BIT Mining (500.com)
BTCM
#9958
Rank
HK$0.38 B
Marketcap
HK$21.38
Share price
-3.87%
Change (1 day)
14.68%
Change (1 year)

BIT Mining (500.com) - 20-F annual report


Text size:

 

UNITED STATES

SECURITIES AND EXCHANGE COMMISSION

Washington, D.C. 20549

 

 

 

FORM 20-F

 

 

 

(Mark One)

¨Registration statement pursuant to Section 12(b) or 12(g) of the Securities Exchange Act of 1934

 

or

 

xAnnual report pursuant to Section 13 or 15(d) of the Securities Exchange Act of 1934

 

For the fiscal year ended December 31, 2015

 

or

 

¨Transition report pursuant to Section 13 or 15(d) of the Securities Exchange Act of 1934

 

For the transition period from                     to                     

 

or

 

¨Shell company report pursuant to Section 13 or 15(d) of the Securities Exchange Act of 1934

 

Date of event requiring this shell company report

 

Commission file number 001-36206

 

 

 

500.com Limited

(Exact Name of Registrant as Specified in Its Charter)

 

 

 

Cayman Islands

(Jurisdiction of Incorporation or Organization)

 

500.com Building

Shenxianling Sports Center

Longgang District, Shenzhen 518115

The People’s Republic of China

(Address of Principal Executive Offices)

 

Min Yu, Chief Financial Officer

500.com Building

Shenxianling Sports Center

Longgang District, Shenzhen 518115

The People’s Republic of China

(Name, Telephone, E-mail and/or Facsimile Number and Address of Company Contact Person)

 

Securities registered or to be registered pursuant to Section 12(b) of the Act:

 

Title of Each Class

  

Name of Each Exchange on Which Registered

Ordinary shares, par value US$0.00005 per share*  New York Stock Exchange*

 

*Not for trading, but only in connection with the listing of the American depositary shares (“ADSs”) on the New York Stock Exchange. Each ADS represents the right to receive ten ordinary shares. The ADSs are registered under the Securities Act of 1933, as amended, pursuant to a registration statement on Form F-6. Accordingly, the ADSs are exempt from registration under Section 12(b) of the Securities Exchange Act of 1934, as amended, pursuant to Rule 12a-8 thereunder.

 

 

 

 

Securities registered or to be registered pursuant to Section 12(g) of the Act:

None

 

Securities for which there is a reporting obligation pursuant to Section 15(d) of the Act:

None

 

 

 

Indicate the number of outstanding shares of each of the Issuer’s classes of capital or common stock as of the close of the period covered by the annual report.

 

334,034,932 Class A Ordinary Shares and 84,999,159 Class B Ordinary Shares Issued and Outstanding

 

Indicate by check mark if the registrant is a well-known seasoned issuer, as defined in Rule 405 of the Securities Act.   Yes  ¨    No  x

 

If this report is an annual or transition report, indicate by check mark if the registrant is not required to file reports pursuant to Section 13 or 15(d) of the Securities Exchange Act of 1934.    Yes  ¨    No  x

 

Indicate by check mark whether the registrant: (1) has filed all reports required to be filed by Section 13 or 15(d) of the Securities Exchange Act of 1934 during the preceding 12 months (or for such shorter period that the registrant was required to file such reports), and (2) has been subject to such filing requirements for the past 90 days.    Yes  x    No  ¨

 

Indicate by check mark whether the registrant has submitted electronically and posted on its corporate Web site, if any, every Interactive Data File required to be submitted and posted pursuant to Rule 405 of Regulation S-T (§232.405 of this chapter) during the preceding 12 months (or for such shorter period that the registrant was required to submit and post such files).    Yes  x    No  ¨

 

Indicate by check mark whether the registrant is a large accelerated filer, an accelerated filer, or a non-accelerated filer. See definition of “accelerated filer and large accelerated filer” in Rule 12b-2 of the Exchange Act. (Check one):

Large accelerated filer  xAccelerated filer  ¨Non-accelerated filer  ¨

 

Indicate by check mark which basis of accounting the registrant has used to prepare the financial statements included in this filing:

U.S. GAAP  x 

International Financial Reporting Standards as issued

by the International Accounting Standards Board  ¨

 Other  ¨

 

If “Other” has been checked in response to the previous question, indicate by check mark which consolidated financial statement item the registrant has elected to follow.

 

Item 17  ¨                 Item 18  ¨

 

If this is an annual report, indicate by check mark whether the registrant is a shell company (as defined in Rule 12b-2 of the Securities Exchange Act of 1934).    Yes  ¨    No  x

 

(APPLICABLE ONLY TO ISSUERS INVOLVED IN BANKRUPTCY PROCEEDINGS DURING THE PAST FIVE YEARS)

 

Indicate by check mark whether the registrant has filed all documents and reports required to be filed by Sections 12, 13 or 15(d) of the Securities Exchange Act of 1934 subsequent to the distribution of securities under a plan confirmed by a court.    Yes  ¨    No  ¨

 

 

 

 

TABLE OF CONTENTS

 

  Page
PART I 2
ITEM 1.IDENTITY OF DIRECTORS, SENIOR MANAGEMENT AND ADVISERS2
ITEM 2.OFFER STATISTICS AND EXPECTED TIMETABLE2
ITEM 3.KEY INFORMATION2
ITEM 4.INFORMATION ON THE COMPANY45
ITEM 5.OPERATING AND FINANCIAL REVIEW AND PROSPECTS74
ITEM 6.DIRECTORS, SENIOR MANAGEMENT AND EMPLOYEES104
ITEM 7.MAJOR SHAREHOLDERS AND RELATED PARTY TRANSACTIONS114
ITEM 8.FINANCIAL INFORMATION115
ITEM 9.THE OFFER AND LISTING117
ITEM 10.ADDITIONAL INFORMATION118
ITEM 11.QUANTITATIVE AND QUALITATIVE DISCLOSURES ABOUT MARKET RISK127
ITEM 12.DESCRIPTION OF SECURITIES OTHER THAN EQUITY SECURITIES128
   
PART II 130
ITEM 13.DEFAULTS, DIVIDEND ARREARAGES AND DELINQUENCIES130
ITEM 14.MATERIAL MODIFICATIONS TO THE RIGHTS OF SECURITY HOLDERS AND USE OF PROCEEDS130
ITEM 15.CONTROLS AND PROCEDURES131
ITEM 16A.AUDIT COMMITTEE FINANCIAL EXPERT131
ITEM 16B.CODE OF ETHICS131
ITEM 16C.PRINCIPAL ACCOUNTANT FEES AND SERVICES132
ITEM 16D.EXEMPTIONS FROM THE LISTING STANDARDS FOR AUDIT COMMITTEES132
ITEM 16E.PURCHASES OF EQUITY SECURITIES BY THE ISSUER AND AFFILIATED PURCHASERS132
ITEM 16F.CHANGE IN REGISTRANT’S CERTIFYING ACCOUNTANT132
ITEM 16G.CORPORATE GOVERNANCE132
ITEM 16H.MINE SAFETY DISCLOSURE132
   
PART III 133
ITEM 17.FINANCIAL STATEMENTS133
ITEM 18.FINANCIAL STATEMENTS133
ITEM 19.EXHIBITS133

 

  i 
 

 

CONVENTIONS THAT APPLY TO THIS ANNUAL REPORT ON FORM 20-F

 

Unless otherwise indicated, references in this annual report on Form 20-F to:

 

 “ADRs” are to the American depositary receipts, which, if issued, evidence our ADSs;

 

 “ADSs” are to our American depositary shares, each of which represents ten ordinary shares;

 

 “China” and the “PRC” are to the People’s Republic of China, excluding, for the purposes of this annual report only, Taiwan and the special administrative regions of Hong Kong and Macau;

 

 “We,” “us,” “our company” and “our” are to 500.com Limited, its predecessor entities and its consolidated affiliated subsidiaries;

 

 “ordinary shares” are to our ordinary shares, par value US$0.00005 per share;

 

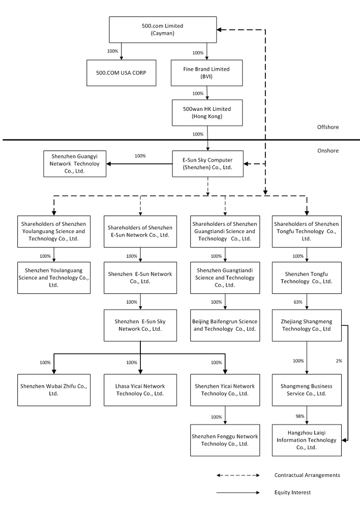
 “consolidated affiliated entities” refer to our consolidated affiliated entities, namely, Shenzhen E-Sun Network Co., Ltd., or E-Sun Network, Shenzhen Youlanguang Science and Technology Co., Ltd., or Youlanguang Technology, Shenzhen Guangtiandi Technology Co., Ltd., or Guangtiandi Technology, and Shenzhen Tongfu Technology Co., Ltd., or Tongfu Technology, and where required by the context, Shenzhen E-Sun Sky Network Technology Co., Ltd., or E-Sun Sky Network, the wholly owned subsidiary of E-Sun Network; Shenzhen Wubai Zhifu Co., Ltd., or 500Fu,  Lhasa Yicai Network Technology Co., Ltd., or Lhasa Yicai, and Shenzhen Yicai Network Technology Co., Ltd., or Shenzhen Yicai, the wholly owned subsidiaries of E-Sun Sky Network; Shenzhen Fenggu Network Technology Co., Ltd., or Shenzhen Fenggu, the wholly owned subsidiaries of Shenzhen Yicai; Beijing Baifengrun Technology Co., Ltd., or Baifengrun Technology, the wholly owned subsidiary of Guangtiandi Technology; Zhejiang Shangmeng Technology Co., Ltd, or Sumpay.cn, a subsidiary owned by Tongfu Technology; Shangmeng Business Services Co., Ltd., or Shangmeng Services, and Hangzhou Laiqi Information Technology Co., Ltd., or Hangzhou Laiqi, the wholly owned subsidiaries of Sumpay.cn.

 

 “RMB” and “Renminbi” are to the legal currency of China; and

 

 “US$” and “U.S. dollars” are to the legal currency of the United States.

 

1

 

 

PART I

 

ITEM 1.IDENTITY OF DIRECTORS, SENIOR MANAGEMENT AND ADVISERS

 

Not Applicable.

 

ITEM 2.OFFER STATISTICS AND EXPECTED TIMETABLE

 

Not Applicable.

 

ITEM 3.KEY INFORMATION

 

A.Selected Financial Data

 

The following summary consolidated financial data for the periods and as of the dates indicated are qualified by reference to, and should be read in conjunction with, our consolidated financial statements and related notes and “Item 5. Operating and Financial Review and Prospects”.

 

2

 

 

Our historical results do not necessarily indicate our results to be expected for any future period.

 

  Year ended December 31, 
  2011  2012  2013  2014  2015  2015 
  RMB  RMB  RMB  RMB  RMB  US$ 
  (in thousands, except for per share data) 
Consolidated Statement of Comprehensive Income Data:                        
                         
Net Revenues  232,332   171,527   259,534   579,717   99,552   15,368 
Operating expenses:                        
Cost of services  (24,425)  (18,476)  (27,818)  (53,909)  (24,355)  (3,760)
Sales and marketing  (52,471)  (45,794)  (84,596)  (173,883)  (87,022)  (13,434)
General and administrative  (101,996)  (57,784)  (73,190)  (156,309)  (232,244)  (35,852)
Service development expenses  (19,566)  (26,571)  (28,686)  (59,398)  (63,296)  (9,771)
Write-off of deferred offering expenses     (6,404)     (3,241)      
                         
Total operating expenses  (198,458)  (155,029)  (214,290)  (446,740)  (406,917)  (62,817)
Other operating income  6,455   4,193   14,560   17,414   6,910   1,067 
Government grant  1,778   2,242   2,792   3,643   2,022   312 
Other operating expenses  (296)  (1,821)  (2,678)  (4,527)  (2,975)  (459)
                         
Operating profit (loss)  41,811   21,112   59,918   149,507   (301,408)  (46,529)
Interest income  243   1,132   2,058   17,009   20,589   3,178 
Interest expense        (5,407)  (356)  (2,138)  (330)
Loss from equity method investments              (407)  (63)
Change in fair value of derivative component of the convertible note        (26,809)         
Changes in fair value of the structured deposit           (1,124)  1,124   174 
                         
Income (loss) before income tax  42,054   22,244   29,760   165,036   (282,240)  (43,570)
Income tax benefit (expenses)  (28,497)  (18,001)  76,294   (7,987)  (41,969)  (6,479)
                         
Net income (loss)  13,557   4,243   106,054   157,049   (324,209)  (50,049)
Less: Net loss attributable to the noncontrolling interests              (312)  (48)
Net income (loss) attributable to 500.com Limited  13,557   4,243   106,054   157,049   (323,897)  (50,001)
                         
Other comprehensive (loss) income                        
Foreign currency translation (loss) gain  (224)  58   (5,496)  12,145   66,851   10,320 
Other Comprehensive Income, net of tax  (224)  58   (5,496)  12,145   66,851   10,320 
                         
Comprehensive Income (loss)  13,333   4,301   100,558   169,194   (257,358)  (39,729)
Less: Comprehensive loss attributable to noncontrolling interests              (312)  (48)
Comprehensive Income (loss) attributable to 500.com Limited  13,333   4,301   100,558   169,194   (257,046)  (39,681)
                         
Earnings (losses) per share for Class A and Class B ordinary shares outstanding:                        
Basic  0.06   0.02   0.45   0.46   (0.84)  (0.13)
Diluted  0.06   0.02   0.41   0.44   (0.84)  (0.13)
                         
Weighted average number of  Class A and Class B ordinary shares outstanding:                        
Basic  230,768,220   229,374,777   238,342,685   339,782,819   385,590,213   385,590,213 
Diluted  237,243,569   233,678,481   259,729,367   357,848,704   385,590,213   385,590,213 
                         
Non-GAAP financial data(1)                        
Net income (loss) attributable to 500.com Limited  13,557   4,243   106,054   157,049   (323,897)  (50,001)
Adjustment for share-based compensation expenses  50,154   13,704   7,561   89,922   158,628   24,488 
Adjustment for deferred tax expense relating to outside basis differences  21,482   11,919   (88,796)         
Adjustment for deferred tax expense relating to valuation allowance              40,105   6,191 
Adjustment for changes in fair value of the derivative component of the convertible note        26,809          
Adjustment for interest expense relating to the convertible note        3,933          
Adjusted net income (loss) attributable to 500.com Limited (non-GAAP)  85,193   29,866   55,561   246,971   (125,164)  (19,322)

 

(1)As a supplement to net income, we use the non-GAAP financial measure of adjusted net income which is U.S. GAAP net income as adjusted to exclude share-based compensation, deferred tax expenses/(profit) relating to outside basis differences and valuation allowance in our consolidated affiliated entities and costs incurred on convertible note. This non-GAAP financial measure is provided as additional information to help our investors compare business trends among different reporting periods on a consistent basis and to enhance investors’ overall understanding of our current financial performance and prospects for the future. This non-GAAP financial measure should not be considered in addition to or as a substitute for or superior to U.S. GAAP net income. In addition, our definition of adjusted net income may be different from the definition of such term used by other companies, and therefore comparability may be limited.

 

3

 

  

The following table sets forth our selected consolidated balance sheet data as of the indicated dates:

 

  As of December 31, 
  2011  2012  2013  2014  2015 
  RMB  RMB  RMB  RMB  RMB  US$ 
  (in thousands) 
Consolidated Balance Sheet Data:                        
                         
Total current assets  308,523   329,821   909,876   1,256,403   1,712,086   264,300 
Total assets  337,258   379,343   958,300   1,319,692   2,084,497   321,791 
Total current liabilities  182,437   281,315   118,567   157,876   157,822   24,363 
Total liabilities  262,909   381,963   148,880   202,070   218,161   33,677 
Total 500.com Limited shareholders’ equity  74,349   (2,620)  809,420   1,117,622   1,767,863   272,912 
Total shareholders’ equity (deficit)  74,349   (2,620)  809,420   1,117,622   1,866,336   288,114 
Total liabilities and shareholders’ equity  337,258   379,343   958,300   1,319,692   2,084,497   321,791 

 

The following tables set forth our user information and their purchase amounts during the indicated years:

 

  Year ended December 31, 
  2011  2012  2013  2014  2015 
  (in thousands) 
Active Accounts(1):                    
Newly Registered Accounts(2)  1,287   430   1,180   5,855   485 
Existing Accounts(3)  606   518   327   681   372 
                     
Total  1,893   948   1,507   6,536   857 

 

  Year ended December 31, 
  2011  2012  2013  2014  2015 
  RMB  RMB  RMB  RMB  RMB  US$ 
  (in thousands) 
Purchase Amount:                        
Newly Registered Accounts(2)  1,026,761   374,005   1,214,920   3,682,185   161,351   24,908 
Existing Accounts(3)  1,489,472   1,299,493   1,831,590   3,468,394   1,144,174   176,630 
                         
Total  2,516,233   1,673,498   3,046,510   7,150,579   1,305,525   201,538 

 

(1)Defined as registered accounts which made at least one purchase during the year.
(2)Defined as accounts registered during the year.
(3)Defined as accounts registered prior to the year.

 

4

 

 

Exchange Rate Information

 

Our business is primarily conducted in China and all of our revenues are denominated in Renminbi. Periodic reports made to shareholders will be expressed in Renminbi with translations of Renminbi amounts into U.S. dollars at the then current exchange rate solely for the convenience of the reader. Conversions of Renminbi into U.S. dollars in this annual report are based on the noon buying rate as set forth in the H.10 statistical release of the Federal Reserve Board. Unless otherwise noted, all translations from Renminbi to U.S. dollars and from U.S. dollars to Renminbi in this annual report were made at a rate of RMB6.4778 to US$1.00, the noon buying rate in effect as of December 31, 2015. We make no representation that any Renminbi or U.S. dollar amounts could have been, or could be, converted into U.S. dollars or Renminbi, as the case may be, at any particular rate, the rates stated below, or at all. The PRC government imposes control over its foreign currency reserves in part through direct regulation of the conversion of Renminbi into foreign exchange and through restrictions on foreign trade. On April 22, 2016, the noon buying rate was RMB6.5004 to US$1.00.

 

The following table sets forth information concerning exchange rates between the Renminbi and the U.S. dollar for the periods indicated.

 

  Exchange Rate (Renminbi per US Dollar)(1) 
  Period End  Average(2)  Low  High 
Period (RMB per US$1.00) 
             
2011  6.2939   6.4475   6.6364   6.2939 
2012  6.2301   6.2990   6.3879   6.2221 
2013  6.0537   6.1497   6.2438   6.0537 
2014  6.2046   6.1620   6.2591   6.0402 
2015  6.4778   6.2869   6.4896   6.1870 
October  6.3180   6.3505   6.3591   6.3180 
November  6.3883   6.3640   6.3945   6.3180 
December  6.4778   6.4491   6.4896   6.3883 
2016                
January  6.5752   6.5726   6.5932   6.5219 
February  6.5525   6.5501   6.5795   6.5154 
March  6.4480   6.5027   6.5500   6.4480 
April (through April 22, 2016)  6.5004   6.4726   6.5004   6.4571 

 

(1)The source of the exchange rate is the H.10 statistical release of the Federal Reserve Board.
(2)Annual averages are calculated from month-end rates. Monthly averages are calculated using the average of the daily rates during the relevant period.

 

B.Capitalization and Indebtedness

 

Not Applicable.

 

C.Reasons for the Offer and Use of Proceeds

 

Not Applicable.

 

5

 

 

D.Risk Factors

 

Risks Related to Our Business and Industry

 

We have temporarily suspended all of our online lottery sales services since April 4, 2015, and currently we are not generating any revenue from these operations. There is no clear indication as to how long the temporary suspension will last.

 

Since March 2015, all provincial sports lottery administration centers to which we provide sport lottery sales services have temporarily suspended accepting online purchase orders for lottery products, in response to the Notice related to Self-Inspection and Self-Remedy of Unauthorized Online Lottery Sales, or the Self-Inspection Notice, which was jointly promulgated by the Ministry of Finance, or the MOF, the Ministry of Civil Affairs and the General Administration of Sports of the People’s Republic of China on January 15, 2015.

 

The Self-Inspection Notice requires provincial and municipal government branches, including financial, civil affairs and sports bureaus, to conduct inspection and take remedial measures for unauthorized online lottery sales within their respective jurisdictions. The scope of inspection includes, among other things, commercial contract arrangements, online lottery products, lottery sales data exchange, online lottery sales channels, and sales commission fees in connection with unauthorized engagements of online sales agents by lottery administration centers. The Self-Inspection Notice further requires a formal report on the result of the self-inspection and self-remedy be submitted by each provincial or municipal government to the Ministry of Finance, the Ministry of Civil Affairs and the General Administration of Sports of the People’s Republic of China by March 1, 2015.

 

On February 24, 2015, we were informed by certain provincial sports lottery administration centers that as part of their respective self-inspection processes, such provincial sports lottery administration centers planned to temporarily suspend accepting online purchase orders for lottery products starting from February 25, 2015. On March 2, 2015, we were further informed by the remaining provincial sports lottery administration centers to which we provide sport lottery sales services that such provincial sports lottery administration centers also planned to temporarily suspend accepting online purchase orders for lottery products, in response to the Self-inspection Notice. As a result, our transaction volume decreased significantly. On April 3, 2015, a public announcement, or the Public Announcement, with regard to online lottery sales in China was jointly released by eight competent government authorities, namely, the MOF, the Ministry of Public Security, the State Administration for Industry & Commerce, the Ministry of Industry and Information Technology, the Ministry of Civil Affairs, the People’s Bank of China, the General Administration of Sports of China and the China Banking Regulatory Commission. The Public Announcement mandates, among other things, that (i) all lottery institutions, internet companies, and other institutions or individuals which provide unauthorized online lottery sales services, either directly or through agents, shall immediately cease such services. The local governmental authorities of finance, civil affairs and sports shall investigate and sanction unauthorized online lottery sales in their respective jurisdictions according to relevant laws and regulations; (ii) the local government authorities of public security and industry & commerce shall investigate any issuance or sales of illegal lottery within their respective jurisdictions, with necessary assistance from local government authorities of finance, communication, banking regulatory commission, civil affairs, sports and local branches of the People’s Bank of China, and report any criminal activities to the judicial authority for prosecution; and (iii) the lottery issuance authorities that plan to sell lottery products online shall obtain the approval from the Ministry of Civil Affairs or the General Administration of Sports of China by submitting an application to the MOF for written approval. No entity shall provide online lottery sales services without the approval by the MOF.

 

6

 

 

We believe the close proximity of the promulgation of the Self-Inspection Notice and the Public Announcement signals a potential significant change of regulatory framework in the online lottery market in China. In light of such potential change of regulatory framework, we decided to voluntarily and temporarily suspend all of our online lottery sales services on April 4, 2015. Since we voluntarily and temporarily suspended our online lottery sales services and up to the date of this annual report, we had not generated any revenue from these services, which has caused our financial results to be materially and adversely impacted during the temporary suspension period.

 

With the promulgation of the Self-Inspection Notice and the Public Announcement, the competent government authorities took further steps to regulate the lottery market in China and sanction unauthorized online lottery sales. After the issuance of the Self-Inspection Notice and the Public Announcement, there has been no indication as to when the online sales of sports lottery products will be permitted to resume, if at all. Therefore, as of the date of this annual report, there is no clear indication as to how long our voluntary temporary suspension of online sports lottery sales services will last, and we have been working and will continue to work with the China Sports Lottery Administration Center to develop a management system to cope with any new regulatory framework to be adopted.

 

The rules and regulations on online lottery sales service market in China are relatively new and interpretations and implementation thereof have changed substantially on a number of occasions, and their further interpretations and implementation involve uncertainty.

 

During our 15-year history of providing online lottery sales services, we have encountered a number of significant changes on interpretations and implementation of the rules and regulations in respect of the provision of these services as further described below,

 

Operations under the Implementing Rules. On September 26, 2010, the MOF issued the Interim Measures for the Administration of Online Sales of Lottery, or the Interim Measures, which allows qualified service providers to provide online lottery sales services after obtaining the approval by and the operating permit from the MOF. On January 18, 2012, the MOF, the Ministry of Civil Affairs and the General Administration of Sports of China jointly promulgated the Implementing Rules of Regulation on Administration of Lottery, or the Implementing Rules, which set forth, among other things, detailed requirements and qualifications for the approvals to conduct online lottery sales. For a description of relevant PRC laws and regulations on online lottery services, see “Item 4B. Business Overview—Regulation on Lottery Services Industry and Online Lottery Sales.” Applications were submitted to the MOF in connection with the qualifications and approvals of our online lottery sales services for both sports and welfare lottery products provided on our websites, in accordance with the new measures.

 

Partial suspension in 2012.From March to November 2012, we suspended our online lottery sales services to substantially all of our customers in response to the Urgent Notice with regard to the Implementation of the Implementing Rules of Regulation on Administration of Lottery promulgated by the General Administration of Sports of China on February 28, 2012, or the Urgent Notice. We, however, continued to provide lottery sales services via our mobile applications to mobile users and via our online platform to a limited number of loyal customers and generated service fees from such services. The PRC regulations on lottery sales services via mobile applications and their interpretations are subject to uncertainty. Our PRC legal counsel has advised us, given that the MOF has approved us as an authorized entity to conduct online lottery sales on behalf of China Sports Lottery Administration Center, our operation of lottery sales services prior to November 2012, including sales through our mobile applications and online platform, did not and will not likely to have a material adverse effect on us. However, under the rules and regulations on online lottery sales, the relevant PRC authorities have broad discretion on the lottery sales that are conducted without the approval by the MOF, and have the authority to impose sanctions thereon, including without limitation, levying fines, confiscating illegal income or suspending the operations and other sanctions. We have not received any legal sanctions, but there is no assurance that the competent authorities would not impose any legal sanction. Any legal sanctions imposed on us by the competent authorities could have a material adverse effect on our business, financial condition, results of operations and prospects.

 

7

 

 

Approval in 2012 to Conduct Online Sports Lottery Sales. In October 2012, we were notified by China Sports Lottery Administration Center that we were one of the two entities that had been approved by the MOF to conduct online sales of sports lottery products in China on behalf of the China Sports Lottery Administration Center. Since the operation of online sports lottery sales services by China Sports Lottery Administration Center itself was in a pilot phase and subject to further approval by the MOF, our operation of online sales of sports lottery products may be subject to suspension if China Sports Lottery Administration Center fails to obtain such further approval from the MOF. The competent authorities may establish certain management systems to supervise and monitor the online lottery sales, which systems may comprise a sales monitoring system, a back-office management system and an application service platform. The competent authorities may also ask the approved entities, like us, to adopt certain measures to meet specific regulatory requirements that may be adopted from time to time. For example, the competent authorities may monitor or adjust the categories of lottery products being sold online, and supervise the sales procedures and key data of our online lottery sales on a real-time basis, such as those relating to our customer account opening procedures, capital management, database information and risk controls. In addition, we may be required to enter into new lottery agency agreements with the relevant lottery administration center that could have different terms and conditions from those in our existing service agreements with the relevant sports lottery administration centers. As a result, we may have to amend our existing service agreements. Any unfavorable new regulatory requirements or amendments to the key terms of our existing service agreements could have a material adverse effect on our business, financial condition, results of operations and prospects.

 

Temporary suspension since April 2015. As stated above, since April 4, 2015, we have voluntarily and temporarily suspended our online sports lottery sales services in response to the issuance of the Self-Inspection Notice and the Public Announcement.

 

Uncertainty regarding approval to provide welfare lottery sales services. We offered welfare lottery sales services in the past and, for example, we generated service fees of RMB25.9 million from such services in 2012, accounting for 14.0% of our service fees generated from lottery products in the same year. We ceased to offer sales services for welfare lottery products in November 2012. Consequently, we did not generate any service fees from welfare lottery products in 2013, 2014 and 2015. We plan to resume our online sales services for welfare lottery products after we obtain the relevant approval for such products from the MOF. Chongqing Welfare Lottery Administration Center notified us that it submitted an application for qualification and approval for the online lottery sales services for welfare lottery products to China Welfare Lottery Issuance and Administration Center on November 15, 2010, and such application would be further submitted by China Welfare Lottery Issuance and Administration Center to the MOF for approval. As of the date of this annual report, Chongqing Welfare Lottery Administration Center had not updated us on the status of the application for welfare lottery products. Since the relevant regulations do not set forth a specific time limit for the MOF to issue such approval, we cannot assure you that we would be able to obtain such approval in the near future, or at all.

 

Our business, operation and financial results have been and will be further materially and adversely impacted by changes in interpretation or the implementation of rules and regulations governing the online lottery sale services in China.

 

The success of our business depends on our ability to maintain and enhance our reputation and brand.

 

We believe that our reputation in the industry and among our users as a leading reliable and trustworthy online lottery service provider and our “500wan” brand is of significant importance to the success of our business. A well-recognized brand is critical to increasing our user base and, in turn, increasing our net revenues from service fees. Since the online lottery service market is highly competitive, our ability to remain the market leader in China depends largely on maintaining and enhancing our reputation and brand, which may be difficult and expensive.

 

We have developed our reputation and established a leading position by providing our users with what we believe are superior and trustworthy services. We have conducted, and may continue to conduct, various marketing and brand promotion activities. We cannot assure you, however, that these activities will be successful and achieve the brand promotion and activity enhancement goals we expected. In addition, any negative publicity in relation to our services or products, regardless of its veracity, could harm our brand image and, in turn, have adverse effects on our user loyalty and stickiness, or result in a reduction in the number of our users. For example, we are aware of certain complaints against our websites on a number of online forums with regard to purchase order processing and prize collections. From 2012 to 2015, we received 251 complaints with regard to order processing and prize collection, and paid a total amount of RMB417,761 to resolve such complaints. Among the 251 complaints, 43 involved compensation amounts over RMB1,000, and the highest amount was RMB257,442. Even though the allegations made in such complaints were not factually proven or the amounts in issue were diminutive, such complaints can nonetheless have a detrimental effect on our reputation. If we fail to maintain and enhance our reputation and brand, or if we incur excessive expenses in our efforts to do so, our business, financial condition and results of operations may be materially and adversely affected.

 

8

 

 

Our product portfolio depends on the offerings of the lottery administration centers and could change unfavorably for us as a result of decisions made by them.

 

Prior to the voluntary temporary suspension of our online sports lottery sales services in April 2015, the lottery products we serviced were issued and sold by national and provincial lottery administration centers. We do not have the right to issue lottery products and could not prevent the discontinuation of lottery products that were offered. If the national lottery administration centers had decided to discontinue one or more lottery products or to replace them with other products, this could have led to a decline in our purchase orders and thus would have had an adverse effect on our financial position and results of operations. In addition, if we had wanted to provide services on newly issued lottery products, we would have had to enter into service agreements with the lottery administration centers that issue or sell such new lottery products. We cannot assure you that such service agreements could have been entered into on terms favorable to us, or at all. If our competitors are able to enter into service agreements to service popular newly issued lottery products while we cannot, it could have an adverse effect on our revenue and brand name.

 

Lottery products offered by provincial lottery administration centers may have been discontinued or subject to restriction and regulations by the relevant national lottery administration centers. In particular, in March 2015 all provincial sports lottery administration centers we serviced temporarily suspended accepting online purchase orders for lottery products in response to the Self-Inspection Notice, which materially and adversely affected our results of operations and financial conditions since such temporary suspension. In addition, due to the popularity of certain lottery products we service, those provincial lottery administration centers with which we did not have service agreements might have chosen to issue similar lottery products on more competitive terms. This may have resulted in a decrease in the purchase orders of those lottery products we serviced and, in turn, resulted in a decrease in the revenue we were able to generate from those lottery products. We cannot assure you that we will be able to reach an agreement with a provincial lottery administration center to obtain the right to service its lottery products that compete with products we currently service. In addition, the relevant lottery authorities could mandate the change of the rules or prize scheme of our current lottery products or stop the issuance of those lottery products altogether due to social policy or other considerations, which could have an adverse effect on our results of operations.

 

9

 

 

We depend on our agreements with a few provincial lottery administration centers for our service fees and such agreements could be terminated, amended or fail to be renewed.

 

Prior to the voluntary temporary suspension of our online sports lottery sales services in April 2015, substantialy all of our revenues were generated from service fees paid to us by a few provincial lottery administration centers. We have entered into non-exclusive service agreements with these lottery centers for terms of one year or five years, and the lottery administration centers may choose to enter into similar arrangements with other service providers. We have long-term, mutually beneficial partnerships with a few provincial lottery administration centers, such as Jiangxi Sports Lottery Administration Center. Service fees received from our single largest lottery administration center partner, all of which were generated from sports lottery products, accounted for 51.0%, 35.5% and 42.8% of our total service fees in 2013, 2014 and 2015, respectively. The service fees received from the lottery administration centers represent revenues recognized before the reduction of incentives paid to users and the residual amount of lottery pool contributed by us to the lottery centers. We have a service agreement with Jiangxi Sports Lottery Administration Center that is effective until March 2018 and renewable upon expiration, but Jiangxi Sports Lottery Administration Center can terminate its agreement with us for various reasons or decide not to renew the agreement upon expiration. For example, the service agreement provides that the Jiangxi Sports Lottery Administration Center has the right to monitor our operations and unilaterally terminate the service agreement if we violate relevant laws and regulations. If any of the provincial sports lottery administration centers terminates or decides not to renew its agreement with us, or if the agreement is amended to our disfavor, this could have an adverse effect on our business, results of operations and prospects, and we could lose a substantial portion of our revenues.

 

By March 2015, all sports lottery administration centers have temporarily suspended accepting online purchase orders for lottery products in response to the Self-Inspection Notice, and we have voluntarily and temporarily suspended our online lottery sales services in response to the issuance of the Self-Inspection Notice and the Public Announcement since April 4, 2015. There has been no indication as to when the online sales of sports lottery products will be permitted to resume, if at all. Therefore, as of the date of this annual report, there is no clear indication as to how long our voluntary temporary suspension of online lottery sales services will last.

 

We have a limited history of being profitable and our business model is subject to uncertainties, which makes it difficult to evaluate our business.

 

We launched our online lottery services in 2001 and became profitable in 2007. We have a relatively new business model in an emerging and rapidly evolving market. This makes it difficult for you to evaluate our business, financial performance and prospects, and our historical growth rate may not be indicative of our future performance. Although we achieved profitability in recent periods, we cannot assure you that we will be able to achieve similar results or growth in the future. We may not be able to achieve or sustain profitability on a quarterly or annual basis. You should consider our prospects in light of the risks and uncertainties that fast-growing companies in a rapidly evolving market may encounter.

 

10

 

 

In particular, our net revenues in 2012 were RMB171.5 million, representing a 26.2% decrease as compared to 2011, and we recorded net income attributable to 500.com Limited of RMB4.2 million in 2012, as compared to RMB13.6 million in 2011 primarily due to the adverse impact of voluntary suspension. In addition, we have temporarily suspended all of our lottery sales services since April 4, 2015 in response to the promulgation of the Self-Inspection Notice and the Public Announcement and there is no clear indication as to how long our voluntary temporary suspension will last as of the date of this annual report. As a result of the voluntary temporary suspension of our online sports lottery sales services, our net revenues in 2015 were RMB99.6 million, representing an 82.8% decrease as compared to 2014, and we recorded a net loss attributable to 500.com Limited of RMB323.9 million in 2015, as compared to net income attributable to 500.com Limited of RMB157.0 million in 2014. We cannot assure you that even we are able to resume our online sports lottery sales services in the future, our users’ purchasing activities for sports lottery products will return to previous levels and continue to grow at a comparable pace as compared to that of the period prior to the voluntary suspension.

 

We operate in an intensely competitive environment, which may lead to declining revenue growth or other circumstances that would negatively affect our results of operations.

 

Prior to the voluntary temporary suspension of our online sports lottery sales services in April 2015, we operated in the new and dynamically growing online market for lottery products. There is no guarantee that we could have maintained our position as one of the market leaders. If we are unable to resume our online sports lottery sales services in the future, we anticipate significant competition, primarily from other online lottery service providers that may obtain relevant approvals and licenses to provide online lottery sales services in China. When the approval and licensing system for online lottery service providers is fully implemented in China in the future, we may face increased competition from companies that do not currently operate in the online lottery services industry. For example, if major portal websites obtain relevant approvals and licenses to offer lottery sales services, they may be able to offer similar services at a lower cost or to a larger user group due to their larger operational scales and user bases, which will put us at a competitive disadvantage. We may also face competition from traditional offline lottery agents. If we do not recognize market trends or user demand in a timely manner, we may lose our market share to our competitors, which would have a negative impact on our results of operations.

 

11

 

 

The lottery industry in China in general and the online lottery service industry in particular may not grow as quickly as expected, which may adversely affect our revenues and business prospects.

 

Our business and prospects depend on the continuing development and expansion of the lottery industry in China in general and the online lottery service industry in particular. Both China’s lottery industry has, and, prior to the voluntary temporary suspension of online sports lottery sales services in general in China in early 2015, the online lottery service industry had, experienced substantial growth in recent years in terms of both the number of people purchasing lottery products and revenue generated. We cannot assure you, however, that the lottery industry or the online lottery service industry in China may grow as rapidly as it has in the past. Growth of China’s lottery industry and the online lottery services industry are affected by numerous factors, such as GDP growth, growth of individual disposable income, regulatory changes, public perception and receptiveness, users’ trust and confidence level in the online lottery market, users’ general online purchase experience, technological innovations, development of the Internet and Internet-based services, and the macroeconomic environment. For example, the temporary suspension by provincial lottery administration centers in response to the Self-Inspection Notice in March 2015 has had, and is expected to continue to, materially and adversely affected online lottery market in China as long as the temporary suspension continues. If the lottery industry or online lottery service industry in China does not grow as quickly as expected or if we fail to benefit from such growth by failing to successfully implement our business strategies, our user base may decrease and our business and prospects may be adversely affected.

 

We depend on the technology and advanced information system, which may fail or be subject to disruption.

 

We are dependent on our IT systems for handling purchase orders, and the efficiency and reliability of our systems are in turn dependent on the functionality and stability of the underlying technical infrastructure. The functionality of the servers used by us and the related hardware and software infrastructure are of considerable significances to our business, our reputation and our ability to attract business partners and users. Our IT systems may be damaged or interrupted by increases in usage, human errors, unauthorized access, destruction of hardware, power cuts not covered by backup facilities, system crashes, software problems, virus attacks, natural hazards or disasters, or similar disruptions or disruptive events. Furthermore, our current IT systems may be unable to support a significant increase in online traffic or increased number of users, whether as a result of organic or inorganic growth of the business. We have in place business continuity procedures, disaster recovery systems and security measures to protect against network or technical failures or disruptions. Despite such procedures, failures in computer processing and weakness in the existing software and hardware cannot be completely prevented or eliminated. Any failure of our IT system and infrastructure could lead to significant costs and disruptions that could reduce our revenues, harm our reputation and have a material adverse effect on our operations.

 

In addition, we rely on bandwidth providers, communications carriers, data centers and other third parties for key aspects of the process in providing services to our users. Any failure or interruption in the services and products provided by these third parties could limit our ability to operate certain of our businesses, which could in turn have a material adverse effect on our business and financial condition.

 

12

 

 

We may not be able to develop and launch new services or new technologies in a timely manner or at all, and new services or technologies we manage to develop or provide may not be successful.

 

Our success in attracting new users and keeping existing users engaged have in the past depended on our ability to consistently develop and launch new and innovative services and technologies. Although we will continue to focus on research and development going forward, we cannot assure you that we will continue to be able to develop our technology to keep up-to-date with developments across the online lottery service industry and to launch new products or technologies in a timely manner or at all. New technologies and software are also less likely to be reliable, robust and resistant to viruses or failure. Given the fast growing online lottery service industry, we may not have enough time to fully test the new technologies and software we have developed before deploying them on our websites, which might cause service problems and negative user experience.

 

In particular, the number of people who access the Internet through non-PC devices such as mobile phones has increased in recent years. The software we have developed for these devices may not be widely adopted by users of such non-PC devices. If we are unable to attract and retain a substantial number of non-PC device users to our services or if we are slow to develop services and technologies that are more compatible with non-PC devices relative to our competitors, we may fail to capture a significant share of new users or lose our existing users who switch to non-PC devices for their lottery purchase activities.

 

We could be subject to foreign laws and regulations applicable to lottery services, which could have important legal consequences for us.

 

We currently only conduct our operations in China, and will continue to do so in the future. We have blocked direct access to our websites and mobile applications from the United States through IP address filtering. We have implemented an identity verification procedure as part of the prize collection process. A user who has won a prize is required to provide his or her valid PRC identification card number and valid PRC bank account number to us for identity and age verification through a government designated entity before we transfer the prize money to such user’s online account registered at our websites and mobile applications. Despite such measures taken by us, it is conceivable that a user with a valid Chinese bank account and a Chinese identification card could place an order or collect a prize at our websites or mobile applications from a jurisdiction other than China and the United States, or that a user could devise a way to evade our blocking measures and access our websites and mobile applications from the United States. In addition, we have not been able to implement the same identity verification process over users registered with websites of third-party online service providers, which conduct their own identity verification processes, and these users may place purchase orders with us and collect prize money they win without providing their identity to us. As a result, we could be subject to foreign laws and regulations applicable to lottery services, which could have important legal consequences for us. The fact that our websites and mobile applications are accessible from a foreign jurisdiction could render our business operations subject to the laws and regulations of such jurisdiction, even though we do not have a physical presence in that jurisdiction. As a result, we could be required to obtain the requisite approval or license for lottery services in such jurisdiction, or could be deemed to have violated the prohibition against lottery services in that jurisdiction.

 

13

 

 

If we were found to have violated any applicable foreign laws and regulations applicable to lottery services, we could face civil or even criminal liabilities, such as injunctions, restrictive orders, damage awards or fines. Even if we successfully defend ourselves against such allegations, we could nevertheless incur considerable costs in such defense or suffer reputational damage due to the negative publicity associated with such allegations.

 

Our systems and controls to restrict access to our websites from persons located in the United States may not be adequate.

 

In the United States, some credit card companies have classified online purchase orders of U.S. state-issued lottery products as online gambling and thus denied such purchase orders, despite the fact that many such purchases are exempt from the Unlawful Internet Gambling Enforcement Act, or UIGEA, enacted in 2006. The UIGEA is silent on whether lottery products issued by non-U.S. state entities are exempt from the definition of online gambling. There are several other U.S. federal laws relevant to online gaming, including the Professional and Amateur Sports Protection Act, the Federal Interstate Wire Act, the Illegal Gambling Business Act, the Interstate Transportation of Wagering Paraphernalia Act and the Interstate and Foreign Travel or Transportation in Aid of Racketeering Enterprising Act. In addition, laws and regulations exist in various individual U.S. states that limit or prohibit online games of chance. Although prior to the voluntary temporary suspension of our online sports lottery sales services in April 2015, the services we provided to our users were solely related to lottery products issued and sold by national and authorized provincial lottery administration centers in China, we cannot assure you that the United States Department of Justice or other federal or state regulatory authorities will not deem our business as being in violation of the UIGEA or any of the laws mentioned above if purchase orders are placed on our platform from users in the United States not successfully blocked by our system. Violations of such laws can lead to criminal and civil penalties, including substantial fines, injunctions, damage claims and jail terms for persons accountable.

 

As a precaution, we have implemented technological and other measures to prevent persons in the United States from accessing our websites and mobile applications. These measures could fail or otherwise be inadequate, either currently or as a result of future technological developments. This may result in allegations or accusations of our violations of the above-mentioned or other applicable laws or regulations of the United States, and actions brought against us based on such violations, which could have a material adverse effect on our operations, financial performance and prospects.

 

Our service agreements with certain third-party Internet companies may be amended or terminated.

 

We generate a portion of our net revenues pursuant to cooperation agreements with certain third-party Internet companies. We build and maintain embedded lottery purchase webpages for websites of these Internet companies which redirect user purchase orders to our websites. We pay these third-party Internet companies a predetermined fixed percentage of the total purchase amount generated by purchase orders redirected to us from their websites. In 2013, 2014 and 2015, such payments to certain Internet companies accounted for 5.3%, 9.8% and 7.8% of our net revenues, respectively. We also provide lottery information packages to the lottery information channels of some portal websites. The third-party Internet companies that we work with may request amendments to the material terms of our cooperation agreements in a manner that is unfavorable to us or decide to terminate such cooperation agreements. In particular, if any of these companies decide to start offering its own online lottery services after terminating its cooperation arrangement with us, users formerly redirected to our websites through websites of these companies may decide to use these companies’ services instead, which would have a negative impact on our net revenues.

 

14

 

 

We are exposed to contractual claims by third parties arising from regulatory actions, which could damage our reputation and results of operations.

 

We have entered into various service, online payment and advertisement agreements with a number of third parties. Many of these agreements contain warranties, indemnities and termination provisions in which we have made representations and warranties to the counterparties as to the legitimacy of our operations and our compliance with relevant laws and regulations. If a claim or regulatory action is brought against our counterparties alleging that our historical business conduct breached such provisions on which our counterparties have relied, whether as a result of judicial proceedings or a change of law or otherwise, we may face material claims or regulatory actions and may owe damages to the relevant third parties. We may also remain liable for any outstanding fees payable to the counterparty of an agreement which has been terminated.

 

Any extended periods in the future without our users winning substantial prizes could result in losses in revenues and profits for us.

 

As of December 31, 2015, 8 prizes of over RMB10 million, 76 prizes of RMB5 million to RMB10 million, and 570 prizes of RMB1 million to RMB5 million had been awarded to users who purchased their lottery products using our online lottery service platform. Our users’ record of winnings is one of the factors contributing to our ability to attract new users and retain existing users. Winning of number-based lotteries arise purely by chance during the lottery draws. No assurance can be given that there will not be long periods in the future without any of our users winning a prize of significant amount, which could lead to a reduction in user activity and therefore a shortfall in our revenue and profit.

 

Our operations and services relating to sports lottery products depend on the scheduling and live broadcasting of major sports events.

 

Prior to the voluntary temporary suspension of our online sports lottery sales services in April 2015, our operations and services relating to sports lotteries were affected by the scheduling and live broadcasting of the underlying sports events. In particular, a significant portion of our service fees prior to the voluntary temporary suspension of our online sports lottery sales services in April 2015, were derived from results of international soccer games. Disruptions to the scheduling and broadcasting of those games may have a material impact on our results of operations. In some instances, the scheduling of major sports events occurs seasonally (for example, European soccer) or at regular but infrequent intervals (for example, the FIFA World Cup). The cancellation, postponement or curtailment of significant sports events, due to, among other things, adverse weather conditions, terrorist acts, other acts of war or hostility or the outbreak of infectious diseases, or cancellation of, disruption to, or postponement of the live broadcasting of such sports events, due to contractual disputes, technical or communication problems, or the insolvency of a major broadcaster, could materially adversely affect our operations and services relating to sports lotteries.

 

15

 

 

Future strategic acquisitions may have a material adverse effect on our business, reputation and results of operations.

 

We may acquire additional assets, products, technologies or businesses that are complementary to our existing business if we are presented with appropriate opportunities. Future acquisitions and subsequent integration of newly acquired assets and businesses into our own would require significant attention from our management and could result in a diversion of resources from our existing business, which in turn could have an adverse effect on our business operations. Acquired assets or businesses may not generate the financial results we expect. In addition, acquisitions could result in the use of substantial amounts of cash, potentially dilutive issuances of equity securities, the occurrence of significant goodwill impairment charges, amortization expenses for other intangible assets and exposure to potential unknown liabilities of the acquired business. Moreover, the cost of identifying and consummating acquisitions may be significant. In addition to possible shareholders’ approval, we may also have to obtain approvals and licenses from the relevant government authorities in the PRC for the acquisitions and to comply with any applicable PRC laws and regulations, which could result in increased cost and delay.

 

Negative publicity about our operations, or problems such as underage and compulsive lottery activities, fraud and corruption in sports matches may adversely affect our reputation and business.

 

Social responsibility policies are a key consideration in lottery laws and regulations. There are concerns as to the ability of online lottery service providers to effectively block minors from purchasing lottery products online and the possible increase in compulsive lottery activity due to the relative ease of making online lottery purchases. Publicity regarding such concerns could harm our brand and image. If the perception develops that online lottery operators or the lottery industry as a whole is failing to adequately protect minors and vulnerable lottery purchasers, we may face increased social resistance. Damage to the industry’s reputation could also lead to the withdrawal of support for the industry from the government or the tightening of regulations, which may have a material adverse effect on our business.

 

Negative publicity about potential fraud (including money laundering) and corruption in sports matches (including collusion and match-fixing), even if not directly or indirectly connected with us or our services, may adversely impact our reputation and the willingness of the public to participate in the purchase of sports lotteries. As a result, the number of potential users available to us could be adversely affected.

 

Undetected errors with regard to historical or real-time data in our information platform could adversely affect our user experience, which may materially and adversely affect our reputation and business.

 

Prior to the voluntary temporary suspension of our online sports lottery sales services in April 2015, our information database provided to our users real-time updated information on all 13 national lottery products and 96 provincial lottery products, as well as historical data, charts analytical tools and account management tools and functions. Although we intended to ensure the accuracy and reliability of all data in our information database, in a number of instances, users had complained on online forums of being misled by the wrong historical data and users have also alleged that the winning numbers posted by us differ from the actual winning numbers published by the relevant national or provincial lottery administration centers. Such complaints and allegations, whether with or without merit, may damage our reputation as a credible online lottery service provider and adversely affect user experience, which could materially and adversely affect our reputation and business.

 

16

 

 

We may fail to detect fraudulent activities of our users or employees.

 

Online transactions may be subject to sophisticated schemes or collusion to defraud or other illegal activities, and there is a risk that our platform may be used for those purposes either by our users or our employees. While we intended to continue our efforts to protect our business and our users from such illegal activities, including a user identity verifying system and pre-payment procedures to protect against fictitious transactions, the controls and procedures we have implemented may not be effective in all cases. Failure to protect our operations and our users from fraudulent activity either by other users or our employees could result in reputational damage to us and could materially and adversely affect our results of operations.

 

We rely on individual employees to handle prize collection using their personal bank accounts, which creates a risk of misappropriation of funds.

 

Under the current prize payout rules for national and provincial lottery products, prizes can only be claimed by natural persons who present the winning lottery tickets at the time of collection. Prior to the voluntary temporary suspension of our online sports lottery sales services in April 2015, since we did not distribute physical tickets to individual users and needed to collect prizes on behalf of the winning users, we relied on certain of our employees to maintain bank accounts opened in their individual names into which winning prizes are first deposited before they are transferred into the bank account of E-Sun Sky Network Technology Co., Ltd., or E-Sun Sky Network, which then allocated the prize money to the winners’ accounts. We adopted several measures to ensure that such individual accounts are under our strict control. See “Item 4B. Business Overview—Purchase Order Processing and Prize Collection.” Although, prior to the voluntary temporary suspension of our online sports lottery sales services in April 2015, we had never had an incident where prize money deposited in an employee’s account was misappropriated, there is no assurance that, if we are able to resume our online sports lottery sales services in the future, misappropriations of prize money will not happen in the future, which could have an adverse effect on our reputation and financial results. Currently, there is no indication as to whether we need to use the bank accounts of individual employees in the future.

 

Failure to adequately protect user account information could have a material adverse effect on us.

 

We process our users’ personal data (including name, address, age, bank details and lottery purchase history) as part of our business and therefore must comply with data protection laws in China. Data protection laws restrict our ability to collect and use personal information relating to our users and potential users. Notwithstanding our IT and data security and other systems, we may not be effective in detecting any intrusion or other security breaches, or safeguarding against sabotage, hackers, viruses and cyber crime. We are exposed to the risk that personal data could be wrongfully accessed and/or used, whether by employees, users or other third parties, or otherwise lost or disclosed or processed in breach of data protection laws. If we or any of the third party service providers whom we rely on fail to transmit users information and payment details online in a secure manner or if any such theft or loss of personal users data were to otherwise occur, it could subject us to liabilities under the data protection laws or result in the loss of the goodwill of our users.

 

17

 

 

We have no insurance coverage against product liability claims or business interruptions.

 

As the insurance industry in China is still in an early stage of development, insurance companies in China currently offer limited business insurance products. We do not have any product liability insurance or business interruption insurance. As we continue to increase the number of lottery products we service, we may be increasingly exposed to claims related to such lottery products. Any such claims, business disruption, or natural disaster could result in us incurring substantial costs and a diversion of our resources away from our business, which would have an adverse effect on our business and results of operations.

 

We might not be able to adequately protect our intellectual property rights.

 

We believe our trademarks, software, technology know-how and other intellectual property provide competitive advantages to us, which are important to our achievements to date and our future success. We have invested significant resources to develop our brand name, 500wan, which is an important asset to us. We cannot assure you that steps taken to protect our intellectual property rights will be sufficient to prevent infringement of our intellectual property rights. If we fail to adequately protect our intellectual property rights, including our rights in our trademarks and know-how, it could have a material adverse effect on our operations.

 

The validity, enforceability and scope of protection available under intellectual property laws with respect to the Internet industry in China are uncertain and evolving. Implementation and enforcement of PRC intellectual property-related laws have historically been deficient and ineffective. Accordingly, protection of intellectual property rights in China may not be as effective as in the United States or other western countries. Furthermore, policing unauthorized use of proprietary technology is difficult and expensive, and we may need to resort to litigation to enforce or defend our copyrights or other intellectual property rights or to determine the enforceability, scope and validity of our proprietary rights or those of others. Such litigation and any adverse determination thereof could result in substantial costs and diversion of resources and management attention away from our business.

 

18

 

 

We may be subject to allegations or liabilities for infringement of third-party intellectual property rights based on the content available on our websites or information services we provide.

 

We provide our users with real-time and historical lottery-related news, data, analyses, real-time match scores and other contents on our information platform. We obtain such contents from a third-party professional sports information agency as well as publicly available sources. The user forum of our websites also hosts a significant amount of content generated by our users. We cannot assure you that we will not be subject to allegations, claims or lawsuits by third parties regarding the use of lottery or sports related information or any other content on our websites, which may infringe upon the intellectual property rights of such third parties. If such claims are found valid by the courts and we are ordered to remove the content from our websites, our information platform will become less attractive and our user experience and satisfaction will be adversely affected. Even if we successfully defend ourselves against such claims or allegations, we could nevertheless incur considerable costs in such defense or suffer reputational damage due to the negative publicity associated with such claims or allegations.

 

We rely on our senior management and key employees.

 

Our success is dependent upon the expertise and continued service of our senior management and other key personnel. Our founder, and Chairman, Mr. Man San Law, has 15 years of experience in the lottery service industry. Mr. Law is a pioneer of the online lottery service market who has been at the forefront of developing innovative online products and solutions and has established relations with market participants in China. Our CEO, Mr. Zhengming Pan, who has substantial experiences in management and corporate finance, is also crucial to our operations and development. Most of our senior management team members have 15 years of experience in information technology or Internet related industries. They are crucial to our smooth operation and continued innovation. In addition, we rely on a limited number of specialized staff members in certain areas of our IT operations where we do not receive support from external service providers. Furthermore, our ability to expand our operations to accommodate our anticipated growth will also depend on our ability to attract and retain additional personnel such as qualified risk managers, finance, management, marketing, technical and other personnel. Competition for these employees is intense due to the limited number of qualified personnel. It may be difficult for us to manage our business and meet our objectives if we fail to attract and retain such personnel and our results of operations or financial condition may be adversely affected.

 

We are dependent on external service providers with respect to payment and settlement processing, and the provision of faulty services by these providers could lead to financial loss and damage to our reputation.

 

We are dependent on cooperation with external service providers with specialist knowledge and technology for processing lottery purchase orders. This includes, among other things, data and voice communication, procurement, installation, further development, maintenance and servicing of hardware and software, server housing and payment processing. It is possible that one or more of the external service providers do not perform the services, or that they do not perform them in a timely and accurate manner. It is therefore possible that, due to failures or omissions by the external service providers that we have engaged, we will not be in a position to perform our own services faultlessly or on time. This could lead to revenue losses, liability for damage, and substantial damage to our reputation.

 

19

 

 

We depend on payment processing for the success of our business.

 

Prior to the voluntary temporary suspension of our online sports lottery sales services in April 2015, we required our users to deposit funds in their registered accounts in advance of any lottery purchases. Users’ prize money was also deposited in and withdrawn from their respective accounts. Therefore, the provision of convenient, trusted and effective payment processing services to our users and potential users is critical to our business. If we are able to resume our online sports lottery sales services in the future and there is any deterioration or perceived deterioration in the quality of the payment processing services provided by us or any interruption to those services, or if our payment processing services are not performed in a timely manner, our users and potential users may be deterred from using our online lottery services, and we may be subject to user complaints and allegations concerning the mishandling of their funds, which may damage our reputation and have a material adverse effect on our business and results of operations.

 

Our quarterly net revenues and operating results may fluctuate, which makes our results of operations difficult to predict and may cause our quarterly results of operations to fall short of expectations.

 

Our quarterly revenues and operating results have fluctuated in the past and may continue to fluctuate depending upon a number of factors, many of which are out of our control. For these reasons, comparing our operating results on a period-to-period basis may not be meaningful, and you should not rely on our past results as an indication of our future performance. Our quarterly and annual net revenues and costs and expenses as a percentage of our net revenues may be significantly different from our historical or projected rates. Our operating results in future quarters may fall below expectations. Any of these events could cause the price of our ADSs to fall. Other factors that may affect our financial results include, among others:

 

 when and how we resume our online lottery sales services in the future;

 

 seasonality of sports events on which sport lotteries are based;

 

 change of lottery issuance schedules by the lottery issuance authorities;

 

 changes in government policies or regulations, or their enforcement;

 

 economic conditions in China and worldwide; and

 

 geopolitical events or natural disasters such as war, threat of war, earthquake or epidemics.

 

Our operating results tend to be seasonal. For instance, we may have lower net revenues during the first quarter of each year primarily due to the Chinese New Year holidays in that quarter.

 

20

 

 

We could be subject to administrative penalties or business losses if our current user identity verifying system cannot sufficiently prevent us from taking purchase orders from underage users.

 

According to the Regulation on Administration of Lottery issued by the State Council which came into effect on July 1, 2009, a lottery service provider may be subject to administrative penalties from the local civil affairs authority or the sports administration authorities if it takes lottery purchase orders from underage users. The lottery administration centers have the right to terminate their service agreements with a service provider if it becomes subject to administrative penalties. It is still unclear which security mechanisms have to be introduced for online service providers to protect minors. Although we have adopted a user identity verifying system which allows us to filter out underage users, we cannot assure you that our current system is sufficient for us to identify all underage users. If the relevant authorities determine that we are in violation of any relevant regulations, we may be subject to administrative penalties and we may lose our service agreements with the lottery operation centers.

 

In addition, a registration process that is as simple as possible and takes only a short time to complete is an important factor in our ability to attract new users. Currently, the age verification step of our registration process is relatively simple. If it becomes apparent that this measure is inadequate, the registration process might have to be made more lengthy and difficult for more in-depth checks, such as requiring users to provide a copy of their Chinese ID card or other identification documents as part of the registration process, which could decrease the number of new registrations or lead to a decrease in users. This could have a material adverse effect on our financial condition and results of operations.

 

If we fail to maintain an effective system of internal control over financial reporting, we may lose investor confidence in the reliability of our financial statements.

 

We are subject to reporting obligations under the U.S. securities laws. The SEC, as required by Section 404 of the Sarbanes-Oxley Act of 2002, adopted rules requiring every public company to include a management report on the company’s internal control over financial reporting in its annual report, which contains management’s assessment of the effectiveness of our internal control over financial reporting. In addition, an independent registered public accounting firm must attest to and report on the effectiveness of our internal control over financial reporting. We have been subject to these requirements since the fiscal year ended December 31, 2014.

 

Our management has concluded that our internal control over financial reporting was effective as of December 31, 2015. See “Item 15. Controls and Procedures.” Our independent registered public accounting firm has issued an attestation report, which has concluded that our internal control over financial reporting was effective in all material aspects as of December 31, 2015. However, if we fail to maintain effective internal control over financial reporting in the future, our management and our independent registered public accounting firm may not be able to conclude that we have effective internal control over financial reporting at a reasonable assurance level. This could in turn result in loss of investor confidence in the reliability of our financial statements and negatively impact the trading price of our ADSs. Furthermore, we have incurred and anticipate that we will continue to incur considerable costs, management time and other resources in an effort to comply with Section 404 and other requirements of the Sarbanes-Oxley Act.

 

21

 

 

Our grant of employee share options, restricted shares or other share-based compensation and any future grants could have an adverse effect on our net income.

 

U.S. GAAP prescribes how we account for share-based compensation and may have an adverse impact on our results of operations or the price of our ADSs. U.S. GAAP requires us to recognize share-based compensation as compensation expense in the consolidated statement of comprehensive income generally based on the fair value of equity awards on the date of the grant, with compensation expense recognized over the period in which the recipient is required to provide service in exchange for the equity award. The expenses associated with share-based compensation may reduce the attractiveness of issuing share options or restricted shares under our equity incentive plan. However, if we do not grant share options or restricted shares, or reduce the number of share options or restricted shares we grant, we may not be able to attract and retain key personnel. If we grant more share options or restricted shares to attract and retain key personnel, the expenses associated with share-based compensation may adversely affect our net income.

 

Risks Related to Our Corporate Structure

 

If the PRC government finds that the agreements that establish the structure for operating our businesses in China do not comply with PRC governmental restrictions on foreign investment in the Internet and the lottery business, or if these regulations or the interpretation of existing regulations change in the future, we could be subject to severe penalties or be forced to relinquish our interests in those operations.

 

Current PRC laws and regulations place certain restrictions on foreign ownership of companies that engage in the Internet and lottery businesses. We conduct our operations in China principally through contractual arrangements among our company 500.com Limited, our wholly owned PRC subsidiary, E-Sun Sky Computer, our consolidated affiliated entities in the PRC and their respective shareholders. Our online lottery services were primarily provided through E-Sun Sky Network, the wholly owned subsidiary of E-Sun Network, Lhasa Yicai, Shenzhen Yicai, and Shenzhen Fenggu, the wholly owned subsidiaries of E-Sun Sky Network, and Guangyi Network, the wholly owned subsidiary of E-Sun Sky Computer. E-Sun Sky Network owns and manages our operating websites, namely, www.500wan.com and www.500.com. Guangtiandi Technology and Youlanguang Technology were established to provide technical support to E-Sun Sky Network. Youlanguang Technology provides services to E-Sun Sky Network relating to the management of our users’ registration information and accounts, while Guangtiandi Technology provides services to E-Sun Sky Network relating to the implementation of the technical interface with the provincial lottery administration centers, the maintenance of our lottery ticket database, and the printing of lottery tickets when needed for the purpose of prize collection. Baifengrun Technology, a wholly owned subsidiary of Guangtiandi Technology, was acquired to develop and operate mobile phone game services to third party customers. 500Fu, a wholly owned subsidiary of E-Sun Sky Network, was established to provide third party payment services. Sumpay.cn and its wholly owned subsidiaries Shangmeng Services and Hangzhou Laiqi, were acquired through Tongfu Technology to provide third party payment services. Our contractual arrangements with E-Sun Network, Guangtiandi Technology, Youlanguang Technology, Tongfu Technology and their respective shareholders (i) enable us to exercise effective control over these entities, and (ii) give us the obligation to absorb losses and the right to receive benefits of these entities, requiring us to treat them as our consolidated affiliated entities and to consolidate their operating results. For a detailed discussion of these contractual arrangements, see “Item 4C. Organization Structure.”

 

22

 

 

We cannot assure you, however, that we will be able to enforce these contracts. Although we believe we are in compliance with current PRC regulations, we cannot assure you that the PRC government would agree that these contractual arrangements comply with PRC licensing, registration or other regulatory requirements, with existing policies or with requirements or policies that may be adopted in the future. PRC laws and regulations governing the validity of these contractual arrangements are open to varying interpretations and the relevant government authorities have broad discretion in interpreting these laws and regulations. If the PRC government determines that we are not in compliance with applicable laws and regulations, it could revoke our business and operating licenses, require us to discontinue or restrict our operations, restrict our right to collect revenues, block our websites, require us to restructure our operations, impose additional conditions or requirements with which we may not be able to comply, or take other regulatory or enforcement actions against us that could be harmful to our business. The imposition of any of these penalties would result in a material and adverse effect on our ability to conduct our business.

 

We rely on contractual arrangements with our consolidated affiliated entities in China and their shareholders for our operations, which may not be as effective as direct ownership in providing operational control.

 

Since PRC laws restrict foreign equity ownership in companies engaged in the Internet and lottery businesses in China, we rely on contractual arrangements with our consolidated affiliated entities and their respective shareholders to operate our business in China. If we had direct ownership of E-Sun Network, Guangtiandi Technology, Youlanguang Technology or Tongfu Technology, we would be able to exercise our rights as a shareholder to effect changes in the board of directors of E-Sun Network, Guangtiandi Technology, Youlanguang Technology or Tongfu Technology, which in turn could effectuate changes at the management level, subject to any applicable fiduciary obligations. However, under the current contractual arrangements that were executed on June 1, 2011, amended on May 2, 2013, supplemented December 28, 2013 and further amended on November 18, 2015, we rely on our consolidated affiliated entities and their respective shareholders’ performance of their contractual obligations to exercise effective control over our business in China. In addition, our contractual arrangements generally have a term of 10 years with an automatic extension for a number of years to be determined by E-Sun Sky Computer, which is subject to E-Sun Sky Computer’s unilateral termination right. In general, neither our consolidated affiliated entities nor their respective shareholders may terminate the contracts prior to the expiration date. However, the shareholders of E-Sun Network, Guangtiandi Technology, Youlanguang Technology or Tongfu Technology, may not act in the best interests of our company or may not perform their obligations under these contracts, including the obligation to renew these contracts when their initial term expires. Such risks exist throughout the period in which we intend to operate our business through the contractual arrangements with our consolidated affiliated entities and their respective shareholders. We may replace the shareholders of our consolidated affiliated entities at any time pursuant to our contractual arrangements with them and their shareholders. However, if any dispute relating to these contracts remains unresolved, we will have to enforce our rights under these contracts through the operations of PRC law, arbitration and courts and therefore will be subject to uncertainties in the PRC legal system. See “Item3D. Risk Factors—Risks Related to Our Corporate Structure—Any failure by our consolidated affiliated entities or their respective shareholders to perform their obligations under our contractual arrangements with them may have a material adverse effect on our business.” Therefore, these contractual arrangements may not be as effective as direct ownership in providing us with control over these consolidated affiliated entities.

 

23

 

 

Any failure by our consolidated affiliated entities or their respective shareholders to perform their obligations under our contractual arrangements with them may have a material adverse effect on our business.

 

Our consolidated affiliated entities and their respective shareholders may fail to take certain actions required for our business or follow our instructions despite their contractual obligations to do so. If they fail to perform their obligations under their respective agreements with us, we may have to rely on legal remedies under PRC laws, including seeking specific performance or injunctive relief, which may not be effective.

 

All of these contractual arrangements are governed by PRC laws and provide for the resolution of disputes through arbitration in the PRC. Accordingly, these contracts would be interpreted in accordance with PRC law and any disputes would be resolved in accordance with PRC legal procedures. The legal environment in the PRC is not as developed as compared to certain other jurisdictions, such as the United States. As a result, uncertainties in the PRC legal system could limit our ability to enforce these contractual arrangements, which may make it difficult to exert effective control over our consolidated affiliated entities, and our ability to conduct our business may be adversely affected.

 

Contractual arrangements with our consolidated affiliated entities may result in adverse tax consequences to us.

 

Under applicable PRC tax laws and regulations, arrangements and transactions among related parties may be subject to audit or scrutiny by the PRC tax authorities within 10 years after the taxable year when the arrangements or transactions are conducted. We could face material and adverse tax consequences if the PRC tax authorities were to determine that the contractual arrangements among 500.com Limited, E-Sun Sky Computer, our wholly owned subsidiary in China, our consolidated affiliated entities in China and their respective shareholders were not entered into on an arm’s-length basis and therefore constituted unfavorable transfer pricing arrangements. Unfavorable transfer pricing arrangements could, among other things, result in an upward adjustment of income subject to taxation. Under the contractual agreements we agreed to provide unconditional financial support, through the nominee shareholders, to each consolidated affiliated entity in manners permitted by PRC laws and regulations and further agreed to waive the repayment of any such financial support if needed by such consolidated affiliated entity, which may also result in income tax burden on the nominee shareholders and the consolidated affiliated entities. In addition, the PRC tax authorities may impose interest on late payments on our consolidated affiliated entities for the adjusted but unpaid taxes. Our results of operations may be materially and adversely affected if our consolidated affiliated entities’ tax liabilities increase significantly or if they are required to pay interest on late payments.

 

The shareholders of our consolidated affiliated entities may have potential conflicts of interest with us, which may materially and adversely affect our business.

 

We provide no incentives to the shareholders of our consolidated affiliated entities for the purpose of encouraging them to act in our best interests in their capacity as the shareholders of our consolidated affiliated entities. We may replace any of the shareholders of our consolidated affiliated entities at any time pursuant to the exclusive option agreements. In addition, each of the shareholders of our consolidated affiliated entities has executed a shareholder’s voting power assignment agreement to authorize any person or entity designated by 500.com Limited as permitted by applicable law to vote on their behalf and exercise full voting rights as shareholders of the consolidated affiliated entities. We cannot assure you that when conflicts arise, the shareholders of our consolidated affiliated entities will act in the best interests of our company or that conflicts will be resolved in our favor. If we cannot resolve any conflicts of interest or disputes between us and the shareholders of our consolidated affiliated entities, we would have to rely on legal proceedings, which may be expensive, time-consuming and disruptive to our operations. There is also substantial uncertainty as to the outcome of any such legal proceedings.

 

24

 

 

We may rely principally on dividends and other distributions on equity paid by our PRC subsidiary to fund any cash and financing requirements we may have. Any limitation on the ability of our PRC subsidiary to pay dividends to us could have a material adverse effect on our ability to conduct our business.

 

We are a holding company, and we rely principally on dividends and other distributions on equity paid by our wholly owned PRC subsidiary, E-Sun Sky Computer, for our cash and financing requirements, including the funds necessary to pay dividends and other cash distributions to our shareholders and service any debt we may incur. If E-Sun Sky Computer incurs debt on its own behalf in the future, the instruments governing the debt may restrict its ability to pay dividends or make other distributions to us. In addition, the PRC tax authorities may require us to adjust our taxable income under the contractual arrangements E-Sun Sky Computer currently has in place with our consolidated affiliated entities in a manner that would materially and adversely affect its ability to pay dividends and other distributions to us.

 

Under PRC laws and regulations, E-Sun Sky Computer, as a wholly foreign-owned enterprise in the PRC, may pay dividends only out of its accumulated profits as determined in accordance with PRC accounting standards and regulations. In addition, a wholly foreign-owned enterprise such as E-Sun Sky Computer is required to set aside at least 10% of its accumulated after-tax profits each year, if any, to fund a statutory reserve fund, until the aggregate amount of such a fund reaches 50% of its registered capital. At its discretion, it may allocate a portion of its after-tax profits based on PRC accounting standards to staff welfare and bonus funds. These reserve funds and staff welfare and bonus funds are not distributable as cash dividends. Any limitation on the ability of E-Sun Sky Computer to pay dividends or make other distributions to us could materially and adversely limit our ability to grow, make investments or acquisitions that could be beneficial to our business, pay dividends, or otherwise fund and conduct our business.

 

PRC regulation of loans to, and direct investment in, PRC entities by offshore holding companies and governmental control of currency conversion may limit our use of the proceeds we receive from our public offering to fund our expansion or operations.

 

As an offshore holding company with a PRC subsidiary, we may (i) make additional capital contributions to our existing PRC subsidiary, E-Sun Sky Computer, (ii) establish new PRC subsidiaries and make capital contributions to these new PRC subsidiaries, (iii) make loans to our PRC subsidiaries or consolidated affiliated entities, or (iv) acquire offshore entities with business operations in China in an offshore transaction. However, most of these uses are subject to PRC regulations and approvals. For example:

 

 capital contributions to our PRC subsidiaries, whether existing or newly established ones, must be approved by the PRC Ministry of Commerce or its local counterparts;

 

 loans by us to our PRC subsidiaries, each of which is a foreign-invested enterprise, to finance their activities cannot exceed the statutory limit, which is the difference between the registered capital and the amount of total investment as approved by the Ministry of Commerce or its local counterparts, and must be registered with the PRC State Administration of Foreign Exchange, or SAFE, or its local branches; and

 

 loans by us to our consolidated affiliated entities, which are domestic PRC entities, must be approved by the National Development and Reform Commission and must also be registered with SAFE or its local branches.

 

25

 

 

On August 29, 2008, SAFE promulgated the Circular on the Relevant Operating Issues Concerning the Improvement of the Administration of the Payment and Settlement of Foreign Currency Capital of Foreign Invested Enterprises, or SAFE Circular 142, regulating the conversion by a foreign-invested enterprise of foreign currency registered capital into Renminbi by restricting how the converted Renminbi may be used. On March 30, 2015, SAFE promulgated SAFE Circular 19, which came into force replacing SAFE Circular 142 on June 1, 2015. SAFE Circular 19 removed certain restrictions previously provided under SAFE Circular 142 for conversion by a foreign-invested enterprise of foreign currency registered capital into RMB and use of such RMB capital. However, SAFE Circular 19 continues to prohibit foreign-invested enterprises from, among other things, using RMB fund converted from its foreign exchange capitals for expenditure beyond its business scope, providing entrusted loans or repaying loans between non-financial enterprises.

 

We expect that the PRC regulations of loans and direct investment by offshore holding companies to PRC entities may continue to limit our use of the proceeds we receive from our initial public offering. There are no costs associated with registering loans or capital contributions with relevant PRC governmental authorities, other than nominal processing charges. Under the relevant PRC laws and regulations, the PRC governmental authorities are required to process such approvals or registrations or deny our application within a prescribed time period, which is usually less than 90 days. The actual time taken, however, may be longer due to administrative delays. We cannot assure you that we will be able to obtain these government registrations or approvals on a timely basis, if at all, with respect to our future plans to use the U.S. dollar proceeds we receive from our initial public offering for our expansion and operations in China. If we fail to receive such registrations or approvals, our ability to use the proceeds of our initial public offering and to capitalize our PRC operations may be negatively affected, which could materially and adversely affect our liquidity and ability to fund and expand our business.

 

Risks Related to Doing Business in China

 

The complexities, uncertainties and rapid changes in PRC regulation of Internet business and companies require significant resources for compliance.

 

The PRC government extensively regulates the Internet industry, including foreign ownership of, and the licensing and permit requirements pertaining to, companies in the Internet industry. These Internet-related laws and regulations are relatively new and evolving, and their interpretation and enforcement involve significant uncertainty. As a result, in certain circumstances it may be difficult to determine what actions or omissions may be deemed to be in violations of applicable laws and regulations. Issues, risks and uncertainties relating to PRC regulation of the Internet business include, but are not limited to, the following:

 

 There are uncertainties relating to the regulation of the Internet business in China, including evolving licensing practices. This means that permits, licenses or operations at some of our companies may be subject to challenge, or we may fail to obtain permits or licenses that may be deemed necessary for our operations or we may not be able to obtain or renew certain permits or licenses. The major permits and licenses that could be involved include, without limitation, the Permit for Operation of Value-Added Telecom Services, or VAS license, issued by the Ministry of Industry and Information Technology, or the MIIT. Pursuant to the VAS license issued to E-Sun Sky Network by Telecommunication Management Bureau of Guangdong Province in February 2013, E-Sun Sky Network is permitted to provide internet information services. The license is effective until September 2017. We need to renew each of the licenses upon its expiration, and apply for permits and alteration of the license in advance of any change to the license holder regarding its shareholding structure, controlling shareholders, merger and acquisition, business scope and etc., and apply for alteration of the license for any change to the name, legal representative of the license holder. However, we cannot assure you that each of the licenses will be successfully and timely renewed, or that the license will continue to cover all aspects of our online lottery service business upon its renewal. If we fail to maintain any of these required licenses or approvals, we may be subject to various penalties, including fines and the discontinuation of or restriction on our operations. Any such disruption in our operations may have a material and adverse effect on our results of operations.

 

26

 

 

 New laws and regulations that regulate Internet activities, including online lottery services, may be promulgated. If these new laws and regulations are promulgated, additional licenses may be required for our operations. If our operations do not comply with these new regulations after they become effective, or if we fail to obtain any licenses required under these new laws and regulations, we could be subject to penalties.

 

 We only have contractual control over our operating websites, namely, www.500wan.com and www.500.com. We do not directly own our websites due to the restriction of foreign investment in businesses providing value-added telecom services in China, including Internet content provision services. If the authorities challenge our corporate structure or rights to our websites, it could significantly disrupt our business, subject us to sanctions, compromise enforceability of related contractual arrangements, or have other adverse effects on us.

 

The interpretation and application of existing PRC laws, regulations and policies and any new laws, regulations or policies relating to the Internet industry have created substantial uncertainties regarding the legality of existing and future foreign investments in, and the businesses and activities of, the Internet business in China, including our business. We cannot assure you that we have obtained all the permits or licenses required for conducting our business in China or will be able to maintain our existing licenses or obtain any new licenses required under any new laws or regulations. There are also risks that we may be found to violate existing or future laws and regulations given the uncertainty and complexity of China’s regulation of Internet business.

 

In addition, new laws and regulations governing the use of the Internet could be issued at the national or provincial level, or existing regulations could be interpreted more strictly. No assurance can be given that business on the Internet in general or our online services in particular will not be adversely impacted by further regulations. Technical limitations on Internet use can also be developed or implemented. For example, restrictions can be implemented on personal Internet use in the workplace in general or access to our site in particular. This could lead to a reduction of user activities or a loss of users which in turn could have a material adverse effect on our financial condition and results of operations.

 

27

 

 

Substantial uncertainties exist with respect to the enactment timetable, interpretation and implementation of draft PRC Foreign Investment Law and how it may impact the viability of our current corporate structure, corporate governance and business operations.

 

The Ministry of Commerce published a discussion draft of the proposed Foreign Investment Law in January 2015 aiming to, upon its enactment, replace the trio of existing laws regulating foreign investment in China, namely, the Sino-foreign Equity Joint Venture Enterprise Law, the Sino-foreign Cooperative Joint Venture Enterprise Law and the Wholly Foreign-invested Enterprise Law, together with their implementation rules and ancillary regulations. The draft Foreign Investment Law embodies an expected PRC regulatory trend to rationalize its foreign investment regulatory regime in line with prevailing international practice and the legislative efforts to unify the corporate legal requirements for both foreign and domestic investments. The Ministry of Commerce is currently soliciting comments on this draft and substantial uncertainties exist with respect to its enactment timetable, interpretation and implementation. The draft Foreign Investment Law, if enacted as proposed, may materially impact the viability of our current corporate structure, corporate governance and business operations in many aspects.

 

Among other things, the draft Foreign Investment Law expands the definition of foreign investment and introduces the principle of “actual control” in determining whether a company should be treated as a foreign-invested enterprise, or an FIE. According to the definition set forth in the draft Foreign Investment Law, FIEs refer to enterprises established in China pursuant to PRC law that are solely or partially invested by foreign investors. The draft Foreign Investment Law specifically provides that entities established in China (without direct foreign equity ownership) but “controlled” by foreign investors, through contract or trust for example, will be treated as FIEs. Once an entity falls within the definition of FIE, it may be subject to foreign investment “restrictions” or “prohibitions” set forth in a “negative list” to be separately issued by the State Council later. If an FIE proposes to conduct business in an industry subject to foreign investment “restrictions” in the “negative list,” the FIE must go through a market entry clearance by the Ministry of Commerce before being established. If an FIE proposes to conduct business in an industry subject to foreign investment “prohibitions” in the “negative list,” it must not engage in the business. However, an FIE, during the market entry clearance process, may apply in writing to be treated as a PRC domestic enterprise if its foreign investor(s) is/are ultimately “controlled” by PRC government authorities and its affiliates and/or PRC citizens. In this connection, “control” is broadly defined in the draft law to cover the following summarized categories: (i) holding 50% of more of the voting rights of the subject entity; (ii) holding less than 50% of the voting rights of the subject entity but having the power to secure at least 50% of the seats on the board or other equivalent decision making bodies, or having the voting power to exert material influence on the board, the shareholders’ meeting or other equivalent decision making bodies; or (iii) having the power to exert decisive influence, via contractual or trust arrangements, over the subject entity’s operations, financial matters or other key aspects of business operations.

 

The “variable interest entity” structure, or VIE structure, has been adopted by many PRC-based companies, including us, to obtain necessary licenses and permits in the industries that are currently subject to foreign investment restrictions in China. See “Item3D. Risk Factors—Risks Related to Our Corporate Structure” and “Item 4.C. Information on the Company—Organizational Structure—Contractual Arrangements with Our Consolidated Affiliated Entities.” Under the draft Foreign Investment Law, variable interest entities that are controlled via contractual arrangement would also be deemed as FIEs, if they are ultimately “controlled” by foreign investors. Therefore, for any companies with a VIE structure in an industry category that is included in the “negative list” as restricted industry, the VIE structure may be deemed legitimate only if the ultimate controlling person(s) is/are of PRC nationality (either PRC government authorities and its affiliates or PRC citizens). Conversely, if the actual controlling person(s) is/are of foreign nationalities, then the variable interest entities will be treated as FIEs and any operation in the industry category on the “negative list” without market entry clearance may be considered as illegal.

 

The draft Foreign Investment Law has not taken a position on what actions shall be taken with respect to the existing companies with a VIE structure, whether or not these companies are controlled by Chinese parties, while it is soliciting comments from the public on this point. Moreover, it is uncertain whether the internet and online sales of lottery products, in which our variable interest entities operate, will be subject to the foreign investment restrictions or prohibitions set forth in the “negative list” to be issued. If the enacted version of the Foreign Investment Law and the final “negative list” mandate further actions, such as Ministry of Commerce market entry clearance, to be completed by companies with existing VIE structure like us, we face uncertainties as to whether such clearance can be timely obtained, or at all.

 

The draft Foreign Investment Law, if enacted as proposed, may also materially impact our corporate governance practice and increase our compliance costs. For instance, the draft Foreign Investment Law imposes stringent ad hoc and periodic information reporting requirements on foreign investors and the applicable FIEs. Aside from investment implementation report and investment amendment report that are required at each investment and alteration of investment specifics, an annual report is mandatory, and large foreign investors meeting certain criteria are required to report on a quarterly basis. Any company found to be non-compliant with these information reporting obligations may potentially be subject to fines and/or administrative or criminal liabilities, and the persons directly responsible may be subject to criminal liabilities.

 

28

 

 

The 2006 M&A Rules establish complex procedures for some acquisitions of Chinese companies by foreign investors, which could make it difficult for us to pursue growth through acquisitions in China.

 

The 2006 M&A Rules include provisions that purport to require approval of the Ministry of Commerce for acquisitions by offshore entities established or controlled by domestic companies, enterprises or natural persons of onshore entities that are related to such domestic companies, enterprises or natural persons, and prohibit offshore entities from using their foreign-invested subsidiaries in China, or through “other means,” to circumvent such requirement. As part of our growth strategy, we obtained control over E-Sun Network, E-Sun Sky Network, Youlanguang and Guangtiandi in June 2011, and Tongfu Technology in December 2015, by entering into contractual arrangements with VIEs and their respective shareholders. We did not seek the approval of the Ministry of Commerce for those transactions based on the legal advice we obtained from our PRC legal counsel in those transactions that such approval was unnecessary. However, the 2006 M&A Rules also prohibit companies from using any “other means” to circumvent the approval requirement set forth therein and there is no clear interpretation as to what constitutes “other means” of circumvention of the requirement under the 2006 M&A Rules. The Ministry of Commerce and other applicable government authorities would therefore have broad discretion in determining whether an acquisition is in violation of the 2006 M&A Rules. If PRC regulatory authorities take a view that is contrary to ours, we could be subject to severe penalties. In addition, we may in the future grow our business in part by acquiring complementary businesses in China. If we are required to obtain the approval from the Ministry of Commerce, completion of such transaction may be delayed or even inhibited. Our ability to expand our business or maintain or expand our market share through future acquisitions would as such be materially and adversely affected.

 

In addition, in August 2011 the Ministry of Commerce issued the Rules of Ministry of Commerce on Implementation of Security Review System of Mergers and Acquisitions of Domestic Enterprises by Foreign Investors, or the MOFCOM Security Review Rules. The MOFCOM Security Review Rules, effective from September 1, 2011, require certain merger and acquisition transactions to be subject to merger control review or security review. The MOFCOM Security Review Rules further provide that, when deciding whether a specific merger or acquisition of a PRC enterprise by foreign investors is subject to the security review by the Ministry of Commerce, the principle of substance over form should be applied and foreign investors are prohibited from bypassing the security review requirement by structuring transactions through proxies, trusts, indirect investments, leases, loans, control through contractual arrangements or offshore transactions. There is no explicit provision in the MOFCOM Security Review Rules stating that our business falls into the scope subject to the security review.  However, as these rules are relatively new and there is a lack of clear statutory interpretation on the implementation of these new rules, there can be no assurance that the Ministry of Commerce will not apply these rules to our contractual arrangements with E-Sun Network, E-Sun Sky Network, Youlanguang,Guangtiandi, and Tongfu Technology. If we are found to be in violation of the MOFCOM Security Review Rules, or fail to obtain any required approvals, the relevant regulatory authorities would have broad discretion in dealing with such violation, including levying fines, confiscating income, revoking our PRC consolidated affiliated entities’ business or operating licenses or requiring us to restructure or unwind the relevant ownership structure or operations. Any of these actions could cause significant disruption to our business operations and may materially and adversely affect our business, financial condition and results of operations. Further, if the business of any target company that we would like to acquire in the future falls into the ambit of security review, complying with the requirements of the relevant rules could be prohibitively time consuming or we may be legally prohibited from acquiring such company either by equity or asset acquisition, capital contribution or through any contractual arrangement, which could have a material and adverse impact on our ability to expand our business or maintain our market share.

 

29

 

 

Governmental control of currency conversion may affect the value of your investment.

 

The PRC government imposes controls on the convertibility of the Renminbi into foreign currencies and, in certain cases, the remittance of foreign currency out of China. We receive all of our service fees in Renminbi. Under our current corporate structure, our income is primarily derived from dividend payments from our PRC subsidiary. Shortages in the availability of foreign currency may restrict the ability of our PRC subsidiary to remit sufficient foreign currency to pay dividends or other payments to us, or otherwise satisfy their foreign currency-denominated obligations. Under existing PRC foreign exchange regulations, payments of current account items, including profit distributions, interest payments and expenditures from trade related transactions, can be made in foreign currencies without prior approval from SAFE by complying with certain procedural requirements. However, approval from SAFE or its local branch is required where Renminbi is to be converted into foreign currency and remitted out of China to pay capital expenses such as the repayment of loans denominated in foreign currencies. The PRC government may also at its discretion restrict access to foreign currencies for current account transactions in the future. If the foreign exchange control system prevents us from obtaining sufficient foreign currency to satisfy our currency demands, we may not be able to pay dividends in foreign currencies to our shareholders, including holders of our ADSs.

 

Fluctuations in exchange rates of the Renminbi could materially affect our reported results of operations.

 

The exchange rates between the Renminbi and the U.S. dollar and other foreign currencies are affected by, among other things, changes in China’s political and economic conditions. In July 2005, the PRC government changed its policy of pegging the value of the Renminbi to the U.S. dollar, and the Renminbi was permitted to fluctuate within a band against a basket of certain foreign currencies. As a result, the Renminbi appreciated more than 20% against the U.S. dollar over the following three years. During the period between July 2008 and June 2010, the Renminbi has traded stably within a narrow range against the U.S. dollar. Since June 2010, the Renminbi has started to slowly appreciate further against the U.S. dollar. See “Item 3A. Selected Financial Data—Exchange Rate Information.” However, the People’s Bank of China regularly intervenes in the foreign exchange markets in Renminbi exchange rates and achieves policy goals. In March 2014, the People’s Bank of China widened the band around which the value of the Renminbi is allowed to deviate from the daily reference rate, which may allow for greater volatility in the U.S. dollar and Renminbi exchange rate. There remains significant international pressure on the PRC Government to adopt a more flexible currency policy, which, together with domestic policy considerations, could result in a further and more significant volatility of RMB against the U.S. dollar or other foreign currencies. For example, in August 2015, the RMB depreciated significantly against the U.S. dollar as a result of the PRC Government’s action.

 

As we may rely on dividends and other fees paid to us by our subsidiaries and affiliated consolidated entities in China, any significant revaluation of the Renminbi may materially and adversely affect our cash flows, net revenues, earnings and financial position, and the value of, and any dividends payable on, our ADSs in U.S. dollars. To the extent that we need to convert U.S. dollars received from our initial public offering into Renminbi for our operations, an appreciation of the Renminbi against the U.S. dollar would have an adverse effect on the Renminbi amount we would receive from the conversion. Conversely, if we decide to convert our Renminbi into U.S. dollars for the purpose of making payments for dividends on our ordinary shares or ADSs or for other business purposes, appreciation of the U.S. dollar against the Renminbi would have a negative effect on the U.S. dollar amount available to us.

 

30

 

 

Our operations may be adversely affected by changes in China’s political, economic and social conditions.

 

Substantially all of our assets and operations are located in China. Accordingly, our business, financial condition, results of operations and prospects may be influenced to a significant degree by political, economic and social conditions in China generally and by continued economic growth in China as a whole.

 

The Chinese economy differs from the economies of most developed countries in many respects, including the level of government involvement, level of development, growth rate, control of foreign exchange and allocation of resources. Although the Chinese government has implemented measures emphasizing the utilization of market forces for economic reform, the reduction of state ownership of productive assets, and the establishment of improved corporate governance in business enterprises, a substantial portion of productive assets in China is still owned by the government. In addition, the Chinese government continues to play a significant role in regulating industrial development by imposing industrial policies. The Chinese government also exercises significant control over China’s economic growth through allocating resources, controlling payment of foreign currency-denominated obligations, setting monetary policy, and providing preferential treatment to particular industries or companies.

 

While the Chinese economy has experienced significant growth over the past decade, growth has been uneven, both geographically and among various sectors of the economy. The Chinese government has implemented various measures to encourage economic growth and guide the allocation of resources. Some of these measures may benefit the overall Chinese economy, but may have a negative effect on us. For example, our financial condition and results of operations may be adversely affected by government control over capital investments or changes in tax regulations. In the past the Chinese government has implemented certain measures, including interest rate increases, to control the pace of economic growth. These measures may cause decreased economic activity in China, which may adversely affect our business and operating results. Any significant increase in China’s inflation rate could increase our costs and have a negative impact on our operating margins. In addition, any sudden changes to China’s political system or the occurrence of widespread social unrest could have negative effects on our business and results of operations.

 

Under the EIT Law, we may be classified as a “resident enterprise” of China. Such classification would likely result in unfavorable tax consequences to us.

 

Under the new enterprise income tax law, or the EIT Law, and its implementation rules, or the Implementation Rules, both of which became effective on January 1, 2008, an enterprise established outside of the PRC with “de facto management bodies” within the PRC is considered a resident enterprise and is subject to enterprise income tax, or EIT, at the rate of 25% on its global income. The Implementation Rules define the term “de facto management bodies” as “establishments that carry out substantial and overall management and control over the manufacturing and business operations, personnel, accounting, properties, etc. of an enterprise.” The State Administration of Taxation issued the Notice Regarding the Determination of Chinese-Controlled Offshore Incorporated Enterprises as PRC Tax Resident Enterprises on the Basis of De Facto Management Bodies, or Circular 82, on April 22, 2009. Circular 82 provides that a foreign enterprise controlled by a PRC company or a PRC company group will be classified as a “resident enterprise” with its “de facto management bodies” located within China if the following criteria are satisfied: (i) the place where the senior management and core management departments that are in charge of its daily operations perform their duties is mainly located in the PRC; (ii) its financial and human resources decisions are made by or are subject to approval by persons or bodies in the PRC; (iii) its major assets, accounting books, company seals, and minutes and files of its board and shareholders’ meetings are located or kept in the PRC; and (iv) more than half of the enterprise’s directors or senior management with voting rights frequently reside in the PRC. Although Circular 82 only applies to offshore enterprises controlled by PRC enterprises, not those invested in by PRC individuals, like our company, the determining criteria set forth in Circular 82 may reflect the State Administration of Taxation’s general position on how the “de facto management body” test should be applied in determining the tax resident status of offshore enterprises, regardless of whether they are controlled by PRC enterprises or controlled by or invested in by PRC individuals. We do not believe that any of 500.com Limited, Fine Brand Limited or 500wan HK Limited meets all of the criteria above. Although we conduct our business principally through contractual arrangements among our wholly owned PRC subsidiary and our consolidated affiliated entities in the PRC, and decisions relating to our financial and human resource matters are made by personnel of our wholly owned PRC subsidiary and our consolidated affiliated entities in the PRC, each of 500.com Limited, Fine Brand Limited or 500wan HK Limited is a company incorporated outside the PRC. As holding companies, these three entities’ key assets and records, including the resolutions of their respective board of directors and the resolutions of their respective shareholders, are located and maintained outside the PRC. While we do not believe we would be considered a resident enterprise, if the PRC authorities were to subsequently determine that we should be so treated, a 25% EIT on our global income could significantly increase our tax burden and materially and adversely affect our financial condition and results of operations.

 

31

 

 

Pursuant to the EIT Law, dividends generated after January 1, 2008 and payable by a foreign-invested enterprise in China to its foreign investors will be subject to a 10% withholding tax, unless any such foreign investor’s jurisdiction of incorporation has a tax treaty with China that provides for a different withholding arrangement and provided that relevant tax authorities approved the foreign investors as the beneficial owners of such dividends under applicable tax regulations. We are a Cayman Islands holding company and substantially all of our income may come from dividends from our PRC subsidiary, E-Sun Sky Computer, through our Hong Kong holding company. The Cayman Islands do not have such a tax treaty with China. According to the Mainland and Hong Kong Special Administrative Region Arrangement on Avoiding Double Taxation or Evasion of Taxation on Income between China and Hong Kong entered into in August 2006, or the Double Tax Avoidance Arrangement, and other applicable PRC laws, if a Hong Kong resident enterprise is determined by the relevant PRC tax authority to have satisfied the relevant conditions and requirements under the Double Tax Avoidance Arrangement and other applicable laws, the 10% withholding tax on the dividends the Hong Kong resident enterprise receives from a PRC resident enterprise may be reduced to 5%. To the extent dividends paid by our PRC subsidiary to our Hong Kong holding company are subject to withholding tax, the amount of funds available to us to meet our cash requirements, including the payment of dividends to our shareholders and ADS holders, will be reduced.

 

Furthermore, the State Administration of Taxation promulgated the Notice on How to Understand and Determine the Beneficial Owners in Tax Agreement in October 2009, or Circular 601, which provides guidance for determining whether a resident of a contracting state is the “beneficial owner” of an item of income under China’s tax treaties and tax arrangements. According to Circular 601, a beneficial owner generally must be engaged in substantive business activities. An agent or conduit company will not be regarded as a beneficial owner and, therefore, will not qualify for treaty benefits. The conduit company normally refers to a company that is set up for the purpose of avoiding or reducing taxes or transferring or accumulating profits. If we and our Hong Kong holding company are not considered resident enterprises, we cannot assure you that any dividends distributed to our Hong Kong holding company will be eligible for a reduced withholding tax rate under the applicable treaty.

 

32

 

 

Dividends payable to our foreign investors and gains on the sale of our ADSs or ordinary shares by our foreign investors may become subject to taxes under PRC tax laws.

 

Under the EIT Law and its implementation regulations issued by the State Council, a 10% PRC withholding tax is applicable to dividends payable to investors that are non-resident enterprises, which do not have an establishment or place of business in the PRC or which have such establishment or place of business but the dividends are not effectively connected with such establishment or place of business, to the extent such dividends are derived from sources within the PRC. Similarly, any gain realized on the transfer of ADSs or ordinary shares by such investors is also subject to PRC tax at a rate of 10%, subject to any reduction or exemption set forth in relevant tax treaties, if such gain is regarded as income derived from sources within the PRC. If we are deemed a PRC resident enterprise, dividends paid on our ordinary shares or ADSs, and any gain realized from the transfer of our ordinary shares or ADSs, would be treated as income derived from sources within the PRC and would as a result be subject to PRC taxation. See “Item 4. Information on the Company—Regulations Regarding the Enterprise Income Tax, Individual Income Tax and Withholding Tax.” Furthermore, if we are deemed a PRC resident enterprise, dividends payable to investors that are non-PRC individual investors and any gain realized on the transfer of ADSs or ordinary shares by such investors may be subject to PRC tax at a rate of 20%, subject to any reduction or exemption set forth in applicable tax treaties. It is unclear whether, if we are considered a PRC resident enterprise, holders of our ADSs or ordinary shares would be able to claim the benefit of income tax treaties or agreements entered into between China and other countries or areas (although we do not expect to withhold at treaty rates if any withholding is required). If dividends payable to our non-PRC investors, or gains from the transfer of our ordinary shares or ADSs by such investors are subject to PRC tax, the value of your investment in our ordinary shares or ADSs may be adversely affected.

 

We face uncertainties with respect to indirect transfers of equity interests in PRC resident enterprises by their non-PRC holding companies.

 

Pursuant to the Notice on Strengthening Administration of Enterprise Income Tax for Share Transfers by Non-PRC Resident Enterprises, or SAT Circular 698, issued by the State Administration of Taxation, or the SAT, on December 10, 2009 with retroactive effect from January 1, 2008, where a non-resident enterprise transfers the equity interests of a PRC resident enterprise indirectly via disposing the equity interests of an overseas holding company, or an Indirect Transfer, and such overseas holding company is located in a tax jurisdiction that (i) has an effective tax of rate less than 12.5% or (ii) does not tax foreign income of its residents, the non-resident enterprise, being the transferor, shall report to the relevant tax authority of the PRC resident enterprise such Indirect Transfer. Using a “substance over form” principle, the PRC tax authority may disregard the existence of the overseas holding company if it lacks a reasonable commercial purpose and was established for the purpose of reducing, avoiding or deferring PRC tax. As a result, gains derived from such Indirect Transfer may be subject to PRC withholding tax at a rate of up to 10%. SAT Circular 698 also provides that, where a non-PRC resident enterprise transfers its equity interests in a PRC resident enterprise to its related parties at a price lower than the fair market value, the relevant tax authority has the power to make a reasonable adjustment to the taxable income of the transaction.

 

33

 

 

There is uncertainty as to the application of SAT Circular 698. For example, while the term “Indirect Transfer” is not clearly defined, it is understood that the relevant PRC tax authorities have jurisdiction regarding requests for information over a wide range of foreign entities having no direct contact with China. Moreover, the relevant authority has not yet promulgated any formal provisions or formally declared or stated how to calculate the effective tax rates in foreign tax jurisdictions, and the process and format for reporting an Indirect Transfer to the relevant tax authority of the PRC resident enterprise. In addition, there are no formal declarations with regard to how to determine whether a foreign investor has adopted an abusive arrangement in order to reduce, avoid or defer PRC tax. SAT Circular 698 may be determined by the tax authorities to be applicable to our offshore restructuring transactions, if any of such transactions were to be determined by the tax authorities to lack reasonable commercial purpose. As a result, we and our non-resident investors in such transactions may be at risk of being taxed under SAT Circular 698 and we may be required to expend valuable resources to comply with SAT Circular 698 or to establish that we should not be taxed under the general anti-avoidance rule of the EIT Law, which may have a material adverse effect on our financial condition and results of operations or such non-resident investors’ investments in us.

 

The PRC legal system embodies uncertainties which could limit the legal protections available to you and us.

 

As our main operating entities and a substantial majority of our assets are located in China, PRC laws and the PRC legal system in general may have a significant impact on our business operations. Although China’s legal system has developed over the last several decades, PRC laws, regulations and legal requirements remain underdeveloped relative to the United States. Moreover, PRC laws and regulations change frequently and their interpretation and enforcement involve uncertainties. For example, the interpretation or enforcement of PRC laws and regulations may be subject to government rules or policies, some of which are not published on a timely basis or at all. In addition, the relative inexperience of China’s judiciary in some cases may create uncertainty as to the outcome of litigation. These uncertainties could limit our ability to enforce our legal or contractual rights or otherwise adversely affect our business and operations. Furthermore, due to the existence of unpublished rules and policies, and since newly issued PRC laws and regulations may have retroactive effect, we may not be aware of our violation of certain PRC laws, regulations, policies or rules until after the fact.

 

34

 

 

A failure by our shareholders or beneficial owners who are PRC citizens or residents in China to comply with certain PRC foreign exchange regulations could restrict our ability to distribute profits, restrict our overseas and cross-border investment activities or subject us to liability under PRC laws, which could adversely affect our business and financial condition.

 

In July 2014, SAFE, issued the Notice on Relevant Issues Concerning Foreign Exchange Administration for PRC Residents Engaging in Overseas Investment Financing and Roundtrip Investments via Overseas Special Purpose Companies, or SAFE Circular 37, which annulled the previously applicable Notice on Relevant Issues Concerning Foreign Exchange Administration for PRC Residents Engaging in Financing and Roundtrip Investments via Overseas Special Purpose Vehicles, or SAFE Circular 75. SAFE Circular 37 states that the PRC institutes, citizens or residents must register with the relevant local SAFE branch or central SAFE in connection with their direct establishment or indirect control of an offshore entity established with their domestic enterprise’s legal assets or equity or overseas legal assets or equity for the purpose of investment and financing, and in connection with a roundtrip investment, whereby the PRC institutes, citizens or residents engage in direct investment activities domestically through the offshore entity directly or indirectly, that is establishment of foreign investment enterprises or projects domestically through setting up new enterprise or merger and acquisition and obtain the ownership, right of control and right of operation and management and other rights and interests. In addition, such PRC institutes, citizens or residents must apply for the registration of the overseas investment foreign exchanges before they invest in the special purpose companies with their domestic legal assets and interests, and amend their SAFE registrations when the offshore special purpose companies undergoes material events , such as the change of their shareholders, names, operation period and other basic information, or their increases or decreases in investment amount, transfers or exchanges of shares, mergers or divisions, or other material events , or offering equity incentive to the directors, supervisors, senior management and other employees with the equity or option of the non-listed special purpose companies, or obtaining the profit, dividend from the special purpose companies or no-longer holding the rights and interests of the special purpose companies due to share transfer, bankruptcy, dissolution, liquidation, expiration of the operation period, change of identity and other reasons or transferring the financing fund back inland after the special purpose companies has completed the overseas financing.

 

We are committed to complying, and to ensuring that our shareholders and beneficial owners who are PRC citizens or residents comply, with SAFE Circular 37 requirements. We have requested our beneficial owners who are PRC residents to complete the registration under SAFE Circular 37, if applicable. As of the date of this annual report, our beneficial owners who are subject to SAFE Circular 37 registrations are in the process of updating their registrations with the Shenzhen Branch of SAFE. However, we may not be fully informed of the identities of all our beneficial owners who are PRC citizens or residents, and we cannot compel our beneficial owners to comply with SAFE Circular 37 requirements. As a result, we cannot assure you that all of our shareholders or beneficial owners who are PRC citizens or residents have complied with, and will in the future make or obtain any applicable registrations or approvals required by, SAFE Circular 37 or other related regulations. Failure by such shareholders or beneficial owners to comply with SAFE Circular 37, or failure by us to amend the foreign exchange registrations of our PRC subsidiary, could subject us to fines or legal sanctions, restrict our overseas or cross-border investment activities, limit our subsidiaries’ ability to make distributions or pay dividends or affect our ownership structure, which could adversely affect our business and prospects.

 

A failure to comply with PRC regulations regarding the registration of shares and share options held by our employees who are PRC citizens may subject such employees or us to fines and legal or administrative sanctions.

 

On February 15, 2012, SAFE promulgated the Notices on Issues concerning the Foreign Exchange Administration for Domestic Individuals Participating in Share Incentive Plans of Overseas Publicly-Listed Companies, or the Share Option Rules, which replaced the Application Procedures of Foreign Exchange Administration for Domestic Individuals Participating in Employee Share Ownership Plans or Share Option Plans of Overseas Publicly-Listed Companies issued by SAFE on March 28, 2007. Under the Share Option Rules and other relevant rules and regulations, PRC residents who participate in share incentive plan in an overseas publicly-listed company are required to register with SAFE or its local branches and complete certain other procedures. Participants of a share incentive plan who are PRC residents must retain a qualified PRC agent, which could be a PRC subsidiary of such overseas publicly listed company or another qualified institution selected by such PRC subsidiary, to conduct the SAFE registration and other procedures with respect to the share incentive plan on behalf of its participants. Such participants must also retain an overseas entrusted institution to handle matters in connection with their exercise of share options, the purchase and sale of corresponding shares or interests and fund transfers. In addition, the PRC agent is required to amend the SAFE registration with respect to the share incentive plan if there is any material change to the share incentive plan, the PRC agent or the overseas entrusted institution or other material changes. As of the date of this annual report, we and our PRC citizen employees who have been granted share options are applying for registration with the Shenzhen branch of SAFE pursuant to the Share Option Rules. See “Item 4B. Business Overview—Regulations on our Industry—Regulations on Foreign Exchange.”

 

35

 

 

Our auditor, like other independent registered public accounting firms operating in China, is not permitted to be subject to inspection by Public Company Accounting Oversight Board, and as such, investors may be deprived of the benefits of such inspection.

 

Our independent registered public accounting firm issued the audit report included in this annual report and will issue audit reports filed with the SEC in the future. Generally, an auditor of companies that are traded publicly in the United States is registered with the Public Company Accounting Oversight Board (United States), or PCAOB, and is required by the laws of the United States to undergo regular inspections by PCAOB to assess its compliance with the laws of the United States and professional standards. However, as our auditor is located in China, a jurisdiction where PCAOB is currently unable to conduct inspections without the approval of the PRC authorities, our auditor, like other independent registered public accounting firms operating in China, is currently not inspected by PCAOB.

 

Inspections of other firms outside of China conducted by PCAOB have identified deficiencies in those firms’ audit procedures and quality control procedures. The inability of PCAOB to conduct inspections of independent registered public accounting firms operating in China makes it more difficult to evaluate the effectiveness of our auditor’s audit procedures or quality control procedures. As a result, investors may be deprived of the benefits of PCAOB inspections.

 

We may be adversely affected by the initial decision issued by the administrative law judge against the Chinese affiliates of the Big Four accounting firms.

 

In December 2012, the SEC brought administrative proceedings against five accounting firms in China, alleging that the accounting firms refused to produce audit papers and other documents related to certain China-based companies that were under investigation by the SEC for potential accounting fraud. On January 22, 2014, an initial administrative law decision was issued, sanctioning the Chinese affiliates of the Big Four accounting firms and suspending them from practicing before the SEC for a period of six months. The sanction will not take effect until there is an order of effectiveness issued by the SEC. On February 12, 2014, four of these PRC-based accounting firms appealed to the SEC against this decision. In February 2015, each of the four PRC-based accounting firms agreed to a censure and to pay a fine to the SEC to settle the dispute and avoid suspension of their ability to practice before the SEC. The settlement requires the firms to follow detailed procedures to seek to provide the SEC with access to Chinese firms’ audit documents via the CSRC. If the firms do not follow these procedures, the SEC could impose penalties such as suspensions, or it could restart the administrative proceedings. The accounting firms involved have appealed the initial decision to the SEC, and may appeal to the federal appeal court if necessary. The independent registered public accounting firm that will issue the audit reports included in this annual report and our future annual reports to be filed with the SEC is one of the accounting firms named in the SEC’s proceedings, and we may be adversely affected by the outcome of the proceedings. In the event that the SEC restarts the administrative proceedings, depending upon the final outcome, listed companies in the United States with major PRC operations may find it difficult or impossible to retain auditors in respect of their operations in the PRC, which could result in financial statements being determined to not be in compliance with the requirements of the Exchange Act, including possible delisting. Moreover, any negative news about the proceedings against these audit firms may cause investor uncertainty regarding China-based, United States-listed companies and the market price of our ADSs may be adversely affected.

  

36

 

 

If our independent registered public accounting firm were denied, even temporarily, the ability to practice before the SEC and we are unable to timely find another registered public accounting firm to audit and issue our financial statements, our financial statements could be determined to not be in compliance with the requirements of the Exchange Act. Such a determination could ultimately lead to the delisting of our ADSs from the NYSE or deregistration from the SEC, or both, which would substantially reduce or effectively terminate the trading of our ADSs in the United States, result in a sharp decline of our market capitalization and materially and adversely affect the value of your investment in our ADSs.

   

Risks Related to Our ADSs

 

The trading price of our ADSs may be volatile, which could result in substantial losses to investors.

 

The trading price of our ADSs may be volatile and could fluctuate widely in response to factors relating to our business as well as external factors beyond our control. Factors such as variations in our financial results, announcements of new business initiatives by us or by our competitors, recruitment or departure of key personnel, changes in the estimates of our financial results or changes in the recommendations of any securities analysts electing to follow our securities or the securities of our competitors could cause the market price for our ADSs to change substantially. At the same time, securities markets may from time to time experience significant price and volume fluctuations that are not related to the operating performance of particular companies. For example, in late 2008 and early 2009, the securities markets in the United States, China and other jurisdictions experienced the largest decline in share prices since September 2001. These market fluctuations may also have a material adverse effect on the market price of our ordinary shares.

 

In addition, the performance and fluctuation of the market prices of other companies with business operations located mainly in China that have listed their securities in the United States may affect the volatility in the price of and trading volumes for our ADSs. In recent years, some of PRC companies having listing their securities on U.S. stock markets have experienced significant volatility, including significant price declines in connection with their initial public offerings. The trading performances of these PRC companies’ securities at the time of or after their offerings may affect the overall investor sentiment towards PRC companies listed in the United States and consequently may impact the trading performance of our ADSs. These broad market and industry factors may significantly affect the market price and volatility of our ADSs, regardless of our actual operating performance. Any of these factors may result in large and sudden changes in the trading volume and price for our ADSs.

 

37

 

 

The price at which the ADSs are traded may decline below the offering price, meaning that you may experience a decrease in the value of your ADSs regardless of our operating performance or prospects. In the past, following periods of volatility in the market price of a company’s securities, shareholders have often instituted securities class action litigation against that company. If we were involved in a class action suit, it could divert the attention of senior management, and, if adversely determined, could have a material adverse effect on our results of operations.

 

Future sales or perceived sales of our ADSs or ordinary shares by existing shareholders could cause our ADSs price to decline.

 

If our existing shareholders sell, indicate an intention to sell, or are perceived to intend to sell, substantial amounts of our ordinary shares in the public market after the 90-day contractual lock-up period and the lapse of other legal restrictions on resale discussed in this annual report, the trading price of our ADSs could decline. All ADSs sold in our initial public offering are freely tradable, without restriction, in the public market. The representatives of the underwriters may, in their sole discretion, permit any party subject to lock-up agreements to sell shares prior to the expiration of the lock-up agreements. After the lock-up agreements pertaining to our initial public offering expire (90 days or more from the date of this annual report), all of our outstanding shares will be eligible for sale in the public market, but they will be subject to volume limitations and other restrictions under Rule 144 under the Securities Act. In addition, ordinary shares subject to outstanding options under our share incentive plan will become eligible for sale in the public market to the extent permitted by the provisions of various vesting agreements, the lock-up agreements and Rules 144 and 701 under the Securities Act. If these additional shares are sold, or if it is perceived that they will be sold in the public market, the trading price of our ordinary shares could decline.

 

Future issuance of share options or restricted shares may have a diluting effect on existing and future shareholders.

 

The grant and exercise of share options or restricted shares to be issued in the future will likely result in a dilution of the value of our ordinary shares for all shareholders. We established a 2011 Share Incentive Plan under which we are able to issue up to 12% of our issued and outstanding ordinary shares from time to time. We subsequently adjusted the exercise prices of certain options granted in June 2012 and June 2014. For more details, see “Item 6B. Compensation—Share Incentive Plans.” We may in the future issue additional share options and other share-based awards under the plan, which may dilute the interest of the existing and future shareholders. Moreover, we may seek authorization to increase the number of shares subject to our 2011 Share Incentive Plan, or sell additional securities and/or rights to purchase such securities at any time in the future. Dilution of the value of the ordinary shares will likely result from such sales, which in turn could adversely affect the market price of our ordinary shares and ADSs.

 

38

 

 

We may become a passive foreign investment company, or PFIC, which could result in adverse United States tax consequences to United States investors.

 

Based on our financial statements and the composition of our income and valuation of our assets, including goodwill, we believe we were not a passive foreign investment company, or PFIC, for 2015, although there can be no assurances in this regard. Due to the temporary suspension of our online lottery sales and given uncertainty as to the nature of the gain in the underlying assets of Sumpay.cn as determined for U.S. federal income tax purposes at the time we sell our stake in Sumpay.cn, it is unclear whether we will become a PFIC for 2016. Additionally, it is possible that we may be a PFIC in the future. The determination of whether or not we are a PFIC is made on an annual basis and will depend on the composition of our income and assets from time to time. Specifically, for any taxable year we will be classified as a PFIC for United States federal income tax purposes if either (i) 75% or more of our gross income in that taxable year is passive income or (ii) the average percentage of our assets (which includes cash) by value in that taxable year which produce or are held for the production of passive income is at least 50%. The calculation of the value of our assets will be based, in part, on the quarterly market value of our ADSs, which is subject to change. The determination of whether or not we are a PFIC is made on an annual basis and will depend on the composition of our income and assets from time to time. Specifically, for any taxable year we will be classified as a PFIC for United States federal income tax purposes if either (i) 75% or more of our gross income in that taxable year is passive income or (ii) the average percentage of our assets (which includes cash) by value in that taxable year which produce or are held for the production of passive income is at least 50%. The calculation of the value of our assets will be based, in part, on the quarterly market value of our ADSs, which is subject to change. 

 

In addition, there is uncertainty as to the treatment of our corporate structure and ownership of our consolidated affiliated entities for United States federal income tax purposes. If it is determined that we do not own the stock of our consolidated affiliated entities for United States federal income tax purposes (for instance, because the relevant PRC authorities do not respect these arrangements), we would likely be treated as a PFIC.

 

If we are a PFIC for any taxable year during which you hold our ADSs or ordinary shares, such characterization could result in adverse United States federal income tax consequences to you if you are a United States Holder, as defined under “Item 10E. Taxation—United States Federal Income Taxation.” For example, if we are or become a PFIC, you may become subject to increased tax liabilities under United States federal income tax laws and regulations, and will become subject to burdensome reporting requirements. See “Item 10E. Taxation—United States Federal Income Taxation—Passive Foreign Investment Company.” We cannot assure you that we will not be a PFIC for 2015 or any future taxable year.

 

You may not be able to participate in rights offerings and may experience dilution of your holdings in relation to any such offerings.

 

We may, from time to time, distribute rights to our shareholders, including rights to acquire securities. Under the deposit agreement, the depositary will not distribute rights to holders of ADSs unless the distribution and sale of rights and the securities to which these rights relate are either exempt from registration under the Securities Act with respect to all holders of ADSs, or are registered under the provisions of the Securities Act. The depositary may, but is not required to, attempt to sell these undistributed rights to third parties, and may allow the rights to lapse. We may be unable to establish an exemption from registration under the Securities Act, and we are under no obligation to file a registration statement with respect to these rights or underlying securities or to endeavor to have a registration statement declared effective. Accordingly, holders of ADSs may be unable to participate in our rights offerings and may experience dilution of their holdings as a result.

 

In addition, the depositary of our ADSs has agreed to pay to you the cash dividends or other distributions it or the custodian receives on our ordinary shares or other deposited securities after deducting its fees and expenses. You will receive these distributions in proportion to the number of ordinary shares your ADSs represent. However, the depositary may, at its discretion, decide that it is inequitable or impractical to make a distribution available to any holders of ADSs. For example, the depositary may determine that it is not practicable to distribute certain property through the mail, or that the value of certain distributions may be less than the cost of mailing them. In these cases, the depositary may decide not to distribute such property and you will not receive such distribution.

 

39

 

 

Holders of our Class B ordinary shares will control the outcome of shareholder actions in our company.

 

Our ordinary shares are divided into Class A ordinary shares and Class B ordinary shares. Holders of Class A ordinary shares are entitled to one vote per share, while holders of Class B ordinary shares are entitled to 10 votes per share. Holders of our Class B ordinary shares hold 84,999,159 Class B ordinary shares, or 20.3% of the combined total outstanding ordinary shares (representing 71.8% of the total voting rights) in our company as of December 31, 2015. Their shareholding, in particular the greater voting rights of the Class B ordinary shares, gives Class B ordinary shareholders the power to control any actions that require shareholder approval under Cayman Islands law, our amended and restated memorandum and articles of association and the NYSE requirements, including the election and removal of any member of our board of directors, mergers, consolidations and other business combinations, changes to our amended and restated memorandum and articles of association, the number of shares available for issuance under share incentive plans and the issuance of significant amounts of our ordinary shares in private placements. Due to the disparate voting rights attached to the two classes of our ordinary shares, holders of our Class B ordinary shares could have sufficient voting rights to determine the outcome of all matters requiring shareholder approval even if it should, at some point in the future, hold considerably less than a majority of the combined total of our outstanding Class A and Class B ordinary shares.

 

As a result of their ownership of Class B ordinary shares, the voting power of holders of our Class B ordinary shares may cause transactions to occur that might not be beneficial to you as a holder of ADSs and may prevent transactions that would be beneficial to you. For example, their voting power may prevent a transaction involving a change of control of us, including transactions in which you as a holder of our ADSs might otherwise receive a premium for your securities over the then-current market price. Similarly, they may approve a merger or consolidation of our company that may result in you receiving a stake (either in the form of shares, debt obligations or other securities) in the surviving or new consolidated company, which may not operate our current business model and dissenter rights may not be available to you in such an event. In addition, holders of our Class B ordinary shares are not prohibited from selling a controlling interest in us to a third party and may do so without your approval. If they sell a controlling interest in us to a third party or otherwise undergo a change of control, any acquirer or successor will be entitled to exercise the voting control and may do so in a manner that could vary significantly from that of our current holders of Class B ordinary shares.

 

In addition, due to the disparate voting rights attached to these two classes, our Class B ordinary shareholders will have significant voting rights over matters requiring shareholder approval, including the election and removal of directors and certain corporate transactions, such as mergers, consolidations and other business combinations. This concentrated control could discourage others from pursuing any potential merger, takeover or other change of control transactions that holders of Class A ordinary shares and ADSs may view as beneficial.

 

40

 

 

Anti-takeover provisions in our charter documents may discourage a third party from acquiring us, which could limit our shareholders’ opportunities to sell their shares at a premium.

 

Our amended and restated memorandum and articles of association include provisions that could limit the ability of others to acquire control of us, modify our structure or cause us to engage in change-of-control transactions. For example, our board of directors has the authority, without further action by our shareholders, to issue preferred shares in one or more series and to fix the powers and rights of these shares, including dividend rights, conversion rights, voting rights, terms of redemption and liquidation preferences, any or all of which may be greater than the rights associated with our ordinary shares. Preferred shares could thus be issued quickly with terms calculated to delay or prevent a change in control or make removal of management more difficult. In addition, if our board of directors issues preferred shares, the market price of our ADSs may fall and the voting and other rights of the holders of our ordinary shares may be adversely affected. These provisions could have the effect of depriving our shareholders of an opportunity to sell their shares at a premium over prevailing market prices by discouraging third parties from seeking to obtain control of us in a tender offer or similar transaction.

 

We are a Cayman Islands company and, because judicial precedent regarding the rights of shareholders is more limited under Cayman Islands law than under U.S. law, you may have less protection of your shareholder rights than you would under U.S. law.

 

Our corporate affairs are governed by our amended and restated memorandum and articles of association, the Cayman Islands Companies Law and the common law of the Cayman Islands. The rights of shareholders to take action against the directors, actions by noncontrolling shareholders and the fiduciary responsibilities of our directors to us under Cayman Islands law are to a large extent governed by the common law of the Cayman Islands. The common law of the Cayman Islands is derived in part from comparatively limited judicial precedent in the Cayman Islands as well as from English common law, which has persuasive, but not binding, authority on a court in the Cayman Islands. The rights of our shareholders and the fiduciary responsibilities of our directors under Cayman Islands law are not as clearly established as they would be under statutes or judicial precedent in some jurisdictions in the United States. In particular, the Cayman Islands has a less developed body of securities laws than the United States and provides significantly less protection to investors. In addition, some U.S. states, such as Delaware, have more fully developed and judicially interpreted bodies of corporate law than the Cayman Islands.

 

There is no statutory recognition in the Cayman Islands of judgments obtained in the United States, although a judgment obtained in the United States will be recognized and enforced in the courts of the Cayman Islands at common law, without any re-examination of the merits of the underlying dispute, by an action commenced on the foreign judgment debt in the Grand Court of the Cayman Islands, provided such judgment (a) is given by a foreign court of competent jurisdiction; (b) imposes on the judgment debtor a liability to pay a liquidated sum for which the judgment has been given; (c) is final; (d) is not in respect of taxes, a fine or a penalty; and (e) was not obtained in a manner and is not of a kind the enforcement of which is contrary to natural justice or the public policy of the Cayman Islands.

 

41

 

 

You will have limited ability to bring an action against us or against our directors and officers, or to enforce a judgment against us or them, because we are incorporated in the Cayman Islands, because we conduct our operations exclusively in China and most of our directors and officers reside outside the United States.

 

We are incorporated in the Cayman Islands and conduct our operations exclusively in China. All of our assets are located outside the United States. Most of our directors and officers reside outside the United States and a substantial portion of the assets of those persons are located outside of the United States. As a result, it may be difficult or impossible for you to bring an action against us or against these individuals in the Cayman Islands or in China in the event that you believe that your rights have been infringed under the applicable securities laws or otherwise. Even if you are successful in bringing an action of this kind, the laws of the Cayman Islands and of China may render you unable to enforce a judgment against our assets or the assets of our directors and officers. In addition, there is uncertainty as to whether the courts of the Cayman Islands or the PRC would recognize or enforce judgments of U.S. courts against us or such persons predicated upon the civil liability provisions of the securities laws of the United States or any state, and it is uncertain whether such Cayman Islands or PRC courts would be competent to hear original actions brought in the Cayman Islands or the PRC against us or such persons predicated upon the securities laws of the United States or any state.

 

Shareholders of Cayman Islands exempted companies such as ourselves have no general rights under Cayman Islands law to inspect corporate records and accounts or to obtain copies of lists of shareholders of these companies. Our directors have discretion under our amended and restated articles of association to determine whether or not, and under what conditions, our corporate records may be inspected by our shareholders, but are not obliged to make them available to our shareholders. This may make it more difficult for you to obtain the information needed to establish any facts necessary for a shareholder motion or to solicit proxies from other shareholders in connection with a proxy contest.

 

As a result of all of the above, public shareholders may have more difficulty in protecting their interests in the face of actions taken by management, members of the board of directors or controlling shareholders than they would as public shareholders of a U.S. company.

 

Your ability to protect your rights as shareholders through the U.S. federal courts may be limited because we are incorporated under Cayman Islands law.

 

Cayman Islands companies may not have standing to initiate a derivative action in a federal court of the United States. As a result, your ability to protect your interests if you are harmed in a manner that would otherwise enable you to sue in a United States federal court may be limited to direct shareholder lawsuits.

 

42

 

 

The voting rights of holders of ADSs are limited in several significant ways by the terms of the deposit agreement.

 

Holders of our ADSs may only exercise their voting rights with respect to the underlying ordinary shares in accordance with the provisions of the deposit agreement. Upon receipt of voting instructions from a holder of ADSs in the manner set forth in the deposit agreement, the depositary will endeavor to vote the underlying ordinary shares in accordance with these instructions. Under our amended and restated memorandum and articles of association and Cayman Islands law, the minimum notice period required for convening a general meeting is five days. When a general meeting is convened, you may not receive sufficient notice of a shareholders’ meeting to permit you to withdraw your ordinary shares to allow you to cast your vote with respect to any specific matter at the meeting. In addition, the depositary and its agents may not be able to send voting instructions to you or carry out your voting instructions in a timely manner. We will make all reasonable efforts to cause the depositary to extend voting rights to you in a timely manner, but we cannot assure you that you will receive the voting materials in time to ensure that you can instruct the depositary to vote your shares. Furthermore, the depositary and its agents will not be responsible for any failure to carry out any instructions to vote, for the manner in which any vote is cast or for the effect of any such vote. As a result, you may not be able to exercise your right to vote and you may lack recourse if your ordinary shares are not voted as you requested.

 

The depositary of our ADSs, except in limited circumstances, grants to us a discretionary proxy to vote the ordinary shares underlying your ADSs if you do not vote at shareholders’ meetings, which could adversely affect your interests and the ability of our shareholders as a group to influence the management of our company.

 

Under the deposit agreement for the ADSs, the depositary gives us a discretionary proxy to vote our ordinary shares underlying your ADSs at shareholders’ meetings if you do not vote, unless:

 

we have failed to timely provide the depositary with our notice of meeting and related voting materials;

 

we have instructed the depositary that we do not wish a discretionary proxy to be given;

 

we have informed the depositary that there is substantial opposition as to a matter to be voted on at the meeting;

 

a matter to be voted on at the meeting would have a material adverse impact on shareholders; or

 

voting at the meeting is made on a show of hands.

 

The effect of this discretionary proxy is that you cannot prevent our ordinary shares underlying your ADSs from being voted, absent the situations described above, and it may make it more difficult for holders of ADSs to influence the management of our company. Holders of our ordinary shares are not subject to this discretionary proxy.

 

43

 

 

You may not receive distributions on our ordinary shares or any value for them if it is unlawful or impractical for us to make them available to you.

 

The depositary of our ADSs has agreed to pay you the cash dividends or other distributions it or the custodian for our ADSs receives on our ordinary shares or other deposited securities after deducting its fees and expenses. You will receive these distributions in proportion to the number of our ordinary shares your ADSs represent. However, the depositary is not responsible if it is unlawful or impractical to make a distribution available to any holders of ADSs. For example, it would be unlawful to make a distribution to a holder of ADSs if it consists of securities that require registration under the Securities Act but that are not properly registered or distributed pursuant to an applicable exemption from registration. The depositary is not responsible for making a distribution available to any holders of ADSs if any government approval or registration is required for such distribution. We have no obligation to take any other action to permit the distribution of our ADSs, ordinary shares, rights or anything else to holders of our ADSs. This means that you may not receive the distributions we make on our ordinary shares or any value for them if it is unlawful or impractical for us to make them available to you. These restrictions may have a material and adverse effect on the value of your ADSs.

 

You may be subject to limitations on the transfer of your ADSs.

 

Your ADSs, represented by ADRs, are transferable on the books of the depositary. However, the depositary may close its books at any time or from time to time when it deems expedient in connection with the performance of its duties. The depositary may close its books from time to time for a number of reasons, including in connection with corporate events such as a rights offering, during which time the depositary needs to maintain an exact number of ADS holders on its books for a specified period. The depositary may also close its books in emergencies, and on weekends and public holidays. The depositary may refuse to deliver, transfer or register transfers of our ADSs generally when our books or the books of the depositary are closed, or at any time if we think or the depositary thinks it is necessary or advisable to do so in connection with the performance of its duty under the deposit agreement, including due to any requirement of law or any government or governmental body, or under any provision of the deposit agreement.

 

We incurred, and will continue to incur increased costs as a result of being a public company.

 

As a public company, we have incurred significant accounting, legal and other expenses that we did not incur when we were a private company, including additional costs associated with our public company reporting obligations. The Sarbanes-Oxley Act of 2002, as well as rules subsequently implemented by the SEC, and NYSE, impose various requirements on the corporate governance practices of public companies.

 

We expect these rules and regulations to increase our legal and financial compliance costs and to make some corporate activities more time-consuming and costly. Since we are no longer an “emerging growth company,” we expect to incur significant expenses and devote substantial management effort toward ensuring compliance with the requirements of Section 404 of the Sarbanes-Oxley Act of 2002 and the other rules and regulations of the SEC. For example, as a result of becoming a public company, we need to increase the number of independent directors and adopt policies regarding internal controls and disclosure controls and procedures. Operating as a public company will make it more difficult and more expensive for us to obtain director and officer liability insurance, and we may be required to accept reduced policy limits and coverage or incur substantially higher costs to obtain the same or similar coverage. It may also be more difficult for us to find qualified persons to serve on our board of directors or as executive officers. We are currently evaluating and monitoring developments with respect to these rules and regulations, and we cannot predict or estimate with any degree of certainty the amount of additional costs we may incur or the timing of such costs.

 

44

 

 

In the past, shareholders of a public company often brought securities class action suits against the company following periods of instability in the market price of that company’s securities. On February 27, 2015, a purported stockholder class action lawsuit consisting of purchasers of our ADSs during the period between November 22, 2013 and February 25, 2015. For further details on this class action lawsuit, see “Item 4B. Business Overview— Legal and Administrative Proceedings.” When we are involved in a class action suit, it could divert a significant amount of our management’s attention and other resources from our business and operations, which could harm our results of operations and require us to incur significant expenses to defend the suit. Any such class action suit, whether or not successful, could harm our reputation and restrict our ability to raise capital in the future. In addition, if a claim is successfully made against us, we may be required to pay significant damages, which could have a material adverse effect on our financial condition and results of operations.

 

ITEM 4.INFORMATION ON THE COMPANY

 

A.History and Development of the Company

 

We began operations in the online lottery service industry in 2001 through one of our consolidated affiliated entities, E-Sun Network Co., Ltd., or E-Sun Network, in Shenzhen, China. In May 2006, E-Sun Network established its wholly owned subsidiary, E-Sun Sky Network Technology Co., Ltd., or E-Sun Sky Network, which became our major operation entity for our online lottery services business. We have voluntarily and temporarily suspended our online sports lottery sales services in response to the promulgation of the Self-Inspection Notice and the Public Announcement since April 4, 2015. Sumpay.cn and its wholly owned subsidiaries Shangmeng Services and Hangzhou Laiqi, were acquired through Tongfu Technology on December 20, 2015 to provide third party payment services. On March 29, 2016, Tongfu Technology entered into a share transfer agreement for the disposal of all its equity interest in Sumpay.cn. The completion of the transaction is subject to a number of condition precedents. As of the date of this annual report, we cannot ascertain when will these conditions be fulfilled. See “Item 4C. Organizational Structure” for a diagram illustrating our corporate structure as of December 31, 2015.

 

Our company was incorporated under the laws of the Cayman Islands on April 20, 2007 under the name Fine Success Limited, which was changed to 500wan.com on May 9, 2011 and further changed to the current name 500.com Limited on October 9, 2013.

 

On November 22, 2013, our ADSs began trading on the New York Stock Exchange under the ticker symbol “WBAI.” We issued and sold a total of 6,653,900 ADSs, representing 66,539,000 Class A ordinary shares, at an initial offering price of $13.00 per ADS.

 

Our principal executive offices are located at 500.com Building, Shenxianling Sports Center, Longgang District, Shenzhen, 518115, People’s Republic of China. Our telephone number at this address is +(86) 755 86330000 and our fax number is +(86) 755 83796070. Our registered office in the Cayman Islands is at PO Box 309, Ugland House, Grand Cayman, KY1-1104, Cayman Islands. Our websites are www.500.com and www.500wan.com. Our agent for service of process in the United States is Law Debenture Corporate Services Inc. located at 400 Madison Avenue, 4th Floor, New York, New York 10017.

 

45

 

 

B.Business Overview

 

Overview

 

We are a leading online sports lottery service provider in China. Prior to the voluntary temporary suspension of our online sports lottery sales services in April 2015, we acted as an aggregator and processor of lottery purchase orders from our registered user accounts and derived substantially all of our revenues from service fees paid to us by provincial sports lottery administration centers for the purchase orders of sports lottery products that we directed to such centers. We offered a comprehensive and integrated suite of online lottery services, information, user tools and virtual community venues to our users. We were among the first companies to provide online lottery services in China, and we are one of the two entities that are authorized by the MOF to provide online lottery sales services on behalf of China Sports Lottery Administration Center, the government authority in charge of the issuance and sale of sports lottery products in China. To the best of our knowledge, the other approved entity has not commenced the provision of online lottery sales services as of the date of this annual report. Through continued and significant investments in the past 15 years, we have built a prominent brand, 500wan, which means “five million” in Chinese and is the typical amount of top prizes of most lottery products in China. We believe our brand is known in the industry and by our users for its credibility and reliability.

 

Historically, prior to the voluntary temporary suspension of our online sports lottery sales services in April 2015, we had one of the largest and fastest-growing user bases among online lottery service providers in China. We had 19.1 million, 54.7 million and 59.7 million registered user accounts as of December 31, 2013, 2014 and 2015, respectively. We had 1.5 million, 6.5 million and 0.9 million active accounts in 2013, 2014 and 2015, respectively. The purchase amount of our users was RMB3.0 billion, RMB7.2 billion and RMB1.3 billion (US$0.2 billion) in 2013, 2014 and 2015, respectively.

 

Our net revenues were RMB259.5 million, RMB579.7 million and RMB99.6 million (US$15.4 million) in 2013, 2014 and 2015, respectively, representing a 123.4% increase from 2013 to 2014, and an 82.8% decrease from 2014 to 2015 respectively. The decrease was primarily attributable to the material adverse impact of the voluntary temporary suspension of our online sports lottery sales services. The majority of our service fees were generated from sports lottery products, which accounted for 100.0%, 100.0% and 99.2% of our total service fees in 2013, 2014 and 2015, respectively. The decrease in percentage of revenue contribution from sports lottery products were resulted from the rendering of payment processing and complementary services by Sumpay.cn during the fourth quarter of 2015. On March 29, 2016, Tongfu Technology entered into a share transfer agreement for the disposal of all its equity interest in Sumpay.cn. The completion of the transaction is subject to a number of condition precedents. As of the date of this annual report, we cannot ascertain when will these conditions be fulfilled. We will stop generating revenue from such source upon completion of this transaction. Net income attributable to 500.com Limited was RMB106.1 million and RMB157.0 million in 2013 and 2014, respectively, and a net loss attributable to 500.com Limited was RMB323.9 million (US$50.0 million) in 2015, representing a 48.0% increase from 2013 to 2014, and a 306.3% decrease from 2014 to 2015, respectively. Net income attributable to 500.com Limited in 2013 and 2014, and a net loss attributable to 500.com Limited in 2015 was adversely impacted by share-based compensation expenses of RMB7.6 million, RMB89.9 million and RMB158.6 million (US$24.5 million), respectively. In addition, our net income in 2013 was favorably impacted by reversal of deferred tax liabilities arising from outside basis differences of RMB88.8 million, while our net loss in 2015 was adversely impacted by deferred tax expenses relating to valuation allowance in our consolidated affiliated entities of RMB40.1 million, and the material adverse impact of the voluntary temporary suspension of our online sports lottery sales services.

 

46

 

 

Our Services

 

Prior to the voluntary temporary suspension of our online sports lottery sales services in April 2015, we provided our registered users with a variety of services as described below.

 

Lottery Sales Services

 

Individual Lottery Purchase. We provided our users with online purchase services to sports lottery products. Users place purchase orders for sports lottery products through our websites after registering, opening and funding an online account.

 

Lottery Pool Purchase. Lottery pools enabled individual users to purchase a share in a pooled lottery outcome or group of outcomes with other users. Lottery pool purchase was a service developed and first offered by us in China utilizing the unique advantages of the Internet, and it has become a standard feature on all websites that offer online lottery services. Lottery pool purchasing has become the purchase mode most favored by our users, with total lottery pool purchases amounting to RMB524.4 million, RMB922.5 million and RMB156.1 million (US$24.1 million) in 2013, 2014 and 2015, respectively, which accounted for 17.2%, 12.9% and 12.0% of total purchase amount of the same periods, respectively. The decrease in 2014 was primarily attributable to increases of the professional active users who preferred the personal purchase.

 

Automatic Tag-along Purchase. Automatic tag-along purchase was another service we provided that distinguished us from traditional offline lottery agents. Through this service, a user can choose to automatically and periodically join a lottery pool initiated by another user. A user can customize the automatic tag-along feature by specifying the pools he wishes to automatically join, the commitment to be put down for each automatic pool and other specifications. Users may also use the “following” feature to be notified of the pooling activities initiated by certain users without automatically tagging-along. We placed the option to automatically join or follow a user’s pool on such user’s profile page. A profile page also contains a user’s basic information, such as winning record, number of pools initiated and consummated, number of followers and date of registration, to allow other users to judge whether to follow or join pools initiated by this particular user.

 

Recurring Purchase. Recurring purchase service enabled our users to repeatedly purchase a particular number or a combination of numbers. The user sets the combination once, and specifies the type and number of rounds or dates of lotteries he wants to purchase with the selected combination. We processed the purchase orders automatically. Users might cancel a recurring purchase prior to the date of any particular lottery. We also offered a filtering tool that helps users set certain parameters in choosing the combination of numbers.

 

Locked-in Lottery Number Purchase.Locked-in lottery number purchase service enabled users for number-based lottery products to lock in certain numbers for each of their purchases. For instance, a user may prefer the number “8” to occur somewhere in their selected combination. The number locked-in service let users specify numbers they want and randomly generate the remaining to form a lottery pick.

 

47

 

 

Information Platform

 

We operate a proprietary and in-house developed information platform that offers real-time and historical lottery related news and data to help our users make purchase decisions and provides them with updated information regarding the lottery business. Our information services cover the latest news in the lottery business, including comprehensive information on all 13 national level lottery products and 96 provincial level lottery products as of December 31, 2015. For number-based lottery products, we provide sophisticated analytical charts of probabilities and distributions for upcoming lottery draws, based on comprehensive historical data of such lottery products as well as analysis on probabilities and numerical distributions of winning numbers of many other lottery products. For sports match lottery products, we have a dedicated information channel, which provides a variety of information, including analytical data we purchased from a professional sports information agency, historical charts, and in-depth analysis of matches by experts in relation to official odds, as well as real-time scores and league standings for major global soccer and basketball matches. Content generated by our users are also an important source of information that is appreciated by our users. We have many experienced users who frequently post analyses and discussion on various lottery products of interest to them on our online forum. Posts from more experienced and reputable users are particularly well-received and actively discussed by other users.

 

Analytic Tools

 

We developed and offered a number of analytic tools in order to assist our users with making informed and planned lottery purchases, including:

 

Purchase toolbox. Purchase toolbox is a bundle of features that, among other things, enabled users to browse their individual purchase histories, analyze their purchase patterns, and review their winning records for soccer match lottery products. Such features enabled users to analyze their purchasing behavior, adjust their methodology and potentially enhance their winning odds.

 

Instant filter. Instant filter is a customizable tool which users can use to filter sports matches and real-time information related to such sports matches, such as published odds. This feature helped users to choose from a wide variety of sport match lottery products available for purchase at any given moment, and was especially helpful for picking sport matches for combo purchases.

 

Optimization of purchase allocation. Optimization of prize allocation is a complementary feature to the combo purchase services, which assisted users in designing a payout scheme for their combo purchases. This feature calculated theoretical minimum and maximum prize amounts for a payout scheme based on purchase allocation and winning odds, which helped users in their efforts to maximize potential prize amount for a given purchase amount.

 

Mobile Applications

 

Starting from April 2011, we offered our users mobile applications that provide a comprehensive set of lottery services, including purchase, result inquiry, and purchase account management. Users could purchase sports lottery products through such mobile applications. The mobile applications utilize encoded data transfer system to ensure data security. The mobile applications were offered for smart phones that operate under iOS, Android and other major mobile platforms in over 20 app stores and mobile download sites. From January to December 2015, we published seven major updates of our mobile applications and added various new functions and performance upgrades. In addition, we maintained a mobile website that offers a variety of general and mobile-specific functions including registration, payment, account management, and push messages. Net revenues generated from our mobile applications accounted for 14.7%, and 40.0% of our total net revenue for 2013, and 2014, respectively. Net revenues generated from our mobile applications accounted for 55.5% of our total net revenue prior to the voluntary temporary suspension of our online sports lottery sales services in April 2015.

 

48

 

 

Payment Processing and Complementary Services

 

On December 20, 2015, we acquired 63.0% of the outstanding common shares and voting interest of Sumpay.cn and its wholly owned subsidiaries through Tongfu Technology. Sumpay.cn is a provider of online payment services and prepaid card services in PRC. As a result of the acquisition, we expected to directly provide payment processing and complementary services to its customers and diversify our revenue streams.

 

On March 29, 2016, Tongfu Technology entered into a share transfer agreement for the disposal of all its equity interest in Sumpay.cn. The completion of the transaction is subject to a number of condition precedents. As of the date of this annual report, we cannot ascertain when will these conditions be fulfilled. We will stop generating revenue from such source upon completion of this transaction.

 

Our Users

 

In 2012, our user activity level was adversely impacted by the voluntary suspension from March to November 2012. As a result, we experienced decreases in both the number of active accounts and the purchase amount in the second and third quarter of 2012 from their respective preceding quarters. After we resumed our online sports lottery sales services on November 12, 2012, our user activity level has been recovering steadily. Both the number of active accounts and the purchase amount increased in the fourth quarter of 2012 and in each quarter of 2013 from their respective preceding quarters. Purchase amount increased in the third quarter of 2013 from the previous quarter even though the total number of active accounts decreased slightly. In March 2015, all provincial sports lottery administration centers we service temporarily suspended accepting online purchase orders for lottery products in response to the Self-Inspection Notice. We voluntarily and temporarily suspended our online sports lottery sales services in response to the promulgation of the Self-Inspection Notice and the Public Announcement as of April 4, 2015. The voluntary temporary suspension of our online sports lottery sales services materially and adversely impacted our number of active users. The following table sets forth the number of our active accounts, purchase amount and purchase amount per active account for the periods indicated:

 

  Active accounts  Purchase amount  Purchase amount
per active account
 
     RMB  RMB 
  (in thousands)  (in thousands)    
Three months ended            
March 31, 2013  297   540,000   1,818 
June 30, 2013  389   699,851   1,799 
September 30, 2013  374   735,640   1,967 
December 31, 2013  894   1,071,025   1,198 
March 31, 2014  1,144   1,054,913   922 
June 30, 2014  2,530   2,093,176   827 
September 30, 2014  3,500   2,244,583   641 
December 31, 2014  984   1,757,907   1,786 
March 31, 2015  857   1,305,525   1,523 

 

49

 

 

Purchase Order Processing and Prize Collection

 

Prior to the voluntary temporary suspension of our online sports lottery sales services in April 2015, we took special care to ensure the credibility and transparency of our purchase price collection and delivery process. Every registered user had an online cash account which could be funded directly from the user’s bank account or through other online payment methods. When an order is placed, the purchase price is deducted from the user’s online cash account. A user needed to have enough balance in his online cash account before he could submit a purchase order. To reduce chances of misappropriation, we kept balances in our users’ accounts in designated separate bank accounts.

 

Prior to the voluntary temporary suspension of our online sports lottery sales services in April 2015, when a user wins a prize, we distribute the equivalent prize money amount to such user’s account immediately after the prize announcement date. We then collect the prize money from the lottery administration center later. Under the current prize payout scheme of national and provincial lottery products, prize money can only be claimed by natural persons who present the winning lottery tickets at the time of collection. Since we did not distribute physical tickets to individual users and needed to collect prizes on behalf of winning users, we relied on certain of our employees to maintain bank accounts opened in their individual names for the purpose of prize money collections. We employed several measures to ensure that the individual bank accounts are under our control to the best extent possible. We kept a record of the account numbers, passwords, online login information and electronic banking keys of such individual accounts, and monitored the account activities constantly. We also designated an employee to accompany the individual account holder to collect prize money from the lottery administration center. Upon collection, the prize money is immediately deposited into the appointed individual account and our accounting department is notified. The bank also sends an automatic SMS notification generated by its system to the accounting manager immediately after the deposit has taken place. Upon receipt of the SMS notification, the accounting manager transfers the prize money online into our corporate account using the electronic key and passwords. The accounting department then verifies the transfer amount to ensure the entire prize money amount is transferred into our corporate account.

 

Currently, there is no indication as to whether we need to use the bank accounts of individual employees in the future.

 

Our Revenue Model

 

Prior to the voluntary temporary suspension of our online sports lottery sales services in April 2015, most of our net revenues came from service fees paid to us by provincial lottery administration centers for purchase orders of national and provincial lottery products we direct to them. Historically, we provided online sales services for both sports and welfare lotteries. From March to October 2012, we voluntarily suspended our online lottery sales services to substantially all of our customers in response to the implementation of the Urgent Notice, which mandated, among other things, that lottery services can only be provided by authorized agencies with the relevant approvals by the MOF. During this period, we continued to provide lottery sales services via our mobile applications to mobile users and via our online platform to a limited number of loyal customers as a means of customer maintenance. We resumed our online sports lottery sales services in November 2012 after obtaining the relevant approval for sports lottery products from the MOF, and simultaneously ceased to provide sales services for welfare lottery products. Currently we provide our users comprehensive information on various national and provincial level welfare lottery products but not online purchase services for such welfare lottery products.

 

We have entered into service agreements with a number of provincial lottery administration centers. Pursuant to these service agreements, each provincial lottery administration center generally pays us a fixed percentage of the total purchase amount received from us as a service fee.

 

After the issuance of the Self-Inspection Notice and the Public Announcement, there has been no indication as to when the online sales of sports lottery products will be permitted to resume, if at all. Therefore, as of the date of this annual report, there is no clear indication as to how long our suspension of online sports lottery sales services will last, and we have been working and will continue to work with the China Sports Lottery Administration Center to develop a management system to cope with any new regulatory framework to be adopted.

 

50

 

 

Aside from our operating websites, namely, www.500wan.com and www.500.com, we also offered our services in a number of other service channels. We provided content to third-party websites that offer lottery information services to their users prior to the voluntary temporary suspension of our online sports lottery sales services in April 2015. Such third-party websites offer their users an option to submit lottery purchase order through us by redirecting such users to our websites. We paid the third-party websites a pre-determined fixed percentage of the total purchase amount generated from such redirected orders with third-party websites pursuant to agreed-upon allocations ratios.

 

The residual amount of lottery pool purchases we contributed was recognized as a reduction of revenue. We would distribute the prize money to the pool participants based on the predetermined payout ratio if the lottery pool wins a prize, and the residual amount after distribution is received by us and recorded as other operating income.

 

User Support Operations

 

Prior to the voluntary temporary suspension of our online sports lottery sales services in April 2015, we had a user support team to provide high-quality user support services on a 24/7 basis, including service consulting, user hotline, and complaint processing. To ensure availability and efficiency of our user support services, we provided our users with access through a variety of channels, including telephone, instant messaging, email and bulletin board services. We had a dedicated team that provides services to our VIP users, including purchase reminder, application training, purchase order enhancement and customizable services. In addition, our user support team have continuously improved our operation systems, which consisted of, among others, a user management system, a case management system, an information database and a quality control system prior to the voluntary temporary suspension of our online sports lottery sales services in April 2015.

 

We also had a service team dedicated to the prize collection process, which monitored the winning results of all lottery products we service and initiates the prize collection process as soon as a user wins a prize. We gave users detailed instructions and were available to answer inquiries throughout the prize collection process which was especially helpful to first-time prize winners. We had an identity verification process to ensure prizes are distributed to the correct users while protecting their anonymity, which was particularly important for high prize winners. Since our inception, there has not been any legal claim brought against us by users in connection with lottery prize distribution.

 

Sales, Marketing and Branding

 

We were among the first companies to offer online lottery services in China and have built a strong brand name and reputation.

 

Prior to the voluntary temporary suspension of our online sports lottery sales services in April 2015, our sales and marketing team conducted various traditional and online marketing programs and promotional activities, including in-game events and announcements, online and traditional advertising, and offline promotions. We regularly advertised on portals and directory portal websites in China. We advertised through sports-related websites and portals, through advertising at sporting events, and in national and regional newspapers and magazines. We also selectively sponsored sporting events to promote our services and enter into arrangements with sports promoters to cross-market our services.

 

51

 

 

In addition, due to our longer operating history compared to other online lottery service websites in China and the larger purchase volume platform we offer compared to traditional offline lottery agents, we currently record the largest number of prize winning lotteries. As of December 31, 2015, eight prizes of over RMB10 million, 76 prizes between RMB5 million and RMB10 million, and 570 prizes between RMB1 million and RMB5 million had been awarded to users who purchased their lottery products using our online lottery service platform. We believe this record influenced player sentiment and helped to strengthen our brand name, increase loyalty of existing users and attract new users. We are also continuing to expand our partnership with third-party websites to further enrich our user acquisition channels. In addition, we officially sponsored a tennis open tournament in association with Women’s Tennis Professionals in Shenzhen at end of 2013, 2014 and 2015. Our brand name and logo was featured in the advertisement, promotional materials and relevant media in connection with the tournament. In 2015, we reduced advertising expenses on TV commercials and other online and traditional media due to the voluntary temporary suspension of our online sports lottery sales services.

 

Competition

 

Prior to the voluntary temporary suspension of our online sports lottery sales services in April 2015, our main competitors were the other online lottery service providers and traditional offline lottery agents. We believe we currently possess distinctive competitive advantages over our competitors in both online and offline channels.

 

In October 2012, we became one of the two entities that are approved by the MOF to provide online lottery sales services on behalf of China Sports Lottery Administration Center. Such approvals were the first ever granted by the MOF. Although the MOF approval process is relatively new and there is uncertainty as to when and how many approvals the MOF would issue going forward, the scarcity of companies approved by the MOF to conduct online lottery sales to date serves as a significant entry barrier to the market and puts us in a unique and advantageous position in the current online lottery market in China.

 

We believe there are certain other significant entry barriers to the online lottery service industry, such as brand and reputation development, cost and experience barriers. Brand and reputation development in particular would require substantial investment. We believe our users’ winning record is one of the factors in our ability to attract new users and retain existing users. Such a record has been built over the past 15 years of our operation and we believe is not easily replicable by new market entrants. In addition, it is difficult to assemble an experienced management team in this highly specialized market. Online lottery service providers that operate professionally and on a relatively large scale also need to enter into service agreements with state or provincial lottery administration centers in order to ensure stable and economical transaction processing and competitive commissions. Such agreements are entered into at the discretion of these lottery administration centers, to which a candidate’s lack of operating experience and prior history of cooperation are major deterring factors. In addition, structures and functions of online lottery websites are usually complicated, and users who are familiar with an existing website are less likely to spend time and effort to learn and switch to new structures and functions, which is an additional barrier for setting up a new competing website. In addition, we believe our in-depth and user-friendly online lottery information and database differentiate us from most of our competitors.

 

We also competed with traditional lottery agents that distribute lotteries at physical locations prior to the voluntary temporary suspension of our online sports lottery sales services in April 2015. Traditional lottery agents were until very recently the only sales channel of lotteries in China. Compared with online lottery agents, traditional lottery agents do not face the same level of regulatory uncertainty. Although online lottery sales were rapidly gaining market share, physical lottery sales is, and for the foreseeable future will, continue to be the dominant distribution channel for lotteries in China.

 

52

 

 

Product Development

 

We had a technology and product development team of 170 employees as of December 31, 2015, representing 50.4% of our total number of employees. The members of the core development team all have previous experience in major Chinese Internet enterprises, some of whom are the first generation Internet professionals in China. We are dedicated to expanding our product development team and to attracting highly experienced professionals. We provide our team members with frequent and up-to-date training to ensure that they are fully updated on industry trends and developments, and are capable of and efficient in handling any technical challenges we might face in our operations. Our current focus is on the development of new functions and improvement of existing technologies in a number of crucial areas, such as sever capacity, user interface, client-side software, mobile site and mobile client side software, infrastructure optimization and user data mining. The product development department has subgroups that focus on various areas of research and development, such as product design, user interface design, product operation and product support. The product design group focuses on enhancing existing services and researching and developing new lottery services. The product operation and support groups are dedicated to building a safe, stable and highly efficient operating environment to handle our high volume of user traffic and data transmission. As a result, we operate an online lottery service platform that is stable, secure and fast. We plan to develop and improve our systems and technologies, and co-develop new lottery products in cooperation with lottery administration centers, which we believe will help to distinguish us from our competitors.

 

Legal and Administrative Proceedings

 

On February 27, 2015, a purported stockholder class action lawsuit consisting of purchasers of our ADSs during the period between November 22, 2013 and February 25, 2015, captioned Fragala v. 500.com Limited, et al., Case No. 15-CV-1463-MMM (E), was filed in the U.S. District Court for the Central District of California, or the Court, against us, certain of our executive officers, and the underwriters for our initial public offering, or collectively, the Defendants. The complaint alleges that the prospectus, registration statements, and other filings with the U.S. Securities and Exchange Commission from October 22, 2013 to February 23, 2015 contained materially false and misleading information in violation of the federal securities laws and seeks unspecified compensatory damages and other relief. On April 20, 2015, the Court ordered that (i) Defendants need not respond to the complaint until after a lead plaintiff and lead plaintiff’s counsel is approved, and lead plaintiff files an amended complaint; (ii) within seven days of the Court’s appointment of lead plaintiff and lead counsel, counsel for Defendants and counsel for lead plaintiff shall meet and confer regarding scheduling; and (iii) within five days of the meet and confer, the parties shall submit a stipulation for the Court’s approval with the parties’ proposed schedule for the filing of an amended complaint as well as the timing on the filing of a motion to dismiss or other response to the amended complaint, and scheduling for same. On July 7, 2015, the Court appointed a lead plaintiff and approved the lead plaintiff’s selection of lead counsel to represent the purported class in the litigation. On September 15, 2015, lead plaintiff filed an amended complaint on behalf of a purported class consisting of purchasers of our ADSs during the period between November 22, 2013 and March 2, 2015. The amended complaint alleges that the our prospectus, registration statement, and other filings with the U.S. Securities and Exchange Commission from October 22, 2013 to March 2, 2015 contained materially false and misleading information in violation of the federal securities laws and seeks unspecified compensatory damages and other relief. On November 16, 2015, the Defendants moved to dismiss the amended complaint. On January 11, 2016, due to the judge originally assigned to the case leaving the bench, the Court denied the pending motions to dismiss without prejudice to refiling. On January 22, 2016, lead plaintiff and the underwriter defendants stipulated to the dismissal of the underwriter defendants with prejudice. On January 26, 2016, the remaining Defendants re-filed their motion to dismiss the amended complaint. On February 25, 2016, the Court issued a scheduling order setting forth case management dates, including: (i) August 1, 2016 as the last date to conduct the Court ordered settlement conference; (ii) October 31, 2016 as the discovery cut-off date; (iii) November 7, 2016 as the last day for hearing motions; (iv) December 9, 2016 as the pre-trial conference date; and (v) December 20, 2016 as the beginning of trial. On March 15, 2016, the Court denied Defendants’ motion to dismiss, stating that the issues raised in the motion are more appropriately resolved on a motion for summary judgment. In April 2016, the parties began discovery. We believe that the class action lawsuit is without merit and intend to defend the lawsuit vigorously, however, there can be no assurance regarding the ultimate outcome of this lawsuit.

 

53

 

 

Regulation of Our Industry

 

This section sets forth a summary of the most significant regulations or requirements that affect our business activities in China or our shareholders’ rights to receive dividends and other distributions from us.

 

As regulations on the online lottery services industry are developing and evolving in China, authorities may adopt from time to time new laws and regulations that will address new issues or require us to obtain licenses and permits in addition to those that we currently have. As a result, substantial uncertainties exist regarding the interpretation and implementation of current and any future Chinese laws and regulations applicable to the online lottery services industry. See “Item 3D. Risk Factors—Risks Related to Our Business and Industry—The rules and regulations on online lottery sales service market in China are relatively new and interpretations and implementation thereof have changed substantially on a number of occasions, and their further interpretations and implementation involve uncertainty.”

 

As an online lottery service provider in China, our core business is to provide services that enable our users to place purchase orders for national and provincial sports lotteries issued by the relevant authorities. In addition, we provide other services such as information services and user online forum service to our users. Our operations are subject to laws and regulations generally applicable to the telecommunication and Internet information services as well as laws and regulations governing the lottery services in particular.

 

We maintain policies and procedures to ensure that orders for lottery products from IP addresses from the United States will not be accepted through our websites. Accordingly, we do not believe our operations are subject to the regulatory authority of the United States.

 

Regulations on Lottery Services Industry and Online Lottery Sales

 

Since 1991, the Chinese government has promulgated a series of rules and regulations to regulate the lottery industry in China. The major rules and regulations currently in effect and applicable to our online lottery services include Regulation on Administration of Lottery, promulgated by the State Council on May 4, 2009 and effective as of July 1, 2009, or the Lottery Regulation, and the Interim Measures for the Administration of Online Sales of Lottery, promulgated by the MOF on September 26, 2010, or the Lottery Measures, and effective upon the promulgation. On January 18, 2012, the MOF, the Ministry of Civil Affairs and the General Administration of Sports of China jointly promulgated the Implementing Rules, which became effective on March 1, 2012. On February 28, 2012, General Administration of Sports of China promulgated the Urgent Notice. Under currently effective rules and regulations, only qualified service providers approved by the MOF may engage in online lottery sales. Such qualified service providers will act as agencies for the relevant lottery administration centers and must obtain a Lottery Agency License from and enter into lottery agency agreements with the competent lottery administration centers before engaging in lottery sales on their behalf.

 

Certain rules and regulations previously promulgated by the MOF and other regulatory authorities had previously prohibited the sales of lotteries through the Internet, but after the promulgation of the Lottery Measures those rules and regulations have ceased to have legal effect.

 

54

 

 

Online Lottery Sales

 

The Lottery Measures set forth detailed requirements for the administration of online lottery sales as well as the requirements for qualified online lottery service providers. According to the Lottery Measures, the MOF is the supervisory and regulatory body of online lottery sales in the PRC, and China Welfare Lottery Issuance and Administration Center and China Sports Lottery Administration Center (collectively, “Lottery Issuance Agencies”) are responsible for the overall planning and management of online lottery sales for welfare lottery and sports lottery, respectively. The Lottery Issuance Agencies may collaborate with other entities or authorize relevant lottery sales agencies to conduct online lottery sales, or appoint qualified entities as their online lottery sales agents. The Lottery Measures require qualified online lottery service providers to meet certain criteria, including, among others, that (i) they have a minimum registered capital of RMB50 million, (ii) they maintain adequate organizational, internal control and risk management systems, (iii) they and their senior management have a clean criminal and credit history for the past five years, and (iv) they have obtained an Internet content provider license. The Lottery Issuance Agencies are required to selectively submit to the MOF information on the online lottery service providers that apply to become qualified to engage in online lottery business under the Lottery Measures. Jiangxi Sports Lottery Administration Center notified us that it submitted an application for qualification and approval for the online lottery sales services for sports lottery products that we provided on our websites to the China Sports Lottery Administration Center in January 2011, and that this application would be further submitted by China Sports Lottery Administration Center to the MOF for approval. In October 2012, we were notified by China Sports Lottery Administration Center that we were approved by the MOF to provide online sales services for sports lottery products on its behalf. Chongqing Welfare Lottery Administration Center notified us that it submitted an application for qualification and approval for the online lottery sales services for welfare lottery products to the China Welfare Lottery Issuance and Administration Center on November 15, 2010, and such application will be further submitted by the China Welfare Lottery Issuance and Administration Center to the MOF for approval. As of the date of this annual report, we were still waiting for notification from the Chongqing Welfare Lottery Administration Center with regard to the status of the application for welfare lottery products. Since the relevant regulations do not set forth a specific time limit for the MOF to issue such approval, it is not clear when we will be able to obtain the MOF’s approval, or at all.

 

On January 15, 2015, the MOF, the Ministry of Civil Affairs and the General Administration of Sports of the People’s Republic of China jointly promulgated the Self-inspection Notice, which requires provincial and municipal government branches, including financial, civil affairs and sports bureaus, to conduct inspection and take remedial measures for unauthorized online lottery sales within their respective jurisdictions. The scope of inspection includes, among other things, commercial contract arrangements, online lottery products, lottery sales data exchange, online lottery sales channels, and sales commission fees in connection with unauthorized engagements of online sales agents by lottery administration centers. The Notice further requires a formal report on the result of the self-inspection and self-remedy be submitted by each provincial or municipal government to the Ministry of Finance, the Ministry of Civil Affairs and the General Administration of Sports of the People’s Republic of China by March 1, 2015.

 

55

 

 

On April 3, 2015, the Public Announcement was jointly released by eight competent government authorities, namely, the MOF, the Ministry of Public Security, the State Administration for Industry & Commerce, the Ministry of Industry and Information Technology, the Ministry of Civil Affairs, the People’s Bank of China, the General Administration of Sports of China and the China Banking Regulatory Commission. The Public Announcement mandates, among other things, that (i) all lottery institutions, internet companies, and other institutions or individuals which provide unauthorized online lottery sales services, either directly or through agents, shall immediately cease such services. The local governmental authorities of finance, civil affairs and sports shall investigate and sanction unauthorized online lottery sales in their respective jurisdictions according to relevant laws and regulations; (ii) the local government authorities of public security and industry & commerce shall investigate any issuance or sales of illegal lottery within their respective jurisdictions, with necessary assistance from local government authorities of finance, communication, banking regulatory commission, civil affairs, sports and local branches of the People’s Bank of China, and report any criminal activities to the judicial authority for prosecution; and (iii) the lottery issuance authorities that plan to sell lottery products online shall obtain the approval from the Ministry of Civil Affairs or the General Administration of Sports of China by submitting an application to the Ministry of Finance for written approval. Any entity shall not provide online lottery sales services without the approval by the Ministry of Finance.

 

We are one of the two entities approved by the Ministry of Finance in 2012 to provide online lottery sales services on behalf of the China Sports Lottery Administration Center. To the best of our knowledge, the approval by the MOF for us to provide online lottery sales services on behalf of the China Sports Lottery Administration Center is valid and has not been revoked or amended as of the date of this annual report.

 

Lottery Regulatory Authorities

 

Under the current regulations and provisions, the State Council is vested with the power to authorize the issuance of welfare lottery and sports lottery, and is also the highest authority for granting the right to issue lotteries. The MOF is responsible for administering, regulating and supervising the national lottery industry. The Ministry of Civil Affairs and the General Administration of Sport of China are responsible for administering and regulating welfare lottery and sports lottery, respectively, and have established China Welfare Lottery Issuance and Administration Center and China Sports Lottery Administration Center, respectively, pursuant to regulations for the issuance and sales of welfare lottery and sports lottery. The civil affairs departments and sports administration departments of provincial governments are responsible for the administration of welfare lotteries and sports lotteries within their respective administrative regions. The following organization chart illustrates the overall governmental administrative authority in the China lottery operation:

 

56

 

 

 

Regulations on Lottery Administration

 

On May 4, 2009, the State Council promulgated the Lottery Regulation, which sets forth general provisions for the issuance, sales and administration of lottery products. According to the Lottery Regulation, the welfare and sports lotteries sold in China must be issued by the lottery issuance authorities, established by the civil affairs’ department and sports administration department of the PRC State Council, or the Lottery Issuance Agencies, and must be sold through Lottery Issuance Agencies or lottery sales offices established by the civil affairs’ departments and sports administration departments of the people’s government at the provincial level (“Lottery Sales Agencies”). Lottery Issuance Agencies and Lottery Sales Agencies may, by entering into agency agreements, appoint other entities or individuals as their agents in distributing lotteries. The Lottery Regulation also listed circumstances where the Lottery Issuance Agencies and Lottery Sales Agencies may terminate such agency agreements, including situations where the agent subcontracts the sales of the lottery products to any other persons or entities or sells lottery products to underage buyers.

 

The Lottery Regulation prohibits the Lottery Issuance Agencies, the Lottery Sales Agencies and their sales agents from (i) advertising false or misleading information, (ii) competing unfairly by discrediting others in the same industry, (iii) selling lottery or paying lottery prizes to underage purchasers and (iv) selling lottery on credit. If the Lottery Issuance Agencies or the Lottery Sales Agencies fail to comply with these requirements, the MOF or its relevant branches will have the power to (i) require the Lottery Issuance Agencies or the Lottery Sales Agencies to correct or cease their operations; (ii) confiscate the illegal income received by the Lottery Issuance Agencies or the Lottery Sales Agencies and impose fines; and/or (iii) impose administrative sanctions against persons that are responsible. If any lottery sales agent sells lotteries to the underage buyers, its relevant income may be confiscated and it may be subject to administrative fines up to RMB10,000, and the Lottery Issuance Agencies or the Lottery Sales Agencies may have the right to terminate the agency agreement with the lottery sales agent. In addition, the Lottery Measures prohibits the opening of online lottery accounts for or the granting of lottery prizes to underage buyers.

 

57

 

 

Prior to the promulgation of the Lottery Regulation, the issuance and sales of the lottery products were governed by the Interim Provisions for the Administration of the Lottery Issuance and Sales, or the Interim Provisions, promulgated by the MOF on March 1, 2002. The Interim Provisions were replaced by the Administrative Measures for Lottery Issuance and Sales promulgated by the MOF on December 28, 2012. The Administrative Measures for Lottery Issuance and Sales provided that any Lottery Issuance Agency, which wishes to apply to create, change or abolish a specific type of welfare or sports lottery, is required to apply to the Ministry of Civil Affairs or the General Administration of Sport of China for creating, changing or abolishing a specific type of welfare or sports lottery. If the application has been approved by the Ministry of Civil Affairs or the General Administration of Sport of China, such application will be further submitted to the MOF for the MOF’s examination and approval before the implementation. After the creation or change of specific type of welfare or sports lottery has been approved by the MOF, the Lottery Issuance Agency receiving MOF approval or its related Lottery Sales Agencies shall submit sales implementation plans to the MOF or its provincial counterparts for approval prior to the sales of the specific type of lottery. The sales implementation plan shall include, among other things, the proposed sales commencement date, promotion plans and risk control measures. In order to sell the specific type of welfare or sports lottery so created or changed, the Lottery Issuance Agencies or the Lottery Sales Agencies may engage specific sales agents by entering into lottery sales agency agreements with such sales agents.

 

Regulation of Telecommunication Services

 

The telecommunication industry, including the Internet sector, is highly regulated in China. Regulations issued or implemented by the State Council of China, the MIIT, and other relevant government authorities cover many aspects of the operation of telecommunication and the Internet information services, including access to the telecommunication industry, the scope of permissible business activities, and licenses and permits required for various business activities and foreign investment.

 

The principal regulations governing telecommunication and Internet information services include:

 

 the Telecommunication Regulations promulgated by the State Council on September 25, 2000;

 

 the Administrative Measures for Telecommunications Business Operating License promulgated by the MIIT on March 5, 2009; and

 

 the Catalogue of Classes of Telecommunications Businesses promulgated by the Ministry of Information Industry, former of MIIT, also as MIIT on February 21, 2003.

 

Under these regulations, telecommunication services in China are categorized as either basic telecommunication services or value-added telecommunication services, both of which require relevant operating licenses.

 

58

 

 

Regulations on Value-Added Telecommunication and Internet Information Services

 

On September 25, 2000, the State Council promulgated the Telecommunication Regulations, or the Telecom Regulations. The Telecom Regulations categorize all telecommunication businesses in the PRC as either basic or value-added. Value-added telecommunication services are defined as telecommunication and information services provided through public network infrastructure. The “Catalog of Classes of Telecommunication Business,” an attachment to the Telecom Regulations and updated by the MII’s Notice on Adjusting the Catalog of the Class of Telecommunication Business, effective from April 1, 2003, categorizes various types of telecommunication and telecommunication-related activities into basic or value-added telecommunication services, according to which, Internet content provision services, or ICP services, are classified as value-added telecommunication businesses, or VAS business. Under the Telecom Regulations, commercial operators of value-added telecommunication services must first obtain an operating license for value-added telecommunication services, or the VAS license, from the MIIT or its provincial level counterparts before commencing any operations.

 

The State Council issued the Administrative Measures on Internet Information Services, or the Internet Measures, on September 25, 2000, and subsequently amended the Internet Measures on January 8, 2011. According to the Internet Measures, a commercial ICP service operator must obtain a VAS license from the relevant government authorities before providing any commercial ICP service within the PRC. When the ICP service involves regulated industries, such as news, publication, education, medicine, health, pharmaceuticals and medical equipment, prior approval from the respective regulating authorities must be obtained prior to applying for the VAS license from MIIT or its local branch at the provincial level. Moreover, an ICP service operator must display its VAS license number in a conspicuous location on its website and must monitor its website to remove categories of harmful content that are broadly defined.

 

On December 26, 2001, the MIIT promulgated the Administrative Measures for Telecommunication Business Operating License, or the Telecom License Measures. On March 5, 2009, the MIIT issued amended Telecom License Measures, which took effect on April 10, 2009. The Telecom License Measures set forth more specific provisions regarding the types of licenses required to operate value-added telecommunication services, the qualifications and procedures for obtaining such licenses and the administration and supervision of such licenses. For example, the appendix to the VAS license is to detail the permitted activities to be conducted by the VAS operator and the VAS operator must conduct its business in accordance with the specifications recorded on its VAS license. The VAS license is subject to annual review and results of the annual review is to be recorded as an appendix to the VAS license, published to the public and notified to the Administration for Industry and Commerce.

 

Currently, E-Sun Sky Network holds a value-added telecommunication business operating license issued by MIIT, that is effective until September 5, 2017, for providing Internet information services.

 

59

 

 

Regulations on Internet Content Services

 

Under various laws and regulations governing ICP services, ICP services operators are required to monitor and censor the content on their websites. They may not produce, duplicate, post or disseminate, and must remove from their websites, any content that falls within the prohibited categories, including any content that: (i) opposes the fundamental principles determined in the PRC constitution; (ii) compromises state security, divulges state secrets, subverts state power or damages national unity; (iii) harms the dignity or interests of the State, incites ethnic hatred or racial discrimination or damages inter-ethnic unity; (iv) sabotages China’s religious policy or propagates heretical teachings or feudal superstitions; (v) disseminates rumors, disturbs social order or disrupts social stability; (vi) propagates obscenity, pornography, gambling, violence, murder or fear or incites the commission of crimes; (vii) insults or slanders a third party or infringes upon the lawful rights and interests of a third party; or (viii) or includes other content prohibited by laws or administrative regulations.

 

The PRC government may shut down the websites of VAS license holders that violate any of the content restrictions and requirements, revoke their VAS licenses or impose other penalties pursuant to the applicable laws and regulations.

 

Regulations on Foreign Investment in Lottery and Value-Added Telecommunications Services.

 

According to the Catalogue for the Guidance of Foreign Investment Industries (the “Guidance Catalogue”) jointly promulgated by the National Development & Reform Commission and the Ministry of Commerce on December 24, 2011 and effective from January 30, 2012, foreign investments are not allowed to operate in the lottery industry. As the development of the lottery industry is still in its early stage, there are no further regulations relating to foreign investment in the lottery industry.

 

Under the Guidance Catalogue, foreign ownership in value-added telecommunication services shall not exceed 50%. Aside from the Guidance Catalogue, the Regulations for Administration of Foreign-Invested Telecommunication Enterprises, or the FITE Regulations, promulgated by the State Council on December 11, 2001 and amended on September 10, 2008, set forth detailed requirements with respect to, among other things, capitalization, investor qualifications and application procedures in connection with the establishment of a foreign-invested telecommunication enterprise. Under the FITE Regulations, a foreign entity is prohibited from owning more than 50% of the total equity interest in any value-added telecommunication service providers in China and the major foreign investor in any value-added telecommunication service business in China is to have a good track record in the industry.

 

On July 13, 2006, the MIIT issued the Circular on Strengthening the Administration of Foreign Investment in and Operation of Value-added Telecommunication Business. Under this circular, a domestic PRC company that holds a VAS license is prohibited from leasing, transferring or selling the VAS license to foreign investors in any form, and from providing any assistance, including resources, sites or facilities, to foreign investors that conduct value-added telecommunication business illegally in China. Further, the domain names and registered trademarks used by an operating company providing value-added telecommunication service is to be legally owned by a domestic PRC company and/or its shareholders. In addition, the company’s operation premises and equipment would have to comply with its approved VAS license, and the company should establish and improve its internal Internet and information security policies and standards and emergency management procedures.

 

60

 

 

We conduct our businesses in China primarily through contractual arrangements among our company 500.com Limited, E-Sun Sky Computer, our consolidated affiliated entities and their respective shareholders. There is no explicit provision under the Guidance Catalogue, the FITE Regulations or the Circular on Strengthening the Administration of Foreign Investment in and Operation of Value-added Telecommunication Business, which classifies the contractual arrangements between our PRC subsidiary and each of our consolidated affiliated entities, including, among others, the Equity Interests Pledge Agreements, either by each agreement itself or taken as a whole, as a transaction that is subject to the approval of relevant government authorities. E-Sun Sky Network currently holds a regional VAS business operating license.

 

Regulations on Intellectual Property

 

Trademark

 

The PRC Trademark Law, adopted on August 23, 1982 and amended in 1993, 2001 and 2013 respectively, protects the proprietary rights of registered trademarks. The Trademark Office handles trademark registrations and grants proprietary rights for an initial term of 10 years to registered trademarks. Upon the expiration of the initial term, a second term of 10 years may be granted upon renewal. Trademark licensing agreements must be filed with the Trademark Office or its regional offices. In addition, if a registered trademark is recognized as a well-known trademark in a specific case, proprietary rights of the trademark holder may be extended beyond the registered scope of products and services to which the trademark relates.

 

Software Products

 

On October 27, 2000, the MIIT issued the Administrative Measures on Software Products, or the Software Measures, to strengthen the regulation of software products and to encourage the development of the PRC software industry. On March 5, 2009, the MIIT issued amended Software Measures, which became effective on April 10, 2009. The Software Measures provide a registration and filing system with respect to software products made in or imported into China. These software products may be registered with competent local authorities in charge of software industry administration. Registered software products may enjoy preferential treatment status granted by relevant software industry regulations. Software products can be registered for five years and the registration is renewable upon expiration.

 

In order to further implement the Computer Software Protection Regulations, promulgated by the State Council on December 20, 2001 and amended on January 30, 2013, the National Copyright Administration of the PRC issued Computer Software Copyright Registration Procedures on February 20, 2002, which apply to the registration of the software copyright, licensing agreements and transfer agreements.

 

61

 

 

Domain Names

 

The Implementing Rules for Domain Name Registration, issued and amended by China Internet Network Information Center, or CNNIC, in September 2002 and May 2012, respectively, sets forth detailed rules for the registration of domain names. On November 5, 2004, the MIIT promulgated the Measures for Administration of Domain Names for the Chinese Internet, or the Domain Name Measures. The Domain Name Measures regulate the registration of domain names, such as the first-tier domain name “.cn.” The Measures on Domain Name Dispute Resolution and its implementing rules, issued and amended by CNNIC in February 2006 and May 2012, respectively, allows the CNNIC to authorize a domain name dispute resolution institution to resolve disputes.

 

Regulations on Foreign Exchange

 

Regulations on Foreign Exchange Registration of Overseas Investment by PRC Residents

 

In October 2005, SAFE issued the Notice on Relevant Issues Concerning Foreign Exchange Administration for PRC Residents Engaging in Financing and Roundtrip Investments via Overseas Special Purpose Vehicles, or SAFE Circular 75. SAFE Circular 75 states that PRC citizens or residents must register with the relevant local SAFE branch or central SAFE in connection with their establishment or control of an offshore entity established for the purpose of overseas equity financing involving a roundtrip investment whereby the offshore entity acquires or controls onshore assets or equity interests held by the PRC citizens or residents. In addition, such PRC citizens or residents must amend their SAFE registrations when the offshore special purpose company undergoes material events relating to increases or decreases in investment amount, transfers or exchanges of shares, mergers or divisions, long-term equity or debt investments, external guarantees, or other material events that do not involve roundtrip investments. Since May 2007, SAFE has issued guidance to its local branches regarding the operational procedures for such registration, which provides more specific and stringent requirements on the registration relating to SAFE Circular 75. The latest guidance was issued by SAFE on November 19, 2012 and took effect on December 17, 2012.

 

We conduct businesses in China primarily through our consolidated affiliated entities. We enter into contractual arrangements with our PRC consolidated affiliated entities and their respective shareholders, some of whom are PRC residents and also beneficial owners of our company. As of the date of this annual report, our beneficial owners who are subject to SAFE Circular 75 registrations are in the process of updating their registrations with the Shenzhen Branch of SAFE. However, we cannot assure you that our beneficial owners can successfully amend their foreign exchange registrations with SAFE in full compliance with Circular 75 for development of our company. See “Item 3D. Risk Factors—Risks Related to Doing Business in China—A failure by our shareholders or beneficial owners who are PRC citizens or residents to comply with certain PRC foreign exchange regulations could restrict our ability to distribute profits, restrict our overseas and cross-border investment activities or subject us to liability under PRC laws, which could adversely affect our business and financial condition.”

 

Regulations on Employee Stock Option Granted by Offshore Listed Companies

 

In December 2006, the People’s Bank of China promulgated the Administrative Measures on Individual Foreign Exchange, or the Individual Foreign Exchange Regulations, setting forth the requirements for foreign exchange transactions by individuals (both PRC and non-PRC citizens) under the current account and the capital account. In January 2007, SAFE issued the implementation rules for the Individual Foreign Exchange Regulations, which, among other things, specified the approval and registration requirement for certain capital account transactions, such as a PRC citizen’s participation in employee share ownership and share option plans of overseas listed companies.

62

 

 

The Notices on Issues concerning the Foreign Exchange Administration for Domestic Individuals Participating in Share Incentive Plans of Overseas Publicly-Listed Companies, or the Share Option Rules, promulgated by SAFE on February 15, 2012, replacing the Application Procedures of Foreign Exchange Administration for Domestic Individuals Participating in Employee Share Ownership Plans, or Share Option Plans of Overseas Publicly-Listed Companies, issued by SAFE on March 28, 2007, require (i) PRC residents who are granted shares or share options by companies listed on overseas share exchanges based on share incentive plans to register with SAFE or its local branches, and (ii) PRC residents participating in the share incentive plans of an overseas publicly-listed companies to retain a qualified PRC agent, which could be a PRC subsidiary of the overseas publicly-listed company or another qualified institution selected by such PRC subsidiary, to conduct the SAFE registration and other procedures with respect to the share incentive plans on behalf of these participants.

 

Such participants must also retain an overseas entrusted institution to handle matters in connection with their exercise of share options, purchase and sale of corresponding shares or interests, and fund transfer. In addition, the PRC agents are required to amend the SAFE registration with respect to the share incentive plan if there is any material change to the share incentive plan, the PRC agents, or the overseas entrusted institution. The PRC agents shall, on behalf of the PRC residents who have the right to exercise the employee share options, apply to SAFE or its local branches for an annual quota for the payment of foreign currencies in connection with the PRC residents’ exercise of the employee share options. The foreign exchange proceeds received by the PRC residents from the sale of shares granted under the share incentive plans and dividends distributed by the overseas listed companies must be remitted into the bank accounts in the PRC opened by the PRC agents before distribution to such PRC residents. In addition, the PRC agents is to file the form for record-filing of information of the domestic individuals participating in the share incentive plans of overseas listed companies with SAFE or its local branches every quarter. We and our PRC citizen employees who have been granted share options are subject to these rules upon the listing and trading of our ADSs on the NYSE. As of the date of this annual report, we and our PRC citizen employees who have been granted share options are applying for registration with the Shenzhen branch of SAFE pursuant to the Share Option Rules.

 

M&A Regulations and Overseas Listings

 

On August 8, 2006, six PRC regulatory authorities, including the CSRC, promulgated the 2006 M&A Rules, which were later amended on June 22, 2009. Pursuant to the 2006 M&A Rules, an offshore special purpose vehicle, or SPV, refers to an overseas company controlled directly or indirectly by PRC domestic companies or individuals for purposes of overseas listing of equity interests in domestic companies (defined as enterprises in the PRC other than foreign-invested enterprises). If an SPV purchases, for the purpose of overseas listing, equity interests of any PRC company that are held by PRC companies or individuals controlling such SPV, then the overseas listing by the SPV must obtain the approval of the CSRC. The application of the 2006 M&A Rules remains unclear and there is currently no consensus among PRC law firms regarding the scope of CSRC’s jurisdiction. As of the date of this annual report, the CSRC has not issued any rules or written interpretation clarifying whether offerings like ours are subject to this new procedure.

 

63

 

 

Our then PRC counsel, Han Kun Law Offices, has advised us that the 2006 M&A Rules do not require us to obtain prior CSRC approval for the listing and trading of our ADSs on the NYSE, given that:

 

 the CSRC approval requirement applies to SPVs that acquired equity interests of any PRC company that are held by PRC companies or individuals controlling such SPV and seek overseas listing; and

 

 our PRC operating subsidiary was incorporated as a wholly foreign-owned enterprise by means of direct investment rather than by merger or acquisition by our company of the equity interest or assets of any “domestic company” as defined under the 2006 M&A Rules, and no provision in the 2006 M&A Rules classifies the contractual arrangements between our company, our PRC operating subsidiary and any of the affiliated consolidated entities, including, among others, the Equity Interests Pledge Agreements and the Shareholder’s Voting Power Assignment Agreement, either by each agreement itself or taken as a whole, as a type of acquisition transaction falling under the 2006 M&A Rules.

 

Regulations on Foreign Currency Exchange

 

Pursuant to applicable PRC regulations on foreign currency exchange, the Renminbi is freely convertible only to the extent that it relates to current account items, such as trade-related receipts and payments, interest and dividends. Capital account items, such as direct equity investments, loans and repatriation of investment, require the prior approval from the SAFE or its local branch for conversion of Renminbi into a foreign currency, such as U.S. dollars. Payments for transactions that take place within the PRC must be made in Renminbi. Domestic companies or individuals can repatriate foreign currency payments received from abroad into the PRC, or deposit these payments abroad, subject to compliance with the requirements promulgated by the SAFE. Foreign currencies received for current account items can be either retained or sold to financial institutions that have foreign exchange settlement or sales business without prior approval from the SAFE, subject to certain regulations. Foreign exchange income under capital account can be retained or sold to financial institutions that have foreign exchange settlement and sales business, with prior approval from the SAFE, unless otherwise provided.

 

In addition, another notice issued by the SAFE, the Circular on the Relevant Operating Issues Concerning the Improvement of the Administration of the Payment and Settlement of Foreign Currency Capital of Foreign-Invested Enterprises, or SAF Circular 142, regulates the conversion by foreign-invested enterprises of foreign currency into Renminbi by restricting how the converted Renminbi may be used. On March 30, 2015, SAFE promulgated SAFE Circular 19, which came into force replacing SAFE Circular 142 on June 1, 2015. SAFE Circular 19 removed certain restrictions previously provided under Circular No. 142 for conversion by a foreign-invested enterprise of foreign currency registered capital into RMB and use of such RMB capital. However, SAFE Circular 19 continues to prohibit foreign-invested enterprises from, among other things, using RMB fund converted from its foreign exchange capitals for expenditure beyond its business scope, providing entrusted loans or repaying loans between non-financial enterprises. On November 9, 2011, SAFE issued the Notice on Further Clarifying and Standardizing Related Issues Concerning Foreign Exchange Administration for Part of Capital Account Items to further regulate the payment and settlement of foreign currency exchange of foreign-invested enterprises.

 

64

 

 

Regulations on Dividend Distribution

 

Under applicable PRC laws and regulations, foreign-invested enterprises in China may pay dividends only out of their accumulated profits, if any, determined in accordance with PRC accounting standards and regulations. In addition, foreign-invested enterprises in China are required to allocate at least 10% of their respective accumulated profits each year, if any, to fund statutory reserve funds, unless these reserves have reached 50% of the registered capital of the respective enterprises. These reserves are not distributable as cash dividends.

 

Regulations Regarding the Enterprise Income Tax, Individual Income Tax and Withholding Tax

 

The EIT Law, effective on January 1, 2008, imposes a uniform enterprise income tax at the rate of 25% on all domestic enterprises, including foreign-invested enterprises unless they qualify for certain exceptions, and terminates most of the tax exemptions, reductions and preferential treatments available under previous tax laws and regulations. Under the EIT Law and a notice issued by the PRC State Council on transition preferential policies, commencing January 1, 2008, (i) those enterprises that were established before March 16, 2007 and were formerly entitled to preferential policies of lower taxation will undergo a gradual transition to statutory tax rates within five years; and (ii) those enterprises that were established before March 16, 2007 and were formerly entitled to preferential income tax reduction policies, such as “two-years exempt and three-years halved” and “five-years exempt and five-years halved”, shall continue to enjoy such preferential policies as stipulated in the former taxation laws, administrative regulations and relevant documents until the end of the terms of these policies, provided however that for those enterprises not profitable enough to enjoy the aforementioned tax preferences, the preference time limits shall commence from 2008.

 

Pursuant to the EIT Law and its Implementation Rules, an enterprise established outside of China with “de facto management bodies” within China is considered a “resident enterprise” for PRC EIT purposes. The term “de facto management body” is defined as the establishment that carries out substantial and overall management and control over the manufacturing and business operation, production, personnel, accounting and properties of an enterprise. Pursuant to Circular 82, a foreign enterprise controlled by a PRC company or a PRC company group will be classified as a “resident enterprise” with its “de facto management bodies” located within China if the following requirements are satisfied: (i) the place where the senior management and core management departments that are in charge of its daily operations perform their duties is mainly located in the PRC; (ii) its financial and human resources decisions are made by or are subject to approval by persons or bodies in the PRC; (iii) its major assets, accounting books, company seals, and minutes and files of its board and shareholders’ meetings are located or kept in the PRC; and (iv) more than half of the enterprise’s directors or senior management with voting rights frequently reside in the PRC. Although the circular only applies to offshore enterprises controlled by PRC enterprises and not those controlled by PRC individuals or foreigners, it is believed that the determining criteria set forth in the circular may reflect the State Administration of Taxation’s general position on how the “de facto management body” test should be applied in determining the tax resident status of offshore enterprises, regardless of whether they are controlled by PRC enterprises, individuals or foreigners. However, given that the EIT Law is relatively new and contains ambiguous definitions, requirements and procedures, it remains uncertain how tax authorities will determine tax residency status based on the facts of each case.

 

65

 

 

Furthermore, the EIT Law and its Implementation Rules provide that the “non-resident enterprises” are subject to the EIT rate of 10% on their income derived from China, if such “non-resident enterprises” (i) do not have establishments or premises of business in China or (ii) have establishments or premises of business in China, but the relevant income does not have actual connection with their establishments or premises of business in China. Such income tax may be exempted or reduced by the PRC State Council or pursuant to a tax treaty with China that provides for a different withholding agreement between China and the jurisdictions in which the non-resident enterprise reside. The Cayman Islands, where we are incorporated, does not have such tax treaty with China.

 

Under the Foreign Invested Enterprise and Foreign Enterprise Income Tax Law, effective prior to January 1, 2008, dividends paid to foreign investors by foreign-invested enterprises were exempt from PRC withholding tax. Pursuant to the EIT Law, which became effective on January 1, 2008, dividends generated after January 1, 2008 and payable by a foreign-invested enterprise in China to its foreign investors will be subject to a 10% withholding tax, unless any such foreign investor’s jurisdiction of incorporation has a tax treaty with China that provides for a different withholding arrangement and the foreign investor is approved by competent tax authorities as the beneficial owners of such dividends under applicable tax regulations.

 

Furthermore, the State Administration of Taxation issued the Notice on How to Understand and Determine the Beneficial Owners in Tax Agreement in October 2009, or Circular 601, which provides guidance for determining whether a resident of a contracting state is the “beneficial owner” of an item of income under China’s tax treaties and tax arrangements. According to Circular 601, a beneficial owner must generally be engaged in substantive business activities. An agent or conduit company will not be regarded as a beneficial owner and, therefore, will not qualify for treaty benefits.

 

Moreover, non-resident individual investors may be required to pay PRC individual income tax at a rate of 20% on interest or dividends payable to the investors or any capital gains realized from the transfer of ADSs or ordinary shares if such gains are deemed income derived from sources within the PRC. Under the PRC Individual Income Tax Law, or IIT Law, a “non-resident individual” refers to an individual who has no domicile in China and does not stay in the territory of China or who has no domicile in China and has stayed in the territory of China for less than one year. Pursuant to the IIT Law and its implementation rules, for purposes of the PRC capital gains tax, taxable income is the balance of the total income obtained from the transfer of the ADSs or ordinary shares minus all the costs and expenses that are permitted under PRC tax laws to be deducted from the income. Therefore, if we are considered a PRC “resident enterprise” and the relevant competent PRC tax authorities consider dividends we pay with respect to our ADSs or ordinary shares and the gains realized from the transfer of our ADSs or ordinary shares to be income derived from sources within the PRC, such gains earned by non-resident individuals may also be subject to PRC withholding tax at a rate of 20%. Furthermore, according to the IIT Law and its implementation rules, a “resident individual” refers to an individual who, by reason of his or her permanent residence, family or economic interests, habitually resides in the territory of China or who has no domicile but has stayed in the territory of China for one year or longer. A PRC resident individual shall file tax returns with the competent tax authority for the income he or she receives from outside the territory of China.

 

66

 

 

Such income includes, among others, gains realized from transfer of securities, which shall be subject to a tax rate of 20%.

 

If the PRC tax authorities determine that our Cayman Islands holding company is a “resident enterprise” for PRC EIT purposes, a number of unfavorable PRC tax consequences could follow: (i) we may be subject to EIT at a rate of 25% on our worldwide taxable income as well as PRC enterprise income tax reporting obligations; (ii) a 10% withholding tax may be imposed on dividends we pay to our shareholders who are non-resident enterprises and gains derived by them from transferring our shares or ADSs, if such income is considered as PRC-sourced income by relevant PRC authorities; and (iii) a potential 20% withholding tax may be imposed on dividends we pay to our shareholders who are non-resident individuals and gains derived by them from transferring our shares or ADSs, if such income is considered as PRC-sourced income by relevant PRC authorities.

 

Pursuant to SAT Circular 698, issued by the SAT, on December 10, 2009 with retroactive effect from January 1, 2008, where a non-resident enterprise transfers its equity interests in a PRC resident enterprise through an Indirect Transfer, and such overseas holding company is located in a tax jurisdiction that: (i) has an effective tax rate less than 12.5% or (ii) does not tax foreign income of its residents, the non-resident enterprise, being the transferor, shall report to the relevant tax authority of the PRC resident enterprise this Indirect Transfer. Using a “substance over form” principle, the PRC tax authority may disregard the existence of the overseas holding company if it lacks a reasonable commercial purpose and was established for the purpose of reducing, avoiding or deferring PRC tax. As a result, gains derived from such Indirect Transfer may be subject to PRC withholding tax at a rate of up to 10%. SAT Circular 698 also provides that, where a non-PRC resident enterprise transfers its equity interests in a PRC resident enterprise to its related parties at a price lower than the fair market value, the relevant tax authority has the power to make a reasonable adjustment to the taxable income of the transaction.

 

There is uncertainty as to the application of SAT Circular 698. For example, while the term “Indirect Transfer” is not clearly defined, it is understood that the relevant PRC tax authorities have jurisdiction regarding requests for information over a wide range of foreign entities having no direct contact with China. Moreover, the relevant authority has not yet promulgated any formal provisions or formally declared or stated how to calculate the effective tax rates in foreign tax jurisdictions, and the process and format of reporting an Indirect Transfer to the relevant tax authority of the PRC resident enterprise. In addition, there are no formal declarations with regard to how to determine whether a foreign investor has adopted an abusive arrangement in order to reduce, avoid or defer PRC tax.

 

PRC Business Tax and Value-added Tax

 

In November 2011, the PRC Ministry of Finance and the State Administration of Taxation jointly issued two circulars setting out the details of the pilot value-added tax, or VAT, reform program, which change the charge of sales tax from business tax to VAT for certain pilot industries. The pilot VAT reform program initially applied only to the pilot industries in Shanghai, and has been expanded to eight additional regions, including, among others, Shenzhen, in 2012. According to two circulars jointly issued by the PRC Ministry of Finance and the State Administration of Taxation in May and December 2013, the pilot program has been expanded nationwide.

 

Since November 2012, 6% of VAT, which replaced the original 5% business tax in Shenzhen as a result of the PRC government’s pilot VAT reform program, applies to certain services provided by E-Sun Sky Computer and E-Sun Sky Network. Since June 2014, 6% of VAT applies to all services provided by VIEs, except for Lhasa Yicai, Guangyi Network, Shenzhen Yicai, Shenzhen Fenggu, and Tongfu Technology, which are subject to 3% of VAT.

 

67

 

 

C.Organizational Structure

 

The following diagram illustrates our company’s organizational structure, and the place of formation, ownership interest and affiliation of each of our principal subsidiaries and affiliated entities as of the date of this annual report.

 

 

68

 

 

(1)E-Sun Network is approximately 50% owned by Bo Yu and 50% owned by Zhiwei Yin, both of whom are our employees and parties to the contractual arrangements. Our online lottery services were primarily provided through E-Sun Sky Network, the wholly owned subsidiary of E-Sun Network.

 

(2)Youlanguang Technology is 50% owned by Bo Yu and 50% owned by Zhiwei Yin, both of whom are our employees and parties to the contractual arrangements. Youlanguang Technology provides services to E-Sun Sky Network relating to the management of our users’ registration information and accounts.

 

(3)Guangtiandi Technology is 50% owned by Ying Wang and 50% owned by Liangdong Yuan, both of whom are our employees and parties to the contractual arrangements. Guangtiandi Technology provides services to E-Sun Sky Network relating to the implementation of the technical interface with the provincial lottery administration centers and the printing of the lottery tickets.

 

(4)Guangyi Network is 100% owned by E-Sun Sky Computer. Guangyi Network provides services to E-Sun Sky Network relating to the technology development, and consulting services.

 

(5)Tongfu Technology is 99% owned by Jing Zhang and 1% owned by Han Zhang, both of whom are our employees and parties to the contractual arrangements. Tongfu Technology provides online payment services to E-Sun Sky Network through its subsidiary Shangmeng Business Services Co., Ltd.

 

Contractual Arrangements with Our Consolidated Affiliated Entities

 

PRC laws and regulations currently restrict foreign ownership in companies providing value-added telecommunications services and do not allow foreign investments in the lottery industry. Because we are a Cayman Islands company, we are classified as a foreign enterprise under PRC laws and regulations and our wholly owned PRC subsidiary, E-Sun Sky Computer, is a foreign-invested enterprise. To comply with PRC laws and regulations, we conduct our operations in China through a series of contractual arrangements with our consolidated affiliated entities and their respective shareholders.

 

In September 2007, our PRC subsidiary, E-Sun Sky Computer entered into a set of control agreements with E-Sun Sky Network and its shareholders, which include the Exclusive Technology Consultation and Service Agreement, the Business Operation Agreement, the Equity Interest Disposal Agreement, the Equity Pledge Agreement and the Power of Attorney, or the control agreements. The control agreements, including the Business Operation Agreement, the Equity Interest Disposal Agreement and the Equity Pledge Agreement, were further amended in January 2010 and December 2010, respectively.

 

Following the establishment of Youlanguang Technology and Guangtiandi Technology in December 2008, E-Sun Sky Computer entered into an identical set of control agreements with each of Youlanguang Technology and Guangtiandi Technology and their respective shareholders. The control agreements between E-Sun Sky Computer and Youlanguang Technology and its shareholders, including the Business Operation Agreement, the Equity Interest Disposal Agreement and the Equity Pledge Agreement, were further amended in August 2009 and September 2010. The control agreements between E-Sun Sky Computer and Guangtiandi Technology and its shareholders, including the Business Operation Agreement, the Equity Interest Disposal Agreement and the Equity Pledge Agreement, were amended in August 2009.

 

Following the establishment of Tongfu Technology in December 2015,  E-Sun Sky Computer entered into an identical set of control agreements with Tongfu Technology and its shareholders.

 

69

 

 

We have been relying and expect to continue to rely on our consolidated affiliated entities to operate our online lottery service business in China as long as PRC laws and regulations do not allow us to directly operate such business in China. We revised our contractual arrangements with the consolidated affiliated entities and their respective shareholders on June 1, 2011, and amended our contractual arrangements on May 2, 2013, supplemented on December 28, 2013 and further amended on November 18, 2015, respectively. These revised contractual arrangements continue to enable us to:

 

exercise effective control over E-Sun Network, Youlanguang Technology, Guangtiandi Technology, and Tongfu Technology;

 

receive substantially all of the economic benefits and assume substantially all the losses of E-Sun Network, E-Sun Sky Network, Youlanguang Technology, Guangtiandi Technology, and Tongfu Technology in consideration for the services provided by E-Sun Sky Computer, our PRC subsidiary;

 

have an exclusive option to purchase all of the equity interest in E-Sun Network, Youlanguang Technology, Guangtiandi Technology, and Tongfu Technology to the extent permitted under PRC law; and

 

provide appropriate funds to the consolidated affiliated entities through the respective shareholders of consolidated affiliated entities for major losses resulting from their business and operations if any are incurred.

 

Accordingly, under U.S. GAAP, we consolidate E-Sun Network, Youlanguang Technology, Guangtiandi Technology, Tongfu Technology, E-Sun Sky Network, 500Fu, Lhasa Yicai, Shenzhen Yicai, Shenzhen Fenggu, Baifengrun Technology, Sumpay.cn, Shangmeng Services, and Hangzhou Laiqi as our “variable interest entities” in our consolidated financial statements.

 

Our contractual arrangements with our consolidated affiliated entities and their shareholders are described in further detail as follows:

 

Agreements that Transfer Economic Benefits to Us

 

Exclusive Business Cooperation Agreements. The exclusive business cooperation agreements are entered into by E-Sun Sky Computer and each of our consolidated affiliated entities. Pursuant to these exclusive business cooperation agreements, E-Sun Sky Computer provides technical services, business consultations, marketing consultancy, product research and development to the affiliated consolidated entities, in exchange for a service fee. The service fee is payable at such time as agreed between E-Sun Sky Computer and the relevant consolidated affiliated entity and approved by the board of such consolidated affiliated entity. The term of each exclusive business cooperation agreement is 10 years from the effective date.

 

70

 

 

Agreements that Provide Us with Effective Control

 

Exclusive Option Agreement. The exclusive option agreements are entered into by E-Sun Sky Computer and the consolidated affiliated entities and each of their respective shareholders. Pursuant to these exclusive option agreements, the shareholders irrevocably granted E-Sun Sky Computer or its designated representative exclusive options to purchase, to the extent permitted under PRC law, all or part of their equity interest in the consolidated affiliated entities. E-Sun Sky Computer or its designated representative has sole discretion as to when to exercise these options, whether in part or in full. These agreements are for terms of 10 years and are renewable at E-Sun Sky Computer’s discretion.

 

In November 2012, E-Sun Sky Computer, the consolidated affiliated entities (excluding E-Sun Sky Network) and each of their respective shareholders entered into certain supplementary agreements to exclusive option agreements, pursuant to which the shareholders shall, in the manner permitted by PRC laws, transfer all the capital and assets (including but not limited to dividends, bonuses or any other rights and interests) they gain from the consolidated affiliated entities to E-Sun Sky Computer unconditionally per its request.

 

Equity Interests Pledge Agreements.The equity interests pledge agreements are entered into by E-Sun Sky Computer and the consolidated affiliated entities and each of their respective shareholders. Pursuant to these equity interests pledge agreements, the shareholders have pledged their respective equity interests in the relevant consolidated affiliated entity to E-Sun Sky Computer to secure the obligations of such consolidated affiliated entity under its exclusive business cooperation agreement with E-Sun Sky Computer. In addition, except for the performance of the exclusive option agreement executed by them, the shareholders have agreed not to transfer, place or permit the existence of any security interest or other encumbrance on their respective equity interest, without the prior written consent of E-Sun Sky Computer.

 

Shareholder’s Voting Power Assignment Agreements. Each shareholder of the consolidated affiliated entities executed an irrevocable power of attorney appointing E-Sun Sky Computer as his or her representative to attend shareholders’ meetings of the consolidated affiliated entities and to vote on his or her behalf on all matters requiring shareholder approval, including but not limited to, the sale, transfer, pledge, or disposition of his or her shareholding in the consolidated affiliated entities on June 1, 2011 and May 2, 2013 respectively. Such irrevocable power of attorney was terminated by the shareholder’s voting power assignment agreements entered into among 500.com Limited, E-Sun Sky Computer and the nominee shareholders of the consolidated affiliated entities on December 28, 2013. Pursuant to these shareholder’s voting power assignment agreements, the nominee shareholders of each consolidated affiliated entity assigned the rights to vote on all of the matters in each consolidated affiliated entity that require shareholders’ approval at the consolidated affiliated entities’ shareholders’ meetings to persons or entities designated by 500.com Limited as permitted by applicable laws. Unless terminated by 500.com limited or otherwise required by applicable laws, such shareholder’s voting power assignment agreements will remain valid and irrevocable from the date of their execution, so long as each shareholder remains the shareholder of the respective consolidated affiliated entities.

 

71

 

 

Guangzhou Shu Lian Information Investment Co., Ltd. and Xiaojun Xu, two former shareholders of E-Sun Network, jointly entered into a share transfer agreement with Bo Zou on November 15, 2012, pursuant to which Guangzhou Shu Lian Information Investment Co., Ltd. and Xiaojun Xu transferred all the equity interest they respectively held in E-Sun Network to Bo Zou. E-Sun Network completed registration with relevant branch of SAIC for the aforementioned share transfer on December 5, 2012. Shijie Zhang, a former shareholder of Guangtiandi Technology, entered into a share transfer agreement with Liangdong Yuan on October 31, 2012, pursuant to which Shijie Zhang transferred all the equity interest he held in Guangtiandi Technology to Liangdong Yuan. Guangtiandi Technology completed registration with relevant branch of SAIC for the aforementioned share transfer on March 27, 2013. Accordingly, we updated certain control agreements on May 2, 2013 entered into by and among E-Sun Sky Computer, E-Sun Network and Bo Zou, including the Equity Interests Pledge Agreement, the Exclusive Option Agreement, and its supplementary agreement to replace those entered into by and among E-Sun Sky Computer, E-Sun Network, Guangzhou Shu Lian Information Investment Co., Ltd. and Xiaojun Xu respectively. We also updated the Irrevocable Power of Attorney executed by Bo Zou on May 2, 2013 to replace those executed by Guangzhou Shu Lian Information Investment Co., Ltd. and Xiaojun Xu respectively. In addition, we superseded agreements entered into by and among E-Sun Sky Computer, Guangtiandi Technology and Shijie Zhang, including the Equity Interests Pledge Agreement, the Exclusive Option Agreement and its supplementary agreement with agreements entered into by and among E-Sun Sky Computer, Guangtiandi Technology and Liangdong Yuan respectively on May 2, 2013. We also superseded the Irrevocable Power of Attorney executed by Shijie Zhang with the Irrevocable Power of Attorney executed by Liangdong Yuan on May 2, 2013. Moreover, in May 2013, Bo Zou executed a confirmation letter, under which he agrees to succeed to and assume any and all the rights and obligations of Xiaojun Xu and Guangzhou Shu Lian Information Investment Co., Ltd. under the aforementioned supplementary agreements immediately after the share transfer among Bo Zou, Xiaojun Xu and Guangzhou Shu Lian Information Investment Co., Ltd. completed and Bo Zou was registered as E-Sun Network’s shareholder. On the same date, Liangdong Yuan executed an identical confirmation letter, pursuant to which Liangdong Yuan agrees to succeed to and assume any and all the rights and obligations of Shijie Zhang under the aforementioned supplementary agreements immediately after the share transfer between Liangdong Yuan and Shijie Zhang completed and Liangdong Yuan was registered as Guangtiandi Technology’s shareholder.

 

On December 28, 2013, 500.com Limited entered into a Financial Support Agreement with each of our consolidated affiliated entities, under which 500.com Limited agreed to provide unconditional financial support, through the nominee shareholders of each consolidated affiliated entity to each consolidated affiliated entity in manners permitted by PRC laws and regulations for each consolidated affiliated entity’s operations.

 

Jing Zhang and Jin Li, two former shareholders of Youlanguang Technology, entered into a share transfer agreement with Bo Yu and Zhiwei Yin on November 1, 2015, pursuant to which Jing Zhang and Jin Li transferred all the equity interest they respectively held in Youlanguang Technology to Bo Yu and Zhiwei Yin. Youlanguang Technology completed registration with relevant branch of SAIC for the aforementioned share transfer on Novermber 18, 2015. Accordingly, we superseded agreements entered into by and among E-Sun Sky Computer, Youlanguang Technology, Jing Zhang and Jin Li, including the Equity Interests Pledge Agreement, the Exclusive Option Agreement, the Financial Support Agreement and its supplementary agreement with agreements entering into by and among E-Sun Sky Computer, Youlanguang Technology, Bo Yu and Zhiwei Yin respectively on November 18, 2015. We also superseded the Irrevocable Power of Attorney executed by Jing Zhang and Jin Li with the Irrevocable Power of Attorney executed by Bo Yu and Zhiwei Yin on November 18, 2015. On the same date, E-Sun Sky Computer executed a confirmation letter, to the effect that its exercise of the rights under the Irrevocable Power of Attorney executed by Bo Yu and Zhiwei Yin shall be subject to consent by 500wan HK Limited in manners allowed by the PRC laws and regulation and in accordance with the instructions of 500wan HK Limited.

 

Jiepin Fu, He Li, Xue Li, Ping Yuan, Bo Zou and Ying Zou, the former shareholders of E-Sun Network, jointly entered into a share transfer agreement with Bo Yu and Zhiwei Yin on November 1, 2015, pursuant to which Jiepin Fu, He Li, Xue Li, Ping Yuan, Bo Zou and Ying Zou transferred all the equity interest they respectively held in E-Sun Network to Bo Yu and Zhiwei Yin. E-Sun Network completed registration with relevant branch of SAIC for the aforementioned share transfer on November 18, 2015. Accordingly, we superseded agreements entered into by and among E-Sun Sky Computer, E-Sun Network, Jiepin Fu, He Li, Xue Li, Ping Yuan, Bo Zou and Ying Zou, including the Equity Interests Pledge Agreement, the Exclusive Option Agreement, the Financial Support Agreement and its supplementary agreement with agreements entering into by and among E-Sun Sky Computer, E-Sun Network and Bo Yu and Zhiwei Yin, respectively on November 18, 2015. We also superseded the Irrevocable Power of Attorney executed by Jiepin Fu, He Li, Xue Li, Ping Yuan, Bo Zou and Ying Zou, respectively, by the Irrevocable Power of Attorney executed by Bo Yu and Zhiwei Yin on November 18, 2015. On the same date, E-Sun Sky Computer executed a confirmation letter, to the effect that its exercise of the rights under the Irrevocable Power of Attorney executed by Zhiwei Yin and Bo Yu shall be subject to consent by 500wan HK Limited in manners allowed by the PRC laws and regulation and in accordance with the instructions of 500wan HK Limited.

 

72

 

 

We have been advised by our PRC legal counsel, Yingke Law Firm, that the structure for operating our business in China (including our corporate structure and our contractual arrangements with our consolidated affiliated entities) complies with all applicable PRC laws, rules and regulations, and does not violate any applicable PRC laws, rules or regulations. However, there are uncertainties regarding the interpretation and application of PRC laws, rules and regulations that are relevant to our business operations. Accordingly, there can be no assurance that the PRC regulatory authorities will not take a view that is contrary to the opinion of our PRC legal counsel. Our PRC legal counsel has further advised us that if a PRC government authority determines that our corporate structure, the contractual arrangements or the reorganization to establish our current corporate structure violates any applicable PRC laws, rules or regulations, the contractual arrangements may become invalid or unenforceable, and we could be subject to severe penalties and required to obtain additional governmental approvals from the PRC regulatory authorities. See “Item 3D. Risk Factors—Risks Related to Our Corporate Structure—If the PRC government finds that the agreements that establish the structure for operating our businesses in China do not comply with PRC governmental restrictions on foreign investment in the Internet and the lottery business, or if these regulations or the interpretation of existing regulations change in the future, we could be subject to severe penalties or be forced to relinquish our interests in those operations” and “Item 3D. Risk Factors—The 2006 M&A Rules establish complex procedures for some acquisitions of Chinese Companies by foreign investors, which could make it difficult for us to pursue growth through acquisitions in China”.

 

73

 

 

D.Property, Plant and Equipment

 

Our principal executive offices are located at 500.com Building, Shenxianling Sports Center, Longgang District, Shenzhen, China and occupy a total of 8,188 square meters. We also have a representative office in Beijing. We lease our premises from unrelated third parties. Each of the lessors for the leased premises either has valid title to the property or has proper authorization from the title owner to sublease the property.

 

ITEM 4A.UNRESOLVED STAFF COMMENTS

 

None.

 

ITEM 5.OPERATING AND FINANCIAL REVIEW AND PROSPECTS

 

You should read the following discussion and analysis of our financial condition and results of operations in conjunction with our consolidated financial statements and the related notes included elsewhere in this annual report. This discussion may contain forward looking statements based upon current expectations that involve risks and uncertainties. See “Item 5. Operating and Financial Review and Prospects—G. Safe Harbor.” Our actual results may differ materially from those anticipated in these forward looking statements as a result of various factors, including those set forth under “Item 3D. Risk Factors” or in other parts of this annual report.

 

A.Operating Results

 

Overview

 

We are a leading online sports lottery service provider in China. Prior to the voluntary temporary suspension of our online sports lottery sales services in April 2015, we acted as an aggregator and processor of lottery purchase orders from our registered user accounts and derived substantially all of our revenues from service fees paid to us by provincial sports lottery administration centers for the purchase orders of sports lottery products that we direct to such centers. Starting from the fourth quarter of 2015, we also derive revenues from the rendering of payment processing and complementary services by Sumpay.cn. On March 29, 2016, Tongfu Technology entered into a share transfer agreement for the disposal of all its equity interest in Sumpay.cn. The completion of the transaction is subject to a number of condition precedents. As of the date of this annual report, we cannot ascertain when will these conditions be fulfilled. We will stop generating revenue from such source upon completion of this transaction. We offered a comprehensive and integrated suite of online lottery services, information, user tools and virtual community venues to our users. We were among the first companies to provide online lottery services in China, and we are one of the two entities that are authorized by the Ministry of Finance, or the MOF, to provide online lottery sales services on behalf of China Sports Lottery Administration Center, the government authority in charge of the issuance and sale of sports lottery products in China.

 

Prior to 2013, we provided online sales services for, and generated service fees from, both sports and welfare lottery product. During the voluntary suspension from March to November 2012, we continued to provide lottery sales services via our mobile applications to mobile users and via our online platform to a limited number of loyal customers as a means of customer maintenance. Approximately 78.5% of our service fees during the voluntary suspension period were generated from our mobile applications. We resumed online sports lottery sales services for in November 2012 after we obtained the relevant approval for such lottery products from the MOF. Simultaneously, we ceased to provide sales services for welfare lottery products.

 

In light of potential change of regulatory framework, we decided to voluntarily and temporarily suspend all of our online sports lottery sales services on April 4, 2015. As of the date of this annual report, we are not generating any revenue from sports lottery sales, and our financial results are materially and adversely impacted during the temporary suspension period.

 

74

 

 

Our net revenues were RMB259.5 million, RMB579.7 million and RMB99.6 million (US$15.4 million) in 2013, 2014 and 2015, respectively, representing a 123.4% increase from 2013 to 2014, and a 82.8% decrease from 2014 to 2015, respectively. The majority of our service fees were generated from sports lottery products, which accounted for 100.0%, 100.0% and 99.2% of our total service fees in 2013, 2014 and 2015, respectively. The decrease in percentage of revenue contribution from sports lottery products were results of the rendering of payment processing and complementary services by Sumpay.cn during the fourth quarter of 2015. On March 29, 2016, Tongfu Technology entered into a share transfer agreement for the disposal of all its equity interest in Sumpay.cn. The completion of the transaction is subject to a number of condition precedents. As of the date of this annual report, we cannot ascertain when will these conditions be fulfilled. We will stop generating revenue from such source upon completion of this transaction. Net income attributable to 500.com Limited was RMB106.1 million, and RMB157.0 million in 2013 and 2014, respectively , and net loss attributable to 500.com Limited was RMB323.9 million (US$50.0 million) in 2015, representing a 48.0% increase from 2013 to 2014, and a 306.3% decrease from 2014 to 2015, respectively. Net income attributable to 500.com Limited in 2013 and 2014, and net loss attributable to 500.com Limited in 2015 was adversely impacted by share-based compensation expenses of RMB7.6 million, RMB89.9 million and RMB158.6 million (US$24.5 million), respectively. In addition, our net income in 2013 was favorably impacted by reversal of deferred tax liabilities arising from outside basis differences of RMB88.8 million, while our net loss in 2015 was adversely impacted by deferred tax expenses relating to valuation allowance in our consolidated affiliated entities of RMB40.1 million, and the material adverse impact of the temporary suspension of our online sports lottery sales services.

 

Factors Affecting Our Results of Operations

 

·There are a number of factors that affect our results of operations, including:

 

·continued growth in China’s economy and in the PRC lottery market in general

 

·growth in China’s Internet, e-commerce and online lottery industry

 

·number of registered and active accounts

 

·our ability to implement our strategies and enter into and maintain service agreements with provincial lottery administration centers

 

·PRC regulations affecting the Internet and online lottery industries

 

Continued growth in China’s economy and in the PRC lottery market in general

 

We conduct all of our business and operations in China. Accordingly, our results of operations have been, and are expected to continue to be, affected by the general performance of China’s economy. Since the inception of our business, we have benefited significantly from overall economic growth in China. The lottery market in China has experienced higher growth rates compared with the growth rates of China’s economy in recent years. Although there is no assurance that the lottery market in China will continue to grow faster than China’s GDP, as a leading online lottery service provider, our financial results have been, and are expected to continue to be, affected by the performance of the lottery market in China. In addition, introduction of new lottery products by lottery administration centers will enable us to provide new services to our users and as a result increase our revenue.

 

Growth in China’s Internet, e-commerce and online lottery industry

 

We are an online service provider. As such, our results of operations are heavily dependent on the successful and continued development of China’s Internet, e-commerce and online lottery sectors. The Internet has emerged as an increasingly attractive and cost-effective lottery distribution channel in China, especially as the number of Internet users, disposable income and network infrastructure in China has increased. As a result of increasing Internet penetration and usage in China, we anticipate demand for online lottery services in China will continue to grow. In addition, the continued development and improvement of the online payment system will also benefit the growth of the online lottery industry. However, in view of the significant uncertainties as to China’s regulatory framework for the online lottery since early 2015, there can be no assurance that China’s online lottery industry will continue its strong growth after a new regulatory framework is adopted.

 

75

 

 

Number of registered and active accounts

 

Our online lottery services depend on our ability to maintain and expand our highly engaged user base. Active accounts as of the year end are registered accounts which had at least one purchase order during the year. The growth of number of active accounts is driven by our ability to continue to, among other things, enhance recognition of our brand, increase types of lottery products we service and offer high-quality services to our users. Historically, we have experienced strong growth in the number of our registered accounts and active accounts. In 2012, our user activity level was adversely impacted by the voluntary suspension from March to November 2012. As a result, we experienced decreases in both the number of active accounts and the purchase amount in the second and third quarter of 2012 from their respective preceding quarters. After we resumed our online sports lottery sales services for on November 12, 2012, our user activity level has been recovering steadily. Both the number of active accounts and the purchase amount increased in the fourth quarter of 2012 and in each quarter of 2013 from their respective preceding quarters. Purchase amount increased in the third quarter of 2013 from the previous quarter even though the total number of active accounts decreased slightly. In March 2015, all provincial sports lottery administration centers we service temporarily suspended accepting online purchase orders for lottery products in response to the Self-Inspection Notice. We voluntarily and temporarily suspended our online lottery sales services in response to the promulgation of the Self-Inspection Notice and the Public Announcement as of April 4, 2015. The voluntary temporary suspension of our online lottery sales services materially and adversely impacted our number of active users. As of the date of this annual report, there is no clear indication as to how long our voluntary temporary suspension will last.

 

Our ability to implement our strategies and maintain service agreements with lottery administration centers

 

Prior to the voluntary temporary suspension of our online sports lottery sales services in April 2015, we derived substantially all of our net revenues from service fees paid to us by the provincial lottery administration centers for orders we direct to such centers. We have established mutually beneficial partnerships with provincial lottery administration centers, such as Jiangxi Sports Lottery Administration Center with which we have ongoing service agreement that is effective until 2017. However, the issuance of the Self-Inspection Notice and the Public Announcement, there has been no indication as to when the online sales of sports lottery products will be permitted to resume, if at all. Therefore, as of the date of this annual report, there is no clear indication as to how long our suspension of online sports lottery sales services will last, and we have been working and will continue to work with the China Sports Lottery Administration Center to develop a management system to cope with any new regulatory framework to be adopted.

 

PRC regulations affecting the Internet and online lottery industries

 

The PRC government regulates the Internet and online lottery industries in China extensively. PRC laws, rules and regulations cover virtually every aspect of these industries, including entry into the industries, the scope of permissible business activities and foreign investment in the industries. The PRC government also exerts considerable direct and indirect influence over these industries by imposing industry policies and other economic measures. Many of these regulations have recently been implemented and are expected to be refined and adjusted over time. It also regulates Internet access and the distribution of news, information or other content, as well as provision of products and services, through the Internet.

 

The PRC laws governing the online sales of lotteries are relatively new. In particular, with the promulgation of the Self-Inspection Notice and the Public Announcement, the competent government authorities took further steps to regulate the lottery market in China and sanction unauthorized online lottery sales. All sports lottery administration centers have temporarily suspended accepting online purchase orders for lottery products in response to the Self-Inspection Notice by March 2015, and we voluntarily and temporarily suspended our online lottery sales services in response to the issuance of the Self-Inspection Notice and the Public Announcement as of April 4, 2015. There remain significant uncertainties as to how the PRC government will regulate the online lottery industries in China in the future, and our results of operations may be affected by any change in the regulatory framework.

 

76

 

 

Description of Key Statement of Operations Items

 

Net revenues

 

Prior to the voluntary temporary suspension of our online sports lottery sales services in April 2015, we derived substantially all of our net revenues from service fees paid to us by the provincial lottery administration centers for orders we direct to such centers. The remaining of our net revenues were partially derived from service fees paid to us by third party aggregators for orders we direct to such aggregators, who in turn direct such orders to provincial lottery administration centers. Starting from the fourth quarter of 2015, we also derive revenues from the rendering of payment processing and complementaryby Sumpay.cn. On March 29, 2016, Tongfu Technology entered into a share transfer agreement for the disposal of all its equity interest in Sumpay.cn. The completion of the transaction is subject to a number of condition precedents. As of the date of this annual report, we cannot ascertain when will these conditions be fulfilled. We will stop generating revenue from such source upon completion of this transaction. Our net revenues were RMB259.5 million, RMB579.7 million and RMB99.6 million (US$15.4 million) in 2013, 2014 and 2015, respectively, representing a 123.4% increase from 2013 to 2014, and a 82.8% decrease from 2014 to 2015, respectively. The table below sets forth our net revenues in aggregate and derived from service fees paid to us by provincial lottery administration centers, from service fees paid to us by third-party aggregators, and from the rendering of payment processing and complementary services by Sumpay.cn for the periods indicated:

 

  Year ended December 31, 
  2013  2014  2015 
  RMB  RMB  RMB  US$ 
  (in thousands) 
Online sports lottery sales:                
Provincial lottery administration centers  316,754   653,170   103,727   16,013 
Third party aggregators  15,152   80,336   9,193   1,419 
Online sports lottery sales service fees  331,906   733,506   112,920   17,432 

Payment processing and complementary services fees

        707   109 
Total service fees  331,906   733,506   113,627   17,541 
Deductibles(1)  (72,372)  (153,789)  (14,075)  (2,173)
Net revenues  259,534   579,717   99,552   15,368 

 

77

 

 

(1)The table below sets forth the breakdowns of the deductibles for the periods indicated:

 

  Year ended December 31, 
  2013  2014  2015 
  RMB  RMB  RMB  US$ 
  (in thousands) 
Residual payments to complete lottery pool purchases  13,671   19,733   3,232   499 
Super VIP incentive  31,688   75,633   4,046   625 
Promotional incentives granted to users  27,013   58,423   6,797   1,049 
Total  72,372   153,789   14,075   2,173 

 

The following table sets forth our net revenues by lottery type for the periods indicated:

 

  Year ended December 31, 
  2013  2014  2015 
  RMB  %  RMB  %  RMB  US$  % 
  (in thousands, except for percentages) 
Online sports lottery sales  331,906   100   733,506   100   112,920   17,432   99.2 
Payment processing and complementary services              707   109   0.8 
Total service fees  331,906   100   733,506   100   113,627   17,541   100 
Deductibles  (72,372)      (153,789)      (14,075)  (2,173)    
Net revenues  259,534       579,717       99,552   15,368     

 

Service fees generated from sports lottery products accounted for 100%, 100% and 99.2% of total service fees generated from lottery products in 2013, 2014 and 2015, respectively.

 

78

 

 

Lottery products can be divided into three types as set forth by the MOF, namely, sports match lottery, Lotto (including high frequency lottery) and instant lottery. Both sports lottery administration centers and welfare lottery administration centers issue Lotto and instant lottery products, while only sports lottery administration centers issue sports match lottery products. We do not provide services for any instant lottery products as they are currently only sold through traditional channels. The table below sets forth the breakdown of our net revenues by lottery type for the periods indicated. We list high frequency lottery products as a separate revenue category because of its relatively significant proportion of our net revenues.

 

  Year ended December 31, 
  2013  2014  2015 
  RMB  %  RMB  %  RMB  US$  % 
  (in thousands, except for percentages) 
Sports match lottery  285,998   86.2   642,096   87.5   103,626   15,997   91.8 
Lotto*  12,262   3.7   25,617   3.5   3,320   513   2.9 
High frequency lottery  33,646   10.1   65,793   9.0   5,974   922   5.3 
Total online sports lottery sales service fees  331,906   100   733,506   100   112,920   17,432   100 
Deductibles  (72,372)      (153,789)      (14,075)  (2,173)    
Net revenues  259,534       579,717       98,845   15,259     

 

* excluding high frequency lottery

 

We derived the majority of our service fees from sports match lottery products, which accounted for 86.2%, 87.5% and 91.8% of total service fees generated from lottery products in 2013, 2014 and 2015, respectively. In light of potential change of regulatory framework with regard to the online sales of lottery, we decided to voluntarily and temporarily suspend all of our online sports lottery sales services on April 4, 2015. Since then and up to the date of this annual report, we had not generated any revenue from our online sports lottery sales services and our financial results are materially and adversely impacted during the temporary suspension period. As of the date of this annual report, there is no clear indication as to how long our voluntary temporary suspension will last. Nor has there been indication as to when the online sales of sports lottery products will be permitted to resume, if at all.

 

79

 

 

Operating Expenses

 

The table below sets forth our operating expenses by amount and as a percentage of our net revenues for the periods indicated:

 

  Year ended December 31, 
  2013  2014  2015 
  RMB  %  RMB  %  RMB  US$  % 
  (in thousands, except for percentages) 
Operating Expenses:                            
Cost of services  27,818   10.7   53,909   9.3   24,355   3,760   24.5 
Sales and marketing  84,596   32.6   173,883   30.0   87,022   13,434   87.4 
General and administrative  73,190(1)  28.2   156,309(2)  27.0   232,244(3)  35,852   233.3 
Service development expenses  28,686   11.1   59,398   10.2   63,296   9,771   63.6 
Write-off of deferred offering expenses        3,241   0.6          
Total operating expenses  214,290   82.6   446,740   77.1   406,917   62,817   408.7 

 

 

 (1)including share-based compensation expenses of RMB6.2 million.
 (2)including share-based compensation expenses of RMB70.8 million
 (3)including share-based compensation expenses of RMB119.0 million (US$18.4 million).

 

Our operating expenses consist primarily of cost of services, sales and marketing expenses, general and administrative expenses and service development expenses.

 

Cost of Services

 

Our cost of services is primarily related to the online lottery services we provide, and is largely directly linked to the level of our net revenues. Our cost of services as a percentage of our net revenues was 10.7%, 9.3% and 24.6% in 2013, 2014 and 2015, respectively. The cost of service as a percentage of our net revenues increased despite of the decreased absolute amount of our cost of service due to the voluntary temporary suspension of our online sports lottery sales services.

 

Our cost of services primarily consists of:

 

 business tax, which consists of business taxes, surcharges and cultural development fees that are levied on our online lottery services, was RMB7.5 million, RMB8.2 million and RMB0.6 million (US$0.1 million) in 2013, 2014, and 2015, respectively, representing 2.9%, 1.4%, and 0.6% of our net revenues in the corresponding years;

 

 account handling expenses, which consist primarily of transaction fees payable to banks and third-party payment processors for cash transfers between our users’ accounts on our online platform including websites and mobile applications and their accounts with banks or third-party payment processors, were RMB7.0 million, RMB24.9 million and RMB7.0 million (US$1.0 million) in 2013, 2014, and 2015, respectively, representing 2.7%, 4.3%, and 6.8% of our net revenues in the corresponding years;

 

80

 

 

 salary and benefit expenses for our lottery ticket processing staff were RMB3.6 million, RMB6.6 million and RMB3.9 million (US$0.6 million) in 2013, 2014, and 2015, respectively, representing 1.4%, 1.1%, and 3.9% of our net revenues in the corresponding years; and

 

 server leasing and maintenance expenses, which consist primarily of leasing expense of servers and other equipment used in providing online services, were RMB6.2 million, RMB7.9 million and RMB7.6 million (US$1.2 million) in 2013, 2014, and 2015, respectively, representing 2.4%, 1.4%, and 7.7% of our net revenues in the corresponding years.

 

Sales and marketing expenses

 

Our sales and marketing expenses as a percentage of our net revenues were 32.6%, 30.0% and 88.0% in 2013, 2014, and 2015, respectively.

 

Our sales and marketing expenses consist primarily of:

 

 commissions to third-party Internet companies, which are the portion of service fees we pay to third-party Internet companies for purchase orders placed on our websites by users redirected from their websites. The amount of such commissions paid to third-party Internet companies for each redirected order depends on an agreed-upon allocation ratio. The commissions to third-party Internet companies were RMB13.6 million, RMB56.8 million and RMB7.7 million (US$1.2 million) in 2013, 2014, and 2015, respectively, representing 5.3%, 9.8%, and 7.8% of our net revenues in the corresponding years;

 

 salary and benefit expenses for sales and marketing staff, which were RMB4.7 million, RMB16.7 million and RMB15.4 million (US$2.4 million) in 2013, 2014, and 2015, respectively, representing 1.8%, 2.9%, and 15.6% of our net revenues in the corresponding years;

 

 advertising expenses, which consist primarily of expenses associated with advertisements we placed on TV channels and other media, were RMB30.8 million, RMB34.5 million and RMB26.2 million (US$4.0 million) in 2013, 2014, and 2015, respectively, representing 11.9%, 5.9%, and 26.5% of our net revenues in the corresponding years; and

 

 promotional event expenses, which primarily consist of expenses associated with various promotional events, were RMB16.1 million, RMB20.8 million and RMB10.7 million (US$1.7 million) in 2013, 2014, and 2015, respectively, representing 6.2%, 3.6%, and 10.9% of our net revenues in the corresponding years.

 

81

 

 

General and administrative expenses

 

Our general and administrative expenses as a percentage of our net revenues were 28.2%, 27.0% and 235.0% in 2013, 2014 and 2015, respectively. We expect that our general and administrative expenses will continue to increase as we incur additional costs in growing our business, including share-based compensation expenses for management, depreciation of new property, plant and equipment purchased and costs to enhance our internal control.

 

Our general and administrative expenses consist primarily of:

 

 salary and benefit expenses for our management and general administrative staff, which were RMB29.7 million, RMB36.5 million and RMB34.0 million (US$5.2 million) in 2013, 2014 and 2015, respectively, representing 11.5%, 6.3% and 34.4% of our net revenues in the corresponding years;

 

 office expenses, which consist primarily of office rental and other office administrative expenses, were RMB13.5 million, RMB12.7 million and RMB13.8 million (US$2.1 million) in 2013, 2014 and 2015, respectively, representing 5.2%, 2.2%, and 14.0% of our net revenues in the corresponding years;

 

 travel, communication and other business expenses, which consist primarily of expenses associated with business travels, were RMB10.0 million, RMB12.6 million and RMB13.3 million (US$2.0 million) in 2013, 2014 and 2015, respectively, representing 3.9%, 2.2%, and 13.4% of our net revenues in the corresponding years;

 

 third-party professional service fees, which consist primarily of professional service fees paid to third-party professionals, were RMB4.6  million, RMB12.9 million and RMB15.2 million (US$2.3 million) in 2013, 2014 and 2015, respectively, representing 1.8%, 2.2%, and 15.4% of our net revenues in the corresponding periods; and

 

 share-based compensation expenses, which were RMB6.2 million, RMB70.8 million and RMB119.0 million (US$18.4 million) in 2013, 2014 and 2015, representing 2.4%, 12.2%, and 120.4% of our net revenues in the corresponding years.

 

Service development expenses

 

Our service development expenses are primarily related to our research and development activities. Service development expenses as a percentage of our net revenues were 11.1%, 10.2% and 64.0% in 2013, 2014 and 2015, respectively.

 

Our service development expenses consist primarily of salary and benefit expenses for our research and development staff, which were RMB21.7 million, RMB34.1 million and RMB31.3 million (US$4.8 million) in 2013, 2014 and 2015, respectively, representing 8.4%, 5.9% and 31.7% of our net revenues in the corresponding years.

 

Other Operating Income

 

Our other operating income consists primarily of pool purchase prize amounts to which we are entitled from pool purchase prize distributions in respect of residual payments we make to complete lottery pool purchases. Our other operating income was RMB14.6 million, RMB17.4 million and RMB6.9 million (US$1.1 million) in 2013, 2014 and 2015, respectively.

 

82

 

 

Government Grant

 

In 2013, 2014 and 2015, we obtained grants from Shenzhen local government in an aggregate amount of RMB2.8 million, RMB3.6 million, and RMB2.0 million (US$0.3 million), respectively, including grants to key local Internet businesses, project development, and a reimbursement for expense incurred in connection with the proposed listing. We might obtain similar grants from time to time in the future, but there is no assurance that we will continue to obtain such grants on a regular basis.

 

Taxation

 

Cayman Islands

 

We are incorporated in the Cayman Islands. Under the current law of the Cayman Islands, we are not subject to income or capital gains tax. In addition, dividend payments made by us are not subject to withholding tax in the Cayman Islands.

 

British Virgin Islands

 

Certain of our subsidiaries are established in the British Virgin Islands and under the current laws of the British Virgin Islands, such subsidiaries are not subject to income tax.

 

United States

 

We did not have any assessable profits subject to United States federal income or state tax in 2013, 2014 and 2015. We do not anticipate having any income subject to income taxes in the United States in the foreseeable future.

 

Hong Kong

 

We did not have any assessable profits subject to the Hong Kong profits tax in 2013, 2014 and 2015. We do not anticipate having any income subject to income taxes in Hong Kong in the foreseeable future.

 

People’s Republic of China

 

The EIT Law became effective on January 1, 2008. The EIT Law applies a uniform 25% enterprise income tax, or EIT, rate to both foreign invested enterprises and domestic enterprises. Accordingly, Youlanguang Technology and E-Sun Network are subject to the EIT rate of 25% in 2013, 2014 and 2015, respectively. 500Fu and Baifengrun Technology, are subject to the EIT rate of 25% in 2014 and 2015. The newly established subsidiaries or consolidated affiliated entities, namely Guangyi Network, Shenzhen Yicai, Shenzhen Fenggu, Tongfu Technology, Sumpay.cn, and Hangzhou Laiqi are subject to the EIT rate of 25% for the year ended December 31, 2015.

 

E-Sun Sky Network is subject to EIT at the rate of 25% in 2013, 2014 and 2015, respectively. In October 2011, E-Sun Sky Network obtained the certificate of “High-tech Enterprise” and was granted a preferential income tax rate of 15% for the three years commencing from 2011. In September 2014, E-Sun Sky Network renewed the certificate of “High-tech Enterprise” and was applicable to the preferential income tax rate of 15% for the three years ended December 31, 2016. In 2014, E-Sun Sky Network obtained the certificate of “Key Software Enterprise” and therefore was granted a preferential income tax rate of 10% for the two years ended December 31, 2014. Thus, E-Sun Sky Network complied with the lower preferential tax rate of 10% in 2013 and 2014, and was subject to the preferential income tax rate of 15% for the year ended December 31, 2015.

 

83

 

 

In March 2011, E-Sun Sky Computer obtained the certificate of “Software Enterprise”, and was granted an exemption from EIT for its first two years of operations and a half reduction in tax rate for the succeeding three years commencing from the first profit-making year. 2011 was the first year of EIT exemption for E-Sun Sky Computer. E-Sun Sky Computer was subject to EIT at the rate of 12.5% in 2013, 2014 and 2015, respectively.

 

In June 2013, Guangtiandi Technology obtained the certificate of “Software Enterprise”, and was granted an exemption from EIT for its first two years of operations and a half reduction in tax rate for the succeeding three years commencing from the first profit-making year. 2013 was the first year of EIT exemption for Guangtiandi Technology. Guangtiandi Technology was subject to EIT at the rate of 0%, 0% and 12.5% in 2013, 2014 and 2015, respectively.

 

Lhasa Yicai was established in Tibet in 2014 and qualified as a “Western Area Encouraged Industry”. According to local government policy, qualified entities were granted a preferential tax rate of 15% from January 1, 2011 to December 31, 2020. Therefore, Lhasa Yicai is entitled to a preferential tax rate of 15% in 2014 and 2015.

 

In September 2015, Shangmeng Services obtained the certificate of “High-tech Enterprise” and was granted a preferential income tax rate of 15% for the three years commencing from 2015. Thus, Shangmeng Services is subject to the tax rate of 15% for the year ended December 31, 2015.

 

In 2013, our tax expenses include a deferred tax expense relating to outside basis differences in our consolidated affiliated entities. This deferred tax expense relating to outside basis differences was RMB11.9 million in 2012. The deferred tax expense relating to outside basis differences arises from (i) aggregate undistributed earnings and share capital of the consolidated affiliated entities that are available for distribution to E-Sun Sky Computer, a PRC tax resident company, and (ii) aggregate undistributed earnings of our PRC subsidiary, E-Sun Sky Computer, that are available for distribution to the Company, a non-PRC tax resident company. On December 28, 2013, we amended our contractual arrangement with our consolidated affiliated entities. We agreed to provide unconditional financial support to our consolidated affiliated entities through the nominee shareholders of our consolidated affiliated entities in manners permitted by PRC laws and regulations and we entered into shareholder’s voting right assignment agreements and replaced E-Sun Sky Computer as the primary beneficiary of the entities under the US GAAP. In addition, we have undertaken to indefinitely reinvest the undistributed earnings of the subsidiaries located in PRC. As we are indefinitely reinvesting the undistributed earnings of the subsidiaries in the PRC, we recognized a reversal of the outside basis differences of RMB88.8 million (US$14.7 million) in 2013.

 

In 2015, our tax expenses include a deferred tax expense relating to valuation allowance in our consolidated affiliated entities. This deferred tax expense relating to valuation allowance was RMB40.1 million in 2015. The deferred tax expense relating to valuation allowance arises from (i) aggregate accrued payroll and welfare payable of the consolidated affiliated entities; (2) aggregate excessive advertising expenses of the consolidated affiliated entities; (iii) aggregate government grant; (iv) aggregate change in fair value of the derivative component of a short-term investment; and (v) aggregate losses carryforward.

 

As of December 31, 2015, we have recognized RMB42.0 million (US$6.5 million) as an accrual for unrecognized tax positions and related interest and penalties.

 

84

 

 

Critical Accounting Policies

 

We prepare our consolidated financial statements in conformity with U.S. GAAP, which requires us to make judgments, estimates and assumptions that affect the reported amounts of our assets and liabilities, disclosure of contingent assets and liabilities on the date of each set of consolidated financial statements and the reported amounts of revenues and expenses during each financial reporting period. We continually evaluate these estimates and assumptions based on the most recently available information, our own historical experience and various other assumptions that we believe to be reasonable under the circumstances. Since the use of estimates and assumptions is an integral component of the financial reporting process, actual results could differ from those estimates and assumptions.

 

An accounting policy is considered to be critical if it requires an accounting estimate to be made based on assumptions about matters that are highly uncertain at the time such estimate is made, and if different accounting estimates that reasonably could have been used, or changes in the accounting estimates that are reasonably likely to occur periodically could materially impact the consolidated financial statements. We believe the following critical accounting policies reflect the more significant estimates and assumptions used in the preparation of our consolidated financial statements. The following descriptions of critical accounting policies, judgments and estimates should be read in conjunction with our consolidated financial statements and other disclosures included elsewhere in this annual report.

 

Revenue Recognition

 

Our revenues are derived principally from online lottery purchase services, and partially from the rendering of payment processing and complementaryservices. We recognize revenues only when (i) there is persuasive evidence of an arrangement exists; (ii) the service has been rendered; (iii) the fees are fixed or determinable; and (iv) collectability is reasonably assured. Specifically, we recognize revenues based on the following revenue recognition principles:

 

Online lottery purchase services

 

We earn service fees for online lottery purchase services and revenues that are generated from processing lottery purchase orders from our registered users which we refer to as “service fees.” The registered users enter into certain terms and conditions when they first open their accounts with us. Lottery purchase orders are placed by users through our online platforms which include websites and mobile applications. Then we process these orders with the lottery administration centers. Prior to processing orders, users prepay all purchase amounts. Service fees that we receive from the lottery centers are based on pre-determined and negotiated service fee rates and the total amount of the processed orders. Pursuant to ASC 605-45, Principal Agent Considerations, we record service fees on a net basis because we are not the primary obligor in the arrangement, but instead we act as an agent in providing such purchase services.

 

85

 

 

Contingent service fee

 

We are entitled to receive additional service fees from lottery centers when the total amounts of our purchase orders reach an agreed threshold, which we refer to as “contingent service fees.” As we are the agent in providing lottery purchase services, when the agreed thresholds are reached, any contingent service fees received are recorded as net revenues. A monthly reconciliation is performed by us to determine whether such thresholds are reached. Once the agreed threshold is reached, the contingent service fee is then fixed and not subject to any adjustments.

 

Super VIP incentives

 

Certain qualified registered users, or Super VIPs, are entitled to receive incentives from us based on actual purchase amount of each transaction. As we do not receive an additional service or benefit from the Super VIP other than service fee earned from lottery administration centers by us from the transaction, the incentives are recognized as a reduction of revenue at each year end in accordance with ASC 605-50, Customer Payments and Incentives.

 

Lottery pool purchase service

 

A user may start a lottery pool on our websites. As we contribute the residual amount to the lottery pool in order to complete the lottery pool and earn service fees from the purchase made by the lottery pool, we recognize the lottery fees that we pay to the lottery centers in respect of residual amounts of lottery pools as a reduction in revenue. As our principal activity is to provide lottery purchase services to our users, we recognize the residual amount of the lottery pool we receive after distribution of the prizes as other income upon the announcement of lottery results.

 

Income Taxes

 

We follow the liability method of accounting for income taxes. Under this method, deferred tax assets and liabilities are determined based on the difference between the financial reporting and tax bases of assets and liabilities using enacted tax rates that will be in effect in the period in which the differences are expected to reverse. We record a valuation allowance to offset deferred tax assets if, based on the weight of available evidence, it is more likely than not that some portion, or all, of the deferred tax assets will not be realized. Our analyses of future taxable income are subject to a wide range of variables, many of which involve estimates. Uncertainty regarding future events and changes in tax regulation could materially alter our valuation of deferred tax liabilities and assets. If we determine that we would not be able to realize all or part of our deferred tax assets in the future, we would increase our valuation allowance and make a corresponding change to our earnings for the period in which we make such determination. If we later determine that we are more likely than not to realize our deferred tax assets, we would reverse the applicable portion of the previously provided valuation allowance. On January 1, 2007, we adopted ASC 740-10, Income taxes: Overall, to account for uncertainties in income taxes. There was no cumulative effect of the adoption of ASC 740-10 to beginning retained earnings. Interest and penalties arising from underpayment of income taxes are computed in accordance with the related PRC tax law. The amount of interest expense is computed by applying the applicable statutory rate of interest to the difference between the tax position recognized and the amount previously taken or expected to be taken in a tax return. Interest and penalties recognized in accordance with ASC 740-10 is classified in the consolidated statements of comprehensive income as income tax expense.

 

86

 

 

In accordance with the provisions of ASC 740-10, we recognize the impact of a tax position if a tax return position or future tax position is “more likely than not” to prevail based on the facts and technical merits of the position. Tax positions that meet the “more likely than not” recognition threshold are measured at the largest amount of tax benefit that has a greater than a fifty percent likelihood of being realized upon settlement. Our estimated liability for unrecognized tax benefits which is included in “long-term payables” is periodically assessed for adequacy and may be affected by changing interpretations of laws, rulings by tax authorities, changes and developments with respect to tax audits, and expiration of the statute of limitations. The outcome for a particular audit cannot be determined with certainty prior to the conclusion of the audit and, in some cases, appeal or litigation process. The actual benefits ultimately realized may differ from our estimates. As each audit is concluded, adjustments, if any, are recorded in our consolidated financial statements. Additionally, in future periods, changes in facts, circumstances, and new information may require us to adjust the recognition and measurement estimates with regard to individual tax positions. Changes in recognition and measurement estimates are recognized in the period in which the changes occur. In certain situations, the PRC tax authorities may challenge positions adopted in our income tax filings. In accounting for uncertain tax positions in the consolidated financial statements presented, we have made estimates based on assumptions with respect to the expectations of the outcome of the tax position we have taken. If those expectations were to change, our consolidated financial position and results of operations could be materially affected.

 

Share-based compensation

 

On March 28, 2011, our shareholders and board of directors approved the 2011 Share Incentive Plan (the “Plan”). The Plan provides for the grant of options, restricted shares and other share-based awards. All options granted under the Plan shall have their exercise prices denominated in U.S. dollars, which is the functional currency of the Company. The board of directors has authorized under the Plan the issuance of up to 12% of our issued and outstanding ordinary shares from time to time, on an as-exercised and fully diluted basis, upon exercise of awards granted under the Plan. The maximum term of any issued stock option is 10 years from the grant date.

 

On April 8, 2011, we granted 13,864,000 stock options to a director and certain employees with an exercise price of US$0.40. For these awards, 5,506,600 options will be vested upon the first anniversary of the grant date, 5,225,800 options will be vested upon the second anniversary of the grant date, 1,565,800 options will be vested upon the third anniversary of the grant date, and 1,565,800 options will be vested upon the fourth anniversary of the grant date. On the same day, we granted 5,003,980 stock options to another director with an exercise price of US$0.40 per share, and all were vested on the grant date. On the same day, we granted 12,600,000 stock options to certain consultants with an exercise price of US$0.40 per share, and all were vested on the grant date.

 

On October 22, 2013, we granted 2,660,000 share options to employees with an exercise price of US$0.40 per share. For these awards, 600,000 options will be vested 180 days after the grant date, 1,620,000 options will be vested upon the first anniversary of the grant date, 220,000 options will be vested upon the second anniversary of the grant date, and 220,000 options will be vested upon the third anniversary of the grant date.

 

87

 

 

On June 19, 2014, we granted certain directors, officers and employees options to acquire 34,561,800 shares with an exercise price of US$3.23 per share which was equivalent to the market price of our publicly traded shares on the previous day. On March 20, 2015, the Board of Directors passed a resolution to further adjust the exercise price for such shares to US$1.00 per share, which was equivalent to the market price of our publicly traded shares on the previous day.

 

On June 29, 2015, we granted 200,000 share options to a director with an exercise price of US$1.00 per share. For these awards, 66,670 options will be vested upon the first anniversary of the grant date, 66,670 options will be vested upon the second anniversary of the grant date, and 66,660 options will be vested upon the third anniversary of the grant date.

 

Share options granted to employees and the directors are accounted for under ASC 718, Share-Based Payment. In accordance with ASC 718, we determine whether a share option should be classified and accounted for as a liability award or an equity award. All grants of share options to employees and the director classified as equity awards are recognized in the consolidated financial statements based on their grant date fair values. There were no liability awards granted during any of the periods stated herein. We recognize compensation expenses using the accelerated method for share options granted with graded vesting based on service conditions. ASC 718 requires forfeitures to be estimated at the time of grant and revised, if necessary, in the subsequent period if actual forfeitures differ from initial estimates. Forfeiture rate is estimated based on historical and future expectation of employee turnover rate and is adjusted to reflect future change in circumstances and facts, if any. Share-based compensation expense is recorded net of estimated forfeitures such that expense was recorded only for those share-based awards that are expected to vest. To the extent we revise this estimate in the future, the share-based payments could be materially impacted in the period of revision, as well as in subsequent periods.

 

We record share-based compensation expense for awards granted to consultants in exchange for services at fair value in accordance with the provisions of ASC 505-50, Equity Based Payment to Non-Employees As the share options granted to non-employees were fully vested on the grant date, the related compensation expense was fully recognized in the consolidated statement of comprehensive income on the grant date.

 

On June 8, 2012 (the “First Modification Date”), the Board of Directors modified the exercise price of both vested and unvested options that were previously granted to 88 employees on April 8, 2011 from US$0.4 to US$0.2. The modification was intended to provide additional incentives for these employees.

 

In accordance with ASC 718, the effects of a modification resulted in incremental compensation cost of US$0.7 million, which was measured as the excess of the fair value of the modified award of US$3.5 million over the fair value of the original award of US$2.8 million at the First Modification Date.

 

The total compensation cost measured at the First Modification Date was US$2.2 million, representing the portion of the grant-date fair value of the original award for which the requisite service is expected to be rendered (or has already been rendered) at the First Modification Date of US$1.5 million and the incremental compensation cost resulting from the modification of US$0.7 million.

 

The incremental compensation cost of US$0.2 million for vested options was recognized immediately at the First Modification Date, while the compensation cost of US$2.0 million for unvested options is being amortized on an accelerated basis over the remaining vesting term of the original award.

 

On March 19, 2015 (the “ Second Modification Date”), the Board of Directors modified the exercise price of both vested and unvested options that were previously granted on June 19, 2014 from US$3.23 to US$1.00. The modification was intended to provide additional incentives for these employees.

 

In accordance with ASC 718, the effects of a modification resulted in incremental compensation cost of US$11.2 million, which was measured as the excess of the fair value of the modified award of US$15.4 million over the fair value of the original award of US$4.2 million at the Second Modification Date.

 

88

 

 

The total compensation cost measured at the Second Modification Date was US$39.8 million, representing the portion of the grant-date fair value of the original award for which the requisite service is expected to be rendered (or has already been rendered) at the Second Modification Date of US$28.6 million and the incremental compensation cost resulting from the modification of US$11.2 million.

 

The incremental compensation cost of US$0.2 million for vested options was recognized immediately at the Second Modification Date, while the compensation cost of US$39.6 million for unvested options is being amortized on an accelerated basis over the remaining vesting term of the original award.

 

We, with the assistance of an independent valuation firm, determined the fair values of the share-based compensation expense recognized in the consolidated financial statements. The binomial option pricing model is applied in determining the estimated fair value of the options granted to employees and non-employees.

 

The binomial model requires the input of highly subjective assumptions, including the expected stock price volatility and the sub-optimal early exercise factor. For expected volatilities, we have made reference to historical volatilities of several comparable companies. The sub-optimal early exercise factor was estimated based on the vesting and contractual terms of the awards and management’s expectation of exercise behavior of the grantees. The risk-free rate for periods within the contractual life of the options is based on market yield of U.S. Treasury Bond in effect at the time of grant. The assumptions used to estimate the fair value of the stock options granted are as follows:

 

  For the year ended December 31, 
  2013  2014  2015 
Expected volatility  49.86%  50.39~54.38%  51.96%~56.23%
Risk-free interest rate  2.60%  0.65~1.64%  1.06%~1.64%
Dividend yield  0.00%  0.00%  0.00%
Forfeiture rate  0.00%  0.00~5.00%  0.00%
Suboptimal early exercise factor  2.2   2.2~2.8   2.8 

 

Fair value of our ordinary shares

 

While we were then a private company with no quoted market prices for our ordinary shares, we had to make estimates of the fair value of our ordinary shares at each date of the grant of share options to our senior management. After our initial public offering, fair value of our ordinary shares was determined based on our publicly traded ADS. The fair value of our ordinary shares as of April 8, 2011, June 8, 2012, October 22, 2013, June 19, 2014, and June 29, 2015 was US$0.67, US$0.46, US$0.99, US$3.30 and US$2.55 per share, respectively. Given the absence of an active market for our ordinary shares prior to our initial public offering, we engaged a third party appraisal firm to assist in performing contemporaneous valuations of our ordinary shares. The appraisal was performed using the retrospective method to determine the fair value of our ordinary shares as of each valuation date. Such appraisal provided us with guidelines in determining the fair value of the ordinary shares, but the determination was made by our management. The fair value of our ordinary shares was developed through the application of the income valuation technique known as the discounted cash flow method, or the DCF method. The determination of the fair value of our ordinary shares requires complex and subjective judgments to be made regarding our projected financial and operating results, our unique business risks, our operating history and prospects as of the valuation date, the liquidity of our shares such as the anticipated timing of a sale of our company or an initial public offering, which is based on the plans made by our board and management. In addition to our estimated cash flows, which were based on our business prospects and financial forecasts as of different valuation dates, the following major assumptions were used in calculating the fair value of our ordinary shares:

 

Weighted average cost of capital or WACC

 

The WACCs were determined by using the capital asset pricing model, or CAPM, a method that market participants commonly use to price securities. Under CAPM, the discount rate was estimated based on a consideration of a number of factors, including risk-free rate, country risk premium, equity risk premium, company size, the company’s state of development and company-specific factors as of the valuation date. The risks associated with achieving our forecasts were appropriately assessed in our determination of the appropriate discount rates. If different discount rates had been used, the valuations could have been significantly different.

 

89

 

  

Comparable companies: In deriving the WACCs, which are used as the discount rates under the income approach, certain publicly traded companies in the e-commerce industry were selected for reference as our guideline companies.

 

To reflect the operating environment in China and the general sentiment in the U.S. capital markets towards the direct marketing and customer loyalty industry, the guideline companies were selected with consideration of the following factors: (i) the comparable companies should operate the direct marketing and customer loyalty business; and (ii) the comparable companies should either have their principal operations in Asia Pacific, as we mainly operate in China, or be publicly listed in the United States, as we plan to become a public company in the United States.

 

However, these fair values are inherently uncertain and highly subjective. The assumptions used in deriving the fair values are consistent with our business plan. These assumptions include: no material changes in the existing political, legal and economic conditions in China; our ability to retain competent management, key personnel and staff to support our ongoing operations; and no material deviation in market conditions from economic forecasts.

 

Business combinations and noncontrolling interests

 

We account for our business combinations using the purchase method of accounting in accordance with ASC 805 (“ASC 805”), “Business Combinations”. The purchase method of accounting requires that the consideration transferred to be allocated to the assets, including separately identifiable assets and liabilities we acquired, based on their estimated fair values. The consideration transferred in an acquisition is measured as the aggregate of the fair values at the date of exchange of the assets given, liabilities incurred, and equity instruments issued as well as the contingent considerations and all contractual contingencies as of the acquisition date. The costs directly attributable to the acquisition are expensed as incurred. Identifiable assets, liabilities and contingent liabilities acquired or assumed are measured separately at their fair value as of the acquisition date, irrespective of the extent of any noncontrolling interests. The excess of (i) the total of cost of acquisition, fair value of the noncontrolling interests and acquisition date fair value of any previously held equity interest in the acquiree over, (ii) the fair value of the identifiable net assets of the acquiree, is recorded as goodwill. If the cost of acquisition is less than the fair value of the net assets of the subsidiary acquired, the difference is recognized directly in earnings.

 

The determination and allocation of fair values to the identifiable assets acquired, liabilities assumed and noncontrolling interests is based on various assumptions and valuation methodologies requiring considerable judgment from management. The most significant variables in these valuations are discount rates, terminal values, the number of years on which to base the cash flow projections, as well as the assumptions and estimates used to determine the cash inflows and outflows. We determine discount rates to be used based on the risk inherent in the related activity’s current business model and industry comparisons. Terminal values are based on the expected life of assets, forecasted life cycle and forecasted cash flows over that period.

 

For our majority-owned VIEs, a noncontrolling interest is recognized to reflect the portion of their equity which is not attributable, directly or indirectly, to our Consolidated net income (loss) on the consolidated income statements includes the net income (loss) attributable to noncontrolling interests. The cumulative results of operations attributable to noncontrolling interests are also recorded as noncontrolling interests in our consolidated balance sheets. 

 

Internal Control over Financial Reporting

 

We are a public company in the United States subject to Sarbanes-Oxley. Section 404 of Sarbanes-Oxley and applicable rules and regulations thereunder require that we include a report of management on our internal control over financial reporting in this annual report.

 

Results of Operations

 

The following summary consolidated financial data for the periods and as of the dates indicated are qualified by reference to, and should be read in conjunction with, our consolidated financial statements and related notes and “Item 5. Operating and Financial Review and Prospects”.

 

90

 

 

Our historical results do not necessarily indicate our results to be expected for any future period.

 

  Year ended December 31, 
  2013  2014  2015  2015 
  RMB  RMB  RMB  US$ 
  (in thousands, except for per share data) 
Consolidated Statement of Comprehensive Income Data:            
Net Revenues  259,534   579,717   99,552   15,368 
Operating expenses:                
Cost of services  (27,818)  (53,909)  (24,355)  (3,760)
Sales and marketing  (84,596)  (173,883)  (87,022)  (13,434)
General and administrative  (73,190)  (156,309)  (232,244)  (35,852)
Service development expenses  (28,686)  (59,398)  (63,296)  (9,771)
Write-off of deferred offering expenses     (3,241)      
Total operating expenses  (214,290)  (446,740)  (406,917)  (62,817)
Other operating income  14,560   17,414   6,910   1,067 
Government grant  2,792   3,643   2,022   312 
Other operating expenses  (2,678)  (4,527)  (2,975)  (459)
Operating profit (loss)  59,918   149,507   (301,408)  (46,529)
Interest income  2,058   17,009   20,589   3,178 
Interest expense  (5,407)  (356)  (2,138)  (330)
Loss from equity method investments        (407)  (63)
Changes in fair value of derivative component of the convertible note  (26,809)         
Changes in fair value of the structured deposit     (1,124)  1,124   174 
Income (loss) before income tax  29,760   165,036   (282,240)  (43,570)
Income tax benefit (expenses)  76,294   (7,987)  (41,969)  (6,479)
Net income (loss)  106,054   157,049   (324,209)  (50,049)
Less: Net loss attributable to the noncontrolling interests        (312)  (48)
Net income (loss) attributable to 500.com Limited  106,054   157,049   (323,897)  (50,001)
Other Comprehensive (loss) income                
Foreign currency translation (loss) gain  (5,469)  12,145   66,851   10,320 
Other Comprehensive income (loss), net of tax  (5,469)  12,145   66,851   10,320 
Comprehensive Income (loss)  100,558   169,194   (257,358)  (39,729)

Less: Comprehensive loss attributable to noncontrolling interests

  

   

   

(312

)  

(48

)
Comprehensive Income (loss) attributable to 500.com Limited  100,558   169,194   (257,046)  (39,681)
                 
Earnings (losses) per share for Class A and Class B ordinary shares outstanding:                
Basic  0.45   0.46   (0.84)  (0.13)
Diluted  0.41   0.44   (0.84)  (0.13)
Earnings (losses) per American Depositary Share (“ADS”) (1 ADS represents 10 Class A ordinary shares)                
Basic  4.45   4.62   (8.40)  (1.30)
Diluted  4.08   4.39   (8.40)  (1.30)
Weighted average number of Class A and Class B ordinary shares outstanding:                
Basic  238,342,685   339,782,819   385,590,213   385,590,213 
Diluted  259,729,367   357,848,704   385,590,213   385,590,213 
                 
Non-GAAP financial data(1)                
Net income (loss) attributable to 500.com Limited  106,054   157,049   (323,897)  (50,001)
Adjustment for share-based compensation expenses  7,561   89,922   158,628   24,488 
Adjustment for deferred tax expenses relating to outside basis differences  (88,796)         
Adjustment for deferred tax expenses relating to valuation allowance        40,105   6,191 
Adjustment for changes in fair value of the derivative component of the convertible note  26,809          
Adjustment for interest expense relating to the convertible note  3,933          
Adjusted net income (loss) attributable to 500.com Limited (non-GAAP)  55,561   246,971   (125,164)  (19,322)

 

 

(1)As a supplement to net income, we use the non-GAAP financial measure of adjusted net income which is U.S. GAAP net income as adjusted to exclude share-based compensation expenses, deferred tax benefit relating to outside basis differences, deferred tax expenses relating to valuation allowance, and costs incurred on convertible note. This non-GAAP financial measure is provided as additional information to help our investors compare business trends among different reporting periods on a consistent basis and to enhance investors’ overall understanding of our current financial performance and prospects for the future. This non-GAAP financial measure should not be considered in addition to or as a substitute for or superior to U.S. GAAP net income. In addition, our definition of adjusted net income may be different from the definition of such term used by other companies, and therefore comparability may be limited.

 

91

 

 

The year ended December 31, 2015 compared with the year ended December 31, 2014

 

Net revenue

 

Our net revenues decreased by 82.8% from RMB579.7 million in the year ended December 31, 2014 to RMB99.6 million (US$15.4 million) in the year ended December 31, 2015, primarily due to the voluntary temporary suspension of our online sports lottery sales services since April 2015.

 

Operating expenses

 

Our operating expenses decreased by 8.9% from RMB446.7 million in the year ended December 31, 2014 to RMB406.9 million (US$62.8 million) in the year ended December 31, 2015. Our operating expenses consisted of the following:

 

Cost of Services.    Our cost of services decreased by 54.7% from RMB53.9 million in the year ended December 31, 2014 to RMB24.4 million (US$3.8 million) in the year ended December 31, 2015. The decrease was primarily due to a 73.0% decrease in account handling expenses from RMB24.9 million in the year ended December 31, 2014 to RMB6.7 million (US$1.0 million) in the year ended December 31, 2015, primarily attributable to the voluntary temporary suspension of our online sports lottery sales services since April 2015.

 

Sales and marketing expenses.    Sales and marketing expenses decreased by 50.0% from RMB173.9 million in the year ended December 31, 2014 to RMB87.0 million (US$13.4 million) in the year ended December 31, 2015. The decrease mainly comprised of:

 

 a 86.5% decrease in commissions to third-party Internet companies from RMB56.8 million in the year ended December 31, 2014 to RMB7.7 million (US$1.2 million) in the year ended December 31, 2015, which was primarily due to the voluntary temporary suspension of our online sports lottery sales services since April 2015;

 

 a 64.9% decrease in promotion from RMB52.1 million in the year ended December 31, 2014 to RMB18.3 million (US$2.8 million) in the year ended December 31, 2015, which was primarily due to the voluntary temporary suspension of our online sports lottery sales services since April 2015; and

 

 a 7.7% decrease in salary and benefits from RMB16.7 million in the year ended December 31, 2014 to RMB15.4 million (US$2.4 million) in the year ended December 31, 2015, which was primarily due to a decline in bonus paid to employees.

 

General and administrative expenses.    General and administrative expenses increased by 48.6% from RMB156.3 million in the year ended December 31, 2014 to RMB232.2 million (US$35.8 million) in the year ended December 31, 2015. The increase was primarily due to:

 

 a 68.2% increase in share-based compensation expenses associated with the share options granted to our employees of general and administrative departments from RMB70.8 million in the year ended December 31, 2014 to RMB119.0 million (US$18.4 million) in the year ended December 31, 2015;

 

 a bad debt provision of RMB19.9 million (US$3.1 million) in the year ended December 31, 2015. We made a bad debt provision of RMB30.3 million during the first quarter of 2015, after assessing the collectability of the account receivables. we subsequently collected account receivables of RMB1.8 million, RMB1.1 million, RMB4.1 million, and RMB3.5 million in the second, third and fourth quarters of 2015, and the first quarter of 2016, respectively, from three provincial sports lottery administration centers. As a result, we wrote back a bad debt provision in the aggregate amount of RMB10.5 million accordingly; and

 

 an impairment loss on equity investment of RMB5.0 million (US$0.8 million) in the year ended December 31, 2015.

 

92

 

 

Service development expenses.    Service development expenses increased by 6.6% from RMB59.4 million in the year ended December 31, 2014 to RMB63.3 million (US$9.8 million) in the year ended December 31, 2015. The increase was primarily due to an increase in share-based compensation expenses associated with the share options granted to our service development employees from RMB11.1 million in the year ended December 31, 2014 to RMB22.8 million (US$3.5 million) in the year ended December 31, 2015; which was offset by a decline in in consulting expenses from RMB8.8 million in the year ended December 31, 2014 to RMB3.6 million (US$0.6 million) in the year ended December 31, 2015, and a decline in bonus paid to employees from RMB34.1 million in the year ended December 31, 2014 to RMB31.3 million (US$4.8 million) in the year ended December 31, 2015.

 

Other operating income

 

Other operating income decreased from RMB17.4 million in the year ended December 31, 2014 to RMB6.9 million (US$1.1 million) in the year ended December 31, 2015. The decrease was primarily due to:

 

 a 83.3% decrease in residual prize amounts to which we were entitled from pool purchase prizes from RMB11.5 million in the year ended December 31, 2014 to RMB1.9 million (US$0.3 million) in the year ended December 31, 2015 primarily due to the voluntary temporary suspension of our online sports lottery sales services since April 2015;

 

 a 89.1% decrease in technical service fee from RMB3.0 million in the year ended December 31, 2014 to RMB0.3 million (US$0.1 million) in the year ended December 31, 2015; and.

 

 a 163.3% increase in exchange gain from RMB1.6 million in the year ended December 31, 2014 to RMB4.2 million (US$0.6 million) in the year ended December 31, 2015.

 

Operating profit (loss)

 

As a result of the voluntary temporary suspension of our online sports lottery sales services since April 2015, we recorded operating loss of RMB301.4 million (US$46.5 million) in the year ended December 31, 2015, compared with operating profit of RMB149.5 million in the year ended December 31, 2014.

 

Income (loss) before income tax

 

Loss before income tax was RMB282.2 million (US$43.6 million) in the year ended December 31, 2015, compared with income before income tax of RMB165.0 million in the year ended December 31, 2014.

 

93

 

 

Income tax expense

 

We recorded income tax expense of RMB42.0 million (US$6.5 million) in the year ended December 31, 2015, as compared to income tax expense of RMB8.0 million in the year ended December 31, 2014. We reassessed the recoverability of the deferred tax assets arose from accrued payroll and welfare payable, excessive advertising expenses, government grant, change in fair value of the derivative component of a short-term investment, and losses carryforward of the consolidated affiliated entities, based on the earnings forecast in the next 3 years, and we concluded that we could not generate adequate profit to fully utilize the deferred tax assets we recorded, thus, we recognized a valuation allowance of RMB40.1 million ((US$6.2 million) in 2015.

 

Net income (loss)

 

As a result of the forgoing factors, we recorded net loss of RMB324.2 million (US$50.0 million) in the year ended December 31, 2015, as compared to net income of RMB157.0 million in the year ended December 31, 2014.

 

Net income (loss) attributable to 500.com Limited

 

We recorded net loss attributable to 500.com Limited of RMB323.9 million (US$50.0 million) in the year ended December 31, 2015, as compared to net income attributable to 500.com Limited of RMB157.0 million in the year ended December 31, 2014. We also recorded non-GAAP net loss attributable to 500.com Limited of RMB125.1 million (US$19.3 million) in the year ended December 31, 2015, as compared to non-GAAP net income attributable to 500.com Limited of RMB247.0 million in the year ended December 31, 2014.

 

The year ended December 31, 2014 compared with the year ended December 31, 2013

 

Net revenue

 

Our net revenues increased by 123.4% from RMB259.5 million in the year ended December 31, 2013 to RMB579.7 million (US$93.4 million) in the year ended December 31, 2014, primarily due to an increase of total service fees by 121.0% from RMB331.9 million in the year ended December 31, 2013 to RMB733.5 million (US$118.2 million) in the year ended December 31, 2014, primarily as a result of the 2014 FIFA World Cup which helped to generate a significant increase in purchases of sports lottery products on related soccer matches. The increase in service fees was partially offset by an increase of deductibles from RMB72.4 million in the year ended December 31, 2013 to RMB153.8 million (US$24.8 million) in the year ended December 31, 2014, primarily due to the increase in super VIP incentive and promotional incentives granted to users during the year.

 

Operating expenses

 

Our operating expenses increased by 108.4% from RMB214.3 million in the year ended December 31, 2013 to RMB446.7 million (US$72.0 million) in the year ended December 31, 2014. Our operating expenses consisted of the following:

 

Cost of Services.    Our cost of services increased by 93.9% from RMB27.8 million in the year ended December 31, 2013 to RMB53.9 million (US$8.7 million) in the year ended December 31, 2014. The increase was primarily due to a 255.7% increase in account handling expenses from RMB7.0 million in the year ended December 31, 2013 to RMB24.9 million (US$4.0 million) in the year ended December 31, 2014, primarily attributable to additional transaction fees we paid to banks and third-party payment processors for transferring cash from users’ accounts on our websites to their bank accounts starting in 2013.

 

94

 

 

Sales and marketing expenses.    Sales and marketing expenses increased by 105.6% from RMB84.6 million in the year ended December 31, 2013 to RMB173.9 million (US$28.0 million) in the year ended December 31, 2014. The increase mainly comprised of:

 

 a 316.5% increase in commissions to third-party Internet companies from RMB13.6 million in the year ended December 31, 2013 to RMB56.8 million (US$9.2 million) in the year ended December 31, 2014, which was primarily due to the sharp increase in the sales order from third-party parties in 2014, especially during the FIFA World Cup;

 

 a 59.3% increase in promotion from RMB32.7 million in the year ended December 31, 2013 to RMB52.1 million (US$8.4 million) in the year ended December 31, 2014, which was primarily due to the increased promotion activities during the FIFA World Cup; and

 

 a 255.3% increase in salary and benefits from RMB4.7 million in the year ended December 31, 2013 to RMB16.7 million (US$2.7 million) in the year ended December 31, 2014, which was primarily due to the increase in headcount of our sales and marketing departments.

 

General and administrative expenses.    General and administrative expenses increased by 113.5% from RMB73.2 million in the year ended December 31, 2013 to RMB156.3 million (US$25.2 million) in the year ended December 31, 2014. The increase was primarily due to:

 

 a significant increase in share-based compensation expenses associated with the share options granted to our employees of general and administrative departments from RMB6.2 million in the year ended December 31, 2013 to RMB70.8 million (US$11.4 million) in the year ended December 31, 2014;

 

 a 22.9% increase in salary and benefit expenses from RMB29.7 million in the year ended December 31, 2013 to RMB36.5 million (US$5.9 million) in the year ended December 31, 2014; and

 

 a 26.0% increase in travel, communication and other business expenses from RMB10.0 million in the year ended December 31, 2013 to RMB12.6 million (US$2.0 million) in the year ended December 31, 2014 primarily due to the increase in business travels.

 

Service development expenses.    Service development expenses increased by 107.0% from RMB28.7 million in the year ended December 31, 2013 to RMB59.4 million (US$9.6 million) in the year ended December 31, 2014. The increase was primarily due to an increase in accrued bonuses and share-based compensation expenses associated with the share options granted to our service development employees.

 

Other operating income

 

Other operating income increased from RMB14.6 million in the year ended December 31, 2013 to RMB17.4 million (US$2.8 million) in the year ended December 31, 2014. The increase was primarily due to:

 

 a 38.6% increase in residual prize amounts to which we were entitled from pool purchase prizes from RMB8.3 million in the year ended December 31, 2013 to RMB11.5 million (US$1.8 million) in the year ended December 31, 2014 primarily due to the increase in the amount of pool purchases from our users;

 

 a tax refund from government of RMB4.7 million in the year ended December 31, 2013 due to a discrete event of government refund of VAT tax;

 

 technical service fee of RMB3.0 million in the year ended December 31, 2014; and.

 

 exchange gain of RMB1.6 million in the year ended December 31, 2014.

 

95

 

 

Operating profit

 

As a result of the forgoing, our operating profit increased by 149.6% from RMB59.9 million in the year ended December 31, 2013 to RMB149.5 million (US$24.1 million) in the year ended December 31, 2014.

 

Income before income tax

 

Income before income tax increased significantly from RMB29.8 million in the year ended December 31, 2013 to RMB165.0 million (US$26.6 million) in the year ended December 31, 2014.

 

Income tax benefit/(expense)

 

We recorded income tax expense of RMB8.0 million (US$1.3 million) in the year ended December 31, 2014, as compared to income tax benefit of RMB76.3 million in the year ended December 31, 2013. On December 28, 2013, we amended our contractual arrangement with our consolidated affiliated entities. We agreed to provide unconditional financial support to our consolidated affiliated entities through the nominee shareholders of our respective consolidated affiliated entities in the manner permitted by the PRC laws and obtained the rights to exercise the shareholders’ voting power of these entities through the entities or persons we designated as permitted by the PRC laws pursuant to the shareholder’s voting right assignment agreements. Therefore, we have replaced E-Sun Sky Computer as the primary beneficiary of the entities under the US GAAP. In addition, we have undertaken to indefinitely reinvest the undistributed earnings of the subsidiaries located in PRC. As we are indefinitely reinvesting the undistributed earnings of the subsidiaries in the PRC, we recognized a reversal of the outside basis differences of RMB88.8 million (US$14.7 million) in 2013.

 

Net income

 

As a result of the forgoing factors, we recorded net income of RMB157.0 million (US$25.3 million) in the year ended December 31, 2014, as compared to RMB106.1 million in the year ended December 31, 2013. We also recorded Non-GAAP net income of RMB247.0 million (US$39.8 million) in the year ended December 31, 2014, as compared to RMB55.6 million in the year ended December 31, 2013.

 

96

 

 

B.Liquidity and Capital Resources

 

Prior to our initial public offering in November 2013, our principal sources of liquidity had been cash generated from our operating activities and proceeds from our issuances of preferred shares and ordinary shares. As of December 31, 2015, we had RMB400.7 million (US$61.9 million) in cash and cash equivalents.

 

As a holding company with no material operations of our own, we conduct our operations primarily through our wholly owned subsidiary and our consolidated affiliated entities in China. Our PRC subsidiaries’ ability to make dividends or other cash payments to us are subject to various restrictions under PRC laws and regulations. See “Item 3D. Risk Factors—Risks Related to Our Corporate Structure—We may rely principally on dividends and other distributions on equity paid by our PRC and Hong Kong subsidiaries to fund any cash and financing requirements we may have. Any limitation on the ability of our PRC and Hong Kong subsidiaries to pay dividends to us could have a material adverse effect on our ability to conduct our business.” and “Item 3D. Risk Factors—Risks Related to Doing Business in China—Governmental control of currency conversion may affect the value of your investment.” Although we consolidate the results of our PRC consolidated affiliated entities, we do not have direct access to their cash and cash equivalents or future earnings. However, we can direct the use of their cash through agreements that provide us with effective control of these entities. Moreover, we are entitled to receive service fees from them in exchange for certain technology consulting and other services provided by us and the use of certain intellectual properties owned by us. In October 2013, we issued a convertible note in the aggregate principal amount of US$20 million to Sequoia, which was automatically converted into our Class B ordinary shares upon completion of our initial public offering.

 

We believe that our current cash and the net proceeds we received from our initial public offering will be sufficient to meet our anticipated cash needs, including our cash needs for working capital and capital expenditures, for at least the next 12 months, after taking into consideration that we have temporarily suspended all of our online lottery sales since April 4, 2015 and are currently not generating any revenue from sports lottery sales. We may, however, require additional cash due to changing business conditions or other future developments, including any investments or acquisitions we may decide to pursue. If our existing cash is insufficient to meet our requirements, we may seek to sell additional equity securities or debt securities or borrow from lending institutions. Financing may be unavailable in the amounts we need or on terms acceptable to us, if at all. The sale of additional equity securities, including convertible debt securities, would dilute our earnings per share. The incurrence of debt would divert cash for working capital and capital expenditures to service debt obligations and could result in operating and financial covenants that restrict our operations and our ability to pay dividends to our shareholders. If we are unable to obtain additional equity or debt financing as required, our business operations and prospects may suffer.

 

97

 

 

The following table sets forth a summary of our cash flows for the years indicated.

 

  Year ended December 31, 
  2013  2014  2015 
  RMB  RMB  RMB  US$ 
  (in thousands) 
Net cash generated from operating activities  29,170   250,553   42,375   6,542 
Net cash generated from (used in) investing activities  51,965   (395,744)  (922,063)  (142,343)
Net cash generated from (used in) financing activities  436,440   84,922   748,461   115,543 
Effect of exchange rate changes on cash and cash equivalents  (4,812)  1,507   46,328   7,152 
Cash and cash equivalents at the beginning of the period  31,555   544,318   485,556   74,957 
                 
Cash and cash equivalents at the end of the period  544,318   485,556   400,657   61,851 

 

Net cash generated from operating activities

 

Net cash generated from operating activities in the year ended December 31, 2015 was RMB42.4 million (US$6.5 million), which was primarily attributable to (i) net loss of RMB324.2 million (US$50.0 million) adjusted by subtracting RMB158.6 million (US$24.5 million) of share-based compensation; (ii) deferred tax expense of RMB40.1 million (US$6.2 million); (iii) bad debt provision of RMB19.9 million (US$3.1 million); (iv) depreciation of property and equipment of RMB10.2 million (US$1.6 million); (v) impairment loss on equity investment of RMB5.0 million (US$0.8 million); (vi) a decrease of RMB137.7 million (US$21.3 million) in prepayments and other current assets; (vii) a decrease of RMB51.1 million (US$7.9 million) in accounts receivable; and (viii) a decrease of RMB8.9 million (US$1.4 million) in deposits. Net cash generated from operating activities in the year ended December 31, 2015 was partially offset by (i) a decrease of RMB43.1 million (US$6.7 million) in accrued expenses and other current liabilities; (ii) a decrease of RMB15.9 million (US$2.5 million) in accrued payroll and welfare payable; and (iii) a decrease of RMB9.2 million (US$1.4 million) in income tax payable.

 

Net cash generated from operating activities in the year ended December 31, 2014 was RMB250.6 million (US$40.4 million), which was primarily attributable to (i) net income of RMB157.0 million (US$25.3 million) adjusted by subtracting RMB89.9 million (US$14.5 million) of share-based compensation;(ii) an RMB37.8 million (US$6.1 million) increase in accrued expenses and other current liabilities as compared to the year ended December 31, 2013; (iii) an RMB17.6 million (US$2.8 million) increase in accrued payroll and welfare payable; and (iv) an RMB13.9 million (US$2.2 million) increase in long-term payables as compared to the year ended December 31, 2013. Net cash generated from operating activities in the year ended December 31, 2014 was partially offset by (i) an RMB11.9 million (US$1.9 million) increase in accounts receivable due to the increase in service fee in the fourth quarter of 2014 as compared to the fourth quarter of 2013; (ii) an RMB42.5 million (US$6.9 million) increase in prepayments and other current assets as compared to December 31, 2013; and (iii) deferred tax expense of RMB23.9 million (US$3.9 million).

 

Net cash generated from operating activities in the year ended December 31, 2013 was RMB29.2 million (US$4.8 million), which was primarily attributable to (i) net income of RMB106.1 million (US$17.5 million) adjusted by subtracting RMB97.1 million (US$16.0 million) deferred tax benefit; (ii) an RMB22.9 million (US$3.8 million) increase in accrued expenses and other current liabilities as compared to the year ended December 31, 2012; and (iii) an RMB 26.8 million (US$4.4 million) of changes in fair value of the derivative component of the convertible note due to the automatic conversion upon our initial public offering of convertible note at a conversion price equal to 80% of the public offering price of our ADSs. Net cash generated from operating activities in the year ended December 31, 2013 was partially offset by (i) an RMB39.6 million (US$6.5 million) increase in accounts receivable due to the increase in service fee in the fourth quarter of 2013 as compared to the fourth quarter of 2012; and (ii) an RMB25.6 million (US$4.2 million) increase in prepayments and other current assets as compared to December 31, 2012.

 

98

 

 

Net cash generated from (used in) investing activities

 

Net cash used in investing activities in the year ended December 31, 2015 was RMB922.1 million (US$142.3 million), which was primarily attributable to (i) an increase in time deposits of RMB2,077.9 million (US$320.8 million); (ii) cash paid for business combination (net of cash) of RMB93.2 million (US$14.4 million); (iii) cash paid for acquisition of other assets of RMB58.5 million (US$9.0 million); (iv) cash paid for short-term investments of RMB44.4 million (US$6.9 million); (v) cash paid for acquisition of property and equipment of RMB10.2 million (US$1.6 million) in connection with the purchase of information-related equipment; which was partially offset by (i) cash received from the maturity of time deposits of RMB1,290.7 million (US$199.2 million); and (ii) cash received from the maturity of short-term investments of RMB70.2 million (US$10.8 million).

 

Net cash used in investing activities in the year ended December 31, 2014 was RMB395.7 million (US$63.8 million), which was primarily attributable to (i) an RMB285.6 million (US$46.0 million) increase in time deposits; (ii) cash paid for acquisition of property and equipment of RMB15.5 million (US$2.5 million) in connection with the purchase of information-related equipment; (iii) cash paid for short-term investments of RMB71.3 million (US$11.5 million); and (iv) cash paid for acquisition of other assets of RMB24.1 million (US$3.9 million).

 

Net cash generated from investing activities in the year ended December 31, 2013 was RMB52.0 million (US$8.6 million), which was primarily attributable to an RMB188.2 million (US$31.1 million) decrease in amounts due from related parties as of December 31, 2013 as compared to December 31, 2012, partially offset by (i) an RMB 121.1 million (US$20.0 million) increase in time deposits; and (ii) cash paid for acquisition of property and equipment of RMB9.1 million (US$1.5 million) in connection with the purchase of information-related equipment.

 

Net cash generated from financing activities

 

Net cash generated from financing activities in the year ended December 31, 2015 was RMB748.5 million (US$115.5 million) which was primarily attributable to (i) proceeds from the private placement of RMB739.1 million (US$114.1 million); (ii) proceeds from the exercise of share options of RMB18.1 million (US$2.8 million); partially offset by payment for repurchase of shares of RMB8.8 million (US$1.4 million).

 

Net cash generated from financing activities in the year ended December 31, 2014 was RMB84.9 million (US$13.7 million) which was primarily attributable to (i) RMB1.0 million (US$0.2 million) proceeds from short-term bank borrowings; (ii) an RMB56.5 million (US$9.1 million) decreased in restricted cash as of December 31, 2014 as compared to December 31, 2013; (iii) RMB48.8 million (US$7.9 million) net proceeds from the exercise of share options; and (iv) RMB3.2 million (US$0.5 million) proceeds from reimbursement of ADR program related expenses; partially offset by (i) an RMB13.8 million (US$2.2 million) repayment of short-term bank borrowings; and (ii) an RMB10.7 million (US$1.7 million) payment for public offering costs as of December 31, 2014 as compared to December 31, 2013.

 

Net cash generated from financing activities in the year ended December 31, 2013 was RMB436.4 million (US$72.1 million) which was primarily attributable to (i) RMB456.8 million (US$75.5 million) net proceeds from our initial public offering; (ii) RMB201.3 million (US$33.3 million) proceeds from short-term bank borrowings; and (iii) RMB122.6 million (US$20.3 million) proceeds from issuance of the convertible note to Sequoia in October 2013, and (iv) RMB92.0 million (US$15.2 million) proceeds in connection with the private placement with Sequoia concurrently with our initial public offering; partially offset by (i) an RMB194.5 million (US$32.1 million) payment of dividends; (ii) an RMB188.5 million (US$31.1 million) repayment of short-term bank borrowings; and (iii) an RMB56.5 million (US$9.3 million) increased in restricted cash as of December 31, 2013 as compared to December 31, 2012.

 

99

 

 

Capital Expenditures

 

We made capital expenditures, including for property and equipment and intangible assets, of RMB9.5 million, RMB17.2 million and RMB11.1 million (US$1.7 million) in the years ended December 31, 2013, 2014 and 2015, respectively. In addition, our capital expenditures in 2013, 2014 and 2015 primarily consisted of purchases of additional information technology-related equipment. We expect that our capital expenditures will increase in the future as we make technological improvements to our transaction and service platform.

 

Recent Accounting Pronouncements

 

In August 2014, the Financial Accounting Standards Board (“FASB”) issued Accounting Standards Update (“ASU”) No. 2014-15 “Presentation of Financial Statements—Going Concern (Subtopic 205-40): Disclosure of Uncertainties about an Entity’s Ability to Continue as a Going Concern” (“ASU 2014-15”). The guidance requires an entity to evaluate whether there are conditions or events, in the aggregate, that raise substantial doubt about the entity’s ability to continue as a going concern within one year after the date that the financial statements are issued and to provide related footnote disclosures in certain circumstances. The guidance is effective for the annual period ending after December 15, 2016, and for annual and interim periods thereafter. Early application is permitted. The adoption of this guidance is not expected to have a significant impact on our consolidated financial statements.

 

In March 2015, the FASB issued ASU No. 2015-03, “Interest — Imputation of Interest (Subtopic 835-30) — Simplifying the Presentation of Debt Issuance Costs” (“ASU 2015-03”). The guidance is to simplify the presentation of debt issuance costs by requiring debt issuance costs to be presented as a deduction from the corresponding debt liability and will make the presentation of debt issuance costs consistent with the presentation of debt discounts or premiums. The guidance is effective for public business entities for financial statements issued for fiscal years beginning after December 15, 2015, and interim periods within those fiscal years. Early adoption is permitted. The adoption of this guidance is not expected to have a significant impact on our consolidated financial statements.

 

In February 2015, the FASB issued ASU No. 2015-02 (“ASU 2015-02”), “Consolidation (Topic 810): Amendments to the Consolidation Analysis”. ASU 2015-02 specifies the accounting for consolidation of certain legal entities. ASU 2015-02 modifies criteria for evaluating fees paid to a decision maker, and specifies that some fees paid to a decision maker are excluded from the evaluation of the economics criterion for determining the primary beneficiary if the fees are both customary and commensurate with the level of effort required for the services provided. The amendments in this update are effective for fiscal years beginning after December 15, 2015, and interim periods therein and may apply this update using a modified retrospective approach by recording a cumulative-effect adjustment to equity as of the beginning of the fiscal year adoption. Early adoption is permitted. We did not early adopt ASU 2015-02 in the current year.

 

In August 2015, the FASB issued ASU No. 2015-14, Revenue from Contracts with Customers-Deferral of the effective date (“ASU 2015-14”). The amendments in ASU 2015-14 defer the effective date of Accounting Standards Update (“ASU”) No. 2014-09, Revenue from Contracts with Customers issued in May 2014. According to the amendments in ASU 2015-14, the new revenue guidance ASU 2014-09 is effective for annual reporting periods beginning after December 15, 2017. Earlier application is permitted only as of annual reporting periods beginning after December 15, 2016, including interim reporting periods within that reporting period. We are currently evaluating the method of adoption to be utilized and it cannot currently estimate the financial statement impact of adoption.

 

In September 2015, the FASB issued ASU No. 2015-16, “Simplifying the Accounting for Measurement-Period Adjustments”, which eliminates the requirement for acquirers in a business combination to account for measurement-period adjustments retrospectively. Instead, acquirers must recognize measurement-period adjustments during the period in which they determine the amounts, including the effect on earnings of any amounts that would have been recorded in previous periods if the accounting had been completed at the acquisition date. This update is effective for interim and annual periods beginning after December 15, 2015, with early adoption permitted. The implementation of this update is not expected to have any material impact on our consolidated financial statements.

 

In November 2015, the FASB issued ASU No. 2015-17 (“ASU 2015-17”), “Income Taxes (Topic 740): Balance Sheet Classification of Deferred Taxes”. ASU 2015-17 simplifies the presentation of deferred income taxes by eliminating the separate classification of deferred income tax liabilities and assets into current and noncurrent amounts in the consolidated balance sheet statement of financial position. The amendments in the update require that all deferred tax liabilities and assets be classified as noncurrent in the consolidated balance sheet. The amendments in this update are effective for fiscal years beginning after December 15, 2016, and interim periods therein and may be applied either prospectively or retrospectively to all periods presented. Early adoption is permitted. We did not early adopted ASU 2015-17 in the current year as we have provided full valuation allowance to the deferred tax assets, and there is no current deferred tax liability recognized during the year.

 

100

 

 

In February 2016, the FASB issued ASU No. 2016-02 (“ASU 2016-02”), “Leases”. ASU 2016-02 specifies the accounting for leases. For operating leases, ASU 2016-02 requires a lessee to recognize a right-of-use asset and a lease liability, initially measured at the present value of the lease payments, in its balance sheet. The standard also requires a lessee to recognize a single lease cost, calculated so that the cost of the lease is allocated over the lease term, on a generally straight-line basis. ASU 2016-02 is effective for public companies for annual reporting periods, and interim periods within those years beginning after December 15, 2018. Early adoption is permitted. We are currently evaluating the impact of adopting this standard on its consolidated financial statements.

 

In March 2016, the FASB issued ASU No. 2016-07, Investments—Equity Method and Joint Ventures (Topic 323): Simplifying the Transition to the Equity Method of Accounting, which eliminates the requirement to retrospectively apply the equity method in previous periods. Instead, the investor must apply the equity method prospectively from the date the investment qualifies for the equity method. The amendments in this update are effective for financial statements issued for annual periods beginning after December 15, 2016 with early adoption permitted. We are currently evaluating the impact of adopting this standard on its consolidated financial statements.

 

In March 2016, the FASB issued Accounting Standards Update (“ASU”) No. 2016-09, Improvements to Employee Share-Based Payment Accounting (Topic 718). The new update will require all income tax effects of awards to be recognized in the income statement when the awards vest or are settled. It also will allow an employer to repurchase more of an employee’s shares than it can today for tax withholding purposes without triggering liability accounting and to make a policy election to account for forfeitures as they occur. The guidance is effective for us on January 1, 2017. Early application is permitted in any annual or interim period for which financial statements haven’t been issued or made available for issuance, but all of the guidance must be adopted in the same period. We are currently evaluating the impact of adopting this standard on its consolidated financial statements.

 

101

 

 

C.Research and Development

 

We do not make, and do not expect to make, significant expenditures on research and development activities.

 

Intellectual Property

 

We rely on a combination of trademark, copyright and trade secret protection laws in the PRC and other jurisdictions, as well as confidentiality procedures and contractual provisions to protect our intellectual property rights and our brands. “500wan,” “500.com” and “youqiu" are trademarks registered in the PRC, USA, Hong Kong and Macau, respectively, which are owned by E-Sun Network. We have registered 43 trademarks relating to “500wan”, 43 trademarks relating to “500.com” and 4 trademarks relating to “youqiu” with the Trademark Office of the State Administration for Industry and Commerce of the PRC, registered 5 trademarks relating to “500.com” with United States Patent and Trademark Office, 5 trademarks relating to “500.com” with Hong Kong Trade Marks Registry Intellectual Property Department, and 5 trademarks relating to “500wan” and 5 trademarks relating to “500.com” with Macau Economic Services. We have also registered domain names including “500wan.com,” “500wan.com.cn,” “500wan.cn,” “500wan.net.cn,” and “500.com.” We own 60 software copyright registrations in PRC through Guangtiandi Technology, Youlanguang Technology, E-Sun Sky Computer and E-Sun Sky Network as of the date of this annual report mostly for our client software.

 

D.Trend Information

 

Other than as disclosed elsewhere in this annual report, we are not aware of any trends, uncertainties, demands, commitments or events for the year 2015 that are reasonably likely to have a material adverse effect on our net revenues, income, profitability, liquidity or capital resources, or that caused the disclosed financial information to be not necessarily indicative of future operating results or financial conditions.

 

E.Off Balance Sheet Arrangements

 

We do not engage in trading activities involving non-exchange traded contracts or interest rate swap transactions or foreign currency forward contracts. In the ordinary course of our business, we do not enter into transactions involving, or otherwise form relationships with, unconsolidated entities or financials partnerships that are established for the purpose of facilitating off-balance sheet arrangements or other contractually narrow or limited purposes.

 

F.Tabular Disclosure of Contractual Obligations

 

The following table sets forth our future minimum payments under non-cancelable operating leases of office rent with initial terms in excess of one year as of the indicated dates.

 

  As of December 31, 2015 
  (RMB)  (US$) 
  (in thousands) 
2016  5,396   833 
2017  3,931   607 
2018  3,865   597 
2019  1,664   258 
2020 and thereafter      
         
Total  14,856   2,294 

 

As of December 31, 2015, we did not have any long-term debt obligations or purchase obligations.

 

102

 

 

G.Safe Harbor

 

This annual report contains forward looking statements that relate to future events, including our future operating results and conditions, our prospects and our future financial performance and condition, all of which are largely based on our current expectations and projections. The forward looking statements are contained principally in the sections entitled “Item 3. Key Information—D. Risk Factors,” “Item 4. Information on the Company” and “Item 5. Operating and Financial Review and Prospects.” These statements are made under the “safe harbor” provisions of the U.S. Private Securities Litigation Reform Act of 1995. You can identify these forward looking statements by terminology such as “may,” “will,” “expect,” “anticipate,” “future,” “intend,” “plan,” “believe,” “estimate,” “is/are likely to” or other and similar expressions. We have based these forward looking statements largely on our current expectations and projections about future events and financial trends that we believe may affect our financial condition, results of operations, business strategy and financial needs. These forward looking statements include, among other things, statements relating to:

 

 our goals and strategies;

 

 our future business development, financial condition and results of operations;

 

 the expected growth of the online lottery market in China;

 

 our expectations regarding demand for and market acceptance of our services;

 

 our expectations regarding the retention and strengthening of our relationships with provincial lottery administration centers;

 

 our plans to enhance user experience, infrastructure and service offerings;

 

 competition in our industry in China; and

 

 relevant government policies and regulations relating to our industry.

 

The forward looking statements made in this annual report relate only to events or information as of the date on which the statements are made in this annual report. Except as required by law, we undertake no obligation to update or revise publicly any forward looking statements, whether as a result of new information, future events or otherwise, after the date on which the statements are made or to reflect the occurrence of unanticipated events. You should read this annual report completely and with the understanding that our actual future results may be materially different from what we expect.

 

103

 

 

ITEM 6.DIRECTORS, SENIOR MANAGEMENT AND EMPLOYEES

 

A.Directors and Senior Management

 

Directors and Executive Officers

 

The following table sets forth information regarding our directors and executive officers as of the date of this annual report.

 

Directors and Executive
Officers
 Age Position/Title
Man San Law 46 Chairman
Qian Sun 41 Director
Weiguo Zhao 49 Director
Honghui Deng 45 Independent Director
Yu Wei 45 Independent Director
Angel Yan Ki Wong 45 Independent Director
Zhengming Pan 37 Director and Chief Executive Officer
Min Yu 33 Chief Financial Officer
Lei Zheng 35 Chief Operating Officer
Zhaofu Tian 40 Chief Technology Officer

 

Mr. Man San Law is our founder, and chairman of our board of directors. Mr. Law founded E-Sun Network Co., Ltd. in 1999 and has been a pioneer in the online lottery service industry having focused on this field since 2001. Mr. Law oversees the strategic direction of our company and has transformed our company from a small start-up to an established and leading online lottery service provider in China. From 1990 to 1999, Mr. Law served in various positions at Shenzhen Yangguang Co., Ltd. Mr. Law received a bachelor’s degree from Wuhan University in 1990, and an Executive Master of Business Administration degree from Cheung Kong Graduate School of Business in 2009.

 

Mr. Qian Sun has served as our director from October 21, 2013. Mr. Sun is a managing director of Sequoia Capital China, where he focuses on consumer and technology related investment. Prior to joining Sequoia Capital China in 2006, Mr. Sun worked at General Atlantic from 2003 to 2005, focusing on technology related growth investment in China. He also worked as a management consultant at Monitor Group in Hong Kong from 1997 to 1999. Mr. Sun received a BA degree in applied mathematics from Harvard College in 1997, an MBA from Harvard Business School and a J.D. from Harvard Law School in 2003.

 

Mr. Weiguo Zhao has served as our director from June 26, 2015. Mr. Zhao is the chairman of Tsinghua Unigroup and has served various management roles in Tsinghua Unigroup, including CEO since 2009. Mr. Zhao also serves as a senior vice president of Tsinghua Holdings Ltd. and the chairman and CEO of Beijing Unis Communications Technology Group Ltd. Mr. Zhao has served as the chairman of Beijing Jian Kun Investment Corporation Ltd. since 2003. Mr. Zhao also serves as a director of TCL Corporation and Tongfang Co., Ltd. from 2015. Mr. Zhao holds a Master of Science degree in electronics engineering from Tsinghua University.

 

Mr. Honghui Deng has served as our independent director since May 2011. Mr. Deng is also an independent director at Pacific Special Acquisition Corp., a company listed on NASDAQ. Mr. Deng has served as a fellow at the Innovation Creativity Capital Institute (IC2) of the University of Texas at Austin since 2010. He has taught as an EMBA/MBA professor at Peking University Guanghua School of Management since 2005. He has also taught as an assistant professor and associate professor at the School of Business of University of Nevada, Las Vegas since 2003. Mr. Deng was the founder and served as the chief executive officer of HHD Consulting Service LLC from 2003 to 2008. Mr. Deng has extensive consulting experiences for business firms on long-term strategy, finance and management. Mr. Deng received a bachelor’s degree in electronic engineering and business administration from the School of Electronic Engineering of Chongqing University in 1990 and 1994, and a Ph.D. degree in business administration from University of Texas at Austin in 2003.

 

104

 

 

Mr. Yu Wei has served as our independent director from November 21, 2013. Mr. Wei is the founder and director of Artix International Group Co., Ltd. Mr. Wei has served as vice president of China Railway Modern Logistics Technology Co., Ltd. since 2007 and vice president of . Mr. Wei of Guiyang Longyuan Realestate Co., Ltd. since 2011. Mr. Wei has served as director in Guangxi Dirun Mining Industry Investment Co., Ltd. and Beijing Happy Forever Investment Management Co., Ltd. in 2011 and 2012, and has served as vice president of Guangzhou China Railway Taibo Real Estate Co., Ltd. since 2013. Mr. Wei graduated from Beijing Jiaotong University, Institute of Economics and Logistics in 1990, and received an EMBA degree from Cheung Kong Graduate School of Business in 2009.

 

Ms. Angel Yan Ki Wong has served as our independent director from Nov 22, 2015. Ms. Wong has been the President and Executive Director of Advanced Capital Limited since January 2008, a financial and management consulting group providing advice and services to companies seeking IPOs and merger and acquisitions. Prior to that, Ms. Wong was the Vice President and Executive Director at Benefit Capital Limited, and was also previously the Chief Financial Officer of Shengda Holdings. Ms. Wong is currently a Non-Executive Independent Director at China Public Procurement Limited (HK: 1094), and was previously a Non-Executive Independent Director at China Shengda Packaging Group, (NASDAQ: CPGI) and also a Non-Executive Independent Director at Hengxing Gold Holding Company Limited (HK: 2303). Ms. Wong was a founding member of the Hong Kong Independent Non-Executive Director Association, and received her Bachelor of Art in Economics from Xiamen University.

 

Mr. Zhengming Pan has served as our President since September 1, 2014. Mr. Pan served as our chief financial officer from April 2011 to August 2014. Prior to joining us, Mr. Pan served as a vice president at Deutsche Bank AG, Hong Kong Branch from 2007 to April 2011 and an attorney at Simpson Thacher & Bartlett LLP from 2003 to 2007. Mr. Pan received a Master of Law degree and a Juris Doctor degree from Columbia University Law School in 2001 and 2003, respectively, a Master of Law degree from the University of Edinburgh in 2000 and a bachelor’s degree in law from Fudan University in 1999.

 

Mr. Min Yu has served as our chief financial officer since September 1, 2014. Prior to joining us, Mr. Yu served as a vice president at Deutsche Bank AG, Hong Kong Branch from 2010 to 2014. Prior to joining Deutsche Bank, Mr. Yu worked at Macquarie Capital Advisors in Shanghai and Hong Kong from 2007 to 2010. Mr. Yu received a Bachelor of Commerce degree, major in Finance and Accounting from the University of Melbourne in 2007.

 

Mr. Lei Zheng has served as our chief operating officer since 2009. Mr. Zheng has 10 years of experience in the information technology industry. From 2007 to 2009, Mr. Zheng worked at Shenzhen Youshou Digital Co., Ltd. From2004 to 2007, Mr. Zheng worked at Tencent Inc. From 2001 to 2004, Mr. Zheng worked at Huawei Technologies Co., Ltd. Mr. Zheng received a bachelor’s degree from Wuhan University in 2001.

 

Mr. Zhaofu Tian has served as our chief technology officer since October 2012. Mr. Tian has over 10 years of experience in the information technology industry. From 2007 to 2009, Mr. Tian served as a director in Tencent Engineering. From 2001 to 2007, Mr. Tian worked in UTStarcom Shenzhen R&D Center. From 1997 to 1999, Mr. Tian worked in SONY Precise Devices (Huizhou) Co. Ltd. Mr. Tian received a bachelor’s degree from Harbin Institute of Technology in 1997, a master degree from Harbin Institute of Technology in 2001, and a Master of Business Administration degree from Hong Kong University of Science and Technology in 2011.

 

105

 

 

B.Compensation

 

Compensation of Directors and Executive Officers

 

In 2015, the aggregate cash compensation to all of our directors and our executive officers was RMB5.5million (US$0.8 million). For share-based compensation, see “Item 6B. Compensation—Share Incentive Plans.” We do not have any amount accrued in 2015 for pension, retirement or other similar benefits to our directors and our executive officers.

 

Share Incentive Plans

 

We have adopted our 2011 share incentive plan to attract and retain the best available personnel, provide additional incentives to our employees, directors and consultants, and promote the success of our business. The 2011 share incentive plan provides for the grant of options, restricted shares and other share-based awards, collectively referred to as “awards.” The board has authorized under the plan the issuance of up to 12% of our issued and outstanding ordinary shares from time to time, on an as-exercised and fully diluted basis, upon exercise of awards granted under our 2011 share incentive plan.

 

The following table summarizes the share options granted to our employees under the 2011 share incentive plan that were outstanding as of the date of this annual report:

 

Name Number of Ordinary
Shares
Underlying Options
  

Exercise Price(1)
(US$/Share)

  Vesting
Commencement
Date
 Date of Grant Date of Expiration
Man San Law  660,000   0.2  April 08, 2012 April 08, 2011 April 08, 2021
   1,400,000   0.4  October 22, 2014 October 22, 2013 October 22, 2023
   2,980,000   1  June 19, 2015 June 19, 2014 June 19, 2019
   100,000   1.851  November 21, 2016 January 06, 2016 November 22, 2018
Qi Li  133,340   1  November 22, 2014 June 19, 2014 November 22, 2017
Zhengming Pan  2,483,330   1  June 19, 2015 June 19, 2014 June 19, 2019
   100,000   1.851  November 21, 2016 January 06, 2016 November 22, 2018
Lei Zheng   *  0.2  April 08, 2012 April 08, 2011 April 08, 2021
       1  June 19, 2015 June 19, 2014 June 19, 2019
Zhaofu Tian   *  0.4  October 22, 2014 October 22, 2013 October 22, 2023
       1  June 19, 2015 June 19, 2014 June 19, 2019
Min Yu   *  1  June 19, 2015 June 19, 2014 June 19, 2019
Weiguo Zhao   *  2.545  June 29, 2015 June 29, 2015 June 29, 2020
Honghui Deng   *  1  November 22, 2014 June 19, 2014 November 22, 2017
       1.851  November 21, 2016 January 06, 2016 November 22, 2018
Yu Wei   *  1  November 22, 2014 June 19, 2014 November 22, 2017
       1.851  November 21, 2016 January 06, 2016 November 22, 2018
Qian Sun   *  1  November 22, 2014 June 19, 2014 November 22, 2017
       1.851  November 21, 2016 January 06, 2016 November 22, 2018
Angel Yan Ki Wong   *  1.851  November 21, 2016 January 06, 2016 November 22, 2018
Directors and officers as a group  2,090,000   0.2       
   1,480,000   0.4       
   12,276,690   1       
   200,000   2.545       
   600,000   1.851       
Other Individuals as a group  1,369,600   0.2       
   329,390   0.4       
   19,731,910   1       
   2,500,000   2       
   15,900,000   1.743       

 

106

 

 

*Options to purchase less than 1% of our issued and outstanding share capital from time to time on an as-exercised and fully diluted basis as of the date of this annual report.

 

(1)The exercise price of the options granted on April 8, 2011 was set by our board of directors at US$0.40 per share on the date of grant, and was adjusted to US$0.20 per share by our board of directors on June 8, 2012 as it believed the voluntary suspension would materially and adversely affect our revenues for 2012 and the fair value of our ordinary shares. The exercise price of options granted on June 19, 2014 was set by our board of directors at US$3.23 per share, which was equivalent to the market price of our publicly traded shares on the previous day, and was adjusted to US$1.00 per share by our board of directors on March 19, 2015 as it believed the suspension by provincial sport lottery administration centers to accept online lottery purchase orders would materially and adversely affect our revenues for 2015 and the fair value of our ordinary shares. All the other terms of the options remain unchanged.

 

The following paragraphs describe the principal terms of our Share Incentive Plan.

 

Plan Administration. Our compensation committee administers the 2011 share incentive plan. The committee or the full board of directors, as appropriate, will determine the participants to receive awards, the type and number of awards to be granted, and the terms and conditions of each award grant.

 

Option Agreements. Awards granted under our 2011 share incentive plan are evidenced by an option agreement that sets forth the terms, conditions and limitations for each grant, which may include the term of the award, the provisions applicable in the event that the grantee’s employment or service terminates, and our authority to unilaterally or bilaterally amend, modify, suspend, cancel or rescind the award.

 

Transfer Restrictions. The right of a grantee in an award granted under our 2011 share incentive plan may not be transferred in any manner by the grantee other than by will or the laws of succession and, with limited exceptions, may be exercised during the lifetime of the grantee only by the grantee.

 

Option Exercise. The term of options granted under the 2011 share incentive plan may not exceed 10 years from the date of grant. The consideration to be paid for our ordinary shares upon exercise of an option or purchase of ordinary shares underlying the option may include cash, check or other cash-equivalent, ordinary shares, consideration received by us in a cashless exercise, or any combination of the foregoing methods of payment.

 

Acceleration upon a Change of Control. If a change of control of our company occurs, (i) the compensation committee may determine that any outstanding unexercisable, unvested or lapsable awards shall automatically be deemed exercisable, vested and not subject to lapse immediately prior to the event triggering the change of control and (ii) the compensation committee may cancel such awards for fair value, provide for the issuance of substitute awards or provide that for a period of at least 15 days prior to the event triggering the change of control, such options shall be exercisable and that upon the occurrence of the change of control, such options shall terminate and be of no further force and effect.

 

Termination and Amendment. Unless terminated earlier, our share incentive plan will expire after 10 years. Our board of directors has the authority to amend or terminate our share incentive plan, subject to shareholder approval, to the extent necessary to comply with applicable laws. Shareholders’ approval is required for any amendment to the 2011 share incentive plan that (i) increases the number of ordinary shares available under the 2011 share incentive plan, or (ii) changes the maximum number of shares for which awards may be granted to any participant, or (iii) diminishes any of the rights of the participant under any award previously granted to such participant under the plan without such participant’s consent.

 

107

 

 

C.Board Practices

 

Committees of the Board of Directors

 

Board of Directors

 

We currently have seven directors, including three independent directors, on our board of directors. Our board of directors consists of an audit committee, a compensation committee, a nominating and corporate governance committee and a strategy committee. Each committee’s members and functions are described below.

 

Audit Committee

 

Our audit committee consists of Angel Yan Ki Wong, Honghui Deng and Yu Wei. Angel Yan Ki Wong is the chairman of our audit committee. Angel Yan Ki Wong satisfies the criteria of an audit committee financial expert as set forth under the applicable rules of the SEC. All three committee members satisfy the requirements for an “independent director” within the meaning of NYSE rules and will meet the criteria for independence set forth in Rule 10A-3 of the United States Securities Exchange Act of 1934, as amended, or the Exchange Act.

 

The audit committee oversees our accounting and financial reporting processes and the audits of our financial statements. Our audit committee is responsible for, among other things:

 

 selecting the independent auditor;

 

 pre-approving auditing and non-auditing services permitted to be performed by the independent auditor;

 

 annually reviewing the independent auditor’s report describing the auditing firm’s internal quality control procedures, any material issues raised by the most recent internal quality control review, or peer review, of the independent auditors and all relationships between the independent auditor and our company;

 

 setting clear hiring policies for employees and former employees of the independent auditors;

 

 reviewing with the independent auditor any audit problems or difficulties and management’s response;

 

 reviewing and approving all related party transactions on an ongoing basis;

 

 reviewing and discussing the annual audited financial statements with management and the independent auditor;

 

 reviewing and discussing with management and the independent auditors major issues regarding accounting principles and financial statement presentations;

 

 reviewing reports prepared by management or the independent auditors relating to significant financial reporting issues and judgments;

 

 discussing earnings press releases with management, as well as financial information and earnings guidance provided to analysts and rating agencies;

 

 reviewing with management and the independent auditors the effect of regulatory and accounting initiatives, as well as off-balance sheet structures, on our financial statements;

 

108

 

 

 discussing policies with respect to risk assessment and risk management with management, internal auditors and the independent auditor;

 

 timely reviewing reports from the independent auditor regarding all critical accounting policies and practices to be used by our company, all alternative treatments of financial information within U.S. GAAP that have been discussed with management and all other material written communications between the independent auditor and management;

 

 establishing procedures for the receipt, retention and treatment of complaints received from our employees regarding accounting, internal accounting controls or auditing matters and the confidential, anonymous submission by our employees of concerns regarding questionable accounting or auditing matters;

 

 annually reviewing and reassessing the adequacy of our audit committee charter;

 

 such other matters that are specifically delegated to our audit committee by our board of directors from time to time;

 

 meeting separately, periodically, with management, internal auditors and the independent auditor; and

 

 reporting regularly to the full board of directors.

 

Compensation Committee

 

Our compensation committee consists of Man San Law, Weiguo Zhao, and Honghui Deng. Man San Law is the chairman of our compensation committee. Honghui Deng satisfies the requirements for an “independent director” within the meaning of NYSE rules.

 

Our compensation committee is responsible for, among other things:

 

 reviewing and evaluating and, if necessary, revising our compensation policy;

 

 reviewing and evaluating the performance of our executive officers and determining the compensation of our executive officers;

 

 reviewing and approving our executive officers’ employment agreements and severance arrangements, if any;

 

 reviewing and evaluating the performance of our directors and recommending to our board the compensation for our directors;

 

 reviewing all annual bonus, long-term incentive compensation, share option, employee pension and welfare benefit plans, setting performance targets of the executive officers under all annual bonus and long-term incentive compensation plans as appropriate, certifying that any and all performance targets of the executive officers have been met, and granting any awards under any performance-based annual bonus, long-term incentive compensation and equity compensation plans to the executive officers;

 

 periodically reviewing our policies concerning perquisite benefits, change of control or “parachute” payments, if any;

 

 reviewing and approving our executive officer and director indemnification and insurance matters; and

 

 such other matters that are specifically delegated to the compensation committee by our board of directors from time to time.

 

109

 

 

Nominating and Corporate Governance Committee

 

Our nominating and corporate governance committee consists of Man San Law, Qian Sun and Zhengming Pan. Man San Law is the chairman of our nominating and corporate governance committee. Our nominating and corporate governance committee assists the board of directors in selecting individuals qualified to become our directors and executive officers and in determining the composition of the board and its committees. The nominating and corporate governance committee will be responsible for, among other things:

 

 identifying qualified candidates as consistent with the criteria approved by our board of directors for director nominees and recommending such candidates to the board for selection for all directorships to be filled by the board or by the shareholders;

 

 identifying qualified candidates as consistent with the criteria approved by our board of directors for executive officer nominees and recommending such candidates to our board of directors for selection;

 

 conducting annual reviews of our board of directors’ independence, qualifications and experiences in light of the availability of potential board members; and

 

 monitoring compliance with our code of business conduct and ethics, including reviewing the adequacy and effectiveness of our internal rules and procedures to ensure compliance with applicable laws and regulations.

 

Strategy Committee

 

Our strategic planning committee consists of Yu Wei, Zhengming Pan and Weiguo Zhao. Our strategic planning committee assists the board of directors in designing the strategic plan of our business. Our strategic planning committee is responsible for, among other things:

 

 reviewing and providing guidance to our management and the board of directors with respect to our strategy for strategic transactions;

 

 reporting to our board of directors any strategic transactions being considered, or authorized and approved, by our management;

 

 notifying our nominating and corporate governance committee of any conflict of interest or related party transaction that comes to its attention; and

 

 exercising such additional powers and duties as may be reasonable, necessary or desirable, in the committee’s discretion, to fulfill its duties.

 

Terms of Directors and Executive Officers

 

We have 7 directors, 3 of whom are independent directors, on our board of directors. Any director on our board may be appointed or removed by way of an ordinary resolution of shareholders. Any vacancies on our board of directors or additions to the existing board of directors can be filled by the affirmative vote of a majority of the remaining directors, provided that any candidate for the vacancy or addition must be nominated by our nominating and corporate governance committee. Each of our directors holds office until he or she is removed by an ordinary resolution of shareholders or by a resolution of the board.

 

All of our executive officers are appointed by and serve at the discretion of our board of directors. Our executive officers are elected by and may be removed by a majority vote of our board of directors, provided that any candidate for an executive officer position must be nominated by our nominating and corporate governance committee.

 

110

 

 

Employment Agreements

 

We have entered into employment agreements with each of our executive officers. We may terminate an executive officer’s employment for cause, at any time, without notice or remuneration, for certain acts of the officer, including, but not limited to, a conviction or plea of guilty to a felony, willful misconduct to our detriment or a failure to perform agreed duties. We may also terminate an executive officer’s employment under certain conditions, including, but not limited to, incapacity or disability of the officer, by a one-month prior written notice or upon paying compensation of one-month salary to the officer. An executive officer may terminate his or her employment with us with or without cause, or by a one-month prior written notice.

 

D.Employees

 

Employees

 

Our ability to maintain a trained management team and other employees is critical to the success of our business. We had a total of 361, 372 and 337 employees as of December 31, 2013, 2014 and 2015, respectively. The table below sets forth the number of employees categorized by function as of December 31, 2015.

 

Function Number of employees 
Management and Administration  7 
Sales, Marketing and Website Operation  58 
Service and User Support  43 
Technology and Product Development  170 
Administrative Support  59 
     
Total  337 

 

The remuneration package of our employees includes salary, bonus, stock options and other cash benefits. In accordance with applicable regulations in China, we participate in a pension contribution plan, a medical insurance plan, an unemployment insurance plan, a personal injury insurance plan, a maternity insurance plan and a housing reserve fund for the benefit of all of our employees.

 

We have not experienced any material labor disputes or disputes with the labor department of the PRC government since our inception.

 

E.Share Ownership

 

The following table sets forth information as of the date of this annual report with respect to the beneficial ownership of our ordinary shares, by:

 

  each person known to us to own beneficially more than 5.0% of our ordinary shares; and

 

  each of our directors and executive officers.

 

111

 

 

Beneficial ownership is determined in accordance with the rules of the SEC and includes voting or investment power with respect to the securities. Except as indicated below, and subject to applicable laws, the persons named in the table have sole voting and investment power with respect to all ordinary shares shown as beneficially owned by them. Percentage of beneficial ownership for each of the persons listed below is determined by dividing (i) the number of ordinary shares beneficially owned by such person, including ordinary shares such person has the right to acquire within 60 days after the date of this annual report by (ii) the total number of ordinary shares outstanding plus the number of ordinary shares such person has the right to acquire within 60 days after the date of this annual report. The total number of ordinary shares outstanding as of the date of this annual report is 339,390,262 Class A ordinary shares and 74,400,299 Class B ordinary shares.

 

  Shares Beneficially
Owned
     Percentage of Votes
Held
 
  Number  Percent  Percent 
Directors and Executive Officers:            
Man San Law(1)  57,823,854   13.86%  43.41%
Qi Li(2)  20,706,208   5.00%  1.91%
Zhengming Pan(3)  3,393,330   0.82%  0.31%
Lei Zheng   *   *   *
Zhaofu Tian   *   *   *
Min Yu   *   *   *
Weiguo Zhao   *   *   *
Honghui Deng   *   *   *
Yu Wei   *   *   *
Qian Sun   *   *   *
Angel Yan Ki Wong   *   *   *
             
Principal Shareholders:            
Delite Limited(4)  29,008,836   7.01%  24.28%
Brothers Union International Limited(5)  20,572,868   4.97%  1.90%
Smart Mega Holdings Limited(6)  25,265,018   6.11%  18.95%
Sequoia Capital 2010 CGF Holdco, Ltd.(7)  35,042,735   8.47%  3.23%
Tsinghua Unigroup International Co., Ltd.(8)  67,571,750   16.33%  6.24%

 

 The business address of our directors and executive officers is 500.com Building, Shenxianling Sports Center, Longgang District, Shenzhen, 518057, People’s Republic of China.
*Less than 1% of our outstanding ordinary shares.
(1)represents (i) 26,000,006 Class B ordinary shares owned by Delite Limited, a BVI company with the address of P.O. Box 3321, Road Town, Tortola, British Virgin Islands, which shares are held in irrevocable discretionary family trusts established by Mr. Law, (ii) 3,550,000 Class A ordinary shares issuable upon the exercise of options within 60 days of the date of this annual report granted to Mr. Law under our 2011 Share Incentive Plan, (iii) 20,000,008 Class B ordinary shares owned by Smart Mega Holdings Limited, a BVI company with the address of P.O. Box 957, Offshore, which shares are held in irrevocable discretionary family trusts established by Ms. Ping Yuan, wife of Mr. Law. Mr. Law, by virtue of the relationship described above, may be deemed to beneficially own such 20,000,008 Class B ordinary shares, (iv) 300,883 ADSs which represents 3,008,830 Class A ordinary shares owned by Delite Limited, and (v) 526,501 ADSs which represents 5,265,010 Class A ordinary shares owned by Smart Mega Holdings Limited.
(2)represents (i) 8 Class B ordinary shares owned by Brothers Union International Limited, a BVI company wholly and beneficially owned by Mr. Li, (ii) 133,340 Class A ordinary shares issuable upon the exercise of options within 60 days of the date of this annual report granted to Mr. Li under our 2014 Share Incentive Plan, and (iii) 2,057,286 ADSs which represents 20,572,860 Class A ordinary shares owned by Brothers Union International Limited.

 

112

 

 

(3)represents (i) 240,000 ADSs which represents 2,400,000 Class A ordinary shares owned by Ace Chance Global Limited, a BVI company wholly and beneficially owned by Mr. Pan, with the address of P.O. Box 957, Offshore Incorporations Center, Road Town, Tortola, British Virgin Islands. Mr. Pan, by virtue of his sole ownership of Ace Chance Global Limited, may be deemed to beneficially own such 2,400,000 Class B ordinary shares, and (ii) 993,330 Class A ordinary shares issuable upon the exercise of options within 60 days of the date of this annual report granted to Mr. Law under our 2011 Share Incentive Plan and 2014 Share Incentive Plan.
(4)represents (i) 26,000,006 Class B ordinary shares, and (ii) 300,883 ADSs which represents 3,008,830 Class A ordinary shares owned by Delite Limited, a BVI company with the address of P.O. Box 3321, Road Town, Tortola, British Virgin Islands. Delite Limited is wholly owned by Jackpot International Ltd, a Cayman Islands company which is wholly owned by The Jackpot Trust, a revocable discretionary trust established by Mr. Law with Mr. Law as settlor and Mr. Law and his family members as beneficiaries, which include Ms. Ping Yuan, wife of Mr. Law, Ms. Yuhan Law, daughter of Mr. Law, Mr. Lin Law, father of Mr. Law, and Ms. Ruihua Hu, mother of Mr. Law. The 29,008,836 Class B ordinary shares are held by Credit Suisse Trust Limited as trustee of The Jackpot Trust.
(5)represents (i) 8 Class B ordinary shares, and (ii) 2,057,286 ADSs which represents 20,572,860 Class A ordinary shares owned by Brothers Union International Limited, a BVI company wholly and beneficially owned by our director, Qi Li. The address of Brothers Union International Limited is P.O. Box 957, Offshore Incorporations Centre, Road Town, Tortola, British Virgin Islands.
(6)represents (1) 20,000,008 Class B ordinary shares and (ii) 526,501 ADSs which represents 5,265,010 Class A ordinary shares owned by Smart Mega Holdings Limited, a BVI company with the address of P.O. Box 957, Offshore Incorporations Centre, Road Town, Tortola, British Virgin Islands. Smart Mega Holdings Limited is wholly owned by Vibrant Jade Ltd., a Cayman Islands company which is wholly owned by The Vibrant Jade Trust, a revocable discretionary trust established by Ms. Ping Yuan, wife of Mr. Law, with Ms. Yuan as settlor and Mr. Law and Ms. Yuhan Law, daughter of Ms. Ping Yuan, as beneficiaries. The 25,265,018 Class B ordinary shares are held by Credit Suisse Trust Limited as trustee of The Vibrant Jade Trust.
(7)represents (i) 5 Class B ordinary shares, and (ii) 3,504,273 Restricted ADSs which represents 35,042,730 Class A ordinary shares, owned by Sequoia Capital 2010 CGF Holdco, Ltd.. Sequoia Capital 2010 CGF Holdco, Ltd. is wholly owned by Sequoia Capital China Growth 2010 Fund, L.P., Sequoia Capital China Growth 2010 Partners Fund, L.P. and Sequoia Capital China Growth 2010 Principals Fund, L.P. (collectively “SCC 2010 Growth Funds”). The SCC 2010 Growth Funds’ general partner is SC China Growth 2010 Management, L.P. The general partner of SC China Growth 2010 Management, L.P. is SC China Holding Limited, a company incorporated in the Cayman Islands. SC China Holding Limited is wholly owned by SNP China Enterprises Limited, a company wholly owned by Mr. Neil Nanpeng Shen. Mr. Neil Nanpeng Shen has the power to direct Sequoia Capital 2010 CGF Holdco, Ltd. as to the voting and disposition of shares directly or indirectly held by Sequoia Capital 2010 CGF Holdco, Ltd., Mr. Shen disclaims beneficial ownership of the shares held by Sequoia Capital 2010 CGF Holdco, Ltd., except to the extent of his pecuniary interest therein. The registered address of Sequoia Capital 2010 CGF Holdco, Ltd. is Cricket Square, Hutchins Drive, PO box 2681, Grand Cayman, KY1-1111, Cayman Islands.
(8)represents (i) 63,500,500 Class A ordinary shares, and (ii) 407,125 Restricted ADSs which represents 4,071,250 Class A ordinary shares, owned by Tsinghua Unigroup International Co., Ltd. The address of Tsinghua Unigroup International Co., Ltd. is Floor 6, Unis Plaza, Tsinghua Science Park, Haidian District, Beijing, China.

 

As of the date of this annual report, we are not aware of any of our shareholders being affiliated with a registered broker-dealer or being in the business of underwriting securities.

 

Please refer to “Item 6.B. Directors, Senior Management and Employees — Compensation of Directors and Executive Officers — Share Incentive Plans” for information regarding options, restricted shares and other share-based awards granted to our employees, directors and consultants.

 

113

 

 

ITEM 7.MAJOR SHAREHOLDERS AND RELATED PARTY TRANSACTIONS

 

A.Major Shareholders

 

Please refer to “Item 6E. Share Ownership.”

 

B.Related Party Transactions

 

Non-Interest Bearing Borrowings from Related Parties

 

Historically, we extended loans to certain directors and entities controlled by certain directors, executive officers and a principal shareholder of our company. As of December 31, 2013, 2014 and 2015, the total outstanding balance due from these related parties was nil, nil and nil, respectively.

 

We made a due on demand, interest free and uncollateralized loan to Shenzhen Bozhi Consulting Co., Ltd., an entity controlled by our chief executive officer and chairman of our board of directors, Man San Law, the largest amount outstanding was RMB192.6 million (US$31.8 million) during the period from 2009 to 2013. Such loan was repaid in full as of November 22, 2013.

 

We made a due on demand, interest free and uncollateralized loan to Delite Limited, an entity controlled by our chief executive officer and chairman of our board of directors, Man San Law, with the largest amount outstanding of RMB976,000 (US$161,224) during the period from 2009 to 2013. Such loan was repaid in full as of November 22, 2013.

 

We received a due on demand, interest free and uncollateralized loan from Delite Limited with the largest aggregate balance of RMB8.4 million (US$1.4 million) as of September 30, 2013. Such loan was repaid in full as of November 22, 2013.

 

We have settled all outstanding amounts of loans extended to and borrowed from related parties and we do not plan to enter into similar transactions with related parties in the future.

 

Reorganization and Private Placement

 

See “Item 4. Information on the Company—History and Development of the Company,” “Item 4. Information on the Company—Organizational Structure.”

 

Share Incentives

 

For a discussion of the share option plan we adopted in 2011, see “Item 6. Directors, Senior Management and Employees—Compensation of Directors and Executive Officers—Share Incentive Plans.”

 

C.Interests of Experts and Counsel

 

Not applicable.

 

114

 

 

ITEM 8.FINANCIAL INFORMATION

 

A.Consolidated Statements and Other Financial Information

 

We have appended consolidated financial statements filed as part of this annual report.

 

Legal and Administrative Proceedings

 

On February 27, 2015, a purported stockholder class action lawsuit consisting of purchasers of our ADSs during the period between November 22, 2013 and February 25, 2015, captioned Fragala v. 500.com Limited, et al., Case No. 15-CV-1463-MMM (E), was filed in the U.S. District Court for the Central District of California, or the Court, against us, certain of our executive officers, and the underwriters for our initial public offering, or collectively, the Defendants. The complaint alleges that the prospectus, registration statements, and other filings with the U.S. Securities and Exchange Commission from October 22, 2013 to February 23, 2015 contained materially false and misleading information in violation of the federal securities laws and seeks unspecified compensatory damages and other relief. On April 20, 2015, the Court ordered that (i) Defendants need not respond to the complaint until after a lead plaintiff and lead plaintiff’s counsel is approved, and lead plaintiff files an amended complaint; (ii) within seven days of the Court’s appointment of lead plaintiff and lead counsel, counsel for Defendants and counsel for lead plaintiff shall meet and confer regarding scheduling; and (iii) within five days of the meet and confer, the parties shall submit a stipulation for the Court’s approval with the parties’ proposed schedule for the filing of an amended complaint as well as the timing on the filing of a motion to dismiss or other response to the amended complaint, and scheduling for same. On July 7, 2015, the Court appointed a lead plaintiff and approved the lead plaintiff’s selection of lead counsel to represent the purported class in the litigation. On September 15, 2015, lead plaintiff filed an amended complaint on behalf of a purported class consisting of purchasers of our ADSs during the period between November 22, 2013 and March 2, 2015. The amended complaint alleges that the our prospectus, registration statement, and other filings with the U.S. Securities and Exchange Commission from October 22, 2013 to March 2, 2015 contained materially false and misleading information in violation of the federal securities laws and seeks unspecified compensatory damages and other relief. On November 16, 2015, the Defendants moved to dismiss the amended complaint. On January 11, 2016, due to the judge originally assigned to the case leaving the bench, the Court denied the pending motions to dismiss without prejudice to 114efilling. On January 22, 2016, lead plaintiff and the underwriter defendants stipulated to the dismissal of the underwriter defendants with prejudice. On January 26, 2016, the remaining Defendants re-filed their motion to dismiss the amended complaint. On February 25, 2016, the Court issued a scheduling order setting forth case management dates, including: (i) August 1, 2016 as the last date to conduct the Court ordered settlement conference; (ii) October 31, 2016 as the discovery cut-off date; (iii) November 7, 2016 as the last day for hearing motions; (iv) December 9, 2016 as the pre-trial conference date; and (v) December 20, 2016 as the beginning of trial. On March 15, 2016, the Court denied Defendants’ motion to dismiss, stating that the issues raised in the motion are more appropriately resolved on a motion for summary judgment. In April 2016, the parties began discovery. We believe that the class action lawsuit is without merit and intend to defend the lawsuit vigorously, however, there can be no assurance regarding the ultimate outcome of this lawsuit.

 

115

 

 

Dividend Policy

 

On December 6, 2012, we declared dividends of RMB90.0 million to our shareholders.

 

We currently intend to permanently reinvest all available funds and any future earnings to fund growth and expansion of our business and, therefore, we do not expect to pay any cash dividends on our ordinary shares, including those represented by ADSs, in the foreseeable future. We currently have no specific intention to issue share dividends in the future.

 

Any future determination to pay dividends will be made at the discretion of our board of directors and may be based on a number of factors, including our future operations and earnings, capital requirements and surplus, general financial condition, contractual restrictions and other factors that the board of directors may deem relevant. If we pay any dividends, we will pay our ADS holders to the same extent as holders of our ordinary shares, subject to the terms of the deposit agreement, including the fees and expenses payable thereunder. See “Description of American Depositary Shares” in our F-1 registration statement (File No. 333-191844), as amended, initially filed with the Commission on October 22, 2013. Cash dividends on our ordinary shares, if any, will be paid in U.S. dollars.

 

We are a holding company incorporated in the Cayman Islands. In order for us to distribute any dividends to our shareholders and ADS holders, we will rely on dividends distributed by our PRC subsidiary. Certain payments from our PRC subsidiary to us are subject to PRC taxes, such as withholding income tax. In addition, regulations in the PRC currently permit payment of dividends of a PRC company only out of accumulated distributable after-tax profits as determined in accordance with its articles of association and the accounting standards and regulations in China. Our PRC subsidiary is required to set aside at least 10% of its after-tax profit based on PRC accounting standards every year to a statutory reserve fund until the aggregate amount of such reserve fund reaches 50% of the registered capital of such subsidiary. Such statutory reserve fund is not distributable as loans, advances or cash dividends. The reserve fund can only be used for specific purposes and are not transferable to the company’s parent in the form of loans, advances or dividends. See “Item 3D. Risk Factors—We may rely principally on dividends and other distributions on equity paid by our PRC subsidiary to fund any cash and financing requirements we may have. Any limitation on the ability of our PRC subsidiary to pay dividends to us could have a material adverse effect on our ability to conduct our business.”

 

B.Significant Changes

 

We have not experienced any significant changes since the date of our audited consolidated financial statements included in this annual report.

 

116

 

 

ITEM 9.THE OFFER AND LISTING

 

A.Offering and Listing Details

 

Our ADSs, each representing ten of our Class A ordinary shares, have been listed on the New York Stock Exchange since November 22, 2013 under the symbol “WBAI”. The table below shows, for the periods indicated, the high and low market prices for our ADSs. The closing price for our ADSs on the New York Stock Exchange on April 27, 2016 was US$18.69 per ADS.

 

  Market Price Per ADS (US$) 
  High  Low 
Most Recent Full Financial Years        
January 1, 2013 through December 31, 2013  39.42   18.14 
January 1, 2013 through December 31, 2014  54.00   16.59 
January 1, 2013 through December 31, 2015  30.67   7.31 
         
Most Recent Fiscal Quarters        
October 1, 2013 through December 31, 2013  39.42   18.14 
January 1, 2014 through March 31, 2014  54.00   31.56 
April 1, 2014 through June 30, 2014  41.09   28.02 
July 1, 2014 through September 30, 2014  42.28   29.57 
October 1, 2014 through December 31, 2014  34.60   16.59 
January 1, 2015 through March 31, 2015  20.29   7.31 
April 1, 2014 through June 30, 2015  30.67   10.32 
July 1, 2014 through September 30, 2015  26.82   10.88 
October 1, 2014 through December 31, 2015  22.37   15.73 
         
Most Recent Six Months        
November 2015  21.18   17.84 
December 2015  20.98   18.01 
January 2016  19.58   16.81 
February 2016  18.82   15.22 
March 2016  18.89   14.06 
April 2016(through April 27, 2016)  19.18   15.81 

 

As of the date of this annual report, a total of 33,939,026 ADSs representing 339,390,262 Class A ordinary shares were outstanding. Such ordinary shares were registered in the name of a nominee of Deutsche Bank Trust Company Americas, the depositary for the ADSs. We have no further information as to ordinary shares or ADSs held, or beneficially owned, by U.S. persons.

 

117

 

 

B.Plan of Distribution

 

Not applicable.

 

C.Markets

 

Our ADSs, each representing ten of our Class A ordinary shares, have been listed on the New York Stock Exchange since November 22, 2013 under the symbol “WBAI”.

 

D.Selling Shareholders

 

Not applicable.

 

E.Dilution

 

Not applicable.

 

F.Expenses of the Issue

 

Not applicable.

 

ITEM 10.ADDITIONAL INFORMATION

 

A.Share Capital

 

Not applicable.

 

B.Memorandum and Articles of Association

 

We incorporate by reference into this annual report the description of our second amended and restated memorandum of association contained in our F-1 registration statement (File No. 333-191844), as amended, initially filed with the Commission on October 22, 2013. Our shareholders adopted our second amended and restated memorandum and articles of association by unanimous resolutions upon the completion of our initial public offering on November 22, 2013.

 

C.Material Contracts

 

We have not entered into any material contracts other than in the ordinary course of business and other than those described in “Item 4. Information on the Company” or elsewhere in this annual report.

 

D.Exchange Controls

 

See “Item 4. B. Business Overview—Regulation of Our Industry.”

 

118

 

 

E.Taxation

 

Cayman Islands Taxation

 

The Cayman Islands currently levy no taxes on individuals or corporations based upon profits, income, gains or appreciation, and there is no taxation in the nature of inheritance tax or estate duty. No Cayman Islands stamp duty will be payable unless an instrument is executed in, brought to, or produced before a court of the Cayman Islands. The Cayman Islands are not parties to any double tax treaties. There are no exchange control regulations or currency restrictions in the Cayman Islands.

 

People’s Republic of China Taxation

 

The PRC Enterprise Income Tax Law, or the EIT Law, and the implementation regulations for the EIT Law issued by the PRC State Council, became effective as of January 1, 2008. The EIT law and its implementation regulations impose a single uniform income tax rate of 25% on all Chinese enterprises, including foreign-invested enterprises, and levies a withholding tax rate of 10% on dividends payable by Chinese subsidiaries to their non-PRC enterprise shareholders except with respect to any such non-PRC enterprise shareholder whose jurisdiction of incorporation has a tax treaty with China that provides for a different withholding agreement. The EIT Law provides that enterprises established outside of China whose “de facto management organizations” are located in China are considered “resident enterprises” and are generally subject to the uniform 25% enterprise income tax rate on their worldwide income. Under the implementation regulations for the EIT Law issued by the PRC State Council, a “de facto management organization” is defined as a body that has material and overall management and control over the manufacturing and business operations, personnel and human resources, finances and treasury and assets of an enterprise. On April 22, 2009, the State Administration of Taxation promulgated a circular which sets out criteria for determining whether “de facto management organizations” are located in China for overseas incorporated, domestically controlled enterprises. However, as this circular only applies to enterprises incorporated under the laws of foreign countries or regions that are controlled by PRC enterprises or groups of PRC enterprises, it remains unclear how the tax authorities will determine the location of “de facto management organizations” for overseas incorporated enterprises that are controlled by individual PRC residents like us and some of our subsidiaries. Therefore, although substantially all of our operational management is currently based in the PRC, it is unclear whether PRC tax authorities would require us to be treated as a PRC tax resident enterprise. We do not currently consider our company to be a PRC tax resident enterprise. However, if the Chinese tax authorities disagree with our assessment and determine that we are a PRC tax resident enterprise, we may be subject to a 25% enterprise income tax on our global income.

 

Under the EIT Law and implementation regulations issued by the State Council, a 10% PRC income tax is applicable to dividends payable to investors that are “non-resident enterprises,” which do not have an establishment or place of business in the PRC, or which have such establishment or place of business but the relevant income is not effectively connected with the establishment or place of business, to the extent such dividends have their sources within the PRC. Furthermore, a circular issued by the Ministry of Finance and the State Administration of Taxation on February 22, 2008 stipulates that accumulated undistributed earnings of foreign invested enterprises generated prior to January 1, 2008, if distributed to their foreign investors after 2008, are exempt from enterprise income tax. We are a holding company incorporated in the Cayman Islands, which indirectly holds, through Fine Brand Limited and 500wan HK Limited, our equity interests in our PRC subsidiary. Our business operations are principally conducted through our PRC subsidiary and our consolidated affiliated entities. Thus, dividends for earnings accumulated beginning on January 1, 2008 payable to us by our PRC subsidiary, if any, will be subject to the 10% income tax if we are considered a “non-resident enterprise” under the EIT Law. Under the EIT law, Notice of the State Administration of Taxation on Issuing the Table of Agreed Tax Rates on Dividends, or Notice 112, which was issued on January 29, 2008 and Mainland and Hong Kong Special Administrative Region Arrangement on Avoiding Double Taxation or Evasion of Taxation on Income, or the PRC-HK DTA, which became effective on December 8, 2006, dividends from our PRC subsidiary paid to us through our Hong Kong subsidiary may be subject to a 10% withholding tax or a 5% withholding tax if our Hong Kong subsidiary can be considered as a “beneficial owner” and entitled to treaty benefits under the PRC-HK DTA. Under the existing implementation rules of the EIT Law, it is unclear whether the PRC tax authority would treat us as a PRC tax resident enterprise. Accordingly dividends paid by us to our non-PRC tax resident enterprise ADS holders and ordinary shareholders may be deemed to be derived from sources within the PRC and, therefore, be subject to the 10% PRC enterprise income tax.

 

119

 

 

Similarly, gains realized on the transfer of our ADSs or ordinary shares by our non-PRC tax resident enterprise ADS holders and ordinary shareholders may also be subject to the 10% PRC enterprise income tax if we are considered a PRC tax resident enterprise and such gain is regarded as income derived from sources within the PRC.

 

United States Federal Income Taxation

 

The following discussion describes the material United States federal income tax consequences of the ownership of our ADSs and ordinary shares as of the date hereof. The discussion is applicable only to United States Holders (as defined below) who hold ADSs or ordinary shares as capital assets. As used herein, the term “United States Holder” means a beneficial owner of an ADS or ordinary share that is for United States federal income tax purposes:

 

 an individual citizen or resident of the United States;

 

 a corporation (or other entity treated as a corporation for United States federal income tax purposes) created or organized in or under the laws of the United States, any state thereof or the District of Columbia;

 

 an estate the income of which is subject to United States federal income taxation regardless of its source; or

 

 a trust if it (1) is subject to the primary supervision of a court within the United States and one or more United States persons have the authority to control all substantial decisions of the trust or (2) has a valid election in effect under applicable United States Treasury regulations to be treated as a United States person.

 

This discussion does not represent a detailed description of the United States federal income tax consequences applicable to you if you are subject to special treatment under the United States federal income tax laws, including if you are:

 

 a dealer in securities or currencies;

 

 a financial institution;

 

 a regulated investment company;

 

 a real estate investment trust;

 

 an insurance company;

 

 a tax-exempt organization;

 

 a person holding our ADSs or ordinary shares as part of a hedging, integrated or conversion transaction, a constructive sale or a straddle;

 

120

 

 

 a trader in securities that has elected the mark-to-market method of accounting for your securities;

 

 a person liable for alternative minimum tax;

 

 a person who owns or is deemed to own 10% or more of our voting stock;

 

 a partnership or other pass-through entity for United States federal income tax purposes; or

 

 a person whose “functional currency” is not the United States dollar.

 

The discussion below is based upon the provision of the Internal Revenue Code of 1986, as amended (the “Code”), and regulations, rulings and judicial decisions thereunder as of the date hereof, and such authorities may be replaced, revoked or modified so as to result in United States federal income tax consequences different from those discussed below. In addition, this discussion is based, in part, upon representations made by the depositary to us and assumes that the deposit agreement, and all other related agreements, will be performed in accordance with their terms.

 

If a partnership holds our ADSs or ordinary shares, the tax treatment of a partner will generally depend upon the status of the partner and the activities of the partnership. If you are a partner of a partnership holding our ADSs or ordinary shares, you are urged to consult your tax advisors.

 

This discussion does not contain a detailed description of all the United States federal income tax consequences to you in light of your particular circumstances and does not address the Medicare tax on net investment income, or, except as set forth below with respect to PRC tax considerations, the effects of any state, local or non-United States tax laws. If you are considering the purchase, ownership or disposition of our ADSs or ordinary shares, you are urged to consult your own tax advisors concerning the United States federal income tax consequences to you in light of your particular situation as well as any consequences arising under the laws of any other taxing jurisdiction.

 

The United States Treasury has expressed concerns that intermediaries in the chain of ownership between the holders of ADSs and the issuer of securities underlying the ADSs may be taking actions (including the pre-release of ADSs) that are inconsistent with the claiming of foreign tax credits by United States Holders of ADSs. Such actions would also be inconsistent with the claiming of the reduced rate of tax, described below, applicable to dividends received by non-corporate holders. Accordingly, the analysis of the creditability of PRC taxes and the availability of the reduced tax rate for dividends received by non-corporate holders, each described below, could be affected by actions taken by intermediaries in the chain of ownership between the holder of an ADS and our company.

 

ADSs

 

If you hold ADSs, for United States federal income tax purposes, you generally will be treated as the owner of the underlying ordinary shares that are represented by such ADSs. Accordingly, deposits or withdrawals of ordinary shares for ADSs will not be subject to United States federal income tax.

 

121

 

 

Taxation of Dividends

 

Subject to the discussion under “—Passive Foreign Investment Company” below, the gross amount of distributions on the ADSs or ordinary shares (including any amounts withheld to reflect PRC withholding taxes) will be taxable as dividends, to the extent paid out of our current or accumulated earnings and profits, as determined under United States federal income tax principles. Such income (including any withheld taxes) will be includable in your gross income as ordinary income on the day actually or constructively received by you, in the case of the ordinary shares, or by the depositary, in the case of ADSs. Such dividends will not be eligible for the dividends received deduction allowed to corporations under the Code.

 

With respect to non-corporate United States investors, dividends received from a qualified foreign corporation generally will be subject to reduced rates of taxation. A foreign corporation is treated as a qualified foreign corporation with respect to dividends received from that corporation on ordinary shares (or ADSs backed by such shares) that are readily tradable on an established securities market in the United States. United States Treasury Department guidance indicates that our ADSs, which are listed on the NYSE, are readily tradable on an established securities market in the United States. Thus, we believe that dividends we pay on our ADSs will meet the conditions required for the reduced tax rate. Since we do not expect that our ordinary shares will be listed on an established securities market, we do not believe that dividends that we pay on our ordinary shares that are not backed by ADSs currently meet the conditions required for these reduced tax rates. There can be no assurance that our ADSs will be considered readily tradable on an established securities market in later years. A qualified foreign corporation also includes a foreign corporation that is eligible for the benefits of certain income tax treaties with the United States. In the event that we are deemed to be a PRC resident enterprise under the EIT Law, we may be eligible for the benefits of the income tax treaty between the United States and the PRC, or the Treaty, and if we are eligible for such benefits, dividends we pay on our ordinary shares, regardless of whether such shares are represented by ADSs, would be eligible for the reduced rates of taxation. See “Taxation—People’s Republic of China Taxation.” Non-corporate United States Holders that do not meet a minimum holding period requirement during which they are not protected from the risk of loss or that elect to treat the dividend income as “investment income” pursuant to Section 163(d)(4) of the Code will not be eligible for the reduced rates of taxation regardless of our status as a qualified foreign corporation. In addition, the rate reduction will not apply to dividends if the recipient of a dividend is obligated to make related payments with respect to positions in substantially similar or related property. This disallowance applies even if the minimum holding period has been met. You are urged to consult your own tax advisors regarding the application of these rules given your particular circumstances.

 

Non-corporate United States Holders will not be eligible for reduced rates of taxation on any dividends received from us if we are a PFIC in the taxable year in which such dividends are paid or in the preceding taxable year. See “—Passive Foreign Investment Company” below.

 

In the event that we are deemed to be a PRC resident enterprise under the PRC tax law, you may be subject to PRC withholding taxes on dividends paid to you with respect to the ADSs or ordinary shares. See “Taxation—People’s Republic of China Taxation.” In that case, PRC withholding taxes on dividends will be treated as foreign taxes eligible, subject to applicable limitations, for credit against your United States federal income tax liability. For purposes of calculating the foreign tax credit, dividends paid on the ADSs or ordinary shares will be treated as foreign-source income and will generally constitute passive category income. However, if you have held the ADSs or ordinary shares for less than a specified minimum period during which you are not protected from risk of loss, or are obligated to make payments related to the dividends, you will not be allowed a foreign tax credit for any PRC withholding taxes imposed on dividends paid on the ADSs or ordinary shares. The rules governing the foreign tax credit are complex. You are urged to consult your tax advisor regarding the availability of the foreign tax credit under your particular circumstances.

 

122

 

 

To the extent that the amount of any distribution exceeds our current and accumulated earnings and profits for a taxable year, as determined under United States federal income tax principles, the distribution will first be treated as a tax-free return of capital, causing a reduction in the adjusted basis of your ADSs or ordinary shares (thereby increasing the amount of gain, or decreasing the amount of loss, to be recognized by you on a subsequent disposition of the ADSs or ordinary shares), and the balance in excess of adjusted basis will be taxed as capital gain recognized on a sale or exchange. However, we do not expect to determine earnings and profits in accordance with United States federal income tax principles. Therefore, you should expect that a distribution will generally be treated as a dividend (as discussed above).

 

Passive Foreign Investment Company

 

Based on our financial statements and the composition of our income and valuation of our assets, including goodwill, we believe we were not a PFIC for 2015, although there can be no assurances in this regard. Due to the temporary suspension of our online lottery sales and given uncertainty as to the nature of the gain in the underlying assets of Sumpay.cn as determined for U.S. federal income tax purposes at the time we sell our stake in Sumpay.cn, it is unclear whether we will become a PFIC for 2016. Additionally, it is possible that we may be a PFIC in the future.

 

In general, we will be a PFIC for any taxable year in which:

 

 at least 75% of our gross income is passive income, or

 

 at least 50% of the value (determined based on a quarterly average) of our assets is attributable to assets that produce or are held for the production of passive income.

 

For this purpose, passive income generally includes dividends, interest, royalties and rents (other than royalties and rents derived in the active conduct of a trade or business and not derived from a related person). If we own at least 25% (by value) of the stock of another corporation, we will be treated, for purposes of the PFIC tests, as owning our proportionate share of the other corporation’s assets and receiving our proportionate share of the other corporation’s income. However, it is not entirely clear how the contractual arrangements between us and our affiliated consolidated entities will be treated for purposes of the PFIC rules. If it is determined that we do not own the stock of our consolidated affiliated entities for United States federal income tax purposes, we would likely be treated as a PFIC.

 

The determination of whether we are a PFIC is made annually. Accordingly, it is possible that we may become a PFIC in the current or any future taxable year due to changes in our asset or income composition. Because we have valued our goodwill based on the projected market value of our equity, a decrease in the price of our ADSs may result in our becoming a PFIC. If we are a PFIC for any taxable year during which you hold our ADSs or ordinary shares, you will be subject to special tax rules discussed below.

 

123

 

 

If we are a PFIC for any taxable year during which you hold our ADSs or ordinary shares, you will be subject to special tax rules with respect to any “excess distribution” received and any gain realized from a sale or other disposition, including a pledge, of ADSs or ordinary shares. Distributions received in a taxable year that are greater than 125% of the average annual distributions received during the shorter of the three preceding taxable years or your holding period for the ADSs or ordinary shares will be treated as excess distributions. Under these special tax rules:

 

 the excess distribution or gain will be allocated ratably over your holding period for the ADSs or ordinary shares,

 

 the amount allocated to the current taxable year, and any taxable year prior to the first taxable year in which we were a PFIC, will be treated as ordinary income, and

 

 the amount allocated to each other year will be subject to tax at the highest tax rate in effect for that year and the interest charge generally applicable to underpayments of tax will be imposed on the resulting tax attributable to each such year.

 

In addition, non-corporate United States Holders will not be eligible for reduced rates of taxation on any dividends received from us if we are a PFIC in the taxable year in which such dividends are paid or in the preceding taxable year. You will generally be required to file Internal Revenue Service Form 8621 if you hold our ADSs or ordinary shares in any year in which we are classified as a PFIC.

 

If we are a PFIC for any taxable year during which you hold our ADSs or ordinary shares and any of our non-United States subsidiaries is also a PFIC, a United States Holder would be treated as owning a proportionate amount (by value) of the shares of the lower-tier PFIC for purposes of the application of these rules. You are urged to consult your tax advisors about the application of the PFIC rules to any of our subsidiaries.

 

In lieu of being subject to the excess distribution rules discussed above, you may make an election to include gain on the stock of a PFIC as ordinary income under a mark-to-market method, provided that such stock is regularly traded on a qualified exchange. Since our ADSs are listed on the NYSE, which constitutes a qualified exchange, under current law, the mark-to-market election will be available to holders of ADSs if the ADSs are “regularly traded” for purposes of the mark-to-market election (for which no assurance can be given). It should also be noted that only the ADSs and not the ordinary shares are listed on the NYSE. Consequently, if you are a holder of ordinary shares that are not represented by ADSs, you generally will not be eligible to make a mark-to-market election if we are or were to become a PFIC.

 

If you make an effective mark-to-market election, you will include in each year that we are a PFIC as ordinary income the excess of the fair market value of your ADSs at the end of the year over your adjusted tax basis in the ADSs. You will be entitled to deduct as an ordinary loss in each such year the excess of your adjusted tax basis in the ADSs over their fair market value at the end of the year, but only to the extent of the net amount previously included in income as a result of the mark-to-market election. If you make an effective mark-to-market election, any gain you recognize upon the sale or other disposition of your ADSs will be treated as ordinary income and any loss will be treated as ordinary loss, but only to the extent of the net amount previously included in income as a result of the mark-to-market election.

 

124

 

 

Your adjusted tax basis in the ADSs will be increased by the amount of any income inclusion and decreased by the amount of any deductions under the mark-to-market rules. If you make a mark-to-market election it will be effective for the taxable year for which the election is made and all subsequent taxable years unless the ADSs are no longer regularly traded on a qualified exchange or the Internal Revenue Service consents to the revocation of the election. You are urged to consult your tax advisor about the availability of the mark-to-market election, and whether making the election would be advisable in your particular circumstances.

 

A U.S. investor in a PFIC generally can mitigate the consequences of the rules described above by electing to treat the PFIC as a “qualified electing fund” under Section 1295 of the Code. However, this option is not available to you because we do not intend to comply with the requirements necessary to permit you to make this election.

 

You are urged to consult your tax advisors concerning the United States federal income tax consequences of holding ADSs or ordinary shares if we are considered a PFIC in any taxable year.

 

Taxation of Capital Gains

 

For United States federal income tax purposes, you will recognize taxable gain or loss on any sale or exchange of ADSs or ordinary shares in an amount equal to the difference between the amount realized for the ADSs or ordinary shares and your tax basis in the ADSs or ordinary shares. Subject to the discussion under “—Passive Foreign Investment Company” above, such gain or loss will generally be capital gain or loss. Capital gains of individuals derived with respect to capital assets held for more than one year are eligible for reduced rates of taxation. The deductibility of capital losses is subject to limitations. Any gain or loss recognized by you will generally be treated as United States source gain or loss. However, if we are treated as a PRC “resident enterprise” for PRC tax purposes and PRC tax were imposed on any gain, and if you are eligible for the benefits of the Treaty, you may elect to treat such gain as PRC source gain under the Treaty. If you are not eligible for the benefits of the Treaty or you fail to make the election to treat any gain as PRC source, then you generally would not be able to use the foreign tax credit arising from any PRC tax imposed on the disposition of our ADSs or ordinary shares unless such credit can be applied (subject to applicable limitations) against tax due on other income derived from foreign sources. You will be eligible for the benefits of the Treaty if, for purposes of the Treaty, you are a resident of the United States, and you meet other factual requirements specified in the Treaty. Because qualification for the benefits of the Treaty is a fact-intensive inquiry which depends upon the particular circumstances of each investor, you are specifically urged to consult your tax advisors regarding your eligibility for the benefits of the Treaty. You are also urged to consult your tax advisors regarding the tax consequences if any PRC tax is imposed on gain on a disposition of our ADSs or ordinary shares, including the availability of the foreign tax credit and the election to treat any gain as PRC source, under your particular circumstances.

 

Information Reporting and Backup Withholding

 

In general, information reporting will apply to dividends in respect of our ADSs or ordinary shares and the proceeds from the sale, exchange or redemption of our ADSs or ordinary shares that are paid to you within the United States (and in certain cases, outside the United States), unless you are an exempt recipient. A backup withholding tax generally would apply to such payments if you fail to provide a taxpayer identification number or certification of other exempt status or, in the case of dividend payments, if you fail to report in full dividend and interest income.

 

Any amounts withheld under the backup withholding rules will be allowed as a refund or a credit against your United States federal income tax liability provided the required information is furnished to the Internal Revenue Service in a timely manner.

 

125

 

 

Under the Hiring Incentives to Restore Employment Act of 2010, individuals that own “specified foreign financial assets” with an aggregate value in excess of US$50,000 are required to file an information report with respect to such assets with their tax returns. “Specified foreign financial assets” include any financial accounts maintained by foreign financial institutions, as well as any of the following, but only if they are not held in accounts maintained by financial institutions: (i) stocks and securities issued by non-U.S. persons; (ii) financial instruments and contracts held for investment that have non-U.S. issuers or counterparties; and (iii) interests in foreign entities. United States Holders that are individuals are urged to consult their tax advisors regarding the application of this legislation to their ownership of ADSs or ordinary shares.

 

F.Dividends and Paying Agents

 

Not applicable.

 

G.Statement by Experts

 

Not applicable.

 

H.Documents on Display

 

We have filed this annual report, including exhibits, with the SEC. As allowed by the SEC, in Item 19 of this annual report, we incorporate by reference certain information we filed with the SEC. This means that we can disclose important information to you by referring you to another document filed separately with the SEC. The information incorporated by reference is considered to be part of this annual report.

 

You may read and copy this annual report, including the exhibits incorporated by reference in this annual report, at the SEC’s Public Reference Room at 100 F Street, N.E., Washington, D.C. 20549 and at the SEC’s regional offices in New York, New York and Chicago, Illinois. You can also request copies of this annual report, including the exhibits incorporated by reference in this annual report, upon payment of a duplicating fee, by writing information on the operation of the SEC’s Public Reference Room.

 

The SEC also maintains a website at www.sec.gov that contains reports, proxy statements and other information regarding registrants that file electronically with the SEC. Our annual report and some of the other information submitted by us to the SEC may be accessed through this web site.

 

As a foreign private issuer, we are exempt from the rules under the Exchange Act prescribing the furnishing and content of quarterly reports and proxy statements, and officers, directors and principal shareholders are exempt from the reporting and short swing profit recovery provisions contained in Section 16 of the Exchange Act.

 

Our financial statements have been prepared in accordance with U.S. GAAP.

 

We will furnish our shareholders with annual reports, which will include a review of operations and annual audited consolidated financial statements prepared in conformity with U.S. GAAP.

 

I.Subsidiary Information

 

Not Applicable.

 

126

 

 

ITEM 11.QUANTITATIVE AND QUALITATIVE DISCLOSURES ABOUT MARKET RISK

 

Foreign Exchange Risk

 

Substantially all of our revenues and expenses are denominated in RMB. We do not believe that we currently have any significant direct foreign exchange risk and have not used any derivative financial instruments to hedge our exposure to such risk. Although in general, our exposure to foreign exchange risks should be limited, the value of your investment in our ADSs will be affected by the exchange rate between the U.S. dollar and the RMB because the value of our business is effectively denominated in RMB, while the ADSs will be traded in U.S. dollars.

 

The value of the RMB against the U.S. dollar and other currencies may fluctuate and is affected by, among other things, changes in China’s political and economic conditions. The conversion of RMB into foreign currencies, including U.S. dollars, has been based on rates set by the People’s Bank of China. On July 21, 2005, the PRC government changed its decade-old policy of pegging the value of the RMB to the U.S. dollar. Under the revised policy, the RMB is permitted to fluctuate within a narrow and managed band against a basket of certain foreign currencies. This change in policy resulted in a more than 20% appreciation of the RMB against the U.S. dollar in the following three years. Since July 2008, however, the RMB has traded within a narrow range against the U.S. dollar. As a consequence, the RMB has fluctuated significantly since July 2008 against other freely traded currencies, in tandem with the U.S. dollar. On June 20, 2010, the People’s Bank of China announced that the PRC government would further reform the RMB exchange rate regime and increase the flexibility of the exchange rate. It is difficult to predict how this new policy may impact the RMB exchange rate. To the extent that we need to convert U.S. dollars we receive from our initial public offering into RMB for our operations, appreciation of the RMB against the U.S. dollar would have an adverse effect on the RMB amount we receive from the conversion. Conversely, if we decide to convert the RMB into U.S. dollars for the purpose of making payments for dividends on our ordinary shares or ADSs or for other business purposes, appreciation of the U.S. dollar against the RMB would have a negative effect on the U.S. dollar amounts available to us.

 

Interest Rate Risk

 

Our exposure to interest rate risk primarily relates to the interest income generated by excess cash, which is mostly held in interest-bearing bank accounts. We have not been exposed to, nor do we anticipate being exposed to, material risks due to changes in market interest rates. However, our future interest income may fall short of expectations due to changes in market interest rates.

 

Inflation

 

According to the National Bureau of Statistics of China, China’s overall national inflation rate, as represented by the general consumer price index, was approximately 2.6% in 2013, 2.0% in 2014, and 1.4% in 2015. We have not in the past been materially affected by any such inflation, but we can provide no assurance that we will not be affected in the future.

 

127

 

 

ITEM 12.DESCRIPTION OF SECURITIES OTHER THAN EQUITY SECURITIES

 

A.Debt Securities

 

Not applicable

 

B.Warrants and Rights

 

Not applicable

 

C.Other Securities

 

Not applicable

 

D.American Depositary Shares

 

The depositary may charge each person to whom ADSs are issued, including, without limitation, issuances against deposits of shares, issuances in respect of share distributions, rights and other distributions, issuances pursuant to a stock dividend or stock split declared by us or issuances pursuant to a merger, exchange of securities or any other transaction or event affecting the ADSs or deposited securities, and each person surrendering ADSs for withdrawal of deposited securities or whose ADRs are cancelled or reduced for any other reason, US$5.00 for each 100 ADSs (or any portion thereof) issued, delivered, reduced, cancelled or surrendered, as the case may be. The depositary may sell (by public or private sale) sufficient securities and property received in respect of a share distribution, rights and/or other distribution prior to such deposit to pay such charge.

 

The following additional charges shall be incurred by the ADR holders, by any party depositing or withdrawing shares or by any party surrendering ADSs or to whom ADSs are issued (including, without limitation, issuance pursuant to a stock dividend or stock split declared by us or an exchange of stock regarding the ADRs or the deposited securities or a distribution of ADSs), whichever is applicable:

 

 a fee of up to US$1.50 per ADR or ADRs for transfers of certificated or direct registration ADRs;

 

 a fee of up to US$0.05 per ADS for any cash distribution made pursuant to the deposit agreement;

 

 a fee of up to US$0.05 per ADS per calendar year (or portion thereof) for services performed by the depositary in administering the ADRs (which fee may be charged on a periodic basis during each calendar year and shall be assessed against holders of ADRs as of the record date or record dates set by the depositary during each calendar year and shall be payable in the manner described in the next succeeding provision);

 

 reimbursement of such fees, charges and expenses as are incurred by the depositary and/or any of the depositary’s agents (including, without limitation, the custodian and expenses incurred on behalf of holders in connection with compliance with foreign exchange control regulations or any law or regulation relating to foreign investment) in connection with the servicing of the shares or other deposited securities, the delivery of deposited securities or otherwise in connection with the depositary’s or its custodian’s compliance with applicable law, rule or regulation (which charge shall be assessed on a proportionate basis against holders as of the record date or dates set by the depositary and shall be payable at the sole discretion of the depositary by billing such holders or by deducting such charge from one or more cash dividends or other cash distributions);

 

128

 

 

 a fee for the distribution of securities (or the sale of securities in connection with a distribution), such fee being in an amount equal to the fee for the execution and delivery of ADSs which would have been charged as a result of the deposit of such securities (treating all such securities as if they were shares) but which securities or the net cash proceeds from the sale thereof are instead distributed by the depositary to those holders entitled thereto;

 

 stock transfer or other taxes and other governmental charges;

 

 cable, telex and facsimile transmission and delivery charges incurred at your request in connection with the deposit or delivery of shares;

 

 transfer or registration fees for the registration of transfer of deposited securities on any applicable register in connection with the deposit or withdrawal of deposited securities; and

 

 expenses of the depositary in connection with the conversion of foreign currency into U.S. dollars.

 

We will pay all other charges and expenses of the depositary and any agent of the depositary (except the custodian) pursuant to agreements from time to time between us and the depositary. The charges described above may be amended from time to time by agreement between us and the depositary.

 

Our depositary has agreed to reimburse us for certain expenses we incur that are related to establishment and maintenance of the ADR program, including investor relations expenses and exchange application and listing fees. Neither the depositary nor we can determine the exact amount to be made available to us because (i) the number of ADSs that will be issued and outstanding, (ii) the level of fees to be charged to holders of ADSs and (iii) our reimbursable expenses related to the ADR program are not known at this time. The depositary collects its fees for issuance and cancellation of ADSs directly from investors depositing shares or surrendering ADSs for the purpose of withdrawal or from intermediaries acting for them. The depositary collects fees for making distributions to investors by deducting those fees from the amounts distributed or by selling a portion of distributable property to pay the fees. The depositary may collect its annual fee for depositary services by deduction from cash distributions, or by directly billing investors, or by charging the book-entry system accounts of participants acting for them. The depositary may generally refuse to provide services to any holder until the fees and expenses owing by such holder for those services or otherwise are paid.

 

129

 

 

PART II

 

ITEM 13.DEFAULTS, DIVIDEND ARREARAGES AND DELINQUENCIES

 

None.

 

ITEM 14.MATERIAL MODIFICATIONS TO THE RIGHTS OF SECURITY HOLDERS AND USE OF PROCEEDS

 

Material Modifications to the Rights of Securities Holders

 

See “Item 10. Additional Information” for a description of the rights of securities holders, which remain unchanged.

 

Use of Proceeds

 

We completed our initial public offering of 66,539,000 Class A ordinary shares, in the form of ADSs, at a price of US$13.00 per ADS, in November 2013, after our ordinary shares and American Depositary Receipts were registered under the Securities Act. The aggregate price of the offering amount registered and sold was US$86.5 million, of which we received net proceeds of US$80.5 million. Deutsche Bank Securities Inc., Piper Jaffray & Co., and Oppenheimer & Co. Inc. were the underwriters for the initial public offering of our ADSs.

 

As of December 31, 2015, approximately RMB28.4 million (US$4.4 million) of the net proceeds from our public offerings has been used for capital expenditures. We are continuously examining opportunities to expand our business through merger and acquisitions, organic growth and strategic alliances with our business partners, and anticipate that the remaining amount of the net proceeds from our initial public offering may be used for such purposes.

 

ITEM 15.CONTROLS AND PROCEDURES

 

Evaluation of Disclosure Controls and Procedures

 

Our management, with the participation of our chief executive officer and chief financial officer, has performed an evaluation of the effectiveness of our disclosure and procedures (as defined in Rule 13a-15(e) under the Exchange Act) as of the end of the period covered by this report, as required by Rule 13a-15(b) under the Exchange Act.

 

Based upon the evaluation, our management has concluded that, as of December 31, 2015, our disclosure controls and procedures were effective in ensuring that the information required to be disclosed by us in the report that we file and furnish under the Exchange Act was recorded, processed, summarized and reported, within the time period specified in the SEC’s rules and forms, and that the information required to be disclosed by us in the report that we file or submit under the Exchange Act is accumulated and communicated to our management, including our chief executive officer and chief financial officer, to allow timely decisions regarding required disclosure.

 

130

 

 

Management’s Report on Internal Control over Financial Reporting

 

Our management is responsible for establishing and maintaining adequate internal control over financial reporting, as defined in Rule 13a-15(f) under the Exchange Act. Our management evaluated the effectiveness of our internal control over financial reporting, as required by Rule 13a-15© of the Exchange Act, based on criteria established in the framework in Internal Control-Integrated Framework issued by the Committee of Sponsoring Organizations of the Treadway Commission (2013 framework). Based on this evaluation, our management has concluded that our internal control over financial reporting was effective as of December 31, 2015.

 

Our management’s assessment of and conclusion on the effectiveness of internal control over financial reporting did not include the internal controls of Sumpay.cn, which is consolidated in our 2015 consolidated financial statements included in this annual report, and constituted RMB160.4 million (US$24.8 million) and RMB94.2 million (US$14.5 million) of our total and net assets, respectively, as of December 31,2015 and RMB707.6 thousand (US$109.2 thousand) and RMB524.7 thousand (US$81.0 thousand) of our revenues and net loss, respectively, for the year ended December 31,2015.

 

Because of its inherent limitations, internal control over financial reporting may not prevent or detect misstatements. In addition, projections of any evaluation of effectiveness of our internal control over financial reporting to future periods are subject to the risk that controls may become inadequate because of changes in conditions, or that the degree of compliance with the policies and procedures may deteriorate.

 

Our independent registered public accounting firm, Ernst & Young Hua Ming LLP, has audited the effectiveness of our internal control over financial reporting as of December 31, 2015, as stated in its report, which appears on page F-2 of this annual report on Form 20-F.

 

Changes in Internal Control over Financial Reporting

 

There were no changes in our internal controls over financial reporting that occurred during the period covered by this annual report on Form 20-F that have materially affected, or are reasonably likely to materially affect, our internal control over financial reporting.

 

ITEM 16A.AUDIT COMMITTEE FINANCIAL EXPERT

 

Our Board of Directors has determined that Angel Yan Ki Wong, the chairman of our audit committee, qualifies as an “audit committee financial expert” as defined in Item 16A of Form 20-F.

 

ITEM 16B.CODE OF ETHICS

 

Our board of directors has adopted a code of ethics that applies to our directors, officers, employees and agents, including certain provisions that specifically apply to our chief executive officer, chief financial officer, chief strategy officer, financial controller and any other persons who perform similar functions for us. We have filed our code of business conduct and ethics as an exhibit to our registration statement on Form F-1. We hereby undertake to provide to any person without charge, a copy of our code of business conduct and ethics within ten working days after we receive such person’s written request.

 

131

 

 

ITEM 16C.PRINCIPAL ACCOUNTANT FEES AND SERVICES

 

The following table sets forth the aggregate fees by categories specified below in connection with certain professional services rendered by Ernst & Young Hua Ming LLP (“Ernst & Young”), our independent registered public accounting firm.

 

  For the Year Ended December31, 
  2014  2015 
  RMB  RMB  US$ 
  (in thousands) 
Audit fees(1)  4,080   3,180   490.9 
Audit related fees(2)  2,600   1,800   277.9 
All other services(3)  30   900   138.9 

 

 

(1)Audit fees include the aggregate fees billed in each of the fiscal periods listed for professional services rendered by Ernst & Young for the audits of our annual consolidated financial statements. In 2015, the audit refers to financial audit and audit pursuant to Section 404 of the Sarbanes-Oxley Act of 2002.
(2)Audit-related fees include the aggregate fee billed in each of the fiscal year for interim review, agreed-upon procedures performed in relation to interim financial information, professional services associated with SEC filings.
(3)Fees for all other services include fees for U.S. GAAP training services and agreed-uupon procedure for financial due diligence rendered by Ernst & Young.

 

The policy of our audit committee is to pre approve all audit and non-audit services, such as audit-related, tax and other services provided by Ernst & Young.

 

ITEM 16D.EXEMPTIONS FROM THE LISTING STANDARDS FOR AUDIT COMMITTEES

 

Not applicable.

 

ITEM 16E.PURCHASES OF EQUITY SECURITIES BY THE ISSUER AND AFFILIATED PURCHASERS

 

In February 2015, our board of directors approved a share repurchase program, which provided authorization to purchase up to US$30 million worth of our outstanding ADSs. Under this plan, in 2015, we purchased approximately 122,000 ADSs (equivalent to 1,220,000 of our ordinary shares) with a total consideration of approximately US$1.43 million. The table below sets forth additional information on our repurchase of ADSs for each month of 2015:

 

Month Number of Ordinary
Shares Purchased
  Purchase Price
(US$)
  Average Price Paid Per
Ordinary Share (US$) *
 
March 2015 (March 23 to March 27)  1,220,000   1,434,250   1.18 
             
Total  1,220,000   1,434,250   1.18 

*Note: Price data includes trading commissions. Some numbers may not add due to rounding.

 

ITEM 16F.CHANGE IN REGISTRANT’S CERTIFYING ACCOUNTANT

 

Not applicable.

 

ITEM 16G.CORPORATE GOVERNANCE

 

We have followed and intend to continue to follow the applicable corporate governance standards under the NYSE Corporate Governance Rules. We are not aware of any significant differences between our corporate governance practices and those followed by domestic companies under NYSE listing standards.

 

ITEM 16H.MINE SAFETY DISCLOSURE

 

Not applicable.

 

132

 

 

PART III

 

ITEM 17.FINANCIAL STATEMENTS

 

We have elected to provide financial statements pursuant to Item 18.

 

ITEM 18.FINANCIAL STATEMENTS

 

Our consolidated financial statements are included at the end of this annual report.

 

ITEM 19.EXHIBITS

 

1.1 Amended and Restated Memorandum and Articles of Association of the Registrant (incorporated by reference to Exhibit 3.2 from the F-1 registration statement (File No. 333-191844), as amended, initially filed with the Commission on October 22, 2013)
   
2.1 Specimen American Depositary Receipt of the Registrant (incorporated by reference to Exhibit 4.1 from the F-1 registration statement (File No. 333-191844), as amended, initially filed with the Commission on October 22, 2013)
   
2.2 Specimen Certificate for Ordinary Shares of the Registrant (incorporated by reference to Exhibit 4.2 from the F-1 registration statement (File No. 333-191844), as amended, initially filed with the Commission on October 22, 2013)
   
2.3 Deposit Agreement among the Registrant, the depositary and holder of the American Depositary Receipts Registrant (incorporated by reference to Exhibit 4.3 from the S-8 registration statement (File No. 333-193462), as amended, initially filed with the Commission on January 21, 2014)
   
4.1 Registrant’s 2011 Share Incentive Plan (incorporated by reference to Exhibit 10.1 from the F-1 registration statement (File No. 333-191844), as amended, initially filed with the Commission on October 22, 2013)
   
4.2 Form of Employment Agreement with the Registrant’s executive officers (incorporated by reference to Exhibit 10.2 from the F-1 registration statement (File No. 333-191844), as amended, initially filed with the Commission on October 22, 2013)
   
4.3 Form of Indemnification Agreement with the Registrant’s directors and executive officers, (incorporated by reference to Exhibit 10.3 from the F-1 registration statement (File No. 333-191844), as amended, initially filed with the Commission on October 22, 2013)
   
4.4 English translation of Exclusive Business Cooperation Agreement entered into by and between E-Sun Sky Computer and E-Sun Network as of June 1, 2011 (incorporated by reference to Exhibit 10.4 from the F-1 registration statement (File No. 333-191844), as amended, initially filed with the Commission on October 22, 2013)
   
4.5 English translation of Exclusive Option Agreement entered into by and among E-Sun Sky Computer, E-Sun Network and Fu Jiepin as of June 1, 2011 (incorporated by reference to Exhibit 10.5 from the F-1 registration statement (File No. 333-191844), as amended, initially filed with the Commission on October 22, 2013)
   
4.6 English translation of Equity Interest Pledge Agreement entered into by and among E-Sun Sky Computer, E-Sun Network and Fu Jiepin as of June 1, 2011 (incorporated by reference to Exhibit 10.6 from the F-1 registration statement (File No. 333-191844), as amended, initially filed with the Commission on October 22, 2013)

 

133

 

 

4.7 English translation of Exclusive Option Agreement entered into by and among E-Sun Sky Computer, E-Sun Network and Li He as of June 1, 2011 (incorporated by reference to Exhibit 10.8 from the F-1 registration statement (File No. 333-191844), as amended, initially filed with the Commission on October 22, 2013)
   
4.8 English translation of Equity Interest Pledge Agreement entered into by and among E-Sun Sky Computer, E-Sun Network and Li He as of June 1, 2011 (incorporated by reference to Exhibit 10.9 from the F-1 registration statement (File No. 333-191844), as amended, initially filed with the Commission on October 22, 2013)
   
4.9 English translation of Exclusive Option Agreement entered into by and among E-Sun Sky Computer, E-Sun Network and Li Xue as of June 1, 2011(incorporated by reference to Exhibit 10.11 from the F-1 registration statement (File No. 333-191844), as amended, initially filed with the Commission on October 22, 2013)

 

4.10 English translation of Equity Interest Pledge Agreement entered into by and among E-Sun Sky Computer, E-Sun Network and Li Xue as of June 1, 2011 (incorporated by reference to Exhibit 10.12 from the F-1 registration statement (File No. 333-191844), as amended, initially filed with the Commission on October 22, 2013)
   
4.11 English translation of Exclusive Option Agreement entered into by and among E-Sun Sky Computer, E-Sun Network and Yuan Ping as of June 1, 2011 (incorporated by reference to Exhibit 10.14 from the F-1 registration statement (File No. 333-191844), as amended, initially filed with the Commission on October 22, 2013)
   
4.12 English translation of Equity Interest Pledge Agreement entered into by and among E-Sun Sky Computer, E-Sun Network and Yuan Ping as of June 1, 2011 (incorporated by reference to Exhibit 10.15 from the F-1 registration statement (File No. 333-191844), as amended, initially filed with the Commission on October 22, 2013)
   
4.13 English translation of Exclusive Option Agreement entered into by and among E-Sun Sky Computer, E-Sun Network and Zou Bo as of May 2, 2013 (incorporated by reference to Exhibit 10.17 from the F-1 registration statement (File No. 333-191844), as amended, initially filed with the Commission on October 22, 2013)
   
4.14 English translation of Equity Interest Pledge Agreement entered into by and among E-Sun Sky Computer, E-Sun Network and Zou Bo as of May 2, 2013 (incorporated by reference to Exhibit 10.18 from the F-1 registration statement (File No. 333-191844), as amended, initially filed with the Commission on October 22, 2013)
   
4.15 English translation of Exclusive Option Agreement entered into by and among E-Sun Sky Computer, E-Sun Network and Zou Ying as of June 1, 2011 (incorporated by reference to Exhibit 10.20 from the F-1 registration statement (File No. 333-191844), as amended, initially filed with the Commission on October 22, 2013)
   
4.16 English translation of Equity Interest Pledge Agreement entered into by and among E-Sun Sky Computer, E-Sun Network and Zou Ying as of June 1, 2011 (incorporated by reference to Exhibit 10.21 from the F-1 registration statement (File No. 333-191844), as amended, initially filed with the Commission on October 22, 2013)
   
4.17 English translation of Exclusive Business Cooperation Agreement entered into by and between E-Sun Sky Computer and Guangtiandi Technology as of June 1, 2011 (incorporated by reference to Exhibit 10.23 from the F-1 registration statement (File No. 333-191844), as amended, initially filed with the Commission on October 22, 2013)

 

134

 

 

4.18 English translation of Exclusive Option Agreement entered into by and among E-Sun Sky Computer, Guangtiandi Technology and Wang Ying as of June 1, 2011 (incorporated by reference to Exhibit 10.24 from the F-1 registration statement (File No. 333-191844), as amended, initially filed with the Commission on October 22, 2013)
   
4.19 English translation of Equity Interest Pledge Agreement entered into by and among E-Sun Sky Computer, Guangtiandi Technology and Wang Ying as of June 1, 2011 (incorporated by reference to Exhibit 10.25 from the F-1 registration statement (File No. 333-191844), as amended, initially filed with the Commission on October 22, 2013)
   
4.20 English translation of Exclusive Option Agreement entered into by and among E-Sun Sky Computer, Guangtiandi Technology and Yuan Liangdong as of May 2, 2013 (incorporated by reference to Exhibit 10.27 from the F-1 registration statement (File No. 333-191844), as amended, initially filed with the Commission on October 22, 2013)
   
4.21 English translation of Equity Interest Pledge Agreement entered into by and among E-Sun Sky Computer, Guangtiandi Technology and Yuan Liangdong as of May 2, 2013 (incorporated by reference to Exhibit 10.28 from the F-1 registration statement (File No. 333-191844), as amended, initially filed with the Commission on October 22, 2013)
   
4.22 English translation of Exclusive Business Cooperation Agreement entered into by and between E-Sun Sky Computer and Youlanguang Technology as of June 1, 2011 (incorporated by reference to Exhibit 10.30 from the F-1 registration statement (File No. 333-191844), as amended, initially filed with the Commission on October 22, 2013)
   
4.23 English translation of Exclusive Option Agreement entered into by and among E-Sun Sky Computer, Youlanguang Technology and Li Jin as of June 1, 2011 (incorporated by reference to Exhibit 10.31 from the F-1 registration statement (File No. 333-191844), as amended, initially filed with the Commission on October 22, 2013)
   
4.24 English translation of Equity Interest Pledge Agreement entered into by and among E-Sun Sky Computer, Youlanguang Technology and Li Jin as of June 1, 2011 (incorporated by reference to Exhibit 10.32 from the F-1 registration statement (File No. 333-191844), as amended, initially filed with the Commission on October 22, 2013)
   
4.25 English translation of Exclusive Option Agreement entered into by and among E-Sun Sky Computer, Youlanguang Technology and Zhang Jing as of June 1, 2011 (incorporated by reference to Exhibit 10.34 from the F-1 registration statement (File No. 333-191844), as amended, initially filed with the Commission on October 22, 2013)
   
4.26 English translation of Equity Interest Pledge Agreement entered into by and among E-Sun Sky Computer, Youlanguang Technology and Zhang Jing as of June 1, 2011 (incorporated by reference to Exhibit 10.35 from the F-1 registration statement (File No. 333-191844), as amended, initially filed with the Commission on October 22, 2013)
   
4.27 English translation of Service Agreement with Jiangxi Sports Lottery Administration Center, dated January 1, 2011 (incorporated by reference to Exhibit 10.37 from the F-1 registration statement (File No. 333-191844), as amended, initially filed with the Commission on October 22, 2013)

 

4.28 English translation of Exclusive Business Cooperation Agreement entered into by E-Sun Sky Computer and E-Sun Sky Network (incorporated by reference to Exhibit 10.38 from the F-1 registration statement (File No. 333-191844), as amended, initially filed with the Commission on October 22, 2013)
   
4.29 Supplementary Agreement entered into by and among E-Sun Sky Computer, Wang Ying, Guangtiandi Technology and certain other parties thereto as of November 20, 2012 (incorporated by reference to Exhibit 10.39 from the F-1 registration statement (File No. 333-191844), as amended, initially filed with the Commission on October 22, 2013)

 

135

 

 

4.30 Supplementary Agreement entered into by and among E-Sun Sky Computer, Fu Jiepin, Li He, Li Xue, Yuan Ping, Zou Bo, Zou Ying, E-Sun Network and certain other parties thereto as of November 20, 2012 (incorporated by reference to Exhibit 10.40 from the F-1 registration statement (File No. 333-191844), as amended, initially filed with the Commission on October 22, 2013)
   
4.31 Supplementary Agreement entered into by and among E-Sun Sky Computer, Zhang Jing, Li Jin and Youlanguang Technology as of November 20, 2012 (incorporated by reference to Exhibit 10.41 from the F-1 registration statement (File No. 333-191844), as amended, initially filed with the Commission on October 22, 2013)
   
4.32 Confirmation Letter executed by Zou Bo as of May 2, 2013 (incorporated by reference to Exhibit 10.42 from the F-1 registration statement (File No. 333-191844), as amended, initially filed with the Commission on October 22, 2013)
   
4.33 Confirmation Letter executed by Yuan Liangdong as of May 2, 2013 (incorporated by reference to Exhibit 10.43 from the F-1 registration statement (File No. 333-191844), as amended, initially filed with the Commission on October 22, 2013)
   
4.34 English translation of Financial Support Agreement entered into by and among 500.com Limited, E-Sun Sky Computer (Shenzhen) Co., Ltd and Fu Jiepin as of December 28, 2013
   
4.35 English translation of Financial Support Agreement entered into by and among 500.com Limited, E-Sun Sky Computer (Shenzhen) Co., Ltd and Li He as of December 28, 2013
   
4.36 English translation of Financial Support Agreement entered into by and among 500.com Limited, E-Sun Sky Computer (Shenzhen) Co., Ltd and Li Xue as of December 28, 2013
   
4.37 English translation of Financial Support Agreement entered into by and among 500.com Limited, E-Sun Sky Computer (Shenzhen) Co., Ltd and Yuan Ping as of December 28, 2013
   
4.38 English translation of Financial Support Agreement entered into by and among 500.com Limited, E-Sun Sky Computer (Shenzhen) Co., Ltd and Zou Bo as of December 28, 2013
   
4.39 English translation of Financial Support Agreement entered into by and among 500.com Limited, E-Sun Sky Computer (Shenzhen) Co., Ltd and Zou Ying as of December 28, 2013
   
4.40 English translation of Financial Support Agreement entered into by and among 500.com Limited, E-Sun Sky Computer (Shenzhen) Co., Ltd and Wang Ying as of December 28, 2013
   
4.41 English translation of Financial Support Agreement entered into by and among 500.com Limited, E-Sun Sky Computer (Shenzhen) Co., Ltd and Yuan Liangdong as of December 28, 2013
   
4.42 English translation of Financial Support Agreement entered into by and among 500.com Limited, E-Sun Sky Computer (Shenzhen) Co., Ltd and Li Jin as of December 28, 2013
   
4.43 English translation of Financial Support Agreement entered into by and among 500.com Limited, E-Sun Sky Computer (Shenzhen) Co., Ltd and Zhang Jing as of December 28, 2013
   
4.44 English translation of Shareholder’s Voting Power Assignment Agreement entered into by and among 500.com Limited, Fu Jiepin and E-Sun Sky Computer (Shenzhen) Co., Ltd as of December 28, 2013
   
4.45 English translation of Shareholder’s Voting Power Assignment Agreement entered into by and among 500.com Limited, Li Xue and E-Sun Sky Computer (Shenzhen) Co., Ltd as of December 28, 2013
   
4.46 English translation of Shareholder’s Voting Power Assignment Agreement entered into by and among 500.com Limited, Li He and E-Sun Sky Computer (Shenzhen) Co., Ltd as of December 28, 2013

 

136

 

 

4.47 English translation of Shareholder’s Voting Power Assignment Agreement entered into by and among 500.com Limited, Yuan Ping and E-Sun Sky Computer (Shenzhen) Co., Ltd as of December 28, 2013
   
4.48 English translation of Shareholder’s Voting Power Assignment Agreement entered into by and among 500.com Limited, Zou Bo and E-Sun Sky Computer (Shenzhen) Co., Ltd as of December 28, 2013
   
4.49 English translation of Shareholder’s Voting Power Assignment Agreement entered into by and among 500.com Limited, Zou Ying and E-Sun Sky Computer (Shenzhen) Co., Ltd as of December 28, 2013
   
4.50 English translation of Shareholder’s Voting Power Assignment Agreement entered into by and among 500.com Limited, Wang Ying and E-Sun Sky Computer (Shenzhen) Co., Ltd as of December 28, 2013
   
4.51 English translation of Shareholder’s Voting Power Assignment Agreement entered into by and among 500.com Limited, Yuan Liangdong and E-Sun Sky Computer (Shenzhen) Co., Ltd as of December 28, 2013
   
4.52 English translation of Shareholder’s Voting Power Assignment Agreement entered into by and among 500.com Limited, Li Jin and E-Sun Sky Computer (Shenzhen) Co., Ltd as of December 28, 2013
   
4.53 English translation of Shareholder’s Voting Power Assignment Agreement entered into by and among 500.com Limited, Zhang Jing and E-Sun Sky Computer (Shenzhen) Co., Ltd as of December 28, 2013
   
4.54* English translation of Exclusive Option Agreement entered into by and among E-Sun Sky Computer, Yu Bo and E-Sun Network on November 18, 2015
   
4.55* English translation of Exclusive Option Agreement entered into by and among E-Sun Sky Computer, Yin Zhiwei and E-Sun Network on November 18, 2015
   
4.56* English translation of Equity Interest Pledge Agreement entered into by and among E-Sun Sky Computer, Yu Bo and Shenzhen E-Sun Network on November 18, 2015
   
4.57* English translation of Equity Interest Pledge Agreement entered into by and among E-Sun Sky Computer, Yin Zhiwei and Shenzhen E-Sun Network on November 18, 2015
   
4.58* English translation of Confirmation Letter executed by Yu Bo as a legal representative of E-Sun Sky Computer on November 18, 2015
   
4.59* English translation of Financial Support Agreement entered into by and among 500.com Limited, E-Sun Sky Computer, Yu Bo and Yin Zhiwei on November 18, 2015
   
4.60* English translation of Shareholder’s Voting Power Assignment Agreement entered into by and among E-Sun Sky Computer, Yu Bo, Yin Zhiwei and Shenzhen E-Sun Network on November 18, 2015
   
4.61* English translation of Irrevocable Power of Attorney executed by Yu Bo on November 18, 2015
   
4.62* English translation of Irrevocable Power of Attorney executed by Yin Zhiwei on November 18, 2015
   
4.63* English translation of Exclusive Option Agreement entered into by and among E-Sun Sky Computer, Yu Bo and Youlanguang Technology on November 18, 2015
   
4.64* English translation of Exclusive Option Agreement entered into by and among E-Sun Sky Computer, Yin Zhiwei and Youlanguang Technology on November 18, 2015
   
4.65* English translation of Equity Interest Pledge Agreement entered into by and among E-Sun Sky Computer, Yu Bo and Youlanguang Technology on November 18, 2015
   
4.66* English translation of Equity Interest Pledge Agreement entered into by and among E-Sun Sky Computer, Yin Zhiwei and Youlanguang Technology on November 18, 2015
   
4.67* English translation of Confirmation Letter executed by Yu Bo as a legal representative of E-Sun Sky Computer on November 18, 2015
   
4.68* English translation of Financial Support Agreement entered into by and among 500.com Limited, E-Sun Sky Computer, Yu Bo and Yin Zhiwei on November 18, 2015
   
4.69* English translation of Shareholder’s Voting Power Assignment Agreement entered into by and among E-Sun Sky Computer, Yu Bo, Yin Zhiwei and Youlanguang Technology on November 18, 2015
   
4.70* English translation of Irrevocable Power of Attorney executed by Yu Bo on November 18, 2015
   
4.71* English translation of Irrevocable Power of Attorney executed by Yin Zhiwei on November 18, 2015
   
4.72* English translation of Exclusive Business Cooperation Agreement entered into by and between E-Sun Sky Computer and Tongfu Technology on December 20, 2015
   
4.73* English translation of Exclusive Option Agreement entered into by and among E-Sun Sky Computer, Zhang Han and Tongfu Technology on December 20, 2015

 

137

 

 

4.74* English translation of Exclusive Option Agreement entered into by and among E-Sun Sky Computer, Zhang Jing and Tongfu Technology on December 20, 2015
   
4.75* English translation of Equity Interest Pledge Agreement entered into by and among E-Sun Sky Computer, Zhang Han and Tongfu Technology on December 20, 2015
   
4.76* English translation of Equity Interest Pledge Agreement entered into by and among E-Sun Sky Computer, Zhang Jing and Tongfu Technology on December 20, 2015
   
4.77* English translation of Confirmation Letter executed by Yu Bo as a legal representative of E-Sun Sky Computer on December 20, 2015
   
4.78* English translation of Financial Support Agreement entered into by and among 500.com Limited, E-Sun Sky Computer, Zhang Han and Zhang Jing on December 22, 2015
   
4.79* English translation of Shareholder’s Voting Power Assignment Agreement entered into by and among E-Sun Sky Computer, Zhang Jing, Zhang Han and Tongfu Technology on December 20, 2015
   
4.80* English translation of Irrevocable Power of Attorney executed by Zhang Han on December 20, 2015
   
4.81* English translation of Irrevocable Power of Attorney executed by Zhang Jing on December 20, 2015
   
4.82* English translation of Equity Transfer Agreement entered into by and between Tongu Technology and Shanghai Xingyie Investment Development Co., Ltd. on March 29, 2016
   
8.1* List of Subsidiaries and Consolidated Affiliated Entities of the Registrant
   
11.1 Code of Business Conduct and Ethics of Registrant (incorporated by reference to Exhibit 99.1 from the F-1 registration statement (File No. 333-191844), as amended, initially filed with the Commission on October 22, 2013)
   
12.1* Chief Executive Officer Certification Pursuant to Section 302 of the Sarbanes-Oxley Act of 2002
   
12.2* Chief Financial Officer Certification Pursuant to Section 302 of the Sarbanes-Oxley Act of 2002
   
13.1* Chief Executive Officer Certification Pursuant to Section 906 of the Sarbanes-Oxley Act of 2002
   
13.2* Chief Financial Officer Certification Pursuant to Section 906 of the Sarbanes-Oxley Act of 2002
   
15.1* Consent of Ernst & Young
   
15.2 Consent of Han Kun Law Offices
   
15.3* Consent of Yingke Law firm
   
101.INS* XBRL Instance Document
   
101.SCH* XBRL Taxonomy Extension Scheme Document
   
101.CAL* XBRL Taxonomy Extension Calculation Linkbase Document
   
101.DEF* XBRL Taxonomy Extension Definition Linkbase Document
   
101.LAB* XBRL Taxonomy Extension Label Linkbase Document
   
101.PRE* XBRL Taxonomy Extension Presentation Linkbase Document

 

*Filed with this annual report

 

138

 

 

SIGNATURES

 

The registrant hereby certifies that it meets all of the requirements for filing its annual report on Form 20-F and that it has duly caused and authorized the undersigned to sign this annual report on its behalf.

 

 500.COM LIMITED
   
 By:

/s/ Zhengming Pan

  Name:Zhengming Pan
  Title:Chief Executive Officer

 

Date: April 28, 2016

 

139

 

 

REPORT OF CONSOLIDATED FINANCIAL STATEMENTS

 

500.COM LIMITED

 

31 December 2013, 2014 and 2015

 

 

 

 

500.COM LIMITED

 

CONTENTS

 

 Pages
  
REPORT OF INDEPENDENT REGISTERED PUBLIC ACCOUNTING FIRMF-1 - F-3
  
AUDITED CONSOLIDATED FINANCIAL STATEMENTS 
  
CONSOLIDATED BALANCE SHEETS AS OF DECEMBER 31, 2014 AND 2015F-4 - F-5
  
CONSOLIDATED STATEMENTS OF COMPREHENSIVE INCOME(LOSS) FOR THE YEARS ENDED DECEMBER 31, 2013, 2014 AND 2015F-6
  
CONSOLIDATED STATEMENTS OF CASH FLOWS FOR THE YEARS ENDED DECEMBER 31, 2013, 2014 AND 2015F-7 - F-8
  
CONSOLIDATED STATEMENTS OF CHANGES IN SHAREHOLDERS’ EQUITY (DEFICIT) FOR THE YEARS ENDED DECEMBER 31, 2013, 2014 AND 2015F-9
  
NOTES TO THE CONSOLIDATED FINANCIAL STATEMENTS FOR THE YEARS ENDED DECEMBER 31, 2013, 2014 AND 2015F-10 – F-72

 

 

 

 

REPORT OF INDEPENDENT REGISTERED PUBLIC ACCOUNTING FIRM

 

The Board of Directors and Shareholders of 500.com Limited

 

We have audited the accompanying consolidated balance sheets of 500.com Limited (the “Company”) as of December 31, 2015 and 2014, and the related consolidated statements of comprehensive income (loss), changes in shareholders’ equity (deficit), and cash flows for each of the three years in the period ended December 31, 2015. These consolidated financial statements are the responsibility of the Company's management. Our responsibility is to express an opinion on these consolidated financial statements based on our audits.

 

We conducted our audits in accordance with the standards of the Public Company Accounting Oversight Board (United States). Those standards require that we plan and perform the audit to obtain reasonable assurance about whether the financial statements are free of material misstatement. An audit includes examining, on a test basis, evidence supporting the amounts and disclosures in the financial statements. An audit also includes assessing the accounting principles used and significant estimates made by management, as well as evaluating the overall financial statement presentation. We believe that our audits provide a reasonable basis for our opinion.

 

In our opinion, the consolidated financial statements referred to above present fairly, in all material respects, the consolidated financial position of 500.com Limited at December 31, 2015 and 2014, and the consolidated results of its operations and its cash flows for each of the three years in the period ended December 31, 2015, in conformity with U.S. generally accepted accounting principles.

 

We also have audited, in accordance with the standards of the Public Company Accounting Oversight Board (United States), 500.com Limited’s internal control over financial reporting as of December 31, 2015, based on criteria established in Internal Control-Integrated Framework issued by the Committee of Sponsoring Organizations of the Treadway Commission (2013 framework) and our report dated April 28, 2016 expressed an unqualified opinion thereon.

 

/s/ Ernst & Young Hua Ming LLP

Shenzhen, the People’s Republic of China

April 28, 2016

 

 F-1 

 

 

REPORT OF INDEPENDENT REGISTERED PUBLIC ACCOUNTING FIRM

 

The Board of Directors and Shareholders of 500.com Limited

 

We have audited 500.com Limited’s internal control over financial reporting as of December 31, 2015, based on criteria established in Internal Control—Integrated Framework issued by the Committee of Sponsoring Organizations of the Treadway Commission (2013 framework) (the COSO criteria). 500.com Limited’s management is responsible for maintaining effective internal control over financial reporting, and for its assessment of the effectiveness of internal control over financial reporting included in the accompanying Management’s Report on Internal Control over Financial Reporting. Our responsibility is to express an opinion on the company’s internal control over financial reporting based on our audit.

 

We conducted our audit in accordance with the standards of the Public Company Accounting Oversight Board (United States). Those standards require that we plan and perform the audit to obtain reasonable assurance about whether effective internal control over financial reporting was maintained in all material respects. Our audit included obtaining an understanding of internal control over financial reporting, assessing the risk that a material weakness exists, testing and evaluating the design and operating effectiveness of internal control based on the assessed risk, and performing such other procedures as we considered necessary in the circumstances. We believe that our audit provides a reasonable basis for our opinion.

 

A company’s internal control over financial reporting is a process designed to provide reasonable assurance regarding the reliability of financial reporting and the preparation of financial statements for external purposes in accordance with generally accepted accounting principles. A company’s internal control over financial reporting includes those policies and procedures that (1) pertain to the maintenance of records that, in reasonable detail, accurately and fairly reflect the transactions and dispositions of the assets of the company; (2) provide reasonable assurance that transactions are recorded as necessary to permit preparation of financial statements in accordance with generally accepted accounting principles, and that receipts and expenditures of the company are being made only in accordance with authorizations of management and directors of the company; and (3) provide reasonable assurance regarding prevention or timely detection of unauthorized acquisition, use, or disposition of the company’s assets that could have a material effect on the financial statements.

 

Because of its inherent limitations, internal control over financial reporting may not prevent or detect misstatements. Also, projections of any evaluation of effectiveness to future periods are subject to the risk that controls may become inadequate because of changes in conditions, or that the degree of compliance with the policies or procedures may deteriorate.

 

As indicated in the accompanying Management’s Report on Internal Control over Financial Reporting management’s assessment of and conclusion on the effectiveness of internal control over financial reporting did not include the internal controls of Zhejiang Shangmeng Technology Co., Ltd., Shangmeng Business Services Co., Ltd. and Hangzhou Laiqi Information Technology Co., Ltd., (collectively “Sumpay.cn”) which are included in the 2015 consolidated financial statements of 500.com Limited and constituted RMB160 million and RMB94 million of total and net assets, respectively, as of December 31, 2015 and RMB708 thousand and RMB525 thousand of revenues and net loss, respectively, for the year then ended. Our audit of internal control over financial reporting of 500.com Limited also did not include an evaluation of the internal control over financial reporting of Sumpay.cn.

 

 F-2 

 

 

REPORT OF INDEPENDENT REGISTERED PUBLIC ACCOUNTING FIRM

 

In our opinion, 500.com Limited maintained, in all material respects, effective internal control over financial reporting as of December 31, 2015, based on the COSO criteria.

 

We also have audited, in accordance with the standards of the Public Company Accounting Oversight Board (United States), the consolidated balance sheets of 500.com Limited as of December 31, 2015 and 2014, and the related consolidated statements of comprehensive income (loss), changes in shareholders’ equity (deficit), and cash flows for each of the three years in the period ended December 31, 2015 of 500.com Limited and our report dated April 28, 2016 expressed an unqualified opinion thereon.

 

 

/s/ Ernst & Young Hua Ming LLP

Shenzhen, the People’s Republic of China

April 28, 2016

 

 F-3 

 

 

500.COM LIMITED

CONSOLIDATED BALANCE SHEETS (continued)

(Amounts in thousands of Renminbi (“RMB”) and U.S. dollars (“US$”), except for number of shares)

 

  Notes As of
December
31,2014
  As of
December
31,2015
  As of
December
31,2015
 
    RMB  RMB  US$ 
            
ASSETS           
Current assets:              
Cash and cash equivalents    485,556   400,657   61,851 
Restricted cash    12,669   10,599   1,636 
Time deposits    415,903   1,220,797   188,459 
Short-term investments 5  70,182   45,540   7,030 
Accounts receivable 6  74,445   3,638   562 
Prepayments and other current assets 7  157,887   30,855   4,762 
Deferred tax assets, current portion 13  39,761   -   - 
Total current assets    1,256,403   1,712,086   264,300 
               
Non-current assets:              
Property and equipment, net 8  41,075   44,194   6,822 
Intangible assets, net 9  3,354   200,148   30,898 
Goodwill 4  -   64,899   10,019 
Deposits 7  10,071   1,217   188 
Long-term investments 5  6,652   60,332   9,314 
Deferred tax assets, non-current 13  343   -   - 
Other non-current assets    1,794   1,621   250 
Total non-current assets    63,289   372,411   57,491 
               
TOTAL ASSETS    1,319,692   2,084,497   321,791 
               
LIABILITIES AND SHAREHOLDERS’ EQUITY              
Current liabilities:              

Accounts payable (including accounts payable of the consolidated VIEs without recourse to 500.com Limited of Nil and RMB106 (US$16) as of December 31, 2014 and 2015, respectively)

    -   106   16 
Accrued payroll and welfare payable (including accrued payroll and welfare payable of the consolidated VIEs without recourse to 500.com Limited of RMB24,828 and RMB14,896 (US$2,300) as of December 31, 2014 and 2015, respectively)    30,634   15,890   2,453 
Accrued expenses and other current liabilities (including accrued expenses and other current liabilities of the consolidated VIEs without recourse to 500.com Limited of RMB100,367 and RMB127,897 (US$19,744) as of December 31, 2014 and 2015, respectively) 10  117,992   140,612   21,707 
Income tax payable (including income tax payable of the consolidated VIEs without recourse to 500.com Limited of RMB4,680 and RMB1,061  (US$164) as of December 31, 2014 and 2015, respectively)    9,250   1,214   187 
Total current liabilities    157,876   157,822   24,363 

 

The accompanying notes are an integral part of the consolidated financial statements.

 

 F-4 

 

 

500.COM LIMITED

CONSOLIDATED BALANCE SHEETS (continued)

(Amounts in thousands of Renminbi (“RMB”) and U.S. dollars (“US$”), except for number of shares)

 

  Notes As of
December
31,2014
  As of
December
31,2015
  As of
December
31,2015
 
    RMB  RMB  US$ 
            
Non-current liabilities:           
Long-term payables (including long-term payables of the consolidated VIEs without recourse to 500.com Limited of RMB42,540 and RMB 45,380 (US$7,006) as of December 31, 2014 and 2015, respectively)    44,194   46,928   7,244 
Deferred tax liabilities (including deferred tax liabilities of the consolidated VIEs without recourse to 500.com Limited of Nil and RMB 13,411 (US$2,070) as of December 31, 2014 and 2015, respectively) 13  -   13,411   2,070 
Total non-current liabilities    44,194   60,339   9,314 
               
TOTAL LIABILITIES    202,070   218,161   33,677 
               
Commitments and contingencies 17            
               
Shareholders’ equity:              
Class A Ordinary shares, par value US$0.00005 per share, 700,000,000 shares authorized as of  December 31, 2014 and 2015; 254,844,582 and 334,034,932 shares issued and outstanding as of December 31, 2014 and 2015, respectively 19  85   110   17 
Class B Ordinary shares, par value US$0.00005 per share; 300,000,000 shares authorized as of December 31, 2014 and 2015; 96,634,529 and 84,999,159 shares issued and outstanding as of December 31, 2014 and 2015, respectively 19  36   32   5 
Additional paid-in capital 19  1,106,234   2,022,369   312,200 
Treasury shares    -   (8,773)  (1,354)
Accumulated other comprehensive income    22,637   89,488   13,815 
Accumulated deficit 12  (11,370)  (335,363)  (51,771)
               
Total 500.com Limited shareholders’ equity    1,117,622   1,767,863   272,912 
Noncontrolling interests    -   98,473   15,202 
Total shareholders' equity    1,117,622   1,866,336   288,114 
               
TOTAL LIABILITIES, NONCONTROLLING INTERESTS AND SHAREHOLDERS’ EQUITY    1,319,692   2,084,497   321,791 

 

The accompanying notes are an integral part of the consolidated financial statements.

 

 F-5 

 

 

500.COM LIMITED

CONSOLIDATED STATEMENTS OF COMPREHENSIVE INCOME

(Amounts in thousands of Renminbi (“RMB”) and U.S. dollars (“US$”), except for number of shares and per share (or ADS) data)

 

  Notes For the years ended December 31, 
    2013  2014  2015  2015 
    RMB  RMB  RMB  US$ 
               
Net Revenues    259,534   579,717   99,552   15,368 
Operating expenses:                  
Cost of services    (27,818)  (53,909)  (24,355)  (3,760)
Sales and marketing    (84,596)  (173,883)  (87,022)  (13,434)
General and administrative    (73,190)  (156,309)  (232,244)  (35,852)
Service development expenses    (28,686)  (59,398)  (63,296)  (9,771)
Write-off of deferred offering expenses    -   (3,241)  -   - 
                   
Total operating expenses    (214,290)  (446,740)  (406,917)  (62,817)
Other operating income    14,560   17,414   6,910   1,067 
Government grant    2,792   3,643   2,022   312 
Other operating expenses    (2,678)  (4,527)  (2,975)  (459)
Operating profit (loss)    59,918   149,507   (301,408)  (46,529)
Interest income    2,058   17,009   20,589   3,178 
Interest expense    (5,407)  (356)  (2,138)  (330)
Loss from equity method investments 5  -   -   (407)  (63)
Changes in fair value of the derivative component of the convertible note 11  (26,809)  -   -   - 
Changes in fair value of the structured deposits 5  -   (1,124)  1,124   174 
Income (loss) before income tax    29,760   165,036   (282,240)  (43,570)
Income tax benefit (expense) 13  76,294   (7,987)  (41,969)  (6,479)
Net income (loss)    106,054   157,049   (324,209)  (50,049)
Less: Net loss attributable to the noncontrolling interests    -   -   (312)  (48)
Net income (loss) attributable to 500.com Limited    106,054   157,049   (323,897)  (50,001)
Other comprehensive (loss) income                  
Foreign currency translation (loss) gain    (5,496)  12,145   66,851   10,320 
Other comprehensive income (loss), net of tax    (5,496)  12,145   66,851   10,320 
Comprehensive income (loss)    100,558   169,194   (257,358)  (39,729)
Less: Comprehensive loss attributable to noncontrolling interests    -   -   (312)  (48)
Comprehensive income (loss) attributable to 500.com Limited    100,558   169,194   (257,046)  (39,681)
                   
Earnings (losses) per share for Class A and Class B ordinary shares outstanding: 18                
Basic    0.45   0.46   (0.84)  (0.13)
Diluted    0.41   0.44   (0.84)  (0.13)
Earnings (losses) per American Depositary Share (“ADS”) (1 ADS represents 10 Class A ordinary shares) 18                
Basic    4.45   4.62   (8.40)  (1.30)
Diluted    4.08   4.39   (8.40)  (1.30)
Weighted average number of Class A and Class B ordinary shares outstanding: 18                
Basic    238,342,685   339,782,819   385,590,213   385,590,213 
Diluted    259,729,367   357,848,704   385,590,213   385,590,213 

 

The accompanying notes are an integral part of the consolidated financial statements.

 

 F-6 

 

 

500.COM LIMITED

CONSOLIDATED STATEMENTS OF CASH FLOWS

(Amounts in thousands of Renminbi (“RMB”) and U.S. dollars (“US$”))

 

  For the years ended December 31, 
  2013  2014  2015  2015 
  RMB  RMB  RMB  US$ 
             
Cash flow from operating activities                
Net income (loss)  106,054   157,049   (324,209)  (50,049)
Adjustments to reconcile net income to net cash provided in operating activities:                
Depreciation of property and equipment  7,847   8,653   10,209   1,576 
Amortization of intangible assets  659   1,634   1,361   210 
Deferred tax (benefit) expense  (97,133)  (23,931)  40,079   6,187 
Share-based compensation  7,561   89,922   158,628   24,488 
Loss(gain) on disposal of property and equipment  518   (2)  228   35 
Impairment loss on equity investment  -   -   5,000   772 
Provision for bad debt  -   -   19,848   3,064 
Write-off of deferred offering expenses  -   3,241   -   - 
Interest expense relating to convertible note  3,933   -   -   - 
Changes in fair value of the derivative component of the convertible note  26,809   -   -   - 
Changes in fair value of the structured deposit  -   1,124   (1,124)  (174)
Loss from equity method investments  -   -   407   63 
Reimbursement of American Depositary Receipt (“ADR”) program related expenses  -   (2,648)  -   - 
Accumulated deficit brought forward from acquired VIE  -   -   (96)  (15)
Changes in operating assets and liabilities:                
Accounts receivable  (39,585)  (11,923)  51,062   7,883 
Accounts receivable due from employees  225   -   -   - 
Prepayments and other current assets  (25,616)  (42,511)  137,652   21,251 
Deposits  (476)  (4,132)  8,854   1,367 
Accrued expenses and other current liabilities  22,876   37,831   (43,114)  (6,656)
Accrued payroll and welfare payable  2,604   17,622   (15,896)  (2,454)
Amount due to a related party  (8,520)  -   -   - 
Long-term payables  18,461   13,881   2,734   422 
Income tax payable  2,953   4,743   (9,248)  (1,428)
Net cash generated from operating activities  29,170   250,553   42,375   6,542 
                 
Cash flows from investing activities                
Acquisition of property and equipment  (9,111)  (15,469)  (10,214)  (1,577)
Acquisition of intangible assets  (416)  (1,719)  (885)  (137)
Acquisition of other non-current assets  (2,738)  (24,114)  (58,487)  (9,029)
Restricted cash  (3,941)  2,481   2,070   320 
Cash paid for business combination, net of cash  -   -   (93,201)  (14,388)
Cash paid for short-term investments  -   (71,306)  (44,416)  (6,857)
Cash paid for time deposits  (121,085)  (580,444)  (2,077,901)  (320,773)
Cash received from return of time deposits  -   294,818   1,290,692   199,249 
Cash received from return of short-term investments  -   -   70,182   10,834 
Change in amounts due from related parties  188,242   -   -   - 
Proceeds from disposal of property and equipment  1,014   9   97   15 
Net cash generated from (used in) investing activities  51,965   (395,744)  (922,063)  (142,343)

 

The accompanying notes are an integral part of the consolidated financial statements.

 F-7 

 

 

500.COM LIMITED

CONSOLIDATED STATEMENTS OF CASH FLOWS (continued)

(Amounts in thousands of Renminbi (“RMB”) and U.S. dollars (“US$”))

 

  For the years ended December 31, 
  2013  2014  2015  2015 
  RMB  RMB  RMB  US$ 
             
Cash flows from financing activities                
Proceeds from short-term bank borrowings  201,290   1,000   174,000   26,861 
Repayment of short-term bank borrowings  (188,488)  (13,802)  (174,000)  (26,861)
Cash received from release of restricted cash  (56,512)  56,512   190,839   29,460 
Cash paid for restricted cash  122,584   -   (190,839)  (29,460)
Proceeds from the exercise of share options  3,263   48,788   18,126   2,798 
Proceeds from the private placement  91,994   -   739,108   114,099 
Proceeds from the initial public offering (“IPO”), net of issuance costs  456,835   -   -   - 
Repurchase of ordinary shares  -   -   (8,773)  (1,354)
Payment of dividends  (194,526)  -   -   - 
Reimbursement of ADR program related expenses  -   3,161   -   - 
Payment for public offering expenses  -   (10,737)  -   - 
Net cash generated from financing activities  436,440   84,922   748,461   115,543 
Effect of exchange rate changes on cash and cash equivalents  (4,812)  1,507   46,328   7,152 
Net increase (decrease) in cash and cash equivalents  512,763   (58,762)  (84,899)  (13,106)
Cash and cash equivalents at beginning of the year  31,555   544,318   485,556   74,957 
Cash and cash equivalents at end of the year  544,318   485,556   400,657   61,851 
                 
Supplemental disclosures of cash flow information:                
Income tax paid  (2,363)  (15,836)  (9,439)  (1,457)
Interest paid  (694)  (356)  -   - 
Interest received  1,750   10,568   15,400   2,377 

 

The accompanying notes are an integral part of the consolidated financial statements.

 F-8 

 

  

500.COM LIMITED

CONSOLIDATED STATEMENTS OF CHANGES IN SHAREHOLDERS’ EQUITY (DEFICIT)

(Amounts in thousands of Renminbi (“RMB”) and U.S. dollars (“US$”) except for number of shares)

 

  500.com Limited shareholders       
  Number of Class
A ordinary shares
  Number of Class
B ordinary shares
  Ordinary
shares
  Additional paid-in
capital
  Treasury shares  Accumulated other
comprehensive
income (loss)
  Accumulated
deficit
  Noncontrolling
interests
  Total Equity 
        RMB  RMB  RMB  RMB  RMB  RMB  RMB 
                            
Balance as of December 31, 2012   -    228,768,220    84    255,781    -    15,988    (274,473)   -    (2,620)
Net income for the year  -   -   -   -   -   -   106,054   -   106,054 
Other comprehensive loss                                    
Foreign currency translation loss  -   -   -   -   -   (5,496)  -   -   (5,496)
Issuance of ordinary shares from private placement  -   11,538,462   3   91,991   -   -   -   -   91,994 
Issuance of ordinary shares from exercise of share options  -   2,660,000   1   3,262   -   -   -   -   3,263 
Issuance of ordinary shares from conversion of convertible note  -   19,230,769   6   153,319   -   -   -   -   153,325 
Issuance of ordinary shares upon IPO  66,539,000   -   20   455,319   -   -   -   -   455,339 
Share-based compensation  -   -   -   7,561   -   -   -   -   7,561 
                                     
Balance as of December 31, 2013  66,539,000   262,197,451   114   967,233   -   10,492   (168,419)  -   809,420 
Net income for the year  -   -   -   -   -   -   157,049   -   157,049 
Other comprehensive income                              -     
Foreign currency translation gain  -   -   -   -   -   12,145   -   -   12,145 
Conversion of Class B to Class A ordinary shares  165,562,922   (165,562,922)  -   -   -   -   -   -   - 
Issuance of ordinary shares from exercise of share options  22,742,660   -   7   49,079   -   -   -   -   49,086 
Share-based compensation  -   -   -   89,922   -   -   -   -   89,922 
                                     
Balance as of December 31, 2014  254,844,582   96,634,529   121   1,106,234   -   22,637   (11,370)  -   1,117,622 
Acquisition of VIE  -   -   -   -   -   -   (96)  -   (96)
Acquisition of shares of consolidated subsidiaries  -   -   -   -   -   -   -   98,785   98,785 
Net loss for the year  -   -   -   -   -   -   (323,897)  (312)  (324,209)
Other comprehensive income                                    
Foreign currency translation gain  -   -   -   -   -   66,851   -   -   66,851 
Conversion of Class B to Class A ordinary shares  11,635,370   (11,635,370)  -   -   -   -   -   -   - 
Issuance of ordinary shares from private placement  63,500,500   -   20   739,089   -   -   -   -   739,109 
Issuance of ordinary shares from exercise of share options  5,274,480   -   1   18,418   -   -   -   -   18,419 
Repurchase of ordinary shares  (1,220,000)  -   -   -   (8,773)  -   -   -   (8,773)
Share-based compensation  -   -   -   158,628   -   -   -   -   158,628 
                                     
Balance as of December 31, 2015  334,034,932   84,999,159   142   2,022,369   (8,773)  89,488   (335,363)  98,473   1,866,336 
Balance as of December 31, 2015, in US$          22   312,200   (1,354)  13,815   (51,771)  15,202   288,114 

 

The accompanying notes are an integral part of the consolidated financial statements.

 F-9 

 

 

500.COM LIMITED

NOTES TO THE CONSOLIDATED FINANCIAL STATEMENTS

(Amounts in thousands of Renminbi (“RMB”) and U.S. dollars (“US$”), except for number of shares and per share (or ADS) data)

 

1.ORGANIZATION

 

500.com Limited (the “Company”) was incorporated under the laws of the Cayman Islands on April 20, 2007 under the name Fine Success Limited, which was changed to 500wan.com on May 9, 2011 and further changed to the current name on October 9, 2013.

 

As of December 31, 2015, the Company has five wholly owned subsidiaries in British Virgin Islands, Hong Kong, the United States of America (“USA”) and the People’s Republic of China (“PRC”) and also consolidates four variable interest entities and nine subsidiaries of variable interest entities (collectively “VIEs”), details of which are as follows:

 

Entity

Date of
establishment

Place of
establishment

Percentage
 of ownership
by the
Company

Principal
activities

         
Subsidiaries        
Fine Brand Limited (“BVI”) February 9, 2011 British Virgin Islands 100% Investment Holding
500wan HK Limited (“500wan HK”) March 8, 2011 Hong Kong 100% Investment Holding
500.com USA Corporation (“500.com USA”) July 21, 2014 USA 100% Investment Holding
E-Sun Sky Computer (Shenzhen) Co., Ltd. (“E-Sun Sky Computer”) June 18, 2007 PRC 100% Software Service
Shenzhen Guangyi Network Technology Co., Ltd. (“Guangyi Network”) August 5, 2015 PRC 100% Online Lottery Service

  

 F-10 

 

 

500.COM LIMITED

NOTES TO THE CONSOLIDATED FINANCIAL STATEMENTS

(Amounts in thousands of Renminbi (“RMB”) and U.S. dollars (“US$”), except for number of shares and per share (or ADS) data)

 

1.ORGANIZATION (continued)

 

Entity

 

Date of
establishment

 

Place of
establishment

 

Percentage
of ownership
by the
Company

 

Principal
activities

         
VIEs        
Shenzhen E-Sun Network Co., Ltd. (“E-Sun Network”) December 7, 1999 PRC - Online Lottery Service
Shenzhen Youlanguang Science and Technology Co., Ltd. (“Youlanguang Technology”) December 16, 2008 PRC - Online Lottery Service
Shenzhen Guangtiandi Science and Technology Co., Ltd. (“Guangtiandi Technology”) December 16, 2008 PRC - Online Lottery Service
Shenzhen Tongfu Technology Co., Ltd. (“Tongfu Technology”) August 28, 2015 PRC - Third party payment service
Shenzhen E-Sun Sky Network Technology Co., Ltd. (“E-Sun Sky Network”)* May 22, 2006 PRC - Online Lottery Service
Shenzhen Wubai Zhifu Co.,Ltd (“500Fu”)** April 23, 2014 PRC - Third party payment service
Lhasa Yicai Network Technology Co., Ltd. (“Lhasa Yicai”)** October 17, 2014 PRC - Online Lottery Service
Shenzhen Yicai Network Technology Co., Ltd. (“Shenzhen Yicai”) ** July 21, 2015 PRC - Online Lottery Service
Shenzhen Fenggu Network Technology Co., Ltd. (“Shenzhen Fenggu”) *** August 27, 2015 PRC - Online Lottery Service
Beijing Baifengrun Science and Technology Co., Ltd. (“Baifengrun Technology”)**** June 13, 2014 PRC - Development, operation of mobile phone games
Zhejiang Shangmeng Technology Co., Ltd. (“Sumpay.cn”)***** August 19, 2009 PRC - Software Service
Shangmeng Business Services Co., Ltd. (“Shangmeng Services”)***** June 13, 2007 PRC - Third party payment service
Hangzhou Laiqi Information Technology Co., Ltd. (“Hangzhou Laiqi”)***** January 9, 2015 PRC - Software Service

 

* A subsidiary of E-Sun Network

** A subsidiary of E-Sun Sky Network

*** A subsidiary of Shenzhen Yicai

**** A subsidiary of Guangtiandi Technology

***** A subsidiary of Tongfu Technology

 

The Company, its subsidiaries and VIEs are hereinafter collectively referred to as the “Group”.

 

 F-11 

 

 

500.COM LIMITED

NOTES TO THE CONSOLIDATED FINANCIAL STATEMENTS (continued)

(Amounts in thousands of Renminbi (“RMB”) and United States dollars (“US$”), except for number of shares and per share (or ADS) data)

 

1.ORGANIZATION (continued)

 

The Group provides online lottery purchase services in the PRC. The Group’s principal geographic market is in the PRC. The Company does not conduct any substantive operations on its own but instead conducts its business operations through E-Sun Sky Computer and the VIEs.

 

PRC laws and regulations prohibit or restrict foreign ownership of Internet businesses. To comply with these foreign ownership restrictions, the Company operates its websites and provides online lottery purchase services in the PRC through the VIEs. Prior to December 28, 2013, the Company entered into exclusive business cooperation agreements, power of attorney, equity interest pledge agreements, exclusive option agreements, financial support agreements and supplementary agreements to the exclusive option agreements (previously named as exclusive technical consulting and service agreements, power of attorney, equity pledge agreements, equity interest disposal agreements, financial support agreements, business operation agreements and intellectual properties license agreements prior to June 1, 2011) (the “Contractual Arrangements”), with the VIEs through E-Sun Sky Computer, which obligates E-Sun Sky Computer to absorb a majority of the expected losses from the activities of the VIEs’ activities, and entitles E-Sun Sky Computer to receive a majority of residual returns from the VIEs. Through these aforementioned agreements, the Company maintains the ability to approve decisions made by the VIEs, and the ability to acquire the equity interests in the VIEs when permitted by the PRC laws via E-Sun Sky Computer.

 

As a result of the Contractual Arrangements and because the Company has been determined to 1) be the most closely associated with the VIEs as it has the power to direct the activities of the VIEs that most significantly impact their economic performance, and 2) has the obligation to absorb losses and/or the right to receive benefits of the VIEs that could potentially be significant to the VIEs, the Company consolidates the VIEs as required by Accounting Standards Codification (“ASC”) 810 (“ASC 810”), “Consolidation”.

 

On December 28, 2013, the Company agreed to provide unlimited financial support to the VIEs for their operations. In addition, pursuant to the power of attorney agreements entered into among the Company, E-Sun Sky Computer and the nominee shareholders of the VIEs, on December 28, 2013, the nominee shareholders of the VIEs assigned the rights to attend the VIEs’ shareholders' meetings and to vote on all of the matters in the VIEs that require shareholders' approval, which was entrusted to E-Sun Sky Computer to the Company. As a result of the assignment of power of attorney from E-Sun Sky Computer to the Company and the provision of unlimited financial support from the Company to the VIEs, the Company has been determined to be most closely associated with the VIEs within the group of related parties and replaced E-Sun Sky Computer as the primary beneficiary of the VIEs on December 28, 2013.

 

 F-12 

 

  

500.COM LIMITED

NOTES TO THE CONSOLIDATED FINANCIAL STATEMENTS (continued)

(Amounts in thousands of Renminbi (“RMB”) and United States dollars (“US$”), except for number of shares and per share (or ADS) data)

 

1.ORGANIZATION (continued)

 

The carrying amounts of the assets, liabilities, the results of operations and cash flows of the VIEs included in the Group’s consolidated balance sheets, statements of comprehensive income (loss) and statements of cash flows are as follows:

 

  As of
December
31, 2014
  As of
December
31, 2015
  As of
December
31, 2015
 
  RMB  RMB  US$ 
          
ASSETS            
Current assets:            
Cash and cash equivalents  330,690   141,655   21,868 
Restricted cash  12,667   10,597   1,636 
Short-term investments  70,182   45,540   7,030 
Accounts receivable  48,550   102   16 
Amounts due from intergroup companies  10,484   147,616   22,788 
Prepayments and other current assets  149,256   23,676   3,654 
Deferred tax assets, current portion  39,068   -   - 
             
Total current assets  660,897   369,186   56,992 
             
Non-current assets:            
Property and equipment, net  35,283   40,018   6,178 
Intangible assets, net  1,535   198,779   30,686 
Deposits  9,903   828   128 
Long-term investments  5,114   30,315   4,680 
Deferred tax assets, non-current  343   -   - 
Other non-current assets  1,794   1,621   250 
Goodwill  -   64,899   10,019 
             
Total non-current assets  53,972   336,460   51,941 
             
TOTAL ASSETS  714,869   705,646   108,933 
             
LIABILITIES            
Current liabilities:            
Account payable  -   106   16 
Amounts due to intergroup companies  140,856   132,938   20,522 
Accrued payroll and welfare payable  24,828   14,896   2,300 
Accrued expenses and other current liabilities  100,367   127,897   19,744 
Income tax payable  4,680   1,061   164 
             
Total current liabilities  270,731   276,898   42,746 
             
Non-current liabilities:            
Deferred tax liability, non-current  -   13,411   2,070 
Long-term payables  42,540   45,380   7,006 
             
Total non-current liabilities  42,540   58,791   9,076 
             
TOTAL LIABILITIES  313,271   335,689   51,822 
 F-13 

 

  

500.COM LIMITED

NOTES TO THE CONSOLIDATED FINANCIAL STATEMENTS (continued)

(Amounts in thousands of Renminbi (“RMB”) and United States dollars (“US$”), except for number of shares and per share (or ADS) data)

 

1.ORGANIZATION (continued)

 

  For the years ended December 31, 
  2013  2014  2015  2015 
  RMB  RMB  RMB  US$ 
             
Net revenues  182,255   447,898   87,065   13,441 
Net income (loss)  19,759   185,205   (130,330)  (20,119)

 

  For the years ended December 31, 
  2013  2014  2015  2015 
  RMB  RMB  RMB  US$ 
Net cash generated from (used in) operating activities  (157,646)  422,702   (83,113)  (12,831)
Net cash generated from (used in) investing activities  156,033   (107,041)  (105,922)  (16,351)
Net cash generated from (used in) financing activities  13,052   (12,802)  -   - 

 

There was no pledge or collateralization of the VIEs’ assets. Creditors of the VIEs have no recourse to the general credit of the Company, which is the primary beneficiary of the VIEs. In addition, the Company has not provided any financial support to its VIEs as of December 31, 2015.

  

2.SUMMARY OF SIGNIFICANT ACCOUNTING POLICIES

 

Basis of presentation and use of estimates

 

The accompanying consolidated financial statements have been prepared in accordance with United States generally accepted accounting principles (“U.S. GAAP”).

 

The preparation of consolidated financial statements in conformity with U.S. GAAP requires management to make estimates and assumptions that affect the reported amounts of assets and liabilities, disclosures of contingent assets and liabilities at the balance sheet dates and the reported amounts of revenues and expenses during the reporting periods. Significant estimates and assumptions reflected in the Group’s consolidated financial statements include, but are not limited to, revenue recognition, allowance for doubtful accounts, useful lives of property and equipment, impairment of intangible assets, long-term investments and goodwill, the purchase price allocation and fair value of noncontrolling interests with respect to business combinations and acquisition of equity method investees, realization of deferred tax assets, uncertain income tax positions and share-based compensation. Actual results could materially differ from those estimates.

 

Changes in Presentation of Comparative Information

 

Certain comparative amounts have been reclassified to conform with the current year’s presentation.

 

 F-14 

 

 

500.COM LIMITED

NOTES TO THE CONSOLIDATED FINANCIAL STATEMENTS (continued)

(Amounts in thousands of Renminbi (“RMB”) and United States dollars (“US$”), except for number of shares and per share (or ADS) data)

 

2.SUMMARY OF SIGNIFICANT ACCOUNTING POLICIES (continued)

 

Principles of consolidation

 

The consolidated financial statements of the Group include the financial statements of the Company, its subsidiaries and VIEs in which it has a controlling financial interest. The results of the subsidiaries are consolidated from the date on which the Group obtained control and continue to be consolidated until the date that such control ceases. A controlling financial interest is typically determined when a company holds a majority of the voting equity interest in an entity. However, if the Company demonstrates its ability to control the VIEs through its rights to all the residual benefits of the VIEs and its obligation to fund losses of the VIEs then the entity is consolidated. All significant intercompany balances and transactions among the Company, its subsidiaries and VIEs have been eliminated on consolidation.

 

Convenience translation

 

Translations of amounts from RMB into US$ for the convenience of the reader were calculated at the noon buying rate of US$1.00 to RMB6.4778 on December 31, 2015 in the city of New York for cable transfers of RMB as certified for customs purposes by the Federal Reserve Bank of New York. No representation is made that the RMB amounts could have been, or could be, converted into US$ at such rate.

 

Foreign currency

 

The functional currency of the Company, BVI, 500wan HK and 500.com USA is the US$. E-Sun Sky Computer and VIEs determined their functional currencies to be the RMB, which is their respective local currencies based on the criteria of ASC 830, “Foreign Currency Matters”. The Group uses the monthly average exchange rate for the year and the exchange rate at the balance sheet date to translate the operating results and financial position, respectively. Translation differences are recorded in accumulated other comprehensive income (loss), a component of shareholders’ equity. The Group uses the RMB as its reporting currency.

 

Transactions denominated in foreign currencies are remeasured into the functional currency at the exchange rates prevailing on the transaction dates. Financial assets and liabilities denominated in foreign currencies are remeasured into the functional currency at the exchange rates prevailing at the balance sheet date. Exchange gains and losses resulting from foreign currency transactions are included in the consolidated statements of comprehensive income (loss).

 

 F-15 

 

  

500.COM LIMITED

NOTES TO THE CONSOLIDATED FINANCIAL STATEMENTS (continued)

(Amounts in thousands of Renminbi (“RMB”) and United States dollars (“US$”), except for number of shares and per share (or ADS) data)

 

2.SUMMARY OF SIGNIFICANT ACCOUNTING POLICIES (continued)

 

Business combinations and noncontrolling interests

 

The Group accounts for its business combinations using the purchase method of accounting in accordance with ASC 805 (“ASC 805”), “Business Combinations”. The purchase method of accounting requires that the consideration transferred to be allocated to the assets, including separately identifiable assets and liabilities the Group acquired, based on their estimated fair values. The consideration transferred in an acquisition is measured as the aggregate of the fair values at the date of exchange of the assets given, liabilities incurred, and equity instruments issued as well as the contingent considerations and all contractual contingencies as of the acquisition date. The costs directly attributable to the acquisition are expensed as incurred. Identifiable assets, liabilities and contingent liabilities acquired or assumed are measured separately at their fair value as of the acquisition date, irrespective of the extent of any noncontrolling interests. The excess of (i) the total of cost of acquisition, fair value of the noncontrolling interests and acquisition date fair value of any previously held equity interest in the acquiree over, (ii) the fair value of the identifiable net assets of the acquiree, is recorded as goodwill. If the cost of acquisition is less than the fair value of the net assets of the subsidiary acquired, the difference is recognized directly in earnings.

 

The determination and allocation of fair values to the identifiable assets acquired, liabilities assumed and noncontrolling interests is based on various assumptions and valuation methodologies requiring considerable judgment from management. The most significant variables in these valuations are discount rates, terminal values, the number of years on which to base the cash flow projections, as well as the assumptions and estimates used to determine the cash inflows and outflows. The Group determines discount rates to be used based on the risk inherent in the related activity’s current business model and industry comparisons. Terminal values are based on the expected life of assets, forecasted life cycle and forecasted cash flows over that period.

 

For the Company's majority-owned VIEs, a noncontrolling interest is recognized to reflect the portion of their equity which is not attributable, directly or indirectly, to the Group. Consolidated net income (loss) on the consolidated income statements includes the net income (loss) attributable to noncontrolling interests. The cumulative results of operations attributable to noncontrolling interests are also recorded as noncontrolling interests in the Company's consolidated balance sheets.

 

 F-16 

 

 

500.COM LIMITED

NOTES TO THE CONSOLIDATED FINANCIAL STATEMENTS (continued)

(Amounts in thousands of Renminbi (“RMB”) and United States dollars (“US$”), except for number of shares and per share (or ADS) data)

 

2.SUMMARY OF SIGNIFICANT ACCOUNTING POLICIES (continued)

 

Cash and cash equivalents

 

Cash and cash equivalents represent cash on hand and time deposits, which have original maturities of three months or less when purchased and which are unrestricted as to withdrawal and use. In addition, highly liquid investments which have original maturities of three months or less when purchased are classified as cash equivalents.

 

Restricted cash

 

Restricted cash represents cash held by banks which (i) were granted by the government and designated only for the purchase of fixed assets for certain approved projects, (ii) were drawn from short-term loans and designated only for marketing activities, and (iii) were pledged to financial institutions as collateral for the Group’s bank loans.

 

Time deposits

 

Time deposits represent deposits in commercial banks with original maturities of greater than three months but less than a year. Interest income from time deposits is included in the consolidated statements of comprehensive income (loss). During the years ended December 31, 2013, 2014 and 2015, the Group recorded interest income of RMB2,058, RMB17,009 and RMB20,589 (US$3,178), respectively, in the consolidated statements of comprehensive income (loss).

 

Accounts receivables and allowance for doubtful accounts

 

Accounts receivables are carried at original invoiced amount less an allowance for doubtful accounts when collection of the amount is no longer probable. In evaluating the collectability of receivable balances, the Group considers factors such as customer circumstances or age of the receivable. Accounts receivable are written off after all collection efforts have ceased. Collateral is not typically required, nor is interest charged on accounts receivable.

 

Accounts receivable due from employees

 

Under the current prize payout scheme of national and provincial lottery products, prizes can only be claimed by natural persons who present the winning lottery tickets at the time of collection. Accounts receivable due from employees represents cash from winning tickets deposited into certain employees’ personal bank accounts which will be transferred into the Group’s bank accounts prior to allocation to the winner’s accounts. The Group employs several measures to ensure that the employees’ personal bank accounts are under the Group’s control, for example, keeping a record of the account numbers, passwords, online login information and electronic banking keys of such personal accounts, and monitoring the account activities constantly.

 

 F-17 

 

 

500.COM LIMITED

NOTES TO THE CONSOLIDATED FINANCIAL STATEMENTS (continued)

(Amounts in thousands of Renminbi (“RMB”) and United States dollars (“US$”), except for number of shares and per share (or ADS) data)

 

2.SUMMARY OF SIGNIFICANT ACCOUNTING POLICIES (continued)

 

Property and equipment, net

 

Property and equipment are stated at cost and depreciated using the straight-line method over the estimated useful lives of the assets, as follows:

 

CategoryEstimated Useful LifeEstimated Residual
   
Electronics and office equipment3-5 years5%
Motor vehicles5-10 years2-5%
Leasehold improvementsShorter of lease term or the estimated useful lives of the assets-

 

Repair and maintenance costs are charged to expense as incurred, whereas the cost of renewals and betterment that extend the useful lives of property and equipment are capitalized as additions to the related assets. Retirements, sales and disposals of assets are recorded by removing the cost and accumulated depreciation from the asset and accumulated depreciation accounts with any resulting gain or loss reflected in the consolidated statements of comprehensive income (loss).

 

Intangible assets

 

Intangible assets represent computer software, internet domain name, licensing agreement, and intangible assets arising from business combination. Computer software, internet domain name and licensing agreement purchased from third parties are initially recorded at cost and amortized on a straight line basis over their estimated useful lives of the respective assets. The Group performs valuation of the intangible assets arising from business combination to determine the relative fair value to be assigned to each asset acquired. The acquired intangible assets are recognized and measured at fair value and are expensed or amortized using the straight-line approach over the estimated useful life of the assets. Estimated useful lives of the respective assets are set out as follows:

 

Category Estimated Useful Life
   
Computer software 3-10 years
Internet domain name 10 years
Licensing agreement Agreement term
Intangible assets arising from business combination 15 years

 

 F-18 

 

  

500.COM LIMITED

NOTES TO THE CONSOLIDATED FINANCIAL STATEMENTS (continued)

(Amounts in thousands of Renminbi (“RMB”) and United States dollars (“US$”), except for number of shares and per share (or ADS) data)

 

2.SUMMARY OF SIGNIFICANT ACCOUNTING POLICIES (continued)

 

Goodwill

 

The Group assesses goodwill for impairment in accordance with ASC 350-20 (“ASC 350-20”), “Intangibles–Goodwill and Other: Goodwill”, which requires that goodwill to be tested for impairment at the reporting unit level at least annually and more frequently upon the occurrence of certain events, as defined by ASC 350-20.

 

The Group has the option to first assess qualitative factors to determine whether it is necessary to perform the two-step test in accordance with ASC 350-20. If the Group believes, as a result of the qualitative assessment, that it is more-likely-than-not that the fair value of the reporting unit is less than its carrying amount, the two-step quantitative impairment test described above is required. Otherwise, no further testing is required. In the qualitative assessment, the Group considers primary factors such as industry and market considerations, overall financial performance of the reporting unit, and other specific information related to the operations. In performing the two-step quantitative impairment test, the first step compares the carrying amount of the reporting unit to the fair value of the reporting unit based on either quoted market prices of the ordinary shares or estimated fair value using a combination of the income approach and the market approach. If the fair value of the reporting unit exceeds the carrying value of the reporting unit, goodwill is not impaired and the Group is not required to perform further testing. If the carrying value of the reporting unit exceeds the fair value of the reporting unit, then the Group must perform the second step of the impairment test in order to determine the implied fair value of the reporting unit’s goodwill. The fair value of the reporting unit is allocated to its assets and liabilities in a manner similar to a purchase price allocation in order to determine the implied fair value of the reporting unit goodwill. If the carrying amount of the goodwill is greater than its implied fair value, the excess is recognized as an impairment loss.

 

In 2015, the Group performed a qualitative assessment for the newly acquired entities. Based on the requirements of ASC 350-20, the Group evaluated all relevant factors, weighed all factors in their entirety and concluded that it was not more-likely-than-not the fair value was less than the carrying amount of the newly acquired entities, and further impairment testing on goodwill was unnecessary as of December 31, 2015.

 

 F-19 

 

 

500.COM LIMITED

NOTES TO THE CONSOLIDATED FINANCIAL STATEMENTS (continued)

(Amounts in thousands of Renminbi (“RMB”) and United States dollars (“US$”), except for number of shares and per share (or ADS) data)

 

2.SUMMARY OF SIGNIFICANT ACCOUNTING POLICIES (continued)

 

Impairment of long-lived assets other than goodwill

 

The Group evaluates its long-lived assets or asset group, including intangible assets, with finite lives for impairment whenever events or changes in circumstances (such as a significant adverse change to market conditions that will impact the future use of the assets) indicate that the carrying amount of a group of long-lived assets may not be fully recoverable. When these events occur, the Group evaluates the impairment by comparing the carrying amount of the assets to future undiscounted cash flows expected to result from the use of the assets and their eventual disposition. If the sum of the expected undiscounted cash flow is less than the carrying amount of the assets, the Group recognizes an impairment loss based on the excess of the carrying amount of the asset group over its fair value. No impairment charge for the long-lived assets was recognized for any of the years presented.

 

Short-term investments

 

All highly liquid investments with original maturities of greater than three months, but less than 12 months, are classified as short-term investments in accordance with ASC 320-10, “Investments—Debt and Equity Securities”. In accordance with ASC 815, “Derivatives and Hedging”, the Group recognizes financial instruments or other contracts that have all the characteristics of a derivative on its balance sheet as either assets or liabilities, at fair value. Changes in the fair value of derivative financial instruments (“financial derivatives”) are either recognized periodically in earnings or in other comprehensive income (loss) depending on the use of the financial derivatives and whether it qualifies for hedge accounting. Changes in fair values of financial derivatives not qualified as hedges are reported in earnings. The estimated fair values of financial derivatives are determined at discrete points in time based on the relevant market information. These estimates are calculated with reference to the market rates using industry standard valuation techniques.

 

Long-term investments

 

The Group’s long-term investments consist of cost method investments and equity method investments.

 

 F-20 

 

  

500.COM LIMITED

NOTES TO THE CONSOLIDATED FINANCIAL STATEMENTS (continued)

(Amounts in thousands of Renminbi (“RMB”) and United States dollars (“US$”), except for number of shares and per share (or ADS) data)

 

2.SUMMARY OF SIGNIFICANT ACCOUNTING POLICIES (continued)

 

Long-term investments(continued)

 

In accordance with ASC 325, “Investments-Other”, for investments in an investee over which the Group does not have significant influence and which do not have readily determinable fair value, the Group carries the investment at cost and only adjusts for other-than-temporary declines in fair value and distributions of earnings that exceed the Group’s share of earnings since its investment. Management regularly evaluates the impairment of the cost method investments based on performance and financial position of the investee as well as other evidence of market value. Such evaluation includes, but is not limited to, reviewing the investee’s cash position, recent financing, projected and historical financial performance, cash flow forecasts and financing needs. An impairment loss is recognized in earnings equal to the excess of the investment’s cost over its fair value at the balance sheet date of the reporting period for which the assessment is made. The fair value would then become the new cost basis of investment.

 

Investments in entities in which the Group can exercise significant influence but does not own a majority equity interest or control are accounted for using the equity method of accounting in accordance with ASC 323 (“ASC 323”), “Investments-Equity Method and Joint Ventures”. Under the equity method, the Group initially records its investment at cost and the difference between the cost of the equity investee and the fair value of the underlying equity in the net assets of the equity investee is recognized as equity method goodwill, which is included in the equity method investment on the consolidated balance sheets. The Group subsequently adjusts the carrying amount of the investment to recognize the Group’s proportionate share of each equity investee’s net income or loss into earnings after the date of investment. The Group will discontinue applying the equity method if an investment (and additional financial supports to the investee, if any) has been reduced to zero. Under the conditions that the Group is not required to advance additional funds to an investee and the equity-method investment in ordinary shares is reduced to zero, if further investments are made that have a higher liquidation preference than ordinary shares, the Group would recognize the loss based on its percentage of the investment with the same liquidation preference, and the loss would be applied to those investments of a lower liquidation preference first before being further applied to the investments of a higher liquidation preference. The Group evaluates the equity method investments for impairment under ASC 323. An impairment loss on the equity method investments is recognized in earnings when the decline in value is determined to be other-than-temporary.

 

 F-21 

 

 

500.COM LIMITED

NOTES TO THE CONSOLIDATED FINANCIAL STATEMENTS (continued)

(Amounts in thousands of Renminbi (“RMB”) and United States dollars (“US$”), except for number of shares and per share (or ADS) data)

 

2.SUMMARY OF SIGNIFICANT ACCOUNTING POLICIES (continued)

 

Long-term investments(continued)

 

Investments in limited partnerships greater than 3% to 5% are considered more than minor and accounted for using the equity method, unless it is readily apparent that the Group has virtually no influence over the partnership’s financial and operating policies.

 

Fair value measurements

 

Financial instruments include cash and cash equivalents, restricted cash, time deposits, accounts receivable, structured deposit (Note 5), and the derivative redemption feature (Note 11). As of December 31, 2014 and 2015, the carrying values of these financial instruments, other than the structured deposit, approximate their fair values due to their short-term maturities. The Group determined the fair value of the derivative redemption feature and the structured deposit with the assistance of an independent third party valuation firm.

 

The Group applies ASC 820 (“ASC 820”), “Fair Value Measurements and Disclosures”. ASC 820 defines fair value, establishes a framework for measuring fair value and requires disclosures to be provided on fair value measurement.

 

ASC 820 establishes a three-tier fair value hierarchy, which prioritizes the inputs used in measuring fair value as follows:

 

Level 1— Observable inputs that reflect quoted prices (unadjusted) for identical assets or liabilities in active markets.

Level 2— Include other inputs that are directly or indirectly observable in the marketplace.

Level 3— Unobservable inputs which are supported by little or no market activity.

 

ASC 820 describes three main approaches to measuring the fair value of assets and liabilities: (1) market approach; (2) income approach, and (3) cost approach. The market approach uses prices and other relevant information generated from market transactions involving identical or comparable assets or liabilities. The income approach uses valuation techniques to convert future amounts to a single present value amount. The measurement is based on the value indicated by current market expectations about those future amounts. The cost approach is based on the amount that would currently be required to replace an asset.

 

 F-22 

 

 

500.COM LIMITED

NOTES TO THE CONSOLIDATED FINANCIAL STATEMENTS (continued)

(Amounts in thousands of Renminbi (“RMB”) and United States dollars (“US$”), except for number of shares and per share (or ADS) data)

 

2.SUMMARY OF SIGNIFICANT ACCOUNTING POLICIES (continued)

 

Revenue recognition

 

The Group’s revenues are derived principally from online lottery purchase services. Revenue is recognized in accordance with ASC 605, “Revenue Recognition”, when all of the following four criterias are met: (i) persuasive evidence of an arrangement exists; (ii) the service has been rendered; (iii) the fees are fixed or determinable; and (iv) collectability is reasonably assured.

 

Online lottery purchase services

 

The Group earns service income for online lottery purchase services and revenues are generated from processing lottery purchase orders from end users (“Service Fee”). The Group receives purchase orders from end users through its online platforms, which include website and mobile applications, and processes the orders with the lottery administration centers. Service Fee is received from the lottery administration centers based on the pre-determined service fee rate and the total amount of the processed orders. Pursuant to ASC 605-45, “Principal Agent Considerations”, the Group records Service Fee on a net basis because the Group is not the primary obligor in the arrangement, but acts as an agent in providing such purchase services.

 

Contingent service fee

 

The Group is entitled to receive additional Service Fee from lottery administration centers when the total amounts of purchase orders reach an agreed threshold (“Contingent Service Fee”). As the Group is the agent in providing lottery purchase services, any Contingent Service Fee received is recorded as net revenue when the agreed thresholds are reached. Once the Group reaches the agreed thresholds, the Contingent Service Fee is then fixed and not subject to any adjustments.

 

The Super VIP incentive

 

Certain qualified end users (“Super VIP”) are entitled to receive incentives from the Group based on actual purchase amount of each transaction. As the Group does not receive an additional service or benefit from the Super VIP other than service fee earned from lottery administration centers by the Group from the transaction, the incentives are recognized as a reduction of revenue at each year end in accordance with ASC 605-50, “Customer Payments and Incentives”.

 

 F-23 

 

 

500.COM LIMITED

NOTES TO THE CONSOLIDATED FINANCIAL STATEMENTS (continued)

(Amounts in thousands of Renminbi (“RMB”) and United States dollars (“US$”), except for number of shares and per share (or ADS) data)

 

2.SUMMARY OF SIGNIFICANT ACCOUNTING POLICIES (continued)

 

Lottery pool purchase service

 

Lottery pools involve individual end users purchasing a share in a pooled lottery outcome or group of outcomes with other end users. Through the lottery pool purchase service, an end user, an initiator, starts a lottery pool by specifying a range of parameters, such as the lottery portfolio, total purchase amount and payout ratio.

 

The initiator is required to commit a minimum initial purchase amount when they initiate a pool, usually a certain percentage of the total purchase amount. Other end users then join the pool by agreeing to the parameters set by the initiator and committing on the purchase amount. When the total purchase amount as specified by the initiator is reached, the pooled lottery purchase order will be delivered in the manner specified by the initiator. When the actual purchase amount does not reach the total purchase amount as specified by the initiator but reaches a certain percentage of total purchase amount before the lottery pool purchase deadline, the Group contributes the remaining outstanding purchase amount (i.e., residual amount of lottery pool) in order to complete the lottery pool transaction. If the tickets win prizes from the lottery, the Group distributes the cash prizes to the end users based on the predetermined payout ratio, and the residual amount after distribution is retained by the Group.

 

Since the Group contributes the residual amount of lottery pool in order to earn Service Fee from the purchase made by the lottery pool and does not provide any service to the lottery administration centers, the residual amount of lottery pool contributed by the Group paid to the lottery administration centers is recognized as a reduction of revenue. The residual amount of the lottery pool retained by the Group after distribution of the prizes are presented as “other operating income”, and recognized upon the announcement of lottery results, as the Group’s principal activity is to provide lottery purchase services to end users.

 

Cost of services

 

Cost of services comprises employee costs, business tax and surcharges and other direct costs incurred in providing the purchase services. These costs are expensed as incurred.

 

Business tax and surcharges

Business tax and surcharges for the years ended December 31, 2013, 2014 and 2015 of RMB7,526, RMB8,198 and RMB629 (US$97) respectively, were recorded in cost of services in the consolidated statements of comprehensive income (loss). The Group’s online lottery purchase services are subject to business taxes, surcharges and cultural development fees totaling approximately 0.56%-2.27% of revenues before deduction for incentives to certain registered users and residual amount payment to complete the lottery pool purchase.

 

 F-24 

 

 

500.COM LIMITED

NOTES TO THE CONSOLIDATED FINANCIAL STATEMENTS (continued)

(Amounts in thousands of Renminbi (“RMB”) and United States dollars (“US$”), except for number of shares and per share (or ADS) data)

 

2.SUMMARY OF SIGNIFICANT ACCOUNTING POLICIES (continued)

 

Sales and marketing expenses

 

Commission to certain internet companies

The Group is responsible to pay certain internet companies a predetermined fixed percentage of the total purchase or deposit amount only if 1) public users enter the Group’s website by redirection through these internet companies’ website, and/or 2) public users have successfully purchased any lottery tickets or deposited certain amounts of cash into their accounts in the Group’s website. The Group is responsible for providing online lottery purchase services when such public users enter the Group’s website to purchase lottery tickets. Neither online lottery purchase services have been provided by these internet companies, nor have separate lottery service agreements been entered into between internet companies and the public users. Since these internet companies are providing similar services as those services that have been provided by the Group’s internal sales personnel/agent, any relevant costs to be paid by the Group is treated as sales and marketing expenses.

 

Advertising expenditure

Advertising costs are expensed as incurred and are included in “sales and marketing expenses” in the consolidated statements of comprehensive income (loss). Advertising expenses for the years ended December 31, 2013, 2014 and 2015 were approximately RMB30,759, RMB34,489 and RMB26,192 (US$4,043), respectively.

  

Sponsorship expenses

The Group’s sales and marketing expenses consist of payments under a sponsorship contract. Accounting for sponsorship payments is based upon specific contract provisions.

 

Generally, sponsorship payments are expensed on a straight-line basis over the term of the contract after giving recognition to periodic performance provisions of the contract. Prepayments made under the contract are included in prepayments based on the period to which the prepayments apply.

 

 F-25 

 

  

500.COM LIMITED

NOTES TO THE CONSOLIDATED FINANCIAL STATEMENTS (continued)

(Amounts in thousands of Renminbi (“RMB”) and United States dollars (“US$”), except for number of shares and per share (or ADS) data)

 

2.SUMMARY OF SIGNIFICANT ACCOUNTING POLICIES (continued)

 

Sales and marketing expenses (continued)

 

Awards granted to certain qualified end users

All new end users are entitled to receive bonus credits from the Group upon the initial registration of their user accounts and all existing users are entitled to receive bonus credits from the Group by depositing a specified amount of cash into their user accounts during a marketing promotion period. The end users can only apply the bonus credits received against future lottery product purchases processed by the Group. The bonus credits are recognized as sales and marketing expenses when the bonus credits are granted to the end users.

 

All new and existing end users are entitled to receive additional prize money for winning tickets from selected lotteries purchased through the Group during a marketing promotion period. The cost of the additional prize money is to be shared between the lottery administration centers and the Group at a predetermined percentage or funded entirely by the Group. As the Group does not receive an identifiable benefit in return for the consideration that is sufficiently separable from the lottery administration centers’ purchase of lottery processing services from the Group, the additional prize money provided to the lottery administration center, are recognized as a reduction of revenue at each period end in accordance with ASC 605-50, “Customer Payments and Incentives”.

 

Service development expenses

 

Service development expenses consist primarily of personnel-related expenses incurred for the development of, enhancement to, and maintenance of the Group’s website that either (i) did not meet the capitalization criteria in accordance with ASC 350, “Intangibles - Goodwill and other”; or (ii) met the capitalization criteria but the costs cannot be separated on a reasonably cost-effective basis between maintenance and relatively minor upgrades and enhancements. Service development expenses are recognized as expenses when incurred.

 

 F-26 

 

 

500.COM LIMITED

NOTES TO THE CONSOLIDATED FINANCIAL STATEMENTS (continued)

(Amounts in thousands of Renminbi (“RMB”) and United States dollars (“US$”), except for number of shares and per share (or ADS) data)

 

2.SUMMARY OF SIGNIFICANT ACCOUNTING POLICIES (continued)

 

Leases

 

The Group leases certain office facilities under cancelable and non-cancelable operating leases, generally with an option to renew upon expiry of the lease term. In accordance with ASC 840, “Leases”, leases for a lessee are classified at the inception date as either a capital lease or an operating lease. For the lessee, a lease is a capital lease if any of the following conditions exist: a) ownership is transferred to the lessee by the end of the lease term, b) there is a bargain purchase option, c) the lease term is at least 75% of the properties estimated remaining economic life or d) the present value of the minimum lease payments at the beginning of the lease term is 90% or more of the fair value of the leased property to the lessor at the inception date. A capital lease is accounted for as if there was an acquisition of an asset and an incurrence of an obligation at the inception of the lease. The Group had no capital leases for the years ended December 31, 2013, 2014 and 2015.

 

Income taxes

 

The Group follows the liability method of accounting for income taxes. Under this method, deferred tax assets and liabilities are determined based on the difference between the financial reporting and tax bases of assets and liabilities using enacted tax rates that will be in effect in the period in which the differences are expected to reverse. The Group records a valuation allowance to offset deferred tax assets if based on the weight of available evidence, it is more-likely-than-not that some portion, or all, of the deferred tax assets will not be realized. The effect on deferred taxes of a change in tax rates is recognized in the consolidated statements of comprehensive income (loss) in the period that includes the enactment date.

 

Interest and penalties arising from underpayment of income taxes are computed in accordance with the related PRC tax law and is classified in the consolidated statements of comprehensive income (loss) as income tax expense. The amount of interest expense is computed by applying the applicable statutory rate of interest to the difference between the tax position recognized and the amount previously taken or expected to be taken in a tax return.

 

 F-27 

 

 

500.COM LIMITED

NOTES TO THE CONSOLIDATED FINANCIAL STATEMENTS (continued)

(Amounts in thousands of Renminbi (“RMB”) and United States dollars (“US$”), except for number of shares and per share (or ADS) data)

 

2.SUMMARY OF SIGNIFICANT ACCOUNTING POLICIES (continued)

 

Income taxes (continued)

 

In accordance with the provisions of ASC 740 (“ASC 740”), “Income taxes” the Group recognizes in its financial statements the impact of a tax position if a tax return position or future tax position is “more likely than not” to be sustained upon examination based solely on the technical merits of the position. Tax positions that meet the “more likely than not” recognition threshold are measured at the largest amount of tax benefit, determined on a cumulative probability basis, that has a greater than fifty percent likelihood of being realized upon settlement. The Group’s estimated liability for unrecognized tax benefits which is included in the “long-term payables” account is periodically assessed for adequacy and may be affected by changing interpretations of laws, rulings by tax authorities, changes and/or developments with respect to tax audits, and expiration of the statute of limitations. The outcome for a particular audit cannot be determined with certainty prior to the conclusion of the audit and, in some cases, appeal or litigation process. The actual benefits or liability ultimately realized may differ from the Group’s estimates. As each audit is concluded, adjustments, if any, are recorded in the Group’s financial statements. Additionally, in future periods, changes in facts, circumstances, and new information may require the Group to adjust the recognition and measurement estimates with regard to individual tax positions. Changes in recognition and measurement estimates are recognized in the period in which the changes occur.

 

In conjunction with ASC 740, the Group also applied ASC 740-30 (“ASC 740-30”), “Income Taxes: Other Considerations or Special Areas”, to account for the temporary differences arising from the undistributed earnings of the foreign subsidiaries. According to ASC 740-30, all undistributed earnings of a subsidiary shall be presumed to be transferred to the parent entity. Accordingly, the undistributed earnings of a subsidiary included in consolidated income shall be accounted for as a temporary difference and affect deferred tax expense unless the tax law provides a means by which the investment in a domestic subsidiary can be recovered tax free.

 

Share-based compensation

 

Share options granted to employees and directors

Share options granted to employees and directors are accounted for under ASC 718 (“ASC 718”), Compensation - Stock compensation. In accordance with ASC 718, the Group determines whether a share option should be classified and accounted for as a liability award or an equity award. All grants of share options to employees and directors classified as equity awards are recognized in the financial statements based on their grant date fair values. There were no liability awards granted during any of the periods stated herein. The Group recognizes compensation expense using the accelerated method for share options granted with graded vesting based on service conditions, provided that the amount of compensation expense recognized at any date is at least equal to the portion of the grant-date value of the share options that are vested at that date.

 

 F-28 

 

  

500.COM LIMITED

NOTES TO THE CONSOLIDATED FINANCIAL STATEMENTS (continued)

(Amounts in thousands of Renminbi (“RMB”) and United States dollars (“US$”), except for number of shares and per share (or ADS) data)

 

2.SUMMARY OF SIGNIFICANT ACCOUNTING POLICIES (continued)

 

Share-based compensation (continued)

 

Share options granted to employees and directors

ASC 718 requires forfeitures to be estimated at the time of grant and revised, if necessary, in the subsequent period if actual forfeitures differ from initial estimates. Forfeiture rate is estimated based on historical and future expectation of employee turnover rate and is adjusted to reflect future change in circumstances and facts, if any. Share-based compensation expense is recorded net of estimated forfeitures such that expense was recorded only for those share-based awards that are expected to vest. To the extent the Group revises this estimate in the future, the share-based payments could be materially impacted in the period of revision, as well as in following periods.

 

The compensation costs associated with a modification of the terms of the award (“Modification Award”) are recognized if either the original vesting condition or the new vesting condition has been achieved. Such compensation costs cannot be less than the grant-date fair value of the original award. The incremental compensation cost is measured as the excess of the fair value of the Modification Award over the fair value of the original award at the modification date. Therefore, in relation to the Modification Award, the Group recognizes share-based compensation over the vesting periods of the new options, which comprises, (1) the amortization of the incremental portion of share-based compensation over the remaining vesting term, and (2) any unrecognized compensation cost of original award, using either the original term or the new term, whichever is higher for each reporting period.

 

Share options granted to non-employees

The Group records share-based compensation expense for awards granted to non-employees in exchange for services at fair value in accordance with the provisions of ASC 505-50, “Equity-based payment to non-employees”. As the share options granted to non-employees were fully vested on the grant date, the related compensation expense was fully recognized in the consolidated statement of comprehensive income (loss) on the grant date.

 

The Group, with the assistance of an independent valuation firm, determined the fair values of the share options recognized in the consolidated financial statements. The binomial option pricing model is applied in determining the estimated fair value of the share options granted to employees and non-employees.

 

 F-29 

 

  

500.COM LIMITED

NOTES TO THE CONSOLIDATED FINANCIAL STATEMENTS (continued)

(Amounts in thousands of Renminbi (“RMB”) and United States dollars (“US$”), except for number of shares and per share (or ADS) data)

 

2.SUMMARY OF SIGNIFICANT ACCOUNTING POLICIES (continued)

 

Deferred offering expenses

 

Direct costs incurred by the Group attributable to its proposed public offerings of ordinary shares that have been deferred. Such costs, including legal and other professional fees, are recorded as deferred offering expenses in the consolidated balance sheets and will be charged against the gross proceeds received from such offerings. For the years ended December 31, 2013, 2014 and 2015, the Group expensed deferred offering expenses of Nil, RMB3,241, and Nil, respectively, in the consolidated statements of comprehensive income (loss) because the Group deemed the proposed public offerings to be aborted in accordance with ASC 340, “Other assets and deferred costs”.

 

Earnings per share

 

The Group computes earnings per Class A and Class B ordinary shares in accordance with ASC 260 (“ASC 260”), “Earnings Per Share”, using the two class method. Under the provisions of ASC 260, basic net income per share is computed using the weighted average number of ordinary shares outstanding during the period. Diluted net income per share is computed using the weighted average number of ordinary shares and, if dilutive, potential ordinary shares outstanding during the period. Potentially dilutive securities have been excluded from the computation of diluted net income per share if their inclusion is anti-dilutive. Potential ordinary shares consist of the incremental ordinary shares issuable upon the exercise of stock options. The dilutive effect of outstanding stock options is reflected in diluted earnings per share by application of the treasury stock method. The computation of the diluted net income per share of Class A ordinary shares assumes the conversion of Class B ordinary shares, while the diluted net income per share of Class B ordinary shares does not assume the conversion of those shares.

 

The liquidation and dividend rights of the holders of the Group’s Class A and Class B ordinary shares are identical, except with respect to voting. As a result, and in accordance with ASC 260, the undistributed earnings for each year are allocated based on the contractual participation rights of the Class A and Class B ordinary shares as if the earnings for the year had been distributed. As the liquidation and dividend rights are identical, the undistributed earnings are allocated on a proportionate basis. Further, as the conversion of Class B ordinary shares is assumed in the computation of the diluted net income per share of Class A ordinary shares, the undistributed earnings are equal to net income for that computation.

 

For the purposes of calculating the Group’s basic and diluted earnings per Class A and Class B ordinary shares, the ordinary shares relating to the options that were exercised are assumed to have been outstanding from the date of exercise of such options.

 

 F-30 

 

 

500.COM LIMITED

NOTES TO THE CONSOLIDATED FINANCIAL STATEMENTS (continued)

(Amounts in thousands of Renminbi (“RMB”) and United States dollars (“US$”), except for number of shares and per share (or ADS) data)

 

2.SUMMARY OF SIGNIFICANT ACCOUNTING POLICIES (continued)

 

Government grants

 

Government grants are recognized when there is reasonable assurance that the attached conditions will be complied with. When the grant relates to an expense item, it is recognized in the consolidated statements of comprehensive income (loss) as operating income over the period necessary to match the grant on a systematic basis to the related costs. Where the grant relates to an asset acquisition, it is recognized as a deferred government grant and recognized in the consolidated statements of comprehensive income (loss) as operating income in proportion to the depreciation of the related assets.

 

Treasury shares

 

The Group accounts for treasury shares using the cost method. Under this method, the cost incurred to purchase the shares is recorded in the treasury shares account on the consolidated balance sheets. At retirement, the ordinary shares account is charged only for the aggregate par value of the shares. The excess of the acquisition cost of treasury shares over the aggregate par value is allocated between additional paid-in capital (up to the amount credited to the additional paid-in capital upon original issuance of the shares) and retained earnings.

 

Recent accounting pronouncements

   

In August 2014, the Financial Accounting Standards Board (“FASB”) issued Accounting Standards Update (“ASU”) No. 2014-15 “Presentation of Financial Statements—Going Concern (Subtopic 205-40): Disclosure of Uncertainties about an Entity’s Ability to Continue as a Going Concern” (“ASU 2014-15”). The guidance requires an entity to evaluate whether there are conditions or events, in the aggregate, that raise substantial doubt about the entity’s ability to continue as a going concern within one year after the date that the financial statements are issued and to provide related footnote disclosures in certain circumstances. The guidance is effective for the annual period ending after December 15, 2016, and for annual and interim periods thereafter. Early application is permitted. The adoption of this guidance is not expected to have a significant impact on the Group’s consolidated financial statements.

 

In March 2015, the FASB issued ASU No. 2015-03, “Interest — Imputation of Interest (Subtopic 835-30) — Simplifying the Presentation of Debt Issuance Costs” (“ASU 2015-03”). The guidance is to simplify the presentation of debt issuance costs by requiring debt issuance costs to be presented as a deduction from the corresponding debt liability and will make the presentation of debt issuance costs consistent with the presentation of debt discounts or premiums. The guidance is effective for public business entities for financial statements issued for fiscal years beginning after December 15, 2015, and interim periods within those fiscal years. Early adoption is permitted. The adoption of this guidance is not expected to have a significant impact on the Group’s consolidated financial statements.

 

 F-31 

 

 

500.COM LIMITED

NOTES TO THE CONSOLIDATED FINANCIAL STATEMENTS (continued)

(Amounts in thousands of Renminbi (“RMB”) and United States dollars (“US$”), except for number of shares and per share (or ADS) data)

 

2.SUMMARY OF SIGNIFICANT ACCOUNTING POLICIES (continued)

 

Recent accounting pronouncements (continued)

 

In February 2015, the FASB issued ASU No. 2015-02, “Consolidation (Topic 810) —Amendments to the Consolidation Analysis” (“ASU 2015-02”). The amendments in ASU 2015-02 respond to stakeholders’ concerns about the current accounting for consolidation of variable interest entities, by changing aspects of the analysis that a reporting entity must perform to determine whether it should consolidate such entities. Under the amendments, all reporting entities are within the scope of Subtopic 810-10, Consolidation—Overall, including limited partnerships and similar legal entities, unless a scope exception applies. The amendments are intended to be an improvement to current U.S. GAAP, as they simplify the codification of FASB Statement No. 167, Amendments to FASB Interpretation No. 46(R), with changes including reducing the number of consolidation models through the elimination of the indefinite deferral of Statement 167 and placing more emphasis on risk of loss when determining a controlling financial interest. The amendments are effective for publicly-traded companies for fiscal years beginning after December 15, 2015, and for interim periods within those fiscal years. Earlier adoption is permitted. The adoption of this guidance is not expected to have a significant impact on the Group’s consolidated financial statements..

 

In August 2015, the FASB issued ASU No. 2015-14, “Revenue from Contracts with Customers-Deferral of the effective date” (“ASU 2015-14”). The amendments in ASU 2015-14 defer the effective date of ASU No. 2014-09, “Revenue from Contracts with Customers”issued in May 2014. According to the amendments in ASU 2015-14, the new revenue guidance ASU 2014-09 is effective for annual reporting periods beginning after December 15, 2017. Earlier application is permitted only as of annual reporting periods beginning after December 15, 2016, including interim reporting periods within that reporting period. The Group is currently evaluating the timing of its adoption and the impact of adopting the new revenue standard on its consolidated financial statements and considering additional disclosure requirements.

 

In September 2015, the FASB issued ASU No. 2015-16, “Simplifying the Accounting for Measurement-Period Adjustments”, which eliminates the requirement for acquirers in a business combination to account for measurement-period adjustments retrospectively. Instead, acquirers must recognize measurement-period adjustments during the period in which they determine the amounts, including the effect on earnings of any amounts that would have been recorded in previous periods if the accounting had been completed at the acquisition date. This update is effective for interim and annual periods beginning after December 15, 2015, with early adoption permitted. The implementation of this update is not expected to have any material impact on the Group’s consolidated financial statements.

 

In November 2015, the FASB issued ASU No. 2015-17, “Income Taxes (Topic 740): Balance Sheet Classification of Deferred Taxes” (“ASU 2015-17”). ASU 2015-17 simplifies the presentation of deferred income taxes by eliminating the separate classification of deferred income tax liabilities and assets into current and noncurrent amounts in the consolidated balance sheet statement of financial position. The amendments in the update require that all deferred tax liabilities and assets be classified as noncurrent in the consolidated balance sheet. The amendments in this update are effective for fiscal years beginning after December 15, 2016, and interim periods therein and may be applied either prospectively or retrospectively to all periods presented. Early adoption is permitted. The adoption of this guidance is not expected to have a significant impact on the Group’s consolidated financial statements.

 

In February 2016, the FASB issued ASU No. 2016-02, “Leases” (“ASU 2016-02”). ASU 2016-02 specifies the accounting for leases. For operating leases, ASU 2016-02 requires a lessee to recognize a right-of-use asset and a lease liability, initially measured at the present value of the lease payments, in its balance sheet. The standard also requires a lessee to recognize a single lease cost, calculated so that the cost of the lease is allocated over the lease term, on a generally straight-line basis. ASU 2016-02 is effective for public companies for annual reporting periods, and interim periods within those years beginning after December 15, 2018. Early adoption is permitted. The Group is currently evaluating the impact of adopting this standard on its consolidated financial statements.

 

In March 2016, the FASB issued ASU No. 2016-07, “Investments—Equity Method and Joint Ventures (Topic 323): Simplifying the Transition to the Equity Method of Accounting”, which eliminates the requirement to retrospectively apply the equity method in previous periods. Instead, the investor must apply the equity method prospectively from the date the investment qualifies for the equity method. The amendments in this update are effective for financial statements issued for annual periods beginning after December 15, 2016 with early adoption permitted. The Group is currently evaluating the impact of adopting this standard on its consolidated financial statements.

 

 F-32 

 

 

500.COM LIMITED

NOTES TO THE CONSOLIDATED FINANCIAL STATEMENTS (continued)

(Amounts in thousands of Renminbi (“RMB”) and United States dollars (“US$”), except for number of shares and per share (or ADS) data)

 

2.SUMMARY OF SIGNIFICANT ACCOUNTING POLICIES (continued)

 

Recent accounting pronouncements (continued)

 

In March 2016, the FASB issued ASU No. 2016-09, “Improvements to Employee Share-Based Payment Accounting (Topic 718)”. The new update will require all income tax effects of awards to be recognized in the income statement when the awards vest or are settled. It also will allow an employer to repurchase more of an employee’s shares than it can today for tax withholding purposes without triggering liability accounting and to make a policy election to account for forfeitures as they occur. The guidance is effective for the Group on January 1, 2017. Early application is permitted in any annual or interim period for which financial statements haven’t been issued or made available for issuance, but all of the guidance must be adopted in the same period. The Group is currently evaluating the impact of adopting this standard on its consolidated financial statements.

 

 F-33 

 

 

500.COM LIMITED

NOTES TO THE CONSOLIDATED FINANCIAL STATEMENTS (continued)

(Amounts in thousands of Renminbi (“RMB”) and United States dollars (“US$”), except for number of shares and per share (or ADS) data)

 

3.CONCENTRATION OF RISKS

 

Concentration of credit risk

 

Assets that potentially subject the Group to significant concentration of credit risk primarily consist of cash and cash equivalents, time deposits and accounts receivable. As of December 31, 2015, substantially all of the Group’s cash and cash equivalents and time deposits were deposited in financial institutions located in the PRC, Hong Kong and USA, which management believes are of high credit quality. Accounts receivable are typically unsecured and are derived from commission earned from lottery administration centers in the PRC. The risk with respect to accounts receivable is mitigated by credit evaluations the Group performs on its lottery administration centers and its ongoing monitoring of outstanding balances.

 

Concentration of suppliers

 

Approximately 87.3%, 79.1% and 85.1% of total Service Fees were derived from three lottery administration centers for the years ended December 31, 2013, 2014 and 2015, respectively. The Service Fees received from the respective lottery administration centers represent net revenues recognized before the reduction of: (i) incentives paid to end users, (ii) the residual amount of lottery pool contributed by the Group and (iii) the cost of additional prize money to be shared between the lottery administration centers and the Group. The significance of the Service Fees received from the three lottery administration centers are as follows:

 

  For the years ended December 31, 
  2013  2014  2015  2015 
  RMB  RMB  RMB  US$ 
             
Lottery administration center A  169,474   260,096   48,277   7,453 
Lottery administration center B  75,212   198,549   36,552   5,643 
Lottery administration center C  45,231   121,628   11,245   1,736 

 

Concentration of serviced lottery products

 

Approximately 95.9%, 93.2% and 97.4% of total Service Fees were derived from five lottery products for the years ended December 31, 2013, 2014 and 2015, respectively.

 

Current vulnerability due to certain other concentrations

 

The Group’s operations may be adversely affected by significant political, economic and social uncertainties in the PRC. Although the PRC government has been pursuing economic reform policies for more than 30 years, no assurance can be given that the PRC government will continue to pursue such policies or that such policies may not be significantly altered, especially in the event of a change in leadership, social or political disruption or unforeseen circumstances affecting the PRC’s political, economic and social conditions. There is also no guarantee that the PRC government’s pursuit of economic reforms will be consistent or effective.

 

 F-34 

 

  

500.COM LIMITED

NOTES TO THE CONSOLIDATED FINANCIAL STATEMENTS (continued)

(Amounts in thousands of Renminbi (“RMB”) and United States dollars (“US$”), except for number of shares and per share (or ADS) data)

 

3.CONCENTRATION OF RISKS (continued)

 

Current vulnerability due to certain other concentrations (continued)

 

In October 2012, the Group was notified by China Sports Lottery Administration Center that the Group was one of the two entities that had been approved by the Ministry of Finance (“MOF”) to conduct online sales of sports lottery products in PRC on behalf of China Sports Lottery Administration Center. In particular, such approval mandated that the China Sports Lottery Administration Center use its best effort to develop an online lottery sales management system as part of a pilot program for online lottery sales in PRC, and once such a management system is finished, the China Sports Lottery Administration Center should apply again for approval from the MOF for official commencement of online lottery sales in the PRC. However, since the operation of online sports lottery sales services by China Sports Lottery Administration Center itself is in a pilot phase and is subject to further approval by the MOF, the Group’s operation of online sales of sports lottery products may be subject to suspension if China Sports Lottery Administration Center fails to obtain such further approval from the MOF.

 

On January 15, 2015, the MOF, the Ministry of Civil Affairs and the General Administration of Sports of the People’s Republic of China jointly promulgated the Notice on Issues related to the Self-Inspection and Self-Remedy of Unauthorized Online Lottery Sales (the “Self-Inspection Notice”), as a further step to regulate the lottery market in PRC and sanction unauthorized online lottery sales. On February 28, 2015, all sports lottery administration centers temporarily suspended online purchase orders for lottery products in response to the Self-Inspection Notice.

 

On April 3, 2015, eight competent government authorities, namely, the MOF, the Ministry of Public Security, the State Administration for Industry and Commerce, the Ministry of Industry and Information Technology, Ministry of Civil Affairs, People’s Bank of China, the General Administration of Sports of China and China Banking Regulatory Commission, jointly released a public bulletin with regard to online lottery sales in China, or Bulletin 18. Bulletin 18 mandates, among other things, that (i) all institutions, online entities, or individuals which provide unauthorized online lottery sales services, either directly or through agents, shall immediately cease such services and all provincial governmental authorities of finance, civil affairs and sports shall investigate and sanction unauthorized online lottery sales in their respective jurisdictions according to relevant laws and regulations; and (ii) lottery issuance authorities that plan to sell lottery products online are required to obtain a consent from the Ministry of Civil Affairs or the General Administration of Sports of China in order to submit an application for written approval by the MOF.

 

 F-35 

 

 

500.COM LIMITED

NOTES TO THE CONSOLIDATED FINANCIAL STATEMENTS (continued)

(Amounts in thousands of Renminbi (“RMB”) and United States dollars (“US$”), except for number of shares and per share (or ADS) data)

 

3.CONCENTRATION OF RISKS (continued)

 

Current vulnerability due to certain other concentrations (continued)

 

Although the Group is one of the two entities that had been approved by the MOF to conduct online sales of sports lottery products in PRC on behalf of China Sports Lottery Administration Center, the Group decided to voluntarily and temporarily suspend all of its lottery sales services on April 4, 2015. As of December 31, 2015, the online lottery sales business is still not recovered. On the basis of the current level of cash and cash equivalents, time deposits and management forecasts, management believes the risk of not meeting its current obligations is low, and therefore the Group will be able to continue its operations for the foreseeable future.

 

The Group transacts the majority of its business in RMB, which is not freely convertible into foreign currencies. On January 1, 1994, the PRC government abolished the dual rate system and introduced a single rate of exchange as quoted daily by the People’s Bank of China (the “PBOC”). However, the unification of the exchange rates does not imply that the RMB may be readily convertible into US$ or other foreign currencies. All foreign exchange transactions continue to take place either through the PBOC or other banks authorized to buy and sell foreign currencies at the exchange rates quoted by the PBOC. Approval of foreign currency payments by the PBOC or other institutions requires submitting a payment application form together with suppliers’ invoices, shipping documents and signed contracts. Additionally, the value of the RMB is subject to changes in central government policies and international economic and political developments affecting supply and demand in the PRC foreign exchange trading system market.

 

 F-36 

 

 

500.COM LIMITED

NOTES TO THE CONSOLIDATED FINANCIAL STATEMENTS (continued)

(Amounts in thousands of Renminbi (“RMB”) and United States dollars (“US$”), except for number of shares and per share (or ADS) data)

 

4.BUSINESS COMBINATION

 

On December 20, 2015 (“the acquisition date”), the Group acquired 63% of the outstanding common shares and voting interest of Sumpay.cn and its wholly owned subsidiaries Shangmeng Services, and Hangzhou Laiqi (collectively “Sumpay.cn”). Sumpay.cn is a provider of online payment services and prepaid card services in PRC. The online payment service is a platform to process electronic payments, while the prepaid card services allows consumers to make purchases using the prepaid cards at participating local merchant stores. As a result of the acquisition, the Group will be able to directly provide payment processing services to its customers and diversify its revenue streams.

 

The acquisition-date fair value of the consideration transferred totaled RMB233,100, which consisted of the following:

 

  Amount 
  RMB 
Fair value of consideration transferred    
Cash consideration  226,800 
Contingent consideration  6,300 
Total  233,100 

  

The contingent consideration arrangement requires the Group to pay RMB6,300 of additional consideration to Sumpay.cn’s shareholders, if Sumpay.cn’s audited 2015 operating income exceeds RMB10,000. The fair value of the contingent consideration arrangement at the acquisition date was RMB6,300.

 

The Group recognized RMB48 of acquisition-related costs that were expensed in the current period. These costs are included in the line item “General and administrative expenses” in the statement of comprehensive income (loss).

 

The following table summarizes the fair values of the assets acquired and liabilities assumed at the acquisition date. The Group obtained a third-party valuation of certain intangible assets.

 

  Amount  Amortization Years
  RMB   
Cash  133,599   
Online payment and other licenses  185,698  15
Others  23,263   
Total identifiable assets acquired  342,560   
       
Advances from merchants  (62,138)  
Deferred tax liabilities  (13,436)  
Total liabilities assumed  (75,574)  
       
Net identifiable assets acquired  266,986   
Noncontrolling interests  (98,785)  
Goodwill  64,899   
Net assets acquired  233,100   

  

Goodwill, which is not tax deductible, is primarily attributable to the synergies expected to be achieved from the acquisition.

 

Acquired intangible assets have weighted average economic lives from the date of purchase as follows:

 

Computer software 8.0 years
Online payment and other licenses 15.0 years

 

 F-37 

 

 

500.COM LIMITED

NOTES TO THE CONSOLIDATED FINANCIAL STATEMENTS (continued)

(Amounts in thousands of Renminbi (“RMB”) and United States dollars (“US$”), except for number of shares and per share (or ADS) data)

 

4.BUSINESS COMBINATION (continued)

 

The fair value of the 37% noncontrolling interest in Sumpay.cn is estimated to be RMB98,785. The fair value of the noncontrolling interest was estimated using the income approach. As Sumpay.cn is a private company, the fair value measurement is based on significant inputs that are not observable in the market and thus represents a Level 3 measurement as defined in ASC 820. The fair value estimates are based on (a) a discount rate of 18.61%, (b) a long-term sustainable growth rate of 3%, (c) financial multiples of companies in the same industry as Sumpay.cn and (d) adjustments because of the lack of control or lack of marketability that market participants would consider when estimating the fair value of the noncontrolling interest in Sumpay.cn.

 

Since the acquisition, Sumpay.cn contributed RMB708 (US$109) revenues and RMB525 (US$81) losses to the Group for the year ended 2015.

 

The following unaudited pro forma information summarizes the results of operations of the Group for the years ended December 31 2014 and 2015, as if the acquisition had been completed on January 1, 2014. These pro forma results have been prepared for comparative purposes only and do not purport to be indicative of what operating results would have been had the acquisition actually taken place on the date indicated and may not be indicative of future operating results. The pro forma adjustments are based upon available information and certain assumptions that management believes are reasonable.

 

  For the years ended December 31, 
  2014  2015  2015 
  RMB  RMB  US$ 
          
Pro forma total revenues  604,900   130,430   20,135 
Pro forma net income (loss)  151,163   (327,430)  (50,546)
Pro forma net income (loss) attributable to 500.com Limited  153,341   (325,962)  (50,320)

 

These amounts have been calculated after applying the Company’s accounting policies and adjusting the results of Sumpay.cn to reflect the additional amortization that would have been charged assuming the fair value adjustments to intangible assets had been applied on January 1, 2014, together with the consequential tax effects.

 

 F-38 

 

 

500.COM LIMITED

NOTES TO THE CONSOLIDATED FINANCIAL STATEMENTS (continued)

(Amounts in thousands of Renminbi (“RMB”) and United States dollars (“US$”), except for number of shares and per share (or ADS) data)

 

5.INVESTMENTS

 

Short-term Investments

 

Short-term Investments consist of the following:

 

Short-term investments of the Group comprised of a structured deposit investment. The Structured deposit was carried at fair value.

 

  As of December 31, 2014 
  Original
cost
  Gross
unrealized
gains
  Gross
unrealized
losses
  Provision
for
decline
in value
  Fair
value
 
  RMB  RMB  RMB  RMB  RMB 
Assets                    
Short-term investments                    
Structured deposits  71,306   -   (1,124)  -   70,182 

 

  As of December 31, 2015 
  Original
cost
  Gross
unrealized
gains
  Gross
unrealized
losses
  Provision
for
decline
in value
  Fair
value
  Fair
value
 
  RMB  RMB  RMB  RMB  RMB  US$ 
Assets                        
Short-term investments                        
Structured deposits  45,540   -   -   -   45,540   7,030 

 

During the year ended December 31, 2014 and 2015, the change in fair value of the Structured deposits of RMB1,124 and Nil was recorded as "Changes in fair value of the structured deposits” in the consolidated statements of comprehensive income (loss).

 

 F-39 

 

 

500.COM LIMITED

NOTES TO THE CONSOLIDATED FINANCIAL STATEMENTS (continued)

(Amounts in thousands of Renminbi (“RMB”) and United States dollars (“US$”), except for number of shares and per share (or ADS) data)

 

5.INVESTMENTS (continued)

 

Long-term Investments

 

Long-term investments consisted of the following:

 

  As of
December 31,
2014
  As of
December 31,
2015
  As of
December 31,
2015
 
  RMB  RMB  US$ 
Cost Method Investments            
Private companies  5,114   31,351   4,840 
Limited partnerships  1,538   8,092   1,249 
Cost of cost method investments  6,652   39,443   6,089 
Impairment loss on equity investment  -   (5,000)  (772)
Carrying amount of cost method investments  6,652   34,443   5,317 
             
Equity Method Investments            
Private company  -   5,500   849 
Limited partnership  -   20,796   3,210 
Cost of equity method investments  -   26,296   4,059 
Loss from equity method investment  -   (407)  (63)
Carrying amount of equity method investments  -   25,889   3,996 
             
Total carrying amount of long-term investments  6,652   60,332   9,314 

 

Cost method investments

 

Private companies

 

In January 2014, the Group acquired 20% of the share capital of Beijing Huanlelingdang Technology Co., Ltd. (“Huanlelingdang”), a non-listed company, at a consideration of RMB5,000.

 

In April 2014, the Group acquired 19% of the share capital of Shenzhen Hewei Technology Co., Ltd. (“Hewei”), a non-listed company, at a consideration of RMB114.

 

In March 2015, the Group acquired 10% of the share capital of Hzone Holding Company, a non-listed company, at a consideration of US$2,000.

 

In March 2015, the Group acquired 2% of the share capital of Big Stomach Limited, a non-listed company, at a consideration of US$500.

 

 F-40 

 

 

500.COM LIMITED

NOTES TO THE CONSOLIDATED FINANCIAL STATEMENTS (continued)

(Amounts in thousands of Renminbi (“RMB”) and United States dollars (“US$”), except for number of shares and per share (or ADS) data)

 

5.INVESTMENTS (continued)

 

Long-term Investments (continued)

 

Cost method investments (continued)

 

In August 2015, the Group acquired 1.29% of the share capital of Topgame Global Limited, a non-listed company, at a consideration of US$1,373. The Group also acquired 1.29% of the share capital of its VIEs, Caicaihudong (Beijing) Technology Co., Ltd. and Youwang Technology (Shanghai) Co., Ltd., at a consideration of RMB13 and RMB477, respectively.

 

In December 2015, as part of the acquisition of Sumpay.cn (Note 4), the Group also acquired Sumpay.cn’s 15% equity interest of Shanghai Yuelin Information Technology Co., Ltd for a consideration of RMB600.

 

These investments were classified as cost method investments as the Group does not have significant influence over the entities. For the year ended December 31, 2015, the Group recognized an impairment loss of RMB5,000 on the investment in Huanlelingdang. Additionally, the Group determined that it is not practicable to estimate their fair values for disclosure purposes.

 

Limited partnerships

 

In June 2014, the Group and Danhua Capital L.P (“Danhua”) entered into a subscription agreement, whereby the Group agreed to purchase a US$1,000 limited partnership interest in Danhua’s fund (the “Fund”), and hold an aggregate equity interest of approximately 1.1%. As of December 31, 2014, the Group had transferred US$250 to the Fund. As of December 31, 2015, the Group had transferred an aggregate total of US$750 to the Fund. The Group’s unfunded commitment to the Fund is US$250 as of December 31, 2015.

 

The Fund’s investment strategy is primarily to invest in emerging companies operating in the USA and PRC. The Fund’s investments are focused in the technology, media and telecommunications sectors. The Fund is scheduled to operate till November 15, 2021, unless terminated sooner or extended in accordance with the amended and restated limited partnership agreement.

 

In June 2015, the Group and Beijing Heimatuoxin Venture Capital L.P. (“Heimatuoxin”) entered into a subscription agreement, whereby the Group agreed to purchase a RMB3,000 limited partnership interest in Heimatuoxin and hold an equity interest of 3.49%. As of December 31, 2015, the Group transferred RMB3,000 to Heimatuoxin.

 

Heimatuoxin’s investment strategy is primarily to invest in emerging companies operating in the PRC. Heimatuoxin’s investments are focused in the technology, media and telecommunications sectors. Heimatuoxin is scheduled to operate till April 16, 2021, unless terminated sooner or extended in accordance with the amended and restated limited partnership agreement.

 

 F-41 

 

 

500.COM LIMITED

NOTES TO THE CONSOLIDATED FINANCIAL STATEMENTS (continued)

(Amounts in thousands of Renminbi (“RMB”) and United States dollars (“US$”), except for number of shares and per share (or ADS) data)

 

5.INVESTMENTS (continued)

 

Long-term Investments (continued)

 

Equity method investments

 

Private company

 

In April 2015, the Group acquired approximately 19% of the share capital of Shanxi Xibianyuan Technology Co., Ltd. (“Xibianyuan”), a non-listed company, at a consideration of RMB5,500. The Group accounted for this investment under the equity method as the Group can exercise significant influence.

 

Limited partnership

 

In April 2015, the Group and Guangda Sports Culture Capital L.P (“Guangda Sports Culture”) entered into a subscription agreement, whereby the Group agreed to purchase a RMB20,000 limited partnership interest in Guangda Sports Culture’s fund, representing approximately 9.9%. As of December 31, 2015, the Group had transferred RMB20,000 to Guangda Sports Culture.

 

Guangda Sports Culture’s investment strategy is primarily to invest in emerging companies operating in the PRC. Guangda Sports Culture’s investments are focused in the sports sectors. Guangda Sports Culture is scheduled to operate till February 9, 2018, unless terminated sooner or extended in accordance with the amended and restated limited partnership agreement.

  

6.ACCOUNTS RECEIVABLE

 

Accounts receivable and the related allowance for doubtful accounts are summarized as follows:

 

  As of
December 31,
2014
  As of
December 31,
2015
  As of
December 31,
2015
 
  RMB  RMB  US$ 
          
Accounts receivable  74,445   23,588   3,642 
Less: Allowance for doubtful accounts  -   (19,950)  (3,080)
             
Accounts receivable, net  74,445   3,638   562 

 

 F-42 

 

 

500.COM LIMITED

NOTES TO THE CONSOLIDATED FINANCIAL STATEMENTS (continued)

(Amounts in thousands of Renminbi (“RMB”) and United States dollars (“US$”), except for number of shares and per share (or ADS) data)

 

7.PREPAYMENTS, OTHER CURRENT ASSETS AND DEPOSITS

 

Prepayments and other current assets consist of the following:

 

  As of
December 31,
2014
  As of
December 31,
2015
  As of
December 31,
2015
 
  RMB  RMB  US$ 
          
Deposits for future lottery ticket purchase*  89,417   46   7 
Receivables from third party payment service providers  17,705   888   137 
Receivables from lottery administration centers for winnings  2,749   -   - 
Interest receivables  6,441   5,189   801 
Deposit for business acquisition**  20,000   -   - 
Deferred sponsorship and advertising expenses  10,324   1,963   303 

Deposits receivable from merchants***

  -   6,970   1,076 
Others  11,251   15,799   2,438 
   157,887   30,855   4,762 

 

* Deposits for future lottery ticket purchase represent cash paid in advance by the Group to lottery administration centers for the purchase of lottery tickets.

 

** Deposit for business acquisition represents cash paid in advance by the Group for a potential business acquisition. The deposit was returned to the Group in January 2015, as the deal was cancelled.

 

*** Deposits receivable from merchants represent cash paid in advance by Sumpay.cn to the local merchants for the prepaid card services.

 

Deposits consist of the following:

 

  As of
December 31,
2014
  As of
December 31,
2015
  As of
December 31,
2015
 
  RMB  RMB  US$ 
             
Deposits for lottery ticket equipment and office leases  10,071   1,217   188 

 

 F-43 

 

 

500.COM LIMITED

NOTES TO THE CONSOLIDATED FINANCIAL STATEMENTS (continued)

(Amounts in thousands of Renminbi (“RMB”) and United States dollars (“US$”), except for number of shares and per share (or ADS) data)

 

8.PROPERTY AND EQUIPMENT, NET

 

Property and equipment consist of the following:

 

  As of
December 31,
2014
  As of
December 31,
2015
  As of
December 31,
2015
 
  RMB  RMB  US$ 
          
Electronics and office equipment  30,972   46,911   7,242 
Motor vehicles  9,642   10,686   1,650 
Leasehold improvements  26,391   29,842   4,606 
             
Property and equipment, cost  67,005   87,439   13,498 
Less: Accumulated depreciation  (25,930)  (43,245)  (6,676)
             
Property and equipment, net  41,075   44,194   6,822 

 

Depreciation expenses were approximately RMB7,847, RMB8,653 and RMB10,209 (US$1,576) for the years ended December 31, 2013, 2014 and 2015, respectively.

 

 F-44 

 

 

500.COM LIMITED

NOTES TO THE CONSOLIDATED FINANCIAL STATEMENTS (continued)

(Amounts in thousands of Renminbi (“RMB”) and United States dollars (“US$”), except for number of shares and per share (or ADS) data)

 

9.INTANGIBLE ASSETS, NET

 

Intangible assets consist of the following:

 

  As of
December 31,
2014
  As of
December 31,
2015
  As of
December 31,
2015
 
  RMB  RMB  US$ 
Cost:            
Computer software  4,785   19,343   2,987 
License agreement  800   800   123 
Online payment and other licenses  -   185,698   28,667 
Internet domain name  658   2,861   442 
   6,243   208,702   32,219 
Accumulated amortization:            
Computer software  (1,787)  (6,050)  (934)
License agreement  (800)  (800)  (123)
Online payment and other licenses  -   (344)  (53)
Internet domain name  (302)  (1,360)  (211)
   (2,889)  (8,554)  (1,321)
             
Intangible assets, net  3,354   200,148   30,898 

 

Amortization expenses were approximately RMB659, RMB1,634 and RMB1,361 (US$210) for the years ended December 31, 2013, 2014 AND 2015, respectively. Annual estimated amortization expense for each of the five succeeding years is as follows:

 

  RMB  US$ 
       
2016  14,872   2,296 
2017  14,722   2,273 
2018  14,307   2,209 
2019  14,159   2,186 
2020 and thereafter  142,088   21,934 
         
   200,148   30,898 

 

 F-45 

 

 

500.COM LIMITED

NOTES TO THE CONSOLIDATED FINANCIAL STATEMENTS (continued)

(Amounts in thousands of Renminbi (“RMB”) and United States dollars (“US$”), except for number of shares and per share (or ADS) data)

 

10.ACCRUED EXPENSES AND OTHER CURRENT LIABILITIES

 

Accrued expenses and other current liabilities consist of the following:

 

  As of
December 31,
2014
  As of
December 31,
2015
  As of
December 31,
2015
 
  RMB  RMB  US$ 
          
Advance from end users*  66,679   35,352   5,457 
Advance from prepaid cards**  -   62,138   9,592 
Business tax and other taxes payable  4,360   675   104 
Deferred government grant  14,016   11,757   1,815 
Professional fees payable  11,323   9,842   1,519 
Promotional events payables  10,869   5,439   840 
Advertising and sponsorship payable  2,267   904   140 
Contingent consideration for business combination  -   6,300   973 
Others  8,478   8,205   1,267 
             
   117,992   140,612   21,707 

 

*Advance from end users represents 1) payments received by the Group in advance from the end users prior to the purchase of lottery tickets, and 2) prize distribution made by the Group to the winning end users’ registered account.

 

** Advance from prepaid cards represents the unused remaining value on the prepaid cards as at the balance sheet date.

 

 F-46 

 

 

500.COM LIMITED

NOTES TO THE CONSOLIDATED FINANCIAL STATEMENTS (continued)

(Amounts in thousands of Renminbi (“RMB”) and United States dollars (“US$”), except for number of shares and per share (or ADS) data)

 

11.CONVERTIBLE NOTE

 

On October 21, 2013, pursuant to a convertible note purchase agreement, the Company issued a convertible note due June 30, 2014 in the aggregate principal amount of US$20,000 to Sequoia Capital 2010 CGF Holdco, Ltd., or “Sequoia”. The total principal amount of US$20,000 was received in October 2013. The convertible note bore interest at 10% per annum, uncompounded and computed on the basis of the actual number of days elapsed, or 13% per annum upon an event of default, uncompounded and computed on the basis of the actual number of days elapsed.

 

The convertible note was automatically converted into the number of Class B ordinary shares equivalent to the outstanding amount of the convertible note divided by the applicable conversion price immediately upon the completion of the Group’s IPO. The applicable conversion price was equal to 80% of the per share issuance price of the Class A ordinary shares issued for the Group’s IPO. In the event of automatic conversion triggered by the IPO, the convertible note shall be deemed interest free between the date of issuance and the date of conversion.

 

The redemption feature meets the definition of a derivative and is bifurcated from the convertible note and accounted for in accordance with ASC topic 815,“Derivatives and Hedging”. The change in fair value of the embedded derivative is recorded in earnings.

 

Upon completion of the IPO, the conversion of the convertible note into US$25,000 of 19,230,769 Class B ordinary shares was accounted for as an extinguishment in accordance with ASC topic 405, Liabilities. The sum of: (i) the interest expense arising from the host debt instrument of RMB3,933, (ii) change in fair value of the bifurcated redemption feature RMB26,809, and (iii) extinguishment gain or loss (Nil), equaled to RMB30,742, which represented the incremental value the holder receives upon the conversion.

 

In accordance with ASC 820, the Group measures the fair value of the derivative redemption feature using an income approach based on inputs that are unobservable (Level 3) in the market.

 

 F-47 

 

 

500.COM LIMITED

NOTES TO THE CONSOLIDATED FINANCIAL STATEMENTS (continued)

(Amounts in thousands of Renminbi (“RMB”) and United States dollars (“US$”), except for number of shares and per share (or ADS) data)

 

11.CONVERTIBLE NOTE (continued)

 

A reconciliation of the derivative redemption feature measured at fair value on a recurring basis using significant unobservable inputs (Level 3) is presented below:

 

  Derivative
redemption
feature
 
  RMB 
    
Balance as of December 31, 2012  - 
Fair value of the derivative redemption feature on issuance date  22,355 
Change in fair value of the derivative redemption feature  26,809 
Settlement of the derivate redemption feature upon IPO  (49,164)
     
Balance as of December 31, 2013  - 

 

The change in fair value of the derivative redemption feature for the year ended December 31, 2013 was recorded as "Changes in fair value of the derivative component of the convertible note” in the consolidated statements of comprehensive income (loss).

 

No convertible notes were issued during the years ended December 31, 2014 and 2015.

 

12.ACCUMULATED DEFICIT

 

The Company’s ability to pay dividends is primarily dependent on the Company receiving distributions of funds from its subsidiaries. Relevant PRC statutory laws and regulations permit payments of dividends by the Group’s PRC subsidiary only out of its retained earnings, if any, as determined in accordance with PRC accounting standards and regulations. The results of operations reflected in the financial statements prepared in accordance with U.S. GAAP differ from those reflected in the statutory financial statements of the Company’s PRC subsidiary.

 

In accordance with the Regulations on Enterprises with Foreign Investment of China and its Articles of Association, the Company’s PRC subsidiary, E-Sun Sky Computer, being a foreign-invested enterprise established in the PRC, is required to provide for certain statutory reserves, namely the general reserve fund, enterprise expansion fund and staff welfare and bonus fund, all of which are appropriated from net profit as reported in its PRC statutory accounts. E-Sun Sky Computer is required to allocate at least 10% of its after-tax profits to the general reserve fund until such fund has reached 50% of its registered capital. Appropriations to the enterprise expansion fund and staff welfare and bonus fund are at the discretion of the board of directors of the E-Sun Sky Computer.

 

 F-48 

 

 

500.COM LIMITED

NOTES TO THE CONSOLIDATED FINANCIAL STATEMENTS (continued)

(Amounts in thousands of Renminbi (“RMB”) and United States dollars (“US$”), except for number of shares and per share (or ADS) data)

 

12.ACCUMULATED DEFICIT (continued)

 

In accordance with the China Company Laws, the Company’s VIEs are PRC domestic companies (i.e. E-Sun Network, E-Sun Sky Network, Youlanguang Technology, Guangtiandi Technology, Guangyi Network, Tongfu Technology, 500Fu, Lhasa Yicai, Shenzhen Yicai, Shenzhen Fenggu, Baifengrun Technology, Sumpay.cn, Shangmeng Services, and Hangzhou Laiqi), and they must make appropriations from their after-tax profits as reported in their PRC statutory accounts to non-distributable reserve funds, namely statutory surplus fund, statutory public welfare fund and discretionary surplus fund. The VIEs are required to allocate at least 10% of their after-tax profits to the statutory surplus fund until such fund has reached 50% of their respective registered capital. Appropriation to discretionary surplus is made at the discretion of each individual VIE.

 

The general reserve fund and statutory surplus fund are restricted to set-off against losses, expansion of production and operation and increasing registered capital of the respective company. The staff welfare and bonus fund and statutory public welfare fund are restricted to the capital expenditures for the collective welfare of employees. The reserves are not allowed to be transferred to the Company in terms of cash dividends, loans or advances, nor are they available for distribution except under liquidation.

 

  As of
December 31,
2014
  As of
December 31,
2015
  As of
December 31,
2015
 
  RMB  RMB  US$ 
          
PRC statutory reserved funds  33,754   29,486   4,552 
Unreserved accumulated deficit  (45,124)  (364,849)  (56,323)
             
   (11,370)  (335,363)  (51,771)

 

Under PRC laws and regulations, there are restrictions on the Company’s PRC subsidiary and VIEs with respect to transferring certain of their net assets to the Company either in the form dividends, loans, or advances. Amounts restricted include paid-in capital, statutory reserve funds and retained earnings of the Company’s PRC subsidiary and VIEs, as determined pursuant to PRC generally accepted accounting principles, totaling approximately RMB474,093 (US$73,187) as of December 31, 2015. Therefore in accordance with Rules 504 and 4.08(e)(3) of Regulation S-X, the condensed parent company only financial statements as of December 31, 2014 and 2015 and for each of the three years in the period ended December 31, 2015 are disclosed in Note 23.

 

Furthermore, cash transfers from the Company’s PRC subsidiary to its subsidiaries outside of China are subject to PRC government control of currency conversion. Shortages in the availability of foreign currency may restrict the ability of the PRC subsidiary and consolidated affiliated entities to remit sufficient foreign currency to pay dividends or other payments to the Company, or otherwise satisfy their foreign currency denominated obligations.

 

 F-49 

 

 

500.COM LIMITED

NOTES TO THE CONSOLIDATED FINANCIAL STATEMENTS (continued)

(Amounts in thousands of Renminbi (“RMB”) and United States dollars (“US$”), except for number of shares and per share (or ADS) data)

 

13.INCOME TAXES

 

Cayman Islands

 

Under the current laws of the Cayman Islands, the Company is not subject to tax on income or capital gains. In addition, upon payments of dividends by the Company to its shareholders, no Cayman Islands withholding tax will be imposed.

 

USA

 

500.com USA is incorporated in the USA and does not conduct any substantive operations of its own. No provision for USA income tax has been made in the financial statements as 500.com USA was established in July 2014 and had no assessable income for the year ended December 31, 2015.

 

British Virgin Islands

 

Under the current laws of the British Virgin Islands, BVI is not subject to tax on income or capital gains.

 

Hong Kong

 

Under the current laws, profits tax in Hong Kong is generally assessed at the rate of 16.5% of taxable income.

 

PRC

 

A new enterprise income tax law (the “EIT Law”) in the PRC was enacted and became effective on January 1, 2008. The EIT Law applies a uniform 25% enterprise income tax (“EIT”) rate to both foreign invested enterprises and domestic enterprises. Accordingly, Youlanguang Technology, E-Sun Network, 500Fu, and Baifengrun Technology are subject to the EIT rate of 25% for the three years ended December 31, 2015. The newly established subsidiary and VIEs, Guangyi Network, Shenzhen Yicai, Shenzhen Fenggu, Tongfu Technology, Sumpay.cn, and Hangzhou Laiqi, are also subject to the EIT rate of 25% for the year ended December 31, 2015.

 

E-Sun Sky Network, which qualified as a “Software Enterprise”, was granted an exemption of EIT for its first two years of operations and a half reduction in tax rate for the succeeding three years commencing from the first profit-making year. 2006 was the first year of EIT exemption for E-Sun Sky Network. In October 2011, E-Sun Sky Network obtained the certificate of “High-tech Enterprise” and was granted a preferential income tax rate of 15% for the three years commencing from 2011. In September 2014, E-Sun Sky Network renewed the certificate of “High-tech Enterprise” and was still able to apply the preferential income tax rate of 15% for the three years ended December 31, 2016. In 2014, E-Sun Sky Network obtained the certificate of “Key Software Enterprise” and therefore was granted a preferential income tax rate of 10% for the two years ended December 31, 2014. Thus, E-Sun Sky Network complied with the lower preferential tax rate of 10% in 2013 and 2014, and complied with the preferential tax rate of 15% in 2015 due to the expiration of the “Key Software Enterprise” certificate.

 

 F-50 

 

 

500.COM LIMITED

NOTES TO THE CONSOLIDATED FINANCIAL STATEMENTS (continued)

(Amounts in thousands of Renminbi (“RMB”) and United States dollars (“US$”), except for number of shares and per share (or ADS) data)

 

13.INCOME TAXES (continued)

 

PRC (continued)

 

In March 2011, E-Sun Sky Computer obtained the certificate of “Software Enterprise”, and was granted an exemption of EIT for its first two years of operations and a half reduction in tax rate for the succeeding three years commencing from the first profit-making year. 2011 was the first year of EIT exemption for E-Sun Sky Computer. E-Sun Sky Computer is subject to EIT at the rate of 12.5%, 12.5% and 12.5% in 2013, 2014 and 2015, respectively.

 

In June 2013, Guangtiandi Technology obtained the certificate of “Software Enterprise”, and was granted an exemption of EIT for its first two years of operations and a half reduction in tax rate for the succeeding three years commencing from the first profit-making year. 2015 was the first year of a half reduction for Guangtiandi Technology. Guangtiandi Technology is subject to EIT at the rate of 0%, 0% and 12.5% in 2013, 2014 and 2015, respectively.

 

Lhasa Yicai was established in Tibet in 2014 and qualified as a “Western Area Encouraged Industry”. According to local government policy, qualified entities were granted a preferential tax rate of 15% from January 1, 2011 to December 31, 2020. Therefore, Lhasa Yicai is entitled to a preferential tax rate of 15% for the year ended December 31, 2014 and 2015. Additionally, Lhasa Yicai is also exempt from provincial allocated corporate income tax during January 1, 2015 to December 31, 2017 according to local tax law.

 

In September 2015, Shangmeng Services obtained the certificate of “High-tech Enterprise” and was granted a preferential income tax rate of 15% for the three years commencing from 2015. Thus, Shangmeng Services is subject to the preferential tax rate of 15% for the year ended December 31, 2015.

 

Income (loss) before income taxes consists of:

 

  2013  2014  2015  2015 
  RMB  RMB  RMB  US$ 
             
Cayman Islands  (32,227)  (94,331)  (163,416)  (25,227)
British Virgin Islands  (12)  (4)  -   - 
USA  -   -   (2,320)  (358)
Hong Kong  (297)  (838)  (1,470)  (227)
PRC  62,296   260,209   (115,034)  (17,758)
                 
   29,760   165,036   (282,240)  (43,570)

 

 F-51 

 

 

500.COM LIMITED

NOTES TO THE CONSOLIDATED FINANCIAL STATEMENTS (continued)

(Amounts in thousands of Renminbi (“RMB”) and United States dollars (“US$”), except for number of shares and per share (or ADS) data)

 

13.INCOME TAXES (continued)

 

The current and deferred components of the income tax expense appearing in the consolidated statements of comprehensive income (loss) are as follows:

 

  2013  2014  2015  2015 
  RMB  RMB  RMB  US$ 
             
Current tax expense  (20,839)  (31,918)  (1,890)  (292)
Deferred tax benefit (expense)  97,133   23,931   (40,079)  (6,187)
                 
Income tax benefit (expense)  76,294   (7,987)  (41,969)  (6,479)

  

The reconciliation of tax computed by applying the statutory income tax rate applicable to PRC operations to income tax (benefit) expense is as follows:

 

  2013  2014  2015  2015 
  RMB  RMB  RMB  US$ 
             
Income (loss) before income taxes  29,760   165,036   (282,240)  (43,570)
Income tax computed at applicable tax rates (25%)  7,440   41,259   (70,560)  (10,893)
Effect of different tax rates in different jurisdictions  8,134   1,313   1,206   186 
Non-deductible expenses  15,810   28,103   47,324   7,306 
Effect of tax holiday  (942)  (16,170)  -   - 
Effect of tax rate changes  (15,581)  (38,747)  (24,125)  (3,724)
Change in valuation allowance  (1,900)  18   88,661   13,687 
Changes in interest and penalties on unrecognized tax benefits  2,222   (349)  3,920   605 
Effect of EIT reversal for previous years  (2,242)  (5,799)  (2,099)  (324)
Research and development super-deduction  (499)  (1,959)  (2,363)  (365)
Outside basis differences  (88,796)  -   -   - 
Others  60   318   5   1 
   (76,294)  7,987   41,969   6,479 

  

 F-52 

 

 

500.COM LIMITED

NOTES TO THE CONSOLIDATED FINANCIAL STATEMENTS (continued)

(Amounts in thousands of Renminbi (“RMB”) and United States dollars (“US$”), except for number of shares and per share (or ADS) data)

 

13.INCOME TAXES (continued)

 

A reconciliation of the beginning and ending amount of unrecognized tax benefits is as follows:

 

  2013  2014  2015  2015 
  RMB  RMB  RMB  US$ 
             
Balance at beginning of year  11,577   27,405   38,901   6,005 
Increase relating to current year tax positions  18,843   18,014   7,496   1,157 
Decrease relating to prior year tax positions  (2,955)  (5,202)  (1,119)  (173)
Decrease relating to expiration of applicable statute of limitations  (60)  (1,316)  (2,295)  (354)
                 
Balance at end of year  27,405   38,901   42,983   6,635 

 

At December 31, 2013, 2014 AND 2015, there are RMB14,342, RMB13,067 and RMB13,985 (US$2,159) of unrecognized tax benefits that would affect the annual effective tax rate if recognized. The unrecognized tax benefits mainly related to non-deductible expenses. It is possible that the amount of unrecognized tax benefits will change in the next 12 months, pending factors such as changes in PRC tax law or administrative practices and precedents, or tax authority inquiries. An estimate of the change cannot be reasonably made.

 

The Group recognizes interest and penalties accrued related to unrecognized tax benefits in taxation expenses. During the years ended December 31, 2013, 2014 and 2015, the Group recognized approximately RMB2,463, RMB2,119 and RMB4,534 (US$700) and reversed approximately RMB241, RMB2,469 and RMB614 (US$95) in interest and penalties. The Group had accrued approximately RMB3,313, RMB2,963 and RMB6,884 (US$1,063) for the payment of interest and penalties as of December 31, 2013, 2014 and 2015, respectively. In general, the PRC tax authorities have up to three to five years to conduct examinations of the Group’s tax filings. As of December 31, 2015, the PRC subsidiaries 2012 to 2015 tax returns remain open to examination.

 

The aggregate amount and per share effect of tax holidays are as follows:

 

  2013  2014  2015  2015 
  RMB  RMB  RMB  US$ 
             
The aggregate amount  942   16,170   -   - 
The aggregate effect on basic and diluted earnings per share for Class A and Class B ordinary shares outstanding                
Basic  -   0.05   -   - 
                 
Diluted  -   0.05   -   - 

 

 F-53 

 

 

500.COM LIMITED

NOTES TO THE CONSOLIDATED FINANCIAL STATEMENTS (continued)

(Amounts in thousands of Renminbi (“RMB”) and United States dollars (“US$”), except for number of shares and per share (or ADS) data)

 

13.INCOME TAXES (continued)

 

The components of deferred taxes are as follows:

 

  2014  2015  2015 
  RMB  RMB  US$ 
          
Deferred tax assets, current portion            
Accrued payroll and welfare payable  3,631   2,382   368 
Advertising expenditure deductible in future years  33,466         
Deferred government grants  2,597   1,764   272 
Bad debt provision  -   2,977   460 
Changes in fair value of the Structured deposit  169   -   - 
Less: valuation allowance  (102)  (7,123)  (1,100)
             
Total deferred tax assets, current portion  39,761   -   - 
             
Deferred tax assets, non-current portion            
Advertising expenditure deductible in future years  -   65,305   10,081 
Deferred government grants  -   1,217   188 
Loss from equity method investment  -   102   16 
Net operating losses (“NOLs”)  1,438   16,111   2,487 
Less: valuation allowance  (1,095)  (82,735)  (12,772)
             
Total deferred tax assets, non-current portion  343   -   - 
             
Deferred tax liabilities, non-current portion            
Online payment and other licenses arisen from business combination  -   (13,411)  (2,070)
             
Total deferred tax liabilities, non-current portion  -   (13,411)  (2,070)

 

The Group records a valuation allowance on its deferred tax assets that is sufficient to reduce the deferred tax assets to an amount that is more likely than not to be realized. Future reversal of the valuation allowance will be recognized either when the benefit is realized or when it has been determined that it is more likely than not that the benefit in future earnings will be realized.

 

As of December 31, 2015, the Group had NOLs of approximately RMB98,098 (US$15,143) from several of its VIEs, which can be carried forward to offset future net profit for income tax purposes. The NOLs as of December 31, 2015 will expire in years 2016 to 2020 if not utilized.

 

 F-54 

 

 

500.COM LIMITED

NOTES TO THE CONSOLIDATED FINANCIAL STATEMENTS (continued)

(Amounts in thousands of Renminbi (“RMB”) and United States dollars (“US$”), except for number of shares and per share (or ADS) data)

 

13.INCOME TAXES (continued)

 

Reversal of deferred tax liabilities arising from outside basis differences

 

Deferred tax liabilities arising from outside basis differences of the Company’s investments in subsidiaries are considered under ASC 740-30. The deferred tax expense relating to outside basis differences arises from (i) aggregate undistributed earnings and share capital of the VIEs that are available for distribution to E-Sun Sky Computer, a PRC tax resident company, and (ii) aggregate undistributed earnings of the foreign subsidiaries that are available for distribution to the Company.

 

On December 6, 2012, the Company declared the distribution of dividends totaling RMB90,000 to all ordinary shareholders of the Company. Upon the declaration of this distribution of dividends, the Company’s management ceased indefinite reinvestment plan on the undistributed earnings of the PRC subsidiaries. As a result, the Company recorded a deferred tax liability relating to the aggregate undistributed earnings of the PRC subsidiaries that are available for distribution to the Company.

 

On December 28, 2013, the Company agreed to provide unlimited financial support to the VIEs and replaced E-Sun Sky Computer as the primary beneficiary of the VIEs. In addition, management has asserted to indefinitely reinvest the undistributed earnings of the subsidiaries located in the PRC. As the Company is indefinitely reinvesting the undistributed earnings of the Group’s foreign subsidiaries in the PRC, the deferred tax liabilities (i.e. RMB88,796), arising from the aggregate outside basis differences of the foreign subsidiaries and the VIEs were reversed during the year ended December 31, 2013.

 

The cumulative amount of the temporary differences in respect of investments in foreign subsidiaries is RMB542,027 and RMB427,340 (US$65,970) as of December 31, 2014 and 2015, respectively. Upon repatriation of the foreign subsidiaries and the VIEs’ earnings, in the form of dividends or otherwise, the Company would be subject to various PRC income taxes including withholding income tax. The related unrecognized deferred tax liabilities were approximately RMB54,203 and RMB42,734 (US$6,597), respectively.

 

 F-55 

 

 

500.COM LIMITED

NOTES TO THE CONSOLIDATED FINANCIAL STATEMENTS (continued)

(Amounts in thousands of Renminbi (“RMB”) and United States dollars (“US$”), except for number of shares and per share (or ADS) data)

 

14.EMPLOYEE DEFINED CONTRIBUTION PLAN

 

Full time employees of the Group in PRC participate in a government mandated defined contribution plan, pursuant to which certain pension benefits, medical care, employee housing fund and other welfare benefits are provided to employees. Chinese labor regulations require that the PRC subsidiary and VIEs of the Group make contributions to the government for these benefits based on certain percentages of the employees’ salaries. The Group has no legal obligation for the benefits beyond the contributions made. Such employee benefits, which were expensed as incurred, amounted to approximately RMB8,848, RMB 10,042 and RMB12,587 (US$1,942) for the years ended December 31, 2013, 2014 AND 2015, respectively.

 

15.SHARE-BASED PAYMENT

 

On March 28, 2011, the shareholders and board of directors of the Company approved the 2011 Share Incentive Plan (the “Plan”). The Plan provides for the grant of options, restricted shares and other share-based awards. These options were granted with exercise prices denominated in US$, which is the functional currency of the Company. The board of directors has authorized under the Plan the issuance of up to 12% of the Company’s issued and outstanding ordinary shares from time to time, on an as-exercised and fully diluted basis, upon exercise of awards granted under the Plan. The maximum term of any issued share option is ten years from the grant date.

 

On April 8, 2011, the Company granted 13,864,000 share options to a director and employees with an exercise price of US$0.40 per share. For these awards, 5,506,600 options will be vested upon the first anniversary of the grant date, 5,225,800 options will be vested upon the second anniversary of the grant date, 1,565,800 options will be vested upon the third anniversary of the grant date, and 1,565,800 options will be vested upon the fourth anniversary of the grant date.

 

On April 8, 2011, the Company granted 5,003,980 and 12,600,000 share options to another director and a consultant with an exercise price of US$0.40 per share, and all were vested on the grant date.

 

On October 22, 2013, the Company granted 2,660,000 share options to employees with an exercise price of US$0.40 per share. For these awards, 600,000 options will be vested on 180 days after the grant date, 1,620,000 options will be vested upon the first anniversary of the grant date, 220,000 options will be vested upon the second anniversary of the grant date, and 220,000 options will be vested upon the third anniversary of the grant date.

 

 F-56 

 

 

500.COM LIMITED

NOTES TO THE CONSOLIDATED FINANCIAL STATEMENTS (continued)

(Amounts in thousands of Renminbi (“RMB”) and United States dollars (“US$”), except for number of shares and per share (or ADS) data)

 

15.SHARE-BASED PAYMENT (continued)

 

On June 19, 2014, the Company granted 2,000,000 options to directors and 32,561,800 options to employees, with an exercise price of US$3.232 per share (US$32.32 per ADS). For awards to directors, 666,690 options will be vested on November 22, 2014, 666,690 options will be vested on November 22, 2015, and 666,620 options will be vested on November 22, 2016. For awards to employees, 5,437,820 options will be vested upon the first anniversary of the grant date, 10,843,080 options will be vested upon the second anniversary of the grant date, and 16,280,900 options will be vested upon the third anniversary of the grant date.

 

On June 29, 2015, the Company granted 200,000 share options to a director with an exercise price of US$1.00 per share. For these awards, 66,670 options will be vested upon the first anniversary of the grant date, 66,670 options will be vested upon the second anniversary of the grant date, and 66,660 options will be vested upon the third anniversary of the grant date.

 

A summary of share option activity and related information for the year ended December 31, 2015 is as follows:

 

Share options granted to employees and directors

 

  Number of
option
  Weighted
average
exercise
price
  Weighted
average
grant date
fair value per
share
  Weighted
average
remaining
contractual
year
  Aggregated
intrinsic
value
 
     US$  US$  (Years)  US$’000 
                
Outstanding, January 1, 2015  43,139,120   2.64   1.19   4.4     
Granted  200,000   2.55   1.07         

Forfeited

  (6,000)  0.20   0.38         
Exercised  (5,274,480)  0.30   0.34         
Outstanding, December 31, 2015  38,058,640   0.90   1.24   3.33   42,285 
Vested and expected to vest at December 31, 2015  37,675,960   0.91   1.53   3.31   41,593 
Exercisable at December 31, 2015  9,109,351   0.57   1.02   4.04   13,103 

 

 F-57 

 

 

500.COM LIMITED

NOTES TO THE CONSOLIDATED FINANCIAL STATEMENTS (continued)

(Amounts in thousands of Renminbi (“RMB”) and United States dollars (“US$”), except for number of shares and per share (or ADS) data)

 

15.SHARE-BASED PAYMENT (continued)

 

The aggregate intrinsic value in the table above represents the difference between the fair value of Company’s common share as of December 31, 2015 and the exercise price. Total intrinsic value of options granted to employees and directors exercised for the years ended December 31, 2014 and 2015 were RMB90,196 and RMB49,625 (US$7,661), respectively. No share options granted to the consultants were exercised during the years ended December 31, 2015.

 

On June 8, 2012 (the “First Modification Date”), the Company modified the exercise price of both vested and unvested 13,740,000 options that were previously granted to 88 employees, from US$0.4 to US$0.2. The modification was intended to provide additional incentives for these employees.

 

In accordance with ASC 718, the effects of a modification resulted in incremental compensation cost of US$670, which was measured as the excess of the fair value of the modified award of US$3,460 over the fair value of the original award of US$2,790 at the First Modification Date.

 

The total compensation cost measured at the First Modification Date was US$2,214, representing the portion of the grant-date fair value of the original award for which the requisite service is expected to be rendered (or has already been rendered) at the First Modification Date of US$1,544 and the incremental compensation cost resulting from the modification of US$670.

 

The incremental compensation cost of US$178 for vested options was recognized immediately at the First Modification Date, while the compensation cost of US$2,036 for unvested options is being amortized on an accelerated basis over the remaining vesting term of the original award.

 

On March 19, 2015 (the “Second Modification Date”), the Company modified the exercise price of the share options granted on June 19, 2014 from US$3.232 (US$32.32 per ADS) to US$1.00 (US$10.00 per ADS). The modification was intended to provide additional incentives for these employees.

 

In accordance with ASC 718, the effects of a modification resulted in incremental compensation cost of US$11,197, which was measured as the excess of the fair value of the modified award of US$15,390 over the fair value of the original award of US$4,193 at the Second Modification Date.

 

The total compensation cost measured at the Second Modification Date was US$39,829, representing the portion of the grant-date fair value of the original award for which the requisite service is expected to be rendered (or has already been rendered) at the Second Modification Date of US$28,632 and the incremental compensation cost resulting from the modification of US$11,197.

 

The incremental compensation cost of US$213 for vested options was recognized immediately at the Second Modification Date, while the compensation cost of US$39,616 for unvested options is being amortized on an accelerated basis over the remaining vesting term of the original award.

 

 F-58 

 

 

500.COM LIMITED

NOTES TO THE CONSOLIDATED FINANCIAL STATEMENTS (continued)

(Amounts in thousands of Renminbi (“RMB”) and United States dollars (“US$”), except for number of shares and per share (or ADS) data)

 

15.SHARE-BASED PAYMENT (continued)

 

As of December 31, 2015, there was RMB133,322 (US$20,581) of unvested share-based compensation costs related to equity awards granted to employees and directors that is expected to be recognized over a weighted-average vesting period of 2.4 years. To the extent the actual forfeiture rate is different from the original estimate, actual share-based compensation costs related to these awards may be different from the expectation.

 

As the share options granted to the consultants were fully vested at the grant date, the related compensation expenses were fully recognized in the consolidated statement of comprehensive income (loss) at the grant date.

 

The fair value of share options was determined using the binomial option valuation model, with the assistance from an independent third-party appraiser. The binomial model requires the input of highly subjective assumptions, including the expected share price volatility and the suboptimal early exercise factor. For expected volatilities, the Company has made reference to historical volatilities of several comparable companies. The sub-optimal early exercise factor was estimated based on the vesting and contractual terms of the awards and management’s expectation of exercise behavior of the grantees. The risk-free rate for periods within the contractual life of the options is based on market yield of U.S. Treasury Bond in effect at the time of grant. The assumptions used to estimate the fair value of the share options granted are as follows:

 

  For the years ended December 31 
  2013  2014  2015 
          
Expected volatility  49.86%  50.39%~54.38%  51.96%~56.23%
Risk-free interest rate  2.60%  0.65%~1.64%  1.06%~1.64%
Dividend yield  0.00%  0.00%  0.00%
Forfeiture rate  0.00%  0.00%~5.00%  0.00%
Suboptimal early exercise factor  2.2   2.2~2.8   2.8 

 

The total fair value of the vested equity awards granted to the employees and directors during the years ended December 31, 2013, 2014 and 2015 were RMB11,457 (US$1,893), RMB21,946 (US$ 3,537) and RMB 63,200 (US$ 9,756), respectively.

 

The exercise price of options granted during the years 2014 and 2015, equaled the market price of the ordinary shares on the grant date. The weighted-average grant-date fair value per share granted to employees and directors during the year ended December 31, 2014, and 2015 were US$1.35 and US$1.07, respectively.

 

 F-59 

 

 

500.COM LIMITED

NOTES TO THE CONSOLIDATED FINANCIAL STATEMENTS (continued)

(Amounts in thousands of Renminbi (“RMB”) and United States dollars (“US$”), except for number of shares and per share (or ADS) data)

 

15.SHARE-BASED PAYMENT (continued)

 

Total share-based compensation expenses relating to options granted to employees and directors for the years ended December 31, 2013, 2014 and 2015 are included in:

 

  For the year ended December 31, 2013 
  Employees  Directors  Total  Total 
  RMB  RMB  RMB  US$ 
             
Cost of services  113   -   113   18 
Sales and marketing  390   -   390   63 
General and administrative  6,178   -   6,178   996 
Service development expenses  880   -   880   142 
                 
   7,561   -   7,561   1,219 

 

  For the year ended December 31, 2014 
  Employees  Directors  Total  Total 
  RMB  RMB  RMB  US$ 
             
Cost of services  1,478   -   1,478   238 
Sales and marketing  6,619   -   6,619   1,067 
General and administrative  62,984   7,786   70,770   11,406 
Service development expenses  11,055   -   11,055   1,782 
                 
   82,136   7,786   89,922   14,493 

  

  For the year ended December 31, 2015 
  Employees  Directors  Total  Total 
  RMB  RMB  RMB  US$ 
             
Cost of services  3,052   -   3,052   471 
Sales and marketing  13,771   -   13,771   2,126 
General and administrative  109,940   9,062   119,002   18,371 
Service development expenses  22,804   -   22,804   3,520 
                 
   149,567   9,062   158,629   24,488 

 

 F-60 

 

 

500.COM LIMITED

NOTES TO THE CONSOLIDATED FINANCIAL STATEMENTS (continued)

(Amounts in thousands of Renminbi (“RMB”) and United States dollars (“US$”), except for number of shares and per share (or ADS) data)

 

16.RELATED PARTY TRANSACTIONS

 

(a)Related parties

 

Name of related parties Relationship with the Group
   
Shenzhen Bozhi Consulting Co., Ltd. Entity controlled by the Chairman of the Company *
Delite Limited Shareholder of the Company

 

*    Mr Man San Law

 

(b)The balances with Delite Limited and Shenzhen Bozhi Consulting Co. Ltd. were settled prior to the completion of IPO in 2013.

 

17COMMITMENTS AND CONTINGENCIES

 

Operating lease commitments

 

  RMB  US$ 
       
2016  5,396   833 
2017  3,931   607 
2018  3,865   597 
2019  1,664   258 
2020 and thereafter  -   - 
         
   14,856   2,294 

 

Payments under operating leases are expensed on a straight-line basis over the periods of their respective leases. The Group’s lease arrangements have no renewal options, rent escalation clauses, restrictions or contingent rents and are all conducted with third parties. For the years ended December 31, 2013, 2014 and 2015, total rental expenses for all operating leases amounted to approximately RMB4,931, RMB5,279 and RMB4,013 (US$620), respectively.

 

Income taxes

 

As of December 31, 2014 and 2015, the Group has recognized approximately RMB40,287 and RMB41,981 (US$6,481), respectively, as an accrual for unrecognized tax benefits, including related interest and penalties. The final outcome of the tax uncertainty is dependent upon various matters including tax examinations, interpretation of tax laws or expiration of status of limitation. However, due to the uncertainties associated with the status of examinations, including the protocols of finalizing audits by the relevant tax authorities, there is a high degree of uncertainty regarding the future cash outflows associated with these tax uncertainties. As of December 31, 2014, and 2015, the Group classified the accrual of RMB40,287 and RMB41,981 (US$6,481), respectively, as a long-term payable.

 

 F-61 

 

  

500.COM LIMITED

NOTES TO THE CONSOLIDATED FINANCIAL STATEMENTS (continued)

(Amounts in thousands of Renminbi (“RMB”) and United States dollars (“US$”), except for number of shares and per share (or ADS) data)

 

17COMMITMENTS AND CONTINGENCIES (continued)

 

Variable interest entity structure

 

In the opinion of management, (i) the ownership structure of the Company and its VIEs are in compliance with existing PRC laws and regulations; (ii) the contractual arrangements with the VIEs and their shareholders are valid and binding, and will not result in any violation of PRC laws or regulations currently in effect; and (iii) the Group’s business operations are in compliance with existing PRC laws and regulations in all material respects.

 

However, there are substantial uncertainties regarding the interpretation and application of current and future PRC laws and regulations. Accordingly, the Company cannot be assured that PRC regulatory authorities will not ultimately take a contrary view to its opinion. If the current ownership structure of the Group and its contractual arrangements with VIEs are found to be in violation of any existing or future PRC laws and regulations, the Group may be required to restructure its ownership structure and operations in the PRC to comply with the changing and new PRC laws and regulations. In the opinion of management, the likelihood of loss in respect of the Group’s current ownership structure or the contractual arrangements with VIEs is remote based on current facts and circumstances.

 

Contractual Arrangements among the Company and the VIEs

 

Under applicable PRC tax laws and regulations, arrangements and transactions among related parties may be subject to audit or scrutiny by the PRC tax authorities within ten years after the taxable year when the arrangements or transactions are conducted. The Company could face material and adverse tax consequences if the PRC tax authorities were to determine that the Contractual Arrangements among the Company and the respective VIEs were not entered into on an arm’s-length basis and therefore constituted unfavorable transfer pricing arrangements. Unfavorable transfer pricing arrangements could, among other things, result in an upward adjustment on taxation. In addition, the PRC tax authorities may impose interest on late payments on the Company and the respective VIEs for the adjusted but unpaid taxes. In the opinion of management, the likelihood of such an upward adjustment on taxation and related interest is remote based on current facts and circumstances.

 

 F-62 

 

 

500.COM LIMITED

NOTES TO THE CONSOLIDATED FINANCIAL STATEMENTS (continued)

(Amounts in thousands of Renminbi (“RMB”) and United States dollars (“US$”), except for number of shares and per share (or ADS) data)

 

17.COMMITMENTS AND CONTINGENCIES (continued)

 

Guarantees

 

The Group accounts for guarantees in accordance with ASC topic 460 (“ASC 460”), Guarantees. Accordingly, the Group evaluates its guarantees to determine whether (a) the guarantee is specifically excluded from the scope of ASC 460, (b) the guarantee is subject to ASC 460 disclosure requirements only, but not subject to the initial recognition and measurement provisions, or (c) the guarantee is required to be recorded in the financial statements at fair value.

 

The memorandum and articles of association of the Company require that the Company indemnify its officers and directors, as well as those who act as directors and officers of other entities at the Company’s request, against expenses, judgments, fines, settlements and other amounts actually and reasonably incurred in connection with any proceedings arising out of their services to the Company. The indemnification obligations are more fully described in the memorandum and articles of association. The Company purchases standard directors and officers insurance to cover claims or a portion of the claims made against its directors and officers. Since a maximum obligation is not explicitly stated in the Company’s memorandum and articles of association and will depend on the facts and circumstances that arise out of any future claims, the overall maximum amount of the obligations cannot be reasonably estimated.

 

Historically, the Group has not been required to make payments related to these obligations, and the fair value for these obligations is zero as of December 31, 2014 and 2015.

 

 F-63 

 

 

500.COM LIMITED

NOTES TO THE CONSOLIDATED FINANCIAL STATEMENTS (continued)

(Amounts in thousands of Renminbi (“RMB”) and United States dollars (“US$”), except for number of shares and per share (or ADS) data)

 

18.EARNINGS(LOSSES) PER SHARE

 

Basic and diluted earnings per share for each of the years presented is calculated as follows:

 

 

  For the years ended 
  2013  2014  2015 
  RMB  RMB  RMB  RMB  RMB  US$  RMB  US$ 
  Class A  Class B  Class A  Class B  Class A  Class A  Class B  Class B 
                         
Earnings (losses) per share—basic:                                
Numerator:                                
Allocation of net income (loss) attributable to 500.com Limited’s ordinary shareholders used in calculating income per ordinary share—basic  2,758   103,296   74,478   82,571   (247,664)  (38,233)  (76,233)  (11,768)
                                 
Denominator:                                
Weighted average number of ordinary shares outstanding used in calculating basic earnings (losses) per share  6,198,153   232,144,532   161,137,587   178,645,232   294,836,665   294,836,665   90,753,548   90,753,548 
Denominator used for earnings (losses) per share  6,198,153   232,144,532   161,137,587   178,645,232   294,836,665   294,836,665   90,753,548   90,753,548 
Earnings (losses) per share—basic  0.45   0.45   0.46   0.46   (0.84)  (0.13)  (0.84)  (0.13)
                                 
Earnings (losses) per share—diluted:                                
Numerator:                                
Allocation of net income (loss) attributable to 500.com Limited’s ordinary shareholders used in calculating income per ordinary share— diluted  10,875   95,179   78,445   78,604   (247,664)  (38,233)  (76,233)  (11,768)
Reallocation of net income (loss) attributable to 500.com Limited’s ordinary shareholders as a result of conversion of Class B to Class A shares  95,179   -   78,604   -   (76,233)  (11,768)  -   - 
Net income (loss) attributable to ordinary shareholders  106,054   95,179   157,049   78,604   (323,897)  (50,001)  (76,233)  (11,768)
                                 
Denominator:                                
Weighted average number of ordinary shares outstanding used in calculating basic earnings per share  6,198,153   232,144,532   161,137,587   178,645,232   294,836,665   294,836,665   90,753,548   90,753,548 
Conversion of Class B to Class A ordinary shares  232,144,532   -   178,645,232   -   90,753,548   90,753,548   -   - 
Share options  21,386,682   -   18,065,885   -   -   -   -   - 
Denominator used for earnings (losses) per share  259,729,367   232,144,532   357,848,704   178,645,232   385,590,213   385,590,213   90,753,548   90,753,548 
Earnings (losses) per share—diluted  0.41   0.41   0.44   0.44   (0.84)  (0.13)  (0.84)  (0.13)
                                 
Earnings per ADS:                                
Denominator used for earnings (losses) per ADS - basic  619,815   -   16,113,759   -   29,483,667   29,483,667   -   - 
Denominator used for earnings (losses) per ADS - diluted  25,972,937   -   35,784,870   -   38,599,021   38,599,021   -   - 
Earnings (losses) per ADS – basic  4.45   -   4.62   -   (8.40)  (1.30)  -   - 
Earnings (losses) per ADS – diluted  4.08   -   4.39   -   (8.40)  (1.30)  -   - 

  

 F-64 

 

 

500.COM LIMITED

NOTES TO THE CONSOLIDATED FINANCIAL STATEMENTS (continued)

(Amounts in thousands of Renminbi (“RMB”) and United States dollars (“US$”), except for number of shares and per share (or ADS) data)

 

19.ORDINARY SHARES

 

Upon completion of the Company’s IPO in November 2013, the Company’s ordinary shares were converted into 66,539,000 Class A ordinary shares and 231,428,220 Class B ordinary shares. The conversion of ordinary shares into Class A and Class B ordinary shares has been retroactively reflected in the financial statements as if the conversion had occurred from the earliest period presented.

 

The Memorandum and Articles of Association were amended and restated such that the authorized share capital consisted of 1,000,000,000 ordinary shares at a par value of US$0.00005 per share, of which 700,000,000 shares were designated as Class A ordinary shares, and 300,000,000 as Class B ordinary shares. The rights of the holders of Class A and Class B ordinary shares are identical, except with respect to voting and conversion rights. Each share of Class A ordinary shares is entitled to one vote per share and is not convertible into Class B ordinary shares under any circumstances. Each share of Class B ordinary shares is entitled to ten votes per share and is convertible into one Class A ordinary share at any time by the holder thereof.

 

Additionally, the Company issued 19,230,769 and 11,538,462 Class B ordinary shares as a result of the conversion of the convertible note (Note 11) and the concurrent private placement for an aggregate consideration of US$15,000, respectively. As of December 31, 2013, 66,539,000 and 262,197,451 Class A and Class B ordinary shares were issued and outstanding, respectively.

 

In 2014, 22,742,660 share options were exercised at the exercise prices of US$0.2 to US$0.4 per share, resulting in the issuance of 22,742,660 Class A ordinary shares at US$0.00005 each for an aggregate consideration of US$8,107. As of December 31, 2014, 254,844,582 and 96,634,529 Class A and Class B ordinary shares were issued and outstanding, respectively.

 

In 2015, 5,274,480 share options were exercised at the exercise prices of US$0.2 to US$1.0 per share, resulting in the issuance of 5,274,480 Class A ordinary shares at US$0.00005 each for an aggregate consideration of US$2,960. Additionally, the Company issued 63,500,500 Class A ordinary shares to a shareholder for an aggregate consideration of US$123,391. The Company repurchased 1,220,000 Class A ordinary shares for a consideration of US$1,434. As of December 31, 2015, 334,034,932 and 84,999,159 Class A and Class B ordinary shares were issued and outstanding, respectively

 

 F-65 

 

 

500.COM LIMITED

NOTES TO THE CONSOLIDATED FINANCIAL STATEMENTS (continued)

(Amounts in thousands of Renminbi (“RMB”) and United States dollars (“US$”), except for number of shares and per share (or ADS) data)

 

20.FAIR VALUE MEASUREMENT

 

In accordance with ASC 820, the Group measures the fair value of the Structured deposit with foreign currency contract component (Note 5) using an income approach based on other inputs that are observable (Level 2) in the market.

 

The Group measures certain financial assets, including cost method investments, at fair value on a nonrecurring basis only if an impairment charge were to be recognized. The Group’s non-financial assets, such as intangible assets and fixed assets, would be measured at fair value only if they were determined to be impaired on an other-than-temporary basis.

 

Assets measured or disclosed at fair value are summarized below:

 

     Fair value measurement
at December 31, 2014
 
  Total fair
value at
December 31,
2014
  Quoted prices
in active
markets for
identical
assets
(Level 1)
  Significant other
observable
inputs
(Level 2)
  Significant
unobservable
inputs
(Level 3)
 
   RMB   RMB   RMB   RMB 
Fair value disclosure                
Cash equivalents                
Fixed-rate investments  80,000   -   80,000   - 
Adjustable-rate investments  30,000   -   30,000   - 
Time deposits  415,903   -   415,903   - 
Total  525,903   -   525,903   - 
                 
Fair value measurement                
Recurring                
Structured deposit (Note 5)  70,182   -   70,182   - 
Total  70,182   -   70,182   - 

 

 F-66 

 

 

500.COM LIMITED

NOTES TO THE CONSOLIDATED FINANCIAL STATEMENTS (continued)

(Amounts in thousands of Renminbi (“RMB”) and United States dollars (“US$”), except for number of shares and per share (or ADS) data)

 

20.FAIR VALUE MEASUREMENT (continued)

 

Assets measured or disclosed at fair value are summarized below:

 

     Fair value measurement
at December 31, 2015
 
  Total fair
value at
December 31,
2015
  Quoted prices
in active
markets for
identical
assets
(Level 1)
  Significant
other
observable
inputs
(Level 2)
  Significant
unobservable
inputs
(Level 3)
 
  RMB  US$  RMB  RMB  RMB 
Fair value disclosure                    
Cash equivalents                    
Fixed-rate investments  240,646   37,149   -   240,646   - 
Adjustable-rate investments  42,501   6,561   -   42,501   - 
Time deposits  1,220,797   188,459   -   1,220,797   - 
Total  1,503,944   232,169   -   1,503,944   - 
                     
Fair value measurement                    
Recurring                    
Structured deposit (Note 5)  45,540   7,030   -   45,540   - 
Total  45,540   7,030   -   45,540   - 

 

21.SEGMENT REPORTING

 

The Group engages primarily in the online lottery purchase services in the PRC. The Group does not distinguish revenues, costs and expenses between segments in its internal reporting, and reports costs and expenses by nature as a whole. In accordance with ASC topic 280 Segment Reporting, the Group’s chief operating decision maker has been identified as the Board of Directors and the chief executive officer, who makes resource allocation decisions and assesses performance based on the Group’s consolidated results. As a result, the Group has only one reportable segment. The Group operates and manages its business as a single segment mainly through the provision of a single class of services for accelerating and improving the processing the lottery orders over the internet. The Group does not distinguish between markets or segments for the purpose of internal reports.

 

Geographic disclosures

 

As the Group generates substantially all of its revenues from customers domiciled in the PRC, no geographical segments are presented. All of the Group’s long-lived assets are located in the PRC.

 

 F-67 

 

 

500.COM LIMITED

NOTES TO THE CONSOLIDATED FINANCIAL STATEMENTS (continued)

(Amounts in thousands of Renminbi (“RMB”) and United States dollars (“US$”), except for number of shares and per share (or ADS) data)

 

22.SUBSEQUENT EVENTS

 

Issuance of share options

 

In January 2016, the Company’s board of directors approved a share option agreement. According to the share option agreement, the Company will grant 100,000 Class A ordinary shares at an exercise price of US$1.85 and 250,000 Class A ordinary shares at an exercise price of US$2.00, to the directors and employees, respectively.

 

Share repurchase program

 

In February 2016, the Company’s board of directors approved a share repurchase program, which authorized the purchase of up to US$30 million of the Company’s outstanding ADSs. The Company subsequently repurchased 582,500 ADSs for a total consideration of US$9.6 million in March 2016.

 

Legal and administrative proceedings

 

On February 27, 2015, a purported stockholder class action lawsuit consisting of purchasers of the Company’s ADSs during the period between November 22, 2013 and February 25, 2015, captioned Fragala v. 500.com Limited, et al., Case No. 15-CV-1463-MMM (E), was filed in the U.S. District Court for the Central District of California (the “Court”), against the Company, certain of the Company’s executive officers, and the underwriters for the Company’s initial public offering (collectively the “Defendants”). The complaint alleges that the prospectus, registration statements, and other filings with the U.S. Securities and Exchange Commission (“SEC”) from October 22, 2013 to February 23, 2015 contained materially false and misleading information in violation of the federal securities laws. After various amendments to the lawsuit and moves to dismiss the case by the plaintiff and the Defendants, respectively, on March 15, 2016, the Court denied the defendants’ motion to dismiss, stating that the issues raised in the motion are more appropriately resolved on a motion for summary judgment.

 

Disposal of Investment in Sumpay.cn

 

On March 31, 2016, the Group announced that it has disposed of its 63% equity interest in Sumpay.cn for a total consideration of RMB359,100. According to the purchase agreement to be filed with Zhejiang Administration of Industry & Commerce (“AIC”), 20% of the total consideration, i.e. RMB71,820, will be transferred immediately to the Group by the acquirer, and the remaining 80%, i.e. RMB287,280, will be settled within 10 days after Sumpay.cn successfully renews its online payment license in 2016.

 

 F-68 

 

 

500.COM LIMITED

NOTES TO THE CONSOLIDATED FINANCIAL STATEMENTS (continued)

(Amounts in thousands of Renminbi (“RMB”) and United States dollars (“US$”), except for number of shares and per share (or ADS) data)

 

23.CONDENSED FINANCIAL INFORMATION OF THE PARENT COMPANY

 

Under PRC laws and regulations, the Company’s PRC subsidiary E-Sun Sky Computer and VIEs are restricted in their ability to transfer certain of its net assets to the Company in the form of dividend payments, loans and/or advances. The amounts restricted include paid up capital, retained earnings and statutory reserves, as determined pursuant to PRC generally accepted accounting principles, totaling RMB474,093 (US$73,187) as of December 31, 2015. The following is the condensed financial information of the Company on a parent company only basis.

 

Condensed balance sheets

 

  As of
December 31,
2014
  As of
December 31,
2015
  As of
December 31,
2015
 
  RMB  RMB  US$ 
             
ASSETS            
Current assets:            
Cash and cash equivalents  93,748   20,594   3,179 
Time deposits  372,450   1,025,989   158,385 
Other current assets  5,964   5,246   789 
Amounts due from intergroup companies  51,178   252,816   39,049 
             
Total current assets  523,340   1,304,645   201,402 
             
Non-current assets:            
Investment in subsidiaries and VIEs  619,032   485,874   75,006 
Property and equipment, net  462   402   62 
             
Total non-current assets  619,494   486,276   75,068 
             
TOTAL ASSETS  1,142,834   1,790,921   276,470 
 F-69 

 

 

500.COM LIMITED

NOTES TO THE CONSOLIDATED FINANCIAL STATEMENTS (continued)

(Amounts in thousands of Renminbi (“RMB”) and United States dollars (“US$”), except for number of shares and per share (or ADS) data)

 

23.CONDENSED FINANCIAL INFORMATION OF THE PARENT COMPANY (continued)

 

Condensed balance sheets (continued)

 

  As of
December 31,
2014
  As of
December 31,
2015
  As of
December 31,
2015
 
  RMB  RMB  US$ 
LIABILITIES AND SHAREHOLDERS’ EQUITY            
Current liabilities:            
Accrued payroll and welfare payable  62   145   22 
Accrued expenses and other liabilities  11,217   8,736   1,347 
Amounts due to intergroup companies  13,933   14,177   2,189 
             
Total current liabilities  25,212   23,058   3,558 
             
TOTAL LIABILITIES  25,212   23,058   3,558 
             
Shareholders’ equity:            
Class A Ordinary shares, par value US$0.00005 per share, 700,000,000 shares authorized as of December 31, 2014 and 2015; 254,844,582 and 334,034,932 shares issued and outstanding as of December 31, 2014  and 2015, respectively  85   110   17 
Class B Ordinary shares, par value US$0.00005 per share; 300,000,000 shares authorized as of December 31, 2014 and 2015; 96,634,529 and 84,999,159 shares issued and outstanding as of December 31,2014 and 2015, respectively  36   32   5 
Additional paid-in capital  1,106,234   2,022,369   312,200 
Treasury shares  -   (8,773)  (1,354)
Accumulated other comprehensive income  22,637   89,488   13,815 
Accumulated deficit  (11,370)  (335,363)  (51,771)
             
Total shareholder’s equity  1,117,622   1,767,863   272,912 
             
TOTAL LIABILITIES AND SHAREHOLDERS’ EQUITY  1,142,834   1,790,921   276,470 

 

 F-70 

 

 

500.COM LIMITED

NOTES TO THE CONSOLIDATED FINANCIAL STATEMENTS (continued)

(Amounts in thousands of Renminbi (“RMB”) and United States dollars (“US$”), except for number of shares and per share (or ADS) data)

 

23.CONDENSED FINANCIAL INFORMATION OF THE PARENT COMPANY (continued)

 

Condensed statements of comprehensive income (loss)

 

  For the years ended December 31, 
  2013  2014  2015  2015 
  RMB  RMB  RMB  US$ 
             
Net Revenues  -   -   -   - 
Operating expenses:                
Sales and marketing  -   (214)  (330)  (51)
General and administrative  (952)  (11,875)  (13,160)  (2,032)
Write-off of deferred offering expenses  -   (3,241)  -   - 
                 
Total operating expenses  (952)  (15,330)  (13,490)  (2,083)
                 
Operating loss  (952)  (15,330)  (13,490)  (2,083)
Interest income  246   10,920   8,703   1,344 
Interest expense  (4,712)  -   -   - 
Changes in fair value of derivative component of the convertible note  (26,809)  -   -   - 
Equity in profits (losses) of subsidiaries and VIEs  120,741   161,459   (319,110)  (49,262)
                 
Income (loss) before income tax  88,514   157,049   (323,897)  (50,001)
Income tax benefit  17,540   -   -   - 
                 
Net income (loss)  106,054   157,049   (323,897)  (50,001)
                 
Other comprehensive income (loss)                
Foreign currency translation (loss) gain  (5,496)  12,145   66,851   10,320 
                 
Comprehensive income (loss)  100,558   169,194   (257,046)  (39,681)

 

 F-71 

 

 

500.COM LIMITED

NOTES TO THE CONSOLIDATED FINANCIAL STATEMENTS (continued)

(Amounts in thousands of Renminbi (“RMB”) and United States dollars (“US$”), except for number of shares and per share (or ADS) data)

 

23.CONDENSED FINANCIAL INFORMATION OF THE PARENT COMPANY (continued)

 

Condensed statements of cash flows

 

  For the years ended December 31, 
  2013  2014  2015  2015 
  RMB  RMB  RMB  US$ 
             
Net cash generated from (used in) operating activities  7,387   (26,721)  (2,266)  (350)
Net cash used in investing activities  (116,035)  (293,289)  (865,971)  (133,683)
Net cash generated from financing activities  479,896   42,315   748,755   115,588 
Effect of exchange rate changes on cash and cash equivalents  (4,812)  1,507   46,328   7,152 
Net increase (decrease) in cash and cash equivalents  366,436   (276,188)  (73,154)  (11,293)
Cash and cash equivalents at beginning of the year  3,500   369,936   93,748   14,472 
Cash and cash equivalents at end of the year  369,936   93,748   20,594   3,179 

 

Basis of presentation

 

Condensed financial information is used for the presentation of the Company, or the parent company. The condensed financial information of the parent company has been prepared using the same accounting policies as set out in the Group’s consolidated financial statements except that the parent company used the equity method to account for its investment in its subsidiaries and VIEs.

 

The parent company records its investment in its subsidiaries and VIEs under the equity method of accounting as prescribed in ASC 323, “Investments-Equity Method and Joint Ventures”. Such investments are presented on the condensed balance sheets as “Investment in subsidiaries and VIEs” and their respective profit or loss as “Equity in profits (losses) of subsidiaries and VIEs” on the condensed statements of comprehensive income (loss). Equity method accounting ceases when the carrying amount of the investment, including any additional financial support, in a subsidiary and VIEs is reduced to zero unless the parent company has guaranteed obligations of the subsidiary and VIEs or is otherwise committed to provide further financial support. If the subsidiary and VIEs subsequently reports net income, the parent company shall resume applying the equity method only after its share of that net income equals the share of net losses not recognized during the period the equity method was suspended.

 

The parent company’s condensed financial statements should be read in conjunction with the Group’s consolidated financial statements.

 

 F-72