Adecoagro
AGRO
#4953
Rank
NZ$3.14 B
Marketcap
NZ$22.08
Share price
2.11%
Change (1 day)
42.53%
Change (1 year)

Adecoagro - 20-F annual report


Text size:

 

 

 

UNITED STATES SECURITIES AND EXCHANGE COMMISSION

Washington, D.C. 20549

Form 20-F

 

¨REGISTRATION STATEMENT PURSUANT TO SECTION 12(b) OR (g) OF THE SECURITIES EXCHANGE ACT OF 1934
 OR 
þANNUAL REPORT PURSUANT TO SECTION 13 or 15(d) OF THE SECURITIES EXCHANGE ACT OF 1934 FOR THE FISCAL YEAR ENDED ON DECEMBER 31, 2015
 OR 
¨TRANSITION REPORT PURSUANT TO SECTION 13 OR 15(d) OF THE SECURITIES EXCHANGE ACT OF 1934
   
 FOR THE TRANSITION PERIOD FROM                     TO                       
 OR 
¨SHELL COMPANY REPORT PURSUANT TO SECTION 13 OR 15(d) OF THE SECURITIES EXCHANGE ACT OF 1934
 Date of event requiring this shell company report 

 

COMMISSION FILE NUMBER: 001-35052

Adecoagro S.A.

(Exact name of Registrant as specified in its charter)

N/A

(Translation of Registrant’s name into English)

Grand Duchy of Luxembourg

(Jurisdiction of incorporation or organization)

Vertigo Naos Building, 6, Rue Eugène Ruppert,

L - 2453 Luxembourg

Tel: +352.2644.9372

(Address of principal executive offices)

Abdelhakim Chagaar

Vertigo Naos Building, 6, Rue Eugène Ruppert,

L - 2453 Luxembourg

Email: abdelhakim.chagaar@intertrustgroup.com

Tel: +352.2644.9372

(Name, Telephone, E-Mail and/or Facsimile number and Address of Company Contact Person)

Securities registered or to be registered pursuant to Section 12(b) of the Act:

 

Title of Each ClassName of Each Exchange on Which Registered
Common SharesNew York Stock Exchange

 

Securities registered or to be registered pursuant to Section 12(g) of the Act:

None

Securities for which there is a reporting obligation pursuant to Section 15(d) of the Act:

None

The number of outstanding shares of each of the issuer’s classes of capital stock

as of December 31, 2015:

121,092,012 Common Shares, par value $1.50 per share

Indicate by check mark if the registrant is a well-known seasoned issuer, as defined in Rule 405 of the Securities Act

Yes þNo ¨

If this report is an annual or transition report, indicate by check mark if the registrant is not required to file reports pursuant to Section 13 or 15(d) of the Securities Exchange Act of 1934.

Yes ¨No þ

Indicate by check mark whether the Registrant (1) has filed all reports required to be filed by Section 13 or 15(d) of the Securities Exchange Act of 1934 during the preceding 12 months (or for such shorter period that the Registrant was required to file such reports) and (2) has been subject to such filing requirements for the past 90 days.

Yes þNo ¨

Indicate by check mark whether the registrant has submitted electronically and posted on its corporate Web site, if any, every Interactive Data File required to be submitted and posted pursuant to Rule 405 of Regulation S-T (§232.405 of this chapter) during the preceding 12 months (or for such shorter period that the registrant was required to submit and post such files). (*)

Yes ¨No ¨

 

(*) This requirement does not apply to the registrant in respect of this filing.

 

Indicate by check mark whether the registrant is a large accelerated filer, an accelerated filer, or non-accelerated filer. See definition of “accelerated filer and large accelerated filer” in Rule 12b-2 of the Exchange Act. (Check one):

 

Large accelerated filer þAccelerated filer ¨Non-accelerated filer ¨

 

Indicate by check mark which basis of accounting the registrant has used to prepare the financial statements included in this filing:

U.S. GAAP ¨International Financial Reporting Standards as issued by the International Accounting Standards Board þOther ¨

 

If “Other” has been checked in response to the previous question, indicate by check mark which financial statement item the Registrant has elected to follow:

Item 17 ¨ Item 18 ¨

 

If this is an annual report, indicate by check mark whether the registrant is a shell company (as defined in Rule 12b-2 of the Exchange Act). Yes ¨No þ

 

 

 

 

 

 

TABLE OF CONTENTS

 

FORWARD-LOOKING STATEMENTSiv
  
PRESENTATION OF FINANCIAL AND OTHER INFORMATIONv
  
PART I 1
   
Item 1.Identity of Directors, Senior Management and Advisers1
   
Item 2.Offer Statistics and Expected Timetable1
   
Item 3.Key Information1
 A.SELECTED FINANCIAL DATA1
 B.CAPITALIZATION AND INDEBTEDNESS9
 C.REASONS FOR THE OFFER AND USE OF PROCEEDS9
 D.RISK FACTORS9
    
Item 4.Information on the Company42
 A.HISTORY AND DEVELOPMENT OF THE COMPANY42
 B.BUSINESS OVERVIEW46
 C.ORGANIZATIONAL STRUCTURE86
 D.PROPERTY, PLANTS AND EQUIPMENT86
    
Item 4B.Unresolved Staff Comments86
    
Item 5.Operating and Financial Review and Prospects87
 A.OPERATING RESULTS88
 B.LIQUIDITY AND CAPITAL RESOURCES118
 C.RESEARCH AND DEVELOPMENT, PATENTS AND LICENSES, ETC.123
 D.TREND INFORMATION123
 E.OFF-BALANCE SHEET ARRANGEMENTS124
 F.TABULAR DISCLOSURE OF CONTRACTUAL OBLIGATIONS124
 G.SAFE HARBOR124
    
Item 6.Directors, Senior Management and Employees124
 A.DIRECTORS AND SENIOR MANAGEMENT (traer de Annual Report)124
 B.COMPENSATION128
 C.BOARD PRACTICES129
 D.EMPLOYEES131
 E.SHARE OWNERSHIP132
    
Item 7.Major Shareholders and Related Party Transactions135
 A.MAJOR SHAREHOLDERS135
 B.RELATED PARTY TRANSACTIONS136
 C.INTERESTS OF EXPERTS AND COUNSEL137

 

 i

 

 

Item 8.Financial Information138
 A.CONSOLIDATED STATEMENTS AND OTHER FINANCIAL INFORMATION138
 B.SIGNIFICANT CHANGES139
    
Item 9.The Offer and Listing139
 A.OFFER AND LISTING DETAILS139
 B.PLAN OF DISTRIBUTION140
 C.MARKETS140
 D.SELLING SHAREHOLDERS140
 E.DILUTION140
 F.EXPENSES OF THE ISSUE140
    
Item 10.Additional Information140
 A.SHARE CAPITAL140
 B.MEMORANDUM AND ARTICLES OF ASSOCIATION140
 C.MATERIAL CONTRACTS149
 D.EXCHANGE CONTROLS149
 E.TAXATION152
 F.DIVIDENDS AND PAYING AGENTS157
 G.STATEMENT BY EXPERTS157
 H.DOCUMENTS ON DISPLAY158
 I.SUBSIDIARY INFORMATION158
    
Item 11.Quantitative and Qualitative Disclosures About Market Risk158
   
Item 12.Description of Securities Other than Equity Securities158
 A.DEBT SECURITIES158
 B.WARRANTS AND RIGHTS158
 C.OTHER SECURITIES158
 D.AMERICAN DEPOSITORY SHARES158
   
PART II 158
  
Item 13.Defaults, Dividend Arrearages and Delinquencies158
   
Item 14.Material Modifications to the Rights of Security Holders and Use of Proceeds158
   
Item 15.Controls and Procedures159
   
Item 16. 160
Item 16A.Audit Committee Financial Expert160
Item 16B.Code of Ethics160
Item 16C.Principal Accountant Fees and Services160
Item 16D.Exemptions from the Listing Standards for Audit Committees161
Item 16E.Purchases of Equity Securities by the Issuer and Affiliated Purchasers161
Item 16F.Change in Registrant’s Certifying Accountant161
Item 16G.Corporate Governance162

 

 ii

 

 

Item 16H.Mine Safety Disclosure164
   
PART III 164
   
Item 17.Financial Statements164
   
Item 18.Financial Statements164
   
Item 19.Exhibits164

 

 iii

 

 

FORWARD-LOOKING STATEMENTS

 

This annual report contains forward-looking statements that are based on our current expectations, assumptions, estimates and projections about us and our industry. These forward-looking statements can be identified by words or phrases such as “anticipate,” “believe,” “continue,” “estimate,” “expect,” “intend,” “is/are likely to,” “may,” “plan,” “should,” “would,” or other similar expressions. The forward-looking statements included in this annual report relate to, among others:

 

our business prospects and future results of operations;

 

weather and other natural phenomena;

 

developments in, or changes to, the laws, regulations and governmental policies governing our business, including limitations on ownership of farmland by foreign entities in certain jurisdiction in which we operate, environmental laws and regulations;

 

the implementation of our business strategy;

 

our plans relating to acquisitions, joint ventures, strategic alliances or divestitures;

 

the implementation of our financing strategy and capital expenditure plan;

 

the maintenance of our relationships with customers;

 

the competitive nature of the industries in which we operate;

 

the cost and availability of financing;

 

future demand for the commodities we produce;

 

international prices for commodities;

 

the condition of our land holdings;

 

the development of the logistics and infrastructure for transportation of our products in the countries where we operate;

 

the performance of the South American and world economies;

 

the relative value of the Brazilian Real, the Argentine Peso, and the Uruguayan Peso compared to other currencies; and

 

the factors discussed under the section entitled “Risk Factors” in this annual report.

 

These forward-looking statements involve various risks and uncertainties. Although we believe that our expectations expressed in these forward-looking statements are reasonable, our expectations may turn out to be incorrect. Our actual results could be materially different from our expectations. In light of the risks and uncertainties described above, the estimates and forward-looking statements discussed in this annual report might not occur, and our future results and our performance may differ materially from those expressed in these forward-looking statements due to, including, but not limited to, the factors mentioned above. Because of these uncertainties, you should not make any investment decision based on these estimates and forward-looking statements.

 

The forward-looking statements made in this annual report relate only to events or information as of the date on which the statements are made. We undertake no obligation to update any forward-looking statements to reflect events or circumstances after the date on which the statements are made or to reflect the occurrence of unanticipated events.

 

 iv

 

 

PRESENTATION OF FINANCIAL AND OTHER INFORMATION

 

Certain Defined Terms

 

In this annual report, unless otherwise specified or if the context so requires:

 

References to the terms “Adecoagro S.A.,” “Adecoagro,” “we,” “us,” “our,” “Company” and “our company” refer to, Adecoagro S.A., a corporation organized under the form of a société anonyme under the laws of the Grand Duchy of Luxembourg, and its subsidiaries.

 

References to “IFH” and “IFH LP” mean the former International Farmland Holdings, LP, a limited partnership (previously IFH LP and International Farmland Holdings, LLC, or IFH LLC).

 

References to “Adecoagro LP” mean Adecoagro, LP SCS, a limited partnership organized under the form of a société comandite simple under the laws of the Grand Duchy of Luxembourg (previously Adecoagro LP (Delaware) and Adecoagro, LLC).

 

References to “$,” “US$,” “U.S. dollars” and “dollars” are to U.S. dollars.

 

References to “Argentine Pesos,” “Pesos” or “Ps.” are to Argentine Pesos, the official currency of Argentina.

 

References to “Brazilian Real,” “Real,” “Reais” or “R$” are to the Brazilian Real, the official currency of Brazil.

 

Unless stated otherwise, references to “sales” are to the consolidated sales of manufactured products and services rendered plus sales of agricultural produce and biological assets.

 

References to “IFRS” are International Financial Reporting Standards issued by the International Accounting Standards Board (“IASB”) and the interpretations of the International Financial Reporting Interpretations Committee (“IFRIC”), together “IFRS.”

 

Background

 

As part of a corporate reorganization (the “Reorganization”), Adecoagro, a Luxembourg corporation under the form of a société anonyme, was formed as a holding company for IFH for the purpose, among others, of facilitating the initial public offering (the “IPO”) of our common shares, completed on January 28, 2011. Before the IPO, Adecoagro had not engaged in any business or other activities except in connection with its formation and the Reorganization. For an additional discussion of the Reorganization, see “Item 4. Information on the Company—A. History and Development of the Company—History.”

 

During 2011, we contributed the net proceeds of the IPO to increase our interest in IFH from 98% to 98.64%. During 2012, we issued, in a series of transactions, 1,654,752 shares to certain limited partners of IFH in exchange for their residual interest in IFH, totaling 1.3595%, thereby increasing our interest in IFH to approximately 100%.

 

On March 27, 2015, Adecoagro commenced a series of transactions for the purpose of transfering the domicile of Adecoagro LP to Luxembourg. In connection with the Adecoagro LP redomiciliation, Adecoagro merged IFH LP into Adecoagro LP (Delaware) being Adecoagro LP (Delaware) the surviving entity and Adecoagro GP S.a.r.l., a societe responsibilitie limitee organized under the laws of Luxembourg, the general partner of Adecoagro LP (Delaware) on April 1, 2015. Also on April 1, 2015, Adecoagro completed the redomiciliation of Adecoagro LP (Delaware) out of Delaware to Luxembourg and Adecoagro LP (Delaware), without dissolution or liquidation, continued its corporate existence as Adecoagro LP S.C.S., a societe en commandite simple organized under Luxembourg law, effective April 2, 2015. For a detailed description of the Adecoagro LP redomiciliation please see “Item 4. Information on the Company—A. History and Development of the Company—History.

 

 v

 

 

The consolidated financial statements as of December 31, 2015 and 2014, and for the years then ended (hereinafter, the “Consolidated Financial Statements”) included in this annual report have been prepared in accordance with IFRS. All IFRS effective at the time of preparing the consolidated financial statements have been applied.

 

Financial Statements

 

Non-IFRS Financial Measures

 

We present Adjusted Consolidated EBITDA, Adjusted Segment EBITDA, Adjusted Consolidated EBIT and Adjusted Segment EBIT in this annual report as supplemental measures of performance of our company and of each operating segment, respectively, that are not required by, or presented in accordance with IFRS. Our Adjusted Consolidated EBITDA equals the sum of our Adjusted Segment EBITDA for each of our operating segments. We define “Adjusted Consolidated EBITDA” as (i) consolidated net profit (loss) for the year, as applicable, before interest expense, income taxes, depreciation and amortization, foreign exchange gains or losses, other net financial expenses and unrealized changes in fair value of our long-term biological assets, primarily our sugarcane and coffee plantations and cattle stocks; and (ii) adjusted by profit or loss from discontinued operations; and (iii) by gains or losses from disposals of non-controlling interests in subsidiaries whose main underlying asset is farmland which are reflected in our Shareholders Equity under the line item ”Reserve from the sale of non-controlling interests in subsidiaries.” We define “Adjusted Segment EBITDA” for each of our operating segments as (i) the segment’s share of consolidated profit (loss) from operations before financing and taxation for the year, as applicable, before depreciation and amortization and unrealized changes in fair value of our long-term biological assets; and (ii) adjusted by profit or loss from discontinued operations; and adjusted by gains or losses from disposals of non-controlling interests in subsidiaries whose main underlying asset is farmland, which are reflected in our Shareholders Equity under the line item: “Reserve from the sale of non-controlling interests in subsidiaries.” We believe that Adjusted Consolidated EBITDA and Adjusted Segment EBITDA are important measures of operating performance for our company and each operating segment, respectively, because they allow investors and others to evaluate and compare our consolidated operating results and to evaluate and compare the operating performance of our segments, respectively, including our return on capital and operating efficiencies, from period to period by removing the impact of our capital structure (interest expense from our outstanding debt), asset base (depreciation and amortization), tax consequences (income taxes), unrealized changes in fair value of biological assets (a significant non-cash gain or loss to our consolidated statements of income under IAS 41 accounting), foreign exchange gains or losses and other financial expenses. In addition, by including the gains or losses from disposals of non-controlling interests in subsidiaries whose main underlying asset is farmland, investors can also evaluate the full value and returns generated by our land transformation activities. Other companies may calculate Adjusted Consolidated EBITDA and Adjusted Segment EBITDA differently, and therefore our Adjusted Consolidated EBITDA and Adjusted Segment EBITDA may not be comparable to similarly titled measures used by other companies. Adjusted Consolidated EBITDA and Adjusted Segment EBITDA are not measures of financial performance under IFRS, and should not be considered in isolation or as an alternative to consolidated net profit (loss), cash flows from operating activities, segment’s profit from operations before financing and taxation and other measures determined in accordance with IFRS. Items excluded from Adjusted Consolidated EBITDA and Adjusted Segment EBITDA are significant and necessary components to the operations of our business, and, therefore, Adjusted Consolidated EBITDA and Adjusted Segment EBITDA should only be used as a supplemental measure of our company’s operating performance, and of each of our operating segments, respectively. We also believe Adjusted Consolidated EBITDA and Adjusted Segment EBITDA are useful for securities analysts, investors and others to evaluate the financial performance of our company and other companies in the agricultural industry. These non-IFRS measures should be considered in addition to, but not as a substitute for or superior to, the information contained in either our statements of income or segment information.

 

 vi

 

 

Our Adjusted Consolidated EBIT equals the sum of our Adjusted Segment EBITs for each of our operating segments. We define “Adjusted Consolidated EBIT” as (i) consolidated net profit (loss) for the year, as applicable, before interest expense, income taxes, foreign exchange gains or losses, other net financial expenses and unrealized changes in fair value of our long-term biological assets, primarily our sugarcane and coffee plantations and cattle stocks; and (ii) adjusted by profit or loss from discontinued operations; and adjusted by gains or losses from disposals of non controlling interests in subsidiaries whose main underlying asset farmland. We define “Adjusted Segment EBIT” for each of our operating segments as the segment’s share of (i) consolidated profit (loss) from operations before financing and taxation for the year, as applicable, before unrealized changes in fair value of our long-term biological assets; and (ii) adjusted by profit or loss from discontinued operations; and (iii) adjusted by gains or losses from disposals of non-controlling interests in subsidiaries whose main underlying asset is farmland, which are reflected in our Shareholders Equity under the line item: “Reserve from the sale of non-controlling interests in subsidiaries.” We believe that Adjusted Consolidated EBIT and Adjusted Segment EBIT are important measures of operating performance, for our company and each operating segment, respectively, because they allow investors and others to evaluate and compare our consolidated operating results and to evaluate and compare the operating performance of our segments, from period to period by including the impact of depreciable fixed assets and removing the impact of our capital structure (interest expense from our outstanding debt), tax consequences (income taxes), unrealized changes in fair value of biological assets (a significant non-cash gain or loss to our consolidated statements of income under IAS 41 accounting), foreign exchange gains or losses and other financial expenses. In addition, by including the gains or losses from disposals of non-controlling interests in subsidiaries whose main underlying asset is farmland, investors can evaluate the full value and returns generated by our land transformation activities. Other companies may calculate Adjusted Consolidated EBIT and Adjusted Segment EBIT differently, and therefore our Adjusted Consolidated EBIT and Adjusted Segment EBIT may not be comparable to similarly titled measures used by other companies. Adjusted Consolidated EBIT and Adjusted Segment EBIT are not measures of financial performance under IFRS, and should not be considered in isolation or as an alternative to consolidated net profit (loss), cash flows from operating activities, segment’s profit from operations before financing and taxation and other measures determined in accordance with IFRS. Items excluded from Adjusted Consolidated EBIT and Adjusted Segment EBIT are significant and necessary components to the operations of our business, and, therefore, Adjusted Consolidated EBIT and Adjusted Segment EBIT should only be used as a supplemental measure of the operating performance of our company, and of each of our operating segments, respectively. We also believe Adjusted Consolidated EBIT and Adjusted Segment EBIT are useful for securities analysts, investors and others to evaluate the financial performance of our company and other companies in the agricultural industry.

 

Fiscal Year and Harvest Year

 

Our fiscal year begins on January 1 and ends on December 31 of each year. However, our production is based on the harvest year for each of our crops and rice. A harvest year varies according to the crop or rice and to the climate in which it is grown. Due to the geographic diversity of our farms, the planting period for a given crop or rice may start earlier on one farm than on another, causing differences in their respective harvesting periods. The presentation of production volume (tons) and product area (hectares) in this annual report, in respect of the harvest years for each of our crops and rice, starts with the first day of the planting period at the first farm to start planting on that harvest year and continues to the last day of the harvesting period of the respective crop or rice on the last farm to finish harvesting that harvest year, as shown in the table below.

 

 

 

 vii

 

 

Product area for cattle is presented on a harvest year basis given that land utilized for cattle operations is linked to our farming operations and use of farmland during a harvest year. Production volumes for dairy and cattle operations are presented on a fiscal year basis. On the other hand, production volumes and product area in our sugar, ethanol and energy business are presented on a fiscal year basis.

 

The financial results for all of our products are presented on a fiscal year basis.

 

Certain Weight Units and Measures in the Agricultural Business

 

Weight units and measures used in agriculture vary according to the crop and producing country. In order to permit comparability of our operating data with operating data from the international markets, the following table sets forth key weight units and measures used in the agriculture industry:

 

Agricultural weight units and measures    
1 metric ton 1,000 kg 1.102 U.S. (short) tons
1 cubic meter 1,000 liters  
1 kilogram (kg) 2.20462 pounds  
1 pound 0.45359 kg  
1 acre 0.40469 hectares  
1 hectare (ha) 2.47105 acres  
Soybean and Wheat    
1 bushel of soybean 60 pounds 27.2155 kg
1 bag of soybean 60 kg 2.20462 bushels
1 bushel/acre 67.25 kg/ha  
1.00 U.S. dollar/bushel 2.2046 U.S. dollar/bag  
Corn    
1 bushel of corn 56 pounds 25.4012 kg
1 bag of corn 60 kg 2.36210 bushels
1 bushel/acre 62.77 kg/ha  
1.00 U.S. dollar/bushel 2.3621 U.S. dollar/bag  
Cotton    
1 bale 480 pounds 217.72 kg
1 arroba 14.68 kg  
Coffee    
1 bag of coffee 60 kg 132.28 pounds
1.00 US$ cents/pound 1.3228 U.S. dollar/bag  
Dairy    
1 liter 0.264 gallons 2.273 pounds
1 gallon 3.785 liters 8.604 pounds
1 lbs 0.440 liters 0.116 gallons
1.00 U.S. dollar/liter 43.995 U.S. dollar/cwt 3.785 U.S. dollar/gallon
1.00 U.S. dollar/cwt 0.023 U.S. dollar/liter 0.086 U.S. dollar/gallon
1.00 U.S. dollar/gallon 0.264 U.S. dollar/liter 11.622 U.S. dollar/cwt
Sugar & Ethanol    
1 kg of TRS equivalent 0.95 kg of VHP Sugar 0.59 liters of Hydrated Ethanol
1.00 US$ cents/pound 22.04 U.S. dollar/ton  

 

 viii

 

 

Presentation of Information — Market Data and Forecasts

 

This annual report includes information provided by us and by third-party sources that we believe are reliable, including data related to the economic conditions in the markets in which we operate. Unless otherwise indicated, information in this annual report concerning economic conditions is based on publicly available information from third-party sources which we believe to be reasonable. The economic conditions in the markets in which we operate may deteriorate, and those economies may not grow at the rates projected by market data, or at all. The deterioration of the economic conditions in the markets in which we operate may have a material adverse effect on our business, results of operations and financial condition and the market price of our common shares.

 

Rounding

 

We have made rounding adjustments to reach some of the figures included in this annual report. Accordingly, numerical figures shown as totals in some tables may not be an arithmetic aggregation of the figures that preceded them.

 

 ix

 

 

PART I

 

Item 1.Identity of Directors, Senior Management and Advisers

 

Not applicable.

 

Item 2.Offer Statistics and Expected Timetable

 

Not applicable.

 

Item 3.Key Information

 

A.SELECTED FINANCIAL DATA

 

The following data, insofar as it relates to each of the years 2011-2015, has been derived from our annual consolidated financial statements, including the consolidated statements of financial position at December 31, 2015 and 2014 and the related consolidated statements of income, comprehensive income and cash flows for each of the three years in the period ended December 31, 2015, and the notes thereto included elsewhere in this annual report (the “Consolidated Financial Statements”).

 

The financial statements are prepared in accordance with IFRS. All IFRS effective at the time of preparing the Consolidated Financial Statements have been applied.

 

You should read the information contained in the following tables in conjunction with “Item 5. Operating and Financial Review and Prospects”, “Item 8. Financial Information”, “Item 18. Financial Statements” and the Consolidated Financial Statements and the accompanying notes included elsewhere in this annual report.

 

 1 

 

 

  As of December, 
  2015  2014  2013  2012  2011 
  (In thousands of $) 
Statement of Income Data:                    
Sales of manufactured products and services rendered  490,619   513,127   425,307   379,526   365,857 
Cost of manufactured products sold and services rendered  (321,998)  (335,442)  (272,261)  (263,978)  (237,404)
Gross profit from manufacturing activities  168,621   177,685   153,046   115,548   128,453 
Sale of agricultural produce and biological assets  183,695   209,839   219,317   225,174   182,227 
Cost of agricultural produce sold and direct agricultural selling expenses (l)  (183,695)  (209,839)  (219,317)  (225,174)  (182,227)
Initial recognition and changes in fair value of biological assets and agricultural produce  36,869   27,145   (39,123)  16,643   86,811 
Changes in net realizable value of agricultural produce after harvest  14,691   3,401   12,875   16,004   10,523 
Gross profit/(loss) from agricultural activities  51,560   30,546   (26,248)  32,647   97,334 
Margin on manufacturing and agricultural activities before operating expenses  220,181   208,231   126,798   148,195   225,787 
General and administrative expenses  (48,425)  (52,695)  (53,352)  (57,691)  (65,142)
Selling expenses  (70,268)  (78,864)  (68,069)  (58,602)  (59,404)
Other operating income, net  31,066   11,977   49,650   31,097   24,581 
Share of loss of joint ventures  (2,685)  (924)  (219)  -   - 
Profit from operations before financing and taxation  129,869   87,725   54,808   62,999   125,822 
Finance income  9,150   7,291   7,234   11,538   9,132 
Finance costs  (116,890)  (86,472)  (98,916)  (66,654)  (62,341)
Financial results, net  (107,740)  (79,181)  (91,682)  (55,116)  (53,209)
Profit / (Loss) before income tax  22,129   8,544   (36,874)  7,883   72,613 
Income tax (expense) / benefit  (3,754)  (6,106)  9,277   5,436   (14,662)
Profit / (Loss) for the year from continuing operations  18,375   2,438   (27,597)  13,319   57,951 
Profit / (Loss) for the year from discontinued operations (2)  -   -   1,767   (4,040)  (1,034)
Profit / (Loss) for the year  18,375   2,438   (25,830)  9,279   56,917 
                     
Attributable to:
Equity holders of the parent
  17,133   2,518   (25,828)  9,397   56,018 
Non-controlling interest  1,242   (80)  (2)  (118)  899 
Earnings/(Loss) per share from continuing and discontinued operations attributable to the equity holders of the parent during the year:                    
Basic earnings/(loss) per share                    
From continuing operations  0.142   0.021   (0.226)  0.111   0.488 
From discontinued operations  -   -   0.014   0.034   (0.009)
Diluted earnings/(loss) per share                    
From continuing operations  0.140   0.021   (0.226)  0.111   0.488 
From discontinued operations  -   -   0.014   0.034   (0.009)

 

(1)Consists of two components: (i) the cost of our agricultural produce and/or biological assets sold as the case may be plus (ii) in the case of agricultural produce, the direct costs of selling, including but not limited to, transportation costs, export taxes and other levies. The cost of our agricultural produce sold represents the recognition as an expense of our agricultural produce held in inventory valued at net realizable value. The cost of our biological assets and/or agricultural produce sold at the point of harvest represents the recognition as an expense of our biological assets and/or agricultural produce measured at fair value less costs to sell, generally representing the applicable quoted market price at the time of sale. Accordingly, the line item “Sales of agricultural produce and biological assets” is equal to the line item “Cost of agricultural produce plus direct agricultural selling expenses.” See “Item 5. Operating and Financial Review and Prospects—A. Operating Results—Critical Accounting Policies and Estimates—Biological Assets and Agricultural Produce.”

 

(2)Our joint venture (equity method) investment in La Lacteo, was disposed on June 2013 and it was reflected as Discontinued operations.

 

 2 

 

 

  For the Year Ended December 31, 
  2015  2014   2013   2012   2011 
Cash Flow Data:                    
Net cash generated from operating activities  153,914   133,133   102,080   67,823   56,586 
Net cash used in investing activities  (133,779)  (313,454)  (161,536)  (300,215)  (140,493)
Net cash generated from financing activities  92,413   73,289   104,671   133,508   360,792 
Other Financial Data:                    
Adjusted Segment EBITDA (unaudited)(1)                    
Crops  33,211   36,671   36,720   34,313   42,563 
Rice  6,274   14,198   12,902   4,943   6,652 
Dairy  6,356   8,536   9,801   (2,402)  3,426 
All Other segments  461   333   1,347   4,280   5,971 
Farming subtotal  46,302   59,738   60,770   41,134   58,612 
Ethanol, sugar and energy  154,565   153,532   115,239   97,505   109,507 
Land transformation  23,980   25,508   28,172   27,513   8,832 
Corporate  (21,776)  (23,233)  (23,478)  (25,442)  (26,885)
Adjusted Consolidated EBITDA (unaudited)(1)  203,071   215,545   180,703   140,710   150,066 

 

____________

 

(1)See “Presentation of Financial and Other Information” for the definitions of Adjusted Segment EBITDA and Adjusted Consolidated EBITDA and the reconciliation in the table below.

 

  As of December 31, 
  2015  2014  2013  2012  2011 
  (In thousands of $) 
Statement of Financial Position Data:                    
Biological assets  299,270   341,232   292,144   298,136   239,600 
Inventories  77,703   104,919   108,389   95,321   96,147 
Property, plant and equipment, net  540,218   776,905   790,520   880,897   759,696 
Total assets  1,370,705   1,639,322   1,711,476   1,777,955   1,700,695 
Non-current borrowings  483,651   491,324   512,164   354,249   203,409 
Total borrowings  723,339   698,506   660,131   539,133   360,705 
Share Capital  183,573   183,573   183,573   183,331   180,800 
Equity attributable to equity holders of the parent  535,395   762,796   854,304   1,025,978   1,079,876 
Non-controlling interest  7,335   7,589   45   65   14,993 
Number of shares  122,382   122,382   122,382   122,221   120,533 
                     

 

 3 

 

 

The following tables show a reconciliation of Adjusted Segment EBITDA to our segments’ profit / (loss) from operations before financing and taxation, the most directly comparable IFRS financial measure, and a reconciliation of Adjusted Consolidated EBITDA to our net profit (loss) for the year, the most directly comparable IFRS financial measure.

 

  As of December 31, 2015 
  Crops  Rice  Dairy  All other
segments
  Farming
Subtotal
  Sugar,
Ethanol
and
Energy
  Land
Trans-
formation
  Corporate  Total 
  (In thousands of $) 
Adjusted Segment EBITDA (unaudited)                                    

Profit/(Loss) from

                                    
Operations Before Financing and Taxation  30,784   3,287   4,900   1,717   40,688   103,043   7,914   (21,776)  129,869 
Profit from discontinued operations  -   -   -   -   -   -   -   -   - 
Initial recognition and changes in fair value of “long term” biological assets (l) (unrealized)  -   -   -   (1,532)  (1,532)  (12,599)  -   -   (14,131)
Adjusted Segment EBIT (unaudited)(2)  30,784   3,287   4,900   185   39,156   90,444   7,914   (21,776)  115,738 
Depreciation and amortization  2,427   2,987   1,456   276   7,146   64,121   -   -   71.267 
Reserve from the sale of non-controlling interests in subsidiaries (3)  -   -   -   -   -   -   16,066   -   16,066 
Adjusted Segment EBITDA (unaudited)(2)  33,211   6,274   6,356   461   46,302   154,565   23,980   (21,776)  203,071 
Reconciliation to Profit                                    

Profit for the year

                                  18,375 
Initial recognition and changes in fair value of “long term” biological assets(l) (unrealized)                                  (14,131)
Income tax expense                                  3,754 
Interest expense, net                                  49,491 
Foreign exchange, net                                  23,423 
Other financial results, net                                  34,826 
Reserve from the sale of non-controlling interests in subsidiaries (3)                                  16,066 
Adjusted Consolidated EBIT (unaudited)(2)                                  131,804 
Depreciation and amortization                                  71.267 
Adjusted Consolidated EBITDA (unaudited)(2)                                  203,071 

 

(1)Long-term biological assets are sugarcane, coffee, dairy and cattle.

 

(2)See “Presentation of Financial and Other Information” for the definitions of Adjusted Segment EBIT, Adjusted Consolidated EBIT, Adjusted Segment EBITDA and Adjusted Consolidated EBITDA.

 

(3)This corresponds to an equity line item in our balance sheet. See “Presentation of Financial and Other Information” for the definitions of Adjusted Segment EBIT, Adjusted Consolidated EBIT, Adjusted Segment EBITDA and Adjusted Consolidated EBITDA.

 

 4 

 

 

  As of December 31, 2014 
  Crops  Rice  Dairy  All other
segments
  Farming
Subtotal
  Sugar,
Ethanol
and
Energy
  Land
Trans-
formation
  Corporate  Total 
  (In thousands of $) 
Adjusted Segment EBITDA (unaudited)                                    

Profit/(Loss) from

                                    
Operations Before Financing and Taxation  34,745   10,937   8,112   477   54,271   56,687   -   (23,233)  87,725 
Profit from discontinued operations  -   -   -   -   -   -   -   -   - 
Initial recognition and changes in fair value of “long term” biological assets(l) (unrealized)  -   -   (1,127)  (542)  (1,669)  14,325   -   -   12,656 
Adjusted Segment EBIT (unaudited)(2)  34,745   10,937   6,985   -65   52,602   71,012   -   -23,233   100,381 
Depreciation and amortization  1,926   3,261   1,551   398   7,136   82,520   -   -   89,656 
Reserve from the sale of non-controlling interests in subsidiaries (3)  -   -   -   -   -   -   25,508   -   25,508 
Adjusted Segment EBITDA (unaudited)(2)  36,671   14,198   8,536   333   59,738   153,532   25,508   (23,233)  215,545 
Reconciliation to Profit                                    

Profit for the year

                                  2,438 
Initial recognition and changes in fair value of “long term” biological assets(l) (unrealized)                                  12,656 
Income tax expense                                  6,106 
Interest expense, net                                  47,847 
Foreign exchange, net                                  9,246 
Other financial results, net                                  22,088 
Reserve from the sale of non-controlling interests in subsidiaries (3)                                  25,508 
Adjusted Consolidated EBIT (unaudited)(2)                                  125,889 
Depreciation and amortization                                  89,656 
Adjusted Consolidated EBITDA (unaudited)(2)                                  215,545 

 

(1)Long-term biological assets are sugarcane, coffee, dairy and cattle.

 

(2)See “Presentation of Financial and Other Information” for the definitions of Adjusted Segment EBIT, Adjusted Consolidated EBIT, Adjusted Segment EBITDA and Adjusted Consolidated EBITDA.

 

(3)This corresponds to an equity line item in our balance sheet. See “Presentation of Financial and Other Information” for the definitions of Adjusted Segment EBIT, Adjusted Consolidated EBIT, Adjusted Segment EBITDA and Adjusted Consolidated EBITDA.

 

 5 

 

 

  As of December 31, 2013 
  Crops  Rice  Dairy  All other
segment
  Farming
Subtotal
  Sugar,
Ethanol
and
Energy
  Land
Trans-
formation
  Corporate  Total 
  (In thousands of $) 
Adjusted Segment EBITDA (unaudited)                                    

Profit/(Loss) from

                                    
Operations Before Financing and Taxation  34,549   8,171   6,714   (7,238)  42,196   7,918   28,172   (23,478)  54,808 
Profit from discontinued operations  -   -   1,767   -   1,767   -   -   -   1,767 
Initial recognition and changes in fair value of “long term” biological assets(l) (unrealized)  -   -   234   8,121   8,355   47,341   -   -   55,696 
Adjusted Segment EBIT (unaudited)(2)  34,549   8,171   8,715   883   52,318   55,259   28,172   (23,478)  112,271 
Depreciation and amortization  2,171   4,731   1,086   464   8,452   59,980   -   -   68,432 
Adjusted Segment EBITDA (unaudited)(2)  36,720   12,902   9,801   1,347   60,770   115,239   28,172   (23,478)  180,703 
Reconciliation to Profit                                    

Loss for the year

                                  

(25,830

)
Initial recognition and changes in fair value of “long term” biological assets(l) (unrealized)                                  55,696 
Income tax benefit                                  (9,277)
Interest expense, net                                  42,367 
Foreign exchange, net                                  21,087 
Other financial results, net                                  28,228 
Adjusted Consolidated EBIT (unaudited)(2)                                  112,271 
Depreciation and amortization                                  68,432 
Adjusted Consolidated EBITDA (unaudited)(2)                                  180,703 

 

(1)Long-term biological assets are sugarcane, coffee, dairy and cattle.

 

(2)See “Presentation of Financial and Other Information” for the definitions of Adjusted Segment EBIT, Adjusted Consolidated EBIT, Adjusted Segment EBITDA and Adjusted Consolidated EBITDA.

 

 6 

 

 

  As of December 31, 2012 
  Crops  Rice  Dairy  All other
segments
  Farming
Subtotal
  Sugar,
Ethanol
and
Energy
  Land
Trans-
formation
  Corporate  Total 
  (In thousands of $) 
Adjusted Segment EBITDA (unaudited)                                    

Profit/(Loss) from

                                    
Operations Before Financing and Taxation  32,240   1,120   857   889   35,106   25,822   27,513   (25,442)  62,999 
Loss from discontinued operations  -   -   (4,040)  -   (4,040)  -   -   -   (4,040)
Initial recognition and changes in fair value of “long term” biological assets(l) (unrealized)  -   -   (115)  2,615   2,500   24,783   -   -   27,283 
Adjusted Segment EBIT (unaudited)(2)  32,240   1,120   (3,298)  3,504   33,566   50,605   27,513   (25,442)  86,242 
Depreciation and amortization  2,073   3,823   896   776   7,568   46,900           54,468 
Adjusted Segment EBITDA (unaudited)(2)  34,313   4,943   (2,402)  4,280   41,134   97,505   27,513   (25,442)  140,710 
Reconciliation to Profit                                    

Profit for the year

                                  9,279 
Initial recognition and changes in fair value of “long term” biological assets(l) (unrealized)                                  27,283 
Income tax benefit                                  (5,436)
Interest expense, net                                  16,423 
Foreign exchange losses, net                                  26,080 
Other financial results, net                                  12,613 
Adjusted Consolidated EBIT (unaudited)(2)                                  86,242 
Depreciation and amortization                                  54,468 
Adjusted Consolidated EBITDA (unaudited)(2)                                  140,710 

 

(1)Long-term biological assets are sugarcane, coffee, dairy and cattle.

 

(2)See “Presentation of Financial and Other Information” for the definitions of Adjusted Segment EBIT, Adjusted Consolidated EBIT, Adjusted Segment EBITDA and Adjusted Consolidated EBITDA.

 

 7 

 

 

  As of December 31, 2011 
  Crops  Rice  Dairy  All other
segments
  Farming
Subtotal
  Sugar,
Ethanol
and
Energy
  Land
Trans-
formation
  Corporate  Total 
  (In thousands of $) 
Adjusted Segment EBITDA (unaudited)                                    

Profit/(Loss) from

                                    
Operations Before Financing and Taxation  41,094   3,547   5,363   3,821   53,825   90,050   8,832   (26,885)  125,822 
Loss from discontinued operations        (1,034)     (1,034)           (1,034)
Initial recognition and changes in fair value of “long term” biological assets(l) (unrealized)        (1,503)  1,394   (109)  (8,797)        (8,906)
Adjusted Segment EBIT (unaudited)(2)  41,094   3,547   2,826   5,215   52,682   81,253   8,832   (26,885)  115,882 
Depreciation and amortization  1,469   3,105   600   756   5,930   28,254         34,184 
Adjusted Segment EBITDA (unaudited)(2)  42,563   6,652   3,426   5,971   58,612   109,507   8,832   (26,885)  150,066 
Reconciliation to Profit                                    

Profit for the year

                                  56,917 
Initial recognition and changes in fair value of “long term” biological assets(l) (unrealized)                                  (8,906)
Income tax expense                                  14,662 
Interest expense, net                                  25,998 
Foreign exchange, net                                  12,683 
Other financial results, net                                  14,528 
Adjusted Consolidated EBIT (unaudited)(2)                                  115,882 
Depreciation and amortization                                  34,184 
Adjusted Consolidated EBITDA (unaudited)(2)                                  150,066 

 

(1)Long-term biological assets are sugarcane, coffee, dairy and cattle.

 

(2)See “Presentation of Financial and Other Information” for the definitions of Adjusted Segment EBIT, Adjusted Consolidated EBIT, Adjusted Segment EBITDA and Adjusted Consolidated EBITDA.

 

 8 

 

 

B.CAPITALIZATION AND INDEBTEDNESS

 

Not Applicable.

 

C.REASONS FOR THE OFFER AND USE OF PROCEEDS

 

Not Applicable.

 

D.RISK FACTORS

 

Investing in our common shares involves a high degree of risk. Before making an investment decision, you should carefully consider the information contained in this annual report, particularly the risks described below, as well as in our consolidated financial statements and accompanying notes. Our business activities, cash flow, financial condition and results of operations could be materially and adversely affected by any of these risks. The market price of our common shares may decrease due to any of these risks or other factors, and you may lose all or part of your investment. The risks and uncertainties not presently known to us or that we currently deem immaterial may also affect our business operations.

 

Risks Related to Our Business and Industries

 

Unpredictable weather conditions, pest infestations and diseases may have an adverse impact on agricultural production.

 

The occurrence of severe adverse weather conditions, especially droughts, hail, floods or frost or diseases are unpredictable and may have a potentially devastating impact on agricultural production and may otherwise adversely affect the supply and price of the agricultural commodities that we sell and use in our business. Adverse weather conditions may be exacerbated by the effects of climate change. The effects of severe adverse weather conditions may reduce yields of our agricultural activities. Additionally, higher than average temperatures and rainfall can contribute to an increased presence of pest and insects that may adversely impact our agricultural production.

 

We experienced drought conditions during the first half of 2013 in the countries where we operate, which resulted in a reduction of approximately 21% to 31% in our yields for the 2012/2013 harvest, for corn and soybean, compared with our historical averages. The actual yields following the drought generated a decrease in Initial Recognition and Changes in Fair Value of Biological Assets and Agricultural Produce in respect of corn, soybean and the remaining crops of $5.9 million, $16.6 million and $2.7 million, respectively, for the year ended December 31, 2013. See “Item 5.—Operating and Financial Review and Prospects—Trends and Factors Affecting Our Results of Operations—(i) Effects of Yield Fluctuations”.

 

The occurrence and effects of disease and plagues can be unpredictable and devastating to agricultural products, potentially rendering all or a substantial portion of the affected harvests unsuitable for sale. Our agricultural products are also susceptible to fungus and bacteria that are associated with excessively moist conditions. Even when only a portion of the production is damaged, our results of operations could be adversely affected because all or a substantial portion of the production costs have been incurred. Although some diseases are treatable, the cost of treatment is high, and we cannot assure you that such events in the future will not adversely affect our operating results and financial condition. Furthermore, if we fail to control a given plague or disease and our production is threatened, we may be unable to supply our main customers, which could affect our results of operations and financial condition.

 

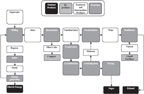
Our sugar production depends on the volume and sucrose content of the sugarcane that we cultivate or that is supplied to us by growers located in the vicinity of our mills. Both sugarcane yields and sucrose content depend primarily on weather conditions such as rainfall and temperature, which vary. Weather conditions have historically caused volatility in the ethanol and sugar industries. Future weather patterns may reduce the amount of sugarcane that we can harvest or purchase, or the sucrose content in such sugarcane, and, consequently, the amount of sugar and ethanol we can produce in any given harvest. Any reduction in production volumes could have a material adverse effect on our operating results and financial condition.

 

As a result, we cannot assure you that future severe adverse weather conditions or pest infestations will not adversely affect our operating results and financial condition.

 

 9 

 

 

Fluctuation in market prices for our products could adversely affect our financial condition and results of operations.

 

Prices for agricultural products and by-products, including, among others, sugar, ethanol, and grains, like those of other commodities, have historically been cyclical and sensitive to domestic and international changes in supply and demand and can be expected to fluctuate significantly. In addition, the agricultural products and by-products we produce are traded on commodities and futures exchanges and thus are subject to speculative trading, which may adversely affect us. The prices that we are able to obtain for our agricultural products and by-products depend on many factors beyond our control including:

 

·prevailing world commodity prices, which historically have been subject to significant fluctuations over relatively short periods of time, depending on worldwide demand and supply;
·changes in the agricultural subsidy levels of certain important producers (mainly the U.S. and the European Union (“E.U.”) and the adoption of other government policies affecting industry market conditions and prices;
·changes to trade barriers of certain important consumer markets (including China, India, the U.S. and the E.U.) and the adoption of other governmental policies affecting industry market conditions and prices;
·changes in government policies for biofuels;
·world inventory levels, i.e., the supply of commodities carried over from year to year;
·climatic conditions and natural disasters in areas where agricultural products are cultivated;
·the production capacity of our competitors; and
·demand for and supply of competing commodities and substitutes.

 

Further, because we may not hedge 100% of the price risk of our agricultural products, we may be unable to have minimum price guarantees for all of our production and are, therefore, exposed to risks associated with the prices of agricultural products and their volatility. We are subject to fluctuations in prices of agricultural products that could result in our receiving lower prices for our agricultural products than our production costs.

 

In addition, there is a strong relationship between the value of our land holdings and market prices of the commodities we produce, which are affected by global economic conditions. A decline in the prices of grains, sugar, ethanol, or related by-products below their current levels for a sustained period of time could significantly reduce the value of our land holdings and materially and adversely affect our financial condition and results of operations.

 

Ethanol prices are correlated to the price of sugar and are becoming closely correlated to the price of oil, so that a decline in the price of sugar will adversely affect both our ethanol and sugar businesses, and a decline in the price of oil may adversely affect our ethanol business.

 

A vast majority of ethanol in Brazil is produced at sugarcane mills that produce both ethanol and sugar. Because sugarcane millers are able to alter their product mix in response to the relative prices of ethanol and sugar, this results in the prices of both products being directly correlated, and the correlation between ethanol and sugar may increase over time. In addition, sugar prices in Brazil are determined by prices in the world market, resulting in a correlation between Brazilian ethanol prices and world sugar prices. Accordingly, a decline in sugar prices would have an adverse effect on the financial performance of our ethanol and sugar businesses.

 

Currently, gasoline prices in Brazil are set by the Brazilian government through Petrobras. Because flex-fuel vehicles, which have become popular in Brazil, allow consumers to choose between gasoline and ethanol at the pump rather than in the showroom, ethanol prices are now becoming increasingly correlated to gasoline prices and, consequently, oil prices. Therefore, a decline in oil prices or a decision by Petrobras to lower gasoline prices would have an adverse effect on the financial performance of our ethanol and sugar business.

 

 10 

 

 

 

The expansion of our business through acquisitions poses risks that may reduce the benefits we anticipate from these transactions.

 

As part of our business strategy, we have grown through acquisitions. We plan to continue growing by acquiring other farms and production facilities throughout South America. We believe that the agricultural industry and agricultural activity in the region are highly fragmented and that our future consolidation opportunities will continue to be significant to our growth. However, our management is unable to predict whether or when any prospective acquisitions or strategic alliances will occur, or the likelihood of a certain transaction being completed on favorable terms and conditions. In addition, we are unable to predict the effect that changes in Argentine or Brazilian legislation regarding foreign ownership of rural properties could have in our business. See “—Risks Related to Argentina—Argentine law concerning foreign ownership of rural properties may adversely affect our results of operations and future investments in rural properties in Argentina” and “—Risks Related to Brazil—Recent changes in Brazilian rules concerning foreign investment in rural properties may adversely affect our investments.” Our ability to continue to expand our business successfully through acquisitions depends on many factors, including our ability to identify acquisitions or access capital markets at an acceptable cost and negotiate favorable transaction terms. Even if we are able to identify acquisition targets and obtain the necessary financing to make these acquisitions, we could financially overextend ourselves, especially if an acquisition is followed by a period of lower than projected prices for our products.

 

Acquisitions also expose us to the risk of successor liability relating to actions involving an acquired company, its management or contingent liabilities incurred before the acquisition. The due diligence we conduct in connection with an acquisition, and any contractual guarantees or indemnities that we receive from the sellers of acquired companies, may not be sufficient to protect us from, or compensate us for, actual liabilities. Any material liability associated with an acquisition could adversely affect our reputation and results of operations and reduce the benefits of the acquisition.

 

To support the acquisitions we hope to make, we may need to implement new or upgraded strategies, systems, procedures and controls for our operations and will face risks, including diversion of management time and focus and challenges associated with integrating new managers and employees. Our failure to integrate new businesses successfully could adversely affect our business and financial performance.

 

We may be unable to realize synergies and efficiency gains from our recent acquisitions in the timeframe we anticipate or at all, because of integration or other challenges. In addition, we may be unable to identify, negotiate or finance future acquisitions, particularly as part of our international growth strategy, successfully or at favorable valuations, or to effectively integrate these acquisitions or joint venture businesses with our current businesses. Any future joint ventures or acquisitions of businesses, technologies, services or products might require us to obtain additional equity or debt financing, which may not be available on favorable terms, or at all. Future acquisitions and joint ventures may also results in unforeseen operating difficulties and expenditures, as well as strain on our organizational culture.

 

A significant increase in the price of raw materials we use in our operations, or the shortage of such raw materials, could adversely affect our results of operations.

 

Our production process requires various raw materials, including primarily fertilizer, pesticides and seeds, which we acquire from local and international suppliers. We do not have long-term supply contracts for most of these raw materials. A significant increase in the cost of these raw materials, especially fertilizer and agrochemicals, a shortage of raw materials or the unavailability of these raw materials entirely could reduce our profit margin, reduce our production and/or interrupt the production of some of our products, in all cases adversely affecting the results of our operations and our financial condition.

 

For example, we rely on fertilizers and agrochemicals, many of which are petro-chemical based. In our Farming business, fertilizers and agrochemicals constituted approximately 22% of our cost of production for the 2014/2015 harvest year. In our Sugar, Ethanol and Energy business, fertilizers and agrochemicals constituted 6% of our cost of production for 2015. On a consolidated basis, fertilizers and agrochemicals constituted approximately 13% of our cost of production for 2015. Worldwide production of agricultural products has increased significantly in recent years, increasing the demand for agrochemicals and fertilizers. This has resulted, among other things, in increased prices for agrochemicals and fertilizers.

 

 11 

 

  

Increased energy prices and frequent interruptions of energy supply could adversely affect our business.

 

We require substantial amounts of fuel oil and other resources for our harvest activities and transport of our agricultural products. During the 2014/15 harvest year, fuel constituted 10% of the cost of production of our Farming business. In our Sugar, Ethanol and Energy business, fuel constituted 11% of our cost of production for the 2015/16 harvest year. On a consolidated basis, fuel constitutes approximately 11% of our cost of production. We rely upon third parties for our supply of energy resources used in our operations. The prices for and availability of energy resources may be subject to change or curtailment, respectively, due to, among other things, new laws or regulations, imposition of new taxes or tariffs, interruptions in production by suppliers, imposition of restrictions on energy supply by government, worldwide price levels and market conditions. Over the last few years, the Argentine government has taken certain measures in order to reduce the use of energy during peak months of the year by frequently cutting energy supply to industrial facilities and large consumers to ensure adequate supply for residential buildings. For example, certain of our industrial facilities have been subject to a quota system whereby electricity cuts occur on a work shift basis, resulting in our facilities being shut down during certain work shifts. Also, the newly elected government in Argentina has declared a state of emergency with respect to the national energy system until December 31, 2017. The state of emergency will allow the newly elected government to take any action to ensure a supply of energy. A revision to the current subsidy policies has also been announced by the newly elected government. While some of our facilities utilize different sources of energy, such as firewood and liquefied natural gas, and have attempted to stock their required supplies ahead of higher demand periods, we cannot assure you that we will be able to procure the required energy inputs at acceptable prices. If energy supply is cut for an extended period of time and we are unable to find replacement sources at comparable prices, or at all, our business and results of operations could be adversely affected.

 

We depend on international trade and economic and other conditions in key export markets for our products.

 

Our operating results depend largely on economic conditions and regulatory policies for our products in major export markets. The ability of our products to compete effectively in these export markets may be adversely affected by a number of factors that are beyond our control, including the deterioration of macroeconomic conditions, volatility of exchange rates, the imposition of greater tariffs or other trade barriers or other factors in those markets, such as regulations relating to chemical content of products and safety requirements. The European Union limits the import of genetically modified organisms, or “GMOs.” See “Some of the agricultural commodities and food products that we produce contain genetically modified organisms.”

 

Due to the growing participation in the worldwide agricultural commodities markets by commodities produced in South America, South American growers, including us, are increasingly affected by the measures taken by importing countries in order to protect their local producers. Measures such as the limitation on imports adopted in a particular country or region may affect the sector’s export volume significantly and, consequently, our operating results.

 

If the sale of our products into a particular importing country is adversely affected by trade barriers or by any of the factors mentioned above, the relocation of our products to other consumers on terms equally favorable could be impaired, and our business, financial condition and operating results may be adversely affected.

 

A worldwide economic downturn could weaken demand for our products or lower prices.

 

The demand for the products we sell may be affected by international, national and local economic conditions. Adverse changes in the perceived or actual economic climate, such as higher fuel prices, higher interest rates, stock and real estate market declines and/or volatility, more restrictive credit markets, higher taxes, and changes in governmental policies could reduce the level of demand or prices of the products we produce. We cannot predict the duration or magnitude of this downturn or the timing or strength of economic recovery. If the downturn continues for an extended period of time or worsens, we could experience a prolonged period of decreased demand and price. In addition, the economic downturn has and may continue to adversely impact our suppliers, which can result in disruptions in goods and services and financial losses.

 

Our business is seasonal, and our results may fluctuate significantly depending on the growing cycle of our crops.

 

As with any agricultural business enterprise, our business operations are predominantly seasonal in nature. The harvest of corn, soybean and rice generally occurs from January to May. Wheat is harvested from December to January. Cotton is harvested from June to August, but requires processing which takes approximately two to three months. Our operations and sales are affected by the growing cycle of our crops process and the timing of our harvest sales. In addition, our sugar and ethanol business is subject to seasonal trends based on the sugarcane growing cycle in the center-south region of Brazil. The annual sugarcane harvesting period in the center-south region of Brazil begins in March/April and ends in November/December. This creates fluctuations in our inventory, usually peaking in December to cover sales between crop harvests (i.e., January through April), and a degree of seasonality in our gross profit. Seasonality could have a material adverse effect on our business and financial performance. In addition, our quarterly results may vary as a result of the effects of fluctuations in commodities prices, production yields and costs. Therefore, our results of operations have varied significantly from period to period and are likely to continue to vary, due to seasonal factors.

 

 12 

 

  

Our dairy cattle are vulnerable to diseases.

 

Diseases among our dairy cattle herds, such as mastitis, tuberculosis, brucellosis and foot-and-mouth disease, can have an adverse effect on the productivity of our dairy cows. Outbreaks of cattle diseases may also result in the closure of certain important markets to our cattle-derived products. Although we abide by national veterinary health guidelines, including laboratory analyses and vaccination, to control diseases among our herds, especially foot-and-mouth disease, we cannot assure you that future outbreaks will not occur. A future outbreak of diseases among our cattle herds could adversely affect our milk sales and operating results and financial condition.

 

Furthermore, outbreaks, or fears of outbreaks, of any of these or other animal diseases may lead to cancellation of orders by our customers and, particularly if the disease has the potential to affect humans, or create adverse publicity that may have a material adverse effect on consumer demand for our products. Moreover, outbreaks of animal disease may result in foreign governmental action to close export markets to some or all of our products, which may result in the destruction of some or all of these animals.

 

We face significant competition from Brazilian and foreign producers, which could adversely affect our financial performance.

 

We face strong competition from other producers in our domestic market and from foreign producers in our export markets. The market for commodities is highly fragmented. Small producers can also be important competitors, some of which operate in the informal economy and are able to offer lower prices by meeting lower quality standards. Competition from other producers is a barrier to expanding our sales in the domestic/foreign market. With respect to exports, we compete with other large, vertically integrated producers that have the ability to produce quality products at low cost, as well as with foreign producers.

 

In addition, the potential growth of the Brazilian market for agricultural commodities and Brazil’s low production costs are attractive to international competitors. Although the main barrier to these companies has been the need to build a comprehensive distribution network and a network of outgrowers, international competitors with significant resources could undertake to build these networks or acquire and expand existing networks.

 

The Brazilian markets, in particular, are highly price-competitive and sensitive to product substitution. Even if we remain a low-cost producer, customers may seek to diversify their sources of supply by purchasing a portion of the products they need from producers in other countries, as some of our customers in key export markets have begun to do. We expect that we will continue to face strong competition in all of our markets and anticipate that existing or new competitors may broaden their product lines and extend their geographic scope. Any failure by us to respond to product, pricing and other moves by competitors may negatively affect our financial performance.

 

Our current insurance coverage may not be sufficient to cover our potential losses.

 

Our production is, in general, subject to different risks and hazards, including adverse weather conditions, fires, diseases and pest infestations, other natural phenomena, industrial accidents, labor disputes, changes in the legal and regulatory framework applicable to us, environmental contingencies and other natural phenomena. Our insurance currently covers only part of the losses we may incur and does not cover losses on crops due to hail storms, fires or similar risks. Furthermore, although we maintain insurance at levels that are customary in our industry, certain types of risks may not be covered by the policies we have for our industrial facilities. Additionally, we cannot guarantee that the indemnification paid by the insurer due to the occurrence of a casualty covered by our policies will be sufficient to entirely compensate us for the damages suffered. Moreover, we may not be able to maintain or obtain insurance of the type and amount desired at reasonable costs. If we were to incur significant liability for which we were not fully insured, it could have a materially adverse effect on our business, financial condition and results of operations.

 

 13 

 

 

In addition, even where we incur losses that are ultimately covered by insurance, we may incur additional expenses to mitigate the loss, such as shifting production to another facility. These costs may not be fully covered by our insurance.

 

A reduction in market demand for ethanol or a change in governmental policies reducing the amount of ethanol required to be added to gasoline may adversely affect our business.

 

Government authorities of several countries, including Brazil and certain states of the United States, currently require the use of ethanol as an additive to gasoline. Commencing in March 2015, the Brazilian Government increased the required blend of anhydrous ethanol to gasoline from 25% to 27%. The increase in the ethanol blend rate is expected to create an additional demand for anhydrous ethanol in the order of approximately 800 thousand cubic meters of anhydrous per year.

 

Approximately 40% of all fuel ethanol in Brazil is consumed in the form of anhydrous ethanol blended with gasoline; the remaining 60% of fuel ethanol is consumed in the form of hydrous ethanol, which is mostly used to power flex-fuel vehicles. Flex-fuel vehicles have the flexibility to run either on gasoline (blended with anhydrous ethanol) or hydrous ethanol. In the United States, almost all gasoline sold contains 10% ethanol. The European Union aims for 10% of the energy used in the transport sector to derive from renewable energy sources by 2020, without specific targets for certain renewable energy sources and without intermediate targets, to be determined by each Member State. As an example, in Sweden the ethanol blending ratio is 5%, which is the same mandate for other non-European countries, such as Argentina, Canada and India. Other countries such as Colombia, South Africa, Thailand and China have a 10% biofuel blending mandate. In addition, flex-fuel vehicles in Brazil are entitled to a tax benefit in the form of a lower tax rate on manufactured products (Imposto sobre Produtos Industrializados) and therefore are currently taxed at lower levels than gasoline-only vehicles, which has contributed to the increase in production and sale of flex-fuel vehicles. Many of these policies and incentives stem from, and are mostly driven by, climate change concerns and the positive perceptions regarding the use of ethanol as a solution to the climate change problem. If such concerns or perception were to change, the legal framework and incentive structure promoting the use of ethanol may change, leading to a reduction in the demand for ethanol. In addition, any reduction in the percentage of ethanol required in fuel blended with gasoline or increase in the levels at which flex-fuel vehicles are taxed in Brazil, or any growth in the demand for natural gas and other fuels as an alternative to ethanol, lower gasoline prices or an increase in gasoline consumption (versus ethanol), may cause demand for ethanol to decline and affect our business.

 

Growth in the sale and distribution of ethanol depends in part on infrastructure improvements, which may not occur on a timely basis, if at all.

 

In contrast to the well-established logistical operations and infrastructure supporting sugar exports, ethanol exports inherently demand much more complex preparation and means of distribution, including outlets from our facilities to ports and shipping to other countries. Substantial infrastructure development by persons and entities outside our control is required for our operations, and the ethanol industry generally, to grow. Areas requiring expansion include, but are not limited to, additional rail capacity, additional storage facilities for ethanol, increases in truck fleets capable of transporting ethanol within localized markets, expansion of refining and blending facilities to handle ethanol, growth in service stations equipped to handle ethanol fuels, and growth in the fleet of flex-fuel vehicles. Specifically, with respect to ethanol exports, improvements in consumer markets abroad are needed in the number and capacity of ethanol blending industrial plants, the distribution channels of gasoline-ethanol blends and the chains of distribution stations capable of handling fuel ethanol as an additive to gasoline. Substantial investments required for these infrastructure changes and expansions may not be made or they may not be made on a timely basis. Any delay or failure in making the changes in or expansion of infrastructure may hurt the demand for or prices of our products, prevent our products’ delivery, impose additional costs on us or otherwise have a serious adverse effect on our business, operating results or financial status. Our business relies on the continuing availability of infrastructure for ethanol production, storage and distribution, and any infrastructure disruptions may have a material adverse effect on our business, financial condition and operating results.

 

We may be harmed by competition from alternative fuels, products and production methods.

 

Ethanol competes in the biofuel market with other, established fuels such as biodiesel, as well as fuels that are still in the development phase, including methanol and butanol from biomass. Alternative fuels could become more successful than ethanol in the biofuels market over the medium or long term due to, for example, lower production costs, greater environmental benefits or other more favorable product characteristics. In addition, alternative fuels may also benefit from tax incentives or other more favorable governmental policies than those that apply to ethanol. Furthermore, our success depends on early identification of new developments relating to products and production methods and continuous improvement of existing expertise in order to ensure that our product range keeps pace with technological change. Competitors may gain an advantage over us by, for example, developing or using new products and production methods, introducing new products to the market sooner than we do, or securing exclusive rights to new technologies, thereby significantly harming our competitive position.

 

 14 

 

 

A substantial portion of our assets is farmland that is highly illiquid.

 

We have been successful in partially rotating and monetizing a portion of our investments in farmland. During the last thirteen years, we have executed transactions for the purchase and disposition of land for over $688 million. Ownership of a significant portion of the land we operate is a key part of our business model. However, agricultural real estate is generally an illiquid asset. Moreover, the adoption of laws and regulations that impose limitations on ownership of rural land by foreigners in the jurisdictions in which we operate may also limit the liquidity of our farmland holdings. See “—Risks Related to Argentina—Argentine law concerning foreign ownership of rural properties may adversely affect our results of operations and future investments in rural properties in Argentina” and “—Risks Related to Brazil—Recent changes in Brazilian rules concerning foreign investment in rural properties may adversely affect our investments.” As a result, it is unlikely that we will be able to adjust our owned agricultural real estate portfolio promptly in response to changes in economic, business or regulatory conditions. Illiquidity in local market conditions may adversely affect our ability to complete dispositions, to receive proceeds generated from any such sales or to repatriate any such proceeds.

 

We have entered into agriculture partnership agreements in respect of a significant portion of our sugarcane plantations.

 

As of December 31, 2015, approximately 93% of our sugarcane plantations were leased through agriculture partnership agreements, for periods of an average of six to twelve years. We cannot guarantee that these agriculture partnerships will be renewed after their respective terms. Even if we are able to renew these agreements, we cannot guarantee that such renewals will be on terms and conditions satisfactory to us. Any failure to renew the agriculture partnerships or obtain land suitable for sugarcane planting in sufficient quantity and at reasonable prices to develop our activities could adversely affect our results of operations, increase our costs or force us to seek alternative properties, which may not be available or be available only at higher prices.

 

We may be subject to labor disputes from time to time that may adversely affect us.

 

Our employees are represented by unions or equivalent bodies and are covered by collective bargaining or similar agreements which are subject to periodic renegotiation. We may not successfully conclude our labor negotiations on satisfactory terms, which may result in a significant increase in the cost of labor or may result in work stoppages or labor disturbances that disrupt our operations. Cost increases, work stoppages or disturbances that result in substantial amounts of raw product not being processed could have a material and adverse effect on our business, results of operations and financial condition.

 

We may not possess all of the permits and licenses required to operate our business, or we may fail to renew or maintain the licenses and permits we currently hold. This could subject us to fines and other penalties, which could materially adversely affect our results of operations.

 

We are required to hold a variety of permits and licenses to conduct our farming and industrial operations, including but not limited to permits and licenses concerning land development, agricultural and harvesting activities, seed production, labor standards, occupational health and safety, land use, water use and other matters. We may not possess all of the permits and licenses required for each of our business segments. In addition, the approvals, permits or licenses required by governmental agencies may change without substantial advance notice, and we could fail to obtain the approvals, permits or licenses required to expand our business. If we fail to obtain or to maintain such permits or licenses, or if renewals are granted with onerous conditions, we could be subject to fines and other penalties and be limited in the number or the quality of the products that we could offer. As a result, our business, results of operations and financial condition could be adversely affected.

 

 15 

 

 

We are subject to extensive environmental regulation, and concerns regarding climate change may subject us to even stricter environmental regulations.

 

Our activities are subject to a broad set of laws and regulations relating to the protection of the environment. Such laws include compulsory maintenance of certain preserved areas within our properties, management of pesticides and associated hazardous waste and the acquisition of permits for water use and effluents disposal. In addition, the storage and processing of our products may create hazardous conditions. We could be exposed to criminal and administrative penalties in addition to the obligation to remedy the adverse effects of our operations on the environment and to indemnify third parties for damages.

 

In addition, pursuant to Brazilian environmental legislation, the corporate entity of a company will be disregarded (such that the owners of the company will be liable for its debts) if necessary to guarantee the payment of costs related to the recovery of environmental damages, whenever the legal entity is deemed by a court to be an obstacle to reimbursement of damages caused to the quality of the environment. We have incurred, and will continue to incur, capital and operating expenditures to comply with these laws and regulations. Because of the possibility of unanticipated regulatory measures or other developments, particularly as environmental laws become more stringent, the amount and timing of future expenditures required to maintain compliance could increase from current levels and could adversely affect the availability of funds for capital expenditures and other purposes. Compliance with existing or new environmental laws and regulations, as well as obligations in agreements with public entities, could result in increased costs and expenses.

 

Environmental laws and their enforcement are becoming more stringent in Argentina and Brazil increasing the risk of and penalties associated with violations, which could impair or suspend our operations or projects and our operations expose us to potentially adverse environmental legislation and regulation. Failure to comply with past, present or future laws could result in the imposition of fines, third party claims, and investigation by environmental authorities and the relevant public attorney office. For example, the perceived effects of climate change may result in additional legal and regulatory requirements to reduce or mitigate the effects of our industrial facilities’ emissions. Such requirements, if enacted, could increase our capital expenditures and expenses for environmental compliance in the future, which may have a material and adverse effect on our business, results of operations and financial condition. Moreover, the denial of any permit that we have requested, or the revocation of any of the permits that we have already obtained, may have an adverse effect on our results of operations.

 

Some of the agricultural commodities and food products that we produce contain genetically modified organisms.

 

Our soybean, corn and cotton products contain GMOs in varying proportions depending on the year and the country of production. The use of GMOs in food has been met with varying degrees of acceptance in the markets in which we operate. The United States, Argentina and Brazil, for example, have approved the use of GMOs in food products, and GMO and non-GMO grain in those countries is produced and frequently commingled during the grain origination process. Elsewhere, adverse publicity about genetically modified food has led to governmental regulation limiting sales of GMO products in some of the markets in which our customers sell our products, including the European Union. It is possible that new restrictions on GMO products will be imposed in major markets for some of our products or that our customers will decide to purchase fewer GMO products or not buy GMO products at all, which could have a material adverse effect on our business, results of operations, financial condition or prospects.

 

Increased regulation of food safety could increase our costs and adversely affect our results of operations.

 

Our manufacturing facilities and products are subject to regular local, as well as foreign, governmental inspections and extensive regulation in the food safety area, including governmental food processing controls. We currently comply with all food safety requirements in the markets where we conduct our business. We already incur significant costs in connection with such compliance and changes in government regulations relating to food safety could require us to make additional investments or incur additional costs to meet the necessary specifications for our products. Our products are often inspected by foreign food safety officials, and any failure to pass those inspections can result in our being required to return all or part of a shipment, destroy all or part of a shipment or incur costs because of delays in delivering products to our customers. Any tightening of food safety regulations could result in increased costs and could have an adverse effect on our business and results of operations.

 

If our products become contaminated, we may be subject to product liability claims, product recalls and restrictions on exports that would adversely affectour business.

 

The sale of food products for human consumption involves the risk of injury to consumers. These injuries may result from tampering by third parties, bioterrorism, product contamination or spoilage, including the presence of bacteria, pathogens, foreign objects, substances, chemicals, other agents, or residues introduced during the growing, storage, handling or transportation phases.

 

 16 

 

 

We cannot be sure that consumption of our products will not cause a health-related illness in the future or that we will not be subject to claims or lawsuits relating to such matters. Even if a product liability claim is unsuccessful or is not fully pursued, the negative publicity surrounding any assertion that our products caused illness or injury could adversely affect our reputation with existing and potential customers and our corporate and brand image, and we could also incur significant legal expenses. Moreover, claims or liabilities of this nature might not be covered by any rights of indemnity or contribution that we may have against others, which could have a material adverse effect on our business, results of operations or financial condition.

 

Our principal shareholders have the ability to direct our business and affairs, and their interests could conflict with yours.

 

As of the date of this annual report, our principal shareholders were the beneficial owners of approximately 37.4% of our total common shares outstanding. As a result of this significant influence over us, our principal shareholders may be able to elect a majority of the members of our board of directors, direct our management and determine the result of substantially all resolutions that require shareholders’ approval, including fundamental corporate transactions and the payment of dividends by us. The interests of our principal shareholders may differ from, and could conflict with, those of our other shareholders.

 

IFRS accounting standards related to biological assets require us to make numerous estimates in the preparation of our financial statements and therefore limit the comparability of our financial statements to similar issuers using U.S. GAAP.

 

IAS 41 “Biological Assets” requires that we measure our biological assets and agriculture produce at the point of harvest at fair value less costs to sell. Therefore, we are required to make assumptions and estimates relating to, among other things, future agricultural commodity yields, prices, and production costs extrapolated through a discounted cash flow method. For example, the value of our biological assets with a production cycle lasting more than one year (i.e., sugarcane, dairy and our all other segment) generated initial recognition and changes in fair value of biological assets amounting to a $22.4 million gain in 2015, $21.7 million loss in 2014 and a $71.8 million loss in 2013. The assumptions and estimates used to determine the fair value of biological assets, and any changes to such prior estimates, directly affect our reported results of operations. If actual market conditions differ from our estimates and assumptions, there could be material adjustments to our results of operations. In addition, the use of such discounted cash flow method utilizing these future estimated metrics differs from generally accepted accounting principles in the United States (“U.S. GAAP”). As a result, our financial statements and reported earnings are not directly comparable to those of similar companies in the United States.

 

In June 2014, the IASB amended IAS 16 Property, Plant and Equipment and IAS 41 Agriculture. These amendments define a bearer plant and include bearer plants within the scope of IAS 16. Previously bearer plants were not defined, and bearer plants related to agricultural activity were included within the scope of IAS 41. The amendments are required to be applied for annual periods beginning on or after January 1, 2016, with earlier application permitted. The amendments to IAS 16 and IAS 41 impact accounting for our sugarcane operations and to a lesser extent our coffee plantations. As a result, we will reclassify our sugarcane and coffee plantations to property, plant and equipment, and measure them at amortized cost and depreciate them over their useful life, effective January 1, 2016 and we will restate the comparative figures accordingly. The produce derived from the sugarcane and coffee plantations are still deemed to be biological assets for purposes of IAS 41 and will continue to be measured at fair value less cost to sell. We will adopt the transitional rule in the amendment which allows companies to apply the fair value less costs to sell of bearer plants as their deemed cost at the beginning of the earliest period presented. Please see note 2.1(b) to our Consolidated Financial Statements as of and for the year ended December 31, 2015.

 

Certain of our subsidiaries have substantial indebtedness which could impair their financial condition and decrease the amount of dividends we receive.

 

Certain of our subsidiaries in Argentina and Brazil have a substantial amount of debt, which requires significant principal and interest payments. As of December 31, 2015, we had $723.3 million of debt outstanding on a consolidated basis, all of which was incurred by our subsidiaries and not guaranteed by Adecoagro. Such indebtedness could affect our subsidiaries’ future operations, for example, by requiring a substantial portion of their cash flows from operations to be dedicated to the payment of principal and interest on indebtedness instead of funding working capital and capital improvements and other investments. The substantial amount of debt incurred by our subsidiaries also imposes significant debt obligations, increasing their cost of borrowing to satisfy business needs and limiting their ability to obtain additional financing.

 

 17 

 

 

The substantial level of indebtedness borne by certain of our subsidiaries also affects the amount of cash available to them to pay as dividends, increasing our vulnerability to economic downturns or other adverse developments relative to competitors with less leverage, and limiting our ability to obtain additional financing on their behalf for working capital, capital expenditures, acquisitions or other corporate purposes in the future. Moreover, by reducing the level of dividends we may receive, such indebtedness places limits on our ability to make acquisitions or needed capital expenditures or to pay dividends to our shareholders.

 

The terms of the indebtedness of certain of our subsidiaries impose significant restrictions on their operating and financial flexibility.

 

The debt instruments of some of our subsidiaries contain customary covenants including limitations on their ability to, among other things, incur or guarantee additional indebtedness; make restricted payments, including dividends and prepaying indebtedness; create or permit liens; enter into business combinations and asset sale transactions; make investments, including capital expenditures; and enter into new businesses. Some of these debt instruments are also secured by various collateral including mortgages on farms, pledges of subsidiary stock and liens on certain facilities, equipment and accounts. Some of these debt instruments also contain cross-default provisions, where a default on one loan by one subsidiary could result in lenders of otherwise performing loans declaring a default. These restrictions could limit our subsidiaries’ ability to obtain future financing, withstand a future downturn in business or the economy in general, conduct operations or otherwise take advantage of business opportunities that may arise. Moreover, by reducing the level of dividends we may receive, this indebtedness places limits on our ability to make acquisitions or needed capital expenditures or to pay dividends to our shareholders.

 

The financial ratio covenants we are currently required to meet, some of which are measured on a combined basis aggregating results of the borrowing subsidiaries and others which are measured on an individual debtor basis, include, among others, debt service coverage, minimum liquidity and leverage ratios.

 

The failure by our subsidiaries to maintain applicable financial ratios, in certain circumstances, would prevent them from borrowing additional amounts and could result in a default under such indebtedness. If we or our subsidiaries are unable to repay those amounts, the affected lenders could initiate bankruptcy-related proceedings or enforce their rights to the collateral securing such indebtedness, which would have a material and adverse effect on our business, results of operations and financial condition.

 

Fluctuations in interest rates could have a significant impact on our results of operations, indebtedness and cash flow.

 

As of December 31, 2015, approximately 31.4% of our total debt on a consolidated basis was subject to fixed interest rates and 68.6% was subject to variable interest rates. As of December 31, 2015, borrowings incurred by the Company’s subsidiaries in Brazil were repayable at various dates between January 2016 and April 2024 and bear either fixed interest rates ranging from 2.13% to 18.76% per annum or variable rates based on LIBOR or other specific base-rates plus spreads ranging from 4.81% to 17.79% per annum. At December 31, 2015, LIBOR (six months) was 0.85%. Borrowings incurred by the Company´s subsidiaries in Argentina are repayable at various dates between January 2016 and November 2019 and bear either fixed interest rates ranging from 0.10% and 7.00% per annum. Significant interest rate increases can have an adverse effect on our profitability, liquidity and financial position. Currently, our variable interest rate exposure is mainly linked to the LIBOR rate plus specified spreads. If interest rates increase, whether because of an increase in market interest rates or an increase in our own cost of borrowing, our debt service obligations for our variable rate indebtedness would increase even though the amount of borrowings remains the same, and our net income could be adversely affected.

 

We occasionally use interest rate swaps and forward interest rate contracts to reduce interest rate volatility and funding costs associated with certain debt issues and to achieve a desired proportion of variable-versus fixed-rate debt, based on current and projected market conditions. We have not applied hedge accounting to these transactions and may not do so in the future. Therefore, changes in the fair value of these derivative instruments can result in a non-cash charge or gain being recognized in our financial results for a period preceding the period or periods in which settlement occurs under the derivative instruments and interest payments are made. Changes or shifts in interest rates can significantly impact the valuation of our derivatives and therefore could expose us to substantial mark-to-market losses or gains if interest rates fluctuate materially from the time when the derivatives were entered into. Accordingly, fluctuations in interest rates may impact our financial position, results of operations, and cash flows. See “Item 11. Quantitative and Qualitative Disclosures About Market Risk” on our Form 20-F incorporated herein by reference.

 

 18 

 

 

We may not be able to renew our credit lines when they mature, depriving us of needed liquidity.

 

Certain of our subsidiaries rely substantially on existing uncommitted credit lines to support their operations and business needs through the agricultural harvest cycle. If we are unable to renew these credit lines, or if we cannot replace such credit lines with other borrowing facilities, our financial condition and results of operations may be adversely affected.

 

There is a risk that we could be treated as a U.S. domestic corporation for U.S. federal income tax purposes, which could materially increase our U.S. federal income tax liability and subject any dividends we pay to U.S. federal withholding tax.

 

We acquired approximately 98% of IFH, a holding company, which was a partnership for U.S. federal income tax purposes organized under the laws of Delaware, immediately prior to our IPO, in exchange for our common shares. Under U.S. Internal Revenue Code section 7874(b), we would be treated as a U.S. domestic corporation if we were deemed to have acquired substantially all of the assets constituting the trade or business of a U.S. domestic partnership and former members of IFH were deemed to own at least 80% of our common shares by reason of the transfer of those trade or business assets (ignoring common shares issued in our IPO for purposes of the 80% threshold). Although we and our subsidiaries conduct no direct business activity in the United States and we believe that our acquisition of IFH should not be subject to the rules above, those rules are unclear in certain respects and there is limited guidance on the application of the rules to partnership acquisitions. Accordingly, we cannot assure you that the U.S. Internal Revenue Service (“IRS”) will not seek to assert that we are a U.S. domestic corporation, which assertion if successful could materially increase our U.S. federal income tax liability and require us to withhold tax from any dividends we pay to holders of our common shares who are not United States persons within the meaning of U.S. Internal Revenue Code section 7701(a)(30). See “Item 10. Additional Information—E. Taxation” .

 

We may be classified by the Internal Revenue Service as a “passive foreign investment company” (a “PFIC”), which may result in adverse tax consequences for U.S. investors.

 

We believe that we will not be a PFIC for U.S. federal income tax purposes for our current taxable year and do not expect to become one in the foreseeable future. Whether the Company’s will be a PFIC for the current or future tax year will depend on the Company’s assets and income over the course of each such tax year and, as a result, cannot be predicted with certainty as of the date of this Form 20-F. Under circumstances where the cash is not deployed for active purposes, our risk of becoming a PFIC may increase. If we were treated as a PFIC for any taxable year during which a U.S. investor held common shares, certain adverse tax consequences could apply to such U.S. investor. A U.S. taxpayer who holds stock in a foreign corporation during any year in which such corporation qualifies as a PFIC may mitigate such negative tax consequences by making certain U.S. federal income tax elections, which are subject to numerous restrictions and limitations. Holders of the Company’s common shares are urged to consult their own tax advisors regarding the acquisition, ownership, and disposition of the Company’s common shares. See “Material U.S. Federal Income Tax Considerations for U.S. Holders—Passive Foreign Investment Company (“PFIC”) Rules”.

 

Risks associated with the Countries in which we operate

 

We operate our business in emerging markets. Our results of operations and financial condition are dependent upon economic conditions in those countriesin which we operate, and any decline in economic conditions could harm our results of operations or financial condition.

 

All of our operations and/or development activities are in South America. As of December 31, 2015, based on the net book value of our consolidated investment property and property, plant and equipment, approximately 21.1% of our assets were located in Argentina, 77.6% in Brazil and 1.3% in Uruguay. Adjusting our farmland book value by the market value derived from the Cushman and Wakefield independent farmland appraisal , the allocation would result in a 83.5% book value attributable to Argentina, a 14.5% book value attributable to Brazil and a 2.0% book value attributable to Uruguay. During the year ended December 31, 2015, 43.8% of our consolidated sales of manufactured products and services rendered and sales of agricultural produce and biological assets were attributable to our Brazilian operations, 24.7% were attributable to our Argentine operations and 31.5% were attributable to our Uruguayan operations. In the future we expect to have additional operations in the South American countries in which we now operate or in other countries with similar political, economic and social conditions. Many of these countries have a history of economic instability or crises (such as inflation or recession), government deadlock, political instability, civil strife, changes in laws and regulations, expropriation or nationalization of property, and exchange controls which could adversely affect our business, financial condition and results of operations.

 

 19 

 

 

In particular, fluctuations in the economies of Argentina and Brazil and actions adopted by the governments of those countries have had and may continue to have a significant impact on companies operating in those countries, including us. Specifically, we have been affected and may continue to be affected by inflation, increased interest rates, fluctuations in the value of the Argentine Peso and Brazilian Real against foreign currencies, price and foreign exchange controls, regulatory policies, business and tax regulations and in general by the political, social and economic scenarios in Argentina and Brazil and in other countries that may affect Argentina and Brazil.

 

The economies of the countries in which we operate may be adversely affected by the deterioration of other global markets.

 

Financial and securities markets in the countries in which we operate are influenced, to different degrees, by the economic and market conditions in other countries, including other South American and emerging market countries and other global markets. Although economic conditions in these countries may differ significantly from economic conditions in the countries in which we operate, investors’ reactions to developments in these other countries, such as the recent developments in the global financial markets, may substantially affect the capital flows into, and the market value of securities of issuers with operations in, the countries in which we operate. A crisis in other emerging market countries could dampen investor enthusiasm for securities of issuers with South American operations, including our common shares. This could adversely affect the market price for our common shares, as well as make it difficult for us to access capital markets and obtain financing for our operations in the future, on acceptable terms or under any conditions.

 

A significant deterioration in the economic growth of any of the main trading partners of Brazil or Argentina could have a material impact on the trade balance of those countries and could adversely affect their economic growth and that of other countries in the region.

 

Governments have a high degree of influence in the economies in which we operate, which could adversely affect our results of operations or financialcondition.

 

Governments in many of the markets in which we currently, or may in the future operate frequently intervene in their respective economies and occasionally make significant changes in monetary, credit, industry and other policies and regulations. Government actions to control inflation and other policies and regulations have often involved, among other measures, price controls, currency devaluations, capital controls and limits on imports. We have no control over, and cannot predict what measures or policies governments may take in the future. The results of operations and financial condition of our businesses may be adversely affected by changes in governmental policy or regulations in the jurisdictions in which they operate that impact factors such as:

 

labor laws;

 

economic growth;

 

currency fluctuations;

 

inflation;

 

exchange and capital control policies;

 

interest rates;

 

liquidity of domestic capital and lending markets;

 

monetary policy;

 

liquidity and solvency of the financial system;

 

limitations on ownership of rural land by foreigners;

 

developments in trade negotiations through the World Trade Organization or other international organizations;

 

environmental regulations;

 

tax laws, including royalties and the effect of tax laws on distributions from our subsidiaries;

 

restrictions on repatriation of investments and on the transfer of funds abroad;

 

 20 

 

 

expropriation or nationalization;

 

import/export restrictions or other laws and policies affecting foreign trade and investment;

 

price controls or price fixing regulations;

 

restrictions on land acquisition or use or agricultural commodity production; and

 

other political, social and economic developments, including political, social or economic instability, in or affecting the country where each business is based.

 

Uncertainty over whether governments will implement changes in policy or regulation affecting these or other factors in the future may contribute to economic uncertainty and heightened volatility in the securities markets, which may have a material and adverse effect on our business, results of operations and financial condition.

 

Currency exchange rate fluctuations relative to the U.S. dollar in the countries in which we operate our businesses may adversely impact our resultsof operations and financial condition.

 

We operate exclusively outside the United States, and our businesses may be impacted by significant fluctuations in foreign currency exchange rates. Our exposure to currency exchange rate fluctuations results from the currency translation adjustments required in connection with the preparation of our Consolidated Financial Statements. The currency exchange exposure stems from the generation of revenues and incurrence of expenses in different currencies and the devaluation of local currency revenues impairing the value of investments in U.S. Dollars. While the Consolidated Financial Statements presented herein are, and our future Consolidated Financial Statements will be, presented in U.S. dollars, the financial statements of our subsidiaries are prepared using the local currency as the functional currency and translated into U.S. dollars by applying: (i) a year-end exchange rate for assets and liabilities; and (ii) an average exchange rate for the year for income and expenses. Resulting exchange differences arising from the translation to our presentation currency are recognized as a separate component of equity. Currencies in Argentina and Brazil have fluctuated significantly against the U.S. dollar in the past. Accordingly, fluctuations in exchange rates relative to the U.S. dollar could impair the comparability of our results from period to period and have a material adverse effect on our results of operations and financial condition.

 

The Argentine Peso depreciated 8.08% against the U.S. dollar in 2011, 14.31% in 2012, 32.64% in 2013, 29.84% in 2014 and 52.76% in 2015. During 2011 and through the end of 2015, the Argentine government imposed restrictions on the purchase of foreign currency (see “—Risks Related to Argentina—Exchange controls could restrict the inflow and outflow of funds in Argentina.”) which measures gave rise to an unofficial market where the U.S. dollar traded at a different market value than reflected in the official Argentine Peso – U.S. Dollar exchange rate. Following elections in Argentina in 2015, the newly elected government changed the currency policy and lifted almost all of the restrictions on the purchase of foreign currency while at the same time officially depreciating the Argentine Peso, practically eliminating the gap between the official and unofficial exchange rates that coexisted during the previous years. We cannot predict future fluctuations in the exchange rate of the Argentine Peso or whether the Argentine government will change its currency policy.

 

The Brazilian currency has historically suffered frequent fluctuations. As a consequence of inflationary pressures, in the past, the Brazilian government has implemented various economic plans and adopted a number of exchange rate policies, including sudden devaluations, periodic mini-devaluations during which the frequency of adjustments has ranged from daily to monthly, floating exchange rate systems, exchange controls and dual exchange rate markets. Formally the value of the Real against foreign currencies is determined under a free-floating exchange rate regime, but in fact the Brazilian government is currently intervening in the market, through currency swaps and trading in the spot market, among other measures, every time the currency exchange rate is above or below the levels that the Brazilian government considers appropriate, taking into account, inflation, growth, the performance of the Real against the U.S dollar in comparison with other currencies and other economic factors. Periodically, there are significant fluctuations in the value of the Real against the U.S. dollar. The Real depreciated 12.37% against the U.S. dollar in 2011, 9.90% in 2012, 15.13% in 2013, 12.52% in 2014 and 49.04% in 2015.

 

Future fluctuations in the value of the local currencies relative to the U.S. dollar in the countries in which we operate may occur, and if such fluctuations were to occur in one or a combination of the countries in which we operate, our results of operations or financial condition could be adversely affected.

 

 21 

 

 

Inflation in some of the countries in which we operate, along with governmental measures to curb inflation, may have a significant negative effect on the economies of those countries and, as a result, on our financial condition and results of operations.

 

In the past, high levels of inflation have adversely affected the economies and financial markets of some of the countries in which we operate, particularly Argentina and Brazil, and the ability of their governments to create conditions that stimulate or maintain economic growth. Moreover, governmental measures to curb inflation and speculation about possible future governmental measures have contributed to the negative economic impact of inflation and have created general economic uncertainty. As part of these measures, governments have at times maintained a restrictive monetary policy and high interest rates that has limited the availability of credit and economic growth.

 

A portion of our operating costs in Argentina are denominated in Argentine Pesos and most of our operating costs in Brazil are denominated in Brazilian Reais. Inflation in Argentina or Brazil, without a corresponding Peso or Real devaluation, could result in an increase in our operating costs without a commensurate increase in our revenues, which could adversely affect our financial condition and our ability to pay our foreign denominated obligations.

 

After several years of price stability in Argentina, the devaluation of the Peso in January 2002 imposed pressures on the domestic price system that generated high inflation throughout 2002. In 2003, inflation decreased significantly and stabilized. However, in recent years, encouraged by the pace of economic growth, according to the Instituto Nacional de Estadísticas y Censos, or “INDEC” (Argentine Statistics and Census Agency), the consumer price index increased by 9.5% in 2011, 10.8% in 2012, and 10.9% in 2013; while the wholesale price index increased 10.3% in 2009, 14.6% in 2010, 12.7% in 2011, 13.1% in 2012, 14.7% in 2013 and 28.3% in 2014. The accuracy of the measurements of the INDEC has been questioned in the past, and the actual consumer price index and wholesale price index could be substantially higher than those indicated by the INDEC. For example, according to a research center of the University of Buenos Aires, School of Economics, the consumer price index increased by 10.7% (rather than 9.8%) in 2006, 25.7% (rather than 8.5%) in 2007, 23.0% (rather than 7.2%) in 2008 and 15.0% (rather than 7.7%) in 2009 (last published information). Moreover, according to InflacionVerdadera.com, an initiative that is part of the Billion Prices Project at the Massachusetts Institute of Technology, the consumer price index increased by 25.77% (rather than 10.9%) in 2010, by 30.18% (rather than 9.5%) in 2011, by 25.9% (rather than 10.8%) in 2012, 24.3% (rather than 10.9%) in 2013.        

 

According to private inflation measurements released mainly by the Commission of Freedom of Expression of the Argentine Congress (the “Expression Commission”) and published in local newspapers, in 2011 the consumer price index increased by 22.8% (rather than 9.5%), by 25.6% (rather than 10.8%) in 2012 and by 28.38% (rather than 10.9%) in 2013. See “—Risks Related to Argentina—Official data regarding inflation may be unreliable.”

 

In February 2014 the INDEC modified the methodology for the calculation of the consumer price index and the gross domestic product. Under the new calculation methodology, the consumer price index increased by 23.9% in 2014. However, according to InflacionVerdadera.com and the Expression Commission the consumer price index increased by 38.82% and by 40.53%, respectively. In December 2015, the newly elected government appointed a former director of a private consulting firm to manage the INDEC. The new director has suspended the publication of any official data prepared by INDEC and is expected to implement certain methodological reforms and adjust certain indices based on those reforms. In January 25, 2016, INDEC published two alternative measures of the consumer price index for the year 2015, 26.9% and 31.6%, respectively, which were prepared by two different independent entities.

 

Brazil has historically experienced high rates of inflation. Inflation, as well as government efforts to curb inflation, has had significant negative effects on the Brazilian economy, particularly prior to 1995. Inflation rates were 7.8% in 2007 and 9.8% in 2008, compared to deflation of 1.7% in 2009, inflation of 11.3% in 2010, inflation of 5.1% in 2011, inflation of 7.8% in 2012, inflation of 5.5% in 2013, inflation of 3.7% in 2014, and inflation of 10.5% accumulated in the year ended on December 31, 2015, as measured by the General Market Price Index (Indice Geral de Preços — Mercado), compiled by the Getúlio Vargas Foundation (Fundação Getúlio Vargas). A significant proportion of our cash costs and our operating expenses are denominated in Brazilian Reais and tend to increase with Brazilian inflation. The Brazilian government’s measures to control inflation have in the past included maintaining a tight monetary policy with high interest rates, thereby restricting the availability of credit and reducing economic growth. This policy has changed in the last two years, when the Brazilian government decreased the interest rate by 525 basis points. Subsequently, the high inflation, arising from the lower interest rate, and the intention to maintain this rate at low levels, led the Brazilian government to adopt other measures to control inflation, such as tax relief for several sectors of the economy and tax cuts for the products included in the basic food basket. These measures were not sufficient to control the inflation, which led the Brazilian government to reinstate a tighter monetary policy. As a result, interest rates have fluctuated significantly. The Special System for Settlement and Custody (Sistema Especial de Liquidação e Custódia, or “SELIC”) interest rate in Brazil at year-end was 13.25% in 2006, 11.25% in 2007, 13.75% in 2008, 8.75% in 2009, 10.75% in 2010, 11.0% in 2011, and 7.25% in 2012, 10.0% in 2013 and 11.75% in 2014 as determined by the Comitê de Política Monetária, or COPOM. In the quarter ended on December 31, 2015, the SELIC was 14.25%.

 

 22 

 

 

Argentina and/or Brazil may experience high levels of inflation in the future, which may impact domestic demand for our products. Inflationary pressures may also weaken investor confidence in Argentina and/or Brazil, curtail our ability to access foreign financial markets and lead to further government intervention in the economy, including interest rate increases, restrictions on tariff adjustments to offset inflation, intervention in foreign exchange markets and actions to adjust or fix currency values, which may trigger or exacerbate increases in inflation, and consequently have an adverse impact on us. In an inflationary environment, the value of uncollected accounts receivable, as well as of unpaid accounts payable, declines rapidly. If the countries in which we operate experience high levels of inflation in the future and price controls are imposed, we may not be able to adjust the rates we charge our customers to fully offset the impact of inflation on our cost structures, which could adversely affect our results of operations or financial condition.

 

Depreciation of the Peso or the Real relative to the U.S. Dollar or the Euro may also create additional inflationary pressures in Argentina or Brazil that may negatively affect us. Depreciation generally curtails access to foreign financial markets and may prompt government intervention, including recessionary governmental policies. Depreciation also reduces the U.S. Dollar or Euro value of dividends and other distributions on our common shares and the U.S. Dollar or Euro equivalent of the market price of our common shares. Any of the foregoing might adversely affect our business, operating results, and cash flow, as well as the market price of our common shares.

 

Conversely, in the short term, a significant increase in the value of the Peso or the Real against the U.S. Dollar would adversely affect the respective Argentine and/or Brazilian government’s income from exports. This could have a negative effect on gross domestic product (“GDP”) growth and employment and could also reduce the public sector’s revenues in those countries by reducing tax collection in real terms, as a portion of public sector revenues are derived from the collection of export taxes.

 

Disruption of transportation and logistics services or insufficient investment in public infrastructure could adversely affect our operating results.

 

One of the principal disadvantages of the agricultural sector in the countries in which we operate is that key growing regions lie far from major ports. As a result, efficient access to transportation infrastructure and ports is critical to the growth of agriculture as a whole in the countries in which we operate and of our operations in particular. Improvements in transportation infrastructure are likely to be required to make more agricultural production accessible to export terminals at competitive prices. A substantial portion of agricultural production in the countries in which we operate is currently transported by truck, a means of transportation significantly more expensive than the rail transportation available to U.S. and other international producers. Our dependence on truck transportation may affect our position as a low-cost producer so that our ability to compete in the world markets may be impaired.

 

Even though road and rail improvement projects have been considered for some areas of Brazil, and in some cases implemented, substantial investments are required for road and rail improvement projects, which may not be completed on a timely basis, if at all. Any delay or failure in developing infrastructure systems could reduce the demand for our products, impede our products’ delivery or impose additional costs on us. We currently outsource the transportation and logistics services necessary to operate our business. Any disruption in these services could result in supply problems at our farms and processing facilities and impair our ability to deliver our products to our customers in a timely manner.

 

Risks Related to Argentina

 

Argentine economic and political conditions and perceptions of these conditions in the international market may have a direct impact on our business and our access to international capital and debt markets, and could adversely affect our results of operations and financial condition.

 

A significant portion of our operations, properties and customers are located in Argentina. The Argentine economy has experienced significant volatility in recent decades, characterized by periods of low or negative growth, high and variable levels of inflation and currency devaluation. Between 2001 and 2003 Argentina experienced a period of severe political, economic and social crisis. In 2002, the enactment of Law No. 25,561 (the “Public Emergency Law”) ended more than a decade of uninterrupted Peso/dollar parity, and the value of the Peso against the U.S. dollar has fluctuated significantly since then.

 

 23 

 

 

Although general economic conditions in Argentina recovered after the 2001-2003 period of severe economic crisis, a period of significant economic uncertainty followed. This is mainly because the economic growth was initially dependent on a significant devaluation of the Argentine Peso, a high excess production capacity resulting from a long period of deep recession and high commodity prices. The rise in these prices has contributed to the increase in Argentine exports since the third quarter of 2002 and to high government tax revenues from export taxes. However, the reliance on the export of certain commodities has caused the Argentine economy to be more vulnerable to price fluctuations. The global economic crisis of 2008 led to a period of economic decline, accompanied by political and social unrest, inflationary and Peso depreciation pressures and lack of consumer and investor confidence. The lingering economic crises in Europe, including the financial crisis in Greece, Spain, Italy and Portugal, the international demand for Argentine products, the stability and competitiveness of the Peso against foreign currencies, confidence among consumers and foreign and domestic investors, the stability and level of inflation and the future political uncertainties, among other factors, may also affect the development of the Argentine economy.

 

Since 2011, the economic conditions have continued to deteriorate, due to, among other things, the rise of inflation, the continued demand for salary increases, the growth of the fiscal deficit, the required payments to be made on public debt, the reduction of industrial growth, the recession and the increase of the capital outflows from Argentina. The foregoing prevailing economic conditions forced the Argentine government to adopt different measures, including the tightening of foreign exchange controls, the elimination of subsidies to the private sector and the proposals for new taxes. See “—Changes in the Argentine tax laws may adversely affect the results of our operations”.

 

Since the beginning of 2015, international commodity prices for Argentina’s primary commodity exports have declined, which has had an adverse effect on Argentina’s economic growth. A continued decline in the international prices for Argentina’s main commodity exports could have a direct negative effect on our business, results of operation and financial condition, as well as on Argentina’s economy.

 

According to the INDEC, Argentina’s GDP, in real terms, grew by 9.2% in 2010, 8.9% in 2011, 1.9% in 2012, 5.6% in 2013 and 0.5% in 2014. The GDP for the first two quarters of 2015 grew by 1.1% and 2.3%, respectively, compared to the same periods in 2014. See “—Risks related to Argentina—Official data regarding inflation may be unreliable” and “—Risks Associated with the Countries in which We Operate—Inflation in some of the countries in which we operate, along with governmental measures to combat inflation, may have a significant negative effect on the economies of those countries and, as a result, on our financial condition and results of operations”. The INDEC originally reported a GDP for 2013 equal to 5.6%. However, in February 2014 the INDEC modified the methodology for the calculation of the GDP and released a new GDP index for 2013, equal to 3.00%. According to a preliminary estimates, the GDP reported by INDEC for 2014 is equal to 0.5%. We cannot assure you that GDP will increase or remain stable in the future.

 

In the recent past, social and political tension and high levels of poverty and unemployment have persisted and in recent months industrial activity and consumption has diminished considerably. The deterioration of the economy significantly increased the social and political turmoil, including civil unrest, riots, looting, nationwide protests, strikes and street demonstrations. Due to the high levels of inflation and devaluation, employers both in the public and private sectors are experiencing significant pressure from organized labor unions and their employees to further increase salaries. See “—Risks related to Argentina—The Argentine government may order salary increases to be paid to employees in the private sector, which would increase our operating costs”.

 

In addition, during the recent past the Argentine Central Bank’s reserves have suffered a substantial decrease mainly as a consequence of the increasing need to import energy and payments of sovereign debt. The reduction of the Argentine Central Bank’s reserves may weaken Argentina’s ability to overcome economic deterioration. This could inhibit the ability of the Argentine Central Bank to adopt measures to curb inflation and could adversely affect Argentina’s economic growth and public finances.

 

Presidential, congressional and state government elections were held during 2015 (with the majority of such elections occuring in October 2015). Presidential elections were won by the opposing political party, led by Mauricio Macri, after conducting the first run-off in Argentine history. The newly elected government, in office since December 10, 2015, has announced and adopted several significant economic and policy reforms:

 

 24 

 

 

·INDEC Reforms: The newly elected government has appointed a former director of a private consulting firm to manage the INDEC. It is expected that the INDEC will implement certain methodological reforms and adjust certain indices based on these reforms. However, we cannot make assurances that official data will be corrected and accurate or predict the time in which such data will be corrected. There is uncertainty about the effects that these reforms will have on the Argentine economy. See “—Risks related to Argentina—Official data regarding inflation may be unreliable”.

 

·Foreign Exchange Reforms: The newly elected government has also introduced substantial changes to the foreign exchange restrictions, reversing most of the restrictions adopted since 2011, thus providing greater flexibility and access to the foreign exchange market. See “—Risks related to Argentina—Exchange controls could restrict the inflow and outflow of funds in Argentina”. As of the date of this annual report, the main measures adopted include (i) eliminating AFIP´s official approval to buy U.S. dollars, which approval was contingent on previous tax declarations proving the necessary income, (ii) eliminating the requirement to transfer and settle through the foreign exchange market the proceeds of new foreign financial indebtedness and reducing to 120 days the minimum term for keeping in Argentina the proceeds of new financial indebtedness when transferred and settled through the foreign exchange market, (iii) reducing to 0% the non-interest bearing deposit, formerly 30%, for certain foreign exchange transactions, (iv) reestablishing a $2 million monthly limit for the creation of foreign assets and (v) eliminating the minimum holding period for purchase and subsequent sales of securities.

 

·Foreign trade reforms. The Argentine government eliminated export duties on wheat, corn, beef and regional products, and reduced the duty on soybeans from 35% to 30%. Further, the 5% export duty on most industrial exports was eliminated. With respect to payments for imports and services to be performed abroad, the Macri administration announced the gradual elimination of amount limitations for access to the MULC for any transactions originated before December 17, 2016 (“Stock Debt”). For transactions executed after December 17, 2016, no amount limitation will be applicable. Pursuant to Communication “A” 5850, as amended, the amount limitations for Stock Debt is scheduled to gradually decrease and be eliminated in June 2016.

 

·Primary Balance. The Argentine government announced its intention to reduce the primary deficit in part by eliminating public services subsidies currently in effect.

 

·Infrastructure state of emergency and reforms. The Argentine government issued Resolution No. 6/2016 of the Ministerio de Energía y Minería de la Nación (National Ministry of Energy and Mining) and Resolution No. 1/2016 of the Ente Nacional Regulador de la Electricidad (National Electricity Regulatory Agency), through which the Macri administration announced the elimination of some energy subsidies currently in effect and a substantial increase in electricity rates.

 

We cannot predict the impact that these policies or any future polices implemented by the newly elected government will have on the Argentine economy as a whole or on our business, results of operation or financial condition, in particular. Moreover, there is uncertainty as to when and if other measures announced during the presidential campaign will be implemented. Some of the measures proposed by the newly elected government may also generate political and social opposition, which may in turn prevent the new government from adopting such measures as proposed. In addition, political parties opposed to the new government retained a majority of the seats in the Argentine Congress in the recent elections, which will require the new government to seek political support from the opposition for its economic proposals and creates further uncertainty in the ability of the new government to pass measures. Political uncertainty in Argentina relating to the measures to be taken by the newly elected government in respect of the Argentine economy could lead to volatility in the market prices of securities of Argentine companies.

 

A continued deterioration of the economic, social and/or political conditions may adversely affect the development of the Argentine economy and force the newly elected government to adopt future policies including forced renegotiation or modification of existing contracts, suspension of the enforcement of creditors’ rights, new taxation policies, including royalty and tax increases and retroactive tax claims, and changes in laws and policies affecting foreign trade and investment and salary increases, and/or the provision of additional employee benefits. Any such economic, social and/or political conditions and/or measures could materially affect our business, results of operations and financial condition.

 

 25 

 

 

The economy of Argentina may be affected by its government’s limited access to financing from international markets.

 

The Argentine economy has experienced significant instability in the past decades, including devaluations, high inflation, and prolonged periods of reduced economic growth, which have led to payment defaults on Argentina’s foreign debt and multiple downgrades in Argentina’s foreign debt rating with attendant restrictions on Argentina’s ability to obtain financing in the international markets.

 

As of December 31, 2001, Argentina’s total public debt amounted to $144.5 billion (including $6.6 billion owed to the Paris Club, an informal group of financial officials from 19 creditor nations entrusted with the negotiation of sovereign debt defaults). In December 2001, Argentina defaulted on over $81.8 billion in external debt to bondholders. In addition, since 2002, Argentina suspended payments on over $15.7 billion in debt to multilateral financial institutions (e.g. International Monetary Fund and the Paris Club) and other financial institutions. In 2006, Argentina cancelled all its outstanding debt with the International Monetary Fund totaling approximately $9.5 billion, and through two exchange offers made to bondholders in 2005 and 2010, restructured over approximately $74.2 billion of the defaulted debt to bondholders. Law No. 26,017 set the main conditions of the exchange offers and expressly determined that the Argentine government could not re-open such negotiations, as a way of motivating creditors to reach a settlement. .. As of September 30, 2015, Argentina’s total public debt amounted to $239.9 billion (excluding over $11.5 billion of debt that remained in default to bondholders who did not participate in the exchange offers in 2005 and 2010).

 

Since 2010, the Argentine government has applied the Argentine Central Bank’s reserves to the payment of public debt in the amount of $6.4 billion in 2010, $9.6 billion in 2011 and $6.5 billion in 2013. In 2013, the Argentine government refinanced approximately $8 billion of public debt with local public entities (i.e. Argentine Central Bank and the Administración Nacional de la Seguridad Socialor ANSES –the social security authority). On May 29, 2014, the Paris Club announced that it had reached an agreement to clear Argentina´s debt in arrears in the amount of $9.7 billion, as of April 30, 2014. The agreement provides for repayment of the debt within five years, including a minimum of $1.2 billion which was paid during May 2015 and an additional payment to be made in May 2016. During 2015 the Argentine government made payments of approximately $14 billion of public debt, including the Bonos del Gobierno Nacional en Dólares Estadounidenses (BODEN 2015). After all these payments, the Argentine Central Bank’s reserves were significantly reduced, very close to the amount of the reserves during the crisis of 2001 when the reserves were reduced to approximately $15 billion on December 31, 2001.

 

The Argentine government has had to respond to claims in respect of payment defaults at the World Bank’s International Centre for Settlement of Investment Disputes (“ICSID”) for approximately $65 billion (some of which have been settled or ruled against Argentina).

 

Among the more publicized disputes is the on-going litigation in re: “NML Capital, Ltd. v. Republic of Argentina”, brought in U.S. federal courts by the bondholders who did not participate in the exchange offers made in 2005 and 2010. During 2012 the United States District Court for the Southern District of New York granted an injunction requiring Argentina to make a “ratable payment” to the litigating bondholders as a condition to making any payment under the restructured debt. On August 23, 2013, the United States Court of Appeals for the Second Circuit affirmed the District Court’s orders but stayed enforcement pending resolution of a petition to the Supreme Court for a writ of certiorari, which was rejected by the Supreme Court on June 16, 2014. Subsequently, the District Court lifted the stay on enforcement of the injunction and, therefore, Argentina’s obligation to pay the amounts due to the plaintiffs (approximately $1.33 billion as of such date) simultaneously with the next payment due under the exchange bonds became enforceable. In addition, as a result of the order issued by the courts being mandatory to the third parties involved in the payment process of the exchange bonds, certain exchange bondholders have not yet received the amounts due under such bonds. The District Court also appointed Mr. Daniel A. Pollack as mediator to settle negotiations between Argentina and the litigating bondholders. As of July 30, 2014, Argentina and the litigating bondholders had not reached an agreement through negotiations as ordered by the District Judge, which resulted in a portion of Argentina’s sovereign debt being deemed in ‘‘technical default’’ under the terms of the indebtedness. Following these events, Standard & Poor’s reduced its credit rating on Argentina’s sovereign debt in foreign currency to ‘‘selective default’’.

 

 26 

 

 

On September 12, 2014, the Argentine Congress passed Law No. 26,984 to enable the replacement of The Bank of New York Mellon by Nación Fideicomisos S.A. as trustee under the restructured bonds and the change of the place of payment under the exchange bonds into Argentina. This law also approved the launch of an offer for the exchange of the restructured bonds for new bonds governed by Argentine and French law. However, the exchange offer has not yet been implemented. On September 29, 2014, the District Court held Argentina in contempt of court as a result of passing this law. The District Court found that the new law provided for a change of the payment mechanism of the exchange bonds and therefore represented a violation of the “ratable payment” injunction. The District Court authorized limited exceptions to the injunction allowing certain paying agents of Argentine law-governed bonds denominated in foreign currency to process payments in August 2014, September 2014, December 2014, March 2015 and June 2015. Payments on the remaining restructured bonds governed by foreign law have not been processed as a consequence of the injunction and various restructured bondholders have been seeking the release of such payments in court. On May 11, 2015, the plaintiffs in this case that obtainedpari passu injunctions requested the District Court to amend their complaints to include claims alleging that Argentina’s issuance and servicing of its 2024 dollar-denominated bonds (BONAR 2024), and all its external indebtedness to be issued in the future, would violate the pari passu clause. The plaintiffs also requested to extend the ratable payment injunction (which only applied to the exchange bonds) to the BONAR 2024. On June 16, 2015, the District Court granted the order to amend the plaintiffs’ complaints, and the final resolution is still pending before the U.S. courts. In addition, on June 5, 2015, the Second Circuit granted partial summary judgment to a group of 526 ‘‘me-too’’ plaintiffs in 36 separate lawsuits, finding that, consistent with the previous ruling of such court, Argentina violated the pari passu clause in bonds issued to the ‘‘me-too’’ bondholders.

 

The newly elected government re-opened negotiations with the plaintiffs conducted by Special Master Daniel Pollack. On February 5, 2016, Argentina filed a proposal to settle the claims of all holders of Argentina’s defaulted debt that, if accepted by plaintiffs, would result in a total payment to plaintiffs of approximately $6.5 billion in cash. On February 19, 2016, the District Court issued an indicative ruling vacating the injunctions upon the occurrence of the following conditions precedent: (i) that Argentina takes action necessary to repeal Law 26,017 and Law 26,984 and (ii) that any payment is made to the plaintiffs as well as to the “me-too” plaintiffs by virtue of a settlement agreement entered into between the parties on or before February 29, 2016.  In order to comply with these conditions, on March 31, 2016 the Argentine Congress passed Law 27,249 which, among other things, abrogated Law 26,017 and Law 26,984 and approved the issuance of national bonds for a maximum amount of $12.5 billion to finance the execution of the settlement agreements entered into between the parties. On April 13, 2016 the Court of Appeals for the Second Circuit confirmed Judge Griesa’s indicative ruling of February 19, 2016 and on April 22, 2016, Judge Griesa vacated the injunctions after Argentina provided evidence that all conditions had been met. According to the last information provided by the government, Argentina has reached agreements with 93% of the litigating bondholders, including some of the “me-too” plaintiffs.  However, certain claims are still on-going in several jurisdictions by those bondholders that have not accepted Argentina’s settlement proposal.

 

Due to the lack of access to the international capital markets on March 28, 2012, the Argentine government approved a reform of the Argentine Central Bank’s Charter by which, among other things: (i) limited the availability of economic information (i.e. expected rate of inflation, amount and composition of reserves and of the monetary base); (ii) significantly increased the Argentine government’s access to financing from the Argentine Central Bank; (iii) granted the Board of Directors of the Argentine Central Bank the discretion to determine the required level of reserves; (iv) determined that any reserves above the required level fixed by the Board of Directors constitutes freely available reserves; and (v) provided that in addition to the payment of obligations with international financial institutions, the freely available reserves may also be applied to the payment of official bilateral external debt (i.e. Paris Club).

 

The reduction of the Argentine Central Bank’s reserves may weaken Argentina’s ability to overcome economic deterioration in the future. As a result of this economic instability, the foreign debt rating of Argentina has been downgraded on multiple occasions based upon concerns regarding economic conditions and rising fears of increased inflationary pressures. This uncertainty may also adversely impact Argentina’s ability to attract capital. Without access to international private financing, Argentina may not be able to finance its obligations, and financing from multilateral financial institutions may be limited or not available. This could also inhibit the ability of the Argentine Central Bank to adopt measures to curb inflation and could adversely affect Argentina’s economic growth and public finances, which could, in turn, adversely affect our operations in Argentina, our financial condition or the results of our operations.

 

Argentine law concerning foreign ownership of rural properties may adversely affect our results of operations and future investments in rural properties in Argentina.

 

Law No. 26,737, passed by the Argentine Congress in December 2011, and its implementing regulation Decree No. 274/2012 of February 28, 2012, impose limits on the ownership or possession of rural land by foreign legal entities or foreign individuals (excluding foreign individuals who have resided in Argentina ten years or more; who have Argentine children and also have resided at least five-years in Argentina; or who have been married to Argentine citizens for at least five years prior to the transfer of the property rights over rural land and have resided in Argentina for at least five years).

 

 27 

 

 

Law No. 26,737 and its implementing regulation require that, “foreign ownership” of rural land may not exceed 15% of the total amount of rural land in the Argentine territory calculated also in relation to the territory of the Province, Department or Municipality where the relevant lands are located. For purposes of the law, “foreign ownership” means the ownership (whether by acquisition, transfer, assignment of rights or otherwise) over rural land by: (i) foreign individuals, regardless of whether they are Argentine residents or not; (ii) legal entities where more than 51% of the stock is directly owned by foreign individuals or entities; (iii) legal entities which are indirectly linked to or controlled by foreign entities or individuals through ownership of (a) 25% or more of their stock or (b) a number of votes sufficient to prevail in the local entity’s decision-making process; (iv) any foreign legal entity or individual operating as de facto shareholder; (v) companies that issue bonds (a) convertible in stock representing 25% or more of the company’s stock and (b) whose holders are foreign individuals or entities; (vi) trusts whose beneficiaries are foreign individuals or entities, as defined pursuant to (ii), (iii), (iv) or (v) above; (vii) joint ventures in which foreign entities or individuals hold a participating interest higher than those set forth by the law (51% under (ii) or 25% under (iii), (iv), (v) or (vi) above); (viii) foreign public law-governed legal entities; and (ix) simple associations or de facto corporations in which foreigners hold shares in the percentage set forth by the new law in relation to corporations or which are controlled by foreigners. Any modification to the capital stock of companies that own or possess rural land, by public or private instrument, may be reported to the National Registry of Rural Land (Registro Nacional de Tierras Rurales) within 30 days from the date of such modification.

 

In addition, foreign entities or individuals of the same nationality may not own more than 4.5% of rural land in Argentina and a single foreign entity or individual may not own more than 1,000 hectares in the “core area”, or the “equivalent surface”, as determined by the Interministerial Council of Rural Land (Consejo Interministerial de Tierras Rurales) in accordance with the provinces’ proposal, specifying districts, sub-regions or areas and taking into consideration the location of the land, the proportion of the land area in respect of the total territory of the relevant Province, Department or Municipality and, the quality of the land for use and exploitation. The “equivalent surface” regime may be modified by the Interministerial Council of Rural Lands (Consejo Interministerial de Tierras Rurales) taking into account possible changes in the quality of the land or the growth of urban populations. Pursuant to Decree No. 274/2012 the departments that comprise the “core area” are: Marcos Juarez and Union in the Province of Córdoba; Belgrano, San Martin, San Jeronimo, Iriondo, San Lorenzo, Rosario, Constitución, Caseros and General Lopez in the Province of Santa Fe; and the districts of Leandro N. Alem, General Viamonte, Bragado, General Arenales, Junin, Alberti, Rojas, Chivilcoy, Chacabuco, Colon, Salto, San Nicolas, Ramallo, San Pedro, Baradero, San Antonio de Areco, Exaltacion de La Cruz, Capitan Sarmiento and San Andres de Giles in the Province of Buenos Aires.

 

Foreign legal entities or individuals may not own rural land that comprise or are located beside permanent and significant bodies of water to be determined by the Interministerial Council of Rural Land (Consejo Interministerial de Tierras Rurales) and will include hydrological works and projects considered strategic and of public interest.

 

Law No. 26,737 created a National Registry of Rural Land (Registro Nacional de Tierras Rurales) in charge of the enforcement of the provisions of the law and registry of rural land. Foreign owners were required to report their ownership of rural land to the National Registry of Rural Land within the 180 days immediately following the issuance of the law’s implementing regulations.

 

Acquisition of rural land will not be deemed as an “investment” under bilateral investment treaties signed by the Argentine Republic, since rural land is deemed as “a non-renewable natural resource”.

 

On April 25, 2013, the regulation of Law No. 26,737 provided that no authorization certificate would be required for the transfer of the property or possession rights over real estate properties that were located in an “Industrial Area” or an “Industrial Park” duly registered before the National Registry of Industrial Parks and created before the transaction took place, independently from the acquirer’s nationality.

 

Even though certain provisions raise questions over their precise meaning, Law No. 26,737 states that any act in violation of its provisions will be considered null and void, notwithstanding, the law expressly provides that it “does not affect any vested rights”. Hence, it should not have an adverse effect on the current rural land owned by our Argentine subsidiaries. However, our Argentine subsidiaries may be prevented from acquiring additional rural land in Argentina, which may adversely affect our financial condition and results of our operations.

 

 28 

 

 

The lack of financing for Argentine companies may have an adverse effect on the results of our operations in Argentina and on the market price of our common shares.

 

The prospects for Argentine companies accessing financial markets are limited in terms of the amount of the financing available and the conditions and costs of such financing. The default on the Argentine sovereign debt and the global economic crisis has significantly limited the ability of Argentine companies to access international financial markets.

 

In addition, in November 2008, the Argentine Congress passed a law eliminating the private pension fund system and transferring all retirement and pension funds held by the pension fund administrators (Administradoras de Fondos de Jubilaciones y Pensiones, or “AFJPs”) to the National Social Security Administrative Office (Administración Nacional de la Seguridad Social). Because the AFJPs had been the major institutional investors in the Argentine capital markets, the nationalization of the pension fund system has led to a reduction of the liquidity available in the local Argentine capital markets. As of December 31, 2015, our subsidiaries in Argentina have relied on local Argentine financing for 42.7% of our total indebtedness. Lack of access to international or domestic financial markets could affect the projected capital expenditures for our operations in Argentina and, therefore, may have an adverse effect on the results of our operations in Argentina and on the market price of our common shares.

 

Official data regarding inflation may be unreliable.

 

Since 2007, the INDEC has experienced a process of institutional and methodological reforms that have given rise to controversy with respect to the reliability of the information produced by the INDEC. The intervention of the Argentine government in the INDEC and the change in the way the inflation index is measured has resulted in disagreements between the Argentine government and private consultants as to the country’s actual annual inflation rate. Members of the political opposition in the House of Representatives of the Argentine Congress periodically disseminate inflation data produced by certain private analysts and non-governmental sources which differ significantly from, and which present higher estimates of inflation than those published by the INDEC. According to the INDEC inflation was approximately 8.5% for 2007, 7.2% for 2008, 7.7% for 2009, 10.9% for 2010, 9.5% for 2011, 10.8% for 2012, 10.9% for 2013, 23.9% for 2014 and 11.9% accumulated as of October 31, 2015. Uncertainty surrounding future inflation rates has slowed the rebound in the long-term credit market. Private estimates, on average, refer to annual rates of inflation substantially in excess of those published by the INDEC. In the past, inflation has materially undermined the Argentine economy and the government’s ability to create conditions that would permit stable growth. High inflation may also undermine Argentina’s foreign competitiveness in international markets and adversely affect economic activity and employment, as well as our business and results of operations. In June 2008, the INDEC published a new consumer price index, which has been criticized by economists and investors after its initial report found prices rising below expectations. These events have affected the credibility of the consumer price index published by the INDEC, as well as other indices published by the INDEC that use the consumer price index in their calculation, including the poverty index, the unemployment index and real GDP. Beginning November 23, 2010, the Argentine government consulted with the IMF for technical assistance in order to prepare a new national consumer price index with the aim of modernizing the current statistical system. During the first quarter of 2011, a team from the IMF started working in conjunction with the INDEC to create a new national consumer price index. Reports published by the IMF state that their staff also uses alternative measures of inflation for macroeconomic surveillance, including data produced by private sources, which have shown inflation rates considerably higher than those issued by the INDEC since 2007, and the IMF has called on Argentina to adopt remedial measures to address the quality of official data. In its meeting held on February 1, 2013, the Executive Board of the IMF found that Argentina’s progress in implementing remedial measures since September 2012 has not been sufficient, and as a result, the IMF issued a declaration of censure against Argentina in connection with its breach of its related obligations to the IMF under the Articles of Agreement, and called on Argentina to adopt remedial measures to address the inaccuracy of inflation and GDP data without further delay.

 

In February 2014, the INDEC modified the methodology for the calculation of the consumer price index and the gross domestic product and released a new GDP index for 2013, equal to 3.003% which differs from GDP of 5.6% originally reported by INDEC for the same period. In addition, the INDEC reported GDP for 2014 equal to 0.5% and GDP accumulated up to June 30, 2015 equal to 1.2%.

 

As of December 2015, the newly elected government appointed Mr. Jorge Todesca, a former director of a private consulting firm, to manage the INDEC. Mr. Todesca’s first measure was to suspend the publication of any official data prepared by the INDEC. It is expected that the INDEC will implement certain methodological reforms and adjust certain indices based on these reforms and will probably issue the new index in June 2016. However, we cannot make assurances that official data will be sufficiently corrected and accurate or predict the time in which such data will be corrected. The lack of accuracy in the INDEC’s indices could result in a further decrease in confidence in Argentina’s economy, which could, in turn, have an adverse effect on our ability to access the international credit markets at market rates to finance our operations and growth. There is also uncertainty regarding the effects that these reforms will have on the Argentine economy as a whole or on our business, results of operation or financial condition, in particular.

 

 29 

 

 

Government intervention in Argentina may have a direct impact on our prices and sales.

 

The Argentine government has in the past set certain industry market conditions and prices. In March 2002, the Argentine government fixed the price for milk after a conflict among producers and the government. In 2005, the Argentine government adopted measures in order to increase the domestic availability of beef and reduce domestic prices. The export tax rate was increased and a minimum weight requirement for animals to be slaughtered was established. In March 2006, sales of beef products to foreign markets were temporarily suspended until prices decreased. Furthermore, in 2007 the Argentine government significantly increased export tax rates on exports of crops. A number of restrictions are also imposed on the grain and oilseed markets that essentially limit the access of traders to exports, resulting in a disparity between domestic and world prices. In March 2012, the Undersecretary of Transport created an “indicative price” for the transportation of grains by road fixed on a quarterly basis. The actual price paid for the road transportation of grains cannot be lower than 5% or higher than 15% of the “indicative price” fixed for the applicable period. In some cases, the imposition of this “indicative price” would produce increases in our transportation costs. In addition, on April 9, 2013, the Secretary of Commerce issued a resolution that established a fixed price for selling liquid hydrocarbons for a six months period. The fixed price would be the highest selling price on the date of issuance of the resolution, in certain regions of the country. Notwithstanding the April 9 resolution, YPF (the Argentine government-controlled oil and gas company) implemented gas price increases that were matched by other oil companies. Due to the increase in the price of the wheat, on July 4, 2013, the Secretary of Commerce issued a resolution mandating wheat producers and distributors to sell their stocks to satisfy the domestic demand, seeking to reduce the wheat price. On January 2014, the Secretary of Commerce launched a new program of price controls called Precios Cuidados. Producers and suppliers committed to fixed prices for more than 300 basic products subject to review on a quarterly basis. As of the date hereof, one of our rice products sold under the trademark “Molinos Ala” is subject to this program. Violation of the program may result in sanctions, including fines of up to AR$5,000,000.

 

The Argentine government may pursue other expropriations or similar interventions such as the one relating to YPF. See “—Risks related to Argentina—The economy of Argentina may be affected by its government’s limited access to financing from international markets.” On December 27, 2012 the Argentine Congress passed Law N° 26,831, known as the new Capital Markets Law, which modifies the public offer regime set forth by Law No. 17,811 as amended. On August 1, 2013 Decree No. 1023/2013, which regulates the Capital Markets Law, was enacted.

 

The Capital Markets Law modifies the applicable regime of the Exchange Markets, including local Stock Exchange and commodities markets, and of the agents and also the powers conferred to the Argentine Securities Commission (Comisión Nacional de Valores) (“CNV”). The main amendments introduced refer to the increase in the power of intervention by the CNV over the Exchange Markets and agents entitling the CNV to appoint supervisors with the ability to veto listed companies´ board decisions, and even disband the board of directors for a period of 180 days; and suspend the activities of agents and markets, without prior notice, when the CNV determines that a breach of applicable regulations has occurred. Also the new Capital Markets Law introduces new and more stringent requirements for agents to obtain authorization to operate in the markets which may result in a reduction of the current number of authorized agents operating in the grain markets.

 

Moreover, the Argentine government may increase its level of intervention in certain areas of the economy. For example, on May 3, 2012 the Argentine Congress passed Law No. 26,741 providing for the expropriation of 51% of the share capital of YPF, S.A. (“YPF”), the largest Argentine oil and gas company in Argentina, represented by an identical stake of Class D shares owned, directly or indirectly, by Repsol S.A., a Spanish integrated oil and gas company. This particular measure also sparked a strong international condemnation and had a significant negative impact on foreign direct investment in Argentina as well as further impaired the already limited access to international capital and debt markets. In response to the nationalization of YPF by the Argentine government, the European Union Commission threatened with the imposition of commercial sanctions (i.e. unilateral tariff preferences to Argentina). However, during February 2014, the Argentine government and Repsol S.A. agreed to a compensation of $5,000 million payable in Argentine sovereign bonds to compensate Repsol S.A. for the seizure of the YPF shares.

 

 30 

 

 

In addition, on November 28, 2012, the Argentine government, through YPF Inversora Energética S.A., an affiliate of YPF, exercised an option for the purchase of the shares of BG Inversiones Argentinas S.A. in Gas Argentino S.A. (the controlling company of Metrogas S.A., the major gas distributor in Argentina). Through this transaction, the Argentine government indirectly acquired control of Metrogas S.A.

 

Furthermore, on April 1, 2014 (i) the Argentine Tax Federal Authority (“Administración Federal de Ingresos Públicos – AFIP”) issued Resolution No. 3,593/14 which established a “Systematic Registration of Movements and Grains Stocks Regime” (“Régimen de Registración Sistemática de Movimientos y Existencias de Granos”) pursuant to which all persons involved in the commercialization and manufacturing of grains and dairy products registered with the National Registry of Operators of the Commercial Agri-Food Chain (Registro Unico de Operadores de la Cadena Comercial Agropecuaria Alimentaria) must report the stock and stock variations (including locations, transport between the producer´s facilities, etc.) of all grains and other agricultural products (other than those to be applied to sowing) held in inventory or through third parties; and (ii) the Secretary of Commerce enacted Resolution No. 29 by which all producers and suppliers of goods and services with annual sales greater than AR$183 million must report to the Secretary of Commerce the prices of all their products on a monthly basis. Violations of these regimes may be subject to fines, among and other sanctions.

 

On April 16, 2015, the Argentine Congress passed a law approving the government takeover of the passenger and cargo railways, which will be owned by a State-owned company called Ferrocarriles Argentinos Sociedad del Estado. This law is another example of intervention by the Argentine government and may result in higher transportation costs for our products and operations.

 

Expropriations and other interventions by the Argentine government such as the one relating to YPF can have an adverse impact on the level of foreign investment in Argentina, the access of Argentine companies to the international capital markets and Argentina’s commercial and diplomatic relations with other countries. In the future, the level of governmental intervention in the economy may continue, which may have adverse effects on Argentina’s economy and, in turn, our business, results of operations and financial condition.

 

Although many of the above measures were adopted or announced by the former Argentine government, we cannot assure you that the newly elected Argentine government will not continue to interfere or increase its intervention by setting prices or regulating other market conditions. Accordingly, we cannot assure you that we will be able to freely negotiate the prices of all our Argentine products in the future or that the prices or other market conditions that the Argentine government might impose will allow us to freely negotiate the prices of our products, which could have a material and adverse effect on our business, results of operations and financial condition.

 

Recent legislative reforms could adversely affect the operation of our business.

 

On April 8 2013, the Argentine government submitted to the Argentine Congress three bills: (a) the creation of three courts of cassation and the amendment to the Civil and Commercial Procedure Code, which was passed by the Argentine Congress on April 2, 2013 (“Courts of Cassation Law”); (b) the amendment to the Law which regulates the Council of the Judiciary No. 24,937, which was passed by the Argentine Congress on May 8, 2013 (“Council of the Judiciary Law”); and (c) a new regulation of precautionary measures in proceedings involving the federal government or any of its decentralized entities, which was passed by the Argentine Congress on April 24, 2013 (“Precautionary Proceedings Law”).

 

The Court of Cassation Law created (i) a federal court of cassation on Administrative Law matters; (ii) a federal and national court of cassation on Labor and Social Security law matters; and (iii) a federal and national court of cassation on Civil and Commercial law matters, which has jurisdiction to decide the cassation, unconstitutionality and to review appeals against the decisions rendered by the Federal and National Court of Appeals on Administrative Law, Labor and Social Security and Civil and Commercial matters, respectively. The law sets forth that the judges of the Cassation Courts are required to be selected in the same manner and meet the same conditions as a Supreme Court judge. Finally, such law reduces the members of the Supreme Court of Argentina from seven to five. The Court of Cassation Law provides for additional judicial review before having access to the Federal Supreme Court. Accordingly, judicial proceedings before federal and national courts may require additional time and will likely result in higher legal costs.

 

 31 

 

 

The Council of the Judiciary Law increased the number of members of the Council of the Judiciary from thirteen to nineteen, including three judges, three lawyer’s representatives, six representatives from academia, six congressmen (four selected by the majority in the Argentine Congress and two selected by the minority) and a Federal Executive Branch representative. The law changed the method for appointing the Members of the Council. Prior to the adoption of the Council of the Judiciary Law, Members of the Council were appointed by their peers. According to the new law, they will be appointed by means of open, compulsory and simultaneous primary elections. The Council of the Judiciary is entrusted with broad powers to organize and run the system to train, appoint and remove judges; approve the draft proposal for the annual budget, establish the system of compensation of all the judicial system and provide for the administration of all the judicial personnel; sanction judges and retired judges; and amend the regime applicable to the judiciary system. As a result, the election of the members of the Council of the Judiciary would be politically based influenced and the majorities for the removal of judges would be limited.

 

According to the Precautionary Proceedings Law, when granting a precautionary measure against the Argentine government and its agencies, judges will have to establish, under penalty of nullity, a period of effectiveness of such measure of no longer than six months in normal proceedings and three months in abbreviated proceedings and in the case of “an amparo (“injuction relief”).” The term can be extended for six months considering if it is in the public interest. Special consideration will be given to the dilatory tactics or proactive measures taken by the party that was awarded the measure. In addition, under such legislation, Judges are not allowed to grant precautionary measures that will affect or detract from its purposes or in any way disrupt the property or revenues of the Federal Government, nor impose personal monetary charges to public officers. Moreover, the law establishes that the precautionary measures against the Federal Government or its decentralized entities will be effective once the requesting party places an injunction bond for the expenditures or damages that the measure may cause. The injunction bond will not be required when the precautionary measure is granted in favor of the Federal Government or any of its decentralized entities.

 

On June 18, 2013, the Supreme Court declared certain sections of the Council of the Judiciary Law unconstitutional, in particular those referring to the increase in the number of members and the method for appointing such members. On July 7, 2013, the Federal Court on Administrative Law suspended the implementation of the Court of Cassation Law and declared the precautionary proceedings limitations provided for in the law to be unconstitutional. This law if implemented or other laws approving reforms to the Argentine judicial system may have a negative impact on our business and operations as such legislation could make a timely and impartial administrative process more difficult.

 

On October 8, 2014 the Argentine Congress passed Law No. 26,994, which approved the new Argentine consolidated Civil and Commercial Code, which came into force on August 1, 2015. Among others, the new Argentine consolidated Civil and Commercial Code introduced significant amendments with respect to the obligations to pay sums of money denominated in foreign currency, where the obligation to deliver foreign currency must be deemed as an obligation to deliver amounts of goods and debtor may comply by delivering an equivalent amount in legal tender, without clarifying how such equivalent amount will be determined. However, a different section of the same law provides that where debtor is obligated to make a payment in foreign currency it must satisfy the obligation in the same currency. It is expected that this contradiction in the law may result in potential litigation.

 

The new Argentine consolidated Civil and Commercial Code and other laws that the Argentine government may introduce for approval by the Argentine Congress may have an adverse and material effect on the Argentine economy, and thereby our business, results of operations and financial condition.

 

Government measures to preempt or respond to social unrest may adversely affect the Argentine economy and our business.

 

Argentina has experienced significant social and political turmoil, including civil unrest, riots, looting, nationwide protests, strikes and street demonstrations. Despite Argentina’s economic recovery and relative stabilization, social and political tension and high levels of poverty and unemployment continue. Currently, Argentina is facing national protests from the Argentine population, reflected by a general massive strike on April 10, 2014, protests in February 2015 and a general strike on March 31, 2015.

 

Future government policies to preempt, or in response to, social unrest may include expropriation, nationalization, forced renegotiation or modification of existing contracts, suspension of the enforcement of creditors’ rights, new taxation policies, including royalty and tax increases and retroactive tax claims, and changes in laws and policies affecting foreign trade and investment. Such policies could destabilize the country and adversely and materially affect the Argentine economy, and thereby our business, results of operations and financial condition.

 

 32 

 

 

Disputes between the Argentine government and the agricultural sector may adversely affect the Argentine economy and our business.

 

In 2008, the Ministry of Economy and Public Finance issued a resolution which applied variable export tariffs (retenciones móviles) to the agricultural sector, thereby increasing the tariffs applicable to such exports. The resolution caused a strong reaction by organizations and individuals related to the agricultural sector, who considered the increase a direct confiscation of their private property. This reaction was publicly evidenced by large-scale demonstrations all over the country, resulting in the largest agricultural strike in Argentina’s history, which included road blocks by strikers to prevent traffic of any freight related to agricultural production. As a consequence, markets reacted adversely, causing a recession in local demand and a disruption in the local financial markets. After a serious institutional crisis between the Argentine congress and the executive branch, the Argentine government issued decrees limiting the effectiveness of the original resolution. Recently, the newly elected government has eliminated farm export taxes on corn, wheat and local products, while soy export taxes will be reduced 5%. Notwithstanding these new measures, we cannot assure you that the government’s dispute with the agricultural sector will not resume or whether a similar reaction or conflict with the same sector will not arise.

 

Although, to date, the dispute has not materially affected us, we cannot assure you that a similar dispute will not arise and, if it were to arise, that it will not have a material and adverse effect on our business, results of operations and financial condition in the future.

 

The Argentine government may order salary increases to be paid to employees in the private sector, which would increase our operating costs.

 

The Argentine government increased the minimum salary from 3,300 Argentine Pesos to 3,600 Argentine Pesos in January 2014, to 4,400 in September 2014 and to 4,716 in January 2015 (equivalent to aggregate increase of 30% during 2014). Due to the high levels of inflation, employers both in the public and private sectors are experiencing significant pressure from organized labor and their employees to further increase salaries. During 2013 organized labor unions agreed with employers’ associations on salary increases between 22% and 25%. Due to the acceleration of the devaluation and inflation during 2014 labor unions have agreed on salary increases of up to 32%. During 2015, labor unions demanded salary increases of up to 30% provided that the Argentine government agreed to pass an amendment increasing the minimum amount subject to the income tax and grant other non-remunerative benefits. Finally, various unions agreed on salary increases between 27% and 32% and an increase of 28.5% for the minimum salary. As of December 2015, several unions have been demanding salary increases of 35% in order to cope with inflation. So far, this demand has not met a positive response from the newly elected government. However, discussions are still on-going and it is possible that the newly elected government could adopt measures establishing new salary increases, further minimum salary increases, and/or the provision of additional employee benefits in the future. Any such measures could have a material and adverse effect on our business, results of operations and financial condition. Headcount in Argentina represents the 15.6% of the total headcount of the Company,

 

An increase in export and import duties and controls may have an adverse impact on our sales.

 

Since 2002, the Argentine government has imposed duties on the exports of various primary and manufactured products, including some of our products. During the last ten years, such export taxes have undergone significant increases, reaching a maximum of 35% in the case of soybean. We cannot assure you that there will not be further increases in the export taxes or that other new export taxes or quotas will not be imposed. Imposition of new export taxes or quotas or a significant increase in existing export taxes or the application of export quotas could adversely affect our financial condition or results of operations.

 

As of December 2015, the newly elected government has eliminated farm export taxes on corn, wheat and local products, while soy export taxes will be reduced 5%. Notwithstanding these measures, we cannot make assurances or predictions as to the impact this measure will have on our business, results of operations and financial condition.

 

Pursuant to a resolution of the AFIP since February 2012, prior to the execution of any purchase order or similar document, Argentine importers are required to file before the AFIP a “Prior Import Statement” (Declaración Jurada Anticipada de Importación) providing information on future imports. Compliance with this requirement would be verified by the Argentine Customs upon arrival of the goods into Argentina and it would be condition for the authorization of the payment of the purchase price by the Argentine financial entities. Even though this was intended merely as an information regime, it was considered to be used for purposes of restricting imports into Argentina. A similar regime was also imposed in respect of the import and export of services, and could result in additional restrictions being imposed on the payments made by Argentine residents on services provided by foreign residents. The newly elected government has recently promoted certain changes to this mechanism, including the replacement of the Prior Import Statement system by the Import Monitoring System (Sistema Integral de Monitoreo de Importaciones or “SIMI”). Under this new system, importers are required to submit certain information electronically through the SIMI application which, once approved, will be valid for 180 calendar days. The imposition of this regime may restrict the imports of goods and the import and export of services of our Argentine subsidiaries which may adversely affect our financial conditions or results of operations.

 

 33 

 

 

On November 5, 2013, the Central Bank issued Communication “A” 5493 restricting lending by domestic bank to large export companies (“Grandes Empresas Exportadoras”) with the stated aim of increasing the flow of U.S. Dollars into Argentina. The objective of the new law is to cause large export companies to seek financing from foreign institutions. We believe that the Company’s subsidiaries in Argentina should not be deemed to be Grandes Empresas Exportadoras and therefore should not be subject to these limitations on borrowing from domestic banks. However, if the Company´s subsidiaries in Argentina become subject to these limitations in the future, the lack of access to financing in the domestic and foreign markets may have an adverse effect on the results of our operations in Argentina and on the market price of our common shares.

 

Exchange controls could restrict the inflow and outflow of funds in Argentina.

 

In 2001 and 2002, the Argentine government implemented a number of monetary and currency exchange control measures that included restrictions on the withdrawal of funds deposited with banks and stringent restrictions on the outflow of foreign currency from Argentina, including for purposes of paying principal and interest on debt and distributing dividends.

 

Although most of these restrictions were eased in the past, as a consequence of the increase of the demand in Argentina for U. S. Dollars and the capital flows out of Argentina during 2011, the Argentine government imposed additional restrictions on the purchase of foreign currency and on the transfer of funds from Argentina (e.g., to make portfolio investments) and reduced the time required to comply with the mandatory transfer of funds into Argentina (e.g., the mandatory transfer into Argentina of the proceeds of loans disbursed outside of Argentina or the mandatory repatriation of export receivables).

 

In October 2011 and during 2012 and 2013, the Government of Argentina adopted informal restrictions on certain local companies and individuals for purchasing foreign currency in response to the decrease in availability of U.S. dollars in Argentina. These restrictions consisted of de facto measures restricting local residents and companies from purchasing foreign currency through the Argentine Single Free Foreign Exchange Market (Mercado Único y Libre de Cambios) for the purpose of making payments abroad, such as dividends, capital reductions, and payment for importation of goods and services.

 

Since January 2012, the term for mandatory transfer of foreign currency denominated indebtedness in Argentine pesos was reduced from 365 days to 30 or 10 days following disbursement depending on the indebtedness. Accordingly, we may face difficulties in the payment of external debt obligations from Argentina, we may not be able to fund and/or finance our operations in Argentina, or we may not be able to distribute dividends from Argentina. Additionally, by means of resolution 142/2012 issued by the Ministry of Economy and Public Finance on April 24, 2012, and Communication “A” 5300 issued by the Central Bank on April 27, 2012, the term to comply with the mandatory transfer into Argentina of export proceeds was reduced to 15 days following shipment. This last term was increased to 30 days pursuant to Resolution 231/2012 issued by the Ministry of Economy and Public Finance on May 24, 2012.

 

The newly elected government has introduced substantial changes to the foreign exchange restrictions, reversing most of the measures adopted since 2011 and providing greater flexibility and access to the foreign exchange market. See “—Risks related to Argentina—Argentine economic and political conditions and perceptions of these conditions in the international market may have a direct impact on our business and our access to international capital and debt markets, and could adversely affect our results of operations and financial condition” in this section.

 

Notwithstanding these measures, other exchange control restrictions, such as transfer and settlement through the Foreign Exchange Market of proceeds collected from exports of goods and services and general requirements for the purchase of foreign currency for payments of imports of goods and services, remain in full force and effect.

 

These restrictions and requirements, and any additional exchange controls and transfer restrictions in the future that may be adopted by the Argentine government in response to capital flight or a depreciation of the Argentine peso, could adversely affect our financial condition and the results of our operations, or the market price of our common shares. In addition, other exchange controls could in the future impair or prevent the conversion of anticipated dividends, distributions, or the proceeds from any sale of equity holdings in Argentina, as the case may be, from Argentine pesos into U.S. dollars and the remittance of the U.S. dollars abroad. These restrictions and controls could interfere with the ability of our Argentine subsidiaries to make distributions in U.S. dollars to us and thus our ability to pay dividends in the future.

 

 34 

 

 

Changes in the Argentine tax laws may adversely affect the results of our operations.

 

On September 23, 2013, Law No. 26,893 amending the Income Tax Law was enacted. According to the amendments the distribution of dividends is subject to income tax at a rate of 10% and the sale, exchange or disposition of shares and other securities not trading in or listed in capital markets and securities exchanges is subject to income tax at a rate of 15%. These amendments may adversely affect the results of our Argentine subsidiaries’ operations; and adversely impact the results of the sale or disposition of our Argentine subsidiaries’ shares.

 

Risks Related to Brazil

 

Brazilian economic and political conditions and perceptions of these conditions in international markets have a direct impact on our business and our access to international capital and debt markets, which could adversely affect our results of operations and financial condition.

 

A significant portion of our operations, properties and customers are located in Brazil. Accordingly, our financial condition and results of operations are substantially dependent on economic conditions in Brazil. The Brazilian economy has experienced significant volatility in recent decades, characterized by periods of low or negative growth, high and variable levels of inflation and currency devaluation. Brazil’s GDP, in nominal terms, grew by 6.1% in 2007, 5.1% in 2008, decreased 0.1% in 2009, increased 7.5% in 2010, increased 3.9% in 2011, increased 1.9% in 2012, increased 3.0% in 2013, increased 0.1% in 2014 and decreased 3.8% in 2015. We cannot assure you that GDP will increase or remain stable in the future. Future developments in the Brazilian economy may affect Brazil’s growth rates and, consequently, the consumption of sugar, ethanol, and our other products. As a result, these developments could impair our business strategies, results of operations and financial condition.

 

Historically, Brazil’s political situation has influenced the performance of the Brazilian economy, and political crisis have affected the confidence of investors and the general public, which has resulted in economic deceleration and heightened volatility in the securities issued abroad by Brazilian companies. Future developments in policies of the Brazilian government and/or the uncertainty of whether and when such policies and regulations may be implemented.

 

Changes in Brazilian tax laws may have a material adverse impact on the taxes applicable to our business and may increase our tax burden.

 

The Brazilian government frequently implements changes to the Brazilian tax regime that may affect us and our clients. These changes include changes in prevailing tax rates and, occasionally, imposition of temporary taxes, the proceeds of which are earmarked for designated Brazilian government purposes. Some of these changes may result in increases in our tax payments, which could adversely affect industry profitability and increase the prices of our products, restrict our ability to do business in our existing and target markets and cause our financial results to suffer. For example, in September 2011, the Brazilian government introduced a tax on currency derivative securities transactions (“IOF/Securities”) (where the underlying asset is linked to fluctuations in foreign currency exchange rates relative to the Reais) that are executed through the Brazilian markets at the time of the acquisition, sale or maturity of IOF/Securities. The tax is calculated at the rate of 1.0% on the notional adjusted value of the financial derivative transaction. On March 1, 2012, the Brazilian government issued new regulations effective immediately relating to new export prepayment financing, limiting the tenor of these financings to 360 days and excluding financial institutions as eligible lenders. In addition, the Brazilian government implemented a 6% IOF/Exchange tax rate applicable to foreign exchange transactions related to financing from foreign financial institutions (“IOF/Exchange”) on loan transactions with an average maturity of less than five years and reduced the IOF/Exchange rate for 360 days. In December 2012, the Brazilian government modified the regulation, allowing early receipt of resources for Brazilian exporters, for prepayment export facilities by importers or any corporate entity operating abroad, including financial institutions, without any incidence of taxes in certain cases. In June 2013, the Brazilian Government revoked those measures, and reduced the IOF tax to 0% on inflows of investment capital destined to investments in fixed income as well in derivative securities transactions. The effects of these changes and any other change that could result from the enactment of additional legislation cannot be quantified. We cannot assure you that we will be able to maintain our projected cash flow and profitability following any increases in Brazilian taxes applicable to us and our operations.

 

 35 

 

 

Widespread corruption and fraud relating to ownership of real estate may adversely affect our business, especially our land transformation business.

 

Under Brazilian Legislation, real property ownership is normally transferred by means of a transfer deed, and subsequently registered at the appropriate Real Estate Registry Office under the corresponding real property record. There are uncertainties, corruption and fraud relating to title ownership of real estate in Brazil, mostly in rural areas. In certain cases, the Real Estate Registry Office may register deeds with errors, including duplicate and/or fraudulent entries, and, therefore, deed challenges frequently occur, leading to judicial actions. Property disputes over title ownership are frequent in Brazil, and, as a result, there is a risk that errors, fraud or challenges could adversely affect us.

 

As an example, the Instituto Nacional de Colonização e Reforma Agrária (“INCRA”) conducted an investigation to determine the falsehood of the Certificado de Cadastro do Imóvel Rural (“CCIR”) delivered to us by the former owner of Rio de Janeiro Farm (the “Farm”) in January 2005 when we acquired the Farm. The INCRA also conducted another investigation related to the cadeia dominial of the Farm to determine the correct chain of ownership through the successive transfers of ownership of the Farm, for the purpose of confirming that the destaque publico occurred, which refers to the transfer of land ownership from the State to a private owner, or that the State does not have an interest in claiming the ownership of the Farm. While the INCRA found no irregularity that could jeopardize the acquisition deed or affect the ownership of Rio de Janeiro Farm, we are currently waiting for the INCRA to close such records.

 

Social movements and the possibility of expropriation may affect the normal use of, damage, or deprive us of the use of or fair value of, our properties.

 

Social movements, such as Movimento dos Trabalhadores Rurais Sem Terra and Comissão Pastoral da Terra, are active in Brazil and advocate land reform and mandatory property redistribution by the Brazilian government. Land invasions and occupations of rural areas by a large number of individuals is common practice for these movements, and, in certain areas, including those in which we have invested or are likely to invest, police protection and effective eviction proceedings are not available to land owners. As a result, we cannot assure you that our properties will not be subject to invasion or occupation by these groups. A land invasion or occupation could materially impair the normal use of our lands or have a material adverse effect on our results of operations, financial condition or the value of our common shares. In addition, our land may be subject to expropriation by the Brazilian government. Under Article 184 of the Brazilian Constitution, the Brazilian government may expropriate land that is not in compliance with mandated local “social functions”. A “social function” is defined in Article 186 of the Brazilian Constitution as (i) rational and adequate exploitation of land; (ii) adequate use of natural resources available and preservation of the environment; (iii) compliance with labor laws; and (iv) exploitation of land to promote welfare of owners and employees. If the Brazilian government decides to expropriate any of our properties, our results of operations may be adversely affected, to the extent that potential compensation to be paid by the Brazilian government may be less than the profit we could make from the sale or use of such land. Disputing the Brazilian government’s expropriation of land is usually time-consuming and the outcomes at of such challenges are uncertain. In addition, we may be forced to accept public debt bonds, which have limited liquidity, as compensation for expropriated land instead of cash.

 

Recent changes in Brazilian rules concerning foreign investment in rural properties may adversely affect our investments.

 

Brazilian Federal Law No. 5,709, effective October 7, 1971 (“Law 5709”) established certain restrictions on the acquisition of rural property by foreigners, including that (i) foreign investors may only acquire rural properties in which agricultural, cattle-raising, industrial or colonization projects are going to be developed as approved by the relevant authorities; (ii) the total rural area to be acquired by a foreign investor cannot exceed one quarter of the surface of the municipality where it is located, and foreigners with the same nationality may not own, cumulatively, more than 10% of the surface of the municipality in which it is located; and (iii) the acquisition or possession (or any in rem right) by a foreigner of rural property situated in an area considered important to national security (i.e. land located at or near the Brazilian border) must be previously approved by the General Office of the National Security Council (Secretaria-Geral do Conselho de Segurança Nacional). Pursuant to Article 23 of Law No. 8,629, of February 25, 1993 (“Law 8629”), the restrictions mentioned in items (i) and (ii) above established by Law 5709 are also applicable for rural lease agreements executed by foreigners. “Parcerias Agrícolas” (agriculture partnerships agreements) have not been subject to these restrictions. Although, a broader interpretation of the existing regulations could have also included these agreements within the limitations for foreigners, the Federal General Attorney’s Office (“AGU”) on October 8, 2012 issued a legal opinion 005/2012, pursuant to which the AGU confirmed the understanding that the “Parcerias Rurais” are not subject to the restrictions or limitations of Law 5709. In addition, pursuant to Law 8629, the acquisition or lease by a foreigner of a rural property exceeding 100 módulos de exploração indefinida – “MEI,” a measurement unit defined by the Regional Superintendence of the National Institute of Colonization and Land Reform (Superintendencia Regional do Instituto Nacional de Colonizaçao e Reforma Agrária – “INCRA”) must be previously approved by the Brazilian National Congress. Law 5709 also establishes that the same restrictions apply to Brazilian companies that are directly or indirectly controlled by foreign investors. Any acquisition or lease of rural property by foreigners in violation of the terms of Law 5709 would be considered null and void under Brazilian law.

 

 36 

 

 

However, the Brazilian Constitution enacted in 1988 and its amendments, in particular Constitutional Amendment No. 6, of August 15, 1995, provides that (i) no restrictions on the acquisition of rural land in Brazil should apply to Brazilian companies; and (ii) any company incorporated and headquartered in Brazil and controlled by foreign investors must receive the same treatment as any other company incorporated and headquartered in Brazil and controlled by Brazilian investors. Since the enactment of the Brazilian Constitution in 1988, the interpretation had been that the restrictions imposed by Federal Law 5709 on the acquisition or lease of rural property above-mentioned did not apply to Brazilian companies controlled by foreigners, pursuant to legal opinion No. GQ-22, issued by the AGU in 1994, which was ratified by legal opinion No. GQ-181, also issued by the AGU in 1998. However, the Brazilian Justice National Council issued an Official Letter on July 13, 2010 addressed to all the Brazilian local State Internal Affairs Bureaus in order for them to adopt procedures within sixty (60) days and instruct the local State Notary and Real Estate Registry Offices to observe the restrictions of the Brazilian law on the acquisitions of rural land by Brazilian companies with foreign equity holders. Thereafter, on August 19, 2010, the AGU revised its prior opinion, and published a new legal opinion which: (i) revoked the AGU’s legal opinions No. GQ-22 and GQ-181; and (ii) confirmed that Brazilian entities controlled by foreigners should be subject to the restrictions described above, and transactions entered into by foreigners in connection with the acquisition of rural properties would be subject to approval from INCRA, the Ministry of Agrarian Development and the Brazilian National Congress, when applicable. This revised opinion was ratified by the President of Brazil and published in the Official Gazette of the Federal Executive on August 23, 2010, becoming effective as of such date. We believe that the acquisitions of rural properties by Brazilian companies directly or indirectly controlled by foreigners registered in the appropriate real estate registry prior to August 23, 2010 are not affected by the AGU’s legal opinion. As a confirmation of such understanding, pursuant to the Joint Normative Ruling N. 1 issued on September 27, 2012 by the Ministries of: (i) Agricultural Development; (ii) Agriculture, Cattle-raising and Supply; (iii) Industry Development and Foreign Commerce; and (iv) Tourism (the “Joint Normative Ruling N. 1”); and the Normative Ruling/IN INCRA No.76, issued on August 23, 2013, a Brazilian company controlled by foreign individuals or companies which acquired or leased rural properties, by means of an act or agreement entered into from June 7, 1994 and August 22, 2010, may register such property before the National System of Rural Registry (Sistema Nacional de Catastro Rural-SNCR), without any administrative sanction. However, as of said date, the acquisition and leasing of rural land in Brazil, including through corporate transactions, will be subject to the above-mentioned restrictions, and will require several additional layers of review and approvals, which may be discretionary (including the approvals from INCRA, Ministry of Agrarian Development and the Brazilian National Congress, when applicable), burdensome and time consuming. Additionally, the Joint Normative Ruling N. 1 sets forth the administrative procedures applicable to requests for authorization for the acquisition or lease of rural properties by foreign investors pursuant to Law 5709. Under the Joint Normative Ruling, in order to obtain the authorization for the acquisition or lease of rural properties, foreign investors must present a project proposal to the INCRA, containing: (i) the rationale for the relationship between the property to be acquired or leased and the project size; (ii) physical and financial schedule of the investment and implementation of the project; (iii) use of official credit (governmental funds) for the total or partial finance of the project; (iv) logistic viability of the execution of the project and, in case of an industrial project, proof of compatibility between the local industrial sites and the geographic location of the lands; and (v) proof of compatibility with the criteria established by the Brazilian Ecological and Economical Zoning (Zoneamento Ecológico Económico do Brasil – ZEE), relating to the location of the property.

 

While we conduct our operations in Brazil through local subsidiaries, we would be considered a foreign controlled entity within the meaning of the restrictions articulated above. Therefore, if we are not able to comply with these restrictions and obtain the required approvals in connection with future acquisitions or lease transactions, our business plan, contemplated expansion in Brazil and results of operations will be adversely affected.

 

 37 

 

 

Furthermore, there is currently proposed legislation under review in the Brazilian National Congress regarding the acquisition of rural land by Brazilian companies controlled by foreign holders, which if approved may further limit and restrict the investments of companies with foreign equity capital in rural land in Brazil. Such further restrictions, if adopted, may place more strain on our ability to expand our operations in Brazil.

 

The Brazilian government has exercised, and continues to exercise, significant influence over the Brazilian economy, which, combined with Brazilian political and economic conditions, may adversely affect us.

 

We may be adversely affected by the following factors, as well as the Brazilian government’s response to these factors:

 

economic and social instability;

 

increase in interest rates;

 

exchange controls and restrictions on remittances abroad;

 

restrictions and taxes on agricultural exports;

 

exchange rate fluctuations;

 

inflation;

 

volatility and liquidity in domestic capital and credit markets;

 

expansion or contraction of the Brazilian economy, as measured by GDP growth rates;

 

allegations of corruption against political parties, elected officials or other public officials, including allegations made in relation to the Lava Jato investigation;

 

government policies related to our sector;

 

fiscal or monetary policy and amendments to tax legislation; and

 

other political, diplomatic, social or economic developments in or affecting Brazil.

 

Historically, the Brazilian government has frequently intervened in the Brazilian economy and has occasionally made significant changes in economic policies and regulations, including, among others, the imposition of a tax on foreign capital entering Brazil (IOF tax), changes in monetary, fiscal and tax policies, currency devaluations, capital controls and limits on imports. The administration is currently facing domestic pressure to retreat from the current macroeconomic policies in an attempt to achieve higher rates of economic growth. In addition, the Brazilian government is proposing the creation of a tax on financial transactions, including wire transfers, (the so-called “CPMF”) in order to improve the fiscal situation of the country. We cannot predict which policies will be adopted by the Brazilian government and whether these policies will negatively affect the economy or our business or financial performance.

 

The Brazilian economy has been experiencing a slowdown – GDP growth rates were 7.5%, 3.9%, 1.9%, 2.7%, and 0.1% in 2010, 2011, 2012, 2013 and 2014, respectively and GDP decreased 3.8% in 2015. Inflation, unemployment and interest rates have increased more recently and the Brazilian Real has weakened significantly in comparison to the U.S. dollar. The market expectations for the years 2016 and 2017 is that the Brazilian economy will continue to slow down and GDP will decrease. Our results of operations and financial condition may be adversely affected by the economic conditions in Brazil.

 

Allegations of political corruption against the Brazilian government and the Brazilian legislative branch could create economic and political instability.

 

In the past, members of the Brazilian government and of the Brazilian legislative branch have faced allegations of political corruption. As a result, a number of politicians, including senior federal officials and congressmen, resigned and/or have been arrested. Currently, several members of the Brazilian executive and legislative branches of government are being investigated as a result of allegations of unethical and illegal conduct identified by the Car Wash Operation (Operação Lava-Jato) being conducted by the Office of the Brazilian Federal Prosecutor. There is strong popular pressure and several legal and administrative proceedings for the impeachment of the Brazilian President and/or revocation of the mandates or resignation of the Brazilian President and/or the Head of the House of Representatives. On April 17th, 2016 the impeachment process of the Brazilian President was approved by the House of Representatives and submitted for the final approval of the Senate. The potential outcome of these investigations and proceedings is unknown, but they have already had an adverse impact on the general market perception of the Brazilian economy and the conclusion of these proceedings or further allegations of illicit conduct could have additional adverse effects in the Brazilian economy. In this sense, the political crisis could worsen the economic conditions in Brazil, which may adversely affect our results of operations and financial condition.

 

 38 

 

 

Moreover, the economic and political crisis have resulted in the downgrading of the country’s long-term credit rating from Standard & Poor's rating agency to BB with a negative outlook, placing Brazil back in speculative investment grade level ("junk"). Fitch Ratings downgraded Brazil to BB+ with a negative outlook, while Moody's downgraded Brazil to Ba2 and changed the stable perspective to negative. After Moody’s downgrade, Brazil lost its investment grade by the three major rating companies. The Brazilian administration may face domestic pressure to retreat from the current macroeconomic policies in an attempt to achieve higher rates of economic growth. We cannot predict what policies will be adopted by the Brazilian government and whether these policies will negatively affect the economy or our business or financial performance.

 

Restrictions on the movement of capital out of Brazil may impair our abilityto receive payments from our Brazilian Subsidiaries and restrict their ability to make payments in U.S. dollars.

 

In the past, the Brazilian economy has experienced balance of payment deficits and shortages in foreign exchange reserves, and the Brazilian government has responded by restricting the ability of Brazilian or foreign persons or entities to convert reais into foreign currencies. The Brazilian government may institute a restrictive exchange control policy in the future. Any restrictive exchange control policy could prevent or restrict our Brazilian Subsidiaires’ access to U.S. dollars, and consequently their ability to meet their U.S. dollar obligations and may adversely affect our financial condition and results of operations.

 

Our business in Brazil is subject to governmental regulation.

 

Our Brazilian operations are subject to a variety of national, state, and local laws and regulations, including environmental, agricultural, health and safety and labor laws. We invest financial and managerial resources to comply with these laws and related permit requirements. Our failure to do so could subject us to fines or penalties, enforcement actions, claims for personal injury or property damages, or obligations to investigate and/or remediate damage or injury. Moreover, if applicable laws and regulations, or the interpretation or enforcement thereof, become more stringent in the future, our capital or operating costs could increase beyond what we currently anticipate, and the process of obtaining or renewing licenses for our activities could be hindered or even opposed by the competent authorities.

 

We are also subject to several laws and regulations, among others, imposed in Brazil by (i) the National Agency of Petroleum, Natural Gas and Biofuels (Agência Nacional do Petróleo, Gás Natural e Biocombustível(“ANP”)) and by the Brazilian Electricity Regulatory Agency (Agência Nacional de Energia Elétrica) (“ANEEL”) due to our production of sugarcane, ethanol and electric energy (ii) the Ministry of Agriculture, Breeding Cattle and Supply (Ministerio da Agricultura, Pecuaria e Abastecimento(“MAPA”)), due to our agricultural, sugarcane and ethanol production activities. If an adverse final decision is issued in an administrative process, we could be exposed to penalties and sanctions derived from the violation of any of these laws and regulations, including the payment of fines, and, depending on the level of severity applied to the infraction, the closure of facilities and/or stoppage of activities and the cancellation or suspension of the registrations, authorizations and licenses, which may also result in temporary interruption or discontinuity of activities in our plants, and adversely affect our business, financial status, and operating results.

 

Government laws and regulations in Brazil governing the burning of sugarcane could have a material adverse impact on our business or financial performance.

 

In Brazil, a relevant percentage of sugarcane is currently harvested by burning the crop, which removes leaves in addition to eliminating insects and other pests. The states of São Paulo, Minas Gerais and Mato Grosso do Sul, among others, have established laws and regulations that limit and/or entirely prohibit the burning of sugarcane and there is a likelihood that increasingly stringent regulations will be imposed by those states and other governmental agencies in the near future.

 

Such limitations arise from a Brazilian Federal Decree that set forth the complete elimination of the harvest by burning the crop until 2018 in areas where it is possible to carry out mechanized harvest. In the state of Minas Gerais, the deadline imposed by the State Government for the elimination of the harvest by burning the crop is 2014, for areas with declivity lower than 12%, and for areas with declivity higher than 12%, they are subject to an additional term at the discretion of the State Environmental Agency, on a case by case basis. Nevertheless, in the state of Mato Grosso do Sul, the current deadline is 2018 for the elimination of harvest by burning the crop for areas where mechanized harvest can be carried out, as per the Brazilian Federal Decree.

 

 39 

 

 

We currently make significant investments to comply with these laws and regulations. Although our plans for the implementation of mechanized harvesting are underway, with 97.7% of our sugarcane harvest mechanized during the 2015-2016 harvest, the strengthening of these laws and regulations or the total prohibition of sugarcane burning would require us to increase our planned investment in harvesting equipment, which, in turn, would limit our ability to fund other investments. In addition, the state of São Paulo has imposed an obligation on growers to dedicate a certain percentage of land used for sugarcane cultivation for native or reclaimed forest area. The cost of setting aside this land is difficult to predict and may increase costs for us or our sugarcane suppliers. As a result, the costs to comply with existing or new laws or regulations are likely to increase, and, in turn, our ability to operate our plants and harvest our sugarcane crops may be adversely affected.

 

Risks Related to a Luxembourg Company

 

We are a Luxembourg corporation (“société anonyme”) and it may be difficult for you to obtain or enforce judgments against us or our executive officers and directors in the United States.

 

We are organized under the laws of the Grand Duchy of Luxembourg. Most of our assets are located outside the United States. Furthermore, most of our directors and officers and experts reside outside the United States, and most of their assets are located outside the United States. As a result, you may find it difficult to effect service of process within the United States upon these persons or to enforce outside the United States judgments obtained against us or these persons in U.S. courts, including judgments in actions predicated upon the civil liability provisions of the U.S. federal securities laws. Likewise, it may also be difficult for you to enforce in U.S. courts judgments obtained against us or these persons in courts located in jurisdictions outside the United States, including actions predicated upon the civil liability provisions of the U.S. federal securities laws. It may also be difficult for an investor to bring an action in a Luxembourg court predicated upon the civil liability provisions of the U.S. federal securities laws against us or these persons. Luxembourg law, furthermore, does not recognize a shareholder’s right to bring a derivative action on behalf of the company.

 

Service of process within Luxembourg upon the Company may be possible, provided that The Hague Convention on the Service Abroad of Judicial and Extrajudicial Documents in Civil or Commercial Matters of November 15, 1965 is complied with. As there is no treaty in force on the reciprocal recognition and enforcement of judgments in civil and commercial matters between the United States and the Grand Duchy of Luxembourg, courts in Luxembourg will not automatically recognize and enforce a final judgment rendered by a U.S. court. The enforceability in Luxembourg courts of judgments entered by U.S. courts will be subject prior any enforcement in Luxembourg to the procedure and the conditions set forth in particular in the Luxembourg procedural code, which conditions may include the following (subject to court interpretation which may evolve):

 

the judgment of the U.S. court is final and duly enforceable (exécutoire) in the United States;

 

the U.S. court had jurisdiction over the subject matter leading to the judgment (that is, its jurisdiction was established in compliance both with Luxembourg private international law rules and with the applicable domestic U.S. federal or state jurisdictional rules);

 

the U.S. court has applied to the dispute the substantive law which would have been applied by Luxembourg courts;

 

the judgment was granted following proceedings where the counterparty had the opportunity to appear, and if it appeared, to present a defense;

 

the U.S. court has acted in accordance with its own procedural laws; and

 

the judgment of the U.S. court does not contravene Luxembourg international public policy.

 

Under our articles of incorporation, we indemnify and hold our directors harmless against all claims and suits brought against them, subject to limited exceptions. Under our articles of incorporation, to the extent allowed or required by law, the rights and obligations among or between us, any of our current or former directors, officers and company employees and any current or former shareholder will be governed exclusively by the laws of Luxembourg and subject to the jurisdiction of the Luxembourg courts, unless such rights or obligations do not relate to or arise out of their capacities as such. Although there is doubt as to whether U.S. courts would enforce such provision in an action brought in the United States under U.S. securities laws, such provision could make the enforcement of judgments obtained outside Luxembourg more difficult as to the enforcement against our assets in Luxembourg or jurisdictions that would apply Luxembourg law.

 

 40 

 

 

  

You may have more difficulty protecting your interests than you would as a shareholder of a U.S. corporation.

 

Our corporate affairs are governed by our articles of incorporation and by the laws governing joint stock companies organized under the laws of the Grand Duchy of Luxembourg as well as such other applicable local law, rules and regulations. The rights of our shareholders and the responsibilities of our directors and officers under Luxembourg law are different from those applicable to a corporation incorporated in the United States. There may be less publicly available information about us than is regularly published by or about U.S. issuers. Also, Luxembourg regulations governing the securities of Luxembourg companies may not be as extensive as those in effect in the United States, and Luxembourg law and regulations in respect of corporate governance matters may not be as protective of minority shareholders as state corporation laws in the United States. Therefore, you may have more difficulty protecting your interests in connection with actions taken by our directors and officers or our principal shareholders than you would as a shareholder of a corporation incorporated in the United States.

 

You may not be able to participate in equity offerings, and you may not receive any value for rights that we may grant.

 

Pursuant to Luxembourg corporate law, existing shareholders are generally entitled to preemptive subscription rights in the event of capital increases and issues of shares against cash contributions. However, under our articles of incorporation, the board of directors has been authorized to waive, limit or suppress such preemptive subscription rights until the fifth anniversary of the publication of the authorization granted to the board in respect of such waiver by the general meeting of shareholders. The authorization was originally valid until April 22, 2016 but was renewed by the resolution adopted at the shareholder meeting held on April 20, 2016 and extended for an additional period of five years.

 

 41 

 

 

Item 4.Information on the Company

 

A.HISTORY AND DEVELOPMENT OF THE COMPANY

 

General Information

 

Adecoagro is a Luxembourgsociété anonyme (a joint stock company). The Company’s legal name is “Adecoagro S.A.” Adecoagro was incorporated on June 11, 2010 and on October 26, 2010 all the outstanding shares of Adecoagro were acquired by IFH.

 

On October 30, 2010, the members of IFH transferred pro rata approximately 98% of their membership interests in IFH to Adecoagro in exchange for common shares of Adecoagro. On January 28, 2011, Adecoagro completed the IPO of its shares listed on the New York Stock Exchange (“NYSE”). The shares are traded under the symbol “AGRO.” In a series of transactions during 2012, we transferred shares of Adecoagro to certain limited partners of IFH in exchange for their residual interest in IFH increasing our interest in IFH to approximately 100%.

 

On March 27, 2015, Adecoagro commenced a series of transactions for the purpose of transfering the domicile of Adecoagro LP to Luxembourg. In connection with the Adecoagro LP redomiciliation, Adecoagro merged IFH into Adecoagro LP (Delaware) with Adecoagro LP (Delaware) as the surviving entity and Adecoagro GP S.à r.l., a société à responsibilitié limitée organized under the laws of Luxembourg, became he general partner of Adecoagro LP on April 1, 2015. Also on April 1, 2015, Adecoagro completed the redomiciliation of Adecoagro LP (Delaware) out of Delaware to Luxembourg and Adecoagro LP without dissolution or liquidation, continued its corporate existence as Adecoagro LP S.C.S., a société en commandite simple organized under Luxembourg law, effective April 2, 2015. For a detailed description of the Adecoagro LP redomiciliation please see “Corporate Development” below.

 

Adecoagro is registered with the Luxembourg Registry of Trade and Companies under number B153681. Adecoagro has its registered office at 6, Rue Eugène Ruppert, L-2453, Luxembourg, Grand Duchy of Luxembourg. Our telephone number is (+352) 264491.

 

History

 

In September 2002, we commenced our operations with the acquisition of 100% of the equity interests of Pecom Agropecuaria S.A., an Argentine corporation (sociedad anónima), and we rapidly became one of the largest agricultural companies in Argentina. Involving more than 74,000 hectares of farmland, this acquisition represented one of the largest stock purchase transactions in South America in 2002. In connection with the acquisition, Pecom Agropecuaria S.A. changed its name to Adeco Agropecuaria S.A. (“Adeco Agropecuaria”). Adeco Agropecuaria was the platform from which we executed our expansion plans, including the acquisition of additional land and the diversification of our business activities.

 

In 2004, we began our regional expansion and acquired our farm in Uruguay (approximately 5,086 hectares) and three farms in Western Bahia Brazil (20,419 hectares). In 2005, we continued the expansion of our crop business in Argentina with the acquisitions of La Agraria S.A. (approximately 4,857 hectares) and Establecimientos El Orden S.A. and Cavok S.A. (approximately 15,157 hectares) and Las Horquetas farm (2,086 hectares).

 

In 2005, we acquired our first sugar and ethanol mill, Usina Monte Alegre S.A. (“UMA”), with a crushing capacity of 0.9 million tons of sugarcane per year at that time. UMA became our platform for expansion in the Brazilian sugar and ethanol sector.

 

In 2006 and 2007, we continued our land portfolio expansion and vertical integration through the acquisitions of Pilagá S.A. (formerly Pilagá S.R.L. and before that, Pilagá S.A.G.), one of the largest and oldest agriculture companies in Argentina, with more than 88,000 hectares and two rice processing facilities, and one additional farm of approximately 2,400 hectares in Argentina and two farms of approximately 4,000 hectares in Brazil for the production of crops. Also, in December 2007, we acquired Bañado del Salado S.A., Agro Invest S.A. and Forsalta S.A., with more than 43,000 hectares for crop production in Argentina, and one farm in Uruguay of approximately 3,177 hectares.

 

During 2007, we also began the expansion of our dairy business in Argentina. After five years of research, we began the construction of a “free-stall” dairy facility with a capacity to milk 3,000 cows.

 

 42 

 

 

In Brazil, during 2007, we began the construction of a sugarcane cluster in Mato Grosso do Sul with a projected 10.0 million tons of sugarcane crushing capacity. Angelica was the first greenfield mill we built from inception, with a nominal crushing capacity of 4.0 million tons. We also bought approximately 13,000 hectares of farmland for the planting of sugarcane to supply the mill. Angelica began operating during August 2008, and reached full operational capacity during April 2010.

 

Additionally, in August 2010, we acquired Dinaluca S.A., an agricultural company consisting of a farm located in the province of Corrientes, Argentina, and with more than 14,000 hectares for crop production in Argentina. Further, between August and November 2011, we acquired: (i) Compañía Agroforestal de Servicios y Mandatos S.A., an agricultural Argentine company owning more than 4,900 hectares of land in the province of Santiago del Estero, (ii) Simoneta S.A., an agricultural Argentine company owner of more than 4,600 hectares of land in the province of La Pampa, and (iii) 3,400 hectares of land for crop production in the province of San Luis, Argentina.

 

During 2012, we began the construction of our second free stall dairy facility in Argentina, with a capacity of 3,500 milking cows.

 

On Februrary 26, 2013, Adecoagro formed CHS Agro S.A., a joint venture with a leading farmer-owned energy, grains and foods company based in the United States. We hold 50% interest in CHS Agro. CHS Agro will build a sunflower processing facility located in the city of Pehuajo, Province of Buenos Aires, Argentina. The facility will process blackoil and confectionary sunflower into speciatly products such as in-shell seeds and oil seeds, which will be entirely exported to markets in Europe and the Middle East. The joint venture will grow confectionary sunflower on leased farms, while blackoil sunflower will be originated from third parties. As of December 31, 2014 We and CHS Inc. have made individual capital contributions to CHS Agro of approximately US$ 4 million each.

 

During March 2013, we began the construction of the second greenfield project in our sugarcane cluster in Mato Grosso do Sul. The Ivinhema mill, with 5.0 million tons of sugarcane crushing capacity and located 45 km south of Angelica, would consolidate our cluster, generating important synergies and economies of scale, improving operational margins and free cash flow. Ivinhema was built in two phases: the first phase with 2.0 million tons of capacity was completed during April 2012 and the second phase, with 3.0 million tons of crushing capacity was completed during mid 2015.

 

Corporate Development

 

On October 30, 2010, as part of the corporate reorganization, referred to herein as the Reorganization, AFI Ltd., a subsidiary of IFH LLC and the parent of Adecoagro LLC, distributed its interest in Adecoagro LLC to IFH LLC and commenced a process of dissolution, making IFH LLC the direct parent of Adecoagro LLC. Thereafter, our shareholders transferred pro rata 98% of their membership interests in IFH LLC to Adecoagro (a corporation organized under the laws of the Grand Duchy of Luxembourg with no prior holdings or operations, formed for the purpose, among others, of facilitating our IPO) in exchange for 100% of the common shares of Adecoagro.

 

In connection with the Reorganization, Adecoagro converted IFH LLC from a limited liability company to IFH LP, a Delaware limited partnership. owned 2% by our shareholders, approximately 98% by Adecoagro, in each case as limited partners, and the remainder by Ona Ltd., a newly formed Maltese corporation, as its general partner. Adecoagro LLC was also converted to Adecoagro LP, a Delaware limited partnership, owned approximately 100% by IFH LP as limited partner, and the remainder by Toba Ltd., a newly formed Maltese corporation, as its general partner.

 

On January 28, 2011, we successfully completed our initial public offering of our shares listed on the NYSE and on February 2, 2011 we issued 28,405,925 shares, at a price of US$11 per share. The shares trade under the symbol “AGRO.”

 

On February 2, 2011, we also issued and sold to Al Gharrafa Investment Company (“Al Gharrafa”), a wholly owned subsidiary of Qatar Holding LLC and one of our shareholders, 7,377,598 common shares at a purchase price of $10.65 per share, which is equal to the price per common share paid by the underwriters of our initial public offering of the Company, pursuant to an agreement entered into on January 6, 2011. In addition, on February 11, 2011, we issued 4,285,714 shares when the over-allotment option was exercised by the underwriters in our IPO.

 

 43 

 

 

During 2012, the Company issued in a series of transactions 1,654,752 shares to certain limited partners of IFH in exchange for their residual interest in IFH increasing Adecoagro’s interest in IFHto approximately 100%.

 

On February 26, 2013, Adecoagro formed CHS Agro S.A., a joint venture with CHS Inc. (www.chsinc.com) a leading farmer-owned energy, grains and foods company based in the United States. We hold 50% interest in CHS Agro. CHS Agro will build a sunflower processing facility located in the city of Pehuajo, Province of Buenos Aires, Argentina. The facility will process blackoil and confectionary sunflower into specialty products such as in-shell seeds and oil seeds, which will be entirely exported to markets in Europe and the Middle East. The joint venture will grow confectionary sunflower on leased farms, while blackoil sunflower will be originated from third parties. As of December 31, 2014 We and CHS Inc. have made a capital contribution to CHS Agro of approximately US$ 4 million each.

 

On February 5, 2013, we completed an underwritten secondary offering of 13.9 million common shares of Adecoagro offered by our shareholder, HBK Master Fund LP at a price per share to the public of $8.00 pursuant to an effective shelf registration statement on Form F-3 filed with the SEC. On February 13, 2013, HBK Master Fund LP sold an additional 2,1 million common shares of Adecoagro pursuant to the overallotment option it granted to the underwriter in the secondary offering.

 

On March 27, 2015, Adecoagro commenced a series of transactions for the purpose of transfering the domicile of Adecoagro LP to Luxembourg. In connection with the Adecoagro LP redomiciliation, Adecoagro merged IFH LP into Adecoagro LP with Adecoagro LP (Delaware) as the surviving entity. In connection with this merger, all of the assets and liabilities of IFH L.P. vested in Adecoagro LP (Delaware), Ona Ltd became its general partner and Toba Ltd became a wholly owned subsidiary of Adecoagro LP (Delaware). In connection with the transactions completed on March 27, 2015, Ona Ltd. assigned its general partnership interest in Adecoagro LP to Adecoagro GP S.a.r.l., a societe responsibilitie limitee organized under the laws of Luxembourg, on April 1, 2015. Also on April 1, 2015, Adecoagro completed the redomiciliation of Adecoagro LP (Delaware) out of Delaware to Luxembourg and Adecoagro LP, without dissolution or liquidation, continued its corporate existence as Adecoagro LP S.C.S., a societe en commandite simple organized under Luxembourg law, effective April 2, 2015. Since that date the affairs of Adecoagro LP S.C.S. have been governed by its by-laws and Luxembourg law.

 

On March 21, 2016, we completed an underwritten secondary offering of 12.0 million shares of Adecoagro offer by our shareholders, Quantum Partner LP and Geosor Corporation, at a price per share to the public of $11.7 pursuant to an effective shelf registration statement on Form F-3 filed with the SEC. In connection with the offering, the selling shareholders granted the underwriter the right to purchase up to 1,800,000 additional common shares exercisable once at any time within 30 days after March 21, 2016. On April 20, 2016, the underwriter elected to purchase an additional 350,000 common shares at a price of U.S.$13.40 per common share.

 

Set forth below is a corporate structure as of April 2, 2015.

 

 44 

 

  

 

Principal Capital Expenditures

 

Capital expenditures totaled $155.9 million, $322.9 million and $232.3 million for the years ended December 31, 2015, 2014 and 2013, respectively.

 

For a discussion of our capital expenditures and future projections, see “Item 5. Operating and Financial Review and Prospects—B. Liquidity and Capital Resources—Capital Expenditure Commitments.”

 

 45 

 

 

B.BUSINESS OVERVIEW

 

Our Company

 

We are a leading agricultural company in South America, with operations in Argentina, Brazil and Uruguay. We are currently involved in a broad range of businesses, including farming crops and other agricultural products, dairy operations, sugar, ethanol and energy production and land transformation. Our sustainable business model is focused on (i) a low-cost production model that leverages growing or producing each of our agricultural products in regions where we believe we have competitive advantages, (ii) reducing the volatility of our returns through product and geographic diversification and use of advanced technology, (iii) benefiting from vertical integration in key segments of the agro-industrial chain, (iv) acquiring and transforming land to improve its productivity and realizing land appreciation through strategic dispositions, and (v) implementing sustainable production practices and technologies focused on long-term profitability.

 

As of December 31, 2015, we owned a total of 246,139 hectares, comprised of 19 farms in Argentina, 11 farms in Brazil and one farm in Uruguay. In addition we own and operate several agro-industrial production facilities including three rice processing facilities in Argentina, two dairy facilities with approximately 6,752 milking cows in Argentina, 11 grain and rice conditioning and storage plants in Argentina, and three sugar and ethanol mills in Brazil with a sugarcane crushing capacity of 10.2 million tons.

 

We believe that we are:

 

one of the largest owners of productive farmland in South America, with more than 203,520 owned productive hectares as of December 31, 2015 (excluding legal land reserves pursuant to local regulations and other land reserves) located in Argentina, Brazil and Uruguay, producing a wide range of agricultural products.

 

a leading producer of grains and oilseeds in South America. During the 2014/2015 harvest year, we harvested 189,014 hectares (including 60,056 leased hectares and 40,115 second crop hectares) and produced 627,385 tons of grains, including soybeans, corn, wheat, sunflower and cotton;

 

one of the largest producers of rough (unprocessed) rice in the world, planting 35,328 hectares (including 3,225 leased hectares) and producing 180,149 tons during the 2014/2015 harvest year, which accounted for 13% of the total Argentine production according to the Confederacion de Molinos Arroceros del Mercosur (“Conmasur”). We are also a large processor and exporter of white rice (processed) in Argentina, accounting for 19% of total white rice production capacity in Argentina and 22% of total Argentine white rice exports during 2014, according to Camara de Industriales Arroceros de Entre Ríos (Federacion de Entidades Arroceras).

 

a leading dairy producer in South America in terms of our cutting-edge technology, productivity per cow and grain conversion efficiencies, producing approximately 88.6 million liters of raw milk during 2015.

 

a growing producer of sugar and ethanol in Brazil, where we currently own three sugar and ethanol mills, with an aggregate installed capacity of 10.2 million tons per year and full cogeneration capacity (the generation of electricity from sugarcane bagasse, the fiber portion of sugarcane that remains after the extraction of sugarcane juice) of 232 MW as of December 31, 2015. Our operation is highly integrated, meaning that 89% of the sugarcane crushed at our mills is supplied from our own plantations. As of December 31, 2015, our sugarcane plantation consisted of 125,669 hectares; and.

 

one of the leading companies in South America involved in the acquisition and transformation of undermanaged land to more productive uses, generating higher cash yields. During the last ten fiscal years, we have consistently sold a portion of our fully mature farmland every year. In aggregate, we have sold over 77,000 hectares generating capital gains of approximately $204 million.

 

 46 

 

 

We are engaged in three main businesses:

 

Farming Business: As of December 31, 2015 we owned 232,848 hectares (excluding sugarcane farms) of farmland in Argentina, Brazil and Uruguay, of which 117,680 hectares are croppable, 14,912 hectares are being evaluated for transformation, 60,863 hectares are suitable for raising beef cattle and are mostly leased to third party cattle farmers, constituting a total of 193,455 productive hectares, and 60,863 hectares are legal land reserves pursuant to local regulations or other land reserves. During the 2014/2015 harvest year we held leases or have entered into agriculture partnerships for an additional 60,056 croppable hectares. We own the facilities and have the resources to store and condition 100% of our crop and rice production. We do not depend on third parties to condition our production for sale. Our farming business is subdivided into four main businesses:

 

Crop business: We produce a wide range of agricultural commodities including soybeans, corn, wheat, sunflower and cotton, among others. In Argentina, our farming activities are conducted mainly in the Argentine humid pampas region, where agro-ecological conditions are optimal for low-cost production. Since 2004, we have expanded our operations throughout the center-west region of Uruguay and the western part of the state of Bahia, Brazil, as well as in the northern region of Argentina. During the 2014/2015 harvest year, we planted approximately 189,014 hectares of crops, including second harvests, producing 627,824 tons of grains, including soybeans, wheat and corn, sunflower and cotton. We also planted an additional 4,999 hectares where we produced over 102,527 tons of forage that we used for cow feed in our dairy operation. During the current 2015/16 harvest year, we planted approximately 173,210 hectares of crops, including second harvest, and also planted an additional 4,968 hectares of forage.

 

Rice business: We own a fully-integrated rice operation in Argentina. We produce irrigated rice in the northeast provinces of Argentina, where the availability of water, sunlight, and fertile soil results in one of the most ideal regions in the world for producing rice at low cost. We believe that we are one of the largest producers of rough (unprocessed) rice in Argentina, producing 180,149 tons during the 2014/2015 harvest year, which accounted for 13% of the total Argentine production according to Conmasur. We own three rice mills that process our own production, as well as rice purchased from third parties. We produce different types of white and brown rice that are sold both in the domestic Argentine retail market and exported. During the current 2015/16 harvest year, we planted 37,565 hectares of rice.

 

Dairy business: We believe that we are a leading dairy producer in South America in terms of our utilization of cutting-edge technology, productivity per cow and grain conversion efficiencies. Through the production of raw milk, we are able to transform forage and grains into value-added animal protein. We believe that our “free-stall” dairies in Argentina are the first of their kind in South America and allows us to optimize our use of resources (land, dairy cow feed and capital), increase our productivity and maximize the conversion of forage and grain into raw milk. We produced approximately 88.6 million liters of raw milk during 2015, with a daily average of 6,658 milking cows, delivering an average of 36.4 liters of milk per cow per day.

 

All Other Segments business: Our all other segments business consists of leasing pasture land to cattle farmers in Argentina and leasing our coffee plantation in the Rio de Janeiro farm, located in Western Bahia, Brazil, to a third party. We lease over 33,300 hectares of pasture land which is not suitable for crop production to third party cattle farmers.

 

 47 

 

 

The following table sets forth, for the periods indicated, certain data relating to our farming business:

 

  Year Ended December 31, 
  2015  2014  2013 
Sales (In thousands of $) 
Crops(l)  154,741   177,662   185,117 
Rice(2)  84,668   103,682   107,093 
Dairy  32,981   32,968   30,661 
All Other Segments (3)  1,302   1,525   4,293 
Total  273,692   315,837   327,163 

 

Production 

2014/2015

Harvest

Year

  

2013/2014

Harvest

Year

  

2012/2013

Harvest

Year

 
Crops (tons)(4)  627,824   643,354   496,590 
Rice (tons)(5)  180,149   205,489   202,589 

Total

  807,973   848,843   699,179 

 

  Year Ended December 31 
  2015  2014  2013 
Dairy (thousands of liters)(6)  88,556   79,468   72,984 

 

  

2015/2016

Harvest

Year

  

2014/2015

Harvest

Year

  

2013/2014

Harvest

Year

  

2012/2013

Harvest

Year

 
Planted Area (In hectares, including second harvest) 
Crops (7)  178,178   194,271   185,954   187,220 
Rice  37,565   35,328   36,604   35,249 

 

 
(1)Includes soybeans, corn, wheat, sunflower and cotton, among others.

 

(2)Sales of processed rice, including rough rice purchased from third parties and processed in our facilities.

 

(3)All Other Segments encompasses our remaining interests in the beef Cattle and Coffee businesses. Our beef cattle business consists of over 63 thousand hectares of pasture land that is not suitable for crop production and as a result is leased to third parties for cattle grazing activities. We lease the coffee production rights with respect to our Rio de Janeiro coffee plantation.

 

(4)Crop production does not include 102,527 tons, 89,081 tons, and 30,628 tons of forage produced in the 2014/2015, 2013/2014 and2012/2013 harvest years, respectively.

 

(5)Expressed in tons of rough rice produced on owned and leased farms. As of December 31, 2014, the 2014/15 harvest year of rice harvest had not began.

 

(6)Raw milk produced at our dairy farms.

 

(7)Includes 4,968 4,999 hectares, 3,141 hectares, and 5,172 hectares, used for the production of forage during the 2015/16, 2014/2015, 2013/2014 and 2012/2013 harvest years, respectively.

 

Sugar, Ethanol and Energy Business: We cultivate and harvest sugarcane which is then processed in our own mills to produce sugar, ethanol and energy. As of December 31, 2015, our total sugarcane plantation consisted of 125,669 hectares, planted over both owned and leased land. We currently own and operate three sugar and ethanol mills, UMA, Angélica and Ivinhema, with a total crushing capacity of 10.2 million tons of sugarcane per year as of December 31, 2015. UMA is a small but efficient mill located in the state of Minas Gerais, Brazil, with a sugarcane crushing capacity of 1.2 million tons per year, full cogeneration capacity and an associated sugar brand with strong presence in the regional retail market (Açúcar Monte Alegre). We plant and harvest 99.6% of the sugarcane milled at UMA, with the remaining 0.4% acquired from third parties. Angélica and Ivinhema are two new, modern mills, which we built in the state of Mato Grosso do Sul, Brazil, with current sugarcane crushing capacities of 4.7 and 5.3 million tons per year, respectively. Both mills are located 45 km apart, and form a cluster surrounded by one large sugarcane plantation. Angelica and Ivinhema are equipped with high pressure steam boilers and turbo-generators with the capacity to use all the sugarcane bagasse by-product to generate electricity. Approximately 33% of the electricity generated is used to power the mill and the excess electricity is sold to the local power grid, resulting in the mills having full cogeneration capacity.

 

 48 

 

 

For the year ended December 31, 2015, we crushed 8.3 million tons of sugarcane. Our mills produce both sugar and ethanol, and accordingly, we have some flexibility to adjust our production (within certain capacity limits that generally vary between 40% and 60%) between sugar and ethanol, to take advantage of more favorable market demand and prices at given points in time. For the year ended December 31, 2015 we produced 464,929 tons of sugar and 361,000 cubic meters of ethanol.

 

As of December 31, 2015, our overall sugarcane plantation consisted of 125,669 hectares of sugarcane in the states of Mato Grosso do Sul and Minas Gerais, Brazil, of which 9,748 hectares of sugarcane were planted on owned land, and 116,524 hectares were planted on land leased from third parties under long term agreements.

 

The following table sets forth, for the periods indicated, certain data relating to our sugar, ethanol and energy business:

 

Sales Year Ended December 31, 
  2015  2014  2013 
  (In thousands of $) 
Sugar  177,801   174,459   133,597 
Ethanol  176,150   165,870   150,382 
Energy  46,671   66,800   32,463 
Other  -   -   1,019 
Total  400,622   407,129   317,461 

 

  Year Ended December 31 
Production 2015  2014  2013 
Sugar (tons)  464,929   413,687   335,643 
Ethanol (cubic meters)  361,001   299,810   268,053 
Energy (MWh exported)  553,090   445,705   300,208 

 

  Year Ended December 31 
Other Metrics 2015  2014  2013 
Sugarcane milled (% owned)  89%  89%  87%
Sugarcane crushing capacity (millions of tons)  10.2   7.2   7.2 
% Mechanized harvesting operations — Consolidated  98%  97%  94%
% Mechanized /harvesting operations — Cluster  100%  100%  100%

 

Land Transformation Business: We acquire farmlands we believe are underdeveloped or underutilized and, by implementing cutting-edge production technology and agricultural best practices, transform the land to be suitable for more productive uses, enhance yields and increase the value of the land. During the fourteen-year period since our inception, we have effectively put into production 169,317 hectares of land that was previously undeveloped or undermanaged. During 2015, we put into production 2,790 hectares and in addition continued the transformation process of over 127,428 hectares we own. We realize and capture land transformation value through the strategic disposition of assets that have reached full development potential. We believe that the rotation of our land portfolio allows us to re-allocate capital efficiently, maximizing our return on invested capital. Our current owned land portfolio consists of 249,508 hectares, distributed throughout our operating regions as follows: 85% in Argentina, 14% in Brazil, and 1% in Uruguay. During the last seven years, we sold 20 of our fully mature farms, generating capital gains of approximately $210 million.

 

We promote sustainable land use through our land transformation activities, which seek to promote environmentally responsible agricultural production and a balance between production and ecosystem preservation. We do not operate in heavily wooded areas or wetland areas.

 

 49 

 

 

From time to time, the company seeks to recycle its capital by disposing of a portion of its fully developed farms. This allows the company to monetize the capital gains generated by its land transformation activities and allocate its capital to acquire land with higher transformation potential or to deploy it in other businesses, thereby enhancing the return on invested capital. Please see also “—Risks Related to Argentina—Recent Changes in Argentine law concerning foreign ownership of rural properties may adversely affect our results of operations and future investments in rural properties in Argentina” and “—Risks Related to Brazil— Recent changes in Brazilian rules concerning foreign investment in rural properties may adversely affect our investments.”

 

The following table sets forth, for the periods indicated, certain data relating to our land transformation business:

 

  Year Ended December 31, 
  2015  2014  2013 
Undeveloped/Undermanaged land put into production (hectares)  2,790   2,580   1,389 
Ongoing transformation of croppable land (hectares)  127,428   122,041   133,568 
Number of farms sold  3(1)  2(1)  4 
Hectares sold  10,905   12,887   14,176 
Capital gains from the sale of land ($ thousands)  23.9   25,600   28,172 

 

(1) Sold minority interests in farmland companie

 

Sale of 49% of interest in El Orden and La Carolina Farms

 

In December 2015, we completed the sale of a 49% interest in Global Acamante S.L.U., Global Calidon S.L.U., Global Carelio S.L.U. and Global Mirabilis S.L.U., whose main underlying assets are El Orden and La Carolina farms, for an aggregate sale price of $22.05 million. The selling price was 48% above Cushman and Wakefield´s independent appraisal dated September 2015. Under IFRS, the sale of a non-controlling interest in a subsidiary is treated as an equity transaction, with no gain or loss recognized in the consolidated Statement of Income. The difference between the selling price and the book value was recognized in the Statement of Changes in Shareholders’ Equity under the line item “Reserve from the sale of non-controlling interests in subsidiaries”. Therefore this transaction resulted in an increase of $16.1 million to our equity.

 

El Orden and La Carolina farms are located in the province of Santa Fe, Argentina and were acquired by Adecoagro in 2005. The farms have a total of 15,319 hectares, of which 5,835 were used for crop production.

 

Sale of La Cañada Farm

 

During November 2015, we also completed the sale of La Cañada farm for a total price of $12.6 million, which was 57% above Cushman and Wakefield´s independent appraisal dated September 2015. This transaction resulted in a gain of $7.9 million included under “Other operating income, net”.

 

La Cañada is a 3,399 hectare farm located in the province of San Luis, Argentina and was acquired by Adecoagro in 2011 to produce irrigated crops.

 

Our Strengths

 

We believe the following are our competitive strengths:

 

Unique and strategic asset base. We own strategically located farmland and agro-industrial assets in Argentina, Brazil and Uruguay. We engage in continuous improvement of our operations and practices, resulting in the reduction of operating costs and an increase in productivity, ultimately enhancing the value of our properties and generating capital gains. Our operations also benefit from strategically located industrial facilities throughout Argentina and Brazil, increasing operating efficiencies and reducing operating and logistical costs. We are vertically integrated where economics and returns are attractive, where the efficiency of our primary operation is significantly enhanced, or where lack of a competitive market results in the absence of a transparent price determination mechanism. Our diversified asset base creates valuable synergies and economies of scale, including (i) the ability to transfer the technologies and best practices that we have developed across our business lines, (ii) the ability to apply value-adding land transformation strategies to farmland in connection with our farming and sugarcane operations, and (iii) a greater ability to negotiate more favorable terms with our suppliers and customers.

 

 50 

 

 

Owning a significant portion of the land on which we operate is a key element of our business model.

 

Low-cost production leveraging agro-ecological competitive advantages. Each of the commodity products we grow is produced in regions where agro-ecological conditions provide competitive advantages and which, through the implementation of our efficient and sustainable production model, allow us to become one of the lowest cost producers.

 

Our grain and oilseed production is based in the Argentine humid pampas region where soil fertility, regular rainfalls, temperate climate, availability of land and proximity to ports contribute to the reduced use of fertilizers and agrochemicals, high productivity and stable yields and efficient logistics, ultimately resulting in one of the lowest costs per ton of grain produced and delivered.

 

Our rice operation is located in the northeast provinces of Argentina, one of the best rice farming regions in the world due to plentiful sunlight, abundant availability of water for low cost irrigation and large potential for expansion.

 

Our cotton production is focused in western Bahia, Brazil. This region is excellent for producing high quality cotton fiber due to its ideal climate, well drained soils and high altitude.

 

Our dairy operation is situated in the Argentine humid pampas region, where cow feed (grains, oilseeds and forage) is efficiently and abundantly produced at a low cost and climate and sanitary conditions are optimal for cow comfort, which enhances productivity, cow reproduction rates and milk quality.

 

We produce sugarcane in the center-south region of Brazil, where the combination of soil and climate result in high sugarcane productivity and quality, resulting in one of the lowest production costs in the world, significantly lower than other major sugar producing regions, including India, China, the United States, the United Kingdom, France and Germany.

 

Standardized and scalable agribusiness model applying technological innovation. We have consistently used innovative production techniques to ensure that we are at the forefront of technological improvements and environmental sustainability standards in our industry. We are implementing an agribusiness model that consists of specializing our workforce and defining standard protocols to track crop development and control production variables, thereby enhancing management decision-making. We further optimize our agribusiness model through the effective implementation and constant adaptation of a portfolio of advanced agricultural and information technologies and best practices tailored to each region in which we operate and commodity we produce, allowing us to improve our crop yields, reduce operating costs and maximize margins in a sustainable manner.

 

In our farming business, we use “no-till” technology as the cornerstone of our crop production and have been able to implement this technique in areas within our production regions where it had not been used before. Furthermore, we also utilize crop rotation, second harvests, integrated pest management, balanced fertilization, water management and mechanization. Additionally, we use the innovative silo bag storage method, utilizing large polyethylene bags with a capacity of 180-200 tons which can be left on the field for 12 months, resulting in low-cost, scalable and flexible storage on the field during harvest, which we believe allows us to expand our crop storage capacity at a low cost, generate important logistic and freight savings by moving our production in the off-season when freight fares are lower, and time the entry of our production into the market at optimal price points. See “—Operations and Principal Activities—Farming—Storage and Conditioning.”

 

In our dairy business, we believe that we were the first company in South America to implement the “free-stall” production system, resulting in more efficient conversion of feed to raw milk and higher production rates per cow compared to our peers in the region.

 

In our sugar, ethanol and energy business, our sugarcane cluster, constituted by the Ivinhema and Angélica mills (i) has a highly mechanized planting and harvesting operation, which has increased our sugarcane production, reduced our operating costs and contributed to environmental sustainability by eliminating the need to burn the sugarcane before harvest; (ii) has the capacity to use all the bagasse (a by-product of the sugar and ethanol production process) that is produced, with almost no incremental cost, to cogenerate 232 MW of clean and renewable electricity; (iii) has the capacity of processing 51,600 tons of sugarcane per day and (iv) has the ability to recycle by-products such as filter cake and vinasse by using them as fertilizers in our sugarcane fields, as well as recycling water and other effluents, generating important savings in input costs and protecting the environment.

 

 51 

 

 

Unique diversification model to mitigate cash flow volatility. We pursue a unique multi-tier diversification strategy to reduce our exposure to production and market fluctuations that may impact our cash flow and operating results. We seek geographic diversification by spreading our portfolio of farmland and agro-industrial assets across different regions of Argentina, Brazil and Uruguay, thereby lowering our risk exposure to weather-related losses and contributing to stable cash flows. Additionally, we produce a variety of products, including soybeans, corn, wheat, sunflower, cotton, barley, sorghum, rice, raw milk, sugar, ethanol and energy, which lowers our risk exposure to potentially depressed market conditions of any specific product. Moreover, through vertical integration in the rice, dairy, sugar, ethanol and energy businesses, we process and transform a portion of our agricultural commodities into branded retail products, reducing our commodity price risk and our reliance on the standard market distribution channels for unprocessed products. Finally, our commercial committee defines our commercial policies based on market fundamentals and the consideration of logistical and production data to develop a customized sale/hedge risk management strategy for each product.

 

Expertise in acquiring farmland with transformation and appreciation potential. Since our inception in 2002, we have executed transactions for the purchase and disposition of land for over $652 million and sold over 77,000 hectares of developed land, generating capital gains of approximately $210 million. We believe we have a superior track record and have positioned ourselves as a key player in the land business in South America. Our business development team has gained extensive expertise in evaluating and acquiring farmland throughout South America and has a solid understanding of the productivity potential of each region and of the potential for land transformation and appreciation. To date, we have analyzed over 11 million hectares of farmland spread throughout the regions in which we operate and other productive regions in the world. We have developed a methodology to assess farmland and to appraise its potential value with a high degree of accuracy and efficiency by using information generated through sophisticated technology, including satellite images, rain and temperature records, soil analyses, and topography and drainage maps. Our management team has gained extensive experience in transforming and maximizing the appreciation potential of our land portfolio through the implementation of our agribusiness techniques described above. We also have an extensive track record of rotating our asset portfolio to generate capital gains and monetize the transformation and appreciation generated through our land transformation activities and agricultural operations.

 

Experienced management team, knowledgeable employees. Our people are our most important asset. We have an experienced senior management team with an average of more than 20 years of experience working in our sector and a solid track record of implementing and executing large scale growth projects such as land transformations, greenfield developments of industrial plants, and integrating acquisitions within our organization. Recruiting technically qualified employees at each of our farms and operating sites is a main focus of our senior management and a key to our success.

 

Our Business Strategy

 

We intend to maintain our position as a leading agricultural company in South America by expanding and consolidating each of our business lines, creating value for our shareholders. The key elements of our business strategy are:

 

Expand our farming business through organic growth, leasing and strategic acquisitions.We will continue to seek opportunities for organic growth, target attractive acquisition and leasing opportunities and strive to maximize operating synergies and achieve economies of scale in each of our three main farming business areas (crops, rice and dairy). We plan to continue expanding and consolidating our crop production throughout South America. We also intend to continue expanding our rice segment in terms of production and processing capacity, consolidating our leading position in Argentina and increasing our presence throughout Brazil, Uruguay and other regions, to become a leading regional player. We also plan to increase our current milk production using the “free-stall” model.

 

Consolidate our sugar and ethanol cluster in the state of Mato Grosso do Sul, Brazil. Our main strategy for our sugar and ethanol business is to consolidate our cluster in Mato Grosso do Sul, Brazil, through the ramping up of our Ivinhema and Angelica mills, which as of December 2015 reached a nominal capacity of 9.0 million tons per year and are expected to reach 10.2 million tons by 2017. See “—Sugar, Ethanol and Energy—Our Mills.” The consolidation of the cluster will generate important synergies, operating efficiencies and economies of scale such as (i) a reduction in the average distance from the sugarcane fields to the mills, generating important savings in sugarcane transportation expenses; (ii) one centralized management team, reducing total administration cost per ton of sugarcane milled; and (iii) a large sugarcane plantation supplying two mills, allowing for non-stop harvesting. We believe that our sugarcane cluster in Mato Grosso do Sul will allow us to become one of the most efficient and low cost producers of sugar, ethanol and energy in Brazil. Additionally, we plan to continue to monitor closely the Brazilian sugar and ethanol industries and may pursue selective acquisitions that provide opportunities to increase our economies of scale, operating synergies and profitability.

 

 52 

 

 

Further increase our operating efficiencies while maintaining a diversified portfolio. We intend to continue to focus on improving the efficiency of our operations and maintaining a low-cost structure to increase our profitability and protect our cash flows from commodity price cycle risk. We seek to maintain our low-cost platform by (i) making additional investments in advanced technologies, including those related to agricultural, industrial and logistical processes and information technology, (ii) improving our economies of scale through organic growth, strategic acquisitions, and more efficient production methods, and (iii) fully utilizing our resources to increase our production margins. In addition, we intend to mitigate commodity price cycle risk and minimize our exposure to weather related losses by (i) maintaining a diversified product mix and vertically integrating production of certain commodities and (ii) geographically diversifying the locations of our farms.

 

Continue to implement our land transformation strategy. We plan to continue to enhance the value of our owned farmland and future land acquisitions by making them suitable for more profitable agricultural activities, thereby seeking to maximize the return on our invested capital in our land assets. In addition, we expect to continue rotating our land portfolio through strategic dispositions of certain properties in order to realize and monetize the transformation and appreciation value created by our land transformation activities. We also plan to leverage our knowledge and experience in land asset- management to identify superior buying and selling opportunities.

 

Operations and Principal Activities

 

Farming

 

Our Farming business line is divided into three main reportable operating businesses, namely crops, rice and dairy. We conduct our farming operations primarily on our own land and, to a lesser extent, on land leased from third parties. During harvest year 2014/2015 our farming operations were conducted on a total of 224,343 hectares of land, of which we own 155,804 hectares (excluding sugarcane farms) and we leased the remaining 68,538 hectares from third parties. The following table sets forth our production volumes for each of our farming business lines.

 

  Harvest Year 
  2014/2015  2013/2014  2012/2013 
Crops (thousands of tons)(1)  627,824   643,354   496,590 
Rice (thousands of tons)(2)  180,149   205,489   202,589 

 

  Year Ended December 31, 
  2015  2014  2013 
Dairy (thousands of liters)(3)  88,556   79,468   72,984 

 

 
(1)As of the date of this annual report, the harvest of soybean, corn, sunflower, cotton and rice pertaining to the 2015/2016 harvest year is ongoing. The only crop which has been fully harvested in the current 2015/16 harvest year is wheat, with a total production of 64,686 tons.
(2)Expressed in tons of rough rice.
(3)Raw milk produced.

 

Crops Business (Grains, Oilseeds and Cotton)

 

Our agricultural production is mainly based on planting, growing and harvesting crops over our owned croppable area. During the 2014/2015 harvest year, we planted crops over a total area of approximately 189,014 hectares, including our owned land, land leased from third parties and hectares planted in second harvests. During mid 2015 we began the planting of crops pertaining to the 2015/16 harvest year, which was concluded during the first quarter of 2015, with a total planted area of 173,310 hectares. Our main products include soybean, corn, wheat, sunflower, and cotton. Other products, such as sorghum and barley, among others, are sown occasionally and represent only a small percentage of total sown land.

 

 53 

 

 

The following table sets forth, for the harvest years indicated, the planted hectares for our main products:

 

  Harvest Year 
  2014/15 (5)  2013/2014  2012/2013 
Product Area (In hectares) 
Soybeans(l)  96,476   82,980   92,103 
Corn(2)  40,044   51,324   45,795 
Wheat(3)  37,020   29,412   28,574 
Sunflower  12,314   12,880   12,478 
Cotton  3,160   6,217   3,098 
Forage(4)  4,999   3,141   5,172 
Total  194,013   185,954   187,220 

 

 

(1) Includes soybean first crop and second crop planted area.

(2) Includes sorghum crop and peanut.

(3) Includes barley crop.

(4) Forage includes corn silage, wheat silage and alfafa used for cow feed in our dairy operation.

(5) As of December, 2015.

 

 54 

 

 

The following table sets forth, for the harvest years indicated, the production volumes for our main products

 

  Harvest Year 
  2015/16  2014/2015  2013/2014  2012/2013 
Crop Production(1) (In thousands of tons) 
Soybeans(2)  -   285,914   218,608   175,478 
Corn(2)  -   233,194   318,381   242,246 
Wheat  82,156   84,610   77,086   52,308 
Sunflower(2)  -   21,762   23,161   24,076 
Cotton lint(2)  -   2,344   6,118   2,482 
Total(2)  82,156   627,824   643,354   496,590 

  

 

(1)Does not include 102,527, 89,081, and 30,628 tons of forage produced in the 2014/2015, 2013/2014, and 2012/2013 harvest years respectively.
(2)As of the date of this annual report, the harvest of soybean, corn, sunflower and cotton pertaining to the 2015/16 harvest year is ongoing. The only crop which has been fully harvested is wheat.

 

The following table below sets forth, for the periods indicated, the sales for our main products:

 

  Year Ended December 31, 
  2015  2014  2013 
Sales (In thousands of $) 
Soybeans  75,361   79,515   68,850 
Corn (l)  41,924   69,720   79,423 
Wheat (2)  16,750   8,849   21,798 
Sunflower  12,659   10,016   8,030 
Cotton  3,317   9,081   6,119 
Other crops (3)  4,721   481   897 
Total  154,741   177,662   185,117 

 

 

(1) Includes sorghum.

(2) Includes barley.

(3) Includes other crops and farming services.

 

Soybeans

 

Soybeans are an annual legume widely grown due to their high content of protein (40%) and oil (20%). They have been grown for over 3,000 years in Asia and, more recently, have been successfully cultivated around the world. The world’s top producers of soybeans currently are the United States, Brazil, Argentina, China and India. Soybeans are one of the few plants that provide a complete protein supply as they contain all eight essential amino acids. About 85% of the world’s soybeans are processed, or “crushed,” annually into soybean meal and oil. Approximately 98% of soybean meal is further processed into animal feed, with the balance used to make soy flour and proteins. Of the oil content, 85% is consumed as edible oil and the rest is used for industrial products such as fatty acids, soaps and biodiesel. We sell our soybeans mainly to crushing and processing industries, which produce soybean oil and soybean meal used in the food, animal feed and biofuel industries.

 

We grow soybeans in Argentina, Brazil and Uruguay. In the 2012/2013 harvest year, we planted a total area of 92,103 hectares of soybeans, producing a total of 175,478 tons representing 51% of our total planted area that year, and 35% of our total crop production. In the 2013/2014 harvest year, we planted a total area of 82,980 hectares of soybeans, producing a total of 218,608 tons representing 45% of our total crop planted area that year, and 34% of our total crop production. In the 2014/15 harvest year, we planted a total area of 96,476 hectares of soybeans, producing a total of 285,914 tons representing 51% of our total crop planted area that year, and 46% of our total crop production.

 

Soybeans comprised 11%, 11% and 11% of our total consolidated sales in 2013, 2014 and 2015, respectively

 

 55 

 

 

Corn

 

Corn is a cereal grown around the world and is one of the world’s most widely consumed foods. The main component of corn grain is starch (72% to 73% of grain weight), followed by proteins (8% to 11%). Corn grain is directly used for food and animal feed (beef, swine and poultry meat production and dairy). Corn is also processed to make food and feed ingredients (such as high fructose corn syrup, corn starch and lysine), or industrial products such as ethanol and polylactic acid (PLA). Oil, flour and sugar are also extracted from corn, with several uses in the food, medicine and cosmetic industries. Additionally, there are specific corn types used for direct human consumption such as popcorn and sweet corn.

 

We grow corn in Argentina, Brazil and Uruguay. In the 2012/2013 harvest year, we planted a total area of approximately 45,795 hectares of corn, including the second harvest, producing a total of 242,246 tons representing 35% of our total planted area that season and 49% of our total production. In the 2013/2014 harvest year, we planted a total area of approximately 51,212 hectares of corn, including the second harvest, producing a total of 318,381 tons of corn representing 28% of our total planted area that year, and 49% of our total crop production. In the 2014/2015 harvest year, we planted a total area of approximately 39,099 hectares of corn, including the second harvest, producing a total of 230,386 tons of corn representing 21% of our total planted area that year, and 37% of our total crop production.

 

Corn comprised 12% of our total consolidated sales in 2013, 10% of our consolidated sales in 2014 and 6% of our consolidated sales in 2015.

 

Wheat

 

Wheat is the world’s largest cereal-grass crop. Unlike other cereals, wheat grain contains a high amount of gluten, the protein that provides the elasticity necessary for excellent bread making. Although most wheat is grown for human consumption, other industries use small quantities to produce starch, paste, malt, dextrose, gluten, alcohol, and other products. Inferior and surplus wheat and various milling byproducts are used for livestock feed. We sell wheat to exporters and to local mills that produce flour for the food industry.

 

We grow wheat in Argentina and Uruguay. In the 2012/2013 harvest year we planted a total area of approximately 28,574 hectares of wheat, producing a total of 52,308 tons of wheat. In the 2013/2014 harvest year we planted a total area of approximately 29,412 hectares of wheat, producing a total of 77,086 tons of wheat. In the 2014/2015 harvest year we planted a total area of approximately 37,020 hectares of wheat, producing a total of 84,610 tons of wheat. In the current 2015/2016 harvest years, we planted a total area of approximately 32,393 hectares of wheat, producing a total of 82,156 tons of wheat.

 

Wheat comprised 3% of our total consolidated sales in 2013, 1% of our total consolidated sales in 2014 and 2% of our total consolidated sales in 2015.

 

Sunflower

 

There are two types of sunflower, the most important in terms of volume being the oilseed sunflower, which is primarily grown for the oil extracted from the seed. Sunflower oil is considered one of the top three oils for human consumption, due to its high oil content (39-49%) and its oil composition (90% of oleic and linoleic oil). The other type of sunflower is the confectionary sunflower, which is used for direct human consumption. Sunflower seeds are an exceptional source of vitamin E, omega-6 fatty acids, dietary fiber and minerals. We grow both types of sunflower.

 

We grow sunflower in Argentina and Uruguay. In the 2012/2013 harvest year, we planted a total area of approximately 12,478 hectares of sunflower producing a total of 24,076 tons of sunflower representing 7% of our total planted area that year, and 5% of our total crop production. In the 2013/2014 harvest year, we planted a total area of approximately 12,880 hectares of sunflower producing a total of 23,161 tons of sunflower representing 7% of our total crop planted area that year, and 4% of our total crop production. In the 2014/2015 harvest year, we planted a total area of approximately 12,314 hectares of sunflower producing a total of 21,762 tons of sunflower representing 7% of our total crop planted area that year, and 3% of our total crop production.

 

Sunflower comprised 1% of our total consolidated sales in 2013 and 2014, and 2% in 2015.

 

 56 

 

 

Cotton

 

Cotton is the world’s most popular natural fiber. The cotton fiber is made primarily into yarns and threads for use in the textile and apparel sectors. Clothing accounts for approximately 60% of cotton consumption. Cotton is also used to make home furnishings, such as draperies (the third major end use), or professional garments (about 5% of cotton fiber demand). The cottonseed is used in animal feeding or crushed in order to separate its three products — oil, meal and hulls. Cottonseed oil is used primarily for cooking oil and salad dressing. In recent years, there has been a growing demand for cotton oil for biodiesel production.

 

We plant upland cotton, the most common type of cotton planted and processed around the world. We produce and sell cotton lint and cotton seed.

 

We grow cotton in northern Argentina and in the western part of Bahia, Brazil. In the 2012/2013 harvest year, we planted a total area of approximately 3,098 hectares of cotton, including the second harvest, producing a total of 2,482 tons of cotton lint, representing 2% of our total planted area that year, and 0.5% of our total crop production. In the 2013/2014 harvest year, we planted a total area of approximately 6,217 hectares of cotton producing a total of 6,118 tons of cotton lint, representing 3% of our total planted crop area that year, and 1% of our total crop production. In the 2014/2015 harvest year, we planted a total area of approximately 3,160 hectares of cotton producing a total of 2,344 tons of cotton lint, representing 2% of our total planted crop area that year, and 0.4% of our total crop production.

 

Cotton comprised 1% of our total consolidated sales in 2013, 1% of our total consolidated sales in 2014 and 0.5% of our total consolidated sales in 2015.

 

Forages

 

In addition to the above mentioned crops, we are engaged in the production of forage in Argentina, including corn silage, wheat silage, soybean silage and alfalfa silage. We use forage as cow feed in our dairy operation. During the 2014/2015 harvest year, we planted 4,999 hectares of forage and produced 102,527 tons of forage.

 

Crop Production Process

 

Our crop production process is directly linked to the geo-climatic conditions of our farms and our crop cycles, which define the periods for planting and harvesting our various products. Our crop diversification and the location of our farms in various regions of South America enable us to implement an efficient planting and harvesting system throughout the year, which includes second harvests in many cases. Our production process begins with the planting of each crop. After harvesting, crops may go through a processing phase where the grain or seeds are cleaned and dried to reach the required market standards.

 

For additional discussion of our harvest years and the presentation of production and product area information in this annual report, see “Presentation of Financial and Other Information—Fiscal Year and Harvest Year.”

 

Rice Business

 

Rice is the main food staple for about half of the world’s population. Although it is cultivated in over 100 countries and on almost every continent, 90% of the world’s rice is grown and consumed in Asia. Globally, rice is the most important crop in terms of its contribution to human diets and production value. There are three main types of rice: short grain, medium grain and long grain rice. Each one has a different taste and texture. We produce long grain rice and Carolina double rice, a variety of medium grain rice.

 

We conduct our rice operation in the northeast of Argentina, which is one of the most efficient locations in the world for producing rice at a low cost. This is a result of optimum natural agronomic conditions, including plentiful sunlight, abundant availability of water for low cost irrigation and large quantities of land. The use of public water for artificial irrigation is governed by provincial regulations and is subject to the granting of governmental permits. We currently have permits for the use of water in our production of rice in the provinces of Corrientes and Santa Fe. Maintenance of our permits is subject to our compliance with applicable laws and regulations, which is supervised by the corresponding governmental authority (e.g., the Ministry of Water, Public Services and Environment (Ministerio de Agua, Servicios Publicos y Medio Ambiente), in the province of Santa Fe, and the Water Institute of the Province of Corrientes (Instituto Correntino del Agua).

 

 57 

 

 

The following table sets forth, for the harvest years indicated, the total number of planted rice hectares we owned and leased as well as the overall rough rice we produced:

 

  Harvest Year 
Rice Product Area & Production 2015/2016  2014/2015  2013/2014  2012/2013 
Owned planted area (hectares)  35,865   32,104   33,231   32,167 
Leased planted area (hectares)  1,700   3,224   3,100   3,083 
Total rice planted (hectares)  37,565   35,328   36,604   35,249 
Rough rice production (thousands of tons) (1)  -   180,149   205,489   202,589 

 

(1)As of the date of this annual report, the harvest of rice pertaining to the 2015/2016 harvest year is ongoing.

 

We grow rice on 4 farms we own and 2 farms we lease, all located in Argentina. In the 2012/2013 harvest year, we planted a total area of approximately 35,249 hectares of rice, producing a total of 202,589 tons, representing 16% of our total planted area that year, and 29% of our total farming production. In the 2013/2014 harvest year, we planted a total area of approximately 36,604 hectares of rice, producing a total of 205,489 tons, representing 17% of our total planted area that year, and 24% of our total farming production. In the 2014/2015 harvest year, we planted a total area of approximately 35,328 hectares of rice, producing a total of 180,149 tons, representing 16% of our total planted area that year, and 22% of our total farming production. In the current 2015/2016 harvest year, we planted a total of 37,565 hectares of rice, which have not been fully harvested as of the date of this report.

 

Production Process

 

The rice production cycle lasts approximately five to six months, beginning in September of each year and ending in April of the following year. Rice planting continues until November, followed by treatment of the rice, which lasts approximately three months, until January. In February we begin harvesting, which lasts until April. After harvesting, the rice is ready for processing.

 

We process rice in our three rice mills in Argentina, where we are able to process our entire rice crop and utilize our excess milling capacity to process rough rice we purchase from third party growers.

 

At the mill, we clean the rice to remove all impurities. We then put it through a dryer to remove excess moisture from the grains. Proper drying results in increased storage life, prevents deterioration in quality and leads to optimum milling. Once dried, the rice grain, now known as rough rice or paddy rice, is ready for storage. We store rice in elevators or in silo bags until milling. During the milling process, the rough rice goes through a de-husking machine that removes the husk from the kernel. The rice that is obtained after this process is known as brown rice and is ready for human consumption. Brown rice becomes white rice after it is polished to remove the excess bran.

 

The main objective of the milling process is to remove the husk and the bran, preserving the quality of the whole grain. Although the process is highly automated and uses advanced technology, some rice grains are broken in the process. The percentage of broken rice depends on a number of factors such as the crop development cycle at the farm, the variety of the grain, the handling and the industrial process. Average processing of rough rice results in 58% white rice, 11% broken rice and 31% rice husk and bran which is sold for use as cattle feed or floor bedding in the poultry business. 

 

  Year Ended December 31, 
  2015  2014  2013 
Processed Rice Production (In tons) 
Rough rice processed — own  131,861   188,307   188,668 
Rough rice processed — third party  38,618   29,084   47,965 
Total rough rice processed  170,480   217,391   236,633 
White rice  102,492   120,065   138,267 
Brown rice  749   793   3,741 
Broken rice  17,788   39,795   32,550 
Total processed rice  176,456   225,535   174,558 

 

  Year Ended December 31, 
  2015  2014  2013 
Processed Rice Sales (In thousand of $) 
Total Sales  84,668   103,682   107,093 

 

Rice comprised 17% of our total consolidated sales in 2013, 14% in 2014 and 13% in 2015.

 

 58 

 

 

Rice Seed Production

 

In our rice seed facility in Argentina, we are involved in the genetic development of new rice varieties adapted to local conditions to increase rice productivity and quality to improve both farm production as well as the manufacturing process. In connection with these efforts, we have entered into agreements with selected research and development institutions such as the National Institute of Agriculture Technology (Instituto Nacional de Tecnología Agropecuaria, or “INTA”) in Argentina, the Latin American Fund for Irrigated Rice (Fondo Latinoamericano para Arroz de Riego, or “FLAR”) in Colombia, the Santa Catarina State Agricultural Research and Rural Extension Agency (Empresa de pesquisa Agropecuária e Extensão Rural de Santa Catarina, or “EPAGRI”) in Brazil and Badische Anilin- und Soda-Fabrik (“Basf”) in Germany. Our own technical team is continuously testing and developing new rice varieties. Our first rice seed variety, Ita Caabo 105, was released to the market in 2008. In 2011 we released our second variety Ita Caabo 110, and at the beginning of 2014 we released our third variety, Ita Caabo 107. We are currently experimenting with a wide range of varieties to continue improving our productivity. These seeds are both used at our farms and sold to rice farmers in Argentina, Brazil, Uruguay and Paraguay. We are also developing, alongside Basf, a herbicide-tolerant rice variety to assist in the control of harmful weeds.

 

Dairy Business

 

We conduct our dairy operation in our farms located in the Argentine humid pampas region. This region is one of the best places in the world for producing raw milk at a low cost, due to the availability of grains and forages produced efficiently and at low cost, and favorable weather for cow comfort and productivity. Our dairy operation consists of two free-stall dairy facilities with a total capacity of approximately 6,500 milking cows.

 

The following table sets forth, for the periods indicated below, the total number of our dairy cows, average daily milk production per cow and our total milk production:

 

 

  Year Ended December 31, 
Dairy Herd & Production 2015  2014  2013 
Total dairy herd (head)  7,824   7,396   7,236 
Average milking cows  6,658   6,440   6,092 
Average daily production (liters per cow)  36.4   33.8   32.8 
Total production (thousands of liters)  88,556   79,468   72,984 

 

  Year Ended December 31 
  2015  2014  2013 
  (In thousands of $) 
Sales  32,981   32,968   30,661 

 

As of December 31, 2015, 2014 and 2013, we owned a dairy herd of 7,824, 7,396 and 7,236, head, respectively, including 6,658, 6,440 and 6,092 milking cows, respectively, with an average production of 36.4; 33.8 and 32.8 liters per cow per day, respectively.

 

Dairy comprised 5% of our total consolidated sales in 2013, 2014 and 2015.

 

Production Process

 

We wean calves during the 24 hours subsequent to birth and during the next 60 days raise them on pasteurized milk and high protein meal. Male calves are fed concentrates and hay for an additional 30 days in the farm before they are sent to our feedlot to be fattened for sale. Young heifers remain in open corrals during the next 13 months where they are fed with concentrates and forage until they are ready for breeding. Calving occurs nine months later. Heifers are subsequently milked for an average of 320 days. Dairy cows are once again inseminated during the 60- to 90-day period following calving. This process is repeated once a year for a period of six or seven years. The pregnancy rate for our herd is between 85% and 90% per year.

 

 59 

 

 

Each cow in our dairy herd is mechanically milked three times a day. The milk obtained is cooled to less than four degrees centigrade in order to preserve its quality and is then stored in a tank. Milk is delivered to large third party milk processing facilities on a daily basis by tank trucks. We feed our dairy cows mainly with corn and alfalfa silages, some grass and corn grain, supplemented as needed with soybean by-products, hay, vitamins and minerals.

 

We have invested in technology to improve the genetics of our cows, animal health and feeding in order to enhance our milk production. These investments include top quality imported semen from genetically improved North American Holstein bulls, agricultural machinery and devices, use of dietary supplements and modern equipment to control individual milk production and cooling. Our feeding program is focused on high conversion of feed into milk, while maintaining cows in good health and comfort. We have also invested in technology and know-how so as to increase our forage production and utilization.

 

In 2007, we began the construction of an advanced “free-stall” dairy in Argentina, which we believe was the first of its kind in South America, and started operating in March 2008. This new technology allows large- scale milk production at increased efficiency levels. Our free-stall dairy model consists of 3,000 cows confined inside a large barn where they are free to move within the indoor corrals. We feed our cows specific protein rich diets composed of corn grain and silage and milk them three times a day, using a milking mechanism consisting of an 80-cow rotary platform, which milks an average of 400 cows per hour. Having proved the success of our model we built a second free stall diary in 2011 and started operations during August 2012.

 

Implementation of the free-stall system allows us to position ourselves as a key player in the dairy industry and will boost our agricultural and industrial integration presence in the South American agricultural sector. By eliminating cow grazing, we reduce the amount of land utilized for milk production, which frees up more land for our agricultural and land development activities. Cow productivity (measured in liters of milk produced per day) using the free-stall system increases by up to 40% compared to traditional grazing systems. These productivity gains are because the free-stall system significantly improves the conversion rate of animal feed to milk, resulting in an approximate 40% increase in the conversion ratio, or the production of 1.4 liters of milk for each 1 kg of animal feed as compared to the average of 1 liter of milk for each 1 kg of feed associated with the usual grazing model.

 

This increased productivity and conversion rate are mainly due to improved cow comfort and an enhanced diet quality. We assess cow comfort through the engagement of expert consultants, who recommended designing beds covered with sand. The sand plays a significant role in helping cows to rest comfortably. Additionally, we installed a cooling system to increase cow comfort as well. This system relies on water sprinklers and ventilation fans located all over the facility to create a controlled, cool atmosphere, which improves cow comfort as the Holstein herd is originally adapted to cold regions. Additionally, we manage diet quality by adapting our feeding regime based on the various feeding stages in the lifetime of each cow. The actual feeding is fully mechanized, and we carefully control the harvesting and storage of feed. The control of all productivity variables, such as reproduction, health and operations, supports efficiency gains through standardized processes. Finally, the physical concentration of the animals facilitates efficient overall management of the dairy business as a whole. In terms of the environment, the free-stall model allows for a better effluent treatment, which includes a sand-manure separator stage, a decantation pool and an anaerobic lagoon. All these processes help to decrease the organic matter content of the effluent and deliver a cleaner output. The final treated effluent is used to fert-irrigate crops adjacent to the dairy operation. Accordingly, we transform dairy waste into a high value-added by-product, which reduces fertilizer usage.

 

The free-stall dairy is expected to allow us to become an efficient large-scale milk producer and optimize the use of our resources (land, cattle and capital) through the standardization of processes. Process standardization provides high operational control and allows us to scale-up our production efficiently and quickly.

 

All Other Segments

 

All Other Segments encompasses our cattle and coffee businesses. In December 2009, we strategically decided to sell almost all of our cattle herd — other than our dairy cows — to Quickfood S.A. (now “Marfrig Argentina S.A.”), an Argentine company and a subsidiary of the Brazilian company, Marfrig Alimentos S.A. (“Marfrig”), for a purchase price of $14.2 million. Additionally, we entered into a 10-year lease agreement under which Marfig Argentina S.A. leases grazing land from us to raise and fatten cattle.

 

 60 

 

 

In September 2013, Marfrig Argentina S.A. notified us of their intention to early terminate in the fourth quarter of 2013 the lease agreements of the approximately 63,000 hectares of grazing land subject to the 10-year lease agreement. The termination of the lease agreement was effective in the fourth quarter of 2013. We commenced an arbitration proceeding against Marfrig Argentina and Marfrig Alimentos in 2014 claiming unpaid invoices and indemnification for early termination for US$ 23,000,000. See “Item 8. Financial Information — Legal and Administrative Proceedings”. 

 

We currently own 61,073 hectares of cattle grazing land located in the Argentine provinces of Corrientes, Santa Fe and Buenos Aires. In 2015 we entered into new lease agreements with third party cattle farmers for a total area of 33,328 hectares.

 

During May 2013, Adecoagro entered into an agreement to sell the Mimoso farm and Lagoa do Oeste farm located in Luis Eduardo Magalhaes, Bahia, Brazil. The farms have a total area of 3,834 hectares of which 904 hectares are planted with coffee trees. In addition, we entered into an agreement whereby the buyer will operate and make use of 728 hectares of existing coffee trees in our Rio de Janeiro farm for an 8-year period. The total consideration for this transaction was $24 million, of which $6.0 million were collected as of December 31, 2013 and the balance to be paid in three annual installments in 2014, 2015 and 2016. Pursuant to the terms of the agreement, we will retain ownership of the coffee trees, which are expected to have an estimated useful life of 8 years in respect of the Rio de Janeiro farm after expiration of the agreement. We do not expect our coffee business to generate sales in future periods.

 

Storage and Conditioning

 

Our storage and conditioning facilities in the farming business allow us to condition, store and deliver our products with no third-party involvement. All our crop storage facilities are located close to our farms, allowing us to (i) reduce storage and conditioning costs; (ii) reduce freight costs since we only commence moving the product once the final destination is determined, whether locally or to a port, (iii) capitalize on fluctuations in the prices of commodities; and (iv) improve commercial performance by mixing grains to avoid discounts due to sub-standard quality.

 

We own five conditioning and storage facilities for grains and oilseeds, with a total built storage capacity of 28,800 tons. Our largest storage facility, with a capacity of 18,700 tons, is located in the province of Santa Fe, Argentina, in the town of Christophersen. It has a railway loading terminal, providing logistical flexibility and savings. We also own in Argentina three rice mills, which account for over 116,854 tons of total storage capacity, and two additional storage and conditioning facilities for rice handling, with a total storage capacity of 5,700 tons.

 

Set forth below is our storage capacity as of December 31, 2015:

 

Storage Capacity Nominal 
Crops (tons)  28,806 
Rice (tons)  116,854 

 

In addition, we use silo bags to increase our storage capacity at low cost. Silo bags are an efficient low-cost method for grain storage. As crops are harvested, they are placed inside large polyethylene bags that can be left in the fields for approximately 12 months without damaging the grain. Each silo bag can hold up to 180 to 200 tons of product, depending on the type of grain. During the 2014/2015 harvest year, we stored approximately 36% of our grain production through silo bags.

 

Silo bags offer important operational and logistic advantages, such as (i) low cost storage; (ii) flexible and scalable capacity that is adapted based on production and commercial strategy; (iii) harvest efficiencies since the bags are filled on the field allowing for a non-stop harvest operation regardless of any logistical setbacks; (iv) logistic efficiencies leading to lower freight since grains are transported during the off-season when truck fares are lower; (v) increased ability to monitor quality and identify different grain qualities, since grains are stored in relatively small amounts (200 tons) and easily monitored, maximizing our commercial performance; and (vi) better use of our drying capacity throughout the year. Silo bags are commercially accepted. Grains stored in silo bags can be sold in the market, and if such grains are to be delivered post harvest, we charge storage costs. Additionally, we can store grains to be used as seed during the following season (soybeans, rice and wheat), achieving quality seed management. We have expanded the use of silo bags from Argentina to our operations in Brazil and Uruguay.

 

 61 

 

 

Grain conditioning facilities at our farms allow our trade desk to optimize commercialization costs and to achieve commercial quality standards and avoid price discounts. These facilities are operated to dry, clean, mix and separate different qualities of each grain in order to achieve commercial standards. By mixing different batches of a same grain type, differentiated by quality parameters such as moisture, percentage broken, and percentage damaged, among others, we can achieve commercial standards without having to discount a lower-quality stand-alone batch. Efficient management of these facilities results in a lower cost for grain conditioning and a better achievable price.

 

Set forth below is our drying capacity as of December 31, 2015:

 

Drying Capacity Nominal 
Crops (tons/day)  2,400 
Rice (tons/day)  5,300 

 

Some grains such as soybeans, wheat and rice, can be used for seed during the next planting season. We produce almost 97% of the seed used for planting these crops in our fields. The seed is stored in silo bags and/or grain facilities, where it can be processed, classified, and prepared for planting during next crop season. A deep survey and monitoring process is carried out in order to evaluate, control and deliver high quality seed to our farms.

 

The rest of our seed requirements are purchased from seed suppliers in order to incorporate new enhanced varieties into our planting plan.

 

Marketing, Sales and Distribution

 

Crops

 

In Argentina, grain prices are based on the market prices quoted on Argentine grain exchanges, such as the Bolsa de Cereales de Buenos Aires and the Bolsa de Cereales de Rosario, which use as a reference the prevailing prices in international grain exchanges (including CBOT and ICE-NY). In Uruguay, local prices are based on an export parity (during harvest) or import parity in the case of post-harvest sales, which, in each case, take into account the prices and costs associated with each market. In Brazil, the grain market includes the Bolsa de Mercadorias e Futuros (Brazilian Grain Exchange), which, as in Argentina, uses as a price reference the international grain exchanges (including CBOT and ICE-NY). Prices are quoted in relation to the month of delivery and the port in which the product is to be delivered. Different conditions in price, such as terms of storage and shipment, are negotiated between us and the end buyer. We negotiate sales with the top traders and industrial companies in our markets. We also engage in hedging positions by buying and selling futures and options in commodities exchanges, including the Chicago Board of Trade, the New York Board of Trade, BM&FBOVESPA and the Mercado a Término de Buenos Aires (MATBA).

 

Soybeans: Our soybean crop is sold to local companies and is ultimately exported or diverted to the crushing industry. Approximately 80% of the soybean crop was hedged pre-harvest, by forward sales and sales in the futures markets. Harvest and post-harvest sales are a function of the export market versus local premiums paid by crushers (oil, meal and biodiesel) and logistics considerations. Our five largest customers comprised approximately 64% of our sales in the year ended December 31, 2015. In Argentina, the applicable export tax rate on soybeans is 30%. There are no export taxes in Brasil and Uruguay.

 

During 2015 we sold more than 200,000 tons (approximately 90% of our production) certified by the Round Table on Responsible Soybean (“RTRS”), capturing premiums over market value. RTRS is a civil organization that promotes responsible production, processing, and trading of soy on a global level. During 2012 and 2013 we also certified our silo plant in Argentina under 2BSvs (Biomass, Biofuels Sustainability Voluntary Scheme), based on sustentability criteria of the European Directive 2009/28/EC.

 

Corn: Approximately 85% of our total production is exported, of which 26% are FOB sales, with the remainder destined for domestic use in the poultry and food industry, and in our dairy operations. All of our Brazilian production is sold domestically for regional consumption. Approximately 87% of the corn crop was hedged pre-harvest. Approximately 2% of our corn production was destined for special products such as corn seed and popcorn. Our four largest customers comprised approximately 57% of our sales in the year ended December 31, 2015.

 

 62 

 

 

Wheat: Approximately 40% of our production is destined for local market and 60% is exported. Quality segregation allows us to negotiate premiums with the millers and export market. Approximately 10% of the wheat crop was hedged pre-harvest, by forward sales, sales in the futures markets, and durum wheat production agreements. Brazil is the main importer of Argentine wheat. Our four largest customers comprised approximately 56% of our sales in the year ended December 31, 2015.

 

Sunflower: Our sunflower production from Argentina is sold to local companies. Sales are made pursuant by production agreements of sunflower for confectionary, high oil content sunflower and seed. Our three largest customers comprised 100% of our sales in the year ended December 31, 2015.

 

Cotton: We typically make pre-harvest sales of cotton fiber produced in Brazil and Argentina into the export market. Sales for the textile industry are based on domestic demand and premiums. Our five largest customers comprised approximately 83% of our sales in the year ended December 31, 2015. Cotton seed is sold in the domestic market to meet feed demand.

 

Rice: Rough rice is available for sale commencing after the harvest of each year. White rice availability is based on our milling capacity. 69% of our total rice production is sold into the export market, with the remainder sold in Argentina in the retail market. We export approximately 43% of our exported volume to the Middle East, 44% to other Latin American countries, and the remainder is exported toAfrica. . We sell approximately 31% of our rice in the Argentine retail market through two brands we own that have a 14.7% market share. Local rice prices are driven by regional supply demand and exchange rate in Brazil. Our five largest customers for rice comprised approximately 60% of our sales in the year ended December 31, 2015.

 

Dairy: During most of 2015, we sold our entire raw milk production to four dairy producers. These companies manufacture a range of consumer products sold in Argentina and abroad. We negotiate the price of raw milk on a monthly basis in accordance with domestic supply and demand with these companies. The price of the milk we sell is mainly based on the percentage of fat and protein that it contains and the temperature at which it is cooled. The price we obtain for our milk also rises or falls based on the content of bacteria and somatic cells.

 

 63 

 

 

Sugar, Ethanol and Energy

 

Sugarcane

 

Sugarcane is the most efficient agricultural raw material used in the production of sugar and ethanol. Ethanol produced from sugarcane is highly regarded as an environmentally friendly biofuel with the following characteristics.

 

Renewable: Sugarcane ethanol, unlike coal or oil, which can be depleted, is produced from sugarcane plants that grow back year after year, provided that they are replanted every six to eight years.

 

Sustainable: Sugarcane only needs to be replanted every five to seven years, as a semi-perennial crop. It can be harvested without uprooting the plant, and therefore its cultivation has less of an impact on the soil and the surrounding environment. The mechanization of the harvesting and planting process further improves sustainable agricultural management.

 

Energy Efficient: Sugarcane is highly efficient in converting sunlight, water and carbon dioxide into stored energy. The energy output of sugarcane is equal to nine times the energy input used in the production process, whereas the energy output of corn ethanol is only about 1.9 to 2.3 times the energy input used in its production process. Sugarcane produces seven times more energy compared to corn in ethanol production.

 

Low Carbon Emissions: Compared to gasoline, sugarcane ethanol reduces greenhouse gases by more than 61%, which is the greatest reduction of any other liquid biofuel produced today in large quantities. Ethanol made from sugarcane is deemed an advanced biofuel by the United States EPA.

 

Synergies: The main raw material used in the production of electricity in sugar mills is bagasse, which is a by-product of the sugarcane milling process, allowing for a renewable source of co- generated electricity.

 

Sugarcane is a tropical grass that grows best in locations with stable, warm temperatures and high humidity, although cold and dry winters are an important factor for the sucrose concentration of sugarcane. The climate and topography of the center-south region of Brazil is ideal for the cultivation of sugarcane and accounts for approximately 85% of Brazil’s sugarcane production.

 

As of December 31, 2015, our sugarcane plantations consisted of 129,299 hectares of sugarcane planted in the center-south region of Brazil. Approximately 92% of our sugarcane is planted over land leased through agricultural partnerships. Under these agreements, our partners lease land to us for periods of between one and two sugarcane cycles, equivalent to periods of between 10 to 12 years, on which we cultivate the sugarcane. Lease payments are based on the market value of the sugarcane set forth by the regulations of the State of Sao Paulo Sugarcane, Sugar and Alcohol Growers Counsel (Conselho dos Produtores de Cana-de-Açúcar, Açúcar e Álcool do Estado de Sao Paulo, or “Consecana”). We planted and harvested approximately 89% of the total sugarcane we milled during 2015, with the remaining 11% purchased directly from third parties at prices also determined by the Consecana system, based on the sucrose content of the cane and the prices of sugar and ethanol. The following table sets forth a breakdown during the time periods indicated of the amount of sugarcane we milled that was grown on our owned and leased land or purchased from third parties:

 

  Year Ended December 31, 
  2015  2014  2013 
Grown on our owned and leased land (tons)  7,396,927   6,418,274   5,560,532 
Purchased from third parties (tons)  938,521   814,554   857,599 
Total (tons)  8,335,448   7,232,827   6,418,131 

 

Sugarcane Harvesting Cycle

 

The annual sugarcane harvesting period in the center-south region of Brazil begins in April and ends in November/December of each year. We plant several sugarcane varieties, depending on the quality of the soil, the local microclimate and the estimated date of harvest of such area. Once planted, sugarcane can be harvested, once a year, up to six to eight consecutive years. With each subsequent harvest, agricultural yields decrease. The plantations must be carefully managed and treated during the year in order to continue to attain sugar yields similar to a newly-planted crop.

 

 64 

 

 

We believe we own one of the most mechanized harvesting operations in Brazil. Our sugarcane harvesting process is currently 98% mechanized (100% at Angélica and Ivinhema mills and 82% at UMA mill) and the remaining 2% is harvested manually. Mechanized harvesting does not require burning prior to harvesting, significantly reducing environmental impact when compared to manual harvesting. In addition, the leaves that remain on the fields after the sugarcane has been harvested mechanically create a protective cover for the soil, reducing evaporation and protecting it from sunlight and erosion. This protective cover of leaves decomposes into organic material over time, which increases the fertility of the soil. Mechanized harvesting is more time efficient and has lower costs when compared to manual harvesting. Sugarcane is ready for harvesting when the crop’s sucrose content is at its highest level. Sucrose content and sugarcane yield (tons of cane per hectare) are important measures of productivity for our harvesting operations. Geographical factors, such as soil quality, topography and climate, as well as agricultural techniques that we implement, affect our productivity. Since most sugar mills produce both sugar and ethanol in variable mixes, the industry has adopted a conversion index for measuring sugar and ethanol production capacity, the Total Recoverable Sugar (“TRS”) index, which measures the amount of kilograms of sugar per ton of sugarcane.

 

During the 2015 harvest, our mills harvested sugarcane with an average TRS content of 132 kg/ton and an average yield of 93.0 tons of sugarcane per hectare.

 

Once the sugarcane is harvested, it is transported to our mills for inspection and weighing. We utilize our own trucks and trailers for transportation purposes. The average transportation distance from the sugarcane fields to the mills is approximately 28 kilometers at UMA and 33 kilometers at Angélica and Ivinhema.

 

Our Mills

 

We currently own three sugar mills in Brazil, UMA, Angélica and Ivinhema. Our mills produce sugar, ethanol and energy, and have the flexibility to adjust the production mix between sugar and ethanol, to take advantage of more favorable market demand and prices at given points in time. As of December 31, 2015, our sugar mills had a total installed crushing capacity of 10.2 million tons of sugarcane, of which 9.0 million tons correspond to our sugarcane cluster in Mato Grosso do Sul, Brazil. As of December 31, 2015, we concluded the 2015 harvest crushing an aggregate volume of 8.3 million tons of sugarcane.

 

The Usina Monte Alegre mill (“UMA”) is located in the state of Minas Gerais, Brazil, and has a sugarcane crushing capacity of 1.2 million tons per year, full cogeneration capacity and an associated sugar brand with strong presence in the regional retail market (Açúcar Monte Alegre). We plant and harvest 99.6% of the sugarcane milled at UMA, with the remaining 0.4% acquired from third parties. On December 31, 2015, UMA concluded its harvest operations for the 2015 season, crushing 1.0 million tons of sugarcane.

 

Angélica is a advanced mill, which we built in the state of Mato Grosso do Sul, Brazil, with a total sugarcane crushing capacity of 4.7 million tons per year. Angélica was completed in 2010 and is equipped with two modern high pressure boilers and three turbo-generators with the capacity to use all the sugarcane bagasse by-product to generate approximately 96 MW of electricity that is used to power the mill with an excess of 64MW available for sale to the power grid. Angélica has the flexibility to vary the product slate between 60% to 40% for either product.

 

During mid 2011, we started the construction of our third mill, Ivinhema, located in the state of Mato Grosso do Sul, approximately 45 kilometers south of our existing Angelica mill, in order to complete our planned sugarcane cluster in that region. The construction of the first phase of the Ivinhema mill was completed during the beginning of 2013 reaching 2.0 million tons of sugarcane crushing capacity, and milling operations commenced on April 25, 2013. During early 2014, we began the construction of the second phase of the Ivinhema, adding 3.0 million tons of additional nominal crushing capacity. The investment consisted of expanding the milling equipment, building a new fluidized bed boiler, two new electrical generators and expanding the sugar factory and ethanol distillery, as well as expanding the sugarcane plantation and agricultural machinery.The construction was completed during mid 2015. Ivinhema now has a total milling capacity of 5.0 million tons per year. The mill is equipped with state-of-the-art technology including full cogeneration capacity, flexibility to produce sugar and ethanol and fully mechanized agricultural operations. Ivinhema is expected to produce up to 300,000 tons of sugar, 240,000 cubic meters of ethanol and 360,000 MWh of energy exports.

 

As of December 31, 2015, accumulated capital expenditures in Ivinhema, including cost expensed in sugarcane planting, agricultural machinery and mill equipment, reached R$1,648 million, or approximately R$329 per ton of crushing capacity.

 

Capital Expenditures R$ million  R$ per ton 
       
Industrial equipment  824.8   105.2 
Agricultural machinery  303.1   38.7 
Sugarcane planting  520.6   66.4 
Total  1,648.5   210.3 

 

 65 

 

 

The completion of the Ivinhema mill has consolidated our state-of-the-art sugarcane cluster in Mato Grosso do Sul, with a total nominal crushing capacity of 9.0 million tons. We expect our sugarcane cluster will generate operational synergies and economies of scale that will allow us to become one of the lowest cost producers of sugar and ethanol in Brazil. These efficiencies result from a large-scale sugarcane production and industrial operation, including centralized management of both mills, harvesting efficiencies due to the ability to conduct non-stop harvesting and a reduction in sugarcane transportation costs.

 

The construction and operation of the Ivinhema mill is subject to environmental licensing. Generally, the environmental agencies of each state are responsible for issuing environmental permits. The criteria for environmental licensing is defined and regulated by the National Council of the Environment (CONAMA), under Resolution No. 237 of December 19, 1997. On April 24, 2015, we obtained the installation license (licença de instalaçâo) from Instituto de Meio Ambiente de Mato Grosso do Sul (“IMASUL”) for the second phase of the Ivinhema mill, for a nominal crushing capacity of up to 5.0 million tons of sugarcane. On July 23, 20152, we obtained the operational license (licença de operação) from IMASUL authorizing us to mill up to 5 million tons of sugarcane per year

 

In addition to the installation and operation license, the Ivinhema mill must obtain other permits including licenses for water capture and use of controlled products, among others. Failure to obtain the necessary environmental licenses may prevent us from operating the Ivinhema mill or may subject us to sanctions.

 

We plant and harvest 88% of the sugarcane milled at our cluster, with the remaining 12% acquired from third parties. On December 31, 2015, our sugarcane cluster concluded its harvest operations for the 2015 season, crushing 7.3 million tons of sugarcane.

 

Our Main Products

 

The following table sets forth a breakdown of our production volumes by product for the years indicated:

 

  Year Ended December 31, 
  2015  2014  2013 
Sugar (tons)  464,929   413,687   335,643 
Ethanol (cubic meters)  361, 015   299,810   268,053 
Energy (MWh exported)  553,090   445,705   300,208 

 

Note: Sugar volumes are measured in thousands of tons (raw value), ethanol volumes are measured in thousand cubic meters and electricity is measured in MWh.

 

The following table sets forth our sales for each of the sugarcane by-products we produce for the years indicated:

 

  Year Ended December 31, 
  2015  2014  2013 
  (In thousands of $) 
Sugar  177,801   174,459   133,597 
Ethanol  176,150   165,870   150,382 
Energy  46,671   66,800   32,463 
Other      -   1,019 
Total  400,622   389,254   317,461 

 

Sugar

 

As of December 31, 2015 our sugar production capacity was approximately 3,500 tons per day which, in a normal year of 6,819 hours of milling, results in an annual sugar maximum production capacity of over 994,408 tons of sugar. The increased capacity is the result of enhanced operational efficiencies and the completion of the second phase of the Ivinhema mill. In 2015, we produced 464,929 tons of sugar, compared to 413,687 tons of sugar in 2014 and 335,643 tons of sugar in 2013.

 

 66 

 

 

We produce two types of sugar: very high polarization (“VHP”) standard raw sugar and white crystal sugar. VHP sugar, a raw sugar with a 99.3% or higher sucrose content, is similar to the type of sugar traded in major commodities exchanges, including the standard NY11 contract. The main difference between VHP sugar and NY11 raw sugar is the sugar content of VHP sugar, and it therefore commands a price premium over NY11 raw sugar. Crystal sugar is a non-refined white sugar (color 150 ICUMSA) produced directly from sugarcane juice.

 

Sugar sales comprised 21% of our total consolidated sales in 2013, 22% of our total consolidated sales in 2014 and 26% of our total consolidated sales in 2015.

 

Ethanol

 

As of December 2015, our ethanol production capacity was approximately 2,900 cubic meters per day which, in a normal year of 6,819 hours of milling, results in maximum annual production capacity of over 823,938 cubic meters of ethanol. The increased capacity is the result of enhanced operational efficiencies and the completion of the second phase of the Ivinhema mill. In 2013 we produced 268,053 cubic meters of ethanol, compared to 299,810 cubic meters in 2014 and 361,001 cubic meters in 2015.

 

We produce and sell two different types of ethanol: hydrous ethanol and anhydrous ethanol (as further described in “—Production Process—Ethanol”). Ethanol sales comprised 23% of our total consolidated sales in 2013, 23% of our total consolidated sales in 2014 and 26% of our total consolidated sales in 2015.

 

Cogeneration

 

We generate electricity from sugarcane bagasse (the fiber portion of sugarcane that remains after the extraction of sugarcane juice) in our three mills located in Brazil. As of December 31, 2015, the completion of the second phase of the Ivinhema mill resulted in a total installed cogeneration capacity of 232MW, of which 156MW are available for resale to third parties after supplying our mills’ energy requirements. The ability to generate electricity from the by-product of the sugarcane crushing process on a large enough scale to fully power a mill with excess electricity being available is referred to as having full cogeneration capacity. Our three mills are duly licensed by the Agência Nacional de Energia Elétrica (“ANEEL”) to generate and sell electricity. During the year ended December 31, 2015 , 2014 and 2013 we sold 607,192 MWh, 442,706 MWh and 354,040 MWh to the local electricity market, comprising 13%, 8%, 4% of our consolidated sales respectively.

 

Production Process

 

Sugar.There are essentially five steps in the sugar manufacturing process. First, we crush the sugarcane to extract the sugarcane juice. We then treat the juice to remove impurities. The residue is used to make an organic compost used as fertilizer in our sugarcane fields. The juice is then boiled until the sugar crystallizes, and sugar is then separated from the molasses (glucose which does not crystallize) by centrifugation. The resulting sugar is dried and sent to storage and/or packaging. We use the molasses in our production of ethanol.

 

Ethanol.Ethanol is produced through the fermentation of sugarcane juice or diluted molasses. Initially, we process the sugarcane used in ethanol production the same way that we process it for sugar production. The molasses resulting from this process is mixed with clear juice and then with yeast in fermentation vats, and the resulting wine has an ethanol content of approximately 8% to 10%. After the fermentation is complete, the yeast is separated for recycling in the ethanol production process. We distill the wine to obtain hydrous ethanol. In order to produce anhydrous ethanol, hydrous ethanol undergoes a dehydration process in a molecular sieve. The liquid remaining after these processes is called vinasse, which we further process to make liquid organic fertilizer that we use in our sugarcane plantations.

 

Cogeneration.Sugarcane is composed of water, fibers, sucrose and other sugars and minerals. When the sugarcane goes through the milling process, we separate the water, sugar and minerals from the fibers or sugarcane bagasse. Bagasse is an important sub-product of sugarcane, and it is used as fuel for the boilers in our mills. Sugarcane bagasse is burned in our state-of-the-art boilers to produce high pressure steam (67 atm) which is used in our high-efficiency turbo-generators to generate electricity to power our mills. The excess electricity, about 66% of production, is sold to the national power grid.

 

 67 

 

 

The following flow chart demonstrates the sugar, ethanol and cogeneration production process:

 

 

Historically, the energy produced by Brazilian mills has not been price competitive when compared to the low-cost Brazilian hydro-electricity, which accounts for almost 90% of the country’s electricity matrix. Consequently, the majority of the groups in the sugar and ethanol sector have not invested in expanding their energy generation for sale, and the majority of the mills were constructed with less efficient, low-pressure boilers. Since 2000, the Brazilian economy has experienced significant growth, which in turn has resulted in increased demand for energy.

 

However, hydro- and thermo-electricity have not been able to keep pace for the following reasons: (1) new hydro-electric plants are located in regions (such as the Amazon) distant from consumption centers; (2) significant lead-time is required to construct new hydro- and thermo-electric plants; (3) significant investments are required for transmission lines, pipelines (for natural gas used in thermo-electric plants) and barges; (4) significant environmental costs are associated with both types of electricity generation; and (5) prices for fuel (natural gas) used in the generation of thermo-electricity have increased resulting in greater dependence on Bolivia (Brazil’s principal natural gas supplier). As a result, energy prices in Brazil have been increasing, and alternative sources, such as the electricity from the cogeneration of sugarcane bagasse, have become increasingly competitive and viable options to satisfy the increasing energy demands. Sugarcane bagasse cogeneration is particularly competitive since sugarcane-based electricity is generated following the sugarcane harvest and milling which occurs during the dry season in Brazil, when hydroelectric generation is at its lowest levels.

 

The main advantages of energy generated by sugarcane bagasse are:

 

It is a clean and renewable energy;

 

It complements hydropower, the main source of Brazilian energy, as it is generated during the sugarcane harvest period (April to December) when water reservoirs are at their lowest level;

 

It requires a short period of time to start operations; and

 

It requires only a small investment in transmission lines when plants are located close to consumer centers.

 

As of December 2015, our total installed cogeneration capacity at our cluster and UMA mill was 216MW and 16MW respectively, of which 144MW and 12MW are available to sell to the market.

 

We believe that there is a high potential for growth in the generation of electricity, and we are prepared to make investments to the extent economically viable.

 

 68 

 

 

Storage and Conditioning

 

Our sugar and ethanol storage and conditioning facilities are located at our mill sites and allow us to deliver our products when they are ready to be commercialized with no third-party involvement. Having such facilities at mill sites allows us to (i) reduce storage and conditioning costs; (ii) reduce freight costs since we only commence moving the product once the final destination is determined, whether locally or to a port; and (iii) capitalize on fluctuations in the prices of sugar and ethanol.

 

Nominal Storage Capacity Cluster  UMA  Total 
Ethanol (cubic meters)  160,000   27,000   187,000 
Sugar (tons)  155,000   36,400   191,400 

 

Marketing, Sales and Distribution

 

Sugar:We sell sugar both in the domestic and the international markets at prices that depend on our price parity calculation, which considers each market’s price and the associated costs. Prices for the sugar we sell in Brazil are set, using an index calculated by the Agriculture College of the University of São Paulo (Escola Superior de Agricultura Luiz de Queiroz, or “ESALQ”), with a premium in the state of Minas Gerais due to the use of our regional brand, “Monte Alegre,” the market leader in the southern part of that state. Prices for the sugar we export are set in accordance with international market prices. International prices for raw sugar are established in accordance with the NY11 futures contracts. Our largest six customers for sugar comprised approximately 90% of our sales in the period ended December 31, 2015.

 

Ethanol:Almost all of our ethanol sales are in the domestic Brazilian market given the increasing demand generated from the increase in flex-fuel vehicles in Brazil and better ethanol parity at the gas stations. Around 38% of our ethanol sales are made through formal agreements. The remaining volumes are sold through daily sale orders through specialized brokerage firms that act in the ethanol domestic market, whose role is to intermediate the sale of ethanol between the ethanol producers and the domestic ethanol distribution companies, the prices for these transactions are set using the ESALQ and the futures and commodity exchange of the BM&FBOVESPA indices for ethanol as a reference. Our largest eight customers by volume comprised approximately 67% of our sales in the period ended December 31, 2015.

 

Cogeneration:We also sell electricity co-generated at our sugar and ethanol mills to local electricity commercialization companies and directly to the spot market. Sales are made in the spot market with brokers, through government auctions, to distributors and through long-term contracts. Our largest four customers comprised 88% of our sales revenues in the period ended December 31, 2015.

 

The Brazilian energy agency, ANEEL, has organized yearly auctions for alternative energy and for renewable sources at favored rates. As a hedging strategy, we sell the electricity production of our mills through long-term contracts adjusted for inflation by reference to the National Index of Consumer Prices (“IPCA”).

 

In 2009, UMA entered into a 10-year agreement with CEMIG for the sale of approximately 46,200 MWh during the harvest periods each year (May to November of each year) at a rate of R$ 233.93 per megawatt hour in 2015. In 2009, Angélica sold energy in a public auction carried out by Camara de Comercialização de Energia Elétrica (“CCEE”), Angélica entered into a 15-year agreement with CCEE for the sale of 87,600 MWh per year at a rate of R$232.10 per MWh (price for year 2015). In August 2010, Angélica participated in a public auction, whereupon Angélica entered into a second 15-year agreement with CCEE starting in 2011, for the sale of 131,400 MWh per year at a rate of R$206.30 per MWh (price for year 2015). The delivery period for the first auction is May to December and for the second the delivery period starts in April and ends in November of each year. The rates under both agreements are adjusted annually for inflation by reference to the IPCA. In August 2013, Ivinhema sold 87,600 MWh in an auction carried out by CCEE at R$146.08 per MWh. This volume will start to be delivered in 2018 and its price is adjusted annually by IPCA.

 

Land Transformation

 

Land transformation is an important element of our business model and a driver of value creation. Through land transformation, we optimize land use and increase the productive potential and value of our farmland. Our land transformation model consists of changing the use of underutilized or undermanaged agricultural land to more profitable cash generating agricultural activities, such as turning low cash-yielding cattle pasture land into high cash-yielding croppable land, allowing profitable agricultural activities, such as crop, rice and sugarcane production.

 

 69 

 

 

Since our inception, we have successfully identified multiple opportunities for the acquisition of undeveloped or undermanaged farmland with high potential for transformation. During the fourteen-year period since our inception, we have effectively put into production over 169,317 hectares that were previously undeveloped or inefficiently managed and are undergoing the transformation process.

 

The land transformation process begins by determining the productive potential of each plot of land. This will vary according to soil properties, climate, productive risks, and the available technology in each specific region. Before commencing the transformation process, we perform environmental impact studies to evaluate the potential impact on the local ecosystem, with the goal of promoting environmentally responsible agricultural production and ecosystem preservation, thereby supporting sustainable land use. We do not operate in heavily wooded areas or primarily wetland areas.

 

The transformation process for underdeveloped and undermanaged land requires us to make initial investments during a period of one to up to three years, and the land reaches stable productive capability the third to seventh year following commencement of the land transformation activities.

 

We are engaged in three different categories of the land transformation process, which are defined by the previous use of the land:

 

(i) Undeveloped land (savannahs and natural grasslands): This is the most drastic transformation phase since it demands both physical and chemical transformation of the soil. First, the land is mechanically cleared to remove native vegetation. The soil is then mechanically leveled for agricultural operations: in the case of land being transformed for rice production, this process involves heavy land movements and systematization required for irrigation and drainage channels, roads and bridges. In the case of land destined for sugarcane plantations, land movements will also be necessary for the construction of terraces to prevent the excess of water runoff. Certain soils must be chemically treated and corrected by incorporating nutrients such as limestone, gypsum and phosphorous, as is the case of the Brazilian ‘Cerrado’. Soil correction is not required in Argentina or Uruguay due to the natural fertility of the soil. Pesticides and fertilizers are then applied to the soil in preparation for planting. In the case of land destined for crop production (grains and oilseeds), soybean, which is sometimes referred to as a colonizing crop, is usually planted during the first years due to its resistance to pests, weeds and extreme weather and soil conditions. Thereafter, the land will enter into a crop rotation scheme to reduce the incidence of plague and disease and to balance soil nutrients. In the case of rice and sugar cane, which are produced in a monoculture system, there is no colonizing crop or rotation involved. Intensive plague and weed controls and additional soil correction will take place during these first three to five years. Land productivity or yields, measured in tons of soybean or other crops per hectare, will be initially low and will gradually increase year by year. During the first five to seven years, the yields will increase at high and sustained rates. After the seventh year we consider the land developed as yield volatility is reduced and growth is only achievable at marginal rates. Since our inception in 2002, we have put into production 67,892 hectares of undeveloped land into productive croppable land.

 

(ii) Undermanaged or underutilized farmland (cultivated pastures and poorly managed agriculture): This transformation process is lighter than the one described above since it does not require the initial mechanical clearing of vegetation or land leveling. Only in the case of land being prepared for rice production will leveling be required for efficient flood-irrigation. The transformation of cattle pastures or poor agriculture in the Brazilian ‘Cerrado’ will begin with soil correction and soil tillage in preparation for planting of the first soybean or sugarcane crop. The process will then continue as described in the case above. Land productivity or crop yields will grow at high rates during the first three to five years of the transformation process and will then commence to stabilize and grow at marginal rates, at which point we consider the land developed. Since our inception in 2002 we have put into production 101,425 hectares of undermanaged or underutilized farmland into croppable land.

 

(iii) Ongoing transformation of croppable land: The application of efficient and sustainable crop production technologies and best practices such as “no-till”, crop rotations, integrated pest and weed management and balanced fertilization, among others, incrementally increases soil quality and land productivity over time, maximizing return on invested capital and increasing the land value of our properties. Our entire farmland portfolio is constantly undergoing this phase of land transformation. During the 2014/2015 harvest year, we operated 127,428 hectares of own developed farmland which were enhanced by the use of best productive practices and technology.

 

 70 

 

 

In each of these categories of transformation, the metric the company uses to track the level and analyze the progress of the transformation process is the level and tendency of crop yields and the number of years the land has been under crop production. Consequently, the process of land transformation is evidenced by the results of the activities within our other business segments, primarily our crops, rice and sugarcane segments. Accordingly the costs associated with the transformation process described above are allocated within these other business segments. As a result, there may be variations in our results from one season to the next according to the amount of farmland undergoing transformation and the amount of land sold and our ability to identify and acquire new farmland.

 

Our land transformation segment seeks not only to profit from crop and rice cultivation, but also from the opportunistic disposition of successfully transformed farmland. We strategically sell farms that have reached productive maturity with marginal potential for further productivity increases (years three to seven after commencing the land transformation process) to realize and monetize the capital gains arising from the land transformation process. Land transformation proceeds are in turn reinvested in the purchase of strategic farmland with potential for transformation and appreciation. The rotation of our land portfolio allows us to allocate capital efficiently. Since 2006 we have had a solid track record of selling farmland and achieving profitable returns. During the last eight years, we have sold 20 farms, generating capital gains of approximately $210 million.

 

These capital gains are generated by three main factors:

 

(i) the acquisition of land at opportunistic prices below the market value or fair value of the land;

 

(ii) the land transformation and ongoing land transformation process described above enhances the productivity and profitability of land, ultimately increasing the value of the land; and

 

(iii) general market appreciation of land driven by increase in commodity prices and supply and demand dynamics in the land market. In this regard, during the last 30 years, since 1977, farmland prices in Argentina’s core production region have increased an average of 8.1% per year according to data published by Margenes Agropecuarios. The value of the farms we sold between 2006 and 2014 as well as our overall land portfolio, has been positively impacted by this external factor.

 

We believe we are one of the most active players in the land business in South America. Since our inception in 2002, we have executed transactions for the purchase and sale of land for over $680 million. Our business development team is responsible for analyzing, selecting, acquiring and selling land. The team has gained extensive expertise in evaluating and acquiring farmland throughout South America, and has a solid understanding of the productivity potential of each region and of the potential for land transformation and appreciation. Since 2002, the team has analyzed over 11 million hectares of farmland with a total value of approximately $16 billion. We have developed a methodology to analyze investment opportunities, taking into account price, transformation potential, productive model, financial projections, and investment requirements, among others. Our analysis also employs advanced information technology, including the use of satellite images, rain and temperature records, soil analyses, and topography and drainage maps. From time to time, we may leverage our favorable position in and knowledge of the land market to engage in opportunistic buying and selling transactions.

 

The following table sets forth our acquisitions and divestitures since our inception:

 

  Acquisition  Divestitures  Total Land Holdings 
Year Ended December 31, (In hectares) 
2002  74,898      74,898 
2003        74,898 
2004  34,659      109,557 
2005  22,262      131,819 
2006  5,759   3,507   134,071 
2007  113,197   8,714   239,274 
2008  43,783   4,857   278,200 
2009     5,005   273,195 
2010  14,755   5,086   282,864 
2011  12,992   2,439   293,417 
2012     9,475   283,942 
2013     14,176   269,838 
2014     12,887   257,036 
2015     10,905   246,139 

 

 71 

 

 

Our Farms

 

Appraisal of Farms. In September 2015, in order to assess the market value of rural properties in Brazil, Argentina and Uruguay, we requested an appraisal by Cushman & Wakefield Argentina S.A., independent real estate valuation firm knowledgeable about the agriculture industry and the local real estate market. As part of these appraisals, the value of each of our properties was determined using the sales comparison approach taking into account current offerings and prices buyers had recently paid for comparable sites, adjusted for the differences between comparable properties and the subject property to arrive at an estimate of the value. The major elements of comparison used to value the properties included the property rights conveyed, the financial terms incorporated into the transaction, the conditions or motivations surrounding the sale, changes in market conditions since the sale, the location of the real estate and the physical characteristics of the property.

 

The above mentioned valuations assumed good and marketable title to subject properties, which were assumed to be free and clear of all liens and encumbrances. The valuation did not include site measurements and no surveys of the subject properties were undertaken. In addition, the valuations also assumed (a) responsible ownership and competent management of the subject properties; (b) there were no hidden or unapparent conditions of the subject properties, subsoil or structures that render the subject properties more or less valuable; (c) full compliance with all applicable federal, state and local zoning and environmental regulations and laws and (d) all required licenses, certificates of occupancy and other governmental consents were or can be obtained and renewed for any use on which the value opinion contained in the appraisals is based. Unless otherwise stated in the appraisals, the existence of potentially hazardous or toxic materials that may have been used in the construction or maintenance of the improvements or may be located at or about the subject properties was not considered in arriving at the appraisal of value. These materials (such as formaldehyde foam insulation, asbestos insulation and other potentially hazardous materials) may adversely affect the value of the subject properties.

 

Cushman & Wakefield has informed us their assessment of the market value of our farmland as of September 30, 2015. According to Cushman & Wakefield, the market value of our farmland totaled $935.4 million, out of which $809.4 million correspond to the market value of our farmland in Argentina and Uruguay, and the remaining $126.0 million correspond to the market value of our farmland in Brazil. Net of minority interests in certain Argentine farms, the market value of our farmland totaled $719.5 million. These valuations are only intended to provide an indicative approximation of the market value of our farmland property as of September 30, 2015 based on then current market conditions. This information is subject to change based on a host of variables and market conditions.

 

 72 

 

 

Farm State, Country Gross Size
(Hectares)
  Current Use
El Meridiano Buenos Aires, Argentina  6,302  Grains
Las Horquetas Buenos Aires, Argentina  2,086  Grains & Cattle
San Carlos Buenos Aires, Argentina  4,215  Grains
Huelen La Pampa, Argentina  4,633  Grains
La Carolina(2) Santa Fe, Argentina  4,306  Grains & Cattle
El Orden(2) Santa Fe, Argentina  3,506  Grains & Cattle
La Rosa Santa Fe, Argentina  4,087  Grains & Cattle
San Joaquín Santa Fe, Argentina  37,273  Rice, Grains & Cattle
Carmen Santa Fe, Argentina  10,021  Grains
Abolengo Santa Fe, Argentina  7,473  Grains
Santa Lucia Santiago del Estero, Argentina  17,495  Grains & Cattle
El Colorado Santiago del Estero, Argentina  4,960  Grains
La Guarida (1) Santiago del Estero, Argentina  7,880  Grains & Cattle
La Garrucha (1) Salta, Argentina  1,839  Grains
Los Guayacanes (1) Salta, Argentina  3,693  Grains
Ombú Formosa, Argentina  18,321  Grains & Cattle
Oscuro Corrientes, Argentina  33,429  Rice, Grains & Cattle
Itá Caabó Corrientes, Argentina  22,888  Rice, Grains & Cattle
Alto Alegre Tocantins, Brazil  6,082  Grains & Cotton
Conquista Tocantins, Brazil  4,415  Grains & Cotton
Rio de Janeiro Bahia, Brazil  10,012  Grains & Cotton
Bela Manhã Mato Grosso do Sul, Brazil  381  Sugarcane
Ouro Verde Mato Grosso do Sul, Brazil  679  Sugarcane
Don Fabrício Mato Grosso do Sul, Brazil  3,302  Sugarcane
Takuarê Mato Grosso do Sul, Brazil  489  Sugarcane
Agua Branca Mato Grosso do Sul, Brazil  1,614  Sugarcane
Nossa Senhora Aparecida Mato Grosso do Sul, Brazil  540  Sugarcane
Sapálio Mato Grosso do Sul, Brazil  6,140  Sugarcane
Carmen (Agua Santa) Mato Grosso do Sul, Brazil  146  Sugarcane
La Pecuaria Duranzo, Uruguay  3,177  Grains
Doña Marina Corrientes, Argentina  14,755  Rice
Total    246,139   

 

(1)On June 2014, we completed the sale of a 49.0% interest in Global Anceo S.L.U and Global Hisingen S.L.U, two Spanish subsidiaries that owned La Guarida, La Garrucha and Los Guayacanes farms.
(2)On December 2015, we completed the sale of a 49% interest in Global Acamante S.L.U, Global Calidon S.L.U, Global Carelio S.L.U, and Global Mirabilis S.L.U, whose main underlying assets are El Orden and La Carolina.

 

A substantial portion of our assets consists of rural real estate. The agricultural real estate market in Brazil, Argentina and Uruguay is particularly characterized by volatility and illiquidity. As a result, we may experience difficulties in immediately adjusting our portfolio of rural properties in response to any alterations in the economic or business environments. The volatility of the local market could affect our ability to sell and receive the proceeds from such sales, which could give rise to a material adverse effect on our business, results of operations and financial condition. See “Item 3. Key Information—D. Risk Factors—Risks Related to Our Business and Industries—A substantial portion of our assets is farmland that is highly illiquid.”

 

Land Leasing and Agriculture Partnerships. We enter into operating lease agreements based on criteria regarding the quality and projected profitability of the property, as well as our production and yield objectives in the short or medium term. Generally, we become aware of farms available for lease directly through the owners of farms near our farms and in some cases through regional brokers.

 

We tend to be more open to leasing farmland for sugarcane production than for our farming businesses, where we own the majority of the land that we farm. We lease land for our sugarcane production primarily because leases in this sector are long term, lasting between one or two sugarcane cycles (with each cycle lasting generally 6 years), which allows us to implement and reap the productivity benefits of our land transformation strategies. Sugarcane lease payments are established in terms of tons of sugarcane per hectare, depending on the productivity of the land in terms of tons per hectare and sucrose content per hectare and also on the distance from the land to the mill. Sugarcane prices are based on the market value of the sugarcane set forth by the regulations of the State of Sao Paulo Sugarcane, Sugar and Alcohol Growers Counsel (Conselho dos Produtores de Cana-de-Açúcar, Açúcar e Álcool do Estado de Sao Paulo, or “Consecana”). Given the strategic location of our mills in the region and the inherent inefficiency of growing crops other than sugarcane in this region, we expect to be able to renew our leases for the sugarcane farmland with minimal issues.

 

 73 

 

 

With respect to our farming business, the initial duration of lease agreements is generally one harvest year. Leases of farmland for production of grains include agreements with both fixed and variable lease payments in local currency or U.S. dollars per hectare.

 

Land Management.We manage our land through an executive committee composed of a country manager, regional manager, farm manager and members of the Technology Adecoagro Group (“TAG”) that meet on a monthly basis. We delegate individual farm management to farm managers, who are responsible for farm operations and receive advisory support from TAG to analyze and determine the most suitable and efficient technologies to be applied. Our executive committee establishes commercial and production rules based on sales, market expectations and risk allocation, and fulfilling production procedures and protocols.

 

Following an acquisition of property, we make investments in technology in order to improve productivity and to increase its value. Occasionally when we purchase property, a parcel of the property is sub-utilized or the infrastructure may be in need of improvement, including traditional fencing and electrical fencing, irrigation equipment and machinery, among other things.

 

Property, Plant and Equipment

 

In addition to our farmland, we also own the following principal industrial facilities:

 

Facility Province, Country Relevant
Operational Data
 Current Use
“Christophersen” Santa Fe, Argentina 

18,700 tons of storage capacity. 2,400 tons per day of drying Capacity

 Seedbed and stockpiling plant (1)
       
       
“Semillero Itá Caabó” Corrientes, Argentina   Rice genetic improvement program
       
       
“Molino Ala — Mercedes” Corrientes, Argentina 

Installed capacity of 4,682 tons of white rice monthly, and husk rice drying capacity of 2,400 tons per day

 Rice processing and drying plant
       
“Molino Ala — San Salvador” Entre Ríos, Argentina 

Installed capacity of 5,208 tons of white rice monthly, and husk rice drying capacity of 1,100 tons per day

 Rice processing and drying plant
       
Molino Franck Santa Fe, Argentina 

Processing capacity of 5,617 tons of white rice monthly, and husk rice drying capacity of 1,600 tons per day

 Rice processing and drying plant
       
“Angélica Agroenergía” Mato Grosso do Sul, Brazil 

Installed milling capacity of 4.7 million tons of sugarcane annually, 326,000 tons of VHP sugar and over 220,000 cubic meters of ethanol, and over 260,000 MWh 

 Sugar and ethanol mill producing hydrated ethanol, anhydrous ethanol and VHP sugar. Sells energy to local network
       
“Ivinhema Agroenergía” Mato Grosso do Sul, Brazil 

Installed milling capacity of 5.3 million tons of sugarcane annually, 330,000 tons of VHP sugar, 330,000 cubic meters of ethanol, and over 370,000 MWh

 Sugar and ethanol mill producing hydrated ethanol and VHP sugar. Sells energy to local network

 

“Usina Monte Alegre”

 

 

Minas Gerais, Brazil

 

 

Present milling capacity of 1.2 million tons of sugarcane annually, 100,000 tons of VHP and white sugar and over 40,000 cubic meters of ethanol and 54,000 MWh

 

 

Sugar mill producing VHP and white sugar and hydrated ethanol. Sells energy to local network

 

 
(1)Classification of wheat and soybean seeds.

 

 74 

 

 

For additional information regarding our property, plant and equipment, see Note 6 of the consolidated financial statements.

 

Customers

 

We sell manufactured and agricultural products to a large base of customers. The type and class of customers may differ depending on our business segments. For the year ended December 31, 2015 more than 50% of our sales of crops were sold to 13 well-known customers (both multinational or local) with good credit history. Of these customers, our biggest three customers represented almost 22% of our sales and the remaining ten represented approximately 28% of our net sales in the course of that year.

 

In the Sugar, Ethanol and Energy segment, sales of ethanol were concentrated in 8 customers, which represented 67% of total sales of ethanol for the year ended December 31, 2015. Approximately 90% of our sales of sugar were concentrated in 6 well-known traders for the year ended December 31, 2015. The remaining 19%, which mainly relates to “crystal sugar”, were dispersed among several customers. In 2015, energy sales are 88% concentrated in 4 major customers.

 

Competition

 

The farming sector is highly fragmented. Although we are one of South America’s leading producers, due to the atomized nature of the farming sector, our overall market share in some of the industries in which we participate is insubstantial. Our production volume, however, improves our ability to negotiate favorable supply, transportation and delivery logistics with our suppliers, third-party transporters, ports and other facilities, and customers. Although competition in agriculture varies considerably by product and sector, in general, there are a large number of producers, and each one of them controls only a small portion of the total production. Therefore individual producers often have little influence on the market and cause little or no effect on market prices as a result of their individual strategies, explaining why producers are price takers and not price makers. In many cases, the price is established in international market exchanges. As the majority of agricultural products are commodities, which stifles product differentiation, the principal competition factors are cost of production and volume efficiency gains. In addition, agricultural producers face strong foreign competition, and with this competition the factors are often more difficult to identify.

 

The majority of farming producers in developed countries can rely on specific protectionist policies and subsidies from their governments in order to maintain their position in the market. In general, we have been able to obtain discounts for the acquisition of supplies and excess prices for our production in the farming sector. In this sector, we view SLC Agrícola S.A., BrasilAgro — Companhia Brasileira de Propriedades Agrícolas, Sollus Agrícola, Radar Propriedades Agrícolas, El Tejar S.A., Cresud SACIF y A, MSU S.A. and Los Grobo Agropecuaria, among others, as our competitors. We also compete in Argentina with retailers of agricultural products, including other branded rice products, such as Molinos Río de la Plata S.A., Dos Hermanos S.H., Sagemüller S.A. and Cooperativa Arroceros Villa Elisa Ltda.

 

The sugar and ethanol industries are highly competitive. In Brazil, we compete with numerous small-and medium-sized sugar and ethanol producers. Despite increased consolidation, the Brazilian sugar and ethanol industries remain highly fragmented, with more than 436 sugar mills. Some of the largest industry players with whom we compete are Cosan Ltd., Grupo São Martinho S.A., Açúcar Guarani S.A., Louis Dreyfus Commodities Brasil S.A., ETH Bioenergia S.A., Bunge, Grupo Zillo Lorenzetti, Grupo Carlos Lyra S.A. and Grupo Irmãos Biaggi. We also face competition from international sugar producers, such as those in the U.S. and the European Union, where local regulators have historically implemented tariffs, agriculture subsidies and/or other governmental incentive programs, of which some remain, to protect local sugar producers from foreign competition. The following table describes the Brazilian competitive landscape:

 

2014/2015 Harvest Year Brazil 
Number of Mills  389 
Sugarcane crushed (million tons)  641.2 
Ethanol Production (million cubic meters)  27.4 
Sugar Production (million tons)  36.5 

  

Source: Ministry of Agriculture & CONAB

 

 75 

 

 

With respect to farmland, there have historically been few companies competing to acquire and lease farmland for the purpose of benefiting from land appreciation and optimization of yields in different commercial activities. However, we believe that new companies, may become active players in the acquisition of farmland and the leasing of sown land, which would add competitors to the market in coming years.

 

Supplies and Suppliers

 

Our principal supplies for our farming business are seeds, fertilizers, pesticides and fuel, which represented 10%, 9%, 15% and 12%, respectively, of our total direct expenditures (including leasing cost) for supplies and services and were collectively 46% of our total expenditure for supplies in the farming business for 2015. Further, these supplies represented 40% of our total production cost for 2015. As we use direct sowing in 99% of our planted area, without requiring soil preparation, fuel represents only 10% of the total cost of production for 2015.

 

Our principal supplies for our sugar, ethanol and energy business are diesel, lubricants and fertilizers, which collectively represented 18% of our total expenditures incurred in the sugar, ethanol and energy business for 2015. Further, these supplies represented 11% of our total production cost for 2015. We have an extensive network of suppliers for each of our business segments and for each required input within each segment, resulting in lower reliance on any particular supplier. Our ten largest suppliers account for 31% of our total expenditures for supplies in 2015. While we value the relationships we have developed with each of our suppliers given the quality we have come to expect, we do not consider any single supplier to be key to our production.

 

We have been able to obtain lower prices particularly due to the volume that derives from our large-scale operations.

 

Seasonality

 

Our business activities are inherently seasonal. We generally harvest and sell our grains (corn, soybean, rice and sunflower) between February and August, with the exception of wheat, which is harvested from December to January. Cotton is a unique in that while it is typically harvested from June to August, it requires processing which takes about two to three months to complete. Sales in our dairy business segment tend to be more stable. However, milk production is generally higher during the fourth quarter, when the weather is more suitable for production. The sugarcane harvesting period typically begins in March/April and ends in November/December. This creates fluctuations in our sugar and ethanol inventory, usually peaking in December to cover sales between crop harvests (i.e., January through April). As a result of the above factors, there may be significant variations in our financial results from one quarter to another. In addition our quarterly results may vary as a result of the effects of fluctuations in commodities prices, production yields and costs on the determination of changes in fair value of biological assets and agricultural produce. See “Item 5. Operating and Financial Review and Prospects—A. Operating Results—Critical Accounting Policies and Estimates—Biological Assets and Agricultural Produce.”

 

 76 

 

 

Sustainability

 

Our production model is based on sustainability standards that seek to produce food and renewable energy on a long-term basis by preserving the natural resources involved in the production process. The sustainable approach to farming requires taking into account economic, social and environmental factors adapted to local circumstances. Natural resources are the main foundation of our activities, with land being the most relevant natural resource in our operations. We have developed a sustainable land use strategy that considers factors beyond the requirements of local law and regulations. There are ecosystems that we do not consider appropriate for the use of agricultural development, such as heavy forests and key wetlands, and there are others that we evaluate using (savannahs, natural grasses, bush land, lowlands) only after carrying out an environmental impact assessment. In addition to such evaluations, we analyze the agricultural potential of the land in respect of the soil, the climate, crop productivity and available technology, among other factors. We then consolidate our analysis into a land transformation plan, which includes the best land use option and implements best practices such as the “no-till” technology, crop rotations, integrated pest and weed management, balanced fertilization, responsible pesticide usage and water management. All these best practices aim to increase resource efficiency and to decrease the risk of contamination and waste production and are consolidated into an environmental management plan, which includes biodiversity management when applicable. We aim to properly implement our sustainable production model to enhance land productivity and therefore increase land value.

 

Standardized and Scalable Agribusiness Model

 

We are developing an agribusiness model that allows us to engage in large-scale farming activities in an efficient and sustainable manner. Our agribusiness model consists of developing a specialized workforce and defining standard protocols to track crop development and control production variables, thereby enhancing efficient decision making and facilitating continuous improvement. This approach allows us to grow in scale and execute our expansion plan and efficiently manage various production units spread across different regions by effectively replicating our productive model. Process standardization also helps us assure compliance with local law and regulations and reduce social and environmental risks.

 

We continue to develop and implement crop protocols. The purpose of these protocols is to coordinate and consolidate the knowledge on crop management for each area in order to standardize the implementation of these protocols. The protocols contain all the technical information for managing crops. This information is constantly reviewed by agricultural teams and their advisors, making it possible to preserve the technical knowledge of the company and at the same time improve agricultural production and make decisions pursuant to the company’s guidelines. Based on the results of the application of these protocols, we conduct an annual review of the techniques used and their results. This evaluation is done by means of crop campaign analysis, in which all teams review and discuss the last harvest year’s productive performance and the technological package for the new harvest year.

 

When processes and protocols are defined they can be audited and certified by qualified third parties. Adecoagro is currently in the process of certifying its crop production in Argentina under ISO 9001. We are also working to implement ISO 14001 and OHSAS 18001 in some operating units.

 

In order to achieve efficient scales of production, we have redesigned our field sizes by removing useless cattle infrastructure such as fencing. Larger fields reduce the overlapping of farmworks, enhancing operating efficiency, reducing the use of inputs and achieving agronomic timing (planting or harvesting on time). The goal is to reduce operative time and to improve efficiency in the use of inputs. Large-scale production also requires the implementation of advanced technology such as GPS (Global Positioning System), GIS (Geographic Information System) and modern machinery as well.

 

 77 

 

 

Contractors

 

Contractors play a significant role in our farming business model. We seek to outsource most of the typical farmwork, such as planting, spraying and harvesting. Outsourcing allows us to reduce our investments in heavy machinery and equipments such as tractors or harvesters, enhancing the efficient allocation of our capital in our core productive activities.

 

The contractor model in the Argentine humid pampas region has existed for over fifty years and has developed into a highly competitive market. Contractors have gained extensive expertise and skill in the management of agricultural machinery and have access to modern advanced technology. We seek to develop win-win relationships with our contractors by considering them as partners in our production and providing constant technical training and support through our GTA (as defined below) activities. We strive to have a number of contractors associated with each farm to generate competition and allow benchmarking to enhance operational efficiency and ensure high-quality service.

 

In regions where this model is not fully developed, we use a mixed system where we hire the most experienced contractors in the region and we also operate our own machinery. We promote the development of new contractors by providing training and selling them our used machinery. We also promote the movement of selected contractors from developed regions into new marginal regions by offering them an opportunity to grow their businesses. In other regions where there is no established contractor system or there is specific farmwork (rice land leveling for instance), we own 100% of the machinery. In our Sugar, Ethanol and Energy business, we own or lease and operate all the agricultural equipment and machinery needed for sugarcane planting and harvesting operations. Our main goal is to achieve high-quality farmworks, both when selecting any contractor or when using our own machinery. In Brazil we partially employ the contractor model only for specific tasks such as grain harvesting, land leveling, and aerial spraying among others.

 

Adecoagro Technical Group (Grupo Tecnico Adecoagro “GTA”)

 

The GTA is an internal group formed by agronomists, farm managers, external advisors, contractors, trainees and suppliers, whose main goal is to excel in production management by providing constant technical education and analysis regarding production technologies. Although the GTA is focused on developing such knowledge under a common criteria for the whole company, it also considers different production systems, such as crops, rice and dairy in Argentina and Uruguay, crops in western Bahia, Brazil and sugarcane in Minas Gerais and Mato Grosso do Sul, Brazil. In order to achieve their goals, the group meets every 20 days to analyze and discuss technical aspects of the farming production processes.

 

The GTA participates in the design of the most efficient and productive land use strategies, the definition of the optimal crop production mix for each farm and region, and supervises and evaluates the implementation of the most profitable and sustainable technologies to be adapted and applied in each region. Additionally, the GTA promotes specific external training courses, facilitates participation in external technical groups, organizes technical farm tours, offers support in establishing the crop planting plan and delivers a full-season analysis for each crop annually. The crop analysis is essential in order to allow technical improvements to be implemented for the following crop season.

 

Since the GTA is involved in different regions, it plays a relevant role in spreading best practices among productive regions, including “no-till” in western Bahia. In order to evaluate and adapt the proper technologies locally, a vast network of test plots in agrochemicals, seeds, and farm-works are being carried out under specific technical guidelines. Such development is performed to make the necessary technological adjustments in respect of fertilizer levels, choice of the best product varieties for each crop, determination of the best planting periods and improvement in crop management and agricultural mechanization, resulting in higher yields coupled with reduced costs.

 

In order to continually improve our technical development, we participate in specialized industry groups, such as CREA and AAPRESID, with which we share values and goals. “CREA” is a 50-year-old farmers’ association focused on developing and supporting technical excellence with local farmers. “AAPRESID” is a technical association of highly innovative farmers specializing in no-till development. We participate in certain CREA and AAPRESID discussion groups in which we share and evaluate common technical matters. We take advantage of their vast network of test plots and we constantly exchange technological knowledge for implementation in our farms.

 

 78 

 

 

In addition, the GTA is focusing its resources on pursuing improvements trough implementing advanced techniques such as variable inputs usage by type of soil based on precision agriculture technology, intensification techniques relating to soil occupation times and diversified crop rotations, adjusting “no-till” in rice production, developing sugarcane production technologies involving agricultural mechanization and minimum tillage, and developing cotton production technologies involving “no-till” and crop rotation among others.

 

By implementing all these education programs and development activities, the GTA provides to the company a network that focuses on the fine-tuning and optimization of the efficiencies throughout all the production processes of each business line.

 

Technology and Best Practices

 

We have consistently used innovative production techniques to ensure that we are at the forefront of technological improvements and standards in our industry. For example, we use the “no-till” technology and “crop rotation” to improve our crop yields. We also practice the use of “second harvests” or double cropping where conditions permit, allowing us to plant and harvest a second crop from the same farmland in the same harvest year. Our crop production model is based on balanced fertilization, integrated pest and weed management and crop intensification. We use the innovative silo bag storage method in our rice and crop businesses allowing us to time the entry of our rice production into the market at optimal price points. Additionally, we believe we were the first company in South America to implement the innovative “free-stall” infrastructure in dairy operations resulting in increased raw milk production compared to our peers. The free-stall method is a model that provides for better control over production variables by confining dairy cows into large barns. Those barns are equipped with state-of-the-art technology to enhance cow-comfort conditions, such as sand beds, water-spray cooling system and fans. In addition, installations are equipped with indoor corrals and a mechanical advanced milking system on a rotary platform, allowing us to utilize production efficiencies and thereby increase milk production volumes while maximizing our land use and resulting in significantly higher conversion rates of animal feed into milk.

 

Our sugarcane harvesting is 98% mechanized, which has significantly improved operating efficiency, therefore reducing operating costs. We have modern facilities in the sugar and ethanol business including advanced sugar and ethanol mills with high-pressure boilers and that achieve one of the highest ratios of energy produced per ton of cane milled, according to the Cane Technology Center Benchmark program. Our Angélica sugar plant was the first continuously operative facility in Brazil, requiring no production stoppages between sugar batches.

 

No-Till

 

“No-till” is the cornerstone of our crop production technology and the key to maintaining and even increasing the value and productivity of our land assets. “No-till” — often called zero tillage or direct sowing — is a technology developed more than 30 years ago to grow crops from year to year without disturbing the soil through tillage, and arose as an opposition to conventional tillage.

 

Conventional farming consists of using plows to turn and till the soil to remove weeds, mix in soil additives such as fertilizers, and prepare the surface for seeding. Soil tillage leads to unfavorable effects such as soil compaction, loss of organic matter, degradation of soil components, death or disruption of microorganisms, evaporation of soil humidity and soil erosion where topsoil is blown or washed away by wind or rain.

 

“No-till” farming avoids these negative effects by excluding the use of tillage. The “no-till” technology consists of leaving crop plant residues on the surface of the soil after harvesting a crop. These residues form a mulch or permanent cover protecting the soil from erosion risks caused by heavy rains and strong winds. This protective cover also helps natural precipitation and irrigation water infiltrate the soil effectively while decreasing water loss from evaporation. Absence of tillage helps prevent soil compaction, allowing the soil to absorb more water and roots to grow deeper into the soil. Furthermore, “no-till” reduces the emergence of weeds and enhances biological processes that positively impact soil properties, conserving and even improving the presence of organic matter and microorganisms and associated nutrients (nitrogen, phosphorous, etc).

 

The combination of these advantages results in important cost reductions due to a lower use of inputs, mainly diesel, fertilizers and pesticides, and higher crop yields, thus increasing the profitability of our business. These benefits are achieved in the medium to long term, resulting in a continuous increase of land productivity and thus its value. From an operational standpoint, “no-till” facilitates the conditions to perform most of the operations on time such as planting, spraying and harvesting, which enhances the development of large-scale operations and specially improves the probability of planting each crop at the optimum moment.

 

 79 

 

 

Crop Rotation

 

Crop rotation is the practice of growing a series of dissimilar types of crops in the same area in sequential seasons. Crop rotation allows us to better control the buildup of harmful weeds and reduces the incidence of plagues and diseases that often occur when the same commodity is continuously cropped. Crop rotation also allows us to balance the fertility demands of various crops to avoid the excessive depletion of soil nutrients, contributing to a more efficient use of fertilizers and a sustainable use of herbicides and pesticides. Crop rotation results in increased yields and reduced production costs, providing a high rate of return. Our crop rotation model is tailored to each of our farming regions based on climatic and soil conditions. For example, in Argentina’s Humid Pampas, our three-year crop rotation cycle involves the planting of a wheat crop followed by a soybean double-crop in the first year, a corn crop in the second year, and a soybean crop in the third year. In Brazil, we pursue a six-year crop rotation cycle whereby we plant the following crop sequence: corn, cotton, soybeans, cotton, soybeans and cotton.

 

Second Harvest — Double Cropping

 

Second harvest, also known as “double cropping”, is the practice of consecutively producing two crops on the same land within the same growing year. Double cropping is possible only in regions with long growing seasons, which is determined mainly by climate conditions such as rain and temperature. Double cropping allows us to increase the profitability of our land, diversify our production and commercial risk and enhance operational efficiencies through a better utilization of machinery, freight, labor and other resources, resulting in a dilution of our fixed costs. Double cropping has important agronomical advantages as well, such as having crops on the land for a longer period of time, which, enhanced by “no-till” and crop rotation practices results in the improvement of the physical and chemical properties of the soil in the long term. We implement and adapt different double cropping systems for each of our productive regions in Argentina and Uruguay, with the most frequent being wheat/soybean, wheat/corn, sunflower/soybean, corn/soybean and sunflower/corn.

 

Integrated Pest Management (IPM)

 

Integrated pest management (“IPM”) involves a deep analysis of agronomical, economical and environmental aspects with the goal of determining the most efficient way to control the pests. It simultaneously achieves three main goals: (i) enhancing crop productivity, (ii) reducing use of pesticides and (iii) decreasing the risk of agrochemical contamination. The first stage of IPM is to train the people who will be involved in pesticide usage. The pesticide to be applied is selected considering local regulations (only locally approved pesticides are used) and the minimum resulting environmental risks due to its chemical classification. Additionally, when selecting biotechnologically developed crops, we evaluate the potential reduction of pesticide uses that may be achieved. The doses of pesticides are defined by vendor recommendations and adjusted through agronomical expertise (specific to a crop and a pest). The timing of pesticide application is based on economic threshold that takes into account the crop situation (growing stage, climate conditions), the potential damage of the pest (type, population, growing stage), the presence of “beneficial” pests, and finally, the price relationship between grains and pesticides. We also use biological pest controls by breeding and releasing natural enemies of the relevant pest, as is the case with the borer plague in sugarcane. The relevance of the pest is measured by implementing specific scouting methodologies, which are adapted to large-scale farming. Scouting is carried out by trained employees who supervise all the fields on a weekly basis. The pesticide doses are applied by high-tech machinery, the majority of which is outsourced. IPM machinery is accurately calibrated to increase its application efficiency and to reduce any potential contamination risk. Climate conditions are taken into account, as well, in determining the optimal timing for spraying, to avoid drifting, evaporation and leakage risks.

 

Balanced Fertilization

 

Balanced fertilization consists of determining an optimum use of fertilizers at the proper grades and in the proper amounts to supply the correct ratio of nutrients and to ensure that the soil will sustain high crop yields over time, consequently decreasing contamination risks. At the beginning of each crop season, we perform extensive soil studies in each of our farms to monitor the amount of organic matter, nitrogen, phosphorus and potassium levels in each field. Based on this analysis and considering the potential yield for each field, the crop rotation, and relative prices between fertilizers and agricultural products, we determine the optimum amount of fertilizer to be applied in order to maximize the economic response of the crop.

 

 80 

 

 

Water management

 

Since crops need sufficient water to achieve their potential yields, we are engaged in techniques aimed to increase the efficiency of water usage and at the same time decrease soil erosion risks. In that regard, “no-till” presents strong advantages since it improves rainfall infiltration and increases the soil’s water storage capacity. In areas that may be subject to excess water, we are developing terraces, soil leveling and other techniques intended to decrease runoff and erosion risks. In some of the jurisdictions in which we operate, the use of water for irrigation requires obtaining special permits. For certain irrigated crops such as rice, we focus on the design and operation of rainwater harvesting, collecting water from rain in semi-natural reservoirs destined for future irrigation. Channels to conduct the water and drain the fields are developed by experts in order to deliver water in the most efficient manner. We are also developing the zero grade level system in some of our rice farms to increase productivity and reduce production costs. This technique involves a precise leveling of the land based on GPS and Laser technology. When fields are accurately leveled, water irrigation requirements are reduced, thus lowering the cost of labor and energy. Efficient management of irrigation results in a positive impact on yields. Additionally, as the fields can be larger, there are some operational benefits that can be achieved by reducing machinery working times. Other crops such corn seed and, sunflower seed are irrigated by highly efficient pivot spraying systems. This type of irrigation system allows us to distribute water uniformly throughout the field, improving the use of water in terms of total millimeters per year. We conduct soil moisture sampling to define the best moment and amount of water to be used for irrigation in each plot.

 

Mechanization

 

We incorporate all available mechanization technology into our business that is cost-effective. We believe that by employing mechanization technology we improve our operating efficiency and are better able to reach desired economies of scale in our operations. Mechanization also enables us to adopt new associated technologies faster and hastens our development efforts. In our farming business, we are using cutting-edge mechanized technology for planting, spraying, harvesting and irrigating and for soil preparation and management. We also employ advanced mechanization technology in our logistics and product processing operations, including transportation, drying operations and grain sorting and storage. We are in the process of developing mechanization technology to benefit our other businesses, such as sugarcane planting, which traditionally have not benefitted from such mechanization.

 

Synergies

The technologies we employ are very closely linked, and the joint implementation of a number of them will result in positive synergies for our entire production system. For example, implementation of the “no-till” technology can be enhanced by crop rotations, due to the positive biological effects generated by the different types of roots from each crop in the soil. Benefits of integrated pest management are improved when combined with the “no-till” and crop rotation strategies, since the crop stubble that remains on the soil can be a barrier to some plagues, and because some other pests are specific to a particular crop and the crop rotation can be sufficient to control them. We consider these synergies when we develop our crop seeding schedule.

 

Information Technology

 

We employ the World Class ERP Oracle eBusiness Suite to standardize and integrate our processes throughout the company and improve controls and information accuracy and consolidation. The Oracle eBusiness Suite allows us to fulfill our local accounting and fiscal needs while facilitating operational coordination across our geographic areas and lines of business, reducing our operational costs and minimizing duplication and inefficiencies. It also provides our management with consolidated results in a timely manner. In addition, our integrated security plan includes an offsite safeguarded system that guarantees business continuity.

 

Environmental Responsibility

 

We are developing a production model that reflects a strong commitment to the environment. Our responsibility to the environment begins with complying with local regulations. Natural resources such as land, water and biodiversity are taken into account when we evaluate both the development of a new production project and the operation of an on-going one. In that regard, we are constantly evaluating best practices to be implemented in our operations. See “—Technology and Best Practices.” In order to be better stewards of the environment, we are in the process of developing and implementing environmental management plans for our operations. Those plans involve different stages, which are mainly educating our own and outsourced staff, monitoring ecological parameters, preventing negative effects, and correcting deviations. With respect to pesticide contamination risks, we are implementing a responsible pesticide use program, which includes personnel training, personnel protection elements, application recommendations, pesticide selection criteria, pesticide handling and storage and after-use pesticide packages management (which are specifically cleaned, collected and stored for recycling purposes under third parties’ programs).

 

 81 

 

 

Additionally, in some regions where biodiversity matters are relevant, we are implementing biodiversity management plans, which mainly consists of periodically monitoring flora and fauna, detecting significant variations of their populations, and proposing measures to reduce any potential threats to local species. As a result, we are implementing some practices such as prohibiting hunting on our farms in Argentina, developing environmental private protection areas (where natural vegetation is protected by implementing sustainable production practices). As environmental matters require specific expertise and an understanding of complex relationships, we are entering into cooperative arrangements and agreements with educational institutions. We are also developing relationships with well recognized environmental non-governmental organizations, such as The Nature Conservancy.

 

In Brazil, one of our main environmental focuses is compliance with the applicable provisions of the Brazilian Forestry Code (Código Forestal).Accordingly, we analyze and identify all natural areas inside our own farms and inside leased areas, and make a development plan that defines actions for their preservation. Some examples of these activities are the reforestation of Permanent Preservation Areas (Áreas de Preservación Permanente) and Legal Reserve Areas (Áreas de Reserva Legal), for which we are producing seedlings of more than 70 native species to reforest those areas. We are strongly committed to the preservation of forests, and we only develop areas for farming if they were previously used for agricultural purposes or for pasture. We do not engage in deforestation. We concern ourselves with the protection of riverbanks and surrounding areas of streams and springs, as they are important for soil conservation and as refuges for native fauna. In that regard, we are implementing periodic monitoring of wildlife and native flora as well. We have a partnership with The Nature Conservancy (“TNC”), an international environmental non-governmental organization, to organize the environmental preservation of areas of ecological importance by acquiring such areas to replace reserve areas on our own land and land we lease, through a reserve compensation scheme developed by TNC and adopted by the regional environmental authorities. This program will allow us to protect larger blocks of critical ecosystems instead of having smaller reserve areas in each farm, while allowing us to use areas in our farms that were previously developed and would have lesser environmental value as reserve areas.

 

We are also evaluating bio-gas production from manure in our free-stall dairy operation in Argentina as another emissions reduction program. In that regard, we received a grant from Sustainable Energy and Climate Change Initiative from Inter-American Development Bank (SECCI) in order to carry out a pre-feasibility assessment. This project is currently under assessment and it plans to consider the potential of capturing methane gas from adequately managed manure of dairy cows, which could be used to co-generate electricity. This emission reduction could also generate extra income from carbon credits under the voluntary programs. At UMA, we have implemented a pilot plant that produces biogas from vinasse, developed in partnership with Efficiencia, a subsidiary of Companhia Energética de Minas Gerais (“CEMIG”). The technology developed during this project will allow us to generate additional energy from vinasse while maintaining the fertilizer recycling potential of UMA. We are currently evaluating alternatives to replicate this pilot project in our Cluster in Mato Grosso do Sul (Brazil).

 

Social Programs

 

Apart from complying with local labor regulations, we seek to promote the personal and professional development of our employees by offering them an adequate working environment with proper health and safety protections. We aim to develop a transparent relationship with local authorities. Finally, one of our main goals is to contribute positively to the social development of the communities in which we operate, creating new jobs, preserving the environment, providing training opportunities through our internship program and assisting with social development. In order to implement our social development programs, we analyze the areas in which we operate and give special attention to education and poverty rates, possible alliances with other social actors, and potential synergies with local government programs. In addition to social development programs, we contribute to community organizations in each area where we operate, such as hospitals, schools, daycare centers and fire stations, among others. We also have a voluntary matching program where each donation from our employees is matched at a 2:1 ratio by Adecoagro.

 

 82 

 

 

Education

 

Our sugarcane and rice operations have a very important economic impact in the communities where we are located, and we have developed a Social Action Program in the various municipalities. In 2005, we started a partnership with Cimientos in Corrientes and Santa Fe in Argentina, through which we have awarded 20 educational programs in 103 urban and rural schools located close to our rice operations this programs benefit to 16,200 students. Cimientos is a non-profit organization that promotes equal educational opportunities for children and youth from low income families in Argentina.

 

Additionally, we have partnered with Fundação Bradesco in Mato Grosso do Sul, Brazil, working with the local municipalities of Angélica and Ivinhema to re-train teachers at their schools, aiming to improve the performance of public schools to a level of regional excellence. We also have partnerships to encourage the habit of reading through the training of teachers of municipal schools as storytellers and investment in libraries.

 

Nutrition

 

In Argentina, we work in partnership with Conin Foundation, which fights malnourishment in children, focusing its actions in three main aspects: education, assistance and research. In 2015, we donated nearly 8 tons of powdered milk and 1 ton of processed rice. We also work in partnership with the Argentine Food Bank Network, to whom we are currently donating approximately 18 tons of processed rice. This network operates in 17 cities and is a nonprofit distribution enterprise that serves the community by acquiring donated food and making it available to people who are hungry through a network of community agencies. These agencies include school feeding programs, food pantries, soup kitchens, hospices, substance abuse clinics, after-school programs and other nonprofit organizations. Additionally, we have been contributing food to Solidagro, an alliance between rural corporate institutions and civic organizations that seek to solve famine and malnutrition problems, since 2007. We are also collaborating with selected soup kitchen initiatives such as Caritas Christophersen, San Gregorio Foundation and Mercedes City Soup Kitchen. In Brazil, we support several local schools, kindergartens, homes for the elderly and APAEs (local associations to support seriously deficient in the community) with financial investment and training to improve social management . Because of these initiatives, the Monte Alegre unit was certified by ABRINQ Foundation as Child Friendly Company.

 

Internship Program

 

The purpose of our internship program is to promote the development of highly qualified professionals for the community by providing first-time work experience, good quality training and access to highly technology-oriented operations. We seek to facilitate interns’ future access to the job market while detecting potential key employees. The interns actively participate in the TAG training program which includes monthly technical meetings, external training and farm tours. In order to accomplish these goals we promote institutional relationships with local and international universities and high schools. Over 290 interns have participated in our program during the last 14 years, of which 74 were subsequently incorporated into our teams.

 

Material Agreements

 

For a description of the material agreements relating to our indebtedness, please see “Item 5.—Operating and Financial Review and Prospects—B. Liquidity and Capital Resources—Indebtedness and Financial Instruments.”

 

Argentina

 

Consignment Contract with Establecimiento Las Marías

 

Pursuant to a consignment contract dated February 19, 2000, entered into by Establecimiento Las Marias S.A.C.I.F.A. (“Las Marias”) and Molinos Ala S.A. (currently Pilagá S.A.), Las Marias has an exclusive license to sell the products or imports of Pilagá S.A. in Argentina. For its services, Las Marias collects a commission of 9.56%, calculated over the gross amounts of the sales made by Las Marias on behalf of Pilagá S.A., net of commercial discounts, before VAT and any other applicable tax that is applied in any invoicing. The term of the agreement is one year as from March 1, 2000, automatically renewable for additional one-year periods.

 

 83 

 

 

Brazil

 

Sugar Sale Agreement

 

On January 13, 2015, Adecoagro Vale do Ivinhema S.A. entered into a Sugar Sales Agreement with Louis Dreyfus Commodities Suisse S.A where Adecoagro Vale do Ivinhema S.A. a supplied 100,000 metric tons of Brazilian VHP (very high polarization) during 2015/2016 harvest year. This amount of sugar was delivered from May to December 2015 in Paranaguá port. The price was fixed in reference to the NY#11 futures contract price against specifics month.

 

On September 5, 2014, Adecoagro Vale do Ivinhema S.A. entered into a Sugar Sales Agreement with Alvean Sugar S.L. (vía Agroglobal S.A.), where Adecoagro Vale do Ivinhema S.A. supplied 70,000 metric tons of Brazilian VHP (very high polarization) during 2015/2016 harvest year. This amount of sugar was delivered from May to November 2015 in Paranaguá port. The price was fixed in reference to the NY#11 futures contract price against specifics month.

 

On October 21, 2014, Adecoagro Vale do Ivinhema S.A. entered into a Sugar Sales Agreement with Bunge Agritrade S/A (vía Agroglobal S.A.), where Adecoagro Vale do Ivinhema S.A. supplied 101,500 metric tons of Brazilian VHP (very high polarization) during 2015/2016 harvest year. This amount of sugar was delivered from June to December 2015 in Paranaguá port. The price was fixed in reference to the NY#11 futures contract price against specifics month.

 

Electric Energy Agreements

 

In the beginning of 2009, UMA entered into a 10-year agreement for the sale of energy to CEMIG, under which UMA sells to CEMIG 9 MW of energy, approximately 46,215 MWh during the harvest period (May to November of each year) at a rate of R$166.69 per megawatt hour. As this price is adjusted annually according to inflation rate and tariff discounts, in 2014 the energy price hit R$233,93/MWh. During 2014, UMA had received R$10.8 million under this agreement.

 

Adecoagro Vale do Ivinhema S.A. entered into an agreement for the sale of energy to CCEE. This agreement is a result of a public auction promoted by the Brazilian federal government in August 2008, carries a term of 15 years, and involves Adecoagro Vale do Ivinhema S.A. supplying CCEE with 87,600 MWh annually during the harvest periods each year (April to December), at a rate of R$157.15/MWh. This price is adjusted annually according to inflation, in 2015 the price was R$232,10/MWh which sets an annual fixed revenues for Angélica of R$20.3 million.

 

In August 2010, Adecoagro Vale do Ivinhema S.A. participated in a public auction promoted by the Brazilian federal government. As a result of this auction, Adecoagro Vale do Ivinhema S.A. entered into second 15-year agreement with CCEE starting in 2011, for the sale of 131,400 MWh per year at a rate of R$154.25/MWh, in 2015 the price was of R$206,30 per megawatt hour as the price is adjusted annually. The delivery period starts in March and ends in November of each year. In 2015 Adecoagro Vale do Ivinhema S.A. received R$24.9 million of this contract.

 

Intellectual Property

 

As of December 31, 2015, our corporate group owned 23 trademarks registered with the Argentine National Intellectual Property Institute and had 6 trademarks in the process of registration. Also, Adeco Brasil and UMA owned 16 trademarks registered with the Brazilian National Industrial Property Institute (“INPI”), and had submitted 10 trademark registration requests, all of which are currently being challenged by third parties or were initially denied by INPI. In addition, Adeco Agropecuaria Brasil S.A. had submitted one trademark registration request.

 

In Argentina, we are required to renew our trademark registrations when they expire at the end of their respective terms. Under the Argentine Trade and Service Marks Law No. 22,362, the term of duration of a registered trademark is 10 years from its issue date, and a trademark may be indefinitely renewed for equal periods thereafter if, within the five-year period prior to each expiration, the trademark was used in the marketing of a product, in the rendering of a service or as the designation of an activity.

 

In Brazil, title to a trademark is acquired only once its valid registration has been issued by the INPI. During the registration process, the person requesting the trademark merely has an expectation of the right to use the trademark to identify its products or services. Under Law No. 9,279, of May 14, 1996 (the Brazilian Industrial Property Law), the holder of a trademark has the right to its exclusive use throughout Brazil. The term of duration of a registered trademark is 10 years from its issue date, and a trademark may be indefinitely renewed for equal periods thereafter. Within a five-year period from the issue date, the owner has an obligation to use the trademark in the marketing of a product, in the rendering of a service or as the designation of an activity. If the owner does not use the trademark within such five-year period, it may be subject to a forfeiture process, upon request of any third party with legitimate interest in the trademark. The same forfeiture process may occur if the owner fails to use the trademark for any five-year period, continuously. If the trademark is declared forfeited, the trademark rights are terminated.

 

 84 

 

 

Insurance

 

The type and level of insurance coverage we obtain is determined based on consultation with leading insurance brokers. We carry policies with leading U.S., European, and local insurance companies, and we are currently insured against a variety of risks, including losses and damages relating to our plants, equipment and buildings. We believe our level of insurance coverage is customary and appropriate for a company of our size and with respect to our activities. Our insurance currently covers only part of the losses we may incur and does not cover losses on crops due to hail storms, fires or similar risks.

 

Legal and Administrative Proceedings

 

In the ordinary course of business, we are subject to certain contingent liabilities with respect to existing or potential claims, lawsuits and other proceedings, including those involving tax, social security, labor lawsuits and other matters. We accrue liabilities when it is probable that future costs will be incurred and such costs can be reasonably estimated. See “Item 8. Financial Information—A. Consolidated Statements and Other Financial Information—Legal and Administrative Proceedings.”

 

Environmental Regulations and Compliance

 

Our businesses in the various emerging market countries in which we operate are subject to comprehensive national, state and municipal laws and regulations relating to the preservation and protection of the environment to which those businesses must adhere. These laws and regulations require some of our businesses to obtain permits or licenses that have to be renewed periodically in order to allow us to continue to operate. If such permits or licenses lapse or are not renewed or if we fail to obtain any required environmental licenses and permits, or if we do not comply with any other requirements or obligations established under the applicable environmental laws and regulations, we may be subject to fines or criminal sanctions and might face partial or total suspension of our operations and suspension or cancellation of our environmental licenses and permits. In addition, our businesses which hold debt from banks, and multilateral lenders in particular, are typically required to adhere to environmental standards that exceed those of the country in which the business operates (e.g., World Bank standards).

 

We are currently either in compliance with or are in the process of applying for permits that would put us in compliance with all applicable environmental laws and material environmental licenses and permits. Specifically, the operational license of UMA is currently being renewed. In December 2008 we requested operational licenses for our Palmeira farm in Brazil, which as of December 31, 2015 are still pending. On June 10, 2014, we applied for the renewal of the operational license for the Angélica mill to mill up to 4 million tons of sugarcane per year. On April 24, 2015, we obtained a installation license (licença de instalação) for the Ivinhema mill, to mill up to 5 million tons of sugarcane per year. On July 23, 2015, we obtained the operational license (licença de operação) from IMASUL authorizing us to mill up to 5 million tons of sugarcane per year.In addition to the installation and operational license, the Ivinhema mill must obtain other permits including licenses for water capture and use of controlled products, among others. Failure to obtain the necessary environmental licenses may prevent us from operating the Ivinhema mill or may subject us to sanctions.

 

Our operating businesses have the required environmental monitoring, equipment and procedures, and we utilize third-party contractors to conduct regular environmental audits. Our environmental expenses relate to consultants we use to perform environmental impact studies for our development projects and control and monitoring procedures. However, as environmental regulations are expected to become more stringent in some of the countries where we operate, our environmental compliance costs are likely to increase due to the cost of compliance with any future environmental regulations. While we are not aware of any material environmental liabilities related to our ongoing operations, we may be subject to cleanup costs, which we do not expect to be material.

 

Regulation and Control of Agri-Food Production in Argentina

 

The National Office of Agricultural Commerce Control (Oficina Nacional de Control Comercial Agropecuario, or “ONCCA”) created on November 27, 1996, as a decentralized entity of the Ministry of Agriculture was the agency responsible for controlling the commercialization and manufacturing of agricultural livestock, meat and dairy products in Argentina.

 

 85 

 

 

As of February 25th, 2011 the ONCCA was dissolved pursuant to Decree No. 192/2011. The faculties previously held by the ONCCA have been transferred to the Ministry of Agriculture and to a new entity incorporated (Unidad de Coordinacion y Evaluacion de Subsidios al Consumo Interno) by means of Decree No. 193/2011, intended exclusively for the protection and promotion of activities and granting subsidies. As a result, the Ministry of Agriculture is the enforcement authority of the decrees issued by the ONCCA and is in charge of monitoring the agricultural compliance with the commercialization regulations. Furthermore, the new entity integrated by Ministers and officials from the Ministry of Economy, Ministry Agriculture and Industry and the AFIP will be responsible for the administration, allocation and payment of subsidies to wheat, corn and soybean, and will be in charge of the registry for the export of cattle.

 

Under applicable regulations, all persons involved in the commercialization and manufacturing of grains and dairy products must be registered with the RUO, which provides for registration of any individual or company involved in the trade and industrialization of agri-food products in the markets for grains, livestock and dairy products and their by-products and/or derivatives. This registration must be renewed each year. Grain producers must stock grains at facilities and must keep a record of the grain stock stored at such facilities. Failure to register with the RUO, or cancellation of such registration, will lead to requirements that the operator cease its operating activities and closure its facilities.

 

On April 1, 2014 the AFIP issued Resolution No. 3,593/14 which established a “Systematic Regristration of Movements and Grains Stocks Regime” (“Régimen de Registración Sistemática de Movimientos y Existencias de Granos”) by which all persons involved in the commercialization and manufacturing of grains and dairy products registered with the RUO must report the stock and stock variations (including locations, transport between the producer´s facilities, etc.) of all grains other agricultural products (other than those to be applied to sowing) held in their own or other third party´s name.

 

In the event of a violation of any of the applicable regulations, sanctions may be imposed, including fines and suspension or cancellation of the registration, which would result in the immediate cessation of activities and closure of facilities.

 

C.ORGANIZATIONAL STRUCTURE

 

Corporate Structure

 

As of April 2, 2015, we held approximately 100% of the interests in Adecoagro LP S.C.S., a société en commandite simple organized under Luxemburg law with a de minimis remaining interest owned by Adecoagro GP S.à r.l, a société à responsibilitié limitée organized under Luxemburg law and our substantially wholly-owned subsidiary. Adecoagro LP S.C.S., is a holding company with operating subsidiaries owning farmland and facilities throughout Argentina, Brazil and Uruguay. We are a corporation organized under the laws of the Grand Duchy of Luxembourg under the form of a société anonyme. For a diagram of our Organizational structure as of April 2, 2015, please see “Item 4. Information on the Company – A. History and Development of the Company – History.”

 

As of December 31, 2015, our principal shareholders were Al Gharrafa Investment Company, Stichting Pensioenfonds Zorg en Welzijn, Soros Fund Management LLC and affiliates, Jennison Associates and Brandes Investment Partners, LP. See “Item 7. Major Shareholders and Related Party Transactions—A. Major Shareholders.”

 

D.PROPERTY, PLANTS AND EQUIPMENT

 

See “—B. Business Overview—Land Transformation—Our Farms”; “—Property, Plant and Equipment.”

 

Item 4B.      Unresolved Staff Comments

 

Not applicable.

 

 86 

 

 

Item 5.Operating and Financial Review and Prospects

 

Overview

 

We are engaged in agricultural, manufacturing and land transformation activities. Our agricultural activities consist of harvesting certain agricultural products, including crops (soybeans, corn, wheat, etc.), rough rice, and sugarcane, for sale to third parties and for internal use as inputs in our various manufacturing processes, and producing raw milk. Our manufacturing activities consist of (i) selling manufactured products, including processed rice, sugar, ethanol and energy, among others, and (ii) providing services, such as grain warehousing and conditioning and handling and drying services, among others. Our land transformation activities consist of the acquisition of farmlands or businesses with underdeveloped or underutilized agricultural land and implementing production technology and agricultural best practices to enhance yields and increase the value of the land. Please see also "Risk Factors-Risks Related to Argentina- Argentine law concerning foreign ownership of rural properties may adversely affect our results of operations and future investments in rural properties in Argentina" and "Risk Factors-Risks Related to Brazil- Recent changes in Brazilian rules concerning foreign investment in rural properties may adversely affect our investments."

 

We are organized into three main lines of business: farming; land transformation; and sugar, ethanol and energy. These lines of business consist of six reportable operating segments, which are evaluated by the chief operating decision-maker based upon their economic characteristics, the nature of the products they offer, their production processes and their type and class of customers and distribution methods. Our farming business is comprised of four reportable operating segments: Crops, Rice, Dairy, and All Other Segments. Each of our Sugar, Ethanol and Energy and Land Transformation lines of business is also a reportable operating segment. Please see – Operating Segments” for a discussion of our six operating reportable segments.

 

There are significant economic differences between our agricultural and manufacturing activities. Some of our agricultural activities generally do not involve further manufacturing processes, including those within the crops, dairy and All Other Segments. Our other agricultural activities in the rice and sugar, ethanol and energy segments generally involve further manufacturing processes, comprising our manufacturing activities. The table below sets forth our agricultural and manufacturing activities by segment.

 

Segment Agricultural Product Manufactured Product & Services Rendered
Crops Soybean Corn Wheat Sunflower Cotton Grain drying & conditioning
     
Rice Rough rice White rice & brown rice
     
Dairy Raw milk Processed milk, and dairy products
     
Sugar, Ethanol and Energy Sugarcane Sugar, Ethanol and Energy

 

We structure the revenue and cost section of our statement of income to separate our "Gross Profit from Manufacturing Activities" from our "Gross Profit from Agricultural Activities" as further described below:

 

Manufacturing Activities

 

The gross profit of our manufacturing activities is a function of our sales of manufactured products and services rendered and the related costs of manufacturing those products or delivering those services. We recognize an amount of revenue representing the actual dollar amount collected or to be collected from our customers. Our principal costs consist of raw materials, labor and social security expenses, maintenance and repairs, depreciation, lubricants and other fuels, among others. We obtain our raw materials principally from our own agricultural activities and, to a lesser extent, from third parties.

 

Agricultural Activities

 

Our agricultural activities involve the management of the biological transformation of biological assets into agricultural produce for sale to third parties, or into agricultural products that we use in our manufacturing activities. We measure our biological assets and agricultural produce in accordance with lAS 41 "Agriculture." lAS 41 requires biological assets to be measured on initial recognition and at each balance sheet date at their fair value less cost to sell, with changes in fair value recognized in the statement of income as they occur. As market prices are generally not available for biological assets while they are growing, we use the present value of expected net cash flows as a valuation technique to determine fair value, as further discussed below in "-Critical Accounting Policies and Estimates." ln addition, agricultural produce at the point of harvest is measured at fair value less cost to sell, which is generally determined by reference to the quoted market price in the relevant market. Consequently, the gains and losses arising on initial recognition and changes in fair value of our biological assets and the initial recognition of our agricultural produce at the point of harvest are accounted for in the statement of income in the line item "lnitial recognition and changes in fair value of biological assets and agricultural produce."

 

 87 

 

 

After agricultural produce is harvested, we may hold it in inventory at net realizable value up to the point of sale, which includes market selling price less direct selling expenses, with changes in net realizable value recognized in the statement of income when they occur. When we sell our inventory, we sell at the prevailing market price and we incur direct selling expenses.

 

We generally recognize the agricultural produce held in inventory at net realizable value with changes recognized in the statement of income as they occur. Therefore, changes in net realizable value represent the difference in value from the last measurement through the date of sale on an aggregated basis.

 

We consider gains and losses recorded in the line items of the statement of income "lnitial recognition and changes in fair value of biological assets and agricultural produce" and "Changes in net realizable value of agricultural produce after harvest" to be realized only when the related produce or manufactured product is sold to third parties and, therefore, converted into cash or other financial assets. Therefore, "realized" gains or losses mean that the related produce or product has been sold and the proceeds are included in revenues for the year. Please see “ –Critical Accounting Policies and Estimates – Biological Assets and Agricultural Produce” for a discussion of the accounting treatment, financial statement, presentation and disclosure related to our agricultural activities.

 

Land Transformation

 

The Land Transformation segment includes two types of operations. The first relates to the acquisition of farmlands or businesses with underdeveloped or underutilized agricultural land (land which we have identified as capable of being transformed into more productive farmland by enhancing yields and increasing its future value). When we acquire a farmland business for an acquisition price below its estimated fair value, we recognize an immediate gain (a "purchase bargain gain"). The land acquired is recognized at its fair value at the acquisition date and is subsequently carried at cost under the cost model in IAS 16.

 

The second type of operation undertaken within this segment relates to the realization of value through the strategic disposition of assets (i.e. farmland) that may have reached full development potential. Once we believe certain land has reached full growth potential, we may decide to realize such incremental value through the disposition of the land.

 

The results of these two activities (purchase bargain gains as a result of opportunistic acquisitions of businesses with underdeveloped or underutilized land below fair market value, and gains on dispositions reflecting the ultimate realization of cash value on dispositions of transformed farmlands) are included separately in the Land Transformation segment.

 

Land transformation activities themselves are not reflected in this segment; rather, they are reflected in all of our other agricultural activities in other segments. The results of our land transformation strategy are realized as a separate activity upon disposition of transformed farmlands and other rural properties.

 

1.          OPERATING RESULTS

 

Trends and Factors Affecting Our Results of Operations

 

Our results of operations have been influenced and will continue to be influenced by the following factors:

 

(i) Effects of Yield Fluctuations

 

The occurrence of severe adverse weather conditions, especially droughts, hail, floods or frost, are unpredictable and may have a potentially devastating impact on agricultural production and may otherwise adversely affect the supply and prices of the agricultural commodities that we sell and use in our business. The effects of severe adverse weather conditions may also reduce yields at our farms. Yields may also be affected by plague, disease or weed infection and operational problems.

 

 88 

 

 

The following table sets forth our average crop, rice and sugarcane yields for the periods indicated:

 

  2014/2015  2013/2014  2012/2013  % Change 
  Harvest
Year (1)
  Harvest
Year (1)
  Harvest
Year (1)
  2014/2015 -
2013/2014
  2013/2014 -
2012/2013
 
Corn (2)  5.7   5.9   5.3   (3.7%)  11.5%
Soybean  3.2   2.7   2.2   18.9%  22.8%
Soybean (second harvest)  2.5   1.7   1.3   45.1%  32.3%
Cotton lint  0.7   1.1   0.8   (35.3%)  43.1%
Wheat (3)  2.3   2.6   1.8   (11.8%)  41.6%
Rice  5.1   5.9   5.7   (14.2%)  3.4%
Sugarcane (4)  93.0   80.8   71.2   15.1%  13.4%

 

(1) This column reflects the full harvest season.

(2) Includes sorghum and peanut.

(3) Includes barley.

(4) Does not consider harvested area for planting activities.

 

(ii) Effects of Fluctuations in Production Costs

 

We experience fluctuations in our production costs due to the fluctuation in the costs of (i) fertilizers, (ii) agrochemicals, (iii) seeds, (iv) fuel and (v) farm leases. The use of advanced technology, however, allows us to increase our efficiency, in large part mitigating the fluctuations in production costs. Some examples of how the implementation of production technology has allowed us to increase our efficiency and reduce our costs include the use of no-till technology (also known as “direct sowing”, which involves farming without the use of tillage, leaving plant residues on the soil to form a protective cover which positively impacts costs, yields and the soil), crop rotation, second harvest in one year, integrated pest management, and balanced fertilization techniques to increase the productive efficiency in our farmland. Increased mechanization of harvesting and planting operations in our sugarcane plantations and utilization of modern, high pressure boilers in our sugar and ethanol mills has also yielded higher rates of energy production per ton of sugarcane.

 

(iii) Effects of Fluctuations in Commodities Prices

 

Commodity prices have historically experienced substantial fluctuations. For example, based on Chicago Board of Trade (“CBOT”) data, from January 1, 2015 to December 31, 2015, soybean prices decreased 14.7% and corn prices decreased by 8.2%. Also, between January 1, 2015 and December 31, 2015, ethanol prices increased by 33.1% in Brazilean Reais, according to ESALQ data, while in dollar terms, decreased 10.7% due to the depreciation of the currency; sugar prices increased by 2.1%, according to Intercontinental Exchange of New York (“ICE-NY”) data. Commodity price fluctuations impact our statement of income as follows:

 

Initial recognition and changes in the fair value of biological assets and agricultural produce in respect of not harvested biological assets undergoing biological transformation;

Changes in net realizable value of agricultural produce for inventory carried at its net realizable value; and
Sales of manufactured products and sales of agricultural produce and biological assets sold to third parties.

 

The following graphs show the spot market price of some of our products for the periods indicated:

 

Soybean in U.S. cents per bushel (CBOT) Corn in U.S. cents per bushel (CBOT)
   
 

 

 89 

 

  

Sugar in U.S. cents per pound (ICE-NY) Ethanol in Reais per cubic meter (ESALQ)
   
 

 

(iv) Fiscal Year and Harvest Year

 

Our fiscal year begins on January 1 and ends on December 31 of each year. However, our production is based on the harvest year for each of our crops and rice. A harvest year varies according to the crop or rice plant and to the climate in which it is grown. Due to the geographic diversity of our farms, the planting period for a given crop or rice may start earlier on one farm than on another, causing differences for their respective harvesting periods. The presentation of production volume (tons) and production area (hectares) in this annual report in respect of the harvest years for each of our crops and rice starts with the first day of the planting period at the first farm to start planting in that harvest year to the last day of the harvesting period of the crop or rice planting on the last farm to finish harvesting that harvest year.

 

On the other hand, production volumes for dairy and production volume and production area for sugar, ethanol and energy business are presented on a fiscal year basis.

 

The financial results in respect of all of our products are presented on a fiscal year basis. See ̶ “Year ended December 31, 2015 as compared to year ended December 31, 2014”. ̶

 

(v) Effects of Fluctuations of the Production Area

 

Our results of operations also depend on the size of the production area. The size of our own and leased area devoted to crop, rice, coffee and sugarcane production fluctuates from period to period in connection with the purchase and development of new farmland, the sale of developed farmland, the lease of new farmland and the termination of existing farmland lease agreements. Lease agreements are usually settled following the harvest season, from July to June in crops and rice, and from May to April in sugarcane. The length of the lease agreements are usually one year for crops, one to five years for rice and five to six years for sugarcane. Regarding crops, the production area can be planted and harvested one or two times per year. As an example, wheat can be planted in July and harvested in December. Right after its harvest, soybean can be planted in the same area and harvested in April. As a result, planted and harvested area can exceed the production area during one year. The production area for sugarcane can exceed the harvested area in one year. Grown sugarcane can be left in the fields and then harvested the following year. The following table sets forth the production area for the periods indicated:

 

  Period ended December 31, 
  2015  2014  2013 
  Hectares 
Crops (1)  141,550   148,899   153,327 
Rice  37,565   35,328   36,604 
Sugar, Ethanol and Energy  129,299   124,412   99,409 

 

(1) Does not include second crop and forage area.

 

 90 

 

 

 

The decrease in the crop production area in 2015 compared to 2014 was mainly driven by the sale in November 2015 of La Cañada farm (3,399 hectares) and the transformation of owned land that was put under rice production.

 

(vi) Effect of Acquisitions and Dispositions

 

The comparability of our results of operations is also affected by the completion of significant acquisitions and dispositions. Our results of operations for earlier periods that do not include a recently completed acquisition or do include farming operations subsequently disposed of may not be comparable to the results of a more recent period that reflects the results of such acquisition or disposition.

 

(vii) Macroeconomic Developments in Emerging Markets

 

We generate nearly all of our revenue from the production of food and renewable energy in emerging markets. Therefore, our operating results and financial condition are directly impacted by macroeconomic and fiscal developments, including fluctuations in currency exchange rates, inflation and interest rate fluctuations, in those markets. The emerging markets where we conduct our business (including Argentina, Brazil and Uruguay) remain subject to such fluctuations.

 

(viii) Effects of Export Taxes on Our Products

 

Following the economic and financial crisis experienced by Argentina in 2002, the Argentine government increased export taxes on agricultural products, mainly on soybean and its derivatives, wheat, rice and corn. Soybean was subject to an export tax of 35.0%, wheat was subject to an export tax of 23.0%, rough rice was subject to an export tax of 10.0%, processed rice was subject to an export tax of 5.0%, corn was subject to an export tax of 20.0% and sunflower was subject to an export tax of 32.0%. Since December 2015, all of the export taxes mentioned above have been removed, except for soybean, for which the export tax has been reduced to 30.0%.

 

As local prices are determined taking into consideration the export parity reference, any increase or decrease in export taxes would affect our financial results.

 

(ix) Effects of Foreign Currency Fluctuations

 

Each of our Argentine, Brazilian and Uruguayan subsidiaries uses local currency as its functional currency. A significant portion of our operating costs in Argentina are denominated in Argentine Pesos and most of our operating costs in Brazil are denominated in Brazilian Reais. For each of our subsidiaries’ statements of income, foreign currency transactions are translated into the local currency, as such subsidiaries’ functional currency, using the exchange rates prevailing as of the dates of the relevant specific transactions. Exchange differences resulting from the settlement of such transactions and from the translation at year-end exchange rates of monetary assets and liabilities denominated in foreign currencies are recognized in the statement of income under “finance income” or “finance costs,” as applicable. Our consolidated financial statements are presented in U.S. dollars, and foreign exchange differences that arise in the translation process are disclosed in the consolidated statement of comprehensive income.

 

As of December 31, 2015, the Peso-U.S. dollar exchange rate was Ps.13.04 per U.S. dollar as compared to Ps.8.55 and Ps.6.52 per U.S. dollar as of December 31, 2014 and 2013, respectively. As of December 31, 2015, the Real-U.S. dollar exchange rate was R$3.90 per U.S. dollar as compared to R$2.66 and R$2.34 per U.S. dollar as of December 31, 2014 and 2013, respectively.

  

 91 

 

 

The following graph shows the Real-U.S. dollar rate of exchange for the periods indicated:

 

Argentinean Peso/ U.S. DollarBrazilian Reais/ U.S. Dollar
  

 

Our principal foreign currency fluctuation risk involves changes in the value of the Brazilian Reais relative to the U.S. dollar. Periodically, we evaluate our exposure and consider opportunities to mitigate the effects of currency fluctuations by entering into currency forward contracts and other hedging instruments.

 

(x) Seasonality

 

Our business activities are inherently seasonal. We generally harvest and sell corn, soybean, rice and sunflower between February and August, and wheat from December to January. Cotton is unique in that while it is typically harvested from May to July, it requires a conditioning process that takes about two to three months before being ready to be sold. Sales in other business segments, such as in our Dairy segment, tend to be more stable. However, milk sales are generally higher during the fourth quarter, when weather conditions are more favorable for production. The sugarcane harvesting period typically begins between April and May and ends between November and December. As a result of the above factors, there may be significant variations in our results of operations from one quarter to another, since planting activities may be more concentrated in one quarter whereas harvesting activities may be more concentrated in another quarter. In addition our quarterly results may vary as a result of the effects of fluctuations in commodity prices and production yields and costs related to the “Initial recognition and changes in fair value of biological assets and agricultural produce” line item. See “—Critical Accounting Policies and Estimates—Biological Assets and Agricultural Produce”.

 

(xi) Land Transformation

 

Our business model includes the transformation of pasture and unproductive land into land suitable for growing various crops and the transformation of inefficient farms into farms suitable for more efficient uses through the implementation of advanced and sustainable agricultural practices, such as "no-till" technology and crop rotation. During approximately the first three to five years of the land transformation process of any given parcel, we must invest heavily in transforming the land, and, accordingly, crop yields during such period tend to be lower than crop yields once the land is completely transformed. After the transformation process has been completed, the land requires less investment, and crop yields gradually increase. As a result, there may be variations in our results from one season to the next according to the amount of land in the process of transformation.

 

Our business model also includes the identification, acquisition, development and selective disposition of farmlands or other rural properties that after implementing agricultural best practices and increasing crop yields we believe have the potential to appreciate in terms of their market value. As a part of this strategy, we purchase and sell farms and other rural properties from time to time. Please see also "Risk Factors ̶ Risks Related to Argentina-Argentine law concerning foreign ownership of rural properties may adversely affect our results of operations and future investments in rural properties in Argentina" and "Risk Factors ̶ Risks Related to Brazil- Recent changes in Brazilian rules concerning foreign investment in rural properties may adversely affect our investments." included in “Item 3. Risk Factors”.

 

The results included in the Land Transformation segment are related to the acquisition and disposition of farmland businesses and not to the physical transformation of the land. The decision to acquire and/or dispose of a farmland business depends on several market factors that vary from period to period, rendering the results of these activities in one financial period when an acquisition of disposition occurs not directly comparable to the results in other financial periods when no acquisitions or dispositions occurred.

 

 92 

 

 

(xii) Capital Expenditures and Other Investments

 

Our capital expenditures during the last three years consisted mainly of expenses related to (i) acquiring land, (ii) transforming and increasing the productivity of our land, (iii) planting non-current biological asset, such as, sugarcane and coffee and (iv) expanding and upgrading our production facilities. Our capital expenditures incurred in connection with such activities were $$226.6 million for the year ended December 2013, $320.8 million for the year ended December 2014 and $147.8 million for the year ended December 2015. See also " ̶ Capital Expenditure Commitments."

 

(xiii) Effects of Corporate Taxes on Our Income

 

We are subject to a variety of taxes on our results of operations. The following table shows the income tax rates in effect for 2015 in each of the countries in which we operate:

 

  Tax Rate (%) 
Argentina  35 
Brazil(1)  34 
Uruguay  25 

 

 

(1)Including the Social Contribution on Net Profit (CSLL).

 

Critical Accounting Policies and Estimates

 

We prepare our Consolidated Financial Statements in accordance with IFRS . The critical accounting policies are policies important to the portrayal of a company’s financial condition and operating results, and which require management to make difficult and subjective judgments that are inherently uncertain. Based on this definition, we have identified the following significant accounting policies as critical to the understanding of our Consolidated Financial Statements. The preparation of our Consolidated Financial Statements requires management to make estimates and assumptions that affect the reported amounts of assets and liabilities and disclosure of contingent assets and liabilities at the date of the financial statements and the reported amounts of expenses during the reporting periods. The principal area where our management is required to make significant judgments about estimates where actual results could differ materially from such estimates is in the carrying amount of our biological assets. These estimates and judgments are subject to an inherent degree of uncertainty. We believe that the estimates and judgments upon which we rely are reasonable based upon information available to us at the time that these estimates and judgments are made. We continually evaluate our judgments, estimates and assumptions. To the extent there are material differences between these estimates and actual results, our Consolidated Financial Statements will be affected.

 

The Company's critical accounting policies and estimates are consistent with those described in Note 4 to our audited consolidated annual financial statements for the year ended December 31, 2015. We would like to highlight the most significant accounting policy.

 

Biological Assets and Agricultural Produce

 

Before harvest, our crops are biological assets. Subsequent to harvest, biological transformation ceases and the harvested crops meet the definition of agricultural produce under IAS 41 “Biological Assets.” As prescribed by IAS 41, we measure growing crops which have not attained significant biological growth at cost less any impairment losses, which approximates fair value. Capitalized expenses for growing crops include land preparation expenses and other direct production expenses incurred during the sowing period including costs of labor, fuel, seeds, agrochemical and fertilizer, among others. We measure biological assets (at initial recognition, when the biological asset has attained significant biological growth, and at each subsequent measurement reporting date) and agricultural produce at the point of harvest at fair value less selling costs. The objective of the fair value model under IAS 41 is to recognize gains and losses arising from such measurements gradually over the asset’s life rather than only on sale or realization. IAS 41 prescribes, among other things, the accounting treatment for biological assets during the period of growth, degeneration, production and procreation, and for the initial measurement of agricultural produce at the point of harvest.

 

 93 

 

 

We account for agricultural produce after harvest as inventory, as further described below.

 

The following table sets forth the way in which we value biological assets and agricultural produce for each of our principal products:

 

  Biological Asset    
  

No significant

biological growth

 

Significant

biological growth

 Agricultural Produce Manufactured Product
         
Crops Crop from planting through approximately 60 days Crop, approximately 60 days after planting up to the moment of harvest (total period of approximately 3 to 5 months). Harvested crop (soybean, corn, wheat, etc.) N/A
         
Rice Rice plant from planting through approximately 60 days Rice plant, approximately 60 days after planting up to the moment of harvest (total period of approximately 3 to 4 months). Harvested rough rice Processed Rice
         
Coffee Coffee tree from planting through approximately 18 months Coffee tree, approximately 18 months after planting until exhausted in 15-20 harvests (total period of approximately 16 years). Harvested coffee Coffee
         
Dairy Dairy cow is considered a biological asset from birth/purchase to death or sale. Raw milk N/A
         
Cattle Beef cattle are considered a biological asset from birth/purchase to death or sale. N/A N/A
         
Sugar, ethanol and energy Sugarcane from planting through approximately 30 days Sugarcane, approximately 30 days after planting until exhausted in 5-6 harvests (total period of approximately 5.5 years). Sugarcane Sugar, ethanol and energy
         
Valuation Criteria Cost, which approximates fair value less accumulated impairment losses, if any. For dairy and cattle, fair value less estimated cost to sell. Fair value (using discounted cash flow valuation) less cost to sell. Net realizable value, except for rough rice and milk which are valued at cost. Cost

 

Gains and losses that arise from measuring biological assets at fair value less selling costs and measuring agricultural produce at the point of harvest at fair value less selling costs are recognized in the statement of income in the period in which they arise as “Initial recognition and changes in fair value of biological assets and agricultural produce.” We value our inventories of agricultural produce after harvest at net realizable value, except for rough rice, which is valued at cost.

 

 94 

 

 

When an active market exists for biological assets, we use the quoted market price in the most relevant market as a basis to determine the fair value of our biological assets, as in the case of cattle. For other biological assets where there is neither an active market nor market-determined prices during the growth cycle, we determine their fair value through the use of DCF valuation techniques. Therefore, we generally derive the fair value of our growing biological assets from the expected cash flows of the related agricultural produce. The DCF method requires the input of highly subjective assumptions, including observable and unobservable data. Generally, the estimation of the fair value of biological assets is based on models or inputs that are not observable in the market, and the use of unobservable inputs is significant to the overall valuation of the assets. Various factors influence the availability of observable inputs, including, but not limited to, the type of asset and its location, climate changes and the technology used, among others.

 

Unobservable inputs are determined based on the best information available, for example, by reference to historical information regarding past practices and results, statistical and agronomical information and other analytical techniques. Changes in the assumptions underlying such subjective inputs can materially affect the fair value estimate and impact our results of operations and financial condition from period to period.

 

The DCF method requires the following significant inputs to project revenues and costs:

 

Production cycles or number of harvests;
Production area in hectares;
Estimated crop and rice yields;
Estimated sucrose content (Total Recoverable Sugar or TRS) for sugarcane;
Estimated costs of harvesting and other costs to be incurred until the crops and rice reach maturity (mainly costs of pesticides, herbicides and spraying);
Estimated transportation costs;
Market prices; and
Discount rates.

 

In contrast to biological assets whose fair value is generally determined using the DCF method, we typically determine the fair value of our agricultural produce at the point of harvest using market prices.

 

Market prices used in the DCF model are determined by reference to observable data in the relevant market (e.g., for crops, sugar and coffee). Harvesting costs and other costs are estimated based on historical and statistical data. Yields are estimated by our agronomic engineers based on several factors, including the location of the farmland, soil type, environmental conditions, infrastructure and other restrictions and growth at the time of measurement. Yields are subject to a high degree of uncertainty and may be affected by several factors out of our control, including but not limited to extreme or unusual weather conditions, plagues and other diseases. Discount rates reflect current market assessments of the assets involved and the time value of money.

 

As of December 31, 2015, the impact of a reasonable 5% increase (decrease) in estimated yields, with all other variables held constant, would result in an increase (decrease) in the fair value of the our plantations less cost to sell of $25.6 million (2014: $29.9 million) for sugarcane and $1.3 million (2014: $1.4 million) for coffee. As of December 31, 2015, the impact of a reasonable 20% increase (decrease) in estimated yields, with all other variables held constant, would result in an increase (decrease) in the fair value of our plantations less cost to sell of $2.73 million (2014: $3.1 million) for crops and $6.9 million (2014: $6.3 million) for rice.

 

All of the key assumptions discussed above are highly sensitive. Reasonable shifts in assumptions, including but not limited to increases or decreases in prices and discount rates used would result in a significant increase or decrease of the fair value of biological assets and significantly impact our statement of income. In addition, cash flows are projected over the following year or a number of years (depending on the type of biological asset) and based on estimated production. Estimates of production in and of themselves depend on various assumptions, in addition to those described above, including but not limited to several factors such as location, environmental conditions and other restrictions. Changes in these estimates could materially impact estimated production and could, therefore, affect estimates of future cash flows used in the assessment of fair value.

 

The valuation models and their assumptions are reviewed annually, or quarterly if warranted, and, if necessary, adjusted. During the years ended December 31, 2013, December 31, 2014 and December 31, 2015, we made no changes to the models.

 

 95 

 

 

The aggregate gains and losses arising during a period on initial recognition and from the changes in fair value less costs to sell of biological assets is affected by the way we treat our harvesting and production costs for accounting purposes. Since IAS 41 does not provide guidance on the treatment of these costs, we generally capitalize all costs directly involved with the management of biological assets. These costs may include labor, planting, fertilizers, agrochemicals, harvesting, irrigation and feeding, among others. Then, the cost of the biological asset is adjusted periodically by the re-measurement of the biological asset at fair value less cost to sell. For example, before significant biological growth is attained, costs and expenses are capitalized as biological assets, and once biological assets reach significant biological growth we adjust biological assets to fair value less cost to sell. Accordingly, capitalized biological assets are adjusted periodically at fair value less cost to sell. At the point of harvest, we recognize the agricultural produce at fair value less cost to sell. The periodic adjustments in fair value less cost to sell reflect period to period gains or losses. After agricultural produce is harvested, we may hold it in inventory at net realizable value up to the point of sale, which includes market selling price less direct selling expenses, with changes in net realizable value recognized in the statement of income as incurred. When we sell our inventory, we sell at the prevailing market price and we incur direct selling expenses.

 

We generally recognize the agricultural produce held in inventory at net realizable value with changes recognized in the statement of income as they occur. Therefore, changes in net realizable value represent the difference in value from the last measurement through the date of sale on an aggregated basis.

 

We consider gains and losses recorded in the line items of the statement of income “Initial recognition and changes in fair value of biological assets and agricultural produce” and “Changes in net realizable value of agricultural produce after harvest” to be realized only when the related produce or manufactured product is sold to third parties and, therefore, converted into cash or other financial assets. Therefore, “realized” gains or losses means that the related produce or product has been sold and the proceeds are included in revenues for the year.

 

The sale of agricultural produce is revenue as defined in IAS 18. However, IAS 41 does not provide guidance on the presentation of revenues and costs arising from the selling of biological assets and agricultural produce. Due to the lack of guidance in IAS 41 and based on IAS 1, “Presentation of financial statements,” we present, as a matter of accounting policy, our sales of biological assets and agricultural produce and their respective costs of sale separately in two line items in the statement of income. The line item “Sales of agricultural produce and biological assets” represents the consideration received or receivable for the sale to third parties based generally on the applicable quoted market prices of the respective produce or biological asset in the relevant markets at the point of sale. At the point of sale, our agricultural produce is measured at net realizable value, which reflects the sale price less the direct cost to sell, and our biological assets are measured at fair value less cost to sell, in each case, using the applicable quoted market prices in the relevant markets.

 

The line item “Cost of agricultural produce sold and direct agricultural selling expenses” consists of two components: (i) the cost of our sold agricultural produce and/or biological assets as appropriate plus (ii) in the case of agricultural produce, the direct costs of selling, including but not limited to, transportation costs, export taxes and other levies. The cost of our agricultural produce sold represents the recognition as an expense of our agricultural produce held in inventory valued at net realizable value. The cost of our biological assets and/or agricultural produce sold at the point of harvest represents the recognition as an expense of our biological assets and/or agricultural produce measured at fair value less costs to sell, generally representing the applicable quoted market price at the time of sale. Accordingly, the line item “Sales of agricultural produce and biological assets” is equal to the line item “Cost of agricultural produce plus direct agricultural selling expenses.”

 

Accordingly, we receive cash or consideration upon the sale of our inventory of agricultural produce to third parties but we do not record any additional profit related to that sale, as that gain or loss had already been recognized under the line items “Initial recognition and changes in fair value of biological assets and agricultural produce” and “Changes in net realizable value of agricultural produce after harvest,” as described above.

 

Based on the foregoing, the gross profit of our agricultural activities is solely a function of the “Initial recognition and changes in fair value of biological assets and agricultural produce” and of the “Changes in net realizable value of agricultural produce after harvest.”

 

 96 

 

 

In June 2014, the IASB amended IAS 16 Property, Plant and Equipment and IAS 41 Agriculture. These amendments define a bearer plant and include bearer plants within the scope of IAS 16. Previously bearer plants were not defined, and bearer plants related to agricultural activity were included within the scope of IAS 41. The amendments are required to be applied for annual periods beginning on or after January 1, 2016, with earlier application permitted. The amendments to IAS 16 and IAS 41 impact accounting for our sugarcane operations and to a lesser extent our coffee plantations, which have been leased or disposed. As a result, we will reclassify our sugarcane and coffee plantations to property, plant and equipment, and measure at amortized cost and depreciate over their useful life, effective January 1, 2016 and we will restate the comparative figures accordingly. The produce derived from the sugarcane and coffee plantations are still deemed to be biological assets for purposes of IAS 41 and will continue to be measured at fair value less cost to sell. We will adopt the transitional rule in the amendment which allows companies to apply the fair value of bearer plants as their deemed cost at the beginning of the earliest period presented. Please see in note 2.1 (b) to our Consolidated Financial Statements as of and for the year ended December 31, 2015.

 

Operating Segments

 

IFRS 8 “Operating Segments” requires an entity to report financial and descriptive information about its reportable segments, which are operating segments or aggregations of operating segments that meet specified criteria. Operating segments are components of an entity about which separate financial information is available that is evaluated regularly by the chief operating decision maker (“CODM”) in deciding how to allocate resources and in assessing performance. The CODM evaluates the business based on the differences in the nature of its operations, products and services. The amount reported for each segment item is the measure reported to the CODM for these purposes.

 

The Company operates in three major lines of business, namely, Farming; Sugar, Ethanol and Energy; and Land Transformation.

 

·The Company’s ‘Farming’ business is comprised of four reportable segments:

  

·The Company’s ‘Crops’ segment consists of planting, harvesting and sale of grains, oilseeds and fibers (including wheat, corn, soybeans, cotton and sunflowers, among others), and to a lesser extent the provision of grain warehousing/conditioning and handling and drying services to third parties. Each underlying crop in this segment does not represent a separate operating segment. Management seeks to maximize the use of the land through the cultivation of one or more type of crops. Types and surface amount of crops cultivated may vary from harvest year to harvest year depending on several factors, some of them out of the Group´s control. Management is focused on the long-term performance of the productive land, and to that extent, the performance is assessed considering the aggregated combination, if any, of crops planted in the land. A single manager is responsible for the management of operating activity of all crops rather than for each individual crop.

 

·The Company’s ‘Rice’ segment consists of planting, harvesting, processing and marketing of rice;

 

·The Company’s ‘Dairy’ segment consists of the production and sale of raw milk´and other dairy products,

 

·The Company’s ‘All Other Segments’ segment consists of the aggregation of the remaining non-reportable operating segments, which do not meet the quantitative thresholds for disclosure and for which the Group's management does not consider them to be of continuing significance, namely, Coffee and Cattle.

 

·The Company’s ‘Sugar, Ethanol and Energy’ segment consists of cultivating sugarcane which is processed in owned sugar mills, transformed into ethanol, sugar and electricity and marketed;

 

·The Company’s‘Land Transformation’ segment comprises the (i) identification and acquisition of underdeveloped and undermanaged farmland businesses; and (ii) realization of value through the strategic disposition of assets (generating profits).

 

·The Company’s‘Corporate’ segment comprises certain other activities of a holding function nature not allocable to the segments

 

 97 

 

 

The following table presents selected historical financial and operating data solely for the periods indicated as of December 31, 2015 as it is used for our discussion of results of operations.

 

  Year ended December 31, 
  2015  2014  2013 
Sales (In thousands of $) 
Farming Business  273,692   315,837   327,163 
Crops  154,741   177,662   185,117 
Soybean(1)  77,432   79,515   68,850 
Corn (2)  41,924   69,720   79,423 
Wheat (3)  16,750   8,819   21,798 
Sunflower  12,659   10,016   8,030 
Cotton Lint  3,317   9,081   6,119 
Other crops(4)  2,659   511   897 
Rice(5)  84,668   103,682   107,093 
Dairy  32,981   32,968   30,661 
All other segments(6)  1,302   1,525   4,292 
Sugar, Ethanol and Energy Business  400,622   407,129   317,461 
Sugar  177,801   174,459   133,597 
Ethanol  176,150   165,870   150,382 
Energy  46,671   66,800   32,463 
Other (7)  -   -   1,019 
Total  674,314   722,966   644,624 
Land Transformation Business(8)  23,980   25,508   28,172 

 

  2016/2015  2014/2015  2013/2014  2012/2013 
  Harvest  Harvest  Harvest  Harvest 
Production Year  Year  Year (18)  Year 
Farming Business                
Crops (tons)(9)  68,492   628,345   622,511   501,301 
Soybean (tons)  N/A   285,353   209,188   175,471 
Corn (tons) (2)  N/A   234,276   303,298   243,784 
Wheat (tons) (3)  66,005   84,610   76,234   52,308 
Sunflower (tons)  2,487   21,762   26,415   24,076 
Cotton Lint (tons)  N/A   2,344   7,375   2,482 
All other segments (15)  -   -   -   3,180 
Rice(10) (tons)  N/A   180,149   216,645   202,589 

 

 98 

 

 

  Year ended December 31, 
  2015  2014  2013 
Processed rice(11) (tons)  176,456   225,535   242,270 
Dairy(12) (liters)  88,556   79,468   72,984 
Sugar, Ethanol and Energy Business            
Sugar (tons)  464,929   413,687   335,643 
Ethanol (cubic meters)  361,001   299,810   268,053 
Energy (MWh)  553,090   442,706   300,208 
Land Transformation Business (hectares traded)  10,905   12,887   14,175 

 

  2015/2016  2014/2015  2013/2014  2012/2013 
  Harvest  Harvest  Harvest  Harvest 
Planted Area Year  Year  Year  Year 
  (Hectares)
Farming Business(13)                
Crops  184,523   194,060   190,969   188,120 
Soybean  92,811   96,476   88,115   92,103 
Corn (2)  44,124   40,044   51,371   45,733 
Wheat (3)  32,393   37,020   29,411   28,574 
Sunflower  9,548   12,314   12,887   12,478 
Cotton  N/A   3,160   6,430   3,098 
Forage  5,648   5,046   3,568   6,135 
Rice  37,565   35,328   36,604   35,249 
All other segments (14)  -   -   -   1,484 
Total Planted Area  222,088   229,388   227,572   224,853 
Second Harvest Area  37,326   40,115   34,075   34,091 
Leased Area  58,502   60,056   55,811   54,197 
Owned Croppable Area(15)  120,613   124,172   134,119   130,431 

 

  Year ended December 31, 
  2015  2014  2013 
Sugar, Ethanol and Energy Business            
Sugarcane plantation  129,299   124,412   99,409 
Owned land  9,145   9,145   9,145 
Leased land  120,154   115,267   90,264 

 

 

(1)Includes soybean, soybean oil and soybean meal.

 

(2)Includes sorghum and peanut.

 

(3)Includes barley.

 

(4)Includes cotton seeds and farming services.

 

 99 

 

 

(5)Sales of processed rice including rough rice purchased from third parties and processed in our own facilities, rice seeds and services.

 

(6)All other segments include our cattle business which primarly consists of leasing land to a third party based on the price of beef.

 

(7)Includes sales of sugarcane and other miscellaneous items to third parties

 

(8)Represents capital gains from the sale of land, of which $16,066 thousands in 2015 and $25,508 thousands in 2014, represent the results from the sale of minority interests in subsidiaries. See Note 16 of our Consolidated Financial Statements for details

 

(9)Crop production does not include tons of forage produced.

 

(10)Expressed in tons of rough rice produced on owned and leased farms. The rough rice we produce, along with additional rough rice we purchase from third parties, is ultimately processed and constitutes the product sold in respect of the rice business.

 

(11)Includes rough rice purchased from third parties and processed in our own facilities. Expressed in tons of processed rice (1 ton of processed rice is approximately equivalent to 1.6 tons of rough rice).

 

(12)Raw milk produced at our dairy farms.

 

(13)Includes hectares planted in the second harvest.

 

(14)Reflects the size of our coffee plantations, which are planted only once every 18 to 20 years.

 

(15)Does not include potential croppable areas being evaluated for transformation or forage.

 

 100 

 

 

Year ended December 31, 2015 as compared to year ended December 31, 2014

 

The following table sets forth certain financial information with respect to our consolidated results of operations for the periods indicated.

 

  2015  2014 
  (In thousands of $) 
Sales of manufactured products and services rendered  490,619   513,127 
Cost of manufactured products sold and services rendered  (321,998)  (335,442)
Gross Profit from Manufacturing Activities  168,621   177,685 
Sales of agricultural produce and biological assets  183,695   209,839 
Cost of agricultural produce sold and direct agricultural selling expenses  (183,695)  (209,839)
Initial recognition and changes in fair value of biological assets and  36,869   27,145 
agricultural produce        
Changes in net realizable value of agricultural produce after harvest  14,691   3,401 
Gross Profit from Agricultural Activities  51,560   30,546 
Margin on Manufacturing and Agricultural Activities Before Operating Expenses  220,181   208,231 
General and administrative expenses  (48,425)  (52,695)
Selling expenses  (70,268)  (78,865)
Other operating income, net  31,066   11,977 
Share of loss of joint ventures  (2,685)  (924)
Profit from Operations Before Financing and Taxation  129,869   87,725 
Finance income  9,150   7,291 
Finance costs  (116,890)  (86,472)
Financial results, net  (107,740)  (79,181)
Profit Before Income Tax  22,129   8,544 
Income tax expense  (3,754)  (6,106)
Profit for the Year from Continuing Operations  18,375   2,438 
Profit for the Year from Discontuned Operations  -   - 
Profit for the Year  18,375   2,438 

 

Sales of Manufactured Products and Services Rendered

 

  Crops  Rice  Dairy  

All other

segments

  

Sugar, Ethanol
and Energy

  Total 
  (In thousands of $) 
2015  3,089   84,187   1,419   1,302   400,622   490,619 
2014  189   101,336   2,948   1,525   407,129   513,127 

 

Sales of manufactured products and services rendered decreased 4.4%, from $513.1 million in 2014 to $490.6 million in 2015, primarily as a result of:

 

 101 

 

 

a $17.2 million decrease in our Rice segment, mainly due to: (i) a 9.7% decrease in the price per ton of rough rice equivalent, from $358.2 in 2014 to $323.6 in 2015; and (ii) a 25.0% decrease in the volume of white rice sold measured in tons of rough rice, from 236.1 thousand tons in 2014 to 177.1 thousand tons in 2015, mainly explained by: (a) a decrease of 14.2% in yields from 5.9 tons per hectare in 2014 to 5.1 tons per hectare in 2015 due to the introduction of zero level technology in new rice area and the operating efficiencies gained; (b) a 5.7% decrease in purchases of rough rice to third parties, from 41.6 tons in 2014 to 39.2 tons in 2015 due to the decrease in the margin of processing rough rice from third parties; and (c) a higher inventory build-up from 10.2 thousand tons of rough rice in 2014 compared to 35.9 thousand tons of rough rice in 2015;

 

a $6.5 million decrease in our Sugar, Ethanol and Energy segment, mainly due to: (i) a 20.0% fall in sugar prices from $371.3 per ton in 2014 to $297.2 per ton in 2015; (ii) a reduction in ethanol prices of 22.9%, from $562.0 per cubic meter in 2014 to $433.4 per cubic meter in 2015; and (iii) a 49.1% decrease in energy prices from $150.9 per MWh in 2014 to $76.8 in 2015; the decrease in ethanol and energy prices was mainly caused by the depreciation of the Brazilean Real. The fall in prices was partially offset by: (i) a 32.6% increase in the volume of sugar and ethanol sold, measured in TRS(1), from 990.1 thousand tons in 2014 to 1,312.5 thousand tons in 2015; and (ii) a 37.3% increase in volume of energy sold, from 442.7 thousand MWh in 2014 to 607.8 thousand MWh in 2015. The increase in volume of sugar and ethanol sold was due to (a) a 15.2% increase in sugarcane milled, from 7.2 million tons in 2014 to 8.3 million tons in 2015; (b) a 1.1% increase in the TRS content in sugarcane, from 130.5 kilograms per ton in 2014 to 132.0 kilograms per ton in 2015; and (c) a higher inventories sell-off, measured in TRS, from 26.3 thousand tons in 2014 compared to 47.5 thousand tons in 2015. The increase in the volume of energy sold was mainly due to (a) the increase in sugarcane milled; and (b) an increase in the cogeneration efficiency ratio measured in KWh per ton of sugarcane crushed, from 61.6 in 2014 to 66.4 in 2015. The increase in the sugarcane milled is due to: (i) the expansion of crushing capacity resulting from the completion of Ivinhema mill in May 2015; (ii) a 15.1% increase in sugarcane yields from 80.8 tons per hectare in 2014 to 93.0 tons per hectare in 2015; (iii) a 15.2% increase in sugarcane purchased to third parties, from 814.6 thousand tons in 2014 to 938.5 thousand tons in 2015; and (iv) the expansion of our sugarcane plantation from 124.4 thousand hectares in 2014 to 129.3 hectares in 2015.

 

The following figure sets forth the variables that determine our Sugar and Ethanol sales:

 

 

(1)On average, one metric ton of sugarcane contains 140 kilograms of TRS (Total Recoverable Sugar). While a mill can produce either sugar or ethanol, the TRS input requirements differ between these two products. On average, 1.045 kilograms of TRS equivalent are required to produce 1.0 kilogram of sugar, while the amount of TRS required to produce 1 liter of ethanol is 1.691 kilograms

 

 102 

 

 

The following figure sets forth the variables that determine our Energy sales:

 

 

The following table sets forth the breakdown of sales of manufactured products for the periods indicated.

 

  Period Ended December 31,  Period Ended December 31,  Period Ended December 31, 
  2015  2014  Chg %  2015  2014  Chg %  2015  2014  Chg % 
  (in millions of $)     (in thousands units)     (in $ per unit)    
                   
Ethanol (M3)  176.2   165.9   6.2%  406.4   295.1   37.7%  433.4   562.0   (22.9)%
Sugar (tons)  177.8   174.5   1.9%  598.3   469.9   27.3%  297.2   371.3   (20.0)%
Energy (MWh)  46.7   66.8   (30.1)%  607.8   442.7   37.3%  76.8   150.9   (49.1)%
TOTAL  400.6   407.1                             

 

a $1.5 million decrease in our Dairy segment, mainly due to: (i) a 21.1% decrease in powder milk prices, from $3.8 thousand per ton in 2014 to $3.0 thousand per ton in 2015; and (ii) a 46.6% decrease in the volume of powder milk sold, from 770.5 tons in 2014 to 475.5 tons in 2015.

 

Partially offset by:

 

a $2.9 million increase in our Crops segment, mainly due to the sale of 5.9 thousand tons of soybean meal at a price of $353.4 per ton during 2015.

 

Cost of Manufactured Products Sold and Services Rendered

 

  Crops  Rice  Dairy  

All other

segments

  

Sugar, Ethanol

and Energy

  Total 
  (In thousands of $) 
2015  (2,635)  (68,594)  (1,468)  (603)  (248,698)  (321,998)
2014  -   (81,853)  (3,014)  (842)  (249,733)  (335,442)

 

Cost of manufactured products sold and services rendered decreased 4.0%, from $335.4 million in 2014 to $321.9 million in 2015. This decrease was primarily due to:

 

 103 

 

 

a $13.3 million decrease in our Rice segment mainly due to: (i) a decrease of 25.0% in the volume sold; partially offset by an 11.7% increase in our unitary cost from $346.8 per ton of rough rice in 2014 to $387.5 per ton of rough rice in 2015 due to the appreciation in real terms of the Argentine Peso;

 

a $2.6 million decrease in our Crops Segment mainly due to the commercialization of soybean meal;and

 

a $1.5 million decrease in our Dairy segment mainly due to a 46.6% decrease in the volume of powder milk sold.

 

Sales and Cost of Agricultural Produce and Biological Assets

 

  Crops  Rice  Dairy  

All other

segments

  

Sugar, Ethanol

and Energy

  Total 
  (In thousands of $) 
2015  151,652   481   31,562   -   -   183,695 
2014  177,473   2,346   30,020   -   -   209,839 

 

Sales of agricultural produce and biological assets decreased 12.5%, from $209.8 million in 2014, to $183.7 million in 2015, primarily as a result of:

 

A $25.8 million decrease in our Crops segment mainly driven by (i) the general decrease in the price of grains sold: soybean decreased 24.7%, from $352.8 per ton in 2014 to $265.5 per ton in 2015, corn decreased 20.0%, from $186.8 per ton in 2014 to $149.5 per ton in 2015, and wheat decreased 20.4%, from $218.0 per ton in 2014 to $173.5 per ton in 2015; (ii) a 24.9% decrease in the volume of corn sold, from 373.3 thousand tons in 2014 to 280.4 thousand tons in 2015, as a result of a 3.7% decrease in corn yields, from 5.9 in 2014 to 5.7 in 2015. These decreases were partially offset by (i) a 25.9% increase in soybean volume sold due to higher soybean yields, from 2.7 tons per hectare in 2014 to 3.2 in 2015, for soybean first crop and from 1.7 in 2014 to 2.5 in 2015 for soybean second crop; and (ii) an increase in the volume of wheat sold, from 40.5 tons in 2014 to 25.8 in 2015, as a result of higher stocks carried from previous periods.

 

The following table sets forth the breakdown of sales for the periods indicated.

 

  Period ended December 31,  Period ended December 31,  Period ended December 31, 
  2015  2014  % Chg  2015  2014  % Chg  2015  2014  % Chg 
  (In millions of $)     (In thousands of tons)     (In $ per ton)    
Soybean  75.4   79.5   (5.2%)  283.8   225.4   25.9%  265.5   352.8   (24.7%)
Corn (1)  41.9   69.7   (39.9%)  280.4   373.3   (24.9%)  149.5   186.8   (20.0%)
Cotton lint  3.3   9.1   (63.5%)  5.0   12.5   (60.2%)  666.9   726.0   (8.1%)
Wheat (2)  16.8   8.8   89.9%  96.5   40.5   138.6%  173.5   218.0   (20.4%)
Sunflower  12.7   10.0   26.4%  25.8   24.0   7.7%  490.3   417.8   17.4%
Others  1.6   0.3   433.3%                        
Total  151.7   177.5   (14.5%)                        

 

(1)Includes sorghum, pop corn and peanut.
(2)Includes barley

 

 104 

 

 

Partially offset by:

 

A 5.1% increase in our Dairy segment, from $30.0 million in 2014 to $31.6 million in 2015. This increase is explained by a 18.5% increase in the amount of liters of fluid milk sold, from 72.8 million liters in 2014 to 86.2 million liters in 2015 as a result of: (i) a 3.4% increase in our milking cow herd, from an average of 6,440 heads in 2014 to an average of 6,658 heads in 2015, driven by enhanced reproductive indicators at our two free-stall dairy facilities; and (ii) a 7.8% increase in cow productivity, from 33.8 liters per day per cow in 2014 to 36.4 liters per day per cow in 2015 due to enhanced operating efficiencies. The increase in the amount of liters sold was partially offset by a 14.5% decrease in milk prices, from $0.38 per liter in 2014 to $0.33 per liter in 2015.

 

While we receive cash or consideration upon the sale of our inventory of agricultural produce to third parties, we do not record any additional profit related to that sale, as that gain or loss had already been recognized under the line items “Initial recognition and changes in fair value of biological assets and agricultural produce” and “Changes in net realizable value of agricultural produce after harvest.” Please see “—Critical Accounting Policies and Estimates—Biological Assets and Agricultural Produce” above for a discussion of the accounting treatment, financial statement presentation and disclosure related to our agricultural activity.

 

Initial Recognition and Changes in Fair Value of Biological Assets and Agricultural Produce

 

  Crops  Rice  Dairy  

All other

segments

  

Sugar, Ethanol

and Energy

  Total 
  (In thousands of $) 
2015  11,561   2,822   7,542   1,135   13,809   36,869 
2014  40,267   8,559   9,891   179   (31,751)  27,145 

 

Initial recognition and changes in fair value of biological assets and agricultural produce increased from $27.1 million in 2014 to $36.9 million in 2015, primarily due to:

 

a $45.6 million increase in our Sugar, Ethanol and Energy segment, mainly due to:

 

-a $26.9 million increase in the recognition at fair value less cost to sell of non-harvested sugarcane, from a loss of $14.3 million in 2014 to a gain of $12.6 million in 2015, mainly generated by: (i) an increase in projected sugarcane yields due to enhancements in our agricultural operation,; and (ii) an increase in projected prices for harvested sugarcane, from a 7% increase in 2014 projected prices for sugarcane in Brazilean Reais terms, compared to an increase of 19% in 2015, assumed in our DCF model used to calculate the fair value of the sugarcane plantation.

 

-The changes in the recognition at fair value less cost to sell of sugarcane at the point of harvest increased from a loss of $17.4 million in 2014 to a gain of $1.2 million in 2015 due to: (i) the increase in yields from 80.8 tons per hectare in 2014 to 93.0 tons per hectare in 2015; and (ii) a reduction in harvesting and manteinance costs due to the the Brazilean Real depreciation.

 

-Of the $13.8 million gain of initial recognition and changes in fair value of biological assets and agricultural produce for 2015, $12.7 million gain represents the unrealized portion, as compared to the $17.6 million loss unrealized portion of the $31.8 million loss of initial recognition and changes in fair value of biological assets and agricultural produce in 2014.

 

a $28.7 million decrease in our Crops segment mainly due to:

 

-a $30.7 million decrease in the recognition at fair value less cost to sell of crops at the point of harvest, from a gain of $41.2 million in 2014 to a gain of $10.5 million in 2015, mainly due to the decrease in commodity prices.

 

-a $2.0 million increase in the recognition at fair value less cost to sell for non-harvested crops, from a loss of $0.9 million in 2014 to a gain of $1.1 million in 2015, explained by: (i) higher projected corn yields as of December due to favourable weather forecast; (ii) and lower costs due to the operating efficiencies gained coupled with the depreciation of the Argentine Peso as of December.

 

 105 

 

 

-Of the $11.6 million gain of initial recognition and changes in fair value of biological assets and agricultural produce for 2015, $2.2 million represent the unrealized portion, as compared to the $2.8 million unrealized gain of the $40.2 million of initial recognition and changes in fair value of biological assets and agricultural produce in 2014.

 

a $5.7 million decrease in our Rice segment mainly due to :

 

-a $9.5 million decrease in the recognition at fair value less cost to sell of rice at the point of harvest, from a gain of $12.2 million in 2014 to a gain of $2.7 million in 2015 mainly due to; (i) a 14.2% decrease in yields from 5.9 tons per hectare in 2014 to 5.1 tons per hectare in 2015; and (ii) higher costs in 2015 due to the strenghtening of local currency; partially offset by the increase in area under production, from 35.3 thousand hectares in 2014 to 37.6 thousand hectares in 2015

 

-Offset by, a $3.7 million increase in the recognition at fair value less cost to sell of biological assets planted as of December 2015, from a loss of $3.5 million to a gain of $0.2 million in 2015 due to the depreciation of the Argentine peso.

 

-Of the $2.8 million gain of initial recognition and changes in fair value of biological assets and agricultural produce for 2015, $2.2 million gain represents the realized portion, as compared to the $10.9 million gain realized portion of the $8.6 million gain of initial recognition and changes in fair value of biological assets and agricultural produce in 2014.

 

a $2.3 million decrease in our Dairy segment mainly due to:

 

-a $1.3 million decrease in the recognition at fair value less cost to sell of fluid milk, from a gain of $8.8 million in 2014 to a gain of $7.5 million in 2015, mainly due to a 13.2% decrease in milk prices from $0.38 per liter in 2014 to $0.33 per liter in 2015.

 

-Of the $7.5 million gain of initial recognition and changes in fair value of biological assets and agricultural produce for 2015, $7.5 million gain represents the realized portion of such gain, as compared to the $8.8 million realized gain portion of the $9.9 million gain in initial recognition and changes in fair value of biological assets and agricultural produce in 2014.

 

a $1.0 million increase in our All Other Segments as a result of a higher valuation of our coffee biological asset. We own 728 hectares of coffee trees which we leased under an 8-year lease agreement.

 

Changes in Net Realizable Value of Agricultural Produce after Harvest

 

  Crops  Rice  Dairy  

All other

segments

  

Sugar, Ethanol

and Energy

  Total 
  (In thousands of $) 
2015  14,691   -   -   -   -   14,691 
2014  3,401   -   -   -   -   3,401 

 

Changes in net realizable value of agricultural produce after harvest is mainly composed by: (i) profit or loss from commodity price fluctuations during the period of time the agricultural produce is in inventory, which affects its fair value; (ii) profit or loss from the valuation of forward contracts related to agricultural produce in inventory; and (iii) profit from direct exports. Changes in net realizable value of agricultural produce after harvest increased from $3.4 million in 2014 to $14.7 million in 2015. This increase is mainly explained by the strong decrease in commodity prices during 2014 compared to more stable prices in 2015.

 

 106 

 

 

General and Administrative Expenses

 

  Crops  Rice  Dairy  

All other

segments

  

Sugar, Ethanol

and Energy

  Corporate  Total 
  (In thousands of $) 
2015  (3,987)  (3,136)  (1,451)  (74)  (18,301)  (21,476)  (48,425)
2014  (4,343)  (3,218)  (1,554)  (166)  (22,054)  (21,360)  (52,695)

 

Our general and administrative expenses decreased 8.1%, from $52.7 million in 2014 to $48.4 million in 2015, mainly explained by depreciation of the Brazilean Real.

 

Selling Expenses

 

  Crops  Rice  Dairy  

All other

segments

  

Sugar, Ethanol

and Energy

  Corporate  Total 
  (In thousands of $) 
2015  (5,672)  (12,592)  (663)  (49)  (50,729)  (563)  (70,268)
2014  (4,201)  (14,367)  (596)  (29)  (57,815)  (1,856)  (78,864)

 

Selling expenses decreased 10.9%, from $78.9 million in 2014 to $70.3 million in 2015. The $7.1 million decrease in our Sugar, Ethanol and Energy segment is mainly explained by the impact of the depreciation of the Brazilean Real in our freight expenses. The $1.7 million decrease in our Rice segment is explained by lower volumes of white rice sold in international market.

 

Other Operating Income, Net

 

  Crops  Rice  Dairy  

All other

segments

  

Sugar, Ethanol

and Energy

  

Land

Transformation

  Corporate  Total 
  (In thousands of $) 
2015  16,422   600   (479)  6   6,340   7,914   263   31,066 
2014  356   480   437   (190)  10,911   -   (17)  11,977 

 

Other operating income, net increased 159.4% from $12.0 million in 2014 to $31.1 million in 2015, primarily due to:

 

a $16.1 million increase in our Crops segment mainly explained due to the mark-to-market effect of outstanding hedge positions.

 

a $7.9 million increase in our Land Transformation segment due to the sale of “La Cañada”, a 3,399 hectare farm located in the province of San Luis, Argentina, for a total consideration of $12.6 million.

 

a $4.6 million decrease in our Sugar, Ethanol & Energy segment mainly explained by the mark-to-market effect of outstanding hedge positions;

 

Share of Loss of Joint Ventures

 

  Crops  Rice  Dairy  

All other

segments

  

Sugar, Ethanol

and Energy

  

Land

Transformation

  Corporate  Total 
  (In thousands of $) 
2015  (2,685)  -   -   -   -   -   -   (2,685)
2014  (924)  -   -   -   -   -   -   (924)

 

Our share of loss of Joint Ventures increased from a loss of $0.9 million in 2014 to a loss of $2.7 million in 2015. This result is explained by the 50% interest that we hold in CHS AGRO, a joint venture with CHS Inc., dedicated to the processing of confectionary sunflower. This loss is mainly explained by the nominal depreciation of the Argentine peso that affects on CHS AGRO’s dollar denominated debt.

 

 107 

 

 

Financial Results, Net

 

Our financial results, net decreased from a loss of $79.2 million in 2014 to a loss of $107.7 million in 2015, primarily due to: (i) a $23.4 million mainly non-cash loss in 2015, compared to a $9.2 million non-cash loss in 2014, mostly generated by the impact of the Brazilean Real fluctuation on our dollar denominated debt and the portion of the loss that was transferred to equity, in connection with our adoption of cash flow hedge accouting under IAS 39 effective July 1, 2013. Additionally, during the period a $32.7 million loss was reclassified from Equity to the “Financial Result, net” line item in 2015, in comparison with the $12.0 million loss that was reclassified in 2014. Please see “—Hedge Accounting—Cash Flow Hedge” described on Note 3 to our Consolidated Financial Statements; and (ii) $4.4 million loss in 2015 compared to a $3.2 million loss in 2014, primarily resulting from the mark to market of our currency hedge derivatives. The loss was partially offset by lower interest expenses, from a loss of $54.9 million in 2014 to $49.5 million in 2015.

 

The following table sets forth the breakdown of financial results for the periods indicated.

 

  Year ended December 31, 
  2015  2014    
  (In $ thousand)  % Change 
Interest income  8,201   7,068   16.0%
Interest expense  (49,491)  (54,915)  9.9%
Foreign exchange losses, net  (23,423)  (9,246)  (153.3%)
Cash flow hedge – transfer from equity  (32,700)  (12,031)  (171.8%)
Loss from interest rate /foreign exchange rate derivative financial instruments  (4,437)  (3,232)  (37.3%)
Taxes  (3,358)  (3,731)  10.0%
Other Income/(Expenses)  (2,532)  (3,094)  18.2%
Total Financial Results  (107,740)  (79,181)  36.1%

 

Income Tax (expense) / benefit

 

Our consolidated income tax expense totaled $3.7 million in 2015, compared to a tax benefit $6.1 million in 2014.

 

For the year ended December 31, 2015, we recognized a consolidated income tax expense of $3.7 million on gain before income taxes of $22.1 million. For the comparable 2014 period, we recognized a consolidated income tax expense of $6.1 million on gain before income taxes of $8.5 million. The effective tax rates were 17.0% and 71.5% for the years ended December 31, 2015 and 2014 respectively, mainly due to a tax loss carryforward not recognized in Brazil during 2014 due to projections by the Company about the possibility to apply this tax loss carryforward in the future, and the impact of the non taxable gains, related to gains from derivatives in Uruguay.

 

 108 

 

 

Year ended December 31, 2014 as compared to year ended December 31, 2013

 

The following table sets forth certain financial information with respect to our consolidated results of operations for the periods indicated.

 

  2014  2013 
  (In thousands of $) 
Sales of manufactured products and services rendered  513,127   425,307 
Cost of manufactured products sold and services rendered  (335,442)  (272,261)
Gross Profit from Manufacturing Activities  177,685   153,046 
Sales of agricultural produce and biological assets  209,839   219,317 
Cost of agricultural produce sold and direct agricultural selling expenses  (209,839)  (219,317)
Initial recognition and changes in fair value of biological assets and agricultural produce  27,145   (39,123)
Changes in net realizable value of agricultural produce after harvest  3,401   12,875 
Gross / (Loss) Profit  from Agricultural Activities  30,546   (26,248)
Margin on Manufacturing and Agricultural Activities Before Operating Expenses  208,231   126,798 
General and administrative expenses  (52,695)  (53,352)
Selling expenses  (78,864)  (68,069)
Other operating income, net  11,977   49,650 
Share of loss of joint ventures  (924)  (219)
Profit from Operations Before Financing and Taxation  87,725   54,808 
Finance income  7,291   7,234 
Finance costs  (86,472)  (98,916)
Financial results, net  (79,181)  (91,682)
Profit / (Loss) Before Income Tax  8,544   (36,874)
Income tax (expense) / benefit  (6,106)  9,277 
Profit / (Loss) for the Year from Continuing Operations  2,438   (27,597)
Profit for the Year from Discontinued Operations  -   1,767 
Profit / (Loss) for the Year  2,438   (25,830)

 

Sales of Manufactured Products and Services Rendered

 

  Crops  Rice  Dairy  

All other

segments

  

Sugar, Ethanol

and Energy

  Total 
  (In thousands of $) 
2014  189   101,336   2,948   1,525   407,129   513,127 
2013  510   104,576   -   3,237   316,984   425,307 

 

Sales of manufactured products and services rendered increased 20.6%, from $425.3 million in 2013 to $513.7 million in 2014, primarily as a result of:

 

 109 

 

 

a $90.1 million increase in our Sugar, Ethanol and Energy segment, mainly due to: (i) a 33% increase in the volume of sugar and ethanol sold, measured in TRS(1), from 748 thousand tons in 2013 to 996 thousand tons in 2014; (ii) a 25.0% increase in volume of energy sold, from 354 thousand MWh in 2013 to 443 thousand MWh in 2014; and (iii) a 64.6% increase in the price of energy, from $91.7 in 2013 to $150.9 per Mwh in 2014 driven by strong drought during the summer, which affected Brazil’s hydroelectric generators. The increase in volume of sugar and ethanol sold was due to (a) a 12.7% increase in sugarcane milled, from 6.4 million tons in 2013 to 7.2 million tons in 2014; (b) an inventories sell-off, measured in TRS, of 14.9 thousand tons in 2014 compared to an inventory build-up of 58.1 thousand tons in 2013 due to a commercial strategy focused on capturing higher prices; and (c) a 3.1% increase in the TRS content in sugarcane, from 126.5 kilograms per ton in 2013 to 130.5 kilograms per ton in 2014. The increase in the volume of energy sold was mainly due to (a) the increase in sugarcane milled; (b) the performance of our high-pressurized steam boilers which increased 31.7% the efficiency measured in kilowatt hours (KWh) per ton of cane milled, from 46.7 KWh/ton in 2013 to 61.6 KWh/ton in 2014 due to operational improvements. We expect to keep on improving the efficiency as we move towards full capacity in our cluster; and (c) our ability to turn-on the boiler early at the Angelica mill on March 7 to cogenerate electricity by burning the stockpile of bagasse leftover from the previous harvest. The increase in the sugarcane milled was the result of (i) an increase in the harvesting area from 77.4 thousand hectares in 2013 to 79.4 thousand hectares in 2014 as a result of our focus in planting sugarcane seeking to feed the Ivinhema mill and reach milling at full capacity, and (ii) a 12.5% increase in sugarcane yields from 71.8 tons per hectare in 2013 to 80.8 tons per hectare in 2014. The increase in volumes sold and energy prices were partially offset by: (i) a 9.7% decrease in sugar price, from $411 per ton in 2013 to $371 per ton in 2014; and (ii) a 9.0% decrease in ethanol price, from $617 per cubic meter in 2013 to $562 per cubic meter in 2014.

 

The following figure sets forth the variables that determine our Sugar and Ethanol sales:

 

 

(2)On average, one metric ton of sugarcane contains 140 kilograms of TRS (Total Recoverable Sugar). While a mill can produce either sugar or ethanol, the TRS input requirements differ between these two products. On average, 1.045 kilograms of TRS equivalent are required to produce 1.0 kilogram of sugar, while the amount of TRS required to produce 1 liter of ethanol is 1.691 kilograms

 

The following figure sets forth the variables that determine our Sugar and Ethanol sales:

 

 

 110 

 

 

The following table sets forth the breakdown of sales of manufactured products of Sugar, Ethanol and Energy segment for the periods indicated.

 

  Period Ended December 31,  Period Ended December 31,  Period Ended December 31, 
  2014  2013  Chg %  2014  2013  Chg %  2014  2013  Chg % 
  (in million of $)     (in thousand units)     (in dollars per unit)    
Ethanol (M3)  165.9   150.4   10.3%  295.1   243.4   21.2%  562.2   617.9   (9.0%)
Sugar (tons)  174.5   133.6   30.6%  469.9   325.1   44.6%  371.3   411.0   (9.7%)
Energy (MWh)  66.8   32.5   105.8%  442.7   354.0   25.0%  150.9   91.8   64.6%
Others  -   1.0                             
TOTAL  407.1   317.5                             

 

a $2.9 million increase in our Dairy segment as a result of 6.0 million liters of our fluid milk processed into powder milk pursuant to a tolling agreement executed during 2014. In 2013 we did not produce powder milk.

 

partially offset by:

 

a $3.2 million decrease in our Rice segment mainly due to a 7.1% decrease in the volume of white and brown rice sold measured in tons of rough rice, from 254.1 million tons in 2013 to 236.1 million tons in 2014, mainly explained by: (a) a decrease of 1.7% in yields from 5.7 tons per hectare in 2013 to 5.6 tons per hectare in 2014; (b) a 30.1% decrease in purchases of rough rice from third parties, from 52.6 tons in 2013 to 36.8 tons in 2014 due to the lower margins generated purchasing, milling and selling third parties rice; and (c) an inventory build-up of 1.3 thousand tons of rough rice in 2013 compared to an inventory sell-off of 1.2 thousand tons rough rice in 2014. This decrease was partially offset by an increase of 4.2% in the price measured in tons of rough rice equivalent, from $421 in 2013 to $439 in 2014.

 

a $1.7 million decrease in our All Other segments as we are no longer in the business of operating coffee plantations following the sale of two of our coffee farms and the lease of our production rights with respect to our third farm in 2013.

 

Cost of Manufactured Products Sold and Services Rendered

 

  Crops  Rice  Dairy  

All other

segments

  

Sugar, Ethanol

and Energy

  Total 
  (In thousands of $) 
2014  -   (81,853)  (3,014)  (842)  (249,733)  (335,442)
2013  -   (84,654)  -   (89)  (187,518)  (272,261)

 

Cost of manufactured products sold and services rendered increased 23.2%, from $272.3 million in 2013, to $335.4 million in 2014. This increase was primarily due to:

 

a $62.2 million increase in our Sugar, Ethanol and Energy segment mainly due to the increase in the volume of sugar and ethanol sold measured in TRS.

 

a $3.0 million increase in our Dairy segment mainly due to the sale of 623 tons of powder milk in 2014 In 2013 we did not sell powder milk..

 

partially offset by:

 

a $2.8 million decrease in our Rice segment mainly due to a decrease in sales volume.

 

 111 

 

 

Sales and Cost of Agricultural Produce and Biological Assets

 

  Crops  Rice  Dairy  

All other

segments

  

Sugar, Ethanol

and Energy

  Total 
  (In thousands of $) 
2014  177,473   2,346   30,020   -   -   209,839 
2013  184,607   2,517   30,661   1,055   477   219,317 

 

Sales of agricultural produce and biological assets decreased 4.3%, from $219.3 million in 2013, to $209.8 million in 2014, primarily as a result of:

 

A $7.1 million decrease in our Crops segment mainly driven by: (i) a general decrease in commodity prices; and (ii) an inventory build-up of 3.5 thousand tons of soybean and 14.0 thousand tons of corn in 2013 compared to an inventory build-up of 12.7 thousand tons of soybean and 34.9 thousand tons of corn in 2014; as a result of a commercial strategy focused on capturing higher prices. This was partially offset by (i) an increase in yields as 2012/2013 yields were negatively affected by a drought experienced from January to April 2013 and (ii) a 3.2% increase in production area from 147.9 thousand hectares in 2012/2013 to 152.7 thousand hectares in 2013/2014. For a full list of crops yields fluctuations, please see “Trends and Factors Affecting Our Results of Operations—Effect of Yields Fluctuations”.

 

The following table sets forth the breakdown of sales for the periods indicated.

 

  Period ended December 31,  Period ended December 31,  Period ended December 31, 
  2014  2013  % Chg  2014  2013  % Chg  2013  2012  % Chg 
  (In millions of $)     (In thousands of tons)     (In $ per ton)    
Soybean  79.5   68.9   15.4%  225.4   190.7   18.2%  352.8   361.0   (2.3)%
Corn (1)  69.7   79.4   (12.2)%  373.3   353.3   5.6%  186.8   224.8   (16.9)%
Cotton Lint  7.8   5.2   50.9%  4.9   2.5   90.7%  1614.9   2040.5   (20.9)%
Wheat (2)  8.8   21.8   (59.6)%  40.6   75.3   (46.3)%  218.0   289.3   (24.6)%
Sunflower  10.0   8.0   25.0%  24.0   19.6   22.5%  417.8   410.3   1.8%
Others  1.7   1.3   30.8%      -                 
Total  177.5   184.6   (3.8)%                        

 

 

(3)Includes sorghum
(4)Includes barley

 

Our Dairy segment remained virtually unchanged as a result of (i) the increase in production from 71.8 million liters in 2013 to 78.1 million liters in 2014 and (ii) the increase of 12.1% in cull cows and male calves meat sales due to an increase in beef prices, which was partially offset by (iii) a price decrease of 3.6%, from $0.40 in 2013 to $0.38 per liter in 2014 and (iv) by the 6.0 million liters of fluid milk destined to powder milk production in 2014.

 

While we receive cash or consideration upon the sale of our inventory of agricultural produce to third parties, we do not record any additional profit related to that sale, as the gain or loss has already been recognized under the line items “Initial recognition and changes in fair value of biological assets and agricultural produce” and “Changes in net realizable value of agricultural produce after harvest.” Please see “—Critical Accounting Policies and Estimates—Biological Assets and Agricultural Produce” above for a discussion of the accounting treatment, financial statement presentation and disclosure related to our agricultural activity.

 

 112 

 

 

Initial Recognition and Changes in Fair Value of Biological Assets and Agricultural Produce

 

  Crops  Rice  Dairy  

All other

segments

  

Sugar, Ethanol

and Energy

  Total 
  (In thousands of $) 
2014  40,267   8,559   9,891   179   (31,751)  27,145 
2013  24,356   8,339   7,761   (8,599)  (70,980)  (39,123)

 

Initial recognition and changes in fair value of biological assets and agricultural produce increased from a loss of $39.1 million in 2013 to a gain of $27.1 million in 2014, primarily due to:

 

a $39.2 million increase in our Sugar, Ethanol and Energy segment, mainly due to:

 

-a $33 million increase in the recognition at fair value less cost to sell of non-harvested sugarcane, from a loss of $47.3 million in 2013 to a loss of $14.3 million in 2014, mainly generated by an increase in sugarcane yields estimates for 2015 due to operational improvements.

 

-the changes in the recognition at fair value less cost to sell of sugarcane at the point of harvest increased from a loss of $23.6 million in 2013 to a loss of $17.4 million in 2014 due to lower production costs as a result of attained economies of scale and operational improvements.

 

-of the $31.7 million loss of initial recognition and changes in fair value of biological assets and agricultural produce for 2014, $17.6 million loss represents the unrealized portion, as compared to the $52.6 million loss unrealized portion of the $71.0 million loss of initial recognition and changes in fair value of biological assets and agricultural produce in 2013.

 

a $15.9 million increase in our Crops segment mainly due to:

 

-a $17.7 million increase in the recognition at fair value less cost to sell of crops at the point of harvest, from a gain of $23.5 million in 2013 to a gain of $41.2 million in 2014, mainly due to (i) an increase in yields as 2012/2013 yields were negatively affected by a drought experienced from January to April 2013; and (ii) lower production costs in dollar terms due to enhanced operating efficiencies coupled with a higher devaluation of the Argentine peso in 2014.
-
-a $1.8 million decrease in the recognition at fair value less cost to sell of non-harvested crops, from a gain of $0.9 million to a loss of $0.9 million in 2014, mainly due to the decrease of estimated prices for the 2014/2015 harvest year.

 

-of the $40.3 million gain of initial recognition and changes in fair value of biological assets and agricultural produce for 2014, $2.8 million gain represents the unrealized portion, as compared to the $4.9 million unrealized gain of the $24.4 million gain of initial recognition and changes in fair value of biological assets and agricultural produce in 2013.

 

The following table sets forth actual production costs by crop for the periods indicated:

 

  

Harvest

2014/2015

  

Harvest

2013/2014

  % Change 
  (In $ per hectare)    
Corn  432.2   541.4   (20.2%)
             
Soybean  398.9   497.0   (19.7%)
             
Soybean Second harvest  248.0   301.1   (17.6%)
             
Cotton  1,362.2   2,028.8   (32.9%)
             
Wheat  324.2   304.9   6.3%

 

 113 

 

  

a $8.8 million increase in our All Other Segments as a result of a $8.6 million loss in 2013 mainly due to a decrease in the fair value of coffee plantations generated by a decrease in coffee price estimates. As of May 2, 2013, we entered into an agreement to sell the Lagoa do Oeste and Mimoso farms in Brazil, including 904 hectares planted with coffee trees, which represent two of our three farms in our Coffee segment. In addition, we entered into a lease agreement pursuant to which the lessee will operate and manage 728 hectares of existing coffee trees in the Company’s third coffee farm, Rio de Janeiro, during an 8-year period. The loss in 2013 was primarily generated prior to the consummation of the sale and lease transactions.

 

a $2.1 million increase in our Dairy segment mainly due to:

 

-a $0.8 million increase in the recognition at fair value less cost to sell of fluid milk, from a gain of $8.0 million in 2013 to a gain of $8.8 million in 2014, mainly due to (i) the increase in the number of milking cows from 6,092 cows in 2013 from 6,440 cows in 2014, (ii) the increase in average productivity of milking cows from 32.8 lt/cow/day in 2013 to 33.8 lt/cow/day in 2014, and (iii) a 3.4% decrease in production costs per milking cow due to enhanced operating efficiencies coupled with the devaluation of the Argentine peso; and partially offset by the 3.6% decrease in the price of fluid milk.

 

-of the $9.9 million gain of initial recognition and changes in fair value of biological assets and agricultural produce for 2014, $8.8 million gain represents the realized portion of such gain, as compared to the $8.0 million realized gain portion of the $7.8 million gain in initial recognition and changes in fair value of biological assets and agricultural produce in 2013.

 

our Rice segment remained essentially unchanged, as a result of:

 

-a $6.0 million increase in the recognition at fair value less cost to sell of rice at the point of harvest, from a gain of $6.1 million in 2013 to a gain of $12.1 million mainly due to (i) the increase in area under production; and (ii) the lower production costs in dollar terms due to enhanced operating efficiencies coupled with a higher devaluation of the Argentine peso in 2014.

 

-a $5.8 million decrease in the recognition at fair value less cost to sell of non-harvested rice, from a gain of $2.2 million to a loss of $3.6 million in 2014, mainly due to the decrease of projected rice yields for the 2014/2015 harvest year due to heavy rains in December 2014 and January 2015.

 

-of the $8.6 million gain of initial recognition and changes in fair value of biological assets and agricultural produce for 2014, $10.9 million gain represents the realized portion, as compared to the $5.5 million gain realized portion of the $8.3 million gain of initial recognition and changes in fair value of biological assets and agricultural produce in 2013.

 

Changes in Net Realizable Value of Agricultural Produce after Harvest

 

  Crops  Rice  Dairy  

All other

segments

  

Sugar, Ethanol

and Energy

  Corporate  Total 
  (In thousands of $) 
2014  3,401   -   -   -   -   -   3,401 
2013  12,607   N/A   N/A   121   147   N/A   12,875 

 

 114 

 

 

 

Changes in net realizable value of agricultural produce after harvest is mainly determined by: (i) profit or loss from commodity price fluctuations during the period of time the agricultural produce is in inventory, which impacts its fair value; (ii) profit or loss from the valuation of forward contracts related to agricultural produce in inventory; and (iii) profit from direct exports. Changes in net realizable value of agricultural produce after harvest decreased 73.6% from $12.9 million in 2013 to $3.4 million in 2014. This decrease is mainly attributable to the decrease in commodity prices and higher level of corn inventories during 2014 than during 2013.

 

 115 

 

  

General and Administrative Expenses

 

  Crops  Rice  Dairy  All other
segments
  Sugar, Ethanol
and Energy
  Corporate  Total 
  (In thousands of $) 
2014  (4,343)  (3,218)  (1,554)  (166)  (22,054)  (21,360)  (52,695)
2013  (4,101)  (4,424)  (1,087)  (1,119)  (19,434)  (23,187)  (53,352)

 

 

Our general and administrative expenses decreased 1.2%, from $53.4 million in 2013 to $52.6 million in 2014. This slight improvement was due to the enhanced operating efficiencies achieved in the rice segment via the implementation of zero level technology coupled with a higher pace of devaluation of the peso in Argentina in 2014. Zero level technology or precision leveling is a mechanical process of grading and smoothing the land to a precise and uniform plane surface at grade or no grade (zero slope) used for efficient utilization of available water resources..

 

Selling Expenses

 

  Crops  Rice  Dairy  All other
segments
  Sugar, Ethanol
and Energy
  Corporate  Total 
  (In thousands of $) 
2014  (4,201)  (14,367)  (596)  (29)  (57,815)  (1,856)  (78,864)
2013  (6,236)  (16,104)  (454)  (497)  (44,571)  (207)  (68,069)

  

Selling expenses increased 15.9%, from $68.1 million in 2013 to $78.9 million in 2014, mainly driven by a $13.2 million increase in our Sugar, Ethanol and Energy segment, primarily due to an increase in sales volume measured in TRS equivalent; which was partially offset by a decrease of $1.7 million in our Rice segment due to lower sales.

 

Other Operating Income, Net

 

  Crops  Rice  Dairy  All other
segments
  Sugar, Ethanol
and Energy
  Land
Transformation
  Corporate  Total 
  (In thousands of $) 
2014  356   480   437   (190)  10,911   -   (17)  11,977 
2013  7,632   438   494   (292)  13,290   28,172   (84)  49,650 

  

Other operating income, net decreased 75.9%, from $49.7 million in 2013 to 12.0 million in 2014, primarily due to:

 

a $28.2 million decrease in our Land Transformation segment due to the sale of: (i) our remaining 49% interest in Santa Regina S.A (51% of the interest was sold in December 2012), generating $1.2 million in capital gains for the period; (ii) Lagoa do Oeste and Mimoso coffee farms in Brazil, generating $5.7 million in capital gains for the prior period; and (iii) San Agustín and San Martin farms for $21.3 million, farms located in Corrientes, Argentina, used for growing rice, grains and raising cattle.

 

a $7.3 million decrease in our Crops segment due to the mark-to-market effect of outstanding hedge derivatives positions.

 

a $2.3 million decrease in our Sugar, Ethanol & Energy segment due to the mark-to-market effect of outstanding hedge derivatives positions;

 

 116 

 

 

Other operating income, net of our Rice, Dairy, All other segments and Corporate segments remained essentially unchanged.

 

Share of Loss of Joint Ventures

 

  Crops  Rice  Dairy  All other
segments
  Sugar, Ethanol
and Energy
  Land
Transformation
  Corporate  Total 
  (In thousands of $) 
2014  (924)  -   -   -   -   -   -   (924)
2013  (219)  -   -   1   -   -   -   (219)

 

Our share of loss of Joint Ventures increased slightly from a loss of $0.2 million in 2013 to a loss of $0.9 million in 2014. This results is explained by the 50% interest that we hold in CHS AGRO, a joint venture with CHS Inc., dedicated to the processing of confectionary sunflower.

 

Financial Results, Net

 

Our Financial Result, net increased from a loss of $91.7 in 2013 to a loss of $79.2 million in 2014, primarily due to: (i) a $9.2 million mainly non-cash loss in 2014, compared to a $21.1 million non-cash loss in 2013, mostly generated by the impact of foreign exchange fluctuation on our dollar denominated debt and the portion of the loss that was transferred to equity, in connection with our adoption of cash flow hedge accounting under IAS 39 effective July 1, 2013. From January 1, 2014 to December 31, 2014, Adecoagro recognized a $43.1 million loss in “Other Comprehensive Income” that will be reclassified to “Profit or Loss” in future periods, when the associated debt is amortized, compared to the $15.8 million loss for the same period of 2013. Additionally, during 2014 a $12.0 million loss was reclassified from Equity to the “Financial Results, net” line item in 2014, in comparison with the $2.6 million loss that was similarly reclassified in 2013. Please see “—Hedge Accounting—Cash Flow Hedge” described on Note 3 to our Consolidated Financial Statements. The increase in Financial Results, net was also impacted to a lesser extent by a $3.2 million loss in 2014 compared to a $19 million loss in 2013, primarily resulting from the mark to market of our currency hedge derivatives positions. This increase in Financial Results, net was partially offset by higher interests costs driven by a higher level of debt mainly as a result of our capital expenditures commitments related to the construction of our Ivinhema mill.

 

The following table sets forth the breakdown of financial results for the periods indicated.

 

  Year ended December 31, 2014 
  2014  2013    
  (In $ thousand)  % Change 
Interest income   7,068   6,882   2.7%
Interest expense   (54,915)  (49,249)  11.5%
Foreign exchange losses, net   (9,246)  (21,087)  (56.2%)
Cash flow hedge – transfer from equity   (12,031)  (2,560)  370.0%
Loss from interest rate /foreign exchange rate derivative financial instruments   (3,232)  (19,028)  (83.0%)
Taxes   (3,731)  (3,815)  (2.2%)
Other Income/(Expenses)   (3,094)  (2,825)  9.5%
Total Financial Results, net   (79,181)  (91,682)  (13.6%)

  

Income Tax (expense) / benefit

 

Our consolidated income tax expense totaled $ 6.1 million in 2014, compared to a benefit $ 9.3 million in 2013.

 

 117 

 

 

For the year ended December 31, 2014, we recognized a consolidated income tax expense of $6.1 million on gain before income taxes of $8.5 million. For the comparable 2013 period, we recognized a consolidated income tax benefit of $9.3 million on loss before income taxes of $36.9 million. The effective tax rates were 71.5% and 25,2% for the years ended December 31, 2014 and 2013 respectively, mainly due to a tax loss carryforward not recognized in Brazil due to projections by the Company about the possibility to apply this tax loss carryforward in the future.

 

Profit / (Loss) for the Year

 

As a result of the foregoing, our net result for the year increased from a loss of $25.8 million in 2013 to a gain of $2.4 million in 2014.

 

2.LIQUIDITY AND CAPITAL RESOURCES

 

Our liquidity and capital resources are and will be influenced by a variety of factors, including:

 

our ability to generate cash flows from our operations;

 

the level of our outstanding indebtedness and the interest that we are obligated to pay on such outstanding indebtedness;

 

our capital expenditure requirements, which consist primarily of investments in new farmland, in our operations, in equipment and plant facilities and maintenance costs; and

 

our working capital requirements.

 

Our principal sources of liquidity have traditionally consisted of shareholders’ contributions, short and long term borrowings and proceeds received from the disposition of transformed farmland or subsidiaries.

 

We believe that our working capital will be sufficient during the next 12 months to meet our liquidity requirements.

 

Years ended December 31, 2015, 2014 and 2013

 

The table below reflects our statements of Cash Flow for the fiscal years ended December 31, 2015, 2014 and 2013.

 

  Year ended December 31, 
  2015  2014  2013 
  (in thousands of $) 
Cash and cash equivalent at the beginning of the year  113,795   232,147   218,809 
Cash and cash equivalent at the end of the year  198,894   113,795   232,147 
Net cash generated from operating activities  153,914   133.133   102,080 
Effect of exchange rate changes on cash and cash equivalents  (27,449)  (11,320)  (31,877)
Net cash used in investing activities  (133,779)  (313,454)  (161,536)
Net cash generated from financing activities  92,413   73,289   104,671 

 

Operating Activities

 

Year ended December 31, 2015

 

Net cash generated by operating activities was $153.9 million for the year ended December 31,2015. During this year, we generated a net income of $18.4 million that included non-cash charges relating primarily to depreciation and amortization of $71.3 million, interest and other financial expenses, net of $43.8 million, $16.9 million of unrealized portion of the “Initial recognition and changes in fair value of biological assets and agricultural produce”, $17.7 million of Gain from derivative financial instruments and forwards, $23.4 million of foreign exchange losses; and $32.7 million loss as a result of the reclassification from Equity to Financial Results, net in connection with the cash flow hedge accounting. In summary, the main drivers for the cash flow generated by operating activities were the profits from operations of our Sugar,Ethanol business and the collections of the position of the Derivatives.

 

 118 

 

 

Year ended December 31, 2014

 

Net cash generated by operating activities was $133.1 million for the year ended December 31,2014. During this year, we generated a net income of $2.4 million that included non-cash charges relating primarily to depreciation and amortization of $89.7 million, interest and other financial expenses, net of $50.9 million, $15.8 million of unrealized portion of the “Initial recognition and changes in fair value of biological assets and agricultural produce”, $9.2 million of foreign exchange losses; and $12.0 million loss as a result of the reclassification from Equity to Financial Results, net in connection with the adoption of cash flow hedge accounting under IAS39.

 

In addition, other changes in operating asset and liability balances resulted in a net decrease in cash of $49.1 million, primarily due to an increase in trade and other receivables (due to the buildup of working capital related to the expansion of Sugar and Ethanol operations, mainly advances to suppliers and long term tax credits related to the construction of the Ivinhema mill), and an increase in ethanol inventories (as a consequence of the decision to capture better prices) totaling $60.6 million. These effects were partially offset by an increase of $21.6 million in liabilities.

 

Year ended December 31, 2013

 

Net cash generated by operating activities was $102.1 million for the year ended December 31, 2013. During this year, we generated a net loss of $25.8 million that included non-cash charges relating primarily to depreciation and amortization of $69.4 million, interest and other financial expenses, net of $45.2 million, $53.5 million of unrealized portion of the "Initial recognition and changes in fair value of biological assets and agricultural produce," $21.1 million of foreign exchange losses All these effects were partially offset by gain from the disposal of subsidiaries , farmlands and other assets of $28.4 million and $9.3 million of income tax benefit.

 

In addition, other changes in operating asset and liability balances resulted in a net decrease in cash of $27.6 million, primarily due to an increase of $35.5 million in trade and other receivables, due to the buildup of working capital related to the expansion of our Sugar and Ethanol operations (mainly advances to suppliers and long term tax credits related to the lvinhema project development), and an increase in ethanol inventories, as a consequence of the decision to capture better prices. These effects were partially offset by an increase of $35.3 million in liabilities.

 

Investing Activities

 

Year ended December 31, 2015

 

Net cash used in investing activities totaled $133.7 million in the year ended December 31, 2015, primarily due to the purchases of property, plant and equipment (mainly acquisitions of machinery, buildings and facilities for the completion of the second phase of Ivinhema mill), totaling $97.7 million; $48.9 million in biological assets related mainly to the expansion and replacement of our sugarcane plantation area in Mato Grosso do Sul. Net inflows from investing activities were mainly related to the sale of La Cañada farm for an amount of $12.6 million and to the interest income for an amount of $8.2 million.

 

Year ended December 31, 2014

 

Net cash used in investing activities totaled $313.5 million in the year ended December 31, 2014, primarily due to the purchases of property, plant and equipment (mainly acquisitions of machinery, buildings and facilities for the construction of the second phase of Ivinhema mill), totaling $207.7 million; $110.9 million in biological assets related mainly to the expansion of our sugarcane plantation area in Mato Grosso do Sul. Net inflows from investing activities were related to interest income of $7.1 million.

 

 119 

 

 

Year ended December 31, 2013

 

Net cash used in investing activities totaled $161.5 million in the year ended December 31, 2013, primarily due to the purchase of property, plant and equipment (mainly acquisitions of machinery, buildings and facilities for the construction of the second phase of Ivinhema mill), totaling $128.7 million; $96.5 million in biological assets related mainly to the expansion of our sugarcane plantation area in Mato Grosso do Sul. Net inflows from investing activities were primarily related to proceeds of $43.4 million from the sale of farmlands and subsidiaries and $6.9 million in interest income.

 

Financing Activities

 

Year ended December 31, 2015

 

Net cash provided by financing activities was $92.4 million in the year ended December 31, 2015 primarily derived from the incurrence of new long and short term loans, mainly for our Brazilian operations related to the Sugar and Ethanol cluster development of $299.3 and $211.0 million, respectively; and from the sale of non-controlling interest in subsidiaries for $22 million. All these effects were partially offset by payments of long and short term borrowings for $165.5 and $208.3 million, respectively. During this period, interest paid totaled $48.4 million.

 

Year ended December 31, 2014

 

Net cash provided by financing activities was $73.3 million in the year ended December 31, 2014 primarily derived from the incurrence of new long and short term loans, mainly for our Brazilian operations related to the Sugar and Ethanol cluster development of $180.0 and $152.2 million, respectively; and from the sale of non-controlling interest in subsidiaries for $49.3 million. All these effects were partially offset by payments of long and short term borrowings for $177.0 and $70.2 million, respectively. During this period, interest paid totaled $48.9 million. We also used $13.0 million in the repurchase of our own shares.

 

Year ended December 31, 2013

 

Net cash provided by financing activities was $104.7 million in the year ended December 31, 2013, primarily derived from the incurrence of new long and short term loans, mainly for our Brazilian operations related to the Sugar and Ethanol cluster development for $322.8 and $42.2 million, respectively; partially offset by payments of $113.7 and $95.6 million of our long and short term borrowings, respectively. During this period, interest paid totaled $46.0 million. We also used $5.1 million in the repurchase of our own shares. (Please see Note 17 to our consolidated financial expenses)

 

Cash and Cash Equivalents

 

Historically since our cash flows from operations were insufficient to fund our working capital needs and investment plans, we funded our operations with proceeds from short-term and long-term indebtedness and capital contributions from existing and new private investors. In 2011, we raised $421.8 million from an Initial Public Offering (“IPO”) and simultaneous private placement. As of December 31, 2015, our cash and cash equivalents amounted to $198.9 million.

 

However, we may need additional cash resources in the future to continue our investment plans. Also, we may need additional cash if we experience a change in business conditions or other developments. We also might need additional cash resources in the future if we find and wish to pursue opportunities for investment, acquisitions, strategic alliances or other similar investments. If we ever determine that our cash requirements exceed our amounts of cash and cash equivalents on hand, we might seek to issue debt or additional equity securities or obtain additional credit facilities or realize the disposition of transformed farmland and/or subsidiaries. Any issuance of equity securities could cause dilution for our shareholders. Any incurrence of additional indebtedness could increase our debt service obligations and cause us to become subject to additional restrictive operating and financial covenants, and could require that we pledge collateral to secure those borrowings, if permitted to do so. It is possible that, when we need additional cash resources, financing will not be available to us in amounts or on terms that would be acceptable to us or at all.

 

 120 

 

 

Indebtedness and Financial Instruments

 

The table below illustrates the maturity of our indebtedness (excluding obligations under finance leases) and our exposure to fixed and variable interest rates:

 

  As of December 31, 
  2015  2014 
       
Fixed rate:        
Less than 1 year(l)  89,918   95,524 
Between 1 and 2 years  31,096   45,518 
Between 2 and 3 years  30,197   41,685 
Between 3 and 4 years  22,497   25,809 
Between 4 and 5 years  18,779   39,992 
More than 5 years  34,492   87,219 
Total fixed rate:  226,979   335,747 
Variable rate:        
Less than 1 year(l)  149,559   111,371 
Between 1 and 2 years  109,488   130,426 
Between 2 and 3 years  102,351   80,199 
Between 3 and 4 years  79,341   13,154 
Between 4 and 5 years  44,233   7,346 
More than 5 years  11,109   19,683 
Total variable rate:  496,081   362,179 
Total:  723,060   697,926 

 

 

(1)The Company plans to partially rollover its short term debt using new available lines of credit, or on using operating cash flow to cancel such debt.

 

Borrowings incurred by the Company’s subsidiaries in Brazil are repayable at various dates between January 2016 and April 2024 and bear either fixed interest rates ranging from 2.50% to 18.76% per annum or variable rates based on LIBOR or other specific base-rates plus spreads ranging from 4.81% to 17.79% per annum. At December 31, 2015 LIBOR (six months) was 0.85% (2014: 0.36%).

 

Borrowings incurred by the Group´s subsidiaries in Argentina are repayable at various dates between January 2016 and November 2019 and bear either fixed interest rates ranging from 0.10% and 7.00% per annum for those borrowings denominated in US dollar, and a fixed interest rate of 9.90% per annum for those borrowings denominated in Argentine Pesos.

 

Brazilian Subsidiaries

The main loans of the Company’s Brazilian Subsidiaries identified below are:

 

BankGrant DateNominal
amount
Capital Outstanding Maturity dateAnnual Interest Rate
20152014
(In millions)Millions of
Reais
Millions of
equivalent
Dollars
Millions of
equivalent
Dollars
Rabobank / Itaú BBA / Santander / Itaú Unibanco / Bradesco / HSBC (Finem ANG) (1)March 2008R$ 151.0R$ 45.611.723.6April 2018Partially Long-Term Interest Rate (TJLP), as disclosed by the Brazilian Central Bank + 4.05% and partially Interest Rate Resolution 635/87 (average BNDES external funding rate) + 4.05%
Banco Do Brasil (2)July 2010R$ 70.0R$ 40.110.318.1July 202010% with 15% of bonus for timely performance
Banco Do Brasil (3)October 2012R$ 130.0R$ 128.532.948.9November 20222.94% with 15% of bonus for timely performance
Itau BBA FINAME Loan (4)December 2012R$ 45.9R$ 36.49.315.7December 20222.50%
Itau BBA (5)March 2013R$ 75.0R$ 36.39.313.7March 2019CDI + 3.2%
Rabobank / Bradesco / HSBC / PGGM / Hinduja Bank (6)September 2013US$ 90-63.072.0July 2017LIBOR 3M plus 4.75%
Banco do Brasil / Itaú BBA Finem Loan (7)September 2013R$ 273.0R$ 260.366.795.5January 20236,61%
BNDES Finem Loan (8) November 2013R$ 215.0R$ 191.048.978.3January 20233,72%
ING / Bradesco / HSBC / BES / ICBC / Hinduja Bank / Monte Dei Paschi / Banco da China / Bladex (9)March 2014US$ 100-66.7100.0December 2017LIBOR 3M plus 4.20%
ING / Rabobank / ABN / HSBC / Credit Agricole / Caixa Geral / Galena (10)January 2015US$ 160-160.0-December 2018LIBOR 3M plus 4.40%
ING / Rabobank / Bladex / Credit Agricole / Votorantim / ABN (11)August 2015US$ 110-110.0-December 2019LIBOR 3M plus 4.65%
Bradesco (12)May 2012US$ 11.7-3.97.8December 20167.20%

 

 121 

 

 

(1)Collateralized by (i) a first degree mortgage of the Takuare farm; (ii) a pledge on the capital stock (“quotas”) of Adecoagro Brasil Participações S.A.; and (iii) liens over the Angélica mill and equipment.
(2)Collateralized by (i) a first degree mortgage of the Sapálio farm; and (ii) liens over the Angélica mill and equipment.
(3)Collateralized by (i) a first degree mortgage of the Carmen (Santa Agua) farm; (ii) a second degree mortgage of the Sapálio farm; and (iii) liens over the Ivinhema mill and equipment.
(4)Collateralized by (i) a first degree mortgage of the Carmen (Santa Agua) farm; (ii) a second degree mortgage of the Sapálio farm; (iii) a second degree mortgage of the Takuare farm; (iv) liens over the Ivinhema mill and equipment; and (v) power sales contract.
(5)Collateralized by power sales contract.
(6)Collateralized by (i) pledge of sugarcane and (ii) sales contracts.
(7)Collateralized by (i) a first degree mortgage of the Carmen (Santa Agua) farm; (ii) a second degree mortgage of the Sapálio farm; (iii) a second degree mortgage of the Takuare farm; (iv) liens over the Ivinhema mill and equipment; and (v) power sales contract.
(8)Collateralized by (i) liens over the Ivinhema mill and equipment; and (ii) power sales contracts.
(9)Collateralized by (i) pledge of sugarcane and (ii) sales contracts.
(10)Collateralized by (i) a first-degree mortgage of the Conquista, Alto Alegre, Dom Fabrício, Nossa Senhora Aparecida, Água Branca, Ouro Verde and Bela Manhã farms, (ii) pledge of sugarcane and ethanol, and (iii) sales contracts.
(11)Collateralized by (i) a first-degree mortgage of the Rio de Janeiro farm.
(12)Collateralized by (i) liens over the Monte Alegre mill and equipment.

 

Argentinian Subsidiaries

 

The principal loan of Adeco Agropecuaria S.A. and Pilaga S.A., our Argentinian Subsidiaries is:

 

·IDB Facility

 

The amended IDB Facility is divided into a seven-year US$ 20 million tranche (“Tranche A”) and a five-year US$ 60 million tranche (“Tranche B”) with a final maturity in November 2018 and 2016, respectively. Tranche A bore interest at fixed rate of 6.11% per annum. Tranche B bears interest at 180-day LIBOR plus 5.70% per annum. The Group entered into a floating to fix interest rate forward swap, fixing LIBOR at 1.25%, effective May 2012.

 

Payment of principal plus interest of both tranches are made on a bi-annual basis. The IDB Facility is collateralized by property, plant and equipment with a net book value of US$ 24.77 million, by a mortgage over (i) Carmen and La Rosa farms which are property of Adeco Agropecuaria S.A.; and (ii) El Meridiano farm which is the property of Pilagá S.A.

 

The above-mentioned loans of our Argentinian and Brazilian subsidiaries contain customary financial operating, and other restrictive covenants which among other things require the borrower to (in certain circumstances) maintain specified financial ratios and limit our subsidiariesability to, among other things, incur debt or sell assets and pay dividends or make other distributions to us. The financial covenants are measured in accordance with generally accepted accounting principles in Brazil or Argentina, as applicable.

 

During 2015 and 2014, our subsidiaries were in compliance with all financial covenants under the above-mentioned loans.

 

 122 

 

 

Short-term Debt.

 

As of December 31,2015, our short term debt totaled $239.69 million.

 

We maintain lines of credit with several banks in order to finance our working capital requirements. We believe that we will continue to be able to obtain additional credit to finance our working capital needs in the future based on our past track record and current market conditions.

 

C.RESEARCH AND DEVELOPMENT, PATENTS AND LICENSES, ETC.

 

With regards to our rice seed production, in our rice seed facility in Argentina, we are involved in the genetic development of new rice varieties adapted to local conditions to increase rice productivity and quality to improve both farm production as well as the manufacturing process. In connection with these efforts, we have entered into agreements with selected research and development institutions such as INTA in Argentina, FLAR in Colombia, EPAGRI in Brazil and Basf in Germany. In addition, our own technical team is continuously testing and developing new rice varieties. Since 2008 we have developed and released three new own varieties of rice seed to the market, , and we are currently in the final stages of releasing the fourth We have registered our own rice seed varieties with the corresponding Argentine authorities; the National Institute of Seeds (Instituto Nacional de Semillas) (INASE) and National Registry of Property of Seed Varieties (Registro Nacional de la Propiedad de Cultivares) (RNPC). In February 2014 the new rice variety named ITÁ CAABÓ 107 was released to the market.

 

We use both these seeds at our farms and sell them to rice farmers in Argentina, Brazil, Uruguay and Paraguay. We are also developing, in collaboration with BASF, a herbicide-tolerant rice variety to assist in the control of harmful weeds.

 

In addition to traditional R&D activities, since we are constantly looking to improve efficiencies in each of our businesses, we are also constantly researching and analyzing all the available technologies that could be applied in our operations. In addition, we do not only select the best technologies and techniques, but we are strongly involved in their adaptation to our specific needs and local circumstances. Our internal research group is comprised of interdisciplinary teams (agronomists, veterinarians, industrial engineers, technicians, finance and commercial). The group offers support to all business lines and through different levels, from the optimization of current operations, evaluation of new technologies, development of new products, to the assessment of a whole new production system.

 

Regarding our Sugar & Ethanol business, we have effectively implemented state-of-the-art technologies such as high pressure boilers for high cogeneration capacity, full mechanization of agricultural operations with online GPS tracking systems on all vehicles (trucks, combines, planters), and concentrated Vinasse system among others (For more details see “Sugar, Ethanol and Energy” in “Operations and Principal Activities” Section).

 

In the case of the Rice segment and in addition to the seed production activities, we are developing Zero Grade Level technology in our farms (see “Water Management” in “Technology and Best Practices” Section for more details).

 

With regards to our Dairy segment in Argentina, we have successfully adapted and implemented the Free Stall model in our operations. Additionally, we have invested in technology to improve the genetics, health and feeding techniques of our cows in order to enhance our milk production (See more details in “Dairy Business” in “Operations and Principal Activities” Section).

 

We do not own any registered patents, industrial models or designs, apart from those described in the first paragraph of this section.  

 

D.TREND INFORMATION

 

See “Item 5. Operating and Financial Review and Prospects—A. Operating Results—Trends and Factors Affecting Our Results of Operations.”

 

 123 

 

 

E.OFF-BALANCE SHEET ARRANGEMENTS

 

For any of the periods presented, we did not have any off-balance sheet transactions, arrangements or obligations with unconsolidated entities or otherwise that are reasonably likely to have a material effect on our financial condition, results of operations or liquidity.

 

F.TABULAR DISCLOSURE OF CONTRACTUAL OBLIGATIONS

 

The following table summarizes our significant contractual obligations and commitments as of December 31, 2015:

 

  Less than 1 year  Between 
1 and 2 years
  Between 2
and 5 years
  Over
5 Years
  Total 
  (in million of $) 
Bank loans (1)  275,7   176,7   372,7   66,7   891,8 
Leases and agricultural partnership  32.7   20.9   37.1   -   90,7 
Total  308,4   197,6   409,8   66,7   982,5 

 

(1)    Includes interest

 

G.SAFE HARBOR

 

See section entitled “Forward-Looking Statements” appearing on page iv in this annual report.

 

Item 6. Directors, Senior Management and Employees

 

A.DIRECTORS AND SENIOR MANAGEMENT (traer de Annual Report)

 

Board of Directors

 

The following table sets forth information for our directors as of the date of this annual report:

 

Name Position Date of
appointment
 Age Year term
expires
Abbas Farouq Zuaiter Chairman 2015 48 2018
Mariano Bosch Director /CEO 2014 46 2017
Alan Leland Boyce Director 2016 56 2019
Andrés Velasco Brañes Director 2016 55 2019
Daniel González Director 2014 46 2017
Dwight Anderson Director 2014 49 2017
Guillaume Van der Linden Director 2015 56 2018
Marcelo Sánchez Director 2016 54 2017
Mark Schachter Director 2015 36 2018
MarceloVieira Director 2016 64 2017
Plínio Musetti Director 2014 62 2017

  

Abbas Farouq Zuaiter, Alan Leland Boyce, Guillaume van der Linden, Plínio Musetti, Mark Schachter, Andrés Velasco Brañes, Daniel González and Dwight Anderson qualify as independent directors, and the other directors are not independent in accordance with SEC rules.

 

A description of the main tasks currently performed by each director as well as a description of each director’s employment history and education follows:

 

 124 

 

 

Abbas (“Eddy”) Farouq Zuaiter. Mr. Zuaiter has been a member of the Company’s board of directors since 2003. Mr. Zuaiter was formerly the Chief Operating Officer and member of the Management committee of Soros Fund Management LLC (SFM) and has served as a consultant to SFM from April 1, 2013 until February 7, 2016. Prior to his joining Soros Fund Management LLC in October 2002, Mr. Zuaiter was an Assurance and Business Advisory Partner at PricewaterhouseCoopers LLP where he was employed from April 1994 to September 2002, and Chief Financial Officer and Head of Fixed Income, Currency and Commodity Trading at AFN Associates, Inc in David, California from September 1991 until March 1994. Mr. Zuaiter currently serves on the boards of Gavilon Holdings LLC, an Omaha, Nebraska based private company providing physical distribution, merchandising and trading across grains, feed ingredients, fertilizers and energy products. He is also currently a member of the board of directors of several charitable organizations or non-profit entities. Mr. Zuaiter received his BSBA in Accounting and Finance from Georgetown University in May 1989. Mr. Zuaiter is an American citizen.

 

Mariano Bosch. Mr. Bosch is a co-founder of Adecoagro and has been the Chief Executive Officer and a member of the Company’s board of directors since inception. From 1995 to 2002, Mr. Bosch served as the founder and Chief Executive Officer of BLS Agribusiness, an agricultural consulting, technical management and administration company. Mr. Bosch is also currently a member of the advisory board of Teays River Investments LLC, a farmland investment management firm in North America. Mr. Bosch has over 20 years of experience in agribusiness development and agricultural production. He actively participates in organizations focused on promoting the use of best practices in the sector, such as the Argentine Association of Regional Consortiums for Agricultural Experimentation (AACREA) and the Conservational Production Foundation (Producir Conservando). He graduated with a degree in Agricultural Engineering from the University of Buenos Aires. Mr. Bosch is an Argentine citizen.

 

Alan Leland Boyce.Mr. Boyce is a co-founder of Adecoagro and has been a member of the Company’s board of directors since 2002. Mr. Boyce is co-founder and Chairman of Materra LLC, a diversified farming company based in California and Arizona. Mr Boyce is CEO of Westlands Solar Farms, LLC, a developer of utility scale solar PV projects in California. Since 1985, Mr. Boyce has served as the Chief Financial Officer of Boyce Land Co. Inc., a farmland management company that runs 10 farmland limited partnerships in the U.S. Mr. Boyce formerly served as the director of special situations at Soros from 1999 to 2007, where he managed an asset portfolio of the Quantum Fund and had principal operational responsibilities for the bulk of the fund’s investments in South America. Mr. Boyce also served as managing director in charge of fixed-income arbitrage at Bankers Trust from 1986 to 1999, as senior managing director for investment strategy at Countrywide Financial from 2007 to 2008, and worked at the U.S. Federal Reserve Board from 1982 to 1984. He graduated with a degree in Economics from Pomona College, and has a Masters in Business Administration from Stanford University. Mr. Boyce is an American citizen.

 

Andres Velasco Brañes. Mr. Velasco has been a member of the Company’s board of directors since 2011. Mr. Velasco was the Minister of Finance of Chile between March 2006 and March 2010, and was also the president of the Latin American and Caribbean Economic Association from 2005 to 2007. Prior to entering the government sector, Mr. Velasco was Sumitomo-FASID Professor of Development and International Finance at Harvard University’s John F. Kennedy School of Government, an appointment he had held since 2000. From 1993 to 2000, he was Assistant and then Associate Professor of Economics and the director of the Center for Latin American and Caribbean Studies at New York University. During 1988 to 1989, he was Assistant Professor at Columbia University. Currently Mr. Velasco serves as Adjunct Professor of Public Policy at Harvard University, and a Tinker Visiting Professor at Columbia University. He also performs consulting services on various economic matters rendering economic advice to an array of clients, including certain of our shareholders. Mr. Velasco holds a Ph.D. in economics from Columbia University and was a postdoctoral fellow in political economy at Harvard University and the Massachusetts Institute of Technology. He received an B.A. in economics and philosophy and an M.A. in international relations from Yale University. Mr. Velasco is a Chilean citizen.

 

Daniel C. Gonzalez.Mr. Gonzalez has been a member of the Company’s board of directions since April -, 2014. Mr. Gonzalez holds a degree in Business Administration from the Argentine Catholic University. He served for 14 years in the investment bank Merrill Lynch & Co in Buenos Aires and New York, holding the positions of Head of Mergers and Acquisitions for Latin America and President for the Southern Cone (Argentina, Chile, Peru and Uruguay), among others. While at Merrill Lynch, Mr. Gonzalez played a leading role in several of the most important investment banking transactions in the region and was an active member of the firm’s global fairness opinion committee. He remained as a consultant to Bank of America Merrill Lynch after his departure from the bank. Previously, he was Head of Financial Planning and Investor Relations in Transportadora de Gas del Sur SA. Mr. Gonzalez is currently the Chief Financial Officer of YPF Sociedad Anónima, where he is also a member of its Board of Directors. Mr Gonzalez is also a member of the Board of Directors of Hidroeléctrica Piedra del Aguila S.A. Mr. González is an Argentine citizen.

 

 125 

 

 

Dwight Anderson.Mr. Anderson has been a member of the Company’s board of directions since April -, 2014. Mr. Anderson is the Managing Partner of Ospraie Management LLC, which actively invests commodity markets and basic industries worldwide based on fundamental, bottom-up research. Mr. Anderson currently serves as Portfolio Manager of two absolute return hedge funds at Ospraie and Co-Portfolio Manager of the Firm’s Private Equity fund. Mr. Anderson has been focused on investing in basic industry companies and commodity markets for nearly 20 years. He launched Ospraie in 1999 in partnership with Tudor Investment Corporation, where he served as Head of the Basic Industries Group, before establishing Ospraie Management, LLC as an independent firm in 2004. Prior to joining Tudor, Mr. Anderson was a Managing Director in charge of Basic Industries and Commodities Group at Tiger Management. Mr. Anderson holds an MBA from the University of North Carolina and an AB in History from Princeton University. The University of North Carolina awarded Mr. Anderson with its Kenan-Flagler Young Alumni Award 2000 and its MBA Alumni Merit Award in 2007. In 2008, Mr. Anderson was inducted by NYU into Sir Harold Acton Society. Mr. Anderson is certified in production and inventory management by the APICS. Mr. Anderson serves on the Board of Trustees of NYU Langone Medical Center and UNC Kenan Flagler Business School. Mr. Anderson is an American citizen.

 

Guillaume van der Linden Mr. van der Linden has been a member of the Company’s board of directors since 2009. Since 2007, Mr. van der Linden has been Senior Investment Management at PGGM Vermogensbeheer B.V., responsible for investments in emerging markets credit. From 1993 to 2007, Mr. van der Linden worked for ING Bank in various roles, including in risk management and derivatives trading. From 1988 to 1993, Mr. van der Linden was employed as a management consultant for KPMG and from 1985 to 1988 as a corporate finance analyst for Bank Mees & Hope. Mr. van der Linden graduated with Masters degrees in Economics from Erasmus University Rotterdam and a Masters of Business Administration from the University of Rochester. Mr. van der Linden is a Dutch citizen.

 

Walter Marcelo Sanchez. Mr. Sanchez has been a member of the Company’s board of directors since 2014. Mr. Sanchez is a co-founder of Adecoagro and our Chief Commercial Officer for all operations in Argentina, Brazil and Uruguay and a member of Adecoagro’s Senior Management since 2002. He coordinates the Commercial Committee and is responsible for the trading of all commodities produced by Adecoagro. Mr. Sanchez has over 25 years of experience in agricultural business trading and market development. Mr. Sanchez has a degree in Agricultural and Livestock Engineering from the University of Mar del Plata, Argentina. Mr. Sánchez is an Argentine citizen.

 

Mark Schachter.Mr. Schachter has been a member of the Company’s board of directors since 2009. Mr. Schachter has been a Managing Partner of Elm Park Capital Management since 2010. From 2004 to 2010, he was a Portfolio Manager with HBK Capital Management where he was responsible for the firm’s North American private credit activities. His responsibilities included corporate credit investments with a primary focus on middle-market lending and other special situation investment opportunities. From 2003 to 2004, Mr. Schachter worked for American Capital, a middle-market private equity and mezzanine firm and worked in the investment banking division of Credit Suisse Group from 2001 to 2003. Mr. Schachter received a degree in Business Administration from the Ivey Business School at the University of Western Ontario and completed the Program for Leadership Development at Harvard Business School. Mr. Schachter is a Canadian citizen and has permanent American residence.

 

Marcelo Vieira.Mr. Vieira was the Director of Ethanol, sugar & energy operations at Adecoagro, a leading agro industrial company producing grain, oilseeds and dairy products in Argentina and sugar, ethanol, coffee and cotton in Brazil, from 2005 to 2014. He is currently a member of the Board of Uniäo da Industria de Cana-de-Acucar (ÚNICA) and he is a Vice- President of Sociedade Rural Brasileira, coordinating its Sustainability area. He has managed agricultural and agribusiness companies for over 40 years, including at Usina Monte Alegre, Alfenas Agrícola, Alfenas Café. Mr. Vieira holds a degree in Mechanical Engineering from PUC University in Rio de Janeiro and graduate degree in Food Industry Management and Marketing from the University of London’s Imperial College. Mr. Vieira is a Brazilian citizen.

 

 126 

 

 

Plínio Musetti. Mr. Musetti has been a member of the Company’s board of directors since 2011 and an observer since 2010. Mr. Musetti is a Managing Partner of Janos Holding responsible for long term equity investments for family offices in Brazil, following his role as Partner of Pragma Patrimonio, since June 2010. From 2008 to 2009, Mr. Musetti served as the Chief Executive Officer of Satipel Industrial S.A., leading the company’s initial public offering process and aiding its expansion plan and merger with Duratex S.A. From 1992 to 2002, Mr. Musetti served as the Chief Executive Officer of Elevadores Atlas, during which time he led the company’s operational restructuring, initial public offering process and the sale to the Schindler Group. From 2002 to 2008, Mr. Musetti served as a partner at JP Morgan Partners and Chief Executive Officer of Vitopel S.A. (JP Morgan Partners’ portfolio company) where he led its private equity investments in Latin America. Mr. Musetti has also served as a Director of Diagnósticos de America S.A. from 2002 to 2009. In addition, Mr. Musetti is currently serving as a Board member of Elevadores Atlas S.A., Portobello S.A., RaiaDrogasil S.A. and Natura Cosmeticos S.A. Mr. Musetti graduated in Civil Engineering and Business Administration from Mackenzie University and attended the Program for Management Development at Harvard Business School in 1989. Mr. Musetti is a Brazilian citizen.

 

Executive Officers

 

The following table shows certain information with respect to our senior management as of the date of this annual report:

 

Name Position Year
Designated
 Age
Mariano Bosch Chief Executive Officer & Co-founder 2002 46
Carlos A. Boero Hughes Chief Financial Officer 2008 50
Emilio F. Gnecco Chief Legal Officer 2005 40
Walter Marcelo Sanchez Chief Commercial Officer & Co-founder 2002 54
Renato Junqueira Santos Pereira Director of Sugar and Ethanol Operations 2014 39
Mario José Ramón Imbrosciano Director of Business Development 2003 46
Leonardo Berridi Country Manager for Brazil 2004 56
Ezequiel Garbers Country Manager for ARG/URU & Co-founder 2002 49

 

Mariano Bosch. See “—Board of Directors.”

 

Carlos A. Boero Hughes. Mr. Boero Hughes is our Chief Financial Officer, covering the company’s operations in Argentina, Brazil and Uruguay, and a member of Adecoagro’s Senior Management since 2008. He began working at Adecoagro in August 2008 overseeing our finance and administrative departments. Mr. Boero Hughes has over 20 years of experience in agricultural business and financial markets. Prior to joining us, he was Chief Financial Officer for South America and Co-Chief Executive Officer for Noble Group LTD operations in Argentina, Uruguay and Paraguay from October 2006 to July 2008. From 2003 to 2006, he worked at Noble Group LTD as Financial Director for Argentina and Structure Finance Manager for South America. He worked at Citibank N.A. from 1997 to 2003 as Relationship and Product Manager, focused in the agribusiness industry, and at Banco Privado de Inversiones S.A. as Relationship Manager. He also worked for six years at Carlos Romano Boero S.A.I.C., a flour and dairy cow feed mill family company, as Commercial Manager, Local Grain Elevator and Nursery Manager and finally as General Manager. Mr. Boero Hughes holds a degree in Business Administration from the University of Buenos Aires and a Masters in Business Administration from the Argentine Catholic University. He also graduated from INSEAD’s Executive Program in 2007.

 

Emilio Federico Gnecco. Mr. Gnecco is our Chief Legal Officer for all operations in Argentina, Brazil and Uruguay and a member of Adecoagro’s Senior Management since 2005. He is responsible for all legal and corporate matters and compliance. Before joining us, he was a corporate law associate at the law firm of Marval, O’Farrell & Mairal for more than 8 years, where he specialized in mergers and acquisitions, project financing, structured finance, corporate financing, private equity, joint ventures and corporate law and business contracts in general. Mr. Gnecco was in charge of Adecoagro’s corporate matters including mergers and acquisitions since our inception in 2002. Prior to that, he worked at the National Civil Court of Appeals of the City of Buenos Aires for four years. Mr. Gnecco has a law degree from the University of Buenos Aires, where he graduated with honors.

 

Walter Marcelo Sanchez. See “—Board of Directors.”

 

Renato Junqueira Santos Pereira. Renato Junqueira Santos Pereira is the Director of our Sugar, Ethanol & Energy business and has been a member of the senior management team since 2014. He began working at Adecoagro in 2010 as the Operations Manager for our Sugar, Ethanol & Energy business and has vast experience in the Brazilian sugarcane industry. Before joining Adecoagro, he served as the CFO of Moema Group, one of the largest sugarcane clusters in Brazil. His main responsibilities at Moema included designing the optimal capital structure to finance the construction of five greenfield mills, preparing the company for an IPO and coordinating the M&A process which culminated in a $1.5 billion dollar sale to Bunge Ltda. Previously, Mr. Pereira held responsibilities as Mill Director and Agricultural Manager in Moema’s mills. He is an Agricultural Engineer from Universidade de Sao Paulo and holds an MBA from the University of California, Davis.

 

 127 

 

 

Mario José Ramón Imbrosciano. Mr. Imbrosciano is the head of our Business Development Department for all operations in Argentina, Brazil and Uruguay where he oversees all new business initiatives, and a member of Adecoagro’s Senior Management since 2003. He has over 17 years of experience in farm management and agriculture production. Prior to joining Adecoagro, Mr. Imbrosciano was the Chief Operating Officer of Beraza Hnos. S.C., a farming company that owns farms in the humid pampas region of Argentina. He was in charge of production, commercialization and logistics for a 60,000 hectare operation. Mr. Imbrosciano has also worked as a private consultant for various clients. Mr. Imbrosciano received a degree in Agricultural Production Engineering from the Argentine Catholic University and holds a Masters in Business Administration from the Instituto de Altos Estudios of the Austral University.

 

Leonardo Raúl Berridi. Mr. Berridi is our Country Manager for Brazil and, prior to the Reorganization, had been Adecoagro’s Country Manager for Brazil since the beginning of its operations in Brazil and a member of Adecoagro’s Senior Management since 2004. He coordinates all of our operations and human resources development activities in Brazil. Mr. Berridi has over 27 years of international experience in agricultural business. Prior to joining us, Mr. Berridi was Vice President of Pago Viejo S.A., a company dedicated to agriculture production and dairy farming in the western part of the province of Buenos Aires, Argentina. He also worked for Trans-Continental Tobacco Corporation as Chief Operating Officer of Epasa (Exportadora de Productos Agrarios S.A.), a company dedicated to producing, processing and exporting tobacco in the north east and north west of Argentina, and Production Manager of World Wide Tobacco España S.A. in the Caceres and Zamora provinces in Spain. Mr. Berridi holds a degree in Forestry Engineering from the Universidad Nacional de La Plata.

 

Ezequiel Garbers.Mr. Garbers is the Country Manager for Argentina and Uruguay and a member of Adecoagro’s Senior Management and the Country Manager since 2002. He coordinates all of our production and human resources development activities in Argentina and Uruguay. Mr. Garbers has over 20 years of experience in agriculture production. Prior to joining Adecoagro, he was the Chief Operating Officer of an agricultural consulting and investment company he co-founded, developing projects both within and outside of Argentina, related to crop production and the cattle and dairy business. Mr. Garbers holds a degree in Agronomic Engineering from the University of Buenos Aires and a Masters in Business Administration from the Instituto de Altos Estudios of the Austral University.

 

Our managers supervise our day-to-day transactions so as to ensure that all of our general strategic objectives are carried out, and they report to our board of directors.

 

B.COMPENSATION

 

Compensation of Directors and Executive Officers

 

The compensation of the Company’s directors is approved annually at the ordinary general shareholders’ meeting. The aggregate compensation earned by our directors amounted to a grant of up to a total of 46,400 restricted stock units and $450 thousand in cash for year 2015. These figures do not include Mr. Dwight Anderson´s compensation in cash, which he declined or Mr. Mariano Bosch’s, Mr. Walter Marcelo Sanchez´s and Mr. Marcelo Vieira´s compensation in cash and in restricted units, which they all declined. On November 18, 2014, a Brazilian subsidiary of the company executed an Advisory Service Agreement with an affiliate of Marcelo Vieira, one of our directors. See Item 7 – Major Shareholders and Related Party Transactions – B. Related Party Transactions.” For year 2016, the aggregate compensation approved to be earned by our directors amounted to a grant of up to a total of 35,883 restricted stock units and $550 thousand in cash. These figures do not include Mr. Mariano Bosch’s and Mr. Walter Marcelo Sanchez´s compensation in cash and in restricted units, which they both declined.

 

 128 

 

 

The aggregate compensation package of our executive officers for year 2015 amounted to $2,308,000 in cash and 212,140 restricted stock units granted to our senior management. These grants were made under the Adecoagro Amended and Restated Restricted Share and Restricted Stock Unit Plan, as amended. See “—E. Share Ownership—Share Options and Restricted Share and Restricted Stock Unit Plan.”Annual cash bonuses are designed to incentivize our named executive officers at a variable level of compensation based on such individual’s performance. Annual executive cash bonuses and stock unit awards are impacted by seniority and individual executive performance based on the achievement of individual objectives and by evaluating each executive’s level of proficiency in the following competencies: general characteristics, teamwork, professional competencies, problem solving and thinking skills and managerial skills. In the past, actual bonus amounts have been determined shortly after fiscal year end. Our Chief Executive Officer presents the final calculation of the annual cash bonuses for our named executives to the Compensation Committee of the board of directors. The Compensation Committee then reviews actual Company and individual performance, and determines the amount payable consistent with the attainment of such individual’s performance based on the above criteria.

 

We do not pay or set aside any amounts for pension, retirement or other similar benefits for our officers and directors.

 

C.BOARD PRACTICES

 

Pursuant to our articles of incorporation, the board of directors must be composed of between three and eleven members. The number of directors is determined and the directors are appointed at the general meeting of shareholders (except in case of a vacancy in the office of a director because of death, retirement, resignation, dismissal, removal or otherwise, the remaining directors may fill such vacancy and appoint a successor in accordance with applicable Luxembourg law).

 

Currently, the board of directors has eleven members. The directors are appointed by the general meeting of shareholders for a period of up to three years; provided, however, the directors shall be elected on a staggered basis, with one-third of the directors being elected each year and provided further that such three year term may be exceeded by a period up to the annual general meeting held following the third anniversary of the appointment. Directors may be removed with or without cause (ad nutum) by the general meeting of shareholders by a simple majority of votes cast at a general meeting of shareholders. The directors are eligible for re-election indefinitely.

 

There are no agreements with majority shareholders, customers, suppliers or others governing the selection of any of the directors or members of senior management. None of our non-executive directors has a service contract with us that provides for benefits upon termination of employment.

 

The board of directors is empowered to manage Adecoagro and carry out our operations. The board of directors is vested with the broadest powers to manage the business of the Company and to authorize and/or perform all acts of disposal, management and administration falling within the purposes of Adecoagro and all powers not expressly reserved by Luxembourg law or by our articles of incorporation to the general meeting of shareholders is within the competence of the board of directors.

 

Accordingly, within the limitations established by Luxembourg law and in particular the Luxembourg law of August 10, 1915 on commercial companies (as amended) and our articles of incorporation, the board of directors can take any action (by resolution or otherwise) it deems necessary, appropriate, convenient or fit to implement the purpose of the Company, including without limitation:

 

a.execute any acts or contracts on our behalf aimed at fulfilling our corporate purpose, including those for which a special power of attorney is required;

 

b.carry out any transactions;

 

c.agree, establish, authorize and regulate our operations, services and expenses;

 

d.delegate special tasks to directors, regulate the formation and operation of committees and fix the remuneration and compensation of expenses of advisors and/or staff with special duties, with a charge to overhead;

 

 129 

 

 

e.appoint, suspend or remove agents or employees, establish their duties, remuneration, and bonuses and grant them the powers that it deems advisable;

 

f.grant signature authorization to directors and officers, grant general or special powers of attorney, including those to prosecute;

 

g.call regular and special shareholders’ meetings and establish agendas, submit for the shareholders’ approval our inventory, annual report, balance sheet, statement of income and exhibits, propose depreciation, amortization and reserves that it deems advisable, establish the amount of gains and losses, propose the distribution of earnings and submit all this to the shareholders’ meeting for consideration and resolution;

 

h.fix the date for the payment of dividends established by the shareholders’ meeting and make their payment; and

 

i.make decisions relating to the issuance, subscription or payment of shares pursuant to our articles of incorporation and decision of the regular or special shareholders’ meetings.

 

As of the date of this annual report, the board of directors has the following four committees: Audit Committee, Compensation Committee, Risk and Commercial Committee and Strategy Committee. On May 13, 2011, the former Risk and Strategy Committee split into the current Risk and Commercial Committee and the Strategy Committee.

 

Audit Committee

 

The Company’s articles of incorporation provide that the board of directors may set up an audit committee. The board of directors has set up an Audit Committee composed by independent directors and has appointed, pursuant to board resolutions dated April 16, 2014, Mr. Plínio Musetti (Chairman), Mr. Mark Schachter, Mr. Daniel González and Mr. Andrés Velasco Brañes, as members of its audit committee.

 

The Company’s articles of incorporation provide that the audit committee shall (a) assist the board of directors in fulfilling its oversight responsibilities relating to the integrity of the Company’s financial statements, including periodically reporting to the board of directors on its activity and the adequacy of the Company’s systems of internal controls over financial reporting; (b) make recommendations for the appointment, compensation, retention and oversight of, and consider the independence of, the Company’s external auditors; (c) review material transactions (as defined in the articles) between the Company or its subsidiaries with related parties (other than transactions that were reviewed and approved by the independent members of the board of directors as defined in the articles of the Company) or other governing body of any subsidiary of the Company or through any other procedures as the board of directors may deem substantially equivalent to the foregoing) to determine whether their terms are consistent with market conditions or are otherwise fair to the Company and its subsidiaries; and (d) perform such other duties imposed on it by the laws and regulations of the regulated market(s) on which the shares of the Company are listed, applicable to the Company, as well as any other duties entrusted to it by the board of directors.

 

In addition, the charter of the audit committee sets forth, among other things, the audit committee’s purpose and responsibilities.

 

Compensation Committee

 

The Company has a Compensation Committee that reviews and approves the compensation and benefits of the executive officers and other key employees, and makes recommendations to the board of directors regarding principles for compensation, performance evaluation, and retention strategies. It is responsible for administering our share option plans and our restricted share and restricted stock unit plan for executive officers and other key employees. See “—E. Share Ownership—Share Options and Restricted Share and Restricted Stock Unit Plan.” The committee has the discretion to interpret and amend the Plan, and delegate to the Chief Executive Officer the right to award equity-based compensation to executive officers and other key employees. The committee meets at least once a year and as needed on the initiative of the Chief Executive Officer or at the request of one of its members. The members of the Compensation Committee, appointed pursuant to board resolutions dated April 16, 2014, are Mr. Guillaume van der Linden (Chairman), Mr. Abbas Farouq Zuaiter and Mr. Daniel González.

 

 130 

 

 

Risk and Commercial Committee

 

The Company has a Risk and Commercial Committee that has the duty to (i) make such inquiries as are necessary or advisable to understand and evaluate material business risks and risk management processes as they evolve from time to time; (ii) review with the board of directors and management the guidelines and policies to govern the process for assessing and managing risks; (iii) discuss and review with the board of directors management’s efforts to evaluate and manage the Company’s business from a risk perspective; (iv) request input from the board of directors, management and operating staff, as well as from outside resources, as it may deem necessary; (v) discuss with the board of directors and management which elements of enterprise risk are most significant, the prioritization of business risks, and make recommendations as to resource allocation for risk management and risk mitigation strategies and activities; and (vi) oversee the development of plans for risk mitigation in any area which it deems to be a material risk to the Company; and monitor management’s implementation of such plans, and the effectiveness generally of its risk mitigation strategies and activities.

 

The committee meets at least four times a year and as often as deemed necessary or appropriate in its judgment. The members of the Risk and Commercial Committee appointed by the board meeting held on November 7, 2014 are Mr. Alan Leland Boyce (Chairman), Mr. Dwight Anderson, Mr. Marcelo Vieira and Mr. Andrés Velasco Brañes.

 

Strategy Committee

 

The Company’s Strategy Committee has the duty to: (i) discuss and review with the board management’s identification and setting of strategic goals; including potential acquisitions, joint ventures and strategic alliances and dispositions; (ii) make recommendations to the board of directors as to the means of pursuing strategic goals; and (iii) review with the board management’s progress in implementing its strategic decisions and suggest appropriate modifications to reflect changes in market and business conditions.

 

The committee meets at least four times a year and as often as deemed necessary or appropriate in its judgment. The members of Strategy Committee appointed by the board meetings held on May 13, 2011 and November 11, 2011 are Mr. Abbas Farouq Zuaiter (Chairman), Guillaume van der Linden and Mr. Plínio Musetti.

 

D.EMPLOYEES

 

Employees

 

On December 31, 2015, we had 8,089 employees, of whom 95% were unionized. Approximately 5% of our workforce is comprised of temporary workers. We comply with all labor laws. Historically, we have had a positive relationship with the trade unions.

 

The following table sets forth our number of employees by each of our business segments:

 

  As of December 31, 
  2015  2014  2013 
Farming and Land Transformation  1,087   1,166   1,224 
Sugar , Ethanol and Energy  6,262   6,182   5,504 
Administrative  740   761   766 
Total  8,089   8,109   7,494 

 

We do not have any severance agreements with our senior executive directors and managers.

 

Benefits

 

The benefits granted to our employees follow the market standard, including health plans and Spanish and English language lessons. In some cases, depending on the working location, we also provide meal, transportation, parking or financial aid for junior employees who are still in college. For senior management, we also provide vehicles.

 

 131 

 

 

E.SHARE OWNERSHIP

 

Share Ownership

 

The total number of shares of the Company beneficially owned by our directors and executive officers, as of the date of this annual report, was 5,877,509 , which represents 4.72% of the total shares of the company. See table in “Item 7. Major Shareholders and Related Party Transactions” for information regarding share ownership by our directors and executive officers.

 

Share Options and Restricted Share and Restricted Stock Unit Plan

 

Adecoagro/IFH 2004 Stock Incentive Option Plan and Adecoagro/IFH 2007/2008 Equity Incentive Plan

 

The Company maintains the Adecoagro/IFH 2004 Incentive Option Plan (formerly, the International Farmland Holdings, LLC 2004 Incentive Option Plan, and referred to herein as the “2004 Plan”) and the Adecoagro/IFH 2007/2008 Equity Incentive Plan (formerly, the International Farmland Holdings, LLC 2007/2008 Equity Incentive Plan, and referred to herein as the “2007/2008 Plan”). The 2004 Plan and the 2007/2008 Plan are collectively referred to herein as the “Option Plans.” Initially, the Option Plans provided for the grant of options to purchase ordinary units of IFH. In connection with the Reorganization, the Option Plans were amended and restated to provide for the grant of options to purchase ordinary shares of the Company, and all then-outstanding options to purchase IFH ordinary units were converted into options to purchase the Company’s ordinary shares.

 

The number of ordinary shares reserved and available for issuance under the 2004 Plan and the 2007/2008 Plan are 1,676,270 and 1,698,102, respectively. Shares subject to awards that become forfeited, cancelled, expired, withheld upon exercise, reacquired by the Company prior to vesting or otherwise terminated will again be available for future awards under the Option Plans.

 

Administration and Eligibility

 

The Option Plans are administered by the Compensation Committee of the Company’s board of directors (the “Committee”). The Committee has general authority to, among other things, select individuals for participation, determine the time and amount of grants, and interpret the plans and awards. The Committee determines the vesting requirements of the awards. The Option Plans require that the exercise price of any future grants shall be no less than the greater of the fair market value of our ordinary shares on the date of grant and the par value per ordinary share.

 

Individuals eligible to receive options under the 2004 Plan include officers and employees, and under the 2007/2008 Plan include officers, employees, directors, prospective employees and consultants.

 

Amendment and Termination

 

The board of directors may amend or terminate the Option Plans in its discretion, and the Committee may amend any outstanding options in its discretion, except participant consent will be needed if a participant’s rights are adversely affected. If not previously terminated by the board of directors, the Option Plans will terminate on the 10th anniversary of its adoption. Each of the 2004 Plan and the 2007/2008 Plan was amended to extend the term to 20th anniversary of its adoption.

 

Granted Options

 

Under the 2004 Plan, as of December 31, 2015, options to purchase 2,061,027 ordinary shares were granted and the weighted average exercise price of all granted options was $6.67. Under the 2007/2008 Plan, as of the same date, options to purchase 1,700,675 ordinary shares were granted, and the weighted average exercise price of all granted options was $13.07.

 

Outstanding options under the 2004 Plan generally vest in three equal installments on the first three anniversaries of the date of grant, and options under the 2007/2008 Plan generally vest in four equal installments on the first four anniversaries of the date of grant. Vesting under each of the Option Plans is generally subject to the participant’s continued service as of each applicable vesting date, and all options terminate 10 years from the date of grant.

 

 132 

 

 

Adecoagro S.A. Amended and Restated Restricted Share and Restricted Stock Unit Plan

 

On November 11, 2011, the Board of Directors of the Company approved the amendment and restatement of the Adecoagro S.A. Restricted Share Plan, now known as the Amended and Restated Restricted Share and Restricted Stock Unit Plan (the “Plan).

 

The Plan provides for awards of restricted shares or restricted stock units to employees, officers, members of the board of directors and other service providers of the Company. The purpose of the Plan is to further align the interests of participants with those of the shareholders by providing participants with long-term incentive compensation opportunities tied to the performance of the Company’s ordinary shares.

 

On March 17, 2015 the Plan was amended (now known as the “Second Amended and Restated Restricted Share and Unit Plan”) to increase the number of common shares available for issuance with respect to which awards may be made by 673,663 additional common shares and to provide for the option to receive restricted units in lieu of cash in connection with the payment of compensation to directors of the Company. Currently, the maximum number of common shares with respect to which awards may be made under the Plan is equal to 2,474,701common shares inclusive of such Shares that are subject to outstanding grants of Awards. Further, on March 15, 2016 the Board of Directors resolved to amend the Plan and increase the number of ordinary shares with respect to which awards may be made by 476,332 common shares. To the extent any award under the Plan is canceled, expired, forfeited, surrendered settled in cash, or otherwise terminated without delivery of shares the shares retained by or returned to the Company will again be available for future awards under the Plan. The shares available for issuance as well as outstanding awards under the Plan are subject to adjustment in the event of a reorganization, stock split, merger or similar change. Under the Plan, as of the date of this annual report, 1,268,896 ordinary shares had been issued to directors, senior management and employees.

 

Administration and Eligibility

 

The Plan is administered by the Committee. The Committee has general authority to grant awards, determine the recipients of awards and prescribe the terms of awards, as well as authority to interpret and apply the terms of the Plan and individual awards. The Committee determines the amount and the vesting requirements of the awards.

 

Terms of Awards

 

A grant of restricted shares represents ordinary shares that are issued subject to vesting requirements and transfer restrictions, as determined by the Committee in its discretion. The vesting requirements may be based on the continued employment or service of the participant for a specified time period or on the attainment of specified business performance goals established by the Committee. Subject to the transfer restrictions and vesting requirements of the award, the participant will have the rights of a stockholder of the Company, including voting rights and the right to receive dividends.

 

The number of restricted shares or restricted stock units awarded to individuals each year will be based on Company performance. Once awarded, the restricted shares or restricted stock units are subject to a service-based vesting schedule and vest in three equal annual installments on the first three anniversaries of the date of grant, subject only to the participant’s continued service to the Company as of each applicable vesting date. Restricted stock units are payable following the vesting of an award in shares.

 

Amendment and Termination

 

The board of directors may amend, modify, suspend or terminate the Plan in its discretion, except participant consent will be needed if participants’ rights are adversely affected. If not previously terminated by the board of directors, the Plan will terminate on the 10th anniversary of its adoption.

 

 133 

 

 

Share Options and Restricted Shares

 

The following tables set forth the total number of ordinary and restricted shares to be issued upon exercise of the options to directors and executives officers, the exercise price of the options awarded, the date of grant and the date of expiration, as of the date of this annual report.

 

Stock Option Plans Plan under
which awards
were granted
  

Number of
ordinary shares to
be issued upon
exercise of options

  Range of Exercise prices
per ordinary share ($)
 Range of Dates of Grant
(1)
           
Directors and Executive Officers          
           
Mariano Bosch 2004  *  $5.83 to $8.62 05/01/2004 to 07/01/2006
  2007  *  $12.82 to $13.40 11/13/2007 to 01/30/2009
           
Carlos A. Boero Hughes 2004  *  $5.83 to $7.11 08/25/2008
           
Emilio F. Gnecco 2007  *  $12.82 to $13.40 08/25/2008 to 01/30/2009
           
Emilio F. Gnecco 2004  *  $5.83 to $8.62 06/01/2007
  2007  *  $12.82 to $13.40 11/13/2007 to 01/30/2009
           
Walter Marcelo Sanchez 2004  *  $5.83 to $8.62 05/01/2004 to 07/01/2006
  2007  *  $12.82 to $13.40 11/13/2007 to 01/30/2009
           
Mario José Ramón Imbrosciano 2004  *  $$5.83 to $8.62 05/01/2004 to 07/01/2006
  2007  *  $12.82 to $13.40 11/13/2007 to 01/30/2009
           
Leonardo Berridi 2004  *  $5.83 to $8.62 05/01/2004 to 07/01/2006
           
Directors and Executive Officers as a group    2.996.971 (2)    

 

*Upon the exercise of all options, would beneficially own less than 1% of total outstanding shares.

 

(1)All share options have an expiration date 10 years after date of grant. The expiration date of the 2004 plan was extended for ten additional years.

 

(2)It includes 1,492,890 options with a range of exercise prices per ordinary share from $5.83 to $8.62 and 1,433,534 options with a range of exercise prices per ordinary share from $12.82 and 13.40.

 

 

Restricted Share and Restricted
Stock Unit Plan
Directors and
Executive Directors
 Number of Restricted
Stock
Units
  Range of Dates of the Grant
Abbas Farouq Zuaiter  12.182  05/13/2013 to 05/15/2015
Alan Leland Boyce  *  05/13/2013 to 05/15/2015
Guillaume van der Linden  *  05/13/2013 to 05/15/2015
Plínio Musetti  *  05/13/2013 to 05/15/2015
Mark Schachter  *  05/13/2013 to 05/15/2015
Marcelo Vieira  29.468  04/01/2013 to 04/01/2015
Andrés Velasco Brañes  *  05/13/2013 to 05/15/2015
Anderson Dwight  *  05/13/2013 to 05/15/2015
Daniel Gonzalez  *  05/13/2013 to 05/15/2015
Mariano Bosch  *  04/01/2014 to 04/01/2015
Carlos A. Boero Hughes  *  04/01/2014 to 04/01/2015
Mario José Ramón Imbrosciano  *  04/01/2014 to 04/01/2015
Leonardo Berridi  *  04/01/2014 to 04/01/2015
Renato Junqueira Santos Pereira  *  04/01/2014 to 04/01/2015
Emilio F. Gnecco  *  04/01/2014 to 04/01/2015
Ezequiel Garbers  *  04/01/2014 to 04/01/2015
Walter Marcelo Sanchez  *  04/01/2014 to 04/01/2015
       
Directors and Executive Officers as a group  405.902   

 

 134 

 

  

*  Upon receipt of common shares pursuant to plan, would beneficially own less than 1% of total outstanding shares.

 

Item 7. Major Shareholders and Related Party Transactions

 

A.MAJOR SHAREHOLDERS

 

The following table sets forth the beneficial ownership of our shares for (1) each person known to us to own beneficially at least 5% of our common shares and (2) our directors and executive officers, based on the information most recently available to the Company, as of April 1, 2016.

 

As of April 13, 2016, we had 121,516,136 outstanding shares. Beneficial ownership is determined in accordance with the rules and regulations of the SEC. In computing the number of shares beneficially owned by a person and the percentage ownership of that person, we have included shares that the person has the right to acquire within 60 days from April 1 2016, including through the exercise of any option, warrant or other right or the conversion of any other security. These shares, however, are not included in the computation of the percentage ownership of any other person.

 

 135 

 

 

  Number  Percent 
Principal Shareholders:        
Al Gharrafa Investment Company (1)  15,983,265   13.2%
Stichting Pensioenfonds Zorg en Welzijn (2)  15,381,385   12.7%
Soros Fund Management LLC and affiliates (3)  14,024,803   11.5%
Ospraie Special Opportunities Master Holdings LTD  9,634,339   7.93%
Jennison Associates LLC (4)  7,529,549   6.2%
         
Directors and Executive Officers        
Abbas Farouq Zuaiter  106,106   0.09 
Alan Leland Boyce  1,104,183   0.91%
Guillaume van der Linden  *  *
Mariano Bosch  1,513,509   1.24%
Plínio Musetti  *  *
Mark Schachter  *  *
Andrés Velasco Brañes  *  *
Daniel Gonzalez  *  *
Marcelo Vieira  *  *
Carlos A. Boero Hughes  *  *
Emilio F. Gnecco  *  *
Walter Marcelo Sanchez  *  *
Mario José Ramón Imbrosciano  *  *
Leonardo Berridi  *  *
Ezequiel Garbers  *  *
Renato Junqueira  *  *
Total Directors and Executve Officers  5,877,509   4.72%

 

 

*Beneficially owns less than 1% based on the total number of outstanding shares.

 

(1)The address of Al Gharrafa Investment Company is C/O Intertrust Corporate Services (Cayman) Limited, 190 Elgin Street, George Town, Grand Cayman, KY1-9005, Cayman Islands.
(2)The address of Stichting Pensioenfonds Zorg en Welzijn is P.O. BOX 4001 NL-3700 KA Zeist The Netherlands.
(3)The address of Soros Fund Management LLC is 250 west 55th st., New York, New York 10019.

(4) The address of Jennison Associates LLC is 466 Lexington Avenue, New York, NY 10017.

 

As of April 13, 2016, 94,887,233 shares, representing 78.1% of our outstanding common shares were held by United States record holders.

 

B.RELATED PARTY TRANSACTIONS

 

Share Purchase and Sale Agreement and UMA Right of First Offer Agreement

 

In connection with the Share Purchase and Sale Agreement, dated February 16, 2006. The IFH Parties also entered into a Right of First Offer Agreement with Marcelo Weyland Barbosa Vieira, Paulo Albert Weyland Vieira, Mario Jorge de Lemos Vieira, and Corina de Almeida Leite, each of which is a current indirect shareholder in IFH, (together the “UMA Members”), dated February 16, 2006, whereby the IFH Parties agreed to grant the UMA Members a right of first offer to acquire the shares of UMA, or all or substantially all of the assets of UMA, or the real property or plot of land where the commercial offices of UMA is currently located and which is currently subject to a right-of-way and easement agreement granted to Mario Corina, Alfenas Agrícola Ltda. The rights granted to each of the UMA Members, their permitted affiliates, assignees, successors or heirs under such agreement are only in effect for as long as such entities hold such an equity interest in IFH or any of its affiliates.

 

 136 

 

 

Agriculture Partnership Agreements

 

Some of our agriculture partnership agreements are entered into with certain minority shareholders of the Company, for a total of 9,946.66 hectares. For the years ended December 31, 2014, 2012 and 2011, we recorded other net amount (payables) or receivables for payments in advance amounting to $(0.5) million, ($0.5) million and $(0.3) million, respectively, and recognized expenses amounting to $4.2 million, $3.1 million and $3.3 million, respectively, in connection with these agreements.

 

Registration Rights Agreement

 

In connection with the Reorganization, we entered into a registration rights agreement providing holders of our issued and outstanding common shares on January 28, 2011 (such holders being hereinafter referred to as the “Existing Investors” and such common shares subject to the agreement being hereinafter referred to as the “Registrable Securities”) with certain rights to require us to register their shares for resale under the Securities Act of 1933, as amended (“Securities Act”). Pursuant to the agreement, if holders of a majority of the Registrable Securities notify us, no earlier than 180 days after the effective date of the registration statement previously filed by us on Form F-1, we are required, subject to certain limitations, to file a registration statement under the Securities Act in order to register the resale of the amount of ordinary shares requested by such holders. The underwriters in such an offering will have the right, subject to certain limitations, to limit the number of shares included in such registration. The Existing Investors have the right to require us to file one such registration. In addition, if we propose to register any of our securities under the Securities Act, Existing Investors are entitled to notice of such registration and are entitled to certain “piggyback” registration rights allowing such holders to include their common shares in such registration, subject to certain restrictions. Furthermore, Existing Investors may require us to register the resale of all or a portion of their shares on a registration statement on Form F-3 once we are eligible to use Form F-3. In an underwritten offering, the underwriters have the right, subject to certain restrictions, to limit the number of Registrable Securities Existing Investors may include.

 

Shelf Registration Statement on Form F-3

 

The Company filed a shelf registration statement on Form F-3 with the U.S. Securities and Exchange Commission (SEC) on September 23, 2013, which was declared effective by the SEC on December 23, 2013. Pursuant to the Shelf Registration Statement, certain shareholders may offer and sell from time to time, in one or more offerings, up to 55,821,281 common shares. The registration of the common shares for disposition by the principal shareholders does not mean that the principal shareholders will actually offer or sell any of the shares. The specifics of future offerings, if any, including the names of participating shareholders, the amount of shares to be offered and the offering price, will be determined at the time of any such offerings and will be described in a prospectus supplement filed at the time of any such offerings.

 

On March 21, 2016, we completed an underwritten secondary offering of 12.0 million common shares of Adecoagro offered by our shareholders Quantum Partners LP and Geosor Corpration, at a price per share to the public of $11.70 pursuant to the effective shelf registration statement described in the previous paragraph.

 

Advisory Service Agreement

 

On November 18, 2014 Adecoagro Vale do Ivinhema S.A., a Brazilian subsidiary of the company, executed an Advisory Service Agreement with Mirante Consultoria Ltda., an affiliate of Mr. Marcelo Vieira (director of the company) for a term of 12 months, and extended for four additional more months. As consideration for the provision of advisory services under the agreement, Adecoagro Vale do Ivinhema S.A. will pay Mirante Consultoria Ltda. R$ 59,463 per month, which equals an aggregate amount of R$ 951,408 for the term of the agreement.

 

C.INTERESTS OF EXPERTS AND COUNSEL

 

Not applicable.

 

 137 

 

 

Item 8. Financial Information

 

A.CONSOLIDATED STATEMENTS AND OTHER FINANCIAL INFORMATION.

 

See Item 18. Financial Statements and page F-1 through F-85 for our Consolidated Financial Statements.

 

Legal and Administrative Proceedings

 

We are subject to several laws, regulations and business practices of the countries in which we operate. In the ordinary course of business, we are subject to certain contingent liabilities with respect to existing or potential claims, lawsuits and other proceedings, including those involving tax, social security, labor lawsuits and other matters. We accrue liabilities when it is probable that future costs will be incurred and such costs can be reasonably estimated. Currently, we are not engaged in any material litigation or arbitration and no material litigation or claims are known to us to be pending or threatened against us which, either alone or on a combined basis, may result in an adverse effect on our business, results of operations, or cash flows.

 

In Argentina and Brazil we are engaged in several legal proceedings, including tax, social security, labor, civil, environmental, administrative and other proceedings, for which we have established provisions in an aggregate amount of $2.3 million as of December 31, 2015. In addition, there are currently certain legal proceedings pending in which we are involved for which we have not established provisions. In the opinion of our management, the ultimate disposition of any threatened or pending matters, either individually or on a combined basis, will not have a material adverse effect on our combined financial condition, liquidity, or results of operations other than as described below.

 

The Brazilian government filed a tax enforcement action against UMA to demand excise taxes (Imposto sobre Produtos Industrializados, or “IPI”), or a federal value-added tax on industrial products, in the amount of approximately $4.4 million. We have obtained a favorable initial decision from the lower court, which accepted our argument on procedural grounds based on the Brazilian government’s loss of its procedural right to demand the IPI debts. Currently, the case is under review by an appellate court following the appeal filed by the Brazilian government. We have not made any provision for this claim based on legal counsel’s view that the risk of an unfavorable decision in this matter is remote. If this proceeding is decided adversely to us, our results of operations and financial condition may be materially adversely affected.

 

José Valter Laurindo de Castilhos, Companhia Rio de Janeiro Agropecuária Ltda. and other former owners of the Rio de Janeiro and Conquista Farms have filed suit against us for the payment of a supplementary amount of approximately $29.7 million, as well as indemnity for moral and material damages, as a result of the alleged breach of the purchase agreement entered into by the parties. The lower court ruled in our favor, allowing us to keep possession of the Rio de Janeiro Farm. This decision has been appealed by Mr. Castilhos to the Superior Court of Justice (“Superior Tribunal de Justiça”). The Brazilian Superior Court of Justice considerate the case groundless but this decision can be appealed by Mr. Castilhos. We have not made any provision for this claim based on legal counsel’s view that the risk of an unfavorable decision in this matter is remote. If this proceeding is decided adversely to us, our results of operations and financial condition may be materially adversely affected.

 

The INCRA conducted an investigation to determine the falsehood of the CCIR delivered to us by the former owner of Rio de Janeiro Farm (the “Farm”) back in January 2005 when we acquired the Farm. The INCRA also conducted an investigation related to the cadeia dominialof the Farm to determine the correct chain of ownership through the successive transfers of ownership of the Farm, in order to confirm that the destaque publico occurred or that the State does not have interest in claiming ownership. No irregularity was found that could jeopardize the acquisition deed or affect the ownership of the Farm, in both proceedings. We are currently waiting for INCRA to close such records.

 

With respect to legal proceedings in which the Company is a plaintiff, in September 2013, Marfrig Argentina S.A., (“Marfrig Argentina”), an Argentine subsidiary of Marfrig Alimentos S.A. (“Marfrig Alimentos") a Brazilian Company, notified the Group of its intention to early terminate the lease for grazing land agreement entered into with the Group in December 2009. The termination of the lease agreement was effective in the fourth quarter of 2013. The Group filed an arbitration proceeding against Marfrig Argentina and Marfrig Alimentos in 2014 seeking $23 million claiming, which include unpaid invoices for a total amount of $1.1 million and indemnification up to $22.0 million for early termination of the grazing land lease. As of the date of this annual report, the proceedings were continuing.

 

 138 

 

 

Dividend Policy

 

The amount and payment of dividends will be determined by a simple majority vote at a general shareholders’ meeting, typically but not necessarily, based on the recommendation of our board of directors. All shares of our capital stock rank pari passu with respect to the payment of dividends. Pursuant to our articles of incorporation, the board of directors has the power to distribute interim dividends in accordance with applicable Luxembourg law. Dividends may be lawfully declared and paid if our net profits and distributable reserves are sufficient under Luxembourg law.

 

Under Luxembourg law, at least 5% of our net profits per year must be allocated to the creation of a legal reserve until such reserve has reached an amount equal to 10% of our issued share capital. If the legal reserve subsequently falls below the 10% threshold, at least 5% of the annual net profits again must be allocated toward the reserve. The legal reserve is not available for distribution.

 

Adecoagro is a holding company and has no material assets other than its ownership of partnership interests in Adecoagro LP SCS, in turn, is a holding entity with no material assets other than its indirect ownership of shares in operating subsidiaries in foreign countries. If we were to distribute a dividend at some point in the future, we would cause the operating subsidiaries to make distributions to Adecoagro LP SCS, which in turn would make distributions to Adecoagro in an amount sufficient to cover any such dividends.

 

Our subsidiaries in Argentina and Brazil are subject to certain restrictions on their ability to declare or pay dividends. See “Item 5. Operating and Financial Review and Prospects—B. Liquidity and Capital Resources—Indebtedness and Financial Instruments”, and also see “—Risks Related to our Business and Industries—Certain of our subsidiaries have substantial indebtedness which could impair their financial condition and decrease the amount of dividends we receive.

 

B.SIGNIFICANT CHANGES

 

Except as otherwise disclosed in this annual report, there has been no undisclosed significant change since the date of the annual Consolidated Financial Statements.

 

Item 9. The Offer and Listing

 

A.OFFER AND LISTING DETAILS

 

Our common shares have been listed on the NYSE under the symbol “AGRO” since January 28, 2011. As of the date of this report, our issued share capital amounts to $183,572,723, represented by 122,381,815 (of which 1,289,803 were treasury shares as of December 31, 2015) shares with a nominal value of $1.50 each. All issued shares are fully paid up.

 

The table below sets forth, for the period indicated, the reported high and low closing prices for our common shares listed on the NYSE.

 

Full Financial Quarters Since Listing High  Low 
January 28, 2011 to March 31, 2011 $13.50  $11.00 
Second Quarter 2011  13.47   10.27 
Third Quarter 2011  11.97   8.62 
Fourth Quarter 2011  9.72   7.42 
Fiscal Year Ended December 31, 2011  13.50   7.42 
First Quarter 2012  11.05   8.03 
Second Quarter 2012  10.81   8.51 
Third Quarter 2012  10.80   9.33 
Fourth Quarter 2012  9.91   8.56 
Fiscal Year Ended December 31, 2013  11.05   8.03 
First Quarter 2013  9.56   7.69 
Second Quarter 2013  7.94   6.05 
Third Quarter 2013  7.65   6.22 
Fourth Quarter 2013  8.37   7.46 
Fiscal Year Ended December 31, 2014  9.56   6.05 
First Quarter 2014  8.16   7.01 
Second Quarter 2014  9.95   8.13 
Third Quarter 2014  10.25   8.80 
Fourth Quarter 2014  9.44   8.19 

 

 139 

 

 

Last 6 Months High  Low 
       
November 2015  11.30   10.60 
December 2015  12.45   10.58 
January 2016  12.00   11.03 
February 2016  12.34   11.14 
March 2016  13.22   11.39 
April 2016 (to April 13, 2016)  11.45   10.83 

 

B.PLAN OF DISTRIBUTION

 

Not applicable.

 

C.MARKETS

 

Our common shares have been listed on the NYSE under the symbol “AGRO” since January 28, 2011. See “—A. Offer and Listing Details.”

 

D.SELLING SHAREHOLDERS

 

Not applicable.

 

E.DILUTION

 

Not applicable.

 

F.EXPENSES OF THE ISSUE

 

Not applicable.

 

Item 10. Additional Information

 

A.SHARE CAPITAL

 

Not applicable.

 

B.MEMORANDUM AND ARTICLES OF ASSOCIATION

 

The following is a summary of some of the terms of our common shares, based in particular on our articles of incorporation and the Luxembourg law of August 10, 1915 on commercial companies.

 

Adecoagro’s shares are governed by Luxembourg law and its articles of incorporation. More information concerning shareholders’ rights can be found in the Luxembourg law on commercial companies dated August 10, 1915, as amended from time to time, and the articles of incorporation.

 

 140 

 

 

The following is a summary of the rights of the holders of our shares that are material to an investment in our common shares. These rights are set out in our articles of association or are provided by applicable Luxembourg law, and may differ from those typically provided to shareholders of U.S. companies under the corporation laws of some states of the United States. This summary does not contain all information that may be important to you. For more complete information, you should read our updated articles of association, which are attached as an exhibit to this annual report.

 

General

 

Adecoagro is a Luxembourg société anonyme (a joint stock company). The Company’s legal name is “Adecoagro S.A.” Adecoagro was incorporated on June 11, 2010 and on October 26, 2010 all the outstanding shares of Adecoagro were acquired by IFH LLC.

 

On October 30, 2010, the members of IFH LLC transferred pro rata approximately 98% of their membership interests in IFH LLC to Adecoagro in exchange for common shares of Adecoagro. In a series of transactions during 2012, we transferred shares of Adecoagro to certain limited partners of IFH in exchange for their residual interest in IFH, increasing our interest in IFH to approximately 100%.

 

On January 28, 2011, Adecoagro completed the IPO of its shares on the NYSE. The shares are traded under the symbol “AGRO.”

 

On March 27, 2015, Adecoagro commenced a series of transactions for the purpose of transfering the domicile of Adecoagro LP to Luxembourg. In connection with the Adecoagro LP redomiciliation, Adecoagro merged IFH into Adecoagro LP with Adecoagro LP as the surviving entity and Adecoagro GP S.à r.l., a société à responsibilitié limitée organized under the laws of Luxembourg, became the general partner of Adecoagro LP on April 1, 2015. Also on April 1, 2015, Adecoagro completed the redomiciliation of Adecoagro LP (Delaware) out of Delaware to Luxembourg and Adecoagro LP, without dissolution or liquidation, continued its corporate existence as Adecoagro LP S.C.S., a société en commandite simple organized under Luxembourg law, effective April 2, 2015. For a detailed description of the Adecoagro LP redomiciliation please see “Item 4. Information on the Company—A. History and Development of the Company—History. Since that date the affairs of Adecoagro LP S.C.S. have been governed by its by-laws and Luxembourg law.

 

Adecoagro is registered with the Luxembourg Registry of Trade and Companies under number B153681. Adecoagro has its registered office at Rue Eugène Ruppert, L-2453, Luxembourg, Grand Duchy of Luxembourg.

 

The corporate purpose of Adecoagro, as stated in Article 4 of our articles of incorporation (Purpose Object), is the following: The object of Adecoagro is the holding of participations, in any form whatsoever, in Luxembourg and foreign companies, or other entities or enterprises, the acquisition by purchase, subscription, or in any other manner as well as the transfer by sale, exchange or otherwise of stock, bonds, debentures, notes and other securities or rights of any kind including interests in partnerships, and the holding, acquisition, disposal, investment in any manner (in), development, licensing or sub licensing of, any patents or other intellectual property rights of any nature or origin as well as the ownership, administration, development and management of its portfolio. Adecoagro may carry out its business through branches in Luxembourg or abroad.

 

Adecoagro may borrow in any form and proceed to the issuance by private or public means of bonds, convertible bonds and debentures or any other securities or instruments it deems fit.

 

In a general fashion it may grant assistance (by way of loans, advances, guarantees or securities or otherwise) to companies or other enterprises in which Adecoagro has an interest or which form part of the group of companies to which Adecoagro . belongs or any entity as Adecoagro may deem fit (including up stream or cross stream), take any controlling, management, administrative and/or supervisory measures and carry out any operation which it may deem useful in the accomplishment and development of its purposes.

 

Finally, Adecoagro can perform all commercial, technical and financial or other operations, connected directly or indirectly in all areas in order to facilitate the accomplishment of its purpose.

 

Share Capital

 

As of December 31, 2015 our issued share capital amounted to $183,572,722.50, represented by 122,381,815 shares in issue (of which 1,289,376 were treasury shares) with a nominal value of $1.50 each. All issued shares are fully paid up.

 

 141 

 

 

As of December 31, 2015 there were 121,092, 439 common shares outstanding.

 

We have an authorized unissued share capital of $3,000,000,000, including the issued share capital as of December 31, 2015 of $183,572,722.50 and are authorized to issue up to 2,000,000,000 shares of a nominal value of $1.50 each (taking into account the shares issued as of December 31, 2015) out of such authorized share capital. Our unissued share capital as of December 31, 2015 is $2,816,427,277.50.

 

Our articles of incorporation authorize the board of directors to issue shares within the limits of the authorized un-issued share capital at such times and on such terms as the board or its delegates may decide for a period commencing on January 10, 2011 and ending on the date five years after the date that the minutes of the shareholders’ meeting approving such authorization have been published in the Luxembourg official gazette. Such publication occurred on April 22, 2011. On April 20 2016 the extraordinary meeting of shareholders approved the renewal of the authorized un-issued share capital for a period of five more years ending on the fifth anniversary of the day of the publication of the minutes of the meeting in the Luxembourg official gazette (unless it is extended, amended or renewed and we currently intend to seek renewals and/or extensions as required from time to time). Accordingly, the board may issue shares up to the number of authorized un-issued shares pursuant to the above until the latter date against contributions in cash, contributions in kind or by way of incorporation of available reserves at such times and on such terms and conditions, including the issue price, as the board of directors or its delegate(s) may in its or their discretion resolve and the general meeting of shareholders dated January 10, 2011 has waived and has authorized the board of directors to waive, suppress or limit, any pre-emptive subscription rights of shareholders provided for by law to the extent it deems such waiver, suppression or limitation advisable for any issue or issues of shares within the authorized share capital.

 

Our authorized share capital is determined (and may be increased, reduced or extended) by our articles of incorporation, as amended from time to time, by the decision of our shareholders at an extraordinary general shareholders’ meeting with the necessary quorum and majority provided for the amendment of our articles of incorporation. See “—Amendment to the Articles of Incorporation” and “—General Meeting of Shareholders”.

 

Under Luxembourg law, existing shareholders benefit from a preemptive subscription right on the issuance of shares for cash consideration. However, our shareholders have, in accordance with Luxembourg law, authorized the board to suppress, waive or limit any preemptive subscription rights of shareholders provided by law to the extent the board deems such suppression, waiver or limitation advisable for any issuance or issuances of shares within the scope of our authorized unissued share capital. Such shares may be issued above, at or below market value (down to zero) as well as by way of incorporation of available reserves and premium for a period ending on the fifth anniversary of the date of the publication of the notarial deed recording the minutes of the extraordinary general shareholders’ meeting of January 10, 2011 in the Luxembourg official gazette (which occurred on April 22, 2011). On April 20 2016 the extraordinary meeting of shareholders approved the renewal of the authorized un-issued share capital for a period of five more years ending on the fifth anniversary of the day of the publication of the minutes of the meeting in the Luxembourg official gazette (unless it is extended, amended or renewed and we currently intend to seek renewals and/or extensions as required from time to time).

 

Form and Transfer of shares

 

Our shares are issued in registered form only and are freely transferable. Luxembourg law does not impose any limitations on the rights of Luxembourg or non-Luxembourg residents to hold or vote our shares.

 

Under Luxembourg law, the ownership of registered shares is evidenced by the inscription of the name of the shareholder, the number of shares held by him or her in the register of shares held at the registered office of the Company. Each transfer of shares in the share register shall be effected by written declaration of transfer to be recorded in the register of shares, such declaration to be dated and signed by the transferor and the transferee, or by their duly appointed agents. We may accept and enter into its share register any transfer effected pursuant to an agreement or agreements between the transferor and the transferee, true and complete copies of which have been delivered to us.

 

We may appoint registrars in different jurisdictions, each of whom may maintain a separate register for the shares entered in such register. We have appointed Computershare as our New York registrar and transfer agent, and all shares and shareholders have been transferred from the register held at our registered office to the register held on our behalf by Computershare as our registrar and transfer agent. The holders of our shares may elect to be entered in one of the registers and to be transferred from time to time from one register to another register provided that our board of directors may however impose transfer restrictions for shares that are registered, listed, quoted, dealt in, or have been placed in certain jurisdictions in compliance with the requirements applicable therein. The transfer to the register kept at the Company’s registered office may always be requested by a shareholder.

 

 142 

 

 

In addition, our articles of incorporation provide that our shares may be held through a securities settlement system or a professional depository of securities. Shares held in such manner have the same rights and obligations as shares recorded in our shareholder register(s) (subject to complying with certain formalities). Shares held through a securities settlement system or a professional depository of securities may be transferred in accordance with customary procedures for the transfer of securities in book-entry form.

 

Issuance of Shares

 

Pursuant to Luxembourg law of August 10, 1915 on commercial companies, the issuance of shares in Adecoagro requires the approval by the general meeting of shareholders at the quorum and majority provided for the amendment of our articles of incorporation. See “—Amendment to the Articles of Incorporation” and “—General Meeting of Shareholders”. The general meeting of shareholders may however approve an authorized unissued share capital and authorize the board of directors to issue shares up to the maximum amount of such authorized unissued share capital for a maximum period of five years from the date of publication in the Luxembourg official gazette of the minutes of the relevant general meeting. The general meeting may amend, renew or extend such authorized share capital and authorization to the board of directors to issue shares.

 

We have currently an authorized unissued share capital of $3,000,000,000, including the issued share capital as of December 31, 2015 of $183,572,722.50, and are authorized to issue up to 2,000,000,000 shares of a nominal value of $1.50 each (taking into account the shares already issued) out of such authorized share capital. As of December 31, 2015 the un-issued share capital was $2,816,427,277.50. Our board has been authorized to issue shares within the limits of the authorized un-issued share capital at such times and on such terms as the board or its delegates may decide for a period commencing on January 10, 2011 and ending on the date five years after the date that the minutes of the shareholders’ meeting approving such authorization have been published in the Luxembourg official gazette. The publication occurred on April 22, 2011. On April 20 2016 the extraordinary meeting of shareholders approved the renewal of the authorized un-issued share capital for a period of five more years ending on the fifth anniversary of the day of the publication of the minutes of the meeting in the Luxembourg official gazette (unless it is extended, amended or renewed and we currently intend to seek renewals and/or extensions as required from time to time) Accordingly, the board may issue shares up to the total number of authorized un-issued shares until the latter date against contributions in cash, contributions in kind or by way of incorporation of available reserves at such times and on such terms and conditions, including the issue price, as the board of directors or its delegate(s) may in its or their discretion resolve while waiving, suppressing or limiting, any pre-emptive subscription rights of shareholders provided for by law to the extent it deems such waiver, suppression or limitation advisable for any issue or issues of shares within the authorized share capital.

 

Our articles provide that no fractional shares may be issued.

 

Our shares have no conversion rights and there are no redemption or sinking fund provisions applicable to our common shares.

 

Preemptive Rights

 

Unless limited or cancelled by the board of directors as described above, holders of our shares have a pro rata preemptive right to subscribe for any new shares issued for cash consideration. Our articles provide that, in the event of an increase of the issued share capital by the board of directors within the limits of the authorized un-issued share capital, preemptive rights can be waived, suppressed or limited by the board of directors for a period ending on April 22, 2016. Such period was extended in the extraordinary meeting of shareholders held on April 20, 2016 for five more years, ending on the fifth anniversary of the day of the publication of the minutes of the meeting in the Luxembourg official gazette

 

Repurchase of Shares

 

We cannot subscribe for our own shares.

 

 143 

 

 

We may, however, repurchase issued shares or have another person repurchase issued shares for our account, subject to the following conditions:

 

the prior authorization of the general meeting of shareholders (at the quorum and majority for ordinary resolutions), which authorization sets forth the terms and conditions of the proposed repurchase and in particular the maximum number of shares to be repurchased, the duration of the period for which the authorization is given (which may not exceed five years) and, in the case of repurchase for consideration, the minimum and maximum consideration per share, must have been obtained;

 

the repurchase may not reduce our net assets on a non-consolidated basis to a level below the aggregate of the issued share capital and the reserves that we must maintain pursuant to Luxembourg law or its articles of incorporation; and

 

only fully paid up shares may be repurchased.

 

The general meeting of shareholders has authorized that the Company, and/or any wholly-owned subsidiary (and/or any person acting on their behalf), may purchase, acquire, receive or hold shares in the Company under article 49-2 of the Luxembourg law of August 10, 1915, from time to time up to 20% of the issued share capital, on the following terms and on such terms as referred to below and as shall further be determined by the board of directors of the Company, such authorization being valid (subject to renewal) for a period of five years from January 10, 2011.

 

Acquisitions may be made in any manner including without limitation, by tender or other offer(s), buy back program(s), over the stock exchange or in privately negotiated transactions or in any other manner as determined by the board of directors (including derivative transactions or transactions having the same or similar economic effect than an acquisition).

 

In the case of acquisitions for value:

 

(i) in the case of acquisitions other than in the circumstances set forth under (ii), for a net purchase price being (x) no less than fifty per cent of the lowest stock price and (y) no more than fifty per cent above the highest stock price, in each case being the closing price, as reported by the New York City edition of the Wall Street Journal, or, if not reported therein, any other authoritative source to be selected by the board of directors of the Company (hereafter, the closing price), over the ten (10) trading days preceding the date of the purchase (or as the case may be the date of the commitment to the transaction);

 

(ii) in case of a tender offer (or if deemed appropriate by the board of directors, a buy back program),

 

a. in case of a formal offer being published, for a set net purchase price or a purchase price range, each time within the following parameters: no less than fifty per cent of the lowest stock price and (y) no more than fifty per cent above the highest stock price, in each case being the closing price over the ten (10) trading days preceding the publication date, provided however that if the stock exchange price during the offer period fluctuates by more than 10%, the board of directors may adjust the offer price or range to such fluctuations;

 

b. in case a public request for sell offers is made, a price range may be set (and revised by the board of directors as deemed appropriate) provided that acquisitions may be made at a price which is no less than fifty per cent of the lowest stock price and (y) no more than fifty per cent above the highest stock price, in each case being the closing price over a period determined by the board of directors provided that such period may not start more than five (5) trading days before the sell offer start date of the relevant offer and may not end after the last day of the relevant sell offer period.

 

In addition, pursuant to Luxembourg law the board of directors may repurchase shares without the prior approval of the general meeting of shareholders if necessary to prevent serious and imminent harm to us or if the acquisition of shares has been made in view of the distribution thereof to the employees.

 

 144 

 

 

A share buy-back program was approved by the board of directors of the Company on September 12, 2013 to acquire up to 5% of the total outstanding share capital of the Company to be held as treasury shares (the “Buy-Back Program”). The Buy-Back Program wasimplemented in compliance with the authorization granted by the general meeting of the Company, any applicable law, rules or regulations described above and the following limits approved by the board of directors of the Company. The Buy Back Program was approved for a period of 12 months from September 23, 2014 (the date of its announcement) or until reaching the maximum number of shares authorized under the Buy Back Program, whatever occurs first, and renewal by decision of the Board of Directors on August 11, 2015 for a period of 12 months ending on September 23, 2016 or until reaching the maximum number of shares authorized under the Program, whatever occurs first. Buy Back Program is conducted under Open Market Transactions, in reliance on the “safe harbour” from liability for manipulation provided by Rule 10b-18 of the Securities Exchange Act.

 

Capital Reduction

 

The articles of incorporation provide that the issued share capital may be reduced, subject to the approval by the general meeting of shareholders at the quorum and majority provided for the amendment of our articles of incorporation. See “—Amendment to the Articles of Incorporation” and “—General Meeting of Shareholders”.

 

General Meeting of Shareholders

 

In accordance with Luxembourg law and our articles of incorporation, any regularly constituted general meeting of shareholders of Adecoagro represents the entire body of shareholders of the Company. It shall have the broadest powers to order, carry out or ratify acts relating to the operations of the Company.

 

The annual general meeting of shareholders of Adecoagro is held at 4:00pm (Luxembourg time) on the third Wednesday of April of each year in Luxembourg. If that day is a legal or banking holiday, the meeting will be held on the next following business day. Other general meetings of shareholders may be convened at any time.

 

Each of our shares entitles the holder thereof to attend our general meeting of shareholders, either in person or by proxy, to address the general meeting of shareholders, and to exercise voting rights, subject to the provisions of our articles of incorporation. Each share entitles the holder to one vote at a general meeting of shareholders. There is no minimum shareholding required to be able to attend or vote at a general meeting of shareholders.

 

A shareholder may act at any general meeting of shareholders by appointing another person (who need not be a shareholder) as his proxy, which proxy shall be in writing and comply with such requirements as determined by our board with respect to the attendance to the general meeting, and proxy forms in order to enable shareholders to exercise their right to vote. All proxies must be received by us (or our agents) no later than the day preceding the fifth (5th) working day before the date of the general meeting except if our board of directors decides to change such time frame.

 

Our articles of incorporation provide that in the case of shares held through the operator of a securities settlement system or depository, a holder of such shares wishing to attend a general meeting of shareholders must receive from such operator or depository a certificate certifying the number of shares recorded in the relevant account on the blocking date and certifying that the shares in the account shall be blocked until the close of the general meeting. Such certificates should be submitted to us no later than the day preceding the fifth working day before the date of the general meeting unless our board fixes a different period.

 

Our board of directors may determine a date preceding a general meeting as the record date for admission to such general meeting. When convening a general meeting of shareholders, we will publish two notices (which must be published at least eight days apart and in the case of the second notice, eight days before the meeting) in the Mémorial, Recueil des Sociétés et Association, and in a Luxembourg newspaper and in the case the shares of the Company are listed on a regulated market, in accordance with the publicity requirements of such regulated market applicable to the Company. If all of the shareholders are present or represented at a general meeting of shareholders, the general meeting may be held without prior notice or publication. These convening notices must contain the agenda of the meeting and set out the conditions for attendance and representation at the meeting.

 

 145 

 

 

All materials relating to a general meeting of shareholders (including the notice) will be available at the website of Adecoagro at www.adecoagro.com and will be filed with the SEC on Form 6-K. The information on our website is not incorporated by reference in, and does not constitute a part of, this annual report.

 

Luxembourg law provides that the board of directors is obliged to convene a general meeting of shareholders if shareholders representing, in the aggregate, 10% of the issued share capital so require in writing with an indication of the agenda. In such case, the general meeting of shareholders must be held within one month of the request. If the requested general meeting of shareholders is not held within one month, shareholders representing, in the aggregate, 10% of the issued share capital, may petition the competent president of the district court in Luxembourg to have a court appointee convene the meeting. Luxembourg law provides that shareholders representing, in the aggregate, 10% of the issued share capital may request that additional items be added to the agenda of a general meeting of shareholders. That request must be made by registered mail sent to the registered office at least five days before the holding of the general meeting of shareholders.

 

Voting Rights

 

Each share of our shares entitles the holder thereof to one vote at a general meeting of shareholders.

 

Luxembourg law distinguishes between “ordinary” general meetings of shareholders and “extraordinary” general meetings of shareholders.

 

Extraordinary general meetings of shareholders are convened to resolve in particular upon an amendment to the articles of incorporation and certain other limited matters described below and are subject to the quorum and majority requirements described below. All other general meetings of shareholders are ordinary general meetings of shareholders.

 

Ordinary General Meetings of Shareholders. At an ordinary general meeting of shareholders there is no quorum requirement, and resolutions are adopted by a simple majority of the votes validly cast, irrespective of the number of shares present or represented. Abstentions are not considered “votes”.

 

Extraordinary General Meetings of Shareholders. An extraordinary general meeting of shareholders convened for the purpose of in particular (a) an increase or decrease of the authorized or issued share capital, (b) a limitation or exclusion of preemptive rights, (c) approving a legal merger or de-merger of Adecoagro, (d) dissolution of the Company or (e) an amendment of the articles of incorporation must generally have a quorum of at least 50% of our issued share capital except in limited circumstances provided for by Luxembourg law. If such quorum is not reached, the extraordinary general meeting of shareholders may be reconvened, pursuant to appropriate notification procedures, at a later date with no quorum requirement applying

 

Irrespective of whether the proposed actions described in the preceding paragraph will be subject to a vote at the first or a subsequent extraordinary general meeting of shareholders, such actions are subject to the approval of at least two-thirds of the votes validly cast at such extraordinary general meeting of shareholders (except in limited circumstances provided for by Luxembourg law). Abstentions are not considered “votes”.

 

Appointment and Removal of Directors. Members of the board of directors may be elected by simple majority of the votes validly cast at any general meeting of shareholders. Under the articles of incorporation, all directors are elected for a period of up to three years with such possible extension as provided therein provided however the directors shall be elected on a staggered basis, with one third (1/3) of the directors being elected each year and provided further that such three year term may be exceeded by a period up to the annual general meeting held following the third anniversary of the appointment. Any director may be removed with or without cause by a simple majority vote at any general meeting of shareholders. The articles of incorporation provide that in case of a vacancy the board of directors may co-opt a director.

 

Neither Luxembourg law nor our articles of incorporation contain any restrictions as to the voting of our shares by non-Luxembourg residents.

 

 146 

 

 

Amendment to the Articles of Incorporation

 

Luxembourg law requires an extraordinary general meeting of shareholders to resolve upon an amendment to the articles of incorporation. The agenda of the extraordinary general meeting of shareholders must indicate the proposed amendments to the articles of incorporation.

 

An extraordinary general meeting of shareholders convened for the purpose of amending the articles of incorporation must generally have a quorum of at least 50% of our issued share capital. If such quorum is not reached, the extraordinary general meeting of shareholders may be reconvened at a later date with no quorum according to the appropriate notification procedures. Irrespective of whether the proposed amendment will be subject to a vote at the first or a subsequent extraordinary general meeting of shareholders, the amendment is generally subject to the approval of at least two-thirds of the votes cast at such extraordinary general meeting of shareholders.

 

Any resolutions to amend the articles of incorporation must be taken before a Luxembourg notary and such amendments must be published in accordance with Luxembourg law.

 

Merger and Division

 

A merger by absorption whereby a Luxembourg company, after its dissolution without liquidation transfers to another company all of its assets and liabilities in exchange for the issuance to the shareholders of the company being acquired of shares in the acquiring company, or a merger effected by transfer of assets to a newly incorporated company, must, in principle, be approved by an extraordinary general meeting of shareholders of the Luxembourg company to be held before a notary. Similarly the de-merger of a Luxembourg company is generally subject to the approval by an extraordinary general meeting of shareholders.

 

Liquidation

 

In the event of the liquidation, dissolution or winding-up of Adecoagro, the assets remaining after allowing for the payment of all liabilities will be paid out to the shareholders pro rata to their respective shareholdings. The decision to voluntarily liquidate, dissolve or wind-up require the approval by an extraordinary general meeting of shareholders of the Company to be held before a notary.

 

No Appraisal Rights

 

Neither Luxembourg law nor our articles of incorporation provide for any appraisal rights of dissenting shareholders.

 

Distributions

 

Subject to Luxembourg law, each share is entitled to participate equally in distributions if and when if declared by the general meeting of shareholders out of funds legally available for such purposes. Pursuant to the articles of incorporation, the general meeting of shareholders may approve distributions and the board of directors may declare interim distribution, to the extent permitted by Luxembourg law.

 

Declared and unpaid distributions held by us for the account of the shareholders shall not bear interest. Under Luxembourg law, claims for unpaid distributions will lapse in our favor five years after the date such distribution has been declared.

 

Annual Accounts

 

Each year the board of directors must prepare annual accounts, that is, an inventory of the assets and liabilities of Adecoagro together with a balance sheet and a profit and loss account. The board of directors must also prepare, each year, consolidated accounts and management reports on the annual accounts and consolidated accounts. The annual accounts, the consolidated accounts, the management report and the auditor’s reports must be available for inspection by shareholders at the registered office of Adecoagro at least 15 calendar days prior to the date of the annual general meeting of shareholders.

 

The annual accounts and the consolidated accounts, after approval by the annual general meeting of shareholders, will need to be filed with the Luxembourg registry of trade and companies within one month after the approval and no more than seven months after the close of the financial year.

 

 147 

 

 

Information Rights

 

Luxembourg law gives shareholders limited rights to inspect certain corporate records 15 calendar days prior to the date of the annual general meeting of shareholders, including the annual accounts with the list of directors and auditors, the consolidated accounts, the notes to the annual accounts and the consolidated accounts, a list of shareholders whose shares are not fully paid-up, the management reports and the auditor’s report.

 

The annual accounts, the consolidated accounts, the auditor’s reports and the management reports are made available to registered shareholders at the same time as the convening notice for the annual general meeting of shareholders is sent. In addition, any registered shareholder is entitled to receive a copy of these documents free of charge 15 calendar days prior to the date of the annual general meeting of shareholders upon request.

 

Under Luxembourg law, it is generally accepted that a shareholder has the right to receive responses to questions concerning items on the agenda for a general meeting of shareholders, if such responses are necessary or useful for a shareholder to make an informed decision concerning such agenda item, unless a response to such questions could be detrimental to our interests.

 

Board of Directors

 

The management of Adecoagro is vested in a board of directors. Our articles of incorporation provide that the board must comprise at least three members and no more than eleven members. The number of directors is determined and the directors are appointed at the general meeting of shareholders (except in case of a vacancy in the office of a director because of death, retirement, resignation, dismissal, removal or otherwise, the remaining directors may fill such vacancy and appoint a successor in accordance with applicable Luxembourg law).

 

The directors are appointed for a period of up to three years; provided however the directors shall be elected on a staggered basis, with one-third of the directors being elected each year and provided further that such three year term may be exceeded by a period up to the annual general meeting held following the third anniversary of the appointment. Directors may be removed with or without cause (ad nutum) by the general meeting of shareholders by a simple majority of votes cast at a general meeting of shareholders. The directors shall be eligible for re-election indefinitely. The general shareholders’ meeting may dismiss one or more directors at any time, with or without cause by a resolution passed by simple majority vote, irrespective of the number of shares present at such general shareholders’ meeting.

 

Currently our board has 11 members (see “Item 6. Directors, Senior Management and Employees—A. Directors and Senior Management—Board of Directors”). The board meets as often as required by our interests.

 

A majority of the members of the board in office (and able to vote) present or represented at a board meeting constitutes a quorum, and resolutions are adopted by the simple majority vote of the board members present or represented (and able to vote). The board may also take decisions by means of resolutions in writing signed by all directors.

 

Our board may delegate the daily management of the business of Adecoagro, as well as the power to represent Adecoagro in its day to day business, to individual directors or other officers or agents of the Company (with power to sub-delegate). In addition the board of directors may delegate the daily management of the business of Adecoagro, as well as the power to represent Adecoagro in its day to day business to an executive or other committee as it deems fit. The board of directors shall determine the conditions of appointment and dismissal as well as the remuneration and powers of any person or persons so appointed.

 

Currently the board of directors has appointed the officers listed under “Item 6. Directors, Senior Management and Employees—A. Directors and Senior Management.”

 

The board of directors may (but shall not be obliged to unless required by law) establish one or more committees (including without limitation an audit committee, a risk and commercial committee, a strategy committee and a compensation committee) and for which it shall, if one or more of such committees are set up, appoint the members (who may be but do not need to be board members), determine the purpose, powers and authorities as well as the procedures and such other rules as may be applicable thereto (subject as to the audit committee as set forth therein).

 

 148 

 

 

Currently our board has set up an audit committee. See “Item 6. Directors, Senior Management and Employees—C. Board Practices.” Our board has set up a compensation committee. See “Item 6. Directors, Senior Management and Employees—C. Board Practices.” Our board has set up a risk and commercial committee. See “Item 6. Directors, Senior Management and Employees—C. Board Practices.” Our board has set up a strategy committee. See “Item 6. Directors, Senior Management and Employees—C. Board Practices.”

 

No director shall, solely as a result of being a director, be prevented from contracting with us, either with regard to his tenure of any office or place of profit or as vendor, purchaser or in any other manner whatsoever, nor shall any contract in which any director is in any way interested be liable to be avoided, in account of his position as director nor shall any director who is so interested be liable to account for us or the shareholders for any remuneration, profit or other benefit realized by the contract by reason of the director holding that office or of the fiduciary relationship thereby established.

 

Any director having an interest in a transaction submitted for approval to the board conflicting with our interest shall be obliged to advise the board thereof and to cause a record of his statement to be included in the minutes of the meeting. He may not take part in these deliberations nor in the vote of the resolution. At the next following general meeting, before any resolution is put to vote, a special report shall be made on any transactions in which any of the directors may have had an interest conflicting with our interest.

 

No shareholding qualification for directors is required.

 

Directors and other officers, past and present, are entitled to indemnification from us to the fullest extent permitted by law against liability and all expenses reasonably incurred by him in connection with any claim, action, suit or proceeding in which he is involved by virtue of his being or having been a director. We may purchase and maintain for any director or other officer insurance against any such liability.

 

No indemnification shall be provided against any liability to us or our shareholders by reason of willful misfeasance, bad faith, gross negligence or reckless disregard of the duties involved in the conduct of his office. No indemnification will be provided in the event of a settlement (unless approved by a court of competent jurisdiction or the board), nor will indemnification be provided in proceedings in which that director or officer has been finally adjudicated to have acted in bad faith and not in the interest of the Company.

 

Transfer Agent and Registrar

 

The transfer agent and registrar for our common shares is Computershare and all shares and shareholders have been transferred from the register held in Luxembourg to the register held on our behalf by Computershare as our registrar and transfer agent. The holders of our shares may elect to be entered in one of the registers and to be transferred from time to time from one register to another register provided that our board of directors may however impose transfer restrictions for shares that are registered, listed, quoted, dealt in, or have been placed in certain jurisdictions in compliance with the requirements applicable therein. The transfer to the register kept in Luxembourg may always be requested by a shareholder.

 

C.MATERIAL CONTRACTS

 

See “Item 4. Information on the Company—B. Business Overview.”

 

D.EXCHANGE CONTROLS

 

In 1991, the Argentine Convertibility Law established a fixed exchange rate according to which the Argentine Central Bank was statutorily obliged to sell U.S. dollars to any individual at a fixed exchange rate of Ps.1.00 per $1.00. In 2001 Argentina experienced a period of severe political, economic and social crisis, and on January 6, 2002, the Argentine congress enacted the Public Emergency Law abandoning more than ten years of fixed Peso-U.S. dollar parity. After devaluing the Peso and setting the official exchange rate at Ps.1.40 per $1.00, on February 11, 2002, the Argentine government allowed the Peso to float. The shortage of U.S. dollars and their heightened demand caused the Peso to further devaluate significantly in the first half of 2002. The Argentine Central Bank may indirectly affect this market through its active participation. Due to the deterioration of the economic and financial situation in Argentina during 2001 and 2002, in addition to the abandonment of the Peso-U.S. dollar parity, the Argentine government established a number of monetary and currency exchange control measures, including a partial freeze on bank deposits, the suspension on payments of its sovereign foreign debt, restrictions on the transfer of funds out of, or into, Argentina, and the creation of the Single Free Foreign Exchange Market (“Mercado Único y Libre de Cambios”, or the “FX Market”) through which all purchases and sales of foreign currency must be made. Although since 2003 these restrictions have been progressively eased to some extent, as a consequence of the increase of the demand in Argentina for U.S. dollars and the capital flow out of Argentina, the Argentine government imposed during 2011 some additional restrictions on the transfer of funds from Argentina and reduced the time required to comply with the mandatory transfer of funds into Argentina.

 

 149 

 

 

Recently, the newly elected government has introduced substantial changes to the foreign exchange restrictions reverting some of the measures adopted since 2011, providing greater flexibility and access to the foreign exchange market. The following restrictions that could affect our Argentine operations still remain in effect:

 

(1) Argentine entities have access to the FX Market for the purchase of foreign currency and its transfer abroad for, among other things:

 

(a) Making payments of principal on foreign financial indebtedness at maturity or less than 10 days in advance of the stated maturity to the extent that the proceeds of the foreign indebtedness have remained in Argentina at least during the Waiting Period (as defined below) or, for indebtedness incurred as of December 17, 2015, to make partial or full payments more than 10 days in advance of the stated maturity, provided that, certain requirements are met. For new indebtedness incurred as from December 17, prepayments prior to 10 days in advance can be made provided that funds were transferred into Argentina through the FX Market and that the Waiting Period was duly complied with;

 

(b) Making payments of interest on foreign indebtedness on the stated interest payment date or less than 10 days prior to such stated interest payment date, provided that the foreign debt has been disclosed under the Foreign Debt Information Regime and that the interest to be paid accrued starting either (i) on the date the proceeds received from foreign indebtedness were sold in the FX Market or (ii) on the date of disbursement of funds, provided that the foreign debt has been disclosed under the Foreign Debt Information Regime and that those funds were credited in accounts of correspondent banks that are authorized to sell foreign exchange proceeds in the FX Market within 2 days of disbursement thereof;

 

(c) Making payments for services rendered by foreign residents provided that certain requirements are met;

 

(d) Making payments for imported goods, on demand or in advance, provided that certain requirements are met (e.g., nationalization of the imported goods within certain specific terms and filing of the import documentation with the financial entity); and

 

(e) Making payments of corporate profits and dividends to non-Argentine-resident shareholders, provided that the distribution of dividends is approved on the basis of audited financial statements issued by the Argentine entity and certified by external auditors.

 

(2) Argentine entities are no longer required to transfer into Argentina and sell for Pesos through the FX Market the proceeds from foreign financial indebtedness. However, the transfer and sale of the funds through the FX Market and compliance with the Waiting Period (as defined below) will be required in order for the debtor to access the FX Market to purchase foreign currency and to transfer it abroad to repay principal or interest. A reasonable interpretation of recent regulations is that it is also no longer necessary to transfer into Argentina and sell for Pesos through the FX Market proceeds from foreign indebtedness qualifying as pre-export financing under the rules of the Argentine Central Bank;

 

(3) Argentine entities are required to transfer into Argentina and sell for Pesos in the FX Market all foreign currency proceeds from exports of goods within the periods established by the Ministry of Economy and the Argentine Central Bank. Until February 4, 2016, Argentine law, including Communication “A” 5264 of the Argentine Central Bank, as amended, required Argentine residents to transfer the foreign currency proceeds received for services rendered to non-Argentine residents into a local account with a domestic financial institution and to convert those proceeds into Argentine pesos through the FX Market, which is administered by the Argentine Central Bank within 15 business days from the date the foreign currency proceeds are collected. As from February 4, 2016, foreign currency proceeds received for services rendered to non-Argentine residents still have to be transferred to Argentina, but they no longer need to be converted into Pesos through the FX Market. However, this benefit is limited to $2,000,000 per month, and for every non-converted Dollar, the possibility to form external assets (i.e. purchase foreign currency bills) is reduced accordingly;

 

 150 

 

 

(4) No payments on new foreign financial indebtedness (other than debt securities issued under a primary public offering and listed in self-regulated markets and indebtedness with multilateral and bilateral credit institutions and official credit agencies granted to Argentine residents directly through related agencies) or their renewals or extensions can be made by any means before a 120-day term (or in the case of financial indebtedness granted or renewed before December 17, 2015, a 360-day term) has elapsed from the date on which the proceeds of the new foreign indebtedness have been transferred into Argentina and converted into Pesos through the FX Market, or from the date of their renewal or extension (the “Waiting Period”) unless the transaction qualifies for an exemption;

 

(5) Until December, 17 2015, upon their transfer into Argentina and sale for Pesos through the FX Market, 30% of the proceeds of foreign financial indebtedness had to be deposited in a non-interest bearing and non- transferrable bank account in U.S. dollars with an Argentine financial entity for a term of 365 days (the “Mandatory Deposit”). The Mandatory Deposit was applicable to the following transactions, among others and unless an exception applied: (i) incurrence of foreign indebtedness; (ii) offerings involving primary or secondary offerings of capital stock or debt securities issued by companies domiciled in Argentina which are not listed on self-regulated markets, to the extent they do not constitute direct investments (i.e., less than 10% of capital stock); (iii) non- residents’ portfolio investments made for the purpose of holding Argentine currency and assets and liabilities in the financial and non-financial private sector in excess of $5,000 per calendar month, to the extent that such investments are not the result of primary subscriptions of debt securities issued pursuant to a public offering and listed in self-regulated markets and/or primary subscriptions of capital stock of companies domiciled in Argentina issued pursuant to a public offering and listed in self regulated markets; (iv) non-residents’ portfolio investments made for the purpose of purchasing any right in securities in the secondary market issued by the public sector; (v) non-residents’ portfolio investments made for the purpose of purchasing primary offers of Central Bank securities issued in primary offerings; (vi) inflows of funds to the Argentine foreign exchange market derived from the sale of foreign portfolio investments of Argentine residents within the private sector in an amount in excess of $2.0 million per calendar month; and (vii) any inflow of funds to the Argentine foreign exchange market made for the purpose of primary offers of bonds and other securities issued by a trust, whether or not issued pursuant to a public offering and whether or not they are listed in self-regulated markets, to the extent that the funds to be used for the purchase of any of the underlying assets would be subject to the non-interest bearing deposit requirement. On December 18, 2015 through Resolution No. 3/2015, the Minister of Treasury and Public Finance reduced the Mandatory Deposit percentage to 0%. Thus, the Mandatory Deposit no longer applies to the inflow of funds to Argentina.

 

(6) Since December 17, 2015, Argentine residents (both individuals and legal entities) are allowed to access to the FX Market to purchase foreign exchange currency without prior approval from the Central Bank or the AFIP with respect to the following type of transactions: real estate investments abroad, loans granted to non-Argentine residents, Argentine residents’ contributions of direct investments abroad, portfolio investment of Argentine natural persons abroad, certain other investments abroad of Argentine residents, portfolio investments of Argentine legal entities abroad, purchases of foreign currency bills to be held in Argentina, as well as purchases of traveler checks. The aggregate amount of foreign currency allowed to be purchased through the FX Market for all the above mentioned transactions shall not exceed $2,000,000 per calendar month in the aggregate, in all the institutions authorized to trade in the foreign exchange market.

 

(7) Non-Argentine residents require prior Argentine Central Bank approval to purchase foreign currency in the FX Market, unless the transaction qualifies for an exemption. The Argentine Central Bank has established the following exemptions: (i) without limitation on the amount, for the total amounts collected in Argentina under the sale and liquidation of a “direct investment” in Argentina (i.e. sale of real property, sale of equity holdings, capital reduction and reimbursement of capital contributions in an Argentine company where the investor holds more than 10% of the aggregate equity) provided that as of December 17, 2015, it is no longer required to prove that the investment funds were originally transferred and settled in the FX Market; and (ii) without limitation on the amount, [for amounts collected under portfolio investments (including interest) and/or resulting from the sale of such portfolio investments (i.e. stock portfolio and stockholdings in local companies, investment in mutual investment funds and local trusts, purchases of bank credit portfolios, investments in local bonds issued in Argentine Pesos and purchases of other local credits), provided that investment funds were originally transferred and settled through the FX Market.]

 

 151 

 

 

In both cases, prior to December 17, 2015, a 365-day waiting period applied. After December 17, 2015, this waiting period is no longer applicable to direct investments and was reduced to a 120 days for portfolio investments.

 

E.TAXATION

 

MATERIAL LUXEMBOURG TAX CONSIDERATIONS FOR HOLDERS OF COMMON SHARES

 

The following is a summary discussion of certain Luxembourg tax considerations of the acquisition, ownership and disposition of your shares that may be applicable to you if you acquire our shares. This does not purport to be a comprehensive description of all of the tax considerations that may be relevant to any of the Company’s common shares, and does not purport to include tax considerations that arise from rules of general application or that are generally assumed to be known to holders. This discussion is not a complete analysis or listing of all of the possible tax consequences of such transactions and does not address all tax considerations that might be relevant to particular holders in light of their personal circumstances or to persons that are subject to special tax rules.

 

It is not intended to be, nor should it be construed to be, legal or tax advice. This discussion is based on Luxembourg laws and regulations as they stand on the date of this annual report and is subject to any change in law or regulations or changes in interpretation or application thereof (and which may possibly have a retroactive effect). Prospective investors should therefore consult their own professional advisers as to the effects of state, local or foreign laws and regulations, including Luxembourg tax law and regulations, to which they may be subject.

 

As used herein, a “Luxembourg individual” means an individual resident in Luxembourg who is subject to personal income tax (impôt sur le revenu) on his or her worldwide income from Luxembourg or foreign sources, and a “Luxembourg corporate holder” means a company (that is, a fully taxable entity within the meaning of Article 159 of the Luxembourg Income Tax Law) resident in Luxembourg subject to corporate income tax (impôt sur le revenu des collectivités) on its worldwide income from Luxembourg or foreign sources. For purposes of this summary, Luxembourg individuals and Luxembourg corporate holders are collectively referred to as “Luxembourg Holders”. A “non-Luxembourg Holder” means any investor in shares of Adecoagro other than a Luxembourg Holder.

 

Tax regime applicable to realized capital gains

 

Luxembourg Holders

 

Luxembourg resident individual holders

 

Capital gains realized by Luxembourg resident individuals who do not hold their shares as part of a commercial or industrial business and who hold no more than 10% of the share capital of the Company will only be taxable if they are realized on a sale of shares that takes place before their acquisition or within the first six months following their acquisition.

 

Luxembourg resident corporate holders

 

Capital gains realized upon the disposal of shares by a fully taxable resident corporate holder will in principle be subject to corporate income tax and municipal business tax. The combined applicable rate (including an unemployment fund contribution) is 29.22% for the fiscal year ending 2013 for a corporate holder established in Luxembourg-City. An exemption from such taxes may be available to the holder pursuant to article 166 of the Luxembourg Income Tax Law subject to the fulfilment of the conditions set forth therein. The scope of the capital gains exemption can be limited in the cases provided by the Grand Ducal Decree of December 21, 2001.

 

 152 

 

 

Non-Luxembourg Holders

 

An individual who is a non-Luxembourg Holder of shares (and who does not have a permanent establishment, a permanent representative or a fixed place of business in Luxembourg) will only be subject to Luxembourg taxation on capital gains arising upon disposal of such shares if such holder has (together with his or her spouse and underage children) directly or indirectly held more than 10% of the capital of Adecoagro at any time during the past five years, and either (i) such holder has been a resident of Luxembourg for tax purposes for at least 15 years and has become a non-resident within the last five years preceding the realization of the gain, subject to any applicable tax treaty, or (ii) the disposal of shares occurs within six months from their acquisition (or prior to their actual acquisition), subject to any applicable tax treaty.

 

A corporate non-Luxembourg Holder (that is, an entity within the meaning of Article 159 of the Luxembourg Income Tax Law), which has a permanent establishment, a permanent representative or a fixed place of business in Luxembourg to which shares are attributable, will bear corporate income tax and municipal business tax on a gain realized on a disposal of such shares as set forth above for a Luxembourg corporate holder. However, gains realized on the sale of the shares may benefit from the full exemption provided for by Article 166 of the Luxembourg Income Tax Law and by the Grand Ducal Decree of December 21, 2001 subject in each case to fulfilment of the conditions set out therein.

 

A corporate non-Luxembourg Holder, which has no permanent establishment in Luxembourg to which the shares are attributable, will bear corporate income tax on a gain realized on a disposal of such shares under the same conditions applicable to an individual non-Luxembourg Holder, as set out above.

 

Tax regime applicable to distributions

 

Withholding tax

 

Distributions imputed for tax purposes on newly accumulated profits are subject to a withholding tax of 15%. The rate of the withholding tax may be reduced pursuant to double tax avoidance treaty existing between Luxembourg and the country of residence of the relevant holder, subject to the fulfilment of the conditions set forth therein.

 

No withholding tax applies if the distribution is made to (i) a Luxembourg resident corporate holder (that is, a fully taxable entity within the meaning of Article 159 of the Luxembourg Income Tax Law), (ii) an undertaking of collective character which is resident of a Member State of the European Union and is referred to by article 2 of the Council Directive of 2011/96 concerning the common fiscal regime applicable to parent and subsidiary companies of different member states of November 20, 2011, (iii) a corporation or a cooperative company resident in Norway, Iceland or Liechtenstein and subject to a tax comparable to corporate income tax as provided by the Luxembourg Income Tax Law, (iv) an undertaking with a collective character subject to a tax comparable to corporate income tax as provided by the Luxembourg Income Tax Law which is resident in a country that has concluded a tax treaty with Luxembourg, (v) a Luxembourg permanent establishment of one of the afore-mentioned categories and (vi) a corporation company resident in Switzerland which is subject to corporate income tax in Switzerland without benefiting from an exemption, provided that at the date of payment, the holder holds or commits to hold directly or through a tax transparent vehicle, during an uninterrupted period of at least twelve months, shares representing at least 10% of the share capital of Adecoagro or acquired for an acquisition price of at least EUR 1,200,000.

 

Luxembourg Holders

 

With the exception of a Luxembourg corporate holders benefitting from the exemption referred to above, Luxembourg individual holders, and Luxembourg corporate holders subject to Luxembourg corporation taxes, must include the distributions paid on the shares in their taxable income, 50% of the amount of such dividends being exempted from tax. The applicable withholding tax can, under certain conditions, entitle the relevant Luxembourg Holder to a tax credit.

 

 153 

 

 

Net wealth tax

 

Luxembourg Holders

 

Luxembourg net wealth tax will not be levied on a Luxembourg Holder with respect to the shares held unless (i) the Luxembourg Holder is a legal entity subject to net wealth tax in Luxembourg; or (ii) the shares are attributable to an enterprise or part thereof which is carried on through a permanent establishment, a fixed place of business or a permanent representative in Luxembourg.

 

Net wealth tax is levied annually at the rate depending on the amount the net wealth of enterprises resident in Luxembourg or, a reduced rate of 0.05% for the portion of the net wealth exceeding EUR 500 million, as determined for net wealth tax purposes (i.e. 0.5% on an amount up to EUR 500 million and 0.05% on the amount of taxable net wealth exceeding EUR 500 million). The shares may be exempt from net wealth tax subject to the conditions set forth by Paragraph 60 of the Law of October 16, 1934 on the valuation of assets (Bewertungsgesetz), as amended.

 

Non-Luxembourg Holders

 

Luxembourg net wealth tax will not be levied on a non-Luxembourg Holder with respect to the shares held unless the shares are attributable to an enterprise or part thereof which is carried on through a permanent establishment or a permanent representative in Luxembourg.

 

United States Federal Income Taxation of the Company

 

Our business assets and properties are located, and all of our employees and executives are based outside the United States. Our business is directly conducted through operating companies organized under the laws of countries other than the United States. These non-U.S. operating companies are indirectly owned by Adecoagro LP SCS, a holding company which is a societe commandite simple organized under the laws of Luxembourg. As a partnership that is not engaged in a trade or business within the United States within the meaning of section 864 of the Internal Revenue Code, Adecoagro LP SCS is not itself subject to U.S. federal net income taxes. We acquired approximately 98 percent of Adecoagro LP SCS, predecessor company, IFH, prior to undertaking the IPO in exchange for our stock.

 

Under rules to prevent expatriation of and by U.S. corporations and certain U.S. partnerships under Code section 7874(b), we would be treated as a U.S. domestic corporation if for this purpose (i) we were deemed to have acquired substantially all of the assets constituting the trade or business of a U.S. domestic partnership and (ii) former members of IFH were deemed to own at least 80% of our stock by reason of the transfer of those trade or business assets (ignoring stock issued in the IPO for purposes of the 80% threshold) and (iii) we were found not to conduct substantial business activities in Luxembourg. In that event, we would be subject to U.S. federal net income tax on our worldwide income and dividends we pay would be subject to U.S. federal withholding tax at a 30% rate (subject to reduction, to the extent the beneficial owner of the dividend is entitled to claim a reduced rate of withholding under an applicable income tax treaty).

 

We believe that the restructuring transactions executed prior to or in connection with the IPO should not be subject to section 7874(b). Accordingly, we do not believe that we will be subject to U.S. taxation on a net income basis nor do we anticipate paying dividends subject to U.S. federal withholding tax. However, the relevant rules are unclear in certain respects and there is limited guidance on the application of the rules to acquisitions of partnerships or partnership assets constituting a trade or business. Accordingly, we cannot assure you that the IRS will not seek to assert that we are a U.S. domestic corporation, which assertion if successful could materially increase our U.S. federal income tax liability. Prospective holders who are non-United States persons should also note that, in that event, we would be required to withhold tax from any dividends we pay to non-U.S. Holders (subject to any applicable income tax treaties applicable to those non-U.S. Holders).

 

Shareholders are urged to consult their own tax advisors about the possible application of section 7874. The remainder of this discussion assumes that we are not treated as a U.S. corporation for U.S. federal income tax purposes.

 

 154 

 

 

Material U.S. Federal Income Tax Consideration for U.S-. Holder

 

The following is a discussion of the material U.S. federal income tax considerations relating to the purchase, ownership and disposition of our common shares. This discussion applies only to beneficial owners of common shares that are “U.S. Holders” (as defined below), who purchase our common shares pursuant to this offering and that hold our common shares as “capital assets” for U.S. federal income tax purposes (generally, property held for investment). This discussion is based on the U.S. Internal Revenue Code of 1986, as amended, (the “Code”), final, temporary and proposed Treasury regulations, administrative pronouncements and judicial decisions, all as currently in effect and all of which are subject to change (possibly with retroactive effect) and to differing interpretations.

 

This discussion does not address all U.S. federal income tax considerations that may be relevant to a particular holder based on its particular circumstances, and you are urged to consult your own tax advisor regarding your specific tax situation. For example, the discussion does not address the tax considerations that may be relevant to U.S. Holders in special tax situations, such as:

 

insurance companies;
tax-exempt organizations;
brokers or dealers in securities or currencies and traders in securities that elect to mark to market;
certain financial institutions;
partnerships or other pass-through entities;
holders whose functional currency for U.S. federal income tax purposes is not the U.S. dollar;
certain former U.S. citizens or residents or U.S. expatriates;
holders that hold our common shares as part of a hedge, straddle or conversion or other integrated transaction; or
holders that own, directly, indirectly, or constructively, 10% or more of the total combined voting power of our common shares.

 

This discussion does not address the alternative minimum tax consequences of holding common shares or the indirect consequences to holders of equity interests in partnerships or other entities that own our common shares. Moreover, this discussion does not address the state, local and foreign tax consequences of holding our common shares, or any aspect of U.S. federal tax law (such as the estate, generation-skipping and gift tax or the Medicare tax on net investment income) other than U.S. federal income taxation.

 

You are a “U.S. Holder” if you are a beneficial owner of our common shares and you are, for U.S. federal income tax purposes:

 

an individual who is a citizen or resident of the United States;
a corporation, or any other entity taxable as a corporation, created or organized in or under the laws of the United States or any State thereof, including the District of Columbia;
an estate, the income of which is subject to U.S. federal income taxation regardless of its source;
a trust (a) if a court within the United States is able to exercise primary supervision over its administration and one or more U.S. persons have the authority to control all of its substantial decisions or (b) that has a valid election in effect under applicable Treasury regulations to be treated as a U.S. person.

 

If a partnership (or an entity or arrangement treated as a partnership for U.S. federal income tax purposes) holds our common shares, the tax treatment of a partner will generally depend upon the status of the partner and upon the activities of the partnership. A partnership considering the purchase of our common shares, and partners in such a partnership, should consult their own tax advisors.

 

You should consult your own tax advisor regarding the U.S. federal, state, local and non-U.S. income and other tax consequences of purchase, ownership and disposition of our common shares in your particular circumstances.

 

Passive Foreign Investment Company (“PFIC”) Rules

 

U.S. Holders generally will be subject to a special, potentially adverse tax regime that would differ in certain respects from the tax treatment described below if we are, or were to become, a PFIC for U.S. federal income tax purposes.

 

 155 

 

 

In general, we will be a PFIC with respect to a U.S. Holder if, for any taxable year in which the U.S. Holder held our common shares, either (i) at least 75% of our gross income for the taxable year is passive income or (ii) at least 50% of the value (determined on the basis of a quarterly average) of our assets is attributable to assets that produce or are held for the production of passive income. For this purpose, passive income generally includes, among other things, dividends, interest, royalties, rents, annuities and gains from assets that produce passive income. If a foreign corporation owns at least 25% by value of the stock of another corporation, the foreign corporation is treated for purposes of the PFIC tests as owning its proportionate share of the assets of the other corporation, and as receiving directly its proportionate share of the other corporation’s income.

 

Although the determination of whether a corporation is a PFIC is made annually, and thus may be subject to change, we do not believe that we were a PFIC for U.S. federal income tax purposes for our most recently completed taxable year, nor that we will be one for our current taxable year and we do not currently expect to become one in the foreseeable future. The remainder of this discussion assumes that we are not a PFIC.

 

Dividends

 

Distributions with respect to our common shares (other than certain pro rata distributions of common shares) will, to the extent made from our current or accumulated earnings and profits as determined under U.S. federal income tax principles, constitute dividends for U.S. federal income tax purposes. We do not currently maintain calculations of our earnings and profits under U.S. federal income tax principles. Unless and until these calculations are made, distributions should be presumed to be taxable dividends for U.S. federal income tax purposes. As used below, the term “dividend” means a distribution that constitutes a dividend for U.S. federal income tax purposes.

 

Cash dividends (including amounts withheld on account of foreign taxes) paid with respect to our common shares generally will be includible in the gross income of a U.S. Holder as ordinary income on the day on which the dividends are received by the U.S. Holder. Dividends with respect to our common shares will not be eligible for the dividends received deduction allowed to corporations.

 

Subject to certain exceptions for short-term and hedged positions, certain non-corporate U.S. Holders, including individuals, may be entitled to preferential rates of taxation with respect to “qualified dividends” paid by qualified foreign corporations. A foreign corporation will be treated as a qualified foreign corporation with respect to dividends paid by that corporation on common shares that are readily tradable on an established securities market in the United States. As our shares are listed on the New York Stock Exchange, we believe dividends paid by us will be eligible for these preferential rates. There can, however, be no assurance that our common shares will be considered readily tradable on an established securities market in the future. A qualified foreign corporation also includes foreign corporations eligible for the benefits of certain income tax treaties with the United States. If, as we anticipate, we are eligible for the benefits of the income tax treaty between Luxembourg and the United States, dividends paid on our common shares would be eligible for preferential rates of taxation without regard to the trading status of our common shares. Holders should consult their own tax advisors regarding the availability of the preferential rates of taxation with respect to dividends in light of their own particular situations, including related restrictions and special rules.

 

The amount of any cash dividend paid in foreign currency will equal the U.S. dollar value of the dividend, calculated by reference to the exchange rate in effect on the date the distribution is received, regardless of whether the payment is in fact converted to U.S. dollars at that time. A U.S. Holder should not recognize any foreign currency gain or loss in respect of such distribution if such foreign currency is converted into U.S. dollars on the date received. If the foreign currency is not converted into U.S. dollars on the date received, however, gain or loss may be recognized upon a subsequent sale or other disposition of the foreign currency. Such foreign currency gain or loss, if any, generally will be U.S.-source ordinary income or loss.

 

Dividends received by most U.S. Holders will constitute foreign-source “passive category” income (“general category income” for certain U.S. Holders) for U.S. foreign tax credit purposes. Subject to limitations under U.S. federal income tax law concerning credits or deductions for foreign taxes and certain exceptions for short-term and hedged positions, a Luxembourg withholding tax imposed on dividends described above under “Material Luxembourg Tax Considerations for Holders of Shares—Tax regime applicable to distributions—Withholding tax” should be treated as a foreign income tax eligible for credit against a U.S. Holder’s U.S. federal income tax liability (or at a U.S. Holder’s election, may be deducted in computing taxable income if the U.S. Holder has elected to deduct all foreign income taxes for the taxable year). Special limitations on foreign tax credits apply to dividends subject to the preferential rate of taxation for qualified dividends. The rules with respect to foreign tax credits are complex and U.S. Holders are urged to consult their independent tax advisors regarding the availability of the foreign tax credit under their particular circumstances.

 

 156 

 

 

Taxation of Capital Gains

 

Gain or loss realized by a U.S. Holder on the sale, exchange or other taxable disposition of common shares will be subject to U.S. federal income taxation as capital gain or loss in an amount equal to the difference between the amount realized (including the gross amount of the proceeds before the deduction of any foreign tax) on the sale or other taxable disposition and such U.S. Holder’s adjusted tax basis in the common shares. Capital gains of certain non-corporate U.S. Holders, including individuals, derived with respect to capital assets held for more than one year generally are eligible for various reduced rates of taxation. The deductibility of capital losses is subject to limitations under the Code.

 

Capital gain or loss, if any, realized by a U.S. Holder on the sale, exchange or other taxable disposition of a common share generally will be treated as U.S. source income or loss for U.S. foreign tax credit purposes. Consequently, in the case of a disposition of a common share that is subject to Luxembourg or other foreign income tax imposed on the gain, the U.S. Holder may not be able to benefit from the foreign tax credit for that foreign income tax (i.e., because the income or loss on the disposition would be U.S. source). Alternatively, the U.S. Holder may take a deduction for the foreign income tax if such holder does not take a credit for any foreign income tax during the taxable year.

 

Information Reporting and Backup Withholding

 

In general, dividends on common shares, and payments of the proceeds of a sale, exchange or other taxable disposition of common shares, paid within the U.S. or through certain U.S. related financial intermediaries to a U.S. Holder are subject to information reporting and may be subject to backup withholding unless the holder is an exempt recipient or, in the case of backup withholding, provides an accurate taxpayer identification number and certifies under penalty of perjury that the holder is a U.S. person and is not subject to backup withholding.

 

Backup withholding is not an additional tax. Any amounts withheld under the backup withholding rules generally will be allowed as a refund or a credit against a U.S. Holder’s U.S. federal income tax liability, provided that the required information is timely furnished to the IRS.

 

Certain U.S. Holders who hold interests in “specified foreign financial assets” (as defined in Section 6038D of the Code) are generally required to file an IRS Form 8938 as part of their U.S. federal income tax returns to report their ownership of such specified foreign financial assets, which may include our common shares, if the total value of those assets exceeds certain thresholds. Financial assets that are held through a U.S. financial institution are not subject to this reporting requirement. Investors who fail to report this required information could become subject to substantial penalties. In addition, in the event a U.S. Holder that is required to file IRS Form 8938 does not file such form, the statute of limitations on the assessment and collection of U.S. federal income taxes of such holder for the related tax year may not close until three years after the date that the required information is filed. U.S. Holders are encouraged to consult with their own tax advisors regarding their tax reporting obligations.

 

F.DIVIDENDS AND PAYING AGENTS

 

Not applicable.

 

G.STATEMENT BY EXPERTS

 

Not applicable.

 

 157 

 

 

H.DOCUMENTS ON DISPLAY

 

We are required to file annual and special reports and other information with the SEC. You may read and copy any documents filed by the Company at the SEC’s public reference room at 100 F Street, N.E., Room 1580, Washington, D.C. 20549. Please call the SEC at 1-800-SEC-0330 for further information on the public reference room. The SEC also maintains a website at http://www.sec.gov which contains reports and other information regarding registrants that file electronically with the SEC.

 

I.SUBSIDIARY INFORMATION

 

Not applicable.

 

Item 11.Quantitative and Qualitative Disclosures About Market Risk

 

In the normal course of business, we are exposed to commodity price and interest rate risks, primarily related to our crop production activities and changes in exchange rates and interest rates. We manage our exposure to these risks through the use of various financial instruments, none of which are entered into for trading purposes. We have established policies and procedures governing the use of financial instruments, specifically as they relate to the type and volume of such financial instruments. Our use of financial derivative instruments is associated with our core business and is regulated by internal control policies. For further information on our market risks, please see Note 3 to our Consolidated Financial Statements.

 

Item 12.Description of Securities Other than Equity Securities

 

A.DEBT SECURITIES

 

Not applicable.

 

B.WARRANTS AND RIGHTS

 

Not applicable.

 

C.OTHER SECURITIES

 

Not applicable.

 

D.AMERICAN DEPOSITORY SHARES

 

Not applicable.

 

PART II

 

Item 13.Defaults, Dividend Arrearages and Delinquencies

 

Not applicable.

 

Item 14.Material Modifications to the Rights of Security Holders and Use of Proceeds

 

Not applicable.

 

 158 

 

 

Item 15.Controls and Procedures

 

a) Disclosure Controls and Procedures

 

Our company’s management, with the participation of the Chief Executive Officer and Chief Financial Officer, conducted an evaluation pursuant to Rule 13a-15 promulgated under the Securities Exchange Act of 1934, of the effectiveness of our disclosure controls and procedures as of December 31, 2015. There are inherent limitations to the effectiveness of any system of disclosure controls and procedures, including the possibility of human error and the circumvention or overriding of the controls and procedures. Accordingly, even effective disclosure controls and procedures can only provide reasonable assurance of achieving their control objectives. Based on this evaluation, our company’s Chief Executive Officer and Chief Financial Officer concluded that such disclosure controls and procedures were effective as of December 31, 2015.

 

b) Management’s Annual Report on Internal Control over Financial Reporting

 

The Company’s Management is responsible for establishing and maintaining adequate internal control over financial reporting as defined in Rules 13a-15(f) and 15d-15(f) under the Securities Exchange Act of 1934. The Company’s internal control over financial reporting is a process designed under the supervision of the Company’s Chief Executive Officer and Chief Financial Officer that: (i) pertains to the maintenance of records that, in reasonable detail, accurately and fairly reflect the transactions and dispositions of the Company’s assets; (ii) provides reasonable assurance that transactions are recorded as necessary to permit preparation of financial statements for external reporting in accordance with generally accepted accounting principles, and that receipts and expenditures are being made only in accordance with authorization of the Company’s management and directors; and (iii) provides reasonable assurance regarding prevention or timely detection of unauthorized acquisition, use or disposition of the Company’s assets that could have a material effect on the financial statements.

 

Because of its inherent limitations, internal control over financial reporting may not prevent or detect misstatements. Also, projections of any evaluation of effectiveness to future periods are subject to the risk that controls may become inadequate because of changes in conditions, or that the degree of compliance with the policies or procedure may deteriorate. The Company, with the participation of its Chief Executive Officer and Chief Financial Officer, has assessed the effectiveness of the Company’s internal control over financial reporting as of December 31, 2015.

 

We assessed the effectiveness of the Company’s internal controls over financial reporting as of December 31, 2015. In making this assessment, management used the criteria established in “Internal Control — Integrated Framework (2013)” issued by the Committee of Sponsoring Organizations of the Treadway Commission (“COSO”). As a result of this assessment, the Company’s management has determined that the Company’s internal control over financial reporting was effective as of December 31, 2015.

 

 159 

 

 

c) Attestation Report of the Registered Public Accounting Firm

 

The effectiveness of the Company’s internal control over financial reporting as of December 31, 2015 has been audited by Price Waterhouse & Co S.R.L, an independent registered public accounting firm, our independent auditor, as stated in their report which is included herein at page F-2 of our Consolidated Financial Statements.

 

d) Changes in internal control over financial reporting

 

As required by Rule 13a-15(d), under the Exchange Act, our management, including our Chief Executive Officer and Chief Financial Officer, conducted an evaluation of our internal control over financial reporting to determine whether any change occurred during the period covered since the last report that has materially affected, or is reasonably likely to materially affect, our internal control over financial reporting. Based on this evaluation, it has been determined that there has been no change during the period covered by this annual report that has materially affected, or is reasonably likely to materially affect, our internal control over financial reporting.

 

Item 16.

 

Item 16A.   Audit Committee Financial Expert

 

Our audit committee consists of four independent directors: Mr. Plínio Musetti, Mr. Mark Schachter, Mr. Daniel González and Mr. Andrés Velasco Brañes. Our board of directors has determined that Mr. Mark Schachter has the attributes of an “audit committee financial expert” and is independent within the meaning of this Item 16A and satisfies the financial literacy requirements of the NYSE.

 

Item 16B.    Code of Ethics

 

We have adopted a code of ethics and business conduct that applies to our directors, executive officers and all employees. The text of our code of ethics is posted on our web site at: www.adecoagro.com.

 

Item 16C.   Principal Accountant Fees and Services

 

The following table sets forth the aggregate fees by categories specified below in connection with certain professional services rendered by Price Waterhouse & Co. S.R.L., a member firm of Price WaterhouseCoopers International Limited Network, an independent registered accounting public firm and our principal external auditors, for the periods indicated. Except as set forth below, we did not pay any other fees to our auditors during the periods indicated below.

 

  

For the year ended

December 31,

 
  (in thousands of $) 
  2015  2014 
Audit Fees (1)  1,208   1,546 
Tax fees (2)  -   61 
Total  1,208   1,607 

 

(1)“Audit fees” means the aggregate fees billed for professional services rendered by our principal auditors for the audit of our consolidated financial statements and internal control over financial reporting of the Company, the statutory financial statements of the Company and its subsidiaries, and any other audit services required for the SEC or other regulatory filings.

 

(2)"Tax fees" includes fees for permitted tax compliance and tax advisory services rendered by our principal auditors.

 

During the fiscal year ended December 31, 2015 and 2014, no audit-related fees were provided by our principal auditors.

 160 

 

 

Audit Committee Approval Policies and Procedures

 

The Audit Committee has adopted pre-approval policies and procedures requiring that all audit and non-audit services performed by our independent auditors must be pre-approved by the Audit Committee. The Audit Committee annually reviews and pre-approves the services that may be provided by the independent auditors without obtaining specific pre-approval from the Audit Committee. Any service proposals submitted by external auditors that are not pre-approved services need to be discussed and approved by the Audit Committee during its meetings. Once the proposed service is approved, we or our subsidiaries formalize the engagement of services.

 

The Audit Committee or its Chairman, or any member of the Audit Committee to whom such authority is delegated, may approve in advance any permitted audit or permited non-audit services and fees up to a predetermined amount. The Audit Committee is authorized to establish other policies and procedures for the pre-approval of such services and fees. The Audit Committee approved all of the non-audit services described above and determined that the provision of such services is compatible with maintaining the independence of Price Waterhouse & Co. S.R.L.

 

Item 16D.   Exemptions from the Listing Standards for Audit Committees

 

Not applicable.

 

Item 16E.   Purchases of Equity Securities by the Issuer and Affiliated Purchasers

 

 

 

(a) Total Number of
Shares (Units)
Purchased
(b) Average Price
Paid per Share
(c) Total Number of
Shares Purchased as
Part of Publicly
Announced Plans or
Programs
(d) Maximum
Number of Shares
that may yet be
Purchased Under the
Plans or Programs
09/01/2013 - 09/30/201355,8997.5255,8996,063,192
10/01/2013 - 10/31/201374,6767.6174,6765,988,516
11/01/2013 - 11/30/201359,2737.8859,2735,929,243
12/01/2013 -12/31/2013464,6067.84464,6065,464,637
01/01/2014/ - 01/31/2014785,5177.71785,5174,679,120
02/01/2014 - 02/28/2014903,8757.71903,8753,775,245
03/01/2014 - 03/31/201474,9927.8474,9923,700,253
08/01/2015 - 08/31/20152,7477.982,7473,678,318
09/01/2014 - 09/30/201437,0527.9337,0523,384,496
10/01/2014 - 10/31/20144487.994483,380,918
Total2,459,0857.742,459,085 

 

The total number of shares purchased set forth above were purchased pursuant to the Company´s Repurchase Program adopted on September 12, 2013. See “Item 10 – Additional Information – Repurchase of Shares”.

 

Item 16F.   Change in Registrant’s Certifying Accountant

 

Not applicable.

 

 161 

 

 

Item 16G.   Corporate Governance

 

Our corporate governance practices are governed by Luxembourg law (particularly the law of August 10th, 1915 on commercial companies) and our articles of association. As a Luxembourg company listed on the NYSE, we are not required to comply with all of the corporate governance listing standards of the NYSE. We, however, believe that our corporate governance practices meet or exceed, in all material respects, the corporate governance standards that are generally required for controlled companies by the NYSE. The following is a summary of the significant ways that our corporate governance practices differ from the corporate governance standards required for listed U.S. companies by the NYSE (provided that our corporate governance practices may differ in non-material ways from the standards required by the NYSE that are not detailed here):

 

Majority of Independent Directors

 

Under NYSE standards, U.S. listed companies must have a majority of independent directors. There is no legal obligation under Luxembourg law to have a majority of independent directors on the board of directors.

 

Non-management Directors’ Meetings

 

Under NYSE standards, non-management directors must meet at regularly scheduled executive sessions without management present and, if such group includes directors who are not independent, a meeting should be scheduled once per year including only independent directors. Neither Luxembourg law nor our Articles of Association require the holding of such meetings ad we do not have a set policy for these meetings. Our Articles of Association provide, however, that the board shall meet as often as required by the best interest of the Company. For additional information, see “Item 6. Directors, Senior Management and Employees—A. Directors and Senior Management.”

 

Communication with Non-Management Directors

 

NYSE-listed companies are required to provide a method for interested parties to communicate directly with the non-management directors as a group. Shareholders may send communications to the Company’s non-management directors by writing to Mr. Plínio Musetti at Rua Amauri, 255 - 17th Floor, Jardim Europa, São Paulo, SP 01448-000, Brazil, telephone: (5511) 3035-1588. Communications will be referred to the Presiding Director for appropriate action. The status of all outstanding concerns addressed to the Presiding Director will be reported to the board of directors as appropriate.

 

Audit Committee

 

Under NYSE standards, listed U.S. companies are required to have an audit committee composed of independent directors that satisfies the requirements of Rule 10A-3 promulgated under the Exchange Act of 1934. Our Articles of Association provide that the board of directors may set up an audit committee. The board of directors has set up an Audit Committee and has appointed Mr. Plínio Musetti, Mr. Mark Schachter , Mr. Daniel Gonzalez and Mr. Andres Velasco Brañes as members of its audit committee. In accordance with NYSE standards, we have an audit committee entirely composed of independent directors. For additional information, see “Item 6. Directors, Senior Management and Employees—C. Board Practices”.

 

Under NYSE standards, all audit committee members of listed U.S. companies are required to be financially literate or must acquire such financial knowledge within a reasonable period and at least one of its members shall have experience in accounting or financial administration. In addition, if a member of the audit committee is simultaneously a member of the audit committee of more than three public companies, and the listed company does not limit the number of audit committees on which its members may serve, then in each case the board must determine whether the simultaneous service would prevent such member from effectively serving on the listed company’s audit committee and shall publicly disclose its decision. No comparable provisions on audit committee membership exist under Luxembourg law or our articles of association.

 

Standards for Evaluating Director Independence

 

Under NYSE standards, the board is required, on a case by case basis, to express an opinion with regard to the independence or lack of independence of each individual director. Neither Luxembourg law nor our Articles of Association require the board to express such an opinion. In addition, the definition of “independent” under the rules of the NYSE differs in some non-material respects from the definition contained in our Articles of Association.

 

 162 

 

 

Audit Committee Responsibilities

 

Pursuant to our Articles of Association, the audit committee shall assist the board of directors in fulfilling its oversight responsibilities relating to the integrity of the Company’s financial statements, including periodically reporting to the board of directors on its activity and the adequacy of the Company’s system of internal controls over financial reporting. As per the audit committee charter, as amended, the audit committee shall make recommendations for the appointment, compensation, retention and oversight of, and consider the independence of, the company’s external auditors. The audit committee is required to review material transactions (as defined by the Articles of Association) between us or our subsidiaries with related parties, perform such other duties imposed to it by laws and regulations of the regulated market(s) on which the shares of the Company are listed, and also perform the other duties entrusted to it by the board.

 

The NYSE requires certain matters to be set forth in the audit committee charter of U.S. listed companies. Our audit committee charter provides for many of the responsibilities that are expected from such bodies under the NYSE standard; however, due to our equity structure and holding company nature, the charter does not contain all such responsibilities, including provisions related to setting hiring policies for employees or former employees of independent auditors.

 

Nominating/Corporate Governance Committee.

 

The NYSE requires that a listed U.S. company have a nominating/corporate governance committee of independent directors and a committee charter specifying the purpose, duties and evaluation procedures of the committee. As permitted under Luxembourg law and our Articles of Association, we do not currently have a nominating or corporate governance committee.

 

Shareholder Voting on Equity Compensation Plans

 

Under NYSE standards, shareholders of U.S. listed companies must be given the opportunity to vote on equity compensation plans and material revisions thereto, except for employment inducement awards, certain grants, plans and amendments in the context of mergers and acquisitions, and certain specific types of plans. Neither Luxembourg corporate law nor our articles of incorporation require shareholder approval of equity based compensation plans. Luxembourg law only requires approval of the board of directors for the adoption of equity based compensation plans.

 

Disclosure of Corporate Governance Guidelines

 

NYSE-listed companies must adopt and disclose corporate governance guidelines. Neither Luxembourg law nor our Articles of Association require the adoption or disclosure of corporate governance guidelines. Our board of directors follows corporate governance guidelines consistent with our equity structure and holding company nature, but we have not codified them and therefore do not disclose them on our website.

 

Code of Business Conduct and Ethics

 

Under NYSE standards, listed companies must adopt and disclose a code of business conduct and ethics for directors, officers and employees, and promptly disclose any waivers of the code for directors or executive officers. Neither Luxembourg law nor our Articles of Association require the adoption or disclosure of such a code of conduct.

 

We have adopted a code of ethics and business conduct that applies to our directors, executive officers and all employees. The text of our code of ethics is posted on our web site at: www.adecoagro.com. And substantially complies with the NYSE´s requirements under the Code of Business Conduct and Ethics.

 

 163 

 

 

Chief Executive Officer Certification

 

A chief executive officer of a U.S. company listed on NYSE must annually certify that he or she is not aware of any violation by the company of NYSE corporate governance standards. In accordance with NYSE rules applicable to foreign private issuers, our chief executive officer is not required to provide NYSE with this annual compliance certification. However, in accordance with NYSE rules applicable to all listed companies, our chief executive officer must promptly notify NYSE in writing after any of our executive officers becomes aware of any noncompliance with any applicable provision of NYSE’s corporate governance standards. In addition, we must submit an executed written affirmation annually and an interim written affirmation each time a change occurs to the board or the audit committee.

 

Item 16H.    Mine Safety Disclosure

 

Not applicable.

 

PART III

 

Item 17.Financial Statements

 

We have responded to Item 18 in lieu of responding to this item.

 

Item 18.Financial Statements.

 

See pages F-1 through F-90 of this annual report.

 

Item 19.Exhibits

 

Exhibit Number Description
1.1 Amended and Restated Articles of Association of Adecoagro S.A. dated May 22, 2013. Filed as Exhibit 1.1 to the Company’s Annual Report on Form 20-F for the year ended December 31, 2013 filed with the Securities and Exchange Commission on April 30, 2014 and incorporated by reference herein.
   
4.1 Loan Agreement, dated December 19, 2008, between Adeco Agropecuaria S.A., Pilagá S.R.L. and Inter-American Development Bank, previously filed as exhibit 10.1 to the Company’s registration statement on Form F-1 (File No. 333-171683) filed with the Securities and Exchange Commission on January 13, 2011 (“Form F-1”) and incorporated by reference herein.
   
4.2 First Amendment Offer to Loan Agreement, dated February 20, 2009, between Adeco Agropecuaria S.A., Pilagá S.R.L. and Inter-American Development Bank, previously filed as exhibit 10.2 to the Company’s registration statement on Form F-1 and incorporated by reference herein.
   
4.3 Second Amendment Offer to Loan Agreement, dated December 29, 2009, between Adeco Agropecuaria S.A., Pilagá S.R.L. and Inter-American Development Bank, previously filed as exhibit 10.3 to the Company’s registration statement on Form F-1 and incorporated by reference herein.
   
4.4 Third Waiver Request to Loan Agreement, dated March 30, 2010, between Adeco Agropecuaria S.A., Pilagá S.R.L. and Inter-American Development Bank, previously filed as exhibit 10.4 to the Company’s registration statement on Form F-1 and incorporated by reference herein.
   
4.5 Fourth Amendment Offer to Loan Agreement, dated May 14, 2010, between Adeco Agropecuaria S.A., Pilagá S.R.L. and Inter-American Development Bank, previously filed as exhibit 10.5 to the Company’s registration statement on Form F-1 and incorporated by reference herein.
   
4.6 Fifth Amendment Offer to Loan Agreement, dated November 8, 2010, between Adeco Agropecuaria S.A., Pilagá S.R.L. and Inter-American Development Bank, previously filed as exhibit 10.37 to the Company’s registration statement on Form F-1 and incorporated by reference herein.

 

 164 

 

 

4.7 Amendment Offer to Loan Agreement, dated March 24, 2011, between Adeco Agropecuaria S.A., Pilagá S.R.L. and Inter-American Development Bank, previously filed as Exhibit 4.7 to the Company’s annual report on Form 20-F for the year ended December 31, 2011 and incorporated herein by reference.
   
4.8 Amendment Offer 02/2011 to Loan Agreement, dated November 9, 2011, between Adeco Agropecuaria S.A., Pilagá S.A. and Inter-American Development Bank, previously filed as Exhibit 4.8 to the Company’s annual report on Form 20-F for the year ended December 31, 2011 and incorporated herein by reference.
   
4.9 Senior Secured Loan Facility, dated July 28, 2010, between Angélica Agroenergia Ltda. and Deutsche Bank AG, London Branch, previously filed as exhibit 10.6 to the Company’s registration statement on Form F-1 and incorporated by reference herein.
   
4.10 Export Prepayment Financing Agreement, dated July 13, 2007, between Angélica Agroenergia Ltda. and a syndicate of banks, previously filed as exhibit 10.7 to the Company’s registration statement on Form F-1 and incorporated by reference herein.
   
4.11 First Amendment to Export Prepayment Financing Agreement, dated March 4, 2010, between Angélica Agroenergia Ltda. and a syndicate of banks, previously filed as exhibit 10.8 to the Company’s registration statement on Form F-1 and incorporated by reference herein.
   
4.12 English translation of Financing Agreement through BNDES Repasse, dated February 1, 2008, between Adeco Brasil Participações S.A. and a syndicate of banks, previously filed as exhibit 10.9 to the Company’s registration statement on Form F-1 and incorporated by reference herein.
   
4.13 English translation of First Amendment to Financing Agreement BNDES Repasse, dated July 1, 2008, between Angélica Agroenergia Ltda. and a syndicate of banks, previously filed as exhibit 10.10 to the Company’s registration statement on Form F-1 and incorporated by reference herein.

  

  
4.14 English translation of Second Amendment to Financing Agreement BNDES Repasse, dated March 4, 2010, between Angélica Agroenergia Ltda. and a syndicate of banks, previously filed as exhibit 10.11 to the Company’s registration statement on Form F-1 and incorporated by reference herein.
   
4.15 English translation of Credit Facility, dated July 30, 2010, between Angélica Agroenergia Ltda. and Banco do Brasil S.A., previously filed as exhibit 10.12 to the Company’s registration statement on Form F-1 and incorporated by reference herein.
   
4.16 Unit Issuance Agreement, dated February 16, 2006, between International Farmland Holdings LLC and Usina Monte Alegre S.A., previously filed as exhibit 10.13 to the Company’s registration statement on Form F-1 and incorporated by reference herein.
   
4.17 Share Purchase and Sale Agreement, dated February 16, 2006, between International Farmland Holdings LLC and Usina Monte Alegre S.A., previously filed as exhibit 10.14 to the Company’s registration statement on Form F-1 and incorporated by reference herein.
   
4.18 Right of First Offer Agreement, dated February 16, 2006, between International Farmland Holdings LLC and Usina Monte Alegre S.A., previously filed as exhibit 10.15 to the Company’s registration statement on Form F-1 and incorporated by reference herein.
   
4.19 Supply Offer Letter for milk, dated November 7, 2007, between La Lácteo S.A. and Adeco Agropecuaria S.R.L., previously filed as exhibit 10.16 to the Company’s registration statement on Form F-1 and incorporated by reference herein.
   
4.20 Amendment to Supply Offer Letter for milk, dated February 1, 2010, between La Lácteo S.A. and Adeco Agropecuaria S.R.L., previously filed as exhibit 10.17 to the Company’s registration statement on Form F-1 and incorporated by reference herein.

 

 165 

 

 

4.21 Commercial Contract for sugar, dated March 23, 2010, between Angélica Agroenergia Ltda. and Bunge International Commerce Ltd., previously filed as exhibit 10.18 to the Company’s registration statement on Form F-1 and incorporated by reference herein.
   
4.22 Amendment to Commercial Contract for sugar, dated June 17, 2010, between Angélica Agroenergia Ltda. and Bunge International Commerce Ltd., previously filed as exhibit 10.19 to the Company’s registration statement on Form F-1 and incorporated by reference herein.
   
4.23 English translation of Consignment Contract, dated February 19, 2000, between Molinos Ala S.A. (currently Pilagá S.R.L.) and Establecimiento Las Marías S.A.C.I.F.A., previously filed as exhibit 10.20 to the Company’s registration statement on Form F-1 and incorporated by reference herein.
   
4.24 English translation of Sale Agreement, dated July 8, 2009, between Pilagá S.R.L. and Galicia Warrants S.A., previously filed as exhibit 10.21 to the Company’s registration statement on Form F-1 and incorporated by reference herein.
   
4.25 English translation of Mortgage, dated July 8, 2009, between Pilagá S.R.L. and Galicia Warrants S.A., previously filed as exhibit 10.22 to the Company’s registration statement on Form F-1 and incorporated by reference herein.
   
4.26 English translation of Reserve Power Agreement, dated February 6, 2009, between Angélica Agroenergia Ltda. and Câmara de Comercialização de Energia Elétrica, previously filed as exhibit 10.23 to the Company’s registration statement on Form F-1 and incorporated by reference herein.
   
4.27 English translation of Energy Purchase Contract, dated January 19, 2009, between Usina Monte Alegre Ltda. and Cemig Geração e Transmissão S.A., previously filed as exhibit 10.24 to the Company’s registration statement on Form F-1 and incorporated by reference herein.
   
4.28 English translation of Energy Distribution Contract, dated June 3, 2008 between Angélica Agroenergia Ltda. and Empresa Energética do Mato Grosso do Sul., previously filed as exhibit 10.25 to the Company’s registration statement on Form F-1 and incorporated by reference herein.
   
4.29 English translation of First Amendment to Energy Distribution Contract, dated April 6, 2009 between Angélica Agroenergia Ltda. and Empresa Energética do Mato Grosso do Sul., previously filed as exhibit 10.26 to the Company’s registration statement on Form F-1 and incorporated by reference herein.
   
4.30 English translation of Second Amendment to Energy Distribution Contract, dated May 1, 2010 between Angélica Agroenergia Ltda. and Empresa Energética do Mato Grosso do Sul., previously filed as exhibit 10.27 to the Company’s registration statement on Form F-1 and incorporated by reference herein.
   
4.31 English translation of Sale Agreement for cattle, dated December 14, 2009, between Adeco Agropecuaria S.A. and Quickfood S.A., previously filed as exhibit 10.29 to the Company’s registration statement on Form F-1 and incorporated by reference herein.
   
4.32 English translation of First Amendment to Sale Agreement for cattle, dated December 16, 2009, between Adeco Agropecuaria S.A. and Quickfood S.A., previously filed as exhibit 10.30 to the Company’s registration statement on Form F-1 and incorporated by reference herein.
   
4.33 English translation of Second Amendment to Sale Agreement for cattle, dated December 17, 2009, between Adeco Agropecuaria S.A. and Quickfood S.A., previously filed as exhibit 10.31 to the Company’s registration statement on Form F-1 and incorporated by reference herein.
   
4.34 English translation of Stock Purchase Agreement, dated August 23, 2010, between Kadesh Hispania, S.L., Leterton España, S.L. and Dinaluca S.A., previously filed as exhibit 10.32 to the Company’s registration statement on Form F-1 and incorporated by reference herein.

 

 166 

 

 

4.35 Form of Registration Rights Agreement between Adecoagro S.A. and certain shareholders, previously filed as exhibit 10.33 to the Company’s registration statement on Form F-1 and incorporated by reference herein.
   
4.36 Second Amendment to Export Prepayment Financing Agreement, dated December 14, 2010, between Angélica Agroenergia Ltda. and a syndicate of banks, previously filed as exhibit 10.38 to the Company’s registration statement on Form F-1 and incorporated by reference herein.
   
4.37 English translation of Third Amendment to Financing Agreement BNDES Repasse, dated December 14, 2010, between Angélica Agroenergia Ltda. and a syndicate of banks, previously filed as exhibit 10.39 to the Company’s registration statement on Form F-1 and incorporated by reference herein.
   
4.38 English translation of First Amendment to Credit Facility, dated December 18, 2010, between Angélica Agroenergia Ltda. and Banco do Brasil S.A., previously filed as exhibit 10.40 to the Company’s registration statement on Form F-1 and incorporated by reference herein.
   
4.39 Stock Subscription Agreement, dated January 6, 2011, between Adecoagro S.A. and Al Gharrafa Investment Company, previously filed as exhibit 10.41 to the Company’s registration statement on Form F-1 and incorporated by reference herein.
   
4.40 English translation of Promise to Sell, dated December 21, 2010, between Kelizer S.C.A. and Las Mesetas S.A., previously filed as exhibit 4.40 to the Company’s Annual Report on Form 20- for fiscal year-end 2010 and incorporated by reference herein.
   
4.41 English translation of Stock Purchase Agreement, dated August 18, 2011, between Kadesh Hispania, S.L., Leterton España, S.L. and Compañía Agroforestal de Servicios y Mandatos S.A., previously filed as Exhibit 4.41 to the Company’s annual report on Form 20-F for the year ended December 31, 2011 and incorporated herein by reference.
   
4.42English translation of Stock Purchase Agreement, dated August 19, 2011, between Kadesh Hispania, S.L., Leterton España, S.L. and Simoneta S.A., previously filed as Exhibit 4.42 to the Company’s annual report on Form 20-F for the year ended December 31, 2011 and incorporated herein by reference.
   
4.43 Export Prepayment Facility, dated November 5, 2014 by and among Adecoagro Vale do Ivinhema S.A., Adecoagro Brasil Participacoes S.A., Usina Monte Alegre Ltda., ING Captal LLC, Rabobank Curacao N.V., ING Bank N.V., ING BANK N.V. Sao Paulo Branch and other Lenders party thereto, previously filed as Exhibit 4.43 to the Company’s Annual Report on Form 20-F for fiscal year-end 2014 and incorporated by reference herein.
   
8.1 Subsidiaries of Adecoagro S.A. as of April 30, 2015.
   
12.1 Certification of Chief Executive Officer pursuant to Section 302 of the Sarbanes-Oxley Act of 2002
   
12.2 Certification of Chief Financial Officer pursuant to Section 302 of the Sarbanes-Oxley Act of 2002
   
13.1 Certification of Chief Executive Officer pursuant to Section 906 of the Sarbanes-Oxley Act of 2002
   
13.2 Certification of Chief Financial Officer pursuant to Section 906 of the Sarbanes-Oxley Act of 2002
   
15.1 Consent of Cushman & Wakefield Argentina S.A.
   
15.2 Consent of Price Waterhouse & Co. S.R.L.

 

 167 

 

 

SIGNATURES

 

The registrant hereby certifies that it meets all of the requirements for filing on Form 20-F and that it has duly caused and authorized the undersigned to sign this annual report on its behalf.

 

 Adecoagro S.A.
  
  /s/ Mariano Bosch
 Name: Mariano Bosch
 Title: Chief Executive Officer

 

Date: April 27, 2016

 

 168 

 

 

Adecoagro S.A.

 

Consolidated Financial Statements as of December 31, 2015 and 2014 and for the years ended December 31, 2015, 2014 and 2013

 

 

 

 

Report of Independent Registered Public Accounting Firm

 

To the Shareholders of

Adecoagro S.A.

 

In our opinion, the accompanying consolidated statement of financial position and the related consolidated statements of income, comprehensive income, changes in shareholders’s equity and cash flows present fairly, in all material respects, the financial position of Adecoagro S.A. and its subsidiaries at December 31, 2015 and 2014, and the results of their operations and their cash flows for each of the three years in the period ended December 31, 2015 in conformity with International Financial Reporting Standards as issued by the International Accounting Standards Board. Also in our opinion, the Company maintained, in all material respects, effective internal control over financial reporting as of December 31, 2015, based on criteria established in Internal Control - Integrated Framework (2013) issued by the Committee of Sponsoring Organizations of the Treadway Commission (COSO). The Company's management is responsible for these financial statements, for maintaining effective internal control over financial reporting and for its assessment of the effectiveness of internal control over financial reporting, included in the accompanying “Management’s Annual Report on Internal Control over Financial Reporting”. Our responsibility is to express opinions on these financial statements and on the Company's internal control over financial reporting based on our integrated audits. We conducted our audits in accordance with the standards of the Public Company Accounting Oversight Board (United States). Those standards require that we plan and perform the audits to obtain reasonable assurance about whether the financial statements are free of material misstatement and whether effective internal control over financial reporting was maintained in all material respects. Our audits of the financial statements included examining, on a test basis, evidence supporting the amounts and disclosures in the financial statements, assessing the accounting principles used and significant estimates made by management, and evaluating the overall financial statement presentation. Our audit of internal control over financial reporting included obtaining an understanding of internal control over financial reporting, assessing the risk that a material weakness exists, and testing and evaluating the design and operating effectiveness of internal control based on the assessed risk. Our audits also included performing such other procedures as we considered necessary in the circumstances. We believe that our audits provide a reasonable basis for our opinions.

 

A company’s internal control over financial reporting is a process designed to provide reasonable assurance regarding the reliability of financial reporting and the preparation of financial statements for external purposes in accordance with generally accepted accounting principles. A company’s internal control over financial reporting includes those policies and procedures that (i) pertain to the maintenance of records that, in reasonable detail, accurately and fairly reflect the transactions and dispositions of the assets of the company; (ii) provide reasonable assurance that transactions are recorded as necessary to permit preparation of financial statements in accordance with generally accepted accounting principles, and that receipts and expenditures of the company are being made only in accordance with authorizations of management and directors of the company; and (iii) provide reasonable assurance regarding prevention or timely detection of unauthorized acquisition, use, or disposition of the company’s assets that could have a material effect on the financial statements.

 

 

 

 

Because of its inherent limitations, internal control over financial reporting may not prevent or detect misstatements. Also, projections of any evaluation of effectiveness to future periods are subject to the risk that controls may become inadequate because of changes in conditions, or that the degree of compliance with the policies or procedures may deteriorate.

 

Buenos Aires, Argentina

April 27, 2016

 

PRICE WATERHOUSE & CO. S.R.L.

 

by /s/ Marcelo de Nicola  (Partner)

 

Marcelo de Nicola

 

 F - 3 

 

 

Legal information

 

Denomination: Adecoagro S.A.

 

Legal address: Vertigo Naos Building, 6, Rue Eugène Ruppert, L-2453, Luxembourg

 

Company activity: Agricultural and agro-industrial

Date of registration: June 11, 2010

Expiration of company charter: No term defined

Number of register (RCS Luxembourg): B153.681

Capital stock: 122,381,815 common shares (of which 1,289,803 are treasury shares)

 

 F - 4 

 

 

Adecoagro S.A.

Consolidated Statements of Financial Position

as of December 31, 2015 and 2014

(All amounts in US$ thousands, except shares and per share data and as otherwise indicated)

 

  Note 2015 2014
       
ASSETS          
Non-Current Assets          
Property, plant and equipment, net 6  540,218   776,905 
Investment property 7  4,796   6,675 
Intangible assets, net 8  16,661   23,778 
Biological assets 9  253,005   286,044 
Investments in joint ventures 10  -   2,752 
Deferred income tax assets 22  60,857   45,597 
Trade and other receivables, net 13  21,795   50,590 
Other assets    651   587 
Total Non-Current Assets    897,983   1,192,928 
Current Assets          
Biological assets 9  46,265   55,188 
Inventories 14  77,703   104,919 
Trade and other receivables, net 13  145,011   164,526 
Derivative financial instruments 12  4,849   7,966 
Cash and cash equivalents 15  198,894   113,795 
Total Current Assets    472,722   446,394 
TOTAL ASSETS    1,370,705   1,639,322 
           
SHAREHOLDERS EQUITY          
Capital and reserves attributable to equity holders of the parent          
Share capital 17  183,573   183,573 
Share premium 17  937,674   933,044 
Cumulative translation adjustment    (567,133)  (395,804)
Equity-settled compensation    16,631   16,735 
Cash flow hedge 3  (137,911)  (43,064)
Treasury shares    (1,936)  (2,840)
Reserve from the sale of non-controlling interests in subsidiaries 16  41,574   25,508 
Retained earnings    62,923   45,644 
           
Equity attributable to equity holders of the parent    535,395   762,796 
Non-controlling interest    7,335   7,589 
TOTAL SHAREHOLDERS EQUITY    542,730   770,385 
LIABILITIES          
Non-Current Liabilities          
Trade and other payables 20  1,911   2,391 
Borrowings 21  483,651   491,324 
Deferred income tax liabilities 22  15,636   39,635 
Payroll and social liabilities 23  1,236   1,278 
Derivatives financial instruments 12  119   39 
Provisions for other liabilities 24  1,653   2,013 
Total Non-Current Liabilities    504,206   536,680 
Current Liabilities          
Trade and other payables 20  53,731   83,100 
Current income tax liabilities    962   76 
Payroll and social liabilities 23  22,153   27,315 
Borrowings 21  239,688   207,182 
Derivative financial instruments 12  6,575   13,860 
Provisions for other liabilities 24  660   724 
Total Current Liabilities    323,769   332,257 
TOTAL LIABILITIES    827,975   868,937 
TOTAL SHAREHOLDERS EQUITY AND LIABILITIES    1,370,705   1,639,322 

 

The accompanying notes are an integral part of these consolidated financial statements.

 

 F - 5 

 

 

Adecoagro S.A.

Consolidated Statements of Income

for the years ended December 31, 2015, 2014 and 2013

(All amounts in US$ thousands, except shares and per share data and as otherwise indicated)

 

  Note 2015 2014 2013
         
Sales of manufactured products and services rendered 25  490,619   513,127   425,307 
Cost of manufactured products sold and services rendered 26  (321,998)  (335,442)  (272,261)
Gross Profit from Manufacturing Activities    168,621   177,685   153,046 
Sales of agricultural produce and biological assets 25  183,695   209,839   219,317 
Cost of agricultural produce sold and direct agricultural selling expenses 26  (183,695)  (209,839)  (219,317)
Initial recognition and changes in fair value of biological assets and agricultural produce    36,869   27,145   (39,123)
Changes in net realizable value of agricultural produce after harvest    14,691   3,401   12,875 
Gross Profit / (Loss) from Agricultural Activities    51,560   30,546   (26,248)
Margin on Manufacturing and Agricultural Activities Before Operating Expenses    220,181   208,231   126,798 
General and administrative expenses 26  (48,425)  (52,695)  (53,352)
Selling expenses 26  (70,268)  (78,864)  (68,069)
Other operating income, net 28  31,066   11,977   49,650 
Share of loss of joint venture 10  (2,685)  (924)  (219)
Profit from Operations Before Financing and Taxation    129,869   87,725   54,808 
Finance income 29  9,150   7,291   7,234 
Finance costs 29  (116,890)  (86,472)  (98,916)
Financial results, net 29  (107,740)  (79,181)  (91,682)
Profit / (Loss) Before Income Tax    22,129   8,544   (36,874)
Income tax (expense) / benefit 22  (3,754)  (6,106)  9,277 
Profit / (Loss) for the Year from Continuing Operations    18,375   2,438   (27,597)
Profit for the Year from discontinued operations    -   -   1,767 
Profit / (Loss) for the Year    18,375   2,438   (25,830)
               
Attributable to:              
Equity holders of the parent    17,133   2,518   (25,828)
Non-controlling interest    1,242   (80)  (2)
               
Earnings / (Loss) per share from continuing and discontinued operations attributable to the equity holders of the parent during the year:              
Basic earnings per share 30            
From continuing operations    0.142   0.021   (0.226)
From discontinued operations    -   -   0.014 
Diluted earnings per share 30            
From continuing operations    0.140   0.021   (0.226)
From discontinued operations    -   -   0.014 

 

The accompanying notes are an integral part of these consolidated financial statements.

 

 F - 6 

 

 

Adecoagro S.A.

Consolidated Statements of Comprehensive Income

for the years ended December 31, 2015, 2014 and 2013

(All amounts in US$ thousands, except shares and per share data and as otherwise indicated)

 

  2015 2014 2013
       
Profit / (Loss) for the year  18,375   2,438   (25,830)
Other comprehensive income:            
-  Items that may be reclassified subsequently to profit or loss:            
Exchange differences on translating foreign operations  (178,719)  (100,203)  (129,575)
Cash flow hedge (Note 3)  (94,851)  (27,287)  (15,787)
Other comprehensive (loss) for the year  (273,570)  (127,490)  (145,362)
Total comprehensive (loss) for the year  (255,195)  (125,052)  (171,192)
             
Attributable to:            
Equity holders of the parent  (252,924)  (124,586)  (171,172)
Non-controlling interest  (2,271)  (466)  (20)
             
Total comprehensive income attributable to owners of the parent arising from:            
Continuing operations  (252,924)  (124,586)  (172,939)
Discontinued operations  -   -   1,767 

 

The accompanying notes are an integral part of these consolidated financial statements.

 

 F - 7 

 

 

Adecoagro S.A.

Consolidated Statements of Changes in Shareholders’ Equity

for the years ended December 31, 2015, 2014 and 2013

(All amounts in US$ thousands, except shares and per share data and as otherwise indicated)

 

      Attributable to equity holders of the parent    
  Share Capital
(Note 17)
 Share
Premium
(Note 17)
 Cumulative
Translation
Adjustment
 Equity-settled
Compensation
 Cash flow
hedge
 Other
reserves
 Treasury
shares
(Note 18 )
 Retained
Earnings
 Subtotal Non-
controlling
Interest
 Total
Shareholders’
 Equity
Balance at December 31,  2012  183,331   940,332   (182,929)  17,952   -   (349)  (6)  67,647   1,025,978   65   1,026,043 
Loss for the year  -   -   -   -       -   -   (25,828)  (25,828)  (2)  (25,830)
Other comprehensive income:                                            
-  Items that may be reclassified subsequently
to profit or loss:
                                            
Exchange differences on translating foreign operations  -   -   (129,562)  -   -   -   -   -   (129,562)  (13)  (129,575)
Cash flow hedge (1)  -   -   -   -   (15,782)  -   -   -   (15,782)  (5)  (15,787)
Total comprehensive loss for the year  -   -   (129,562)  -   (15,782)  -   -   (25,828)  (171,172)  (20)  (171,192)
Employee share options (Note 18):                                            
- Value of employee services  -   -   -   61   -   -   -   -   61   -   61 
- Exercised  -   126   -   (52)  -   -   26   -   100   -   100 
- Forfeited  -   -   -   (1,199)  -   -   -   1,199   -   -   - 
Restricted shares (Note 18):                                            
- Value of employee services  -   -   -   3,742   -   -   -   -   3,742   -   3,742 
- Vested  242   2,721   -   (3,152)  -   179   10   -   -   -   - 
- Forfeited  -   -   -   -   -   9   (9)  -   -   -   - 
Purchase of own shares (Note 17)  -   (4,107)  -   -   -   -   (982)  -   (5,089)  -   (5,089)
Disposal of interest in joint ventures (Note 11)  -   -   684   -   -   -   -   -   684   -   684 
Balance at December 31,  2013  183,573   939,072   (311,807)  17,352   (15,782)  (161)  (961)  43,018   854,304   45   854,349 

 

(1) Net of US$ 8,347 of income tax.

 

The accompanying notes are an integral part of these consolidated financial statements.

 

 F - 8 

 

 

Adecoagro S.A.

Consolidated Statements of Changes in Shareholders’ Equity

for the years ended December 31, 2015, 2014 and 2013

(All amounts in US$ thousands, except shares and per share data and as otherwise indicated)

 

    Attributable to equity holders of the parent    
  Share Capital
(Note 17)
 Share
Premium
 Cumulative
Translation
Adjustment
 Equity-settled
Compensation
 Cash flow
hedge
(*)
 Other
reserves
 Treasury
shares
 Reserve
from the
sale of non-
controlling
interests in
subsidiaries
 Retained
Earnings
 Subtotal Non-
controlling
Interest
 Total
Shareholders’
Equity
                         
Balance at January 1, 2014  183,573   939,072   (311,807)  17,352   (15,782)  (161)  (961)  -   43,018   854,304   45   854,349 
Profit for the year  -   -   -   -   -   -   -   -   2,518   2,518   (80)  2,438 
Other comprehensive income:                                                
-  Items that may be reclassified subsequently to profit or loss:                                                
Exchange differences on translating foreign operations  -   -   (99,822)  -   -   -   -   -   -   (99,822)  (381)  (100,203)
Cash flow hedge  -   -   -   -   (27,282)  -   -   -   -   (27,282)  (5)  (27,287)
Total comprehensive income for the year  -   -   (99,822)  -   (27,282)  -   -   -   2,518   (124,586)  (466)  (125,052)
                                                 
Employee share options (Note 18)                                                
- Value of employee services  -   -   -   308   -   -   -   -   -   308   -   308 
- Exercised  -   955   -   (326)  -   -   210   -   -   839   -   839 
- Forfeited  -   -   -   (108)  -   -   -   -   108   -   -   - 
Restricted shares (Note 18):                                      -       - 
- Value of employee services  -   -   -   3,559   -   -   -   -   -   3,559   -   3,559 
- Vested  -   3,444   -   (4,050)  -   160   446   -   -   -   -   - 
- Forfeited  -   -   -   -   -   1   (1)  -   -   -   -   - 
Purchase of own shares  (Note 17)  -   (10,427)  -   -   -   -   (2,534)  -   -   (12,961)  -   (12,961)
Sale of non-controlling interests in subsidiaries (Note 16)  -   -   15,825   -   -   -   -   25,508   -   41,333   8,010   49,343 
Balance at December 31, 2014  183,573   933,044   (395,804)  16,735   (43,064)  -   (2,840)  25,508   45,644   762,796   7,589   770,385 

 

(*) Net of 14,149 of Income Tax.

 

The accompanying notes are an integral part of these consolidated financial statements.

 

 F - 9 

 

 

Adecoagro S.A.

Consolidated Statements of Changes in Shareholders’ Equity

for the years ended December 31, 2015, 2014 and 2013

(All amounts in US$ thousands, except shares and per share data and as otherwise indicated)

 

    Attributable to equity holders of the parent    
  Share Capital
(Note 15)
 Share
Premium
 Cumulative
Translation
Adjustment
 Equity-settled
Compensation
 Cash flow
hedge
(*)
 Treasury
shares
 Reserve
from the
sale of non-
controlling
interests in
subsidiaries
 Retained
Earnings
 Subtotal Non-
Controlling
Interest
 Total
Shareholders’
Equity
                       
Balance at January 1, 2015  183,573   933,044   (395,804)  16,735   (43,064)  (2,840)  25,508   45,644   762,796   7,589   770,385 
Profit for the period  -   -   -   -   -   -   -   17,133   17,133   1,242   18,375 
Other comprehensive income:                                            
-  Items that may be reclassified subsequently to profit or loss:                                            
Exchange differences on translating foreign operations  -   -   (175,210)  -   -   -   -   -   (175,210)  (3,509)  (178,719)
Cash flow hedge (*)  -   -   -   -   (94,847)  -   -   -   (94,847)  (4)  (94,851)
Other comprehensive income for the year  -   -   (175,210)  -   (94,847)  -   -   -   (270,057)  (3,513)  (273,570)
Total comprehensive income for the year  -   -   (175,210)  -   (94,847)  -   -   17,133   (252,924)  (2,271)  (255,195)
                                             
Employee share options (Note 18):                                            
- Value of employee services  -   -   -   -   -   -   -   -   -   -   - 
- Exercised  -   1,786   -   (603)  -   316   -   -   1,499   -   1,499 
- Forfeited  -   -   -   (146)  -   -   -   146   -   -   - 
Restricted shares (Note 18):                                            
- Value of employee services  -   -   -   4,396   -   -   -   -   4,396   -   4,396 
- Vested  -   3,103   -   (3,751)  -   648   -   -   -   -   - 
- Forfeited  -       -   -   -   -   -   -   -   -   - 
Purchase of own shares  (Note 17)  -   (259)  -   -   -   (60)  -   -   (319)  -   (319)
Sale of non-controlling interests in subsidiaries (Note 16)  -   -   3,881   -   -   -   16,066   -   19,947   2,017   21,964 
Balance at December 31, 2015  183,573   937,674   (567,133)  16,631   (137,911)  (1,936)  41,574   62,923   535,395   7,335   542,730 

 

(*) Net of 49,106 of Income Tax.

 

The accompanying notes are an integral part of these consolidated financial statements.

 

 F - 10 

 

 

Adecoagro S.A.

Consolidated Statements of Cash Flows

for the years ended December 31, 2015, 2014 and 2013

(All amounts in US$ thousands, except shares and per share data and as otherwise indicated)

 

  Note 2015 2014 2013
Cash flows from operating activities:              
Profit / (Loss) for the year    18,375   2,438   (25,830)
Adjustments for:              
Income tax expense / (benefit)    3,754   6,106   (9,277)
Depreciation 6  70,682   89,147   68,934 
Amortization 8  585   509   468 
Gain from disposal of  farmlands and other assets 28  (7,914)  -   (26,434)
Gain from the disposal of other property items 28  (721)  (985)  (670)
Gain from the sale of subsidiaries 28  -   -   (1,967)
Equity settled share-based compensation granted 27  4,396   3,867   3,803 
Gain from derivative financial instruments and forwards 28,29  (17,686)  (6,548)  (266)
Interest  and other financial expense, net 29  43,822   50,941   45,192 
Initial recognition and changes in fair value of non harvested biological assets (unrealized) 5  (16,850)  15,783   53,456 
Changes in net realizable value of agricultural produce after harvest (unrealized) 5  (4,406)  (1,134)  292 
Provision and allowances    (79)  355   768 
Share of loss from joint venture 10  2,685   924   (219)
Foreign exchange losses, net 29  23,423   9,246   21,087 
Cash flow hedge – transfer from equity 29  32,700   12,031   2,560 
Discontinued operations 11  -   -   (1,767)
Subtotal    152,766   182,680   130,130 
Changes in operating assets and liabilities:              
Decrease / (Increase) in trade and other receivables    1,590   (38,622)  (35,464)
Increase in inventories    (10,025)  (22,027)  (27,624)
Increase in biological assets    (10,342)  (5,418)  (347)
(Increase) / Decrease in other assets    (871)  21   690 
Increase in derivative financial instruments    25,880   4,493   8,123 
(Decrease) / Increase in trade and other payables    (9,871)  6,390   23,718 
Increase in payroll and social security liabilities    4,996   6,253   3,504 
Increase / (Decrease)  in provisions for other liabilities    21   (179)  (233)
Net cash generated from operating activities before taxes paid    154,144   133,591   102,497 
Income tax paid    (230)  (458)  (417)
Net cash generated from operating activities    153,914   133,133   102,080 

 

The accompanying notes are an integral part of these consolidated financial statements.

 

 F - 11 

 

 

Adecoagro S.A.

Consolidated Statements of Cash Flows (Continued)

for the years ended December 31, 2015, 2014 and 2013

(All amounts in US$ thousands, except shares and per share data and as otherwise indicated)

 

  Note 2015 2014 2013
Cash flows from investing activities:              
Purchases of property, plant and equipment    (97,752)  (207,712)  (128,726)
Purchases of intangible assets 8  (1,203)  (2,098)  (1,376)
Purchase of cattle and planting cost of non-current biological assets    (48,856)  (110,998)  (96,487)
Interest received 29  8,201   7,068   6,882 
Proceeds from sale of property, plant and equipment    1,303   1,024   2,594 
Proceeds from sale of farmland and other assets 16  12,610   -   31,052 
Proceeds from disposal of subsidiaries 16  -   1,318   12,078 
Investment in joint ventures 10  -   (1,372)  (4,164)
Payment of seller financing arising on subsidiaries acquired    -   (684)  (1,555)
Proceeds from sales of financial assets 16  -   -   13,066 
Discontinued operations 11  -   -   5,100 
Loans to joint venture    (8,082)  -   - 
Net cash used in investing activities    (133,779)  (313,454)  (161,536)
               
Cash flows from financing activities:              
Net proceeds from the sale of non-controlling interest in subsidiaries 16  21,964   49,343   - 
Proceeds from equity settled shared-based compensation exercised    1,259   839   100 
Proceeds from long-term borrowings 21  299,343   180,048   322,763 
Payments of long-term borrowings 21  (165,455)  (177,027)  (113,750)
Interest paid    (48,438)  (48,899)  (45,972)
Proceeds from short-term borrowings 21  211,045   152,216   42,188 
Payments of short-term borrowings 21  (208,309)  (70,239)  (95,556)
Payment of derivatives financial instruments    (18,676)  -   - 
Purchase of own shares 17  (320)  (12,992)  (5,102)
Net cash generated from financing activities    92,413   73,289   104,671 
Net increase / (decrease) in cash and cash equivalents    112,548   (107,032)  45,215 
Cash and cash equivalents at beginning of year    113,795   232,147   218,809 
Effect of exchange rate changes on cash and cash equivalents    (27,449)  (11,320)  (31,877)
Cash and cash equivalents at end of year    198,894   113,795   232,147 

 

The accompanying notes are an integral part of these consolidated financial statements.

 

 F - 12 

 

 

Adecoagro S.A.

Notes to the Consolidated Financial Statements (Continued)

(All amounts in US$ thousands, except shares and per share data and as otherwise indicated)

 

1.General information

 

Adecoagro S.A. (the “Company” or “Adecoagro”) is the Group’s ultimate parent company and is a société anonyme (stock corporation) organized under the laws of the Grand Duchy of Luxembourg. Adecoagro is a holding company primarily engaged through its operating subsidiaries in agricultural and agro-industrial activities. The Company and its operating subsidiaries are collectively referred to hereinafter as the “Group”. These activities are carried out through three major lines of business, namely, Farming; Sugar, Ethanol and Energy and Land Transformation. Farming is further comprised of three reportable segments, which are described in detail in Note 5 to these consolidated financial statements.

 

Adecoagro is a Public Company listed in the New York Stock Exchange as a foreign registered company under the symbol of AGRO.

 

These consolidated financial statements have been approved for issue by the Board of Directors on March 15, 2016.

 

2.Summary of significant accounting policies

 

The principal accounting policies applied in the preparation of these consolidated financial statements are set out below. These policies have been consistently applied to all the years presented, unless otherwise stated.

 

2.1.Basis of preparation and presentation

 

The consolidated financial statements of the Group have been prepared in accordance with International Financial Reporting Standards (IFRS) of the International Accounting Standards Board (IASB) and the Interpretations of the International Financial Reporting Interpretations Committee (IFRIC). All IFRS issued by the IASB, effective at the time of preparing these consolidated financial statements have been applied.

 

The consolidated financial statements have been prepared under the historical cost convention as modified by financial assets and financial liabilities (including derivative instruments) at fair value through profit or loss and biological assets and agricultural produce at the point of harvest measured at fair value.

 

The preparation of consolidated financial statements in conformity with IFRS requires the use of certain critical accounting estimates. It also requires management to exercise its judgment in the process of applying the Group’s accounting policies. The areas involving a higher degree of judgment or complexity, or areas where assumptions and estimates are significant to the consolidated financial statements are disclosed in Note 4.

 

(a) Standards, amendments and interpretations to existing standards effective and adopted by the Group in 2015

 

The following standards, amendments and interpretations to existing standards have been published and were mandatory for the Group as of January 1, 2015:

 

All the amendments to the standards IAS 32, ‘Financial instruments: Presentation’ – Offsetting financial assets and financial liabilities, IAS 36, ‘Impairment of assets’ – Recoverable amount disclosures for non-financial assets and IAS 39, ‘Financial instruments: Recognition and measurement’ – Novation of derivatives and continuation of hedge accounting have been analyzed by the Company. The application of these standards did not materially affect the Group’s financial position or results of operations.

 

Other standards, amendments and interpretations which are effective for the financial year beginning on 1 January 2015 are not material to the Group.

 

The accompanying notes are an integral part of these consolidated financial statements.

 

 F - 13 

 

 

Adecoagro S.A.

Notes to the Consolidated Financial Statements (Continued)

(All amounts in US$ thousands, except shares and per share data and as otherwise indicated)

 

2.1.Basis of preparation and presentation (continued)

 

(b) Standards, amendments and interpretations to existing standards that are not yet effective

 

Below is a description of the standards, amendments and interpretations issued by the IASB to existing standards that have been issued and are mandatory for the Group’s fiscal periods beginning after January 1, 2015 and which have not been early adopted by the Group:

 

In May 2014, the IASB issued IFRS 15, “Revenue from contracts with customers”, which deals with revenue recognition and establishes principles for reporting useful information to users of financial statements about the nature, amount, timing and uncertainty of revenue and cash flows arising from an entity’s contracts with customers. Revenue is recognized when a customer obtains control of a good or service and thus has the ability to direct the use and obtain the benefits from the good or service. The standard replaces IAS 18 ‘Revenue’ and IAS 11 ‘Construction contracts’ and related interpretations. The standard is effective for annual periods beginning on or after January 1, 2018 and earlier application is permitted. The Group has not yet assessed the potential impact IFRS 15 may have on the financial position and results of operations of the Group.

 

In June 2014, the IASB made amendments to IAS 16 Property, Plant and Equipment and IAS 41 Agriculture which distinguish bearer plants from other biological assets. Bearer plants are solely used to grow produce over their productive lives and are seen to be similar to an item of machinery. They will therefore now be accounted for under IAS 16. However, agricultural produce growing on bearer plants will remain within the scope of IAS 41 and continue to be measured at fair value less cost to sell. The amendments shall be applied for annual periods beginning on or after January 1, 2016, with earlier application permitted.

 

The Group’s sugarcane and coffee plantations qualify as bearer plants under the new definition in IAS 41. As required under IAS 8, the change in accounting policy will be applied retrospectively. As a consequence, the sugarcane planting and coffee plantations will be reclassified to property, plant and equipment and measured at amortized cost and depreciated over their useful life on straight-line basis, effective January 1, 2016 and comparative figures will be retrospectively revised accordingly. The Group will adopt the transitional rule which allows companies to apply fair value of bearer plants as their deemed cost as of January 1, 2014.

 

However, agricultural produce growing on sugarcane and coffee plantations will remain under the line biological asset and continue to be measured at fair value less cost to sell.

 

These amendments will result in changes in accounting policies and adjustments to the amounts and the results of the operations recognized in the financial statements as of and for the years ended December 31, 2015 and 2014, as follows:

 

The accompanying notes are an integral part of these consolidated financial statements.

 

 F - 14 

 

 

Adecoagro S.A.

Notes to the Consolidated Financial Statements (Continued)

(All amounts in US$ thousands, except shares and per share data and as otherwise indicated)

 

2.1.Basis of preparation and presentation (continued)

 

Statements of Income (extracts)

 

  2015
(Previously
stated)
 Increase/
(Decrease)
 2015 
(Revised)
 2014
(Previously
stated)
 Increase/
(Decrease)
 

2014

(Revised)

Cost of manufactured products sold and services rendered  (321,998)  (52,093)  (374,091)  (335,442)  (60,044)  (395,486)
Change in fair value of biological assets  36,869   18,630   55,499   27,145   75,016   102,161 
Profit / (Loss) before income tax  22,129   (33,463)  (11,334)  8,544   14,972   23,516 
Income tax (expense) / benefit  (3,754)  11,377   7,623   (6,106)  (5,090)  (11,196)
Profit / (Loss) for the period  18,375   (22,086)  (3,711)  2,438   9,882   12,320 
Attributable to:                        
Equity holders of the parent  17,133   (22,086)  (4,953)  2,518   9,882   12,400 
Non-controlling interests  1,242   -   1,242   (80)  -   (80)
   18,375   (22,086)  (3,711)  2,438   9,882   12,320 
Basic earnings per share  0.142   (0.183)  (0.041)  0.021   0.082   0.104 
Diluted earnings per share  0.140   (0.181)  (0.040)  0.021   0.081   0.102 

 

Balance sheet (extracts)

 

  31
December
2015 (Prev.
stated)
 Increase/
(Decrease)
 31 December
2015 (Revised)
 1 January 2015
(Prev. stated)
 Increase/
(Decrease)
 1 January 2015
(Revised)
Biological assets  299,270   (183,861)  115,409   341,232   (213,478)  127,754 
Property, plant and equipment  540,218   155,940   696,158   776,905   213,602   990,507 
Deferred tax assets  60,857   6,915   67,772   45,597   (4,186)  41,411 
Inventories
  77,703   7,583   85,286   104,919   12,187   117,106 
Total assets  978,048   (13,423)  964,625   1,268,653   8,125   1,276,778 
                         
Retained earnings  62,923   (12,204)  50,719   45,644   9,882   55,526 
Cumulative Translation Adjustment  (567,133)  (1,219)  (568,352)  (395,804)  (1,757)  (397,561)
Total equity  542,730   (13,423)  529,307   770,385   8,125   778,510 

 

In July 2014 the IASB published the final version of IFRS 9 Financial Instrument which replaces earlier versions of IFRS 9 and completes the IASB’s project to replace IAS 39 Financial Instruments: Recognition and Measurement. It includes requirements on the classification and measurement of financial assets and liabilities, as well as an expected credit losses model that replaces the current incurred loss impairment model. The standard is effective for accounting periods beginning on or after January 1, 2018. Early adoption is permitted. The Group has not yet assessed IFRS 9’s full impact on the financial position and results of operations of the Group.

 

The accompanying notes are an integral part of these consolidated financial statements.

 

 F - 15 

 

 

Adecoagro S.A.

Notes to the Consolidated Financial Statements (Continued)

(All amounts in US$ thousands, except shares and per share data and as otherwise indicated)

 

2.1.Basis of preparation and presentation (continued)

 

In September 2014, the IASB issued the amendments to IFRS 10, “Consolidated financial statements” and IAS 28, “Investments in associates and joint ventures”, which addresses an acknowledged inconsistency between the requirements of both standards in dealing with the sale or contribution of assets between an investor and its associate or joint venture. These amendments must be applied on annual periods beginning on or after January 1, 2016. The Group is currently assessing the impact these amendments may have on the financial position and results of operations of the Group.

 

In January 2016, the IASB finished its long-standing project on lease accounting and published IFRS 16, ‘Leases’, which replaces the current guidance in IAS 17. This will require far-reaching changes in accounting by lessees in particular. The standard applies to annual periods beginning on or after 1 January 2019, with earlier application permitted if IFRS 15, ‘Revenue from Contracts with Customers’, is also applied. The Group has not yet assessed the potential impact IFRS 16 may have on the financial position and results of operations of the Group.

 

There are no other IFRSs or IFRIC interpretations that are not yet effective that would be expected to have a material impact on the Group.

 

2.2.Scope of consolidation

 

The consolidated financial statements include the results of the Company and all of its subsidiaries from the date that control commences to the date that control ceases. They also include the Group’s share of the net income of its jointly-controlled entities on an equity-accounted basis from the point at which joint control commences, to the date that it ceases.

 

(a) Subsidiaries

 

Subsidiaries are all entities over which the Group has control. The Group controls an entity when the Group is exposed to, or has rights to, variable returns from its involvement with the entity and has the ability to affect those returns through its power over the entity. Subsidiaries are fully consolidated from the date that control commences and deconsolidated from the date that control ceases.

 

The Group uses the acquisition method of accounting to account for business combinations. The consideration transferred for the acquisition of a subsidiary is the fair value of the assets transferred, the liabilities incurred and the equity interests issued by the Group. The consideration transferred includes the fair value of any asset or liability resulting from a contingent consideration arrangement. Acquisition-related costs are expensed as incurred. Identifiable assets acquired and liabilities and contingent liabilities assumed in a business combination are measured initially at their fair values at the acquisition date.

 

The Group recognizes any non-controlling interest in the acquiree on an acquisition-by-acquisition basis either at fair value or at the non-controlling interest’s proportionate share of the acquiree’s net assets.

 

The excess of the consideration transferred, the amount of any non-controlling interest in the acquiree and the acquisition-date fair value of any previous equity interest in the acquiree over the fair value of the identifiable net assets acquired is recorded as goodwill.

 

The accompanying notes are an integral part of these consolidated financial statements.

 

 F - 16 

 

 

Adecoagro S.A.

Notes to the Consolidated Financial Statements (Continued)

(All amounts in US$ thousands, except shares and per share data and as otherwise indicated)

 

2.2.Scope of consolidation (continued)

 

Inter-company transactions, balances and unrealized gains on transactions between group companies are eliminated. Unrealized losses are also eliminated. Accounting policies of subsidiaries have been changed where necessary to ensure consistency with the policies adopted by the Group.

 

(b) Changes in ownership interests in subsidiaries without change of control

 

Transactions with non-controlling interests that do not result in loss of control are accounted for as equity transactions – that is, as transactions with the owners in their capacity as owners. The difference between the fair value of any consideration paid and the relevant share acquired of the carrying value of net assets of the subsidiary is recorded in equity. Gains or losses on disposals to non-controlling interests are also recorded in equity.

 

(c) Disposal of subsidiaries

 

When the Group ceases to have control any retained interest in the entity is re-measured to its fair value at the date when control is lost, with the change in carrying amount recognized in profit or loss. The fair value is the initial carrying amount for the purposes of subsequently accounting for the retained interest as an associate, joint venture or financial asset. In addition, any amount previously recognized in other comprehensive income in respect of that entity is accounted for as if the Group had directly disposed of the related assets or liabilities. This may mean that amounts previously recognized in other comprehensive income are reclassified to profit or loss.

 

(d) Joint arrangements

 

Joint arrangements are arrangements of which the Group and other party or parties have joint control bound by a contractual arrangement. Under IFRS 11, investments in joint arrangements are classified as either joint operations or joint ventures depending on the contractual rights and obligations each investor has rather than the legal structure of the joint arrangement. A joint venture is a joint arrangement whereby the parties that have joint control of the arrangement have rights to the net assets of the arrangement. A joint operation is a joint arrangement whereby the parties that have joint control of the arrangement have rights to the assets, and obligations for the liabilities, relating to the arrangement.

 

The Group has assessed the nature of its joint arrangements and determined them to be joint ventures.

 

Under the equity method of accounting, interests in joint ventures are initially recognized in the consolidated statement of financial position at cost and adjusted thereafter to recognize the Group’s share of the post-acquisition of profits or losses and movements in other comprehensive income, respectively. When the share of losses of an investee equals or exceeds the carrying amount of an investment the Group discontinue applying the equity method, the investment is reduced to zero and does not record additional losses. If the investee subsequently reports net income, the Group would resume applying the equity method only after its share of that net income equals the share of net losses not recognized during the period the equity method was suspended.

 

Unrealized gains on transactions between the Group and its joint ventures are eliminated to the extent of the Group’s interest in the joint ventures. Unrealized losses are also eliminated unless the transaction provides evidence of an impairment of the asset transferred. Accounting policies of the joint ventures have been changed where necessary to ensure consistency with the policies adopted by the Group.

 

2.3.Segment reporting

 

According to IFRS 8, operating segments are identified based on the ‘management approach’. This approach stipulates external segment reporting based on the Group’s internal organizational and management structure and on internal financial reporting to the chief operating decision maker. The Management Committee of the Group is responsible for measuring and steering the business success of the segments and is considered the chief operating decision maker within the meaning of IFRS 8.

 

The accompanying notes are an integral part of these consolidated financial statements.

 

 F - 17 

 

 

Adecoagro S.A.

Notes to the Consolidated Financial Statements (Continued)

(All amounts in US$ thousands, except shares and per share data and as otherwise indicated)

 

2.4.Foreign currency translation

 

(a) Functional and presentation currency

 

Items included in the financial statements of each of the Group’s entities are measured using the currency of the primary economic environment in which the entity operates (‘the functional currency’). The consolidated financial statements are presented in US dollars, which is the Group’s presentation currency.

 

(b) Transactions and balances

 

Foreign currency transactions are translated into the functional currency using the exchange rates prevailing at the dates of the transactions or valuation where items are remeasured. Foreign exchange gains and losses resulting from the settlement of such transactions and from the translation at year-end exchange rates of monetary assets and liabilities denominated in foreign currencies are recognized in the statement of income, in the line Item “Finance income” or “Finance cost”, as appropriate.

 

(c) Group companies

 

The results and financial position of all the Group entities (none of which has the currency of a hyper-inflationary economy) that have a functional currency different from the presentation currency are translated into the presentation currency as follows:

 

·assets and liabilities for each statement of financial position presented are translated at the closing rate at the date of that statement of financial position;

 

·income and expenses for each statement of income are translated at average exchange rates (unless this average is not a reasonable approximation of the cumulative effect of the rates prevailing on the transaction dates, in which case income and expenses are translated at the rate on the dates of the transactions); and

 

·all resulting exchange differences are recognized as a separate component of equity.

 

When a foreign operation is partially disposed of or sold, exchange differences that were recorded in equity are recognized in the statement of income as part of the gain or loss on sale.

 

Goodwill and fair value adjustments arising on the acquisition of a foreign entity are treated as assets and liabilities of the foreign entity and translated at the closing rate.

 

2.5.Property, plant and equipment

 

Property, plant and equipment is recorded at cost, less accumulated depreciation and impairment losses, if any. Historical cost comprises the purchase price and any costs directly attributable to the acquisition.

 

Where individual components of an item of property, plant and equipment have different useful lives, they are accounted for as separate items, which are depreciated separately.

 

Subsequent costs are included in the asset’s carrying amount or recognized as a separate asset, as appropriate, only when it is probable that future economic benefits associated with the item will flow to the Group and the cost of the item can be measured reliably. The carrying amount of the replaced part is derecognized. All other repairs and maintenance are charged to the statement of income when they are incurred.

 

Farmland is not depreciated. Depreciation on other assets is calculated using the straight-line method, to allocate their cost to their residual values over their estimated useful lives, as follows:

 

The accompanying notes are an integral part of these consolidated financial statements.

 

 F - 18 

 

 

Adecoagro S.A.

Notes to the Consolidated Financial Statements (Continued)

(All amounts in US$ thousands, except shares and per share data and as otherwise indicated)

 

2.5.Property, plant and equipment (continued)

 

Farmland improvements5-25 years
Buildings and facilities20 years
Furniture and fittings10 years
Computer equipment3-5 years
Machinery and equipment4-10 years
Vehicles4-5 years

 

The assets’ residual values and useful lives are reviewed, and adjusted if appropriate, at each statement of financial position date. An asset’s carrying amount is written down immediately to its recoverable amount if the asset’s carrying amount is greater than its estimated recoverable amount (see Note 2.10).

 

Gains and losses on disposals are determined by comparing the proceeds with the carrying amount and are recognized within “Other operating income, net” in the statement of income.

 

2.6.Investment property

 

Investment property consists of farmland for rental or for capital appreciation and not used in production or for sale in the ordinary course of business. Investment property is measured at cost less accumulated depreciation and any impairment losses if any. Rental income from investment property is recognized in the income statement on a straight line basis over the lease term.

 

2.7.Leases

 

The Group classifies its leases at the inception as finance or operating leases. Leases are classified as finance leases whenever the terms of the lease transfer substantially all the risks and rewards of ownership to the lessee. All other leases are classified as operating leases and charged to the statements of income in a straight-line basis over the period of the lease. Finance leases are capitalized at the lease’s inception at the lower of the fair value of the leased property and the present value of the minimum lease payments. Each lease payment is allocated between the liability and finance charges so as to achieve a constant rate on the finance balance outstanding. The corresponding rental obligations, net of finance charges, are included as “Borrowings” in the statement of financial position. The property, plant and equipment acquired under finance leases is depreciated over the shorter of the asset’s useful life and the lease term.

 

2.8.Goodwill

 

Goodwill represents future economic benefits arising from assets that are not capable of being individually identified and separately recognized by the Group on an acquisition. Goodwill is computed as the excess of the consideration over the fair value of the Group’s share of net assets of the acquired subsidiary undertaking at the acquisition date and is allocated to those cash generating units expected to benefit from the acquisition for the purpose of impairment testing. Goodwill arising on the acquisition of subsidiaries is included within “Intangible assets” on the statement of financial position.

 

Goodwill arising on the acquisition of foreign entities is treated as an asset of the foreign entity denominated in the local currency and translated at the closing rate.

 

Goodwill is not amortized but tested for impairment on an annual basis, or more frequently if there is an indication of impairment. Gains and losses on the disposal of a Group entity include any goodwill relating to the entity sold (see Note 2.10).

 

The accompanying notes are an integral part of these consolidated financial statements.

 

 F - 19 

 

 

Adecoagro S.A.

Notes to the Consolidated Financial Statements (Continued)

(All amounts in US$ thousands, except shares and per share data and as otherwise indicated)

 

2.9.Other intangible assets

 

Other intangible assets that are acquired by the Group, which have finite useful lives, are measured at cost less accumulated amortization and impairment losses, if any. These intangible assets comprise trademarks and computer software and are amortized in the statement of income on a straight-line basis over their estimated useful lives estimated to be 10 to 20 years and 3 to 5 years, respectively.

 

2.10.Impairment of assets

 

Goodwill

 

For the purpose of impairment testing, assets are grouped at the lowest levels for which there are separately identifiable cash flows, known as cash-generating units. If the recoverable amount of the cash-generating unit is less than the carrying amount of the unit, the impairment loss is allocated first to reduce the carrying amount of any goodwill allocated to the unit and then to the other assets of the unit pro-rata on the basis of the carrying amount of each asset in the unit. Impairment losses recognized for goodwill cannot be reversed in a subsequent period. Recoverable amount is the higher of fair value less costs to sell and value in use. In assessing value in use, the estimated future cash flows are discounted to their present value using a pre-tax discount rate that reflects current market assessments of the time value of money and the risks specific to the asset for which the estimates of future cash flows have not been adjusted (see Note 4 (a) for details).

 

Property, plant and equipment and finite lived intangible assets

 

At each statement of financial position date, the Group reviews the carrying amounts of its property, plant and equipment and finite lived intangible assets to determine whether there is any indication that those assets have suffered an impairment loss. If any such indication exists, the recoverable amount of the asset is estimated in order to determine the extent, if any, of the impairment loss. Where the asset does not generate cash flows that are independent from other assets, the Group estimates the recoverable amount of the cash-generating unit to which the asset belongs.

 

If the recoverable amount of an asset or cash-generating unit is estimated to be less than its carrying amount, the carrying amount of the asset or cash-generating unit is reduced to its recoverable amount. An impairment loss is recognized immediately in the statement of income.

 

Where an impairment loss subsequently reverses, the carrying amount of the asset or cash-generating unit is increased to the revised estimate of its recoverable amount, not to exceed the carrying amount that would have been determined had no impairment loss been recognized for the asset or cash-generating unit in prior years. A reversal of an impairment loss is recognized immediately in the statement of income.

 

2.11.Biological assets

 

Biological assets comprise growing crops (mainly corn, wheat, soybeans, sunflower and rice), sugarcane, coffee and livestock (growing herd and cattle for dairy production).

 

The Group distinguishes between consumable and bearer biological assets, and between mature and immature biological assets. “Consumable” biological assets are those assets that may be harvested as agriculture produce or sold as biological assets, for example livestock intended for dairy production. “Bearer” biological assets are those assets capable of producing more than one harvest, for example sugarcane or livestock from which raw milk is produced. “Mature” biological assets are those that have attained harvestable specifications (for consumable biological assets) or are able to sustain regular harvests (for bearer biological assets). “Immature” biological assets are those assets other than mature biological assets.

 

The Group presents long-term biological assets (sugarcane and coffee plantations) as non-current assets based on their nature, as capable of sustaining regular harvests in the long-term.

 

The accompanying notes are an integral part of these consolidated financial statements.

 

 F - 20 

 

 

Adecoagro S.A.

Notes to the Consolidated Financial Statements (Continued)

(All amounts in US$ thousands, except shares and per share data and as otherwise indicated)

 

2.11.Biological assets (continued)

 

Costs are capitalized as biological assets if, and only if, (a) it is probable that future economic benefits will flow to the entity, and (b) the cost can be measured reliably. The Group capitalizes costs such as: planting, harvesting, weeding, seedlings, irrigation, agrochemicals, fertilizers and a systematic allocation of fixed and variable production overheads that are directly attributable to the management of biological assets, among others. Costs that are expensed as incurred include administration and other general overhead and unallocated production overhead, among others.

 

Biological assets, both at initial recognition and at each subsequent reporting date, are measured at fair value less costs to sell, except where fair value cannot be reliably measured. Cost approximates fair value when little biological transformation has taken place since the costs were originally incurred or the impact of biological transformation on price is not expected to be material.

 

Gains and losses that arise on measuring biological assets at fair value less costs to sell and measuring agricultural produce at the point of harvest at fair value less costs to sell are recognized in the statement of income in the period in which they arise in the line item “Initial recognition and changes in fair value of biological assets and agricultural produce”.

 

Where there is an active market for a biological asset or agricultural produce, quoted market prices in the most relevant market are used as a basis to determine the fair value. Otherwise, when there is no active market or market-determined prices are not available, fair value of biological assets is determined through the use of valuation techniques.

 

Therefore, the fair value of biological assets is generally derived from the expected discounted cash flows of the related agricultural produce. The fair value of the agricultural produce at the point of harvest is generally derived from market determined prices. A general description of the determination of fair values based on the Company’s business segments follow:

 

·Growing crops:

 

Growing crops, for which biological transformation is not significant, are measured at cost, which approximates fair value. Expenditure on growing crops includes land preparation expenses and other direct expenses incurred during the sowing period including labor, seedlings, agrochemicals and fertilizers among others.

 

Otherwise, biological assets are measured at fair value less estimated point-of-sale costs at initial recognition and at any subsequent period. Point-of-sale costs include all costs that would be necessary to sell the assets.

 

The fair value of growing crops excluding sugarcane and coffee is measured based on a formula, which takes into consideration the estimated crop yields, estimated market prices and costs, and discount rates. Yields are determined based on several factors including location of farmland, environmental conditions and other restrictions and growth at the time of measurement. Yields are multiplied by sown hectares to determine the estimated tons of crops to be obtained. The tons are then multiplied by a net cash flow determined at the future crop prices less the direct costs to be incurred. This amount is discounted at a discount rate, which reflects current market assessments of the assets involved and the time value of money.

 

·Growing herd and cattle:

 

Livestock are measured at fair value less estimated point-of-sale costs, with any changes therein recognized in the statement of income, on initial recognition as well as subsequently at each reporting period. The fair value of livestock is determined based on the actual selling prices less estimated point-of-sale costs in the markets where the Group operates.

 

The accompanying notes are an integral part of these consolidated financial statements.

 

 F - 21 

 

 

Adecoagro S.A.

Notes to the Consolidated Financial Statements (Continued)

(All amounts in US$ thousands, except shares and per share data and as otherwise indicated)

 

2.11.Biological assets (continued)

 

·Coffee:

 

The coffee trees are accounted for as plantations and are generally felled after their optimum economic age for use has expired, generally 18 years.

 

Coffee trees, for which biological growth is not significant, are valued at cost, which approximates fair value. Expenditure on coffee trees planting includes land preparation expenses and other direct expenses incurred during the sowing period including labor, seedlings, agrochemicals and fertilizers among others. When they have attained significant biological growth, they are valued at fair value through a discounted cash flow model. Revenues are based on estimated yearly coffee production volumes and the price is calculated as the average of daily prices for coffee future contracts (Coffee ICE-NY contracts) for a six months period. Projected costs include maintenance, pruning, land leasing, harvesting and coffee treatment. These estimates are discounted at an appropriate discount rate.

 

·Sugarcane:

 

The fair value of sugarcane depends on the variety, location and maturity of the plantation. The sugarcanes are accounted for as plantations and are felled after their optimum economic age for use has expired, generally five years.

 

Sugarcane, for which biological growth is not significant, is valued at cost, which approximates fair value. Expenditure on sugarcane consists mainly of land preparation expenses and other direct expenses incurred during the sowing period including labor, seedlings, agrochemicals and fertilizers among others. When it has attained significant biological growth, it is measured at fair value through a discounted cash flow model. Revenues are based on estimated yearly production volume (which will be destined to sugar, ethanol, energy and raw cane production) and the price is calculated as the average of daily prices for sugar future contracts (Sugar #11 ICE-NY contracts) for a six months period. Projected costs include maintenance, land leasing, harvesting and transportation. These estimates are discounted at an appropriate discount rate.

 

2.12.Inventories

 

Inventories comprise of raw materials, finished goods (including harvested agricultural produce and manufactured goods) and others.

 

Harvested agricultural produce (except for rice and milk) are measured at net realizable value until the point of sale because there is an active market in the produce, there is a negligible risk that the produce will not be sold and there is a well-established practice in the industry carrying the inventories at net realizable value. Changes in net realizable value are recognized in the statement of income in the period in which they arise under the line item “Changes in net realizable value of agricultural produce after harvest”.

 

All other inventories (including rice and milk) are measured at the lower of cost and net realizable value. Cost is determined using the weighted average method.

 

2.13.Financial assets

 

Financial assets are classified in the following categories: at fair value through profit or loss and loans and receivables. The classification depends on the purpose for which the financial assets were acquired. Management determines the classification of its financial assets at initial recognition (see Note 12).

 

The accompanying notes are an integral part of these consolidated financial statements.

 

 F - 22 

 

  

Adecoagro S.A.

Notes to the Consolidated Financial Statements (Continued)

(All amounts in US$ thousands, except shares and per share data and as otherwise indicated)

 

2.13.Financial assets (continued)

 

(a) Recognition and measurement

 

Regular purchases and sales of financial assets are recognized on the trade-date – the date on which the Group commits to purchase or sell the asset. Financial assets not carried at fair value through profit or loss are initially recognized at fair value plus transaction costs. Financial assets carried at fair value through profit or loss are initially recognized at fair value and transaction costs are expensed in the statement of income. Financial assets are derecognized when the rights to receive cash flows from the investments have expired or have been transferred and the Group has transferred substantially all risks and rewards of ownership. Financial assets at fair value through profit or loss are subsequently carried at fair value. Loans and receivables are subsequently carried at amortized cost using the effective interest method.

 

Gains or losses arising from changes in the fair value of the “financial assets at fair value through profit or loss” category are presented in the statement of income within “Other operating income, net” in the period in which they arise.

 

If the market for a financial asset is not active (and for unlisted securities), the Group establishes fair value by using valuation techniques. These include the use of recent arm’s length transactions, reference to other instruments that are substantially the same, discounted cash flow analysis, and option pricing models, making maximum use of market inputs and relying as little as possible on entity-specific inputs.

 

The Group assesses at each statement of financial position date whether there is objective evidence that a financial asset or a group of financial assets is impaired. Impairment testing of trade receivables is described in Note 2.15.

 

(b) Offsetting financial instruments

 

Financial assets and liabilities are offset and the net amount reported in the statement of financial position when there is a legally enforceable right to offset the recognized amounts and there is an intention to settle on a net basis, or realize the asset and settle the liability simultaneously. This right must not be contingent on future events and must be enforceable in any case.

 

2.14.Derivative financial instruments and hedging activities

 

Derivatives are initially recognized at fair value on the date a derivative contract is entered into and are subsequently remeasured at their fair value. Commodity future contract fair values are computed with reference to quoted market prices on future exchanges markets. The fair values of commodity options are calculated using year-end market rates together with common option pricing models. The fair value of interest rate swaps has been calculated using a discounted cash flow analysis.

 

The Group manages exposures to financial and commodity risks using hedging instruments that provide the appropriate economic outcome. The principal hedging instruments used may include commodity future contracts, put and call options, foreign exchange forward contracts and interest rate swaps. The Group does not use derivative financial instruments for speculative purposes.

 

The Group’s policy is to apply hedge accounting to hedging relationships where it is both permissible under IAS 39, practical to do so and its application reduces volatility, but transactions that may be effective hedges in economic terms may not always qualify for hedge accounting under IAS 39. Any derivatives that the Group holds to hedge these exposures are classified as “held for trading” and are shown in a separate line on the face of the statement of financial position. The method of recognizing gains or losses on derivatives depends on whether the derivative is designated as a hedging instrument, and if so, the nature of the item being hedged. Gains and losses on commodity derivatives are classified within “Other operating income, net”. Gains and losses on interest rate and foreign exchange rate derivatives are classified within ‘Financial results, net’. The Group designates certain derivatives as hedges of the foreign currency risk associated with highly probable forecast transactions (cash flow hedge).

 

The accompanying notes are an integral part of these consolidated financial statements.

 

 F - 23 

 

 

Adecoagro S.A.

Notes to the Consolidated Financial Statements (Continued)

(All amounts in US$ thousands, except shares and per share data and as otherwise indicated)

 

2.14.Derivative financial instruments and hedging activities (continued)

 

The Group documents at the inception of the transaction the relationship between hedging instruments and hedged items, as well as its risk management objectives and strategy for undertaking various hedging transactions. The Group also documents its assessment, both at hedge inception and on an ongoing basis, of whether the instruments that are used in hedging transactions are highly effective in offsetting changes in fair value or cash flows of hedged items.

 

Cash flow hedge

 

The effective portion of the gain or loss on the instruments that are designated and qualify as cash flow hedges is recognized in other comprehensive income. The gain or loss relating to the ineffective portion is recognized immediately in the statement of income within “Finance income” or “Finance cost”, as appropriate.

 

Amounts accumulated in equity are reclassified to profit or loss in the periods when the hedged item affects profit or loss. The gain or loss relating to the effective portion is recognized in the statement of income within “Finance income” or “Finance cost”, as appropriate.

 

When a hedging instrument expires or is sold, or when a hedge no longer meets the criteria for hedge accounting, any cumulative gain or loss existing in equity at that time remains in equity and is recognized when the forecast transaction is ultimately recognized in the statement of income. When a forecast transaction is no longer expected to occur, the cumulative gain or loss that was reported in equity is immediately transferred to the statement of income.

 

2.15.Trade and other receivables

 

Trade receivables are recognized initially at fair value and subsequently measured at amortized cost using the effective interest method, less allowance for trade receivables.

 

An allowance for trade receivables is established when there is objective evidence that the Group will not be able to collect all amounts due according to the original terms of the receivables. Such evidence includes significant financial difficulties of the debtor, probability that the debtor will enter bankruptcy or financial reorganization, and default or delinquency in payments. When a trade receivable is uncollectible, it is written off against the allowance account for trade receivables. Subsequent recoveries of amounts previously written off are credited against selling expenses in the statement of income.

 

2.16.Cash and cash equivalents

 

Cash and cash equivalents includes cash in hand, deposits held at call with banks and other short-term highly liquid investments with original maturities of three months or less. In the statements of cash flows, interest paid is presented within financing cash flows and interest received is presented within investing activities.

 

2.17.Trade and other payables

 

Trade payables are initially recognized at fair value and subsequently measured at amortized cost using the effective interest method.

 

2.18.Borrowings

 

Borrowings are initially recognized at fair value, net of transaction costs incurred. Borrowings are subsequently measured at amortized cost using the effective interest method. Borrowing costs are capitalized during the period of time that is required to complete and prepare the asset for its intended use.

 

The accompanying notes are an integral part of these consolidated financial statements.

 

 F - 24 

 

 

Adecoagro S.A.

Notes to the Consolidated Financial Statements (Continued)

(All amounts in US$ thousands, except shares and per share data and as otherwise indicated)

 

2.19.Provisions

 

Provisions are recognized when (i) the Group has a present legal or constructive obligation as a result of past events; (ii) it is probable that an outflow of resources will be required to settle the obligation; and (iii) a reliable estimate of the amount of the obligation can be made. Provisions are measured at the present value of the expenditures expected to be required to settle the obligation using a pre-tax rate that reflects current market assessments of the time value of money and the risks specific to the obligation.

 

2.20.Onerous contracts

 

The Group enters into contracts, which require the Group to sell commodities in accordance with the Group's expected sales. These contracts do not qualify as derivatives. These contracts are not recognized until at least one of the parties has performed under the agreement. However, when the contracts are onerous, the Group recognizes the present obligation under the contracts as a provision included within “Provision and other liabilities” in the statement of financial position. Losses under these onerous contracts are recognized within “Other operating income, net” in the statement of income.

 

2.21.Current and deferred income tax

 

The Group’s tax benefit or expense for each year comprises the charge for current tax payable and deferred taxation attributable to the Group’s operating subsidiaries. Tax is recognized in the statement of income, except to the extent that it relates to items recognized directly in equity. In this case, the tax is also recognized in equity.

 

The current income tax charge is calculated on the basis of the tax laws enacted at the date of the statement of financial position in the countries where the Group’s subsidiaries operate and generate taxable income. Management periodically evaluates positions taken in tax returns with respect to situations in which applicable tax regulation is subject to interpretation. It establishes provisions where appropriate on the basis of amounts expected to be paid to the tax authorities.

 

Deferred income tax is recognized, using the liability method, on temporary differences arising between the tax bases of assets and liabilities and their carrying amounts in the consolidated financial statements. However, the deferred income tax is not accounted for if it arises from initial recognition of an asset or liability in a transaction other than a business combination that at the time of the transaction affects neither accounting nor taxable profit or loss. Deferred income tax is determined using tax rates (and laws) effective in the countries where the Group’s subsidiaries operate and generate taxable income.

 

Deferred income tax assets are recognized only to the extent that it is probable that future taxable profit will be available against which the temporary differences can be utilized.

 

Deferred income tax is provided on temporary differences arising on investments in subsidiaries, except where the timing of the reversal of the temporary difference is controlled by the Group and it is probable that the temporary difference will not reverse in the foreseeable future.

 

The Group is able to control the timing of dividends from its subsidiaries and hence does not expect to remit overseas earnings in the foreseeable future in a way that would result in a charge to taxable profit. Hence deferred tax is recognized in respect of the retained earnings of overseas subsidiaries only to the extent that, at the date of the statement of financial position, dividends have been accrued as receivable or a binding agreement to distribute past earnings in future has been entered into by the subsidiary.

 

The accompanying notes are an integral part of these consolidated financial statements.

 

 F - 25 

 

 

Adecoagro S.A.

Notes to the Consolidated Financial Statements (Continued)

(All amounts in US$ thousands, except shares and per share data and as otherwise indicated)

 

2.22.Revenue recognition

 

The Group’s primary activities comprise agricultural and agro-industrial activities.

 

The Group’s agricultural activities comprise growing and selling agricultural produce. In accordance with IAS 41 “Agriculture”, cattle are measured at fair value with changes therein recognized in the statement of income as they arise. Agricultural produce is measured at net realizable value with changes therein recognized in the statement of income as they arise. Therefore, sales of agricultural produce and cattle generally do not generate any separate gains or losses in the statement of income. See Notes 2.11 and 2.12 for additional details.

 

The Group’s agro-industrial activities comprise the selling of manufactured products (i.e. industrialized rice, milk-related products, ethanol, sugar, energy, among others). These sales are measured at the fair value of the consideration received or receivable, net of returns and allowances, trade and other discounts, and sales taxes, as applicable. Revenue is recognized when the significant risks and rewards of ownership have been transferred to the buyer, recovery of the consideration is probable, the associated costs and possible return of goods can be estimated reliably, and there is no continuing management involvement with the goods. Transfers of risks and rewards vary depending on the individual terms of the contract of sale.

 

The Group also provides certain agricultural-related services such as grain warehousing/conditioning and other services, e.g. handling and drying services. Revenue from services is recognized as services are provided.

 

The Group leases owned farmland property to third parties under operating lease agreements. Rental income is recognized on a straight-line basis over the period of the lease.

 

The Group is a party to a 10-year power agreement for the sale of electricity which expires in 2018. The delivery period starts in May and ends in November of each year. The Group is also a party to two 15-year power agreements which delivery period starts in March and ends in December of each year, these two agreements will expire in 2024 and 2025, respectively. Prices under all the agreements are adjusted annually for inflation. Revenue related to the sale of electricity under these two agreements is recorded based upon output delivered.

 

2.23.Farmlands sales

 

The Group’s strategy is to profit from land appreciation value generated through the transformation of its productive capabilities. Therefore, the Group may seek to realize value from the sale of farmland assets and businesses.

 

Farmland sales are not recognized until (i) the sale is completed, (ii) the Group has determined that it is probable the buyer will pay, (iii) the amount of revenue can be measured reliably, and (iv) the Group has transferred to the buyer the risk of ownership, and does not have a continuing involvement. Gains from “farmland sales” are included in the statement of income under the line item “Other operating income, net”.

 

The accompanying notes are an integral part of these consolidated financial statements.

 

 F - 26 

 

 

Adecoagro S.A.

Notes to the Consolidated Financial Statements (Continued)

(All amounts in US$ thousands, except shares and per share data and as otherwise indicated)

 

2.24.Assets held for sale and discontinued operations

 

When the Group intends to dispose of, or classify as held for sale, a business component that represents a separate major line of business or geographical area of operations, or a subsidiary acquired exclusively with a view to resale, it classifies such operations as discontinued. The post tax profit or loss of the discontinued operations is shown as a single amount on the face of the statement of income, separate from the other results of the Group. Assets and liabilities classified as held for sale are measured at the lower of carrying value and fair value less costs to sell.

 

Non-current assets and disposal groups are classified as held for sale if their carrying amount will be recovered through a disposal rather than through continuing use. This condition is regarded as met only when management is committed to the sale (disposal), the sale (disposal) is highly probable and expected to be completed within one year from classification and the asset is available for immediate sale (disposal) in its present condition. The statements of income for the comparative periods are represented to show the discontinued operations separate from the continuing operations.

 

2.25.Earnings per share

 

Basic earnings per share is calculated by dividing the net income for the year attributable to equity holders of the parent by the weighted average number of ordinary shares outstanding during the year. Diluted net earnings per share is computed by dividing the net income for the period by the weighted average number of ordinary shares outstanding, and when dilutive, adjusted for the effect of all potentially dilutive shares, including share options, on an as-if converted basis.

 

2.26.Equity-settled share-based payments

 

The Group issues equity settled share-based payments to certain directors, senior management and employees. Options under the awards are measured at fair value at the date of grant. Management measures the fair value using the valuation technique that they consider to be the most appropriate to value each class of award. Methods used may include Black-Scholes calculations or other models as appropriate. The valuations take into account factors such as non-transferability, exercise restrictions and behavioral considerations. An expense is recognized to spread the fair value of each award over the vesting period on a straight-line basis, after allowing for an estimate of the awards that will eventually vest. The estimate of the level of vesting is reviewed at least annually, with any impact on the cumulative charge being recognized immediately.

 

2.27.Research and development

 

Research phase expenditure is expensed as incurred. Development expenditure is capitalized as an internally generated intangible asset only if it meets strict criteria, relating in particular to technical feasibility and generation of future economic benefits. Research expenses have been immaterial to date. The Group has not capitalized any development expenses to date.

 

3.Financial risk management

 

Risk management principles and processes

 

The Group’s activities are exposed to a variety of financial risks. The Group’s overall risk management program focuses on the unpredictability of financial markets and seeks to minimize the Group’s capital costs by using suitable means of financing and to manage and control the Group’s financial risks effectively. The Group uses financial instruments to hedge certain risk exposures.

 

The Group’s approach to the identification, assessment and mitigation of risk is carried out by a Risk and Commercial Committee, which focuses on timely and appropriate management of risk. This Committee has overall accountability for the identification and management of risk across the Group.

 

The accompanying notes are an integral part of these consolidated financial statements.

 

 F - 27 

 

 

Adecoagro S.A.

Notes to the Consolidated Financial Statements (Continued)

(All amounts in US$ thousands, except shares and per share data and as otherwise indicated)

 

3.Financial risk management (continued)

 

The principal financial risks arising from financial instruments are raw material price risk, end-product price risk, exchange rate risk, interest rate risk, liquidity risk and credit risk. This section provides a description of the principal risks and uncertainties that could have a material adverse effect on the Group’s strategy, performance, results of operations and financial condition. The principal risks and uncertainties facing the business, set out below, do not appear in any particular order of potential materiality or probability of occurrence.

 

·Exchange rate risk

 

The Group’s cash flows, statement of income and statement of financial position are presented in US dollars and may be affected by fluctuations in exchange rates. Currency risks as defined by IFRS 7 arise on account of monetary assets and liabilities being denominated in a currency that is not the functional currency.

 

A significant majority of the Group’s business activities is conducted in the respective functional currencies of the subsidiaries (primarily the Brazilian Reais and the Argentine Peso). However, the Group may transact in currencies other than the respective functional currencies of its subsidiaries mainly the US dollars. As such, these subsidiaries may hold US dollar denominated monetary balances at each year-end as indicated in the tables below.

 

The Group’s net financial position exposure to the US dollar is managed on a case-by-case basis, partly by hedging certain expected cash flows with foreign exchange derivative contracts.

 

The following tables show the net monetary position of the respective subsidiaries within the Group categorized by functional currency. Non-US dollar amounts are presented in US dollars for purpose of these tables.

 

  2015
  Subsidiaries’ functional currency

Net monetary position

(Liability)/ Asset

 

Argentine

Peso

 

Brazilian

Reais

 

Uruguayan

Peso

 US Dollar Total
Argentine Peso  (7,513)  -   -   -   (7,513)
Brazilian Reais  -   (174,145)  -   -   (174,145)
US Dollar  (61,256)  (376,757)  32,560   95,251   (310,202)
Uruguayan Peso  -   -   (1,083)  -   (1,083)
Total  (68,769)  (550,902)  31,477   95,251   (492,943)

 

  2014
  Subsidiaries’ functional currency

Net monetary position

(Liability)/ Asset

 

Argentine

Peso

 

Brazilian

Reais

 

Uruguayan

Peso

 US Dollar Total
Argentine Peso  (24,585)  -   -   -   (24,585)
Brazilian Reais  -   (348,760)  -   -   (348,760)
US Dollar  (55,098)  (241,033)  28,603   85,165   (182,363)
Uruguayan Peso  -   -   (753)  -   (753)
Total  (79,683)  (589,793)  27,850   85,165   (556,461)

 

The Group’s analysis shown on the tables below is carried out based on the exposure of each functional currency subsidiary against the US dollar. The Group estimated that, other factors being constant, a hypothetical 10% appreciation of the US dollar against the respective functional currencies for the years ended December 31, 2015 and 2014 would have decreased the Group’s Profit Before Income Tax for the year. A 10% depreciation of the US dollar against the functional currencies would have an equal and opposite effect on the income statement. A portion of this effect would have been recognized as other comprehensive income since a portion of the Company’s borrowings was used as cash flow hedge of the foreign exchange rate risk of a portion of its highly probable future sales in US dollars (see Hedge Accounting - Cash Flow Hedge below for details).

 

The accompanying notes are an integral part of these consolidated financial statements.

 

 F - 28 

 

 

Adecoagro S.A.

Notes to the Consolidated Financial Statements (Continued)

(All amounts in US$ thousands, except shares and per share data and as otherwise indicated)

 

3.Financial risk management (continued)

 

  Functional currency
Net monetary position 

Argentine

Peso

 

Brazilian

Reais

 

Uruguayan

Peso

 US Dollar Total
2015                       US Dollar  (6,126)  (37,676)  3,256   -   (40,546)
2014                       US Dollar  (5,510)  (24,103)  2,860   -   (26,753)

 

The tables above only consider the effect of a hypothetical appreciation / depreciation of the US dollars on the Group’s net financial position. A hypothetical appreciation / depreciation of the US dollar against the functional currencies of the Group’s subsidiaries has historically had a positive / negative effect, respectively, on the fair value of the Group’s biological assets and the end prices of the Group’s agriculture produce, both of which are generally linked to the US dollar.

 

Hedge Accounting - Cash Flow Hedge

 

Effective July 1, 2013, the Group formally documented and designated cash flow hedging relationships to hedge the foreign exchange rate risk of a portion of its highly probable future sales in US dollars using a portion of its borrowings denominated in US dollars, currency forwards and foreign currency floating-to-fixed interest rate swaps.

 

Principal amounts of long-term borrowings (non-derivative financial instruments) and notional values of foreign currency forward contracts (derivative financial instruments) were designated as hedging instruments. These instruments are exposed to Brazilian Reais/ US dollar foreign currency risks related to the operations in Brazil and to Argentine Peso/ US dollar foreign currency risks related to the operations in Argentina. As of December 31, 2015 and 2014, approximately 28,4% and 20.3%, respectively, of projected sales qualify as highly probable forecast transactions for hedge accounting purposes and were designated as hedged items.

 

The Group has prepared formal documentation in order to support the designation above, including an explanation of how the designation of the hedging relationship is aligned with the Group’s Risk Management Policy objective and strategy, identification of the hedging instrument, the hedged transactions, the nature of the risk being hedged and an analysis which demonstrates that the hedge is expected to be highly effective. The Group reassesses the prospective and retrospective effectiveness of the hedge on an ongoing basis comparing the foreign currency component of the carrying amount of the hedging instruments and of the highly probable future sales.

 

Cash flow hedge accounting permits that gains and losses arising from the effect of changes in foreign currency exchange rates on derivative and non-derivative hedging instruments not be immediately recognized in profit or loss, but be reclassified from equity to profit or loss in the same periods during which the future sales occur, thus allowing for a more appropriate presentation of the results for the period reflecting the strategy in the Group’s Risk Management Policy.

 

The Company expects that the cash flows will occur and affect profit or loss between 2016 and 2020.

 

For the year ended December 31, 2015, a total amount before income tax of US$ 176,657 was recognized in other comprehensive income and an amount of US$ (32,700) loss was reclassified from equity to profit or loss within “Financial results, net”.

 

·Raw material price risk

 

Inflation in the costs of raw materials and goods and services from industry suppliers and manufacturers presents risks to project economics. A significant portion of the Group’s cost structure includes the cost of raw materials primarily seeds, fertilizers and agrochemicals, among others. Prices for these raw materials may vary significantly.

 

The accompanying notes are an integral part of these consolidated financial statements.

 

 F - 29 

 

 

Adecoagro S.A.

Notes to the Consolidated Financial Statements (Continued)

(All amounts in US$ thousands, except shares and per share data and as otherwise indicated)

 

3.Financial risk management (continued)

 

·End-product price risk

 

Prices for commodities products have historically been cyclical, reflecting overall economic conditions and changes in capacity within the industry, which affect the profitability of entities engaged in the agribusiness industry. The Group’s commercial team combines different actions to minimize price risk. A percentage of crops are to be sold during and post harvest period. The Group manages minimum and maximum prices for each commodity as well as gross margin per each crop as to decide when and how to sell. End-product price risks are hedged if economically viable and possible by entering into forward contracts with major trading houses or by using derivative financial instruments, consisting mainly of crops, sugar and coffee  future contracts, but also includes occasionally put and call options. A movement in end-product futures prices would result in a change in the fair value of the end product hedging contracts. These fair value changes, after taxes, are recorded in the statement of income.

 

Contract positions are designed to ensure that the Group would receive a defined minimum price for certain quantities of its production. The counterparties to these instruments generally are major financial institutions. In entering into these contracts, the Group has assumed the risk that might arise from the possible inability of counterparties to meet the terms of their contracts. The Group does not expect any material losses as a result of counterparty defaults. The Group is also obliged to pay margin deposits and premiums for these instruments. These estimates represent only the sensitivity of the financial instruments to market risk and not the Group exposure to end product price risks as a whole, since the crops and cattle products sales are not financial instruments within the scope of IFRS 7 disclosure requirements.

 

·Liquidity risk

 

The Group is exposed to liquidity risks, including risks associated with refinancing borrowings as they mature, the risk that borrowing facilities are not available to meet cash requirements and the risk that financial assets cannot readily be converted to cash without loss of value. Failure to manage financing risks could have a material impact on the Group’s cash flow and statement of financial position.

 

Prudent liquidity risk management includes managing the profile of debt maturities and funding sources close oversight of cash flows projections, maintaining sufficient cash, and ensuring the availability of funding from an adequate amount of committed credit facilities and the ability to close out market positions. The Group's ability to fund its existing and prospective debt requirements is managed by maintaining diversified funding sources with adequate available funding lines from high quality lenders; and reaching to have long-term financial facilities.

 

As of December 31, 2015, cash and cash equivalents of the Group totaled US$ 198.9 million, which could be used for managing liquidity risk.

 

The tables below analyzes the Group’s non-derivative financial liabilities and derivative financial liabilities into relevant maturity groupings based on the remaining period at the statement of financial position to the contractual maturity date. The amounts disclosed in the table are the contractual undiscounted cash flows and as a result they do not reconcile to the amounts disclosed on the statement of financial position except for short-term payables when discounting is not applied.

 

At 31 December 2015 

Less than

1 year

 

Between

1 and 2 years

 

Between 2

and 5 years

 

Over

5 Years

 Total
Trade and other payables  48,177   566   1,062   283   50,088 
Borrowings (excluding finance lease liabilities)  275,690   176,673   372,656   66,689   891,708 
Finance leases  224   39   16   -   279 
Derivative financial instruments  6,575   119   -   -   6,694 
Total  330,666   177,397   373,734   66,972   948,769 

 

The accompanying notes are an integral part of these consolidated financial statements.

 

 F - 30 

 

 

Adecoagro S.A.

Notes to the Consolidated Financial Statements (Continued)

(All amounts in US$ thousands, except shares and per share data and as otherwise indicated)

 

3.Financial risk management (continued)

 

At 31 December 2014 

Less than

1 year

 

Between

1 and 2 years

 

Between 2

and 5 years

 

Over

5 Years

 Total
Trade and other payables  73,247   583   1,582   226   75,638 
Borrowings (excluding finance lease liabilities)  243,811   200,364   249,912   113,446   807,533 
Finance leases  373   291   48   -   712 
Derivative financial instruments  13,860   39   -   -   13,899 
Total  331,291   201,277   251,542   113,672   897,782 

 

·Interest rate risk

 

The Group’s financing costs may be significantly affected by interest rate volatility. Borrowings under the Group’s interest rate management policy may be fixed or floating rate. The Group maintains adequate committed borrowing facilities and holds most of its financial assets primarily in short-term, highly liquid investments that are readily convertible to known amounts of cash.

 

The Group’s interest rate risk arises from long-term borrowings. Borrowings issued at floating rates expose the Group to cash flow interest rate risk. Borrowings issued at fixed rates expose the Group to fair value interest rate risk. The interest rate profile of the Group's borrowings is set out in Note 21.

 

The Group occasionally manages its cash flow interest rate risk exposure by using floating-to-fixed interest rate swaps. Such interest rate swaps have the economic effect of converting borrowings from floating rates to fixed rates.

 

The following tables show a breakdown of the Group’s fixed-rate and floating-rate borrowings per currency denomination and functional currency of the subsidiary issuing the loans (excluding finance leases). These analyses are performed after giving effect to interest rate swaps.

 

The analysis for the year ended December 31, 2015 and 2014 is as follows:

 

  2015
  Subsidiaries’ functional currency
Rate per currency denomination 

Argentine

Peso

 

Brazilian

Reais

 

Uruguayan

Peso

 Total
Fixed rate:                
Argentine Peso  3,125   -   -   3,125 
Brazilian Reais  -   145,114   -   145,114 
US Dollar  58,378   20,362   -   78,740 
Subtotal Fixed-rate borrowings  61,503   165,476   -   226,979 
Variable rate:                
Brazilian Reais  -   48,231   -   48,231 
US Dollar  13,180   434,670   -   447,850 
Subtotal Variable-rate borrowings  13,180   482,901   -   496,081 
Total borrowings as per analysis  74,683   648,377   -   723,060 
Finance leases  279   -   -   279 
Total borrowings as per statement of financial position  74,962   648,377   -   723,339 

 

The accompanying notes are an integral part of these consolidated financial statements.

 

 F - 31 

 

 

Adecoagro S.A.

Notes to the Consolidated Financial Statements (Continued)

(All amounts in US$ thousands, except shares and per share data and as otherwise indicated)

 

3.Financial risk management (continued)

 

  2014
  Subsidiaries’ functional currency
Rate per currency denomination 

Argentine

Peso

 

Brazilian

Reais

 

Uruguayan

Peso

 Total
Fixed rate:                
Argentine Peso  14,799   -   -   14,799 
Brazilian Reais  -   233,315   -   233,315 
US Dollar  27,625   48,003   12,005   87,633 
Subtotal Fixed-rate borrowings  42,424   281,318   12,005   335,747 
Variable rate:                
Brazilian Reais  -   129,418   -   129,418 
US Dollar  26,226   206,535   -   232,761 
Subtotal Variable-rate borrowings  26,226   335,953   -   362,179 
Total borrowings as per analysis  68,650   617,271   12,005   697,926 
Finance leases  580   -   -   580 
Total borrowings as per statement of financial position  69,230   617,271   12,005   698,506 

 

For the years ended December 31, 2015 and 2014, if interest rates on floating-rate borrowings had been 1% higher with all other variables held constant, the Group’s Profit Before Income Tax for the years would have decreased as shown below. A 1% decrease in interest rates would have an equal and opposite effect on the income statement.

 

  2015
  Subsidiaries’ functional currency
Rate per currency denomination 

Argentine

Peso

 

Brazilian

Reais

 

Uruguayan

Peso

 Total
Variable rate:                
Brazilian Reais  -   (482)  -   (482)
US Dollar  (132)  (4,347)      (4,479)
Total effects on Profit Before Income Tax  (132)  (4,829)  -   (4,961)

 

  2014
  Subsidiaries’ functional currency
Rate per currency denomination 

Argentine

Peso

 

Brazilian

Reais

 

Uruguayan

Peso

 Total
Variable rate:                
Brazilian Reais  -   (1,294)  -   (1,294)
US Dollar  (262)  (2,066)  -   (2,328)
Total effects on Profit Before Income Tax  (262)  (3,360)  -   (3,622)

 

The accompanying notes are an integral part of these consolidated financial statements.

 

 F - 32 

 

 

Adecoagro S.A.

Notes to the Consolidated Financial Statements (Continued)

(All amounts in US$ thousands, except shares and per share data and as otherwise indicated)

 

3.Financial risk management (continued)

 

The sensitivity analysis has been determined assuming that the change in interest rates had occurred at the date of the statement of financial position and had been applied to the exposure to interest rate risk for financial instruments in existence at that date. The 100 basis point increase or decrease represents management’s assessment of a reasonable possible change in those interest rates, which have the most impact on the Group, specifically the United States and Brazilian rates over the period until the next annual statement of financial position date.

 

·Credit risk

 

The Group’s exposures to credit risk takes the form of a loss that would be recognized if counterparties failed to, or were unable to, meet their payment obligations. These risks may arise in certain agreements in relation to amounts owed for physical product sales, the use of derivative instruments, and the investment of surplus cash balances. The Group is also exposed to political and economic risk events, which may cause non-payment of foreign currency obligations to the Group.

 

The Group’s policy is to manage credit exposure to trading counterparties within defined trading limits. All of the Group’s significant counterparties are assigned internal credit limits.

 

The Group sells manufactured products, agricultural products and offers services to a large base of customers. Type and class of customers may differ depending on the Group’s business segments. For the years ended December 31, 2015 and 2014, more than 95% and 94%, respectively, of the Group’s sales of crops were sold to 95 and 41 well-known customers (both multinational and local) with good credit history with the Group. In the Sugar, Ethanol and Energy segment, sales of ethanol were concentrated in 25 and 15 customers, which represented 96% and 79% of total sales of ethanol for the years ended December 31, 2015 and 2014, respectively. Approximately 82% and 96% of the Group’s sales of sugar were concentrated in 13 and 6 well-known traders for the years ended December 31, 2015 and 2014, respectively. The remaining 18% and 25%, which mainly relates to “crystal sugar”, were dispersed among several customers. In 2015 and 2014, energy sales are 96% and 86% concentrated in 5 major customers. In the dairy segment, 92% and 72% of the sales were concentrated in 14 and 9 well-known customers in 2015 and 2014, respectively.

 

No credit limits were exceeded during the reporting periods and management does not expect any losses from non-performance by these counterparties. If any of the Group’s customers are independently rated, these ratings are used. Otherwise, if there is no independent rating, the Group assesses the credit quality of the customer taking into account its financial position, past experience and other factors (see Note 13 for details). The Group may seek cash collateral, letter of credit or parent company guarantees, as considered appropriate. Sales to customers are primarily made by credit with customary payment terms. The maximum exposure to credit risk is represented by the carrying amount of each financial asset in the statement of financial position after deducting any impairment allowance. The Group’s exposure of credit risk arising from trade receivables is set out in Note 13.

 

The Group is exposed to counterparty credit risk on cash and cash equivalent balances. The Group holds cash on deposit with a number of financial institutions. The Group manages its credit risk exposure by limiting individual deposits to clearly defined limits. The Group only deposits with high quality banks and financial institutions. The maximum exposure to credit risk is represented by the carrying amount of cash and cash equivalents in the statement of financial position. As of December 31, 2015 and 2014, the total amount of cash and cash equivalents mainly comprise cash in banks and short-term bank deposits. The Group is authorized to transact with banks rated “BBB+” or higher. As of December 31, 2015 and 2014, 3 and 2 banks (primarily HSBC, Rabobank and ING) accounted for more than 86% and 87%, respectively, of the total cash deposited. The remaining amount of cash and cash equivalents relates to cash in hand. Additionally, during the year ended December 31, 2015, the Group invested in fixed-term bank deposits with mainly two banks (Banco do Brasil and HSBC) and also entered into derivative contracts (currency forward). The Group does not have investment in securities or other financial instruments for which risk may have increased due to the financial credit crisis. The Group’s exposure of credit risk arising from cash and cash equivalents is set out in Note 15.

 

The accompanying notes are an integral part of these consolidated financial statements.

 

 F - 33 

 

 

Adecoagro S.A.

Notes to the Consolidated Financial Statements (Continued)

(All amounts in US$ thousands, except shares and per share data and as otherwise indicated)

 

3.Financial risk management (continued)

 

The Group’s primary objective for holding derivative financial instruments is to manage currency exchange rate risk, interest rate risk and commodity price risk. The Group generally enters into derivative transactions with high-credit-quality counterparties and, by policy, limits the amount of credit exposure to any one counterparty based on an analysis of that counterparty's relative credit standing. The amounts subject to credit risk related to derivative instruments are generally limited to the amounts, if any, by which counterparty's obligations exceed the obligations with that counterparty.

 

Similarly, transactions involving derivative financial instruments are with counterparties with high credit ratings (see Note 12 for details).  The Group arranged interest rate swaps with Rabobank, BGT Pactual, HSBC and Votorantim in Brazil and Rabobank in Argentina. The Group also entered into crop commodity futures traded in the established trading markets of Argentina and Brazil through well-rated brokers. Management does not expect any counterparty to fail to meet its obligations.

 

·Capital risk management

 

The Group’s objectives when managing capital are to safeguard the Group’s ability to continue as a going concern in order to provide returns for shareholders and benefits for other stakeholders and to maintain an optimal capital structure to reduce the cost of capital. In order to maintain or adjust the capital structure, it may adjust the amount of dividends paid to shareholders, return capital to shareholders, issue new shares or sell assets to reduce debt. Consistent with others in the industry, the Group monitors capital on the basis of the gearing ratio. This ratio is calculated as total debt (including current and non-current borrowings as shown in the consolidated statement of financial position, if applicable) divided by total capital. Total capital is calculated as equity, as shown in the consolidated statement of financial position, plus total debt. During the year ended December 31, 2015, the strategy was to maintain the gearing ratio within 0.45 to 0.60, as follows:

 

  2015 2014
Total Debt  723,339   698,506 
Total Equity  542,730   770,385 
Total Capital  1,266,069   1,468,891 
Gearing Ratio  0.57   0.48 

 

·Derivative financial instruments

 

As part of its business operations, the Group uses a variety of derivative financial instruments to manage its exposure to the financial risks discussed above. The primary objective for holding derivative financial instruments is to manage currency exchange rate risk, interest rate risk and commodity price risk. As part of this strategy, the Group may enter into (i) interest rate derivatives to manage the composition of floating and fixed rate debt; (ii) currency derivatives to manage the currency composition of its cash and cash equivalents; and (iii) crop future contracts and put and call options to manage its exposure to price volatility stemming from its integrated crop production activities. The Group’s policy is not to use derivatives for speculative purposes.

 

Derivative financial instruments involve, to a varying degree, elements of market and credit risk not recognized in the financial statements. The market risk associated with these instruments resulting from price movements is expected to offset the market risk of the underlying transactions, assets and liabilities, being hedged. The counterparties to the agreements relating to the Group’s contracts generally are large institutions with credit ratings equal to or higher than BBB+. The Group continually monitors the credit rating of such counterparties and seeks to limit its financial exposure to any one financial institution. While the contract or notional amounts of derivative financial instruments provide one measure of the volume of these transactions, they do not represent the amount of the Group’s exposure to credit risk. The amounts potentially subject to credit risk (arising from the possible inability of counterparties to meet the terms of their contracts) are generally limited to the amounts, if any, by which the counterparties’ obligations under the contracts exceed the Group’s obligations to the counterparties.

 

The accompanying notes are an integral part of these consolidated financial statements.

 

 F - 34 

 

 

Adecoagro S.A.

Notes to the Consolidated Financial Statements (Continued)

(All amounts in US$ thousands, except shares and per share data and as otherwise indicated)

 

3.Financial risk management (continued)

 

The following tables show the outstanding positions for each type of derivative contract as of the date of each statement of financial position:

 

§Futures/ options

 

As of December 31, 2015:

  2015
Type of
derivative contract
 Quantities
(thousands)
(**)
 Notional
amount
 Fair
Value Asset/
(Liability)
 (Loss)/Gain
(*)
Futures:                
Sale                
Corn  115   18,870   2,089   2,090 
Soybean  183   49,721   1,546   1,546 
Sugar  103,592   34,353   (2,685)  5,910 
Ethanol  2,400   885   (10)  10 
OTC:                
Sugar  24,892   9,241   (2,041)  2,021 
Options:                
Buy put                
Soybean  12   210   228   18 
Sugar  25,146   1,704   837   819 
Sell call                
Sugar  25,095   736   (1,300)  570 
Sell put                
Sugar  9,601   372   (182)  (188)
Total  191,036   116,092   (1,518)  12,796 

 

As of December 31, 2014:

  2014
Type of
derivative contract
 Quantities
(thousands)
(**)
 Notional
amount
 Fair
Value Asset/
(Liability)
 (Loss)/Gain
(*)
Futures:                
Sale                
Corn  192   28,269   (2,556)  (2,556)
Soybean  231   71,207   (439)  (439)
Wheat  20   3,879   (244)  (244)
Sugar  155,103   58,965   5,691   (3,814)
Options:                
Buy put                
Corn  16   780   437   (343)
Sugar  50,803   18,028   681   (693)
Sell call                
Corn  13   (360)  (289)  71 
Total  206,378   180,768   3,281   (8,018)

(*) Included in the line item “Gain from commodity derivative financial instruments” of Note 28.

(**) All quantities expressed in tons except otherwise indicated.

 

Commodity future contract fair values are computed with reference to quoted market prices on future exchanges.

 

The accompanying notes are an integral part of these consolidated financial statements.

 

 F - 35 

 

 

Adecoagro S.A.

Notes to the Consolidated Financial Statements (Continued)

(All amounts in US$ thousands, except shares and per share data and as otherwise indicated)

 

3.Financial risk management (continued)

 

§Floating-to-fixed interest rate swaps

 

In May 2012, the Group entered into a US$ 60 million floating-to-fixed interest rate forward swap expiring November 15, 2016 expecting to hedge against the variability of the cash flows of the new IDB Tranche B facility (see Note 21). The redefined facility comprises a five-year US$ 60 million loan bearing interest at 180-day LIBOR plus 4.45% per annum (fixed interest rate: 5.70%).

 

The Group did not apply hedge accounting to any of these agreements. As of December 31, 2015 and 2014, the Group recorded a liability of US$ 0.01million and US$ 0.07 million, respectively, the estimated fair value of the outstanding swaps at those dates.

 

§Foreign currency floating-to-fixed interest rate swap

 

In June 2012 the Group's subsidiary in Brazil, Adecoagro Vale do Ivinhema entered into a Reais 230 million syndicated loan with Rabobank International Brasil, BGT Pactual, HSBC and Votorantim. The loan bears interest at a variable rate of CDI plus 3.60% per annum. At same moment and with same banks, the Company entered into a swap operation, which intention is to effectively convert the  principal amount and interest rate denominated in Reais, to a principal amount an interest rate denominated in US$, plus a fixed rate of 7.70% per annum. The swap expired according to the due dates of the loan, until December 2015. As of December 31, 2014, the Group recorded a liability of US$ 9.44 million representing the estimated fair value of the swap as of that date.

 

In June 2015 the Group's subsidiary in Brazil, Adeco Agropecuária Brasil Ltda entered into an interest rate swap operation with Itaú Unibanco in an aggregate amount of US$ 2.6 million. In this operation Adeco Agropecuária Brasil Ltda receives 16.2% per year, and pays CDI (an interbank floating interest rate in UDS) plus 2.3% per year. The swap expires according to the due dates of the loan, until April 29, 2016. As of December 31, 2015, the Group recorded a liability of US$ 0.01 representing the estimated fair value of the swap as of that date.

 

In November 2015 the Group's subsidiary in Brazil, Usina Monte Alegre Ltda entered into an interest rate swap operation with Itaú Unibanco in an aggregate amount of US$ 7.7 million. In this operation Usina Monte Alegre Ltda receives 18.8% per year, and pays CDI (an interbank floating interest rate in Reais) plus 2.8% per year. The swap expires according to the due dates of the loan, until November 1, 2018. As of December 31, 2015, the Group recorded a liability of US$ 0.12 representing the estimated fair value of the swap as of that date.

 

§Currency forward

 

During the years ended December 31, 2014 and 2013, the Group entered into several currency forward contracts with Brazilian banks in order to hedge the fluctuation of the Brazilian Reais against the US Dollar for a total aggregate amount of US$ 25.5 million, and US$ 12.5 million, respectively. The currency forward contract entered in 2014 and outstanding as of December 31, 2014 has maturity date in January 2015. The outstanding contracts as of December 31, 2014 resulted in recognition of a gain of US$ 0.3 million in 2015 and of a gain of US$ 0.2 million in 2014. Gains and losses on currency forward contracts are included within “Financial results, net” in the statement of income. During 2015, the Group had not entered into currency forward contracts.

 

During the year ended on December 2015, the Group entered into several currency forward contracts with Argentinian banks in order to hedge the fluctuation of the Argentinean peso against US Dollar for a total notional amount of US$ 8.9 million. The currency forward contracts maturity date were in November 2015. The outstanding contracts resulted in the recognition of a loss amounting to US$ 0.12 million in 2015. Gain and losses on currency forward contracts are included within “Financial results, net” in the statement of income.

 

During the year ended on December 2015, the Group entered into several currency forward contracts in order to hedge the fluctuation of the US Dollar against Euro for a total notional amount of US$ 22.02 million. The currency forward contracts maturity date is between March 2016 and June 2016. The outstanding contracts resulted in the recognition of a loss amounting to US$ 0.2 million in 2015. Gain and losses on currency forward contracts are included within “Financial results, net” in the statement of income.

 

The accompanying notes are an integral part of these consolidated financial statements.

 

 F - 36 

 

 

Adecoagro S.A.

Notes to the Consolidated Financial Statements (Continued)

(All amounts in US$ thousands, except shares and per share data and as otherwise indicated)

 

4.Critical accounting estimates and judgments

 

Critical accounting policies are those that are most important to the portrayal of the Group’s financial condition, results of operations and cash flows, and require management to make difficult, subjective or complex judgments and estimates about matters that are inherently uncertain. Management bases its estimates on historical experience and other assumptions that it believes are reasonable. The Group’s critical accounting policies are discussed below.

 

Actual results could differ from estimates used in employing the critical accounting policies and these could have a material impact on the Group’s results of operations. The Group also has other policies that are considered key accounting policies, such as the policy for revenue recognition. However, these other policies, which are discussed in the notes to the Group’s financial statements, do not meet the definition of critical accounting estimates, because they do not generally require estimates to be made or judgments that are difficult or subjective.

 

(a) Impairment testing

 

At the date of each statement of financial position, the Group reviews the carrying amounts of its property, plant and equipment and finite lived intangible assets to determine whether there is any indication that those assets have suffered an impairment loss. If any such indication exists, the recoverable amount of the asset is estimated in order to determine the extent, if any, of the impairment loss. Where the asset does not generate cash flows that are independent from other assets, the Group estimates the recoverable amount of the cash-generating unit to which the asset belongs. The Group’s property, plant and equipment items generally do not generate independent cash flows.

 

Goodwill on acquisition is initially measured at cost being the excess of the cost of the business combination over the Group’s interest in the net fair value of the identifiable assets, liabilities and contingent liabilities. As of the acquisition date, any goodwill acquired is allocated to the cash-generating unit (‘CGU’) expected to benefit from the business combination.

 

Following initial recognition, goodwill is measured at cost less any accumulated impairment losses, Goodwill is tested for impairment annually, or more frequently if events or changes in circumstances indicate that the carrying amount may be impaired. The impairment review requires management to undertake certain judgments, including estimating the recoverable value of the CGU to which the goodwill relates, based on either fair value less costs-to-sell or the value-in-use, as appropriate, in order to reach a conclusion on whether it deems the goodwill is impaired or not.

 

For purposes of the impairment testing, each CGU represents the smallest identifiable group of assets that generate cash inflows that are largely independent of the cash inflows from other assets or group of assets.

 

The accompanying notes are an integral part of these consolidated financial statements.

 

 F - 37 

 

 

Adecoagro S.A.

Notes to the Consolidated Financial Statements (Continued)

(All amounts in US$ thousands, except shares and per share data and as otherwise indicated)

 

4.Critical accounting estimates and judgments (continued)

 

Farmlands may be used for different activities that may generate independent cash flows. When farmlands are used for single activities (i.e. crops), these are considered as one CGU. Generally, each separate farmland business within Argentina and Uruguay are treated as single CGUs. Otherwise, when farmland businesses are used for more than one segment activity (i.e. crops and cattle or rental income), the farmland is further subdivided into two or more CGUs, as appropriate, for purposes of impairment testing. For its properties in Brazil, management identified a farmland together with its related mill as separate CGUs.

 

Based on these criteria, management identified a total amount of forty CGUs as of September 30, 2015 and thirty-eight CGUs as of September 30, 2014.

 

As of September 30, 2015 and 2014, there were no impairment indicators on the Company’s long lived assets. Therefore, the Group only tested those CGUs with allocated goodwill in Argentina, Brazil and Uruguay.

 

CGUs tested based on a fair-value-less-costs-to-sell model at September 30, 2015 and 2014:

 

As of September 30, 2015, the Group identified 11 CGUs in Argentina and Uruguay (2014: 11 CGUs) to be tested based on this model (all CGUs with allocated goodwill). Estimating the fair value less costs-to-sell is based on the best information available, and refers to the amount at which the CGU could be bought or sold in a current transaction between willing parties. In calculating the fair value less costs-to-sell, management may be assisted by the work of external advisors. When using this model, the Group applies the “sales comparison approach” as its method of valuing most properties. This method relies on results of sales of similar agricultural properties to estimate the value of the CGU. This approach is based on the theory that the fair value of a property is directly related to the selling prices of similar properties.

 

Fair values are determined by extensive analysis which includes current and potential soil productivity of the land (the ability to produce crops and maintain livestock) projected margins derived from soil use, rental value obtained for soil use, if applicable, and other factors such as climate and location. Farmland ratings are established by considering such factors as soil texture and quality, yields, topography, drainage and rain levels. Farmland may contain farm outbuildings. A farm outbuilding is any improvement or structure that is used for farming operations. Outbuildings are valued based on their size, age and design.

 

Based on the factors described above, each farm property is assigned different soil classifications for the purposes of establishing a value, Soil classifications quantify the factors that contribute to the agricultural capability of the soil. Soil classifications range from the most productive to the least productive.

 

The first step to establishing an assessment for a farm property is a sales investigation that identifies the valid farm sales in the area where the farm is located.

 

A price per hectare is assigned for each soil class within each farm property. This price per hectare is determined based on the quantitative and qualitative analysis mainly described above.

 

The results are then tested against actual sales, if any, and current market conditions to ensure the values produced are accurate, consistent and fair.

 

The accompanying notes are an integral part of these consolidated financial statements.

 

 F - 38 

 

 

Adecoagro S.A.

Notes to the Consolidated Financial Statements (Continued)

(All amounts in US$ thousands, except shares and per share data and as otherwise indicated)

 

4.Critical accounting estimates and judgments (continued)

 

The following table shows only the 11 CGUs (2014: 11 CGUs) where goodwill was allocated at each period end and the corresponding amount of goodwill allocated to each one:

 

CGU / Operating segment / Country 

September 30,

2015

 

September 30,

2014

La Carolina / Crops / Argentina  64   20 
La Carolina / Cattle / Argentina  22   76 
El Orden  / Crops / Argentina  97   75 
El Orden  / Cattle / Argentina  8   43 
La Guarida / Crops / Argentina  658   1,152 
La Guarida / Cattle / Argentina  536   182 
Los Guayacanes / Crops / Argentina  830   929 
Doña Marina / Rice / Argentina  2,930   3,275 
Huelen / Crops / Argentina  3,283   3,669 
El Colorado / Crops / Argentina  1,446   1,616 
El Colorado / Cattle / Argentina  211   236 
Closing net book value of goodwill allocated to CGUs tested (Note 8)  10,085   11,273 
Closing net book value of PPE items and other assets allocated to CGUs tested  54,272   55,014 
Total assets allocated to CGUs tested  64,357   66,287 

 

Based on the testing above, the Group determined that none of the CGUs, with allocated goodwill, were impaired at September 30, 2015 and 2014.

 

CGUs tested based on a value-in-use model at September 30, 2015 and 2014:

 

As of September 30, 2015, the Group identified 3 CGUs (2014: 3 CGUs) in Brazil to be tested base on this model (all CGUs with allocated goodwill). In performing the value-in-use calculation, the Group applied pre-tax rates to discount the future pre-tax cash flows. In each case, these key assumptions have been made by management reflecting past experience and are consistent with relevant external sources of information, such as appropriate market data. In calculating value-in-use, management may be assisted by the work of external advisors.

 

The key assumptions used by management in the value-in-use calculations which are considered to be most sensitive to the calculation are:

 

Key Assumptions September 30, 2015 September 30, 2014
Financial projections Covers 4 years for Usina Monte Alegre (“UMA”) Covers 4 years for UMA
  Cover 7 years for Adecoagro Vale do Ivinhema (“AVI”) Cover 8 years for AVI
Yield average growth rates 0-1% 0-3%
Future pricing increases 3% per annum 3% per annum
Future cost increases 3% per annum 3% per annum
Discount rates 6.5% 7%
Perpetuity growth rate 2% 4.5%

 

Discount rates are based on the risk-free rate for U.S. government bonds, adjusted for a risk premium to reflect the increased risk of investing in South America and Brazil in particular. The risk premium adjustment is assessed for factors specific to the respective CGUs and reflects the countries that the CGUs operate in.

 

The accompanying notes are an integral part of these consolidated financial statements.

 

 F - 39 

 

 

Adecoagro S.A.

Notes to the Consolidated Financial Statements (Continued)

(All amounts in US$ thousands, except shares and per share data and as otherwise indicated)

 

4.Critical accounting estimates and judgments (continued)

 

The following table shows only the 3 CGUs where goodwill was allocated at each period end and the corresponding amount of goodwill allocated to each one:

 

CGU/ Operating segment 

September 30,

2015

 

September 30,

2014

AVI / Sugar, Ethanol and Energy  3,997   6,479 
UMA / Sugar, Ethanol and Energy  1,499   2,430 
UMA (f.k.a. Alfenas Café Ltda.) / Coffee  623   913 
Closing net book value of goodwill allocated to CGUs tested (Note 8)  6,119   9,822 
Closing net book value of PPE items and other assets allocated to CGUs tested  402,116   609,266 
Total assets allocated to 3 CGUs tested  408,235   619,088 

 

Based on the testing above, the Group determined that none of the CGUs, with allocated goodwill, were impaired at September 30, 2015 and 2014.

 

Management views these assumptions as conservative and does not believe that any reasonable change in the assumptions would cause the carrying value of these CGU’s to exceed the recoverable amount.

 

(b) Biological assets

 

The nature of the Group’s biological assets and the basis of determination of their fair value are explained under Note 2.11. The discounted cash flow model requires the input of highly subjective assumptions including observable and unobservable data. Generally the estimation of the fair value of biological assets is based on models or inputs that are not observable in the market and the use of unobservable inputs is significant to the overall valuation of the assets. Unobservable inputs are determined based on the best information available, for example by reference to historical information of past practices and results, statistical and agronomical information, and other analytical techniques. Key assumptions include future market prices, estimated yields at the point of harvest, estimated production cycle, future cash flows, future costs of harvesting and other costs, and estimated discount rate.

 

Market prices are generally determined by reference to observable data in the principal market for the agricultural produce. Harvesting costs and other costs are estimated based on historical and statistical data. Yields are estimated based on several factors including the location of the farmland and soil type, environmental conditions, infrastructure and other restrictions and growth at the time of measurement. Yields are subject to a high degree of uncertainty and may be affected by several factors out of the Group’s control including but not limited to extreme or unusual weather conditions, plagues and other crop diseases, among other factors.

 

The key assumptions discussed above are highly sensitive. Reasonable shifts in assumptions including but not limited to increases or decreases in prices, costs and discount factors used would result in a significant increase or decrease to the fair value of biological assets. In addition, cash flows are projected over a number of years and based on estimated production. Estimates of production in themselves are dependent on various assumptions, in addition to those described above, including but not limited to several factors such as location, environmental conditions and other restrictions. Changes in these estimates could materially impact on estimated production, and could therefore affect estimates of future cash flows used in the assessment of fair value (see Note 9).

 

(c) Fair value of derivatives and other financial instruments

 

Fair values of derivative financial instruments are computed with reference to quoted market prices on trade exchanges, when available. The fair values of commodity options are calculated using year-end market rates together with common option pricing models. The fair value of interest rate swaps has been calculated using a discounted cash flow analysis.

 

The accompanying notes are an integral part of these consolidated financial statements.

 

 F - 40 

 

 

Adecoagro S.A.

Notes to the Consolidated Financial Statements (Continued)

(All amounts in US$ thousands, except shares and per share data and as otherwise indicated)

 

4.Critical accounting estimates and judgments (continued)

 

(d) Income taxes

 

The Group is subject to income taxes in numerous jurisdictions. Significant judgement is required in determining the worldwide provision for income taxes. There are many transactions and calculations for which the ultimate tax determination is uncertain. The Group recognizes liabilities for anticipated tax audit issues based on estimates of whether additional taxes will be due. Where the final tax outcome of these matters is different from the amounts that were initially recorded, such differences will impact the current and deferred income tax assets and liabilities in the period in which such determination is made.

 

Deferred tax assets are reviewed each reporting date and reduced to the extent that it is no longer probable that sufficient taxable income will be available to allow all or part of the asset to be settled. Deferred tax assets and liabilities are not discounted. In assessing the recoverability of deferred tax assets, management considers whether it is probable that some portion or all of the deferred tax assets will not be realized. The ultimate realization of deferred tax assets is dependent upon the generation of future taxable income during the periods in which those temporary differences become deductible. Management considers the scheduled reversal of deferred tax liabilities, projected future taxable income and tax planning strategies in making this assessment (see Note 22 for details).

 

The accompanying notes are an integral part of these consolidated financial statements.

 

 F - 41 

 

 

Adecoagro S.A.

Notes to the Consolidated Financial Statements (Continued)

(All amounts in US$ thousands, except shares and per share data and as otherwise indicated)

 

5.Segment information

 

IFRS 8 “Operating Segments” requires an entity to report financial and descriptive information about its reportable segments, which are operating segments or aggregations of operating segments that meet specified criteria. Operating segments are components of an entity about which separate financial information is available that is evaluated regularly by the chief operating decision maker (“CODM”) in deciding how to allocate resources and in assessing performance. The CODM evaluates the business based on the differences in the nature of its operations, products and services. The amount reported for each segment item is the measure reported to the CODM for these purposes.

 

The Group operates in three major lines of business, namely, Farming; Sugar, Ethanol and Energy; and Land Transformation. As from January 1, 2014 the Group’s management does not consider its Coffee and Cattle businesses to be of continuing significance and they do not meet the quantitative threshold for disclosure. The Coffee and Cattle businesses are now presented within “Farming – All Other Segments” and prior year disclosures have been recast to conform to this presentation.

 

The Group operates in three major lines of business, namely, Farming; Sugar, Ethanol and Energy; and Land Transformation.

 

·The Group’s ‘Farming’ is further comprised of five reportable segments:

 

§The Group’s ‘Crops’ Segment consists of planting, harvesting and sale of grains, oilseeds and fibers (including wheat, corn, soybeans, cotton and sunflowers, among others), and to a lesser extent the provision of grain warehousing/conditioning and handling and drying services to third parties. Each underlying crop in this segment does not represent a separate operating segment. Management seeks to maximize the use of the land through the cultivation of one or more type of crops. Types and surface amount of crops cultivated may vary from harvest year to harvest year depending on several factors, some of them out of the Group’s control. Management is focused on the long-term performance of the productive land, and to that extent, the performance is assessed considering the aggregated combination, if any, of crops planted in the land. A single manager is responsible for the management of operating activity of all crops rather than for each individual crop.

 

§The Group’s ‘Rice’ Segment consists of planting, harvesting, processing and marketing of rice;

 

§The Group’s ‘Dairy’ Segment consists of the production and sale of raw milk and other dairy products,

 

§The Group’s ‘All Other Segments’ consists of the aggregation of the remaining non-reportable operating segments, which do not meet the quantitative thresholds for disclosure and for which the Group's management does not consider them to be of continuing significance as from January 1, 2014, namely, Coffee and Cattle.

 

·The Group’s ‘Sugar, Ethanol and Energy’ Segment consists of cultivating sugarcane which is processed in owned sugar mills, transformed into ethanol, sugar and electricity and marketed;

 

·The Group’s ‘Land Transformation’ Segment comprises the (i) identification and acquisition of underdeveloped and undermanaged farmland businesses; and (ii) realization of value through the strategic disposition of assets (generating profits).

 

The measurement principles for the Group’s segment reporting structure are based on the IFRS principles adopted in the consolidated financial statements.

 

The following table presents information with respect to the Group’s reportable segments. Certain other activities of a holding function nature not allocable to the segments are disclosed in the column ‘Corporate’.

 

The accompanying notes are an integral part of these consolidated financial statements.

 

 F - 42 

 

 

Adecoagro S.A.

Notes to the Consolidated Financial Statements (Continued)

(All amounts in US$ thousands, except shares and per share data and as otherwise indicated)

 

5.Segment information (continued)

 

Segment analysis for the year ended December 31, 2015

 

  Farming Sugar,
Ethanol and
Energy
 Land
Transformation
 Corporate Total
  Crops Rice Dairy All other
segments
 Farming
subtotal
        
Sales of manufactured products and services rendered  3,089   84,187   1,419   1,302   89,997   400,622   -   -   490,619 
Cost of manufactured products sold and services rendered  (2,635)  (68,594)  (1,468)  (603)  (73,300)  (248,698)  -   -   (321,998)
Gross Profit from Manufacturing Activities  454   15,593   (49)  699   16,697   151,924   -   -   168,621 
Sales of agricultural produce and biological assets  151,652   481   31,562   -   183,695   -   -   -   183,695 
Cost of agricultural produce sold and direct agricultural selling expenses  (151,652)  (481)  (31,562)  -   (183,695)  -   -   -   (183,695)
Initial recognition and changes in fair value of biological assets and agricultural produce  11,561   2,822   7,542   1,135   23,060   13,809   -   -   36,869 
Changes in net realizable value of agricultural produce after harvest  14,691   -   -   -   14,691   -   -   -   14,691 
Gross Profit from Agricultural Activities  26,252   2,822   7,542   1,135   37,751   13,809   -   -   51,560 
Margin on Manufacturing and Agricultural Activities Before Operating Expenses  26,706   18,415   7,493   1,834   54,448   165,733   -   -   220,181 
General and administrative expenses  (3,987)  (3,136)  (1,451)  (74)  (8,648)  (18,301)  -   (21,476)  (48,425)
Selling expenses  (5,672)  (12,592)  (663)  (49)  (18,976)  (50,729)  -   (563)  (70,268)
Other operating income, net  16,422   600   (479)  6   16,549   6,340   7,914   263   31,066 
Share of loss of joint ventures  (2,685)  -   -   -   (2,685)  -   -   -   (2,685)
Profit / (loss) from Operations Before Financing and Taxation  30,784   3,287   4,900   1,717   40,688   103,043   7,914   (21,776)  129,869 
                                     
Reserve from the sale of non-controlling interests in subsidiaries (see Note 16)  -   -   -   -   -   -   16,066   -   16,066 
Depreciation and amortization  (2,427)  (2,987)  (1,456)  (276)  (7,146)  (64,121)  -   -   (71,267)
Initial recognition and changes in fair value of biological assets (unrealized)  1,090   160   -   1,532   2,782   12,599   -   -   15,381 
Initial recognition and changes in fair value of agricultural produce (unrealized)  1,144   427   -   (219)  1,352   117   -   -   1,469 
Initial recognition and changes in fair value of biological assets and agricultural produce (realized)  9,327   2,235   7,542   (178)  18,926   1,093   -   -   20,019 
Changes in net realizable value of agricultural produce after harvest (unrealized)  4,406   -   -   -   4,406   -   -   -   4,406 
Changes in net realizable value of agricultural produce after harvest (realized)  10,285   -   -   -   10,285   -   -   -   10,285 
                                     
Farmlands and farmland improvements, net  75,702   16,053   289   5,265   97,309   22,359   -   -   119,668 
Machinery, equipment and other fixed assets, net  3,853   14,367   9,422   611   28,253   369,184   -   -   397,437 
Work in progress  935   5,604   495   -   7,034   16,079   -   -   23,113 
Investment property  -   -   -   4,796   4,796   -   -   -   4,796 
Goodwill  4,609   2,117   -   1,192   7,918   5,592   -   -   13,510 
Biological assets  22,536   23,131   6,786   3,268   55,721   243,549   -   -   299,270 
Investment in joint ventures  -   -   -   -   -   -   -   -   - 
Inventories  27,770   13,584   1,741   -   43,095   34,608   -   -   77,703 
Total segment assets  135,405   74,856   18,733   15,132   244,126   691,371   -   -   935,497 
Borrowings  54,321   24,932   5,318   1,273   85,844   637,495   -   -   723,339 
Total segment liabilities  54,321   24,932   5,318   1,273   85,844   637,495   -   -   723,339 

 

The accompanying notes are an integral part of these consolidated financial statements. 

 

 F - 43 

 

 

Adecoagro S.A.

Notes to the Consolidated Financial Statements (Continued)

(All amounts in US$ thousands, except shares and per share data and as otherwise indicated)

 

5.Segment information (continued)

 

Segment analysis for the year ended December 31, 2014

 

  Farming Sugar,
Ethanol and
Energy
 Land
Transformation
 Corporate Total
  Crops Rice Dairy All other
segments
 Farming
subtotal
        
Sales of manufactured products and services rendered  189   101,336   2,948   1,525   105,998   407,129   -   -   513,127 
Cost of manufactured products sold and services rendered  -   (81,853)  (3,014)  (842)  (85,709)  (249,733)  -   -   (335,442)
Gross Profit from Manufacturing Activities  189   19,483   (66)  683   20,289   157,396   -   -   177,685 
Sales of agricultural produce and biological assets  177,473   2,346   30,020   -   209,839   -   -   -   209,839 
Cost of agricultural produce sold and direct agricultural selling expenses  (177,473)  (2,346)  (30,020)  -   (209,839)  -   -   -   (209,839)
Initial recognition and changes in fair value of biological assets and agricultural produce  40,267   8,559   9,891   179   58,896   (31,751)  -   -   27,145 
Changes in net realizable value of agricultural produce after harvest  3,401   -   -   -   3,401   -   -   -   3,401 
Gross Profit / (loss) from Agricultural Activities  43,668   8,559   9,891   179   62,297   (31,751)  -   -   30,546 
Margin on Manufacturing and Agricultural Activities Before Operating Expenses  43,857   28,042   9,825   862   82,586   125,645   -   -   208,231 
General and administrative expenses  (4,343)  (3,218)  (1,554)  (166)  (9,281)  (22,054)  -   (21,360)  (52,695)
Selling expenses  (4,201)  (14,367)  (596)  (29)  (19,193)  (57,815)  -   (1,856)  (78,864)
Other operating income, net  356   480   437   (190)  1,083   10,911   -   (17)  11,977 
Share of loss of joint ventures  (924)  -   -   -   (924)  -   -   -   (924)
Profit / (loss) from Operations Before Financing and Taxation  34,745   10,937   8,112   477   54,271   56,687   -   (23,233)  87,725 
Reserve from the sale of non-controlling interests in subsidiaries (see Note 16)  -   -   -   -   -   -   25,508   -   25,508 
Depreciation and amortization  (1,926)  (3,261)  (1,551)  (398)  (7,136)  (82,520)  -   -   (89,656)
Initial recognition and changes in fair value of biological assets (unrealized)  (912)  (3,571)  1,127   542   (2,814)  (14,325)  -   -   (17,139)
Initial recognition and changes in fair value of agricultural produce (unrealized)  3,737   1,231   -   (363)  4,605   (3,249)  -   -   1,356 
Initial recognition and changes in fair value of biological assets and agricultural produce (realized)  37,442   10,899   8,764   -   57,105   (14,177)  -   -   42,928 
Changes in net realizable value of agricultural produce after harvest (unrealized)  1,134   -   -   -   1,134   -   -   -   1,134 
Changes in net realizable value of agricultural produce after harvest (realized)  2,267   -   -   -   2,267   -   -   -   2,267 
                                     
Farmlands and farmland improvements, net  116,627   22,066   396   8,619   147,708   32,113   -   -   179,821 
Machinery, equipment and other fixed assets, net  5,478   20,339   14,599   1,169   41,585   435,323   -   -   476,908 
Work in progress  1,692   3,859   652   -   6,203   113,973   -   -   120,176 
Investment property  -   -   -   6,675   6,675   -   -   -   6,675 
Goodwill  7,241   3,228   -   1,482   11,951   8,221   -   -   20,172 
Biological assets  31,012   23,875   9,182   2,193   66,262   274,970   -   -   341,232 
Investment in joint ventures  2,752   -   -   -   2,752   -   -   -   2,752 
Inventories  37,056   11,077   2,619   -   50,752   54,167   -   -   104,919 
Total segment assets  201,858   84,444   27,448   20,138   333,888   918,767   -   -   1,252,655 
Borrowings  68,460   13,215   3,647   1,805   87,127   611,379   -   -   698,506 
Total segment liabilities  68,460   13,215   3,647   1,805   87,127   611,379   -   -   698,506 

 

The accompanying notes are an integral part of these consolidated financial statements. 

 

 F - 44 

 

 

Adecoagro S.A.

Notes to the Consolidated Financial Statements (Continued)

(All amounts in US$ thousands, except shares and per share data and as otherwise indicated)

 

5.Segment information (continued)

 

Segment analysis for the year ended December 31, 2013

 

  Farming Sugar,
Ethanol and
Energy
 Land
Transformation
 Corporate Total
  Crops Rice Dairy All other
segments
 Farming
subtotal
        
Sales of manufactured products and services rendered  510   104,576   -   3,237   108,323   316,984   -   -   425,307 
Cost of manufactured products sold and services rendered  -   (84,654)  -   (89)  (84,743)  (187,518)  -   -   (272,261)
Gross Profit from Manufacturing Activities  510   19,922   -   3,148   23,580   129,466   -   -   153,046 
Sales of agricultural produce and biological assets  184,607   2,517   30,661   1,055   218,840   477   -   -   219,317 
Cost of agricultural produce sold and direct agricultural selling expenses  (184,607)  (2,517)  (30,661)  (1,055)  (218,840)  (477)  -   -   (219,317)
Initial recognition and changes in fair value of biological assets and agricultural produce  24,356   8,339   7,761   (8,599)  31,857   (70,980)  -   -   (39,123)
Changes in net realizable value of agricultural produce after harvest  12,607   -   -   121   12,728   147   -   -   12,875 
Gross Profit / (loss) from Agricultural Activities  36,963   8,339   7,761   (8,478)  44,585   (70,833)  -   -   (26,248)
Margin on Manufacturing and Agricultural Activities Before Operating Expenses  37,473   28,261   7,761   (5,330)  68,165   58,633   -   -   126,798 
General and administrative expenses  (4,101)  (4,424)  (1,087)  (1,119)  (10,731)  (19,434)  -   (23,187)  (53,352)
Selling expenses  (6,236)  (16,104)  (454)  (497)  (23,291)  (44,571)  -   (207)  (68,069)
Other operating income, net  7,632   438   494   (292)  8,272   13,290   28,172   (84)  49,650 
Share of loss of joint ventures  (219)  -   -   -   (219)  -   -   -   (219)
Profit / (loss) from Operations Before Financing and Taxation  34,549   8,171   6,714   (7,238)  42,196   7,918   28,172   (23,478)  54,808 
                                     
Profit from discontinued operations  -   -   1,767   -   1,767   -   -   -   1,767 
Depreciation and amortization  (2,171)  (4,731)  (1,086)  (464)  (8,452)  (59,980)  -   -   (68,432)
Initial recognition and changes in fair value of biological assets (unrealized)  894   2,211   (234)  (8,121)  (5,250)  (47,341)  -   -   (52,591)
Initial recognition and changes in fair value of agricultural produce (unrealized)  3,956   669   -   (211)  4,414   (5,279)  -   -   (865)
Initial recognition and changes in fair value of biological assets and agricultural produce (realized)  19,506   5,459   7,995   (267)  32,693   (18,360)  -   -   14,333 
Changes in net realizable value of agricultural produce after harvest (unrealized)  (292)  -   -   -   (292)  -   -   -   (292)
Changes in net realizable value of agricultural produce after harvest (realized)  12,899   -   -   121   13,020   147   -   -   13,167 

 

The accompanying notes are an integral part of these consolidated financial statements. 

 

 F - 45 

 

 

Adecoagro S.A.

Notes to the Consolidated Financial Statements (Continued)

(All amounts in US$ thousands, except shares and per share data and as otherwise indicated)

 

5.Segment information (continued)

 

Total segment assets are measured in a manner consistent with that of the consolidated financial statements. These assets are allocated based on the operations of the segment and the physical location of the asset. The Group’s investment in CHS Agro S.A. is allocated to the ‘Crops’ segment. Therefore, the Group’s share of profit or loss after income taxes and its carrying amount are reported in this segment.

 

Total reportable segments’ assets are reconciled to total assets as per the statement of financial position as follows:

 

  2015 2014
Total reportable assets as per Segment Information  935,497   1,252,655 
Intangible assets (excluding goodwill)  3,151   3,606 
Deferred income tax assets  60,857   45,597 
Trade and other receivables  166,806   215,116 
Other assets  651   587 
Derivative financial instruments  4,849   7,966 
Cash and cash equivalents  198,894   113,795 
Total assets as per the Statement of Financial Position  1,370,705   1,639,322 

 

Total segment liabilities are measured in a manner consistent with that of the consolidated financial statements. These liabilities are allocated based on the operations of the segment.

 

Total reportable segments’ liabilities are reconciled to total liabilities as per the statement of financial position as follows:

 

  2015 2014
Total reportable liabilities as per Segment Information  723,339   698,506 
Trade and other payables  55,642   85,491 
Deferred income tax liabilities  15,636   39,635 
Payroll and social liabilities  23,389   28,593 
Provisions for other liabilities  2,313   2,737 
Current income tax liabilities  962   76 
Derivative financial instruments  6,694   13,899 
Total liabilities as per the Statement of Financial Position  827,975   868,937 

 

Non-current assets and net revenue and fair value gains and losses are shown by geographic region. These are the regions in which the Group is active: Argentina, Brazil and Uruguay. Non-current assets are allocated to the regions according to the location of the assets in question. Non-current assets encompass intangible assets; property, plant and equipment; investments accounted for using the equity method as well as other non-current assets. Net revenue and fair value gains and losses are allocated according to the location of the respective operations.

 

The accompanying notes are an integral part of these consolidated financial statements.

 

 F - 46 

 

 

Adecoagro S.A.

Notes to the Consolidated Financial Statements (Continued)

(All amounts in US$ thousands, except shares and per share data and as otherwise indicated)

 

5.Segment information (continued)

 

As of and for the year ended December 31, 2015:

 

  Argentina Brazil Uruguay Total
Property, plant and equipment  110,218   423,023   6,977   540,218 
Investment property  4,796   -   -   4,796 
Goodwill  7,287   6,223   -   13,510 
Investment in joint ventures  -   -   -   - 
Non-current portion of biological assets  6,476   246,529   -   253,005 
                 
Initial recognition and changes in fair value of biological assets and agricultural produce  16,637   19,438   794   36,869 
Gain / (Loss) from changes in net realizable value of agricultural produce after harvest  16,139   (32)  (1,416)  14,691 
Sales of manufactured products sold and services rendered  52,566   277,949   160,104   490,619 
Sales of agricultural produce and biological assets  113,881   17,507   52,307   183,695 

 

As of and for the year ended December 31, 2014:

 

  Argentina Brazil Uruguay Total
Property, plant and equipment  163,382   604,791   8,732   776,905 
Investment property  6,675   -   -   6,675 
Goodwill  11,096   9,076   -   20,172 
Investment in joint ventures  2,752   -   -   2,752 
Non-current portion of biological assets  8,881   277,163   -   286,044 
                 
Initial recognition and changes in fair value of biological assets and agricultural produce  57,368   (31,028)  805   27,145 
Gain / (Loss) from changes in net realizable value of agricultural produce after harvest  1,629   (345)  2,117   3,401 
Sales of manufactured products sold and services rendered  59,499   310,370   143,258   513,127 
Sales of agricultural produce and biological assets  133,373   18,199   58,267   209,839 

 

The accompanying notes are an integral part of these consolidated financial statements.

 

 F - 47 

 

 

Adecoagro S.A.

Notes to the Consolidated Financial Statements (Continued)

(All amounts in US$ thousands, except shares and per share data and as otherwise indicated)

 

5.Segment information (continued)

 

As of and for the year ended December 31, 2013:

 

  Argentina Brazil Uruguay Total
Initial recognition and changes in fair value of biological assets and agricultural produce  33,640   (76,511)  3,748   (39,123)
Gain / (Loss) from changes in net realizable value of agricultural produce after harvest  12,850   (40)  65   12,875 
Sales of manufactured products sold and services rendered  108,281   312,607   4,419   425,307 
Sales of agricultural produce and biological assets  190,391   16,459   12,467   219,317 

 

The accompanying notes are an integral part of these consolidated financial statements.

 

 F - 48 

 

 

Adecoagro S.A.

Notes to the Consolidated Financial Statements (Continued)

(All amounts in US$ thousands, except shares and per share data and as otherwise indicated)

 

6.Property, plant and equipment

 

Changes in the Group’s property, plant and equipment in 2015 and 2014 were as follows:

 

  Farmlands Farmland
improvements
 Buildings and
facilities
 Machinery,
equipment,
furniture and
fittings
 Computer
equipment
 Vehicles Work in
progress
 Total
At January  1, 2014                                
Cost  216,843   15,746   274,492   498,647   5,374   4,345   57,579   1,073,026 
Accumulated depreciation  -   (6,894)  (68,030)  (200,737)  (3,684)  (3,161)  -   (282,506)
Net book amount  216,843   8,852   206,462   297,910   1,690   1,184   57,579   790,520 
Year ended December  31, 2014                                
Opening net book amount  216,843   8,852   206,462   297,910   1,690   1,184   57,579   790,520 
Exchange differences  (43,494)  (1,981)  (28,610)  (38,016)  (271)  (251)  (18,099)  (130,722)
Additions  -   -   20,296   70,632   1,650   618   116,366   209,562 
Transfers from investment property (Note 7)  1,071   -   -   -   -   -   -   1,071 
Transfers  -   90   19,129   12,103   1,333   -   (32,655)  - 
Disposals  -   -   (11)  (769)  (26)  (29)  -   (835)
Reclassification to non-income  tax credits (*)  -   -   (302)  (1,197)  -   -   (3,015)  (4,514)
Depreciation (Note 26)  -   (1,560)  (22,193)  (63,077)  (1,005)  (342)  -   (88,177)
Closing net book amount  174,420   5,401   194,771   277,586   3,371   1,180   120,176   776,905 

 

The accompanying notes are an integral part of these consolidated financial statements.

 

 F - 49 

 

 

Adecoagro S.A.

Notes to the Consolidated Financial Statements (Continued)

(All amounts in US$ thousands, except shares and per share data and as otherwise indicated)

 

6.Property, plant and equipment (continued)

 

  Farmlands Farmland
improvements
 Buildings and
facilities
 Machinery,
equipment,
furniture and
fittings
 Computer
equipment
 Vehicles Work in
progress
 Total
At December  31, 2014                                
Cost  174,420   13,855   284,994   541,400   8,060   4,683   120,176   1,147,588 
Accumulated depreciation  -   (8,454)  (90,223)  (263,814)  (4,689)  (3,503)  -   (370,683)
Net book amount  174,420   5,401   194,771   277,586   3,371   1,180   120,176   776,905 
Year ended December  31, 2015                                
Opening net book amount  174,420   5,401   194,771   277,586   3,371   1,180   120,176   776,905 
Exchange differences  (56,498)  (1,588)  (70,454)  (106,957)  (1,184)  (645)  (22,824)  (260,150)
Additions  -   48   11,666   47,926   809   1,493   45,513   107,455 
Transfers to  investment property (Note 7)  (580)  -   -   -   -   -   -   (580)
Transfers  430   2,574   43,879   68,136   392   -   (115,411)  - 
Disposals  (3,245)  -   (1,564)  (1,728)  (17)  (47)  -   (6,601)
Reclassification to non-income  tax credits (*)  -   -   (1,048)  (740)  -   -   (4,341)  (6,129)
Depreciation (Note 26)  -   (1,294)  (9,782)  (58,174)  (909)  (523)  -   (70,682)
Closing net book amount  114,527   5,141   167,468   226,049   2,462   1,458   23,113   540,218 
At December  31, 2015                                
Cost  114,527   14,889   267,473   548,037   8,060   5,484   23,113   981,583 
Accumulated depreciation  -   (9,748)  (100,005)  (321,988)  (5,598)  (4,026)  -   (441,365)
Net book amount  114,527   5,141   167,468   226,049   2,462   1,458   23,113   540,218 

 

(*) Brazilian federal tax law allows entities to take a percentage of the total cost of the assets purchased as a tax credit. As of December 31, 2015 and 2014, ICMS tax credits were reclassified to trade and other receivables.

 

The accompanying notes are an integral part of these consolidated financial statements.

 

 F - 50 

 

 

Adecoagro S.A.

Notes to the Consolidated Financial Statements (Continued)

(All amounts in US$ thousands, except shares and per share data and as otherwise indicated)

 

6.Property, plant and equipment (continued)

 

An amount of US$ 64,536; US$ 85,875 and US$ 61,109 of depreciation charges are included in “Cost of manufactured products sold and services rendered” for the years ended December 31, 2015, 2014 and 2013, respectively. An amount of US$ 5,977; US$ 2,693 and; US$ 6,352 of depreciation charges are included in “General and administrative expenses” for the years ended December 31, 2015, 2014 and 2013, respectively. An amount of US$ 754; US$ 1,088 and US$ 503 of depreciation charges are included in “Selling expenses” for the years ended December 31, 2015, 2014 and 2013, respectively. An amount of US$ nill; US$ nil and US$ 970 of depreciation charges were not charged to the statement of income and were capitalized in “Inventories” for the years ended December 31, 2015, 2014 and 2013, respectively.

 

During the year ended December 31, 2015, borrowing costs of US$ 7,684 (2014: US$ 6,864) were capitalized as components of the cost of acquisition or construction for qualifying assets.

 

Certain of the Group’s assets have been pledged as collateral to secure the Group’s borrowings and other payables. The net book value of the pledged assets amounts to US$ 416,393 as of December 31, 2015 (2014: US$ 565,500).

 

Where assets are financed by leasing agreements and substantially all the risks and rewards of ownership are substantially transferred to the Group (“finance leases”) the assets are treated as if they had been purchased outright and the corresponding liability to the leasing company is included as an obligation under finance leases.

 

7.Investment property

 

Changes in the Group’s investment property in 2015 and 2014 were as follows:

 

  2015 2014
Beginning of the year  6,675   10,147 
Transfers (i)  580   (1,071)
Exchange difference  (2,459)  (2,401)
End of the year  4,796   6,675 
Cost  4,796   6,675 
Accumulated depreciation  -   - 
Net book amount  4,796   6,675 

 

The following amounts have been recognized in the statement of income in the line “Sales of manufactured products and services rendered”:

 

  2015 2014 2013
Rental income  1,302   1,523   3,446 

 

(i) Transferred from/(to) property, plant and equipment in 2015 and 2014. Relates to new/(finalization) of contracts with third parties.

 

As of December 31, 2015, the fair value (level 3) of investment property was US$ 55 million (2014: US$ 48 million).

 

The accompanying notes are an integral part of these consolidated financial statements.

 

 F - 51 

 

 

Adecoagro S.A.

Notes to the Consolidated Financial Statements (Continued)

(All amounts in US$ thousands, except shares and per share data and as otherwise indicated)

 

8.Intangible assets

 

Changes in the Group’s intangible assets in 2015 and 2014 were as follows:

 

  Goodwill Trademarks Software Others Total
At January 1,  2014                    
Cost  24,869   2,526   2,252   129   29,776 
Accumulated amortization  -   (1,397)  (909)  (129)  (2,435)
Net book amount  24,869   1,129   1,343   -   27,341 
Year ended December 31, 2014                    
Opening net book amount  24,869   1,129   1,343   -   27,341 
Exchange differences  (4,697)  (28)  (422)  (5)  (5,152)
Additions  -   -   2,080   18   2,098 
Amortization charge (i) (Note 26)  -   (142)  (367)  -   (509)
Closing net book amount  20,172   959   2,634   13   23,778 
At December 31, 2014                    
Cost  20,172   2,498   3,910   142   26,722 
Accumulated amortization  -   (1,539)  (1,276)  (129)  (2,944)
Net book amount  20,172   959   2,634   13   23,778 
Year ended December 31, 2015                    
Opening net book amount  20,172   959   2,634   13   23,778 
Exchange differences  (6,662)  (29)  (1,026)  (18)  (7,735)
Additions  -   -   1,160   43   1,203 
Amortization charge (i) (Note 26)  -   -   (568)  (17)  (585)
Closing net book amount  13,510   930   2,200   21   16,661 
At December 31, 2015                    
Cost  13,510   2,469   4,044   167   20,190 
Accumulated amortization  -   (1,539)  (1,844)  (146)  (3,529)
Net book amount  13,510   930   2,200   21   16,661 

 

(i) An amount of US$ 568 and US$ 367 of amortization charges are included in “General and administrative expenses” for the years ended December 31, 2015 and 2014, respectively. An amount of US$ 17 and US$ 142 of amortization charges are included in “Selling expenses” for the years ended December 31, 2015 and 2014, respectively. There were no impairment charges for any of the years presented (see Note 4 (a)).

 

9.Biological assets

 

Changes in the Group’s biological assets in 2015 and 2014 were as follows:

 

  2015 2014
Beginning of the year  341,232   292,144 
Increase due to purchases  306   526 
Initial recognition and changes in fair value of biological assets (i)  36,869   27,145 
Decrease due to harvest  (288,159)  (363,225)
Decrease due to disposals  (3,656)  (2,553)
Decrease due to sales of agricultural produce  (27,907)  (27,467)
Costs incurred during the year  354,123   466,233 
Exchange differences  (113,538)  (51,571)
End of the year  299,270   341,232 

 

The accompanying notes are an integral part of these consolidated financial statements. 

 

 F - 52 

 

 

Adecoagro S.A.

Notes to the Consolidated Financial Statements (Continued)

(All amounts in US$ thousands, except shares and per share data and as otherwise indicated)

 

9.Biological assets (continued)

 

(i) Biological asset with a production cycle of more than one year (that is, sugarcane, coffee, dairy and cattle) generated “Initial recognition and changes in fair value of biological assets” amounting to US$ 22,486 for the year ended December 31, 2015 (2014: US$ (21,681); 2013: US$ (71,818)). In 2015, an amount of US$ 45,549 (2014: US$ 32,394; 2013: US$ (29,781)) was attributable to price changes, and an amount of US$ (23,063) (2014: US$ (54,075); 2013: US$ (42,037)) was attributable to physical changes.

 

Biological assets in 2015 and 2014 were as follows:

 

  2015 2014
Non-current        
Cattle for dairy production (i)  6,459   8,856 
Other cattle (ii)  17   25 
Sown land – coffee (iii) (iv)  2,980   2,193 
Sown land – sugarcane (iii) (iv)  243,549   274,970 
   253,005   286,044 
Current        
Other cattle (iv)  598   301 
Sown land – crops (ii)  22,536   31,012 
Sown land – rice (ii)  23,131   23,875 
   46,265   55,188 
Total biological assets  299,270   341,232 

 

(i)Classified as bearer and mature biological assets.
(ii)Classified as consumable and immature biological assets.
(iii)Classified as bearer and immature biological assets.

(iv)    As of December 31, 2015, and amount of US$ 598 (2014: US$ 301) was classified as consumable and mature biological assets, and an amount of US$ 246,529 (2014: US$ 277,163) was classified as consumable and immature biological assets.

 

The fair value less estimated point of sale costs of agricultural produce at the point of harvest amounted to US$ 167,333 for the year ended December 31, 2015 (2014: US$ 197,590; 2013: US$ 169,614).

 

The following table presents the Group´s biological assets that are measured at fair value at December 31, 2015:

 

  2015
  Level 2 Level 3 Total
       
Cattle for dairy production  6,459   -   6,459 
Other cattle  615   -   615 
Sown land – coffee  -   2,980   2,980 
Sown land – sugarcane  -   243,549   243,549 
Sown land – crops  -   22,536   22,536 
Sown land – rice  -   23,131   23,131 

 

The accompanying notes are an integral part of these consolidated financial statements. 

 

 F - 53 

 

 

Adecoagro S.A.

Notes to the Consolidated Financial Statements (Continued)

(All amounts in US$ thousands, except shares and per share data and as otherwise indicated)

 

9.Biological assets (continued)

 

  2014
  Level 2 Level 3 Total
       
Cattle for dairy production  8,856   -   8,856 
Other cattle  326   -   326 
Sown land – coffee  -   2,193   2,193 
Sown land – sugarcane  -   274,970   274,970 
Sown land – crops  -   31,012   31,012 
Sown land – rice  -   23,875   23,875 

 

There were no transfers between any levels during the year. There were no Biological assets valued under Level 1.

 

The movement in the fair value of the assets within level 3 of the hierarchy is as follows for the years ended December 31, 2015 and 2014:

 

  2015
  Sown land –
crops
 Sown land –
rice
 Sown land –
coffee
 Sown land –
sugarcane
Beginning of the year  31,012   23,875   2,193   274,970 
Initial recognition and changes in fair value of biological assets (i)  11,561   2,822   1,313   13,809 
Decrease due to harvest  (93,536)  (39,488)  -   (155,135)
Costs incurred during the year  81,724   44,025   217   202,784 
Exchange differences  (8,225)  (8,103)  (743)  (92,879)
End of the year  22,536   23,131   2,980   243,549 

 

  2014
  Sown land –
crops
 Sown land –
rice
 Sown land –
coffee
 Sown land –
sugarcane
Beginning of the year  35,982   30,596   1,944   213,776 
Initial recognition and changes in fair value of biological assets (i)  40,267   8,559   179   (31,751)
Decrease due to harvest  (132,216)  (50,313)  -   (180,697)
Costs incurred during the year  93,802   40,301   363   310,484 
Exchange differences  (6,823)  (5,268)  (293)  (36,842)
End of the year  31,012   23,875   2,193   274,970 

 

(i)Change in unrealized gains or losses for the year included in profit or loss for assets held at the end of the reporting period, under “Initial recognition and changes in fair value of biological assets” amounted to US$ 16,850 loss and US$ 16,910 loss in 2015 and 2014, respectively (see Note 5).

 

The accompanying notes are an integral part of these consolidated financial statements.

 

 F - 54 

 

 

Adecoagro S.A.

Notes to the Consolidated Financial Statements (Continued)

(All amounts in US$ thousands, except shares and per share data and as otherwise indicated)

 

9.Biological assets (continued)

 

The following significant unobservable inputs were used to measure the Group´s biological assets using the discounted cash flow valuation technique:

 

Description Unobservable
inputs
 

Range of unobservable inputs

 

 Relationship of unobservable inputs
to fair value
    20152014  

Sown land – coffee

 

 Coffee yield – tonnes per hectare; Production Costs – US$ per hectare. 

Coffee yield: 1.8.-2.7 tn/ha

Production costs: 5,000-6,200 US$/ha

-Coffee yield: 1.8-3.0 tn/ha
-Production Costs: 6,000-7,000 USS/ha
 The higher the coffee yield, the higher the fair value. The higher the costs per hectare, the lower the fair value.
        

Sown land – sugarcane

 

 Sugarcane yield – tonnes per hectare; Sugarcane TRS (kg of sugar per ton of cane) Production Costs – US$ per hectare. (Include maintenance, harvest and leasing costs) 

-Sugarcane yield: 60-90 tn/ha

-Sugarcane TRS: 130-140 kg of sugar/ton of cane

-Maintenance costs: 440-530 US$/ha

-Harvest costs: 7.0 -10.0
US$/ton of cane

-Leasing costs: 12.0-14.4 tn/ha

-Sugarcane yield: 60-90 tn/ha
-Sugarcane TRS: 120-147 kg of sugar/ton of cane
-Maintenance costs: 402-603 US$/ha
-Harvest costs: 10.2-15.4 US$/ton of cane
-Leasing costs: 11.5-17.3 tn/ha
 

The higher the sugarcane yield, the higher the fair value. The higher the maintenance, harvest and leasing costs per hectare, the lower the fair value. The higher the TRS of sugarcane, the higher the fair value.

 

        

Sown land – crops

 

 

Crops yield – tonnes per hectare; Commercial Costs – usd per hectare;

Production Costs – US$ per hectare.

 

 - Crops yield: 1.8 - 2.5 tn/ha for Wheat, 5.0 - 8.0 tn/ha for Corn, 2.0 - 3.2 tn/ha for Soybean and 1.6-2.3 for Sunflower
- Commercial Costs: 60-95 US$/ha for Wheat, 175-265 US$/ha for Corn, 75-110
US$/ha for Soybean and 65-90
US$/ha for Sunflower

- Production Costs: 170-250 US$/ha for Wheat, 340-500 US$/ha for Corn, 270-430 US$/ha for Soybean and 250-350 US$/ha for Sunflower
- Crops yield: 1.8 - 3.0 tn/ha for Wheat, 4.50-7.50 tn/ha for Corn, 1.8 - 3.0 tn/ha for Soybean and 1.7-2.5 for Sunflower
- Commercial Costs: 75-110 US$/ha for Wheat, 175-265 US$/ha for Corn, 65-100 US$/ha for Soybean and 45-70 US$/ha for Sunflower
- Production Costs: 220-325 US$/ha for Wheat, 380-560 US$/ha for Corn, 285-440 US$/ha for Soybean and 330-500 US$/ha for Sunflower
 The higher the crops yield, the higher the fair value. The higher the commercial and direct costs per hectare, the lower the fair value.
        

Sown land – rice

 

 

Rice yield – tonnes per hectare;

Commercial Costs – usd per hectare;

Production Costs – US$ per hectare.

 -Rice yield: 4.4 -6.8 tn/ha
-Commercial Costs: 6-15 US$/ha
-Production Costs: 705-1,150 US$/ha
-Rice yield: 4.4 -6.8 tn/ha
-Commercial Costs: 8-16 US$/ha
-Production Costs: 705-1,150 US$/ha
 The higher the rice yield, the higher the fair value. The higher the commercial and direct costs per hectare, the lower the fair value.

 

As of December 31, 2015, the impact of a reasonable 10% increase (decrease) in estimated costs, with all other variables held constant, would result in a decrease (increase) in the fair value of the Group’s plantations less cost to sell of US$ 45.5 million (2014: US$ 73.2 million) for sugarcane, US$ 2.5 million (2014: US$ 3.1 million) for coffee, US$ 1.1 million (2014: US$1.5 million) for crops and US$ 2.8 million (2014: US$ 2.9 million) for rice.

 

The accompanying notes are an integral part of these consolidated financial statements.

 

 F - 55 

 

 

Adecoagro S.A.

Notes to the Consolidated Financial Statements (Continued)

(All amounts in US$ thousands, except shares and per share data and as otherwise indicated)

 

9.Biological assets (continued)

 

As of December 31, 2015, the impact of a reasonable 5% increase (decrease) in estimated yields, with all other variables held constant, would result in an increase (decrease) in the fair value of the Group’s plantations less cost to sell of US$ 25.6 million (2014: US$ 29.9 million) for sugarcane and U$S 1.3 million (2104: US$ 1.4 million) for coffee. As of December 31, 2015, the impact of a reasonable 20% increase (decrease) in estimated yields, with all other variables held constant, would result in an increase (decrease) in the fair value of the Group’s plantations less cost to sell of US$ 2.73 million (2014: US$ 3.1 million) for crops and US$ 6.9 million (2014: US$ 6.3 million) for rice.

 

10.Investments in joint ventures

 

The table below lists the Group’s investment in joint ventures for the years ended December 31, 2015, 2014 and 2013:

 

    % of ownership interest held
Name of the entity Country of
incorporation and
operation
 December 31,
2015
 December 31,
2014
 December 31,
2013
CHS AGRO S.A. Argentina  50%  50%  50%

 

On February 26, 2013, the Group formed CHS AGRO, a joint venture with CHS Inc. CHS Inc. is a leading farmer-owned energy, grains and foods company based in the United States. The Group holds a 50% interest in CHS AGRO. On October 2014, CHS AGRO finished its sunflower processing plant in the city of Pehuajo, Province of Buenos Aires, Argentina. The facility processes black oil and confectionary sunflower into specialty products such as kernel in-shell seeds and oil seeds, which will be entirely exported to markets in Europe and the Middle East. The joint venture grows confectionary sunflower on leased farms, while black oil sunflower is originated from third parties. The Group and CHS Inc made capital contribution of approximately nil and US$ 1.4 million during 2015 and 2014, respectively, for the construction of the facility.

 

  2015 2014
At the beginning of the year  2,752   3,179 
Share of loss  (2,685)  (924)
Exchange differences  (67)  (869)
Capital contribution  -   1,366 
At the end of the year  -   2,752 

 

The following amounts represent the assets (including goodwill) and liabilities, and income and expenses of the joint ventures:

 

  2015 2014
Assets:        
Non-current assets  17,592   20,274 
Current assets  11,179   8,572 
   28,771   28,846 
Liabilities:        
Non-current liabilities  22,207   3,721 
Current liabilities  14,341   19,621 
   36,548   23,342 
Net assets of joint venture  (7,777)  5,504 

 

The accompanying notes are an integral part of these consolidated financial statements.

 

 F - 56 

 

 

Adecoagro S.A.

Notes to the Consolidated Financial Statements (Continued)

(All amounts in US$ thousands, except shares and per share data and as otherwise indicated)

 

10.Investments in joint ventures (continued)

 

  2015 2014 2013
Income  17,507   964   18,472 
Expenses  (26,240)  (2,812)  (21,112)
Loss after income tax (i)  (8,733)  (1,848)  (2,640)

 

(i)For the year ended December 31, 2013 an amount of U$S (1,101) was presented within “Profit/(loss) for the year from discontinued operations” See Note 11.

 

The shares in the joint ventures were not publicly traded for any of the years presented, so they were not listed market prices available.

 

There are no contingent liabilities relating to the Group’s interest in the joint ventures, and no contingent liabilities of the ventures themselves.

 

According to the laws of certain of the countries in which the Group operates, 5% of the profit of the year is separated to constitute legal reserves until they reach legal capped amounts (20% of total capital). These legal reserves are not available for dividend distribution and can only be released to absorb losses. The Group’s joint ventures have not reached the legal capped amounts.

 

11.Net assets held for sale and discontinued operations

 

On June 6, 2013, the Group acquired the remaining 50% interest in its joint venture La Lacteo S.A. (“La Lacteo”) for US$ 1, and collected US$ 5.1 million associated with the acquisition.

 

The acquisition of the remaining 50% in La Lacteo was done exclusively with the view to resale and met the definition of discontinued operation. The Group elected to account for the acquisition applying the short-cut method under IFRS 5. As of the transaction date, it was determined that the fair value less costs to sell of La Lacteo was not significant. The Group’s previously held interest in La Lacteo was remeasured to fair value and the cumulative exchange differences recognized in equity were reclassified to the income statement. At the acquisition date La Lacteo was valued at fair value less costs to sell.

 

On July 31, 2013, the Group sold its 100% interest in La Lacteo for Argentine Pesos 1. In addition, the Milk Supply Offer Agreement between La Lacteo and Adeco Agropecuaria S.A. (a Group subsidiary) was terminated without penalties.

 

The net effects of the described transactions resulted in a gain of US$ 2.9 million, recorded in the statement of income within “Profit / (Loss) of the year from discontinued operations”. 

 

The accompanying notes are an integral part of these consolidated financial statements.

 

 F - 57 

 

 

Adecoagro S.A.

Notes to the Consolidated Financial Statements (Continued)

(All amounts in US$ thousands, except shares and per share data and as otherwise indicated)

 

12.Financial instruments by category

 

The Group classified its financial assets in the following categories:

 

(a) Financial assets at fair value through profit or loss

 

Financial assets at fair value through profit or loss are financial assets held for trading. A financial asset is classified in this category if acquired principally for the purpose of selling in the short-term. Derivatives are also categorized as held for trading unless they are designated as hedges. Financial assets are classified as current if realization within 12 months is expected. Otherwise, they are classified as non-current. For all years presented, the Group’s financial assets at fair value through profit or loss comprise mainly derivative financial instruments.

 

(b) Loans and receivables

 

Loans and receivables are non-derivative financial assets with fixed or determinable payments that are not quoted in an active market. They are included in current assets, except for maturities greater than 12 months after the date of the statement of financial position. Loans and receivables comprise “trade and other receivables” and “cash and cash equivalents” in the statement of financial position.

 

The following tables show the carrying amounts of financial assets and financial liabilities by category of financial instrument and reconciliation to the corresponding line item in the statements of financial position, as appropriate. Since the line items “Trade and other receivables, net” and “Trade and other payables” contain both financial instruments and non-financial assets or liabilities (such as other tax receivables or advance payments for services to be received in the future), the reconciliation is shown in the columns headed “Non-financial assets” and “Non-financial liabilities.”

 

 

  Loans and
receivables
 Assets at fair
value through
profit or loss
 Subtotal
financial
assets
 Non-
financial
assets
 Total
           
December 31,  2015                    
Assets as per statement of financial position                    
Trade and other receivables  83,435   -   83,435   83,371   166,806 
Derivative financial instruments  -   4,849   4,849   -   4,849 
Cash and cash equivalents  198,894   -   198,894   -   198,894 
Total  282,329   4,849   287,178   83,371   370,549 

 

The accompanying notes are an integral part of these consolidated financial statements.

 

 F - 58 

 

 

Adecoagro S.A.

Notes to the Consolidated Financial Statements (Continued)

(All amounts in US$ thousands, except shares and per share data and as otherwise indicated)

 

12.Financial instruments by category (continued)

 

 

  Liabilities atfair
value
through
profit
or loss
 Otherfinancial
liabilities at
amortized cost
 Subtotal
financial
liabilities
 Non-
financial
liabilities
 Total
Liabilities as per statement of financial position                    
Trade and other payables  19,734   30,354   50,088   5,554   55,642 
Borrowings (excluding finance lease liabilities)(i)  -   723,060   723,060   -   723,060 
Finance leases  -   279   279   -   279 
Derivative financial instruments (i)  6,694   -   6,694   -   6,694 
Total  26,428   753,693   780,121   5,554   785,675 

 

  Loans and
receivables
 Assets at fair
value through
profit or loss
 Subtotal
financial assets
 Non-
financial
assets
 Total
           
December 31,  2014                    
Assets as per statement of financial position                    
Trade and other receivables  109,821   -   109,821   105,295   215,116 
Derivative financial instruments  -   7,966   7,966   -   7,966 
Cash and cash equivalents  113,795   -   113,795   -   113,795 
Total  223,616   7,966   231,582   105,295   336,877 

 

The accompanying notes are an integral part of these consolidated financial statements.

 

 F - 59 

 

 

Adecoagro S.A.

Notes to the Consolidated Financial Statements (Continued)

(All amounts in US$ thousands, except shares and per share data and as otherwise indicated)

 

12.Financial instruments by category (continued)

 

  Liabilities at
fair value
through profit
or loss
 Other
financial
liabilities at
amortized cost
 Subtotal
financial
liabilities
 Non-
financial
liabilities
 Total
Liabilities as per statement of financial position                    
Trade and other payables  1,392   74,246   75,638   9,853   85,491 
Borrowings (excluding finance lease liabilities)(i)  -   697,926   697,926   -   697,926 
Finance leases  -   580   580   -   580 
Derivative financial instruments (i)  13,899   -   13,899   -   13,899 
Total  15,291   772,752   788,043   9,853   797,896 
  
(i)Effective July 1, 2013,  the Group formally documented and designated cash flow hedging relationships to hedge the foreign exchange rate risk of a portion of its highly probable future sales in US dollars using a portion of its borrowings denominated in US dollars, currency forwards and foreign currency floating-to-fixed interest rate swaps (see Note 3).

 

Liabilities carried at amortized cost also included liabilities under finance leases where the Group is the lessee and which therefore have to be measured in accordance with IAS 17. The categories disclosed are determined by reference to IAS 39. Finance leases are excluded from the scope of IFRS 7. Therefore, finance leases have been shown separately.

 

Because of the short maturities of most trade accounts receivable and payable, other receivables and liabilities, and cash and cash equivalents, their carrying amounts at the closing date do not differ significantly from their respective fair values. The fair value of long-term borrowings is disclosed in Note 21.

 

Income, expense, gains and losses on financial instruments can be assigned to the following categories:

 

 

  Loans and
receivables
 Assets/ liabilities
at fair value
through profit or
loss
 Other financial
liabilities at
amortized cost
 Total
         
December 31, 2015                
Interest income (i)  8,201   -   -   8,201 
Interest expense (i)  (42,615)  -   (6,876)  (49,491)
Foreign exchange gains/ (losses) (ii)  1,499   (27,526)  2,604   (23,423)
Gain from derivative financial instruments(iii)  -   17,686   -   17,686 
Net result  (32,915)  (9,840)  (4,272)  (47,027)

 

The accompanying notes are an integral part of these consolidated financial statements.

 

 F - 60 

 

 

Adecoagro S.A.

Notes to the Consolidated Financial Statements (Continued)

(All amounts in US$ thousands, except shares and per share data and as otherwise indicated)

 

12.Financial instruments by category (continued)

 

 

  Loans and
receivables
 Assets/ liabilities
at fair value
through profit or
loss
 Other financial
liabilities at
amortized cost
 Total
         
December 31, 2014                
Interest income (i)  7,068   -   -   7,068 
Interest expense (i)  (44,425)  -   (10,490)  (54,915)
Foreign exchange gains/ (losses) (ii)  (15,733)  (9,300)  15,787   (9,246)
Gain from derivative financial instruments(iii)  -   6,548   -   6,548 
Net result  (53,090)  (2,752)  5,297   (50,545)

 

  Loans and
receivables
 Assets/ liabilities
at fair value
through profit or
loss
 Other financial
liabilities at
amortized cost
 Total
         
December 31, 2013                
Interest income (i)  6,882   -   -   6,882 
Interest expense (i)  (32,162)  -   (17,087)  (49,249)
Foreign exchange gains/ (losses) (ii)  12,550   -   (33,637)  (21,087)
Loss from derivative financial instruments(iii)  -   266   -   266 
Net result  (12,730)  266   (50,724)  (63,188)

 

(i)    Included in “Financial results, net” in the statement of income.

(ii)   Included in “Financial results, net” in the statement of income.

(iii)  Included in “Other operating income, net” and “Financial results, net” in the statement of income.

 

Determining fair values

 

IFRS 13 defines fair value as the price that would be received to sell an asset or paid to transfer a liability in an orderly transaction between market participants at the measurement date. All financial instruments recognized at fair value are allocated to one of the valuation hierarchy levels of IFRS 13. This valuation hierarchy provides for three levels. The allocation reflects which of the fair values derive from transactions in the market and where valuation is based on models because market transactions are lacking. The level in the fair value hierarchy within which the fair value measurement is categorized in its entirety is determined on the basis of the lowest level input that is significant to the fair value measurement in its entirety.

 

As of December 31, 2015 and 2014, the financial instruments recognized at fair value on the statement of financial position comprise derivative financial instruments.

 

The accompanying notes are an integral part of these consolidated financial statements.

 

 F - 61 

 

 

Adecoagro S.A.

Notes to the Consolidated Financial Statements (Continued)

(All amounts in US$ thousands, except shares and per share data and as otherwise indicated)

 

12.Financial instruments by category (continued)

 

In the case of Level 1, valuation is based on unadjusted quoted prices in active markets for identical financial assets that the Group can refer to at the date of the statement of financial position. The financial instruments the Group has allocated to this level mainly comprise crop futures and options traded on the stock market.

 

Derivatives not traded on the stock market allocated to Level 2 are valued using models based on observable market data. The financial instruments the Group has allocated to this level mainly comprise interest-rate swaps and foreign-currency interest-rate swaps.

 

In the case of Level 3, the Group uses valuation techniques not based on inputs observable in the market. This is only permissible insofar as no observable market data are available. The Group does not have financial instruments allocated to this level for any of the years presented.

 

The following tables present the Group’s financial assets and financial liabilities that are measured at fair value as of December 31, 2015 and 2014 and their allocation to the fair value hierarchy:

 

    Level 1 Level 2 Level 3 Total
Assets                  
Derivative financial instruments 2015  4,849   -   -   4,849 
Derivative financial instruments 2014  7,026   940   -   7,966 
                   
Liabilities                  
Derivative financial instruments 2015  (4,326)  (2,368)  -   (6,694)
Derivative financial instruments 2014  (4,224)  (9,675)  -   (13,899)

 

There were no transfers within level 1 and 2 during the years ended December 31, 2015 and 2014.

 

When no quoted prices in an active market are available, fair values (particularly with derivatives) are based on recognized valuation methods. The Group uses a range of valuation models for this purpose, details of which may be obtained from the following table:

 

Class Pricing Method Parameters Pricing Model Level Total
           
Futures Quoted price - - 1  940 
             
Options Quoted price - - 1  (417)
             
Options/ OTC Quoted price - Black & Scholes 2  (2,041)
             
Foreign-currency interest-rate swaps Theoretical price Swap curve;
Money market interest-rate curve;
Foreign-exchange curve.
 Present value method 2  (327)
           - 
Interest-rate swaps Theoretical price Swap curve;
Money market interest-rate curve
 Present value method 2    
           (1,845)

 

The accompanying notes are an integral part of these consolidated financial statements. 

 

 F - 62 

 

 

Adecoagro S.A.

Notes to the Consolidated Financial Statements (Continued)

(All amounts in US$ thousands, except shares and per share data and as otherwise indicated)

 

13.Trade and other receivables, net

 

  2015 2014
Non current        
Trade receivables  1,764   3,528 
Trade receivables  1,764   3,528 
Advances to suppliers  8,476   12,149 
Income tax credits  6,428   6,759 
Non-income tax credits (i)  1,914   18,609 
Judicial deposits  2,105   2,545 
Receivable from disposal of subsidiary (Note 16)  -   3,997 
Other receivables  1,108   3,003 
Non current portion  21,795   50,590 
Current        
Trade receivables  55,846   65,059 
Receivables from related parties (Note 33)  8,204   258 
Less: Allowance for trade receivables  (481)  (527)
Trade receivables – net  63,569   64,790 
Prepaid expenses  3,914   6,884 
Advances to suppliers  12,182   11,717 
Income tax credits  5,438   6,492 
Non-income tax credits (i)  42,914   42,685 
Cash collateral  6   6,329 
Receivables from related parties (Note 33)  300   - 
Receivable from disposal of subsidiaries (Note 16)  2,997   4,451 
Other receivables  13,691   21,178 
Subtotal  81,442   99,736 
Current portion  145,011   164,526 
Total trade and other receivables, net  166,806   215,116 

 

(i) Includes US$ 6,129 reclassified from property, plant and equipment.

 

The fair values of current trade and other receivables approximate their respective carrying amounts due to their short-term nature. The fair values of non-current trade and other receivables approximate their carrying amount, as the impact of discounting is not significant.

 

The accompanying notes are an integral part of these consolidated financial statements.

 

 F - 63 

 

 

Adecoagro S.A.

Notes to the Consolidated Financial Statements (Continued)

(All amounts in US$ thousands, except shares and per share data and as otherwise indicated)

 

13.Trade and other receivables, net (continued)

 

The carrying amounts of the Group’s trade and other receivables are denominated in the following currencies (expressed in US dollars):

 

  2015 2014
Currency        
US Dollar  30,191   45,341 
Argentine Peso  36,210   49,876 
Uruguayan Peso  566   8,385 
Brazilian Reais  99,839   111,514 
   166,806   215,116 

 

As of December 31, 2015 trade receivables of US$ 7,542 (2014: US$ 4,224) were past due but not impaired. The ageing analysis of these receivables indicates that 549 and 1,269 are over 6 months in 2015 and 2014, respectively.

 

The Group recognizes an allowance for trade receivables when there is objective evidence that the Group will not be able to collect all amounts due according to the original terms of the receivables.

 

Delinquency in payments is an indicator that a receivable may be impaired. However, management considers all available evidence in determining when a receivable is impaired. Generally, trade receivables, which are more than 180 days past due are fully provided for. However, certain receivables 180+ days overdue are not provided for based on a case-by-case analysis of credit quality analysis. Furthermore, receivables, which are not 180+ days overdue, may be provided for if specific analysis indicates a potential impairment.

 

Movements on the Group’s allowance for trade receivables are as follows:

 

  2015 2014 2013
At January 1  527   545   588 
Charge of the year  152   192   591 
Unused amounts reversed  (27)  (83)  (255)
Used during the year  (7)  -   (220)
Exchange differences  (164)  (127)  (159)
At December 31  481   527   545 

 

The creation and release of allowance for trade receivables have been included in “Selling expenses” in the statement of income. Amounts charged to the allowance account are generally written off, when there is no expectation of recovering additional cash.

 

The other classes within other receivables do not contain impaired assets.

 

The maximum exposure to credit risk at the reporting date is the carrying value of each class of receivable mentioned above.

 

As of December 31, 2015, approximately 73% (2014: 65%) of the outstanding unimpaired trade receivables (neither past due nor impaired) relate to sales to 9 well-known multinational companies with good credit quality standing, including but not limited to Camara de Comercializacao de Energia Electrica CCEE, Taurus Distribuidora de petroleo Ltda, Raizen combustiveis S.A., Ipiranga Produtos de Petroleo S.A., Alesat Combustivies S.A. and Potencial Petroleo Ltda., among others. Most of these entities or their parent companies are externally credit-rated. The Group reviews these external ratings from credit agencies.

 

The accompanying notes are an integral part of these consolidated financial statements.

 

 F - 64 

 

 

Adecoagro S.A.

Notes to the Consolidated Financial Statements (Continued)

(All amounts in US$ thousands, except shares and per share data and as otherwise indicated)

 

13.Trade and other receivables, net (continued)

 

The remaining percentage as of December 31, 2015 and 2014 of the outstanding unimpaired trade receivables (neither past due nor impaired) relate to sales to a dispersed large quantity of customers for which external credit ratings may not be available. However, the total base of customers without an external credit rating is relatively stable.

 

New customers with less than six months of history with the Group are closely monitored. The Group has not experienced credit problems with these new customers to date. The majority of the customers for which an external credit rating is not available are existing customers with more than six months of history with the Group and with no defaults in the past. A minor percentage of customers may have experienced some non-significant defaults in the past but fully recovered.

 

14.Inventories

 

  2015 2014
Raw materials  31,833   35,662 
Finished goods.  41,874   65,562 
Stocks held by third parties  3,717   3,395 
Others  279   300 
   77,703   104,919 

 

The cost of inventories recognized as expense and included in “Cost of manufactured products sold and services rendered” amounted to US$ 321,998 for the year ended December 31, 2015 (2014: US$ 335,442 and 2013: US$ 272,261). The cost of inventories recognized as expense and included in “Cost of agricultural produce sold and direct agricultural selling expenses” amounted to US$ 123,017 for the year ended December 31, 2015 (2014: US$ 155,358 and 2013: US$ 159,936).

 

15.Cash and cash equivalents

 

  2015 2014
Cash at bank and on hand  185,864   104,132 
Short-term bank deposits  13,030   9,663 
   198,894   113,795 

 

16.Disposals

 

Year ended December 31, 2013

 

In December 2013, the Group completed the sale of “San Agustín”, a 5,066 hectare farm located in the province of Corrientes, Argentina, for a total consideration of US$17.5 million collected in full as of year-end. This transaction resulted in a gain of US$ 15 million included within “Other operating income, net”.

 

In October 2013, the Group completed the sale of the San Martin farm for a total price of US$ 8.0 million, equivalent to US$ 2,294 per hectare which was collected in full as of year-end. San Martin is a 3,502 hectare farm located in the province of Corrientes, Argentina. The farm was used for cattle grazing activities and is a subdivision of the Ita Caabo farm acquired by the Group in 2007. This transaction resulted in a gain of US$ 6.5 million included within “Other operating income, net”.

 

The accompanying notes are an integral part of these consolidated financial statements.

 

 F - 65 

 

 

Adecoagro S.A.

Notes to the Consolidated Financial Statements (Continued)

(All amounts in US$ thousands, except shares and per share data and as otherwise indicated)

 

16.Disposals (continued)

 

In May 2013, the Group completed the sale of the Mimoso farm (through the sale of the Brazilian subsidiary Fazenda Mimoso Ltda.) and Lagoa do Oeste farm located in Luis Eduardo Magalhaes, Bahia, Brazil. The farms have a total area of 3,834 hectares of which 904 hectares are planted with coffee trees. In addition, the Group entered into an agreement whereby the buyer will operate and make use of 728 hectares of existing coffee trees in Adecoagro’s Rio de Janeiro farm during an 8-year period. Pursuant to the terms of the agreement, we will retain property to these coffee trees, which will still have an estimate useful life of 10 years upon the expiration of the agreement. The total consideration of this operation was a nominal amount of Brazilian Reais 49 million (US$ 24 million), from which Brazilian Reais 24,735 (US$ 9.9 million) were collected as of December 31, 2015. The remaining amount will be collected in 2016. This transaction resulted in a gain of US$ 5.7 million recorded in other operating income in the statement of income.

 

In June 2013, the Group completed the sale of the remaining 49% interest in Santa Regina S.A., a company whose main underlying asset is the Santa Regina farm. This transaction resulted in a gain of US$ 1.2 million recorded in other operating income in the statement of income.

 

Year ended December 31, 2014

 

Sale of 49% of interest in Global Anceo S.L.U. and Global Hisingen S.L.U.

 

In June, 2014, the Group completed the sale of a 49% interest in both Global Anceo S.L.U. and Global Hisingen S.L.U., companies which main underlying assets are the Guayacanes and La Guarida farms, for an aggregate sale price of US$ 50.5 million. The net proceeds received as of the transaction´s day amounted to US$ 49.3 million.

 

The sale of the respective equity interests did not result in the loss of control of these companies and therefore the transactions were treated as equity transactions for accounting purposes. The difference between the net proceeds received and the recognition of the non-controlling interest was registered in Statement of Changes in Shareholders’ Equity under the line item “Reserve from the sale of non-controlling interests in subsidiaries” for an amount of US$ 41.3 million (US$ 25.5 million in the column item “Reserve from the sale of non-controlling interests in subsidiaries” and US$ 15.8 million in the column item “Cumulative Translation Adjustment”) and also an increase in non-controlling interest of US$ 8.0 million.

 

Year ended December 31, 2015

 

Sale of La Cañada Farm.

 

In November 2015, the Group completed the sale of “La Cañada”, a 3,399 hectare farm located in the province of San Luis, Argentina, for a total consideration of US$ 12.6 million fully collected as of year-end. This transaction resulted in a gain of US$ 7.9 million included within “Other operating income, net”.

 

Sale of 49% of interest in Global Acamante S.L.U., Global Calidon S.L.U., Global Carelio S.L.U. and Global Mirabilis S.L.U.

 

In December, 2015, the Group completed the sale of a 49% interest in Global Acamante S.L.U., Global Calidon S.L.U., Global Carelio S.L.U. and Global Mirabilis S.L.U., companies which main underlying assets are El Orden and La Carolina farms, for an aggregate sale price of US$ 22.0 million, which were fully collected at the time of the transaction.

 

The accompanying notes are an integral part of these consolidated financial statements.

 

 F - 66 

 

 

Adecoagro S.A.

Notes to the Consolidated Financial Statements (Continued)

(All amounts in US$ thousands, except shares and per share data and as otherwise indicated)

 

16.Disposals (continued)

 

The sale of the respective equity interests did not result in the loss of control of these companies and therefore the transactions were treated as equity transactions for accounting purposes. The difference between the net proceeds received and the recognition of the non-controlling interest was registered in Statement of Changes in Shareholders’ Equity under the line item “Reserve from the sale of non-controlling interests in subsidiaries” for an amount of US$ 19.9 million (US$ 16.1 million in the column item “Reserve from the sale of non-controlling interests in subsidiaries” and US$ 3.9 million in the column item “Cumulative Translation Adjustment”) and also an increase in non-controlling interest of US$ 2.0 million.

 

17.Shareholders’ contributions

 

The share capital of the Group is represented by common shares with a nominal value of US$ 1.5 per share and one vote each.

 

  Number of shares Share capital and
share premium
At January 1 2013  122,220   1,123,663 
Employee share options exercised (Note 18) (1)  -   126 
Restricted shares and units vested (Note 18)  162   2,963 
Purchase of own shares  -   (4,107)
At 31 December 2013  122,382   1,122,645 
Employee share options exercised (Note 18) (1)  -   955 
Restricted shares and units vested (Note 18)  -   3,444 
Purchase of own shares  -   (10,427)
At 31 December 2014  122,382   1,116,617 
Employee share options exercised (Note 18) (1)  -   1,786 
Restricted shares units vested (Note 18)  -   3,103 
Purchase of own shares  -   (259)
At 31 December 2015  122,382   1,121,247 

 

(1)Treasury shares were used to settle these options and units.

 

Share Repurchase Program

 

On September 24, 2013, the Board of Directors of the Company has authorized a share repurchase program for up to 5% of its outstanding shares. The repurchase program has commenced on September 24, 2013 and is reviewed by the Board of Directors after each 12-month period: repurchases of shares under the program aremade from time to time in open market transactions in compliance with the trading conditions of Rule 10b-18 under the U.S. Securities Exchange Act of 1934, as amended, and applicable rules and regulations. The share repurchase program does not require Adecoagro to acquire any specific number or amount of shares and may be modified, suspended, reinstated or terminated at any time in the Company’s discretion and without prior notice. The size and the timing of repurchases will depend upon market conditions, applicable legal requirements and other factors. On August 12, 2014 the Board of Directors decided to extend the program for a 12 month-period. Also, on August 15, 2015 the Board of directors decided to extend the program for another 12 months period.

 

As of December 31, 2015, the Company repurchased 2,384,093 shares under this program, of which 1,097,280 have been applied to some exercise of the Company’s stock option plan and restricted stock units plan.

 

The accompanying notes are an integral part of these consolidated financial statements.

 

 F - 67 

 

 

Adecoagro S.A.

Notes to the Consolidated Financial Statements (Continued)

(All amounts in US$ thousands, except shares and per share data and as otherwise indicated)

 

18.Equity-settled share-based payments

 

The Group has set a “2004 Incentive Option Plan” and a “2007/2008 Equity Incentive Plan” (collectively referred to as “Option Schemes”) under which the Group granted equity-settled options to senior managers and selected employees of the Group’s subsidiaries. Additionally, in 2010 the Group has set a “Adecoagro Restricted Share and Restricted Stock Unit Plan” (referred to as “Restricted Share Plan”) under which the Group grants restricted shares to senior and medium management and key employees of the Group’s subsidiaries.

 

(a)Option Schemes

 

The Group recognized aggregate compensation expense of US$ nil for the year ended December 31, 2015 (2014: US$ 0.3 million; 2013: US$ 0.1 million) related to the options granted under the Option Schemes.

 

The fair value of the options under the Option Schemes was measured at the date of grant using the Black-Scholes valuation technique.

 

As of the date of these financial statements all options has already been expensed.

 

Details of each plan are as follow:

 

The Adecoagro/ IFH 2004 Stock Incentive Option Plan

 

This scheme was effectively established in 2004 and is administered by the Compensation Committee of the Company. Options under the Adecoagro/ IFH 2004 Stock Incentive Option Plan are fully vested. Options are exercisable over a ten-year period. In May 2014 this period was extended for another ten year-period.

 

Movements in the number of equity-settled options outstanding and their related weighted average exercise prices under the Adecoagro/ IFH 2004 Stock Incentive Option Plan are as follows:

 

  2015 2014 2013
  Average
exercise
price per
share
 

Options
(thousands)

 

 

Average
exercise
price per

Share

 

Options
 (thousands)

 

 Average
 exercise
price per
Share
 

Options
 (thousands)

 

             
At January 1  6.71   1,916   6.67   2,061   6.68   2,100 
Forfeited  5.83   (9)  8.62   (5)  8.62   (21)
Exercised  7.11   (211)  5.83   (140)  5.83   (17)
At December 31  6.67   1,696   6.71   1,916   6.67   2,062 

 

The accompanying notes are an integral part of these consolidated financial statements.

 

 F - 68 

 

 

Adecoagro S.A.

Notes to the Consolidated Financial Statements (Continued)

(All amounts in US$ thousands, except shares and per share data and as otherwise indicated)

 

18.Equity-settled unit-based payments (continued)

 

Options outstanding at year end under the Adecoagro/ IFH 2004 Incentive Option Plan have the following expiry date and exercise prices:

 

  Exercise  
  price per Shares (in thousands)
Expiry date (i): share 2015 2014 2013
May 1, 2024  5.83   570   570   674 
May 1, 2025  5.83   508   543   553 
May 1, 2026  5.83   50   136   156 
February 16, 2026  7.11   103   110   110 
October 1, 2026  8.62   465   557   569 

 

(i)On May 2014, the Board of directors decided to extend the expired date of the Plan.

 

The Adecoagro/ IFH 2007/ 2008 Equity Incentive Plan

 

This scheme was effectively established in late 2007 and is administered by the Compensation Committee of the Company. Options under the Adecoagro/ IFH 2007/2008 Equity Incentive Plan vest over a 4-year period from the date of grant at 25% on each anniversary of the grant date. Options are exercisable over a ten-year period. The exercise price of the options is determined by the Compensation Committee but under no circumstances the price may be less than 100% of the fair market value of the shares at the date of grant.

 

Movements in the number of equity-settled options outstanding and their related weighted average exercise prices under the Adecoagro/ IFH 2007/2008 Equity Incentive Plan are as follows:

 

  2015 2014 2013
  Average
exercise
price per
share
 

Options
(thousands)

 

 Average
exercise
price per
share
 

Options
(thousands)

 

 Average
exercise
price per
share
 

Options
(thousands)

 

             
At January 1  13.07   1,729   13.07   1,751   13.06   2,013 
Granted  -   -   -   -   -   - 
Forfeited  13.01   (28)  13.40   (22)  13.01   (262)
At December 31  13.07   1,701   13.07   1,729   13.07   1,751 

 

The accompanying notes are an integral part of these consolidated financial statements.

 

 F - 69 

 

 

Adecoagro S.A.

Notes to the Consolidated Financial Statements (Continued)

(All amounts in US$ thousands, except shares and per share data and as otherwise indicated)

 

18.Equity-settled unit-based payments (continued)

 

Options outstanding at year-end under the Adecoagro/ IFH 2007/2008 Equity Incentive Plan have the following expiry date and exercise prices:

 

  Exercise      
  price per Shares (in thousands)
Expiry date: share 2015 2014 2013
Dec 1, 2017  12.82   929   950   963 
Jan 30, 2019  13.40   596   599   608 
Nov 1, 2019  13.40   8   8   8 
Jan 30, 2020  12.82   26   26   26 
Jan 30, 2020  13.40   60   65   65 
Jun 30, 2020  13.40   22   22   22 
Sep 1, 2020  13.40   44   44   44 
Sep 1, 2020  12.82   15   15   15 

 

The following table shows the exercisable shares at year end under both the Adecoagro/ IFH 2004 Incentive Option Plan and the Adecoagro/ IFH 2007/ 2008 Equity Incentive Plan:

 

  Exercisable shares
in thousands
2015  3,397 
2014  3,645 
2013  3,769 

 

During 2015 and 2014, 210,911 options and 139,870 options were exercised under the 2004 Incentive Option Plan, respectively. Accordingly, the Group issued and registered these shares with a nominal value of US$ 1.5.

 

(b)Restricted Share and Restricted Stock Unit Plan

 

The Restricted Share and Restricted Stock Unit Plan was effectively established in 2010 and amended in November 2011. It is administered by the Compensation Committee of the Company. Restricted shares under the Restricted Share or Restricted Stock Units Plan vested over a 3-year period from the date of grant at 33% on each anniversary of the grant date. Participants are entitled to receive one common share of the Company for each restricted share or restricted unit issued. For this plan, there are no performance requirements for the delivery of common shares, except that a participant’s employment with the Group must not have been terminated prior to the relevant vesting date. If the participant ceases to be an employee for any reason, any unvested restricted unit shall not be converted into common shares and the participant shall cease for all purposes to be a shareholder with respect to such shares. The maximum number of ordinary shares with respect to which awards may be made under the Plan is 2,474,701 that includes the amount in 673,663 of shares that the Board of Director authorized to increase on March 17, 2015.

 

On July 18, 2011, the Group issued and registered 427,293 restricted shares with a nominal value of US$ 1.5, which were granted under the Restricted Share Plan. All restricted shares has already vested.

 

The accompanying notes are an integral part of these consolidated financial statements.

 

 F - 70 

 

 

Adecoagro S.A.

Notes to the Consolidated Financial Statements (Continued)

(All amounts in US$ thousands, except shares and per share data and as otherwise indicated)

 

18.Equity-settled unit-based payments (continued)

 

At December 31, 2015, the Group recognized compensation expense US$ 4.4 million related to the restricted shares granted under the Restricted Share Plan (2014: US$ 3.6 million).

 

The restricted shares under the Restricted Share Plan were measured at fair value at the date of grant.

 

Key grant-date fair value and other assumptions under the Restricted Share Plan are detailed below:

 

Grant Date Apr 1,
2012
 May 15,
 2012
 Apr 1,
 2013
 May 15,
 2013
 Apr 1,
 2014
 May 15,
2014
             
Fair value  9.81   9.33   8.08   7.48   7.92   8.72 
Possibility of ceasing employment before vesting  3%  0%  5%  0%  5%  0%

 

Movements in the number of restricted shares outstanding under the Restricted Share Plan are as follows:

 

  

Restricted
shares

(thousands)

 

Restricted
stock units

(thousands)

 

Restricted
shares

(thousands)

 

Restricted
stock units

(thousands)

 

Restricted
shares

(thousands)

 

Restricted
stock units

(thousands)

  2015 2015 2014 2014 2013 2013
At January 1  -   861   109   699   234   515 
Granted (1)  -   626   -   480   -   362 
Forfeited  -   (37)  (3)  (21)  (6)  (10)
Vested  -   (432)  (106)  (297)  (119)  (169)
At December 31  -   1,017   -   861   109   699 

 

(1) Approved by the Board of Directors of March 17, 2015 and the Shareholders Meeting of April 15, 2015

 

During 2015 and 2014, nil and 1,676 restricted shares became forfeited, respectively, and were returned to the Group. These restricted shares are held by the Group as treasury shares and presented within “Treasury shares” in the statement of changes in shareholders’ equity.

 

19.Legal and other reserves

 

According to the laws of certain of the countries in which the Group operates, a portion of the profit of the year (5%) is separated to constitute legal reserves until they reach legal capped amounts. These legal reserves are not available for dividend distribution and can only be released to absorb losses. The legal limit of these reserves has not been met.

 

In addition, from time to time, the subsidiaries of the Group may separate portions of their profits of the year to constitute voluntary reserves according to company law and practice. These voluntary reserves may be released for dividend distribution.

 

Legal and other reserves amount to US$ 42,082 as of December 31, 2015 (2014: US$ 44,788) and are included within the balance of retained earnings in the statement of changes in shareholders’ equity.

 

The Company may make distributions in the form of dividends or otherwise to the extent that it has distributable retained earnings or available distributable reserves (including share premium) that result from the Stand Alone Financial Statements prepared in accordance with Luxembourg GAAP.  No distributable retained earning result from the Stand Alone Financial Statements of the Company as of December 31, 2015, but the Company has distributable reserves in excess of US$ 922,115.

 

The accompanying notes are an integral part of these consolidated financial statements.

 

 F - 71 

 

 

Adecoagro S.A.

Notes to the Consolidated Financial Statements (Continued)

(All amounts in US$ thousands, except shares and per share data and as otherwise indicated)

 

20.Trade and other payables

 

  2015 2014
Non-current        
Payable from acquisition of property, plant and equipment (i)  1,563   2,084 
Other payables  348   307 
   1,911   2,391 
Current        
Trade payables  47,035   70,269 
Advances from customers  2,838   5,636 
Amounts due to related parties (Note 33)  465   - 
Taxes payable  2,716   4,217 
Escrows arising on business combinations  -   316 
Other payables  677   2,662 
   53,731   83,100 
Total trade and other payables  55,642   85,491 

 

(i)These trades payable are mainly collateralized by property, plant and equipment of the Group.

 

The fair values of current trade and other payables approximate their respective carrying amounts due to their short-term nature. The fair values of non-current trade and other payables approximate their carrying amounts, as the impact of discounting is not significant.

 

21.Borrowings

 

  2015 2014
Non-current        
Bank borrowings  483,583   491,031 
Obligations under finance leases  68   293 
   483,651   491,324 
Current        
Bank overdrafts  9   7,789 
Bank borrowings  239,468   199,106 
Obligations under finance leases  211   287 
   239,688   207,182 
Total borrowings  723,339   698,506 

 

As of December 31, 2015, total bank borrowings include collateralized liabilities of US$ 669,109 (2014: US$ 640,034). These loans are mainly collateralized by property, plant and equipment, sugarcane plantations, sugar export contracts and shares of certain subsidiaries of the Group.

 

The accompanying notes are an integral part of these consolidated financial statements.

 

 F - 72 

 

 

Adecoagro S.A.

Notes to the Consolidated Financial Statements (Continued)

(All amounts in US$ thousands, except shares and per share data and as otherwise indicated)

 

21.Borrowings (continued)

 

The maturity of the Group’s borrowings (excluding obligations under finance leases) and the Group's exposure to fixed and variable interest rates is as follows:

 

  2015 2014
Fixed rate:        
Less than 1 year  89,918   95,524 
Between 1 and 2 years  31,096   45,518 
Between 2 and 3 years  30,197   41,685 
Between 3 and 4 years  22,497   25,809 
Between 4 and 5 years  18,779   39,992 
More than 5 years  34,492   87,219 
   226,979   335,747 
Variable rate:        
Less than 1 year  149,559   111,371 
Between 1 and 2 years  109,488   130,426 
Between 2 and 3 years  102,351   80,199 
Between 3 and 4 years  79,341   13,154 
Between 4 and 5 years  44,233   7,346 
More than 5 years  11,109   19,683 
   496,081   362,179 
   723,060   697,926 

 

Borrowings incurred by the Group’s subsidiaries in Brazil are repayable at various dates between January 2016 and April 2024 and bear either fixed interest rates ranging from 2.13% to 18.76% per annum or variable rates based on LIBOR or other specific base-rates plus spreads ranging from 4.81% to 17.79% per annum. At December 31, 2015 LIBOR (six months) was 0.85% (2014: 0.37%).

 

Borrowings incurred by the Group´s subsidiaries in Argentina are repayable at various dates between January 2016 and November 2019 and bear either fixed interest rates ranging from 0.10% and 7.00% per annum for those borrowings denominated in US dollar, and a fixed interest rate of 9.90% per annum for those borrowings denominated in argentine pesos.

 

The accompanying notes are an integral part of these consolidated financial statements.

 

 F - 73 

 

 

Adecoagro S.A.

Notes to the Consolidated Financial Statements (Continued)

(All amounts in US$ thousands, except shares and per share data and as otherwise indicated)

 

21.Borrowings (continued)

 

Brazilian Subsidiaries

The main loans of the Group’s Brazilian Subsidiaries are:

 

      Nominal
amount
  Capital outstanding as of December 31       
 Bank   Grant Date     2015  2014   Maturity date   Annual Interest Rate 
      (In millions)  Millions of
Reais
  Millions of
equivalent
Dollars
  Millions of
equivalent
Dollars
       
Rabobank / Itaú BBA / Santander / Itaú Unibanco / Bradesco / HSBC (Finem ANG) (1)  March 2008  R$ 151.0  R$ 45.6  11.7  23.6  April 2018  Partially Long-Term Interest Rate (TJLP), as disclosed by the Brazilian Central Bank + 4.05% and partially Interest Rate Resolution 635/87 (average BNDES external funding rate) + 4.05% 
Banco Do Brasil (2)  July  2010  R$ 70.0  R$ 40.1  10.3  18.1  July 2020  10% with 15% of bonus performance 
Banco Do Brasil (3)  October 2012  R$ 130.0  R$ 128.5  32.9  48.9  November 2022  2.94% with 15% of bonus performance 
Itau BBA FINAME Loan (4)  December 2012  R$ 45.9  R$ 36.4  9.3  15.7  December 2022  2.50% 
Itau BBA (5)  March 2013  R$ 75.0  R$ 36.3  9.3  13.7  March 2019  CDI + 3.2% 
Rabobank / Bradesco / HSBC / PGGM / Hinduja Bank (6)  September 2013  US$ 90  -  63.0  72.0  July 2017  LIBOR 3M plus 4.75% 
Banco do Brasil / Itaú BBA Finem Loan (7)  September 2013  R$ 273.0  R$ 260.3  66.7  95.5  January 2023  6,62% 
BNDES Finem Loan (8)  November 2013  R$ 215.0  R$ 191.0  48.9  78.3  January 2023  3,73% 
ING / Bradesco / HSBC / BES / ICBC / Hinduja Bank / Monte Dei Paschi / Banco da China / Bladex (9)  March 2014  US$ 100  -  66.7  100.0  December 2017  LIBOR 3M plus 4.20% 
ING / Rabobank / ABN / HSBC / Credit Agricole / Caixa Geral / Galena (10)  January 2015  US$ 160  -  160.0  -  December 2018  LIBOR 3M plus 4.40% 
ING / Rabobank / Bladex / Credit Agricole / Votorantim / ABN (11)  August 2015  US$ 110  -  110.0  -  December 2019  LIBOR 3M plus 4.65% 
Bradesco (12)  May 2012  US$ 11.7  -  3.9  7.8  December 2016  7.20% 

  

(1)Collateralized by (i) a first degree mortgage of the Takuare farm; (ii) a pledge on the capital stock (“quotas”) of Adecoagro Brasil Participações S.A.; and (iii) liens over the Angélica mill and equipment.
(2)Collateralized by (i) a first degree mortgage of the Sapálio farm; and (ii) liens over the Angélica mill and equipment.
(3)Collateralized by (i) a first degree mortgage of the Carmen (Santa Agua) farm; (ii) a second degree mortgage of the Sapálio farm; and (iii) liens over the Ivinhema mill and equipment.
(4)Collateralized by (i) a first degree mortgage of the Carmen (Santa Agua) farm; (ii) a second degree mortgage of the Sapálio farm; (iii) a second degree mortgage of the Takuare farm; (iv) liens over the Ivinhema mill and equipment; and (v) power sales contract.
(5)Collateralized by power sales contract.
(6)Collateralized by (i) pledge of sugarcane and (ii) sales contracts.
(7)Collateralized by (i) a first degree mortgage of the Carmen (Santa Agua) farm; (ii) a second degree mortgage of the Sapálio farm; (iii) a second degree mortgage of the Takuare farm; (iv) liens over the Ivinhema mill and equipment; and (v) power sales contract.
(8)Collateralized by (i) liens over the Ivinhema mill and equipment; and (ii) power sales contracts.
(9)Collateralized by (i) pledge of sugarcane and (ii) sales contracts.
(10)Collateralized by (i) a first-degree mortgage of the Conquista, Alto Alegre, Dom Fabrício, Nossa Senhora Aparecida, Água Branca, Ouro Verde and Bela Manhã farms, (ii) pledge of sugarcane and ethanol, and (iii) sales contracts.
(11)Collateralized by (i) a first-degree mortgage of the Rio de Janeiro farm.
(12)Collateralized by (i) liens over the Monte Alegre mill and equipment.

 

The accompanying notes are an integral part of these consolidated financial statements.

 

 F - 74 

 

 

Adecoagro S.A.

Notes to the Consolidated Financial Statements (Continued)

(All amounts in US$ thousands, except shares and per share data and as otherwise indicated)

 

21.Borrowings (continued)

 

The abovementioned loans contain certain customary financial covenants and restrictions which require us to meet pre-defined financial ratios, among other restrictions, as well as restrictions on the payment of dividends. These financial ratios are measured considering the statutory financial statements of the Brazilian Subsidiaries.

 

During 2015 and 2014 the Group was in compliance with all financial covenants.

 

Argentinian Subsidiaries

 

·IDB Facility

 

The amended IDB Facility is divided into a seven-year US$ 20 million tranche (“Tranche A”) and a five-year US$ 60 million tranche (“Tranche B”) with a final maturity in November 2018 and 2016, respectively. Tranche A bore interest at fixed rate of 6.11% per annum. Tranche B bears interest at 180-day LIBOR plus 5.70% per annum. The Group entered into a floating to fix interest rate forward swap, fixing LIBOR at 1.25%, effective May 2012. 

 

Payment of principal plus interest of both tranches are made on a bi-annual basis. The IDB Facility is collateralized by property, plant and equipment with a net book value of US$ 24.77 million, by a mortgage over (i) Carmen and La Rosa farms which are property of Adeco Agropecuaria S.A.; and (ii) El Meridiano farm which is the property of Pilagá S.A.

 

Defaults by either Adeco Agropecuaria S.A. or Pilagá S.A. on any indebtedness with an aggregate principal amount over US$ 3.0 million can result in acceleration of the full outstanding loan amount due to the IDB. The IDB Facility also contains certain customary financial covenants and restrictions which require us to meet pre-defined financial ratios, among other restrictions, as well as restrictions on the payment of dividends. The financial covenants are measured in accordance with generally accepted accounting principles in Argentina.

 

In addition, the IDB Facility contains a change of control provision requiring acceleration of amounts due under the facility.

 

During 2015 and 2014 the Group was in compliance with all financial covenants.

 

The carrying amounts of the Group’s borrowings are denominated in the following currencies (expressed in US dollars):

 

  2015 2014
Currency        
US Dollar  526,710   320,638 
Brazilian Reais  193,345   362,733 
Argentine Peso  3,284   15,135 
   723,339   698,506 

 

The accompanying notes are an integral part of these consolidated financial statements.

 

 F - 75 

 

 

Adecoagro S.A.

Notes to the Consolidated Financial Statements (Continued)

(All amounts in US$ thousands, except shares and per share data and as otherwise indicated)

 

22.Taxation

 

Adecoagro is subject to the applicable general tax regulations in Luxembourg.

 

The Group’s income tax has been calculated on the estimated assessable taxable profit for the year at the rates prevailing in the respective foreign tax jurisdictions. The subsidiaries of the Group are required to calculate their income taxes on a separate basis according to the rules and regulations of the jurisdictions where they operate. Therefore, the Group is not legally permitted to compensate subsidiaries’ losses against subsidiaries’ income. The details of the provision for the Group’s consolidated income tax are as follows:

 

  2015 2014 2013
Current income tax  (2,164)  (124)  (979)
Deferred income tax  (1,590)  (5,982)  10,256 
Income tax (expense) / benefit  (3,754)  (6,106)  9,277 

 

The statutory tax rate in the countries where the Group operates for all of the years presented are:

 

Tax Jurisdiction Income Tax Rate
Argentina  35%
Brazil  34%
Uruguay  25%

 

Argentine income tax law includes a 10% withholding tax on dividend distributions made by Argentine companies to individuals and foreign beneficiaries. As of December 31, 2015, the Company did not record any liability on retained earnings at their Argentine subsidiaries due to its dividend policy which defines that the Company intends to retain any future earnings to finance operations and the expansion of their business and does not intend to distribute or pay any cash dividends on the Group’s common shares in the foreseeable future.

 

Deferred income tax liabilities of US$ 0.7 million have not been recognized for the withholding tax and other taxes that would be payable on the unremitted earnings of certain subsidiaries. Such amounts are permanently reinvested. As of December 31, 2015 the unremitted earnings totaled US$ 9.9 million.

 

Deferred tax assets and liabilities of the Group as of December 31, 2015 and 2014, without taking into consideration the offsetting of balances within the same tax jurisdiction, will be recovered or settled as follows:

 

  2015 2014
Deferred income tax asset to be recovered after more than 12 months  85,562   75,635 
Deferred income tax asset to be recovered within 12 months  35,571   10,110 
Deferred income tax assets  121,133   85,745 
         
Deferred income tax liability to be settled after more than 12 months  (73,087)  (77,305)
Deferred income tax liability to be settled within 12 months  (2,825)  (2,478)
Deferred income tax liability  (75,912)  (79,783)
Deferred income tax assets, net  45,221   5,962 

 

The accompanying notes are an integral part of these consolidated financial statements.

 

 F - 76 

 

 

Adecoagro S.A.

Notes to the Consolidated Financial Statements (Continued)

(All amounts in US$ thousands, except shares and per share data and as otherwise indicated)

 

22.Taxation (continued)

 

The gross movement on the deferred income tax account is as follows:

 

  2015 2014 2013
Beginning of year  5,962   (9,255)  (39,997)
Exchange differences  (8,257)  7,050   11,938 
Disposal of subsidiary (Note 16)  -   -   201 
Tax charge relating to cash flow hedge (i)  49,106   14,149   8,347 
Income tax (expense) / benefit  (1,590)  (5,982)  10,256 
End of year  45,221   5,962   (9,255)

 

(i)Relates to the gain or loss before income tax of cash flow hedge recognized in other comprehensive income amounting to US$ 176,657 for the year ended December 31, 2015 (2014: US$ 53,584; 2013: US$ 6,167).

 

The movement in the deferred income tax assets and liabilities during the year, without taking into consideration the offsetting of balances within the same tax jurisdiction, is as follows:

 

Deferred income tax liabilities Property,
plant and
equipment
 Biological
assets
 Others Total
At January 1, 2013  83,409   18,793   14,353   116,555 
Charged/(credited) to the statement of income  12,590   (4,394)  2,864   11,060 
Disposal of subsidiary  (622)  -   -   (622)
Exchange differences  (18,339)  (3,247)  (2,792)  (24,378)
At December 31, 2013  77,038   11,152   14,425   102,615 
(Credited)/charged to the statement of income  (6,446)  (960)  6,014   (1,392)
Exchange differences  (16,367)  (2,137)  (2,936)  (21,440)
At December 31, 2014  54,225   8,055   17,503   79,783 
(Credited) /charged to the statement of income  22,310   19,674   (15,458)  26,526 
Exchange differences  (20,571)  (4,781)  (5,045)  (30,397)
At December 31, 2015  55,964   22,948   (3,000)  75,912 

 

The accompanying notes are an integral part of these consolidated financial statements.

 

 F - 77 

 

 

Adecoagro S.A.

Notes to the Consolidated Financial Statements (Continued)

(All amounts in US$ thousands, except shares and per share data and as otherwise indicated)

 

22.Taxation (continued)

 

 

Deferred income tax
assets
 Provisions 

Tax loss

Carry
forwards

 Equity-settled
 share-based
compensation
 

Biological

Assets

 Others Total
At January 1, 2013  5,571   58,417   6,716   2,501   3,353   76,558 
Charged/(credited) to the statement of income  1,161   13,200   (299)  2,922   4,332   21,316 
Disposal of subsidiary  -   (421)  -   -   -   (421)
Tax charge relating to cash flow hedge  -   8,347   -   -   -   8,347 
Exchange differences  (905)  (9,923)  -   (549)  (1,063)  (12,440)
At December 31, 2014  5,827   69,620   6,417   4,874   6,622   93,360 
Charged/(credited) to the statement of income  (3,745)  (2,636)  (522)  (1,568)  1,097   (7,374)
Tax charge relating to cash flow hedge  -   14,149   -   -   -   14,149 
Exchange differences  (313)  (12,780)  -   (397)  (900)  (14,390)
At December 31, 2014  1,769   68,353   5,895   2,909   6,819   85,745 
Charged/(credited) to the statement of income  770   24,248   (275)  (1,293)  1,486   24,936 
Tax charge relating to cash flow hedge  -   49,106   -   -   -   49,106 
Exchange differences  (750)  (34,513)  -   (793)  (2,598)  (38,654)
At December 31, 2015  1,789   107,194   5,620   823   5,707   121,133 

 

Tax loss carry forwards in Argentina and Uruguay generally expire within 5 years. Tax loss carry forwards in Brazil do not expire. However, in Brazil, the taxable profit for each year can only be reduced by tax losses up to a maximum of 30%.

 

In order to fully realize the deferred tax asset, the Group will need to generate future taxable income in the countries where the tax loss carry forward were incurred. Based upon the level of historical taxable income and projections for future taxable income over the periods in which the deferred tax assets are deductible, management believes that as at December 31, 2015, it is probable that the Group will realize all of the deferred tax assets in Argentina and some portion of the deferred tax assets in Brazil.

 

As of December 31, 2015, the Group’s tax loss carry forwards and their corresponding jurisdictions are as follows:

 

Jurisdiction Tax loss carry forward Expiration Period
Argentina 75,398    5 years
Brazil 236,471    No expiration date

 

Deferred income tax assets are recognized for tax loss carry-forwards to the extent that the realization of the related tax benefit through future taxable profits is probable. The Group did not recognize deferred income tax assets of US$ 3.8 million in respect of losses amounting to US$ 11.5 million that can be carried forward against future taxable income. From these US$ 3.8 million tax loss carry-forwards US$ 3.5 do not expire and the rest will expire in 2017.

 

The accompanying notes are an integral part of these consolidated financial statements.

 

 F - 78 

 

 

Adecoagro S.A.

Notes to the Consolidated Financial Statements (Continued)

(All amounts in US$ thousands, except shares and per share data and as otherwise indicated)

 

22.Taxation (continued)

 

The tax on the Group’s profit before tax differs from the theoretical amount that would arise using the weighted average tax rate applicable to profits of the consolidated entities as follows:

 

  2015 2014 2013
Tax calculated at the tax rates applicable to profits in the respective countries  (7,703)  (3,374)  13,094 
Non-deductible items  (241)  (441)  (2,398)
Tax losses where no deferred tax asset was recognized  (428)  (2,383)  (3,811)
Non-taxable income  4,625   199   2,319 
Others  (7)  (107)  73 
Income tax (expense) / benefit  (3,754)  (6,106)  9,277 

 

23.Payroll and social security liabilities

 

  2015 2014
Non-current        
Social security payable  1,236   1,278 
   1,236   1,278 
Current        
Salaries payable  4,755   6,322 
Social security payable  2,766   3,898 
Provision for vacations  9,877   12,364 
Provision for bonuses  4,755   4,731 
   22,153   27,315 
Total payroll and social security liabilities  23,389   28,593 

 

The accompanying notes are an integral part of these consolidated financial statements.

 

 F - 79 

 

 

Adecoagro S.A.

Notes to the Consolidated Financial Statements (Continued)

(All amounts in US$ thousands, except shares and per share data and as otherwise indicated)

 

24.Provisions for other liabilities

 

The Group is subject to several laws, regulations and business practices of the countries where it operates. In the ordinary course of business, the Group is subject to certain contingent liabilities with respect to existing or potential claims, lawsuits and other proceedings, including those involving tax, labor and social security, administrative and civil and other matters. The Group accrues liabilities when it is probable that future costs will be incurred and it can reasonably estimate them. The Group bases its accruals on up-to-date developments, estimates of the outcomes of the matters and legal counsel experience in contesting, litigating and settling matters. As the scope of the liabilities becomes better defined or more information is available, the Group may be required to change its estimates of future costs, which could have a material effect on its results of operations and financial condition or liquidity.

 

The table below shows the movements in the Group's provisions for other liabilities categorized by type of provision:

 

  Labor, legal and
other claims
 Onerous contracts Total
At January 1, 2014  2,832   118   2,950 
Additions  1,283   3,779   5,062 
Used during year  (899)  (3,841)  (4,740)
Exchange differences  (487)  (48)  (535)
At December 31, 2014  2,729   8   2,737 
Additions  1,483   17   1,500 
Used during year  (921)  (1)  (922)
Exchange differences  (998)  (4)  (1,002)
At December 31, 2015  2,293   20   2,313 

 

Analysis of total provisions:

 

  2015 2014
Non current  1,653   2,013 
Current  660   724 
   2,313   2,737 

 

The Group is engaged in several legal proceedings, including tax, labor, civil, administrative and other proceedings in Brazil, which qualified as contingent liabilities for an aggregate claimed nominal amount of US$ 30.05 million and US$ 24.07 million as of December 31, 2015 and 2014, respectively.

 

The accompanying notes are an integral part of these consolidated financial statements.

 

 F - 80 

 

 

Adecoagro S.A.

Notes to the Consolidated Financial Statements (Continued)

(All amounts in US$ thousands, except shares and per share data and as otherwise indicated)

 

25.Sales

 

  2015 2014 2013
Sales of manufactured products and services rendered:            
Rice  82,797   99,339   101,906 
Ethanol  176,150   165,870   150,382 
Sugar  177,801   174,459   133,597 
Soybean oil and meal  2,071   -   - 
Energy  46,671   66,800   32,463 
Powder milk  1,042   2,948   - 
Services  1,545   2,093   2,929 
Operating Leases  1,309   1,593   3,446 
Others  1,233   25   584 
   490,619   513,127   425,307 
Sales of agricultural produce and biological assets:            
Soybean  75,361   79,515   68,850 
Cattle for dairy  3,656   2,553   2,244 
Other cattle  -   -   616 
Corn  41,813   69,636   79,277 
Cotton  3,317   9,081   6,119 
Milk  27,906   27,467   28,417 
Wheat  16,116   7,669   20,379 
Sunflower  12,659   10,016   8,030 
Sorghum  111   84   146 
Rice  -   1,117   - 
Barley  634   1,150   1,419 
Seeds  648   1,244   2,617 
Others  1,474   307   1,203 
   183,695   209,839   219,317 
Total sales  674,314   722,966   644,624 

 

Commitments to sell commodities at a future date

 

The Group entered into contracts to sell non-financial instruments, mainly, sugar, soybean and corn through sales forward contracts. Those contracts are held for purposes of delivery the non-financial instrument in accordance with the Group’s expected sales. Accordingly, as the own use exception criteria are met, those contracts are not recorded as derivatives.

 

The notional amount of these contracts is US$ 62.4 million as of December 31, 2015 (2014: US$ 31.5 million; 2013: US$ 49.7 million) comprised primarily of 58,865 tons of sugar (US$ 18.4 million), 4,556 m3 of ethanol (US$ 2.1 million), 506,250 mwh of energy (US$ 29.1 million) 29.8 tons of soybean (U$S 7.4 million), 102 tons of cotton (US$ 0.1 million), 4,977 tons of wheat (US$ 1.4 million), 5,979 tons of corn (US$ 0.8 million) and 16,260 tons of sunflower (US$ 4.8) which expire between January 2016 and December 2016.

 

The accompanying notes are an integral part of these consolidated financial statements.

 

 F - 81 

 

 

Adecoagro S.A.

Notes to the Consolidated Financial Statements (Continued)

(All amounts in US$ thousands, except shares and per share data and as otherwise indicated)

 

26.Expenses by nature

 

The Group presented the statement of income under the function of expense method. Under this method, expenses are classified according to their function as part of the line items “cost of manufactured products sold and services rendered”, “cost of agricultural produce sold and direct agricultural selling expenses”, “general and administrative expenses” and “selling expenses”.

 

The following table provides the additional disclosure required on the nature of expenses and their relationship to the function within the Group:

 

  2015 2014 2013
Cost of agricultural produce and biological assets sold  154,579   185,378   191,213 
Raw materials and consumables used in manufacturing activities  199,028   191,827   158,352 
Services  11,420   14,046   14,201 
Salaries and social security expenses (Note 27)  63,147   66,775   61,019 
Depreciation and amortization  71,267   89,656   68,432 
Taxes (*)  3,702   3,689   4,836 
Maintenance and repairs  11,721   12,722   10,085 
Freights  44,553   46,499   37,909 
Export taxes / selling taxes  33,430   34,550   34,410 
Fuel and lubricants  9,444   10,225   8,603 
Lease expense and similar arrangements (**)  1,741   2,473   2,610 
Others  20,354   19,000   21,329 
Total expenses by nature  624,386   676,840   612,999 

(*) Excludes export taxes and selling taxes.

(**) Relates to various cancellable operating lease agreements for office and machinery equipment.

 

For the year ended December 31, 2015, an amount of US$ 321,998 is included as “cost of manufactured products sold and services rendered” (2014: US$ 335,442; 2013: US$ 272,261); an amount of US$ 183,695 is included as “cost of agricultural produce sold and direct agricultural selling expenses” (2014: US$209,839; 2013: US$219,317); an amount of US$ 48,425 is included in “general and administrative expenses” (2014: US$ 52,695; 2013: US$ 53,352); and an amount of US$ 70,268 is included in “selling expenses” as described above (2014: US$78,864; 2013: US$68,069).

 

27.Salaries and social security expenses

 

  2015 2014 2013
Wages and salaries  44,585   48,287   42,291 
Social security costs  14,166   14,621   14,925 
Equity-settled share-based compensation  4,396   3,867   3,803 
   63,147   66,775   61,019 
Number of employees  8,089   8,109   7,494 

 

The accompanying notes are an integral part of these consolidated financial statements.

 

 F - 82 

 

 

Adecoagro S.A.

Notes to the Consolidated Financial Statements (Continued)

(All amounts in US$ thousands, except shares and per share data and as otherwise indicated)

 

28.Other operating income, net

 

  2015 2014 2013
Gain from disposal of  farmland and other assets (Note 16)  7,914   -   26,434 
Gain from commodity derivative financial instruments  22,148   9,937   19,586 
Loss from onerous contracts – forwards  (25)  (157)  (292)
Gain from disposal of  other property items  721   985   670 
Gain from disposal of financial assets (Note 16)  -   -   1,188 
Gain from the sale of subsidiaries (Note 16)  -   -   779 
Others  308   1,212   1,285 
   31,066   11,977   49,650 

 

29.Financial results, net

 

  2015 2014 2013
Finance income:            
- Interest income  8,201   7,068   6,882 
- Other income  949   223   352 
Finance income  9,150   7,291   7,234 
             
Finance costs:            
- Interest expense  (49,491)  (54,915)  (49,249)
- Cash flow hedge – transfer from equity (Note 3)  (32,700)  (12,031)  (2,560)
- Foreign exchange losses, net  (23,423)  (9,246)  (21,087)
- Taxes  (3,358)  (3,731)  (3,815)
- Loss from interest rate/foreign exchange rate derivative financial instruments  (4,437)  (3,232)  (19,028)
- Other expenses  (3,481)  (3,317)  (3,177)
Finance costs  (116,890)  (86,472)  (98,916)
Total financial results, net  (107,740)  (79,181)  (91,682)

 

The accompanying notes are an integral part of these consolidated financial statements.

 

 F - 83 

 

 

Adecoagro S.A.

Notes to the Consolidated Financial Statements (Continued)

(All amounts in US$ thousands, except shares and per share data and as otherwise indicated)

 

30.Earnings per share

 

(a) Basic

 

Basic earnings per share is calculated by dividing the profit attributable to equity holders of the Group by the weighted average number of shares in issue during the period excluding ordinary shares held as treasury shares (Note 16).

 

  2015 2014 2013
       
Profit / (Loss) from continuing operations attributable to equity holders of the Group  17,133   2,518   (27,597)
Profit/(Loss) from discontinued operations attributable to equity holders of the Group  -   -   1,767 
Weighted average number of shares in issue (thousands)  120,901   120,562   122,302 
Basic earnings / (loss) per share from continuing operations  0.142   0.021   (0.226)
Basic earnings / (loss) per share from discontinued operations  -   -   0.014 

 

(b) Diluted

 

Diluted earnings per share is calculated by adjusting the weighted average number of shares outstanding to assume conversion of all dilutive potential shares. The Group has two categories of dilutive potential shares: equity-settled share options and restricted units. For these instruments, a calculation is done to determine the number of shares that could have been acquired at fair value, based on the monetary value of the subscription rights attached to outstanding share options. The number of shares calculated as above is compared with the number of shares that would have been issued assuming the exercise of the equity-settled share options. As of December 31, 2015, there were 1,701 thousands (2014: 1,729 thousands; 2013: 2,431 thousands) share options/restricted units outstanding that could potentially have a dilutive impact in the future but were antidilutive for the periods presented.

 

  2015 2014 2013
       
Profit / (Loss) from continuing operations attributable to equity holders of the Group  17,133   2,518   (27,597)
Profit /(Loss) from discontinued operations attributable to equity holders of the Group  -   -   1,767 
Weighted average number of shares in issue (thousands)  120,901   120,562   122,302 
Adjustments for:            
- Employee share options and restricted units (thousands)  1,445   1,055   807 
Weighted average number of shares for diluted earnings per share (thousands)  122,346   121,617   123,109 
Diluted earnings / (loss) per share from continuing operations  0.140   0.021   (0.226)
Diluted earnings / (loss) per share from discontinued operations  -   -   0.014 

 

The accompanying notes are an integral part of these consolidated financial statements.

 

 F - 84 

 

 

Adecoagro S.A.

Notes to the Consolidated Financial Statements (Continued)

(All amounts in US$ thousands, except shares and per share data and as otherwise indicated)

 

31.Disclosure of leases and similar arrangements

 

The Group as lessee

 

Operating leases:

 

The Group leases various offices and machinery under cancellable operating lease agreements which involve no significant amount.

 

The Group leases land for crop cultivation in Argentina. The leases have an average term of a crop year and are renewable at the option of the lessee for additional periods. Under the lease agreements, rent accrues generally at the time of harvest. Rent is payable at several times during the crop year. Lease expense was US$ 10.75 million for the year ended December 31, 2015 (2014: US$ 12.8 million; 2013: US$ 17.9 million). Lease expense is capitalized as part of biological assets, affecting the periodically re-measurement of the biological assets at fair value. Based on this accounting policy, the line item ‘Initial recognition and changes in fair value of biological assets and agricultural produce’ in the consolidated income statement is directly affected by the lease expense that has been capitalized.

 

The future aggregate minimum lease payments under cancellable operating leases are as follows:

 

  2015 2014
No later than 1 year  5,370   5,180 
Later than 1 year and no later than 5 years  141   105 
   5,511   5,285 

 

Agriculture “partnerships”(parceria by its exact term in Portuguese):

 

The Group enters into contracts with landowners to cultivate sugarcane on their land. These contracts have an average term of 5 years.

 

Under these contracts, the Group makes payments based on the market value of sugarcane per hectare (in tons) used by the Group in each harvest, with the market value based on the price of sugarcane published by CONSECANA and a fixed amount of total recoverable sugar per ton. Lease expense was US$ 53.41 million for the year ended December 31, 2015 (2014: US$ 65.0 million; 2013: US$ 150.0 million). Lease expense is included in “Initial recognition and changes in fair value of biological assets and agricultural produce” in the statement of income.

 

Finance leases:

 

Most of the leased assets carried in the consolidated statement of financial position as part of a finance lease relate to long-term rental and lease agreements for vehicles, machinery and equipment.

 

Obligations under finance leases

 

Lease liabilities are effectively secured as the rights to the leased asset revert to the lessor in the event of default.

 

Gross finance lease liabilities – minimum lease payments:

 

  2015 2014
Not later than one year  218   299 
Later than one year and not later than five years  77   342 
   295   641 
Future finance charges on finance leases  (16)  (61)
Present value of finance lease liabilities  279   580 

 

The accompanying notes are an integral part of these consolidated financial statements.

 

 F - 85 

 

 

Adecoagro S.A.

Notes to the Consolidated Financial Statements (Continued)

(All amounts in US$ thousands, except shares and per share data and as otherwise indicated)

 

 

31. Disclosure of leases and similar arrangements (continued)

 

The present value of finance lease liabilities is as follows:

 

  2015 2014
Not later than one year  211   287 
Later than one year and not later than five years  68   293 
   279   580 

 

Under the terms of the lease agreements, no contingent rents are payable. The interest rate inherent in these finance leases is fixed at the contract date for all of the lease term. The average interest rate on finance lease payables at December 31, 2015 was 14.20% (2014: 8.77%).

 

The Group as lessor

 

Operating leases:

 

The Group acts as a lessor in connection with an operating lease related to leased farmland. The lease payments received are recognized in profit or loss. The lease has a term of ten years.

 

The following amounts have been recognized in the statement of income in the line “Sales of manufactured products and services rendered”:

 

  2015 2014 2013
Rental income  1,302   1,523   3,446 

 

The future minimum rental payments receivable under cancellable leases are as follows:

 

  2015 2014
No later than 1 year  940   1,486 
Later than 1 year and no later than 5 years  1,185   2,626 
   2,125   4,112 

 

In September 2013, Marfrig Argentina S.A., (“Marfrig Argentina”), an argentine subsidiary of Marfrig Alimentos S.A. (“Marfrig Alimentos”) a Brazilian Company, notified the Group of their intention to early terminate the lease agreement entered into with the Group on December 2009 for grazing land. The termination of the lease agreement was effective in the fourth quarter of 2013. The Group filed an arbitration proceeding against Marfrig Argentina and Marfrig Alimentos in 2014 claiming unpaid invoices and indemnification for early termination for US$ 23,000,000.

 

Finance leases:

 

The Group does not act as a lessor in connection with finance leases.

 

The accompanying notes are an integral part of these consolidated financial statements.

 

 F - 86 

 

 

Adecoagro S.A.

Notes to the Consolidated Financial Statements (Continued)

(All amounts in US$ thousands, except shares and per share data and as otherwise indicated)

 

32.Group companies

 

The following table details the subsidiaries that comprised the Group as of December 31, 2015 and 2014:

 

      2015 2014 
  Activities Country of
incorporation
 and operation
 Ownership
percentage
held if not
100%
 Ownership
percentage
held if not
100%
 
Details of principal subsidiary undertakings:         
Operating companies (unless otherwise stated):         
Adeco Agropecuaria S.A. (a) Argentina - - 
Pilagá S.A. (a) Argentina 99.84% 99.84% 
Cavok S.A. (a) Argentina 51% - 
Establecimientos El Orden S.A. (a) Argentina 51% - 
Bañado del Salado S.A. (a) Argentina - - 
Agro Invest S.A. (a) Argentina 51% 51% 
Forsalta S.A. (a) Argentina 51% 51% 
Dinaluca S.A. (a) Argentina - - 
Simoneta S.A. (a) Argentina - - 
Compañía Agroforestal S.M.S.A. (a) Argentina - - 
Adeco Agropecuaria Brasil Ltda. (b) Brazil - - 
Adecoagro Vale do Ivinhema Ltda. (b) Brazil - - 
Adecoagro Commodities Ltda. (b) Brazil - - 
Usina Monte Alegre Ltda. (b) Brazil - - 
Kelizer S.A. (a) Uruguay - - 
Agroglobal S.A. (f.k.a. Adecoagro Uruguay S.A.) (a) Uruguay - - 
Holdings companies:         
Adeco Brasil Participações S.A. - Brazil - - 
International Farmland Holdings LP (d) United States - - 
Adecoagro LP (d) United States - - 
Adecoagro LP S.C.S. (f) Luxembourg - - 
Adecoagro GP S.a.r.l. - Luxembourg - - 
Ladelux S.C.A. - Uruguay - - 
Spain Holding Companies (c) - Spain - - 
Ona Ltd. - Malta (e) (e) 
Toba Ltd. - Malta (e) (e) 

 

(a) Mainly crops, rice, cattle and others

(b) Mainly sugarcane, ethanol and energy

(c) Comprised by (1) wholly owned subsidiaries: Kadesh España S.L.U.; Leterton España S.L.U.; Global Asterion S.L.U.; Global Acasto S.L.U.; Global Laertes S.L.U.; Global Seward S.L.U.; Global Pindaro S.L.U.; Global Pileo S.L.U.; Peak Texas S.L.U.; Peak City S.L.U. and 51% controlled subsidiaries (see note 16): Global Acamante S.L.U.; Global Carelio S.L.U.; Global Calidon S.L.U.; Global Mirabilis S.L.U. Global Anceo S.L.U. Global Hisingen S.L.U.

(d) Merge without liquidation with Adecoagro L.P. in April 2015.

(e) These companies are in liquidation.

(f) The continuer from the merger between Adecoagro LP and International Farmland Holdings LP.

 

 

The accompanying notes are an integral part of these consolidated financial statements.

  

 F - 87 

 

 

Adecoagro S.A.

Notes to the Consolidated Financial Statements (Continued)

(All amounts in US$ thousands, except shares and per share data and as otherwise indicated)

 

32.Group companies (continued)

 

The percentage voting right for each principal subsidiary is the same as the percentage of capital stock held. Issued share capital represents only ordinary shares/ quotas, units or their equivalent. There are no preference shares or units issued in any subsidiary undertaking.

 

According to the laws of certain of the countries in which the Group operates, 5% of the profit of the year is separated to constitute legal reserves until they reach legal capped amounts (20% of total capital). These legal reserves are not available for dividend distribution and can only be released to absorb losses. The Group’s joint ventures have not reached the legal capped amounts.

 

33.Related-party transactions

 

The following is a summary of the balances and transactions with related parties:

 

Related party

 

 

Relationship

 

 Description of
transaction 
 Income (loss) included in the
statement of income
 Balance receivable
(payable)/(equity)
   2015 2014 2013 2015 2014
    Sales of goods  -   -   7.432   -   - 
Grupo La Lácteo Joint venture Purchases of goods  -   -   (25)  -   - 
    Interest income  -   -   33   -   - 
Mario Jorge de Lemos Vieira/ Cia Agropecuaria Monte Alegre/ Alfenas Agricola Ltda/ Marcelo Weyland Barbosa Vieira/ Paulo Albert Weyland Vieira  (i) Cost of manufactured products sold and services rendered (ii)  (2,304)  (2,854)  (2,650)  -   - 
   Receivables from related parties (Note 13)  -   -   -   300   258 
   Payables (Note 20)  -   -   -   (465)  - 
Directors and senior management Employment Compensation selected employess  (7,528)  (7,439)  (7,367)  (16,836)  (16,876)
                         
CHS Agro Joint venture Purchases of goods  -   -   402   -   - 
    Receivables from related parties (Note 13)  -   -   -   8,204   - 
    Sales of goods  2,201   2,824   -   -   - 
    Services  110   70   -   -   - 
    Interest income  74   49   -   -   - 

  

(i) Shareholders of the Company.

(ii) Relates to agriculture partnership agreements (“parceria”).

 

The accompanying notes are an integral part of these consolidated financial statements.

 

 F - 88