Boxlight
BOXL
#10649
Rank
NZ$5.38 M
Marketcap
NZ$1.35
Share price
2.31%
Change (1 day)
-52.46%
Change (1 year)
Categories

Boxlight - 10-K annual report 2020


Text size:

 

 

 

UNITED STATES

SECURITIES AND EXCHANGE COMMISSION

Washington, D.C. 20549

 

FORM 10-K

 

(Mark One)

 

 [X]annual Report UNDER Section 13 or 15(d) of the Securities Exchange Act of 1934

 

For the Fiscal Year Ended December 31, 2020

 

OR

 

 [  ]Transition Report UNDER Section 13 or 15(d) of the Securities Exchange Act of 1934

 

For the transition period from ______________ to ______________

 

Commission file number: 001-37564

 

BOXLIGHT CORPORATION

(Exact name of registrant as specified in its charter)

 

Nevada 8211 46-4116523
(State or other jurisdiction of (Primary Standard Industrial (I.R.S. Employer
incorporation or organization) Classification Code Number) Identification Number)

 

BOXLIGHT CORPORATION

1045 Progress Circle

Lawrenceville, Georgia 30043

Phone: (678) 367-0809

(Address, including zip code, and telephone number, including area code, of the registrant’s principal executive offices)

 

Securities registered pursuant to Section 12(b) of the Act:

 

Title of each class Name of each exchange on which registered
   
Common Stock, $0.0001 par value NASDAQ Capital Market

 

Securities registered pursuant to section 12(g) of the Act: NONE

 

Indicate by check mark if the registrant is a well-known seasoned issuer, as defined in Rule 405 of the Securities Act. Yes [  ] No [X]

 

Indicate by check mark if the registrant is not required to file reports pursuant to Section 13 or Section 15(d) of the Act. Yes [  ] No [X]

 

Indicate by check mark whether the registrant (1) has filed all reports required to be filed by Section 13 or 15(d) of the Securities Exchange Act of 1934 during the preceding 12 months (or for such shorter period that the registrant was required to file such reports), and (2) has been subject to such filing requirements for the past 90 days. Yes [  ] No [ X]

 

Indicate by check mark whether the registrant has submitted electronically, every Interactive Data File required to be submitted pursuant to Rule 405 of Regulation S-T during the preceding 12 months (or for such shorter period that the registrant was required to submit such files). Yes [X] No [  ]

 

Indicate by check mark if disclosure of delinquent filers pursuant to Item 405 of Regulation S-K (§ 229.405 of this chapter) is not contained herein, and will not be contained, to the best of registrant’s knowledge, in definitive proxy or information statements incorporated by reference in Part III of this Form 10-K or any amendment to this Form 10-K [  ]

 

Indicate by check mark whether the registrant is a large accelerated filer, an accelerated filer, a non-accelerated filer, a smaller reporting company or an emerging growth company. See the definitions of “large accelerated filer,” “accelerated filer”, “smaller reporting company” and “emerging growth company” in Rule 12b-2 of the Exchange Act.

 

 Large accelerated filer[  ]Accelerated filer[  ] 
      
 Non-accelerated filer[  ]Smaller reporting company[X] 
      
   Emerging growth company[X] 

 

If an emerging growth company, indicate by check mark if the registrant has elected not to use the extended transition period for complying with any new or revised financial accounting standards provided to Section 7(a)(2)(B) of the Securities Act. [  ]

 

State the aggregate market value of the voting and non-voting common equity held by non-affiliates computed by reference to the price at which the common equity was last sold, or the average bid and asked price of such common equity, as of the last business day of the registrant’s most recently completed second fiscal quarter. $29,308,741.

 

Indicate by check mark if the registrant is a shell company (as defined in Rule 12b-2 of the Act). Yes [  ] No [X]

 

The number of shares outstanding of the registrant’s common stock on March 26, 2021 was 56,740,723.

 

DOCUMENTS INCORPORATED BY REFERENCE

 

Portions of the registrant’s definitive Proxy Statement to be filed with respect to its 2021 Annual Meeting of Stockholders are incorporated herein by reference in Part III of this Annual Report on Form 10-K to the extent stated herein. The proxy statement will be filed with the Securities and Exchange Commission within 120 days after the registrant’s fiscal year ended December 31, 2020.

 

 

 

 
 

 

BOXLIGHT CORPORATION

 

TABLE OF CONTENTS

 

  Page
 PART I 
Item 1Description of Business4
Item 1ARisk Factors17
Item 2Properties31
Item 3Legal Proceedings31
Item 4Mine Safety Disclosures31
   
 PART II 
Item 5.Market for Registrant’s Common Equity, Related Stockholder Matters and Issuer Purchases of Equity Securities32
Item 6.Selected Financial Data32
Item 7.Management’s Discussion and Analysis of Financial Condition and Results of Operations32
Item 7A.Quantitative and Qualitative Disclosures About Market Risk43
Item 8.Financial Statements and Supplementary Data44
Item 9.Changes In and Disagreements with Accountants on Accounting and Financial Disclosure45
Item 9A.Controls and Procedures45
Item 9B.Other Information46
   
 PART III 
Item 10.Directors, Executive Officers and Corporate Governance44
Item 11.Executive Compensation47
Item 12.Security Ownership of Certain Beneficial Owners and Management and Related Stockholder Matters47
Item 13.Certain Relationship and Related Transactions, and Director Independence47
Item 14.Principal Accounting Fees and Services47
   
 PART IV 
Item 15.Exhibits, Financial Statement Schedules48
   
SIGNATURES53

 

2
 

 

FORWARD LOOKING STATEMENTS

 

This Annual Report on Form 10-K (including the section regarding Management’s Discussion and Analysis and Results of Operations) contains forward-looking statements within the meaning of Section 27A of the Securities Act of 1933, as amended, or the Securities Act, and Section 21E of the Securities Exchange Act of 1934, as amended, or the Exchange Act. These statements are based on our management’s belief and assumptions and on information currently available to our management. Although we believe that the expectations reflected in these forward-looking statements are reasonable, these statements relate to future events or our future financial performance, and involve known and unknown risks, uncertainties and other factors that may cause our actual results, levels of activity, performance or achievements to be materially different from any future results, levels of activity, performance or achievements expressed or implied by these forward-looking statements.

 

Forward-looking statements include statements concerning the following:

 

 our possible or assumed future results of operations;
   
 our business strategies;
   
 our ability to attract and retain customers;
   
 our ability to sell additional products and services to customers;
   
 our cash needs and financing plans;
   
 our competitive position;
   
 our industry environment;
   
 our potential growth opportunities;
   
 expected technological advances by us or by third parties and our ability to leverage them;
   
 Our inability to predict, adapt to, or anticipate the duration or long-term economic and business consequences of the ongoing COVID-19 pandemic;
   
 the effects of future regulation; and
   
 our ability to protect or monetize our intellectual property.

 

In some cases, you can identify forward-looking statements by terminology such as “may,” “will,” “should,” “expects,” “intends,” “plans,” “anticipates,” “believes,” “estimates,” “predicts,” “potential,” “continue” or the negative of these terms or other comparable terminology. These statements are only predictions. You should not place undue reliance on forward-looking statements, because they involve known and unknown risks, uncertainties and other factors, which are, in some cases, beyond our control and which could materially affect results. Factors that may cause actual results to differ materially from current expectations include, among other things, those listed in the reports we file with the SEC. Actual events or results may vary significantly from those implied or projected by the forward-looking statements due to these risk factors. No forward-looking statement is a guarantee of future performance. You should read this Annual Report on Form 10-K, the documents that we reference in this Annual Report on Form 10-K and the documentation we have filed as exhibits thereto with the Securities and Exchange Commission, or the SEC, with the understanding that our actual future results and circumstances may be materially different from what we expect.

 

Forward-looking statements are made based on management’s beliefs, estimates and opinions on the date the statements are made, and we undertake no obligation to update forward-looking statements if these beliefs, estimates and opinions or other circumstances should change, except as may be required by applicable law. Although we believe that the expectations reflected in the forward-looking statements are reasonable, we cannot guarantee future results, levels of activity, performance or achievements.

 

Unless the context otherwise requires, the terms “the Company,” “we,” “us,” and “our” in this report refer to Boxlight Corporation and its consolidated subsidiaries.

 

3
 

 

PART I

 

ITEM 1. DESCRIPTION OF BUSINESS

 

We are a technology company that develops, sells and services interactive solutions predominantly for the global education market, but which are also sold into the health, government and corporate sectors. We are seeking to become a worldwide leading innovator and integrator of interactive products and software for schools, as well as for business and government learning spaces. We currently design, produce and distribute interactive technologies including flat panels, projectors, whiteboards and peripherals for the education market. We also distribute science, technology, engineering and math (or “STEM”) products, including our portable science lab. All of our products are integrated into our classroom software suite that provides tools for whole class learning, assessment and collaboration. To date, we have generated substantially all of our revenue in the U.S. from the sale of our software and interactive displays to the educational market. In EMEA approximately 75% of our revenues relate to the education sector and the remainder comes from health, government and corporate including the banking and financial services sector.

 

In the education sector we provide educators with hardware, engineering and manufacturing, software and content development for use in the classroom. We provide comprehensive services to our clients and customers, including installation, training, consulting and maintenance. We seek to provide easy-to-use solutions combining interactive displays with robust software to enhance the educational environment, ease the teacher technology burden, and improve student outcomes. Our goal is to become a single source solution to satisfy the needs of educators around the globe and provide a holistic approach to the modern classroom. Our products are currently sold in approximately 60 countries and our software is available in 32 languages, helping children learn in over 850,000 classrooms. We sell our products and software through more than 500 global reseller partners. We believe we offer the most comprehensive and integrated line of interactive display solutions, audio products, peripherals and accessories for schools and enterprises. Our products are backed by nearly 30 years of research and development. We introduced the world’s first interactive projector in 2007 and obtained patents to the technology in 2010.

 

Advances in technology and new options for introduction into the classroom have forced school districts to look for solutions that allow teachers and students to bring their own devices into the classroom, provide school districts with information technology departments with the means to access data with or without internet access, handle the demand for video, as well as control cloud and data storage challenges. Our design teams are able to quickly customize systems and configurations to serve the needs of clients so that existing hardware and software platforms can communicate with one another. We have created plug-ins for annotative software that make existing and legacy hardware interactive and allows interactivity with or without wires through our MimioTeach product. Our goal is to become a single source solution to satisfy the needs of educators around the globe and provide a holistic approach to the modern classroom.

 

We pride ourselves in providing industry-leading service and support and have received numerous product awards:

 

 

In 2020, UX Pro won Collaboration Innovation of the Year from AV News Awards, Best in Show for InfoComm Awards and AvTechnology Europe Best of Show at ISE> IMPACT Plus won Innovation Design, high-quality, functionality, ergonomics and ecology from Plus X Awards in Germany, Collaboration Innovation from AV News Awards, Best in Show at InfoComm from Tech & Learning magazine, Best at Show at InfoComm from Installation magazine and Best at ISE Show from Installation.

 

In 2019, Clevertouch won Interactive Display of the Year at AV Magazine’s AV Awards, Keiba Awards, Best of Show from Installation and best of Show for IMPACT Plus at Best of Show Tech&Learning awards, as well as the Pro Series Technology for Conferencing and Collaboration at the Innovation Awards, and the AV Display Innovation of the Year at the AV News Awards

   

 

 

In 2018, Clevertouch won Best in Show for InfoComm from Tech&Learning magazine and Collaboration Product of the Year for Plus Series, as well as the Collaboration Product of the Year for Pro Series and Marketing Professional of the Year for Adam Kingshott.
   
 In 2017, Clevertouch’s Plus Series won Interactive Screen of the year at AV Magazine’s AV Awards. Our MimioStudio with MimioMobile was a BETT Awards finalist in the tools for teaching, learning and assessment area, our Labdisc product was named Best of BETT 2017 for the Tech & Learning award, won the Best in Show at TCEA and our P12 Projector Series won the Tech & Learning best in show award at ISTE in 2017,

 

In 2016, Clevertouch won Interactive Screen of the Year at AV Magazine’s AV Awards with Plus Series. Our MimioMobile App with Mimio Studio Classroom Software won the 2016 Cool Tool Award and we received the 2016 Award of Excellence for our MimioTeach at the 34th Tech & Learning Awards of Excellence program honoring new and upgraded software.

   
 In 2015, Clevertouch won manufacturer of the Year at AV Magazine’s AV Awards.

 

4
 

 

Since the Company launched its patented interactive projectors in 2007, we have sold them to public schools in the United States and in 49 other countries, as well as to the Department of Defense International Schools, and in approximately 3,000 classrooms in 20 countries, including the Job Corp, the Library of Congress, the Centers for Disease Control and Prevention, the Federal Emergency Management Agency, nine foreign governments and the City of Moscow and numerous Fortune 500 companies, including Verizon, GE Healthcare, Pepsico, First Energy, ADT, Motorola, First Data and Transocean. In addition, we custom built 4,000 projectors for the Israeli Defense Forces.

 

The COVID-19 pandemic has had a significant impact on economies worldwide, resulting in workforce and travel restrictions, and supply chain and production disruptions across many sectors. While factors have had a significant impact on our supply chain, the financial performance of our business has actually improved substantially in the last quarter of 2020 and we anticipate that trend will continue throughout 2021 as demand for our products and solutions in the education, government and corporate sectors increase. Indeed, we believe that COVID-19 has actually accelerated the move toward unified communications, thus creating greater demand for our products and solutions.

 

Please refer to item 7. Management’s Discussion and Analysis of Financial Condition and Results of Operations for discussion of specific impacts on seasonality and liquidity and capital resources.

 

Our Company

 

Boxlight Corporation was incorporated in Nevada on September 18, 2014 for the purpose of acquiring technology companies that sell interactive products into the education market. As of the date of this Annual Report, we have five subsidiaries, consisting of Boxlight Inc., a Washington State corporation, Boxlight Latinoamerica, S.A. DE C.V.(“BLS”) and Boxlight Latinamerica Servicios, S.A. DE C.V., (“BLA”) both incorporated in Mexico, Boxlight Group UK Ltd., a company incorporated in the UK, and EOSEDU, LLC, a Nevada limited liability company.

 

On September 24, 2020, the Company acquired Sahara Presentation Systems PLC, a leader in distributed AV products and a manufacturer of multi-award winning touchscreens and digital signage products, including the globally renowned Clevertouch and Sedao brands. Headquartered in the United Kingdom, Sahara has a strong presence in the EMEA interactive flat panel display (IFPD) market selling into Education, Health, Government, Military and Corporate sectors.

 

On April 17, 2020, Boxlight Inc. acquired substantially all the assets and assumed certain liabilities of MyStemKits Inc. (“MyStemKits”). MyStemKits is in the business of developing, selling and distributing 3D printable science, technology, engineering and math curriculums incorporating 3D printed project kits for education, and owns the right to manufacture, market and distribute Robo 3D branded 3D printers and associated hardware for the global education market.

 

Effective March 12, 2019, the Company entered into an asset purchase agreement with Modern Robotics Inc. (MRI), based in Miami, Florida. MRI is engaged in the business of developing, selling and distributing science, technology, engineering and math (STEM), robotics and programming solutions to the global education market.

 

On August 31, 2018, we purchased 100% of the membership interest equity of EOS, an Arizona limited liability company owned by Daniel and Aleksandra Leis. EOS is in the business of providing technology consulting, training, and professional development services to create sustainable programs that integrate technology with curriculum in K-12 schools and districts.

 

5
 

 

Effective June 22, 2018, and pursuant to a stock purchase agreement, Boxlight Corporation acquired 100% of the capital stock of the Qwizdom Companies. The Qwizdom Companies develop software and hardware solutions that are quick to implement and designed to increase participation, provide immediate data feedback, and, most importantly, accelerate and improve comprehension and learning. The Qwizdom Companies have offices outside Seattle, WA and Belfast, Northern Ireland and deliver products in 44 languages to customers around the world through a network of partners. Over the last three years, over 80,000 licenses have been distributed for the Qwizdom Companies’ interactive whiteboard software and online solutions.

 

On May 9, 2018 and pursuant to a stock purchase agreement, we acquired 100% of the share capital of Cohuborate, Ltd., a United Kingdom corporation based in Lancashire, England. Cohuborate produces, sells and distribute interactive display panels designed to provide new learning and working experience through high-quality technologies and solutions through in-room and room-to-room multi-device multi-user collaboration. Although a development stage company with minimal revenues to date, we believe that Cohuborate will enhance our software capability and product offerings.

 

On December 20, 2018, Cohuborate Ltd. transferred all of its assets and liabilities to Qwizdom UK Limited and changed its name to Qwizdom UK Limited. On December 20, 2018, Qwizdom UK Limited changed its name to Boxlight Group Ltd. On January 24, 2019, we merged Qwizdom, Inc with and into Boxlight, Inc.

 

The businesses previously conducted by Cohuborate Ltd. and Qwizdom UK Limited are now operated by the Boxlight Group Ltd. wholly owned subsidiary of Boxlight, Inc.

 

On August 31, 2018, we purchased 100% of the membership interest equity of EOSEDU, LLC, an Arizona limited liability company owned by Daniel and Aleksandra Leis. EOSEDU is in the business of providing technology consulting, training, and professional development services to create sustainable programs that integrate technology with curriculum in K-12 schools and districts.

 

Effective July 18, 2016, we acquired BLA and BLS (together, “Boxlight Group”). The Boxlight Group sells and distributes a suite of patented, award-winning interactive projectors that offer a wide variety of features and specifications to suit the varying needs of instructors, teachers and presenters. With an interactive projector, any wall, whiteboard or other flat surface becomes interactive. Images that have been created through the projected interactive surface can be saved as computer files.

 

Effective May 9, 2016, we acquired Genesis. Genesis is a value-added reseller of interactive learning technologies, selling into the K-12 education market in Georgia, Alabama, South Carolina, northern Florida, western North Carolina and eastern Tennessee. Genesis also sells our interactive solutions into the business and government markets in the United States. Effective August 1, 2016, Genesis was merged into our Boxlight Inc. subsidiary.

 

Effective April 1, 2016, we acquired Mimio. Mimio designs, produces and distributes a broad range of Interactive Classroom Technology products primarily targeted at the global K-12 education market. Mimio’s core products include interactive projectors, interactive flat panel displays, interactive touch projectors, touchboards and MimioTeach, which can turn any whiteboard interactive within 30 seconds. Mimio’s product line also includes an accessory document camera, teacher pad for remote control and an assessment system. Manufacturing is by ODMs and OEMs in Taiwan and China. Mimio products have been deployed in over 600,000 classrooms in dozens of countries. Mimio’s software is provided in over 30 languages. Effective October 1, 2016, Mimio LLC was merged into our Boxlight Inc. subsidiary.

 

For a description of the terms of our acquisitions of Sahara, Cohuborate, the Qwizdom Companies, EOSEDU and the acquisitions of the assets of Modern Robotics and MyStemKits, see “Management’s Discussion and Analysis of Financial Condition and Results of Operations – Recent Acquisitions” elsewhere in this Annual Report.

 

6
 

 

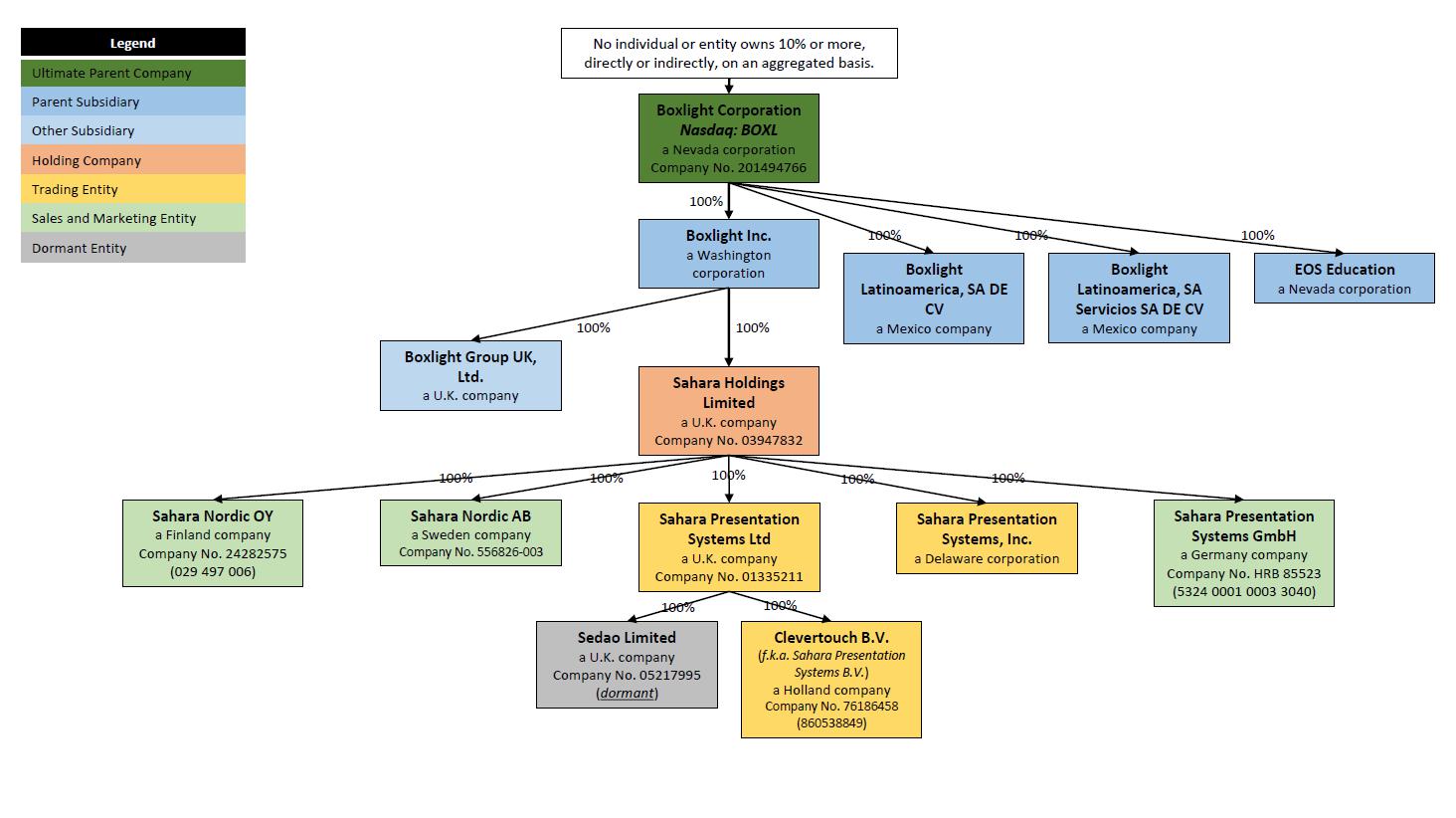
The organizational structure of our companies is as follows:

 

 

Our Markets

 

The global education industry is undergoing a significant transition, as primary and secondary school districts, colleges and universities, as well as governments, corporations and individuals around the world are increasingly recognizing the importance of using technology to more effectively provide information to educate students and other users. In the United States, which represents approximately 40% of our business, we are benefitting from the substantial government investments from the CAREs Act and anticipate the level of demand for our products to increase substantially further with the passing of President Biden’s $2.2 trillion stimulus package. To a lesser extent we are seeing similar government stimulus funds drive demand in other parts of Europe.

 

The K-12 education sector represents one of the largest industry segments. In the US sector is comprised of approximately 15,600 public school districts across the 50 states and 132,000 public and private elementary and secondary schools. In addition to its size, the U.S. K-12 education market is highly decentralized and is characterized by complex content adoption processes. We believe this market structure underscores the importance of scale and industry relationships and the need for broad, diverse coverage across states, districts and schools. Even while we believe certain initiatives in the education sector, such as the Common Core State Standards, a set of shared math and literacy standards benchmarked to international standards, have increased standardization in K-12 education content, we believe significant state standard specific customization still exists, and we believe the need to address customization provides an ongoing need for companies in the sector to maintain relationships with individual state and district policymakers and expertise in state-varying academic standards.

 

According to “All Global Market Education & Learning”, an industry publication, the market for hardware products is growing due to increases in the use of interactive whiteboards and simulation-based learning hardware. Educational institutions have become more receptive to the implementation of high-tech learning tools. The advent of technology in the classroom has enabled multi-modal training and varying curricula. In general, technology-based tools help develop student performance when integrated with the curriculum. The constant progression of technology in education has helped educators to create classroom experiences that are interactive, developed and collaborative.

 

7
 

 

Our Opportunity

 

We believe that our Connected Classroom™ solution uniquely positions Boxlight to be the leading provider of EdTech products within our categories in the global education technology market. Our holistic solution of hardware, software, content and professional development improves learning progression by increasing student engagement and timely interventions. Coupled with our innovations: we have a strong brand, operations and supply-chain; our channel into the US and EMEA is very strong and the global market is growing year-on-year; and a global 24/7 technical and customer services team retains a very high satisfaction rating.

 

Globally it is widely acknowledged that long-term economic growth is closely correlated to investment in education and educational technology, thus sustaining long-term growth in the market, even during periods of economic downturn. Further details of our solution and favorable macro-economic analysis are set forth below:

 

Growth in U.S. K-12 Market Expenditures

 

Significant resources are being devoted to primary and secondary education, both in the United States and abroad. As set forth in the Executive Office of the President, Council of Economic Advisers report, U.S. education expenditure has been estimated at approximately $1.3 trillion (~6% of U.S. GDP), with K-12 education accounting for close to half ($625 billion) of this spending. Global spending is roughly triple U.S. spending for K-12 education.

 

The market for K-12 services and technology has historically grown above the pace of inflation, averaging 7.2% growth annually since 1969. Deviations around this mean occur during periods of economic growth and recession causing peaks and troughs in the K-12 market, albeit below other sectors.

 

Justifying HolonIQ market analysis states that Global EdTech Venture Capital has been $32 billion in the last decade (approximately 33% within the US) and predicts nearly triple that investment through to 2030. Following that the global “expenditure on education and training from governments, parents, individuals and corporates continues to grow to historic levels and is expected to reach USD$10T by 2030”.

 

Futuresource, in 2019, stated: “Forecast [for US Interactive Display Market] for the next four years is expected to be strong, averaging 13% growth per year. The transition to IFPDs will contribute to the market almost doubling in value over five years to $1.6B in 2023.”

 

Increasing Focus on Accountability and the Quality of Student Education

 

U.S. K-12 education has come under significant political scrutiny in recent years, with findings that American students rank far behind other global leaders in international tests of literacy, math and science, with the resulting conclusion that the current state of U.S. education severely impairs the United States’ economic, military and diplomatic security as well as broader components of America’s global leadership.

 

Trends in Tech-Savvy Education

 

While industries from manufacturing to health care have adopted technology to improve their results, according to Stanford Business School, in its Trends in Tech-Savvy Education, the education field remains heavily reliant on “chalk and talk” instruction conducted in traditional settings; however, that is changing as schools and colleges adopt virtual classrooms, data analysis, online games, highly customized coursework, and other cutting-edge tools to help students learn.

 

New Technologies

 

The delivery of digital education content is also driving a substantial shift in the education market. In addition to whiteboards, interactive projectors and interactive flat panels, other technologies are being adapted for educational uses on the Internet, mobile devices and through cloud-computing, which permits the sharing of digital files and programs among multiple computers or other devices at the same time through a virtual network. We intend to be a leader in the development and implementation of these additional technologies to create effective digital learning environments.

 

8
 

 

Growth in the E-learning Market

 

According to the “E-learning Market – Global Outlook and Forecast 2020-2025” The e-learning market is expected to display significant growth opportunities in the next five years. While the growth curve is uniform in terms of the number of users, the same is not the case by revenues; the average cost of content creation and delivery with the same is undergoing a consistent decline. However, the advent of cloud infrastructure, peer-to-peer problem solving, open content creation, and rapid expansion of the target audience has enabled e-learning providers to rein in economies of choice and offer course content at a competitive price. While the growth prospects of the e-learning market remain stable, the rise of efficient sub-segments is changing the learning and training landscape gradually.

 

Vendors are also focusing on offering choices on the course content at competitive prices to gain the share in the global e-learning market. The exponential growth in the number of smartphone users and internet connectivity across emerging markets is driving the e-learning market in these regions. The introduction of cloud-based learning and AR/VR mobile-based learning is likely to revolutionize the e-learning market during the forecast period.

 

Major vendors are introducing technology-enabled tools that can facilitate user engagement, motivate learners, and help in collaborations, thereby increasing the market share and attracting new consumers to the market. The growing popularity of blended learning that enhances the efficiency of learners will drive the growth of the e-learning market. The e-learning market is expected to generate revenue of $65.41 billion by 2023, growing at a CAGR of 7.07% during the forecast period.

 

Natural User Interfaces (NUIs)

 

Tablets and the new class of “smart TVs” are part of a growing list of other devices built with natural user interfaces that accept input in the form of taps, swipes, and other ways of touching; hand and arm motions; body movement; and increasingly, natural language. Natural user interfaces allow users to engage in virtual activities with movements similar to what they would use in the real world, manipulating content intuitively. The idea of being able to have a completely natural interaction with a device is not new, but neither has its full potential been realized. For example, medical students increasingly rely on simulators employing natural user interfaces to practice precise manipulations, such as catheter insertions, that would be far less productive if they had to try to simulate sensitive movements with a mouse and keyboard. NUIs make devices seem easier to use and more accessible, and interactions are far more intuitive, which promotes exploration and engagement. (NMC Horizon Project Technology Outlook STEM+ Education 2012-2017).

 

9
 

 

Our Portfolio

 

We currently offer products within the following categories:

 

 Front-of-Class Display (Mimio and Clevertouch Brands)
 Classroom Audio
 STEM
 Educational Software & Content (Mimio Connect, Lynx Whiteboard, Oktopus, Mimio Studio)
 Peripherals and Accessories
 Professional Development

 

Boxlight Connected Classroom are permutations of these products coming together to create a holistic integrated solution centered around the teacher and learners within and outside the confines of the physical room.

 

Front-of-Class Display Category

 

Boxlight offers a choice of Interactive Front Panel Displays (IFPD), Interactive Whiteboards (IWB), Interactive Projectors and Non-Interactive Projectors. Each comes with licensed copies of our software, access to prepared content and Professional Development modules. There are upsell opportunities for our software and PD modules.

 

Clevertouch, IMPACT Plus

 

IMPACT Plus interactive LED flat panels are available in four sizes of 55”, 65”, 75” and 86”. With 4K resolution, 20 points of touch and built collaboration screen sharing with touchback capabilities, IMPACT Plus is built with teacher requirements for a new generation of front of class displays. Running Android 8 with an optional slot in PC, Clevertouch is designed to run and fit into any technology set up. With built in line array microphones for distance learning, proximity sensors that boot up the screen or shutdown the screen when the room isn’t in use, built in app store with hundreds of educational apps, enhanced USB C connectivity and device charging, cloud accounts to log into your settings and cloud accounts, displays messaging through built in digital signage, a cloud-based LYNX Whiteboard for lesson planning and deployment and Snowflake software as standard. Every screen runs Over-the-Air updates and come with Mobile Device Management to run diagnostics on each screen.

 

Clevertouch, IMPACT

 

The perfect all-around solution for the modern classroom. Featuring high precision technology, LYNX Whiteboard, Cleverstore, and Snowflake – IMPACT helps save time lesson planning with lots of resources. Available in three sizes of 65”, 75” and 86”. Each panel is 4K with 20 points of touch, comes with an optional slot in PC and runs on Android 8. All IMACT screens, has Cleverstore with hundreds of educational apps to keep the young mind learning. Also included is our cloud-based LYNX Whiteboard for lesson planning and deployment and Snowflake software as standard. Every screen runs Over-the-Air updates and come with Mobile Device Management to run diagnostics on each screen.

 

Clevertouch UX Pro.

 

UX Pro interactive LED flat panels are available in four sizes of 55”, 65”, 75” and 86” and designed for the modern meeting space. With 4K resolution, 20 points of touch and built collaboration screen sharing with touchback capabilities, UX Pro is built around meeting requirements with Stage software to enable remote meeting participants and annotation on documents whilst Launcher will give instant access to favored unified comms app in the touch of a button. Running Android 8 with an optional slot in PC, Clevertouch is designed to run and fit into any technology set up. With built in line array microphone for meetings, proximity sensors that boot up the screen or shutdown the screen when the room isn’t in use, enhanced USB C connectivity and device charging, cloud accounts to log into your settings and cloud accounts, displays messaging through built in digital signage, every screen runs Over-the-Air updates and come with Mobile Device Management to run diagnostics on each screen. Clevershare gives instant screen sharing through the app or dongle to engage and enhance collaboration.

 

10
 

 

Clevershare

 

Share content with any device from either the dongle and the USB C connection or the Clevershare app. Up to 50 devices can connect with the Clevertouch screen and share content – images, video, and audio. Now with touch-back for two-way control.

 

The presenter has full control over what is shared and can show up to 4 device screens simultaneously, increasing collaboration and participation within every session.

 

ClevertouchLive Digital Signage

 

Designed to customize the user interface based on device functionality, ClevertouchLive is a unique cloud-based CMP for managing all Clevertouch device endpoints. ClevertouchLive combines simplicity of use with feature rich functionality. The platform comes as standard with 200+ editable templates using a mix of multimedia content, and features include built-in presentation creation tools for designing bespoke layouts, wayfinding screens and touch interfaces, scheduling, grouping, instant emergency messaging and, QR code creation and display for an audience interactive experience. Rounding off the unique features is the built-in Cleverstore from which users can download Apps for their touch screens.

 

Clevertouch CM Series

 

Available in six (6) sizes 43′′/ 49′′ / 55′′/ 65′′/ 75′′/ 86”, the CM Series was launched in 2020 and marketed as the first Clevertouch non-touch large format display screen. This 4K UHD screen delivers two-way functionality – meeting room collaboration and digital signage. As a non-touch meeting room collaboration screen, the CM Series has wireless display connectivity and RS232 control for professional meeting room integration with control systems. The in-built Android system includes the ClevertouchLive App for managing digital signage content of full screen capacity or can be packaged with a Clevertouch Media Player to enhance digital signage playout multimedia functionality. With 16/7 display, the CM Series has built in scheduler to manage switch on/off timing. Boot up screen with standby digital signage and instant messaging form part of the ClevertouchLive digital signage feature that sets it apart from competitor screens in this marketplace.

 

Clevertouch Live Rooms

 

The Live Rooms 10” tablet is manufactured with integrated room booking and digital signage software to deliver a powerful product to a busy marketplace. The panel features Red and Green LED side lighting for instant availability recognition and is capable of at the source and calendar (O365 and ME) room booking with instant updates, combining the two technologies eliminates booking overlaps. With analytics that identify users, rooms booked, frequencies and more, Live Rooms offers a smart room booking solution that can also play digital signage when not in use, and instant messages for emergency alerts.

 

Clevertouch PRO V4

 

As the enterprise level media player, the Clevertouch PRO V4 delivers on features, functionality and is ideal for large rollouts. Designed to playout 24/7, the PRO V4 also has power scheduling for setting on/off timing and auto reboots. A slimline design, power boosting WIFI connectivity and both HDMI and DisplayPort Outputs enables connection to multiple screens, the PRO V4 can be connected to a Kiosk or UX Pro for touch interaction supporting wayfinding and hyperlinked informational pages, or a non-touch screen for feature rich digital signage. The PRO V4 can connect to Clevertouch physical button technology for managing emergency and instant messaging away from the CMP. With multimedia zoned presentation playout, the PRO V4 can live stream web pages and URL KPIs, text, images, videos, posters, RSS Feeds, social media content, audio and more.

 

Clevertouch PICO MK5

 

The mid-range media player, PICO MK 5 has a 24/7 playout capability, WIFI connectivity and is designed to playout multimedia zoned presentations with text, images, videos, posters, RSS Feeds, social media content and audio.

 

11
 

 

ProColor Series 3 Interactive Flat Panel Display

 

The ProColor Series 3 interactive LED panels are available in three sizes – 65”, 75”, and 86”. Each offers 4K resolution that produces extraordinarily sharp images suitable for a range of classroom sizes. They also include a slot for an optional PC Module that provides embedded Windows 10. All also include embedded Android computing capability for PC free control, applications, and annotation. ProColor Interactive LED panels utilize infrared touch tracking technology, offering 20 points of touch for simultaneous interaction of multiple users. ProColor’s built-in speakers add room filling sound to the display’s vivid colors. The interactive LED panels feature anti-glare safety glass with optical coatings that are highly scratch resistant, improve viewing angles, and reduce ambient light interference.

 

MimioDisplay 3 Interactive Flat Panel Display

 

MimioDisplay 3 is a touchscreen UHD HDR display with 20 points of touch, digital passive pen and eraser, and comes in three sizes – 65, 75 and 86”. The product has a Natural User Interface, so is designed to be intuitive to realize higher adoption of features, and as a result is more effective in helping teachers realize learning objectives. For example: in Windows Ink compliant applications, like Office 365, the passive digital pen draws, the eraser block erases digital ink (whilst cleaning the glass) and touches provide gestures without having to use the software’s user interface. Like the ProColor 3, the display has a custom inbuilt Android 8 Launcher tailored for an interactive large screen and comes with:

 

 Infinite Sketch – a whiteboard app to create and capture outcomes;
 Floating widgets such as annotate-over-video, screen capture, calculator and others;
 Unplug’d – Boxlight’s mirroring app that allows teachers to orchestrate up to four simultaneous displays across Windows, Chrome OS, Android and iOS and casting of the MimioDisplay to all the devices in a classroom;
 NDMS – Boxlight’s cloud-based device management system to remotely manage displays; and,
 K12-Store – a curated list of Android applications that teachers can install onto the device.

 

MimioTeach Interactive Whiteboard

 

Boxlight’s MimioTeach is one of our best known and longest-lived products. Hundreds of thousands of MimioTeach interactive whiteboards and its predecessor models are used in classrooms around the world. MimioTeach can turn any whiteboard (retrofit) into an interactive whiteboard in as little as 30 seconds. This portable product fits into a tote bag with room for a small desktop projector, which is attractive to teachers who move from classroom to classroom. For schools where “change is our normal,” MimioTeach eliminates the high cost of moving fixed-mount implementations.

 

MimioFrame Touch Kit

 

MimioFrame can turn a projection (dry-erase) board into an Interactive Whiteboard in 10-15 minutes. Millions of classrooms already have a conventional whiteboard and a non-interactive projector. MimioFrame uses infrared (IR) technology embedded in the four sides of the frame to turn that non-interactive combination into a modern 10-touch-interactive Digital Classroom. No drilling or cutting is required, MimioFrame easily and quickly attaches with industrial-strength double-sided tape.

 

MimioBoard Touch Interactive Whiteboard

 

Boxlight’s MimioBoard Interactive Touch Boards are available in 78” 4:3 aspect ratio and 87” 16:10 aspect ratio. These boards provide sophisticated interactivity with any projector because the touch interactivity is built into the board. Unlike many competitive products, Boxlight’s touch boards are suited for use with dry erase markers. Many competitive products advise against using dry erase markers because their boards stain. Boxlight’s touch boards use a porcelain-on-steel surface for durability and dry erase compatibility. The Boxlight Touch Boards are also much lighter weight than most competitive products which results in faster, easier and a lower cost installation process.

 

Non-Interactive Projectors

 

We distribute a full line of standard, non-interactive projectors. The Cambridge Series features embedded wireless display functions and is available in short and standard throw options. Offering brightness from 2,700 to 4,000 lumens, we furnish projectors for small classrooms to large classrooms with the Cambridge platform. This series is available in both XGA and WXGA resolutions to replace projectors on existing interactive whiteboards in classrooms operating on limited budgets. The Company has designed this platform to provide easy user maintenance with side-changing lamps and filters and developed HEPA filtration systems for harsh environments.

 

12
 

 

Over the past several years, working together with strategic allies, we have provided customized products that fit specific needs of customers, such as the Israeli Ministry of Defense. Working with Nextel Systems, the Company delivered approximately 4,000 projectors, with special kitting performance, asset tagging, custom start up screens, operating defaults appropriate for harsh environments, and other unique product specifications. The Company also met requirements that each projector contain at least 51% U.S. content and be assembled in the United States. A service center was appointed in Israel to provide warranty service and support. The US Army in connection with the Israeli Defense Forces found the Company to be the only manufacturer able to meet the stringent requirements, leading not only to the original multi-year contract, but to extensions for favorable execution and performance.

 

Classroom Audio Category

 

Notevery classroom is acoustically efficient and not every child has normal hearing. However, learning is noticeably enhanced when each child receives clear, intelligible instruction throughout the day, regardless of class size, background noise, seat location, or if the child has a mild hearing loss. Audio systems are becoming standard for new construction and refurbishment projects, and the federal government passed the Americans With Disabilities Act (ADA) and provides funding support for such solutions. For this reason, Boxlight has launched this new category and the debut product is MimioClarity.

 

MimioClarity™

 

MimioClarity is a premium offering that distributes audio around the classroom and integrates with the front-of-class display. The system is designed to improve learning outcomes by reducing noise, increasing word recognition and improving student engagement. It has a combined 60W amplifier and microphone receiver, comes both a teacher and student microphone, with an option of a two or four speaker-system. Consistent with other Boxlight offerings the focus has been to keep the user experience as simple as possible and the costs of implementation and ownership as low as possible.

 

STEM Category

 

Through the acquisitions of Modern Robotics, Robo3D and MyStemKits, Boxlight has added to its portfolio a growing category of STEM (science, technology, engineering and math) products.

 

Mimio MyBot

 

The Mimio MyBot system bridges the gap between learning about robotics in the classroom and the application of robotics in the real world. Our intuitive and accessible system helps students develop core skills in programming, engineering, and robotics. We provide a system to facilitate learning and ignite a passion in students with the freedom and flexibility to build, code, and test new and unique models. Mimio MyBot allows students to explore and learn freely while removing common obstacles such as requiring network infrastructure changes or expensive workstations.

 

Robo3D

 

Robo E3, Robo E3 Pro (Coming Soon) and Robo C2 are smart, safe, and simple 3D printers that come with access to over 300+ lessons of 3D printable STEM curriculum, replacement materials and accessories.

 

MyStemKits

 

MyStemKits offers hundreds of standards-driven lesson plans for grades K-12 math and science teachers. High-quality lessons plans are developed and studied by The Florida Center for Research in Science. Technology, Engineering, and Mathematics (FCR-STEM), which is part of one of the nation’s oldest and most productive university-based education research organizations.

 

MimioView document camera

 

Boxlight’s MimioView 350Uis a 4K document camera that is integrated with MimioStudio to make the combination easy to use with a single cable connection that carries power, video, and control. MimioView 350U is fully integrated into our MimioStudio software solution and is controlled through MimioStudio’s applications menu. With two clicks, the teacher or user can turn on, auto-focus, and illuminate the included LED lights for smooth high-definition images.

 

13
 

 

Educational Software Category

 

Boxlight’s suite of software is a combination of titles from acquisitions of Mimio and Qwizdom, both were leading brands in the IWB and Formative Assessment Software Categories, and since then capabilities have been built upon that IP since. The premise of our software is to:

 

 Provide the “glue” that integrates the hardware to provide a Connected Classroom.
 Help educators inform their decisions in the classroom, through more systematic data about their students’ performance and behaviors.
 Help make learning be more engaging, interactive, accessible and innovative.
 Help teachers be more efficient in planning, preparation, reporting and analysis, and effective in instruction and assessment.

 

MimioStudio Interactive Instructional Software

 

MimioStudio Interactive Instructional Software enables the creation, editing, and presentation of interactive instructional lessons and activities. These lessons and activities can be presented and managed from the front of the classroom using any of Boxlight’s front of classroom display systems including MimioTeach + our non-interactive projectors, ProColor Interactive LED panels, MimioBoard Touch + our non-interactive projectors, MimioFrame + our non-interactive projectors or ProjectoWrite “P” Series interactive projectors in either pen or touch controlled versions. MimioStudio can also be operated using MimioPad as a full-featured remote control or a mobile device such as an iPad or tablet which includes a display screen that fully replicates the front-of-classroom display generated by MimioStudio. Operation with a mobile device is enabled via the three-user license for MimioMobile, provided with the MimioStudio license that accompanies all front-of-classroom devices from Mimio.

 

MimioMobile Collaboration and Assessment Application

 

The introduction of MimioMobile, a software accessory for MimioStudio, in 2014 introduced a new era of fully interactive student activities that are directly and immediately able to be displayed on the front-of-classroom interactive displays through MimioStudio.

 

MimioMobile allows fully interactive activities to be pushed to student classroom devices. The students can manipulate objects within the activities, annotate “on top” of them, and even create completely new content on their own handheld devices. MimioMobile also enables assessment using the mobile devices. The teacher can create multiple choice, true\false, yes\no, and text entry assessment questions. The students can respond at their own speed and their answers are stored within MimioStudio from which the teacher can display graphs showing student results. This “continuous assessment” allows formative assessment that can help guide the teacher as to whether to re-teach the material if understanding is low or move forward in the lesson. We believe that this interactive and student dependent instructional model can dramatically enhance student outcomes.

 

Oktopus Instructional and Whiteboarding Software

 

Designed specifically for touch-enabled devices, Oktopus Interactive Instructional Software enables the creation, editing, and presentation of interactive instructional lessons and activities. More than 70 interactive widgets, tools, and classroom game modes make it simple and fun to run ad-hoc or pre-planned sessions. Similar to MimioStudio, these lessons and activities can be presented and managed from the front of the classroom using any of Boxlight’s front of classroom display systems.

 

Notes+ Collaboration and Assessment Application

 

Notes+ is a software accessory for use with Oktopus Software or a PPT plugin that allows students to view and interact with the teacher presentation during a live class session. Students can answer questions, annotate, request help, and share content with the main display from nearly any mobile device or laptop. Question types supported include multiple choice, multiple-mark, yes/no, true/false, sequencing, numeric, and text response.

 

GameZones Multi-student Interactive Gaming Software

 

GameZones allows up to four students to work simultaneously on a touch screen or tablet to complete interactive ‘game style’ activities. The solution is extremely simple and easy to use and includes over 150 educational activities.

 

14
 

 

MimioInteract Multi-student Interactive Gaming Software

 

MimioInteract allows up to four students to work simultaneously on a touch screen or tablet to complete interactive ‘game style’ activities. The solution includes over 200 educational activities and allows teachers to create or modify activities through the software.

 

Peripherals and Accessories

 

We offer a line of peripherals and accessories, including amplified speaker systems, mobile carts, installation accessories and adjustable wall-mount accessories that complement our entire line of interactive projectors, interactive LED flat panels and standard projectors.

 

MimioVote Student Assessment System

 

Boxlight’s MimioVote is a handheld “clicker” that enables student assessment with essentially zero training. MimioVote is so simple it genuinely qualifies as intuitive, an elusive and often proclaimed attribute that is actually merited by MimioVote. MimioVote fully integrates into the MimioMobile environment and offers everything from attendance to fully immersive and on-the-fly student assessment. The MimioVote was specifically designed to survive the rigors of even kindergarten and elementary classrooms where being dropped, stepped on, and kicked are all part of a normal day. The handset’s non-slip coating helps keep it from sliding off desktops or out of little hands. Should they take “flight”, Mimio Vote’s rugged construction keeps each handset working.

 

MimioPad wireless pen tablet

 

MimioPad is a lightweight, rechargeable, wireless tablet used as a remote control for the MimioStudio running on a teacher’s Windows, Mac, or Linux computer. MimioPad enables the teacher to roam the classroom which significantly aids classroom management. MimioPad is a classroom management tool which can be handed off to enable a student to be part of the interactive experience – all without leaving their seat to go to the front of the room.

 

Boxlight-EOS Professional Development

 

Boxlight strives to provide the best tools to help teachers improve student outcomes. Through our subsidiary, EOS Education, we can extend our commitment to schools and districts by providing a rich portfolio of classroom training, professional development, and educator certification.

 

We provide engaging, differentiated professional development for teachers to ensure that every student does benefit from the technology tools available in their classrooms and schools. Programs can be customized, building comfort and confidence using the specific hardware and software platforms available to each teacher.

 

EOS is unique because:

 

 Teacher-centric: We help teachers use the technology they have access to for their specific instructional purposes—we go beyond just point and click.
 Hands-on: Teachers have an opportunity to practice new technical skills during sessions.
 Differentiated: Adjusted to current skills, knowledge, and teachers’ in-classroom practices.
 Job-embedded: Grounded in day-to-day teaching to be relevant, engaging, and practical to implement.
 Student context: Introducing technology tools to students and how to engage them with purpose.

 

Integration Strategy

 

We have centralized our business management for all acquisitions through an enterprise resource planning (ERP) system which offers streamlined subsidiary integration utilizing a multi-currency platform. We have strengthened and refined the process to drive front-line sales forecasting to factory production. Through the ERP system, we have synchronized five separate accounting and customer relationship management systems through a cloud-based interface to improve inter-company information sharing and allow management of the Company to have immediate access to snapshots of the performance of each of our subsidiaries in a common currency. As we grow, organically or through acquisition, we plan to quickly integrate each subsidiary or division into the Company to allow for clearer and earlier visibility of performance to enable for timely and effective business decisions.

 

15
 

 

Logistics; Suppliers

 

Logistics is currently provided in the US by our Lawrenceville, Georgia facility and internationally by the Sahara team in London. Together these teams manage and multiple third-party logistics partners throughout the world (3PL’s). These 3PL partners allow Boxlight to provide affordable freight routes and shorter delivery times to our customers by providing on-hand inventory in localized markets. Contract manufacturing for Boxlight products is through original design manufacturer (ODM) and original equipment manufacturer (OEM) partners according to Boxlight’s specific engineering specifications and utilizing IP developed and owned by Boxlight. Boxlight’s factories for ODM and OEM are located in the USA, Taiwan, China, and Germany.

 

Technical Support and Service

 

The Company currently has its core technical support and service centers located near Seattle, WA, Boston, MA, Atlanta, GA, London, England, and Belfast, Northern Ireland. Additionally, the Company’s technical support division is responsible for the repair and management of customer service cases, resulting in more than 60% of the Company’s customer service calls ending in immediate closure of the applicable service case. We accomplish this as a result of the familiarity between our products and having specialized customer service technicians hired internally and with key partners in certain international markets.

 

Sales and Marketing

 

Our sales force consists of 45 account managers in EMEA including a head of sales, 18 regional account managers in the US including a head of sales, one in Latin America, and a new role for head of corporate sales in the US. Our marketing team consists of one Vice President of Marketing Communications, one Marketing Coordinators, one Education Specialist, and one Graphic Designer). Our sales force and marketing teams primarily drive sales of all Boxlight products throughout North, Central and South America, Europe, the Middle East and Asia. In addition, we go to market through an indirect channel distribution model and utilize traditional value-added resellers and support them with training to become knowledgeable about the products we sell. We currently have approximately 800 resellers.

 

We believe Boxlight offers the most comprehensive product portfolio in today’s education technology industry, along with best-in-class service and technical support. Boxlight’s award-winning, interactive classroom technology and easy to use line of classroom hardware and software solutions provide schools and districts with the most complete line of progressive, integrated classroom technologies available worldwide.

 

Competition

 

The interactive education industry is highly competitive and characterized by frequent product introductions and rapid technological advances that have substantially increased the capabilities and use of interactive projectors and interactive whiteboards. Interactive whiteboards, since first introduced, have evolved from a high-cost technology that involves multiple components, requiring professional installers, to a one-piece technology that is available at increasingly reduced-price points and affords simple installations. With lowered technology entry barriers, we face heated competition from other interactive whiteboard developers, manufacturers and distributors. We compete with other developers, manufacturers and distributors of interactive projectors and personal computer technologies, tablets, television screens, smart phones, such as Smart Technologies, Promethean, ViewSonic, Dell Computers, Samsung, Panasonic and ClearTouch.

 

Even with these competitors, the market presents new opportunities in responding to demands to replace outdated and failing interactive whiteboards with more affordable and simpler solution interactive whiteboards. Our ability to integrate our technologies and remain innovative and develop new technologies desired by our current and potential new contract manufacturing customers will determine our ability to grow our contract manufacturing divisions. In addition, we have begun to see expansion in the market to sales of complementary products that work in conjunction with the interactive technology, including software, audio solutions, data capture and tablets.

 

16
 

 

Employees

 

As of December 31, 2020, we had the following distribution of employees:

 

Operations  31 
Sales & Marketing  75 
Administration  83 
Total  189 

 

None of our employees are represented by labor organizations. We consider our relationship with our employees to be excellent. A majority of our employees have entered into non-disclosure and non-competition agreements with us or our operating subsidiaries.

 

ITEM 1A. RISK FACTORS

 

An investment in our securities involves a high degree of risk. You should carefully consider all of the risks described below, together with the other information contained in this Annual Report on Form 10-K, including our financial statements and related notes, before making a decision to invest in our securities. If any of the following events occur, our business, financial condition and operating results may be materially adversely affected. In that event, the trading price of our securities could decline, and you could lose all or part of your investment.

 

Summary Risk Factors

 

Some of the factors that could materially and adversely affect our business, financial condition, results of operations and cash flows include, but are not limited to, the following:

 

 our inability to predict or anticipate the duration or adapt to the long-term economic and business consequences of the ongoing COVID-19 pandemic;
   
 our ability to continue to attract and retain customers;
   
 our ability to sell additional products and services to customers;
   
 our ability to raise funds in a timely fashion and successfully manage cash flow needs and financing plans;
   
 our ability to successfully maintain a competitive position in our industry and market;
   
 our ability to manage our business and sell our products within a changing and evolving industry environment;
   
 our ability to locate and leverage potential growth opportunities;
   
 our ability to achieve expected technological advances by us or by third parties and our ability to leverage them;
   
 our ability to fully and successfully integrate our business acquisitions into the Boxlight’s existing business and platform;
   
 the effects of future regulation; and
   
 our ability to protect and monetize our intellectual property.

 

COVID-19 Risks

 

Circumstances related to the ongoing COVID-19 Pandemic are increasingly unpredictable and could adversely affect our business operations and the market for our products.

 

War, terrorism, other acts of violence or natural or man-made disasters, including a global pandemic, may affect the markets in which the Company operates, the Company’s customers, the Company’s delivery of products and customer service, and could have a material adverse impact on our business, results of operations, or financial conditions.

 

17
 

 

The Company’s business may be adversely affected by instability, disruption or destruction in a geographic region in which it operates, regardless of cause, including war, terrorism, riot, civil insurrection or social unrest, and natural or man-made disasters, including famine, food, fire, earthquake, storm or pandemic events and spread of disease (including the recent outbreak of the coronavirus commonly referred to as “COVID-19”). Such events may cause customers to suspend their decisions on using the Company’s products and services, make it impossible to attend or sponsor trade shows or other conferences in which our products and services are presented to customers and potential customers, cause restrictions, postponements and cancellations of events that attract large crowds and public gatherings such as trade shows at which we have historically presented our products, and give rise to sudden significant changes in regional and global economic conditions and cycles that could interfere with purchases of goods or services, commitments to develop new products. These events also pose significant risks to the Company’s personnel and to physical facilities, transportation and operations, which could materially adversely affect the Company’s financial results.

 

As a result of the ongoing COVID-19 pandemic, there is a risk related to modification of the traditional classroom setting that may result in reduced demand for our classroom solutions, including reduced demand for our interactive displays due to extended or indefinite distance and digital learning.

 

There is also a risk of reduced borrowing with our factoring and purchase order financing facilities, as well as risk of inability to raise additional capital.

 

Education markets in the U.S., and around the world, are being negatively affected by COVID-19, as state and local governments are finding themselves increasingly short on funding, which could result in a significantly depressed market for our products.

 

The U.S. has experienced a substantial economic downturn, with unemployment reaching numbers not seen since the Great Depression. While this present economic downturn occurred as a direct result of the ongoing COVID-19 pandemic, and the resulting shelter-in-place guidelines set in place by state and local governments, we do not yet know how severe or long lasting the present economic downturn will be. At present, the budgets of many state and local governments, including budgets for local schools and school districts to whom we market our products, are likely to be severely impacted as funds that may have been earmarked for educational resources are moved to cover budget shortfalls to meet the increased healthcare costs and those of first responders. Governmental authorities have taken significant measures to provide economic assistance to individual households and businesses, stabilize the markets, and support economic growth. The success of these measures is unknown, and they may not be sufficient to fully mitigate the negative impact of the pandemic or its effect on the market for our goods and services.

 

Risks Related to Our Business, Operations and Financial Condition

 

We generate a substantial portion of our revenue from the sale of our display products, and any significant reduction in sales of these products would materially harm our business.

 

For the year ended December 31, 2020, we generated approximately 88.1% of our revenue from sales of our interactive display products, consisting of projectors, interactive projectors and interactive flat panels. A decrease in demand for our interactive displays would significantly reduce our revenue. If any of our competitors introduces attractive alternatives to our interactive displays, we could experience a significant decrease in sales as customers migrate to those alternative products.

 

Our business is subject to seasonal fluctuations, which may cause our operating results to fluctuate from quarter-to-quarter and adversely affect our working capital and liquidity throughout the year.

 

Our revenues and operating results normally fluctuate as a result of seasonal variations in our business, driven largely by the purchasing cycles of the educational market. Traditionally, the bulk of expenditures by school districts occur in the second and third calendar quarters after receipt of budget allocations. We expect quarterly fluctuations in our revenues and operating results to continue. These fluctuations could result in volatility and adversely affect our cash flow. As our business grows, these seasonal fluctuations may become more pronounced. As a result, we believe that sequential quarterly comparisons of our financial results may not provide an accurate assessment of our financial position.

 

Our working capital requirements and cash flows are subject to fluctuation, which could have an adverse effect on our financial condition.

 

Our working capital requirements and cash flows have historically been, and are expected to continue to be, subject to quarterly and yearly fluctuations, depending on a number of factors. Factors which could result in cash flow fluctuations include:

 

 the level of sales and the related margins on those sales;
   
 the collection of receivables;
   
 the timing and size of purchases of inventory and related components; and
   
 the timing of payment on payables and accrued liabilities.

 

If we are unable to manage fluctuations in cash flow, our business, operating results and financial condition may be materially adversely affected. For example, we may be unable to make required interest payments on our indebtedness.

 

We operate in a highly competitive industry.

 

We are engaged in the interactive education industry. We face substantial competition from developers, manufacturers and distributors of interactive learning products and solutions, including interactive projectors, interactive whiteboards and micro-computer data logging products and any new product we may offer in the future. The industry is highly competitive and characterized by frequent product introductions and rapid technological advances that have substantially increased the capabilities and use of interactive projectors, interactive whiteboards, and micro-computer-based logging technologies and combinations of them. We face increased competition from companies with strong positions in certain markets we serve, and in new markets and regions we may enter. These companies manufacture and/or distribute new, disruptive or substitute products that compete for the pool of available funds that previously could have been spent on interactive displays and associated products.

 

18
 

 

Many of these competitors have, and our potential competitors may have, significantly greater financial and other resources than we do and have spent, and may continue to spend, significant amounts of resources to try to enter or expand their presence in the market. In addition, low-cost competitors have appeared in China and other countries. We may not be able to compete effectively against these current and future competitors. Increased competition or other competitive pressures have and may continue to result in price reductions, reduced margins or loss of market share, any of which could have a material adverse effect on our business, financial condition or results of operations.

 

Some of our customers are required to purchase equipment by soliciting proposals from several sources and, in some cases, are required to purchase from the lowest bidder. While we attempt to price our products competitively, based upon the relative features they offer, our competitors’ prices and other factors, we are often not the lowest bidder and, in such cases, may lose sales.

 

Competitors may be able to respond to new or emerging technologies and changes in customer requirements more effectively and faster than we can or devote greater resources to the development, promotion and sale of products than we can. Current and potential competitors may establish cooperative relationships among themselves or with third parties, including through mergers or acquisitions, to increase the ability of their products to address the needs of customers. If these interactive display competitors or other substitute or alternative technology competitors acquire significantly increased market share, it could have a material adverse effect on our business, financial condition or results of operations.

 

If we are unable to continually enhance our products and to develop, introduce and sell new technologies and products at competitive prices and in a timely manner, our business will be harmed.

 

The market for interactive learning and collaboration solutions is still emerging and evolving. It is characterized by rapid technological change and frequent new product introductions, many of which may compete with, be considered as alternatives to or replace our interactive displays. For example, we have recently observed significant sales of tablet computers by competitors to school districts in the U.S. whose technology budgets could otherwise have been used to purchase interactive displays. Accordingly, our future success will depend upon our ability to enhance our products and to develop, introduce and sell new technologies and products offering enhanced performance and functionality at competitive prices and in a timely manner.

 

The development of new technologies and products involves time, substantial costs and risks. Our ability to successfully develop new technologies will depend in large measure on our ability to maintain a technically skilled research and development staff and to adapt to technological changes and advances in the industry. The success of new product introductions depends on a number of factors, including timely and successful product development, market acceptance, the effective management of purchase commitments and inventory levels in line with anticipated product demand, the availability of components in appropriate quantities and costs to meet anticipated demand, the risk that new products may have quality or other defects and our ability to manage distribution and production issues related to new product introductions. If we are unsuccessful in selling the new products that we develop and introduce, or any future products that we may develop, we may carry obsolete inventory and have reduced available working capital for the development of other new technologies and products.

 

If we are unable, for any reason, to enhance, develop, introduce and sell new products in a timely manner, or at all, in response to changing market conditions or customer requirements or otherwise, our business will be harmed.

 

19
 

 

We may not be successful in our strategy to increase sales in the business and government market.

 

The majority of our revenue has been derived from sales to the education market. Our business strategy contemplates expanding our sales in both the education market, as well as to the business and government training sectors. However, to date, there has not been widespread adoption of interactive displays and collaboration solutions in the business and government market, and these solutions may fail to achieve wide acceptance in this market. Successful expansion into the business and government markets will require us to augment and develop new distribution and reseller relationships, and we may not be successful in developing those relationships. In addition, widespread acceptance of our interactive solutions may not occur due to lack of familiarity with how our products work, the perception that our products are difficult to use and a lack of appreciation of the contribution they can make in the business and government markets. In addition, the Boxlight brands are less recognized in these markets as compared to the education market. A key part of our strategy to grow in the business and government market is to develop strategic alliances with companies in the unified communications and collaboration sector, and there can be no assurance that these alliances will help us to successfully grow our sales in this market.

 

Furthermore, our ability to successfully grow in the business and government market depends upon revenue and cash flows derived from sales to the education market. As the education market represents a significant portion of our revenue and cash flow, we utilize cash from sales in the education market for our operating expenses. If we cannot continue to augment and develop new distributor and reseller relationships, market our brand, develop strategic alliances and innovate new technologies, we may not be successful in our strategy to grow in the business and government market.

 

As a result of market saturation, our future sales of interactive displays in developed markets may slow or decrease.

 

As a result of the high levels of penetration in developed markets, the education market for interactive displays in the U.S., U.K. and Australia may have reached saturation levels. Future sales growth in those markets and other developed markets with similar penetration levels may, as a result, be difficult to achieve, and our sales of interactive displays may decline in those countries. If we are unable to replace the revenue and earnings, we have historically derived from sales of interactive displays to the education market in these developed markets, whether through sales of additional products, sales in other underserved markets, such as Africa, Latin America and Asia, sales in the business and government market or otherwise, our business, financial condition and results of operations may be materially adversely affected.

 

We face significant challenges growing our sales in foreign markets.

 

For our products to gain broad acceptance in all markets, we may need to develop customized solutions specifically designed for each country in which we seek to grow our sales and to sell those solutions at prices that are competitive in that country. For example, while our hardware requires only minimal modification to be usable in other countries, our software and content require significant customization and modification to adapt to the needs of foreign customers. Specifically, our software will need to be adapted to work in a user-friendly way in several languages and alphabets, and content that fits the specific needs of foreign customers (such as, for example, classroom lessons adapted to specific foreign curricula) will need to be developed. If we are not able to develop, or choose not to support, customized products and solutions for use in a particular country, we may be unable to compete successfully in that country and our sales growth in that country will be adversely affected. We cannot assure you that we will be able to successfully develop or choose to support customized solutions for each foreign country in which we seek to grow our sales or that our solutions, if developed, will be competitive in the relevant country.

 

Growth in many foreign countries will require us to price our products competitively in those countries. In certain developing countries, we have been and may continue to be required to sell our products at prices significantly below those that we are currently charging in developed countries. Such pricing pressures could reduce our gross margins and adversely affect our revenue.

 

20
 

 

Our customers’ experience with our products will be directly affected by the availability and quality of our customers’ Internet access. We are unable to control broadband penetration rates, and, to the extent that broadband growth in emerging markets slows, our growth in international markets could be hindered.

 

In addition, we will face lengthy and unpredictable sales cycles in foreign markets, particularly in countries with centralized decision making. In these countries, particularly in connection with significant technology product purchases, we have experienced recurrent requests for proposals, significant delays in the decision-making process and, in some cases, indefinite deferrals of purchases or cancellations of requests for proposals. If we are unable to overcome these challenges, the growth of our sales in these markets would be adversely affected, and we may incur unrecovered marketing costs, impairing our profitability.

 

Our suppliers may not be able to always supply components or products to us on a timely basis and on favorable terms, and as a result, our dependency on third party suppliers has adversely affected our revenue and may continue to do so.

 

We do not manufacture any of the products we sell and distribute and, therefore, rely on our suppliers for all products and components and depend on obtaining adequate supplies of quality components on a timely basis with favorable terms. Some of those components, as well as certain complete products that we sell are provided to us by only one key supplier or contract manufacturer. We are subject to disruptions in our operations if our sole or limited supply contract manufacturers decrease or stop production of components and products, or if such suppliers and contract manufacturers do not produce components and products of sufficient quantity. Alternative sources for our components are not always available. Many of our products and components are manufactured overseas, so they have long lead times, and events such as local disruptions, natural disasters or political conflict may cause unexpected interruptions to the supply of our products or components. In addition, we do not have written supply agreements with our suppliers. Although we are endeavoring to enter into written agreements with certain of all of our suppliers, we cannot assure that our efforts will be successful. Furthermore, due to the impacts of the Covid-19 pandemic the company may experience material adverse impacts on its supply chain.

 

We rely on highly skilled personnel, and, if we are unable to attract, retain or motivate qualified personnel, we may not be able to operate our business effectively.

 

Our success depends in large part on continued employment of senior management and key personnel who can effectively operate our business, as well as our ability to attract and retain skilled employees. Competition for highly skilled management, technical, research and development and other employees is intense in the high-technology industry and we may not be able to attract or retain highly qualified personnel in the future. In making employment decisions, particularly in the high-technology industry, job candidates often consider the value of the equity awards they would receive in connection with their employment. Our long-term incentive programs may not be attractive enough or perform sufficiently to attract or retain qualified personnel.

 

If any of our employees leaves us, and we fail to effectively manage a transition to new personnel, or if we fail to attract and retain qualified and experienced professionals on acceptable terms, our business, financial condition and results of operations could be adversely affected.

 

Our success also depends on our having highly trained financial, technical, recruiting, sales and marketing personnel. We will need to continue to hire additional personnel as our business grows. A shortage in the number of people with these skills or our failure to attract them to our company could impede our ability to increase revenues from our existing products and services, ensure full compliance with federal and state regulations, or launch new product offerings and would have an adverse effect on our business and financial results.

 

We may have difficulty in entering into and maintaining strategic alliances with third parties.

 

We have entered into and we may continue to enter into strategic alliances with third parties to gain access to new and innovative technologies and markets. These parties are often large, established companies. Negotiating and performing under these arrangements involves significant time and expense, and we may not have sufficient resources to devote to our strategic alliances, particularly those with companies that have significantly greater financial and other resources than we do. The anticipated benefits of these arrangements may never materialize and performing under these arrangements may adversely affect our results of operations.

21
 

 

We use resellers and distributors to promote and sell our products.

 

Substantially all our sales are made through resellers and distributors. Industry and economic conditions have the potential to weaken the financial position of our resellers and distributors. Such resellers and distributors may no longer sell our products, or may reduce efforts to sell our products, which could materially adversely affect our business, financial condition and results of operations. Furthermore, if our resellers and distributors’ abilities to repay their credit obligations were to deteriorate and result in the write-down or write-off of such receivables, it would negatively affect our operating results and, if significant, could materially adversely affect our business, financial condition and results of operations.

 

In addition, our resellers and most of our distributors are not contractually required to sell our products exclusively and may offer competing interactive display products, and therefore we depend on our ability to establish and develop new relationships and to build on existing relationships with resellers and distributors. We cannot assure that our resellers and distributors will act in a manner that will promote the success of our products. Factors that are largely within the control of those resellers and distributors but are important to the success of our products include:

 

 the degree to which our resellers and distributors actively promote our products;
   
 the extent to which our resellers and distributors offer and promote competitive products; and
   
 the quality of installation, training and other support services offered by our resellers and distributors.

 

In addition, if some of our competitors offer their products to resellers and distributors on more favorable terms or have more products available to meet their needs, there may be pressure on us to reduce the price of our products, or those resellers and distributors may stop carrying our products or de-emphasize the sale of our products in favor of the products of these competitors. If we do not maintain and continue to build relationships with resellers and distributors our business will be harmed.

 

Risks Related to our Industry and Regulations.

 

Decreases in, or stagnation of, spending or changes in the spending policies or budget priorities for government funding of schools, colleges, universities, other education providers or government agencies may have a material adverse effect on our revenue.

 

Our customers include primary and secondary schools, colleges, universities, other education providers and, to a lesser extent, government agencies, each of which depends heavily on government funding. The effects and duration of the ongoing COVID-19 pandemic, which has resulted in worldwide disruptions in supply chains and economic recession, are as yet unknown. We anticipate that the COVID-19 pandemic and resulting economic recession could cause a substantial disruption in, decrease or stagnation of, spending and budget priorities for government funding of schools, colleges, universities and other education providers and government agencies. The economy had only recently experienced a similar disruption from the worldwide recession of 2008 and subsequent sovereign debt and global financial crisis, which resulted in substantial declines in the revenues and fiscal capacity of many national, federal, state, provincial and local governments. Like in the 2008 financial crisis, where many of those governments have reacted to the decreases in revenues by cutting funding to educational institutions, we anticipate that governments and governmental entities will react similarly to the economic crisis and resulting decreases in revenue caused by the COVID-19 pandemic by cutting funding to educational institutions. If our products are not a high priority expenditure for such institutions, or if such institutions allocate expenditures to substitute alternative technologies, we could lose revenue.

 

Any additional decrease in, stagnation of or adverse change in national, federal, state, provincial or local funding for primary and secondary schools, colleges, universities, or other education providers or for government agencies that use our products could cause our current and prospective customers to further reduce their purchases of our products, which could cause us to lose additional revenue. In addition, a specific reduction in governmental funding support for products such as ours could also cause us to lose revenue.

 

22
 

 

If our products fail to comply with consumer product or environmental laws, it could materially affect our financial performance.

 

Because we sell products used by children in classrooms and because our products are subject to environmental regulations in some jurisdictions in which we conduct business and sell our products, we are and will be required to comply with a variety of product safety, product testing and environmental regulations, including compliance with applicable laws and standards with respect to lead content and other child safety and environmental issues. If our products do not meet applicable safety or regulatory standards, we could experience lost sales, diverted resources and increased costs, which could have a material adverse effect on our financial condition and results of operations. Events that give rise to actual, potential or perceived product safety or environmental concerns could expose us to government enforcement action or private litigation and result in product recalls and other liabilities. In addition, negative consumer perceptions regarding the safety of our products could cause negative publicity and harm our reputation.

 

Risks Related to our Foreign Operations.

 

We are subject to risks inherent in foreign operations.

 

Sales outside the US represented 64% of our revenues for the year ended December 31, 2020. We have committed, and may continue to commit, significant resources to our international operations and sales and marketing activities.

 

We are subject to several risks associated with international business activities that may increase costs, lengthen sales cycles and require significant management attention. International operations carry certain risks and associated costs, such as the complexities and expense of administering a business abroad, complications in compliance with, and unexpected changes in regulatory requirements, foreign laws, international import and export legislation, trading and investment policies, exchange controls, tariffs and other trade barriers, difficulties in collecting accounts receivable, potential adverse tax consequences, uncertainties of laws, difficulties in protecting, maintaining or enforcing intellectual property rights, difficulty in managing a geographically dispersed workforce in compliance with diverse local laws and customs, and other factors, depending upon the country involved. Moreover, local laws and customs in many countries differ significantly and compliance with the laws of multiple jurisdictions can be complex, difficult and costly. We cannot assure that risks inherent in our foreign operations will not have a material adverse effect on our business.

 

We must comply with the Foreign Corrupt Practices Act.

 

We are required to comply with the United States Foreign Corrupt Practices Act, which prohibits U.S. companies from engaging in bribery of or other prohibited payments to foreign officials for the purpose of obtaining or retaining business and requires that we maintain adequate financial records and internal controls to prevent such prohibited payments. Our international operations are managed by the Sahara team who are required to comply with the UK Bribery Act 2010 which goes further than current US legislation where the Bribery Act is not limited to foreign officials but also includes customers and includes all form of inducement and incentives; the same standard is expected of all our Sahara employees of other European countries where similar legislation is in force under EU-Law Corruption, extortion, bribery, pay-offs, theft and other fraudulent practices may occur in countries where we do business. If our competitors engage in these practices, they may receive preferential treatment from personnel of some companies, giving our competitors an advantage in securing business or from government officials who might give them priority in obtaining new business, which would put us at a disadvantage. If our employees or other agents are found to have engaged in such practices, we could suffer severe penalties.

 

23
 

 

Our worldwide operations will subject us to income taxation in many jurisdictions, and we must exercise significant judgment to determine our worldwide financial provision for income taxes. That determination ultimately is an estimate, and, accordingly, we cannot assure that our historical income tax provisions and accruals will be adequate.

 

We are subject to income taxation in the United States and numerous other jurisdictions. Significant judgment is required in determining our worldwide provision for income taxes. In the ordinary course of our business, there are many transactions and calculations where the ultimate tax determination is uncertain. Although we believe our tax estimates are reasonable, we cannot assure you that the final determination of any tax audits and litigation will not be materially different from that which is reflected in our historical income tax provisions and accruals. Should additional taxes be assessed against us as a result of an audit or litigation, there could be a material adverse effect on our current and future results and financial condition.

 

Certain of our subsidiaries provide products to and may from time to time undertake certain significant transactions with, us and our other subsidiaries in different jurisdictions. In general, cross border transactions between related parties and, in particular, related party financing transactions, are subject to close review by tax authorities. Moreover, several jurisdictions in which we operate have tax laws with detailed transfer pricing rules that require all transactions with nonresident related parties to be priced using arm’s-length pricing principles and require the existence of contemporaneous documentation to support such pricing. A tax authority in one or more jurisdictions could challenge the validity of our related party transfer pricing policies. If in the future any taxation authorities are successful in challenging our financing or transfer pricing policies, our income tax expense may be adversely affected and we could become subject to interest and penalty charges, which may harm our business, financial condition and operating results.

 

If we are unable to ship and transport components and final products efficiently and economically across long distances and borders our business would be harmed.

 

We transport significant volumes of components and finished products across long distances and international borders. Any increases in our transportation costs, as a result of increases in the price of oil or otherwise, would increase our costs and the final prices of our products to our customers. In addition, any increases in customs or tariffs, as a result of changes to existing trade agreements between countries or otherwise, could increase our costs or the final cost of our products to our customers or decrease our margins. Such increases could harm our competitive position and could have a material adverse effect on our business. The laws governing customs and tariffs in many countries are complex and often include substantial penalties for non-compliance. Disputes may arise and could subject us to material liabilities and have a material adverse effect on our business.

 

If our procedures to ensure compliance with export control laws are ineffective, our business could be harmed.

 

Our extensive foreign operations and sales are subject to far reaching and complex export control laws and regulations in the United States and elsewhere. Violations of those laws and regulations could have material negative consequences for us including large fines, criminal sanctions, prohibitions on participating in certain transactions and government contracts, sanctions on other companies if they continue to do business with us and adverse publicity.

 

We will be exposed to fluctuations in foreign currencies that may materially adversely affect our results of operations.

 

Our reporting currency is the U.S. dollar. Sahara Holdings Ltd. consolidates results using the British pound (with principal functional currencies in British pound, Euro and U.S. dollar) and Boxlight Latin America uses the Mexican Peso as functional currency to report revenue and expenses. As a result, we will be exposed to foreign exchange rate fluctuations when we translate the financial statements of the of our group companies into U.S. dollars in consolidation. If there is a change in foreign currency exchange rates, the translation of the of any of the group companies financial statements into U.S. dollars will lead to a translation gain or loss which is recorded as a component of other comprehensive income. In addition, we may have certain monetary assets and liabilities that are denominated in currencies other than the relevant entity’s functional currency. To the extent the U.S. dollar strengthens or weakens against the certain foreign currencies then the translation of foreign currency denominated transactions will result in a change to reported revenue, operating expenses and net income for subsidiary operations. We have not entered into agreements or purchased instruments to hedge our exchange rate risks, although we may do so in the future. The availability and effectiveness of any hedging transaction may be limited, and we may not be able to successfully hedge fully our exchange rate risks.

 

24
 

 

We monitor our foreign exchange exposures, and these activities mitigate, but do not eliminate, our exposure to exchange rate fluctuations. As a result, exchange rate fluctuations may materially adversely affect our operating results in future periods.

 

Risks Related to Our Intellectual Property and Technology

 

Defects in our products can be difficult to detect before shipment. If defects occur, they could have a material adverse effect on our business.

 

Our products are highly complex and sophisticated and, from time to time, have contained and may continue to contain design defects or software “bugs” or failures that are difficult to detect and correct in advance of shipping.

 

The occurrence of errors and defects in our products could result in loss of, or delay in, market acceptance of our products, including harm to our brand. Correcting such errors and failures in our products could require significant expenditure of capital by us. In addition, we are rapidly developing and introducing new products, and new products may have higher rates of errors and defects than our established products. The Boxlight Group has historically provided product warranties between one and five years, and the failure of our products to operate as described could give rise to warranty claims. The consequences of such errors, failures and other defects and claims could have a material adverse effect on our business, financial condition, results of operations and our reputation.

 

We may not be able to obtain patents or other intellectual property rights necessary to protect our proprietary technology and business.

 

Our commercial success depends to a significant degree upon our ability to develop new or improved technologies and products, and to obtain patents or other intellectual property rights or statutory protection for these technologies and products in the United States and other countries. We will seek to patent concepts, components, processes, designs and methods, and other inventions and technologies that we consider have commercial value or that will likely give us a technological advantage. Boxlight own rights in patents and patent applications for technologies relating to interactive displays and other complementary products in the United States and other countries such as Germany, Mexico, Israel, Japan, Taiwan and China. Despite devoting resources to the research and development of proprietary technology, we may not be able to develop technology that is patentable or protectable. Patents may not be issued in connection with pending patent applications, and claims allowed may not be sufficient to allow them to use the inventions that they create exclusively. Furthermore, any patents issued could be challenged, re-examined, held invalid or unenforceable or circumvented and may not provide sufficient protection or a competitive advantage. In addition, despite efforts to protect and maintain patents, competitors and other third parties may be able to design around their patents or develop products similar to our products that are not within the scope of their patents. Finally, patents provide certain statutory protection only for a limited period of time that varies depending on the jurisdiction and type of patent. The statutory protection term of certain of our material patents may expire soon and, thereafter, the underlying technology of such patents can be used by any third-party including competitors.

 

Prosecution and protection of the rights sought in patent applications and patents can be costly and uncertain, often involve complex legal and factual issues and consume significant time and resources. In addition, the breadth of claims allowed in our patents, their enforceability and our ability to protect and maintain them cannot be predicted with any certainty. The laws of certain countries may not protect intellectual property rights to the same extent as the laws of the United States. Even if our patents are held to be valid and enforceable in a certain jurisdiction, any legal proceedings that we may initiate against third parties to enforce such patents will likely be expensive, take significant time and divert management’s attention from other business matters. We cannot assure that any of the issued patents or pending patent applications will provide any protectable, maintainable or enforceable rights or competitive advantages to us.

 

25
 

 

In addition to patents, we will rely on a combination of copyrights, trademarks, trade secrets and other related laws and confidentiality procedures and contractual provisions to protect, maintain and enforce our proprietary technology and intellectual property rights in the United States, the United Kingdom, Mexico, Australia, Malaysia, Canada, Turkey Sweden, Finland, Germany, Holland, and China. However, our ability to protect our brands by registering certain trademarks may be limited. In addition, while we will generally enter into confidentiality and nondisclosure agreements with our employees, consultants, contract manufacturers, distributors and resellers and with others to attempt to limit access to and distribution of our proprietary and confidential information, it is possible that:

 

 misappropriation of our proprietary and confidential information, including technology, will nevertheless occur;
   
 our confidentiality agreements will not be honored or may be rendered unenforceable;
   
 third parties will independently develop equivalent, superior or competitive technology or products;
   
 disputes will arise with our current or future strategic licensees, customers or others concerning the ownership, validity, enforceability, use, patentability or registrability of intellectual property; or
   
 unauthorized disclosure of our know-how, trade secrets or other proprietary or confidential information will occur.

 

We cannot assure that we will be successful in protecting, maintaining or enforcing our intellectual property rights. If we are unsuccessful in protecting, maintaining or enforcing our intellectual property rights, then our business, operating results and financial condition could be materially adversely affected, which could:

 

 adversely affect our relationships with current or future distributors and resellers of our products;
   
 adversely affect our reputation with customers;
   
 be time-consuming and expensive to evaluate and defend;
   
 cause product shipment delays or stoppages;
   
 divert management’s attention and resources;
   
 subject us to significant liabilities and damages;
   
 require us to enter into royalty or licensing agreements; or
   
 require us to cease certain activities, including the sale of products.

 

If it is determined that we have infringed, violated or are infringing or violating a patent or other intellectual property right of any other person or if we are found liable in respect of any other related claim, then, in addition to being liable for potentially substantial damages, we may be prohibited from developing, using, distributing, selling or commercializing certain of our technologies and products unless we obtain a license from the holder of the patent or other intellectual property right. We cannot assure that we will be able to obtain any such license on a timely basis or on commercially favorable terms, or that any such licenses will be available, or that workarounds will be feasible and cost-efficient. If we do not obtain such a license or find a cost-efficient workaround, our business, operating results and financial condition could be materially adversely affected, and we could be required to cease related business operations in some markets and restructure our business to focus on our continuing operations in other markets.

 

26
 

 

Our business may suffer if it is alleged or determined that our technology or another aspect of our business infringes the intellectual property of others.

 

The markets in which we will compete are characterized by the existence of many patents and trade secrets and also by litigation based on allegations of infringement or other violations of intellectual property rights. Moreover, in recent years, individuals and groups have purchased patents and other intellectual property assets for the purpose of making claims of infringement to extract settlements from companies like ours. Also, third parties may make infringement claims against us that relate to technology developed and owned by one of our suppliers for which our suppliers may or may not indemnify us. Even if we are indemnified against such costs, the indemnifying party may be unable to uphold its contractual obligations and determining the extent such of such obligations could require additional litigation. Claims of intellectual property infringement against us or our suppliers might require us to redesign our products, enter into costly settlements or license agreements, pay costly damage awards or face a temporary or permanent injunction prohibiting us from marketing or selling our products or services. If we cannot or do not license the infringed intellectual property on reasonable terms or at all, or substitute similar intellectual property from another source, our revenue and operating results could be adversely impacted. Additionally, our customers and distributors may not purchase our offerings if they are concerned that they may infringe third party intellectual property rights. Responding to such claims, regardless of their merit, can be time consuming, costly to defend in litigation, divert management’s attention and resources, damage our reputation and cause us to incur significant expenses. The occurrence of any of these events may have a material adverse effect on our business, financial condition and operating results.

 

If we are unable to anticipate consumer preferences and successfully develop attractive products, we might not be able to maintain or increase our revenue or achieve profitability.

 

Our success depends on our ability to identify and originate product trends as well as to anticipate and react to changing demands and preferences of customers in a timely manner. If we are unable to introduce new products or technologies in a timely manner or our new products or technologies are not accepted by our customers, our competitors may introduce more attractive products which would adversely impact our competitive position. Failure to respond in a timely manner to changing consumer preferences could lead to, among other things, lower revenues and excess inventory positions of outdated products.

 

We may be unable to keep pace with changes in technology as our business and market strategy evolves.

 

We will need to respond to technological advances and emerging industry standards in a cost-effective and timely manner in order to remain competitive. The need to respond to technological changes may require us to make substantial, unanticipated expenditures. There can be no assurance that we will be able to respond successfully to technological change.

 

Risks Related to Our Class A Common Stock

 

Future sales of our Class A common stock could adversely affect our share price, and any additional capital raised by us through the sale of equity or convertible debt securities may dilute your ownership in us and may adversely affect the market price of our Class A common stock.

 

We believe that our existing working capital, expected cash flow from operations and other available cash resources will enable us to meet our working capital requirements for at least the next 12 months. However, the development and marketing of new products and the expansion of distribution channels require a significant commitment of resources. From time to time, we may seek additional equity or debt financing to finance working capital requirements, continue our expansion, develop new products or make acquisitions or other investments. In addition, if our business plans change, general economic, financial or political conditions in our industry change, or other circumstances arise that have a material effect on our cash flow, the anticipated cash needs of our business, as well as our conclusions as to the adequacy of our available sources of capital, could change significantly. Any of these events or circumstances could result in significant additional funding needs, requiring us to raise additional capital. If additional funds are raised through the issuance of equity shares, preferred shares or debt securities, the terms of such securities could impose restrictions on our operations and would reduce the percentage ownership of our existing stockholders. If financing is not available on satisfactory terms, or at all, we may be unable to expand our business or to develop new business at the rate desired and our results of operations may suffer.

 

27
 

 

The market price of our Class A common stock may be volatile, which could cause the value of our common stock to fluctuate and possibly decline significantly.

 

The market price of our Class A common stock may be highly volatile and subject to wide fluctuations. Our financial performance, government regulatory action, tax laws and market conditions in general, including the ongoing COVID-19 pandemic and its resulting impact on the economy at large, could have a significant impact on the future market price of our Class A common stock. Some of the factors that could negatively affect our share price or result in fluctuations in the price of our common stock include:

 

 our operating and financial performance and prospects;
   
 our quarterly or annual earnings or those of other companies in our industry;
   
 the public’s reaction to our press releases, our other public announcements and our filings with the SEC;
   
 changes in, or failure to meet, earnings estimates or recommendations by research analysts who track our Class A common stock or the stock of other companies in our industry;
   
 the failure of analysts to cover our Class A common stock;
   
 strategic actions by us or our competitors, such as acquisitions or restructurings;
   
 announcements by us, our competitors or our vendors of significant contracts, acquisitions, joint marketing relationships, joint ventures or capital commitments;
   
 new laws or regulations or new interpretations of existing laws or regulations applicable to our business;
   
 changes in accounting standards, policies, guidance, interpretations or principles;
   
 announcements by third parties or governmental entities of significant claims or proceedings against us;
   
 new laws and governmental regulations, or other regulatory developments, applicable to our industry;
   
 changes in general conditions in the United States and global economies or financial markets, including both social and economic conditions resulting from the ongoing COVID-19 pandemic, war, incidents of terrorism or responses to such events;

 

 changes in government spending levels on education;
   
 changes in key personnel;
   
 sales of common stock by us, members of our management team or our stockholders;
   
 the granting or exercise of employee stock options or other equity awards;
   
 the volume of trading in our Class A common stock; and
   
 the realization of any risks described in this section under the caption “Risk Factors.”

 

Furthermore, the stock market has recently experienced extreme volatility that, in some cases, has been unrelated or disproportionate to the operating performance of particular companies. These broad market and industry fluctuations may adversely affect the market price of our Class A common stock, regardless of our actual operating performance.

 

In the past, following periods of market volatility, stockholders have instituted securities class action litigation. If we were involved in securities litigation, it could have a substantial cost and divert resources and the attention of executive management from our business regardless of the outcome of such litigation.

 

28
 

 

Our Articles of Incorporation, Bylaws and Nevada law may have anti-takeover effects.

 

Our Articles of Incorporation authorizes the issuance of common stock and preferred stock. Each share of Class A common stock entitles the holder to one vote on all matters to be voted upon by stockholders, and the Class B common stock has no vote, except as required by law. In addition, our board of directors (“Board”) has the authority to issue additional shares of preferred stock and to determine the price, rights, preferences, privileges and restrictions of those shares without any further vote or action by the stockholders. The rights of the holders of common stock will be subject to, and may be adversely affected by, the rights of the holders of any preferred stock that may be issued in the future. The ability of our Board to issue additional shares of preferred stock could make it more difficult for a third party to acquire a majority of our voting stock. Other provisions of our Bylaws also may have the effect of discouraging, delaying or preventing a merger, tender offer or proxy contest, which could have an adverse effect on the market price of our Class A common stock.

 

In addition, certain provisions of Nevada law applicable to our company could also delay or make more difficult a merger, tender offer or proxy contest involving our company, including Sections 78.411 through 78.444 of the Nevada Revised Statutes, which prohibit a Nevada corporation from engaging in any business combination with any “interested stockholder” (as defined in the statute) for a period of two years unless certain conditions are met. In addition, our senior management is entitled to certain payments upon a change in control and certain of the stock options and restricted shares we have granted provide for the acceleration of vesting in the event of a change in control of our company.

 

Affiliates of Everest Display, Inc. hold a significant percentage of our Class A common stock, and their interests may not align with the interests of our other stockholders.

 

K Laser and other stockholders and affiliates of Everest Display, Inc., a Taiwan corporation (“EDI”) owned approximately 10.0% of our issued and outstanding Class A common stock as of December 31, 2020. The sale of all or any meaningful portion of the shares owned by such stockholders could have a material adverse effect on the future market price of our Class A common stock.

 

This significant concentration of share ownership may adversely affect the trading price of our Class A common stock because investors often perceive a disadvantage in owning shares in a company with one or several controlling stockholders. This concentration of ownership may have the effect of delaying or preventing a change in control of our company which could deprive our stockholders of an opportunity to receive a premium for their shares as part of a sale of our company and might reduce the price of our Class A common stock. Furthermore, our directors and officers, as a group, have the ability to significantly influence or control the outcome of all matters requiring stockholder approval, including the election of directors and approval of significant corporate transactions, such as mergers, consolidations or the sale of substantially all of our assets. Although our directors owe fiduciary duties to us and our shareholders, including the duties of loyalty, our directors that serve as directors, officers, partners or employees of companies that we do business with also owe fiduciary duties or other obligations to such other companies or to the investors in their funds. The duties owed to us could conflict with the duties such directors owe to these other companies or investors.

 

We have no intention of declaring dividends in the foreseeable future.

 

The decision to pay cash dividends on our Class A common stock rests with our Board and will depend on our earnings, unencumbered cash, capital requirements and financial condition. We do not anticipate declaring any dividends in the foreseeable future, as we intend to use any excess cash to fund our operations. Investors in our Class A common stock should not expect to receive dividend income on their investment, and investors will be dependent on the appreciation of our Class A common stock to earn a return on their investment.

 

If securities or industry analysts do not publish research or reports about us, or if they adversely change their recommendations regarding our Class A common stock, then our stock price and trading volume could decline.

 

The trading market for our Class A common stock will be influenced by the research and reports that industry or securities analysts publish about us, our industry and our market. If no analyst elects to cover us and publish research or reports about us, the market for our Class A common stock could be severely limited and our stock price could be adversely affected. In addition, if one or more analysts ceases coverage of us or fails to regularly publish reports on us, we could lose visibility in the financial markets, which in turn could cause our stock price or trading volume to decline. If one or more analysts who elect to cover us adversely change their recommendations regarding our Class A common stock, our stock price could decline.

 

29
 

 

We may be exposed to risks relating to evaluations of controls required by Sarbanes-Oxley Act of 2002.

 

Pursuant to Sarbanes-Oxley Act of 2002, our management is required to report on, and our independent registered public accounting firm is required to attest to, the effectiveness of our internal control over financial reporting. Although we prepare our financial statements in accordance with accounting principles generally accepted in the United States, our internal accounting controls may not meet all standards applicable to companies with publicly traded securities. If we fail to implement any required improvements to our disclosure controls and procedures, we may be obligated to report control deficiencies and our independent registered public accounting firm may not be able to certify the effectiveness of our internal controls over financial reporting. In either case, we could become subject to regulatory sanction or investigation. Further, these outcomes could damage investor confidence in the accuracy and reliability of our financial statements.

 

If our internal controls and accounting processes are insufficient, we may not detect in a timely manner misstatements that could occur in our financial statements in amounts that could be material.

 

As a public company, we have to devote substantial efforts to the reporting obligations and internal controls required of a public company, which result in substantial costs. A failure to properly meet these obligations could cause investors to lose confidence in us and have a negative impact on the market price of our shares. We devote significant resources to the documentation, testing and continued improvement of our operational and financial systems for the foreseeable future. These improvements and efforts with respect to our accounting processes that we continue to make may not be sufficient to ensure that we maintain adequate controls over our financial processes and reporting in the future. Any failure to implement required, new or improved controls, or difficulties encountered in their implementation, could cause us to fail to meet our reporting obligations in the United States or result in misstatements in our financial statements in amounts that could be material. Insufficient internal controls could also cause investors to lose confidence in our reported financial information, which could have a negative effect on the trading price of our shares and may expose us to litigation risk.

 

As a public company, we are required to document and test our internal control procedures to satisfy the requirements of Section 404 of Sarbanes-Oxley, which requires annual management assessments of the effectiveness of our internal control over financial reporting. During the course of our testing, we may identify deficiencies which we may not be able to remediate in time to meet our deadline for compliance with Section 404. We may not be able to conclude on an ongoing basis that we have effective internal control over financial reporting in accordance with Section 404. If we are unable to conclude that we have effective internal control over financial reporting, then investors could lose confidence in our reported financial information, which could have a negative effect on the trading price of our shares.

 

For as long as we are an “emerging growth company,” we will not be required to comply with certain reporting requirements, including those relating to accounting standards and disclosure about our executive compensation, that apply to some other public companies.

 

As an “emerging growth company” under the JOBS Act, we are permitted to, and intend to, rely on exemptions from certain disclosure requirements. We are an emerging growth company until the earliest of:

 

 the last day of the fiscal year during which we have total annual gross revenues of $1 billion or more;
   
 the last day of the fiscal year following the fifth anniversary of following our initial public offering in 2017;
   
 the date on which we have, during the previous 3-year period, issued more than $1 billion in non-convertible debt; or
   
 the date on which we are deemed a “large accelerated filer” as defined under the federal securities laws.

 

30
 

 

For so long as we remain an “emerging growth company,” we will not be required to:

 

 have an auditor report on our internal control over financial reporting pursuant to the Sarbanes-Oxley Act of 2002;
   
 comply with any requirement that may be adopted by the Public Company Accounting Oversight Board regarding mandatory audit firm rotation or a supplement to the auditor’s report providing additional information about the audit and the financial statements (auditor discussion and analysis);
   
 submit certain executive compensation matters to shareholders advisory votes pursuant to the “say on frequency” and “say on pay” provisions (requiring a non-binding shareholder vote to approve compensation of certain executive officers) and the “say on golden parachute” provisions (requiring a non-binding shareholder vote to approve golden parachute arrangements for certain executive officers in connection with mergers and certain other business combinations) of the Dodd-Frank Wall Street Reform and Consumer Protection Act of 2010; and
   
 include detailed compensation discussion and analysis in our filings under the Exchange Act and instead may provide a reduced level of disclosure concerning executive compensation.

 

In addition, the JOBS Act provides that an “emerging growth company” can take advantage of the extended transition period for complying with new or revised accounting standards. We have elected to take advantage of the extended transition period, which allows us to delay the adoption of new or revised accounting standards until those standards apply to private companies. As a result of this election, our financial statements may not be comparable to public companies that comply with new or revised accounting standards.

 

Because of these exemptions, some investors may find our Class A common stock less attractive, which may result in a less active trading market for our Class A common stock, and our stock price may be more volatile.

 

We may not be able to maintain a listing of our Class A common stock on Nasdaq.

 

Because our Class A common stock is listed on Nasdaq, we must meet certain financial and liquidity criteria to maintain such listing. If we violate or fail to meet any Nasdaq listing requirements, our Class A common stock may be delisted. In addition, our Board may determine that the cost of maintaining our listing on a national securities exchange outweighs the benefits of such listing. A delisting of our Class A common stock from Nasdaq may materially impair our stockholders’ ability to buy and sell our Class A common stock and could have an adverse effect on the market price of, and the efficiency of the trading market for, our Class A common stock. In the event our stock is delisted from Nasdaq, whether by choice or otherwise, the delisting of our Class A common stock could significantly impair our ability to raise capital and stockholder value.

 

ITEM 2. PROPERTIES

 

Our corporate headquarters is located at 1045 Progress Circle, Lawrenceville, Georgia 30043, in a building of approximately 48,000 square feet, for which we pay approximately $25,000 per month as rent pursuant to a rental agreement that extends through March 2022. Our corporate headquarters house our administrative offices as well as distribution operations and assembly for the Boxlight brand.

 

We also maintain offices in Poulsbo, Washington, Lexington, Massachusetts, Scottsdale, Arizona, Miami, Florida and Utica, NY in the U.S., and in Dartford and Kent in the U.K. for sales, marketing, technical support and service staff.

 

ITEM 3. LEGAL PROCEEDINGS

 

From time to time we may be party to litigation matters occurring in the ordinary course of our business. As of the date of this Annual Report, however, there are no material pending legal or governmental proceedings relating to our Company to which we are a party, and to our knowledge there are no material proceedings to which any of our directors, executive officers or affiliates are a party adverse to us or which have a material interest adverse to us.

 

ITEM 4. MINE SAFETY DISCLOSURES

 

Not applicable.

 

31
 

 

PART II

 

ITEM 5. MARKET FOR REGISTRANT’S COMMON EQUITY, RELATED STOCKHOLDER MATTERS AND ISSUER PURCHASES OF EQUITY SECURITIES

 

Our common stock commenced trading on the NASDAQ Capital Market, or NASDAQ, under the symbol “BOXL” on November 30, 2017. Prior to that time, our common stock was not traded on any exchange or quoted on any over the counter market. The prices set forth below reflect the quarterly high and low sales prices per share for our common stock, as reported by the NASDAQ:

 

  High  Low 
2020        
First Quarter $1.58  $0.35 
Second Quarter $1.24  $0.57 
Third Quarter $4.20  $0.88 
Fourth Quarter $2.06  $1.31 
         
2019        
First Quarter $4.20  $1.25 
Second Quarter $4.56  $2.80 
Third Quarter $3.08  $1.66 
Fourth Quarter $3.06  $1.03 

 

Holders

 

As of March 26, 2021, we had 522 holders of record of our common stock and 56,740,723 shares of common stock issued and outstanding.

 

Dividends

 

We have never paid cash dividends on our Class A common stock. Holders of our Class A common stock are entitled to receive dividends, if any, declared and paid from time to time by the Board of Directors out of funds legally available. We intend to retain any earnings for the operation and expansion of our business and do not anticipate paying cash dividends on our common stock in the foreseeable future. Any future determination as to the payment of cash dividends will depend upon future earnings, results of operations, capital requirements, our financial condition and other factors that our Board of Directors may consider.

 

Equity Compensation Plans

 

2014 Stock Option Plan

 

The total number of underlying shares of the Company’s Class A common stock available for grant to directors, officers, key employees and consultants of the Company or a subsidiary of the Company under the Company’s 2014 Equity Inventive Plan, as amended (the “Equity Incentive Plan”), was 2,690,438 shares. Grants made under the Equity Incentive Plan must be approved by the Company’s Board of Directors. On April 15, 2020, the Equity Incentive Plan was amended, whereby the Board of Directors approved increasing the shares available for issuance under the Equity Incentive Plan by 3,700,000 shares. The Company obtained shareholder approval of the aforementioned action at the Company’s annual meeting, which was held on September 4, 2020. The number of underlying shares available, as amended, was 6,390,438. As of December 31, 2020, the Company had issued all the shares reserved for issuance under the Equity Incentive Plan and, as such, there no longer shares available for issuance under the Equity Incentive Plan.

 

The following table provides information as of December 31, 2020 about our equity compensation plans and arrangements.

 

Plan category Number of
securities to be
issued upon
exercise of
outstanding
options,
warrants and
rights
  Weighted-
average
exercise price of
outstanding
options,
warrants and
rights
  Number of
securities
remaining
available for
future issuance
under equity
compensation
plans
 
Equity compensation plans approved by security holders  4,850,784  $2.56   1,013,488 
Equity compensation plans not approved by security holders(1)  2,850,037  $0.42   - 
Total  7,846,130      - 

 

 (1)Includes 2,725,400 equity incentive grants issued to Sahara employees in conjunction with our acquisition of Sahara Presentation Systems.

 

Recent Sales of Unregistered Securities

 

As partial consideration for our purchase of Sahara Presentation Systems PLC (“Sahara”), on September 25, 2021, the Company issued 1,586,620 shares of Series B convertible redeemable preferred stock (the “Series B Preferred Stock”) and 1,320,850 shares of Series C convertible redeemable preferred stock (the “Series C Preferred Stock”). The fair value of the preferred shares issued was $16.5 million and $12.4 million for the Series B Preferred Stock and Series C Preferred Stock, respectively. Such shares were issued pursuant to an exemption from registration pursuant to Rule 506(b) of Regulation D of the Securities Act of 1933. See further discussion of the features of the preferred shares in Note 12.

 

On March 24, 2021 we entered into a share redemption and conversion agreement with the former Sahara shareholders who own approximately 96% of our Series B and Series C preferred stock. Under the agreement, we agreed to redeem and purchase from such preferred stockholders on or before June 30, 2021 all of the shares of Series B preferred stock for £11,508,495 (or approximately $15,876,084) being the stated or liquidation value of the Series B preferred stock plus (b) accrued dividends from January 1, 2021 to the date of purchase. In addition, the holders of 96% of the Series C preferred stock agreed to convert those shares into 7,630,699 shares of our Class A Common Stock at a conversion price of $1.66 per share. In the event that we do not complete the conversion and redemption by June 30, 2021, and the Sahara shareholders do not agree to an extension, the redemption and conversion agreement will terminate without liability by any party.

 

On June 22, 2020, pursuant to an exemption from registration under Section 4(a)(2) of the Securities Act, the Company issued 869,565 shares of Class A common stock to Amagic Holographics, Inc. (“Amagic”), an indirect subsidiary of K Laser International, Inc. (“K Laser”), in exchange for its then-affiliate, Everest Display, Inc., forgiving $1,000,000 in debt owed by the Company to Everest.

 

On February 4, 2020, we entered into a securities purchase agreement (the “2020 SPA”) with Lind Global Macro Fund, LP (“Lind”) pursuant to which we received on February 6, 2020 $750,000 in exchange for the issuance to Lind of (1) an $825,000 convertible promissory note, payable at an 8% interest rate, compounded monthly (the “2020 Note”), (2) certain shares of restricted Company Class A common stock valued at $60,000, calculated based on the 20-day volume average weighted price of the Class A common stock for the period ended February 4, 2020, and (3) a commitment fee of $26,250. The issuance was made pursuant to an exemption from registration under Section 4(a)(2) of the Securities Act.

 

The 2020 Note matures over 24 months, with repayment to commence August 4, 2020, after which time the Company will be obligated to make monthly payments of $45,833.33 (the “Monthly Payments”), plus interest. Interest payments owed under the 2020 Note (the “Interest Payments”) shall accrue beginning on the one-month anniversary of the issuance of the Note, however such Interest Payments shall accrue during the first six months of the Note, after which time the Interest Payments, including such accrued Interest Payments, shall be payable on a monthly basis in either conversion shares or in cash. As with the prior purchase agreement, we may make the Monthly Payments and any Interest Payments in shares of the Company’s Class A common stock so long as such shares are either registered for resale under the Securities Act of 1933, as amended, or may be sold without restriction pursuant to Rule 144 thereunder. As such, the Monthly Payments may be subject to reduction in any month by any amounts converted into the Company’s Class A common stock.

 

In connection with the February 2020 transaction, we and Lind amended and restated the $4,400,000 note referred to above and the $1,375,000 note referred to above that we issued to Lind in March and December 2019, respectively, to provide that we would not make any payments under the three Lind notes in the form of Class A Common Stock if such payments could cause the Company to violate any rules of the Nasdaq Capital Market. In addition, the Company agreed to call a stockholder meeting on or before May 31, 2020 to seek stockholder approval of the current and all prior financing transactions with Lind. We anticipate that such meeting will be held in June 2020.

 

On January 29, 2020, pursuant to an exemption from registration under Section 4(a)(2) of the Securities Act and Regulation D thereunder, the Company issued 793,375 shares of Class A common stock to Amagic in exchange for K Laser’s cancellation of $1,983,436 in accounts payable owed by the Company to K Laser’s affiliate.

  

Issuer Purchases of Equity Securities

 

None.

 

Use of Proceeds

 

None.

 

ITEM 6. SELECTED FINANCIAL DATA

 

Not required for smaller reporting companies.

 

ITEM 7. MANAGEMENT’S DISCUSSION AND ANALYSIS OF FINANCIAL CONDITION AND RESULTS OF OPERATIONS

 

The following Management’s Discussion and Analysis should be read in conjunction with our financial statements and the related notes thereto included elsewhere herein. The Management’s Discussion and Analysis (“MD&A”) contains forward-looking statements that involve risks and uncertainties, such as statements of our plans, objectives, expectations and intentions. Any statements that are not statements of historical fact are forward-looking statements. When used, the words “believe,” “plan,” “intend,” “anticipate,” “target,” “estimate,” “expect,” and the like, and/or future-tense or conditional constructions (“will,” “may,” “could,” “should,” etc.), or similar expressions, identify certain of these forward-looking statements. These forward-looking statements are subject to risks and uncertainties that could cause actual results or events to differ materially from those expressed or implied by the forward-looking statements in this form. Our actual results and the timing of events could differ materially from those anticipated in these forward-looking statements as a result of several factors.

 

32
 

 

Historical results may not indicate future performance. Our forward-looking statements reflect our current views about future events, are based on assumptions and are subject to known and unknown risks and uncertainties that could cause actual results to differ materially from those contemplated by these statements. We undertake no obligation to publicly update or revise any forward-looking statements, including any changes that might result from any facts, events, or circumstances after the date hereof that may bear upon forward-looking statements. Furthermore, we cannot guarantee future results, events, levels of activity, performance, or achievements.

 

Overview

 

We are an educational technology company that is seeking to become a world leading innovator and integrator of interactive products and software for schools, as well as for business and government learning spaces. We currently design, produce and distribute interactive projectors and distribute interactive technologies, including flat panels, projectors, whiteboards and peripherals to the education market. We also distribute science, technology, engineering and math (or “STEM”) products, including a portable science lab. All of our products are integrated into our classroom software suite that provides tools for whole class learning, assessment and collaboration.

 

To date, we have generated substantially all of our revenue from the sale of our software and interactive displays to the K-12 U.S. educational market.

 

We have also implemented a comprehensive plan to reach profitability both from our core business operations and as a result of making strategic business acquisitions. We have already started to implement this strategy as set forth below. Highlights of our plan include:

 

 Integrating products of the acquired companies and cross training our sales reps to increase their offerings. The combination of products and cross training has already resulted in increased sales. The synergy we have found between the products of Boxlight and Mimio are adding opportunities to resellers for both companies to increase their sales.
   
 Hiring new sales representatives with significant education technology sales experience in their respective territories and our current pipeline has reached a record high level.
   
 Seeking to increase demand in the US market for technology sales and have the products and infrastructure in place to handle our expected growth.

 

Recent Acquisitions

 

Effective September 24, 2020, the Company acquired Sahara Presentation Systems PLC, a leader in distributed and manufactured AV solutions. Headquartered in the United Kingdom, Sahara is a leader in distributed AV products and a manufacturer of multi-award-winning touchscreens and digital signage products, including the globally renowned Clevertouch and Sedao brands. In consideration for the acquisition, the Company paid to the shareholders of Sahara a total purchase price of GBP 74.0 million (approximately USD $94.9 million) in the form of GBP 52.0 million (approximately USD $66.7 million) in cash and GBP 22.0 million (approximately USD $28.2 million) in our Series B convertible preferred stock and our Series C convertible preferred stock.

 

On March 24, 2021 we entered into a share redemption and conversion agreement with the former Sahara shareholders who own approximately 96% of our Series B and Series C preferred stock. Under the agreement, we agreed to redeem and purchase from such preferred stockholders on or before June 30, 2021 all of the shares of Series B preferred stock for £11.5 million being the stated or liquidation value of the Series B preferred stock plus (b) accrued dividends from January 1, 2021 to the date of purchase. In addition, the holders of 96% of the Series C preferred stock agreed to convert those shares into 7.6 million sharesof our Class A Common Stock at a conversion price of $1.66 per share. In the event for any reason, we do not complete the conversion and redemption by June 30, 2021, and the Sahara shareholders do not agree to an extension, the agreement will terminate without liability by any party.

 

Effective April 17, 2020, the Company acquired the assets, and assumed certain liabilities of MyStemKits and STEM Education Holdings, Pty, an Australian corporation (“STEM”), the largest online collection of K-12 STEM curriculum for 3D printing.

 

Effective March 12, 2019, the Company entered into an asset purchase agreement with Modern Robotics Inc. (MRI), based in Miami, Florida. MRI is engaged in the business of developing, selling and distributing science, technology, engineering and math (STEM), robotics and programming solutions to the global education market.

 

33
 

 

On August 31, 2018, we purchased 100% of the membership interest equity of EOS, an Arizona limited liability company owned by Daniel and Aleksandra Leis. EOS is in the business of providing technology consulting, training, and professional development services to create sustainable programs that integrate technology with curriculum in K-12 schools and districts.

 

Effective June 22, 2018, and pursuant to a stock purchase agreement, the Company Parent acquired 100% of the capital stock of the Qwizdom Companies. The Qwizdom Companies develop software and hardware solutions that are quick to implement and designed to increase participation, provide immediate data feedback, and, most importantly, accelerate and improve comprehension and learning. The Qwizdom Companies have offices outside Seattle, WA and Belfast, Northern Ireland and deliver products in 44 languages to customers around the world through a network of partners. Over the last three years, over 80,000 licenses have been distributed for the Qwizdom Companies’ interactive whiteboard software and online solutions.

 

Effective May 9, 2018, and pursuant to a stock purchase agreement, the Company acquired 100% of the capital stock of Cohuba based in Lancashire, England. Cohuba produces, sells and distributes interactive display panels designed to provide new learning and working experiences through high-quality technologies and solutions through in-room and room-to-room multi-devices multi-user collaboration.

 

Our Acquisition Strategy and Challenges

 

Our growth strategy includes acquiring assets and technologies of companies that have products, technologies, industry specializations or geographic coverage that extend or complement our existing business. The process to undertake a potential acquisition is time-consuming and costly. We expect to expend significant resources to undertake business, financial and legal due diligence on our potential acquisition targets, and there is no guarantee that we will complete any acquisition that we pursue.

 

We believe we can achieve significant cost-savings by merging the operations of the companies we acquire and after their acquisition leverage the opportunity to reduce costs through the following methods:

 

 Staff reductions – consolidating resources, such as accounting, marketing and human resources.
   
 Economies of scale – improved purchasing power with a greater ability to negotiate prices with suppliers.
   
 Improved market reach and industry visibility – increase in customer base and entry into new markets.

 

34
 

 

As a result, we believe that an analysis of the historical costs and expenses of our Target Sellers (acompany that is the subject of an attempted acquisition) prior to their acquisition will not provide guidance as to the anticipated results after acquisition. We anticipate that we will be able to achieve significant reductions in our costs of revenue and selling, general and administrative expenses from the levels currently incurred by the Target Sellers operating independently, thereby increasing our EBITDA and cash flows.

 

Components of our Results of Operations and Financial Condition

 

Revenue

 

Our revenue is comprised of product revenue, software revenue, installation revenue and professional development revenue.

 

 Product and Software revenues. Product and software revenues are derived from the sale of our interactive projectors, flat panels, peripherals and accessories, along with other third-party products, directly to our customers, as well as through our network of domestic and international distributors.
   
 Installation revenue. We receive revenue from installation services that we outsource to third parties.
   
 Professional development revenue. We receive revenue from providing professional development services through third parties and our network of distributors.

 

Cost of revenue

 

Our cost of revenue is comprised of the following:

 

 third-party logistics costs;
   
 costs to purchase components and finished goods directly;
   
 inbound and outbound freight costs and duties;
   
 costs associated with the repair of products under warranty;
   
 write-downs of inventory carrying value to adjust for excess and obsolete inventory and periodic physical inventory counts;
   
 cost of professionals to deliver the professional development training; and
   
 customs expense.

 

We outsource some of our warehouse operations and order fulfillment and we purchase products from related entities and third parties. Our product costs vary directly with volume and based on the costs of underlying product components as well as the prices we negotiate with our contract manufacturers. Shipping costs fluctuate with volume as well as with the method of shipping chosen in order to meet customer demand. As a global company with suppliers centered in Asia and customers located worldwide, we have used, and may in the future use, air shipping to deliver our products directly to our customers. Air shipping is more costly than sea or ground shipping or other delivery options. We primarily use air shipping to meet the demand of our products during peak seasons and new product launches. The Company did not experience material delays in shipping during 2020 that materially negatively impacted our revenues.

 

Gross profit and gross profit margin

 

Our gross profit and gross profit margin have been, and may in the future be, influenced by several factors including: product, channel and geographical revenue mix; changes in product costs related to the release of projector models; component, contract manufacturing and supplier pricing and foreign currency exchange. As we primarily procure our product components and manufacture our products in Asia, our suppliers incur many costs, including labor costs, in other currencies. To the extent that exchange rates move unfavorably for our suppliers, they may seek to pass these additional costs on to us, which could have a material impact on our future average selling prices and unit costs. Gross profit and gross profit margin may fluctuate over time based on the factors described above.

 

35
 

 

Operating expenses

 

We classify our operating expenses into two categories: research and development and general and administrative.

 

Research and development. Research and development expense consists primarily of personnel related costs, prototype and sample costs, design costs and global product certifications mostly for wireless certifications.

 

General and administrative. General and administrative expense consists of personnel related costs, which include salaries, as well as the costs of professional services, such as accounting and legal, facilities, information technology, depreciation and amortization and other administrative expenses. General and administrative expense may fluctuate as a percentage of revenue, notably in the second and third quarters of our fiscal year when we have historically experienced our highest levels of revenue.

 

Other income (expense), net

 

Other income (expense), net primarily consists of interest expense associated with our debt financing arrangements, gains (losses) on the settlements of debt and trade payable obligations exchanged for common shares, and the effects of changes in the fair value of derivative liabilities.

 

Income tax expense

 

We are subject to income taxes in the United States, United Kingdom, Mexico, Sweden, Finland, Holland, and Germany where we do business. The United Kingdom, Mexico, Sweden, Finland, Holland, and Germany have a statutory tax rate different from that in the United States. Additionally, certain of our international earnings are also taxable in the United States. Accordingly, our effective tax rates will vary depending on the relative proportion of foreign to U.S. income, the absorption of foreign tax credits, changes in the valuation of our deferred tax assets and liabilities and changes in tax laws. We regularly assess the likelihood of adverse outcomes resulting from the examination of our tax returns by the U.S. Internal Revenue Service, or IRS, and other tax authorities to determine the adequacy of our income tax reserves and expense. Should actual events or results differ from our current expectations, charges or credits to our income tax expense may become necessary. Any such adjustments could have a significant impact on our results of operations.

 

Operating Results – Boxlight Corporation

 

For the years ended December 31, 2020 and 2019.

 

Revenues.Total revenues for the year ended December 31, 2020 were $54.9 million as compared to $33.0 million for the year ended December 31, 2019, resulting in a 66% increase. Revenues consist of product revenue, software revenue, product installation and professional development. The increase in revenues was primarily a result of the acquisition of Sahara Presentation Systems in September 2020 and increased demand for our solutions in both the U.S. and Europe, the Middle East, and Africa (together “EMEA”).

 

Cost of Revenues. Cost of revenues for the year ended December 31, 2020 was $45.0 million as compared to $24.1 million for the year ended December 31, 2019, resulting in an 87% increase. Cost of revenues consists primarily of product cost, freight expenses, customs expense and inventory adjustments. The decrease in cost of revenues decrease was primarily attributable to a decrease in cost of goods related to hardware sales of $5 million directly related to the decrease in sales volume. The decrease was partially offset by an increase of $0.5 million in customs expense.

 

Gross Profit. Gross profit for the year ended December 31, 2020 was $9.9 million as compared to $8.9 million for the year ended December 31, 2019. The Gross Profit Margin decreased from 27% in 2019 to 18% in 2020. The gross margin decrease was driven by the effects of certain Sahara purchase accounting adjustments of $5.1 million. The resulting normalized gross profit rate for the for the year ended December 31, 2020, was 27%.

 

36
 

 

General and Administrative Expense. General and administrative expense for the year ended December 31, 2020 was $21.0 million and 39% of revenue as compared to $15.8 million and 48% of revenue for the year ended December 31, 2019. The increase resulted from additional personnel costs associated with the acquired Sahara operations. As noted in the Adjusted EBITDA reconciliation table below, there were $0.4 million and $0.1 million of acquisition and restructuring expenses that are backed out of general and administration expenses because of their non-recurring nature.

 

Research and Development Expense. Research and development expense was $1.4 million and 3% of revenue for the year ended December 31, 2020 as compared to $1.2 million and 4% of revenue for the year ended December 31, 2019. Research and development expense primarily consists of costs associated with development of proprietary technology. The increase in research and development expense was primarily driven by an increase in contract services related to software development.

 

Other income (expense), net. Other expense for the year ended December 31, 2020 was $(4.3) million as compared to $(1.3) million for the year ended December 31, 2019. Other expense increased primarily due to an increase in interest expense of $1.0 million associated with increased borrowings, and $3.1 million of losses incurred on the settlement of certain debt obligations in exchange for issuance of common shares.

 

Net loss. Net losses were $16.2 million and $9.4 million for the years ended December 31, 2020 and 2019, respectively. The increase in the net loss was primarily due to lower sales volume, increased salaries and bonus expense, and increased interest expense.

 

To provide investors with additional insight and allow for a more comprehensive understanding of the information used by management in its financial and decision-making surrounding operations, we supplement our consolidated financial statements presented on a basis consistent with U.S. generally accepted accounting principles (“GAAP”) with EBITDA and Adjusted EBITDA, both non-GAAP financial measures of earnings.

 

EBITDA represents net income (loss) before income tax expense, interest income, interest expense, depreciation and amortization. Adjusted EBITDA represents EBITDA, plus stock compensation expense and non-recurring expenses and minus changes in fair value of derivative liabilities. Our management uses EBITDA and Adjusted EBITDA as financial measures to evaluate the profitability and efficiency of our business model. We use these non-GAAP financial measures to assess the strength of the underlying operations of our business. These adjustments, and the non-GAAP financial measure that is derived from them, provide supplemental information to analyze our operations between periods and over time. We find this especially useful when reviewing results of operations, which include large non-cash amortizations of intangibles assets from acquisitions. Investors should consider our non-GAAP financial measures in addition to, and not as a substitute for, financial measures prepared in accordance with GAAP.

 

The following table contains reconciliations of net losses to EBITDA and adjusted EBITDA for the periods presented.

 

Reconciliation of net loss for the year ended

December 31, 2020 and 2019 to EBITDA

 

(in thousands) 2020  2019 
Net loss $(16,153) $(9,402)
Depreciation and amortization  2,555   909 
Interest expense  2,815   1,794 
Income tax benefit  (821)  - 
EBITDA $(11,604) $(6,699)
Stock-based compensation expense  1,628   1,137 
Change in fair value of derivative liabilities  216   (245)
Acquisition costs  438   - 
Restructuring costs  121   - 
Purchase accounting impact of fair valuing deferred revenue  805   - 
Purchase accounting impact of fair valuing inventory  4,248   61 
Net loss on settlement of Lind debt in stock   3,124   28 
Adjusted EBITDA $(1,024) $(5,718)

 

37
 

 

Discussion of Effect of Seasonality on Financial Condition

 

Certain accounts on our balance sheets are subject to seasonal fluctuations. As our business and revenues grow, we expect these seasonal trends to be reduced. The bulk of our products are shipped to our educational customers prior to the beginning of the school year, usually in July, August or September. To prepare for the upcoming school year, we generally build up inventories during the second quarter of the year. Therefore, inventories tend to be at the highest levels at that point in time. In the first quarter of the year, inventories tend to decline significantly as products are delivered to customers and we do not need the same inventory levels during the first quarter. Accounts receivable balances tend to be at the highest levels in the third quarter, in which we record the highest level of sales.

 

Due to travel restrictions and concerns for the safety for our employees during the ongoing COVID-19 pandemic, we have temporarily eliminated all face-to-face meetings with customers and attendance at tradeshow events. In addition, we have limitations related to school access as a result of school closures. We are currently assessing the impact these changes will have on our peak season sales. Our initial assessment is that funding priority will be given to initiatives that provide for continuity of learning which may result in lower priority on total learning solution sales including hardware, software and teacher training.

 

We have been very proactive, and will continue to be proactive, in obtaining contracts during the fourth and first quarters that will help offset the seasonality of our business.

 

Liquidity and Capital Resources

 

As of December 31, 2020, we had cash and cash equivalents of $13.5 million, a working capital position of $21.0 million, and a current ratio of 1.53. This financial position represents a significant improvement from a year ago at December 31, 2019 when we had a working capital deficit of $(7.3) million and $1.2 million of cash and cash equivalents.

 

For the years ended December 31, 2020 and 2019, we had net cash used in operating activities of $4.7 million and $4.3 million, respectively. We had net cash used in investing activities of $45.3 million during the year ended December 31, 2020, and net cash provided by investing activities of $6 thousand for the year ended December 31, 2019. In addition, we had net cash provided by financing activities of $65.6 million and $4.5 million during the years ended December 31, 2020 and 2019, respectively.

 

In addition to the cash flows generated by our ongoing operating activities we financed our operations during 2020 with a new $20.0 million tranche of debt funded by our primary lender, and from a pre-existing accounts receivable financing arrangement with another lender who purchases 85% of the eligible accounts receivable of the Company, up to $6.0 million, with the right of recourse. Our accounts receivable and our ability to borrow against accounts receivable provides an additional source of liquidity as cash payments are collected from customers in the normal course of business. Our accounts receivable balance fluctuates throughout the year based on the seasonality of the business.

 

In the current COVID-19 pandemic environment, the availability of capital has been significantly reduced and the cost of capital has increased. Increasing our capital through equity issuance at this time could cause significant dilution to our existing stockholders as a result of diminished stock value due to market volatility and uncertainty arising from the COVID-19 pandemic. However, the Company is confident that it will be able to manage through the current challenges in the equity and debt finance markets by managing payment terms with customers and vendors.

 

38
 

 

Our cash requirements consist primarily of day-to-day operating expenses, capital expenditures and contractual obligations with respect to facility leases and other operating leases. We lease all of our office facilities. We expect to make future payments on existing leases from cash generated from operations. We have limited credit available from our major vendors and are required to prepay for the majority of our inventory purchases, which further constrains our cash liquidity.

 

We believe that the combination of our cash and cash equivalents on hand, cash provided by our operating activities, funds available from our accounts receivable financing facility, and access to the equity markets if and when needed, will be sufficient for the Company to meet its operating obligations and debt service requirements at least for the next year.

 

The Company had an accumulated deficit of $47.5 million as of December 31,2020 and net cash used in operations of $4.8 million for the year ended December 31, 2020.

 

Recent Financing

 

On September 21, 2020, we and Lind Global Asset Management (“Lind Global”) entered into a securities purchase agreement (the “Lind Global SPA”), pursuant to which Lind Global purchased from the Company a $22,000,000 secured convertible note (the “Convertible Note”) in exchange for payment of $20,000,000 (the “Funding”). Under the terms of the Lind Global SPA, in addition to the issuance of the Convertible Note, the Company paid to Lind (i) a commitment fee of $400,000 and (ii) a bonus fee (the “Bonus Payment”) of $500,000 payable in shares of Class A common stock of the Company (the “Common Stock”), with the per share price of the Bonus Payment shares calculated based on the 20-day VWAP of the Common Stock prior to closing. The Convertible Note has a term of 24-months, bears a 4% interest rate (0% interest so long as the Common Stock trades at $3.50 or more per share), is repayable in 22 equal instalments commencing 60 days after the Funding and, at the option of the Company, may be repaid in either cash or Class A common stock. Class A common stock issuable to Lind Global in conjunction with the Bonus Payment and the Convertible Note was registered pursuant to a shelf takedown on the Company’s existing shelf registration statement on Form S-3.

 

In conjunction with our entry into the Lind Global SPA and the issuance of the Convertible Note, on September 21, 2020, the Company and Lind Global Macro Fund, LP, an affiliate of Lind Global(“Lind”), entered into a third amended and restated security agreement (the “Third A&R Security Agreement”) for purposes of amending and restating a prior security agreement, dated as of February 4, 2020, between the Company and Lind in order to incorporate the Lind Global SPA and the Convertible Note therein. In addition, on September 21, 2020, the Company, Sallyport Commercial Finance, LLC (“Sallyport”), as first lien creditor, and Lind and Lind Global, as second lien creditors, entered into a third amended and restated intercreditor agreement (the “Third A&R Intercreditor Agreement”) for purposes of amending and restating the second amended and restated intercreditor agreement, dated as of February 4, 2020, between the Company, Sallyport and Lind, in order to (i) incorporate Lind Global as a second lien creditor and (ii) reaffirm and confirm the relative priority of each creditor’s respective security interests in the Company’s assets, among other matters.

 

On July 28, 2020, the Company entered into an underwriting agreement (the “Underwriting Agreement”) with Maxim Group, LLC, a Delaware limited liability company (“Maxim”), pursuant to which Maxim, as representative of the underwriters, agreed to underwrite the public offering (the “Offering”) of up to 15,000,00 shares of the Company’s Class A common stock, par value $0.0001 per share (the “Common Stock”), at a public offering price of $2.00 per share, in addition to an overallotment option (the “Overallotment Option”) of 2,250,000 shares of Common Stock. The Offering closed on July 31, 2020, with the sale of all 17,250,000 shares of the Company’s Common Stock, including the Overallotment Option, for gross proceeds of $34,500,000. Maxim acted as sole book-running manager, National Securities Corporation acted as a co-manager for the Offering, and A.G.P./Alliance Global Partners (“A.G.P.”) acted as financial advisor. As compensation for underwriting the Offering, the underwriters received an underwriting discount of 7%, equaling approximately $2,415,000, in addition to $60,000 in expenses. A.G.P.’s compensation was paid out of the underwriting discount. The Offering was made pursuant to the Company’s effective shelf registration statement on Form S-3 (SEC File No. 333-239939) (the “Registration Statement”) and the related base prospectus included therein, as supplemented by the prospectus supplement dated July 28, 2020 (the “Preliminary Prospectus”) and the final prospectus supplement, filed July 29, 2020 (the “Final Prospectus” and collectively with the Preliminary Prospectus, the “Prospectus”)

 

As approved by the Company’s board of directors on June 22, 2020, the Company entered into an agreement with Everest Display, Inc., a Taiwan corporation (“EDI”), and EDI’s subsidiary, AMAGIC Holographics, Inc., a California corporation (“AMAGIC”), effective June 11, 2020, pursuant to which EDI will forgive $1,000,000 in accounts payable owed by the Company to EDI in exchange for the Company’s issuance of 869,565 shares (the “Shares”) of its Class A common stock, par value $0.0001 per share, to AMAGIC at a $1.15 per share purchase price. The Shares were issued to AMAGIC pursuant to an exemption from registration provided by Rule 506 of Regulation D under Section 4(a)(2) of the Securities Act of 1933, as amended.

 

39
 

 

On June 8, 2020, the Company entered into an underwriting agreement (the “June Underwriting Agreement”) with Maxim pursuant to which Maxim agreed to underwrite the public offering (the “June Offering”) of 13,333,333 shares (the “Shares”) of the Company’s Class A common stock at a public offering price of $0.75 per share. National acted as co-manager of the June Offering. The June Offering closed on June 11, 2020, with the Company’s sale of the Shares for gross proceeds of $10,000,000. In addition, the Company granted the underwriters a 45-day option to purchase up to an additional 2,000,000 shares of Class A common stock at the public offering price less discounts and commissions (the “June Over-Allotment Option”). The June Over-Allotment Option was exercised in full on June 24, 2020, for additional proceeds of $1,500,000, through the sale of an additional 1,999,667 shares of Class A common stock. Maxim acted as sole-bookrunner and National acted as co-manager for the Offering. Gross proceeds, before underwriting discounts and commissions and estimated offering expenses, totaled $11.5 million. As compensation for underwriting the Offering, Maxim and National together received an underwriting discount of 7% of the Offering and the Over-Allotment Option and were reimbursed for up to $85,000 in underwriting expenses. The June Offering was conducted pursuant to the Company’s registration statement on Form S-1 (File No. 333-238634) previously filed with and subsequently declared effective by the SEC.

 

On February 4, 2020, we and Lind Global Marco Fund, LP (the “Investor” or “Lind”) entered into a purchase agreement (the “2020 SPA”) pursuant to which we received $750,000 in exchange for the issuance to Lind of (1) an $825,000 convertible promissory note, payable at an 8% interest rate, compounded monthly (the “2020 Note”), (2) certain shares of restricted Company Class A common stock valued at $60,000, calculated based on the 20-day volume average weighted price of the Class A common stock for the period ended February 4, 2020, and (3) a commitment fee of $26,250. The Note matures over 24 months, with repayment to commence August 4, 2020, after which time the Company will be obligated to make monthly payments of $45,833 (the “Monthly Payments”), plus interest. Interest payments owed under the 2020 Note (the “Interest Payments”) accrue beginning on the one-month anniversary of the issuance of the Note, however such Interest Payments accrued during the first six months of the Note, after which time the Interest Payments, including such accrued Interest Payments, shall be payable on a monthly basis in either conversion shares or in cash. We may make the Monthly Payments and any Interest Payments in shares of the Company’s Class A common stock so long as such shares are either registered for resale under the Securities Act of 1933, as amended, or may be sold without restriction pursuant to Rule 144 thereunder. As such, the Monthly Payments may be subject to reduction in any month by any amounts converted into the Company’s Class A common stock. In connection with this transaction the Company and Lind amended and restated the $4,400,000 note and the $1,375,000 note referred to below that we issued to Lind in March and December 2019, respectively, to provide that we would not make any payments under the Lind notes in the form of Class A Common Stock if such payments could cause the Company to violate any rules of the Nasdaq Capital Market.

 

In addition, on February 4, 2020, we and Lind entered into a second amended and restated security agreement for purposes of amending and restating a prior security agreement, dated as of December 13, 2019. Also, Sallyport Commercial Finance, LLC, as first lien creditor, and Lind, as second lien creditor, entered into a second amended and restated intercreditor agreement for purposes of amending and restating the intercreditor agreement between the parties, dated as of December 13, 2019, in order to reaffirm and confirm the relative priority of each creditor’s respective security interests in our assets,

 

On December 13, 2019, we entered into a securities purchase agreement with Lind for $1,250,000 of working financing in exchange for the issuance of a $1,375,000 principal amount convertible secured Boxlight note with a maturity date of 24 months. The note is convertible at the option of the Investor into our Class A voting common stock at a fixed conversion price of $2.50 per share. We have the right to force the Investor to convert up to 50% of the outstanding amount of the note if the volume weighted average closing price of our Class A common stock trades above $5.00 for 30 consecutive days; and 100% of the outstanding amount of the note if the volume weighted average closing price of our Class A common stock trades above $6.25 for 30 consecutive days. At closing a total of $1,250,000 was funded under the note. We are required to make monthly interest payments on the note at the rate of 8% per annum and principal payments in 18 equal monthly instalments of $76,388 each. So long as shares of our Class A common stock are registered for resale under the Securities Act or may be sold without restriction on the number of shares or manner of sale, we have the right to make interest payments in the form of additional shares of Class A common stock. We have the right to prepay the convertible note at any time with no penalty (the “Buy-Back Right”). Should we exercise our Buy-Back Right, Lind will have the option of converting 25% of the outstanding $1.4 million principal amount of the note into shares of our Class A common stock.

 

40
 

 

On March 22, 2019, we entered into a securities purchase agreement with Lind for a $4,000,000 of working capital financing for Boxlight and its subsidiaries. The investment was in the form of a $4,400,000 principal amount convertible secured Boxlight note with a maturity date of 24 months. The note is convertible at the option of the Investor into our Class A voting common stock at a fixed conversion price of $4.00 per share. We have the right to force the Investor to convert up to 50% of the outstanding amount of the note if the volume weighted average closing price of our Class A common stock trades above $8.00 for 30 consecutive days; and 100% of the outstanding amount of the note if the volume weighted average closing price of our Class A common stock trades above $12.00 for 30 consecutive days. At closing a total of $4,000,000 was funded under the note. We are required to make monthly interest payments on the note at the rate of 8% per annum and principal payments in 18 equal monthly installments of $244,444. So long as shares of our Class A common stock are registered for resale under the Securities Act or may be sold without restriction on the number of shares or manner of sale, we have the right to make interest payments in the form of additional shares of Class A common stock. We have the right to prepay the convertible note at any time with no penalty (the “Buy-Back Right”). Should we exercise our Buy-Back Right, the Investor will have the option of converting 25% of the outstanding $4.4 million principal amount of the note into shares of our Class A common stock. As of December 31, 2019, the Company converted $977,778 of principal and $106,643 of interest into 735,662 shares of Class A common stock.

 

Off Balance Sheet Arrangements

 

We have no significant off-balance sheet arrangements that have or are reasonably likely to have a current or future effect on our financial condition, results of operations or liquidity and capital resources.

 

Critical Accounting Policies and Estimates

 

Our consolidated financial statements are prepared in accordance with generally accepted accounting principles accepted in the United States. In connection with the preparation of our financial statements, we are required to make assumptions and estimates about future events and apply judgments that affect the reported amounts of assets, liabilities, revenue, expenses and the related disclosures. We base our assumptions, estimates and judgments on historical experience, current trends and other factors that management believes to be relevant at the time our consolidated financial statements are prepared. On a regular basis, we review the accounting policies, assumptions, estimates and judgments to ensure that our financial statements are presented fairly and in accordance with GAAP. However, because future events and their effects cannot be determined with certainty, actual results could differ from our assumptions and estimates, and such differences could be material.

 

Our significant accounting policies are discussed in in detail Note 1 to the enclosed consolidated financial statements, and briefly summarized below. We believe that the following accounting estimates are the most critical to aid in fully understanding and evaluating our reported financial results, and they require our most difficult, subjective or complex judgments, resulting from the need to make estimates about the effect of matters that are inherently uncertain:

 

 1.Revenue recognition
 2.Business Acquisitions
 3.Goodwill and Intangible assets
 4.Share-based Compensation

 

41
 

 

REVENUE RECOGNITION

 

In accordance with the FASB’s Accounting Standards Codification (“ASC”) Topic 606, Revenue from Contracts with Customers), the Company recognizes revenue at the amount to which it expects to be entitled when control of the products or services is transferred to its customers. Control is generally transferred when the Company has a present right to payment and the significant risks and rewards of ownership of products or services are transferred to its customers. Product revenue is derived from the sale of projectors, interactive panels and related software and accessories to distributors, resellers, and end users. Service revenue is derived from hardware maintenance services, product installation, training, software maintenance, and subscription services.

 

The Company’s sales of interactive devices, including panels, projectors, and other interactive devices generally include hardware maintenance services, a license to software, and the provision of related software maintenance. In most cases, interactive devices are sold with hardware maintenance services with terms ranging from 36 – 60 months. Software maintenance includes technical support, product updates on a when and if available basis, and error correction services. At times, non-interactive projectors are also sold with hardware maintenance services with terms ranging from 36-60 months. The Company also licenses software independently of its interactive devices, in which case it is bundled with software maintenance, and in some cases, subscription services that include access to on-line content, access to replacement parts, and cloud-based applications. The Company’s software subscription services provide access to content and software applications on an as needed basis over the Internet, but do not provide the right to take delivery of the software applications.

 

The Company’s product sales, including those with software and related services, generally include a single payment up front for the products and services, and revenue is recorded net of estimated sales returns and rebates based on the Company’s expectations and historical experience. For most of the Company’s product sales, control transfers, and therefore, revenue is recognized when products are shipped at the point of origin. When the Company transfers control of its products to the customer prior to the related shipping and handling activities, the Company has adopted a policy of accounting for shipping and handling activities as a fulfillment cost rather than a performance obligation. For software product sales, control is transferred when the customer receives the related interactive hardware since the customer’s connection to the interactive hardware activates the software license at which time the software is made available to the customer. For the Company’s software maintenance, hardware maintenance, and subscription services, revenue is recognized ratably over time as the services are provided since time is the best output measure of how those services are transferred to the customer.

 

The Company’s installation, training and professional development services are generally sold separately from the Company’s products. Control of these services is transferred to our customers over time with hours/time incurred in providing the service being the best depiction of the transfer of services since the customer is receiving the benefit of the services as the work is performed.

 

For contracts with multiple performance obligations, each of which represent promises within a contract that are distinct, the Company allocates revenue to all distinct performance obligations based on their relative stand-alone selling prices (“SSPs”).

 

BUSINESS ACQUISITIONS

 

The Company’s business acquisitions are accounted for as a business combination, in accordance with Topic 350 “Business Combinations”, which requires, among other things, that assets acquired, and liabilities assumed be recognized at their estimated fair values as of the acquisition date on the consolidated balance sheet. Transaction costs are expensed as incurred. Any excess of the consideration transferred over the assigned values of the net assets acquired is recorded as goodwill. Income taxes, where applicable, are recognized and measured in accordance with Topic 740, Accounting for Income Taxes. Determining the fair value of assets acquired and liabilities assumed requires management to use significant judgement and estimates, including the selection of valuation methodologies, estimates of future revenue, costs and cash flows, and discount rates.

 

GOODWILL and INTANGIBLE ASSETS

 

Goodwill represents the cost in excess of the fair value of the net assets of acquired businesses. Goodwill is not amortized and is not deductible for tax purposes. Under ASC Topic 350 “Business Combinations”, we have an option to perform a “qualitative” assessment of the Company to determine whether further impairment testing is necessary. If an entity believes, as a result of its qualitative assessment, that it is more-likely-than-not that the fair value of the business is less than carrying amount, the quantitative impairment test is required. Otherwise, no further testing is required. If we determine that the Company meets these criteria, we perform a qualitative assessment. In this qualitative assessment, we consider the following items: macroeconomic conditions, industry and market conditions, overall financial performance and other entity specific events. In addition, we assess whether the most recent fair value determination results in an amount that exceeds the carrying amount of the Company. Based on these assessments, we determine whether the likelihood that a current fair value determination would be less than the current carrying amount is not more likely than not.

 

42
 

 

Because the qualitative assessment is an option, we may bypass it for any reporting unit in any period as begin our analysis with the quantitative impairment test. We may elect to perform a quantitative impairment test based on the period of time that has passed since the most recent determination of fair value, even when the we do not believe that it is more-likely-than-not that the fair value of the business is less than carrying amount.

 

In analyzing goodwill for potential impairment in the quantitative impairment test, we use a combination of the income and market approaches to estimate the fair value. Under the income approach, we calculate the fair value based on estimated future discounted cash flows. The assumptions we use are based on what we believe a hypothetical marketplace participant would use in estimating fair value. Under the market approach, we estimate the fair value based on market multiples of revenue or earnings before interest, income taxes, depreciation and amortization for benchmark companies. If the fair value exceeds carrying value, then no further testing is required. However, if the fair value were to be less than carrying value, we would then determine the amount of the impairment charge, if any, which would be the amount that the carrying value of the goodwill exceeded its implied value.

 

Intangible assets are amortized using the straight-line method over their estimated period of benefit. We evaluate the recoverability of intangible assets periodically and take into account events or circumstances that warrant revised estimates of useful lives or that indicate that impairment exists. No material impairments of intangible assets have been identified during any of the periods presented. Intangible assets are tested for impairment on an annual basis, and between annual tests if indicators of potential impairment exist, using a fair-value-based approach.

 

SHARE-BASED COMPENSATION

 

The Company estimates the fair value of each stock compensation award at the grant date by using the Black-Scholes option pricing model. The fair value determined represents the cost for the award and is recognized over the vesting period during which an employee is required to provide service in exchange for the award. Accordingly, stock compensation expense is recognized based on the estimated fair value of the awards which is amortized as compensation expense on a straight-line basis over the vesting period. Total expense related to the award is reduced by the fair value of the options that are forfeited by the employees that leave the Company prior to vesting.

 

INCOME TAXES

 

The Company follows the asset and liability method of accounting for income taxes pursuant to the pertinent guidance issued by the FASB. Deferred income taxes are recorded to reflect the estimated future tax effects of differences between the financial statement and tax basis of assets, liabilities, operating losses, and tax credit carry forwards using the tax rates expected to be in effect when the temporary differences reverse. Valuation allowances, if any, are recorded to reduce deferred tax assets to the amount management considers more likely than not to be realized. Such valuation allowances are recorded for the portion of the deferred tax assets that are not expected to be realized based on the levels of historical taxable income and projections for future taxable income over the periods in which the temporary differences will be deductible.

 

Emerging Growth Company

 

We are an “emerging growth company,” as defined in the Jumpstart Our Business Startups Act of 2012, or the JOBS Act. Accordingly, certain specified reporting and other regulatory requirements for public companies are reduced for businesses that meet the qualifications for emerging growth companies.

 

These provisions include:

 

(1)an exemption from the auditor attestation requirement in the assessment of our internal controls over financial reporting required by Section 404 of the Sarbanes-Oxley Act of 2002;
  
(2)an exemption from the adoption of new or revised financial accounting standards until they would apply to private companies;
  
(3)an exemption from compliance with any new requirements adopted by the Public Company Accounting Oversight Board, or the PCAOB, requiring mandatory audit firm rotation or a supplement to the auditor’s report in which the auditor would be required to provide additional information about our audit and our financial statements; and
  
(4)reduced disclosure about our executive compensation arrangements.

 

ITEM 7A. QUANTITATIVE AND QUALITATIVE DISCLOSURES ABOUT MARKET RISK

 

As a “smaller reporting company,” this item is not required. 

 

43
 

 

ITEM 8. FINANCIAL STATEMENTS AND SUPPLEMENTARY DATA

 

Index to Financial Statements

 

 Page
  
Report of Independent Registered Public Accounting FirmF-1
  
Consolidated Balance Sheets as of December 31, 2020 and 2019F-2
  
Consolidated Statements of Operations and Comprehensive Loss for the years ended December 31, 2020 and 2019F-3
  
Consolidated Statements of Changes in Stockholders’ Equity (Deficit) for the years ended December 31, 2020 and 2019F-4
  
Consolidated Statements of Cash Flows for the years ended December 31, 2020 and 2019F-5
  
Notes to Consolidated Financial StatementsF-6

 

44
 

 

Report of Independent Registered Public Accounting Firm

 

To the Shareholders and the Board of Directors of Boxlight Corporation

 

Opinion on the Consolidated Financial Statements

 

We have audited the accompanying consolidated balance sheets of Boxlight Corporation and its subsidiaries (the “Company”) as of December 31, 2020 and 2019, the related consolidated statements of operations and comprehensive loss, changes in stockholders’ equity and cash flows for each of the two years in the period ended December 31, 2020, and the related notes (collectively referred to as the “financial statements”). In our opinion, the financial statements present fairly, in all material respects, the financial position of the Company as of December 31, 2020 and 2019, and the results of its operations and its cash flows for each of the two years in the period ended December 31, 2020, in conformity with U.S. generally accepted accounting principles.

 

Change in Accounting Principle

 

As discussed in Note 1 to the financial statements, the Company changed its method of accounting for revenue recognition in 2019 with the adoption of Accounting Standards Codification Topic 606, Revenue from Contracts with Customers.

 

Basis for Opinion

 

These financial statements are the responsibility of the Company’s management. Our responsibility is to express an opinion on the Company’s financial statements based on our audits. We are a public accounting firm registered with the Public Company Accounting Oversight Board (United States) (“PCAOB”) and are required to be independent with respect to the Company in accordance with the U.S. federal securities laws and the applicable rules and regulations of the Securities and Exchange Commission and the PCAOB.

 

We conducted our audits in accordance with the standards of the PCAOB. Those standards require that we plan and perform the audits to obtain reasonable assurance about whether the financial statements are free of material misstatement, whether due to error or fraud. The Company is not required to have, nor were we engaged to perform, an audit of its internal control over financial reporting. As part of our audits we are required to obtain an understanding of internal control over financial reporting but not for the purpose of expressing an opinion on the effectiveness of the Company’s internal control over financial reporting. Accordingly, we express no such opinion.

 

Our audits included performing procedures to assess the risks of material misstatement of the financial statements, whether due to error or fraud, and performing procedures that respond to those risks. Such procedures included examining, on a test basis, evidence regarding the amounts and disclosures in the financial statements. Our audits also included evaluating the accounting principles used and significant estimates made by management, as well as evaluating the overall presentation of the financial statements. We believe that our audits provide a reasonable basis for our opinion.

 

/S/ DIXON HUGHES GOODMAN LLP

 

We have served as the Company’s auditor since 2018.

 

Atlanta, Georgia

 

March 31, 2021

 

F-1
 

 

Boxlight Corporation

Consolidated Balance Sheets

As of December 31, 2020, and 2019

($ in thousands)

 

  

December 31,

2020

  

December 31,

2019

 
ASSETS        
Current asset:        
Cash and cash equivalents $13,460  $1,173
Accounts receivable – trade, net of allowances  20,869   3,665 
Inventories, net of reserve  20,913   3,319 
Prepaid expenses and other current assets  6,161   1,766 
Total current assets  61,403   9,923 
         
Property and equipment, net of accumulated depreciation  562   207 
Intangible assets, net of accumulated amortization  55,157   5,559 
Goodwill  22,742   4,724 
Other assets  91   56 
Total assets $139,953  $20,469 
         
LIABILITIES AND STOCKHOLDERS’ EQUITY(DEFICIT)        
         
Current liabilities:        
Accounts payable and accrued expenses $14,156  $4,721 
Accounts payable and accrued expenses – related parties  1,967   5,032 
Warranty  89   13 
Short-term debt  16,817   4,536 
Short-term debt – related parties  -   368 
Earn-outpayable- related party  119   387 
Deferred revenues – short-term  5,671   1,973 
Derivative liabilities  363   147 
Other short-term liabilities  1,209   31 
Total current liabilities  40,392   17,208 
         
Deferred revenues - long term  10,482   2,583 
Long term debt-related party  -   108 
Long term debt  7,831   1,201 
Deferred tax liability  7,902   - 
Other long-term liabilities  2   17 
         
Total liabilities  66,609   21,119 
         
Commitments and contingencies (Note 14)        
Mezzanine Equity:        
Preferred series B  16,513   - 
Preferred series C   12,363   - 
Total Mezzanine Equity  28,876   - 
         
Stockholders’ equity (deficit):        
Preferred stock, $0.0001 par value, 50,000,000 shares authorized; 167,972 and 167,972 shares issued and outstanding  -   - 
Common stock, $0.0001 par value, 200,000,000 shares authorized; 53,343,518 and 11,698,697 Class A shares issued and outstanding, respectively  5   1 
Additional paid-in capital  86,768   30,736 
Subscriptions receivable  -   - 
Accumulated deficit  (47,498)   (31,346)
Accumulated other comprehensive income (loss)  5,192   (38)
Total stockholders’ equity (deficit)  44,467   (647)
         
Total liabilities and stockholders’ equity (deficit) $139,953  $20,469 

 

See Accompanying Notes to Financial Statements.

 

F-2
 

 

Boxlight Corporation

Consolidated Statements of Operations and Comprehensive Loss

For the Years Ended December 31, 2020 and 2019

(in thousands, except per share amounts)

 

  2020  2019 
Revenues $54,891  $33,030 
Cost of revenues  45,023   24,089 
Gross profit  9,868   8,941 
         
Operating expense:        
General and administrative expenses  21,157   15,771 
Research and development  1,419   1,229 
Total operating expense  22,576   17,000 
         
Loss from operations  (12,708)  (8,059)
         
Other non-operating income (expense):        
Interest expense, net  (2,815)  (1,794)
Other income, net  129   88 
(Loss) gainon settlement of liabilities, net  (1,363)  118 
Change in fair value of derivative liabilities  (216)  245 
Total other expense  (4,265)  (1,343)
         
Net loss before incomes taxes $(16,973) $(9,402)
Income tax benefit (expense)  821   - 
Net loss  (16,152)  (9,402)
Fixed dividends to Series B preferred shareholders  

(338

)  - 
Net Loss attributable to common shareholders  

(16,490

)  

(9,402

)
         
Comprehensive loss:        
Net loss $(16,152) $(9,402)
Other comprehensive loss:        
Foreign currency translation adjustment  5,230   68 
Total comprehensive loss $(10,922) $(9,334)
         
Net loss per common share – basic and diluted $(0.39) $(0.88)
Weighted average number of common shares outstanding – basic and diluted  42,198   10,689 

 

See Accompanying Notes to Financial Statements.

 

F-3
 

 

Boxlight Corporation

Consolidated Statements of Changes in Stockholders’ Equity (Deficit)

For the Years Ended December 31, 2020 and 2019

($ in thousands)

 

  Series A  Class A  Additional     Accumulated Other       
  Preferred Stock  Common Stock  Paid-in  Subscriptions  Comprehensive  Accumulated    
  Shares  Amount  Shares  Amount  Capital  Receivable  Loss  Deficit  Total 
                            
Balance, December 31, 2018  250,000  $-   10,176,433  $1  $27,280  $                   -  $(106) $(19,206) $7,968 
Conversion of preferred stock  (82,028)  -   130,721   -   -   -   -   -   - 
Shareholder payments received  -   -   -   -   -   -   -   -   - 
Shares issued for:                                    
Conversion of notes payable  -   -   869,412   -   1,467   -   -   -   1,467 
Closing fees for issuance of notes payable  -   -   177,511   -   368   -   -   -   368 
Acquisition  -   -   200,000   -   500   -   -   -   500 
Other shared-based payments  -   -   21,704   -   48   -   -   -   48 
Executive compensation  -   -   122,916   -   295   -   -   -   295 
Stock compensation  -   -   -   -   778   -   -   -   778 
Foreign currency translation income  -   -   -   -   -   -   68   -   68 
Cumulative effects of adoption of new accounting standards in prior period  -   -   -   -   -   -   -   (2,738)  (2,738)
Net loss  -   -   -   -   -   -   -   (9,402)  (9,402)
                                   - 
Balance, December 31, 2019  167,972   -   11,698,697   1   30,736   -   (38)  (31,346)  (648)
Shares issued for:                                    
Conversion of liabilities  -   -   8,812,991   1   12,019   -   -   -   12,020 

Closing fees related to public offering

  -   -   -   -   (906)  -   -   -   (906)

Public offering

  -   -   32,583,000   3   43,521   -   -   -   43,524 
Cash  

-

   

-

   

142,857

       100   -   -       100 

Other share-based payments

  -   -   7,111   -   8   -   -   -   8 

Conversion of restricted shares

  -   

-

   98,862   -   -   -   -   -   - 
Stock compensation  

-

   

-

   

-

   

-

   1,628   -   -   -   1,628 
Foreign currency translation income  -   -   -   -   -   -   5,230   -   5,230 
Fixed dividends for preferred shareholders  -   -   -   -   (338)  -   -   -   (338)
Net loss  -   -   -   -   -   -   -   (16,152)  (16,152)
                                                         
Balance, December 31, 2020  167,972   -   53,343,518         5   86,768   -   5,192   (47,498)  44,467

 

See Accompanying Notes to Financial Statements.

 

F-4
 

 

Boxlight Corporation

Consolidated Statements of Cash Flows

For the Years Ended December 31, 2020 and 2019

($ in thousand)

 

  2020  2019 
       
Cash flows from operating activities:        
Net loss $(16,152) $(9,402)
Adjustments to reconcile net loss to net cash used in operating activities:        
Amortization of debt discount and debt issuance cost  1,626   496 
Bad debt expense  166   82 
Loss (gain) on settlement of liabilities  1,363   (118)
Changes in deferred tax assets and liabilities  (1,477)  - 
Change in allowance for sales returns and volume rebate  73   (248)
Change in inventory reserve  155   (13)
Change in fair value of derivative liabilities  216   (245)
Shares issued for interest payment on notes payable  499   78 
Stock compensation expense  1,628   1,138 
Other share-based payments  7   48 
Depreciation and amortization  2,608   909 
Changes in operating assets and liabilities:        
Accounts receivable – trade  (212)  142 
Inventories  795   1,295 
Prepaid expenses and other current assets  (1,994)  (447)
Other assets  6   (2)
Accounts payable and accrued expenses  2,176   2,856 
Other short-term liabilities  906   26 
Warranty reserve  76   61 
Accounts payable and accrued expenses – related parties  37   (978)
Deferred revenues  2,847   177 
Other liabilities  (13)  17 
Net cash used in operating activities  (4,664)  (4,263)
         
Cash flows from investing activities:        
Cash receipts from acquisitions  6,050   10 
Cash paid for acquisitions  (51,103)  - 
Cash paid for furniture and fixtures  (265)  (4)
Net cash (used in), provided by investing activities  (45,318)  6 
         
Cash flows from financing activities:        
Proceeds from short-term debt  10,067   22,775 
Principal payments on short-term debt  (8,608)  (23,328)
Proceeds from subscriptions receivable  -   25 
Proceeds from convertible debt, net  20,750   5,250 
Payment of earn-out payable – related party  -   (23)
Debt issuance cost  (20)  (214)
Payments of fixed dividends to Series B Preferred stockholders  

(338

)  - 
Proceeds from issuance of common stock  42,718   - 
Proceeds from the Payment Protection Plan  1,009   -
Net cash provided by financing activities  65,578   4,460 
         
Effect of currency exchange rates  (3,309)  68 
         
Net increase in cash and cash equivalents  12,287   272 
         
Cash and cash equivalents, beginning of the year  1,173   901 
         
Cash and cash equivalents, end of the year $13,460  $1,173 
         
Supplemental cash flows disclosures:        
Cash paid for interest $2,316  $1,773 
Cash paid for income taxes $542  $- 
         
Non-cash investing and financing activities:        
Preferred shares issued as consideration for acquisition of Sahara $28,876  $- 
Note payable issued as consideration for acquisition of MyStemkits $175  $- 
Shares to settle accounts payable $1,269  $- 
Shares issued to convert notes payable – Harbor Gates $-  $383 
Shares issued to convert notes payable – Lind Global $10,233  $1,084 
Shares and notes payable issued as consideration for acquisition of Modern Robotics, Inc. net of cash received $-  $560 
Shares issued for closing fees related to outstanding notes payable – Lind Global $517  $368 
Shares issued to convert preferred stock $-  $8 

 

See Accompanying Notes to Financial Statements.

 

F-5
 

 

Boxlight Corporation

Notes to Consolidated Financial Statements

 

NOTE 1 – ORGANIZATION AND SIGNIFICANT ACCOUNTING POLICIES

 

COMPANY HISTORY AND RECENT ACQUISITIVE GROWTH

 

Boxlight Corporation (the “Company”) was incorporated in the State of Nevada on September 18, 2014 with its headquarters in Atlanta, Georgia for the purpose of becoming a technology company that sells interactive educational products. The Company designs, produces and distributes interactive technology solutions to the education market.

 

OnSeptember 24, 2020, the Company acquired Sahara Presentation Systems PLC, a leader in distributed and manufactured AV solutions. Headquartered in the United Kingdom, Sahara is a leader in distributed AV products and a manufacturer of multi-award-winning touchscreens and digital signage products, including the globally renowned Clevertouch and Sedao brands.

 

OnApril 17, 2020, the Company acquired the assets, and assumed certain liabilities of MyStemKits and STEM Education Holdings, Pty, an Australian corporation (“STEM”), the largest online collection of K-12 STEM curriculum for 3D printing.

 

OnMarch 12, 2019, the Company entered into an asset purchase agreement with Modern Robotics Inc. (MRI), based in Miami, Florida. MRI is engaged in the business of developing, selling and distributing science, technology, engineering and math (STEM), robotics and programming solutions to the global education market.

 

On August 31, 2018, the Company acquired 100% of the membership interest equity of EOS, an Arizona limited liability company. EOS is in the business of providing technology consulting, training, and professional development services to create sustainable programs that integrate technology with curriculum in K-12 schools and districts.

 

OnJune 22, 2018, the Company 100% of the capital stock of the Qwizdom Companies. The Qwizdom Companies develop interactive whiteboard software and online solutions that are quick to implement and designed to increase participation, provide immediate data feedback, and, most importantly, accelerate and improve comprehension and learning. The Qwizdom Companies have offices outside Seattle, WA and Belfast, Northern Ireland and deliver products in 44 languages to customers around the world through a network of partners.

 

OnMay 9, 2018, the Company acquired 100% of the capital stock of Cohuba based in Lancashire, England. Cohuba produces, sells and distributes interactive display panels designed to provide new learning and working experiences through high-quality technologies and solutions through in-room and room-to-room multi-devices multi-user collaboration.

 

BASIS OF PRESENTATION AND PRINCIPLES OF CONSOLIDATION

 

The accompanying consolidated financial statements include the accounts of Boxlight Corporation and its wholly owned subsidiaries. Intercompany transactions and account balances among all of affiliated entities have been eliminated.

 

In the opinion of management, the consolidated financial statements reflect all adjustments, which are normal and recurring in nature and necessary for fair financial statement presentation.

 

ESTIMATES AND ASSUMPTIONS

 

The preparation of consolidated financial statements in conformity with U.S. generally accepted accounting principles (“GAAP”) requires management to make estimates and assumptions that affect the reported amounts of certain assets and liabilities, disclosure of contingent assets and liabilities at the date of the consolidated financial statements and the reported amounts of revenues and expenses during the reporting period. Actual amounts could differ from those estimates. Significant estimates include estimates of allowances for bad debts, and inventory obsolescence; the recoverability deferred tax assets; the fair value and the recoverability of warrants; the initial fair value of preferred stock, intangible assets and goodwill; stock compensation, fair values of assets acquired and estimates for contingent liabilities.

 

COMPREHENSIVE INCOME

 

Comprehensive income (loss) reflects the change in equity during the year and is comprised of all components of net income (loss and foreign currency translation adjustments.

 

FOREIGN CURRENCIES

 

The Company’s reporting currency is the U.S. dollar.

 

The U.S. dollar is the currency of the primary economic environment in which it operates and is generally the currency in which the Company business generates and expends cash. Subsidiaries with different functional currencies, translates their assets and liabilities into U.S. dollars at the exchange rates in effect as of the balance sheet date. Revenues and expenses are translated into U.S. dollars at the average exchange rates for the year. The resulting translation adjustments are included in accumulated other comprehensive income (loss), a separate component of equity (deficit). Foreign exchange gains and losses arise from transactions denominated in currencies other than the functional currency. Gains and losses on those foreign currency transactions are included in determining net income for the period in the exchange rates change.

 

CASH AND CASH EQUIVALENTS

 

The Company considers all highly liquid short-term investments purchased with an original maturity of three months or less to be cash equivalents. These investments are carried at cost, which approximates fair value. The Company maintains cash balances at financial institutions which, from time to time, may exceed Federal Deposit Insurance Corporation insured limits of $250,000 for banks located in the U.S. The Company has not experienced any losses with regard to its bank accounts and believes it is not exposed to any risk of loss on its cash bank accounts.

 

ACCOUNTS RECEIVABLE AND ALLOWANCE FOR DOUBTFUL ACCOUNTS

 

Accounts receivable are stated at contractual amounts, net of an allowance for doubtful accounts. The allowance for doubtful accounts represents management’s estimate of the amounts that ultimately will not be realized in cash. The Company reviews the adequacy of the allowance for doubtful accounts on an ongoing basis, using historical payment trends, the age of receivables and knowledge of the individual customers. When the analysis indicates, management increases or decreases the allowance accordingly. However, if the financial condition of our customers were to deteriorate, additional allowances might be required.

 

F-6
 

 

INVENTORIES

 

Inventories are stated at the lower of cost or net realizable value and include spare parts and finished goods. Inventories are primarily determined using specific identification and the first-in, first-out (“FIFO”) cost methods. Cost includes direct cost from the Current Manufacturer (“CM”) or Original Equipment Manufacturer (“OEM”), plus material overhead related to the purchase, inbound freight and import duty costs.

 

The Company continuously reviews its inventory levels to identify slow-moving merchandise and markdowns necessary to clear slow-moving merchandise, which reduces the cost of inventories to its estimated net realizable value. Consideration is given to several quantitative and qualitative factors, including current pricing levels and the anticipated need for subsequent markdowns, aging of inventories, historical sales trends, and the impact of market trends and economic conditions. Estimates of markdown requirements may differ from actual results due to changes in quantity, quality and mix of products in inventory, as well as changes in consumer preferences, market and economic conditions.

 

PROPERTY AND EQUIPMENT

 

Property and equipment is stated at cost and depreciated using the straight-line method over the estimated life of the asset. Repairs and maintenance are charged to expense as incurred.

 

LONG–LIVED ASSETS

 

Long-lived assets to be held and used or disposed of other than by sale are reviewed for impairment whenever events or changes in circumstances indicate that the carrying amount may not be recoverable. When required, impairment losses on assets to be held and used or disposed of other than by sale are recognized based on the fair value of the asset. Long-lived assets to be disposed of by sale are reported at the lower of carrying amount or fair value less cost to sell.

 

BUSINESS COMBINATIONS

 

Transactions in which the Company acquires or obtains control of one or more businesses are accounted for as business combinations in accordance with Topic 350, Business Combinations, which requires, among other things, that assets acquired, and liabilities assumed be recognized at their estimated fair values as of the acquisition date on the balance sheet. Income taxes, where applicable, are recognized and measured in accordance with Topic 740, Accounting for Income Taxes. Determining the fair value of assets acquired and liabilities assumed requires management to use significant judgement and estimates, including the selection of valuation methodologies, estimates of future revenue, costs and cash flows, and discount rates. Transaction costs are expenses as incurred. Any excess consideration transferred over he assigned values of net assets acquired would be recorded as goodwill.

 

GOODWILL

 

Goodwill represents the cost in excess of the fair value of the net tangible and intangible assets of acquired businesses, and represents implied synergies expected of the completed business combinations. Goodwill is not amortized and is not deductible for tax purposes.

 

Under ASC 350, Business Combinations, we have an option to perform a “qualitative” assessment to determine whether quantitative impairment testing is necessary. If, as a result of a qualitative assessment, it is more-likely-than-not that the fair value of the business is less than carrying amount, quantitative impairment testing is required. Otherwise, no further testing is necessary. If we perform a qualitative assessment, we consider the following criteria: macroeconomic conditions, industry and market conditions, overall financial performance and other entity specific events. In addition, we assess whether the most recent fair value determination resulted in an amount that significantly exceeded the carrying amount of the Company. Based on these assessments, we determine whether the likelihood that a current fair value determination would be less than the current carrying amount is not more likely than not.

 

Because the qualitative assessment is an option, we may bypass it for any reporting unit in any period and begin the analysis using a quantitative impairment test. We may also elect to perform a quantitative impairment test based on the period of time that has passed since the most recent determination of fair value, even when we do not believe that it is more-likely-than-not that the fair value of the business is less than carrying amount.

 

F-7
 

 

In analyzing goodwill for potential impairment in the quantitative impairment test, we use a combination of the income and market approaches to estimate the fair value. Under the income approach, we calculate the fair value based on estimated future discounted cash flows. The assumptions we use are based on what we believe a hypothetical marketplace participant would use in estimating fair value. Under the market approach, we estimate the fair value based on market multiples of revenue or earnings before interest, income taxes, depreciation and amortization for benchmark companies. If the fair value exceeds carrying value, then no further testing is required. However, if the fair value were to be less than carrying value, we would then determine the amount of the impairment charge, if any, which would be the amount that the carrying value of the goodwill exceeded its implied value. No goodwill impairments have been identified and recognized during any of the periods presented.

 

Being that the acquisition of Sahara September 24, 2020, the business has performed at or better than expected, and there are no indicators of possible impairment, the Company believes that the carrying amount does not exceed the fair value for the reporting unit. Goodwill arising from the Sahara acquisition was not included in the goodwill impairment testing for 2020 but will be included in the impairment testing in 2021.

 

Intangible assets

 

Intangible assets are amortized using the straight-line method over their estimated period of benefit. We evaluate the recoverability of intangible assets periodically and consider events or circumstances that warrant revised estimates of useful lives or that indicate that impairment exists. No material impairments of intangible assets have been identified during any of the periods presented. Intangible assets are tested for impairment on an annual basis, and between annual tests if indicators of potential impairment exist, using a fair-value-based approach.

 

DERIVATIVE TREATMENT OF STOCK PURCHASE WARRANTS

 

The Company classifies common stock purchase warrants as equity if the contracts (i) require physical settlement or net-share settlement or (ii) give the Company a choice of net-cash settlement or settlement in its own shares (physical settlement or net-share settlement). The Company classifies any contracts that (i) require net-cash settlement (including a requirement to net cash settle the contract if an event occurs and if that event is outside the control of the Company), (ii) give the counterparty a choice of net-cash settlement or settlement in shares (physical settlement or net-share settlement), or (iii) contain reset provisions as either an asset or a liability. The Company assesses classification of its freestanding derivatives at each reporting date to determine whether a change in classification between equity and liabilities is required.

 

The Company determined that certain warrants to purchase common stock do not satisfy the criteria for classification as equity instruments due to the existence of certain net cash and non-fixed settlement provisions that are not within the sole control of the Company. Such warrants are measured at fair value at each reporting date, and the changes in fair value are included in determining net income for the period.

 

FAIR VALUE OF FINANCIAL INSTRUMENTS

 

The Company’s financial instruments primarily include cash, accounts receivable, derivative liabilities, accounts payable and debt. Due to the short-term nature of cash, accounts receivables and accounts payable, the carrying amounts of these assets and liabilities approximate their fair value. Debt approximates fair value due to either the short-term nature or recent execution of the debt agreement. The amount of consideration received is deemed to be the fair value of long-term debt net of any debt discount and issuance cost.

 

Derivatives liabilities are recorded at fair value at each period end.

 

Fair value is defined as the price that would be received to sell an asset, or paid to transfer a liability, in an orderly transaction between market participants. A fair value hierarchy has been established for valuation inputs that gives the highest priority to quoted prices in active markets for identical assets or liabilities and the lowest priority to unobservable inputs. The fair value hierarchy is as follows:

 

Level 1 Inputs - Unadjusted quoted prices in active markets for identical assets or liabilities that the reporting entity has the ability to access at the measurement date.

 

F-8
 

 

Level 2 Inputs - Inputs other than quoted prices included in Level 1 that are observable for the asset or liability, either directly or indirectly. These might include quoted prices for similar assets or liabilities in active markets, quoted prices for identical or similar assets or liabilities in markets that are not active, inputs other than quoted prices that are observable for the asset or liability (such as interest rates, volatilities, prepayment speeds, credit risks, etc.) or inputs that are derived principally from or corroborated by market data by correlation or other means.

 

Level 3 Inputs - Prices or valuation techniques that require inputs that are both significant to the fair value measurement and unobservable (supported by little or no market activity).

 

Financial assets and liabilities are classified based on the lowest level of input that is significant to the fair value measurement. The Company’s assessment of the significance of a particular input to the fair value measurement requires judgment and may affect the valuation of the fair value of assets and liabilities and their placement within the fair value hierarchy levels.

 

The following tables set forth, by level within the fair value hierarchy, the Company’s financial liabilities that were accounted for at fair value on a recurring basis as of December 31, 2020 and 2019 (in thousands):

 

  Markets for
Identical
Assets
  Other
Observable
Inputs
  Significant
Unobservable
Inputs
  Fair
Value as of
December 31,
 
Description (Level 1)  (Level 2)  (Level 3)  2020 
Derivative liabilities – stock purchase warrants $        -  $          -  $    363   363 
Earn-out payable          119        119 
          $482  $482 

 

  Markets for
Identical
Assets
  Other
Observable
Inputs
  Significant
Unobservable
Inputs
  Fair
Value as of
December 31,
 
Description (Level 1)  (Level 2)  (Level 3)  2019 
Derivative liabilities – stock warrant purchase warrants $-  $-  $147  $147 
Earn-out payable          387   387 
          $    534  $   534 

 

  Amount 
Balance, December 31, 2018     410 
Amount paid  (23)
Balance, December 31, 2019  387 
Amount paid  (268)
Balance, December 31, 2020 $119 

 

REVENUE RECOGNITION

 

In accordance with the FASB’s Accounting Standards Update (“ASU”) No. 2014-09, Revenue from Contracts with Customers (Topic 606), the Company recognizes revenue at the amount to which it expects to be entitled when control of the products or services is transferred to its customers. Control is generally transferred when the Company has a present right to payment and the title and the significant risks and rewards of ownership of products or services are transferred to its customers. Product revenue is derived from the sale of projectors, interactive panels and related software and accessories to distributors, resellers, and end users. Service revenue is derived from hardware maintenance services, product installation, training, software maintenance, and subscription services.

 

F-9
 

 

Nature of Products and Services and Related Contractual Provisions

 

The Company’s sales of interactive devices, including panels, projectors, and other interactive devices generally include hardware maintenance services, a license to software, and the provision of related software maintenance. In most cases, interactive devices are sold with hardware maintenance services with terms of approximately 60 months. Software maintenance includes technical support, product updates on a when and if available basis, and error correction services. At times, non-interactive projectors are also sold with hardware maintenance services with terms of approximately 60 months. The Company also licenses software independently of its interactive devices, in which case it is bundled with software maintenance, and in some cases, subscription services that include access to on-line content, and cloud-based applications. The Company’s software subscription services provide access to content and software applications on an as needed basis over the Internet, but do not provide the right to take delivery of the software applications.

 

The Company’s product sales, including those with software and related services, generally include a single payment up front for the products and services, and revenue is recorded net of estimated sales returns and rebates based on the Company’s expectations and historical experience. For most of the Company’s product sales, control transfers, and therefore, revenue is recognized when products are shipped at the point of origin. When the Company transfers control of its products to the customer prior to the related shipping and handling activities, the Company has adopted a policy of accounting for shipping and handling activities as a fulfillment cost rather than a performance obligation. For many of the Company’s software product sales, control is transferred when shipped at the point of origin since the software is installed on the interactive hardware device in advance of shipping. For software product sales, control is transferred when the customer receives the related interactive hardware since the customer’s connection to the interactive hardware activates the software license at which time the software is made available to the customer. For the Company’s software maintenance, hardware maintenance, and subscription services, revenue is recognized ratably over time as the services are provided since time is the best output measure of how those services are transferred to the customer.

 

The Company’s installation, training and professional development services are generally sold separately from the Company’s products. Control of these services is transferred to our customers over time with hours/time incurred in providing the service being the best depiction of the transfer of services since the customer is receiving the benefit of the services as the work is performed.

 

For the sale of third-party products and services where the Company obtains control of the products and services before transferring it to the customer, the Company recognizes revenue based on the gross amount billed to customers. The Company considers multiple factors when determining whether it obtains control of the third-party products and services including, but not limited to, evaluating if it can establish the price of the product, retains inventory risk for tangible products or has the responsibility for ensuring acceptability of the product or service. The Company has not historically entered into transactions where it does not take control of the product or service prior to transfer to the customer.

 

The Company excludes all taxes assessed by a governmental agency that are both imposed on and concurrent with the specific revenue-producing transaction from revenue (for example, sales and use taxes). In essence, the Company is reporting these amounts collected on behalf of the applicable government agency on a net basis as though they are acting as an agent. The taxes collected and not yet remitted to the governmental agency are included in accounts payable and accrued expenses in the accompanying consolidated balance sheets.

 

F-10
 

 

Significant Judgments

 

For contracts with multiple performance obligations, each of which represent promises within a contract that are distinct, the Company allocates revenue to all distinct performance obligations based on their relative stand-alone selling prices (“SSPs”). The Company’s products and services included in its contracts with multiple performance obligations generally are not sold separately and there are no observable prices available to determine the SSP for those products and services. Since observable prices are not available, SSPs are established that reflect the Company’s best estimates of what the selling prices of the performance obligations would be if they were sold regularly on a stand-alone basis. The Company’s process for estimating SSPs without observable prices considers multiple factors that may vary depending upon the unique facts and circumstances related to each performance obligation including, when applicable, the estimated cost to provide the performance obligation, market trends in the pricing for similar offerings, product-specific business objectives, and competitor or other relevant market pricing and margins. Because observable prices are generally not available for the Company’s performance obligations that are sold in bundled arrangements, the Company does not apply the residual approach to determining SSP. However, the Company does have certain performance obligations for which pricing is highly variable or uncertain, and contracts with those performance obligations generally contain multiple performance obligations with highly variable or uncertain pricing. For these contracts the Company allocates the transaction price to those performance obligations using an alternative method of allocation that is consistent with the allocation objective and the guidance on determining SSPs in Topic 606 considering, when applicable, the estimated cost to provide the performance obligation, market pricing for competing product or service offerings, residual values based on the estimated SSP for certain goods, product-specific business objectives, incremental values for bundled transactions that include a service relative to similar transactions that exclude the service, and competitor pricing and margins. A separate price has not been established by the Company for its hardware maintenance services and software maintenance services. In addition, hardware maintenance services, software solutions, and the related maintenance services are never sold separately and are proprietary in nature, and the related selling price of these products and services is highly variable or uncertain. Therefore, the SSP of these products and services is estimated using the alternative method described above, which includes residual value techniques.

 

The Company has applied the portfolio approach to its allocation of the transaction price for certain portfolios of contracts that are executed in the same manner, contain the same performance obligations, and are priced in a consistent manner. The Company believes that the application of the portfolio approach produces the same result as if they were applied at the contract level.

 

Contract Balances

 

The timing of invoicing to customers often differs from the timing of revenue recognition and these timing differences can result in receivables, contract assets, or contract liabilities (deferred revenue) on the Company’s consolidated balance sheets. Fees for the Company’s product and most service contracts are fixed, except as adjusted for rebate programs when applicable, and are generally due within 30-60 days of contract execution. Fees for installation, training, and professional development services are fixed and generally become due as the services are performed. The Company has an established history of collecting under the terms of its contracts without providing refunds or concessions to its customers. The Company’s contractual payment terms do not vary when products are bundled with services that are provided over multiple years. In these contracts where services are expected to be transferred on an ongoing basis for several years after the related payment, the Company has determined that the contracts generally do not include a significant financing component. The upfront invoicing terms are designed 1) to provide customers with a predictable way to purchase products and services where the payment is due in the same timeframe as when the products, which constitute the predominant portion of the contractual value, are transferred, and 2) to ensure that the customer continues to use the related services, so that the customer will receive the optimal benefit from the products over their lives. Additionally, the Company has elected the practical expedient to exclude any financing component from consideration for contracts where, at contract inception, the period between the transfer of services and the timing of the related payment is not expected to exceed one year.

 

The Company has an unconditional right to consideration for all products and services transferred to the customer. That unconditional right to consideration is reflected in accounts receivable in the accompanying consolidated balance sheets in accordance with Topic 606. Contract liabilities are reflected in deferred revenue in the accompanying consolidated balance sheets and reflect amounts allocated to performance obligations that have not yet been transferred to the customer related to software maintenance, hardware maintenance, and subscription services. The Company has no material contract assets on December 31, 2020 or 2019. During the years ended December 31, 2020 and 2019, the Company recognized $2.0 million and $2.0 million, respectively of revenue that was included in the deferred revenue balance as of December 31, 2019 and January 1, 2019, respectively, as adjusted for Topic 606, at the beginning of the period.

 

F-11
 

 

Variable Consideration

 

The Company’s otherwise fixed consideration in its customer contracts may vary when refunds or credits are provided for sales returns, stock rotation rights, price protection provisions, or in connection with certain other rebate provisions. The Company generally does not allow product returns other than under assurance warranties or hardware maintenance contracts. However, the Company, on a case-by-case basis, will grant exceptions, mostly “buyer’s remorse” where the distributor or reseller’s end customer either did not understand what they were ordering, or determined that the product did not meet their needs. An allowance for sales returns is estimated based on an analysis of historical trends. In very limited situations, a customer may return previous purchases held in inventory for a specified period of time in exchange for credits toward additional purchases. The Company includes variable consideration in its transaction price when there is a basis to reasonably estimate the amount of the fee and it is probable there will not be a significant reversal. These estimates are generally made using the expected value method based on historical experience and are measured at each reporting date. There was no material revenue recognized in 2020 related to changes in estimated variable consideration that existed at December 31, 2019.

 

Remaining Performance Obligations

 

A performance obligation is a promise in a contract to transfer a distinct good or service to the customer and is the unit of accounting within the contract. The transaction price is allocated to each distinct performance obligation and recognized as revenue when, or as, the performance obligation is satisfied by transferring the promised good or service to the customer. The Company identifies performance obligations at contract inception so that it can monitor and account for the obligations over the life of the contract. Remaining performance obligations represent the portion of the transaction price in a contract allocated to products and services not yet transferred to the customer. As of December 31, 2020, and 2019, the aggregate amount of the contractual transaction prices allocated to remaining performance obligations was $16.1 million and $4.6 million, respectively. The Company expects to recognize revenue on approximately 43% of the remaining performance obligations in 2021, 45% in 2022 and 2023, with the remainder recognized thereafter.

 

In accordance with Topic 606, the Company has elected not to disclose the value of remaining performance obligations for contracts for which the Company recognizes revenue at the amount to which it has the right to invoice for services performed (for example, a time-and-materials professional services contracts). In addition, the Company has elected not to disclose the value of remaining performance obligations for contracts with performance obligations that are expected, at contract inception, to be satisfied over a period that does not exceed one year.

 

Disaggregated Revenue

 

The Company disaggregates revenue based upon the nature of its products and services and the timing and in the manner which it is transferred to the customer. Although all products are transferred to the customer at a point in time, hardware and some software is pre-installed on the interactive device are transferred at the point of shipment, while some software is transferred to the customer at the time the hardware is received by the customer or when software product keys are delivered electronically to the customer. All service revenue is transferred over time to the customer; however, professional services are generally transferred to the customer within a year from the contract date as measured based upon hours or time incurred while software maintenance, hardware maintenance, and subscription services are generally transferred over 5 years from the contract execution date as measured based upon the passage of time.

 

  Year Ended  Year Ended 
  

December 31,

2020
(in thousands)

  

December 31,

2019

(in thousands)

 
Product Revenues:        
Hardware $48,460  $28,840 
Software  2,450   1,460 
Service Revenues:        
Professional Services  1,300   1,210 
Maintenance and Subscription Services  2,680   1,520 
  $54,890  $33,030 

 

F-12
 

 

Contract Costs

 

The Company capitalizes incremental costs to obtain a contract with a customer if the Company expects to recover those costs. The incremental costs to obtain a contract are those that the Company incurs to obtain a contract with a customer that it would not have otherwise incurred if the contract were not obtained (e.g., a sales commission). The Company capitalizes the costs incurred to fulfil a contract only if those costs meet all the following criteria:

 

 The costs relate directly to a contract or to an anticipated contract that the Company can specifically identify.
 The costs generate or enhance resources of the Company that will be used in satisfying (or in continuing to satisfy) performance obligations in the future.
 The costs are expected to be recovered.

 

Certain sales commissions incurred by the Company were determined to be incremental costs to obtain the related contracts, which are deferred and amortized ratably over the estimated economic benefit period. For these sales commissions that are incremental costs to obtain where the period of amortization would have been recognized over a period that is one year or less, the Company elected the practical expedient to expense those costs as incurred. Commission costs that are deferred are classified as current or non-current assets based on the timing of when the Company expects to recognize the expense and are included in prepaid and other assets and other assets, respectively, in the accompanying consolidated balance sheets. Total deferred commissions at December 31, 2020 and 2019 and the related amortization for 2019 were less than $0.1 million.

 

The Company has not historically incurred any material fulfilment costs that meet the criteria for capitalization.

 

WARRANTY RESERVE

 

For customers that do not purchase hardware maintenance services, the Company generally provides warranty coverage on projectors and accessories, batteries and computers. This warranty coverage does not exceed 24 months, and the Company establishes a liability for estimated product warranty costs, included in other short-term liabilities in the consolidated balance sheets, at the time the related product revenue is recognized. The warranty obligation is affected by historical product failure rates and the related use of materials, labor costs and freight incurred in correcting any product failure. Should actual product failure rates, use of materials, or other costs differ from the Company’s estimates, additional warranty liabilities could be required, which would reduce its gross profit.

 

RESEARCH AND DEVELOPMENT EXPENSES

 

Research and development costs are expensed as incurred and consists primarily of personnel related costs, prototype and sample costs, design costs, and global product certifications mostly for wireless certifications.

 

INCOME TAXES

 

An asset and liability approach is used for financial accounting and reporting for income taxes. Deferred income taxes arise from temporary differences between income tax and financial reporting and principally relate to recognition of revenue and expenses in different periods for financial and tax accounting purposes and are measured using currently enacted tax rates and laws. In addition, a deferred tax asset can be generated by net operating loss carryforwards. If it is more likely than not that some portion or all of a deferred tax asset will not be realized, a valuation allowance is recognized.

 

F-13
 

 

STOCK-BASED COMPENSATION

 

The Company estimates the fair value of each stock-based compensation award at the grant date by using the Black-Scholes option pricing model. The fair value determined represents the cost for the award and is recognized on a straight-line basis over the vesting period during which an employee is required to provide service in exchange for the award. Total expense is reduced by the fair value of the options that are forfeited prior to vesting when the forfeiture occurs.

 

SUBSEQUENT EVENTS

 

We reviewed all material events through the date of these consolidated financial statements were issued for subsequent event disclosure consideration as described in Note 16.

 

NEW ACCOUNTING PRONOUNCEMENTS

 

In May 2014, the FASB issued Topic 606, which replaced the previous revenue recognition guidance. The Company adopted Topic 606 effective January 1, 2019 using the modified retrospective transition method. Under this method, the Company elected to apply the cumulative effect method to all customer contracts as of the adoption date. The impact to revenue in 2019 as a result of the adoption of Topic 606 was approximately $0.6 million, which is the result of the identification of additional units of accounting or performance obligations upon adoption of Topic 606. Specifically, the Company identified software (previously combined with hardware for accounting purposes), the related software maintenance, and hardware maintenance (previously accounted for under guidance applicable to extended warranties) as units of accounting. Under prior GAAP, no portion of the transaction price was allocated to, and therefore, no revenue was recognized upon the transfer of these products and services. While revenue related to software may only be deferred for up to a few days relative to the timing of revenue recognition under prior GAAP, software maintenance and hardware maintenance revenue will now be recognized over a period of 3-5 years based on the specified term in the contract or the estimated service term, if not specified. As a result, the cumulative impact due to the adoption of Topic 606 on the opening consolidated balance sheet was a decrease in opening retained earnings, with an increase in deferred commissions, an increase in deferred revenue, and a decrease in accrued warranty costs.

 

We adopted ASU 2017-04, “Intangibles-Goodwill and Other (Topic 350: Simplifying the Test for Goodwill Impairment” effective January 1, 2020. ASU 2017-04 simplifies the assessment of goodwill for impairment by eliminating step two from the goodwill impairment test. As amended, the goodwill impairment test now consists of one step comparing the fair value of a reporting unit with its carrying value. An entity should recognize a goodwill impairment charge for the amount by which the carrying amount exceeds the reporting unit’s fair value. The new pronouncement had no impact to the Company, as the results from step one did not indicate any impairment the needed to be recognized.

 

In February 2016, the FASB issues ASC 842 “Leases” that creates new accounting and reporting guidelines for leasing arrangements. The new guidance requires organizations that lease assets to recognize assets and liabilities on the balance sheet related to the rights and obligations created by those leases, regardless of whether they are classified as finance or operating leases. Under the previous guidance, the recognition, measurement, and presentation of expenses and cash flows arising from a lease primarily depended on its classification as a finance or operating lease. The new guidance also requires disclosures to help financial statement users better understand the amount, timing, and uncertainty of cash flows arising from leases. For Small Emerging Growth Companies, the new standard is not effective until annual reporting periods beginning after December 15, 2020, including interim periods within that reporting period. Earlier application is permitted. The Company is currently evaluating the impact of this new pronouncement on its financial statements and will adopt the new standard in 2021.

 

In June 2016, the FASB issued ASU No. 2016-13, “Financial Instruments Credit Losses” (Topic 326): Measurement of Credit Losses on Financial Instruments. The new guidance replaces the incurred loss methodology with the current expected credit loss (CECL) methodology. The measurement of expected credit losses under the CECL methodology is applicable to financial assets measured at amortized cost, including trade accounts receivable. It also applies to off-balance sheet credit exposures not accounted for as insurance (loan commitments, standby letters of credit, financial guarantees, and other similar instruments) and net investments in leases recognized by a lessor in accordance with Topic 842. This new guidance changes the impairment model for most financial assets and certain other instruments. Since the Company is a Small Emerging Growth Company, the ASU is not effective until fiscal years beginning after December 15, 2022, and interim periods within that fiscal year. The Company is currently evaluating the impact that this standard will have, if any, on its financial statements.

 

In August 2020, the FASB issued ASU No. 2020-06, “Accounting for Convertible Instruments and Contracts in an Entity’s Own Equity.” The new guidance simplifies the accounting for certain convertible instruments and for contracts in an entity’s own equity. Key provisions include the elimination of the “cash conversion” guidance and the “beneficial conversion feature” guidance in ASC 470-20 as well as a simplification of the settlement assessment that entities are required to perform to determine whether a contract qualifies for equity classification by removing certain conditions in ASC 815-40-25. Since the Company is a Small Emerging Growth Company, the ASU is not effective until annual reporting periods beginning after December 15, 2023. Earlier application is permitted. The Company is currently evaluating the impact that this standard will have on its financial statements.

 

F-14
 

 

In December 2019, the FASB issued ASU No. 2019-12, “Income Taxes” (Topic 740). The new guidance modifies the requirements for the timing of adoption of enacted change in tax law. The effects of changes on taxes currently payable or refundable for the current year must be reflected in the computation of annual effective tax rate. Since the Company is an Emerging Growth Company, the ASU is not effective until fiscal years beginning after December 15, 2021, and interim periods within fiscal years beginning after December 15, 2022. Early adoption is permitted. The Company is currently evaluating the impact that this standard will have, if any, on its financial statements.

 

There were various other accounting standards and interpretations issued recently, some of which may be applicable to the Company but none of which are expected to a have a material impact on our financial position, operations or cash flows.

 

F-15
 

 

NOTE 2 – RECENT BUSINESS ACQUISITIONS

 

The acquisitions described below were accounted for as business combinations which require, among other things, that assets acquired, and liabilities assumed be recognized at their estimated fair values as of the acquisition date. Deferred income taxes are recognized and measured in accordance with Topic 740 “Accounting for Income Taxes”. Transaction costs are expensed as incurred. Any excess of the consideration transferred over the assigned values of the net assets acquired would be recorded as goodwill.

 

Sahara Presentation Systems PLC

 

On September 24, 2020, the Company acquired 100% of the outstanding shares of Sahara Holdings Limited, a private limited company operating under the laws of the UK and all of its subsidiaries, including Sahara Presentation Systems PLC (collectively, “Sahara”). Sahara is a distributor of audio and video software and equipment including the Clevertouch branded product line of interactive touch screens. This strategic acquisition expanded the Company’s geographic footprint, industry verticals served, and enhanced the Company’s technology and product offerings.

 

As consideration for the purchase of Sahara, the Company transferred $73.7 million to the Sellers, including $44.9 million in cash (net of $6.0 million in cash acquired) and $28.9 million in convertible preferred stock. The convertible preferred stock was comprised of 1,586,620 shares of Series B convertible redeemable preferred stock (the “Series B Preferred Stock”) and 1,320,850 shares of Series C convertible redeemable preferred stock (the “Series C Preferred Stock”). The fair value of the preferred shares issued was $16.5 million and $12.4 million for the Series B Preferred Stock and Series C Preferred Stock, respectively. See further discussion of the features of the preferred shares in Note 11.

 

The consideration transferred to the selling shareholders along with the assets acquired and liabilities assumed were recorded at their estimated fair values at the acquisition date. Determining the fair value of assets acquired and liabilities assumed, and the issued shares of Series B Preferred Stock and Series C Preferred Stock requires management to use significant judgment and estimates, including the selection of valuation methodologies, estimates of future revenue, costs and cash flows, discount rates, and selection of comparable companies. The Company engaged the assistance of an independent third-party valuation specialist to determine certain fair value measurements related to acquired assets, and the Series B Preferred Stock, and the Series C Preferred Stock. The excess consideration over the net fair values of the assets acquired and liabilities assumed was recognized as goodwill.

 

The fair value of the deferred revenue at the date of acquisition was determined based on the estimated direct and incremental costs to fulfill the remaining performance obligations associated with the deferred revenue, plus a reasonable profit margin. Accordingly, the carrying amount of deferred revenue at the acquisition date was reduced to its estimated fair value based on the assumptions above which has resulted in and will result in a reduction in revenue that otherwise would have been recognized in periods subsequent to the acquisition date.

 

The fair value or net realizable value of inventories at the date of acquisition was determined using a “top-down” approach based upon the estimated sales value, less a reasonable profit margin and less the estimated costs to dispose of the inventory, including selling costs and other disposal costs such as freight. Accordingly, the carrying amount of inventories at the acquisition date was increased to its estimated fair value based on these assumptions which resulted in an increase in cost of revenues subsequent to the acquisition date in 2020.

 

F-16
 

 

The following table summarizes the estimated fair values of the net assets acquired and liabilities assumed, and the estimate of the fair value of consideration paid:

 

  (in thousands) 
Assets acquired:    
Cash $6,049 
Accounts receivable  16,066 
Inventories  17,257 
Prepaid expenses and other current assets  2,277 
Property and equipment  183 
Total assets acquired  41,832 
     
Accounts payable and accrued expenses  (8,624)
Deferred revenue  (9,435)
Deferred tax liability  (8,794)
Other liabilities  (293)
Total liabilities assumed  (27,146)
     
Net tangible assets acquired  14,686 
     
Identifiable intangible assets:    
Customer relationships  39,629 
Trademarks  5,319 
Technology  3,372 
Total intangible assets subject to amortization  48,320 
     
Goodwill  16,774 
     
Total net assets acquired $79,780 
     
Consideration paid:    
Cash $50,903 
Preferred shares issued  28,877 
     
Total consideration paid $79,780 

  

The following table presents the useful lives over which the acquired intangible assets will be amortized on a straight-line basis, which approximates the pattern by which the related economic benefits of the assets are consumed:

 

  Estimated
Weighted Average
Life (years)
 
Customer relationships  10 
Trademarks  10 
Technology  3 

 

Goodwill is primarily attributable to synergies expected from the acquisition and the assembled workforce. The Company incurred a total of $0.2 million in acquisition-related costs and expensed all such costs incurred during the period in which the service was received. Acquisition related costs are included in general and administrative expenses in the Consolidated Statement of Operations and Comprehensive Loss. The results of operations of Sahara since the acquisition are included in the Consolidated Statement of Operations and Comprehensive Loss for the twelve months ended December 31, 2020. Revenue and net loss attributable to Sahara in the period from the acquisition date of September 24, 2020 through December 31, 2020 were $24.7 million and $5.3 million, respectively.

 

As disclosed in the third quarter unaudited condensed consolidated financial statements, the Company had not yet finalized its evaluation and determination of the fair value of certain assets acquired and liabilities assumed and recorded provisional amounts based on initial measurements using currently available information. The Company was still gathering information about certain items including income taxes and deferred income tax assets and liabilities. During the fourth quarter, the Company recorded a measurement period adjustment to the initial provisional amounts for deferred income tax assets and liabilities and an immaterial out-of-period correction to the estimated fair value of preferred shares issued which resulting in an increase in goodwill.

 

The following unaudited pro forma information reflects our consolidated results of operations as if the acquisition of Sahara had taken place on January 1, 2019. The unaudited pro forma information is not necessarily indicative of the results of operations that the Company would have reported had the acquisition actually occurred at the beginning of these periods nor is it necessarily indicative of future results. The unaudited pro forma financial information does not reflect the impact of future events that may occur after the acquisition, including, but not limited to, anticipated costs savings from synergies or other operational improvements. The nature and amount of any material, nonrecurring pro forma adjustments directly attributable to the business combination are included in the pro forma revenue and net earnings reflected below.

 

  Year ended December 31, 
  2020  2019 
  (in thousands)  

(Unaudited)

(in thousands)

  (in thousands)  

(Unaudited)

(in thousands)

 
  As Reported  Pro Forma  As Reported  Pro Forma 
Revenues, net $54,891  $119,207  $33,030  $129,393 
                 
Net loss attributable common shareholders $(16,490) $(17,406) $(9,334) $(13,931)

 

MyStemKits and STEM Education Holdings, Pty

 

On April 17, 2020, the Company acquired the assets, and assumed certain liabilities of MyStemKits and STEM Education Holdings, Pty, an Australian corporation (“STEM”) which is the sole shareholder of MyStemKits, for consideration of $450,000, after working capital adjustments of $150,000. Consideration included $100,000 paid in cash at closing with the balance payable in the form of a $350,000 purchase note payable in four equal installments of $87,500 (the “Installment Payments”) on July 31, 2020, October 31, 2020, January 31, 2021 and April 30, 2021. Acknowledging the ongoing COVID-19 pandemic, on April 17, 2020, the Company and STEM entered into a letter agreement pursuant to which the parties agreed that potential adjustments may be made to the installment payments due on July 31, 2020 and October 31, 2020 in the event the actual gross revenue of MyStemKits is materially below budget. Accordingly, and as agreed between Boxlight and the STEM sellers the note payable has since been adjusted to $175,000.

 

The following table summarizes the fair values of the net assets acquired and the fair value of consideration paid:

 

  (in thousands) 
Assets acquired:    
Cash $1 
Inventories  36 
Total assets acquired  37 
Total liabilities assumed  (29)
     
Net assets acquired  8 
     
Identifiable intangible assets:    
Customer relationships  42 
Trademarks  59 
Technology  12 
Total identifiable intangible assets subject to amortization  113 
     
Goodwill  154 
     
Consideration paid:    
Cash $100 
Note payable  175 
     
Total consideration paid $275 

  

MRI

 

On March 12, 2019, the Company entered into an asset purchase agreement with MRI, based in Miami, Florida. MRI is engaged in the business of developing, selling and distributing science, technology, engineering and math (STEM), robotics and programming solutions to the global education market. The Company purchased the net assets of MRI in exchange for 200,000 shares of the Company’s Class A common stock and a $70,000 note payable, which has since been paid.

 

   

(in thousands)

 
Assets acquired:    
Cash $10 
Accounts receivable  8 
Inventories  386 
Prepaid expenses  24 
Intangible assets  93 
Other current asset  60 
Total assets acquired  581 
Total liabilities assumed  (11)
     
Net assets acquired $570 
     
Consideration paid:    
Issuance of 200,000 shares of Class A common stock $500 
Note payable  70 
     
Total $570 

 

F-17
 

 

NOTE 3 – ACCOUNTS RECEIVABLE - TRADE

 

Accounts receivable consisted of the following at December 31, 2020 and 2019 (in thousands):

 

  2020  2019 
       
Accounts receivable – trade $21,769  $4,522 
Allowance for doubtful accounts  (473)  (358)
Allowance for sales returns and volume rebates  (426)  (499)
         
Accounts receivable - trade, net of allowances $20,869  $3,665 

 

The Company did not write off any accounts receivables in 2020, and wrote off $90 thousand of accounts receivable during the year ended December 31, 2019.

 

NOTE 4 – INVENTORIES

 

Inventories consisted of the following at December 31, 2020 and 2019 (in thousands):

 

  2020  2019 
       
Finished goods $20,997  $3,239 
Spare parts  265   273 
Reserves for inventory obsolescence  (349)  (193)
         
Inventories, net $20,913  $3,319 

 

The Company wrote off inventories of $31 thousand and $74 thousand for the years ended December 31, 2020 and 2019, respectively.

 

NOTE 5 – PREPAID EXPENSES AND OTHER CURRENT ASSETS

 

Prepaid expenses and other current assets consisted of the following at December 31, 2020 and 2019 (in thousands):

 

  2020  2019 
       
Prepayments to vendors $5,727  $1,389 
Prepaid licenses and other  339   367 
Unbilled revenue  95   9 
         
Prepaid expenses and other current assets $6,161  $1,766 

 

F-18
 

 

NOTE 6 – PROPERTY AND EQUIPMENT

 

Property and equipment consisted of the following at December 31, 2020 and 2019 (in thousands):

 

  2020  2019 
       
Building $200   $200 
Building improvements     9 
Leasehold improvements  172    3 
Office equipment  232    40 
Other equipment  81    42 
         
Property and equipment, at cost  694    295 
Accumulated depreciation  (132)    (87)
         
Property and equipment, net of accumulated depreciation $562  $207 

 

For the years ended December 31, 2020 and 2019, the Company recorded depreciation expense of $45 thousand and $23 thousand respectively.

 

NOTE 7 – INTANGIBLE ASSETS AND GOODWILL

 

Intangible assets and goodwill consisted of the following at December 31, 2020 and 2019 (in thousands):

 

  Weighted Average useful lives 2020  2019 
         
Patents 4years $182  $82 
Customer relationships 9years  46,614   4,009 
Technology 5 years  3,900   272 
Domain 5years  14   14 
Trademarks 8years  9,682   3,918 
Intangible assets, at cost    60,392   8,294 
Accumulated amortization    (5,235)  (2,735)
Intangible assets, net of accumulated amortization   $55,157  $5,559 
           
Goodwill from acquisition of Mimio N/A $45  $45 
Goodwill from acquisition of Sahara N/A  17,990   - 
Goodwill from acquisition of STEM N/A  29   - 
Goodwill from acquisition of Boxlight N/A  4,137   4,137 
Goodwill from acquisition of EOS N/A  78   78 
Goodwill from acquisition of Qwizdom N/A  463   463 
    $

22,742

  $4,724 

 

For the years ended December 31, 2020 and 2019, the Company recorded amortization expense of $2.5 million and $0.9 million, respectively.

 

F-19
 

 

NOTE 8 – DEBT

 

The following comprises debt on December 31, 2020 and 2019 (in thousands):

 

  2020  2019 
Debt – Third Parties        
Note payable – Lind Global $21,085  $4,797 
Paycheck Protection Program Loan  1,008   - 
Accounts receivable financing – Sallyport Commercial  4.512   1,552 
Note payable – STEM Education Holdings  175   - 
Total debt – third parties  26,780   6,349 
Less: Discount and issuance cost – Lind Global  2,132   612 
Current portion of debt – third parties  16,817   4,536 
Long-term debt – third parties $7,831  $1,201 
         
Debt – Related Parties        
Note payable – Qwizdom (Darin & Silvia Beamish) $-  $382 
Note payable – Steve Barker  -   17 
Note payable – Logical Choice Corporation – Delaware  -   54 
Note payable – Mark Elliott  -   24 
Total debt – related parties  -   477 
Less: current portion of debt – related parties  -   368 
Long-term debt – related parties $-  $108 
         
Total debt $26,780  $6,214 

 

Debt - Third Parties:

 

Lind Global Marco Fund, LP

 

On September 21, 2020, the Company and Lind entered into a fourth securities purchase agreement with Lind Global Marco Fund, LP (Lind” or the “Investor”) pursuant to which the Company received $20.0 million in exchange for the issuance to Lind of (1) a $22.0 million convertible promissory note, payable at an 4% interest rate, compounded monthly, (2) 310,399 shares of restricted Class A common stock valued at $500 thousand, calculated based on the 20-day volume average weighted price of the Class A common stock for the period ended September 21, 2020, and (3) a commitment fee of $400 thousand. The Note matures over 24 months, with repayment to commence on November 22, 2020, after which time the Company will be obligated to make monthly payments of $1.0 million, plus interest. Interest accrued during the first two months of the note, after which time the interest payments, including accrued interest is payable monthly in either conversion shares or in cash. The commitment fee in the amount of $400 thousand was paid to Lind, along with legal fees in the amount of $20 thousand. The Company paid Lind $500 thousand for closing fees by issuing 310,399 shares of Class A common stock. During the year ended December 31, 2020, the Company paid principal of $2.00 million and interest of $219 thousand through issuance of Class A common stock to Lind.

 

In conjunction with our entry into the Lind Global SPA and the issuance of the Convertible Note, on September 21, 2020, the Company and Lind Global Macro Fund, LP, an affiliate of Lind Global(“Lind”), entered into a third amended and restated security agreement (the “Third A&R Security Agreement”) for purposes of amending and restating a prior security agreement, dated as of February 4, 2020, between the Company and Lind in order to incorporate the Lind Global SPA and the Convertible Note therein. In addition, on September 21, 2020, the Company, Sallyport Commercial Finance, LLC (“Sallyport”), as first lien creditor, and Lind and Lind Global, as second lien creditors, entered into a third amended and restated intercreditor agreement (the “Third A&R Intercreditor Agreement”) for purposes of amending and restating the second amended and restated intercreditor agreement, dated as of February 4, 2020, between the Company, Sallyport and Lind, in order to (i) incorporate Lind Global as a second lien creditor and (ii) reaffirm and confirm the relative priority of each creditor’s respective security interests in the Company’s assets, among other matters.

 

On July 28, 2020, the Company entered into an underwriting agreement (the “Underwriting Agreement”) with Maxim Group, LLC, a Delaware limited liability company (“Maxim”), pursuant to which Maxim, as representative of the underwriters, agreed to underwrite the public offering (the “Offering”) of up to 15,000,00 shares of the Company’s Class A common stock, par value $0.0001 per share (the “Common Stock”), at a public offering price of $2.00 per share, in addition to an overallotment option (the “Overallotment Option”) of 2,250,000 shares of Common Stock. The Offering closed on July 31, 2020, with the sale of all 17,250,000 shares of the Company’s Common Stock, including the Overallotment Option, for gross proceeds of $34,500,000. Maxim acted as sole book-running manager, National Securities Corporation acted as a co-manager for the Offering, and A.G.P./Alliance Global Partners (“A.G.P.”) acted as financial advisor. As compensation for underwriting the Offering, the underwriters received an underwriting discount of 7%, equaling approximately $2,415,000, in addition to $60,000 in expenses. A.G.P.’s compensation was paid out of the underwriting discount. The Offering was made pursuant to the Company’s effective shelf registration statement on Form S-3 (SEC File No. 333-239939) (the “Registration Statement”) and the related base prospectus included therein, as supplemented by the prospectus supplement dated July 28, 2020 (the “Preliminary Prospectus”) and the final prospectus supplement, filed July 29, 2020 (the “Final Prospectus” and collectively with the Preliminary Prospectus, the “Prospectus”)

 

F-20
 

 

As approved by the Company’s board of directors on June 22, 2020, the Company entered into an agreement with Everest Display, Inc., a Taiwan corporation (“EDI”), and EDI’s subsidiary, AMAGIC Holographics, Inc., a California corporation (“AMAGIC”), effective June 11, 2020, pursuant to which EDI will forgive $1,000,000 in accounts payable owed by the Company to EDI in exchange for the Company’s issuance of 869,565 shares (the “Shares”) of its Class A common stock, par value $0.0001 per share, to AMAGIC at a $1.15 per share purchase price. The Shares were issued to AMAGIC pursuant to an exemption from registration provided by Rule 506 of Regulation D under Section 4(a)(2) of the Securities Act of 1933, as amended.

 

On June 8, 2020, the Company entered into an underwriting agreement (the “June Underwriting Agreement”) with Maxim pursuant to which Maxim agreed to underwrite the public offering (the “June Offering”) of 13,333,333 shares (the “Shares”) of the Company’s Class A common stock at a public offering price of $0.75 per share. National acted as co-manager of the June Offering. The June Offering closed on June 11, 2020, with the Company’s sale of the Shares for gross proceeds of $10,000,000. In addition, the Company granted the underwriters a 45-day option to purchase up to an additional 2,000,000 shares of Class A common stock at the public offering price less discounts and commissions (the “June Over-Allotment Option”). The June Over-Allotment Option was exercised in full on June 24, 2020, for additional proceeds of $1,500,000, through the sale of an additional 1,999,667 shares of Class A common stock. Maxim acted as sole-bookrunner and National acted as co-manager for the Offering. Gross proceeds, before underwriting discounts and commissions and estimated offering expenses, totaled $11.5 million. As compensation for underwriting the Offering, Maxim and National together received an underwriting discount of 7% of the Offering and the Over-Allotment Option and were reimbursed for up to $85,000 in underwriting expenses.

 

The June Offering was conducted pursuant to the Company’s registration statement on Form S-1 (File No. 333-238634) previously filed with and subsequently declared effective by the SEC.

 

On February 4, 2020, the Company and Lind entered into a third securities purchase agreement pursuant to which the Company received $750 thousand in exchange for the issuance to Lind of (1) an $825 thousand convertible promissory note, payable at an 8% interest rate, compounded monthly, (2) certain shares of restricted Class A common stock valued at $60 thousand, calculated based on the 20-day volume average weighted price of the Class A common stock for the period ended February 4, 2020, and (3) a commitment fee of $26.25 thousand. The Note matures over 24 months, with repayment that commenced on August 4, 2020, after which time the Company is obligated to make monthly payments of $45.833 thousand plus interest. Interest accrued during the first six months of the note, after which time the interest payments, including accrued interest is payable monthly in either conversion shares or in cash. The commitment fee in the amount of $26.25 thousand was paid to Lind, along with legal fees in the amount of $15 thousand. The Company paid Lind $60 thousand for closing fees by issuing 44,557 shares of Class A common stock. During the year ended December 31, 2020, the Company paid principal of $183 thousand and interest of $52 thousand through issuance of Class A common stock to Lind.

 

F-21
 

 

On December 13, 2019, the Company entered into a securities purchase agreement with the Investor that contemplated a $11.25 million working capital financing for Boxlight Corporation and its subsidiaries. The investment was in the form of a $1.375 million principal amount convertible secured Boxlight Corporation note with a maturity date of 24 months. The note is convertible at the option of the Investor into the Company’s Class A voting common stock at a fixed conversion price of $2.50 per share. The Company will have the right to force the Investor to convert up to 50% of the outstanding amount of the note if the volume weighted average closing price of our Class A common stock trades above $5.00 for 30 consecutive days; and 100% of the outstanding amount of the note if the volume weighted average closing price of our Class A common stock trades above $6.25 for 30 consecutive days. During the year ended December 31, 2020, the Company paid principal of $153 thousand and interest of $65 thousand through issuance of Class A common stock to Lind.

 

On March 22, 2019, the Company entered into a securities purchase agreement with the Investor that contemplated a $4.0 million working capital financing for Boxlight Corporations and its subsidiaries. The investment was in the form of a $4,400,000 principal amount convertible secured Boxlight Corporation note with a maturity date of 24 months. The note is convertible at the option of the Investor into the Company’s Class A voting common stock at a fixed conversion price of $4.00 per share. The Company will have the right to force the Investor to convert up to 50% of the outstanding amount of the note if the volume weighted average closing price of our Class A common stock trades above $8.00 for 30 consecutive days; and 100% of the outstanding amount of the note if the volume weighted average closing price of our Class A common stock trades above $12.00 for 30 consecutive days. During the year ended December 31, 2020, the Company paid principal of $2.9 million and interest of $163 thousand through issuance of Class A common stock to Lind.

 

In summary for Lind as of December 31, 2020, the outstanding principal net of debt issuance cost and discount, and accrued interest were $21.08 million and $18 thousand, respectively. Principal of $13.59 million is due within one year from December 31, 2020. As of December 31, 2019, outstanding principal net of debt issuance cost and discount, and accrued interest were $4.2 million and $5 thousand, respectively. Principal of $13.59 million is due within one year from December 31, 2020.

 

Accounts Receivable Financing – Sallyport Commercial Finance

 

On August 15, 2017, Boxlight Inc., and Genesis entered into a 12-month term account sale and purchase agreement with Sallyport Commercial Finance, LLC (“Sallyport”). Pursuant to the agreement, Sallyport agreed to purchase 85% of the eligible accounts receivable of the Company with a right of recourse back to the Company if the receivables are not collectible. This agreement requires a minimum monthly sales volume of $1.25 million with a maximum facility limit of $6.0 million. Advances against this agreement accrue interest at the rate of 4% in excess of the highest prime rate publicly announced from time to time with a floor of 4.25%. In addition, the Company is required to pay a daily audit fee of $950 per day. The Company granted Sallyport a security interest in all of Boxlight Inc. and Genesis’ assets. This agreement was terminated and replaced with an asset-based lending agreement effective September 30, 2020.

 

On September 30, 2020, Boxlight Inc., and EOS EDU LLC. entered into a 12-month term asset-based lending agreement with Sallyport Commercial Finance, LLC (“Sallyport”). Pursuant to the agreement, Sallyport agreed to purchase 90% of the eligible accounts receivable of the Company with a right of recourse back to the Company if the receivables are not collectible. This agreement requires a minimum monthly sales volume of $1,250,000 with a maximum facility limit of $8,000,000. Advances against this agreement accrue interest at the rate of 3.50% in excess of the highest prime rate publicly announced from time to time with a floor of 3.25%. In addition, the Company is required to pay a daily audit fee of $950 per day. The Company granted Sallyport a security interest in all of the assets of Boxlight Inc. and Genesis.

 

As of December 31, 2020, the outstanding principal and accrued interest were $4.5 million and $0, respectively. As of December 31, 2019, outstanding principal and accrued interest were $1,551,500 and $0, respectively. For the twelve months ended December 31, 2020 and 2019, the Company incurred interest expense of $594 thousand and $757 thousand, respectively.

 

Paycheck Protection Program Loan

 

On May 22, 2020, the Company received loan proceeds of $1.09 million under the Paycheck Protection Program (“PPP”) established as part of the Coronavirus Aid, Relief and Economic Security Act (“CARES Act”). The loans and accrued interest received under the PPP are forgivable to the extent borrowers use the loan proceeds for eligible purposes, including payroll, benefits, rent and utilities, and maintains their payroll levels during the designated eight-week period prior to which the PPP would otherwise be repayable. The amount of loan forgiveness is reduced if the borrower terminates employees or reduces salaries during the eight-week period. During 2020 the Company applied for forgiveness in the amount of $837 thousand of the original PPP loan and is presently awaiting a decision from Small Business Administration.

 

F-22
 

 

The unforgiven portion of the PPP loan is payable over two years at an interest rate of 1%, with a deferral of payments for the first six months. The Company is using the proceeds for purposes consistent with the PPP.

 

As of December 31, 2020, outstanding principal and accrued interest were $1.09 million and $6 thousand respectively.

 

Debt - Related Parties:

 

Note Payable - STEM Education Holdings, Pty

 

As discussed in Note 2 “Recent Business Acquisitions,” the consideration rendered on April 2020 for the acquisition of STEM included a note payable in the of $350 thousand purchase note payable. The note was payable in four equal installments of $87.5 thousand on July 31, 2020, October 31, 2020, January 31, 2021 and April 30, 2021. Further, acknowledging the ongoing COVID-19 pandemic, and as per Letter Agreement the parties acknowledged that potential adjustments may be made to the installment payments due on July 31, 2020 and October 31, 2020 in the event the actual gross revenue of MyStemKits is materially below budget. Accordingly, and as agreed between Boxlight and the STEM sellers the note payable has since been adjusted to $175 thousand.

 

Note Payable – Steve Barker

 

On March 12, 2019, the Company purchased the MRI net assets for 200,000 shares of the Company’s Class A common stock and a $70 thousand note payable. As of December 31, 2019, outstanding principal under this agreement was $18 thousand. The note was paid in full on March 31, 2020.

 

Long Term Note Payable- Qwizdom Shareholders

 

On June 22, 2018, the Company issued a note to Darin and Silvia Beamish, the previous 100% shareholders of Qwizdom, in the amount of $656 thousand bearing an 8% interest rate. The note was issued as a part of the purchase price pursuant to a stock purchase agreement. The principal and accrued interest of the note is due and payable in 12 equal quarterly payments. The first quarterly payment was due September 2018 and subsequent quarterly payments are due through June 2021. Principal and accrued interest become due and payable in full upon the completion of a public offering of Class A common stock or private placement of debt or equity securities for $10 million. As of December 31, 2020, the outstanding principal and accrued interest under this note were $119 thousand and $0, respectively. As of December 31, 2019, outstanding principal and accrued interest under this note were $382 thousand and $7 thousand, respectively.

 

Note Payable – Mark Elliott

 

On January 16, 2015, the Company issued a note to Mark Elliott, the Company’s former Chief Commercial Officer and a current Director of the Company, in the amount of $50 thousand. The note as amended was due on December 31, 2018 and bore interest at an annual rate of 10%, compounded monthly. The note is convertible into the Company’s common stock at the lesser of (i) $6.28 per share, (ii) a discount of 20% to the stock price if the Company’s common stock is publicly traded, or (iii) if applicable, such other amount negotiated by the Company. The note holder may convert all, but not less than all, of the outstanding principal and interest due under this note. On July 3, 2018, Mark Elliott, the Company’s Chief Commercial Officer amended the note to eliminate the conversion provision of the note. As of December 31, 2019, outstanding principal this note was $23.5 thousand. The note was paid in full on July 17, 2020.

 

F-23
 

 

Line of Credit - Logical Choice Corporation-Delaware

 

On May 21, 2014, the Company entered into a line of credit agreement (the “LCC Line of Credit”) with Logical Choice Corporation-Delaware (“LCC-Delaware”), the former sole member of Genesis. The LCC Line of Credit allowed the Company to borrow up to $500 thousand for working capital and business expansion. The funds when borrowed accrued interest at 10% per annum. Interest accrued on any advanced funds was due monthly and the outstanding principal and any accrued interest were due in full on May 21, 2015. In May 2016, the maturity date was extended to May 21, 2018. The note was paid in full on June 26, 2020.

 

Principal repayments to be made during the next five years are as follows (in thousands):

 

  $ 
2021  18,735 
2022  8,045 
2023  - 
2024  - 
2025  - 
Total  26,780 

 

NOTE 9 – DERIVATIVE LIABILITIES

 

At December 31, 2020 and December 31, 2019, the Company had warrants that contain net cash settlement provisions or do not have fixed settlement provisions because their conversion and exercise prices may be lowered if the Company issues securities at lower prices in the future. The Company concluded that the warrants should be accounted for as derivative liabilities. In determining the fair value of the derivative liabilities, the Company used the Black-Scholes option pricing model on December 31, 2020 and 2019:

 

  December 31, 2020 
Common stock issuable upon exercise of warrants  295,000 
Market value of common stock on measurement date $1.53 
Exercise price $0.42 
Risk free interest rate (1)  0.13%
Expected life in years  1 year 
Expected volatility (2)  160.03%
Expected dividend yields (3)  0%

 

  December 31, 2019 
Common stock issuable upon exercise of warrants  295,000 
Market value of common stock on measurement date $1.11 
Exercise price $1.20 
Risk free interest rate (1)  1.58%
Expected life in years  2 years 
Expected volatility (2)  86.66%
Expected dividend yields (3)  0%

 

 (1)The risk-free interest rate was determined by management using the applicable Treasury Bill as of the measurement date.
 (2)The historical trading volatility was determined by calculating the volatility of the Company’s peers’ common stock.
 (3)The Company does not expect to pay a dividend in the foreseeable future.

 

F-24
 

 

The following table shows the change in the Company’s derivative liabilities rollforward for the years ended December 31, 2020 and 2019 (in thousands):

 

  Amount 
Balance, December 31, 2018 $326 
Initial valuation of derivative liabilities upon issuance of warrants  66 
Change in fair value of derivative liabilities  (245)
     
Balance, December 31, 2019 $147 

 

  Amount 
Balance, December 31, 2019 $

147

 
Change in fair value of derivative liabilities  216
     
Balance, December 31, 2020 $363 

 

The change in fair value of derivative liabilities includes losses from exercise price modifications.

 

NOTE 10 – INCOME TAXES

 

Pretax income (loss) resulting from domestic and foreign operations is as follows (in thousands):

 

  2020  2019 
United States $(12,269) $(9,502)
United Kingdom (4,683) 100 
Other Foreign Jurisdictions (21) - 
         
Total Pretax book income $(16,973) $(9,402)

 

The components of income tax benefit at December 31, 2020 and December 31, 2019, are as follows (in thousands):

 

  2020  2019 
Current:        
Federal $-  $- 
State  -   - 
Foreign  645     
Total Current $645  $- 
         
Deferred:        
Federal $-  $- 
State  -   - 
Foreign  (1,466)    
Total Deferred $(1,466) $- 
         
Total $(821) $- 

 

The reconciliation of the provision for income taxes at the United States Federal statutory rate compared to the Company’s income tax expense as reported is as follows (in thousands)

 

  2020  2019 
Income (Loss) before income taxes        
         
Income tax benefit computed at the statutory rate $(3,565) $(1,975)
Foreign tax rate differential 99  - 
Loss on debt settlement 650   - 
Non-deductible expenses 212  386 
Other book-tax differences -  (1)
Prior period true ups – temporary differences 525  - 
Rate changes and differentials 61  (23)
Change in valuation allowance 1,197  1,613 
         
  $(821) $- 

 

F-25
 

 

Tax effects of temporary differences at December 31, 2020 and December 31, 2019 are as follows (in thousands):

 

Deferred tax assets: 2020  2019 
Fixed assets $62  $14 
Allowance for bad debts 281  197 
Inventory 82  59 
Accrued expenses -   54 
Deferred revenue 2,190  - 
Stock compensation 300  - 
Others 127   17 
Interest Expense Limitation 955   640 
Net operating loss carry-forwards 7,361   5,646 
         
Deferred tax assets (liabilities) $11,358  $6,627 
Valuation allowance  (7,959)  (6,627)
Deferred tax assets $3,399  $- 
         
Net deferred tax assets $3,399  $- 

 

Deferred tax liabilities: 2020  2019 
Intangible assets $(10,759) $- 
Accrued expenses (404)  - 
Prepaid expenses (139)  - 
Deferred tax liabilities $(11,302) $- 
         
Net deferred tax liabilities $(7,903) $- 

 

The Company operates in the United States, United Kingdom and other jurisdictions. Income taxes have been provided based upon the tax laws and rates of the countries in which operations are conducted and income is earned. The cumulative U.S. Federal net operating losses carryforward on tax basis income was approximately $26.5 million and $19.6 million at December 31, 2020 and 2019, respectively, of which $10.6 million will expire between 2029 and 2037 and $15.8 million will carryforward indefinitely. The cumulative U.S. state net operating losses carryforward was approximately $23.0 million and $19.8 million on December 31, 2020 and 2019, respectively. The cumulative foreign net operating losses carryforward was $2.9 million and $2.7 million on December 31, 2020 and 2019, respectively.

 

Prior to the Sahara acquisition, the Company had a net deferred tax asset position in the United States, the United Kingdom, and other jurisdictions, primarily driven by the aforementioned net operating losses. The recoverability of these deferred tax assets depends on the Company’s ability to generate taxable income in the jurisdiction to which the carryforward applies. It also depends on specific tax provisions in each jurisdiction that could impact utilization. For example, in the United States, a change in ownership, as defined by federal income tax regulations, could significantly limit the Company’s ability to utilize our U.S. net operating loss carryforwards. Additionally, because U.S. tax laws limit the time during which the net operating losses generated prior to 2018 may be applied against future taxes, if the Company fails to generate U.S. taxable income prior to the expiration dates, the Company may not be able to fully utilize the net operating loss carryforwards to reduce future income taxes. The Company has evaluated both positive and negative evidence as to the ability of its legacy entities in each jurisdiction to generate future taxable income. Based on its long history of cumulative losses in those jurisdictions, it believes it is appropriate to maintain a full valuation allowance on its net deferred tax asset at December 31, 2020 and 2019. The change in its valuation allowance during 2020 is approximately $1.2 million.

 

F-26
 

 

Due to the Sahara acquisition, the Company has recognized a net deferred tax liability for the acquired entities, primarily driven by acquired intangible assets for which it does not have tax basis in the jurisdictions in which operates (primarily the United Kingdom, the Netherlands, and the United States). The Company does not expect to qualify for any consolidated filing positions in any of these countries, so there is no ability to net the deferred tax liabilities of the Sahara companies against the deferred tax assets of the legacy Boxlight companies. Therefore, the net deferred tax liability of $7.9 million at December 31, 2020 is entirely based on the Sahara acquired entities.

 

The tax years from 2016 to 2020 remain open to examination by the major taxing jurisdictions to which the Company is subject. The Company has not identified any uncertain tax positions at this time.

 

On March 27, 2020, the Coronavirus Aid, Relief and Economic Security Act (the “CARES Act”) was enacted. The CARES Act includes provisions, among others, addressing the carryback of net operating losses for specific periods, refunds of alternative minimum tax credits, temporary modifications to the limitations placed on the tax deductibility of net interest expenses, and technical amendments for qualified improvement property. Additionally, the CARES Act provides for various payroll incentives, including Payroll Protection Program (“PPP”) loans, refundable employee retention tax credits, and the deferral of the employer-paid portion of social security payroll taxes. The Company received a $1.1M loan under the PPP, of which over $0.8M is expected to be forgiven under the requirements of the program. Any unforgiven portion will be paid back under the terms of the loan. No other provisions of the CARES Act had a material impact on the Company’s tax provision.

 

On December 27, 2020, the Consolidated Appropriations Act of 2021 - including the COVID-related Tax Relief Act of 2020 - was enacted. It included a provision that any expenses paid using forgiven PPP loan proceeds would be fully deductible. This has been reflected in the Company’s tax provision.

 

In December 2019, the FASB issued ASU No. 2019-12, Income Taxes (ASC 740): Simplifying the Accounting for Income Taxes. The standard eliminates the need for an organization to analyze whether the following apply in a given period: (1) the exception to the incremental approach for intraperiod tax allocation; (2) the exceptions to accounting for basis differences when there are ownership changes in foreign investments; and (3) the exception in interim periods income tax accounting for year-to-date losses that exceed anticipated losses. The ASU also is designed to improve financial statement preparers’ application of income tax-related guidance and simplify GAAP for (1) franchise taxes that are partially based on income, (2) transactions with a government that result in a step-up in the tax basis of goodwill, (3) separate financial statements of legal entities that are not subject to tax, (4) enacted changes in tax laws in interim periods and (5) certain income tax accounting for employee stock ownership plans and affordable housing projects. The standard became effective for the Company on January 1, 2021. The Company does not expect adoption to have a material impact on its financial statements.

 

On December 27, 2020, the Consolidated Appropriations Act of 2021 - including the COVID-related Tax Relief Act of 2020 - was enacted. It included a provision that any expenses paid using forgiven PPP loan proceeds would be fully deductible. This has been reflected in the Company’s tax provision.

 

NOTE 11 – EQUITY

 

Preferred Shares

 

The Company’s articles of incorporation, as amended on September 18, 2020, provide that the Company is authorized to issue 50,000,000 shares of preferred stock consisting of: 1) 250,000 shares of non-voting Series A preferred stock, with a par value of $0.0001 per share; 2) 1,586,620 shares of voting Series B preferred stock, with a par value of $0.0001 per share; 3) 1,320,850 shares of voting Series C preferred stock, with a par value of $0.0001 per share; and 4) 46,842,530 shares of “blank check” preferred stock to be designated by the Company’s Board of Directors.

 

Issuance of preferred shares

 

Series A Preferred Stock

 

At the time of the Company’s initial public offering, 250,000 shares of the Company’s non-voting convertible Series A preferred stock were issued to Vert Capital for the acquisition of Genesis. All of the Series A preferred stock was convertible into 398,406 shares of Class A common stock. On August 5, 2019, 82,028 of these preferred shares were converted into 130,721 shares of Class A common stock.

 

F-27
 

 

Series B Preferred Stock and Series C Preferred Stock

 

As stated in Note 2, on September 25, 2020, in connection with the acquisition of Sahara, the Company issued 1,586,620 shares of Series B Preferred Stock and 1,320,850 shares of Series C Preferred Stock. The Series B Preferred Stock has a stated and liquidation value of $10.00 per share and pays a dividend out of the earnings and profits of the Company at the rate of 8% per annum, payable quarterly. The Series B Preferred Stock is convertible into the Company’s Class A common stock at a conversion price of $1.66 which was the closing price of BOXL’s Class A common stock on the Nasdaq stock market on September 25, 2020 (the “Conversion Price”) either (i) at the option of the holder at any time after January 1, 2024 or (ii) automatically upon the Company’s Class A common stock trading at 200% of the Conversion Price for 20 consecutive trading days (based on a volume weighted average price). The Series C Preferred Stock has a stated and liquidation value of $10.00 per share and is convertible into the Company’s Class A common stock at the Conversion Price either (i) at the option of the holder at any time after January 1, 2026 or (ii) automatically upon the Company’s Class A common stock trading at 200% of the Conversion Price for 20 consecutive trading days (based on a volume weighted average price).

 

To the extent not previously converted into the Company’s Class A common stock, the outstanding shares of Series B Preferred Stock shall be redeemable at the option of the Holders at any time or from time to time commencing on January 1, 2024, upon thirty (30) days prior written notice to the Holders, for a redemption price, payable in cash, equal to sum of (a) Ten ($10.00) multiplied by the number of shares of Series B Preferred Stock being redeemed (the “Redeemed Shares”), plus (b) all accrued and unpaid dividends, if any, on such Redeemed Shares. The Series C Preferred Stock is also subject to redemption on the same terms commencing January 1, 2026.

 

The Series B Preferred Stock has been recorded at its estimated fair value on the date of issuance of approximately $16.5 million, which includes the conversion and redemption features as they have not been bifurcated from the host instruments.

 

The Series C Preferred Stock has been recorded at its estimated fair value on the date of issuance of approximately $12.4 million, which includes the redemption features as they have not been bifurcated from the host instrument.

 

As disclosed in in Note 2, the aggregate estimated fair value of the Series B and C Preferred Stock of $28.9 million is included as part of the total $79.7 million consideration paid for the purchase of Sahara.

 

As the redemption features in the Series B Preferred Stock and Series C Preferred Stock are not solely with the control of the Company, the Company has classified the Series B Preferred Stock and Series C Preferred Stock in temporary equity on the Company’s consolidated balance sheet. 

 

The immaterial out-of-period correction to the estimated fair value of preferred shares discussed in Note 2 resulted in the elimination of a $0.4 million beneficial conversion feature initially recorded as a component of additional paid-in capital in the third quarter unaudited condensed consolidated financial statements.

 

Common Stock

 

The Company’s common stock consists of 200,000,000 shares of Class A voting common stock and 50,000,000 shares of Class B non-voting common stock. Class A and Class B common stock have the same rights except that Class A common stock is entitled to one vote per share while Class B common stock has no voting rights. Upon any public or private sale or disposition by any holder of Class B common stock, such shares of Class B common stock shall automatically convert into shares of Class A common stock. As of December 31, 2020, and December 31, 2019, the Company had 53,343,518 and 11,698,697 shares of Class A common stock issued and outstanding, respectively. No Class B shares were outstanding at December 31, 2020 and December 31, 2019.

 

Issuance of common stock

 

Public Offering

 

On June 11, 2020, the Company issued 13,333,333 shares of the Company’s Class A common stock at a public offering price of $0.75 per share. In addition, on June 24, 2020 the Company issued an additional 1,999,667 shares of Class A common stock to the underwriter at $0.75 per share. Gross proceeds from the issuances were $11.5 million. Net proceeds were $10.6 million after deducting underwriting discounts and offering expenses of $906 thousand.

 

On July 31, 2020, the Company issued 17,250,000 shares of the Company’s Class A common stock at a public offering price of $2.00 per share. Gross proceeds from the issuances were $34,500,000, including the underwriting overallotment. Net proceeds were $32.0 million after deducting underwriting discounts and offering expenses of $2.5 million.

 

F-28
 

 

Debt Conversion

 

During the year ended December 31, 2020, the Company issued 6.2 million shares of Class A common stock in lieu of $6.5 million in principal and interest payments due in relation to notes payable to Lind Global. In addition, the Company issued 310 thousand shares of Class A common stock in lieu of payment of the closing fees of the convertible debt with an aggregate amount of $500 thousand to Lind Global. These conversion transactions resulted in a $3.1 million loss on the settlement of debt obligations.

 

During the year ended December 31, 2019, the Company issued 0.7 million shares of Class A common stock in lieu of $1.1 million in principal and interest payments due in relation to notes payable to Lind Global. In addition, the Company issued 141 thousand shares of Class A common stock in lieu of payment of the closing fees of the convertible debt with an aggregate amount of $293 thousand to Lind Global. These conversion transactions resulted in a $0.1 million loss on the settlement of debt obligations. On October 22, 2019, the Company issued 36 thousand shares of common stock valued at $2.09 per share pursuant of the “Make Whole Share” clause related to the convertible debt issued to Lind Global on March 22, 2019.

 

Accounts Payable and Other Liabilities Conversion

 

During the year ended December 31, 2020, the Company entered into an agreement with a related party, Everest Display, Inc., to convert $3.0 million in accounts payable owed in exchange for 2.2 million shares of Class A common stock with an aggregate value of $1.3 million resulting in the Company recording a $1.7 million gain from settlement of liabilities.

 

During the year ended December 31, 2020, the Company issued 7,111 shares of Class A common stock in lieu of payment for services with an aggregate amount of $8 thousand. During the year ended December 31, 2019, the Company issued 21,704 shares of common stock in lieu of payment for services with an aggregate amount of $48 thousand.

 

Compensation

 

During the quarter ended March 31, 2020, the Company issued 186,484 restricted common shares to Michael Pope as part of his stock compensation as the Chief Executive Officer. The shares vest quarterly over a one-year period.

 

On August 6, 2019, the Company issued 122,916 shares of common stock valued at $2.40 per share as part of executive compensation.

 

Other

 

On April 17, 2020, the Company sold 142,857 shares of Class A Common Stock to Stemify Limited, an Australian entity (“Stemify”), at a $0.70 purchase price per share or a total of $100,000, in conjunction with the Company’s closing on an asset purchase agreement with Stemify. The shares were issued pursuant to an exemption from registration under Section 4(a)(2) of the Securities Act.

 

On March 12, 2019, the Company issued 200,000 shares of common stock to the shareholder of Modern Robotics, Inc. valued at $2.50 per share, related to the asset purchase agreement.

 

On March 14, 2019, the Company issued 133,750 shares of common stock valued at $2.86 per share to Harbor Gates Capital to settle the $500 thousand outstanding convertible note including accrued interest.

 

On August 6, 2019, the Company issued 130,721 shares of common stock to convert 82,028 shares of preferred stock issued to Vert Capital for the acquisition of Genesis.

 

Exercise of stock options

 

There were 3,751 options to purchase common stock that were exercised during the twelve months ended December 31, 2020. No options to purchase common stock were exercised during the twelve months ended December 31, 2019.

 

NOTE 12 – STOCK COMPENSATION

 

The total number of underlying shares of the Company’s Class A common stock available for grant to directors, officers, key employees and consultants of the Company or a subsidiary of the Company under the Company’s 2014 Equity Inventive Plan, as amended (the “Equity Incentive Plan”), was 2,690,438 shares. Grants made under the Equity Incentive Plan must be approved by the Company’s Board of Directors. On April 15, 2020, the Equity Incentive Plan was amended, whereby the Board of Directors approved increasing the shares available for issuance under the Equity Incentive Plan by 3,700,000 shares. The Company obtained shareholder approval of the aforementioned action at the Company’s annual meeting, which was held on September 4, 2020. The number of underlying shares available, as amended, was 6,390,438. As of December 31, 2020, the Company had issued all of the shares reserved for issuance under the Equity Incentive Plan and, as such, there no longer shares available for issuance under the Equity Incentive Plan.

 

Stock Options

 

Under our stock option program, an employee receives an award that provides the opportunity in the future to purchase the Company’s shares at the market price of our stock on the date the award is granted (strike price). The options become exercisable over a range of immediately vested to four-year vesting periods and expire five years from the grant date, unless stated differently in the option agreements, if they are not exercised. Stock options have no financial statement effect on the date they are granted but rather are reflected over time through compensation expense. We record compensation expense based on the estimated fair value of the awards which is amortized as compensation expense on a straight-line basis over the vesting period. Accordingly, total expense related to the award is reduced by the fair value of options that are forfeited by employees that leave the Company prior to vesting.

 

F-29
 

 

Following is a summary of the option activities during the years ended December 31, 2020 and 2019:

 

  Number of Units  Weighted
Average
Exercise Price
  Weighted Average
Remaining Contractual
Term (in years)
 
Outstanding, December 31, 2018  1,718,024  $4.18   4.64 
Granted  802,882  $1.84     
Exercised  -  $-     
Cancelled  (136,218) $4.86     
Outstanding, December 31, 2019  2,384,688  $3.35   4.15 
Granted  2,956,000  $0.76     
Exercised  (3,751) $0.70     
Cancelled  (486,153) $3.58     
Outstanding, December 31, 2020  4,850,784  $

1.76

   3.51 
Exercisable, December 31, 2020  2,712,087  $2.29   

2.90

 

 

The Company estimates the fair value of each stock option award on the date of grant using a Black-Scholes option pricing model. As of December 31, 2020, and 2019, the options had an intrinsic value of approximately $2.7 million and $0.4 million, respectively.

 

Issuances in 2020:

 

On January 2, 2020, the Company granted 100,000 stock options each, for a total of 300,000 options to purchase common stock, to its President, Chairman and Chief Executive Officer, its Chief Commercial Officer and its Chief Operating Officer; such options have an exercise price of $1.15 per share, and vest monthly over one-year period. The expiration date of these options is five years from the grant date. These options had an aggregated fair value of approximately $264 thousand on the grant date that was calculated using the Black-Scholes option-pricing model.

 

On January 13, 2020, the Company granted 50,000 stock options to Mark Elliott as part of his new employment agreement as the Company’s Chief Commercial Officer with an exercise price of $1.20 per share, which options vest monthly over one-year period. The expiration date of these options is five years from the grant date. These options had an aggregated fair value of approximately $67 thousand on the grant date that was calculated using the Black-Scholes option-pricing model.

 

On April 15, 2020, the Company granted an aggregate of 2,550,000 stock options in total to its employees with an exercise price of $0.70 per share vesting monthly over four years. The expiration date of these options is five years from the grant date. These options had an aggregated fair value of approximately $1.5 million on the grant date.

 

On April 20, 2020, the Company granted an aggregate of 20,000 stock options in total to a new employee with an exercise price of $0.67 per share vesting quarterly over four years. The expiration date of these options is five years from the grant date. These options had an aggregated fair value of approximately $11 thousand on the grant date.

 

On September 17, 2020, the Company granted an aggregate of 16,000 stock options in total to an employee with an exercise price of $1.46 per share vesting annually over four years. The expiration date of these options is ten years from the grant date. These options had an aggregated fair value of approximately $20 thousand on the grant date.

 

On November 23, 2020, the Company granted an aggregate of 10,000 stock options in total to an employee with an exercise price of $1.45 per share vesting annually over four years. The expiration date of these options is ten years from the grant date. These options had an aggregated fair value of approximately $13 thousand on the grant date.

 

On December 11, 2020, the Company granted an aggregate of 10,000 stock options in total to an employee with an exercise price of $1.95 per share vesting annually over four years. The expiration date of these options is ten years from the grant date. These options had an aggregated fair value of approximately $14 thousand on the grant date.

 

Variables used in the Black-Scholes option-pricing model for options granted during the twelve months ended December 31, 2020 include: (1) discount rate of 0.23% – 1.61%, (2) expected life, using simplified method, of 3- 4 years, (3) expected volatility of 136-148%, and (4) zero expected dividends.

 

F-30
 

 

Issuances in 2019:

 

On January 2, 2019, the Company granted 100,000 stock options each, for a total of 300,000 options to purchase common stock, to its President, Chief Executive Officer and Chief Operating Officer with an exercise price of $1.30 per share, which options vest monthly over one-year period. The expiration date of these options is five years from the grant date. These options had an aggregated fair value of approximately $186 thousand on the grant date.

 

On March 12, 2019, the Company issued 20,000 stock options to Steve Barker, Vice President of Robotics at Boxlight with an exercise price of $2.50 per share. The expiration date of these options is ten years from the grant date. These options had an aggregate fair value of approximately $31 thousand on the grant date.

 

On June 22, 2019, the Company granted 60,000 stock options to employees from the Qwizdom acquisition with an exercise price of $2.85 per share vesting annually over four years commencing June 22, 2020 as part of their compensation. The expiration date of these options is ten years from grant date. These options have an aggregate fair value of approximately $107 thousand on the grant date.

 

On August 6, 2019, the Company granted an aggregate of 131,250 stock options to its directors with an exercise price of $2.40 per share vesting monthly over one year. The expiration date of these options is five years from the grant date. These options had an aggregated fair value of approximately $146 thousand on the grant date that was calculated using the Black-Scholes option-pricing model.

 

On September 17, 2019, the Company granted 32,000 stock options to employees from the EOS acquisition with an exercise price of $2.09 per share vesting annually over four years commencing September 17, 2020 as part of their compensation. The expiration date of these options is ten years from grant date. These options have an aggregate fair value of approximately $42 thousand on the grant date.

 

On October 1, 2019, the Company granted an aggregate of 207,000 stock options to its employees with an exercise price of $1.84 per share vesting quarterly in equal installments over a period of four years. The expiration date of these options is five years from the grant date. These options had an aggregated fair value of approximately $201 thousand on the grant date.

 

On October 15, 2019, the Company granted 52,632 stock options to one of its Board of Directors with an exercise price of $1.9 per share vesting quarterly over one year. The expiration date of these options is five years from the grant date. These options had an aggregated fair value of approximately $47 thousand on the grant date.

 

Variables used in the Black-Scholes option-pricing model for options granted during the twelve months ended December 31, 2019 include: (1) discount rate of 1.51 - 2.47% (2) expected life, using a simplified method, of 3 to 6 years, (3) expected volatility of 69 - 70%, and (4) zero expected dividends.

 

F-31
 

 

Restricted Stock Units

 

Under our stock option program, pursuant to the Equity Incentive Plan, the Company grants restricted stock units (“RSUs”) to certain employees and non-employee directors. Upon granting the RSUs, the Company records a fixed compensation expense equal to the fair market value of the underlying shares of RSUs granted on a straight-line basis over the requisite services period for the RSUs. Compensation expense related to the RSUs is reduced by the fair value of units that are forfeited by employees that leave the Company prior to vesting. The restricted stock units vest over a range of immediately vested to four-year vesting periods in accordance with the terms of the applicable RSU grant agreement.

 

No restricted stock units were issued or outstanding in 2019. Following is a summary of the restricted stock activities during the year ended December 31, 2020.

 

  Number of Units  Weighted
Average
Grant Date Fair Value
 
Outstanding, December 31, 2019  -  $- 
Granted  3,093,697   1.56 
Vested  (372,350)  1.06 
Outstanding, December 31, 2020  2,721,347   1.62 

 

On March 20, 2020, the Company granted an aggregate of 186,484 shares of restricted common stock to Michael Pope, CEO pursuant to his employment agreement. These shares vest ratably over one year and had an aggregated fair value of approximately $76 thousand on the grant date.

 

On June 30, 2020, the Company granted an aggregate of 108,696 RSUs to new board members. These RSUs vest over one year and had an aggregated fair value of approximately $100 thousand on the grant date.

 

On September 18, 2020, the Company granted an aggregate of 34,483 RSUs to a new employee. These RSUs vest over four years and had an aggregated fair value of approximately $50 thousand on the grant date.

 

On September 25, 2020, the Company granted an aggregate of 2,725,400 RSUs to its new employees retained in relation to the Sahara acquisition. These RSUs vest over four years and had an aggregated fair value of approximately $4.5 million on the grant date.

 

On October 1, 2020, the Company granted an aggregate of 20,000 RSUs to a new employee. These RSUs vest over four years and had an aggregated fair value of approximately $37 thousand on the grant date. On October 19, 2020, the Company granted an aggregate of 18,634 RSUs to a new employee. These RSUs vest over four years and had an aggregated fair value of approximately $30 thousand on the grant date.

 

Warrants

 

Following is a summary of the warrant activities during the years ended December 31, 2020 and 2019:

 

  Number of Units  Weighted
Average
Exercise Price
  Weighted Average
Remaining Contractual
Term (in years)
 
          
Outstanding, December 31, 2018  1,184,121  $1.90   1.63 
Granted  187,038  $1.50   - 
Cancelled  (1,021,159) $1.25   - 
Outstanding, December 31, 2019  350,000  $2.20   2.11 
Granted  20,000  $0.70   - 
Cancelled  (5,000) $4.76   - 
Outstanding, December 31, 2020  365,000  $1.44   1.27 
Exercisable, December 31, 2020  348,750  $1.48   1.11 

 

F-32
 

 

2020 Warrants

 

On April 20, 2020, the Company granted 20,000 warrants to Ryan Legudi, the managing director of Stemify, as part of his compensation with an exercise price of $0.70 per share, which warrants vest quarterly over four-year period. The expiration of these options is five years from the grant date. The warrants had an aggregated fair market value of approximately $11 thousand on the grant date.

 

2019 Warrants

 

On March 12, 2019, the Company issued 30,000 warrants to Dynamic Capital, the warrants were issued in accordance with the terms of the warrant agreement that required the issuance of additional shares when the Company issues shares to either raise additional capital or complete an acquisition. The warrants were issued in relation to acquisition of MRI.

 

On March 14, 2019, the Company issued 20,063 warrants to Dynamic Capital, the warrants were issued in accordance with the terms of the warrant agreement that required the issuance of additional shares when the Company issues shares to either raise additional capital or complete an acquisition. The warrants were issued in relation to converting the debt from Harbor Gates.

 

On March 22, 2019, the Company issued 10,765 warrants to Dynamic Capital, the warrants were issued in accordance with the terms of the warrant agreement that required the issuance of additional shares when the Company issues shares to either raise additional capital or complete an acquisition. The warrants were issued in relation to raising capital through loan with Lind Partner.

 

On October 22, 2019, the Company issued 25,398 warrants to Dynamic Capital, the warrants were issued in accordance with the terms of the warrant agreement that required the issuance of additional shares when the Company issues shares in repayment of outstanding debt. The warrants were issued in relation to paying principal and interest of notes payable to Lind Partner.

 

On November 13, 2019, the Company issued 24,892 warrants to Dynamic Capital, the warrants were issued in accordance with the terms of the warrant agreement that required the issuance of additional shares when the Company issues shares in repayment of outstanding debt. The warrants were issued in relation to paying principal and interest of notes payable to Lind Partner.

 

On December 3, 2019, the Company issued 29,172 warrants to Dynamic Capital, the warrants were issued in accordance with the terms of the warrant agreement that required the issuance of additional shares when the Company issues shares in repayment of outstanding debt. The warrants were issued in relation to paying principal and interest of notes payable to Lind Partner.

 

On December 13, 2019, the Company issued 10,413 warrants to Dynamic Capital, the warrants were issued in accordance with the terms of the warrant agreement that required the issuance of additional shares when the Company issues shares to either raise additional capital or complete an acquisition.

 

On December 27, 2019, the Company issued 36,337 warrants to Dynamic Capital, the warrants were issued in accordance with the terms of the warrant agreement that required the issuance of additional shares when the Company issues shares in repayment of outstanding debt. The warrants were issued in relation to paying principal and interest of notes payable to Lind Partner.

 

An aggregate amount of 1,021,159 warrants that was previously issued to Dynamic Capital were deemed expired as of December 31, 2019.

 

Variables used in the binomial and Black-Scholes option-pricing model for warrants granted during the year ended December 31, 2019 include: (1) discount rate of 1.55-2.52% (2) expected life of 0.05-2.00 years, (3) expected volatility of 54-120%, and (4) zero expected dividends. As of December 31, 2019, the warrants had an intrinsic value of $0.

 

F-33
 

 

Stock compensation expense

 

For the year ended December 31, 2020 and 2019, the Company recorded the following stock compensation in general and administrative expense (in thousands):

 

  2020  2019 
Stock options $1,205  $778 
Restricted stock units  421   - 
Warrants  2   65 
Class A common stock grants  -   295 
Total stock compensation expense $1,628  $1,138 

 

As of December 31, 2020, there was approximately $5.8 million of unrecognized compensation expense related to unvested options, restricted stock units, and warrants, which will be amortized over the remaining vesting period. Of that total, approximately $1.8 million is estimated to be recorded as compensation expense in 2021.

 

NOTE 13 – OTHER RELATED PARTY TRANSACTIONS

 

Management Agreement

 

On November 30, 2017, the Company entered into a management agreement with Dynamic Capital, LLC, a Nevada limited liability company owned by the AEL Irrevocable Trust and managed by Adam Levin (“Dynamic Capital”). Pursuant to the agreement, Dynamic Capital was to perform consulting services for the Company relating to, among other things, sourcing and analyzing strategic acquisitions and introductions to various financing sources. In consideration for its services, Dynamic Capital was to receive a management fee payable in cash equal to 1.125% of total consolidated net revenues for the fiscal years ended December 31, 2017 and 2018, payable in monthly installments. The annual fee was subject to a cap of $750,000 in each of 2017 and 2018. As of December 31, 2019, and December 31, 2018, the Company had a payable to Dynamic Capital $0 and $425,619, respectively. The remaining annual fee for the amount of $99,950 was paid on May 7, 2019.

 

On January 31, 2018, the Company entered into a management agreement (the “Management Agreement”) with an entity owned and controlled by our CEO and Chairman, Michael Pope. The Management Agreement is separate and apart from Mr. Pope’s employment agreement. The Management Agreement is effective as of the first day of the same month that Mr. Pope’s employment with the Company terminates, and for a term of 13 months, Mr. Pope will provide consulting services to the Company including sourcing and analyzing strategic acquisitions, assisting with financing activities, and other services. As consideration for the services provided, the Company will pay a management fee equal to 0.375% of the consolidated net revenues of the Company, payable in monthly installments, not to exceed $250,000 in any calendar year. At his option, Mr. Pope may defer payment until the end of each year and receive payment in the form of shares of Class A common stock of the Company.

 

Sales and Purchases – EDI

 

Everest Display Inc. (“EDI”), an affiliate of the Company’s major shareholder K-Laser, is a major supplier of products to the Company. For the years ended December 31, 2020 and 2019, the Company had purchases of $339 thousand and $900 thousand respectively, from EDI. For the years ended December 31, 2020 and, the Company had sales of $36 thousand and 51 thousand, respectively, to EDI. As of December 31, 2020, and 2019, the Company had accounts payable to EDI of approximately of $2.0 million and $5.5 million respectively, to EDI.

 

F-34
 

 

NOTE 14 – COMMITMENTS AND CONTINGENCIES

 

Operating Lease Commitments

 

The Company leases four office spaces under non-cancelable lease agreements. The leases provide that the Company pay only a monthly rental and is not responsible for taxes, insurance or maintenance expenses related to the property. Future minimum lease payments of the Company’s operating leases with a term over one year subsequent to December 31, 2020 are as follows:

 

Year ending December 31, Amount (in thousands) 
2021 $1,705 
2022  1,353 
2023  1,127 
Minimum Lease Payments $4,185 

 

Purchase Commitments

 

The Company is legally obligated to fulfill certain purchase commitments made to vendors that supply materials used in the Company’s products. At December 31, 2020 the total amount of such open inventory purchase orders was $13.2 million.

 

NOTE 15 – CUSTOMER AND SUPPLIER CONCENTRATION

 

Significant customers and suppliers are those that account for greater than 10% of the Company’s revenues and purchases.

 

The Company’s revenues were concentrated with a few customers for the years ended December 31, 2020 and 2019:

 

Customer Total revenues
from the customer
as a percentage of total revenues
for the year ended December 31, 2020
  Accounts
receivable from the customer as of
December 31, 2020 (in thousands)
  Total revenues
from the customer
as a percentage of total revenues
for the year ended December 31, 2019
  Accounts
receivable from the customer as of
December 31, 2019 (in thousands)
 
1  13%  3,536   14% $    184 
2  9%  2,598   13%  604 
3  5%  94   12%  235 

 

The loss of the significant customer or the failure to attract new customers could have a material adverse effect on our business, results of operations and financial condition.

 

The Company’s purchases were concentrated among a few vendors for the years ended December 31, 2020 and 2019:

 

Vendor Total purchases
from the vendor as a percentage of
total cost of revenues for
the year ended
December 31, 2020
  Accounts payable
(prepayment) to the
vendor as of
December 31, 2019
(in thousands)
  Total purchases from the vendor as a percentage of total cost of revenues for
the year ended
December 31, 2019
  Accounts payable
(prepayment) to the
vendor as of
December 31, 2019
(in thousands)
 
1  35% $5,749    49% $ 1,107 
2  13% $2,013   4%  5,038 
3  11% $(22)  4%  7 

 

The Company believes there are numerous other suppliers that could be substituted should for the above suppliers become unavailable or non-competitive.

 

NOTE 16 – SUBSEQUENT EVENTS

 

On March 24, 2021 we entered into a share redemption and conversion agreement with the former shareholders of Sahara Presentation Systems PLC (“Sahara”) who together own approximately 96% of our Series B and Series C preferred stock. Under the terms of the agreement, we agreed to redeem and purchase from such preferred stockholders on or before June 30, 2021 all of the shares of Series B preferred stock for £11.5 million (or approximately $15.9 million) being the stated or liquidation value of the Series B preferred stock plus (b) accrued dividends from January 1, 2021 to the date of purchase. In addition, the holders of 96% of the Series C preferred stock agreed to convert those shares into 7,.6 million shares of our Class A Common Stock at a conversion price of $1.66 per share. In the event for any reason, we do not complete the conversion and redemption by June 30, 2021, and the Sahara shareholders do not agree to an extension, the agreement will terminate without liability by any party.

 

On March 23, 2021 the Company acquired 100% of the shares of Interactive Concepts, a Belgium company and a leading distributor of interactive technologies, total consideration of approximately $3.3 million in cash, common stock and deferred consideration.

 

On March 20, 2021, in accordance with the terms of his employment agreement, Michael Pope, our Chairman and Chief Executive Officer, received 875 thousand restricted common shares, an amount equal to 1.0% of the outstanding Class A Common Stock on a fully diluted basis. The shares will vest in substantially equal installments over a period of 12 months. The shares were values at $2.82 per share, for a total aggregate value of $2.5 million. The shares will vest in substantially equal installments over a period of 12 months.

 

On February 24, 2021, the Company granted an aggregate of 131 thousand restricted stock units to its directors. The restricted stock units will vest quarter over a one-year period. The units had an aggregated fair value of approximately $373 thousand on the grant date.

 

On January 29, 2021, the Company entered into an agreement with a Amagic Holographics Inc., to convert $2.0 million in accounts payable owed in exchange for 793 thousand shares of Class A common stock with an aggregate value of $1.6 million resulting in the Company recording a $0.4 million gain from settlement of liabilities.

 

ITEM 9. CHANGES IN AND DISAGREEMENTS WITH ACCOUNTANTS ON ACCOUNTING AND FINANCIAL DISCLOSURE

 

None.

 

ITEM 9A. CONTROLS AND PROCEDURES

 

As required by Rule 13a-15 of the Securities Exchange Act of 1934, as amended (“Exchange Act”), under the supervision and with the participation of our management, including our principal executive officer and principal financial officer, we evaluated the effectiveness of the design and operation of the Company’s disclosure controls and procedures and internal control over financial reporting as of the end of the period covered by this Annual Report.

 

Evaluation of Disclosure Controls and Procedures

 

We maintain disclosure controls and procedures as defined in Rules 13a-15(e) and 15d-15(e) of the Exchange Act that are designed to ensure that information required to be disclosed in our reports filed or submitted to the SEC under the Exchange Act is recorded, processed, summarized and reported within the time periods specified by the SEC’s rules and forms, and that information is accumulated and communicated to management, including the principal executive and financial officer as appropriate, to allow timely decisions regarding required disclosures. Our principal executive officer and principal financial officer evaluated the effectiveness of disclosure controls and procedures as of the end of the period covered by this Annual Report (“Evaluation Date”), pursuant to Rule 13a-15(b) under the Exchange Act. Based on that evaluation, our principal executive officer and principal financial officer concluded that, as of the Evaluation Date, our disclosure controls and procedures were not effective due to material weaknesses described in our report on internal control over financial reporting below.

 

Notwithstanding the existence of the material weaknesses, we believe that the consolidated financial statements included in this report fairly present in accordance with U.S. GAAP, in all material respects, our financial condition, results of operations and cash flows for the periods presented in this Annual Report.

 

Limitations on the Effectiveness of Controls

 

A control system, no matter how well conceived and operated, can provide only reasonable, not absolute, assurance that the objectives of the control system are met. Because of the inherent limitations in all controls systems, no evaluation of controls can provide absolute assurance that all control issues and instances of fraud, if any, within a company have been detected. Our disclosure controls and procedures are designed to provide reasonable assurance of achieving its objectives.

 

45
 

 

Management’s Report on Internal Control Over Financial Reporting

 

Our principal executive officer and our principal accounting and financial officer are responsible for establishing and maintaining adequate internal control over financial reporting, as such term is defined in Exchange Act Rules 13a-15(f). Management conducted an assessment of the effectiveness of our internal control over financial reporting as of December 31, 2018. In making this assessment, management used the criteria described in Internal Control-Integrated Framework (2013) issued by the Committee of Sponsoring Organizations of the Treadway Commission (COSO). Based upon such assessment and due to the existence of the material weaknesses in our internal control over financial reporting described below, our principal executive officer and our principal accounting and financial officer have concluded that, as of December 31, 2020, our internal control over financial reporting was not effective.

 

Our written policies and procedures over accounting transaction processing and period end financial close and reporting are limited which has resulted in ineffective oversight in the establishment of proper monitoring controls over accounting and financial reporting.
    
 During the fourth quarter we failed to identify and record deferred revenue based on contractual arrangements with a new customer for which terms differ from those customary in contracts with other customers. The error was corrected, and the overall magnitude was not deemed significant once quantified, however, it is reasonably expected that had the magnitude of the error been of a greater materiality, it still may not have been detected on a timely basis.

 

It should be noted that any system of controls, however well designed and operated, can provide only reasonable and not absolute assurance that the objectives of the system are met. In addition, the design of any control system is based in part upon certain assumptions about the likelihood of certain events. Because of these and other inherent limitations of control systems, there can be no assurance that any design will succeed in achieving its stated goals under all potential future conditions, regardless of how remote.

 

We acquired Sahara on September 25, 2020. Since the date of the acquisition, we have been assessing Sahara’s internal control over financial reporting to determine their effectiveness and to make controls and procedures consistent across all consolidated entities. We have made changes to procedures and controls and expect to make additional changes in the future. Prior to acquisition, Sahara was not required to document and assess internal control over financial reporting as required under the rules and regulations of the U.S. Securities and Exchange Commission. As permitted by guidance issued by the staff of the U.S. Securities and Exchange Commission, Sahara has been excluded from the scope of our report on internal control over financial reporting. Sahara was included in our results of operations subsequent to our acquisition on September 24, 2020 and constituted 45% of our consolidated revenues for the year ended December 31, 2020 and 78% of consolidated assets as of December 31, 2020.

 

In light of the material weaknesses described above, we performed additional analysis and other post-closing procedures to ensure our financial statements were prepared in accordance with generally accepted accounting principles. Accordingly, we believe that the consolidated financial statements included in this report fairly present in accordance with U.S. GAAP, in all material respects, our financial condition, results of operations and cash flows for the periods presented in this Annual Report.

 

Changes in Internal Control over Financial Reporting

 

During fourth quarter of 2020, management engaged professional services firms to assist with the preparation of the review of the income tax provision. Management also automated stock-based expense reporting reducing opportunities for errors. There were no additional changes made in the internal controls over financial reporting for the year ended December 31, 2020, that have materially affected, our internal control over financial reporting.

 

ITEM 9B. OTHER INFORMATION

 

None.

 

46
 

 

PART III

 

ITEM 10. DIRECTORS, EXECUTIVE OFFICERS AND CORPORATE GOVERNANCE

 

The information required by this Item is incorporated herein by reference from our 2021 definitive Proxy Statement (which will be filed with the SEC within 120 days after December 31, 2020 in connection with the solicitation of proxies for the Company’s 2021 annual meeting of stockholders) (“2021 Proxy Statement”) under the captions “Proposal 1 – Election of Directors,” “Other Information – Executive Officers,” and “Beneficial Ownership Reporting Compliance under Section 16(a) of the Exchange Act.”

 

ITEM 11. EXECUTIVE COMPENSATION

 

The information required by this Item is incorporated herein by reference from our 2021 Proxy Statement under the captions “Executive Compensation” and “Director Compensation.”

 

ITEM 12. SECURITY OWNERSHIP OF CERTAIN BENEFICIAL OWNERS AND MANAGEMENT AND RELATED STOCKHOLDER MATTERS

 

The information required by this Item is incorporated herein by reference from our 2021 Proxy Statement under the captions “Other Information—Security Ownership of Certain Beneficial Owners and Management” and “Other Information – Equity Compensation Plan Information.”

 

ITEM 13. CERTAIN RELATIONSHIPS AND RELATED TRANSACTIONS AND DIRECTOR INDEPENDENCE

 

The information required by this Item is incorporated herein by reference from our 2021 Proxy Statement under the captions “Other Information – Related Party Transactions Overview,” “Other Information – Certain Transactions with Related Persons” and “Director Attributes and Independence.”

 

ITEM 14. PRINCIPAL ACCOUNTING FEES AND SERVICES

 

The information required by this Item is incorporated herein by reference from our 2021 Proxy Statement under the caption “Proposal 2 – Ratification of the Selection of Independent Auditors.”

 

47
 

 

Audit Committee Pre-Approval Policies

 

The Audit Committee is tasked with pre-approving any non-audit services proposed to be provided to the Company by the independent auditors.

 

PART IV

 

ITEM 15. EXHIBITS, FINANCIAL STATEMENT SCHEDULES

 

Exhibit

No.

 Description of Exhibit
3.1 Eleventh Amended and Restated Articles of Incorporation (incorporated by reference to Exhibit 3.2 in the Draft Registration Statement on Form S-1 (Reg. No. 377-00845) filed on November 12, 2014).
   
3.2 Bylaws (incorporated by reference to Exhibit 3.3 in the Draft Registration Statement on Form S-1 (Reg. No. 377-00845) filed on November 12, 2014)
   
4.1 Certificate of Designations of Series A Convertible Preferred Stock (incorporated by reference to Exhibit 4.1 in the Registration Statement on Form S-1 (Reg. No. 377-00845) filed on June 9, 2015).
   
4.2 Amended and Restated Certificate of Designations of Series C Convertible Preferred Stock (incorporated by reference to Exhibit 4.3 in the Registration Statement on Form S-1 (Reg. No. 377-00845) filed on June 9, 2015).
   
4.3 Amended and Restated Certificate of Designations of Series A Convertible Preferred Stock (incorporated by reference to Exhibit 4.1 to the Registration Statement on Form S-1/A (Reg. No 333-204811) filed on December 9, 2015.
   
4.4 Form of Subscription Agreement for $1.00 per share (incorporated by reference to Exhibit 4.6 in the Registration Statement on Form S-1 (Reg. No. 333-204811) filed on October 28, 2016).
   
4.5 Share Purchase Agreement, dated as of May 10, 2016 by and among Boxlight Holdings, Inc., Boxlight Corporation, Boxlight, Inc., Boxlight Latinoamerica, S.A. DE C.V. Boxlight Latinoamerica, Servicios S.A. DE C.V., Everest Display Inc. and GuanFeng Internatiuonal Ltd. (incorporated by reference to Exhibit 10.1 in the Registration Statement on Form S-1 (Reg. No. 333-204811) filed on May 13, 2016).
   
4.6 Operating Agreement of EOSEDU, LLC, dated September 17, 2018, by and between the Boxlight Corporation and EOSEDU, LLC dated September 17, 2018 (incorporated by reference to Exhibit 4.8 to Amendment No. 1 to the Registration Statement on Form S-1 (Reg. No. 333-226068) filed on September 24, 2018).
   
4.7 Warrant to Purchase 270,000 shares of Class A Common Stock, dated June 21, 2018, issued to an entity controlled by Michael Pope (incorporated by reference to Exhibit 10.22 to the Registration Statement on Form S-1 (Reg. No. 333-226068) filed on July 5, 2018).
   
4.8 Warrant to Purchase 25,000 shares of Class A Common Stock, dated June 21, 2018, issued to Lackamoola LLC (incorporated by reference to Exhibit 10.23 to the Registration Statement on Form S-1 (Reg. No. 333-226068) filed on July 5, 2018).
   
4.10 Form of Certificate of Designation for Series B Convertible Preferred Stock (incorporated by reference to Exhibit 4.1 to the Current Report on Form 8-K filed September 25, 2020).
   
4.11 Form of Certificate of Designation for Series C Convertible Preferred Stock (incorporated by reference to Exhibit 4.2 to the Current Report on Form 8-K filed September 25, 2020).
   
10.1 2014 Stock Incentive Plan (incorporated by reference to Exhibit 10.9 to the Registration Statement on Form S-1 (Reg. No. 333-2048111) filed on June 9, 2015).
   
10.2 Trademark Assignment, dated May 27, 2016, between Herbert Myers, Boxlight Corporation and Boxlight Inc. (incorporated by reference to Exhibit 10.6 in the Registration Statement on Form S-1 (Reg. No. 333-204811) filed on May 13, 2016).
   
10.3 Employment Agreement, dated November 30, 2017, by and between Boxlight Corporation and James Mark Elliott(incorporated by reference to Exhibit 10.4 to the Annual Report on Form 10-K filed April 2, 2018).

 

48
 

 

10.4 Employment Agreement, dated November 30, 2017, by and between Boxlight Corporation and Michael Pope (incorporated by reference to Exhibit 10.5 to the Annual Report on Form 10-K filed April 2, 2018).
   
10.5 Employment Agreement, dated November 30, 2017, by and between Boxlight Corporation and Sheri Lofgren (incorporated by reference to Exhibit 10.6 to the Annual Report on Form 10-K filed April 2, 2018).
   
10.6 Employment Agreement, dated November 30, 2017 by and between Boxlight Corporation and Henry Nance (incorporated by reference to Exhibit 10.7 to the Annual Report on Form 10-K filed April 2, 2018).
   
10.7 $2,000,000 Convertible Promissory Note of Boxlight Corporation to Mim Holdings, dated as of April 1, 2016 (Incorporated by reference to Exhibit 10.14 in the Registration Statement on Form S-1 (Reg. No. 333-204811) filed on May 13, 2016).
   
10.8 Agreement, dated December 2015 by and between Loeb & Loeb LLP and Boxlight Corporation (incorporated by reference to Exhibit 10.38 in the Registration Statement on Form S-1 (Reg. No. 333-204811) filed on December 28, 2015).
   
10.9 Amendment No. 2 to Membership Interest Purchase Agreement, effective June 30, 2016 among Skyview Capital, LLC, Mimio LLC, MIM Holdings, LLC and Boxlight Corporation (incorporated by reference to Exhibit 10.30 in the Registration Statement on Form S-1 (Reg. No. 333-204811) filed on December 15, 2016).
   
10.10 Amendment No. 3 to Membership Interest Purchase Agreement, effective August 3, 2016 among Skyview Capital, LLC, Mimio LLC, MIM Holdings, LLC and Boxlight Corporation (incorporated by reference to Exhibit 10.34 in the Registration Statement on Form S-1 (Reg. No. 333-204811) filed on August 12, 2016).
   
10.11 Promissory Note, issued June 3, 2016 between Boxlight, Inc. and AHA Inc. Co Ltd. (Incorporated by reference to Exhibit 10.32 in the Registration Statement on Form S-1 (Reg. No. 333-204811) filed on July 11, 2016).
   
10.12 Form of Loan and Security Agreement with Hitachi Capital America Corp (incorporated by reference to Exhibit 10.1 in the Registration Statement on Form S-1 (Reg. No. 333-204811) filed on August 12, 2016).
   
10.13 Loan and Security Agreement, dated September 28, 2016, between Boxlight Inc., Crestmark Bank and Mimmio LLC (incorporated by reference to Exhibit 10.35 in the Registration Statement on Form S-1 (Reg. No. 333-204811) filed on January 12, 2017).
   
10.14 Amendment 1 to Share Purchase Agreement and Option Agreement, dated May 10, 2016 by and Among Everest Display, Inc., Guang Feng International, Ltd., Boxlight Holdings, Boxlight Corporation, Boxlight Inc., Boxlight Latinoamerica S.A. and Boxlight Latinoamerica Servicios, S.A. DE C.V. (incorporated by reference to Exhibit 10.36 in the Registration Statement on Form S-1 (Reg. No. 333-204811) filed on October 28, 2016).
   
10.15 Form of Subscription Agreement between K Laser International Co., Ltd. And Boxlight Corporation for $1,000,000 equity investment at $5.60 per share (incorporated by reference to Exhibit 10.37 in the Registration Statement on Form S-1 (Reg. No. 333-204811) filed on October 28, 2016).
   
10.16 $2,000,000 Convertible Promissory Note, dated September 29, 2016 between Boxlight Corporation and Everest Display, Inc. (incorporated by reference to Exhibit 10.38 in the Registration Statement on Form S-1 (Reg. No. 333-204811) filed on October 28, 2016).
   
10.17 Notice of Default, dated December 28, 2015 – Skyview Capital (incorporated by reference to Exhibit 10.39 in the Registration Statement on Form S-1 (Reg. No. 333-204811) filed on January 12, 2017).
   
10.18 Account Sale and Purchase Agreement, dated September 5, 2017 between Sallyport Commercial Finance LLC and Boxlight Corporation (incorporated by reference to Exhibit 10.1 to the Current Report on Form 8-K filed on September 11, 2017).
   
10.19 Employment Agreement, dated March 19, 2018 by and between Boxlight Corporation and Takesha Brown (incorporated by reference to Exhibit 10.1 to the Current Report on Form 8-K filed on March 21, 2018).
   
10.20 Stock Purchase Agreement and Exhibits, date May 9, 2018 among Boxlight Corporation, Cohuborate Ltd. and the shareholders of Cohuborate, Ltd. (incorporated by reference to Exhibit 10.20 to the Registration Statement on Form S-1 (Reg. No. 333-226068) filed on July 5, 2018).
   
10.21 $500,000 Promissory Note, dated May 16, 2018, from Boxlight Corporation to Harbor Gates Capital, LLC (incorporated by reference to Exhibit 10.21 to the Registration Statement on Form S-1 (Reg. No. 333-226068) filed on July 5, 2018).

 

49
 

 

10.22 Membership Interest Purchase agreement, dated as of September 17, 2018, by and among the Boxlight Corporation, Daniel Leis, Aleksandra Leis and EOSEDU, LLC (incorporated by reference to Exhibit 10.24 in Amendment No. 1 to the Registration Statement on Form S-1 (Reg. No. 333-226068) filed on September 24, 2018).
   
10.23 Employment agreement, dated September 1, 2018, by and between Boxlight Corporation and Aleksandra Leis (incorporated by reference to Exhibit 10.25 in Amendment No. 1 to the Registration Statement on Form S-1(Reg. No. 333-226068) filed on September 24, 2018).
   
10.24 Employment agreement, dated September 1, 2018, by and between Boxlight Corporation and Daniel Leis (incorporated by reference to Exhibit 10.25 in Amendment No. 1 to the Registration Statement on Form S-1(Reg. No. 333-226068) filed on September 24, 2018.
   
10.25 Asset Purchase Agreement, dated March 12, 2019, between Boxlight Corporation, Boxlight Inc., Modern Robotics and Stephen Fuller (incorporated by reference to Exhibit 10.1 to the Current Report on Form 8-K filed on March 15, 2019).
   
10.26 Securities Purchase Agreement, dated March 22, 2019, between Boxlight Corporation and Lind Global Macro Fund, LP. (incorporated by reference to Exhibit 10.1 to the Current Report on Form 8-K filed March 25, 2019).
   
10.27 Form of Secured Convertible Promissory Note dated March 22, 2019 (incorporated by reference to Exhibit 10.2 to the Current Report on Form 8-K filed March 25, 2019).
   
10.28 Security Agreement, dated March 22, 2019, between Boxlight Corporation and Lind Global Macro Fund (incorporated by reference to Exhibit 10.3 to the Current Report on Form 8-K filed March 25, 2019).
   
10.29 Intercreditor Agreement, dated March 22, 2019, between Boxlight Corporation, Sallyport Commercial Finance, LLC and Lind Global Macro Fund, LLP (incorporated by reference to Exhibit 10.3 to the Current Report on Form 8-K filed March 25, 2019).
   
10.30 Securities Purchase Agreement, dated as of December 13, 2019, between Boxlight Corporation and Lind Global Macro Fund, L.P. (incorporated by reference to Exhibit 10.1 to the Current Report on Form 8-K filed December 17, 2019).
   
10.31 Secured Convertible Note, dated December 13, 2019, issued by Boxlight Corporation to Lind Global Macro Fund (incorporated by reference to Exhibit 10.2 to the Current Report on Form 8-K filed December 17, 2019).
   
10.32 Amended and Restated Security Agreement, dated as of December 13, 2019, between Boxlight Corporation, Sallyport Commercial Finance, LLC and Lind Global Macro Fund, LP (filed as Exhibit 10.3 to the Current Report on Form 8-K filed December 17, 2019).
   
10.33 Amended and Restated Intercreditor Agreement, dated as of December 13, 2019, between Boxlight Corporation, Sallyport Commercial Finance, LLC and Lind Global Macro Fund, LP (incorporated by reference to Exhibit 10.4 to the Current Report on Form 8-K filed December 17, 2019).
   
10.34 Amended and Restated Employment Agreement, dated January 13, 2020, between Boxlight Corporation and James Mark Elliott (incorporated by reference to Exhibit 10.1 to the Current Report on Form 8-K filed January 14, 2020).
   
10.35 Employment letter, dated January 13, 2020, between Boxlight Corporation and Harold Bevis (incporated by reference to Exhibit 10.2 to the Current Report on Form 8-K filed January 14, 2020).
   
10.36 Asset Purchase Agreement, dated February 3, 2020, between Boxlight Corporation, Boxlight Inc., MyStemKit Inc. and STEM Education Holdings, Pty. (incorporated by reference to Exhibit 10.1 to the Current Report on Form 8-K filed February 7, 2020).
   
10.37 Securities Purchase Agreement, dated February 4, 2020, between Boxlight Corporation and Lind Global Macro Fund, LP. (incorporated by reference to Exhibit 10.2 to the Current Report on Form 8-K filed February 7, 2020).
   
10.38 Secured Convertible Note, dated February 4, 2020, issued by Boxlight Corporation to Lind Global Macro Fund, LP (incorporated by reference to Exhibit 10.3 to the Current Report on Form 8-K filed February 7, 2020).
   
10.39 Second Amended and Restated Security Agreement, dated February 4, 2020, between Boxlight Corporation and Lind Global Macro Fund, LP (incorporated by reference to Exhibit 10.4 to the Current Report on Form 8-K filed February 7, 2020).
   
10.40 Second Amended and Restated Intercreditor Agreement, dated February 4, 2020, between Boxlight Corporation, Sallyport Commercial Finance, LLC and Lind Global Macro Fund, LP (incorporated by reference to Exhibit 10.5 to the Current Report on Form 8-K filed February 7, 2020).
   
10.41 Third Restated Convertible Promissory Note, dated February 4, 2020, issued by Boxlight Corporation to Lind Global Macro Fund, LP (incorporated by reference to Exhibit 10.6 to the Current Report on Form 8-K filed February 7, 2020).
   
10.42 Second Restated Convertible Promissory Note, dated February 4, 2020, issued by Boxlight Corporation issued by Boxlight Corporation to Lind Global Macro Fund, LP (incorporated by reference to Exhibit 10.7 to the Current Report on Form 8-K filed February 7, 2020).
   
10.43 Employment Agreement, dated February 21, 2020, between Boxlight Corporation and Takesha Brown (incorporated by reference to Exhibit 10.1 to the Current Report on Form 8-K filed February 26, 2020).
   
10.44 Agreement, dated March 3, 2020, between Boxlight Corporation, Everest Display, Inc and AMAGIC Holographics, Inc. (incorporated by reference to Exhibit 10.1 to the Current Report on Form 8-K filed March 13, 2020).

 

50
 

 

10.45 Employment Agreement, dated March 20, 2020, between Boxlight Corporation and Michael Pope (incorporated by reference to Exhibit 10.1 to the Current Report on Form 8-K filed March 23, 2020).
   
10.46 Amended and Restated Employment Agreement, dated April 1, 2020, between Boxlight Corporation and Daniel Leis (incorporated by reference to Exhibit 10.1 to the Current Report on Form 8-K filed April 10, 2020).
   
10.47 Letter Agreement, dated April 17, 2020, between Boxlight Corporation, Boxlight Inc. and MyStemKits, Inc. (incorporated by reference to Exhibit 10.1 to the Current Report on Form 8-K filed April 22, 2020).
   
10.48 Letter Agreement, dated April 17, 2020, between Boxlight Corporation and Stemify Limited (incorporated by reference to Exhibit 10.2 to the Current Report on Form 8-K filed April 22, 2020).
   
10.49 Agreement, dated June 11, 2020, between Boxlight Corporaiton, Everest Display, Inc. and Amagic Holographics, Inc. (incorporated by reference to Exhibit 10.1 to the Current Report on Form 8-K filed June 24, 2020).
   
10.50 Letter Agreement, dated June 30, 2020, between Boxlight Corporation and R. Wayne Jackson (incorporated by reference to Exhibit 10.1 to the Current Report on Form 8-K filed July 7, 2020).
   
10.51 Letter Agreement, dated June 30, 2020, between Boxlight Corporation and Charles P. Amos (incorporated by reference to Exhibit 10.2 to the Current Report on Form 8-K filed on July 7, 2020).
   
10.52 Securities Purchase Agreement, dated September 21, 2020, between Boxlight Corporation and Lind Global Asset Management LLC (incorporated by reference to Exhibit 10.1 to the Current Report on For 8-K filed September 22, 2020).
   
10.53 Form of Convertible Secured Note issued to Lind Global Asset Management (incorporated by reference to Exhibit 10.2 to the Current Report on Form 8-K filed September 22, 2020).
   
10.54 Third Amended and Restated Security Agreement, dated September 21, 2020, between Boxlight Corporation and Lind Global Macro Fund, LP (incorporated by reference to Exhibit 10.3 to the Current Report on Form 8-K filed September 22, 2020).
   
10.55 Thid Amended and Restated Intercreditor Agreement, dated September 21, 2020, between Boxlight Corporation, Sallyport Commercial Finance, LLC, Lind Global Macro Fund, LP and Lind Global Asset Management, LLC (incorporated by reference to Exhibit 10.4 to the Current Report on Form 8-K filed September 22, 2020).
   
10.56 Patent Purcahse Agreement, dated September 23, 2020, between Boxlight Corporation and Circle Technology Corporation (incorporated by reference to Exhibit 10.1 to the Current Report on Form 8-K filed September 24, 2020).
   
10.57 Securities Purchase Agreement, dated September 24, 2020, between Boxlight Corporation and the Sellers of Sahara Holdings Limited (incorporated by reference to Exhibit 10.1 to the Current Report on Form 8-K filed September 25, 2020).
   
10.58 Form of Lock-up Agreement (incorporated by reference to Exhibit 10.2 to the Current Report on Form 8-K filed September 25, 2020).
   
10.59 Form of Accounts Receivable Agreement, effective September 30, 2020, between Boxlight Inc,, EOSEDU LLC and Sallyport Commercial Finance LLC (incorporated by reference to Exhibit 10.1 to the Current Report on Form 8-K filed October 9, 2020).

 

51
 

 

10.60 Form of Blocked Account Agreement between Boxlight Inc., EOSEDU LLC and Sallyport Commercial Finance LLC (incorporated by reference to Exhibit 10.2 to the Current Reprot on Form 8-K filed October 9, 2020).
   
10.61 Employment Agreement, dated November 1, 2019, between Sahara Presentation Systems PLC and Mark Starkey (incorporated by reference to Exhibit 10.1 to the Current Report on Form 8-K filed November 19, 2020).
   
10.62 Deed of Variation, dated September 24, 2020, between Sahara Presentation Systems PLC and Mark Starkey (incorporated by reference to Exhibit 10.2 to the Current Report on Form 8-K filed November 19, 2020).
   
10.63 Employment Agreement, dated April 7, 2020, between Sahara Presentation Systems PLC and Patrick Foley (incorporated by reference to Exhibit 10.1 to the Current Report on Form 8-K filed November 30, 2020).
   
10.64 Deed of variation, dated September 24, 2020, between Sahara Presentation Systems PLC and Patrick Foley (incorporated by reference to Exhibit 10.2 to the Current Report on Form 8-K filed November 30, 2020).
   
10.65 Employment Agreement, dated January 1, 2019, between Sahara Presentation Systems PLC and Shaun Marklew (incorporated by reference to Exhibit 10.3 to the Current Report on Form 8-K filed November 30, 2020).
   
10.65 Deed of variation, dated September 24, 2020, between Sahara Presentation Systems PLC and Shaun Marklew (incorporated by reference to Exhibit 10.4 to the Current Report on Form 8-K filed November 30, 2020).
   
10.66 Agreement, dated January 29, 2021, between Boxlight Corporation, Everest Display, Inc. and Amagic Holographics, Inc. (incorporated by reference to Exhibit 10.1 to the Current Report on Form 8-K filed February 1, 2021).
   
10.67 Preferred Stock Redemption and Conversion Agreement, dated March 24, 2021, by and between Boxlight Corporation and the Preferred Stockholders.*
   
21 Subsidiaries*
   
23.1* Consent of Dixon Hughes Goodman LLP
   
31.1 Certification of Chief Executive Officer pursuant to Section 302 of the Sarbanes-Oxley Act of 2002
   
31.2 Certification of Chief Financial Officer pursuant to Section 302 of the Sarbanes-Oxley Act of 2002
   
32.1 Certification of Chief Executive Officer Pursuant to 18 U.S.C. Section 1350, As Adopted Pursuant to Section 906 of the Sarbanes-Oxley Act of 2002
   
32.2 Certification of Chief Financial Officer Pursuant to 18 U.S.C. Section 1350, As Adopted Pursuant to Section 906 of the Sarbanes-Oxley Act of 2002

 

*filed herewith.

 

52
 

 

SIGNATURES

 

Pursuant to the requirements of Section 13 or 15(d) of the Securities Exchange Act of 1934, the Registrant has duly caused this amendment to be signed on its behalf by the undersigned, thereunto duly authorized.

 

 BOXLIGHT, CORPORATION
 (Registrant)
   
 By:/s/ MICHAEL POPE
  Michael R. Pope
  Chairman of the Board and
  Chief Executive Officer
  Principal Executive Officer

 

Date: March 31, 2021

 

Pursuant to the requirements of the Securities Exchange Act of 1934, this report has been signed below by the following persons on behalf of the registrant and in the capacities and on the dates indicated.

 

Signature Title Date
     
/s/ Michael R. Pope  Chairman of the Board, and March 31, 2021
Michael R. Pope Chief Executive Officer  
 (principal executive officer)  
     
/s/ Patrick N. Foley  Chief Financial Officer  March 31, 2021
Patrick N. Foley  (principal financial and accounting officer)  
     
/s/ Rudolph F. Crew  Director  March 31, 2021
Rudolph F. Crew    
     
/s/ Roger W. Jackson  Director March 31, 2021
Roger W. Jackson    
     
/s/ Tiffany Kuo  Director  March 31, 2021
Tiffany Kuo    
     
/s/ Charles P. Amos  Director  March 31, 2021
Charles P. Amos    
     
/s/ Dale W. Strang  Director  March 31, 2021
Dale W. Strang    
     
/s/ Mark Elliott  Director  March 31, 2021
Mark Elliott    

 

53