PBF Energy
PBF
#3438
Rank
NZ$7.41 B
Marketcap
NZ$63.14
Share price
-12.83%
Change (1 day)
153.93%
Change (1 year)

PBF Energy - 10-K annual report 2016


Text size:


 
UNITED STATES
SECURITIES AND EXCHANGE COMMISSION
Washington, D.C. 20549
 
FORM 10-K
 
(Mark one)
x
ANNUAL REPORT PURSUANT TO SECTION 13 OR 15(d) OF THE SECURITIES EXCHANGE ACT OF 1934
For the fiscal year ended: December 31, 2016
Or
¨
TRANSITION REPORT PURSUANT TO SECTION 13 OR 15(d) OF THE SECURITIES EXCHANGE ACT OF 1934
For the transition period from            to             
Commission File Number: 001-35764
 
PBF ENERGY INC.
(Exact name of registrant as specified in its charter)
 
DELAWARE
 
45-3763855 
 
 
 
(State or other jurisdiction of
incorporation or organization)
 
(I.R.S. Employer
Identification No.)
 
 
One Sylvan Way, Second Floor
Parsippany, New Jersey
 
07054
(Address of principal executive offices)
 
(Zip Code)
Registrants’ telephone number, including area code: (973) 455-7500
Securities registered pursuant to Section 12(b) of the Act:
Title of Each Class
 
Name of Each Exchange on Which Registered
Class A Common Stock, $0.001 par value 
 
New York Stock Exchange
Securities registered pursuant to Section 12(g) of the Act: None.
 


Indicate by check mark if the registrant is a well-known seasoned issuer, as defined in Rule 405 of the Securities Act.  x Yes ¨ No
Indicate by check mark if the registrant is not required to file reports pursuant to Section 13 or Section 15(d) of the Act¨ Yes x No
Indicate by check mark whether the registrant (1) has filed all reports required to be filed by Section 13 or 15(d) of the Securities Exchange Act of 1934 during the preceding 12 months (or for such shorter period that the registrant was required to file such reports); and (2) has been subject to such filing requirements for the past 90 days. x  Yes    ¨  No
Indicate by check mark whether the registrant has submitted electronically and posted on its corporate Web site, if any, every Interactive Data File required to be submitted and posted pursuant to Rule 405 of Regulation S-T (§232.405 of this chapter) during the preceding 12 months (or for such shorter period that the registrant was required to submit and post such files). x  Yes    o  No
Indicate by check mark if disclosure of delinquent filers pursuant to Item 405 of Regulation S-K (§229.405 of this chapter) is not contained herein, and will not be contained, to the best of registrant’s knowledge, in definitive proxy or information statements incorporated by reference in Part III of this Form 10-K or any amendment to this Form 10-K.  x
Indicate by check mark whether the registrant is a large accelerated filer, an accelerated filer, a non-accelerated filer, or a smaller reporting company. See the definitions of “large accelerated filer,” “accelerated filer” and “smaller reporting company” in Rule 12b-2 of the Exchange Act.
 
Large accelerated
filer
 
Accelerated filer
 
Non-accelerated filer
(Do not check if a
smaller reporting
company)
 
Smaller reporting
company
 
x
 
¨
 
¨
 
¨
Indicate by check mark whether the registrant is a shell company (as defined in Rule 12b-2 of the Exchange Act). ¨  Yes    x  No
The aggregate market value of the Common Stock of PBF Energy Inc. held by non-affiliates as of June 30, 2016 was $2,326,301,876 based upon the New York Stock Exchange Composite Transaction closing price.
As of February 22, 2017, PBF Energy Inc. had outstanding 109,283,665 shares of Class A common stock and 28 shares of Class B common stock.
DOCUMENTS INCORPORATED BY REFERENCE
PBF Energy Inc. intends to file with the Securities and Exchange Commission a definitive Proxy Statement for its Annual Meeting of Stockholders within 120 days after December 31, 2016. Portions of the Proxy Statement are incorporated by reference in Part III of this Form 10-K to the extent stated herein.
 





PBF ENERGY INC.
TABLE OF CONTENTS


2



Explanatory Note
This Annual Report on Form 10-K is filed by PBF Energy Inc. (“PBF Energy”) which is a holding company whose primary asset is an equity interest in PBF Energy Company LLC ("PBF LLC"). PBF Energy is the sole managing member of, and owner of an equity interest representing approximately 96.5% of the outstanding economic interests in, PBF LLC as of December 31, 2016. PBF Energy operates and controls all of the business and affairs and consolidates the financial results of PBF LLC and its subsidiaries. PBF LLC is a holding company for the companies that directly and indirectly own and operate the business.

PART I
This Annual Report on Form 10-K is filed by PBF Energy. Unless the context indicates otherwise, the terms “we,” “us,” and “our” refer to both PBF Energy and its consolidated subsidiaries, including PBF LLC, PBF Holding Company LLC ("PBF Holding"), PBF Investments LLC (“PBF Investments”), Toledo Refining Company LLC (“Toledo Refining” or "TRC"), Paulsboro Refining Company LLC (“Paulsboro Refining” or "PRC"), Delaware City Refining Company LLC (“Delaware City Refining” or "DCR"), Chalmette Refining, L.L.C. ("Chalmette Refining"), PBF Western Region LLC ("PBF Western Region"), Torrance Refining Company LLC ("Torrance Refining"), Torrance Logistics Company LLC ("Torrance Logistics"), PBF Logistics GP LLC ("PBF GP") and PBF Logistics LP ("PBFX").
In this Annual Report on Form 10-K, we make certain forward-looking statements, including statements regarding our plans, strategies, objectives, expectations, intentions, and resources, under the safe harbor provisions of the Private Securities Litigation Reform Act of 1995 to the extent such statements relate to the operations of an entity that is not a limited liability company or a partnership. You should read our forward-looking statements together with our disclosures under the heading: “Cautionary Statement for the Purpose of Safe Harbor Provisions of the Private Securities Litigation Reform Act of 1995.” When considering forward-looking statements, you should keep in mind the risk factors and other cautionary statements set forth in this Annual Report on Form 10-K under “Risk Factors” in Item 1A.


3



ITEM. 1 BUSINESS
Overview
We are one of the largest independent petroleum refiners and suppliers of unbranded transportation fuels, heating oil, petrochemical feedstocks, lubricants and other petroleum products in the United States. We sell our products throughout the Northeast, Midwest, Gulf Coast and West Coast of the United States, as well as in other regions of the United States and Canada, and are able to ship products to other international destinations. We were formed in 2008 to pursue acquisitions of crude oil refineries and downstream assets in North America. As of December 31, 2016, we own and operate five domestic oil refineries and related assets, which we acquired in 2010, 2011, 2015 and 2016. Our refineries have a combined processing capacity, known as throughput, of approximately 900,000 barrels per day (“bpd”), and a weighted-average Nelson Complexity Index of 12.2. We operate in two reportable business segments: Refining and Logistics.
PBF Energy was formed on November 7, 2011 and is a holding company whose primary asset is a controlling equity interest in PBF LLC. We are the sole managing member of PBF LLC and operate and control all of the business and affairs of PBF LLC. We consolidate the financial results of PBF LLC and its subsidiaries and record a noncontrolling interest in our consolidated financial statements representing the economic interests of the members of PBF LLC other than PBF Energy. PBF LLC is a holding company for the companies that directly or indirectly own and operate our business. PBF LLC is PBF Energy’s predecessor for accounting purposes. Our financial statements and results of operations for periods prior to the completion of our initial public offering are those of PBF LLC. PBF Holding is a wholly-owned subsidiary of PBF LLC and is the parent company for our refining operations. PBF Energy, through its ownership of PBF LLC, also consolidates the financial results of PBFX and records a noncontrolling interest for the economic interests in PBFX held by the public common unit holders of PBFX.
On February 6, 2015, we completed a public offering of 3,804,653 shares of Class A common stock in a secondary offering (the "February 2015 secondary offering"). All of the shares in the February 2015 secondary offering were sold by funds affiliated with The Blackstone Group L.P. ("Blackstone") and First Reserve Management L.P. ("First Reserve"). In connection with the February 2015 secondary offering, Blackstone and First Reserve exchanged all of their remaining PBF LLC Series A Units for an equivalent number of shares of Class A common stock of PBF Energy, and as a result, Blackstone and First Reserve no longer hold any PBF LLC Series A Units. The holders of PBF LLC Series B Units, which include certain executive officers of PBF Energy, received a portion of the proceeds of the sale of the PBF Energy Class A common stock by Blackstone and First Reserve in accordance with the amended and restated limited liability company agreement of PBF LLC. PBF Energy did not receive any proceeds from the February 2015 secondary offering.
On October 13, 2015, we completed a public offering of an aggregate of 11,500,000 shares of Class A common stock, including 1,500,000 shares of Class A common stock that were sold pursuant to the exercise of an over-allotment option, for net proceeds of $344.0 million, after deducting underwriting discounts and commissions and other offering expenses (the "October 2015 Equity Offering"). On November 24, 2015, our subsidiary, PBF Holding, issued $500.0 million aggregate principal amount of 7.00% Senior Secured Notes due 2023 (the "2023 Senior Secured Notes").
On December 19, 2016, we completed a public offering of an aggregate of 10,000,000 shares of Class A common stock for net proceeds of $274.3 million, after deducting underwriting discounts and commissions and other estimated offering expenses (the "December 2016 Equity Offering").
As of December 31, 2016, we held 109,204,047 PBF LLC Series C Units and our current and former executive officers and directors and certain employees held 3,920,902 PBF LLC Series A Units (we refer to all of the holders of the PBF LLC Series A Units as “the members of PBF LLC other than PBF Energy”). As a result, the holders of our issued and outstanding shares of our Class A common stock have approximately 96.5% of the voting power in us, and the members of PBF LLC other than PBF Energy through their holdings of Class B common stock have approximately 3.5% of the voting power in us.

4



Refining
Our five refineries are located in Delaware City, Delaware, Paulsboro, New Jersey, Toledo, Ohio, New Orleans, Louisiana and Torrance, California. Each of these refineries is briefly described in the table below:
Refinery
Region
Nelson Complexity
Throughput Capacity (in barrels per day)
PADD
Crude Processed (1)
Source (1)
Delaware City
East Coast
11.3

190,000

1

medium and heavy sour crude
water, rail
Paulsboro
East Coast
13.2

180,000

1

medium and heavy sour crude
water, rail
Toledo
Mid-Continent
9.2

170,000

2

light, sweet crude
pipeline, truck, rail
Chalmette
Gulf Coast
12.7

189,000

3

light and heavy crude
water, pipeline
Torrance
West Coast
14.9

155,000

5

heavy and medium crude
pipeline, water, truck
________
(1) Reflects the typical crude and feedstocks and related sources utilized under normal operating conditions and prevailing market environments.
On July 1, 2016, we closed our acquisition of the Torrance refinery and related logistics assets (the “Torrance Acquisition”). The Torrance refinery is strategically positioned in Southern California with advantaged logistics connectivity that offers flexible raw material sourcing and product distribution opportunities primarily in the California, Las Vegas and Phoenix area markets.
In addition to refining assets, the Torrance Acquisition included a number of high-quality logistics assets including a sophisticated network of crude and products pipelines, product distribution terminals and refinery crude and product storage facilities. The most significant of the logistics assets is a 189-mile crude gathering and transportation system which delivers San Joaquin Valley crude oil directly from the field to the refinery. Additionally, the transaction included several pipelines which provide access to sources of crude oil including the Ports of Long Beach and Los Angeles, as well as clean product outlets with a direct pipeline supplying jet fuel to the Los Angeles airport. The Torrance refinery also has crude and product storage facilities with approximately 8.6 million barrels of shell capacity.
Logistics
PBFX is a fee-based, growth-oriented, publicly traded Delaware master limited partnership formed by PBF Energy to own or lease, operate, develop and acquire crude oil and refined petroleum products terminals, pipelines, storage facilities and similar logistics assets. PBFX engages in the receiving, handling, storing and transferring of crude oil, refined products and intermediates from sources located throughout the United States and Canada for PBF Energy in support of certain of its refineries.
On May 14, 2014, PBFX completed its initial public offering (the “PBFX Offering”). On April 5, 2016, PBFX completed a public offering of an aggregate of 2,875,000 common units, including 375,000 common units that were sold pursuant to the full exercise by the underwriter of its option to purchase additional common units, for net proceeds of $51.6 million, after deducting underwriting discounts and commissions and other offering expenses (the “April 2016 PBFX Equity Offering”). In addition, on August 17, 2016, PBFX completed a public offering of an aggregate of 4,000,000 common units, and granted the underwriter an option to purchase an additional 600,000 common units, of which 375,000 units were subsequently purchased on September 14, 2016, for total net proceeds of $86.7 million, after deducting underwriting discounts and commissions and other offering expenses (the “August 2016 PBFX Equity Offering” and, together with the April 2016 PBFX Offering, the “2016 PBFX Equity Offerings”).

5



As of December 31, 2016, PBF LLC held a 44.2% limited partner interest (consisting of 2,572,944 common units and 15,886,553 subordinated units) in PBFX, with the remaining 55.8% limited partner interest held by the public unit holders. PBF LLC also owns all of the incentive distribution rights ("IDRs") and indirectly owns a non-economic general partner interest in PBFX through its wholly-owned subsidiary, PBF Logistics GP LLC (“PBF GP”), the general partner of PBFX. During the subordination period (as set forth in the partnership agreement of PBFX) holders of the subordinated units are not entitled to receive any distribution of available cash until the common units have received the minimum quarterly distribution plus any arrearages in the payment of the minimum quarterly distribution from prior quarters. If PBFX does not pay distributions on the subordinated units, the subordinated units will not accrue arrearages for those unpaid distributions. Each subordinated unit will convert into one common unit at the end of the subordination period. The IDRs entitle PBF LLC to receive increasing percentages, up to a maximum of 50.0%, of the cash PBFX distributes from operating surplus in excess of $0.345 per unit per quarter.
On April 29, 2016, PBFX's wholly-owned subsidiary, PBF Logistics Products Terminals LLC, completed the purchase of the assets of four refined product terminals located in the greater Philadelphia region (the “East Coast Terminals”) from an affiliate of Plains All American Pipeline, L.P. The East Coast Terminals include a total of 57 product tanks with a total shell capacity of approximately 4.2 million barrels, pipeline connections to the Colonial Pipeline Company, Buckeye Partners, Sunoco Logistics Partners and other proprietary pipeline systems, 26 truck loading lanes and marine facilities capable of handling barges and ships (collectively, the "PBFX Plains Asset Purchase"). With the Plains Asset Purchase, PBFX increased its total shell capacity to over 8.1 million barrels. This acquisition expands PBFX's storage and terminaling footprint and introduces third-party customers to its revenue base.
On August 31, 2016, PBFX entered into a contribution agreement (the "TVPC Contribution Agreement") between PBFX and PBF LLC. Pursuant to the TVPC Contribution Agreement, PBFX acquired from PBF LLC 50% of the issued and outstanding limited liability company interests of the Torrance Valley Pipeline Company LLC ("TVPC"), whose assets consist of the 189-mile San Joaquin Valley Pipeline system, including the M55, M1 and M70 pipeline systems, including 11 pipeline stations with storage capacity and truck unloading capability at two of the stations (collectively, the “Torrance Valley Pipeline”).
See “Item 1A. Risk Factors” and “Item 13. Certain Relationships and Related Transactions, and Director Independence.”
Recent Developments
Contribution Agreement
On February 15, 2017, PBF LLC entered into a contribution agreement with PBFX pursuant to which PBF LLC has agreed to contribute to PBFX all of the issued and outstanding limited liability company interests of Paulsboro Natural Gas Pipeline Company LLC. The transaction is expected to close on February 28, 2017.
Storage Services Agreement
On February 15, 2017, PBF Holding and PBFX’s wholly-owned subsidiary, PBFX Operating Company ("PBFX Op Co") entered into a ten-year storage services agreement (the “Chalmette Storage Agreement”) under which PBFX, through PBFX Op Co, will provide storage services to PBF Holding upon the earlier of November 1, 2017 and the completion of construction of a new tank at our Chalmette refinery. PBFX Op Co and Chalmette Refining have entered into a twenty-year lease for the premises upon which the tank will be located and a project management agreement pursuant to which Chalmette Refining will manage the construction of the tank.

6



Available Information
Our website address is www.pbfenergy.com. Information contained on our website is not part of this Annual Report on Form 10-K. Our annual reports on Form 10-K, quarterly reports on Form 10-Q, current reports on Form 8-K, and any other materials filed with (or furnished to) the U.S. Securities and Exchange Commission (SEC) by us are available on our website (under “Investors”) free of charge, soon after we file or furnish such material. In this same location, we also post our corporate governance guidelines, code of business conduct and ethics, and the charters of the committees of our board of directors. These documents are available free of charge in print to any stockholder that makes a written request to the Secretary, PBF Energy Inc., One Sylvan Way, Second Floor, Parsippany, New Jersey 07054.

7



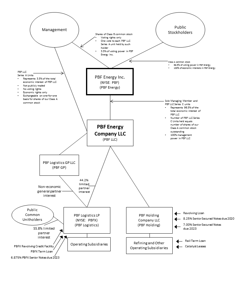
The diagram below depicts our organizational structure as of December 31, 2016: pbfstructurechartat123116a01.gif

8



Operating Segments
The Company operates in two reportable business segments: Refining and Logistics. The Company’s five oil refineries are all engaged in the refining of crude oil and other feedstocks into petroleum products, and are aggregated into the Refining segment. PBFX operates logistics assets such as crude oil and refined products terminaling, pipeline and storage assets. Certain of PBFX's assets were previously operated and owned by various subsidiaries of PBF Holding and were acquired by PBFX in a series of transactions during 2016, 2015 and 2014. PBFX is reported in the Logistics segment. A substantial majority of PBFX's revenues are derived from long-term fee based agreements with PBF Holding and its subsidiaries and these intersegment related revenues are eliminated in consolidation. See "Note 21 - Segment Information" of our Notes to Consolidated Financial Statements included in this Annual Report on Form 10-K for detailed information on our operating results by business segment.
Refining Segment
We own and operate five refineries providing geographic and market diversity. We produce a variety of products at each of our refineries, including gasoline, ULSD, heating oil, jet fuel, lubricants, petrochemicals and asphalt. We sell our products throughout the Northeast, Midwest, Gulf Coast and West Coast of the United States, as well as in other regions of the United States and Canada, and are able to ship products to other international destinations.
Delaware City Refinery
Overview. The Delaware City refinery is located on an approximately 5,000-acre site, with access to waterborne cargoes and an extensive distribution network of pipelines, barges and tankers, truck and rail. Delaware City is a fully integrated operation that receives crude via rail at its crude unloading facilities, or ship or barge at its docks located on the Delaware River. The crude and other feedstocks are transported, via pipes, to an extensive tank farm where they are stored until processing. In addition, there is a 15-lane, 50,000 bpd capacity truck loading rack located adjacent to the refinery and a 23-mile interstate pipeline that are used to distribute clean products, which were transferred to PBFX in conjunction with its acquisition of the Delaware City Products Pipeline and Truck Rack (as defined in "Note 3 - PBF Logistics LP") in May 2015.
As a result of its configuration and process units, Delaware City has the capability of processing a slate of heavy crudes with a high concentration of high sulfur crudes and is one of the largest and most complex refineries on the East Coast. The Delaware City refinery is one of two heavy crude coking refineries, the other being Paulsboro, on the East Coast of the United States with coking capacity equal to approximately 25% of crude capacity.
The Delaware City refinery primarily processes a variety of medium to heavy, sour crude oils, but can run light, sweet crude oils as well. The refinery has large conversion capacity with its 82,000 bpd fluid catalytic cracking unit ("FCC unit"), 47,000 bpd fluid coking unit ("FCU") and 18,000 bpd hydrocracking unit with vacuum distillation. Hydrogen is provided via the refinery’s steam methane reformer and continuous catalytic reformer.
The following table approximates the Delaware City refinery’s major process unit capacities. Unit capacities are shown in barrels per stream day.

9



Refinery Units
Nameplate
Capacity
Crude Distillation Unit
190,000

Vacuum Distillation Unit
102,000

Fluid Catalytic Cracking Unit
82,000

Hydrotreating Units
160,000

Hydrocracking Unit
18,000

Catalytic Reforming Unit
43,000

Benzene / Toluene Extraction Unit
15,000

Butane Isomerization Unit
6,000

Alkylation Unit
11,000

Polymerization Unit
16,000

Fluid Coking Unit
47,000

Feedstocks and Supply Arrangements. We purchase all of our crude and feedstock needs independently from a variety of suppliers on the spot market or through term agreements. Prior to 2016, we had a crude and feedstock supply agreement with Statoil pursuant to which we directed Statoil to purchase waterborne crude and other feedstocks for Delaware City and Statoil purchased these products on the spot market or through term agreements. Accordingly, Statoil entered into, on our behalf, hedging arrangements to protect against changes in prices between the time of purchase and the time of processing the feedstocks. In addition to procurement, Statoil arranged transportation and insurance for these waterborne deliveries of crude and feedstock supply and we paid Statoil a per barrel fee for their procurement and logistics services.
Refined Product Yield and Distribution. The Delaware City refinery predominantly produces gasoline, jet fuel, ULSD and ultra-low sulfur heating oil as well as certain other products. We market and sell all of our refined products independently to a variety of customers on the spot market or through term agreements.
Inventory Intermediation Agreement. On June 26, 2013, we entered into an Inventory Intermediation Agreement with J. Aron ("Inventory Intermediation Agreement") to support the operations of the Delaware City refinery. Pursuant to the Inventory Intermediation Agreement, J. Aron purchased certain of the finished and intermediate products (collectively the “Products”) located at the refinery upon termination of a previous product offtake agreement. J. Aron purchases the Products produced and delivered into the refinery's storage tanks on a daily basis. J. Aron further agrees to sell to us on a daily basis the Products delivered out of the refinery's storage tanks. On May 29, 2015, we entered into amended and restated inventory intermediation agreements for both the Delaware City and Paulsboro refineries (the "A&R Intermediation Agreements") with J. Aron pursuant to which certain terms of the existing Inventory Intermediation Agreements were amended, including, among other things, pricing and an extension of the term for a period of two years from the original expiry date of July 1, 2015 subject to certain early termination rights. In addition, the A&R Intermediation Agreements include one-year renewal clauses upon six months' advance notice by mutual consent of both parties. The A&R Intermediation Agreements have not been renewed and are scheduled to expire July 1, 2017. If we are unable to negotiate and extension with J. Aron or enter into an alternative intermediation agreement, we will have to repurchase the inventories outstanding under the A&R Intermediation Agreement at that time.
Tankage Capacity. The Delaware City refinery has total storage capacity of approximately 10.0 million barrels. Of the total, approximately 3.6 million barrels of storage capacity are dedicated to crude oil and other feedstock storage with the remaining approximately 6.4 million barrels allocated to finished products, intermediates and other products.
Energy and Other Utilities. Under normal operating conditions, the Delaware City refinery consumes approximately 65,000 MMBTU per day of natural gas supplied via pipeline from third parties. The Delaware City refinery has a 280 MW power plant located on-site that consists of two natural gas-fueled turbines with combined capacity of approximately 140 MW and four turbo-generators with combined nameplate capacity of approximately

10



140 MW. Collectively, this power plant produces electricity in excess of Delaware City’s refinery load of approximately 90 MW. Excess electricity is sold into the Pennsylvania-New Jersey-Maryland, or PJM, grid. Steam is primarily produced by a combination of three dedicated boilers, two heat recovery steam generators on the gas turbines, and is supplemented by secondary boilers at the FCC and Coker.
Paulsboro Refinery
Overview. The Paulsboro refinery is located on approximately 950 acres on the Delaware River in Paulsboro, New Jersey, just south of Philadelphia and approximately 30 miles away from Delaware City. Paulsboro receives crude and feedstocks via its marine terminal on the Delaware River. Paulsboro is one of two operating refineries on the East Coast with coking capacity, the other being Delaware City. The Paulsboro refinery primarily processes a variety of medium and heavy, sour crude oils but can run light, sweet crude oils as well.
The following table approximates the Paulsboro refinery’s major process unit capacities. Unit capacities are shown in barrels per stream day. 
Refinery Units
Nameplate
Capacity
Crude Distillation Units
168,000

Vacuum Distillation Units
83,000

Fluid Catalytic Cracking Unit
55,000

Hydrotreating Units
141,000

Catalytic Reforming Unit
32,000

Alkylation Unit
11,000

Lube Oil Processing Unit
12,000

Delayed Coking Unit
27,000

Propane Deasphalting Unit
11,000

Feedstocks and Supply Arrangements. We have a contract with Saudi Aramco pursuant to which we have been purchasing up to approximately 100,000 bpd of crude oil from Saudi Aramco that is processed at Paulsboro. The crude purchased under this contract is priced off ASCI.
Refined Product Yield and Distribution. The Paulsboro refinery predominantly produces gasoline, diesel fuels and jet fuel and also manufactures Group I base oils or lubricants and asphalt. We market and sell all of our refined products independently to a variety of customers on the spot market or through term agreements under which we sell approximately 35% of our Paulsboro refinery's gasoline production.
Inventory Intermediation Agreement. On June 26, 2013, the Company entered into an Inventory Intermediation Agreement with J. Aron to support the operations of the Paulsboro refinery, which commenced upon the termination of the previous product offtake agreement. Pursuant to the Inventory Intermediation Agreement, J. Aron purchases the Products produced and delivered into the refinery's storage tanks on a daily basis. J. Aron further agrees to sell to us on a daily basis the Products delivered out of the refinery's storage tanks. On May 29, 2015, the Company and J. Aron amended the Inventory Intermediation Agreement pursuant to which certain terms of the existing inventory intermediation agreements were amended, including, among other things, pricing and an extension of the term for a period of two years from the original expiry date of July 1, 2015 subject to certain early termination rights. In addition, the A&R Intermediation Agreements include one-year renewal clauses upon six months' advance notice by mutual consent of both parties. The A&R Intermediation Agreements have not been renewed and are scheduled to expire July 1, 2017. If we are unable to negotiate and extension with J. Aron or enter into an alternative intermediation agreement, we will have to repurchase the inventories outstanding under the A&R Intermediation Agreement at that time.

11



Tankage Capacity. The Paulsboro refinery has total storage capacity of approximately 7.5 million barrels. Of the total, approximately 2.1 million barrels are dedicated to crude oil storage with the remaining 5.4 million barrels allocated to finished products, intermediates and other products.
Energy and Other Utilities. Under normal operating conditions, the Paulsboro refinery consumes approximately 30,000 MMBTU per day of natural gas supplied via pipeline from third parties. The Paulsboro refinery is virtually self-sufficient for its electrical power requirements. The refinery supplies approximately 90% of its 63 MW load through a combination of four generators with a nameplate capacity of 78 MW, in addition to a 30 MW gas turbine generator and two 15 MW steam turbine generators located at the Paulsboro utility plant. In the event that Paulsboro requires additional electricity to operate the refinery, supplemental power is available through a local utility. Paulsboro is connected to the grid via three separate 69 KV aerial feeders and has the ability to run entirely on imported power. Steam is primarily produced by three boilers, each with continuous rated capacity of 300,000-lb/hr at 900-psi. In addition, Paulsboro has a heat recovery steam generator and a number of waste heat boilers throughout the refinery that supplement the steam generation capacity. Paulsboro’s current hydrogen needs are met by the hydrogen supply from the reformer. In addition, the refinery employs a standalone steam methane reformer that is capable of producing 10 MMSCFD of 99% pure hydrogen. This ancillary hydrogen plant is utilized as a back-up source of hydrogen for the refinery’s process units.
Toledo Refinery
Overview. Toledo primarily processes a slate of light, sweet crudes from Canada, the Mid-Continent, the Bakken region and the U.S. Gulf Coast. The Toledo refinery is located on a 282-acre site near Toledo, Ohio, approximately 60 miles from Detroit. Crude is delivered to the Toledo refinery through three primary pipelines: (1) Enbridge from the north, (2) Capline from the south and (3) Mid-Valley from the south. Crude is also delivered to a nearby terminal by rail and from local sources by truck to a truck unloading facility within the refinery.
The following table approximates the Toledo refinery’s major process unit capacities. Unit capacities are shown in barrels per stream day.
Refinery Units
Nameplate
Capacity
Crude Distillation Unit
170,000

Fluid Catalytic Cracking Unit
79,000

Hydrotreating Units
95,000

Hydrocracking Unit
45,000

Catalytic Reforming Units
45,000

Alkylation Unit
10,000

Polymerization Unit
7,000

UDEX Unit
16,300

Feedstocks and Supply Arrangements. We currently fully source our own crude oil needs for Toledo. Prior to July 31, 2014, we had a crude oil acquisition agreement with a third party that expired on July 31, 2014.
Refined Product Yield and Distribution. Toledo produces finished products including gasoline and ULSD, in addition to a variety of high-value petrochemicals including benzene, toluene, xylene, nonene and tetramer. Toledo is connected, via pipelines, to an extensive distribution network throughout Ohio, Illinois, Indiana, Kentucky, Michigan, Pennsylvania and West Virginia. The finished products are transported on pipelines owned by Sunoco Logistics Partners L.P. and Buckeye Partners. In addition, we have proprietary connections to a variety of smaller pipelines and spurs that help us optimize our clean products distribution. A significant portion of Toledo’s gasoline and ULSD are distributed through the approximately 36 terminals in this network.
We have an agreement with Sunoco whereby Sunoco purchases gasoline and distillate products representing approximately one-third of the Toledo refinery’s gasoline and distillates production. The agreement had a three

12



year term, subject to certain early termination rights. In March 2014, the agreement was renewed and extended for another three year term. We expect that the agreement will be renewed and extended for another two year term in March 2017. We sell the bulk of the petrochemicals produced at the Toledo refinery through short-term contracts or on the spot market and the majority of the petrochemical distribution is done via rail.
Tankage Capacity. The Toledo refinery has total storage capacity of approximately 4.5 million barrels. The Toledo refinery receives its crude through pipeline connections and a truck rack. Of the total, approximately 1.3 million barrels are dedicated to crude oil storage with the remaining 3.2 million barrels allocated to intermediates and products. A portion of storage capacity dedicated to crude oil and finished products was transferred to PBFX in conjunction with its acquisition of the Toledo Storage Facility (as defined in "Note 3 - PBF Logistics LP") in December 2014.
Energy and Other Utilities. Under normal operating conditions, the Toledo refinery consumes approximately 20,000 MMBTU per day of natural gas supplied via pipeline from third parties. The Toledo refinery purchases its electricity from the PJM grid and has a long-term contract to purchase hydrogen and steam from a local third party supplier. In addition to the third party steam supplier, Toledo consumes a portion of the steam that is generated by its various process units.
Chalmette Refinery
Acquisition. On November 1, 2015, we acquired from ExxonMobil Oil Corporation ("ExxonMobil"), Mobil Pipe Line Company and PDV Chalmette, L.L.C., the ownership interests of Chalmette Refining, L.L.C. (“Chalmette Refining”), which owns the Chalmette refinery and related logistics assets (collectively, the "Chalmette Acquisition"). The aggregate purchase price for the Chalmette Acquisition was $322.0 million in cash, plus inventory and final working capital of $246.0 million.
Overview. The Chalmette refinery is located on a 400-acre site near New Orleans, Louisiana. It is a dual-train coking refinery and is capable of processing both light and heavy crude oil though its 189,000 bpd crude units and downstream units. Chalmette Refining owns 100% of the MOEM Pipeline, providing access to the Empire Terminal, as well as the CAM Connection Pipeline, providing access to the Louisiana Offshore Oil Port facility through a third party pipeline. Chalmette Refining also owns 80% of each of the Collins Pipeline Company and T&M Terminal Company, both located in Collins, Mississippi, which provide a clean products outlet for the refinery to the Plantation and Colonial Pipelines. Also included in the acquisition were a marine terminal capable of importing waterborne feedstocks and loading or unloading finished products; a clean products truck rack which provides access to local markets; and a crude and product storage facility.
The following table approximates the Chalmette refinery’s major process unit capacities. Unit capacities are shown in barrels per stream day.
Refinery Units
Nameplate
Capacity
Crude Distillation Units
189,000

Fluid Catalytic Cracking Unit
72,000

Hydrotreating Units
158,000

Delayed Coker
29,000

Catalytic Reforming Unit
22,000

Alkylation Unit
15,000

Feedstocks and Supply Arrangements. In connection with the Chalmette Acquisition on November 1, 2015, we entered into a crude supply arrangement with PDVSA that has a ten year term with a renewal option for an additional five years, subject to certain early termination rights. The pricing for the crude supply is market based and is agreed upon on a quarterly basis by both parties. Additionally, we obtain crude and feedstocks from other sources through connections to the CAM and MOEM Pipelines as well as ship docks and truck racks.

13



Refined Product Yield and Distribution. The Chalmette refinery primarily processes a variety of light and heavy crude oils. The Chalmette refinery predominantly produces gasoline, diesel fuels and jet fuel and also manufactures high-value petrochemicals including benzene and xylene. Products produced at the Chalmette refinery are transferred to customers through pipelines, the marine terminal and truck rack. The majority of their clean products are delivered to customers via pipelines. Our ownership of the Collins Pipeline and T&M Terminal provides Chalmette with strategic access to Southeast and East Coast markets through third party logistics. We have an offtake agreement with ExxonMobil pursuant to which ExxonMobil purchases approximately 50% of the 14,000 barrel per day capacity. This agreement had an initial term of one year from the date of the Chalmette Acquisition continuing thereafter subject to the right of either party to cancel with six months' written notice. As of December 31, 2016, no notice of cancellation had been given by either party.
Tankage Capacity. Chalmette has a total tankage capacity of approximately 7.5 million barrels. Of this total, approximately 2.1 million barrels are allocated to crude oil storage with the remaining 5.4 million barrels allocated to intermediates and products.
Energy and Other Utilities. Under normal operating conditions, the Chalmette refinery consumes approximately 30,000 MMBTU per day of natural gas supplied via pipeline from third parties. The Chalmette refinery purchases its electricity from a local utility and has a long-term contract to purchase hydrogen and steam from third party suppliers.
Torrance Refinery
Acquisition. On July 1, 2016, we acquired from ExxonMobil Oil Corporation and its subsidiary, Mobil Pacific Pipe Line Company, the Torrance refinery and related logistics assets (collectively, the "Torrance Acquisition"). Subsequent to the closing of the Torrance Acquisition, Torrance Refining and Torrance Logistics are indirect wholly-owned subsidiaries of PBF Holding. The aggregate purchase price for the Torrance Acquisition was approximately $521.4 million in cash after post-closing purchase price adjustments, plus final working capital of $450.6 million.
Overview. The Torrance refinery is located on 750 acres in Torrance, California. It is a high-conversion crude, delayed-coking refinery. It is capable of processing both heavy and medium crude oil though its crude unit and downstream units. In addition to refining assets, the Torrance Acquisition included a number of high-quality logistics assets including a sophisticated network of crude and products pipelines, product distribution terminals and refinery crude and product storage facilities. The most significant of the logistics assets is a crude gathering and transportation system which delivers San Joaquin Valley crude oil directly from the field to the refinery. Additionally, included in the transaction are several pipelines which provide access to sources of crude oil including the Ports of Long Beach and Los Angeles, as well as clean product outlets with a direct pipeline supplying jet fuel to the Los Angeles airport.
The following table approximates the Torrance refinery’s major process unit capacities. Unit capacities are shown in barrels per stream day.
Refinery Units
Nameplate
Capacity
Crude Distillation Unit
156,000

Vacuum Distillation Unit
102,000

Fluid Catalytic Cracking Unit
88,000

Hydrotreating Units
151,000

Hydrocracking Unit
23,000

Alkylation Unit
27,000

Delayed Coker
53,000


14



Feedstocks and Supply Arrangements. The Torrance refinery primarily processes a variety of medium and heavy crude oils. In connection with the closing of the Torrance Acquisition, we entered into a crude supply agreement with ExxonMobil for approximately 60,000 bpd of crude oil that can be processed at our Torrance refinery. This crude supply agreement has a five year term with an automatic renewal feature unless either party gives thirty-six months prior written notice. Additionally, we obtain crude and feedstocks from other sources through connections to third party pipelines as well as ship docks and truck racks.
Refined Product Yield and Distribution. The Torrance refinery predominantly produces gasoline, jet fuel and diesel fuels. Products produced at the Torrance refinery are transferred to customers through pipelines, the marine terminal and truck rack. The majority of clean products are delivered to customers via pipelines. We have an offtake agreement with ExxonMobil pursuant to which ExxonMobil purchases approximately 50% of our gasoline production. This offtake agreement has an initial term of three years from the date of the Torrance Acquisition at which time it will automatically renew for another three year term unless either party gives six months' written notice of its intent to terminate the agreement.
Tankage Capacity. Torrance has a total tankage capacity of approximately 8.6 million barrels. Of this total, approximately 2.1 million barrels are allocated to crude oil storage with the remaining 6.5 million barrels allocated to intermediates and products.
Energy and Other Utilities. Under normal operating conditions, the Torrance refinery consumes approximately 42,000 MMBTU per day of natural gas supplied via pipeline from third parties. The Torrance refinery generates some power internally using a combination of steam and gas turbines and purchases any additional needed power from the local utility. The Torrance refinery has a long-term contract to purchase hydrogen and steam from a third party supplier.
Logistics Segment
We formed PBFX, a publicly traded master limited partnership, to own or lease, operate, develop and acquire crude oil and refined petroleum products terminals, pipelines, storage facilities and similar logistics assets. PBFX's operations are aggregated into the Logistics segment. PBFX engages in the receiving, handling, storing and transferring of crude oil, refined products and intermediates from sources located throughout the United States and Canada for PBF Energy in support of its refineries. A substantial majority of PBFX's revenues are generated from agreements it has with PBF Holding and its subsidiaries for such services. Following the PBFX Plains Asset Purchase in April 2016, PBFX has begun to generate third party revenue. Intersegment related revenues are eliminated in consolidation by PBF Energy.
As of December 31, 2016, PBFX's assets consist of the following:
The DCR Rail Terminal - A 130,000 bpd light crude oil rail unloading terminal which commenced operations in February 2013 and serves PBF Energy’s Delaware City and Paulsboro refineries.
The DCR West Rack - A 40,000 bpd heavy crude oil unloading rack which commenced operations in August 2014 and serves PBF Energy’s Delaware City refinery.
The Toledo Truck Terminal - A truck terminal comprised of six lease automatic custody transfer (“LACT”) units, with unloading capacity of 22,500 bpd.
The Toledo Storage Facility - A storage facility which services PBF Energy's Toledo refinery and consists of 30 tanks for storing crude oil, refined products and intermediates with aggregate capacity of 3.9 million barrels as well as a propane storage and unloading facility consisting of 27 propane storage bullets and a truck loading facility with a throughput capacity of 11,000 bpd.
Delaware City Products Pipeline and Truck Rack - The Delaware City Products Pipeline consists of a 23.4 mile, 16-inch interstate petroleum products pipeline with an excess of 125,000 bpd of capacity

15



located at PBF Energy's Delaware City refinery. The Delaware City Truck Rack consists of a 15-lane, 50,000 bpd capacity truck loading rack utilized to distribute gasoline and distillates.
East Coast Terminals - The East Coast Terminals include a total of 57 product tanks with a total shell capacity of approximately 4.2 million barrels, pipeline connections to the Colonial Pipeline Company, Buckeye Partners, Sunoco Logistics Partners and other proprietary pipeline systems, 26 truck loading lanes and marine facilities capable of handling barges and ships.
Torrance Valley Pipeline - PBFX acquired from PBF LLC 50% of the issued and outstanding limited liability company interests of TVPC, whose assets consist of the 189-mile San Joaquin Valley Pipeline system, which include the M55, M1 and M70 pipeline systems, including 11 pipeline stations with storage capacity and truck unloading capability at two of the stations.
Transactions with PBFX
Effective September 30, 2014, PBF Holding distributed to PBF LLC all of the equity interests of Delaware City Terminaling Company II LLC ("DCT II"), which assets consist solely of the Delaware City heavy crude unloading rack (the "DCR West Rack"). PBF LLC then contributed to PBFX all of the equity interests of DCT II for total consideration of $150.0 million consisting of $135.0 million of cash and $15.0 million of PBFX common units, or 589,536 common units (the "DCR West Rack Acquisition").
Effective December 11, 2014, PBF LLC contributed to PBFX all of the issued and outstanding limited liability company interests of Toledo Terminaling Company LLC ("Toledo Terminaling"), whose assets consist of a tank farm and related facilities located at our Toledo refinery, including a propane storage and loading facility (the "Toledo Storage Facility"), for total consideration of $150.0 million consisting of $135.0 million of cash and $15.0 million of PBFX common units, or 620,935 common units (the "Toledo Storage Facility Acquisition").
Effective May 14, 2015, PBF LLC contributed to PBFX all of the issued and outstanding limited liability company interests of Delaware Pipeline Company LLC and Delaware City Logistics Company LLC, whose assets consist of the Delaware City Products Pipeline and Truck Rack (collectively referred to as the “Delaware City Products Pipeline and Truck Rack”), for total consideration of $143.0, consisting of $112.5 million of cash and $30.5 million of PBFX common units, or 1,288,420 common units.
On August 31, 2016, PBFX entered into a contribution agreement (the "TVPC Contribution Agreement") between PBFX and PBF LLC. Pursuant to the TVPC Contribution Agreement, PBFX acquired from PBF LLC 50% of the issued and outstanding limited liability company interests of TVPC, whose assets consist of the San Joaquin Valley Pipeline system (which was acquired as a part of the Torrance Acquisition). The total consideration paid to PBF LLC was $175.0 million, which was funded by PBFX with $20.0 million of cash on hand, $76.2 million in proceeds from the sale of marketable securities, and $78.8 million in net proceeds from the PBFX August 2016 Equity Offering.
In connection with the foregoing transactions, PBF Holding entered into commercial agreements with PBFX entities for the provision of services which require minimum monthly throughput volumes. Subsequent to the transactions described above, as of December 31, 2016, PBF LLC holds a 44.2% limited partner interest in PBFX consisting of 2,572,944 common units and 15,886,553 subordinated units. PBF LLC also owns all of the incentive distribution rights and indirectly owns a non-economic general partner interest in PBFX. The IDRs entitle PBF LLC to receive increasing percentages, up to a maximum of 50.0%, of the cash PBFX distributes from operating surplus in excess of $0.345 per unit per quarter.
Principal Products
Our refineries make various grades of gasoline, distillates (including diesel fuel, jet fuel and ULSD) and other products from crude oil, other feedstocks, and blending components. We sell these products through our commercial accounts, and sales with major oil companies. For the years ended December 31, 2016, 2015 and 2014, gasoline and distillates accounted for 88.0%, 88.0% and 86.0% of our revenues, respectively.

16



Customers
We sell a variety of refined products to a diverse customer base. The majority of our refined products are primarily sold through short-term contracts or on the spot market. However, we do have product offtake arrangements for a portion of our clean products. For the years ended December 31, 2016, 2015 and 2014, no single customer accounted for 10% or more of our revenues, respectively. As of December 31, 2016, no single customer accounted for 10% or more of our total trade accounts receivable. ExxonMobil and its affiliates represented approximately 18% of our total trade accounts receivable as of December 31, 2015.
Seasonality
Demand for gasoline and diesel is generally higher during the summer months than during the winter months due to seasonal increases in highway traffic and construction work. Decreased demand during the winter months can lower gasoline and diesel prices. As a result, our operating results for the first and fourth calendar quarters may be lower than those for the second and third calendar quarters of each year. Refining margins remain volatile and our results of operations may not reflect these historical seasonal trends. Most of the effects of seasonality on PBFX's operating results are mitigated through fee-based commercial agreements with us that include minimum volume commitments.
Competition
The refining business is very competitive. We compete directly with various other refining companies on the East, Gulf and West Coasts and in the Mid-Continent, with integrated oil companies, with foreign refiners that import products into the United States and with producers and marketers in other industries supplying alternative forms of energy and fuels to satisfy the requirements of industrial, commercial and individual consumers. Some of our competitors have expanded the capacity of their refineries and internationally new refineries are coming on line which could also affect our competitive position.
Profitability in the refining industry depends largely on refined product margins, which can fluctuate significantly, as well as crude oil prices and differentials between the prices of different grades of crude oil, operating efficiency and reliability, product mix and costs of product distribution and transportation. Certain of our competitors that have larger and more complex refineries may be able to realize lower per-barrel costs or higher margins per barrel of throughput. Several of our principal competitors are integrated national or international oil companies that are larger and have substantially greater resources. Because of their integrated operations and larger capitalization, these companies may be more flexible in responding to volatile industry or market conditions, such as shortages of feedstocks or intense price fluctuations. Refining margins are frequently impacted by sharp changes in crude oil costs, which may not be immediately reflected in product prices.
The refining industry is highly competitive with respect to feedstock supply. Unlike certain of our competitors that have access to proprietary controlled sources of crude oil production available for use at their own refineries, we obtain all of our crude oil and substantially all other feedstocks from unaffiliated sources. The availability and cost of crude oil is affected by global supply and demand. We have no crude oil reserves and are not engaged in the exploration or production of crude oil. We believe, however, that we will be able to obtain adequate crude oil and other feedstocks at generally competitive prices for the foreseeable future.
Corporate Offices
We currently lease approximately 58,000 square feet for our principal corporate offices in Parsippany, New Jersey. The lease for our principal corporate offices expires in 2019. Functions performed in the Parsippany office include overall corporate management, refinery and HSE management, planning and strategy, corporate finance, commercial operations, logistics, contract administration, marketing, investor relations, governmental affairs, accounting, tax, treasury, information technology, legal and human resources support functions.
We lease approximately 4,000 square feet for our regional corporate office in Long Beach, California. The lease for our Long Beach office expires in 2021. Functions performed in the Long Beach office include overall

17



regional corporate management, planning and strategy, commercial operations, logistics, contract administration, marketing and governmental affairs functions.
Employees
As of December 31, 2016, we had approximately 3,165 employees. At Paulsboro, 287 of our 461 employees are covered by a collective bargaining agreement. In addition, 1,267 of our 2,272 employees at Delaware City, Toledo, Chalmette and Torrance are covered by a collective bargaining agreement. None of our corporate employees are covered by a collective bargaining agreement. We consider our relations with the represented employees to be satisfactory. At Delaware City, Toledo, Chalmette and Torrance, most hourly employees are covered by a collective bargaining agreement through the United Steel Workers ("USW"). The agreements with the USW covering Delaware City, Chalmette and Torrance are scheduled to expire in January 2019; the agreement with the USW covering Toledo is scheduled to expire in February 2019. Similarly, at Paulsboro hourly employees are represented by the Independent Oil Workers ("IOW") under a contract scheduled to expire in March 2019.
Executive Officers of the Registrant
The following is a list of our executive officers as of February 24, 2017:
Name
 
Age (as of December 31, 2016)
 
Position
Thomas J. Nimbley
 
65

 
Chief Executive Officer and Chairman of the Board of Directors
Matthew C. Lucey
 
43

 
President
Erik Young
 
39

 
Senior Vice President, Chief Financial Officer
Jeffrey Dill
 
55

 
President, Western Region
Thomas L. O'Connor
 
44

 
Senior Vice President, Commercial
Herman Seedorf
 
65

 
Senior Vice President of Refining
Paul Davis
 
54

 
Senior Vice President, Western Region Commercial Operations
Trecia Canty
 
47

 
Senior Vice President, General Counsel
Thomas J. Nimbley has served as our Chief Executive Officer since June 2010 and on our Board of Directors since October 2014. He has served as the Chairman of our Board since July 2016. He was our Executive Vice President, Chief Operating Officer from March 2010 through June 2010. In his capacity as our Chief Executive Officer, Mr. Nimbley also serves as a director and the Chief Executive Officer of certain of our subsidiaries, including Chairman of the Board of PBF GP. Prior to joining us, Mr. Nimbley served as a Principal for Nimbley Consultants LLC from June 2005 to March 2010, where he provided consulting services and assisted on the acquisition of two refineries. He previously served as Senior Vice President and head of Refining for Phillips Petroleum Company ("Phillips") and subsequently Senior Vice President and head of Refining for ConocoPhillips ("ConocoPhillips") domestic refining system (13 locations) following the merger of Phillips and Conoco Inc. Before joining Phillips at the time of its acquisition of Tosco Corporation ("Tosco") in September 2001, Mr. Nimbley served in various positions with Tosco and its subsidiaries starting in April 1993.
Matthew C. Lucey has served as our President since January 2015 and was our Executive Vice President from April 2014 to December 2014. Mr. Lucey served as our Senior Vice President, Chief Financial Officer from April 2010 to March 2014. Mr. Lucey joined us as our Vice President, Finance in April 2008. Mr. Lucey is also a director of certain of our subsidiaries, including PBF GP. Prior thereto, Mr. Lucey served as a Managing Director of M.E. Zukerman & Co., a New York-based private equity firm specializing in several sectors of the broader energy industry, from 2001 to 2008. Before joining M.E. Zukerman & Co., Mr. Lucey spent six years in the banking industry.
Erik Young has served as our Senior Vice President and Chief Financial Officer since April 2014 after joining us in December 2010 as Director, Strategic Planning where he was responsible for both corporate development

18



and capital markets initiatives. Mr. Young is also a director of certain of our subsidiaries, including PBF GP. Prior to joining the Company, Mr. Young spent eleven years in corporate finance, strategic planning and mergers and acquisitions roles across a variety of industries. He began his career in investment banking before joining J.F. Lehman & Company, a private equity investment firm, in 2001.
Jeffrey Dill has served as our President, PBF Energy Western Region LLC since September 2015 and was our Senior Vice President, General Counsel and Secretary for more than five years prior thereto. Mr. Dill is also a director of certain of our subsidiaries. Previously he served as Senior Vice President, General Counsel and Secretary for Maxum Petroleum, Inc., a national marketer and logistics company for petroleum products and Vice President, General Counsel and Secretary at Neurogen Corporation, a drug discovery and development company, from March 2006 to December 2007. Mr. Dill has close to 20 years' experience providing business and legal support to refining, transportation and marketing organizations in the petroleum industry, including positions at Premcor Inc. ("Premcor"), ConocoPhillips, Tosco and Unocal Corporation.
Thomas L. O’Connor has served as our Senior Vice President, Commercial since September 2015. Mr. O'Connor joined us as Senior Vice President in September 2014 with responsibility for business development and growing the business of PBFX, and from January to September 2015, served as our Co-Head of commercial activities. Prior to joining the Company, Mr. O'Connor worked at Morgan Stanley since 2000 in various positions, most recently as a Managing Director and Global Head of Crude Oil Trading and Global Co-Head of Oil Flow Trading. Prior to joining Morgan Stanley, Mr. O'Connor worked for Tosco from 1995 to 2000 in the Atlantic Basin Fuel Oil and Feedstocks group.
Herman Seedorf serves as our Senior Vice President of Refining. Mr. Seedorf originally joined PBF Energy in February of 2011 as the Delaware City Refinery Plant Manager and became Senior Vice President, Eastern Region Refining, in September of 2013. Prior to 2011, Mr. Seedorf served as the refinery manager of the Wood River Refinery in Roxana, Illinois, and also as an officer of the joint venture between ConocoPhillips and Cenovus Energy Inc. Mr. Seedorf's oversight responsibilities included the development and execution of the multi-billion dollar upgrade project which enabled the expanded processing of Canadian crude oils. He also served as the refinery manager of the Bayway Refinery in Linden, New Jersey for four years during the time period that it was an asset of the Tosco. Mr. Seedorf began his career in the petroleum industry with Exxon Corporation ("Exxon") in 1980.
Paul Davis has served as our Senior Vice President, Western Region Commercial Operations since September 2015. Mr. Davis joined us in April of 2012 and has been head of PBF's commercial operations related to crude oil and refinery feedstock sourcing since May of 2013 and, from January 2015 to September 2015, served as our Co-Head of Commercial. Previously, Mr. Davis was responsible for managing the U.S. clean products commercial operations for Hess Energy Trading Company ("HETCO") from 2006 to 2012. Prior to that, Mr. Davis was responsible for Premcor’s U.S. Midwest clean products disposition group. Mr. Davis has over 29 years of experience in commercial operations in crude oil and refined products, including 16 years with the ExxonMobil Corporation in various operational and commercial positions, including sourcing refinery feedstocks and crude oil and the disposition of refined petroleum products, as well as optimization roles within refineries.
Trecia Canty has served as our Senior Vice President, General Counsel and Secretary since September 2015. In her role, Ms. Canty is responsible for the Legal Department and Contracts Administration. Previously, Ms. Canty was named Vice President, Senior Deputy General Counsel and Assistant Secretary in October 2014 and led the Company's commercial and finance legal operations since joining us in November 2012. Ms. Canty is also a director of certain of our subsidiaries. Prior to joining the Company, Ms. Canty served as Associate General Counsel, Corporate and Assistant Secretary of Southwestern Energy Company, where her responsibilities included finance and mergers and acquisitions, securities and corporate compliance and corporate governance. She also provided legal support to the midstream marketing and logistics businesses. Prior to joining Southwestern Energy Company in 2004, she was an associate with Cleary, Gottlieb, Steen & Hamilton.

19



Environmental, Health and Safety Matters
Our refineries, pipelines and related operations are subject to extensive and frequently changing federal, state and local laws and regulations, including, but not limited to, those relating to the discharge of materials into the environment or that otherwise relate to the protection of the environment, waste management and the characteristics and the compositions of fuels. Compliance with existing and anticipated laws and regulations can increase the overall cost of operating the refineries, including remediation, operating costs and capital costs to construct, maintain and upgrade equipment and facilities. Permits are also required under these laws for the operation of our refineries, pipelines and related operations and these permits are subject to revocation, modification and renewal. Compliance with applicable environmental laws, regulations and permits will continue to have an impact on our operations, results of operations and capital requirements. We believe that our current operations are in substantial compliance with existing environmental laws, regulations and permits.
Our operations and many of the products we manufacture are subject to certain specific requirements of the Clean Air Act (the "CAA") and related state and local regulations. The CAA contains provisions that require capital expenditures for the installation of certain air pollution control devices at our refineries. Subsequent rule making authorized by the CAA or similar laws or new agency interpretations of existing rules, may necessitate additional expenditures in future years.
In 2010, New York State adopted a Low-Sulfur Heating Oil mandate that, beginning July 1, 2012, requires all heating oil sold in New York State to contain no more than 15 parts per million ("PPM") sulfur. Since July 1, 2012, other states in the Northeast market began requiring heating oil sold in their state to contain no more than 15 PPM sulfur. Currently, all of the Northeastern states and Washington DC have adopted sulfur controls on heating oil. Most of the Northeastern states will require heating oil with 15 PPM or less sulfur by July 1, 2018 (except for Pennsylvania and Maryland - where 500 PPM sulfur is required). All of the heating oil the Company currently produces meets these specifications. The mandate and other requirements do not currently have a material impact on the Company's financial position, results of operations or cash flows.
The EPA issued the final Tier 3 Gasoline standards on March 3, 2014 under the Clean Air Act. This final rule establishes more stringent vehicle emission standards and further reduces the sulfur content of gasoline starting in January of 2017. The new standard is set at 10 PPM sulfur in gasoline on an annual average basis starting January 1, 2017, with a credit trading program to provide compliance flexibility. The EPA responded to industry comments on the proposed rule and maintained the per gallon sulfur cap on gasoline at the existing 80 PPM cap. The standards set by the new rule are not expected to have a material impact on our financial position, results of operations or cash flows.
The EPA published the final 2014-2016 standards under the Renewable Fuels Standard ("RFS") late in 2015. The EPA proposed the 2017 standards in May of 2016 and issued final 2017 RFS standards in November 2016, in line with the deadline for issuing such standards. The final standards for 2017 are in fact slightly more aggressive than were originally proposed in May of 2016. It is not clear that renewable fuel producers will be able to produce the volumes of these fuels required for blending in 2017. The final 2017 cellulosic standard is at approximately 135% of the 2016 standard and the renewable fuel industry was only on pace to make approximately 75% of the lower 2016 standard. It is quite likely that cellulosic RIN production will be lower than needed forcing obligated parties to purchase cellulosic “waiver credits” to comply in 2017 (the waiver credit option by regulation is only available for the cellulosic standard). The advanced and total renewable RIN requirements were raised slightly (by 7% and 3% respectively) above the original proposed level in May 2016. Analysts had been expecting that the EPA might, in fact, lower these standards. Production of advanced RINs has been well below what is needed for compliance in 2016. Obligated parties will likely be relying on the nesting feature of the biodiesel RIN to comply with the advanced standard in 2017. While the total renewable RIN production was adequate for 2016 needs, the new 2017 standard will put obligated parties up against the E10 blendwall leaving little flexibility. Compliance in 2017 will likely rely on obligated parties drawing down the supply of excess RINs collectively known as the “RIN bank” and could tighten the RIN market potentially raising RIN prices further. Industry organizations pointed out these issues with the May 2016 proposal to the EPA in commenting on the proposed standards. The EPA decided to ignore these arguments and raised the requirements in support of renewable fuel producers. We are currently

20



evaluating the final standards, including any possible changes to the program following a new presidential administration, and they may have a material impact on our cost of compliance with RFS 2.
On December 1, 2015 the EPA finalized revisions to an existing air regulation concerning Maximum Achievable Control Technologies ("MACT") for Petroleum Refineries. The regulation requires additional continuous monitoring systems for eligible process safety valves relieving to atmosphere, minimum flare gas heat (Btu) content, and delayed coke drum vent controls to be installed by January 30, 2019. In addition, a program for ambient fence line monitoring for benzene will need to be implemented by January 30, 2018. We are currently evaluating the final standards to evaluate the impact of this regulation, and at this time does not anticipate it will have a material impact on the Company's financial position, results of operations or cash flows.
As a result of the Torrance Acquisition, we are subject to greenhouse gas emission control regulations in the state of California pursuant to Assembly Bill 32 ("AB 32"). AB 32 imposes a statewide cap on greenhouse gas emissions, including emissions from transportation fuels, with the aim of returning the state to 1990 emission levels by 2020. AB 32 is implemented through two market mechanisms including the Low Carbon Fuel Standard ("LCFS") and Cap and Trade. We are responsible for the AB 32 obligations related to the Torrance refinery beginning on July 1, 2016 and must purchase emission credits to comply with these obligations. Additionally, in September 2016, the state of California enacted Senate Bill 32 ("SB 32") which further reduces greenhouse gas emissions targets to 40 percent below 1990 levels by 2030. We expect to recover the majority of these costs from its customers, and as such does not expect this obligation to materially impact our financial position, results of operations, or cash flows. To the degree there are unfavorable changes to AB 32 or SB 32 regulations or we are unable to recover such compliance costs from customers, these regulations could have a material adverse effect on our financial position, results of operations, and liquidity.
We are subject to obligations to purchase Renewable Identification Numbers ("RINs") required to comply with the RFS. In late 2015, the EPA initiated enforcement proceedings against companies it believes produced invalid RINs. On October 13, 2016, PBF Holding and its subsidiaries Toledo Refining Company LLC and Delaware City Refining Company LLC were notified by the EPA that its records indicated that these entities used potentially invalid RINs. The EPA directed each of the subsidiaries to resubmit reports to remove the potentially invalid RINs and to replace the invalid RINs with valid RINs with the same D Code. The invalid RINs have been retired and we do not expect any settlement with the EPA to resolve this matter to be material.
As of January 1, 2011, we are required to comply with the EPA’s Control of Hazardous Air Pollutants From Mobile Sources, or MSAT2, regulations on gasoline that impose reductions in the benzene content of our produced gasoline. We purchase benzene credits to meet these requirements. Our planned capital projects will reduce the amount of benzene credits that we need to purchase. In addition, the renewable fuel standards mandate the blending of prescribed percentages of renewable fuels (e.g., ethanol and biofuels) into our produced gasoline and diesel. These new requirements, other requirements of the CAA and other presently existing or future environmental regulations may cause us to make substantial capital expenditures as well as the purchase of credits at significant cost, to enable our refineries to produce products that meet applicable requirements.
Our operations are also subject to the federal Clean Water Act (the "CWA"), the federal Safe Drinking Water Act (the "SDWA") and comparable state and local requirements. The CWA, the SDWA and analogous laws prohibit any discharge into surface waters, ground waters, injection wells and publicly-owned treatment works except in strict conformance with permits, such as pre-treatment permits and discharge permits, issued by federal, state and local governmental agencies. Federal waste-water discharge permits and analogous state waste-water discharge permits are issued for fixed terms and must be renewed.
We generate wastes that may be subject to the federal Resource Conservation and Recovery Act (the "RCRA") and comparable state and local requirements. The EPA and various state agencies have limited the approved methods of disposal for certain hazardous and non-hazardous wastes.
The EPA published a Final Rule to the CWA Section 316(b) in August 2014 regarding cooling water intake structures, which includes requirements for petroleum refineries. The purpose of this rule is to prevent fish from

21



being trapped against cooling water intake screens (impingement) and to prevent fish from being drawn through cooling water systems (entrainment). Facilities will be required to implement Best Technology Available ("BTA") as soon as possible, but gives state agencies the discretion to establish implementation time lines. We continue to evaluate the impact of this regulation, and at this time do not anticipate it having a material impact on our financial position, results of operations or cash flows.
The federal Comprehensive Environmental Response, Compensation and Liability Act of 1980 ("CERCLA"), also known as "Superfund," imposes liability, without regard to fault or the legality of the original conduct, on certain classes of persons who are considered to be responsible for the release of a “hazardous substance” into the environment. These persons include the current or former owner or operator of the disposal site or sites where the release occurred and companies that disposed of or arranged for the disposal of the hazardous substances. Under CERCLA, such persons may be subject to joint and several liability for investigation and the costs of cleaning up the hazardous substances that have been released into the environment, for damages to natural resources and for the costs of certain health studies. As discussed more fully below, certain of our sites are subject to these laws and we may be held liable for investigation and remediation costs or claims for natural resource damages. It is not uncommon for neighboring landowners and other third parties to file claims for personal injury and property damage allegedly caused by hazardous substances or other pollutants released into the environment. Analogous state laws impose similar responsibilities and liabilities on responsible parties. In our current normal operations, we have generated waste, some of which falls within the statutory definition of a “hazardous substance” and some of which may have been disposed of at sites that may require cleanup under Superfund.
As is the case with all companies engaged in industries similar to ours, we face potential exposure to future claims and lawsuits involving environmental matters. These matters include soil and water contamination, air pollution, personal injury and property damage allegedly caused by substances which we manufactured, handled, used, released or disposed of.
Current and future environmental regulations are expected to require additional expenditures, including expenditures for investigation and remediation, which may be significant, at our refineries and at our other facilities. To the extent that future expenditures for these purposes are material and can be reasonably determined, these costs are disclosed and accrued.
Our operations are also subject to various laws and regulations relating to occupational health and safety. We maintain safety training and maintenance programs as part of our ongoing efforts to ensure compliance with applicable laws and regulations. Compliance with applicable health and safety laws and regulations has required and continues to require substantial expenditures.
In connection with each of our acquisitions, we assumed certain environmental remediation obligations. The more significant of these are discussed below.
In connection with the Paulsboro refinery acquisition, we assumed certain environmental remediation obligations. The environmental liability of $10.8 million recorded as of December 31, 2016 ($10.4 million as of December 31, 2015) represents the present value of expected future costs discounted at a rate of 8.0%. As of December 31, 2016 and December 31, 2015, this liability is self-guaranteed by the Company.
In connection with the acquisition of the Delaware City assets, Valero Energy Corporation ("Valero") remains responsible for certain pre-acquisition environmental obligations up to $20.0 million and the predecessor to Valero in ownership of the refinery retains other historical obligations.
In connection with the acquisition of the Delaware City assets and the Paulsboro refinery, the Company and Valero purchased ten year, $75.0 million environmental insurance policies to insure against unknown environmental liabilities at each site. In connection with the Toledo refinery acquisition, Sunoco, Inc. (R&M) ("Sunoco") remains responsible for environmental remediation for conditions that existed on the closing date for twenty years from March 1, 2011, subject to certain limitations.

22



In connection with the acquisition of the Chalmette refinery, we obtained $3.9 million in financial assurance (in the form of a surety bond) to cover estimated potential site remediation costs associated with an agreed to Administrative Order of Consent with the EPA. The estimated cost assumes remedial activities will continue for a minimum of 30 years. Further, in connection with the acquisition of the Chalmette refinery, we purchased a ten year, $100.0 million environmental insurance policy to insure against unknown environmental liabilities at the refinery.
In connection with the PBFX Plains Asset Purchase, PBFX is responsible for the environmental remediation costs for conditions that existed on the closing date up to a maximum of $0.25 million per year for 10 years, with Plains All American Pipeline, L.P. remaining responsible for any and all additional costs above such amounts during such period. The environmental liability of $2.2 million recorded as of December 31, 2016 represents the present value of expected future costs discounted at a rate of 1.83%.
As of November 1, 2015, we acquired Chalmette Refining, which was in discussions with the Louisiana Department of Environmental Quality ("LDEQ") to resolve self-reported deviations from refinery operations relating to certain Clean Air Act Title V permit conditions, limits and other requirements. LDEQ commenced an enforcement action against Chalmette Refining on November 14, 2014 by issuing a Consolidated Compliance Order and Notice of Potential Penalty (the "Order") covering deviations from 2009 and 2010. Chalmette Refining and LDEQ subsequently entered into a dispute resolution agreement, the enforcement of which has been suspended while negotiations are ongoing, which may include the resolution of deviations outside the periods covered by the Order. It is possible that LDEQ will assess an administrative penalty against Chalmette Refining, but any such amount is not expected to be material to the Company.
On January 24, 2017, in connection with a Clean Air Act inspection in May 2014 by the EPA to determine compliance with 40 CFR Subpart 68 Chemical Accident Prevention Provisions, the EPA notified the Chalmette refinery of its intent to bring an enforcement action on two (2) findings from the audit. No settlement or penalty demand has been received to date. It is possible that the EPA will assess penalties in these matters in excess of $0.1 million but any such amount is not expected to be material to us, individually or in the aggregate.
On December 23, 2016, the Delaware City refinery received a Notice of Violation (“NOV”) from DNREC concerning a potential violation of the DNREC order authorizing the shipment of crude oil by barge from the Refinery. The NOV alleges that DCR made shipments to locations other than the Paulsboro refinery in violation of the order and requests certain additional information but no penalties have been assessed at this time. On December 28, 2016, DNREC issued a Coastal Zone Act permit (the “Ethanol Permit”) to DCR allowing the utilization of existing tanks and existing marine loading equipment at their existing facilities to enable denatured ethanol to be loaded from storage tanks to marine vessels and shipped to offsite facilities. On January 13, 2017, the issuance of the Ethanol Permit was appealed by two environmental groups and the board has 60 days to hold a public hearing and render a final decision.
On February 3, 2011, the EPA sent a request for information pursuant to Section 114 of the Clean Air Act to the Paulsboro refinery with respect to compliance with EPA standards governing flaring. The refinery and the EPA have recently engaged in discussions regarding a potential settlement. It is possible that EPA will assess penalties in these matters in excess of $0.1 million but any such amount is not expected to be material to the us, individually or in the aggregate.
In connection with the acquisition of the Torrance refinery and related logistics assets, we assumed certain pre-existing environmental liabilities totaling $142.5 million as of December 31, 2016, related to certain environmental remediation obligations to address existing soil and groundwater contamination and monitoring activities, which reflects the estimated cost of the remediation obligations. In addition, in connection with the acquisition of the Torrance refinery and related logistics assets, we purchased a ten year, $100.0 million environmental insurance policy to insure against unknown environmental liabilities. Furthermore, in connection with the acquisition, we assumed responsibility for certain specified environmental matters that occurred prior to our ownership of the refinery. Specifically, we assumed responsibility for (i) a Notice of Violation ("NOV") issued on March 12, 2015 by the Southern California Air Quality Management District ("SCAQMD") relating to self-

23



reported Title V deviations for the Torrance Refinery for compliance year 2012, (ii) a NOV issued on March 10, 2016 for self-reported Title V deviations for the Torrance Refinery for compliance year 2013, (iii) a NOV issued on March 10, 2016 for self-reported Title V deviations for the Torrance Refinery for compliance year 2014 and (iv) a NOV issued on March 10, 2016 for self-reported Title V deviations for the Torrance Refinery for compliance year 2015. On September 6, 2016, a NOV was issued to the Torrance refinery by the SCAQMD for the July 11, 2016 FCCU shutdown and startup. The NOV alleges that the facility operated equipment while it bypassed associated air pollution control equipment in violation of our facility permit to operate. Opacity from FCCU 2F-7 exceeded 40 percent on July 11, 2016 and July 14, 2016, aggregate over 3 minutes in one continuous hour. In addition, on October 13, 2016, a NOV was issued by the SCAQMD for an alleged nuisance created from flaring associated with the October 11, 2016 Southern California Edison power disruption. On January 4, 2017, a NOV was also issued for an alleged discharge of air contaminants from Tank 1340x113 that caused a nuisance to a considerable number of persons or to the public. On January 13, 2017, a NOV was issued by the City of Torrance for allegedly failing to report a release or threatened release of hazardous material. On January 7, 2017, the Torrance refinery allegedly experienced a third release (January 3, January 4 and January 7) in a week of untreated Naphtha gas due to the generation of higher capacity from the Coker Unit. No settlement or penalty demand have been received to date with respect to these notices. It is possible that SCAQMD and/or the City of Torrance will assess penalties in these matters in excess of $0.1 million but any such amount is not expected to be material to us, individually or in the aggregate.
We cannot predict what additional health, safety and environmental legislation or regulations will be enacted or become effective in the future or how existing or future laws or regulations will be administered or interpreted with respect to our operations. Compliance with more stringent laws or regulations or adverse changes in the interpretation of existing requirements or discovery of new information such as unknown contamination could have an adverse effect on the financial position and the results of our operations and could require substantial expenditures for the installation and operation of systems and equipment that we do not currently possess.

24



GLOSSARY OF SELECTED TERMS
Unless otherwise noted or indicated by context, the following terms used in this Annual Report on Form 10-K have the following meanings:
“AB 32” refers to the greenhouse gas emission control regulations in the state of California to comply with Assembly Bill 32.
“ASCI” refers to the Argus Sour Crude Index, a pricing index used to approximate market prices for sour, heavy crude oil.
“Bakken” refers to both a crude oil production region generally covering North Dakota, Montana and Western Canada, and the crude oil that is produced in that region.
“barrel” refers to a common unit of measure in the oil industry, which equates to 42 gallons at 1 atmosphere pressure.
“blendstocks” refers to various compounds that are combined with gasoline or diesel from the crude oil refining process to make finished gasoline and diesel; these may include natural gasoline, FCC unit gasoline, ethanol, reformate or butane, among others.
“bpd” refers to an abbreviation for barrels per day.
“CAA” refers to the Clean Air Act.
“CAM Pipeline” or "CAM Connection Pipeline" refers to the Clovelly-Alliance-Meraux pipeline in Louisiana.
“CAPP” refers to the Canadian Association of Petroleum Producers.
"CARB" refers to the California Air Resources Board; gasoline and diesel fuel sold in the state of California are regulated by CARB and require stricter quality and emissions reduction performance than required by other states.
“catalyst” refers to a substance that alters, accelerates, or instigates chemical changes, but is not produced as a product of the refining process.
“coke” refers to a coal-like substance that is produced from heavier crude oil fractions during the refining process.
“complexity” refers to the number, type and capacity of processing units at a refinery, measured by the Nelson Complexity Index, which is often used as a measure of a refinery’s ability to process lower quality crude in an economic manner.
“crack spread” refers to a simplified calculation that measures the difference between the price for light products and crude oil. For example, we reference (a) the 2-1-1 crack spread, which is a general industry standard utilized by our Delaware City, Paulsboro and Chalmette refineries that approximates the per barrel refining margin resulting from processing two barrels of crude oil to produce one barrel of gasoline and one barrel of heating oil or ULSD and (b) the 4-3-1 crack spread, which is a benchmark utilized by our Toledo and Torrance refineries that approximates the per barrel refining margin resulting from processing four barrels of crude oil to produce three barrels of gasoline and one-half barrel of jet fuel and one-half barrel of ULSD.
“Dated Brent” refers to Brent blend oil, a light, sweet North Sea crude oil, characterized by an API gravity of 38° and a sulfur content of approximately 0.4 weight percent that is used as a benchmark for other crude oils.
“distillates” refers primarily to diesel, heating oil, kerosene and jet fuel.

25



“downstream” refers to the downstream sector of the energy industry generally describing oil refineries, marketing and distribution companies that refine crude oil and sell and distribute refined products. The opposite of the downstream sector is the upstream sector, which refers to exploration and production companies that search for and/or produce crude oil and natural gas underground or through drilling or exploratory wells.
“EPA” refers to the United States Environmental Protection Agency.
“ethanol” refers to a clear, colorless, flammable oxygenated liquid. Ethanol is typically produced chemically from ethylene, or biologically from fermentation of various sugars from carbohydrates found in agricultural crops and cellulosic residues from crops or wood. It is used in the United States as a gasoline octane enhancer and oxygenate.
“feedstocks” refers to crude oil and partially refined petroleum products that are processed and blended into refined products.
“FASB” refers to the Financial Accounting Standards Board which develops GAAP.
“FCC” refers to fluid catalytic cracking.
“FCU” refers to fluid coking unit.
“FERC” refers to the Federal Energy Regulatory Commission.
“GAAP” refers to U.S. generally accepted accounting principles developed by the Financial Accounting Standards Board for nongovernmental entities.
“GHG” refers to greenhouse gas.
“Group I base oils or lubricants” refers to conventionally refined products characterized by sulfur content less than 0.03% with a viscosity index between 80 and 120. Typically, these products are used in a variety of automotive and industrial applications.
“heavy crude oil” refers to a relatively inexpensive crude oil with a low API gravity characterized by high relative density and viscosity. Heavy crude oils require greater levels of processing to produce high value products such as gasoline and diesel.
“IDR" refers to Incentive Distribution Rights.
“IPO” refers to the initial public offering of PBF Energy’s Class A common stock which closed on December 18, 2012.
"J. Aron" refers to J. Aron & Company, a subsidiary of The Goldman Sachs Group, Inc.
“KV” refers to Kilovolts.
"LCM" refers to a GAAP requirement for inventory to be valued at the lower of cost or market.
“light crude oil” refers to a relatively expensive crude oil with a high API gravity characterized by low relative density and viscosity. Light crude oils require lower levels of processing to produce high value products such as gasoline and diesel.
“light products” refers to the group of refined products with lower boiling temperatures, including gasoline and distillates.
“light-heavy differential” refers to the price difference between light crude oil and heavy crude oil.

26



"LLS" refers to Light Louisiana Sweet benchmark for crude oil reflective of Gulf coast economics for light sweet domestic and foreign crudes.
“LPG” refers to liquefied petroleum gas.
“Maya” refers to Maya crude oil, a heavy, sour crude oil characterized by an API gravity of approximately 22° and a sulfur content of approximately 3.3 weight percent that is used as a benchmark for other heavy crude oils.
“MLP” refers to master limited partnership.
“MMbbls” refers to an abbreviation for million barrels.
“MMBTU” refers to million British thermal units.
“MMSCFD” refers to million standard cubic feet per day.
"MOEM Pipeline" refers to a pipeline that originates at a terminal in Empire, Louisiana approximately 30 miles north of the mouth of the Mississippi River. The MOEM Pipeline is 14 inches in diameter, 54 miles long and transports crude from South Louisiana to the Chalmette refinery and transports Heavy Louisiana Sweet (HLS) and South Louisiana Intermediate (SLI) crude.
“MSCG” refers to Morgan Stanley Capital Group Inc.
“MW” refers to Megawatt.
“Nelson Complexity Index” refers to the complexity of an oil refinery as measured by the Nelson Complexity Index, which is calculated on an annual basis by the Oil and Gas Journal. The Nelson Complexity Index assigns a complexity factor to each major piece of refinery equipment based on its complexity and cost in comparison to crude distillation, which is assigned a complexity factor of 1.0. The complexity of each piece of refinery equipment is then calculated by multiplying its complexity factor by its throughput ratio as a percentage of crude distillation capacity. Adding up the complexity values assigned to each piece of equipment, including crude distillation, determines a refinery’s complexity on the Nelson Complexity Index. A refinery with a complexity of 10.0 on the Nelson Complexity Index is considered ten times more complex than crude distillation for the same amount of throughput.
“NYH” refers to the New York Harbor market value of petroleum products.
“NYMEX” refers to the New York Mercantile Exchange.
"NYSE" refers to the New York Stock Exchange.
"PADD" refers to Petroleum Administration for Defense Districts.
“Platts” refers to Platts, a division of The McGraw-Hill Companies.
“PPM” refers to parts per million.
"RINS" refers to renewable fuel credits required for compliance with the Renewable Fuels Standard.
“refined products” refers to petroleum products, such as gasoline, diesel and jet fuel, that are produced by a refinery.
“sour crude oil” refers to a crude oil that is relatively high in sulfur content, requiring additional processing to remove the sulfur. Sour crude oil is typically less expensive than sweet crude oil.
“Saudi Aramco” refers to Saudi Arabian Oil Company.

27



“SEC” refers to the United States Securities and Exchange Commission.
“Statoil” refers to Statoil Marketing and Trading (US) Inc.
“Sunoco” refers to Sunoco, Inc. (R&M).
“sweet crude oil” refers to a crude oil that is relatively low in sulfur content, requiring less processing to remove the sulfur than sour crude oil. Sweet crude oil is typically more expensive than sour crude oil.
“Syncrude” refers to a blend of Canadian synthetic oil, a light, sweet crude oil, typically characterized by API gravity between 30° and 32° and a sulfur content of approximately 0.1-0.2 weight percent.
“throughput” refers to the volume processed through a unit or refinery.
“turnaround” refers to a periodically required shutdown and comprehensive maintenance event to refurbish and maintain a refinery unit or units that involves the inspection of such units and occurs generally on a periodic cycle.
“ULSD” refers to ultra-low-sulfur diesel.
“Valero” refers to Valero Energy Corporation.
“WCS” refers to Western Canadian Select, a heavy, sour crude oil blend typically characterized by API gravity between 20° and 22° and a sulfur content of approximately 3.5 weight percent that is used as a benchmark for heavy Western Canadian crude oil.
“WTI” refers to West Texas Intermediate crude oil, a light, sweet crude oil, typically characterized by API gravity between 38° and 40° and a sulfur content of approximately 0.3 weight percent that is used as a benchmark for other crude oils.
“WTS” refers to West Texas Sour crude oil, a sour crude oil characterized by API gravity between 30° and 33° and a sulfur content of approximately 1.28 weight percent that is used as a benchmark for other sour crude oils.
“yield” refers to the percentage of refined products that is produced from crude oil and other feedstocks.

28



ITEM 1A. RISK FACTORS
Risks Relating to Our Business and Industry
You should carefully read the risks and uncertainties described below. The risks and uncertainties described below are not the only ones facing our company. Additional risks and uncertainties may also impair our business operations. If any of the following risks actually occur, our business, financial condition, results of operations or cash flows would likely suffer. In that case, the trading price of our Class A common stock could fall.
The price volatility of crude oil, other feedstocks, blendstocks, refined products and fuel and utility services may have a material adverse effect on our revenues, profitability, cash flows and liquidity.
Our revenues, profitability, cash flows and liquidity from operations depend primarily on the margin above operating expenses (including the cost of refinery feedstocks, such as crude oil, intermediate partially refined petroleum products, and natural gas liquids that are processed and blended into refined products) at which we are able to sell refined products. Refining is primarily a margin-based business and, to increase profitability, it is important to maximize the yields of high value finished products while minimizing the costs of feedstock and operating expenses. When the margin between refined product prices and crude oil and other feedstock costs contracts, our earnings, profitability and cash flows are negatively affected. Refining margins historically have been volatile, and are likely to continue to be volatile, as a result of a variety of factors, including fluctuations in the prices of crude oil, other feedstocks, refined products and fuel and utility services. An increase or decrease in the price of crude oil will likely result in a similar increase or decrease in prices for refined products; however, there may be a time lag in the realization, or no such realization, of the similar increase or decrease in prices for refined products. The effect of changes in crude oil prices on our refining margins therefore depends in part on how quickly and how fully refined product prices adjust to reflect these changes.
In addition, the nature of our business requires us to maintain substantial crude oil, feedstock and refined product inventories. Because crude oil, feedstock and refined products are commodities, we have no control over the changing market value of these inventories. Our crude oil, feedstock and refined product inventories are valued at the lower of cost or market value under the last-in-first-out (“LIFO”) inventory valuation methodology. If the market value of our crude oil, feedstock and refined product inventory declines to an amount less than our LIFO cost, we would record a write-down of inventory and a non-cash impact to cost of sales. For example, during the year ended December 31, 2016, the Company recorded an adjustment to value its inventories to the lower of cost or market which increased operating income and net income by $521.3 million and $317.7 million, respectively, reflecting the net change in the lower of cost or market inventory reserve from $1,117.3 million at December 31, 2015 to $596.0 million at December 31, 2016.
Prices of crude oil, other feedstocks, blendstocks, and refined products depend on numerous factors beyond our control, including the supply of and demand for crude oil, other feedstocks, gasoline, diesel, ethanol, asphalt and other refined products. Such supply and demand are affected by a variety of economic, market, environmental and political conditions.
Our direct operating expense structure also impacts our profitability. Our major direct operating expenses include employee and contract labor, maintenance and energy. Our predominant variable direct operating cost is energy, which is comprised primarily of fuel and other utility services. The volatility in costs of fuel, principally natural gas, and other utility services, principally electricity, used by our refineries and other operations affect our operating costs. Fuel and utility prices have been, and will continue to be, affected by factors outside our control, such as supply and demand for fuel and utility services in both local and regional markets. Natural gas prices have historically been volatile and, typically, electricity prices fluctuate with natural gas prices. Future increases in fuel and utility prices may have a negative effect on our refining margins, profitability and cash flows.
Our profitability is affected by crude oil differentials and related factors, which fluctuate substantially.
A significant portion of our profitability is derived from the ability to purchase and process crude oil feedstocks that historically have been cheaper than benchmark crude oils, such as the heavy, sour crude oils

29



processed at our Delaware City, Paulsboro, Chalmette and Torrance refineries. For our Toledo refinery, historically crude prices have been slightly above the WTI benchmark, however, that premium to WTI typically results in favorable refinery production yield. For all locations, these crude oil differentials can vary significantly from quarter to quarter depending on overall economic conditions and trends and conditions within the markets for crude oil and refined products. Any change in these crude oil differentials may have an impact on our earnings. Our rail investment and strategy to acquire cost advantaged Mid-Continent and Canadian crude, which are priced based on WTI, could be adversely affected when the Dated Brent/WTI or related differential narrows. A narrowing of the WTI/Dated Brent differential may result in our Toledo refinery losing a portion of its crude oil price advantage over certain of our competitors, which negatively impacts our profitability. In addition, the narrowing of the WTI/WCS differential, which is a proxy for the difference between light U.S. and heavy Canadian crude oil, may reduce our refining margins and adversely affect our profitability and earnings. Divergent views have been expressed as to the expected magnitude of changes to these crude differentials in future periods. Any further or continued narrowing of these differentials could have a material adverse effect on our business and profitability.
Additionally, governmental and regulatory actions, including recent initiatives by the Organization of the Petroleum Exporting Countries to restrict crude oil production levels and executive actions by the new U.S. presidential administration to advance certain energy infrastructure projects such as the Keystone XL pipeline, may continue to impact crude oil prices and crude oil differentials. Any increase in crude oil prices or unfavorable movements in crude oil differentials due to such actions or changing regulatory environment may negatively impact our ability to acquire crude oil at economical prices and could have a material adverse effect on our business and profitability.
The repeal of the crude oil export ban in the United States may affect our profitability.
In December 2015, the United States Congress passed and the President signed the 2016 Omnibus Appropriations bill which included a repeal of the ban on the export of crude oil produced in the United States. The crude export ban was established by the Energy Policy and Conservation Act in 1975 to reduce reliance on foreign oil producing countries. While there are differing views on the magnitude of the impact of lifting the crude export ban on crude oil prices, most economists believe the export ban repeal will eventually lead to higher crude oil prices and narrowing Dated Brent/WTI differentials and in turn higher gasoline prices in the United States. Crude oil is our most significant input cost and there is no guaranty that increases in our crude oil costs will be offset by corresponding increases in the selling prices of our refined products. As a result, an increase in crude oil prices resulting from the repeal of the crude oil export ban may reduce our profitability.
Our recent historical earnings have been concentrated and may continue to be concentrated in the future.
Our five refineries have similar throughput capacity, however, favorable market conditions due to, among other things, geographic location, crude and refined product slates, and customer demand, may cause an individual refinery to contribute more significantly to our earnings than others for a period of time. For example, our Toledo, Ohio refinery in the past has produced a substantial portion of our earnings. As a result, if there were a significant disruption to operations at this refinery, our earnings could be materially adversely affected (to the extent not recoverable through insurance) disproportionately to Toledo’s portion of our consolidated throughput. The Toledo refinery, or one of our other refineries, may continue to disproportionately affect our results of operations in the future. Any prolonged disruption to the operations of such refinery, whether due to labor difficulties, destruction of or damage to such facilities, severe weather conditions, interruption of utilities service or other reasons, could have a material adverse effect on our business, results of operations or financial condition.
A significant interruption or casualty loss at any of our refineries and related assets could reduce our production, particularly if not fully covered by our insurance. Failure by one or more insurers to honor its coverage commitments for an insured event could materially and adversely affect our future cash flows, operating results and financial condition.
Our business currently consists of owning and operating five refineries and related assets. As a result, our operations could be subject to significant interruption if any of our refineries were to experience a major accident,

30



be damaged by severe weather or other natural disaster, or otherwise be forced to shut down or curtail production due to unforeseen events, such as acts of God, nature, orders of governmental authorities, supply chain disruptions impacting our crude rail facilities or other logistical assets, power outages, acts of terrorism, fires, toxic emissions and maritime hazards. Any such shutdown or disruption would reduce the production from that refinery. There is also risk of mechanical failure and equipment shutdowns both in general and following unforeseen events. Further, in such situations, undamaged refinery processing units may be dependent on or interact with damaged sections of our refineries and, accordingly, are also subject to being shut down. In the event any of our refineries is forced to shut down for a significant period of time, it would have a material adverse effect on our earnings, our other results of operations and our financial condition as a whole.
As protection against these hazards, we maintain insurance coverage against some, but not all, such potential losses and liabilities. We may not be able to maintain or obtain insurance of the type and amount we desire at reasonable rates. As a result of market conditions, premiums and deductibles for certain of our insurance policies may increase substantially. In some instances, certain insurance could become unavailable or available only for reduced amounts of coverage. For example, coverage for hurricane damage can be limited, and coverage for terrorism risks can include broad exclusions. If we were to incur a significant liability for which we were not fully insured, it could have a material adverse effect on our financial position.
Our insurance program includes a number of insurance carriers. Significant disruptions in financial markets could lead to a deterioration in the financial condition of many financial institutions, including insurance companies and, therefore, we may not be able to obtain the full amount of our insurance coverage for insured events.
Our refineries are subject to interruptions of supply and distribution as a result of our reliance on pipelines and railroads for transportation of crude oil and refined products.
Our Toledo, Chalmette and Torrance refineries receive a significant portion of their crude oil through pipelines. These pipelines include the Enbridge system, Capline and Mid-Valley pipelines for supplying crude to our Toledo refinery, the MOEM and CAM pipelines for supplying crude to our Chalmette refinery and the San Joaquin Pipeline, San Ardo and Coastal Pipeline systems for supplying crude to our Torrance refinery. Additionally, our Toledo, Chalmette and Torrance refineries deliver a significant portion of the refined products through pipelines. These pipelines include pipelines such as the Sunoco Logistics Partners L.P. and Buckeye Partners L.P. pipelines at Toledo, the Collins Pipeline at our Chalmette refinery and Jet Pipeline to the Los Angeles International Airport, the Product Pipeline to Vernon and the Product Pipeline to Atwood at our Torrance refinery. We could experience an interruption of supply or delivery, or an increased cost of receiving crude oil and delivering refined products to market, if the ability of these pipelines to transport crude oil or refined products is disrupted because of accidents, weather interruptions, governmental regulation, terrorism, other third party action or casualty or other events.
The Delaware City rail unloading facilities allow our East Coast refineries to source WTI-based crudes from Western Canada and the Mid-Continent, which may provide significant cost advantages versus traditional Brent-based international crudes in certain market environments. Any disruptions or restrictions to our supply of crude by rail due to problems with third party logistics infrastructure or operations or as a result of increased regulations, could increase our crude costs and negatively impact our results of operations and cash flows.
In addition, due to the common carrier regulatory obligation applicable to interstate oil pipelines, capacity allocation among shippers can become contentious in the event demand is in excess of capacity. Therefore, nominations by new shippers or increased nominations by existing shippers may reduce the capacity available to us. Any prolonged interruption in the operation or curtailment of available capacity of the pipelines that we rely upon for transportation of crude oil and refined products could have a further material adverse effect on our business, financial condition, results of operations and cash flows.

31



We may have capital needs for which our internally generated cash flows and other sources of liquidity may not be adequate.
If we cannot generate sufficient cash flows or otherwise secure sufficient liquidity to support our short-term and long-term capital requirements, we may not be able to meet our payment obligations or our future debt obligations, comply with certain deadlines related to environmental regulations and standards, or pursue our business strategies, including acquisitions, in which case our operations may not perform as we currently expect. We have substantial short-term capital needs and may have substantial long term capital needs. Our short-term working capital needs are primarily related to financing certain of our refined products inventory not covered by our various supply and Inventory Intermediation Agreements. Pursuant to the Inventory Intermediation Agreements, J. Aron purchases and holds title to certain of the intermediate and finished products produced by the Delaware City and Paulsboro refineries and delivered into the tanks at the refineries (or at other locations outside of the refineries as agreed upon by both parties). Furthermore, J. Aron agrees to sell the intermediate and finished products back to us as they are discharged out of the refineries' tanks (or other locations outside of the refineries as agreed upon by both parties). On May 29, 2015, PBF Holding entered into amended and restated inventory intermediation agreements with J. Aron pursuant to which certain terms of the existing inventory intermediation agreements were amended, including, among other things, pricing and an extension of the term for a period of two years from the original expiry date of July 1, 2015, subject to certain early termination rights. In addition, the A&R Intermediation Agreements for both the Delaware City and Paulsboro refineries with J. Aron include one-year renewal clauses upon six months' advance notice by mutual consent of both parties. The A&R Intermediation Agreements have not been renewed and are scheduled to expire July 1, 2017. If we are unable to negotiate an extension with J. Aron or enter into an alternative intermediation agreement, we will have to repurchase the inventories outstanding under the A&R Intermediation Agreement at that time.
If we cannot adequately handle our crude oil and feedstock requirements or if we are required to obtain our crude oil supply at our other refineries without the benefit of the existing supply arrangements or the applicable counterparty defaults in its obligations, our crude oil pricing costs may increase as the number of days between when we pay for the crude oil and when the crude oil is delivered to us increases. Termination of our A&R Intermediation Agreements with J. Aron would require us to finance our refined products inventory covered by the agreements at terms that may not be as favorable. Additionally, we are obligated to repurchase from J. Aron all volumes of products located at the refineries’ storage tanks (or at other locations outside of the refineries as agreed upon by both parties) upon termination of these agreements, which may have a material adverse impact on our working capital and financial condition. Further, if we are not able to market and sell our finished products to credit worthy customers, we may be subject to delays in the collection of our accounts receivable and exposure to additional credit risk. Such increased exposure could negatively impact our liquidity due to our increased working capital needs as a result of the increase in the amount of crude oil inventory and accounts receivable we would have to carry on our balance sheet. Our long-term needs for cash include those to support ongoing capital expenditures for equipment maintenance and upgrades during turnarounds at our refineries and to complete our routine and normally scheduled maintenance, regulatory and security expenditures.
In addition, from time to time, we are required to spend significant amounts for repairs when one or more processing units experiences temporary shutdowns. We continue to utilize significant capital to upgrade equipment, improve facilities, and reduce operational, safety and environmental risks. In connection with the Paulsboro and Torrance acquisitions, we assumed certain significant environmental obligations, and may similarly do so in future acquisitions. We will likely incur substantial compliance costs in connection with new or changing environmental, health and safety regulations. See “Item 7. Management’s Discussion and Analysis of Financial Condition.” Our liquidity condition will affect our ability to satisfy any and all of these needs or obligations.
We may not be able to obtain funding on acceptable terms or at all because of volatility and uncertainty in the credit and capital markets. This may hinder or prevent us from meeting our future capital needs.
In the recent past, global financial markets and economic conditions have been, and may continue to be, subject to disruption and volatile due to a variety of factors, including uncertainty in the financial services sector, low consumer confidence, falling commodity prices, geopolitical issues and the generally weak economic

32



conditions. In addition, the fixed income markets have experienced periods of extreme volatility that have negatively impacted market liquidity conditions. As a result, the cost of raising money in the debt and equity capital markets has increased substantially at times while the availability of funds from those markets diminished significantly. In particular, as a result of concerns about the stability of financial markets generally and the solvency of lending counterparties specifically, the cost of obtaining money from the credit markets may increase as many lenders and institutional investors increase interest rates, enact tighter lending standards, refuse to refinance existing debt on similar terms or at all and reduce or, in some cases, cease to provide funding to borrowers. Due to these factors, we cannot be certain that new debt or equity financing will be available on acceptable terms. If funding is not available when needed, or is available only on unfavorable terms, we may be unable to meet our obligations as they come due. Moreover, without adequate funding, we may be unable to execute our growth strategy, complete future acquisitions, take advantage of other business opportunities or respond to competitive pressures, any of which could have a material adverse effect on our revenues and results of operations.
Competition from companies who produce their own supply of feedstocks, have extensive retail outlets, make alternative fuels or have greater financial and other resources than we do could materially and adversely affect our business and results of operations.
Our refining operations compete with domestic refiners and marketers in regions of the United States in which we operate, as well as with domestic refiners in other regions and foreign refiners that import products into the United States. In addition, we compete with other refiners, producers and marketers in other industries that supply their own renewable fuels or alternative forms of energy and fuels to satisfy the requirements of our industrial, commercial and individual consumers. Certain of our competitors have larger and more complex refineries, and may be able to realize lower per-barrel costs or higher margins per barrel of throughput. Several of our principal competitors are integrated national or international oil companies that are larger and have substantially greater resources than we do and access to proprietary sources of controlled crude oil production. Unlike these competitors, we obtain substantially all of our feedstocks from unaffiliated sources. We are not engaged in the petroleum exploration and production business and therefore do not produce any of our crude oil feedstocks. We do not have a retail business and therefore are dependent upon others for outlets for our refined products. Because of their integrated operations and larger capitalization, these companies may be more flexible in responding to volatile industry or market conditions, such as shortages of crude oil supply and other feedstocks or intense price fluctuations.
Newer or upgraded refineries will often be more efficient than our refineries, which may put us at a competitive disadvantage. We have taken significant measures to maintain our refineries including the installation of new equipment and redesigning older equipment to improve our operations. However, these actions involve significant uncertainties, since upgraded equipment may not perform at expected throughput levels, the yield and product quality of new equipment may differ from design specifications and modifications may be needed to correct equipment that does not perform as expected. Any of these risks associated with new equipment, redesigned older equipment or repaired equipment could lead to lower revenues or higher costs or otherwise have an adverse effect on future results of operations and financial condition. Over time, our refineries or certain refinery units may become obsolete, or be unable to compete, because of the construction of new, more efficient facilities by our competitors.
Any political instability, military strikes, sustained military campaigns, terrorist activity, or changes in foreign policy could have a material adverse effect on our business, results of operations and financial condition.
Any political instability, military strikes, sustained military campaigns, terrorist activity, or changes in foreign policy in areas or regions of the world where we acquire crude oil and other raw materials or sell our refined petroleum products may affect our business in unpredictable ways, including forcing us to increase security measures and causing disruptions of supplies and distribution markets. We may also be subject to United States trade and economic sanctions laws, which change frequently as a result of foreign policy developments, and which may necessitate changes to our crude oil acquisition activities. Further, like other industrial companies, our facilities may be the target of terrorist activities. Any act of war or terrorism that resulted in damage to any of our refineries

33



or third-party facilities upon which we are dependent for our business operations could have a material adverse effect on our business, results of operations and financial condition.
Economic turmoil in the global financial system has had and may in the future have an adverse impact on the refining industry.
Our business and profitability are affected by the overall level of demand for our products, which in turn is affected by factors such as overall levels of economic activity and business and consumer confidence and spending. Declines in global economic activity and consumer and business confidence and spending during the recent global downturn significantly reduced the level of demand for our products. Reduced demand for our products has had and may continue to have an adverse impact on our business, financial condition, results of operations and cash flows. In addition, downturns in the economy impact the demand for refined fuels and, in turn, result in excess refining capacity. Refining margins are impacted by changes in domestic and global refining capacity, as increases in refining capacity can adversely impact refining margins, earnings and cash flows.
Our business is indirectly exposed to risks faced by our suppliers, customers and other business partners. The impact on these constituencies of the risks posed by economic turmoil in the global financial system have included or could include interruptions or delays in the performance by counterparties to our contracts, reductions and delays in customer purchases, delays in or the inability of customers to obtain financing to purchase our products and the inability of customers to pay for our products. Any of these events may have an adverse impact on our business, financial condition, results of operations and cash flows.
We must make substantial capital expenditures on our operating facilities to maintain their reliability and efficiency. If we are unable to complete capital projects at their expected costs and/or in a timely manner, or if the market conditions assumed in our project economics deteriorate, our financial condition, results of operations or cash flows could be materially and adversely affected.
Delays or cost increases related to capital spending programs involving engineering, procurement and construction of new facilities (or improvements and repairs to our existing facilities and equipment, including turnarounds) could adversely affect our ability to achieve targeted internal rates of return and operating results. Such delays or cost increases may arise as a result of unpredictable factors in the marketplace, many of which are beyond our control, including:
denial or delay in obtaining regulatory approvals and/or permits;
unplanned increases in the cost of construction materials or labor;
disruptions in transportation of modular components and/or construction materials;
severe adverse weather conditions, natural disasters or other events (such as equipment malfunctions, explosions, fires or spills) affecting our facilities, or those of vendors and suppliers;
shortages of sufficiently skilled labor, or labor disagreements resulting in unplanned work stoppages;
market-related increases in a project’s debt or equity financing costs; and/or
non-performance or force majeure by, or disputes with, vendors, suppliers, contractors or sub-contractors involved with a project.
Our refineries contain many processing units, a number of which have been in operation for many years. Equipment, even if properly maintained, may require significant capital expenditures and expenses to keep it operating at optimum efficiency. One or more of the units may require unscheduled downtime for unanticipated maintenance or repairs that are more frequent than our scheduled turnarounds for such units. Scheduled and unscheduled maintenance could reduce our revenues during the period of time that the units are not operating.
Our forecasted internal rates of return are also based upon our projections of future market fundamentals, which are not within our control, including changes in general economic conditions, available alternative supply and customer demand. Any one or more of these factors could have a significant impact on our business. If we were unable to make up the delays associated with such factors or to recover the related costs, or if market conditions change, it could materially and adversely affect our financial position, results of operations or cash flows.

34



Acquisitions that we may undertake in the future involve a number of risks, any of which could cause us not to realize the anticipated benefits.
We may not be successful in acquiring additional assets, and any acquisitions that we do consummate may not produce the anticipated benefits or may have adverse effects on our business and operating results. We may selectively consider strategic acquisitions in the future within the refining and mid-stream sector based on performance through the cycle, advantageous access to crude oil supplies, attractive refined products market fundamentals and access to distribution and logistics infrastructure. Our ability to do so will be dependent upon a number of factors, including our ability to identify acceptable acquisition candidates, consummate acquisitions on acceptable terms, successfully integrate acquired assets and obtain financing to fund acquisitions and to support our growth and many other factors beyond our control. Risks associated with acquisitions include those relating to the diversion of management time and attention from our existing business, liability for known or unknown environmental conditions or other contingent liabilities and greater than anticipated expenditures required for compliance with environmental, safety or other regulatory standards or for investments to improve operating results, and the incurrence of additional indebtedness to finance acquisitions or capital expenditures relating to acquired assets. We may also enter into transition services agreements in the future with sellers of any additional refineries we acquire. Such services may not be performed timely and effectively, and any significant disruption in such transition services or unanticipated costs related to such services could adversely affect our business and results of operations. In addition, it is likely that, when we acquire refineries, we will not have access to the type of historical financial information that we will require regarding the prior operation of the refineries. As a result, it may be difficult for investors to evaluate the probable impact of significant acquisitions on our financial performance until we have operated the acquired refineries for a substantial period of time.
Our business may suffer if any of our senior executives or other key employees discontinues employment with us. Furthermore, a shortage of skilled labor or disruptions in our labor force may make it difficult for us to maintain labor productivity.
Our future success depends to a large extent on the services of our senior executives and other key employees. Our business depends on our continuing ability to recruit, train and retain highly qualified employees in all areas of our operations, including engineering, accounting, business operations, finance and other key back-office and mid-office personnel. Furthermore, our operations require skilled and experienced employees with proficiency in multiple tasks. The competition for these employees is intense, and the loss of these executives or employees could harm our business. If any of these executives or other key personnel resigns or becomes unable to continue in his or her present role and is not adequately replaced, our business operations could be materially adversely affected.
A portion of our workforce is unionized, and we may face labor disruptions that would interfere with our operations.
At Delaware City, Toledo, Chalmette and Torrance, most hourly employees are covered by a collective bargaining agreement through the United Steel Workers ("USW"). The agreements with the USW covering Delaware City, Chalmette and Torrance are scheduled to expire in January 2019 and the agreement with the USW covering Toledo is scheduled to expire in February 2019. Similarly, at Paulsboro hourly employees are represented by the Independent Oil Workers ("IOW") under a contract scheduled to expire in March 2019. Future negotiations after 2019 may result in labor unrest for which a strike or work stoppage is possible. Strikes and/or work stoppages could negatively affect our operational and financial results and may increase operating expenses at the refineries.
Our hedging activities may limit our potential gains, exacerbate potential losses and involve other risks.
We may enter into commodity derivatives contracts to hedge our crude price risk or crack spread risk with respect to a portion of our expected gasoline and distillate production on a rolling basis. Consistent with that policy we may hedge some percentage of future crude supply. We may enter into hedging arrangements with the intent to secure a minimum fixed cash flow stream on the volume of products hedged during the hedge term and to protect against volatility in commodity prices. Our hedging arrangements may fail to fully achieve these objectives for a variety of reasons, including our failure to have adequate hedging arrangements, if any, in effect at any particular

35



time and the failure of our hedging arrangements to produce the anticipated results. We may not be able to procure adequate hedging arrangements due to a variety of factors. Moreover, such transactions may limit our ability to benefit from favorable changes in crude oil and refined product prices. In addition, our hedging activities may expose us to the risk of financial loss in certain circumstances, including instances in which:
the volumes of our actual use of crude oil or production of the applicable refined products is less than the volumes subject to the hedging arrangement;
accidents, interruptions in feedstock transportation, inclement weather or other events cause unscheduled shutdowns or otherwise adversely affect our refineries, or those of our suppliers or customers;
changes in commodity prices have a material impact on collateral and margin requirements under our hedging arrangements, resulting in us being subject to margin calls;
the counterparties to our derivative contracts fail to perform under the contracts; or
a sudden, unexpected event materially impacts the commodity or crack spread subject to the hedging arrangement.
As a result, the effectiveness of our hedging strategy could have a material impact on our financial results. See “Item 7. Management’s Discussion and Analysis of Financial Condition and Results of Operations—Quantitative and Qualitative Disclosures About Market Risk.”
In addition, these hedging activities involve basis risk. Basis risk in a hedging arrangement occurs when the price of the commodity we hedge is more or less variable than the index upon which the hedged commodity is based, thereby making the hedge less effective. For example, a NYMEX index used for hedging certain volumes of our crude oil or refined products may have more or less variability than the actual cost or price we realize for such crude oil or refined products. We may not hedge all the basis risk inherent in our hedging arrangements and derivative contracts.
Our commodity derivative activities could result in period-to-period earnings volatility.
We do not apply hedge accounting to all of our commodity derivative contracts and, as a result, unrealized gains and losses will be charged to our earnings based on the increase or decrease in the market value of such unsettled positions. These gains and losses may be reflected in our income statement in periods that differ from when the settlement of the underlying hedged items are reflected in our income statement. Such derivative gains or losses in earnings may produce significant period-to-period earnings volatility that is not necessarily reflective of our underlying operational performance.
The adoption of derivatives legislation by the United States Congress could have an adverse effect on our ability to use derivatives contracts to reduce the effect of commodity price, interest rate and other risks associated with our business.
The United States Congress in 2010 adopted the Dodd-Frank Wall Street Reform and Consumer Protection Act, or the Dodd-Frank Act, which, among other things, established federal oversight and regulation of the over-the-counter derivatives market and entities that participate in that market. In connection with the Dodd-Frank Act, the Commodity Futures Trading Commission, or the CFTC, has proposed rules to set position limits for certain futures and option contracts, and for swaps that are their economic equivalent, in the major energy markets. The legislation and related regulations may also require us to comply with margin requirements and with certain clearing and trade-execution requirements if we do not satisfy certain specific exceptions. The legislation may also require the counterparties to our derivatives contracts to transfer or assign some of their derivatives contracts to a separate entity, which may not be as creditworthy as the current counterparty. The legislation and related regulations could significantly increase the cost of derivatives contracts (including through requirements to post collateral), materially alter the terms of derivatives contracts, reduce the availability of derivatives to protect against risks we encounter, reduce our ability to monetize or restructure our existing derivatives contracts, and increase our exposure to less creditworthy counterparties. If we reduce our use of derivatives as a result of the legislation and regulations, our results of operations may become more volatile and our cash flows may be less predictable, which could adversely

36



affect our ability to plan for and fund capital expenditures. Any of these consequences could have a material adverse effect on us, our financial condition and our results of operations.
Our operations could be disrupted if our critical information systems are hacked or fail, causing increased expenses and loss of sales.
Our business is highly dependent on financial, accounting and other data processing systems and other communications and information systems, including our enterprise resource planning tools. We process a large number of transactions on a daily basis and rely upon the proper functioning of computer systems. If a key system was hacked or otherwise interfered with by an unauthorized access, or was to fail or experience unscheduled downtime for any reason, even if only for a short period, our operations and financial results could be affected adversely. Our systems could be damaged or interrupted by a security breach, cyber-attack, fire, flood, power loss, telecommunications failure or similar event. We have a formal disaster recovery plan in place, but this plan may not prevent delays or other complications that could arise from an information systems failure. Further, our business interruption insurance may not compensate us adequately for losses that may occur. Finally, federal legislation relating to cyber-security threats could impose additional requirements on our operations.
Product liability claims and litigation could adversely affect our business and results of operations.
Product liability is a significant commercial risk. Substantial damage awards have been made in certain jurisdictions against manufacturers and resellers based upon claims for injuries and property damage caused by the use of or exposure to various products. Failure of our products to meet required specifications or claims that a product is inherently defective could result in product liability claims from our shippers and customers, and also arise from contaminated or off-specification product in commingled pipelines and storage tanks and/or defective fuels. Product liability claims against us could have a material adverse effect on our business or results of operations.
We may incur significant liability under, or costs and capital expenditures to comply with, environmental and health and safety regulations, which are complex and change frequently.
Our operations are subject to federal, state and local laws regulating, among other things, the use and/or handling of petroleum and other regulated materials, the emission and discharge of materials into the environment, waste management, and remediation of discharges of petroleum and petroleum products, characteristics and composition of gasoline and distillates and other matters otherwise relating to the protection of the environment and the health and safety of the surrounding community. For example, the SCAQMD recently announced that it will consider banning the use of modified hydrofluoric acid, also known as MHF, in California. We utilize MHF in the manufacturing of gasoline at our Torrance refinery. If MHF usage is limited or restricted by the SCAQMD,our current operations would be adversely affected, which could have a material adverse affect on our business, financial condition, cash flows and results of operations. Our operations are also subject to extensive laws and regulations relating to occupational health and safety.
We cannot predict what additional environmental, health and safety legislation or regulations may be adopted in the future, or how existing or future laws or regulations may be administered or interpreted with respect to our operations. Many of these laws and regulations are becoming increasingly stringent, and the cost of compliance with these requirements can be expected to increase over time.
Certain environmental laws impose strict, and in certain circumstances, joint and several, liability for costs of investigation and cleanup of such spills, discharges or releases on owners and operators of, as well as persons who arrange for treatment or disposal of regulated materials at, contaminated sites. Under these laws, we may incur liability or be required to pay penalties for past contamination, and third parties may assert claims against us for damages allegedly arising out of any past or future contamination. The potential penalties and clean-up costs for past or future releases or spills, the failure of prior owners of our facilities to complete their clean-up obligations, the liability to third parties for damage to their property, or the need to address newly-discovered information or conditions that may require a response could be significant, and the payment of these amounts could have a material adverse effect on our business, financial condition, cash flows and results of operations.

37



Environmental clean-up and remediation costs of our sites and environmental litigation could decrease our net cash flow, reduce our results of operations and impair our financial condition.
We are subject to liability for the investigation and clean-up of environmental contamination at each of the properties that we own or operate and at off-site locations where we arrange for the treatment or disposal of regulated materials. We may become involved in future litigation or other proceedings. If we were to be held responsible for damages in any litigation or proceedings, such costs may not be covered by insurance and may be material. Historical soil and groundwater contamination has been identified at each of our refineries. Currently, remediation projects are underway in accordance with regulatory requirements at our refineries. In connection with the acquisitions of certain of our refineries and logistics assets, the prior owners have retained certain liabilities or indemnified us for certain liabilities, including those relating to pre-acquisition soil and groundwater conditions, and in some instances we have assumed certain liabilities and environmental obligations, including certain existing and potential remediation obligations. If the prior owners fail to satisfy their obligations for any reason, or if significant liabilities arise in the areas in which we assumed liability, we may become responsible for remediation expenses and other environmental liabilities, which could have a material adverse effect on our financial condition. As a result, in addition to making capital expenditures or incurring other costs to comply with environmental laws, we also may be liable for significant environmental litigation or for investigation and remediation costs and other liabilities arising from the ownership or operation of these assets by prior owners, which could materially adversely affect our financial condition, results of operations and cash flow. See “Item 7. Management’s Discussion and Analysis of Financial Condition and Results of Operations—Contractual Obligations and Commitments” and “Item 1. Business—Environmental, Health and Safety Matters.”
We may also face liability arising from current or future claims alleging personal injury or property damage due to exposure to chemicals or other regulated materials, such as asbestos, benzene, silica dust and petroleum hydrocarbons, at or from our facilities. We may also face liability for personal injury, property damage, natural resource damage or clean-up costs for the alleged migration of contamination from our properties. A significant increase in the number or success of these claims could materially adversely affect our financial condition, results of operations and cash flow.
Regulation of emissions of greenhouse gases could force us to incur increased capital and operating costs and could have a material adverse effect on our results of operations and financial condition.
Both houses of Congress have actively considered legislation to reduce emissions of greenhouse gases ("GHGs"), such as carbon dioxide and methane, including proposals to: (i) establish a cap and trade system, (ii) create a federal renewable energy or “clean” energy standard requiring electric utilities to provide a certain percentage of power from such sources, and (iii) create enhanced incentives for use of renewable energy and increased efficiency in energy supply and use. In addition, the EPA is taking steps to regulate GHGs under the existing federal Clean Air Act (the "CAA"). The EPA has already adopted regulations limiting emissions of GHGs from motor vehicles, addressing the permitting of GHG emissions from stationary sources, and requiring the reporting of GHG emissions from specified large GHG emission sources, including refineries. These and similar regulations could require us to incur costs to monitor and report GHG emissions or reduce emissions of GHGs associated with our operations. In addition, various states, individually as well as in some cases on a regional basis, have taken steps to control GHG emissions, including adoption of GHG reporting requirements, cap and trade systems and renewable portfolio standards (such as AB 32 regulations in California). Efforts have also been undertaken to delay, limit or prohibit the EPA and possibly state action to regulate GHG emissions, and it is not possible at this time to predict the ultimate form, timing or extent of federal or state regulation. In addition, it is currently uncertain how the new presidential administration will address GHG emissions. In the event we do incur increased costs as a result of increased efforts to control GHG emissions, we may not be able to pass on any of these costs to our customers. Such requirements also could adversely affect demand for the refined petroleum products that we produce. Any increased costs or reduced demand could materially and adversely affect our business and results of operation.
Requirements to reduce emissions could result in increased costs to operate and maintain our facilities as well as implement and manage new emission controls and programs put in place. For example, AB 32 in California

38



requires the state to reduce its GHG emissions to 1990 levels by 2020. Additionally, in September 2016, the state of California enacted Senate Bill 32 which further reduces greenhouse gas emissions targets to 40 percent below 1990 levels by 2030. Two regulations implemented to achieve these goals are Cap-and-Trade and the LCFS. In 2012, the California Air Resource Board ("CARB") implemented Cap-and-Trade. This program currently places a cap on GHGs and we are required to acquire a sufficient number of credits to cover emissions from our refineries and our in-state sales of gasoline and diesel. In 2009, CARB adopted the LCFS, which requires a 10% reduction in the carbon intensity of gasoline and diesel by 2020. Compliance is achieved through blending lower carbon intensity biofuels into gasoline and diesel or by purchasing credits. Compliance with each of these programs is facilitated through a market-based credit system. If sufficient credits are unavailable for purchase or we are unable to pass through costs to our customers, we have to pay a higher price for credits or if we are otherwise unable to meet our compliance obligations, our financial condition and results of operations could be adversely affected.
Climate change could have a material adverse impact on our operations and adversely affect our facilities.
Some scientists have concluded that increasing concentrations of GHGs in the Earth's atmosphere may produce climate changes that have significant physical effects, such as increased frequency and severity of storms, droughts, floods and other climatic events. We believe the issue of climate change will likely continue to receive scientific and political attention, with the potential for further laws and regulations that could materially adversely affect our ongoing operations.
In addition, as many of our facilities are located near coastal areas, rising sea levels may disrupt our ability to operate those facilities or transport crude oil and refined petroleum products. Extended periods of such disruption could have an adverse effect on our results of operation. We could also incur substantial costs to protect or repair these facilities.
Renewable fuels mandates may reduce demand for the refined fuels we produce, which could have a material adverse effect on our results of operations and financial condition. The market prices for RINs have been volatile and may harm our profitability.
Pursuant to the Energy Policy Act of 2005 and the Energy Independence and Security Act of 2007, the EPA has issued Renewable Fuel Standards, or RFS, implementing mandates to blend renewable fuels into the petroleum fuels produced and sold in the United States. Under RFS, the volume of renewable fuels that obligated refineries must blend into their finished petroleum fuels increases annually over time until 2022. In addition, certain states have passed legislation that requires minimum biodiesel blending in finished distillates. On October 13, 2010, the EPA raised the maximum amount of ethanol allowed under federal law from 10% to 15% for cars and light trucks manufactured since 2007. The maximum amount allowed under federal law currently remains at 10% ethanol for all other vehicles. Existing laws and regulations could change, and the minimum volumes of renewable fuels that must be blended with refined petroleum fuels may increase. Because we do not produce renewable fuels, increasing the volume of renewable fuels that must be blended into our products displaces an increasing volume of our refinery’s product pool, potentially resulting in lower earnings and profitability. In addition, in order to meet certain of these and future EPA requirements, we may be required to purchase renewable fuel credits, known as “RINS,” which may have fluctuating costs. We have seen a fluctuation in the cost of RINs required for compliance with the RFS. We incurred approximately $347.5 million in RINs costs during the year ended December 31, 2016 as compared to $171.6 million and $115.7 million during the years ended December 31, 2015 and 2014, respectively. The fluctuations in our RINs costs are due primarily to volatility in prices for ethanol-linked RINs and increases in our production of on-road transportation fuels since 2012. Our RINs purchase obligation is dependent on our actual shipment of on-road transportation fuels domestically and the amount of blending achieved which can cause variability in our profitability.
Our pipelines are subject to federal and/or state regulations, which could reduce profitability and the amount of cash we generate.
Our transportation activities are subject to regulation by multiple governmental agencies. The regulatory burden on the industry increases the cost of doing business and affects profitability. Additional proposals and

39



proceedings that affect the oil industry are regularly considered by Congress, the states, the Federal Energy Regulatory Commission, the United States Department of Transportation, and the courts. We cannot predict when or whether any such proposals may become effective or what impact such proposals may have. Projected operating costs related to our pipelines reflect the recurring costs resulting from compliance with these regulations, and these costs may increase due to future acquisitions, changes in regulation, changes in use, or discovery of existing but unknown compliance issues.
We are subject to strict laws and regulations regarding employee and process safety, and failure to comply with these laws and regulations could have a material adverse effect on our results of operations, financial condition and profitability.
We are subject to the requirements of the Occupational Safety & Health Administration, or OSHA, and comparable state statutes that regulate the protection of the health and safety of workers. In addition, OSHA requires that we maintain information about hazardous materials used or produced in our operations and that we provide this information to employees, state and local governmental authorities, and local residents. Failure to comply with OSHA requirements, including general industry standards, process safety standards and control of occupational exposure to regulated substances, could have a material adverse effect on our results of operations, financial condition and the cash flows of the business if we are subjected to significant fines or compliance costs.
Compliance with and changes in tax laws could adversely affect our performance.
We are subject to extensive tax liabilities, including federal, state, local and foreign taxes such as income, excise, sales/use, payroll, franchise, property, gross receipts, withholding and ad valorem taxes. New tax laws and regulations and changes in existing tax laws and regulations are continuously being enacted or proposed that could result in increased expenditures for tax liabilities in the future. These liabilities are subject to periodic audits by the respective taxing authorities, which could increase our tax liabilities. Subsequent changes to our tax liabilities as a result of these audits may also subject us to interest and penalties. There can be no certainty that our federal, state, local or foreign taxes could be passed on to our customers.
Furthermore, the new presidential administration has called for substantial change to fiscal and tax policies, which may include comprehensive tax reform. We cannot predict the impact, if any, of these changes to our business. However, it is possible that some of these changes could adversely affect our business. Until we know what changes are enacted, we will not know whether in total we are negatively impacted by, the changes.
Changes in our credit profile could adversely affect our business.
Changes in our credit profile could affect the way crude oil suppliers view our ability to make payments and induce them to shorten the payment terms for our purchases or require us to post security or letters of credit prior to payment. Due to the large dollar amounts and volume of our crude oil and other feedstock purchases, any imposition by our suppliers of more burdensome payment terms on us may have a material adverse effect on our liquidity and our ability to make payments to our suppliers. This, in turn, could cause us to be unable to operate one or more of our refineries at full capacity.
Changes in laws or standards affecting the transportation of North American crude oil by rail could significantly impact our operations, and as a result cause our costs to increase.
Investigations into past rail accidents involving the transport of crude oil have prompted government agencies and other interested parties to call for increased regulation of the transport of crude oil by rail including in the areas of crude oil constituents, rail car design, routing of trains and other matters. Recent regulation governing shipments of petroleum crude oil by rail requires shippers to properly test and classify petroleum crude oil and further requires shippers to treat Class 3 petroleum crude oil transported by rail in tank cars as a Packing Group I or II hazardous material only. The DOT recently issued additional rules and regulation that require rail carriers to provide certain notifications to State agencies along routes utilized by trains over a certain length carrying crude oil, enhance safety training standards under the Rail Safety Improvement Act of 2008, require each railroad or contractor to develop and submit a training program to perform regular oversight and annual written reviews and establish enhanced

40



tank car standards and operational controls for high-hazard flammable trains. The new rules and any further changes in law, regulations or industry standards that require us to reduce the volatile or flammable constituents in crude oil that is transported by rail, alter the design or standards for rail cars we use, change the routing or scheduling of trains carrying crude oil, or any other changes that detrimentally affect the economics of delivering North American crude oil by rail to our, or subsequently to third party, refineries, could increase our costs, which could have a material adverse effect on our financial condition, results of operations, cash flows and our ability to service our indebtedness.
We could incur substantial costs or disruptions in our business if we cannot obtain or maintain necessary permits and authorizations or otherwise comply with health, safety, environmental and other laws and regulations.
Our operations require numerous permits and authorizations under various laws and regulations. These authorizations and permits are subject to revocation, renewal or modification and can require operational changes to limit impacts or potential impacts on the environment and/or health and safety. A violation of authorization or permit conditions or other legal or regulatory requirements could result in substantial fines, criminal sanctions, permit revocations, injunctions, and/or facility shutdowns. In addition, major modifications of our operations could require modifications to our existing permits or upgrades to our existing pollution control equipment. Any or all of these matters could have a negative effect on our business, results of operations and cash flows.
We may incur significant liability under, or costs and capital expenditures to comply with, environmental and health and safety regulations, which are complex and change frequently.
Our operations are subject to federal, state and local laws regulating, among other things, the handling of petroleum and other regulated materials, the emission and discharge of materials into the environment, waste management, and remediation of discharges of petroleum and petroleum products, characteristics and composition of gasoline and distillates and other matters otherwise relating to the protection of the environment. Our operations are also subject to extensive laws and regulations relating to occupational health and safety.
We cannot predict what additional environmental, health and safety legislation or regulations may be adopted in the future, or how existing or future laws or regulations may be administered or interpreted with respect to our operations. Many of these laws and regulations are becoming increasingly stringent, and the cost of compliance with these requirements can be expected to increase over time.
Certain environmental laws impose strict, and in certain circumstances joint and several liability for, costs of investigation and cleanup of such spills, discharges or releases on owners and operators of, as well as persons who arrange for treatment or disposal of regulated materials at contaminated sites. Under these laws, we may incur liability or be required to pay penalties for past contamination, and third parties may assert claims against us for damages allegedly arising out of any past or future contamination. The potential penalties and clean-up costs for past or future releases or spills, the failure of prior owners of our facilities to complete their clean-up obligations, the liability to third parties for damage to their property, or the need to address newly-discovered information or conditions that may require a response could be significant, and the payment of these amounts could have a material adverse effect on our business, financial condition and results of operations.
Our operating results are seasonal and generally lower in the first and fourth quarters of the year for our refining operations. We depend on favorable weather conditions in the spring and summer months.
Demand for gasoline products is generally higher during the summer months than during the winter months due to seasonal increases in highway traffic and construction work. Varying vapor pressure requirements between the summer and winter months also tighten summer gasoline supply. As a result, the operating results of our refining segment are generally lower for the first and fourth quarters of each year.

41



We may not be able to successfully integrate the Chalmette Refinery or the Torrance Refinery into our business, or realize the anticipated benefits of these acquisitions.
Following the completion of the Chalmette and Torrance Acquisitions, the integration of these businesses into our operations may be a complex and time-consuming process that may not be successful. Prior to the completion of the Chalmette Acquisition we did not have any operations in the Gulf Coast and prior to the Torrance Acquisition we did not have any operations in the West Coast. This may add complexity to effectively overseeing, integrating and operating these refineries and related assets. Even if we successfully integrate these businesses into our operations, there can be no assurance that we will realize the anticipated benefits and operating synergies. Our estimates regarding the earnings, operating cash flow, capital expenditures and liabilities resulting from these acquisitions may prove to be incorrect. These acquisitions involve risks, including:
unexpected losses of key employees, customers and suppliers of the acquired operations;
challenges in managing the increased scope, geographic diversity and complexity of our operations;
diversion of management time and attention from our existing business;
liability for known or unknown environmental conditions or other contingent liabilities and greater than anticipated expenditures required for compliance with environmental, safety or other regulatory standards or for investments to improve operating results; and
the incurrence of additional indebtedness to finance acquisitions or capital expenditures relating to acquired assets.
In connection with our recently completed Chalmette and Torrance Acquisitions, we did not have access to the type of historical financial information that we may require regarding the prior operation of the refineries. As a result, it may be difficult for investors to evaluate the probable impact of these significant acquisitions on our financial performance until we have operated the acquired refineries for a substantial period of time.
Risks Related to Our Indebtedness
Our substantial indebtedness could adversely affect our financial condition and prevent us from fulfilling our obligations under our indebtedness.
Our substantial indebtedness may significantly affect our financial flexibility in the future. As of December 31, 2016, we have total debt of $2,180.7 million, excluding deferred debt issuance costs of $32.5 million, and we could incur an additional $701.8 million under our credit facilities. With the exception of the PBFX Senior Notes, substantially all of our long-term debt is secured. We may incur additional indebtedness in the future. Our strategy includes executing future refinery and logistics acquisitions. Any significant acquisition would likely require us to incur additional indebtedness in order to finance all or a portion of such acquisition. The level of our indebtedness has several important consequences for our future operations, including that:
a significant portion of our cash flow from operations will be dedicated to the payment of principal of, and interest on, our indebtedness and will not be available for other purposes;
covenants contained in our existing debt arrangements limit our ability to borrow additional funds, dispose of assets and make certain investments;
these covenants also require us to meet or maintain certain financial tests, which may affect our flexibility in planning for, and reacting to, changes in our industry, such as being able to take advantage of acquisition opportunities when they arise;
our ability to obtain additional financing for working capital, capital expenditures, acquisitions, general corporate and other purposes may be limited; and
we may be at a competitive disadvantage to those of our competitors that are less leveraged; and we may be more vulnerable to adverse economic and industry conditions.
Our substantial indebtedness increases the risk that we may default on our debt obligations, certain of which contain cross-default and/or cross-acceleration provisions. We have significant principal payments due under our debt instruments. Our subsidiaries’ ability to meet their principal obligations will be dependent upon our future performance, which in turn will be subject to general economic conditions, industry cycles and financial, business

42



and other factors affecting our operations, many of which are beyond our control. Our business may not continue to generate sufficient cash flow from operations to repay our substantial indebtedness. If we are unable to generate sufficient cash flow from operations, we may be required to sell assets, to refinance all or a portion of our indebtedness or to obtain additional financing. Refinancing may not be possible and additional financing may not be available on commercially acceptable terms, or at all.
Despite our level of indebtedness, we and our subsidiaries may be able to incur substantially more debt, which could exacerbate the risks described above.
We and our subsidiaries may be able to incur substantial additional indebtedness in the future including additional secured debt. Although our debt instruments and financing arrangements contain restrictions on the incurrence of additional indebtedness, these restrictions are subject to a number of qualifications and exceptions, and the indebtedness incurred in compliance with these restrictions could be substantial. To the extent new debt is added to our currently anticipated debt levels, the substantial leverage risks described above would increase. Also, these restrictions do not prevent us from incurring obligations that do not constitute indebtedness.
Restrictive covenants in our debt instruments may limit our ability to undertake certain types of transactions.
Various covenants in our debt instruments and other financing arrangements may restrict our and our subsidiaries’ financial flexibility in a number of ways. Our indebtedness subjects us to significant financial and other restrictive covenants, including restrictions on our ability to incur additional indebtedness, place liens upon assets, pay dividends or make certain other restricted payments and investments, consummate certain asset sales or asset swaps, conduct businesses other than our current businesses, or sell, assign, transfer, lease, convey or otherwise dispose of all or substantially all of our assets. Some of these debt instruments also require our subsidiaries to satisfy or maintain certain financial condition tests in certain circumstances. Our subsidiaries’ ability to meet these financial condition tests can be affected by events beyond our control and they may not meet such tests.
Provisions in our indentures could discourage an acquisition of us by a third party.
Certain provisions of our indentures could make it more difficult or more expensive for a third party to acquire us. Upon the occurrence of certain transactions constituting a “change in control” as described in the indentures governing the Senior Secured Notes and PBFX Senior Notes (both of which are defined below), holders of our notes could require us to repurchase all outstanding notes at 101% of the principal amount thereof, plus accrued and unpaid interest, if any, at the date of repurchase.
Our future credit ratings could adversely affect our ability to obtain credit in the future.
Our senior secured debt is rated BBB- by Standard & Poor’s Rating Services and B1 by Moody's Investors Service. Any adverse effect on our credit rating may increase our cost of borrowing or hinder our ability to raise financing in the capital markets, which would impair our ability to grow our business and make cash distributions to our shareholders.
Risks Related to Our Organizational Structure and Our Class A Common Stock
Our only material asset is our interest in PBF LLC. Accordingly, we depend upon distributions from PBF LLC and its subsidiaries to pay our taxes, meet our other obligations and/or pay dividends in the future.
We are a holding company and all of our operations are conducted through subsidiaries of PBF LLC. We have no independent means of generating revenue and no material assets other than our ownership interest in PBF LLC. Therefore, we depend on the earnings and cash flow of our subsidiaries to meet our obligations, including our indebtedness, tax liabilities and obligations to make payments under our tax receivable agreement. If we or PBF LLC do not receive such cash distributions, dividends or other payments from our subsidiaries, we and PBF LLC may be unable to meet our obligations and/or pay dividends.

43



We intend to cause PBF LLC to make distributions to its members in an amount sufficient to enable us to cover all applicable taxes at assumed tax rates, make payments owed by us under the tax receivable agreement, and to pay other obligations and dividends, if any, declared by us. To the extent we need funds and PBF LLC or any of its subsidiaries is restricted from making such distributions under applicable law or regulation or under the terms of our financing or other contractual arrangements, or is otherwise unable to provide such funds, such restrictions could materially adversely affect our liquidity and financial condition.
Our PBF Holding asset based revolving credit agreement (the “Revolving Loan”), 8.25% Senior Secured Notes due 2020 issued by PBF Holding in February 2012 (the “2020 Senior Secured Notes”), 7.00% Senior Secured Notes due 2023 issued by PBF Holding in November 2015 (the “2023 Senior Secured Notes”, and together with the 2020 Senior Secured Notes, the "Senior Secured Notes") and certain of our other outstanding debt arrangements include a restricted payment covenant, which restricts the ability of PBF Holding to make distributions to us, and we anticipate our future debt will contain a similar restriction. PBFX’s five-year, $360.0 million senior secured revolving credit facility (the “PBFX Revolving Credit Facility”), PBFX’s three-year, $300.0 million term loan facility (the “PBFX Term Loan”) and PBFX's 6.875% Senior Notes due 2023 (the "PBFX Senior Notes") also contain covenants that limit or restrict PBFX’s ability and the ability of its restricted subsidiaries to make distributions and other restricted payments and restrict PBFX’s ability to incur liens and enter into burdensome agreements. In addition, there may be restrictions on payments by our subsidiaries under applicable laws, including laws that require companies to maintain minimum amounts of capital and to make payments to stockholders only from profits. For example, PBF Holding is generally prohibited under Delaware law from making a distribution to a member to the extent that, at the time of the distribution, after giving effect to the distribution, liabilities of the limited liability company (with certain exceptions) exceed the fair value of its assets, and PBFX is subject to a similar prohibition. As a result, we may be unable to obtain that cash to satisfy our obligations and make payments to our stockholders, if any.
The rights of other members of PBF LLC may conflict the interests of our Class A common stockholders.
The interests of the other members of PBF LLC, which include former directors and officers, may not in all cases be aligned with our Class A common stockholders’ interests. For example, these members may have different tax positions which could influence their positions, including regarding whether and when we dispose of assets and whether and when we incur new or refinance existing indebtedness, especially in light of the existence of the tax receivable agreement described below. In addition, the structuring of future transactions may take into consideration these tax or other considerations even where no similar benefit would accrue to our Class A common stockholders or us. See “Certain Relationships and Related Transactions—IPO Related Agreements” in our 2017 Proxy Statement.
We will be required to pay the former and current holders of PBF LLC Series A Units and PBF LLC Series B Units for certain tax benefits we may claim arising in connection with our prior offerings and future exchanges of PBF LLC Series A Units for shares of our Class A Common Stock and related transactions, and the amounts we may pay could be significant.
We are party to a tax receivable agreement that provides for the payment from time to time by PBF Energy to the former and current holders of PBF LLC Series A Units and PBF LLC Series B Units of 85% of the benefits, if any, that PBF Energy is deemed to realize as a result of (i) the increases in tax basis resulting from its acquisitions of PBF LLC Series A Units, including such acquisitions in connection with our prior offerings or in the future and (ii) certain other tax benefits related to our entering into the tax receivable agreement, including tax benefits attributable to payments under the tax receivable agreement. See “Item 13. Certain Relationships and Related Transactions, and Director Independence.”
We expect that the payments that we may make under the tax receivable agreement will be substantial. As of December 31, 2016, we have recognized a liability for the tax receivable agreement of $611.4 million reflecting our estimate of the undiscounted amounts that we expect to pay under the agreement due to exchanges that occurred prior to that date, and to range over the next five years from approximately $39.6 million to $60.0 million per year and decline thereafter. Future payments by us in respect of subsequent exchanges of PBF LLC Series A Units

44



would be in addition to these amounts and are expected to be material as well. If PBF Energy does not have taxable income, PBF Energy generally is not required (absent a change of control or circumstances requiring an early termination payment) to make payments under the tax receivable agreement for that taxable year because no benefit will have been actually realized. However, any tax benefits that do not result in realized benefits in a given tax year will likely generate tax attributes that may be utilized to generate benefits in previous or future tax years. The utilization of such tax attributes will result in payments under the tax receivable agreement. The foregoing numbers are merely estimates based on assumptions that are subject to change due to various factors, including, among other factors, the timing of exchanges of PBF LLC Series A Units for shares of PBF Energy’s Class A common stock as contemplated by the tax receivable agreement, the price of PBF Energy’s Class A common stock at the time of such exchanges, the extent to which such exchanges are taxable, and the amount and timing of PBF Energy’s income. For example, with respect to the amount and timing of PBF Energy’s income, if 50% or more of the capital and profits interests in PBF LLC are transferred in a taxable sale or exchange within a period of 12 consecutive months, PBF LLC will undergo, for federal income tax purposes, a “technical termination” that could affect the amount of PBF LLC’s taxable income in any year and the allocation of taxable income among the members of PBF LLC, including PBF Energy. The actual payments under the tax receivable agreement could differ materially. It is possible that future transactions or events could increase or decrease the actual tax benefits realized and the corresponding tax receivable agreement payments. There may be a material negative effect on our liquidity if, as a result of timing discrepancies or otherwise, (i) the payments under the tax receivable agreement exceed the actual benefits we realize in respect of the tax attributes subject to the tax receivable agreement, and/or (ii) distributions to PBF Energy by PBF LLC are not sufficient to permit PBF Energy, after it has paid its taxes and other obligations, to make payments under the tax receivable agreement. The payments under the tax receivable agreement are not conditioned upon any recipient’s continued ownership of us.
In certain cases, payments by us under the tax receivable agreement may be accelerated and/or significantly exceed the actual benefits we realize in respect of the tax attributes subject to the tax receivable agreement. These provisions may deter a change in control of our Company.
The tax receivable agreement provides that upon certain changes of control, or if, at any time, PBF Energy elects an early termination of the tax receivable agreement, PBF Energy’s (or its successor’s) obligations with respect to exchanged or acquired PBF LLC Series A Units (whether exchanged or acquired before or after such transaction) would be based on certain assumptions, including (i) that PBF Energy would have sufficient taxable income to fully utilize the deductions arising from the increased tax deductions and tax basis and other benefits related to entering into the tax receivable agreement and (ii) that the subsidiaries of PBF LLC will sell certain nonamortizable assets (and realize certain related tax benefits) no later than a specified date. Moreover, in each of these instances, we would be required to make an immediate payment equal to the present value (at a discount rate equal to LIBOR plus 100 basis points) of the anticipated future tax benefits (based on the foregoing assumptions). Accordingly, payments under the tax receivable agreement may be made years in advance of the actual realization, if any, of the anticipated future tax benefits and may be significantly greater than the actual benefits we realize in respect of the tax attributes subject to the tax receivable agreement. Assuming that the market value of a share of our Class A common stock equals $27.88 per share (the closing price on December 31, 2016) and that LIBOR were to be 1.85%, we estimate that, as of December 31, 2016 the aggregate amount of these accelerated payments would have been approximately $551.6 million if triggered immediately on such date. In these situations, our obligations under the tax receivable agreement could have a substantial negative impact on our liquidity. We may not be able to finance our obligations under the tax receivable agreement and our existing indebtedness may limit our subsidiaries’ ability to make distributions to us to pay these obligations. These provisions may deter a potential sale of our Company to a third party and may otherwise make it less likely that a third party would enter into a change of control transaction with us.
Moreover, payments under the tax receivable agreement will be based on the tax reporting positions that we determine in accordance with the tax receivable agreement. We will not be reimbursed for any payments previously made under the tax receivable agreement if the Internal Revenue Service subsequently disallows part or all of the tax benefits that gave rise to such prior payments. As a result, in certain circumstances, payments could be made under the tax receivable agreement that are significantly in excess of the benefits that we actually realize

45



in respect of (i) the increases in tax basis resulting from our purchases or exchanges of PBF LLC Series A Units and (ii) certain other tax benefits related to our entering into the tax receivable agreement, including tax benefits attributable to payments under the tax receivable agreement.
We cannot assure you that we will continue to declare dividends or have the available cash to make dividend payments.
Although we currently intend to continue to pay quarterly cash dividends on our Class A common stock, the declaration, amount and payment of any dividends will be at the sole discretion of our board of directors. We are not obligated under any applicable laws, our governing documents or any contractual agreements with our existing and prior owners or otherwise to declare or pay any dividends or other distributions (other than the obligations of PBF LLC to make tax distributions to its members). Our board of directors may take into account, among other things, general economic conditions, our financial condition and operating results, our available cash and current and anticipated cash needs, capital requirements, plans for expansion, including acquisitions, tax, legal, regulatory and contractual restrictions and implications, including under our subsidiaries’ outstanding debt documents, and such other factors as our board of directors may deem relevant in determining whether to declare or pay any dividend. Because PBF Energy is a holding company with no material assets (other than the equity interests of its direct subsidiary), its cash flow and ability to pay dividends is dependent upon the financial results and cash flows of its indirect subsidiaries PBF Holding and PBFX and their respective operating subsidiaries and the distribution or other payment of cash to it in the form of dividends or otherwise. The direct and indirect subsidiaries of PBF Energy are separate and distinct legal entities and have no obligation to make any funds available to it other than in the case of certain intercompany transactions. As a result, if we do not declare or pay dividends you may not receive any return on an investment in our Class A common stock unless you sell our Class A common stock for a price greater than that which you paid for it.
Anti-takeover and certain other provisions in our certificate of incorporation and bylaws and Delaware law may discourage or delay a change in control.
Our certificate of incorporation and bylaws contain provisions which could make it more difficult for stockholders to effect certain corporate actions. Among other things, these provisions:
authorize the issuance of undesignated preferred stock, the terms of which may be established and the shares of which may be issued without stockholder approval;
prohibit stockholder action by written consent;
restrict certain business combinations with stockholders who obtain beneficial ownership of a certain percentage of our outstanding common stock;
provide that special meetings of stockholders may be called only by the chairman of the board of directors, the chief executive officer or the board of directors, and establish advance notice procedures for the nomination of candidates for election as directors or for proposing matters that can be acted upon at stockholder meetings; and
provide that our stockholders may only amend our bylaws with the approval of 75% or more of all of the outstanding shares of our capital stock entitled to vote.
These anti-takeover provisions and other provisions of Delaware law may have the effect of delaying or deterring a change of control of our company. Certain provisions could also discourage proxy contests and make it more difficult for you and other stockholders to elect directors of your choosing and to cause us to take other corporate actions you desire. These provisions could limit the price that certain investors might be willing to pay in the future for shares of our Class A common stock.
The market price of our Class A common stock may be volatile, which could cause the value of your investment to decline.
The market price of our Class A common stock may be highly volatile and could be subject to wide fluctuations due to a number of factors including: 

46



variations in actual or anticipated operating results or dividends, if any, to stockholders;
changes in, or failure to meet, earnings estimates of securities analysts;
market conditions in the oil refining industry and volatility in commodity prices;
the impact of disruptions to crude or feedstock supply to any of our refineries, including disruptions due to problems with third party logistics infrastructure;
litigation and government investigations;
the timing and announcement of any potential acquisitions and subsequent impact of any future acquisitions on our capital structure, financial condition or results of operations;
changes or proposed changes in laws or regulations or differing interpretations or enforcement thereof;
general economic and stock market conditions; and
the availability for sale, or sales by us or our senior management, of a significant number of shares of our Class A common stock in the public market.
In addition, the stock markets generally may experience significant volatility, often unrelated to the operating performance of the individual companies whose securities are publicly traded. These and other factors may cause the market price of our Class A common stock to decrease significantly, which in turn would adversely affect the value of your investment.
In the past, following periods of volatility in the market price of a company’s securities, stockholders have often instituted class action securities litigation against those companies. Such litigation, if instituted, could result in substantial costs and a diversion of management’s attention and resources, which could significantly harm our profitability and reputation.
If securities or industry analysts do not publish research or reports about our business, or if they downgrade their recommendations regarding our Class A common stock, our stock price and trading volume could decline.
The trading market for our Class A common stock is influenced by the research and reports that industry or securities analysts publish about us or our business. If any of the analysts who cover us downgrade our Class A common stock or publish inaccurate or unfavorable research about our business, our Class A common stock price may decline. If analysts cease coverage of us or fail to regularly publish reports on us, we could lose visibility in the financial markets, which in turn could cause our Class A common stock price or trading volume to decline and our Class A common stock to be less liquid.
Future sales of our shares of Class A common stock could cause our stock price to decline.
The market price of our Class A common stock could decline as a result of sales of a large number of shares of Class A common stock in the market or the perception that such sales could occur. These sales, or the possibility that these sales may occur, including sales related to financing acquisitions, also might make it more difficult for us to sell shares of Class A common stock in the future at a time and at a price that we deem appropriate. In addition, any shares of Class A common stock that we issue, including under any equity incentive plans, would dilute the percentage ownership of the holders of our Class A common stock.
We are party to a registration rights agreement with the other members of PBF LLC pursuant to which we continue to be required to register under the Securities Act and applicable state securities laws to register the resale of the shares of Class A common stock issuable to them upon exchange of all of the PBF LLC Series A Units held by them. We currently have an effective shelf registration statement covering the resale of up to 6,310,055 shares of our Class A common stock issued or issuable to existing holders of PBF LLC Series A Units, which shares may be sold from time to time in the public markets, subject to certain lock-up agreements. Our shares also may be sold under Rule 144 under the Securities Act depending on the holding period and subject to restrictions in the case of shares held by persons deemed to be our affiliates.

47



Risks Related to Our Ownership of PBFX
We depend upon PBFX for a substantial portion of our refineries’ logistics needs and have obligations for minimum volume commitments in our commercial agreements with PBFX.
We depend on PBFX to receive, handle, store and transfer crude oil and petroleum products for us from our operations and sources located throughout the United States and Canada in support of certain of our refineries under long-term, fee-based commercial agreements with our subsidiaries. These commercial agreements have an initial term of approximately seven to ten years and generally include minimum quarterly commitments and inflation escalators. If we fail to meet the minimum commitments during any calendar quarter, we will be required to make a shortfall payment quarterly to PBFX equal to the volume of the shortfall multiplied by the applicable fee.
PBFX’s operations are subject to all of the risks and operational hazards inherent in receiving, handling, storing and transferring crude oil and petroleum products, including: damages to its facilities, related equipment and surrounding properties caused by floods, fires, severe weather, explosions and other natural disasters and acts of terrorism; mechanical or structural failures at PBFX’s facilities or at third-party facilities on which its operations are dependent; curtailments of operations relative to severe seasonal weather; inadvertent damage to our facilities from construction, farm and utility equipment; and other hazards. Any of these events or factors could result in severe damage or destruction to PBFX’s assets or the temporary or permanent shut-down of PBFX’s facilities. If PBFX is unable to serve our logistics needs, our ability to operate our refineries and receive crude oil and distribute products could be adversely impacted, which could adversely affect our business, financial condition and results of operations.
In addition, as of December 31, 2016, PBF LLC owns 2,572,944 common units and 15,886,553 subordinated units representing an aggregate 44.2% limited partner interest in PBFX, as well as all of the incentive distribution rights and a non-economic general partner interest in PBFX. The inability of PBFX to continue operations, perform under its commercial arrangements with our subsidiaries or the occurrence of any of these risks or operational hazards, could also adversely impact the value of our investment in PBFX and, because PBFX is a consolidated entity, our business, financial condition and results of operations.
PBFX may not have sufficient available cash to pay any quarterly distribution on its units. Furthermore, PBFX is not required to make distributions to holders of units on a quarterly basis or otherwise, and may elect to distribute less than all of its available cash.
PBFX may not have sufficient available cash from operating surplus each quarter to enable it to pay the minimum quarterly distribution. The amount of cash it can distribute on its units principally depends upon the amount of cash generated from its operations, which will fluctuate from quarter to quarter based on, among other things: the volume of crude oil and refined products it throughputs; PBFX’s entitlement to payments associated with minimum volume commitments; the fees it charges for the volumes throughput; the level of its operating, maintenance and general and administrative costs; and prevailing economic conditions. In addition, the actual amount of cash PBFX will have available for distribution will depend on other factors, some of which are beyond its control, including: the level and timing of capital expenditures it makes; the amount of its operating expenses and general and administrative expenses, and payment of the administrative fees for services provided to it by PBF GP and its affiliate; the cost of acquisitions, if any; debt service requirements and other liabilities; fluctuations in working capital needs; PBFX’s ability to borrow funds and access capital markets; restrictions contained in the PBFX Revolving Credit Facility, the PBFX Senior Notes and the PBFX Term Loan and other debt service requirements; the amount of cash reserves established by PBF GP; and other business risks affecting cash levels.
In addition, if PBFX issues additional units in connection with any acquisitions or expansion capital expenditures, the payment of distributions on those additional units may increase the risk that PBFX will be unable to maintain or increase its per unit distribution level. There are no limitations in the partnership agreement of PBFX on its ability to issue additional units, including units ranking senior to the outstanding units. The incurrence of additional borrowings or other debt to finance PBFX’s growth strategy would result in increased interest expense, which, in turn, may impact the cash that it has available to distribute to its unit holders (including us). Furthermore,

48



the partnership agreement does not require PBFX to pay distributions on a quarterly basis or otherwise. The board of directors of PBF GP may at any time, for any reason, change its cash distribution policy or decide not to make any distributions (including to us).
Increases in interest rates could adversely impact the price of PBFX's units, PBFX’s ability to issue equity or incur debt for acquisitions or other purposes and its ability to make cash distributions at its intended levels.
Interest rates on future credit facilities and debt offerings could be higher than current levels, causing PBFX’s financing costs to increase accordingly. As with other yield-oriented securities, PBFX’s unit price is impacted by the level of its cash distributions and implied distribution yield. The distribution yield is often used by investors to compare and rank yield-oriented securities for investment decision-making purposes. Therefore, changes in interest rates, either positive or negative, may affect the yield requirements of investors who invest in PBFX, and a rising interest rate environment could have an adverse impact on the price of the units, PBFX’s ability to issue equity or incur debt for acquisitions or other purposes and its ability to make cash distributions at intended levels, which could adversely impact the value of our investment in PBFX.
PBF Energy will be required to pay taxes on its share of taxable income from PBF LLC and its other subsidiary flow-through entities (including PBFX), regardless of the amount of cash distributions PBF Energy receives from PBF LLC.
The holders of limited liability company interests in PBF LLC, including PBF Energy, generally have to include for purposes of calculating their U.S. federal, state and local income taxes their share of any taxable income of PBF LLC, regardless of whether such holders receive cash distributions from PBF LLC. PBF Energy ultimately may not receive cash distributions from PBF LLC equal to its share of the taxable income of PBF LLC or even equal to the actual tax due with respect to that income. For example, PBF LLC is required to include in taxable income PBF LLC's allocable share of PBFX's taxable income and gains (such share to be determined pursuant to the partnership agreement of PBFX), regardless of the amount of cash distributions received by PBF LLC from PBFX, and such taxable income and gains will flow-through to PBF Energy to the extent of its allocable share of the taxable income of PBF LLC. As a result, at certain times, including during the subordination period for the subordinated units, the amount of cash otherwise ultimately available to PBF Energy on account of its indirect interest in PBFX may not be sufficient for PBF Energy to pay the amount of taxes it will owe on account of its indirect interests in PBFX.
If PBFX was to be treated as a corporation, rather than as a partnership, for U.S. federal income tax purposes or if PBFX was otherwise subject to entity-level taxation, PBFX’s cash available for distribution to its unit holders, including to us, would be reduced, likely causing a substantial reduction in the value of units, including the units held by us.
The present U.S. federal income tax treatment of publicly traded partnerships, including PBFX, or an investment in its common units may be modified by administrative, legislative or judicial interpretation at any time. For example, from time to time the U.S. Congress considers substantive changes to the existing federal income tax laws that would affect publicly traded partnerships. Any modification to the U.S. federal income tax laws and interpretations thereof may or may not be applied retroactively and could make it more difficult or impossible for PBFX to meet the exception to be treated as a partnership for U.S. federal income tax purposes. We are unable to predict whether any of these changes, or other proposals, will ultimately be enacted. Any such changes could negatively impact the value of an investment in PBFX common units.
If PBFX were treated as a corporation for U.S. federal income tax purposes, it would pay U.S. federal income tax on income at the corporate tax rate, which is currently a maximum of 35%, and would likely be liable for state income tax at varying rates. Distributions to PBFX unitholders would generally be taxed again as corporate distributions, and no income, gains, losses, deductions or credits would flow through to PBFX unitholders. Because taxes would be imposed upon PBFX as a corporation, the cash available for distribution to PBFX unitholders would be substantially reduced. Therefore, PBFX's treatment as a corporation would result in a material reduction

49



in the anticipated cash flow and after-tax return to PBFX unitholders, likely causing a substantial reduction in the value of the units.
All of the executive officers and a majority of the directors of PBF GP are also current or former officers of PBF Energy. Conflicts of interest could arise as a result of this arrangement.
PBF Energy indirectly owns and controls PBF GP, and appoints all of its officers and directors. All of the executive officers and a majority of the directors of PBF GP are also current or former officers or directors of PBF Energy. These individuals will devote significant time to the business of PBFX. Although the directors and officers of PBF GP have a fiduciary duty to manage PBF GP in a manner that is beneficial to PBF Energy, as directors and officers of PBF GP they also have certain duties to PBFX and its unit holders. Conflicts of interest may arise between PBF Energy and its affiliates, including PBF GP, on the one hand, and PBFX and its unit holders, on the other hand. In resolving these conflicts of interest, PBF GP may favor its own interests and the interests of PBFX over the interests of PBF Energy. In certain circumstances, PBF GP may refer any conflicts of interest or potential conflicts of interest between PBFX, on the one hand, and PBF Energy, on the other hand, to its conflicts committee (which must consist entirely of independent directors) for resolution, which conflicts committee must act in the best interests of the public unit holders of PBFX. As a result, PBF GP may manage the business of PBFX in a way that may differ from the best interests of PBF Energy or its stockholders.

ITEM 1B. UNRESOLVED STAFF COMMENTS
None.

ITEM 2. PROPERTIES
See “Item 1. Business”.

ITEM 3. LEGAL PROCEEDINGS
On July 24, 2013, the Delaware Department of Natural Resources and Environmental Control ("DNREC") issued a Notice of Administrative Penalty Assessment and Secretary’s Order to Delaware City Refining for alleged air emission violations that occurred during the re-start of the refinery in 2011 and subsequent to the re-start. The penalty assessment seeks $460,200 in penalties and $69,030 in cost recovery for DNREC’s expenses associated with investigation of the incidents. We dispute the amount of the penalty assessment and allegations made in the order, and are in discussions with DNREC to resolve the assessment. It is possible that DNREC will assess a penalty in this matter but any such amount is not expected to be material to the Company.
As of November 1, 2015, the Company acquired Chalmette Refining, which was in discussions with the Louisiana Department of Environmental Quality ("LDEQ") to resolve self-reported deviations from refinery operations relating to certain Clean Air Act Title V permit conditions, limits and other requirements. LDEQ commenced an enforcement action against Chalmette Refining on November 14, 2014 by issuing a Consolidated Compliance Order and Notice of Potential Penalty (the "Order") covering deviations from 2009 and 2010. Chalmette Refining and LDEQ subsequently entered into a dispute resolution agreement, the enforcement of which has been suspended while negotiations are ongoing, which may include the resolution of deviations outside the periods covered by the Order. In February 2017, Chalmette Refining and the LDEQ met to resolve the issues under the Order, including the assessment of an administrative penalty against Chalmette Refining. Although a resolution has not been finalized, the administrative penalty is anticipated to be approximately $0.7 million, including beneficial environmental projects. To the extent the administrative penalty exceeds such amount, it is not expected to be material to the Company.
On January 24, 2017, in connection with a Clean Air Act inspection in May 2014 by the EPA to determine compliance with 40 CFR Subpart 68 Chemical Accident Prevention Provisions, the EPA notified the Chalmette refinery of its intent to bring an enforcement action on two (2) findings from the audit. No settlement or penalty demand has been received to date. It is possible that EPA will assess penalties in these matters in excess of $0.1 million but any such amount is not expected to be material to the Company, individually or in the aggregate.

50



On December 23, 2016, the Delaware City Refinery received a Notice of Violation (“NOV”) from DNREC concerning a potential violation of the DNREC order authorizing the shipment of crude oil by barge from the refinery. The NOV alleges that DCR made shipments to locations other than the Paulsboro refinery in violation of the order and requests certain additional information. The Delaware City Refinery responded to the NOV on February 7, 2017, maintaining that no violations have occurred. Although no penalties have been assessed at this time, DNREC has reserved the right to assess penalties. On December 28, 2016, DNREC issued a Coastal Zone Act permit (the “Ethanol Permit”) to DCR allowing the utilization of existing tanks and existing marine loading equipment at their existing facilities to enable denatured ethanol to be loaded from storage tanks to marine vessels and shipped to offsite facilities. On January 13, 2017, the issuance of the Ethanol Permit was appealed by two environmental groups and the board has 60 days to hold a public hearing and render a final decision. The hearing is scheduled for February 27, 2017.
On February 3, 2011, EPA sent a request for information pursuant to Section 114 of the Clean Air Act to the Paulsboro refinery with respect to compliance with EPA standards governing flaring. The refinery and EPA have recently engaged in discussions regarding a potential settlement. It is possible that EPA will assess penalties in these matters in excess of $0.1 million but any such amount is not expected to be material to the Company, individually or in the aggregate.
On February 14, 2017, the New Jersey Department of Environmental Protection (“NJDEP”) submitted a proposed Administrative Consent Order (“ACO”) which covers air emission violations from 2013 through 2016 and work practice standards that were not subject to an affirmative defense at the Paulsboro refinery (“PRC”). In settlement of the violations, the NJDEP has proposed that PRC pay a civil administrative penalty of $0.3 million, which includes $0.1 million for a supplemental environmental project. If the offer is accepted, the remaining $0.2 million shall be remitted by PRC within 30 days of receipt of the offer. This amount is not material to the Company, individually or in the aggregate.
In connection with the acquisition of the Torrance refinery and related logistics assets, the Company assumed certain pre-existing environmental liabilities totaling $142.5 million as of December 31, 2016, related to certain environmental remediation obligations to address existing soil and groundwater contamination and monitoring activities, which reflects the estimated cost of the remediation obligations. In addition, in connection with the acquisition of the Torrance refinery and related logistics assets, the Company purchased a ten year, $100.0 million environmental insurance policy to insure against unknown environmental liabilities. Furthermore, in connection with the acquisition, the Company assumed responsibility for certain specified environmental matters that occurred prior to the Company’s ownership of the refinery. Specifically, the Company assumed responsibility for (i) a Notice of Violation issued on March 12, 2015 by the Southern California Air Quality Management District ("SCAQMD") relating to self-reported Title V deviations for the Torrance refinery for compliance year 2012, (ii) a Notice of Violation ("NOV") issued on March 10, 2016 for self-reported Title V deviations for the Torrance refinery for compliance year 2013, (iii) a NOV issued on March 10, 2016 for self-reported Title V deviations for the Torrance refinery for compliance year 2014 and (iv) a NOV issued on March 10, 2016 for self-reported Title V deviations for the Torrance refinery for compliance year 2015. On September 6, 2016, a NOV was issued to the Torrance refinery by the SCAQMD for the July 11, 2016 FCCU shutdown and startup. The NOV alleges that the facility operated equipment while it bypassed associated air pollution control equipment in violation of our facility permit to operate. Opacity from FCCU 2F-7 exceeded 40 percent on July 11, 2016 and July 14, 2016, aggregate over 3 minutes in one continuous hour. In addition, on October 13, 2016, a NOV was issued by the SCAQMD for an alleged nuisance created from flaring associated with the October 11, 2016 Southern California Edison power disruption. On January 4, 2017, a NOV was also issued for an alleged discharge of air contaminants from Tank 1340x113 that caused a nuisance to a considerable number of persons or to the public. On January 13, 2017, a NOV was issued by the City of Torrance for allegedly failing to report a release or threatened release of hazardous material. On January 7, 2017, the Torrance refinery allegedly experienced a third release (January 3, January 4 and January 7) in a week of untreated Naphtha gas due to the generation of higher capacity from the Coker Unit. No settlement or penalty demand have been received to date with respect to these Notices. It is possible that SCAQMD and/or the City of Torrance will assess penalties in these matters in excess of $0.1 million but any such amount is not expected to be material to the Company, individually or in the aggregate.

51



On September 2, 2011, prior to the Company’s ownership of the Chalmette refinery, the plaintiff in Vincent Caruso, et al. v. Chalmette Refining, L.L.C., filed an action on behalf of himself and other Louisiana residents who live or own property in St. Bernard Parish and Orleans Parish and whose property was allegedly contaminated and who allegedly suffered any personal or property damages as a result of an emission of spent catalyst, sulfur dioxide and hydrogen sulfide from the Chalmette refinery on September 6, 2010. Plaintiffs claim to have suffered injuries, symptoms, and property damage as a result of the release. Plaintiffs seek to recover unspecified damages, interest and costs. In August 2015, there was a mini-trial for four plaintiffs for property damage relating to home and vehicle cleaning. On April 12, 2016, the trial court rendered judgment limiting damages ranging from $100 to $500 for home cleaning and $25 to $75 for vehicle cleaning to the four plaintiffs. The trial court found Chalmette Refining and co-defendant Eaton Corporation (“Eaton”), to be solitarily liable for the damages. Chalmette Refining and Eaton filed an appeal in August 2016 of the judgment on the mini-trial, which appeal is pending. There is no stay pending appeal. The potential class members have not been identified as the parties are negotiating a claims process for claims such as home cleaning, vehicle cleaning, and alleged personal injury. The claims process would also include a class notice to identify potential class members. Depending upon the ultimate class size and the nature of the claims, the outcome may have a material adverse effect on the Company's financial condition, or cash flows.
The Company is subject to obligations to purchase RINs required to comply with the RFS. In late 2015, the EPA initiated enforcement proceedings against companies it believes produced invalid RINs. On October 13, 2016, PBF Holding and its subsidiaries Toledo Refining Company LLC and Delaware City Refining Company LLC were notified by the EPA that its records indicated that these entities used potentially invalid RINs. The EPA directed each of the subsidiaries to resubmit reports to remove the potentially invalid RINs and to replace the invalid RINs with valid RINs with the same D Code. The invalid RINs have been retired and we do not expect any settlement with the EPA to resolve this matter to be material.
On February 14, 2017, the plaintiff in Adam Trotter v. ExxonMobil Corp., ExxonMobil Oil Corp., ExxonMobil Refining and Supply Company, et. al., filed a civil action against the Company in the Superior Court of the State of California, County of Los Angeles, Southwest District, claiming public nuisance, battery, a violation of civil rights under 42 U.S.C. §1983, intentional infliction of emotional distress, negligence and strict liability in tort and injuries and symptoms resulting from the February 18, 2015 electrostatic precipitator ("ESP") explosion at the Torrance Refinery which was then owned and operated by Exxon. The City of Torrance and the SCAQMD are also named as defendants in the lawsuit. The Company was served with the lawsuit on February 22, 2017 and has not had an opportunity to evaluate the merits of plaintiff’s claims. To the extent that plaintiff’s claims relate to the ESP explosion, Exxon has retained responsibility for any liabilities that would arise from the lawsuit.

ITEM 4. MINE SAFETY DISCLOSURE
None.


52



PART II

ITEM 5. MARKET FOR REGISTRANT’S COMMON EQUITY, RELATED STOCKHOLDER MATTERS, AND ISSUER PURCHASES OF EQUITY SECURITIES
Market Information
PBF Energy Class A common stock trades on the New York Stock Exchange under the symbol “PBF.” Our Class B common stock is not publicly traded.
As of February 22, 2017 there were 11 holders of record of our Class A common stock and 28 holders of record of our Class B common stock.
The following table sets forth, for the periods indicated, the high and low sales prices of our Class A common stock as reported by the New York Stock Exchange for the prior two fiscal years and dividends declared on such stock for the same periods.
 
 
Sales Prices of  the
Common Stock
 
Dividends
Per
Common Share
 
 
High
 
Low
 
2016
 
 
 
 
 
 
First Quarter ended March 31, 2016
 
$
38.27

 
$
25.60

 
$
0.30

Second Quarter ended June 30, 2016
 
$
35.67

 
$
21.87

 
$
0.30

Third Quarter ended September 30, 2016
 
$
24.47

 
$
20.57

 
$
0.30

Fourth Quarter ended December 31, 2016
 
$
30.98

 
$
19.47

 
$
0.30

2015
 
 
 
 
 
 
First Quarter ended March 31, 2015
 
$
34.56

 
$
22.89

 
$
0.30

Second Quarter ended June 30, 2015
 
$
34.62

 
$
25.58

 
$
0.30

Third Quarter ended September 30, 2015
 
$
36.93

 
$
25.80

 
$
0.30

Fourth Quarter ended December 31, 2015
 
$
41.75

 
$
29.70

 
$
0.30

Dividend and Distribution Policy
Subject to the following paragraphs, PBF Energy currently intends to continue to pay quarterly cash dividends of approximately $0.30 per share on its Class A common stock. The declaration, amount and payment of this and any other future dividends on shares of Class A common stock will be at the sole discretion of PBF Energy's board of directors.
PBF Energy is a holding company and has no material assets other than its ownership interests of PBF LLC. In order for PBF Energy to pay any dividends, it needs to cause PBF LLC to make distributions to it and the holders of PBF LLC Series A Units, and PBF LLC needs to cause PBF Holding and/or PBFX to make distributions to it, in at least an amount sufficient to cover cash dividends, if any, declared by PBF Energy. Each of PBF Holding and PBFX is generally prohibited under Delaware law from making a distribution to a member to the extent that, at the time of the distribution, after giving effect to the distribution, liabilities of the limited liability company (with certain exceptions) exceed the fair value of its assets. As a result, PBF LLC may be unable to obtain cash from PBF Holding and/or PBFX to satisfy its obligations and make distributions to PBF Energy for dividends, if any, to PBF Energy's stockholders. If PBF LLC makes such distributions to PBF Energy, the holders of PBF LLC Series A Units will also be entitled to receive pro rata distributions.
The ability of PBF Holding to pay dividends and make distributions to PBF LLC is, and in the future may be, limited by covenants in its Revolving Loan, the Senior Secured Notes and other debt instruments. Subject to certain exceptions, the Revolving Loan and the indentures governing the Senior Secured Notes prohibit PBF

53



Holding from making distributions to PBF LLC if certain defaults exist. In addition, both the indentures and the Revolving Loan contain additional restrictions limiting PBF Holding’s ability to make distributions to PBF LLC.
PBFX intends to make a minimum quarterly distribution to the holders of its common units and subordinated units, including PBF LLC, of at least $0.30 per unit, or $1.20 per unit on an annualized basis, to the extent PBFX has sufficient cash from operations after the establishment of cash reserves and the payment of costs and expenses, including reimbursements of expenses to PBFX's general partner. However, there is no guarantee that PBFX will pay the minimum quarterly distribution or any amount on the units we own in any quarter. Even if PBFX's cash distribution policy is not modified or revoked, the amount of distributions paid under the policy and the decision to make any distribution is determined by its general partner, taking into consideration the terms of PBFX's partnership agreement.
PBF Holding made $127.6 million in distributions to PBF LLC during the year ended December 31, 2016. PBF LLC used $123.4 million of this amount in total to make four separate non-tax distributions of $0.30 per unit ($1.20 per unit in total) to its members, of which $117.5 million was distributed to PBF Energy and the balance was distributed to PBF LLC’s other members. PBF Energy used this $117.5 million to pay four separate equivalent cash dividends of $0.30 per share of Class A common stock on November 22, 2016, August 23, 2016, May 31, 2016, and March 8, 2016. PBF LLC used the remaining $16.0 million to make tax distributions to its members in 2016. In addition, PBFX made aggregate quarterly distributions of $68.5 million ($1.70 per unit) during the year ended December 31, 2016 to holders of its common and subordinated units, of which $34.7 million was paid to PBF LLC including payments related to IDRs.
PBF LLC owns all of the IDRs of PBFX. The IDRs entitle PBF LLC to receive increasing percentages, up to a maximum of 50.0%, of the cash PBFX distributes from operating surplus in excess of $0.345 per unit per quarter. The maximum distribution of 50.0% includes distributions paid to PBF LLC on its partnership interest. The maximum distribution of 50.0% does not include any distributions that PBF LLC may receive on common units or subordinated units that it owns. PBFX made IDR payments of $3.3 million to PBF LLC based on its distributions for the year ended December 31, 2016.
PBF LLC expects to continue to make tax distributions to its members in accordance with its amended and restated limited liability company agreement.

54



Stock Performance Graph
In accordance with SEC rules, the information contained in the Stock Performance Graph below shall not be deemed to be “soliciting material,” or to be “filed” with the SEC, or subject to the SEC’s Regulation 14A or 14C, other than as provided under Item 201(e) of Regulation S-K, or to the liabilities of Section 18 of the Securities Exchange Act of 1934, as amended, except to the extent that we specifically request that the information be treated as soliciting material or specifically incorporate it by reference into a document filed under the Securities Act of 1933, as amended.
This performance graph and the related textual information are based on historical data and are not indicative of future performance. The following line graph compares the cumulative total return on an investment in our common stock against the cumulative total return of the S&P 500 Composite Index and an index of peer companies (that we selected) for the periods commencing December 13, 2012 through December 31, 2016. Our peer group consists of the following companies that are engaged in refining operations in the U.S.: Alon USA Energy, Inc.; CVR Energy Inc.; Delek US Holdings, Inc.; HollyFrontier Corporation; Marathon Petroleum Corporation; Phillips 66; Tesoro Corporation; Valero Energy Corporation; and Western Refining, Inc.
part5stockgraph2016a01.gif
 
12/13/2012
 
12/31/2012
 
12/31/2013
 
12/31/2014
 
12/31/2015
 
12/31/2016
PBF Energy Inc. Class A Common Stock
$
100.00

 
$
110.67

 
$
124.73

 
$
110.48

 
$
158.67

 
$
126.06

S&P 500
100.00

 
100.91

 
133.59

 
151.88

 
153.98

 
172.40

Peer Group
100.00

 
103.11

 
149.73

 
146.74

 
182.21

 
183.80


55



Recent Sales of Unregistered Securities—Exchange of PBF LLC Series A Units for Class A Common Stock
In the fourth quarter of 2016, a total of 1,051,264 PBF LLC Series A Units were exchanged for 1,051,264 shares of our Class A common stock in transactions exempt from registration under Section 4(2) of the Securities Act. We received no other consideration in connection with these exchanges. No exchanges were made by any of our directors or executive officers.
Share Repurchase Program
On August 19, 2014, the Company's Board of Directors authorized the repurchase of up to $200.0 million of the Company's Class A common stock (as amended from time to time, the "Repurchase Program"). On October 29, 2014, the Company's Board of Directors approved an additional $100.0 million increase to the existing Repurchase Program. On September 26, 2016, the Company's Board of Directors approved a two year extension to the Repurchase Program. As a result of the extension, the Repurchase Program will expire on September 30, 2018. These repurchases may be made from time to time through various methods, including open market transactions, block trades, accelerated share repurchases, privately negotiated transactions or otherwise, certain of which may be effected through Rule 10b5-1 and Rule 10b-18 plans. The timing and number of shares repurchased will depend on a variety of factors, including price, capital availability, legal requirements and economic and market conditions. The Company is not obligated to purchase any shares under the Repurchase Program, and repurchases may be suspended or discontinued at any time without prior notice.
There were no repurchases of the Company's Class A Common Stock during the fourth quarter of 2016. For the period of time from the inception of the Repurchase Program through December 31, 2016, the Company purchased 6,050,717 shares for $150.8 million. As of December 31, 2016, the Company had $149.2 million remaining authorization under the Repurchase Program.
Securities Authorized for Issuance Under Equity Compensation Plans
The following table provides information about the securities authorized for issuance under our equity compensation plans as of December 31, 2016. The information regarding equity compensation plans approved by security holders represents our 2012 Equity Incentive Plan (as amended). 
 
 
Equity Compensation Plan Information
 
 
(A)
 
(B)
 
(C)
 
 
Number of
securities to be
issued upon
exercise of
outstanding
options, warrants
and rights
 
Weighted-average
exercise price of
outstanding
options, warrants,
and rights
 
Number of securities
remaining available for
future issuance under
equity compensation
plans (excluding
securities reflected in
column (A))(1)
Plan Category
 
 
 
 
 
 
Equity compensation plans approved by security holders
 
5,970,625

 
$
27.37

 
1,280,680

Equity compensation plans not approved by security holders
 

 

 

Total
 
5,970,625

 
$
27.37

 
1,280,680

(1) Securities available for future issuance under the plan can be issued in various forms, including, without limitation, restricted stock and stock options.


56



ITEM 6. SELECTED FINANCIAL DATA
The following table presents selected historical consolidated financial and other data of PBF Energy. The data presented is PBF Energy's data, unless otherwise noted. The selected historical consolidated financial data as of December 31, 2016 and 2015 and for each of the three years in the period ended December 31, 2016, have been derived from our audited financial statements, included in "Item 8. Financial Statements and Supplementary Data." The selected historical consolidated financial data as of December 31, 2014, 2013 and 2012 and for the years ended December 31, 2013 and 2012 have been derived from the audited financial statements of PBF Energy and PBF LLC not included in this Annual Report on Form 10-K. As a result of the Chalmette and Torrance acquisitions, the historical consolidated financial results of PBF Energy only includes the results of operations for the Chalmette and Torrance refineries from November 1, 2015 and July 1, 2016 forward, respectively.
The historical consolidated financial data and other statistical data presented below should be read in conjunction with “Item 7. Management’s Discussion and Analysis of Financial Condition and Results of Operations” and our consolidated financial statements and the related notes thereto, included in “Item 8. Financial Statements and Supplementary Data.”
The historical financial information for all periods prior to PBF Energy's IPO on December 12, 2012 included in this report were derived from the consolidated financial statements of PBF LLC and does not reflect what our financial position, results of operations, and cash flows would have been had we been a public company during those periods. We were not operated as a public company for historical periods presented prior to our IPO. The consolidated financial information may not be indicative of our future financial condition, results of operations or cash flows.

57



 
 
Year Ended December 31,
 
 
2016
 
2015
 
2014
 
2013
 
2012
 
 
(in thousands, except share and per share data)
Statement of operations data:
 
 
 
 
 
 
 
 
 
 
Revenues
 
$
15,920,424

 
$
13,123,929

 
$
19,828,155

 
$
19,151,455

 
$
20,138,687

Costs and expenses:
 
 
 
 
 
 
 
 
 
 
Cost of sales, excluding depreciation
 
13,598,341

 
11,481,614

 
18,471,203

 
17,803,314

 
18,269,078

Operating expenses, excluding depreciation
 
1,423,198

 
904,525

 
883,140

 
812,652

 
738,824

General and administrative expenses (1)
 
166,452

 
181,266

 
146,661

 
95,794

 
120,443

Loss (gain) on sale of asset
 
11,374

 
(1,004
)
 
(895
)
 
(183
)
 
(2,329
)
Depreciation and amortization expense
 
222,176

 
197,417

 
180,382

 
111,479

 
92,238

Income (loss) from operations
 
498,883

 
360,111

 
147,664

 
328,399

 
920,433

Other income (expense):
 
 
 
 
 
 
 
 
 
 
Change in tax receivable agreement liability
 
12,908

 
18,150

 
2,990

 
(8,540
)
 

Change in fair value of continent consideration
 

 

 

 

 
(2,768
)
Change in fair value of catalyst lease obligation
 
1,422

 
10,184

 
3,969

 
4,691

 
(3,724
)
Interest expense, net
 
(150,045
)
 
(106,187
)
 
(98,764
)
 
(93,784
)
 
(108,629
)
Income (loss) before income taxes
 
363,168

 
282,258

 
55,859

 
230,766

 
805,312

Income tax expense (benefit)
 
137,650

 
86,725

 
(22,412
)
 
16,681

 
1,275

Net income (loss)
 
225,518

 
195,533

 
78,271

 
214,085

 
804,037

Less: net income attributable to noncontrolling interests
 
54,707

 
49,132

 
116,508

 
174,545

 
802,081

Net income (loss) attributable to PBF Energy Inc. stockholders
 
$
170,811

 
$
146,401

 
$
(38,237
)
 
$
39,540

 
$
1,956

Weighted-average shares of Class A common stock outstanding:
 
 
 
 
 
 
 
 
 
 
Basic
 
98,334,302

 
88,106,999

 
74,464,494

 
32,488,369

 
23,570,240

Diluted
 
103,606,709

 
94,138,850

 
74,464,494

 
33,061,081

 
97,230,904

Net income (loss) available to Class A common stock per share:
 
 
 
 
 
 
 
 
 
 
Basic
 
$
1.74

 
$
1.66

 
$
(0.51
)
 
$
1.22

 
$
0.08

Diluted
 
$
1.74

 
$
1.65

 
$
(0.51
)
 
$
1.20

 
$
0.08

Dividends per common share
 
$
1.20

 
$
1.20

 
$
1.20

 
$
1.20

 
$

Balance sheet data (at end of period) :
 
 
 
 
 
 
 
 
 
 
Total assets
 
$
7,621,927

 
$
6,105,124

 
$
5,164,008

 
$
4,413,808

 
$
4,253,702

Total debt (2)
 
2,180,700

 
1,881,637

 
1,260,349

 
747,576

 
729,980

Total equity
 
2,570,684

 
2,095,857

 
1,693,316

 
1,715,256

 
1,723,545

Other financial data :
 
 
 
 
 
 
 
 
 
 
Capital expenditures (3)
 
$
1,612,871

 
$
981,080

 
$
631,332

 
$
415,702

 
$
222,688

——————————
(1)
Includes acquisition related expenses consisting primarily of consulting and legal expenses related to the Torrance Acquisition and PBFX Plains Asset Purchase and other pending and non-consummated acquisitions of $17.5 million in 2016, as well as the Chalmette Acquisition and other pending and non-consummated acquisitions of $5.8 million in 2015.
(2)
Total debt, excluding debt issuance costs, includes current maturities and our Delaware Economic Development Authority Loan (which was fully converted to a grant as of December 31, 2016).
(3)
Includes expenditures for construction in progress, property, plant and equipment (including railcar purchases), deferred turnaround costs and other assets, excluding the proceeds from sales of assets.

58



ITEM 7. MANAGEMENT'S DISCUSSION AND ANALYSIS OF FINANCIAL CONDITION AND RESULTS OF OPERATIONS
The following review of our results of operations and financial condition should be read in conjunction with Items 1, 1A, and 2, “Business, Risk Factors, and Properties,” Item 6, “Selected Financial Data,” and Item 8, “Financial Statements and Supplementary Data,” respectively, included in this Annual Report on Form 10-K.
CAUTIONARY STATEMENT FOR THE PURPOSE OF SAFE HARBOR PROVISIONS OF THE PRIVATE SECURITIES LITIGATION REFORM ACT OF 1995
This Annual Report on Form 10-K contains certain “forward-looking statements,” as defined in the Private Securities Litigation Reform Act of 1995 ("PSLRA"), of expected future developments that involve risks and uncertainties. You can identify forward-looking statements because they contain words such as “believes,” “expects,” “may,” “should,” “seeks,” “approximately,” “intends,” “plans,” “estimates,” or “anticipates” or similar expressions that relate to our strategy, plans or intentions. All statements we make relating to our estimated and projected earnings, margins, costs, expenditures, cash flows, growth rates and financial results or to our strategies, objectives, intentions, resources and expectations regarding future industry trends are forward-looking statements made under the safe harbor of the PSLRA except to the extent such statements relate to the operations of a partnership or limited liability company. In addition, we, through our senior management, from time to time make forward-looking public statements concerning our expected future operations and performance and other developments. These forward-looking statements are subject to risks and uncertainties that may change at any time, and, therefore, our actual results may differ materially from those that we expected. We derive many of our forward-looking statements from our operating budgets and forecasts, which are based upon many detailed assumptions. While we believe that our assumptions are reasonable, we caution that it is very difficult to predict the impact of known factors, and, of course, it is impossible for us to anticipate all factors that could affect our actual results.
Important factors that could cause actual results to differ materially from our expectations, which we refer to as “cautionary statements,” are disclosed under “Item 1A. Risk Factors,” and "Item 7. Management's Discussion and Analysis of Financial Condition and Results of Operations" and elsewhere in this Annual Report on Form 10-K. All forward-looking information in this Annual Report on Form 10-K and subsequent written and oral forward-looking statements attributable to us, or persons acting on our behalf, are expressly qualified in their entirety by the cautionary statements. Some of the factors that we believe could affect our results include:
supply, demand, prices and other market conditions for our products, including volatility in commodity prices;
 the effects of competition in our markets;
changes in currency exchange rates, interest rates and capital costs;
 adverse developments in our relationship with both our key employees and unionized employees;
our ability to operate our businesses efficiently, manage capital expenditures and costs (including general and administrative expenses) and generate earnings and cash flow;
our substantial indebtedness;
our supply and inventory intermediation arrangements expose us to counterparty credit and performance risk;
termination of our A&R Intermediation Agreements with J. Aron, which could have a material adverse effect on our liquidity, as we would be required to finance our intermediate and refined products inventory covered by the agreements. Additionally, we are obligated to repurchase from J. Aron certain intermediates and finished products located at the Paulsboro and Delaware City refineries’ storage tanks upon termination of these agreements;
restrictive covenants in our indebtedness that may adversely affect our operational flexibility;
payments to the current and former holders of PBF LLC Series A Units and PBF LLC Series B Units under our tax receivable agreement for certain tax benefits we may claim;
our assumptions regarding payments arising under PBF Energy's tax receivable agreement and other arrangements relating to our organizational structure are subject to change due to various factors, including, among other factors, the timing of exchanges of PBF LLC Series A Units for shares of our Class A common stock as contemplated by the tax receivable agreement, the price of our Class A common stock at the time of such exchanges, the extent to which such exchanges are taxable, and the amount and timing of our income;
our expectations and timing with respect to our acquisition activity and whether such acquisitions are accretive or dilutive to shareholders;

59



our expectations with respect to our capital improvement and turnaround projects;
the status of an air permit to transfer crude through the Delaware City refinery's dock;
the impact of disruptions to crude or feedstock supply to any of our refineries, including disruptions due
to problems at PBFX or with third party logistics infrastructure or operations, including pipeline, marine and rail transportation;
the possibility that we might reduce or not make further dividend payments;
the inability of our subsidiaries to freely pay dividends or make distributions to us;
the impact of current and future laws, rulings and governmental regulations, including the implementation of rules and regulations regarding transportation of crude oil by rail;
the effectiveness of our crude oil sourcing strategies, including our crude by rail strategy and related commitments;
adverse impacts related to recent legislation by the federal government lifting the restrictions on exporting U.S. crude oil;
adverse impacts from changes in our regulatory environment, such as the effects of compliance with the California Global Warming Solutions Act (also referred to as "AB32"), or from actions taken by environmental interest groups;
market risks related to the volatility in the price of RINs required to comply with the Renewable Fuel Standards and GHG emission credits required to comply with various GHG emission programs, such as AB32;
our ability to successfully integrate of the completed acquisitions of Chalmette Refining and related logistic assets and the Torrance refinery and related logistics assets into our business and realize the benefits from such acquisitions;
liabilities arising from the Chalmette Acquisition and/or Torrance Acquisition that are unforeseen or exceed our expectations;
risk associated with the operation of PBFX as a separate, publicly-traded entity;
potential tax consequences related to our investment in PBFX; and
any decisions we continue to make with respect to our energy-related logistical assets that may be transferred to PBFX.
We caution you that the foregoing list of important factors may not contain all of the material factors that are important to you. In addition, in light of these risks and uncertainties, the matters referred to in the forward-looking statements contained in this Annual Report on Form 10-K may not in fact occur. Accordingly, investors should not place undue reliance on those statements.
Our forward-looking statements speak only as of the date of this Annual Report on Form 10-K. Except as required by applicable law, including the securities laws of the United States, we do not intend to update or revise any forward-looking statements. All subsequent written and oral forward-looking statements attributable to us or persons acting on our behalf are expressly qualified in their entirety by the foregoing.
Explanatory Note
This Annual Report on Form 10-K is filed by PBF Energy which is a holding company whose primary asset is an equity interest in PBF LLC. PBF Energy is the sole managing member of, and owner of an equity interest representing approximately 96.5% of the outstanding economic interests in, PBF LLC as of December 31, 2016. PBF Energy operates and controls all of the business and affairs and consolidates the financial results of PBF LLC and its subsidiaries. PBF LLC is a holding company for the companies that directly and indirectly own and operate the business.
Unless the context indicates otherwise, the terms “we,” “us,” and “our” refer to PBF Energy and its consolidated subsidiaries, including PBF LLC, PBF Holding and its subsidiaries and PBFX and its subsidiaries.


60



Executive Summary
Our business operations are conducted by PBF LLC and its subsidiaries. We were formed in March 2008 to pursue the acquisitions of crude oil refineries and downstream assets in North America. We currently own and operate five domestic oil refineries and related assets located in Toledo, Ohio, Delaware City, Delaware, Paulsboro, New Jersey, New Orleans, Louisiana and Torrance, California. Our refineries have a combined processing capacity, known as throughput, of approximately 900,000 bpd, and a weighted average Nelson Complexity Index of 12.2. We operate in two reportable business segments: Refining and Logistics. Our five oil refineries are all engaged in the refining of crude oil and other feedstocks into petroleum products, and are aggregated into the Refining segment. PBFX operates certain logistical assets such as crude oil and refined petroleum products terminals, pipelines, and storage facilities, which are aggregated into the Logistics segment.
Factors Affecting Comparability
Our results over the past three years have been affected by the following events, the understanding of which will aid in assessing the comparability of our period to period financial performance and financial condition.
Torrance Acquisition
On July 1, 2016, we acquired from ExxonMobil and its subsidiary, Mobil Pacific Pipeline Company (together, the “Torrance Sellers”), the Torrance refinery and related logistics assets. The Torrance refinery, located on 750 acres in Torrance, California, is a high-conversion 155,000 barrel per day, delayed-coking refinery with a Nelson Complexity of 14.9. The facility is strategically positioned in Southern California with advantaged logistics connectivity that offers flexible raw material sourcing and product distribution opportunities primarily in the California, Las Vegas and Phoenix area markets. The Torrance Acquisition increased our total throughput capacity to approximately 900,000 bpd.
In addition to refining assets, the Torrance Acquisition included a number of high-quality logistics assets consisting of a sophisticated network of crude and products pipelines, product distribution terminals and refinery crude and product storage facilities. The most significant of the logistics assets is a 189-mile crude gathering and transportation system which delivers San Joaquin Valley crude oil directly from the field to the refinery. Additionally, included in the transaction were several pipelines which provide access to sources of crude oil including the Ports of Long Beach and Los Angeles, as well as clean product outlets with a direct pipeline supplying jet fuel to the Los Angeles airport. The Torrance refinery also has crude and product storage facilities with approximately 8.6 million barrels of shell capacity.
The purchase price for the assets was approximately $521.4 million in cash after post-closing purchase price adjustments, plus final working capital of $450.6 million. The purchase price and fair value allocation may be subject to adjustment pending completion of the final valuation which was in process as of December 31, 2016. In addition, we assumed certain pre-existing environmental and regulatory emission credit obligations in connection with the Torrance Acquisition. The transaction was financed through a combination of cash on hand, including proceeds from our October 2015 Equity Offering and the 2023 Senior Secured Notes Offering, and borrowings under our Revolving Loan.
TVPC Contribution Agreement
On August 31, 2016, PBFX entered into the TVPC Contribution Agreement between PBFX and PBF LLC. Pursuant to the TVPC Contribution Agreement, PBFX acquired from PBF LLC 50% of the issued and outstanding limited liability company interests of TVPC, whose assets consist of the 189-mile San Joaquin Valley Pipeline system, including the M55, M1 and M70 pipeline systems, including 11 pipeline stations with storage capacity and truck unloading capability at two of the stations (collectively, the “Torrance Valley Pipeline”). The total consideration paid to PBF LLC was $175.0 million, which was funded by PBFX with $20.0 million of cash on hand, $76.2 million in proceeds from the sale of marketable securities, and $78.8 million in net proceeds from the PBFX August 2016 Equity Offering. PBFX borrowed an additional $76.2 million under the PBFX Revolving Credit Facility, which was used to repay $76.2 million of the PBFX Term Loan in order to release $76.2 million in marketable securities that had collateralized the PBFXTerm Loan.
PBFX Operating Company LP ("PBFX Op Co"), PBFX’s wholly-owned subsidiary, serves as TVPC's managing member. PBFX, through its ownership of PBFX Op Co, has the sole ability to direct the activities of TVPC that most significantly impact its economic performance. PBFX is also considered to be the primary beneficiary for accounting purposes, and as a result fully consolidates the net assets and results of operations of TVPC with the 50% of TVPC it does not own recorded as noncontrolling interests and net income attributable to noncontrolling interests. The TVPC noncontrolling interest at PBFX eliminates in consolidation at the PBF Energy level.

61



PBFX Plains Asset Purchase
On April 29, 2016, PBFX's wholly-owed subsidiary, PBF Logistics Products Terminals LLC, completed the purchase of the East Coast Terminals from an affiliate of Plains All American Pipeline, L.P. The East Coast Terminals include a total of 57 product tanks with a total shell capacity of approximately 4.2 million barrels, pipeline connections to the Colonial Pipeline Company, Buckeye Partners, Sunoco Logistics Partners and other proprietary pipeline systems, 26 truck loading lanes and marine facilities capable of handling barges and ships.With the Plains Asset Purchase, PBFX increased its total shell capacity to over 8.1 million barrels. This acquisition expands PBFX's storage and terminaling footprint and introduces third-party customers to its revenue base.
The total cash consideration for the Plains Asset Purchase was approximately $100.0 million, less working capital adjustments. The transaction was financed by PBFX with $98.3 million in proceeds from the sale of marketable securities. PBFX borrowed an additional $98.5 million under the PBFX Revolving Credit Facility, which were used to repay $98.3 million of the PBFX Term Loan in order to release $98.3 million in marketable securities that had collateralized the PBFX Term Loan. The final purchase price and fair value allocation were completed as of December 31, 2016.
PBF Energy Inc. Public Offerings
As a result of the initial public offering and related reorganization transactions, PBF Energy became the sole managing member of PBF LLC with a controlling voting interest in PBF LLC and its subsidiaries. Effective with completion of the initial public offering, PBF Energy consolidates the financial results of PBF LLC and its subsidiaries and records a noncontrolling interest in its consolidated financial statements representing the economic interests of noncontrolling PBF LLC unit holders.
Additionally, a series of secondary offerings were made in 2013, 2014 and 2015 whereby funds affiliated with Blackstone and First Reserve sold their interests in us. On June 12, 2013, Blackstone and First Reserve completed an exchange of 15,950,000 PBF LLC Series A units for the same number of shares of PBF Energy Class A common stock which were sold in a secondary public offering (the "2013 secondary offering"). On January 10, 2014, March 26, 2014 and June 17, 2014, funds affiliated with Blackstone and First Reserve exchanged 15,000,000, 15,000,000 and 18,000,000 PBF LLC Series A units, respectively, for the same number of shares of PBF Energy Class A common stock that were subsequently sold in secondary public offerings (the “2014 secondary offerings”). On February 6, 2015, funds affiliated with Blackstone and First Reserve exchanged 3,804,653 PBF LLC Series A units for the same number of shares of PBF Energy Class A common stock which were subsequently sold in a secondary public offering (the “February 2015 secondary offering” and collectively with the 2013 secondary offering and the 2014 secondary offerings, the "secondary offerings"). As a result of these secondary offerings, Blackstone and First Reserve no longer hold any PBF LLC Series A units. The holders of PBF LLC Series B Units, which include certain current and former executive officers of PBF Energy, received a portion of the proceeds of the sales of the shares of PBF Energy Class A common stock by Blackstone and First Reserve in accordance with the amended and restated limited liability company agreement of PBF LLC. PBF Energy did not receive any proceeds from the secondary offerings.
On October 13, 2015, we completed the October 2015 Equity Offering of an aggregate of 11,500,000 shares of Class A common stock, including 1,500,000 shares of Class A common stock that was sold pursuant to the exercise of an over-allotment option, for net proceeds of $344.0 million, after deducting underwriting discounts and commissions and other offering expenses.
On December 19, 2016, we completed the December 2016 Equity Offering of an aggregate of 10,000,000 shares of Class A common stock for net proceeds of $274.3 million, after deducting underwriting discounts and commissions and other estimated offering expenses.
As of December 31, 2016, including the offerings described above, we now own 109,204,047 PBF LLC Series C Units and our current and former executive officers and directors and certain employees and others beneficially own 3,920,902 PBF LLC Series A Units, and the holders of our issued and outstanding shares of Class A common stock have 96.5% of the voting power in us and the members of PBF LLC other than PBF Energy through their holdings of Class B common stock have the remaining 3.5% of the voting power in us.
2016 PBFX Equity Offerings
On April 5, 2016, PBFX completed a public offering of an aggregate of 2,875,000 common units, including 375,000 common units that were sold pursuant to the full exercise by the underwriter of its option to purchase additional common units, for net proceeds of $51.6 million, after deducting underwriting discounts and commissions and other offering expenses . In addition, on August 17, 2016, PBFX completed a public offering of an aggregate of 4,000,000 common units,

62



and granted the underwriter an option to purchase an additional 600,000 common units, of which 375,000 units were subsequently purchased on September 14, 2016, for total net proceeds of $86.8 million, after deducting underwriting discounts and commissions and other offering expenses. As a result of the 2016 PBFX Equity Offerings, as of December 31, 2016, PBF LLC holds a 44.2% limited partner interest in PBFX and owns all of PBFX's IDRs, with the remaining 55.8% limited partner interest owned by public common unit holders.
Chalmette Acquisition
On November 1, 2015, we acquired from ExxonMobil Oil Corporation, Mobil Pipe Line Company and PDV Chalmette, Inc., 100% of the ownership interests of Chalmette Refining, which owns the Chalmette refinery and related logistics assets. The Chalmette refinery, located outside of New Orleans, Louisiana, is a dual-train coking refinery and is capable of processing both light and heavy crude oil. Subsequent to the closing of the Chalmette Acquisition, Chalmette Refining is a wholly-owned subsidiary of PBF Holding.
Chalmette Refining owns 100% of the MOEM Pipeline, providing access to the Empire Terminal, as well as the CAM Connection Pipeline, providing access to the Louisiana Offshore Oil Port facility through a third party pipeline. Chalmette Refining also owns 80% of each of the Collins Pipeline Company and T&M Terminal Company, both located in Collins, Mississippi, which provide a clean products outlet for the refinery to the Plantation and Colonial Pipelines. Also included in the acquisition are a marine terminal capable of importing waterborne feedstocks and loading or unloading finished products; a clean products truck rack which provides access to local markets; and a crude and product storage facility.
The aggregate purchase price for the Chalmette Acquisition was $322.0 million in cash, plus inventory and working capital of $246.0 million, which was finalized in the first quarter of 2016. The transaction was financed through a combination of cash on hand and borrowings under our Revolving loan.
PBFX Assets and Drop-Down Transactions
PBFX’s assets consist of the DCR Rail Terminal, the Toledo Truck Terminal, the DCR West Rack, the Toledo Storage Facility, the Delaware City Products Pipeline and Truck Rack, the East Coast Terminals and the Torrance Valley Pipeline. Apart from the East Coast Terminals, PBFX’s revenue is derived from long-term, fee-based commercial agreements with subsidiaries of PBF Energy, which include minimum volume commitments, for receiving, handling, transferring and storing crude oil and refined products. These transactions are eliminated by PBF Energy in consolidation.
During 2014, PBFX acquired from PBF LLC the DCR West Rack, a heavy crude oil rail unloading facility (also, capable of unloading light crude oil) at the Delaware City refinery and the Toledo Storage Facility, a tank farm and related facilities located at our Toledo refinery, including a propane storage and loading facility.
On May 14, 2015, PBFX acquired from PBF LLC all of the issued and outstanding limited liability company interests of Delaware Pipeline Company LLC and Delaware City Logistics Company LLC, whose assets consist of the Delaware City Products Pipeline and Truck Rack.
On August 31, 2016, PBFX acquired from PBF LLC 50% of the issued and outstanding limited liability company interests of TVPC, whose assets consist of the Torrance Valley Pipeline.
Amended and Restated Asset Based Revolving Credit Facility
On an ongoing basis, the Revolving Loan is available to be used for working capital and other general corporate purposes. On August 15, 2014, the agreement was amended and restated to, among other things, increase the maximum availability to $2.50 billion and extend its maturity to August 2019. The amended and restated Revolving Loan includes an accordion feature which allows for aggregate commitments of up to $2.75 billion. In November and December 2015, PBF Holding increased the maximum availability under the Revolving Loan to $2.60 billion and $2.64 billion, respectively, in accordance with its accordion feature. The commitment fees on the unused portions, the interest rate on advances and the fees for letters of credit have also been reduced in the amended and restated Revolving Loan.
As noted in "Note 4 - Acquisitions", we drew down under our Revolving Loan to partially fund the Torrance Acquisition and $350.0 million remains outstanding as of December 31, 2016.
Senior Secured Notes Offerings
On November 24, 2015, PBF Holding and PBF Finance Corporation issued $500.0 million in aggregate principal amount of the 2023 Senior Secured Notes. The net proceeds were approximately $490.0 million after deducting the initial

63



purchasers’ discount and offering expenses. We used the proceeds for general corporate purposes, including to fund a portion of the purchase price for the Torrance Acquisition.
PBF Rail Revolving Credit Facility
Effective March 25, 2014, PBF Rail Logistics Company LLC (“PBF Rail”), an indirect wholly-owned subsidiary of PBF Holding, entered into a $250.0 million secured revolving credit agreement (the “Rail Facility”). The primary purpose of the Rail Facility was to fund the acquisition by PBF Rail of coiled and insulated crude tank cars and non-coiled and non-insulated general purpose crude tank cars before December 2015.
As noted in "Note 10 - Credit Facility and Long-term Debt" to the consolidated financial statements, the Rail Facility was amended on two occasions in 2015 and 2016 and on December 22, 2016, the Rail Facility was terminated and replaced with the PBF Rail Term Loan (as described below).
PBF Rail Term Loan
On December 22, 2016, PBF Rail entered into a $35.0 million term loan (the “PBF Rail Term Loan”) with DVB Bank SE (“DVB”). The PBF Rail Term Loan amortizes monthly over its five year term and bears interest at the one month LIBOR plus 2.0%. As security for the PBF Rail Term Loan, PBF Rail pledged, among other things: (i) certain eligible railcars; (ii) the Debt Service Reserve Account; and (iii) PBF Holding's member interest in PBF Rail. Additionally, the PBF Rail Term Loan contains customary terms, events of default and covenants for transactions of this nature. PBF Rail may at any time repay the PBF Rail Term Loan without penalty in the event that railcars collateralizing the loan are sold, scrapped or otherwise removed from the collateral pool.
PBFX Debt and Credit Facilities
On May 14, 2014, in connection with the closing of the PBFX Offering, PBFX entered into the five-year, $275.0 million PBFX Revolving Credit Facility and the three-year, $300.0 million PBFX Term Loan. The PBFX Revolving Credit Facility was increased from $275.0 million to $325.0 million in December 2014 and from $325.0 million to $360.0 million in May 2016. The PBFX Revolving Credit Facility is available to fund working capital, acquisitions, distributions and capital expenditures and for other general partnership purposes and is guaranteed by a guaranty of collection from PBF LLC. PBFX also has the ability to increase the maximum amount of the PBFX Revolving Credit Facility by an aggregate amount of up to $240.0 million, to a total facility size of $600.0 million, subject to receiving increased commitments from lenders or other financial institutions and satisfaction of certain conditions. The PBFX Revolving Credit Facility includes a $25.0 million sublimit for standby letters of credit and a $25.0 million sublimit for swingline loans. The PBFX Term Loan was used to fund distributions to PBF LLC and is guaranteed by a guaranty of collection from PBF LLC and secured at all times by cash, U.S. Treasury or other investment grade securities in an amount equal to or greater than the outstanding principal amount of the PBFX Term Loan.
Certain subsequent acquisitions made by PBFX were funded partially by proceeds from the sale of marketable securities. PBFX used borrowings under the PBFX Revolving Credit Facility to repay a portion of the outstanding PBFX Term Loan, and thereby release a portion of the marketable securities that had collateralized the PBFX Term Loan.
On May 12, 2015, PBFX entered into an indenture among the Partnership, PBF Logistics Finance Corporation, a Delaware corporation and wholly-owned subsidiary of PBFX ("PBF Logistics Finance," and together with PBFX, the "Issuers"), the Guarantors named therein (certain subsidiaries of PBFX) and Deutsche Bank Trust Company Americas, as Trustee, under which the Issuers issued $350.0 million in aggregate principal amount of the PBFX Senior Notes. PBF LLC has provided a limited guarantee of collection of the principal amount of the PBFX Senior Notes, but is not otherwise subject to the covenants of the indenture. Of the $350.0 million aggregate PBFX Senior Notes, $19.9 million were purchased by certain of PBF Energy’s officers and directors and their affiliates pursuant to a separate private placement transaction. After deducting offering expenses, PBFX received net proceeds of approximately $343.0 million from the PBFX Senior Notes offering.
J. Aron Intermediation Agreements
On May 29, 2015, PBF Holding entered into amended and restated inventory intermediation agreements with J. Aron pursuant to which certain terms of the existing inventory intermediation agreements were amended, including, among other things, pricing and an extension of the term for a period of two years from the original expiry date of July 1, 2015, subject to certain early termination rights. In addition, the A&R Intermediation Agreements include one-year renewal clauses by mutual consent of both parties. The A&R Intermediation Agreements have not been renewed and are scheduled

64



to expire on July 1, 2017. If we are unable to negotiate an extension with J. Aron or enter into an alternative intermediation agreement, we will have to repurchase the inventories outstanding under the A&R Intermediation Agreement at that time.
Pursuant to each A&R Intermediation Agreement, J. Aron continues to purchase and hold title to certain of the intermediate and finished products produced by the Paulsboro and Delaware City refineries, respectively, and delivered into tanks at the Refineries. Furthermore, J. Aron agrees to sell the Products back to Paulsboro refinery and Delaware City refinery as the Products are discharged out of the refineries' tanks. J. Aron has the right to store the products purchased in tanks under the A&R Intermediation Agreements and will retain these storage rights for the term of the agreements. PBF Holding continues to market and sell the products independently to third parties.
Crude Oil Acquisition Agreements
We currently purchase all of our crude and feedstock needs independently from a variety of suppliers on the spot market or through term agreements for our Delaware City refinery. We have a contract with Saudi Aramco pursuant to which we have been purchasing up to approximately 100,000 bpd of crude oil from Saudi Aramco that is processed at our Paulsboro refinery. Prior to December 31, 2015, we had a crude oil supply contract with a third-party for our Delaware City refinery. We currently fully source our own crude oil needs for our Toledo refinery. Prior to July 31, 2014, we had a crude oil acquisition agreement with a third party that expired on July 31, 2014. In connection with the Chalmette Acquisition we entered into a contract with PDVSA for the supply of 40,000 to 60,000 bpd of crude oil that can be processed at any of our East or Gulf Coast refineries. In connection with the closing of the Torrance Acquisition, we entered into a crude supply agreement with ExxonMobil for approximately 60,000 bpd of crude oil that can be processed at our Torrance refinery.
Tax Receivable Agreement
In connection with our initial public offering, we entered into a tax receivable agreement pursuant to which we are required to pay the members of PBF LLC, who exchange their units for PBF Energy Class A common stock or whose units we purchase, approximately 85% of the cash savings in income taxes that we realize as a result of the increase in the tax basis of our interest in PBF LLC, including tax benefits attributable to payments made under the tax receivable agreement. We have recognized, as of December 31, 2016, a liability for the tax receivable agreement of $611.4 million, reflecting our estimate of the undiscounted amounts that we expect to pay under the agreement due to exchanges including those in connection with our IPO and our secondary offerings. Our estimate of the tax receivable agreement liability is based, in part, on forecasts of future taxable income over the anticipated life of our future business operations, assuming no material changes in the relevant tax law. Periodically, we may adjust the liability based, in part, on an updated estimate of the amounts that we expect to pay, using assumptions consistent with those used in our concurrent estimate of the deferred tax asset valuation allowance. For example, we must adjust the estimated tax receivable agreement liability each time we purchase PBF LLC Series A Units or upon an exchange of PBF LLC Series A Units for our Class A common stock. These periodic adjustments to the tax receivable liability, if any, are recorded in general and administrative expense and may result in adjustments to our income tax expense and deferred tax assets and liabilities.
Share Repurchase Program
Our Board of Directors authorized the repurchase of up to $300.0 million of our Class A common stock. On September 26, 2016, our Board of Directors approved a two year extension to the existing Repurchase Program. As a result of the extension, the Repurchase Program will expire on September 30, 2018. No repurchases of the Company's Class A common stock were made during the year ended December 31, 2016. As of December 31, 2016 we have purchased approximately 6.05 million shares of our Class A common stock under the Repurchase Program for $150.8 million through open market transactions. We currently have the ability to purchase approximately an additional $149.2 million in common stock under the approved Repurchase Program.
These repurchases may be made from time to time through various methods, including open market transactions, block trades, accelerated share repurchases, privately negotiated transactions or otherwise, certain of which may be effected through Rule 10b5-1 and Rule 10b-18 plans. The timing and number of shares repurchased will depend on a variety of factors, including price, capital availability, legal requirements and economic and market conditions. We are not obligated to purchase any shares under the Repurchase Program, and repurchases may be suspended or discontinued at any time without prior notice.
Renewable Fuels Standard
We have seen fluctuations in the cost of renewable fuel credits, known as RINs, required for compliance with the RFS. We incurred approximately $347.5 million in RINs costs during the year ended December 31, 2016 as

65



compared to $171.6 million and $115.7 million during the years ended December 31, 2015 and 2014, respectively. The fluctuations in RINs costs are due primarily to volatility in prices for ethanol-linked RINs and increases in our production of on-road transportation fuels since 2012. Our RINs purchase obligation is dependent on our actual shipment of on-road transportation fuels domestically and the amount of blending achieved.
Factors Affecting Operating Results
Overview
Our earnings and cash flows from operations are primarily affected by the relationship between refined product prices and the prices for crude oil and other feedstocks. The cost to acquire crude oil and other feedstocks and the price of refined petroleum products ultimately sold depends on numerous factors beyond our control, including the supply of, and demand for, crude oil, gasoline, diesel and other refined petroleum products, which, in turn, depend on, among other factors, changes in global and regional economies, weather conditions, global and regional political affairs, production levels, the availability of imports, the marketing of competitive fuels, pipeline capacity, prevailing exchange rates and the extent of government regulation. Our revenue and operating income fluctuate significantly with movements in industry refined petroleum product prices, our materials cost fluctuate significantly with movements in crude oil prices and our other operating expenses fluctuate with movements in the price of energy to meet the power needs of our refineries. In addition, the effect of changes in crude oil prices on our operating results is influenced by how the prices of refined products adjust to reflect such changes.
Crude oil and other feedstock costs and the prices of refined petroleum products have historically been subject to wide fluctuation. Expansion and upgrading of existing facilities and installation of additional refinery distillation or conversion capacity, price volatility, international political and economic developments and other factors beyond our control are likely to continue to play an important role in refining industry economics. These factors can impact, among other things, the level of inventories in the market, resulting in price volatility and a reduction or increase in product margins. Moreover, the industry typically experiences seasonal fluctuations in demand for refined petroleum products, such as for gasoline and diesel, during the summer driving season and for home heating oil during the winter.
Benchmark Refining Margins
In assessing our operating performance, we compare the refining margins (revenue less materials cost) of each of our refineries against a specific benchmark industry refining margin based on crack spreads. Benchmark refining margins take into account both crude and refined petroleum product prices. When these prices are combined in a formula they provide a single value—a gross margin per barrel—that, when multiplied by throughput, provides an approximation of the gross margin generated by refining activities.
The performance of our East Coast refineries generally follows the Dated Brent (NYH) 2-1-1 benchmark refining margin. Our Toledo refinery generally follows the WTI (Chicago) 4-3-1 benchmark refining margin. Our Chalmette refinery generally follows the LLS (Gulf Coast) 2-1-1 benchmark refining margin. Our Torrance refinery generally follows the ANS (West Coast) 4-3-1 benchmark refining margin.
While the benchmark refinery margins presented below under “Results of Operations—Market Indicators” are representative of the results of our refineries, each refinery’s realized gross margin on a per barrel basis will differ from the benchmark due to a variety of factors affecting the performance of the relevant refinery to its corresponding benchmark. These factors include the refinery’s actual type of crude oil throughput, product yield differentials and any other factors not reflected in the benchmark refining margins, such as transportation costs, storage costs, credit fees, fuel consumed during production and any product premiums or discounts, as well as inventory fluctuations, timing of crude oil and other feedstock purchases, a rising or declining crude and product pricing environment and commodity price management activities. As discussed in more detail below, each of our refineries, depending on market conditions, has certain feedstock-cost and product-value advantages and disadvantages as compared to the refinery’s relevant benchmark.
Credit Risk Management
Credit risk refers to the risk that a counterparty will default on its contractual obligations resulting in financial loss to us. Our exposure to credit risk is reflected in the carrying amount of the receivables that are presented in our balance sheet. To minimize credit risk, all customers are subject to extensive credit verification procedures and extensions of credit above defined thresholds are to be approved by the senior management. Our intention is to trade only with recognized creditworthy third parties. In addition, receivable balances are monitored on an ongoing basis. We also limit the risk of bad debts by obtaining security such as guarantees or letters of credit.

66



Other Factors
We currently source our crude oil for the Paulsboro, Delaware City, Toledo, Chalmette and Torrance refineries on a global basis through a combination of market purchases and short-term purchase contracts, and through our crude oil supply agreements with Saudi Aramco, PDVSA and ExxonMobil. We have been purchasing up to approximately 100,000 bpd of crude oil from Saudi Aramco that is processed at Paulsboro. We have a contract with PDVSA for the supply of 40,000 to 60,000 bpd of crude oil that can be processed at any of our East or Gulf Coast refineries. Additionally, we have a supply agreement with ExxonMobil for approximately 60,000 bpd of crude oil that can be processed at our Torrance refinery. We believe purchases based on market pricing has given us flexibility in obtaining crude oil at lower prices and on a more accurate “as needed” basis. Since our Paulsboro and Delaware City refineries access their crude slates from the Delaware River via ship or barge and through our rail facilities at Delaware City, these refineries have the flexibility to purchase crude oils from the Mid-Continent and Western Canada, as well as a number of different countries.
In the past several years, we expanded and upgraded the existing on-site railroad infrastructure at the Delaware City refinery. Currently, crude oil delivered by rail to this facility is consumed at our Delaware City and Paulsboro refineries. The Delaware City rail unloading facility, which was transferred to PBFX in 2014, allows our East Coast refineries to source WTI-based crude oils from Western Canada and the Mid-Continent, which we believe, at times, may provide cost advantages versus traditional Brent-based international crude oils. In support of this rail strategy, we have at times entered into agreements to lease or purchase crude railcars. A portion of these railcars were purchased via the Rail Facility entered into during 2014, which was terminated in connection with the execution of the PBF Rail Term Loan in 2016. Certain of these railcars were subsequently sold to a third party, which has leased the railcars back to us for periods of between four and seven years. In 2016, we sold approximately 120 of these railcars to optimize our railcar portfolio. Our railcar fleet, at times, provides transportation flexibility within our crude oil sourcing strategy that allows our East Coast refineries to process cost advantaged crude from Canada and the Mid-Continent.
Our operating cost structure is also important to our profitability. Major operating costs include costs relating to employees and contract labor, energy, maintenance and environmental compliance, and emission control regulations, including the cost of RINs required for compliance with the Renewable Fuels Standard. The predominant variable cost is energy, in particular, the price of utilities, natural gas, electricity and chemicals.
Our operating results are also affected by the reliability of our refinery operations. Unplanned downtime of our refinery assets generally results in lost margin opportunity and increased maintenance expense. The financial impact of planned downtime, such as major turnaround maintenance, is managed through a planning process that considers such things as the margin environment, the availability of resources to perform the needed maintenance and feed logistics, whereas unplanned downtime does not afford us this opportunity.
Refinery-Specific Information
The following section includes refinery-specific information related to our operations, crude oil differentials, ancillary costs, and local premiums and discounts.
Delaware City Refinery. The benchmark refining margin for the Delaware City refinery is calculated by assuming that two barrels of Dated Brent crude oil are converted into one barrel of gasoline and one barrel of diesel. We calculate this benchmark using the NYH market value of reformulated blendstock for oxygenate blending ("RBOB") and ULSD against the market value of Dated Brent and refer to the benchmark as the Dated Brent (NYH) 2-1-1 benchmark refining margin. Our Delaware City refinery has a product slate of approximately 53% gasoline, 30% distillate (consisting of jet fuel, ULSD and ultra-low sulfur heating oil), 1% high-value petrochemicals, with the remaining portion of the product slate comprised of lower-value products (6% black oil, 4% petroleum coke, 3% LPGs and 3% other). For this reason, we believe the Dated Brent (NYH) 2-1-1 is an appropriate benchmark industry refining margin. The majority of Delaware City revenues are generated off NYH-based market prices.
The Delaware City refinery’s realized gross margin on a per barrel basis has historically differed from the Dated Brent (NYH) 2-1-1 benchmark refining margin due to the following factors:
the Delaware City refinery processes a slate of primarily medium and heavy sour crude oils, which has constituted approximately 65% to 70% of total throughput. The remaining throughput consists of sweet crude oil and other feedstocks and blendstocks. In addition, we have the capability to process a significant volume of light, sweet crude oil depending on market conditions. Our total throughput costs have historically priced at a discount to Dated Brent; and

67



as a result of the heavy, sour crude slate processed at Delaware City, we produce lower value products including sulfur, carbon dioxide and petroleum coke. These products are priced at a significant discount to gasoline, ULSD and heating oil and represent approximately 5% to 7% of our total production volume.
Paulsboro Refinery. The benchmark refining margin for the Paulsboro refinery is calculated by assuming that two barrels of Dated Brent crude oil are converted into one barrel of gasoline and one barrel of diesel. We calculate this benchmark using the NYH market value of RBOB and ULSD diesel against the market value of Dated Brent and refer to the benchmark as the Dated Brent (NYH) 2-1-1 benchmark refining margin. Our Paulsboro refinery has a product slate of approximately 38% gasoline, 32% distillate (comprised of jet fuel, ULSD and ultra-low sulfur heating oil), 5% high-value Group I lubricants and 10% asphalt, with the remaining portion of the product slate comprised of lower-value products (6% black oil, 4% petroleum coke, 4% LPGs and 1% other). For this reason, we believe the Dated Brent (NYH) 2-1-1 is an appropriate benchmark industry refining margin. The majority of Paulsboro revenues are generated off NYH-based market prices.
The Paulsboro refinery’s realized gross margin on a per barrel basis has historically differed from the Dated Brent (NYH) 2-1-1 benchmark refining margin due to the following factors:
the Paulsboro refinery has generally processed a slate of primarily medium and heavy sour crude oils, which has historically constituted approximately 70% to 80% of total throughput. The remaining throughput consists of sweet crude oil and other feedstocks and blendstocks;
as a result of the heavy, sour crude slate processed at Paulsboro, we produce lower value products including sulfur and petroleum coke. These products are priced at a significant discount to gasoline and heating oil and represent approximately 3% to 5% of our total production volume; and
the Paulsboro refinery produces Group I lubricants which carry a premium sales price to gasoline and distillates.
Toledo Refinery. The benchmark refining margin for the Toledo refinery is calculated by assuming that four barrels of WTI crude oil are converted into three barrels of gasoline, one-half barrel of ULSD and one-half barrel of jet fuel. We calculate this refining margin using the Chicago market values of conventional blendstock for oxygenate blending ("CBOB") and ULSD and the United States Gulf Coast value of jet fuel against the market value of WTI crude oil and refer to this benchmark as the WTI (Chicago) 4-3-1 benchmark refining margin. Our Toledo refinery has a product slate of approximately 54% gasoline, 35% distillate (comprised of jet fuel and ULSD), 5% high-value petrochemicals (including nonene, tetramer, benzene, xylene and toluene) with the remaining portion of the product slate comprised of lower-value products (5% LPGs and 1% other). For this reason, we believe the WTI (Chicago) 4-3-1 is an appropriate benchmark industry refining margin. The majority of Toledo revenues are generated off Chicago-based market prices.
The Toledo refinery’s realized gross margin on a per barrel basis has historically differed from the WTI (Chicago) 4-3-1 benchmark refining margin due to the following factors:
the Toledo refinery processes a slate of domestic sweet and Canadian synthetic crude oil. Historically, Toledo’s blended average crude costs have been higher than the market value of WTI crude oil;
the Toledo refinery configuration enables it to produce more barrels of product than throughput which generates a pricing benefit; and
the Toledo refinery generates a pricing benefit on some of its refined products, primarily its petrochemicals.
Chalmette Refinery. The benchmark refining margin for the Chalmette refinery is calculated by assuming two barrels of Light Louisiana Sweet ("LLS") crude oil are converted into one barrel of gasoline and one barrel of diesel. We calculate this benchmark using the US Gulf Coast market value of 87 conventional gasoline and ULSD against the market value of LLS and refer to this benchmark as the LLS (Gulf Coast) 2-1-1 benchmark refining margin. Our Chalmette refinery has a product slate of approximately 48% gasoline, 31% distillate (comprised of ULSD, heating oil, and light cycle oil), 5% high-value petrochemicals (including benzene and xylenes) with the remaining portion of the product slate comprised of lower-value products (10% black oil, 5% petroleum coke and 1% other). For this reason, we believe the LLS (Gulf Coast) 2-1-1 is an appropriate benchmark industry refining margin. The majority of Chalmette revenues are generated off Gulf Coast-based market prices.
The Chalmette refinery’s realized gross margin on a per barrel basis has historically differed from the LLS (USGC) 2-1-1 benchmark refining margin due to the following factors:

68



The Chalmette refinery has generally processed a slate of primarily medium and heavy sour crude oils, which has historically constituted approximately 60% to 70% of total throughput. The remaining throughput consists of sweet crude oil and other feedstocks and blendstocks; and
as a result of the heavy, sour crude slate processed at Chalmette, we produce lower-value products including sulfur and petroleum coke. These products are priced at a significant discount to gasoline and heating oil and represent approximately 4% to 6% of our total production volume.
A project underway to restart an idled naphtha hydrotreater, reformer and light-ends recovery unit will increase high-octane, ultra-low sulfur reformate and chemicals production. A new crude oil tank being constructed will allow gasoline and diesel export opportunities and reduce Renewable Identification Numbers (“RINs”) compliance costs. Both projects are expected to be completed in the third quarter of 2017.
Torrance Refinery. The benchmark refining margin for the Torrance refinery is calculated by assuming that four barrels of Alaskan North Slope (“ANS”) crude oil are converted into three barrels of gasoline, one-half barrel of diesel and one-half barrel of jet fuel. We calculate this benchmark using the West Coast Los Angeles market value of California reformulated blendstock for oxygenate blending (CARBOB), California Air Resources Board (CARB) diesel and jet fuel and refer to the benchmark as the ANS (WCLA) 4-3-1 benchmark refining margin. Our Torrance Refinery has a product slate of approximately 62% gasoline and 25% distillate (comprised of jet fuel, ULSD and marine diesel) with the remaining portion of the product slate comprised of lower-value products (8% petroleum coke, 2% LPG, 2% black oil and 1% other). For this reason, we believe the ANS (West Coast) 4-3-1 is an appropriate benchmark industry refining margin. The majority of Torrance revenues are generated off West Coast Los Angeles-based market prices.
The Torrance refinery’s realized gross margin on a per barrel basis has historically differed from the ANS (WCLA) 4-3-1 benchmark refining margin due to the following factors:
The Torrance Refinery has generally processed a slate of primarily heavy sour crude oils, which has historically constituted approximately 80% to 90% of total throughput. The Torrance crude slate has the lowest API gravity (typically an American Petroleum Institute ("API") gravity of less than 20 degrees) of all of our refineries. The remaining throughput consists of other feedstocks and blendstocks; and
as a result of the heavy, sour crude slate processed at Torrance, we produce lower-value products including petroleum coke and sulfur. These products are priced at a significant discount to gasoline and diesel and represent approximately 9% to 11% of our total production volume.

69



Results of Operations
The tables below reflect our consolidated financial and operating highlights for the years ended December 31, 2016, 2015 and 2014 (amounts in thousands, except per share data). Effective with the completion of the PBFX Offering in May 2014, we operate in two reportable business segments: Refining and Logistics. Our oil refineries, excluding the assets owned by PBFX, are all engaged in the refining of crude oil and other feedstocks into petroleum products, and are aggregated into the Refining segment. PBFX is a publicly traded master limited partnership that operates certain logistical assets such as crude oil and refined petroleum products terminals, pipelines and storage facilities. PBFX's operations are aggregated into the Logistics segment. Prior to the PBFX Offering and PBFX's acquisition of the DCR West Rack, the Toledo Storage Facility, the Delaware City Products Pipeline and Truck Rack, and the Torrance Valley Pipeline, PBFX's assets were operated within the refining operations of our Delaware City, Toledo and Torrance refineries and did not generate third party revenue nor, apart from Delaware Pipeline Company LLC, any intra-entity revenue and were not considered to be a separate reportable segment. We did not analyze our results by individual segments as, apart from the East Coast Terminals, our Logistics segment did not have any third party revenue and a significant portion of its operating results eliminate in consolidation.
 
 
Year Ended December 31,
 
 
2016
 
2015
 
2014
Revenue
 
$
15,920,424

 
$
13,123,929

 
$
19,828,155

Cost of sales, excluding depreciation
 
13,598,341

 
11,481,614

 
18,471,203

 
 
2,322,083

 
1,642,315

 
1,356,952

Operating expenses, excluding depreciation
 
1,423,198

 
904,525

 
883,140

General and administrative expenses
 
166,452

 
181,266

 
146,661

Loss (gain) on sale of assets
 
11,374

 
(1,004
)
 
(895
)
Depreciation and amortization expense
 
222,176

 
197,417

 
180,382

Income from operations
 
498,883

 
360,111

 
147,664

Change in tax receivable agreement liability
 
12,908

 
18,150

 
2,990

Change in fair value of catalyst leases
 
1,422

 
10,184

 
3,969

Interest expense, net
 
(150,045
)
 
(106,187
)
 
(98,764
)
Income before income taxes
 
363,168

 
282,258

 
55,859

Income tax expense (benefit)
 
137,650

 
86,725

 
(22,412
)
Net income
 
225,518

 
195,533

 
78,271

Less: net income attributable to noncontrolling interest
 
54,707

 
49,132

 
116,508

Net income (loss) attributable to PBF Energy Inc. stockholders
 
$
170,811

 
$
146,401

 
$
(38,237
)
 
 
 
 
 
 
 
Gross margin
 
$
727,496

 
$
571,524

 
$
308,399

 
 
 
 
 
 
 
Gross refining margin (1)
 
2,143,449

 
1,512,330

 
1,314,101

 
 
 
 
 
 
 
Net income (loss) available to Class A common stock per share:
 
 
 
 
 
 
Basic
 
$
1.74

 
$
1.66

 
$
(0.51
)
Diluted
 
$
1.74

 
$
1.65

 
$
(0.51
)
——————————
(1) See Non-GAAP Financial Measures below.

70



Operating Highlights
 
 
Year Ended December 31,
 
 
2016
 
2015
 
2014
Key Operating Information
 
 
 
 
 
 
Production (bpd in thousands)
 
734.3

 
511.9

 
452.1

Crude oil and feedstocks throughput (bpd in thousands)
 
727.7

 
516.4

 
453.1

Total crude oil and feedstocks throughput (millions of barrels)
 
266.4

 
188.4

 
165.4

Gross margin per barrel of throughput
 
$
2.73

 
$
3.03

 
$
1.86

Gross refining margin, excluding special items per barrel of throughput (1)
 
$
6.09

 
$
10.29

 
$
12.11

Refinery operating expense, excluding depreciation, per barrel of throughput
 
$
5.22

 
$
4.72

 
$
5.34

 
 
 
 
 
 
 
Crude and feedstocks (% of total throughput) (2)
 
 
 
 
 
 
Heavy Crude
 
26
%
 
14
%
 
14
%
Medium Crude
 
37
%
 
49
%
 
44
%
Light Crude
 
25
%
 
26
%
 
33
%
Other feedstocks and blends
 
12
%
 
11
%
 
9
%
Total throughput
 
100
%
 
100
%
 
100
%
 
 
 
 
 
 
 
Yield (% of total throughput)
 
 
 
 
 
 
Gasoline and gasoline blendstocks
 
50
%
 
49
%
 
47
%
Distillates and distillate blendstocks
 
31
%
 
35
%
 
36
%
Lubes
 
1
%
 
1
%
 
2
%
Chemicals
 
3
%
 
3
%
 
3
%
Other
 
15
%
 
12
%
 
12
%
Total yield
 
100
%
 
100
%
 
100
%
——————————
(1) See Non-GAAP Financial Measures below.
(2) We define heavy crude oil as crude oil with American Petroleum Institute (API) gravity less than 24 degrees. We define medium crude oil as crude oil with API gravity between 24 and 35 degrees. We define light crude oil as crude oil with API gravity higher than 35 degrees.

71



The table below summarizes certain market indicators relating to our operating results as reported by Platts.
 
 
Year Ended December 31,
 
 
2016
 
2015
 
2014
 
 
(dollars per barrel, except as noted)
Dated Brent Crude
 
$
43.91

 
$
52.56

 
$
98.95

West Texas Intermediate (WTI) crude oil
 
$
43.34

 
$
48.71

 
$
93.28

Light Louisiana Sweet (LLS) crude oil
 
$
45.03

 
$
52.36

 
$
96.92

Alaska North Slope (ANS) crude oil
 
$
43.67

 
$
52.44

 
$
97.52

Crack Spreads
 
 
 
 
 
 
Dated Brent (NYH) 2-1-1
 
$
13.49

 
$
16.35

 
$
12.92

WTI (Chicago) 4-3-1
 
$
12.38

 
$
17.91

 
$
15.92

LLS (Gulf Coast) 2-1-1
 
$
10.75

 
$
14.39

 
$
16.95

ANS (West Coast) 4-3-1
 
$
16.46

 
$
26.46

 
$
15.59

Crude Oil Differentials
 
 
 
 
 
 
Dated Brent (foreign) less WTI
 
$
0.56

 
$
3.85

 
$
5.66

Dated Brent less Maya (heavy, sour)
 
$
7.36

 
$
8.45

 
$
13.08

Dated Brent less WTS (sour)
 
$
1.42

 
$
3.59

 
$
11.62

Dated Brent less ASCI (sour)
 
$
3.92

 
$
4.57

 
$
6.49

WTI less WCS (heavy, sour)
 
$
12.57

 
$
11.87

 
$
19.45

WTI less Bakken (light, sweet)
 
$
1.32

 
$
2.89

 
$
5.47

WTI less Syncrude (light, sweet)
 
$
(2.01
)
 
$
(1.45
)
 
$
2.25

WTI less ANS (light, sweet)
 
$
(0.33
)
 
$
(3.73
)
 
$
(4.24
)
Natural gas (dollars per MMBTU)
 
$
2.55

 
$
2.63

 
$
4.26

 
2016 Compared to 2015
Overview— Net income was $225.5 million for the year ended December 31, 2016 compared to $195.5 million for the year ended December 31, 2015. Net income attributable to PBF Energy stockholders was $170.8 million, or $1.74 per diluted share, for the year ended December 31, 2016 ($1.74 per share on a fully-exchanged, fully-diluted basis based on adjusted fully-converted net income, or a net loss of $(1.41) per share on a fully-exchanged, fully-diluted basis based on adjusted fully-converted net loss excluding special items, as described below in Non-GAAP Financial Measures) compared to net income attributable to PBF Energy stockholders of $146.4 million, or $1.65 per diluted share, for the year ended December 31, 2015 ($1.65 per share on a fully-exchanged, fully-diluted basis based on adjusted fully-converted net income, or $4.27 per share on a fully exchanged, fully diluted basis based on adjusted fully-converted net income excluding special items, as described below in Non-GAAP Financial Measures). The net income or loss attributable to PBF Energy represents PBF Energy’s equity interest in PBF LLC’s pre-tax income (loss), less applicable income tax expense. PBF Energy's weighted-average equity interest in PBF LLC was 95.3% and 94.0% for the years ended December 31, 2016 and 2015, respectively.
Our results for the year ended December 31, 2016 were positively impacted by a non-cash special item consisting of a pre-tax LCM adjustment of approximately $521.3 million, or $317.7 million net of tax, whereas our results for the year ended December 31, 2015 were negatively impacted by a pre-tax LCM adjustment of approximately $427.2 million, or $258.0 million net of tax. These LCM adjustments were recorded due to significant changes in the price of crude oil and refined products in the periods presented. Excluding the impact of the net change in LCM reserve, our results were negatively impacted by unfavorable movements in certain crude oil differentials, lower crack spreads, increased costs to comply with the RFS, and increased interest costs partially offset by positive earnings contributions from the Chalmette and Torrance refineries and higher throughput in the Mid-Continent. Throughput volumes for 2015 in the Mid-Continent were impacted by unplanned downtime in the second quarter of 2015.
Revenues— Revenues totaled $15.9 billion for the year ended December 31, 2016 compared to $13.1 billion for the year ended December 31, 2015, an increase of approximately $2.8 billion or 21.3%. Revenues per barrel were $59.77 and $69.66 for the years ended December 31, 2016 and 2015, respectively, a decrease of 14.2% directly related to lower hydrocarbon commodity prices. For the year ended December 31, 2016, the total throughput rates at our East Coast, Mid-

72



Continent and Gulf Coast refineries averaged approximately 327,000 bpd, 159,100 bpd and 169,300 bpd, respectively. For the period from its acquisition on July 1, 2016 through December 31, 2016, our West Coast refinery's throughput averaged 143,900 bpd. For the year ended December 31, 2015, the total throughput rates at our East Coast and Mid-Continent refineries averaged approximately 330,700 bpd and 153,800 bpd, respectively. For the period from its acquisition on November 1, 2015 through December 31, 2015, our Gulf Coast refinery's throughput averaged 190,800 bpd. The slight decrease in throughput rates at our East Coast refineries in 2016 compared to 2015 is primarily due to weather-related unplanned downtime at our Delaware City refinery in the first quarter of 2016, partially offset by downtime at our Delaware City refinery in 2015. The increase in throughout rates at our Mid-Continent refinery in 2016 is due to unplanned downtime in the second quarter of 2015. Our Gulf Coast and West Coast refineries were not acquired until the fourth quarter of 2015 and third quarter of 2016, respectively. For the year ended December 31, 2016, the total refined product barrels sold at our East Coast, Mid-Continent and Gulf Coast refineries averaged approximately 364,100 bpd, 171,800 bpd and 206,400 bpd, respectively. For the period from its acquisition on July 1, 2016 through December 31, 2016, refined product barrels sold at our West Coast refinery averaged approximately 179,200 bpd. For the year ended December 31, 2015, the total refined product barrels sold at our East Coast and Mid-Continent refineries averaged approximately 366,100 bpd and 162,600 bpd, respectively. For the period from its acquisition on November 1, 2015 through December 31, 2015, the total refined product barrels sold at our Gulf Coast refinery averaged 216,100 bpd. Total refined product barrels sold were higher than throughput rates, reflecting sales from inventory as well as sales and purchases of refined products outside the refineries.
Gross Margin— Gross margin, including refinery operating expenses and depreciation, totaled $727.5 million, or $2.73 per barrel of throughput, for the year ended December 31, 2016, compared to $571.5 million, or $3.03 per barrel of throughput, for the year ended December 31, 2015, an increase of $156.0 million. Gross refining margin (as defined below in Non-GAAP Financial Measures) totaled $2,143.4 million, or $8.05 per barrel of throughput ($1,622.1 million or $6.09 per barrel of throughput excluding the impact of special items), for the year ended December 31, 2016 compared to $1,512.3 million, or $8.02 per barrel of throughput ($1,939.6 million or $10.29 per barrel of throughput excluding the impact of special items), for the year ended December 31, 2015, an increase of approximately $631.1 million or a decrease of $317.5 million excluding special items. Excluding the impact of special items, gross margin and gross refining margin decreased due to unfavorable movements in certain crude differentials, lower crack spreads as persistent above-average refined product inventory levels weighed on margins, and increased costs to comply with the RFS, partially offset by higher throughput rates in the Mid-Continent and positive margin contributions from the Chalmette and Torrance refineries acquired in the fourth quarter of 2015 and third quarter of 2016, respectively. Costs to comply with our obligation under the RFS totaled $236.2 million for the year ended December 31, 2016 (excluding our Gulf Coast and West Coast refineries, whose costs to comply with RFS totaled $111.3 million for the year ended December 31, 2016) compared to $163.6 million for the year ended December 31, 2015 (excluding our Gulf Coast refinery, whose costs to comply with RFS totaled $8.0 million for the year ended December 31, 2015). In addition, gross margin and gross refining margin were positively impacted by a non-cash LCM adjustment of approximately $521.3 million resulting from the change in crude oil and refined product prices from the year ended 2015 to the year ended 2016 which, while remaining below historical costs, increased since the prior year end. The non-cash LCM adjustment decreased gross margin and gross refining margin by approximately $427.2 million in the year ended December 31, 2015.
Average industry refining margins in the Mid-Continent were weaker during the year ended December 31, 2016, as compared to the same period in 2015. The WTI (Chicago) 4-3-1 industry crack spread was $12.38 per barrel, or 30.9% lower, in the year ended December 31, 2016, as compared to $17.91 per barrel in the same period in 2015. Our margins were negatively impacted from our refinery specific crude slate in the Mid-Continent which was impacted by a declining WTI/Bakken differential and a declining WTI/Syncrude differential, which averaged a premium of $2.01 per barrel for the year ended December 31, 2016 as compared to a premium of $1.45 per barrel in the same period in 2015.
The Dated Brent (NYH) 2-1-1 industry crack spread was approximately $13.49 per barrel, or 17.5% lower, in the year ended December 31, 2016, as compared to $16.35 per barrel in the same period in 2015. The Dated Brent/WTI differential and Dated Brent/Maya differential were $3.29 and $1.09 lower, respectively, in the year ended December 31, 2016, as compared to the same period in 2015. In addition, the WTI/Bakken differential was approximately $1.57 per barrel less favorable in the year ended December 31, 2016 as compared to the same period in 2015. Reductions in these benchmark crude differentials typically result in higher crude costs and negatively impact our earnings.
Operating Expenses— Operating expenses totaled $1,423.2 million for the year ended December 31, 2016 compared to $904.5 million for the year ended December 31, 2015, an increase of $518.7 million, or 57.3%. Of the total $1,423.2 million of operating expenses, approximately $1,390.6 million, or $5.22 per barrel of throughput, related to expenses incurred by the Refining segment, while the remaining $32.6 million related to expenses incurred by the Logistics segment ($15.1 million of operating expenses for the year ended December 31, 2015 related to the Logistics segment). The increase in operating expenses was mainly attributable to the operating expenses associated with the Chalmette and Torrance refineries and related logistics assets. For the year ended December 31, 2016 and for the period from its acquisition on

73



November 1, 2015 to December 31, 2015, the Chalmette refinery and related logistics assets incurred operating expenses of approximately $343.9 million and $52.1 million, respectively. In the period from its acquisition on July 1, 2016 to December 31, 2016, the Torrance refinery and related logistics assets incurred operating expenses of approximately $250.5 million. Total operating expenses at our refineries, excluding our Chalmette and Torrance refineries, decreased slightly for the year ended December 31, 2016, primarily due to lower energy costs and maintenance costs. The reduction in energy costs was mainly due to lower natural gas prices while the reduction in maintenance costs was mainly due to timing of repairs and certain non-recurring maintenance costs incurred in 2015. These reductions were partially offset by higher employee-related expenses, primarily attributable to merit increases in salaries. The operating expenses related to the Logistics segment consists of costs related to the operation and maintenance of PBFX's assets, which were higher primarily due to the PBFX Plains Asset Purchase in 2016 and the acquisition from PBF LLC of 50% of the issued and outstanding limited liability company interests of TVPC.
General and Administrative Expenses— General and administrative expenses totaled $166.5 million for the year ended December 31, 2016, compared to $181.3 million for the year ended December 31, 2015, a decrease of $14.8 million or 8.2%. The decrease in general and administrative expenses for the year ended December 31, 2016 over 2015 primarily relates to reduced employee related expenses of $39.3 million mainly due to lower incentive compensation expenses, partially offset by $15.6 million in additional outside services costs to support our acquisitions and related integration activities, an increase of $9.2 million in equity compensation expense related to incremental grants in 2016 and accelerated vesting of awards due to retirements, as well as increased expenses of $3.1 million at PBFX, primarily as a result of the PBFX Plains Asset Purchase. Our general and administrative expenses are comprised of the personnel, facilities and other infrastructure costs necessary to support our refineries.
Loss (gain) on Sale of Assets— There was a loss of $11.4 million on sale of assets for the year ended December 31, 2016 relating to the sale of non-refining assets as compared to a gain of $1.0 million for the year ended December 31, 2015 which related to the sale of railcars which were subsequently leased back.
Depreciation and Amortization Expense— Depreciation and amortization expense totaled $222.2 million for the year ended December 31, 2016, compared to $197.4 million for the year ended December 31, 2015, an increase of $24.8 million. The increase was a result of additional depreciation expense associated with the assets acquired in the Chalmette and Torrance Acquisitions and the PBFX Plains Asset Purchase, and a general increase in our fixed asset base due to capital projects and turnarounds completed during 2016 and 2015.
Change in Tax Receivable Agreement LiabilityChange in the tax receivable agreement liability for the year ended December 31, 2016 represented a gain of $12.9 million as compared to a gain of $18.2 million for the year ended December 31, 2015.
Change in Fair Value of Catalyst Leases— Change in the fair value of catalyst leases represented a gain of $1.4 million for the year ended December 31, 2016, compared to a gain of $10.2 million for the year ended December 31, 2015. These gains relate to the change in value of the precious metals underlying the sale and leaseback of our refineries’ precious metals catalyst, which we are obligated to return or repurchase at fair market value on the lease termination dates.
Interest Expense, net— Interest expense totaled $150.0 million for the year ended December 31, 2016, compared to $106.2 million for the year ended December 31, 2015, an increase of $43.8 million. This increase is mainly attributable to higher interest costs associated with the issuance of the 2023 Senior Secured Notes in November 2015 and the drawdown on our Revolving Loan to partially fund the Torrance Acquisition in July 2016, partially offset by lower letter of credit fees. Interest expense includes interest on long-term debt including the PBFX credit facilities, costs related to the sale and leaseback of our precious metals catalyst, financing costs associated with the A&R Inventory Intermediation Agreements with J. Aron, letter of credit fees associated with the purchase of certain crude oils, and the amortization of deferred financing costs.
Income Tax Expense— PBF LLC is organized as a limited liability company and PBFX is a master limited partnership, both of which are treated as “flow-through” entities for federal income tax purposes and therefore are not subject to income tax, although certain subsidiaries of PBF Holding that are treated as C-Corporations for income tax purposes may have an income tax expense with respect to their income and gain, if any. The members of PBF LLC are required to include their proportionate share of PBF LLC’s taxable income or loss, which includes PBF LLC’s allocable share of PBFX’s pre-tax income or loss, on their respective tax returns. PBF LLC generally makes distributions to its members, per the terms of PBF LLC's amended and restated limited liability company agreement, related to such taxes on a pro-rata basis. PBF Energy recognizes an income tax expense or benefit in our consolidated financial statements based on PBF Energy's allocable share of PBF LLC’s pre-tax income or loss, which was approximately 95.3% and 94.0%, on a weighted-average basis for the years ended December 31, 2016 and 2015, respectively. PBF Energy's consolidated financial statements do

74



not reflect any benefit or provision for income taxes on the pre-tax income or loss attributable to the noncontrolling interests in PBF LLC or PBFX (although, as described above, PBF LLC must make tax distributions to all its members on a pro-rata basis). PBF Energy's effective tax rate, excluding the impact of noncontrolling interest, for the years ended December 31, 2016 and 2015 was 37.9% and 30.7%, respectively, reflecting tax adjustments for discrete items and the impact of tax return to income tax provision adjustments.
Noncontrolling Interests— PBF Energy is the sole managing member of, and has a controlling interest in, PBF LLC. As the sole managing member of PBF LLC, PBF Energy operates and controls all of the business and affairs of PBF LLC and its subsidiaries. PBF Energy consolidates the financial results of PBF LLC and its subsidiaries, including PBFX. With respect to the consolidation of PBF LLC, the Company records a noncontrolling interest for the economic interest in PBF LLC held by members other than PBF Energy, and with respect to the consolidation of PBFX, the Company records a noncontrolling interest for the economic interests in PBFX held by the public unit holders of PBFX, and with respect to the consolidation of PBF Holding, the Company records a 20% noncontrolling interest for the ownership interests in two subsidiaries of Chalmette Refining held by a third party. The total noncontrolling interest on the consolidated statement of operations represents the portion of the Company’s earnings or loss attributable to the economic interests held by members of PBF Energy other than PBF Energy and by the public common unit holders of PBFX and by the third party holder of certain of Chalmette Refining's subsidiaries. The total noncontrolling interest on the balance sheet represents the portion of the Company’s net assets attributable to the economic interests held by the members of PBF LLC other than PBF Energy, by the public common unit holders of PBFX and by the third party stockholder of T&M Terminal Company and Collins Pipeline Company. PBF Energy's weighted-average equity noncontrolling interest ownership percentage in PBF LLC for the years ended December 31, 2016 and 2015 was approximately 4.7% and 6.0%, respectively. The carrying amount of the noncontrolling interest on our consolidated balance sheet attributable to the noncontrolling interest is not equal to the noncontrolling interest ownership percentage due to the effect of income taxes and related agreements that pertain solely to PBF Energy.
2015 Compared to 2014
Overview—Net income for PBF Energy was $195.5 million for the year ended December 31, 2015 compared to $78.3 million for the year ended December 31, 2014. Net income attributable to PBF Energy was $146.4 million, or $1.65 per diluted share ($1.65 per share on a fully exchanged, fully diluted basis based on adjusted fully-converted net income, or $4.27 per share on a fully exchanged, fully diluted basis based on adjusted fully-converted net income excluding special items, as described below in Non-GAAP Financial Measures), for the year ended December 31, 2015 compared to net loss attributable to PBF Energy of $38.2 million, or $0.51 per diluted share ($0.24 net income per share on a fully exchanged, fully diluted basis based on adjusted fully-converted net income, or $4.50 net income per share on a fully exchanged, fully diluted basis based in adjusted fully-converted net income excluding special items, as described below in Non-GAAP Financial Measures), for the year ended December 31, 2014. The net income attributable to PBF Energy represents PBF Energy’s equity interest in PBF LLC's pre-tax income (loss), less applicable income taxes. PBF's Energy's weighted-average equity interest in PBF LLC was 94.0% and 77.9% for the years ended December 31, 2015 and 2014, respectively.
Our results for the year ended December 31, 2015 were negatively impacted by a non-cash special item consisting of a pre-tax inventory LCM adjustment of approximately $427.2 million or $258.0 million net of tax whereas our results for the year ended December 31, 2014 were negatively impacted by a pre-tax inventory LCM adjustment of approximately $690.1 million or $412.7 million net of tax. These LCM charges were recorded due to significant declines in the price of crude oil and refined products in 2015 and 2014. Our throughput rates during the year ended December 31, 2015 compared to December 31, 2014 were higher due to the acquisition of the Chalmette refinery on November 1, 2015 as well as an approximate 40-day plant-wide planned turnaround at our Toledo Refinery completed in the fourth quarter of 2014. Our results for the year ended December 31, 2015 were positively impacted by higher throughput volumes, lower non-cash special items for LCM charges and higher crack spreads for the East Coast and in the Mid-Continent, partially offset by unfavorable movements in certain crude differentials.
Revenues— Revenues totaled $13.1 billion for the year ended December 31, 2015 compared to $19.8 billion for the year ended December 31, 2014, a decrease of approximately $6.7 billion, or 33.8%. Revenue per barrel were $69.66 and $119.89 for the years ended December 31, 2015 and 2014, respectively, a decrease of 41.9% directly related to lower hydrocarbon commodity prices. For the year ended December 31, 2015, the total throughput rates in the East Coast and Mid-Continent refineries averaged approximately 330,700 bpd and 153,800 bpd, respectively. For the period from its acquisition on November 1, 2015 through December 31, 2015, our Gulf Coast refinery's throughput averaged 190,800 bpd. For the year ended December 31, 2014, the total throughput rates at our East Coast and Mid-Continent refineries averaged approximately 325,300 bpd and 127,800 bpd, respectively. The increase in throughput rates at our East Coast refineries in 2015 compared to 2014 was primarily due to higher run rates as a result of favorable market economics partially offset by unplanned downtime at our Delaware City refinery in 2015. The increase in throughput rates at our Mid-

75



Continent refinery in 2015 compared to 2014 was primarily due to an approximate 40-day plant-wide planned turnaround completed in the fourth quarter of 2014. For the year ended December 31, 2015, the total refined product barrels sold at our East Coast and Mid-Continent refineries averaged approximately 366,100 bpd and 162,600 bpd, respectively. For the year ended December 31, 2014, the total refined product barrels sold at our East Coast and Mid-Continent refineries averaged approximately 350,800 bpd and 144,100 bpd, respectively. For the period from its acquisition on November 1, 2015 through December 31, 2015, the total refined product barrels sold at our Gulf Coast refinery averaged 216,100 bpd. Total refined product barrels sold were higher than throughput rates, reflecting sales from inventory as well as sales and purchases of refined products outside the refinery.
Gross Margin— Gross margin, including refinery operating expenses and depreciation, totaled $571.5 million, or $3.03 per barrel of throughput, for the year ended December 31, 2015, compared to $308.4 million, or $1.86 per barrel of throughput, for the year ended December 31, 2014, an increase of $263.1 million. Gross refining margin (as defined below in Non-GAAP Financial Measures) totaled $1,512.3 million, or $8.02 per barrel of throughput ($1,939.6 million or $10.29 per barrel of throughput excluding the impact of special items) for the year ended December 31, 2015 compared to $1,314.1 million, or $7.94 per barrel of throughput ($2,004.2 million or $12.11 per barrel of throughput excluding the impact of special items), for the year ended December 31, 2014, an increase of approximately $198.2 million or a decrease of approximately $64.6 million excluding special items. Excluding the impact of special items, gross margin was relatively consistent with the prior year. Excluding the impact of special items, gross refining margin decreased due to the narrowing of certain crude differentials partially offset by higher throughput rates, reflecting the impact from the Chalmette Acquisition, and favorable movements in crack spreads.
Average industry refining margins in the U.S. Mid-Continent were generally improved during the year ended December 31, 2015, as compared to the same period in 2014. The WTI (Chicago) 4-3-1 industry crack spread was approximately $17.91 per barrel or 12.5% higher in the year ended December 31, 2015, as compared to the same period in 2014. The price of WTI versus Dated Brent and other crude discounts narrowed during the year ended December 31, 2015, and our refinery specific crude slate in the Mid-Continent faced an adverse WTI/Syncrude differential, which averaged a premium of $1.45 per barrel for the year ended December 31, 2015 as compared to a discount of $2.25 per barrel in the same period in 2014.
The Dated Brent (NYH) 2-1-1 industry crack spread was approximately $16.35 per barrel, or 26.5% higher, in the year ended December 31, 2015, as compared to the same period in 2014. However, the WTI/Dated Brent differential was $1.81 lower in the year ended December 31, 2015, as compared to the same period in 2014, and the WTI/Bakken differential was $2.58 per barrel less favorable for the same periods. The Dated Brent/Maya differential was approximately $4.63 per barrel less favorable in the year ended December 31, 2015 as compared to the same period in 2014. Additionally, the decrease in the Dated Brent/Maya crude differential, our proxy for the light/heavy crude differential, had a negative impact on our East Coast refineries, which can process a large slate of medium and heavy, sour crude oil that is priced at a discount to light, sweet crude oil. However, the lower flat price of crude oil during 2015 as compared to 2014 resulted in improved margins on certain lower value products we produce.
Operating Expenses— Operating expenses totaled $904.5 million for the year ended December 31, 2015 compared to $883.1 million, or $5.34 per barrel of throughput, for the year ended December 31, 2014, an increase of $21.4 million, or 2.4%. Of the total $904.5 million of operating expenses, approximately $889.4 million, or $4.72 per barrel of throughput, related to expenses incurred by the Refining segment, while the remaining $15.1 million related to expenses incurred by the Logistics segment. The increase in operating expenses is mainly attributable to an increase of approximately $45.8 million in maintenance cost primarily driven by the Chalmette Acquisition in 2015 and general repairs at the Delaware City and Paulsboro refineries, an increase $17.3 million in employee compensation primarily driven by additional headcount and $14.9 million of increased catalyst and chemicals costs partially offset by reduced energy costs of $64.4 million due to lower natural gas prices. Although operating expenses increased on an overall basis, refinery operating expenses per barrel decreased as a result of higher throughput volumes. Our operating expenses principally consist of salaries and employee benefits, maintenance, energy and catalyst and chemicals costs at our refineries. The operating expenses related to the Logistics segment consist of costs related to the operation and maintenance of PBFX's assets subsequent to the PBFX Offering and asset acquisitions from PBF Energy.
General and Administrative Expenses— General and administrative expenses totaled $181.3 million for the year ended December 31, 2015, compared to $146.7 million for the year ended December 31, 2014, an increase of $34.6 million or 23.6%. The increase in general and administrative expenses primarily relates to higher employee compensation expense of $13.3 million, mainly related to higher headcount and incentive compensation, higher equity compensation expense of $4.4 million, higher outside services fees of $3.0 million related to professional, legal and engineering consultants attributable to the Chalmette Acquisition and higher expenses associated with PBFX. Our general and administrative expenses are comprised of the personnel, facilities and other infrastructure costs necessary to support our refineries.

76



Gain on Sale of Assets— Gain on sale of assets for the year ended December 31, 2015 was $1.0 million which related to the sale of railcars which were subsequently leased back to us, compared to a gain of $0.9 million for the year ended December 31, 2014, for the sale of railcars.
Depreciation and Amortization Expense— Depreciation and amortization expense totaled $197.4 million for the year ended December 31, 2015, compared to $180.4 million for the year ended December 31, 2014, an increase of $17.0 million. The increase was largely driven by our increased fixed asset base due to capital projects and turnarounds completed during 2014 and 2015 as well as the acquisition of the Chalmette refinery in 2015. These general increases were partially offset by reduction in impairment charges. In 2014, we recorded a $28.5 million impairment related to an abandoned capital project at our Delaware City refinery during the year whereas we did not record any significant impairment charges in the year ended December 31, 2015.
Change in Tax Receivable Agreement LiabilityChange in the tax receivable agreement liability for the year ended December 31, 2015 represented a gain of $18.2 million as compared to a gain of $3.0 million for the year ended December 31, 2014.
Change in Fair Value of Catalyst Leases— Change in the fair value of catalyst leases represented a gain of $10.2 million for the year ended December 31, 2015, compared to a gain of $4.0 million for the year ended December 31, 2014. These gains relate to the change in value of the precious metals underlying the sale and leaseback of our refineries’ precious metals catalyst, which we are obligated to return or repurchase at fair market value on the lease termination dates.
Interest Expense, net— Interest expense totaled $106.2 million for the year ended December 31, 2015, compared to $98.8 million for the year ended December 31, 2014, an increase of $7.4 million. This increase is mainly attributable to higher interest costs associated with the issuance of the PBFX Senior Notes in May 2015, partially offset by the termination of our crude and feedstock supply agreement with MSCG, effective July 31, 2014. Interest expense includes interest on long-term debt including the Senior Secured Notes, the PBFX Senior Notes and credit facilities, costs related to the sale and leaseback of our precious metals catalyst, interest expense incurred in connection with our crude and feedstock supply agreement with Statoil up to its expiration on December 31, 2015, financing costs associated with the Inventory Intermediation Agreements with J. Aron, letter of credit fees associated with the purchase of certain crude oils, and the amortization of deferred financing costs.
Income Tax Expense— PBF LLC is organized as a limited liability company and PBFX is a master limited partnership, both of which are treated as "flow-through" entities for federal income tax purposes and therefore are not subject to income tax. However, the members of PBF LLC are required to include their proportionate share of PBF LLC’s taxable income or loss, which includes PBF LLC’s allocable share of PBFX’s pre-tax income or loss, on their respective tax returns. PBF LLC generally makes distributions to its members, per the terms of the PBF LLC amended and restated limited liability company agreement, related to such taxes on a pro-rata basis. PBF Energy recognizes an income tax expense or benefit in our consolidated financial statements based on PBF Energy's allocable share of PBF LLC’s pre-tax income or loss, which was approximately 94.0% and 77.9%, on a weighted-average basis for the years ended December 31, 2015 and 2014, respectively. PBF Energy's consolidated financial statements do not reflect any benefit or provision for income taxes on the pre-tax income or loss attributable to the noncontrolling interests in PBF LLC or PBFX (although, as described above, PBF LLC must make tax distributions to all its members on a pro-rata basis). PBF Energy's effective tax rate, excluding the impact of noncontrolling interest, for the years ended December 31, 2015 and 2014 was 30.7% and (40.1)%, respectively, reflecting tax benefit adjustments for discrete items related to changes in income tax provision estimates based on our income tax returns and changes in our effective state tax rates. The fluctuation in the effective tax rate is driven by the Company having increased operating income in foreign tax jurisdictions and a change in the effective tax rate calculations due to the Chalmette Acquisition on November 1, 2015, each of which was impacted by the non-cash LCM charge.
Noncontrolling Interests— PBF Energy is the sole managing member of, and has a controlling interest in, PBF LLC. As the sole managing member of PBF LLC, PBF Energy operates and controls all of the business and affairs of PBF LLC and its subsidiaries. PBF Energy consolidates the financial results of PBF LLC and its subsidiaries, including PBFX and PBF Holding. With respect to the consolidation of PBF LLC, the Company records a noncontrolling interest for the economic interest in PBF LLC held by members other than PBF Energy, with respect to the consolidation of PBFX, the Company records a noncontrolling interest for the economic interests in PBFX held by the public unit holders of PBFX, and with respect to the consolidation of PBF Holding, the Company records a 20% noncontrolling interest for the ownership interest in two subsidiaries of Chalmette Refining held by a third party. The total noncontrolling interest on the consolidated statement of operations represents the portion of the Company’s earnings or loss attributable to the economic interests held by members of PBF LLC other than PBF Energy, by the public common unit holders of PBFX and by the third party holder of Chalmette Refining's subsidiaries. The total noncontrolling interest on the balance sheet represents the portion

77



of the Company’s net assets attributable to the economic interests held by the members of PBF LLC other than PBF Energy, by the public common unit holders of PBFX and by the third party holder of Chalmette Refining's subsidiaries. PBF Energy's weighted-average equity noncontrolling interest ownership percentage in PBF LLC for years ended December 31, 2015 and 2014 was approximately 6.0% and 22.1%, respectively. The carrying amount of the noncontrolling interest on our consolidated balance sheet attributable to the noncontrolling interest is not equal to the noncontrolling interest ownership percentage due to the effect of income taxes and related agreements that pertain solely to PBF Energy.
Non-GAAP Financial Measures
Management uses certain financial measures to evaluate our operating performance that are calculated and presented on the basis of methodologies other than in accordance with GAAP ("non-GAAP"). These measures should not be considered a substitute for, or superior to, measures of financial performance prepared in accordance with U.S. GAAP, and our calculations thereof may not be comparable to similarly entitled measures reported by other companies.
Special Items
The non-GAAP measures presented include Adjusted Fully-Converted net income excluding special items, EBITDA excluding special items, and gross refining margin excluding special items. The special items for the periods presented relate to an LCM adjustment and changes in the tax receivable agreement liability. LCM is a GAAP guideline related to inventory valuation that requires inventory to be stated at the lower of cost or market. Our inventories are stated at the lower of cost or market. Cost is determined by the last-in, first-out (“LIFO”) inventory valuation methodology, in which the most recently incurred costs are charged to cost of sales and inventories are valued at base layer acquisition costs. Market is determined based on an assessment of the current estimated replacement cost and net realizable selling price of the inventory. In periods where the market price of our inventory declines substantially, cost values of inventory may exceed market values. In such instances, we record an adjustment to write down the value of inventory to market value in accordance with GAAP. In subsequent periods, the value of inventory is reassessed and a LCM adjustment is recorded to reflect the net change in the LCM inventory reserve between the prior period and the current period. Changes in the tax receivable agreement liability reflect charges or benefits attributable to changes in our obligation under the tax receivable agreement due to factors out of our control such as changes in tax rates. Although we believe that non-GAAP financial measures, excluding the impact of special items, provide useful supplemental information to investors regarding the results and performance of our business and allow for helpful period-over-period comparisons, such non-GAAP measures should only be considered as a supplement to, and not as a substitute for, or superior to, the financial measures prepared in accordance with GAAP.
Adjusted Fully-Converted Net Income (Loss)
PBF Energy utilizes results presented on an Adjusted Fully-Converted basis that reflects an assumed exchange of all PBF LLC Series A Units for shares of Class A common stock of PBF Energy. We believe that these Adjusted Fully-Converted measures, when presented in conjunction with comparable GAAP measures, are useful to investors to compare PBF Energy results across different periods and to facilitate an understanding of our operating results. Adjusted Fully-Converted Net Income (loss) should not be considered an alternative to net income (loss) presented in accordance with GAAP. Adjusted Fully-Converted Net Income (loss) presented by other companies may not be comparable to our presentation, since each company may define this term differently. The differences between Adjusted Fully-Converted and GAAP results are as follows:
1
Assumed exchange of all PBF LLC Series A Units for shares of PBF Energy Class A common stock. As a result of the assumed exchange of all PBF LLC Series A Units, the noncontrolling interest related to these units is converted to controlling interest. Management believes that it is useful to provide the per-share effect associated with the assumed exchange of all PBF LLC Series A Units.
2
Income Taxes. Prior to PBF Energy's IPO, we were organized as a limited liability company treated as a “flow-through” entity for income tax purposes, and even after PBF Energy's IPO, not all of our earnings are subject to corporate-level income taxes. Adjustments have been made to the Adjusted Fully-Converted tax provisions and earnings to assume that we had adopted our post-IPO corporate tax structure for all periods presented and are taxed as a C corporation in the U.S. at the prevailing corporate rates. These assumptions are consistent with the assumption in clause 1 above that all PBF LLC Series A Units are exchanged for shares of PBF Energy Class A common stock, as the assumed exchange would change the amount of our earnings that is subject to corporate income tax.

78



The following table reconciles our Adjusted Fully-Converted results with our results presented in accordance with GAAP for the years ended December 31, 2016, 2015 and 2014:
 
 
Year Ended December 31,
 
 
2016
 
2015
 
2014
Net income (loss) attributable to PBF Energy Inc. stockholders
 
$
170,811

 
$
146,401

 
$
(38,237
)
Add: Net income attributable to the
noncontrolling interest(1)
 
14,903

 
14,257

 
101,768

Less: Income tax (expense) benefit(2)
 
(5,821
)
 
(5,646
)
 
(40,911
)
Adjusted fully-converted net income
 
$
179,893

 
$
155,012

 
$
22,620

Special Items:
 
 
 
 
 
 
Add: Non-cash LCM inventory adjustment(3)
 
(521,348
)
 
427,226

 
690,110

Add: Change in tax receivable agreement liability(3)
 
(12,908
)
 
(18,150
)
 
(2,990
)
Less: Recomputed income taxes on special item(3)
 
208,686

 
(161,994
)
 
(276,222
)
Adjusted fully-converted net (loss) income excluding special items
 
$
(145,677
)
 
$
402,094

 
$
433,518

 
 
 
 
 
 
 
Weighted-average shares outstanding of PBF Energy Inc.
 
98,334,302

 
88,106,999

 
74,464,494

Conversion of PBF LLC Series A Units (5)
 
4,865,133

 
5,530,568

 
21,249,314

Common stock equivalents (4)
 
407,274

 
501,283

 
517,638

Adjusted fully-converted shares outstanding—diluted
 
103,606,709

 
94,138,850

 
96,231,446

 
 
 
 
 
 
 
Diluted net income (loss) per share
 
$
1.74

 
$
1.65

 
$
(0.51
)
Adjusted fully-converted net income (per fully exchanged, fully diluted shares outstanding)
 
$
1.74

 
$
1.65

 
$
0.24

Adjusted fully-converted net (loss) income excluding special items (per fully exchanged, fully diluted shares outstanding)
 
$
(1.41
)
 
$
4.27

 
$
4.50

 
(1)
 
Represents the elimination of the noncontrolling interest associated with the ownership by the members of PBF LLC other than PBF Energy as if such members had fully exchanged their PBF LLC Series A Units for shares of PBF Energy's Class A common stock.
(2)
 
Represents an adjustment to apply PBF Energy's statutory tax rate of approximately 39.1%, 39.6% and 40.2% for the years ended December 31, 2016, 2015 and 2014, respectively, to the noncontrolling interest. The adjustment assumes the full exchange of existing PBF LLC Series A Units as described in (1) above.
(3)
 
During the year ended December 31, 2016, we recorded an adjustment to value our inventories to the lower of cost or market which resulted in a net pre-tax benefit of $521.3 million reflecting the change in the lower of cost or market inventory reserve from $1,117.3 million at December 31, 2015 to $596.0 million at December 31, 2016. During the year December 31, 2015, we recorded an adjustment to value our inventory to the lower of cost or market which resulted in a net pre-tax charge of $427.2 million reflecting the change in the lower of cost or market inventory reserve from $690.1 million at December 31, 2014 to $1,117.3 million at December 31, 2015. During the year December 31, 2014, we recorded an adjustment to value our inventory to the lower of cost or market which resulted in a net pre-tax charge of $690.1 million.The net impact of these LCM inventory adjustments are included in the Refining segment's operating income, but are excluded from the operating results presented in the table in order to make such information comparable between periods.
We also recorded pre-tax adjustments related to the change in the tax receivable agreement liability of $12.9 million, $18.2 million and $3.0 for the years ended December 31, 2016, 2015 and 2014, respectively.
Income taxes related to the net LCM adjustment and the change in tax receivable agreement liability were recalculated using our statutory corporate tax rate of approximately 39.1%, 39.6% and 40.2% for the years ended December 31, 2016, 2015 and 2014, respectively.
(4)
 
Represents weighted-average diluted shares outstanding assuming the conversion of all common stock equivalents, including options and warrants for PBF LLC Series A Units and options for shares of PBF Energy Class A common stock as calculated under the treasury stock method for the years ended December 31, 2016, 2015 and 2014. Common stock equivalents exclude the effects of options to purchase 5,701,750, 2,943,750 and 2,401,875 shares of PBF Energy's Class A common stock because they are anti-dilutive for the years ended December 31, 2016, 2015 and 2014, respectively.
(5)
 
Represents an adjustment to weighted-average diluted shares to assume the full exchange of existing PBF LLC Series A Units and common stock equivalents as described in (1) above.

79



Gross Refining Margin
Gross refining margin is defined as gross margin excluding refinery depreciation, refinery operating expenses, and gross margin of PBFX. We believe gross refining margin is an important measure of operating performance and provides useful information to investors because it is a helpful metric comparison to the industry refining margin benchmarks, as the refining margin benchmarks do not include a charge for refinery operating expenses and depreciation. In order to assess our operating performance, we compare our gross refining margin (revenue less cost of sales) to industry refining margin benchmarks and crude oil prices as defined in the table below.
Gross refining margin should not be considered an alternative to gross margin, operating income, net cash flows from operating activities or any other measure of financial performance or liquidity presented in accordance with GAAP. Gross refining margin presented by other companies may not be comparable to our presentation, since each company may define this term differently. The following table presents a reconciliation of gross refining margin to the most directly comparable GAAP financial measure, gross margin, on a historical basis, as applicable, for each of the periods indicated:
 
 
Year Ended December 31,
 
 
2016
 
2015
 
2014
 
 
$
per barrel of throughput
 
$
per barrel of throughput
 
$
per barrel of throughput
Reconciliation of gross margin to gross refining margin:
 
 
 
 
 
 
 
 
 
Gross margin
 
$
727,496

$
2.73

 
$
571,524

$
3.03

 
$
308,399

$
1.86

Less: Revenues of PBFX
 
(187,335
)
(0.70
)
 
(138,719
)
(0.74
)
 
(49,830
)
(0.30
)
Add: Affiliate Cost of sales of PBFX
 
8,701

0.03

 
8,734

0.05

 
6,979

0.04

Add: Refinery operating expenses
 
1,390,582

5.22

 
889,368

4.72

 
883,140

5.34

Add: Refinery depreciation expense
 
204,005

0.77

 
181,423

0.96

 
165,413

1.00

Gross refining margin
 
$
2,143,449

$
8.05

 
$
1,512,330

$
8.02

 
$
1,314,101

$
7.94

Special Items:
 
 
 
 
 
 
 
 
 
Add: Non-cash LCM inventory adjustment (1)
 
(521,348
)
(1.96
)
 
427,226

2.27

 
690,110

4.17

Gross refining margin excluding special items
 
$
1,622,101

$
6.09

 
$
1,939,556

$
10.29

 
$
2,004,211

$
12.11

(1) During the year ended December 31, 2016, we recorded an adjustment to value our inventories to the lower of cost or market which resulted in a net pre-tax benefit of $521.3 million reflecting the change in the lower of cost or market inventory reserve from $1,117.3 million at December 31, 2015 to $596.0 million at December 31, 2016. During the year ended December 31, 2015, we recorded an adjustment to value our inventories to the lower of cost or market which resulted in a net pre-tax charge of $427.2 million reflecting the change in the lower of cost or market inventory reserve from $690.1 million at December 31, 2014 to $1,117.3 million at December 31, 2015. During the year ended December 31, 2014, we recorded an adjustment to value our inventory to the lower of cost or market which resulted in a net pre-tax charge of $690.1 million. The net impact of these LCM inventory adjustments are included in the Refining segment's operating income, but are excluded from the operating results presented in the table in order to make such information comparable between periods.
EBITDA and Adjusted EBITDA
Our management uses EBITDA (earnings before interest, income taxes, depreciation and amortization) and Adjusted EBITDA as measures of operating performance to assist in comparing performance from period to period on a consistent basis and to readily view operating trends, as a measure for planning and forecasting overall expectations and for evaluating actual results against such expectations, and in communications with our board of directors, creditors, analysts and investors concerning our financial performance. Our outstanding indebtedness for borrowed money and other contractual obligations also include similar measures as a basis for certain covenants under those agreements which may differ from the Adjusted EBITDA definition described below.
EBITDA and Adjusted EBITDA are not presentations made in accordance with GAAP and our computation of EBITDA and Adjusted EBITDA may vary from others in our industry. In addition, Adjusted EBITDA contains some, but not all, adjustments that are taken into account in the calculation of the components of various covenants in the agreements

80



governing the Senior Secured Notes and other credit facilities. EBITDA and Adjusted EBITDA should not be considered as alternatives to operating income (loss) or net income (loss) as measures of operating performance. In addition, EBITDA and Adjusted EBITDA are not presented as, and should not be considered, an alternative to cash flows from operations as a measure of liquidity. Adjusted EBITDA is defined as EBITDA before adjustments for items such as equity-based compensation expense, gains (losses) from certain derivative activities and contingent consideration, the non-cash change in the deferral of gross profit related to the sale of certain finished products, the write down of inventory to the LCM, changes in the liability for tax receivable agreement due to factors out of our control such as changes in tax rates and certain other non-cash items. Other companies, including other companies in our industry, may calculate EBITDA and Adjusted EBITDA differently than we do, limiting their usefulness as comparative measures. EBITDA and Adjusted EBITDA also have limitations as analytical tools and should not be considered in isolation, or as a substitute for analysis of our results as reported under GAAP. Some of these limitations include that EBITDA and Adjusted EBITDA:
does not reflect depreciation expense or our cash expenditures, or future requirements, for capital expenditures or contractual commitments;
does not reflect changes in, or cash requirements for, our working capital needs;
does not reflect our interest expense, or the cash requirements necessary to service interest or principal payments, on our debt;
does not reflect realized and unrealized gains and losses from certain hedging activities, which may have a substantial impact on our cash flow;
does not reflect certain other non-cash income and expenses; and
excludes income taxes that may represent a reduction in available cash.
The following tables reconcile net income as reflected in our results of operations to EBITDA and Adjusted EBITDA for the periods presented:
 
 
 
 
Year Ended December 31,
 
 
 
2016
 
2015
 
2014
Reconciliation of net income to EBITDA:
 
 
 
 
 
Net income
$
225,518

 
$
195,533

 
$
78,271

Add: Depreciation and amortization expense
222,176

 
197,417

 
180,382

Add: Interest expense, net
150,045

 
106,187

 
98,764

Add: Income tax expense (benefit)
137,650

 
86,725

 
(22,412
)
EBITDA
$
735,389

 
$
585,862

 
$
335,005

  Special Items:
 
 
 
 
 
Add: Non-cash LCM inventory adjustment (1)
(521,348
)
 
427,226

 
690,110

Add: Change in tax receivable agreement liability
(12,908
)
 
(18,150
)
 
(2,990
)
EBITDA excluding special items
$
201,133

 
994,938

 
1,022,125

 
 
 
 
 
 
 
 
Reconciliation of EBITDA to Adjusted EBITDA:

 
 
 
 
EBITDA
$
735,389

 
$
585,862

 
$
335,005

Add: Stock based compensation
22,656

 
13,497

 
7,181

Add: Change in tax receivable agreement liability
(12,908
)
 
(18,150
)
 
(2,990
)
Add: Non-cash change in fair value of catalyst lease obligations
(1,422
)
 
(10,184
)
 
(3,969
)
Add: Non-cash LCM inventory adjustment (1)
(521,348
)
 
427,226

 
690,110

Adjusted EBITDA
$
222,367

 
$
998,251

 
$
1,025,337

(1) During the year ended December 31, 2016, we recorded an adjustment to value our inventories to the lower of cost or market which resulted in a net pre-tax benefit of $521.3 million reflecting the change in the lower of cost or market inventory reserve from $1,117.3 million at December 31, 2015 to $596.0 million at December 31, 2016. During the year ended December 31, 2015, we recorded an adjustment to value our inventories to the lower of cost or market which resulted in a net pre-tax charge of $427.2 million reflecting the change in the lower of cost or market inventory reserve from $690.1 million at December 31, 2014 to $1,117.3 million at December 31, 2015. During the year ended December 31, 2014, we

81



recorded an adjustment to value our inventory to the lower of cost or market which resulted in a net pre-tax charge of $690.1 million. The net impact of these LCM inventory adjustments are included in the Refining segment's operating income, but are excluded from the operating results presented in the table in order to make such information comparable between periods.

82



Liquidity and Capital Resources
Overview
Our primary sources of liquidity are our cash flows from operations and borrowing availability under our credit facilities, as more fully described below. We believe that our cash flows from operations and available capital resources will be sufficient to meet our and our subsidiaries capital expenditure, working capital, dividend payments, debt service and share repurchase program requirements, as well as our obligations under the tax receivable agreement, for the next twelve months. On July 1, 2016, we closed the Torrance Acquisition with a combination of cash on hand, including proceeds from our October 2015 Equity Offering and our 2023 Senior Secured Notes Offering, and borrowings under our Revolving Loan. However, our ability to generate sufficient cash flow from operations depends, in part, on petroleum oil market pricing and general economic, political and other factors beyond our control. We are in compliance as of December 31, 2016 with all of the covenants, including financial covenants, in all of our debt agreements.
Cash Flow Analysis
Cash Flows from Operating Activities
Net cash provided by operating activities was $651.9 million for the year ended December 31, 2016 compared to net cash provided by operating activities of $560.4 million for the year ended December 31, 2015. Our operating cash flows for the year ended December 31, 2016 included our net income of $225.5 million, depreciation and amortization of $232.9 million, deferred income tax expense of $244.8 million, the change in the fair value of our inventory repurchase obligations of $29.5 million, pension and other post-retirement benefits costs of $38.0 million, stock-based compensation of $22.7 million and a loss on the sale of assets of $11.4 million, partially offset by net non-cash benefits relating to an LCM adjustment of $521.3 million, change in the tax receivable agreement liability of $12.9 million and changes in the fair value of our catalyst lease of $1.4 million. In addition, net changes in working capital reflected sources of cash of approximately $382.9 million driven by the timing of inventory purchases, payments for accrued expenses and accounts payable and collections of accounts receivable. Our operating cash flows for the year ended December 31, 2015 included our net income of $195.5 million, plus net non-cash charges relating to an LCM adjustment of $427.2 million, depreciation and amortization of $207.0 million, the change in the fair value of our inventory repurchase obligations of $63.4 million, pension and other post-retirement benefits of $27.0 million, and equity-based compensation of $13.5 million, partially offset by change in deferred income taxes of $5.6 million, changes in the fair value of our catalyst lease of $10.2 million, change in the tax receivable agreement liability of $18.2 million, and a gain on the sale of assets of $1.0 million. In addition, net changes in working capital reflected uses of cash of $338.3 million driven by the timing of inventory purchases, payments for accrued expenses and accounts payable and collections of accounts receivable.
Net cash provided by operating activities was $560.4 million for the year ended December 31, 2015 compared to net cash provided by operating activities of $456.3 million for the year ended December 31, 2014. Our operating cash flows for the year ended December 31, 2014 included our net income of $78.3 million, plus net non-cash charges relating to an LCM adjustment of $690.1 million, depreciation and amortization of $188.2 million, pension and other post-retirement benefits of $22.6 million, and equity-based compensation of $7.2 million, partially offset by changes in fair value of our inventory repurchase obligations of $93.2 million, change in deferred income taxes of $49.4 million, change in the fair value of our catalyst lease of $4.0 million, change in the tax receivable agreement liability of $3.0 million, and a gain on sales of assets of $0.9 million. In addition, net changes in working capital reflected uses of cash of $379.6 million driven by the timing of inventory purchases, payments for accrued expenses and accounts payable and collections of accounts receivable.
Cash Flows from Investing Activities
Net cash used in investing activities was $1,393.9 million for the year ended December 31, 2016 compared to $812.1 million for the year ended December 31, 2015. The net cash flows used in investing activities for the year ended December 31, 2016 was comprised of cash outflows of $971.9 million used to fund the Torrance Acquisition, capital expenditures totaling $298.7 million, expenditures for turnarounds of $198.7 million, expenditures for other assets of $42.5 million, cash consideration of $98.4 million used to fund the PBFX Plains Asset Purchase, and a final net working capital settlement of $2.7 million associated with the acquisition of the Chalmette refinery, partially offset by $194.2 million of net maturities of marketable securities and $24.7 million in proceeds from the sale of assets. Net cash used in investing activities for the year ended December 31, 2015 was comprised of $565.3 million used in the acquisition of the Chalmette refinery, capital expenditures totaling $354.0 million, expenditures for turnarounds of $53.6 million, and expenditures for other assets of $8.2 million, partially offset by $168.3 million in proceeds from the sale of assets and net proceeds from the sale of marketable securities of $0.7 million.

83



Net cash used in investing activities was $812.1 million for the year ended December 31, 2015 compared to net cash used in investing activities of $663.6 million for the year ended December 31, 2014. Net cash used in investing activities for the year ended December 31, 2014 was comprised of capital expenditures totaling $476.4 million, net purchases of marketable securities of $234.9 million, expenditures for turnarounds of $137.7 million, and expenditures for other assets of $17.3 million, partially offset by $202.7 million in proceeds from the sale of assets.
Cash Flows from Financing Activities
Net cash provided by financing activities was $544.0 million for the year ended December 31, 2016 compared to net cash provided by financing activities of $798.1 million for the year ended December 31, 2015. For the year ended December 31, 2016, net cash provided by financing activities consisted primarily of $138.4 million in proceeds from the issuance of PBFX common units, net proceeds from the Revolving Loan of $350.0 million, $275.3 million in proceeds from the December 2016 Equity Offering, net proceeds from the PBFX Revolving Credit Facility of $164.7 million, proceeds from the PBF Rail Term Loan of $35.0 million and proceeds for catalyst leases of $15.6 million, partially offset by distributions and dividends of $172.2 million, repayments on the PBFX Term Loan of $194.5 million, repayments on the Rail Facility of $67.5 million and repurchases of our common stock in connection with tax withholding obligations upon the vesting of certain restricted stock awards totaling $0.7 million. For the year ended December 31, 2015, net cash provided by financing activities consisted primarily of $500.0 million in proceeds from the 2023 Senior Secured Notes, $350.0 million in proceeds from the PBFX Senior Notes, $344.0 million in proceeds from the October 2015 Equity Offering, and $30.1 million in net proceeds from the Rail Facility, partially offset by net repayments on the PBFX Revolving Credit Facility of $250.6 million, distributions and dividends of $148.8 million, deferred finance charges and other of $17.8 million, treasury stock purchases totaling $8.1 million and net repayments on the PBFX Term Loan of $0.7 million.
Net cash provided by financing activities was $798.1 million for the year ended December 31, 2015 compared to net cash provided by financing activities of $528.2 million for the year ended December 31, 2014. For the year ended December 31, 2014, net cash provided by financing activities consisted primarily of $341.0 million in proceeds from the issuance of PBFX common units, $275.1 million in proceeds from the PBFX Revolver, $234.9 million in net proceeds from the PBFX Term Loan, and $37.3 million in net proceeds from the Rail Facility, partially offset by distributions and dividends of $183.2 million, treasury stock purchases totaling $142.7 million, net repayments of Revolving Loan borrowings of $15.0 million, deferred finance charges and other of $14.2 million, and $5.0 million of PBFX offering costs.

84



Capitalization
Our capital structure was comprised of the following as of December 31, 2016 (in millions):
 
December 31, 2016
Debt, including current maturities:
 
PBF Holding debt (1)
 
8.25% Senior Secured Notes due 2020
$
670.9

7.00% Senior Secured Notes due 2023
500.0

Revolving Loan
350.0

PBF Rail Term Loan
35.0

Catalyst leases
46.0

PBF Holding debt
1,601.9

PBFX debt
 
PBFX Revolving Credit Facility
189.2

PBFX Term Loan
39.7

6.875% PBFX Senior Notes due 2023
350.0

PBFX debt
578.9

Unamortized deferred financing costs
(32.5
)
Total debt, net of unamortized deferred financing costs
2,148.3

Total Equity
2,570.7

Total Capitalization
$
4,719.0

Total Debt to Capitalization Ratio
46
%
(1) Excludes intercompany debt that is eliminated at the PBF Energy level.
______
Our total debt, net of unamortized deferred financing costs to capitalization ratio was 46% and 47% at December 31, 2016 and 2015, respectively.
2016 Debt Transactions
As noted in "Note 10 - Credit Facility and Long-term Debt" to the consolidated financial statements, on December 22, 2016, the PBF Rail Facility was repaid in full and terminated in connection with the execution of a term loan (as described below).
On December 22, 2016, PBF Rail entered into a $35.0 million term loan (the “PBF Rail Term Loan”) with DVB Bank SE (“DVB”). The PBF Rail Term Loan amortizes monthly over its five year term and bears interest at the one month LIBOR plus 2.0%. As security for the PBF Rail Term Loan, PBF Rail pledged, among other things: (i) certain eligible railcars; (ii) the Debt Service Reserve Account; and (iii) PBF Holding's member interest in PBF Rail. Additionally, the PBF Rail Term Loan contains customary terms, events of default and covenants for transactions of this nature. PBF Rail may at any time repay the PBF Rail Term Loan without penalty in the event that railcars collateralizing the loan are sold, scrapped or otherwise removed from the collateral pool.
The 7.00% Senior Secured Notes due 2023 (the "2023 Senior Secured Notes") were issued on November 24, 2015 and included a registration payment arrangement whereby we agreed to use commercially reasonable efforts to consummate an offer to exchange the 2023 Senior Secured Notes for an issue of registered notes with terms substantially identical to the notes not later than 365 days after the date of the original issuance of the notes. This registration statement was declared effective on December 1, 2016 and the exchange was consummated on January 19, 2017. Because the exchange offer was not consummated by November 24, 2016, additional interest was added at a rate of 0.25% per annum for the period from November 24, 2016 through the consummation of the exchange. As a result, we recognized approximately $0.1 million of additional interest expense in 2016.
During 2016, PBF Holding borrowed under its Revolving Loan to partially fund the Torrance Acquisition (as discussed in "Note 4 - Acquisitions"). Additionally, during 2016, PBFX borowed under the PBFX Revolving Credit

85



Agreement to partially fund the PBFX Plains Asset Purchase (as discussed in "Note 4 - Acquisitions") and its acquisition of TVPC (as discussed in "Note 3- PBF Logistics LP").
Revolving Credit Facilities Overview
Our primary sources of liquidity are cash flows from operations with additional sources available under borrowing capacity from our revolving lines of credit. As of December 31, 2016, we had $746.3 million of cash and cash equivalents, $350.0 million outstanding under the PBF Holding Revolving Loan and $189.2 million outstanding under the PBFX Revolving Credit Facility. We believe available capital resources will be adequate to meet our capital expenditure, working capital and debt service requirements. We had available capacity under revolving credit facilities as follows at December 31, 2016 (in millions):
 
 
Total Capacity
 
Amount Borrowed as of December 31, 2016
 
Outstanding Letters of Credit
 
Available Capacity
 
Expiration date
PBF Holding Revolving Loan (a)
 
$
2,635.0

 
$
350.0

 
$
412.0

 
$
534.6

 
August 2019
PBFX Revolving Credit Facility
 
360.0

 
189.2

 
3.6

 
$
167.2

 
May 2019
Total Credit Facilities
 
$
2,995.0

 
$
539.2

 
$
415.6

 
$
701.8

 
 
(a)
The amount available for borrowings and letters of credit under the Revolving Loan is calculated according to a “borrowing base” formula based on (i) 90% of the book value of eligible accounts receivable with respect to investment grade obligors plus (ii) 85% of the book value of eligible accounts receivable with respect to non-investment grade obligors plus (iii) 80% of the cost of eligible hydrocarbon inventory plus (iv) 100% of cash and cash equivalents in deposit accounts subject to a control agreement. The borrowing base is subject to customary reserves and eligibility criteria and in any event cannot exceed $2.635 billion.
Additional Information on Indebtedness
Our debt, including our revolving credit facilities, term loans and senior notes, include certain typical financial covenants and restrictions on our subsidiaries' ability to, among other things, incur or guarantee new debt, engage in certain business activities including transactions with affiliates and asset sales, make investments or distributions, engage in mergers or pay dividends in certain circumstances. These covenants are subject to a number of important exceptions and qualifications. For further discussion of our indebtedness and these covenants and restrictions, see "Note 10 - Credit Facilities and Long Term Debt" in the Notes to Consolidated Financial Statements included in this annual report.
PBF Holding and PBFX are in compliance with their respective covenants as of December 31, 2016.
Cash Balances
As of December 31, 2016, our cash and cash equivalents totaled $746.3 million.
Liquidity
As of December 31, 2016, our total liquidity was approximately $1,280.9 million, compared to total liquidity of approximately $1,544.1 million as of December 31, 2015. Total liquidity is the sum of our cash and cash equivalents plus the estimated amount of availability under the Revolving Loan. In addition, as of December 31, 2016, PBFX had approximately $167.2 million of borrowing capacity under the PBFX Revolving Credit Facility which is available to fund working capital, acquisitions, distributions and capital expenditures and for other general corporate purposes.
Share Repurchases
Our Board of Directors has authorized the repurchase of up to $300.0 million of our Class A common stock, which expires on September 30, 2018. As of December 31, 2016 we have purchased approximately 6.05 million shares of the Company's Class A common stock under the Repurchase Program for $150.8 million through open market transactions. No repurchases of our Class A common stock were made during the year ended December 31, 2016. We currently have the ability to purchase approximately an additional $149.2 million in common stock under the approved Repurchased Program.
These repurchases may be made from time to time through various methods, including open market transactions, block trades, accelerated share repurchases, privately negotiated transactions or otherwise, certain of which may be effected through Rule 10b5-1 and Rule 10b-18 plans. The timing and number of shares repurchased will depend on a variety of factors, including price, capital availability, legal requirements and economic and market conditions. We are not obligated to purchase any shares under the Repurchase Program, and repurchases may be suspended or discontinued at any time without prior notice.

86



Working Capital
Working capital for PBF Energy at December 31, 2016 was $1,350.7 million, consisting of $3,407.3 million in total current assets and $2,056.5 million in total current liabilities. Working capital at December 31, 2015 was $1,526.5 million, consisting of $3,022.0 million in total current assets and $1,495.5 million in total current liabilities.
Crude and Feedstock Supply Agreements
We have acquired crude oil for our Paulsboro and Delaware City refineries under supply agreements whereby Statoil generally purchased the crude oil requirements for each refinery on our behalf and under our direction. Our agreements with Statoil for Paulsboro and Delaware City were terminated effective March 31, 2013 and December 31, 2015, respectively, at which time we began to source Paulsboro’s and Delaware City's crude oil and feedstocks independently. Additionally, for our purchases of crude oil under our agreement with Saudi Aramco, similar to our purchases of other foreign waterborne crudes, we posted letters of credit and arranged for shipment. We paid for the crude when we were invoiced and the letters of credit were lifted.
We had a similar supply agreement with MSCG, which was terminated effective July 31, 2014, to supply the crude oil requirements for our Toledo refinery, under which we took title to MSCG’s crude oil at certain interstate pipeline delivery locations. Payment for the crude oil under the Toledo supply agreement was due three days after it was processed by us or sold to third parties. We did not have to post letters of credit for these purchases and the Toledo supply agreement allowed us to price and pay for our crude oil as it was processed, which reduced the time we were exposed to market fluctuations. We recorded an accrued liability at each period-end for the amount we owed MSCG for the crude oil that we owned but had not processed. Subsequent to the term of the MSCG supply agreement, we have sourced all our Toledo crude oil needs independently, which has increased the volumes of crude oil we own.
We have crude and feedstock supply agreements with PDVSA to supply 40,000 to 60,000 bpd of crude oil that can be processed at any of our East and Gulf Coast refineries.
In connection with the closing of the Torrance Acquisition, we entered into a crude supply agreement with ExxonMobil for approximately 60,000 bpd of crude oil that can be processed at our Torrance refinery.
Inventory Intermediation Agreements    
We entered into two separate Inventory Intermediation Agreements with J. Aron, which were amended and restated on May 29, 2015, expiring two years from the original expiry date of July 1, 2015, subject to certain early termination rights. In addition, the A&R Intermediation Agreements include one-year renewal clauses by mutual consent of both parties.
Pursuant to each A&R Intermediation Agreement, J. Aron will continue to purchase and hold title to certain of the intermediate and finished products produced by the Paulsboro and Delaware City refineries, respectively, and delivered into tanks at the refineries. Furthermore, J. Aron agrees to sell the Products back to Paulsboro refinery and Delaware City refinery as the Products are discharged out of the Refineries' tanks. J. Aron has the right to store the Products purchased in tanks under the A&R Intermediation Agreements and will retain these storage rights for the term of the agreements. PBF Holding will continue to market and sell independently to third parties. The A&R Intermediation Agreements for both the Delaware City and Paulsboro refineries with J. Aron include one-year renewal clauses upon six months' advance notice by mutual consent of both parties. The A&R Intermediation Agreements have not been renewed and are scheduled to expire July 1, 2017. If we are unable to negotiate an extension with J. Aron or enter into an alternative intermediation agreement, we will have to repurchase the inventories outstanding under the A&R Intermediation Agreement at that time.
At December 31, 2016, the LIFO value of intermediates and finished products owned by J. Aron included within inventory on our balance sheet was $352.5 million. We accrue a corresponding liability for such intermediates and finished products.
Capital Spending
Net capital spending was $1,588.2 million for the year ended December 31, 2016, which primarily included turnaround costs, safety related enhancements, facility improvements at the refineries, the Torrance Acquisition, the PBFX Plains Asset Purchase and the final working capital settlement associated with the Chalmette Acquisition. We currently expect to spend an aggregate of $575.0 to $600.0 million in net capital expenditures during 2017, excluding PBFX, for facility improvements and refinery maintenance and turnarounds. Significant capital spending plans for 2017 include turnarounds for the FCC at our Delaware City refinery, several units at our Torrance refinery and several units at our

87



Chalmette refinery, as well as expenditures to meet Tier 3 requirements. In addition, PBFX expects to spend an aggregate of $75.0 to $100.0 million in net capital expenditures during 2017 primarily on growth projects.
On July 1, 2016 we acquired the Torrance refinery and related logistic assets. The purchase price for the Torrance Acquisition was approximately $521.4 million in cash after post-closing purchase price adjustments, plus final working capital of $450.6 million. The purchase price and fair value allocation may be subject to adjustment pending completion of the final valuation which was still in process as of December 31, 2016. The transaction was financed through a combination of cash on hand including proceeds from our October 2015 Equity Offering and borrowings under our Revolving Loan.
Contractual Obligations and Commitments
The following table summarizes our material contractual payment obligations as of December 31, 2016. The table below does not include any contractual obligations with PBFX as these related party transactions are eliminated upon consolidation of our financial statements.
 
 
Payments due by period
 
 
Total
 
Less than
1 year
 
1-3 Years
 
3-5 Years
 
More than
5 years
Long-term debt (a)
 
$
2,185,333

 
$
49,462

 
$
575,371

 
$
710,500

 
$
850,000

Interest payments on debt facilities (a)
 
637,533

 
130,020

 
253,505

 
147,914

 
106,094

Operating Leases (b)
 
441,921

 
111,706

 
188,604

 
106,052

 
35,559

Purchase obligations (c):
 
 
 
 
 
 
 
 
 
 
Crude Supply and Inventory Intermediation Agreements
 
8,137,912

 
2,268,826

 
3,560,062

 
2,309,024

 

Other Supply and Capacity Agreements
 
1,269,562

 
187,443

 
328,399

 
195,324

 
558,396

Construction obligations
 
35,149

 
35,149

 

 

 

Environmental obligations (d)
 
161,488

 
10,231

 
22,537

 
10,750

 
117,970

Pension and post-retirement obligations (e)
 
263,723

 
13,413

 
17,648

 
19,012

 
213,650

Tax receivable agreement obligations (f)
 
611,392

 

 
146,615

 
79,025

 
385,752

Total contractual cash obligations
 
$
13,744,013

 
$
2,806,250

 
$
5,092,741

 
$
3,577,601

 
$
2,267,421

(a)    Long-term Debt and Interest Payments on Debt Facilities
Long-term obligations represent (i) the repayment of the outstanding borrowings under the Revolving Loan; (ii) the repayment of indebtedness incurred in connection with the Senior Secured Notes; (iii) the repayment of our catalyst lease obligations on their maturity dates; (iv) the repayment of outstanding amounts under the PBFX Revolving Credit Facility, the PBFX Term Loan and the PBFX Senior Notes; and (v) the repayment of outstanding amounts under the Rail Term Loan.
Interest payments on debt facilities include cash interest payments on the Senior Secured Notes, PBFX Term Loan, PBFX Revolving Credit Facility, PBFX Senior Notes, catalyst lease obligations, Rail Term Loan, plus cash payments for the commitment fees on the unused portion on our revolving credit facilities and letter of credit fees on the letters of credit outstanding at December 31, 2016. With the exception of our catalyst leases and outstanding borrowings on the PBFX Term Loan, we have no long-term debt maturing before 2019 as of December 31, 2016.
(b)    Operating Leases
We enter into operating leases in the normal course of business, some of these leases provide us with the option to renew the lease or purchase the leased item. Future operating lease obligations would change if we chose to exercise renewal options and if we enter into additional operating lease agreements. Certain of our lease obligations contain a fixed and variable component. The table above reflects the fixed component of our lease obligations. The variable component could be significant. Our operating lease obligations are further explained in the Commitments and Contingencies footnote to our financial statements, “Item 8. Financial Statements and Supplementary Data.” In support of our rail strategy, we have at times entered into agreements to lease or purchase crude railcars. A portion of these railcars were purchased via the Rail Facility entered into during 2014, which was repaid in full and terminated in connection with the execution of the PBF Rail Term Loan in 2016. Certain of these railcars were subsequently sold to third parties, which have leased the railcars back to us for periods of between four and seven years.

88



(c)    Purchase Obligations
We have obligations to repurchase certain intermediates and refined products under separate inventory intermediation agreements with J. Aron as further explained in the Summary of Significant Accounting Policies, Inventories and Accrued Expenses footnotes to our financial statements, “Item 8. Financial Statements and Supplementary Data.” Additionally, purchase obligations under "Crude Supply and Inventory Intermediation Agreements" include commitments to purchase crude oil from certain counterparties under supply agreements entered into to ensure adequate supplies of crude oil for our refineries. These obligations are based on aggregate minimum volume commitments at 2016 year end market prices.
Payments under "Other Supply and Capacity Agreements" include contracts for the transportation of crude oil and supply of hydrogen, steam, or natural gas to certain of our refineries, contracts for the treatment of wastewater, and contracts for pipeline capacity. We enter into these contracts to facilitate crude oil deliveries and to ensure an adequate supply of energy or essential services to support our refinery operations. Substantially all of these obligations are based on fixed prices. Certain agreements include fixed or minimum volume requirements, while others are based on our actual usage. The amounts included in this table are based on fixed or minimum quantities to be purchased and the fixed or estimated costs based on market conditions as of December 31, 2016.
(d)    Environmental Obligations
In connection with the Paulsboro acquisition, we assumed certain environmental remediation obligations to address existing soil and groundwater contamination at the site and recorded a liability in the amount of $10.8 million which reflects the present value of the current estimated cost of the remediation obligations assumed based on investigative work to-date. The undiscounted estimated costs related to these environmental remediation obligations were $16.7 million as of December 31, 2016.
In connection with the acquisition of the Delaware City assets, the prior owners remain responsible, subject to certain limitations, for certain pre-acquisition environmental obligations, including ongoing soil and groundwater remediation at the site.
In connection with the Delaware City assets and Paulsboro refinery acquisitions, we, along with the seller, purchased two individual ten-year, $75.0 million environmental insurance policies to insure against unknown environmental liabilities at each site.
In connection with the acquisition of Toledo, the seller initially retains, subject to certain limitations, remediation obligations which will transition to us over a 20-year period.
In connection with the acquisition of the Chalmette refinery, the sellers provided $3.9 million financial assurance in the form of a surety bond to cover estimated potential site remediation costs associated with an agreed to Administrative Order of Consent with the EPA. Additionally, we purchased a ten year $100.0 million environmental insurance policy to insure against unknown environmental liabilities at the site.
In connection with the PBFX Plains Asset Purchase, PBFX is responsible for the environmental remediation costs for conditions that existed on the closing date up to a maximum of $250 thousand per year for 10 years, with Plains All American Pipeline, L.P. remaining responsible for any and all additional costs above such amounts during such period.
In connection with the Torrance Acquisition, we assumed certain environmental remediation obligations to address existing soil and groundwater contamination at the site and recorded a liability of $142.5 million as of December 31, 2016, which reflects the current estimated cost of the remediation obligations, expected to be paid out over an average period of approximately 20 years. Additionally, we purchased a ten year $100.0 million environmental insurance policy to insure against unknown environmental liabilities.
In connection with the acquisition of all of our refineries, we assumed certain environmental obligations under regulatory orders unique to each site, including orders regulating air emissions from each facility.
(e)
Pension and Post-retirement Obligations
Pension and post-retirement obligations include only those amounts we expect to pay out in benefit payments and are further explained at the Employee Benefit Plans footnote to our financial statements, “Item 8. Financial Statements and Supplementary Data.”

89



(f)
Tax Receivable Agreement Obligations
We used a portion of the proceeds from our IPO to purchase PBF LLC Series A Units from the members of PBF LLC other than PBF Energy. In addition, the members of PBF LLC other than PBF Energy may (subject to the terms of the exchange agreement) exchange their PBF LLC Series A Units for shares of Class A common stock of PBF Energy on a one-for-one basis. As a result of both the purchase of PBF LLC Series A Units and subsequent secondary offerings and exchanges, PBF Energy is entitled to a proportionate share of the existing tax basis of the assets of PBF LLC. Such transactions have resulted in increases in the tax basis of the assets of PBF LLC that otherwise would not have been available. Both this proportionate share and these increases in tax basis have reduced the amount of the tax that PBF Energy would have otherwise been required to pay and may reduce the amount of tax that PBF Energy would otherwise be required to pay in the future. These increases in tax basis may also decrease gains (or increase losses) on the future disposition of certain capital assets to the extent tax basis is allocated to those capital assets. We have entered into a tax receivable agreement with the current and former members of PBF LLC other than PBF Energy that provides for the payment by PBF Energy to such members of 85% of the amount of the benefits, if any, that PBF Energy is deemed to realize as a result of (i) these increases in tax basis and (ii) certain other tax benefits related to entering into the tax receivable agreement, including tax benefits attributable to payments under the tax receivable agreement. These payment obligations are obligations of PBF Energy and not of PBF LLC or any of its subsidiaries.
PBF Energy expects to obtain funding for these payments by causing its subsidiaries to make cash distributions to PBF LLC, which, in turn, will distribute such amounts, generally as tax distributions, on a pro-rata basis to its owners, which as of December 31, 2016 include the members of PBF LLC other than PBF Energy holding a 3.5% interest and PBF Energy holding a 96.5% interest. The members of PBF LLC other than PBF Energy may continue to reduce their ownership in PBF LLC by exchanging their PBF LLC Series A Units for shares of PBF Energy Class A common stock. Such exchanges may result in additional increases in the tax basis of PBF Energy’s investment in PBF LLC and require PBF Energy to make increased payments under the tax receivable agreement. Required payments under the tax receivable agreement also may increase or become accelerated in certain circumstances, including certain changes of control. See “Item 1A. Risk Factors—Risks Related to Our Organizational Structure and Our Class A Common Stock—In certain cases, payments by us under the tax receivable agreement may be accelerated and/or significantly exceed the actual benefits we realize in respect of the tax attributes subject to the tax receivable agreement. These provisions may deter a change in control of our company.”
The table above reflects our estimated timing of payments under the tax receivable agreement assuming no material changes in the relevant tax law, and that we earn sufficient taxable income to realize all tax benefits that are subject to the tax receivable agreement as of December 31, 2016.
Tax Distributions
PBF LLC is required to make periodic tax distributions to the members of PBF LLC, including PBF Energy, pro rata in accordance with their respective percentage interests for such period (as determined under the amended and restated limited liability company agreement of PBF LLC), subject to available cash and applicable law and contractual restrictions (including pursuant to our debt instruments) and based on certain assumptions. Generally, these tax distributions will be an amount equal to our estimate of the taxable income of PBF LLC for the year multiplied by an assumed tax rate equal to the highest effective marginal combined U.S. federal, state and local income tax rate prescribed for an individual or corporate resident in New York, New York (taking into account the nondeductibility of certain expenses). If, with respect to any given calendar year, the aggregate periodic tax distributions were less than the actual taxable income of PBF LLC multiplied by the assumed tax rate, PBF LLC will make a “true up” tax distribution, no later than March 15 of the following year, equal to such difference, subject to the available cash and borrowings of PBF LLC. As these distributions are conditional they have been excluded from the table above.
Off-Balance Sheet Arrangements
We have no off-balance sheet arrangements as of December 31, 2016, other than outstanding letters of credit of approximately $415.6 million and operating leases.
During 2015, in aggregate we sold 1,122 of our owned crude railcars and concurrently entered into lease agreements for the same railcars. The lease agreements have varying terms from five to seven years. We received an aggregate cash payment for the railcars of approximately $168.3 million and expect to make payments totaling $99.4 million over the term of the lease for these railcars. In 2016, we sold approximately 120 of these railcars to optimize our railcar portfolio.
During the year ended December 31, 2016, we had additional railcar leases outstanding with terms of up to 10 years. We expect to make lease payments of $18.6 million over the remaining term of these additional agreements.

90



Critical Accounting Policies
The following summary provides further information about our critical accounting policies that involve critical accounting estimates and should be read in conjunction with Note 2 to our financial statements, “Item 8. Financial Statements and Supplementary Data.” The following accounting policies involve estimates that are considered critical due to the level of subjectivity and judgment involved, as well as the impact on our financial position and results of operations. We believe that all of our estimates are reasonable. Unless otherwise noted, estimates of the sensitivity to earnings that would result from changes in the assumptions used in determining our estimates is not practicable due to the number of assumptions and contingencies involved, and the wide range of possible outcomes.
Inventory
Inventories are carried at the lower of cost or market. The cost of crude oil, feedstocks, blendstocks and refined products is determined under the LIFO method using the dollar value LIFO method with increments valued based on average cost during the year. The cost of supplies and other inventories is determined principally on the weighted average cost method. In addition, the use of the LIFO inventory method may result in increases or decreases to cost of sales in years that inventory volumes decline as the result of charging cost of sales with LIFO inventory costs generated in prior periods. As of December 31, 2016 and 2015, market values had fallen below historical LIFO inventory costs and, as a result, we recorded lower of cost or market inventory valuation reserves of $596.0 million and $1,117.3 million, respectively. The $596.0 million as of December 31, 2016, or a portion thereof, is subject to reversal as a reduction to cost of products sold in subsequent periods as inventories giving rise to the reserve are sold, and a new reserve is established. Such a reduction to cost of products sold could be significant if inventory values return to historical cost price levels. Additionally, further decreases in overall inventory values could result in additional charges to cost of products sold should the lower of cost or market inventory valuation reserve be increased.
Our Delaware City refinery acquired a portion of its crude oil from Statoil under our crude supply agreement whereby we took title to the crude oil as it was delivered to our processing units. We had risk of loss while the Statoil inventory was in our storage tanks. We were obligated to purchase all of the crude oil held by Statoil on our behalf upon termination of the agreements. As a result of the purchase obligations, we recorded the inventory of crude oil and feedstocks in the refinery’s storage facilities. The purchase obligations contained derivatives that changed in value based on changes in commodity prices. Such changes were included in our cost of sales. Our agreement with Statoil for our Delaware City refinery terminated effective December 31, 2015, at which time we began to source crude oil and feedstocks internally. Our agreement with Statoil for Paulsboro terminated effective March 31, 2013, at which time we began to source crude oil and feedstocks independently.
Prior to July 31, 2014, our Toledo refinery acquired substantially all of its crude oil from MSCG under a crude oil acquisition agreement whereby we took legal title to the crude oil at certain interstate pipeline delivery locations. We recorded an accrued liability at each period-end for the amount we owed MSCG for the crude oil that we owned but had not processed. The accrued liability was based on the period-end market value, as it represented our best estimate of what we would pay for the crude oil. We terminated this crude oil acquisition agreement effective July 31, 2014 and began to source our crude oil needs independently.
Environmental Matters
Liabilities for future clean-up costs are recorded when environmental assessments and/or clean-up efforts are probable and the costs can be reasonably estimated. Other than for assessments, the timing and magnitude of these accruals generally are based on the completion of investigations or other studies or a commitment to a formal plan of action. Environmental liabilities are based on best estimates of probable future costs using currently available technology and applying current regulations, as well as our own internal environmental policies. The actual settlement of our liability for environmental matters could materially differ from our estimates due to a number of uncertainties such as the extent of contamination, changes in environmental laws and regulations, potential improvements in remediation technologies and the participation of other responsible parties. Additionally, in connection with the Torrance Acquisition on July 1, 2016, we assumed certain pre-existing environmental liabilities. While we believe that our current estimates of the amounts and timing of the costs related to the remediation of these liabilities are reasonable, we have had limited experience with these environmental obligations due to our short operating history. It is possible that our estimates of the costs and duration of the environmental remediation activities related to these liabilities could materially change.
Business Combinations
We use the acquisition method of accounting for the recognition of assets acquired and liabilities assumed in business combinations at their estimated fair values as of the date of acquisition. Any excess consideration transferred over the

91



estimated fair values of the identifiable net assets acquired is recorded as goodwill. Significant judgment is required in estimating the fair value of assets acquired. As a result, in the case of significant acquisitions, we obtain the assistance of third-party valuation specialists in estimating fair values of tangible and intangible assets based on available historical information and on expectations and assumptions about the future, considering the perspective of marketplace participants. While management believes those expectations and assumptions are reasonable, they are inherently uncertain. Unanticipated market or macroeconomic events and circumstances may occur, which could affect the accuracy or validity of the estimates and assumptions.
Deferred Turnaround Costs
Refinery turnaround costs, which are incurred in connection with planned major maintenance activities at our refineries, are capitalized when incurred and amortized on a straight-line basis over the period of time estimated until the next turnaround occurs (generally three to five years). While we believe that the estimates of time until the next turnaround are reasonable, it should be noted that factors such as competition, regulation or environmental matters could cause us to change our estimates thus impacting amortization expense in the future.
Derivative Instruments
We are exposed to market risk, primarily related to changes in commodity prices for the crude oil and feedstocks we use in the refining process as well as the prices of the refined products we sell. The accounting treatment for commodity contracts depends on the intended use of the particular contract and on whether or not the contract meets the definition of a derivative. Non-derivative contracts are recorded at the time of delivery.
All derivative instruments that are not designated as normal purchases or sales are recorded in our balance sheet as either assets or liabilities measured at their fair values. Changes in the fair value of derivative instruments that either are not designated or do not qualify for hedge accounting treatment or normal purchase or normal sale accounting are recognized in income. Contracts qualifying for the normal purchases and sales exemption are accounted for upon settlement. We elect fair value hedge accounting for certain derivatives associated with our inventory repurchase obligations.
Derivative accounting is complex and requires management judgment in the following respects: identification of derivatives and embedded derivatives; determination of the fair value of derivatives; identification of hedge relationships; assessment and measurement of hedge ineffectiveness; and election and designation of the normal purchases and sales exception. All of these judgments, depending upon their timing and effect, can have a significant impact on earnings.
Income Taxes and Tax Receivable Agreement
As PBF LLC is a limited liability company treated as a “flow-through” entity for income tax purposes, there is no benefit or provision for federal or state income tax in the accompanying financial statements for periods prior to the closing of our initial public offering on December 18, 2012. Effective with the completion of our initial public offering, we recognize an income tax expense or benefit in our consolidated financial statements based on our allocable share of PBF LLC’s pre-tax income (loss). We do not recognize any income tax expense or benefit related to the noncontrolling interest in PBF LLC.
Effective upon the completion of our initial public offering, we provide for deferred income taxes for temporary differences between the financial statement carrying amounts and tax bases of assets and liabilities at each balance sheet date, using enacted tax rates expected to be in effect when the related taxes are expected to be paid or received. A deferred tax asset may be reduced by a valuation allowance when we, after assessing the probability of future taxable income and evaluating alternative tax planning strategies, determine that it is more likely than not that the future tax benefit may not be realized. If future taxable income differs from our estimates or if expected tax planning strategies are not available as anticipated, adjustments to the valuation allowance may be needed. Deferred tax assets and liabilities may be adjusted in the future for the effect of changes in tax laws or rates on the date of enactment.
Pursuant to the tax receivable agreement we entered into at the time of our initial public offering, we are required to pay the current and former PBF LLC Series A Unit holders, who exchange their units for PBF Energy stock or whose units we purchase, approximately 85% of the cash savings in income taxes that we are deemed to realize as a result of the increase in the tax basis of our interest in PBF LLC, including tax benefits attributable to payments made under the tax receivable agreement. These payment obligations are of PBF Energy and not of PBF LLC or any of its subsidiaries. We have recognized a liability for the tax receivable agreement reflecting our estimate of the undiscounted amounts that we expect to pay under the agreement. Our estimate of the tax agreement liability is based, in part, on forecasts of future taxable income over the anticipated life of our future business operations, assuming no material changes in the relevant tax law. The assumptions used in the forecasts are subject to substantial uncertainty about our future business operations

92



and the actual payments that we are required to make under the tax receivable agreement could differ materially from our current estimates. We must adjust the estimated tax receivable agreement liability each time we purchase PBF LLC Series A Units or upon an exchange of PBF LLC Series A Units for our Class A common stock. Such adjustments will be based on forecasts of future taxable income and our future business operations at the time of such purchases or exchanges. Periodically, we may adjust the liability based on an updated estimate of the amounts that we expect to pay, using assumptions consistent with those used in our concurrent estimate of the deferred tax asset valuation allowance. These periodic adjustments to the tax receivable liability, if any, are recorded in general and administrative expense and may result in adjustments to our income tax expense and deferred tax assets and liabilities.
Recent Accounting Pronouncements
In August 2015, the Financial Accounting Standards Board (“FASB”) issued Accounting Standards Update No. 2015-14, “Revenue from Contracts with Customers (Topic 606): Deferral of the Effective Date” (“ASU 2015-14”), which defers the effective date of ASU 2014-09, “Revenue from Contracts with Customers” (“ASU 2014-09”) for all entities by one year. Additional ASUs have been issued in 2016 that provide certain implementation guidance related to ASU 2014-09 (collectively, we refer to ASU 2014-09 and these additional ASUs as the "Updated Revenue Recognition Guidance").The Updated Revenue Recognition Guidance will replace most existing revenue recognition guidance in GAAP when it becomes effective. Under ASU 2015-14, this guidance becomes effective for interim and annual periods beginning after December 15, 2017 and permits the use of either the retrospective or modified retrospective transition method. Under ASU 2015-14, early adoption is permitted only as of annual reporting periods beginning after December 15, 2016, including interim reporting periods within that reporting period. We have established a working group to assess the Updated Revenue Recognition Guidance, including its impact on our business processes, accounting systems, controls and financial statement disclosures. Our preliminary expectation is that we will adopt this guidance using the modified retrospective method whereby a cumulative effect adjustment is recognized upon adoption and the Updated Revenue Recognition Guidance is applied prospectively. It is not anticipated that the Company will early adopt this new guidance. The working group is in the early stages of its implementation plan and continues to evaluate the impact of this new standard on the Company’s consolidated financial statements and related disclosures. Although our analysis of the new standard is still in process and interpretative and industry specific guidance is still developing, we currently do not expect the new standard to have a material impact on the amount or timing of revenues recognized for the majority of our revenue arrangements.
In February 2016, the FASB issued ASU No. 2016-02, "Leases (Topic 842)" ("ASU 2016-02"), to increase the transparency and comparability about leases among entities. The new guidance requires lessees to recognize a lease liability and a corresponding lease asset for virtually all lease contracts.  It also requires additional disclosures about leasing arrangements. ASU 2016-02 is effective for interim and annual periods beginning after December 15, 2018, and requires a modified retrospective approach to adoption. Early adoption is permitted. We have established a working group to study the new guidance in ASU 2016-02. This working group was formed during 2016 and has recommended that we adopt this guidance using the modified retrospective. It is not anticipated that we will early adopt this new guidance. The working group continues to evaluate the impact of this new standard on our consolidated financial statements and related disclosures. At this time, we have identified that the most significant impacts of this new guidance will be to bring nearly all leases on our balance sheet with “right of use assets” and “lease obligation liabilities” as well as accelerating the interest expense component of financing leases.
Refer to "Note 2 - Summary of Significant Accounting Policies" for additional Recently Issued Accounting Pronouncements.

ITEM 7A. QUANTITATIVE AND QUALITATIVE DISCLOSURES ABOUT MARKET RISK
We are exposed to market risks, including changes in commodity prices and interest rates. Our primary commodity price risk is associated with the difference between the prices we sell our refined products and the prices we pay for crude oil and other feedstocks. We may use derivative instruments to manage the risks from changes in the prices of crude oil and refined products, natural gas, interest rates, or to capture market opportunities.
Commodity Price Risk
Our earnings, cash flow and liquidity are significantly affected by a variety of factors beyond our control, including the supply of, and demand for, crude oil, other feedstocks, refined products and natural gas. The supply of and demand for these commodities depend on, among other factors, changes in domestic and foreign economies, weather conditions, domestic and foreign political affairs, planned and unplanned downtime in refineries, pipelines and production facilities, production levels, the availability of imports, the marketing of competitive and alternative fuels, and the extent of government regulation. As a result, the prices of these commodities can be volatile. Our

93



revenues fluctuate significantly with movements in industry refined product prices, our cost of sales fluctuates significantly with movements in crude oil and feedstock prices and our operating expenses fluctuate with movements in the price of natural gas. We manage our exposure to these commodity price risks through our supply and offtake agreements as well as through the use of various commodity derivative instruments.
We may use non-trading derivative instruments to manage exposure to commodity price risks associated with the purchase or sale of crude oil and feedstocks, finished products and natural gas outside of our supply and offtake agreements. The derivative instruments we use include physical commodity contracts and exchange-traded and over-the-counter financial instruments. We mark-to-market our commodity derivative instruments and recognize the changes in their fair value in our statements of operations.
At December 31, 2016 and 2015, we had gross open commodity derivative contracts representing 8.8 million barrels and 44.2 million barrels, respectively, with an unrealized net loss of $3.5 million and net gain $46.1 million, respectively. The open commodity derivative contracts as of December 31, 2016 expire at various times during 2017.
We carry inventories of crude oil, intermediates and refined products (“hydrocarbon inventories”) on our balance sheet, the values of which are subject to fluctuations in market prices. Our hydrocarbon inventories totaled approximately 29.4 million barrels and 26.8 million barrels at December 31, 2016 and December 31, 2015, respectively. The average cost of our hydrocarbon inventories was approximately $80.50 and $83.55 per barrel on a LIFO basis at December 31, 2016 and December 31, 2015, respectively, excluding the impact of LCM adjustments of approximately $596.0 million and $1,117.3 million, respectively. During 2016 and 2015, the market prices of our inventory declined to a level below our average cost and we wrote down the carrying value of our hydrocarbon inventories to market.
Our predominant variable operating cost is energy, which is comprised primarily of natural gas and electricity. We are therefore sensitive to movements in natural gas prices. Assuming normal operating conditions, we annually consume a total of approximately 68 million MMBTUs of natural gas amongst our five refineries. Accordingly, a $1.00 per MMBTU change in natural gas prices would increase or decrease our natural gas costs by approximately $68 million.
Compliance Program Price Risk
We are exposed to market risks related to the volatility in the price of RINs required to comply with the Renewable Fuel Standard. Our overall RINs obligation is based on a percentage of our domestic shipments of on-road fuels as established by the EPA. To the degree we are unable to blend the required amount of biofuels to satisfy our RINs obligation, we must purchase RINs on the open market. To mitigate the impact of this risk on our results of operations and cash flows we may purchase RINs when the price of these instruments is deemed favorable.
In addition, we are exposed to risks associated with complying with federal and state legislative and regulatory measures to address greenhouse gas and other emissions. Requirements to reduce emissions could result in increased costs to operate and maintain our facilities as well as implement and manage new emission controls and programs put in place. For example, AB 32 in California requires the state to reduce its GHG emissions to 1990 levels by 2020.
Interest Rate Risk
The maximum availability under our Revolving Loan is $2.64 billion. Borrowings under the Revolving Loan bear interest either at the Alternative Base Rate plus the Applicable Margin or at the Adjusted LIBOR Rate plus the Applicable Margin, all as defined in the Revolving Loan. The Applicable Margin ranges from 1.50% to 2.25% for Adjusted LIBOR Rate Loans and from 0.50% to 1.25% for Alternative Base Rate Loans, depending on the Company's debt rating. If this facility were fully drawn, a 1.0% change in the interest rate would increase or decrease our interest expense by approximately $26.4 million annually.

94



The PBFX Revolving Credit Facility and the PBFX Term Loan bear interest at a variable rate and expose us to interest rate risk. A 1.0% change in the interest rate associated with the borrowings outstanding under these facilities would result in a $3.3 million change in our interest expense, assuming we were to borrow all $360.0 million available under our PBFX Revolving Credit Facility and the outstanding balance of our PBFX Term Loan was $39.7 million.
In addition, we entered into the PBF Rail Term Loan in December 22, 2016 which bears interest at the one month LIBOR plus 200 basis points. A 1.0% change in the interest rate would increase or decrease our interest expense by approximately $0.4 million, assuming all $35.0 million remained outstanding.
We also have interest rate exposure in connection with our J. Aron Inventory Intermediation Agreements under which we pay a time value of money charge based on LIBOR.
Credit Risk
We are subject to risk of losses resulting from nonpayment or nonperformance by our counterparties. We will continue to closely monitor the creditworthiness of customers to whom we grant credit and establish credit limits in accordance with our credit policy.
Concentration Risk
For the years ended December 31, 2016, 2015 and 2014, no single customer accounted for 10% or more of our total sales.
No single customer accounted for 10% or more of our total trade accounts receivable as of December 31, 2016. ExxonMobil and its affiliates represented approximately 18% of our total trade accounts receivable as of December 31, 2015.
ITEM 8. FINANCIAL STATEMENTS AND SUPPLEMENTARY DATA
The information required by this item is set forth beginning on page F-1 of this Annual Report on Form 10-K.

ITEM 9. CHANGES IN AND DISAGREEMENTS WITH ACCOUNTANTS ON ACCOUNTING AND FINANCIAL DISCLOSURE
None.

ITEM 9A.  CONTROLS AND PROCEDURES
Disclosure Controls and Procedures
Our management has evaluated, with the participation of our principal executive and principal financial officers, the effectiveness of our disclosure controls and procedures (as defined in Rule 13a-15(e) under the Securities Exchange Act of 1934 as amended (the “Exchange Act”)) as of the end of the period covered by this report, and has concluded that our disclosure controls and procedures are effective to provide reasonable assurance that information required to be disclosed by us in the reports that we file or furnish under the Exchange Act is recorded, processed, summarized and reported, within the time periods specified in the SEC's rules and forms including, without limitation, controls and procedures designed to ensure that information required to be disclosed by us in the reports that we file or furnish under the Exchange Act is accumulated and communicated to our management, including our principal executive and principal financial officers, as appropriate to allow timely decisions regarding required disclosures.

95



Management's Report on Internal Control over Financial Reporting
Our management is responsible for establishing and maintaining adequate internal control over financial reporting as defined in Rule 13a-15(f) of the Exchange Act. The Company’s internal control system is designed to provide reasonable assurance regarding the reliability of financial reporting and the preparation of financial statements for external purposes in accordance with generally accepted accounting principles in the United States of America. Due to its inherent limitations, internal control over financial reporting may not prevent or detect misstatements. Therefore, even those systems determined to be effective can provide only reasonable assurance with respect to financial statement preparation and presentation.
On July 1, 2016, we completed the acquisition of the Torrance refinery and related logistics assets. We are in the process of integrating the related Torrance operations, including internal controls over financial reporting and, therefore, management's evaluation and conclusion as to the effectiveness of our disclosure controls and procedures as of the end of the period covered by this Annual Report on Form 10-K excludes any evaluation of the internal controls over financial reporting of the acquired Torrance refinery and related logistics assets. We expect the integration of the related Torrance operations, including internal controls over financial reporting to be complete in the year ending December 31, 2017. The Torrance refinery and related logistics assets account for 17% of the Company's total assets and 12% of total revenues of the Company as of and for the year ended December 31, 2016.
Management assessed the effectiveness of our internal control over financial reporting as of December 31, 2016, using the criteria set forth by the Committee of Sponsoring Organizations of the Treadway Commission in Internal Control — Integrated Framework (2013). Based on such assessment, we conclude that as of December 31, 2016, the Company’s internal control over financial reporting is effective.
Auditor Attestation Report
Our independent registered public accounting firm has issued an attestation report on the effectiveness of our internal control over financial reporting, which is on page F-3 of this report.
Changes in Internal Control Over Financial Reporting
On July 1, 2016, we completed the acquisition of the Torrance refinery and related logistics assets. We are in the process of integrating Torrance's operations, including internal controls over financial reporting. There has been no other change in our internal controls over financial reporting during the quarter ended December 31, 2016 that has materially affected, or is reasonably likely to materially affect, our internal controls over our financial reporting.
ITEM 9B.  OTHER INFORMATION
None.
PART III

ITEM 10. DIRECTORS, EXECUTIVE OFFICERS AND CORPORATE GOVERNANCE
The information required under this Item will be contained in our 2017 Proxy Statement, incorporated herein by reference.
We have adopted a Code of Business Conduct and Ethics that applies to our principal executive officer, principal financial officer and principal accounting officer. The Code of Business Conduct and Ethics is available on our website at www.pbfenergy.com under the heading “Investors”. Any amendments to the Code of Business Conduct and Ethics or any grant of a waiver from the provisions of the Code of Business Conduct and Ethics requiring disclosure under applicable Securities and Exchange Commission rules will be disclosed on the Company’s website.

96



See also Executive Officers of the Registrant under “Item 1. Business” of this Annual Report on Form 10-K.
ITEM 11. EXECUTIVE COMPENSATION
The information required under this Item will be contained in our 2017 Proxy Statement, incorporated herein by reference.
ITEM 12. SECURITY OWNERSHIP OF CERTAIN BENEFICIAL OWNERS AND MANAGEMENT AND RELATED STOCKHOLDER MATTERS
See “Item 5. Market for Registrant’s Common Equity, Related Stockholder Matters, and Issuer Purchasers of Equity Securities—Securities Authorized for Issuance Under Equity Compensation Plans.”
Additional information required by this Item will be contained in our 2017 Proxy Statement, incorporated herein by reference.
ITEM 13. CERTAIN RELATIONSHIPS AND RELATED TRANSACTIONS, AND DIRECTOR INDEPENDENCE
The information required under this Item will be contained in our 2017 Proxy Statement, incorporated herein by reference.
ITEM 14. PRINCIPAL ACCOUNTING FEES AND SERVICES
The information required under this Item will be contained in our 2017 Proxy Statement, incorporated herein by reference.

97




PART IV
ITEM 15. EXHIBITS AND FINANCIAL STATEMENT SCHEDULES
(a)   1. Financial Statements. The consolidated financial statements of PBF Energy Inc. and subsidiaries, required by Part II, Item 8, are included in Part IV of this report. See Index to Consolidated Financial Statements beginning on page F-1.
2. Financial Statement Schedules and Other Financial Information. No financial statement schedules are submitted because either they are inapplicable or because the required information is included in the consolidated financial statements or notes thereto.
3. Exhibits. Filed as part of this Annual Report on Form 10-K are the following exhibits:
Number
  
Description
 
 
 
2.1
 
Contribution Agreement dated as of August 31, 2016 by and between PBF Energy Company LLC and PBF Logistics LP (incorporated by reference to Exhibit 2.1 filed with PBF Energy Inc.'s Current Report on Form 8-K dated September 7, 2016 (File No. 001-35764) )
 
 
 
2.2
 
Purchase Agreement dated as of January 29, 2016 by and between PBF Logistics Products Terminals LLC and Plains Products Terminals LLC (incorporated by reference to Exhibit 2.1 filed with PBF Logistics LP's Current Report on Form 8-K dated February 4, 2016 (File No. 001-36446))
 
 
 
2.3
 
Sale and Purchase Agreement by and between PBF Holding Company LLC and ExxonMobil Oil Corporation and its subsidiary, Mobil Pacific Pipeline Company as of September 29, 2015 (incorporated by reference to Exhibit 2.1 filed with PBF Energy Inc.’s Current Report on Form 8-K dated October 1, 2015 (File No. 001-35764))
 
 
 
2.4
 
Sale and Purchase Agreement by and between PBF Holding Company LLC, ExxonMobil Oil Corporation, Mobil Pipe Line Company and PDV Chalmette, L.L.C. as of June 17, 2015 (incorporated by reference to Exhibit 2.1 filed with PBF Energy Inc.’s Current Report on Form 8-K dated June 17, 2015 (File No. 001-35764))
 
 
 
3.1
 
Amended and Restated Certificate of Incorporation of PBF Energy Inc. (incorporated by reference to Exhibit 3.1 filed with PBF Energy Inc.’s Amendment No. 4 to Registration Statement on Form S-1 (Registration No. 333-177933))
 
 
 
3.2
 
Amended and Restated Bylaws of PBF Energy Inc. (incorporated by reference to Exhibit 3.1 filed with PBF Energy Inc.’s Current Report on Form 8-K dated February 15, 2017 (File No. 001-35764))
 
 
 
4.1
 
Third Supplemental Indenture, dated as of July 29, 2016, by and among PBF Holding Company LLC, the Guarantors named on the signature page thereto and Wilmington Trust, National Association (incorporated by reference to Exhibit 4.1 filed with PBF Energy Inc.'s Quarterly Report on Form 10-Q dated November 4, 2016 (File No. 001-35764))
 
 
 
4.2
 
First Supplemental Indenture, dated as of July 29, 2016, among PBF Western Region LLC, Torrance Refining Company LLC, Torrance Logistics Company LLC, Wilmington Trust, National Association and Deutsche Bank Trust Company Americas (incorporated by reference to Exhibit 4.2 filed with PBF Energy Inc.'s Quarterly Report on Form 10-Q dated November 4, 2016 (File No. 001-35764))
 
 
 
4.3
 
Joinder Agreement dated May 26, 2016, among PBF Logistics Products Terminals LLC and Wells Fargo Bank, National Association, as Administrative Agent (incorporated by reference to Exhibit 4.1 filed with PBF Logistics LP's Quarterly Report on Form 10-Q dated August 4, 2016 (File No. 001-36446))
 
 
 

98



4.4
 
Indenture dated as of November 24, 2015, among PBF Holding Company LLC, PBF Finance Corporation, the Guarantors named on the signature pages thereto, Wilmington Trust, National Association, as Trustee and Deutsche Bank Trust Company Americas, as Paying Agent, Registrar, Transfer Agent, Authenticating Agent and Notes Collateral Agent and Form of 7.00% Senior Secured Note (included as Exhibit A) (incorporated by reference to Exhibit 4.1 filed with PBF Energy Inc.’s Current Report on Form 8-K dated November 30, 2015 (File No. 001-35764))
 
 
 
4.5
 
Registration Rights Agreement dated November 24, 2015, among PBF Holding Company LLC and PBF Finance Corporation, the Guarantors named therein and UBS Securities LLC, as Representative of the several Initial Purchasers (incorporated by reference to Exhibit 4.3 filed with PBF Energy Inc.’s Current Report on Form 8-K dated November 30, 2015 (File No. 001-35764))
 
 
 
4.6
 
Indenture dated May 12, 2015, among PBF Logistics LP, PBF Logistics Finance Corporation, the Guarantors named therein and Deutsche Bank Trust Company Americas, as Trustee and Form of Note (included as Exhibit A) (incorporated by reference to Exhibit 4.1 filed with PBF Energy Inc.’s Current Report on Form 8-K dated May 12, 2015 (File No. 001-35764))
 
 
 
4.7
 
Supplemental Indenture dated June 19, 2015, among PBF Logistics LP, PBF Logistics Finance Corporation, the Guarantors named therein and Deutsche Bank Trust Company Americas, as trustee (incorporated by reference to Exhibit 4.2 filed with PBF Logistics LP's Registration Statement on Form S-4 (Registration No. 333-206728))
 
 
 
4.8
 
Second Supplemental Indenture dated June 28, 2016, among PBF Products Terminals LLC, PBF Logistics LP, PBF Logistics Finance Corporation, and Deutsche Bank Trust Company Americas, as trustee (incorporated by reference to Exhibit 4.2 filed with PBF Logistics LP's Quarterly Report on Form 10-Q dated August 4, 2016 (File No. 001-36446))
 
 
 
4.9
 
Amended and Restated Registration Rights Agreement of PBF Energy Inc. dated as of December 12, 2012 (incorporated by reference to Exhibit 4.1 filed with PBF Energy Inc.’s Current Report on Form 8-K dated December 18, 2012 (File No. 001-35764))
 
 
 
4.10
 
Indenture, dated as of February 9, 2012, among PBF Holding Company LLC, PBF Finance Corporation, the Guarantors party thereto, Wilmington Trust, National Association and Deutsche Bank Trust Company Americas (incorporated by reference to Exhibit 4.2 filed with PBF Energy Inc.’s Amendment No. 2 to Registration Statement on Form S-1 (Registration No. 333-177933))
 
 
 
4.11
 
First Supplemental Indenture, dated as of November 13, 2015, among Chalmette Refining, L.L.C., Wilmington Trust, National Association and Deutsche Bank Trust Company Americas (incorporated by reference to Exhibit 4.7 filed with PBF Energy Inc.'s Annual Report on Form 10-K dated February 29, 2016 (File No. 001-35764))
 
 
 
4.12
 
Second Supplemental Indenture, dated as of November 16, 2015, by and among PBF Holding Company LLC, PBF Finance Corporation, the Guarantors named on the signature page thereto and Wilmington Trust, National Association (incorporated by reference to Exhibit 4.8 filed with PBF Energy Inc.'s December 31, 2015 Form 10-K (File No. 001-35764))
 
 
 
10.1 **
 
Form of Restricted Stock Agreement for Employees, under PBF Energy Inc. 2012 Equity Incentive Plan (incorporated by reference to Exhibit 10.1 filed with PBF Energy Inc.'s Current Report on Form 8-K dated October 28, 2016 (File No. 001-35764))
 
 
 
10.2 **
 
Form of Restricted Stock Agreement for Employees, under PBF Energy Inc. 2012 Equity Incentive Plan (incorporated by reference to Exhibit 10.1 filed with PBF Energy Inc.'s Quarterly Report on Form 10-Q dated November 4, 2016 (File No. 001-35764))
 
 
 
10.3
 
Fourth Amended and Restated Omnibus Agreement dated as of August 31, 2016 among PBF Holding Company LLC, PBF Energy Company LLC, PBF Logistics GP LLC and PBF Logistics LP (incorporated by reference to Exhibit 10.1 filed with PBF Energy Inc.'s Current Report on Form 8-K dated September 7, 2016 (File No. 001-35764))
 
 
 

99



10.4
 
Fourth Amended and Restated Operation and Management Services and Secondment Agreement dated as of August 31, 2016 among PBF Holding Company LLC, Delaware City Refining Company LLC, Toledo Refining Company LLC, Torrance Refining Company LLC, Torrance Logistics Company LLC, PBF Logistics GP LLC , PBF Logistics LP, Delaware City Terminaling Company LLC, Delaware Pipeline Company LLC, Delaware City Logistics Company LLC, Toledo Terminaling Company LLC and PBFX Operating Company LLC (incorporated by reference to Exhibit 10.2 filed with PBF Energy Inc.'s Current Report on Form 8-K dated September 7, 2016 (File No. 001-35764))
 
 
 
10.5
 
Transportation Services Agreement dated as of August 31, 2016 among PBF Holding Company LLC and Torrance Valley Pipeline Company LLC (incorporated by reference to Exhibit 10.3 filed with PBF Energy Inc.'s Current Report on Form 8-K dated September 7, 2016 (File No. 001-35764))
 
 
 
10.6
 
Pipeline Service Order dated as of August 31, 2016, by and between Torrance Valley Pipeline Company LLC, and PBF Holding Company LLC (incorporated by reference to Exhibit 10.4 filed with PBF Energy Inc.'s Current Report on Form 8-K dated September 7, 2016 (File No. 001-35764))
 
 
 
10.7
 
Pipeline Service Order dated as of August 31, 2016, by and between Torrance Valley Pipeline Company LLC, and PBF Holding Company LLC (incorporated by reference to Exhibit 10.5 filed with PBF Energy Inc.'s Current Report on Form 8-K dated September 7, 2016 (File No. 001-35764))
 
 
 
10.8
 
Dedicated Storage Service Order dated as of August 31, 2016, by and between Torrance Valley Pipeline Company LLC, and PBF Holding Company LLC (incorporated by reference to Exhibit 10.6 filed with PBF Energy Inc.'s Current Report on Form 8-K dated September 7, 2016 (File No. 001-35764))
 
 
 
10.9
 
Throughput Storage Service Order dated as of August 31, 2016, by and between Torrance Valley Pipeline Company LLC, and PBF Holding Company LLC (incorporated by reference to Exhibit 10.7 filed with PBF Energy Inc.'s Current Report on Form 8-K dated September 7, 2016 (File No. 001-35764))
 
 
 
10.10
 
Joinder Agreement to the Amended and Restated ABL Security Agreement dated as of July 1, 2016, among Torrance Refining Company LLC and UBS AG, Stamford Branch, as Administrative Agent (incorporated by reference to Exhibit 10.10 filed with PBF Energy Inc.'s Quarterly Report on Form 10-Q dated November 4, 2016 (File No. 001-35764))
 
 
 
10.11
 
Joinder Agreement to the Amended and Restated ABL Security Agreement dated as of July 1, 2016, among PBF Western Region LLC, Torrance Logistics Company LLC and UBS AG, Stamford Branch, as Administrative Agent (incorporated by reference to Exhibit 10.11 filed with PBF Energy Inc.'s Quarterly Report on Form 10-Q dated November 4, 2016 (File No. 001-35764))
 
 
 
10.12
 
Joinder Agreement to the Third Amended and Restated Revolving Credit Agreement dated as of July 1, 2016, among PBF Holding Company LLC, the Guarantors named on the signature pages thereto including Torrance Refining Company LLC and UBS AG, Stamford Branch, as Administrative Agent (incorporated by reference to Exhibit 10.12 filed with PBF Energy Inc.'s Quarterly Report on Form 10-Q dated November 4, 2016 (File No. 001-35764))
 
 
 
10.13
 
Joinder Agreement to the Third Amended and Restated Revolving Credit Agreement dated as of July 1, 2016, among PBF Holding Company LLC, the Guarantors named on the signature pages thereto including PBF Western Region LLC, Torrance Logistics Company LLC and UBS AG, Stamford Branch, as Administrative Agent (incorporated by reference to Exhibit 10.13 filed with PBF Energy Inc.'s Quarterly Report on Form 10-Q dated November 4, 2016 (File No. 001-35764))
 
 
 
10.14
 
Consulting Agreement between PBF Investments LLC and Thomas D. O'Malley effective July 1, 2016 (incorporated by reference to Exhibit 10.1 filed with PBF Energy Inc.'s Current Report on Form 8-K dated May 27, 2016 (File No. 001-35764))
 
 
 
10.15
 
Second Increase Agreement between PBF Logistics LP and Wells Fargo Bank, National Association dated as of May 19, 2016 (incorporated by reference to Exhibit 10.1 filed with PBF Logistics LP's Quarterly Report on Form 10-Q dated August 4, 2016 (File No. 001-36446))
 
 
 

100



10.16 **
 
Form of Restricted Stock Award Agreement for Directors under PBF Energy Inc. 2012 Equity Incentive Plan (incorporated by reference to Exhibit 10.1 filed with PBF Energy Inc.'s Quarterly Report on Form 10-Q dated May 5, 2016 (File No. 001-35764))
 
 
 
10.17**
 
Third Amended and Restated Employment Agreement between PBF Investments LLC and Thomas D. O'Malley, Executive Chairman of the Board of Directors of PBF Energy Inc. as of September 8, 2015. (incorporated by reference to Exhibit 10.1 filed with PBF Energy Inc.’s Current Report on Form 8-K dated September 11, 2015 (File No. 001-35764))
 
 
 
10.18
 
First Amendment to Loan Agreement dated as of April 29, 2015, by and among PBF Rail Logistics Company LLC and Credit Agricole Corporate and Investment Bank (incorporated by reference to Exhibit 10.1 filed with PBF Energy Inc.’s Current Report on Form 8-K dated April 29, 2015 (File No. 001-35764))
 
 
 
10.19
 
Contribution Agreement dated as of May 5, 2015 by and between PBF Energy Company LLC and PBF Logistics LP (incorporated by reference to Exhibit 10.1 filed with PBF Energy Inc.’s Current Report on Form 8-K dated May 5, 2015 (File No. 001-35764))
 
 
 
10.20
 
Third Amended and Restated Omnibus Agreement dated as of May 15, 2015 among PBF Holding Company LLC, PBF Energy Company LLC, PBF Logistics GP LLC and PBF Logistics LP (incorporated by reference to Exhibit 10.1 filed with PBF Energy Inc.’s Current Report on Form 8-K dated May 12, 2015 (File No. 001-35764))
 
 
 
10.21
 
Third Amended and Restated Operation and Management Services and Secondment Agreement dated as of May 15, 2015 among PBF Holding Company LLC, Delaware City Refining Company LLC, Toledo Refining Company LLC, PBF Logistics GP LLC , PBF Logistics LP, Delaware City Terminaling Company LLC, Delaware Pipeline Company LLC, Delaware City Logistics Company LLC and Toledo Terminaling Company LLC (incorporated by reference to Exhibit 10.2 filed with PBF Energy Inc.’s Current Report on Form 8-K dated May 12, 2015 (File No. 001-35764))
 
 
 
10.22
 
Delaware Pipeline Services Agreement dated as of May 15, 2015 among PBF Holding Company LLC and Delaware Pipeline Company LLC (incorporated by reference to Exhibit 10.3 filed with PBF Energy Inc.’s Current Report on Form 8-K dated May 12, 2015 (File No. 001-35764))
 
 
 
10.23
 
Delaware City Truck Loading Services Agreement dated as of May 15, 2015 among PBF Holding Company LLC and Delaware City Logistics Company LLC (incorporated by reference to Exhibit 10.4 filed with PBF Energy Inc.’s Current Report on Form 8-K dated May 12, 2015 (File No. 001-35764))
 
 
 
10.24
 
Guaranty of Collection, dated as of May 12, 2015, by PBF Energy Company LLC with respect to the 6.875% Senior Notes due 2023 issued by PBF Logistics LP (incorporated by reference to Exhibit 10.5 filed with PBF Energy Inc.’s Current Report on Form 8-K dated May 12, 2015 (File No. 001-35764))
 
 
 
10.25 **
 
Employment Agreement dated as of September 4, 2014 between PBF Investments LLC and Thomas O'Connor (incorporated by reference to Exhibit 10.9 filed with PBF Energy Inc.'s Annual Report on Form 10-K dated February 29, 2016 (File No. 001-35764))
 
 
 
10.26
 
Amended and Restated Guaranty of Collection, dated as of September 30, 2014, by PBF Energy Company LLC with respect to the Term Loan and Security Agreement and Revolving Credit Agreement of PBF Logistics LP (incorporated by reference to Exhibit 10.8 filed with PBF Energy Inc.'s Quarterly Report on Form 10-Q dated August 6, 2015 (File No. 001-35764))
 
 
 
10.27
 
Reaffirmation Agreement, dated as of December 5, 2014, by PBF Energy Company LLC with respect to the Amended and Restated Guaranty of Collection (incorporated by reference to Exhibit 10.8.1 filed with PBF Energy Inc.'s Quarterly Report on Form 10-Q dated August 6, 2015 (File No. 001-35764))
 
 
 
10.28
 
Designation of Other Guaranteed Revolving Credit Obligations, dated as of December 12, 2014 with respect to the Amended and Restated Guaranty of Collection (incorporated by reference to Exhibit 10.8.2 filed with PBF Energy Inc.'s Quarterly Report on Form 10-Q dated August 6, 2015 (File No. 001-35764))

101



 
 
 
10.29†
 
Inventory Intermediation Agreement dated as of May 29, 2015 (as amended) between J. Aron & Company and PBF Holding Company LLC and Paulsboro Refining Company LLC (incorporated by reference to Exhibit 10.9 filed with PBF Energy Inc.'s Quarterly Report on Form 10-Q dated August 6, 2015 (File No. 001-35764))
 
 
 
10.30†
 
Inventory Intermediation Agreement dated as of May 29, 2015 (as amended) between J. Aron & Company and PBF Holding Company LLC and Delaware City Refining Company LLC (incorporated by reference to Exhibit 10.10 filed with PBF Energy Inc.'s Quarterly Report on Form 10-Q dated August 6, 2015 (File No. 001-35764))
 
 
 
10.31
 
Consulting Services Agreement dated as of January 31, 2015 between PBF Investments LLC and Michael D. Gayda (incorporated by reference to Exhibit 10.1 filed with PBF Energy Inc.'s Quarterly Report on Form 10-Q dated May 7, 2015 (File No. 001-35764))
 
 
 
10.32
 
Third Amended and Restated Revolving Credit Agreement, dated as of August 15, 2014, among PBF Holding Company LLC, Delaware City Refining Company LLC, Paulsboro Refining Company LLC, Toledo Refining Company LLC and UBS Securities LLC (incorporated by reference to Exhibit 10.2 filed with PBF Energy Inc.'s Quarterly Report on Form 10-Q dated November 7, 2014 (File No. 001-35764))
 
 
 
10.33
 
Term Loan and Security Agreement, dated as of May 14, 2014 among PBF Logistics LP as Borrower, Wells Fargo Bank, National Association as administrative agent and lender, and the other lenders party thereto (incorporated by reference to Exhibit 10.1 filed with PBF Energy Inc.’s Current Report on Form 8-K dated May 14, 2014 (File No. 001-35764))
 
 
 
10.34
 
Revolving Credit Agreement, dated as of May 14, 2014 among PBF Logistics LP as Borrower, Wells Fargo Bank, National Association as Administrative Agent, Swingline Lender, L/C issuer and lender and the other lenders party thereto (incorporated by reference to Exhibit 10.2 filed with PBF Energy Inc.'s Current Report on Form 8-K dated May 14, 2014 (File No. 001-35764))
 
 
 
10.35
 
Increase Agreement, dated as of December 5, 2014 (incorporated by reference to Exhibit 10.8 filed with PBF Logistics LP's Annual Report on Form 10-K dated February 26, 2015 (File No. 001-36446)).
 
 
 
10.36
 
Guaranty of Collection by PBF Energy Company LLC, dated as of May 14, 2014 (incorporated by reference to Exhibit 10.3 filed with PBF Energy Inc.’s Current Report on Form 8-K dated May 14, 2014 (File No. 001-35764))
 
 
 
10.37
 
Second Amended and Restated Agreement of Limited Partnership of PBF Logistics LP dated as of September 15, 2014 (incorporated by reference to Exhibit 3.1 filed with PBF Logistics LP's Current Report on Form 8-K dated September 19, 2014 (File No. 001-36446))
 
 
 
10.38
 
Contribution, Conveyance and Assumption Agreement dated as of May 14, 2014 by and among PBF Logistics LP, PBF Logistics GP LLC, PBF Energy Inc., PBF Energy Company LLC, PBF Holding Company LLC, Delaware City Refining Company LLC, Delaware City Terminaling Company LLC and Toledo Refining Company LLC (incorporated by reference to Exhibit 10.1 filed with PBF Energy Inc.’s Current Report on Form 8-K dated May 14, 2014 (File No. 001-35764))
 
 
 
10.39
 
Delaware City Rail Terminaling Services Agreement, dated as of May 14, 2014 (incorporated by reference to Exhibit 10.4 filed with PBF Energy Inc.’s Current Report on Form 8-K dated May 14, 2014 (File No. 001-35764))
 
 
 
10.40
 
Amended and Restated Toledo Truck Unloading & Terminaling Agreement effective as of June 1, 2014 (incorporated by reference to Exhibit 10.10 filed with PBF Energy Inc.'s Quarterly Report on Form 10-Q dated August 7, 2014 (File No. 001-35764))
 
 
 
10.40.1
 
Assignment and Amendment of Amended and Restated Toledo Truck Unloading & Terminaling Agreement dated as of December 12, 2014 by and between PBF Holding Company LLC, PBF Logistics LP and Toledo Terminaling Company LLC (incorporated by reference to Exhibit 10.4 filed with PBF Logistics LP's Current Report on Form 8-K dated December 16, 2014 (File No. 001-36446))
 
 
 

102



10.41
 
Contribution Agreement, dated as of September 16, 2014 among PBF Energy Company LLC and PBF Logistics LP (incorporated by reference to Exhibit 10.1 filed with PBF Energy Inc.’s Current Report on Form 8-K dated September 19, 2014 (File No. 001-35764))
 
 
 
10.42
 
Delaware City West Ladder Rack Terminaling Services Agreement, dated as of October 1, 2014 among PBF Holding Company LLC and Delaware City Terminaling Company LLC (incorporated by reference to Exhibit 10.3 filed with PBF Energy Inc.’s Current Report on Form 8-K dated October 2, 2014 (File No. 001-35764))
 
 
 
10.43
 
Contribution Agreement, dated as of December 2, 2014 by and between PBF Energy Company LLC and PBF Logistics LP (incorporated by reference to Exhibit 10.1 filed with PBF Energy Inc.’s Current Report on Form 8-K dated December 5, 2014 (File No. 001-35764))
 
 
 
10.44
 
Storage and Terminaling Services Agreement dated as of December 12, 2014 among PBF Holding Company LLC and Toledo Terminaling Company LLC (incorporated by reference to Exhibit 10.3 to the Current Report on Form 8-K filed on December 16, 2014 (File No. 001-36446))
 
 
 
10.45
 
Amended and Restated Limited Liability Company Agreement of PBF Energy Company LLC (incorporated by reference to Exhibit 10.1 filed with PBF Energy Inc.’s Current Report on Form 8-K dated December 18, 2012 (File No. 001-35764))
 
 
 
10.46
 
Exchange Agreement, dated as of December 12, 2012 (incorporated by reference to Exhibit 10.3 filed with PBF Energy Inc.’s Current Report on Form 8-K dated December 18, 2012 (File No. 001-35764))
 
 
 
10.47
 
Tax Receivable Agreement, dated as of December 12, 2012 (incorporated by reference to Exhibit 10.2 filed with PBF Energy Inc.’s Current Report on Form 8-K dated December 18, 2012 (File No. 001-35764))
 
 
 
10.48
 
Stockholders’ Agreement of PBF Energy Inc. (incorporated by reference to Exhibit 10.4 filed with PBF Energy Inc.’s Current Report on Form 8-K dated December 18, 2012 (File No. 001-35764))
 
 
 
10.49
 
Restated Warrant and Purchase Agreement between PBF Energy Company LLC and the officers party thereto, as amended (incorporated by reference to Exhibit 10.17 filed with PBF Energy Inc.’s Amendment No. 4 to Registration Statement on Form S-1 (Registration No. 333-177933))
 
 
 
10.50**
 
Amended and Restated Employment Agreement dated as of December 17, 2012, between PBF Investments LLC and Thomas J. Nimbley (incorporated by reference to Exhibit 10.8 filed with PBF Energy Inc.’s Current Report on Form 8-K dated December 18, 2012 (File No. 001-35764))
 
 
 
10.51**
 
Second Amended and Restated Employment Agreement, dated as of December 17, 2012, between PBF Investments LLC and Matthew C. Lucey (incorporated by reference to Exhibit 10.9 filed with PBF Energy Inc.’s Current Report on Form 8-K dated December 18, 2012 (File No. 001-35764))
 
 
 
10.52**
 
Employment Agreement dated as of April 1, 2014 between PBF Investments LLC and Erik Young. (incorporated by reference to Exhibit 10.2 filed with PBF Energy Inc.'s Quarterly Report on Form 10-Q dated May 7, 2014 (File No. 001-35764))
 
 
 
10.53
 
Form of Indemnification Agreement, dated December 12, 2012, between PBF Energy Inc. and each of the executive officers and directors of PBF Energy Inc. (incorporated by reference to Exhibit 10.5 filed with PBF Energy Inc.’s Current Report on Form 8-K dated December 18, 2012 (File No. 001-35764))
 
 
 
10.54*/**
 
PBF Energy Inc. Amended and Restated 2012 Equity Incentive Plan
 
 
 
10.55**
 
PBF Energy Inc. 2012 Equity Incentive Plan (incorporated by reference to Exhibit 10.6 filed with PBF Energy Inc.’s Current Report on Form 8-K dated December 18, 2012 (File No. 001-35764))
 
 
 

103



10.56**
 
Form of Restricted Stock Award Agreement for Directors under the PBF Energy Inc. 2012 Equity Incentive Plan. (incorporated by reference to Exhibit 10.1 filed with PBF Energy Inc.'s Quarterly Report on Form 10-Q dated November 7, 2014 (File No. 001-35764))
 
 
 
10.57**
 
Form of Non-Qualified Stock Option Agreement under the PBF Energy Inc. 2012 Equity Incentive Plan (incorporated by reference to Exhibit 10.28 filed with PBF Energy Inc.’s Amendment No. 6 to Registration Statement on Form S-1 (Registration No. 333-177933))
 
 
 
10.58**
 
PBF Logistics LP 2014 Long-Term Incentive Plan, adopted as of May 14, 2014 (incorporated by reference to Exhibit 10.8 filed with PBF Logistics LP's Current Report on Form 8-K dated May 14, 2014 (File No. 001-36446))
 
 
 
10.59**
 
Form of Phantom Unit Agreement for Employees, under the PBF Logistics LP 2014 Long-Term Incentive Plan (incorporated by reference to Exhibit 10.8 filed with PBF Logistics LP's Registration Statement on Form S-1, as amended, originally filed on April 22, 2014 (File No. 333-195024))
 
 
 
10.60**
 
Form of Phantom Unit Agreement for Non-Employee Directors, under the PBF Logistics LP 2014 Long-Term Incentive Plan (incorporated by reference to Exhibit 10.7 filed with PBF Logistics LP's Registration Statement on Form S-1, as amended originally filed on April 22, 2014 (File No. 333-195024))
 
 
 
10.61
 
Form of Indemnification Agreement between PBF Logistics LP, PBF Logistics GP LLC and each of the executive officers and directors of PBF Logistics LP and PBF Logistics GP LLC (incorporated by reference to Exhibit 10.11 filed with PBF Logistics LP's Registration Statement on Form S-1, as amended, originally filed on April 22, 2014 (File No. 333-195024))
 
 
 
21.1*
 
Subsidiaries of the Registrant
 
 
23.1*
 
Consent of Deloitte & Touche LLP
 
 
24.1*
 
Power of Attorney (included on signature page)
 
 
 
31.1*
 
Certification by Chief Executive Officer of PBF Energy Inc. pursuant to Rule 13a-14(a)/15d-14(a), as adopted pursuant to Section 302 of the Sarbanes-Oxley Act of 2002
 
 
 
31.2*
 
Certification by Chief Financial Officer of PBF Energy Inc. pursuant to Rule 13a-14(a)/15d-14(a), as adopted pursuant to Section 302 of the Sarbanes-Oxley Act of 2002
 
 
 
32.1*(1)
 
Certification by Chief Executive Officer of PBF Energy Inc. pursuant to 18 U.S.C. Section 1350, as adopted pursuant to Section 906 of the Sarbanes-Oxley Act of 2002
 
 
32.2*(1)
 
Certification by Chief Financial Officer of PBF Energy Inc. pursuant to 18 U.S.C. Section 1350, as adopted pursuant to Section 906 of the Sarbanes-Oxley Act of 2002
 
 
 
101.INS
 
XBRL Instance Document.
 
 
 
101.SCH
 
XBRL Taxonomy Extension Schema Document.
 
 
 
101.CAL
 
XBRL Taxonomy Extension Calculation Linkbase Document.
 
 
 
101.DEF
 
XBRL Taxonomy Extension Definition Linkbase Document.
 
 
 
101.LAB
 
XBRL Taxonomy Extension Label Linkbase Document.
 
 
 
101.PRE
 
XBRL Taxonomy Extension Presentation Linkbase Document.
 
 
 

 ——————————

104



*
Filed herewith.
 
 
**
Indicates management compensatory plan or arrangement.
 
 
Confidential treatment has been granted by the SEC as to certain portions, which portions have been omitted and filed separately with the SEC.
 
 
(1)
This exhibit should not be deemed to be “filed” for purposes of Section 18 of the Exchange Act.



105


PBF ENERGY INC.
INDEX TO CONSOLIDATED FINANCIAL STATEMENTS
 


F-1


REPORT OF INDEPENDENT REGISTERED PUBLIC ACCOUNTING FIRM

To the Board of Directors and Stockholders of
PBF Energy Inc. and subsidiaries

We have audited the accompanying consolidated balance sheets of PBF Energy Inc. and subsidiaries (the “Company”) as of December 31, 2016 and 2015, and the related consolidated statements of operations, comprehensive income (loss), changes in equity, and cash flows for each of the three years in the period ended December 31, 2016. These financial statements are the responsibility of the Company’s management. Our responsibility is to express an opinion on these financial statements based on our audits.

We conducted our audits in accordance with the standards of the Public Company Accounting Oversight Board (United States). Those standards require that we plan and perform the audit to obtain reasonable assurance about whether the financial statements are free of material misstatement. An audit includes examining, on a test basis, evidence supporting the amounts and disclosures in the financial statements. An audit also includes assessing the accounting principles used and significant estimates made by management, as well as evaluating the overall financial statement presentation. We believe that our audits provide a reasonable basis for our opinion.

In our opinion, such consolidated financial statements present fairly, in all material respects, the financial position of PBF Energy Inc. and subsidiaries as of December 31, 2016 and 2015, and the results of their operations and their cash flows for each of the three years in the period ended December 31, 2016, in conformity with accounting principles generally accepted in the United States of America.

We have also audited, in accordance with the standards of the Public Company Accounting Oversight Board (United States), the Company's internal control over financial reporting as of December 31, 2016, based on criteria established in Internal Control - Integrated Framework (2013) issued by the Committee of Sponsoring Organizations of the Treadway Commission and our report dated February 24, 2017 expressed an unqualified opinion on the Company's internal control over financial reporting.


/s/ Deloitte & Touche LLP
Parsippany, New Jersey
February 24, 2017


F- 2


REPORT OF INDEPENDENT REGISTERED PUBLIC ACCOUNTING FIRM

To the Board of Directors and Stockholders of
PBF Energy Inc. and subsidiaries

We have audited the internal control over financial reporting of PBF Energy Inc. and subsidiaries (the “Company”) as of December 31, 2016, based on criteria established in Internal Control - Integrated Framework (2013) issued by the Committee of Sponsoring Organizations of the Treadway Commission. As described in Management’s Report on Internal Control over Financial Reporting, management excluded from its assessment the internal control over financial reporting of the Torrance refinery and related logistics assets which was acquired on July 1, 2016 and whose financial statements constitute 17% of total assets and 12% of revenues of the consolidated financial statement amounts as of and for the year ended December 31, 2016. Accordingly, our audit did not include the internal control over financial reporting of the Torrance refinery and related logistics assets. The Company’s management is responsible for maintaining effective internal control over financial reporting and for its assessment of the effectiveness of internal control over financial reporting, included in the accompanying Management’s Report on Internal Control over Financial Reporting. Our responsibility is to express an opinion on the Company’s internal control over financial reporting based on our audit.

We conducted our audit in accordance with the standards of the Public Company Accounting Oversight Board (United States). Those standards require that we plan and perform the audit to obtain reasonable assurance about whether effective internal control over financial reporting was maintained in all material respects. Our audit included obtaining an understanding of internal control over financial reporting, assessing the risk that a material weakness exists, testing and evaluating the design and operating effectiveness of internal control based on the assessed risk, and performing such other procedures as we considered necessary in the circumstances. We believe that our audit provides a reasonable basis for our opinion.

A company’s internal control over financial reporting is a process designed by, or under the supervision of, the company’s principal executive and principal financial officers, or persons performing similar functions, and effected by the company's board of directors, management, and other personnel to provide reasonable assurance regarding the reliability of financial reporting and the preparation of financial statements for external purposes in accordance with generally accepted accounting principles. A company’s internal control over financial reporting includes those policies and procedures that (1) pertain to the maintenance of records that, in reasonable detail, accurately and fairly reflect the transactions and dispositions of the assets of the company; (2) provide reasonable assurance that transactions are recorded as necessary to permit preparation of financial statements in accordance with generally accepted accounting principles, and that receipts and expenditures of the company are being made only in accordance with authorizations of management and directors of the company; and (3) provide reasonable assurance regarding prevention or timely detection of unauthorized acquisition, use, or disposition of the company’s assets that could have a material effect on the financial statements.

Because of the inherent limitations of internal control over financial reporting, including the possibility of collusion or improper management override of controls, material misstatements due to error or fraud may not be prevented or detected on a timely basis. Also, projections of any evaluation of the effectiveness of the internal control over financial reporting to future periods are subject to the risk that the controls may become inadequate because of changes in conditions, or that the degree of compliance with the policies or procedures may deteriorate.

In our opinion, the Company maintained, in all material respects, effective internal control over financial reporting as of December 31, 2016, based on the criteria established in Internal Control - Integrated Framework (2013) issued by the Committee of Sponsoring Organizations of the Treadway Commission.


F- 3


We have also audited, in accordance with the standards of the Public Company Accounting Oversight Board (United States), the consolidated financial statements as of and for the year ended December 31, 2016 of the Company and our report dated February 24, 2017 expressed an unqualified opinion on those financial statements.
 

/s/ Deloitte & Touche LLP
Parsippany, New Jersey
February 24, 2017

F- 4


PBF ENERGY INC.
CONSOLIDATED BALANCE SHEETS
(in thousands, except share and per share data)
 
December 31,
2016
 
December 31,
2015
ASSETS
 
 
 
Current assets:
 
 
 
Cash and cash equivalents (PBFX: $64,221 and $18,678, respectively)
$
746,274

 
$
944,320

Accounts receivable
620,175

 
454,759

Inventories
1,863,560

 
1,174,272

Deferred tax asset

 
371,186

Marketable securities - current (PBFX: $40,024 and $0, respectively)
40,024

 

Prepaid expense and other current assets
137,222

 
77,474

Total current assets
3,407,255

 
3,022,011

 
 
 
 
Property, plant and equipment, net (PBFX: $600,071 and $145,548, respectively)
3,328,770

 
2,356,638

Deferred tax assets
379,306

 
201,504

Marketable securities (PBFX: $0 and $234,258, respectively)

 
234,258

Deferred charges and other assets, net
506,596

 
290,713

Total assets
$
7,621,927

 
$
6,105,124

 
 
 
 
LIABILITIES AND EQUITY
 
 
 
Current liabilities:

 
 
Accounts payable
$
535,907

 
$
315,653

Accrued expenses
1,467,684

 
1,119,189

Payable to related parties pursuant to tax receivable agreement

 
56,621

Deferred revenue
13,292

 
4,043

Current portion of long-term debt (PBFX: $39,664 and $0, respectively)
39,664

 

Total current liabilities
2,056,547

 
1,495,506

 
 
 
 
Delaware Economic Development Authority loan

 
4,000

Long-term debt (PBFX: $532,011 and $599,635, respectively)
2,108,570

 
1,836,355

Deferred tax liabilities
45,699

 

Payable to related parties pursuant to tax receivable agreement
611,392

 
604,797

Other long-term liabilities
229,035

 
68,609

Total liabilities
5,051,243

 
4,009,267

 
 
 
 
Commitments and contingencies (Note 14)

 

 
 
 
 
Equity:
 
 
 
Class A common stock, $0.001 par value, 1,000,000,000 shares authorized, 109,204,047 shares outstanding at December 31, 2016, 97,781,933 shares outstanding at December 31, 2015
94

 
93

Class B common stock, $0.001 par value, 1,000,000 shares authorized, 28 shares outstanding at December 31, 2016, 28 shares outstanding at December 31, 2015

 

Preferred stock, $0.001 par value, 100,000,000 shares authorized, no shares outstanding at December 31, 2016 and 2015

 

Treasury stock, at cost, 6,087,963 shares outstanding at December 31, 2016 and 6,056,719 shares outstanding at December 31, 2015
(151,547
)
 
(150,804
)
Additional paid in capital
2,245,788

 
1,904,751

Retained earnings / (Accumulated deficit)
(44,852
)
 
(83,454
)
Accumulated other comprehensive loss
(24,439
)
 
(23,289
)
Total PBF Energy Inc. equity
2,025,044

 
1,647,297

Noncontrolling interest
545,640

 
448,560

Total equity
2,570,684

 
2,095,857

Total liabilities and equity
$
7,621,927

 
$
6,105,124


See notes to consolidated financial statements.
F- 5


PBF ENERGY INC.
CONSOLIDATED STATEMENTS OF OPERATIONS
(in thousands, except share and per share data)
 
 
Year Ended December 31,
 
2016
 
2015
 
2014
Revenues
$
15,920,424

 
$
13,123,929

 
$
19,828,155

 
 
 
 
 
 
Cost and expenses
 
 
 
 
 
Cost of sales, excluding depreciation
13,598,341

 
11,481,614

 
18,471,203

Operating expenses, excluding depreciation
1,423,198

 
904,525

 
883,140

General and administrative expenses
166,452

 
181,266

 
146,661

Loss (gain) on sale of assets
11,374

 
(1,004
)
 
(895
)
Depreciation and amortization expense
222,176

 
197,417

 
180,382

 
15,421,541

 
12,763,818

 
19,680,491

 
 
 
 
 
 
Income from operations
498,883

 
360,111

 
147,664

 
 
 
 
 
 
Other income (expense)
 
 
 
 
 
Change in tax receivable agreement liability
12,908

 
18,150

 
2,990

Change in fair value of catalyst lease
1,422

 
10,184

 
3,969

Interest expense, net
(150,045
)
 
(106,187
)
 
(98,764
)
Income before income taxes
363,168

 
282,258

 
55,859

Income tax expense (benefit)
137,650

 
86,725

 
(22,412
)
Net income
225,518

 
195,533

 
78,271

Less: net income attributable to noncontrolling interests
54,707

 
49,132

 
116,508

Net income (loss) attributable to PBF Energy Inc. stockholders
$
170,811

 
$
146,401

 
$
(38,237
)
 
 
 
 
 
 
Weighted-average shares of Class A common stock outstanding
 
 
 
 
 
Basic
98,334,302

 
88,106,999

 
74,464,494

Diluted
103,606,709

 
94,138,850

 
74,464,494

Net income (loss) available to Class A common stock per share:
 
 
 
 
 
Basic
$
1.74

 
$
1.66

 
$
(0.51
)
Diluted
$
1.74

 
$
1.65

 
$
(0.51
)
 
 
 
 
 
 
Dividends per common share
$
1.20

 
$
1.20

 
$
1.20


See notes to consolidated financial statements.
F- 6


PBF ENERGY INC.
CONSOLIDATED STATEMENTS OF COMPREHENSIVE INCOME (LOSS)
(in thousands)



 
Year Ended December 31,
 
2016
 
2015
 
2014
Net income
$
225,518

 
$
195,533

 
$
78,271

Other comprehensive (loss) income:

 

 
 
Unrealized (loss) gain on available for sale securities
(42
)
 
124

 
127

Net (loss) gain on pension and other post-retirement benefits
(2,550
)
 
1,982

 
(12,465
)
Total other comprehensive (loss) income
(2,592
)
 
2,106

 
(12,338
)
Comprehensive income
222,926

 
197,639

 
65,933

Less: Comprehensive income attributable to noncontrolling interests
54,618

 
49,233

 
115,261

Comprehensive income (loss) attributable to PBF Energy Inc. stockholders
$
168,308

 
$
148,406

 
$
(49,328
)

See notes to consolidated financial statements.
F- 7



PBF ENERGY INC.
CONSOLIDATED STATEMENTS OF CHANGES IN EQUITY
(in thousands, except share data)
 
 
Class A
Common Stock
Class B
Common Stock
Additional
Paid-in
Capital
Retained
Earnings
Accumulated
Other
Comprehensive
Loss
Treasury Stock
Noncontrolling
Interest
Total
Equity
 
Shares
Amount
Shares
Amount
Shares
Amount
Balance, January 1, 2014
39,665,473

$
40

40

$

$
657,499

$
3,579

$
(6,988
)

$

$
1,061,126

$
1,715,256

Comprehensive income





(38,237
)
(11,091
)


115,261

65,933

Exercise of PBF Energy Company LLC warrants and options









(78
)
(78
)
Distributions to PBF Energy Company LLC members









(87,187
)
(87,187
)
Distributions to PBF Logistics public unit holders
 
 
 
 
 
 
 
 
 
(7,397
)
(7,397
)
Stock based compensation
24,896




5,573





1,608

7,181

Dividends





(88,613
)




(88,613
)
Record effect of Secondary Offering on deferred tax assets and liabilities and tax receivable agreement obligation




(105,005
)





(105,005
)
Effects of secondary offerings
48,000,000

48



942,341


(6,219
)


(936,170
)

Issuance of additional PBFX common units




8,017





(8,017
)

Record non-controlling interest upon completion of PBFX offering
 
 
 
 
 




335,957

335,957

Exchange of PBF Energy Company LLC Series A Units for Class A common stock
56,696


(1
)








Treasury stock purchases
(5,765,946
)






5,765,946

(142,731
)

(142,731
)
Balance, December 31, 2014
81,981,119

88

39


1,508,425

(123,271
)
(24,298
)
5,765,946

(142,731
)
475,103

1,693,316

Comprehensive income





146,401

2,005



49,233

197,639

Exercise of warrants and options
12,766




2,797





(2,707
)
90

Distributions to PBF Energy Company LLC members









(19,386
)
(19,386
)
Distributions to PBF Logistics LP public unit holders









(23,458
)
(23,458
)
Stock based compensation
238,988




9,218



6,002


4,279

13,497

Dividends





(106,584
)




(106,584
)
Effects of secondary offering
3,804,653

4

(11
)

40,968


(996
)


(39,976
)

Record effect of Secondary Offering on deferred tax assets and liabilities and tax receivable agreement obligation




(12,046
)





(12,046
)
Issuance of additional PBFX common units




11,390





(11,390
)

Exchange of PBF Energy Company LLC Series A Units for Class A common stock
529,178











October equity offering
11,500,000

1



343,999






344,000

Treasury stock purchases
(284,771
)






284,771

(8,073
)

(8,073
)
Other









(89
)
(89
)
Noncontrolling Interest acquired in Chalmette Acquisition









16,951

16,951

Balance, December 31, 2015
97,781,933

$
93

28

$

$
1,904,751

$
(83,454
)
$
(23,289
)
6,056,719

$
(150,804
)
$
448,560

$
2,095,857




See notes to consolidated financial statements.
F- 8




PBF ENERGY INC.
CONSOLIDATED STATEMENTS OF CHANGES IN EQUITY (Continued)
(in thousands, except share data)

 
Class A
Common Stock
Class B
Common Stock
Additional
Paid-in
Capital
Retained
Earnings
Accumulated
Other
Comprehensive
Loss
Treasury Stock
Noncontrolling
Interest
Total
Equity
 
Shares
Amount
Shares
Amount
Shares
Amount
Balance, December 31, 2015
97,781,933

$
93

28

$

$
1,904,751

$
(83,454
)
$
(23,289
)
6,056,719

$
(150,804
)
$
448,560

$
2,095,857

Comprehensive Income





170,811

(2,503
)


54,618

222,926

Exercise of warrants and options
11,650




1,058





(172
)
886

Distributions to PBF Energy Company LLC members





(15,219
)



(6,728
)
(21,947
)
Distributions to PBF Logistics LP public unit holders









(33,714
)
(33,714
)
Stock based compensation
320,458




18,296





4,360

22,656

Dividends





(117,486
)




(117,486
)
Effects of issuance of additional PBFX common units




54,944





83,434

138,378

Effects of equity offerings and exchanges of PBF LLC Series A Units on deferred tax assets and liabilities and tax receivable agreement obligation




(2,613
)





(2,613
)
Exchange of PBF Energy Company LLC Series A Units for Class A common stock
1,090,006











December equity offering
10,000,000

1

 
 
275,299






275,300

Treasury stock purchases







31,244

(743
)

(743
)
Other




(5,947
)
496

1,353



(4,718
)
(8,816
)
Balance, December 31, 2016
109,204,047

$
94

28

$

$
2,245,788

$
(44,852
)
$
(24,439
)
6,087,963

$
(151,547
)
$
545,640

$
2,570,684



See notes to consolidated financial statements.
F- 9



PBF ENERGY INC.
CONSOLIDATED STATEMENTS OF CASH FLOWS
(in thousands)
 
Year Ended December 31,
 
2016
 
2015
 
2014
Cash flows from operating activities:
 
 
 
 
 
Net income
$
225,518

 
$
195,533

 
$
78,271

Adjustments to reconcile net income to net cash provided by operations:
 
 
 
 
 
Depreciation and amortization
232,948

 
207,004

 
188,209

Stock-based compensation
22,656

 
13,497

 
7,181

Change in fair value of catalyst lease obligation
(1,422
)
 
(10,184
)
 
(3,969
)
Deferred income taxes
244,758

 
(5,607
)
 
(49,387
)
Change in tax receivable agreement liability
(12,908
)
 
(18,150
)
 
(2,990
)
Non-cash change in inventory repurchase obligations
29,453

 
63,389

 
(93,246
)
Non-cash lower of cost or market inventory adjustment
(521,348
)
 
427,226

 
690,110

Pension and other post-retirement benefits costs
37,986

 
26,982

 
22,600

Loss (gain) on sale of assets
11,374

 
(1,004
)
 
(895
)
 
 
 
 
 
 
Changes in operating assets and liabilities:
 
 
 
 
 
Accounts receivable
(165,416
)
 
97,636

 
45,378

Inventories
236,602

 
(271,892
)
 
(394,031
)
Prepaid expenses and other current assets
(54,341
)
 
(3,661
)
 
(17,057
)
Accounts payable
217,566

 
(24,291
)
 
(67,025
)
Accrued expenses
217,820

 
(36,805
)
 
61,785

Deferred revenue
9,249

 
2,816

 
(6,539
)
Payable to related parties pursuant to tax receivable agreement
(50,771
)
 
(67,643
)
 

Other assets and liabilities
(27,790
)
 
(34,422
)
 
(2,070
)
Net cash provided by operations
651,934

 
560,424

 
456,325

 
 
 
 
 
 
Cash flow from investing activities:
 
 
 
 
 
Acquisition of Torrance refinery and related logistics assets
(971,932
)
 

 

Acquisition of Chalmette Refining, net of cash acquired
(2,659
)
 
(565,304
)
 

Expenditures for property, plant and equipment
(298,737
)
 
(353,964
)
 
(476,389
)
Expenditures for deferred turnaround costs
(198,664
)
 
(53,576
)
 
(137,688
)
Expenditures for other assets
(42,506
)
 
(8,236
)
 
(17,255
)
Expenditure for PBFX Plains Asset Purchase
(98,373
)
 

 

Proceeds from sale of assets
24,692

 
168,270

 
202,654

Purchase of marketable securities
(1,909,965
)
 
(2,067,286
)
 
(1,918,637
)
Maturities of marketable securities
2,104,209

 
2,067,983

 
1,683,708

Net cash used in investing activities
$
(1,393,935
)
 
$
(812,113
)
 
$
(663,607
)

See notes to consolidated financial statements.
F- 10




PBF ENERGY INC.
CONSOLIDATED STATEMENTS OF CASH FLOWS (Continued)
(in thousands)
Cash flows from financing activities:
 
 
 
 
 
Proceeds from issuance of PBFX common units, net of underwriters' discount and commissions
$
138,378

 
$

 
$
340,957

Offering costs for issuance of PBFX common units

 

 
(5,000
)
Exercise of Series A options and warrants of PBF Energy Company LLC, net

 

 
(78
)
Distributions to PBF Energy Company LLC members other than PBF Energy
(21,947
)
 
(19,386
)
 
(87,187
)
Distributions to PBFX public unit holders
(32,806
)
 
(22,830
)
 
(7,397
)
Dividend payments
(117,486
)
 
(106,584
)
 
(88,613
)
Proceeds from revolver borrowings
550,000

 
170,000

 
395,000

Repayments of revolver borrowings
(200,000
)
 
(170,000
)
 
(410,000
)
Proceeds from Rail Facility revolver borrowings

 
102,075

 
83,095

Repayment of Rail Facility revolver borrowings
(67,491
)
 
(71,938
)
 
(45,825
)
Proceeds from PBF Rail Term Loan
35,000

 

 

Proceeds from 2023 Senior Secured Notes

 
500,000

 

Proceeds from PBFX revolver borrowings
194,700

 
24,500

 
275,100

Repayment of PBFX revolver borrowings
(30,000
)
 
(275,100
)
 

Proceeds from PBFX Term Loan borrowings

 

 
300,000

Repayments of PBFX Term Loan borrowings
(194,536
)
 
(700
)
 
(65,100
)
Proceeds from PBFX Senior Notes

 
350,000

 

Proceeds from sale of Class A common stock, net of underwriters' discount
275,300

 
344,000

 

Additional catalyst lease
15,586

 

 

Purchases of treasury stock
(743
)
 
(8,073
)
 
(142,731
)
Deferred financing costs and other

 
(17,828
)
 
(14,036
)
Net cash provided by financing activities
543,955

 
798,136

 
528,185

 
 
 
 
 
 
Net (decrease) increase in cash and cash equivalents
(198,046
)
 
546,447

 
320,903

Cash and equivalents, beginning of period
944,320

 
397,873

 
76,970

Cash and equivalents, end of period
$
746,274

 
$
944,320

 
$
397,873


Supplemental cash flow disclosures
 
 
 
 
 
Non-cash activities:
 
 
 
 
 
         Conversion of Delaware Economic Development Authority loan to grant
$
4,000

 
$
4,000

 
$
4,000

         Accrued construction in progress and unpaid fixed assets
35,595

 
7,974

 
33,296

Cash paid during year for:
 
 
 
 
 
         Interest (including capitalized interest of $8,452, $3,529 and $7,517 in 2016, 2015 and 2014, respectively)
$
146,051

 
$
100,388

 
$
98,499

         Income taxes
3,841

 
124,040

 
65,500



See notes to consolidated financial statements.
F- 11


PBF ENERGY INC.
NOTES TO CONSOLIDATED FINANCIAL STATEMENTS
(IN THOUSANDS, EXCEPT SHARE, UNIT, PER SHARE, PER UNIT AND BARREL DATA)

 
1. DESCRIPTION OF THE BUSINESS AND BASIS OF PRESENTATION
Description of the Business
PBF Energy Inc. ("PBF Energy") was formed as a Delaware corporation on November 7, 2011 and is the sole managing member of PBF Energy Company LLC ("PBF LLC"), a Delaware limited liability company, with a controlling interest in PBF LLC and its subsidiaries. PBF Energy consolidates the financial results of PBF LLC and its subsidiaries and records a noncontrolling interest in its consolidated financial statements representing the economic interests of PBF LLC's members other than PBF Energy (refer to "Note 16 - Noncontrolling Interests" of our Notes to Consolidated Financial Statements).
PBF LLC, together with its consolidated subsidiaries, owns and operates oil refineries and related facilities in North America. PBF Holding Company LLC (“PBF Holding”) is a wholly-owned subsidiary of PBF LLC. PBF Investments LLC ("PBF Investments"), Toledo Refining Company LLC ("Toledo Refining" or "TRC"), Paulsboro Refining Company LLC ("Paulsboro Refining" or "PRC"), Delaware City Refining Company LLC (“Delaware City Refining” or “DCR”), Chalmette Refining, L.L.C. (“Chalmette Refining”), PBF Western Region LLC (“PBF Western Region”), Torrance Refining Company LLC ("Torrance Refining") and Torrance Logistics Company LLC are PBF LLC's principal operating subsidiaries and are all wholly-owned subsidiaries of PBF Holding.
PBF LLC also consolidates a publicly traded master limited partnership, PBF Logistics LP ("PBFX"). On May 14, 2014, PBFX completed its initial public offering (the “PBFX Offering”). Upon completion of the PBFX Offering, PBF LLC held a 50.2% limited partner interest in PBFX and all of its incentive distribution rights (refer to "Note 3 - PBF Logistics LP" of our Notes to Consolidated Financial Statements). PBF Logistics GP LLC (“PBF GP”) owns the noneconomic general partner interest and serves as the general partner of PBFX and is wholly-owned by PBF LLC. PBF Energy, through its ownership of PBF LLC, consolidates the financial results of PBFX and its subsidiaries and records a noncontrolling interest in its consolidated financial statements representing the economic interests of PBFX's unit holders other than PBF LLC (refer to "Note 16 - Noncontrolling Interests" of our Notes to Consolidated Financial Statements). Collectively, PBF Energy and its consolidated subsidiaries, including PBF LLC, PBF Holding, PBF GP and PBFX are referred to hereinafter as the "Company" unless the context otherwise requires.
Substantially all of the Company’s operations are in the United States. The Company operates in two reportable business segments: Refining and Logistics. The Company’s oil refineries are all engaged in the refining of crude oil and other feedstocks into petroleum products, and are aggregated into the Refining segment. PBFX is a publicly traded master limited partnership that was formed to operate logistical assets such as crude oil and refined petroleum products terminals, pipelines and storage facilities. PBFX's operations are aggregated into the Logistics segment. To generate earnings and cash flows from operations, the Company is primarily dependent upon processing crude oil and selling refined petroleum products at margins sufficient to cover fixed and variable costs and other expenses. Crude oil and refined petroleum products are commodities; and factors largely out of the Company’s control can cause prices to vary over time. The potential margin volatility can have a material effect on the Company’s financial position, earnings and cash flow.
Public Offerings
In connection with certain of the secondary offerings completed in 2015, 2014 and 2013, investment funds associated with the initial investors in PBF LLC exchanged all of their PBF LLC Series A Units for an equal number of shares of PBF Energy Class A common stock which were subsequently sold to the public and, accordingly, no longer hold any PBF LLC Series A Units. The holders of PBF LLC Series B Units, which include certain current and former executive officers of PBF Energy, had the right to receive a portion of the proceeds of the sale of the PBF Energy Class A common stock by Blackstone and First Reserve. PBF Energy did not receive any proceeds from any of the secondary offerings.

F- 12


PBF ENERGY INC.
NOTES TO CONSOLIDATED FINANCIAL STATEMENTS
(IN THOUSANDS, EXCEPT SHARE, UNIT, PER SHARE, PER UNIT AND BARREL DATA)

Certain other follow-on equity offerings were made to the public. On October 13, 2015, PBF Energy completed a public offering of an aggregate of 11,500,000 shares of its Class A common stock, including 1,500,000 shares of Class A common stock that was sold pursuant to the exercise of an over-allotment option, for net proceeds of $344,000, after deducting underwriting discounts and commissions and other offering expenses (the "October 2015 Equity Offering"). Additionally, on December 19, 2016, the Company completed a public offering of an aggregate of 10,000,000 shares of Class A common stock for net proceeds of $274,300, after deducting underwriting discounts and commissions and other estimated offering expenses (the "December 2016 Equity Offering").
As a result of the equity offerings described above and certain other transactions such as stock option exercises, as of December 31, 2016, the Company now owns 109,204,047 PBF LLC Series C Units and the Company's current and former executive officers and directors and certain employees beneficially own 3,920,902 PBF LLC Series A Units, and the holders of our issued and outstanding shares of Class A common stock have 96.5% of the voting power in the Company and the members of PBF LLC other than PBF Energy through their holdings of Class B common stock have the remaining 3.5% of the voting power in the Company.
Tax Receivable Agreement
PBF LLC intends to make an election under Section 754 of the Internal Revenue Code (the “Code”) effective for each taxable year in which an exchange of PBF LLC Series A Units for PBF Energy Class A common stock as described above occurs, which may result in an adjustment to the tax basis of the assets of PBF LLC at the time of an exchange of PBF LLC Series A Units. As a result of both the initial purchase of PBF LLC Series A Units from the PBF LLC Series A Unit holders in connection with the IPO and subsequent exchanges, PBF Energy will become entitled to a proportionate share of the existing tax basis of the assets of PBF LLC. In addition, the purchase of PBF LLC Series A Units and subsequent exchanges have resulted in and are expected to continue to result in increases in the tax basis of the assets of PBF LLC that otherwise would not have been available. Both this proportionate share and these increases in tax basis may reduce the amount of tax that PBF Energy would otherwise be required to pay in the future. These increases in tax basis may also decrease gains (or increase losses) on future dispositions of certain capital assets to the extent tax basis is allocated to those capital assets.
PBF Energy entered into a tax receivable agreement with the PBF LLC Series A and PBF LLC Series B Unit holders (the “Tax Receivable Agreement”) that provides for the payment by PBF Energy to such persons of an amount equal to 85% of the amount of the benefits, if any, that PBF Energy is deemed to realize as a result of (i) increases in tax basis, as described below, and (ii) certain other tax benefits related to entering into the Tax Receivable Agreement, including tax benefits attributable to payments under the Tax Receivable Agreement. For purposes of the Tax Receivable Agreement, the benefits deemed realized by PBF Energy will be computed by comparing the actual income tax liability of PBF Energy (calculated with certain assumptions) to the amount of such taxes that PBF Energy would have been required to pay had there been no increase to the tax basis of the assets of PBF LLC as a result of purchases or exchanges of PBF LLC Series A Units for shares of PBF Energy's Class A common stock and had PBF Energy not entered into the Tax Receivable Agreement. The term of the Tax Receivable Agreement will continue until all such tax benefits have been utilized or expired unless: (i) PBF Energy exercises its right to terminate the Tax Receivable Agreement, (ii) PBF Energy breaches any of its material obligations under the Tax Receivable Agreement or (iii) certain changes of control occur, in which case all obligations under the Tax Receivable Agreement will generally be accelerated and due as calculated under certain assumptions.
The payment obligations under the Tax Receivable Agreement are obligations of PBF Energy and not of PBF LLC, PBF Holding or PBFX. In general, PBF Energy expects to obtain funding for these annual payments from PBF LLC, primarily through tax distributions, which PBF LLC makes on a pro-rata basis to its owners, including PBF Energy. PBF LLC obtains funding to pay its tax distributions by causing PBF Holding to distribute cash to PBF LLC and from distributions it receives from PBFX.

F- 13


PBF ENERGY INC.
NOTES TO CONSOLIDATED FINANCIAL STATEMENTS
(IN THOUSANDS, EXCEPT SHARE, UNIT, PER SHARE, PER UNIT AND BARREL DATA)


2. SUMMARY OF SIGNIFICANT ACCOUNTING POLICIES
Principles of Consolidation and Presentation
These consolidated financial statements include the accounts of PBF Energy and subsidiaries in which PBF Energy has a controlling interest. All intercompany accounts and transactions have been eliminated in consolidation.
Reclassification
Certain amounts previously reported in the Company's consolidated financial statements for prior periods have been reclassified to conform to the 2016 presentation. These reclassifications include certain details about accrued expenses and deferred charges and other assets in those respective footnotes.
Use of Estimates
The preparation of the financial statements in conformity with accounting principles generally accepted in the United States ("GAAP") requires management to make estimates and assumptions that affect the reported amounts of assets, liabilities, revenues and expenses and the related disclosures. Actual results could differ from those estimates.
Business Combinations
We use the acquisition method of accounting for the recognition of assets acquired and liabilities assumed in business combinations at their estimated fair values as of the date of acquisition. Any excess consideration transferred over the estimated fair values of the identifiable net assets acquired is recorded as goodwill. Significant judgment is required in estimating the fair value of assets acquired. As a result, in the case of significant acquisitions, we obtain the assistance of third-party valuation specialists in estimating fair values of tangible and intangible assets based on available historical information and on expectations and assumptions about the future, considering the perspective of marketplace participants. While management believes those expectations and assumptions are reasonable, they are inherently uncertain. Unanticipated market or macroeconomic events and circumstances may occur, which could affect the accuracy or validity of the estimates and assumptions.
Cash and Cash Equivalents
The Company considers all highly liquid investments with original maturities of three months or less to be cash equivalents. The carrying amount of the cash equivalents approximates fair value due to the short-term maturity of those instruments.
Marketable Securities
Debt or equity securities are classified into the following reporting categories: held-to-maturity, trading or available-for-sale securities. The Company does not routinely sell marketable securities prior to their scheduled maturity dates. Some of the Company's investments may be held and restricted for the purpose of funding future capital expenditures and acquisitions. Such investments are classified as available-for-sale marketable securities as they may occasionally be sold prior to their scheduled maturity dates due to the unexpected timing of cash needs. The carrying value of these marketable securities approximates fair value and is measured using Level 1 inputs (as defined below). The terms of the marketable securities range from one to three months and are classified on the balance sheet as current assets. As of December 31, 2016, these investments are used as collateral to secure the PBFX Term Loan (as defined below) and are intended to be used only to fund future PBFX capital expenditures.
Concentrations of Credit Risk
For the years ended December 31, 2016, 2015 and 2014 no single customer amounted to greater than or equal to 10% of the Company's revenues.

F- 14


PBF ENERGY INC.
NOTES TO CONSOLIDATED FINANCIAL STATEMENTS
(IN THOUSANDS, EXCEPT SHARE, UNIT, PER SHARE, PER UNIT AND BARREL DATA)

No single customer accounted for 10% or more of our total trade accounts receivable as of December 31, 2016. Following the Chalmette Acquisition on November 1, 2015, ExxonMobil Oil Corpoation and its affiliates represented approximately 18% of our total trade accounts receivable as of December 31, 2015.
Revenue, Deferred Revenue and Accounts Receivable
The Company sells various refined products primarily through its refinery subsidiaries and recognizes revenue related to the sale of products when there is persuasive evidence of an agreement, the sales prices are fixed or determinable, collectability is reasonably assured and when products are shipped or delivered in accordance with their respective agreements. Revenue for services is recorded when the services have been provided. Certain of the Company’s refineries have product offtake agreements with third-parties under which these third parties purchase a portion of the refineries' daily gasoline production. The refineries also sell their products through short-term contracts or on the spot market.
On May 29, 2015, PBF Holding entered into amended and restated inventory intermediation agreements (the "A&R Intermediation Agreements") with J. Aron & Company, a subsidiary of The Goldman Sachs Group, Inc. ("J. Aron"), pursuant to which certain terms of the existing inventory intermediation agreements were amended, including, among other things, pricing and an extension of the term for a period of two years from the original expiry date of July 1, 2015, subject to certain early termination rights. In addition, the A&R Intermediation Agreements include one-year renewal clauses by mutual consent of both parties.
Pursuant to each A&R Intermediation Agreement, J. Aron, will continue to purchase and hold title to certain of the intermediate and finished products (the "Products") produced by the Paulsboro and Delaware City refineries (the "Refineries"), respectively, and delivered into tanks at the Refineries. Furthermore, J. Aron agrees to sell the Products back to Paulsboro refinery and Delaware City refinery as the Products are discharged out of the Refineries' tanks. These purchases and sales were settled monthly at the daily market prices related to those products. These transactions were considered to be made in contemplation of each other and, accordingly, did not result in the recognition of a sale when title passed from the refineries to J. Aron. Additionally, J. Aron has the right to store the Products purchased in tanks under the A&R Intermediation Agreements and will retain these storage rights for the term of the agreements. PBF Holding will continue to market and sell the Products independently to third parties.
Accounts receivable are carried at invoiced amounts. An allowance for doubtful accounts is established, if required, to report such amounts at their estimated net realizable value. In estimating probable losses, management reviews accounts that are past due and determines if there are any known disputes. There was no allowance for doubtful accounts at December 31, 2016 and 2015.
Excise taxes on sales of refined products that are collected from customers and remitted to various governmental agencies are reported on a net basis.
Inventory
Inventories are carried at the lower of cost or market. The cost of crude oil, feedstocks, blendstocks and refined products are determined under the last-in first-out (“LIFO”) method using the dollar value LIFO method with increments valued based on average purchase prices during the year. The cost of supplies and other inventories is determined principally on the weighted average cost method.
The Company had the obligation to purchase and sell feedstocks under a supply agreement with Statoil for its Delaware City refinery. This Crude Supply Agreement expired on December 31, 2015. The Company's Paulsboro refinery also had a crude supply agreement with Statoil that was terminated in March 2013. Prior to the expiration or termination of these agreements, Statoil purchased the refineries' production of certain feedstocks or purchased feedstocks from third parties on the refineries' behalf. The Company took title to the crude oil as it was delivered to the processing units, in accordance with the Crude Supply Agreement; however, the Company was obligated to purchase all the crude oil held by Statoil on the Company’s behalf upon termination of the agreement at the then market price. The Paulsboro crude supply agreement also included an obligation to purchase a fixed volume of

F- 15


PBF ENERGY INC.
NOTES TO CONSOLIDATED FINANCIAL STATEMENTS
(IN THOUSANDS, EXCEPT SHARE, UNIT, PER SHARE, PER UNIT AND BARREL DATA)

feedstocks from Statoil on the later of maturity or when the arrangement is terminated based on a forward market price of West Texas Intermediate crude oil. As a result of the purchase obligations, the Company recorded the inventory of crude oil and feedstocks in the refineries’ storage facilities. The Company determined the purchase obligations were contracts that contain derivatives that changed in value based on changes in commodity prices. Such changes in the fair value of these derivatives were included in cost of sales.
Prior to July 31, 2014, the Company’s Toledo refinery acquired substantially all of its crude oil from MSCG under a crude oil acquisition agreement (the “Toledo Crude Oil Acquisition Agreement”). Under the Toledo Crude Oil Acquisition Agreement, the Company took title to crude oil at various pipeline locations for delivery to the refinery or sale to third parties. The Company recorded the crude oil inventory when it received title. Payment for the crude oil was due to MSCG under the Toledo Crude Oil Acquisition Agreement three days after the crude oil was delivered to the Toledo refinery processing units or upon sale to a third party. The Company terminated the Toledo Crude Oil Acquisition Agreement effective July 31, 2014 and began to source its crude oil needs independently.
Property, Plant and Equipment
Property, plant and equipment additions are recorded at cost. The Company capitalizes costs associated with the preliminary, pre-acquisition and development/construction stages of a major construction project. The Company capitalizes the interest cost associated with major construction projects based on the effective interest rate of total borrowings. The Company also capitalizes costs incurred in the acquisition and development of software for internal use, including the costs of software, materials, consultants and payroll-related costs for employees incurred in the application development stage.
Depreciation is computed using the straight-line method over the following estimated useful lives:
Process units and equipment
5-25 years
Pipeline and equipment
5-25 years
Buildings
25 years
Computers, furniture and fixtures
3-7 years
Leasehold improvements
20 years
Railcars
50 years
Maintenance and repairs are charged to operating expenses as they are incurred. Improvements and betterments, which extend the lives of the assets, are capitalized.
Deferred Charges and Other Assets, Net
Deferred charges and other assets include refinery turnaround costs, catalyst, precious metals catalyst, linefill, deferred financing costs and intangible assets. Refinery turnaround costs, which are incurred in connection with planned major maintenance activities, are capitalized when incurred and amortized on a straight-line basis over the period of time estimated to lapse until the next turnaround occurs (generally 3 to 5 years).
Precious metals catalyst and linefill are considered indefinite-lived assets as they are not expected to deteriorate in their prescribed functions. Such assets are assessed for impairment in connection with the Company’s review of its long-lived assets as indicators of impairment develop.
Deferred financing costs are capitalized when incurred and amortized over the life of the loan (generally 1 to 8 years).
Intangible assets with finite lives primarily consist of catalyst, emission credits and permits and are amortized over their estimated useful lives (generally 1 to 10 years).

F- 16


PBF ENERGY INC.
NOTES TO CONSOLIDATED FINANCIAL STATEMENTS
(IN THOUSANDS, EXCEPT SHARE, UNIT, PER SHARE, PER UNIT AND BARREL DATA)

Long-Lived Assets and Definite-Lived Intangibles
The Company reviews its long-lived assets for impairment whenever events or changes in circumstances indicate the carrying value may not be recoverable. Impairment is evaluated by comparing the carrying value of the long-lived assets to the estimated undiscounted future cash flows expected to result from use of the assets and their ultimate disposition. If such analysis indicates that the carrying value of the long-lived assets is not considered to be recoverable, the carrying value is reduced to the fair value.
Impairment assessments inherently involve judgment as to assumptions about expected future cash flows and the impact of market conditions on those assumptions. Although management would utilize assumptions that it believes are reasonable, future events and changing market conditions may impact management’s assumptions, which could produce different results.
Asset Retirement Obligations
The Company records an asset retirement obligation at fair value for the estimated cost to retire a tangible long-lived asset at the time the Company incurs that liability, which is generally when the asset is purchased, constructed, or leased. The Company records the liability when it has a legal or contractual obligation to incur costs to retire the asset and when a reasonable estimate of the fair value of the liability can be made. If a reasonable estimate cannot be made at the time the liability is incurred, the Company will record the liability when sufficient information is available to estimate the liability’s fair value. Certain of the Company’s asset retirement obligations are based on its legal obligation to perform remedial activity at its refinery sites when it permanently ceases operations of the long-lived assets. The Company therefore considers the settlement date of these obligations to be indeterminable. Accordingly, the Company cannot calculate an associated asset retirement liability for these obligations at this time. The Company will measure and recognize the fair value of these asset retirement obligations when the settlement date is determinable.
Environmental Matters
Liabilities for future remediation costs are recorded when environmental assessments and/or remedial efforts are probable and the costs can be reasonably estimated. Other than for assessments, the timing and magnitude of these accruals generally are based on the completion of investigations or other studies or a commitment to a formal plan of action. Environmental liabilities are based on best estimates of probable future costs using currently available technology and applying current regulations, as well as the Company’s own internal environmental policies. The measurement of environmental remediation liabilities may be discounted to reflect the time value of money if the aggregate amount and timing of cash payments of the liabilities are fixed or reliably determinable. The actual settlement of the Company’s liability for environmental matters could materially differ from its estimates due to a number of uncertainties such as the extent of contamination, changes in environmental laws and regulations, potential improvements in remediation technologies and the participation of other responsible parties.
Stock-Based Compensation
Stock-based compensation includes the accounting effect of options to purchase PBF Energy Class A common stock granted by the Company to certain employees, Series A warrants issued or granted by PBF LLC to employees in connection with their acquisition of PBF LLC Series A units, options to acquire Series A units of PBF LLC granted by PBF LLC to certain employees, Series B units of PBF LLC that were granted to certain members of management and restricted PBF LLC Series A Units and restricted PBF Energy Class A common stock granted to certain directors and officers. The estimated fair value of the options to purchase PBF Energy Class A common stock and the PBF LLC Series A warrants and options is based on the Black-Scholes option pricing model and the fair value of the PBF LLC Series B units is estimated based on a Monte Carlo simulation model. The estimated fair value is amortized as stock-based compensation expense on a straight-line method over the vesting period and included in general and administration expense with forfeitures recognized in the period they occur.
Additionally, stock-based compensation also includes unit-based compensation provided to certain officers, non-employee directors and seconded employees of PBFX's general partner, PBF GP, or its affiliates, consisting of

F- 17


PBF ENERGY INC.
NOTES TO CONSOLIDATED FINANCIAL STATEMENTS
(IN THOUSANDS, EXCEPT SHARE, UNIT, PER SHARE, PER UNIT AND BARREL DATA)

PBFX phantom units. The fair value of PBFX's phantom units are measured based on the fair market value of the underlying common units on the date of grant based on the common unit closing price on the grant date. The estimated fair value of PBFX's phantom units is amortized over the vesting period using the straight-line method. Awards vest over a four year service period. The phantom unit awards may be settled in common units, cash or a combination of both. Expenses related to unit-based compensation are also included in general and administrative expenses with forfeitures recognized in the period they occur.
Income Taxes
As a result of the PBF Energy’s acquisition of PBF LLC Series A Units or exchanges of PBF LLC Series A Units for PBF Energy Class A common stock, PBF Energy expects to benefit from amortization and other tax deductions reflecting the step up in tax basis in the acquired assets. Those deductions will be allocated to PBF Energy and will be taken into account in reporting PBF Energy’s taxable income. As a result of a federal income tax election made by PBF LLC, applicable to a portion of PBF Energy’s acquisition of PBF LLC Series A Units, the income tax basis of the assets of PBF LLC, underlying a portion of the units PBF Energy acquired, has been adjusted based upon the amount that PBF Energy paid for that portion of its PBF LLC Series A Units. PBF Energy entered into the Tax Receivable Agreement which provides for the payment by PBF Energy equal to 85% of the amount of the benefits, if any, that PBF Energy is deemed to realize as a result of (i) increases in tax basis and (ii) certain other tax benefits related to entering into the Tax Receivable Agreement, including tax benefits attributable to payments under the Tax Receivable Agreement. As a result of these transactions, PBF Energy’s tax basis in its share of PBF LLC’s assets will be higher than the book basis of these same assets. This resulted in a deferred tax asset of $639,340 as of December 31, 2016, of which the majority is expected to be realized over 10 years as the tax basis of these assets is amortized.
Deferred taxes are provided using a liability method, whereby deferred tax assets are recognized for deductible temporary differences and deferred tax liabilities are recognized for taxable temporary differences. Temporary differences represent the differences between the reported amounts of assets and liabilities and their tax bases. Deferred tax assets are reduced by a valuation allowance when, in the opinion of management, it is more likely than not that some portion or all of the deferred tax assets will not be realized. Deferred tax assets and liabilities are adjusted for the effect of changes in tax laws and rates on the date of enactment. PBF Energy recognizes tax benefits for uncertain tax positions only if it is more likely than not that the position is sustainable based on its technical merits. Interest and penalties on uncertain tax positions are included as a component of the provision for income taxes on the consolidated statements of operations.
The Federal tax returns for all years since 2013 and state tax returns for all years since 2012 or 2013 (see "Note 20 - Income Taxes") are subject to examination by the respective tax authorities.
Net Income Per Share
Net income per share is calculated by dividing the net income available to PBF Energy Class A common stockholders by the weighted average number of shares of PBF Energy Class A common stock outstanding during the period. Diluted net income per share is calculated by dividing the net income available to PBF Energy Class A common stockholders, adjusted for the net income attributable to the noncontrolling interest and the assumed income tax expense thereon, by the weighted average number of PBF Energy Class A common shares outstanding during the period adjusted to include the assumed exchange of all PBF LLC Series A units outstanding for PBF Energy Class A common stock, if applicable under the if converted method, and the potentially dilutive effect of outstanding options to purchase shares of PBF Energy Class A common stock, and options and warrants to purchase PBF LLC Series A Units, subject to forfeiture utilizing the treasury stock method.
Pension and Other Post-Retirement Benefits
The Company recognizes an asset for the overfunded status or a liability for the underfunded status of its pension and post-retirement benefit plans. The funded status is recorded within other long-term liabilities or assets. Changes in the plans’ funded status are recognized in other comprehensive income in the period the change occurs.

F- 18


PBF ENERGY INC.
NOTES TO CONSOLIDATED FINANCIAL STATEMENTS
(IN THOUSANDS, EXCEPT SHARE, UNIT, PER SHARE, PER UNIT AND BARREL DATA)

Fair Value Measurement
A fair value hierarchy (Level 1, Level 2, or Level 3) is used to categorize fair value amounts based on the quality of inputs used to measure fair value. Accordingly, fair values derived from Level 1 inputs utilize quoted prices in active markets for identical assets or liabilities. Fair values derived from Level 2 inputs are based on quoted prices for similar assets and liabilities in active markets, and inputs other than quoted prices that are either directly or indirectly observable for the asset or liability. Level 3 inputs are unobservable inputs for the asset or liability, and include situations where there is little, if any, market activity for the asset or liability.
The Company uses appropriate valuation techniques based on the available inputs to measure the fair values of its applicable assets and liabilities. When available, the Company measures fair value using Level 1 inputs because they generally provide the most reliable evidence of fair value. In some valuations, the inputs may fall into different levels in the hierarchy. In these cases, the asset or liability level within the fair value hierarchy is based on the lowest level of input that is significant to the fair value measurements.
Financial Instruments
The estimated fair value of financial instruments has been determined based on the Company’s assessment of available market information and appropriate valuation methodologies. The Company’s non-derivative financial instruments that are included in current assets and current liabilities are recorded at cost in the consolidated balance sheets. The estimated fair value of these financial instruments approximates their carrying value due to their short-term nature. Derivative instruments are recorded at fair value in the consolidated balance sheets.
The Company’s commodity contracts are measured and recorded at fair value using Level 1 inputs based on quoted prices in an active market, Level 2 inputs based on quoted market prices for similar instruments, or Level 3 inputs based on third party sources and other available market based data. The Company’s catalyst lease obligation and derivatives related to the Company’s crude oil and feedstocks and refined product purchase obligations are measured and recorded at fair value using Level 2 inputs on a recurring basis, based on observable market prices for similar instruments.
Derivative Instruments
The Company is exposed to market risk, primarily related to changes in commodity prices for the crude oil and feedstocks used in the refining process as well as the prices of the refined products sold. The accounting treatment for commodity contracts depends on the intended use of the particular contract and on whether or not the contract meets the definition of a derivative.
All derivative instruments, not designated as normal purchases or sales, are recorded in the balance sheet as either assets or liabilities measured at their fair values. Changes in the fair value of derivative instruments that either are not designated or do not qualify for hedge accounting treatment or normal purchase or normal sale accounting are recognized currently in earnings. Contracts qualifying for the normal purchase and sales exemption are accounted for upon settlement. Cash flows related to derivative instruments that are not designated or do not qualify for hedge accounting treatment are included in operating activities.
The Company designates certain derivative instruments as fair value hedges of a particular risk associated with a recognized asset or liability. At the inception of the hedge designation, the Company documents the relationship between the hedging instrument and the hedged item, as well as its risk management objective and strategy for undertaking various hedge transactions. Derivative gains and losses related to these fair value hedges, including hedge ineffectiveness, are recorded in cost of sales along with the change in fair value of the hedged asset or liability attributable to the hedged risk. Cash flows related to derivative instruments that are designated as fair value hedges are included in operating activities.
Economic hedges are hedges not designated as fair value or cash flow hedges for accounting purposes that are used to (i) manage price volatility in certain refinery feedstock and refined product inventories, and (ii) manage price volatility in certain forecasted refinery feedstock purchases and refined product sales. These instruments are

F- 19


PBF ENERGY INC.
NOTES TO CONSOLIDATED FINANCIAL STATEMENTS
(IN THOUSANDS, EXCEPT SHARE, UNIT, PER SHARE, PER UNIT AND BARREL DATA)

recorded at fair value and changes in the fair value of the derivative instruments are recognized currently in cost of sales.
Derivative accounting is complex and requires management judgment in the following respects: identification of derivatives and embedded derivatives, determination of the fair value of derivatives, documentation of hedge relationships, assessment and measurement of hedge ineffectiveness and election and designation of the normal purchases and sales exception. All of these judgments, depending upon their timing and effect, can have a significant impact on the Company’s earnings.
Recently Issued Accounting Pronouncements
In February 2015, the Financial Accounting Standards Board (“FASB”) issued Accounting Standards Update No. 2015-02, "Consolidation (Topic 810): Amendments to the Consolidation Analysis" ("ASU 2015-02"), which changed existing consolidation requirements associated with the analysis a reporting entity must perform to determine whether it should consolidate certain types of legal entities, including limited partnerships and variable interest entities. The Company has adopted this guidance retrospectively. The adoption of this guidance did not result in any change to the Company's consolidation conclusions or impact its financial position, results of operations or cash flows.
In August 2015, the FASB issued ASU 2015-14, “Revenue from Contracts with Customers (Topic 606): Deferral of the Effective Date” (“ASU 2015-14”), which defers the effective date of ASU 2014-09, “Revenue from Contracts with Customers” (“ASU 2014-09”) for all entities by one year. Additional ASUs have been issued in 2016 that provide certain implementation guidance related to ASU 2014-09 (collectively, the Company refers to ASU 2014-09 and these additional ASUs as the "Updated Revenue Recognition Guidance").The Updated Revenue Recognition Guidance will replace most existing revenue recognition guidance in GAAP when it becomes effective. Under ASU 2015-14, this guidance becomes effective for interim and annual periods beginning after December 15, 2017 and permits the use of either the retrospective or modified retrospective transition method. Under ASU 2015-14, early adoption is permitted only as of annual reporting periods beginning after December 15, 2016, including interim reporting periods within that reporting period. The Company has established a working group to assess the Updated Revenue Recognition Guidance, including its impact on the Company's business processes, accounting systems, controls and financial statement disclosures. The Company's preliminary expectation is that it will adopt this guidance using the modified retrospective method whereby a cumulative effect adjustment is recognized upon adoption and the Updated Revenue Recognition Guidance is applied prospectively. It is not anticipated that the Company will early adopt this new guidance. The working group is in the early stages of its implementation plan and continues to evaluate the impact of this new standard on the Company’s consolidated financial statements and related disclosures. Although the Company's analysis of the new standard is still in process and interpretative and industry specific guidance is still developing, the Company currently does not expect the new standard to have a material impact on the amount or timing of revenues recognized for the majority of its revenue arrangements.
In November 2015, the FASB issued ASU 2015-17 (Topic 740), "Balance Sheet Classification of Deferred Taxes" ("ASU 2015-17") which is intended to simplify the presentation of deferred taxes in a classified balance sheet. This guidance states that deferred tax assets and deferred tax liabilities should be presented as noncurrent in a classified statement of financial position. Under ASU 2015-17, this guidance becomes effective for annual periods beginning after December 15, 2016 and interim periods within those annual periods with early adoption permitted as of the beginning of an annual or interim period after issuance of the ASU. The Company early adopted the new standard in its consolidated financial statements and related disclosures on a prospective basis. As such, $371,186 of current deferred tax assets as of December 31, 2015 has not been reclassified to non-current deferred tax assets.
In January 2016, the FASB issued ASU No. 2016-01, "Financial Instruments - Overall (Subtopic 825-10): Recognition and Measurement of Financial Assets and Financial Liabilities" ("ASU 2016-01"), which amends how entities measure equity investments that do not result in consolidation and are not accounted for under the equity method and how they present changes in the fair value of financial liabilities measured under the fair value option that are attributable to their own credit. ASU 2016-01 also changes certain disclosure requirements and

F- 20


PBF ENERGY INC.
NOTES TO CONSOLIDATED FINANCIAL STATEMENTS
(IN THOUSANDS, EXCEPT SHARE, UNIT, PER SHARE, PER UNIT AND BARREL DATA)

other aspects of current US GAAP but does not change the guidance for classifying and measuring investments in debt securities and loans. Under ASU 2016-01, this guidance becomes effective for fiscal years beginning after December 15, 2017, and interim periods within those fiscal years. Early adoption is permitted in certain circumstances. The Company does not currently have any investments accounted for under the equity method but will apply this new standard should it acquire any such investments.
In February 2016, the FASB issued ASU No. 2016-02, "Leases (Topic 842)" ("ASU 2016-02"), to increase the transparency and comparability about leases among entities. The new guidance requires lessees to recognize a lease liability and a corresponding lease asset for virtually all lease contracts.  It also requires additional disclosures about leasing arrangements. ASU 2016-02 is effective for interim and annual periods beginning after December 15, 2018, and requires a modified retrospective approach to adoption. Early adoption is permitted. The Company has established a working group to study and lead implementation of the new guidance in ASU 2016-02. This working group was formed during 2016 and has begun the process of compiling a central repository for all leases entered into by the Company and its subsidiaries for further analysis as the implementation project progresses. It is not anticipated that the Company will early adopt this new guidance. The working group continues to evaluate the impact of this new standard on its consolidated financial statements and related disclosures. At this time, the Company has identified that the most significant impacts of this new guidance will be to bring nearly all leases on its balance sheet with “right of use assets” and “lease obligation liabilities” as well as accelerating the interest expense component of financing leases.
In March 2016, the FASB issued ASU No. 2016-06, “Derivatives and Hedging (Topic 815): Contingent Put and Call Options in Debt Instruments No. 2016-06 March 2016 a consensus of the FASB Emerging Issues Task Force” (“ASU 2016-06”), to increase consistency in practice in applying guidance on determining if an embedded derivative is clearly and closely related to the economic characteristics of the host contract, specifically for assessing whether call (put) options that can accelerate the repayment of principal on a debt instrument meet the clearly and closely related criterion. The guidance in ASU 2016-06 applies to all entities that are issuers of or investors in debt instruments (or hybrid financial instruments that are determined to have a debt host) with embedded call (put) options. ASU 2016-06 is effective for interim and annual periods beginning after December 15, 2016, and requires a modified retrospective approach to adoption. Early adoption is permitted. The Company is currently evaluating the impact of this new standard on its consolidated financial statements and related disclosures.
In March 2016, the FASB issued ASU No. 2016-09, “Compensation - Stock Compensation (Topic 718): Improvements to Employee Share-Based Payment Accounting” (“ASU 2016-09”) which is intended to simplify certain aspects of the accounting for share-based payments to employees. The guidance in ASU 2016-09 requires all income tax effects of awards to be recognized in the income statement when the awards vest or are settled rather than recording excess tax benefits or deficiencies in additional paid-in capital. The guidance in ASU 2016-09 also allows an employer to repurchase more of an employee’s shares than it can today for tax withholding purposes without triggering liability accounting and to make a policy election to account for forfeitures as they occur. ASU 2016-09 also contains additional guidance for nonpublic entities that do not apply to the Company. ASU 2016-09 is effective for interim and annual periods beginning after December 15, 2016, and requires a modified retrospective approach to adoption. Early adoption is permitted. The Company is currently evaluating the impact of this new standard on its consolidated financial statements and related disclosures.
In June 2016, the FASB issued ASU No. 2016-13, “Financial Instruments - Credit Losses (Topic 326): Measurement of Credit Losses on Financial Instruments” (“ASU 2016-13”) which requires credit losses on available-for-sale debt securities to be presented as an allowance rather than as a write-down. ASU 2016-13 is effective for interim and annual periods beginning after December 15, 2019, and requires a modified retrospective approach to adoption. Early adoption is permitted for interim and annual periods beginning after December 15, 2018. The Company is currently evaluating the impact of this new standard on its consolidated financial statements and related disclosures.
In August 2016, the FASB issued ASU No. 2016-15, "Statement of Cash Flows (Topic 230): Classification of Certain Cash Receipts and Cash Payments" ("ASU 2016-15"), which reduces the existing diversity in practice in how certain cash receipts and cash payments are presented and classified in the statement of cash flows under Topic 230. ASU 2016-15 is effective for fiscal years beginning after December 15, 2017, and interim periods within

F- 21


PBF ENERGY INC.
NOTES TO CONSOLIDATED FINANCIAL STATEMENTS
(IN THOUSANDS, EXCEPT SHARE, UNIT, PER SHARE, PER UNIT AND BARREL DATA)

those fiscal years. Early adoption is permitted, including adoption in an interim period. The Company is currently evaluating the impact of this new standard on its consolidated financial statements and related disclosures.
In October 2016, the FASB issued ASU No. 2016-16, "Income Taxes (Topic 740): Intra-Entity Transfers of Assets Other Than Inventory" ("ASU 2016-16"), which reduces the existing diversity in practice in how income tax consequences of an intra-entity transfer of an asset other than inventory should be recognized. The amendments in ASU 2016-16 require an entity to recognize such income tax consequences when the intra-entity transfer occurs rather than waiting until such time as the asset has been sold to an outside party. The amendments do not contain any new disclosure requirements but point out that certain existing income tax disclosures might be applicable in the period an intra-entity transfer of an asset other than inventory occurs. ASU 2016-16 is effective for fiscal years beginning after December 15, 2017, and interim periods within those fiscal years. Early adoption is permitted as of the beginning of an annual reporting period for which interim or annual statements have not been issued. The Company is currently evaluating the impact of this new standard on its consolidated financial statements and related disclosures.
In October 2016, the FASB issued ASU No. 2016-17, "Consolidation (Topic 810): Interests Held through Related Parties That Are under Common Control" ("ASU 2016-17"), which amends the consolidation guidance on how a reporting entity that is the single decision maker of a variable interest entity (“VIE”) should treat indirect interests in the entity held through related parties that are under common control with the reporting entity when determining whether it is the primary beneficiary of that VIE. The amendments in this ASU do not change the characteristics of a primary beneficiary in current GAAP. The amendments in this ASU require that reporting entity, in determining whether it satisfies the second characteristic of a primary beneficiary, to include all of its direct variable interests in a VIE and, on a proportionate basis, its indirect variable interests in a VIE held through related parties, including related parties that are under common control with the reporting entity. ASU 2016-2017 is effective for fiscal years beginning after December 15, 2016, including interim periods within those fiscal years. Early adoption is permitted, including adoption in an interim period. The Company is currently evaluating the impact of this new standard on its consolidated financial statements and related disclosures.
In January 2017, the FASB issued ASU No. 2017-01, "Business Combinations (Topic 805): Clarifying the Definition of a Business" ("ASU 2017-01"), which provides guidance to assist entities with evaluating when a set of transferred assets and activities is a business. Under ASU 2017-01, it is expected that the definition of a business will be narrowed and more consistently applied. ASU 2017-01 is effective for annual periods beginning after December 15, 2017, including interim periods within those periods. The amendments in this ASU should be applied prospectively on or after the effective date. The Company will apply the provisions of this guidance for determining if it has acquired a business or a set of assets for future acquisitions, if any, after it becomes effective.
3. PBF LOGISTICS LP
PBFX is a fee-based, growth-oriented, Delaware master limited partnership formed by PBF Energy to own or lease, operate, develop and acquire crude oil and refined petroleum products terminals, pipelines, storage facilities and similar logistics assets. PBFX engages in the receiving, handling, storage and transferring of crude oil, refined products and intermediates from sources located throughout the United States and Canada for PBF Energy in support of certain of its refineries, as well as for third party customers. As of December 31, 2016, a substantial majority of PBFX’s revenue is derived from long-term, fee-based commercial agreements with PBF Holding, which include minimum volume commitments, for receiving, handling, storing and transferring crude oil and refined products. In addition, subsequent to the Plains Asset Purchase (as defined in "Note 4 -Acquisitions"), PBFX has begun to generate third-party revenue related to the East Coast Terminals. PBF Energy also has agreements with PBFX that establish fees for certain general and administrative services and operational and maintenance services provided by PBF Holding to PBFX. These transactions, other than those with third parties, are eliminated by PBF Energy in consolidation.
PBFX, a variable interest entity, is consolidated by PBF Energy through its ownership of PBF LLC. PBF LLC, through its ownership of PBF GP, has the sole ability to direct the activities of PBFX that most significantly impact its economic performance. PBF LLC is considered to be the primary beneficiary of PBFX for accounting purposes.

F- 22


PBF ENERGY INC.
NOTES TO CONSOLIDATED FINANCIAL STATEMENTS
(IN THOUSANDS, EXCEPT SHARE, UNIT, PER SHARE, PER UNIT AND BARREL DATA)

Public Offerings
On May 14, 2014, PBFX completed its initial public offering (the “PBFX Offering”) of 15,812,500 common units. On April 5, 2016, PBFX completed a public offering of an aggregate of 2,875,000 common units, including 375,000 common units that were sold pursuant to the full exercise by the underwriter of its option to purchase additional common units, for net proceeds of $51,625, after deducting underwriting discounts and commissions and other offering expenses (the “April 2016 PBFX Equity Offering”). In addition, on August 17, 2016, PBFX completed a public offering of an aggregate of 4,000,000 common units and granted the underwriter an option to purchase an additional 600,000 common units, of which 375,000 units were subsequently purchased on September 14, 2016, for total net proceeds of $86,753, after deducting underwriting discounts and commissions and other offering expenses (the “August 2016 PBFX Equity Offering” and, together with the April 2016 PBFX Offering, the "2016 PBFX Offerings").
PBFX’s initial assets consisted of a light crude oil rail unloading terminal at the Delaware City refinery that also services the Paulsboro refinery (which is referred to as the “Delaware City Rail Terminal”), and a crude oil truck unloading terminal at the Toledo refinery (which is referred to as the “Toledo Truck Terminal”) that are integral components of the crude oil delivery operations at three of PBF Energy’s refineries.
September 2014 Drop-down Transaction
Effective September 30, 2014, PBF Holding distributed to PBF LLC all of the equity interests of Delaware City Terminaling Company II LLC ("DCT II"), which assets consist solely of the Delaware City heavy crude unloading rack (the "DCR West Rack"). PBF LLC then contributed to PBFX all of the equity interests of DCT II for total consideration of $150,000 (the "DCR West Rack Acquisition").
December 2014 Drop-down Transaction
Effective December 11, 2014, PBF LLC contributed to PBFX all of the issued and outstanding limited liability company interests of Toledo Terminaling Company LLC ("Toledo Terminaling"), whose assets consist of a tank farm and related facilities located at PBF Energy's Toledo refinery, including a propane storage and loading facility (the "Toledo Storage Facility"), for total consideration of $150,000 (the "Toledo Storage Facility Acquisition").
May 2015 Drop-down Transaction
On May 14, 2015 PBF LLC contributed to PBFX all of the issued and outstanding limited liability company interests of Delaware Pipeline Company LLC ("DPC") and Delaware City Logistics Company LLC ("DCLC"), whose assets consist of a products pipeline, truck rack and related facilities located at our Delaware City refinery (collectively the "Delaware City Products Pipeline and Truck Rack"), for total consideration of $143,000.
TVPC Contribution Agreement
On August 31, 2016, PBFX entered into a contribution agreement (the "TVPC Contribution Agreement") between PBFX and PBF LLC. Pursuant to the TVPC Contribution Agreement, PBFX acquired from PBF LLC 50% of the issued and outstanding limited liability company interests of Torrance Valley Pipeline Company LLC (“TVPC”), whose assets consist of the San Joaquin Valley Pipeline system (which was acquired as a part of the Torrance Acquisition, as defined in “Note 4 - Acquisitions”), including the M55, M1 and M70 pipeline systems including pipeline stations with storage capacity and truck unloading capability (collectively, the “Torrance Valley Pipeline”). The total consideration paid to PBF LLC was $175,000, which was funded by PBFX with $20,000 of cash on hand, $76,200 in proceeds from the sale of marketable securities, and $78,800 in net proceeds from the PBFX August 2016 Equity Offering. PBFX borrowed an additional $76,200 under the PBFX Revolving Credit Facility, which was used to repay $76,200 of the PBFX Term Loan (as defined in "Note 10 - Credit Facility and Long-term Debt") in order to release $76,200 in marketable securities that had collateralized the PBFX Term Loan.
As of December 31, 2016, PBF LLC holds a 44.2% limited partner interest in PBFX (consisting of 2,572,944 common units and 15,886,553 subordinated units), with the remaining 55.8% limited partner interest held by the

F- 23


PBF ENERGY INC.
NOTES TO CONSOLIDATED FINANCIAL STATEMENTS
(IN THOUSANDS, EXCEPT SHARE, UNIT, PER SHARE, PER UNIT AND BARREL DATA)

public unit holders. PBF LLC also owns all of the IDRs and indirectly owns a non-economic general partner interest in PBFX through its wholly-owned subsidiary, PBF GP, the general partner of PBFX. During the subordination period (as set forth in the partnership agreement of PBFX) holders of the subordinated units are not entitled to receive any distribution of available cash until the common units have received the minimum quarterly distribution plus any arrearages in the payment of the minimum quarterly distribution from prior quarters. If PBFX does not pay distributions on the subordinated units, the subordinated units will not accrue arrearages for those unpaid distributions. Each subordinated unit will convert into one common unit at the end of the subordination period. The IDRs entitle PBF LLC to receive increasing percentages, up to a maximum of 50.0%, of the cash PBFX distributes from operating surplus in excess of $0.345 per unit per quarter.
4. ACQUISITIONS
Torrance Acquisition
On July 1, 2016, the Company acquired from ExxonMobil Oil Corporation and its subsidiary, Mobil Pacific Pipe Line Company, the Torrance refinery and related logistics assets (collectively, the "Torrance Acquisition"). The Torrance refinery, located in Torrance, California, is a high-conversion, delayed-coking refinery. The facility is strategically positioned in Southern California with advantaged logistics connectivity that offers flexible raw material sourcing and product distribution opportunities primarily in the California, Las Vegas and Phoenix area markets. The Torrance Acquisition provides the Company with a broader more diversified asset base and increases the number of operating refineries from four to five and expands the Company's combined crude oil throughput capacity. The acquisition also provides the Company with a presence in the PADD 5 market.
In addition to refining assets, the transaction includes a number of high-quality logistics assets including a sophisticated network of crude and products pipelines, product distribution terminals and refinery crude and product storage facilities. The most significant of the logistics assets is a crude gathering and transportation system which delivers San Joaquin Valley crude oil directly from the field to the refinery. Additionally, included in the transaction are several pipelines which provide access to sources of crude oil including the Ports of Long Beach and Los Angeles, as well as clean product outlets with a direct pipeline supplying jet fuel to the Los Angeles airport.
The aggregate purchase price for the Torrance Acquisition was $521,350 in cash after post-closing purchase price adjustments, plus final working capital of $450,582. In addition, the Company assumed certain pre-existing environmental and regulatory emission credit obligations in connection with the Torrance Acquisition. The transaction was financed through a combination of cash on hand including proceeds from our October 2015 Equity Offering, and borrowings under PBF Holding's asset based revolving credit agreement (the "Revolving Loan").
The Company accounted for the Torrance Acquisition as a business combination under GAAP whereby we recognize assets acquired and liabilities assumed in an acquisition at their estimated fair values as of the date of acquisition. The final purchase valuation was in process as of December 31, 2016 as the purchase price and fair value allocation may be subject to adjustment pending completion of our assessment of the estimated costs and duration of certain assumed pre-existing environmental obligations.
The total purchase consideration and the fair values of the assets and liabilities at the acquisition date, which may be subject to adjustment as noted above, were as follows:
 
Purchase Price
Gross purchase price
$
537,500

Working capital
450,582

Post close purchase price adjustments
(16,150
)
Total consideration
$
971,932


F- 24


PBF ENERGY INC.
NOTES TO CONSOLIDATED FINANCIAL STATEMENTS
(IN THOUSANDS, EXCEPT SHARE, UNIT, PER SHARE, PER UNIT AND BARREL DATA)

The following table summarizes the amounts recognized for assets acquired and liabilities assumed as of the acquisition date:
 
Fair Value Allocation
Inventories
$
404,542

Prepaid expenses and other current assets
1,186

Property, plant and equipment
703,443

Deferred charges and other assets, net
68,053

Accounts payable
(2,688
)
Accrued expenses
(64,137
)
Other long-term liabilities
(138,467
)
Fair value of net assets acquired
$
971,932

The Company’s consolidated financial statements for the year ended December 31, 2016 include the results of operations of the Torrance refinery and related logistics assets since July 1, 2016 during which period the Torrance refinery and related logistics assets contributed revenues of $1,977,204 and net income of $86,394. On an unaudited pro forma basis, the revenues and net income of the Company assuming the acquisition had occurred on January 1, 2015, are shown below. The unaudited pro forma information does not purport to present what the Company’s actual results would have been had the acquisition occurred on January 1, 2015, nor is the financial information indicative of the results of future operations. The unaudited pro forma financial information includes the depreciation and amortization expense attributable to the Torrance Acquisition and interest expense associated with related financing.
 
Year ended December 31,
(Unaudited)
2016
 
2015
Pro forma revenues
$
16,999,435

 
$
16,252,729

Pro forma net income (loss) attributable to PBF Energy Inc. stockholders
50,779

 
(62,420
)
Pro forma net income (loss) available to Class A common stock per share:
 
 
 
Basic
$
0.52

 
$
(0.63
)
Diluted
$
0.51

 
$
(0.63
)
The unaudited amount of revenues and net income above have been calculated after conforming accounting policies of the Torrance refinery and related logistics assets to those of the Company and certain one-time adjustments.
PBFX Plains Asset Purchase
On April 29, 2016, PBFX's wholly-owed subsidiary, PBF Logistics Products Terminals LLC, purchased four refined products terminals in the greater Philadelphia region (the "East Coast Terminals") from an affiliate of Plains All American Pipeline, L.P. , including product storage tanks, pipeline connections to the Colonial Pipeline Company, Buckeye Partners, Sunoco Logistics Partners and other proprietary pipeline systems, truck loading lanes and marine facilities capable of handling barges and ships (the "PBFX Plains Asset Purchase"). This acquisition expands PBFX's storage and terminaling footprint and introduces third-party customers to its revenue base.
The aggregate purchase price for the PBFX Plains Asset Purchase was $100,000, less working capital adjustments. The consideration for the transaction was funded by PBFX with $98,336 in proceeds from the sale of marketable securities. PBFX borrowed an additional $98,500 under the PBFX Revolving Credit Facility, which was used to repay $98,336 of the PBFX Term Loan (as defined below) in order to release $98,336 in marketable securities that had collateralized the PBFX Term Loan. Subsequent to the closing of the Plains Asset Purchase, the Partnership recorded an adjustment to the preliminary estimate for working capital of $37 as an increase to Prepaid expenses and other current assets.

F- 25


PBF ENERGY INC.
NOTES TO CONSOLIDATED FINANCIAL STATEMENTS
(IN THOUSANDS, EXCEPT SHARE, UNIT, PER SHARE, PER UNIT AND BARREL DATA)

PBFX accounted for the PBFX Plains Asset Purchase as a business combination under GAAP whereby PBFX recognizes assets acquired and liabilities assumed in an acquisition at their estimated fair values as of the date of acquisition. Any excess consideration transferred over the estimated fair values of the identifiable net assets acquired is recorded as goodwill. The final purchase price and its allocation are dependent on final reconciliations of working capital and other items subject to agreement by both parties.
The total purchase consideration and the estimated fair values of the assets and liabilities at the acquisition date were as follows:
 
Purchase Price
Gross purchase price
$
100,000

Working capital adjustments
(1,627
)
Total consideration
$
98,373

The following table summarizes the preliminary amounts recognized for assets acquired and liabilities assumed as of the acquisition date:
 
Fair Value Allocation
Prepaid expenses and other current assets
4,221

Property, plant and equipment
99,342

Accounts payable and accrued expenses
(3,174
)
Other long-term liabilities
(2,016
)
Estimated fair value of net assets acquired
$
98,373

The Company’s consolidated financial statements for the year ended December 31, 2016 include the results of operations of the East Coast Terminals since April 29, 2016 during which period the East Coast Terminals contributed third party revenues of $11,871 and net income of $1,830. On an unaudited pro forma basis, the revenues and net income of the Company assuming the acquisition had occurred on January 1, 2015, are shown below. The unaudited pro forma information does not purport to present what the Company’s actual results would have been had the PBFX Plains Asset Purchase occurred on January 1, 2015, nor is the financial information indicative of the results of future operations. The unaudited pro forma financial information includes the depreciation and amortization expense attributable to the PBFX Plains Asset Purchase and interest expense associated with related financing.
 
Year ended December 31,
(Unaudited)
2016
 
2015
Pro forma revenues
$
15,927,218

 
$
13,141,301

Pro forma net income attributable to PBF Energy Inc. stockholders
174,393

 
143,967

Pro forma net income available to Class A common stock per share:
 
 
 
Basic
$
1.77

 
$
1.45

Diluted
$
1.77

 
$
1.43

Chalmette Acquisition
On November 1, 2015, the Company acquired from ExxonMobil, Mobil Pipe Line Company and PDV Chalmette, L.L.C., 100% of the ownership interests of Chalmette Refining, which owns the Chalmette refinery and related logistics assets (collectively, the "Chalmette Acquisition"). The Chalmette refinery, located outside of New Orleans, Louisiana, is a dual-train coking refinery and is capable of processing both light and heavy crude oil. Subsequent to the closing of the Chalmette Acquisition, Chalmette Refining is a wholly-owned subsidiary of PBF Holding. Chalmette Refining is strategically positioned on the Gulf Coast with logistics connectivity that offers flexible raw

F- 26


PBF ENERGY INC.
NOTES TO CONSOLIDATED FINANCIAL STATEMENTS
(IN THOUSANDS, EXCEPT SHARE, UNIT, PER SHARE, PER UNIT AND BARREL DATA)

material sourcing and product distribution opportunities, including the potential to export products and provides geographic diversification into PADD 3.
Chalmette Refining owns 100% of the MOEM Pipeline, providing access to the Empire Terminal, as well as the CAM Connection Pipeline, providing access to the Louisiana Offshore Oil Port facility through a third party pipeline. Chalmette Refining also owns 80% of each of the Collins Pipeline Company and T&M Terminal Company, both located in Collins, Mississippi, which provide a clean products outlet for the refinery to the Plantation and Colonial Pipelines. Also included in the acquisition are a marine terminal capable of importing waterborne feedstocks and loading or unloading finished products; a clean products truck rack which provides access to local markets; and a crude and product storage facility.
The aggregate purchase price for the Chalmette Acquisition was $322,000 in cash, plus inventory and final working capital of $245,963. As described below, the valuation of the working capital was finalized in the first quarter of 2016. The transaction was financed through a combination of cash on hand and borrowings under PBF Holding's Revolving Loan.
The Company accounted for the Chalmette Acquisition as a business combination under US GAAP whereby we recognize assets acquired and liabilities assumed in an acquisition at their estimated fair values as of the date of acquisition. Any excess consideration transferred over the estimated fair values of the identifiable net assets acquired is recorded as goodwill. The final purchase price and fair value allocation were completed as of March 31, 2016. During the measurement period, which ended in March 2016, adjustments were made to the Company's preliminary fair value estimates related primarily to inventories and accounts payable.
The total purchase consideration and the fair values of the assets and liabilities at the acquisition date were as follows:
 
Purchase Price
Net cash
$
587,005

Cash acquired
(19,042
)
Total consideration
$
567,963

The following table summarizes the final amounts recognized for assets acquired and liabilities assumed as of the acquisition date:
 
Fair Value Allocation
Accounts receivable
$
1,126

Inventories
271,434

Prepaid expenses and other current assets
913

Property, plant and equipment
356,961

Deferred charges and other assets
8,312

Accounts payable
(4,870
)
Accrued expenses
(28,371
)
Deferred tax liability
(25,721
)
Noncontrolling interests
(11,821
)
Fair value of net assets acquired
$
567,963

In addition, in connection with the acquisition of Chalmette Refining, the Company acquired Collins Pipeline Company and T&M Terminal Company, which are both C-corporations for tax purposes. As a result, the Company recognized a deferred tax liability of $25,721 attributable to the book and tax basis difference in the C-corporation assets, which had a corresponding impact on noncontrolling interests of $5,144.

F- 27


PBF ENERGY INC.
NOTES TO CONSOLIDATED FINANCIAL STATEMENTS
(IN THOUSANDS, EXCEPT SHARE, UNIT, PER SHARE, PER UNIT AND BARREL DATA)

The Company’s consolidated financial statements for the year ended December 31, 2016 include the results of operations of the Chalmette refinery for the full year. The Company’s consolidated financial statements for the year ended December 31, 2015 include the results of operations of the Chalmette refinery since November 1, 2015 during which period the Chalmette refinery contributed revenues of $643,267 and net income of $53,539. On an unaudited pro forma basis, the revenues and net income of the Company assuming the acquisition had occurred on January 1, 2014, are shown below. The unaudited pro forma information does not purport to present what the Company’s actual results would have been had the acquisition occurred on January 1, 2014, nor is the financial information indicative of the results of future operations. The unaudited pro forma financial information includes the depreciation and amortization expense related to the acquisition and interest expense associated with the Chalmette acquisition financing.
 
Year ended December 31,
(Unaudited)
2015
Pro forma revenues
$
16,811,922

Pro forma net income attributable to PBF Energy Inc. stockholders
263,606

Pro forma net income available to Class A common stock per share:
 
Basic
$
2.72

Diluted
$
2.70

The unaudited amount of revenues and net income above have been calculated after conforming Chalmette Refining's accounting policies to those of the Company and certain one-time adjustments.
Acquisition Expenses
The Company incurred acquisition related costs consisting primarily of consulting and legal expenses related to the Torrance Acquisition, the PBFX Plains Asset Purchase, the Chalmette Acquisition and other pending and non-consummated acquisitions of $17,510 and $5,833 in the years ended December 31, 2016 and 2015, respectively. Acquisition related expenses were not material for the year ended December 31, 2014. These costs are included in the consolidated income statement in General and administrative expenses.

5. INVENTORIES
Inventories consisted of the following:
December 31, 2016
 
Titled Inventory
 
Inventory Supply and Intermediation Arrangements
 
Total
Crude oil and feedstocks
$
1,102,007

 
$

 
$
1,102,007

Refined products and blendstocks
915,397

 
352,464

 
1,267,861

Warehouse stock and other
89,680

 

 
89,680

 
$
2,107,084

 
$
352,464

 
$
2,459,548

Lower of cost or market adjustment
(492,415
)
 
(103,573
)
 
(595,988
)
Total inventories
$
1,614,669

 
$
248,891

 
$
1,863,560

 

F- 28


PBF ENERGY INC.
NOTES TO CONSOLIDATED FINANCIAL STATEMENTS
(IN THOUSANDS, EXCEPT SHARE, UNIT, PER SHARE, PER UNIT AND BARREL DATA)

December 31, 2015
 
Titled Inventory
 
Inventory Supply and Intermediation Arrangements
 
Total
Crude oil and feedstocks
$
1,137,605

 
$

 
$
1,137,605

Refined products and blendstocks
687,389

 
411,357

 
1,098,746

Warehouse stock and other
55,257

 

 
55,257

 
$
1,880,251

 
$
411,357

 
$
2,291,608

Lower of cost or market adjustment
(966,564
)
 
(150,772
)
 
(1,117,336
)
Total inventories
$
913,687

 
$
260,585

 
$
1,174,272


Inventory under inventory supply and intermediation arrangements included certain crude oil stored at the Company’s Delaware City refinery's storage facilities that the Company was obligated to purchase as it was consumed in connection with its Crude Supply Agreement that expired on December 31, 2015; and light finished products sold to counterparties in connection with the A&R Intermediation Agreements and stored in the Paulsboro and Delaware City refineries' storage facilities.
Due to the lower crude oil and refined product pricing environment beginning at the end of 2014 and continuing throughout 2015 and 2016, the Company recorded adjustments to value its inventories to the lower of cost or market. During the year ended December 31, 2016, the Company recorded an adjustment to value its inventories to the lower of cost or market which increased operating income and net income by $521,348 and $317,704, respectively, reflecting the net change in the lower of cost or market inventory reserve from $1,117,336 at December 31, 2015 to $595,988 at December 31, 2016. During the year ended December 31, 2015, the Company recorded an adjustment to value its inventories to the lower of cost or market which decreased operating income and net income by $427,226 and $258,045, respectively, reflecting the net change in the lower of cost or market inventory reserve from $690,110 at December 31, 2014 to $1,117,336 at December 31, 2015.
An actual valuation of inventories valued under the LIFO method is made at the end of each year based on inventory levels and costs at that time. We recorded a pre-tax charge related to a LIFO layer decrement of $11,746 in the Refining segment during the year ended December 31, 2016. No such LIFO decrement was recorded in the year ended December 31, 2015.

F- 29


PBF ENERGY INC.
NOTES TO CONSOLIDATED FINANCIAL STATEMENTS
(IN THOUSANDS, EXCEPT SHARE, UNIT, PER SHARE, PER UNIT AND BARREL DATA)

6. PROPERTY, PLANT AND EQUIPMENT, NET
Property, plant and equipment consisted of the following:
 
 
December 31,
2016
 
December 31,
2015
Land
 
$
352,607

 
$
93,673

Process units, pipelines and equipment
 
3,013,801

 
2,368,224

Buildings and leasehold improvements
 
50,711

 
34,265

Computers, furniture and fixtures
 
82,120

 
72,672

Construction in progress
 
307,659

 
150,393

 
 
3,806,898

 
2,719,227

Less—Accumulated depreciation
 
(478,128
)
 
(362,589
)
 
 
$
3,328,770

 
$
2,356,638

Depreciation expense for the years ended December 31, 2016, 2015 and 2014 was $116,629, $94,781 and $114,919, respectively. The Company capitalized $8,452 and $3,529 in interest during 2016 and 2015, respectively, in connection with construction in progress.
For the year ended December 31, 2014, the Company determined that it would abandon a capital project at the Delaware City refinery. The project was related to the construction of a new hydrocracker (the “Hydrocracker Project”). The carrying value for the Hydrocracker Project was $28,508. The total pre-tax impairment charge of $28,508 was recorded in depreciation and amortization expense in the Refining segment for the year ended December 31, 2014. No additional cash expenditures were incurred related to the Hydrocracker Project subsequent to the impairment charge.

7. DEFERRED CHARGES AND OTHER ASSETS, NET
Deferred charges and other assets, net consisted of the following:
 
December 31,
2016
 
December 31,
2015
Deferred turnaround costs, net
$
302,919

 
$
177,236

Catalyst, net
114,788

 
77,725

Linefill
19,485

 
13,504

Restricted cash

 
1,500

Environmental credits
51,636

 
10,829

Intangible assets, net
577

 
219

Other
17,191

 
9,700

Total deferred charges and other assets, net
$
506,596

 
$
290,713


The Company recorded amortization expense related to deferred turnaround costs, catalyst and intangible assets of $105,547, $102,636 and $65,452 for the years ended December 31, 2016, 2015 and 2014 respectively. The restricted cash consisted primarily of cash held as collateral securing the PBF Rail credit facility.

F- 30


PBF ENERGY INC.
NOTES TO CONSOLIDATED FINANCIAL STATEMENTS
(IN THOUSANDS, EXCEPT SHARE, UNIT, PER SHARE, PER UNIT AND BARREL DATA)

Intangible assets, net was comprised of permits and emission credits as follows:
 
 
December 31,
2016
 
December 31,
2015
Gross amount
 
$
3,996

 
$
3,597

Accumulated amortization
 
(3,419
)
 
(3,378
)
Net amount
 
$
577

 
$
219



 
8. ACCRUED EXPENSES
Accrued expenses consisted of the following:
 
December 31,
2016
 
December 31,
2015
Inventory-related accruals
$
810,027

 
$
548,800

Inventory intermediation arrangements
225,524

 
252,380

Accrued transportation costs
89,830

 
91,546

Excise and sales tax payable
86,046

 
34,129

Renewable energy credit and emissions obligations
70,158

 
19,472

Accrued utilities
44,190

 
25,192

Accrued construction in progress
35,149

 
7,400

Accrued interest
28,570

 
24,806

Accrued salaries and benefits
17,466

 
61,011

Environmental liabilities
9,434

 
2,178

Customer deposits
9,215

 
20,395

Other
42,075

 
31,880

 
$
1,467,684

 
$
1,119,189

 
The Company has the obligation to repurchase certain intermediates and finished products that are held in the Company’s refinery storage tanks at the Delaware City and Paulsboro refineries in accordance with the A&R Intermediation Agreements with J. Aron. As of December 31, 2016, a liability is recognized for the inventory supply and intermediation arrangements and is recorded at market price for the J. Aron owned inventory held in the Company's storage tanks under the A&R Intermediation Agreements, with any change in the market price being recorded in cost of sales.
The Company is subject to obligations to purchase Renewable Identification Numbers ("RINs") required to comply with the Renewable Fuels Standard. The Company's overall RINs obligation is based on a percentage of domestic shipments of on-road fuels as established by the Environmental Protection Agency ("EPA"). To the degree the Company is unable to blend the required amount of biofuels to satisfy our RINs obligation, RINs must be purchased on the open market to avoid penalties and fines. The Company records its RINs obligation on a net basis in Accrued expenses when its RINs liability is greater than the amount of RINs earned and purchased in a given period and in Prepaid expenses and other current assets when the amount of RINs earned and purchased is greater than the RINs liability. In addition, the Company is subject to obligations to comply with federal and state legislative and regulatory measures to address environmental compliance and greenhouse gas and other emissions, including AB 32 in California. These requirements include incremental costs to operate and maintain our facilities as well as to implement and manage new emission controls and programs, which have contributed to the increase in accrued environmental liabilities and emission obligations following the Torrance Acquisition.



F- 31


PBF ENERGY INC.
NOTES TO CONSOLIDATED FINANCIAL STATEMENTS
(IN THOUSANDS, EXCEPT SHARE, UNIT, PER SHARE, PER UNIT AND BARREL DATA)

9. DELAWARE ECONOMIC DEVELOPMENT AUTHORITY LOAN
In June 2010, in connection with the Delaware City acquisition, the Delaware Economic Development Authority (the “Authority”) granted the Company a $20,000 loan to assist with operating costs and the cost of restarting the refinery. The loan converted to a grant in tranches of $4,000 annually over a five-year period, starting at the one-year anniversary of the “certified restart date” as defined in the agreement and certified by the Authority. In December 2016, the Company received confirmation from the Authority that the final tranche had satisfied the conditions necessary to be converted to a grant. Accordingly, there was no outstanding balance under the Delaware Economic Development Authority Loan at December 31, 2016.

10. CREDIT FACILITY AND LONG-TERM DEBT

PBF Holding Revolving Loan

On August 15, 2014, PBF Holding amended and restated the terms of the Revolving Loan to, among other things, increase the commitment from $1,610,000 to $2,500,000, and extend the maturity to August 2019. In addition, the amended and restated agreement reduced the interest rate on advances and the commitment fee paid on the unused portion of the facility. The amended and restated agreement also increased the sublimit for letters of credit from $1,000,000 to $1,500,000 and reduced the combined LC Participation Fee and Fronting Fee paid on each issued and outstanding letter of credit. The LC Participation Fee ranges from 1.25% to 2.0% depending on the Company's senior secured debt rating and the Fronting Fee is equal to 0.25%.

An accordion feature allows for increases in the aggregate commitment of up to $2,750,000. In November and December 2015, PBF Holding increased the maximum availability under the Revolving Loan to $2,600,000 and $2,635,000, respectively. At the option of PBF Holding, advances under the Revolving Loan bear interest either at the Alternate Base Rate plus the Applicable Margin, or the Adjusted LIBOR Rate plus the Applicable Margin, all as defined in the agreement. The Applicable Margin ranges from 1.50% to 2.25% for Adjusted LIBOR Rate Loans and from 0.50% to 1.25% for Alternative Base Rate Loans, depending on the Company's senior secured debt rating. Interest is paid in arrears, either quarterly in the case of Alternate Base Rate Loans or at the maturity of each Adjusted LIBOR Rate Loan.

Advances under the Revolving Loan, plus all issued and outstanding letters of credit may not exceed the lesser of $2,635,000 or the Borrowing Base, as defined in the agreement. The Revolving Loan can be prepaid, without penalty, at any time.

The Revolving Loan contains customary covenants and restrictions on the activities of PBF Holding and its subsidiaries, including, but not limited to, limitations on the incurrence of additional indebtedness; liens, negative pledges, guarantees, investments, loans, asset sales, mergers, acquisitions and prepayment of other debt; distributions, dividends and the repurchase of capital stock; transactions with affiliates; the ability to change the nature of its business or its fiscal year; the ability to amend the terms of the Senior Secured Notes documents; and sale and leaseback transactions.

In addition, the Revolving Loan has a financial covenant which requires that if at any time Excess Availability, as defined in the agreement, is less than the greater of (i) 10% of the lesser of the then existing Borrowing Base and the then aggregate Revolving Commitments of the Lenders (the Financial Covenant Testing Amount), and (ii) $100,000, and until such time as Excess Availability is greater than the Financial Covenant Testing Amount and $100,000 for a period of 12 or more consecutive days, PBF Holding will not permit the Consolidated Fixed Charge Coverage Ratio, as defined in the agreement and determined as of the last day of the most recently completed quarter, to be less than 1.1 to 1.0.


F- 32


PBF ENERGY INC.
NOTES TO CONSOLIDATED FINANCIAL STATEMENTS
(IN THOUSANDS, EXCEPT SHARE, UNIT, PER SHARE, PER UNIT AND BARREL DATA)

PBF Holding’s obligations under the Revolving Loan (a) are guaranteed by each of its domestic operating subsidiaries that are not Excluded Subsidiaries (as defined in the agreement) and (b) are secured by a lien on (x) PBF LLC’s equity interest in PBF Holding and (y) certain assets of PBF Holding and the subsidiary guarantors, including all deposit accounts (other than zero balance accounts, cash collateral accounts, trust accounts and/or payroll accounts, all of which are excluded from the collateral), all accounts receivable, all hydrocarbon inventory (other than the intermediate and finished products owned by J. Aron pursuant to the Inventory Intermediation Agreements) and to the extent evidencing, governing, securing or otherwise related to the foregoing, all general intangibles, chattel paper, instruments, documents, letter of credit rights and supporting obligations; and all products and proceeds of the foregoing.

The outstanding borrowings under the Revolving Loan as of December 31, 2016 was $350,000. There were no outstanding borrowings under the Revolving Loan as of December 31, 2015. Standby letters of credit were $411,997 and $351,511 as of December 31, 2016 and 2015, respectively.

PBFX Credit Facilities

On May 14, 2014, in connection with the closing of the PBFX Offering, PBFX entered into a five-year, $275,000 senior secured revolving credit facility (the “PBFX Revolving Credit Facility”) and a three-year, $300,000 term loan facility (the “PBFX Term Loan”), each with Wells Fargo Bank, National Association, as administrative agent, and a syndicate of lenders. The PBFX Revolving Credit Facility was increased from $275,000 to $325,000 in December 2014 and from $325,000 to $360,000 in May 2016.

The PBFX Revolving Credit Facility is available to fund working capital, acquisitions, distributions and capital expenditures and for other general partnership purposes. PBFX can increase the maximum amount of the PBFX Revolving Credit Facility by an aggregate amount of up to $240,000, to a total facility size of $600,000, subject to receiving increased commitments from lenders or other financial institutions and satisfaction of certain conditions. The PBFX Revolving Credit Facility includes a $25,000 sublimit for standby letters of credit and a $25,000 sublimit for swingline loans. Obligations under the PBFX Revolving Credit Facility and certain cash management and hedging obligations designated by PBFX are guaranteed by its restricted subsidiaries, and are secured by a first priority lien on PBFX’s assets (including PBFX’s equity interests in Delaware City Terminaling Company LLC) and those of PBFX’s restricted subsidiaries (other than excluded assets and a guaranty of collection from PBF LLC). The maturity date of the PBFX Revolving Credit Facility may be extended for one year on up to two occasions, subject to certain customary terms and conditions. Borrowings under the PBFX Revolving Credit Facility bear interest at either a base rate plus an applicable margin ranging from 0.75% to 1.75%, or at LIBOR plus an applicable margin ranging from 1.75% to 2.75%. The applicable margin will vary based upon PBFX’s Consolidated Total Leverage Ratio, as defined in the PBFX Revolving Credit Facility.

The PBFX Term Loan was used to fund a distribution to PBF LLC and is guaranteed by a guaranty of collection from PBF LLC and secured at all times by cash, U.S. Treasury or other investment grade securities in an amount equal to or greater than the outstanding principal amount (refer to "Note 11 - Marketable Securities"). Borrowings under the PBFX Term Loan bear interest either at the Base Rate (as defined in the PBFX Term Loan), or at LIBOR plus an applicable margin equal to 0.25%.

The PBFX Revolving Credit Facility contains affirmative and negative covenants customary for revolving credit facilities of this nature which, among other things, limit or restrict PBFX’s ability and the ability of its restricted subsidiaries to incur or guarantee debt, incur liens, make investments, make restricted payments, amend material contracts, engage in certain business activities, engage in mergers, consolidations and other organizational changes, sell, transfer or otherwise dispose of assets or enter into burdensome agreements or enter into transactions with affiliates on terms which are not arm’s length. The PBFX Term Loan contains affirmative and negative covenants customary for term loans of this nature which, among other things, limit PBFX’s use of the proceeds and restrict PBFX’s ability to incur liens and enter into burdensome agreements.


F- 33


PBF ENERGY INC.
NOTES TO CONSOLIDATED FINANCIAL STATEMENTS
(IN THOUSANDS, EXCEPT SHARE, UNIT, PER SHARE, PER UNIT AND BARREL DATA)

Additionally, under the terms of the PBFX Revolving Credit Facility, PBFX is required to maintain the following financial ratios, each tested on a quarterly basis for the immediately preceding four quarter period then ended (or such shorter period as shall apply, the “Measurement Period”): (a) until such time as PBFX obtains an investment grade credit rating, a Consolidated Interest Coverage Ratio (as defined in the PBFX Revolving Credit Facility) of at least 2.50 to 1.00; (b) a Consolidated Total Leverage Ratio of not greater than 4.00 to 1.00 (or 4.50 to 1.00 at any time after (i) PBFX has issued at least $100,000 of unsecured notes, and (ii) in addition to clause (i), upon the consummation of a Material Permitted Acquisition (as defined in the PBFX Revolving Credit Facility) and for two-hundred seventy days immediately thereafter (an “Increase Period”), if elected by PBFX by written notice to the administrative agent given on or prior to the date of such acquisition, the maximum permitted Consolidated Total Coverage Ratio shall be increased by 0.50 to 1.00 above the otherwise relevant level (the “Step-Up”), provided that Increase Periods may not be successive unless the ratio has been complied with for at least one Measurement Period ending after such Increase Period (i.e., without giving effect to the Step-Up)); and (c) after PBFX has issued at least $100,000 of unsecured notes, a Consolidated Senior Secured Leverage Ratio (as defined in the credit agreement) of not greater than 3.50 to 1.00. The PBFX Revolving Credit Facility generally prohibits PBFX from making cash distributions (subject to certain exceptions) except for so long as no default or event of default exists or would be caused thereby, and only to the extent permitted by PBFX's partnership agreement, PBFX may make cash distributions to its unit holders up to the amount of PBFX’s Available Cash (as defined in the partnership agreement).

The PBFX Revolving Credit Facility and the PBFX Term Loan contain events of default customary for transactions of their nature, including, but not limited to (and subject to any applicable grace periods in certain circumstances), the failure to pay any principal, interest or fees when due, failure to perform or observe any covenant contained in the PBFX Revolving Credit Facility or related documentation, any representation or warranty made in the agreements or related documentation being untrue in any material respect when made, default under certain material debt agreements, commencement of bankruptcy or other insolvency proceedings, certain changes in PBFX’s ownership or the ownership or board composition of PBF GP and material judgments or orders. Upon the occurrence and during the continuation of an event of default under the agreements, the lenders may, among other things, terminate their commitments, declare any outstanding loans to be immediately due and payable and/or exercise remedies against PBFX and the collateral as may be available to the lenders under the agreements and related documentation or applicable law.

The PBFX Revolving Credit Facility and the PBFX Term Loan may be repaid, from time-to-time, without penalty. As of December 31, 2016, there were $189,200 of borrowings and $3,610 of letters of credit outstanding under the PBFX Revolving Credit Facility, $39,664 outstanding under the PBFX Term Loan and $350,000 outstanding under the PBFX Senior Notes. At December 31, 2015, there were $24,500 of borrowings and $2,000 of letters of credit outstanding under the PBFX Revolving Credit Facility, $234,200 outstanding under the PBFX Term Loan and $350,000 outstanding under the PBFX Senior Notes.

PBFX Senior Notes

On May 12, 2015, PBFX entered into an indenture among the Partnership, PBF Logistics Finance Corporation, a Delaware corporation and wholly-owned subsidiary of the Partnership (“PBF Finance,” and together with the Partnership, the “Issuers”), the Guarantors named therein and Deutsche Bank Trust Company Americas, as Trustee, under which the Issuers issued $350,000 in aggregate principal amount of 6.875% Senior Notes due 2023 (the "PBFX Senior Notes"). The initial purchasers in the offering purchased $330,090 aggregate principal amount of PBFX Senior Notes pursuant to a private placement transaction conducted under Rule 144A and Regulation S of the Securities Act of 1933, as amended, and certain of PBF Energy’s officers and directors and their affiliates and family members purchased the remaining $19,910 aggregate principal amount of PBFX Senior Notes in a separate private placement transaction. The Issuers received net proceeds of approximately $343,000 from the offering after deducting the initial purchasers’ discount and offering expenses, and used such proceeds to pay $88,000 of the cash consideration due in connection with the Delaware City Products Pipeline and Truck Rack Acquisition and to repay $255,000 of outstanding indebtedness under the PBFX Revolving Credit Facility.

F- 34


PBF ENERGY INC.
NOTES TO CONSOLIDATED FINANCIAL STATEMENTS
(IN THOUSANDS, EXCEPT SHARE, UNIT, PER SHARE, PER UNIT AND BARREL DATA)


PBF LLC agreed to a limited guarantee of collection of the principal amount of the PBFX Senior Notes, but is not otherwise subject to the covenants of the indenture. The PBFX Senior Notes are general senior unsecured obligations of the Issuers and are equal in right of payment with all of the Issuers’ existing and future senior indebtedness, including amounts outstanding under the PBFX Revolving Credit Facility and the PBFX Term Loan. The PBFX Senior Notes are effectively subordinated to all of the Issuers’ and the Guarantors’ existing and future secured debt, including the PBFX Revolving Credit Facility and PBFX Term Loan, to the extent of the value of the assets securing that secured debt and will be structurally subordinated to all indebtedness of PBFX’s subsidiaries that do not guarantee the PBFX Senior Notes. The PBFX Senior Notes will be senior to any future subordinated indebtedness the Issuers may incur.

The PBFX indenture contains customary terms, events of default and covenants for transactions of this nature. These covenants include limitations on PBFX’s and its restricted subsidiaries’ ability to, among other things: (i) make investments, (ii) incur additional indebtedness or issue preferred units, (iii) pay dividends or make distributions on units or redeem or repurchase its subordinated debt, (iv) create liens, (v) incur dividend or other payment restrictions affecting subsidiaries, (vi) sell assets, (vii) merge or consolidate with other entities and (viii) enter into transactions with affiliates. These covenants are subject to a number of important limitations and exceptions.

PBFX has optional redemption rights to repurchase all or a portion of the PBFX Senior Notes at varying prices no less than 100% of the principal amount of the PBFX Senior Notes, plus accrued and unpaid interest. The holders of the PBFX Senior Notes have repurchase options exercisable only upon a change in control, certain asset dispositions, or in event of default as defined in the indenture.

PBF Rail Revolving Credit Facility

Effective March 25, 2014, PBF Rail Logistics Company LLC (“PBF Rail”), an indirect wholly-owned subsidiary of PBF Holding, entered into a $250,000 secured revolving credit agreement (the “Rail Facility”) with a consortium of banks, including Credit Agricole Corporate & Investment Bank as Administrative Agent. The primary purpose of the Rail Facility was to fund the acquisition by PBF Rail of coiled and insulated crude tank cars and non-coiled and non-insulated general purpose crude tank cars before December 2015. The Rail Facility was amended on two occasions in 2015 and 2016. On December 22, 2016, the Rail Facility was repaid in full and terminated in connection with the issuance of the PBF Rail Term Loan (defined below).

There was no amount outstanding under the Rail Facility at December 31, 2016. There was $67,491 outstanding under the Rail Facility at December 31, 2015.

PBF Rail Term Loan

On December 22, 2016, PBF Rail entered into a $35,000 term loan (the “PBF Rail Term Loan”) with DVB Bank SE (“DVB”). The PBF Rail Term Loan amortizes monthly over its five year term and bears interest at the one month LIBOR plus 2.0%. As security for the PBF Rail Term Loan, PBF Rail pledged, among other things: (i) certain eligible railcars; (ii) the Debt Service Reserve Account; and (iii) PBF Holding's membership interest in PBF Rail. Additionally, the PBF Rail Term Loan contains customary terms, events of default and covenants for transactions of this nature. PBF Rail may at any time repay the PBF Rail Term Loan without penalty in the event that railcars collateralizing the loan are sold, scrapped or otherwise removed from the collateral pool.

As of December 31, 2016, there was $35,000 outstanding under the PBF Rail Term Loan.


F- 35


PBF ENERGY INC.
NOTES TO CONSOLIDATED FINANCIAL STATEMENTS
(IN THOUSANDS, EXCEPT SHARE, UNIT, PER SHARE, PER UNIT AND BARREL DATA)

Senior Secured Notes

On February 9, 2012, PBF Holding and PBF Holding’s wholly-owned subsidiary, PBF Finance Corporation, completed the offering of $675,500 aggregate principal amount of 8.25% Senior Secured Notes due 2020 (the "2020 Senior Secured Notes"). The net proceeds, after deducting the original issue discount, the initial purchasers’ discounts and commissions, and the fees and expenses of the offering, were used to repay all of the outstanding indebtedness plus accrued interest owed under the Toledo Promissory Note, the Paulsboro Promissory Note, and the Term Loan, as well as to reduce the outstanding balance of the Revolving Loan.

On November 24, 2015, PBF Holding and PBF Holding’s wholly-owned subsidiary, PBF Finance Corporation, completed an offering of $500,000 in aggregate principal amount of 7.00% Senior Secured Notes due 2023 (the “2023 Senior Secured Notes”, and together with the 2020 Senior Secured Notes, the "Senior Secured Notes"). The net proceeds from this offering were approximately $490,000 after deducting the initial purchasers’ discount and offering expenses. The Company used the proceeds for general corporate purposes, including to fund a portion of the purchase price for the acquisition of the Torrance refinery and related logistics assets.

The 2023 Senior Secured Notes included a registration payment arrangement whereby the Company agreed to use commercially reasonable efforts to consummate an offer to exchange the 2023 Senior Secured Notes for an issue of registered notes with terms substantially identical to the notes not later than 365 days after the date of the original issuance of the notes. This registration statement was declared effective on December 1, 2016 and the exchange was consummated on January 19, 2017. As the exchange offer was not consummated by November 24, 2016, additional interest was added at a rate of 0.25% per annum for the period from November 24, 2016 through the consummation of the exchange. As a result, the Company recognized approximately $127 of additional interest expense in 2016.

The Senior Secured Notes are secured on a first-priority basis by substantially all of the present and future assets of PBF Holding and its subsidiaries (other than assets securing the Revolving Loan). Payment of the Senior Secured Notes is jointly and severally guaranteed by substantially all of PBF Holding’s subsidiaries. PBF Holding has optional redemption rights to repurchase all or a portion of the Senior Secured Notes at varying prices no less than 100% of the principal amounts of the notes plus accrued and unpaid interest. The holders of the Senior Secured Notes have repurchase options exercisable only upon a change in control, certain asset sale transactions, or in event of a default as defined in the indenture agreement.

In addition, the Senior Secured Notes contain customary terms, events of default and covenants for an issuer of non-investment grade debt securities including limitations on PBF Holding's and its restricted subsidiaries’ ability to, among other things, incur additional indebtedness or issue certain preferred stock; make equity distributions, pay dividends on or repurchase capital stock or make other restricted payments; enter into transactions with affiliates; create liens; engage in mergers and consolidations or otherwise sell all or substantially all of its assets; designate subsidiaries as unrestricted subsidiaries; make certain investments; and limit the ability of restricted subsidiaries to make payments to PBF Holding.

At all times after (a) a covenant suspension event (which requires that the Senior Secured Notes have investment grade ratings from both Moody’s Investment Services, Inc. and Standard & Poor’s), or (b) a Collateral Fall-Away Event, as defined in the indenture, the Senior Secured Notes will become unsecured.

Catalyst Leases

Certain subsidiaries of the Company have entered into agreements whereby such subsidiary sold a portion of its precious metals catalyst to a major commercial bank and then leased the catalyst back. The volume of the precious metals catalyst and the lease rate are fixed over the term of each lease, which is generally three years. At the maturity of each lease, the Company must repurchase the precious metals catalyst in question at its then fair market value. The Company believes that there is a substantial market for precious metals catalyst leases and that it will be able

F- 36


PBF ENERGY INC.
NOTES TO CONSOLIDATED FINANCIAL STATEMENTS
(IN THOUSANDS, EXCEPT SHARE, UNIT, PER SHARE, PER UNIT AND BARREL DATA)

to release such catalyst at maturity. The Company treated these transactions as financing arrangements, and the lease payments are recorded as interest expense over the agreements’ terms. The Company has elected the fair value option for accounting for its catalyst lease repurchase obligations as the Company’s liability is directly impacted by the change in value of the underlying catalyst. The fair value of these repurchase obligations as reflected in the fair value of long-term debt outstanding table below is measured using Level 2 inputs.

Details on the catalyst leases at each of the Company's refineries as of December 31, 2016 are included in the following table:
 
 
Annual lease fee
 
Annual interest rate
 
Expiration date
Paulsboro catalyst lease
 
$
140

 
2.20
%
 
December 2019
Delaware City catalyst lease
 
$
210

 
1.95
%
 
October 2019
Delaware City catalyst lease - Palladium
 
$
30

 
2.05
%
 
October 2019
Toledo catalyst lease
 
$
331

 
1.99
%
 
June 2017 *
Chalmette catalyst lease
 
$
185

 
3.85
%
 
November 2018
Chalmette catalyst lease
 
$
171

 
2.20
%
 
November 2019
Torrance catalyst lease
 
$
143

 
1.78
%
 
July 2019
* The Toledo catalyst lease is included in long-term debt as of December 31, 2016 as the Company has the ability and intent to finance this debt through availability under other credit facilities if the catalyst lease is not renewed at maturity.

Long-term debt outstanding consisted of the following:
 
 
December 31,
2016
 
December 31,
2015
2020 Senior Secured Notes
 
$
670,867

 
$
669,644

2023 Senior Secured Notes
 
500,000

 
500,000

Revolving Loan
 
350,000

 

PBF Rail Term Loan
 
35,000

 

PBFX Revolving Credit Facility
 
189,200

 
24,500

PBFX Term Loan
 
39,664

 
234,200

PBFX Senior Notes
 
350,000

 
350,000

Rail Facility
 

 
67,491

Catalyst leases
 
45,969

 
31,802

Unamortized deferred financing costs
 
(32,466
)
 
(41,282
)
 
 
2,148,234

 
1,836,355

Less—Current maturities
 
39,664

 

Long-term debt
 
$
2,108,570

 
$
1,836,355


F- 37


PBF ENERGY INC.
NOTES TO CONSOLIDATED FINANCIAL STATEMENTS
(IN THOUSANDS, EXCEPT SHARE, UNIT, PER SHARE, PER UNIT AND BARREL DATA)


Debt Maturities

Debt maturing in the next five years and thereafter is as follows: 
Year Ending
December 31,
 
2017
$
49,462

2018
4,941

2019
570,430

2020
670,867

2021
35,000

Thereafter
850,000

 
$
2,180,700


11. MARKETABLE SECURITIES
The U.S. Treasury securities purchased by the Company with the proceeds from the PBFX Offering are used as collateral to secure a three-year, $300,000 term loan facility entered into by PBFX (the “PBFX Term Loan”). PBFX anticipates holding the securities for an indefinite amount of time (the securities will be rolled over as they mature). As necessary and at the discretion of PBFX, these securities are expected to be liquidated and the proceeds used to fund future capital expenditures. While PBFX does not routinely sell marketable securities prior to their scheduled maturity dates, some of PBFX's investments may be held and restricted for the purpose of funding future capital expenditures and acquisitions, so these investments are classified as available-for-sale marketable securities as they may occasionally be sold prior to their scheduled maturity dates due to the unexpected timing of cash needs. The carrying value of these marketable securities approximates fair value and are measured using Level 1 inputs. The maturities of the marketable securities range from one to three months and are classified on the balance sheet as current assets as of December 31, 2016. As described in "Note 4 - Acquisitions", PBFX sold $98,336 of marketable securities to fund the consideration for the PBFX Plains Asset Purchase during the three months ended June 30, 2016. As described in "Note 3 - PBF Logistics LP", PBFX sold $76,200 of marketable securities to partially fund the consideration used to acquire the 50% interest in TVPC pursuant to the TVPC Contribution Agreement in the third quarter of 2016.
As of December 31, 2016 and December 31, 2015 the Company held $40,024 and $234,258, respectively, in marketable securities. The gross unrecognized holding gains and losses for the years ended December 31, 2016 and December 31, 2015 were not material. The net realized gains or losses from the sale of marketable securities were not material for the years ended December 31, 2016 and December 31, 2015.

12. OTHER LONG-TERM LIABILITIES
Other long-term liabilities consisted of the following:
 
 
December 31,
2016
 
December 31,
2015
Defined benefit pension plan liabilities
 
$
60,141

 
$
42,509

Post-retirement medical plan liabilities
 
22,740

 
17,729

Environmental liabilities
 
145,928

 
8,189

Other
 
226

 
182

Total other long-term liabilities
 
$
229,035

 
$
68,609



F- 38


PBF ENERGY INC.
NOTES TO CONSOLIDATED FINANCIAL STATEMENTS
(IN THOUSANDS, EXCEPT SHARE, UNIT, PER SHARE, PER UNIT AND BARREL DATA)

13. RELATED PARTY TRANSACTIONS
The Company engaged Fuel Strategies International, Inc., the principal of which is the brother of the former Executive Chairman of the Board of Directors of the Company, to provide consulting services relating to petroleum coke and commercial operations. For the years ended December 31, 2016 and 2015 there were no charges under this agreement. For the year ended December 31, 2014, the Company incurred charges of $588 under this agreement. This agreement has expired and is no longer in force.
The Company has an agreement with the former Executive Chairman of the Board of Directors, for the use of an airplane that is owned by a company owned by the former Executive Chairman. The Company pays a charter rate that is the lowest rate this aircraft is chartered to third-parties. For the years ended December 31, 2016, 2015 and 2014, the Company incurred charges of $824, $957 and $1,214, respectively, related to the use of this airplane.
Effective July 1, 2016, PBF Investments LLC entered into a Consulting Services Agreement with the former Executive Chairman of the Board of Directors for executive consultation with respect to strategic, operational, business and financial matters. Consulting payments made under this agreement were $500 for the year ended December 31, 2016 and payments are expected to be $900 annually through the agreement expiration date of December 31, 2018.
As of December 31, 2013, each of Blackstone and First Reserve, the Company’s financial sponsors, had received the full return of its aggregate amount invested in PBF LLC Series A Units. As a result, pursuant to the amended and restated limited liability company agreement of PBF LLC, the holders of PBF LLC Series B Units are entitled to an interest in the amounts received by Blackstone and First Reserve in excess of their original investment in the form of PBF LLC distributions and from the shares of PBF Energy Class A Common Stock issuable to Blackstone and First Reserve (for their own account and on behalf of the holders of PBF LLC Series B Units) upon an exchange, and the proceeds from the sale of such shares. Such proceeds received by Blackstone and First Reserve are distributed to the holders of the PBF LLC Series B Units in accordance with the distribution percentages specified in the PBF LLC amended and restated limited liability company agreement. The total amount distributed to the PBF LLC Series B Unit holders for the years ended December 31, 2016, 2015 and 2014 was $6,152, $19,592 and $130,523, respectively.
14. COMMITMENTS AND CONTINGENCIES
Lease and Other Commitments
The Company leases office space, office equipment, refinery facilities and equipment, and railcars under non-cancelable operating leases, with terms ranging from one to twenty years, subject to certain renewal options as applicable. Total rent expense was $129,768, $126,060, and $98,473 for the years ended December 31, 2016, 2015 and 2014, respectively. The Company is party to agreements which provide for the treatment of wastewater and the supply of hydrogen and steam for certain of its refineries. The Company made purchases of $53,364, $36,139 and $40,444 under these supply agreements for the years ended December 31, 2016, 2015 and 2014, respectively.
The fixed and determinable amounts of the obligations under these agreements and total minimum future annual rentals, exclusive of related costs, are approximately:
Year Ending December 31,
 
2017
$
157,200

2018
139,865

2019
115,907

2020
101,868

2021
59,670

Thereafter
189,013

Total obligations
$
763,523


F- 39


PBF ENERGY INC.
NOTES TO CONSOLIDATED FINANCIAL STATEMENTS
(IN THOUSANDS, EXCEPT SHARE, UNIT, PER SHARE, PER UNIT AND BARREL DATA)

Employment Agreements
PBF Investments ("PBFI") has entered into amended and restated employment agreements with members of executive management and certain other key personnel that include automatic annual renewals, unless canceled. Under some of the agreements, certain of the executives would receive a lump sum payment of between one and a half to 2.99 times their base salary and continuation of certain employee benefits for the same period upon termination by the Company “Without Cause”, or by the employee “For Good Reason”, or upon a “Change in Control”, as defined in the agreements. Upon death or disability, certain of the Company’s executives, or their estates, would receive a lump sum payment of at least one half of their base salary.
Environmental Matters
The Company’s refineries, pipelines and related operations are subject to extensive and frequently changing federal, state and local laws and regulations, including, but not limited to, those relating to the discharge of materials into the environment or that otherwise relate to the protection of the environment, waste management and the characteristics and the compositions of fuels. Compliance with existing and anticipated laws and regulations can increase the overall cost of operating the refineries, including remediation, operating costs and capital costs to construct, maintain and upgrade equipment and facilities.
In connection with the Paulsboro refinery acquisition, the Company assumed certain environmental remediation obligations. The Paulsboro environmental liability of $10,792 recorded as of December 31, 2016 ($10,367 as of December 31, 2015) represents the present value of expected future costs discounted at a rate of 8%. At December 31, 2016 the undiscounted liability is $16,655 and the Company expects to make aggregate payments for this liability of $6,591 over the next five years. The current portion of the environmental liability is recorded in Accrued expenses and the non-current portion is recorded in Other long-term liabilities. As of December 31, 2016 and December 31, 2015, this liability is self-guaranteed by the Company.
In connection with the acquisition of the Delaware City assets, Valero Energy Corporation ("Valero") remains responsible for certain pre-acquisition environmental obligations up to $20,000 and the predecessor to Valero in ownership of the refinery retains other historical obligations.
In connection with the acquisition of the Delaware City assets and the Paulsboro refinery, the Company and Valero purchased ten year, $75,000 environmental insurance policies to insure against unknown environmental liabilities at each site. In connection with the Toledo refinery acquisition, Sunoco, Inc. (R&M) ("Sunoco") remains responsible for environmental remediation for conditions that existed on the closing date for twenty years from March 1, 2011 subject to certain limitations.
In connection with the acquisition of the Chalmette refinery, the Company obtained $3,936 in financial assurance (in the form of a surety bond) to cover estimated potential site remediation costs associated with an agreed to Administrative Order of Consent with the EPA. The estimated cost assumes remedial activities will continue for a minimum of 30 years. Further, in connection with the acquisition of the Chalmette refinery, the Company purchased a ten year, $100,000 environmental insurance policy to insure against unknown environmental liabilities at the refinery.
In connection with the PBFX Plains Asset Purchase, PBFX is responsible for the environmental remediation costs for conditions that existed on the closing date up to a maximum of $250 per year for 10 years, with Plains All American Pipeline, L.P. remaining responsible for any and all additional costs above such amounts during such period. The environmental liability of $2,173 recorded as of December 31, 2016 represents the present value of expected future costs discounted at a rate of 1.83%. At December 31, 2016 the undiscounted liability is $2,377 and PBFX expects to make aggregate payments for this liability of $1,250 over the next five years. The current portion of the environmental liability is recorded in Accrued expenses and the non-current portion is recorded in Other long-term liabilities.
As of November 1, 2015, the Company acquired Chalmette Refining, which was in discussions with the Louisiana Department of Environmental Quality ("LDEQ") to resolve self-reported deviations from refinery operations

F- 40


PBF ENERGY INC.
NOTES TO CONSOLIDATED FINANCIAL STATEMENTS
(IN THOUSANDS, EXCEPT SHARE, UNIT, PER SHARE, PER UNIT AND BARREL DATA)

relating to certain Clean Air Act Title V permit conditions, limits and other requirements. LDEQ commenced an enforcement action against Chalmette Refining on November 14, 2014 by issuing a Consolidated Compliance Order and Notice of Potential Penalty (the "Order") covering deviations from 2009 and 2010. Chalmette Refining and LDEQ subsequently entered into a dispute resolution agreement, the enforcement of which has been suspended while negotiations are ongoing, which may include the resolution of deviations outside the periods covered by the Order. In February 2017, Chalmette Refining and the LDEQ met to resolve the issues under the Order, including the assessment of an administrative penalty against Chalmette Refining. Although a resolution has not been finalized, the administrative penalty is anticipated to be approximately $700, including beneficial environmental projects. To the extent the administrative penalty exceeds such amount, it is not expected to be material to the Company.
It is reasonably possible that LDEQ will assess an administrative penalty against Chalmette Refining, but any such amount is not expected to have a material impact on the Company's financial position, results of operations or cash flows.
On January 24, 2017, in connection with a Clean Air Act inspection in May 2014 by the EPA to determine compliance with 40 CFR Subpart 68 Chemical Accident Prevention Provisions, EPA notified the Chalmette refinery of its intent to bring an enforcement action on two (2) findings from the audit. No settlement or penalty demand has been received to date. It is reasonably possible that EPA will assess penalties in these matters but any such amount is not expected to have a material impact on the Company's financial position, results of operations or cash flows.
On December 23, 2016, the Delaware City refinery received a Notice of Violation (“NOV”) from DNREC concerning a potential violation of the DNREC order authorizing the shipment of crude oil by barge from the Refinery. The NOV alleges that DCR made shipments to locations other than the Paulsboro refinery in violation of the order and requests certain additional information, but no penalties have been assessed at this time. On December 28, 2016, DNREC issued a Coastal Zone Act permit (the “Ethanol permit”) to DCR allowing the utilization of existing tanks and existing marine loading equipment at their existing facilities to enable denatured ethanol to be loaded from storage tanks to marine vessels and shipped to offsite facilities. On January 13, 2017, the issuance of the Ethanol Permit was appealed by two environmental groups and the board has 60 days to hold a public hearing and render a final decision.
On February 3, 2011, EPA sent a request for information pursuant to Section 114 of the Clean Air Act to the Paulsboro refinery with respect to compliance with EPA standards governing flaring. The refinery and EPA have recently engaged in discussions regarding a potential settlement. It is reasonably possible that EPA will assess penalties in these but any such amount is not expected to have a material impact on the Company's financial position, results of operations or cash flows.
On February 14, 2017, the New Jersey Department of Environmental Protection (“NJDEP”) submitted a proposed Administrative Consent Order (“ACO”) which covers air emission violations from 2013 through 2016 and work practice standards that were not subject to an affirmative defense at the Paulsboro refinery (“PRC”). In settlement of the violations, the NJDEP has proposed that PRC pay a civil administrative penalty of $313, which includes $153 for a supplemental environmental project. If the offer is accepted, the remaining $160 shall be remitted by PRC within 30 days of receipt of the offer. This amount is not material to the Company, individually or in the aggregate.
In connection with the acquisition of the Torrance refinery and related logistics assets, the Company assumed certain pre-existing environmental liabilities totaling $142,456 as of December 31, 2016, related to certain environmental remediation obligations to address existing soil and groundwater contamination and monitoring activities, which reflects the current estimated cost of the remediation obligations. The Company expects to make aggregate payments for this liability of $35,677 over the next five years. The current portion of the environmental liability is recorded in Accrued expenses and the non-current portion is recorded in Other long-term liabilities. In addition, in connection with the acquisition of the Torrance refinery and related logistics assets, the Company purchased a ten year, $100,000 environmental insurance policy to insure against unknown environmental liabilities. Furthermore, in connection with the acquisition, the Company assumed responsibility for certain specified

F- 41


PBF ENERGY INC.
NOTES TO CONSOLIDATED FINANCIAL STATEMENTS
(IN THOUSANDS, EXCEPT SHARE, UNIT, PER SHARE, PER UNIT AND BARREL DATA)

environmental matters that occurred prior to the Company’s ownership of the refinery. Specifically, the Company assumed responsibility for specified notices of violation ("NOVs") issued by the Southern California Air Quality Management District ("SCAQMD"). in various years before the Company's ownership.
Additionally, subsequent to the acquisition, the Company received further NOVs from the SCAQMD as well as one from the City of Torrance related to alleged operational violations, emission discharges and/or flaring incidents at the refinery. No settlement or penalty demands have been received to date with respect to these NOVs. As the ultimate outcome is uncertain, the Company cannot currently estimate the final amount or timing of its resolution. It is reasonably possible that SCAQMD and/or the City of Torrance will assess penalties in these matters but any such amount is not expected to have a material impact on the Company’s financial position, results of operations or cash flows.
The NOV alleges the facility operated equipment while it bypassed associated air pollution control equipment in violation of our facility permit to operate. Opacity from FCCU 2F-7 exceeded 40 percent on July 11, 2016 and July 14, 2016, aggregate over 3 minutes in one continuous hour. In addition, on October 13, 2016, a NOV was issued by the SCAQMD for alleged nuisance created from flaring associated with the October 11, 2016 Southern California Edison power disruption. On January 4, 2017, a NOV was also issued for an alleged discharge of air contaminants from Tank 1340x113 that caused a nuisance to a considerable number of persons or to the public. On January 13, 2017, a NOV was issued by the City of Torrance for allegedly failing to report a release or threatened release of hazardous material. On January 7, 2017, the Torrance refinery allegedly experienced a third release (January 3, January 4 and January 7) in a week of untreated Naphtha gas due to the generation of higher capacity from the Coker Unit. No settlement or penalty demand have been received to date with respect to these Notices. It is possible that SCAQMD and/or the City of Torrance will assess penalties in these matters in excess of $100 but any such amount is not expected to be material to the Company, individually or in the aggregate.
The Company's operations and many of the products it manufactures are subject to certain specific requirements of the Clean Air Act (the "CAA") and related state and local regulations. The CAA contains provisions that require capital expenditures for the installation of certain air pollution control devices at the Company's refineries. Subsequent rule making authorized by the CAA or similar laws or new agency interpretations of existing rules, may necessitate additional expenditures in future years.
In 2010, New York State adopted a Low-Sulfur Heating Oil mandate that, beginning July 1, 2012, requires all heating oil sold in New York State to contain no more than 15 parts per million ("PPM") sulfur. Since July 1, 2012, other states in the Northeast market began requiring heating oil sold in their state to contain no more than 15 PPM sulfur. Currently, all of the Northeastern states and Washington DC have adopted sulfur controls on heating oil. Most of the Northeastern states will now require heating oil with 15 PPM or less sulfur by July 1, 2018 (except for Pennsylvania and Maryland - where 500 PPM sulfur is required). All of the heating oil the Company currently produces meets these specifications. The mandate and other requirements do not currently have a material impact on the Company's financial position, results of operations or cash flows.
The EPA issued the final Tier 3 Gasoline standards on March 3, 2014 under the Clean Air Act. This final rule establishes more stringent vehicle emission standards and further reduces the sulfur content of gasoline starting in January of 2017.  The new standard is set at 10 PPM sulfur in gasoline on an annual average basis starting January 1, 2017, with a credit trading program to provide compliance flexibility. The EPA responded to industry comments on the proposed rule and maintained the per gallon sulfur cap on gasoline at the existing 80 PPM cap. The standards set by the new rule are not expected to have a material impact on the Company’s financial position, results of operations or cash flows.
The EPA published the final 2014-2016 standards under the Renewable Fuels Standard ("RFS") late in 2015 and issued final 2017 RFS standards in November 2016. It is not clear that renewable fuel producers will be able to produce the volumes of these fuels required for blending in accordance with the 2017 standards. The final 2017 cellulosic standard is at approximately 135% of the 2016 standard. It is likely that cellulosic RIN production will be lower than needed forcing obligated parties, such as the Company, to purchase cellulosic “waiver credits” to comply in 2017 (the waiver credit option by regulation is only available for the cellulosic standard). The advanced

F- 42


PBF ENERGY INC.
NOTES TO CONSOLIDATED FINANCIAL STATEMENTS
(IN THOUSANDS, EXCEPT SHARE, UNIT, PER SHARE, PER UNIT AND BARREL DATA)

and total renewable RIN requirements were raised (by 7% and 3% respectively) above the original proposed level in May 2016. Production of advanced RINs has been below what is needed for compliance in 2016. Obligated parties, such as the Company, will likely be relying on the nesting feature of the biodiesel RIN to comply with the advanced standard in 2017. While the Company believes that total renewable RIN production will be adequate for 2016 needs, the new 2017 standard will put obligated parties up against the E10 blendwall leaving little flexibility. Compliance in 2017 will likely rely on obligated parties drawing down the supply of excess RINs collectively known as the “RIN bank” and could tighten the RIN market potentially raising RIN prices further. The Company is currently evaluating the final standards, including any possible changes to the program following a new presidential administration, and they may have a material impact on the Company’s cost of compliance with RFS 2.
In addition, on December 1, 2015 the EPA finalized revisions to an existing air regulation concerning Maximum Achievable Control Technologies ("MACT") for Petroleum Refineries. The regulation requires additional continuous monitoring systems for eligible process safety valves relieving to atmosphere, minimum flare gas heat (Btu) content, and delayed coke drum vent controls to be installed by January 30, 2019. In addition, a program for ambient fence line monitoring for benzene will need to be implemented by January 30, 2018. The Company is currently evaluating the final standards to evaluate the impact of this regulation, and at this time does not anticipate it will have a material impact on the Company's financial position, results of operations or cash flows.
The EPA published a Final Rule to the Clean Water Act ("CWA") Section 316(b) in August 2014 regarding cooling water intake structures, which includes requirements for petroleum refineries. The purpose of this rule is to prevent fish from being trapped against cooling water intake screens (impingement) and to prevent fish from being drawn through cooling water systems (entrainment). Facilities will be required to implement Best Technology Available (BTA) as soon as possible, but state agencies have the discretion to establish implementation time lines. The Company continues to evaluate the impact of this regulation, and at this time does not anticipate it having a material impact on the Company’s financial position, results of operations or cash flows.
As a result of the Torrance Acquisition, the Company is subject to greenhouse gas emission control regulations in the state of California pursuant to Assembly Bill 32 (“AB 32”). AB 32 imposes a statewide cap on greenhouse gas emissions, including emissions from transportation fuels, with the aim of returning the state to 1990 emission levels by 2020. AB32 is implemented through two market mechanisms including the Low Carbon Fuel Standard (“LCFS”) and Cap and Trade. The Company is responsible for the AB 32 obligations related to the Torrance refinery beginning on July 1, 2016 and must purchase emission credits to comply with these obligations. Additionally, in September 2016, the state of California enacted Senate Bill 32 (“SB 32”) which further reduces greenhouse gas emissions targets to 40 percent below 1990 levels by 2030.
However, subsequent to the acquisition, the Company is recovering the majority of these costs from its customers, and as such does not expect this obligation to materially impact the Company’s financial position, results of operations, or cash flows. To the degree there are unfavorable changes to AB 32 or SB 32 regulations or the Company is unable to recover such compliance costs from customers, these regulations could have a material adverse effect on our financial position, results of operations, and liquidity.
The Company is subject to obligations to purchase Renewable Identification Numbers ("RINs") required to comply with the RFS. In late 2015, the EPA initiated enforcement proceedings against companies it believes produced invalid RINs. On October 13, 2016, PBF Holding and its subsidiaries ,Toledo Refining Company LLC and Delaware City Refining Company LLC ,were notified by the EPA that its records indicated that these entities used potentially invalid RINs. The EPA directed each of the subsidiaries to resubmit reports to remove the potentially invalid RINs and to replace the invalid RINs with valid RINs with the same D Code. The invalid RINs have been retired and the Company does not expect any settlement with the EPA to resolve this matter to be material.
The Company is also currently subject to certain other existing environmental claims and proceedings. The Company believes that there is only a remote possibility that future costs related to any of these other known contingent liability exposures would have a material impact on its financial position, results of operations or cash flows.

F- 43


PBF ENERGY INC.
NOTES TO CONSOLIDATED FINANCIAL STATEMENTS
(IN THOUSANDS, EXCEPT SHARE, UNIT, PER SHARE, PER UNIT AND BARREL DATA)

PBF LLC Limited Liability Company Agreement
The holders of limited liability company interests in PBF LLC, including PBF Energy, generally have to include for purposes of calculating their U.S. federal, state and local income taxes their share of any taxable income of PBF LLC, regardless of whether such holders receive cash distributions from PBF LLC. PBF Energy ultimately may not receive cash distributions from PBF LLC equal to its share of such taxable income or even equal to the actual tax due with respect to that income. For example, PBF LLC is required to include in taxable income PBF LLC’s allocable share of PBFX’s taxable income and gains (such share to be determined pursuant to the partnership agreement of PBFX), regardless of the amount of cash distributions received by PBF LLC from PBFX, and such taxable income and gains will flow-through to PBF Energy to the extent of its allocable share of the taxable income of PBF LLC. As a result, at certain times, the amount of cash otherwise ultimately available to PBF Energy on account of its indirect interest in PBFX may not be sufficient for PBF Energy to pay the amount of taxes it will owe on account of its indirect interests in PBFX.
Taxable income of PBF LLC generally is allocated to the holders of PBF LLC units (including PBF Energy) pro-rata in accordance with their respective share of the net profits and net losses of PBF LLC. In general, PBF LLC is required to make periodic tax distributions to the members of PBF LLC, including PBF Energy, pro-rata in accordance with their respective percentage interests for such period (as determined under the amended and restated limited liability company agreement of PBF LLC), subject to available cash and applicable law and contractual restrictions (including pursuant to our debt instruments) and based on certain assumptions. Generally, these tax distributions are required to be in an amount equal to our estimate of the taxable income of PBF LLC for the year multiplied by an assumed tax rate equal to the highest effective marginal combined U.S. federal, state and local income tax rate prescribed for an individual or corporate resident in New York, New York (taking into account the nondeductibility of certain expenses). If, with respect to any given calendar year, the aggregate periodic tax distributions were less than the actual taxable income of PBF LLC multiplied by the assumed tax rate, PBF LLC is required to make a “true up” tax distribution, no later than March 15 of the following year, equal to such difference, subject to the available cash and borrowings of PBF LLC. PBF LLC obtains funding to pay its tax distributions by causing PBF Holding to distribute cash to PBF LLC and from distributions it receives from PBFX.
Tax Receivable Agreement
PBF Energy entered into a tax receivable agreement with the PBF LLC Series A and PBF LLC Series B Unit holders (the “Tax Receivable Agreement”) that provides for the payment by PBF Energy to such persons of an amount equal to 85% of the amount of the benefits, if any, that PBF Energy is deemed to realize as a result of (i) increases in tax basis, as described below, and (ii) certain other tax benefits related to entering into the Tax Receivable Agreement, including tax benefits attributable to payments under the Tax Receivable Agreement. For purposes of the Tax Receivable Agreement, the benefits deemed realized by PBF Energy will be computed by comparing the actual income tax liability of PBF Energy (calculated with certain assumptions) to the amount of such taxes that PBF Energy would have been required to pay had there been no increase to the tax basis of the assets of PBF LLC as a result of purchases or exchanges of PBF LLC Series A Units for shares of PBF Energy's Class A common stock and had PBF Energy not entered into the Tax Receivable Agreement. The term of the Tax Receivable Agreement will continue until all such tax benefits have been utilized or expired unless: (i) PBF Energy exercises its right to terminate the Tax Receivable Agreement, (ii) PBF Energy breaches any of its material obligations under the Tax Receivable Agreement or (iii) certain changes of control occur, in which case all obligations under the Tax Receivable Agreement will generally be accelerated and due as calculated under certain assumptions.
The payment obligations under the Tax Receivable Agreement are obligations of PBF Energy and not of PBF LLC, PBF Holding or PBFX. In general, PBF Energy expects to obtain funding for these annual payments from PBF LLC, primarily through tax distributions, which PBF LLC makes on a pro-rata basis to its owners. Such owners include PBF Energy, which holds a 96.5% and 95.1% interest in PBF LLC as of December 31, 2016 and December 31, 2015, respectively. PBF LLC obtains funding to pay its tax distributions by causing PBF Holding to distribute cash to PBF LLC and from distributions it receives from PBFX.

F- 44


PBF ENERGY INC.
NOTES TO CONSOLIDATED FINANCIAL STATEMENTS
(IN THOUSANDS, EXCEPT SHARE, UNIT, PER SHARE, PER UNIT AND BARREL DATA)

As of December 31, 2016 and December 31, 2015, the Company has recognized a liability for the tax receivable agreement of $611,392 and $661,418, respectively, reflecting the estimate of the undiscounted amounts that the Company expects to pay under the agreement.
15. STOCKHOLDERS’ AND MEMBERS’ EQUITY STRUCTURE
Class A Common Stock
Holders of Class A common stock are entitled to receive dividends when and if declared by the Board of Directors out of funds legally available therefore, subject to any statutory or contractual restrictions on the payment of dividends and to any restrictions on the payment of dividends imposed by the terms of any outstanding preferred stock. Upon the Company’s dissolution or liquidation or the sale of all or substantially all of the assets, after payment in full of all amounts required to be paid to creditors and to the holders of preferred stock having liquidation preferences, if any, the holders of shares of Class A common stock will be entitled to receive pro rata remaining assets available for distribution. Holders of shares of Class A common stock do not have preemptive, subscription, redemption or conversion rights.
Class B Common Stock
Holders of shares of Class B common stock are entitled, without regard to the number of shares of Class B common stock held by such holder, to one vote for each PBF LLC Series A Unit beneficially owned by such holder. Accordingly, the members of PBF LLC other than PBF Energy collectively have a number of votes in PBF Energy that is equal to the aggregate number of PBF LLC Series A Units that they hold.
Holders of shares of Class A common stock and Class B common stock vote together as a single class on all matters presented to stockholders for their vote or approval, except as otherwise required by applicable law.
Holders of Class B common stock do not have any right to receive dividends or to receive a distribution upon a liquidation or winding up of PBF Energy.
Preferred Stock
Authorized preferred stock may be issued in one or more series, with designations, powers and preferences as shall be designated by the Board of Directors.
PBF LLC Capital Structure
PBF LLC Series A Units
The allocation of profits and losses and distributions to PBF LLC Series A unit holders is governed by the Limited Liability Company Agreement of PBF LLC. These allocations are made on a pro rata basis with PBF LLC Series C Units. PBF LLC Series A unit holders do not have voting rights.
PBF LLC Series B Units
The PBF LLC Series B Units are intended to be “profit interests” within the meaning of Revenue Procedures 93-27 and 2001-43 of the Internal Revenue Service and have a stated value of zero at issuance. The PBF LLC Series B Units are held by certain of the Company’s current and former officers, have no voting rights and are designed to increase in value only after the Company’s financial sponsors achieve certain levels of return on their investment in PBF LLC Series A Units. Accordingly, the amounts paid to the holders of PBF LLC Series B Units, if any, will reduce only the amounts otherwise payable to the PBF LLC Series A Units held by the Company’s financial sponsors, and will not reduce or otherwise impact any amounts payable to PBF Energy (the holder of PBF LLC Series C Units), the holders of the Company’s Class A common stock or any other holder of PBF LLC Series A Units. The maximum number of PBF LLC Series B Units authorized to be issued is 1,000,000.

F- 45


PBF ENERGY INC.
NOTES TO CONSOLIDATED FINANCIAL STATEMENTS
(IN THOUSANDS, EXCEPT SHARE, UNIT, PER SHARE, PER UNIT AND BARREL DATA)

PBF LLC Series C Units
The PBF LLC Series C Units rank on a parity with the PBF LLC Series A Units as to distribution rights, voting rights and rights upon liquidation, winding up or dissolution. PBF LLC Series C Units are held solely by PBF Energy.
Information about the issued classes of PBF LLC units for the years ended December 31, 2016, 2015 and 2014, is as follows:
 
 
Series A Units
 
Series B Units
 
Series C Units
Balance—January 1, 2014
 
57,201,674

 
1,000,000

 
39,665,473

Secondary offering transaction
 
(48,000,000
)
 

 
48,000,000

Issuances of restricted stock
 

 

 
30,348

Exercise of warrants and options
 
26,533

 

 

Exchange of Series A Units for Class A common stock of PBF Energy Inc.
 
(56,694
)
 

 
56,694

Redemption of C Units in connection with stock repurchase
 

 

 
(5,765,946
)
Surrender of units for tax withholding
 
(817
)
 

 
(5,450
)
Balance - December 31, 2014
 
9,170,696

 
1,000,000

 
81,981,119

Secondary offering transaction
 
(3,804,653
)
 

 
3,804,653

Issuances of restricted stock
 

 

 
247,720

Exercise of warrants and options
 
149,974

 

 
12,766

Exchange of Series A Units for Class A common stock of PBF Energy Inc.
 
(529,178
)
 

 
529,178

Redemption of C Units in connection with stock repurchase
 

 

 
(284,771
)
Surrender of units for tax withholding
 
(1,481
)
 

 
(8,732
)
October 2015 equity offering
 

 

 
11,500,000

Balance - December 31, 2015
 
4,985,358

 
1,000,000

 
97,781,933

Issuances of restricted stock
 

 

 
320,458

Exercise of warrants and options
 
25,550

 

 
11,650

Exchange of Series A Units for Class A common stock of PBF Energy Inc.
 
(1,090,006
)
 

 
1,090,006

December 2016 Equity Offering
 

 

 
10,000,000

Balance - December 31, 2016
 
3,920,902

 
1,000,000

 
109,204,047

The warrants and options exercised in the table above include both non-compensatory and compensatory PBF LLC Series A warrants and options.
Treasury Stock
The Company's Board of Directors authorized the repurchase of up to $300,000 of the Company's Class A common stock (the "Repurchase Program"). On September 26, 2016, the Company's Board of Directors approved a two year extension to the Repurchase Program. As a result of the extension, the Repurchase Program will expire on September 30, 2018. No repurchases of the Company's Class A common stock were made during the year ended December 31, 2016. From the inception of the Repurchase Program through December 31, 2016, the Company has purchased approximately 6.05 million shares of the Company's Class A common stock through open market transactions under the Repurchase Program, for a total of $150,804.

F- 46


PBF ENERGY INC.
NOTES TO CONSOLIDATED FINANCIAL STATEMENTS
(IN THOUSANDS, EXCEPT SHARE, UNIT, PER SHARE, PER UNIT AND BARREL DATA)

The following table summarizes the Company's Class A common stock repurchase activity under the Repurchase Program:
 
Number of shares purchased (1)
 
Cost of purchased shares
Shares purchased at December 31, 2014
5,765,946

 
$
142,731

Shares purchased during 2015
284,771

 
8,073

Shares purchased at December 31, 2015
6,050,717

 
150,804

Shares purchased during 2016

 

Shares purchased at December 31, 2016
6,050,717

 
$
150,804

—————————————
 
 
 
(1) - The shares purchased include only those shares that have settled as of the period end date.
These repurchases may be made from time to time through various methods, including open market transactions, block trades, accelerated share repurchases, privately negotiated transactions or otherwise, certain of which may be effected through Rule 10b5-1 and Rule 10b-18 plans. The timing and number of shares repurchased will depend on a variety of factors, including price, capital availability, legal requirements and economic and market conditions. The Company is not obligated to purchase any shares under the Repurchase Program, and repurchases may be suspended or discontinued at any time without prior notice.
As of December 31, 2016, the Company had $149,196 remaining in authorized expenditures under the Repurchase Program.
The Company also records Class A common stock surrendered to cover income tax withholdings for certain directors and employees and others pursuant to the vesting of certain awards under the Company’s equity-based compensation plans as treasury shares.
16. NONCONTROLLING INTERESTS
Noncontrolling Interest in PBF LLC
As a result of the PBF Energy IPO and the related reorganization transactions on December 18, 2012, PBF Energy became the sole managing member of, and had a controlling interest in, PBF LLC. As the sole managing member of PBF LLC, PBF Energy operates and controls all of the business and affairs of PBF LLC and its subsidiaries. In connection with the secondary offerings, Blackstone and First Reserve exchanged an aggregate 67,754,653 Series A Units of PBF LLC for an equivalent number of shares of Class A common stock of PBF Energy, which, along with certain other equity transactions, increased PBF Energy's interest in PBF LLC to approximately 96.5% and 95.1% as of December 31, 2016 and 2015, respectively.
PBF Energy consolidates the financial results of PBF LLC and its subsidiaries, and records a noncontrolling interest for the economic interest in PBF Energy held by the members of PBF LLC other than PBF Energy. Noncontrolling interest on the consolidated statements of operations represents the portion of net income or loss attributable to the economic interest in PBF Energy held by the members of PBF LLC other than PBF Energy. Noncontrolling interest on the consolidated balance sheets represents the portion of net assets of PBF Energy attributable to the members of PBF LLC other than PBF Energy.

F- 47


PBF ENERGY INC.
NOTES TO CONSOLIDATED FINANCIAL STATEMENTS
(IN THOUSANDS, EXCEPT SHARE, UNIT, PER SHARE, PER UNIT AND BARREL DATA)

The noncontrolling interest ownership percentages of PBF Energy as of the completion dates of each of the equity offerings and year ends occurring in the years ended December 31, 2016, 2015 and 2014 are calculated as follows:
 
Holders of
PBF LLC Series
A Units
 
Outstanding Shares
of PBF Energy
Class A
Common
Stock
 
Total
January 1, 2014
57,201,674

 
39,665,473

 
96,867,147

 
59.1
%
 
40.9
%
 
100
%
January 10, 2014 - Secondary offering
42,201,674

 
54,665,473

 
96,867,147

 
43.6
%
 
56.4
%
 
100
%
March 26, 2014 - Secondary offering
27,213,374

 
69,670,192

 
96,883,566

 
28.1
%
 
71.9
%
 
100
%
June 17, 2014 - Secondary offering
9,213,374

 
87,670,832

 
96,884,206

 
9.5
%
 
90.5
%
 
100
%
December 31, 2014
9,170,696

 
81,981,119

 
91,151,815

 
10.1
%
 
89.9
%
 
100
%
February 6, 2015 - Secondary offering
5,366,043

 
85,768,077

 
91,134,120

 
5.9
%
 
94.1
%
 
100
%
October 13, 2015 - Equity offering
5,111,358

 
97,393,850

 
102,505,208

 
5.0
%
 
95.0
%
 
100
%
December 31, 2015
4,985,358

 
97,781,933

 
102,767,291

 
4.9
%
 
95.1
%
 
100
%
December 19, 2016 - Equity offering
4,120,902

 
109,004,047

 
113,124,949

 
3.6
%
 
96.4
%
 
100
%
December 31, 2016
3,920,902

 
109,204,047

 
113,124,949

 
3.5
%
 
96.5
%
 
100
%
Noncontrolling Interest in PBFX
PBF LLC holds a 44.2% limited partner interest in PBFX and owns all of PBFX’s incentive distribution rights, with the remaining 55.8% limited partner interest owned by public common unit holders as of December 31, 2016. PBF LLC is also the sole member of PBF GP, the general partner of PBFX.
PBF Energy, through its ownership of PBF LLC, consolidates the financial results of PBFX, and records a noncontrolling interest for the economic interest in PBFX held by the public common unit holders. Noncontrolling interest on the consolidated statements of operations includes the portion of net income or loss attributable to the economic interest in PBFX held by the public common unit holders of PBFX other than PBF Energy (through its ownership in PBF LLC). Noncontrolling interest on the condensed consolidated balance sheets includes the portion of net assets of PBFX attributable to the public common unit holders of PBFX.

F- 48


PBF ENERGY INC.
NOTES TO CONSOLIDATED FINANCIAL STATEMENTS
(IN THOUSANDS, EXCEPT SHARE, UNIT, PER SHARE, PER UNIT AND BARREL DATA)

The noncontrolling interest ownership percentages of PBFX as of the PBFX Offering, DCR West Rack Acquisition, the Toledo Storage Facility Acquisition, Delaware City Products Pipeline and Truck Rack Acquisitions, the 2016 PBFX Equity Offerings and the years ended December 31, 2016, 2015 and 2014 are calculated as follows:
 
Units of PBFX Held by the Public
 
Units of PBFX Held by PBF LLC (Including Subordinated Units)
 
Total
May 14, 2014
15,812,500

 
15,960,606

 
31,773,106

 
49.8
%
 
50.2
%
 
100.0
%
September 30, 2014
15,812,500

 
16,550,142

 
32,362,642

 
48.9
%
 
51.1
%
 
100.0
%
December 31, 2014
15,812,500

 
17,171,077

 
32,983,577

 
47.9
%
 
52.1
%
 
100.0
%
May 15, 2015
15,812,500

 
18,459,497

 
34,271,997

 
46.1
%
 
53.9
%
 
100.0
%
December 31, 2015
15,924,676

 
18,459,497

 
34,384,173

 
46.3
%
 
53.7
%
 
100.0
%
April 5, 2016
18,799,676

 
18,459,497

 
37,259,173

 
50.5
%
 
49.5
%
 
100.0
%
August 17, 2016
22,893,472

 
18,459,497

 
41,352,969

 
55.4
%
 
44.6
%
 
100.0
%
December 31, 2016
23,271,174

 
18,459,497

 
41,730,671

 
55.8
%
 
44.2
%
 
100.0
%
Noncontrolling Interest in PBF Holding
Subsequent to the Chalmette Acquisition, PBF Holding recorded noncontrolling interests in two subsidiaries of Chalmette Refining. PBF Holding, through Chalmette Refining, owns an 80% ownership interest in both Collins Pipeline Company and T&M Terminal Company. The Company recorded a noncontrolling interest in the earnings of these subsidiaries of $269 and $274 for the years ended December 31, 2016 and 2015, respectively.

F- 49


PBF ENERGY INC.
NOTES TO CONSOLIDATED FINANCIAL STATEMENTS
(IN THOUSANDS, EXCEPT SHARE, UNIT, PER SHARE, PER UNIT AND BARREL DATA)

The following tables summarize the changes in equity for the controlling and noncontrolling interests of PBF Energy for the years ended December 31, 2016 and 2015:
 
PBF Energy
Inc. Equity
 
Noncontrolling
Interest in PBF LLC
 
Noncontrolling Interest in PBF Holding
 
Noncontrolling
Interest in PBFX
 
Total Equity
Balance at January 1, 2016
$
1,647,297

 
$
91,018

 
$
17,225

 
$
340,317

 
$
2,095,857

Comprehensive income
168,308

 
14,509

 
269

 
39,840

 
222,926

Dividends and distributions
(132,705
)
 
(6,728
)
 

 
(33,714
)
 
(173,147
)
Effects of equity offerings and exchanges of PBF LLC Series A Units on deferred tax assets and liabilities and tax receivable agreement obligation
(2,613
)
 

 

 

 
(2,613
)
Issuance of additional PBFX common units
54,944

 

 

 
83,434

 
138,378

Stock-based compensation
18,296

 

 

 
4,360

 
22,656

Exercise of PBF LLC options and warrants, net
1,058

 
(172
)
 

 

 
886

October 2015 Equity Offering
275,300

 

 

 

 
275,300

Treasury stock purchases
(743
)
 

 

 

 
(743
)
Record noncontrolling interest in Chalmette Acquisition

 

 

 

 

Other
(4,098
)
 
44

 
(4,981
)
 
219

 
(8,816
)
Balance at December 31, 2016
$
2,025,044

 
$
98,671

 
$
12,513

 
$
434,456

 
$
2,570,684

 
PBF Energy
Inc. Equity
 
Noncontrolling
Interest in PBF LLC
 
Noncontrolling
Interest in PBFX
 
Total Equity
Balance at January 1, 2015
$
1,218,213

 
$
138,734

 
$
336,369

 
$
1,693,316

Comprehensive income
148,406

 
14,627

 
34,606

 
197,639

Dividends and distributions
(106,584
)
 
(19,386
)
 
(23,458
)
 
(149,428
)
Record deferred tax asset and liabilities and tax receivable agreement associated with secondary offerings
(12,046
)
 

 

 
(12,046
)
Record allocation of noncontrolling interest upon completion of secondary offerings
39,976

 
(39,976
)
 

 

Issuance of additional PBFX common units
11,390

 

 
(11,390
)
 

Stock-based compensation
9,218

 

 
4,279

 
13,497

Exercise of PBF LLC options and warrants, net
2,797

 
(2,707
)
 

 
90

October 2015 Equity Offering
344,000

 

 

 
344,000

Purchase of treasury stock
(8,073
)
 

 

 
(8,073
)
Record noncontrolling interest in Chalmette Acquisition

 
16,951

 

 
16,951

Other

 

 
(89
)
 
(89
)
Balance at December 31, 2015
$
1,647,297

 
$
108,243

 
$
340,317

 
$
2,095,857

Comprehensive Income
Comprehensive income includes net income and other comprehensive income (loss) arising from activity related to the Company’s defined benefit employee benefit plan and unrealized gain on available-for-sale securities. The following table summarizes the allocation of total comprehensive income between the controlling and noncontrolling interests of PBF Energy for the year ended December 31, 2016:

F- 50


PBF ENERGY INC.
NOTES TO CONSOLIDATED FINANCIAL STATEMENTS
(IN THOUSANDS, EXCEPT SHARE, UNIT, PER SHARE, PER UNIT AND BARREL DATA)

 
 
Attributable to
PBF Energy Inc. stockholders
 
Noncontrolling
Interests
 
Total
Net income
 
$
170,811

 
$
54,707

 
$
225,518

Other comprehensive income:
 
 
 
 
 
 
Unrealized loss on available for sale securities
 
(41
)
 
(1
)
 
(42
)
Amortization of defined benefit plans unrecognized net loss
 
(2,462
)
 
(88
)
 
(2,550
)
Total other comprehensive loss
 
(2,503
)
 
(89
)
 
(2,592
)
Total comprehensive income
 
$
168,308

 
$
54,618

 
$
222,926

The following table summarizes the allocation of total comprehensive income of PBF Energy between the controlling and noncontrolling interests for the year ended December 31, 2015:
 
 
Attributable to
PBF Energy Inc. stockholders
 
Noncontrolling
Interest
 
Total
Net income
 
$
146,401

 
$
49,132

 
$
195,533

Other comprehensive income:
 
 
 
 
 
 
Unrealized gain on available for sale securities
 
118

 
6

 
124

Amortization of defined benefit plans unrecognized net gain
 
1,887

 
95

 
1,982

Total other comprehensive income
 
2,005

 
101

 
2,106

Total comprehensive income
 
$
148,406

 
$
49,233

 
$
197,639

The following table summarizes the allocation of total comprehensive income of PBF Energy between the controlling and noncontrolling interests for the year ended December 31, 2014:
 
 
Attributable to
PBF Energy Inc. stockholders
 
Noncontrolling
Interest
 
Total
Net (loss) income
 
$
(38,237
)
 
$
116,508

 
$
78,271

Other comprehensive income (loss):
 
 
 
 
 
 
Unrealized gain on available for sale securities
 
115

 
12

 
127

Amortization of defined benefit plans unrecognized net loss
 
(11,206
)
 
(1,259
)
 
(12,465
)
Total other comprehensive loss
 
(11,091
)
 
(1,247
)
 
(12,338
)
Total comprehensive (loss) income
 
$
(49,328
)
 
$
115,261

 
$
65,933

17. STOCK-BASED COMPENSATION
Stock-based compensation expense included in general and administrative expenses consisted of the following:
 
 
Years Ended December 31,
 
 
2016
 
2015
 
2014
PBF LLC Series A Unit compensatory warrants and options
 
$

 
$

 
$
522

PBF Energy options
 
11,020

 
7,528

 
4,343

PBF Energy restricted shares
 
7,276

 
1,690

 
1,230

PBFX Phantom Units
 
4,360

 
4,279

 
1,086

 
 
$
22,656

 
$
13,497

 
$
7,181


F- 51


PBF ENERGY INC.
NOTES TO CONSOLIDATED FINANCIAL STATEMENTS
(IN THOUSANDS, EXCEPT SHARE, UNIT, PER SHARE, PER UNIT AND BARREL DATA)

PBF LLC Series A warrants and options
PBF LLC granted compensatory warrants to employees of the Company in connection with their purchase of Series A units in PBF LLC. The warrants grant the holder the right to purchase PBF LLC Series A Units. One-quarter of the PBF LLC Series A compensatory warrants were exercisable at the date of grant and the remaining three-quarters become exercisable over equal annual installments on each of the first three anniversaries of the grant date subject to acceleration in certain circumstances. They are exercisable for ten years from the date of grant. The remaining warrants became fully exercisable in connection with the IPO of PBF Energy.
In addition, options to purchase PBF LLC Series A units were granted to certain employees, management and directors. Options vest over equal annual installments on each of the first three anniversaries of the grant date subject to acceleration in certain circumstances. The options are exercisable for ten years from the date of grant.
The Company did not issue PBF LLC Series A Units compensatory warrants or options in 2016, 2015 or 2014.
The following table summarizes activity for PBF LLC Series A compensatory warrants and options for the years ended December 31, 2016, 2015 and 2014:
 
 
Number of
PBF LLC
Series A
Compensatory
Warrants
and Options
 
Weighted
Average
Exercise Price
 
Weighted
Average
Remaining
Contractual
Life
(in years)
Stock Based Compensation, Outstanding at January 1, 2014
 
841,079

 
10.52

 
7.40

Exercised
 
(32,934
)
 
10.00

 

Forfeited
 
(6,666
)
 
11.59

 

Outstanding at December 31, 2014
 
801,479

 
$
10.53

 
6.41

Exercised
 
(160,700
)
 
10.28

 

Forfeited
 

 

 

Outstanding at December 31, 2015
 
640,779

 
$
10.59

 
5.46

Exercised
 
(27,833
)
 
10.00

 

Forfeited
 

 

 

Outstanding at December 31, 2016
 
612,946

 
$
10.62

 
4.47

Exercisable and vested at December 31, 2016
 
612,946

 
10.62

 
4.47

Exercisable and vested at December 31, 2015
 
640,779

 
$
10.59

 
5.46

Exercisable and vested at December 31, 2014
 
753,985

 
$
10.41

 
6.34

Expected to vest at December 31, 2016
 
612,946

 
$
10.62

 
4.47

The total intrinsic value of stock options both outstanding and exercisable at December 31, 2016 was $10,577. The total intrinsic value of stock options exercised during the years ended December 31, 2016, 2015, and 2014 was $461, $3,452, and $618, respectively.
There was no unrecognized compensation expense related to PBF LLC Series A warrants and options at December 31, 2016 or 2015.
Prior to 2014, members of management of the Company had also purchased an aggregate of 2,740,718 non-compensatory Series A warrants in PBF LLC with an exercise price of $10.00 per unit, all of which were immediately exercisable. There were no non-compensatory warrants exercised during the year ended December 31, 2016 (24,000 non-compensatory warrants were exercised at December 31, 2015). At December 31, 2016 and 2015, there were 32,719 non-compensatory warrants outstanding, respectively.

F- 52


PBF ENERGY INC.
NOTES TO CONSOLIDATED FINANCIAL STATEMENTS
(IN THOUSANDS, EXCEPT SHARE, UNIT, PER SHARE, PER UNIT AND BARREL DATA)

PBF LLC Series B Units
PBF LLC Series B Units were issued and allocated to certain members of management during the years ended December 31, 2011 and 2010. One-quarter of the PBF LLC Series B Units vested at the time of grant and the remaining three-quarters vested in equal annual installments on each of the first three anniversaries of the grant date, subject to accelerated vesting upon certain events. The Series B Units fully vested during the year ended December 31, 2013. There was no activity in the Series B units for the years ended December 31, 2016, 2015 or 2014.
PBF Energy options and restricted stock
The Company grants awards of its Class A common stock under the 2012 Equity Incentive Plan which authorizes the granting of various stock and stock-related awards to directors, employees, prospective employees and non-employees. Awards include options to purchase shares of Class A common stock and restricted Class A common stock that vest over a period determined by the plan.
A total of 360,820, 247,720 and 30,348 shares of restricted Class A common stock were granted to certain directors, employees and management of the Company as of December 31, 2016, 2015 and 2014, respectively. The PBF Energy options and restricted Class A common stock vest in equal annual installments on each of the first four anniversaries of the grant date subject to acceleration in certain circumstances. The options are exercisable for ten years from the date of grant.
The estimated fair value of PBF Energy options granted during the years ended December 31, 2016, 2015 and 2014 was determined using the Black-Scholes pricing model with the following weighted average assumptions: 
 
 
December 31, 2016
 
December 31, 2015
 
December 31, 2014
Expected life (in years)
 
6.25

 
6.25

 
6.25

Expected volatility
 
39.7
%
 
38.4
%
 
52.0
%
Dividend yield
 
4.73
%
 
3.96
%
 
4.82
%
Risk-free rate of return
 
1.42
%
 
1.58
%
 
1.80
%
Exercise price
 
$
26.18

 
$
30.28

 
$
24.78



F- 53


PBF ENERGY INC.
NOTES TO CONSOLIDATED FINANCIAL STATEMENTS
(IN THOUSANDS, EXCEPT SHARE, UNIT, PER SHARE, PER UNIT AND BARREL DATA)

The following table summarizes activity for PBF Energy options for the years ended December 31, 2016, 2015 and 2014.
 
 
Number of
PBF Energy
Class A
Common
Stock Options
 
Weighted
Average
Exercise Price
 
Weighted
Average
Remaining
Contractual
Life
(in years)
Stock-based awards, outstanding at January 1, 2014
 
1,320,000

 
$
26.97

 
9.33

Granted
 
1,135,000

 
24.78

 
10.00

Exercised
 

 

 

Forfeited
 
(53,125
)
 
25.44

 

Outstanding at December 31, 2014
 
2,401,875

 
$
25.97

 
8.67

Granted
 
1,899,500

 
30.28

 
10.00

Exercised
 
(30,000
)
 
25.79

 

Forfeited
 
(15,000
)
 
26.38

 

Outstanding at December 31, 2015
 
4,256,375

 
$
27.89

 
8.32

Granted
 
1,792,000

 
$
26.18

 
10.00

Exercised
 
(11,250
)
 
25.86

 

Forfeited
 
(66,500
)
 
28.74

 

Outstanding at December 31, 2016
 
5,970,625

 
$
27.37

 
8.02

Exercisable and vested at December 31, 2016
 
2,271,375

 
$
27.23

 
7.21

Exercisable and vested at December 31, 2015
 
1,136,250

 
$
26.22

 
7.61

Exercisable and vested at December 31, 2014
 
485,000

 
$
26.66

 
8.21

Expected to vest at December 31, 2016
 
5,970,625

 
$
27.37

 
8.02

The total estimated fair value of PBF Energy options granted in 2016 and 2015 was $11,346 and $14,512 and the weighted average per unit fair value was $6.33 and $7.64. The total intrinsic value of stock options outstanding and exercisable at December 31, 2016, was $11,676 and $3,914, respectively. The total intrinsic value of stock options exercised during the years ended December 31, 2016 and 2015 was $5 and $133, respectively.
Unrecognized compensation expense related to PBF Energy options at December 31, 2016 was $21,323, which will be recognized from 2017 through 2020.
PBFX Phantom Units
PBF GP's board of directors adopted the PBF Logistics LP 2014 Long-Term Incentive Plan (the “PBFX LTIP”) in connection with the completion of the PBFX Offering. The PBFX LTIP is for the benefit of employees, consultants, service providers and non-employee directors of the general partner and its affiliates.
In the years ended December 31, 2016, 2015 and 2014, PBFX issued phantom unit awards under the PBFX LTIP to certain directors, officers and employees of our general partner or its affiliates as compensation. The fair value of each phantom unit on the grant date is equal to the market price of PBFX's common unit on that date. The estimated fair value of PBFX's phantom units is amortized over the vesting period of four years, using the straight-line method. Total unrecognized compensation cost related to PBFX's nonvested phantom units totaled $5,855 and $8,316 as of December 31, 2016 and 2015, respectively, which is expected to be recognized over a weighted-average period of four years. The fair value of nonvested service phantom units outstanding as of December 31, 2016 and 2015, totaled $12,693 and $10,109, respectively.

F- 54


PBF ENERGY INC.
NOTES TO CONSOLIDATED FINANCIAL STATEMENTS
(IN THOUSANDS, EXCEPT SHARE, UNIT, PER SHARE, PER UNIT AND BARREL DATA)

A summary of PBFX's unit award activity for the years ended December 31, 2016, 2015 and 2014 is set forth below:
 
 
Number of Phantom Units
 
Weighted Average
Grant Date
Fair Value
Nonvested at January 1, 2014
 

 
$

Granted
 
285,522

 
26.57

Forfeited
 
(10,000
)
 
26.74

Nonvested at December 31, 2014
 
275,522

 
$
26.56

Granted
 
266,360

 
23.92

Vested
 
(137,007
)
 
25.83

Forfeited
 
(1,500
)
 
26.74

Nonvested at December 31, 2015
 
403,375

 
$
25.06

Granted
 
284,854

 
19.95

Vested
 
(116,349
)
 
25.24

Forfeited
 
(7,000
)
 
23.20

Nonvested at December 31, 2016
 
564,880

 
$
22.47

The PBFX LTIP provides for the issuance of distribution equivalent rights (“DERs”) in connection with phantom unit awards. A DER entitles the participant, upon vesting of the related phantom units, to a mandatory cash payments equal to the product of the number of vested phantom unit awards and the cash distribution per common unit paid by PBFX to its common unitholders. Cash payments made in connection with DERs are charged to partners’ equity, accrued and paid upon vesting.
18. EMPLOYEE BENEFIT PLANS
Defined Contribution Plan
The Company’s defined contribution plan covers all employees. Employees are eligible to participate as of the first day of the month following 30 days of service. Participants can make basic contributions up to 50 percent of their annual salary subject to Internal Revenue Service limits. The Company matches participants’ contributions at the rate of 200 percent of the first 3 percent of each participant’s total basic contribution based on the participant’s total annual salary. The Company’s contribution to the qualified defined contribution plans was $19,746, $12,753 and $11,364 for the years ended December 31, 2016, 2015 and 2014, respectively.
Defined Benefit and Post-Retirement Medical Plans
The Company sponsors a noncontributory defined benefit pension plan (the “Qualified Plan”) with a policy to fund pension liabilities in accordance with the limits imposed by the Employee Retirement Income Security Act of 1974 (“ERISA”) and Federal income tax laws. In addition, the Company sponsors a supplemental pension plan covering certain employees, which provides incremental payments that would have been payable from the Company’s principal pension plan, were it not for limitations imposed by income tax regulations (the "Supplemental Plan"). The funded status is measured as the difference between plan assets at fair value and the projected benefit obligation which is to be recognized in the balance sheet. The plan assets and benefit obligations are measured as of the balance sheet date.
The non-union Delaware City employees and all Paulsboro, Toledo, Chalmette and Torrance employees became eligible to participate in the Company’s defined benefit plans as of the respective acquisition dates. The union Delaware City employees became eligible to participate in the Company’s defined benefit plans upon commencement of normal operations. The Company did not assume any of the employees’ pension liability accrued prior to the respective acquisitions.

F- 55


PBF ENERGY INC.
NOTES TO CONSOLIDATED FINANCIAL STATEMENTS
(IN THOUSANDS, EXCEPT SHARE, UNIT, PER SHARE, PER UNIT AND BARREL DATA)

The Company formed the Post-Retirement Medical Plan on December 31, 2010 to provide health care coverage continuation from date of retirement to age 65 for qualifying employees associated with the Paulsboro acquisition. The Company credited the qualifying employees with their prior service under Valero which resulted in the recognition of a liability for the projected benefit obligation. The Post-Retirement Medical Plan was amended during 2013 to include all corporate employees, amended in 2014 to include Delaware City and Toledo employees, amended in 2015 to include Chalmette employees and amended in 2016 to include Torrance employees.
The changes in the benefit obligation, the changes in fair value of plan assets, and the funded status of the Company’s Pension and Post-Retirement Medical Plans as of and for the years ended December 31, 2016 and 2015 were as follows:
 
 
Pension Plans
 
Post-Retirement
Medical Plan
 
 
2016
 
2015
 
2016
 
2015
Change in benefit obligation:
 
 
 
 
 
 
 
 
Benefit obligation at beginning of year
 
$
100,011

 
$
81,098

 
$
17,729

 
$
14,740

Service cost
 
36,359

 
24,298

 
1,047

 
967

Interest cost
 
3,096

 
2,974

 
528

 
558

Plan amendments
 

 

 
2,524

 
1,533

Benefit payments
 
(3,449
)
 
(2,231
)
 
(575
)
 
(381
)
Actuarial loss (gain)
 
(509
)
 
(6,128
)
 
1,487

 
312

Projected benefit obligation at end of year
 
$
135,508

 
$
100,011

 
$
22,740

 
$
17,729

Change in plan assets:
 
 
 
 
 
 
 
 
Fair value of plan assets at beginning of year
 
$
57,502

 
$
40,956

 
$

 
$

Actual return on plan assets
 
3,995

 
(13
)
 

 

Benefits paid
 
(3,449
)
 
(2,231
)
 
(575
)
 
(381
)
Employer contributions
 
17,319

 
18,790

 
575

 
381

Fair value of plan assets at end of year
 
$
75,367

 
$
57,502

 
$

 
$

Reconciliation of funded status:
 
 
 
 
 
 
 
 
Fair value of plan assets at end of year
 
$
75,367

 
$
57,502

 
$

 
$

Less benefit obligations at end of year
 
135,508

 
100,011

 
22,740

 
17,729

Funded status at end of year
 
$
(60,141
)
 
$
(42,509
)
 
$
(22,740
)
 
$
(17,729
)
The accumulated benefit obligations for the Company’s Pension Plans exceed the fair value of the assets of those plans at December 31, 2016 and 2015. The accumulated benefit obligation for the defined benefit plans approximated $108,838 and $80,897 at December 31, 2016 and 2015, respectively.


F- 56


PBF ENERGY INC.
NOTES TO CONSOLIDATED FINANCIAL STATEMENTS
(IN THOUSANDS, EXCEPT SHARE, UNIT, PER SHARE, PER UNIT AND BARREL DATA)

Benefit payments, which reflect expected future services, that the Company expects to pay are as follows for the years ended December 31:
 
 
Pension Benefits
 
Post-Retirement
Medical Plan
2017
 
$
12,307

 
$
1,202

2018
 
8,873

 
1,389

2019
 
11,027

 
1,653

2020
 
13,067

 
1,910

2021
 
16,079

 
2,018

Years 2022-2026
 
114,382

 
10,438

The Company’s funding policy for its defined benefit plans is to contribute amounts sufficient to meet legal funding requirements, plus any additional amounts that may be appropriate considering the funded status of the plans, tax consequences, the cash flow generated by the Company and other factors. The Company plans to contribute approximately $36,300 to the Company’s Pension Plans during 2017.
The components of net periodic benefit cost were as follows for the years ended December 31, 2016, 2015 and 2014: 
 
 
Pension Benefits
 
Post-Retirement
Medical Plan
 
 
2016
 
2015
 
2014
 
2016
 
2015
 
2014
Components of net period benefit cost:
 
 
 
 
 
 
 
 
 
 
 
 
Service cost
 
$
36,359

 
$
24,298

 
$
19,407

 
$
1,047

 
$
967

 
$
1,099

Interest cost
 
3,096

 
2,974

 
2,404

 
528

 
558

 
520

Expected return on plan assets
 
(4,681
)
 
(3,422
)
 
(2,156
)
 

 

 

Amortization of prior service cost
 
53

 
53

 
39

 
541

 
326

 
258

Amortization of actuarial loss (gain)
 
1,043

 
1,228

 
1,033

 

 

 
(4
)
Net periodic benefit cost
 
$
35,870

 
$
25,131

 
$
20,727

 
$
2,116

 
$
1,851

 
$
1,873

The pre-tax amounts recognized in other comprehensive income (loss) for the years ended December 31, 2016, 2015 and 2014 were as follows: 
 
 
Pension Benefits
 
Post-Retirement
Medical Plan
 
 
2016
 
2015
 
2014
 
2016
 
2015
 
2014
Prior service costs (credits)
 
$

 
$

 
$
529

 
$
2,524

 
$
1,533

 
$
3,911

Net actuarial loss (gain)
 
176

 
(2,220
)
 
8,151

 
1,487

 
312

 
1,201

Amortization of losses and prior service cost
 
(1,096
)
 
(1,281
)
 
(1,072
)
 
(541
)
 
(326
)
 
(255
)
Total changes in other comprehensive loss (income)
 
$
(920
)
 
$
(3,501
)
 
$
7,608

 
$
3,470

 
$
1,519

 
$
4,857


F- 57


PBF ENERGY INC.
NOTES TO CONSOLIDATED FINANCIAL STATEMENTS
(IN THOUSANDS, EXCEPT SHARE, UNIT, PER SHARE, PER UNIT AND BARREL DATA)

The pre-tax amounts in accumulated other comprehensive loss as of December 31, 2016, and 2015 that have not yet been recognized as components of net periodic costs were as follows: 
 
 
Pension Benefits
 
Post-Retirement
Medical Plan
 
 
2016
 
2015
 
2016
 
2015
Prior service (costs) credits
 
$
(476
)
 
$
(529
)
 
$
(5,983
)
 
$
(3,999
)
Net actuarial (loss) gain
 
(18,975
)
 
(19,841
)
 
(1,878
)
 
(391
)
Total
 
$
(19,451
)
 
$
(20,370
)
 
$
(7,861
)
 
$
(4,390
)
The following pre-tax amounts included in accumulated other comprehensive loss as of December 31, 2016 are expected to be recognized as components of net period benefit cost during the year ended December 31, 2017: 
 
 
Pension Benefits
 
Post-Retirement
Medical Plan
Amortization of prior service (costs) credits
 
$
(53
)
 
$
(646
)
Amortization of net actuarial (loss) gain
 
(452
)
 

Total
 
$
(505
)
 
$
(646
)
The weighted average assumptions used to determine the benefit obligations as of December 31, 2016, and 2015 were as follows: 
 
 
Qualified Plan
 
Supplemental Plan
 
Post-Retirement Medical Plan
 
 
2016
 
2015
 
2016
 
2015
 
2016
 
2015
Discount rate - benefit obligations
 
4.07
%
 
4.17
%
 
4.08
%
 
4.22
%
 
3.68
%
 
3.76
%
Rate of compensation increase
 
4.81
%
 
4.81
%
 
5.50
%
 
5.50
%
 

 

The weighted average assumptions used to determine the net periodic benefit costs for the years ended December 31, 2016, 2015 and 2014 were as follows: 
 
 
Qualified Plan
 
Supplemental Plan
 
Post-Retirement Medical Plan
 
 
2016
 
2015
 
2014
 
2016
 
2015
 
2014
 
2016
 
2015
 
2014
Discount rates:
 
 
 
 
 
 
 
 
 
 
 
 
 
 
 
 
 
 
   Effective rate for service cost
 
4.15
%
 
4.25
%
 
4.55
%
 
4.17
%
 
4.30
%
 
4.55
%
 
4.10
%
 
4.32
%
 
4.55
%
   Effective rate for interest cost
 
3.38
%
 
3.31
%
 
4.55
%
 
3.20
%
 
3.16
%
 
4.55
%
 
3.11
%
 
3.09
%
 
4.55
%
   Effective rate for interest on service cost
 
3.59
%
 
3.51
%
 
4.55
%
 
3.63
%
 
3.37
%
 
4.55
%
 
3.84
%
 
4.04
%
 
4.55
%
Expected long-term rate of return on plan assets
 
7.00
%
 
7.00
%
 
6.70
%
 
%
 
%
 
%
 

 

 

Rate of compensation increase
 
4.81
%
 
4.81
%
 
4.64
%
 
5.50
%
 
5.50
%
 
4.64
%
 

 

 

The assumed health care cost trend rates as of December 31, 2016 and 2015 were as follows: 
 
 
Post-Retirement
Medical Plan
 
 
2016
 
2015
Health care cost trend rate assumed for next year
 
6.1
%
 
6.1
%
Rate to which the cost trend rate was assumed to decline (the ultimate trend rate)
 
4.5
%
 
4.5
%
Year that the rate reached the ultimate trend rate
 
2038

 
2038


F- 58


PBF ENERGY INC.
NOTES TO CONSOLIDATED FINANCIAL STATEMENTS
(IN THOUSANDS, EXCEPT SHARE, UNIT, PER SHARE, PER UNIT AND BARREL DATA)

Assumed health care costs trend rates have a significant effect on the amounts reported for retiree health care plans. A one percentage-point change in assumed health care costs trend rates would have the following effects on the medical post-retirement benefits: 
 
 
1%
Increase
 
1%
Decrease
Effect on total service and interest cost components
 
$
14

 
$
(13
)
Effect on accumulated post-retirement benefit obligation
 
388

 
(367
)
The table below presents the fair values of the assets of the Company’s Qualified Plan as of December 31, 2016 and 2015 by level of fair value hierarchy. Assets categorized in Level 2 of the hierarchy consist of collective trusts and are measured at fair value based on the closing net asset value ("NAV") as determined by the fund manager and reported daily. As noted above, the Company’s post retirement medical plan is funded on a pay-as-you-go basis and has no assets. 
 
 
Fair Value Measurements Using
NAV as Practical Expedient
(Level 2)
 
 
December 31,
 
 
2016
 
2015
Equities:
 
 
 
 
Domestic equities
 
$
23,451

 
$
17,660

Developed international equities
 
10,736

 
8,320

Emerging market equities
 
5,164

 
4,017

Global low volatility equities
 
6,360

 
4,930

Fixed-income
 
29,576

 
22,495

Cash and cash equivalents
 
80

 
80

Total
 
$
75,367

 
$
57,502

The Company’s investment strategy for its Qualified Plan is to achieve a reasonable return on assets that supports the plan’s interest credit rating, subject to a moderate level of portfolio risk that provides liquidity. Consistent with these financial objectives as of December 31, 2016, the plan's target allocations for plan assets are 60% invested in equity securities and 40% fixed income investments. Equity securities include international stocks and a blend of U.S. growth and value stocks of various sizes of capitalization. Fixed income securities include bonds and notes issued by the U.S. government and its agencies, corporate bonds, and mortgage-backed securities. The aggregate asset allocation is reviewed on an annual basis.
The overall expected long-term rate of return on plan assets for the Qualified Plan is based on the Company’s view of long-term expectations and asset mix.


F- 59


PBF ENERGY INC.
NOTES TO CONSOLIDATED FINANCIAL STATEMENTS
(IN THOUSANDS, EXCEPT SHARE, UNIT, PER SHARE, PER UNIT AND BARREL DATA)

19. REVENUES
The following table provides information relating to the Company’s revenues from external customers for each product or group of similar products for the periods:
 
 
Year Ended December 31,
 
 
2016
 
2015
 
2014
Gasoline and distillates
 
$
14,017,350

 
$
11,553,716

 
$
17,050,096

Asphalt and blackoils
 
699,966

 
536,496

 
706,494

Chemicals
 
554,392

 
452,304

 
739,096

Feedstocks and other
 
388,358

 
315,042

 
922,003

Lubricants
 
260,358

 
266,371

 
410,466

Total Revenues
 
$
15,920,424

 
$
13,123,929

 
$
19,828,155



F- 60


PBF ENERGY INC.
NOTES TO CONSOLIDATED FINANCIAL STATEMENTS
(IN THOUSANDS, EXCEPT SHARE, UNIT, PER SHARE, PER UNIT AND BARREL DATA)

20. INCOME TAXES
For periods following PBF Energy’s IPO, PBF Energy is required to file federal and applicable state corporate income tax returns and recognizes income taxes on its pre-tax income, which to-date has consisted primarily of its share of PBF LLC’s pre-tax income (see "Note 15 - Stockholders' and Members' Equity Structure"). PBF LLC is organized as a limited liability company and PBFX is a master limited partnership, both of which are treated as “flow-through” entities for federal income tax purposes and therefore are not subject to income taxes apart from the income tax attributable to two subsidiaries of Chalmette Refining and one subsidiary of PBF Holding that are treated as C-Corporations for income tax purposes. As a result, PBF Energy's consolidated financial statements do not reflect any benefit or provision for income taxes on the pre-tax income or loss attributable to the noncontrolling interests in PBF LLC or PBFX apart from the income tax expense of $1,378 and $648 for the years ended December 31, 2016 and 2015, respectively, attributable to those two C-Corporation subsidiaries of Chalmette Refining and income tax benefit of $8,412 for the year ended December 31, 2016 attributable to the subsidiary of PBF Holding.
The income tax provision (benefit) in the PBF Energy consolidated financial statements of operations consists of the following:
 
Year Ended
December 31,
2016
 
Year Ended
December 31,
2015
 
Year Ended
December 31,
2014
Current expense (benefit):
 
 
 
 
 
Federal
$
(87,829
)
 
$
77,954

 
$
20,313

State
(19,279
)
 
14,378

 
6,662

Total current
(107,108
)
 
92,332

 
26,975

 
 
 
 
 
 
Deferred expense (benefit):
 
 
 
 
 
Federal
205,502

 
(27,046
)
 
(38,556
)
Foreign
(8,412
)
 
28,157

 

State
47,668

 
(6,718
)
 
(10,831
)
Total deferred
244,758

 
(5,607
)
 
(49,387
)
 
 
 
 
 
 
Total provision (benefit) for income taxes
$
137,650

 
$
86,725

 
$
(22,412
)

F- 61


PBF ENERGY INC.
NOTES TO CONSOLIDATED FINANCIAL STATEMENTS
(IN THOUSANDS, EXCEPT SHARE, UNIT, PER SHARE, PER UNIT AND BARREL DATA)

The difference between the PBF Energy’s effective income tax rate and the United States statutory rate is reconciled below:
 
Year Ended
December 31,
2016
 
Year Ended
December 31,
2015
 
Year Ended
December 31,
2014
 
 
 
 
 
 
Provision at Federal statutory rate
35.0
 %
 
35.0
 %
 
35.0
 %
Increase (decrease) attributable to flow-through of certain tax adjustments:
 
 
 
 
 
State income taxes (net of federal income tax)
4.6
 %
 
4.6
 %
 
5.2
 %
Nondeductible/nontaxable items
0.1
 %
 
0.2
 %
 
(0.1
)%
Manufacturer's benefit deduction
1.9
 %
 
(2.3
)%
 
2.1
 %
Rate differential from foreign jurisdictions
1.5
 %
 
(6.3
)%
 
 %
Provision to return adjustment
(0.4
)%
 
 %
 
(3.8
)%
Adjustment to deferred tax assets and liabilities for change in tax rates due to business mix
1.7
 %
 
5.1
 %
 
 %
Other
0.2
 %
 
0.9
 %
 
(1.5
)%
Effective tax rate
44.6
 %
 
37.2
 %
 
36.9
 %
 
 
 
 
 
 
The Company's effective income tax rate for the years ended December 31, 2016, 2015 and 2014 including the impact of income attributable to noncontrolling interests of $54,707, $49,132 and $116,508 respectively, was 37.9%, 30.7% and (40.1)% respectively. The 2016 manufacturer’s benefit adjustment is primarily due to a change in inventory deductions realized on the Company's filed 2015 income tax returns which reduced the expected manufacturer’s benefit compared to the prior-year financial statements.
The Company's foreign earnings are taxed at a lower income tax rate as compared to its domestic operations. Accordingly, the Company recognized an income tax expense in for 2016 as its foreign entity’s operations resulted in a loss.
The Company recognized an income tax rate change in 2016 primarily driven by the acquisition of the Torrance refinery and related logistics assets in California, and a change in the Delaware statutes for calculating apportionment on the Delaware tax return. The rate change increased the Company’s effective tax rate primarily due to the reduction of deferred tax assets.
For financial reporting purposes, income (loss) before income taxes attributable to PBF Energy Inc. stockholders includes the following components:
 
Year Ended
December 31,
2016
 
Year Ended
December 31,
2015
 
Year Ended
December 31,
2014
 
 
 
 
 
 
United States
$
343,875

 
$
170,829

 
$
(106,337
)
Foreign
(35,414
)
 
62,297

 
45,688

Total income (loss) before income taxes attributable to PBF Energy Inc. stockholders
$
308,461

 
$
233,126

 
$
(60,649
)

F- 62


PBF ENERGY INC.
NOTES TO CONSOLIDATED FINANCIAL STATEMENTS
(IN THOUSANDS, EXCEPT SHARE, UNIT, PER SHARE, PER UNIT AND BARREL DATA)

A summary of the components of deferred tax assets and deferred tax liabilities follows: 
 
December 31, 2016
 
December 31, 2015
Deferred tax assets
 
 
 
Purchase interest step-up
$
639,340

 
$
698,477

Inventory
90,133

 
357,250

Pension, employee benefits and compensation
42,573

 
40,452

Hedging
8,696

 
8,384

Net operating loss carry forwards
128,283

 

Environmental liabilities
73,031

 

Other
5,859

 
22,557

Total deferred tax assets
987,915

 
1,127,120

Valuation allowances

 

Total deferred tax assets, net
987,915

 
1,127,120

 
 
 
 
Deferred tax liabilities
 
 
 
Property, plant and equipment
628,373

 
485,976

Inventory
22,269

 
29,502

Investment in partnership

 
13,665

Other
3,666

 
25,287

Total deferred tax liabilities
654,308

 
554,430

Net deferred tax assets
$
333,607

 
$
572,690

 
 
 
 

As of December 31, 2016, PBF Energy has federal and state income tax net operating loss carry forwards of $353,427 and $325,416, respectively, which will expire at various dates from 2027 through 2037. The Company has not recorded any valuation allowance against these assets based on the Company’s historical earnings, forecasted income, and the reversal of temporary differences, it is “more likely than not” that the deferred tax assets will be realized.
Income tax years that remain subject to examination by material jurisdictions, where an examination has not already concluded are all years including and subsequent to:
United States
 
Federal
2013
New Jersey
2012
Michigan
2012
Delaware
2013
Indiana
2013
Pennsylvania
2013
New York
2013
Louisiana
2015
PBF Energy does not have any unrecognized tax benefits.


F- 63


PBF ENERGY INC.
NOTES TO CONSOLIDATED FINANCIAL STATEMENTS
(IN THOUSANDS, EXCEPT SHARE, UNIT, PER SHARE, PER UNIT AND BARREL DATA)

21. SEGMENT INFORMATION
The Company's operations are organized into two reportable segments, Refining and Logistics. Operations that are not included in the Refining and Logistics segments are included in Corporate. Intersegment transactions are eliminated in the consolidated financial statements and are included in Eliminations.
Refining
The Company's Refining Segment includes the operations of its five refineries, including certain related logistics assets that are not owned by PBFX. The Company's refineries are located in Toledo, Ohio, Delaware City, Delaware, Paulsboro, New Jersey, New Orleans, Louisiana and Torrance, California. The refineries produce unbranded transportation fuels, heating oil, petrochemical feedstocks, lubricants and other petroleum products in the United States. The Company purchases crude oil, other feedstocks and blending components from various third-party suppliers. The Company sells products throughout the Northeast, Midwest, Gulf Coast and West Coast of the United States, as well as in other regions of the United States and Canada, and is able to ship products to other international destinations.
Logistics
The Company formed PBFX, a publicly traded master limited partnership, to own or lease, operate, develop and acquire crude oil and refined petroleum products terminals, pipelines, storage facilities and similar logistics assets. PBFX's assets consist of rail and truck terminals and unloading racks, tank farms and pipelines that were acquired from or contributed by PBF LLC and are located at, or nearby, the Company’s refineries. Additionally, PBFX acquired the East Coast Terminals in 2016 which was its first third party acquisition. Further, PBFX acquired from PBF LLC 50% of the issued and outstanding limited liability company interests of TVPC, whose assets consist of the Torrance Valley Pipeline. PBFX provides various rail, truck and marine terminaling services, pipeline transportation services and storage services to PBF Holding and/or its subsidiaries and third party customers through fee-based commercial agreements. Apart from the East Coast Terminals, PBFX currently does not generate significant third party revenue and, as such, intersegment related-party revenues are eliminated in consolidation. Prior to the PBFX Offering, PBFX was not considered to be a separate reportable segment. From a PBF Energy perspective, the Company's chief operating decision maker evaluates the Logistics segment as a whole without regard to any of PBFX's individual segments.
The Company evaluates the performance of its segments based primarily on income from operations. Income from operations includes those revenues and expenses that are directly attributable to management of the respective segment. The Logistics segment's revenues include intersegment transactions with the Company's Refining segment at prices the Company believes are substantially equivalent to the prices that could have been negotiated with unaffiliated parties with respect to similar services. Activities of the Company's business that are not included in the two operating segments are included in Corporate. Such activities consist primarily of corporate staff operations and other items that are not specific to the normal operations of the two operating segments. The Company does not allocate certain items of other income and expense, including income taxes, to the individual segments. The Refinery segment's operating subsidiaries and PBFX are primarily pass-through entities with respect to income taxes.
Disclosures regarding Company's reportable segments with reconciliations to consolidated totals for year ended December 31, 2016, 2015 and 2014 are presented below. The Logistics segment's results include financial information of the predecessor of PBFX for periods prior to May 13, 2014, and the financial information of PBFX for the period beginning May 14, 2014, the completion date of the PBFX Offering.
Prior to the PBFX Offering, the Company did not operate the PBFX assets independent of the Refining segment. Total assets of each segment consist of net property, plant and equipment, inventories, cash and cash equivalents, accounts receivables and other assets directly associated with the segment’s operations. Corporate assets consist primarily of deferred tax assets, property, plant and equipment and other assets not directly related to our refinery and logistic operations.

F- 64


PBF ENERGY INC.
NOTES TO CONSOLIDATED FINANCIAL STATEMENTS
(IN THOUSANDS, EXCEPT SHARE, UNIT, PER SHARE, PER UNIT AND BARREL DATA)

 
Year Ended December 31, 2016
 
Refining
 
Logistics
 
Corporate
 
Eliminations
 
Consolidated Total
Revenues
$
15,908,537

 
$
187,335

 
$

 
$
(175,448
)
 
$
15,920,424

Depreciation and amortization expense
202,185

 
14,156

 
5,835

 

 
222,176

Income (loss) from operations (1)
550,577

 
112,055

 
(158,070
)
 
(5,679
)
 
498,883

Interest expense, net
2,938

 
30,433

 
116,674

 

 
150,045

Capital expenditures (2)
1,477,962

 
114,680

 
20,229

 

 
1,612,871

 
Year Ended December 31, 2015
 
Refining
 
Logistics
 
Corporate
 
 Eliminations
 
Consolidated Total
Revenues
$
13,123,929

 
$
142,102

 
$

 
$
(142,102
)
 
$
13,123,929

Depreciation and amortization expense
181,147

 
6,582

 
9,688

 

 
197,417

Income (loss) from operations
441,033

 
96,376

 
(177,298
)
 

 
360,111

Interest expense, net
17,061

 
21,254

 
67,872

 

 
106,187

Capital expenditures (3)
969,895

 
2,046

 
9,139

 

 
981,080

 
Year Ended December 31, 2014
 
Refining
 
Logistics
 
Corporate
 
 Eliminations
 
Consolidated Total
Revenues
$
19,828,155

 
$
59,403

 
$

 
$
(59,403
)
 
$
19,828,155

Depreciation and amortization expense
162,326

 
4,473

 
13,583

 

 
180,382

Income (loss) from operations
283,646

 
20,514

 
(156,496
)
 

 
147,664

Interest expense, net
23,618

 
2,672

 
72,474

 

 
98,764

Capital expenditures
577,896

 
47,805

 
5,631

 

 
631,332

 
Balance at December 31, 2016
 
Refining
 
Logistics
 
Corporate
 
 Eliminations
 
Consolidated Total
Total assets (4)
$
6,428,681

 
$
748,130

 
$
482,979

 
$
(37,863
)
 
$
7,621,927

 
Balance at December 31, 2015
 
Refining
 
Logistics
 
Corporate
 
 Eliminations
 
Consolidated Total
Total assets
$
5,087,554

 
$
422,902

 
$
618,617

 
$
(23,949
)
 
$
6,105,124


(1)
The Logistics segment includes 100% of the income from operations of TVPC as TVPC is consolidated by PBFX. PBFX records net income attributable to noncontrolling interest for the 50% equity interest in TVPC held by PBF Holding. PBF Holding (included in the Refining segment) records equity income in investee related to its 50% noncontrolling ownership interest in TVPC. For the purposes of the consolidated PBF Energy financial statements, PBF Holding's equity income in investee and PBFX's net income attributable to noncontrolling interest eliminate in consolidation. As the acquisition of PBFX's 50% interest in TVPC was completed in the third quarter of 2016, there was no impact on comparative 2015 or 2014 disclosures.

(2)
The Refining segment includes capital expenditures of $2,659 for the working capital settlement related to the acquisition of the Chalmette refinery that was finalized in the first quarter of 2016 and $971,932 for the acquisition of the Torrance refinery in the third quarter of 2016. The Logistics segment includes $98,373 for the PBFX Plains Asset Purchase that was completed in the second quarter of 2016.

(3)
The Refining segment includes capital expenditures of $565,304 for the acquisition of the Chalmette refinery on November 1, 2015, excluding the working capital settlement of $2,659 that was finalized in the first quarter of 2016.

(4)
The Logistics segment includes 100% of the assets of TVPC as TVPC is consolidated by PBFX. PBFX records a noncontrolling interest for the 50% equity interest in TVPC held by PBF Holding. PBF Holding (included in the Refining segment) records an equity investment in TVPC reflecting its noncontrolling ownership interest. For the purposes of the consolidated PBF Energy financial statements, PBFX's noncontrolling interest in TVPC and PBF Holding's equity investment in TVPC eliminate in consolidation. As the acquisition of PBFX's 50% interest in TVPC was completed in the third quarter of 2016, there was no impact on comparative 2015 disclosures.


F- 65


PBF ENERGY INC.
NOTES TO CONSOLIDATED FINANCIAL STATEMENTS
(IN THOUSANDS, EXCEPT SHARE, UNIT, PER SHARE, PER UNIT AND BARREL DATA)

22. NET INCOME PER SHARE OF PBF ENERGY
The following table sets forth the computation of basic and diluted net income (loss) per Class A common share attributable to PBF Energy for the periods subsequent to the IPO:
 
Year Ended December 31,
Basic Earnings Per Share:
2016
 
2015
 
2014
Numerator for basic net income (loss) per Class A common share net income attributable to PBF Energy Inc. stockholders
$
170,811

 
$
146,401

 
$
(38,237
)
Denominator for basic net income per Class A common share-weighted average shares
98,334,302

 
88,106,999

 
74,464,494

Basic net income (loss) attributable to PBF Energy per Class A common share
$
1.74

 
$
1.66

 
$
(0.51
)
 
 
 
 
 
 
Diluted Earnings Per Share:
 
 
 
 
 
Numerator:
 
 
 
 
 
Net income (loss) attributable to PBF Energy Inc. stockholders
$
170,811

 
$
146,401

 
$
(38,237
)
Plus: Net income attributable to noncontrolling interest (1)
14,903

 
14,257

 

Less: Income tax on net income per Class A common share (1)
(5,821
)
 
(5,646
)
 

Numerator for diluted net income (loss) per Class A common share net income attributable to PBF Energy (1)
$
179,893

 
$
155,012

 
$
(38,237
)
 
 
 
 
 
 
Denominator (1):
 
 
 
 
 
Denominator for basic net income (loss) per Class A common share-weighted average shares
98,334,302

 
88,106,999

 
74,464,494

Effect of dilutive securities:
 
 
 
 

Conversion of PBF LLC Series A Units
4,865,133

 
5,530,568

 

Common stock equivalents (2)  
407,274

 
501,283

 

Denominator for diluted net income (loss) per common share-adjusted weighted average shares
103,606,709

 
94,138,850

 
74,464,494

Diluted net income (loss) attributable to PBF Energy per Class A common share
$
1.74

 
$
1.65

 
$
(0.51
)
 

F- 66


PBF ENERGY INC.
NOTES TO CONSOLIDATED FINANCIAL STATEMENTS
(IN THOUSANDS, EXCEPT SHARE, UNIT, PER SHARE, PER UNIT AND BARREL DATA)

——————————
(1)
The net income attributable to PBF Energy, used in the numerator of the diluted earnings per share calculation is adjusted to reflect the net income, as well as the corresponding income tax (based on a 39.1%, 39.6% and 40.2% effective tax rate for the years ended December 31, 2016, 2015 and 2014) attributable to the converted units. The potential conversion of 21,249,314 PBF LLC Series A Units for the year ended December 31, 2014 were excluded from the denominator in computing diluted net income per share because including them would have had an antidilutive effect. As the PBF LLC Series A Units were not included, the numerator used in the calculation of diluted net income per share was equal to the numerator used in the calculation of basic net income per share and does not include the net income and related income tax expense associated with the potential conversion of the PBF LLC Series A Units.

(2)
Represents an adjustment to weighted-average diluted shares outstanding to assume the full exchange of common stock equivalents, including options and warrants for PBF LLC Series A Units and options for shares of PBF Energy Class A common stock. Common stock equivalents excludes the effects of options to purchase 5,701,750, 2,943,750 and 2,401,875 shares of PBF Energy Class A common stock because they are anti-dilutive for the years ended December 31, 2016, 2015 and 2014, respectively.

23. FAIR VALUE MEASUREMENTS
The tables below present information about the Company's financial assets and liabilities measured and recorded at fair value on a recurring basis and indicate the fair value hierarchy of the inputs utilized to determine the fair values as of December 31, 2016 and 2015.

We have elected to offset the fair value amounts recognized for multiple derivative contracts executed with the same counterparty; however, fair value amounts by hierarchy level are presented on a gross basis in the tables below. We have posted cash margin with various counterparties to support hedging and trading activities. The cash margin posted is required by counterparties as collateral deposits and cannot be offset against the fair value of open contracts except in the event of default. We have no derivative contracts that are subject to master netting arrangements that are reflected gross on the balance sheet.

F- 67


PBF ENERGY INC.
NOTES TO CONSOLIDATED FINANCIAL STATEMENTS
(IN THOUSANDS, EXCEPT SHARE, UNIT, PER SHARE, PER UNIT AND BARREL DATA)


 
As of December 31, 2016
 
Fair Value Hierarchy
 
 
 
 
 
 
 
Level 1
 
Level 2
 
Level 3
 
Total Gross Fair Value
 
Effect of Counter-party Netting
 
Net Carrying Value on Balance Sheet
Assets:
 
 
 
 
 
 
 
 
 
 
 
Money market funds
$
342,837

 
$

 
$

 
$
342,837

 
N/A

 
$
342,837

Marketable securities
40,024

 

 

 
40,024

 
N/A

 
40,024

Commodity contracts
948

 
35

 

 
983

 
(983
)
 

Derivatives included with inventory intermediation agreement obligations

 
6,058

 

 
6,058

 

 
6,058

Liabilities:
 
 
 
 
 
 
 
 
 
 
 
Commodity contracts
859

 
3,548

 
84

 
4,491

 
(983
)
 
3,508

Catalyst lease obligations

 
45,969

 

 
45,969

 

 
45,969



 
As of December 31, 2015
 
Fair Value Hierarchy
 
 
 
 
 
 
 
Level 1
 
Level 2
 
Level 3
 
Total Gross Fair Value
 
Effect of Counter-party Netting
 
Net Carrying Value on Balance Sheet
Assets:
 
 
 
 
 
 
 
 
 
 
 
Money market funds
$
631,280

 
$

 
$

 
$
631,280

 
N/A

 
$
631,280

Marketable securities
234,258

 

 

 
234,258

 
N/A

 
234,258

Commodity contracts
63,810

 
31,256

 
3,543

 
98,609

 
(52,482
)
 
$
46,127

Derivatives included with inventory intermediation agreement obligations

 
35,511

 

 
35,511

 

 
35,511

Liabilities:
 
 
 
 
 
 
 
 
 
 
 
Commodity contracts
49,960

 
2,522

 

 
52,482

 
(52,482
)
 

Catalyst lease obligations

 
31,802

 

 
31,802

 

 
31,802



F- 68


PBF ENERGY INC.
NOTES TO CONSOLIDATED FINANCIAL STATEMENTS
(IN THOUSANDS, EXCEPT SHARE, UNIT, PER SHARE, PER UNIT AND BARREL DATA)

The valuation methods used to measure financial instruments at fair value are as follows:
Money market funds categorized in Level 1 of the fair value hierarchy are measured at fair value based on quoted market prices and included within cash and cash equivalents.
Marketable securities, consisting primarily of US Treasury securities, categorized in Level 1 of the fair value hierarchy are measured at fair value based on quoted market prices.
The commodity contracts categorized in Level 1 of the fair value hierarchy are measured at fair value based on quoted prices in an active market. The commodity contracts categorized in Level 2 of the fair value hierarchy are measured at fair value using a market approach based upon future commodity prices for similar instruments quoted in active markets.
The commodity contracts categorized in Level 3 of the fair value hierarchy consist of commodity price swap contracts that relate to forecasted purchases of crude oil for which quoted forward market prices are not readily available due to market illiquidity. The forward price used to value these swaps was derived using broker quotes, prices from other third party sources and other available market based data.
The derivatives included with inventory supply arrangement obligations, derivatives included with inventory intermediation agreement obligations and the catalyst lease obligations are categorized in Level 2 of the fair value hierarchy and are measured at fair value using a market approach based upon commodity prices for similar instruments quoted in active markets.

Non-qualified pension plan assets are measured at fair value using a market approach based on published net asset values of mutual funds as a practical expedient. As of December 31, 2016 and 2015, $9,440 and $9,325, respectively, were included within Deferred charges and other assets, net for these non-qualified pension plan assets.

The table below summarizes the changes in fair value measurements of commodity contracts categorized in Level 3 of the fair value hierarchy:
 
Year Ended December 31,
 
2016
 
2015
Balance at beginning of period
$
3,543

 
$
1,521

Purchases

 

Settlements
(1,149
)
 
(15,222
)
Unrealized (gain) loss included in earnings
(2,478
)
 
17,244

Transfers into Level 3

 

Transfers out of Level 3

 

Balance at end of period
$
(84
)
 
$
3,543


There were no transfers between levels during the years ended December 31, 2016 and 2015, respectively.

F- 69


PBF ENERGY INC.
NOTES TO CONSOLIDATED FINANCIAL STATEMENTS
(IN THOUSANDS, EXCEPT SHARE, UNIT, PER SHARE, PER UNIT AND BARREL DATA)

Fair value of debt
The table below summarizes the fair value and carrying value as of December 31, 2016 and 2015.

 
December 31, 2016
 
December 31, 2015
 
Carrying
value
 
Fair
 value
 
Carrying
 value
 
Fair
value
Senior Secured Notes due 2020 (a)
$
670,867

 
$
696,098

 
$
669,644

 
$
706,246

Senior Secured Notes due 2023 (a)
500,000

 
498,801

 
500,000

 
492,452

PBFX Senior Notes (a)
350,000

 
346,135

 
350,000

 
321,722

PBFX Term Loan (b)
39,664

 
39,664

 
234,200

 
234,200

PBF Rail Term Loan (b)
35,000

 
35,000

 

 

Rail Facility (b)

 

 
67,491

 
67,491

Catalyst leases (c)
45,969

 
45,969

 
31,802

 
31,802

PBFX Revolving Credit Facility (b)
189,200

 
189,200

 
24,500

 
24,500

Revolving Loan (b)
350,000

 
350,000

 

 

 
2,180,700

 
2,200,867

 
1,877,637

 
1,878,413

Less - Current maturities
39,664

 
39,664

 

 

Less - Unamortized deferred financing costs
32,466

 
n/a

 
41,282

 
n/a

Long-term debt
$
2,108,570

 
$
2,161,203

 
$
1,836,355

 
$
1,878,413


(a) The estimated fair value, categorized as a Level 2 measurement, was calculated based on the present value of future expected payments utilizing implied current market interest rates based on quoted prices of the Senior Secured Notes and PBFX Senior Notes.
(b) The estimated fair value approximates carrying value, categorized as a Level 2 measurement, as these borrowings bear interest based upon short-term floating market interest rates.
(c) Catalyst leases are valued using a market approach based upon commodity prices for similar instruments quoted in active markets and are categorized as a Level 2 measurement. The Company has elected the fair value option for accounting for its catalyst lease repurchase obligations as the Company's liability is directly impacted by the change in fair value of the underlying catalyst.

24. DERIVATIVES
The Company uses derivative instruments to mitigate certain exposures to commodity price risk. The Company’s expired crude supply agreements contained purchase obligations for certain volumes of crude oil and other feedstocks. In addition, the Company entered into Inventory Intermediation Agreements that contain purchase obligations for certain volumes of intermediates and refined products. The purchase obligations related to crude oil, feedstocks, intermediates and refined products under these agreements are derivative instruments that have been designated as fair value hedges in order to hedge the commodity price volatility of certain refinery inventory. The fair value of these purchase obligation derivatives is based on market prices of the underlying crude oil and refined products. The level of activity for these derivatives is based on the level of operating inventories.

As of December 31, 2016, there were no barrels of crude oil and feedstocks (no barrels at December 31, 2015) outstanding under these derivative instruments designated as fair value hedges and no barrels (no barrels at December 31, 2015) outstanding under these derivative instruments not designated as hedges. As of December 31, 2016, there were 2,942,348 barrels of intermediates and refined products (3,776,011 barrels at December 31, 2015) outstanding under these derivative instruments designated as fair value hedges and no barrels (no barrels at

F- 70


PBF ENERGY INC.
NOTES TO CONSOLIDATED FINANCIAL STATEMENTS
(IN THOUSANDS, EXCEPT SHARE, UNIT, PER SHARE, PER UNIT AND BARREL DATA)

December 31, 2015) outstanding under these derivative instruments not designated as hedges. These volumes represent the notional value of the contract.

The Company also enters into economic hedges primarily consisting of commodity derivative contracts that are not designated as hedges and are used to manage price volatility in certain crude oil and feedstock inventories as well as crude oil, feedstock, and refined product sales or purchases. The objective in entering into economic hedges is consistent with the objectives discussed above for fair value hedges. As of December 31, 2016, there were 5,950,000 barrels of crude oil and 2,831,000 barrels of refined products (39,577,000 and 4,599,136, respectively, as of December 31, 2015), outstanding under short and long term commodity derivative contracts not designated as hedges representing the notional value of the contracts.

The following tables provide information about the fair values of these derivative instruments as of December 31, 2016 and December 31, 2015 and the line items in the consolidated balance sheet in which the fair values are reflected.
Description

Balance Sheet Location
Fair Value
Asset/(Liability)
Derivatives designated as hedging instruments:
 
 
December 31, 2016:
 
 
Derivatives included with the inventory intermediation agreement obligations
Accrued expenses
$
6,058

December 31, 2015:
 
 
Derivatives included with the inventory intermediation agreement obligations
Accrued expenses
$
35,511

 
 
 
Derivatives not designated as hedging instruments:
 
 
December 31, 2016:
 
 
Commodity contracts
Accrued expenses
$
3,508

December 31, 2015:
 
 
Commodity contracts
Accounts receivable
$
46,127


F- 71


PBF ENERGY INC.
NOTES TO CONSOLIDATED FINANCIAL STATEMENTS
(IN THOUSANDS, EXCEPT SHARE, UNIT, PER SHARE, PER UNIT AND BARREL DATA)

The following tables provide information about the gains or losses recognized in income on these derivative instruments and the line items in the consolidated financial statements in which such gains and losses are reflected.
Description
Location of Gain or (Loss) Recognized in
 Income on Derivatives
Gain or (Loss)
Recognized in
Income on Derivatives
Derivatives designated as hedging instruments:
 
 
For the year ended December 31, 2016:
 
 
Derivatives included with inventory supply arrangement obligations
Cost of sales
$

Derivatives included with the inventory intermediation agreement obligations
Cost of sales
$
(29,453
)
For the year ended December 31, 2015:
 
 
Derivatives included with inventory supply arrangement obligations
Cost of sales
$
(4,251
)
Derivatives included with the inventory intermediation agreement obligations
Cost of sales
$
(59,323
)
For the year ended December 31, 2014
 
 
Derivatives included with inventory supply arrangement obligations
Cost of sales
$
4,428

Derivatives included with the inventory intermediation agreement obligations
Cost of sales
$
88,818

 
 
 
Derivatives not designated as hedging instruments:
 
 
For the year ended December 31, 2016:
 
 
Commodity contracts
Cost of sales
$
(55,557
)
For the year ended December 31, 2015:
 
 
Commodity contracts
Cost of sales
$
32,416

For the year ended December 31, 2014
 
 
Commodity contracts
Cost of sales
$
146,016

 
 
 
Hedged items designated in fair value hedges:
 
 
For the year ended December 31, 2016:
 
 
Crude oil and feedstock inventory
Cost of sales
$

Intermediate and refined product inventory
Cost of sales
$
29,453

For the year ended December 31, 2015:
 
 
Crude oil and feedstock inventory
Cost of sales
$
4,251

Intermediate and refined product inventory
Cost of sales
$
59,323

For the year ended December 31, 2014
 
 
Crude oil and feedstock inventory
Cost of sales
$
(4,428
)
Intermediate and refined product inventory
Cost of sales
$
(88,818
)

The Company had no ineffectiveness related to the fair value hedges as of December 31, 2016, 2015 and 2014.


F- 72


PBF ENERGY INC.
NOTES TO CONSOLIDATED FINANCIAL STATEMENTS
(IN THOUSANDS, EXCEPT SHARE, UNIT, PER SHARE, PER UNIT AND BARREL DATA)

25. SUBSEQUENT EVENTS
Dividend Declared
On February 16, 2017, the Company announced a dividend of $0.30 per share on outstanding Class A common stock. The dividend is payable on March 13, 2017 to Class A common stockholders of record at the close of business on February 27, 2017.
PBFX Distributions
On February 16, 2017, PBFX announced a distribution of $0.45 per unit on outstanding common and subordinated units of PBFX. The distribution is payable on March 13, 2017 to unit holders of record at the close of business on February 27, 2017.
Contribution Agreement
On February 15, 2017, PBF LLC entered into a contribution agreement with PBFX pursuant to which PBF LLC has agreed to contribute to PBFX all of the issued and outstanding limited liability company interests of Paulsboro Natural Gas Pipeline Company LLC. The transaction is expected to close on February 28, 2017.
Storage Services Agreement
On February 15, 2017, the PBF Holding and PBFX’s wholly-owned subsidiary, PBFX Operating Company ("PBFX Op Co") entered into a ten-year storage services agreement (the “Chalmette Storage Agreement”) under which PBFX, through PBFX Op Co, will provide storage services to PBF Holding upon the earlier of November 1, 2017 and the completion of construction of a new tank at PBF Holding’s Chalmette Refinery. PBFX Op Co and Chalmette Refining have entered into a twenty-year lease for the premises upon which the tank will be located and a project management agreement pursuant to which Chalmette Refining will manage the construction of the tank.


F- 73


PBF ENERGY INC. AND SUBSIDIARIES
QUARTERLY FINANCIAL DATA
(unaudited, in thousands)
The following table summarizes quarterly financial data for the years ended December 31, 2016 and 2015 (in thousands, except per share amounts).
 
 
 
2016 Quarter Ended
 
 
March 31
 
June 30
 
September 30
 
December 31
Revenues
 
$
2,800,185

 
$
3,858,467

 
$
4,513,204

 
$
4,748,568

(Loss) income from operations
 
(5,424
)
 
234,770

 
129,710

 
139,827

Net (loss) income
 
(23,336
)
 
120,648

 
56,444

 
71,762

Net (loss) income attributable to PBF Energy Inc. stockholders
 
(29,388
)
 
103,530

 
42,111

 
54,558

(Loss) earnings per common share - assuming dilution
 
$
(0.30
)
 
$
1.06

 
$
0.43

 
$
0.54

 
 
 
2015 Quarter Ended
 
 
March 31
 
June 30
 
September 30
 
December 31 
Revenues
 
$
2,995,136

 
$
3,550,664

 
$
3,217,640

 
$
3,360,489

Income (loss) from operations
 
172,410

 
273,796

 
92,267

 
(178,362
)
Net income (loss)
 
103,119

 
158,460

 
55,495

 
(121,541
)
Net income (loss) attributable to PBF Energy Inc. stockholders
 
87,321

 
135,810

 
42,799

 
(119,529
)
Earnings (loss) per common share -assuming dilution
 
$
1.00

 
$
1.57

 
$
0.49

 
$
(1.24
)

During the three months ended December 31, 2016, the Company recorded an adjustment to the lower of cost or market which resulted in a net pre-tax income impact of $200,515 reflecting the change in the lower of cost or market inventory reserve from $796,503 at September 30, 2016 to approximately $595,988 at December 31, 2016. During the three months ended December 31, 2015, the Company recorded an adjustment to the lower of cost or market which resulted in a net pre-tax income impact of $346,100 reflecting the change in the lower of cost or market inventory reserve from $771,300 at September 30, 2015 to approximately $1,117,300 at December 31, 2015.


F- 74


SIGNATURES
Pursuant to the requirements of Section 13 or 15(d) of the Securities Exchange Act of 1934, the registrant has duly caused this report to be signed on its behalf by the undersigned, thereunto duly authorized.
 
 
 
 
PBF ENERGY INC.
 
                    (Registrant)
By:
 
/s/ Thomas J. Nimbley
 
 
(Thomas J. Nimbley)
 
 
Chief Executive Officer
(Principal Executive Officer)
Date: February 24, 2017



POWER OF ATTORNEY
Each of the officers and directors of PBF Energy Inc., whose signature appears below, in so signing, also makes, constitutes and appoints each of Erik Young, Matthew Lucey and Trecia Canty, and each of them, his true and lawful attorneys-in-fact, with full power and substitution, for him in any and all capacities, to execute and cause to be filed with the SEC any and all amendments to this Annual Report on Form 10-K, with exhibits thereto and other documents connected therewith and to perform any acts necessary to be done in order to file such documents, and hereby ratifies and confirms all that said attorneys-in-fact or their substitute or substitutes may do or cause to be done by virtue hereof.
Pursuant to the requirements of the Securities Exchange Act of 1934, this report has been signed below by the following persons on behalf of the registrant and in the capacities and on the dates indicated.
 
Signature
  
Title
 
Date
 
 
 
/s/ Thomas J. Nimbley
 
Chief Executive Officer and Chairman of the Board
 
February 24, 2017
(Thomas J. Nimbley)
  
of Directors (Principal Executive Officer)
 
 
 
 
 
/s/ Erik Young
 
Senior Vice President, Chief Financial Officer
 
February 24, 2017
(Erik Young)
  
(Principal Financial Officer)
 
 
 
 
 
/s/ John Barone
 
Chief Accounting Officer
 
February 24, 2017
(John Barone)
  
(Principal Accounting Officer)
 
 
 
 
 
/s/ Spencer Abraham
  
Director
 
February 24, 2017
(Spencer Abraham)
  
 
 
 
 
 
 
/s/ Wayne Budd
  
Director
 
February 24, 2017
(Wayne Budd)
  
 
 
 
 
 
 
/s/ Gene Edwards
  
Director
 
February 24, 2017
(Gene Edwards)
  
 
 
 
 
 
 
 
 
/s/ William Hantke
  
Director
 
February 24, 2017
(William Hantke)
  
 
 
 
 
 
 
 
 
/s/ Dennis Houston
  
Director
 
February 24, 2017
(Dennis Houston)
  
 
 
 
 
 
 
 
/s/ Edward F. Kosnik
  
Director
 
February 24, 2017
(Edward F. Kosnik)
  
 
 
 
 
 
 
 
/s/ Robert J. Lavinia
  
Director
 
February 24, 2017
(Robert J. Lavinia)
  
 
 
 
 
 
 
 
 
/s/ Eija Malmivirta
  
Director
 
February 24, 2017
(Eija Malmivirta)