PBF Energy
PBF
#3438
Rank
NZ$7.41 B
Marketcap
NZ$63.14
Share price
-12.83%
Change (1 day)
153.93%
Change (1 year)

PBF Energy - 10-K annual report 2017


Text size:


 
UNITED STATES
SECURITIES AND EXCHANGE COMMISSION
Washington, D.C. 20549
 
FORM 10-K
 
(Mark one)
x
ANNUAL REPORT PURSUANT TO SECTION 13 OR 15(d) OF THE SECURITIES EXCHANGE ACT OF 1934
For the fiscal year ended: December 31, 2017
Or
¨
TRANSITION REPORT PURSUANT TO SECTION 13 OR 15(d) OF THE SECURITIES EXCHANGE ACT OF 1934
For the transition period from            to             
Commission File Number: 001-35764
 
PBF ENERGY INC.
(Exact name of registrant as specified in its charter)
 
DELAWARE
 
45-3763855 
 
 
 
(State or other jurisdiction of
incorporation or organization)
 
(I.R.S. Employer
Identification No.)
 
 
One Sylvan Way, Second Floor
Parsippany, New Jersey
 
07054
(Address of principal executive offices)
 
(Zip Code)
Registrants’ telephone number, including area code: (973) 455-7500
Securities registered pursuant to Section 12(b) of the Act:
Title of Each Class
 
Name of Each Exchange on Which Registered
Class A Common Stock, $0.001 par value 
 
New York Stock Exchange
Securities registered pursuant to Section 12(g) of the Act: None.
 


Indicate by check mark if the registrant is a well-known seasoned issuer, as defined in Rule 405 of the Securities Act.  x Yes ¨ No
Indicate by check mark if the registrant is not required to file reports pursuant to Section 13 or Section 15(d) of the Act¨ Yes x No
Indicate by check mark whether the registrant (1) has filed all reports required to be filed by Section 13 or 15(d) of the Securities Exchange Act of 1934 during the preceding 12 months (or for such shorter period that the registrant was required to file such reports); and (2) has been subject to such filing requirements for the past 90 days. x  Yes    ¨  No
Indicate by check mark whether the registrant has submitted electronically and posted on its corporate Web site, if any, every Interactive Data File required to be submitted and posted pursuant to Rule 405 of Regulation S-T (§232.405 of this chapter) during the preceding 12 months (or for such shorter period that the registrant was required to submit and post such files). x  Yes    o  No
Indicate by check mark if disclosure of delinquent filers pursuant to Item 405 of Regulation S-K (§229.405 of this chapter) is not contained herein, and will not be contained, to the best of registrant’s knowledge, in definitive proxy or information statements incorporated by reference in Part III of this Form 10-K or any amendment to this Form 10-K.  x
Indicate by check mark whether the registrant is a large accelerated filer, an accelerated filer, a non-accelerated filer, or a smaller reporting company. See the definitions of “large accelerated filer,” “accelerated filer” and “smaller reporting company” in Rule 12b-2 of the Exchange Act.
Large accelerated
filer
 
Accelerated filer
 
Non-accelerated filer
(Do not check if a
smaller reporting
company)
 
Smaller reporting
company
 
Emerging growth company
x
 
¨
 
¨
 
¨
 
¨
If an emerging growth company, indicate by check mark if the registrant has elected not to use the extended transition period for complying with any new or revised financial accounting standards provided pursuant to Section 13(a) of the Exchange Act ¨
Indicate by check mark whether the registrant is a shell company (as defined in Rule 12b-2 of the Exchange Act). ¨  Yes    x  No
The aggregate market value of the Common Stock of PBF Energy Inc. held by non-affiliates as of June 30, 2017 was $2,425,403,143 based upon the New York Stock Exchange Composite Transaction closing price.
As of February 20, 2018, PBF Energy Inc. had outstanding 110,672,334 shares of Class A common stock and 24 shares of Class B common stock.
DOCUMENTS INCORPORATED BY REFERENCE
PBF Energy Inc. intends to file with the Securities and Exchange Commission a definitive Proxy Statement for its Annual Meeting of Stockholders within 120 days after December 31, 2017. Portions of the Proxy Statement are incorporated by reference in Part III of this Form 10-K to the extent stated herein.
 




PBF ENERGY INC.
TABLE OF CONTENTS


2



Explanatory Note
This Annual Report on Form 10-K is filed by PBF Energy Inc. (“PBF Energy”) which is a holding company whose primary asset is an equity interest in PBF Energy Company LLC (“PBF LLC”). PBF Energy is the sole managing member of, and owner of an equity interest representing approximately 96.7% of the outstanding economic interests in, PBF LLC as of December 31, 2017. PBF Energy operates and controls all of the business and affairs and consolidates the financial results of PBF LLC and its subsidiaries. PBF LLC is a holding company for the companies that directly and indirectly own and operate the business.
PART I
This Annual Report on Form 10-K is filed by PBF Energy. Unless the context indicates otherwise, the terms “we,” “us,” and “our” refer to both PBF Energy and its consolidated subsidiaries, including PBF LLC, PBF Holding Company LLC (“PBF Holding”), PBF Investments LLC (“PBF Investments”), Toledo Refining Company LLC (“Toledo Refining” or “TRC”), Paulsboro Refining Company LLC (“Paulsboro Refining” or “PRC”), Delaware City Refining Company LLC (“Delaware City Refining” or “DCR”), Chalmette Refining, L.L.C. (“Chalmette Refining”), PBF Western Region LLC (“PBF Western Region”), Torrance Refining Company LLC (“Torrance Refining”), Torrance Logistics Company LLC (“Torrance Logistics”), PBF Logistics GP LLC (“PBF GP”) and PBF Logistics LP (“PBFX”).
In this Annual Report on Form 10-K, we make certain forward-looking statements, including statements regarding our plans, strategies, objectives, expectations, intentions, and resources, under the safe harbor provisions of the Private Securities Litigation Reform Act of 1995 to the extent such statements relate to the operations of an entity that is not a limited liability company or a partnership. You should read our forward-looking statements together with our disclosures under the heading: “Cautionary Statement for the Purpose of Safe Harbor Provisions of the Private Securities Litigation Reform Act of 1995.” When considering forward-looking statements, you should keep in mind the risk factors and other cautionary statements set forth in this Annual Report on Form 10-K under “Risk Factors” in Item 1A.


3



ITEM. 1 BUSINESS
Overview
We are one of the largest independent petroleum refiners and suppliers of unbranded transportation fuels, heating oil, petrochemical feedstocks, lubricants and other petroleum products in the United States. We sell our products throughout the Northeast, Midwest, Gulf Coast and West Coast of the United States, as well as in other regions of the United States and Canada, and are able to ship products to other international destinations. We were formed in 2008 to pursue acquisitions of crude oil refineries and downstream assets in North America. As of December 31, 2017, we own and operate five domestic oil refineries and related assets, which we acquired in 2010, 2011, 2015 and 2016. Our refineries have a combined processing capacity, known as throughput, of approximately 900,000 barrels per day (“bpd”), and a weighted-average Nelson Complexity Index of 12.2. We operate in two reportable business segments: Refining and Logistics.
PBF Energy was formed on November 7, 2011 and is a holding company whose primary asset is a controlling equity interest in PBF LLC. We are the sole managing member of PBF LLC and operate and control all of the business and affairs of PBF LLC. We consolidate the financial results of PBF LLC and its subsidiaries and record a noncontrolling interest in our consolidated financial statements representing the economic interests of the members of PBF LLC other than PBF Energy. PBF LLC is a holding company for the companies that directly or indirectly own and operate our business. PBF Holding is a wholly-owned subsidiary of PBF LLC and is the parent company for our refining operations. PBF Energy, through its ownership of PBF LLC, also consolidates the financial results of PBFX and records a noncontrolling interest for the economic interests in PBFX held by the public common unit holders of PBFX.
As of December 31, 2017, we held 110,586,762 PBF LLC Series C Units and our current and former executive officers and directors and certain employees held 3,767,464 PBF LLC Series A Units (we refer to all of the holders of the PBF LLC Series A Units as “the members of PBF LLC other than PBF Energy”). As a result, the holders of our issued and outstanding shares of our Class A common stock have approximately 96.7% of the voting power in us, and the members of PBF LLC other than PBF Energy through their holdings of Class B common stock have approximately 3.3% of the voting power in us.

4



The following map details the locations of our refineries and the location of PBFX’s assets (each as defined below):
graphlocationa01.jpg

5



Refining
Our five refineries are located in Delaware City, Delaware, Paulsboro, New Jersey, Toledo, Ohio, New Orleans, Louisiana and Torrance, California. Each of these refineries is briefly described in the table below:
Refinery
Region
Nelson Complexity Index
Throughput Capacity (in barrels per day)
PADD
Crude Processed (1)
Source (1)
Delaware City
East Coast
11.3

190,000

1

light sweet through heavy sour
water, rail
Paulsboro
East Coast
13.2

180,000

1

light sweet through heavy sour
water
Toledo
Mid-Continent
9.2

170,000

2

light sweet
pipeline, truck, rail
Chalmette
Gulf Coast
12.7

189,000

3

light sweet through heavy sour
water, pipeline
Torrance
West Coast
14.9

155,000

5

medium and heavy
pipeline, water, truck
________
(1) Reflects the typical crude and feedstocks and related sources utilized under normal operating conditions and prevailing market environments.
On July 1, 2016, we closed our acquisition of the Torrance refinery and related logistics assets (the “Torrance Acquisition”). The Torrance refinery is strategically positioned in Southern California with advantaged logistics connectivity that offers flexible raw material sourcing and product distribution opportunities primarily in the California, Las Vegas and Phoenix area markets.
In addition to refining assets, the Torrance Acquisition included a number of high-quality logistics assets including a sophisticated network of crude and products pipelines, product distribution terminals and refinery crude and product storage facilities. The most significant of the logistics assets is a 189-mile crude gathering and transportation system which delivers San Joaquin Valley crude oil directly from the field to the refinery. Additionally, the transaction included several pipelines which provide access to sources of crude oil including the Ports of Long Beach and Los Angeles, as well as clean product outlets with a direct pipeline supplying jet fuel to the Los Angeles airport. The Torrance refinery also has crude and product storage facilities with approximately 8.6 million barrels of shell capacity.
Logistics
PBFX is a fee-based, growth-oriented, publicly traded Delaware master limited partnership formed by PBF Energy to own or lease, operate, develop and acquire crude oil and refined petroleum products terminals, pipelines, storage facilities and similar logistics assets. PBFX engages in the receiving, handling, storage and transferring of crude oil, refined products, natural gas and intermediates from sources located throughout the United States and Canada for PBF Energy in support of certain of its refineries, as well as for third party customers. As of December 31, 2017, a substantial majority of PBFX’s revenue is derived from long-term, fee-based commercial agreements with PBF Holding, which include minimum volume commitments, for receiving, handling, storing and transferring crude oil, refined products and natural gas. PBF Energy also has agreements with PBFX that establish fees for certain general and administrative services and operational and maintenance services provided by PBF Holding to PBFX. These transactions, other than those with third parties, are eliminated by PBF Energy in consolidation.
On May 14, 2014, PBFX completed its initial public offering (the “PBFX Offering”). As of December 31, 2017, PBF LLC held a 44.1% limited partner interest (consisting of 18,459,497 common units) in PBFX, with the remaining 55.9% limited partner interest held by the public unit holders. PBF LLC also owns all of the incentive distribution rights (“IDRs”) and indirectly owns a non-economic general partner interest in PBFX through its

6



wholly-owned subsidiary, PBF Logistics GP LLC (“PBF GP”), the general partner of PBFX. The IDRs entitle PBF LLC to receive increasing percentages, up to a maximum of 50.0%, of the cash PBFX distributes from operating surplus in excess of $0.345 per unit per quarter. As a result of the payment on May 31, 2017 by PBFX of its distribution for the first quarter of 2017, the financial tests required for conversion of all of PBFX’s previously outstanding subordinated units into common units were satisfied. As a result, all of PBFX’s subordinated units, which were owned by PBF LLC, converted on a one-for-one basis into common units effective June 1, 2017. The conversion of the subordinated units did not impact the amount of cash distributions paid by PBFX or the total number of its outstanding units. The subordinated units were issued by PBFX in connection with its initial public offering in May 2014.
On February 15, 2017, PBFX entered into a contribution agreement (the “PNGPC Contribution Agreement”) between PBFX and PBF LLC. Pursuant to the PNGPC Contribution Agreement, PBF LLC contributed to PBFX’s wholly owned subsidiary, PBFX Operating Company LLC (“PBFX Op Co”), all of the issued and outstanding limited liability company interests of Paulsboro Natural Gas Pipeline Company LLC (“PNGPC”). PNGPC owns and operates an existing interstate natural gas pipeline that originates in Delaware County, Pennsylvania, at an interconnection with Texas Eastern pipeline that runs under the Delaware River and terminates at the delivery point to PBF Holding’s Paulsboro refinery, and is subject to regulation by the Federal Energy Regulatory Commission (“FERC”). In connection with the PNGPC Contribution Agreement, PBFX constructed a new 24” pipeline to replace the existing pipeline, which commenced services in August 2017 (the “Paulsboro Natural Gas Pipeline”). In consideration for the PNGPC limited liability company interests, PBFX delivered to PBF LLC (i) an $11.6 million intercompany promissory note in favor of Paulsboro Refining Company LLC (the “Promissory Note”), (ii) an expansion rights and right of first refusal agreement in favor of PBF LLC with respect to the Paulsboro Natural Gas Pipeline and (iii) an assignment and assumption agreement with respect to certain outstanding litigation involving PNGPC and the existing pipeline.
Effective February 2017, PBF Holding and PBFX Op Co entered into a ten-year storage services agreement (the “Chalmette Storage Services Agreement”) under which PBFX, through PBFX Op Co, began providing storage services to PBF Holding commencing on November 1, 2017 upon the completion of the construction of a new crude tank with a shell capacity of 625,000 barrels at PBF Holding’s Chalmette Refinery (the “Chalmette Storage Tank”). PBFX Op Co and Chalmette Refining have entered into a twenty-year lease for the premises upon which the tank is located and a project management agreement pursuant to which Chalmette Refining managed the construction of the tank.
On April 17, 2017, PBFX’s wholly-owned subsidiary, PBF Logistics Products Terminals LLC, acquired the Toledo, Ohio refined products terminal assets (the “Toledo Products Terminal”) from Sunoco Logistics L.P. for an aggregate purchase price of $10.0 million, plus working capital. The Toledo Products Terminal is directly connected to, and currently supplied by, PBF Holding’s Toledo refinery.
See “Item 1A. Risk Factors” and “Item 13. Certain Relationships and Related Transactions, and Director Independence.”


    


7



Available Information
Our website address is www.pbfenergy.com. Information contained on our website is not part of this Annual Report on Form 10-K. Our annual reports on Form 10-K, quarterly reports on Form 10-Q, current reports on Form 8-K, and any other materials filed with (or furnished to) the U.S. Securities and Exchange Commission (SEC) by us are available on our website (under “Investors”) free of charge, soon after we file or furnish such material. In this same location, we also post our corporate governance guidelines, code of business conduct and ethics, and the charters of the committees of our board of directors. These documents are available free of charge in print to any stockholder that makes a written request to the Secretary, PBF Energy Inc., One Sylvan Way, Second Floor, Parsippany, New Jersey 07054.

8



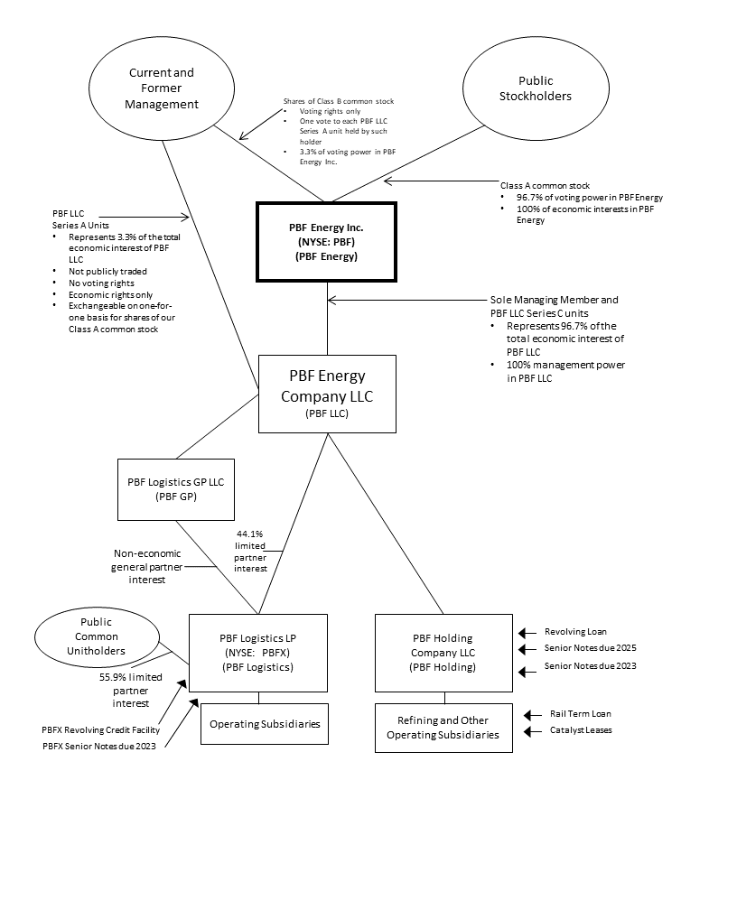
The diagram below depicts our organizational structure as of December 31, 2017:
pbfstructchart2017.gif

9



Operating Segments
We operate in two reportable business segments: Refining and Logistics. Our five oil refineries, including certain related logistics assets that are not owned by PBFX, are engaged in the refining of crude oil and other feedstocks into petroleum products, and are aggregated into the Refining segment. PBFX operates logistics assets such as crude oil and refined products terminaling, pipeline and storage assets. Certain of PBFX’s assets were previously operated and owned by various subsidiaries of PBF Holding and were acquired by PBFX in a series of transactions since its inception. PBFX is reported in the Logistics segment. A substantial majority of PBFX’s revenue is derived from long-term, fee based commercial agreements with PBF Holding and its subsidiaries and these intersegment related revenues are eliminated in consolidation. See “Note 20 - Segment Information” of our Notes to Consolidated Financial Statements, for detailed information on our operating results by business segment.
Refining Segment
We own and operate five refineries providing geographic and market diversity. We produce a variety of products at each of our refineries, including gasoline, ULSD, heating oil, jet fuel, lubricants, petrochemicals and asphalt. We sell our products throughout the Northeast, Midwest, Gulf Coast and West Coast of the United States, as well as in other regions of the United States, Canada and Mexico, and are able to ship products to other international destinations.
Delaware City Refinery
Overview. The Delaware City refinery is located on an approximately 5,000-acre site, with access to waterborne cargoes and an extensive distribution network of pipelines, barges and tankers, truck and rail. Delaware City is a fully integrated operation that receives crude via rail at its crude unloading facilities, or ship or barge at its docks located on the Delaware River. The crude and other feedstocks are stored in an extensive tank farm prior to processing. In addition, there is a 15-lane, 76,000 bpd capacity truck loading rack located adjacent to the refinery and a 23-mile interstate pipeline that are used to distribute clean products, which were sold to PBFX in conjunction with its acquisition of the DCR Products Pipeline and Truck Rack (as defined in “Note 3 - PBF Logistics LP” of our Notes to the Consolidated Financial Statements) in May 2015.
As a result of its configuration and process units, Delaware City has the capability of processing a slate of heavy crudes with a high concentration of high sulfur crudes and is one of the largest and most complex refineries on the East Coast. The Delaware City refinery is one of two heavy crude coking refineries, the other being our Paulsboro refinery, on the East Coast of the United States with coking capacity equal to approximately 25% of crude capacity.
The Delaware City refinery primarily processes a variety of medium to heavy, sour crude oils, but can run light, sweet crude oils as well. The refinery has large conversion capacity with its 82,000 bpd fluid catalytic cracking unit (“FCC unit”), 47,000 bpd fluid coking unit and 18,000 bpd hydrocracking unit with vacuum distillation.
The following table approximates the Delaware City refinery’s major process unit capacities. Unit capacities are shown in barrels per stream day.

10



Refinery Units
 
Nameplate
Capacity
Crude Distillation Unit
 
190,000

Vacuum Distillation Unit
 
102,000

Fluid Catalytic Cracking Unit
 
82,000

Hydrotreating Units
 
160,000

Hydrocracking Unit
 
18,000

Catalytic Reforming Unit
 
43,000

Benzene / Toluene Extraction Unit
 
15,000

Butane Isomerization Unit
 
6,000

Alkylation Unit
 
11,000

Polymerization Unit
 
16,000

Fluid Coking Unit
 
47,000

Feedstocks and Supply Arrangements. We currently fully source our own crude oil needs for Delaware City primarily through short-term and spot market agreements.
Refined Product Yield and Distribution. The Delaware City refinery predominantly produces gasoline, jet fuel, ULSD and ultra-low sulfur heating oil as well as certain other products. We market and sell all of our refined products independently to a variety of customers on the spot market or through term agreements.
Inventory Intermediation Agreement. On June 26, 2013, we entered into an Inventory Intermediation Agreement (the “Inventory Intermediation Agreement”) with J. Aron & Company, a subsidiary of The Goldman Sachs Group, Inc. (“J. Aron”) to support the operations of the Delaware City refinery, which commenced upon the termination of the previous product offtake agreement. Pursuant to such Inventory Intermediation Agreement, J. Aron purchases the Products produced and delivered into the refinery’s storage tanks on a daily basis. J. Aron further agrees to sell to us on a daily basis the Products delivered out of the refinery’s storage tanks. On certain dates subsequent to the inception of the Inventory Intermediation Agreements, we and our subsidiary, DCR, entered into amendments to the amended and restated inventory intermediation agreement (as amended, the “Amended Delaware Intermediation Agreement”) with J. Aron pursuant to which certain terms of the Inventory Intermediation Agreements were amended, including, among other things, pricing and an extension of the term. The most recent of these amendments was executed on September 8, 2017 which extended the term to July 1, 2019, which term may be further extended by mutual consent of the parties to July 1, 2020. At expiration, we will have to repurchase the inventories outstanding under the Amended Delaware Intermediation Agreement at that time.
Tankage Capacity. The Delaware City refinery has total storage capacity of approximately 10.0 million barrels. Of the total, approximately 3.6 million barrels of storage capacity are dedicated to crude oil and other feedstock storage with the remaining approximately 6.4 million barrels allocated to finished products, intermediates and other products.
Energy and Other Utilities. Under normal operating conditions, the Delaware City refinery consumes approximately 65,000 MMBTU per day of natural gas supplied via pipeline from third parties. The Delaware City refinery has a 280 MW power plant located on-site that consists of two natural gas-fueled turbines with combined capacity of approximately 140 MW and four turbo-generators with combined nameplate capacity of approximately 140 MW. Collectively, this power plant produces electricity in excess of Delaware City’s refinery load of approximately 90 MW. Excess electricity is sold into the Pennsylvania-New Jersey-Maryland, or PJM, grid. Steam is primarily produced by a combination of three dedicated boilers, two heat recovery steam generators on the gas turbines, and is supplemented by secondary boilers at the FCC and Coker. Hydrogen is provided via the refinery’s steam methane reformer and continuous catalytic reformer.

11



Paulsboro Refinery
Overview. The Paulsboro refinery is located on approximately 950 acres on the Delaware River in Paulsboro, New Jersey, just south of Philadelphia and approximately 30 miles away from Delaware City. Paulsboro receives crude and feedstocks via its marine terminal on the Delaware River. Paulsboro is one of two operating refineries on the East Coast with coking capacity, the other being our Delaware City refinery. The Paulsboro refinery primarily processes a variety of medium and heavy, sour crude oils but can run light, sweet crude oils as well.
The following table approximates the Paulsboro refinery’s major process unit capacities. Unit capacities are shown in barrels per stream day. 
Refinery Units
 
Nameplate
Capacity
Crude Distillation Units
 
168,000

Vacuum Distillation Units
 
83,000

Fluid Catalytic Cracking Unit
 
55,000

Hydrotreating Units
 
141,000

Catalytic Reforming Unit
 
32,000

Alkylation Unit
 
11,000

Lube Oil Processing Unit
 
12,000

Delayed Coking Unit
 
27,000

Propane Deasphalting Unit
 
11,000

Feedstocks and Supply Arrangements. We have a contract with Saudi Aramco pursuant to which we have been purchasing up to approximately 100,000 bpd of crude oil from Saudi Aramco that is processed at Paulsboro. The crude purchased under this contract is priced off ASCI.
Refined Product Yield and Distribution. The Paulsboro refinery predominantly produces gasoline, diesel fuels and jet fuel and also manufactures Group I base oils or lubricants and asphalt. We market and sell all of our refined products independently to a variety of customers on the spot market or through term agreements under which we sell approximately 35% of our Paulsboro refinery’s gasoline production.
Inventory Intermediation Agreement. On June 26, 2013, we entered into an Inventory Intermediation Agreement with J. Aron to support the operations of the Paulsboro refinery, which commenced upon the termination of the previous product offtake agreement. Pursuant to such Inventory Intermediation Agreement, J. Aron purchases the Products produced and delivered into the refinery’s storage tanks on a daily basis. J. Aron further agrees to sell to us on a daily basis the Products delivered out of the refinery’s storage tanks. On certain dates subsequent to the inception of the Inventory Intermediation Agreements, we and our subsidiary, PRC, entered into amendments to the amended and restated inventory intermediation agreement (as amended, the “Amended Paulsboro Intermediation Agreement”) with J. Aron pursuant to which certain terms of the Inventory Intermediation Agreements were amended, including, among other things, pricing and an extension of the term. The most recent of these amendments was executed on September 8, 2017 which extended the term to December 31, 2019, which term may be further extended by mutual consent of the parties to December 31, 2020. At expiration, we will have to repurchase the inventories outstanding under the Amended Paulsboro Intermediation Agreement at that time.
Tankage Capacity. The Paulsboro refinery has total storage capacity of approximately 7.5 million barrels. Of the total, approximately 2.1 million barrels are dedicated to crude oil storage with the remaining 5.4 million barrels allocated to finished products, intermediates and other products.
Energy and Other Utilities. Under normal operating conditions, the Paulsboro refinery consumes approximately 30,000 MMBTU per day of natural gas supplied via pipeline from third parties. The Paulsboro refinery is virtually self-sufficient for its electrical power requirements. The refinery supplies approximately 90% of its 63 MW load through a combination of four generators with a nameplate capacity of 78 MW, in addition to

12



a 30 MW gas turbine generator and two 15 MW steam turbine generators located at the Paulsboro utility plant. In the event that Paulsboro requires additional electricity to operate the refinery, supplemental power is available through a local utility. Paulsboro is connected to the grid via three separate 69 KV aerial feeders and has the ability to run entirely on imported power. Steam is primarily produced by three boilers, each with continuous rated capacity of 300,000-lb/hr at 900-psi. In addition, Paulsboro has a heat recovery steam generator and a number of waste heat boilers throughout the refinery that supplement the steam generation capacity. Paulsboro’s current hydrogen needs are met by the hydrogen supply from the reformer. In addition, the refinery employs a standalone steam methane reformer that is capable of producing 10 MMSCFD of 99% pure hydrogen. This ancillary hydrogen plant is utilized as a back-up source of hydrogen for the refinery’s process units.
Toledo Refinery
Overview. The Toledo refinery primarily processes a slate of light, sweet crudes from Canada, the Mid-Continent, the Bakken region and the U.S. Gulf Coast. The Toledo refinery is located on a 282-acre site near Toledo, Ohio, approximately 60 miles from Detroit. Crude is delivered to the Toledo refinery through three primary pipelines: (1) Enbridge from the north, (2) Capline from the south and (3) Mid-Valley from the south. Crude is also delivered to a nearby terminal by rail and from local sources by truck to a truck unloading facility within the refinery.
The following table approximates the Toledo refinery’s major process unit capacities. Unit capacities are shown in barrels per stream day.
Refinery Units
 
Nameplate
Capacity
Crude Distillation Unit
 
170,000

Fluid Catalytic Cracking Unit
 
79,000

Hydrotreating Units
 
95,000

Hydrocracking Unit
 
45,000

Catalytic Reforming Units
 
45,000

Alkylation Unit
 
10,000

Polymerization Unit
 
7,000

UDEX Unit
 
16,300

Feedstocks and Supply Arrangements. We currently fully source our own crude oil needs for Toledo primarily through short-term and spot market agreements.
Refined Product Yield and Distribution. Toledo produces finished products including gasoline and ULSD, in addition to a variety of high-value petrochemicals including benzene, toluene, xylene, nonene and tetramer. Toledo is connected, via pipelines, to an extensive distribution network throughout Ohio, Illinois, Indiana, Kentucky, Michigan, Pennsylvania and West Virginia. The finished products are transported on pipelines owned by Sunoco Logistics Partners L.P. and Buckeye Partners. In addition, we have proprietary connections to a variety of smaller pipelines and spurs that help us optimize our clean products distribution. A significant portion of Toledo’s gasoline and ULSD are distributed through the approximately 36 terminals in this network.
We have an agreement with Sunoco whereby Sunoco purchases gasoline and distillate products representing approximately one-third of the Toledo refinery’s gasoline and distillates production. The agreement had an initial three year term, subject to certain early termination rights. In March 2017, the agreement was renewed and extended for a two year term. We sell the bulk of the petrochemicals produced at the Toledo refinery through short-term contracts or on the spot market and the majority of the petrochemical distribution is done via rail.
Tankage Capacity. The Toledo refinery has total storage capacity of approximately 4.5 million barrels. The Toledo refinery receives its crude through pipeline connections and a truck rack. Of the total, approximately 1.3 million barrels are dedicated to crude oil storage with the remaining 3.2 million barrels allocated to intermediates

13



and products. A portion of storage capacity dedicated to crude oil and finished products was sold to PBFX in conjunction with its acquisition of the Toledo Storage Facility (as defined in “Note 3 - PBF Logistics LP” of our Notes to Consolidated Financial Statements) in December 2014.
Energy and Other Utilities. Under normal operating conditions, the Toledo refinery consumes approximately 20,000 MMBTU per day of natural gas supplied via pipeline from third parties. The Toledo refinery purchases its electricity from the PJM grid and has a long-term contract to purchase hydrogen and steam from a local third party supplier. In addition to the third party steam supplier, Toledo consumes a portion of the steam that is generated by its various process units.
Chalmette Refinery
Acquisition. On November 1, 2015, we acquired the ownership interests of Chalmette Refining, L.L.C. (“Chalmette Refining”), which owns the Chalmette refinery and related logistics assets (collectively, the “Chalmette Acquisition”).
Overview. The Chalmette refinery is located on a 400-acre site near New Orleans, Louisiana. It is a dual-train coking refinery and is capable of processing both light and heavy crude oil though its 189,000 bpd crude units and downstream units. Chalmette Refining owns 100% of the MOEM Pipeline, providing access to the Empire Terminal, as well as the CAM Connection Pipeline, providing access to the Louisiana Offshore Oil Port facility through a third party pipeline. Chalmette Refining also owns 80% of each of the Collins Pipeline Company and T&M Terminal Company, both located in Collins, Mississippi, which provide a clean products outlet for the refinery to the Plantation and Colonial Pipelines. Also included in the acquisition were a marine terminal capable of importing waterborne feedstocks and loading or unloading finished products; a clean products truck rack which provides access to local markets; and a crude and product storage facility.
The following table approximates the Chalmette refinery’s major process unit capacities. Unit capacities are shown in barrels per stream day.
Refinery Units
 
Nameplate
Capacity
Crude Distillation Units
 
189,000

Fluid Catalytic Cracking Unit
 
72,000

Hydrotreating Units
 
186,000

Delayed Coker
 
29,000

Catalytic Reforming Unit
 
40,000

Alkylation Unit
 
15,000

Feedstocks and Supply Arrangements. In connection with the Chalmette Acquisition on November 1, 2015, we entered into a market-based crude supply agreement with Petróleos de Venezuela S.A. (“PDVSA”) that has a ten year term with a renewal option for an additional five years, subject to certain early termination rights. The pricing for the crude supply is market based and is agreed upon on a quarterly basis by both parties. We have not sourced crude oil under this agreement since the third quarter of 2017 as PDVSA has suspended deliveries due to the parties’ inability to agree to mutually acceptable payment terms. Since the suspension, we have obtained crude and feedstocks from other sources through connections to the CAM and MOEM pipelines as well as our marine terminal.
Refined Product Yield and Distribution. The Chalmette refinery predominantly produces gasoline, diesel fuels and jet fuel and also manufactures high-value petrochemicals including benzene and xylene. Products produced at the Chalmette refinery are transferred to customers through pipelines, the marine terminal and truck rack. The majority of our clean products are delivered to customers via pipelines. Our ownership of the Collins Pipeline and T&M Terminal provides Chalmette with strategic access to Southeast and East Coast markets through third party logistics. We had an offtake agreement with ExxonMobil pursuant to which ExxonMobil purchased approximately 50% of the 14,000 barrel per day truck rack capacity, which expired as of December 31, 2017.

14



Tankage Capacity. Chalmette has a total tankage capacity of approximately 8.1 million barrels. Of this total, approximately 2.6 million barrels are allocated to crude oil storage with the remaining 5.5 million barrels allocated to intermediates and products.
Energy and Other Utilities. Under normal operating conditions, the Chalmette refinery consumes approximately 30,000 MMBTU per day of natural gas supplied via pipeline from third parties. The Chalmette refinery purchases its electricity from a local utility and has a long-term contract to purchase hydrogen and steam from third party suppliers.
Torrance Refinery
Acquisition. On July 1, 2016, we acquired from ExxonMobil, Mobil Pacific Pipe Line Company, the Torrance refinery and related logistics assets (collectively, the “Torrance Acquisition”). Subsequent to the closing of the Torrance Acquisition, Torrance Refining and Torrance Logistics are indirect wholly-owned subsidiaries of PBF Holding. The aggregate purchase price for the Torrance Acquisition was approximately $521.4 million in cash after post-closing purchase price adjustments, plus final working capital of $450.6 million.
Overview. The Torrance refinery is located on 750 acres in Torrance, California. It is a high-conversion crude, delayed-coking refinery. It is capable of processing both heavy and medium crude oil though its crude unit and downstream units. In addition to refining assets, the Torrance Acquisition included a number of high-quality logistics assets including a sophisticated network of crude and products pipelines, product distribution terminals and refinery crude and product storage facilities. The most significant of the logistics assets is a crude gathering and transportation system which delivers San Joaquin Valley crude oil directly from the field to the refinery. Additionally, included in the transaction are several pipelines which provide access to sources of crude oil including the Ports of Long Beach and Los Angeles, as well as clean product outlets with a direct pipeline supplying jet fuel to the Los Angeles airport.
The following table approximates the Torrance refinery’s major process unit capacities. Unit capacities are shown in barrels per stream day.
Refinery Units
 
Nameplate
Capacity
Crude Distillation Unit
 
155,000

Vacuum Distillation Unit
 
102,000

Fluid Catalytic Cracking Unit
 
88,000

Hydrotreating Units
 
151,000

Hydrocracking Unit
 
23,000

Alkylation Unit
 
27,000

Delayed Coker
 
53,000

Feedstocks and Supply Arrangements. The Torrance refinery primarily processes a variety of medium and heavy crude oils. In connection with the closing of the Torrance Acquisition, we entered into a crude supply agreement with ExxonMobil for approximately 60,000 bpd of crude oil that can be processed at our Torrance refinery. This crude supply agreement has a five year term with an automatic renewal feature unless either party gives thirty-six months prior written notice. Additionally, we obtain crude and feedstocks from other sources through connections to third party pipelines as well as ship docks and truck racks.
Refined Product Yield and Distribution. The Torrance refinery predominantly produces gasoline, jet fuel and diesel fuels. Products produced at the Torrance refinery are transferred to customers through pipelines, the marine terminal and truck rack. The majority of clean products are delivered to customers via pipelines. We have an offtake agreement with ExxonMobil pursuant to which ExxonMobil purchases approximately 50% of our gasoline production. This offtake agreement has an initial term of three years from the date of the Torrance

15



Acquisition at which time it will automatically renew for another three year term unless either party gives six months’ written notice of its intent to terminate the agreement.
Tankage Capacity. Torrance has a total tankage capacity of approximately 8.6 million barrels. Of this total, approximately 2.1 million barrels are allocated to crude oil storage with the remaining 6.5 million barrels allocated to intermediates and products.
Energy and Other Utilities. Under normal operating conditions, the Torrance refinery consumes approximately 42,000 MMBTU per day of natural gas supplied via pipeline from third parties. The Torrance refinery generates some power internally using a combination of steam and gas turbines and purchases any additional needed power from the local utility. The Torrance refinery has a long-term contract to purchase hydrogen and steam from a third party supplier.
Logistics Segment
We formed PBFX, a publicly traded master limited partnership, to own or lease, operate, develop and acquire crude oil and refined petroleum products terminals, pipelines, storage facilities and similar logistics assets. PBFX’s operations are aggregated into the Logistics segment. PBFX engages in the receiving, handling, storage and transferring of crude oil, refined products, natural gas and intermediates from sources located throughout the United States and Canada for PBF Energy in support of its refineries, as well as for third party customers. A substantial majority of PBFX’s revenues is derived from long-term, fee-based commercial agreements with PBF Holding, which include minimum volume commitments, for receiving, handling, storing and transferring crude oil, refined products and natural gas. PBFX’s third party revenue is primarily derived from its East Coast Terminals (as defined below). PBF Energy also has agreements with PBFX that establish fees for certain general and administrative services and operational and maintenance services provided by PBF Holding to PBFX. These transactions, other than those with third parties, are eliminated by PBF Energy in consolidation.
As of December 31, 2017, PBFX’s assets consist of the following:
The DCR Rail Terminal - A 130,000 bpd light crude oil rail unloading terminal which commenced operations in February 2013 and serves PBF Holding’s Delaware City and Paulsboro refineries.
The DCR West Rack - A 40,000 bpd heavy crude oil unloading rack which commenced operations in August 2014 and serves PBF Holding’s Delaware City refinery.
The Toledo Truck Terminal - A truck terminal comprised of six lease automatic custody transfer (“LACT”) units, with crude unloading capacity of 22,500 bpd.
The Toledo Storage Facility - A storage facility which services PBF Holding’s Toledo refinery and consists of 30 tanks for storing crude oil, refined products and intermediates with aggregate capacity of 3.9 million barrels as well as a propane storage and unloading facility consisting of 27 propane storage bullets and a truck loading facility with a throughput capacity of 11,000 bpd.
DCR Products Pipeline and Truck Rack - The DCR Products Pipeline consists of a 23.4 mile, 16-inch interstate petroleum products pipeline with an excess of 125,000 bpd of capacity located at PBF Holding’s Delaware City refinery. The DCR Truck Rack consists of a 15-lane, 76,000 bpd capacity truck loading rack utilized to distribute gasoline and distillates.
East Coast Terminals - The East Coast Terminals include a total of 57 product tanks with a total shell capacity of approximately 4.2 million barrels, pipeline connections to the Colonial Pipeline Company, Buckeye Partners, Sunoco Logistics Partners and other proprietary pipeline systems, 26 truck loading lanes and marine facilities capable of handling barges and ships.
Torrance Valley Pipeline - PBFX acquired from PBF LLC 50% of the issued and outstanding limited liability company interests of TVPC, whose assets consist of the 189-mile San Joaquin Valley Pipeline

16



system, which consists of the M55, M1 and M70 pipeline systems with 110,000 bpd of capacity, including 11 pipeline stations with storage capacity and truck unloading capability at two of the stations.
Paulsboro Natural Gas Pipeline - A 24” interstate natural gas pipeline with 60,000 dekatherms/day capacity that originates in Delaware County, Pennsylvania, at an interconnection with Texas Eastern pipeline that runs under the Delaware River and terminates at the delivery point to PBF Holding’s Paulsboro refinery.
Chalmette Storage Tank - A crude oil storage tank with a shell capacity of 625,000 barrels located at PBF Holding’s Chalmette refinery (the “Chalmette Storage Tank”).
Toledo Products Terminal - The Toledo Products Terminal is located adjacent to PBF Holding’s Toledo refinery and is comprised of a ten-bay truck rack and over 110,000 barrels of chemicals, clean product and additive storage capacity.
Transactions with PBFX
Since the inception of PBFX in 2014, PBF LLC and PBFX have entered into a series of drop-down transactions. Such transactions occurring in the three years ended December 31, 2017 are discussed below.
Effective May 14, 2015, PBF LLC contributed to PBFX all of the issued and outstanding limited liability company interests of Delaware Pipeline Company LLC and Delaware City Logistics Company LLC, whose assets consist of the DCR Products Pipeline and the DCR Truck Rack (collectively referred to as the “DCR Products Pipeline and Truck Rack”), for total consideration of $143.0 million, consisting of $112.5 million of cash and $30.5 million of PBFX common units, or 1,288,420 common units.
On August 31, 2016, PBFX entered into a contribution agreement (the “TVPC Contribution Agreement”) between PBFX and PBF LLC. Pursuant to the TVPC Contribution Agreement, PBFX acquired from PBF LLC 50% of the issued and outstanding limited liability company interests of TVPC, whose assets consist of the San Joaquin Valley Pipeline system (which was acquired as a part of the Torrance Acquisition). The total consideration paid to PBF LLC was $175.0 million, which was funded by PBFX with $20.0 million of cash on hand, $76.2 million in proceeds from the sale of marketable securities, and $78.8 million in net proceeds from the PBFX equity offering in August 2016.
On February 15, 2017, PBFX entered into the PNGPC Contribution Agreement between PBFX and PBF LLC. Pursuant to the PNGPC Contribution Agreement, PBF LLC contributed to PBFX’s wholly owned subsidiary, PBFX Op Co, all of the issued and outstanding limited liability company interests of PNGPC. PNGPC owns and operates an existing interstate natural gas pipeline that originates in Delaware County, Pennsylvania, at an interconnection with Texas Eastern pipeline that runs under the Delaware River and terminates at the delivery point to PBF Holding’s Paulsboro refinery, and is subject to regulation by the FERC. In connection with the PNGPC Contribution Agreement, PBFX constructed a new 24” pipeline to replace the existing pipeline, which commenced services in August 2017. In consideration for the PNGPC limited liability company interests, PBFX delivered to PBF LLC (i) an $11.6 million intercompany promissory note in favor of Paulsboro Refining Company LLC, a wholly owned subsidiary of PBF Holding, (ii) an expansion rights and right of first refusal agreement in favor of PBF LLC with respect to the Paulsboro Natural Gas Pipeline and (iii) an assignment and assumption agreement with respect to certain outstanding litigation involving PNGPC and the existing pipeline.
Effective February 2017, PBF Holding and PBFX Op Co entered into a ten-year storage services agreement under which PBFX, through PBFX Op Co, began providing storage services to PBF Holding commencing on November 1, 2017 upon the completion of the construction of a new crude tank with a shell capacity of 625,000 barrels at PBF Holding’s Chalmette Refinery. PBFX Op Co and Chalmette Refining have entered into a twenty-year lease for the premises upon which the tank is located and a project management agreement pursuant to which Chalmette Refining managed the construction of the tank.

17



In connection with the foregoing transactions, PBF Holding entered into commercial agreements with PBFX entities for the provision of services which require minimum monthly throughput volumes. Subsequent to the transactions described above, as of December 31, 2017, PBF LLC holds a 44.1% limited partner interest in PBFX consisting of 18,459,497common units. PBF LLC also owns all of the IDRs and indirectly owns a non-economic general partner interest in PBFX. The IDRs entitle PBF LLC to receive increasing percentages, up to a maximum of 50.0%, of the cash PBFX distributes from operating surplus in excess of $0.345 per unit per quarter.
Principal Products
Our refineries make various grades of gasoline, distillates (including diesel fuel, jet fuel and ULSD) and other products from crude oil, other feedstocks, and blending components. We sell these products through our commercial accounts, and sales with major oil companies. For the years ended December 31, 2017, 2016 and 2015, gasoline and distillates accounted for 84.1%, 88.0% and 88.0% of our revenues, respectively.
Customers
We sell a variety of refined products to a diverse customer base. The majority of our refined products are primarily sold through short-term contracts or on the spot market. However, we do have product offtake arrangements for a portion of our clean products. For the years ended December 31, 2017, 2016 and 2015, no single customer accounted for 10% or more of our revenues, respectively. As of December 31, 2017 and December 31, 2016, no single customer accounted for 10% or more of our total trade accounts receivable.
Seasonality
Demand for gasoline and diesel is generally higher during the summer months than during the winter months due to seasonal increases in highway traffic and construction work. Decreased demand during the winter months can lower gasoline and diesel prices. As a result, our operating results for the first and fourth calendar quarters may be lower than those for the second and third calendar quarters of each year. Refining margins remain volatile and our results of operations may not reflect these historical seasonal trends. Additionally, the degree of seasonality may differ by the geographic areas in which we operate. Most of the effects of seasonality on PBFX’s operating results are mitigated through fee-based commercial agreements with us that include minimum volume commitments.
Competition
The refining business is very competitive. We compete directly with various other refining companies on the East, Gulf and West Coasts and in the Mid-Continent, with integrated oil companies, with foreign refiners that import products into the United States and with producers and marketers in other industries supplying alternative forms of energy and fuels to satisfy the requirements of industrial, commercial and individual consumers. Some of our competitors have expanded the capacity of their refineries and internationally new refineries are coming on line which could also affect our competitive position.
Profitability in the refining industry depends largely on refined product margins, which can fluctuate significantly, as well as crude oil prices and differentials between the prices of different grades of crude oil, operating efficiency and reliability, product mix and costs of product distribution and transportation. Certain of our competitors that have larger and more complex refineries may be able to realize lower per-barrel costs or higher margins per barrel of throughput. Several of our principal competitors are integrated national or international oil companies that are larger and have substantially greater resources. Because of their integrated operations and larger capitalization, these companies may be more flexible in responding to volatile industry or market conditions, such as shortages of feedstocks or intense price fluctuations. Refining margins are frequently impacted by sharp changes in crude oil costs, which may not be immediately reflected in product prices.
The refining industry is highly competitive with respect to feedstock supply. Unlike certain of our competitors that have access to proprietary controlled sources of crude oil production available for use at their own refineries, we obtain all of our crude oil and substantially all other feedstocks from unaffiliated sources. The availability and

18



cost of crude oil and feedstock are affected by global supply and demand. We have no crude oil reserves and are not engaged in the exploration or production of crude oil. We believe, however, that we will be able to obtain adequate crude oil and other feedstocks at generally competitive prices for the foreseeable future.
Corporate Offices
We currently lease approximately 58,000 square feet for our principal corporate offices in Parsippany, New Jersey. The lease for our principal corporate offices expires in 2019. Functions performed in the Parsippany office include overall corporate management, refinery and HSE management, planning and strategy, corporate finance, commercial operations, logistics, contract administration, marketing, investor relations, governmental affairs, accounting, tax, treasury, information technology, legal and human resources support functions.
We lease approximately 4,000 square feet for our regional corporate office in Long Beach, California. The lease for our Long Beach office expires in 2021. Functions performed in the Long Beach office include overall regional corporate management, planning and strategy, commercial operations, logistics, contract administration, marketing and governmental affairs functions.
We lease approximately 5,000 square feet for our regional corporate office in The Woodlands, Texas. The lease for The Woodlands office expires in 2022. Functions performed in The Woodlands include pipeline control center operations and logistics operations, engineering and regulatory support functions.
Employees
As of December 31, 2017, we had approximately 3,165 employees. At our Paulsboro refinery, 286 of our 461 employees are covered by a collective bargaining agreement. In addition, 1,331 of our 2,316 employees at our Delaware City, Toledo, Chalmette and Torrance refineries and our related logistics assets are covered by a collective bargaining agreement. None of our corporate employees are covered by a collective bargaining agreement. We consider our relations with the represented employees to be satisfactory. At Delaware City, Toledo, Chalmette and Torrance, most hourly employees are covered by a collective bargaining agreement through the United Steel Workers (“USW”). The agreements with the USW covering Delaware City, Torrance and Chalmette are scheduled to expire in January 2019, while the agreement with the USW covering Toledo is scheduled to expire in February 2019. Similarly, at Paulsboro hourly employees are represented by the Independent Oil Workers ("IOW") under a contract scheduled to expire in March 2019.
Executive Officers of the Registrant
The following is a list of our executive officers as of February 22, 2018:
Name
 
Age (as of December 31, 2017)
 
Position
Thomas J. Nimbley
 
66

 
Chief Executive Officer and Chairman of the Board of Directors
Matthew C. Lucey
 
44

 
President
Erik Young
 
40

 
Senior Vice President, Chief Financial Officer
Paul Davis
 
55

 
President, Western Region
Thomas L. O’Connor
 
45

 
Senior Vice President, Commercial
Herman Seedorf
 
66

 
Senior Vice President of Refining
Trecia Canty
 
48

 
Senior Vice President, General Counsel
Thomas J. Nimbley has served as our Chief Executive Officer since June 2010 and on our Board of Directors since October 2014. He has served as the Chairman of our Board since July 2016. He was our Executive Vice President, Chief Operating Officer from March 2010 through June 2010. In his capacity as our Chief Executive Officer, Mr. Nimbley also serves as a director and the Chief Executive Officer of certain of our subsidiaries and our affiliates, including Chairman of the Board of PBF GP. Prior to joining us, Mr. Nimbley served as a Principal

19



for Nimbley Consultants LLC from June 2005 to March 2010, where he provided consulting services and assisted on the acquisition of two refineries. He previously served as Senior Vice President and head of Refining for Phillips Petroleum Company (“Phillips”) and subsequently Senior Vice President and head of Refining for ConocoPhillips (“ConocoPhillips”) domestic refining system (13 locations) following the merger of Phillips and Conoco Inc. Before joining Phillips at the time of its acquisition of Tosco Corporation (“Tosco”) in September 2001, Mr. Nimbley served in various positions with Tosco and its subsidiaries starting in April 1993.
Matthew C. Lucey has served as our President since January 2015 and was our Executive Vice President from April 2014 to December 2014. Mr. Lucey served as our Senior Vice President, Chief Financial Officer from April 2010 to March 2014. Mr. Lucey joined us as our Vice President, Finance in April 2008. Mr. Lucey is also a director of certain of our subsidiaries, including PBF GP. Prior thereto, Mr. Lucey served as a Managing Director of M.E. Zukerman & Co., a New York-based private equity firm specializing in several sectors of the broader energy industry, from 2001 to 2008. Before joining M.E. Zukerman & Co., Mr. Lucey spent six years in the banking industry.
Erik Young has served as our Senior Vice President and Chief Financial Officer since April 2014 after joining us in December 2010 as Director, Strategic Planning where he was responsible for both corporate development and capital markets initiatives. Mr. Young is also a director of certain of our subsidiaries, including PBF GP. Prior to joining the Company, Mr. Young spent eleven years in corporate finance, strategic planning and mergers and acquisitions roles across a variety of industries. He began his career in investment banking before joining J.F. Lehman & Company, a private equity investment firm, in 2001.
Paul Davis has served as our President, PBF Energy Western Region LLC since September 2017. Mr. Davis joined us in April of 2012 and served as head of our commercial operations related to crude oil and refinery feedstock sourcing from May of 2013 to January 2015 and, from January 2015 to September 2015, served as our Co-Head of Commercial and served as Senior Vice President, Western Region Commercial Operations from September 2015 to September 2017. Previously, Mr. Davis was responsible for managing the U.S. clean products commercial operations for Hess Energy Trading Company (“HETCO”) from 2006 to 2012. Prior to that, Mr. Davis was responsible for Premcor’s U.S. Midwest clean products disposition group. Mr. Davis has over 29 years of experience in commercial operations in crude oil and refined products, including 16 years with the ExxonMobil Corporation in various operational and commercial positions, including sourcing refinery feedstocks and crude oil and the disposition of refined petroleum products, as well as optimization roles within refineries.
Thomas L. O’Connor has served as our Senior Vice President, Commercial since September 2015. Mr. O’Connor joined us as Senior Vice President in September 2014 with responsibility for business development and growing the business of PBFX, and from January to September 2015, served as our Co-Head of commercial activities. Prior to joining us, Mr. O’Connor worked at Morgan Stanley since 2000 in various positions, most recently as a Managing Director and Global Head of Crude Oil Trading and Global Co-Head of Oil Flow Trading. Prior to joining Morgan Stanley, Mr. O’Connor worked for Tosco from 1995 to 2000 in the Atlantic Basin Fuel Oil and Feedstocks group.
Herman Seedorf serves as our Senior Vice President of Refining. Mr. Seedorf originally joined us in February of 2011 as the Delaware City Refinery Plant Manager and became Senior Vice President, Eastern Region Refining, in September of 2013. Prior to 2011, Mr. Seedorf served as the refinery manager of the Wood River Refinery in Roxana, Illinois, and also as an officer of the joint venture between ConocoPhillips and Cenovus Energy Inc. Mr. Seedorf’s oversight responsibilities included the development and execution of the multi-billion dollar upgrade project which enabled the expanded processing of Canadian crude oils. He also served as the refinery manager of the Bayway Refinery in Linden, New Jersey for four years during the time period that it was an asset of Tosco. Mr. Seedorf began his career in the petroleum industry with Exxon Corporation (“Exxon”) in 1980.
Trecia Canty has served as our Senior Vice President, General Counsel and Secretary since September 2015. In her role, Ms. Canty is responsible for the Legal Department and Contracts Administration. Previously, Ms. Canty was named Vice President, Senior Deputy General Counsel and Assistant Secretary in October 2014 and led our commercial and finance legal operations since joining us in November 2012. Ms. Canty is also a director of certain

20



of our subsidiaries. Prior to joining us, Ms. Canty served as Associate General Counsel, Corporate and Assistant Secretary of Southwestern Energy Company, where her responsibilities included finance and mergers and acquisitions, securities and corporate compliance and corporate governance. She also provided legal support to the midstream marketing and logistics businesses. Prior to joining Southwestern Energy Company in 2004, she was an associate with Cleary, Gottlieb, Steen & Hamilton.
Environmental, Health and Safety Matters
Our refineries, pipelines and related operations are subject to extensive and frequently changing federal, state and local laws and regulations, including, but not limited to, those relating to the discharge of materials into the environment or that otherwise relate to the protection of the environment, waste management and the characteristics and the compositions of fuels. Compliance with existing and anticipated laws and regulations can increase the overall cost of operating the refineries, including remediation, operating costs and capital costs to construct, maintain and upgrade equipment and facilities. Permits are also required under these laws for the operation of our refineries, pipelines and related operations and these permits are subject to revocation, modification and renewal. Compliance with applicable environmental laws, regulations and permits will continue to have an impact on our operations, results of operations and capital requirements. We believe that our current operations are in substantial compliance with existing environmental laws, regulations and permits.
In connection with the Paulsboro refinery acquisition, we assumed certain environmental remediation obligations. The environmental liability of $10.3 million recorded as of December 31, 2017 ($10.8 million as of December 31, 2016) represents the present value of expected future costs discounted at a rate of 8.0%. The current portion of the environmental liability is recorded in Accrued expenses and the non-current portion is recorded in Other long-term liabilities. As of December 31, 2017 and December 31, 2016, this liability is self-guaranteed by us.
In connection with the acquisition of the Delaware City assets, Valero Energy Corporation (“Valero”) remains responsible for certain pre-acquisition environmental obligations up to $20.0 million and the predecessor to Valero in ownership of the refinery retains other historical obligations.
In connection with the acquisition of the Delaware City assets and the Paulsboro refinery, the Company and Valero purchased ten year, $75.0 million environmental insurance policies to insure against unknown environmental liabilities at each site. In connection with the Toledo refinery acquisition, Sunoco, Inc. (R&M) (“Sunoco”) remains responsible for environmental remediation for conditions that existed on the closing date for twenty years from March 1, 2011, subject to certain limitations.
In connection with the acquisition of the Chalmette refinery, we obtained $3.9 million in financial assurance (in the form of a surety bond) to cover estimated potential site remediation costs associated with an agreed to Administrative Order of Consent with the United States Environmental Protection Agency (“EPA”). The estimated cost assumes remedial activities will continue for a minimum of 30 years. Further, in connection with the acquisition of the Chalmette refinery, we purchased a ten year, $100.0 million environmental insurance policy to insure against unknown environmental liabilities at the refinery. At the time we acquired the Chalmette refinery it was subject to a Consolidated Compliance Order and Notice of Potential Penalty (the “Order”) issued by the Louisiana Department of Environmental Quality (“LDEQ”) covering deviations from 2009 and 2010. Chalmette Refining and LDEQ subsequently entered into a dispute resolution agreement to negotiate the resolution of deviations inside and outside the periods covered by the Order. Although a settlement agreement has not been finalized, the administrative penalty is anticipated to be approximately $41,000, including beneficial environmental projects. To the extent the administrative penalty exceeds such amount, it is not expected to be material to us.
The Delaware City refinery is appealing a Notice of Penalty Assessment and Secretary’s Order issued in March 2017, including a $150,000 fine, alleging violations of a 2013 Secretary’s Order authorizing crude oil shipment by barge. DNREC determined that the Delaware City refinery had violated the 2013 order by failing to make timely and full disclosure to DNREC about the nature and extent of those shipments and had misrepresented the number of shipments that went to other facilities. The Penalty Assessment and Secretary’s Order conclude that

21



the 2013 Secretary’s Order was violated by the Delaware City refinery by shipping crude oil from the Delaware City terminal to three locations other than the Paulsboro refinery, on 15 days in 2014, making a total of 17 separate barge shipments containing approximately 35.7 million gallons of crude oil in total. On April 28, 2017, the Delaware City refinery appealed the Notice of Penalty Assessment and Secretary’s Order. The hearing of the appeal is scheduled for February 27, 2018. To the extent that the penalty and Secretary’s Order are upheld, there will not be a material adverse effect on our financial position, results of operations or cash flows.
On December 28, 2016, DNREC issued a Coastal Zone Act permit (the “Ethanol Permit”) to DCR allowing the utilization of existing tanks and existing marine loading equipment at their existing facilities to enable denatured ethanol to be loaded from storage tanks to marine vessels and shipped to offsite facilities. On January 13, 2017, the issuance of the Ethanol Permit was appealed by two environmental groups. On February 27, 2017, the Coastal Zone Industrial Board (the “Coastal Zone Board”) held a public hearing and dismissed the appeal, determining that the appellants did not have standing. The appellants filed an appeal of the Coastal Zone Board’s decision with the Delaware Superior Court (the “Superior Court”) on March 30, 2017. On January 19, 2018, the Superior Court rendered an Opinion regarding the decision of the Coastal Zone Board to dismiss the appeal of the Ethanol Permit for the ethanol project. The judge determined that the record created by the Coastal Zone Board was insufficient for the Superior Court to make a decision, and therefore remanded the case back to the Coastal Zone Board to address the deficiency in the record. Specifically, the Superior Court directed the Coastal Zone Board to address any evidence concerning whether the appellants’ claimed injuries would be affected by the increased quantity of ethanol shipments. During the hearing before the Coastal Zone Board on standing, one of the appellants’ witnesses made a reference to the flammability of ethanol, without any indication of the significance of flammability/explosivity to specific concerns. Moreover, the appellants did not introduce at hearing any evidence of the relative flammability of ethanol as compared to other materials shipped to and from the refinery. However, the sole dissenting opinion from the Coastal Zone Board focused on the flammability/explosivity issue, alleging that the appellants’ testimony raised the issue as a distinct basis for potential harms. Once the Board responds to the remand, it will go back to the Superior Court to complete its analysis and issue a decision.
At the time we acquired the Toledo refinery, the EPA had initiated an investigation into the compliance of the refinery with EPA standards governing flaring pursuant to Section 114 of the Clean Air Act. On February 1, 2013, the EPA issued an Amended Notice of Violation, and on September 20, 2013, the EPA issued a Notice of Violation and a Finding of Violation to Toledo Refining, alleging certain violations of the Clean Air Act at its Plant 4 and Plant 9 flares since the acquisition of the refinery on March 1, 2011. Toledo Refining and EPA subsequently entered into tolling agreements pending settlement discussions. Although a resolution has not been finalized, the EPA has proposed that the Toledo refinery pay a civil administrative penalty of $741,000 including supplemental environmental projects. To the extent the administrative penalty exceeds such amount, it is not expected to be material to us.
In connection with the acquisition of the Torrance refinery and related logistics assets, we assumed certain pre-existing environmental liabilities totaling $136.5 million as of December 31, 2017 ($142.5 million as of December 31, 2016), related to certain environmental remediation obligations to address existing soil and groundwater contamination and monitoring and other clean-up activities, which reflects the current estimated cost of the remediation obligations. In addition, in connection with the acquisition of the Torrance refinery and related logistics assets, we purchased a ten year, $100.0 million environmental insurance policy to insure against unknown environmental liabilities. Furthermore, in connection with the acquisition, we assumed responsibility for certain specified environmental matters that occurred prior to our ownership of the refinery and the logistic assets, including specified incidents and/or notices of violations (“NOVs”) issued by regulatory agencies in various years before our ownership, including the Southern California Air Quality Management District (“SCAQMD”) and the Division of Occupational Safety and Health of the State of California (“Cal/OSHA”).
Additionally, subsequent to the acquisition, further NOVs were issued by the SCAQMD, Cal/OSHA, the City of Torrance and the City of Torrance Fire Department related to alleged operational violations, emission discharges and/or flaring incidents at the refinery and the logistics assets both before and after our acquisition. In addition, subsequent to the acquisition, EPA and the California Department of Toxic Substance Control (“DTSC”)

22



conducted inspections related to Torrance operations and issued preliminary findings related to potential operational violations. No settlement or penalty demands have been received to date with respect to any of the NOVs or preliminary findings that are in excess of $100,000. As the ultimate outcomes are uncertain, we cannot currently estimate the final amount or timing of their resolution. It is reasonably possible that SCAQMD, Cal/OSHA, the City of Torrance, EPA and/or DTSC will assess penalties in excess of $100,000, but any such amount is not expected to have a material impact on our financial position, results of operations or cash flows, individually or in the aggregate.
In connection with the PBFX Plains Asset Purchase (as defined in “Note 4 - Acquisitions” of our Notes to Consolidated Financial Statements), PBFX is responsible for the environmental remediation costs for conditions that existed on the closing date up to a maximum of $250,000 per year for 10 years, with Plains All American Pipeline, L.P. remaining responsible for any and all additional costs above such amounts during such period. The recorded environmental liability associated with the PBFX Plains Asset Purchase as of December 31, 2017 and December 31, 2016 was $1.9 million and $2.2 million, respectively.
Applicable Federal and State Regulatory Requirements
Our operations and many of the products we manufacture are subject to certain specific requirements of the Clean Air Act (the “CAA”) and related state and local regulations. The CAA contains provisions that require capital expenditures for the installation of certain air pollution control devices at our refineries. Subsequent rule making authorized by the CAA or similar laws or new agency interpretations of existing rules, may necessitate additional expenditures in future years.
In 2010, New York State adopted a Low-Sulfur Heating Oil mandate that, beginning July 1, 2012, requires all heating oil sold in New York State to contain no more than 15 parts per million (“PPM”) sulfur. Since July 1, 2012, other states in the Northeast market began requiring heating oil sold in their state to contain no more than 15 PPM sulfur. Currently, all of the Northeastern states and Washington DC have adopted sulfur controls on heating oil. Most of the Northeastern states will now require heating oil with 15 PPM or less sulfur by July 1, 2018 (except for Pennsylvania and Maryland - where less than 500 PPM sulfur is required). All of the heating oil we currently produce meet these specifications. The mandate and other requirements do not currently have a material impact on our financial position, results of operations or cash flows.
The EPA issued the final Tier 3 Gasoline standards on March 3, 2014 under the CAA. This final rule establishes more stringent vehicle emission standards and further reduces the sulfur content of gasoline starting in January of 2017. The new standard is set at 10 PPM sulfur in gasoline on an annual average basis starting January 1, 2017, with a credit trading program to provide compliance flexibility. The EPA responded to industry comments on the proposed rule and maintained the per gallon sulfur cap on gasoline at the existing 80 PPM cap. The refineries are complying with these new requirements as planned, either directly or using flexibility provided by sulfur credits generated or purchased in advance as an economic optimization. The standards set by the new rule are not expected to have a material impact on our financial position, results of operations or cash flows.
In November 2017, the EPA issued final 2018 RFS standards that will slightly increase renewable volume standards from final 2017 levels. It is not clear that renewable fuel producers will be able to produce the volumes of these fuels required for blending in accordance with the 2018 standards. Despite decreasing 7% in comparison to 2017, the final 2018 cellulosic standard is still set at approximately 125% of the 2016 standard. It is likely that cellulosic RIN production will be lower than needed forcing obligated parties, such as us, to purchase cellulosic “waiver credits” to comply in 2018 (the waiver credit option by regulation is only available for the cellulosic standard). The advanced and total Renewable Identification Numbers (“RINs”) requirements were kept relatively flat in comparison to 2017, but remain 19% and 7% higher than final 2016 levels. Production of advanced RINs has been below what is needed for compliance in 2017 and obligated parties, such as us, will likely continue to rely on the nesting feature of the biodiesel RIN to comply with the advanced standard in 2018. Consistent with 2017, compliance in 2018 will likely rely on obligated parties drawing down the supply of excess RINs collectively known as the “RIN bank” and could tighten the RIN market potentially raising RIN prices further. While a proposal to change the point of obligation under the RFS program to the “blender” of renewable fuels was denied by the

23



EPA in November of 2017, the issue continues to receive attention from lawmakers, industry groups, and the current presidential administration, which may result in necessary changes to the RFS program in the future and provide relief to us and other downstream refiners that continue to feel the burden of increased costs to comply with RFS.
In addition, on December 1, 2015 the EPA finalized revisions to an existing air regulation concerning Maximum Achievable Control Technologies (“MACT”) for Petroleum Refineries. The regulation requires additional continuous monitoring systems for eligible process safety valves relieving to atmosphere, minimum flare gas heat (Btu) content, and delayed coke drum vent controls to be installed by January 30, 2019. In addition, a program for ambient fence line monitoring for benzene was implemented prior to the deadline of January 30, 2018. We are in the process of implementing the requirements of this regulation. The regulation is not expected to have a material impact on our financial position, results of operations or cash flows.
The EPA published a Final Rule to the Clean Water Act (“CWA”) Section 316(b) in August 2014 regarding cooling water intake structures, which includes requirements for petroleum refineries. The purpose of this rule is to prevent fish from being trapped against cooling water intake screens (impingement) and to prevent fish from being drawn through cooling water systems (entrainment). Facilities will be required to implement Best Technology Available (“BTA”) as soon as possible, but state agencies have the discretion to establish implementation time lines. We continue to evaluate the impact of this regulation, and at this time do not anticipate it having a material impact on our financial position, results of operations or cash flows.
As a result of the Torrance Acquisition, we are subject to greenhouse gas emission control regulations in the state of California pursuant to Assembly Bill 32 (“AB32”). AB32 imposes a statewide cap on greenhouse gas emissions, including emissions from transportation fuels, with the aim of returning the state to 1990 emission levels by 2020. AB32 is implemented through two market mechanisms including the Low Carbon Fuel Standard (“LCFS”) and Cap and Trade, which was extended for an additional 10 years to 2030 in July 2017. We are responsible for the AB32 obligations related to the Torrance refinery beginning on July 1, 2016 and must purchase emission credits to comply with these obligations. Additionally, in September 2016, the state of California enacted Senate Bill 32 (“SB32”) which further reduces greenhouse gas emissions targets to 40 percent below 1990 levels by 2030.
However, subsequent to the acquisition, we are recovering the majority of these costs from our customers, and as such do not expect this obligation to materially impact our financial position, results of operations, or cash flows. To the degree there are unfavorable changes to AB32 or SB32 regulations or we are unable to recover such compliance costs from customers, these regulations could have a material adverse effect on our financial position, results of operations, and cash flows.
We are subject to obligations to purchase RINs required to comply with the RFS. On February 15, 2017, we received another notification that EPA records indicated that PBF Holding used potentially invalid RINs that were in fact verified under the EPA’s RIN Quality Assurance Program (“QAP”) by an independent auditor as QAP A RINs. Under the regulations, use of potentially invalid QAP A RINs provided the user with an affirmative defense from civil penalties provided certain conditions are met. We have asserted the affirmative defense and if accepted by the EPA will not be required to replace these RINs and will not be subject to civil penalties under the program. It is reasonably possible that the EPA will not accept our defense and may assess penalties in these matters but any such amount is not expected to have a material impact on our financial position, results of operations or cash flows.
As of January 1, 2011, we are required to comply with the EPA’s Control of Hazardous Air Pollutants From Mobile Sources, or MSAT2, regulations on gasoline that impose reductions in the benzene content of our produced gasoline. We purchase benzene credits to meet these requirements. Our planned capital projects will reduce the amount of benzene credits that we need to purchase. In addition, the renewable fuel standards mandate the blending of prescribed percentages of renewable fuels (e.g., ethanol and biofuels) into our produced gasoline and diesel. These new requirements, other requirements of the CAA and other presently existing or future environmental regulations may cause us to make substantial capital expenditures as well as the purchase of credits at significant cost, to enable our refineries to produce products that meet applicable requirements.

24



The federal Comprehensive Environmental Response, Compensation and Liability Act of 1980 (“CERCLA”), also known as “Superfund,” imposes liability, without regard to fault or the legality of the original conduct, on certain classes of persons who are considered to be responsible for the release of a “hazardous substance” into the environment. These persons include the current or former owner or operator of the disposal site or sites where the release occurred and companies that disposed of or arranged for the disposal of the hazardous substances. Under CERCLA, such persons may be subject to joint and several liability for investigation and the costs of cleaning up the hazardous substances that have been released into the environment, for damages to natural resources and for the costs of certain health studies. As discussed more fully above, certain of our sites are subject to these laws and we may be held liable for investigation and remediation costs or claims for natural resource damages. It is not uncommon for neighboring landowners and other third parties to file claims for personal injury and property damage allegedly caused by hazardous substances or other pollutants released into the environment. Analogous state laws impose similar responsibilities and liabilities on responsible parties. In our current normal operations, we have generated waste, some of which falls within the statutory definition of a “hazardous substance” and some of which may have been disposed of at sites that may require cleanup under Superfund.
As is the case with all companies engaged in industries similar to ours, we face potential exposure to future claims and lawsuits involving environmental matters. These matters include soil and water contamination, air pollution, personal injury and property damage allegedly caused by substances which we manufactured, handled, used, released or disposed of.
Current and future environmental regulations are expected to require additional expenditures, including expenditures for investigation and remediation, which may be significant, at our refineries and at our other facilities. To the extent that future expenditures for these purposes are material and can be reasonably determined, these costs are disclosed and accrued.
Our operations are also subject to various laws and regulations relating to occupational health and safety. We maintain safety training and maintenance programs as part of our ongoing efforts to ensure compliance with applicable laws and regulations. Compliance with applicable health and safety laws and regulations has required and continues to require substantial expenditures.
We cannot predict what additional health, safety and environmental legislation or regulations will be enacted or become effective in the future or how existing or future laws or regulations will be administered or interpreted with respect to our operations. Compliance with more stringent laws or regulations or adverse changes in the interpretation of existing requirements or discovery of new information such as unknown contamination could have an adverse effect on the financial position and the results of our operations and could require substantial expenditures for the installation and operation of systems and equipment that we do not currently possess.

25



GLOSSARY OF SELECTED TERMS
Unless otherwise noted or indicated by context, the following terms used in this Annual Report on Form 10-K have the following meanings:
“AB32” refers to the greenhouse gas emission control regulations in the state of California to comply with Assembly Bill 32.
“ASCI” refers to the Argus Sour Crude Index, a pricing index used to approximate market prices for sour, heavy crude oil.
“Bakken” refers to both a crude oil production region generally covering North Dakota, Montana and Western Canada, and the crude oil that is produced in that region.
“barrel” refers to a common unit of measure in the oil industry, which equates to 42 gallons.
“blendstocks” refers to various compounds that are combined with gasoline or diesel from the crude oil refining process to make finished gasoline and diesel; these may include natural gasoline, FCC unit gasoline, ethanol, reformate or butane, among others.
“bpd” refers to an abbreviation for barrels per day.
“CAA” refers to the Clean Air Act.
“CAM Pipeline” or “CAM Connection Pipeline” refers to the Clovelly-Alliance-Meraux pipeline in Louisiana.
“CARB” refers to the California Air Resources Board; gasoline and diesel fuel sold in the state of California are regulated by CARB and require stricter quality and emissions reduction performance than required by other states.
“catalyst” refers to a substance that alters, accelerates, or instigates chemical changes, but is not produced as a product of the refining process.
“coke” refers to a coal-like substance that is produced from heavier crude oil fractions during the refining process.
“complexity” refers to the number, type and capacity of processing units at a refinery, measured by the Nelson Complexity Index, which is often used as a measure of a refinery’s ability to process lower quality crude in an economic manner.
“crack spread” refers to a simplified calculation that measures the difference between the price for light products and crude oil. For example, we reference (a) the 2-1-1 crack spread, which is a general industry standard utilized by our Delaware City, Paulsboro and Chalmette refineries that approximates the per barrel refining margin resulting from processing two barrels of crude oil to produce one barrel of gasoline and one barrel of heating oil or ULSD and (b) the 4-3-1 crack spread, which is a benchmark utilized by our Toledo and Torrance refineries that approximates the per barrel refining margin resulting from processing four barrels of crude oil to produce three barrels of gasoline and one-half barrel of jet fuel and one-half barrel of ULSD.
“Dated Brent” refers to Brent blend oil (a light, sweet North Sea crude oil, characterized by an API gravity of 38° and a sulfur content of approximately 0.4 weight percent) that is used as a benchmark for other crude oils.
“distillates” refers primarily to diesel, heating oil, kerosene and jet fuel.
“DNREC” refers to the Delaware Department of Natural Resources and Environmental Control.

26



“downstream” refers to the downstream sector of the energy industry generally describing oil refineries, marketing and distribution companies that refine crude oil and sell and distribute refined products. The opposite of the downstream sector is the upstream sector, which refers to exploration and production companies that search for and/or produce crude oil and natural gas underground or through drilling or exploratory wells.
“EPA” refers to the United States Environmental Protection Agency.
“Ethanol Permit” refers to a Coastal Zone Act permit for ethanol.
“ethanol” refers to a clear, colorless, flammable oxygenated liquid. Ethanol is typically produced chemically from ethylene, or biologically from fermentation of various sugars from carbohydrates found in agricultural crops. It is used in the United States as a gasoline octane enhancer and oxygenate.
“feedstocks” refers to crude oil and partially refined petroleum products that are processed and blended into refined products.
“FASB” refers to the Financial Accounting Standards Board which develops U.S. generally accepted accounting principles.
“FCC” refers to fluid catalytic cracking.
“FCU” refers to fluid coking unit.
“FERC” refers to the Federal Energy Regulatory Commission.
“GAAP” refers to U.S. generally accepted accounting principles developed by the Financial Accounting Standards Board for nongovernmental entities.
“GHG” refers to the greenhouse gas carbon dioxide.
“Group I base oils or lubricants” refers to conventionally refined products characterized by sulfur content less than 0.03% with a viscosity index between 80 and 120. Typically, these products are used in a variety of automotive and industrial applications.
“heavy crude oil” refers to a relatively inexpensive crude oil with a low API gravity characterized by high relative density and viscosity. Heavy crude oils require greater levels of processing to produce high value products such as gasoline and diesel.
“IDRs” refers to incentive distribution rights.
“IPO” refers to the initial public offering of PBF Energy’s Class A common stock which closed on December 18, 2012.
“J. Aron” refers to J. Aron & Company, a subsidiary of The Goldman Sachs Group, Inc.
“KV” refers to Kilovolts.
“LCM” refers to a GAAP requirement for inventory to be valued at the lower of cost or market.
“light crude oil” refers to a relatively expensive crude oil with a high API gravity characterized by low relative density and viscosity. Light crude oils require lower levels of processing to produce high value products such as gasoline and diesel.
“light products” refers to the group of refined products with lower boiling temperatures, including gasoline and distillates.
“light-heavy differential” refers to the price difference between light crude oil and heavy crude oil.

27



“LLS” refers to Light Louisiana Sweet benchmark for crude oil reflective of Gulf coast economics for light sweet domestic and foreign crudes.
“LPG” refers to liquefied petroleum gas.
“Maya” refers to Maya crude oil, a heavy, sour crude oil characterized by an API gravity of approximately 22° and a sulfur content of approximately 3.3 weight percent that is used as a benchmark for other heavy crude oils.
“MLP” refers to master limited partnership.
“MMbbls” refers to an abbreviation for million barrels.
“MMBTU” refers to million British thermal units.
“MMSCFD” refers to million standard cubic feet per day.
“MOEM Pipeline” refers to a pipeline that originates at a terminal in Empire, Louisiana approximately 30 miles north of the mouth of the Mississippi River. The MOEM Pipeline is 14 inches in diameter, 54 miles long and transports crude from South Louisiana to the Chalmette refinery and transports Heavy Louisiana Sweet (HLS) and South Louisiana Intermediate (SLI) crude.
“MSCG” refers to Morgan Stanley Capital Group Inc.
“MW” refers to Megawatt.
“Nelson Complexity Index” refers to the complexity of an oil refinery as measured by the Nelson Complexity Index, which is calculated on an annual basis by the Oil and Gas Journal. The Nelson Complexity Index assigns a complexity factor to each major piece of refinery equipment based on its complexity and cost in comparison to crude distillation, which is assigned a complexity factor of 1.0. The complexity of each piece of refinery equipment is then calculated by multiplying its complexity factor by its throughput ratio as a percentage of crude distillation capacity. Adding up the complexity values assigned to each piece of equipment, including crude distillation, determines a refinery’s complexity on the Nelson Complexity Index. A refinery with a complexity of 10.0 on the Nelson Complexity Index is considered ten times more complex than crude distillation for the same amount of throughput.
“NYH” refers to the New York Harbor market value of petroleum products.
“NYMEX” refers to the New York Mercantile Exchange.
“NYSE” refers to the New York Stock Exchange.
“PADD” refers to Petroleum Administration for Defense Districts.
“Platts” refers to Platts, a division of The McGraw-Hill Companies.
“PPM” refers to parts per million.
“RINS” refers to renewable fuel credits required for compliance with the Renewable Fuels Standard.
“refined products” refers to petroleum products, such as gasoline, diesel and jet fuel, that are produced by a refinery.
“sour crude oil” refers to a crude oil that is relatively high in sulfur content, requiring additional processing to remove the sulfur. Sour crude oil is typically less expensive than sweet crude oil.
“Saudi Aramco” refers to Saudi Arabian Oil Company.

28



“SEC” refers to the United States Securities and Exchange Commission.
“Sunoco” refers to Sunoco, LLC.
“sweet crude oil” refers to a crude oil that is relatively low in sulfur content, requiring less processing to remove the sulfur than sour crude oil. Sweet crude oil is typically more expensive than sour crude oil.
“Syncrude” refers to a blend of Canadian synthetic oil, a light, sweet crude oil, typically characterized by API gravity between 30° and 32° and a sulfur content of approximately 0.1-0.2 weight percent.
“TCJA” refers to the U.S. government enacted comprehensive tax legislation enacted on December 22, 2017 and commonly referred to as the Tax Cuts and Jobs Act, or TCJA.
“throughput” refers to the volume processed through a unit or refinery.
“turnaround” refers to a periodically required shutdown and comprehensive maintenance event to refurbish and maintain a refinery unit or units that involves the inspection of such units and occurs generally on a periodic cycle.
“ULSD” refers to ultra-low-sulfur diesel.
“Valero” refers to Valero Energy Corporation.
“WCS” refers to Western Canadian Select, a heavy, sour crude oil blend typically characterized by API gravity between 20° and 22° and a sulfur content of approximately 3.5 weight percent that is used as a benchmark for heavy Western Canadian crude oil.
“WTI” refers to West Texas Intermediate crude oil, a light, sweet crude oil, typically characterized by API gravity between 38° and 40° and a sulfur content of approximately 0.3 weight percent that is used as a benchmark for other crude oils.
“WTS” refers to West Texas Sour crude oil, a sour crude oil characterized by API gravity between 30° and 33° and a sulfur content of approximately 1.28 weight percent that is used as a benchmark for other sour crude oils.
“yield” refers to the percentage of refined products that is produced from crude oil and other feedstocks.

29



ITEM 1A. RISK FACTORS
Risks Relating to Our Business and Industry
You should carefully read the risks and uncertainties described below. The risks and uncertainties described below are not the only ones facing our company. Additional risks and uncertainties may also impair our business operations. If any of the following risks actually occur, our business, financial condition, results of operations or cash flows would likely suffer. In that case, the trading price of our Class A common stock could fall.
The price volatility of crude oil, other feedstocks, blendstocks, refined products and fuel and utility services may have a material adverse effect on our revenues, profitability, cash flows and liquidity.
Our revenues, profitability, cash flows and liquidity from operations depend primarily on the margin above operating expenses (including the cost of refinery feedstocks, such as crude oil, intermediate partially refined petroleum products, and natural gas liquids that are processed and blended into refined products) at which we are able to sell refined products. Refining is primarily a margin-based business and, to increase profitability, it is important to maximize the yields of high value finished products while minimizing the costs of feedstock and operating expenses. When the margin between refined product prices and crude oil and other feedstock costs contracts, our earnings, profitability and cash flows are negatively affected. Refining margins historically have been volatile, and are likely to continue to be volatile, as a result of a variety of factors, including fluctuations in the prices of crude oil, other feedstocks, refined products and fuel and utility services. An increase or decrease in the price of crude oil will likely result in a similar increase or decrease in prices for refined products; however, there may be a time lag in the realization, or no such realization, of the similar increase or decrease in prices for refined products. The effect of changes in crude oil prices on our refining margins therefore depends in part on how quickly and how fully refined product prices adjust to reflect these changes.
In addition, the nature of our business requires us to maintain substantial crude oil, feedstock and refined product inventories. Because crude oil, feedstock and refined products are commodities, we have no control over the changing market value of these inventories. Our crude oil, feedstock and refined product inventories are valued at the lower of cost or market value under the last-in-first-out (“LIFO”) inventory valuation methodology. If the market value of our crude oil, feedstock and refined product inventory declines to an amount less than our LIFO cost, we would record a write-down of inventory and a non-cash impact to cost of products and other. For example, during the year ended December 31, 2017, we recorded an adjustment to value our inventories to the lower of cost or market which increased operating income and net income by $295.5 million and $178.5 million, respectively, reflecting the net change in the lower of cost or market inventory reserve from $596.0 million at December 31, 2016 to $300.5 million at December 31, 2017.
Prices of crude oil, other feedstocks, blendstocks, and refined products depend on numerous factors beyond our control, including the supply of and demand for crude oil, other feedstocks, gasoline, diesel, ethanol, asphalt and other refined products. Such supply and demand are affected by a variety of economic, market, environmental and political conditions.
Our direct operating expense structure also impacts our profitability. Our major direct operating expenses include employee and contract labor, maintenance and energy. Our predominant variable direct operating cost is energy, which is comprised primarily of fuel and other utility services. The volatility in costs of fuel, principally natural gas, and other utility services, principally electricity, used by our refineries and other operations affect our operating costs. Fuel and utility prices have been, and will continue to be, affected by factors outside our control, such as supply and demand for fuel and utility services in both local and regional markets. Natural gas prices have historically been volatile and, typically, electricity prices fluctuate with natural gas prices. Future increases in fuel and utility prices may have a negative effect on our refining margins, profitability and cash flows.
Our profitability is affected by crude oil differentials and related factors, which fluctuate substantially.
A significant portion of our profitability is derived from the ability to purchase and process crude oil feedstocks that historically have been less expensive than benchmark crude oils, such as the heavy, sour crude oils

30



processed at our Delaware City, Paulsboro, Chalmette and Torrance refineries. For our Toledo refinery, purchased crude prices have historically been slightly above the WTI benchmark, however, such crude slate typically results in favorable refinery production yield. For all locations, these crude oil differentials can vary significantly from quarter to quarter depending on overall economic conditions and trends and conditions within the markets for crude oil and refined products. Any change in these crude oil differentials may have an impact on our earnings. Our rail investment and strategy to acquire cost advantaged Mid-Continent and Canadian crude, which are priced based on WTI, could be adversely affected when the Dated Brent/WTI or related differentials narrow. A narrowing of the WTI/Dated Brent differential may result in our Toledo refinery losing a portion of its crude oil price advantage over certain of our competitors, which negatively impacts our profitability. In addition, the narrowing of the WTI/WCS differential, which is a proxy for the difference between light U.S. and heavy Canadian crude oil, may reduce our refining margins and adversely affect our profitability and earnings. Divergent views have been expressed as to the expected magnitude of changes to these crude differentials in future periods. Any continued or further narrowing of these differentials could have a material adverse effect on our business and profitability.
Additionally, governmental and regulatory actions, including recent initiatives by the Organization of the Petroleum Exporting Countries to restrict crude oil production levels and executive actions by the current U.S. presidential administration to advance certain energy infrastructure projects such as the Keystone XL pipeline, may continue to impact crude oil prices and crude oil differentials. Any increase in crude oil prices or unfavorable movements in crude oil differentials due to such actions or changing regulatory environment may negatively impact our ability to acquire crude oil at economical prices and could have a material adverse effect on our business and profitability.
A significant interruption or casualty loss at any of our refineries and related assets could reduce our production, particularly if not fully covered by our insurance. Failure by one or more insurers to honor its coverage commitments for an insured event could materially and adversely affect our future cash flows, operating results and financial condition.
Our business currently consists of owning and operating five refineries and related assets. As a result, our operations could be subject to significant interruption if any of our refineries were to experience a major accident, be damaged by severe weather or other natural disaster, or otherwise be forced to shut down or curtail production due to unforeseen events, such as acts of God, nature, orders of governmental authorities, supply chain disruptions impacting our crude rail facilities or other logistical assets, power outages, acts of terrorism, fires, toxic emissions and maritime hazards. Any such shutdown or disruption would reduce the production from that refinery. There is also risk of mechanical failure and equipment shutdowns both in general and following unforeseen events. Further, in such situations, undamaged refinery processing units may be dependent on or interact with damaged sections of our refineries and, accordingly, are also subject to being shut down. In the event any of our refineries is forced to shut down for a significant period of time, it would have a material adverse effect on our earnings, our other results of operations and our financial condition as a whole.
As protection against these hazards, we maintain insurance coverage against some, but not all, such potential losses and liabilities. We may not be able to maintain or obtain insurance of the type and amount we desire at reasonable rates. As a result of market conditions, premiums and deductibles for certain of our insurance policies may increase substantially. In some instances, certain insurance could become unavailable or available only for reduced amounts of coverage. For example, coverage for hurricane damage can be limited, and coverage for terrorism risks can include broad exclusions. If we were to incur a significant liability for which we were not fully insured, it could have a material adverse effect on our financial position.
Our insurance program includes a number of insurance carriers. Significant disruptions in financial markets could lead to a deterioration in the financial condition of many financial institutions, including insurance companies and, therefore, we may not be able to obtain the full amount of our insurance coverage for insured events.

31



Our refineries are subject to interruptions of supply and distribution as a result of our reliance on pipelines and railroads for transportation of crude oil and refined products.
Our Toledo, Chalmette and Torrance refineries receive a significant portion of their crude oil through pipelines. These pipelines include the Enbridge system, Capline and Mid-Valley pipelines for supplying crude to our Toledo refinery, the MOEM and CAM pipelines for supplying crude to our Chalmette refinery and the San Joaquin Pipeline, San Ardo and Coastal Pipeline systems for supplying crude to our Torrance refinery. Additionally, our Toledo, Chalmette and Torrance refineries deliver a significant portion of the refined products through pipelines. These pipelines include pipelines such as the Sunoco Logistics Partners L.P. and Buckeye Partners L.P. pipelines at Toledo, the Collins Pipeline at our Chalmette refinery and Jet Pipeline to the Los Angeles International Airport, the Product Pipeline to Vernon and the Product Pipeline to Atwood at our Torrance refinery. We could experience an interruption of supply or delivery, or an increased cost of receiving crude oil and delivering refined products to market, if the ability of these pipelines to transport crude oil or refined products is disrupted because of accidents, weather interruptions, governmental regulation, terrorism, other third party action or casualty or other events.
The Delaware City rail unloading facilities allow our East Coast refineries to source WTI-based crudes from Western Canada and the Mid-Continent, which may provide significant cost advantages versus traditional Brent-based international crudes in certain market environments. Any disruptions or restrictions to our supply of crude by rail due to problems with third party logistics infrastructure or operations or as a result of increased regulations, could increase our crude costs and negatively impact our results of operations and cash flows.
In addition, due to the common carrier regulatory obligation applicable to interstate oil pipelines, capacity allocation among shippers can become contentious in the event demand is in excess of capacity. Therefore, nominations by new shippers or increased nominations by existing shippers may reduce the capacity available to us. Any prolonged interruption in the operation or curtailment of available capacity of the pipelines that we rely upon for transportation of crude oil and refined products could have a further material adverse effect on our business, financial condition, results of operations and cash flows.
Regulation of emissions of greenhouse gases could force us to incur increased capital and operating costs and could have a material adverse effect on our results of operations and financial condition.
Both houses of Congress have actively considered legislation to reduce emissions of greenhouse gases (“GHGs”), such as carbon dioxide and methane, including proposals to: (i) establish a cap and trade system, (ii) create a federal renewable energy or “clean” energy standard requiring electric utilities to provide a certain percentage of power from such sources, and (iii) create enhanced incentives for use of renewable energy and increased efficiency in energy supply and use. In addition, the EPA is taking steps to regulate GHGs under the existing federal Clean Air Act (the “CAA”). The EPA has already adopted regulations limiting emissions of GHGs from motor vehicles, addressing the permitting of GHG emissions from stationary sources, and requiring the reporting of GHG emissions from specified large GHG emission sources, including refineries. These and similar regulations could require us to incur costs to monitor and report GHG emissions or reduce emissions of GHGs associated with our operations. In addition, various states, individually as well as in some cases on a regional basis, have taken steps to control GHG emissions, including adoption of GHG reporting requirements, cap and trade systems and renewable portfolio standards (such as AB32 regulations in California). Efforts have also been undertaken to delay, limit or prohibit the EPA and possibly state action to regulate GHG emissions, and it is not possible at this time to predict the ultimate form, timing or extent of federal or state regulation. In addition, it is currently uncertain how the current presidential administration will address GHG emissions. In the event we do incur increased costs as a result of increased efforts to control GHG emissions, we may not be able to pass on any of these costs to our customers. Such requirements also could adversely affect demand for the refined petroleum products that we produce. Any increased costs or reduced demand could materially and adversely affect our business and results of operation.
Requirements to reduce emissions could result in increased costs to operate and maintain our facilities as well as implement and manage new emission controls and programs put in place. For example, AB32 in California requires the state to reduce its GHG emissions to 1990 levels by 2020. Additionally, in September 2016, the state

32



of California enacted Senate Bill 32 which further reduces greenhouse gas emissions targets to 40 percent below 1990 levels by 2030. Two regulations implemented to achieve these goals are Cap-and-Trade and the Low Carbon Fuel Standard (“LCFS”). In 2012, the California Air Resource Board (“CARB”) implemented Cap-and-Trade. This program currently places a cap on GHGs and we are required to acquire a sufficient number of credits to cover emissions from our refineries and our in-state sales of gasoline and diesel. In 2009, CARB adopted the LCFS, which requires a 10% reduction in the carbon intensity of gasoline and diesel by 2020. Compliance is achieved through blending lower carbon intensity biofuels into gasoline and diesel or by purchasing credits. Compliance with each of these programs is facilitated through a market-based credit system. If sufficient credits are unavailable for purchase or we are unable to pass through costs to our customers, we have to pay a higher price for credits or if we are otherwise unable to meet our compliance obligations, our financial condition and results of operations could be adversely affected.
Our hedging activities may limit our potential gains, exacerbate potential losses and involve other risks.
We may enter into commodity derivatives contracts to hedge our crude price risk or crack spread risk with respect to a portion of our expected gasoline and distillate production on a rolling basis. Consistent with that policy we may hedge some percentage of future crude supply. We may enter into hedging arrangements with the intent to secure a minimum fixed cash flow stream on the volume of products hedged during the hedge term and to protect against volatility in commodity prices. Our hedging arrangements may fail to fully achieve these objectives for a variety of reasons, including our failure to have adequate hedging arrangements, if any, in effect at any particular time and the failure of our hedging arrangements to produce the anticipated results. We may not be able to procure adequate hedging arrangements due to a variety of factors. Moreover, such transactions may limit our ability to benefit from favorable changes in crude oil and refined product prices. In addition, our hedging activities may expose us to the risk of financial loss in certain circumstances, including instances in which:
the volumes of our actual use of crude oil or production of the applicable refined products is less than the volumes subject to the hedging arrangement;
accidents, interruptions in feedstock transportation, inclement weather or other events cause unscheduled shutdowns or otherwise adversely affect our refineries, or those of our suppliers or customers;
changes in commodity prices have a material impact on collateral and margin requirements under our hedging arrangements, resulting in us being subject to margin calls;
the counterparties to our derivative contracts fail to perform under the contracts; or
a sudden, unexpected event materially impacts the commodity or crack spread subject to the hedging arrangement.
As a result, the effectiveness of our hedging strategy could have a material impact on our financial results. See “Item 7. Management’s Discussion and Analysis of Financial Condition and Results of Operations—Quantitative and Qualitative Disclosures About Market Risk.”
In addition, these hedging activities involve basis risk. Basis risk in a hedging arrangement occurs when the price of the commodity we hedge is more or less variable than the index upon which the hedged commodity is based, thereby making the hedge less effective. For example, a NYMEX index used for hedging certain volumes of our crude oil or refined products may have more or less variability than the actual cost or price we realize for such crude oil or refined products. We may not hedge all the basis risk inherent in our hedging arrangements and derivative contracts.
We may have capital needs for which our internally generated cash flows and other sources of liquidity may not be adequate.
If we cannot generate sufficient cash flows or otherwise secure sufficient liquidity to support our short-term and long-term capital requirements, we may not be able to meet our payment obligations or our future debt obligations, comply with certain deadlines related to environmental regulations and standards, or pursue our business strategies, including acquisitions, in which case our operations may not perform as we currently expect. We have substantial short-term capital needs and may have substantial long term capital needs. Our short-term

33



working capital needs are primarily related to financing certain of our refined products inventory not covered by our various supply and Inventory Intermediation Agreements. Pursuant to the Inventory Intermediation Agreements, J. Aron purchases and holds title to certain of the intermediate and finished products produced by the Delaware City and Paulsboro refineries and delivered into the tanks at the refineries (or at other locations outside of the refineries as agreed upon by both parties). Furthermore, J. Aron agrees to sell the intermediate and finished products back to us as they are discharged out of the refineries’ tanks (or other locations outside of the refineries as agreed upon by both parties). We market and sell the finished products independently to third parties.
If we cannot adequately handle our crude oil and feedstock requirements or if we are required to obtain our crude oil supply at our other refineries without the benefit of the existing supply arrangements or the applicable counterparty defaults in its obligations, our crude oil pricing costs may increase as the number of days between when we pay for the crude oil and when the crude oil is delivered to us increases. Termination of our A&R Intermediation Agreements with J. Aron would require us to finance our refined products inventory covered by the agreements at terms that may not be as favorable. Additionally, we are obligated to repurchase from J. Aron all volumes of products located at the refineries’ storage tanks (or at other locations outside of the refineries as agreed upon by both parties) upon termination of these agreements, which may have a material adverse impact on our working capital and financial condition. Further, if we are not able to market and sell our finished products to credit worthy customers, we may be subject to delays in the collection of our accounts receivable and exposure to additional credit risk. Such increased exposure could negatively impact our liquidity due to our increased working capital needs as a result of the increase in the amount of crude oil inventory and accounts receivable we would have to carry on our balance sheet. Our long-term needs for cash include those to support ongoing capital expenditures for equipment maintenance and upgrades during turnarounds at our refineries and to complete our routine and normally scheduled maintenance, regulatory and security expenditures.
In addition, from time to time, we are required to spend significant amounts for repairs when one or more processing units experiences temporary shutdowns. We continue to utilize significant capital to upgrade equipment, improve facilities, and reduce operational, safety and environmental risks. In connection with the Paulsboro and Torrance acquisitions, we assumed certain significant environmental obligations, and may similarly do so in future acquisitions. We will likely incur substantial compliance costs in connection with new or changing environmental, health and safety regulations. See “Item 7. Management’s Discussion and Analysis of Financial Condition.” Our liquidity condition will affect our ability to satisfy any and all of these needs or obligations.
We may not be able to obtain funding on acceptable terms or at all because of volatility and uncertainty in the credit and capital markets. This may hinder or prevent us from meeting our future capital needs.
In the past, global financial markets and economic conditions have been, and may again be, subject to disruption and volatile due to a variety of factors, including uncertainty in the financial services sector, low consumer confidence, falling commodity prices, geopolitical issues and the generally weak economic conditions. In addition, the fixed income markets have experienced periods of extreme volatility that have negatively impacted market liquidity conditions. As a result, the cost of raising money in the debt and equity capital markets has increased substantially at times while the availability of funds from those markets diminished significantly. In particular, as a result of concerns about the stability of financial markets generally, which may be subject to unforeseen disruptions, the cost of obtaining money from the credit markets may increase as many lenders and institutional investors increase interest rates, enact tighter lending standards, refuse to refinance existing debt on similar terms or at all and reduce or, in some cases, cease to provide funding to borrowers. Due to these factors, we cannot be certain that new debt or equity financing will be available on acceptable terms. If funding is not available when needed, or is available only on unfavorable terms, we may be unable to meet our obligations as they come due. Moreover, without adequate funding, we may be unable to execute our growth strategy, complete future acquisitions, take advantage of other business opportunities or respond to competitive pressures, any of which could have a material adverse effect on our revenues and results of operations.

34



Competition from companies who produce their own supply of feedstocks, have extensive retail outlets, make alternative fuels or have greater financial and other resources than we do could materially and adversely affect our business and results of operations.
Our refining operations compete with domestic refiners and marketers in regions of the United States in which we operate, as well as with domestic refiners in other regions and foreign refiners that import products into the United States. In addition, we compete with other refiners, producers and marketers in other industries that supply their own renewable fuels or alternative forms of energy and fuels to satisfy the requirements of our industrial, commercial and individual consumers. Certain of our competitors have larger and more complex refineries, and may be able to realize lower per-barrel costs or higher margins per barrel of throughput. Several of our principal competitors are integrated national or international oil companies that are larger and have substantially greater resources than we do and access to proprietary sources of controlled crude oil production. Unlike these competitors, we obtain substantially all of our feedstocks from unaffiliated sources. We are not engaged in the petroleum exploration and production business and therefore do not produce any of our crude oil feedstocks. We do not have a retail business and therefore are dependent upon others for outlets for our refined products. Because of their integrated operations and larger capitalization, these companies may be more flexible in responding to volatile industry or market conditions, such as shortages of crude oil supply and other feedstocks or intense price fluctuations.
Newer or upgraded refineries will often be more efficient than our refineries, which may put us at a competitive disadvantage. We have taken significant measures to maintain our refineries including the installation of new equipment and redesigning older equipment to improve our operations. However, these actions involve significant uncertainties, since upgraded equipment may not perform at expected throughput levels, the yield and product quality of new equipment may differ from design specifications and modifications may be needed to correct equipment that does not perform as expected. Any of these risks associated with new equipment, redesigned older equipment or repaired equipment could lead to lower revenues or higher costs or otherwise have an adverse effect on future results of operations and financial condition. Over time, our refineries or certain refinery units may become obsolete, or be unable to compete, because of the construction of new, more efficient facilities by our competitors.
Any political instability, military strikes, sustained military campaigns, terrorist activity, or changes in foreign policy could have a material adverse effect on our business, results of operations and financial condition.
Any political instability, military strikes, sustained military campaigns, terrorist activity, or changes in foreign policy in areas or regions of the world where we acquire crude oil and other raw materials or sell our refined petroleum products may affect our business in unpredictable ways, including forcing us to increase security measures and causing disruptions of supplies and distribution markets. We may also be subject to United States trade and economic sanctions laws, which change frequently as a result of foreign policy developments, and which may necessitate changes to our crude oil acquisition activities. Further, like other industrial companies, our facilities may be the target of terrorist activities. Any act of war or terrorism that resulted in damage to any of our refineries or third-party facilities upon which we are dependent for our business operations could have a material adverse effect on our business, results of operations and financial condition.
Economic turmoil in the global financial system may in the future have an adverse impact on the refining industry.
Our business and profitability are affected by the overall level of demand for our products, which in turn is affected by factors such as overall levels of economic activity and business and consumer confidence and spending. In the past, declines in global economic activity and consumer and business confidence and spending significantly reduced the level of demand for our products. Reduced demand for our products may have an adverse impact on our business, financial condition, results of operations and cash flows. In addition, downturns in the economy impact the demand for refined fuels and, in turn, result in excess refining capacity. Refining margins are impacted by changes in domestic and global refining capacity, as increases in refining capacity can adversely impact refining margins, earnings and cash flows.

35



Our business is indirectly exposed to risks faced by our suppliers, customers and other business partners. The impact on these constituencies of the risks posed by economic turmoil in the global financial system could include interruptions or delays in the performance by counterparties to our contracts, reductions and delays in customer purchases, delays in or the inability of customers to obtain financing to purchase our products and the inability of customers to pay for our products. Any of these events may have an adverse impact on our business, financial condition, results of operations and cash flows.
We must make substantial capital expenditures on our operating facilities to maintain their reliability and efficiency. If we are unable to complete capital projects at their expected costs and/or in a timely manner, or if the market conditions assumed in our project economics deteriorate, our financial condition, results of operations or cash flows could be materially and adversely affected.
Delays or cost increases related to capital spending programs involving engineering, procurement and construction of new facilities (or improvements and repairs to our existing facilities and equipment, including turnarounds) could adversely affect our ability to achieve targeted internal rates of return and operating results. Such delays or cost increases may arise as a result of unpredictable factors in the marketplace, many of which are beyond our control, including:
denial or delay in obtaining regulatory approvals and/or permits;
unplanned increases in the cost of construction materials or labor;
disruptions in transportation of modular components and/or construction materials;
severe adverse weather conditions, natural disasters or other events (such as equipment malfunctions, explosions, fires or spills) affecting our facilities, or those of vendors and suppliers;
shortages of sufficiently skilled labor, or labor disagreements resulting in unplanned work stoppages;
market-related increases in a project’s debt or equity financing costs; and/or
non-performance or force majeure by, or disputes with, vendors, suppliers, contractors or sub-contractors involved with a project.
Our refineries contain many processing units, a number of which have been in operation for many years. Equipment, even if properly maintained, may require significant capital expenditures and expenses to keep it operating at optimum efficiency. One or more of the units may require unscheduled downtime for unanticipated maintenance or repairs that are more frequent than our scheduled turnarounds for such units. Scheduled and unscheduled maintenance could reduce our revenues during the period of time that the units are not operating.
Our forecasted internal rates of return are also based upon our projections of future market fundamentals, which are not within our control, including changes in general economic conditions, available alternative supply and customer demand. Any one or more of these factors could have a significant impact on our business. If we were unable to make up the delays associated with such factors or to recover the related costs, or if market conditions change, it could materially and adversely affect our financial position, results of operations or cash flows.
Acquisitions that we may undertake in the future involve a number of risks, any of which could cause us not to realize the anticipated benefits.
We may not be successful in acquiring additional assets, and any acquisitions that we do consummate may not produce the anticipated benefits or may have adverse effects on our business and operating results. We may selectively consider strategic acquisitions in the future within the refining and mid-stream sector based on performance through the cycle, advantageous access to crude oil supplies, attractive refined products market fundamentals and access to distribution and logistics infrastructure. Our ability to do so will be dependent upon a number of factors, including our ability to identify acceptable acquisition candidates, consummate acquisitions on acceptable terms, successfully integrate acquired assets and obtain financing to fund acquisitions and to support our growth and many other factors beyond our control. Risks associated with acquisitions include those relating to the diversion of management time and attention from our existing business, liability for known or unknown environmental conditions or other contingent liabilities and greater than anticipated expenditures required for compliance with environmental, safety or other regulatory standards or for investments to improve operating results,

36



and the incurrence of additional indebtedness to finance acquisitions or capital expenditures relating to acquired assets. We may also enter into transition services agreements in the future with sellers of any additional refineries we acquire. Such services may not be performed timely and effectively, and any significant disruption in such transition services or unanticipated costs related to such services could adversely affect our business and results of operations. In addition, it is likely that, when we acquire refineries, we will not have access to the type of historical financial information that we will require regarding the prior operation of the refineries. As a result, it may be difficult for investors to evaluate the probable impact of significant acquisitions on our financial performance until we have operated the acquired refineries for a substantial period of time.
Our business may suffer if any of our senior executives or other key employees discontinues employment with us. Furthermore, a shortage of skilled labor or disruptions in our labor force may make it difficult for us to maintain labor productivity.
Our future success depends to a large extent on the services of our senior executives and other key employees. Our business depends on our continuing ability to recruit, train and retain highly qualified employees in all areas of our operations, including engineering, accounting, business operations, finance and other key back-office and mid-office personnel. Furthermore, our operations require skilled and experienced employees with proficiency in multiple tasks. The competition for these employees is intense, and the loss of these executives or employees could harm our business. If any of these executives or other key personnel resigns or becomes unable to continue in his or her present role and is not adequately replaced, our business operations could be materially adversely affected.
A portion of our workforce is unionized, and we may face labor disruptions that would interfere with our operations.
At Delaware City, Toledo, Chalmette and Torrance, most hourly employees are covered by a collective bargaining agreement through the United Steel Workers (“USW”). The agreements with the USW covering Delaware City, Chalmette and Torrance are scheduled to expire in January 2019 and the agreement with the USW covering Toledo is scheduled to expire in February 2019. Similarly, at Paulsboro hourly employees are represented by the Independent Oil Workers (“IOW”) under a contract scheduled to expire in March 2019. Future negotiations after 2019 may result in labor unrest for which a strike or work stoppage is possible. Strikes and/or work stoppages could negatively affect our operational and financial results and may increase operating expenses at the refineries.
Our commodity derivative activities could result in period-to-period earnings volatility.
We do not currently apply hedge accounting to all of our commodity derivative contracts and, as a result, unrealized gains and losses will be charged to our earnings based on the increase or decrease in the market value of such unsettled positions. These gains and losses may be reflected in our income statement in periods that differ from when the settlement of the underlying hedged items are reflected in our income statement. Such derivative gains or losses in earnings may produce significant period-to-period earnings volatility that is not necessarily reflective of our underlying operational performance.
The adoption of derivatives legislation by the United States Congress could have an adverse effect on our ability to use derivatives contracts to reduce the effect of commodity price, interest rate and other risks associated with our business.
The United States Congress in 2010 passed the Dodd-Frank Wall Street Reform and Consumer Protection Act, or the Dodd-Frank Act, which, among other things, established federal oversight and regulation of the over-the-counter derivatives market and entities that participate in that market. In connection with the Dodd-Frank Act, the Commodity Futures Trading Commission, or the CFTC, has proposed rules to set position limits for certain futures and option contracts, and for swaps that are their economic equivalent, in the major energy markets. The legislation and related regulations may also require us to comply with margin requirements and with certain clearing and trade-execution requirements if we are in scope and do not otherwise satisfy certain specific exceptions. The legislation and related regulations could significantly increase the cost of derivatives contracts (including through requirements to post collateral), materially alter the terms of derivatives contracts, reduce the availability of

37



derivatives to protect against risks we encounter and reduce our ability to monetize or restructure our existing derivatives contracts. If we reduce our use of derivatives as a result of the legislation and regulations, our results of operations may become more volatile and our cash flows may be less predictable, which could adversely affect our ability to plan for and fund capital expenditures. Any of these consequences could have a material adverse effect on us, our financial condition and our results of operations.
We may incur significant liability under, or costs and capital expenditures to comply with, environmental and health and safety regulations, which are complex and change frequently.
Our operations are subject to federal, state and local laws regulating, among other things, the use and/or handling of petroleum and other regulated materials, the emission and discharge of materials into the environment, waste management, and remediation of discharges of petroleum and petroleum products, characteristics and composition of gasoline and distillates and other matters otherwise relating to the protection of the environment and the health and safety of the surrounding community. For example, the SCAQMD is currently considering further regulations on, or potentially banning the use of, modified hydrofluoric acid, also known as MHF, in California. We utilize MHF as an alkylation catalyst in the manufacturing of gasoline at our Torrance refinery. If MHF usage is limited or restricted by the SCAQMD, our current Torrance refinery operations would be adversely affected, which could have a material adverse effect on our business, financial condition, cash flows and results of operations. Our operations are also subject to extensive laws and regulations relating to occupational health and safety.
We cannot predict what additional environmental, health and safety legislation or regulations may be adopted in the future, or how existing or future laws or regulations may be administered or interpreted with respect to our operations. Many of these laws and regulations have become increasingly stringent over time, and the cost of compliance with these requirements can be expected to increase over time.
Certain environmental laws impose strict, and in certain circumstances, joint and several, liability for costs of investigation and cleanup of spills, discharges or releases on owners and operators of, as well as persons who arrange for treatment or disposal of regulated materials at, contaminated sites. Under these laws, we may incur liability or be required to pay penalties for past contamination, and third parties may assert claims against us for damages allegedly arising out of any past or future contamination. The potential penalties and clean-up costs for past or future spills, discharges or releases, the failure of prior owners of our facilities to complete their clean-up obligations, the liability to third parties for damage to their property, or the need to address newly-discovered information or conditions that may require a response could be significant, and the payment of these amounts could have a material adverse effect on our business, financial condition, cash flows and results of operations.
Environmental clean-up and remediation costs of our sites and environmental litigation could decrease our net cash flow, reduce our results of operations and impair our financial condition.
We are subject to liability for the investigation and clean-up of environmental contamination at each of the properties that we own or operate and at off-site locations where we arrange for the treatment or disposal of regulated materials. We may become involved in litigation or other proceedings related to the foregoing. If we were to be held responsible for damages in any such litigation or proceedings, such costs may not be covered by insurance and may be material. Historical soil and groundwater contamination has been identified at each of our refineries. Currently, remediation projects for such contamination are underway in accordance with regulatory requirements at our refineries. In connection with the acquisitions of certain of our refineries and logistics assets, the prior owners have retained certain liabilities or indemnified us for certain liabilities, including those relating to pre-acquisition soil and groundwater conditions, and in some instances we have assumed certain liabilities and environmental obligations, including certain existing and potential remediation obligations. If the prior owners fail to satisfy their obligations for any reason, or if significant liabilities arise in the areas in which we assumed liability, we may become responsible for remediation expenses and other environmental liabilities, which could have a material adverse effect on our business, financial condition, results of operations and cash flow. As a result, in addition to making capital expenditures or incurring other costs to comply with environmental laws, we also may be liable for significant environmental litigation or for investigation and remediation costs and other liabilities arising from

38



the ownership or operation of these assets by prior owners, which could materially adversely affect our business, financial condition, results of operations and cash flow. See “Item 7. Management’s Discussion and Analysis of Financial Condition and Results of Operations—Contractual Obligations and Commitments” and “Item 1. Business—Environmental, Health and Safety Matters.”
We may also face liability arising from current or future claims alleging personal injury or property damage due to exposure to chemicals or other regulated materials, such as asbestos, benzene, silica dust and petroleum hydrocarbons, at or from our facilities. We may also face liability for personal injury, property damage, natural resource damage or clean-up costs for the alleged migration of contamination from our properties. A significant increase in the number or success of these claims could materially adversely affect our business, financial condition, results of operations and cash flow.
Our operations could be disrupted if our critical information systems are hacked or fail, causing increased expenses and loss of sales.
Our business is highly dependent on financial, accounting and other data processing systems and other communications and information systems, including our enterprise resource planning tools. We process a large number of transactions on a daily basis and rely upon the proper functioning of computer systems. If a key system was hacked or otherwise interfered with by an unauthorized access, or was to fail or experience unscheduled downtime for any reason, even if only for a short period, our operations and financial results could be affected adversely. Our systems could be damaged or interrupted by a security breach, cyber-attack, fire, flood, power loss, telecommunications failure or similar event. We have a formal disaster recovery plan in place, but this plan may not prevent delays or other complications that could arise from an information systems failure. Further, our business interruption insurance may not compensate us adequately for losses that may occur. Finally, federal legislation relating to cyber-security threats could impose additional requirements on our operations.
Product liability claims and litigation could adversely affect our business and results of operations.
Product liability is a significant commercial risk. Substantial damage awards have been made in certain jurisdictions against manufacturers and resellers based upon claims for injuries and property damage caused by the use of or exposure to various products. Failure of our products to meet required specifications or claims that a product is inherently defective could result in product liability claims from our shippers and customers, and also arise from contaminated or off-specification product in commingled pipelines and storage tanks and/or defective fuels. Product liability claims against us could have a material adverse effect on our business or results of operations.
Climate change could have a material adverse impact on our operations and adversely affect our facilities.
Some scientists have concluded that increasing concentrations of GHGs in the Earth’s atmosphere may produce climate changes that have significant physical effects, such as increased frequency and severity of storms, droughts, floods and other climatic events. We believe the issue of climate change will likely continue to receive scientific and political attention, with the potential for further laws and regulations that could materially adversely affect our ongoing operations.
In addition, as many of our facilities are located near coastal areas, rising sea levels may disrupt our ability to operate those facilities or transport crude oil and refined petroleum products. Extended periods of such disruption could have an adverse effect on our results of operation. We could also incur substantial costs to protect or repair these facilities.
Renewable fuels mandates may reduce demand for the refined fuels we produce, which could have a material adverse effect on our results of operations and financial condition. The market prices for RINs have been volatile and may harm our profitability.
Pursuant to the Energy Policy Act of 2005 and the Energy Independence and Security Act of 2007, the EPA has issued Renewable Fuel Standards, or RFS, implementing mandates to blend renewable fuels into the petroleum fuels produced and sold in the United States. Under RFS, the volume of renewable fuels that obligated refineries

39



must blend into their finished petroleum fuels increases annually over time until 2022. In addition, certain states have passed legislation that requires minimum biodiesel blending in finished distillates. On October 13, 2010, the EPA raised the maximum amount of ethanol allowed under federal law from 10% to 15% for cars and light trucks manufactured since 2007. The maximum amount allowed under federal law currently remains at 10% ethanol for all other vehicles. Existing laws and regulations could change, and the minimum volumes of renewable fuels that must be blended with refined petroleum fuels may increase. Because we do not produce renewable fuels, increasing the volume of renewable fuels that must be blended into our products displaces an increasing volume of our refinery’s product pool, potentially resulting in lower earnings and profitability. In addition, in order to meet certain of these and future EPA requirements, we may be required to purchase renewable fuel credits, known as “RINS,” which may have fluctuating costs. We have seen a fluctuation in the cost of RINs required for compliance with the RFS. We incurred approximately $293.7 million in RINs costs during the year ended December 31, 2017 as compared to $347.5 million and $171.6 million during the years ended December 31, 2016 and 2015, respectively. The fluctuations in our RINs costs are due primarily to volatility in prices for ethanol-linked RINs and increases in our production of on-road transportation fuels since 2012. Our RINs purchase obligation is dependent on our actual shipment of on-road transportation fuels domestically and the amount of blending achieved which can cause variability in our profitability.
Our pipelines are subject to federal and/or state regulations, which could reduce profitability and the amount of cash we generate.
Our transportation activities are subject to regulation by multiple governmental agencies. The regulatory burden on the industry increases the cost of doing business and affects profitability. Additional proposals and proceedings that affect the oil industry are regularly considered by Congress, the states, the Federal Energy Regulatory Commission, the United States Department of Transportation, and the courts. We cannot predict when or whether any such proposals may become effective or what impact such proposals may have. Projected operating costs related to our pipelines reflect the recurring costs resulting from compliance with these regulations, and these costs may increase due to future acquisitions, changes in regulation, changes in use, or discovery of existing but unknown compliance issues.
We are subject to strict laws and regulations regarding employee and process safety, and failure to comply with these laws and regulations could have a material adverse effect on our results of operations, financial condition and profitability.
We are subject to the requirements of the Occupational Safety & Health Administration, or OSHA, and comparable state statutes that regulate the protection of the health and safety of workers. In addition, OSHA requires that we maintain information about hazardous materials used or produced in our operations and that we provide this information to employees, state and local governmental authorities, and local residents. Failure to comply with OSHA requirements, including general industry standards, process safety standards and control of occupational exposure to regulated substances, could have a material adverse effect on our results of operations, financial condition and the cash flows of the business if we are subjected to significant fines or compliance costs.
Compliance with and changes in tax laws could adversely affect our performance.
We are subject to extensive tax liabilities, including federal, state, local and foreign taxes such as income, excise, sales/use, payroll, franchise, property, gross receipts, withholding and ad valorem taxes. New tax laws and regulations and changes in existing tax laws and regulations are continuously being enacted or proposed that could result in increased expenditures for tax liabilities in the future. These liabilities are subject to periodic audits by the respective taxing authorities, which could increase our tax liabilities. Subsequent changes to our tax liabilities as a result of these audits may also subject us to interest and penalties. There can be no certainty that our federal, state, local or foreign taxes could be passed on to our customers.
Furthermore, the Tax Cut and Jobs Act (“TCJA”) that was enacted on December 22, 2017 made significant permanent and temporary amendments to the Internal Revenue Code of 1986, including a reduction in corporate income taxes, elimination of the corporate minimum tax, the immediate expensing of certain capital investments,

40



allowing for an indefinite carryforward of tax net operating losses incurred in tax years beginning after December 31, 2017 and fundamentally changing the taxation of multinational entities. Additionally, the TCJA potentially limits the amount of interest expense currently deductible, provides for a transition tax for previously unrepatriated foreign earnings, provides for current taxation of certain foreign income, a minimum tax on low-taxed foreign earnings, and new measures to deter base erosion. Certain of the amendments included in the TCJA may adversely affect our business, result of operations and financial condition. Although we are currently evaluating the impact of the TCJA on our business, significant uncertainty exists with respect to how the TCJA will ultimately affect our business. Some of the uncertainty will not be resolved until clarifying Treasury regulations are promulgated or other relevant authoritative guidance is published.
Changes in accounting standards issued by the FASB could have a material effect on our balance sheet, revenue and result of operations, and could require a significant expenditure of time, attention and resources, especially by senior management.
Our accounting and financial reporting policies conform to GAAP, which are periodically revised and/or expanded. The application of accounting principles is also subject to varying interpretations over time. Accordingly, we are required to adopt new or revised accounting standards or comply with revised interpretations that are issued from time to time by various parties, including accounting standard setters and those who interpret the standards, such as the FASB and the SEC and our independent registered public accounting firm. Such new financial accounting standards may result in significant changes that could adversely affect our business, financial condition, cash flow and results of operations.
Refer to “Note 2 - Summary of Significant Accounting Policies” of our Notes to the Consolidated Financial Statements for further discussion of new accounting standards, including the implementation status and potential impact to our consolidated financial statements.
Changes in our credit profile could adversely affect our business.

Changes in our credit profile could affect the way crude oil suppliers view our ability to make payments and induce them to shorten the payment terms for our purchases or require us to post security or letters of credit prior to payment. Due to the large dollar amounts and volume of our crude oil and other feedstock purchases, any imposition by our suppliers of more burdensome payment terms on us may have a material adverse effect on our liquidity and our ability to make payments to our suppliers. This, in turn, could cause us to be unable to operate one or more of our refineries at full capacity.
Changes in laws or standards affecting the transportation of North American crude oil by rail could significantly impact our operations, and as a result cause our costs to increase.
Investigations into past rail accidents involving the transport of crude oil have prompted government agencies and other interested parties to call for increased regulation of the transport of crude oil by rail including in the areas of crude oil constituents, rail car design, routing of trains and other matters. Regulation governing shipments of petroleum crude oil by rail requires shippers to properly test and classify petroleum crude oil and further requires shippers to treat Class 3 petroleum crude oil transported by rail in tank cars as a Packing Group I or II hazardous material only. The DOT issued additional rules and regulations that require rail carriers to provide certain notifications to State agencies along routes utilized by trains over a certain length carrying crude oil, enhance safety training standards under the Rail Safety Improvement Act of 2008, require each railroad or contractor to develop and submit a training program to perform regular oversight and annual written reviews and establish enhanced tank car standards and operational controls for high-hazard flammable trains. These rules and any further changes in law, regulations or industry standards that require us to reduce the volatile or flammable constituents in crude oil that is transported by rail, alter the design or standards for rail cars we use, change the routing or scheduling of trains carrying crude oil, or any other changes that detrimentally affect the economics of delivering North American crude oil by rail to our, or subsequently to third party, refineries, could increase our costs, which could have a material adverse effect on our financial condition, results of operations, cash flows and our ability to service our indebtedness.

41



We could incur substantial costs or disruptions in our business if we cannot obtain or maintain necessary permits and authorizations or otherwise comply with health, safety, environmental and other laws and regulations.
Our operations require numerous permits and authorizations under various laws and regulations. These authorizations and permits are subject to revocation, renewal or modification and can require operational changes to limit impacts or potential impacts on the environment and/or health and safety. A violation of authorization or permit conditions or other legal or regulatory requirements could result in substantial fines, criminal sanctions, permit revocations, injunctions, and/or facility shutdowns. In addition, major modifications of our operations could require modifications to our existing permits or upgrades to our existing pollution control equipment. Any or all of these matters could have a negative effect on our business, results of operations and cash flows.
We may incur significant liability under, or costs and capital expenditures to comply with, environmental and health and safety regulations, which are complex and change frequently.
Our operations are subject to federal, state and local laws regulating, among other things, the handling of petroleum and other regulated materials, the emission and discharge of materials into the environment, waste management, and remediation of discharges of petroleum and petroleum products, characteristics and composition of gasoline and distillates and other matters otherwise relating to the protection of the environment. Our operations are also subject to extensive laws and regulations relating to occupational health and safety.
We cannot predict what additional environmental, health and safety legislation or regulations may be adopted in the future, or how existing or future laws or regulations may be administered or interpreted with respect to our operations. Many of these laws and regulations are becoming increasingly stringent, and the cost of compliance with these requirements can be expected to increase over time.
Certain environmental laws impose strict, and in certain circumstances joint and several liability for, costs of investigation and cleanup of such spills, discharges or releases on owners and operators of, as well as persons who arrange for treatment or disposal of regulated materials at contaminated sites. Under these laws, we may incur liability or be required to pay penalties for past contamination, and third parties may assert claims against us for damages allegedly arising out of any past or future contamination. The potential penalties and clean-up costs for past or future releases or spills, the failure of prior owners of our facilities to complete their clean-up obligations, the liability to third parties for damage to their property, or the need to address newly-discovered information or conditions that may require a response could be significant, and the payment of these amounts could have a material adverse effect on our business, financial condition and results of operations.
Our operating results are seasonal and generally lower in the first and fourth quarters of the year for our refining operations. We depend on favorable weather conditions in the spring and summer months.
Demand for gasoline products is generally higher during the summer months than during the winter months due to seasonal increases in highway traffic and construction work. Varying vapor pressure requirements between the summer and winter months also tighten summer gasoline supply. As a result, the operating results of our refining segment are generally lower for the first and fourth quarters of each year.
We may not be able to successfully integrate the Torrance Refinery or future acquisitions into our business, or realize the anticipated benefits of these acquisitions.
Following the completion of the Torrance Acquisition, the integration of this business into our operations may be a complex and time-consuming process that may not be successful. Prior to the completion of the Torrance Acquisition we did not have any operations in the West Coast. This may add complexity to effectively overseeing, integrating and operating this refinery and related assets. Even if we successfully integrate this business into our operations, there can be no assurance that we will realize the anticipated benefits and operating synergies. Our estimates regarding the earnings, operating cash flow, capital expenditures and liabilities resulting from this acquisition or future acquisitions may prove to be incorrect. This acquisition involves risks, including:
unexpected losses of key employees, customers and suppliers of the acquired operations;

42



challenges in managing the increased scope, geographic diversity and complexity of our operations;
diversion of management time and attention from our existing business;
liability for known or unknown environmental conditions or other contingent liabilities and greater than anticipated expenditures required for compliance with environmental, safety or other regulatory standards or for investments to improve operating results; and
the incurrence of additional indebtedness to finance acquisitions or capital expenditures relating to acquired assets.
In connection with our Torrance Acquisition and with future acquisitions, we did not and may not have access to the type of historical financial information that we may require regarding the prior operation of the refinery. As a result, it may be difficult for investors to evaluate the probable impact of this significant acquisition or future acquisitions on our financial performance until we have operated the acquired refinery for a substantial period of time.
Risks Related to Our Indebtedness
Our indebtedness could adversely affect our financial condition and prevent us from fulfilling our obligations under our indebtedness.
Our indebtedness may significantly affect our financial flexibility in the future. As of December 31, 2017, we have total debt of $2,226.1 million, excluding deferred debt issuance costs of $34.5 million, and we could incur an additional $1,195.7 million under our credit facilities. We may incur additional indebtedness in the future. Our strategy includes executing future refinery and logistics acquisitions. Any significant acquisition would likely require us to incur additional indebtedness in order to finance all or a portion of such acquisition. The level of our indebtedness has several important consequences for our future operations, including that:
a portion of our cash flow from operations will be dedicated to the payment of principal of, and interest on, our indebtedness and will not be available for other purposes;
under certain circumstances, covenants contained in our existing debt arrangements limit our ability to borrow additional funds, dispose of assets and make certain investments;
in certain circumstances these covenants also require us to meet or maintain certain financial tests, which may affect our flexibility in planning for, and reacting to, changes in our industry, such as being able to take advantage of acquisition opportunities when they arise;
our ability to obtain additional financing for working capital, capital expenditures, acquisitions, general corporate and other purposes may be limited; and
we may be at a competitive disadvantage to those of our competitors that are less leveraged; and we may be more vulnerable to adverse economic and industry conditions.
Our indebtedness increases the risk that we may default on our debt obligations, certain of which contain cross-default and/or cross-acceleration provisions. Our, and our subsidiaries’, ability to meet future principal obligations will be dependent upon our future performance, which in turn will be subject to general economic conditions, industry cycles and financial, business and other factors affecting our operations, many of which are beyond our control. Our business may not continue to generate sufficient cash flow from operations to repay our indebtedness. If we are unable to generate sufficient cash flow from operations, we may be required to sell assets, to refinance all or a portion of our indebtedness or to obtain additional financing. Refinancing may not be possible and additional financing may not be available on commercially acceptable terms, or at all.
Despite our level of indebtedness, we and our subsidiaries may be able to incur substantially more debt, which could exacerbate the risks described above.
We and our subsidiaries may be able to incur additional indebtedness in the future including additional secured or unsecured debt. Although our debt instruments and financing arrangements contain restrictions on the incurrence of additional indebtedness, these restrictions are subject to a number of qualifications and exceptions, and the indebtedness incurred in compliance with these restrictions could be substantial. To the extent new debt

43



is added to our currently anticipated debt levels, the leverage risks described above would increase. Also, these restrictions do not prevent us from incurring obligations that do not constitute indebtedness.
Restrictive covenants in our debt instruments may limit our ability to undertake certain types of transactions.
Various covenants in our debt instruments and other financing arrangements may restrict our and our subsidiaries’ financial flexibility in a number of ways. Our indebtedness subjects us to financial and other restrictive covenants, including restrictions on our ability to incur additional indebtedness, place liens upon assets, pay dividends or make certain other restricted payments and investments, consummate certain asset sales or asset swaps, conduct businesses other than our current businesses, or sell, assign, transfer, lease, convey or otherwise dispose of all or substantially all of our assets. Some of these debt instruments also require our subsidiaries to satisfy or maintain certain financial tests in certain circumstances. Our subsidiaries’ ability to meet these financial tests can be affected by events beyond our control and they may not meet such tests.
Provisions in our indentures could discourage an acquisition of us by a third party.
Certain provisions of our indentures could make it more difficult or more expensive for a third party to acquire us. Upon the occurrence of certain transactions constituting a “change in control” as described in the indentures governing the Senior Notes and PBFX Senior Notes (both of which are defined below), holders of our notes could require us to repurchase all outstanding notes at 101% of the principal amount thereof, plus accrued and unpaid interest, if any, at the date of repurchase.
Our future credit ratings could adversely affect our ability to obtain credit in the future.
Our Senior Notes (as defined below) are rated BB by Standard & Poor’s Rating Services and B1 by Moody’s Investors Service. Any adverse effect on our credit rating may increase our cost of borrowing or hinder our ability to raise financing in the capital markets, which would impair our ability to grow our business and make cash distributions to our shareholders.
Risks Related to Our Organizational Structure and Our Class A Common Stock
Our only material asset is our interest in PBF LLC. Accordingly, we depend upon distributions from PBF LLC and its subsidiaries to pay our taxes, meet our other obligations and/or pay dividends in the future.
We are a holding company and all of our operations are conducted through subsidiaries of PBF LLC. We have no independent means of generating revenue and no material assets other than our ownership interest in PBF LLC. Therefore, we depend on the earnings and cash flow of our subsidiaries to meet our obligations, including our indebtedness, tax liabilities and obligations to make payments under a tax receivable agreement entered into with PBF LLC Series A and PBF LLC Series B Unit holders (the “Tax Receivable Agreement”). If we or PBF LLC do not receive such cash distributions, dividends or other payments from our subsidiaries, we and PBF LLC may be unable to meet our obligations and/or pay dividends.
We intend to cause PBF LLC to make distributions to its members in an amount sufficient to enable us to cover all applicable taxes at assumed tax rates, make payments owed by us under the Tax Receivable Agreement, and to pay other obligations and dividends, if any, declared by us. To the extent we need funds and PBF LLC or any of its subsidiaries is restricted from making such distributions under applicable law or regulation or under the terms of our financing or other contractual arrangements, or is otherwise unable to provide such funds, such restrictions could materially adversely affect our liquidity and financial condition.
Our PBF Holding asset based revolving credit agreement (the “Revolving Loan”), 7.00% senior notes due 2023 issued by PBF Holding in November 2015 (the “2023 Senior Notes”), 7.25% senior notes due 2025 issued by PBF Holding in May 2017 (the “2025 Senior Notes”, and together with the 2023 Senior Notes, the “Senior Notes”) and certain of our other outstanding debt arrangements include a restricted payment covenant, which restricts the ability of PBF Holding to make distributions to us, and we anticipate our future debt will contain a similar restriction. PBFX’s five-year, $360.0 million revolving credit facility (the “PBFX Revolving Credit

44



Facility”) and PBFX’s indenture governing its PBFX 2023 Senior Notes (as defined in Item 7. Management’s Discussion and Analysis) also contain covenants that limit or restrict PBFX’s ability and the ability of its restricted subsidiaries to make distributions and other restricted payments and restrict PBFX’s ability to incur liens and enter into burdensome agreements. In addition, there may be restrictions on payments by our subsidiaries under applicable laws, including laws that require companies to maintain minimum amounts of capital and to make payments to stockholders only from profits. For example, PBF Holding is generally prohibited under Delaware law from making a distribution to a member to the extent that, at the time of the distribution, after giving effect to the distribution, liabilities of the limited liability company (with certain exceptions) exceed the fair value of its assets, and PBFX is subject to a similar prohibition. As a result, we may be unable to obtain that cash to satisfy our obligations and make payments to our stockholders, if any.
The rights of other members of PBF LLC may conflict the interests of our Class A common stockholders.
The interests of the other members of PBF LLC, which include former directors and officers, may not in all cases be aligned with our Class A common stockholders’ interests. For example, these members may have different tax positions which could influence their positions, including regarding whether and when we dispose of assets and whether and when we incur new or refinance existing indebtedness, especially in light of the existence of the Tax Receivable Agreement described below. In addition, the structuring of future transactions may take into consideration these tax or other considerations even where no similar benefit would accrue to our Class A common stockholders or us. See “Certain Relationships and Related Transactions—IPO Related Agreements” in our 2018 Proxy Statement.
We will be required to pay the former and current holders of PBF LLC Series A Units and PBF LLC Series B Units for certain tax benefits we may claim arising in connection with our prior offerings and future exchanges of PBF LLC Series A Units for shares of our Class A Common Stock and related transactions, and the amounts we may pay could be significant.
We are party to a Tax Receivable Agreement that provides for the payment from time to time by PBF Energy to the former and current holders of PBF LLC Series A Units and PBF LLC Series B Units of 85% of the benefits, if any, that PBF Energy is deemed to realize as a result of (i) the increases in tax basis resulting from its acquisitions of PBF LLC Series A Units, including such acquisitions in connection with our prior offerings or in the future and (ii) certain other tax benefits related to our entering into the Tax Receivable Agreement, including tax benefits attributable to payments under the Tax Receivable Agreement. See “Item 13. Certain Relationships and Related Transactions, and Director Independence.”
We expect that the payments that we may make under the Tax Receivable Agreement will be substantial. As of December 31, 2017, we have recognized a liability for the Tax Receivable Agreement of $362.1 million reflecting our estimate of the undiscounted amounts that we expect to pay under the agreement due to exchanges that occurred prior to that date, and to range over the next five years from approximately $30.0 million to $65.0 million per year and decline thereafter. Future payments by us in respect of subsequent exchanges of PBF LLC Series A Units would be in addition to these amounts and are expected to be material as well. If PBF Energy does not have taxable income, PBF Energy generally is not required (absent a change of control or circumstances requiring an early termination payment) to make payments under the Tax Receivable Agreement for that taxable year because no benefit will have been actually realized. However, any tax benefits that do not result in realized benefits in a given tax year will likely generate tax attributes that may be utilized to generate benefits in previous or future tax years. The utilization of such tax attributes will result in payments under the Tax Receivable Agreement. The foregoing numbers are merely estimates based on assumptions that are subject to change due to various factors, including, among other factors, the timing of exchanges of PBF LLC Series A Units for shares of PBF Energy’s Class A common stock as contemplated by the Tax Receivable Agreement, the price of PBF Energy’s Class A common stock at the time of such exchanges, the extent to which such exchanges are taxable, and the amount and timing of PBF Energy’s income. The actual payments under the Tax Receivable Agreement could differ materially. It is possible that future transactions or events could increase or decrease the actual tax benefits realized and the corresponding Tax Receivable Agreement payments. There may be a material negative effect on our liquidity if, as a result of timing discrepancies or otherwise, (i) the payments under the Tax Receivable Agreement exceed the

45



actual benefits we realize in respect of the tax attributes subject to the Tax Receivable Agreement, and/or (ii) distributions to PBF Energy by PBF LLC are not sufficient to permit PBF Energy, after it has paid its taxes and other obligations, to make payments under the Tax Receivable Agreement. The payments under the Tax Receivable Agreement are not conditioned upon any recipient’s continued ownership of us.
In certain cases, payments by us under the Tax Receivable Agreement may be accelerated and/or significantly exceed the actual benefits we realize in respect of the tax attributes subject to the Tax Receivable Agreement. These provisions may deter a change in control of our Company.
The Tax Receivable Agreement provides that upon certain changes of control, or if, at any time, PBF Energy elects an early termination of the Tax Receivable Agreement, PBF Energy’s (or its successor’s) obligations with respect to exchanged or acquired PBF LLC Series A Units (whether exchanged or acquired before or after such transaction) would be based on certain assumptions, including (i) that PBF Energy would have sufficient taxable income to fully utilize the deductions arising from the increased tax deductions and tax basis and other benefits related to entering into the Tax Receivable Agreement and (ii) that the subsidiaries of PBF LLC will sell certain nonamortizable assets (and realize certain related tax benefits) no later than a specified date. Moreover, in each of these instances, we would be required to make an immediate payment equal to the present value (at a discount rate equal to LIBOR plus 100 basis points) of the anticipated future tax benefits (based on the foregoing assumptions). Accordingly, payments under the Tax Receivable Agreement may be made years in advance of the actual realization, if any, of the anticipated future tax benefits and may be significantly greater than the actual benefits we realize in respect of the tax attributes subject to the Tax Receivable Agreement. Assuming that the market value of a share of our Class A common stock equals $35.45 per share (the closing price on December 31, 2017) and that LIBOR were to be 1.85%, we estimate that, as of December 31, 2017 the aggregate amount of these accelerated payments would have been approximately $357.1 million if triggered immediately on such date. In these situations, our obligations under the Tax Receivable Agreement could have a substantial negative impact on our liquidity. We may not be able to finance our obligations under the Tax Receivable Agreement and our existing indebtedness may limit our subsidiaries’ ability to make distributions to us to pay these obligations. These provisions may deter a potential sale of our Company to a third party and may otherwise make it less likely that a third party would enter into a change of control transaction with us.
Moreover, payments under the Tax Receivable Agreement will be based on the tax reporting positions that we determine in accordance with the Tax Receivable Agreement. We will not be reimbursed for any payments previously made under the Tax Receivable Agreement if the Internal Revenue Service subsequently disallows part or all of the tax benefits that gave rise to such prior payments. As a result, in certain circumstances, payments could be made under the Tax Receivable Agreement that are significantly in excess of the benefits that we actually realize in respect of (i) the increases in tax basis resulting from our purchases or exchanges of PBF LLC Series A Units and (ii) certain other tax benefits related to our entering into the Tax Receivable Agreement, including tax benefits attributable to payments under the Tax Receivable Agreement.
We cannot assure you that we will continue to declare dividends or have the available cash to make dividend payments.
Although we currently intend to continue to pay quarterly cash dividends on our Class A common stock, the declaration, amount and payment of any dividends will be at the sole discretion of our board of directors. We are not obligated under any applicable laws, our governing documents or any contractual agreements with our existing and prior owners or otherwise to declare or pay any dividends or other distributions (other than the obligations of PBF LLC to make tax distributions to its members). Our board of directors may take into account, among other things, general economic conditions, our financial condition and operating results, our available cash and current and anticipated cash needs, capital requirements, plans for expansion, including acquisitions, tax, legal, regulatory and contractual restrictions and implications, including under our subsidiaries’ outstanding debt documents, and such other factors as our board of directors may deem relevant in determining whether to declare or pay any dividend. Because PBF Energy is a holding company with no material assets (other than the equity interests of its direct subsidiary), its cash flow and ability to pay dividends is dependent upon the financial results and cash flows of its indirect subsidiaries PBF Holding and PBFX and their respective operating subsidiaries and

46



the distribution or other payment of cash to it in the form of dividends or otherwise. The direct and indirect subsidiaries of PBF Energy are separate and distinct legal entities and have no obligation to make any funds available to it other than in the case of certain intercompany transactions. As a result, if we do not declare or pay dividends you may not receive any return on an investment in our Class A common stock unless you sell our Class A common stock for a price greater than that which you paid for it.
Anti-takeover and certain other provisions in our certificate of incorporation and bylaws and Delaware law may discourage or delay a change in control.
Our certificate of incorporation and bylaws contain provisions which could make it more difficult for stockholders to effect certain corporate actions. Among other things, these provisions:
authorize the issuance of undesignated preferred stock, the terms of which may be established and the shares of which may be issued without stockholder approval;
prohibit stockholder action by written consent;
restrict certain business combinations with stockholders who obtain beneficial ownership of a certain percentage of our outstanding common stock;
provide that special meetings of stockholders may be called only by the chairman of the board of directors, the chief executive officer or the board of directors, and establish advance notice procedures for the nomination of candidates for election as directors or for proposing matters that can be acted upon at stockholder meetings; and
provide that our stockholders may only amend our bylaws with the approval of 75% or more of all of the outstanding shares of our capital stock entitled to vote.
These anti-takeover provisions and other provisions of Delaware law may have the effect of delaying or deterring a change of control of our company. Certain provisions could also discourage proxy contests and make it more difficult for you and other stockholders to elect directors of your choosing and to cause us to take other corporate actions you desire. These provisions could limit the price that certain investors might be willing to pay in the future for shares of our Class A common stock.
The market price of our Class A common stock may be volatile, which could cause the value of your investment to decline.
The market price of our Class A common stock may be highly volatile and could be subject to wide fluctuations due to a number of factors including: 
variations in actual or anticipated operating results or dividends, if any, to stockholders;
changes in, or failure to meet, earnings estimates of securities analysts;
market conditions in the oil refining industry and volatility in commodity prices;
the impact of disruptions to crude or feedstock supply to any of our refineries, including disruptions due to problems with third party logistics infrastructure;
litigation and government investigations;
the timing and announcement of any potential acquisitions and subsequent impact of any future acquisitions on our capital structure, financial condition or results of operations;
changes or proposed changes in laws or regulations or differing interpretations or enforcement thereof;
general economic and stock market conditions; and
the availability for sale, or sales by us or our senior management, of a significant number of shares of our Class A common stock in the public market.
In addition, the stock markets generally may experience significant volatility, often unrelated to the operating performance of the individual companies whose securities are publicly traded. These and other factors may cause the market price of our Class A common stock to decrease significantly, which in turn would adversely affect the value of your investment.

47



In the past, following periods of volatility in the market price of a company’s securities, stockholders have often instituted class action securities litigation against those companies. Such litigation, if instituted, could result in substantial costs and a diversion of management’s attention and resources, which could significantly harm our profitability and reputation.
If securities or industry analysts do not publish research or reports about our business, or if they downgrade their recommendations regarding our Class A common stock, our stock price and trading volume could decline.
The trading market for our Class A common stock is influenced by the research and reports that industry or securities analysts publish about us or our business. If any of the analysts who cover us downgrade our Class A common stock or publish inaccurate or unfavorable research about our business, our Class A common stock price may decline. If analysts cease coverage of us or fail to regularly publish reports on us, we could lose visibility in the financial markets, which in turn could cause our Class A common stock price or trading volume to decline and our Class A common stock to be less liquid.
Future sales of our shares of Class A common stock could cause our stock price to decline.
The market price of our Class A common stock could decline as a result of sales of a large number of shares of Class A common stock in the market or the perception that such sales could occur. These sales, or the possibility that these sales may occur, including sales related to financing acquisitions, also might make it more difficult for us to sell shares of Class A common stock in the future at a time and at a price that we deem appropriate. In addition, any shares of Class A common stock that we issue, including under any equity incentive plans, would dilute the percentage ownership of the holders of our Class A common stock.
We are party to a registration rights agreement with the other members of PBF LLC pursuant to which we continue to be required to register under the Securities Act and applicable state securities laws to register the resale of the shares of Class A common stock issuable to them upon exchange of all of the PBF LLC Series A Units held by them. We currently have an effective shelf registration statement covering the resale of up to 6,310,055 shares of our Class A common stock issued or issuable to existing holders of PBF LLC Series A Units, which shares may be sold from time to time in the public markets, subject to certain lock-up agreements. Our shares also may be sold under Rule 144 under the Securities Act depending on the holding period and subject to restrictions in the case of shares held by persons deemed to be our affiliates.
Risks Related to Our Ownership of PBFX
We depend upon PBFX for a substantial portion of our refineries’ logistics needs and have obligations for minimum volume commitments in our commercial agreements with PBFX.
We depend on PBFX to receive, handle, store and transfer crude oil, petroleum products and natural gas for us from our operations and sources located throughout the United States and Canada in support of certain of our refineries under long-term, fee-based commercial agreements with our subsidiaries. These commercial agreements have an initial term of approximately seven to ten years and generally include minimum quarterly commitments and inflation escalators. If we fail to meet the minimum commitments during any calendar quarter, we will be required to make a shortfall payment quarterly to PBFX equal to the volume of the shortfall multiplied by the applicable fee.
PBFX’s operations are subject to all of the risks and operational hazards inherent in receiving, handling, storing and transferring crude oil, petroleum products and natural gas, including: damages to its facilities, related equipment and surrounding properties caused by floods, fires, severe weather, explosions and other natural disasters and acts of terrorism; mechanical or structural failures at PBFX’s facilities or at third-party facilities on which its operations are dependent; curtailments of operations relative to severe seasonal weather; inadvertent damage to our facilities from construction, farm and utility equipment; and other hazards. Any of these events or factors could result in severe damage or destruction to PBFX’s assets or the temporary or permanent shut-down of PBFX’s facilities. If PBFX is unable to serve our logistics needs, our ability to operate our refineries and receive crude oil

48



and distribute products could be adversely impacted, which could adversely affect our business, financial condition and results of operations.
In addition, as of December 31, 2017, PBF LLC owns 18,459,497 common units representing an aggregate 44.1% limited partner interest in PBFX, as well as all of the incentive distribution rights and a non-economic general partner interest in PBFX. The inability of PBFX to continue operations, perform under its commercial arrangements with our subsidiaries or the occurrence of any of these risks or operational hazards, could also adversely impact the value of our investment in PBFX and, because PBFX is a consolidated entity, our business, financial condition and results of operations.
PBFX may not have sufficient available cash to pay any quarterly distribution on its units. Furthermore, PBFX is not required to make distributions to holders of units on a quarterly basis or otherwise, and may elect to distribute less than all of its available cash.
PBFX may not have sufficient available cash from operating surplus each quarter to enable it to pay the minimum quarterly distribution. The amount of cash it can distribute on its units principally depends upon the amount of cash generated from its operations, which will fluctuate from quarter to quarter based on, among other things: the volume of crude oil and refined products it throughputs; PBFX’s entitlement to payments associated with minimum volume commitments; the fees it charges for the volumes throughput; the level of its operating, maintenance and general and administrative costs; and prevailing economic conditions. In addition, the actual amount of cash PBFX will have available for distribution will depend on other factors, some of which are beyond its control, including: the level and timing of capital expenditures it makes; the amount of its operating expenses and general and administrative expenses, and payment of the administrative fees for services provided to it by PBF GP and its affiliate; the cost of acquisitions, if any; debt service requirements and other liabilities; fluctuations in working capital needs; PBFX’s ability to borrow funds and access capital markets; restrictions contained in the PBFX Revolving Credit Facility, the PBFX 2023 Senior Notes and other debt service requirements; the amount of cash reserves established by PBF GP; and other business risks affecting cash levels.
In addition, if PBFX issues additional units in connection with any acquisitions or expansion capital expenditures, the payment of distributions on those additional units may increase the risk that PBFX will be unable to maintain or increase its per unit distribution level. There are no limitations in the partnership agreement of PBFX on its ability to issue additional units, including units ranking senior to the outstanding units. The incurrence of additional borrowings or other debt to finance PBFX’s growth strategy would result in increased interest expense, which, in turn, may impact the cash that it has available to distribute to its unit holders (including us). Furthermore, the partnership agreement does not require PBFX to pay distributions on a quarterly basis or otherwise. The board of directors of PBF GP may at any time, for any reason, change its cash distribution policy or decide not to make any distributions (including to us).
Increases in interest rates could adversely impact the price of PBFX’s units, PBFX’s ability to issue equity or incur debt for acquisitions or other purposes and its ability to make cash distributions at its intended levels.
Interest rates on future credit facilities and debt offerings could be higher than current levels, causing PBFX’s financing costs to increase accordingly. As with other yield-oriented securities, PBFX’s unit price is impacted by the level of its cash distributions and implied distribution yield. The distribution yield is often used by investors to compare and rank yield-oriented securities for investment decision-making purposes. Therefore, changes in interest rates, either positive or negative, may affect the yield requirements of investors who invest in PBFX, and a rising interest rate environment could have an adverse impact on the price of the units, PBFX’s ability to issue equity or incur debt for acquisitions or other purposes and its ability to make cash distributions at intended levels, which could adversely impact the value of our investment in PBFX.

49



PBF Energy will be required to pay taxes on its share of taxable income from PBF LLC and its other subsidiary flow-through entities (including PBFX), regardless of the amount of cash distributions PBF Energy receives from PBF LLC.
The holders of limited liability company interests in PBF LLC, including PBF Energy, generally have to include for purposes of calculating their U.S. federal, state and local income taxes their share of any taxable income of PBF LLC, regardless of whether such holders receive cash distributions from PBF LLC. PBF Energy ultimately may not receive cash distributions from PBF LLC equal to its share of the taxable income of PBF LLC or even equal to the actual tax due with respect to that income. For example, PBF LLC is required to include in taxable income PBF LLC’s allocable share of PBFX’s taxable income and gains (such share to be determined pursuant to the partnership agreement of PBFX), regardless of the amount of cash distributions received by PBF LLC from PBFX, and such taxable income and gains will flow-through to PBF Energy to the extent of its allocable share of the taxable income of PBF LLC. As a result, at certain times, including during the subordination period for the subordinated units, the amount of cash otherwise ultimately available to PBF Energy on account of its indirect interest in PBFX may not be sufficient for PBF Energy to pay the amount of taxes it will owe on account of its indirect interests in PBFX.
If PBFX was to be treated as a corporation, rather than as a partnership, for U.S. federal income tax purposes or if PBFX was otherwise subject to entity-level taxation, PBFX’s cash available for distribution to its unit holders, including to us, would be reduced, likely causing a substantial reduction in the value of units, including the units held by us.
The present U.S. federal income tax treatment of publicly traded partnerships, including PBFX, or an investment in its common units may be modified by administrative, legislative or judicial interpretation at any time. For example, from time to time the U.S. Congress considers substantive changes to the existing federal income tax laws that would affect publicly traded partnerships. Any modification to the U.S. federal income tax laws and interpretations thereof may or may not be applied retroactively and could make it more difficult or impossible for PBFX to meet the exception to be treated as a partnership for U.S. federal income tax purposes. We are unable to predict whether any of these changes, or other proposals, will ultimately be enacted. Any such changes could negatively impact the value of an investment in PBFX common units.
If PBFX were treated as a corporation for U.S. federal income tax purposes, it would pay U.S. federal income tax on income at the corporate tax rate, which is currently a maximum of 21% under the TCJA, and would likely be liable for state income tax at varying rates. Distributions to PBFX unitholders would generally be taxed again as corporate distributions, and no income, gains, losses, deductions or credits would flow through to PBFX unitholders. Because taxes would be imposed upon PBFX as a corporation, the cash available for distribution to PBFX unitholders would be substantially reduced. Therefore, PBFX’s treatment as a corporation would result in a material reduction in the anticipated cash flow and after-tax return to PBFX unitholders, likely causing a substantial reduction in the value of the units.
All of the executive officers and a majority of the directors of PBF GP are also current or former officers of PBF Energy. Conflicts of interest could arise as a result of this arrangement.
PBF Energy indirectly owns and controls PBF GP, and appoints all of its officers and directors. All of the executive officers and a majority of the directors of PBF GP are also current or former officers or directors of PBF Energy. These individuals will devote significant time to the business of PBFX. Although the directors and officers of PBF GP have a fiduciary duty to manage PBF GP in a manner that is beneficial to PBF Energy, as directors and officers of PBF GP they also have certain duties to PBFX and its unit holders. Conflicts of interest may arise between PBF Energy and its affiliates, including PBF GP, on the one hand, and PBFX and its unit holders, on the other hand. In resolving these conflicts of interest, PBF GP may favor its own interests and the interests of PBFX over the interests of PBF Energy. In certain circumstances, PBF GP may refer any conflicts of interest or potential conflicts of interest between PBFX, on the one hand, and PBF Energy, on the other hand, to its conflicts committee (which must consist entirely of independent directors) for resolution, which conflicts committee must act in the

50



best interests of the public unit holders of PBFX. As a result, PBF GP may manage the business of PBFX in a way that may differ from the best interests of PBF Energy or its stockholders.

ITEM 1B. UNRESOLVED STAFF COMMENTS
None.

ITEM 2. PROPERTIES
See “Item 1. Business”.

ITEM 3. LEGAL PROCEEDINGS
On July 24, 2013, the Delaware Department of Natural Resources and Environmental Control (“DNREC”) issued a Notice of Administrative Penalty Assessment and Secretary’s Order to Delaware City Refining for alleged air emission violations that occurred during the re-start of the refinery in 2011 and subsequent to the re-start. The penalty assessment seeks $460,200 in penalties and $69,030 in cost recovery for DNREC’s expenses associated with investigation of the incidents. We dispute the amount of the penalty assessment and allegations made in the order, and are in discussions with DNREC to resolve the assessment. It is possible that DNREC will assess a penalty in this matter but any such amount is not expected to be material to us.
At the time we acquired the Chalmette refinery it was subject to a Consolidated Compliance Order and Notice of Potential Penalty (the “Order”) issued by the Louisiana Department of Environmental Quality (“LDEQ”) covering deviations from 2009 and 2010. Chalmette Refining and LDEQ subsequently entered into a dispute resolution agreement to negotiate the resolution of deviations inside and outside the periods covered by the Order. Although a settlement agreement has not been finalized, the administrative penalty is anticipated to be approximately $41,000, including beneficial environmental projects. To the extent the administrative penalty exceeds such amount, it is not expected to be material to us
The Delaware City refinery is appealing a Notice of Penalty Assessment and Secretary’s Order issued in March 2017, including a $150,000 fine, alleging violation of a 2013 Secretary’s Order authorizing crude oil shipment by barge. DNREC determined that the Delaware City refinery had violated the order by failing to make timely and full disclosure to DNREC about the nature and extent of those shipments, and had misrepresented the number of shipments that went to other facilities. The Penalty Assessment and Secretary’s Order conclude that the 2013 Secretary’s Order was violated by the refinery by shipping crude oil from the Delaware City terminal to three locations other than the Paulsboro refinery, on 15 days in 2014, making a total of 17 separate barge shipments containing approximately 35.7 million gallons of crude oil in total. On April 28, 2017, the Delaware City refinery appealed the Notice of Penalty Assessment and Secretary’s Order. The hearing of the appeal is scheduled for February 2018. To the extent that the penalty and Secretary’s Order are upheld, there will not be a material adverse effect on the Company’s financial position, results of operations or cash flows.
On December 28, 2016, DNREC issued the Ethanol Permit to DCR allowing the utilization of existing tanks and existing marine loading equipment at their existing facilities to enable denatured ethanol to be loaded from storage tanks to marine vessels and shipped to offsite facilities. On January 13, 2017, the issuance of the Ethanol Permit was appealed by two environmental groups. On February 27, 2017, the Coastal Zone Board held a public hearing and dismissed the appeal, determining that the appellants did not have standing. The appellants filed an appeal of the Coastal Zone Board’s decision with the Superior Court on March 30, 2017. On January 19, 2018, the Superior Court rendered an Opinion regarding the decision of the Coastal Zone Board to dismiss the appeal of the Ethanol Permit for the ethanol project. The judge determined that the record created by the Coastal Zone Board was insufficient for the Superior Court to make a decision, and therefore remanded the case back to the Coastal Zone Board to address the deficiency in the record. Specifically, the Superior Court directed the Coastal Zone Board to address any evidence concerning whether the appellants’ claimed injuries would be affected by the increased quantity of ethanol shipments. During the hearing before the Coastal Zone Board on standing, one of the appellants’ witnesses made a reference to the flammability of ethanol, without any indication of the significance of flammability/explosivity to specific concerns. Moreover, the appellants did not introduce at hearing any evidence of the relative flammability of ethanol as compared to other materials shipped to and from the refinery. However, the sole dissenting opinion from the Coastal Zone Board focused on the flammability/explosivity issue, alleging that the appellants’ testimony raised the issue as a distinct basis for potential harms. Once the Board responds to the remand, it will go back to the Superior Court to complete its analysis and issue a decision.

51



At the time we acquired the Toledo refinery, the EPA had initiated an investigation into the compliance of the refinery with EPA standards governing flaring pursuant to Section 114 of the Clean Air Act.  On February 1, 2013, the EPA issued an Amended Notice of Violation, and on September 20, 2013, the EPA issued a Notice of Violation and Finding of Violation to Toledo Refining, alleging certain violations of the Clean Air Act at its Plant 4 and Plant 9 flares since the acquisition of the refinery on March 1, 2011.  Toledo Refining and the EPA subsequently entered into tolling agreements pending settlement discussions.  Although a resolution has not been finalized, the EPA has proposed that the Toledo refinery pay a civil administrative penalty of $741,000 including supplemental environmental projects. To the extent the administrative penalty exceeds such amount, it is not expected to be material to us.
In connection with the acquisition of the Torrance refinery and related logistics assets, we assumed certain pre-existing environmental liabilities related to certain environmental remediation obligations to address existing soil and groundwater contamination and monitoring activities, which reflect the estimated cost of the remediation obligations. In addition, in connection with the acquisition of the Torrance refinery and related logistics assets, we purchased a ten year, $100.0 million environmental insurance policy to insure against unknown environmental liabilities. Furthermore, in connection with the acquisition, we assumed responsibility for certain specified environmental matters that occurred prior to our ownership of the refinery and logistic assets, including specified incidents and/or NOVs issued by regulatory agencies in various years before our ownership, including the SCAQMD and Cal/OSHA. Following the closing of the acquisition, further NOVs were issued by the SCAQMD, Cal/OSHA, the City of Torrance, and the Torrance Fire Department. No settlement or penalty demand in excess of $100,000 has been made or received with respect to these NOVs and preliminary findings. It is reasonably possible that the SCAQMD, Cal/OSHA and/or the City of Torrance will assess penalties in the other matters in excess of $100,000 but any such amount is not expected to be material to us, individually or in the aggregate.
On September 2, 2011, prior to our ownership of the Chalmette refinery, the plaintiff in Vincent Caruso, et al. v. Chalmette Refining, L.L.C., filed an action on behalf of himself and potentially several thousand other Louisiana residents who live or own property in St. Bernard Parish and Orleans Parish and whose property was allegedly contaminated and who allegedly suffered any property damages and clean-up costs as a result of an emission of spent catalyst from the Chalmette refinery on September 6, 2010. Plaintiffs claim to have suffered injuries, symptoms, and property damage as a result of the release, although the trial court has limited recovery to property damages and clean-up expenses. Plaintiffs seek to recover unspecified damages, interest and costs. In 2016, there was a mini-trial for four plaintiffs for property damage relating to home and vehicle cleaning and the trial court rendered judgment awarding damages related to the cost for home cleaning and vehicle cleaning to the four plaintiffs. The trial court found Chalmette Refining and co-defendant Eaton Corporation (“Eaton”), to be solidarily liable for the damages. Chalmette Refining and Eaton filed an appeal in August 2016 of the judgment on the mini-trial and on June 28, 2017, the appellate court unanimously reversed the judgment awarding damages to the plaintiffs. On July 12, 2017, the plaintiffs filed for a rehearing of the appellate court judgment, which was denied on July 31, 2017. As a result of the appellate court’s judgment, the potential amount of the claims is not determinable. Depending upon the ultimate class size and the nature of the claims, the outcome may have a material adverse effect on our financial position, results of operations, or cash flows.
On December 5, 1990, prior to our ownership of the Chalmette refinery, the plaintiff in Adam Thomas, et al. v. Exxon Mobil Corporation and Chalmette Refining, L.L.C., filed an action on behalf of himself and potentially thousands of other individuals in St. Bernard Parish and Plaquemines Parish who were allegedly exposed to hydrogen sulfide and sulfur dioxide as a result of more than 100 separate flaring events that occurred between 1989 and 2007. This litigation is proceeding as a mass action with individually named plaintiffs as a result of a 2008 trial court decision, affirmed by the court of appeals, that denied class certification.  The Plaintiffs claim to have suffered physical injuries, property damage, and other damages as a result of the releases. Plaintiffs seek to recover unspecified compensatory and punitive damages, interest, and costs.  The state trial court has scheduled a mini-trial of up to 10 plaintiffs in May 2018, relating to 5 separate flaring events that occurred between 2002 and 2007. Because of the number of potential claimants is unknown and the differing events underlying the claims, the potential amount of the claims is not determinable. It is possible that an adverse outcome may have a material adverse effect on our financial position, results of operations, or cash flows.

52



On February 17, 2017, in Arnold Goldstein, et al. v. Exxon Mobil Corporation, et al., we and PBF Energy Company LLC, and our subsidiaries, PBF Energy Western Region LLC and Torrance Refining Company LLC and the manager of our Torrance refinery along with Exxon Mobil Corporation were named as defendants in a class action and representative action complaint filed on behalf of Arnold Goldstein, John Covas, Gisela Janette La Bella and others similarly situated. The complaint was filed in the Superior Court of the State of California, County of Los Angeles and alleges negligence, strict liability, ultrahazardous activity, a continuing private nuisance, a permanent private nuisance, a continuing public nuisance, a permanent public nuisance and trespass resulting from the February 18, 2015 electrostatic precipitator (“ESP”) explosion at the Torrance Refinery which was then owned and operated by Exxon. The operation of the Torrance Refinery by the PBF entities subsequent to our acquisition in July 2016 is also referenced in the complaint. To the extent that plaintiffs’ claims relate to the ESP explosion, Exxon has retained responsibility for any liabilities that would arise from the lawsuit pursuant to the agreement relating to the acquisition of the Torrance Refinery. This matter is in the initial stages of discovery and we cannot currently estimate the amount or the timing of its resolution. We presently believe the outcome will not have a material impact on our financial position, results of operations or cash flows.
We are subject to obligations to purchase RINs. On February 15, 2017, we received notification that EPA records indicated that PBF Holding used potentially invalid RINs that were in fact verified under the EPA’s RIN Quality Assurance Program (“QAP”) by an independent auditor as QAP A RINs. Under the regulations use of potentially invalid QAP A RINs provided the user with an affirmative defense from civil penalties provided certain conditions are met. We have asserted the affirmative defense and if accepted by the EPA will not be required to replace these RINs and will not be subject to civil penalties under the program. It is reasonably possible that the EPA will not accept our defense and may assess penalties in these matters but any such amount is not expected to have a material impact on our financial position, results of operations or cash flows.
As of January 1, 2011, we are required to comply with the EPA’s Control of Hazardous Air Pollutants From Mobile Sources, or MSAT2, regulations on gasoline that impose reductions in the benzene content of our produced gasoline. We purchase benzene credits to meet these requirements. Our planned capital projects will reduce the amount of benzene credits that we need to purchase. In addition, the renewable fuel standards mandate the blending of prescribed percentages of renewable fuels (e.g., ethanol and biofuels) into our produced gasoline and diesel. These new requirements, other requirements of the CAA and other presently existing or future environmental 25 regulations may cause us to make substantial capital expenditures as well as the purchase of credits at significant cost, to enable our refineries to produce products that meet applicable requirements.
CERCLA, also known as “Superfund,” imposes liability, without regard to fault or the legality of the original conduct, on certain classes of persons who are considered to be responsible for the release of a “hazardous substance” into the environment. These persons include the current or former owner or operator of the disposal site or sites where the release occurred and companies that disposed of or arranged for the disposal of the hazardous substances. Under CERCLA, such persons may be subject to joint and several liability for investigation and the costs of cleaning up the hazardous substances that have been released into the environment, for damages to natural resources and for the costs of certain health studies. As discussed more fully above, certain of our sites are subject to these laws and we may be held liable for investigation and remediation costs or claims for natural resource damages. It is not uncommon for neighboring landowners and other third parties to file claims for personal injury and property damage allegedly caused by hazardous substances or other pollutants released into the environment. Analogous state laws impose similar responsibilities and liabilities on responsible parties. In our current normal operations, we have generated waste, some of which falls within the statutory definition of a “hazardous substance” and some of which may have been disposed of at sites that may require cleanup under Superfund.
ITEM 4. MINE SAFETY DISCLOSURE
None.


53



PART II

ITEM 5. MARKET FOR REGISTRANT’S COMMON EQUITY, RELATED STOCKHOLDER MATTERS, AND ISSUER PURCHASES OF EQUITY SECURITIES
Market Information
PBF Energy Class A common stock trades on the New York Stock Exchange under the symbol “PBF.” Our Class B common stock is not publicly traded.
As of February 20, 2018 there were 122 holders of record of our Class A common stock and 24 holders of record of our Class B common stock.
The following table sets forth, for the periods indicated, the high and low sales prices of our Class A common stock as reported by the New York Stock Exchange for the prior two fiscal years and dividends declared on such stock for the same periods.
 
 
Sales Prices of  the
Common Stock
 
Dividends
Per
Common Share
 
 
High
 
Low
 
2017
 
 
 
 
 
 
First Quarter ended March 31, 2017
 
$
28.92

 
$
20.44

 
$
0.30

Second Quarter ended June 30, 2017
 
$
23.52

 
$
18.48

 
$
0.30

Third Quarter ended September 30, 2017
 
$
28.31

 
$
19.46

 
$
0.30

Fourth Quarter ended December 31, 2017
 
$
36.07

 
$
26.24

 
$
0.30

2016
 
 
 
 
 
 
First Quarter ended March 31, 2016
 
$
38.27

 
$
25.60

 
$
0.30

Second Quarter ended June 30, 2016
 
$
35.67

 
$
21.87

 
$
0.30

Third Quarter ended September 30, 2016
 
$
24.47

 
$
20.57

 
$
0.30

Fourth Quarter ended December 31, 2016
 
$
30.98

 
$
19.47

 
$
0.30

Dividend and Distribution Policy
Subject to the following paragraphs, PBF Energy currently intends to continue to pay quarterly cash dividends of approximately $0.30 per share on its Class A common stock. The declaration, amount and payment of this and any other future dividends on shares of Class A common stock will be at the sole discretion of PBF Energy’s board of directors.
PBF Energy is a holding company and has no material assets other than its ownership interests of PBF LLC. In order for PBF Energy to pay any dividends, it needs to cause PBF LLC to make distributions to it and the holders of PBF LLC Series A Units, and PBF LLC needs to cause PBF Holding and/or PBFX to make distributions to it, in at least an amount sufficient to cover cash dividends, if any, declared by PBF Energy. Each of PBF Holding and PBFX is generally prohibited under Delaware law from making a distribution to a member to the extent that, at the time of the distribution, after giving effect to the distribution, liabilities of the limited liability company (with certain exceptions) exceed the fair value of its assets. As a result, PBF LLC may be unable to obtain cash from PBF Holding and/or PBFX to satisfy its obligations and make distributions to PBF Energy for dividends, if any, to PBF Energy’s stockholders. If PBF LLC makes such distributions to PBF Energy, the holders of PBF LLC Series A Units will also be entitled to receive pro rata distributions.
The ability of PBF Holding to pay dividends and make distributions to PBF LLC is, and in the future may be, limited by covenants in its Revolving Loan, the Senior Notes and other debt instruments. Subject to certain exceptions, the Revolving Loan and the indentures governing the Senior Notes prohibit PBF Holding from making

54



distributions to PBF LLC if certain defaults exist. In addition, both the indentures and the Revolving Loan contain additional restrictions limiting PBF Holding’s ability to make distributions to PBF LLC.
PBFX intends to make a minimum quarterly distribution to the holders of its common units, including PBF LLC, of at least $0.30 per unit, or $1.20 per unit on an annualized basis, to the extent PBFX has sufficient cash from operations after the establishment of cash reserves and the payment of costs and expenses, including reimbursements of expenses to PBFX’s general partner. However, there is no guarantee that PBFX will pay the minimum quarterly distribution or any amount on the units we own in any quarter. Even if PBFX’s cash distribution policy is not modified or revoked, the amount of distributions paid under the policy and the decision to make any distribution is determined by its general partner, taking into consideration the terms of PBFX’s partnership agreement and debt facilities.
PBF Holding made $61.1 million in distributions to PBF LLC during the year ended December 31, 2017. PBF LLC used $136.4 million, which included $58.6 million distributed from PBF Holding, to make four separate non-tax distributions of $0.30 per unit ($1.20 per unit in total) to its members, of which $131.8 million was distributed to PBF Energy and the balance was distributed to PBF LLC’s other members. PBF Energy used this $131.8 million to pay four separate equivalent cash dividends of $0.30 per share of Class A common stock on March 13, 2017, May 31, 2017, August 31, 2017 and November 29, 2017. There were no tax distributions to PBF LLC members in 2017. In addition, PBFX made aggregate quarterly distributions of $86.5 million ($1.86 per unit) during the year ended December 31, 2017 to holders of its common units, of which $41.9 million was paid to PBF LLC including payments related to IDRs.
PBF LLC owns all of the IDRs of PBFX. The IDRs entitle PBF LLC to receive increasing percentages, up to a maximum of 50.0%, of the cash PBFX distributes from operating surplus in excess of $0.345 per unit per quarter. The maximum distribution of 50.0% includes distributions paid to PBF LLC on its partnership interest. The maximum distribution of 50.0% does not include any distributions that PBF LLC may receive on common units that it owns. PBFX made IDR payments of $7.6 million to PBF LLC based on its distributions for the year ended December 31, 2017.
PBF LLC expects to continue to make tax distributions to its members in accordance with its amended and restated limited liability company agreement.

55



Stock Performance Graph
In accordance with SEC rules, the information contained in the Stock Performance Graph below shall not be deemed to be “soliciting material,” or to be “filed” with the SEC, or subject to the SEC’s Regulation 14A or 14C, other than as provided under Item 201(e) of Regulation S-K, or to the liabilities of Section 18 of the Securities Exchange Act of 1934, as amended, except to the extent that we specifically request that the information be treated as soliciting material or specifically incorporate it by reference into a document filed under the Securities Act of 1933, as amended.
This performance graph and the related textual information are based on historical data and are not indicative of future performance. The following line graph compares the cumulative total return on an investment in our common stock against the cumulative total return of the S&P 500 Composite Index and an index of peer companies (that we selected) for the periods commencing December 31, 2012 through December 31, 2017. Our peer group consists of the following companies that are engaged in refining operations in the U.S.: Andeavor; CVR Energy, Inc.; Delek US Holdings, Inc.; HollyFrontier Corporation; Marathon Petroleum Corporation; Phillips 66; and Valero Energy Corporation.
pbf20175yearstockgrapha04.gif
 
12/31/2012
 
12/31/2013
 
12/31/2014
 
12/31/2015
 
12/31/2016
 
12/31/2017
PBF Energy Inc. Class A Common Stock
$
100.00

 
$
112.70

 
$
99.83

 
$
143.37

 
$
113.91

 
$
152.14

S&P 500
100.00

 
132.39

 
150.51

 
152.59

 
170.84

 
208.14

Peer Group
100.00

 
145.76

 
143.36

 
179.44

 
180.23

 
239.53


56



Recent Sales of Unregistered Securities—Exchange of PBF LLC Series A Units for Class A Common Stock
In the fourth quarter of 2017, a total of 78,758 PBF LLC Series A Units were exchanged for 78,758 shares of our Class A common stock in transactions exempt from registration under Section 4(2) of the Securities Act. We received no other consideration in connection with these exchanges. No exchanges were made by any of our directors or executive officers.
Share Repurchase Program
Our Board of Directors authorized the repurchase of up to $300.0 million of our Class A common stock (as amended from time to time, the “Repurchase Program”), which expires on September 30, 2018. These repurchases may be made from time to time through various methods, including open market transactions, block trades, accelerated share repurchases, privately negotiated transactions or otherwise, certain of which may be effected through Rule 10b5-1 and Rule 10b-18 plans. The timing and number of shares repurchased will depend on a variety of factors, including price, capital availability, legal requirements and economic and market conditions. We are not obligated to purchase any shares under the Repurchase Program, and repurchases may be suspended or discontinued at any time without prior notice.
There were no repurchases of our Class A Common Stock during the fourth quarter of 2017. For the period of time from the inception of the Repurchase Program through December 31, 2017, we purchased 6,050,717 shares for $150.8 million. As of December 31, 2017, we had $149.2 million remaining authorization under the Repurchase Program.
Securities Authorized for Issuance Under Equity Compensation Plans
The following table provides information about the securities authorized for issuance under our equity compensation plans as of December 31, 2017.
 
 
Equity Compensation Plan Information
 
 
 
(A)
 
(B)
 
(C)
 
 
 
Number of
securities to be
issued upon
exercise of
outstanding
options, warrants
and rights
 
Weighted-average
exercise price of
outstanding
options, warrants,
and rights
 
Number of securities
remaining available for
future issuance under
equity compensation
plans (excluding
securities reflected in
column (A))(1)
 
Approved by stockholders:
 
 
 
 
 
 
 
2012 Equity Incentive Plan (as amended)
 
6,017,775

 
$
27.08

 

(2)
2017 Equity Incentive Plan
 
865,000

 
28.62

 
3,072,125

 
Equity compensation plans not approved by security holders
 

 

 

 
Total
 
6,882,775

 
$
27.27

 
3,072,125

 

(1) Securities available for future issuance under the plan can be issued in various forms, including, without limitation, restricted stock and stock options.
(2) The Amended and Restated 2012 Plan currently has no shares remaining for future issuance; it has been superseded by the 2017 Equity Incentive Plan.


57



ITEM 6. SELECTED FINANCIAL DATA
The following table presents selected historical consolidated financial data of PBF Energy. The selected historical consolidated financial data as of December 31, 2017 and 2016 and for each of the three years in the period ended December 31, 2017, have been derived from our audited financial statements, included in “Item 8. Financial Statements and Supplementary Data.” The selected historical consolidated financial data as of December 31, 2015, 2014 and 2013 and for the years ended December 31, 2014 and 2013 have been derived from the audited financial statements of PBF Energy not included in this Annual Report on Form 10-K. As a result of the Chalmette and Torrance acquisitions, the historical consolidated financial results of PBF Energy only include the results of operations for the Chalmette and Torrance refineries from November 1, 2015 and July 1, 2016 forward, respectively.
The historical consolidated financial data and other statistical data presented below should be read in conjunction with “Item 7. Management’s Discussion and Analysis of Financial Condition and Results of Operations” and our consolidated financial statements and the related notes thereto, included in “Item 8. Financial Statements and Supplementary Data.”
The consolidated financial information may not be indicative of our future financial condition, results of operations or cash flows.
As discussed in “Note 2 - Summary of Significant Accounting Policies” of our Notes to the Consolidated Financial Statements, during the year ended December 31, 2017, we determined that we would revise the presentation of certain line items on our consolidated statements of operations to enhance our disclosure under the requirements of Rule 5-03 of Regulation S-X. The revised presentation is comprised of the inclusion of a subtotal within costs and expenses referred to as “Cost of sales” and the reclassification of total depreciation and amortization expense between such amounts attributable to cost of sales and other operating costs and expenses. The amount of depreciation and amortization expense that is presented separately within the “Cost of sales” subtotal represents depreciation and amortization of refining and logistics assets that are integral to the refinery production process. The historical comparative information has been revised to conform to the current presentation. This revised presentation does not have an effect on our historical consolidated income from operations or net income, nor does it have any impact on our consolidated balance sheets, statements of comprehensive income or statements of cash flows.


58



 
 
Year Ended December 31,
 
 
2017
 
2016
 
2015
 
2014
 
2013
 
 
(in thousands, except share and per share data)
Statement of operations data:
 
 
 
 
 
 
 
 
 
 
Revenues
 
$
21,786,637

 
$
15,920,424

 
$
13,123,929

 
$
19,828,155

 
$
19,151,455

Cost and expenses:
 
 
 
 
 
 
 
 
 
 
Cost of products and other
 
18,863,621

 
13,598,341

 
11,481,614

 
18,471,203

 
17,803,314

Operating expenses (excluding depreciation and amortization expense as reflected below)
 
1,685,611

 
1,423,198

 
904,525

 
883,140

 
812,652

Depreciation and amortization expense
 
277,992

 
216,341

 
187,729

 
166,799

 
98,622

Cost of sales
 
20,827,224

 
15,237,880

 
12,573,868

 
19,521,142

 
18,714,588

General and administrative expenses (excluding depreciation and amortization expense as reflected below) (1)
 
214,773

 
166,452

 
181,266

 
146,661

 
95,794

Depreciation and amortization expense
 
12,964

 
5,835

 
9,688

 
13,583

 
12,857

Loss (gain) on sale of asset
 
1,458

 
11,374

 
(1,004
)
 
(895
)
 
(183
)
Total cost and expenses
 
21,056,419

 
15,421,541

 
12,763,818

 
19,680,491

 
18,823,056

Income from operations
 
730,218

 
498,883

 
360,111

 
147,664

 
328,399

Other income (expense):
 
 
 
 
 
 
 
 
 
 
Change in Tax Receivable Agreement liability
 
250,922

 
12,908

 
18,150

 
2,990

 
(8,540
)
Change in fair value of catalyst leases
 
(2,247
)
 
1,422

 
10,184

 
3,969

 
4,691

Debt extinguishment costs
 
(25,451
)
 

 

 

 

Interest expense, net
 
(154,427
)
 
(150,045
)
 
(106,187
)
 
(98,764
)
 
(93,784
)
Income before income taxes
 
799,015

 
363,168

 
282,258

 
55,859

 
230,766

Income tax expense (benefit)
 
315,584

 
137,650

 
86,725

 
(22,412
)
 
16,681

Net income
 
483,431

 
225,518

 
195,533

 
78,271

 
214,085

Less: net income attributable to noncontrolling interests
 
67,914

 
54,707

 
49,132

 
116,508

 
174,545

Net income (loss) attributable to PBF Energy Inc. stockholders
 
$
415,517

 
$
170,811

 
$
146,401

 
$
(38,237
)
 
$
39,540

Weighted-average shares of Class A common stock outstanding:
 
 
 
 
 
 
 
 
 
 
Basic
 
109,779,407

 
98,334,302

 
88,106,999

 
74,464,494

 
32,488,369

Diluted
 
113,898,845

 
103,606,709

 
94,138,850

 
74,464,494

 
33,061,081

Net income (loss) available to Class A common stock per share:
 
 
 
 
 
 
 
 
 
 
Basic
 
$
3.78

 
$
1.74

 
$
1.66

 
$
(0.51
)
 
$
1.22

Diluted
 
$
3.73

 
$
1.74

 
$
1.65

 
$
(0.51
)
 
$
1.20

Dividends per common share
 
$
1.20

 
$
1.20

 
$
1.20

 
$
1.20

 
$
1.20

Balance sheet data (at end of period) :
 
 
 
 
 
 
 
 
 
 
Total assets
 
$
8,117,993

 
$
7,621,927

 
$
6,105,124

 
$
5,164,008

 
$
4,413,808

Total debt (2)
 
2,226,109

 
2,180,700

 
1,881,637

 
1,260,349

 
747,576

Total equity
 
2,902,949

 
2,570,684

 
2,095,857

 
1,693,316

 
1,715,256

Other financial data :
 
 
 
 
 
 
 
 
 
 
Capital expenditures (3)
 
$
727,035

 
$
1,612,871

 
$
981,080

 
$
631,332

 
$
415,702

——————————
(1)
Includes acquisition related expenses consisting primarily of consulting and legal expenses related to the Torrance Acquisition, PBFX Plains Asset Purchase, Chalmette Acquisition and other pending and non-consummated acquisitions of $1.0 million, $17.5 million and $5.8 million in 2017, 2016 and 2015, respectively.
(2)
Total debt, excluding debt issuance costs, includes current maturities, our Note payable and our Delaware Economic Development Authority Loan (which was fully converted to a grant as of December 31, 2016).
(3)
Includes expenditures for acquisitions, construction in progress, property, plant and equipment (including railcar purchases), deferred turnaround costs and other assets, excluding the proceeds from sales of assets.

59



ITEM 7. MANAGEMENT’S DISCUSSION AND ANALYSIS OF FINANCIAL CONDITION AND RESULTS OF OPERATIONS
The following review of our results of operations and financial condition should be read in conjunction with Items 1, 1A, and 2, “Business, Risk Factors, and Properties,” Item 6, “Selected Financial Data,” and Item 8, “Financial Statements and Supplementary Data,” respectively, included in this Annual Report on Form 10-K.
CAUTIONARY STATEMENT FOR THE PURPOSE OF SAFE HARBOR PROVISIONS OF THE PRIVATE SECURITIES LITIGATION REFORM ACT OF 1995
This Annual Report on Form 10-K contains certain “forward-looking statements,” as defined in the Private Securities Litigation Reform Act of 1995 (“PSLRA”), of expected future developments that involve risks and uncertainties. You can identify forward-looking statements because they contain words such as “believes,” “expects,” “may,” “should,” “seeks,” “approximately,” “intends,” “plans,” “estimates,” “anticipates” or similar expressions that relate to our strategy, plans or intentions. All statements we make relating to our estimated and projected earnings, margins, costs, expenditures, cash flows, growth rates and financial results or to our strategies, objectives, intentions, resources and expectations regarding future industry trends are forward-looking statements made under the safe harbor of the PSLRA except to the extent such statements relate to the operations of a partnership or limited liability company. In addition, we, through our senior management, from time to time make forward-looking public statements concerning our expected future operations and performance and other developments. These forward-looking statements are subject to risks and uncertainties that may change at any time, and, therefore, our actual results may differ materially from those that we expected. We derive many of our forward-looking statements from our operating budgets and forecasts, which are based upon many detailed assumptions. While we believe that our assumptions are reasonable, we caution that it is very difficult to predict the impact of known factors, and, of course, it is impossible for us to anticipate all factors that could affect our actual results.
Important factors that could cause actual results to differ materially from our expectations, which we refer to as “cautionary statements,” are disclosed under “Item 1A. Risk Factors,” and “Item 7. Management’s Discussion and Analysis of Financial Condition and Results of Operations” and elsewhere in this Annual Report on Form 10-K. All forward-looking information in this Annual Report on Form 10-K and subsequent written and oral forward-looking statements attributable to us, or persons acting on our behalf, are expressly qualified in their entirety by the cautionary statements. Some of the factors that we believe could affect our results include:
supply, demand, prices and other market conditions for our products, including volatility in commodity prices;
 the effects of competition in our markets;
changes in currency exchange rates, interest rates and capital costs;
 adverse developments in our relationship with both our key employees and unionized employees;
our ability to operate our businesses efficiently, manage capital expenditures and costs (including general and administrative expenses) and generate earnings and cash flow;
our indebtedness;
our supply and inventory intermediation arrangements expose us to counterparty credit and performance risk;
termination of our A&R Intermediation Agreements with J. Aron, which could have a material adverse effect on our liquidity, as we would be required to finance our intermediate and refined products inventory covered by the agreements. Additionally, we are obligated to repurchase from J. Aron certain intermediates and finished products located at the Paulsboro and Delaware City refineries’ storage tanks upon termination of these agreements;
restrictive covenants in our indebtedness that may adversely affect our operational flexibility;
payments to the current and former holders of PBF LLC Series A Units and PBF LLC Series B Units under our Tax Receivable Agreement for certain tax benefits we may claim;
our assumptions regarding payments arising under PBF Energy’s Tax Receivable Agreement and other arrangements relating to our organizational structure are subject to change due to various factors, including, among other factors, the timing of exchanges of PBF LLC Series A Units for shares of our Class A common stock as contemplated by the Tax Receivable Agreement, the price of our Class A common stock at the time of such exchanges, the extent to which such exchanges are taxable, and the amount and timing of our income;
our expectations and timing with respect to our acquisition activity and whether such acquisitions are accretive or dilutive to shareholders;

60



our expectations with respect to our capital improvement and turnaround projects;
the status of an air permit to transfer crude through the Delaware City refinery’s dock;
the impact of disruptions to crude or feedstock supply to any of our refineries, including disruptions due to problems at PBFX or with third party logistics infrastructure or operations, including pipeline, marine and rail transportation;
the possibility that we might reduce or not make further dividend payments;
the inability of our subsidiaries to freely pay dividends or make distributions to us;
the impact of current and future laws, rulings and governmental regulations, including the implementation of rules and regulations regarding transportation of crude oil by rail;
the impact of the newly enacted federal income tax legislation on our business;
the effectiveness of our crude oil sourcing strategies, including our crude by rail strategy and related commitments;
adverse impacts from changes in our regulatory environment, such as the effects of compliance with the California Global Warming Solutions Act (also referred to as “AB32”), or from actions taken by environmental interest groups;
market risks related to the volatility in the price of RINs required to comply with the Renewable Fuel Standards and GHG emission credits required to comply with various GHG emission programs, such as AB32;
our ability to successfully integrate recently completed acquisitions into our business and realize the benefits from such acquisitions;
liabilities arising from recent acquisitions that are unforeseen or exceed our expectations;
risk associated with the operation of PBFX as a separate, publicly-traded entity;
potential tax consequences related to our investment in PBFX; and
any decisions we continue to make with respect to our energy-related logistical assets that may be transferred to PBFX.
We caution you that the foregoing list of important factors may not contain all of the material factors that are important to you. In addition, in light of these risks and uncertainties, the matters referred to in the forward-looking statements contained in this Annual Report on Form 10-K may not in fact occur. Accordingly, investors should not place undue reliance on those statements.
Our forward-looking statements speak only as of the date of this Annual Report on Form 10-K. Except as required by applicable law, including the securities laws of the United States, we do not intend to update or revise any forward-looking statements. All subsequent written and oral forward-looking statements attributable to us or persons acting on our behalf are expressly qualified in their entirety by the foregoing.
Explanatory Note
This Annual Report on Form 10-K is filed by PBF Energy which is a holding company whose primary asset is an equity interest in PBF LLC. PBF Energy is the sole managing member of, and owner of an equity interest representing approximately 96.7% of the outstanding economic interests in PBF LLC as of December 31, 2017. PBF Energy operates and controls all of the business and affairs and consolidates the financial results of PBF LLC and its subsidiaries. PBF LLC is a holding company for the companies that directly and indirectly own and operate the business.
Unless the context indicates otherwise, the terms “we,” “us,” and “our” refer to PBF Energy and its consolidated subsidiaries, including PBF LLC, PBF Holding and its subsidiaries and PBFX and its subsidiaries.


61



Executive Summary
Our business operations are conducted by PBF LLC and its subsidiaries. We were formed in March 2008 to pursue the acquisitions of crude oil refineries and downstream assets in North America. We currently own and operate five domestic oil refineries and related assets located in Toledo, Ohio, Delaware City, Delaware, Paulsboro, New Jersey, New Orleans, Louisiana and Torrance, California. Our refineries have a combined processing capacity, known as throughput, of approximately 900,000 bpd, and a weighted average Nelson Complexity Index of 12.2. We operate in two reportable business segments: Refining and Logistics. Our five oil refineries are all engaged in the refining of crude oil and other feedstocks into petroleum products, and are aggregated into the Refining segment. PBFX operates certain logistical assets such as crude oil and refined petroleum products terminals, pipelines, and storage facilities, which are aggregated into the Logistics segment.
Factors Affecting Comparability
Our results over the past three years have been affected by the following events, the understanding of which will aid in assessing the comparability of our period to period financial performance and financial condition.
Torrance Acquisition
On July 1, 2016, we acquired from ExxonMobil and its subsidiary, Mobil Pacific Pipeline Company, the Torrance refinery and related logistics assets. The Torrance refinery, located on 750 acres in Torrance, California, is a high-conversion 155,000 bpd, delayed-coking refinery with a Nelson Complexity Index of 14.9. The facility is strategically positioned in Southern California with advantaged logistics connectivity that offers flexible raw material sourcing and product distribution opportunities primarily in the California, Las Vegas and Phoenix area markets. The Torrance Acquisition increased our total throughput capacity to approximately 900,000 bpd.
In addition to refining assets, the Torrance Acquisition included a number of high-quality logistics assets consisting of a sophisticated network of crude and products pipelines, product distribution terminals and refinery crude and product storage facilities. The most significant of the logistics assets is a 189-mile crude gathering and transportation system which delivers San Joaquin Valley crude oil directly from the field to the refinery. Additionally, included in the transaction were several pipelines which provide access to sources of crude oil including the Ports of Long Beach and Los Angeles, as well as clean product outlets with a direct pipeline supplying jet fuel to the Los Angeles airport. The Torrance refinery also has crude and product storage facilities with approximately 8.6 million barrels of shell capacity.
The purchase price for the assets was approximately $521.4 million in cash after post-closing purchase price adjustments, plus final working capital of $450.6 million. The final purchase price and fair value allocation were completed as of June 30, 2017. During the measurement period, which ended in June 2017, adjustments were made to our preliminary fair value estimates related primarily to Property, plant and equipment and Other long-term liabilities reflecting the finalization of our assessment of the costs and duration of certain assumed pre-existing environmental obligations. The transaction was financed through a combination of cash on hand, including proceeds from certain equity offerings, and borrowings under our Revolving Loan.
PBF Energy Inc. Public Offerings
As a result of the initial public offering and related reorganization transactions, PBF Energy became the sole managing member of PBF LLC with a controlling voting interest in PBF LLC and its subsidiaries. Effective with completion of the initial public offering, PBF Energy consolidates the financial results of PBF LLC and its subsidiaries and records a noncontrolling interest in its consolidated financial statements representing the economic interests of PBF LLC unit holders other than PBF Energy.
Additionally, a series of secondary offerings were made subsequent to our IPO whereby funds affiliated with The Blackstone Group L.P. (“Blackstone”) and First Reserve Management L.P. (“First Reserve”) sold their interests in us. The final such subsequent offering was completed on February 6, 2015, as funds affiliated with Blackstone and First Reserve exchanged 3,804,653 PBF LLC Series A units for the same number of shares of PBF Energy Class A common stock which were subsequently sold in a secondary public offering (the “February 2015 secondary offering” and collectively with the prior secondary offerings, the “secondary offerings”). As a result of these secondary offerings, Blackstone and First Reserve no longer hold any PBF LLC Series A units. The holders of PBF LLC Series B Units, which include certain current and former executive officers of PBF Energy, received a portion of the proceeds of the sales of the shares of PBF Energy Class A common stock by Blackstone and First Reserve in accordance with the amended and restated limited liability company agreement of PBF LLC. PBF Energy did not receive any proceeds from the secondary offerings.

62



On October 13, 2015, we completed a public offering of an aggregate of 11,500,000 shares of Class A common stock, including 1,500,000 shares of Class A common stock that were sold pursuant to the exercise of an over-allotment option, for net proceeds of $344.0 million, after deducting underwriting discounts and commissions and other offering expenses (the “October 2015 Equity Offering”).
On December 19, 2016, we completed a public offering of an aggregate of 10,000,000 shares of Class A common stock for net proceeds of $274.3 million, after deducting underwriting discounts and commissions and other offering expenses (the “December 2016 Equity Offering”).
As of December 31, 2017, including the offerings described above, we own 110,586,762 PBF LLC Series C Units and our current and former executive officers and directors and certain employees and others beneficially own 3,767,464 PBF LLC Series A Units, and the holders of our issued and outstanding shares of Class A common stock have 96.7% of the voting power in us and the members of PBF LLC other than PBF Energy through their holdings of Class B common stock have the remaining 3.3% of the voting power in us.
PBFX Equity Offerings
On April 5, 2016, PBFX completed a public offering of an aggregate of 2,875,000 common units, including 375,000 common units that were sold pursuant to the full exercise by the underwriter of its option to purchase additional common units, for net proceeds of $51.6 million, after deducting underwriting discounts and commissions and other offering expenses. In addition, on August 17, 2016, PBFX completed a public offering of an aggregate of 4,000,000 common units, and granted the underwriter an option to purchase an additional 600,000 common units, of which 375,000 units were subsequently purchased on September 14, 2016, for total net proceeds of $86.8 million, after deducting underwriting discounts and commissions and other offering expenses. As a result of the PBFX equity offerings, as of December 31, 2017, PBF LLC holds a 44.1% limited partner interest in PBFX and owns all of PBFX’s IDRs, with the remaining 55.9% limited partner interest owned by public common unit holders.
Chalmette Acquisition
On November 1, 2015, we acquired from ExxonMobil Oil Corporation, Mobil Pipe Line Company and PDV Chalmette, Inc., 100% of the ownership interests of Chalmette Refining, which owns the Chalmette refinery and related logistics assets. The Chalmette refinery, located outside of New Orleans, Louisiana, is a dual-train coking refinery and is capable of processing both light and heavy crude oil. Subsequent to the closing of the Chalmette Acquisition, Chalmette Refining is a wholly-owned subsidiary of PBF Holding.
Chalmette Refining owns 100% of the MOEM Pipeline, providing access to the Empire Terminal, as well as the CAM Connection Pipeline, providing access to the Louisiana Offshore Oil Port facility through a third party pipeline. Chalmette Refining also owns 80% of each of the Collins Pipeline Company and T&M Terminal Company, both located in Collins, Mississippi, which provide a clean products outlet for the refinery to the Plantation and Colonial Pipelines. Also included in the acquisition are a marine terminal capable of importing waterborne feedstocks and loading or unloading finished products; a clean products truck rack which provides access to local markets; and a crude and product storage facility.
The aggregate purchase price for the Chalmette Acquisition was $322.0 million in cash, plus inventory and working capital of $246.0 million, which was finalized in the first quarter of 2016. The transaction was financed through a combination of cash on hand and borrowings under our Revolving Loan.
PBFX Assets and Drop-Down Transactions
PBFX’s assets consist of the DCR Rail Terminal, the Toledo Truck Terminal, the DCR West Rack, the Toledo Storage Facility, the DCR Products Pipeline and Truck Rack, the East Coast Terminals (as defined below), the Torrance Valley Pipeline, PNGPC, the Toledo Products Terminal and the Chalmette Storage Tank. Apart from the East Coast Terminals, PBFX’s revenue is derived from long-term, fee-based commercial agreements with subsidiaries of PBF Energy, which include minimum volume commitments, for receiving, handling, transferring and storing crude oil, refined products and natural gas. These transactions are eliminated by PBF Energy in consolidation.
Since the inception of PBFX in 2014, PBF LLC and PBFX have entered into a series of drop-down transactions. Such transactions and third party acquisitions made by PBFX occurring in the three years ended December 31, 2017 are discussed below.

63



On May 14, 2015, PBFX acquired from PBF LLC all of the issued and outstanding limited liability company interests of Delaware Pipeline Company LLC and Delaware City Logistics Company LLC, whose assets consist of the DCR Products Pipeline and Truck Rack.
On April 29, 2016, PBFX’s wholly-owned subsidiary, PBF Logistics Products Terminals LLC, completed the purchase of the four refined products terminals in the greater Philadelphia region (the “East Coast Terminals”) from an affiliate of Plains All American Pipeline, L.P.
On August 31, 2016, PBFX acquired from PBF LLC 50% of the issued and outstanding limited liability company interests of TVPC, whose assets consist of the Torrance Valley Pipeline.
On February 15, 2017, PBFX entered into the PNGPC Contribution Agreement between PBFX and PBF LLC, pursuant to which PBFX Op Co acquired from PBF LLC all of the issued and outstanding limited liability company interests of PNGPC. PNGPC owns and operates an existing interstate natural gas pipeline. In August 2017, PBFX Op Co completed the construction of a new pipeline which replaced the existing pipeline and commenced services.
On February 15, 2017, we entered into the Chalmette Storage Services Agreement under which PBFX, through PBFX Op Co, assumed construction of the Chalmette Storage Tank. The Chalmette Storage Tank commenced operations in November 2017 upon completion of construction.
Renewable Fuels Standard
We are subject to obligations to purchase RINs required to comply with the Renewable Fuels Standard. Our overall RINs obligation is based on a percentage of domestic shipments of on-road fuels as established by the EPA. To the degree we are unable to blend the required amount of biofuels to satisfy our RINs obligation, RINs must be purchased on the open market to avoid penalties and fines. We record our RINs obligation on a net basis in Accrued expenses when our RINs liability is greater than the amount of RINs earned and purchased in a given period and in Prepaid and other current assets when the amount of RINs earned and purchased is greater than the RINs liability. We have experienced fluctuations in the costs to comply with our renewable energy credit. We incurred approximately $293.7 million in RINs costs during the year ended December 31, 2017 as compared to $347.5 million and $171.6 million during the years ended December 31, 2016 and 2015, respectively. The fluctuations in RINs costs are due primarily to volatility in prices for ethanol-linked RINs and increases in our production of on-road transportation fuels since 2012. Our RINs purchase obligation is dependent on our actual shipment of on-road transportation fuels domestically and the amount of blending achieved.
Amended and Restated Asset Based Revolving Credit Facility
On an ongoing basis, the Revolving Loan is available to be used for working capital and other general corporate purposes. On August 15, 2014, the agreement was amended and restated to, among other things, increase the maximum availability to $2.50 billion and extend its maturity to August 2019. The commitment fee on the unused portion, the interest rate on advances and the fees for letters of credit were reduced as part of the amendment. The amended and restated Revolving Loan includes an accordion feature which allows for aggregate commitments of up to $2.75 billion. In November and December 2015, PBF Holding increased the maximum availability under the Revolving Loan to $2.60 billion and $2.64 billion, respectively, in accordance with its accordion feature.
As noted in “Note 4 - Acquisitions” of our Notes to the Consolidated Financial Statements, we drew down under our Revolving Loan to partially fund the Torrance Acquisition. The outstanding balance under our Revolving Loan was $350.0 million as of December 31, 2017 and December 31, 2016, respectively.
2023 Senior Notes Offering
On November 24, 2015, PBF Holding and PBF Finance Corporation issued $500.0 million in aggregate principal amount of the 2023 Senior Notes. The net proceeds were approximately $490.0 million after deducting the initial purchasers’ discount and offering expenses. We used the proceeds to fund general corporate purposes, including a portion of the purchase price for the Torrance Acquisition.
2025 Senior Notes Offering
On May 30, 2017, PBF Holding and PBF Finance issued $725.0 million, in aggregate, principal amount of the 2025 Senior Notes. The Company used the net proceeds of $711.6 million to fund the cash tender offer (the “Tender Offer”) for any and all of its outstanding 8.25% senior secured notes due 2020 (the “2020 Senior Secured Notes”), to pay the related redemption price and accrued and unpaid interest for any 2020 Senior Secured Notes that remained outstanding after the completion of the Tender Offer, and for general corporate purposes. As described in “Note 9 - Credit Facility and Debt”

64



of our Notes to the Consolidated Financial Statements, upon the satisfaction and discharge of the 2020 Senior Secured Notes in connection with the closing of the Tender Offer and the redemption, the 2023 Senior Notes became unsecured and certain covenants were modified, as provided for in the indenture governing the 2023 Senior Notes and related documents.
PBF Rail Revolving Credit Facility
Effective March 25, 2014, PBF Rail Logistics Company LLC (“PBF Rail”), an indirect wholly-owned subsidiary of PBF Holding, entered into a $250.0 million secured revolving credit agreement (the “Rail Facility”), the primary purpose of which was to fund the acquisition by PBF Rail of crude tank cars (the “Eligible Railcars”) before December 2015.
As noted in “Note 9 - Credit Facility and Debt” of our Notes to the Consolidated Financial Statements, the Rail Facility was amended on two occasions in 2015 and 2016. On December 22, 2016, the Rail Facility was terminated and replaced with the PBF Rail Term Loan (as described below).
PBF Rail Term Loan
On December 22, 2016, PBF Rail entered into a $35.0 million term loan (the “PBF Rail Term Loan”) with a bank previously party to the Rail Facility. The PBF Rail Term Loan amortizes monthly over its five year term and bears interest at the one month LIBOR plus the margin as defined in the credit agreement. As security for the PBF Rail Term Loan, PBF Rail pledged, among other things: (i) certain Eligible Railcars; (ii) the Debt Service Reserve Account (as defined in the credit agreement); and (iii) PBF Holding’s member interest in PBF Rail. Additionally, the PBF Rail Term Loan contains customary terms, events of default and covenants for transactions of this nature. PBF Rail may at any time repay the PBF Rail Term Loan without penalty in the event that railcars collateralizing the loan are sold, scrapped or otherwise removed from the collateral pool.
The outstanding balance of the PBF Rail Term Loan was $28.4 million and $35.0 million as of December 31, 2017 and December 31, 2016, respectively.
PBFX Debt and Credit Facilities
On May 14, 2014, in connection with the closing of the PBFX Offering, PBFX entered into the PBFX Revolving Credit Facility and a three-year, $300.0 million term loan facility (the “PBFX Term Loan”). The PBFX Revolving Credit Facility was increased from $275.0 million to $325.0 million in December 2014 and from $325.0 million to $360.0 million in May 2016. The PBFX Revolving Credit Facility is available to fund working capital, acquisitions, distributions and capital expenditures and for other general partnership purposes and is guaranteed by a guaranty of collection from PBF LLC. PBFX also has the ability to increase the maximum amount of the PBFX Revolving Credit Facility by an aggregate amount of up to $240.0 million, to a total facility size of $600.0 million, subject to receiving increased commitments from lenders or other financial institutions and satisfaction of certain conditions. The PBFX Revolving Credit Facility includes a $25.0 million sublimit for standby letters of credit and a $25.0 million sublimit for swingline loans. The PBFX Term Loan was used to fund distributions to PBF LLC and was guaranteed by a guaranty of collection from PBF LLC and secured at all times by cash, U.S. Treasury or other investment grade securities in an amount equal to or greater than the outstanding principal amount of the PBFX Term Loan.
Certain subsequent acquisitions made by PBFX were funded partially by proceeds from the sale of marketable securities. PBFX used borrowings under the PBFX Revolving Credit Facility to repay the outstanding PBFX Term Loan balance, and thereby release the marketable securities that had collateralized the PBFX Term Loan. The PBFX Term Loan was repaid in 2017.
On May 12, 2015, PBFX entered into an indenture among the Partnership, PBF Logistics Finance Corporation, a Delaware corporation and wholly-owned subsidiary of PBFX (“PBF Logistics Finance,” and together with PBFX, the “Issuers”), the Guarantors named therein (certain subsidiaries of PBFX) and Deutsche Bank Trust Company Americas, as Trustee, under which the Issuers issued $350.0 million in aggregate principal amount of the 6.875% senior notes due 2023 (the “initial PBFX 2023 Senior Notes”). PBF LLC provided a limited guarantee of collection of the principal amount of the PBFX 2023 Senior Notes (as defined below), but is not otherwise subject to the covenants of the indenture. After deducting offering expenses, PBFX received net proceeds of approximately $343.0 million from the initial PBFX 2023 Senior Notes offering.
On October 6, 2017, PBFX issued $175.0 million in aggregate principal amount of 6.875% Senior Notes due 2023 (the “new PBFX 2023 Senior Notes” and, together with the initial PBFX 2023 Senior Notes, the “PBFX 2023 Senior Notes”). The new PBFX 2023 Senior Notes were issued at 102% of face value with an effective rate of 6.442% and were

65



issued under the indenture governing the initial PBFX 2023 Senior Notes dated on May 12, 2015. The new PBFX 2023 Senior Notes are expected to be treated as a single series with the initial PBFX 2023 Senior Notes and have the same terms as those initial notes except that (i) the new PBFX 2023 Senior Notes are subject to a separate registration rights agreement and (ii) the new PBFX 2023 Senior Notes were issued initially under CUSIP numbers different from the initial PBFX 2023 Senior Notes. PBFX used the net proceeds from the offering of the new PBFX 2023 Senior Notes to repay a portion of the PBFX Revolving Credit Facility and for general capital purposes.
As of December 31, 2017 and December 31, 2016, there were $528.4 million and $350.0 million outstanding under the PBFX 2023 Senior Notes, respectively.
Inventory Intermediation Agreements
On certain dates subsequent to the inception of the Inventory Intermediation Agreements, we and our subsidiaries, DCR and PRC, entered into amendments to the amended and restated inventory intermediation agreement (as amended, the “A&R Intermediation Agreements”) with J. Aron pursuant to which certain terms of the inventory intermediation agreements were amended, including, among other things, pricing and an extension of the term. The most recent of these was on September 8, 2017 which extends the term of the A&R Intermediation Agreement relating to DCR and PRC to July 1, 2019 and December 31, 2019, respectively, which terms may be further extended by mutual consent of the parties to July 1, 2020 and December 31, 2020, respectively.
Pursuant to each A&R Intermediation Agreement, J. Aron continues to purchase and hold title to certain of the intermediate and finished products produced by the Paulsboro and Delaware City refineries, respectively, and delivered into tanks at the Refineries. Furthermore, J. Aron agrees to sell the Products back to Paulsboro refinery and Delaware City refinery as the Products are discharged out of the refineries’ tanks. J. Aron has the right to store the products purchased in tanks under the A&R Intermediation Agreements and will retain these storage rights for the term of the agreements. PBF Holding continues to market and sell the products independently to third parties.
Crude Oil Acquisition Agreements
We currently purchase all of our crude and feedstock needs independently from a variety of suppliers on the spot market or through term agreements for our Delaware City refinery. We have a contract with Saudi Aramco pursuant to which we have been purchasing up to approximately 100,000 bpd of crude oil from Saudi Aramco that is processed at our Paulsboro refinery. Prior to December 31, 2015, we had a crude oil supply contract with a third-party for our Delaware City refinery. We currently fully source our own crude oil needs for our Toledo refinery. Prior to July 31, 2014, we had a crude oil acquisition agreement with a third party that expired on July 31, 2014. In connection with the Chalmette Acquisition we entered into a contract with PDVSA for the supply of 40,000 to 60,000 bpd of crude oil that can be processed at any of our East or Gulf Coast refineries. We have not sourced crude oil under this agreement since the third quarter of 2017 as PDVSA has suspended deliveries due to the parties’ inability to agree to mutually acceptable payment terms. In connection with the closing of the Torrance Acquisition, we entered into a crude supply agreement with ExxonMobil for approximately 60,000 bpd of crude oil that can be processed at our Torrance refinery.
Tax Receivable Agreement
In connection with our initial public offering, we entered into a Tax Receivable Agreement pursuant to which we are required to pay the members of PBF LLC, who exchange their units for PBF Energy Class A common stock or whose units we purchase, approximately 85% of the cash savings in income taxes that we realize as a result of the increase in the tax basis of our interest in PBF LLC, including tax benefits attributable to payments made under the Tax Receivable Agreement. We have recognized, as of December 31, 2017, a liability for the Tax Receivable Agreement of $362.1 million, reflecting our estimate of the undiscounted amounts that we expect to pay under the agreement due to exchanges including those in connection with our IPO and our secondary offerings. Our estimate of the Tax Receivable Agreement liability is based, in part, on forecasts of future taxable income over the anticipated life of our future business operations, assuming no material changes in the relevant tax law. Periodically, we may adjust the liability based, in part, on an updated estimate of the amounts that we expect to pay, using assumptions consistent with those used in our concurrent estimate of the deferred tax asset valuation allowance. For example, we must adjust the estimated Tax Receivable Agreement liability each time we purchase PBF LLC Series A Units or upon an exchange of PBF LLC Series A Units for our Class A common stock. These periodic adjustments to the tax receivable liability, if any, are recorded in general and administrative expense and may result in adjustments to our income tax expense and deferred tax assets and liabilities. As a result of the reduction of the corporate tax rate to 21% as part of the TCJA, the liability associated with the Tax Receivable Agreement was reduced. Accordingly, the deferred tax assets associated with the payments made or expected to be made were also reduced.

66



Share Repurchase Program
Our Board of Directors authorized the repurchase of up to $300.0 million of our Class A common stock. On September 26, 2016, our Board of Directors approved a two year extension to the existing Repurchase Program. As a result of the extension, the Repurchase Program will expire on September 30, 2018. No repurchases of our Class A common stock were made during the year ended December 31, 2017. As of December 31, 2017 we have purchased approximately 6.05 million shares of our Class A common stock under the Repurchase Program for $150.8 million through open market transactions. We currently have the ability to purchase approximately an additional $149.2 million in common stock under the approved Repurchase Program.
These repurchases may be made from time to time through various methods, including open market transactions, block trades, accelerated share repurchases, privately negotiated transactions or otherwise, certain of which may be effected through Rule 10b5-1 and Rule 10b-18 plans. The timing and number of shares repurchased will depend on a variety of factors, including price, capital availability, legal requirements and economic and market conditions. We are not obligated to purchase any shares under the Repurchase Program, and repurchases may be suspended or discontinued at any time without prior notice.
Factors Affecting Operating Results
Overview
Our earnings and cash flows from operations are primarily affected by the relationship between refined product prices and the prices for crude oil and other feedstocks. The cost to acquire crude oil and other feedstocks and the price of refined petroleum products ultimately sold depends on numerous factors beyond our control, including the supply of, and demand for, crude oil, gasoline, diesel and other refined petroleum products, which, in turn, depend on, among other factors, changes in global and regional economies, weather conditions, global and regional political affairs, production levels, the availability of imports, the marketing of competitive fuels, pipeline capacity, prevailing exchange rates and the extent of government regulation. Our revenue and operating income fluctuate significantly with movements in industry refined petroleum product prices, our materials cost fluctuate significantly with movements in crude oil prices and our other operating expenses fluctuate with movements in the price of energy to meet the power needs of our refineries. In addition, the effect of changes in crude oil prices on our operating results is influenced by how the prices of refined products adjust to reflect such changes.
Crude oil and other feedstock costs and the prices of refined petroleum products have historically been subject to wide fluctuation. Expansion and upgrading of existing facilities and installation of additional refinery distillation or conversion capacity, price volatility, international political and economic developments and other factors beyond our control are likely to continue to play an important role in refining industry economics. These factors can impact, among other things, the level of inventories in the market, resulting in price volatility and a reduction or increase in product margins. Moreover, the industry typically experiences seasonal fluctuations in demand for refined petroleum products, such as for gasoline and diesel, during the summer driving season and for home heating oil during the winter.
Benchmark Refining Margins
In assessing our operating performance, we compare the refining margins (revenue less materials cost) of each of our refineries against a specific benchmark industry refining margin based on crack spreads. Benchmark refining margins take into account both crude and refined petroleum product prices. When these prices are combined in a formula they provide a single value—a gross margin per barrel—that, when multiplied by throughput, provides an approximation of the gross margin generated by refining activities.
The performance of our East Coast refineries generally follows the Dated Brent (NYH) 2-1-1 benchmark refining margin. Our Toledo refinery generally follows the WTI (Chicago) 4-3-1 benchmark refining margin. Our Chalmette refinery generally follows the LLS (Gulf Coast) 2-1-1 benchmark refining margin. Our Torrance refinery generally follows the ANS (West Coast) 4-3-1 benchmark refining margin.
While the benchmark refinery margins presented below under “Results of Operations—Market Indicators” are representative of the results of our refineries, each refinery’s realized gross margin on a per barrel basis will differ from the benchmark due to a variety of factors affecting the performance of the relevant refinery to its corresponding benchmark. These factors include the refinery’s actual type of crude oil throughput, product yield differentials and any other factors not reflected in the benchmark refining margins, such as transportation costs, storage costs, credit fees, fuel consumed during production and any product premiums or discounts, as well as inventory fluctuations, timing of crude oil and other feedstock purchases, a rising or declining crude and product pricing environment and commodity price management

67



activities. As discussed in more detail below, each of our refineries, depending on market conditions, has certain feedstock-cost and product-value advantages and disadvantages as compared to the refinery’s relevant benchmark.
Credit Risk Management
Credit risk refers to the risk that a counterparty will default on its contractual obligations resulting in financial loss to us. Our exposure to credit risk is reflected in the carrying amount of the receivables that are presented in our balance sheet. To minimize credit risk, all customers are subject to extensive credit verification procedures and extensions of credit above defined thresholds are to be approved by the senior management. Our intention is to trade only with recognized creditworthy third parties. In addition, receivable balances are monitored on an ongoing basis. We also limit the risk of bad debts by obtaining security such as guarantees or letters of credit.
Other Factors
We currently source our crude oil for our refineries on a global basis through a combination of market purchases and short-term purchase contracts, and through our crude oil supply agreements with Saudi Aramco, PDVSA, ExxonMobil and others. We believe purchases based on market pricing has given us flexibility in obtaining crude oil at lower prices and on a more accurate “as needed” basis. Since our Paulsboro and Delaware City refineries access their crude slates from the Delaware River via ship or barge and through our rail facilities at Delaware City, these refineries have the flexibility to purchase crude oils from the Mid-Continent and Western Canada, as well as a number of different countries. We have not sourced crude oil under our crude supply arrangement with PDVSA since the third quarter of 2017 as PDVSA has suspended deliveries due to our inability to agree to mutually acceptable payment terms.
In the past several years, we expanded and upgraded the existing on-site railroad infrastructure at the Delaware City refinery. Currently, crude oil delivered by rail to this facility is consumed at our Delaware City and Paulsboro refineries. The Delaware City rail unloading facility, which was sold to PBFX in 2014, allows our East Coast refineries to source WTI-based crude oils from Western Canada and the Mid-Continent, which we believe, at times, may provide cost advantages versus traditional Brent-based international crude oils. In support of this rail strategy, we have at times entered into agreements to lease or purchase crude railcars. A portion of these railcars were purchased via the Rail Facility entered into during 2014, which was terminated in connection with the execution of the PBF Rail Term Loan in 2016. Certain of these railcars were subsequently sold to a third party, which has leased the railcars back to us for periods of between four and seven years. In 2016, we sold approximately 120 of these railcars to optimize our railcar portfolio. Our railcar fleet, at times, provides transportation flexibility within our crude oil sourcing strategy that allows our East Coast refineries to process cost advantaged crude from Canada and the Mid-Continent.
Our operating cost structure is also important to our profitability. Major operating costs include costs relating to employees and contract labor, energy, maintenance and environmental compliance, and emission control regulations, including the cost of RINs required for compliance with the Renewable Fuels Standard. The predominant variable cost is energy, in particular, the price of utilities, natural gas and electricity.
Our operating results are also affected by the reliability of our refinery operations. Unplanned downtime of our refinery assets generally results in lost margin opportunity and increased maintenance expense. The financial impact of planned downtime, such as major turnaround maintenance, is managed through a planning process that considers such things as the margin environment, the availability of resources to perform the needed maintenance and feed logistics, whereas unplanned downtime does not afford us this opportunity.
Refinery-Specific Information
The following section includes refinery-specific information related to our operations, crude oil differentials, ancillary costs, and local premiums and discounts.
Delaware City Refinery. The benchmark refining margin for the Delaware City refinery is calculated by assuming that two barrels of Dated Brent crude oil are converted into one barrel of gasoline and one barrel of diesel. We calculate this benchmark using the NYH market value of reformulated blendstock for oxygenate blending (“RBOB”) and ultra-low sulfur diesel (“ULSD”) against the market value of Dated Brent and refer to the benchmark as the Dated Brent (NYH) 2-1-1 benchmark refining margin. Our Delaware City refinery has a product slate of approximately 53% gasoline, 30% distillate, 2% high-value petrochemicals, with the remaining portion of the product slate comprised of lower-value products (6% black oil, 4% petroleum coke, 3% LPGs and 2% other). For this reason, we believe the Dated Brent (NYH) 2-1-1 is an appropriate benchmark industry refining margin. The majority of Delaware City revenues are generated off NYH-based market prices.

68



The Delaware City refinery’s realized gross margin on a per barrel basis has historically differed from the Dated Brent (NYH) 2-1-1 benchmark refining margin due to the following factors:
the Delaware City refinery processes a slate of primarily medium and heavy sour crude oils, which has constituted approximately 55% to 65% of total throughput. The remaining throughput consists of sweet crude oil and other feedstocks and blendstocks. In addition, we have the capability to process a significant volume of light, sweet crude oil depending on market conditions. Our total throughput costs have historically priced at a discount to Dated Brent; and
as a result of the heavy, sour crude slate processed at Delaware City, we produce lower value products including sulfur, carbon dioxide and petroleum coke. These products are priced at a significant discount to RBOB and ULSD and represent approximately 5% to 7% of our total production volume.
Paulsboro Refinery. The benchmark refining margin for the Paulsboro refinery is calculated by assuming that two barrels of Dated Brent crude oil are converted into one barrel of gasoline and one barrel of diesel. We calculate this benchmark using the NYH market value of RBOB and ULSD diesel against the market value of Dated Brent and refer to the benchmark as the Dated Brent (NYH) 2-1-1 benchmark refining margin. Our Paulsboro refinery has a product slate of approximately 39% gasoline, 33% distillate, 5% high-value Group I lubricants and 10% asphalt, with the remaining portion of the product slate comprised of lower-value products (5% black oil, 3% petroleum coke, 4% LPGs and 1% other). For this reason, we believe the Dated Brent (NYH) 2-1-1 is an appropriate benchmark industry refining margin. The majority of Paulsboro revenues are generated off NYH-based market prices.
The Paulsboro refinery’s realized gross margin on a per barrel basis has historically differed from the Dated Brent (NYH) 2-1-1 benchmark refining margin due to the following factors:
the Paulsboro refinery processes a slate of primarily medium and heavy sour crude oils, which has historically constituted approximately 75% to 85% of total throughput. The remaining throughput consists of sweet crude oil and other feedstocks and blendstocks;
as a result of the heavy, sour crude slate processed at Paulsboro, we produce lower value products including sulfur and petroleum coke. These products are priced at a significant discount to RBOB and ULSD and represent approximately 3% to 5% of our total production volume; and
the Paulsboro refinery produces Group I lubricants which carry a premium sales price to RBOB and ULSD.
Toledo Refinery. The benchmark refining margin for the Toledo refinery is calculated by assuming that four barrels of WTI crude oil are converted into three barrels of gasoline, one-half barrel of ULSD and one-half barrel of jet fuel. We calculate this refining margin using the Chicago market values of conventional blendstock for oxygenate blending (“CBOB”) and ULSD and the United States Gulf Coast value of jet fuel against the market value of WTI and refer to this benchmark as the WTI (Chicago) 4-3-1 benchmark refining margin. Our Toledo refinery has a product slate of approximately 54% gasoline, 34% distillate, 6% high-value petrochemicals (including nonene, tetramer, benzene, xylene and toluene) with the remaining portion of the product slate comprised of lower-value products (5% LPGs and 1% other). For this reason, we believe the WTI (Chicago) 4-3-1 is an appropriate benchmark industry refining margin. The majority of Toledo revenues are generated off Chicago-based market prices.
The Toledo refinery’s realized gross margin on a per barrel basis has historically differed from the WTI (Chicago) 4-3-1 benchmark refining margin due to the following factors:
the Toledo refinery processes a slate of domestic sweet and Canadian synthetic crude oil. Historically, Toledo’s blended average crude costs have been higher than the market value of WTI crude oil;
the Toledo refinery configuration enables it to produce more barrels of product than throughput which generates a pricing benefit; and
the Toledo refinery generates a pricing benefit on some of its refined products, primarily its petrochemicals.
Chalmette Refinery. The benchmark refining margin for the Chalmette refinery is calculated by assuming two barrels of Light Louisiana Sweet (“LLS”) crude oil are converted into one barrel of gasoline and one barrel of diesel. We calculate this benchmark using the US Gulf Coast market value of 87 conventional gasoline and ULSD against the market value of LLS and refer to this benchmark as the LLS (Gulf Coast) 2-1-1 benchmark refining margin. Our Chalmette refinery has a product slate of approximately 47% gasoline, 32% distillate, 3% high-value petrochemicals (including benzene and xylenes) with the remaining portion of the product slate comprised of lower-value products (10% black oil, 5% petroleum

69



coke and 3% other). For this reason, we believe the LLS (Gulf Coast) 2-1-1 is an appropriate benchmark industry refining margin. The majority of Chalmette revenues are generated off Gulf Coast-based market prices.
The Chalmette refinery’s realized gross margin on a per barrel basis has historically differed from the LLS (USGC) 2-1-1 benchmark refining margin due to the following factors:
the Chalmette refinery has generally processed a slate of primarily medium and heavy sour crude oils, which has historically constituted approximately 55% to 65% of total throughput. The remaining throughput consists of sweet crude oil and other feedstocks and blendstocks; and
as a result of the heavy, sour crude slate processed at Chalmette, we produce lower-value products including sulfur and petroleum coke. These products are priced at a significant discount to 87 conventional gasoline and ULSD and represent approximately 4% to 6% of our total production volume.
The PRL (pre-treater, reformer, light ends) project was completed in 2017 which has increased high-octane, ultra-low sulfur reformate and chemicals production. The new crude oil tank was also commissioned in 2017 and is allowing additional gasoline and diesel exports, reduced RINs compliance costs and lower crude ship demurrage costs.
Torrance Refinery. The benchmark refining margin for the Torrance refinery is calculated by assuming that four barrels of Alaskan North Slope (“ANS”) crude oil are converted into three barrels of gasoline, one-half barrel of diesel and one-half barrel of jet fuel. We calculate this benchmark using the West Coast Los Angeles market value of California reformulated blendstock for oxygenate blending (CARBOB), California Air Resources Board (CARB) diesel and jet fuel and refer to the benchmark as the ANS (WCLA) 4-3-1 benchmark refining margin. Our Torrance refinery has a product slate of approximately 64% gasoline and 22% distillate with the remaining portion of the product slate comprised of lower-value products (9% petroleum coke, 2% LPG, 1% black oil and 2% other). For this reason, we believe the ANS (West Coast) 4-3-1 is an appropriate benchmark industry refining margin. The majority of Torrance revenues are generated off West Coast Los Angeles-based market prices.
The Torrance refinery’s realized gross margin on a per barrel basis has historically differed from the ANS (WCLA) 4-3-1 benchmark refining margin due to the following factors:
the Torrance refinery has generally processed a slate of primarily heavy sour crude oils, which has historically constituted approximately 80% to 90% of total throughput. The Torrance crude slate has the lowest API gravity (typically an American Petroleum Institute (“API”) gravity of less than 20 degrees) of all of our refineries. The remaining throughput consists of other feedstocks and blendstocks; and
as a result of the heavy, sour crude slate processed at Torrance, we produce lower-value products including petroleum coke and sulfur. These products are priced at a significant discount to gasoline and diesel and represent approximately 9% to 11% of our total production volume.
Change in Presentation
During 2017, we determined that we will revise the presentation of certain line items on our historical consolidated statements of operations to enhance our disclosure under the requirements of Rule 5-03 of Regulation S-X. The revised presentation is comprised of the inclusion of a subtotal within operating costs and expenses referred to as “Cost of sales” and the reclassification of total depreciation and amortization expense between such amounts attributable to cost of sales and other operating costs and expenses. The amount of depreciation and amortization expense that is presented separately within the “Cost of Sales” subtotal represents depreciation and amortization of refining and logistics assets that are integral to the refinery production process.
As described in “Note 2 - Summary of Significant Accounting Policies” of our Notes to the Consolidated Financial Statements, the historical comparative information has been revised to conform to the current presentation. This revised presentation does not have an effect on our historical consolidated income from operations or net income, nor does it have any impact on our consolidated balance sheets, statements of comprehensive income, statements of changes in equity and statements of cash flows.


70



Results of Operations
The tables below reflect our consolidated financial and operating highlights for the years ended December 31, 2017, 2016 and 2015 (amounts in thousands, except per share data). We operate in two reportable business segments: Refining and Logistics. Our oil refineries, excluding the assets owned by PBFX, are all engaged in the refining of crude oil and other feedstocks into petroleum products, and are aggregated into the Refining segment. PBFX is a publicly traded master limited partnership that operates certain logistical assets such as crude oil and refined petroleum products terminals, pipelines and storage facilities. PBFX’s operations are aggregated into the Logistics segment. We do not separately discuss our results by individual segments as, apart from the East Coast Terminals, our Logistics segment did not have any significant third party revenue and a significant portion of its operating results eliminate in consolidation.
 
 
Year Ended December 31,
 
 
2017
 
2016
 
2015
Revenue
 
$
21,786,637

 
$
15,920,424

 
$
13,123,929

 
 
 
 
 
 
 
Cost and expenses:
 
 
 
 
 
 
Cost of products and other
 
18,863,621

 
13,598,341

 
11,481,614

Operating expenses (excluding depreciation and amortization expense as reflected below)
 
1,685,611

 
1,423,198

 
904,525

Depreciation and amortization expense
 
277,992

 
216,341

 
187,729

Cost of sales
 
20,827,224

 
15,237,880

 
12,573,868

General and administrative expenses (excluding depreciation and amortization expense as reflected below)
 
214,773

 
166,452

 
181,266

Depreciation and amortization expense
 
12,964

 
5,835

 
9,688

Loss (gain) on sale of assets
 
1,458

 
11,374

 
(1,004
)
Total cost and expenses
 
21,056,419

 
15,421,541

 
12,763,818

Income from operations
 
730,218

 
498,883

 
360,111

Other income (expense):
 
 
 
 
 
 
Change in Tax Receivable Agreement liability
 
250,922

 
12,908

 
18,150

Change in fair value of catalyst leases
 
(2,247
)
 
1,422

 
10,184

Debt extinguishment costs
 
(25,451
)
 

 

Interest expense, net
 
(154,427
)
 
(150,045
)
 
(106,187
)
Income before income taxes
 
799,015

 
363,168

 
282,258

Income tax expense
 
315,584

 
137,650

 
86,725

Net income
 
483,431

 
225,518

 
195,533

Less: net income attributable to noncontrolling interest
 
67,914

 
54,707

 
49,132

Net income attributable to PBF Energy Inc. stockholders
 
$
415,517

 
$
170,811

 
$
146,401

 
 
 
 
 
 
 
Gross margin
 
$
1,041,129

 
$
727,496

 
$
571,524

 
 
 
 
 
 
 
Gross refining margin (1)
 
2,676,651

 
2,143,449

 
1,512,330

 
 
 
 
 
 
 
Net income available to Class A common stock per share:
 
 
 
 
 
 
Basic
 
$
3.78

 
$
1.74

 
$
1.66

Diluted
 
$
3.73

 
$
1.74

 
$
1.65

——————————
(1) See Non-GAAP Financial Measures below.

71



Operating Highlights
 
 
Year Ended December 31,
 
 
2017
 
2016
 
2015
Key Operating Information
 
 
 
 
 
 
Production (bpd in thousands)
 
802.9

 
734.3

 
511.9

Crude oil and feedstocks throughput (bpd in thousands)
 
807.4

 
727.7

 
516.4

Total crude oil and feedstocks throughput (millions of barrels)
 
294.7

 
266.4

 
188.4

Gross margin per barrel of throughput
 
$
3.53

 
$
2.73

 
$
3.03

Gross refining margin, excluding special items, per barrel of throughput (1)
 
$
8.08

 
$
6.09

 
$
10.29

Refinery operating expense, excluding depreciation, per barrel of throughput
 
$
5.52

 
$
5.22

 
$
4.72

 
 
 
 
 
 
 
Crude and feedstocks (% of total throughput) (2)
 
 
 
 
 
 
Heavy
 
34
%
 
26
%
 
14
%
Medium
 
30
%
 
37
%
 
49
%
Light
 
21
%
 
25
%
 
26
%
Other feedstocks and blends
 
15
%
 
12
%
 
11
%
Total throughput
 
100
%
 
100
%
 
100
%
 
 
 
 
 
 
 
Yield (% of total throughput)
 
 
 
 
 
 
Gasoline and gasoline blendstocks
 
50
%
 
50
%
 
49
%
Distillates and distillate blendstocks
 
30
%
 
31
%
 
35
%
Lubes
 
1
%
 
1
%
 
1
%
Chemicals
 
2
%
 
3
%
 
3
%
Other
 
16
%
 
15
%
 
12
%
Total yield
 
99
%
 
100
%
 
100
%
——————————
(1) See Non-GAAP Financial Measures below.
(2) We define heavy crude oil as crude oil with American Petroleum Institute (API) gravity less than 24 degrees. We define medium crude oil as crude oil with API gravity between 24 and 35 degrees. We define light crude oil as crude oil with API gravity higher than 35 degrees.

72



The table below summarizes certain market indicators relating to our operating results as reported by Platts.
 
 
Year Ended December 31,
 
 
2017
 
2016
 
2015
 
 
(dollars per barrel, except as noted)
Dated Brent Crude
 
$
54.18

 
$
43.91

 
$
52.56

West Texas Intermediate (WTI) crude oil
 
$
50.79

 
$
43.34

 
$
48.71

Light Louisiana Sweet (LLS) crude oil
 
$
54.02

 
$
45.03

 
$
52.36

Alaska North Slope (ANS) crude oil
 
$
54.43

 
$
43.67

 
$
52.44

Crack Spreads
 
 
 
 
 
 
Dated Brent (NYH) 2-1-1
 
$
14.74

 
$
13.49

 
$
16.35

WTI (Chicago) 4-3-1
 
$
15.88

 
$
12.38

 
$
17.91

LLS (Gulf Coast) 2-1-1
 
$
13.57

 
$
10.75

 
$
14.39

ANS (West Coast) 4-3-1
 
$
17.43

 
$
16.46

 
$
26.46

Crude Oil Differentials
 
 
 
 
 
 
Dated Brent (foreign) less WTI
 
$
3.39

 
$
0.56

 
$
3.85

Dated Brent less Maya (heavy, sour)
 
$
7.16

 
$
7.36

 
$
8.45

Dated Brent less WTS (sour)
 
$
4.37

 
$
1.42

 
$
3.59

Dated Brent less ASCI (sour)
 
$
3.66

 
$
3.92

 
$
4.57

WTI less WCS (heavy, sour)
 
$
12.24

 
$
12.57

 
$
11.87

WTI less Bakken (light, sweet)
 
$
(0.26
)
 
$
1.32

 
$
2.89

WTI less Syncrude (light, sweet)
 
$
(1.74
)
 
$
(2.01
)
 
$
(1.45
)
WTI less LLS (light, sweet)
 
$
(3.23
)
 
$
(1.69
)
 
$
(3.67
)
WTI less ANS (light, sweet)
 
$
(3.63
)
 
$
(0.33
)
 
$
(3.73
)
Natural gas (dollars per MMBTU)
 
$
3.02

 
$
2.55

 
$
2.63

 
2017 Compared to 2016
Overview— Net income was $483.4 million for the year ended December 31, 2017 compared to $225.5 million for the year ended December 31, 2016. Net income attributable to PBF Energy stockholders was $415.5 million, or $3.73 per diluted share, for the year ended December 31, 2017 ($3.73 per share on a fully-exchanged, fully-diluted basis based on adjusted fully-converted net income, or net income of $1.14 per share on a fully-exchanged, fully-diluted basis based on adjusted fully-converted net income excluding special items, as described below in Non-GAAP Financial Measures) compared to net income attributable to PBF Energy stockholders of $170.8 million, or $1.74 per diluted share, for the year ended December 31, 2016 ($1.74 per share on a fully-exchanged, fully-diluted basis based on adjusted fully-converted net income, or a net loss of $1.41 per share on a fully exchanged, fully-diluted basis based on adjusted fully-converted net loss excluding special items, as described below in Non-GAAP Financial Measures). The net income or loss attributable to PBF Energy represents PBF Energy’s equity interest in PBF LLC’s pre-tax income (loss), less applicable income tax expense. PBF Energy’s weighted-average equity interest in PBF LLC was 96.6% and 95.3% for the years ended December 31, 2017 and 2016, respectively.
Our results for the year ended December 31, 2017 were positively impacted by special items including a pre-tax non-cash LCM inventory adjustment of approximately $295.5 million, or $178.5 million net of tax, and a pre-tax benefit of $250.9 million, or $151.5 million net of tax, related to the change in our Tax Receivable Agreement liability. Our results for the year ended December 31, 2016 were positively impacted by special items consisting of a pre-tax LCM inventory adjustment of approximately $521.3 million, or $317.7 million net of tax, and a pre-tax benefit of $12.9 million, or $7.9 million net of tax related to the change in our Tax Receivable Agreement liability. Our results for the year ended December 31, 2017 were also impacted by special items related to pre-tax debt extinguishment costs of $25.5 million, or $15.4 million net of tax related to the redemption of the 2020 Senior Secured Notes and the enactment of the Tax Cuts and Jobs Act (the “TCJA”) resulting in a net tax expense of $193.5 million associated with the remeasurement of Tax Receivable Agreement associated deferred tax assets and a net tax benefit of $173.3 million for the reduction of our deferred tax liabilities.

73



Excluding the impact of these special items, our results were positively impacted by higher throughput volumes at the majority of our refineries and higher crack spreads realized at each of our refineries, which were impacted by the hurricane-related reduction in refining throughput in the Gulf Coast region and tightening product inventories, specifically distillates, in the second half of the year as well as lower costs to comply with the RFS. Notably, we benefited from the improved operating performance of our Chalmette and Torrance refineries.
Revenues— Revenues totaled $21.8 billion for the year ended December 31, 2017 compared to $15.9 billion for the year ended December 31, 2016, an increase of approximately $5.9 billion or 36.8%. Revenues per barrel were $64.90 and $59.77 for the years ended December 31, 2017 and 2016, respectively, an increase of 8.6% directly related to higher hydrocarbon commodity prices. For the year ended December 31, 2017, the total throughput rates at our East Coast, Mid-Continent, Gulf Coast and West Coast refineries averaged approximately 338,200 bpd, 145,200 bpd, 184,500 bpd and 139,500 bpd, respectively. For the year ended December 31, 2016, the total throughput rates at our East Coast, Mid-Continent and Gulf Coast refineries averaged approximately 327,000 bpd, 159,100 bpd and 169,300 bpd, respectively. For the period from its acquisition on July 1, 2016 through December 31, 2016, our West Coast refinery’s throughput averaged 143,900 bpd. The throughput rates at our East Coast and Gulf Coast refineries were higher in 2017 compared to 2016. Our West Coast refinery was not acquired until the beginning of the third quarter of 2016. The decrease in throughput rates at our West Coast refinery in 2017 compared to 2016 is primarily due to planned downtime at our Torrance refinery for its first significant turnaround under our ownership, which was completed early in the third quarter of 2017. However, our West Coast refinery throughput averaged 164,000 bpd for the last six months of the year upon completion of the turnaround. For the year ended December 31, 2017, the total refined product barrels sold at our East Coast, Mid-Continent, Gulf Coast and West Coast refineries averaged approximately 363,800 bpd, 160,400 bpd, 227,200 bpd and 168,300 bpd, respectively. For the year ended December 31, 2016, the total refined product barrels sold at our East Coast, Mid-Continent and Gulf Coast refineries averaged approximately 364,100 bpd, 171,800 bpd and 206,400 bpd, respectively. For the period from its acquisition on July 1, 2016 through December 31, 2016, the total refined product barrels sold at our West Coast refinery averaged 179,200 bpd. Total refined product barrels sold were higher than throughput rates, reflecting sales from inventory as well as sales and purchases of refined products outside the refineries.
Gross Margin— Gross margin, including refinery operating expenses and depreciation, totaled $1,041.1 million, or $3.53 per barrel of throughput, for the year ended December 31, 2017, compared to $727.5 million, or $2.73 per barrel of throughput, for the year ended December 31, 2016, an increase of $313.6 million. Gross refining margin (as defined below in Non-GAAP Financial Measures) totaled $2,676.7 million, or $9.08 per barrel of throughput ($2,381.1 million or $8.08 per barrel of throughput excluding the impact of special items), for the year ended December 31, 2017 compared to $2,143.4 million, or $8.05 per barrel of throughput ($1,622.1 million or $6.09 per barrel of throughput excluding the impact of special items), for the year ended December 31, 2016, an increase of approximately $533.2 million or an increase of $759.0 million excluding special items.
Excluding the impact of special items, gross margin and gross refining margin increased due to improved crack spreads across each of our refineries, reduced costs to comply with the RFS and positive margin contributions from our Torrance refinery following its first significant turnaround under our ownership, which was completed early in the third quarter of 2017. Costs to comply with our obligation under the RFS totaled $255.2 million for the year ended December 31, 2017 (excluding our West Coast refinery, whose cost to comply with RFS totaled $38.5 million for the year ended December 31, 2017) compared to $325.3 million for the year ended December 31, 2016 (excluding our West Coast refinery, whose costs to comply with RFS totaled $22.2 million for the year ended December 31, 2016). In addition, gross margin and gross refining margin were positively impacted by a non-cash LCM inventory adjustment of approximately $295.5 million on a net basis resulting from an increase in crude oil and refined product prices in comparison to the prices at the end of 2016. The non-cash LCM inventory adjustment increased gross margin and gross refining margin by approximately $521.3 million in the year ended December 31, 2016.
Average industry refining margins in the Mid-Continent were stronger during the year ended December 31, 2017, as compared to the same period in 2016. The WTI (Chicago) 4-3-1 industry crack spread was $15.88 per barrel, or 28.3% higher, in the year ended December 31, 2017, as compared to $12.38 per barrel in the same period in 2016. Our margins were unfavorably impacted by our refinery specific crude slate in the Mid-Continent which was impacted by a declining WTI/Bakken differential partially offset by an improving WTI/Syncrude differential, which averaged a premium of $1.74 per barrel for the year ended December 31, 2017 as compared to a premium of $2.01 per barrel in the same period in 2016.
On the East Coast, the Dated Brent (NYH) 2-1-1 industry crack spread was approximately $14.74 per barrel, or 9.3% higher, in the year ended December 31, 2017 as compared to $13.49 per barrel in the same period in 2016. The Dated Brent/WTI differential was $2.83 higher in the year ended December 31, 2017, as compared to the same period in 2016, partially offset by year over year decreases in the Dated Brent/Maya differential and WTI/Bakken differential of $0.20 and $1.58, respectively.

74



Gulf Coast industry refining margins improved during the year ended December 31, 2017 as compared to the same period in 2016. The LLS (Gulf Coast) 2-1-1 industry crack spread was $13.57 per barrel, or 26.2% higher, in the year ended December 31, 2017 as compared to $10.75 per barrel in the same period in 2016. Crude differentials weakened with the WTI/LLS differential averaging a premium of $3.23 per barrel during the year ended December 31, 2017 as compared to a premium of $1.69 per barrel in the same period of 2016.
Additionally, we benefited from improvements in the West Coast industry refining margins during the year ended December 31, 2017 as compared to the same period in 2016. The ANS (West Coast) 4-3-1 industry crack spread was $17.43 per barrel, or 5.9% higher, in the year ended December 31, 2017 as compared to $16.46 per barrel in the same period in 2016. Partially offsetting the improved crack spreads, crude differentials weakened with the WTI/ANS differential averaging a premium of $3.63 per barrel during the year ended December 31, 2017 as compared to a premium of $0.33 per barrel in the same period of 2016. As the Torrance refinery was not acquired until the beginning of the third quarter of 2016, we did not benefit from the contribution of this refinery for the full twelve months of the prior year.
Favorable movements in these benchmark crude differentials typically result in lower crude costs and positively impact our earnings, while reductions in these benchmark crude differentials typically result in higher crude costs and negatively impact our earnings.
Operating Expenses— Operating expenses totaled $1,685.6 million for the year ended December 31, 2017 compared to $1,423.2 million for the year ended December 31, 2016, an increase of $262.4 million, or 18.4%. Of the total $1,685.6 million of operating expenses, approximately $1,627.6 million, or $5.52 per barrel of throughput, related to expenses incurred by the Refining segment, while the remaining $58.0 million related to expenses incurred by the Logistics segment ($1,390.6 million or $5.22 per barrel, and $32.6 million of operating expenses for the year ended December 31, 2016 related to the Refining and Logistics segment, respectively). The increase in operating expenses was mainly attributable to the operating expenses associated with our Torrance refinery and related logistics assets, which were included in our results for the full year of 2017 as compared with only six months of 2016. For the year ended December 31, 2017 the Torrance refinery and related logistics assets incurred operating expenses of approximately $475.9 million in comparison to $250.5 million for the period from its acquisition on July 1, 2016 to December 31, 2016. Total operating expenses at our refineries, excluding our Torrance refinery, increased slightly for the year ended December 31, 2017, primarily due to higher energy costs and maintenance costs. The increase in energy costs was mainly due to higher natural gas prices while the increase in maintenance costs was mainly due to timing of repairs. The operating expenses related to the Logistics segment consists of costs related to the operation and maintenance of PBFX’s assets, which were higher primarily as a result of current period expenses related to certain assets including the Toledo Products Terminal and Torrance Valley Pipeline, which were not in service for the full comparable period in 2016, and higher operating expenses associated with the East Coast Terminals.
General and Administrative Expenses— General and administrative expenses totaled $214.8 million for the year ended December 31, 2017, compared to $166.5 million for the year ended December 31, 2016, an increase of $48.3 million or 29.0%. The increase in general and administrative expenses primarily relates to increased employee related expenses of $58.2 million driven by higher incentive compensation costs in the year ended December 31, 2017 as compared to the same period in 2016, attributable to higher average employee headcount and better operating performance. These increases were partially offset by lower costs associated with acquisition and integration related activities which were approximately $8.6 million lower in the year ended December 31, 2017 as compared to the same period in 2016. Our general and administrative expenses are comprised of the personnel, facilities and other infrastructure costs necessary to support our refineries and related logistical assets.
Loss (gain) on Sale of Assets— There was a loss of $1.5 million on sale of assets for the year ended December 31, 2017 relating to non-operating refinery assets. There was a loss of $11.4 million for the year ended December 31, 2016 relating to the sale of non-operating refining assets.
Depreciation and Amortization Expense— Depreciation and amortization expense totaled $291.0 million for the year ended December 31, 2017 (including $278.0 million recorded within Cost of sales) compared to $222.2 million for the year ended December 31, 2016 (including $216.3 million recorded within Cost of sales), an increase of $68.8 million. The increase was a result of additional depreciation expense associated with the assets acquired in the Torrance Acquisition and a general increase in our fixed asset base due to capital projects and turnarounds completed during 2017 and 2016.
Change in Tax Receivable Agreement LiabilityChange in the Tax Receivable Agreement liability for the year ended December 31, 2017 represented a gain of $250.9 million as compared to a gain of $12.9 million for the year ended December 31, 2016. This gain was primarily a result of the TCJA enacted in December 2017 and related remeasurement of the liability based on the decrease in the federal tax rate from 35% to 21%.

75



Change in Fair Value of Catalyst Leases— Change in the fair value of catalyst leases represented a loss of $2.2 million for the year ended December 31, 2017, compared to a gain of $1.4 million for the year ended December 31, 2016. These gains and losses relate to the change in value of the precious metals underlying the sale and leaseback of our refineries’ precious metals catalyst, which we are obligated to return or repurchase at fair market value on the lease termination dates.
Debt extinguishment costs— Debt extinguishment costs of $25.5 million incurred in the year ended December 31, 2017 relate to nonrecurring charges associated with debt refinancing activity calculated based on the difference between the carrying value of the 2020 Senior Secured Notes on the date that they were reacquired and the amount for which they were reacquired. There were no such costs in the same period of 2016.
Interest Expense, net— Interest expense totaled $154.4 million for the year ended December 31, 2017, compared to $150.0 million for the year ended December 31, 2016, an increase of $4.4 million. This net increase is attributable to higher average borrowings under our Revolving Loan partially offset by lower interest expense on a portion of our senior notes that were refinanced in May 2017 (see “Note 9 - Credit Facility and Debt” of our Notes to the Consolidated Financial Statements, for additional details). Interest expense includes interest on long-term debt including the PBFX credit facilities, costs related to the sale and leaseback of our precious metals catalyst, financing costs associated with the A&R Intermediation Agreements with J. Aron, letter of credit fees associated with the purchase of certain crude oils, and the amortization of deferred financing costs.
Income Tax Expense— PBF LLC is organized as a limited liability company and PBFX is a master limited partnership, both of which are treated as “flow-through” entities for federal income tax purposes and therefore are not subject to income tax. However, two subsidiaries of Chalmette Refining and one subsidiary of PBF Holding that are treated as C-Corporations for income tax purposes may incur income taxes with respect to their earnings, as applicable. The members of PBF LLC are required to include their proportionate share of PBF LLC’s taxable income or loss, which includes PBF LLC’s allocable share of PBFX’s pre-tax income or loss, on their respective tax returns. PBF LLC generally makes distributions to its members, per the terms of PBF LLC’s amended and restated limited liability company agreement, related to such taxes on a pro-rata basis. PBF Energy recognizes an income tax expense or benefit in our consolidated financial statements based on PBF Energy’s allocable share of PBF LLC’s pre-tax income or loss, which was approximately 96.6% and 95.3%, on a weighted-average basis for the years ended December 31, 2017 and 2016, respectively. PBF Energy’s consolidated financial statements do not reflect any benefit or provision for income taxes on the pre-tax income or loss attributable to the noncontrolling interests in PBF LLC or PBFX (although, as described above, PBF LLC must make tax distributions to all its members on a pro-rata basis). PBF Energy’s effective tax rate, including the impact of noncontrolling interest, for the years ended December 31, 2017 and 2016 was 39.5% and 37.9%, respectively, reflecting tax adjustments for discrete items and the impact of the TCJA which, among other things, reduced the U.S. federal corporate tax rate from 35% percent to 21% percent.
Noncontrolling Interests— PBF Energy is the sole managing member of, and has a controlling interest in, PBF LLC. As the sole managing member of PBF LLC, PBF Energy operates and controls all of the business and affairs of PBF LLC and its subsidiaries. PBF Energy consolidates the financial results of PBF LLC and its subsidiaries, including PBFX. With respect to the consolidation of PBF LLC, the Company records a noncontrolling interest for the economic interest in PBF LLC held by members other than PBF Energy, and with respect to the consolidation of PBFX, the Company records a noncontrolling interest for the economic interests in PBFX held by the public unit holders of PBFX, and with respect to the consolidation of PBF Holding, the Company records a 20% noncontrolling interest for the ownership interests in two subsidiaries of Chalmette Refining held by a third party. The total noncontrolling interest on the consolidated statement of operations represents the portion of the Company’s earnings or loss attributable to the economic interests held by members of PBF LLC other than PBF Energy and by the public common unit holders of PBFX and by the third party holder of certain of Chalmette Refining’s subsidiaries. The total noncontrolling interest on the balance sheet represents the portion of the Company’s net assets attributable to the economic interests held by the members of PBF LLC other than PBF Energy, by the public common unit holders of PBFX and by the third party stockholder of T&M Terminal Company and Collins Pipeline Company. PBF Energy’s weighted-average equity noncontrolling interest ownership percentage in PBF LLC for the years ended December 31, 2017 and 2016 was approximately 3.4% and 4.7%, respectively. The carrying amount of the noncontrolling interest on our consolidated balance sheet attributable to the noncontrolling interest is not equal to the noncontrolling interest ownership percentage due to the effect of income taxes and related agreements that pertain solely to PBF Energy.
2016 Compared to 2015
Overview—Net income for PBF Energy was $225.5 million for the year ended December 31, 2016 compared to $195.5 million for the year ended December 31, 2015. Net income attributable to PBF Energy stockholders was $170.8 million, or $1.74 per diluted share, for the year ended December 31, 2016 ($1.74 per share on a fully-exchanged, fully-

76



diluted basis based on adjusted fully-converted net income, or a net loss of $1.41 per share on a fully-exchanged, fully- diluted basis based on adjusted fully-converted net loss excluding special items, as described below in Non-GAAP Financial Measures) compared to net income attributable to PBF Energy stockholders of $146.4 million, or $1.65 per diluted share, for the year ended December 31, 2015 ($1.65 per share on a fully-exchanged, fully-diluted basis based on adjusted fully-converted net income, or $4.27 net income per share on a fully-exchanged, fully-diluted basis based on adjusted fully-converted net income excluding special items, as described below in Non-GAAP Financial Measures). The net income or loss attributable to PBF Energy represents PBF Energy’s equity interest in PBF LLC’s pre-tax income (loss), less applicable income tax expense. PBF Energy’s weighted-average equity interest in PBF LLC was 95.3% and 94.0% for the years ended December 31, 2016 and 2015, respectively.
Our results for the year ended December 31, 2016 were positively impacted by a non-cash special item consisting of a pre-tax LCM inventory adjustment of approximately $521.3 million or $317.7 million net of tax, whereas our results for the year ended December 31, 2015 were negatively impacted by a pre-tax LCM inventory adjustment of approximately $427.2 million, or $258.0 million net of tax. These LCM inventory adjustments were recorded due to significant changes in the price of crude oil and refined products in the periods presented. Excluding the impact of the net change in LCM inventory reserve, our results were negatively impacted by unfavorable movements in certain crude oil differentials, lower crack spreads, increased costs to comply with the RFS, and increased interest costs partially offset by positive earnings contributions from the Chalmette and Torrance refineries and higher throughput in the Mid-Continent. Throughput volumes for 2015 in the Mid-Continent were impacted by unplanned downtime in the second quarter of 2015.
Revenues— Revenues totaled $15.9 billion for the year ended December 31, 2016 compared to $13.1 billion for the year ended December 31, 2015, an increase of approximately $2.8 billion, or 21.3%. Revenues per barrel were $59.77 and $69.66 for the years ended December 31, 2016 and 2015, respectively, a decrease of 14.2% directly related to lower hydrocarbon commodity prices. For the year ended December 31, 2016, the total throughput rates at our East Coast, Mid-Continent and Gulf Coast refineries averaged approximately 327,000 bpd, 159,100 bpd and 169,300 bpd, respectively. For the period from its acquisition on July 1, 2016 through December 31, 2016, our West Coast refinery’s throughput averaged 143,900 bpd. For the year ended December 31, 2015, the total throughput rates at our East Coast and Mid-Continent refineries averaged approximately 330,700 bpd and 153,800 bpd, respectively. For the period from its acquisition on November 1, 2015 through December 31, 2015, our Gulf Coast refinery’s throughput averaged 190,800 bpd. The slight decrease in throughput rates at our East Coast refineries in 2016 compared to 2015 is primarily due to weather-related unplanned downtime at our Delaware City refinery in the first quarter of 2016, partially offset by downtime at our Delaware City refinery in 2015. The increase in throughout rates at our Mid-Continent refinery in 2016 is due to unplanned downtime in the second quarter of 2015. Our Gulf Coast and West Coast refineries were not acquired until the fourth quarter of 2015 and third quarter of 2016, respectively. For the year ended December 31, 2016, the total refined product barrels sold at our East Coast, Mid-Continent and Gulf Coast refineries averaged approximately 364,100 bpd, 171,800 bpd and 206,400 bpd, respectively. For the period from its acquisition on July 1, 2016 through December 31, 2016, refined product barrels sold at our West Coast refinery averaged approximately 179,200 bpd. For the year ended December 31, 2015, the total refined product barrels sold at our East Coast and Mid-Continent refineries averaged approximately 366,100 bpd and 162,600 bpd, respectively. For the period from its acquisition on November 1, 2015 through December 31, 2015, the total refined product barrels sold at our Gulf Coast refinery averaged 216,100 bpd. Total refined product barrels sold were higher than throughput rates, reflecting sales from inventory as well as sales and purchases of refined products outside the refinery.
Gross Margin— Gross margin, including refinery operating expenses and depreciation, totaled $727.5 million, or $2.73 per barrel of throughput, for the year ended December 31, 2016, compared to $571.5 million, or $3.03 per barrel of throughput, for the year ended December 31, 2015, an increase of $156.0 million. Gross refining margin (as defined below in Non-GAAP Financial Measures) totaled $2,143.4 million, or $8.05 per barrel of throughput ($1,622.1 million or $6.09 per barrel of throughput excluding the impact of special items), for the year ended December 31, 2016 compared to $1,512.3 million, or $8.02 per barrel of throughput ($1,939.6 million or $10.29 per barrel of throughput excluding the impact of special items), for the year ended December 31, 2015, an increase of approximately $631.1 million or a decrease of approximately $317.5 million excluding special items.
Excluding the impact of special items, gross margin and gross refining margin decreased due to unfavorable movements in certain crude differentials, lower crack spreads as persistent above-average refined product inventory levels weighed on margins, and increased costs to comply with the RFS, partially offset by higher throughput rates in the Mid-Continent and positive margin contributions from the Chalmette and Torrance refineries acquired in the fourth quarter of 2015 and third quarter of 2016, respectively. Costs to comply with our obligation under the RFS totaled $236.2 million for the year ended December 31, 2016 (excluding our Gulf Coast and West Coast refineries, whose costs to comply with RFS totaled $111.3 million for the year ended December 31, 2016) compared to $163.6 million for the year ended December 31, 2015 (excluding our Gulf Coast refinery, whose costs to comply with RFS totaled $8.0 million for the year ended December 31, 2015). In addition, gross margin and gross refining margin were positively impacted by a non-cash LCM

77



inventory adjustment of approximately $521.3 million resulting from the change in crude oil and refined product prices from the year ended 2015 to the year ended 2016 which, while remaining below historical costs, increased since the prior year end. The non-cash LCM inventory adjustment decreased gross margin and gross refining margin by approximately $427.2 million in the year ended December 31, 2015.
Average industry refining margins in the Mid-Continent were weaker during the year ended December 31, 2016, as compared to the same period in 2015. The WTI (Chicago) 4-3-1 industry crack spread was $12.38 per barrel or 30.9% lower, in the year ended December 31, 2016, as compared to $17.91 per barrel in the same period in 2015. Our margins were negatively impacted from our refinery specific crude slate in the Mid-Continent which was impacted by a declining WTI/Bakken differential and a declining WTI/Syncrude differential, which averaged a premium of $2.01 per barrel for the year ended December 31, 2016 as compared to a premium of $1.45 per barrel in the same period in 2015.
The Dated Brent (NYH) 2-1-1 industry crack spread was approximately $13.49 per barrel, or 17.5% lower, in the year ended December 31, 2016, as compared to $16.35 per barrel in the same period in 2015. The Dated Brent/WTI differential and Dated Brent/Maya differential were $3.29 and $1.09 lower, respectively, in the year ended December 31, 2016, as compared to the same period in 2015. In addition, the WTI/Bakken differential was approximately $1.57 per barrel less favorable in the year ended December 31, 2016 as compared to the same period in 2015. Reductions in these benchmark crude differentials typically result in higher crude costs and negatively impact our earnings.
Operating Expenses— Operating expenses totaled $1,423.2 million for the year ended December 31, 2016 compared to $904.5 million for the year ended December 31, 2015, an increase of $518.7 million, or 57.3%. Of the total $1,423.2 million of operating expenses, approximately $1,390.6 million, or $5.22 per barrel of throughput, related to expenses incurred by the Refining segment, while the remaining $32.6 million related to expenses incurred by the Logistics segment ($15.1 million of operating expenses for the year ended December 31, 2015 related to the Logistics segment). The increase in operating expenses was mainly attributable to the operating expenses associated with the Chalmette and Torrance refineries and related logistics assets. For the year ended December 31, 2016 and for the period from its acquisition on November 1, 2015 to December 31, 2015, the Chalmette refinery and related logistics assets incurred operating expenses of approximately $343.9 million and $52.1 million, respectively. In the period from its acquisition on July 1, 2016 to December 31, 2016, the Torrance refinery and related logistics assets incurred operating expenses of approximately $250.5 million. Total operating expenses at our refineries, excluding our Chalmette and Torrance refineries, decreased slightly for the year ended December 31, 2016, primarily due to lower energy costs and maintenance costs. The reduction in energy costs was mainly due to lower natural gas prices while the reduction in maintenance costs was mainly due to timing of repairs and certain non-recurring maintenance costs incurred in 2015. These reductions were partially offset by higher employee-related expenses, primarily attributable to merit increases in salaries. The operating expenses related to the Logistics segment consists of costs related to the operation and maintenance of PBFX’s assets, which were higher primarily due to the PBFX Plains Asset Purchase in 2016 and the acquisition from PBF LLC of 50% of the issued and outstanding limited liability company interests of TVPC.
General and Administrative Expenses— General and administrative expenses totaled $166.5 million for the year ended December 31, 2016, compared to $181.3 million for the year ended December 31, 2015, a decrease of $14.8 million or 8.2%. The decrease in general and administrative expenses for the year ended December 31, 2016 over 2015 primarily relates to reduced employee related expenses of $39.3 million mainly due to lower incentive compensation expenses, partially offset by $15.6 million in additional outside services costs to support our acquisitions and related integration activities, an increase of $9.2 million in equity compensation expense related to incremental grants in 2016 and accelerated vesting of awards due to retirements, as well as increased expenses of $3.1 million at PBFX, primarily as a result of the PBFX Plains Asset Purchase. Our general and administrative expenses are comprised of the personnel, facilities and other infrastructure costs necessary to support our refineries.
Loss (gain) on Sale of Assets— There was a loss of $11.4 million on sale of assets for the year ended December 31, 2016 relating to the sale of non-refining assets as compared to a gain of $1.0 million for the year ended December 31, 2015, which related to the sale of railcars which were subsequently leased back.
Depreciation and Amortization Expense— Depreciation and amortization expense totaled $222.2 million for the year ended December 31, 2016, compared to $197.4 million for the year ended December 31, 2015, an increase of $24.8 million. The increase was a result of additional depreciation expense associated with the assets acquired in the Chalmette and Torrance Acquisitions and the PBFX Plains Asset Purchase, and a general increase in our fixed asset base due to capital projects and turnarounds completed during 2016 and 2015.

78



Change in Tax Receivable Agreement LiabilityChange in the Tax Receivable Agreement liability for the year ended December 31, 2016 represented a gain of $12.9 million as compared to a gain of $18.2 million for the year ended December 31, 2015.
Change in Fair Value of Catalyst Leases— Change in the fair value of catalyst leases represented a gain of $1.4 million for the year ended December 31, 2016, compared to a gain of $10.2 million for the year ended December 31, 2015. These gains relate to the change in value of the precious metals underlying the sale and leaseback of our refineries’ precious metals catalyst, which we are obligated to return or repurchase at fair market value on the lease termination dates.
Interest Expense, net— Interest expense totaled $150.0 million for the year ended December 31, 2016, compared to $106.2 million for the year ended December 31, 2015, an increase of $43.8 million. This increase is mainly attributable to higher interest costs associated with the issuance of the 2023 Senior Secured Notes in November 2015 and the drawdown on our Revolving Loan to partially fund the Torrance Acquisition in July 2016, partially offset by lower letter of credit fees. Interest expense includes interest on long-term debt including the PBFX credit facilities, costs related to the sale and leaseback of our precious metals catalyst, financing costs associated with the A&R Intermediation Agreements with J. Aron, letter of credit fees associated with the purchase of certain crude oils, and the amortization of deferred financing costs.
Income Tax Expense— PBF LLC is organized as a limited liability company and PBFX is a master limited partnership, both of which are treated as “flow-through” entities for federal income tax purposes and therefore are not subject to income tax, although certain subsidiaries of PBF Holding that are treated as C-Corporations for income tax purposes may have an income tax expense with respect to their income and gain, if any. The members of PBF LLC are required to include their proportionate share of PBF LLC’s taxable income or loss, which includes PBF LLC’s allocable share of PBFX’s pre-tax income or loss, on their respective tax returns. PBF LLC generally makes distributions to its members, per the terms of PBF LLC’s amended and restated limited liability company agreement, related to such taxes on a pro-rata basis. PBF Energy recognizes an income tax expense or benefit in our consolidated financial statements based on PBF Energy’s allocable share of PBF LLC’s pre-tax income or loss, which was approximately 95.3% and 94.0%, on a weighted-average basis for the years ended December 31, 2016 and 2015, respectively. PBF Energy’s consolidated financial statements do not reflect any benefit or provision for income taxes on the pre-tax income or loss attributable to the noncontrolling interests in PBF LLC or PBFX (although, as described above, PBF LLC must make tax distributions to all its members on a pro-rata basis). PBF Energy’s effective tax rate, including the impact of noncontrolling interest, for the years ended December 31, 2016 and 2015 was 37.9% and 30.7%, respectively, reflecting tax adjustments for discrete items and the impact of tax return to income tax provision adjustments.
Noncontrolling Interests— PBF Energy is the sole managing member of, and has a controlling interest in, PBF LLC. As the sole managing member of PBF LLC, PBF Energy operates and controls all of the business and affairs of PBF LLC and its subsidiaries. PBF Energy consolidates the financial results of PBF LLC and its subsidiaries, including PBFX. With respect to the consolidation of PBF LLC, the Company records a noncontrolling interest for the economic interest in PBF LLC held by members other than PBF Energy, and with respect to the consolidation of PBFX, the Company records a noncontrolling interest for the economic interests in PBFX held by the public unit holders of PBFX, and with respect to the consolidation of PBF Holding, the Company records a 20% noncontrolling interest for the ownership interests in two subsidiaries of Chalmette Refining held by a third party. The total noncontrolling interest on the consolidated statement of operations represents the portion of the Company’s earnings or loss attributable to the economic interests held by members of PBF Energy other than PBF Energy and by the public common unit holders of PBFX and by the third party holder of certain of Chalmette Refining’s subsidiaries. The total noncontrolling interest on the balance sheet represents the portion of the Company’s net assets attributable to the economic interests held by the members of PBF LLC other than PBF Energy, by the public common unit holders of PBFX and by the third party stockholder of T&M Terminal Company and Collins Pipeline Company. PBF Energy’s weighted-average equity noncontrolling interest ownership percentage in PBF LLC for the years ended December 31, 2016 and 2015 was approximately 4.7% and 6.0%, respectively. The carrying amount of the noncontrolling interest on our consolidated balance sheet attributable to the noncontrolling interest is not equal to the noncontrolling interest ownership percentage due to the effect of income taxes and related agreements that pertain solely to PBF Energy.
Non-GAAP Financial Measures
Management uses certain financial measures to evaluate our operating performance that are calculated and presented on the basis of methodologies other than in accordance with GAAP (“non-GAAP”). These measures should not be considered a substitute for, or superior to, measures of financial performance prepared in accordance with GAAP, and our calculations thereof may not be comparable to similarly entitled measures reported by other companies.

79



Special Items
The non-GAAP measures presented include Adjusted Fully-Converted Net Income excluding special items, EBITDA excluding special items, and gross refining margin excluding special items. The special items for the periods presented relate to an LCM inventory adjustment, changes in the Tax Receivable Agreement liability, debt extinguishment costs, a net tax benefit related to the TCJA and a net tax expense associated with the remeasurement of Tax Receivable Agreement associated deferred tax assets (as further explained in “Notes to Non-GAAP Financial Measures” below on page 83). Although we believe that non-GAAP financial measures, excluding the impact of special items, provide useful supplemental information to investors regarding the results and performance of our business and allow for helpful period-over-period comparisons, such non-GAAP measures should only be considered as a supplement to, and not as a substitute for, or superior to, the financial measures prepared in accordance with GAAP.
Adjusted Fully-Converted Net Income and Adjusted Fully-Converted Net Income (Loss) Excluding Special Items
PBF Energy utilizes results presented on an Adjusted Fully-Converted basis that reflects an assumed exchange of all PBF LLC Series A Units for shares of Class A common stock of PBF Energy. In addition, we present results on an Adjusted Fully-Converted basis excluding special items as described above. We believe that these Adjusted Fully-Converted measures, when presented in conjunction with comparable GAAP measures, are useful to investors to compare PBF Energy results across different periods and to facilitate an understanding of our operating results. Neither Adjusted Fully-Converted Net Income nor Adjusted Fully-Converted Net Income (Loss) excluding special items should be considered an alternative to net income (loss) presented in accordance with GAAP. Adjusted Fully-Converted Net Income and Adjusted Fully-Converted Net Income (Loss) excluding special items presented by other companies may not be comparable to our presentation, since each company may define these terms differently. The differences between Adjusted Fully-Converted and GAAP results are as follows:
1
Assumed exchange of all PBF LLC Series A Units for shares of PBF Energy Class A common stock. As a result of the assumed exchange of all PBF LLC Series A Units, the noncontrolling interest related to these units is converted to controlling interest. Management believes that it is useful to provide the per-share effect associated with the assumed exchange of all PBF LLC Series A Units.
2
Income Taxes. Prior to PBF Energy’s IPO, we were organized as a limited liability company treated as a “flow-through” entity for income tax purposes, and even after PBF Energy’s IPO, not all of our earnings are subject to corporate-level income taxes. Adjustments have been made to the Adjusted Fully-Converted tax provisions and earnings to assume that we had adopted our post-IPO corporate tax structure for all periods presented and are taxed as a C-corporation in the U.S. at the prevailing corporate rates. These assumptions are consistent with the assumption in clause 1 above that all PBF LLC Series A Units are exchanged for shares of PBF Energy Class A common stock, as the assumed exchange would change the amount of our earnings that is subject to corporate income tax.

80



The following table reconciles our Adjusted Fully-Converted results with our results presented in accordance with GAAP for the years ended December 31, 2017, 2016 and 2015 (in thousands, except share and per share amounts):
 
 
Year Ended December 31,
 
 
2017
 
2016
 
2015
Net income attributable to PBF Energy Inc. stockholders
 
$
415,517

 
$
170,811

 
$
146,401

Less: Income allocated to participating securities
 
1,043

 

 

Income available to PBF Energy Inc. stockholders - basic
 
414,474

 
170,811

 
146,401

Add: Net income attributable to
noncontrolling interest(1)
 
16,746

 
14,903

 
14,257

Less: Income tax expense(2)
 
(6,633
)
 
(5,821
)
 
(5,646
)
Adjusted fully-converted net income
 
$
424,587

 
$
179,893

 
$
155,012

Special Items:
 
 
 
 
 
 
Add: Non-cash LCM inventory adjustment(3)
 
(295,532
)
 
(521,348
)
 
427,226

Add: Change in Tax Receivable Agreement liability(3)
 
(250,922
)
 
(12,908
)
 
(18,150
)
Add: Debt extinguishment costs(3)
 
25,451

 

 

Add: Net tax benefit related to the TCJA (4)
 
(173,346
)
 

 

Add: Net tax expense on remeasurement of Tax Receivable Agreement associated deferred tax assets (4)
 
193,499

 

 

Less: Recomputed income taxes on special items(3)
 
206,364

 
208,686

 
(161,994
)
Adjusted fully-converted net income (loss) excluding special items
 
$
130,101

 
$
(145,677
)
 
$
402,094

 
 
 
 
 
 
 
Weighted-average shares outstanding of PBF Energy Inc.
 
109,779,407

 
98,334,302

 
88,106,999

Conversion of PBF LLC Series A Units (5)
 
3,823,783

 
4,865,133

 
5,530,568

Common stock equivalents (6)
 
295,655

 
407,274

 
501,283

Fully-converted shares outstanding—diluted
 
113,898,845

 
103,606,709

 
94,138,850

 
 
 
 
 
 
 
Diluted net income per share
 
$
3.73

 
$
1.74

 
$
1.65

Adjusted fully-converted net income (per fully exchanged, fully diluted shares outstanding)
 
$
3.73

 
$
1.74

 
$
1.65

Adjusted fully-converted net income (loss) excluding special items (per fully exchanged, fully diluted shares outstanding)
 
$
1.14

 
$
(1.41
)
 
$
4.27

——————————
See Notes to Non-GAAP Financial Measures on page 83
Gross Refining Margin and Gross Refining Margin Excluding Special Items
Gross refining margin is defined as gross margin excluding refinery depreciation, refinery operating expenses, and gross margin of PBFX. We believe both gross refining margin and gross refining margin excluding special items are important measures of operating performance and provide useful information to investors because they are helpful metric comparisons to the industry refining margin benchmarks, as the refining margin benchmarks do not include a charge for refinery operating expenses and depreciation. In order to assess our operating performance, we compare our gross refining margin (revenue less cost of products and other) to industry refining margin benchmarks and crude oil prices as defined in the table below.
Neither gross refining margin nor gross refining margin excluding special items should be considered an alternative to gross margin, operating income, net cash flows from operating activities or any other measure of financial performance or liquidity presented in accordance with GAAP. Gross refining margin and gross refining margin excluding special items presented by other companies may not be comparable to our presentation, since each company may define these terms differently. The following table presents our GAAP calculation of gross margin and a reconciliation of gross refining margin to the most directly comparable GAAP financial measure, gross margin, on a historical basis, as applicable, for each of the periods indicated (in thousands, except per barrel amounts):

81



 
 
Year Ended December 31,
 
 
2017
 
2016
 
2015
 
 
$
per barrel of throughput
 
$
per barrel of throughput
 
$
per barrel of throughput
Calculation of gross margin:
 
 
 
 
 
 
 
 
 
Revenues
 
$
21,786,637

$
73.92

 
$
15,920,424

$
59.77

 
$
13,123,929

$
69.66

Less: Cost of products and other
 
18,863,621

64.01

 
13,598,341

51.05

 
11,481,614

60.95

Less: Refinery operating expense
 
1,627,616

5.52

 
1,390,582

5.22

 
889,368

4.72

Less: Refinery depreciation expense
 
254,271

0.86

 
204,005

0.77

 
181,423

0.96

Gross margin
 
$
1,041,129

$
3.53

 
$
727,496

$
2.73

 
$
571,524

$
3.03

Reconciliation of gross margin to gross refining margin:
 
 
 
 
 
 
 
 
 
Gross margin
 
$
1,041,129

$
3.53

 
$
727,496

$
2.73

 
$
571,524

$
3.03

Less: Revenues of PBFX
 
(254,813
)
(0.86
)
 
(187,335
)
(0.70
)
 
(138,719
)
(0.74
)
Add: Affiliate cost of sales of PBFX
 
8,448

0.03

 
8,701

0.03

 
8,734

0.05

Add: Refinery operating expense
 
1,627,616

5.52

 
1,390,582

5.22

 
889,368

4.72

Add: Refinery depreciation expense
 
254,271

0.86

 
204,005

0.77

 
181,423

0.96

Gross refining margin
 
$
2,676,651

$
9.08

 
$
2,143,449

$
8.05

 
$
1,512,330

$
8.02

Special Items:
 
 
 
 
 
 
 
 
 
Add: Non-cash LCM inventory adjustment (3)
 
(295,532
)
(1.00
)
 
(521,348
)
(1.96
)
 
427,226

2.27

Gross refining margin excluding special items
 
$
2,381,119

$
8.08

 
$
1,622,101

$
6.09

 
$
1,939,556

$
10.29

——————————
See Notes to Non-GAAP Financial Measures on page 83
EBITDA, EBITDA Excluding Special Items and Adjusted EBITDA
Our management uses EBITDA (earnings before interest, income taxes, depreciation and amortization), EBITDA excluding special items and Adjusted EBITDA as measures of operating performance to assist in comparing performance from period to period on a consistent basis and to readily view operating trends, as a measure for planning and forecasting overall expectations and for evaluating actual results against such expectations, and in communications with our board of directors, creditors, analysts and investors concerning our financial performance. Our outstanding indebtedness for borrowed money and other contractual obligations also include similar measures as a basis for certain covenants under those agreements which may differ from the Adjusted EBITDA definition described below.
EBITDA, EBITDA excluding special items and Adjusted EBITDA are not presentations made in accordance with GAAP and our computation of EBITDA, EBITDA excluding special items and Adjusted EBITDA may vary from others in our industry. In addition, Adjusted EBITDA contains some, but not all, adjustments that are taken into account in the calculation of the components of various covenants in the agreements governing our senior notes and other credit facilities. EBITDA, EBITDA excluding special items and Adjusted EBITDA should not be considered as alternatives to operating income (loss) or net income (loss) as measures of operating performance. In addition, EBITDA, EBITDA excluding special items and Adjusted EBITDA are not presented as, and should not be considered, an alternative to cash flows from operations as a measure of liquidity. Adjusted EBITDA is defined as EBITDA before adjustments for items such as equity-based compensation expense, gains (losses) from certain derivative activities and contingent consideration, the non-cash change in the deferral of gross profit related to the sale of certain finished products, the write down of inventory to the LCM, changes in the liability for Tax Receivable Agreement due to factors out of our control such as changes in tax rates, debt extinguishment costs related to refinancing activities and certain other non-cash items. Other companies, including other companies in our industry, may calculate EBITDA, EBITDA excluding special items and Adjusted EBITDA differently than we do, limiting their usefulness as comparative measures. EBITDA, EBITDA excluding special items and Adjusted

82



EBITDA also have limitations as analytical tools and should not be considered in isolation, or as a substitute for analysis of our results as reported under GAAP. Some of these limitations include that EBITDA, EBITDA excluding special items and Adjusted EBITDA:
do not reflect depreciation expense or our cash expenditures, or future requirements, for capital expenditures or contractual commitments;
do not reflect changes in, or cash requirements for, our working capital needs;
do not reflect our interest expense, or the cash requirements necessary to service interest or principal payments, on our debt;
do not reflect realized and unrealized gains and losses from certain hedging activities, which may have a substantial impact on our cash flow;
do not reflect certain other non-cash income and expenses; and
exclude income taxes that may represent a reduction in available cash.
The following tables reconcile net income as reflected in our results of operations to EBITDA, EBITDA excluding special items and Adjusted EBITDA for the periods presented (in thousands):
 
 
 
 
Year Ended December 31,
 
 
 
2017
 
2016
 
2015
Reconciliation of net income to EBITDA and EBITDA excluding special items:
 
 
 
 
 
Net income
$
483,431

 
$
225,518

 
$
195,533

Add: Depreciation and amortization expense
290,956

 
222,176

 
197,417

Add: Interest expense, net
154,427

 
150,045

 
106,187

Add: Income tax expense
315,584

 
137,650

 
86,725

EBITDA
$
1,244,398

 
$
735,389

 
$
585,862

  Special Items:
 
 
 
 
 
Add: Non-cash LCM inventory adjustment (3)
(295,532
)
 
(521,348
)
 
427,226

Add: Change in Tax Receivable Agreement liability (3)
(250,922
)
 
(12,908
)
 
(18,150
)
Add: Debt extinguishment costs (3)
25,451

 

 

EBITDA excluding special items
$
723,395

 
$
201,133

 
$
994,938

 
 
 
 
 
 
 
 
Reconciliation of EBITDA to Adjusted EBITDA:

 
 
 
 
EBITDA
$
1,244,398

 
$
735,389

 
$
585,862

Add: Stock based compensation
26,848

 
22,656

 
13,497

Add: Change in Tax Receivable Agreement liability (3)
(250,922
)
 
(12,908
)
 
(18,150
)
Add: Net non-cash change in fair value of catalyst leases
2,247

 
(1,422
)
 
(10,184
)
Add: Non-cash LCM inventory adjustment (3)
(295,532
)
 
(521,348
)
 
427,226

Add: Debt extinguishment costs (3)
25,451

 

 

Adjusted EBITDA
$
752,490

 
$
222,367

 
$
998,251

——————————
See Notes to Non-GAAP Financial Measures on page 83
Notes to Non-GAAP Financial Measures
The following notes are applicable to the Non-GAAP Financial Measures above: 
(1)
Represents the elimination of the noncontrolling interest associated with the ownership by the members of PBF LLC other than PBF Energy, as if such members had fully exchanged their PBF LLC Series A Units for shares of PBF Energy’s Class A common stock.

83



(2)
Represents an adjustment to reflect our statutory corporate tax rate of approximately 39.6%, 39.1% and 39.6% for the 2017, 2016 and 2015 periods, respectively, applied to the net income attributable to noncontrolling interest for all periods presented. The adjustment assumes the full exchange of existing PBF LLC Series A Units as described in (1) above. Our statutory tax rates will be reduced in future periods as a result of the TCJA enactment.
(3)
Special items: The special items for the periods presented relate to an LCM adjustment, changes in the Tax Receivable Agreement liability, debt extinguishment costs, a net tax benefit related to the TCJA and a net tax expense associated with the remeasurement of Tax Receivable Agreement associated deferred tax assets as further described below.
(a) In accordance with GAAP, we are required to state our inventories at the lower of cost or market. Our inventory cost is determined by the last-in, first-out (“LIFO”) inventory valuation methodology, in which the most recently incurred costs are charged to cost of sales and inventories are valued at base layer acquisition costs. Market is determined based on an assessment of the current estimated replacement cost and net realizable selling price of the inventory. In periods where the market price of our inventory declines substantially, cost values of inventory may exceed market values. In such instances, we record an adjustment to write down the value of inventory to market value in accordance with GAAP. In subsequent periods, the value of inventory is reassessed and an LCM inventory adjustment is recorded to reflect the net change in the LCM inventory reserve between the prior period and the current period. The net impact of these LCM inventory adjustments are included in the Refining segment’s operating income, but are excluded from the operating results presented in the table in order to make such information comparable between periods.
The following table includes the lower of cost or market inventory reserve as of each date presented (in thousands):
 
2017
 
2016
 
2015
January 1,
$
595,988

 
$
1,117,336

 
$
690,110

December 31,
300,456

 
595,988

 
1,117,336

    
The following table includes the corresponding impact of changes in the lower of cost or market inventory reserve on operating income and net income for the periods presented (in thousands):
 
Year Ended December 31,
 
2017
 
2016
 
2015
Net LCM inventory adjustment benefit (charge) in operating income
$
295,532

 
$
521,348

 
$
(427,226
)
Net LCM inventory adjustment benefit (charge) in net income
178,475

 
317,704

 
(258,045
)
(b) Additionally, during the year ended December 31, 2017 we recorded a change in Tax Receivable Agreement liability that increased operating income and net income by $250.9 million and $151.5 million, respectively. During the year ended December 31, 2016 we recorded a change in Tax Receivable Agreement liability that increased operating income and net income by $12.9 million and $7.8 million, respectively. During the year ended December 31, 2015 we recorded a change in Tax Receivable Agreement liability that increased operating income and net income by $18.2 million and $11.0 million, respectively. The changes in Tax Receivable Agreement liabilities reflect charges or benefits attributable to changes in our obligation under the Tax Receivable Agreement due to factors out of our control such as changes in tax rates.

(c) Furthermore, during the year ended December 31, 2017, we recorded pre-tax debt extinguishment costs of $25.5 million related to the redemption of the 2020 Senior Secured Notes. These nonrecurring charges decreased net income by $15.4 million for the year ended December 31, 2017. There were no such costs in the years ended December 31, 2016 and December 31, 2015.

(d) In addition to these items, our current year results also include a special item related to the enactment of the TCJA. Under GAAP, we are required to recognize the effect of the TCJA in the period of enactment. As described further in (4) below, these effects resulted in a net tax expense associated with the remeasurement of Tax Receivable Agreement associated deferred tax assets and a net tax benefit for the reduction of our deferred tax liabilities as a result of the TCJA.


84



The income tax impact of these special items, other than TCJA related items discussed in (4) below, were calculated using the tax rates shown in (2) above.

(4)
As noted in “Note 19 - Income Taxes” of our Notes to the Consolidated Financial Statements, the Company made a one-time adjustment to deferred tax assets and liabilities in relation to the TCJA. The net income tax expense impact of $20.2 million consists of a net tax expense of $193.5 million associated with the remeasurement of Tax Receivable Agreement associated deferred tax assets and a net tax benefit of $173.3 million for the reduction of our deferred tax liabilities as a result of the TCJA.
(5)
Represents an adjustment to weighted-average diluted shares to assume the full exchange of existing PBF LLC Series A Units as described in (1) above.
(6)
Represents weighted-average diluted shares outstanding assuming the conversion of all common stock equivalents, including options and warrants for PBF LLC Series A Units and options for shares of PBF Energy Class A common stock as calculated under the treasury stock method (to the extent the impact of such exchange would not be anti-dilutive) for the years ended December 31, 2017, 2016 and 2015. Common stock equivalents exclude the effects of options and warrants to purchase 6,820,275, 5,701,750 and 2,943,750 shares of PBF Energy’s Class A common stock and PBF LLC Series A Units because they are anti-dilutive for the years ended December 31, 2017, 2016 and 2015, respectively.
Liquidity and Capital Resources
Overview
Our primary sources of liquidity are our cash flows from operations and borrowing availability under our credit facilities, as more fully described below. We believe that our cash flows from operations and available capital resources will be sufficient to meet our and our subsidiaries capital expenditure, working capital, dividend payments, debt service and share repurchase program requirements, as well as our obligations under the Tax Receivable Agreement, for the next twelve months. However, our ability to generate sufficient cash flow from operations depends, in part, on petroleum oil market pricing and general economic, political and other factors beyond our control. We are in compliance as of December 31, 2017 with all of the covenants, including financial covenants, in all of our debt agreements.
Cash Flow Analysis
Cash Flows from Operating Activities
Net cash provided by operating activities was $685.9 million for the year ended December 31, 2017 compared to net cash provided by operating activities of $651.9 million for the year ended December 31, 2016. Our operating cash flows for the year ended December 31, 2017 included our net income of $483.4 million, deferred income tax expense of $313.8 million, depreciation and amortization of $299.9 million, pension and other post-retirement benefits costs of $42.2 million, equity-based compensation of $26.8 million, debt extinguishment costs related to the refinancing of our 2020 Senior Secured Notes of $25.5 million, the change in the fair value of our inventory repurchase obligations of $13.8 million, changes in the fair value of our catalyst leases of $2.2 million and a loss on the sale of assets of $1.5 million, partially offset by change in the Tax Receivable Agreement liability of $250.9 million and net non-cash benefits relating to an LCM inventory adjustment of $295.5 million. In addition, net changes in operating assets and liabilities reflected sources of cash of approximately $23.2 million driven by the timing of inventory purchases, payments for accrued expenses and accounts payable and collections of accounts receivable. Our operating cash flows for the year ended December 31, 2016 included our net income of $225.5 million, depreciation and amortization of $232.9 million, deferred income taxes of $244.8 million, the change in the fair value of our inventory repurchase obligations of $29.5 million, pension and other post-retirement benefits costs of $38.0 million, equity-based compensation of $22.7 million and a loss on the sale of assets of $11.4 million, partially offset by net non-cash benefits relating to an LCM inventory adjustment of $521.3 million, change in the Tax Receivable Agreement liability of $12.9 million and changes in the fair value of our catalyst leases of $1.4 million. In addition, net changes in operating assets and liabilities reflected sources of cash of approximately $382.9 million driven by the timing of inventory purchases, payments for accrued expenses and accounts payable and collections of accounts receivable.
Net cash provided by operating activities was $651.9 million for the year ended December 31, 2016 compared to net cash provided by operating activities of $560.4 million for the year ended December 31, 2015. Our operating cash flows for the year ended December 31, 2015 included our net income of $195.5 million, plus net non-cash charges relating to an LCM inventory adjustment of $427.2 million, depreciation and amortization of $207.0 million, the changes in the fair value of our inventory repurchase obligations of $63.4 million, pension and other post-retirement benefits of $27.0 million, and equity-based compensation of $13.5 million, partially offset by change in deferred income taxes of $5.6

85



million, changes in the fair value of our catalyst leases of $10.2 million, change in the Tax Receivable Agreement liability of $18.2 million, and a gain on sale of assets of $1.0 million. In addition, net changes in operating assets and liabilities reflected uses of cash of $338.3 million driven by the timing of inventory purchases, payments for accrued expenses and accounts payable and collections of accounts receivable.
Cash Flows from Investing Activities
Net cash used in investing activities was $687.0 million for the year ended December 31, 2017 compared to $1,393.9 million for the year ended December 31, 2016. The net cash flows used in investing activities for the year ended December 31, 2017 was comprised of cash outflows of $306.7 million for capital expenditures, expenditures for refinery turnarounds of $379.1 million, expenditures for other assets of $31.1 million and expenditures for the acquisition of Toledo Products Terminal by PBFX of $10.1 million, partially offset by $40.0 million of net maturities of marketable securities. Net cash used in investing activities for the year ended December 31, 2016 was comprised of cash outflows of $971.9 million used to fund the Torrance Acquisition, capital expenditures totaling $298.7 million, expenditures for turnarounds of $198.7 million, expenditures for other assets of $42.5 million, cash consideration of $98.4 million used to fund the PBFX Plains Asset Purchase, and final net working capital settlement of $2.7 million associated with the acquisition of the Chalmette refinery, partially offset by $194.2 million of net maturities of marketable securities and $24.7 million in proceeds from the sale of assets.
Net cash used in investing activities was $1,393.9 million for the year ended December 31, 2016 compared to $812.1 million for the year ended December 31, 2015. Net cash used in investing activities for the year ended December 31, 2015 was comprised of $565.3 million used in the acquisition of the Chalmette refinery, capital expenditures totaling $354.0 million, expenditures for refinery turnarounds of $53.6 million, and expenditures for other assets of $8.2 million, partially offset by $168.3 million in proceeds from the sale of assets and net proceeds from the sale of marketable securities of $0.7 million.
Cash Flows from Financing Activities
Net cash used in financing activities was $172.1 million for the year ended December 31, 2017 compared to net cash provided by financing activities of $544.0 million for the year ended December 31, 2016. For the year ended December 31, 2017, net cash used in financing activities consisted of distributions and dividends of $181.6 million, full repayment of the PBFX Term Loan of $39.7 million, net repayments of the PBFX Revolver of $159.5 million, payments of principal under the PBF Rail Term Loan of $6.6 million, deferred financing costs related to the PBFX Senior Notes of $3.7 million, repayment of the note payable of $1.2 million and repurchases of our common stock in connection with tax withholding obligations upon the vesting of certain restricted stock awards of $1.0 million, partially offset by the proceeds from the issuance of the new PBFX 2023 Senior Notes of $178.5 million, cash proceeds of $21.4 million from the issuance of the 2025 Senior Notes net of cash paid to redeem the 2020 Senior Secured Notes and related issuance costs, proceeds from precious metals catalyst leases of $10.8 million and proceeds from stock options exercised of $10.5 million. Additionally, during the year ended December 31, 2017, we borrowed and repaid $490.0 million under our Revolving Loan resulting in no net change to amounts outstanding for the year ended December 31, 2017. For the year ended December 31, 2016, net cash provided by financing activities consisted primarily of $138.4 million in proceeds from the issuance of PBFX common units, net proceeds from the Revolving Loan of $350.0 million, $275.3 million in proceeds from the December 2016 Equity Offering, net proceeds from the PBFX Revolving Credit Facility of $164.7 million, proceeds from the PBF Rail Term Loan of $35.0 million and proceeds from precious metals catalyst leases of $15.6 million, partially offset by distributions and dividends of $172.2 million, repayments on the PBFX Term Loan of $194.5 million, repayments on the Rail Facility of $67.5 million and repurchases of our common stock in connection with tax withholding obligations upon the vesting of certain restricted stock awards totaling $0.7 million.
Net cash provided by financing activities was $544.0 million for the year ended December 31, 2016 compared to net cash provided by financing activities of $798.1 million for the year ended December 31, 2015. For the year ended December 31, 2015, net cash provided by financing activities consisted primarily of $500.0 million in proceeds from the 2023 Senior Secured Notes, $350.0 million in proceeds from the PBFX Senior Notes, $344.0 million in proceeds from the October 2015 Equity Offering, and $30.1 million in net proceeds from the Rail Facility, partially offset by net repayments on the PBFX Revolving Credit Facility of $250.6 million, distributions and dividends of $148.8 million, deferred finance charges and other of $17.8 million, treasury stock purchases totaling $8.1 million and net repayments on the PBFX Term Loan of $0.7 million.

86



Capitalization
Our capital structure was comprised of the following as of December 31, 2017 (in millions):
 
December 31, 2017
Debt, including current maturities:
 
PBF Holding debt (1)
 
7.25% Senior Notes due 2025
$
725.0

7.00% Senior Notes due 2023 (2)
500.0

Revolving Loan
350.0

PBF Rail Term Loan
28.4

Note payable
5.6

Catalyst leases
59.0

PBF Holding debt
1,668.0

PBFX debt
 
PBFX Revolving Credit Facility (3)
29.7

6.875% PBFX Senior Notes due 2023 (3)
525.0

PBFX debt
554.7

Unamortized deferred financing costs
(34.5
)
Unamortized premium on new PBFX 2023 Senior Notes
3.4

Total debt, net of unamortized deferred financing costs and premium
2,191.6

Total Equity
2,902.9

Total Capitalization
$
5,094.5

Total Debt to Capitalization Ratio
43
%
_______________________________________________ 
(1) Excludes intercompany debt that is eliminated at the PBF Energy level.
(2) These notes became unsecured following the occurrence of the “Collateral Fall-Away Event” as defined under the indenture governing the 2025 Senior Notes, which occurred on May 30, 2017.
(3) On October 6, 2017, PBFX issued $175.0 million in aggregate principal amount of the new PBFX 2023 Senior Notes. The new PBFX 2023 Senior Notes were issued under the indenture governing the initial PBFX 2023 Senior Notes issued on May 12, 2015. PBFX used the net proceeds from the offering of the new PBFX 2023 Senior Notes to repay a portion of the PBFX Revolving Credit Facility and for general capital purposes.
______
Our total debt, net of unamortized deferred financing costs to capitalization ratio was 43% and 46% at December 31, 2017 and 2016, respectively.
2017 Debt Transactions
On October 6, 2017, PBFX issued the new PBFX 2023 Senior Notes. The new PBFX 2023 Senior Notes were issued under the indenture governing the initial PBFX 2023 Senior Notes issued on May 12, 2015. The new PBFX 2023 Senior Notes are treated as a single series with the initial PBFX 2023 Senior Notes and have the same terms as those initial notes except that (i) the new PBFX 2023 Senior Notes are subject to a separate registration rights agreement and (ii) the new PBFX 2023 Senior Notes were issued initially under CUSIP numbers different from the initial PBFX 2023 Senior Notes. PBFX used the net proceeds from the new PBFX 2023 Senior Notes to repay a portion of the PBFX Revolving Credit Facility and for general capital purposes.
On May 30, 2017, PBF Holding entered into an Indenture (the “Indenture”) among PBF Holding and PBF Holding’s wholly-owned subsidiary, PBF Finance Corporation (“PBF Finance” and, together with PBF Holding, the “Issuers”), the guarantors named therein (collectively the “Guarantors”) and Wilmington Trust, National Association, as Trustee, under which the Issuers issued $725.0 million in aggregate principal amount of the 2025 Senior Notes. The Issuers received net proceeds of approximately $711.6 million from the offering after deducting the initial purchasers’ discount and estimated

87



offering expenses. PBF Holding used the net proceeds to fund the Tender Offer for any and all of its outstanding 2020 Senior Secured Notes, to pay the related redemption price and accrued and unpaid interest for any 2020 Senior Secured Notes that remained outstanding after the completion of the Tender Offer, and for general corporate purposes. The difference between the carrying value of the 2020 Senior Secured Notes on the date they were reacquired and the amount for which they were reacquired has been classified as debt extinguishment costs in the consolidated statements of operations.
As noted in “Note 9 - Credit Facility and Long-term Debt” of our Notes to the Consolidated Financial Statements, during 2017 PBFX used borrowings under the PBFX Revolving Credit Facility to repay the amount outstanding under the PBFX Term Loan. The PBFX Term Loan was fully repaid as of December 31, 2017.
Revolving Credit Facilities Overview
Our primary sources of liquidity are cash flows from operations with additional sources available under borrowing capacity from our revolving lines of credit. As of December 31, 2017, we had $573.0 million of cash and cash equivalents, $350.0 million outstanding under the PBF Holding Revolving Loan and $29.7 million outstanding under the PBFX Revolving Credit Facility. We believe available capital resources will be adequate to meet our capital expenditure, working capital and debt service requirements. We had available capacity under revolving credit facilities as follows at December 31, 2017 (in millions):
 
 
Total Capacity
 
Amount Borrowed as of December 31, 2017
 
Outstanding Letters of Credit
 
Available Capacity
 
Expiration date
PBF Holding Revolving Loan (a)
 
$
2,635.0

 
$
350.0

 
$
586.3

 
$
869.0

 
August 2019
PBFX Revolving Credit Facility
 
360.0

 
29.7

 
3.6

 
$
326.7

 
May 2019
Total Credit Facilities
 
$
2,995.0

 
$
379.7

 
$
589.9

 
$
1,195.7

 
 
___________________________________
(a)
The amount available for borrowings and letters of credit under the Revolving Loan is calculated according to a “borrowing base” formula based on (i) 90% of the book value of eligible accounts receivable with respect to investment grade obligors plus (ii) 85% of the book value of eligible accounts receivable with respect to non-investment grade obligors plus (iii) 80% of the cost of eligible hydrocarbon inventory plus (iv) 100% of cash and cash equivalents in deposit accounts subject to a control agreement. The borrowing base is subject to customary reserves and eligibility criteria and in any event cannot exceed $2.635 billion.
Additional Information on Indebtedness
Our debt, including our revolving credit facilities, term loans and senior notes, include certain typical financial covenants and restrictions on our subsidiaries’ ability to, among other things, incur or guarantee new debt, engage in certain business activities including transactions with affiliates and asset sales, make investments or distributions, engage in mergers or pay dividends in certain circumstances. These covenants are subject to a number of important exceptions and qualifications. For further discussion of our indebtedness and these covenants and restrictions, see “Note 9 - Credit Facilities and Debt” of our Notes to the Consolidated Financial Statements.
PBF Holding and PBFX were in compliance with their respective covenants as of December 31, 2017.
Cash Balances
As of December 31, 2017, our cash and cash equivalents totaled $573.0 million.
Liquidity
As of December 31, 2017, our total liquidity was approximately $1,442.0 million, compared to total liquidity of approximately $1,280.9 million as of December 31, 2016. Our total liquidity is equal to the amount of excess availability under the Revolving Loan, which includes our cash balance at December 31, 2017. Separately, as of December 31, 2017 PBFX had approximately $326.7 million of borrowing capacity under the PBFX Revolving Credit Facility which is available to fund working capital, acquisitions, distributions, capital expenditures, and other general corporate purposes.
Share Repurchases
Our Board of Directors has authorized the repurchase of up to $300.0 million of our Class A common stock, which expires on September 30, 2018. As of December 31, 2017 we have purchased approximately 6.05 million shares of our Class A common stock under the Repurchase Program for $150.8 million through open market transactions. No repurchases of our Class A common stock were made during the year ended December 31, 2017. We currently have the ability to purchase approximately an additional $149.2 million in common stock under the approved Repurchased Program.

88



These repurchases may be made from time to time through various methods, including open market transactions, block trades, accelerated share repurchases, privately negotiated transactions or otherwise, certain of which may be effected through Rule 10b5-1 and Rule 10b-18 plans. The timing and number of shares repurchased will depend on a variety of factors, including price, capital availability, legal requirements and economic and market conditions. We are not obligated to purchase any shares under the Repurchase Program, and repurchases may be suspended or discontinued at any time without prior notice.
Working Capital
Working capital for PBF Energy at December 31, 2017 was approximately $1,384.0 million, consisting of $3,803.0 million in total current assets and $2,418.9 million in total current liabilities. Working capital at December 31, 2016 was $1,350.7 million, consisting of $3,407.3 million in total current assets and $2,056.5 million in total current liabilities. Working capital has slightly increased primarily as a result of positive earnings offset by capital expenditures, including turnaround costs, and dividend and distributions during the year ended December 31, 2017.
Crude and Feedstock Supply Agreements
Additionally, certain of our purchases of crude oil under our agreements with foreign national oil companies require that we post letters of credit and arrange for shipment. We pay for the crude when invoiced, at which time the letters of credit are lifted.
We have crude and feedstock supply agreements with PDVSA to supply 40,000 bpd to 60,000 bpd of crude oil that can be processed at any of our East and Gulf Coast refineries. We have not sourced crude oil under this arrangement since the third quarter of 2017 as PDVSA has suspended deliveries due to the parties’ inability to agree to mutually acceptable payment terms.
In connection with the closing of the Torrance Acquisition, we entered into a crude supply agreement with ExxonMobil for approximately 60,000 bpd of crude oil that can be processed at our Torrance refinery.
Inventory Intermediation Agreements    
On May 4, 2017 and September 8, 2017, PBF Holding and its subsidiaries, DCR and PRC, entered into amendments to the A&R Intermediation Agreements with J. Aron, pursuant to which certain terms of the existing inventory intermediation agreements were amended, including, among other things, pricing and an extension of the terms. As a result of the amendments (i) the A&R Intermediation Agreement by and among J. Aron, PBF Holding and PRC relating to the Paulsboro refinery extends the term to December 31, 2019, which term may be further extended by mutual consent of the parties to December 31, 2020 and (ii) the A&R Intermediation Agreement by and among J. Aron, PBF Holding and DCR relating to the Delaware City refinery extends the term to July 1, 2019, which term may be further extended by mutual consent of the parties to July 1, 2020.
Pursuant to each A&R Intermediation Agreement, J. Aron continues to purchase and hold title to certain of the products produced by the Paulsboro and Delaware City refineries, respectively, and delivered into tanks at the refineries. Furthermore, J. Aron agrees to sell the products back to the refineries as the products are discharged out of the refineries’ tanks. J. Aron has the right to store the products purchased in tanks under the A&R Intermediation Agreements and will retain these storage rights for the term of the agreements. PBF Holding continues to market and sell independently to third parties.
At December 31, 2017, the LIFO value of intermediates and finished products owned by J. Aron included within inventory on our balance sheet was $311.5 million. We accrue a corresponding liability for such intermediates and finished products.
Capital Spending
Net capital spending was $727.0 million for the year ended December 31, 2017, which primarily included turnaround costs, safety related enhancements, facility improvements at the refineries, and the acquisition of the Toledo Products Terminal by PBFX. We currently expect to spend an aggregate of $525.0 million to $550.0 million in net capital expenditures during 2018, excluding PBFX, for facility improvements and refinery maintenance and turnarounds. Significant capital spending plans for 2018 include turnarounds for the FCC at our Chalmette refinery, the coker at our Paulsboro refinery and several units at our Torrance and Delaware City refineries, as well as expenditures to meet environmental and regulatory requirements. In addition, PBFX expects to spend an aggregate of $20.0 to $25.0 million in net capital expenditures during 2018.

89



Contractual Obligations and Commitments
The following table summarizes our material contractual payment obligations as of December 31, 2017 (in thousands). The table below does not include any contractual obligations with PBFX as these related party transactions are eliminated upon consolidation of our financial statements.
 
 
Payments due by period
 
 
Total
 
Less than
1 year
 
1-3 Years
 
3-5 Years
 
More than
5 years
Long-term debt (a)
 
$
2,217,114

 
$
16,065

 
$
422,683

 
$
28,366

 
$
1,750,000

Interest payments on debt facilities (a)
 
820,542

 
133,322

 
254,674

 
248,093

 
184,453

Operating Leases (b)
 
407,463

 
107,042

 
172,176

 
92,015

 
36,230

Purchase obligations (c):
 
 
 
 
 
 
 
 
 
 
Crude and Feedstock Supply and Inventory Intermediation Agreements
 
10,201,901

 
2,816,889

 
4,478,361

 
2,906,651

 

Other Supply and Capacity Agreements
 
1,078,328

 
192,078

 
229,368

 
165,871

 
491,011

Construction obligations
 
26,808

 
26,808

 

 

 

Environmental obligations (d)
 
154,380

 
8,128

 
16,360

 
15,269

 
114,623

Pension and post-retirement obligations (e)
 
336,076

 
10,303

 
21,818

 
24,939

 
279,016

Tax Receivable Agreement obligations (f)
 
362,142

 

 
118,479

 
61,939

 
181,724

Total contractual cash obligations
 
$
15,604,754

 
$
3,310,635

 
$
5,713,919

 
$
3,543,143

 
$
3,037,057

(a)    Long-term Debt and Interest Payments on Debt Facilities
Long-term obligations represent (i) the repayment of the outstanding borrowings under the Revolving Loan; (ii) the repayment of indebtedness incurred in connection with the Senior Notes; (iii) the repayment of our catalyst lease obligations on their maturity dates; (iv) the repayment of outstanding amounts under the PBFX Revolving Credit Facility, and the PBFX Senior Notes; and (v) the repayment of outstanding amounts under the PBF Rail Term Loan.
Interest payments on debt facilities include cash interest payments on the Senior Notes, PBFX Revolving Credit Facility, PBFX Senior Notes, catalyst lease obligations, PBF Rail Term Loan, plus cash payments for the commitment fees on the unused portion on our revolving credit facilities and letter of credit fees on the letters of credit outstanding at December 31, 2017. With the exception of our catalyst leases and note payable, we have no long-term debt maturing before 2019 as of December 31, 2017.
On May 30, 2017, we consummated the offering of the 2025 Senior Notes and used the funds for the redemption of the 2020 Senior Secured Notes and general corporate purposes.
On October 6, 2017, PBFX issued $175.0 million in aggregate principal amount of the new PBFX 2023 Senior Notes. The new PBFX 2023 Senior Notes were issued under the indenture governing the PBFX Senior Notes due 2023 issued on May 12, 2015. PBFX used the net proceeds from the new PBFX 2023 Senior Notes offering to pay down a portion of the PBFX Revolving Credit Facility and for general capital purposes.
(b)    Operating Leases
We enter into operating leases in the normal course of business, some of these leases provide us with the option to renew the lease or purchase the leased item. Future operating lease obligations would change if we chose to exercise renewal options and if we enter into additional operating lease agreements. Certain of our lease obligations contain a fixed and variable component. The table above reflects the fixed component of our lease obligations. The variable component could be significant. Our operating lease obligations are further explained in “Note 13 - Commitments and Contingencies” of our notes to the Consolidated Financial Statements. In support of our rail strategy, we have at times entered into agreements to lease or purchase crude railcars. A portion of these railcars were purchased via the Rail Facility entered into during 2014, which was repaid in full and terminated in connection with the execution of the PBF Rail Term Loan in 2016. Certain of these railcars were subsequently sold to third parties, which have leased the railcars back to us for periods of between four and seven years.
(c)    Purchase Obligations
We have obligations to repurchase certain intermediates and refined products under separate inventory intermediation agreements with J. Aron as further explained in “Note 2 - Summary of Significant Accounting Policies”,

90



“Note 5 - Inventories” and Note 8 - Accrued Expenses” of our notes to the Consolidated Financial Statements. Additionally, purchase obligations under “Crude and Feedstock Supply and Inventory Intermediation Agreements” include commitments to purchase crude oil from certain counterparties under supply agreements entered into to ensure adequate supplies of crude oil for our refineries. These obligations are based on aggregate minimum volume commitments at 2017 year end market prices.
Payments under “Other Supply and Capacity Agreements” include contracts for the transportation of crude oil and supply of hydrogen, steam, or natural gas to certain of our refineries, contracts for the treatment of wastewater, and contracts for pipeline capacity. We enter into these contracts to facilitate crude oil deliveries and to ensure an adequate supply of energy or essential services to support our refinery operations. Substantially all of these obligations are based on fixed prices. Certain agreements include fixed or minimum volume requirements, while others are based on our actual usage. The amounts included in this table are based on fixed or minimum quantities to be purchased and the fixed or estimated costs based on market conditions as of December 31, 2017.
(d)    Environmental Obligations
In connection with the Paulsboro acquisition, we assumed certain environmental remediation obligations to address existing soil and groundwater contamination at the site and recorded a liability in the amount of $10.3 million which reflects the present value of the current estimated cost of the remediation obligations assumed based on investigative work to-date. The undiscounted estimated costs related to these environmental remediation obligations were $15.8 million as of December 31, 2017.
In connection with the acquisition of the Delaware City assets, the prior owners remain responsible, subject to certain limitations, for certain pre-acquisition environmental obligations, including ongoing soil and groundwater remediation at the site.
In connection with the Delaware City assets and Paulsboro refinery acquisitions, we, along with the seller, purchased two individual ten-year, $75.0 million environmental insurance policies to insure against unknown environmental liabilities at each site.
In connection with the acquisition of Toledo, the seller initially retains, subject to certain limitations, remediation obligations which will transition to us over a 20-year period.
In connection with the acquisition of the Chalmette refinery, the sellers provided $3.9 million financial assurance in the form of a surety bond to cover estimated potential site remediation costs associated with an agreed to Administrative Order of Consent with the EPA. Additionally, we purchased a ten year $100.0 million environmental insurance policy to insure against unknown environmental liabilities at the site.
In connection with the PBFX Plains Asset Purchase, PBFX is responsible for the environmental remediation costs for conditions that existed on the closing date up to a maximum of $250 thousand per year for 10 years, with Plains All American Pipeline, L.P. remaining responsible for any and all additional costs above such amounts during such period.
In connection with the Torrance Acquisition, we assumed certain environmental remediation obligations to address existing soil and groundwater contamination at the site and recorded a liability of $136.5 million as of December 31, 2017, which reflects the current estimated cost of the remediation obligations, expected to be paid out over an average period of approximately 20 years. Additionally, we purchased a ten year $100.0 million environmental insurance policy to insure against unknown environmental liabilities.
In connection with the acquisition of all of our refineries, we assumed certain environmental obligations under regulatory orders unique to each site, including orders regulating air emissions from each facility.
(e)
Pension and Post-retirement Obligations
Pension and post-retirement obligations include only those amounts we expect to pay out in benefit payments and are further explained in “Note 17 - Employee Benefit Plans” of our notes to the Consolidated Financial Statements.
(f)
Tax Receivable Agreement Obligations
We used a portion of the proceeds from our IPO to purchase PBF LLC Series A Units from the members of PBF LLC other than PBF Energy. In addition, the members of PBF LLC other than PBF Energy may (subject to the terms of the exchange agreement) exchange their PBF LLC Series A Units for shares of Class A common stock of PBF Energy on a one-for-one basis. As a result of both the purchase of PBF LLC Series A Units and subsequent secondary offerings and

91



exchanges, PBF Energy is entitled to a proportionate share of the existing tax basis of the assets of PBF LLC. Such transactions have resulted in increases in the tax basis of the assets of PBF LLC that otherwise would not have been available. Both this proportionate share and these increases in tax basis have reduced the amount of the tax that PBF Energy would have otherwise been required to pay and may reduce the amount of tax that PBF Energy would otherwise be required to pay in the future. These increases in tax basis may also decrease gains (or increase losses) on the future disposition of certain capital assets to the extent tax basis is allocated to those capital assets. We have entered into a Tax Receivable Agreement with the current and former members of PBF LLC other than PBF Energy that provides for the payment by PBF Energy to such members of 85% of the amount of the benefits, if any, that PBF Energy is deemed to realize as a result of (i) these increases in tax basis and (ii) certain other tax benefits related to entering into the Tax Receivable Agreement, including tax benefits attributable to payments under the Tax Receivable Agreement. These payment obligations are obligations of PBF Energy and not of PBF LLC or any of its subsidiaries.
PBF Energy expects to obtain funding for these payments by causing its subsidiaries to make cash distributions to PBF LLC, which, in turn, will distribute such amounts, generally as tax distributions, on a pro-rata basis to its owners, which as of December 31, 2017 include the members of PBF LLC other than PBF Energy holding a 3.3% interest and PBF Energy holding a 96.7% interest. The members of PBF LLC other than PBF Energy may continue to reduce their ownership in PBF LLC by exchanging their PBF LLC Series A Units for shares of PBF Energy Class A common stock. Such exchanges may result in additional increases in the tax basis of PBF Energy’s investment in PBF LLC and require PBF Energy to make increased payments under the Tax Receivable Agreement. Required payments under the Tax Receivable Agreement also may increase or become accelerated in certain circumstances, including certain changes of control. See “Item 1A. Risk Factors—Risks Related to Our Organizational Structure and Our Class A Common Stock—In certain cases, payments by us under the Tax Receivable Agreement may be accelerated and/or significantly exceed the actual benefits we realize in respect of the tax attributes subject to the Tax Receivable Agreement. These provisions may deter a change in control of our company.”
The table above reflects our estimated timing of payments under the Tax Receivable Agreement, including the impact of the TCJA, assuming no material changes in the relevant tax law, and that we earn sufficient taxable income to realize all tax benefits that are subject to the Tax Receivable Agreement as of December 31, 2017.
Tax Distributions
PBF LLC is required to make periodic tax distributions to the members of PBF LLC, including PBF Energy, pro rata in accordance with their respective percentage interests for such period (as determined under the amended and restated limited liability company agreement of PBF LLC), subject to available cash and applicable law and contractual restrictions (including pursuant to our debt instruments) and based on certain assumptions. Generally, these tax distributions will be an amount equal to our estimate of the taxable income of PBF LLC for the year multiplied by an assumed tax rate equal to the highest effective marginal combined U.S. federal, state and local income tax rate prescribed for an individual or corporate resident in New York, New York (taking into account the nondeductibility of certain expenses). If, with respect to any given calendar year, the aggregate periodic tax distributions were less than the actual taxable income of PBF LLC multiplied by the assumed tax rate, PBF LLC will make a “true up” tax distribution, no later than March 15 of the following year, equal to such difference, subject to the available cash and borrowings of PBF LLC. As these distributions are conditional they have been excluded from the table above.
Off-Balance Sheet Arrangements
We have no off-balance sheet arrangements as of December 31, 2017, other than outstanding letters of credit of approximately $589.9 million and operating leases.
During 2015, in aggregate we sold 1,122 of our owned crude railcars and concurrently entered into lease agreements for the same railcars. The lease agreements have varying terms from five to seven years. We received an aggregate cash payment for the railcars of approximately $168.3 million and expect to make payments totaling $99.4 million over the term of the lease for these railcars. In 2016, we sold approximately 120 of these railcars to optimize our railcar portfolio and entered into additional railcar leases outstanding with terms of up to 10 years. As of December 31, 2017, we expect to make lease payments of $46.6 million over the remaining term of these additional agreements.
Critical Accounting Policies
The following summary provides further information about our critical accounting policies that involve critical accounting estimates and should be read in conjunction with “Note 2 - Summary of Significant Accounting Policies” of our Notes to the Consolidated Financial Statements, “Item 8. Financial Statements and Supplementary Data.” The following accounting policies involve estimates that are considered critical due to the level of subjectivity and judgment involved,

92



as well as the impact on our financial position and results of operations. We believe that all of our estimates are reasonable. Unless otherwise noted, estimates of the sensitivity to earnings that would result from changes in the assumptions used in determining our estimates is not practicable due to the number of assumptions and contingencies involved, and the wide range of possible outcomes.
Inventory
Inventories are carried at the lower of cost or market. The cost of crude oil, feedstocks, blendstocks and refined products is determined under the LIFO method using the dollar value LIFO method with increments valued based on average cost during the year. The cost of supplies and other inventories is determined principally on the weighted average cost method. In addition, the use of the LIFO inventory method may result in increases or decreases to cost of sales in years that inventory volumes decline as the result of charging cost of sales with LIFO inventory costs generated in prior periods. At December 31, 2017 and 2016, market values had fallen below historical LIFO inventory costs and, as a result, we recorded lower of cost or market inventory valuation reserves of $300.5 million and $596.0 million, respectively. The $300.5 million lower of cost or market inventory valuation reserve as of December 31, 2017, or a portion thereof, is subject to reversal as a reduction to cost of products sold in subsequent periods as inventories giving rise to the reserve are sold, and a new reserve is established. Such a reduction to cost of products sold could be significant if inventory values return to historical cost price levels. Additionally, further decreases in overall inventory values could result in additional charges to cost of products sold should the lower of cost or market inventory valuation reserve be increased.
Environmental Matters
Liabilities for future clean-up costs are recorded when environmental assessments and/or clean-up efforts are probable and the costs can be reasonably estimated. Other than for assessments, the timing and magnitude of these accruals generally are based on the completion of investigations or other studies or a commitment to a formal plan of action. Environmental liabilities are based on best estimates of probable future costs using currently available technology and applying current regulations, as well as our own internal environmental policies. The actual settlement of our liability for environmental matters could materially differ from our estimates due to a number of uncertainties such as the extent of contamination, changes in environmental laws and regulations, potential improvements in remediation technologies and the participation of other responsible parties. Additionally, in connection with the Torrance Acquisition on July 1, 2016, we assumed certain pre-existing environmental liabilities. While we believe that our current estimates of the amounts and timing of the costs related to the remediation of these liabilities are reasonable, we have had limited experience with these environmental obligations due to our short operating history. It is possible that our estimates of the costs and duration of the environmental remediation activities related to these liabilities could materially change.
Business Combinations
We use the acquisition method of accounting for the recognition of assets acquired and liabilities assumed in business combinations at their estimated fair values as of the date of acquisition. Any excess consideration transferred over the estimated fair values of the identifiable net assets acquired is recorded as goodwill. Significant judgment is required in estimating the fair value of assets acquired. As a result, in the case of significant acquisitions, we obtain the assistance of third-party valuation specialists in estimating fair values of tangible and intangible assets based on available historical information and on expectations and assumptions about the future, considering the perspective of marketplace participants. While management believes those expectations and assumptions are reasonable, they are inherently uncertain. Unanticipated market or macroeconomic events and circumstances may occur, which could affect the accuracy or validity of the estimates and assumptions.
Deferred Turnaround Costs
Refinery turnaround costs, which are incurred in connection with planned major maintenance activities at our refineries, are capitalized when incurred and amortized on a straight-line basis over the period of time estimated until the next turnaround occurs (generally three to five years). While we believe that the estimates of time until the next turnaround are reasonable, it should be noted that factors such as competition, regulation or environmental matters could cause us to change our estimates thus impacting amortization expense in the future.
Derivative Instruments
We are exposed to market risk, primarily related to changes in commodity prices for the crude oil and feedstocks we use in the refining process as well as the prices of the refined products we sell. The accounting treatment for commodity contracts depends on the intended use of the particular contract and on whether or not the contract meets the definition of a derivative. Non-derivative contracts are recorded at the time of delivery.

93



All derivative instruments that are not designated as normal purchases or sales are recorded in our balance sheet as either assets or liabilities measured at their fair values. Changes in the fair value of derivative instruments that either are not designated or do not qualify for hedge accounting treatment or normal purchase or normal sale accounting are recognized in income. Contracts qualifying for the normal purchases and sales exemption are accounted for upon settlement. We elect fair value hedge accounting for certain derivatives associated with our inventory repurchase obligations.
Derivative accounting is complex and requires management judgment in the following respects: identification of derivatives and embedded derivatives; determination of the fair value of derivatives; identification of hedge relationships; assessment and measurement of hedge ineffectiveness; and election and designation of the normal purchases and sales exception. All of these judgments, depending upon their timing and effect, can have a significant impact on earnings.
Income Taxes and Tax Receivable Agreement
As a result of the our acquisition of PBF LLC Series A Units or exchanges of PBF LLC Series A Units for PBF Energy Class A common stock, we expect to benefit from amortization and other tax deductions reflecting the step up in tax basis in the acquired assets. Those deductions will be allocated to us and will be taken into account in reporting our taxable income. As a result of a federal income tax election made by PBF LLC, applicable to a portion of our acquisition of PBF LLC Series A Units, the income tax basis of the assets of PBF LLC, underlying a portion of the units we acquired, has been adjusted based upon the amount that we paid for that portion of our PBF LLC Series A Units. We entered into the Tax Receivable Agreement (as defined in “Note 13 - Commitments and Contingencies” of the notes to our Consolidated Financial Statements) which provides for the payment by us equal to 85% of the amount of the benefits, if any, that we are deemed to realize as a result of (i) increases in tax basis and (ii) certain other tax benefits related to entering into the Tax Receivable Agreement, including tax benefits attributable to payments under the Tax Receivable Agreement. As a result of these transactions, our tax basis in our share of PBF LLC’s assets will be higher than the book basis of these same assets. This resulted in a deferred tax asset of $325.4 million as of December 31, 2017, of which the majority is expected to be realized over 10 years as the tax basis of these assets is amortized.
Deferred taxes are provided using a liability method, whereby deferred tax assets are recognized for deductible temporary differences and deferred tax liabilities are recognized for taxable temporary differences. Temporary differences represent the differences between the reported amounts of assets and liabilities and their tax bases. Deferred tax assets are reduced by a valuation allowance when, in the opinion of management, it is more likely than not that some portion or all of the deferred tax assets will not be realized. Deferred tax assets and liabilities are adjusted for the effect of changes in tax laws and rates on the date of enactment. We recognize tax benefits for uncertain tax positions only if it is more likely than not that the position is sustainable based on its technical merits. Interest and penalties on uncertain tax positions are included as a component of the provision for income taxes on the consolidated statements of operations. As a result of the reduction of the corporate federal tax rate to 21% as part of the Tax Cut and Jobs Act (the “TCJA”), the liability associated with the Tax Receivable Agreement was reduced. Accordingly, the deferred tax assets associated with the payments made or expected to be made related to the Tax Receivable Agreement liability were also reduced.
Pursuant to the Tax Receivable Agreement we entered into at the time of our initial public offering, we are required to pay the current and former PBF LLC Series A Unit holders, who exchange their units for PBF Energy stock or whose units we purchase, approximately 85% of the cash savings in income taxes that we are deemed to realize as a result of the increase in the tax basis of our interest in PBF LLC, including tax benefits attributable to payments made under the Tax Receivable Agreement. These payment obligations are of PBF Energy and not of PBF LLC or any of its subsidiaries. We have recognized a liability for the Tax Receivable Agreement reflecting our estimate of the undiscounted amounts that we expect to pay under the agreement. Our estimate of the tax agreement liability is based, in part, on forecasts of future taxable income over the anticipated life of our future business operations, assuming no material changes in the relevant tax law. The assumptions used in the forecasts are subject to substantial uncertainty about our future business operations and the actual payments that we are required to make under the Tax Receivable Agreement could differ materially from our current estimates. We must adjust the estimated Tax Receivable Agreement liability each time we purchase PBF LLC Series A Units or upon an exchange of PBF LLC Series A Units for our Class A common stock. Such adjustments will be based on forecasts of future taxable income and our future business operations at the time of such purchases or exchanges. Periodically, we may adjust the liability based on an updated estimate of the amounts that we expect to pay, using assumptions consistent with those used in our concurrent estimate of the deferred tax asset valuation allowance. These periodic adjustments to the tax receivable liability, if any, are recorded in general and administrative expense and may result in adjustments to our income tax expense and deferred tax assets and liabilities.
Recent Accounting Pronouncements

94



In May 2014, the FASB issued ASU No. 2014-09, “Revenue from Contracts with Customers (Topic 606)” requiring revenue to be recognized when promised goods or services are transferred to customers in an amount that reflects the expected consideration for these goods or services. This new guidance supersedes the revenue recognition requirements in FASB ASC Topic 605, “Revenue Recognition”, and most industry-specific guidance. We have adopted this new standard effective January 1, 2018, using the modified retrospective application, whereby a cumulative effect adjustment will be recognized upon adoption, if applicable, and the guidance will be applied prospectively.
We have completed our evaluation of the provisions of this standard and concluded that our adoption will not materially change the amount or timing of revenues recognized by us, nor will it materially affect our financial position. The majority of our revenues are generated from the sale of refined petroleum products and ethanol. These revenues are largely based on the current spot (market) prices of the products sold, which represent consideration specifically allocable to the products being sold on a given day, and we recognize those revenues upon delivery and transfer of title to the products to our customers. The time at which delivery and transfer of title occurs is the point when our control of the products is transferred to our customers and when our performance obligation to our customers is fulfilled. Under the modified retrospective method of adoption, the cumulative effect of initially applying the standard is recognized as an adjustment to the opening balance of retained earnings, and revenues reported in the periods prior to the date of adoption are not changed. We do not, however, expect to make such an adjustment to retained earnings as we have determined any such adjustment to not be material. We are currently developing our revenue disclosures and enhancing our accounting systems to enable the preparation of such disclosures.
In February 2016, the FASB issued ASU No. 2016-02, “Leases (Topic 842)” (“ASU 2016-02”), to increase the transparency and comparability about leases among entities. Additional ASUs have been issued subsequent to ASU 2016-02 to provide additional clarification and implementation guidance for leases related to ASU 2016-02 including ASU 2018-01, “Leases (Topic 842): Land Easement Practical Expedient for Transition to Topic 842 (“ASU 2018-01”) (collectively, we refer to ASU 2016-02 and these additional ASUs as the “Updated Lease Guidance”) The Updated Lease Guidance requires lessees to recognize a lease liability and a corresponding lease asset for virtually all lease contracts.  It also requires additional disclosures about leasing arrangements. ASU 2016-02 is effective for interim and annual periods beginning after December 15, 2018, and requires a modified retrospective approach to adoption. ASU 2018-01 provides a practical expedient whereby land easements (also known as “rights of way”) that are not accounted for as leases under existing GAAP would not need to be evaluated under ASU 2016-02; however the Updated Lease Guidance would apply prospectively to all new or modified land easements after the effective date of ASU 2016-02. In January 2018, the FASB issued a proposed ASU that would provide an additional transition method for the Updated Lease Guidance for lessees and a practical expedient for lessors. As proposed, this additional transition method would allow lessees to initially apply the requirements of ASU 2016-02 by recognizing a cumulative-effect adjustment to the opening balance of retained earnings in the period of adoption. The proposed practical expedient would allow lessors to not separate non-lease components from the related lease components in certain situations. Assuming the proposed ASU is approved after the comment period, the proposed ASU would have the same effective date as ASU 2016-02. While early adoption is permitted, we will not early adopt this Updated Lease Guidance. We have established a working group to study and lead implementation of the Updated Lease Guidance. This working group has been meeting on a regular basis and has instituted a preliminary task plan designed to meet the implementation deadline for ASU 2016-02. We have also evaluated and purchased a lease software system and have begun implementation of the selected system. The working group continues to evaluate the impact of the Updated Lease Guidance on our consolidated financial statements and related disclosures. At this time, we have identified that the most significant impacts of the Updated Lease Guidance will be to bring nearly all leases on our balance sheet with “right of use assets” and “lease obligation liabilities” as well as accelerating the interest expense component of financing leases. While the assessment of the impacts arising from this standard is progressing, we have not fully determined the impacts on our business processes, controls or financial statement disclosures at this time.
Refer to “Note 2 - Summary of Significant Accounting Policies” of our Notes to the Consolidated Financial Statements, for additional Recently Issued Accounting Pronouncements.

ITEM 7A. QUANTITATIVE AND QUALITATIVE DISCLOSURES ABOUT MARKET RISK
We are exposed to market risks, including changes in commodity prices and interest rates. Our primary commodity price risk is associated with the difference between the prices we sell our refined products and the prices we pay for crude oil and other feedstocks. We may use derivative instruments to manage the risks from changes in the prices of crude oil and refined products, natural gas, interest rates, or to capture market opportunities.
Commodity Price Risk
Our earnings, cash flow and liquidity are significantly affected by a variety of factors beyond our control, including the supply of, and demand for, crude oil, other feedstocks, refined products and natural gas. The supply of and demand for these commodities depend on, among other factors, changes in domestic and foreign economies,

95



weather conditions, domestic and foreign political affairs, planned and unplanned downtime in refineries, pipelines and production facilities, production levels, the availability of imports, the marketing of competitive and alternative fuels, and the extent of government regulation. As a result, the prices of these commodities can be volatile. Our revenues fluctuate significantly with movements in industry refined product prices, our cost of sales fluctuates significantly with movements in crude oil and feedstock prices and our operating expenses fluctuate with movements in the price of natural gas. We manage our exposure to these commodity price risks through our supply and offtake agreements as well as through the use of various commodity derivative instruments.
We may use non-trading derivative instruments to manage exposure to commodity price risks associated with the purchase or sale of crude oil and feedstocks, finished products and natural gas outside of our supply and offtake agreements. The derivative instruments we use include physical commodity contracts and exchange-traded and over-the-counter financial instruments. We mark-to-market our commodity derivative instruments and recognize the changes in their fair value in our statements of operations.
At December 31, 2017 and 2016, we had gross open commodity derivative contracts representing 24.3 million barrels and 8.8 million barrels, respectively, with an unrealized net loss of $74.3 million and $3.5 million, respectively. The open commodity derivative contracts as of December 31, 2017 expire at various times during 2018.
We carry inventories of crude oil, intermediates and refined products (“hydrocarbon inventories”) on our balance sheet, the values of which are subject to fluctuations in market prices. Our hydrocarbon inventories totaled approximately 30.1 million barrels and 29.4 million barrels at December 31, 2017 and December 31, 2016, respectively. The average cost of our hydrocarbon inventories was approximately $80.21 and $80.50 per barrel on a LIFO basis at December 31, 2017 and December 31, 2016, respectively, excluding the net impact of LCM inventory adjustments of approximately $300.5 million and $596.0 million, respectively. If market prices of our inventory decline to a level below our average cost, we may be required to further write down the carrying value of our hydrocarbon inventories to market.
Our predominant variable operating cost is energy, in particular, the price of utilities, natural gas and electricity. We are therefore sensitive to movements in natural gas prices. Assuming normal operating conditions, we annually consume a total of approximately 68 million MMBTUs of natural gas amongst our five refineries as of December 31, 2017. Accordingly, a $1.00 per MMBTU change in natural gas prices would increase or decrease our natural gas costs by approximately $68.0 million.
Compliance Program Price Risk
We are exposed to market risks related to the volatility in the price of RINs required to comply with the RFS. Our overall RINs obligation is based on a percentage of our domestic shipments of on-road fuels as established by the EPA. To the degree we are unable to blend the required amount of biofuels to satisfy our RINs obligation, we must purchase RINs on the open market. To mitigate the impact of this risk on our results of operations and cash flows we may purchase RINs when the price of these instruments is deemed favorable.
In addition, we are exposed to risks associated with complying with federal and state legislative and regulatory measures to address greenhouse gas and other emissions. Requirements to reduce emissions could result in increased costs to operate and maintain our facilities as well as implement and manage new emission controls and programs put in place. For example, AB32 in California requires the state to reduce its GHG emissions to 1990 levels by 2020.
Interest Rate Risk
The maximum availability under our Revolving Loan is $2.64 billion. Borrowings under the Revolving Loan bear interest either at the Alternative Base Rate plus the Applicable Margin or at Adjusted LIBOR plus the Applicable Margin, all as defined in the Revolving Loan. If this facility was fully drawn, a 1.0% change in the interest rate would increase or decrease our interest expense by approximately $26.4 million annually.

96



The PBFX Revolving Credit Facility, with a current maximum availability of $360.0 million, bears interest at a variable rate and exposes us to interest rate risk. If this facility was fully drawn, a 1.0% change in the interest rate would result in a $2.3 million change in our interest expense annually.
In addition, the PBF Rail Term Loan, which bears interest at a variable rate, had an outstanding principal balance of $28.4 million at December 31, 2017. A 1.0% change in the interest rate would increase or decrease our interest expense by approximately $0.3 million annually, assuming the current outstanding principal balance on the PBF Rail Term Loan remained outstanding.
We also have interest rate exposure in connection with our A&R Intermediation Agreements under which we pay a time value of money charge based on LIBOR.
Credit Risk
We are subject to risk of losses resulting from nonpayment or nonperformance by our counterparties. We continue to closely monitor the creditworthiness of customers to whom we grant credit and establish credit limits in accordance with our credit policy.
Concentration Risk
For the years ended December 31, 2017, 2016 and 2015, no single customer accounted for 10% or more of our total sales.
No single customer accounted for 10% or more of our total trade accounts receivable as of December 31, 2017 and 2016, respectively.
ITEM 8. FINANCIAL STATEMENTS AND SUPPLEMENTARY DATA
The information required by this item is set forth beginning on page F-1 of this Annual Report on Form 10-K.

ITEM 9. CHANGES IN AND DISAGREEMENTS WITH ACCOUNTANTS ON ACCOUNTING AND FINANCIAL DISCLOSURE
None.

ITEM 9A.  CONTROLS AND PROCEDURES
Disclosure Controls and Procedures
Our management has evaluated, with the participation of our principal executive and principal financial officers, the effectiveness of our disclosure controls and procedures (as defined in Rule 13a-15(e) under the Securities Exchange Act of 1934 as amended (the “Exchange Act”)) as of the end of the period covered by this report, and has concluded that our disclosure controls and procedures are effective to provide reasonable assurance that information required to be disclosed by us in the reports that we file or furnish under the Exchange Act is recorded, processed, summarized and reported, within the time periods specified in the SEC’s rules and forms including, without limitation, controls and procedures designed to ensure that information required to be disclosed

97



by us in the reports that we file or furnish under the Exchange Act is accumulated and communicated to our management, including our principal executive and principal financial officers, as appropriate to allow timely decisions regarding required disclosures.
Management’s Report on Internal Control over Financial Reporting
Our management is responsible for establishing and maintaining adequate internal control over financial reporting as defined in Rule 13a-15(f) of the Exchange Act. Our internal control system is designed to provide reasonable assurance regarding the reliability of financial reporting and the preparation of financial statements for external purposes in accordance with generally accepted accounting principles in the United States of America. Due to its inherent limitations, internal control over financial reporting may not prevent or detect misstatements. Therefore, even those systems determined to be effective can provide only reasonable assurance with respect to financial statement preparation and presentation.
Management assessed the effectiveness of our internal control over financial reporting as of December 31, 2017, using the criteria set forth by the Committee of Sponsoring Organizations of the Treadway Commission in Internal Control — Integrated Framework (2013). Based on such assessment, we conclude that as of December 31, 2017, the Company’s internal control over financial reporting is effective.
Auditor Attestation Report
Our independent registered public accounting firm has issued an attestation report on the effectiveness of our internal control over financial reporting, which is on page F-3 of this report.
Changes in Internal Control Over Financial Reporting
There has been no change in our internal control over financial reporting during the quarter ended December 31, 2017 that has materially affected, or is reasonably likely to materially affect, our internal control over financial reporting.
ITEM 9B.  OTHER INFORMATION
None.
PART III

ITEM 10. DIRECTORS, EXECUTIVE OFFICERS AND CORPORATE GOVERNANCE
The information required under this Item will be contained in our 2018 Proxy Statement, incorporated herein by reference.
We have adopted a Code of Business Conduct and Ethics that applies to our principal executive officer, principal financial officer and principal accounting officer. The Code of Business Conduct and Ethics is available on our website at www.pbfenergy.com under the heading “Investors”. Any amendments to the Code of Business Conduct and Ethics or any grant of a waiver from the provisions of the Code of Business Conduct and Ethics requiring disclosure under applicable Securities and Exchange Commission rules will be disclosed on the Company’s website.
See also Executive Officers of the Registrant under “Item 1. Business” of this Annual Report on Form 10-K.
ITEM 11. EXECUTIVE COMPENSATION
The information required under this Item will be contained in our 2018 Proxy Statement, incorporated herein by reference.

98



ITEM 12. SECURITY OWNERSHIP OF CERTAIN BENEFICIAL OWNERS AND MANAGEMENT AND RELATED STOCKHOLDER MATTERS
See “Item 5. Market for Registrant’s Common Equity, Related Stockholder Matters, and Issuer Purchasers of Equity Securities—Securities Authorized for Issuance Under Equity Compensation Plans.”
Additional information required by this Item will be contained in our 2018 Proxy Statement, incorporated herein by reference.
ITEM 13. CERTAIN RELATIONSHIPS AND RELATED TRANSACTIONS, AND DIRECTOR INDEPENDENCE
The information required under this Item will be contained in our 2018 Proxy Statement, incorporated herein by reference.
ITEM 14. PRINCIPAL ACCOUNTING FEES AND SERVICES
The information required under this Item will be contained in our 2018 Proxy Statement, incorporated herein by reference.

99




PART IV
ITEM 15. EXHIBITS AND FINANCIAL STATEMENT SCHEDULES
(a)   1. Financial Statements. The consolidated financial statements of PBF Energy Inc. and subsidiaries, required by Part II, Item 8, are included in Part IV of this report. See Index to Consolidated Financial Statements beginning on page F-1.
2. Financial Statement Schedules and Other Financial Information. No financial statement schedules are submitted because either they are inapplicable or because the required information is included in the consolidated financial statements or notes thereto.
3. Exhibits. Filed as part of this Annual Report on Form 10-K are the following exhibits:
Number
  
Description
 
 
 
 
Contribution Agreement dated as of February 15, 2017 by and between PBF Energy Company
LLC and PBF Logistics LP (incorporated by reference to Exhibit 2.1 of PBF Energy Inc.’s
Current Report on Form 8-K (File No. 001-35764) filed on February 22, 2017).

 
 
 
 
Contribution Agreement dated as of August 31, 2016 by and between PBF Energy Company LLC and PBF Logistics LP (incorporated by reference to Exhibit 2.1 filed with PBF Energy Inc.’s Current Report on Form 8-K dated September 7, 2016 (File No. 001-35764) )
 
 
 
 
Contribution Agreement dated as of February 15, 2017 by and between PBF Energy Company LLC and PBF Logistics LP (incorporated by reference to Exhibit 2.1 filed with PBF Energy Inc.’s Current Report on Form 8-K dated February 22, 2017 (File No. 001-35764) )
 
 
 
 
Purchase Agreement dated as of January 29, 2016 by and between PBF Logistics Products Terminals LLC and Plains Products Terminals LLC (incorporated by reference to Exhibit 2.1 filed with PBF Logistics LP’s Current Report on Form 8-K dated February 4, 2016 (File No. 001-36446))
 
 
 
 
Sale and Purchase Agreement by and between PBF Holding Company LLC and ExxonMobil Oil Corporation and its subsidiary, Mobil Pacific Pipeline Company as of September 29, 2015 (incorporated by reference to Exhibit 2.1 filed with PBF Energy Inc.’s Current Report on Form 8-K dated October 1, 2015 (File No. 001-35764))
 
 
 
 
Sale and Purchase Agreement by and between PBF Holding Company LLC, ExxonMobil Oil Corporation, Mobil Pipe Line Company and PDV Chalmette, L.L.C. as of June 17, 2015 (incorporated by reference to Exhibit 2.1 filed with PBF Energy Inc.’s Current Report on Form 8-K dated June 17, 2015 (File No. 001-35764))
 
 
 
 
Amended and Restated Certificate of Incorporation of PBF Energy Inc. (incorporated by reference to Exhibit 3.1 filed with PBF Energy Inc.’s Amendment No. 4 to Registration Statement on Form S-1 (Registration No. 333-177933))
 
 
 
 
Amended and Restated Bylaws of PBF Energy Inc. (incorporated by reference to Exhibit 3.1 filed with PBF Energy Inc.’s Current Report on Form 8-K dated February 15, 2017 (File No. 001-35764))
 
 
 
 
Indenture dated as of May 30, 2017, among PBF Holding Company LLC, PBF Finance Corporation, the Guarantors named on the signature pages thereto, Wilmington Trust, National Association, as Trustee and Deutsche Bank Trust Company Americas, as Paying Agent, Registrar, Transfer Agent and Authenticating Agent and Form of 7.25% Senior Note (included as Exhibit A) (incorporated by reference to Exhibit 4.1 of PBF Energy Inc.’s Current Report on Form 8-K (File No. 001-35764) filed on May 30, 2017).
 
 
 

100



 
First Supplemental Indenture, dated as of July 29, 2016, among PBF Western Region LLC, Torrance Refining Company LLC, Torrance Logistics Company LLC, Wilmington Trust, National Association and Deutsche Bank Trust Company Americas (incorporated by reference to Exhibit 4.2 filed with PBF Energy Inc.’s Quarterly Report on Form 10-Q dated November 4, 2016 (File No. 001-35764))
 
 
 
 
Indenture dated as of November 24, 2015, among PBF Holding Company LLC, PBF Finance Corporation, the Guarantors named on the signature pages thereto, Wilmington Trust, National Association, as Trustee and Deutsche Bank Trust Company Americas, as Paying Agent, Registrar, Transfer Agent, Authenticating Agent and Notes Collateral Agent and Form of 7.00% Senior Secured Note (included as Exhibit A) (incorporated by reference to Exhibit 4.1 filed with PBF Energy Inc.’s Current Report on Form 8-K dated November 30, 2015 (File No. 001-35764))
 
 
 
 
Registration Rights Agreement dated November 24, 2015, among PBF Holding Company LLC and PBF Finance Corporation, the Guarantors named therein and UBS Securities LLC, as Representative of the several Initial Purchasers (incorporated by reference to Exhibit 4.3 filed with PBF Energy Inc.’s Current Report on Form 8-K dated November 30, 2015 (File No. 001-35764))
 
 
 
 
Indenture dated May 12, 2015, among PBF Logistics LP, PBF Logistics Finance Corporation, the Guarantors named therein and Deutsche Bank Trust Company Americas, as Trustee and Form of Note (included as Exhibit A) (incorporated by reference to Exhibit 4.1 filed with PBF Energy Inc.’s Current Report on Form 8-K dated May 12, 2015 (File No. 001-35764))
 
 
 
 
Supplemental Indenture dated June 19, 2015, among PBF Logistics LP, PBF Logistics Finance Corporation, the Guarantors named therein and Deutsche Bank Trust Company Americas, as trustee (incorporated by reference to Exhibit 4.2 filed with PBF Logistics LP’s Registration Statement on Form S-4 (Registration No. 333-206728))
 
 
 
 
Second Supplemental Indenture dated June 28, 2016, among PBF Products Terminals LLC, PBF Logistics LP, PBF Logistics Finance Corporation, and Deutsche Bank Trust Company Americas, as trustee (incorporated by reference to Exhibit 4.2 filed with PBF Logistics LP’s Quarterly Report on Form 10-Q dated August 4, 2016 (File No. 001-36446))
 
 
 
 
Fifth Supplemental Indenture dated October 6, 2017, among PBF Logistics LP, PBF Logistics Finance Corporation, the Guarantors named therein and Deutsche Bank Trust Company Americas, as Trustee (incorporated by reference to Exhibit 4.1 of PBF Energy Inc.’s Current Report on Form 8-K (File No. 001-35764) filed on October 6, 2017).
 
 
 
 
Joinder Agreement dated May 26, 2016, among PBF Logistics Products Terminals LLC and Wells Fargo Bank, National Association, as Administrative Agent (incorporated by reference to Exhibit 4.1 filed with PBF Logistics LP’s Quarterly Report on Form 10-Q dated August 4, 2016 (File No. 001-36446))
 
 
 
 
Indenture, dated as of February 9, 2012, among PBF Holding Company LLC, PBF Finance Corporation, the Guarantors party thereto, Wilmington Trust, National Association and Deutsche Bank Trust Company Americas (incorporated by reference to Exhibit 4.2 filed with PBF Energy Inc.’s Amendment No. 2 to Registration Statement on Form S-1 (Registration No. 333-177933))
 
 
 
 
First Supplemental Indenture, dated as of November 13, 2015, among Chalmette Refining, L.L.C., Wilmington Trust, National Association and Deutsche Bank Trust Company Americas (incorporated by reference to Exhibit 4.7 filed with PBF Energy Inc.’s Annual Report on Form 10-K dated February 29, 2016 (File No. 001-35764))
 
 
 
 
Second Supplemental Indenture, dated as of November 16, 2015, by and among PBF Holding Company LLC, PBF Finance Corporation, the Guarantors named on the signature page thereto and Wilmington Trust, National Association (incorporated by reference to Exhibit 4.8 filed with PBF Energy Inc.’s December 31, 2015 Form 10-K (File No. 001-35764))
 
 
 
 
Third Supplemental Indenture, dated as of July 29, 2016, by and among PBF Holding Company LLC, the Guarantors named on the signature page thereto and Wilmington Trust, National Association (incorporated by reference to Exhibit 4.1 filed with PBF Energy Inc.’s Quarterly Report on Form 10-Q dated November 4, 2016 (File No. 001-35764))

101



 
 
 
 
Amended and Restated Registration Rights Agreement of PBF Energy Inc. dated as of December 12, 2012 (incorporated by reference to Exhibit 4.1 filed with PBF Energy Inc.’s Current Report on Form 8-K dated December 18, 2012 (File No. 001-35764))
 
 
 
 
PBF Energy Inc. 2017 Equity Incentive Plan (incorporated by reference to Exhibit 4.1 filed with PBF Energy Inc.’s Registration Statement on Form S-8 (Registration No, 333-218075) filed on May 18, 2017).
 
 
 
 
Form of Restricted Stock Agreement for Directors under the PBF Energy Inc. 2017 Equity Incentive Plan (incorporated by reference to Exhibit 10.4 filed with PBF Energy Inc.’s Quarterly Report on Form 10-Q dated August 3, 2017 (File No. 001-35764)).

 
 
 
 
Amended and Restated Restricted Stock Agreement for Directors under the PBF Energy Inc. 2017 Equity Incentive Plan.
 
 
 
 
Form of 2017 Equity Incentive Plan Non-Qualified Stock Agreement (incorporated by reference to Exhibit 10.2 of PBF Energy Inc.’s Current Report on Form 8-K (File No. 001-35764) filed on October 31, 2017). 
 
 
 
 
Form of Amended and Restated Non-Qualified Stock Option Agreement under the PBF Energy Inc. 2017 Equity Incentive Plan.
 
 
 
 
Form of 2017 Equity Incentive Plan Restricted Stock Agreement (incorporated by reference to Exhibit 10.1 of PBF Energy Inc.’s Current Report on Form 8-K (File No. 001-35764) filed on October 31, 2017). 
 
 
 
 
Form of Amended and Restated Restricted Stock Agreement, under PBF Energy Inc. 2017 Equity Incentive Plan
 
 
 
 
Amendment to the Inventory Intermediation Agreement dated as of May 4, 2017, among J. Aron & Company, PBF Holding Company LLC and Paulsboro Refining Company LLC (incorporated by reference to Exhibit 10.1 filed with PBF Energy Inc.’s Quarterly Report on Form 10-Q dated August 3, 2017 (File No. 001-35764)).
 
 
 
 
Amendment to the Inventory Intermediation Agreement dated as of May 4, 2017, among J. Aron & Company, PBF Holding Company LLC and Delaware City Refining Company LLC (incorporated by reference to Exhibit 10.2 filed with PBF Energy Inc.’s Quarterly Report on Form 10-Q dated August 3, 2017 (File No. 001-35764)).
 
 
 
 
Fifth Amended and Restated Operation and Management Services and Secondment Agreement dated as of February 28, 2017 among PBF Holding Company LLC, Delaware City Refining Company LLC, Toledo Refining Company LLC, Torrance Refining Company LLC, Torrance Logistics Company LLC, PBF Logistics GP LLC , PBF Logistics LP, Delaware City Terminaling Company LLC, Delaware Pipeline Company LLC, Delaware City Logistics Company LLC, Toledo Terminaling Company LLC, PBFX Operating Company LLC, Paulsboro Refining Company LLC, Paulsboro Natural Gas Pipeline Company LLC and Chalmette Refining L.L.C. (incorporated by reference to Exhibit 10.1 of PBF Energy Inc.’s Current Report on Form 8-K (File No. 001-35764) filed on March 3, 2017).
 
 
 
 
Lease Agreement dated as of February 15, 2017 by and between PBFX Operating Company LLC and Chalmette Refining, L.L.C. (incorporated by reference to Exhibit 10.3 of PBF Energy Inc.’s Current Report on Form 8-K (File No. 001-35764) filed on February 22, 2017).
 
 
 
 
Storage Services Agreement dated as of February 15, 2017 by and between PBFX Operating Company LLC and PBF Holding Company LLC (incorporated by reference to Exhibit 10.1 of PBF Energy Inc.’s Current Report on Form 8-K (File No. 001-35764) filed on February 22, 2017).
 
 
 

102



 
Fourth Amended and Restated Operation and Management Services and Secondment Agreement dated as of August 31, 2016 among PBF Holding Company LLC, Delaware City Refining Company LLC, Toledo Refining Company LLC, Torrance Refining Company LLC, Torrance Logistics Company LLC, PBF Logistics GP LLC , PBF Logistics LP, Delaware City Terminaling Company LLC, Delaware Pipeline Company LLC, Delaware City Logistics Company LLC, Toledo Terminaling Company LLC and PBFX Operating Company LLC (incorporated by reference to Exhibit 10.2 filed with PBF Energy Inc.’s Current Report on Form 8-K dated September 7, 2016 (File No. 001-35764))
 
 
 
 
Transportation Services Agreement dated as of August 31, 2016 among PBF Holding Company LLC and Torrance Valley Pipeline Company LLC (incorporated by reference to Exhibit 10.3 filed with PBF Energy Inc.’s Current Report on Form 8-K dated September 7, 2016 (File No. 001-35764))
 
 
 
 
Pipeline Service Order dated as of August 31, 2016, by and between Torrance Valley Pipeline Company LLC, and PBF Holding Company LLC (incorporated by reference to Exhibit 10.4 filed with PBF Energy Inc.’s Current Report on Form 8-K dated September 7, 2016 (File No. 001-35764))
 
 
 
 
Pipeline Service Order dated as of August 31, 2016, by and between Torrance Valley Pipeline Company LLC, and PBF Holding Company LLC (incorporated by reference to Exhibit 10.5 filed with PBF Energy Inc.’s Current Report on Form 8-K dated September 7, 2016 (File No. 001-35764))
 
 
 
 
Dedicated Storage Service Order dated as of August 31, 2016, by and between Torrance Valley Pipeline Company LLC, and PBF Holding Company LLC (incorporated by reference to Exhibit 10.6 filed with PBF Energy Inc.’s Current Report on Form 8-K dated September 7, 2016 (File No. 001-35764))
 
 
 
 
Throughput Storage Service Order dated as of August 31, 2016, by and between Torrance Valley Pipeline Company LLC, and PBF Holding Company LLC (incorporated by reference to Exhibit 10.7 filed with PBF Energy Inc.’s Current Report on Form 8-K dated September 7, 2016 (File No. 001-35764))
 
 
 
 
Joinder Agreement to the Amended and Restated ABL Security Agreement dated as of July 1, 2016, among Torrance Refining Company LLC and UBS AG, Stamford Branch, as Administrative Agent (incorporated by reference to Exhibit 10.10 filed with PBF Energy Inc.’s Quarterly Report on Form 10-Q dated November 4, 2016 (File No. 001-35764))
 
 
 
 
Joinder Agreement to the Amended and Restated ABL Security Agreement dated as of July 1, 2016, among PBF Western Region LLC, Torrance Logistics Company LLC and UBS AG, Stamford Branch, as Administrative Agent (incorporated by reference to Exhibit 10.11 filed with PBF Energy Inc.’s Quarterly Report on Form 10-Q dated November 4, 2016 (File No. 001-35764))
 
 
 
 
Joinder Agreement to the Third Amended and Restated Revolving Credit Agreement dated as of July 1, 2016, among PBF Holding Company LLC, the Guarantors named on the signature pages thereto including Torrance Refining Company LLC and UBS AG, Stamford Branch, as Administrative Agent (incorporated by reference to Exhibit 10.12 filed with PBF Energy Inc.’s Quarterly Report on Form 10-Q dated November 4, 2016 (File No. 001-35764))
 
 
 
 
Joinder Agreement to the Third Amended and Restated Revolving Credit Agreement dated as of July 1, 2016, among PBF Holding Company LLC, the Guarantors named on the signature pages thereto including PBF Western Region LLC, Torrance Logistics Company LLC and UBS AG, Stamford Branch, as Administrative Agent (incorporated by reference to Exhibit 10.13 filed with PBF Energy Inc.’s Quarterly Report on Form 10-Q dated November 4, 2016 (File No. 001-35764))
 
 
 
 
Second Increase Agreement between PBF Logistics LP and Wells Fargo Bank, National Association dated as of May 19, 2016 (incorporated by reference to Exhibit 10.1 filed with PBF Logistics LP’s Quarterly Report on Form 10-Q dated August 4, 2016 (File No. 001-36446))
 
 
 
 
Form of Restricted Stock Award Agreement for Directors under PBF Energy Inc. 2012 Equity Incentive Plan (incorporated by reference to Exhibit 10.1 filed with PBF Energy Inc.’s Quarterly Report on Form 10-Q dated May 5, 2016 (File No. 001-35764))
 
 
 

103



 
First Amendment to Loan Agreement dated as of April 29, 2015, by and among PBF Rail Logistics Company LLC and Credit Agricole Corporate and Investment Bank (incorporated by reference to Exhibit 10.1 filed with PBF Energy Inc.’s Current Report on Form 8-K dated April 29, 2015 (File No. 001-35764))
 
 
 
 
Second Amendment to Loan Agreement dated as of July 15, 2016, by and among PBF Rail Logistics Company LLC and Credit Agricole Corporate and Investment Bank (incorporated by reference to Exhibit 10.9 filed with PBF Energy Inc.’s Quarterly Report on Form 10-Q dated November 4, 2016 (File No. 001-35764))
 
 
 
 
Contribution Agreement dated as of May 5, 2015 by and between PBF Energy Company LLC and PBF Logistics LP (incorporated by reference to Exhibit 10.1 filed with PBF Energy Inc.’s Current Report on Form 8-K dated May 5, 2015 (File No. 001-35764))
 
 
 
 
Fourth Amended and Restated Omnibus Agreement dated as of August 31, 2016 among PBF Holding Company LLC, PBF Energy Company LLC, PBF Logistics GP LLC and PBF Logistics LP (incorporated by reference to Exhibit 10.1 filed with PBF Energy Inc.’s Current Report on Form 8-K dated September 7, 2016 (File No. 001-35764))
 
 
 
 
Delaware Pipeline Services Agreement dated as of May 15, 2015 among PBF Holding Company LLC and Delaware Pipeline Company LLC (incorporated by reference to Exhibit 10.3 filed with PBF Energy Inc.’s Current Report on Form 8-K dated May 12, 2015 (File No. 001-35764))
 
 
 
 
Delaware City Truck Loading Services Agreement dated as of May 15, 2015 among PBF Holding Company LLC and Delaware City Logistics Company LLC (incorporated by reference to Exhibit 10.4 filed with PBF Energy Inc.’s Current Report on Form 8-K dated May 12, 2015 (File No. 001-35764))
 
 
 
 
Guaranty of Collection, dated as of May 12, 2015, by PBF Energy Company LLC with respect to the 6.875% Senior Notes due 2023 issued by PBF Logistics LP (incorporated by reference to Exhibit 10.5 filed with PBF Energy Inc.’s Current Report on Form 8-K dated May 12, 2015 (File No. 001-35764))
 
 
 
 
Amended and Restated Guaranty of Collection, dated as of October 6, 2017 (incorporated by reference to Exhibit 10.1 of PBF Energy Inc.’s Current Report on Form 8-K (File No. 001-35764) filed on October 6, 2017).
 
 
 
 
Reaffirmation Agreement, dated as of December 5, 2014, by PBF Energy Company LLC with respect to the Amended and Restated Guaranty of Collection (incorporated by reference to Exhibit 10.8.1 filed with PBF Energy Inc.’s Quarterly Report on Form 10-Q dated August 6, 2015 (File No. 001-35764))
 
 
 
 
Designation of Other Guaranteed Revolving Credit Obligations, dated as of December 12, 2014 with respect to the Amended and Restated Guaranty of Collection (incorporated by reference to Exhibit 10.8.2 filed with PBF Energy Inc.’s Quarterly Report on Form 10-Q dated August 6, 2015 (File No. 001-35764))
 
 
 
 
Inventory Intermediation Agreement dated as of May 29, 2015 (as amended) between J. Aron & Company and PBF Holding Company LLC and Paulsboro Refining Company LLC (incorporated by reference to Exhibit 10.9 filed with PBF Energy Inc.’s Quarterly Report on Form 10-Q dated August 6, 2015 (File No. 001-35764))
 
 
 
 
Inventory Intermediation Agreement dated as of May 29, 2015 (as amended) between J. Aron & Company and PBF Holding Company LLC and Delaware City Refining Company LLC (incorporated by reference to Exhibit 10.10 filed with PBF Energy Inc.’s Quarterly Report on Form 10-Q dated August 6, 2015 (File No. 001-35764))
 
 
 
 
Amendment to the Inventory Intermediation Agreement dated as of September 8, 2017, among J. Aron & Company, PBF Holding Company LLC and Delaware City Refining Company LLC (incorporated by reference to Exhibit 10.2 of PBF Energy Inc.’s Current Report on Form 8-K/A (File No. 001-35764) filed on September 18, 2017).
 
 
 

104



 
Amendment to the Inventory Intermediation Agreement dated as of September 8, 2017, among J. Aron & Company, PBF Holding Company LLC and Paulsboro Refining Company LLC (incorporated by reference to Exhibit 10.1 of PBF Energy Inc.’s Current Report on Form 8-K/A (File No. 001-35764) filed on September 18, 2017).
 
 
 
10.39
 
Third Amended and Restated Revolving Credit Agreement, dated as of August 15, 2014, among PBF Holding Company LLC, Delaware City Refining Company LLC, Paulsboro Refining Company LLC, Toledo Refining Company LLC and UBS Securities LLC (incorporated by reference to Exhibit 10.2 filed with PBF Energy Inc.’s Quarterly Report on Form 10-Q dated November 7, 2014 (File No. 001-35764))
 
 
 
 
Revolving Credit Agreement, dated as of May 14, 2014 among PBF Logistics LP as Borrower, Wells Fargo Bank, National Association as Administrative Agent, Swingline Lender, L/C issuer and lender and the other lenders party thereto (incorporated by reference to Exhibit 10.2 filed with PBF Energy Inc.’s Current Report on Form 8-K dated May 14, 2014 (File No. 001-35764))
 
 
 
 
Increase Agreement, dated as of December 5, 2014 (incorporated by reference to Exhibit 10.8 filed with PBF Logistics LP’s Annual Report on Form 10-K dated February 26, 2015 (File No. 001-36446)).
 
 
 
 
Second Amended and Restated Agreement of Limited Partnership of PBF Logistics LP dated as of September 15, 2014 (incorporated by reference to Exhibit 3.1 filed with PBF Logistics LP’s Current Report on Form 8-K dated September 19, 2014 (File No. 001-36446))
 
 
 
10.43
 
Contribution, Conveyance and Assumption Agreement dated as of May 8, 2014 by and among PBF Logistics LP, PBF Logistics GP LLC, PBF Energy Inc., PBF Energy Company LLC, PBF Holding Company LLC, Delaware City Refining Company LLC, Delaware City Terminaling Company LLC and Toledo Refining Company LLC (incorporated by reference to Exhibit 10.1 filed with PBF Energy Inc.’s Current Report on Form 8-K dated May 14, 2014 (File No. 001-35764))
 
 
 
 
Delaware City Rail Terminaling Services Agreement, dated as of May 14, 2014 (incorporated by reference to Exhibit 10.4 filed with PBF Energy Inc.’s Current Report on Form 8-K dated May 14, 2014 (File No. 001-35764))
 
 
 
10.45
 
Amended and Restated Toledo Truck Unloading & Terminaling Agreement effective as of June 1, 2014 (incorporated by reference to Exhibit 10.10 filed with PBF Energy Inc.’s Quarterly Report on Form 10-Q dated August 7, 2014 (File No. 001-35764))
 
 
 
 
Assignment and Amendment of Amended and Restated Toledo Truck Unloading & Terminaling Agreement dated as of December 12, 2014 by and between PBF Holding Company LLC, PBF Logistics LP and Toledo Terminaling Company LLC (incorporated by reference to Exhibit 10.4 filed with PBF Logistics LP’s Current Report on Form 8-K dated December 16, 2014 (File No. 001-36446))
 
 
 
10.46
 
Contribution Agreement, dated as of September 16, 2014 among PBF Energy Company LLC and PBF Logistics LP (incorporated by reference to Exhibit 10.1 filed with PBF Energy Inc.’s Current Report on Form 8-K dated September 19, 2014 (File No. 001-35764))
 
 
 
10.47
 
Delaware City West Ladder Rack Terminaling Services Agreement, dated as of October 1, 2014 among PBF Holding Company LLC and Delaware City Terminaling Company LLC (incorporated by reference to Exhibit 10.3 filed with PBF Energy Inc.’s Current Report on Form 8-K dated October 2, 2014 (File No. 001-35764))
 
 
 
 
Contribution Agreement, dated as of December 2, 2014 by and between PBF Energy Company LLC and PBF Logistics LP (incorporated by reference to Exhibit 10.1 filed with PBF Energy Inc.’s Current Report on Form 8-K dated December 5, 2014 (File No. 001-35764))
 
 
 
 
Storage and Terminaling Services Agreement dated as of December 12, 2014 among PBF Holding Company LLC and Toledo Terminaling Company LLC (incorporated by reference to Exhibit 10.3 to the Current Report on Form 8-K filed on December 16, 2014 (File No. 001-36446))
 
 
 

105



 
Amended and Restated Limited Liability Company Agreement of PBF Energy Company LLC (incorporated by reference to Exhibit 10.1 filed with PBF Energy Inc.’s Current Report on Form 8-K dated December 18, 2012 (File No. 001-35764))
 
 
 
 
Exchange Agreement, dated as of December 12, 2012 (incorporated by reference to Exhibit 10.3 filed with PBF Energy Inc.’s Current Report on Form 8-K dated December 18, 2012 (File No. 001-35764))
 
 
 
 
Tax Receivable Agreement, dated as of December 12, 2012 (incorporated by reference to Exhibit 10.2 filed with PBF Energy Inc.’s Current Report on Form 8-K dated December 18, 2012 (File No. 001-35764))
 
 
 
 
Stockholders’ Agreement of PBF Energy Inc. (incorporated by reference to Exhibit 10.4 filed with PBF Energy Inc.’s Current Report on Form 8-K dated December 18, 2012 (File No. 001-35764))
 
 
 
 
Restated Warrant and Purchase Agreement between PBF Energy Company LLC and the officers party thereto, as amended (incorporated by reference to Exhibit 10.17 filed with PBF Energy Inc.’s Amendment No. 4 to Registration Statement on Form S-1 (Registration No. 333-177933))
 
 
 
 
Employment Agreement dated as of September 4, 2014 between PBF Investments LLC and Thomas O’Connor (incorporated by reference to Exhibit 10.9 filed with PBF Energy Inc.’s Annual Report on Form 10-K dated February 29, 2016 (File No. 001-35764))
 
 
 
 
Employment Agreement dated as of April 1, 2014 between PBF Investments LLC and Timothy Paul Davis (incorporated by reference to Exhibit 10.4 filed with PBF Energy Inc.’s Quarterly Report on Form 10-Q dated May 7, 2014 (File No. 001-35764))
 
 
 
 
Amended and Restated Employment Agreement dated as of December 17, 2012, between PBF Investments LLC and Thomas J. Nimbley (incorporated by reference to Exhibit 10.8 filed with PBF Energy Inc.’s Current Report on Form 8-K dated December 18, 2012 (File No. 001-35764))
 
 
 
 
Second Amended and Restated Employment Agreement, dated as of December 17, 2012, between PBF Investments LLC and Matthew C. Lucey (incorporated by reference to Exhibit 10.9 filed with PBF Energy Inc.’s Current Report on Form 8-K dated December 18, 2012 (File No. 001-35764))
 
 
 
 
Employment Agreement dated as of April 1, 2014 between PBF Investments LLC and Erik Young. (incorporated by reference to Exhibit 10.2 filed with PBF Energy Inc.’s Quarterly Report on Form 10-Q dated May 7, 2014 (File No. 001-35764))
 
 
 
 
Form of Indemnification Agreement, dated December 12, 2012, between PBF Energy Inc. and each of the executive officers and directors of PBF Energy Inc. (incorporated by reference to Exhibit 10.5 filed with PBF Energy Inc.’s Current Report on Form 8-K dated December 18, 2012 (File No. 001-35764))
 
 
 
 
Form of Restricted Stock Agreement for Employees, under PBF Energy Inc. 2012 Equity Incentive Plan (incorporated by reference to Exhibit 10.1 filed with PBF Energy Inc.’s Current Report on Form 8-K dated October 28, 2016 (File No. 001-35764))
 
 
 
 
Form of Restricted Stock Agreement for Employees, under PBF Energy Inc. 2012 Equity Incentive Plan (incorporated by reference to Exhibit 10.1 filed with PBF Energy Inc.’s Quarterly Report on Form 10-Q dated November 4, 2016 (File No. 001-35764))
 
 
 
 
PBF Energy Inc. Amended and Restated 2012 Equity Incentive Plan (incorporated by reference to DEF 14A filed with PBF Energy Inc.’s Proxy Statement dated March 22, 2016 (File No. 001-35764))
 
 
 
 
Form of Restricted Stock Award Agreement for Directors under the PBF Energy Inc. 2012 Equity Incentive Plan. (incorporated by reference to Exhibit 10.1 filed with PBF Energy Inc.’s Quarterly Report on Form 10-Q dated November 7, 2014 (File No. 001-35764))
 
 
 

106



 
Form of Non-Qualified Stock Option Agreement under the PBF Energy Inc. 2012 Equity Incentive Plan (incorporated by reference to Exhibit 10.28 filed with PBF Energy Inc.’s Amendment No. 6 to Registration Statement on Form S-1 (Registration No. 333-177933))
 
 
 
 
PBF Logistics LP 2014 Long-Term Incentive Plan, adopted as of May 14, 2014 (incorporated by reference to Exhibit 10.8 filed with PBF Logistics LP’s Current Report on Form 8-K dated May 14, 2014 (File No. 001-36446))
 
 
 
 
Form of Phantom Unit Agreement for Employees, under the PBF Logistics LP 2014 Long-Term Incentive Plan (incorporated by reference to Exhibit 10.8 filed with PBF Logistics LP’s Registration Statement on Form S-1, as amended, originally filed on April 22, 2014 (File No. 333-195024))
 
 
 
 
Form of Phantom Unit Agreement for Non-Employee Directors, under the PBF Logistics LP 2014 Long-Term Incentive Plan (incorporated by reference to Exhibit 10.7 filed with PBF Logistics LP’s Registration Statement on Form S-1, as amended originally filed on April 22, 2014 (File No. 333-195024))
 
 
 
 
Form of Indemnification Agreement between PBF Logistics LP, PBF Logistics GP LLC and each of the executive officers and directors of PBF Logistics LP and PBF Logistics GP LLC (incorporated by reference to Exhibit 10.11 filed with PBF Logistics LP’s Registration Statement on Form S-1, as amended, originally filed on April 22, 2014 (File No. 333-195024))
 
 
 
 
Subsidiaries of the Registrant
 
 
 
Consent of Deloitte & Touche LLP
 
 
 
Power of Attorney (included on signature page)
 
 
 
 
Certification by Chief Executive Officer of PBF Energy Inc. pursuant to Rule 13a-14(a)/15d-14(a), as adopted pursuant to Section 302 of the Sarbanes-Oxley Act of 2002
 
 
 
 
Certification by Chief Financial Officer of PBF Energy Inc. pursuant to Rule 13a-14(a)/15d-14(a), as adopted pursuant to Section 302 of the Sarbanes-Oxley Act of 2002
 
 
 
 
Certification by Chief Executive Officer of PBF Energy Inc. pursuant to 18 U.S.C. Section 1350, as adopted pursuant to Section 906 of the Sarbanes-Oxley Act of 2002
 
 
 
Certification by Chief Financial Officer of PBF Energy Inc. pursuant to 18 U.S.C. Section 1350, as adopted pursuant to Section 906 of the Sarbanes-Oxley Act of 2002
 
 
 
101.INS
 
XBRL Instance Document.
 
 
 
101.SCH
 
XBRL Taxonomy Extension Schema Document.
 
 
 
101.CAL
 
XBRL Taxonomy Extension Calculation Linkbase Document.
 
 
 
101.DEF
 
XBRL Taxonomy Extension Definition Linkbase Document.
 
 
 
101.LAB
 
XBRL Taxonomy Extension Label Linkbase Document.
 
 
 
101.PRE
 
XBRL Taxonomy Extension Presentation Linkbase Document.
 
 
 

 ——————————

107



*
Filed herewith.
 
 
**
Indicates management compensatory plan or arrangement.
 
 
Confidential treatment has been granted by the SEC as to certain portions, which portions have been omitted and filed separately with the SEC.
 
 
(1)
This exhibit should not be deemed to be “filed” for purposes of Section 18 of the Exchange Act.



108


PBF ENERGY INC.
INDEX TO CONSOLIDATED FINANCIAL STATEMENTS
 


F-1


REPORT OF INDEPENDENT REGISTERED PUBLIC ACCOUNTING FIRM

To the Board of Directors and Stockholders of
PBF Energy Inc. and subsidiaries

Opinion on the Financial Statements
We have audited the accompanying consolidated balance sheets of PBF Energy Inc. and subsidiaries (the "Company") as of December 31, 2017 and 2016, the related consolidated statements of operations, comprehensive income, changes in equity, and cash flows, for each of the three years in the period ended December 31, 2017, and the related notes (collectively referred to as the "financial statements"). In our opinion, the financial statements present fairly, in all material respects, the financial position of the Company as of December 31, 2017 and 2016, and the results of its operations and its cash flows for each of the three years in the period ended December 31, 2017, in conformity with accounting principles generally accepted in the United States of America.
We have also audited, in accordance with the standards of the Public Company Accounting Oversight Board (United States) (PCAOB), the Company's internal control over financial reporting as of December 31, 2017, based on criteria established in Internal Control - Integrated Framework (2013) issued by the Committee of Sponsoring Organizations of the Treadway Commission and our report dated February 22, 2018, expressed an unqualified opinion on the Company's internal control over financial reporting.
Basis for Opinion
These financial statements are the responsibility of the Company's management. Our responsibility is to express an opinion on the Company's financial statements based on our audits. We are a public accounting firm registered with the PCAOB and are required to be independent with respect to the Company in accordance with the U.S. federal securities laws and the applicable rules and regulations of the Securities and Exchange Commission and the PCAOB.
We conducted our audits in accordance with the standards of the PCAOB. Those standards require that we plan and perform the audit to obtain reasonable assurance about whether the financial statements are free of material misstatement, whether due to error or fraud. Our audits included performing procedures to assess the risks of material misstatement of the financial statements, whether due to error or fraud, and performing procedures that respond to those risks. Such procedures included examining, on a test basis, evidence regarding the amounts and disclosures in the financial statements. Our audits also included evaluating the accounting principles used and significant estimates made by management, as well as evaluating the overall presentation of the financial statements. We believe that our audits provide a reasonable basis for our opinion.

/s/ Deloitte & Touche LLP
Parsippany, New Jersey
February 22, 2018

We have served as the Company's auditor since 2011.


F- 2


REPORT OF INDEPENDENT REGISTERED PUBLIC ACCOUNTING FIRM
To the Board of Directors and Stockholders of PBF Energy Inc. and subsidiaries
Opinion on Internal Control over Financial Reporting
We have audited the internal control over financial reporting of PBF Energy Inc. and subsidiaries (the “Company”) as of December 31, 2017, based on criteria established in Internal Control - Integrated Framework (2013) issued by the Committee of Sponsoring Organizations of the Treadway Commission (COSO). In our opinion, the Company maintained, in all material respects, effective internal control over financial reporting as of December 31, 2017, based on criteria established in Internal Control - Integrated Framework (2013) issued by COSO.
We have also audited, in accordance with the standards of the Public Company Accounting Oversight Board (United States) (PCAOB), the consolidated financial statements as of and for the year ended December 31, 2017, of the Company and our report dated February 22, 2018, expressed an unqualified opinion on those financial statements.
Basis for Opinion
The Company’s management is responsible for maintaining effective internal control over financial reporting and for its assessment of the effectiveness of internal control over financial reporting, included in the accompanying Management’s Report on Internal Control over Financial Reporting. Our responsibility is to express an opinion on the Company’s internal control over financial reporting based on our audit. We are a public accounting firm registered with the PCAOB and are required to be independent with respect to the Company in accordance with the U.S. federal securities laws and the applicable rules and regulations of the Securities and Exchange Commission and the PCAOB.
We conducted our audit in accordance with the standards of the PCAOB. Those standards require that we plan and perform the audit to obtain reasonable assurance about whether effective internal control over financial reporting was maintained in all material respects. Our audit included obtaining an understanding of internal control over financial reporting, assessing the risk that a material weakness exists, testing and evaluating the design and operating effectiveness of internal control based on the assessed risk, and performing such other procedures as we considered necessary in the circumstances. We believe that our audit provides a reasonable basis for our opinion.
Definition and Limitations of Internal Control over Financial Reporting
A company’s internal control over financial reporting is a process designed to provide reasonable assurance regarding the reliability of financial reporting and the preparation of financial statements for external purposes in accordance with generally accepted accounting principles. A company’s internal control over financial reporting includes those policies and procedures that (1) pertain to the maintenance of records that, in reasonable detail, accurately and fairly reflect the transactions and dispositions of the assets of the company; (2) provide reasonable assurance that transactions are recorded as necessary to permit preparation of financial statements in accordance with generally accepted accounting principles, and that receipts and expenditures of the company are being made only in accordance with authorizations of management and directors of the company; and (3) provide reasonable assurance regarding prevention or timely detection of unauthorized acquisition, use, or disposition of the company’s assets that could have a material effect on the financial statements.
Because of its inherent limitations, internal control over financial reporting may not prevent or detect misstatements. Also, projections of any evaluation of effectiveness to future periods are subject to the risk that controls may become inadequate because of changes in conditions, or that the degree of compliance with the policies or procedures may deteriorate.
/s/ Deloitte & Touche LLP
Parsippany, New Jersey
February 22, 2018

F- 3


PBF ENERGY INC.
CONSOLIDATED BALANCE SHEETS
(in thousands, except share and per share data)
 
December 31,
2017
 
December 31,
2016
ASSETS
 
 
 
Current assets:
 
 
 
Cash and cash equivalents (PBFX: $19,664 and $64,221, respectively)
$
573,021

 
$
746,274

Accounts receivable
952,552

 
620,175

Inventories
2,213,797

 
1,863,560

Marketable securities - current (PBFX: $0 and $40,024, respectively)

 
40,024

Prepaid and other current assets
63,589

 
137,222

Total current assets
3,802,959

 
3,407,255

 
 
 
 
Property, plant and equipment, net (PBFX: $673,823 and $608,802, respectively)
3,479,213

 
3,328,770

Deferred tax assets
53,638

 
379,306

Deferred charges and other assets, net
782,183

 
506,596

Total assets
$
8,117,993

 
$
7,621,927

 
 
 
 
LIABILITIES AND EQUITY
 
 
 
Current liabilities:

 
 
Accounts payable
$
578,551

 
$
535,907

Accrued expenses
1,814,854

 
1,467,684

Deferred revenue
8,933

 
13,292

Note payable
5,621

 

Current debt (PBFX: $0 and $39,664, respectively)
10,987

 
39,664

Total current liabilities
2,418,946

 
2,056,547

 
 
 
 
Long-term debt (PBFX: $548,793 and $532,011, respectively)
2,175,042

 
2,108,570

Deferred tax liabilities
33,155

 
45,699

Payable to related parties pursuant to Tax Receivable Agreement
362,142

 
611,392

Other long-term liabilities
225,759

 
229,035

Total liabilities
5,215,044

 
5,051,243

 
 
 
 
Commitments and contingencies (Note 13)

 

 
 
 
 
Equity:
 
 
 
PBF Energy Inc. equity
 
 
 
Class A common stock, $0.001 par value, 1,000,000,000 shares authorized, 110,565,531 shares outstanding at December 31, 2017, 109,204,047 shares outstanding at December 31, 2016
95

 
94

Class B common stock, $0.001 par value, 1,000,000 shares authorized, 25 shares outstanding at December 31, 2017, 28 shares outstanding at December 31, 2016

 

Preferred stock, $0.001 par value, 100,000,000 shares authorized, no shares outstanding at December 31, 2017 and 2016

 

Treasury stock, at cost, 6,132,884 shares outstanding at December 31, 2017 and 6,087,963 shares outstanding at December 31, 2016
(152,585
)
 
(151,547
)
Additional paid in capital
2,277,739

 
2,245,788

Retained earnings / (Accumulated deficit)
236,786

 
(44,852
)
Accumulated other comprehensive loss
(25,381
)
 
(24,439
)
Total PBF Energy Inc. equity
2,336,654

 
2,025,044

Noncontrolling interest
566,295

 
545,640

Total equity
2,902,949

 
2,570,684

Total liabilities and equity
$
8,117,993

 
$
7,621,927


See notes to consolidated financial statements.
F- 4


PBF ENERGY INC.
CONSOLIDATED STATEMENTS OF OPERATIONS
(in thousands, except share and per share data)
 
 
Year Ended December 31,
 
2017
 
2016
 
2015
Revenues
$
21,786,637

 
$
15,920,424

 
$
13,123,929

 
 
 
 
 
 
Cost and expenses:
 
 
 
 
 
Cost of products and other
18,863,621

 
13,598,341

 
11,481,614

Operating expenses (excluding depreciation and amortization expense as reflected below)
1,685,611

 
1,423,198

 
904,525

Depreciation and amortization expense
277,992

 
216,341

 
187,729

Cost of sales
20,827,224

 
15,237,880

 
12,573,868

General and administrative expenses (excluding depreciation and amortization expense as reflected below)
214,773

 
166,452

 
181,266

Depreciation and amortization expense
12,964

 
5,835

 
9,688

Loss (gain) on sale of assets
1,458

 
11,374

 
(1,004
)
Total cost and expenses
21,056,419

 
15,421,541

 
12,763,818

 
 
 
 
 
 
Income from operations
730,218

 
498,883

 
360,111

 
 
 
 
 
 
Other income (expense):
 
 
 
 
 
Change in Tax Receivable Agreement liability
250,922

 
12,908

 
18,150

Change in fair value of catalyst leases
(2,247
)
 
1,422

 
10,184

Debt extinguishment costs
(25,451
)
 

 

Interest expense, net
(154,427
)
 
(150,045
)
 
(106,187
)
Income before income taxes
799,015

 
363,168

 
282,258

Income tax expense
315,584

 
137,650

 
86,725

Net income
483,431

 
225,518

 
195,533

Less: net income attributable to noncontrolling interests
67,914

 
54,707

 
49,132

Net income attributable to PBF Energy Inc. stockholders
$
415,517

 
$
170,811

 
$
146,401

 
 
 
 
 
 
Weighted-average shares of Class A common stock outstanding
 
 
 
 
 
Basic
109,779,407

 
98,334,302

 
88,106,999

Diluted
113,898,845

 
103,606,709

 
94,138,850

Net income available to Class A common stock per share:
 
 
 
 
 
Basic
$
3.78

 
$
1.74

 
$
1.66

Diluted
$
3.73

 
$
1.74

 
$
1.65

 
 
 
 
 
 
Dividends per common share
$
1.20

 
$
1.20

 
$
1.20


See notes to consolidated financial statements.
F- 5


PBF ENERGY INC.
CONSOLIDATED STATEMENTS OF COMPREHENSIVE INCOME
(in thousands)

 
Year Ended December 31,
 
2017
 
2016
 
2015
Net income
$
483,431

 
$
225,518

 
$
195,533

Other comprehensive (loss) income:

 

 
 
Unrealized (loss) gain on available for sale securities
(24
)
 
(42
)
 
124

Net (loss) gain on pension and other post-retirement benefits
(950
)
 
(2,550
)
 
1,982

Total other comprehensive (loss) income
(974
)
 
(2,592
)
 
2,106

Comprehensive income
482,457

 
222,926

 
197,639

Less: comprehensive income attributable to noncontrolling interests
67,882

 
54,618

 
49,233

Comprehensive income attributable to PBF Energy Inc. stockholders
$
414,575

 
$
168,308

 
$
148,406


See notes to consolidated financial statements.
F- 6



PBF ENERGY INC.
CONSOLIDATED STATEMENTS OF CHANGES IN EQUITY
(in thousands, except share data)
 
 
Class A
Common Stock
Class B
Common Stock
Additional
Paid-in
Capital
Retained
Earnings
Accumulated
Other
Comprehensive
Loss
Treasury Stock
Noncontrolling
Interest
Total
Equity
 
Shares
Amount
Shares
Amount
Shares
Amount
Balance, January 1, 2015
81,981,119

$
88

39

$

$
1,508,425

$
(123,271
)
$
(24,298
)
5,765,946

$
(142,731
)
$
475,103

$
1,693,316

Comprehensive income





146,401

2,005



49,233

197,639

Exercise of warrants and options
12,766




2,797





(2,707
)
90

Distributions to PBF Energy Company LLC members
 
 
 
 
 
 
 
 
 
(19,386
)
(19,386
)
Distributions to PBF Logistics LP public unit holders









(23,458
)
(23,458
)
Stock based compensation
238,988




9,218



6,002


4,279

13,497

Dividends





(106,584
)




(106,584
)
Effects of secondary offering
3,804,653

4

(11
)

40,968


(996
)


(39,976
)

Record effect of Secondary Offering on deferred tax assets and liabilities and tax receivable agreement obligation




(12,046
)





(12,046
)
Issuance of additional PBFX common units




11,390





(11,390
)

Exchange of PBF Energy Company LLC Series A Units for Class A common stock
529,178











October equity offering
11,500,000

1



343,999






344,000

Treasury stock purchases
(284,771
)






284,771

(8,073
)

(8,073
)
Noncontrolling Interest acquired in Chalmette Acquisition









16,951

16,951

Other









(89
)
(89
)
Balance, December 31, 2015
97,781,933

$
93

28

$

$
1,904,751

$
(83,454
)
$
(23,289
)
6,056,719

$
(150,804
)
$
448,560

$
2,095,857

Comprehensive Income





170,811

(2,503
)


54,618

222,926

Exercise of warrants and options
11,650




1,058





(172
)
886

Distributions to PBF Energy Company LLC members





(15,219
)



(6,728
)
(21,947
)
Distributions to PBF Logistics LP public unit holders









(33,714
)
(33,714
)
Stock based compensation
320,458




18,296





4,360

22,656

Dividends





(117,486
)




(117,486
)
Issuance of additional PBFX common units




54,944





83,434

138,378

Effects of equity offerings and exchanges of PBF LLC Series A Units on deferred tax assets and liabilities and tax receivable agreement obligation




(2,613
)





(2,613
)
Exchange of PBF Energy Company LLC Series A Units for Class A common stock
1,090,006











December equity offering
10,000,000

1



275,299






275,300

Treasury stock purchases







31,244

(743
)

(743
)
Other




(5,947
)
496

1,353



(4,718
)
(8,816
)
Balance, December 31, 2016
109,204,047

$
94

28

$

$
2,245,788

$
(44,852
)
$
(24,439
)
6,087,963

$
(151,547
)
$
545,640

$
2,570,684





See notes to consolidated financial statements.
F- 7



PBF ENERGY INC.
CONSOLIDATED STATEMENTS OF CHANGES IN EQUITY (Continued)
(in thousands, except share data)

 
Class A
Common Stock
Class B
Common Stock
Additional
Paid-in
Capital
Retained
Earnings
Accumulated
Other
Comprehensive
Loss
Treasury Stock
Noncontrolling
Interest
Total
Equity
 
Shares
Amount
Shares
Amount
Shares
Amount
Balance, December 31, 2016
109,204,047

$
94

28

$

$
2,245,788

$
(44,852
)
$
(24,439
)
6,087,963

$
(151,547
)
$
545,640

$
2,570,684

Comprehensive Income





415,517

(942
)


67,882

482,457

Exercise of warrants and options
462,500

1



10,532





(598
)
9,935

Distributions to PBF Energy Company LLC members









(4,584
)
(4,584
)
Distributions to PBF Logistics LP public unit holders









(44,636
)
(44,636
)
Stock based compensation
702,404




21,503





5,345

26,848

Dividends





(131,783
)




(131,783
)
Effects of exchanges of PBF LLC Series A Units on deferred tax assets and liabilities and tax receivable agreement obligation




(1,139
)





(1,139
)
Exchange of PBF Energy Company LLC Series A Units for Class A common stock
196,580


(3
)








Treasury stock purchases







44,921

(1,038
)

(1,038
)
Other




1,055

(2,096
)



(2,754
)
(3,795
)
Balance, December 31, 2017
110,565,531

$
95

25

$

$
2,277,739

$
236,786

$
(25,381
)
6,132,884

$
(152,585
)
$
566,295

$
2,902,949



See notes to consolidated financial statements.
F- 8



PBF ENERGY INC.
CONSOLIDATED STATEMENTS OF CASH FLOWS
(in thousands)
 
Year Ended December 31,
 
2017
 
2016
 
2015
Cash flows from operating activities:
 
 
 
 
 
Net income
$
483,431

 
$
225,518

 
$
195,533

Adjustments to reconcile net income to net cash provided by operations:
 
 
 
 
 
Depreciation and amortization
299,860

 
232,948

 
207,004

Stock-based compensation
26,848

 
22,656

 
13,497

Change in fair value of catalyst leases
2,247

 
(1,422
)
 
(10,184
)
Deferred income taxes
313,833

 
244,758

 
(5,607
)
Change in Tax Receivable Agreement liability
(250,922
)
 
(12,908
)
 
(18,150
)
Non-cash change in inventory repurchase obligations
13,779

 
29,453

 
63,389

Non-cash lower of cost or market inventory adjustment
(295,532
)
 
(521,348
)
 
427,226

Debt extinguishment costs
25,451

 

 

Pension and other post-retirement benefit costs
42,242

 
37,986

 
26,982

Loss (gain) on sale of assets
1,458

 
11,374

 
(1,004
)
 
 
 
 
 
 
Changes in operating assets and liabilities:
 
 
 
 
 
Accounts receivable
(332,377
)
 
(165,416
)
 
97,636

Inventories
(54,705
)
 
236,602

 
(271,892
)
Prepaid and other current assets
73,526

 
(54,341
)
 
(3,661
)
Accounts payable
34,604

 
217,566

 
(24,291
)
Accrued expenses
359,549

 
217,820

 
(36,805
)
Deferred revenue
(4,359
)
 
9,249

 
2,816

Payable to related parties pursuant to Tax Receivable Agreement

 
(50,771
)
 
(67,643
)
Other assets and liabilities
(53,072
)
 
(27,790
)
 
(34,422
)
Net cash provided by operations
$
685,861

 
$
651,934

 
$
560,424

 
 
 
 
 
 
Cash flows from investing activities:
 
 
 
 
 
Acquisition of Torrance refinery and related logistics assets

 
(971,932
)
 

Acquisition of Chalmette Refining, net of cash acquired

 
(2,659
)
 
(565,304
)
Expenditures for property, plant and equipment
(306,681
)
 
(298,737
)
 
(353,964
)
Expenditures for deferred turnaround costs
(379,114
)
 
(198,664
)
 
(53,576
)
Expenditures for other assets
(31,143
)
 
(42,506
)
 
(8,236
)
Acquisition of Toledo Products Terminal by PBFX
(10,097
)
 

 

PBFX Plains Asset Purchase

 
(98,373
)
 

Proceeds from sale of assets

 
24,692

 
168,270

Purchase of marketable securities
(75,036
)
 
(1,909,965
)
 
(2,067,286
)
Maturities of marketable securities
115,060

 
2,104,209

 
2,067,983

Net cash used in investing activities
$
(687,011
)
 
$
(1,393,935
)
 
$
(812,113
)

See notes to consolidated financial statements.
F- 9




PBF ENERGY INC.
CONSOLIDATED STATEMENTS OF CASH FLOWS (Continued)
(in thousands)
 
Year Ended December 31,
Cash flows from financing activities:
2017
 
2016
 
2015
Proceeds from sale of Class A common stock, net of underwriters’ discount
$

 
$
275,300

 
$
344,000

Proceeds from issuance of PBFX common units, net of underwriters’ discount and commissions

 
138,378

 

Proceeds from stock options exercised
10,532

 

 

Distribution to T&M and Collins shareholders
(1,800
)
 

 

Distributions to PBF Energy Company LLC members other than PBF Energy
(4,584
)
 
(21,947
)
 
(19,386
)
Distributions to PBFX public unit holders
(43,510
)
 
(32,806
)
 
(22,830
)
Dividend payments
(131,686
)
 
(117,486
)
 
(106,584
)
Proceeds from 2025 7.25% Senior Notes
725,000

 

 

Cash paid to extinguish 2020 8.25% Senior Secured Notes
(690,209
)
 

 

Proceeds from revolver borrowings
490,000

 
550,000

 
170,000

Repayments of revolver borrowings
(490,000
)
 
(200,000
)
 
(170,000
)
Proceeds from Rail Facility revolver borrowings

 

 
102,075

Repayments of Rail Facility revolver borrowings

 
(67,491
)
 
(71,938
)
Proceeds from PBF Rail Term Loan

 
35,000

 

Repayments of PBF Rail Term Loan
(6,633
)
 

 

Proceeds from 2023 Senior Secured Notes

 

 
500,000

Proceeds from PBFX revolver borrowings
20,000

 
194,700

 
24,500

Repayments of PBFX revolver borrowings
(179,500
)
 
(30,000
)
 
(275,100
)
Repayments of PBFX Term Loan borrowings
(39,664
)
 
(194,536
)
 
(700
)
Proceeds from 2023 6.875% PBFX Senior Notes
178,500

 

 
350,000

Repayments of note payable
(1,210
)
 

 

Proceeds from catalyst lease
10,830

 
15,586

 

Purchases of treasury stock
(1,038
)
 
(743
)
 
(8,073
)
Deferred financing costs and other
(17,131
)
 

 
(17,828
)
Net cash (used in) provided by financing activities
$
(172,103
)
 
$
543,955

 
$
798,136

 
 
 
 
 
 
Net (decrease) increase in cash and cash equivalents
$
(173,253
)
 
$
(198,046
)
 
$
546,447

Cash and equivalents, beginning of period
746,274

 
944,320

 
397,873

Cash and equivalents, end of period
$
573,021

 
$
746,274

 
$
944,320


Supplemental cash flow disclosures
 
 
 
 
 
Non-cash activities:
 
 
 
 
 
         Accrued and unpaid capital expenditures
$
26,805

 
$
35,595

 
$
7,974

Note payable issued for purchase of property, plant and equipment
6,831

 

 

         Conversion of Delaware Economic Development Authority loan to grant

 
4,000

 
4,000

Cash paid during year for:
 
 
 
 
 
         Interest, net of capitalized interest of $7,156, $8,452 and $3,529 in 2017, 2016 and 2015, respectively
$
166,538

 
$
137,599

 
$
96,859

         Income taxes

 
3,841

 
124,040



See notes to consolidated financial statements.
F- 10


PBF ENERGY INC.
NOTES TO CONSOLIDATED FINANCIAL STATEMENTS
(IN THOUSANDS, EXCEPT SHARE, UNIT, PER SHARE, PER UNIT AND BARREL DATA)

 
1. DESCRIPTION OF THE BUSINESS AND BASIS OF PRESENTATION
Description of the Business
PBF Energy Inc. (“PBF Energy”) was formed as a Delaware corporation on November 7, 2011 and is the sole managing member of PBF Energy Company LLC (“PBF LLC”), a Delaware limited liability company, with a controlling interest in PBF LLC and its subsidiaries. PBF Energy consolidates the financial results of PBF LLC and its subsidiaries and records a noncontrolling interest in its consolidated financial statements representing the economic interests of PBF LLC’s members other than PBF Energy (refer to “Note 15 - Noncontrolling Interests”).
PBF LLC, together with its consolidated subsidiaries, owns and operates oil refineries and related facilities in North America. PBF Holding Company LLC (“PBF Holding”) is a wholly-owned subsidiary of PBF LLC. PBF Investments LLC (“PBF Investments”), Toledo Refining Company LLC (“Toledo Refining” or “TRC”), Paulsboro Refining Company LLC (“Paulsboro Refining” or “PRC”), Delaware City Refining Company LLC (“Delaware City Refining” or “DCR”), Chalmette Refining, L.L.C. (“Chalmette Refining”), PBF Western Region LLC (“PBF Western Region”), Torrance Refining Company LLC (“Torrance Refining”) and Torrance Logistics Company LLC are PBF LLC’s principal operating subsidiaries and are all wholly-owned subsidiaries of PBF Holding.
PBF LLC also consolidates a publicly traded master limited partnership, PBF Logistics LP (“PBFX”). PBF Logistics GP LLC (“PBF GP”) owns the noneconomic general partner interest and serves as the general partner of PBFX and is wholly-owned by PBF LLC. PBF Energy, through its ownership of PBF LLC, consolidates the financial results of PBFX and its subsidiaries and records a noncontrolling interest in its consolidated financial statements representing the economic interests of PBFX’s unit holders other than PBF LLC (refer to “Note 15 - Noncontrolling Interests”). Collectively, PBF Energy and its consolidated subsidiaries, including PBF LLC, PBF Holding, PBF GP and PBFX are referred to hereinafter as the “Company” unless the context otherwise requires.
Substantially all of the Company’s operations are in the United States. The Company operates in two reportable business segments: Refining and Logistics. The Company’s oil refineries are all engaged in the refining of crude oil and other feedstocks into petroleum products, and are aggregated into the Refining segment. PBFX is a publicly traded master limited partnership that was formed to operate logistical assets such as crude oil and refined petroleum products terminals, pipelines and storage facilities. PBFX’s operations are aggregated into the Logistics segment. To generate earnings and cash flows from operations, the Company is primarily dependent upon processing crude oil and selling refined petroleum products at margins sufficient to cover fixed and variable costs and other expenses. Crude oil and refined petroleum products are commodities; and factors largely out of the Company’s control can cause prices to vary over time. The potential margin volatility can have a material effect on the Company’s financial position, earnings and cash flow.
Public Offerings
In connection with certain of the secondary offerings completed in 2015, 2014 and 2013, investment funds associated with the initial investors in PBF LLC exchanged all of their PBF LLC Series A Units for an equal number of shares of PBF Energy Class A common stock which were subsequently sold to the public and, accordingly, no longer hold any PBF LLC Series A Units. The holders of PBF LLC Series B Units, which include certain current and former executive officers of PBF Energy, had the right to receive a portion of the proceeds of the sale of the PBF Energy Class A common stock by Blackstone and First Reserve. PBF Energy did not receive any proceeds from any of the secondary offerings.
Certain other follow-on equity offerings were made to the public. On October 13, 2015, PBF Energy completed a public offering of an aggregate of 11,500,000 shares of its Class A common stock, including 1,500,000 shares of Class A common stock that was sold pursuant to the exercise of an over-allotment option, for net proceeds of $344,000, after deducting underwriting discounts and commissions and other offering expenses (the “October 2015 Equity Offering”). Additionally, on December 19, 2016, the Company completed a public offering of an aggregate

F- 11


PBF ENERGY INC.
NOTES TO CONSOLIDATED FINANCIAL STATEMENTS
(IN THOUSANDS, EXCEPT SHARE, UNIT, PER SHARE, PER UNIT AND BARREL DATA)

of 10,000,000 shares of Class A common stock for net proceeds of $274,300, after deducting underwriting discounts and commissions and other offering expenses (the “December 2016 Equity Offering”).
As a result of the equity offerings described above and certain other transactions such as stock option exercises, as of December 31, 2017, the Company now owns 110,586,762 PBF LLC Series C Units and the Company’s current and former executive officers and directors and certain employees beneficially own 3,767,464 PBF LLC Series A Units, and the holders of our issued and outstanding shares of Class A common stock have 96.7% of the voting power in the Company and the members of PBF LLC other than PBF Energy through their holdings of Class B common stock have the remaining 3.3% of the voting power in the Company.
Tax Receivable Agreement
PBF LLC intends to have an election under Section 754 of the Internal Revenue Code (the “Code”) in effect for each taxable year in which an exchange of PBF LLC Series A Units for PBF Energy Class A common stock as described above occurs, which may result in an adjustment to the tax basis of the assets of PBF LLC at the time of an exchange of PBF LLC Series A Units. As a result of both the initial purchase of PBF LLC Series A Units from the PBF LLC Series A Unit holders in connection with the IPO and subsequent exchanges, PBF Energy will become entitled to a proportionate share of the existing tax basis of the assets of PBF LLC. In addition, the purchase of PBF LLC Series A Units and subsequent exchanges have resulted in and are expected to continue to result in increases in the tax basis of the assets of PBF LLC that otherwise would not have been available. Both this proportionate share and these increases in tax basis may reduce the amount of tax that PBF Energy would otherwise be required to pay in the future. These increases in tax basis may also decrease gains (or increase losses) on future dispositions of certain capital assets to the extent tax basis is allocated to those capital assets.


F- 12


PBF ENERGY INC.
NOTES TO CONSOLIDATED FINANCIAL STATEMENTS
(IN THOUSANDS, EXCEPT SHARE, UNIT, PER SHARE, PER UNIT AND BARREL DATA)

2. SUMMARY OF SIGNIFICANT ACCOUNTING POLICIES
Principles of Consolidation and Presentation
These consolidated financial statements include the accounts of PBF Energy and subsidiaries in which PBF Energy has a controlling interest. All intercompany accounts and transactions have been eliminated in consolidation.
Change in Presentation
In 2017, the Company determined that it would revise the presentation of certain line items on its consolidated statements of operations to enhance its disclosure under the requirements of Rule 5-03 of Regulation S-X. The revised presentation is comprised of the inclusion of a subtotal within costs and expenses referred to as “Cost of sales” and the reclassification of total depreciation and amortization expense between such amounts attributable to cost of sales and other operating costs and expenses. The amount of depreciation and amortization expense that is presented separately within the “Cost of Sales” subtotal represents depreciation and amortization of refining and logistics assets that are integral to the refinery production process.
The historical comparative information has been revised to conform to the current presentation. This revised presentation does not have an effect on the Company’s historical consolidated income from operations or net income, nor does it have any impact on its consolidated balance sheets, statements of comprehensive income, statements of changes in equity or statements of cash flows. Presented below is a summary of the effects of this revised presentation on the Company’s historical statements of operations for the years ended December 31, 2016 and 2015 (in thousands):
 
Year Ended December 31, 2016
 
As Previously Reported
 
Adjustments
 
As Reclassified
Cost and expenses:
 
 
 
 
 
Cost of products and other
$
13,598,341

 

 
$
13,598,341

Operating expenses (excluding depreciation and amortization expense as reflected below)
1,423,198

 

 
1,423,198

Depreciation and amortization expense

 
216,341

 
216,341

Cost of sales
 
 
 
 
15,237,880

General and administrative expenses (excluding depreciation and amortization expense as reflected below)
166,452

 

 
166,452

Depreciation and amortization expense
222,176

 
(216,341)

 
5,835

Loss on sale of assets
11,374

 

 
11,374

Total cost and expenses
$
15,421,541

 
 
 
$
15,421,541


F- 13


PBF ENERGY INC.
NOTES TO CONSOLIDATED FINANCIAL STATEMENTS
(IN THOUSANDS, EXCEPT SHARE, UNIT, PER SHARE, PER UNIT AND BARREL DATA)

 
Year Ended December 31, 2015
 
As Previously Reported
 
Adjustments
 
As Reclassified
Cost and expenses:
 
 
 
 
 
Cost of products and other
$
11,481,614

 

 
$
11,481,614

Operating expenses (excluding depreciation and amortization expense as reflected below)
904,525

 

 
904,525

Depreciation and amortization expense

 
187,729

 
187,729

Cost of sales
 
 
 
 
12,573,868

General and administrative expenses (excluding depreciation and amortization expense as reflected below)
181,266

 

 
181,266

Depreciation and amortization expense
197,417

 
(187,729)

 
9,688

Gain on sale of assets
(1,004)

 

 
(1,004)

Total cost and expenses
$
12,763,818

 
 
 
$
12,763,818

Cost Classifications
Cost of products and other consists of the cost of crude oil, other feedstocks, blendstocks and purchased refined products and the related in-bound freight and transportation costs.
Operating expenses (excluding depreciation and amortization) consists of direct costs of labor, maintenance and services, utilities, property taxes, environmental compliance costs and other direct operating costs incurred in connection with our refining operations. Such expenses exclude depreciation related to refining and logistics assets that are integral to the refinery production process, which is presented separately as Depreciation and amortization expense as a component of Cost of sales on the Company’s consolidated statements of operations.
Reclassification
Certain amounts previously reported in the Company’s consolidated financial statements for prior periods have been reclassified to conform to the 2017 presentation. These reclassifications, in addition to the changes in “Cost and expenses” described above, include certain details about accrued expenses and deferred charges and other assets in those respective footnotes.
Use of Estimates
The preparation of the financial statements in conformity with accounting principles generally accepted in the United States (“GAAP”) requires management to make estimates and assumptions that affect the reported amounts of assets, liabilities, revenues and expenses and the related disclosures. Actual results could differ from those estimates.
Business Combinations
We use the acquisition method of accounting for the recognition of assets acquired and liabilities assumed in business combinations at their estimated fair values as of the date of acquisition. Any excess consideration transferred over the estimated fair values of the identifiable net assets acquired is recorded as goodwill. Significant judgment is required in estimating the fair value of assets acquired. As a result, in the case of significant acquisitions, we obtain the assistance of third-party valuation specialists in estimating fair values of tangible and intangible assets based on available historical information and on expectations and assumptions about the future, considering the perspective of marketplace participants. While management believes those expectations and assumptions are reasonable, they are inherently uncertain. Unanticipated market or macroeconomic events and circumstances may occur, which could affect the accuracy or validity of the estimates and assumptions.

F- 14


PBF ENERGY INC.
NOTES TO CONSOLIDATED FINANCIAL STATEMENTS
(IN THOUSANDS, EXCEPT SHARE, UNIT, PER SHARE, PER UNIT AND BARREL DATA)

Cash and Cash Equivalents
The Company considers all highly liquid investments with original maturities of three months or less to be cash equivalents. The carrying amount of the cash equivalents approximates fair value due to the short-term maturity of those instruments.
Marketable Securities
Debt or equity securities are classified into the following reporting categories: held-to-maturity, trading or available-for-sale securities. The Company does not routinely sell marketable securities prior to their scheduled maturity dates. Some of the Company’s investments may be held and restricted for the purpose of funding future capital expenditures and acquisitions. Such investments are classified as available-for-sale marketable securities as they may occasionally be sold prior to their scheduled maturity dates due to the unexpected timing of cash needs. The carrying value of these marketable securities approximates fair value and is measured using Level 1 inputs (as defined below). The terms of the marketable securities ranged from one to three months and were classified on the balance sheet as current assets for the year ended December 31, 2016.
The marketable securities were fully liquidated as of December 31, 2017 and the PBFX Term Loan (as defined in “Note 9 - Credit Facility and Debt”) that they collateralized was repaid in full during the year ended December 31, 2017.
Concentrations of Credit Risk
For the years ended December 31, 2017, 2016 and 2015 no single customer amounted to greater than or equal to 10% of the Company’s revenues.
No single customer accounted for 10% or more of our total trade accounts receivable as of December 31, 2017 or December 31, 2016.
Revenue, Deferred Revenue and Accounts Receivable
The Company sells various refined products primarily through its refinery subsidiaries and recognizes revenue related to the sale of products when there is persuasive evidence of an agreement, the sales prices are fixed or determinable, collectability is reasonably assured and when products are shipped or delivered in accordance with their respective agreements. Revenue for services is recorded when the services have been provided. Certain of the Company’s refineries have product offtake agreements with third-parties under which these third parties purchase a portion of the refineries’ daily gasoline production. The refineries also sell their products through short-term contracts or on the spot market.
On May 4, 2017 and September 8, 2017, PBF Holding and its subsidiaries, DCR and PRC, entered into amendments to the inventory intermediation agreements (as amended in the second and third quarters of 2017, the “A&R Intermediation Agreements”) with J. Aron & Company, a subsidiary of The Goldman Sachs Group, Inc. (“J. Aron”), pursuant to which certain terms of the existing inventory intermediation agreements were amended, including, among other things, pricing and an extension of the terms. As a result of the amendments (i) the A&R Intermediation Agreement by and among J. Aron, PBF Holding and PRC relating to the Paulsboro refinery extends the term to December 31, 2019, which term may be further extended by mutual consent of the parties to December 31, 2020 and (ii) the A&R Intermediation Agreement by and among J. Aron, PBF Holding and DCR relating to the Delaware City refinery extends the term to July 1, 2019, which term may be further extended by mutual consent of the parties to July 1, 2020.
Pursuant to each A&R Intermediation Agreement, J. Aron will continue to purchase and hold title to certain of the intermediate and finished products (the “Products”) produced by the Paulsboro and Delaware City refineries (the “Refineries”), respectively, and delivered into tanks at the Refineries. Furthermore, J. Aron agrees to sell the Products back to Paulsboro refinery and Delaware City refinery as the Products are discharged out of the Refineries’ tanks. These purchases and sales are settled monthly at the daily market prices related to those products. These

F- 15


PBF ENERGY INC.
NOTES TO CONSOLIDATED FINANCIAL STATEMENTS
(IN THOUSANDS, EXCEPT SHARE, UNIT, PER SHARE, PER UNIT AND BARREL DATA)

transactions are considered to be made in contemplation of each other and, accordingly, do not result in the recognition of a sale when title passes from the refineries to J. Aron. Additionally, J. Aron has the right to store the Products purchased in tanks under the A&R Intermediation Agreements and will retain these storage rights for the term of the agreements. PBF Holding will continue to market and sell the Products independently to third parties.
Accounts receivable are carried at invoiced amounts. An allowance for doubtful accounts is established, if required, to report such amounts at their estimated net realizable value. In estimating probable losses, management reviews accounts that are past due and determines if there are any known disputes. There was no allowance for doubtful accounts at December 31, 2017 and 2016.
Excise taxes on sales of refined products that are collected from customers and remitted to various governmental agencies are reported on a net basis.
Inventory
Inventories are carried at the lower of cost or market. The cost of crude oil, feedstocks, blendstocks and refined products are determined under the last-in first-out (“LIFO”) method using the dollar value LIFO method with increments valued based on average purchase prices during the year. The cost of supplies and other inventories is determined principally on the weighted average cost method.
Property, Plant and Equipment
Property, plant and equipment additions are recorded at cost. The Company capitalizes costs associated with the preliminary, pre-acquisition and development/construction stages of a major construction project. The Company capitalizes the interest cost associated with major construction projects based on the effective interest rate of total borrowings. The Company also capitalizes costs incurred in the acquisition and development of software for internal use, including the costs of software, materials, consultants and payroll-related costs for employees incurred in the application development stage.
Depreciation is computed using the straight-line method over the following estimated useful lives:
Process units and equipment
5-25 years
Pipeline and equipment
5-25 years
Buildings
25 years
Computers, furniture and fixtures
3-7 years
Leasehold improvements
20 years
Railcars
50 years
Maintenance and repairs are charged to operating expenses as they are incurred. Improvements and betterments, which extend the lives of the assets, are capitalized.
Deferred Charges and Other Assets, Net
Deferred charges and other assets include refinery turnaround costs, catalyst, precious metals catalyst, linefill, deferred financing costs and intangible assets. Refinery turnaround costs, which are incurred in connection with planned major maintenance activities, are capitalized when incurred and amortized on a straight-line basis over the period of time estimated to lapse until the next turnaround occurs (generally 3 to 5 years).
Precious metals catalyst and linefill are considered indefinite-lived assets as they are not expected to deteriorate in their prescribed functions. Such assets are assessed for impairment in connection with the Company’s review of its long-lived assets as indicators of impairment develop.
Deferred financing costs are capitalized when incurred and amortized over the life of the loan (generally 1 to 8 years).

F- 16


PBF ENERGY INC.
NOTES TO CONSOLIDATED FINANCIAL STATEMENTS
(IN THOUSANDS, EXCEPT SHARE, UNIT, PER SHARE, PER UNIT AND BARREL DATA)

Intangible assets with finite lives primarily consist of emission credits and permits and are amortized over their estimated useful lives (generally 1 to 10 years).
Long-Lived Assets and Definite-Lived Intangibles
The Company reviews its long-lived assets for impairment whenever events or changes in circumstances indicate the carrying value may not be recoverable. Impairment is evaluated by comparing the carrying value of the long-lived assets to the estimated undiscounted future cash flows expected to result from use of the assets and their ultimate disposition. If such analysis indicates that the carrying value of the long-lived assets is not considered to be recoverable, the carrying value is reduced to the fair value.
Impairment assessments inherently involve judgment as to assumptions about expected future cash flows and the impact of market conditions on those assumptions. Although management would utilize assumptions that it believes are reasonable, future events and changing market conditions may impact management’s assumptions, which could produce different results.
Asset Retirement Obligations
The Company records an asset retirement obligation at fair value for the estimated cost to retire a tangible long-lived asset at the time the Company incurs that liability, which is generally when the asset is purchased, constructed, or leased. The Company records the liability when it has a legal or contractual obligation to incur costs to retire the asset and when a reasonable estimate of the fair value of the liability can be made. If a reasonable estimate cannot be made at the time the liability is incurred, the Company will record the liability when sufficient information is available to estimate the liability’s fair value. Certain of the Company’s asset retirement obligations are based on its legal obligation to perform remedial activity at its refinery sites when it permanently ceases operations of the long-lived assets. The Company therefore considers the settlement date of these obligations to be indeterminable. Accordingly, the Company cannot calculate an associated asset retirement liability for these obligations at this time. The Company will measure and recognize the fair value of these asset retirement obligations when the settlement date is determinable.
Environmental Matters
Liabilities for future remediation costs are recorded when environmental assessments and/or remedial efforts are probable and the costs can be reasonably estimated. Other than for assessments, the timing and magnitude of these accruals generally are based on the completion of investigations or other studies or a commitment to a formal plan of action. Environmental liabilities are based on best estimates of probable future costs using currently available technology and applying current regulations, as well as the Company’s own internal environmental policies. The measurement of environmental remediation liabilities may be discounted to reflect the time value of money if the aggregate amount and timing of cash payments of the liabilities are fixed or reliably determinable. The actual settlement of the Company’s liability for environmental matters could materially differ from its estimates due to a number of uncertainties such as the extent of contamination, changes in environmental laws and regulations, potential improvements in remediation technologies and the participation of other responsible parties.
Stock-Based Compensation
Stock-based compensation includes the accounting effect of options to purchase PBF Energy Class A common stock granted by the Company to certain employees, Series A warrants issued or granted by PBF LLC to employees in connection with their acquisition of PBF LLC Series A units, options to acquire Series A units of PBF LLC granted by PBF LLC to certain employees, Series B units of PBF LLC that were granted to certain members of management and restricted PBF LLC Series A Units and restricted PBF Energy Class A common stock granted to certain directors and officers. The estimated fair value of the options to purchase PBF Energy Class A common stock and the PBF LLC Series A warrants and options is based on the Black-Scholes option pricing model and the fair value of the PBF LLC Series B units is estimated based on a Monte Carlo simulation model. The estimated fair value is amortized as stock-based compensation expense on a straight-line method over the vesting period and included in general and administration expense with forfeitures recognized in the period they occur.

F- 17


PBF ENERGY INC.
NOTES TO CONSOLIDATED FINANCIAL STATEMENTS
(IN THOUSANDS, EXCEPT SHARE, UNIT, PER SHARE, PER UNIT AND BARREL DATA)

Additionally, stock-based compensation also includes unit-based compensation provided to certain officers, non-employee directors and seconded employees of PBFX’s general partner, PBF GP, or its affiliates, consisting of PBFX phantom units. The fair value of PBFX’s phantom units are measured based on the fair market value of the underlying common units on the date of grant based on the common unit closing price on the grant date. The estimated fair value of PBFX’s phantom units is amortized over the vesting period using the straight-line method. Awards vest over a four year service period. The phantom unit awards may be settled in common units, cash or a combination of both. Expenses related to unit-based compensation are also included in general and administrative expenses with forfeitures recognized in the period they occur.
Income Taxes
As a result of the PBF Energy’s acquisition of PBF LLC Series A Units or exchanges of PBF LLC Series A Units for PBF Energy Class A common stock, PBF Energy expects to benefit from amortization and other tax deductions reflecting the step up in tax basis in the acquired assets. Those deductions will be allocated to PBF Energy and will be taken into account in reporting PBF Energy’s taxable income. As a result of a federal income tax election made by PBF LLC, applicable to a portion of PBF Energy’s acquisition of PBF LLC Series A Units, the income tax basis of the assets of PBF LLC, underlying a portion of the units PBF Energy acquired, has been adjusted based upon the amount that PBF Energy paid for that portion of its PBF LLC Series A Units. PBF Energy entered into the Tax Receivable Agreement (as defined in “Note 13 - Commitments and Contingencies”) which provides for the payment by PBF Energy equal to 85% of the amount of the benefits, if any, that PBF Energy is deemed to realize as a result of (i) increases in tax basis and (ii) certain other tax benefits related to entering into the Tax Receivable Agreement, including tax benefits attributable to payments under the Tax Receivable Agreement. As a result of these transactions, PBF Energy’s tax basis in its share of PBF LLC’s assets will be higher than the book basis of these same assets. This resulted in a deferred tax asset of $325,405 as of December 31, 2017, of which the majority is expected to be realized over 10 years as the tax basis of these assets is amortized.
Deferred taxes are provided using a liability method, whereby deferred tax assets are recognized for deductible temporary differences and deferred tax liabilities are recognized for taxable temporary differences. Temporary differences represent the differences between the reported amounts of assets and liabilities and their tax bases. Deferred tax assets are reduced by a valuation allowance when, in the opinion of management, it is more likely than not that some portion or all of the deferred tax assets will not be realized. Deferred tax assets and liabilities are adjusted for the effect of changes in tax laws and rates on the date of enactment. PBF Energy recognizes tax benefits for uncertain tax positions only if it is more likely than not that the position is sustainable based on its technical merits. Interest and penalties on uncertain tax positions are included as a component of the provision for income taxes on the consolidated statements of operations. As a result of the reduction of the corporate federal tax rate to 21% as part of the Tax Cut and Jobs Act (the “TCJA”), the liability associated with the Tax Receivable Agreement was reduced. Accordingly, the deferred tax assets associated with the payments made or expected to be made related to the Tax Receivable Agreement liability were also reduced.
The Federal tax returns for all years since 2014 and state tax returns for all years since 2013 or 2014 (see “Note 19 - Income Taxes”) are subject to examination by the respective tax authorities.
Net Income Per Share
Net income per share is calculated by dividing the net income available to PBF Energy Class A common stockholders by the weighted average number of shares of PBF Energy Class A common stock outstanding during the period. Diluted net income per share is calculated by dividing the net income available to PBF Energy Class A common stockholders, adjusted for the net income attributable to the noncontrolling interest and the assumed income tax expense thereon, by the weighted average number of PBF Energy Class A common shares outstanding during the period adjusted to include the assumed exchange of all PBF LLC Series A units outstanding for PBF Energy Class A common stock, if applicable under the if converted method, and the potentially dilutive effect of outstanding options to purchase shares of PBF Energy Class A common stock, and options and warrants to purchase PBF LLC Series A Units, subject to forfeiture utilizing the treasury stock method.

F- 18


PBF ENERGY INC.
NOTES TO CONSOLIDATED FINANCIAL STATEMENTS
(IN THOUSANDS, EXCEPT SHARE, UNIT, PER SHARE, PER UNIT AND BARREL DATA)

Pension and Other Post-Retirement Benefits
The Company recognizes an asset for the overfunded status or a liability for the underfunded status of its pension and post-retirement benefit plans. The funded status is recorded within other long-term liabilities or assets. Changes in the plans’ funded status are recognized in other comprehensive income in the period the change occurs.
Fair Value Measurement
A fair value hierarchy (Level 1, Level 2, or Level 3) is used to categorize fair value amounts based on the quality of inputs used to measure fair value. Accordingly, fair values derived from Level 1 inputs utilize quoted prices in active markets for identical assets or liabilities. Fair values derived from Level 2 inputs are based on quoted prices for similar assets and liabilities in active markets, and inputs other than quoted prices that are either directly or indirectly observable for the asset or liability. Level 3 inputs are unobservable inputs for the asset or liability, and include situations where there is little, if any, market activity for the asset or liability.
The Company uses appropriate valuation techniques based on the available inputs to measure the fair values of its applicable assets and liabilities. When available, the Company measures fair value using Level 1 inputs because they generally provide the most reliable evidence of fair value. In some valuations, the inputs may fall into different levels in the hierarchy. In these cases, the asset or liability level within the fair value hierarchy is based on the lowest level of input that is significant to the fair value measurements.
Financial Instruments
The estimated fair value of financial instruments has been determined based on the Company’s assessment of available market information and appropriate valuation methodologies. The Company’s non-derivative financial instruments that are included in current assets and current liabilities are recorded at cost in the consolidated balance sheets. The estimated fair value of these financial instruments approximates their carrying value due to their short-term nature. Derivative instruments are recorded at fair value in the consolidated balance sheets.
The Company’s commodity contracts are measured and recorded at fair value using Level 1 inputs based on quoted prices in an active market, Level 2 inputs based on quoted market prices for similar instruments, or Level 3 inputs based on third party sources and other available market based data. The Company’s catalyst lease obligation and derivatives related to the Company’s crude oil and feedstocks and refined product purchase obligations are measured and recorded at fair value using Level 2 inputs on a recurring basis, based on observable market prices for similar instruments.
Derivative Instruments
The Company is exposed to market risk, primarily related to changes in commodity prices for the crude oil and feedstocks used in the refining process as well as the prices of the refined products sold. The accounting treatment for commodity contracts depends on the intended use of the particular contract and on whether or not the contract meets the definition of a derivative.
All derivative instruments, not designated as normal purchases or sales, are recorded in the balance sheet as either assets or liabilities measured at their fair values. Changes in the fair value of derivative instruments that either are not designated or do not qualify for hedge accounting treatment or normal purchase or normal sale accounting are recognized currently in earnings. Contracts qualifying for the normal purchase and sales exemption are accounted for upon settlement. Cash flows related to derivative instruments that are not designated or do not qualify for hedge accounting treatment are included in operating activities.
The Company designates certain derivative instruments as fair value hedges of a particular risk associated with a recognized asset or liability. At the inception of the hedge designation, the Company documents the relationship between the hedging instrument and the hedged item, as well as its risk management objective and strategy for undertaking various hedge transactions. Derivative gains and losses related to these fair value hedges, including hedge ineffectiveness, are recorded in cost of sales along with the change in fair value of the hedged asset or liability

F- 19


PBF ENERGY INC.
NOTES TO CONSOLIDATED FINANCIAL STATEMENTS
(IN THOUSANDS, EXCEPT SHARE, UNIT, PER SHARE, PER UNIT AND BARREL DATA)

attributable to the hedged risk. Cash flows related to derivative instruments that are designated as fair value hedges are included in operating activities.
Economic hedges are hedges not designated as fair value or cash flow hedges for accounting purposes that are used to (i) manage price volatility in certain refinery feedstock and refined product inventories, and (ii) manage price volatility in certain forecasted refinery feedstock purchases and refined product sales. These instruments are recorded at fair value and changes in the fair value of the derivative instruments are recognized currently in cost of sales.
Derivative accounting is complex and requires management judgment in the following respects: identification of derivatives and embedded derivatives, determination of the fair value of derivatives, documentation of hedge relationships, assessment and measurement of hedge ineffectiveness and election and designation of the normal purchases and sales exception. All of these judgments, depending upon their timing and effect, can have a significant impact on the Company’s earnings.
Recently Adopted Accounting Guidance
Effective January 1, 2017, the Company adopted Accounting Standard Update (“ASU”) No. 2016-06, “Derivatives and Hedging (Topic 815): Contingent Put and Call Options in Debt Instruments (a consensus of the FASB Emerging Issues Task Force)” (“ASU 2016-06”). ASU 2016-6 was issued in March 2016 by the Financial Accounting Standards Board (“FASB”) to increase consistency in practice in applying guidance on determining if an embedded derivative is clearly and closely related to the economic characteristics of the host contract, specifically for assessing whether call (put) options that can accelerate the repayment of principal on a debt instrument meet the clearly and closely related criterion. The Company’s adoption of this guidance did not materially impact its consolidated financial statements.
Effective January 1, 2017, the Company adopted ASU No. 2016-09, “Compensation - Stock Compensation (Topic 718): Improvements to Employee Share-Based Payment Accounting” (“ASU 2016-09”). ASU 2016-09 was issued by the FASB in March 2016 to simplify certain aspects of the accounting for share-based payments to employees. The guidance in ASU 2016-09 requires all income tax effects of awards to be recognized in the income statement when the awards vest or are settled rather than recording excess tax benefits or deficiencies in additional paid-in capital. The guidance in ASU 2016-09 also allows an employer to repurchase more of an employee’s shares than it could prior to its adoption for tax withholding purposes without triggering liability accounting and to make a policy election to account for forfeitures as they occur. The Company’s adoption of this guidance did not materially impact its consolidated financial statements.
Effective January 1, 2017, the Company adopted ASU No. 2016-17, “Consolidation (Topic 810): Interests Held through Related Parties That Are under Common Control” (“ASU 2016-17”). ASU 2016-17 was issued by the FASB in October 2016 to amend the consolidation guidance on how a reporting entity that is the single decision maker of a variable interest entity (“VIE”) should treat indirect interests in the entity held through related parties that are under common control with the reporting entity when determining whether it is the primary beneficiary of that VIE. The amendments in this ASU do not change the characteristics of a primary beneficiary in current GAAP. The amendments in this ASU require that a reporting entity, in determining whether it satisfies the second characteristic of a primary beneficiary, include all of its direct variable interests in a VIE and, on a proportionate basis, its indirect variable interests in a VIE held through related parties, including related parties that are under common control with the reporting entity. The Company’s adoption of this guidance did not materially impact its consolidated financial statements.
In January 2017, the FASB issued ASU No. 2017-01, “Business Combinations (Topic 805): Clarifying the Definition of a Business” (“ASU 2017-01”), which provides guidance to assist entities with evaluating when a set of transferred assets and activities is a business. Under ASU 2017-01, it is expected that the definition of a business will be narrowed and more consistently applied. ASU 2017-01 is effective for annual periods beginning after December 15, 2017, including interim periods within those periods. The amendments in this ASU should be applied prospectively on or after the effective date. Early adoption of ASU 2017-01 is permitted and the Company early

F- 20


PBF ENERGY INC.
NOTES TO CONSOLIDATED FINANCIAL STATEMENTS
(IN THOUSANDS, EXCEPT SHARE, UNIT, PER SHARE, PER UNIT AND BARREL DATA)

adopted the new standard in its consolidated financial statements and related disclosures effective January 1, 2017. The Company’s adoption of this guidance did not materially impact its consolidated financial statements.
Recently Issued Accounting Pronouncements
In May 2014, the FASB issued ASU No. 2014-09, “Revenue from Contracts with Customers (Topic 606)” requiring revenue to be recognized when promised goods or services are transferred to customers in an amount that reflects the expected consideration for these goods or services. The new guidance supersedes the revenue recognition requirements in FASB ASC Topic 605, “Revenue Recognition”, and most industry-specific guidance. The Company has adopted this new standard effective January 1, 2018, using the modified retrospective application, whereby a cumulative effect adjustment will be recognized upon adoption, if applicable, and the guidance will be applied prospectively.
The Company has completed our evaluation of the provisions of this standard and concluded that the adoption will not materially change the amount or timing of revenues recognized by the Company, nor will it materially affect the Company’s financial position. The majority of the Company’s revenues are generated from the sale of refined petroleum products and ethanol. These revenues are largely based on the current spot (market) prices of the products sold, which represent consideration specifically allocable to the products being sold on a given day, and the Company recognizes those revenues upon delivery and transfer of title to the products to its customers. The time at which delivery and transfer of title occurs is the point when the Company’s control of the products is transferred to its customers and when the Company’s performance obligation to its customers is fulfilled. Under the modified retrospective method of adoption, the cumulative effect of initially applying the standard is recognized as an adjustment to the opening balance of retained earnings, and revenues reported in the periods prior to the date of adoption are not changed. The Company does not, however, expect to make such an adjustment to retained earnings as the Company has determined any such adjustment to not be material. The Company is currently developing its revenue disclosures and enhancing its accounting systems to enable the preparation of such disclosures.
In February 2016, the FASB issued ASU No. 2016-02, “Leases (Topic 842)” (“ASU 2016-02”), to increase the transparency and comparability about leases among entities. Additional ASUs have been issued subsequent to ASU 2016-02 to provide additional clarification and implementation guidance for leases related to ASU 2016-02 including ASU 2018-01, “Leases (Topic 842): Land Easement Practical Expedient for Transition to Topic 842 (“ASU 2018-01”) (collectively, the Company refers to ASU 2016-02 and these additional ASUs as the “Updated Lease Guidance”) The Updated Lease Guidance requires lessees to recognize a lease liability and a corresponding lease asset for virtually all lease contracts.  It also requires additional disclosures about leasing arrangements. ASU 2016-02 is effective for interim and annual periods beginning after December 15, 2018, and requires a modified retrospective approach to adoption. ASU 2018-01 provides a practical expedient whereby land easements (also known as “rights of way”) that are not accounted for as leases under existing GAAP would not need to be evaluated under ASU 2016-02; however the Updated Lease Guidance would apply prospectively to all new or modified land easements after the effective date of ASU 2016-02. In January 2018, the FASB issued a proposed ASU that would provide an additional transition method for the Updated Lease Guidance for lessees and a practical expedient for lessors. As proposed, this additional transition method would allow lessees to initially apply the requirements of ASU 2016-02 by recognizing a cumulative-effect adjustment to the opening balance of retained earnings in the period of adoption. The proposed practical expedient would allow lessors to not separate non-lease components from the related lease components in certain situations. Assuming the proposed ASU is approved after the comment period, the proposed ASU would have the same effective date as ASU 2016-02. While early adoption is permitted, the Company will not early adopt this Updated Lease Guidance. The Company has established a working group to study and lead implementation of the Updated Lease Guidance. This working group has been meeting on a regular basis and has instituted a preliminary task plan designed to meet the implementation deadline for ASU 2016-02. The Company has also evaluated and purchased a lease software system and has begun implementation of the selected system. The working group continues to evaluate the impact of the Updated Lease Guidance on its consolidated financial statements and related disclosures. At this time, the Company has identified that the most significant impacts of the Updated Lease Guidance will be to bring nearly all leases on its balance sheet with “right of use assets” and “lease obligation liabilities” as well as accelerating the interest expense component of financing

F- 21


PBF ENERGY INC.
NOTES TO CONSOLIDATED FINANCIAL STATEMENTS
(IN THOUSANDS, EXCEPT SHARE, UNIT, PER SHARE, PER UNIT AND BARREL DATA)

leases. While the assessment of the impacts arising from this standard is progressing, the Company has not fully determined the impacts on its business processes, controls or financial statement disclosures at this time.
In March 2017, the FASB issued ASU No. 2017-07, “Compensation—Retirement Benefits (Topic 715): Improving the Presentation of Net Periodic Pension Cost and Net Periodic Postretirement Benefit Cost” (“ASU 2017-07”), which provides guidance to improve the reporting of net benefit cost in the income statement and on the components eligible for capitalization in assets. Under the new guidance, employers will present the service cost component of net periodic benefit cost in the same income statement line item(s) as other employee compensation costs arising from services rendered during the period. Only the service cost component will be eligible for capitalization in assets. Additionally, under this guidance, employers will present the other components of the net periodic benefit cost separately from the line item(s) that includes the service cost and outside of any subtotal of operating income, if one is presented. These components will not be eligible for capitalization in assets. Employers will apply the guidance on the presentation of the components of net periodic benefit cost in the income statement retrospectively. The guidance limiting the capitalization of net periodic benefit cost in assets to the service cost component will be applied prospectively. The guidance includes a practical expedient allowing entities to estimate amounts for comparative periods using the information previously disclosed in their pension and other postretirement benefit plan note to the financial statements. The amendments in this ASU are effective for annual periods beginning after December 15, 2017, including interim periods within those annual periods. The Company does not expect the adoption of this new standard to have a material impact on its consolidated financial statements and related disclosures.
In May 2017, the FASB issued ASU No. 2017-09, “Compensation—Stock Compensation (Topic 718): Scope of Modification Accounting” (“ASU 2017-09”), which provides guidance to increase clarity and reduce both diversity in practice and cost and complexity when applying the existing accounting guidance on changes to the terms or conditions of a share-based payment award. The amendments in ASU 2017-09 require an entity to account for the effects of a modification unless all the following are met: (i) the fair value of the modified award is the same as the fair value of the original award immediately before the original award is modified; (ii) the vesting conditions of the modified award are the same as the vesting conditions of the original award immediately before the original award is modified; and (iii) the classification of the modified award as an equity instrument or a liability instrument is the same as the classification of the original award immediately before the original award is modified. The guidance in ASU 2017-09 should be applied prospectively. The amendments in this ASU are effective for annual periods beginning after December 15, 2017, including interim periods within those annual periods. The Company will apply the guidance prospectively for any modifications to its stock compensation plans occurring after the effective date of the new standard.
In August 2017, the FASB issued ASU No. 2017-12, “Derivatives and Hedging (Topic 815): Targeted Improvements to Accounting for Hedging Activities” (“ASU 2017-12”). The amendments in ASU 2017-12 more closely align the results of cash flow and fair value hedge accounting with risk management activities through changes to both the designation and measurement guidance for qualifying hedging relationships and the presentation of hedge results in the financial statements. The amendments in ASU 2017-12 address specific limitations in current GAAP by expanding hedge accounting for both nonfinancial and financial risk components and by refining the measurement of hedge results to better reflect an entity’s hedging strategies. Thus, the amendments in ASU 2017-12 will enable an entity to better portray the economic results of hedging activities for certain fair value and cash flow hedges and will avoid mismatches in earnings by allowing for greater precision when measuring changes in fair value of the hedged item for certain fair value hedges. Additionally, by aligning the timing of recognition of hedge results with the earnings effect of the hedged item for cash flow and net investment hedges, and by including the earnings effect of the hedging instrument in the same income statement line item in which the earnings effect of the hedged item is presented, the results of an entity’s hedging program and the cost of executing that program will be more visible to users of financial statements. The guidance in ASU 2017-12 concerning amendments to cash flow and net investment hedge relationships that exist on the date of adoption should be applied using a modified retrospective approach (i.e., with a cumulative effect adjustment recorded to the opening balance of retained earnings as of the initial application date). The guidance in ASU 2017-12 also provides transition relief to make it easier for entities to apply certain amendments to existing hedges (including fair value hedges) where

F- 22


PBF ENERGY INC.
NOTES TO CONSOLIDATED FINANCIAL STATEMENTS
(IN THOUSANDS, EXCEPT SHARE, UNIT, PER SHARE, PER UNIT AND BARREL DATA)

the hedge documentation needs to be modified. The presentation and disclosure requirements of ASU 2017-12 should be applied prospectively. The amendments in this ASU are effective for annual periods beginning after December 15, 2018, including interim periods within those annual periods. The Company is currently evaluating the impact of this new standard on its consolidated financial statements and related disclosures.
In January 2018, the FASB issued ASU 2018-01, “Leases (Topic 842): Land Easement Practical Expedient for Transition to Topic 842 (“ASU 2018-01”). This ASU is discussed above in connection with ASU 2016-02 on leases.
3. PBF LOGISTICS LP
PBFX is a fee-based, growth-oriented, Delaware master limited partnership formed by PBF Energy to own or lease, operate, develop and acquire crude oil and refined petroleum products terminals, pipelines, storage facilities and similar logistics assets. PBFX engages in the receiving, handling, storage and transferring of crude oil, refined products, natural gas and intermediates from sources located throughout the United States and Canada for PBF Energy in support of its refineries, as well as for third party customers. As of December 31, 2017, a substantial majority of PBFX’s revenue is derived from long-term, fee-based commercial agreements with PBF Holding, which include minimum volume commitments, for receiving, handling, storing and transferring crude oil, refined products and natural gas. PBF Energy also has agreements with PBFX that establish fees for certain general and administrative services and operational and maintenance services provided by PBF Holding to PBFX. These transactions, other than those with third parties, are eliminated by PBF Energy in consolidation.
PBFX, a variable interest entity, is consolidated by PBF Energy through its ownership of PBF LLC. PBF LLC, through its ownership of PBF GP, has the sole ability to direct the activities of PBFX that most significantly impact its economic performance. PBF LLC is considered to be the primary beneficiary of PBFX for accounting purposes.
Public Offerings
On May 14, 2014, PBFX completed its initial public offering of 15,812,500 common units. On April 5, 2016, PBFX completed a public offering of an aggregate of 2,875,000 common units, including 375,000 common units that were sold pursuant to the full exercise by the underwriter of its option to purchase additional common units, for net proceeds of $51,625, after deducting underwriting discounts and commissions and other offering expenses (the “April 2016 PBFX Equity Offering”). In addition, on August 17, 2016, PBFX completed a public offering of an aggregate of 4,000,000 common units and granted the underwriter an option to purchase an additional 600,000 common units, of which 375,000 units were subsequently purchased on September 14, 2016, for total net proceeds of $86,753, after deducting underwriting discounts and commissions and other offering expenses (the “August 2016 PBFX Equity Offering” and, together with the April 2016 PBFX Offering, the “2016 PBFX Offerings”).
PBFX’s initial assets consisted of a light crude oil rail unloading terminal at the Delaware City refinery that also services the Paulsboro refinery (which is referred to as the “Delaware City Rail Terminal”), and a crude oil truck unloading terminal at the Toledo refinery (which is referred to as the “Toledo Truck Terminal”) that are integral components of the crude oil delivery operations at three of PBF Energy’s refineries.
September 2014 Drop-down Transaction
Effective September 30, 2014, PBF Holding distributed to PBF LLC all of the equity interests of Delaware City Terminaling Company II LLC (“DCT II”), which assets consist solely of the Delaware City heavy crude unloading rack (the “DCR West Rack”). PBF LLC then contributed to PBFX all of the equity interests of DCT II for total consideration of $150,000 (the “DCR West Rack Acquisition”).
December 2014 Drop-down Transaction
Effective December 11, 2014, PBF LLC contributed to PBFX all of the issued and outstanding limited liability company interests of Toledo Terminaling Company LLC (“Toledo Terminaling”), whose assets consist of a tank farm and related facilities located at PBF Energy’s Toledo refinery, including a propane storage and loading facility (the “Toledo Storage Facility”), for total consideration of $150,000 (the “Toledo Storage Facility Acquisition”).

F- 23


PBF ENERGY INC.
NOTES TO CONSOLIDATED FINANCIAL STATEMENTS
(IN THOUSANDS, EXCEPT SHARE, UNIT, PER SHARE, PER UNIT AND BARREL DATA)

May 2015 Drop-down Transaction
On May 14, 2015 PBF LLC contributed to PBFX all of the issued and outstanding limited liability company interests of Delaware Pipeline Company LLC (“DPC”) and Delaware City Logistics Company LLC (“DCLC”), whose assets consist of a products pipeline, truck rack and related facilities located at our Delaware City refinery (collectively the “DCR Products Pipeline and Truck Rack Acquisition”), for total consideration of $143,000.
August 2016 Drop-down Transaction
On August 31, 2016, PBFX entered into a contribution agreement (the “TVPC Contribution Agreement”) between PBFX and PBF LLC. Pursuant to the TVPC Contribution Agreement, PBFX acquired from PBF LLC 50% of the issued and outstanding limited liability company interests of Torrance Valley Pipeline Company LLC (“TVPC”), whose assets consist of the San Joaquin Valley Pipeline system (which was acquired as a part of the Torrance Acquisition, as defined in “Note 4 - Acquisitions”), including the M55, M1 and M70 pipeline systems including pipeline stations with storage capacity and truck unloading capability (collectively, the “Torrance Valley Pipeline”). The total consideration paid to PBF LLC was $175,000, which was funded by PBFX with $20,000 of cash on hand, $76,200 in proceeds from the sale of marketable securities, and $78,800 in net proceeds from the PBFX August 2016 Equity Offering. PBFX borrowed an additional $76,200 under the PBFX Revolving Credit Facility, which was used to repay $76,200 of the PBFX Term Loan (as defined in “Note 9 - Credit Facility and Debt”) in order to release $76,200 in marketable securities that had collateralized the PBFX Term Loan.
February 2017 Drop-down Transaction
On February 15, 2017, PBFX entered into a contribution agreement (the “PNGPC Contribution Agreement”) between PBFX and PBF LLC. Pursuant to the PNGPC Contribution Agreement, PBF LLC contributed to PBFX’s wholly owned subsidiary PBFX Operating Company LLC (“PBFX Op Co”) all of the issued and outstanding limited liability company interests of Paulsboro Natural Gas Pipeline Company LLC (“PNGPC”). PNGPC owns and operates an existing interstate natural gas pipeline that originates in Delaware County, Pennsylvania, at an interconnection with Texas Eastern pipeline that runs under the Delaware River and terminates at the delivery point to PBF Holding’s Paulsboro refinery, and is subject to regulation by the Federal Energy Regulatory Commission (“FERC”). In connection with the PNGPC Contribution Agreement, PBFX constructed a new pipeline to replace the existing pipeline, which commenced services in August 2017 (the “Paulsboro Natural Gas Pipeline”). In consideration for the PNGPC limited liability company interests, PBFX delivered to PBF LLC (i) an $11,600 intercompany promissory note in favor of Paulsboro Refining Company LLC, a wholly owned subsidiary of PBF Holding (the “Promissory Note”), (ii) an expansion rights and right of first refusal agreement in favor of PBF LLC with respect to the Paulsboro Natural Gas Pipeline and (iii) an assignment and assumption agreement with respect to certain outstanding litigation involving PNGPC and the existing pipeline.
Chalmette Storage Tank Lease
Effective February 2017, PBF Holding and PBFX Op Co entered into a ten-year storage services agreement (the “Chalmette Storage Services Agreement”), under which PBFX, through PBFX Op Co, assumed construction of a crude oil storage tank at PBF Holding's Chalmette Refinery (the “Chalmette Storage Tank”), commencing on November 1, 2017 upon the completion of construction of the Chalmette Storage Tank. PBFX Op Co and Chalmette Refining have entered into a twenty-year lease for the premises upon which the tank is located and a project management agreement pursuant to which Chalmette Refining managed the construction of the tank, which expired upon the completion of the Chalmette Storage Tank in November 2017.
As of December 31, 2017, PBF LLC holds a 44.1% limited partner interest in PBFX (consisting of 18,459,497 common units), with the remaining 55.9% limited partner interest held by the public unit holders. PBF LLC also owns all of the incentive distribution rights (“IDRs”) and indirectly owns a non-economic general partner interest in PBFX through its wholly-owned subsidiary, PBF GP, the general partner of PBFX. The IDRs entitle PBF LLC to receive increasing percentages, up to a maximum of 50.0%, of the cash PBFX distributes from operating surplus in excess of $0.345 per unit per quarter. As a result of the payment on May 31, 2017 by PBFX of its distribution

F- 24


PBF ENERGY INC.
NOTES TO CONSOLIDATED FINANCIAL STATEMENTS
(IN THOUSANDS, EXCEPT SHARE, UNIT, PER SHARE, PER UNIT AND BARREL DATA)

for the first quarter of 2017, the financial tests required for conversion of all of PBFX’s outstanding subordinated units into common units had been satisfied. As a result, all of PBFX’s subordinated units, which were owned by PBF LLC, converted on a one-for-one basis into common units effective June 1, 2017. The conversion of the subordinated units did not impact the amount of cash distributions paid by PBFX or the total number of its outstanding units. The subordinated units were issued by PBFX in connection with its initial public offering in May 2014.
4. ACQUISITIONS
Torrance Acquisition
On July 1, 2016, the Company acquired from ExxonMobil Oil Corporation and its subsidiary, Mobil Pacific Pipe Line Company, the Torrance refinery and related logistics assets (collectively, the “Torrance Acquisition”). The Torrance refinery, located in Torrance, California, is a high-conversion, delayed-coking refinery. The facility is strategically positioned in Southern California with advantaged logistics connectivity that offers flexible raw material sourcing and product distribution opportunities primarily in the California, Las Vegas and Phoenix area markets. The Torrance Acquisition provided the Company with a broader more diversified asset base and increased the number of operating refineries from four to five and expanded the Company’s combined crude oil throughput capacity. The acquisition also provided the Company with a presence in the PADD 5 market.
In addition to refining assets, the transaction included a number of high-quality logistics assets including a sophisticated network of crude and products pipelines, product distribution terminals and refinery crude and product storage facilities. The most significant of the logistics assets is a crude gathering and transportation system which delivers San Joaquin Valley crude oil directly from the field to the refinery. Additionally, included in the transaction were several pipelines which provide access to sources of crude oil including the Ports of Long Beach and Los Angeles, as well as clean product outlets with a direct pipeline supplying jet fuel to the Los Angeles airport.
The aggregate purchase price for the Torrance Acquisition was $521,350 in cash after post-closing purchase price adjustments, plus final working capital of $450,582. In addition, the Company assumed certain pre-existing environmental and regulatory emission credit obligations in connection with the Torrance Acquisition. The transaction was financed through a combination of cash on hand, including proceeds from certain equity offerings, and borrowings under PBF Holding’s asset based revolving credit agreement (the “Revolving Loan”).
The Company accounted for the Torrance Acquisition as a business combination under GAAP whereby the Company recognizes assets acquired and liabilities assumed in an acquisition at their estimated fair values as of the date of acquisition. The final purchase price and fair value allocation were completed as of June 30, 2017. During the measurement period, which ended in June 2017, adjustments were made to the Company’s preliminary fair value estimates related primarily to Property, plant and equipment and Other long-term liabilities reflecting the finalization of the Company’s assessment of the costs and duration of certain assumed pre-existing environmental obligations.
The total purchase consideration and the fair values of the assets and liabilities at the acquisition date were as follows:
 
Purchase Price
Gross purchase price
$
537,500

Working capital
450,582

Post close purchase price adjustments
(16,150
)
Total consideration
$
971,932


F- 25


PBF ENERGY INC.
NOTES TO CONSOLIDATED FINANCIAL STATEMENTS
(IN THOUSANDS, EXCEPT SHARE, UNIT, PER SHARE, PER UNIT AND BARREL DATA)

The following table summarizes the amounts recognized for assets acquired and liabilities assumed as of the acquisition date:
 
Fair Value Allocation
Inventories
$
404,542

Prepaid and other current assets
982

Property, plant and equipment
704,633

Deferred charges and other assets, net
68,053

Accounts payable
(2,688
)
Accrued expenses
(64,137
)
Other long-term liabilities
(139,453
)
Fair value of net assets acquired
$
971,932

The results of operations of the Torrance refinery and related logistics assets are included in the Company’s consolidated financial statements for the full year ended December 31, 2017. The Company’s consolidated financial statements for the year ended December 31, 2016 include the results of operations of such assets from the date of the Torrance Acquisition on July 1, 2016 to December 31, 2016 during which period the Torrance refinery and related logistics assets contributed revenues of $1,977,204 and net income of $86,394. On an unaudited pro forma basis, the revenues and net income of the Company assuming the Torrance Acquisition had occurred on January 1, 2015, are shown below. The unaudited pro forma information does not purport to present what the Company’s actual results would have been had the acquisition occurred on January 1, 2015, nor is the financial information indicative of the results of future operations. The unaudited pro forma financial information includes the depreciation and amortization expense attributable to the Torrance Acquisition and interest expense associated with the related financing.
 
Year ended December 31,
(Unaudited)
2016
 
2015
Pro forma revenues
$
16,999,435

 
$
16,252,729

Pro forma net income (loss) attributable to PBF Energy Inc. stockholders
50,779

 
(62,420
)
Pro forma net income (loss) available to Class A common stock per share:
 
 
 
Basic
$
0.52

 
$
(0.63
)
Diluted
$
0.51

 
$
(0.63
)
PBFX Plains Asset Purchase
On April 29, 2016, PBFX’s wholly-owned subsidiary, PBF Logistics Products Terminals LLC, purchased four refined products terminals in the greater Philadelphia region (the “East Coast Terminals”) from an affiliate of Plains All American Pipeline, L.P. , including product storage tanks, pipeline connections to the Colonial Pipeline Company, Buckeye Partners, Sunoco Logistics Partners and other proprietary pipeline systems, truck loading lanes and marine facilities capable of handling barges and ships (the “PBFX Plains Asset Purchase”). This acquisition expands PBFX’s storage and terminaling footprint and introduces third-party customers to its revenue base.
The aggregate purchase price for the PBFX Plains Asset Purchase was $100,000, less working capital adjustments. The consideration for the transaction was funded by PBFX with $98,336 in proceeds from the sale of marketable securities. PBFX borrowed an additional $98,500 under the PBFX Revolving Credit Facility, which was used to repay $98,336 of the PBFX Term Loan (as defined below) in order to release $98,336 in marketable securities that had collateralized the PBFX Term Loan. Subsequent to the closing of the Plains Asset Purchase, PBFX recorded an adjustment to the preliminary estimate for working capital of $37 as an increase to Prepaid and other current assets.

F- 26


PBF ENERGY INC.
NOTES TO CONSOLIDATED FINANCIAL STATEMENTS
(IN THOUSANDS, EXCEPT SHARE, UNIT, PER SHARE, PER UNIT AND BARREL DATA)

PBFX accounted for the PBFX Plains Asset Purchase as a business combination under GAAP whereby PBFX recognizes assets acquired and liabilities assumed in an acquisition at their estimated fair values as of the date of acquisition. Any excess consideration transferred over the estimated fair values of the identifiable net assets acquired is recorded as goodwill. The final purchase price and fair value allocation were completed as of December 31, 2016.
The total purchase consideration and the fair values of the assets and liabilities at the acquisition date were as follows:
 
Purchase Price
Gross purchase price
$
100,000

Working capital adjustments
(1,627
)
Total consideration
$
98,373

The following table summarizes the amounts recognized for assets acquired and liabilities assumed as of the acquisition date:
 
Fair Value Allocation
Prepaid and other current assets
4,221

Property, plant and equipment
99,342

Accounts payable and accrued expenses
(3,174
)
Other long-term liabilities
(2,016
)
Fair value of net assets acquired
$
98,373

The results of operations of the East Coast Terminals are included in the Company’s consolidated financial statements for the full year ended December 31, 2017. The Company’s consolidated financial statements for the year ended December 31, 2016 include the results of operations of the East Coast Terminals since the PBFX Plains Asset Purchase on April 29, 2016 during which period the East Coast Terminals contributed third party revenues of $11,871 and net income of $1,830. On an unaudited pro forma basis, the revenues and net income of the Company assuming the acquisition had occurred on January 1, 2015, are shown below. The unaudited pro forma information does not purport to present what the Company’s actual results would have been had the PBFX Plains Asset Purchase occurred on January 1, 2015, nor is the financial information indicative of the results of future operations. The unaudited pro forma financial information includes the depreciation and amortization expense attributable to the PBFX Plains Asset Purchase and interest expense associated with related financing.
 
Year ended December 31,
(Unaudited)
2016
 
2015
Pro forma revenues
$
15,927,218

 
$
13,141,301

Pro forma net income attributable to PBF Energy Inc. stockholders
174,393

 
143,967

Pro forma net income available to Class A common stock per share:
 
 
 
Basic
$
1.77

 
$
1.45

Diluted
$
1.77

 
$
1.43

Chalmette Acquisition
On November 1, 2015, the Company acquired from ExxonMobil, Mobil Pipe Line Company and PDV Chalmette, L.L.C., 100% of the ownership interests of Chalmette Refining, which owns the Chalmette refinery and related logistics assets (collectively, the “Chalmette Acquisition”). While the Company’s consolidated financial statements for both the years ended December 31, 2017 and 2016 include the results of operations of Chalmette Refining, the

F- 27


PBF ENERGY INC.
NOTES TO CONSOLIDATED FINANCIAL STATEMENTS
(IN THOUSANDS, EXCEPT SHARE, UNIT, PER SHARE, PER UNIT AND BARREL DATA)

final working capital settlement for the Chalmette Acquisition was finalized in the first quarter of 2016. Additionally, certain acquisition related costs for the Chalmette Acquisition were recorded in the first quarter of 2016.
The Company’s consolidated financial statements for the years ended December 31, 2017 and 2016 include the results of operations of the Chalmette refinery for the full year. The Company’s consolidated financial statements for the year ended December 31, 2015 include the results of operations of the Chalmette refinery since November 1, 2015 during which period the Chalmette refinery contributed revenues of $643,267 and net income of $53,539. On an unaudited pro forma basis, the revenues and net income of the Company assuming the acquisition had occurred on January 1, 2014, are shown below. The unaudited pro forma information does not purport to present what the Company’s actual results would have been had the acquisition occurred on January 1, 2014, nor is the financial information indicative of the results of future operations. The unaudited pro forma financial information includes the depreciation and amortization expense related to the acquisition and interest expense associated with the Chalmette acquisition financing.
 
Year ended December 31,
(Unaudited)
2015
Pro forma revenues
$
16,811,922

Pro forma net income attributable to PBF Energy Inc. stockholders
263,606

Pro forma net income available to Class A common stock per share:
 
Basic
$
2.72

Diluted
$
2.70

Acquisition Expenses
The Company incurred acquisition related costs consisting primarily of consulting and legal expenses related to completed, pending and non-consummated acquisitions of $1,021, $17,510 and $5,833 in the years ended December 31, 2017, 2016 and 2015, respectively. These costs are included in the consolidated income statement in General and administrative expenses.

5. INVENTORIES
Inventories consisted of the following:
December 31, 2017
 
Titled Inventory
 
Inventory Intermediation Arrangements
 
Total
Crude oil and feedstocks
$
1,073,093

 
$

 
$
1,073,093

Refined products and blendstocks
1,030,817

 
311,477

 
1,342,294

Warehouse stock and other
98,866

 

 
98,866

 
$
2,202,776

 
$
311,477

 
$
2,514,253

Lower of cost or market adjustment
(232,652
)
 
(67,804
)
 
(300,456
)
Total inventories
$
1,970,124

 
$
243,673

 
$
2,213,797

 

F- 28


PBF ENERGY INC.
NOTES TO CONSOLIDATED FINANCIAL STATEMENTS
(IN THOUSANDS, EXCEPT SHARE, UNIT, PER SHARE, PER UNIT AND BARREL DATA)

December 31, 2016
 
Titled Inventory
 
Inventory Intermediation Arrangements
 
Total
Crude oil and feedstocks
$
1,102,007

 
$

 
$
1,102,007

Refined products and blendstocks
915,397

 
352,464

 
1,267,861

Warehouse stock and other
89,680

 

 
89,680

 
$
2,107,084

 
$
352,464

 
$
2,459,548

Lower of cost or market adjustment
(492,415
)
 
(103,573
)
 
(595,988
)
Total inventories
$
1,614,669

 
$
248,891

 
$
1,863,560


Inventory under inventory intermediation arrangements included certain light finished products sold to counterparties and stored in the Paulsboro and Delaware City refineries’ storage facilities in connection with the A&R Intermediation Agreements with J. Aron.
During the year ended December 31, 2017, the Company recorded an adjustment to value its inventories to the lower of cost or market which increased operating income and net income by $295,532 and $178,475, respectively, reflecting the net change in the lower of cost or market inventory reserve from $595,988 at December 31, 2016 to $300,456 at December 31, 2017. During the year ended December 31, 2016, the Company recorded an adjustment to value its inventories to the lower of cost or market which increased operating income and net income by $521,348 and $317,704, respectively, reflecting the net change in the lower of cost or market inventory reserve from $1,117,336 at December 31, 2015 to $595,988 at December 31, 2016.
An actual valuation of inventories valued under the LIFO method is made at the end of each year based on inventory levels and costs at that time. We recorded a pre-tax charge related to a LIFO layer decrement of $4,940 and $11,746 in the Refining segment during the years ended December 31, 2017 and 2016, respectively.

F- 29


PBF ENERGY INC.
NOTES TO CONSOLIDATED FINANCIAL STATEMENTS
(IN THOUSANDS, EXCEPT SHARE, UNIT, PER SHARE, PER UNIT AND BARREL DATA)

6. PROPERTY, PLANT AND EQUIPMENT, NET
Property, plant and equipment, net consisted of the following:
 
 
December 31,
2017
 
December 31,
2016
Land
 
$
352,812

 
$
352,607

Process units, pipelines and equipment
 
3,414,372

 
3,013,801

Buildings and leasehold improvements
 
51,915

 
50,711

Computers, furniture and fixtures
 
110,968

 
82,120

Construction in progress
 
172,270

 
307,659

 
 
4,102,337

 
3,806,898

Less—Accumulated depreciation
 
(623,124
)
 
(478,128
)
Total property, plant and equipment, net
 
$
3,479,213

 
$
3,328,770

Depreciation expense for the years ended December 31, 2017, 2016 and 2015 was $146,978, $116,629 and $94,781, respectively. The Company capitalized $7,156 and $8,452 in interest during 2017 and 2016, respectively, in connection with construction in progress.

7. DEFERRED CHARGES AND OTHER ASSETS, NET
Deferred charges and other assets, net consisted of the following:
 
December 31,
2017
 
December 31,
2016
Deferred turnaround costs, net
$
560,403

 
$
302,919

Catalyst, net
131,019

 
114,788

Environmental credits
42,452

 
51,636

Linefill
19,485

 
19,485

Pension plan assets
9,593

 
9,440

Intangible assets, net
537

 
577

Other
18,694

 
7,751

Total deferred charges and other assets, net
$
782,183

 
$
506,596


The Company recorded amortization expense related to deferred turnaround costs, catalyst and intangible assets of $143,978, $105,547 and $102,636 for the years ended December 31, 2017, 2016 and 2015 respectively.
Intangible assets, net was comprised of permits and emission credits as follows:
 
 
December 31,
2017
 
December 31,
2016
Gross amount
 
$
3,996

 
$
3,996

Accumulated amortization
 
(3,459
)
 
(3,419
)
Net amount
 
$
537

 
$
577



 

F- 30


PBF ENERGY INC.
NOTES TO CONSOLIDATED FINANCIAL STATEMENTS
(IN THOUSANDS, EXCEPT SHARE, UNIT, PER SHARE, PER UNIT AND BARREL DATA)

8. ACCRUED EXPENSES
Accrued expenses consisted of the following:
 
December 31,
2017
 
December 31,
2016
Inventory-related accruals
$
1,151,810

 
$
810,027

Inventory intermediation arrangements
244,287

 
225,524

Excise and sales tax payable
118,515

 
86,046

Accrued transportation costs
64,400

 
89,830

Accrued salaries and benefits
58,589

 
17,466

Accrued utilities
42,189

 
44,190

Accrued refinery maintenance and support costs
35,674

 
28,670

Renewable energy credit and emissions obligations
26,231

 
70,158

Accrued capital expenditures
18,765

 
35,149

Customer deposits
16,133

 
9,215

Accrued interest
14,080

 
28,570

Environmental liabilities
8,289

 
9,434

Other
15,892

 
13,405

Total accrued expenses
$
1,814,854

 
$
1,467,684

 
The Company has the obligation to repurchase certain intermediates and finished products that are held in the Company’s refinery storage tanks at the Delaware City and Paulsboro refineries in accordance with the A&R Intermediation Agreements with J. Aron. As of December 31, 2017 and December 31, 2106, a liability is recognized for the inventory intermediation arrangements and is recorded at market price for the J. Aron owned inventory held in the Company’s storage tanks under the A&R Intermediation Agreements, with any change in the market price being recorded in Cost of products and other.
The Company is subject to obligations to purchase Renewable Identification Numbers (“RINs”) required to comply with the Renewable Fuels Standard. The Company’s overall RINs obligation is based on a percentage of domestic shipments of on-road fuels as established by the Environmental Protection Agency (“EPA”). To the degree the Company is unable to blend the required amount of biofuels to satisfy our RINs obligation, RINs must be purchased on the open market to avoid penalties and fines. The Company records its RINs obligation on a net basis in Accrued expenses when its RINs liability is greater than the amount of RINs earned and purchased in a given period and in Prepaid and other current assets when the amount of RINs earned and purchased is greater than the RINs liability. In addition, the Company is subject to obligations to comply with federal and state legislative and regulatory measures, including regulations in the state of California pursuant to Assembly Bill 32 (“AB32”), to address environmental compliance and greenhouse gas and other emissions. These requirements include incremental costs to operate and maintain our facilities as well as to implement and manage new emission controls and programs. Renewable energy credit and emissions obligations fluctuate with the volume of applicable product sales and timing of credit purchases.
9. CREDIT FACILITY AND DEBT
PBF Holding Revolving Loan
On August 15, 2014, PBF Holding amended and restated the terms of the Revolving Loan to, among other things, increase the commitment from $1,610,000 to $2,500,000, and extend the maturity to August 2019. In addition, the amended and restated agreement reduced the interest rate on advances and the commitment fee paid on the unused portion of the facility. The amended and restated agreement also increased the sublimit for letters of credit from $1,000,000 to $1,500,000 and reduced the combined LC Participation Fee and Fronting Fee paid on issued and

F- 31


PBF ENERGY INC.
NOTES TO CONSOLIDATED FINANCIAL STATEMENTS
(IN THOUSANDS, EXCEPT SHARE, UNIT, PER SHARE, PER UNIT AND BARREL DATA)

outstanding letters of credit. The LC Participation Fee ranges from 1.25% to 2.0% depending on the Company’s senior secured debt rating and the Fronting Fee is equal to 0.25%.
An accordion feature allows for increases in the aggregate commitment of up to $2,750,000. In November and December 2015, PBF Holding increased the maximum availability under the Revolving Loan to $2,600,000 and $2,635,000, respectively. At the option of PBF Holding, advances under the Revolving Loan bear interest either at the Alternate Base Rate plus the Applicable Margin, or the Adjusted LIBOR Rate plus the Applicable Margin, all as defined in the agreement. The Applicable Margin ranges from 1.50% to 2.25% for Adjusted LIBOR Rate Loans and from 0.50% to 1.25% for Alternative Base Rate Loans, depending on the Company’s senior secured debt rating. Interest is paid in arrears, either at the maturity of each Adjusted LIBOR Rate Loan or quarterly in the case of Alternate Base Rate Loans.
Advances under the Revolving Loan, plus all issued and outstanding letters of credit may not exceed the lesser of $2,635,000 or the Borrowing Base, as defined in the agreement. The Revolving Loan can be prepaid, without penalty, at any time.
The Revolving Loan contains customary covenants and restrictions on the activities of PBF Holding and its subsidiaries, including, but not limited to, limitations on the incurrence of additional indebtedness, liens, negative pledges, guarantees, investments, loans, asset sales, mergers, acquisitions and prepayment of other debt, distributions, dividends and the repurchase of capital stock, transactions with affiliates, the ability of PBF Holding to change the nature of its business or its fiscal year; the ability of PBF Holding to amend the terms of the Senior Secured Notes documents, and sale and leaseback transactions, all as defined in the credit agreement.
In addition, the Revolving Loan has a financial covenant which requires that if at any time Excess Availability, as defined in the credit agreement, is less than the greater of (i) 10% of the lesser of the then existing Borrowing Base and the then aggregate Revolving Commitments of the Lenders (the “Financial Covenant Testing Amount”), and (ii) $100,000, and until such time as Excess Availability is greater than the Financial Covenant Testing Amount and $100,000 for a period of 12 or more consecutive days, PBF Holding will not permit the Consolidated Fixed Charge Coverage Ratio, as defined in the credit agreement and determined as of the last day of the most recently completed quarter, to be less than 1.1 to 1.0.
PBF Holding’s obligations under the Revolving Loan are (a) guaranteed by each of its domestic operating subsidiaries that are not Excluded Subsidiaries (as defined in the credit agreement) and (b) secured by a lien on (i) PBF LLC’s equity interest in PBF Holding and (ii) certain assets of PBF Holding and the subsidiary guarantors, including all deposit accounts (other than zero balance accounts, cash collateral accounts, trust accounts and/or payroll accounts, all of which are excluded from the collateral), all accounts receivable, all hydrocarbon inventory (other than the intermediate and finished products owned by J. Aron pursuant to the A&R Intermediation Agreements) and to the extent evidencing, governing, securing or otherwise related to the foregoing, all general intangibles, chattel paper, instruments, documents, letter of credit rights and supporting obligations; and all products and proceeds of the foregoing.
Outstanding borrowings under the Revolving Loan as of December 31, 2017 and December 31, 2016 were $350,000 and $350,000, respectively. Issued letters of credit were $586,274 and $411,997 as of December 31, 2017 and 2016, respectively.
PBFX Credit Facilities
On May 14, 2014, in connection with the closing of the PBFX Offering, PBFX entered into a five-year, $275,000 senior secured revolving credit facility (the “PBFX Revolving Credit Facility”) and a three-year, $300,000 term loan facility (the “PBFX Term Loan”), each with the administrative agent and a syndicate of lenders. The PBFX Revolving Credit Facility was increased from $275,000 to $325,000 in December 2014 and from $325,000 to $360,000 in May 2016.
The PBFX Revolving Credit Facility is available to fund working capital, acquisitions, distributions, capital expenditures, and other general partnership purposes and is guaranteed by a guaranty of collection from PBF LLC.

F- 32


PBF ENERGY INC.
NOTES TO CONSOLIDATED FINANCIAL STATEMENTS
(IN THOUSANDS, EXCEPT SHARE, UNIT, PER SHARE, PER UNIT AND BARREL DATA)

PBFX can increase the maximum amount of the PBFX Revolving Credit Facility by an aggregate amount of up to $240,000, to a total facility size of $600,000, subject to receiving increased commitments from lenders or other financial institutions and satisfaction of certain conditions. The PBFX Revolving Credit Facility includes a $25,000 sublimit for standby letters of credit and a $25,000 sublimit for swingline loans. Obligations under the PBFX Revolving Credit Facility and certain cash management and hedging obligations designated by PBFX are guaranteed by its restricted subsidiaries, and are secured by a first priority lien on PBFX’s assets (including PBFX’s equity interests in Delaware City Terminaling Company LLC) and those of PBFX’s restricted subsidiaries (other than excluded assets and a guaranty of collection from PBF LLC). The maturity date of the PBFX Revolving Credit Facility may be extended for one year on up to two occasions, subject to certain customary terms and conditions. Borrowings under the PBFX Revolving Credit Facility bear interest at either a base rate plus an applicable margin ranging from 0.75% to 1.75%, or LIBOR plus an applicable margin ranging from 1.75% to 2.75%. The applicable margin will vary based upon PBFX’s Consolidated Total Leverage Ratio, as defined in the PBFX Revolving Credit Facility.
The PBFX Revolving Credit Facility contains affirmative and negative covenants customary for revolving credit facilities of this nature which, among other things, limit or restrict PBFX’s ability and the ability of its restricted subsidiaries to incur or guarantee debt, incur liens, make investments, make restricted payments, amend material contracts, engage in certain business activities, engage in mergers, consolidations and other organizational changes, sell, transfer or otherwise dispose of assets or enter into burdensome agreements or enter into transactions with affiliates on terms which are not arm’s length.
Additionally, under the terms of the PBFX Revolving Credit Facility, PBFX is required to maintain the following financial ratios, each tested on a quarterly basis for the immediately preceding four quarter period then ended (or such shorter period as shall apply, the “Measurement Period”): (a) until such time as PBFX obtains an investment grade credit rating, a Consolidated Interest Coverage Ratio (as defined in the PBFX Revolving Credit Facility) of at least 2.50 to 1.00; (b) a Consolidated Total Leverage Ratio (as defined in the PBFX Revolving Credit Facility) of not greater than 4.00 to 1.00 (or 4.50 to 1.00 at any time after (i) PBFX has issued at least $100,000 of unsecured notes, and (ii) in addition to clause (i), upon the consummation of a material permitted acquisition (as defined in the PBFX Revolving Credit Facility) and for two-hundred seventy days immediately thereafter (an “Increase Period”), if elected by PBFX by written notice to the administrative agent given on or prior to the date of such acquisition, the maximum permitted Consolidated Total Coverage Ratio shall be increased by 0.50 to 1.00 above the otherwise relevant level (the “Step-Up”), provided that Increase Periods may not be successive unless the ratio has been complied with for at least one Measurement Period ending after such Increase Period (i.e., without giving effect to the Step-Up)); and (c) after PBFX has issued at least $100,000 of unsecured notes, a Consolidated Senior Secured Leverage Ratio (as defined in the PBFX Revolving Credit Facility) of not greater than 3.50 to 1.00. The PBFX Revolving Credit Facility generally prohibits PBFX from making cash distributions (subject to certain exceptions) except for so long as no default or event of default exists or would be caused thereby, and only to the extent permitted by PBFX’s partnership agreement, PBFX may make cash distributions to its unit holders up to the amount of PBFX’s Available Cash (as defined in the PBFX partnership agreement).
The PBFX Term Loan was used to fund a distribution to PBF LLC and was guaranteed by a guaranty of collection from PBF LLC and secured at all times by cash, U.S. Treasury or other investment grade securities in an amount equal to or greater than the outstanding principal amount (refer to “Note 10 - Marketable Securities”). Borrowings under the PBFX Term Loan bore interest either at the Base Rate (as defined in the PBFX Term Loan), or at LIBOR plus an applicable margin equal to 0.25%.
The PBFX Term Loan contained affirmative and negative covenants customary for term loans of this nature which, among other things, limited PBFX’s use of the proceeds and restricted PBFX’s ability to incur liens and enter into burdensome agreements.
The PBFX Revolving Credit Facility contains (and the PBFX Term Loan previously contained) events of default customary for transactions of their nature, including, but not limited to (and subject to any applicable grace periods in certain circumstances), the failure to pay any principal, interest or fees when due, failure to perform or observe any covenant contained in the PBFX Revolving Credit Facility or related documentation, any representation or

F- 33


PBF ENERGY INC.
NOTES TO CONSOLIDATED FINANCIAL STATEMENTS
(IN THOUSANDS, EXCEPT SHARE, UNIT, PER SHARE, PER UNIT AND BARREL DATA)

warranty made in the agreements or related documentation being untrue in any material respect when made, default under certain material debt agreements, commencement of bankruptcy or other insolvency proceedings, certain changes in PBFX’s ownership or the ownership or board composition of PBF GP and material judgments or orders. Upon the occurrence and during the continuation of an event of default under the agreements, the lenders may, among other things, terminate their commitments, declare any outstanding loans to be immediately due and payable and/or exercise remedies against PBFX and the collateral as may be available to the lenders under the agreements and related documentation or applicable law.
During 2016 and 2017 PBFX used borrowings under the PBFX Revolving Credit Facility to repay the amount outstanding under the PBFX Term Loan. The PBFX Term Loan was fully repaid as of December 31, 2017. As of December 31, 2016, there was $39,664 outstanding under the PBFX Term Loan.
The PBFX Revolving Credit Facility may be repaid, from time-to-time, without penalty. As of December 31, 2017, there were $29,700 of borrowings and $3,610 of letters of credit outstanding under the PBFX Revolving Credit Facility. At December 31, 2016, there were $189,200 of borrowings and $3,610 of letters of credit outstanding under the PBFX Revolving Credit Facility.
PBFX Senior Notes
On May 12, 2015, PBFX entered into an indenture among the Partnership, PBF Logistics Finance Corporation, a Delaware corporation and wholly-owned subsidiary of the Partnership (“PBF Finance”, and together with the Partnership, the “Issuers”), the Guarantors named therein and Deutsche Bank Trust Company Americas, as Trustee, under which the Issuers issued $350,000 in aggregate principal amount of 6.875% Senior Notes due 2023 (the “PBFX Senior Notes”). The initial purchasers in the offering purchased $330,090 aggregate principal amount of PBFX Senior Notes pursuant to a private placement transaction conducted under Rule 144A and Regulation S of the Securities Act of 1933, as amended, and certain of PBF Energy’s officers and directors and their affiliates and family members purchased the remaining $19,910 aggregate principal amount of PBFX Senior Notes in a separate private placement transaction. The Issuers received net proceeds of approximately $343,000 from the offering after deducting the initial purchasers’ discount and offering expenses, and used such proceeds to pay $88,000 of the cash consideration due in connection with the DCR Products Pipeline and Truck Rack Acquisition and to repay $255,000 of outstanding indebtedness under the PBFX Revolving Credit Facility.
On October 6, 2017, PBFX issued $175,000 in aggregate principal amount of 6.875% Senior Notes due 2023 (the “new PBFX 2023 Senior Notes”). The new PBFX 2023 Senior Notes were issued at 102% of face value, or an effective interest rate of 6.442%. Furthermore, the new PBFX 2023 Senior Notes were issued under the indenture governing the 6.875% Senior Notes issued on May 12, 2015 (the “initial PBFX 2023 Senior Notes” and, together with the new PBFX 2023 Senior Notes, the “PBFX 2023 Senior Notes”). The new PBFX 2023 Senior notes are expected to be treated as a single series with the initial PBFX 2023 Senior Notes and have the same terms except that (i) the new PBFX 2023 Senior Notes are subject to a separate registration rights agreement, and (ii) the new PBFX 2023 Senior Notes were issued initially under CUSIP numbers different from the initial PBFX 2023 Senior Notes. PBFX used the net proceeds from the offering of the new PBFX 2023 Senior Notes to repay a portion of the PBFX Revolving Credit Facility and for general capital purposes.
PBF LLC agreed to a limited guarantee of collection of the principal amount of the PBFX 2023 Senior Notes, but is not otherwise subject to the covenants of the indenture. The PBFX 2023 Senior Notes are general senior unsecured obligations of the Issuers and are equal in right of payment with all of the Issuers’ existing and future senior indebtedness, including amounts outstanding under the PBFX Revolving Credit Facility and the PBFX Term Loan. The PBFX 2023 Senior Notes are effectively subordinated to all of the Issuers’ and the Guarantors’ existing and future secured debt, including the PBFX Revolving Credit Facility and PBFX Term Loan, to the extent of the value of the assets securing that secured debt and will be structurally subordinated to all indebtedness of PBFX’s subsidiaries that do not guarantee the PBFX 2023 Senior Notes. The PBFX 2023 Senior Notes will be senior to any future subordinated indebtedness the Issuers may incur.

F- 34


PBF ENERGY INC.
NOTES TO CONSOLIDATED FINANCIAL STATEMENTS
(IN THOUSANDS, EXCEPT SHARE, UNIT, PER SHARE, PER UNIT AND BARREL DATA)

The PBFX indenture contains customary terms, events of default and covenants for transactions of this nature. These covenants include limitations on PBFX’s and its restricted subsidiaries’ ability to, among other things: (i) make investments; (ii) incur additional indebtedness or issue preferred units; (iii) pay dividends or make distributions on units or redeem or repurchase its subordinated debt; (iv) create liens; (v) incur dividend or other payment restrictions affecting subsidiaries; (vi) sell assets; (vii) merge or consolidate with other entities and (viii) enter into transactions with affiliates. These covenants are subject to a number of important limitations and exceptions.
PBFX has optional redemption rights to repurchase all or a portion of the PBFX 2023 Senior Notes at varying prices which are no less than 100% of the principal amount, plus accrued and unpaid interest. The holders of the PBFX 2023 Senior Notes have repurchase options exercisable only upon a change in control, certain asset dispositions, or in event of default as defined in the indenture.
As of December 31, 2017, there were $525,000 outstanding principal amount under the PBFX 2023 Senior Notes. At December 31, 2016, there were $350,000 outstanding under the PBFX 2023 Senior Notes.
PBF Rail Term Loan
On December 22, 2016, PBF Rail entered into a $35,000 term loan (the “PBF Rail Term Loan”) with a commercial bank lender to the transportation industry. The PBF Rail Term Loan amortizes monthly over its five year term and bears interest at a rate equal to one month LIBOR plus 2.0%. As security for the PBF Rail Term Loan, PBF Rail pledged, among other things: (i) certain eligible railcars; (ii) the Debt Service Reserve Account; and (iii) PBF Holding’s membership interest in PBF Rail. Additionally, the PBF Rail Term Loan contains customary terms, events of default and covenants for transactions of this nature. PBF Rail may at any time repay the PBF Rail Term Loan without penalty in the event that railcars securing the loan are sold, scrapped or otherwise removed from the collateral pool.
There was $28,366 and $35,000 outstanding under the PBF Rail Term Loan as of December 31, 2017 and 2016, respectively.
Senior Notes
On February 9, 2012, PBF Holding and PBF Holding’s wholly-owned subsidiary, PBF Finance Corporation, completed the offering of $675,500 aggregate principal amount of 8.25% Senior Secured Notes due 2020 (the “2020 Senior Secured Notes”). The net proceeds, after deducting the original issue discount, the initial purchasers’ discounts and commissions, and the fees and expenses of the offering, were used to repay certain outstanding indebtedness plus accrued interest, as well as to reduce the outstanding balance of the Revolving Loan.
On November 24, 2015, PBF Holding and PBF Holding’s wholly-owned subsidiary, PBF Finance Corporation, completed an offering of $500,000 in aggregate principal amount of 7.00% Senior Secured Notes due 2023 (the “2023 Senior Notes”, and together with the 2020 Senior Secured Notes, the “Senior Secured Notes”). The net proceeds from this offering were approximately $490,000 after deducting the initial purchasers’ discount and offering expenses. The Issuers used the proceeds for general corporate purposes, including funding a portion of the purchase price for the acquisition of the Torrance refinery and related logistics assets.
The Senior Secured Notes are secured on a first-priority basis by substantially all of the present and future assets of PBF Holding and its subsidiaries (other than assets securing the Revolving Loan). Payment of the Senior Secured Notes is jointly and severally guaranteed by substantially all of PBF Holding’s subsidiaries. PBF Holding has optional redemption rights to repurchase all or a portion of the Senior Secured Notes at varying prices no less than 100% of the principal amounts of the notes plus accrued and unpaid interest. The holders of the Senior Secured Notes have repurchase options exercisable only upon a change in control, certain asset sale transactions, or in event of a default as defined in the indenture agreement.
In addition, the Senior Secured Notes contain customary terms, events of default and covenants for an issuer of non-investment grade debt securities including limitations on PBF Holding’s and its restricted subsidiaries’ ability

F- 35


PBF ENERGY INC.
NOTES TO CONSOLIDATED FINANCIAL STATEMENTS
(IN THOUSANDS, EXCEPT SHARE, UNIT, PER SHARE, PER UNIT AND BARREL DATA)

to, among other things, (1) incur additional indebtedness or issue certain preferred stock; (2) make equity distributions; (3) pay dividends on or repurchase capital stock or make other restricted payments; (4) enter into transactions with affiliates; (5) create liens; (6) engage in mergers and consolidations or otherwise sell all or substantially all of its assets; (7) designate subsidiaries as unrestricted subsidiaries; (8) make certain investments; and (9) limit the ability of restricted subsidiaries to make payments to PBF Holding.
At all times after (a) a covenant suspension event (which requires that the Senior Secured Notes have investment grade ratings from both Moody’s Investment Services, Inc. and Standard & Poor’s), or (b) a Collateral Fall-Away Event, as defined in the indenture, the Senior Secured Notes will become unsecured.
On May 30, 2017, PBF Holding entered into an Indenture (the “Indenture”) among PBF Holding and PBF Holding’s wholly-owned subsidiary, PBF Finance Corporation (“PBF Finance” and, together with PBF Holding, the “Issuers”), the guarantors named therein (collectively the “Guarantors”) and Wilmington Trust, National Association, as Trustee, under which the Issuers issued $725,000 in aggregate principal amount of 7.25% senior notes due 2025 (the “2025 Senior Notes”). The Issuers received net proceeds of approximately $711,576 from the offering after deducting the initial purchasers’ discount and offering expenses, all of which was used to fund the cash tender offer (the “Tender Offer”) for any and all of its outstanding 2020 Senior Secured Notes, to pay the related redemption price and accrued and unpaid interest for any 2020 Senior Secured Notes which remained outstanding after the completion of the Tender Offer, and for general corporate purposes. The difference between the carrying value of the 2020 Senior Secured Notes on the date they were reacquired and the amount for which they were reacquired has been classified as debt extinguishment costs in the consolidated statements of operations.
The 2025 Senior Notes included a registration rights arrangement whereby the Issuers agreed to file with the SEC and use commercially reasonable efforts to consummate an offer to exchange the 2025 Senior Notes for an issue of registered notes with terms substantially identical to the notes not later than 365 days after the date of the original issuance of the notes. This registration statement was declared effective and the exchange was consummated during the fourth quarter of 2017.
The 2025 Senior Notes are guaranteed on a senior unsecured basis by substantially all of PBF Holding’s subsidiaries. The 2025 Senior Notes and guarantees are senior unsecured obligations which rank equal in right of payment with all of the Issuers’ and the Guarantors’ existing and future senior indebtedness, including PBF Holding’s Revolving Loan and 2023 Senior Notes. The 2025 Senior Notes and the guarantees rank senior in right of payment to the Issuers’ and the Guarantors’ existing and future indebtedness that is expressly subordinated in right of payment thereto. The 2025 Senior Notes and the guarantees are effectively subordinated to any of the Issuers’ and the Guarantors’ existing or future secured indebtedness (including the Revolving Loan) to the extent of the value of the collateral securing such indebtedness. The 2025 Senior Notes and the guarantees are structurally subordinated to any existing or future indebtedness and other obligations of the Issuers’ non-guarantor subsidiaries.
PBF Holding has optional redemption rights to repurchase all or a portion of the 2025 Senior Notes at varying prices which are no less than 100% of the principal amount plus accrued and unpaid interest. The holders of the 2025 Senior Notes have repurchase options exercisable only upon a change in control, certain asset sale transactions, or in event of a default as defined in the Indenture. In addition, the 2025 Senior Notes contain customary terms, events of default and covenants for an issuer of non-investment grade debt securities that limit certain types of additional debt, equity issuances, and payments. Many of these covenants will cease to apply or will be modified if the 2025 Senior Notes are rated investment grade.
Upon the satisfaction and discharge of the 2020 Senior Secured Notes in connection with the closing of the Tender Offer and the redemption described above, a Collateral Fall-Away Event under the indenture governing the 2023 Senior Notes occurred on May 30, 2017, and the 2023 Senior Notes became unsecured and certain covenants were modified, as provided for in the indenture governing the 2023 Senior Notes and related documents.

F- 36


PBF ENERGY INC.
NOTES TO CONSOLIDATED FINANCIAL STATEMENTS
(IN THOUSANDS, EXCEPT SHARE, UNIT, PER SHARE, PER UNIT AND BARREL DATA)

Note Payable
In connection with the purchase of a waste water treatment facility servicing the Toledo refinery completed on September 28, 2017, the Company issued a short-term promissory note payable in the amount of $6,831 due June 30, 2018. Payments of $403 on the note are made monthly with a balloon payment of $3,200 due at maturity. As of December 31, 2017, there was $5,621 outstanding under the note payable.
Precious Metals Catalyst Leases
Certain subsidiaries of the Company have entered into agreements whereby such subsidiary sold a portion of its precious metals catalyst to a major commercial bank and then leased back the precious metals catalyst. The volume of the precious metals catalyst and the lease rate are fixed over the term of each lease. At the maturity, the Company must repurchase the precious metals catalyst in question at its then fair market value. The Company believes that there is a substantial market for precious metals catalyst and that it will be able to release such catalyst at maturity. The Company treated these transactions as financing arrangements, and the lease payments are recorded as interest expense over the agreements’ terms. The Company has elected the fair value option for accounting for its catalyst lease repurchase obligations as the Company’s liability is directly impacted by the change in value of the underlying catalyst. The fair value of these repurchase obligations as reflected in the fair value of long-term debt outstanding table below is measured using Level 2 inputs.
Details on the catalyst leases at each of the Company’s refineries as of December 31, 2017 are included in the following table:
 
 
Annual lease fee
 
Annual interest rate
 
Expiration date
Paulsboro catalyst lease
 
$
140

 
2.20
%
 
December 2019
Delaware City catalyst lease
 
$
210

 
1.95
%
 
October 2019
Delaware City catalyst lease - Palladium
 
$
30

 
2.05
%
 
October 2019
Delaware City bridge lease (short lease)
 
$
3

 
1.69
%
 
February 2018(1)
Delaware City bridge lease (long lease)
 
$
117

 
1.69
%
 
June 2018(1)
Toledo catalyst lease
 
$
178

 
1.75
%
 
June 2020
Chalmette catalyst lease
 
$
185

 
3.85
%
 
November 2018(2) 
Chalmette catalyst lease
 
$
171

 
2.20
%
 
November 2019
Torrance catalyst lease
 
$
143

 
1.78
%
 
July 2019
__________________
(1) On October 5, 2017 Delaware City Refining entered into two platinum bridge leases which will expire in 2018. The leases are payable at maturity and the Company expects that the matured leases will not be renewed. The total outstanding balance related to these bridge leases as of December 31, 2017 was $10,987 and is included in Current debt on our Consolidated balance sheet.

(2) The Chalmette catalyst lease is included in long-term debt as of December 31, 2017 as the Company has the ability and intent to finance this debt through availability under other credit facilities if the catalyst lease is not renewed at maturity.


F- 37


PBF ENERGY INC.
NOTES TO CONSOLIDATED FINANCIAL STATEMENTS
(IN THOUSANDS, EXCEPT SHARE, UNIT, PER SHARE, PER UNIT AND BARREL DATA)

Long-term debt outstanding consisted of the following:
 
 
December 31,
2017
 
December 31,
2016
2025 Senior Notes
 
$
725,000

 
$

2023 Senior Notes
 
500,000

 
500,000

2020 Senior Secured Notes
 

 
670,867

Revolving Loan
 
350,000

 
350,000

PBF Rail Term Loan
 
28,366

 
35,000

PBFX Revolving Credit Facility
 
29,700

 
189,200

PBFX Term Loan
 

 
39,664

PBFX 2023 Senior Notes
 
525,000

 
350,000

Catalyst leases
 
59,048

 
45,969

Unamortized deferred financing costs
 
(34,459
)
 
(32,466
)
Unamortized premium on new PBFX 2023 Senior Notes
 
3,374

 

 
 
2,186,029

 
2,148,234

Less—Current debt
 
(10,987
)
 
(39,664
)
Long-term debt
 
$
2,175,042

 
$
2,108,570


Debt Maturities

Debt maturing in the next five years and thereafter is as follows:
Year Ending December 31,
 
2018
$
16,066

2019
412,610

2020
10,072

2021
28,366

2022

Thereafter
1,750,000

 
$
2,217,114


10. MARKETABLE SECURITIES
The U.S. Treasury securities purchased by the Company with the proceeds from the PBFX initial public offering are used as collateral to secure the PBFX Term Loan. As necessary and at the discretion of PBFX, these securities are expected to be liquidated and the proceeds used to fund future capital expenditures. While PBFX does not routinely sell marketable securities prior to their scheduled maturity dates, some of PBFX’s investments may be held and restricted for the purpose of funding future capital expenditures and acquisitions, so these investments are classified as available-for-sale marketable securities as they may occasionally be sold prior to their scheduled maturity dates due to the unexpected timing of cash needs. The carrying value of these marketable securities approximates fair value and are measured using Level 1 inputs. The marketable securities were fully liquidated as of December 31, 2017 and the PBFX Term Loan that they collateralized was repaid in full.
As of December 31, 2016, the Company held $40,024 in marketable securities. The gross unrecognized holding gains and losses as of December 31, 2017 and December 31, 2016 were not material. The net realized gains or losses from the sale of marketable securities were not material for the years ended December 31, 2017 and December 31, 2016.


F- 38


PBF ENERGY INC.
NOTES TO CONSOLIDATED FINANCIAL STATEMENTS
(IN THOUSANDS, EXCEPT SHARE, UNIT, PER SHARE, PER UNIT AND BARREL DATA)

11. OTHER LONG-TERM LIABILITIES
Other long-term liabilities consisted of the following:
 
 
December 31,
2017
 
December 31,
2016
Defined benefit pension plan liabilities
 
$
63,579

 
$
60,141

Post-retirement medical plan liabilities
 
21,527

 
22,740

Environmental liabilities
 
140,403

 
145,928

Other
 
250

 
226

Total other long-term liabilities
 
$
225,759

 
$
229,035


12. RELATED PARTY TRANSACTIONS
The Company has an agreement with the former Executive Chairman of the Board of Directors, for the use of an airplane that is owned by a company owned by the former Executive Chairman. The Company pays a charter rate that is the lowest rate at which this aircraft is chartered to third-parties. For the year ended December 31, 2017, the Company did not incur any charges related to the use of this airplane. For the years ended December 31, 2016 and 2015, the Company incurred charges of $824 and $957, respectively, related to the use of this airplane.
Effective July 1, 2016, PBF Investments LLC entered into a Consulting Services Agreement with the former Executive Chairman of the Board of Directors for executive consultation with respect to strategic, operational, business and financial matters. Consulting payments made under this agreement were $900 and $500 for the years ended December 31, 2017 and 2016, respectively, and payments are expected to be $900 annually through the agreement expiration date of December 31, 2018.
As of December 31, 2017, the former Executive Chairman of the Board of Directors is no longer considered a related party.
Pursuant to the amended and restated limited liability company agreement of PBF LLC, the holders of PBF LLC Series B Units are entitled to an interest in the amounts received by Blackstone and First Reserve in excess of their original investment in the form of PBF LLC distributions and from the shares of PBF Energy Class A Common Stock issuable to Blackstone and First Reserve (for their own account and on behalf of the holders of PBF LLC Series B Units) upon an exchange, and the proceeds from the sale of such shares. Such proceeds received by Blackstone and First Reserve are distributed to the holders of the PBF LLC Series B Units in accordance with the distribution percentages specified in the PBF LLC amended and restated limited liability company agreement. There were no distributions to PBF LLC Series B Unit holders for the year ended December 31, 2017. The total amount distributed to the PBF LLC Series B Unit holders for the years ended December 31, 2016 and 2015 was $6,152 and $19,592, respectively.
13. COMMITMENTS AND CONTINGENCIES
Lease and Other Commitments
The Company leases office space, office equipment, refinery facilities and equipment, and railcars under non-cancelable operating leases, with terms ranging from one to twenty years, subject to certain renewal options as applicable. Total rent expense was $125,433, $129,768 and $126,060 for the years ended December 31, 2017, 2016 and 2015, respectively. The Company is party to agreements which provide for the treatment of wastewater and the supply of hydrogen and steam for certain of its refineries. The Company made purchases of $64,050, $53,364 and $36,139 under these supply agreements for the years ended December 31, 2017, 2016 and 2015, respectively.

F- 39


PBF ENERGY INC.
NOTES TO CONSOLIDATED FINANCIAL STATEMENTS
(IN THOUSANDS, EXCEPT SHARE, UNIT, PER SHARE, PER UNIT AND BARREL DATA)

The fixed and determinable amounts of the obligations under these agreements and total minimum future annual rentals, exclusive of related costs, are approximately:
Year Ending December 31,
 
2018
$
141,421

2019
122,775

2020
109,272

2021
89,163

2022
48,530

Thereafter
169,704

Total obligations
$
680,865

Employment Agreements
PBF Investments (“PBFI”) has entered into amended and restated employment agreements with members of executive management and certain other key personnel that include automatic annual renewals, unless canceled. Under some of the agreements, certain of the executives would receive a lump sum payment of between one and a half to 2.99 times their base salary and continuation of certain employee benefits for the same period upon termination by the Company “Without Cause”, or by the employee “For Good Reason”, or upon a “Change in Control”, as defined in the agreements. Upon death or disability, certain of the Company’s executives, or their estates, would receive a lump sum payment of at least one half of their base salary.
Environmental Matters
The Company’s refineries, pipelines and related operations are subject to extensive and frequently changing federal, state and local laws and regulations, including, but not limited to, those relating to the discharge of materials into the environment or that otherwise relate to the protection of the environment, waste management and the characteristics and the compositions of fuels. Compliance with existing and anticipated laws and regulations can increase the overall cost of operating the refineries, including remediation, operating costs and capital costs to construct, maintain and upgrade equipment and facilities.
In connection with the Paulsboro refinery acquisition, the Company assumed certain environmental remediation obligations. The Paulsboro environmental liability of $10,282 recorded as of December 31, 2017 ($10,792 as of December 31, 2016) represents the present value of expected future costs discounted at a rate of 8.0%. At December 31, 2017 the undiscounted liability is $15,804 and the Company expects to make aggregate payments for this liability of $6,095 over the next five years. The current portion of the environmental liability is recorded in Accrued expenses and the non-current portion is recorded in Other long-term liabilities. As of December 31, 2017 and December 31, 2016, this liability is self-guaranteed by the Company.
In connection with the acquisition of the Delaware City assets, Valero Energy Corporation (“Valero”) remains responsible for certain pre-acquisition environmental obligations up to $20,000 and the predecessor to Valero in ownership of the refinery retains other historical obligations.
In connection with the acquisition of the Delaware City assets and the Paulsboro refinery, the Company and Valero purchased ten year, $75,000 environmental insurance policies to insure against unknown environmental liabilities at each site. In connection with the Toledo refinery acquisition, Sunoco, Inc. (R&M) (“Sunoco”) remains responsible for environmental remediation for conditions that existed on the closing date for twenty years from March 1, 2011, subject to certain limitations.
In connection with the acquisition of the Chalmette refinery, the Company obtained $3,936 in financial assurance (in the form of a surety bond) to cover estimated potential site remediation costs associated with an agreed to Administrative Order of Consent with the EPA. The estimated cost assumes remedial activities will continue for a minimum of 30 years. Further, in connection with the acquisition of the Chalmette refinery, the Company

F- 40


PBF ENERGY INC.
NOTES TO CONSOLIDATED FINANCIAL STATEMENTS
(IN THOUSANDS, EXCEPT SHARE, UNIT, PER SHARE, PER UNIT AND BARREL DATA)

purchased a ten year, $100,000 environmental insurance policy to insure against unknown environmental liabilities at the refinery. At the time the Company acquired Chalmette refinery it was subject to a Consolidated Compliance Order and Notice of Potential Penalty (the “Order”) issued by the Louisiana Department of Environmental Quality (“LDEQ”) covering deviations from 2009 and 2010. Chalmette Refining and LDEQ subsequently entered into a dispute resolution agreement to negotiate the resolution of deviations inside and outside the periods covered by the Order. Although a settlement agreement has not been finalized, the administrative penalty is anticipated to be approximately $41, including beneficial environmental projects. To the extent the administrative penalty exceeds such amount, it is not expected to be material to the Company.
The Delaware City refinery is appealing a Notice of Penalty Assessment and Secretary’s Order issued in March 2017, including a $150 fine, alleging violations of a 2013 Secretary’s Order authorizing crude oil shipment by barge. DNREC determined that the Delaware City refinery had violated the 2013 order by failing to make timely and full disclosure to DNREC about the nature and extent of those shipments, and had misrepresented the number of shipments that went to other facilities. The Penalty Assessment and Secretary’s Order conclude that the 2013 Secretary’s Order was violated by the Delaware City refinery by shipping crude oil from the Delaware City terminal to three locations other than the Paulsboro refinery, on 15 days in 2014, making a total of 17 separate barge shipments containing approximately 35.7 million gallons of crude oil in total. On April 28, 2017, the Delaware City refinery appealed the Notice of Penalty Assessment and Secretary’s Order. The hearing of the appeal is scheduled for February 27, 2018. To the extent that the penalty and Secretary’s Order are upheld, there will not be a material adverse effect on the Company’s financial position, results of operations or cash flows.
On December 28, 2016, DNREC issued a Coastal Zone Act permit (the “Ethanol Permit”) to DCR allowing the utilization of existing tanks and existing marine loading equipment at their existing facilities to enable denatured ethanol to be loaded from storage tanks to marine vessels and shipped to offsite facilities. On January 13, 2017, the issuance of the Ethanol Permit was appealed by two environmental groups. On February 27, 2017, the Coastal Zone Industrial Board (the “Coastal Zone Board”) held a public hearing and dismissed the appeal, determining that the appellants did not have standing. The appellants filed an appeal of the Coastal Zone Board’s decision with the Delaware Superior Court (the “Superior Court”) on March 30, 2017. On January 19, 2018, the Superior Court rendered an Opinion regarding the decision of the Coastal Zone Board to dismiss the appeal of the Ethanol Permit for the ethanol project. The Judge determined that the record created by the Coastal Zone Board was insufficient for the Superior Court to make a decision, and therefore remanded the case back to the Coastal Zone Board to address the deficiency in the record. Specifically, the Superior Court directed the Coastal Zone Board to address any evidence concerning whether the appellants’ claimed injuries would be affected by the increased quantity of ethanol shipments. During the hearing before the Coastal Zone Board on standing, one of the appellants’ witnesses made a reference to the flammability of ethanol, without any indication of the significance of flammability/explosivity to specific concerns. Moreover, the appellants did not introduce at hearing any evidence of the relative flammability of ethanol as compared to other materials shipped to and from the refinery. However, the sole dissenting opinion from the Coastal Zone Board focused on the flammability/explosivity issue, alleging that the appellants’ testimony raised the issue as a distinct basis for potential harms. Once the Board responds to the remand, it will go back to the Superior Court to complete its analysis and issue a decision.
In connection with the acquisition of the Torrance refinery and related logistics assets, the Company assumed certain pre-existing environmental liabilities totaling $136,487 as of December 31, 2017 ($142,456 as of December 31, 2016), related to certain environmental remediation obligations to address existing soil and groundwater contamination and monitoring activities and other clean-up activities, which reflects the current estimated cost of the remediation obligations. The Company expects to make aggregate payments for this liability of $32,426 over the next five years. The current portion of the environmental liability is recorded in Accrued expenses and the non-current portion is recorded in Other long-term liabilities. In addition, in connection with the acquisition of the Torrance refinery and related logistics assets, the Company purchased a ten year, $100,000 environmental insurance policy to insure against unknown environmental liabilities. Furthermore, in connection with the acquisition, the Company assumed responsibility for certain specified environmental matters that occurred prior to the Company’s ownership of the refinery and the logistics assets, including specified incidents and/or NOVs issued by regulatory agencies in various years before the Company’s ownership, including the Southern

F- 41


PBF ENERGY INC.
NOTES TO CONSOLIDATED FINANCIAL STATEMENTS
(IN THOUSANDS, EXCEPT SHARE, UNIT, PER SHARE, PER UNIT AND BARREL DATA)

California Air Quality Management District (“SCAQMD”) and the Division of Occupational Safety and Health of the State of California (“Cal/OSHA”).
Additionally, subsequent to the acquisition, further NOVs were issued by the SCAQMD, Cal/OSHA, the City of Torrance and the City of Torrance Fire Department related to alleged operational violations, emission discharges and/or flaring incidents at the refinery and the logistics assets before and after the Company’s acquisition. In addition, subsequent to the acquisition, EPA and the California Department of Toxic Substance Control (“DTSC”) conducted inspections related to Torrance operations and issued preliminary findings related to potential operational violations. No settlement or penalty demands have been received to date with respect to any of the NOVs that is in excess of $100. As the ultimate outcomes are uncertain, the Company cannot currently estimate the final amount or timing of their resolution. It is reasonably possible that SCAQMD, Cal/OSHA and/or the City of Torrance will assess penalties in the other matters in excess of $100 but any such amount is not expected to have a material impact on the Company’s financial position, results of operations or cash flows, individually or in the aggregate.
In connection with the PBFX Plains Asset Purchase, PBFX is responsible for the environmental remediation costs for conditions that existed on the closing date up to a maximum of $250 per year for ten years, with Plains All American Pipeline, L.P. remaining responsible for any and all additional costs above such amounts during such period. The environmental liability of $1,923 recorded as of December 31, 2017 ($2,173 as of December 31, 2016) represents the present value of expected future costs discounted at a rate of 1.83%. At December 31, 2017 the undiscounted liability is $2,087 and PBFX expects to make aggregate payments for this liability of $1,250 over the next five years. The current portion of the environmental liability is recorded in Accrued expenses and the non-current portion is recorded in Other long-term liabilities.
Applicable Federal and State Regulatory Requirements
The Company’s operations and many of the products it manufactures are subject to certain specific requirements of the Clean Air Act (the “CAA”) and related state and local regulations. The CAA contains provisions that require capital expenditures for the installation of certain air pollution control devices at the Company’s refineries. Subsequent rule making authorized by the CAA or similar laws or new agency interpretations of existing rules, may necessitate additional expenditures in future years.
In 2010, New York State adopted a Low-Sulfur Heating Oil mandate that, beginning July 1, 2012, requires all heating oil sold in New York State to contain no more than 15 parts per million (“PPM”) sulfur. Since July 1, 2012, other states in the Northeast market began requiring heating oil sold in their state to contain no more than 15 PPM sulfur. Currently, all of the Northeastern states and Washington DC have adopted sulfur controls on heating oil. Most of the Northeastern states will now require heating oil with 15 PPM or less sulfur by July 1, 2018 (except for Pennsylvania and Maryland - where less than 500 PPM sulfur is required). All of the heating oil the Company currently produces meets these specifications. The mandate and other requirements do not currently have a material impact on the Company’s financial position, results of operations or cash flows.
The EPA issued the final Tier 3 Gasoline standards on March 3, 2014 under the CAA. This final rule establishes more stringent vehicle emission standards and further reduces the sulfur content of gasoline starting in January 2017.  The new standard is set at 10 PPM sulfur in gasoline on an annual average basis starting January 1, 2017, with a credit trading program to provide compliance flexibility. The EPA responded to industry comments on the proposed rule and maintained the per gallon sulfur cap on gasoline at the existing 80 PPM cap. The refineries are complying with these new requirements as planned, either directly or using flexibility provided by sulfur credits generated or purchased in advance as an economic optimization. The standards set by the new rule are not expected to have a material impact on the Company’s financial position, results of operations or cash flows.
In November 2017, the EPA issued final 2018 RFS standards that will slightly increase renewable volume standards from final 2017 levels. It is not clear that renewable fuel producers will be able to produce the volumes of these fuels required for blending in accordance with the 2018 standards. Despite decreasing 7% in comparison to 2017, the final 2018 cellulosic standard is still set at approximately 125% of the 2016 standard. It is likely that cellulosic RIN production will be lower than needed forcing obligated parties, such as us, to purchase cellulosic “waiver

F- 42


PBF ENERGY INC.
NOTES TO CONSOLIDATED FINANCIAL STATEMENTS
(IN THOUSANDS, EXCEPT SHARE, UNIT, PER SHARE, PER UNIT AND BARREL DATA)

credits” to comply in 2018 (the waiver credit option by regulation is only available for the cellulosic standard). The advanced and total RIN requirements were kept relatively flat in comparison to 2017, but remain 19% and 7% higher than final 2016 levels. Production of advanced RINs has been below what is needed for compliance in 2017 and obligated parties, such as us, will likely continue to rely on the nesting feature of the biodiesel RIN to comply with the advanced standard in 2018. Consistent with 2017, compliance in 2018 will likely rely on obligated parties drawing down the supply of excess RINs collectively known as the “RIN bank” and could tighten the RIN market potentially raising RIN prices further. While a proposal to change the point of obligation under the RFS program to the “blender” of renewable fuels was denied by the EPA in November of 2017, we remain hopeful that the current presidential administration will initiate necessary changes to the RFS program in the future and provide relief to us and other downstream refiners that continue to feel the burden of increased costs to comply with RFS.
In addition, on December 1, 2015 the EPA finalized revisions to an existing air regulation concerning Maximum Achievable Control Technologies (“MACT”) for Petroleum Refineries. The regulation requires additional continuous monitoring systems for eligible process safety valves relieving to atmosphere, minimum flare gas heat (Btu) content, and delayed coke drum vent controls to be installed by January 30, 2019. In addition, a program for ambient fence line monitoring for benzene was implemented prior to the deadline of January 30, 2018. The Company is in the process of implementing the requirements of this regulation. The regulation does not have a material impact on the Company’s financial position, results of operations or cash flows.
The EPA published a Final Rule to the Clean Water Act (“CWA”) Section 316(b) in August 2014 regarding cooling water intake structures, which includes requirements for petroleum refineries. The purpose of this rule is to prevent fish from being trapped against cooling water intake screens (impingement) and to prevent fish from being drawn through cooling water systems (entrainment). Facilities will be required to implement Best Technology Available (“BTA”) as soon as possible, but state agencies have the discretion to establish implementation time lines. The Company continues to evaluate the impact of this regulation, and at this time does not anticipate it having a material impact on the Company’s financial position, results of operations or cash flows.
As a result of the Torrance Acquisition, the Company is subject to greenhouse gas emission control regulations in the state of California pursuant to AB32. AB32 imposes a statewide cap on greenhouse gas emissions, including emissions from transportation fuels, with the aim of returning the state to 1990 emission levels by 2020. AB32 is implemented through two market mechanisms including the Low Carbon Fuel Standard (“LCFS”) and Cap and Trade, which was extended for an additional 10 years to 2030 in July 2017. The Company is responsible for the AB32 obligations related to the Torrance refinery beginning on July 1, 2016 and must purchase emission credits to comply with these obligations. Additionally, in September 2016, the state of California enacted Senate Bill 32 (“SB32”) which further reduces greenhouse gas emissions targets to 40 percent below 1990 levels by 2030.
However, subsequent to the acquisition, the Company is recovering the majority of these costs from its customers, and as such does not expect this obligation to materially impact the Company’s financial position, results of operations, or cash flows. To the degree there are unfavorable changes to AB32 or SB32 regulations or the Company is unable to recover such compliance costs from customers, these regulations could have a material adverse effect on our financial position, results of operations and cash flows.
The Company is subject to obligations to purchase RINs. On February 15, 2017, the Company received a notification that EPA records indicated that PBF Holding used potentially invalid RINs that were in fact verified under the EPA’s RIN Quality Assurance Program (“QAP”) by an independent auditor as QAP A RINs. Under the regulations, use of potentially invalid QAP A RINs provided the user with an affirmative defense from civil penalties provided certain conditions are met. The Company has asserted the affirmative defense and if accepted by the EPA will not be required to replace these RINs and will not be subject to civil penalties under the program. It is reasonably possible that the EPA will not accept the Company’s defense and may assess penalties in these matters but any such amount is not expected to have a material impact on the Company’s financial position, results of operations or cash flows.
As of January 1, 2011, the Company is required to comply with the EPA’s Control of Hazardous Air Pollutants From Mobile Sources, or MSAT2, regulations on gasoline that impose reductions in the benzene content of its

F- 43


PBF ENERGY INC.
NOTES TO CONSOLIDATED FINANCIAL STATEMENTS
(IN THOUSANDS, EXCEPT SHARE, UNIT, PER SHARE, PER UNIT AND BARREL DATA)

produced gasoline. The Company purchases benzene credits to meet these requirements. The Company’s planned capital projects will reduce the amount of benzene credits that it needs to purchase. In addition, the renewable fuel standards mandate the blending of prescribed percentages of renewable fuels (e.g., ethanol and biofuels) into the Company’s produced gasoline and diesel. These new requirements, other requirements of the CAA and other presently existing or future environmental 25 regulations may cause the Company to make substantial capital expenditures as well as the purchase of credits at significant cost, to enable its refineries to produce products that meet applicable requirements.
The federal Comprehensive Environmental Response, Compensation and Liability Act of 1980 (“CERCLA”), also known as “Superfund,” imposes liability, without regard to fault or the legality of the original conduct, on certain classes of persons who are considered to be responsible for the release of a “hazardous substance” into the environment. These persons include the current or former owner or operator of the disposal site or sites where the release occurred and companies that disposed of or arranged for the disposal of the hazardous substances. Under CERCLA, such persons may be subject to joint and several liability for investigation and the costs of cleaning up the hazardous substances that have been released into the environment, for damages to natural resources and for the costs of certain health studies. As discussed more fully above, certain of the Company’s sites are subject to these laws and the Company may be held liable for investigation and remediation costs or claims for natural resource damages. It is not uncommon for neighboring landowners and other third parties to file claims for personal injury and property damage allegedly caused by hazardous substances or other pollutants released into the environment. Analogous state laws impose similar responsibilities and liabilities on responsible parties. In the Company’s current normal operations, it has generated waste, some of which falls within the statutory definition of a “hazardous substance” and some of which may have been disposed of at sites that may require cleanup under Superfund.
The Company is also currently subject to certain other existing environmental claims and proceedings. The Company believes that there is only a remote possibility that future costs related to any of these other known contingent liability exposures would have a material impact on its financial position, results of operations or cash flows.
PBF LLC Limited Liability Company Agreement
The holders of limited liability company interests in PBF LLC, including PBF Energy, generally have to include for purposes of calculating their U.S. federal, state and local income taxes their share of any taxable income of PBF LLC, regardless of whether such holders receive cash distributions from PBF LLC. PBF Energy ultimately may not receive cash distributions from PBF LLC equal to its share of such taxable income or even equal to the actual tax due with respect to that income. For example, PBF LLC is required to include in taxable income PBF LLC’s allocable share of PBFX’s taxable income and gains (such share to be determined pursuant to the partnership agreement of PBFX), regardless of the amount of cash distributions received by PBF LLC from PBFX, and such taxable income and gains will flow-through to PBF Energy to the extent of its allocable share of the taxable income of PBF LLC. As a result, at certain times, the amount of cash otherwise ultimately available to PBF Energy on account of its indirect interest in PBFX may not be sufficient for PBF Energy to pay the amount of taxes it will owe on account of its indirect interests in PBFX.
Taxable income of PBF LLC generally is allocated to the holders of PBF LLC units (including PBF Energy) pro-rata in accordance with their respective share of the net profits and net losses of PBF LLC. In general, PBF LLC is required to make periodic tax distributions to the members of PBF LLC, including PBF Energy, pro-rata in accordance with their respective percentage interests for such period (as determined under the amended and restated limited liability company agreement of PBF LLC), subject to available cash and applicable law and contractual restrictions (including pursuant to our debt instruments) and based on certain assumptions. Generally, these tax distributions are required to be in an amount equal to our estimate of the taxable income of PBF LLC for the year multiplied by an assumed tax rate equal to the highest effective marginal combined U.S. federal, state and local income tax rate prescribed for an individual or corporate resident in New York, New York (taking into account the nondeductibility of certain expenses). If, with respect to any given calendar year, the aggregate periodic tax distributions were less than the actual taxable income of PBF LLC multiplied by the assumed tax rate, PBF LLC

F- 44


PBF ENERGY INC.
NOTES TO CONSOLIDATED FINANCIAL STATEMENTS
(IN THOUSANDS, EXCEPT SHARE, UNIT, PER SHARE, PER UNIT AND BARREL DATA)

is required to make a “true up” tax distribution, no later than March 15 of the following year, equal to such difference, subject to the available cash and borrowings of PBF LLC. PBF LLC generally obtains funding to pay its tax distributions by causing PBF Holding to distribute cash to PBF LLC and from distributions it receives from PBFX.
Tax Receivable Agreement
PBF Energy entered into a tax receivable agreement with the PBF LLC Series A and PBF LLC Series B Unit holders (the “Tax Receivable Agreement”) that provides for the payment by PBF Energy to such persons of an amount equal to 85% of the amount of the benefits, if any, that PBF Energy is deemed to realize as a result of (i) increases in tax basis, as described below, and (ii) certain other tax benefits related to entering into the Tax Receivable Agreement, including tax benefits attributable to payments under the Tax Receivable Agreement. For purposes of the Tax Receivable Agreement, the benefits deemed realized by PBF Energy will be computed by comparing the actual income tax liability of PBF Energy (calculated with certain assumptions) to the amount of such taxes that PBF Energy would have been required to pay had there been no increase to the tax basis of the assets of PBF LLC as a result of purchases or exchanges of PBF LLC Series A Units for shares of PBF Energy’s Class A common stock and had PBF Energy not entered into the Tax Receivable Agreement. The term of the Tax Receivable Agreement will continue until all such tax benefits have been utilized or expired unless: (i) PBF Energy exercises its right to terminate the Tax Receivable Agreement, (ii) PBF Energy breaches any of its material obligations under the Tax Receivable Agreement or (iii) certain changes of control occur, in which case all obligations under the Tax Receivable Agreement will generally be accelerated and due as calculated under certain assumptions.
The payment obligations under the Tax Receivable Agreement are obligations of PBF Energy and not of PBF LLC, PBF Holding or PBFX. In general, PBF Energy expects to obtain funding for these annual payments from PBF LLC, primarily through tax distributions, which PBF LLC makes on a pro-rata basis to its owners. Such owners include PBF Energy, which holds a 96.7% and 96.5% interest in PBF LLC as of December 31, 2017 and December 31, 2016, respectively. As a result of the reduction of the corporate federal tax rate to 21% as part of the TCJA, the liability associated with the Tax Receivable Agreement was reduced. Accordingly, the deferred tax assets associated with the payments made or expected to be made related to the Tax Receivable Agreement liability were also reduced.
As of December 31, 2017 and December 31, 2016, the Company has recognized a liability for the Tax Receivable Agreement of $362,142 and $611,392, respectively, reflecting the estimate of the undiscounted amounts that the Company expects to pay under the agreement.

14. STOCKHOLDERS’ AND MEMBERS’ EQUITY STRUCTURE
Class A Common Stock
Holders of Class A common stock are entitled to receive dividends when and if declared by the Board of Directors out of funds legally available therefore, subject to any statutory or contractual restrictions on the payment of dividends and to any restrictions on the payment of dividends imposed by the terms of any outstanding preferred stock. Upon the Company’s dissolution or liquidation or the sale of all or substantially all of the assets, after payment in full of all amounts required to be paid to creditors and to the holders of preferred stock having liquidation preferences, if any, the holders of shares of Class A common stock will be entitled to receive pro rata remaining assets available for distribution. Holders of shares of Class A common stock do not have preemptive, subscription, redemption or conversion rights.
Class B Common Stock
Holders of shares of Class B common stock are entitled, without regard to the number of shares of Class B common stock held by such holder, to one vote for each PBF LLC Series A Unit beneficially owned by such holder. Accordingly, the members of PBF LLC other than PBF Energy collectively have a number of votes in PBF Energy that is equal to the aggregate number of PBF LLC Series A Units that they hold.

F- 45


PBF ENERGY INC.
NOTES TO CONSOLIDATED FINANCIAL STATEMENTS
(IN THOUSANDS, EXCEPT SHARE, UNIT, PER SHARE, PER UNIT AND BARREL DATA)

Holders of shares of Class A common stock and Class B common stock vote together as a single class on all matters presented to stockholders for their vote or approval, except as otherwise required by applicable law.
Holders of Class B common stock do not have any right to receive dividends or to receive a distribution upon a liquidation or winding up of PBF Energy.
Preferred Stock
Authorized preferred stock may be issued in one or more series, with designations, powers and preferences as shall be designated by the Board of Directors.
PBF LLC Capital Structure
PBF LLC Series A Units
The allocation of profits and losses and distributions to PBF LLC Series A unit holders is governed by the Limited Liability Company Agreement of PBF LLC. These allocations are made on a pro rata basis with PBF LLC Series C Units. PBF LLC Series A unit holders do not have voting rights.
PBF LLC Series B Units
The PBF LLC Series B Units are intended to be “profit interests” within the meaning of Revenue Procedures 93-27 and 2001-43 of the Internal Revenue Service and have a stated value of zero at issuance. The PBF LLC Series B Units are held by certain of the Company’s current and former officers, have no voting rights and are designed to increase in value only after the Company’s financial sponsors achieve certain levels of return on their investment in PBF LLC Series A Units. Accordingly, the amounts paid to the holders of PBF LLC Series B Units, if any, will reduce only the amounts otherwise payable to the PBF LLC Series A Units held by the Company’s financial sponsors, and will not reduce or otherwise impact any amounts payable to PBF Energy (the holder of PBF LLC Series C Units), the holders of the Company’s Class A common stock or any other holder of PBF LLC Series A Units. The maximum number of PBF LLC Series B Units authorized to be issued is 1,000,000.
PBF LLC Series C Units
The PBF LLC Series C Units rank on a parity with the PBF LLC Series A Units as to distribution rights, voting rights and rights upon liquidation, winding up or dissolution. PBF LLC Series C Units are held solely by PBF Energy.

F- 46


PBF ENERGY INC.
NOTES TO CONSOLIDATED FINANCIAL STATEMENTS
(IN THOUSANDS, EXCEPT SHARE, UNIT, PER SHARE, PER UNIT AND BARREL DATA)

Information about the issued classes of PBF LLC units for the years ended December 31, 2017, 2016 and 2015, is as follows:
 
 
Series A Units
 
Series B Units
 
Series C Units
Balance—January 1, 2015
 
9,170,696

 
1,000,000

 
81,981,119

Secondary offering transaction
 
(3,804,653
)
 

 
3,804,653

Issuances of restricted stock
 

 

 
247,720

Exercise of warrants and options
 
149,974

 

 
12,766

Exchange of Series A Units for Class A common stock of PBF Energy Inc.
 
(529,178
)
 

 
529,178

Redemption of C Units in connection with stock repurchase
 

 

 
(284,771
)
Surrender of units for tax withholding
 
(1,481
)
 

 
(8,732
)
October 2015 equity offering
 

 

 
11,500,000

Balance - December 31, 2015
 
4,985,358

 
1,000,000

 
97,781,933

Issuances of restricted stock
 

 

 
320,458

Exercise of warrants and options
 
25,550

 

 
11,650

Exchange of Series A Units for Class A common stock of PBF Energy Inc.
 
(1,090,006
)
 

 
1,090,006

December 2016 Equity Offering
 

 

 
10,000,000

Balance - December 31, 2016
 
3,920,902

 
1,000,000

 
109,204,047

Issuances of restricted stock
 

 

 
702,404

Exercise of warrants and options
 
64,373

 

 
462,500

Exchange of Series A Units for Class A common stock of PBF Energy Inc.
 
(196,580
)
 

 
196,580

Redemption of Series A Units by PBF Energy
 
(21,231
)
 

 
21,231

Balance - December 31, 2017
 
3,767,464

 
1,000,000

 
110,586,762

The warrants and options exercised in the table above include both non-compensatory and compensatory PBF LLC Series A warrants and options.
Treasury Stock
The Company’s Board of Directors authorized the repurchase of up to $300,000 of the Company’s Class A common stock (the “Repurchase Program”). On September 26, 2016, the Company’s Board of Directors approved a two year extension to the Repurchase Program. As a result of the extension, the Repurchase Program will expire on September 30, 2018. From the inception of the Repurchase Program through December 31, 2017, the Company has purchased approximately 6.05 million shares of the Company’s Class A common stock through open market transactions under the Repurchase Program, for a total of $150,804. There were no shares repurchased under the Repurchase program in either of the years ended December 31, 2017 or December 31, 2016.
These repurchases may be made from time to time through various methods, including open market transactions, block trades, accelerated share repurchases, privately negotiated transactions or otherwise, certain of which may be effected through Rule 10b5-1 and Rule 10b-18 plans. The timing and number of shares repurchased will depend on a variety of factors, including price, capital availability, legal requirements and economic and market conditions. The Company is not obligated to purchase any shares under the Repurchase Program, and repurchases may be suspended or discontinued at any time without prior notice.

F- 47


PBF ENERGY INC.
NOTES TO CONSOLIDATED FINANCIAL STATEMENTS
(IN THOUSANDS, EXCEPT SHARE, UNIT, PER SHARE, PER UNIT AND BARREL DATA)

As of December 31, 2017, the Company had $149,196 remaining in authorized expenditures under the Repurchase Program.
The Company also records Class A common stock surrendered to cover income tax withholdings for certain directors and employees and others pursuant to the vesting of certain awards under the Company’s equity-based compensation plans as treasury shares.
15. NONCONTROLLING INTERESTS
Noncontrolling Interest in PBF LLC
PBF Energy is the sole managing member of, and has a controlling interest in, PBF LLC. PBF Energy’s interest in PBF LLC was approximately 96.7% and 96.5% as of December 31, 2017 and 2016, respectively.
PBF Energy consolidates the financial results of PBF LLC and its subsidiaries, and records a noncontrolling interest for the economic interest in PBF Energy held by the members of PBF LLC other than PBF Energy. Noncontrolling interest on the consolidated statements of operations includes the portion of net income or loss attributable to the economic interest in PBF Energy held by the members of PBF LLC other than PBF Energy. Noncontrolling interest on the consolidated balance sheets represents the portion of net assets of PBF Energy attributable to the members of PBF LLC other than PBF Energy.
The noncontrolling interest ownership percentages in PBF LLC as of the completion dates of each of the equity offerings and year ends occurring in the years ended December 31, 2017, 2016 and 2015 are calculated as follows:
 
Holders of
PBF LLC Series
A Units
 
Outstanding Shares
of PBF Energy
Class A
Common
Stock
 
Total
January 1, 2015
9,170,696

 
81,981,119

 
91,151,815

 
10.1
%
 
89.9
%
 
100
%
February 6, 2015 - Secondary offering
5,366,043

 
85,768,077

 
91,134,120

 
5.9
%
 
94.1
%
 
100
%
October 13, 2015 - Equity offering
5,111,358

 
97,393,850

 
102,505,208

 
5.0
%
 
95.0
%
 
100
%
December 31, 2015
4,985,358

 
97,781,933

 
102,767,291

 
4.9
%
 
95.1
%
 
100
%
December 19, 2016 - Equity offering
4,120,902

 
109,004,047

 
113,124,949

 
3.6
%
 
96.4
%
 
100
%
December 31, 2016
3,920,902

 
109,204,047

 
113,124,949

 
3.5
%
 
96.5
%
 
100
%
December 31, 2017
3,767,464

 
110,565,531

 
114,332,995

 
3.3
%
 
96.7
%
 
100
%
Noncontrolling Interest in PBFX
PBF LLC holds a 44.1% limited partner interest in PBFX and owns all of PBFX’s IDRs, with the remaining 55.9% limited partner interest owned by public common unit holders as of December 31, 2017. PBF LLC is also the sole member of PBF GP, the general partner of PBFX.
PBF Energy, through its ownership of PBF LLC, consolidates the financial results of PBFX, and records a noncontrolling interest for the economic interest in PBFX held by the public common unit holders. Noncontrolling interest on the consolidated statements of operations includes the portion of net income or loss attributable to the

F- 48


PBF ENERGY INC.
NOTES TO CONSOLIDATED FINANCIAL STATEMENTS
(IN THOUSANDS, EXCEPT SHARE, UNIT, PER SHARE, PER UNIT AND BARREL DATA)

economic interest in PBFX held by the public common unit holders of PBFX other than PBF Energy (through its ownership in PBF LLC). Noncontrolling interest on the consolidated balance sheets includes the portion of net assets of PBFX attributable to the public common unit holders of PBFX.
The noncontrolling interest ownership percentages in PBFX as of the DCR Products Pipeline and Truck Rack Acquisitions, the 2016 PBFX Equity Offerings and the years ended December 31, 2017, 2016 and 2015 are calculated as follows:
 
Units of PBFX Held by the Public
 
Units of PBFX Held by PBF LLC (Including Subordinated Units)
 
Total
January 1, 2015
15,812,500

 
17,171,077

 
32,983,577

 
47.9
%
 
52.1
%
 
100.0
%
May 15, 2015
15,812,500

 
18,459,497

 
34,271,997

 
46.1
%
 
53.9
%
 
100.0
%
December 31, 2015
15,924,676

 
18,459,497

 
34,384,173

 
46.3
%
 
53.7
%
 
100.0
%
April 5, 2016
18,799,676

 
18,459,497

 
37,259,173

 
50.5
%
 
49.5
%
 
100.0
%
August 17, 2016
22,893,472

 
18,459,497

 
41,352,969

 
55.4
%
 
44.6
%
 
100.0
%
December 31, 2016
23,271,174

 
18,459,497

 
41,730,671

 
55.8
%
 
44.2
%
 
100.0
%
December 31, 2017
23,441,211

 
18,459,497

 
41,900,708

 
55.9
%
 
44.1
%
 
100.0
%
Noncontrolling Interest in PBF Holding
In connection with the Chalmette Acquisition, PBF Holding recorded noncontrolling interests in two subsidiaries of Chalmette Refining. PBF Holding, through Chalmette Refining, owns an 80% ownership interest in both Collins Pipeline Company and T&M Terminal Company. The Company recorded a noncontrolling interest in the earnings of these subsidiaries of $95 and $269 for the years ended December 31, 2017 and 2016, respectively.

F- 49


PBF ENERGY INC.
NOTES TO CONSOLIDATED FINANCIAL STATEMENTS
(IN THOUSANDS, EXCEPT SHARE, UNIT, PER SHARE, PER UNIT AND BARREL DATA)

The following tables summarize the changes in equity for the controlling and noncontrolling interests of PBF Energy for the years ended December 31, 2017 and 2016:
 
PBF Energy
Inc. Equity
 
Noncontrolling
Interest in PBF LLC
 
Noncontrolling Interest in PBF Holding
 
Noncontrolling
Interest in PBFX
 
Total Equity
Balance at January 1, 2017
$
2,025,044

 
$
98,671

 
$
12,513

 
$
434,456

 
$
2,570,684

Comprehensive income
414,575

 
16,714

 
95

 
51,073

 
482,457

Dividends and distributions
(131,783
)
 
(4,584
)
 
(1,800
)
 
(44,636
)
 
(182,803
)
Stock-based compensation
21,503

 

 

 
5,345

 
26,848

Exercise of PBF LLC options and warrants, net
10,533

 
(598
)
 

 

 
9,935

Effects of exchanges of PBF LLC Series A Units on deferred tax assets and liabilities and tax receivable agreement obligation

(1,139
)
 

 

 

 
(1,139
)
Treasury stock purchases
(1,038
)
 

 

 

 
(1,038
)
Other
(1,041
)
 

 

 
(954
)
 
(1,995
)
Balance at December 31, 2017
$
2,336,654

 
$
110,203

 
$
10,808

 
$
445,284

 
$
2,902,949

 
PBF Energy
Inc. Equity
 
Noncontrolling
Interest in PBF LLC
 
Noncontrolling Interest in PBF Holding
 
Noncontrolling
Interest in PBFX
 
Total Equity
Balance at January 1, 2016
$
1,647,297

 
$
91,018

 
$
17,225

 
$
340,317

 
$
2,095,857

Comprehensive income
168,308

 
14,509

 
269

 
39,840

 
222,926

Dividends and distributions
(132,705
)
 
(6,728
)
 

 
(33,714
)
 
(173,147
)
Effects of equity offerings and exchanges of PBF LLC Series A Units on deferred tax assets and liabilities and tax receivable agreement obligation
(2,613
)
 

 

 

 
(2,613
)
Issuance of additional PBFX common units
54,944

 

 

 
83,434

 
138,378

Stock-based compensation
18,296

 

 

 
4,360

 
22,656

Exercise of PBF LLC options and warrants, net
1,058

 
(172
)
 

 

 
886

October 2015 Equity Offering
275,300

 

 

 

 
275,300

Treasury stock purchases
(743
)
 

 

 

 
(743
)
Other
(4,098
)
 
44

 
(4,981
)
 
219

 
(8,816
)
Balance at December 31, 2016
$
2,025,044

 
$
98,671

 
$
12,513

 
$
434,456

 
$
2,570,684


F- 50


PBF ENERGY INC.
NOTES TO CONSOLIDATED FINANCIAL STATEMENTS
(IN THOUSANDS, EXCEPT SHARE, UNIT, PER SHARE, PER UNIT AND BARREL DATA)

Comprehensive Income
Comprehensive income includes net income and other comprehensive income (loss) arising from activity related to the Company’s defined employee benefit plan and unrealized gain on available-for-sale securities. The following table summarizes the allocation of total comprehensive income between the controlling and noncontrolling interests of PBF Energy for the year ended December 31, 2017:
 
 
Attributable to
PBF Energy Inc. stockholders
 
Noncontrolling
Interests
 
Total
Net income
 
$
415,517

 
$
67,914

 
$
483,431

Other comprehensive income (loss):
 
 
 
 
 
 
Unrealized loss on available for sale securities
 
(23
)
 
(1
)
 
(24
)
Amortization of defined benefit plans unrecognized net loss
 
(919
)
 
(31
)
 
(950
)
Total other comprehensive loss
 
(942
)
 
(32
)
 
(974
)
Total comprehensive income
 
$
414,575

 
$
67,882

 
$
482,457

The following table summarizes the allocation of total comprehensive income of PBF Energy between the controlling and noncontrolling interests for the year ended December 31, 2016:
 
 
Attributable to
PBF Energy Inc. stockholders
 
Noncontrolling
Interest
 
Total
Net income
 
$
170,811

 
$
54,707

 
$
225,518

Other comprehensive income (loss):
 
 
 
 
 
 
Unrealized loss on available for sale securities
 
(41
)
 
(1
)
 
(42
)
Amortization of defined benefit plans unrecognized net loss
 
(2,462
)
 
(88
)
 
(2,550
)
Total other comprehensive loss
 
(2,503
)
 
(89
)
 
(2,592
)
Total comprehensive income
 
$
168,308

 
$
54,618

 
$
222,926

The following table summarizes the allocation of total comprehensive income of PBF Energy between the controlling and noncontrolling interests for the year ended December 31, 2015:
 
 
Attributable to
PBF Energy Inc. stockholders
 
Noncontrolling
Interest
 
Total
Net income
 
$
146,401

 
$
49,132

 
$
195,533

Other comprehensive income:
 
 
 
 
 
 
Unrealized gain on available for sale securities
 
118

 
6

 
124

Amortization of defined benefit plans unrecognized net gain
 
1,887

 
95

 
1,982

Total other comprehensive income
 
2,005

 
101

 
2,106

Total comprehensive income
 
$
148,406

 
$
49,233

 
$
197,639


F- 51


PBF ENERGY INC.
NOTES TO CONSOLIDATED FINANCIAL STATEMENTS
(IN THOUSANDS, EXCEPT SHARE, UNIT, PER SHARE, PER UNIT AND BARREL DATA)

16. STOCK-BASED COMPENSATION
Stock-based compensation expense included in general and administrative expenses consisted of the following:
 
 
Years Ended December 31,
 
 
2017
 
2016
 
2015
PBF Energy options
 
$
9,369

 
$
11,020

 
$
7,528

PBF Energy restricted shares
 
12,134

 
7,276

 
1,690

PBFX Phantom Units
 
5,345

 
4,360

 
4,279

 
 
$
26,848

 
$
22,656

 
$
13,497

PBF LLC Series A warrants and options
PBF LLC granted compensatory warrants to employees of the Company in connection with their purchase of Series A units in PBF LLC. The warrants grant the holder the right to purchase PBF LLC Series A Units. One-quarter of the PBF LLC Series A compensatory warrants were exercisable at the date of grant and the remaining three-quarters become exercisable over equal annual installments on each of the first three anniversaries of the grant date subject to acceleration in certain circumstances. They are exercisable for ten years from the date of grant. The remaining warrants became fully exercisable in connection with the IPO of PBF Energy.
In addition, options to purchase PBF LLC Series A units were granted to certain employees, management and directors. Options vest over equal annual installments on each of the first three anniversaries of the grant date subject to acceleration in certain circumstances. The options are exercisable for ten years from the date of grant.
The Company did not issue PBF LLC Series A Unit compensatory warrants or options in 2017, 2016 or 2015.
The following table summarizes activity for PBF LLC Series A compensatory warrants and options for the years ended December 31, 2017, 2016 and 2015:
 
 
Number of
PBF LLC
Series A
Compensatory
Warrants
and Options
 
Weighted
Average
Exercise Price
 
Weighted
Average
Remaining
Contractual
Life
(in years)
Stock Based Compensation, Outstanding at January 1, 2015
 
801,479

 
$
10.53

 
6.41

Exercised
 
(160,700
)
 
10.28

 

Forfeited
 

 

 

Outstanding at December 31, 2015
 
640,779

 
$
10.59

 
5.46

Exercised
 
(27,833
)
 
10.00

 

Forfeited
 

 

 

Outstanding at December 31, 2016
 
612,946

 
$
10.62

 
4.47

Exercised
 
(126,634
)
 
10.17

 

Forfeited
 

 

 

Outstanding at December 31, 2017
 
486,312

 
$
10.73

 
3.52

Exercisable and vested at December 31, 2017
 
486,312

 
$
10.73

 
3.52

Exercisable and vested at December 31, 2016
 
612,946

 
$
10.62

 
4.47

Exercisable and vested at December 31, 2015
 
640,779

 
$
10.59

 
5.46

Expected to vest at December 31, 2017
 
486,312

 
$
10.73

 
3.52

The total intrinsic value of stock options both outstanding and exercisable at December 31, 2017 and December 31, 2016 was $12,016 and $10,577, respectively. The total intrinsic value of stock options exercised during the years ended December 31, 2017, 2016, and 2015 was $2,301, $461, and $3,452, respectively.

F- 52


PBF ENERGY INC.
NOTES TO CONSOLIDATED FINANCIAL STATEMENTS
(IN THOUSANDS, EXCEPT SHARE, UNIT, PER SHARE, PER UNIT AND BARREL DATA)

There was no unrecognized compensation expense related to PBF LLC Series A warrants and options at December 31, 2017 or 2016.
Prior to 2014, members of management of the Company had also purchased non-compensatory Series A warrants in PBF LLC with an exercise price of $10.00 per unit, all of which were immediately exercisable. There were no non-compensatory warrants exercised during the years ended December 31, 2017 and December 31, 2016, respectively. At December 31, 2017 and 2016, there were 32,719 non-compensatory warrants outstanding, respectively.
PBF LLC Series B Units
PBF LLC Series B Units were issued and allocated to certain members of management during the years ended December 31, 2011 and 2010. One-quarter of the PBF LLC Series B Units vested at the time of grant and the remaining three-quarters vested in equal annual installments on each of the first three anniversaries of the grant date, subject to accelerated vesting upon certain events. The Series B Units fully vested during the year ended December 31, 2013. There was no activity related to the Series B units for the years ended December 31, 2017, 2016 or 2015.
PBF Energy options and restricted stock
The Company grants awards of its Class A common stock under its equity incentive plans which authorize the granting of various stock and stock-related awards to directors, employees, prospective employees and non-employees. Awards include options to purchase shares of Class A common stock and restricted Class A common stock that vest over a period determined by the plans.
The PBF Energy options and restricted Class A common stock vest in equal annual installments on each of the first four anniversaries of the grant date subject to acceleration in certain circumstances. The options are exercisable for ten years from the date of grant.
The following table summarizes activity for PBF Energy restricted stock for the years ended December 31, 2017, 2016 and 2015.
 
 
Number of
PBF Energy
Restricted Class A
Common Stock
 
Weighted Average
Grant Date
Fair Value
Nonvested at January 1, 2015
 
85,288

 
$
31.49

Granted
 
247,720

 
30.97

Vested
 
(38,128
)
 
32.84

Forfeited
 

 

Nonvested at December 31, 2015
 
294,880

 
$
30.87

Granted
 
360,820

 
22.44

Vested
 
(134,331
)
 
31.43

Forfeited
 

 

Nonvested at December 31, 2016
 
521,369

 
$
24.89

Granted
 
762,425

 
25.86

Vested
 
(172,978
)
 
24.99

Forfeited
 
(15,100
)
 
24.18

Nonvested at December 31, 2017
 
1,095,716

 
$
25.56


F- 53


PBF ENERGY INC.
NOTES TO CONSOLIDATED FINANCIAL STATEMENTS
(IN THOUSANDS, EXCEPT SHARE, UNIT, PER SHARE, PER UNIT AND BARREL DATA)

The estimated fair value of PBF Energy options granted during the years ended December 31, 2017, 2016 and 2015 was determined using the Black-Scholes pricing model with the following weighted average assumptions: 
 
 
December 31, 2017
 
December 31, 2016
 
December 31, 2015
Expected life (in years)
 
6.25

 
6.25

 
6.25

Expected volatility
 
39.5
%
 
39.7
%
 
38.4
%
Dividend yield
 
4.58
%
 
4.73
%
 
3.96
%
Risk-free rate of return
 
2.09
%
 
1.42
%
 
1.58
%
Exercise price
 
$
26.52

 
$
26.18

 
$
30.28


The following table summarizes activity for PBF Energy options for the years ended December 31, 2017, 2016 and 2015.
 
 
Number of
PBF Energy
Class A
Common
Stock Options
 
Weighted
Average
Exercise Price
 
Weighted
Average
Remaining
Contractual
Life
(in years)
Stock-based awards, outstanding at January 1, 2015
 
2,401,875

 
$
25.97

 
8.67

Granted
 
1,899,500

 
30.28

 
10.00

Exercised
 
(30,000
)
 
25.79

 

Forfeited
 
(15,000
)
 
26.38

 

Outstanding at December 31, 2015
 
4,256,375

 
$
27.89

 
8.32

Granted
 
1,792,000

 
26.18

 
10.00

Exercised
 
(11,250
)
 
25.86

 

Forfeited
 
(66,500
)
 
28.74

 

Outstanding at December 31, 2016
 
5,970,625

 
$
27.37

 
8.02

Granted
 
1,638,075

 
26.52

 
10.00

Exercised
 
(462,500
)
 
25.65

 

Forfeited
 
(263,425
)
 
27.71

 

Outstanding at December 31, 2017
 
6,882,775

 
$
27.27

 
7.82

Exercisable and vested at December 31, 2017
 
2,958,875

 
$
27.58

 
6.77

Exercisable and vested at December 31, 2016
 
2,271,375

 
$
27.23

 
7.21

Exercisable and vested at December 31, 2015
 
1,136,250

 
$
26.22

 
7.61

Expected to vest at December 31, 2017
 
6,882,775

 
$
27.27

 
7.82

The total estimated fair value of PBF Energy options granted in 2017 and 2016 was $10,913 and $11,346 and the weighted average per unit fair value was $6.66 and $6.33. The total intrinsic value of stock options outstanding and exercisable at December 31, 2017, was $56,656 and $23,665, respectively. The total intrinsic value of stock options outstanding and exercisable at December 31, 2016, was $11,676 and $3,914, respectively. The total intrinsic value of stock options exercised during the years ended December 31, 2017 and 2016 was $2,365 and $5, respectively.
Unrecognized compensation expense related to PBF Energy options at December 31, 2017 was $21,809, which will be recognized from 2018 through 2021.

F- 54


PBF ENERGY INC.
NOTES TO CONSOLIDATED FINANCIAL STATEMENTS
(IN THOUSANDS, EXCEPT SHARE, UNIT, PER SHARE, PER UNIT AND BARREL DATA)

PBFX Phantom Units
PBF GP’s board of directors adopted the PBF Logistics LP 2014 Long-Term Incentive Plan (the “PBFX LTIP”) in connection with the completion of the PBFX Offering. The PBFX LTIP is for the benefit of employees, consultants, service providers and non-employee directors of the general partner and its affiliates.
In the years ended December 31, 2017, 2016 and 2015, PBFX issued phantom unit awards under the PBFX LTIP to certain directors, officers and employees of our general partner or its affiliates as compensation. The fair value of each phantom unit on the grant date is equal to the market price of PBFX’s common unit on that date. The estimated fair value of PBFX’s phantom units is amortized over the vesting period of four years, using the straight-line method. Total unrecognized compensation cost related to PBFX’s nonvested phantom units totaled $6,662 and $5,855 as of December 31, 2017 and 2016, respectively, which is expected to be recognized over a weighted-average period of four years. The fair value of nonvested service phantom units outstanding as of December 31, 2017 and 2016, totaled $13,845 and $12,693, respectively.
A summary of PBFX’s unit award activity for the years ended December 31, 2017, 2016 and 2015 is set forth below:
 
 
Number of Phantom Units
 
Weighted Average
Grant Date
Fair Value
Nonvested at January 1, 2015
 
275,522

 
$
26.56

Granted
 
266,360

 
23.92

Vested
 
(137,007
)
 
25.83

Forfeited
 
(1,500
)
 
26.74

Nonvested at December 31, 2015
 
403,375

 
$
25.06

Granted
 
284,854

 
19.95

Vested
 
(116,349
)
 
25.24

Forfeited
 
(7,000
)
 
23.20

Nonvested at December 31, 2016
 
564,880

 
$
22.47

Granted
 
319,940

 
20.97

Vested
 
(217,171
)
 
23.15

Forfeited
 
(24,875
)
 
21.23

Nonvested at December 31, 2017
 
642,774

 
$
21.54

The PBFX LTIP provides for the issuance of distribution equivalent rights (“DERs”) in connection with phantom unit awards. A DER entitles the participant, upon vesting of the related phantom units, to a mandatory cash payments equal to the product of the number of vested phantom unit awards and the cash distribution per common unit paid by PBFX to its common unitholders. Cash payments made in connection with DERs are charged to partners’ equity, accrued and paid upon vesting.
17. EMPLOYEE BENEFIT PLANS
Defined Contribution Plan
The Company’s defined contribution plan covers all employees. Employees are eligible to participate as of the first day of the month following 30 days of service. Participants can make basic contributions up to 50 percent of their annual salary subject to Internal Revenue Service limits. The Company matches participants’ contributions at the rate of 200 percent of the first 3 percent of each participant’s total basic contribution based on the participant’s total annual salary. The Company’s contribution to the qualified defined contribution plans was $23,321, $19,746 and $12,753 for the years ended December 31, 2017, 2016 and 2015, respectively.

F- 55


PBF ENERGY INC.
NOTES TO CONSOLIDATED FINANCIAL STATEMENTS
(IN THOUSANDS, EXCEPT SHARE, UNIT, PER SHARE, PER UNIT AND BARREL DATA)

Defined Benefit and Post-Retirement Medical Plans
The Company sponsors a noncontributory defined benefit pension plan (the “Qualified Plan”) with a policy to fund pension liabilities in accordance with the limits imposed by the Employee Retirement Income Security Act of 1974 (“ERISA”) and Federal income tax laws. In addition, the Company sponsors a supplemental pension plan covering certain employees, which provides incremental payments that would have been payable from the Company’s principal pension plan, were it not for limitations imposed by income tax regulations (the “Supplemental Plan”). The funded status is measured as the difference between plan assets at fair value and the projected benefit obligation which is to be recognized in the balance sheet. The plan assets and benefit obligations are measured as of the balance sheet date.
The non-union Delaware City employees and all Paulsboro, Toledo, Chalmette and Torrance employees became eligible to participate in the Company’s defined benefit plans as of the respective acquisition dates. The union Delaware City employees became eligible to participate in the Company’s defined benefit plans upon commencement of normal operations. The Company did not assume any of the employees’ pension liability accrued prior to the respective acquisitions.
The Company formed the Post-Retirement Medical Plan on December 31, 2010 to provide health care coverage continuation from date of retirement to age 65 for qualifying employees associated with the Paulsboro acquisition. The Company credited the qualifying employees with their prior service under Valero which resulted in the recognition of a liability for the projected benefit obligation. The Post-Retirement Medical Plan was amended during 2013 to include all corporate employees, amended in 2014 to include Delaware City and Toledo employees, amended in 2015 to include Chalmette employees and amended in 2016 to include Torrance employees.
The changes in the benefit obligation, the changes in fair value of plan assets, and the funded status of the Company’s Pension and Post-Retirement Medical Plans as of and for the years ended December 31, 2017 and 2016 were as follows:

F- 56


PBF ENERGY INC.
NOTES TO CONSOLIDATED FINANCIAL STATEMENTS
(IN THOUSANDS, EXCEPT SHARE, UNIT, PER SHARE, PER UNIT AND BARREL DATA)

 
 
Pension Plans
 
Post-Retirement
Medical Plan
 
 
2017
 
2016
 
2017
 
2016
Change in benefit obligation:
 
 
 
 
 
 
 
 
Benefit obligation at beginning of year
 
$
135,508

 
$
100,011

 
$
22,740

 
$
17,729

Service cost
 
40,572

 
36,359

 
1,263

 
1,047

Interest cost
 
4,336

 
3,096

 
688

 
528

Plan amendments
 
462

 

 

 
2,524

Plan settlements
 
(4,881
)
 

 

 

Benefit payments
 
(4,034
)
 
(3,449
)
 
(693
)
 
(575
)
Actuarial loss (gain)
 
13,268

 
(509
)
 
(2,471
)
 
1,487

Projected benefit obligation at end of year
 
$
185,231

 
$
135,508

 
$
21,527

 
$
22,740

Change in plan assets:
 
 
 
 
 
 
 
 
Fair value of plan assets at beginning of year
 
$
75,367

 
$
57,502

 
$

 
$

Actual return on plan assets
 
14,019

 
3,995

 

 

Benefits paid
 
(4,034
)
 
(3,449
)
 
(693
)
 
(575
)
Plan settlements
 
(4,881
)
 

 

 

Employer contributions
 
41,181

 
17,319

 
693

 
575

Fair value of plan assets at end of year
 
$
121,652

 
$
75,367

 
$

 
$

Reconciliation of funded status:
 
 
 
 
 
 
 
 
Fair value of plan assets at end of year
 
$
121,652

 
$
75,367

 
$

 
$

Less benefit obligations at end of year
 
185,231

 
135,508

 
21,527

 
22,740

Funded status at end of year
 
$
(63,579
)
 
$
(60,141
)
 
$
(21,527
)
 
$
(22,740
)
The accumulated benefit obligations for the Company’s Pension Plans exceed the fair value of the assets of those plans at December 31, 2017 and 2016. The accumulated benefit obligation for the defined benefit plans approximated $148,011 and $108,838 at December 31, 2017 and 2016, respectively.

F- 57


PBF ENERGY INC.
NOTES TO CONSOLIDATED FINANCIAL STATEMENTS
(IN THOUSANDS, EXCEPT SHARE, UNIT, PER SHARE, PER UNIT AND BARREL DATA)

Benefit payments, which reflect expected future services, that the Company expects to pay are as follows for the years ended December 31:
 
 
Pension Benefits
 
Post-Retirement
Medical Plan
2018
 
$
9,109

 
$
1,257

2019
 
10,878

 
1,512

2020
 
13,282

 
1,764

2021
 
16,636

 
1,868

2022
 
20,080

 
1,867

Years 2023-2027
 
128,837

 
9,487

The Company’s funding policy for its defined benefit plans is to contribute amounts sufficient to meet legal funding requirements, plus any additional amounts that may be appropriate considering the funded status of the plans, tax consequences, the cash flow generated by the Company and other factors. The Company plans to contribute approximately $34,800 to the Company’s Pension Plans during 2018.
The components of net periodic benefit cost were as follows for the years ended December 31, 2017, 2016 and 2015: 
 
 
Pension Benefits
 
Post-Retirement
Medical Plan
 
 
2017
 
2016
 
2015
 
2017
 
2016
 
2015
Components of net period benefit cost:
 
 
 
 
 
 
 
 
 
 
 
 
Service cost
 
$
40,572

 
$
36,359

 
$
24,298

 
$
1,263

 
$
1,047

 
$
967

Interest cost
 
4,336

 
3,096

 
2,974

 
688

 
528

 
558

Expected return on plan assets
 
(5,766
)
 
(4,681
)
 
(3,422
)
 

 

 

Settlement (gain)/loss recognized
 
993

 

 

 

 

 

Amortization of prior service cost
 
53

 
53

 
53

 
646

 
541

 
326

Amortization of actuarial loss (gain)
 
452

 
1,043

 
1,228

 

 

 

Net periodic benefit cost
 
$
40,640

 
$
35,870

 
$
25,131

 
$
2,597

 
$
2,116

 
$
1,851


Lump sum payments made by the Supplemental Plan to employees retiring in 2017 exceeded the Plan’s total service and interest costs expected for 2017. Settlement losses are required to be recorded when lump sum payments exceed total service and interest costs. As a result, the 2017 pension expense includes a settlement expense related to our cumulative lump sum payments made during the year.










F- 58


PBF ENERGY INC.
NOTES TO CONSOLIDATED FINANCIAL STATEMENTS
(IN THOUSANDS, EXCEPT SHARE, UNIT, PER SHARE, PER UNIT AND BARREL DATA)

The pre-tax amounts recognized in other comprehensive income (loss) for the years ended December 31, 2017, 2016 and 2015 were as follows: 
 
 
Pension Benefits
 
Post-Retirement
Medical Plan
 
 
2017
 
2016
 
2015
 
2017
 
2016
 
2015
Prior service costs (credits)
 
$
462

 
$

 
$

 
$

 
$
2,524

 
$
1,533

Net actuarial loss (gain)
 
5,015

 
176

 
(2,220
)
 
(2,471
)
 
1,487

 
312

Amortization of losses and prior service cost
 
(1,410
)
 
(1,096
)
 
(1,281
)
 
(646
)
 
(541
)
 
(326
)
Total changes in other comprehensive loss (income)
 
$
4,067

 
$
(920
)
 
$
(3,501
)
 
$
(3,117
)
 
$
3,470

 
$
1,519

The pre-tax amounts in accumulated other comprehensive loss as of December 31, 2017, and 2016 that have not yet been recognized as components of net periodic costs were as follows: 
 
 
Pension Benefits
 
Post-Retirement
Medical Plan
 
 
2017
 
2016
 
2017
 
2016
Prior service (costs) credits
 
$
(885
)
 
$
(476
)
 
$
(5,337
)
 
$
(5,983
)
Net actuarial (loss) gain
 
(22,544
)
 
(18,975
)
 
593

 
(1,878
)
Total
 
$
(23,429
)
 
$
(19,451
)
 
$
(4,744
)
 
$
(7,861
)
The following pre-tax amounts included in accumulated other comprehensive loss as of December 31, 2017 are expected to be recognized as components of net period benefit cost during the year ended December 31, 2018: 
 
 
Pension Benefits
 
Post-Retirement
Medical Plan
Amortization of prior service (costs) credits
 
$
(86
)
 
$
646

Amortization of net actuarial (loss) gain
 
(285
)
 

Total
 
$
(371
)
 
$
646

The weighted average assumptions used to determine the benefit obligations as of December 31, 2017, and 2016 were as follows: 
 
 
Qualified Plan
 
Supplemental Plan
 
Post-Retirement Medical Plan
 
 
2017
 
2016
 
2017
 
2016
 
2017
 
2016
Discount rate - benefit obligations
 
3.58
%
 
4.07
%
 
3.55
%
 
4.08
%
 
3.33
%
 
3.68
%
Rate of compensation increase
 
4.53
%
 
4.81
%
 
5.00
%
 
5.50
%
 

 

The weighted average assumptions used to determine the net periodic benefit costs for the years ended December 31, 2017, 2016 and 2015 were as follows:

F- 59


PBF ENERGY INC.
NOTES TO CONSOLIDATED FINANCIAL STATEMENTS
(IN THOUSANDS, EXCEPT SHARE, UNIT, PER SHARE, PER UNIT AND BARREL DATA)

 
 
Qualified Plan
 
Supplemental Plan
 
Post-Retirement Medical Plan
 
 
2017
 
2016
 
2015
 
2017
 
2016
 
2015
 
2017
 
2016
 
2015
Discount rates:
 
 
 
 
 
 
 
 
 
 
 
 
 
 
 
 
 
 
   Effective rate for service cost
 
4.15
%
 
4.15
%
 
4.25
%
 
4.17
%
 
4.17
%
 
4.30
%
 
4.10
%
 
4.10
%
 
4.32
%
   Effective rate for interest cost
 
3.38
%
 
3.38
%
 
3.31
%
 
3.20
%
 
3.20
%
 
3.16
%
 
3.11
%
 
3.11
%
 
3.09
%
   Effective rate for interest on service cost
 
3.59
%
 
3.59
%
 
3.51
%
 
3.63
%
 
3.63
%
 
3.37
%
 
3.84
%
 
3.84
%
 
4.04
%
Expected long-term rate of return on plan assets
 
6.50
%
 
7.00
%
 
7.00
%
 
N/A

 
N/A

 
N/A

 
N/A

 
N/A

 
N/A

Rate of compensation increase
 
4.81
%
 
4.81
%
 
4.81
%
 
5.50
%
 
5.50
%
 
5.50
%
 
N/A

 
N/A

 
N/A

The assumed health care cost trend rates as of December 31, 2017 and 2016 were as follows: 
 
 
Post-Retirement
Medical Plan
 
 
2017
 
2016
Health care cost trend rate assumed for next year
 
6.0
%
 
6.1
%
Rate to which the cost trend rate was assumed to decline (the ultimate trend rate)
 
4.5
%
 
4.5
%
Year that the rate reached the ultimate trend rate
 
2038

 
2038

Assumed health care costs trend rates have a significant effect on the amounts reported for retiree health care plans. A one percentage-point change in assumed health care costs trend rates would have the following effects on the medical post-retirement benefits: 
 
 
1%
Increase
 
1%
Decrease
Effect on total service and interest cost components
 
$
15

 
$
(14
)
Effect on accumulated post-retirement benefit obligation
 
307

 
(291
)
The table below presents the fair values of the assets of the Company’s Qualified Plan as of December 31, 2017 and 2016 by level of fair value hierarchy. Assets categorized in Level 2 of the hierarchy consist of collective trusts and are measured at fair value based on the closing net asset value (“NAV”) as determined by the fund manager and reported daily. As noted above, the Company’s post-retirement medical plan is funded on a pay-as-you-go basis and has no assets. 
 
 
Fair Value Measurements Using
NAV as Practical Expedient
(Level 2)
 
 
December 31,
 
 
2017
 
2016
Equities:
 
 
 
 
Domestic equities
 
$
36,582

 
$
23,451

Developed international equities
 
17,236

 
10,736

Emerging market equities
 
8,474

 
5,164

Global low volatility equities
 
9,983

 
6,360

Fixed-income
 
45,469

 
29,576

Cash and cash equivalents
 
3,908

 
80

Total
 
$
121,652

 
$
75,367

The Company’s investment strategy for its Qualified Plan is to achieve a reasonable return on assets that supports the plan’s interest credit rating, subject to a moderate level of portfolio risk that provides liquidity. Consistent with these financial objectives as of December 31, 2017, the plan’s target allocations for plan assets are 54% invested

F- 60


PBF ENERGY INC.
NOTES TO CONSOLIDATED FINANCIAL STATEMENTS
(IN THOUSANDS, EXCEPT SHARE, UNIT, PER SHARE, PER UNIT AND BARREL DATA)

in equity securities, 40% fixed income investments and 6% in real estate. Equity securities include international stocks and a blend of U.S. growth and value stocks of various sizes of capitalization. Fixed income securities include bonds and notes issued by the U.S. government and its agencies, corporate bonds, and mortgage-backed securities. The aggregate asset allocation is reviewed on an annual basis.
The overall expected long-term rate of return on plan assets for the Qualified Plan is based on the Company’s view of long-term expectations and asset mix.

18. REVENUES
The following table provides information relating to the Company’s revenues from external customers for each product or group of similar products for the periods:
 
 
Year Ended December 31,
 
 
2017
 
2016
 
2015
Gasoline and distillates
 
$
18,316,079

 
$
14,017,350

 
$
11,553,716

Feedstocks and other
 
1,232,627

 
388,358

 
315,042

Asphalt and blackoils
 
1,162,339

 
699,966

 
536,496

Chemicals
 
770,491

 
554,392

 
452,304

Lubricants
 
305,101

 
260,358

 
266,371

Total Revenues
 
$
21,786,637

 
$
15,920,424

 
$
13,123,929


19. INCOME TAXES
For periods following PBF Energy’s IPO, PBF Energy is required to file federal and applicable state corporate income tax returns and recognizes income taxes on its pre-tax income, which to-date has consisted primarily of its share of PBF LLC’s pre-tax income (see “Note 14 - Stockholders’ and Members’ Equity Structure”). PBF LLC is organized as a limited liability company and PBFX is a master limited partnership, both of which are treated as “flow-through” entities for federal income tax purposes and therefore are not subject to income taxes apart from the income tax attributable to two subsidiaries of Chalmette Refining and one subsidiary of PBF Holding that are treated as C-Corporations for income tax purposes. As a result, PBF Energy’s consolidated financial statements do not reflect any benefit or provision for income taxes on the pre-tax income or loss attributable to the noncontrolling interests in PBF LLC or PBFX apart from the income tax benefit of $7,264 and income tax expense of $1,378 for the years ended December 31, 2017 and 2016, respectively, attributable to those two C-Corporation subsidiaries of Chalmette Refining and income tax benefit of $3,520 and $8,412 for the years ended December 31, 2017 and 2016 attributable to the subsidiary of PBF Holding.
Tax Cuts and Jobs Act
On December 22, 2017, the U.S. government enacted comprehensive tax legislation commonly referred to as the TCJA. The TCJA makes broad and complex changes to the U.S. tax code, including, but not limited to, (1) reducing the U.S. federal corporate tax rate from 35 percent to 21 percent; (2) requiring companies to pay a one-time transition tax on certain unrepatriated earnings of foreign subsidiaries (the “Transition Tax”); (3) generally eliminating U.S. federal income taxes on dividends from foreign subsidiaries; (4) requiring a current inclusion in U.S. federal taxable income of certain earnings of controlled foreign corporations; (5) eliminating the corporate alternative minimum tax (“AMT”) and changing how existing AMT credits can be realized; (6) creating the base erosion anti-abuse tax (“BEAT”), a new minimum tax; (7) creating a new limitation on deductible interest expense; and (8) changing rules related to uses and limitations of net operating loss carryforwards created in tax years beginning after December 31, 2017.

F- 61


PBF ENERGY INC.
NOTES TO CONSOLIDATED FINANCIAL STATEMENTS
(IN THOUSANDS, EXCEPT SHARE, UNIT, PER SHARE, PER UNIT AND BARREL DATA)

The SEC staff issued Staff Accounting Bulletin No. 118 (“SAB 118”), which provides guidance on accounting for the tax effects of the TCJA. SAB 118 provides a measurement period that should not extend beyond one year from the TCJA enactment date for companies to complete the accounting under ASC 740. In accordance with SAB 118, a company must reflect the income tax effects of those aspects of the Act for which the accounting under ASC 740 is complete. To the extent that a company’s accounting for certain income tax effects of the TCJA is incomplete but it is able to determine a reasonable estimate, it must record a provisional estimate in the financial statements. If a company cannot determine a provisional estimate to be included in the financial statements, it should continue to apply ASC 740 on the basis of the provisions of the tax laws that were in effect immediately before the enactment of the TCJA.
In connection with our initial analysis of the impact of the TCJA, the Company has recorded a net tax expense of $20,153 in the year ending December 31, 2017 as further discussed below. It is the Company’s expectation that the other legislative areas within TCJA, such as the Transition Tax and BEAT, will not have a material impact on the provision for income taxes.
The Company does not expect the new legislation to have any impact on the need for a valuation allowance. Given the reversing taxable temporary differences and the history of generating book income, no valuation allowances have been provided. The Company has estimated and recognized the measurement of the tax effects related to the TCJA based on the facts and interpretations of the legislation that currently exist. However, such estimates of the tax effects may be subject to change upon future updates to guidance or interpretations issued by the IRS.
The income tax provision in the PBF Energy consolidated financial statements of operations consists of the following:
 
Year Ended
December 31,
2017
 
Year Ended
December 31,
2016
 
Year Ended
December 31,
2015
Current expense (benefit):
 
 
 
 
 
Federal
$
1,534

 
$
(87,829
)
 
$
77,954

Foreign
75

 

 

State
142

 
(19,279
)
 
14,378

Total current
1,751

 
(107,108
)
 
92,332

 
 
 
 
 
 
Deferred expense (benefit):
 
 
 
 
 
Federal
250,042

 
205,502

 
(27,046
)
Foreign
(3,595
)
 
(8,412
)
 
28,157

State
67,386

 
47,668

 
(6,718
)
Total deferred
313,833

 
244,758

 
(5,607
)
Total provision for income taxes
$
315,584

 
$
137,650

 
$
86,725


F- 62


PBF ENERGY INC.
NOTES TO CONSOLIDATED FINANCIAL STATEMENTS
(IN THOUSANDS, EXCEPT SHARE, UNIT, PER SHARE, PER UNIT AND BARREL DATA)

The difference between the PBF Energy’s effective income tax rate and the United States statutory rate is reconciled below:
 
Year Ended
December 31,
2017
 
Year Ended
December 31,
2016
 
Year Ended
December 31,
2015
 
 
 
 
 
 
Provision at Federal statutory rate
35.0
%
 
35.0
 %
 
35.0
 %
Increase (decrease) attributable to flow-through of certain tax adjustments:
 
 
 
 
 
State income taxes (net of federal income tax)
4.6
%
 
4.6
 %
 
4.6
 %
Nondeductible/nontaxable items
0.2
%
 
0.1
 %
 
0.2
 %
Manufacturer’s benefit deduction
%
 
1.9
 %
 
(2.3
)%
Rate differential from foreign jurisdictions
0.3
%
 
1.5
 %
 
(6.3
)%
Provision to return adjustment
%
 
(0.4
)%
 
 %
Adjustment to deferred tax assets and liabilities for change in tax rates
2.8
%
 
1.7
 %
 
5.1
 %
Other
0.3
%
 
0.2
 %
 
0.9
 %
Effective tax rate
43.2
%
 
44.6
 %
 
37.2
 %
The Company’s effective income tax rate for the years ended December 31, 2017, 2016 and 2015 including the impact of income attributable to noncontrolling interests of $67,914, $54,707 and $49,132 respectively, was 39.5%, 37.9% and 30.7% respectively.

The company made a one-time adjustment to deferred tax assets and liabilities in relation to the TCJA. The net result of the adjustment was a charge of approximately $20,153, or an increase to the tax rate of 2.8%. Under GAAP, the Company is required to recognize the effect of the TCJA in the period of enactment. The net income tax expense consists of a net tax expense of $193,499 associated with the remeasurement of Tax Receivable Agreement associated deferred tax assets and a net tax benefit of $173,346 for the reduction of our deferred tax liabilities as a result of the TCJA.

Adjustments to deferred tax assets and liabilities for changes in tax rates in 2016 and 2015 were a result of changes in business mix, including the 2016 acquisition of the Torrance refinery and related logistics assets in California.

For years starting before January 1, 2018, the Company’s foreign earnings are taxed at a lower income tax rate as compared to its domestic operations.  Accordingly, the Company recognized an income tax expense in 2017 as its foreign entity’s operations resulted in a loss.

For financial reporting purposes, income (loss) before income taxes attributable to PBF Energy Inc. stockholders includes the following components:
 
Year Ended
December 31,
2017
 
Year Ended
December 31,
2016
 
Year Ended
December 31,
2015
 
 
 
 
 
 
United States
$
749,559

 
$
343,875

 
$
170,829

Foreign
(18,458
)
 
(35,414
)
 
62,297

Total income before income taxes attributable to PBF Energy Inc. stockholders
$
731,101

 
$
308,461

 
$
233,126


F- 63


PBF ENERGY INC.
NOTES TO CONSOLIDATED FINANCIAL STATEMENTS
(IN THOUSANDS, EXCEPT SHARE, UNIT, PER SHARE, PER UNIT AND BARREL DATA)

A summary of the components of deferred tax assets and deferred tax liabilities follows: 
 
December 31, 2017
 
December 31, 2016
Deferred tax assets
 
 
 
Purchase interest step-up
$
325,405

 
$
639,340

Inventory

 
90,133

Pension, employee benefits and compensation
40,455

 
42,573

Hedging
24,175

 
8,696

Net operating loss carry forwards
137,887

 
128,283

Environmental liabilities
38,388

 
73,031

Other
3,709

 
5,859

Total deferred tax assets
570,019

 
987,915

Valuation allowances

 

Total deferred tax assets, net
570,019

 
987,915

 
 
 
 
Deferred tax liabilities
 
 
 
Property, plant and equipment
528,336

 
628,373

Inventory
21,200

 
22,269

Other

 
3,666

Total deferred tax liabilities
549,536

 
654,308

Net deferred tax assets
$
20,483

 
$
333,607

 
 
 
 

As of December 31, 2017, PBF Energy has federal and state income tax net operating loss carry forwards of $528,241 and $459,228, respectively, which will expire at various dates from 2027 through 2037. The Company has not recorded any valuation allowance against these assets, as it is deemed “more likely than not” that the deferred tax assets will be realized, based on the Company’s historical earnings, forecasted income, and the reversal of temporary differences.
Income tax years that remain subject to examination by material jurisdictions, where an examination has not already concluded are all years including and subsequent to:
United States
 
Federal
2014
New Jersey
2013
Michigan
2013
Delaware
2014
Indiana
2014
Pennsylvania
2014
New York
2014
Louisiana
2015
California
2016
PBF Energy does not have any unrecognized tax benefits.


F- 64


PBF ENERGY INC.
NOTES TO CONSOLIDATED FINANCIAL STATEMENTS
(IN THOUSANDS, EXCEPT SHARE, UNIT, PER SHARE, PER UNIT AND BARREL DATA)

20. SEGMENT INFORMATION
The Company’s operations are organized into two reportable segments, Refining and Logistics. Operations that are not included in the Refining and Logistics segments are included in Corporate. Intersegment transactions are eliminated in the consolidated financial statements and are included in Eliminations.
Refining
The Company’s Refining Segment includes the operations of its five refineries, including certain related logistics assets that are not owned by PBFX. The Company’s refineries are located in Toledo, Ohio, Delaware City, Delaware, Paulsboro, New Jersey, New Orleans, Louisiana and Torrance, California. The refineries produce unbranded transportation fuels, heating oil, petrochemical feedstocks, lubricants and other petroleum products in the United States. The Company purchases crude oil, other feedstocks and blending components from various third-party suppliers. The Company sells products throughout the Northeast, Midwest, Gulf Coast and West Coast of the United States, as well as in other regions of the United States and Canada, and is able to ship products to other international destinations.
Logistics
The Company formed PBFX, a publicly traded master limited partnership, to own or lease, operate, develop and acquire crude oil and refined petroleum products terminals, pipelines, storage facilities and similar logistics assets. PBFX’s assets primarily consist of rail and truck terminals and unloading racks, tank farms and pipelines that were acquired from or contributed by PBF LLC and are located at, or nearby, the Company’s refineries. PBFX provides various rail, truck and marine terminaling services, pipeline transportation services and storage services to PBF Holding and/or its subsidiaries and third party customers through fee-based commercial agreements. PBFX currently does not generate significant third party revenue and intersegment related-party revenues are eliminated in consolidation. From a PBF Energy perspective, the Company’s chief operating decision maker evaluates the Logistics segment as a whole without regard to any of PBFX’s individual segments.
The Company evaluates the performance of its segments based primarily on income from operations. Income from operations includes those revenues and expenses that are directly attributable to management of the respective segment. The Logistics segment’s revenues include intersegment transactions with the Company’s Refining segment at prices the Company believes are substantially equivalent to the prices that could have been negotiated with unaffiliated parties with respect to similar services. Activities of the Company’s business that are not included in the two operating segments are included in Corporate. Such activities consist primarily of corporate staff operations and other items that are not specific to the normal operations of the two operating segments. The Company does not allocate non-operating income and expense items, including income taxes, to the individual segments. The Refinery segment’s operating subsidiaries and PBFX are primarily pass-through entities with respect to income taxes.
Total assets of each segment consist of property, plant and equipment, inventories, cash and cash equivalents, accounts receivables and other assets directly associated with the segment’s operations. Corporate assets consist primarily of deferred tax assets, property, plant and equipment and other assets not directly related to the Company’s refinery and logistic operations.
Disclosures regarding the Company’s reportable segments with reconciliations to consolidated totals for the years ended December 31, 2017, 2016 and 2015 are presented below. In connection with the contribution by PBF LLC of the limited liability interests of PNGPC to PBFX, the accompanying segment information has been retrospectively adjusted to include the historical results of PNGPC in the Logistics segment for all periods presented prior to such contribution.

F- 65


PBF ENERGY INC.
NOTES TO CONSOLIDATED FINANCIAL STATEMENTS
(IN THOUSANDS, EXCEPT SHARE, UNIT, PER SHARE, PER UNIT AND BARREL DATA)

 
Year Ended December 31, 2017
 
Refining
 
Logistics
 
Corporate
 
Eliminations
 
Consolidated Total
Revenues
$
21,772,478

 
$
254,813

 
$

 
$
(240,654
)
 
$
21,786,637

Depreciation and amortization expense
254,161

 
23,831

 
12,964

 

 
290,956

Income (loss) from operations (1)
808,021

 
148,215

 
(211,453
)
 
(14,565
)
 
730,218

Interest expense, net
4,695

 
33,363

 
116,369

 

 
154,427

Capital expenditures (2)
634,013

 
89,539

 
3,483

 

 
727,035

 
Year Ended December 31, 2016
 
Refining
 
Logistics
 
Corporate
 
 Eliminations
 
Consolidated Total
Revenues
$
15,908,537

 
$
187,335

 
$

 
$
(175,448
)
 
$
15,920,424

Depreciation and amortization expense
201,358

 
14,983

 
5,835

 

 
222,176

Income (loss) from operations (1)
551,810

 
110,822

 
(158,070
)
 
(5,679
)
 
498,883

Interest expense, net
2,938

 
30,433

 
116,674

 

 
150,045

Capital expenditures (3)
1,471,291

 
121,351

 
20,229

 

 
1,612,871

 
Year Ended December 31, 2015
 
Refining
 
Logistics
 
Corporate
 
 Eliminations
 
Consolidated Total
Revenues
$
13,123,929

 
$
142,102

 
$

 
$
(142,102
)
 
$
13,123,929

Depreciation and amortization expense
180,045

 
7,684

 
9,688

 

 
197,417

Income (loss) from operations
442,550

 
94,859

 
(177,298
)
 

 
360,111

Interest expense, net
17,061

 
21,254

 
67,872

 

 
106,187

Capital expenditures (4)
968,438

 
3,503

 
9,139

 

 
981,080

 
Balance at December 31, 2017
 
Refining
 
Logistics
 
Corporate
 
 Eliminations
 
Consolidated Total
Total assets (5)
$
7,298,049

 
$
737,550

 
$
123,211

 
$
(40,817
)
 
$
8,117,993

 
Balance at December 31, 2016
 
Refining
 
Logistics
 
Corporate
 
 Eliminations
 
Consolidated Total
Total assets (5)
$
6,419,950

 
$
756,861

 
$
482,979

 
$
(37,863
)
 
$
7,621,927


(1)
The Logistics segment includes 100% of the income from operations of TVPC as TVPC is consolidated by PBFX. PBFX records net income attributable to noncontrolling interest for the 50% equity interest in TVPC held by PBF Holding. PBF Holding (included in the Refining segment) records equity income in investee related to its 50% noncontrolling ownership interest in TVPC. For the purposes of the consolidated PBF Energy financial statements, PBF Holding’s equity income in investee and PBFX’s net income attributable to noncontrolling interest eliminate in consolidation. As the acquisition of PBFX’s 50% interest in TVPC was completed in the third quarter of 2016, there was no impact on comparative 2015 disclosures.

(2)
The Logistic segment includes capital expenditures of $10,097 for the acquisition of the Toledo Products Terminal by PBFX on April 17, 2017.

(3)
The Refining segment includes capital expenditures of $971,932 related to the acquisition of the Torrance refinery and related logistic assets that was completed in the third quarter of 2016. Additionally, the Refining segment includes capital expenditures of $2,659 for the working capital settlement related to the acquisition of the Chalmette refinery that was finalized in the first quarter of 2016. The Logistics segment includes $98,373 for the PBFX Plains Asset Purchase that was completed in the second quarter of 2016.

(4)
The Refining segment includes capital expenditures of $565,304 for the acquisition of the Chalmette refinery on November 1, 2015, excluding the working capital settlement of $2,659 that was finalized in the first quarter of 2016.

(5)
The Logistics segment includes 100% of the assets of TVPC as TVPC is consolidated by PBFX. PBFX records a noncontrolling interest for the 50% equity interest in TVPC held by PBF Holding. PBF Holding (included in the Refining segment) records an equity investment in TVPC reflecting its noncontrolling ownership interest. For the purposes of the consolidated PBF Energy

F- 66


PBF ENERGY INC.
NOTES TO CONSOLIDATED FINANCIAL STATEMENTS
(IN THOUSANDS, EXCEPT SHARE, UNIT, PER SHARE, PER UNIT AND BARREL DATA)

financial statements, PBFX’s noncontrolling interest in TVPC and PBF Holding’s equity investment in TVPC eliminate in consolidation.


F- 67


PBF ENERGY INC.
NOTES TO CONSOLIDATED FINANCIAL STATEMENTS
(IN THOUSANDS, EXCEPT SHARE, UNIT, PER SHARE, PER UNIT AND BARREL DATA)

21. NET INCOME PER SHARE OF PBF ENERGY
The following table sets forth the computation of basic and diluted net income per Class A common share attributable to PBF Energy for the periods presented:
 
Year Ended December 31,
Basic Earnings Per Share:
2017
 
2016
 
2015
Allocation of earnings:
 
 
 
 
 
Net income attributable to PBF Energy Inc. stockholders
$
415,517

 
$
170,811

 
$
146,401

Less: Income allocated to participating securities
1,043

 

 

Income available to PBF Energy Inc. stockholders - basic
$
414,474

 
$
170,811

 
$
146,401

Denominator for basic net income per Class A common share-weighted average shares
109,779,407

 
98,334,302

 
88,106,999

Basic net income attributable to PBF Energy per Class A common share
$
3.78

 
$
1.74

 
$
1.66

 
 
 
 
 
 
Diluted Earnings Per Share:
 
 
 
 
 
Numerator:
 
 
 
 
 
Income available to PBF Energy Inc. stockholders - basic
$
414,474

 
$
170,811

 
$
146,401

Plus: Net income attributable to noncontrolling interest (1)
16,746

 
14,903

 
14,257

Less: Income tax expense on net income attributable to noncontrolling interest (1)
(6,633
)
 
(5,821
)
 
(5,646
)
Numerator for diluted net income per Class A common share - net income attributable to PBF Energy Inc. stockholders (1)
$
424,587

 
$
179,893

 
$
155,012

 
 
 
 
 
 
Denominator (1):
 
 
 
 
 
Denominator for basic net income per Class A common share-weighted average shares
109,779,407

 
98,334,302

 
88,106,999

Effect of dilutive securities:
 
 
 
 

Conversion of PBF LLC Series A Units
3,823,783

 
4,865,133

 
5,530,568

Common stock equivalents (2)
295,655

 
407,274

 
501,283

Denominator for diluted net income per Class A common share-adjusted weighted average shares
113,898,845

 
103,606,709

 
94,138,850

Diluted net income attributable to PBF Energy Inc. stockholders per Class A common share
$
3.73

 
$
1.74

 
$
1.65

 

F- 68


PBF ENERGY INC.
NOTES TO CONSOLIDATED FINANCIAL STATEMENTS
(IN THOUSANDS, EXCEPT SHARE, UNIT, PER SHARE, PER UNIT AND BARREL DATA)

——————————
(1)
The diluted earnings per share calculation generally assumes the conversion of all outstanding PBF LLC Series A Units to Class A common stock of PBF Energy. The net income attributable to PBF Energy, used in the numerator of the diluted earnings per share calculation is adjusted to reflect the net income, as well as the corresponding income tax (based on a 39.6%, 39.1% and 39.6% statutory tax rate for the years ended December 31, 2017, 2016 and 2015) attributable to the converted units.

(2)
Represents an adjustment to weighted-average diluted shares outstanding to assume the full exchange of common stock equivalents, including options and warrants for PBF LLC Series A Units and options for shares of PBF Energy Class A common stock as calculated under the treasury stock method (to the extent the impact of such exchange would not be anti-dilutive). Common stock equivalents exclude the effects of options and warrants to purchase 6,820,275, 5,701,750 and 2,943,750 shares of PBF Energy Class A common stock because they are anti-dilutive for the years ended December 31, 2017, 2016 and 2015, respectively.

22. FAIR VALUE MEASUREMENTS
The tables below present information about the Company’s financial assets and liabilities measured and recorded at fair value on a recurring basis and indicate the fair value hierarchy of the inputs utilized to determine the fair values as of December 31, 2017 and 2016.

We have elected to offset the fair value amounts recognized for multiple derivative contracts executed with the same counterparty; however, fair value amounts by hierarchy level are presented on a gross basis in the tables below. We have posted cash margin with various counterparties to support hedging and trading activities. The cash margin posted is required by counterparties as collateral deposits and cannot be offset against the fair value of open contracts except in the event of default. We have no derivative contracts that are subject to master netting arrangements that are reflected gross on the balance sheet.

 
As of December 31, 2017
 
Fair Value Hierarchy
 
 
 
 
 
 
 
Level 1
 
Level 2
 
Level 3
 
Total Gross Fair Value
 
Effect of Counter-party Netting
 
Net Carrying Value on Balance Sheet
Assets:
 
 
 
 
 
 
 
 
 
 
 
Money market funds
$
4,730

 
$

 
$

 
$
4,730

 
N/A

 
$
4,730

Commodity contracts
10,031

 
357

 

 
10,388

 
(10,388
)
 

Liabilities:
 
 
 
 
 
 
 
 
 
 
 
Commodity contracts
51,673

 
33,035

 

 
84,708

 
(10,388
)
 
74,320

Catalyst lease obligations

 
59,048

 

 
59,048

 

 
59,048

Derivatives included with inventory intermediation agreement obligations

 
7,721

 

 
7,721

 

 
7,721




F- 69


PBF ENERGY INC.
NOTES TO CONSOLIDATED FINANCIAL STATEMENTS
(IN THOUSANDS, EXCEPT SHARE, UNIT, PER SHARE, PER UNIT AND BARREL DATA)

 
As of December 31, 2016
 
Fair Value Hierarchy
 
 
 
 
 
 
 
Level 1
 
Level 2
 
Level 3
 
Total Gross Fair Value
 
Effect of Counter-party Netting
 
Net Carrying Value on Balance Sheet
Assets:
 
 
 
 
 
 
 
 
 
 
 
Money market funds
$
342,837

 
$

 
$

 
$
342,837

 
N/A

 
$
342,837

Marketable securities
40,024

 

 

 
40,024

 
N/A

 
40,024

Commodity contracts
948

 
35

 

 
983

 
(983
)
 

Derivatives included with inventory intermediation agreement obligations

 
6,058

 

 
6,058

 

 
6,058

Liabilities:
 
 
 
 
 
 
 
 
 
 
 
Commodity contracts
859

 
3,548

 
84

 
4,491

 
(983
)
 
3,508

Catalyst lease obligations

 
45,969

 

 
45,969

 

 
45,969


F- 70


PBF ENERGY INC.
NOTES TO CONSOLIDATED FINANCIAL STATEMENTS
(IN THOUSANDS, EXCEPT SHARE, UNIT, PER SHARE, PER UNIT AND BARREL DATA)

The valuation methods used to measure financial instruments at fair value are as follows:
Money market funds categorized in Level 1 of the fair value hierarchy are measured at fair value based on quoted market prices and included within Cash and cash equivalents.
Marketable securities, consisting primarily of US Treasury securities, categorized in Level 1 of the fair value hierarchy are measured at fair value based on quoted market prices.
The commodity contracts categorized in Level 1 of the fair value hierarchy are measured at fair value based on quoted prices in an active market. The commodity contracts categorized in Level 2 of the fair value hierarchy are measured at fair value using a market approach based upon future commodity prices for similar instruments quoted in active markets.
The commodity contracts categorized in Level 3 of the fair value hierarchy consist of commodity price swap contracts that relate to forecasted purchases of crude oil for which quoted forward market prices are not readily available due to market illiquidity. The forward prices used to value these swaps were derived using broker quotes, prices from other third party sources and other available market based data.
The derivatives included with inventory intermediation agreement obligations and the catalyst lease obligations are categorized in Level 2 of the fair value hierarchy and are measured at fair value using a market approach based upon commodity prices for similar instruments quoted in active markets.

Non-qualified pension plan assets are measured at fair value using a market approach based on published net asset values of mutual funds as a practical expedient. As of December 31, 2017 and 2016, $9,593 and $9,440, respectively, were included within Deferred charges and other assets, net for these non-qualified pension plan assets.

The table below summarizes the changes in fair value measurements of commodity contracts categorized in Level 3 of the fair value hierarchy:
 
Year Ended December 31,
 
2017
 
2016
Balance at beginning of period
$
(84
)
 
$
3,543

Purchases

 

Settlements
45

 
(1,149
)
Unrealized gain (loss) included in earnings
39

 
(2,478
)
Transfers into Level 3

 

Transfers out of Level 3

 

Balance at end of period
$

 
$
(84
)

There were no transfers between levels during the years ended December 31, 2017 and 2016, respectively.

F- 71


PBF ENERGY INC.
NOTES TO CONSOLIDATED FINANCIAL STATEMENTS
(IN THOUSANDS, EXCEPT SHARE, UNIT, PER SHARE, PER UNIT AND BARREL DATA)

Fair value of debt
The table below summarizes the fair value and carrying value of debt as of December 31, 2017 and 2016.

 
December 31, 2017
 
December 31, 2016
 
Carrying
value
 
Fair
 value
 
Carrying
 value
 
Fair
value
Senior notes due 2025 (a)
$
725,000

 
$
763,945

 
$

 
$

Senior notes due 2023 (a) (d)
500,000

 
522,101

 
500,000

 
498,801

Senior secured notes due 2020 (a)

 

 
670,867

 
696,098

PBFX senior notes (a)
528,374

 
544,118

 
350,000

 
346,135

PBFX Term Loan (b)

 

 
39,664

 
39,664

PBF Rail Term Loan (b)
28,366

 
28,366

 
35,000

 
35,000

Catalyst leases (c)
59,048

 
59,048

 
45,969

 
45,969

PBFX Revolving Credit Facility (b)
29,700

 
29,700

 
189,200

 
189,200

Revolving Loan (b)
350,000

 
350,000

 
350,000

 
350,000

 
2,220,488

 
2,297,278

 
2,180,700

 
2,200,867

Less - Current debt
(10,987
)
(c) 
(10,987
)
 
(39,664
)
 
(39,664
)
Less - Unamortized deferred financing costs
(34,459
)
 
n/a

 
(32,466
)
 
n/a

Long-term debt
$
2,175,042

 
$
2,286,291

 
$
2,108,570

 
$
2,161,203


(a) The estimated fair value, categorized as a Level 2 measurement, was calculated based on the present value of future expected payments utilizing implied current market interest rates based on quoted prices of the Senior Notes, Senior Secured Notes and PBFX Senior Notes.
(b) The estimated fair value approximates carrying value, categorized as a Level 2 measurement, as these borrowings bear interest based upon short-term floating market interest rates.
(c) Catalyst leases are valued using a market approach based upon commodity prices for similar instruments quoted in active markets and are categorized as a Level 2 measurement. The Company has elected the fair value option for accounting for its catalyst lease repurchase obligations as the Company’s liability is directly impacted by the change in fair value of the underlying catalyst. On October 5, 2017 Delaware City Refining entered into two platinum bridge leases which will expire in 2018. The leases are payable at maturity and will not be renewed. The total outstanding balance related to these bridge leases as of December 31, 2017 was $10,987 and is included in Current debt on our Consolidated balance sheet.
(d) As discussed in “Note 9 - Credit Facility and Debt”, these notes became unsecured following the Collateral Fall-Away Event on May 30, 2017.

23. DERIVATIVES

The Company uses derivative instruments to mitigate certain exposures to commodity price risk. The Company entered into the A&R Intermediation Agreements that contain purchase obligations for certain volumes of intermediates and refined products. The purchase obligations related to intermediates and refined products under these agreements are derivative instruments that have been designated as fair value hedges in order to hedge the commodity price volatility of certain refinery inventory. The fair value of these purchase obligation derivatives is based on market prices of the underlying intermediates and refined products. The level of activity for these derivatives is based on the level of operating inventories.


F- 72


PBF ENERGY INC.
NOTES TO CONSOLIDATED FINANCIAL STATEMENTS
(IN THOUSANDS, EXCEPT SHARE, UNIT, PER SHARE, PER UNIT AND BARREL DATA)

As of December 31, 2017, there were 3,000,142 barrels of intermediates and refined products (2,942,348 barrels at December 31, 2016) outstanding under these derivative instruments designated as fair value hedges. These volumes represent the notional value of the contract.

The Company also enters into economic hedges primarily consisting of commodity derivative contracts that are not designated as hedges and are used to manage price volatility in certain crude oil and feedstock inventories as well as crude oil, feedstock, and refined product sales or purchases. The objective in entering into economic hedges is consistent with the objectives discussed above for fair value hedges. As of December 31, 2017, there were 22,348,000 barrels of crude oil and 1,989,000 barrels of refined products (5,950,000 and 2,831,000, respectively, as of December 31, 2016), outstanding under short and long term commodity derivative contracts not designated as hedges representing the notional value of the contracts.

The following tables provide information about the fair values of these derivative instruments as of December 31, 2017 and December 31, 2016 and the line items in the consolidated balance sheet in which the fair values are reflected.
Description

Balance Sheet Location
Fair Value
Asset/(Liability)
Derivatives designated as hedging instruments:
 
 
December 31, 2017:
 
 
Derivatives included with the inventory intermediation agreement obligations
Accrued expenses
$
(7,721
)
December 31, 2016:
 
 
Derivatives included with the inventory intermediation agreement obligations
Accrued expenses
$
6,058

 
 
 
Derivatives not designated as hedging instruments:
 
 
December 31, 2017:
 
 
Commodity contracts
Accrued expenses
$
(74,320
)
December 31, 2016:
 
 
Commodity contracts
Accrued expenses
$
3,508


F- 73


PBF ENERGY INC.
NOTES TO CONSOLIDATED FINANCIAL STATEMENTS
(IN THOUSANDS, EXCEPT SHARE, UNIT, PER SHARE, PER UNIT AND BARREL DATA)

The following table provides information about the gains or losses recognized in income on these derivative instruments and the line items in the consolidated statements of operations in which such gains and losses are reflected.
Description
Location of Gain or (Loss) Recognized in
 Income on Derivatives
Gain or (Loss)
Recognized in
Income on Derivatives
Derivatives designated as hedging instruments:
 
 
For the year ended December 31, 2017:
 
 
Derivatives included with the inventory intermediation agreement obligations
Cost of products and other
$
(13,779
)
For the year ended December 31, 2016:
 
 
Derivatives included with the inventory intermediation agreement obligations
Cost of products and other
$
(29,453
)
For the year ended December 31, 2015
 
 
Derivatives included with inventory supply arrangement obligations
Cost of products and other
$
(4,251
)
Derivatives included with the inventory intermediation agreement obligations
Cost of products and other
$
(59,323
)
 
 
 
Derivatives not designated as hedging instruments:
 
 
For the year ended December 31, 2017:
 
 
Commodity contracts
Cost of products and other
$
(85,443
)
For the year ended December 31, 2016:
 
 
Commodity contracts
Cost of products and other
$
(55,557
)
For the year ended December 31, 2015
 
 
Commodity contracts
Cost of products and other
$
32,416

 
 
 
Hedged items designated in fair value hedges:
 
 
For the year ended December 31, 2017:
 
 
Intermediate and refined product inventory
Cost of products and other
$
13,779

For the year ended December 31, 2016:
 
 
Intermediate and refined product inventory
Cost of products and other
$
29,453

For the year ended December 31, 2015
 
 
Crude oil and feedstock inventory
Cost of products and other
$
4,251

Intermediate and refined product inventory
Cost of products and other
$
59,323


The Company had no ineffectiveness related to the fair value hedges as of December 31, 2017, 2016 and 2015.

24. SUBSEQUENT EVENTS
Dividend Declared
On February 15, 2018, the Company announced a dividend of $0.30 per share on outstanding Class A common stock. The dividend is payable on March 14, 2018 to Class A common stockholders of record as of February 28, 2018.
PBFX Distributions
On February 15, 2018, the Board of Directors of PBF GP announced a distribution of $0.4850 per unit on outstanding common units of PBFX. The distribution is payable on March 14, 2018 to PBFX unit holders of record as of February 28, 2018.

F- 74


PBF ENERGY INC. AND SUBSIDIARIES
QUARTERLY FINANCIAL DATA
(unaudited, in thousands)
The following table summarizes quarterly financial data for the years ended December 31, 2017 and 2016 (in thousands, except per share amounts).
 
 
 
2017 Quarter Ended
 
 
March 31
 
June 30
 
September 30
 
December 31
Revenues
 
$
4,754,473

 
$
5,017,225

 
$
5,478,951

 
$
6,535,988

Income (loss) from operations
 
694

 
(111,149
)
 
587,157

 
253,516

Net income (loss)
 
(20,030
)
 
(104,151
)
 
347,226

 
260,386

Net income (loss) attributable to PBF Energy Inc. stockholders
 
(31,077
)
 
(109,663
)
 
314,365

 
241,892

Earnings (loss) per common share - assuming dilution
 
$
(0.29
)
 
$
(1.01
)
 
$
2.85

 
$
2.14

 
 
 
2016 Quarter Ended
 
 
March 31
 
June 30
 
September 30
 
December 31 
Revenues
 
$
2,800,185

 
$
3,858,467

 
$
4,513,204

 
$
4,748,568

Income (loss) from operations
 
(5,424
)
 
234,770

 
129,710

 
139,827

Net income (loss)
 
(23,336
)
 
120,648

 
56,444

 
71,762

Net income (loss) attributable to PBF Energy Inc. stockholders
 
(29,388
)
 
103,530

 
42,111

 
54,558

Earnings (loss) per common share -assuming dilution
 
$
(0.30
)
 
$
1.06

 
$
0.43

 
$
0.54


During the three months ended December 31, 2017, the Company recorded an adjustment to the lower of cost or market which resulted in a net pre-tax income benefit of $197,589 reflecting the change in the lower of cost or market inventory reserve from $498,045 at September 30, 2017 to approximately $300,456 at December 31, 2017. During the three months ended December 31, 2016, the Company recorded an adjustment to the lower of cost or market which resulted in a net pre-tax income benefit of $200,515 reflecting the change in the lower of cost or market inventory reserve from $796,503 at September 30, 2016 to approximately $595,988 at December 31, 2016.


F- 75


SIGNATURES
Pursuant to the requirements of Section 13 or 15(d) of the Securities Exchange Act of 1934, the registrant has duly caused this report to be signed on its behalf by the undersigned, thereunto duly authorized.
 
 
 
 
PBF ENERGY INC.
 
                    (Registrant)
By:
 
/s/ Thomas J. Nimbley
 
 
(Thomas J. Nimbley)
 
 
Chief Executive Officer
(Principal Executive Officer)
Date: February 22, 2018



POWER OF ATTORNEY
Each of the officers and directors of PBF Energy Inc., whose signature appears below, in so signing, also makes, constitutes and appoints each of Erik Young, Matthew Lucey and Trecia Canty, and each of them, his true and lawful attorneys-in-fact, with full power and substitution, for him in any and all capacities, to execute and cause to be filed with the SEC any and all amendments to this Annual Report on Form 10-K, with exhibits thereto and other documents connected therewith and to perform any acts necessary to be done in order to file such documents, and hereby ratifies and confirms all that said attorneys-in-fact or their substitute or substitutes may do or cause to be done by virtue hereof.
Pursuant to the requirements of the Securities Exchange Act of 1934, this report has been signed below by the following persons on behalf of the registrant and in the capacities and on the dates indicated.
 
Signature
  
Title
 
Date
 
 
 
/s/ Thomas J. Nimbley
 
Chief Executive Officer and Chairman of the Board
 
February 22, 2018
(Thomas J. Nimbley)
  
of Directors (Principal Executive Officer)
 
 
 
 
 
/s/ Erik Young
 
Senior Vice President, Chief Financial Officer
 
February 22, 2018
(Erik Young)
  
(Principal Financial Officer)
 
 
 
 
 
/s/ John Barone
 
Chief Accounting Officer
 
February 22, 2018
(John Barone)
  
(Principal Accounting Officer)
 
 
 
 
 
/s/ Spencer Abraham
  
Director
 
February 22, 2018
(Spencer Abraham)
  
 
 
 
 
 
 
/s/ Wayne Budd
  
Director
 
February 22, 2018
(Wayne Budd)
  
 
 
 
 
 
 
/s/ Gene Edwards
  
Director
 
February 22, 2018
(Gene Edwards)
  
 
 
 
 
 
 
 
 
/s/ William Hantke
  
Director
 
February 22, 2018
(William Hantke)
  
 
 
 
 
 
 
 
 
/s/ Edward F. Kosnik
  
Director
 
February 22, 2018
(Edward F. Kosnik)
  
 
 
 
 
 
 
 
/s/ Robert J. Lavinia
  
Director
 
February 22, 2018
(Robert J. Lavinia)
  
 
 
 
 
 
 
 
 
/s/ Kimberly Lubel
  
Director
 
February 22, 2018
(Kimberly Lubel)
  
 
 
 
 
 
 
 
 
/s/ George Ogden
  
Director
 
February 22, 2018
(George Ogden)