Sunoco
SUN
#1715
Rank
NZ$21.15 B
Marketcap
NZ$112.25
Share price
-0.20%
Change (1 day)
17.99%
Change (1 year)

Sunoco - 10-K annual report 2014


Text size:


UNITED STATES
SECURITIES AND EXCHANGE COMMISSION
Washington, D.C. 20549
________________
FORM 10-K
_________________
(Mark one)
x ANNUAL REPORT PURSUANT TO SECTION 13 OR 15(d) OF THE SECURITIES EXCHANGE ACT OF 1934

For the Fiscal Year Ended: December 31, 2014
or
o TRANSITION REPORT PURSUANT TO SECTION 13 OR 15(d) OF THE SECURITIES EXCHANGE ACT OF 1934
For the transition period from ______ to _______
Commission File Number: 001-35653

SUNOCO LP
(Exact name of registrant as specified in its charter)


Delaware
 
30-0740483
(State or other jurisdiction of
incorporation or organization)
 
(I.R.S. Employer
Identification Number)
555 East Airtex Drive
Houston, TX 77073
(Address of principal executive offices, including zip code)

Registrant's telephone number, including area code: (832) 234-3600

Susser Petroleum Partners LP
(Former Name, former address and former fiscal year, if changed since last report)

Securities registered pursuant to Section 12(b) of the Act:

  
 
 
Title of each class
 
Name of each exchange on which registered
Common Units Representing Limited Partner Interests
 
New York Stock Exchange (NYSE)
Securities registered pursuant to Section 12(g) of the Act: NONE
 
Indicate by check mark if the registrant is a well-known seasoned issuer, as defined in Rule 405 of the Securities Act. Yes x No o
Indicate by check mark if the registrant is not required to file reports pursuant to Section 13 or Section 15(d) of the Act. Yes o No x

Indicate by check mark whether the registrant (1) has filed all reports required to be filed by Section 13 or 15(d) of the Securities Exchange Act of 1934 during the preceding 12 months (or for such shorter period that the registrant was required to file such reports), and (2) has been subject to such filing requirements for the past 90 days. Yes x No o
Indicate by check mark whether the registrant has submitted electronically and posted to its corporate Web site, if any, every Interactive Data File required to be submitted and posted pursuant to Rule 405 of Registration S-T during the preceding 12 months (or for such shorter period that the registrant was required to submit and post such files). Yes x No o

Indicate by check mark if disclosure of delinquent filers pursuant to Item 405 of Regulation S-K is not contained herein, and will not be contained, to the best of registrant's knowledge, in definitive proxy or information statements incorporated by reference in Part III of this Form 10-K or any amendment to this Form 10-K. o

Indicate by check mark whether the registrant is a large accelerated filer, an accelerated filer, or a non-accelerated filer. See the definitions of “accelerated filer" and "large accelerated filer” in Rule 12b-2 of the Exchange Act. (Check one):
Large accelerated filer o
 
 
Accelerated filer x
Non-accelerated filer o (Do not check if a smaller reporting company)
 
 
Smaller reporting company o




 
Indicate by check mark whether the registrant is a shell company (as defined in Rule 12b-2 of the Exchange Act.): Yes o     No x

At June 30, 2014, the aggregate market value of common units representing limited partner interests held by non-affiliates of the registrant was approximately$490.2 million based upon the closing price of its common units on the New York Stock Exchange.

The registrant had 24,099,177 common units representing limited partner interests and 10,939,436 subordinated units representing limited partner interests outstanding at February 20, 2015.

Documents Incorporated by Reference: None




SUNOCO LP
ANNUAL REPORT ON FORM 10-K
TABLE OF CONTENTS



 

i



PART I

DISCLOSURE REGARDING FORWARD-LOOKING STATEMENTS
 
This report contains “forward-looking statements.” All statements other than statements of historical fact contained in this report are forward-looking statements, including, without limitation, statements regarding our plans, strategies, prospects and expectations concerning our business, results of operations and financial condition. You can identify many of these statements by looking for words such as “believe,” “expect,” “intend,” “project,” “anticipate,” “estimate,” “continue” or similar words or the negative thereof.
 
Known material factors that could cause our actual results to differ from those in these forward-looking statements are described below, in Part I, Item 1A (“Risk Factors”) and Part II, Item 7 (“Management’s Discussion and Analysis of Financial Condition and Results of Operations”) of this report.
 
All forward-looking statements included in this report are based on information available to us on the date of this report. Except as required by law, we undertake no obligation to publicly update or revise any forward-looking statement, whether as a result of new information, future events or otherwise. All subsequent written and oral forward-looking statements attributable to us or persons acting on our behalf are expressly qualified in their entirety by the foregoing cautionary statements.

Item 1.    Business

General

Overview

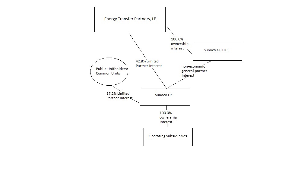
We are a growth-oriented Delaware limited partnership formed in June 2012 by Susser Holdings Corporation ("Susser") and its then wholly owned subsidiary and our general partner, Sunoco GP LLC (formerly known as Susser Petroleum Partners GP LLC ), our "general partner" or “SGP”. We have been engaged in the primarily fee-based wholesale distribution of motor fuels to Susser and third parties in Texas, New Mexico, Oklahoma, Louisiana, Kansas, Maryland, Virginia, Tennessee, Georgia, and Hawaii. Recently we have become engaged in the retail sale of motor fuel and the operation of convenience stores through subsidiaries that are classified as corporations for U.S. federal income tax purposes. On September 25, 2012, we completed our initial public offering (the “IPO”) and at that time our common units began trading on the New York Stock Exchange under the symbol SUSP, as further described below. On August 29, 2014, Energy Transfer Partners, L.P. (“ETP”) acquired 100% of the outstanding common shares of Susser, referred to herein as the ETP Merger and as further described below. The following simplified diagram depicts our organizational structure as of December 31, 2014.

1




In the fourth quarter of 2014, we completed strategic acquisitions of businesses that operate complementary motor fuel distribution and convenience retail stores (see Acquisitions below). As a result of these acquisitions, we now operate 155 convenience stores and fuel outlets in five states, offering merchandise, food service, motor fuel and other services as of December 31, 2014. Our retail stores operate under several brands, including our proprietary convenience store brand Aloha Island Mart, and other retail locations acquired from Mid-Atlantic Convenience Stores, LLC ("MACS"), some of which we intend to brand APlus® during 2015 (see Acquisitions below). We distributed approximately 1.9 billion gallons of motor fuel during 2014 to Susser's Stripes® convenience stores and consignment locations, contracted independent convenience store operators, and other commercial customers, in addition to the 83.4 million gallons sold by MACS and Aloha retail stores. We believe our combined retail/wholesale business model will make it possible for us to achieve an optimal return on our investment as we integrate new or acquired stores while minimizing overhead costs.

Initial Public Offering

On September 25, 2012, we completed the IPO of 10,925,000 common units at a price of $20.50 per unit. Property and equipment was contributed by Susser and its subsidiaries to us in exchange for:
14,436 common units and 10,939,436 subordinated units, representing an aggregate 50.1% limited partner interest in us as of the date of the offering;
All of the then outstanding incentive distribution rights (as discussed in our partnership agreement); and
An aggregate cash distribution of $206.0 million.

The ETP Merger
On April 27, 2014, Susser entered into an Agreement and Plan of Merger with ETP and certain other related entities, under which ETP agreed to acquire 100% of the outstanding common shares of Susser (the "ETP Merger"). This transaction was completed on August 29, 2014. By acquiring Susser, ETP acquired 100.0% of the non-economic general partner interest and incentive distribution rights in us, and directly and indirectly acquired approximately 11.0 million of our common and subordinated units (representing approximately 50.1% of our then outstanding units).

Effective October 27, 2014, we changed our name from Susser Petroleum Partners LP to Sunoco LP and our ticker symbol from SUSP to SUN. These changes align the Partnership's legal and marketing name with that of ETP's iconic brand, Sunoco. As used in this document, the terms "Partnership", "SUN", "we", "us" or "our" should be understood to refer to Sunoco LP formerly known prior to October 27, 2014 as Susser Petroleum Partners LP.

As a result of the ETP Merger, SUN became a consolidated entity of ETP and applied “push down” accounting that required its assets and liabilities to be adjusted to fair value as of August 29, 2014. Due to the application of "push down" accounting, the SUN audited consolidated financial statements and certain footnote disclosures are presented in two distinct periods to indicate the application of two different bases of accounting between the periods presented. The periods prior to the ETP Merger are identified as “Predecessor” and the period after the ETP Merger is identified as “Successor”. For accounting purposes, management has designated the acquisition date as August 31, 2014, as the operating results and change in financial position for the intervening period is not material.

Operating Segments and Subsidiaries
Prior to the fourth quarter of 2014, we operated our business as one wholesale segment. With the addition of convenience store operations from the acquisitions we completed in the fourth quarter of 2014 described below, we have added a retail operations segment, which includes the results generated by our company-operated convenience stores. Our operations are conducted by the following consolidated wholly owned subsidiaries:

Susser Petroleum Operating Company LLC ("SPOC"), a Delaware limited liability company, distributes motor fuel to Susser's retail and consignment locations, as well as third party customers in Texas, New Mexico, Oklahoma and Louisiana.
T&C Wholesale LLC and Susser Energy Services LLC, both Texas limited liability companies, distribute motor fuels, propane and lubricating oils, primarily in Texas, Oklahoma and Kansas.
Susser Petroleum Property Company LLC (“PropCo”), a Delaware limited liability company, primarily owns and leases convenience store properties.

2



Southside Oil, LLC and MACS Retail LLC, both Virginia limited liability companies (collectively "MACS"), distribute motor fuel and own and operate convenience stores, respectively.
Aloha Petroleum, Ltd, a Hawaii corporation ("Aloha"), distributes motor fuel and owns and operates convenience stores on the Hawaiian islands.

See Note 20 of the Notes to Consolidated Financial Statements included in Part II, Item 8. for additional financial information on our segments.

Acquisitions
On December 16, 2014, we completed the acquisition of Honolulu, Hawaii-based Aloha Petroleum, Ltd.  Aloha is the largest independent gasoline marketer and one of the largest convenience store operators in Hawaii, with an extensive wholesale fuel distribution network and six fuel storage terminals on the islands.  Aloha currently markets through approximately 100 Aloha, Shell, and Mahalo branded fuel stations throughout the state, about half of which are company operated.  The adjusted purchase price for Aloha was approximately $267.0 million in cash, subject to a post-closing earn-out, certain closing adjustments, and before transaction costs and other expenses.

On October 1, 2014, we acquired MACS from ETP for a total consideration of approximately $768.0 million, subject to certain working capital adjustments.  The consideration paid consisted of approximately 4.0 million of our common units and $556.0 million in cash. We initially financed the cash portion by utilizing availability under our $1.25 billion revolving credit facility ("2014 Revolver").  The Partnership subsequently completed an offering of common units from which approximately $406.0 million net proceeds were used to pay down the 2014 Revolver.

The assets owned by MACS include approximately 110 company-operated retail convenience stores and 200 dealer-operated and consignment sites that were previously acquired by ETP. The combined portfolio includes locations in Virginia, Maryland, Tennessee and Georgia. This was the first transaction completed in a series of previously announced drop-down plans by which ETP intends to transfer its retail and fuel distribution business to the Partnership. The acquisition was accounted for as a transaction between entities under common control. Specifically, the Partnership recognized the acquired assets and assumed liabilities at ETP's carrying value, and has incorporated MACS' results of operations in its consolidated statement of operations beginning September 1, 2014, the date of common control.

On September 4, 2013, Susser acquired 100% of the outstanding stock of Gainesville Fuel, Inc., a wholesale fuel and lubricants business (the “GFI Acquisition”), for net cash consideration of $18.4 million and subsequently converted that company to a limited liability company and contributed the converted company (which at the time of contribution held approximately $2.0 million net assets, including acquisition indebtedness and other liabilities) to us (the "GFI Contribution"). The contributed indebtedness included a $14.8 million term debt, a $3.0 million seller note and contingent consideration of $4.0 million, which was fully paid in 2014. In connection with this contribution, we issued 64,872 common units to Susser, valued at $2.0 million. The number of units issued was determined based on the price at the date of contribution. The contribution to SUSP was accounted for as a transfer of net assets between entities under common control.

See Note 4 of the Notes to Consolidated Financial Statements included in Part II, Item 8. for additional information on our acquisitions.

Available Information

Our principal executive offices are located at 555 East Airtex Drive, Houston, Texas 77073. Our telephone number is (832) 234-3600. Our internet address is http://www.sunocolp.com. We make available through our website our annual report on Form 10-K, quarterly reports on Form 10-Q, current reports on Form 8-K and amendments to those reports filed or furnished pursuant to Section 13(a) or 15(d) of the Securities Exchange Act of 1934, as amended, or the Exchange Act, as soon as reasonably practicable after we electronically file such material with, or furnish such material to, the Securities and Exchange Commission, or the SEC. The SEC maintains an internet site at http://www.sec.gov that contains reports, proxy and information statements, and other information regarding issuers that file electronically with the SEC.

Our Relationship with Energy Transfer Partners, LP
ETP is one of the largest publicly traded master limited partnerships in the U.S. in terms of equity market capitalization. ETP, through its wholly owned operating subsidiaries, is engaged primarily in natural gas and natural gas liquids transportation, storage and fractionation services. ETP is also engaged in refined product and crude oil operations including transportation and retail marketing of gasoline and middle distillates through its subsidiaries. Sunoco, Inc., a wholly owned operating subsidiary of

3



ETP, operates a retail business with a network of 439 company-operated retail fuel outlets and convenience stores, approximately 4,400 retail fuel outlets operated by independent operators pursuant to long-term distribution agreements, as well as a commercial fuel distribution business that supplies approximately 600 million gallons per year to our commercial customers.
One of our principal strengths is our relationship with ETP. ETP owns (i) an indirect 100% equity interest in Susser, (ii) 100% of our general partner, (iii) all of our incentive distribution rights and (iv) a 42.8% limited partner interest in us. Given ETP’s significant ownership in us, we believe ETP will be motivated to promote and support the successful execution of our business strategies. In particular, we believe it will be in ETP’s best interest to, and ETP has publically announced its intent to, contribute all of Susser’s and Sunoco, Inc.’s retail and wholesale fuel distribution assets to us over time and to facilitate organic growth opportunities and accretive acquisitions from third parties, although ETP is under no obligation to contribute any assets to us or accept any offer for its assets that we may choose to make.
We also continue to benefit from our continuing relationship with Susser, which is now a wholly-owned indirect subsidiary of ETP. Susser operated 656 retail convenience stores as of December 31, 2014 under its proprietary Stripes® and Sac-N-Pac brands, primarily in growing Texas markets. Stripes® is a leading independent operator of convenience stores in Texas, based on store count and retail motor fuel volumes sold. Our business is integral to the success of Susser's retail operations as Susser purchases substantially all of its motor fuel from us. For the years ended December 31, 2014, December 31, 2013 and December 31, 2012 we distributed a total of 1.2 billion, 1.1 billion, and 0.9 billion gallons of motor fuel, respectively, to Stripes® convenience stores and Susser's consignment locations.
Susser constructed approximately 200 large-format convenience stores from January 2000 through December 31, 2014, and intends to construct 35 to 40 stores during 2015. Susser also conducts restaurant operations as Laredo Taco Company®, a proprietary in-house restaurant concept, and implemented it in over 390 Stripes® convenience stores, and intends to implement it in all newly constructed Stripes® convenience stores.
Commercial Agreements

Two long-term, fee-based commercial agreements with Susser were contributed to us in connection with the IPO. These commercial agreements with Susser consist of:
A fuel distribution agreement (the “Susser Distribution Contract”), pursuant to which we are the exclusive distributor of motor fuel to Susser's existing Stripes® convenience stores and independently operated consignment locations, and to all future sites purchased by the Partnership pursuant to the sale and leaseback option under the Omnibus Agreement. Under the Susser Distribution Contract, motor fuel is purchased from us at cost, including tax and transportation costs, plus a fixed profit margin of three cents per gallon, for a period of ten years. In addition, all future motor fuel volumes purchased by Susser for its own account will be added to the Susser Distribution Contract pursuant to the terms of our Omnibus Agreement; and
A Transportation Contract (the “Susser Transportation Contract”), pursuant to which Susser arranges for motor fuel to be delivered from our suppliers to some of our customers at rates consistent with those charged to third parties for the delivery of motor fuel, with the cost being entirely passed along to our customers, including Susser. The term of the Transportation Contract is ten years ending in 2022.
Omnibus Agreement

In addition to the above commercial agreements, we also entered into an Omnibus Agreement with Susser in connection with the IPO (the "Omnibus Agreement"). Pursuant to the Omnibus Agreement, among other things, the Partnership received a three-year option to purchase from Susser up to 75 of Susser's new or recently constructed Stripes® convenience stores at Susser's cost and lease the stores back to Susser at a specified rate for a 15-year initial term, and the Partnership will be the exclusive distributor of motor fuel to such stores for a period of ten years from the date of purchase. The Partnership also received a ten-year right to participate in acquisition opportunities with Susser, to the extent the Partnership and Susser are able to reach an agreement on terms, and the exclusive right to distribute all motor fuel Susser purchases for its own account which would generally include all of Susser's newly constructed convenience stores and independently operated consignment locations. In addition, the Partnership agreed to reimburse the general partner and its affiliates for the costs incurred in managing and operating the Partnership. The Ombinus Agreement also provides for certain indemnification obligations between Susser and the Partnership.

For more information regarding the commercial agreements and the Omnibus Agreement, please read ''Item 13. Certain Relationships, Related Transactions and Director Independence.”

4





Our Business and Operations
Wholesale Operations Segment
We are a wholesale distributor of motor fuels and other petroleum products, and we lease or sublease real estate used primarily in the retail distribution of motor fuels to Susser, third-party dealers, and independent operators of consignment locations.
We purchase motor fuel from refiners and distribute it primarily throughout Texas, New Mexico, Oklahoma, Kansas and Louisiana to (i) Stripes® convenience stores; (ii) Susser's independently operated consignment locations; (iii) convenience stores and retail fuel outlets operated by third parties and (iv) other commercial customers. As a result of the MACS and Aloha acquisitions that we completed in the fourth quarter of 2014, we now also distribute motor fuels in Virginia, Maryland, Tennessee, Georgia and Hawaii. Prior to our IPO, we supplied Susser's consignment locations directly and therefore these sales were included in third-party sales. Subsequent to our IPO, we classify sales to Susser for its Stripes® stores and consignment locations as affiliated sales. The following table highlights our total wholesale motor fuel gallons sold during each of the last five fiscal years (gallons in thousands):
 
Year Ended December 31,
 
2010
 
2011
 
2012 (1)
 
2013
 
2014
Customer Group
 
 
 
 
 
 
 
 
 
Affiliates
739,104

 
789,578

 
889,755

 
1,053,259

 
1,178,619

Third-party dealers and other commercial customers
494,209

 
522,832

 
560,191

 
517,775

 
749,925

Total
1,233,313

 
1,312,410

 
1,449,946

 
1,571,034

 
1,928,544

________________
(1) Susser consignment gallons are included in "Third-party dealers and other commercial customers" prior to September 25, 2012 and are included in "Affiliates" beginning September 25, 2012.
The following table highlights the number of locations to which we distributed fuel on a contract basis as of the end of each of the years presented, by principal customer group:
 
Year Ended December 31,
 
2010
 
2011
 
2012 (1)
 
2013
 
2014
Customer Group
 
 
 
 
 
 
 
 
 
Affiliates
526

 
541

 
648

 
662

 
736

Third-party contracted dealer locations
431

 
565

 
490

 
504

 
793

Total
957

 
1,106

 
1,138

 
1,166

 
1,529

________________
(1) Susser consignment locations are included in "Third-party contracted dealer locations" prior to September 25, 2012 and are included in "Affiliates" beginning September 25, 2012.

Sales to Affiliates
Pursuant to the Susser Distribution Contract and the Omnibus Agreement, we are the exclusive distributor of motor fuel purchased by Susser's Stripes® convenience store locations and independently operated consignment locations. We charge a fixed profit margin of three cents per gallon to all Susser-supplied stores existing at the time of the IPO and purchased by us pursuant to our purchase and leaseback option. Unless other fuel supply terms are negotiated between Susser and us, the profit margin for other additional Stripes® or consignment locations will be at the alternative fuel sales rate, as determined annually pursuant to the Omnibus Agreement.

5



As of December 31, 2014, Susser operated a total of 656 Stripes® convenience stores, 610 of which were in Texas, 29 of which were in New Mexico, and 17 of which were in Oklahoma. As of December 31, 2014, 651 Stripes® convenience stores that sell fuel were supplied by us, predominately at a fixed profit margin of three cents per gallon. Approximately 81% of the Stripes® convenience stores are open 24 hours a day, 365 days a year. Susser has built approximately 200 Stripes® convenience stores since January 1, 2000 through December 31, 2014. These new stores, which for the last five years average approximately 6,000 square feet, are built on large lots with much larger motor fueling and parking facilities as compared to older stores and many of Susser's competitors' stores. According to a report of 2013 industry data issued by the National Association of Convenience Stores, the average size of new stores in the U.S. was 4,199 square feet in urban areas, and 4,383 square feet in rural areas. The average size of existing stores in the industry is 2,657 square feet.
As of December 31, 2014, Susser had consignment arrangements with independent operators at 85 locations. We charge Susser a fixed profit margin of three cents per gallon on all fuel we deliver to these locations. At these consignment locations, Susser provides and controls motor fuel inventory and price and receives the actual retail selling price for each gallon sold, less a commission paid to the independent operators of these locations.
Sales to Contracted Third Parties
As of December 31, 2014, we distributed fuel under long-term contracts to 793 convenience stores and retail fuel outlets operated by third parties. No single third party dealer is material to our business. Under our distribution contracts with third parties, we agree to distribute a particular brand of, or unbranded, motor fuel to a location or group of locations and arrange for all transportation and logistics. Our distribution contracts are typically constructed so that we either receive a fee per gallon equal to the posted purchase price at the fuel supply terminal, plus transportation costs, taxes and a fixed, volume-based fee, which is usually expressed in cents per gallon, or receive a variable cent per gallon margin ("dealer tank wagon" or "DTW"). The initial term of most dealer distribution contracts is ten years, and as of December 31, 2014, our dealer distribution contracts had an average remaining life of five years. These dealer distribution agreements require, among other things, that dealers maintain the standards established by the applicable fuel brand, if any. As a result of the MACS and Aloha acquisitions, we now have dealer distribution contracts with initial terms ranging from three to twenty years.
As of December 31, 2014, we distributed fuel under consignment arrangements at 55 locations. Under these arrangements we provide and control motor fuel inventory and price at the site and receive actual retail selling price for each gallon sold, less a commission paid to the independent operators.
We continually seek to expand our dealer distribution network through additions of new dealers and consignment locations and through acquisitions of contracts for existing independently operated sites from other distributors. We evaluate potential independent site operators based on their creditworthiness and the quality of their site and operations, including the site's size and location, projected monthly volumes of motor fuel, monthly merchandise sales, overall financial performance and previous operating experience. We may extend credit to certain dealers based on our credit evaluation process.
Dealer Incentives
In addition to motor fuel distribution, we offer dealers the opportunity to participate in merchandise purchasing and promotional programs arranged with vendors. We believe the vendor relationships we have established through Susser's retail operations and our ability to develop programs provide us with an advantage over other distributors when recruiting new dealers into our network, as well as retaining current dealers. Our dealer incentives allow our dealers to access products and services, such as ATM machines and automated movie rental kiosks, that they would not likely be able to obtain either on their own or at our discounted rates.
Sales to Other Commercial Customers
We also distribute unbranded fuel to numerous other customers, including convenience stores, unattended fueling facilities and certain other commercial customers. These distribution arrangements totaled approximately 300 million gallons during 2014. These customers are primarily commercial, governmental and other parties who buy motor fuel by the load or in bulk and who do not generally enter exclusive contractual relationships with us, if they enter into a contractual relationship with us at all. Sales to these customers are typically made at a quoted price based upon our cost plus taxes, cost of transportation and a margin determined by us at time of sale, and may provide for immediate payment or the extension of credit for up to 30 days. We also sell propane, lube oil and other petroleum products to our commercial customers on both a spot and contracted basis.
Fuel Supplier Arrangements
We distribute branded motor fuel under the Chevron, Citgo, Conoco, Exxon, Mobil, Phillips66, Shamrock, Shell, Texaco, Sunoco, Valero, Aloha and Mahalo brands. We purchase this branded motor fuel from major oil companies and refiners under

6



supply agreements. We also distribute unbranded motor fuel, which we purchase either on a rack basis based upon prices posted by the refiner at a fuel supply terminal, or on a contract basis with the price tied to one or more market indices.
During 2014, Valero supplied approximately 25% and Chevron supplied approximately 11% of our consolidated motor fuel purchases. Our primary supply agreement with Valero expires in July 2018. We have been a distributor for Chevron since 1996. Susser Petroleum Operating Company LLC (“SPOC”), a wholly-owned subsidiary of the Partnership, and Chevron entered into a new branded marketer agreement (the “Chevron Agreement”) with an effective date of May 1, 2014, which replaces the parties’ prior agreements for purchases of Chevron and Texaco branded gasoline and diesel fuel.  The Chevron Agreement expires April 30, 2017. We purchase motor fuel at the supplier's applicable price at the terminal, which typically changes daily. Our supply agreements with other suppliers generally have an initial term of three years. In addition, each supply agreement typically contains provisions relating to payment terms, use of the supplier's brand names, credit card processing, compliance with other of the supplier's requirements, insurance coverage and compliance with legal and environmental requirements, among others. As is typical in the industry, our suppliers generally can terminate the supply contract if we do not comply with any material condition of the contract, including our failure to make payments when due, fraud, criminal misconduct, bankruptcy or insolvency. Generally, our supply agreements have provisions that obligate the supplier to sell up to an agreed upon number of gallons, subject to certain limitations. Any amount in excess of that agreed upon amount is subject to availability. Due to the large volumes of motor fuel we purchase, we may receive volume rebates or incentive payments to drive volumes and provide an incentive for branding new locations. Certain suppliers require that all or a portion of any such branding incentive payments be repaid to the supplier in the event that the sites are closed or rebranded within a stated number of years.
As a result of the acquisition of MACS, we became party to additional agreements with Exxon to purchase monthly quantities of branded Exxon fuel and the rights to execute franchise agreements with dealers for the sale of branded fuel. Certain agreements contain minimum purchase requirements that, if not met, would permit Exxon to terminate the agreement. The agreements expire in 2015 and 2018. In addition, the agreements by which MACS acquired certain sites from Exxon provide for the payment of liquidated damages if we change the brand of those sites before 2025. Exxon supplied 15% of our consolidated motor fuel purchases in 2014. As a result of the acquisition of Aloha, we purchase all of our fuel in Hawaii from one of the two suppliers in the state.
We have historically received early payment and volume-related discounts from our suppliers, although there is no guarantee that we will continue to receive these discounts in the future. Please read Part I, Item 1A. “Risk Factors-Risks Related to Our Business". Certain of our contracts with suppliers currently have early payment and volume-related discounts which reduce the price we pay for motor fuel that we purchase from them. If we are unable to renew these contracts on similar terms, our gross profit may decrease.
Bulk Fuel Purchases
We may periodically purchase motor fuel in bulk and hold it in inventory or transport it via pipeline, in which case we may mitigate the inventory risk through the use of commodity futures contracts or other derivative instruments which are matched in quantity and timing to the anticipated usage of the inventory. Historically, these fuel hedging positions have not been material to our operations. In certain instances, we blend in various additives including ethanol and bio-mass based diesel. During 2012, 2013 and 2014, bulk fuel purchases represented approximately 5% to 12% of our total gallons purchased.
Transportation Logistics
Pursuant to the Susser Transportation Contract, Susser provides transportation logistics for most of our motor fuel deliveries. Through third-party transportation providers or its own fleet of fuel transportation vehicles, Susser arranges for motor fuel to be delivered from the storage terminals to the appropriate sites in our distribution network at prices consistent with those historically charged to third parties for the delivery of fuel. Under this arrangement and pursuant to our contracts with third-party customers and Susser, we pass through all transportation costs and consequently do not incur any profit or loss relating to transportation. We also deliver motor fuel, propane, and lubricants using our own fleet of vehicles, primarily to commercial customers involved in petroleum exploration and production, and to locations in our Hawaii market following the acquisition of Aloha.
Technology
Technology is an important part of our wholesale operations. We utilize a proprietary web-based system that allows our wholesale customers to access their accounts at any time from a personal computer to obtain prices, place orders and review invoices, credit card transactions and electronic funds transfer notifications. Substantially all of our customer payments are processed by electronic funds transfer. We use an internet-based system to assist with fuel inventory management and procurement and an integrated wholesale fuel system for financial accounting, procurement, billing and inventory management.

7



Real Estate and Lease Arrangements
As of December 31, 2014, we owned 274 locations, including 66 Stripes® locations purchased pursuant to our sale and leaseback option under the Omnibus Agreement. We also leased 198 additional locations, some of which we rent or sublease to third parties. We collect rent from the lessees at these locations pursuant to lease agreements with them. Our leases typically have a term of five to 15 years, with some having a term of 30 years or more.
Retail Operations Segment
As of December 31, 2014, our retail segment operated 155 convenience stores and retail fuel outlets offering merchandise, food service, motor fuel and other services. The following table provides the number of sites operated as December 31, 2014:
 
Number of Sites
Virginia
64

Hawaii
48

Tennessee
38

Maryland
3

Georgia
2

Total
155

Our retail convenience stores operate under several brands, including our proprietary brand Aloha Island Mart. Historically, sales and operating income are highest in the second and third quarters during the summer activity months and lowest during the winter months. This seasonality is mitigated by the addition of MACS and Aloha. Our stores carry a broad selection of food, beverages, snacks, grocery and non-food merchandise. For further detail of our segment results refer to “Item 8. Financial Statements and Supplementary Data - Notes to Consolidated Financial Statements - Note 20. Segment Reporting.”

Our MACS business purchases approximately 40% and 14% of its total retail merchandise from Liberty Distribution Company, LLC and Core-Mark Holding Company, Inc., respectively. Our Aloha business purchases approximately 49% of its total merchandise from Hansen Distribution Group. These suppliers currently deliver products to all of our retail stores. We do not maintain additional product inventories other than what is in our stores.
Sale of Regulated Products

In certain areas where our convenience stores are located, state or local laws limit the hours of operation for the sale of alcoholic beverages and restrict the sale of alcoholic beverages and tobacco products to persons younger than a certain age. State and local regulatory agencies have the authority to approve, revoke, suspend or deny applications for and renewals of permits and licenses relating to the sale of alcoholic beverages, as well as to issue fines to convenience stores for the improper sale of alcoholic beverages and tobacco products. Failure to comply with these laws may result in the loss of necessary licenses and the imposition of fines and penalties on us. Such a loss or imposition could have a material adverse effect on our business, liquidity and results of operations.

Competition
In our wholesale fuel distribution business, we compete primarily with other independent motor fuel distributors. The markets for distribution of wholesale motor fuel and the large and growing convenience store industry are highly competitive and fragmented, which results in narrow margins. We have numerous competitors, some of which may have significantly greater resources and name recognition than we do. Significant competitive factors include the availability of major brands, customer service, price, range of services offered and quality of service, among others. We rely on our ability to provide value-added and reliable service and to control our operating costs in order to maintain our margins and competitive position.
In our retail business, we face strong competition in the market for the sale of retail gasoline and merchandise. Our competitors include service stations of large integrated oil companies, independent gasoline service stations, convenience stores, fast food stores, supermarkets, drugstores, dollar stores, club stores and other similar retail outlets, some of which are well-recognized national or regional retail systems. The number of competitors varies depending on the geographical area. It also varies with gasoline and convenience store offerings. The principal competitive factors affecting our’s retail marketing operations include

8



gasoline and diesel acquisition costs, site location, product price, selection and quality, site appearance and cleanliness, hours of operation, store safety, customer loyalty and brand recognition. We compete by pricing gasoline competitively, combining our retail gasoline business with convenience stores that provide a wide variety of products, and using advertising and promotional campaigns.
Seasonality
Our business exhibits some seasonality due to our customers' increased demand for motor fuel during the late spring and summer months as compared to the fall and winter months. Travel, recreation and construction activities typically increase in these months in the geographic areas in which we operate, increasing the demand for motor fuel. Therefore, the volume of motor fuel that we distribute is typically somewhat higher in the second and third quarters of our fiscal year. In our retail operations, we experience seasonality due to consumer purchase patterns in the geographic area in which our stores are concentrated. As a result, our results from operations may vary from period to period. The addition of the MACS and Aloha operations helps mitigate the seasonal impacts, as their business has historically not exhibited the same degree of seasonality as our Texas-centric business.
Working Capital Requirements
Prior to the acquisition of Aloha and MACS, we had minimal working capital requirements, as we did not hold significant amounts of inventory and we received payment for most of the gallons we sold on approximately the same payment terms as we had with our suppliers. After giving effect to the acquisitions, our working capital needs have increased as we now maintain customary levels of fuel and merchandise inventories, and carry corresponding payables balances to suppliers of those inventories, relating to our convenience store operations. We also have rental obligations relating  to leased locations as a result of our acquisition of MACS and Aloha.  Our working capital needs will typically increase as the price of crude oil increases, and will otherwise fluctuate within each month, primarily in response to the timing of motor fuel tax, sales tax, interest and rent payments.


Environmental Matters
Environmental Laws and Regulations
We are subject to various federal, state and local environmental laws and regulations, including those relating to underground storage tanks; the release or discharge of hazardous materials into the air, water and soil; the generation, storage, handling, use, transportation and disposal of regulated materials; the exposure of persons to regulated materials; and the remediation of contaminated soil and groundwater. As a result of the acquisition of MACS and Aloha, we are now subject to state petroleum franchise laws, specifically, the Virginia Petroleum Products Franchise Act and the Maryland Gasohol and Gasoline Products Marketing Act, as well as laws specific to gasoline retailers in Tennessee. Aloha is subject to Chapter 486H of the Hawaiian statutes relating to gasoline dealers, among other statues and regulations.
Environmental laws and regulations can restrict or impact our business activities in many ways, such as:
requiring remedial action to mitigate releases of hydrocarbons, hazardous substances or wastes caused by our operations or attributable to former operators;
requiring capital expenditures to comply with environmental control requirements; and
enjoining the operations of facilities deemed to be in noncompliance with environmental laws and regulations.
Failure to comply with environmental laws and regulations may trigger a variety of administrative, civil and criminal enforcement measures, including the assessment of monetary penalties, the imposition of remedial requirements and the issuance of orders enjoining or otherwise curtailing future operations. Certain environmental statutes impose strict, joint and several liability for costs required to clean up and restore sites where hydrocarbons, hazardous substances or wastes have been released or disposed of. Moreover, neighboring landowners and other third parties may file claims for personal injury and property damage allegedly caused by the release of hydrocarbons, hazardous substances or other wastes into the environment.
We believe we are in compliance in all material respects with applicable environmental laws and regulations, and we do not believe that compliance with federal, state or local environmental laws and regulations will have a material adverse effect on our financial position, results of operations or cash available for distribution to our unitholders. Any future change in regulatory requirements could cause us to incur significant costs. We incorporate by reference into this section our disclosures included in Note 14 of the Notes to Consolidated Financial Statements included in Part II, Item 8.

9



Hazardous Substances and Releases
Certain environmental laws, including the Comprehensive Environmental Response, Compensation and Liability Act of 1980 (“CERCLA”), impose strict, and under certain circumstances, joint and several, liability on the owner and operator as well as former owners and operators of properties for the costs of investigation, removal or remediation of contamination and also impose liability for any related damages to natural resources without regard to fault. In addition, under CERCLA and similar state laws, as persons who arrange for the transportation, treatment or disposal of hazardous substances, we also may be subject to similar liability at sites where such hazardous substances come to be located. We may also be subject to third-party claims alleging property damage and/or personal injury in connection with releases of or exposure to hazardous substances at, from or in the vicinity of our current properties or off-site waste disposal sites.
We are required to comply with federal and state financial responsibility requirements to demonstrate that we have the ability to pay for remediation or to compensate third parties for damages incurred as a result of a release of regulated materials from our underground storage tank systems. We meet these requirements primarily by maintaining insurance which we purchase from private insurers.
Environmental Reserves
As of December 31, 2014, we had environmental reserves of $0.8 million for estimated costs associated with investigating and remediation of known environmental matters relating to our Aloha and MACS acquisitions. We have 38 owned and operated sites relating to MACS and Aloha at which we have remediation activities occurring. We currently have no remediation activities occurring at our former Susser owned sites. Our Omnibus Agreement with Susser provides that Susser must indemnify us for costs that we incur for environmental liabilities and third-party claims that are based on environmental conditions in existence at the contributed properties prior to the IPO. The indemnity expires September 2015.
Underground Storage Tanks
We are required to make financial expenditures to comply with regulations governing underground storage tanks adopted by federal, state and local regulatory agencies. Pursuant to the Resource Conservation and Recovery Act of 1976, as amended, the Environmental Protection Agency (“EPA”) has established a comprehensive regulatory program for the detection, prevention, investigation and cleanup of leaking underground storage tanks. State or local agencies are often delegated the responsibility for implementing the federal program or developing and implementing equivalent state or local regulations. We have a comprehensive program in place for performing routine tank testing and other compliance activities which are intended to promptly detect and investigate any potential releases. We believe we are in compliance in all material respects with requirements applicable to our underground storage tanks.
Air Emissions
The Federal Clean Air Act (the “CAA”) and similar state laws impose requirements on emissions to the air from motor fueling activities in certain areas of the country, including those that do not meet state or national ambient air quality standards. These laws may require the installation of vapor recovery systems to control emissions of volatile organic compounds to the air during the motor fueling process. Under the CAA and comparable state and local laws, permits are typically required to emit regulated air pollutants into the atmosphere. We believe that we currently hold or have applied for all necessary air permits and that we are in substantial compliance with applicable air laws and regulations. Although we can give no assurances, we are aware of no changes to air quality regulations that will have a material adverse effect on our financial condition, results of operations or cash available for distribution to our unitholders.
Various federal, state and local agencies have the authority to prescribe product quality specifications for the motor fuels that we sell, largely in an effort to reduce air pollution. Failure to comply with these regulations can result in substantial penalties. Although we can give no assurances, we believe we are currently in substantial compliance with these regulations.
Efforts at the federal and state level are currently underway to reduce the levels of greenhouse gas (“GHG”) emissions from various sources in the United States. At the federal level, Congress has considered legislation to reduce GHG emissions in the United States but no such legislation has been passed. Such federal legislation may impose a carbon emissions tax or establish a cap-and-trade program or regulation by the EPA. Even in the absence of new federal legislation, GHG emissions have begun to be regulated by the EPA pursuant to the CAA. For example, in April 2010, the EPA set a new emissions standard for motor vehicles to reduce GHG emissions. New federal or state restrictions on emissions of GHGs that may be imposed in areas of the United States in which we conduct business and that apply to our operations could adversely affect the demand for our products.

10



Other Government Regulation
The Petroleum Marketing Practices Act, or "PMPA", is a federal law that governs the relationship between a refiner and a distributor, as well as between a distributor and branded dealer, pursuant to which the refiner or distributor permits a distributor or dealer to use a trademark in connection with the sale or distribution of motor fuel. Under the PMPA, we may not terminate or fail to renew a branded distributor contract unless certain enumerated preconditions or grounds for termination or nonrenewal are met and we also comply with the prescribed notice requirements. In addition, we are subject to state laws that regulate our relationships with third parties to whom we lease sites and supply motor fuels.
Employee Safety
We are subject to the requirements of the Occupational Safety and Health Act, or "OSHA," and comparable state statutes that regulate the protection of the health and safety of workers. In addition, OSHA's hazard communication standards require that information be maintained about hazardous materials used or produced in operations and that this information be provided to employees, state and local government authorities and citizens. We believe that we are in substantial compliance with the applicable OSHA requirements.
Title to Properties, Permits and Licenses
We believe we have all of the assets needed, including leases, permits and licenses, to operate our business in all material respects. With respect to any consents, permits or authorizations that have not been obtained, we believe that the failure to obtain these consents, permits or authorizations will not have a material adverse effect on our financial position, results of operations or cash available for distribution to our unitholders.
We believe we have satisfactory title to all of our assets. Title to property may be subject to encumbrances, including repurchase rights and use, operating and environmental covenants and restrictions, including restrictions on branded motor fuels that may be sold at such sites. We believe that none of these encumbrances will detract materially from the value of our sites or from our interest in these sites, nor will they interfere materially with the use of these sites in the operation of our business. These encumbrances may, however, impact our ability to sell the site to an entity seeking to use the land for alternative purposes.
Our Employees
We are managed and operated by the board of directors and executive officers of our general partner, Sunoco GP LLC ("SGP"). Our general partner has the sole responsibility for providing the employees and other personnel necessary to conduct our operations. All of the employees that conduct our business are employed by Susser and its affiliates or employed by our wholly-owned subsidiaries Susser Energy Services, LLC and Susser Petroleum Property Company, LLC. Subsequent to the acquisition of Aloha, we now have employees in Hawaii. As of December 31, 2014, our general partner and its affiliates had approximately 1,954 employees performing services for our operations, and appropriate costs are allocated to us. We believe that we and our general partner and its affiliates have a satisfactory relationship with employees. With the exception of a limited number of employees in Hawaii, none of these employees are subject to collective bargaining agreements. Information concerning the executive officers of our general partner is contained in "Item 10. Directors, Executive Officers and Corporate Governance."


Item 1A. Risk Factors

Risks Related to Our Business

Susser is our largest customer, and we are dependent on Susser for a significant majority of our revenues. Therefore, we are indirectly subject to the business risks of Susser. If Susser changes its business strategy, is unable to satisfy its obligations under our various commercial agreements for any reason, or significantly reduces the volume of motor fuel it purchases under the Susser Distribution Contract, our revenues will decline and our financial condition, results of operations, cash flows and ability to make distributions to our unitholders will be adversely affected.
For the year ended December 31, 2014, Susser accounted for approximately 60% of our revenues, 20% of our gross profit and 60% of our motor fuel volumes sold. We are the exclusive distributor of motor fuel to Susser’s existing Stripes® convenience stores and independently operated consignment locations pursuant to our long-term, fee based fuel distribution agreement with Susser (the “Susser Distribution Contract”). We are subject to the risk of nonpayment or nonperformance by Susser under the Susser Distribution Contract. Furthermore, the Susser Distribution Contract does not impose any minimum volume obligations

11



on Susser and Susser will have a limited ability to remove Stripes® convenience stores from the Susser Distribution Contract. If Susser changes its business strategy or significantly reduces the volume of motor fuel it purchases for its Stripes® convenience stores and independently operated consignment locations, our cash flows will be adversely impacted. Any event, whether in our areas of operation or otherwise, that materially and adversely affects Susser's financial condition, results of operation or cash flows may adversely affect our ability to sustain or increase cash distributions to our unitholders. Accordingly, we are indirectly subject to the operational and business risks of Susser, some which are related to the following:
competitive pressures from convenience stores, gasoline stations, and non-traditional fuel retailers such as supermarkets, club stores and mass merchants located in Susser's markets;
volatility in prices for motor fuel, which could adversely impact consumer demand for motor fuel;
increasing consumer preferences for alternative motor fuels, or improvements in fuel efficiency;
seasonal trends in the convenience store industry, which significantly impact Susser's motor fuel sales;
the impact of severe or unfavorable weather conditions on Susser's facilities or communications networks, or on consumer behavior, travel and convenience store traffic patterns;
cross-border risks associated with the concentration of Susser's stores in markets bordering Mexico;
Susser’s dependence on information technology systems;
Susser's ability to build or acquire and successfully integrate new stores;
the operation of Susser's retail stores in close proximity to stores of our other customers; and
risks relating to Susser's dependence on us for cash flow generation.
Finally, we have no control over Susser, our largest source of revenue and our primary customer. Susser may elect to pursue a business strategy that does not favor us and our business. Our general partner and its affiliates, including Susser and ETP, have conflicts of interest with us and limited fiduciary duties and they may favor their own interests to the detriment of us and our unitholders.
We may not have sufficient cash from operations following the establishment of cash reserves and payment of costs and expenses, including cost reimbursements to our general partner, to enable us to pay the minimum quarterly distribution to our unitholders.
We may not have sufficient cash each quarter to pay the full amount of our minimum quarterly distribution of $0.4375 per unit, or $1.75 per unit per year, which will require us to have available cash of approximately $15.3 million per quarter, or $61.3 million per year, based on the number of common and subordinated units outstanding as of December 31, 2014. The amount of cash we can distribute on our common and subordinated units principally depends upon the amount of cash we generate from our operations, which will fluctuate from quarter to quarter based on a number of factors, some of which are beyond our control, including, among other things:
demand for motor fuel in the markets we serve, including seasonal fluctuations in demand for motor fuel;
competition from other companies that sell motor fuel products or have convenience stores in our market areas;
regulatory action affecting the supply of or demand for motor fuel, our operations, our existing contracts or our operating costs;
prevailing economic conditions; and
volatility of prices for motor fuel.
In addition, the actual amount of cash we will have available for distribution will depend on other factors including:
the level and timing of capital expenditures we make;

12



the cost of acquisitions, if any;
our debt service requirements and other liabilities;
fluctuations in our general working capital needs;
reimbursements made to our general partner and its affiliates for all direct and indirect expenses they incur on our behalf pursuant to the partnership agreement;
our ability to borrow funds at favorable interest rates and access capital markets;
restrictions contained in debt agreements to which we are a party; and
the amount of cash reserves established by our general partner.
Our financial condition and results of operations are influenced by changes in the prices of motor fuel, which may adversely impact our margins, our customers' financial condition and the availability of trade credit.
Our operating results are influenced by prices for motor fuel, pricing volatility and the market for such products. General economic and political conditions, acts of war or terrorism and instability in oil producing regions, particularly in the Middle East and South America, could significantly impact crude oil supplies and petroleum costs. Significant increases and volatility in petroleum costs could impact consumer demand for motor fuel and convenience merchandise. This volatility makes it extremely difficult to predict the impact future petroleum costs fluctuations will have on our operating results and financial condition. Our recent acquisition of MACS and Aloha increases our exposure to such volatility due to the inherently greater degree of volatility in retail, versus wholesale, motor fuel margins. Additionally, with the consummation of the MACS and Aloha acquisitions, we are now subject to dealer tank wagon pricing structures at certain locations further contributing to margin volatility. A significant change in any of these factors could materially impact both wholesale and retail fuel margins, the volume of motor fuel we distribute or sell at retail, and overall customer traffic, each of which in turn could have a material adverse effect on our business and results of operations and cash available for distribution to our unitholders.
In addition, when prices for motor fuel rise, some of our customers may have insufficient credit to purchase motor fuel from us at their historical volumes. Higher prices for motor fuel may also reduce our access to trade credit support or cause it to become more expensive. Significant decreases in wholesale motor fuel prices could also result in lower motor fuel gross margins per gallon due to the reduction in value of discounts from our suppliers.
Our fuel storage terminals are subject to operational and business risks which, if occur, may adversely affect our financial condition, results of operations, cash flows and ability to make distributions to our unitholders.
With the acquisition of Aloha, we now own fuel storage terminals in Hawaii. Our fuel storage terminals are subject to operational and business risks, the most significant of which include the following:
our inability to renew a ground lease for certain of our fuel storage terminals on similar terms or at all;

our dependence on third parties to supply our fuel storage terminals;

outages at our fuel storage terminals or interrupted operations due to weather-related or other natural causes;

the threat that the nation’s terminal infrastructure may be a future target of terrorist organizations;

the volatility in the prices of the products stored at our fuel storage terminals and the resulting fluctuations in demand for our storage services;

the effects of a sustained recession or other adverse economic conditions;

the possibility of federal and/or state regulations that may discourage our customers from storing gasoline, diesel fuel, ethanol and jet fuel at our fuel storage terminals or reduce the demand by consumers for petroleum products;

competition from other fuel storage terminals that are able to supply our customers with comparable storage capacity at lower prices; and

13




climate change legislation or regulations that restrict emissions of GHGs could result in increased operating and capital costs and reduced demand for our storage services.

The occurrence of any of the above situations, among others, may affect the operations at our fuel storage terminals and consequently may adversely affect our financial condition, results of operations, cash flows and ability to make distributions to our unitholders.
A significant decrease in demand for motor fuel in the areas we serve would reduce our ability to make distributions to our unitholders.
A significant decrease in demand for motor fuel in the areas that we serve could significantly reduce our revenues and, therefore, reduce our ability to make or increase distributions to our unitholders. Our revenues are dependent on various trends, such as trends in commercial truck traffic, travel and tourism in our areas of operation, and these trends can change. Furthermore, seasonal fluctuations or regulatory action, including government imposed fuel efficiency standards, may affect demand for motor fuel. Because certain of our operating costs and expenses are fixed and do not vary with the volumes of motor fuel we distribute, our costs and expenses might not decrease ratably or at all should we experience a reduction in our volumes distributed. As a result, we may experience declines in our profit margin if our fuel distribution volumes decrease.
We currently depend on limited suppliers for the majority of our motor fuel. A failure by a principal supplier to renew our supply agreement, a disruption in supply or an unexpected change in our supplier relationships could have a material adverse effect on our business.
We currently depend on limited principal suppliers for the majority of our motor fuel in each of our operating areas. If any of our principal suppliers elect not to renew their contracts with us, we may be unable to replace the volume of motor fuel we currently purchase from them on similar terms or at all. Moreover, our supply contracts do not guarantee that we will receive all of the volumes that we need to fulfill the demands of our distribution customers. In times of extreme market demand or supply disruption, we may be unable to acquire enough fuel to satisfy the fuel demand of our customers. Furthermore, foreign political events may generally cause a disruption in the price and/or availability of crude oil. In the event fuel supply becomes scarce or unavailable to us in our markets, we may be unable to meet our customers' demand for motor fuel.
We currently depend on a limited number of principal suppliers in each of our operating areas for a substantial portion of our merchandise inventory and our products and ingredients for our food service facilities. A disruption in supply or a change in either relationship could have a material adverse effect on our business.
We currently depend on a limited number of principal suppliers in each of our operating areas for a substantial portion of our merchandise inventory and our products and ingredients for our food service facilities. If any of our principal suppliers elect not to renew their contracts with us, we may be unable to replace the volume of merchandise inventory and products and ingredients we currently purchase from them on similar terms or at all in those operating areas. Further, a disruption in supply or a significant change in our relationship with any of these suppliers could have a material adverse effect on our business, financial condition and results of operations and cash available for distribution to our unitholders.
Increasing consumer preferences for alternative motor fuels, or improvements in fuel efficiency, could adversely impact our business.
Any technological advancements, regulatory changes or changes in consumer preferences causing a significant shift toward alternative motor fuels, or non-fuel dependent means of transportation, could reduce demand for conventional petroleum based motor fuels. Additionally, a shift toward electric, hydrogen, natural gas or other alternative or non-fuel-powered vehicles could fundamentally change consumers' spending habits or lead to new forms of fueling destinations or new competitive pressures. Finally, new technologies have been developed and governmental mandates have been implemented to improve fuel efficiency. Any of these outcomes could potentially result in decreased consumer demand for motor fuel, which could have a material adverse effect on our business, financial condition, results of operations and cash available for distribution to our unitholders.
The wholesale motor fuel distribution industry is characterized by intense competition and fragmentation, and our failure to effectively compete could result in lower margins.
The market for distribution of wholesale motor fuel is highly competitive and fragmented, which results in narrow margins. We have numerous competitors, some of which may have significantly greater resources and name recognition than us. We rely on our ability to provide value-added, reliable services and to control our operating costs in order to maintain our margins and

14



competitive position. If we were to fail to maintain the quality of our services, certain of our customers could choose alternative distribution sources and our margins could decrease. While major integrated oil companies have generally continued to divest retail sites and the corresponding wholesale distribution to such sites, such major oil companies could shift from this strategy and decide to distribute their own products in direct competition with us, or large customers could attempt to buy directly from the major oil companies. The occurrence of any of these events could have a material adverse effect on our business, financial condition, results of operations and cash available for distribution to our unitholders.
The convenience store industry is highly competitive and impacted by new entrants and our failure to effectively compete could result in lower sales and lower margins.
 
The geographic areas in which we operate are highly competitive and marked by ease of entry and constant change in the number and type of retailers offering products and services of the type we sell in our stores. We compete with other convenience store chains, independently owned convenience stores, motor fuel stations, supermarkets, drugstores, discount stores, dollar stores, club stores, mass merchants and local restaurants. Over the past 15 years, several non-traditional retailers, such as supermarkets, hypermarkets, club stores and mass merchants, have impacted the convenience store industry, particularly in the geographic areas in which we operate, by entering the motor fuel retail business. These non-traditional motor fuel retailers have captured a significant share of the motor fuels market, and we expect their market share will continue to grow. In some of our markets, our competitors have been in existence longer and have greater financial, marketing and other resources than we do. As a result, our competitors may be able to respond better to changes in the economy and new opportunities within the industry. To remain competitive, we must constantly analyze consumer preferences and competitors’ offerings and prices to ensure that we offer a selection of convenience products and services at competitive prices to meet consumer demand. We must also maintain and upgrade our customer service levels, facilities and locations to remain competitive and attract customer traffic to our stores. We may not be able to compete successfully against current and future competitors, and competitive pressures faced by us could have a material adverse effect on our business and results of operations and cash available for distribution to our unitholders.

Severe weather could adversely affect our business by damaging our suppliers or our customers' facilities or communications networks.

A substantial portion of our wholesale distribution and retail networks are located in regions susceptible to severe storms, including hurricanes. A severe storm could damage our facilities or communications networks, or those of our suppliers or our customers, as well as interfere with our ability to distribute motor fuel to our customers or our customers' ability to operate their locations. If warmer temperatures, or other climate changes, lead to changes in extreme weather events, including increased frequency, duration or severity, these weather-related risks could become more pronounced. Any weather-related catastrophe or disruption could have a material adverse effect on our business and results of operations, potentially causing losses beyond the limits of the insurance we currently carry.
Negative events or developments associated with our branded suppliers could have an adverse impact on our revenues.
We believe that the success of our operations is dependent, in part, on the continuing favorable reputation, market value and name recognition associated with the motor fuel brands sold at our convenience stores as well as at stores operated by our independent, branded dealers. Erosion of the value of those brands could have an adverse impact on the volumes of motor fuel we distribute, which in turn could have a material adverse effect on our business, financial condition, results of operations and ability to make distributions to our unitholders.
If we are unable to make acquisitions on economically acceptable terms from ETP or third parties, our future growth and ability to increase distributions to unitholders will be limited.
 A portion of our strategy to grow our business and increase distributions to unitholders is dependent on our ability to make acquisitions that result in an increase in cash flow. The acquisition component of our growth strategy is based, in large part, on our expectation of ongoing divestitures of retail and wholesale fuel distribution assets by industry participants, including ETP. ETP has no contractual obligations to contribute any assets to us or accept any offer for its assets that we may choose to make. If we are unable to make acquisitions from ETP or third parties for any reason, including if we are unable to identify attractive acquisition candidates or negotiate acceptable purchase contracts, we are unable to obtain financing for these acquisitions on economically acceptable terms, we are outbid by competitors or we or the seller are unable to obtain any necessary consents, our future growth and ability to increase distributions to unitholders will be limited. In addition, if we consummate any future acquisitions, our capitalization and results of operations may change significantly, and unitholders will not have the opportunity to evaluate the economic, financial and other relevant information that we will consider in determining the application of these funds and other resources.


15



Pursuant to the Omnibus Agreement between the Partnership and Susser, upon the closing of our IPO we were granted a three-year option to purchase up to 75 new or recently constructed Stripes® convenience stores from Susser and lease them back to Susser on specified terms set forth in a lease agreement, including a specified lease rate, for an initial term of 15 years. However, such specified terms may not be economically favorable to us in the future, and we may not choose to continue to exercise this option.
In addition, we expect to grow through additional sale and leaseback transactions with Susser beyond the option set forth in the Omnibus Agreement. However, Susser is under no obligation to pursue acquisitions with us, enter into additional sale and leaseback arrangements with us or generally pursue projects that enhance the value of our business. Finally, we may complete acquisitions which at the time of completion we believe will be accretive, but which ultimately may not be accretive. If any of these events were to occur, our future growth would be limited.
Any acquisitions, including any future contributions to us of assets by ETP, are subject to substantial risks that could adversely affect our financial condition and results of operations and reduce our ability to make distributions to unitholders.
Any acquisitions, including any future contributions to us of assets by ETP, involve potential risks, including, among other things:
the validity of our assumptions about revenues, capital expenditures and operating costs of the acquired business or assets, as well as assumptions about achieving synergies with our existing business;
the validity of our assessment of environmental and other liabilities, including legacy liabilities;
the costs associated with additional debt or equity capital, which may result in a significant increase in our interest expense and financial leverage resulting from any additional debt incurred to finance the acquisition, or the issuance of additional common units on which we will make distributions, either of which could offset the expected accretion to our unitholders from such acquisition and could be exacerbated by volatility in the equity or debt capital markets;
a failure to realize anticipated benefits, such as increased available cash per unit, enhanced competitive position or new customer relationships;
a decrease in our liquidity by using a significant portion of our available cash or borrowing capacity to finance the acquisition;
the incurrence of other significant charges, such as impairment of goodwill or other intangible assets, asset devaluation or restructuring charges; and
the risk that our existing financial controls, information systems, management resources and human resources will need to grow to support future growth and we may not be able to react timely.
Integration of the assets acquired in past acquisitions, future acquisitions, or future contributions by ETP with our existing business will be a complex, time-consuming and costly process, particularly given that the acquired assets will significantly increase our size and diversify the geographic areas in which we operate. A failure to successfully integrate the acquired assets with our existing business in a timely manner may have a material adverse effect on our business, financial condition, results of operations or cash available for distribution to our unitholders.
The difficulties of integrating Aloha and MACS, future acquisitions, or future contributions by ETP with our business include, among other things:
difficulties operating in a larger combined organization in new geographic areas and new lines of business;
the inability to hire, train or retain qualified personnel to manage and operate our growing business and assets;
difficulties in integrating management teams and employees into our operations and establishing effective communication and information exchange with such management teams and employees;
the diversion of management’s attention from our existing business;
difficulties in the assimilation of the acquired assets and operations, including additional regulatory programs;

16



loss of customers or key employees;
maintaining an effective system of internal controls and integrating internal controls, compliance under the Sarbanes-Oxley Act of 2002 and other regulatory compliance and corporate governance matters; and
difficulties integrating new technology systems for financial reporting.
If any of these risks or unanticipated liabilities or costs were to materialize, then any desired benefits from past acquisitions, future acquisitions, or contributions by ETP may not be fully realized, if at all, and our future results of operations could be negatively impacted. In addition, the assets acquired may actually perform at levels below the forecasts we used to evaluate the acquired assets, due to factors that are beyond our control. If the acquired assets perform at levels below the forecasts, then our future results of operations could be negatively impacted.
Also, our reviews of businesses or assets proposed to be acquired are inherently imperfect because it generally is not feasible to perform an in-depth review of businesses and assets involved in each acquisition given time constraints imposed by sellers. Even a detailed review of assets and businesses may not necessarily reveal existing or potential problems, nor will it permit a buyer to become sufficiently familiar with the assets or businesses to fully assess their deficiencies and potential. Inspections may not always be performed on every asset, and environmental problems, such as groundwater contamination, are not necessarily observable even when an inspection is undertaken.
Our operations are subject to federal, state and local laws and regulations pertaining to environmental protection and operational safety that may require significant expenditures or result in liabilities that could have a material adverse effect on our business.
Our business is subject to various federal, state and local environmental laws and regulations, including those relating to the release or discharge of regulated materials into the air, water and soil, the generation, storage, handling, use, transportation and disposal of hazardous materials, the exposure of persons to regulated materials, and the health and safety of our employees. A violation of, liability under or noncompliance with these laws or regulations or any future environmental law or regulation, could have a material adverse effect on our business and results of operations and cash available for distribution to our unitholders. With the acquisition of Aloha, we are subject to a number of additional environmental, health and safety programs. In particular, there are a number of environmental and safety programs applicable to the terminals, including programs to respond to spills and emergencies.
Regulations under the Water Pollution Control Act of 1972 (the “Clean Water Act”), the Oil Pollution Act of 1990 (“OPA 90”) and state laws impose regulatory burdens on terminal operations. Spill prevention control and countermeasure requirements of federal laws and state laws require containment to mitigate or prevent contamination of waters in the event of a refined product overflow, rupture, or leak from above-ground pipelines and storage tanks. The Clean Water Act requires us to maintain spill prevention control and countermeasure plans at our terminal facilities with above-ground storage tanks and pipelines. In addition, OPA 90 requires that most fuel transport and storage companies maintain and update various oil spill prevention and oil spill contingency plans. Facilities that are adjacent to water require the engagement of Federally Certified Oil Spill Response Organizations (“OSROs”) to be available to respond to a spill on water from above ground storage tanks or pipelines. In addition, the transportation and storage of refined products over and adjacent to water involves risk and potentially subjects us to strict, joint, and potentially unlimited liability for removal costs and other consequences of an oil spill where the spill is into navigable waters, along shorelines or in the exclusive economic zone of the United States. In the event of an oil spill into navigable waters, substantial liabilities could be imposed upon us. The Clean Water Act also imposes restrictions and strict controls regarding the discharge of pollutants into navigable waters. The Clean Water Act can impose substantial potential liability for the violation of permits or permitting requirements. For example, we may incur costs of up to $7 million or more to install impervious liners within secondary containment facilities at a terminal in Hawaii to bring the terminal properties into compliance with the federal Claim Water Act, which costs, if realized, may have a material adverse effect on our business, liquidity and results of operations and cash available for distribution to our unitholders. In a related matter, Aloha is in negotiations with the U.S. Environmental Protection Agency (“EPA”) and the Department of Justice regarding alleged violations of the Clean Water Act related to a spill from one of the same terminals in 2011. It is possible that the final settlement could be greater than $100,000.
In addition, the terminal operations and associated facilities are subject to the Clean Air Act and comparable state and local statutes. Under these laws, permits may be required before construction can commence on a new source of potentially significant air emissions, and operating permits may be required for sources that are already constructed. If regulations become more stringent, additional emission control technologies may be required to be installed at our facilities. Any such future obligations could require us to incur significant additional capital or operating costs. For example, Aloha is in settlement discussions with

17



EPA and the Department of Justice regarding alleged violations of the New Source Performance Standards under the Clean Air Act. It is likely that the final settlement will be greater than $100,000.
Finally, terminal operations are also subject to additional programs and regulations under the Occupational Safety and Health Act (“OSHA”). A violation of, liability under or compliance with these laws or regulations or any future safety laws or regulations, could have a material adverse effect on our business and results of operations and cash available for distribution to our unitholders.
Compliance with and liability under existing and future local, state and federal environmental regulation, including those that require investigation and remediation activities, may require significant expenditures or result in liabilities that could have a material adverse effect on our business.
Our business is subject to various federal, state and local environmental laws and regulations, including those relating to underground storage tanks, the release or discharge of regulated materials into the air, water and soil, the generation, storage, handling, use, transportation and disposal of hazardous materials, the exposure of persons to regulated materials, and the health and safety of our employees. A violation of, liability under or compliance with these laws or regulations or any future environmental laws or regulations, could have a material adverse effect on our business and results of operations and cash available for distribution to our unitholders.
Certain environmental laws, including the Comprehensive Environmental Response, Compensation and Liability Act (“CERCLA”), impose strict, and under certain circumstances, joint and several, liability on the owner and operator as well as former owners and operators of properties for the costs of investigation, removal or remediation of contamination and also impose liability for any related damages to natural resources without regard to fault. In addition, under CERCLA and similar state laws, as persons who arrange for the transportation, treatment or disposal of hazardous substances, we also may be subject to similar liability at sites where such hazardous substances come to be located. We may also be subject to third-party claims alleging property damage and/or personal injury in connection with releases of or exposure to hazardous substances at, from or in the vicinity of our current or former properties or off-site waste disposal sites. The costs associated with the investigation and remediation of contamination, as well as any associated third party claims, could be substantial, and could have a material adverse effect on our business and results of operations and our ability to service our outstanding indebtedness. In addition, the presence of, or failure to, remediate identified or unidentified contamination at our properties could potentially materially adversely affect our ability to sell or rent such property or to borrow money using such property as collateral.
We are required to make financial expenditures to comply with regulations governing underground storage tanks adopted by federal, state and local regulatory agencies. Compliance with existing and future environmental laws regulating underground storage tank systems of the kind we use may require significant capital expenditures in the future. For example, on September 23, 2014, the EPA sent a revised rulemaking originally proposed in November 2011 to the federal Office of Management and Budget for final review that, once adopted by the EPA, would amend the existing federal underground storage tank rules in a manner that could require us to incur added costs to comply, which costs may be substantial. The EPA currently projects that the revised rulemaking will be adopted by the end of 2015. Expenditures under existing or future laws and regulations may include upgrades, modifications, and the replacement of underground storage tanks and related piping to comply with current and future regulatory requirements designed to ensure the detection, prevention, investigation and remediation of leaks and spills.
In addition, the Clean Air Act and similar state laws impose requirements on emissions to the air from motor fueling activities in certain areas of the country, including those that do not meet state or national ambient air quality standards. These laws may require the installation of vapor recovery systems to control emissions of volatile organic compounds to the air during the motor fueling process. While we believe we are in material compliance with all applicable regulatory requirements with respect to underground storage tank systems of the kind we use, the regulatory requirements may become more stringent or apply to an increased number of underground storage tanks in the future, which would require additional, potentially material, expenditures.
We are required to comply with federal and state financial responsibility requirements to demonstrate that we have the ability to pay for cleanups or to compensate third parties for damages incurred as a result of a release of regulated materials from our underground storage tank systems. We seek to comply with these requirements by maintaining insurance that we purchase from private insurers and in certain circumstances, rely on applicable state trust funds, which are funded by underground storage tank registration fees and taxes on wholesale purchase of motor fuels. The coverage afforded by each fund varies and is dependent upon the continued maintenance and solvency of each fund. More specifically, in Texas we met our financial responsibility requirements by state trust fund coverage for claims asserted prior to December 1998 (claims reported after that date are ineligible for reimbursement) and all claims covered by the fund were paid by August 31, 2012 when the fund expired. We meet such requirements for claims asserted after December 1998 through insurance that we have obtained from private insurers through December 14, 2014. We became self-insured up to $1.0 million as of December 15, 2014. We have private insurance coverage

18



should claims exceed $1.0 million. In Oklahoma and New Mexico, we meet our financial responsibility requirements by state trust fund coverage for cleanup liability and meet the requirements for third-party liability through private insurance. In Tennessee and Georgia, our financial responsibility requirements are covered under the state trust fund up to the fund limits backed by private insurance for those sites where cleanup costs exceed the coverage of the fund and meet the requirements for third-party liability through private insurance. The sites in Virginia are covered under the state fund for site cleanup, backed by parental guarantees and private insurance at sites where the cleanup costs exceed fund limits and private insurance for third-party claims. Finally, in Maryland, we meet our financial responsibility requirements through private insurance for both cleanup costs and third-party claims.
We are currently responsible for investigating and remediating contamination at a number of our current and former properties. We are entitled to reimbursement for certain of these costs under various third-party contractual indemnities, and insurance policies, subject to eligibility requirements, deductibles, per incident, annual and aggregate caps. To the extent third parties (including insurers) do not pay for investigation and remediation as we anticipate, and/or insurance is not available, we will be obligated to make these additional payments, which could materially adversely affect our business, liquidity and results of operations and cash available for distribution to our unitholders.
We believe we are in material compliance with applicable environmental requirements; however, we cannot ensure that violations of these requirements will not occur in the future. Although we have a comprehensive environmental, health and safety program, we may not have identified all of the environmental liabilities at all of our current and former locations; material environmental conditions not known to us may exist; existing and future laws, ordinances or regulations may impose material environmental liability or compliance costs on us; or we may be required to make material environmental expenditures for remediation of contamination that has not been discovered at existing locations or locations that we may acquire.
Furthermore, new laws, new interpretations of existing laws, increased governmental enforcement of existing laws or other developments could require us to make additional capital expenditures or incur additional liabilities. The occurrence of any of these events could have a material adverse effect on our business and results of operations and cash available for distribution to our unitholders.
We are subject to federal, state and local laws and regulations that govern the product quality specifications of the refined petroleum products we purchase, store, transport and sell to our distribution customers.
Various federal, state and local government agencies have the authority to prescribe specific product quality specifications for certain commodities, including commodities that we distribute. Changes in product quality specifications, such as reduced sulfur content in refined petroleum products, or other more stringent requirements for fuels, could reduce our ability to procure product, require us to incur additional handling costs and/or require the expenditure of capital. If we are unable to procure product or recover these costs through increased sales, we may not be able to meet our financial obligations. Failure to comply with these regulations could result in substantial penalties.
The dangers inherent in the storage of motor fuel could cause disruptions in our operations and could expose us to potentially significant losses, costs or liabilities.
We store motor fuel in underground and above ground storage tanks. Our operations are subject to significant hazards and risks inherent in storing motor fuel. These hazards and risks include, but are not limited to, fires, explosions, spills, discharges and other releases, any of which could result in distribution difficulties and disruptions, environmental pollution, governmentally-imposed fines or clean-up obligations, personal injury or wrongful death claims and other damage to our properties and the properties of others. Any such event could significantly disrupt our operations or expose us to significant liabilities, to the extent such liabilities are not covered by insurance. Therefore, the occurrence of such an event could have a material adverse effect on our business, financial condition, results of operations and cash available for distribution to our unitholders.
We may be subject to adverse publicity resulting from concerns over food quality, product safety, health or other negative events or developments that could cause consumers to avoid our retail locations.
 
We may be the subject of complaints or litigation arising from food-related illness or product safety which could have a negative impact on our business. Negative publicity, regardless of whether the allegations are valid, concerning food quality, food safety or other health concerns, food service facilities, employee relations or other matters related to our operations may materially adversely affect demand for our food and other products and could result in a decrease in customer traffic to our retail stores.
 
It is critical to our reputation that we maintain a consistent level of high quality at our food service facilities and other franchise or fast food offerings. Health concerns, poor food quality or operating issues stemming from one store or a limited

19



number of stores could materially and adversely affect the operating results of some or all of our stores and harm our company-owned brands, continuing favorable reputation, market value and name recognition.

We are not fully insured against all risks incident to our business.
We are not fully insured against all risks incident to our business. We may be unable to obtain or maintain insurance with the coverage that we desire at reasonable rates. As a result of market conditions, the premiums and deductibles for certain of our insurance policies have increased and could continue to do so. Certain insurance coverage could become unavailable or available only for reduced amounts of coverage. If we were to incur a significant liability for which we were not fully insured, it could have a material adverse effect on our financial condition, results of operations and ability to make distributions to our unitholders.
Future litigation could adversely affect our financial condition and results of operations.
We are exposed to various litigation claims in the ordinary course of our wholesale business operations, including dealer litigation and industry-wide or class-action claims arising from the equipment or processes we use or employ or industry-specific business practices. If we were to become subject to any such claims in the future, our defense costs and any resulting awards or settlement amounts may not be fully covered by our insurance policies. Additionally, our retail operations are characterized by a high volume of customer traffic and by transactions involving a wide array of product selections. These operations carry a higher exposure to consumer litigation risk when compared to the operations of companies operating in many other industries. Consequently, we are frequently party to individual personal injury, bad fuel, products liability and other legal actions in the ordinary course of our business. While we believe these actions are generally routine in nature, incidental to the operation of our business and immaterial in scope, if our assessment of any action or actions should prove inaccurate our financial condition and results of operations could be adversely affected.
Additionally, we are occasionally exposed to industry-wide or class-action claims arising from the products we carry, the equipment or processes we use or employ or industry-specific business practices. In recent years several retailers have also experienced data breaches resulting in exposure of sensitive customer data, including payment card information. Any such breach of our systems, or any failure to secure our systems against such a breach, could expose us to customer litigation, as well as sanctions from the payment card industry. Retailers have also increasingly become targets of certain types of patent litigation by “non-practicing entities” who acquire intellectual property rights solely for purposes of instituting mass litigation.
While industry-specific or class action litigation of this type is less frequent in occurrence than individual consumer claims, the cost of defense and ultimate disposition may be material to our financial condition, results of operation and cash available for distribution to our unitholders.
We rely on our suppliers to provide trade credit terms to adequately fund our ongoing operations.
Our business is impacted by the availability of trade credit to fund fuel purchases. An actual or perceived downgrade in our liquidity or operations (including any credit rating downgrade by a rating agency) could cause our suppliers to seek credit support in the form of additional collateral, limit the extension of trade credit, or otherwise materially modify their payment terms. Any material changes in our payments terms, including early payment discounts, or availability of trade credit provided by our principal suppliers could impact our liquidity, results of operations and cash available for distribution to our unitholders.
Because we depend on our senior management's experience and knowledge of our industry, we could be adversely affected were we to lose key members of our senior management team.
We are dependent on the expertise and continued efforts of our general partner's senior management team. If, for any reason, our senior executives do not continue to be active in our management, our business, financial condition or results of operations could be adversely affected. We do not maintain key man life insurance for our senior executives or other key employees.
Terrorist attacks and threatened or actual war may adversely affect our business.
Our business is affected by general economic conditions and fluctuations in consumer confidence and spending, which can decline as a result of numerous factors outside of our control. Terrorist attacks or threats, whether within the United States or abroad, rumors or threats of war, actual conflicts involving the United States or its allies, or military or trade disruptions impacting our suppliers or our customers may adversely impact our operations. Specifically, strategic targets such as energy related assets (which could include refineries that produce the motor fuel we purchase or ports in which crude oil is delivered) may be at greater risk of future terrorist attacks than other targets in the United States. These occurrences could have an adverse impact on energy prices, including prices for motor fuels, and an adverse impact on our operations. Any or a combination of these occurrences could

20



have a material adverse effect on our business, financial condition, results of operations and cash available for distribution to our unitholders.
We rely on our information technology systems to manage numerous aspects of our business, and a disruption of these systems or an act of cyber-terrorism could adversely affect our business.
We depend on our information technology (IT) systems to manage numerous aspects of our business transactions and provide analytical information to management. Our IT systems are an essential component of our business and growth strategies, and a serious disruption to our IT systems could significantly limit our ability to manage and operate our business efficiently. These systems are vulnerable to, among other things, damage and interruption from power loss or natural disasters, computer system and network failures, loss of telecommunications services, physical and electronic loss of data, cyber-security breaches or cyber-terrorism, and computer viruses. Any disruption could cause our business and competitive position to suffer and cause our operating results to be reduced.
Our future debt levels may impair our financial condition.
We had $870.5 million of debt outstanding as of December 31, 2014. We have the ability to incur additional debt under our revolving credit facility. The level of our future indebtedness could have important consequences to us, including:
making it more difficult for us to satisfy our obligations with respect to our credit agreement governing our revolving credit facility;
limiting our ability to borrow additional amounts to fund working capital, capital expenditures, acquisitions, debt service requirements, the execution of our growth strategy and other activities;
requiring us to dedicate a substantial portion of our cash flow from operations to pay interest on our debt, which would reduce our cash flow available to fund working capital, capital expenditures, acquisitions, execution of our growth strategy and other activities;
making us more vulnerable to adverse changes in general economic conditions, our industry and government regulations and in our business by limiting our flexibility in planning for, and making it more difficult for us to react quickly to, changing conditions; and
placing us at a competitive disadvantage compared with our competitors that have less debt.
In addition, we may not be able to generate sufficient cash flow from our operations to repay our indebtedness when it becomes due and to meet other cash needs. Our ability to service our debt will depend upon, among other things, our future financial and operating performance, which will be affected by prevailing economic conditions and financial, business, regulatory and other factors, some of which are beyond our control. In addition, our ability to service our debt will depend on market interest rates, since we anticipate that the interest rates applicable to our borrowings will fluctuate. If we are not able to pay our debts as they become due, we will be required to pursue one or more alternative strategies, such as selling assets, refinancing or restructuring our indebtedness or selling additional debt or equity securities. We may not be able to refinance our debt or sell additional debt or equity securities or our assets on favorable terms, if at all, and if we must sell our assets, it may negatively affect our ability to generate revenues.
Increases in interest rates could reduce the amount of cash we have available for distributions as well as the relative value of those distributions to yield-oriented investors, which could cause a decline in the market value of our common units.
Approximately $723.6 million of our outstanding indebtedness as of December 31, 2014 bears interest at variable interest rates. Should those rates rise, the amount of cash we would otherwise have available for distribution would ordinarily be expected to decline, which could impact our ability to maintain or grow our quarterly distributions. Additionally, an increase in interest rates in lower risk investment alternatives--such as United States treasury securities--could cause investors to demand a relatively higher distribution yield on our common units, which, unless we are able to raise our distribution, would imply a lower trading price of our common units. Consequently, rising interest rates could cause a significant decline in the market value of our common units.

21



Our credit facility has substantial restrictions and financial covenants that may restrict our business and financing activities and our ability to pay distributions to our unitholders.
We are dependent upon the earnings and cash flow generated by our operations in order to meet our debt service obligations and to allow us to make cash distributions to our unitholders. The operating and financial restrictions and covenants in our credit facility and any future financing agreements may restrict our ability to finance future operations or capital needs, to engage in or expand our business activities or to pay distributions to our unitholders. For example, our credit facility restricts our ability to, among other things:
Incur certain additional indebtedness;
Incur, permit, or assume certain liens to exist on our properties or assets;
Make certain investments or enter into certain restrictive material contracts; and
Merge or dispose of all or substantially all of our assets.
In addition, our credit agreement contains covenants requiring us to maintain certain financial ratios. See Part II, Item 7. "Management's Discussion and Analysis of Financial Condition and Results of Operations - Liquidity and Capital Resources" for additional information.
Our future ability to comply with these restrictions and covenants is uncertain and will be affected by the levels of cash flow from our operations and other events or circumstances beyond our control. If market or other economic conditions deteriorate, our ability to comply with these covenants may be impaired. If we violate any provisions of our new credit facility that are not cured or waived within the appropriate time period provided in the credit facility, a significant portion of our indebtedness may become immediately due and payable, our ability to make distributions to our unitholders will be inhibited and our lenders' commitment to make further loans to us may terminate. We might not have, or be able to obtain, sufficient funds to make these accelerated payments.
We depend on cash flow generated by our subsidiaries.
We are a holding company with no material assets other than the equity interests in our subsidiaries. We have eight subsidiaries that conduct all of our operations and own all of our assets. These subsidiaries are distinct legal entities and, under certain circumstances, legal and contractual restrictions may limit our ability to obtain cash from our subsidiaries and our subsidiaries may not be able to, or be permitted to, make distributions to us. In the event that we do not receive distributions from our subsidiaries, we may be unable to meet our financial obligations or make distributions to our unitholders.
The impact of derivatives legislation by the United States Congress could have an adverse effect on our ability to use derivative instruments to reduce the effect of changes in commodity prices and interest rates and other risks associated with our business.
The United States Congress adopted comprehensive financial reform legislation that establishes federal oversight and regulation of the over-the-counter derivatives market and entities, such as us, that participate in that market. The legislation, known as the Dodd-Frank Wall Street Reform and Consumer Protection Act (the “Dodd-Frank Act”) was signed into law on July 21, 2010 and requires the Commodities Futures Trading Commission (the “CFTC”), the SEC and other regulators to promulgate rules and regulations implementing the new legislation. The CFTC has issued final regulations to set position limits for certain futures and option contracts in the major energy markets and for swaps that are their economic equivalent. Certain bona fide hedging transactions or positions would be exempt from these position limits. The financial reform legislation may also require compliance with margin requirements and with certain clearing and trade-execution requirements in connection with certain derivative activities, although the application of those provisions is uncertain at this time. The financial reform legislation may also require the counterparties to our derivative instruments to spin off some of their derivatives activities to a separate entity, which may not be as creditworthy as the current counterparty.
The final rules will be phased in over time according to a specified schedule which is dependent on the finalization of certain other rules to be promulgated jointly by the CFTC and the SEC. The Dodd-Frank Act and any new regulations could significantly increase the cost of some derivative contracts (including through requirements to post collateral which could adversely affect our available liquidity), materially alter the terms of some derivative contracts, reduce the availability of some derivatives to protect against risks we encounter, reduce our ability to monetize or restructure our existing derivative contracts, and potentially

22



increase our exposure to less creditworthy counterparties. Any of these consequences could have a material adverse effect on our financial condition, results of operations and cash available for distribution to our unitholders.
Risks Related To Our Structure
ETP owns and controls our general partner, which has sole responsibility for conducting our business and managing our operations. Our general partner and its affiliates, including ETP, have conflicts of interest with us and limited fiduciary duties and they may favor their own interests to the detriment of us and our unitholders.
ETP owns and controls our general partner and appoints all of the officers and directors of our general partner. Although our general partner has a fiduciary duty to manage us in a manner beneficial to us and our unitholders, the executive officers and directors of our general partner have a fiduciary duty to manage our general partner in a manner beneficial to ETP. Therefore, conflicts of interest may arise between ETP and its affiliates, including our general partner, on the one hand, and us and our unitholders, on the other hand. In resolving these conflicts of interest, our general partner may favor its own interests and the interests of its affiliates over the interests of our common unitholders. These conflicts include the following situations, among others:
Neither our partnership agreement nor any other agreement requires ETP or Susser to pursue a business strategy that favors us. The affiliates of our general partner have fiduciary duties to make decisions in their own best interests and in the best interest of their owners, which may be contrary to our interests. In addition, our general partner is allowed to take into account the interests of parties other than us or our unitholders, such as ETP or Susser, in resolving conflicts of interest, which has the effect of limiting its fiduciary duty to our unitholders.
Certain officers and directors of our general partner are officers or directors of affiliates of our general partner, and also devote significant time to the business of these entities and are compensated accordingly.
Other than as provided in the Omnibus Agreement, affiliates of our general partner, including ETP, are not limited in their ability to compete with us and may offer business opportunities or sell assets to parties other than us.
Our partnership agreement provides that our general partner may, but is not required, in connection with its resolution of a conflict of interest, to seek “special approval” of such resolution by appointing a conflicts committee of the general partner’s board of directors composed of one or more independent directors to consider such conflicts of interest and to either, itself, take action or recommend action to the board of directors, and any resolution of the conflict of interest by the conflicts committee shall be conclusively deemed to be approved by our unitholders.

Except in limited circumstances, our general partner has the power and authority to conduct our business without unitholder approval.
Our general partner determines the amount and timing of asset purchases and sales, borrowings, repayment of indebtedness and issuances of additional partnership securities and the level of reserves, each of which can affect the amount of cash that is distributed to our unitholders.
Our general partner determines the amount and timing of any capital expenditure and whether a capital expenditure is classified as a maintenance capital expenditure or an expansion capital expenditure. These determinations can affect the amount of cash that is distributed to our unitholders which, in turn, affects the ability of the subordinated units to convert to common units.
Our general partner may cause us to borrow funds in order to permit the payment of cash distributions, even if the purpose or effect of the borrowing is to make a distribution on the subordinated units, to make incentive distributions or to accelerate the expiration of the subordination period.
Our partnership agreement permits us to distribute up to $25 million as operating surplus, even if it is generated from asset sales, non-working capital borrowings or other sources that would otherwise constitute capital surplus. This cash may be used to fund distributions on our subordinated units or the incentive distribution rights.
Our general partner determines which costs incurred by it and its affiliates are reimbursable by us.

23



Our partnership agreement does not restrict our general partner from causing us to pay it or its affiliates for any services rendered to us or entering into additional contractual arrangements with its affiliates on our behalf. There is no limitation on the amounts our general partner can cause us to pay it or its affiliates.
Our general partner has limited its liability regarding our contractual and other obligations.
Our general partner may exercise its right to call and purchase common units if it and its affiliates own more than 80% of the common units.
Our general partner controls the enforcement of obligations owed to us by it and its affiliates. In addition, our general partner will decide whether to retain separate counsel or others to perform services for us.
ETP may elect to cause us to issue common units to it in connection with a resetting of the target distribution levels related to ETP's incentive distribution rights without the approval of the conflicts committee of the board of directors of our general partner or our unitholders. This election may result in lower distributions to our common unitholders in certain situations.
Our general partner has limited its liability regarding our obligations.
Other than with respect to our new credit facilities, our general partner has limited its liability under contractual arrangements so that the counterparties to such arrangements have recourse only against our assets, and not against our general partner or its assets. Our general partner may therefore cause us to incur indebtedness or other obligations that are nonrecourse to our general partner. Our partnership agreement provides that any action taken by our general partner to limit its liability is not a breach of our general partner's fiduciary duties, even if we could have obtained more favorable terms without the limitation on liability. In addition, we are obligated to reimburse or indemnify our general partner to the extent that it incurs obligations on our behalf. Any such reimbursement or indemnification payments would reduce the amount of cash otherwise available for distribution to our unitholders.
Our general partner may, in its sole discretion, approve the issuance of partnership securities and specify the terms of such partnership securities.
Pursuant to our partnership agreement, our general partner has the ability, in its sole discretion and without the approval of our unitholders, to approve the issuance of securities by the Partnership at any time and to specify the terms and conditions of such securities. The securities authorized to be issued may be issued in one or more classes or series, with such designations, preferences, rights, powers and duties (which may be senior to existing classes and series of partnership securities), as shall be determined by our general partner, including:
the right to share in Partnership’s profits and losses;
the right to share in the Partnership’s distributions;
the rights upon dissolution and liquidation of the Partnership;
whether, and the terms upon which, the Partnership may redeem the securities;
whether the securities will be issued, evidenced by certificates and assigned or transferred; and
the right, if any, of the security to vote on matters relating to the Partnership, including matters relating to the relative rights, preferences and privileges of such security.

Our partnership agreement requires that we distribute all of our available cash, which could limit our ability to grow and make acquisitions.

Our partnership agreement requires that we distribute all of our available cash to our unitholders, and we will rely primarily upon external financing sources, including borrowings under our revolving credit facility and the issuance of debt and equity securities, to fund our acquisitions and expansion capital requirements. As a result, to the extent we are unable to finance growth externally, our cash distribution policy will significantly impair our ability to grow.

In addition, because we distribute all of our available cash, our growth may not be as fast as that of businesses that reinvest their available cash to expand ongoing operations. To the extent we issue additional units in connection with any acquisitions or expansion capital expenditures, the payment of distributions on those additional units may increase the risk that we will be unable to maintain or increase our per unit distribution level. There are no limitations in our partnership agreement or our credit facility on our ability to issue additional units, including units ranking senior to the common units. The incurrence of bank borrowings or

24



other debt to finance our growth strategy will result in increased interest expense, which, in turn, may impact the available cash that we have to distribute to our unitholders.
Our partnership agreement limits the liability and duties of our general partner and restricts the remedies available to us and our common unitholders for actions taken by our general partner that might otherwise constitute breaches of fiduciary duty.
              Our partnership agreement limits the liability and duties of our general partner, while also restricting the remedies available to our common unitholders for actions that, without these limitations, might constitute breaches of fiduciary duty. Delaware partnership law permits such contractual reductions of fiduciary duty. By purchasing common units, common unitholders consent to be bound by the partnership agreement, and pursuant to our partnership agreement, each holder of common units consents to various actions and conflicts of interest contemplated in our partnership agreement that might otherwise constitute a breach of fiduciary or other duties under Delaware law. Our partnership agreement contains provisions that reduce the standards to which our general partner would otherwise be held by state fiduciary duty law. For example:
Our partnership agreement permits our general partner to make a number of decisions in its individual capacity, as opposed to its capacity as general partner. This entitles our general partner to consider only the interests and factors that it desires, and it has no duty or obligation to give any consideration to any interest of, or factors affecting, our common unitholders. Decisions made by our general partner in its individual capacity will be made by ETP, as the owner of our general partner, and not by the board of directors of our general partner. Examples of these decisions include:
Whether to exercise its limited call right;
How to exercise its voting rights with respect to any units it may own;
Whether to exercise its registration rights; and
Whether or not to consent to any merger or consolidation or amendment to our partnership agreement.
Our partnership agreement provides that our general partner will not have any liability to us or our unitholders for decisions made in its capacity as general partner so long as it acted in good faith, meaning it believed that the decisions were not adverse to the interests of our partnership.
Our partnership agreement provides that our general partner and the officers and directors of our general partner will not be liable for monetary damages to us for any acts or omissions unless there has been a final and non-appealable judgment entered by a court of competent jurisdiction determining that our general partner or those persons acted in bad faith or, in the case of a criminal matter, acted with knowledge that such person's conduct was criminal.
Our partnership agreement provides that our general partner will not be in breach of its obligations under the partnership agreement or its duties to us or our limited partners with respect to any transaction involving an affiliate if the transaction with an affiliate or the resolution of a conflict of interest is:
approved by the conflicts committee of the board of directors of our general partner, although our general partner is not obligated to seek such approval; or
approved by the vote of a majority of the outstanding common units, excluding any common units owned by our general partner and its affiliates; or
the board of directors of our general partner acted in good faith in taking any action or failing to act.
If an affiliate transaction or the resolution of a conflict of interest is not approved by our common unitholders or the conflicts committee then it will be presumed that, in making its decision, taking any action or failing to act, the board of directors acted in good faith, and in any proceeding brought by or on behalf of any limited partner or the partnership, the person bringing or prosecuting such proceeding will have the burden of overcoming such presumption.
Cost reimbursements due to our general partner and its affiliates for services provided to us or on our behalf will reduce cash available for distribution to our unitholders. The amount and timing of such reimbursements will be determined by our general partner.
              Prior to making any distribution on the common units, we will reimburse our general partner and its affiliates for all expenses they incur and payments they make on our behalf pursuant to the Omnibus Agreement and our partnership agreement. Neither our partnership agreement nor our Omnibus Agreement will limit the amount of expenses for which our general partner and its affiliates may be reimbursed. Our Omnibus Agreement and partnership agreement provide that our general partner will

25



determine in good faith the expenses that are allocable to us. The reimbursement of expenses and payment of fees to our general partner and its affiliates will reduce the amount of cash available to pay cash distributions to our unitholders.
Item 1B. Unresolved Staff Comments

None.

Item 2. Properties

The following table provides summary information of our owned and leased real property as of December 31, 2014, inclusive of executed renewal options:

 
 
 
 
Leased Locations by Expirations
 
 
 
 
Owned
 
0-5 Years
 
6-10 Years
 
11-15 Years
 
16 + Years
 
Total
Wholesale dealer and consignment sites
 
141

 
24

 
8

 
19

 
59

 
251

Susser Stripes®
 locations
 
66

 

 

 

 

 
66

Company-operated convenience stores
 
67
 
23
 
13
 
8
 
44
 
155
Total
 
274
 
47
 
21
 
27
 
103
 
472
    
Item 3. Legal Proceedings
Although we may, from time to time, be involved in litigation and claims arising out of our operations in the normal course of business, we do not believe that we are a party to any litigation that will have a material adverse impact on our financial condition or results of operations. However, prior to our acquisition of Aloha, the United States Department of Justice and the Environmental Protection Agency (the “EPA/DOJ”) notified Aloha on May 19, 2014 that improvements made to the loading rack at Aloha’s Hilo East terminal, located in Hilo, Hawaii (the “Hilo East Terminal”), in 2006 and 2008 triggered the New Source Performance Standards of the CAA and that vapor emission controls therefore should have been installed on the loading rack in 2006 and/or 2008. The EPA/DOJ also notified Aloha that the secondary containment area at the Hilo East Terminal did not have a sufficiently impervious liner and that Aloha would face a penalty for the alleged noncompliance. Aloha has disputed the alleged CAA non-compliance.
The EPA/DOJ has advised Aloha that the penalty for the alleged CAA noncompliance will be $651,000 (the “CAA Penalty”) and that the penalty for the alleged impervious liner non-compliance at the Hilo East Terminal will be $249,000 (the “Hilo Penalty” and together with the CAA Penalty, the “Penalties”). Aloha is currently pursuing settlement discussions with the EPA/DOJ on these matters.
We believe we have rights of indemnification that will allow us to recover any costs we are ultimately required to pay in connection with the Penalties, including rights under the purchase and sale agreement with Henger BV Inc. (“Henger”) for our acquisition of Aloha, which provided for a specific indemnity and the funding of an escrow account to cover these potential liabilities.

Item 4. Mine Safety Disclosures

Not applicable.


26



Part II


Item 5. Market for Our Common Equity, Related Unitholder Matters and Issuer Purchases of Equity Securities

Our Partnership Interest
 
As of February 20, 2015, we had outstanding 24,099,177 common units, 10,939,436 subordinated units, a non-economic general partner interest and incentive distribution rights, or IDRs. As of February 20, 2015, Energy Transfer Partners, L.P. (“ETP”) directly and indirectly through its 100% ownership in Susser, owned approximately 16.9% of our outstanding common units and 100% of our subordinated units, which together constitute a 42.8% limited partner ownership interest in us. Our general partner, SGP, is 100% owned by ETP and currently owns a non-economic general partner interest in us. ETP also owns all of our IDRs. As discussed below, the IDRs represent the right to receive increasing percentages, up to a maximum of 50%, of the cash we distribute from operating surplus (as defined below) in excess of $0.4375 per unit per quarter. Our common units, which represent limited partner interests in us, are listed on the New York Stock Exchange (“NYSE”) under the symbol “SUN” and prior to October 27, 2014, were traded under the symbol “SUSP”.

Our common units have been traded on the NYSE since September 20, 2012. The following table sets forth high and low sales prices per common unit and cash distributions declared per common unit for the periods indicated. The last reported sales price for our common units on February 20, 2015, was $51.51.


 
 
Sales Price per Common Unit
 
Quarterly Cash Distribution per Unit
 
 
 
 
High
 
Low
 
 
Distribution Date
Quarter Ended
 
 
 
 
 
 
 
 
December 31, 2014
 
$
55.99

 
$
42.28

 
$
0.6000

 
February 27, 2015
September 30, 2014
 
$
59.99

 
$
46.49

 
$
0.5457

 
November 28, 2014
June 30, 2014
 
$
47.93

 
$
35.08

 
$
0.5197

 
August 29, 2014
March 31, 2014
 
$
37.44

 
$
32.00

 
$
0.5021

 
May 30, 2014
December 31, 2013
 
$
36.66

 
$
30.05

 
$
0.4851

 
February 28, 2014
September 30, 2013
 
$
32.84

 
$
28.64

 
$
0.4687

 
November 29, 2013
June 30, 2013
 
$
32.78

 
$
26.80

 
$
0.4528

 
August 29, 2013
March 31, 2013
 
$
33.41

 
$
25.42

 
$
0.4375

 
May 30, 2013
December 31, 2012
 
$
26.34

 
$
23.09

 
$
0.4375

 
March 1, 2013
September 30, 2012 (1)
 
$
24.10

 
$
22.52

 
$
0.0285

 
November 29, 2012
 
 
 
 
 
 
 
 
 
(1) Sales price per common unit from September 20, 2012, the commencement date of trading. Quarterly cash distribution per unit was prorated for the six days of operation from September 25, 2012 to September 30, 2012.

Holders

At the close of business on February 20, 2015, we had six holders of record of our common units. The number of record holders does not include holders of units in "street names" or persons, partnerships, associations, corporations or other entities identified in security position listings maintained by depositories.

Distributions of Available Cash
Our partnership agreement requires that within 60 days after the end of each quarter, we distribute our available cash to unitholders of record on the applicable record date. The distribution for the quarter ended September 30, 2012 was adjusted for the number of days beginning with the completion of the IPO.




27



Definition of Available Cash

Available cash generally means, for any quarter, all cash and cash equivalents on hand at the end of the quarter;
less, the amount of cash reserves established by our general partner at the date of determination of available cash for the quarter to:

provide for the proper conduct of our business;
comply with applicable law, any of our debt instruments or other agreements or any other obligation; or
provide funds for distributions to our unitholders for any one or more of the next four quarters (provided that our general partner may not establish cash reserves for distributions unless it determines that the establishment of those reserves will not prevent us from distributing the minimum quarterly distribution on all common units and any cumulative arrearages on such common units for the current quarter);

plus, if our general partner so determines on the date of determination, all or any portion of the cash on hand immediately prior to the date of determination of available cash for the quarter, including cash on hand resulting from working capital borrowings made after the end of the quarter.

Minimum Quarterly Distributions

We intend to make a cash distribution to the holders of our common units and subordinated units on a quarterly basis to the extent we have sufficient cash from our operations after the establishment of cash reserves and the payment of costs and expenses, including payments to our general partner and its affiliates. However, there is no guarantee that we will pay the minimum quarterly distribution, as described below, on our units in any quarter. Even if our cash distribution policy is not modified or revoked, the amount of distributions paid under our policy and the decision to make any distribution is determined by our general partner, taking into consideration the terms of our partnership agreement.

Incentive Distribution Rights

The following table illustrates the percentage allocations of available cash from operating surplus between the unitholders and the holder of our IDRs based on the specified target distribution levels. The amounts set forth under “marginal percentage interest in distributions” are the percentage interests of our IDR holder and the common unitholders in any available cash from operating surplus we distribute up to and including the corresponding amount in the column “total quarterly distribution per unit target amount.” The percentage interests shown for our unitholders and our IDR holder for the minimum quarterly distribution are also applicable to quarterly distribution amounts that are less than the minimum quarterly distribution. The percentage interests set forth below assume that there are no arrearages on common units. ETP has owned our IDRs since September 2014; prior to that date the IDRs were owned by Susser.
 
 
 
Marginal percentage interest in distributions
 
Total quarterly distribution per unit target amount
 
Unitholders
 
IDR Holder
Minimum Quarterly Distribution
$0.4375
 
100
%
 

First Target Distribution
Above $0.4375 up to $0.503125
 
100
%
 

Second Target Distribution
Above $0.503125 up to $0.546875
 
85
%
 
15
%
Third Target Distribution
Above $0.546875 up to $0.656250
 
75
%
 
25
%
Thereafter
Above $0.656250
 
50
%
 
50
%

Subordinated Units

Our general partner owns, directly or indirectly, all of our subordinated units. The principal difference between our common units and subordinated units is that in any quarter during the subordination period, holders of the subordinated units will not be entitled to receive any distribution until the common units have received the minimum quarterly distribution plus any arrearages in the payment of the minimum quarterly distribution from prior quarters. To the extent that we do not pay the minimum quarterly distribution on our common units, our common unitholders will not be entitled to receive such payments in the future except during the subordination period. Subordinated units will not accrue arrearages. To the extent that we have available cash in any future quarter during the subordination period in excess of the amount necessary to pay the minimum quarterly distribution to holders of our common units, we will use this excess available cash to pay any distribution arrearages

28



on the common units related to prior quarters before any cash distribution is made to holders of subordinated units. When the subordination period ends, all of the subordinated units will convert into an equal number of common units.

The subordination period will end on the first business day after we have earned and paid at least (1) $1.75 (the minimum quarterly distribution on an annualized basis) on each outstanding common and subordinated unit for each of three consecutive, non-overlapping four-quarter periods ending on or after September 30, 2015 or (2) $2.625 (150% of the annualized minimum quarterly distribution) on each outstanding common and subordinated unit and the related distributions on the incentive distribution rights for the four-quarter period immediately preceding that date, in each case provided there are no arrearages on our common units at that time.

The subordination period also will end upon the removal of our general partner other than for cause if no subordinated units or common units held by the holder(s) of subordinated units or their affiliates are voted in favor of that removal.

Equity Compensation Plan

For disclosures regarding securities authorized for issuance under equity compensation plans, see Part III, Item 11. "Executive Compensation".

Item 6. Selected Financial Data

Selected financial data set forth below is presented for periods prior to our IPO on September 25, 2012 and for the period from September 25, 2012 to August 31, 2014 prior to the ETP Merger (collectively the “Predecessor Period”). From September 1, 2014 to December 31, 2014, financial data is presented for the Partnership after the ETP Merger and under the application of “push down” accounting that required its assets and liabilities to be adjusted to fair value on August 31, 2014 (“Successor Period”). The following table sets forth selected financial data as of and for the periods indicated and has been derived from our audited historical consolidated financial statements. For the year ended December 31, 2014, we have combined the Predecessor Period and the Successor Period and presented the unaudited financial data on a combined basis for comparative purposes.  This combination does not comply with generally accepted accounting principles or the rules for unaudited pro forma presentation, but is presented because we believe it provides the most meaningful comparison of our financial results.

The 2014 results also reflect the results of the MACS acquisition beginning on September 1, 2014, the initial date of common control, since this acquisition is being accounted for as a transaction between entities under common control, and the results of the Aloha acquisition beginning on December 16, 2014.

Prior to our IPO, our wholesale assets were a part of the integrated operations of Susser. Accordingly, the gross profit in the period prior to our IPO includes only gross profit received from third parties for our wholesale distribution services. In addition, the results of operations included results from consignment contracts retained by Susser following the IPO. For this reason, as well as for other factors described in “Item 7. Management’s Discussion and Analysis of Financial Condition and Results of Operations,” our results of operations are not comparable before and after the IPO. The selected financial data should be read in conjunction with the audited consolidated financial statements and related notes thereto, and Item 7. “Management’s Discussion and Analysis of Financial Condition and Results of Operations” in this Annual Report on Form 10-K.


29



 
 
 
 
 
 
 
 
Predecessor
 
Combined
 
Year ended December 31, 2010
 
Year ended December 31, 2011
 
Year ended December 31, 2012 (1)
 
Year ended December 31, 2013
 
 
Year ended December 31, 2014
 
(in thousands, except per unit data)
Statement of Income Data:
 
 
 
 
 
 
 
 
 
 
Total revenues
$
2,729,479

 
$
3,874,980

 
$
4,321,412

 
$
4,492,579

 
 
$
5,382,016

Total gross profit
36,099

 
43,023

 
51,502

 
70,964

 
 
175,926

Operating expenses
21,363

 
26,062

 
28,090

 
30,026

 
 
101,459

Income from operations
14,736

 
16,961

 
23,412

 
40,938

 
 
74,467

Net income attributable to limited partners
$
9,216

 
$
10,598

 
$
17,570

 
$
37,027

 
 
$
56,743

Net income per limited partner unit (2)
 
 
 
 
$
0.42

 
$
1.69

 
 
$
1.96

Cash distribution per unit (2)
 
 
 
 
$
0.47

 
$
1.84

 
 
$
2.17

Cash Flow Data:
 
 
 
 
 
 
 
 
 
 
Net cash provided by (used in):
 
 
 
 
 
 
 
 
 
 
Operating activities
$
17,469

 
$
14,665

 
$
16,488

 
$
50,680

 
 
$
105,975

Investing activities
$
(14,308
)
 
$
(19,153
)
 
$
(190,949
)
 
$
6,358

 
 
$
(891,771
)
Financing activities
$
1,142

 
$
(21
)
 
$
180,973

 
$
(55,640
)
 
 
$
844,797


 
Predecessor
 
 
Successor
 
As of December 31,
 
2010
 
2011
 
2012
 
2013
 
 
2014
 
(in thousands)
Balance Sheet Data (at period end):
 
 
 
 
 
 
 
 
 
 
Cash and cash equivalents
$
4,749

 
$
240

 
$
6,752

 
$
8,150

 
 
$
67,151

Property and equipment, net
35,247

 
39,049

 
68,173

 
180,127

 
 
905,465

Total assets
202,587

 
231,316

 
355,800

 
390,084

 
 
2,197,481

Total liabilities
97,372

 
115,503

 
277,468

 
310,391

 
 
1,060,749

Total equity
105,215

 
115,813

 
78,332

 
79,693

 
 
1,136,732

 
 
 
 
 
 
 
 
 
 
 
(1) Results include activity prior to our IPO on September 25, 2012 when our wholesale assets were integrated with Susser. Our results of operations for fiscal
2012 are not comparable before and after September 25, 2012.
(2) Calculated based on operations since September 25, 2012, the date of our IPO.


Item 7.    Management's Discussion and Analysis of Financial Condition and Results of Operations

The following discussion and analysis of our financial condition and results of operations should be read in conjunction with our audited consolidated financial statements and notes to audited consolidated financial statements included elsewhere in this report.
EBITDA, Adjusted EBITDA, and distributable cash flow are non-GAAP financial measures of performance that have limitations and should not be considered as a substitute for net income. Please see footnote (5) under “Key Operating Metrics” below for a discussion of our use of EBITDA, Adjusted EBITDA, and distributable cash flow in this “Management's Discussion and Analysis of Financial Condition and Results of Operations” and a reconciliation to net income for the periods presented.





30



Forward-Looking Statements

This report, including without limitation, our discussion and analysis of our financial condition and results of operations, and any information incorporated by reference, contains statements that we believe are “forward-looking statements”. These forward-looking statements generally can be identified by use of phrases such as “believe,” “plan,” “expect,” “anticipate,” “intend,” “forecast” or other similar words or phrases. Descriptions of our objectives, goals, targets, plans, strategies, costs, anticipated capital expenditures, expected cost savings and benefits are also forward-looking statements. These forward-looking statements are based on our current plans and expectations and involve a number of risks and uncertainties that could cause actual results and events to vary materially from the results and events anticipated or implied by such forward-looking statements, including:

ETP's and Susser's business strategy and operations and ETP's and Susser's conflicts of interest with us;
Changes in the price of and demand for the motor fuel that we distribute;
Our dependence on limited principal suppliers and our dependence on Susser and certain customers for significant portions of our revenue;
Competition in the wholesale motor fuel distribution industry and convenience store industry;
Changing customer preferences for alternate fuel sources or improvement in fuel efficiency;
Our ability to make, complete and integrate acquisitions from affiliates or third-parties;
Environmental, tax and other federal, state and local laws and regulations;
The fact that we are not fully insured against all risks incident to our business;
Dangers inherent in the storage and transportation of motor fuel;
Our reliance on senior management, supplier trade credit and information technology; and
Our partnership structure, which may create conflicts of interest between us and our general partner and its affiliates, and limits the fiduciary duties of our general partner and its affiliates.
For a discussion of these and other risks and uncertainties, please refer to “Item 1A. Risk Factors.” The list of factors that could affect future performance and the accuracy of forward-looking statements is illustrative but by no means exhaustive. Accordingly, all forward-looking statements should be evaluated with the understanding of their inherent uncertainty. The forward-looking statements included in this report are based on, and include, our estimates as of the filing of this report. We anticipate that subsequent events and market developments will cause our estimates to change. However, while we may elect to update these forward-looking statements at some point in the future, we specifically disclaim any obligation to do so, even if new information becomes available in the future.

Overview
We are a growth-oriented Delaware limited partnership formed by Susser and formerly known as Susser Petroleum Partners LP, or "SUSP", to engage in the primarily fee-based wholesale distribution of motor fuels to Susser and third parties. We closed the initial public offering of our common units on September 25, 2012 and our common units began trading on the NYSE under the symbol "SUSP". We entered into several agreements with Susser in connection with our IPO. See Part III. "Item 13. Certain Relationships, Related Transactions and Director Independence" for information regarding related party transactions.
On August 29, 2014, Susser completed its merger with ETP and certain other related entities, under which ETP acquired the then outstanding common shares of Susser. By acquiring Susser, ETP also owns the general partner interest and IDRs in the Partnership. ETP currently owns 15,002,284 common and subordinated units (representing 42.8% of the Partnership's outstanding units). On October 27, 2014, we changed our name from Susser Petroleum Partners LP to Sunoco LP (ticker symbol: SUN). Additional information is provided in Note 4 of our Notes to Consolidated Financial Statements.
As used in this Management’s Discussion and Analysis of Financial Condition and Results of Operations, the terms "Partnership", "SUN", "we", "us" or "our", refer to Sunoco LP and its subsidiaries.

31




As a result of the ETP Merger, we applied “push down” accounting that required our assets and liabilities to be adjusted to fair value as of the date of the transaction. The periods prior to the ETP Merger are identified as “Predecessor” and the period after the ETP Merger is identified as “Successor”.

In the fourth quarter of 2014, we completed strategic acquisitions of businesses that operate complementary motor fuel distribution and convenience retail stores (see Note 4 to our Consolidated Financial Statements). As of December 31, 2014, our retail segment operated 155 convenience stores and fuel outlets in Virginia, Maryland, Tennessee, Georgia, and Hawaii offering merchandise, food service, motor fuel and other services. We anticipate we will continue to expand and upgrade our operating portfolio through future drop-downs from ETP. We expect our affiliates to open a total of 35 to 40 new retail stores during fiscal year 2015. In our wholesale segment, we added 287 third party sites, including 275 related to acquisitions, and discontinued 18, for a total of 793 as of the end of December 31, 2014, of which 206 and 50 are attributable to the acquisitions of MACS and Aloha, respectively.
Susser operated 656 retail convenience stores under its proprietary Stripes® or Sac-N-Pac convenience store brands at year-end, primarily in growing Texas markets. Stripes® is a leading independent chain of convenience stores in Texas based on store count and retail motor fuel volumes sold. Our business is integral to the success of Susser's retail operations, and Susser purchases substantially all of its motor fuel from us. For the year ended December 31, 2014, we distributed 1.2 billion gallons of motor fuel to Stripes® convenience stores and Susser's consignment locations, and 749.9 million gallons of motor fuel to other third party customers. We purchase motor fuel primarily from independent refiners and major oil companies and distribute it throughout Texas, Louisiana, New Mexico, Oklahoma, Kansas, Maryland, Tennessee, Georgia, Virginia, and Hawaii to:
656 Stripes® convenience stores, pursuant to the Susser Distribution Contract;
approximately 85 other independently operated consignment locations where Susser sells motor fuel to retail customers, also pursuant to the Susser Distribution Contract;
approximately 55 independently operated consignment locations where we sell motor fuel under consignment arrangements to retail customers;
approximately 738 convenience stores and retail fuel outlets operated by independent operators, which we refer to as "dealers," pursuant to long-term distribution agreements; and
approximately 2,000 other commercial customers, including unbranded convenience stores, other fuel distributors, school districts and municipalities and other industrial customers.
In addition, we sold 83.4 million retail gallons through MACS and Aloha in the period September 1, 2014 through December 31, 2014. We believe we are one of the largest independent motor fuel distributors by gallons in Texas, and among the largest distributors of Valero and Chevron branded motor fuel in the United States. With the acquisition of MACS, we believe we are now one of the largest distributors of Exxon branded motor fuel in the United States. In addition to distributing motor fuel, we also distribute other petroleum products such as propane and lube oil, and we receive rental income from real estate that we lease or sublease.

Market and Industry Trends and Outlook
We expect that certain trends and economic or industry-wide factors will continue to affect our business, both in the short-term and long-term. We have based our expectations described below on assumptions made by us and on the basis of information currently available to us. To the extent our underlying assumptions about or interpretation of available information prove to be incorrect, our actual results may vary materially from our expected results. Read “Item 1A. Risk Factors” for additional information about the risks associated with purchasing our common units.

Regional Trends
A significant portion of our fuel distribution business is conducted in Texas. The economy in Texas has continued to fare better than many other parts of the nation, partly as a result of a relatively stable housing market and strong population growth and job creation. In 2014, Texas led the nation in job growth for the fifth straight year according to the U.S. Bureau of Labor Statistics, and also ranked first in the United States for population growth. The strong oil and gas development in the Permian Basin and Eagle Ford Shale have contributed to our growth in fuel sales. The recent declines in crude oil pricing may result in a slowdown of economic activity in certain of our Texas markets.

32



The MACS and Aloha acquisitions in the fourth quarter of 2014 provide both geographic and business diversification. MACS added retail convenience stores and contracted dealer fuel distribution locations in Virginia, Maryland, Tennessee and Georgia. These states exhibited above average population growth during 2014, and many of the markets in which our stores are located contain restrictions on new development, creating barriers to new entrants. Aloha is a leading fuel distributor and convenience store operator across four islands of Hawaii, which has also experienced stronger population and income growth than the average for the United States.
Industry Consolidation
We believe that there is considerable opportunity for consolidation in our industry as major integrated oil companies continue to divest sites they own or lease, and independent dealers continue to experience pressure from increased competition from non-traditional fuel suppliers, such as Walmart and grocery store chains. We intend to capitalize on the relationship between our wholesale and complementary retail business by pursuing mixed asset acquisition opportunities both independently or joint with Susser, Sunoco, Inc. or ETP, which may not be attractive to a pure wholesaler or pure retailer. We believe these opportunities will provide for growth in our fuel volumes, merchandise sales and rental income.

Seasonality
Our business exhibits some seasonality due to our customers' increasing demand for motor fuel during the late spring and summer months as compared to the fall and winter months. Travel, recreation and construction activities typically increase in these months in the geographic areas in which we operate, increasing the demand for motor fuel and merchandise sales. Therefore, our revenues are typically somewhat higher in the second and third quarters of our fiscal years. As a result, our results from operations may vary from period to period. The addition of the MACS and Aloha operations helps mitigate the seasonal impacts, as their business has historically not exhibited the same degree of seasonality as our Texas-centric business.

Key Measures Used to Evaluate and Assess Our Business
Our management uses a variety of financial measurements to analyze our performance. Key measures we use to evaluate and assess our business include the following:
Wholesale and retail motor fuel gallons sold. One of the primary drivers of our business is the total volume of motor fuel sold and through each of our wholesale and retail channels. Our long-term fuel distribution contracts with our wholesale customers, including Susser, generally provide that we will distribute motor fuel at a fixed, volume-based profit margin or at an agreed upon level of price support. As a result, our wholesale gross profit is directly tied to the volume of motor fuel that we distribute.
Gross profit per gallon. Gross profit per gallon reflects the gross profit on motor fuel (excluding non-cash fair value adjustments) divided by the number of gallons sold, which we typically express in terms of cents per gallon. Prior to our IPO, sales of motor fuel to Stripes® convenience stores had been at cost and therefore, our earned profits included only gallons sold to third parties. Pursuant to the Susser Distribution Contract, we receive a fixed profit margin per gallon on all of the motor fuel we distribute to Stripes® convenience stores and to Susser's consignment locations. The financial impact of this profit margin, if it had been generated on our historical volumes sold, is reflected in our discussion of pro forma results of operations later in this section. Our gross profit per gallon varies among our third-party customers and is impacted by the availability of certain discounts and rebates from our suppliers. Pursuant to the Susser Transportation Contract, Susser arranges for motor fuel to be delivered from our suppliers to some of our customers, with the costs being passed entirely along to our customers. As a result, our cost to purchase fuel and any transportation costs that we incur are generally passed through to our customers, and therefore do not have a substantial impact on our gross profit per gallon related to volatility in transportation costs. Our gross profit per gallon in the retail segment is also largely impacted by volatile pricing and intense competition from club stores, supermarkets and other retail formats.
Merchandise gross profit and margin. Merchandise gross profit represents gross sales price of merchandise sold less the direct cost of goods and shortages. Included in shortages are bad merchandise and theft. Merchandise margin represents merchandise gross profit as a percentage of merchandise sales. We do not include other gross profit from ancillary products and services in the calculation of merchandise gross profit.
Adjusted EBITDA and distributable cash flow. Adjusted EBITDA is a term used throughout this document, which we define as earnings before net interest expense, income taxes, and depreciation, amortization and accretion, as further adjusted to exclude allocated non-cash compensation expense and certain other operating expenses that are reflected in our net income that we do not believe are indicative of our ongoing core operations, such as the gain or loss on disposal of assets and non-cash impairment charges. Effective September 1, 2014, as a result of the ETP

33



Merger and in an effort to conform the method by which we measure our business to that of ETP's operations, we now define Adjusted EBITDA to also include adjustments for unrealized gains and losses on commodity derivatives and inventory fair value adjustments. We define distributable cash flow as Adjusted EBITDA less cash interest expense, current income tax expense, maintenance capital expenditures and other non-cash adjustments.
Adjusted EBITDA and distributable cash flow are not financial measures calculated in accordance with GAAP. For a reconciliation of Adjusted EBITDA and distributable cash flow to their most directly comparable financial measure calculated and presented in accordance with GAAP, read “Key Operating Metrics” below.
Beginning in late 2014, concurrent with the acquisition of MACS, we began operating our business in two primary operating segments, wholesale and retail, both of which are included as reportable segments. See Note 20 of the accompanying Notes to Consolidated Financial Statements for additional segment reporting information.
Factors Affecting Comparability of our Financial Results
The Partnership's results of operations may not be comparable to results of operations prior to our IPO for the reasons described below:
Revenues and Gross Profits. Prior to our IPO, our wholesale distribution assets were part of the integrated operations of Susser, and we distributed motor fuel and other petroleum products to Susser without any profit margin. Accordingly, the revenues and gross profits in our historical consolidated financial statements prior to our IPO do not include profit margin on fuel sold to Susser. In addition, our results of operations included results from certain consignment contracts that were retained by Susser following the completion of the IPO, and were previously reflected as third-party, but are now reflected as affiliate for the Partnership in our results of operations from the date of the IPO forward.
General and Administrative Expenses. Prior to our IPO, our general and administrative expenses included direct charges for the management of our operations as well as certain expenses allocated from Susser for general corporate services. These expenses were charged, or allocated, to us based on the nature of the expenses. The Partnership continues to incur charges for the management of the operations contributed to the Partnership as well as an allocation for general corporate services as provided by ETP and its affiliates, including Susser. We also incur additional incremental general and administrative expenses as a result of being a separate publicly-traded partnership.
Other Operating Expenses and Depreciation, Amortization and Accretion. Other operating expenses and depreciation, amortization and accretion in periods prior to the IPO include direct charges related to certain consignment operations, which were not contributed to the Partnership in connection with the IPO.
Income Tax Expense. As a limited partnership, our income tax expense primarily consists of the applicable Texas franchise tax. Prior to our IPO, we were part of a taxable corporation, and we were allocated a portion of the federal and state income taxes. Subsequent to the acquisition of MACS and Aloha, we are subject to state tax expense in Maryland, Virginia, Georgia, Tennessee and Hawaii.

Key Operating Metrics
The following table sets forth, for the periods indicated, information concerning key measures we rely on to gauge our operating performance. Results of operations for fiscal year 2012 include results of operations prior to our IPO and as such, are not comparable to results of operations after the IPO for reasons described above under "Factors Affecting Comparability of our Financial Results". The combined results for 2014 presented below include the Predecessor and Successor periods related to the ETP Merger, and also reflect the acquisition of MACS from September 1, 2014, the date of common control. See Notes 2 and 3 of the accompanying Notes to Consolidated Financial Statements for additional description of these transactions. The following information is intended to provide investors with a reasonable basis for assessing our historical operations, but should not serve as the only criteria for predicting our future performance.


34



 
Predecessor
 
Combined
 
Year Ended
 
December 31, 2012 (1)
 
December 31, 2013
 
December 31, 2014 (2)
 
(dollars and gallons in thousands, except motor fuel pricing and gross profit per gallon)
Revenues:
 
 
 
 
 
Retail motor fuel sales (3)
$

 
$

 
$
228,895

Wholesale motor fuel sales to third parties (4)
1,738,096

 
1,502,786

 
1,987,770

Wholesale motor fuel sales to affiliates (4)
2,570,757

 
2,974,122

 
3,074,236

Merchandise sales

 

 
52,275

Rental and other income
12,559

 
15,671

 
38,840

Total revenues
$
4,321,412

 
$
4,492,579

 
$
5,382,016

Gross profit:
 
 
 
 
 
Retail motor fuel
$

 
$

 
$
30,392

Wholesale motor fuel to third parties (4)
33,292

 
26,307

 
61,148

Wholesale motor fuel to affiliates (4)
7,781

 
31,597

 
35,733

Merchandise

 

 
13,455

Other
10,429

 
13,060

 
35,198

Total gross profit
$
51,502

 
$
70,964

 
$
175,926

Net income attributable to limited partners
$
17,570

 
$
37,027

 
$
56,743

Total Adjusted EBITDA (5)
$
31,695

 
$
51,884

 
$
122,313

Distributable cash flow (5)
$
10,457

 
$
47,678

 
$
92,488

Operating Data:
 
 
 
 
 
Total motor fuel gallons sold:
 
 
 
 
 
Retail

 

 
83,419

Wholesale third-party
560,191

 
517,775

 
749,925

Wholesale affiliated
889,755

 
1,053,259

 
1,178,619

Motor fuel gross profit cents per gallon (4, 6):
 
 
 
 
 
Retail

 

 

39.3
¢
Wholesale third-party

5.9
¢
 

5.1
¢
 

9.6
¢
Wholesale affiliated

0.9
¢
 

3.0
¢
 

3.0
¢
Volume-weighted average for all gallons

2.8
¢
 

3.7
¢
 

7.0
¢
Retail merchandise margin

 

 
25.7
%
 
 
 
 
 
 
(1)
Results include activity prior to our IPO when our wholesale assets were integrated with Susser and Partnership activity beginning September 25, 2012. See "Factors Affecting Comparability of our Financial Results" of our financial results for further information.
(2)
Reflects combined results of the Predecessor period from January 1, 2014 through August 31, 2014, and the Successor period from September 1, 2014 to December 31, 2014. See Note 4 in the accompanying Notes to Consolidated Financial Statements.
(3)
Retail motor fuel sales include sales of motor fuel at company operated convenience stores beginning September 1, 2014.
(4)
For the periods presented prior to September 25, 2012, affiliated sales only include sales to Stripes® convenience stores, for which we historically received no margin, and third-party motor fuel sales and gross profit cents per gallon includes the motor fuel sold directly to independently operated consignment locations, as well as sales to third-party dealers and other commercial customers. Following our IPO on September 25, 2012, we sell fuel to Susser for both Stripes® convenience stores and Susser's independently operated consignment locations at a fixed profit margin of approximately three cents per gallon. As a result, volumes sold to consignment locations are included in the calculation of third-party motor fuel revenue and gross profit in the operating data prior to September 25, 2012, and in the calculation of affiliated motor fuel gross profit cents per gallon beginning September 25, 2012.
(5)     We define EBITDA as net income before net interest expense, income tax expense and depreciation, amortization and accretion expense. Adjusted EBITDA further adjusts EBITDA to reflect certain other non-recurring and non-cash items. Effective September 1, 2014, as a result of the ETP Merger and in an effort to conform the method by which we measure

35



our business to that of ETP's operations, we now define Adjusted EBITDA to also include adjustments for unrealized gains and losses on commodity derivatives and inventory fair value adjustments. We define distributable cash flow as Adjusted EBITDA less cash interest expense, current income tax expense, maintenance capital expenditures, and other non-cash adjustments. Distributable cash flow for the year ended December 31, 2012 does not include results of operations prior to September 25, 2012.

We believe EBITDA, Adjusted EBITDA and distributable cash flow are useful to investors in evaluating our operating performance because:
Adjusted EBITDA is used as a performance measure under our revolving credit facility;
securities analysts and other interested parties use such metrics as measures of financial performance, ability to make distributions to our unitholders and debt service capabilities;
they are used by our management for internal planning purposes, including aspects of our consolidated operating budget, and capital expenditures; and
distributable cash flow provides useful information to investors as it is a widely accepted financial indicator used by investors to compare partnership performance, as it provides investors an enhanced perspective of the operating performance of our assets and the cash our business is generating.
EBITDA, Adjusted EBITDA and distributable cash flow are not recognized terms under GAAP and do not purport to be alternatives to net income (loss) as measures of operating performance or to cash flows from operating activities as a measure of liquidity. EBITDA, Adjusted EBITDA and distributable cash flow have limitations as analytical tools, and one should not consider them in isolation or as substitutes for analysis of our results as reported under GAAP. Some of these limitations include:
they do not reflect our total cash expenditures, or future requirements for capital expenditures or contractual commitments;
they do not reflect changes in, or cash requirements for, working capital;
they do not reflect interest expense, or the cash requirements necessary to service interest or principal payments on our revolving credit facility or term loan;
although depreciation and amortization are non-cash charges, the assets being depreciated and amortized will often have to be replaced in the future, and EBITDA and Adjusted EBITDA do not reflect cash requirements for such replacements; and
because not all companies use identical calculations, our presentation of EBITDA, Adjusted EBITDA and distributable cash flow may not be comparable to similarly titled measures of other companies.
(6)
Concurrent with the ETP Merger, we adopted the LIFO inventory method for fuel inventory, and began excluding the non-cash inventory fair value adjustment from our calculation of fuel cents per gallon gross profit. This adjustment was a $13.6 million write-down for 2014.













36



The following table presents a reconciliation of net income to EBITDA, Adjusted EBITDA and distributable cash flow:
 
Predecessor
 
Combined
 
 
 
 
 
Year Ended
 
January 1, 2012 through September 24, 2012
 
September 25, 2012 through December 31, 2012
 
December 31,
2013
 
December 31,
2014
 
(in thousands)
Net income
$
8,420

 
$
9,150

 
$
37,027

 
$
57,786

Depreciation, amortization and accretion
5,735

 
1,296

 
8,687

 
26,955

Interest expense, net
269

 
540

 
3,471

 
14,329

Income tax expense
4,809

 
224

 
440

 
2,352

EBITDA
19,233

 
11,210

 
49,625

 
101,422

Non-cash compensation expense
810

 
101

 
1,935

 
6,080

Loss on disposal of assets and impairment charge
229

 
112

 
324

 
2,631

Unrealized gains on commodity derivatives

 

 

 
(1,433
)
Inventory fair value adjustments
 
 

 

 
13,613

Adjusted EBITDA
$
20,272

 
11,423


51,884

 
122,313

Cash interest expense
 
 
439

 
3,090

 
12,029

Income tax expense (current)
 
 
71

 
302

 
3,275

Maintenance capital expenditures
 
 
456

 
814

 
5,196

MACS acquisition adjustment (2)
 
 

 

 
8,282

Earnings attributable to noncontrolling interest
 
 

 

 
1,043

Distributable cash flow
 
 
$
10,457

 
$
47,678

 
$
92,488

 
 
 
 
 
 
 
 
(1) Results include activity prior to our IPO when our wholesale assets were integrated with Susser and Partnership activity beginning September 25, 2012. See "Factors Affecting Comparability of our Financial Results" of our financial results for further information.
(2) Adjustment includes MACS' recasted results of operations for the period September 1, 2014 through September 30, 2014 (the date of common control), as further adjusted for depreciation, amortization and accretion, interest expense, income tax expense and other non-cash items, in accordance with the Adjusted EBITDA definition.
 

Year Ended December 31, 2014 (Combined basis) Compared to Year Ended December 31, 2013
The following discussion compares our 2014 results to our 2013 results, in which 2014 consists of results of operations of our Predecessor period prior to the ETP Merger and results of operations of our Successor period, reflecting "push down" accounting after the ETP Merger. The acquisition of MACS was considered a transaction between entities under common control, and as such, the results of MACS are reflected as of September 1, 2014, the initial date of common control for accounting purposes.
Revenue. Total revenue for 2014 was $5.4 billion, an increase of $889.4 million, or 19.8%, from 2013, of which $534.0 million is attributable to the acquisition of MACS and Aloha. Wholesale motor fuel sales to third parties increased $485.0 million, or 32.3%. This increase is primarily related to an increase of 232.2 million wholesale gallons sold to third parties compared to 2013, partially offset by a decrease in the selling price of wholesale motor fuel of 25.0 cents per gallon or 8.6%. Wholesale motor fuel sales to affiliates increased $100.1 million or 3.4%. This increase is primarily due to an increase of 125.4 million wholesale gallons sold to affiliates compared to 2013, partially offset by a decrease in the wholesale selling price of motor fuel of 21.0 cents per gallon or 7.4%. Total retail fuel sales were $228.9 million on 83.4 million gallons sold by MACS and Aloha. Merchandise revenue was $52.3 million attributable to the MACS and Aloha acquisitions in the last quarter of 2014. Rental revenue of $27.7 million increased $17.7 million from last year due to the purchase and subsequent leaseback of 33 stores from Susser in 2014 and rental income attributable to MACS. Other revenue increased $5.5 million to $11.1 million as compared to 2013.
Cost of Sales and Gross Profit. Total gross profit for 2014 was $175.9 million, an increase of $105.0 million, or 147.9%, over 2013. Gross profit on wholesale motor fuel sales to third parties increased $34.8 million or 132.4%. This increase is primarily attributable to the increase in the wholesale volume of gallons sold to third parties, as discussed above, as well as a

37



4.6 cents per gallon increase in wholesale gross profit. The increase in wholesale gross profit per gallon sold to third parties is due to the cost of motor fuel sold decreasing by 29.0 cents, partially offset by a 25.0 cents per gallon decrease in the wholesale selling price of motor fuel. We sold wholesale fuel to affiliates at a gross profit of approximately 3.0 cents per gallon, resulting in $35.7 million and $31.6 million of wholesale gross profit in 2014 and 2013, respectively. Total retail motor fuel gross profit was $30.4 million and due to the Aloha and MACS acquisitions in the fourth quarter of 2014. We anticipate our total gross profit per gallon to increase in 2015 due to the fact that we now operate retail convenience stores, which typically have higher fuel gross margins. Merchandise gross profit was $13.5 million or 25.7% of merchandise sales. Rental income gross profit was $27.7 million and increased $17.7 million as compared to 2013, primarily as a result of additional rental income from the purchase and leaseback of additional stores to Susser in 2014, discussed above. Other income gross profit increased $4.5 million as compared to 2013 principally due to the MACS and Aloha acquisitions.
Total Operating Expenses. For 2014, total operating expenses increased by $71.4 million, or 237.9%, from 2013. The increase is primarily due to the following:
transaction costs of approximately $6.5 million related to the ETP Merger and the MACS and Aloha acquisitions;
additional operating expenses of MACS and Aloha from the date of acquisition, as well as increased allocation of salaries, bonus and benefits related to annual compensation increases and headcount additions during 2014;
$6.1 million of non-cash unit-based compensation expense, an increase of $4.1 million compared to 2014, a portion of which was attributable to early vesting of grants concurrent with the ETP Merger;
rent expense increasing $3.2 million as compared to 2013 primarily due to additional leasehold properties as a result of the MACS acquisition; and
depreciation, amortization and accretion expense for 2014 of $27.0 million increasing $18.3 million, or 210.3%, from 2013 due to depreciation and amortization on additional capital investments, including acquisitions in 2014, recently constructed assets being placed into service and the stores purchased and leased back to Susser, in addition to the impact from "push down" accounting related to the ETP Merger.
Income Tax Expense. For 2014, income tax expense increased $1.9 million from 2013. The effective tax rate for 2013 was 1.2% compared to 3.9% for 2014 primarily due to an increase in earnings from our subsidiary subject to state and federal income tax.

Year Ended December 31, 2013 Compared to Year Ended December 31, 2012
The following discussion compares 2013 results to 2012 results, which includes activity preceding the IPO on September 25, 2012 when our wholesale assets were integrated with Susser. For 2012, results of operations prior to and following our IPO are not comparable. See “Factors Affecting Comparability of our Financial Results.”
Revenue. Total revenue for 2013 was $4.5 billion, an increase of $171.2 million, or 4.0%, from 2012. Motor fuel sales to third parties decreased $235.3 million, or 13.5%. This decrease is primarily related to 2012 consignment motor fuel sales of $270.3 million which, prior to the IPO, were categorized as third-party sales but are now included in affiliated sales. In addition, the wholesale selling price per gallon of motor fuel decreased 6.5%, offset by gallons sold to third parties which increased 8.9%, on a comparable basis. Motor fuel sales to affiliates increased $403.4 million, or 15.7%, from 2012. Of this increase, $263.1 million related to 2013 consignment motor fuel sales that were previously reflected in third party sales for our Predecessor. The remaining increase consisted of an 8.1% increase in gallons sold to affiliates, on a comparable basis, partially offset by a 2.3% decrease in the wholesale selling price of motor fuel. Rental revenue of $10.1 million increased by $5.0 million from last year due to the acquisition and subsequent leaseback of 25 additional convenience store locations in 2013 from Susser.
Cost of Sales and Gross Profit. Gross profit for 2013 was $71.0 million, an increase of $19.5 million, or 37.8%, over 2012. Gross profit on motor fuel sales to third parties decreased $7.0 million primarily attributable to the shift of consignment sales from third party to affiliated sales, as discussed above. The sales price of motor fuel sold to third parties decreased by 20.0 cents per gallon, while the cost of fuel decreased 19.2 cents per gallon, resulting in a 0.8 cents per gallon decrease in gross profit cents per gallon. Prior to our IPO, we sold motor fuel to affiliates at cost, resulting in no gross profit on motor fuel sales to affiliates for the period from January 1, 2012 through September 24, 2012. After our IPO, we sold fuel to affiliates at a gross profit of approximately 3.0 cents per gallon, resulting in $7.8 million and $31.6 million of gross profit in 2012 and 2013, respectively. Other gross profit of $13.1 million increased by $2.6 million from 2012, primarily as a result of additional rental income offset by certain income streams not contributed to us at the IPO.

38



Total Operating Expenses. For 2013, operating expenses increased by $1.9 million, or 6.9%, from 2012. The increase in operating expenses was primarily attributable to increased cost of salaries, bonus and benefits related to annual compensation increases and headcount additions during 2013, in addition to public company expenses incurred subsequent to our IPO. The increases were partially offset by a decrease in operating expenses of $2.0 million due primarily to operating expenses associated with activities not contributed to us in the IPO, as well as a decrease in rent expense of $2.5 million due to leasehold properties not being contributed to us. Depreciation, amortization and accretion expense for 2013 of $8.7 million was up $1.7 million, or 23.6%, from 2012 due to depreciation and amortization on additional capital investments, including acquisitions in 2013, recently constructed assets being placed into service and the stores purchased and leased back to Susser.
Income Tax Expense. For 2013, income tax expense decreased $4.6 million from 2012. Income taxes for 2012 reflect state and federal income taxes as a corporate entity from January 1, 2012 through the date of our IPO on September 25, 2012. During 2013, as a Partnership we were a pass-through entity and were not subject to income tax. Activity during 2013 only reflects Texas franchise tax and the income tax expense of PropCo.
Pro Forma Results of Operations
We have provided below certain supplemental pro forma information for the year ended December 31, 2012, compared to historical results for the year ended December 31, 2013. The pro forma information gives effect to (i) the contribution by Susser of substantially all of the assets and operations comprising its wholesale motor fuel distribution business (other than its motor fuel consignment business and transportation assets and substantially all of its accounts receivable and payable) and the contribution of certain convenience store properties and (ii) our entry into the Susser Distribution Contract, the Susser Transportation Contract and the Omnibus Agreement as if such transactions had occurred at the beginning of the period presented.
Our assets were historically a part of the integrated operations of Susser, and we distributed motor fuel and other petroleum products to Susser, as opposed to third parties, without receiving any profit margin. Accordingly, the gross profit in our historical consolidated financial statements, prior to our IPO on September 25, 2012, relates only to the profit margin received from third parties for our wholesale distribution services and from consignment contracts that were retained by Susser following the completion of our IPO. The pro forma information presented in the table below was derived based upon known volumes distributed by us to Susser reflected in our historical financial statements for which we did not receive any profit margin, and adjusted for the profit margin that we receive currently pursuant to the Susser Distribution Contract, applied to those volumes. The pro forma information was also derived based upon the volumes distributed by us under consignment arrangements, for which we historically received variable margins, and were adjusted for the profit margin contained in the Susser Distribution Contract and applied to those volumes.
Management believes the pro forma presentation is useful to investors because, had it been in effect during the historical periods presented, the Susser Distribution Contract would have had a substantial impact on our historical results of operations as a result of (i) the fixed profit margin that we would have earned on the motor fuel distributed to Susser instead of no margin historically reflected in our financial statements and (ii) the fixed profit margin that we would have received on all volumes sold to consignment locations instead of the variable and higher margin received by us under consignment contracts.


39



 

 
 
 
Year ended December 31, 2012
 
Year ended December 31, 2013
 
Pro Forma (unaudited)
 
Predecessor Actual
 
(in thousands, except gross profit per gallon)
Revenues:
 
 
 
Motor fuel sales to third parties
$
1,467,833

 
$
1,502,786

Motor fuel sales to affiliates
2,853,052

 
2,974,122

Rental income
3,484

 
10,060

Other income
5,255

 
5,611

Total revenue
4,329,624

 
4,492,579

Gross profit:
 
 
 
Motor fuel sales to third parties
20,957

 
26,307

Motor fuel to affiliates
29,206

 
31,597

Rental income
3,484

 
10,060

Other
3,125

 
3,000

Total gross profit
$
56,772

 
$
70,964

Operating Data:
 
 
 
Motor fuel gallons sold:
 
 
 
Third-party dealers and other commercial customers
475,507

 
517,775

Affiliated gallons
974,439

 
1,053,259

Total gallons sold
1,449,946

 
1,571,034

Motor fuel gross profit cents per gallon:
 
 
 
Third-party

4.4
¢
 

5.1
¢
Affiliated

3.0
¢
 

3.0
¢
Volume-weighted average for all gallons

3.5
¢
 

3.7
¢

Actual Year Ended December 31, 2013 Compared to Pro Forma Year Ended December 31, 2012
Pro Forma Revenue. Total revenue for 2013 was $4.5 billion, an increase of $163.0 million, or 3.8%, over pro forma 2012 revenue. Motor fuel sales to third parties increased by $35.0 million compared to pro forma 2012, or 2.4%, due to an 8.9% increase in gallons sold and partially offset by a 6.0% reduction in the selling price per gallon. 2013 motor fuel sales to affiliates increased $121.1 million, or 4.2%, compared to pro forma 2012, due to an increase in gallons sold to affiliates of 78.8 million or 8.1%, partly offset by a 3.6% decrease in the selling price of fuel. Rental revenue was $10.1 million, an increase of 188.7% over the same pro forma period last year. Most of the increase was due to rental revenue from Susser in the purchase and leaseback of 33 Stripes® stores.
Pro Forma Cost of Sales and Gross Profit. Total gross profit increased by $14.2 million, or 25.0% compared to pro forma 2012. Motor fuel gross profit from third-party sales for the year was $26.3 million, an increase of $5.4 million, or 25.5%, over pro forma 2012. This increase can be attributed to an increase of 15.3% in third-party gross profit cents per gallon or $3.2 million. The sales price of motor fuel sold to third parties decreased by 18.5 cents per gallon, while the cost of fuel decreased by 19.1 cents per gallon, resulting in a 0.6 cent per gallon increase in gross profit. Motor fuel gross profit from sales to affiliates for the year was $31.6 million, an 8.2% increase over pro forma 2012. The increase was mostly due to an 8.1% increase in gallons sold to affiliates. Cost of sales per gallon increased commensurate with revenue per gallon, which resulted in a 3.0 cents per gallon gross profit for the year compared to pro forma 2012. Gross profit from rental income was $10.1 million, an increase of $6.6 million over the pro forma 2012 results, related to the new properties we purchased and are leasing to affiliated and third-party customers.


40



Liquidity and Capital Resources
Liquidity
Our principal liquidity requirements are to finance current operations, fund capital expenditures, including acquisitions from time to time, service our debt and make distributions. We expect our ongoing sources of liquidity to include cash generated from operations, borrowings under our revolving credit facility and the issuance of long-term debt or additional partnership units as appropriate given market conditions. We expect that these sources of funds will be adequate to provide for our short-term and long-term liquidity needs.
Our ability to meet our debt service obligations and other capital requirements, including capital expenditures, as well as make acquisitions, will depend on our future operating performance which, in turn, will be subject to general economic, financial, business, competitive, legislative, regulatory and other conditions, many of which are beyond our control. As a normal part of our business, depending on market conditions, we will from time to time consider opportunities to repay, redeem, repurchase or refinance our indebtedness. Changes in our operating plans, lower than anticipated sales, increased expenses, acquisitions or other events may cause us to seek additional debt or equity financing in future periods. There can be no guarantee that financing will be available on acceptable terms or at all. Debt financing, if available, could impose additional cash payment obligations and additional covenants and operating restrictions. In addition, any of the items discussed in detail under "Item 1A. Risk Factors" in this Annual Report on Form 10-K may also significantly impact our liquidity.
As of December 31, 2014, we had $67.2 million of cash and cash equivalents on hand and borrowing capacity of $554.8 million under the 2014 Revolver (as defined below).

Cash Flows Provided by Operations
Cash flows provided by operations are our main source of liquidity. We historically have relied primarily on cash provided by operating activities, supplemented as necessary from time to time by borrowings under our credit facilities and other debt or equity transactions to finance our operations and to fund our capital expenditures. Our daily working capital requirements fluctuate within each month, primarily in response to the timing of payments for motor fuel, motor fuel tax and rent.
Cash flows from operations were $16.5 million, $50.7 million and $106.0 million for the years ended December 31, 2012, 2013 and 2014, respectively. The growth in cash flows from operations is primarily attributable to growth in the underlying business, particularly the acquisitions of MACS and Aloha in 2014. Cash flows also fluctuate with increases or decreases in accounts receivable and accounts payable which are impacted by increasing or decreasing motor fuel prices and costs, as well as organic growth in volumes sold and volume increases due to acquisitions. We also began receiving gross profit mark-up in affiliated sales subsequent to our IPO, which we did not receive prior to September 25, 2012.

Cash Flows Used in Investing Activities
Capital expenditures, including purchase of intangibles, were $44.0 million, $116.3 million, and $176.3 million for the years ended December 31, 2012, 2013 and 2014, respectively. Included in the 2012 amount is $15.0 million and $29.0 million related to new stores purchased before and following our IPO through a sale and leaseback transaction with Susser. Included in our capital expenditures for the year ended December 31, 2013 was $115.5 million in expansion capital of which $104.2 million relates to the purchase and leaseback transactions with Susser, $11.3 million relates to four purchased dealer locations and other growth capital projects, including new dealer supply contracts, and $0.8 million in maintenance capital. Cash used in investing activities during 2014 includes cash payments for the Aloha and MACS acquisitions (see Note 4 to our Consolidated Financial Statements). We also incurred $168.1 million in expansion capital, which included the purchase and leaseback of 33 stores from Susser for $152.1 million, and $4.9 for maintenance capital, excluding MACS and Aloha.
Our capital spending program is focused on expanding our wholesale distribution network and retail portfolio and maintaining our owned properties and equipment. Capital expenditure plans are generally evaluated based on return on investment and estimated incremental cash flow. We develop annual capital spending plans based on historical trends for maintenance capital, plus identified projects for new sites and revenue-generating capital. In addition to the annually recurring capital expenditures, potential acquisition opportunities are evaluated based on their anticipated return on invested capital, accretive impact to operating results, and strategic fit.


41



Other Investing Activities
During the year ended December 31, 2014, we financed $26.0 million of the purchases of retail stores from Susser with proceeds from liquidating the balance of our marketable securities.

Cash Flows from Financing Activities
On October 27, 2014, we sold 8,000,000 common units to the public at a price of $46.25 per unit. We received net proceeds of $358.9 million, after deducting underwriting discounts and commissions, but before other offering expenses. In November 2014, we sold an additional 1.1 million units for net proceeds of $47.1 million, related to the underwriters' exercise of their option to purchase additional common units. We used the net proceeds from the offering to repay indebtedness under our revolving credit facility and for general partnership purposes.
In September 2012, we completed our IPO of 49.9% of issuance of non-controlling interests in us, receiving net proceeds of approximately $206.0 million, after deducting fees and expenses (see Note 2 for further information). Approximately $25.0 million of the proceeds were distributed to Susser for reimbursement of previously incurred capital expenditures for the prior 24 months, and the balance of $180.7 million was invested in marketable securities. The Partnership entered into a Term Loan and Security Agreement (the “Term Loan”) under which we borrowed $180.7 million, and pledged the marketable securities to obtain better terms. The Term Loan was repaid during the first quarter of 2014.
The 2012 Revolver was set to expire on September 25, 2017. In December 2013, the 2012 Revolver commitments were increased by $150.0 million to a total of $400.0 million while retaining the ability to increase the 2012 Revolver by an additional $100.0 million. On September 25, 2014, we entered into a new $1.25 billion revolving credit facility with a syndicate of banks expiring September 25, 2019 (which date may be extended in accordance with the terms of the credit agreement). The 2014 Revolver includes an accordion feature thus providing flexibility to increase the facility by an additional $250.0 million, subject to certain conditions. Borrowings under the 2014 Revolver were used to repay and cancel the 2012 Revolver, of which $1.6 million in unamortized loan fees were fully amortized to interest expense.
Borrowings under the 2014 Revolver bear interest at a base rate (a rate based off of the higher of (a) the Federal Funds Rate (as defined therein) plus 0.5%, (b) Bank of America’s prime rate or (c) one-month LIBOR (as defined therein) plus 1.00%) or LIBOR, in each case plus an applicable margin ranging from 1.50% to 2.50%, in the case of a LIBOR loan, or from 0.50% to 1.50%, in the case of a base rate loan (determined with reference to the Partnership’s Leverage Ratio (as defined therein)). Upon the first achievement by the Partnership of an investment grade credit rating, the applicable margin will decrease to a range of 1.125% to 2.00%, in the case of a LIBOR loan, or from 0.125% to 1.00%, in the case of a base rate loan (determined with reference to the credit rating for the Partnership’s senior, unsecured, non-credit enhanced long-term debt). Interest is payable quarterly if the base rate applies, at the end of the applicable interest period if LIBOR applies and at the end of the month if daily floating LIBOR applies. In addition, the unused portion of the 2014 Revolver is subject to a commitment fee ranging from 0.250% to 0.350%, based on the Partnership’s Leverage Ratio (as defined therein). Upon the first achievement by the Partnership of an investment grade credit rating, the commitment fee will decrease to a range of 0.125% to 0.275%, based on the Partnership’s credit rating as described above.
The 2014 Revolver requires the Partnership to maintain a Leverage Ratio of not more than 5.50 to 1.00. The maximum Leverage Ratio is subject to upwards adjustment of not more than 6.00 to 1.00 for a period not to exceed three fiscal quarters in the event the Partnership engages in an acquisition of assets, Equity Interests, (as defined therein) operating lines or divisions by the Partnership, a Subsidiary, (as defined therein) an Unrestricted Subsidiary (as defined therein) or a Joint Venture for a purchase price of not less than $50.0 million. Effective October 7, 2014 in connection with the acquisition of MACS, we entered into a Specified Acquisition period, as further defined in the 2014 Revolver credit agreement, in which our leverage ratio compliance requirements were adjusted upward. Indebtedness under the 2014 Revolver is secured by a security interest in, among other things, all of the Partnership’s present and future personal property and all of the present and future personal property of its guarantors, the capital stock of its material subsidiaries (or 66% of the capital stock of material foreign subsidiaries), and any intercompany debt. Upon the first achievement by the Partnership of an investment grade credit rating, all security interests securing the 2014 Revolver will be released.
As of December 31, 2014, there were $683.4 million outstanding borrowings under the 2014 Revolver and $11.8 million in standby letters of credit. Borrowings under the 2014 Revolver were used to repay the 2012 Revolver and to fund the MACS and Aloha acquisitions. The unused availability on the 2014 Revolver at December 31, 2014 was $554.8 million, and we were in compliance with all covenants.
We intend to pay a cash distribution to the holders of our common and subordinated units on a quarterly basis, to the extent we have sufficient cash from our operations after establishment of cash reserves and payment of fees and expenses, including payments to our general partners and its affiliates. We do not have a legal obligation to pay this distribution. Our minimum quarterly distribution of $0.4375 per common and subordinated unit equates to approximately $15.3 million per

42



quarter, or $61.3 million per year, based on the number of common and subordinates units outstanding as of December 31, 2014. During the year ended December 31, 2013, we paid the fourth quarter 2012 and first, second and third quarters of 2013 distributions totaling $39.3 million. We paid cash distributions on February 28, 2014, May 30, 2014, August 29, 2014, and November 28, 2014 totaling $51.6 million. On January 30, 2015, we declared a quarterly distribution of $21.0 million or $0.60 per unit, related to the fourth quarter of 2014. Additionally, we paid incentive distributions to our IDR holders of $0.3 million during 2014, and declared a $0.9 million payment related to the fourth quarter 2014 to be paid at the end of February 2015.

Contractual Obligations and Commitments
Contractual Obligations. We have contractual obligations which are required to be settled in cash. Our contractual obligations as of December 31, 2014 were as follows:
 
Payments Due by Year
 
Total
 
Less than 1 Year
 
1-3 Years
 
4-5 Years
 
More than 5 Years
 
(in thousands)
Long-term debt obligations, including current portion (1)
$
870,518

 
$
13,757

 
$
50,974

 
$
694,510

 
$
111,277

Interest payments (2)
156,650

 
25,484

 
48,491

 
40,744

 
41,931

Operating lease obligations (3)
157,964

 
16,210

 
28,010

 
21,801

 
91,943

Total
$
1,185,132

 
$
55,451

 
$
127,475

 
$
757,055

 
$
245,151

 
 
 
 
 
 
 
 
 
 
(1) Payments for 2015 through 2019 and thereafter include required principal payments on our debt, capital lease obligations, sale leaseback financing obligations, and VIE Debt (see Note 11 to our Consolidated Financial Statements). Assumes the balance of the 2014 Revolver, of which the balance at December 31, 2014 was $683.4 million, remains outstanding until the revolver maturity in September 2019.
(2) Includes interest on outstanding debt, capital lease obligations, sale leaseback financing obligations and VIE Debt. Includes interest on the 2014 Revolver balance as of December 31, 2014 and commitment fees on the unused portion of the facility through September 2019 using rates in effect at December 31, 2014.
(3) Includes minimum rental commitments under non-cancelable leases, net of sublet rental income.
We also make various other commitments and become subject to various other contractual obligations that we believe to be routine in nature and incidental to the operation of our business, such as fuel supply commitments which we believe do not have a material impact on our business, financial condition or results of operations.
We periodically enter into derivatives, such as futures and options, to manage our fuel price risk on inventory in the distribution system. Fuel hedging positions are not significant to our operations. We had 277 positions, representing 11.6 million gallons, outstanding at December 31, 2014 with a positive fair value of $1.3 million.
Off-Balance Sheet Arrangements
We do not maintain any off-balance sheet arrangements for the purpose of credit enhancement, hedging transactions or other financial or investment purposes.
Impact of Inflation
The impact of inflation has minimal impact on our results of operations, as we generally are able to pass along energy cost increases in the form of increased sales prices to our customers. Inflation in energy prices impacts our sales and cost of motor fuel products and working capital requirements. Increased fuel prices may also require us to post additional letters of credit or other collateral if our fuel purchases exceed unsecured credit limits extended to us by our suppliers. Although we believe we have historically been able to pass on increased costs through price increases and maintain adequate liquidity to support any increased collateral requirements, there can be no assurance that we will be able to do so in the future.
Quarterly Results of Operations

See "Item 8. Financial Statements and Supplementary Data - Notes to Financial Statements - Note 22. Selected Quarterly Financial Data (unaudited)" for financial and operating quarterly data for each quarter of 2013 and 2014.


43



Recent Accounting Pronouncements

For information on recent accounting pronouncements impacting our business, see Note 3 of the notes to the audited consolidated financial statements included in Part II, Item 8.

Application of Critical Accounting Policies
We prepare our consolidated financial statements in conformity with GAAP. The preparation of these financial statements requires us to make estimates and assumptions that affect the reported amounts of assets, liabilities, revenues and expenses and disclosure of contingent assets and liabilities as of the date of the financial statements, and the reported amount of revenues and expenses during the reporting period. Actual results could differ from those estimates.
Critical accounting policies are those we believe are both most important to the portrayal of our financial condition and results of operations, and require our most difficult, subjective or complex judgments, often as a result of the need to make estimates about the effects of matters that are inherently uncertain. Judgments and uncertainties affecting the application of those policies may result in materially different amounts being reported under different conditions or using different assumptions. We believe the following policies will be the most critical in understanding the judgments that are involved in preparation of our consolidated financial statements.
Business Combinations and Intangible Assets, Including Goodwill and Push Down Accounting. We account for acquisitions using the purchase method of accounting. Accordingly, assets acquired and liabilities assumed are recorded at their estimated fair values at the acquisition date. The excess of purchase price over fair value of net assets acquired, including the amount assigned to identifiable intangible assets, is recorded as goodwill. Given the time it takes to obtain pertinent information to finalize the acquired company's balance sheet, it may be several quarters before we are able to finalize those initial fair value estimates. Accordingly, it is not uncommon for the initial estimates to be subsequently revised. The results of operations of acquired businesses are included in the consolidated financial statements from the acquisition date.
Our recorded identifiable intangible assets primarily include the estimated value assigned to certain customer related and contract-based assets. Identifiable intangible assets with finite lives are amortized over their estimated useful lives, which is the period over which the asset is expected to contribute directly or indirectly to our future cash flows. Supply agreements are amortized on a straight-line basis over the remaining terms of the agreements, which generally range from five to fifteen years. Favorable/unfavorable lease arrangements are amortized on a straight-line basis over the remaining lease terms. The determination of the fair market value of the intangible asset and the estimated useful life are based on an analysis of all pertinent factors including (1) the use of widely-accepted valuation approaches, the income approach or the cost approach, (2) the expected use of the asset by us, (3) the expected useful life of related assets, (4) any legal, regulatory or contractual provisions, including renewal or extension periods that would cause substantial costs or modifications to existing agreements, and (5) the effects of obsolescence, demand, competition, and other economic factors. Should any of the underlying assumptions indicate that the value of the intangible assets might be impaired, we may be required to reduce the carrying value and subsequent useful life of the asset. If the underlying assumptions governing the amortization of an intangible asset were later determined to have significantly changed, we may be required to adjust the amortization period of such asset to reflect any new estimate of its useful life. Any write-down of the value or unfavorable change in the useful life of an intangible asset would increase expense at that time.
At December 31, 2014, we had goodwill recorded in conjunction with past business acquisitions totaling $863.5 million. Under the accounting rules, goodwill is not amortized. Instead, goodwill is subject to annual reviews on the first day of the fourth fiscal quarter for impairment at a reporting unit level. The reporting unit or units used to evaluate and measure goodwill for impairment are determined primarily from the manner in which the business is managed or operated. A reporting unit is an operating segment or a component that is one level below an operating segment. We have assessed the reporting unit definitions and determined that we have two operating segments that is appropriate for testing goodwill impairment.
The impairment analysis performed in the fourth quarter of 2014, which considered only qualitative factors, indicated no impairment of goodwill. In applying the qualitative approach, we determined that both the retail and wholesale business units more likely than not had a fair value which exceeded their respective carrying values. Some of the factors considered in applying these tests include the consideration of macroeconomic conditions, industry and market considerations, cost factors affecting the businesses, the overall financial performance of the business segments, and the performance of the unit price of the Partnership.
Some of the factors considered in applying the qualitative test include the consideration of macroeconomic conditions, industry and market considerations, cost factors affecting the business, and the overall financial performance of the business. In

44



addition, the key inputs used to determine fair value were considered, including industry multiples, the weighted average cost of capital, and the cash flow.
Long-Lived Assets and Assets Held for Sale. Long-lived assets at the individual site level are reviewed for impairment whenever events or changes in circumstances indicate the carrying amount of the asset may not be recoverable. If indicators exist, we compare the estimated undiscounted future cash flows related to the asset to the carrying value of the asset. If impairment is indicated, we then would write down the asset to its net realizable value (fair value less cost to sell). Assumptions are made with respect to cash flows expected to be generated by the related assets based upon management projections. Any changes in key assumptions used to compile these projections, particularly site level performance or market conditions, could result in an unanticipated impairment charge. For instance, changes in market demographics, traffic patterns, competition and other factors may impact the overall operations of certain individual locations and may require us to record impairment charges in the future.
Properties that have been closed and other excess real property are recorded as assets held and used, and are written down to the lower of cost or estimated net realizable value at the time we close such stores or determine that these properties are in excess and intend to offer them for sale. We estimate the net realizable value based on our experience in utilizing or disposing of similar assets and on estimates provided by our own and third-party real estate experts. Although we have not experienced significant changes in our estimate of net realizable value, changes in real estate markets could significantly impact the net values realized from the sale of assets. When we have determined that an asset is more likely than not to be sold in the next twelve months, that asset is classified as assets held for sale and reflected in other current assets.
Insurance Liabilities. We use a combination of self-insurance and third-party insurance with predetermined deductibles that cover certain insurable risks. Our costs are allocated from Susser, and Susser carries a liability which represents an estimate of the ultimate cost of claims incurred as of the balance sheet dates. The estimated undiscounted liability is established based upon analysis of historical data and includes judgments and actuarial assumptions regarding economic conditions, the frequency and severity of claims, claim development patterns and claim management and settlement practices. Although we have not experienced significant changes in actual expenditures compared to actuarial assumptions as a result of increased costs or incidence rates, such changes could occur in the future and could significantly impact our results of operations and financial position.

Stock and Unit-Based Compensation. Prior to our IPO, certain employees supporting our operations were historically granted long-term incentive compensation awards under Susser's stock-based compensation programs, which consist of stock options and restricted common stock. We were allocated expenses for such stock-based compensation costs. These costs are included in our general and administrative expenses. Following our IPO, our general partner now issues phantom unit awards to certain directors and employees under the 2012 LTIP (see Note 19 to our Consolidated Financial Statements), and related expense is included in general and administrative in our consolidated statement of operations.
Income Taxes. As a limited partnership we are generally not subject to state and federal income tax and would therefore not recognize deferred income tax liabilities and assets for the expected future income tax consequences of temporary differences between financial statement carrying amounts and the related income tax basis. We are, however, subject to a statutory requirement that our non-qualifying income cannot exceed 10% of our total gross income, determined on a calendar year basis under the applicable income tax provisions. If the amount of our non-qualifying income exceeds this statutory limit, we would be taxed as a corporation. Accordingly, certain activities that generate non-qualifying income are conducted through our wholly owned taxable corporate subsidiary for which we have recognized deferred income tax liabilities and assets at December 31, 2014. These balances, as well as income tax expense, are determined through management's estimations, interpretation of tax law for multiple jurisdictions and tax planning. If our actual results differ from estimated results due to changes in tax laws, our effective tax rate and tax balances could be affected. As such, these estimates may require adjustments in the future as additional facts become known or as circumstances change.
The benefit of an uncertain tax position can only be recognized in the financial statements if management concludes that it is more likely than not that the position will be sustained with the tax authorities. For a position that is likely to be sustained, the benefit recognized in the financial statements is measured at the largest amount that is greater than 50 percent likely of being realized. In determining the future tax consequences of events that have been recognized in our financial statements or tax returns, judgment is required. Differences between the anticipated and actual outcomes of these future tax consequences could have a material impact on our consolidated results of operations or financial position.







45



Item 7A. Quantitative and Qualitative Disclosures about Market Risk

Interest Rate Risk
We are subject to market risk from exposure to changes in interest rates based on our financing activities. We currently have a $1.25 billion revolving credit facility ("2014 Revolver") and debt related to our consolidated VIE (resulting from the MACS acquisition) which bear interest at a variable rate. We had $683.4 million outstanding borrowings on the 2014 Revolver and $40.2 million of variable interest VIE debt as of December 31, 2014. The annualized effect of a one percentage point change in floating interest rates on our variable rate debt obligations outstanding at December 31, 2014 would change our interest expense by approximately $7.2 million. Our primary interest rate exposure relates to:

Interest rate risk on short-term borrowings; and
The impact of interest rate movements on our ability to obtain adequate financing to fund future acquisitions.
While we cannot predict or manage our ability to refinance existing debt or the impact interest rate movements will have on our existing debt, management evaluates our financial position on an ongoing basis. From time to time, we may enter into interest rate swaps to reduce the impact of changes in interest rates on our floating rate debt. We had no interest rate swaps in effect during 2013 or 2014.

Commodity Price Risk
Historically, we have had minimal commodity price risk as we purchased the majority of our motor fuel only when we receive an order from one of our customers and took title to the motor fuel only for the short period of time (typically less than a day) between pick-up and delivery. In addition, a substantial majority of our gross profit is generated by fixed fees that we charge for each gallon sold and any transportation costs that we incur are passed through to our customers.
SPOC also periodically purchases motor fuel in bulk and holds in inventory. Starting in the fourth quarter of 2014 with the acquisition of Aloha, we have terminals on all four major Hawaiian islands which hold purchased fuel until it is delivered to customers (typically over a two to three week period). The commodity price risk associated with bulk inventories is hedged through the use of fuel futures contracts that are matched in quantity and timing to the anticipated usage of the inventory. These fuel hedging positions have not historically been material to our operations. We had 277 positions with a positive fair value of $1.3 million outstanding at December 31, 2014.

Item 8. Financial Statements and Supplementary Data

See Index to Consolidated Financial Statements at Part III, Item 15.


Item 9. Changes in and Disagreements With Accountants on Accounting and Financial Disclosure

None.


Item 9A. Controls and Procedures

Disclosure Controls and Procedures

We maintain disclosure controls and procedures (as defined in Rule 13a-15(e) and Rule 15d-15(e) of the Exchange Act), that are designed to provide reasonable assurance that the information that we are required to disclose in the reports we file or submit under the Exchange Act is recorded, processed, summarized and reported within the time periods specified in the SEC's rules and forms, and such information is accumulated and communicated to our management, including our Chief Executive Officer and Chief Financial Officer, as appropriate, to allow timely decisions regarding required disclosure. It should be noted that, because of inherent limitations, our disclosure controls and procedures, however well designed and operated, can provide only reasonable, and not absolute, assurance that the objectives of the disclosure controls and procedures are met.

As required by paragraph (b) of Rule 13a-15 under the Exchange Act, our management with the participation of our Chief Executive Officer and Chief Financial Officer, has evaluated the effectiveness of our disclosure controls and procedures

46



(as such term is defined in Rules 13a-15(e) and 15d-15(e) under the Exchange Act) as of the end of the period covered by this Form 10-K. Based on such evaluation, our management, including our Chief Executive Officer and Chief Financial Officer, has concluded, as of the end of the period covered by this Form 10-K, that our disclosure controls and procedures were effective at the reasonable assurance level for which they were designed in that the information required to be disclosed by the Partnership in the reports we file or submit under the Securities Exchange Act of 1934 is recorded, processed, summarized and reported within the time periods specified in SEC rules and forms and such information is accumulated and communicated to our management, including our Chief Executive Officer and Chief Financial Officer, as appropriate, to allow timely decisions regarding required disclosure.

Management’s Report on Internal Controls over Financial Reporting

Our management is responsible for establishing and maintaining adequate internal control over financial reporting as defined in Rule 13a-15(f) and 15d-15(f) under the Securities Exchange Act. Our internal control over financial reporting is a process that is designed under the supervision of our Chief Executive Officer and Chief Financial Officer, and effected by our board of directors, management and other personnel, to provide reasonable assurance regarding the reliability of financial reporting and the preparation of financial statements for external purposes in accordance with accounting principles generally accepted in the United States of America. Our internal control over financial reporting includes those policies and procedures that:
Pertain to the maintenance of records that, in reasonable detail, accurately and fairly reflect the transactions and dispositions of our assets;
Provide reasonable assurance that transactions are recorded as necessary to permit preparation of financial statements in accordance with accounting principles generally accepted in the United States of America, and that receipts and expenditures recorded by us are being made only in accordance with authorizations of our management and board of directors; and
Provide reasonable assurance regarding prevention or timely detection of unauthorized acquisition, use or disposition of our assets that could have a material effect on our financial statements.

Because of its inherent limitations, internal control over financial reporting may not prevent or detect misstatements. Also, projections of any evaluation of effectiveness to future periods are subject to the risk that controls may become inadequate because of changes in conditions, or that the degree of compliance with the policies and procedures may deteriorate.

Management conducted its evaluation of the effectiveness of internal control over financial reporting as of December 31, 2014, based on the framework in Internal Control-Integrated Framework issued by the Committee of Sponsoring Organizations of the Treadway Commission (1992 Framework). Management’s assessment included an evaluation of the design of its internal control over financial reporting and testing the operational effectiveness of its internal control over financial reporting. Management reviewed the results of the assessment with the Audit Committee of the board of directors. Based on its assessment, management determined that, as of December 31, 2014, it maintained effective internal control over financial reporting.
On December 16, 2014 and October 1, 2014, we completed the acquisitions of Aloha and MACS, respectively. Management has acknowledged that it is responsible for establishing and maintaining a system of internal controls over financial reporting for Aloha and MACS and is in the process of integrating these businesses, and therefore has excluded Aloha and MACS from its December 31, 2014 assessment of the effectiveness of internal control over financial reporting. For Aloha and MACS, total revenue was $24.7 million and $509.3 million, total net income was $0.7 million and $31.9 million, total assets were $334.8 million and $805.5 million, and net assets were $280.7 million and $579.0 million, respectively, and are included in our consolidated financial statements as of December 31, 2014 and for the period from September 1, 2014 through December 31, 2014. The impact of the Aloha and MACS transactions has not materially affected and is not expected to materially affect our internal control over financial reporting. As a result of these integration activities, certain controls will be evaluated and may be changed. We believe, however, that we will be able to maintain sufficient controls over the substantive results of our financial reporting throughout this integration process.
Ernst & Young LLP, the independent registered public accounting firm that audited the consolidated financial statements of the Partnership included in this Annual Report on Form 10-K, has issued an attestation report on the effectiveness of the Partnership’s internal control over financial reporting as of December 31, 2014. The report, which expresses an unqualified opinion on the effectiveness of the Partnership’s internal control over financial reporting as of December 31, 2014, is included in this Item under the heading Report of Independent Registered Public Accounting Firm.



47



Changes in Internal Control over Financial Reporting

There have been no changes in our internal control over financial reporting during the fourth quarter of fiscal 2014 that have materially affected, or are reasonably likely to materially affect, our internal control over financial reporting.

From time to time, we make changes to our internal control over financial reporting that are intended to enhance its effectiveness and which do not have a material effect on our overall internal control over financial reporting. We will continue to evaluate the effectiveness of our disclosure controls and procedures and internal control over financial reporting on an ongoing basis and will take action as appropriate.



48



Report of Independent Registered Public Accounting Firm
The Board of Directors of Sunoco GP LLC and Unitholders of Sunoco LP

We have audited Sunoco LP's internal control over financial reporting as of December 31, 2014, based on criteria established in Internal Control-Integrated Framework issued by the Committee of Sponsoring Organizations of the Treadway Commission (1992 framework) (the COSO criteria). Sunoco LP's management is responsible for maintaining effective internal control over financial reporting, and for its assessment of the effectiveness of internal control over financial reporting included in the accompanying Management's Report on Internal Controls over Financial Reporting. Our responsibility is to express an opinion on the Partnership's internal control over financial reporting based on our audit.

We conducted our audit in accordance with the standards of the Public Company Accounting Oversight Board (United States). Those standards require that we plan and perform the audit to obtain reasonable assurance about whether effective internal control over financial reporting was maintained in all material respects. Our audit included obtaining an understanding of internal control over financial reporting, assessing the risk that a material weakness exists, testing and evaluating the design and operating effectiveness of internal control based on the assessed risk, and performing such other procedures as we considered necessary in the circumstances. We believe that our audit provides a reasonable basis for our opinion.

A company's internal control over financial reporting is a process designed to provide reasonable assurance regarding the reliability of financial reporting and the preparation of financial statements for external purposes in accordance with generally accepted accounting principles. A company's internal control over financial reporting includes those policies and procedures that (1) pertain to the maintenance of records that, in reasonable detail, accurately and fairly reflect the transactions and dispositions of the assets of the company; (2) provide reasonable assurance that transactions are recorded as necessary to permit preparation of financial statements in accordance with generally accepted accounting principles, and that receipts and expenditures of the company are being made only in accordance with authorizations of management and directors of the company; and (3) provide reasonable assurance regarding prevention or timely detection of unauthorized acquisition, use or disposition of the company's assets that could have a material effect on the financial statements.

Because of its inherent limitations, internal control over financial reporting may not prevent or detect misstatements. Also, projections of any evaluation of effectiveness to future periods are subject to the risk that controls may become inadequate because of changes in conditions, or that the degree of compliance with the policies or procedures may deteriorate.

As indicated in the accompanying Management's Report on Internal Controls over Financial Reporting, management's assessment of and conclusion on the effectiveness of internal control over financial reporting did not include the internal controls of Aloha Petroleum, Ltd and Mid-Atlantic Convenience Stores, LLC, which are included in the 2014 consolidated financial statements of Sunoco LP and constituted $334.8 million and $805.5 million of total assets, respectively, and $280.7 million and $579.0 million of net assets, respectively, as of December 31, 2014, and $24.7 million and $509.3 million of revenues, respectively, and $0.7 million and $31.9 of net income, respectively, for the period from September 1, 2014 through December 31, 2014. Our audit of internal control over financial reporting of Sunoco LP also did not include an evaluation of the internal control over financial reporting of Mid-Atlantic Convenience Stores, LLC and Aloha Petroleum, Ltd.

In our opinion, Sunoco LP maintained, in all material respects, effective internal control over financial reporting as of December 31, 2014, based on the COSO criteria.

We also have audited, in accordance with the standards of the Public Company Accounting Oversight Board (United States), the consolidated balance sheets of Sunoco LP as of December 31, 2014 and December 31, 2013, and the related consolidated statements of operations and comprehensive income, partners' equity and cash flows for periods from September 1, 2014 through December 31, 2014 and January 1, 2014 through August 31, 2014, and the years ended December 31, 2013 and 2012, and our report dated February 27, 2015 expressed an unqualified opinion thereon.

/s/ Ernst & Young LLP

Houston, Texas
February 27, 2015






49



Item 9B. Other Information

None.




Part III

Item 10.     Directors, Executive Officers and Corporate Governance

Executive Officers and Directors of our General Partner
The following table shows information for the executive officers and directors of our general partner. References to "our officers," "our directors," or "our board" refer to the officers, directors, and board of directors of our general partner. Directors are appointed to hold office until their successors have been elected or qualified or until the earlier of their death, resignation, removal or disqualification. Executive officers serve at the discretion of the board.
Name
 
Age
Position With Our General Partner
Sam L. Susser
51
Chairman of the Board
Robert W. Owens
61
Director, President and Chief Executive Officer
Rocky B. Dewbre
49
Executive Vice President, Channel Operations
Mary E. Sullivan
58
Executive Vice President, Chief Financial Officer and Treasurer
Christopher P. Curia
59
Director and Senior Vice President, Human Resources Officer
Marshall McCrea III
55
Director
Matthew S. Ramsey
59
Director
Martin Salinas, Jr.
43
Director
K. Rick Turner
56
Director
William P. Williams
77
Director
Sam L. Susser-Chairman of the Board. Mr. Susser was appointed as the Chairman of the board of directors in August 2014. Mr. Susser previously served as Chairman, President and Chief Executive Officer of Susser Holdings Corporation prior to the ETP Merger in 2014. Prior to founding the Southguard Corporation (predecessor to Susser Holdings) in 1988, Mr. Susser was with Salomon Brothers Inc. in the corporate finance division and in the mergers and acquisitions group from 1985 to 1987. He received a B.B.A. in finance from the University of Texas at Austin. Mr. Susser is currently a member of the Advisory Board of the McCombs School of Business at the University of Texas; a Trustee and Chairman of the Driscoll Foundation, which owns the Driscoll Children's Hospital System in South Texas; a Director of The Texas State Aquarium; a member of the Board of Visitors at MD Anderson; and serves on numerous other boards and advisory committees. Mr. Susser was admitted to the Texas Business Hall of Fame in 2009, named Border Texan of the Year in 2013 and Retail Leader of the Year by CSP Business Media in 2014. The Susser family has been in the fuel distribution business for over 75 years. Mr. Susser provides insight into all aspects of our business. We believe that his financial industry experience along with his in-depth knowledge of our business provides valuable perspective to our board of directors in setting strategic, financial and operating strategies.
Robert W. Owens-Director and President and Chief Executive Officer. Mr. Owens was appointed to the board of directors in August 2014. Mr. Owens is President and Chief Executive Officer of Sunoco LP and Sunoco, Inc., roles he has held since August 2014 and October 2012, respectively. He previously served as Senior Vice President of Marketing of Sunoco Inc., which was acquired by ETP in 2012. In this role, Mr. Owens was responsible for the Sunoco, Inc. Retail network; all commercial supply and trading activities involving crude oil, refined products, and petrochemicals; as well as wholesale marketing and transportation operations for the company. Prior to joining Sunoco, Inc. in 1997, Mr. Owens held executive positions at Ultramar Diamond Shamrock, Amerada Hess and Mobil Oil Corporation. Mr. Owens holds a B.S. in Business Administration and Marketing from California Polytechnic State University and a M.B.A. from the Kellogg Graduate School of Management at Northwestern University. Mr. Owens was selected as a member of our board of directors based on his vast industry experience and his knowledge of our business as CEO, along with the valuable perspective he brings to our board of directors in setting our business operating and financial strategies.

Rocky B. Dewbre-Executive Vice President, Channel Operations. Mr. Dewbre has held the role of Executive Vice President-Channel Operations, since August 2014. Prior to that, Mr. Dewbre served as President and Chief Executive Officer of our general partner beginning September 2013, and, prior to that, was our President and Chief Operating Officer of our general

50



partner since June 2012. Mr. Dewbre served as Susser's Executive Vice President and President/Chief Operating Officer‑Wholesale from January 2005 until its acquisition by ETP. Mr. Dewbre served as Susser's Executive Vice President and Chief Operating Officer‑Wholesale from 1999 to 2005, as Vice President from 1995 to 1999 and as Manager of Finance and Administration from 1992 to 1995. Before joining SUSS in 1992, Mr. Dewbre was a corporate internal auditor with Atlantic Richfield Corporation, a petroleum/chemical company, from 1991 to 1992 and an auditor and consultant at Deloitte & Touche LLP from 1988 to 1991. Mr. Dewbre serves as a director of Tank Owner Members Insurance Company. Mr. Dewbre has notified the board of directors of his resignation effective April 21, 2015.
Mary E. Sullivan-Executive Vice President, Chief Financial Officer and Treasurer. Ms. Sullivan was appointed as the Executive Vice President, Chief Financial Officer and Treasurer of our general partner in June 2012. Ms. Sullivan has served as Susser's Executive Vice President, Chief Financial Officer and Treasurer from November 2005 and prior to that was Susser's Vice President of Finance from February 2000 to 2005. Prior to joining SUSS in 2000, Ms. Sullivan served as Director of Finance for the City of Corpus Christi from 1999 to 2000. Ms. Sullivan's previous experience includes serving as the Controller and member of the board of directors of Elementis Chromium, a producer of chromium chemicals, from 1993 to 1999, and various positions with Central Power and Light Company, culminating in Treasurer, over the 13 year period from 1979 to 1992. Ms. Sullivan has notified the board of directors of her resignation effective April 25, 2015.
Christopher P. Curia-Director and Senior Vice President-Human Resources. Mr. Curia was appointed to the board of directors in August 2014. Mr. Curia joined ETP in July 2008 and was appointed the Executive Vice President and Chief Human Resources Officer of Energy Transfer Equity, L.P. in January, 2015. Prior to joining ETP, Mr. Curia held HR leadership positions at both Valero Energy Corporation and Pennzoil and brings with him more than three decades of Human Resources experience in the oil and gas field. He also has several years’ experience in the retail sector of the energy industry. Mr. Curia earned a master’s degree in Industrial Relations from the University of West Virginia. Mr. Curia was selected to serve as a member of the board of directors due to the valuable perspective he brings from his extensive experience working as a human resources professional in the energy industry, and the insights he brings to the board of directors on matters such as succession planning, compensation, employee management and acquisition evaluation and integration.
Marshall McCrea III-Director. Mr. McCrea was appointed ot the board of directors in August 2014. Mr. McCrea has served as President and Chief Operating Officer of ETP since June 2008. Prior to that, he served as President - Midstream of ETP from March 2007 to June 2008. Previously, since the combination of ETP’s midstream and propane operations in January 2004, Mr. McCrea served as Senior Vice President - Commercial Development over midstream operations. Before January 2004, Mr. McCrea served as Senior Vice President - Business Development and Producer Services of ETP’s midstream operations, having served in that capacity since 1997. He also serves on the Boards of Directors of ETP, Energy Transfer Equity, L.P., and Sunoco Logistics Partners L.P. Mr. McCrea was selected to serve on our Board or Directors based on his extensive project development and operational experience and ability to assist the board of directors in creating and executing the Partnership’s strategic plans.
Matthew S. Ramsey-Director. Mr. Ramsey was appointed to the board of directors in August 2014. Mr. Ramsey is President of RPM Exploration, Ltd., a private oil and gas exploration partnership generating and drilling prospects on the Texas Gulf Coast. He is also President of Ramsey Energy Management, LLC, the General Partner of Ramsey Energy Partners, I, Ltd.; of Dollarhide Management, LLC, the General Partner of Deerwood Investments, Ltd.; and of Gateshead Oil, LLC, all of which are private oil and gas partnerships. In 2014, Mr. Ramsey joined the board of directors of RSP Permian, Inc. (NYSE: RSPP), where he serves as chairman of the compensation committee and as a member of the audit committee. Previously, Mr. Ramsey was President of DDD Energy, Inc. until its sale in 2002. From 1996 to 2000, he served as President and CEO of OEC Compression Corporation, Inc., a publicly traded oil field service company. Earlier, Mr. Ramsey was Vice President of Nuevo Energy Company, a publicly traded independent E&P company. Additionally, he was employed by Torch Energy Advisors, Inc., last serving as Executive Vice President. Mr. Ramsey also serves on the Boards of Directors of Energy Transfer Equity, L.P., and of Regency GP LLC. He holds a B.B.A. in Marketing from the University of Texas at Austin and a J.D. from South Texas College of Law. He is a graduate of Harvard Business School Advanced Management Program. Mr. Ramsey chairs Sunoco LP’s Audit Committee and also serves on our Compensation Committee. Mr. Ramsey was appointed to serve on our board of directors in recognition of his vast knoweldge of the energy space and valuable industry, operational and management experience.
Martin Salinas, Jr.-Director. Mr. Salinas was appointed to the board of directors in August 2014. Mr. Salinas has served as Chief Financial Officer of ETP since June 2008 and as the Chief Financial Officer of Sunoco Logistics Partners LP since October 2012. Mr. Salinas had previously served as the Controller and Treasurer of ETP from September 2004 to June 2008. Prior to joining ETP, he was a Senior Audit Manager with KMPG in San Antonio, Texas, from September 2002. Mr. Salinas also serves on the board of directors of Sunoco Logistics Partners LP. He earned his B.B.A. in Accounting from the University of Texas at San Antonio in 1994 and is a Certified Public Accountant. Mr. Salinas was selected as a member of our board of directors based on his extensive public company experience in finance, accounting and strategic planning.
K. Rick Turner-Director. Mr. Turner was appointed to the board of directors in August 2014. Mr. Turner is presently a managing director of Altos Energy Partners, LLC. Mr. Turner previously was a private equity executive with several groups after

51



having retired from the Stephens’ family entities, which he had worked for since 1983. He first became a private equity principal in 1990 after serving as the Assistant to the Chairman, Jackson T. Stephens. His areas of focus have been the oil and gas exploration, natural gas gathering and processing industries, and power technology. Prior to joining Stephens, he was employed by Peat, Marwick, Mitchell and Company. Mr. Turner also serves on the board of directors of Energy Transfer Equity, L.P., and is a director of North American Energy Partners Inc. Mr. Turner earned his B.S.B.A. from the University of Arkansas and is a non-practicing Certified Public Accountant. Mr. Turner chairs our Compensation Committee and also serves on our Audit Committee. Mr. Turner’s was selected to serve as a member of the board of directors based on his industry knowledge, his background in corporate finance and accounting, and his experience as a director and audit committee member on the boards of several other companies.

William P. Williams-Director. Mr. Williams was appointed to the board of directors in August 2014. Mr. Williams began his career in the oil and gas industry in 1967 with Texas Power and Light Company as Manager of Pipeline Construction for Bi-Stone Fuel Company, a predecessor of Texas Utilities Fuel Company. In 1980, he was employed by Endevco as Vice President of Pipeline and Plant Construction, Engineering, and Operations. Prior to Endevco, he worked for Cornerstone Natural Gas followed by Vice President of Engineering and Operations at ETP ending his career as Vice President of Measurement on May 1, 2011. Mr. Williams was selected to serve on our board of directors based on his extensive management and industry experience.

Board of Directors

Our general partner oversees our operations and activities on our behalf through its board of directors. The board of directors of our general partner appoints our officers, all of whom are employed by affiliates of ETP, and manages our day-to-day affairs. Neither our general partner, nor the board of directors of our general partner, are elected by our unitholders and neither will be subject to election by our unitholders in the future. Rather, the directors of our general partner are appointed by ETP, which directly owns 100% of our general partner. Our board of directors met ten times during fiscal year 2014 and each of our directors, following their appointment, attended, or properly recused themselves from, at least 75% of those meetings, and 75% of the meetings of any committees on which they served.

Director Independence
NYSE rules generally do not require that the board of directors of our general partner be composed of a majority of independent directors. We are, however, required to have an audit committee of at least three members, all of whom are required to meet the independence standards established by the NYSE and SEC rules. The board of directors of our general partner has affirmatively determined that Messrs. Ramsey, Turner and Williams meet the independence standards established by the NYSE and SEC rules.
In accordance with our Corporate Governance Guidelines, the board of directors of our general partner holds executive sessions of non-management directors not less than twice annually and which are presided over, on a rotating basis, by the chairman of the audit committee or the compensation committee of the board of directors. Interested parties may contact the chairman of our audit or compensation committee, or our independent or non-management directors individually or as a group, utilizing the contact information set forth on our website at http://www.sunocolp.com/investor-relations.
Committees of the Board of Directors
The board of directors of our general partner has an audit committee and a compensation committee. Messrs. Ramsey, Turner and Williams are members of the audit committee and Messrs. Ramsey and Turner are the members of our compensation committee. We do not have a nominating and corporate governance committee in view of the fact that ETP, which owns our general partner, controls and appoints the board of directors of our general partner.
Audit Committee
We are required to have an audit committee of at least three members, and all its members are required to meet the independence and experience standards established by the NYSE and the Exchange Act. The board of directors of our general partner has determined that each director appointed to the audit committee is “financially literate,” and Mr. Ramsey, who serves as chairman of the audit committee, has “accounting or related financial management expertise” and constitutes an "audit committee financial expert," in accordance with SEC and NYSE rules and regulations. The audit committee of the board of directors of our general partner serves as our audit committee and will assist the board in its oversight of the integrity of our consolidated financial statements and our compliance with legal and regulatory requirements and partnership policies and controls. The audit committee operates under a written charter that is publicly available on our website at http://www.sunocolp.com/investor-relations and has the sole authority to (1) retain and terminate our independent registered public accounting firm, (2) approve all auditing services and related fees and the terms thereof performed by our independent registered public accounting firm, and (3) pre-approve any

52



non-audit services and tax services to be rendered by our independent registered public accounting firm. The audit committee is also responsible for confirming the independence and objectivity of our independent registered public accounting firm. Our independent registered public accounting firm has been given unrestricted access to the audit committee and our management, as necessary. The audit committee met eight times during 2014.

The board of directors adopts the charter for the Audit Committee. Matthew S. Ramsey, K. Rick Turner and William P. Williams serve as elected members of the Audit Committee. Mr. Ramsey currently serves as the Chair of the Audit Committee. Mr. Ramsey currently serves as a member or chairman of the audit committee of three other publicly traded companies, including Energy Transfer Equity, L.P. in addition to his service as a member of the Audit Committee of our General Partner. Mr. Turner also serves on the audit committee of three other publicly traded companies, including Energy Transfer Equity, L.P. As required by Rule 303A.07 of the NYSE Listed Company Manual, the board of directors of our General Partner has determined that such simultaneous service does not impair Mr. Ramsey’s or Mr. Turner’s ability to effectively serve on our Audit Committee.

Compensation Committee
Although we are not required under NYSE rules to appoint a compensation committee or a nominating/corporate governance committee because we are a limited partnership, our board of directors established a compensation committee to establish standards and make recommendations to ETP concerning the compensation of our officers and directors concurrently with the acquisition of our general partner by ETP. In addition, the compensation committee determines and establishes the standards for any awards to employees and officers providing services to us under the equity compensation plans adopted by our unitholders, including the performance standards or other restrictions pertaining to the vesting of any such awards. Pursuant to the charter of the compensation committee, a director serving as a member of the compensation committee may not be an officer of or employed by our general partner, us or our subsidiaries. The charter of the compensation committee is publicly available on our website at http://www.sunocolp.com/investor-relations. The compensation committee is currently chaired by Mr. Turner. Mr. Ramsey also serves on the compensation committee. During 2014, none of the members of the committee were an officer or employee of affiliates of ETP, or served as an officer of any company with respect to which any of our executive officers served on such company's board of directors. In addition, neither Mr. Turner nor Mr. Ramsey are former employees of affiliates of ETP. The compensation committee held three meetings between the date of its formation on August 29, 2014 and the end of fiscal year 2014.
Section 16(a) Beneficial Ownership Reporting Compliance
Each director and executive officer (and, for a specified period, certain former directors and executive officers) of our general partner and each holder of more than 10 percent of a class of our equity securities is required to report to the SEC his or her pertinent position or relationship, as well as transactions in those securities, by specified dates. Based solely upon a review of reports on Forms 3 and 4 (including any amendments) furnished to us during our most recent fiscal year and reports on Form 5 (including any amendments) furnished to us with respect to our most recent fiscal year, and written representations from officers and directors of our general partner that no Form 5 was required, we believe that all filings applicable to our general partner's officers and directors, and our beneficial owners, required by Section 16(a) of the Exchange Act were filed on a timely basis during 2014 with the exception of one transaction involving the acquisition of our common units by Christopher Curia as to which a Form 4 was filed on December 3, 2014 with respect to a reportable transaction that occurred on October 23, 2014.
Code of Ethics
Our general partner's board of directors has approved a Code of Business Conduct and Ethics which is applicable to all directors, officers and employees of our general partner and its affiliates, including the principal executive officer and the principal financial officer. The Code of Business Conduct and Ethics is available on our website at http://www.sunocolp.com/investor-relations (under the 'Investor Relations/Corporate Governance' tab) and in print without charge to any unit holder who sends a written request to our secretary at our principal executive offices at 555 East Airtex Drive, Houston, Texas 77073. We intend to post any amendments of this code, or waivers of its provisions applicable to directors or executive officers of our general partner, including its principal executive officer and principal financial officer, at this location on our website.

Corporate Governance Guidelines
The board of directors of our general partner has adopted a set of Corporate Governance Guidelines to promote a common set of expectations as to how the board and its committees should perform their functions. These principles are published on our

53



website at http://www.sunocolp.com/investor-relations and reviewed by the board annually or more often as the board deems appropriate.
Reimbursement of Expenses of our General Partner
Our general partner does not receive any management fee or other compensation for its management of us. Our general partner is reimbursed for all expenses incurred on our behalf. These expenses include all expenses necessary or appropriate to the conduct of our business and are allocable to us, as provided for in our partnership agreement. There is no cap on the amount that may be paid or reimbursed to our general partner.

54



Item 11.     Executive Compensation

As is commonly the case for many publicly traded limited partnerships, we have no management employees. Under the terms of our partnership agreement, we are ultimately managed by our general partner. All of our management employees, including our executive officers, are employees of ETP or its affiliates and, while our compensation committee makes advisory recommendations to ETP and our board of directors regarding officer and director compensation, ETP is responsible for setting the compensation of our executive officers.

Compensation Committee Report
As discussed below, the responsibility and authority for compensation related decisions for our executive officers, who are all employees of ETP or its affiliates, resides with ETP and our compensation committee acts only in an advisory capacity with regard to compensation decisions impacting those officers. Nevertheless, the compensation committee of the board of directors of our general partner has reviewed and discussed the section of this report entitled “Compensation Discussion and Analysis” and approved its inclusion herein.
Compensation Committee
K. Rick Turner (Chairman)
Matthew S. Ramsey

The foregoing report shall not be deemed to be incorporated by reference by any general statement or reference to this Annual Report on Form 10-K into any filing under the Securities Act of 1933, as amended, or the Securities Exchange Act of 1934, as amended, except to the extent that we specifically incorporate this information by reference, and shall not otherwise be deemed filed under those Acts.

Compensation Discussion and Analysis

Named Executive Officers
We do not have officers or directors. Instead, we are managed by the board of directors of our general partner, and the executive officers of our general partner perform all of our management functions. As a result, the executive officers of our general partner are essentially our executive officers. References to “our officers” and “our directors” refer to the officers and directors of our general partner. This Compensation Discussion and Analysis is, therefore, focused on the total compensation of the executive officers of our general partner as set forth below. The executive officers we refer to in this discussion as our “named executive officers,” or “NEOs,” for the 2014 fiscal year are the following officers of our general partner:
Name
Principal Position
Sam L. Susser (1)
Chairman of the Board
Robert W. Owens (2)
President and Chief Executive Officer
Rocky B. Dewbre (3)
Executive Vice President, Channel Operations
Mary E. Sullivan (4)
Executive Vice President, Chief Financial Officer and Treasurer
Gail S. Workman (5)
Senior Vice President, Sales and Operations
 
 
(1)
Prior to the completion of the ETP Merger on August 29, 2014, Mr. Susser served as Chairman of our board of directors and as President and Chief Executive Officer of Susser.  Because he was an employee of Susser and participated in the day to day management of our general partner, a portion of his compensation was allocated to us and our general partner and we elected to classify his position as Chairman of our general partner as an executive one.  Although Mr. Susser remains Chairman of our board of directors, effective August 29, 2014, he is no longer an employee of Susser and is no longer active in the day to day management of our general partner and, consequently, is no longer considered an executive officer.
(2) Effective August 29, 2014, Mr. Owens was appointed President and Chief Executive Officer of our general partner.
(3) Mr. Dewbre served as President and Chief Executive Officer of our general partner until the appointment of Mr. Owens to that office effective August 29, 2014. Mr. Dewbre has notified our board of directors of his resignation, effective April 21, 2015.
(4)
Ms. Sullivan has notified our board of directors of her resignation, effective April 25, 2015.
(5)
Prior to August 29, 2014, Ms. Workman served as Senior Vice President and Chief Operating Officer of our general partner. As of August 29, 2014, Ms. Workman is no longer considered an executive officer.



55



We do not and will not directly employ any of the persons responsible for managing our business. Each of our NEOs was an employee of Susser, ETP or one of their affiliates for the 2014 fiscal year, and they allocated their time in 2014 between managing our business and managing the business of Susser, ETP and/or their affiliates. In accordance with the terms of our partnership agreement and the Omnibus Agreement, we reimburse ETP and its affiliates for compensation related expenses attributable to the portion of the executive’s time dedicated to providing services to us. During 2014, until the ETP Merger was completed on August 29, 2014, Mr. Susser, Mr. Dewbre, Ms. Sullivan and Ms. Workman each devoted approximately 15%, 75%, 15% and 75%, respectively, of their total business time to us and our general partner. Following the ETP Merger, Mr. Susser ceased devoting business time to us and our general partner, other than in his capacity as a director, and Mr. Owens, Mr. Dewbre, Mrs. Sullivan and Ms. Workman each devoted approximately 15%, 75%, 50% and 75%, respectively, of their total business time to us and our general partner.
NEO allocation of time in future years and, in turn, our future compensation allocations may differ from the time and compensation allocated for each NEO in 2014. Following the ETP Merger, the board of directors of our general partner established a compensation committee to establish standards and make recommendations to ETP concerning the compensation of our officers and directors. In addition, the compensation committee determines and establishes the standards for any awards to employees and officers providing services to us under the equity compensation plans adopted by our unitholders, including the performance standards or other restrictions pertaining to the vesting of any such awards. Although it consults with the compensation committee of the board of directors of our general partner in making compensation decisions, ETP has the ultimate decision making authority with respect to the total compensation of our CEO, and, subject to the terms of our partnership agreement, determining the portion of NEO compensation that is allocated to us based on the time spent by such officers in managing our business and operations. We expect future compensation decisions for our NEOs, other than our CEO, to be made solely by our compensation committee pursuant to a delegation of authority by ETP. All awards made under the Sunoco LP 2012 Long-Term Incentive Plan (the “LTIP”) to our executive officers, key employees, and independent directors must be approved by the board of directors of our general partner or the compensation committee.
Compensation Philosophy and Objectives
Prior to the ETP Merger, the compensation committee of the board of directors of Susser made compensation decisions for our executive officers and any such compensation decisions were not subject to any approvals by the board of directors of our general partner, or any committees thereof, except for general approvals for the issuance of our equity awards pursuant to the LTIP.
During 2014, as a result of the ETP Merger, we began the process of transitioning to a compensation philosophy and set of objectives similar to those of ETP. The philosophy for compensation of our executive officers is based on the premise that a significant portion of each executive officer’s total compensation should be incentive-based or “at risk” compensation and that executive officers’ total compensation levels should be highly competitive in the marketplace for executive talent and abilities. ETP and the compensation committee of the board of directors of our general partner believe the incentive-based balance is achieved by (i) the payment of annual discretionary cash bonuses that consider the achievement of the our financial performance objectives for a fiscal year set at the beginning of such fiscal year and the individual contributions of our named executive officers to our success and the achievement of the annual financial performance objectives and (ii) the annual grant of time-based restricted unit awards under our LTIP, which awards are intended to provide a longer term incentive and retention value to our key employees to focus their efforts on increasing the market price of our publicly traded units and to increase the cash distribution we pay to our unitholders.
Compensation decisions for 2014 with respect to our executive officers (other than Mr. Owens, who was appointed as the President and Chief Executive Officer of our general partner on August 29, 2014) before the ETP Merger were made by the compensation committee of the board of directors of Susser. Compensation decisions for 2014 with respect to our executive officers following the ETP Merger were made by the compensation committee of the board of directors of our general partner, in consultation with the general partner of ETP. All of the compensation provided for in 2014 and discussed below was determined by the compensation committee of the board of directors of Susser except for (i) the grants of phantom units of 50,000, 15,000 and 15,000 to Mr. Owens, Mrs. Sullivan and Mr. Dewbre, respectively, and (ii) the increase in Mr. Owens’ base salary to $600,000 or 9.7% from its previous level of $546,763 effective in January 2015, each of which were determined by the compensation committee of the board of directors of our general partner, in consultation with the general partner of ETP. Mr. Owens’ increase was based principally on his increase of duties related to ETP’s acquisition of Susser in 2014.
Our compensation program is structured to provide the following benefits:
reward executives with an industry-competitive total compensation package of competitive base salaries and significant incentive opportunities yielding a total compensation package approaching the top-quartile of the market;
attract, retain and reward talented executive officers and key management employees by providing total compensation

56



competitive with that of other executive officers and key management employees employed by publicly traded limited partnerships of similar size and in similar lines of business;
motivate executive officers and key employees to achieve strong financial and operational performance;
emphasize performance-based or “at-risk” compensation; and
reward individual performance.

Components of Executive Compensation

For the year ended December 31, 2014, the compensation paid to our named executive officers consisted of the following components:
annual base salary;
non-equity incentive plan compensation consisting solely of cash bonuses;
long-term equity awards; and
benefit plans;

Compensation Framework

During 2014, we transitioned from our pre-ETP Merger compensation framework in which non-equity compensation decisions were determined solely by Susser to a compensation framework providing our general partner more control over the compensation of our executive officers, including the recommendation of compensation by the compensation committee of the board of directors of our general partner. Additionally, pre-merger compensation decisions for Mr. Owens, who became our CEO and NEO on August 29, 2014, were made solely by ETP's general partner. Because our compensation committee was not formed until late in the third quarter of 2014, the compensation committee did not undertake a wholesale re-evaluation of the 2014 NEO compensation programs put in place by the Susser compensation committee, as to our legacy NEOs, or by the ETP general partner, as to Mr. Owens, at the beginning of the 2014 fiscal year. Moreover, certain compensation components-such as payment of performance bonuses-were governed by contractual provisions in the merger agreement between Susser and ETP relating to the ETP Merger. Mr. Owens, our CEO, is also a named executive officer of ETP LLC, the general partner of ETP. Accordingly, full year 2014 compensation information for Mr. Owens relating to both his services to ETP and to us (following the ETP Merger) is included in ETP’s annual report on Form 10-K for the 2014 fiscal year.
The compensation committee of our general partner generally considers relevant data available to it to assess our competitive position with respect to base salary, annual short-term incentives and long-term incentive compensation for our executive officers. The compensation committee of the board of directors of our general partner also considers individual performance, levels of responsibility, skills and experience.
Under ETP’s compensation methodology, we expect that the compensation committee will consider relevant data available to it to assess our competitive position with respect to base salary, annual short-term incentives and long-term incentive compensation for our NEOs, as well as each NEO’s individual performance, levels of responsibility, skills and experience.
The compensation committee may also periodically engage a third-party consultant to provide market information for compensation levels at peer companies in order to assist in its determination of compensation levels for our executive officers. The compensation committee may also utilize information obtained from other sources, such as third party surveys, in its determination of compensation levels for our NEOs.
Base salary. Base salary is designed to provide for a competitive fixed level of pay that attracts and retains executive officers, and compensates them for their level of responsibility and sustained individual performance (including experience, scope of responsibility and results achieved). We expect that the compensation committee will review the salaries of the NEOs on an annual basis.
Annual Bonus. In addition to base salary, the compensation committee of the board of directors of our general partner expects to make a determination whether to award our named executive officers discretionary annual cash bonuses following the end of the year. These discretionary bonuses, if awarded, are intended to reward our named executive officers for the achievement of financial performance objectives during the year for which the bonuses are awarded in light of the contribution of each individual to our profitability and success during such year.
Long-Term Equity Awards. Our LTIP is designed to provide maximum flexibility with respect to the design of compensatory arrangements for individuals providing services to us. The LTIP is for the benefit of employees, consultants, and directors of our general partner and its affiliates, who perform services for us. Each of our NEOs is eligible to participate in the

57



LTIP. Any awards that are made under the LTIP to our executive officers must be approved by the board of directors of our general partner or a committee thereof that may be established for such purpose. The LTIP provides us with the flexibility to grant unit options, restricted units, phantom units, unit appreciation rights, cash awards, distribution equivalent rights, substitute awards, and other unit-based awards, or any combination of the foregoing. These awards are intended to align the interests of plan participants (including our NEOs) with those of our unitholders and to give plan participants the opportunity to share in our long-term performance. All awards granted to our executive officers under the LTIP have consisted of restricted phantom units awards that are subject to vesting over a specified period of time. A restricted phantom unit entitles the grantee to receive a common unit upon or as soon as reasonably practicable following the phantom unit's settlement date. Recipients have full distribution, but no voting rights on these awards until they vest.
In November 2014, the compensation committee of the board of directors of our general partner, in consultation with the general partner of ETP, granted phantom units awards to Mr. Owens, Mr. Dewbre and Ms. Sullivan of 50,000, 15,000 and 15,000, respectively. These awards, other than the award to Mr. Susser in respect of his services as the chairman of the board of directors, were made in connection with the acquisition of Susser by ETP in 2014, and the additional responsibilities to be undertaken by the NEOs as part of the combined retail and marketing segment of ETP.
Additionally, the compensation committee of the board of directors of our general partner, in consultation with the general partner of ETP, increased Mr. Owens’ annual long-term incentive target from 200% of his annual base salary to 300% of his base salary in consideration of his additional responsibilities related to ETP’s acquisition of Susser. Mr. Owens received two long-term incentive awards under our LTIP for 2014. The first award of 50,000 restricted phantom units was awarded in November 2014 by the compensation committee of our general partner in consultation with the general partner of ETP. This award of 50,000 was made in connection with the acquisition of Susser by the ETP in 2014 and the additional responsibilities to be undertaken by Mr. Owens as the President and Chief Executive Officer of our general partner. In addition, in January 2015, the compensation committee of our general partner finalized and approved, in consultation with the general partner of ETP, 2014 long-term incentive awards to legacy Sunoco, Inc. personnel under our LTIP. Mr. Owens was awarded 39,160 restricted phantom units in connection with those awards.
The issuance of common units pursuant to our equity incentive plans is intended to serve as a means of incentive compensation; therefore, no consideration will be payable by the plan participants upon vesting and issuance of the common units.
As discussed below under “Potential Payments Upon a Termination or Change of Control,” certain equity awards automatically accelerate upon a change in control event, which means vesting automatically accelerates upon a change of control irrespective of whether the officer is terminated. In addition, the aforementioned January 2015 award to Mr. Owens included a provision in the applicable award agreement for acceleration of unvested restricted unit/restricted phantom unit awards upon a termination of employment without “cause”. For purposes of the awards the term “cause” shall mean: (i) a conviction (treating a nolo contendere plea as a conviction) of a felony (whether or not any right to appeal has been or may be exercised), (ii) willful refusal without proper cause to perform duties (other than any such refusal resulting from incapacity due to physical or mental impairment), (iii) misappropriation, embezzlement or reckless or willful destruction of property of the partnership or any of its affiliates, (iv) knowing breach of any statutory or common law duty of loyalty to the partnership or any of its or their affiliates, (v) improper conduct materially prejudicial to the business of the partnership or any of its or their affiliates by, (vi) material breach of the provisions of any agreement regarding confidential information entered into with the partnership or any of its or their affiliates or (vii) the continuing failure or refusal to satisfactorily perform essential duties to the partnership or any of its or their affiliate.
We believe that permitting the accelerated vesting of equity awards upon a change in control creates an important retention tool for us by enabling employees to realize value from these awards in the event that we undergo a change in control transaction. In addition, we believe permitting acceleration of vesting upon a change in control and the acceleration of vesting awards upon a termination without “cause” in the case of the awards to Mr. Owens creates a sense of stability in the course of transactions that could create uncertainty regarding their future employment and encourage these officers to remain focused on their job responsibilities.
Benefit Plans. Susser historically provided compensation in the form of other benefits, including medical, life, dental, and disability insurance in line with competitive market conditions. Our NEOs have historically been eligible for the same benefit plans provided to our other non-store employees, including insurance plans and supplemental plans chosen and paid for by employees who desire additional coverage. At the end of fiscal 2014, Susser’s plans terminated and our NEOs became eligible to participate in plans provided by Sunoco, Inc. on terms substantially consistent with those of the terminated Susser plans.
Susser maintained a 401(k) benefit plan for the benefit of its employees. All full-time employees who were over 21 years of age and have greater than six months tenure are eligible to participate. Under the terms of the 401(k) plan, employees can contribute up to 100% of their wages, subject to IRS limitations, which, for 2014, were generally a maximum contribution amount

58



of $17,500 on maximum compensation of $260,000. Susser matched 20% of the first 6% of salary that the employee contributes as a “guaranteed” match. Additionally, Susser historically considered making a discretionary match, determined in the first quarter of each year, based on the prior year's financial performance against internal targets. Susser historically maintained a non-qualified deferred compensation plan to allow compensation deferrals in addition to those allowed under the 401(k) plan. However, that plan was terminated at the time of the ETP Merger and all balances were distributed to plan participants. Effective January 1, 2015, we adopted a new 401(k) plan for corporate personnel providing services on our behalf, including our NEOs, which provides for a guaranteed employer ‘match’ of 50% of  employee contributions, up to 10% of each covered employee’s base salary.
Risk Assessment Related to Our Compensation Structure
We believe our compensation plans and programs for our named executive officers, as well as the other employees who provide services to us, are appropriately structured and are not reasonably likely to result in material risk to us. We believe our compensation plans and programs are structured in a manner that does not promote excessive risk-taking that could harm our value or reward poor judgment. We also believe we have allocated our compensation among base salary and short and long-term compensation in such a way as to not encourage excessive risk-taking. We use restricted phantom units rather than unit options for equity awards because restricted phantom units retain value even in a depressed market so that employees are less likely to take unreasonable risks to get, or keep, options “in-the-money.” Finally, the time-based vesting over five years for our long-term incentive awards ensures that our employees’ interests align with those of our unitholders for our long-term performance.
Accounting and Tax Considerations
We account for the equity compensation expense of our general partner’s employees, including the NEOs, in accordance with U.S. generally accepted accounting principles (“GAAP”), which requires us to estimate and record an expense for each equity award over the vesting period of the award. For performance-based restricted phantom units that are paid out in the form of common units, the value of our common units on the date of grant is used for determining the expense, with an adjustment for the actual performance factors achieved. Thus, the expense for performance-based restricted phantom units payable in units generally is not adjusted for changes in the trading price of our common units after the date of grant. For market-based awards, the value is determined using a Monte Carlo simulation. The expense for restricted phantom units settled in common units is recognized ratably over the vesting period. For cash compensation, the accounting rules require us to record it as an expense at the time the obligation is accrued. Because we are a partnership, and our general partner is a limited liability company, Internal Revenue Code (“Code”) Section 162(m) does not apply to the compensation paid to our NEOs and, accordingly, our general partner’s Compensation Committee did not consider its impact in making the compensation recommendations discussed above.
Tabular Information Relating to NEO and Director Compensation
As of December 31, 2014, a total of 241,235 phantom units had been issued under the LTIP Plan. Total securities remaining available for issuance under the LTIP Plan as of December 31, 2014 were as follows:

Common Units Remaining Available for Issuance Under Our Equity Compensation Plans
Plan Category
 
Number of
securities to be
issued upon
exercise of
outstanding
options, warrants
and rights
 
Weighted-average
exercise price of
outstanding
options, warrants
and rights
 
Number of securities
remaining available
for future issuance
under equity
compensation plans (1)
Equity compensation plans approved by security holders
 

 
$

 
799,596

Equity compensation plans not approved by security holders
 

 

 

Total
 

 
$

 
799,596

 
 
 
 
 
 
 
(1) As of January 1, 2015, the number of units awarded for future issuances increased by 500,000, to 1,299,596, as the Partnership completed a qualifying sale of its common units during 2014.


59



Summary Compensation Table

The following table provides a summary of total compensation allocated to us in connection with the services provided to us by the NEOs. For 2014, prior to the ETP Merger, Susser and its affiliates allocated to us (i) 15% of the cash compensation expense associated with the services provided by Mr. Susser and Ms. Sullivan, (ii) 75% of the cash compensation expense associated with the services provided by Mr. Dewbre and Ms. Workman, and (iii) 100% of the grant date fair value of phantom unit awards made under the LTIP Plan to the NEOs and directors in 2014. Following the ETP Merger, ETP began allocating 15% of the cash compensation expense associated with the services provided by Mr. Owen, and Mrs. Sullivan's allocation of cash compensation expense allocated to us increased to 50%. Cash compensation expenses for each NEO were allocated on the basis of total cash compensation earned by the NEO during the period. For purposes of the summary compensation table presented below we have disaggregated that allocated expense ratably among the various components reflected in total compensation.
Name and Principal Position
 
Year
 
Salary ($) (1)
 
 
Bonus ($) (2)
 
 
Unit Awards ($) (3)
 
 
Non-Equity Incentive Plan Compensation ($) (4)
 
All Other Compensation ($) (5)
 
Total ($)
Sam L. Susser
 
2014
 
62,308

(6
)
 

 
 
33,989

 
 
56,421

 
9,554

 
162,272

Chairman of the Board
 
2013
 
75,000

(6
)
 

 
 
188,521

 
 
10,224

 
7,074

 
280,819

 
 
2012
 
19,726

(6
)
 
16,320

(7
)
 

 
 

 
3,849

 
39,895

 
 
 
 
 
 
 
 
 
 
 
 
 
 
 
 
 
 
Robert W. Owens
 
2014
 
20,504

 
 
30,755

 
 
2,275,000

 
 

 
1,217

 
2,327,476

President and Chief Executive Officer
 
 
 
 
 
 
 
 
 
 
 
 
 
 
 
 
 
 
 
 
 
 
 
 
 
 
 
 
 
 
 
 
 
 
 
Rocky B. Dewbre
 
2014
 
236,459

 
 

 
 
682,500

 
 
211,194

 
13,660

 
1,143,813

Executive Vice President,
 
2013
 
173,590

 
 

  
 

  
 
58,829

 
3,575

 
235,994

Channel Operations
 
2012
 
41,728

 
 
39,653

 
 
92,100

 
 

 
4,928

 
178,409

 
 
 
 
 
 
 
 
 
 
 
 
 
 
 
 
 
 
Mary E. Sullivan
 
2014
 
70,753

 
 

 
 
682,500

 
 
65,864

 
3,568

 
822,685

Executive Vice President,
 
2013
 
43,040

 
 

  
 

  
 
7,194

 
882

 
51,116

Chief Financial Officer
 
2012
 
10,259

 
 
9,656

 
 
92,100

 
 

 
1,214

 
113,229

and Treasurer
 
 
 
 
 
 
 
 
 
 
 
 
 
 
 
 
 
 
 
 
 
 
 
 
 
 
 
 
 
 
 
 
 
 
 
Gail S. Workman (8)
 
2014
 
186,584

 
 

 
 

 
 
111,579

 
11,640

 
309,803

Senior Vice President, Sales and Operations
 
2013
 
142,634

 
 

 
 

 
 
57,704

 
2,379

 
202,717

________________
(1)
Includes the portion of base salary paid by Susser and allocated to work performed for us by each NEO during 2014, 2013 and 2012. Messrs. Susser and Owens were only employees of affiliates of our general partner for a portion of the 2014 fiscal year.  As such, the amounts above reflect only the compensation allocated to us for the periods of their employment (or, in the case of Mr. Owens, for the period of time after which ETP became our affiliate).  Please see the section captioned “Compensation Discussion and Analysis-Named Executive Officers” for more discussion on the basis of presentation reflected in the above table. The year 2012 is pro-rated for the period subsequent to September 24, 2012.
(2)
Amounts included in the bonus column are the portion of the amounts earned for the 2012 fiscal year and allocated to work performed for us by each NEO. Such amounts were paid in March of the following year. 2012 is pro-rated for the period subsequent to September 24, 2012.
(3)
The amounts reported for unit awards represent the full grant date fair value of phantom units granted to each of our NEOs, calculated in accordance with the accounting guidance on share-based payments. We have adjusted our presentation of prior year amounts to be consistent with the current guidance. 2014 unit awards reflected for Mr. Dewbre and Ms. Sullivan are subject to forfeiture upon their previously announced resignations.
(4)
Beginning in 2013, certain allocated bonus amounts are being reflected as "Non-Equity Incentive Plan Compensation" in the above table, as they were covered by Susser Holdings 162(m) Plan, which was approved by their shareholders during 2013. 2013 amounts were paid in March 2014. 2014 amounts were partially paid in 2014 as a results of the ETP Merger, with the balance paid in March 2015. Mr. Susser's 2013 bonus includes only the allocated portion of a cash bonus, as a portion of his bonus was awarded in shares of Susser restricted stock, the cost of which is not allocated to us.
(5)
The details of amounts listed as “All Other Compensation” are presented in the “All Other Compensation” table below.
(6)
Mr. Susser received $100,000 of his 2012 base salary, $150,000 of his 2013 base salary and $166,250 of his 2014 base salary as shares of Susser restricted stock instead of cash. The value of these restricted stock grants are not included in the salary column.
(7)
Mr. Susser requested that he receive one-third of his bonus for 2012 in SUN phantom units instead of cash, which were awarded in March 2013. The grant date fair values of those phantom units are reflected in the stock awards column for the year in which

60



they were received (2013), rather than for the year they were earned (2012). Consequently, the 2012 bonus column for Mr. Susser does not give effect to this award.
(8)
Ms. Workman became one of our named executive officers upon her promotion to Chief Operating Officer in 2013. Consequently, compensation information was not reported for periods prior. Effective with the ETP Merger, we determined that Ms. Workman is no longer a NEO.

All Other Compensation
 
Name
 
Year
 
Perquisites
and Other
Personal
Benefits
($) (1)
 
Matching
Contributions
to 401(k) and
Deferred
Compensation
Plans
($) (2)
 
Other
($) (4)
 
Total
Sam L. Susser
 
2014
 
5,650

 
3,904

 

 
9,554

 
 
2013
 
5,429

 
1,645

 

 
7,074

 
 
2012
 
1,356

 
2,493

 

 
3,849

 
 
 
 
 
 
 
 
 
 
 
Robert W. Owens
 
2014
 

 
292

 
925

 
1,217

 
 
 
 
 
 
 
 
 
 
 
Rocky B. Dewbre
 
2014
 

 
13,660

 

 
13,660

 
 
2013
 

 
3,575

 

 
3,575

 
 
2012
 

 
4,928

 

 
4,928

 
 
 
 
 
 
 
 
 
 
 
Mary E. Sullivan
 
2014
 

 
3,568

 

 
3,568

 
 
2013
 

 
882

 

 
882

 
 
2012
 

 
1,214

 

 
1,214

 
 
 
 
 
 
 
 
 
 
 
 
 
 
 
 
 
 
 
 
 
 
Gail S. Workman (3)
 
2014
 

 
11,640

 

 
11,640

 
 
2013
 

 
2,379

 

 
2,379

 
 
 
 
 
 
 
 
 
 
 
(1)
For Sam L. Susser, perquisites consisted of the estimated value of personal bookkeeping and secretarial services provided by Susser personnel. The above amounts reflect an allocation of the total "all other compensation" attributable to each NEO, based on the percent allocation of each NEO's time.
(2)
Each of our NEOs is eligible to participate in a 401(k) plan that is generally available to all Susser employees. Additionally, certain highly compensated employees, including our NEOs, are eligible to participate in the Susser NQDC plan. The investment options in the NQDC plan mirror those available in the 401(k) plan, and do not contain any above-market or preferential earnings. Susser's contributions to the 401(k) and NQDC plans accrued for 2012 and 2014 included a discretionary match of 80% on the first 6% of salary deferred in addition to the 20% guaranteed match. No discretionary match was made for 2013. We were allocated a portion of this match for our NEOs based on the percent allocation of each NEO's time.
(3)
Ms. Workman became one of our named executive officers upon her promotion to Chief Operating Officer in 2013. Consequently, compensation information is not reported for periods prior.
(4)
Includes profit sharing contributions made to a Sunoco, Inc. savings plan and the dollar value of life insurance premiums paid on behalf of Mr. Owens.















61



Grants of Plan-Based Awards
For Fiscal Year Ended December 31, 2014

The table below reflects awards granted to our NEOs under the LTIP Plan during 2014.
Name
 
Grant Date
 
Type of
Award (1)
 
Approval
Date
 
Estimated Future  Payouts
Under Equity Incentive Plan
Awards
 
All Other
Stock
Awards:
Number of
Shares of
Stock
(#) (1)
 
Grant Date
Fair Value of
Stock Awards
($) (1)
Threshold (#)
 
Target
(#)
 
Maximum (#)
 
Robert W. Owens
 
11/10/2014
 
Phantom units
 
11/10/2014
 

 

 

 
50,000

 
2,275,000

Rocky B. Dewbre
 
11/10/2014
 
Phantom units
 
11/10/2014
 

 

 

 
15,000

 
682,500

Mary E. Sullivan
 
11/10/2014
 
Phantom units
 
11/10/2014
 

 

 

 
15,000

 
$
682,500

________________
(1)
The grant date value per unit was $45.50, and the units vest 60% on December 5, 2017 and 40% on December 5, 2019. The reported grant date fair value of stock awards was determined in compliance with FASB ASC Topic 718 and are more fully described in Note 19–Unit-Based Compensation in our Notes to Consolidated Financial Statements. 2014 unit awards reflected for Mr. Dewbre and Ms. Sullivan are subject to forfeiture upon their previously announced resignations.


Outstanding Equity Awards at December 31, 2014

The following table reflects NEO equity awards granted under the LTIP Plan that were outstanding at December 31, 2014.
 
Unit Awards (1)
Name
Number
of Shares
or Units
of Stock
That
Have Not
Vested
(#)
 
Market
Value of
Shares or
Units
That
Have Not
Vested
($) (2)
 
 
Equity 
Incentive
Plan Awards:
Number of
Unearned
Shares, Units or
Other Rights
That Have Not
Vested
(#)
 
Equity 
Incentive
Plan Awards:
Market or
Payout Value of
Unearned
Shares, Units or
Other Rights
That Have Not
Vested
($) (2)
Robert W. Owens
50,000

 
2,488,500

 
 

 

Rocky B. Dewbre
15,000

 
746,550

 
 

 

Mary E. Sullivan
15,000

 
746,550

 
 

 

________________
(1)
Reflects phantom units granted under the LTIP Plan. The unvested portion of these phantom units is scheduled to vest 60% on December 5, 2017 and 40% on December 5, 2019. For additional information refer to Note 19–Unit-Based Compensation in our Notes to Consolidated Financial Statements. 2014 unit awards reflected for Mr. Dewbre and Ms. Sullivan are subject to forfeiture upon their previously announced resignations.
(2)
Based on the closing market price of our common units of $49.77 on December 31, 2014.


Units Vested
The following table provides information regarding the vesting of phantom units held by our NEOs during 2014. There are no options outstanding on our common units.

62



 
 
Unit Awards
Name
 
Number of
Units
Acquired on
Vesting (#)
 
Value Realized on
Vesting ($) (1)
Sam L. Susser
 
3,519

 
201,322

Rocky B. Dewbre
 
4,000

 
228,840

Mary E. Sullivan
 
4,000

 
228,840

(1) These units all vested concurrently with the closing of the ETP Merger. The value realized reflects the closing price per unit of $57.21 on August 28, 2014.
Non-Qualified Deferred Compensation
The following table provides information regarding total contributions by Susser and each NEO participating in its non-qualified deferred compensation plan during 2014. The table also presents each NEO’s total earnings and year-end balances in the plan. The amounts included in the All Other Compensation table reflects the portion of Susser contributions allocated to us based on the allocation formulas described above.
 
Name
 
Executive
Contributions
in 2014
($) (1)
 
Susser
Contributions
in 2014
($) (2)
 
Aggregate
Earnings
in 2014
($) (3)
 
Aggregate
Withdrawals/
Distributions in 2014
($) (4)
 
Aggregate
Balance at Last
Fiscal Year-End
($)
Sam L. Susser
 
108,457

 
5,206

 
77,789

 
4,840,365

 

Robert W. Owens (5)
 

 

 

 

 

Rocky B. Dewbre
 
15,143

 
3,029

 
24,568

 
542,025

 

Mary E. Sullivan
 
9,694

 
1,939

 
13,001

 
334,820

 

Gail S. Workman
 
12,910

 
2,582

 
5,710

 
49,406

 

________________
(1)
The amounts shown reflect the executive’s contributions to the NQDC plan during the fiscal year, a portion of which are included in the salary and incentive compensation numbers shown in the Summary Compensation Table, based on the allocation formula.
(2)
The amounts included in this column reflect Susser's total matching contributions to the NQDC plan, and only the allocated portion of those amounts are included within the amounts reported in “All Other Compensation” for 2014 in the Summary Compensation Table. The allocated amounts for the NEOs were (in the order in which they appear) $781, $0, $2,272, $291 and $1,937, respectively.
(3)
Reflects net earnings in each participant’s plan account. These amounts do not constitute above market interest or preferential earnings, and therefore are not included in the Summary Compensation Table above.
(4)
Susser's NQDC plan was terminated in 2014, in connection with the ETP Merger, and all balances were distributed.
(5)
Mr. Owens is eligible to participate, and does participate, in a non-qualified deferral compensation plan administered by ETP. However, as no compensation expense associated with that plan is allocated to us, no amounts associated with that plan are presented in the table above.

Potential Payments Upon Termination or Change of Control
Pursuant to the terms of the award agreements issued under the LTIP Plan, in the event of a (i) Change of Control or (ii) termination of employment due to death or disability, all phantom units shall vest. In the event of a termination of employment for any other reason, all phantom units that are still unvested shall be forfeited.
Under the Plan, a “Change of Control” means, and shall be deemed to have occurred upon one or more of the following events: (i) any “person” or “group” within the meaning of those terms as used in Sections 13(d) and 14(d)(2) of the Exchange Act, other than members of the General Partner, the Partnership, or an affiliate of either the General Partner or the Partnership, shall become the beneficial owner, by way of merger, consolidation, recapitalization, reorganization or otherwise, of 50% or more of the voting power of the voting securities of the General Partner or the Partnership; (ii) the limited partners of the General Partner or the Partnership approve, in one transaction or a series of transactions, a plan of complete liquidation of the General Partner or the Partnership; (iii) the sale or other disposition by either the General Partner or the Partnership of all or substantially all of its assets in one or more transactions to any Person other than an affiliate; (iv) the General Partner or an affiliate of the General Partner or the Partnership ceases to be the general partner of the Partnership; (v) any other event specified as a “Change of Control” in the equity incentive plan maintained by Susser at the time of such “Change of Control;” or (vi) any other event specified as a “Change of Control” in an applicable award agreement. Notwithstanding the above, with respect to a 409A award, a “Change of Control” shall not occur unless that Change of Control also constitutes a “change in the ownership of a corporation,” a “change in the effective control of a corporation,” or a “change in the ownership of a substantial portion of a corporation's assets,” in each case, within the meaning of 1.409A-3(i)(5) of the 409A regulations, as applied to non-corporate entities.

63



The following table shows the amount of incremental value that would have been received by each of the NEOs upon certain events of termination or a change of control resulting in the accelerated vesting of the phantom units held by our NEOs on December 31, 2014:
 
Name
 
Benefit
 
Termination
Due to Death
or Disability
($) (1)
 
Termination
for any other reason
($)
 
Change of
Control
with or without Continued
Employment
($) (1)
Robert W. Owens
 
Unit Vesting
 
2,488,500

 

 
2,488,500

Rocky B. Dewbre
 
Unit Vesting
 
746,550

 

 
746,550

Mary E. Sullivan
 
Unit Vesting
 
746,550

 

 
746,550

________________
(1)
The amounts reflected above represent the product of the number of phantom units that were subject to vesting/restrictions on December 31, 2014 multiplied by the closing price of our common units of $49.77 on that date. 2014 unit awards reflected for Mr. Dewbre and Ms. Sullivan are subject to forfeiture upon their previously announced resignations.

Compensation of Directors
Directors of our general partner who are not officers or employees of our general partner or ETP or its affiliates, or directors of ETP or its affiliates, receive a compensation package including an annual retainer of $50,000 and an annual grant of phantom units under the LTIP Plan. Additionally, a retainer and meeting fees are paid for service on the audit, compensation and special/conflict committees. Prior to the ETP Merger, the directors of our general partner received an annual retainer of $60,000, an additional retainer for committee chairs, and an annual grant of phantom units under the LTIP Plan.
Under the LTIP Plan, the director will forfeit all unvested phantom units upon a termination of his duties as a director for any reason. If the director ceases providing services due to death or disability (as defined by the LTIP Plan) prior to the date all phantom units have vested, then all restrictions lapse and all phantom units become immediately vested. If a Change of Control occurs (as defined under the LTIP Plan), then all unvested phantom units become fully vested as of the date of the Change of Control. In addition, our directors will be reimbursed for out-of-pocket expenses incurred in connection with attending meetings of the board of directors or its committees.
The following table provides a summary of compensation paid to those directors for 2014 service:
Name
 
Fees
Earned or
Paid in
Cash
($) (1)
 
Unit
Awards
($) (2)
 
Option
Awards
($)
 
All Other
Compensation
($)
 
Total
($)
Sam L. Susser
 
16,667

 
33,989

 

 

 
50,656

Richard Brannon (3)
 
27,083

 
33,989

 

 

 
61,072

Matthew S. Ramsey
 
35,733

 
33,989

 

 

 
69,722

K. Rick Turner
 
34,900

 
33,989

 

 

 
68,889

William P. Williams
 
19,900

 
33,989

 

 

 
53,889

Rob L. Jones (3)
 
53,333

 
70,402

 

 

 
123,735

Frank A. Risch (3)
 
40,000

 
70,402

 

 

 
110,402

Bryan F. Smith, Jr. (3)
 
46,667

 
70,402

 

 

 
117,069

________________
(1)
The amounts in this column reflect the aggregate dollar amount of fees earned or paid in cash including the prorated annual retainer fee.
(2)
The amounts reported for unit awards represent the full grant date fair value of the awards granted in 2014, calculated in accordance with the accounting guidance on share-based payments. These amounts do not correspond to the actual value that may be recognized by the recipient upon any disposition of vested units and do not give effect to any decline or increase in the trading price of our common units since the date of grant. For a discussion of the assumptions and methodologies used in calculating the grant date fair value of the unit awards reported above, see Note 19–Unit-Based Compensation in our Notes to Consolidated Financial Statements.
(3)
Mr. Brannon, Mr. Jones, Mr. Risch and Mr. Smith are former board members. Mr. Brannon resigned from our board of directors effective January 20, 2015. Messrs. Jones, Risch and Smith resigned from the board at the closing of the ETP Merger.





64



The following table presents additional information regarding unit awards granted to our non-employee directors during 2014:
Name
Grant Date
 
 
Approval Date
 
Unit Awards: Number of Units (#)
 
Grant Date Fair Value of Unit and Option Awards ($) (1)
Sam L. Susser
11/10/2014
(2)
 
11/10/2014
 
747

 
33,989

Richard Brannon (4)
11/10/2014
(2)
 
11/10/2014
 
747

 
33,989

Matthew S. Ramsey
11/10/2014
(2)
 
11/10/2014
 
747

 
33,989

K. Rick Turner
11/10/2014
(2)
 
11/10/2014
 
747

 
33,989

William P. Williams (4)
11/10/2014
(2)
 
11/10/2014
 
747

 
33,989

Rob L. Jones (5)
3/1/2014
(3)
 
2/12/2014
 
2,118

 
70,402

Frank A. Risch (5)
3/1/2014
(3)
 
2/12/2014
 
2,118

 
70,402

Bryan F. Smith, Jr. (5)
3/1/2014
(3)
 
2/12/2014
 
2,118

 
70,402

 
 
 
 
 
 
 
 
 
(1) The reported grant date fair value of the phantom unit awards was determined in compliance with FASB ASC Topic 718 and are more fully described in Note 19 Unit-Based Compensation in our Notes to Consolidated Financial Statements.
(2)    The phantom units vest 60% on December 5, 2017 and 40% on December 5, 2019.
(3)    Reflects phantom units scheduled to vest March 1, 2015, but which became fully vested upon the closing of the ETP Merger.
(4)
Mr. Brannon resigned from our board of directors effective January 20, 2015. William P. Williams resigned from our board of directors effective December 15, 2014 and was re-appointed on January 30, 2015.
(5)    Messrs. Jones, Risch and Smith resigned from our board of directors at the closing of the ETP Merger.

The following table presents the outstanding equity awards held by our non-employee directors as of December 31, 2014:
 
 
Unit Awards
 
 
Number of Units that Have Not Vested (#)
 
 
Market Value of Units that Have Not Vested ($) (1)
Name
 
 
 
Sam L. Susser
 
747

(2
)
 
$
37,178

Richard Brannon (3)
 
747

(2
)
 
37,178

Matthew S. Ramsey
 
747

(2
)
 
37,178

K. Rick Turner
 
747

(2
)
 
37,178

 
 
 
 
 
 
(1) Based on unit closing market price of $49.77 on December 31, 2014.
(2) The unvested portion of this award will vest 60% on December 5, 2017 and 40% on December 5, 2019.
(3) Mr. Brannon resigned from our board of directors effective January 20, 2015.

Item 12.     Security Ownership of Certain Beneficial Owners and Management and Related Unitholder Matters     

SECURITY OWNERSHIP OF CERTAIN BENEFICIAL OWNERS AND MANAGEMENT

The following table sets forth the beneficial ownership of common units and subordinated units of Sunoco LP that are issued and outstanding as of February 20, 2015 and held by:
each person or group of persons known by us to be beneficial owners of 5% or more of our common units;
each director, director nominee and named executive officer of our general partner; and
all of our directors and executive officers of our general partner, as a group.

65



Name of Beneficial Owner (1)
 
Common Units Beneficially Owned (7)
 
Percentage of Commons Units Beneficially Owned
 
Subordinated Units Beneficially Owned
 
Percentage of Subordinated Units Beneficially Owned
 
Percentage of Common and Subordinated Units Beneficially Owned
ETP (2)
 
4,062,848

 
16.9%
 
10,939,436
 
100.0%
 
42.8%
Oppenheimer Funds, Inc. (3)
 
2,129,803

 
8.8%
 
 
 
6.1%
Goldman Sachs Asset Management LP (4)
 
1,412,486

 
5.9%
 
 
 
4.0%
UBS Group AG (5)
 
1,287,456

 
5.3%
 
 
 
3.7%
Sam L. Susser (6)
 
270,452

 
1.1%
 
 
 
*
Robert W. Owens
 
 
 
 
 
Rocky B. Dewbre
 
18,908

 
*
 
 
 
*
Mary E. Sullivan
 
30,000

 
*
 
 
 
*
Christopher P. Curia
 
1,214

 
*
 
 
 
*
Marshall McCrea III
 
 
 
 
 
Matthew S. Ramsey
 
 
 
 
 
Martin Salinas, Jr.
 
 
 
 
 
K. Rick Turner
 
 
 
 
 
William P. Williams
 
 
 
 
 
All executive officers and directors as a group (ten persons)
 
320,574

 
1.3%
 
10,939.436
 
100.0%
 
*
________________
* Represents less than 1%.

(1)
As of the date set forth above, there are no arrangements for any listed beneficial owner to acquire within 60 days common units from options, warrants, rights, conversion privileges or similar obligations. Unless otherwise indicated, the address for all beneficial owners in this table is 555 East Airtex Drive, Houston, Texas 77073.
(2)
The address for Energy Transfer Partners, L.P. and its subsidiaries is 3738 Oak Lawn Avenue, Dallas, Texas 75219.
(3) The information contained in the table and this footnote with respect to Oppenheimer Funds, Inc. is based solely on a filing on Schedule 13G filed with the Securities and Exchange Commission on February 2, 2015. The business address of the reporting party is Two World Financial center, 225 Liberty Street, New York, New York 10281.
(4)
The information contained in the table and this footnote with respect to Goldman Sachs Asset Management LP is based solely on a filing on Schedule 13G/A filed with the Securities and Exchange Commission on February 13, 2015. The business address of the reporting party is 200 West Street, C/O Goldman Sachs & Co., New York, New York 10282.
(5)
The information contained in the table and this footnote with respect to UBS Group AG is based solely on a filing on Schedule 13G filed with the Securities and Exchange Commission on January 21, 2015. The business address of the reporting party is Bahnhofstrasse 45, PO Box CH-8021, Zurich, Switzerland.
(6) Excludes 87,805 common units held in trusts for the benefit of Mr. Sam L. Susser's children and future grandchildren.
(7)
Does not include unvested phantom units that may not be voted or transferred prior to vesting. As of February 20, 2015, there were 24,099,177 common units and 10,939,436 subordinated units deemed to be beneficially owned for purposes of the above table.
    










66



The following table sets forth, as of February 18, 2015, the number of common units of ETP owned by each of the directors of our general partner and all directors and executive officers of our general partner as a group.
 
 
ETP Common Units Beneficially Owned†
Name of Beneficial Owner (1)
 
Number of Common Units (2)
 
Percentage of Total Common Units (3)
Sam L. Susser (4)
 
1,777,260

 
*
Robert W. Owens
 
18,855

 
*
Rocky B. Dewbre
 
82,948

 
*
Mary E. Sullivan
 
80,162

 
*
Christopher P. Curia
 
18,543

 
*
Marshall McCrea III
 
283,213

 
*
Matthew S. Ramsey
 

 
Martin Salinas, Jr.
 
53,325

 
*
K. Rick Turner
 
10,631

 
*
William P. Williams
 

 
 
 
 
 
 
All executive officers and directors as a group (10 persons)
 
2,324,937

 
*
________________

*
Less than 1.0%
† Although our, ETP's and ETE's common units are not voting securities, officers and directors of our general partner may be deemed to indirectly beneficially own certain limited partnership interests in us or ETP, by virtue of owning common units in ETP or ETE, respectively, or based upon their simultaneous service as officers or directors of ETP or ETE. Any such deemed ownership is not reflected in the table.
(1)
Unless otherwise indicated, the address for all beneficial owners in this table is 555 East Airtex Drive, Houston, Texas 77073.
(2)
Beneficial ownership for the purposes of the above table is determined in accordance with the rules and regulation of the Securities and Exchange Commission. These rules generally provide that a person is the beneficial owner of securities if they have or share the power to vote or direct the voting thereof, or to dispose or direct the disposition thereof, or have the right to acquire such powers with sixty (60) days.
(3)
As of February 18, 2015, there were 357,486,066 common units of ETP deemed to be beneficially owned for purposes of the above table.
(4)
The total number of common units includes units held in a limited partnership, the general partner of which is controlled by Mr. Susser.



67




Item 13.     Certain Relationships, Related Transactions and Director Independence

Transactions with ETP and its Subsidiaries
The following table summarizes the distributions and payments made by us to ETP or its subsidiaries during 2014.
Transaction
Explanation
Amount/Value
 
 
 
2014 Quarterly distributions on limited partner interests held by affiliates.
Represents the aggregate amount of distributions made to affiliates of our general partner, including Susser, in respect of common and subordinated units during 2014.
$24.8 million
Fuel sold to affiliates.
Total revenues we received under the Susser Distribution Contract for fuel gallons sold by us to affiliates of our general partner, including Susser, for 2014.
$3.1 billion
Payments to affiliates for transportation services.
Total payments we made to affiliates of our general partner, including Susser, during 2014 for transportation services under the Susser Transportation Contract.
$57.8 million
Bulk purchases of motor fuel from ETP and its affiliates.
Represents payments made to ETP and its affiliates for bulk motor fuel purchases.
$52.5 million
Reimbursement to our general partner for certain allocated overhead and other expenses.
Total payment to our general partner for reimbursement of overhead and other expenses, including employee compensation costs relating to employees supporting our operations, for 2014 pursuant to the Omnibus Agreement fiscal year.
$18.6 million
Sale and leaseback transactions with affiliates of our general partner.
Total amount paid by us to affiliates of our general partner, including Susser, during 2014 for the 33 properties we acquired pursuant to the sale and leaseback option in our Omnibus Agreement.
$152.1 million
Rent from affiliates.
Total amount of rents we received from affiliates of our general partner, including Susser, during 2014 for properties we lease to them.
$15.4 million

Other Transactions with Related Persons
MACS Acquisition
On September 25, 2014, we entered into a Contribution Agreement (the “Contribution Agreement”) with MACS, ETC M-A Acquisition LLC (“ETC”) and ETP. Pursuant to the terms of the Contribution Agreement, we agreed to acquire from ETC all of the issued and outstanding membership interests of MACS. Pursuant to the terms of the Contribution Agreement, ETP agreed to guarantee all of the obligations of ETC under the Contribution Agreement. We completed the acquisition of MACS on October 1, 2014. At the closing of the MACS acquisition, we paid ETC $556 million in cash and issued to ETC 3,983,540 common units.

68



Financing Transactions with Affiliates
Our indebtedness under our revolving credit agreement and term loan agreement, which was $683.4 million in the aggregate at December 31, 2014, is guaranteed up to $180.7 million by Susser. In addition, ETP and Susser provide credit support to certain of our suppliers under certain of our supply contracts.
Procedures for Review, Approval and Ratification of Transactions with Related Persons
Our general partner's audit committee's written charter requires the audit committee to review and discuss with management and the independent auditor any transactions or courses of dealings with related parties that are significant in size or involve terms or other considerations that differ from those that would likely be negotiated with independent parties. Our Code of Business Conduct and Ethics, in turn, requires that all potential conflicts of interest (including related party transactions) be disclosed to our General Counsel. Payments to or from Susser and its affiliates and the carrying out of our other performance obligations pursuant to the Omnibus Agreement, the Susser Distribution Contract, the Susser Transportation Agreement and the other agreements with Susser and its affiliates entered into at the time of our IPO, including the majority of those described above, do not ordinarily require additional approval.
If a conflict or potential conflict of interest arises between our general partner or its affiliates, on the one hand, and us and our limited partners, on the other hand, the resolution of any such conflict or potential conflict will be addressed by the board in accordance with the provisions of our partnership agreement. At the discretion of the board in light of the circumstances, the resolution may be determined by the board in its entirety or by a special committee.
In the case of any sale of equity by us in which an owner or affiliate of an owner of our general partner participates, we anticipate that our practice will be to obtain approval of the board for the transaction.
For information regarding the independence of the members of the board of director of our general partner, see “Director Independence” under Item 10. of this annual report on Form 10-K.
Item 14.     Principal Accounting Fees and Services

PRINCIPAL ACCOUNTANT FEES AND SERVICES

Audit Fees
The following table presents fees for audit services rendered by Ernst & Young LLP (“Ernst & Young”) for the audit of our annual consolidated financial statements for 2013 and 2014, and fees billed for services rendered by Ernst & Young during the same periods.
 
Fiscal 2013
 
Fiscal 2014
Audit Fees
$
566,116

 
$
851,919

Audit-Related Fees

 

Tax Fees

 

All Other Fees

 

Total
$
566,116

 
$
851,919

Fees for audit services billed or expected to be billed consisted of the audit of our annual financial statements, reviews of our interim financial statements, services associated with SEC registration statements and other SEC matters and accounting and financial reporting consultations and research to comply with the standards of the PCAOB.
In considering the nature of services provided by Ernst & Young, the audit committee determined that such services are compatible with the provisions of independent audit services. The audit committee discussed these services with Ernst & Young and our management to determine that they are permitted under the rules and regulations concerning auditor independence promulgated by the SEC to implement the Sarbanes Oxley Act of 2002, as well as the American Institute of Certified Public Accountants.

69



Policy for Approval of Audit and Non-Audit Services

Our audit committee charter requires that all services provided by our independent public accountants, both audit and non-audit, must be pre-approved by the audit committee. The pre-approval of audit and non-audit services may be given at any time up to a year before commencement of the specified service.
In determining whether to approve a particular audit or permitted non-audit service, the audit committee will consider, among other things, whether such service is consistent with maintaining the independence of the independent public accountants. The audit committee will also consider whether the independent public accountants are best positioned to provide the most effective and efficient service to us and whether the service might be expected to enhance our ability to manage or control risk or improve audit quality.

70



Item 15. Exhibits and Financial Statement Schedules

(a)
Financial Statements, Financial Statement Schedules and Exhibits - The following documents are filed as part of this Annual Report on Form 10-K for the year ended December 31, 2014.

1.
Sunoco LP Audited Consolidated Financial Statements:
 
Page
Report of Independent Registered Public Accounting Firm
F-2
Consolidated Balance Sheets for the Predecessor as of December 31, 2013 and the Successor as of December 31, 2014
F-3
Consolidated Statements of Operations and Comprehensive Income for the Predecessor Years Ended December 31, 2012, December 31, 2013 and the period January 1, 2014 through August 31, 2014 and the Successor period September 1, 2014 through December 31, 2014
F-4
Consolidated Statements of Changes in Partners' Equity for the Predecessor Years Ended December 31, 2012, December 31, 2013 and the period January 1, 2014 through August 31, 2014 and the Successor period September 1, 2014 through December 31, 2014
F-6
Consolidated Statements of Cash Flows for the Predecessor Years Ended December 31, 2012, December 31, 2013 and the period January 1, 2014 through August 31, 2014 and the Successor period September 1, 2014 through December 31, 2014
F-7
Notes to Consolidated Financial Statements
F-9

2.
Financial Statement Schedules - No schedules are included because the required information is inapplicable or is presented in the consolidated financial statements or related notes thereto.

3.
Exhibits:
The list of exhibits attached to this Annual Report on Form 10-K is incorporated herein by reference.



71



SIGNATURES
 
Pursuant to the requirements of Section 13 or 15(d) of the Securities Exchange Act of 1934, the Registrant has duly caused this Annual Report on Form 10-K to be signed on its behalf by the undersigned, thereunto duly authorized.                                                                                                                         

Sunoco LP
By:
Sunoco GP LLC, its general partner
By:
/s/ Robert W. Owens
 
Robert W. Owens
 
President and Chief Executive Officer
 
(On behalf of the registrant, and in his capacity as principal executive officer)
 
 
 
Date:
February 27, 2015
 


Pursuant to the requirements of the Securities Exchange Act of 1934, this Annual Report on Form 10-K has been signed below by the following persons on behalf of the registrant and in the capacities and on the dates indicated.
Signature
 
Title
Date
 
 
 
 
/s/ Robert W. Owens
 
Director, President and Chief Executive Officer
February 27, 2015
Robert W. Owens
 
(Principal Executive Officer)
 
 
 
 
 
/s/ Mary E. Sullivan
 
Executive Vice President and Chief Financial Officer
February 27, 2015
Mary E. Sullivan
 
(Principal Financial Officer and Principal Accounting Officer)
 
 
 
 
 
/s/ Sam L. Susser
 
Chairman of the Board
February 27, 2015
Sam L. Susser
 
 
 
 
 
 
 
/s/ Christopher P. Curia
 
Director
February 27, 2015
Christopher P. Curia
 
 
 
 
 
 
 
/s/ Marshall McCrea III
 
Director
February 27, 2015
Marshall McCrea III
 
 
 
 
 
 
 
/s/ Matthew S. Ramsey
 
Director
February 27, 2015
Matthew S. Ramsey
 
 
 
 
 
 
 
/s/ Martin Salinas, Jr.
 
Director
February 27, 2015
Martin Salinas, Jr.
 
 
 
 
 
 
 
/s/ K. Rick Turner
 
Director
February 27, 2015
K. Rick Turner
 
 
 
 
 
 
 
/s/ William P. Williams
 
Director
February 27, 2015
William P. Williams
 
 
 

72



INDEX TO CONSOLIDATED FINANCIAL STATEMENTS


 
Page
Report of Independent Registered Public Accounting Firm
F-2
Consolidated Balance Sheets for the Predecessor as of December 31, 2013 and the Successor as of December 31, 2014
F-3
Consolidated Statements of Operations and Comprehensive Income for the Predecessor Years Ended December 31, 2012, December 31, 2013 and the period January 1, 2014 through August 31, 2014 and the Successor period September 1, 2014 through December 31, 2014
F-4
Consolidated Statements of Changes in Partners' Equity for the Predecessor Years Ended December 31, 2012, December 31, 2013 and the period January 1, 2014 through August 31, 2014 and the Successor period September 1, 2014 through December 31, 2014
F-6
Consolidated Statements of Cash Flows for the Predecessor Years Ended December 31, 2012, December 31, 2013 and the period January 1, 2014 through August 31, 2014 and the Successor period September 1, 2014 through December 31, 2014
F-7
Notes to Consolidated Financial Statements
F-9




F - 1



Report of Independent Registered Public Accounting Firm

The Board of Directors of Sunoco GP LLC and
Unitholders of Sunoco LP

We have audited the accompanying consolidated balance sheets of Sunoco LP (formerly Susser Petroleum Partners LP) as of December 31, 2014 and 2013, and the related consolidated statements of operations and comprehensive income, partners' equity and cash flows for the periods from September 1, 2014 through December 31, 2014 and January 1, 2014 through August 31, 2014, and the years ended December 31, 2013 and 2012. These financial statements are the responsibility of the Partnership's management. Our responsibility is to express an opinion on these financial statements based on our audits.
We conducted our audits in accordance with the standards of the Public Company Accounting Oversight Board (United States). Those standards require that we plan and perform the audit to obtain reasonable assurance about whether the financial statements are free of material misstatement. An audit also includes examining, on a test basis, evidence supporting the amounts and disclosures in the financial statements. An audit also includes assessing the accounting principles used and significant estimates made by management, as well as evaluating the overall financial statement presentation. We believe that our audits provide a reasonable basis for our opinion.
In our opinion, the financial statements referred to above present fairly, in all material respects, the consolidated financial position of Sunoco LP at December 31, 2014 and 2013, and the consolidated results of its operations and its cash flows for the periods from September 1, 2014 through December 31, 2014 and January 1, 2014 through August 31, 2014, and the years ended December 31, 2013 and 2012, in conformity with U.S. generally accepted accounting principles.
We also have audited, in accordance with the standards of the Public Company Accounting Oversight Board (United States), Sunoco LP’s internal control over financial reporting as of December 31, 2014, based on criteria established in Internal Control-Integrated Framework issued by the Committee of Sponsoring Organizations of the Treadway Commission (1992 Framework) and our report dated February 27, 2015 expressed an unqualified opinion thereon.

/s/ ERNST & YOUNG LLP

Houston, Texas
February 27, 2015




F - 2



Sunoco LP
Consolidated Balance Sheets
 
Predecessor
 
 
Successor
 
December 31,
2013
 
 
December 31,
2014
 

 
 

 
(in thousands, except units)
Assets
 
 
 
 
Current assets:
 
 
 
 
Cash and cash equivalents
$
8,150

 
 
$
67,151

Accounts receivable, net of allowance for doubtful accounts of $323 and $1,220 at December 31, 2013 and 2014, respectively
69,005

 
 
64,082

Receivables from affiliates (MACS: $3,484 at December 31, 2014)
49,879

 
 
36,716

Inventories, net
11,122

 
 
48,646

Other current assets
66

 
 
8,546

Total current assets
138,222

 
 
225,141

Property and equipment, net (MACS: $45,340 at December 31, 2014)
180,127

 
 
905,465

Other assets:
 
 
 
 
Marketable securities
25,952

 
 

Goodwill
22,823

 
 
863,458

Intangible assets, net
22,772

 
 
172,108

Deferred tax asset, long-term portion

 
14,893

14,893

Other noncurrent assets (MACS: $3,665 at December 31, 2014)
188

 
 
16,416

Total assets
$
390,084

 
 
$
2,197,481

Liabilities and equity
 
 
 
 
Current liabilities:
 
 
 
 
Accounts payable (MACS: $6 at December 31, 2014)
$
110,432

 
 
$
95,932

Accounts payable to affiliates

 
 
3,112

Accrued expenses and other current liabilities (MACS: $484 at December 31, 2014)
11,427

 
 
41,881

Current maturities of long-term debt (MACS: $8,422 at December 31, 2014)
525

 
 
13,757

Total current liabilities
122,384

 
 
154,682

Revolving lines of credit
156,210

 
 
683,378

Long-term debt (MACS: $48,029 at December 31, 2014)
29,416

 
 
173,383

Deferred tax liability, long-term portion
222

 
 

Other noncurrent liabilities (MACS: $1,190 at December 31, 2014)
2,159

 
 
49,306

Total liabilities
310,391

 
 
1,060,749

Commitments and contingencies:
 
 
 
 
Partners' capital:
 
 
 
 
Limited partner interest:
 
 
 
 
Common unitholders - public (10,936,352 units issued and outstanding as of December 31, 2013 and 20,036,329 units issued and outstanding as of December 31, 2014)
210,269

 
 
874,688

Common unitholders - affiliated (79,308 units issued and outstanding as of December 31, 2013 and 4,062,848 units issued and outstanding as of December 31, 2014)
1,562

 
 
31,378

Subordinated unitholders - affiliated (10,939,436 units issued and outstanding at each December 31, 2013 and December 31, 2014)
(132,138
)
 
 
236,310

Total partners' capital
79,693

 
 
1,142,376

Noncontrolling interest

 
 
(5,644
)
Total equity
79,693

 
 
1,136,732

Total liabilities and equity
$
390,084

 
 
$
2,197,481

 
 
 
 
 
Parenthetical amounts represent assets and liabilities attributable to consolidated variable interest entities of Mid-Atlantic Convenience Stores, LLC (MACS) as of the year ended December 31, 2014.
See accompanying notes

F - 3



Sunoco LP
Consolidated Statements of Operations and Comprehensive Income
 
Predecessor
 
 
Successor
 
Year ended December 31, 2012
 
Year ended December 31, 2013
 
January 1, 2014 through August 31, 2014
 
 
September 1, 2014 through December 31, 2014
 

 
 
 
 
(dollars in thousands, except unit and per unit amounts)
Revenues:
 
 
 
 
 
 
Motor fuel sales to third parties
$
1,738,096

 
$
1,502,786

 
$
1,275,422

 
 
$
941,243

Motor fuel sales to affiliates
2,570,757

 
2,974,122

 
2,200,394

 
 
873,842

Merchandise sales

 

 

 
 
52,275

Rental income
5,045

 
10,060

 
11,690

 
 
16,020

Other income
7,514

 
5,611

 
4,683

 
 
6,447

Total revenues
4,321,412

 
4,492,579

 
3,492,189

 
 
1,889,827

Cost of sales:
 
 
 
 

 
 

Motor fuel cost of sales to third parties
1,704,804

 
1,476,479

 
1,252,141

 
 
872,984

Motor fuel cost of sales to affiliates
2,562,976

 
2,942,525

 
2,177,028

 
 
861,475

Merchandise cost of sales

 

 

 
 
38,820

Other
2,130

 
2,611

 
2,339

 
 
1,303

Total cost of sales
4,269,910

 
4,421,615

 
3,431,508

 
 
1,774,582

Gross profit
51,502

 
70,964

 
60,681

 
 
115,245

Operating expenses:
 
 
 
 
 
 
 
 
General and administrative
12,013

 
16,814

 
17,075

 
 
16,358

Other operating
5,178

 
3,187

 
4,964

 
 
29,288

Rent
3,527

 
1,014

 
729

 
 
3,459

Loss (gain) on disposal of assets and impairment charge
341

 
324

 
(39
)
 
 
2,670

Depreciation, amortization and accretion
7,031

 
8,687

 
10,457

 
 
16,498

Total operating expenses
28,090

 
30,026

 
33,186

 
 
68,273

Income from operations
23,412

 
40,938

 
27,495

 
 
46,972

Interest expense, net
(809
)
 
(3,471
)
 
(4,767
)
 
 
(9,562
)
Income before income taxes
22,603

 
37,467

 
22,728

 
 
37,410

Income tax expense
(5,033
)
 
(440
)
 
(218
)
 
 
(2,134
)
Net income and comprehensive income
17,570

 
37,027

 
22,510

 
 
35,276

Less: Net income and comprehensive income attributable to noncontrolling interest

 

 

 
 
1,043

Net income and comprehensive income attributable to partners
17,570

 
37,027

 
22,510

 
 
34,233

Less: Predecessor income prior to initial public offering on September 25, 2012
8,420

 

 

 
 

Partners' interest in net income subsequent to initial public offering
$
9,150

 
$
37,027

 
$
22,510

 
 
$
34,233


F - 4



 
Predecessor
 
 
Successor
 
Year ended December 31, 2012
 
Year ended December 31, 2013
 
January 1, 2014 through August 31, 2014
 
 
September 1, 2014 through December 31, 2014
 
(dollars in thousands, except unit and per unit amounts)
Net income per limited partner unit:
 
 
 
 
 
 
 
 
Common - basic and diluted
$
0.42

 
$
1.69

 
$
1.02

 
 
$
0.85

Subordinated - basic and diluted
$
0.42

 
$
1.69

 
$
1.02

 
 
$
0.85

 
 
 
 
 
 
 
 
 
Weighted average limited partner units outstanding:
 
 
 
 
 
 
 
 
Common units - basic
10,939,436

 
10,964,258

 
11,023,617

 
 
20,572,373

Common units - diluted
10,943,159

 
10,986,102

 
11,048,745

 
 
20,578,755

Subordinated units - affiliated (basic and diluted)
10,939,436

 
10,939,436

 
10,939,436

 
 
10,939,436

 
 
 
 
 
 
 
 
 
Cash distribution per unit
$0.47
 
$1.84
 
$1.02
 
 
$1.15
See accompanying notes

F - 5



Sunoco LP
Consolidated Statements of Changes in Partners' Equity
 
 
 
 
 
 
 
 
 
 
 
 
 
 
(in thousands)
Predecessor Susser Petroleum Company, LLC
 
Common Units-Public
 
 
Common Units-Affiliated
 
 
Subordinated Units-Affiliated
 
Noncontrolling Interest
 
Total Equity
Predecessor:
 
 
 
 
 
 
 
 
 
 
 
 
 
Balance at December 31, 2011
$
115,813

 
$

 
 
$

 
 
$

 
$

 
$

Net income through September 24, 2012
8,420

 

 
 

 
 

 

 

Balance at September 24, 2012
124,233

 

 
 

 
 

 

 

Net liabilities not assumed by the Partnership
(54,653
)
 

 
 

 
 

 

 

Allocation of net Susser investment to unitholders
(69,580
)
 

 
 
91

 
 
69,489

 

 
69,580

Proceeds from initial public offering, net of underwriters' discount

 
210,647

 
 

 
 

 

 
210,647

Offering costs

 
(4,493
)
 
 

 
 

 

 
(4,493
)
Cash distributions to Susser

 

 
 
(273
)
 
 
(206,069
)
 

 
(206,342
)
Distribution to unitholders

 
(311
)
 
 

 
 

 

 
(311
)
Unit-based compensation

 
51

 
 

 
 
50

 

 
101

Partnership net income September 25, 2012 through December 31, 2012

 
4,568

 
 
7

 
 
4,575

 

 
9,150

Balance at December 31, 2012

 
210,462

 
 
(175
)
 
 
(131,955
)
 

 
78,332

Equity issued to Susser

 

 
 
2,000

 
 

 

 
2,000

Cash distributions to Susser

 

 
 
(316
)
 
 
(19,653
)
 

 
(19,969
)
Cash distributions to unitholders

 
(19,632
)
 
 

 
 

 

 
(19,632
)
Unit-based compensation

 
965

 
 
3

 
 
967

 

 
1,935

Partnership net income

 
18,474

 
 
50

 
 
18,503

 

 
37,027

Balance at December 31, 2013

 
210,269

 
 
1,562

 
 
(132,138
)
 

 
79,693

Cash distributions to Susser

 

 
 
(184
)
 
 
(16,484
)
 

 
(16,668
)
Cash distributions to unitholders

 
(16,485
)
 
 

 
 

 

 
(16,485
)
Unit-based compensation

 
2,340

 
 
16

 
 
2,336

 

 
4,692

Unit retirements

 
(125
)
 
 

 
 

 

 
(125
)
Partnership net income

 
11,217

 
 
80

 
 
11,213

 

 
22,510

Balance at August 31, 2014

 
207,216

 
 
1,474

 
 
(135,073
)
 

 
73,617

 
 
 
 
 
 
 
 
 
 
 
 
 
 
Successor:
 
 
 
 
 
 
 
 
 
 
 
 
 
Allocation of ETP merger "push down"

 
253,237

 
 
2,655

 
 
366,276

 

 
622,168

Equity offering, net

 
405,104

 
 

 
 

 

 
405,104

Contribution of MACS from ETP

 

 
 
591,520

 
 

 
(6,687
)
 
584,833

Cash distribution to ETP for MACS

 

 
 
(565,813
)
 
 

 

 
(565,813
)
Cash distributions to unitholders

 
(10,356
)
 
 
(2,472
)
 
 
(5,970
)
 

 
(18,798
)
Unit-based compensation

 
748

 
 
93

 
 
547

 

 
1,388

Partnership net income

 
18,739

 
 
3,921

 
 
10,530

 
1,043

 
34,233

Balance at December 31, 2014
$

 
$
874,688

 
 
$
31,378

 
 
$
236,310

 
$
(5,644
)
 
$
1,136,732

See accompanying notes



F - 6



Sunoco LP
Consolidated Statements of Cash Flows
 
Predecessor
 
 
Successor
 
Year ended December 31, 2012
 
Year ended December 31, 2013
 
January 1, 2014 through August 31, 2014
 
 
September 1, 2014 through December 31, 2014
 
(in thousands)
Cash flows from operating activities:
 
 
 
 
 
 
 
 
Net income
$
17,570

 
$
37,027

 
$
22,510

 
 
$
34,233

Adjustments to reconcile net income to net cash provided by operating activities:
 
 
 
 

 
 

Depreciation, amortization and accretion
7,031

 
8,687

 
10,457

 
 
16,498

Amortization of deferred financing fees
102

 
381

 
313

 
 
1,987

Loss (gain) on disposal of assets and impairment charge
341

 
324

 
(39
)
 
 
2,670

Non-cash unit based compensation expense
911

 
1,935

 
4,692

 
 
1,388

Deferred income tax
2,428

 
70

 
(19
)
 
 
(906
)
Changes in operating assets and liabilities, net of acquisitions:
 
 
 
 

 
 

Accounts receivable
(57,745
)
 
(16,087
)
 
(3,939
)
 
 
39,728

Accounts receivable from affiliates
(36,366
)
 
9,664

 
(22,812
)
 
 
38,907

Inventories
(7,912
)
 
(7,777
)
 
(10,557
)
 
 
4,490

Other assets
(63
)
 
757

 
(938
)
 
 
3,141

Accounts payable
93,193

 
9,691

 
30,838

 
 
(79,809
)
Accounts payable to affiliates

 

 

 
 
672

Accrued liabilities
(2,272
)
 
6,326

 
1,717

 
 
12,110

Other noncurrent liabilities
(730
)
 
(318
)
 
1,139

 
 
(2,496
)
Net cash provided by operating activities
16,488

 
50,680

 
33,362

 
 
72,613

Cash flows from investing activities:
 
 
 
 
 
 
 
 
Capital expenditures
(41,493
)
 
(113,590
)
 
(89,330
)
 
 
(82,015
)
Purchase of intangibles
(2,513
)
 
(2,661
)
 
(3,660
)
 
 
(1,296
)
Purchase of marketable securities
(497,426
)
 
(844,359
)
 

 
 

Redemption of marketable securities
349,162

 
966,671

 
25,952

 
 

Acquisition of MACS, net of cash acquired

 

 

 
 
(505,015
)
Acquisition of Aloha, net of cash acquired

 

 

 
 
(236,407
)
Proceeds from disposal of property and equipment
1,321

 
297

 

 
 

Net cash provided by (used in) investing activities
(190,949
)
 
6,358

 
(67,038
)
 
 
(824,733
)
Cash flows from financing activities:
 
 
 
 
 
 
 
 
Proceeds from issuance of long-term debt
180,666

 

 

 
 

Payments on long-term debt
(32,523
)
 
(137,173
)
 
(25,881
)
 
 
(1,931
)
Revolver, net
35,590

 
120,620

 
88,380

 
 
438,788

Loan origination costs
(1,907
)
 
(270
)
 

 
 
(7,587
)
Proceeds from issuance of common units, net of offering costs
206,154

 

 

 
 
405,104

Distributions to Parent
(206,342
)
 
(19,969
)
 
(16,668
)
 
 
(8,442
)
Other cash from financing activities, net
(354
)
 
784

 
(125
)
 
 

Distributions to Unitholders
(311
)
 
(19,632
)
 
(16,485
)
 
 
(10,356
)
Net cash provided by (used in) financing activities
180,973

 
(55,640
)
 
29,221

 
 
815,576

Net increase (decrease) in cash
6,512

 
1,398

 
(4,455
)
 
 
63,456


F - 7



 
Predecessor
 
 
Successor
 
Year ended December 31, 2012
 
Year ended December 31, 2013
 
January 1, 2014 through August 31, 2014
 
 
September 1, 2014 through December 31, 2014
 
(in thousands)
Cash and cash equivalents at beginning of period
240

 
6,752

 
8,150

 
 
3,695

Cash and cash equivalents at end of period
$
6,752

 
$
8,150

 
$
3,695

 
 
$
67,151

 

 
 
 
 
 
 
 
Supplemental disclosure of non-cash investing activities:
 
 
 
 
 
 
 
 
"Pushdown" accounting from ETP merger

 

 

 
 
$
624,215

Contribution of MACS assets from ETP

 

 

 
 
$
584,833

Supplemental disclosure of non-cash financing activities:
 
 
 
 
 
 
 
 
Contribution of net assets from Susser
$
(69,580
)
 

 

 
 

Contribution of debt from Susser

 
$
(21,850
)
 

 
 

Issuance of units to Susser for net assets

 
$
(2,000
)
 

 
 

Increase in partners' equity related to ETP Merger

 

 

 
 
$
622,168

Issuance of common units to ETP

 

 

 
 
$
212,004

Supplemental disclosure of cash flow information:
 
 
 
 
 
 
 
 
Interest paid
$
940

 
$
3,356

 
$
4,516

 
 
$
7,652

Income taxes paid
$

 
$
18

 
$

 
 
$
1,600

 
 
 
 
 
 
 
 
 


See accompanying notes

F - 8



Sunoco LP
Notes to Consolidated Financial Statements


1.
Organization and Principles of Consolidation

The Partnership was formed in June 2012 by Susser Holdings Corporation ("Susser") and its wholly owned subsidiary, Sunoco GP LLC (“SGP”, formerly known as Susser Petroleum Partners GP LLC), our general partner. On September 25, 2012, we completed our initial public offering (“IPO”) of 10,925,000 common units representing limited partner interests. The information presented in this annual report contains the audited consolidated financial results of Susser Petroleum Company LLC ("SPC"), for periods presented through September 24, 2012. The consolidated financial results for the year ended December 31, 2012 also include the results of operations for the Partnership for the period beginning September 25, 2012, the date the Partnership commenced operations. See Note 2 for further information.
On April 27, 2014, Susser entered into an Agreement and Plan of Merger with Energy Transfer Partners, L.P. (“ETP”) and certain other related entities, under which ETP would acquire the outstanding common shares of Susser ("ETP Merger"). This transaction was completed on August 29, 2014. By acquiring Susser, ETP acquired 100% of the non-economic general partner interest and incentive distribution rights in us, and directly and indirectly acquired approximately 11.0 million of our common and subordinated units (representing approximately 50.1% of our then outstanding units). Unvested phantom units that were outstanding on April 27, 2014 vested upon completion of the ETP Merger. See Note 4 for further information.

Effective October 27, 2014, Susser Petroleum Partners LP (ticker symbol: SUSP) changed its name to Sunoco LP ("SUN", ticker symbol: SUN). These changes align the Partnership's legal and marketing name with that of ETP's iconic brand, Sunoco. As used in this document, the terms "Partnership", "SUN", "we", "us" or "our", should be understood to refer to Sunoco LP including, prior to October 27, 2014, Susser Petroleum Partners LP.

The consolidated financial statements are composed of Sunoco LP, a publicly traded Delaware limited partnership, its majority-owned subsidiaries, and variable interest entities (VIEs) in which it is the primary beneficiary. We distribute motor fuels in Texas, New Mexico, Oklahoma, Louisiana, Kansas, Virginia, Maryland, Tennessee, Georgia and Hawaii. Starting in fiscal 2014, we are also an operator of convenience retail stores in Virginia, Maryland, Tennessee, Georgia, and Hawaii. Our recent acquisitions are intended to complement and expand our wholesale distribution business. Results of operations for the Mid-Atlantic Convenience Stores ("MACS") acquisition, deemed a transaction between entities under common control, have been included in our consolidated results of operations since September 1, 2014, the initial date of common control. See Note 4 for further information.

Prior to the fourth quarter of 2014, we operated our business as one segment, which was primarily engaged in wholesale fuel distribution. With the addition of convenience store operations we have added a retail operating segment. Our primary operations are conducted by the following consolidated wholly owned subsidiaries:

Susser Petroleum Operating Company LLC ("SPOC"), a Delaware limited liability company, distributes motor fuel to Susser's retail and consignment locations, as well as third party customers in Texas, New Mexico, Oklahoma and Louisiana.
T&C Wholesale LLC and Susser Energy Services LLC, both Texas limited liability companies, distribute motor fuels, propane and lubricating oils, primarily in Texas, Oklahoma and Kansas.
Susser Petroleum Property Company LLC (“PropCo”), a Delaware limited liability company, primarily owns and leases convenience store properties.
Southside Oil, LLC and MACS Retail LLC, both Virginia limited liability companies (collectively "MACS"), distribute motor fuel and own and operate convenience stores, respectively, primarily in Virginia, Maryland, Tennessee, and Georgia.
Aloha Petroleum, Ltd, a Hawaii corporation, distributes motor fuel and owns and operates convenience stores on the Hawaiian islands.
All significant intercompany accounts and transactions have been eliminated in consolidation.

F - 9



2.
Initial Public Offering

On September 20, 2012, the Partnership’s public common units began trading on the New York Stock Exchange under the symbol “SUSP”. On September 25, 2012, we completed the IPO of 10,925,000 common units at a price of $20.50 per unit. Effective October 27, 2014, our public common units began trading under the symbol "SUN".
In connection with the IPO, the following transactions occurred:
Susser contributed to the Partnership substantially all of its wholesale motor fuel distribution business, other than its motor fuel consignment business and transportation assets, which included:
marketer, distributor and supply agreements;
fuel supply agreements to distribute motor fuel to convenience stores and other retail fuel outlets;
real property owned in fee and personal property;
leases and subleases under which it was a tenant; and
leases and subleases under which it was a landlord.
The property and equipment was contributed by Susser and its subsidiaries in exchange for:
14,436 common units and 10,939,436 subordinated units, representing at the time, an aggregate 50.1% limited partner interest in the Partnership;
All of the incentive distribution rights; and
An aggregate cash distribution of $206.0 million.
All of the contributed assets and liabilities were recorded at historical cost as this transaction was considered to be a reorganization of entities under common control.
We received net proceeds of $206.2 million from the sale of 10,925,000 units, net of related offering expenses. Additionally, we entered into a term loan and security agreement (“Term Loan”) in which we borrowed $180.7 million and entered into a $250.0 million revolving credit agreement (“2012 Revolver”), which together were guaranteed by Susser in a maximum aggregate amount of $180.7 million. See Note 11 for additional information regarding our credit and term loan facilities.
The following is a summary of statement of operations and cash flow information for the year ended December 31, 2012 disaggregated between the period before and after the IPO:
 
January 1, 2012 through September 24, 2012
 
September 25, 2012 through December 31, 2012
 
Year ended December 31, 2012
 
 
 
 
 
 
 
(in thousands)
Revenues
$
3,240,271

 
$
1,081,141

 
$
4,321,412

Cost of sales
3,204,277

 
1,065,633

 
4,269,910

Gross profit
35,994

 
15,508

 
51,502

Total operating expenses
22,496

 
5,594

 
28,090

Income from operations
13,498

 
9,914

 
23,412

Interest expense, net
(269
)
 
(540
)
 
(809
)
Income before income taxes
13,229

 
9,374

 
22,603

Income tax expense
(4,809
)
 
(224
)
 
(5,033
)
Net income
$
8,420

 
$
9,150

 
$
17,570



F - 10



 
January 1, 2012 through September 24, 2012
 
September 25, 2012 through December 31, 2012
 
Year Ended December 31, 2012
 
 
 
 
 
 
 
(in thousands)
Cash flows from operating activities:
 
 
 
 
 
Net cash provided by operating activities
$
9,183

 
$
7,305

 
$
16,488

Cash flows from investing activities:
 
 
 
 
 
Purchase of intangibles and capital expenditures
(9,806
)
 
(34,200
)
 
(44,006
)
Purchase of marketable securities

 
(497,426
)
 
(497,426
)
Redemption of marketable securities

 
349,162

 
349,162

Proceeds from disposal of property and equipment
754

 
567

 
1,321

Net cash used in investing activities
(9,052
)
 
(181,897
)
 
(190,949
)
Cash flows from financing activities:
 
 
 
 
 
Proceeds from issuance of long-term debt

 
216,256

 
216,256

Loan origination costs

 
(1,907
)
 
(1,907
)
Payments on long-term debt
(17
)
 
(32,506
)
 
(32,523
)
Proceeds from issuance of common units, net of offering costs

 
206,154

 
206,154

Distributions to Susser

 
(206,342
)
 
(206,342
)
Cash retained by Susser
(354
)
 

 
(354
)
Distributions to Unitholders

 
(311
)
 
(311
)
Net cash provided by (used in) financing activities
(371
)
 
181,344

 
180,973

Net increase (decrease) in cash
(240
)
 
6,752

 
6,512

Cash and cash equivalents at beginning of year
240

 

 
240

Cash and cash equivalents at end of period
$

 
$
6,752

 
$
6,752


3.    Summary of Significant Accounting Policies

Fiscal Year
The Partnership uses calendar month accounting periods, and ends its fiscal year on December 31.
Use of Estimates
The preparation of financial statements in conformity with accounting principles generally accepted in the United States requires management to make estimates and assumptions that affect the reported amounts of assets and liabilities and disclosure of contingent assets and liabilities at the date of the financial statements and the reported amounts of revenues and expenses during the reporting period. Actual results could differ from those estimates.
Consolidation of Variable Interest Entities
The Partnership uses a qualitative approach in assessing the consolidation requirement for variable interest entities. The approach focuses on identifying which enterprise has the power to direct the activities that most significantly impact the variable interest entity’s economic performance and which enterprise has the obligation to absorb losses or the right to receive benefits from the variable interest entity. In the event that the Partnership is the primary beneficiary of a variable interest entity, the assets, liabilities, and results of operations of the variable interest entity will be included in the Partnership’s consolidated financial statements.
Fair Value Measurements
We use fair value measurements to measure, among other items, purchased assets and investments, leases and derivative contracts. We also use them to assess impairment of properties, equipment, intangible assets, and goodwill.
Where available, fair value is based on observable market prices or parameters, or is derived from such prices or parameters. Where observable prices or inputs are not available, use of unobservable prices or inputs are used to estimate the

F - 11



current fair value, often using an internal valuation model. These valuation techniques involve some level of management estimation and judgment, the degree of which is dependent on the item being valued.
Segment Reporting
Beginning with the acquisition of MACS in 2014, we operate our business in two primary segments, both of which are included as reportable segments. Our retail segment operates convenience stores selling a variety of merchandise, food items, services and motor fuel. Our wholesale segment sells motor fuel to our retail segment and external customers (see Note 20).
Acquisition Accounting
Acquisitions of assets or entities that include inputs and processes and have the ability to create outputs are accounted for as business combinations. The purchase price is recorded for tangible and intangible assets acquired and liabilities assumed based on fair value. The excess of fair value of the consideration conveyed over the fair value of the net assets acquired is recorded as goodwill. The Consolidated Statements of Operations and Comprehensive Income for the years presented include the results of operations for each acquisition from their respective date of acquisition.
Acquisitions from entities under common control entities are accounted for similar to a pooling of interests, in which the acquired assets and assumed liabilities are recognized at their historic carrying values. The results of operations of the affiliated business acquired are reflected in the Partnership's consolidated results of operations beginning on the date of common control.
Cash and Cash Equivalents

Cash and cash equivalents include cash on hand, demand deposits, and short-term investments with original maturities of three months or less, but exclude debt or equity securities classified as marketable securities.

Marketable Securities

Debt or equity securities are classified into the following reporting categories: held-to-maturity, trading or available-for-sale securities. The investments in debt securities at December 31, 2013, which mature in one year or less, were classified as held-to-maturity and valued at amortized cost, which approximates fair value. The fair value of marketable securities is measured using Level 1 inputs (see Note 11 for more information concerning fair value measurements). At December 31, 2013, included in the marketable securities line item on the Consolidated Balance Sheet are approximately $16.0 million in money market funds. The carrying value of these money market funds approximated fair value as of the balance sheet date and were measured using Level 1 inputs. The gross unrecognized holding gains and losses as of December 31, 2013 were not material. These investments were previously used as collateral to secure the Term Loan and were redeemed in the first quarter of 2014.

Accounts Receivable

The majority of trade receivables are from wholesale fuel customers and amounts due from credit card companies related to retail credit card transactions. Wholesale customer credit is extended based on evaluation of the customer's financial condition. Receivables are recorded at face value, without interest or discount. The Partnership provides an allowance for doubtful accounts based on historical experience and on a specific identification basis. Credit losses are recorded against the allowance when accounts are deemed uncollectible.

Receivables from affiliates have risen from transactions with non-consolidated affiliates and are primarily due to the sale of fuel and other miscellaneous transactions with Susser. These receivables are recorded at face value, without interest or discount.

Inventories
Fuel inventories are stated at the lower of cost or market. Effective September 1, 2014, we adopted the last-in-first-out (LIFO) inventory method for fuel inventories to align our accounting policy with that of ETP. Prior to September 1, 2014 fuel inventories were valued at average cost. Merchandise inventories are stated at the lower of average cost, as determined by the retail inventory method, or market. We record an allowance for shortages and obsolescence relating to merchandising inventory based on historical trends and any known changes. Shipping and handling costs are included in the cost of merchandise inventories.

F - 12



Advertising Costs
Advertising costs are expensed as incurred.
Property and Equipment
Property and equipment are recorded at cost. Depreciation is computed on a straight-line basis over the useful lives of the assets, estimated to be forty years for buildings, three to fifteen years for equipment and thirty years for storage tanks. Assets under capital leases are depreciated over the life of the corresponding lease.
Amortization of leasehold improvements is based upon the shorter of the remaining terms of the leases including renewal periods that are reasonably assured, or the estimated useful lives, which approximate twenty years. Expenditures for major renewals and betterments that extend the useful lives of property and equipment are capitalized. Maintenance and repairs are charged to operations as incurred. Gains or losses on the disposition of property and equipment are recorded in the period incurred.
Long-Lived Assets
Long-lived assets (including intangible assets) are tested for possible impairment whenever events or changes in circumstances indicate the carrying amount of the asset may not be recoverable. If indicators exist, the estimated undiscounted future cash flows related to the asset are compared to the carrying value of the asset. If the carrying value is greater than the estimated undiscounted future cash flow amount, an impairment charge is recorded within loss on disposal of assets and impairment charge in the statement of operations for amounts necessary to reduce the corresponding carrying value of the asset to fair value. The impairment loss calculations require management to apply judgment in estimating future cash flows and the discount rates that reflect the risk inherent in future cash flows.
Goodwill

Goodwill represents the excess of consideration paid over fair value of net assets of businesses acquired. Goodwill and intangible assets acquired in a purchase business combination are recorded at fair value as of the date acquired. Acquired intangibles determined to have an indefinite useful life are not amortized, but are instead tested for impairment at least annually, and are tested for impairment more frequently if events and circumstances indicate that the asset might be impaired. The annual impairment test of goodwill and indefinite lived intangible assets is performed as of the first day of the fourth quarter of each fiscal year.

The Partnership uses qualitative factors to determine whether it is more likely than not (likelihood of more than 50%) that the fair value of a reporting unit is less than its carrying amount, including goodwill.

Based upon the analysis of qualitative factors, the Partnership determines if it is more likely than not that the reporting unit has a fair value which exceeds the carrying value. Some of the qualitative factors considered in applying this test include the consideration of macroeconomic conditions, industry and market considerations, cost factors affecting the business, the overall financial performance of the business and the performance of the unit price of the Partnership.

If qualitative factors are not deemed sufficient to conclude that the fair value of the reporting unit more likely than not exceeded the carrying value of the reporting unit, then the two-step approach would be applied in making an evaluation. In step one, multiple valuation methodologies, including a market approach (market price multiples of comparable companies) and an income approach (discounted cash flow analysis) would be used. The computations require management to make significant estimates and assumptions.  Critical estimates and assumptions that are used as part of these evaluations would include, among other things, selection of comparable publicly traded companies, the discount rate applied to future earnings reflecting a weighted average cost of capital rate, and earnings growth assumptions. A discounted cash flow analysis requires management to make various assumptions about sales, operating margins, capital expenditures, working capital and growth rates.

If after assessing the totality of events or circumstances an entity determines that it is more likely than not that the fair value of a reporting unit is greater than its carrying amount then performing the two-step test is unnecessary.

If the estimated fair value of a reporting unit is less than the carrying value, a second step is performed to compute the amount of the impairment by determining an “implied fair value” of goodwill. The determination of the Partnership's “implied fair value” requires the Partnership to allocate the estimated fair value of the reporting unit to the assets and liabilities of the

F - 13



reporting unit. Any unallocated fair value represents the “implied fair value” of goodwill, which is compared to the corresponding carrying value. If the "implied fair value" is less than the carrying value, an impairment charge would be recorded.

Other Intangible Assets
Other finite-lived intangible assets consist of supply agreements, customer relations, non-competes, tradenames, loan origination costs and favorable lease arrangements. Separable intangible assets that are not determined to have an indefinite life are amortized over their useful lives and assessed for impairment only if and when circumstances warrant. The determination of the fair market value of the intangible asset and the estimated useful life are based on an analysis of all pertinent factors including (1) the use of widely-accepted valuation approaches, the income approach or the cost approach, (2) the expected use of the asset by the Partnership, (3) the expected useful life of related assets, (4) any legal, regulatory or contractual provisions, including renewal or extension period that would cause substantial costs or modifications to existing agreements, and (5) the effects of obsolescence, demand, competition, and other economic factors. Should any of the underlying assumptions indicate that the value of the intangible assets might be impaired, we may be required to reduce the carrying value and subsequent useful life of the asset. If the underlying assumptions governing the amortization of an intangible asset were later determined to have significantly changed, we may be required to adjust the amortization period of such asset to reflect any new estimate of its useful life. Any write-down of the value or unfavorable change in the useful life of an intangible asset would increase expense at that time.
Debt issuance costs are being amortized using the straight-line method, over the term of the debt. Supply agreements are being amortized on a straight-line basis over the remaining terms of the agreements, which generally range from five to fifteen years. Favorable lease arrangements are amortized on a straight-line basis over the remaining lease terms.
Environmental Liabilities
Environmental expenditures related to existing conditions, resulting from past or current operations and from which no current or future benefit is discernible, are expensed by the Partnership. Expenditures that extend the life of the related property or prevent future environmental contamination are capitalized. We determine and establish a liability on a site-by-site basis when it is probable and can be reasonably estimated. A related receivable is recorded for estimable probable reimbursements.
Revenue Recognition
Revenues from our two primary product categories, motor fuel and merchandise, are recognized at the time that fuel is delivered to the customer or at the time of sale. Revenue recognition on consignment sales differ and are discussed in greater detail below. Shipment and delivery of motor fuel generally occurs on the same day. The Partnership charges its wholesale customers for third-party transportation costs, which are recorded net in cost of sales. Through PropCo, our wholly owned corporate subsidiary, we may sell motor fuel to wholesale customers on a consignment basis, in which we retain title to inventory, control access to and sale of fuel inventory, and recognize revenue at the time the fuel is sold to the ultimate customer. We derive other income from rental income, propane and lubricating oils and other ancillary product and service offerings. In our retail segment, we derive other income from lottery ticket sales, money orders, prepaid phone cards and wireless services, ATM transactions, car washes, movie rentals and other ancillary product and service offerings. We record revenue on a net commission basis when the product is sold and/or services are rendered.
Rental Income
Rental income from operating leases is recognized over the term of the lease on a straight line basis.
Cost of Sales
We include in cost of sales all costs we incur to acquire fuel and merchandise, including the costs of purchasing, storing and transporting inventory prior to delivery to our customers. Items are removed from inventory and are included in cost of sales based on the retail inventory method for merchandise. For motor fuel, prior to September 1, 2014 we used the average cost method, but now use the LIFO method since September 1, 2014. Cost of sales does not include any depreciation of our property, plant and equipment, as any amounts attributed to cost of sales would not be significant. Depreciation is separately classified in our Consolidated Statements of Operations and Comprehensive Income.

F - 14



Motor Fuel and Sales Taxes
Certain motor fuel and sales taxes are collected from customers and remitted to governmental agencies either directly or through suppliers by the Partnership. The Partnership's accounting policy for wholesale direct sales to dealer and commercial customers is to exclude the motor fuel tax collected from motor fuel sales and motor fuel cost of sales. For retail locations where the Partnership holds inventory, including consignment arrangements, motor fuel sales and motor fuel cost of sales include motor fuel taxes and such amounts for the years ended December 31, 2012 and 2013 and for the periods January 1, 2014 through August 31, 2014 and September 1, 2014 through December 31, 2014 were $44.1 million, $18.3 million, $10.3 million and $60.3 million, respectively.
Sales taxes on merchandise sales were approximately $2.4 million for the period from September 1, 2014 through December 31, 2014, and are reported net in merchandise sales and cost of merchandise sales in the accompanying Consolidated Statements of Operations and Comprehensive Income.
Vendor Allowances, Rebates and Deferred Branding Incentives
We receive payments for deferred branding incentives related to our fuel supply contracts. Unearned branding incentives are deferred and amortized as earned over the term of the respective agreement. Deferred branding incentives are amortized on a straight line basis over the term of the agreement as a credit to cost of sales. Starting in 2014 with the acquisition of MACS and Aloha, we receive payments from certain merchandise suppliers in the form of vendor allowances and volume rebates. Earned payments are recorded as either a reduction to cost of sales or as income to which the payment relates. For the period from September 1, 2014 through December 31, 2014, we recognized earned rebates of $2.1 million as a reduction to cost of sales and $0.2 million as income.
Lease Accounting
The Partnership leases a portion of its properties under non-cancelable operating leases, whose initial terms are typically five to fifteen years, along with options that permit renewals for additional periods. Minimum rent is expensed on a straight-line basis over the term of the lease including renewal periods that are reasonably assured at the inception of the lease. The Partnership is typically responsible for payment of real estate taxes, maintenance expenses and insurance. The Partnership also leases certain vehicles, which are typically less than five years.
Fair Value of Financial Instruments
Cash, accounts receivable, certain other current assets, marketable securities, accounts payable, accrued expenses and other current liabilities are reflected in the consolidated financial statements at fair value because of the short-term maturity of the instruments.
Concentration Risk
Motor fuel sold to Susser, mostly in Texas, represented 60%, 66%, 63% and 48% of total motor fuel sales for the years ended December 31, 2012 and 2013 and the periods January 1, 2014 through August 31, 2014 and September 1, 2014 through December 31, 2014, respectively. Prior to the IPO, these sales included only Susser's retail locations and were at cost and no profit was reflected on these sales. Subsequent to the IPO, these sales include both Susser's retail locations and consignment locations. Pursuant to the Distribution Contract, sales subsequent to the IPO reflect a margin of approximately three cents per gallon.

F - 15



The Partnership has contracts with Valero and Chevron that expire in July 2018 and April 2017, respectively. With the acquisition of MACS in the fourth quarter of 2014, we now have contracts with Exxon expiring in 2015 and 2018. The portion of fuel volumes purchased from suppliers who accounted for 10% or more of our total combined volume during the years ended December 31 are as follows:
 
Predecessor
 
 
Successor
 
Twelve Months Ended
 
 
 
 
 
 
December 31,
2012
 
December 31,
2013
 
January 1, 2014 through August 31, 2014
 
 
September 1, 2014 through December 31, 2014
Valero
36
%
 
34
%
 
28
%
 
 
22
%
Chevron
19
%
 
17
%
 
12
%
 
 
9
%
Exxon
6
%
 
6
%
 
9
%
 
 
24
%
Earnings Per Unit

In addition to the common and subordinated units, we have identified the incentive distribution rights ("IDRs") as participating securities and compute income per unit using the two-class method under which any excess of distributions declared over net income shall be allocated to the partners based on their respective sharing of income specified in the partnership agreement. Net income per unit applicable to limited partners (including common and subordinated unitholders) is computed by dividing limited partners' interest in net income, after deducting any incentive distributions, by the weighted-average number of outstanding common and subordinated units.

Prior to September 25, 2012, we were wholly owned by Susser and, accordingly, we did not calculate or report earnings per unit.

Stock and Unit-based Compensation

Certain employees supporting our operations prior to the ETP Merger were historically granted long-term incentive compensation awards under the Susser stock-based compensation programs, which primarily consisted of stock options and restricted common stock. Susser allocated expenses for stock-based compensation costs, which are included in general and administrative expenses. The allocated expense was $0.8 million, $1.4 million, $4.1 million, and $1.0 million for the years ended December 31, 2012 and 2013 and the periods ended January 1, 2014 through August 31, 2014 and September 1, 2014 through December 31, 2014, respectively.

In connection with our IPO, our general partner adopted the Susser Petroleum Partners LP 2012 Long-Term Incentive Plan (the “LTIP Plan"), now known as the Sunoco LP Plan, under which various types of awards may be granted to employees, consultants and directors of our general partner who provide services for us. We amortize the grant-date fair value of these awards over the vesting period using the straight-line method. Expenses related to unit-based compensation are included in general and administrative expenses. On August 29, 2014, effective with the ETP Merger, all then outstanding unvested awards became fully vested. During the years ended December 31, 2012 and December 31, 2013, the periods ended January 1, 2014 through August 31, 2014 and September 1, 2014 through December 31, 2014, we recognized $0.1 million, $0.5 million, $0.6 million and $0.4 million, respectively, of expense related to unit awards.

Income Taxes

We are organized as a pass-through entity for federal income tax purposes. As a result, our partners are responsible for federal income taxes based on their respective share of taxable income. Net income for financial statement purposes may differ significantly from taxable income reportable to unitholders as a result of differences between the tax basis and financial reporting basis of assets and liabilities and the taxable income allocation requirements under the partnership agreement. We are subject to the Texas franchise tax that is based on our Texas sourced taxable gross margin for federal income tax purposes.

The Partnership recognizes deferred income tax liabilities and assets related to its subsidiary, PropCo. Deferred income tax liabilities and assets are recognized for the expected future income tax consequences of temporary differences between financial statement carrying amounts and the related income tax basis.


F - 16



We recognize the impact of a tax position in the financial statements, if that position is more likely than not of being sustained, based on the technical merits of the position. See Note 17 for additional information regarding de-recognition, classification, interest and penalties, accounting in interim periods and disclosure.

Recently Issued and Adopted Accounting Pronouncements

FASB ASU No. 2015-02. In February 2015, the Financial Accounting Standards Board ("FASB") issued Accounting Standards Update ("ASU") ASU 2015-02, Consolidation (Topic 810) - Amendments to the Consolidation Analysis, which provides guidance on evaluating whether a reporting entity should consolidate certain legal entities. Specifically, the amendments modify the evaluation of whether limited partnerships and similar legal entities are VIEs or voting interest entities. Further, the amendments eliminate the presumption that a general partner should consolidate a limited partnership, as well as affect the consolidation analysis of reporting entities that are involved with VIEs, particularly those that have fee arrangements and related party relationships. We are currently evaluating the impact, if any, that adopting this new accounting standard will have on our current and future consolidation policies.

FASB ASU No. 2014-17. In November 2014, the FASB issued ASU 2014-17, Business Combinations (Topic 805) - Pushdown Accounting (a Consensus of the FASB Emerging Issues Task Force), which provides guidance on whether and at what threshold an acquired entity that is a business or nonprofit activity can apply pushdown accounting in its separate financial statements. ASU 2014-17 was effective upon issuance. The adoption of ASU 2014-17 did not have a material effect on our financial position and we do not believe it will in the future.
FASB ASU No. 2014-15. In August 2014, the FASB issued ASU 2014-15, "Presentation of Financial Statements — Going Concern (Subtopic 205-40)." This update provides guidance about management’s responsibility to evaluate whether there is substantial doubt about an entity’s ability to continue as a going concern or to provide related footnote disclosures. ASU 2014-15 requires management to assess an entity's ability to continue as a going concern by incorporating and expanding upon certain principles that are currently in U.S. auditing standards. Specifically, the amendments (1) provide a definition of the term substantial doubt, (2) require an evaluation every reporting period including interim periods, (3) provide principles for considering the mitigating effect of management's plans, (4) require certain disclosures when substantial doubt is alleviated as a result of consideration of management's plans, (5) require an express statement and other disclosures when substantial doubt is not alleviated, and (6) require an assessment for a period of one year after the date that the financial statements are issued (or available to be issued). ASU 2014-15 is effective prospectively for fiscal years beginning after December 15, 2016, and interim periods within those years. We do not anticipate that the adoption of ASU 2014-15 will have a material effect on our financial position, results of operations or cash flows.
FASB ASU No. 2014-09. In May 2014, the FASB issued ASU 2014-09, Revenue from Contracts with Customers (Topic 606), which clarifies the principles for recognizing revenue based on the core principle that an entity should recognize revenue to depict the transfer of promised goods or services to customers in an amount that reflects the consideration to which the entity expects to be entitled in exchange for those goods or services. ASU 2014-09 is effective for annual reporting periods beginning after December 15, 2016, including interim periods within that reporting period, with earlier adoption not permitted. ASU 2014-09 can be adopted either retrospectively to each prior reporting period presented or as a cumulative-effect adjustment as of the date of adoption. We are currently evaluating the impact, if any, that adopting this new accounting standard will have on our revenue recognition policies.
FASB ASU No. 2013-11. In July 2013, the FASB issued ASU 2013-11, "Income Taxes - Presentation of an Unrecognized Tax Benefit When a Net Operating Loss Carryforward, a Similar Tax Loss, or a Tax Credit Carryforward Exists- Subtopic 740-10." An unrecognized tax benefit, or a portion of an unrecognized tax benefit, shall be presented in the financial statements as a reduction to a deferred tax asset for a net operating loss carryforward, a similar tax loss, or a tax credit carryforward. To the extent a net operating loss carryforward, a similar tax loss, or a tax credit carryforward is not available at the reporting date, the unrecognized tax benefit should be presented in the financial statements as a liability and should not be combined with deferred tax assets. The ASU is effective for annual and interim periods beginning after December 15, 2013 but early adoption is permitted. The adoption of this guidance did not have a material effect on our financial position, results of operations or cash flows.
FASB ASU No. 2013-04. In February 2013, the FASB issued ASU 2013-04, "Liabilities (Topic 405) — Obligations Resulting from Joint and Several Liability Arrangements for Which the Total Amount of the Obligation Is Fixed at the Reporting Date (a consensus of the FASB Emerging Issues Task Force)." This update provides guidance for the recognition, measurement and disclosure of obligations resulting from joint and several liability arrangements for which the total amount of the obligation within the scope of this guidance is fixed at the reporting date (except for obligations addressed within existing guidance in U.S. GAAP). Examples of obligations within the scope of ASU 2013-04 include debt arrangements, other contractual obligations and settled litigation and judicial rulings. ASU 2013-04 is effective prospectively for fiscal years, and

F - 17



interim periods within those years, beginning after December 15, 2013. The adoption of ASU 2013-04 did not have a material effect on our financial position, results of operations or cash flows.

4.    Merger and Acquisitions

ETP Merger

As a result of the ETP Merger, we became a consolidated entity of ETP and applied “push down” accounting that required our assets and liabilities to be adjusted to fair value as of the date of the merger on August 29, 2014. Due to the application of "push down" accounting, our consolidated financial statements and certain footnote disclosures are presented in two distinct periods to indicate the application of two different bases of accounting between the periods presented. The periods prior to the ETP Merger are identified as “Predecessor” and the period after the ETP Merger is identified as “Successor”. For accounting purposes, management has designated the ETP Merger date as August 31, 2014, as the operating results and change in financial position for the intervening period is not material.

Management, with the assistance of a third party valuation firm, has estimated the fair value of ours and Susser's assets and liabilities as of the date of acquisition by ETP. Our identifiable intangible assets consist primarily of dealer relationships, the fair value of which were estimated by applying a discounted cash flow approach which was adjusted for customer attrition assumptions and projected market conditions. The amount of goodwill recorded represents the excess of our estimated enterprise value over the fair value of our assets and liabilities. The value of certain assets and liabilities are preliminary in nature, and are subject to adjustment as additional information is obtained about the facts and circumstances that existed at the acquisition date. Management is reviewing the valuation and confirming the results to determine the final purchase price allocation. As a result, material adjustments to this preliminary allocation may occur in the future. The following table summarizes the "push down" accounting allocation to our assets and liabilities as of the date presented (in thousands):


August 31, 2014
Current assets
$
171,434

Property and equipment
272,930

Goodwill
590,042

Intangible assets
70,473

Other noncurrent assets
811

Current liabilities
(154,617
)
Other noncurrent liabilities
(255,289
)
Net assets
$
695,784



Acquisitions
    
During the years ended December 31, 2013 and 2014, the Partnership completed the acquisition of several companies. The Partnership allocated the total purchase consideration to the assets acquired and liabilities assumed based on their respective fair values as of the acquisition date. In making its purchase price allocations, the assets and liabilities acquired in these acquisitions were valued based upon estimated fair values at the date of acquisition. The estimates used in valuing all intangible assets were based upon assumptions believed to be reasonable at the date of acquisition. The acquisitions are discussed below.

Mid-Atlantic Convenience Stores, LLC Acquisition
On October 1, 2014, we acquired Mid-Atlantic Convenience Stores, LLC ("MACS") from ETP for a total consideration of approximately $768.0 million, subject to certain working capital adjustments.  The consideration paid consisted of 3,983,540 newly issued Partnership common units and $556.0 million in cash. We initially financed the cash portion by utilizing availability under the 2014 Revolver. A portion of the revolver borrowing was repaid during the fourth quarter, using cash from proceeds of an equity offering. MACS has been determined to be the primary beneficiary of certain variable interest entities, and therefore the Partnership consolidates these variable interest entities.


F - 18



The assets owned by MACS include approximately 100 company-operated retail convenience stores and 200 dealer-operated and consignment sites that were previously acquired by ETP. The combined portfolio includes locations in Virginia, Maryland, Tennessee and Georgia. This was the first transaction completed in a series of previously announced drop-down plans by which ETP intends to transfer its retail and fuel distribution business to the Partnership. The acquisition was accounted for as a transaction between entities under common control. Specifically, the Partnership recognized the acquired assets and assumed liabilities at their respective carrying values and no additional goodwill was created. The Partnership's results of operations include the MACS' results of operations beginning September 1, 2014, the date of common control. As a result, the Partnership retrospectively adjusted its financial statements to include the balances and operations of MACS from September 1, 2014. The following table presents the recast unaudited revenues and net income for the three and nine months ended September 30, 2014 to include the operations of MACS effective September 1, 2014 (in thousands):

 
 
Three Months Ended September 30, 2014
 
Nine Months Ended September 30, 2014
 
 
Predecessor July 1, 2014 through August 31, 2014
 
 
Successor September 1, 2014 through September 30, 2014
 
Predecessor January 1, 2014 through August 31, 2014
 
 
Successor September 1, 2014 through September 30, 2014
 
 
(unaudited)
 
 
(unaudited)
 
 
(unaudited)
Revenues:
 
 
 
 
 
 
 
 
 
 
Partnership
 
$
899,577

 
 
$
405,345

 
$
3,492,189

 
 
$
405,345

MACS
 

 
 
142,860

 

 
 
142,860

Combined
 
$
899,577

 
 
$
548,205

 
$
3,492,189

 
 
$
548,205

 
 
 
 
 
 
 
 
 
 
 
Net income:
 
 
 
 
 
 
 
 
 
 
Partnership
 
$
2,783

 
 
$
(1,756
)
 
$
22,510

 
 
$
(1,756
)
MACS
 

 
 
5,878

 

 
 
5,878

Combined
 
$
2,783

 
 
$
4,122

 
$
22,510

 
 
$
4,122

Included in our Successor results of operations for the period September 1, 2014 through December 31, 2014 is $509.3 million and $31.9 million of revenue and net income, respectively, related to the acquisition of MACS. The following table summarizes the preliminary recording of the assets and liabilities at their respective carrying values, including the initial tax accounting related to the transaction (in thousands):
 
August 31, 2014
Current assets
$
96,749

Property and equipment
463,772

Goodwill
118,610

Intangible assets
90,676

Other noncurrent assets
46,838

Current liabilities
(45,151
)
Other noncurrent liabilities
(186,661
)
Net assets
584,833

Net deemed contribution
(19,020
)
Cash acquired
(60,798
)
Total cash consideration, net of cash acquired
$
505,015

The goodwill recorded in connection with the MACS acquisition is deductible for tax purposes.
Aloha Petroleum, Ltd Acquisition
On December 16, 2014, we completed the acquisition of 100% of the stock of Honolulu, Hawaii-based Aloha Petroleum, Ltd ("Aloha").  Aloha is the largest independent gasoline marketer and one of the largest convenience store operators in Hawaii, with an extensive wholesale fuel distribution network and six fuel storage terminals on the islands.  Aloha currently markets through approximately 100 Aloha, Shell, and Mahalo branded fuel stations throughout the state, about half of which are company

F - 19



operated.  We believe the entry into the retail convenience store market combined with our wholesale distribution network will allow us to achieve greater returns on our investments. The adjusted purchase price for Aloha was approximately $267.0 million in cash, subject to a post-closing earn-out we have estimated at $13.0 million, and certain post closing adjustments, and before transaction costs and other expenses totaling $2.8 million. As of December 31, 2014, we have recorded on our consolidated balance sheet under other non-current liabilities the $13.0 million contingent consideration, which we based on the internal evaluation of the earnings level that Aloha is expected to achieve during the earnout period of December 16, 2014 through December 31, 2022. Approximately $2.1 million of the cash consideration was placed in an escrow account to satisfy indemnification obligations of the seller and certain environmental claims, pursuant to the terms of the purchase agreement. Included in our Successor results of operations for the period December 16, 2014 through December 31, 2014 is $24.7 million and $0.7 million of revenue and net income, respectively, related to the acquisition of Aloha.
 
Management has preliminarily estimated the fair value of its assets and liabilities as of the date of acquisition. The carrying values of assets and liabilities (excluding intangibles and non-current liabilities) in this preliminary estimate were assumed to approximate their fair values. Our identifiable intangible assets consist primarily of dealer relationships. The amount of goodwill preliminarily recorded represents the excess of our estimated enterprise value over the fair value of our assets and liabilities. The value of certain assets and liabilities are preliminary in nature, and are subject to adjustment as additional information is obtained about the facts and circumstances that existed at the acquisition date. As a result, material adjustments to this preliminary allocation may occur in the future. Management is reviewing the valuation and confirming the results to determine the final purchase price allocation.

The following table summarizes the preliminary allocation of the assets and liabilities as of the date presented (in thousands):


December 16, 2014
Current assets
$
68,269

Property and equipment
99,292

Goodwill
154,807

Intangible assets
10,686

Other noncurrent assets
636

Current liabilities
(20,612
)
Other noncurrent liabilities
(33,095
)
Total consideration
279,983

Cash acquired
(30,597
)
Contingent consideration
(12,979
)
Total cash consideration, net of cash acquired and contingent consideration
$
236,407


The Aloha acquisition was a stock purchase transaction. It is being treated as such for tax purposes and any resulting goodwill is not deductible for tax purposes.

Pro Forma Financial Information
The unaudited financial information in the table below summarizes the combined results of our operations and those of Aloha and MACS on a pro forma basis, as though Aloha and MACS had been acquired on January 1, 2013. The pro forma financial information is presented for informational purposes only and is not indicative of the results of operations that would have been achieved. The pro forma adjustments include the effect of purchase accounting adjustments, interest expense, and related tax effects, among others (in thousands):
 
 
Unaudited Pro Forma
 
 
MACS and Aloha
 
 
 
Twelve Months Ended
 
 
December 31, 2013
 
December 31, 2014
 
Revenues
 
$
6,733,351

 
$
7,132,272

 
Net income attributable to partners
 
$
63,301

 
$
87,638

 

F - 20




5.     Variable Interest Entities
MACS has entered into agreements with entities controlled by the Uphoff Unitholders (members of MACS Holdings prior to the acquisition by ETP) to lease the property, buildings and improvements of 35 sites that are now operated by the Partnership. Under the terms of the agreement, the Partnership has the right to purchase the underlying assets of 35 of these leases, along with the assumption of associated debt of up to $54.3 million, for $20.0 million less any unreimbursed costs or claims against the Uphoff Unitholders and accrued excess rent, plus any funds disbursed from the excess rent account to the Partnership or Catterton (members of MACS Holdings prior to the acquisition by ETP). Because of the purchase option described above, as well as the terms of the leases, the Partnership is determined to be the primary beneficiary of these entities, and therefore the Partnership has consolidated these entities. In determining whether we are the primary beneficiary, we took into consideration the following:
Identified the significant activities and the parties that have the power to direct them;
Reviewed the governing board composition and participation ratio;
Determining the equity, profit and loss ratio;
Determining the management-sharing ratio;
Reviewed employment terms; and
Reviewed the funding and operating agreements.
 
The assets and liabilities of the VIEs consist of the following:
 
 
December 31, 2014
 
 
(in thousands)
Receivables from affiliates
 
$
3,484

Property, plant and equipment, net
 
$
45,340

Other non-current assets
 
$
3,665

Accounts payable and accrued liabilities
 
$
490

Long-term debt, including current maturities of $8,422 (see Note 11)
 
$
56,451

Other non-current liabilities
 
$
1,190

The creditors under the VIEs' borrowing arrangements do not have recourse to the Partnership's assets in the event of default on the VIE long-term debt (see Note 11).





6.    Accounts Receivable

Accounts receivable, excluding receivables from affiliates, consisted of the following:
 
Predecessor
 
 
Successor
 
December 31,
2013
 
 
December 31,
2014
 
(in thousands)
Accounts receivable, trade
$
68,473

 
 
$
56,006

Credit card receivables

 
 
3,681

Vendor receivables for rebates, branding, and other

 
 
2,820

Other receivables
855

 
 
2,795

Allowance for doubtful accounts
(323
)
 
 
(1,220
)
Accounts receivable, net
$
69,005

 
 
$
64,082


F - 21



Accounts receivable from affiliates are $49.9 million and $36.7 million as of December 31, 2013 and 2014, respectively. For additional information regarding our affiliated receivables, see Note 13.
An allowance for doubtful accounts is provided based on management's evaluation of outstanding accounts receivable. Following is a summary of the valuation accounts related to accounts and notes receivable:
 
Balance at
Beginning of
Period
 
Additions
Charged to Expense
 
Amounts Written
Off, Net of
Recoveries
 
Allowance Retained by Parent
 
Acquired through Business Acquisitions
 
Balance at
End of Period
 
(in thousands)
Allowance for doubtful accounts:
 
 
 
 
 
 
 
 
 
 
 
Predecessor:
 
 
 
 
 
 
 
 
 
 
 
Balance at December 31, 2012
$
167

 
$
103

 
$

 
$
167

 
$

 
$
103

Balance at December 31, 2013
103

 
360

 
140

 

 

 
323

January 1, 2014 through August 31, 2014 activity
323

 
270

 
72

 

 

 
521

Successor:
 
 
 
 
 
 
 
 
 
 
 
September 1, 2014 through December 31, 2014 activity
$
521

 
$
360

 
$
321

 
$

 
$
660

 
1,220


F - 22



7.    Inventories

Effective September 1, 2014, we adopted the LIFO inventory method for fuel inventory, to align our accounting policy with that of ETP. The preliminary impact of this change was an increase of $0.8 million to fuel inventory in September 2014, with a corresponding decrease to cost of sales. As the LIFO method is only permitted to be applied to year-end inventory levels, we recorded an additional adjustment to increase fuel inventory by $7.2 million in December 2014, with a corresponding decrease to cost of sales. Additionally, due to the decline in fuel prices in late 2014, we recorded a $13.6 million million write-down of the LIFO value of fuel inventory in December 2014.
Inventories consisted of the following:
 
Predecessor
 
 
Successor
 
December 31,
2013
 
 
December 31,
2014
 
(in thousands)
Fuel-retail
$

 
 
$
20,280

Fuel-other wholesale
8,160

 
 
11,503

Fuel-consignment
2,103

 
 
4,521

Merchandise

 
 
11,502

Other
859

 
 
840

Inventories, net
$
11,122

 
 
$
48,646


8.    Property and Equipment
Property and equipment consisted of the following:
 
Predecessor
 
 
Successor
 
December 31,
2013
 
 
December 31,
2014
 
(in thousands)
Land
$
68,213

 
 
$
311,773

Buildings and leasehold improvements
83,328

 
 
331,761

Equipment
34,703

 
 
289,841

Construction in progress
7,322

 
 
4,226

Total property and equipment
193,566

 
 
937,601

Less: accumulated depreciation
(13,439
)
 
 
(32,136
)
Property and equipment, net
$
180,127

 
 
$
905,465


 Depreciation expense on property and equipment was $3.7 million, $5.3 million and $7.6 million for the Predecessor twelve month periods ending December 31, 2012 and December 31, 2013 and the period January 1, 2014 through August 31, 2014, respectively. Depreciation expense for the Successor period September 1, 2014 through December 31, 2014 was $12.6 million.



F - 23



9.    Goodwill and Intangible Assets

Goodwill
The following table reflects goodwill balances and activity for the years ended December 31, 2013 and 2014:
 
Segment
 
 
 
Wholesale
 
Retail
 
Consolidated
 
(in thousands)
Balance at December 31, 2012 (Predecessor)
$
12,936

 
$

 
$
12,936

Goodwill related to GFI acquisition
9,887

 

 
9,887

Balance at December 31, 2013 (Predecessor)
22,823

 

 
22,823

Goodwill related to ETP "push down" accounting, net of previously recognized goodwill
567,219

 

 
567,219

Goodwill related to MACS acquisition
57,776

 
60,833

 
118,609

Goodwill related to Aloha acquisition
59,446

 
95,361

 
154,807

Balance at December 31, 2014 (Successor)
$
707,264

 
$
156,194

 
$
863,458

Goodwill represents the excess of the purchase price of an acquired entity over the amounts assigned to the assets acquired and liabilities assumed in a business combination. During 2014, we also recorded goodwill in conjunction with the ETP “push down” accounting and the MACS and Aloha acquisitions discussed in Note 4. Goodwill is recorded at the acquisition date based on a preliminary purchase price allocation and generally may be adjusted when the purchase price allocation is finalized. In accordance with ASC 350-20-35 Goodwill - Subsequent Measurements, during the fourth quarter of 2014, we performed an impairment test of our goodwill and determined that there was no impairment of these assets.

Other Intangibles

In accordance with ASC 350 Intangibles-Goodwill and Other, the Partnership has definite-lived intangible assets recorded that are amortized. The definite-lived assets consist of supply agreements, customer relations, favorable leasehold arrangements, non-competes, tradenames and loan origination costs, all of which are amortized over the respective lives of the agreements or over the period of time the assets are expected to contribute directly or indirectly to the Partnership's future cash flows. Customer relations and supply agreements are being amortized over a weighted average period of approximately five to 20 years. Favorable leasehold arrangements are being amortized over an average period of approximately 15 years. Non-competition agreements are being amortized over the terms of the respective agreements. Tradenames relate to our retail segment and were determined to be indefinite lived intangibles and as such, are not amortized. We evaluate the estimated benefit periods and recoverability of other intangible assets when facts and circumstances indicate that the lives may not be appropriate and/or the carrying values of the assets may not be recoverable. If the carrying value is not recoverable, impairment is measured as the amount by which the carrying value exceeds its estimated fair value. Loan origination costs are amortized over the life of the underlying debt as an increase to interest expense.
During the fourth quarter of 2014, MACS implemented a re-branding initiative for its retail convenience stores. As part of the re-branding, we recorded an impairment charge of $2.6 million, which represented the net carrying value of a franchise agreement intangible asset. We also recorded a $1.6 million charge related to unamortized loan fees as a result of the pay down and closing of our 2012 Revolver (see Note 11), which is included in interest expense, net, in our consolidated statement of operations and comprehensive income for the period from January 1, 2014 through August 31, 2014.

F - 24



The following table presents the gross carrying amount and accumulated amortization for each major class of intangible assets, excluding goodwill, at December 31, 2013 and 2014:
 
 
Predecessor
 
 
Successor
 
December 31, 2013
 
 
December 31, 2014
 
Gross
Carrying
Amount
 
Accumulated
Amortization
 
Net
Book Value
 
 
Gross
Carrying
Amount
 
Accumulated
Amortization
 
Net
Book Value
 
(in thousands)
Definite-Lived
 
 
 
 
 
 
 
 
 
 
 
 
Trade name
$

 
$

 
$

 
 
$
8,937

 
$

 
$
8,937

Franchise rights

 

 

 
 
329

 

 
329

Customer relations including supply agreements
31,982

 
11,705

 
20,277

 
 
176,997

 
25,081

 
151,916

Favorable leasehold arrangements, net
236

 
51

 
185

 
 
2,810

 
140

 
2,670

Loan origination costs
2,437

 
483

 
1,954

 
 
7,611

 
381

 
7,230

Other intangibles
389

 
33

 
356

 
 
1,309

 
283

 
1,026

Intangible assets, net
$
35,044

 
$
12,272

 
$
22,772

 
 
$
197,993

 
$
25,885

 
$
172,108


 Total amortization expense on definite-lived intangibles included in depreciation, amortization and accretion for the Predecessor twelve month periods ended December 31, 2012 and December 31, 2013 and the period January 1, 2014 through August 31, 2014, was $3.3 million, $3.4 million and $2.9 million, respectively, and was $3.9 million for the Successor period September 1, 2014 through December 31, 2014. The amortization of deferred financing fees included in interest expense for the Predecessor twelve month periods ended December 31, 2012 and December 31, 2013 and the period January 1, 2014 through August 31, 2014, was $0.1 million, $0.4 million and $0.3 million, respectively, and was $2.0 million for the Successor period September 1, 2014 through December 31, 2014. The following table presents the Partnership's estimate of amortization includable in amortization expense and interest expense for each of the five succeeding fiscal years and thereafter for definite-lived intangibles as of December 31, 2014 (in thousands):
 
Amortization
 
Interest
2015
$
13,436

 
$
1,522

2016
12,966

 
1,522

2017
12,512

 
1,522

2018
11,953

 
1,522

2019
11,678

 
1,142

Thereafter
102,333

 

    
10.    Accrued Expenses and Other Current Liabilities

Current accrued expenses and other current liabilities consisted of the following:
 
Predecessor
 
 
Successor
 
December 31, 2013
 
 
December 31, 2014
 
 
 
 
 
 
(in thousands)
Wage and other employee-related accrued expenses
$

 
 
$
6,230

Franchise agreement termination accrual

 
 
4,579

Accrued tax expense
5,817

 
 
18,326

Deposits and other
5,610

 
 
12,746

Total
$
11,427

 
 
$
41,881



F - 25







11.    Long-Term Debt

Long-term debt consisted of the following:
 
Predecessor
 
 
Successor
 
December 31,
2013
 
 
December 31,
2014
 
(in thousands)
Term loan, bearing interest at Prime or LIBOR plus an applicable margin
$
25,866

 
 
$

Sale leaseback financing obligation

 
 
126,643

Senior term loan on Uphoff properties ("VIE Debt", see Note 5)

 
 
56,452

2012 Revolver, bearing interest at Prime or LIBOR plus an applicable margin
156,210

 
 

2014 Revolver, bearing interest at Prime or LIBOR plus an applicable margin


 
 
683,378

Notes payable, bearing interest at 6% and 4%
4,075

 
 
3,552

Capital lease obligations

 
 
493

Total debt
186,151

 
 
870,518

Less: current maturities
525

 
 
13,757

Long-term debt, net of current maturities
$
185,626

 
 
$
856,761


At December 31, 2014, scheduled future debt principal maturities are as follows (in thousands):
2015
 
$
13,757

2016
 
12,104

2017
 
38,870

2018
 
5,423

2019
 
689,087

Thereafter
 
111,277

Total
 
$
870,518

Term Loan and Security Agreement
On September 25, 2012, in connection with the IPO, we entered into a Term Loan and Security Agreement with Bank of America, N.A. for a $180.7 million term loan facility, expiring September 25, 2015 (the “Term Loan”).  Borrowings under the Term Loan bore interest at (i) a base rate (a rate based off of the higher of (a) the Federal Funds Rate plus 0.5%, (b) Bank of America's prime rate or (c) LIBOR plus 1.00%) or (ii) LIBOR plus 0.25%. The Term Loan was repaid in the first quarter of 2014.
Revolving Credit Agreements
On September 25, 2012, in connection with the IPO, we entered into a $250 million revolving credit agreement with a syndicate of banks (the “2012 Revolver”) expiring September 25, 2017. The 2012 Revolver commitments were increased to $400 million in December 2013, while retaining the ability to increase the 2012 Revolver by an additional $100 million.  Borrowings under the revolving credit facility bore interest at (i) a base rate plus an applicable margin ranging from 1.00% to 2.25% or (ii) LIBOR plus an applicable margin ranging from 2.00% to 3.25%, (determined with reference to our consolidated total leverage ratio). In addition, the unused portion of our revolving credit facility was subject to a commitment fee ranging from 0.375% to 0.50%, based on our consolidated total leverage ratio.

F - 26



On September 25, 2014, we entered into a new $1.25 billion revolving credit facility (the "2014 Revolver") with a syndicate of banks expiring September 25, 2019 (which date may be extended in accordance with the terms of the credit agreement). The 2014 Revolver includes an accordion feature thus providing flexibility to increase the facility by an additional $250 million, subject to certain conditions. Borrowings under the 2014 Revolver were used to repay and cancel the 2012 Revolver, of which $1.6 million in unamortized loan fees were fully amortized to interest expense.
Borrowings under the 2014 Revolver bear interest at a base rate (a rate based off of the higher of (a) the Federal Funds Rate (as defined therein) plus 0.50%, (b) Bank of America’s prime rate or (c) one-month LIBOR (as defined therein) plus 1.00%) or LIBOR, in each case plus an applicable margin ranging from 1.50% to 2.50%, in the case of a LIBOR loan, or from 0.50% to 1.50%, in the case of a base rate loan (determined with reference to the Partnership’s Leverage Ratio (as defined therein)). Upon the first achievement by the Partnership of an investment grade credit rating, the applicable margin will decrease to a range of 1.125% to 2.0%, in the case of a LIBOR loan, or from 0.125% to 1.00%, in the case of a base rate loan (determined with reference to the credit rating for the Partnership’s senior, unsecured, non-credit enhanced long-term debt). Interest is payable quarterly if the base rate applies, at the end of the applicable interest period if LIBOR applies and at the end of the month if daily floating LIBOR applies. In addition, the unused portion of the 2014 Revolver is subject to a commitment fee ranging from 0.250% to 0.350%, based on the Partnership’s Leverage Ratio (as defined therein). Upon the first achievement by the Partnership of an investment grade credit rating, the commitment fee will decrease to a range of 0.125% to 0.275%, based on the Partnership’s credit rating as described above.

The 2014 Revolver requires the Partnership to maintain a Leverage Ratio of not more than 5.50 to 1.00. The maximum Leverage Ratio is subject to upwards adjustment of not more than 6.00 to 1.00 for a period not to exceed three fiscal quarters in the event the Partnership engages in an acquisition of assets, equity interests, (as defined therein) operating lines or divisions by the Partnership, a subsidiary, (as defined therein) an unrestricted subsidiary (as defined therein) or a joint venture for a purchase price of not less than $50 million. Effective October 7, 2014 in connection with the acquisition of MACS, we entered into a Specified Acquisition period, as further defined in the 2014 Revolver credit agreement, in which our leverage ratio compliance requirements were adjusted upward. Indebtedness under the 2014 Revolver is secured by a security interest in, among other things, all of the Partnership’s present and future personal property and all of the present and future personal property of its guarantors, the capital stock of its material subsidiaries (or 66% of the capital stock of material foreign subsidiaries), and any intercompany debt. Upon the first achievement by the Partnership of an investment grade credit rating, all security interests securing the 2014 Revolver will be released.
As of December 31, 2014, the balance on the 2014 Revolver was $683.4 million, and $11.8 million in standby letters of credit were outstanding. The unused availability on the 2014 Revolver at December 31, 2014 was $554.8 million. The Partnership was in compliance with all financial covenants at December 31, 2014.

Guaranty by Susser of Term Loan and 2012 / 2014 Revolver
Susser entered into a Guaranty of Collection (the “Guaranty”) in connection with the Term Loan and the 2012 Revolver, which was transferred to the 2014 Revolver. Pursuant to the Guaranty, Susser guarantees the collection of (i) the principal amount outstanding under the Term Loan and (ii) the 2012 Revolver and 2014 Revolver. Susser's obligation under the Guaranty is limited to $180.7 million. Susser is not required to make payments under the Guaranty unless and until (a) the Partnership has failed to make a payment on the Term Loan or the 2012 and 2014 Revolvers, (b) the obligations under such facilities have been accelerated, (c) all remedies of the applicable lenders to collect the unpaid amounts due under such facilities, whether at law or equity, have been exhausted and (d) the applicable lenders have failed to collect the full amount owing on such facilities. In addition, Susser entered into a Reimbursement Agreement with PropCo, whereby Susser is obligated to reimburse PropCo for any amounts paid by PropCo under the guaranty of the 2012 and 2014 Revolvers executed by our subsidiaries.  Susser's exposure under this reimbursement agreement is limited, when aggregated with its obligation under the Guaranty, to $180.7 million.
Variable Interest Entity Debt
Our consolidated VIE (resulting of the MACS acquisition) has a senior term loan ("VIE Debt"), collateralized by certain real and personal properties of the consolidated variable interest entity. The VIE Debt bears interest at LIBOR plus 3.75%, with a floor of 4.5%. As of December 31, 2014, the interest rate was 4.5% and the balance outstanding was $34.0 million. The VIE Debt principal and interest is repayable in equal monthly installments over a 20 year period and includes the right to prepay all outstanding principal at any time, with a penalty of up to 3.0% depending on the date of repayment.
The remaining VIE debt of approximately $22.4 million consists of loans collateralized by equipment and property. The
average stated interest rate for these loans was approximately 5.4% as of December 31, 2014. The majority of the debt requires monthly principal and interest payments with maturities through 2034.

F - 27



Sale Leaseback Financing Obligation
On April 4, 2013, MACS completed a sale leaseback transaction with two separate companies for 50 of its dealer operated sites. As MACS did not meet the criteria for sale leaseback accounting, this transaction was accounted for as a financing arrangement over the course of the lease agreement. The obligations mature in varying dates through 2033, require monthly interest and principal payments, and bear interest at 5.125%. The obligation related to this transaction is included in long-term debt and the balance outstanding as of December 31, 2014 was $126.6 million.
Other Debt
In August 2010 we entered into a mortgage note for an aggregate initial borrowing amount of $1.2 million. Pursuant to the terms of the mortgage note, we make monthly installment payments that are comprised of principal and interest through the maturity date of July 1, 2016. The balance outstanding at each December 31, 2013 and 2014 was $1.1 million. The mortgage note bears interest at a fixed rate of 6.0%. The mortgage note is secured by a first priority security interest in a property owned by the Partnership.
In September 2013, we assumed a $3.0 million term loan from Susser as part of the net asset transfer for equity as part of the acquisition of Gainesville Fuel, Inc. by Susser.  The $3.0 million term loan had an outstanding balance of $2.5 million as of December 31, 2014 and $3.0 million as of December 31, 2013 and bears a 4.0% fixed rate.  
The estimated fair value of long-term debt is calculated using Level 3 inputs. The fair value of debt as of December 31, 2014, is estimated to be approximately $870.6 million, based on outstanding balances as of the end of the period using current interest rates for similar securities.
Capital Lease Obligations
Our capital lease obligations relate to vehicles and office equipment. The total cost of assets under capital leases was $1.4 million with accumulated depreciation of $1.2 million at December 31, 2014. We include depreciation of the cost of assets under capital leases in depreciation and amortization expenses in our consolidated statements of operations.
Fair Value Measurements
We use fair value measurements to measure, among other items, purchased assets and investments, leases and derivative contracts. We also use them to assess impairment of properties, equipment, intangible assets and goodwill. Fair value is defined as the price at which an asset could be exchanged in a current transaction between knowledgeable, willing parties. A liability’s fair value is defined as the amount that would be paid to transfer the liability to a new obligor, not the amount that would be paid to settle the liability with the creditor. Where available, fair value is based on observable market prices or parameters, or is derived from such prices or parameters. Where observable prices or inputs are not available, use of unobservable prices or inputs is used to estimate the current fair value, often using an internal valuation model. These valuation techniques involve some level of management estimation and judgment, the degree of which is dependent on the item being valued.

ASC 820 “Fair Value Measurements and Disclosures” prioritizes the inputs used in measuring fair value into the following hierarchy:
Level 1
Quoted prices (unadjusted) in active markets for identical assets or liabilities;
 
 
Level 2
Inputs other than quoted prices included within Level 1 that are either directly or indirectly observable;
 
 
Level 3
Unobservable inputs in which little or no market activity exists, therefore requiring an entity to develop its own assumptions about the assumptions that market participants would use in pricing.
Debt or equity securities are classified into the following reporting categories: held-to-maturity, trading or available-for-sale securities. The investments in debt securities, which typically mature in one year or less, are classified as held-to-maturity and valued at amortized cost, which approximates fair value. The fair value of marketable securities is measured using Level 1 inputs. Included in the marketable securities classification on the Consolidated Balance Sheets are approximately $16.0 million in money market funds as of December 31, 2013. There were none outstanding as of December 31, 2014. The carrying value of these money market funds approximates fair value and are measured using Level 1 inputs. The gross unrecognized holding gains and losses as of December 31, 2013 were not material. These investments were used as collateral to secure the Term Loan and were intended to be used only for funding future capital expenditures.
    


F - 28



12.    Employee Benefit Plans
We have qualified defined contribution plans, which allow for voluntary pre-tax contributions by employees supporting our operations, offered historically through Susser and now through ETP following the ETP Merger. We pay all general and administrative expenses of the plans and may make contributions to the plans. The plans provide for discretionary contributions by us, as approved by the board of directors.
The net expense incurred for these plans for the Predecessor twelve month periods ending December 31, 2012, December 31, 2013 and the period January 1, 2014 through August 31, 2014 was approximately $0.7 million, $0.7 million and $0.3 million, respectively, and was $0.5 million for the Successor period September 1, 2014 through December 31, 2014.

13.    Related-Party Transactions

We entered into two long-term, fee-based commercial agreements with Susser effective upon our IPO, summarized as follows:
Distribution Contract - a 10-year agreement under which we are the exclusive distributor of motor fuel to Susser's existing Stripes® convenience stores and independently operated consignment locations, and to all future sites purchased by the Partnership pursuant to the sale and leaseback option under the Omnibus Agreement (see below), at cost, including tax and transportation costs, plus a fixed profit margin of three cents per gallon. In addition, all future motor fuel volumes purchased by Susser for its own account will be added to the distribution contract pursuant to the terms of the Omnibus Agreement.
Transportation Contract - a 10-year transportation logistics agreement, pursuant to which Susser will arrange for motor fuel to be delivered from our suppliers to our customers at rates consistent with those charged by Susser to third parties for the delivery of motor fuel.
Omnibus Agreement
In addition to the commercial agreements described above, we also entered into an Omnibus Agreement with Susser pursuant to which, among other things, we received a three-year option to purchase from Susser up to 75 of Susser's new or recently constructed Stripes® convenience stores at their cost and lease the stores back to them at a specified rate for a 15-year initial term, and we will be the exclusive distributor of motor fuel to such stores for a period of ten years from the date of purchase. We also received a ten-year right to participate in acquisition opportunities with Susser, to the extent we and Susser are able to reach an agreement on terms, and the exclusive right to distribute motor fuel to certain of Susser's newly constructed convenience stores and independently operated consignment locations. The Omnibus Agreement also provides for certain indemnification obligations between Susser and the Partnership.

Summary of Transactions
Related party transactions with Susser and ETP for the Predecessor twelve month periods ended December 31, 2012 and 2013 and the period January 1, 2014 through August 31, 2014 and for the Successor period September 1, 2014 through December 31, 2014 are as follows (in thousands except store count data):

F - 29



 
Predecessor
 
Successor
 
 
Twelve months ended December 31, 2012
 
Twelve months ended December 31, 2013
 
January 1, 2014 through August 31, 2014
 
September 1, 2014 through December 31, 2014
Motor fuel sales to Susser
 
$
2,570,757

 
$
2,974,122

 
$
2,200,394

 
$
873,842

Motor fuel gross profit from sales to Susser
 
7,781

 
31,597

 
23,366

 
12,367

Bulk fuel purchases from ETP
 

 

 

 
52,474

General and administrative expenses allocated, including equity-based compensation
 
1,621

 
2,154

 
4,768

 
1,454

Allocated cost of employees
 
2,897

 
11,400

 
8,802

 
3,529

Distributions to Susser / ETP
 
312

 
19,969

 
16,604

 
8,187

IDR distributions to Susser / ETP
 

 

 
64

 
255

Transportation charges from Susser for delivery of motor fuel
 
11,891

 
49,994

 
37,874

 
19,949

Purchase of stores from Susser
 
29,041

 
104,159

 
81,145

 
70,914

Rental income from Susser
 
147

 
6,441

 
9,117

 
6,299

# of stores purchased
 
8

 
25
 
18

 
15

Additional affiliate activity related to the Consolidated Balance Sheets and Statements of Operations and Comprehensive Income are as follows:

Net accounts receivable from Susser were $49.9 million and $32.7 million at December 31, 2013 and December 31, 2014, respectively, which are primarily related to motor fuel purchases from us.
Net accounts receivable from ETP was $0.5 million at December 31, 2014, primarily for fuel incentives related to purchases of bulk fuel inventory.
Net accounts payable to ETP was $3.1 million as of December 31, 2014, attributable to operational expenses and fuel pipeline purchases.
As of December 31, 2014, we had $3.5 million of receivables related to agreements with entities controlled by the Uphoff Unitholders (see Note 5).


14.     Commitments and Contingencies

Leases
The Partnership leases certain convenience store and other properties under non-cancellable operating leases whose initial terms are typically 5 to 15 years, with some having a term of 30 years or more, along with options that permit renewals for additional periods. Minimum rent is typically expensed on a straight-line basis over the term of the lease. In addition, certain leases require additional contingent payments based on sales or motor fuel volumes. We typically are responsible for payment of real estate taxes, maintenance expenses and insurance. These properties are either sublet to third parties or used for our convenience store operations.














F - 30



The components of net rent expense are as follows:
 
Predecessor
 
 
Successor
 
 
Twelve months ended
 
 
 
 
 
 
 
December 31,
2012
 
December 31,
2013
 
January 1, 2014 through August 31, 2014
 
 
September 1, 2014 through December 31, 2014
 
 
(in thousands)
Cash rent:
 
 
 
 
 
 
 
 
 
Store base rent
$
3,074

 
$
819

 
$
562

 
 
$
3,220

 
Equipment rent
453

 
175

 
155

 
 
200

 
Total cash rent
3,527

 
994

 
717

 
 
3,420

 
Non-cash rent:
 
 
 
 
 
 
 
 
 
Straight-line rent

 
20

 
12

 
 
39

 
Net rent expense
$
3,527

 
$
1,014

 
$
729

 
 
$
3,459

 

Equipment rent consists primarily of store equipment and vehicles. Sublease rental income for the Predecessor twelve month periods ending December 31, 2012 and December 31, 2013 and the period January 1, 2014 through August 31, 2014 was $2.1 million, $0.9 million and $0.6 million, respectively, and was $0.6 million for the Successor period September 1, 2014 through December 31, 2014.

Future minimum lease payments, excluding sale-leaseback financing obligations (see Note 11), for future fiscal years are as follows (in thousands):
2015
 
$
16,210

2016
 
15,349

2017
 
12,661

2018
 
11,184

2019
 
10,617

Thereafter
 
91,943

Total
 
$
157,964

Environmental Remediation
We are subject to various federal, state and local environmental laws and make financial expenditures in order to comply with regulations governing underground storage tanks adopted by federal, state and local regulatory agencies. In particular, at the federal level, the Resource Conservation and Recovery Act of 1976, as amended, requires the EPA to establish a comprehensive regulatory program for the detection, prevention and cleanup of leaking underground storage tanks (e.g. overfills, spills and underground storage tank releases).
Federal and state regulations require us to provide and maintain evidence that we are taking financial responsibility for corrective action and compensating third parties in the event of a release from our underground storage tank systems. In order to comply with these requirements, we have historically obtained private insurance in the states we operate in. These policies provide protection from third-party liability claims. During 2014, our coverage was $1.0 million per occurrence, with a range of $2.0 million to $3.0 million aggregate and range of $0.1 million to $0.5 million self-insured retention. Our sites continue to be covered by these policies.
We are currently involved in the investigation and remediation of contamination at 38 motor fuel storage sites, all of which are legacy issues related to our acquisition of MACS, 7 sites and Aloha, 31 sites. We had no accrued liabilities for remediation activities as of December 31, 2013 and $0.8 million at December 31, 2014. We currently have no remediation activities occurring at our former Susser owned sites. Susser has agreed to indemnify us for any environmental costs that are determined to have been in existence at the time the properties were contributed to us at the time of our IPO. This indemnity expires September 2015. Any new releases will be our responsibility. We have $2.1 million in an escrow account to satisfy environmental claims related to the Aloha acquisition.

F - 31



Deferred Branding Incentives
We receive deferred branding incentives and other incentive payments from a number of our fuel suppliers. A portion of the deferred branding incentives may be passed on to our wholesale branded dealers under the same terms as required by our fuel suppliers. Many of the agreements require repayment of all or a portion of the amount received if we (or our branded dealers) elect to discontinue selling the specified brand of fuel at certain locations. As of December 31, 2014, the estimated amount of deferred branding incentives that would have to be repaid upon de-branding at these locations was $16.4 million. Of this amount, approximately $11.2 million would be the responsibility of the Partnership's branded dealers under reimbursement agreements with the dealers. In the event a dealer were to default on this reimbursement obligation, we would be required to make this payment. No liability is recorded for the amount of dealer obligations which would become payable upon de-branding as no such dealer default is considered probable at December 31, 2014. We have $2.0 million and $1.9 million recorded for deferred branding incentives, net of accumulated amortization, on the balance sheets as of December 31, 2013 and December 31, 2014, respectively, of which $2.0 million and $1.9 million, respectively, are included in other non-current liabilities. The Partnership amortizes its retained portion of the incentives to income on a straight-line basis over the term of the agreements.
Contingent Consideration related to Acquisition

During the fourth quarter of 2014, we measured the fair value of the contingent consideration related to the acquisition of Aloha (see Note 4). We initially valued the contingent consideration, which is included in other non-current liabilities on the consolidated balance sheet at December 31, 2014, at $13.0 million and is based on the internal evaluation of the earnings level that Aloha is expected to achieve during the earnout period of December 16, 2014 through December 31, 2022. This fair value measurement is categorized within Level 3 of the fair value hierarchy.


15.    Rental Income under Operating Leases

The following schedule details our investment in property under operating leases:
 
Predecessor
 
 
Successor
 
December 31,
2013
 
 
December 31,
2014
 
(in thousands)
Land
$
66,931

 
 
$
269,093

Buildings and improvements
69,313

 
 
285,466

Equipment
38,644

 
 
87,668

Total property and equipment
174,888

 
 
642,227

Less: accumulated depreciation
(8,872
)
 
 
(37,994
)
Property and equipment, net
$
166,016

 
 
$
604,233

Rental income for the Predecessor twelve month periods ended December 31, 2012, December 31, 2013 and the period January 1, 2014 through August 31, 2014 was $5.0 million, $10.1 million and $11.7 million, respectively, and was $16.0 million for the Successor period September 1, 2014 through December 31, 2014.
The following is a schedule by years of minimum future rental income under noncancelable operating leases as of December 31, 2014 (in thousands):
2015
$
52,749

2016
39,229

2017
31,796

2018
27,475

2019
25,982

Thereafter
210,593

Total minimum future rentals
$
387,824


F - 32




See Note 14 for information regarding rental income and operating leases with Susser.

16.    Interest Expense and Interest Income

The components of net interest expense are as follows:
 
Predecessor
 
 
Successor
 
Twelve months ended
 
 
 
 
 
 
December 31,
2012
 
December 31,
2013
 
January 1, 2014 through August 31, 2014
 
 
September 1, 2014 through December 31, 2014
 
 
 
 
 
 
 
 
 
 
(in thousands)
Cash interest expense
$
940

 
$
3,356

 
$
4,516

 
 
$
7,652

Amortization of loan costs
102

 
381

 
313

 
 
1,987

Cash interest income
(233
)
 
(266
)
 
(62
)
 
 
(77
)
Interest expense, net
$
809

 
$
3,471

 
$
4,767

 
 
$
9,562


17.    Income Tax

As a limited partnership, we are generally not subject to state and federal income tax, with the exception of the state of Texas.  Included in our provision for income tax is a tax imposed by the state of Texas of 0.5% of gross margin in Texas (“franchise tax”). Our taxable income or loss, which may vary substantially from the net income or net loss reported in the Consolidated Statements of Operations and Comprehensive Income, is includable in the federal and state income tax returns of each unitholder in proportion to their respective interests in the Partnership.  We are, however, subject to a statutory requirement that our non-qualifying income cannot exceed 10% of our total gross income, determined on a calendar year basis under the applicable income tax provisions. If the amount of our non-qualifying income exceeds this statutory limit, we would be taxed as a corporation. Accordingly, certain activities that generate non-qualifying income are conducted through a separate taxable corporate subsidiary, PropCo. PropCo is subject to federal and state income tax and pays income taxes related to the results of its operations. For the year ended December 31, 2014, our non-qualifying income did not exceed the statutory limit.
 The net federal tax basis of the non-taxable Partnership's assets and liabilities was less than the reported amounts on the consolidated financial statements by approximately $10.0 million as of December 31, 2013. During the fourth quarter of 2014, Susser Holdings Corporation's sold its ownership interest in the Partnership's general partner and as a result, the Partnership is no longer consolidated with Susser Holdings Corporation. The net federal tax basis of the non-taxable Partnership's assets and liabilities is greater than the reported amounts on the consolidated financial statements by approximately $4.7 million as of December 31, 2014.
Prior to our IPO and Partnership formation, we were subject to income tax and our taxable income was included in the consolidated income tax returns of Susser. For the period January 1, 2012 through September 24, 2012, income taxes were allocated to us based on separate-company computations of net income or loss. Components of corporate income tax expense are presented below:

F - 33



 
Predecessor
 
 
Successor
 
Twelve months ended
 
 
 
 
 
 
December 31, 2012
 
December 31, 2013
 
January 1, 2014 through August 31, 2014
 
 
September 1, 2014 through December 31, 2014
 
 
 
 
 
 
 
 
 
 
(in thousands)
Current:
 
 
 
 
 
 
 
 
Federal
$
2,321

 
$
68

 
$
(15
)
 
 
$
2,335

State
284

 
302

 
252

 
 
705

Total current income tax expense
2,605

 
370

 
237

 
 
3,040

Deferred:
 
 
 
 
 
 
 
 
Federal
2,416

 
70

 
(19
)
 
 
(906
)
State
12

 

 

 
 

Total deferred tax expense
2,428

 
70

 
(19
)
 
 
(906
)
Net income tax expense
$
5,033

 
$
440

 
$
218

 
 
$
2,134

A reconciliation of the statutory federal income tax rate to the effective tax rate is presented below:
 
Predecessor
 
 
Successor
 
Twelve Months Ended
 
 
 
 
 
(amounts in thousands)
December 31, 2012
 
December 31, 2013
 
January 1, 2014 through August 31, 2014
 
 
September 1, 2014 through December 31, 2014
 
Amount
 
Tax
Rate %
 
Amount
 
Tax
Rate %
 
Amount
 
Tax
Rate %
 
 
Amount
 
Tax
Rate %
Tax at statutory federal rate
$
7,911

 
35.0
 %
 
$
13,113

 
35.0
%
 
$
7,955

 
35.0
 %
 
 
$
13,095

 
35.0
 %
Partnership earnings not subject to tax
(3,128
)
 
(13.8
)%
 
(13,028
)
 
(34.8
%)
 
(7,598
)
 
(33.4
)%
 
 
(8,324
)
 
(22.2
)%
MACS earnings prior to October 1, 2014

 
 %
 

 
%
 

 
 %
 
 
(3,097
)
 
(8.3
)%
State and local tax, net of federal benefit
217

 
1.0
 %
 
301

 
0.8
%
 
164

 
0.7
 %
 
 
392

 
1.0
 %
Other
33

 
0.1
 %
 
54

 
0.2
%
 
(303
)
 
(1.4
%)
 
 
68

 
0.2
 %
Net income tax expense
$
5,033

 
22.3
 %
 
$
440

 
1.2
%
 
$
218

 
0.9
 %
 
 
$
2,134

 
5.7
%


F - 34



Components of deferred tax assets and liabilities are as follows:
 
Predecessor
 
 
Successor
 
December 31, 2013
 
 
December 31, 2014
 
(in thousands)
Deferred tax assets:
 
 
 
 
Trademarks and other intangibles
$

 
 
$
35,096

Other

 
 
3,011

Net operating loss carry forwards
1,174

 
 

Total deferred tax assets
1,174

 
 
38,107

Deferred tax liabilities:
 
 
 
 
Fixed assets
1,381

 
 
20,290

Other
15

 
 
300

Total deferred tax liabilities
1,396

 
 
20,590

Net deferred income tax assets (liabilities)
$
(222
)
 
 
$
17,517

Current net deferred tax assets
$

 
 
$
2,624

Noncurrent net deferred tax assets (liabilities)
$
(222
)
 
 
$
14,893

PropCo had net operating losses of $3.4 million as of December 31, 2013 that were utilized in 2014. We have determined that it is more likely than not that all deferred tax assets will be realized, and have therefore determined that no valuation allowance is needed as of December 31, 2014.
Uncertain Tax Positions
It is our policy to recognize interest and penalties related to uncertain tax positions in general and administrative expense. Historically, interest and penalties incurred by us have not been material. We file income tax returns in the U.S. federal jurisdiction, Texas, Oklahoma, Louisiana and New Mexico. These returns are subject to examinations in all jurisdictions for all returns for the 2009 through 2014 tax years. Subsequent to the acquisition of MACS and Aloha, we are subject to tax reporting in Maryland, Virginia, Georgia, Tennessee and Hawaii.
As of December 31, 2014, all tax positions taken by us are considered highly certain. There are no positions we reasonably anticipate will significantly increase or decrease within 12 months of the reporting date, and therefore no adjustments have been recorded related to unrecognized tax benefits.

18.    Partners' Capital
As of December 31, 2014, ETP through its 100% ownership in Susser, owned 4,062,848 common units and 10,939,436 subordinated units, which together constitute a 42.8% limited partnership ownership interest in us, and through its 100% ownership in Sunoco GP LLC owns 100% of the non-economic general partner interest in us. As of December 31, 2014, the public owned 20,036,329 units.
Information presented below for net income allocation to Partners is presented for periods before and after the ETP Merger (see Note 4).
Allocations of Net Income
Our partnership agreement contains provisions for the allocation of net income and loss to the unitholders. For purposes of maintaining partner capital accounts, the partnership agreement specifies that items of income and loss shall be allocated among the partners in accordance with their respective percentage interest. Normal allocations according to percentage interests are made after giving effect, if any, to priority income allocations in an amount equal to incentive cash distributions allocated 100% to ETP.




F - 35



The calculation of net income allocated to the partners is as follows (in thousands, except per unit amounts):
 
 
 
 
 
 
 
 
 
 
Predecessor
 
 
Successor
 
Twelve months ended December 31, 2012
 
Twelve months ended December 31, 2013
 
January 1, 2014 through August 31, 2014
 
 
September 1, 2014 through December 31, 2014
Attributable to Common Units
 
 
 
 
 
 
 
 
Distributions (a)
$
5,098

 
$
20,251

 
$
11,261

 
 
$
27,031

Distributions in excess of net income
(523
)
 
(1,717
)
 
7

 
 
(9,532
)
Limited partners' interest in net income subsequent to initial public offering
$
4,575

 
$
18,534

 
$
11,268

 
 
$
17,499

 
 
 
 
 
 
 
 
 
Attributable to Subordinated Units
 
 
 
 
 
 
 
 
Distributions (a)
$
5,098

 
$
20,167

 
$
11,178

 
 
$
12,533

Distributions in excess of net income
(523
)
 
(1,674
)
 

 
 
(3,228
)
Limited partners' interest in net income subsequent to initial public offering
$
4,575

 
$
18,493

 
$
11,178

 
 
$
9,305

 
 
 
 
 
 
 
 
 
(a) Distributions declared per unit to unitholders as of record date
$0.47
 
$1.84
 
$1.02
 
 
$1.15

Incentive Distribution Rights
The following table illustrates the percentage allocations of available cash from operating surplus between the unitholders and the holder of our IDRs based on the specified target distribution levels. The amounts set forth under “marginal percentage interest in distributions” are the percentage interests of our IDR holder and the common unitholders in any available cash from operating surplus we distribute up to and including the corresponding amount in the column “total quarterly distribution per unit target amount”. The percentage interests shown for our unitholders and our IDR holder for the minimum quarterly distribution are also applicable to quarterly distribution amounts that are less than the minimum quarterly distribution. The percentage interests set forth below assume that there are no arrearages on common units. ETP has owned our IDRs since September 2014, prior to that date the IDRs were owned by Susser.
 
 
 
Marginal percentage interest in distributions
 
Total quarterly distribution per unit target amount
 
Unitholders
 
Holder of IDRs
Minimum Quarterly Distribution
$0.4375
 
100
%
 

First Target Distribution
Above $0.4375 up to $0.503125
 
100
%
 

Second Target Distribution
Above $0.503125 up to $0.546875
 
85
%
 
15
%
Third Target Distribution
Above $0.546875 up to $0.656250
 
75
%
 
25
%
Thereafter
Above $0.656250
 
50
%
 
50
%

Cash Distributions
Our partnership agreement, as amended, sets forth the calculation to be used to determine the amount and priority of cash distributions that the common and subordinated unitholders will receive.






F - 36





The following table presents our cash distributions paid in 2012, 2013 and 2014:
 
 
Limited Partners
 
Distribution to IDR Holders
Payment Date
 
Per Unit Distribution
 
Total Cash Distribution
 
 
 
(in thousands, except per unit amounts)
November 28, 2014
 
$
0.5457

 
$
18,541

 
$
255

August 29, 2014
 
0.5197

 
11,413

 
64

May 30, 2014
 
0.5021

 
11,026

 

February 28, 2014
 
0.4851

 
10,650

 

November 29, 2013
 
0.4687

 
10,290

 

August 29, 2013
 
0.4528

 
9,907

 

May 30, 2013
 
0.4375

 
9,572

 

March 1, 2013
 
0.4375

 
9,572

 

November 29, 2012
 
0.0285

 
624

 


19.    Unit-Based Compensation
Unit-based compensation expense related to the Partnership that was included in our Consolidated Statements of Operations and Comprehensive Income was as follows (in thousands):
 
Predecessor
 
 
Successor
 
Year Ended
 
 
 
 
 
 
December 31, 2012
 
December 31, 2013
 
January 1, 2014 through August 31, 2014
 
 
September 1, 2014 through December 31, 2014
 
 
 
 
 
 
 
 
 
Phantom common units
$
101

 
$
530

 
$
604

 
 
$
394

Allocated expense from Parent
810

 
1,405

 
4,088

 
 
994

Total unit-based compensation expense
$
911

 
$
1,935

 
$
4,692

 
 
$
1,388


Phantom Common Unit Awards

Our general partner issued a total of 32,500, 15,815 and 6,354 phantom unit awards to certain directors and employees under the LTIP Plan during 2012, 2013 and 2014 prior to the ETP Merger, respectively. Recipients of these awards had no distribution or voting rights until they vested, and are settled in common units representing limited partner interests. The fair value of each phantom unit on the grant date is equal to the market price of our common units on that date reduced by the present value of estimated dividends over the vesting period, since the phantom units do not receive dividends until vested. The estimated fair value of our phantom units was being amortized over the vesting period using the straight-line method. Non-employee director awards vest at the end of a one-to-three year period and employee awards vest ratably over a two-to-five year service period. Concurrent with the ETP Merger, all unvested phantom units vested and compensation cost of $0.4 million was recognized. Additionally, $2.8 million of compensation cost was allocated to us from Susser.

Subsequent to the ETP Merger, 241,235 phantom units were issued which also have the right to receive distributions prior to vesting. The units vest 60% after three years and 40% after five years. The fair value of these units is the market price of our common units on the grant date, and is being amortized over the five-year vesting period using the straight-line method. Total unrecognized compensation cost related to our nonvested phantom units totaled $9.7 million as of December 31, 2014, which is expected to be recognized over a weighted average period of 3.7 years. The fair value of nonvested service phantom units outstanding as of December 31, 2014, totaled $11.0 million. The fair value of phantom units which vested during the period September 1, 2014 through December 31, 2014 was $1.0 million.

F - 37




A summary of our phantom unit award activity for the years ended December 31, 2013 and 2014, is set forth below:
 
Number of Phantom Common Units
 
Weighted-Average Grant Date Fair Value
Outstanding at January 1, 2013 (Predecessor)
32,500

 
$
18.93

Granted
15,815

 
27.15

Vested
(11,352
)
 
21.50

Outstanding at December 31, 2013 (Predecessor)
36,963

 
21.66

Granted
6,354

 
33.24

Vested
(40,317
)
 
23.72

Forfeited
(3,000
)
 
18.42

Outstanding at August 31, 2014 (Predecessor)

 

Granted
241,235

 
45.50

Outstanding at December 31, 2014 (Successor)
241,235

 
$
45.50


20.    Segment Reporting

Segment information is prepared on the same basis that our chief operating decision maker reviews financial information for operational decision-making purposes. Beginning in 2014, with the acquisition of MACS, we began operating our business in two primary operating segments, wholesale and retail, both of which are included as reportable segments. As a result, the Predecessor periods operated as one segment, wholesale, and the Successor period operated with our wholesale and retail segments. No operating segments have been aggregated in identifying the two reportable segments.
Our wholesale segment purchases fuel from a number of refiners and supplies it to our retail segment, to our affiliate Susser, to independently-operated dealer stations under long-term supply agreements and to other end users of motor fuel. Also included in the wholesale segment are motor fuel sales to consignment locations. We distribute primarily in Texas, New Mexico, Oklahoma, Louisiana, Kansas, Virginia, Maryland, Tennessee, Georgia, and Hawaii. Sales of fuel from the wholesale segment to our retail segment are delivered at cost plus a profit margin. These amounts are reflected in intercompany eliminations of motor fuel revenue and motor fuel cost of sales.

Our retail segment operates branded retail convenience stores in Virginia, Maryland, Tennessee, Georgia, and Hawaii, offering motor fuel, merchandise, food service, and a variety of other services including car washes, lottery, ATM, money orders, prepaid phone cards and wireless services and movie rentals.

There are no external customers who are individually material. Amounts in the “All Other” column include Partnership overhead costs and other expenses not allocated to the two primary segments. It also includes rental income from our sale and leaseback transactions with Susser.     


F - 38



The following table presents a summary of our two reportable segments, since the MACS and Aloha acquisitions, for the period from September 1, 2014 through December 31, 2014:

 
 
Wholesale Segment
 
Retail Segment
 
Intercompany
Eliminations
 
All Other
 
Totals
 
 
(dollars and gallons in thousands)
September 1, 2014 through December 31, 2014
 
 
 
 
 
 
 
 
 
 
Revenue:
 
 
 
 
 
 
 
 
 
 
Motor fuel sales to third parties
 
$
712,348

 
$
228,895

 
$

 
$

 
$
941,243

Motor fuel sales to affiliates
 
873,842

 

 

 

 
873,842

Merchandise sales
 

 
52,275

 

 

 
52,275

Rental and other income
 
14,480

 
1,688

 

 
6,299

 
22,467

Intersegment sales
 
117,351

 

 
(117,351
)
 

 

Total revenue
 
1,718,021

 
282,858

 
(117,351
)
 
6,299

 
1,889,827

Gross profit:
 
 
 
 
 
 
 
 
 
 
Motor fuel sales to third parties
 
37,867

 
30,392

 

 

 
68,259

Motor fuel sales to affiliates
 
12,367

 

 

 

 
12,367

Merchandise
 

 
13,455

 

 

 
13,455

Rental and other income
 
13,177

 
1,688

 

 
6,299

 
21,164

Total gross profit
 
63,411

 
45,535

 

 
6,299

 
115,245

Total operating expenses
 
32,802

 
23,594

 

 
11,877

 
68,273

Operating income (loss)
 
30,609

 
21,941

 

 
(5,578
)
 
46,972

Unallocated interest expense, net
 

 

 

 
(9,562
)
 
(9,562
)
Income (loss) before income taxes
 
$
30,609

 
$
21,941

 
$

 
$
(15,140
)
 
$
37,410

Capital expenditures
 
$
77,583

 
$
4,432

 
$

 
$

 
$
82,015

Gallons
 
774,016

 
83,419

 
(58,314
)
 

 
799,121

Total assets
 
$
1,150,749

 
$
415,163

 
$

 
$
631,569

 
$
2,197,481




21.    Net Income per Unit
Net income per unit applicable to limited partners (including subordinated unitholders) is computed by dividing limited partners' interest in net income by the weighted-average number of outstanding common and subordinated units. Our net income is allocated to the limited partners in accordance with their respective partnership percentages, after giving effect to any priority income allocations for incentive distributions and distributions on employee unit awards. Net income per unit is only calculated for the Partnership after the IPO as no units were outstanding prior to September 25, 2012. Earnings in excess of distributions are allocated to the limited partners based on their respective ownership interests. Payments made to our unitholders are determined in relation to actual distributions declared and are not based on the net income allocations used in the calculation of net income per unit.
In addition to the common and subordinated units, we have also identified the IDRs as participating securities and use the two-class method when calculating the net income per unit applicable to limited partners, which is based on the weighted-average number of common units outstanding during the period. Diluted net income per unit includes the effects of potentially dilutive units on our common units, consisting of unvested phantom units. Basic and diluted net income per unit applicable to subordinated limited partners are the same because there are no potentially dilutive subordinated units outstanding.

F - 39



We also disclose limited partner units issued and outstanding. A reconciliation of the numerators and denominators of the basic and diluted per unit computations as follows:

 
Predecessor
 
 
Successor
 
Year Ended
 
 
 
 
 
 
December 31, 2012
December 31, 2013
 
January 1, 2014 through August 31, 2014
 
 
September 1, 2014 through December 31, 2014
 
 
(dollars in thousands, except units and per unit amounts)
Net income
$
9,150

$
37,027

 
$
22,510

 
 
$
35,276

Less: Net income and comprehensive income attributable to noncontrolling interest


 

 
 
1,043

Net income attributable to partners
9,150

37,027

 
22,510

 
 
34,233

Less:
 
 
 
 
 
 
 
  Incentive distribution rights


 
64

 
 
1,146

  MACS earnings prior to October 1, 2014


 

 
 
5,878

  Distributions on nonvested phantom unit awards


 

 
 
405

Limited partners' interest in net income
$
9,150

$
37,027

 
$
22,446

 
 
$
26,804

 
 
 
 
 
 
 
 
Weighted average limited partner units outstanding:
 
 
 
 
 
 
 
Common - basic
10,939,436

10,964,258

 
11,023,617

 
 
20,572,373

Common - equivalents
3,723

21,844

 
25,128

 
 
6,382

Common - diluted
10,943,159

10,986,102

 
11,048,745

 
 
20,578,755

 
 
 
 
 
 
 
 
Subordinated - (basic and diluted)
10,939,436

10,939,436

 
10,939,436

 
 
10,939,436

 
 
 
 
 
 
 
 
Net income per limited partner unit:
 
 
 
 
 
 
 
Common - basic and diluted
$
0.42

$
1.69

 
$
1.02

 
 
$
0.85

Subordinated - basic and diluted
$
0.42

$
1.69

 
$
1.02

 
 
$
0.85

 
 
 
 
 
 
 
 
 


F - 40




22.    Selected Quarterly Financial Data (unaudited)

The following table sets forth certain unaudited financial and operating data for each quarter during 2013 and 2014. The unaudited quarterly information includes all normal recurring adjustments that we consider necessary for a fair presentation of the information shown.
 
 
Predecessor
 
Successor
 
 
2013
 
2014
 
 
1st
QTR
 
2nd
QTR
 
3rd
QTR
 
4th
QTR
 
1st
QTR
 
2nd
QTR
 
3rd
QTR (1)
 
4th
QTR
 
 
 
 
 
 
 
 
 
 
 
 
 
 
 
 
 
Motor fuel sales
 
$
1,087,489

 
$
1,117,414

 
$
1,162,746

 
$
1,109,259

 
$
1,210,656

 
$
1,370,124

 
$
1,424,174

 
$
1,285,947

Merchandise sales
 

 

 

 

 

 

 
12,998

 
39,277

Rental and other income
 
2,928

 
3,483

 
4,051

 
5,209

 
5,931

 
5,901

 
10,610

 
16,398

Total revenue
 
$
1,090,417

 
$
1,120,897

 
$
1,166,797

 
$
1,114,468

 
$
1,216,587

 
$
1,376,025

 
$
1,447,782

 
$
1,341,622

 
 
 
 
 
 
 
 
 
 
 
 
 
 
 
 
 
Motor fuel gross profit
 
$
13,215

 
$
14,012

 
$
14,903

 
$
15,774

 
$
17,210

 
$
17,067

 
$
25,427

 
$
67,569

Merchandise gross profit
 

 

 

 

 

 

 
3,242

 
10,213

Other gross profit
 
2,341

 
2,944

 
3,500

 
4,275

 
4,910

 
5,136

 
9,750

 
15,402

Total gross profit
 
$
15,556

 
$
16,956

 
$
18,403

 
$
20,049

 
$
22,120

 
$
22,203

 
$
38,419

 
$
93,184

 
 
 
 
 
 
 
 
 
 
 
 
 
 
 
 
 
Income from operations
 
$
8,979

 
$
10,530

 
$
10,663

 
$
10,766

 
$
11,641

 
$
11,489

 
$
11,694

 
$
39,643

 
 
 
 
 
 
 
 
 
 
 
 
 
 
 
 
 
Net income attributable to limited partners
 
$
8,227

 
$
9,680

 
$
9,597

 
$
9,523

 
$
10,132

 
$
9,595

 
$
6,905

 
$
30,111

 
 
 
 
 
 
 
 
 
 
 
 
 
 
 
 
 
Net income per limited partner unit:
 
 
 
 
 
 
 
 
 
 
 
 
 
 
 
 
Common (basic and diluted)
 
$
0.38

 
$
0.44

 
$
0.44

 
$
0.43

 
$
0.46

 
$
0.43

 
$
0.04

 
$
0.83

 
 
 
 
 
 
 
 
 
 
 
 
 
 
 
 
 
Subordinated (basic and diluted)
 
$
0.38

 
$
0.44

 
$
0.44

 
$
0.43

 
$
0.46

 
$
0.43

 
$
0.04

 
$
0.83

 
 
 
 
 
 
 
 
 
 
 
 
 
 
 
 
 
Fuel gallons
 
366,882

 
389,041

 
399,524

 
415,587

 
433,391

 
461,791

 
510,146

 
606,635

 
 
 
 
 
 
 
 
 
 
 
 
 
 
 
 
 
Motor fuel margin: (2)
 
 
 
 
 
 
 
 
 
 
 
 
 
 
 
 
Wholesale - third party
 
5.0¢
 
4.9¢
 
5.2¢
 
5.2¢
 
5.7¢
 
4.9¢
 
6.9¢
 
17.6¢
Wholesale - affiliated
 
3.0¢
 
3.0¢
 
3.0¢
 
3.0¢
 
3.0¢
 
3.0¢
 
3.0¢
 
3.0¢
Retail
 

 

 

 

 

 

 
26.0¢
 
44.5¢
(1) The third quarter of 2014 includes Successor results of operations for the period September 1, 2014 through September 30, 2014 following the ETP Merger. Also included are results of operations for MACS for the period September 1, 2014 through September 30, 2014, due to it being accounted for as a transaction of entities under common control. Quarterly results for the third quarter of 2014 have been retrospectively adjusted to include the operations of MACS since September 1, 2014, the date of common control (see Note 4).
(2) Concurrent with the ETP Merger, we adopted the LIFO inventory method for fuel inventory, and began excluding the non-cash inventory fair value adjustments from our calculation of fuel cents per gallon of gross profit (see note 7).




F - 41



EXHIBIT INDEX
Exhibit No.
 
Description
3.1

 
Certificate of Limited Partnership of Susser Petroleum Partners LP (2)

3.2

 
Certificate of Amendment to the Certificate of Limited Partnership of Susser Petroleum Partners LP (7)
3.3

 
First Amended and Restated Agreement of Limited Partnership of Susser Petroleum Partners LP, dated September 25, 2012 (1)
3.4

 
Amendment No. 1 to the First Amended and Restated Agreement of Limited Partnership of Susser Petroleum Partners LP (7)
3.5

 
Certificate of Formation of Susser Petroleum Partners GP LLC (2)
3.6

 
Certificate of Amendment to the Certificate of Formation of Susser Petroleum Partners GP LLC (7)
3.7

 
Amended and Restated Limited Liability Company Agreement of Susser Petroleum Partners GP LLC, dated September 25, 2012 (1)
3.8

 
Amendment No. 1 to Amended and Restated Limited Liability Company Agreement of Susser Petroleum Partners GP LLC (7)
10.1

 
Omnibus Agreement by and among Susser Petroleum Partners LP, Susser Petroleum Partners GP LLC and Susser Holdings Corporation, dated September 25, 2012 (1)
10.2

 
Revolving Credit Agreement among Susser Petroleum Partners LP, as Borrower, the lenders from time to time party thereto and Bank of America, N.A., as Administrative Agent, Swing Line Lender and L/C Issuer, dated September 25, 2012 (1)
10.3

 
Amendment No.1 and Joinder to Credit Agreement among Susser Petroleum Partners LP, as Borrower, the lenders from time to time party thereto and Bank of America, N.A., as Administrative Agent, Swing Line Lender and L/C Issuer, dated December 17, 2013 (4)
10.4

 
Amendment No. 2 to Credit Agreement among Susser Petroleum Partners LP, as Borrower, the lenders from time to time party thereto and Bank of America, N.A. as Administrative Agent, Swing Line Lender and L/C Issuer, dated August 28, 2014 (10)
10.5

 
Credit Agreement among Susser Petroleum Partners LP, as the Borrower, the lenders from time to time party thereto and Bank of America, N.A., as Administrative Agent, Collateral Agent, Swingline Lender and an LC Issuer, dated September 25, 2014 (5)
10.6

 
Term Loan and Security Agreement between Susser Petroleum Partners LP, as Borrower, and Bank of America, N.A., as Lender, dated September 25, 2012 (1)
10.7

 
Transportation Agreement between Susser Petroleum Operating Company LLC and Susser Petroleum Company LLC, dated September 25, 2012 (1)
10.8

 
Fuel Distribution Agreement by and among Susser Petroleum Operating Company LLC, Susser Holdings Corporation, Stripes LLC and Susser Petroleum Company LLC, dated September 25, 2012 (1)
10.9

 
Contribution Agreement by and among Susser Petroleum Partners LP, Susser Petroleum Partners GP LLC, Susser Holdings Corporation, Susser Holdings, L.L.C., Stripes LLC and Susser Petroleum Company LLC, dated September 25, 2012 (1)
10.10

 
Susser Petroleum Partners LP 2012 Long-Term Incentive Plan (2)
10.11

 
Form of Director Indemnification Agreement (2)
10.12

 
Revised Form of Director Indemnification Agreement (4)
10.13

 
Form of Phantom Unit Award Agreement (2)
10.14

 
Form of Restricted Phantom Unit Agreement (8)
10.15

 
Form of Lease Agreement (Stripes LLC) (3)

10.16

 
Branded Motor Fuel Marketer Agreement between Susser Petroleum Operating Co. LLC and Chevron Products Company effective May 1, 2014 (9)
10.17

+
Unbranded Supply Agreement, dated July 28, 2006, by and between Susser Petroleum Company, LP and Valero Marketing and Supply Company, L.P., and assigned to Susser Petroleum Operating Company LLC on September 25, 2012 (2)
10.18

+
Branded Distributor Marketing Agreement (Valero Brand) dated July 28, 2006, by and between Valero Marketing and Supply Company and Susser Petroleum Company, LP, and assigned to Susser Petroleum Operating Company LLC on September 25, 2012 (2)
10.19

+
Branded Distributor Marketing Agreement (Shamrock Brand) dated July 28, 2006, by and between Valero Marketing and Supply Company and Susser Petroleum Company, LP, and assigned to Susser Petroleum Operating Company LLC on September 25, 2012 (2)




10.20

+
Master Agreement, dated July 28, 2006, by and between Valero Marketing and Supply Company and Susser Petroleum Company, LP, and assigned to Susser Petroleum Operating Company LLC on September 25, 2012, as amended (2)
10.21

 
Contribution Agreement, dated as of September 25, 2014, by and among Mid-Atlantic Convenience Stores, LLC, ETC M-A Acquisition LLC, Susser Petroleum Partners LP and Energy Transfer Partners, L.P (5)
10.22

 
Purchase and Sale Agreement, entered into as of September 25, 2014, by and among Susser Petroleum Property Company LLC, Susser Petroleum Partners LP and Henger BV Inc. (5)
10.23

 
Amendment No.1, entered into as of December 16, 2014, to Purchase and Sale Agreement, dated as of September 25, 2014, by and among Susser Petroleum Property Company LLC, Susser Petroleum Partners LP and Henger BV Inc. (6)
10.24

 
First Amendment to the Susser Petroleum Partners LP 2012 Long Term Incentive Plan, dated November 4, 2014 *
21.1

 
List of Subsidiaries of the Registrant *
23.1

 
Consent of Ernst & Young LLP, independent registered public accounting firm *
31.1

 
Certification of the Chief Executive Officer pursuant to Rule 13a-14(a) of the Securities Exchange Act, as amended *
31.2

 
Certification of the Chief Financial Officer pursuant to Rule 13a-14(a) of the Securities Exchange Act, as amended *
32.1

 
Certification of the Chief Executive Officer pursuant to 18 U.S.C. Section 1350, as adopted pursuant to Section 906 of the Sarbanes - Oxley Act of 2002 **
32.2

 
Certification of the Chief Financial Officer pursuant to 18 U.S.C. Section 1350, as adopted pursuant to Section 906 of the Sarbanes - Oxley Act of 2002 **
101

 
Interactive data files
*
Filed herewith.
**
Filed herewith. Pursuant to SEC Release No. 33-8212, this certification will be treated as “accompanying” this Annual Report on Form 10-K and not “filed” as part of such report for purposes of Section 18 of the Securities Exchange Act, as amended, or otherwise subject to the liability of Section 18 of the Securities Exchange Act, as amended, and this certification will not be deemed to be incorporated by reference into any filing under the Securities Exchange Act of 1933, as amended, except to the extent that the registrant specifically incorporates it by reference.
+
Confidential treatment has been granted with respect to portions of this exhibit.
(1)
Incorporated by reference to the current report on Form 8-K (File Number 001-356531) filed by the registrant on September 25, 2012.
(2)
Incorporated by reference to the registration statement on Form S-1 (File Number 333-182276), as amended, originally filed by the registrant on June 22, 2012.
(3) Incorporated by reference to the annual report on Form 10-K (File Number 001-35653) filed by the registrant on March 29, 2013.
(4) Incorporated by reference to the annual report on Form 10-K (File Number 001-35653) filed by the registrant on March 14, 2014.
(5) Incorporated by reference to the current report on Form 8-K(File Number 001-35653) filed by the registrant on October 1, 2014.
(6) Incorporated by reference to the current report on Form 8-K (File Number 001-35653) filed by the registrant on December 19, 2014.
(7) Incorporated by reference to the current report on Form 8-K (File Number 001-35653) filed by the registrant on October 28, 2014.
(8) Incorporated by reference to the current report on Form 8-K (File Number 001-35653) filed by the registrant on November 14, 2014.
(9) Incorporated by reference to the current report on Form 8-K (File Number 001-35653) filed by the registrant on July 30, 2014.
(10) Incorporated by reference to the current report on Form 8-K (File Number 001-35653) filed by the registrant on September 4, 2014.