TAL Education Group
TAL
#2667
Rank
NZ$11.28 B
Marketcap
NZ$18.55
Share price
0.28%
Change (1 day)
22.16%
Change (1 year)
Categories

TAL Education Group - 20-F annual report 2017


Text size:

 

UNITED STATES

SECURITIES AND EXCHANGE COMMISSION

WASHINGTON, D.C. 20549

 

 

 

FORM 20-F

 

 

 

(Mark One)

 

¨REGISTRATION STATEMENT PURSUANT TO SECTION 12(b) OR (g) OF THE SECURITIES EXCHANGE ACT OF 1934

 

OR

xANNUAL REPORT PURSUANT TO SECTION 13 OR 15(d) OF THE SECURITIES EXCHANGE ACT OF 1934 For the fiscal year ended February 28, 2017.

 

OR

¨TRANSITION REPORT PURSUANT TO SECTION 13 OR 15(d) OF THE SECURITIES EXCHANGE ACT OF 1934

 

For the transition period from___to____.

 

OR

¨SHELL COMPANY REPORT PURSUANT TO SECTION 13 OR 15(d) OF THE SECURITIES EXCHANGE ACT OF 1934

 

Date of event requiring this shell company report

 

Commission file number: 001-34900

 

 

 

TAL Education Group
(Exact name of Registrant as specified in its charter)
 
N/A
(Translation of Registrant’s name into English)
 
Cayman Islands
(Jurisdiction of incorporation or organization)
 
15/F, Danling SOHO
6 Danling Street, Haidian District
Beijing 100080
People’s Republic of China
(Address of principal executive offices)

 

Rong Luo, Chief Financial Officer
Telephone: +86-10-5292-6658
Email: ir@100tal.com
15/F, Danling SOHO

 

6 Danling Street, Haidian District
Beijing 100080

People’s Republic of China
(Name, Telephone, E-mail and/or Facsimile number and Address of Company Contact Person)

 

 

 

Securities registered or to be registered pursuant to Section 12(b) of the Act.

 

Title of each class Name of each exchange on which registered

American Depositary Shares, each

representing two Class A common shares

Class A common shares, par value

$0.001 per share*

 The New York Stock Exchange

 

 

*Not for trading, but only in connection with the listing on The New York Stock Exchange of American depositary shares (“ADSs”). Currently, each ADS represents two Class A common shares.

 

Securities registered or to be registered pursuant to Section 12(g) of the Act.

 

None
(Title of Class)

 

Securities for which there is a reporting obligation pursuant to Section 15(d) of the Act.

 

None
(Title of Class)

 

Indicate the number of outstanding shares of each of the issuer’s classes of capital or common stock as of the close of the period covered by the annual report.

 

As of February 28, 2017, 93,130,615 Class A common shares, par value $0.001 per share and 71,456,000 Class B common shares, par value $0.001 per share were outstanding.

 

Indicate by check mark if the registrant is a well-known seasoned issuer, as defined in Rule 405 of the Securities Act.

 

x Yes ¨ No

 

If this report is an annual or transition report, indicate by check mark if the registrant is not required to file reports pursuant to Section 13 or 15(d) of the Securities Exchange Act of 1934.

 

¨ Yesx No

 

Indicate by check mark whether the registrant (1) has filed all reports required to be filed by Section 13 or 15(d) of the Securities Exchange Act of 1934 during the preceding 12 months (or for such shorter period that the registrant was required to file such reports), and (2) has been subject to such filing requirements for the past 90 days.

 

x Yes¨ No

 

Indicate by check mark whether the registrant has submitted electronically and posted on its corporate Web site, if any, every Interactive Data File required to be submitted and posted pursuant to Rule 405 of Regulation S-T (§232.405 of this chapter) during the preceding 12 months (or for such shorter period that the registrant was required to submit and post such files).

 

x Yes¨ No

 

Indicate by check mark whether the registrant is a large accelerated filer, an accelerated filer, a non-accelerated filer, or an emerging growth company. See the definitions of “large accelerated filer,” “accelerated filer,” and “emerging growth company” in Rule 12b-2 of the Exchange Act.

 

Large accelerated filer xAccelerated filer ¨
Non-accelerated filer ¨Emerging growth company ¨

 

If an emerging growth company that prepares its financial statements in accordance with U.S. GAAP, indicate by check mark if the registrant has elected not to use the extended transition period for complying with any new or revised financial accounting standards† provided pursuant to Section 13(a) of the Exchange Act.           ¨

 

†The term “new or revised financial accounting standard” refers to any update issued by the Financial Accounting Standards Board to its Accounting Standards Codification after April 5, 2012.

 

Indicate by check mark which basis of accounting the registrant has used to prepare the financial statements included in this filing:

 

U.S. GAAP xInternational Financial Reporting Standards as issued by the International Accounting Standards Board ¨Other ¨

 

If “Other” has been checked in response to the previous question, indicate by check mark which financial statement item the registrant has elected to follow.

 

¨ Item 17 ¨ Item 18

 

If this is an annual report, indicate by check mark whether the registrant is a shell company (as defined in Rule 12b-2 of the Exchange Act).

 

¨ Yesx No

 

(APPLICABLE ONLY TO ISSUERS INVOLVED IN BANKRUPTCY PROCEEDINGS DURING THE PAST FIVE YEARS)

 

Indicate by check mark whether the registrant has filed all documents and reports required to be filed by Sections 12, 13 or 15(d) of the Securities Exchange Act of 1934 subsequent to the distribution of securities under a plan confirmed by a court.

 

¨ Yes ¨ No

 

 

 

 

TABLE OF CONTENTS

 

 Page
  
INTRODUCTION1
  
FORWARD-LOOKING STATEMENTS1
  
PART I2
  
Item 1. Identity of Directors, Senior Management and Advisers2
Item 2. Offer Statistics and Expected Timetable2
Item 3. Key Information2
Item 4. Information on the Company43
Item 4A. Unresolved Staff Comments77
Item 5. Operating and Financial Review and Prospects77
Item 6. Directors, Senior Management and Employees98
Item 7. Major Shareholders and Related Party Transactions106
Item 8. Financial Information107
Item 9. The Offer and Listing108
Item 10. Additional Information109
Item 11. Quantitative and Qualitative Disclosures About Market Risk119
Item 12. Description of Securities Other than Equity Securities120
  
PART II121
  
Item 13. Defaults, Dividend Arrearages and Delinquencies121
Item 14. Material Modifications to the Rights of Security Holders and Use of Proceeds121
Item 15. Controls and Procedures121
Item 16. Reserved123
Item 16A. Audit Committee Financial Expert123
Item 16B. Code of Ethics123
Item 16C. Principal Accountant Fees and Services123
Item 16D. Exemptions from the Listing Standards for Audit Committees124
Item 16E. Purchases of Equity Securities by the Issuer and Affiliated Purchasers124
Item 16F. Change in Registrant’s Certifying Accountant124
Item 16G. Corporate Governance124
Item 16H. Mine Safety Disclosure124
  
PART III124
  
Item 17. Financial Statements124
Item 18. Financial Statements125
Item 19. Exhibits126

 

 

 

 

INTRODUCTION

 

In this annual report, except where the context otherwise requires and for purposes of this annual report only:

 

·“China” or “PRC” refers to the People’s Republic of China, and for the purpose of this annual report, excluding Taiwan, Hong Kong and Macau;

 

·“we,” “us,” “our company” and “our” refer to TAL Education Group, a Cayman Islands company, and its subsidiaries, and, in the context of describing our operations and consolidated financial data, also include the Consolidated Affiliated Entities (as defined below);

 

·“shares” or “common shares” refers to our Class A and Class B common shares, par value $0.001 per share;

 

·“ADSs” refers to our American depositary shares, each of which represents two Class A common shares;

 

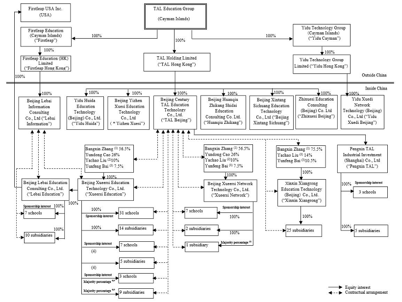
·“VIEs” refers to Beijing Xueersi Network Technology Co., Ltd., or Xueersi Network, and Beijing Xueersi Education Technology Co., Ltd., or Xueersi Education, Xinxin Xiangrong Education Technology (Beijing) Co., Ltd. (the original name of which is Beijing Dididaojia Education Technology Co., Ltd.), or Xinxin Xiangrong, and Beijing Lebai Education Consulting Co., Ltd., or Lebai Education, all of which are domestic PRC companies in which we do not have equity interests but whose financial results have been consolidated into our consolidated financial statements in accordance with U.S. GAAP; and “Consolidated Affiliated Entities” refers to our VIEs and the VIEs’ direct and indirect subsidiaries and schools;

 

·“U.S. GAAP” refers to generally accepted accounting principles in the United States;

 

·“student enrollments” refers to the cumulative total number of courses enrolled in and paid for by our students, including multiple courses enrolled in and paid for by the same student;

 

·“K-12” refers to the year before the first grade through the last year of high school;

 

·“RMB” or “Renminbi” refers to the legal currency of China; and

 

·“$” or “U.S. dollars” refers to the legal currency of the United States.

 

Our financial statements are expressed in U.S. dollars, which is our reporting currency. Certain of our financial data in this annual report on Form 20-F are translated into U.S. dollars solely for the reader’s convenience. Unless otherwise noted, all convenient translations from Renminbi to U.S. dollars in this annual report on Form 20-F were made at a rate of RMB6.8665 to $1.00, the exchange rate set forth in the H.10 statistical release of the Federal Reserve Board on February 28, 2017. We make no representation that any RMB or U.S. dollar amounts could have been, or could be, converted into U.S. dollars or Renminbi, as the case may be, at any particular rate, at the rate stated above, or at all.

 

FORWARD-LOOKING STATEMENTS

 

This annual report contains forward-looking statements that reflect our current expectations and views of future events. These forward looking statements are made under the “safe-harbor” provisions of the U.S. Private Securities Litigation Reform Act of 1995. These statements involve known and unknown risks, uncertainties and other factors that may cause our actual results, performance or achievements to be materially different from those expressed or implied by these forward-looking statements.

 

 

 

 

You can identify some of these forward-looking statements by words or phrases such as “may,” “will,” “expect,” “anticipate,” “aim,” “estimate,” “intend,” “plan,” “believe,” “is/are likely to” or other similar expressions. These forward-looking statements include statements relating to:

 

·our anticipated growth strategies;

 

·competition in the markets where we offer educational programs, services and products;

 

·our future business development, results of operations and financial condition;

 

·expected changes in our revenues and certain cost and expense items;

 

·our ability to increase student enrollments and course fees and expand course offerings;

 

·risks associated with the expansion of our geographic reach and our offering of new educational programs, services and products;

 

·the expected increase in spending on private education in China; and

 

·PRC laws, regulations and policies relating to private education and providers of after-school tutoring services.

 

We have based these forward-looking statements largely on our current expectations and projections about future events and financial trends that we believe may affect our financial condition, results of operations, business strategy and financial needs. Although we believe that our expectations expressed in these forward-looking statements are reasonable, our expectations may later be found to be incorrect. You should read this annual report and the documents that we refer to in this annual report completely and with the understanding that our actual future results may be materially different from and/or worse than what we expect. We qualify all of our forward-looking statements with these cautionary statements. Other sections of this annual report include additional factors which could adversely impact our business and financial performance. Moreover, we operate in an evolving environment. New risk factors emerge from time to time and it is not possible for our management to predict all risk factors, nor can we assess the impact of all factors on our business or the extent to which any factor, or combination of factors, may cause actual results to differ materially from those contained in any forward-looking statements.

 

The forward-looking statements made in this annual report relate only to events or information as of the date on which the statements are made in this annual report. Except as required by law, we undertake no obligation to update or revise publicly any forward-looking statements, whether as a result of new information, future events or otherwise, after the date on which the statements are made or to reflect the occurrence of unanticipated events.

 

PART I

 

Item 1. Identity of Directors, Senior Management and Advisers

 

Not applicable.

 

Item 2. Offer Statistics and Expected Timetable

 

Not applicable.

 

Item 3. Key Information

 

A.Selected Financial Data

 

Our Selected Consolidated Financial Data

 

The following selected consolidated statement of operations data for our company for the fiscal years ended February 28/29, 2015, 2016 and 2017 and the selected consolidated balance sheet data as of February 28/29, 2016 and 2017 are derived from our audited consolidated financial statements included elsewhere in this annual report. The selected consolidated statement of operations data for our company for the fiscal years ended February 28, 2013 and 2014 and the selected consolidated balance sheet data as of February 28, 2013, 2014 and 2015 are derived from our audited consolidated financial statements not included in this annual report.

 

 2 

 

 

The selected consolidated financial data should be read in conjunction with, and are qualified in their entirety by reference to, our consolidated financial statements and related notes and “Item 5—Operating and Financial Review and Prospects” included elsewhere in this annual report. Our consolidated financial statements are prepared and presented in accordance with U.S. GAAP.

 

Our historical results are not necessarily indicative of results to be expected in any future period.

 

  For the Years Ended February 28/29, 
  2013  2014  2015  2016  2017 
  (in thousands of $, except for share, per share and per ADS data) 
Consolidated Statements of Operations Data:               
Net revenues $225,931  $313,895  $433,970  $619,949  $1,043,100 
Cost of revenues(1)  (115,749)  (151,543)  (203,074)  (303,635)  (522,327)
Gross profit  110,182   162,352   230,896   316,314   520,773 
Operating expenses                    
Selling and marketing(1)  (27,674)  (35,761)  (53,882)  (73,568)  (126,005)
General and administrative(1)  (51,125)  (70,300)  (110,230)  (161,022)  (263,287)
Impairment losses on long-term prepayment  (594)            
Total operating expenses  (79,393)  (106,061)  (164,112)  (234,590)  (389,292)
Government subsidies  632   1,105   464   3,327   3,114 
Income from operations  31,421   57,396   67,248   85,051   134,595 
Interest income  5,344   9,438   16,614   17,733   18,133 
Interest expense        (5,811)  (7,499)  (13,145)
Other income/(expenses)  776   399   (2,010)  (2,522)  23,073 
Impairment loss on long-term investments           (7,504)  (8,075)
Gain from sales of available-for-sale securities     53          
Gain from disposal of components           50,377    
Gain from fair value change of long-term investments        1,202   1,266    
Income before provision for income tax and loss from equity method investments  37,541   67,286   77,243   136,902   154,581 
Provision for income tax  (4,101)  (6,680)  (9,369)  (33,483)  (34,066)
Loss from equity method investments        (730)  (663)  (8,025)
Net income  33,440   60,606   67,144   102,756   112,490 
Add: Net loss attributable to noncontrolling interest        13   122   4,390 
Net income attributable to shareholders of TAL Education Group  33,440   60,606   67,157   102,878   116,880 
Net income per common share attributable to TAL Education Group                    
Basic $0.21  $0.39  $0.42  $0.64  $0.72 
Diluted $0.21  $0.38  $0.41  $0.60  $0.66 
Net income per ADS attributable to TAL Education Group(2)                    
Basic $0.43  $0.77  $0.85  $1.29  $1.44 
Diluted $0.43  $0.76  $0.82  $1.21  $1.32 
Cash Dividends per common share $0.25(3)            
Weighted average shares used in calculating net income per common share attributable to TAL Education Group                    
Basic  155,607,458   156,726,994   158,381,576   160,109,169   162,548,494 
Diluted  155,631,090   159,444,928   163,589,649   183,056,255   188,508,419 

 

 

(1)Includes share-based compensation expenses as follows:

 

  For the Years Ended February 28/29 
  2013  2014  2015  2016  2017 
  (in thousands of $) 
Cost of revenues $106  $48  $48  $43  $111 
Selling and marketing  1,815   1,161   2,073   2,480   3,368 
General and administrative  6,363   7,136   16,320   23,325   32,636 
Total  8,284   8,345   18,441   25,848   36,115 

 

 3 

 

 

(2)Each ADS represents two Class A common shares.

 

(3)In December 2012, we paid a $39 million cash dividend to our shareholders of record as of December 7, 2012. Our issued and outstanding share capital as of December 7, 2012 consisted of 68,314,150 Class A common shares and 87,806,000 Class B common shares.

 

  As of February 28/29, 
  2013  2014  2015  2016  2017 
  (in thousands of $) 
Summary Consolidated Balance Sheet Data:                    
Cash and cash equivalents $185,081  $269,931  $470,157  $434,042  $470,217 
Total assets  316,042   427,599   772,415   1,061,379   1,828,906 
Deferred revenue  102,514   132,401   177,640   289,281   518,874 
Total liabilities  124,597   167,603   458,844   620,642   1,148,042 
Total equity  191,445   259,996   313,571   440,737   680,864 

 

B.Capitalization and Indebtedness

 

Not applicable.

 

C.Reasons for the Offer and Use of Proceeds

 

Not applicable.

 

D.Risk Factors

 

Risks Related to Our Business

 

If we are not able to continue to attract students to enroll in our courses without significantly decreasing course fees, our business and prospects will be materially and adversely affected.

 

The success of our business depends primarily on the number of students enrolled in our courses and the amount of course fees that our students are willing to pay. Therefore, our ability to continue to attract students to enroll in our courses without a significant decrease in course fees is critical to the continued success and growth of our business. This in turn will depend on several factors, including our ability to continue to develop new programs and enhance or adapt existing programs to respond to changes in market trends, student demands and government policies, expand our geographic reach, manage our growth while maintaining consistent and high teaching quality, effectively market our programs to a broader base of prospective students, develop additional high-quality educational content and respond effectively to competitive pressures. If we are unable to continue to attract students without significantly decreasing course fees to enroll in our courses, our revenues may decline, which may have a material adverse effect on our business, financial condition and results of operations.

 

We may not be able to continue to recruit, train and retain qualified and dedicated teachers, who are critical to the success of our business and the effective delivery of our tutoring services to students.

 

Our teachers are critical to the quality of our services and our reputation. We seek to hire qualified and dedicated teachers who deliver effective and inspirational instruction. There is a limited pool of teachers with these attributes, and we must provide competitive compensation packages to attract and retain such teachers. We must also provide continued training to our teachers to ensure that they stay abreast of changes in student demands, academic standards and other key trends necessary to teach effectively. We may not be able to recruit, train and retain a sufficient number of qualified teachers in the future to keep pace with our growth while maintaining consistent teaching quality in the different markets we serve. A shortage of qualified teachers or a decrease in the quality of our teachers’ services, whether actual or perceived, or a significant increase in compensation for us to retain qualified teachers, would have a material adverse effect on our business, financial condition and results of operations.

 

 4 

 

 

We may not be able to improve the content of our existing courses or to develop new courses or services in a timely or cost-effective manner.

 

We constantly update and improve the content of our existing courses and develop new courses or services to meet changing market demands. Revisions to our existing courses and our newly developed courses or services may not be well received by existing or prospective students or their parents. If we cannot respond effectively to changes in market demands, our business may be adversely affected. Even if we are able to develop new courses or services that are well received, we may not be able to introduce them in a timely or cost-effective manner. If we do not respond adequately to changes in market demands, our ability to attract and retain students may be impaired and our financial results could suffer.

 

Offering new courses or services or modifying existing courses may require us to invest in content development, increase marketing efforts and re-allocate resources away from other uses. We may have limited experience with the content of new courses or services and may need to adjust our systems and strategies to incorporate new courses or services into our existing offerings. If we are unable to continuously improve the content of our existing courses, or offer new courses or services in a timely or cost-effective manner, our results of operations and financial condition could be adversely affected.

 

If we are not able to maintain and enhance the value of our brand, our business and operating results may be harmed.

 

We believe that market awareness of our “Xueersi” brand has contributed significantly to the success of our business, and that maintaining and enhancing the value of this brand is critical to maintaining and enhancing our competitive advantage. If we are unable to successfully promote and market our brand and services, our ability to attract new students could be adversely impacted and, consequently, our financial performance could suffer. We mainly rely on word-of-mouth referrals to attract prospective students. We also use integrated marketing tools and tactics such as the Internet, wechat, social media, public lectures, outdoor advertising campaigns, co-brand promotions, and distribution of marketing materials to promote our brand and service offerings. In order to maintain and increase our brand recognition and promote our new service offerings, we have increased our marketing personnel and expenses over the last several years. We have also sought to strengthen recognition for our other brands, such as our “Haoweilai” brand, which is the umbrella brand for all our brands, our “Xueersi Peiyou”brand, through which we offer small classes covering major subjects in supplement to school learnings, our “Izhikang” brand, through which we offer personalized premium services, and our “Mobby” brand, through which we offer small classes focused on thinking development for young learners. After our acquisition of Firstleap Education, we will also enhance and promote the “Firstleap” brand for all-subject tutoring services in English to students aged two to fifteen. A number of factors could prevent us from successfully promoting our brand, including student dissatisfaction with our services and the failure of our marketing tools and strategies to attract prospective students. If we are unable to maintain and enhance our “Xueersi” brand, successfully develop additional brands, or utilize marketing tools in a cost-effective manner, our revenues and profitability may suffer.

 

Moreover, we offer a variety of courses to primary, middle and high school students in some of the large cities in China. As we continue to grow in size, expand our course offerings and extend our geographic reach, it may be more difficult to maintain quality and consistent standards of our services and to protect and promote our brand name.

 

Furthermore, we cannot assure you that our sales and marketing efforts will be successful in further promoting our brand in a cost-effective manner. If we are unable to further enhance our brand recognition and increase awareness of our services, or if we incur excessive sales and marketing expenses, our business and results of operations may be materially and adversely affected.

 

 5 

 

 

Our historical financial and operating results, growth rates and profitability may not be indicative of future performance.

 

Our net revenues increased from $434.0 million in the fiscal year ended February 28, 2015 to $619.9 million in the fiscal year ended February 29, 2016, and further to $1,043.1 million in the fiscal year ended February 28, 2017. Any evaluation of our business and our prospects must be considered in light of the risks and uncertainties encountered by companies at our stage of development. The after-school tutoring service market in China is still at the development stage, which makes it difficult to evaluate our business and future prospects. In addition, our past results may not be indicative of future performance because of new businesses developed or acquired by us. Furthermore, our results of operations may vary from period to period in response to a variety of other factors beyond our control, including general economic conditions and regulations or government actions pertaining to the private education service sector in China, changes in spending on private education and non-recurring charges incurred under unexpected circumstances or in connection with acquisitions, equity investments or other extraordinary transactions. Due to these and other factors, our historical financial and operating results, growth rates and profitability as well as quarter-to-quarter comparisons of our operating results may not be indicative of our future performance and you should not rely on them to predict our future performance.

 

If our students’ level of performance deteriorates or satisfaction with our services declines, they may decide to withdraw from our courses and request refunds and our business, financial condition, results of operations and reputation would be adversely affected.

 

The success of our business depends on our ability to deliver a satisfactory learning experience and improved academic results. Our tutoring services may fail to improve a student’s academic performance and a student may perform below expectations even after completing our courses. Additionally, student and parent satisfaction with our services may decline. A student’s learning experience may also suffer if his or her relationship with our teachers does not meet expectations. We generally offer refunds for the remaining classes in a course to students who withdraw from the course. If a significant number of students fail to improve their academic performance after attending our courses or if they are not satisfied with our service or their learning experiences, they may decide to withdraw from our courses and request refunds, and our business, financial condition, results of operations and reputation would be adversely affected.

 

We face significant competition, and if we fail to compete effectively, we may lose our market share or fail to gain additional market share, and our profitability may be adversely affected.

 

The private education market in China is rapidly evolving, highly fragmented and competitive, and we expect competition to persist and intensify. We face competition in each type of services we offer and in each geographic market where we operate. Our competitors at the national level include New Oriental Education & Technology Group Inc. and Xueda Education Group.

 

Our student enrollments may decrease due to intense competition. Some of our competitors may be able to devote greater resources than we can to the development, promotion and sale of their programs, services and products and respond more quickly than we can to changes in student needs, testing materials, admission standards, market trends or new technologies. In addition, some smaller local companies may be able to respond more quickly to changes in student preferences in some of our targeted markets. Moreover, the increasing use of the Internet and advances in Internet, mobile Internet and computer-related technologies, such as web video conferencing and online testing simulators, are eliminating geographic and physical facility-related entry barriers to providing private education services. As a result, smaller local companies or Internet-content providers may be able to use the Internet or mobile Internet to offer their programs, services and products quickly and cost-effectively to a large number of students with less capital expenditure than previously required. Consequently, we may be pressured to reduce course fees or increase spending in response to competition in order to retain or attract students or pursue new market opportunities, which could result in a decrease in our revenues and profitability. We will also face increased competition as we expand our operations. We cannot assure you that we will be able to compete successfully against current or future competitors. If we are unable to maintain our competitive position or otherwise effectively respond to competition, we may lose our market share or fail to gain additional market share, and our profitability may be adversely affected.

 

 6 

 

 

Failure to effectively and efficiently manage the expansion of our service network may materially and adversely affect our ability to capitalize on new business opportunities.

 

Our business has experienced growth in recent years. The number of our learning centers increased from 289 as of February 28, 2015 to 507 as of February 28, 2017. We plan to continue to expand our operations in different geographic markets in China. The establishment of new learning centers poses challenges and requires us to make investments in management, capital expenditures, marketing expenses and other resources. The expansion has resulted, and will continue to result, in substantial demands on our management and staff as well as our financial, operational, technological and other resources. In addition, we typically incur pre-opening costs associated with our new learning centers, and may incur losses during their initial ramp-up stage because we incur rent, salary and other operating expenses for new learning centers regardless of any revenues we may generate. If the ramp-up of our new learning centers is slower than expected, whether due to our inability to attract sufficient student enrollments or charge hourly rates for our courses that are high enough for us to recover our costs, our overall financial performance may be materially and adversely affected. Our planned expansion will also place significant pressure on us to maintain teaching quality and consistent standards, controls and policies to ensure that our brand does not suffer as a result of any decrease, whether actual or perceived, in the quality of our programs. To manage and support our expansion, we must improve our existing operational, administrative and technological systems and our financial and management controls, and recruit, train and retain additional qualified teachers and management personnel as well as other administrative and marketing personnel. We cannot assure you that we will be able to effectively and efficiently manage the growth of our operations, maintain or accelerate our current growth rate, maintain or increase our gross and operating profit margins, recruit and retain qualified teachers and management personnel, successfully integrate new learning centers into our operations and otherwise effectively manage our growth. If we are not successful in effectively and efficiently managing our expansion, we may not be able to capitalize on new business opportunities, which may have a material and adverse impact on our financial condition and results of operations.

 

If we fail to successfully execute our growth strategies, our business and prospects may be materially and adversely affected.

 

Our growth strategies include further penetrating our existing markets, extending our geographic reach into new regions, further developing our online course offerings and online education platform and making acquisitions and investments to complement our existing business and offerings. We may not succeed in executing our growth strategies due to a number of factors, including, without limitation, the following:

 

·we may fail to identify, and effectively market our services in, new markets with sufficient growth potential into which to expand our network or promote new courses in existing markets;

 

·it may be difficult to increase the number of learning centers in more developed cities;

 

·although we have replicated our growth model in Beijing to certain other cities, we may not be able to continue to do so to additional geographic markets, especially to lower-tier cities, and we might experience decline in our Beijing business that would offset the growth we are experiencing in other geographic markets;

 

·our analysis for selecting suitable new locations may not be accurate and the demand for our services at the newly selected locations may not materialize or increase as rapidly as we expect;

 

·we may fail to obtain the requisite licenses and permits necessary to open learning centers at our desired locations from local authorities or face risks in opening without the requisite licenses and permits;

 

·we may not be able to manage our personalized premium services business efficiently and cost-effectively;

 

·we may not be able to continue to enhance our online offerings or expand them to new markets, generate profits from online offerings, or adapt online offerings to changing student needs and technological advances such that we will continue to face significant student acquisition costs in the markets we enter;

 

·we may not be profitable in our new tutoring business and may encounter obstacles in expanding our new tutoring business to other markets; and

 

·we may not be able to successfully integrate acquired businesses and may not be able to achieve the benefits we expect from recent and future acquisitions or investments.

 

 7 

 

 

If we fail to successfully execute our growth strategies, we may not be able to maintain our growth rate and our business and prospects may be materially and adversely affected as a result.

 

We derive a majority of our revenues from a limited number of cities. Any event negatively affecting the private education market in these cities, or any increase in the level of competition for the types of services we offer in these cities, could have a material adverse effect on our overall business and results of operations.

 

We derived approximately 45.7% of our total net revenues for the fiscal year ended February 28, 2017 from our Xueersi Peiyou small-class offering in Beijing, Shanghai, Guangzhou, Shenzhen, Nanjing and we expect these five cities to continue to constitute important sources of our revenues. If any of these cities experiences an event negatively affecting its private education market, such as a serious economic downturn, natural disaster or outbreak of contagious disease, adopts regulations relating to private education that place additional restrictions or burdens on us, or experiences an increase in the level of competition for the types of services we offer, our overall business and results of operations may be materially and adversely affected.

 

If we fail to manage our personalized premium services business efficiently and cost-effectively, our business and prospects could be harmed.

 

The expansion of our personalized premium services business has entailed and may continue to entail significant investment of human capital, financial resources and management time and attention as such one-on-one tutoring services impose a different set of requirements on our teachers and many other aspects of our operations than small-class offerings, which currently constitute the main format of our service offerings. If we fail to manage our personalized premium services business efficiently and cost-effectively, it could have an adverse effect on our business and prospects.

 

Failure to adequately and promptly respond to changes in PRC laws and regulations on school curriculum, examination systems and admission standards in China could render our courses and services less attractive to students.

 

Under the PRC education system, school admissions rely heavily on examination results. College and high school entrance examinations in most cases are mandatory for high school and middle school graduates to gain admission to colleges and high schools, respectively. Therefore, a student’s performance in these examinations is critical to his or her education and future employment prospects. Although examinations are not required for entering middle schools, many key middle schools may administer their own assessment processes to disqualify prospective students. It is therefore common for students to take after-school tutoring classes to improve performance, and the success of our business to a large extent depends on the continued use of assessment process by high schools and colleges in their admissions. However, this heavy emphasis on examination scores may decline or fall out of favor with educational institutions or education authorities in China.

 

Admission and assessment processes in China constantly undergo changes and developments in terms of subject and skill focus, question type, examination format and the manner in which the processes are administered. We are therefore required to continually update and enhance our curriculum, course materials and teaching methods. Any inability to track and respond to these changes in a timely and cost-effective manner would make our services and products less attractive to students, which may materially and adversely affect our reputation and ability to continue to attract students, and in turn have a material adverse effect on our business, financial condition and results of operations. For example, in September 2014, the State Council promulgated the Opinions Related to the Implementation of the Further Reform of Examination-Enrollment System to provide further opinions in changing the enrollment system of college entrance examination. Since the promulgation of such Opinions by the State Council, there have been 24 provinces, autonomous regions or municipalities directly under the central government that have announced to launch their respective new policies related to college entrance examinations in accordance with the Opinions aforementioned. These provinces include Tianjin, Beijing, Qinghai, Shanghai, Jiangsu, Zhejiang, Hainan, Tibet, Ningxia, Guangxi, Guangdong, Gansu, Heilongjiang, Liaoning, Guizhou, Hebei, Shandong, Hunan, Sichuan, Jiangxi, Jilin, Shanxi, Chongqing, and Hubei. These new policies generally covers the changes of subjects in the entrance examination and the changes of the times of the English examinations in college entrance examination. In December 2014, the MoE, State Ethic Affairs Commission, the Ministry of Public Security, General Administration of Sport and China Association for Science and Technology jointly promulgated the Opinions to Further Reduce and Regulate the Subject and Number of Extra Scores in College Entrance Examination, which among other things, provides to cancel the extra scores due to the excellent performance of students in the fields of sports, Olympiad competitions, science and technology competitions, and morality for college entrance examination as well as the extra scores of students who obtains the title of Provincial Excellent Students in their college entrance examination, and also provide further opinions in regulating the subject and number of extra scores in college entrance examination. In the same month, the MoE promulgated the Opinions of Implementation of the High School Academic Proficiency Test, which requires the high school students to participate the High School Academic Proficiency Test and the scores of students obtained in this High School Academic Proficiency Test will be provided to the colleges for enrollment in specific ways respectively determined by each college, province, region and municipality. On September 18, 2016, the MoE promulgated the Guidance Opinions on Further Promoting the Reform of Exams and Entrance System for High Schools which promotes that the secondary school students shall participate the Secondary School Academic Proficiency Test, instead of participating in both the secondary school graduation exams and high school entrance exams, and the scores of students for certain subjects obtained in this Secondary School Academic Proficiency Test shall be taken into scores for high school enrollment. In January 2017, MoE promulgated new curriculum standards for the subject of science in primary schools, which will take effect in the fall semester of 2017. We have completed the process of adapting our tutoring programs and materials to these new curriculum requirements. However, any failure to respond in a timely and cost-effective manner to such changes will adversely impact the marketability of our services and products.

 

 8 

 

 

Regulations and policies which de-emphasize scholastic competition achievements in college and high school admissions have had, and may continue to have, an impact on our enrollments. In particular, these policies and measures may adversely affect the demand for our after-school tutoring business and personalized premium services. For example, our business in Beijing has been affected by the change in policy on the use of mathematical Olympiad competition results for admission to key middle schools. Following the MoE’s amendment of its “extra credit policy” in November 2010 to limit the number of extra scores Olympiad competition winners may receive for their college entrance examination and in compliance with the Implementation Opinions on Standardizing Educational Changes and Adjusting Arbitrary Educational Changes in 2013, which relate to the admissions processes of high schools, certain local educational authorities promulgated policies limiting the role of Olympiad competitions in the admission process of high schools and middle schools. In February 2013, the Beijing Municipal Education Commission issued a Notice on Mitigating Schoolwork-Related Stress on Students in Primary and Secondary Schools, which, among other things, prohibit public schools from cooperating with or authorizing private training organizations to offer after-school tutoring services for the purpose of enrolling students in such public schools. In July 2015, the Beijing Municipal Education Commission further issued a notice to prohibit primary and secondary schools from using Olympiad and other competition scores as the selection method for enrollment, and from hosting, or cooperating with private training organizations to host, Olympiad competition classes. Education authorities in Shanghai, Chengdu and Zhejiang have also issued similar notices and opinions from 2016 to 2017. These policies have generally resulted in a decrease in the demand for mathematical Olympiad competition courses, which in turn has also affected the enrollments in our mathematics classes as well as our personalized premium services business. In addition, the MoE issued the Implementation Opinions on Further Improving the Exam-exemption and Nearest Schooling Enrollment Work in Secondary Schools in January 2014 to clarify that local educational administrative departments at all levels, public schools and private schools are not allowed to use examinations to select their students. Public schools may not use various competitions or examinations as the selection method for enrollment. The general office of the MoE issued the Notice on Further Improving the Compulsory School Exam-exemption and Nearest Schooling Enrollment Work in Main Cities to the provincial and municipal educational administrative departments in Beijing, Tianjin, Liaoning, Jilin, Heilongjiang, Shanghai, Jiangsu, Zhejiang, Fujian, Shandong, Hubei, Guangdong, Chongqing, Sichuan, Shanxi, Dalian, Qingdao, Ningbo, Xiamen and Shenzhen in January 2014 to further request that all the primary schools and secondary schools in main cities implement this notice gradually from then to 2017 and put an end to the entrance examinations and the link between entrance examinations and enrollment. In July 2012, the Chengdu Municipal Education Bureau and certain other local governmental authorities issued the Implementation Plans for Governance on Arbitrary Fee Collection Regarding School Selection for Primary and Secondary Schools to prohibit schools from hosting, or cooperating with private training organizations to host, after-school tutoring classes for the purpose of school enrollment, and from organizing or encouraging students to participate in competitions without approval from the educational authorities. Education authorities in Beijing, Shanghai, Guangzhou, Shenzhen and many other cities has also published similar rules. In June 2017, the Chengdu Education Bureau, Chengdu Civil Affairs Bureau and certain other local governmental authorities issued the Bulletin on Governing the Operation of Private Cultural and Educational Training Activities, which further provides that private training organizations may not organize kindergarten, primary and secondary school students to participate in regional or cross-regional examination, joint examination and ranking activities, may not host, organize or induce students to participate in any competitions and grading activities not organized or approved by governmental authorities, including Olympiad and “Huasai”, may not provide premises, equipment, marketing services, pre-test training or examination services to the foregoing competitions and activities, and may not promote any materials and products in the name of competition. We are in the process of adapting our operations which may be construed as competitions or ranking activities to these regulations. We cannot assure you whether relevant governmental authorities will find our operations in violation of such regulations. In May 2017, three of our learning centers in Chengdu received a notice from the local education bureau to prohibit us from hosting any competition without approval from the educational authorities, and from entrusting other entities to host examinations or tutoring classes for the purpose of school enrollment, before we can continue our business. If we cannot obtain such approval to continue our business, or have to stop hosting competitions, or receive similar notice in other parts of our network, the performance of our services and our results of operations will be adversely affected.

 

 9 

 

 

Accidents or injuries suffered by our students or other people caused by us, or perceived to be caused by us may adversely affect our reputation, subject us to liability and cause us to incur substantial costs.

 

We have a large number of students and their parents on our premises to attend classes and/or use our facilities, and they may suffer accidents or injuries or other harm on our premises, including those caused by or otherwise arise from the actions of our employees or contractors. For instance, in 2012, three students were injured while attending a physics laboratory class in Beijing. We have paid for the medical and related expenses and/or negotiated settlements with the families of these three students, and while we have liability insurance policies, such policies only covered a small portion of the compensation. Although we have since enhanced preventive measures to avoid similar incidents, we cannot assure you that there will be no similar incidents in the future. We also organize overseas trips for students as a part of certain of our services. Due to our limited experience organizing such trips and unfamiliarity with foreign countries, our students may be involved in accidents or suffer injuries or other harm on these trips.

 

In the event of accidents or injuries or other harm caused or perceived to be caused by us, our facilities and/or services may be perceived to be unsafe, which may discourage prospective students from attending our classes and participate in our activities. Although we carry certain liability insurance policies for our students and their parents, they may not be sufficient to cover the compensation or even applicable to the accidents or injuries occurred. We could also face claims alleging that we should be liable for the accidents or injuries, or we were negligent, provided inadequate supervision to our employees or contractors and therefore should be held jointly liable for harm caused by them. A material liability claim against us or any of our teachers or independent contractors could adversely affect our reputation, enrollment and revenues. Even if unsuccessful, such a claim could create unfavorable publicity, cause us to incur substantial expenses and divert the time and attention of our management.

 

Our new courses and services may compete with our existing offerings.

 

We are constantly developing new courses and services to meet changes in student demands, school curriculum, testing materials, admission standards, market trends and technologies. While some of the courses and services that we develop will expand our current offerings and increase student enrollment, others may compete with or render obsolete our existing offerings without increasing our total student enrollment. For example, our online courses might attract students away from our classroom-based courses. If we are unable to increase our total student enrollment and profitability as we expand our course and service offerings, our business and growth may be adversely affected.

 

 10 

 

 

If we are not able to continually enhance our online courses and services and adapt to rapid changes in technological demands and student needs, we may lose market share and our business could be adversely affected.

 

Widespread use of the Internet for educational purposes is a relatively recent occurrence, and the market for Internet-based courses and services is characterized by rapid technological changes and innovations, such as artificial intelligence, augmented reality, virtual reality, as well as unpredictable product life cycles and user preferences. We have limited experience with online courses and services. We must be able to adapt quickly to changing student needs and preferences, technological advances and evolving Internet practices in order to compete successfully in online education. Ongoing enhancement of our online offerings and technologies may entail significant expenses and technological risks, and we may not be able to use new technologies effectively and may fail to adapt to changes in the online education market on a timely and cost-effective basis. We began offering online courses through our www.xueersi.com in 2010 and revenues generated from our online course offerings through www.xueersi.com accounted for 3.6%, 4.0% and 4.7% of our total net revenues in the fiscal years ended February 28/29, 2015, 2016 and 2017, respectively. We expect that revenues from our online course offerings will increase. However, if improvements to our online offerings and technologies are delayed, result in systems interruptions or are not aligned with market expectations or preferences, we may lose market share and our growth prospects could be adversely affected.

 

Our success depends on the continuing efforts of our senior management team and other key personnel and our business may be harmed if we lose their services.

 

Our future success depends heavily upon the continuing services of the members of our senior management team. If any member of our senior management team leaves us and we fail to effectively manage a transition to new personnel in the future or if we fail to attract and retain qualified and experienced professionals on acceptable terms, our business, financial condition and results of operations could be adversely affected. Competition for experienced management personnel in the education industry is intense, and we may not be able to retain the services of our senior executives or key personnel, or to attract and retain high-quality senior executives or key personnel in the future.

 

Our success also depends on our having highly trained financial, technical, human resource, sales and marketing staff, management personnel and qualified and dedicated teachers for local markets. We will need to continue to hire additional personnel as our business grows. A shortage in the supply of personnel with requisite skills or our failure to recruit them could impede our ability to increase revenues from our existing courses and services, to launch new course and service offerings and to expand our operations, and would have an adverse effect on our business and financial results.

 

Failure to control rental costs, obtain leases at desired locations at reasonable prices or protect our leasehold interests could materially and adversely affect our business.

 

Our office space and service and learning centers are presently mainly located on leased premises. We purchased 7,582 square meters of building space in Beijing in 2011, which we renovated as offices in the fiscal year ended February 28, 2013, and purchased 881 square meters of building space in Anhui in May 2016, which we use as learning center and office space starting from June 2016. With respect to our leased premises, at the end of each lease term, which generally ranges from one to 15 years, we must negotiate an extension of the lease and if we are not able to negotiate an extension on terms acceptable to us, we will be forced to move to a different location, or the rent may increase significantly. This could disrupt our operations and adversely affect our profitability. All of our leases are subject to renewal at market prices, which could result in a substantial rent increase at each time of renewal. We compete with many other businesses for sites in certain prime locations and some landlords may have entered into long-term leases with our competitors for these locations. As a result, we may not be able to obtain new leases at desirable locations or renew our existing leases on acceptable terms or at all, which could adversely affect our business. In addition, a few of our lessors have not been able to provide us with copies of title certificates or other evidencing documents to prove that they have authorization to lease the properties to us. We also have not registered most of our lease agreements with the relevant PRC governmental authorities as required by relevant PRC law. As of the date of this annual report, we are not aware of any actions, claims or investigations threatened against us with respect to the defects in our leasehold interests while we are informed that one of our lessors is involved in litigations with respect to the defects in its rental right, which to our best knowledge will not have material adverse effect on our business, financial condition and results of operations as a whole. We were aware of the defects when we entered into those leases. In many cases, we entered into leases upon promises from the lessors that relevant certificates and authorizations would be delivered at a later time, which did not eventually materialize. Our business and legal teams followed an internal guideline to identify and assess risks in connection with leasing the properties, and a final business decision was made after our analysis of the likely impact of the defects on the leasehold interests and the value of the properties to our expansion plan. However, there is no assurance that our decision would always lead to the favorable outcome we expected to achieve. If any of our leases are terminated as a result of challenges by third parties or government authorities for lack of title certificates or proof of authorization to lease, we do not expect to be subject to any fines or penalties but we may be forced to relocate the affected learning centers and incur additional expenses relating to such relocation. If we fail to find suitable replacement sites in a timely manner or on terms acceptable to us, our business and results of operations could be materially and adversely affected.

 

 11 

 

 

Capacity constraints of our teaching facilities could cause us to lose students to our competitors.

 

The teaching facilities of our physical network are limited in size and number of classrooms. We may not be able to admit all students who would like to enroll in our courses due to the capacity constraints of our teaching facilities. This would deprive us of the opportunity to serve them and to potentially develop a long-term relationship with them for continued services. If we fail to expand our physical capacity as quickly as the demand for our classroom-based services grows, we could lose potential students to our competitors, and our results of operations and business prospects could suffer.

 

If we fail to protect our intellectual property rights, our brand and business may suffer.

 

We consider our copyrights, trademarks, trade names, Internet domain names, patents and other intellectual property rights invaluable to our ability to continue to develop and enhance our brand recognition. Unauthorized use of our intellectual property rights may damage our reputation and brands. Our “Xueersi” brand and logo is a registered trademark in China. Our proprietary curricula and course materials are protected by copyrights. However, preventing infringement on or misuse of intellectual property rights could be difficult, costly and time-consuming, particularly in China. The measures we take to protect our intellectual property rights may not be adequate to prevent unauthorized uses. Furthermore, application of laws governing intellectual property rights in China is uncertain and evolving, and could involve substantial risks to us. There have been several incidents in the past where third parties used our brand “Xueersi” without our authorization, and on occasion we have needed to resort to litigation to protect our intellectual property rights. In addition, we are still in the process of applying for the registration in China of the trademarks for our “Haoweilai” brand in four categories. We cannot assure you that the relevant governmental authorities will grant us the approval to register such trademarks. As a result, we may be unable to prevent third parties from utilizing this brand name, which may have an adverse impact on our brand image. If we are unable to adequately protect our intellectual property rights in the future, we may lose these rights, our brand name may be harmed, and our reputation and business may suffer materially. Furthermore, our management’s attention may be diverted by violations of our intellectual property rights, and we may be required to enter into costly litigation to protect our proprietary rights against any infringement or violation.

 

We may encounter disputes from time to time relating to our use of the intellectual property of third parties.

 

We cannot assure you that our courses and marketing materials, online courses, products, and platform or other intellectual property developed or used by us do not or will not infringe upon valid copyrights or other intellectual property rights held by third parties. We may encounter disputes from time to time over rights and obligations concerning intellectual property, and we may not prevail in those disputes. For instance, in April 2015, three major education publishers, People’s Education Press, Ltd., Beijing Normal University Press Ltd. and Foreign Language Teaching and Research Press LLC, made a joint statement on protecting copyrights and pursuing legal liabilities against those entities which use, edit, publish, sell or otherwise disseminate the contents in the textbooks published by the three press without authorization. We have adopted policies and procedures to prohibit our employees and contractors from infringing upon third-party copyright or intellectual property rights. However, we cannot assure that our teachers or other personnel will not, against our policies, use third-party copyrighted materials or intellectual property without proper authorization in our classes, on our websites, at any of our locations or via any medium through which we provide our programs. Our users may also post unauthorized third-party content on our websites. We may incur liability for unauthorized duplication or distribution of materials posted on our websites or used in our classes. We have been involved in claims against us alleging our infringement of third-party intellectual property rights and we may be subject to such claims in the future. Any such intellectual property infringement claim could result in costly litigation, harm our reputation and divert our management attention and resources.

 

 12 

 

 

We may fail to successfully make necessary or desirable acquisition or investment, and we may not be able to achieve the benefits we expect from recent and future acquisitions or investments.

 

We have made and intend to continue to make acquisitions or equity investments in additional businesses that complement our existing business. We may not be able to successfully integrate acquired businesses. If the businesses we acquire do not subsequently generate the anticipated financial performance or if any goodwill impairment test triggering event occurs, we may need to revalue or write down the value of goodwill and other intangible assets in connection with such acquisitions or investments, which would harm our results of operations.

 

We may not have any control over the businesses or operations of our minority equity investments, the value of which may decline over time. For the investments accounted for by equity method, we book a gain or loss of share of net income or loss of the investments. If the investee’s operation or financial performance deteriorated, we may need to revalue or record impairment to the carrying amount of the long-term investment, which would harm our results of operations. For the fiscal year ended February 28, 2017, we incurred impairment loss on long-term investments of $8.1 million and loss from equity method investments of $8.0 million.

 

In addition, we may be unable to identify appropriate acquisition or strategic investment targets when it is necessary or desirable to make such acquisition or investment to remain competitive or to expand our business. Even if we identify an appropriate acquisition or investment target, we may not be able to negotiate the terms of the acquisition or investment successfully, finance the proposed transaction or integrate the relevant businesses into our existing business and operations. Furthermore, as we often do not have control over the companies in which we only have minority stake, we cannot ensure that these companies always will comply with applicable laws and regulations in their business operations. Material non-compliance by our investees may cause substantial harms to our reputations and the value of our investment.

 

We face risks associated with the Firstleap franchisees.

 

A small portion of the Firstleap business is operated through franchisees, or the Firstleap franchisees, instead of Lebai Education and its subsidiaries and schools. These franchisees are typically located in lower-tier cities and operate their own learning centers not within our network. The Firstleap franchisees have very limited impact on our overall business and financial performance, and schools operated by them are not included in the counts of our schools, learning centers and service centers, and student enrollments from these schools are not included as our student enrollments. However, we are still subject to risks inherent to the franchising model and we have not had experience in operating the franchising model and dealing with such risks.

 

Our control over the Firstleap franchisees is based on contractual agreements, which may not be as effective as direct ownership and potentially makes it difficult for us to manage the franchisees. We do not have direct control over their service quality, and do not directly recruit, manage and train their employees. As a result, we may not be able to successfully monitor, maintain and improve the performance of the Firstleap franchisees and their employees. However, they carry out the Firstleap tutoring services and directly interact with students and their parents. In the event of any delinquent performance by the Firstleap franchisees and their employees, we may suffer from business reduction as well as reputational damage. In the event of any unlawful or unethical conduct by the Firstleap franchisees and/or their employees, we may suffer financial losses, incur liabilities and suffer reputation damage. Meanwhile, a franchisee may suspend or terminate its cooperation with us voluntarily or involuntarily due to various reasons, including disagreement or dispute with us, or failure to maintain requisite approvals, licenses or permits or to comply with other governmental regulations. We may not be able to find alternative ways to continue to provide the tutoring services formerly covered by such franchisee, and our student/parent satisfaction, reputation and financial performance may be adversely affected.

 

Seasonal and other fluctuations in our results of operations could adversely affect the trading price of our ADSs.

 

Our business is subject to fluctuations caused by seasonality or other factors beyond our control, which may cause our operating results to fluctuate from quarter to quarter. This may result in volatility and adversely affect the price of our ADSs. We have experienced, and expect to continue to experience, seasonal fluctuations in our revenues and results of operations, primarily due to seasonal changes in student enrollments. However, our expenses vary, and certain of our expenses do not necessarily correspond with changes in our student enrollments and revenues. For example, we make investments in marketing and promotion, teacher recruitment and training, and product development throughout the year and we pay rent for our facilities based on the terms of the lease agreements. In addition, other factors beyond our control, such as special events that take place during a quarter when our student enrollment would normally be high, may have a negative impact on our student enrollments. We expect quarterly fluctuations in our revenues and results of operations to continue. These fluctuations could result in volatility and adversely affect the price of our ADSs. As our revenues grow, these seasonal fluctuations may become more pronounced.

 

 13 

 

 

If we cannot obtain sufficient cash when we need it, we may not be able to meet our payment obligations under our convertible notes and credit facilities.

 

In May 2014, we issued $200 million in aggregate principal amount of 2.50% convertible senior notes due 2019. Additionally, we granted to the initial purchasers of the notes a 30-day option to purchase up to an additional $30 million in principal amount of notes. Upon the exercise of such option by certain initial purchasers, we issued an aggregate of $230 million in aggregate principal amount of the notes. The notes bear interest at a rate of 2.50% per year, payable semiannually in arrears on May 15 and November 15 of each year, beginning on November 15, 2014. The notes will mature on May 15, 2019. Holders of the notes will have the right to require us to repurchase for cash all or part of their notes on May 15, 2017 or upon the occurrence of certain fundamental changes at a repurchase price equal to 100% of the principal amount of the notes to be repurchased, plus accrued and unpaid interest to, but excluding, the repurchase date. The notes are convertible into ADSs, at the option of the holders, in integral multiples of $1,000 principal amount at any time prior to the close of business on the second trading day immediately preceding the maturity date.

 

On June 30, 2016, we signed a 3-year $400 million term and revolving facilities agreement with a group of arrangers led by Deutsche Bank AG, Singapore Branch. The facilities, a $225 million 3-year bullet maturity term loan and a $175 million 3-year revolving facility, are priced at 250 basis points over LIBOR. As of February 28, 2017, the balance under the facilities was $225 million.

 

We cannot assure you that we will have sufficient funds to fulfill our payment obligations under the notes and the credit facilities. We are a holding company with no material operations of our own. As a result, we rely upon dividends and other cash distributions paid to us by our subsidiaries to meet our payment obligations under the notes, the credit facilities and our other obligations. Our subsidiaries are distinct legal entities and do not have any obligation, legal or otherwise, to provide us with dividends or other distributions. We may face tax or other adverse consequences, or legal limitations, on our ability to obtain funds from these entities.

 

In addition, our ability to obtain external financing in the future is subject to a variety of uncertainties, including:

 

·our financial condition, results of operations and cash flows;

 

·general market conditions for financing activities; and

 

·economic, political and other conditions in China and elsewhere.

 

If we are unable to obtain funding in a timely manner or on commercially acceptable terms, we may not be able to meet our payment obligations under our convertible notes and the credit facilities.

 

We have experienced recent declines in our margins.

 

Many factors may cause our gross and net margins to decline. For example, our gross margin may decrease as costs incurred in the expansion of our business and our physical network of learning centers and service centers increase faster than our revenues. In addition, new investments and acquisitions may cause our margins to decline before we successfully integrate the acquired businesses into our operations and realize the full benefits of these investments and acquisitions. We have experienced fluctuations in our margins in recent years, in particular an overall decline in our net margin. There can be no assurance that our margins will not continue to decline in the future.

 

 14 

 

 

We have limited experience generating net income from some of our newer offerings.

 

Historically, our core businesses have been Xueersi Peiyou small-class offerings and personalized premium services. We have expanded our offerings through internal development and external investments. Some of these new offerings have not generated significant or any profit to date. We have limited experience responding quickly to changes and competing successfully for certain of these new areas. In addition, newer offerings may require more financial and managerial resources than available. Furthermore, there is limited operating history on which you can base your evaluation of the business and prospects of these relatively more recent offerings.

 

We have limited liability insurance coverage and do not carry business disruption insurance.

 

We have limited liability insurance coverage for our students and their parents in most of our learning centers. A successful liability claim against us due to injuries suffered by our students or other people on our premises could materially and adversely affect our financial conditions, results of operations and reputation. Even if unsuccessful, such a claim could cause adverse publicity to us, require substantial cost to defend and divert the time and attention of our management. See “Item 3.D.—Key Information—Risk Factors—Risks Related to Our Business—Accidents or injuries suffered by our students or other people on our premises may adversely affect our reputation, subject us to liability and cause us to incur substantial costs.” In addition, we do not have any business disruption insurance. Any business disruption event could result in substantial cost to us and diversion of our resources.

 

System disruptions to our websites or computer systems or a leak of student data could damage our reputation and limit our ability to retain students and increase student enrollment.

 

The performance and reliability of our online and technology infrastructure is critical to our reputation and ability to retain students and increase student enrollment. Any system error or failure, or a sudden and significant increase in online traffic, could disrupt or slow access to our websites. We cannot assure you that we will be able to expand our online infrastructure in a timely and cost-effective manner to meet the increasing demands of our students and their parents. In addition, our computer systems store and process important information including, without limitation, class schedules, registration information and student data and could be vulnerable to interruptions or malfunctions due to events beyond our control, such as natural disasters and technology failures. For instance, we have in the past experienced interruptions to our operations due to temporary computer system failures. Although we have a daily backup system that runs on different servers for our operating data, we may still lose important student data or suffer disruption to our operations if there is a failure of the database system or the backup system. In addition, computer hackers, foreign governments or cyber terrorists may attempt to penetrate our network security and our website. Unauthorized access to our proprietary business information or customer data may be obtained through break-ins, sabotage, breach of our secure network by an unauthorized party, computer viruses, computer denial-of-service attacks, employee theft or misuse, breach of the security of the networks of our third party providers, or other misconduct. Because the techniques used by computer programmers who may attempt to penetrate and sabotage our network security or our website change frequently and may not be recognized until launched against a target, we may be unable to anticipate these techniques. It is also possible that unauthorized access to customer data may be obtained through inadequate use of security controls by customers. We would suffer economic and reputational damages if a technical failure of our systems or a security breach compromises student data, including identification or contact information, although there has not been any compromise in the past. Any disruption to our computer systems could therefore have a material adverse effect on our on-site operations and ability to retain students and increase student enrollments.

 

We face risks related to natural and other disasters, including outbreaks of health epidemics, and other extraordinary events, which could significantly disrupt our operations.

 

Our business could be materially and adversely affected by natural and other disasters, including earthquakes, fire, floods, environmental accidents, power loss, communication failures and similar events. Additionally, our business could be materially and adversely affected by the outbreak of H7N9 bird flu, H1N1 swine influenza, severe acute respiratory syndrome (SARS), Ebola or another health epidemic. While we have not suffered any material loss or experienced any significant increase in costs as a result of any natural and other disaster or other extraordinary event, our student attendance and our business could be materially and adversely affected by any such occurrence in any of the cities in which we have major operations.

 

 15 

 

 

Failure to maintain effective internal controls over financial reporting could cause us to inaccurately report our financial result or fail to prevent fraud and have a material adverse effect on our business, results of operations and the trading price of our ADSs.

 

We are subject to the reporting obligations under U.S. securities laws. Section 404 of the Sarbanes-Oxley Act of 2002 and related rules require public companies to include a report of management on their internal control over financial reporting in their annual reports. This report must contain an assessment by management of the effectiveness of a public company’s internal control over financial reporting. In addition, an independent registered public accounting firm for a public company must attest to and report on management’s assessment of the effectiveness of the company’s internal control over financial reporting. Our efforts to implement standardized internal control procedures and develop the internal tests necessary to verify the proper application of the internal control procedures and their effectiveness are a key area of focus for our board of directors, our audit committee and senior management.

 

Our management has concluded that our internal control over financial reporting was effective as of February 28, 2017, and our independent registered public accounting firm has issued an attestation report which concludes that our internal control over financial reporting was effective in all material aspects as of February 28, 2017. However, if we fail to maintain effective internal control over financial reporting in the future, our management and our independent registered public accounting firm may not be able to conclude that we have effective internal control over financial reporting at a reasonable assurance level. Moreover, effective internal controls over financial reporting are necessary for us to produce reliable financial reports and are important to help prevent fraud. In addition, we need to continue to evaluate the consolidation of our VIEs and VIEs’ subsidiaries and schools given the change in the ownership or voting power of the Company by the nominee shareholders of the VIEs. As a result, although we have incurred and anticipate that we will continue to incur considerable costs, management time and other resources in an effort to continue to comply with Section 404 and other requirements of the Sarbanes-Oxley Act of 2002, any failure to maintain effective internal controls over financial reporting could in turn result in the loss of investor confidence in the reliability of our financial statements and negatively impact the trading price of our ADSs.

 

We may be the subject of anti-competitive, harassing, or other detrimental conduct by third parties including anonymous allegations, negative blog postings, and the public dissemination of malicious assessments of our business that could cause us to incur significant time and costs to address these allegations, harm our reputation and adversely affect the price of our ADSs.

 

We may be the target of anti-competitive, harassing, or other detrimental conduct by third parties. Such conduct includes allegations, anonymous or otherwise, sent to our auditors and/or other third parties regarding our operations, accounting, revenues, business relationships, business prospects and business ethics. Additionally, allegations, directly or indirectly against us, may be posted in internet chat-rooms or on blogs or any websites by anyone, whether or not related to us, on an anonymous basis. We may be subject to government or regulatory investigation as a result of such third-party conduct and may be required to expend significant time and incur substantial costs to address such third-party conduct, and there is no assurance that we will be able to conclusively refute each of the allegations within a reasonable period of time, or at all. Our reputation may also be negatively affected as a result of the public dissemination of anonymous allegations or malicious statements about our business, which in turn may adversely affect the price of our ADSs.

 

 16 

 

 

We have granted and will continue to grant restricted shares, share options and other share-based awards in the future, which may materially reduce our net income.

 

We adopted a share incentive plan in June 2010 that permits granting of options to purchase our Class A common shares, restricted shares, restricted share units, share appreciation rights, dividend equivalent rights and other instruments as deemed appropriate by the administrator under the plan. In August 2013, we amended and restated our 2010 Share Incentive Plan. Pursuant to the amended and restated 2010 Share Incentive Plan, the maximum aggregate number of Class A common shares that may be issued pursuant to all awards under our share incentive plan is equal to five percent (5%) of the total issued and outstanding shares as of the date of the amended and restated 2010 Share Incentive Plan. However, the shares reserved may be increased automatically if and whenever the unissued share reserve accounts for less than one percent (1%) of the total then issued and outstanding shares, so that after the increase, the shares unissued and reserved under this plan immediately after each such increase shall equal five percent (5%) of the then issued and outstanding shares. As of May 31, 2017, 13,239,130 non-vested restricted Class A common shares and 1,321,896 share options to purchase 1,321,896 Class A common shares under our share incentive plan previously granted to our employees, directors and consultants are outstanding. As a result of these grants and potential future grants under the plan, we have incurred and will continue to incur share-based compensation expenses. We had share-based compensation expenses of $18.4 million, $25.8 million and $36.1 million for the fiscal years ended February 28/29, 2015, 2016 and 2017, respectively. As of February 28, 2017, the unrecognized compensation expenses amounted to $193.7 million related to the non-vested restricted shares, which will be recognized over a weighted-average period of 3.7 years, and $13.6 million related to share options, which will be recognized over a weighted-average period of 3.8 years. Expenses associated with share-based compensation awards granted under our share incentive plan may materially reduce our future net income. However, if we limit the size of grants under our share incentive plan to minimize share-based compensation expenses, we may not be able to attract or retain key personnel.

 

Risks Related to Our Corporate Structure

 

If the PRC government determines that the agreements that establish the structure for operating our business in China are not in compliance with applicable PRC laws and regulations, we could be subject to severe penalties.

 

PRC laws and regulations currently require any foreign entity that invests in the education business in China to be an educational institution with relevant experience in providing education services outside China. None of our offshore holding companies is an educational institution or provides education services. To comply with PRC laws and regulations, we have entered into (i) a series of contractual arrangements among Beijing Century TAL Education Technology Co., Ltd., or TAL Beijing, on the one hand, and Xueersi Education, Xueersi Network, Xinxin Xiangrong and their respective shareholders, subsidiaries and schools, on the other hand, and (ii) a series of contractual arrangements among Beijing Lebai Information Consulting Co., Ltd., or Lebai Information, on the one hand, and Lebai Education and its sole shareholder, subsidiaries and schools, on the other hand. Accordingly, Xueersi Education, Xueersi Network, Xinxin Xiangrong and Lebai Education are our VIEs, and we rely on the contractual arrangements with our VIEs and their respective shareholders, subsidiaries and schools, or the VIE Contractual Arrangements, to conduct most of our services in China. Our VIEs, together with their respective subsidiaries and schools, are our Consolidated Affiliated Entities.

 

We have been and are expected to continue to be dependent on our Consolidated Affiliated Entities in China to operate our education business until we qualify for direct ownership of educational businesses in China. Pursuant to the VIE Contractual Arrangements, we, through our wholly owned subsidiaries in China, exclusively provide comprehensive intellectual property licensing, technical and business support services to our Consolidated Affiliated Entities in exchange for payments from them. In addition, the VIE Contractual Arrangements provide us with the ability to effectively control our VIEs and their respective existing and future subsidiaries and schools, as applicable.

 

It is uncertain whether any new PRC laws, rules or regulations relating to variable interest entity structures will be adopted or if adopted, what they would provide. In particular, in January 2015, the Ministry of Commerce, or MOFCOM, published a discussion draft of the proposed Foreign Investment Law for public review and comments. Among other things, the draft Foreign Investment Law expands the definition of foreign investment and introduces the principle of “actual control” in determining whether a company is considered a foreign-invested enterprise. Under the draft Foreign Investment Law, variable interest entities would also be deemed as foreign-invested enterprises, if they are ultimately “controlled” by foreign investors, and be subject to restrictions on foreign investments. However, the draft law has not taken a position on what actions will be taken with respect to the existing companies with the “variable interest entity” structure, whether or not these companies are controlled by PRC parties. It is uncertain when the draft would be signed into law and whether the final version would have any substantial changes from the draft. See “Regulation—The Draft PRC Foreign Investment Law” and “Risks Related to Doing Business in China —Substantial uncertainties exist with respect to the enactment timetable, interpretation and implementation of draft PRC Foreign Investment Law and how it may impact the viability of our current corporate structure, corporate governance and business operations.”

 

 17 

 

 

If the corporate structure and contractual arrangements through which we conduct our business in China are found to be in violation of any existing or future PRC laws or regulations, or such arrangements are determined as illegal and invalid by PRC courts, arbitration tribunals or regulatory authorities, or if we fail to obtain or maintain any of the required permits or approvals, we would be subject to potential actions by the relevant PRC regulatory authorities with broad discretion, which actions could include:

 

·revoke our business and operating licenses;

 

·require us to discontinue or restrict our operations;

 

·limit our business expansion in China by way of entering into contractual arrangements;

 

·restrict our right to collect revenues or impose fines;

 

·block our websites;

 

·require us to restructure our operations in such a way as to compel us to establish a new enterprise, re-apply for the necessary licenses or relocate our businesses, staff and assets;

 

·impose additional conditions or requirements with which we may not be able to comply; or

 

·take other regulatory or enforcement actions against us that could be harmful to our business.

 

Any of these actions could cause significant disruption to our business operations and severely damage our reputation, which would in turn materially and adversely affect our business, financial condition and results of operations. If any of these actions results in our inability to direct the activities of our Consolidated Affiliated Entities that most significantly impact their economic performance, and/or our failure to receive the economic benefits from our Consolidated Affiliated Entities, we may not be able to consolidate these entities in our consolidated financial statements in accordance with U.S. GAAP. However, we do not believe that such actions would result in the liquidation or dissolution of our company, our wholly owned subsidiaries in China or our Consolidated Affiliated Entities.

 

We rely on the VIE Contractual Arrangements for our PRC operations, which may not be as effective in providing operational control as direct ownership.

 

We have relied and expect to continue to rely on the VIE Contractual Arrangements to operate our education business in China. See “Item 4.C.—Information on the Company—Organizational Structure—VIE Contractual Arrangements.” The VIE Contractual Arrangements may not be as effective in providing us with control over our Consolidated Affiliated Entities as direct ownership. If we had direct ownership of the Consolidated Affiliated Entities, we would be able to exercise our rights as a shareholder to effect changes in the board of directors of these entities, which in turn could effect changes, subject to any applicable fiduciary obligations, at the management level. However, under the VIE Contractual Arrangements, we rely on the performance by our Consolidated Affiliated Entities and their respective shareholders of their obligations under the contracts to exercise control over and receive economic benefits from our Consolidated Affiliated Entities.

 

We have entered into equity pledge agreements with our VIEs and their respective shareholders to guarantee the performance of the obligations of our Consolidated Affiliated Entities under the exclusive business cooperation agreements they have entered into with us. Pursuant to the equity pledge agreements entered into by and among Xueersi Education, Xueersi Network, Xinxin Xiangrong, the shareholders of the above three companies and TAL Beijing, our wholly-owned subsidiary, 100% equity interests of Xueersi Education, Xueersi Network and Xinxin Xiangrong have been pledged to TAL Beijing. Pursuant to the equity pledge agreement entered into by and among Lebai Information, Lebai Education and the sole shareholder of Lebai Education, 100% equity interests of Lebai Education has been pledged to Lebai Information. In the registration forms submitted to the local branch of the State Administration of Industry and Commerce, or the SAIC, for the pledges over the equity interests under the equity pledge agreements, the amount of registered equity interests pledged to TAL Beijing, was RMB10 million, and RMB2 million for Xueersi Education, and Xinxin Xiangrong, respectively, which used to represent 100% of their respective registered capital before their recent capital increase, and we are in the process of registering the pledge of the increased registered capital of Xueersi Education and Xinxin Xiangrong to TAL Beijing with the local branch of SAIC. The pledge of the 100% registered capital of Xueersi Network and Lebai Education respectively to TAL Beijing and Lebai Information have been registered with the local branch of SAIC. The equity pledge agreements with the shareholders of the VIEs provide that the pledged equity interest shall constitute continuing security for any and all of the indebtedness, obligations and liabilities under all of the principal service agreements and the scope of pledge shall not be limited by the amount of the registered capital of the VIEs. However, it is possible that a PRC court may take the position that the amount listed on the equity pledge registration forms represents the full amount of the collateral that has been registered and perfected. If this is the case, the obligations that are supposed to be secured in the equity pledge agreements in excess of the amount listed on the equity pledge registration forms could be determined by the PRC court as unsecured debt, which takes last priority among creditors.

 

 18 

 

 

In addition, we have not entered into agreements with our VIEs that pledge the assets of our Consolidated Affiliated Entities for the benefit of us or our wholly owned subsidiaries. Consequently, the assets of our Consolidated Affiliated Entities are not secured on behalf of our wholly owned subsidiary, and the amounts owed by our Consolidated Affiliated Entities are not collateralized. As a result, if our Consolidated Affiliated Entities fail to pay any amount due to us under, or otherwise breach, the exclusive business service agreements, we will not be able to directly seize the assets of our Consolidated Affiliated Entities. If the nominee shareholders of the VIEs do not act in the best interests of us when conflicts of interest arise, or if they act in bad faith towards us, they may attempt to cause our Consolidated Affiliated Entities to transfer or encumber the assets of the Consolidated Affiliated Entities without our authorization. In such a scenario, we may choose to exercise our option under the call option agreements to demand the shareholders of the VIEs to transfer their respective equity interests in the VIEs to a PRC person designated by us, and we may need to resort to litigation in the PRC courts to effect such an equity interests transfer and prevent the transfer or encumbrance of the VIEs’ assets without our authorization. However, uncertainties in the PRC legal system could limit our ability to enforce the VIE Contractual Arrangements. In the event we are unable to enforce the VIE Contractual Arrangements, we may not be able to have the power to direct the activities that most significantly affect the economic performance of our VIEs and their schools and subsidiaries, and our ability to conduct our business may be negatively affected, and we may not be able to consolidate the financial results of our VIEs and their schools and subsidiaries into our consolidated financial statements in accordance with U.S. GAAP.

 

Any failure by our VIEs or their respective shareholders to perform their obligations under the VIE Contractual Arrangements would have a material adverse effect on our business and financial condition.

 

If our VIEs or any of their respective subsidiaries or schools or any of their respective shareholders fails to perform its obligations under the VIE Contractual Arrangements, we may have to incur substantial costs and resources to enforce our rights under the contracts, and rely on legal remedies under the PRC law, including seeking specific performance or injunctive relief and claiming damages, which may not be effective. For example, if the shareholders of our VIEs were to refuse to transfer their equity interest in these entities to us or our designee when we exercise the call option pursuant to the VIE Contractual Arrangements, or if they were otherwise to act in bad faith toward us, we may have to take legal actions to compel them to perform their contractual obligations.

 

All the material agreements under the VIE Contractual Arrangements, which are summarized under “Item 4.C.—Information on the Company—Organizational Structure—VIE Contractual Arrangements,” are governed by PRC law and provide for the resolution of disputes under the agreements through arbitration in Beijing. Accordingly, these contracts would be interpreted in accordance with PRC law and any disputes would be resolved in accordance with PRC legal procedures. The legal system in China is not as developed as some other jurisdictions, such as the United States. As a result, uncertainties in the PRC legal system could limit our ability to enforce the VIE Contractual Arrangements. Under PRC law, rulings by arbitrators are final, parties cannot appeal the arbitration results in courts, and the prevailing parties may only enforce the arbitration awards in PRC courts through arbitration award recognition proceedings, which would incur additional expenses and delay. In the event we are unable to enforce the VIE Contractual Arrangements, we may not be able to exert effective control over our Consolidated Affiliated Entities, and our ability to conduct our business may be negatively affected.

 

The legal owners of our VIEs may have potential conflicts of interest with us, which may materially and adversely affect our business and financial condition.

 

The four legal owners of Xueersi Education and Xueersi Network are Mr. Bangxin Zhang, Mr. Yachao Liu, Mr. Yunfeng Bai and Mr. Yundong Cao, and the three legal owners of Xinxin Xiangrong are Mr. Zhang, Mr. Liu and Mr. Bai, and the sole legal owner of Lebai Education is Xueersi Education. Mr. Zhang, Mr. Liu and Mr. Bai are shareholders and directors or officers of TAL Education Group. Mr. Cao is a beneficial owner of TAL Education Group. The interests of Mr. Zhang, Mr. Liu, Mr. Bai and Mr. Cao as beneficial owners of the VIEs may differ from the interests of our company as a whole, since these parties’ respective equity interests in the VIEs may conflict with their respective equity interests in our company.

 

 19 

 

 

We cannot assure you that when conflicts of interest arise, any or all of these individuals will act in the best interests of our company or such conflicts will be resolved in our favor. In addition, these individuals may breach, or cause our Consolidated Affiliated Entities to breach, or refuse to renew, the existing VIE Contractual Arrangements. In June 2013, we entered into a deed of undertaking with Mr. Zhang, which prevents Mr. Zhang from using his majority voting power to remove, replace or appoint any of our directors, and from casting any votes he has as our director or shareholder on any resolutions or matters concerning the deed itself. The deed is irrevocable, and applies to any and all periods during which Mr. Zhang beneficially owns share representing more than 50% of the aggregate voting power of our then total issued and outstanding shares. However, there can be no assurance that such arrangement is sufficient to address potential conflicts of interests Mr. Zhang may encounter. Other than this deed of undertaking we have entered into with Mr. Zhang, we currently do not have any arrangements to address potential conflicts of interest Mr. Zhang, Mr. Liu, Mr. Bai and Mr. Cao may encounter in their capacity as direct or indirect nominee shareholders of the VIEs (and, as applicable, as directors of the VIEs), on the one hand, and as beneficial owners of our company (and, as applicable, director and/or officers of our company), on the other hand. To a large extent, we rely on the legal owners of the VIEs to abide by the laws of the Cayman Islands and China, which provide that directors and officers owe a fiduciary duty to our company that requires them to act in good faith and in the best interests of our company and not to use their positions for personal gains. If we cannot resolve any conflict of interest or dispute between us and these individuals, we would have to rely on legal proceedings, which could result in disruption of our business and subject us to substantial uncertainty as to the outcome of any such legal proceedings.

 

If the custodians or authorized users of our controlling non-tangible assets, including chops and seals, fail to fulfill their responsibilities, or misappropriate or misuse these assets, our business and operations could be materially and adversely affected.

 

Under PRC law, legal documents for corporate transactions, including agreements and contracts such as the leases and sales contracts that our business relies on, are executed using the chop or seal of the signing entity or with the signature of a legal representative whose designation is registered and filed with the relevant local branch of the SAIC. We generally execute legal documents by affixing chops or seals, rather than having the designated legal representatives sign the documents.

 

We have three major types of chops—corporate chops, contract chops and finance chops. We use corporate chops generally for documents to be submitted to government agencies, such as applications for changing business scope, directors or company name, and for legal letters. We use corporate chops or contract chops for executing leases and commercial contracts. We use finance chops generally for making and collecting payments, including, but not limited to issuing invoices. Use of chops must be approved by the responsible departments and follow our internal procedure. Although we usually utilize chops to execute contracts, the registered legal representatives of our PRC subsidiaries, VIEs and their schools and subsidiaries have the apparent authority to enter into contracts on behalf of such entities without chops.

 

In order to maintain the physical security of our chops, we generally have them stored in secured locations accessible only to authorized employees. Our designated legal representatives generally do not have access to the chops. Although we monitor such employees and the designated legal representatives, the procedures may not be sufficient to prevent all instances of abuse or negligence. There is a risk that our employees or designated legal representatives could abuse their authority, for example, by binding the relevant subsidiary or Consolidated Affiliated Entity with contracts against our interests, as we would be obligated to honor these contracts if the other contracting party acts in good faith in reliance on the apparent authority of our chops or signatures of our legal representatives. If any designated legal representative obtains control of the chop in an effort to obtain control over the relevant entity, we would need to have a shareholder or board resolution to designate a new legal representative and to take legal action to seek the return of the chop, apply for a new chop with the relevant authorities, or otherwise seek legal remedies for the legal representative’s violation of the duties to us.

 

If any of the authorized employees or designated legal representatives obtain and misuse or misappropriate our chops and seals or other controlling intangible assets for whatever reason, we could experience disruption to our normal business operations. We may have to take corporate or legal action, which could involve significant time and resources to resolve while distracting management from our operations.

 

 20 

 

 

Our Consolidated Affiliated Entities may be subject to significant limitations on their ability to operate private schools or make payments to related parties, or otherwise be materially and adversely affected by changes in PRC laws governing private education providers.

 

The principal regulations governing private education in China are The Law for Promoting Private Education and The Implementation Rules for The Law for Promoting Private Education. Under these regulations, a private school may elect to be a school that does not require reasonable returns or a school that requires reasonable returns. At the end of each fiscal year, every private school is required to allocate a certain amount to its development fund for the construction or maintenance of the school or procurement or upgrade of educational equipment. In the case of a private school that requires reasonable returns, this amount shall be no less than 25% of the annual net income of the school, while in the case of a private school that does not require reasonable returns, this amount shall be equivalent to no less than 25% of the annual increase in the net assets of the school, if any. A private school that requires reasonable returns must publicly disclose such election and additional information required under the regulations. A private school shall consider factors such as the school’s tuition, ratio of the funds used for education-related activities to the course fees collected, admission standards and educational quality when determining the percentage of the school’s net income that would be distributed to the investors as reasonable returns. However, none of the current PRC laws and regulations provides a formula or guidelines for determining “reasonable returns.” In addition, none of the current PRC laws and regulations sets forth clear requirements or restrictions on a private school’s ability to operate its education business based on such school’s status as one that does or does not require reasonable returns.

 

Our schools are registered as schools that require reasonable returns in some cities and as schools that do not require reasonable returns in others. As of May 31, 2017, we had 58 affiliated schools, among which 19 had elected not to require reasonable returns and the remaining schools had elected to require reasonable returns. The respective sponsor of each school will make such election and determine the amounts to be allocated to each school’s development fund in accordance with PRC laws and regulations.

 

On November 7, 2016, the Standing Committee of the National People’s Congress promulgated the Amended Law for Promoting Private Education, or the Amended Private Education Law, which is scheduled to take effect on September 1, 2017. Under the Amended Private Education Law, the term “reasonable return” is no longer used, and sponsors of private school may choose to establish non-profit or for-profit private schools at their own discretion, while, pursuant to current law, all private schools shall not be established for for-profit purposes. Sponsors of for-profit private schools are entitled to retain the profits from their schools and the operating surplus may be allocated to the sponsors pursuant to the PRC Company Law and other relevant laws and regulations. Sponsors of non-profit private schools are not entitled to any distribution of profits from their schools and all revenue must be used for the operation of the schools. See “PRC Regulation—The Law for Promoting Private Education and the Implementation Rules for the Law for Promoting Private Education.”

 

However, as of May 31, 2017, the implementation rules for the Amended Private Education Law or the relevant regulations adopted by competent government authorities at the provincial level have not been published to the public. It remains uncertain how the Amended Private Education Law will be interpreted and implemented and impact our business operations.

 

We do not believe that the election to be a school that does or does not require reasonable returns, or the election to be a non-profit or for-profit schools, will affect amounts that may be distributed to us by means of different fee payments such as service fees. As a holding company, we rely on dividends and other distributions from our PRC subsidiaries, including TAL Beijing and Lebai Information. TAL Beijing, Lebai Information and their designated affiliates are entitled to receive service fees from the schools according to the relevant exclusive business cooperation agreements. We do not believe that TAL Beijing, Lebai Information and their designated affiliates’ right to receive the service fees from the schools will be affected by such elections, but if our judgment turns out to be incorrect, TAL Beijing, Lebai Information and our other PRC subsidiaries’ ability to make distributions or pay dividends to us may be materially and adversely impacted. If a school elects to be a school that does not require reasonable return but in fact pays reasonable return to its sponsor, in extreme cases, PRC government authorities have the right to suspend the operations of the relevant school and suspend student enrollment and perhaps even to de-register the operating permits of such schools altogether, which may materially and adversely impact our business, financial condition and results of operations.

 

 21 

 

 

The VIE Contractual Arrangements may be subject to scrutiny by the PRC tax authorities and a finding that we or our Consolidated Affiliated Entities owe additional taxes could substantially reduce our consolidated net income and the value of your investment.

 

Under PRC laws and regulations, arrangements and transactions among related parties may be subject to audit or challenge by the PRC tax authorities within ten years after the taxable year when the transactions are conducted. We could face material and adverse tax consequences if the PRC tax authorities determine that the VIE Contractual Arrangements do not represent an arm’s-length price and consequently adjust our Consolidated Affiliated Entities’ income in the form of a transfer pricing adjustment. A transfer pricing adjustment could, among other things, result in a reduction, for PRC tax purposes, of expense deductions recorded by our Consolidated Affiliated Entities, which could in turn increase their tax liabilities. In addition, the PRC tax authorities may impose late payment fees and other penalties to our Consolidated Affiliated Entities for unpaid taxes. Our consolidated net income may be materially and adversely affected if our Consolidated Affiliated Entities’ tax liabilities increase or if they are subject to late payment fees or other penalties.

 

If any of our PRC subsidiaries or Consolidated Affiliated Entities becomes the subject of a bankruptcy or liquidation proceeding, we may lose the ability to use and enjoy certain important assets, which could reduce the size of our operations and materially and adversely affect our business, ability to generate revenue and the market price of our ADSs.

 

We currently conduct our operations in China mainly through the VIE Contractual Arrangements. As part of these arrangements, our Consolidated Affiliated Entities hold operating permits and licenses and some of the assets that are important to the operation of our business. If any of these entities goes bankrupt and all or part of their assets become subject to liens or rights of third-party creditors, we may be unable to continue some or all of our business activities, which could materially and adversely affect our business, financial condition and results of operations.

 

We do not have priority pledges and liens against the assets of our Consolidated Affiliated Entities. As a contractual and property right matter, this lack of priority pledges and liens has remote risks. If any of our Consolidated Affiliated Entities undergoes an involuntary liquidation proceeding, third-party creditors may claim rights to some or all of its assets and we may not have priority against such third-party creditors on the assets. If any of our Consolidated Affiliated Entities liquidates, we may take part in the liquidation procedures as a general creditor under the PRC Enterprise Bankruptcy Law and recover any outstanding liabilities owed by the entity to our PRC subsidiaries under the applicable service agreements.

 

In the event that the shareholders of any of our VIEs initiates a voluntary liquidation proceeding without our authorization or attempts to distribute the retained earnings or assets of the relevant VIE without our prior consent, we may need to resort to legal proceedings to enforce the terms of the VIE Contractual Arrangements. Any such litigation may be costly and may divert our management’s time and attention away from the operation of our business, and the outcome of such litigation would be uncertain.

 

Risks Related to Doing Business in China

 

Uncertainties with respect to the PRC legal system could have a material adverse effect on us.

 

The PRC legal system is a civil law system based on written statutes. Unlike the common law system, prior court decisions in a civil law system may be cited for reference but have limited precedential value. Since 1979, PRC legislation and regulations have significantly enhanced the protections afforded to various forms of foreign investments in China. However, since these laws and regulations are relatively new and the PRC legal system continues to rapidly evolve, the interpretations of many laws, regulations and rules are not always consistent, and enforcement of these laws, regulations and rules involve uncertainties, which may limit the available legal protections. In addition, the PRC administrative and court authorities have significant discretion in interpreting and implementing or enforcing statutory rules and contractual terms, and it may be more difficult to predict the outcome of administrative and court proceedings and the level of legal protection we may enjoy in China than under some more developed legal systems. These uncertainties may affect our judgment on the relevance of legal requirements and our decisions on the measures and actions to be taken to fully comply therewith and may affect our ability to enforce our contractual or tort rights. In addition, the regulatory uncertainties may be exploited through unmerited legal actions or threats in an attempt to extract payments or benefits from us. Such uncertainties may therefore increase our operating expenses and costs, and materially and adversely affect our business and results of operations.

 

 22 

 

 

Substantial uncertainties exist with respect to the content, enactment timetable, interpretation and implementation of draft PRC Foreign Investment Law and how it may impact the viability of our current corporate structure, corporate governance and business operations.

 

The MOFCOM published a discussion draft of the proposed Foreign Investment Law in January 2015 aiming to, upon its enactment, replace the trio of existing laws regulating foreign investment in China, namely, the Sino-foreign Equity Joint Venture Enterprise Law, the Sino-foreign Cooperative Joint Venture Enterprise Law and the Wholly Foreign-invested Enterprise Law, together with their implementation rules and ancillary regulations. The draft Foreign Investment Law embodies an expected PRC regulatory trend to rationalize its foreign investment regulatory regime in line with prevailing international practice and the legislative efforts to unify the corporate legal requirements for both foreign and domestic investments. The MOFCOM has solicited comments on this draft and substantial uncertainties exist with respect to its enactment timetable, interpretation and implementation. The draft Foreign Investment Law, if enacted as proposed, may materially impact the viability of our current corporate structure, corporate governance and business operations in many aspects.

 

Among other things, the draft Foreign Investment Law expands the definition of foreign investment and introduces the principle of “actual control” in determining whether a company is considered a foreign-invested enterprise. The draft Foreign Investment Law specifically provides that entities established in China but “controlled” by foreign investors will be treated as foreign-invested enterprises, whereas an entity set up in a foreign jurisdiction would nonetheless be, upon market entry clearance by the MOFCOM, treated as a PRC domestic investor provided that the entity is “controlled” by PRC entities and/or citizens. In this connection, “control” is broadly defined in the draft law to cover the following summarized categories: (i) holding 50% or more of the voting rights or similar equity interest of the subject entity; (ii) holding less than 50% of the voting rights or similar equity interest of the subject entity but having the power to secure at least 50% of the seats on the board or other equivalent decision making bodies, or having the voting power to exert material influence on the board, the shareholders’ meeting or other equivalent decision making bodies; or (iii) having the power to exert decisive influence, via contractual or trust arrangements, over the subject entity’s operations, financial matters or other key aspects of business operations. Once an entity is determined to be a foreign-invested enterprise, and its investment amount exceeds certain thresholds or its business operation falls within a “negative list,” to be separately issued by the State Council in the future, market entry clearance by the MOFCOM or its local counterparts will be required. Otherwise, all foreign investors may make investments on the same terms as domestic investors without being subject to additional approval from the government authorities as mandated by the existing foreign investment legal regime.

 

The “variable interest entity” structure has been adopted by many PRC-based companies, including us, to obtain necessary licenses and permits in the industries that are currently subject to foreign investment restrictions in China. “Risks Related to Our Corporate Structure” and “Item 4. Information on the Company —C. Organizational Structure—VIE Contractual Arrangements.” Under the draft Foreign Investment Law, variable interest entities that are controlled via contractual arrangement would also be deemed as foreign-invested enterprises, if they are ultimately “controlled” by foreign investors. Therefore, for any companies with a “variable interest entity” structure in an industry category that is on the “negative list,” the “variable interest entity” structure may be deemed legitimate only if the ultimate controlling person(s) is/are of PRC nationality (either PRC state-owned enterprises or agencies or PRC citizens). Conversely, if the actual controlling person(s) is/are of foreign nationalities, then the variable interest entities will be treated as foreign-invested enterprises and any operation in the industry category on the “negative list” without market entry clearance may be considered as illegal.

 

Through our dual-class share structure, Mr. Bangxin Zhang, a PRC citizen, possesses and controls 73.5% of the voting power of our company as of May 31, 2017. However, the draft Foreign Investment Law has not taken a position on what actions shall be taken with respect to the existing companies with a “variable interest entity” structure, whether or not these companies are controlled by PRC parties, while it has solicited comments from the public on this point. Moreover, it is uncertain whether the industries in which our variable interest entities operate will be subject to the foreign investment restrictions or prohibitions set forth in the “negative list” to be issued. If the enacted version of the Foreign Investment Law and the final “negative list” mandate further actions, such as the MOFCOM market entry clearance, to be completed by companies with existing “variable interest entity” structure like us, we face uncertainties as to whether such clearance can be timely obtained, or at all.

 

 23 

 

 

The draft Foreign Investment Law, if enacted as proposed, may also materially impact our corporate governance practice and increase our compliance costs. For instance, the draft Foreign Investment Law imposes stringent ad hoc and periodic information reporting requirements on foreign investors and the applicable foreign-invested enterprises. Aside from investment implementation report and investment amendment report that are required at each investment and alteration of investment specifics, an annual report is mandatory, and large foreign investors meeting certain criteria are required to report on a quarterly basis. Any company found to be non-compliant with these information reporting obligations may potentially be subject to fines and/or administrative or criminal liabilities, and the persons directly responsible may be subject to criminal liabilities.

 

Uncertainties with respect to PRC regulatory restrictions on after-school services could have a material adverse effect on us.

 

The MoE, together with a few other PRC government agencies issued implementation rules on administration of education-related fee collection, which provide, among other things, that schools that are part of the compulsory education system are not allowed to charge students additional fees for any type of after-school tutoring classes, and that public schools and their teachers, whether or not in cooperation with private schools, are prohibited from offering any type of after-school tutoring or training classes for a fee outside the school. In 2015, the MoE issued Rules on Strictly Prohibiting Primary and Secondary Schools or Their Teachers From Offering Paid After-school Tutoring, which expressly prohibiting all primary and secondary schools or their teachers from offering or cooperating with learning centers for offering after-school tutoring classes to primary and secondary school students. Private schools, which are not primary or secondary schools, or otherwise part of the compulsory education system, generally are permitted to offer after-school tutoring services pursuant to their private school operating permits issued by the relevant PRC government authorities pursuant to the Law for Promoting Private Education and implementation rules promulgated thereunder. However, several provincial government agencies issued notices or rules applicable in their respective provinces expressly prohibiting even private schools from offering after-school tutoring classes to primary and secondary school students. Among the areas where we offer after-school tutoring services, local governments in Shanghai and Tianjin issued notices, prohibiting private schools from offering after-school tutoring services to primary and secondary school students. Nevertheless, we are not aware of any instances in Shanghai or Tianjin where the government authorities took actions enforcing the aforementioned notices; nor have we received any notices, warnings or inquiries from these government authorities with respect to our tutoring services. The Beijing Municipal Education Commission has issued a Notice on Reducing Schoolwork-Related Stress on Students in Primary and Secondary Schools, which, among other things, strictly prohibits private schools from offering after-school tutoring classes to primary and secondary school students. The aforementioned notices do not provide any monetary penalties for violations and thus we are not able to quantify the penalties that we may be subject to if we are deemed not to be in compliance with these notices. We are not aware of any imminent risks in connection with the aforementioned notices. However, since PRC regulatory authorities have significant discretion in interpreting and implementation rules and regulations and that regulatory enforcements can be inconsistent, we cannot assure you that we will not in the future be subject to the above mentioned regulations, fined or otherwise penalized by government authorities for offering such classes, in which case our business and operations could be materially and adversely affected.

 

Regulation and censorship of information disseminated over the internet in China may adversely affect our business and reputation and subject us to liability for information displayed on our websites.

 

The PRC government has adopted regulations governing internet access and the distribution of news and other information over the internet. Under these regulations, internet content providers and internet publishers are prohibited from posting or displaying over the internet content that, among other things, violates PRC laws and regulations, impairs the national dignity of China, or is reactionary, obscene, superstitious, fraudulent or defamatory. Failure to comply with these requirements may result in, and has previously resulted in, the revocation of licenses to provide internet content and other licenses, and the closure of the concerned websites. The website operator may also be held liable for such censored information displayed on or linked to the websites. If any of our websites, including those used for our online education business, are found to be in violation of any such requirements, we may be penalized by relevant authorities, and our operations or reputation could be adversely affected.

 

 24 

 

 

We are required to obtain various operating licenses and permits and to make registrations and filings for our tutoring services in China; failure to comply with these requirements may materially and adversely affect our business and results of operations.

 

We are required to obtain and maintain various licenses and permits and fulfill registration and filing requirements in order to operate our tutoring service business. For instance, a duly approved private school will be granted a private school operating permit, and shall be registered with the Ministry of Civil Affairs or its local branches as a privately run non-enterprise institution. In addition, learning centers of schools must make filings with the MoE or its local branches. As of February 28, 2017, we had 507 learning centers in operation, of which 339 learning centers offer Xueersi Peiyou small classes, 53 learnings centers offer Firstleap small classes and 8 learning centers offer Mobby small classes. As of May 31, 2017, 79 learning centers had not completed filing requirements for permits or registrations, which in the aggregate accounted for 9.7% of our total net revenues for the fiscal year ended February 28, 2017. We are in the process of preparing filings and applying for permits for these learning centers but do not expect to complete all such filings and obtain all such permits in the near term. We have been taking steps to meet these requirements, but there is no assurance that our efforts will result in full compliance given the significant amount of discretion PRC government authorities have in interpreting, implementing and enforcing rules and regulations and due to other factors beyond our control.

 

In June 2017, the Chengdu Education Bureau, Chengdu Civil Affairs Bureau and certain other local governmental authorities issued the Bulletin on Governing the Operation of Private Cultural and Educational Training Activities, which provides that private schools may not establish branches. As the Amended Private Education Law will take effect on September 1, 2017, it is uncertain whether its implementation rules and other supporting regulations will have more stringent requirements for learning centers, such as requiring all learning centers nationwide to obtain private school operating permits. If we fail to comply with applicable legal requirements, we may be subject to fines, confiscation of any gains derived from our non-compliant operations or the suspension of our non-compliant operations, which may materially and adversely affect our business and results of operations. For example, six of our learning centers in Chengdu received notices from the local education bureaus and local SAIC in May 2017 which requested us to obtain the operating permits or filings for learning centers before we may continue our business. Revenues from such learning centers contributed 1.8% of our total net revenues for the fiscal year ended February 28, 2017. As of the date of this annual report, our applications for the private school operating permits and filings for learning centers for four of the above six learning centers have been accepted by relevant local education bureaus and we expect to obtain these permits and fillings in the near future, and for the remaining two learning centers, we are in the process of preparing the application for the private school operating permit and expect to submit our application soon.

 

We have been making efforts to ensure compliance with applicable rules and regulations in establishing new learning centers, as well as to remediate non-compliances relating to our existing learning centers. In addition, our business and legal teams follow an internal guideline to make necessary filings and obtain necessary permits for new learning centers on a timely basis, and final business decisions are made taking into account the business and legal risks and uncertainties in our expansion plan. However, if we fail to comply with the applicable legal requirements concerning obtaining and maintaining applicable licenses and permits and fulfilling applicable registration and filing requirements to operate our after-school tutoring business, including any failure to cure non compliances in a timely manner, we may be subject to fines, confiscation of the gains derived from our noncompliant operations or the suspension of our noncompliant operations, which may materially and adversely affect our business and results of operations. For example, one of our learning center in Chengdu received notice from the local education bureau in May 2017 which requested us to cure our non-compliance with the applicable fire management regulations before we may continue our business. As of the date of this annual report, we have cured such non-compliance and submitted relevant materials to the local education bureau for review.

 

 25 

 

 

If the relevant PRC regulatory authorities subsequently determine that personalized premium services must be operated through schools or for-profit training institutions that meet certain legal requirements, our personalized premium services business would be exposed to increased risks, which may materially and adversely affect our business and results of operations.

 

Substantially all of the personalized premium services we offer in Beijing are offered through Beijing Huanqiu Zhikang Shidai Education Consulting Co., Ltd., or Huanqiu Zhikang, and Zhixuesi Education Consulting (Beijing) Co., Ltd., or Zhixuesi Beijing, our wholly owned subsidiaries, both of which are foreign-invested companies under PRC laws. Huanqiu Zhikang and Zhixuesi Beijing together with their branches have obtained business licenses from the Beijing branch of the SAIC, expressly permitting them to conduct “educational consulting services,” which we believe covers our personalized premium services in Beijing and are not under the jurisdiction of the Beijing Municipal Education Commission based on telephone inquiries we and our PRC counsel have made to the Beijing Municipal Education Commission. For the fiscal year ended February 28, 2017, revenues from the personalized premium services of Huanqiu Zhikang and Zhixuesi Beijing contributed approximately 4.6% of our total net revenues.

 

In cities other than Beijing, a significant portion of our personalized premium services is offered through the subsidiaries of our VIEs, and most of these subsidiaries have obtained business licenses from the local branch of the SAIC permitting them to conduct consulting services. However, some of the subsidiaries of our VIEs have not obtained business licenses and a few learning centers which engage in personalized premium services have not obtained operating permits that meet regulatory requirements. For example, Shanghai local educational authority and Shanghai branch of the SAIC published provisional measures regarding the registration and management of for-profit educational institutions to provide the conditions and procedures for setting up for-profit private training institutions in the form of a company and further clarify that other types of companies shall not carry out educational consulting or one-on-one services. In addition, such provisional measures also provide that if for-profit educational institutions intend to operate outside of its registered address, such institutions shall establish branches. These provisional measures expire on July 2015. However, based on telephone inquiries our PRC counsel have made to the Shanghai Municipal education Commission, these provisional measures still apply in practice, since no alternative regulation is currently available. Shanghai Xueersi Educational Training Co., Ltd., and Shanghai Xuesi Educational Training Co., Ltd., both of which are subsidiaries of one of our VIEs, have been set up pursuant to the aforementioned rules in Shanghai. However, we offer personalized premium services at some learning centers in Shanghai outside of the registered address of such VIE subsidiaries but have not registered them as lawful branches to meet regulatory requirements. For the fiscal year ended February 28, 2017, revenues from the personalized premium services provided by such learning centers contributed approximately 0.8% of our total net revenues.

 

We believe that our personalized premium services fall within the scope of “for-profit training activities” and are not “educational activities” that must be under the jurisdiction of the educational authorities and thus offered through schools or educational institutions. However, the differences between “educational activities,” on the one hand, and “for-profit training activities” and “educational consulting services,” on the other hand, remain unclear under applicable PRC laws and regulations. The Law for Promoting Private Education provides that “educational activities,” which are required to be conducted through schools or educational institutions, shall be regulated by the MoE whereas “for-profit training activities” shall be regulated by the SAIC in accordance with separate regulations to be issued by the State Council. To date, the State Council has not promulgated any regulations with respect to “for-profit training activities.” The MoE issued the National Guidance on Mid-to Long-term Education Reform and Development, expressly encouraging the applicable PRC government authorities to classify, through implementation rules or regulations, activities as “for-profit training activities” to be conducted only by for-profit entities or “non-profit training or educational activities” to be conducted only by certain schools. Further, the Amended Private Education Law repudiated the provision that “for-profit training activities” shall be regulated by the SAIC in accordance with separate regulations to be issued by the State Council. In December 2016, the MoE, the SAIC and the Ministry of Labor and Social Security jointly issued the Implementation Rules on Supervising and Administrating For-Profit Private Schools to implement the Amended Private Education Law, which provides that for-profit private schools must first satisfy certain legal requirements and obtain the private school operating permit from local educational authorities, and thereafter register with the local branches of the SAIC. These implementation rules also provide that for-profit training institutions must comply with these rules. However, these rules still do not clearly provide the differences between “educational activities,” “for-profit training activities” and “educational consulting services,” and it remains unclear how such rules shall be applied to “for-profit training institutions,”. Further, in practice, regulators in different local jurisdictions may still have different views and administrative policies on one-on-one tutoring activities. Therefore, we cannot be certain that the relevant government authorities will reach the same conclusion as we have that our personalized premium services fall within the scope of “for-profit training activities” and are not “educational activities.”

 

 26 

 

 

If the relevant PRC regulatory authorities subsequently determine that our personalized premium services must be operated through schools or educational institutions, as opposed to through companies, we may be required to restructure our operations to offer personalized premium services through the schools owned by our VIEs. If the local branch of the SAIC subsequently determines that our personalized premium services must be operated through companies that hold business licenses to cover for-profit training services or educational consulting services, we may be subject to fines of up to RMB100,000 for each of our subsidiaries that offers personalized premium services. We may also be subject to suspension of our personalized premium services or other penalties, which may materially and adversely affect our business and results of operations.

 

Adverse changes in economic and political policies of the PRC government could have a material adverse effect on the overall economic growth of China, which could adversely affect our business.

 

Substantially all of our business operations are conducted in China. Accordingly, our business, financial condition, results of operations and prospects are affected significantly by economic, political and legal developments in China. The economy in China differs from the economies of most developed countries in many respects, including the degree of government involvement, level of development, growth rate, control of foreign exchange and currency conversion, access to financing and allocation of resources.

 

The PRC government has implemented various measures to encourage economic development and guide the allocation of resources. While some of these measures benefit the overall PRC economy, they may also have a negative effect on us. For example, our financial condition and results of operations may be adversely affected by government control over capital investments, conversion of foreign exchange into Renminbi or changes in tax regulations that are applicable to us. In addition, future actions or policies of the PRC government to control the pace of economic growth may cause a decrease in the level of economic activity in China, which in turn could materially affect our liquidity and access to capital and our ability to operate our business.

 

In addition, the changes in the policies regarding the control of foreign exchange could adversely affect our business. In 2016, PRC government has implemented various measures and policies regarding strengthening the management and supervision control of foreign control in both capital item and current item, which resulted in extension of time in the filing, registration and approval procedures of local branches and authorized banks in foreign control activities, and could result in delayed payment of salary to foreign employees by our subsidiaries and subsidiaries of our VIEs. The continued policies regarding strengthening the management and supervision control of foreign control could adversely affect our business development.

 

A severe or prolonged downturn in the global or PRC economy could materially and adversely affect our business and our financial condition.

 

The global macroeconomic environment is facing challenges, including the end of quantitative easing by the U.S. Federal Reserve, the economic slowdown in the Eurozone since 2014 and the uncertain impact of “Brexit.” The PRC economy has shown slower growth compared to the previous decade since 2012 and such slowdown may continue. There is considerable uncertainty over the long-term effects of the expansionary monetary and fiscal policies adopted by the central banks and financial authorities of some of the world’s leading economies, including the United States and China. There have been concerns over unrest and terrorist threats in the Middle East, Europe and Africa, which have resulted in volatility in oil and other markets. There have also been concerns on the relationship between China and other countries, including the surrounding Asian countries, which may potentially result in economic effects such as foreign investors exiting the China market and other economic effects. Economic conditions in China are sensitive to global economic conditions, as well as changes in domestic economic and political policies and the expected or perceived overall economic growth rate in China. Any severe or prolonged slowdown in the global or PRC economy may materially and adversely affect our business, results of operations and financial condition. In addition, continued turbulence in the international markets may adversely affect our ability to access capital markets to meet liquidity needs.

 

Increases in labor costs in China may adversely affect our business and our profitability.

 

The economy of China has been experiencing increases in labor costs in recent years. The overall economy and the average wage in China are expected to continue to grow. The average wage level for our employees has increased in recent years. In addition, we are required by PRC laws and regulations to pay various statutory employee benefits, including pensions, housing fund, medical insurance, work-related injury insurance, unemployment insurance and childbearing insurance to designated government agencies for the benefit of our employees. It is up to the relevant government agencies to determine whether an employer has made adequate payments of the requisite statutory employee benefits, and those employers who fail to make adequate payments may be subject to late payment fees, fines and/or other penalties. We expect that our labor costs, including wages and employee benefits, will continue to increase. Unless we are able to pass on these increased labor costs to our students by increasing prices for our services or improving the utilization of our teachers and our staff, our profitability and results of operations may be materially and adversely affected.

 

 27 

 

 

We may rely on dividends paid by our subsidiaries for our cash needs, and any limitation on the ability of our subsidiaries to make payments to us could limit our ability to pay dividends to holders of our ADSs and common shares.

 

We are a holding company and conduct substantially all of our business through our operating subsidiaries and Consolidated Affiliated Entities. We may rely on dividends paid by our subsidiaries for our cash needs, including the funds necessary to pay dividends and other cash distributions to our shareholders, to service any debt we may incur and to pay our operating expenses. The payment of dividends by entities organized in China is subject to limitations. In particular, regulations in China currently permit payment of dividends only out of accumulated profits as determined in accordance with PRC accounting standards and regulations. PRC companies are also required to set aside at least 10% of their after-tax profit based on PRC accounting standards each year to their statutory surplus reserves until the accumulative amount of such reserves reaches 50% of their registered capital. These reserves are not distributable as cash dividends. Furthermore, if our subsidiaries and Consolidated Affiliated Entities in China incur debt on their own behalf in the future, the instruments governing the debt may restrict their ability to pay dividends or make other payments to us. The PRC tax authorities may require us to adjust our taxable income under the contractual arrangements we currently have in place in a manner that would materially and adversely affect our subsidiaries’ ability to pay dividends and other distributions to us. In addition, PRC companies may allocate a portion of their after-tax profit to their staff welfare and bonus fund at the discretion of their boards of directors. Our PRC subsidiaries and Consolidated Affiliated Entities historically have not allocated any of their after-tax profits to staff welfare and bonus funds, since there is no legal requirement to do so, but they may nevertheless decide to set aside such funds in the future. There is no maximum amount of after-tax profit that a company may contribute to such funds. Moreover, each of our affiliated schools is required to allocate certain amount of profits to its development fund for the construction or maintenance of school facilities or procurement or upgrade of educational equipment at the end of each fiscal year. See “Item 4.B. Information on the Company—Business Overview—PRC Regulation—Regulations on Private Education—The Law for Promoting Private Education and the Implementation Rules for the Law for Promoting Private Education” for a discussion on the requirements for private schools to make allocations to school development funds. Any direct or indirect limitation on the ability of our PRC subsidiaries to distribute dividends and other distributions to us could materially and adversely limit our ability to make investments or acquisitions at the holding company level, pay dividends or otherwise fund and conduct our business.

 

PRC laws and regulations may limit the use of the proceeds we received from our initial public offering or other financing activities for our investment or operations in China.

 

In utilizing the proceeds we received from our initial public offering in October 2010 or from other financing activities, such as offering convertible senior notes in May 2014 and obtaining credit facilities in June 2016, as an offshore holding company with PRC subsidiaries, we may (i) make additional capital contributions to our PRC subsidiaries, (ii) establish new PRC subsidiaries and make capital contributions to these new PRC subsidiaries, (iii) make loans to our PRC subsidiaries or our VIEs, or (iv) acquire offshore entities with business operations in China in an offshore transaction. However, most of these uses are subject to PRC regulations and approvals. For example:

 

·capital contributions to our subsidiaries in China, whether existing ones or newly established ones, must be filed with the MOFCOM or its local branches and must also be registered with the local bank authorized by State Administration of Foreign Exchange, or SAFE;

 

·loans by us to our subsidiaries in China, each of which is a foreign-invested enterprise, to finance their activities cannot exceed statutory limits and must be registered with local branches of SAFE; and

 

 28 

 

 

·loans by us to our Consolidated Affiliated Entities, which are domestic PRC entities, must be registered with the National Development and Reform Commission and must also be registered with SAFE or its local branches.

 

In addition, SAFE promulgated a notice regulating the conversion by a foreign-invested company of its capital contribution in foreign currency into Renminbi, or SAFE Circular 142, which requires that Renminbi converted from foreign currency-denominated capital of a foreign-invested enterprise may only be used for purposes within the business scope approved by the relevant government authority and may not be used to make equity investments in China, unless specifically provided otherwise. Moreover, the approved use of such RMB funds may not be changed without approval from SAFE. RMB funds converted from foreign exchange may not be used to repay loans in RMB if the proceeds of such loans have not yet been used. Any violation of SAFE Circular 142 may result in severe penalties, including substantial fines. We expect that if we convert the net proceeds from offshore offerings into Renminbi pursuant to SAFE Circular 142, our use of RMB funds will be for purposes within the approved business scope of our PRC subsidiaries. However, we may not be able to use such RMB funds to make equity investments in China through our PRC subsidiaries. SAFE promulgated the Notice on Reforming the Management Method relating to Conversion of the Capital Contribution of Foreign Invested Company from Foreign Exchange to Renminbi, or SAFE Circular 19, effective June 2015, which abolished SAFE Circular 142, but the foregoing rules have been retained in SAFE Circular 19. SAFE promulgated the Notice on Further Simplifying and Improving the Policies of Foreign Exchange Administration Applicable to Direct Investment, or SAFE Circular 13, effective June 2015. Pursuant to SAFE Circular 13, annual foreign exchange inspection of direct investment is not required anymore and the registration of existing equity is required. SAFE Circular 13 also grants the authority to banks to examine and process foreign exchange registration with respect to both domestic and offshore direct investment. SAFE issued the Circular on Reforming and Regulating Policies on the Control over Foreign Exchange Settlement of Capital Accounts, or SAFE Circular 16, effective June 9, 2016. Pursuant to SAFE Circular 16, enterprises registered in China may also convert their foreign debts from foreign currency to Renminbi on a self-discretionary basis. SAFE Circular 16 provides an integrated standard for conversion of foreign exchange under capital account items (including but not limited to foreign currency capital and foreign debts) on a self-discretionary basis which applies to all enterprises registered in China. SAFE Circular 16 reiterates the principle that Renminbi converted from foreign currency-denominated capital of a company may not be directly or indirectly used for purposes beyond its business scope or prohibited by PRC laws or regulations, while such converted Renminbi shall not be provided as loans to its non-affiliated entities. As SAFE Circular 16 is newly issued and SAFE has not provided detailed guidelines with respect to its interpretation or implementations, it is uncertain how these rules will be interpreted and implemented.

 

We expect that PRC laws and regulations may continue to limit our use of proceeds from offshore offerings. There are no costs associated with registering loans or capital contributions with relevant PRC government authorities, other than nominal processing charges. Under PRC laws and regulations, the PRC government authorities are required to process such approvals or registrations or deny our application within a prescribed period which is usually less than 90 days. The actual time taken, however, may be longer due to administrative delay. We cannot assure you that we will be able to obtain these government registrations or approvals on a timely basis, if at all, with respect to our future plans to use the U.S. dollar proceeds we receive from offshore offerings for our investment and operations in China. If we fail to receive such registrations or approvals, our ability to use the proceeds of offshore offerings and to capitalize our PRC operations may be negatively affected, which could materially and adversely affect our liquidity and ability to fund and expand our business.

 

 29 

 

 

PRC regulations relating to the establishment of offshore special purpose companies by PRC residents may subject our PRC resident beneficial owners to personal liability and limit our ability to acquire PRC companies or to inject capital into our PRC subsidiary, limit our PRC subsidiary’s ability to distribute profits to us, or otherwise materially and adversely affect us.

 

The Notice on Issues Relating to the Administration of Foreign Exchange in Fund-Raising and Round-Trip Investment Activities of Domestic Residents Conducted via Offshore Special Purpose Companies, or SAFE Circular 75, requires PRC residents to register with the relevant local branch of SAFE before establishing or controlling any company outside China, referred to as an offshore special purpose company, for the purpose of raising funds from overseas to acquire or exchange the assets of, or acquiring equity interests in, PRC entities held by such PRC residents and to update such registration in the event of any significant changes with respect to that offshore company. SAFE promulgated the Circular on Relevant Issues Concerning Foreign Exchange Control on Domestic Residents’ Offshore Investment and Financing and Roundtrip Investment through Special Purpose Vehicles, or SAFE Circular 37, in July 2014, which replaced SAFE Circular 75. SAFE Circular 37 requires PRC residents to register with local branches of SAFE in connection with their direct establishment or indirect control of an offshore entity, for the purpose of overseas investment and financing, with such PRC residents’ legally owned assets or equity interests in domestic enterprises or offshore assets or interests, referred to in SAFE Circular 37 as a “special purpose vehicle.” The term “control” under SAFE Circular 37 is broadly defined as the operation rights, beneficiary rights or decision-making rights acquired by the PRC residents in the offshore special purpose vehicles by such means as acquisition, trust, proxy, voting rights, repurchase, convertible bonds or other arrangements. SAFE Circular 37 further requires amendment to the registration in the event of any changes with respect to the basic information of the special purpose vehicle, such as changes in a PRC resident individual shareholder, name or operation period; or any significant changes with respect to the special purpose vehicle, such as increase or decrease of capital contributed by PRC individuals, share transfer or exchange, merger, division or other material event. If the shareholders of the offshore holding company who are PRC residents do not complete their registration with the local SAFE branches, the PRC subsidiaries may be prohibited from distributing their profits and proceeds from any reduction in capital, share transfer or liquidation to the offshore company, and the offshore company may be restricted in its ability to contribute additional capital to its PRC subsidiaries. Moreover, failure to comply with SAFE registration and amendment requirements described above could result in liability under PRC law for evasion of applicable foreign exchange restrictions.

 

We believe that all of our shareholders who are PRC citizens or residents have completed their required registrations with SAFE in accordance with SAFE Circular 75 prior to, and immediately after, the completion of our initial public offering in October 2010. However, we may not at all times be fully aware or informed of the identities of all of our beneficial owners who are PRC citizens or residents, and we may not always be able to compel our beneficial owners to comply with rules and requirements of SAFE; nor can we ensure you that their registrations, if they choose to apply, will be successful. The failure or inability of our PRC resident beneficial owners to make any required registrations or comply with these requirements may subject such beneficial owners to fines and legal sanctions and may also limit our ability to contribute additional capital into or provide loans to our PRC operations, limit our PRC subsidiary’s ability to pay dividends or otherwise distribute profits to us, or otherwise materially and adversely affect us.

 

The M&A rules establish complex procedures for some acquisitions of PRC companies by foreign investors, which could make it more difficult for us to pursue growth through acquisitions in China.

 

The MOFCOM, the State Assets Supervision and Administration Commission, the State Administration of Taxation, or the SAT, the SAIC, the China Securities Regulatory Commission, or CSRC, and SAFE jointly adopted regulations commonly referred to as the M&A Rules. The M&A Rules establish procedures and requirements that could make some acquisitions of PRC companies by foreign investors more time-consuming and complex, including requirements in some instances that the MOFCOM be notified in advance of any change-of-control transaction in which a foreign investor takes control of a PRC domestic enterprise. We may expand our business in part by acquiring complementary businesses. Complying with the requirements of the M&A Rules to complete such transactions could be time-consuming, and any required approval processes, including obtaining approval from the MOFCOM, may delay or inhibit our ability to complete such transactions, which could affect our ability to expand our business or maintain our market share.

 

The discontinuation of any of the preferential tax treatments currently available to us in China could adversely affect our overall results of operations.

 

Under the PRC Enterprise Income Tax Law, or the EIT Law, an enterprise qualified as a High and New Technology Enterprise is entitled to a preferential tax rate of 15%. The status of High and New Technology Enterprise may be retained subject to annual reexamination. Under the Notice on Further Encouraging the Development of Software Enterprises and Integrated Circuits Industry by Enterprise Income Tax, an enterprise qualified as a Software Enterprise is entitled to a two-year exemption from the enterprise income tax and a further three-year tax reduction to 50% of the applicable rate. Pursuant to the Notice on Issues Related to the Enterprise Income Tax Preferential Policies of Software and Integrated Circuit Industry on May 4, 2016, the software enterprises which enjoy preferential tax treatments shall also provide filing documents with respect to preferential tax treatments to the relevant tax authority when filing annual enterprise income tax returns for the settlement of tax payments.

 

 30 

 

 

Enterprises qualified as “Software Enterprise” are entitled to an income tax exemption for two calendar years, followed by reduced income tax at a rate of 12.5% for three calendar years. If an enterprise qualified as “Software Enterprise” is also entitled to other tax preferential policies in enterprise income tax, such enterprise shall elect only one tax preference among these tax preferential policies. Enterprises qualified as “High and New Technology Enterprises” are entitled to a 15% enterprise income tax rate rather than the 25% uniform statutory tax rate. The preferential tax treatment continues as long as an enterprise can retain its “High and New Technology Enterprise” status. Enterprises qualified as “Key Software Enterprise” are entitled to a preferential tax rate of 10%. The following preferential tax treatments are enjoyed by certain of our subsidiaries and Consolidated Affiliated Entities:

 

·Yidu Huida Education Technology (Beijing) Co., Ltd., or Yidu Huida, our subsidiary, qualified as a Software Enterprise in 2011 and accordingly was entitled to an income tax exemption in 2011 and 2012 followed by reduced income tax at a rate of 12.5% from 2013 through 2015. Yidu Huida was also qualified as a High and New Technology Enterprise from 2015 to 2017 and accordingly was entitled to the 15% preferential tax rate from 2015 to 2017. Yidu Huida was also qualified as a Key Software Enterprise in 2016, which was approved in May 2017, and accordingly was entitled to 10% preferential tax rate in 2016. Yidu Huida elected to adopt the 12.5% preferential tax rate in 2015 and the 10% preferential tax rate in 2016.

 

·Beijing Xintang Sichuang Education Technology Co., Ltd., or Beijing Xintang Sichuang, our subsidiary, was qualified as a Software Enterprise in 2013 and accordingly was entitled to an income tax exemption in 2013 and 2014 followed by reduced income tax at a rate of 12.5% from 2015 through 2017.

 

·Xueersi Education was qualified as a “High and New Technology Enterprise” from 2012 to 2016 and accordingly enjoyed the 15% preferential tax rate during the period;

 

·TAL Beijing was qualified as a “High and New Technology Enterprise” from 2014 to 2016 and accordingly enjoyed the 15% preferential tax rate during the period;

 

·Beijing Yinghe Youshi Technology Co. Ltd was qualified as a “High and New Technology Enterprise” from 2016 to 2018 and accordingly enjoy the 15% preferential tax rate during the period.

 

We cannot assure you, however, that the tax authorities will not in the future change their position on our preferential tax treatments or that our subsidiaries and Consolidated Affiliated Entities will be able to pass their respective annual re-examination and obtain preferential tax treatment. Further, the preferential tax treatments granted to us by government authorities may be adjusted or revoked at any time in the future. The discontinuation of any preferential tax treatments currently available to us will cause our effective tax rate to increase, which will increase our income tax expenses and in turn decrease our net income.

 

Under the EIT Law, we may be classified as a PRC “resident enterprise.” Such classification could result in unfavorable tax consequences to us and our non-PRC shareholders.

 

Under the EIT Law, an enterprise established outside China with “de facto management body” within China is considered a “resident enterprise,” meaning that it can be treated in a manner similar to a PRC enterprise for enterprise income tax purposes, although the dividends paid to one resident enterprise from another may be qualified as “tax-exempt income.” The implementation rules of the EIT Law define de facto management as “substantial and overall management and control over the production and operations, personnel, accounting, and properties” of the enterprise. SAT has issued a circular providing that a foreign enterprise controlled by a PRC company or a PRC company group will be classified as a “resident enterprise” with its “de facto management body” located within China if all of the following requirements are satisfied: (i) the senior management and core management departments in charge of its daily operations function are mainly in China; (ii) its financial and human resources decisions are subject to determination or approval by persons or bodies in China; (iii) its major assets, accounting books, company seals, and minutes and files of its board and shareholders’ meetings are located or kept in China; and (iv) at least half of the enterprise’s directors with voting right or senior management reside in China.

 

 31 

 

 

In addition, the SAT issued a bulletin to provide more guidance on the implementation of the above circular. The bulletin clarified certain matters relating to resident status determination, post-determination administration and competent tax authorities. It also specifies that when provided with a copy of a PRC tax resident determination certificate from a resident PRC-controlled offshore incorporated enterprise, the payer should not withhold 10% income tax when paying the PRC-sourced dividends, interest and royalties to the PRC-controlled offshore incorporated enterprise. Although both the circular and the bulletin only apply to offshore enterprises controlled by PRC enterprises and not those by PRC individuals, the determination criteria set forth in the circular and administration clarification made in the bulletin may reflect the SAT’s general position on how the “de facto management body” test should be applied in determining the tax residency status of offshore enterprises and the administration measures should be implemented, regardless of whether they are controlled by PRC enterprises or PRC individuals.

 

In addition, the SAT issued a bulletin in January 2014 to provide more guidance on the implementation of the above circular. This bulletin further provided that, among other things, an entity that is classified as a “resident enterprise” in accordance with the circular shall file the application for classifying its status of residential enterprise with the local tax authorities where its main domestic investors registered. From the year in which the entity is determined as a “resident enterprise”, any dividend, profit and other equity investment gain shall be taxed in accordance with the Article 26 of the EIT law and the Article 17 and Article 83 of its implementation rules.

 

As substantially all of our management members are based in China, it remains unclear how the tax residency rule will apply to our case. We believe that none of our offshore holding companies should be treated as a “resident enterprise” for PRC tax purposes. However, as the tax resident status of an enterprise is subject to determination by the PRC tax authorities, there are uncertainties and risks associated with this issue. If the PRC tax authorities determine that any of our offshore holding companies are “resident enterprises” for PRC enterprise income tax purposes, a number of unfavorable PRC tax consequences could follow. First, we may be subject to enterprise income tax at a rate of 25% on our worldwide taxable income, as well as PRC enterprise income tax reporting obligations. Second, although under the EIT Law and its implementation rules, dividend income between qualified resident enterprises is a “tax-exempt income,” we cannot guarantee that dividends paid to TAL Education Group from our PRC subsidiaries through TAL Holding Limited, or TAL Hong Kong, or dividends paid from our PRC subsidiaries to Yidu Technology Group, which is incorporated in the Cayman Islands, through Yidu Technology Group Limited, which is incorporated in Hong Kong, or dividends paid from our PRC subsidiaries to Firstleap Education, which is incorporated in the Cayman Islands, through Firstleap Education (HK) Limited, which is incorporated in Hong Kong, would qualify as “tax-exempt income” and will not be subject to withholding tax, as the PRC foreign exchange control authorities, which enforce the withholding tax, have not yet issued guidance with respect to the processing of outbound remittances to entities that are treated as “resident enterprises” for PRC enterprise income tax purposes. Finally, the “resident enterprise” classification could result in a situation in which a 10% withholding tax is imposed on dividends we pay to our non-PRC enterprise shareholders and with respect to gains derived by our non-PRC and enterprise shareholders from transferring our notes, shares or ADSs, if such income is considered PRC-sourced income by the relevant PRC authorities. This could have the effect of increasing our and our shareholders’ effective income tax rates and may require us to deduct withholding tax from any dividends we pay to our non-PRC shareholders. In addition to the uncertainties regarding how the “resident enterprise” classification may apply, it is also possible that the rules may change in the future, possibly with retroactive effect.

 

Dividends we receive from our operating subsidiaries located in China may be subject to PRC withholding tax.

 

Pursuant to the Arrangement between the PRC and Hong Kong Special Administrative Region on the Avoidance of Double Taxation and Prevention of Fiscal Evasion, dividends declared after January 1, 2008 and distributed to our Hong Kong subsidiaries by our PRC subsidiaries are subject to withholding tax at a rate of 5%, provided that our Hong Kong subsidiaries are deemed by the relevant PRC tax authorities to be “non-PRC resident enterprises” under the EIT Law and hold at least 25% of the equity interest of our PRC subsidiaries. The SAT promulgated the Notice on How to Understand and Determine the Beneficial Owners in Tax Agreement, or SAT Circular 601, which provides guidance for determining whether a resident of a jurisdiction with tax treaties with China is the “beneficial owner” of an item of income under PRC tax treaties and tax arrangements. According to SAT Circular 601, a beneficial owner generally must engage in substantive business activities. An agent or conduit company will not be regarded as a beneficial owner and, therefore, will not qualify for treaty benefits. A conduit company normally refers to a company that is set up for the purpose of avoiding or reducing taxes or transferring or accumulating profits. Although we may use our Hong Kong subsidiaries, namely TAL Holding Limited, Firstleap (HK) Limited and Yidu Technology Group Limited, as a platform to expand our business in the future, our Hong Kong subsidiaries currently do not engage in any substantive business activities and thus it is possible that our Hong Kong subsidiaries may not be regarded as “beneficial owners” for the purposes of SAT Circular 601 and the dividends they receive from our PRC subsidiaries would be subject to withholding tax at a rate of 10%.

 

 32 

 

 

We face uncertainties with respect to indirect transfers of equity interests in PRC resident enterprises by their non-PRC holding companies.

 

Pursuant to the Notice on Strengthening Administration of Enterprise Income Tax for Share Transfers by Non-PRC Resident Enterprises, or SAT Circular 698, issued by the SAT, where a foreign investor transfers the equity interests of a resident enterprise indirectly via disposition of the equity interests of an overseas holding company, or an “indirect transfer,” and such overseas holding company is located in a tax jurisdiction that (i) has an effective tax rate less than 12.5% or (ii) does not tax foreign income of its residents, the foreign investor shall report the indirect transfer to the competent tax authority. The PRC tax authority will examine the true nature of the indirect transfer, and if the tax authority considers that the foreign investor has adopted an “abusive arrangement” in order to avoid PRC tax, it may disregard the existence of the overseas holding company and re-characterize the indirect transfer and as a result, gains derived from such indirect transfer may be subject to PRC withholding tax at a rate of up to 10%.

 

In February 2015, the SAT issued the Announcement of the State Administration of Taxation on Several Issues Concerning the Enterprise Income Tax on Indirect Property Transfer by Non-Resident Enterprises, or SAT Bulletin 7, which terminated the aforementioned articles of SAT Circular 698. Pursuant to SAT Bulletin 7, where a non-resident enterprise indirectly transfers properties such as equity in PRC resident enterprises without any justifiable business purposes and aiming to avoid the payment of enterprise income tax, such indirect transfer must be reclassified as a direct transfer of equity in PRC resident enterprise. To assess whether an indirect transfer of PRC taxable properties has reasonable commercial purposes, all arrangements related to the indirect transfer must be considered comprehensively and factors set forth in SAT Bulletin 7 must be comprehensively analyzed in light of the actual circumstances. SAT Bulletin 7 also provides that, where a non-PRC resident enterprise transfers its equity interests in a resident enterprise to its related parties at a price lower than the fair market value, the competent tax authority has the power to make a reasonable adjustment to the taxable income of the transaction.

 

There is uncertainty as to the implementation details of SAT Bulletin 7. It is possible that we or our non-PRC resident investors may become at risk of being taxed under SAT Bulletin 7 and may be required to expend valuable resources to comply with SAT Bulletin 7 or to establish that we or our non-PRC resident investors should not be taxed under SAT Bulletin 7, which may have an adverse effect on our financial condition and results of operations or such non-PRC resident investors’ investment in us.

 

We face risks and uncertainties with respect to the licensing requirement for Internet audio-video programs.

 

The State Administration of Radio, Film and Television, or SARFT (which was merged with the General Administration of Press and Publication in 2013 to form the State Administration of Press, Publication, Radio, Film and Television, or SAPPRFT), and the Ministry of Information Industry, or MII (which was superseded in 2008 by the Ministry of Industry and Information Technology, or MIIT), issued the Administrative Measures Regarding Internet Audio-Video Program Services, or the Internet Audio-Video Program Measures, revised August 2015. Among other things, the Internet Audio-Video Program Measures stipulate that no entities or individuals may provide Internet audio-video program services without a License for Disseminating Audio-Video Programs through Information Network issued by the SARFT or SAPPRFT (as applicable) or the relevant local branches or completing the relevant registration with the SARFT or SAPPRFT (as applicable) or the relevant local branches, and only entities wholly owned or controlled by the PRC government may engage in the production, editing, integration or consolidation, and transmission to the public through the Internet, of audio-video programs, or the provision of audio-video program uploading and transmission services. The SARFT and the MII have published a press release confirming that providers of audio-video program services established prior to the promulgation date of the Internet Audio-Video Program Measures that do not have any regulatory non-compliance records can re-register with the relevant government authorities to continue their current business operations. There are still significant uncertainties relating to the interpretation and implementation of the Internet Audio-Video Program Measures, in particular, the scope of Internet Audio-Video Programs.

 

 33 

 

 

Furthermore, the SARFT promulgated the Tentative Categories of Internet Audio-Visual Program Services (Trail), or the Audio-Visual Program Categories, which clarified the scope of Internet audio-video programs services. According to the Audio-Visual Program Categories, there are four categories of Internet audio-visual program services which are further divided into seventeen sub-categories. The third sub-category to the second category covers the making and editing of certain specialized audio-video programs concerning, among other things, educational content, and broadcasting such content to the general public online.

 

On April 25, 2016, the SAPPRFT promulgated the Regulations of Management of Broadcasting Audio-Video Programs Service through Private Network and Directional Communication, or the Broadcasting Audio-Video Programs Regulations, which will come into effect on June 1, 2016. The Broadcasting Audio-Video Programs Regulations provides, among other things, that a Permit for Broadcasting Audio-Video Programs via Information Network is required for engaging in broadcasting services through Private Network and Directional Communication. According to such Regulations, the broadcasting services through Private Network and Directional Communication shall mean the services and activities provided to the public through the private transmission channels that include internet, LAN and VPN based on Internet and through the receiving terminals of televisions, and other handheld electronic equipment, and such services and activities include the activities of content supply, integrated broadcast control, transmission and distribution with IPTVs, private-network mobile televisions, internet televisions. According to such Regulations, only the entities wholly or substantially owned by the State could apply for such Permit.

 

We began offering online courses in 2010 through www.xueersi.com, and in the fiscal years ended February 28/29, 2015, 2016 and 2017, revenues derived from audio-video program services offered through www.xueersi.com that may be subject to the Audio-Video Program Measures were 3.6%, 4.0% and 4.7%, respectively, of our total net revenues. In the course of offering online tutoring services, we transmit our audio-video educational courses and programs through the Internet only to enrolled students, not to the general public. The limited scope of our audience distinguishes us from general online audio-video broadcasting companies, such as companies operating user-generated content websites. In addition, we do not provide audio-video program uploading and transmission services. As a result, we believe that we are not subject to the Internet Audio-Video Program Measures and the Broadcasting Audio-Video Programs Regulations. However, there is no further official or publicly available interpretation of these definitions, especially the scope of Internet audio-video program service. If the government authorities determine that our provision of online tutoring services falls within the Internet Audio-Video Program Measures or the Broadcasting Audio-Video Programs Regulations, we may not be able to obtain the required permit or license. If this occurs, we may become subject to significant penalties, fines, legal sanctions or an order to suspend our use of audio-video content.

 

Fluctuations in exchange rates could have a material adverse effect on our results of operations and the value of your investment.

 

Our revenues and costs are mostly denominated in RMB. The value of the Renminbi against the U.S. dollar and other currencies is affected by changes in China’s political and economic conditions and by China’s foreign exchange policies, among other things. In July 2005, the PRC government changed its decades-old policy of pegging the value of the Renminbi to the U.S. dollar, and the Renminbi appreciated more than 20% against the U.S. dollar over the following three years. Between July 2008 and June 2010, this appreciation halted and the exchange rate between the Renminbi and the U.S. dollar remained within a narrow band. Since June 2010, the Renminbi has fluctuated against the U.S. dollar, at times significantly and unpredictably, including depreciation in 2016. Since October 1, 2016, the RMB has joined the International Monetary Fund (IMF)’s basket of currencies that make up the Special Drawing Right (SDR), along with the U.S. dollar, the Euro, the Japanese yen and the British pound. In the fourth quarter of 2016, the RMB has depreciated significantly in the backdrop of a surging U.S. dollar and persistent capital outflows of China. With the development of the foreign exchange market and progress towards interest rate liberalization and Renminbi internationalization, the PRC government may in the future announce further changes to the exchange rate system and there is no guarantee that the RMB will not appreciate or depreciate significantly in value against the U.S. dollar in the future. It is difficult to predict how market forces or PRC or U.S. government policy may impact the exchange rate between the Renminbi and the U.S. dollar in the future.

 

 34 

 

 

To the extent that we need to convert U.S. dollars into Renminbi for capital expenditures and working capital and other business purposes, appreciation of the Renminbi against the U.S. dollar would have an adverse effect on the RMB amount we would receive from the conversion. Conversely, if we decide to convert Renminbi into U.S. dollars for the purpose of making payments for dividends on our common shares or ADSs, strategic acquisitions or investments or other business purposes, appreciation of the U.S. dollar against the Renminbi would have a negative effect on the U.S. dollar amount available to us.

 

To date, we have not entered into any hedging transactions in an effort to reduce our exposure to foreign currency exchange risk. While we may decide to enter into hedging transactions in the future, the availability and effectiveness of these hedges may be limited and we may not be able to adequately hedge our exposure or at all. In addition, our currency exchange losses may be magnified by PRC exchange control regulations that restrict our ability to convert Renminbi into foreign currency. As a result, fluctuations in exchange rates may have a material adverse effect on your investment.

 

Governmental control of currency conversion may affect the value of your investment.

 

The PRC government imposes controls on the convertibility between the Renminbi and foreign currencies and, in certain cases, the remittance of currency out of China. We received substantially all of our revenues in RMB. Under our current corporate structure, our income at the holding company level may be primarily derived from dividend payments from our PRC subsidiaries. Shortages in the availability of foreign currency may restrict the ability of our PRC subsidiaries to remit sufficient foreign currency to pay dividends or other payments to us, or otherwise satisfy their foreign currency-denominated obligations. Under existing PRC foreign exchange regulations, payments of current account items, including profit distributions, interest payments and expenditures from trade-related transactions, can be made in foreign currencies without prior approval from SAFE by complying with certain procedural requirements. However, for any PRC company, dividends can be declared and paid only out of the retained earnings of that company under PRC law. Furthermore, approval from SAFE or its local branch is required where Renminbi is to be converted into foreign currency and remitted out of China to pay capital expenses, such as the repayment of loans denominated in foreign currencies. Specifically, under the existing exchange restrictions, without a prior approval of SAFE, cash generated from the operations of our subsidiaries in China may be used to pay dividends by our PRC subsidiaries to TAL Education Group through our Hong Kong subsidiaries and pay employees of our PRC subsidiaries who are located outside China in a currency other than the Renminbi. With a prior approval from SAFE, cash generated from the operations of our PRC subsidiaries and Consolidated Affiliated Entities may be used to pay off debt in a currency other than the Renminbi owed by our subsidiaries and Consolidated Affiliated Entities to entities outside China, and make other capital expenditures outside China in a currency other than the Renminbi. The PRC government may also at its discretion restrict access in the future to foreign currencies for current account transactions. If the foreign exchange control system prevents us from obtaining sufficient foreign currency to satisfy our currency demands, we may not be able to pay dividends in foreign currencies to our shareholders, including holders of our ADSs.

 

Employee participants in our share incentive plan who are PRC citizens may be required to register with SAFE. We also face regulatory uncertainties in China that could restrict our ability to grant share incentive awards to our employees who are PRC citizens.

 

To implement the Administrative Rule on Foreign Exchange Matters of Individuals promulgated by PBOC and its related implementation rule provided by SAFE, SAFE issued the Operating Procedures for Administration of Domestic Individuals Participating in the Employee Stock Incentive Plan and Stock Option Plan of An Overseas Listed Company, or SAFE Circular 78. For any plans adopted by an overseas listed company that are covered by SAFE Circular 78, it requires the employee participants who are PRC citizens to register, through a PRC agent or PRC subsidiary of the overseas listed company, with SAFE or its local branch. In addition, SAFE Circular 78 also requires the employee participants who are PRC citizens to follow a series of requirements, including applications for foreign exchange purchase quotas, opening of special bank accounts and filings with SAFE or its local branch before they exercise their stock options. According to the Notice on Relinquishing Power of Approving the First-time Application of Foreign Exchange Purchase Quotas, Opening of Special Bank Accounts issued by SAFE, the local SAFE branches at provincial level have the authority to approve certain foreign exchange transactions in connection with equity compensation plans or incentive plans.

 

 35 

 

 

Pursuant to the Notices on Issues concerning the Foreign Exchange Administration for Domestic Individuals Participating in a Stock Incentive Plan of an Overseas Publicly-Listed Company issued by SAFE, or SAFE Circular 7, which terminated both SAFE Circular 78, and the Notice on Relinquishing Power of Approving the First-time Application of Foreign Exchange Purchase Quotas, Opening of Special Bank Accounts issued by SAFE, a qualified PRC agent (which could be the PRC subsidiary of the overseas-listed company) is required to file, on behalf of “domestic individuals” (both PRC residents and non-PRC residents who reside in China for a continuous period of not less than one year, excluding the foreign diplomatic personnel and representatives of international organizations) who are granted shares or share options by the overseas-listed company according to its stock incentive plan, an application with SAFE to conduct the SAFE registration with respect to such stock incentive plan, and obtain approval for an annual allowance with respect to the purchase of foreign exchange in connection with the stock purchase or stock option exercise. Such PRC individuals’ foreign exchange income received from the sale of stocks and dividends distributed by the overseas listed company and any other income shall be fully remitted into a collective foreign currency account in China opened and managed by the PRC domestic agent before distribution to such individuals. In addition, such domestic individuals must also retain an overseas entrusted institution to handle matters in connection with their exercise of stock options and their purchase and sale of stock. The PRC domestic agent also needs to update registration with SAFE within three months after the overseas-listed company materially changes its stock incentive plan or make any new stock incentive plans.

 

Prior to the issuance of SAFE Circular 7, we received approval from SAFE’s Beijing branch in regards to applications we had submitted on behalf of certain of our employees who hold a significant number of restricted shares. Upon the issuance of SAFE Circular 7, we renewed our registration on behalf of these employees in accordance with SAFE Circular 7 as SAFE Circular 78 ceased to be applicable for such registration. From time to time, we need to apply for or to update our registration with SAFE or its local branches on behalf of our employees who are granted options or registered shares under our share incentive plan or material changes in our current share incentive plan. However, we may not always be able to make applications or update our registration on behalf of our employees who hold our restricted shares or other types of share incentive awards in compliance with SAFE Circular 7, nor can we ensure you that such applications or update of registration will be successful. If we or the participants of our share incentive plan who are PRC citizens fail to comply with SAFE Circular 7, we and/or such participants of our share incentive plan may be subject to fines and legal sanctions, there may be additional restrictions on the ability of such participants to exercise their stock options or remit proceeds gained from sale of their stock into China, and we may be prevented from further granting share incentive awards under our share incentive plan to our employees who are PRC citizens. Such events could adversely affect our business operations.

 

The audit report included in this annual report is prepared by auditors who are not inspected by the Public Company Accounting Oversight Board and, as such, you are deprived of the benefits of such inspection.

 

Our independent registered public accounting firm that issues the audit reports included in our annual reports filed with the SEC, as auditors of companies that are traded publicly in the United States and a firm registered with the United States Public Company Accounting Oversight Board, or the PCAOB, is required by the laws of the United States to undergo regular inspections by the PCAOB to assess its compliance with the laws of the United States and professional standards. Because our auditors are located in China, a jurisdiction where the PCAOB is currently unable to conduct inspections without the approval of the PRC authorities, our auditors are not currently inspected by the PCAOB.

 

Inspections of other firms that the PCAOB has conducted outside China have identified deficiencies in those firms’ audit procedures and quality control procedures, which may be addressed as part of the inspection process to improve future audit quality. This lack of PCAOB inspections in China prevents the PCAOB from regularly evaluating our auditor’s audits and its quality control procedures. As a result, investors may be deprived of the benefits of PCAOB inspections.

 

The inability of the PCAOB to conduct inspections of auditors in China makes it more difficult to evaluate the effectiveness of our auditor’s audit procedures or quality control procedures as compared to auditors outside China that are subject to PCAOB inspections. Investors may lose confidence in our reported financial information and procedures and the quality of our financial statements.

 

 36 

 

 

If additional remedial measures are imposed on the “big four” PRC-based accounting firms, including our independent registered public accounting firm, in administrative proceedings brought by the SEC alleging such firms’ failure to meet specific criteria set by the SEC with respect to requests for the production of documents, we could be unable to timely file future financial statements in compliance with the requirements of the Exchange Act.

 

Starting in 2011 the PRC affiliates of the “big four” accounting firms (including our independent registered public accounting firm) were affected by a conflict between U.S. and PRC law. Specifically, for certain U.S.-listed companies operating and audited in mainland China, the SEC and the PCAOB sought to obtain from the PRC firms access to their audit work papers and related documents. The firms were, however, advised and directed that under PRC law they could not respond directly to the U.S. regulators on those requests, and that requests by foreign regulators for access to such papers in China had to be channeled through the CSRC.

 

In late 2012, this impasse led the SEC to commence administrative proceedings under Rule 102(e) of its Rules of Practice and also under the Sarbanes-Oxley Act of 2002 against the PRC-based accounting firms, including our independent registered public accounting firm. A first instance trial of the proceedings in July 2013 in the SEC’s internal administrative court resulted in an adverse judgment against the firms. The administrative law judge proposed penalties on the firms including a temporary suspension of their right to practice before the SEC, although that proposed penalty did not take effect pending review by the SEC. On February 6, 2015, before SEC’s review had taken place, the firms reached a settlement with the SEC. Under the settlement, the SEC accepts that future requests by the SEC for the production of documents will normally be made to the CSRC. The firms will receive matching Section 106 requests, and are required to abide by a detailed set of procedures with respect to such requests, which in substance require them to facilitate production via the CSRC. If they fail to meet specified criteria, the SEC retains the authority to impose a variety of additional remedial measures on the firms depending on the nature of the failure. Remedies for any future noncompliance could include, as appropriate, an automatic six-month bar on a single firm’s performance of certain audit work, commencement of a new proceeding against a firm, or in extreme cases the resumption of the current proceeding against all four firms.

 

In the event that the SEC restarts the administrative proceedings, depending upon the final outcome, listed companies in the United States with major PRC operations may find it difficult or impossible to retain auditors in respect of their operations in China, which could result in financial statements being determined to not be in compliance with the requirements of the Securities Exchange Act of 1934, as amended, or the Exchange Act, including possible delisting. Moreover, any negative news about any such future proceedings against these audit firms may cause investor uncertainty regarding PRC-based, U.S.-listed companies and the market price of our ADSs may be adversely affected.

 

If our independent registered public accounting firm were denied, even temporarily, the ability to practice before the SEC and we were unable to timely find another registered public accounting firm to audit and issue an opinion on our financial statements, our financial statements could be determined not to be in compliance with the requirements of the Exchange Act. Such a determination could ultimately lead to delisting of our ordinary shares from the NYSE or deregistration from the SEC, or both, which would substantially reduce or effectively terminate the trading of our ADSs in the United States.

 

Risks Related to Our ADSs

 

The market price for our ADSs may be volatile.

 

The market price for our ADSs has fluctuated significantly since we first listed our ADSs. Since our ADSs became listed on the New York Stock Exchange on October 20, 2010, the closing prices of our ADSs have ranged from $7.30 to $132.48 per ADS, and the last reported trading price on June 27, 2017 was $121.64 per ADS.

 

The market price for our ADSs is likely to be highly volatile and subject to wide fluctuations in response to factors such as:

 

·actual or anticipated fluctuations in our operating results,

 

 37 

 

 

·changes in financial estimates by securities research analysts,

 

·changes in the economic performance or market valuation of other education companies,

 

·announcements by us or our competitors of significant acquisitions, strategic partnerships, joint ventures or capital commitments,

 

·addition or departure of our executive officers and key personnel,

 

·detrimental negative publicity about us, our competitors or our industry,

 

·intellectual property litigation, regulatory investigation or other governmental proceedings against us,

 

·substantial sales or perception of sales of our ADSs in the public market, and

 

·general economic, regulatory or political conditions in China and the United States.

 

In addition, the stock market in general, and the market prices for companies with operations in China in particular, have experienced volatility that often has been unrelated to the operating performance of such companies. The securities of some PRC-based companies that have listed their securities in the United States have experienced significant volatility since their initial public offerings, including, in some cases, substantial price declines in the trading prices of their securities. The trading performances of these PRC-based companies’ securities after their offerings may affect the attitudes of investors toward PRC-based companies listed in the United States, which consequently may impact the trading performance of our ADSs, regardless of our actual operating performance. In addition, any negative news or perceptions about inadequate corporate governance practices or fraudulent accounting, corporate structure or other matters of other PRC-based companies may also negatively affect the attitudes of investors towards PRC-based companies in general, including us, regardless of whether we have conducted any inappropriate activities. Further, the global financial crisis, the ensuing economic recessions in many countries and the slowing PRC economy have contributed and may continue to contribute to extreme volatility in the global stock markets. These broad market and industry fluctuations may adversely affect operating performance. Volatility or a lack of positive performance in our ADS price may also adversely affect our ability to retain key employees, some of whom have been granted share incentive awards under our share incentive plan.

 

Moreover, we expect that the trading price of our convertible senior notes will be significantly affected by the market price of our ADSs. On the other hand, the price of the ADSs could also be affected by possible sales of the ADSs by investors who view our convertible senior notes as a more attractive means of equity participation in us and by hedging or arbitrage trading activity that we expect to develop involving the ADSs. This trading activity could, in turn, affect the trading prices of our convertible senior notes.

 

Our dual-class voting structure will limit your ability to influence corporate matters and could discourage others from pursuing any change of control transactions that holders of our Class A common shares and ADSs may view as beneficial.

 

Our common shares are divided into Class A common shares and Class B common shares. Holders of Class A common shares are entitled to one vote per share, while holders of Class B common shares are entitled to ten votes per share. We issued Class A common shares represented by our ADSs in our initial public offering in October 2010. As part of the redesignation of our capital structure at the time of our initial public offering, all of our existing shareholders as of September 29, 2010, including our founders, received Class B common shares, and our outstanding preferred shares at the time were automatically converted into Class B common shares immediately prior to the completion of our initial public offering. Holders of Class A common shares are entitled to one vote per share, while holders of Class B common shares are entitled to ten votes per share. Each Class B common share is convertible into one Class A common share at any time by the holder thereof. Class A common shares are not convertible into Class B common shares under any circumstances.

 

 38 

 

 

Upon any transfer of Class B common shares by a holder thereof to any person or entity which is not an affiliate of such holder, such Class B common shares shall be automatically and immediately converted into the equal number of Class A common shares. In addition, if at any time, any of the persons who held Class B common shares immediately before our initial public offering and their affiliates collectively own less than 5% of the total number of the issued and outstanding Class B common shares, each issued and outstanding Class B common share owned by such Class B holder shall be automatically and immediately converted into one share of Class A common share, and no Class B common shares shall be issued by us thereafter. Due to the disparate voting powers attached to these two classes, As of May 31, 2017, holders of our Class B common shares (excluding any Class A common shares such holder may hold in the form of ADSs) collectively held approximately 88.2% the voting power of our outstanding shares and have considerable influence over matters requiring shareholder approval, including election of directors and significant corporate transactions, such as a merger or sale of our company or our assets. This concentrated control will limit your ability to influence corporate matters and could discourage others from pursuing any potential merger, takeover or other change of control transactions that holders of Class A common shares and ADSs may view as beneficial.

 

Our corporate actions are substantially controlled by our officers, directors and their affiliated entities.

 

As of May 31, 2017, our executive officers, directors and their affiliated entities beneficially owned approximately 43.2% of our total outstanding shares, representing 88.3% of our total voting power. These shareholders, if they acted together, could exert substantial influence over matters requiring approval by our shareholders, including electing directors and approving mergers or other business combination transactions and they may not act in the best interests of other minority shareholders. This concentration of ownership may also discourage, delay or prevent a change in control of our company, which could deprive our shareholders of an opportunity to receive a premium for their shares as part of a sale of our company and might reduce the price of our ADSs. These actions may be taken even if they are opposed by our other shareholders.

 

If securities or industry analysts publish negative reports about our business, the price and trading volume of our securities could decline.

 

The trading market for our securities depends, in part, on the research reports and ratings that securities or industry analysts or ratings agencies publish about us, our business and the K-12 after-school tutoring market in China in general. We do not have any control over these analysts or agencies. If one or more of the analysts or agencies who cover us downgrades us or our securities, the price of our securities may decline. If one or more of these analysts cease coverage of our company or fail to regularly publish reports on us, we could lose visibility in the financial markets, which could cause the price of our securities or trading volume to decline.

 

Substantial future sales or the expectation of substantial sales of our ADSs in the public market could cause the price of our ADSs to decline.

 

Sales of our ADSs in the public market and after the convertible senior notes offering, or the perception that these sales could occur, may cause the market price of our ADSs to decline and could materially impair our ability to raise capital through equity offerings in the future. We have Class A and Class B common shares outstanding, including Class A common shares represented by ADSs. All of our ADSs are freely transferable without restriction or additional registration under the Securities Act of 1933, as amended, or the Securities Act. Class A common shares not represented by ADS, such as grants of share incentive awards which have vested, and Class B common shares are available for sale subject to volume and other restrictions as applicable under Rule 144 and Rule 701 under the Securities Act. To the extent shares are sold into the market, the market price of our ADSs could decline.

 

A number of the ADSs are reserved for issuance upon conversion of our convertible senior notes. The conversion of some or all of the convertible senior notes will dilute the ownership interests of existing shareholders and holders of the ADSs. The issuance and sale of a substantial number of ADSs, or the perception that such issuances and sales may occur, could adversely affect the trading price of our convertible senior notes and the market price of the ADSs and impair our ability to raise capital through the sale of additional equity securities.

 

In addition, several of our shareholders have the right to cause us to register the sale of their shares under the Securities Act upon the occurrence of certain circumstances. Registration of these shares under the Securities Act would result in these shares becoming freely tradable without restriction under the Securities Act immediately upon the effectiveness of the registration of these shares. Sales of these registered shares in the public market could cause the price of our ADSs to decline.

 

 39 

 

 

Our articles of association contain anti-takeover provisions that could discourage a third party from acquiring us, which could limit our shareholders’ opportunity to sell their shares, including Class A common shares represented by our ADSs, at a premium.

 

Our articles of association contain provisions that limit the ability of others to acquire control of our company or cause us to engage in change-of-control transactions. These provisions could have the effect of depriving our shareholders of an opportunity to sell their shares at a premium over prevailing market prices by discouraging third parties from seeking to obtain control of our company in a tender offer or similar transaction. For example, our board of directors has the authority, without further action by our shareholders, to issue preferred shares. These preferred shares may have better voting rights than our Class A common shares, in the form of ADSs or otherwise, and could be issued quickly with terms calculated to delay or prevent a change in control of our company or make removal of management more difficult. If our board of directors decides to issue preferred shares, the price of our ADSs may fall and the voting rights of the holders of our common shares and ADSs may be diluted.

 

Holders of ADSs have fewer rights than shareholders and must act through the depositary to exercise those rights.

 

Holders of ADSs do not have the same rights of our shareholders and may only exercise the voting rights with respect to the underlying Class A common shares in accordance with the provisions of the deposit agreement. Under our memorandum and articles of association, the minimum notice period required to convene a general meeting is ten days. When a general meeting is convened, you may not receive sufficient notice of a shareholders’ meeting to permit you to withdraw your common shares to allow you to cast your vote with respect to any specific matter. In addition, the depositary and its agents may not be able to send voting instructions to you or carry out your voting instructions in a timely manner. We will make all reasonable efforts to cause the depositary to extend voting rights to you in a timely manner, but we cannot assure you that you will receive the voting materials in time to ensure that you can instruct the depositary to vote your ADSs. Furthermore, the depositary and its agents will not be responsible for any failure to carry out any instructions to vote, for the manner in which any vote is cast or for the effect of any such vote. As a result, you may not be able to exercise your right to vote and you may lack recourse if the votes attaching to the common shares underlying your ADSs are not voted as you requested. In addition, in your capacity as an ADS holder, you will not be able to call a shareholders’ meeting.

 

You may not receive distributions on our common shares or any value for them if such distribution is illegal or if any required government approval cannot be obtained in order to make such distribution available to you.

 

The depositary of our ADSs has agreed to pay to you the cash dividends or other distributions it or the custodian receives on common shares or other deposited securities underlying our ADSs, after deducting its fees and expenses. You will receive these distributions in proportion to the number of Class A common shares your ADSs represent. However, the depositary is not responsible if it decides that it is unlawful, inequitable or impractical to make a distribution available to any holders of ADSs. For example, it would be unlawful to make a distribution to a holder of ADSs if it consists of securities that require registration under the Securities Act but that are not properly registered or distributed under an applicable exemption from registration. The depositary may also determine that it is not feasible to distribute certain property through the mail. Additionally, the value of certain distributions may be less than the cost of mailing them. In these cases, the depositary may determine not to distribute such property. We have no obligation to register under U.S. securities laws any ADSs, common shares, rights or other securities received through such distributions. We also have no obligation to take any other action to permit the distribution of ADSs, common shares, rights or anything else to holders of ADSs. This means that you may not receive distributions we make on our common shares or any value for them if it is illegal or impractical for us to make them available to you. These restrictions may cause a material decline in the value of our ADSs.

 

You may be subject to limitations on transfers of your ADSs.

 

Your ADSs are transferable on the books of the depositary. However, the depositary may close its transfer books at any time or from time to time when it deems expedient in connection with the performance of its duties. In addition, the depositary may refuse to deliver, transfer or register transfers of ADSs generally when our books or the books of the depositary are closed, or at any time if we or the depositary deem it advisable to do so because of any requirement of law or of any government or governmental body, or under any provision of the deposit agreement, or for any other reason.

 

 40 

 

 

Your right to participate in any future rights offerings may be limited, which may cause dilution to your holdings.

 

We may from time to time distribute rights to our shareholders, including rights to acquire our securities. However, we cannot make rights available to you in the United States unless we register the rights and the securities to which the rights relate under the Securities Act or an exemption from the registration requirements is available. Also, under the deposit agreement, the depositary will not make rights available to you unless the distribution to ADS holders of both the rights and any related securities are either registered under the Securities Act, or exempted from registration under the Securities Act. We are under no obligation to file a registration statement with respect to any such rights or securities or to endeavor to cause such a registration statement to be declared effective. Moreover, we may not be able to establish an exemption from registration under the Securities Act. Accordingly, you may be unable to participate in our rights offerings and may experience dilution in your holdings.

 

Conversion of our convertible notes may dilute the ownership interest of existing shareholders.

 

The conversion of some or all of our convertible notes may dilute the ownership interests of existing shareholders. Any sales in the public market of the ordinary shares issuable upon such conversion could adversely affect prevailing market prices of our ordinary shares. As of February 28, 2017, an aggregate of 171,231 ADSs were issued and delivered to holders of our convertible notes upon their conversion requests. In addition, the existence of the notes may encourage short selling by market participants because the conversion of the notes could depress the market price of our ordinary shares.

 

Provisions of our convertible notes could discourage an acquisition of us by a third party.

 

In May 2014, we issued $200 million in aggregate principal amount of 2.50% convertible senior notes due 2019. Additionally, we granted to the initial purchasers of the notes a 30-day option to purchase up to an additional $30 million in principal amount of notes. Upon the exercise of such option by certain initial purchasers, we issued an aggregate of $230 million in aggregate principal amount of the notes. Certain provisions of our convertible notes could make it more difficult or more expensive for a third party to acquire us. For instance, holders of the notes will have the right to require us to repurchase for cash all or part of their notes upon the occurrence of certain fundamental changes at a repurchase price equal to 100% of the principal amount of the notes to be repurchased, plus accrued and unpaid interest to, but excluding, the repurchase date. The indentures for these convertible notes define a “fundamental change” to include, among other things: (1) any recapitalization, reclassification or change of our Class A common shares or the ADSs as a result of which these securities would be converted into, or exchanged for, shares, other securities, other property or assets; (2) any share exchange, consolidation or merger involving our company as a result of which holders of our all classes of common equity do not own 50% of all classes of common equity of the surviving corporation; (3) sale, lease or other transfer of all or substantially all of our assets to a third party; (4) the adoption of any plan relating to the dissolution or liquidation of our company; or (5) our ADSs ceasing to be listed on a major U.S. national securities exchange.

 

We are a Cayman Islands company and, because judicial precedent regarding the rights of shareholders is more limited under Cayman Islands law than that under U.S. law, you may have less protection for your shareholder rights than you would under U.S. law.

 

Our corporate affairs are governed by our memorandum and articles of association, as amended and restated from time to time, the Cayman Islands Companies Law (as amended) and the common law of the Cayman Islands. The rights of shareholders to take action against the directors, actions by minority shareholders and the fiduciary duties of our directors to us under Cayman Islands law are to a large extent governed by the common law of the Cayman Islands. The common law of the Cayman Islands is derived in part from comparatively limited judicial precedent in the Cayman Islands as well as that from English common law, which has persuasive, but not binding, authority on a court in the Cayman Islands. The rights of our shareholders and the fiduciary duties of our directors under Cayman Islands law are not as clearly established as they would be under statutes or judicial precedent in some jurisdictions in the United States. In particular, the Cayman Islands has a less developed body of securities laws than the United States. In addition, some U.S. states, such as Delaware, have more fully developed and judicially interpreted bodies of corporate law than the Cayman Islands.

 

 41 

 

 

As a result of all of the above, public shareholders may have more difficulty in protecting their interests in the face of actions taken by management, members of the board of directors or controlling shareholders than they would as shareholders of a U.S. public company.

 

You may experience difficulties in effecting service of legal process, enforcing foreign judgments or bringing original actions in China against us or our management.

 

We are a Cayman Islands company and substantially all of our assets are located outside the United States. Substantially all of our current operations are conducted in China. In addition, some of our directors and all of our officers are nationals and residents of China. As a result, it may be difficult for you to effect service of process within the United States or elsewhere outside China upon these persons. It may also be difficult for you to enforce in U.S. courts judgments obtained in U.S. courts based on the civil liability provisions of the U.S. federal securities laws against us and our officers and directors, most of whom are not residents in the United States and the substantial majority of whose assets are located outside the United States. In addition, there is uncertainty as to whether the courts of the Cayman Islands or China would recognize or enforce judgments of U.S. courts against us or such persons predicated upon the civil liability provisions of the securities laws of the United States or any state and it is uncertain whether such Cayman Islands or PRC courts would be competent to hear original actions brought in the Cayman Islands or China against us or such persons predicated upon the securities laws of the United States or any state. In addition, since we are incorporated under the laws of the Cayman Islands and our corporate affairs are governed by the laws of the Cayman Islands, it is difficult for you to bring an action against us based upon PRC laws in the event that you believe that your rights as a shareholder have been infringed.

 

We may be classified as a passive foreign investment company for U.S. federal income tax purposes, which could result in adverse U.S. federal income tax consequences to U.S. Holders of our ADSs or common shares.

 

Under U.S. federal income tax law, we will be classified as a PFIC for any taxable year if either (i) at least 75% of our gross income for the taxable year is passive income or (ii) at least 50% of the value of our assets (determined on the basis of a quarterly average) is attributable to assets that produce or are held for the production of passive income (the asset test). Although the law in this regard is unclear, we treat our VIEs and their respective subsidiaries and schools as being owned by us for U.S. federal income tax purposes, not only because we control their management decisions but also because we are entitled to substantially all of the economic benefits associated with these entities, and, as a result, we consolidate their operating results in our consolidated U.S. GAAP financial statements. If it were determined, however, that we are not the owner of the VIEs and their respective subsidiaries for U.S. federal income tax purposes, we would likely be treated as a PFIC for our current and any subsequent taxable year.

 

While we do not believe that we were a PFIC for the taxable year ended February 28, 2017 and do not anticipate becoming a PFIC for the foreseeable future, no assurance can be given in this regard because the determination of whether we will be or become a PFIC is a fact-intensive inquiry made on an annual basis that depends, in part, on the composition of our income and assets. Fluctuations in the market price of our ADSs may cause us to become a PFIC for the current or subsequent taxable years because the value of assets for the purpose of the asset test may be determined by reference to the market price of our ADSs from time to time (which may be volatile). The composition of our income and assets may also be affected by how, and how quickly, we use our liquid assets. Under circumstances where our revenue from activities that produce passive income significantly increase relative to our revenue from activities that produce non-passive income, or where we determine not to deploy significant amounts of cash for active purposes, our risk of becoming classified as a PFIC may substantially increase.

 

If we were to be or become classified as a PFIC, a U.S. Holder (as defined in “Item 10.E.—Additional Information—Taxation—U.S. Federal Income Tax Considerations—General”) may be subject to reporting requirements and may incur significantly increased U.S. federal income tax on gain recognized on the sale or other disposition of the ADSs or common shares and on the receipt of distributions on the ADSs or common shares to the extent such gain or distribution is treated as an “excess distribution” under the U.S. federal income tax rules. Further, if we were a PFIC for any year during which a U.S. Holder held our ADSs or common shares, we generally would continue to be treated as a PFIC for all succeeding years during which such U.S. Holder held our ADSs or common shares. You are urged to consult your tax advisor concerning the U.S. federal income tax consequences of holding and disposing of ADSs or common shares if we are or become classified as a PFIC. See “Item 10.E.—Additional Information—Taxation—U.S. Federal Income Tax Considerations—PFIC Considerations” and “Item 10.E.—Additional Information—Taxation—U.S. Federal Income Tax Considerations—PFIC Rules.”

 

 42 

 

 

Item 4. Information on the Company

 

A.History and Development of the Company

 

We started our operation in 2005 with the establishment of Xueersi Education, a domestic company in China. We then incorporated TAL Education Group to become our offshore holding company under the laws of the Cayman Islands on January 10, 2008, in order to facilitate foreign investment in our company. TAL Education Group established TAL Holdings Limited in Hong Kong in March 2008 as our intermediary holding company, which subsequently established seven wholly owned subsidiaries in China: TAL Education Technology (Beijing) Co., Ltd. in May 2008, Huanqiu Zhikang in September 2009, Yidu Huida in November 2009, TAL Electronic Technology (Shanghai) Co., Ltd. in May 2012 (subsequently dissolved in February 2014), Beijing Xintang Sichuang in August 2012, Zhixuesi Beijing in October 2012, and Beijing Yizhen Xuesi Education Technology Co., Ltd. in November 2016. In February 2012, we acquired Yidu Technology Group, a company incorporated in the Cayman Islands, which then established a wholly owned subsidiary, Yidu Technology Group Limited, in Hong Kong in April 2012. In November 2012, Yidu Technology Group Limited established a wholly owned subsidiary, Yidu Xuedi Network Technology (Beijing) Co., Ltd. In January 2016, we acquired Firstleap Education and its wholly owned subsidiaries, Firstleap Education (HK) Limited and Lebai Information. In February 2016, we acquired Beijing Yinghe Youshi Technology Co., Ltd., or Yinghe Youshi, a PRC company. In July 2016, we acquired Beijing Shunshun Bida Information Consulting Co., Ltd., or Shunshun Bida, a PRC company. In August 2016, we acquired majority equity interest Shanghai Yaya Information Technology Co., Ltd., or Shanghai Yaya, a PRC company.

 

In August 2013, we changed the name of TAL Education Technology (Beijing) Co., Ltd. to Beijing Century TAL Education Technology Co., Ltd. In addition, we changed our umbrella brand from “Xueersi” to “Haoweilai.”

 

We have acquired certain other businesses to expand our service offerings:

 

·in February 2014, we acquired Kaoyan.com, which is a site designed to improve preparation for entrance examinations for postgraduate degrees;

 

·in January 2016, we completed the acquisition of Firstleap Education, a provider of all-subject tutoring services in English to children aged from two to 15 years old in China, pursuant to a stock purchase agreement we entered into in September 2015 with Firstleap Education and other parties named therein and other related transaction documents;

 

·in February 2016, we acquired Yinghe Youshi, which primarily provides online preparation services of English tests for study abroad purposes;

 

·in July 2016, we acquired Shunshun Bida, which primarily engages in providing professional counseling services to students who desire to study abroad; and

 

·in August 2016, we acquired majority equity interest in Shanghai Yaya, which primarily operated an online platform focusing on children, babies and maternity market.

 

We have also made certain investments in other businesses that complement our existing business:

 

·in January 2014, we made a minority equity investment of $23.5 million in BabyTree Inc., an online parenting community and an online retailer of products for children, baby and maternity wear in China;

 

 43 

 

 

·in October 2014, we made a minority equity investment of $18.0 million in Minerva, a new provider of liberal arts and sciences education in the United States;

 

·in October 2014, we made a minority equity investment of $15.0 million in Guokr, a mobile and web-based community for science and technology education in China;

 

·in April and August 2015 and November 2016, we entered into a series of transactions to invest $59.0 million for minority equity interest in Changing Education Inc., which operates a customer-to-customer mobile tutoring platform in China;

 

·in December 2015, we made a minority equity investment of $30.0 million in Phoenix E-Learning Corporation, which operates zxxk.com, an online educational platform serving the public school system in China;

 

·in January and March 2016, we made a minority equity investment of $11.6 million in Knewton, Inc., a global leader in adaptive learning; and

 

·in May 2016, we established Beijing Haoweilai Gongying Investment Center, LLP together with two other investors to make equity investments in the education sector; we act as one of the co-general partners through a subsidiary of one of our VIEs, and committed to invest through one of our VIEs RMB51.6 million ($7.5 million) as one of the limited partners with 20% equity interests in the fund; we have two of the three seats on the fund’s investment committee, which shall make all investment decisions of the fund by unanimous approval.

 

For information on our capital expenditures, see “Item 5.B.—Operating and Financial Review and Prospects—Liquidity and Capital Resources—Capital Expenditures.”

 

In October 2010, we completed an initial public offering of 13,800,000 ADSs. On October 20, 2010, we listed our ADSs on the New York Stock Exchange under the symbol “XRS” and changed the symbol to “TAL” effective from December 1, 2016.

 

In May 2014, we issued $200 million in aggregate principal amount of 2.50% convertible senior notes due 2019. Additionally, we granted to the initial purchasers of the notes a 30-day option to purchase up to an additional $30 million in principal amount of notes. Upon the exercise of such option by certain initial purchasers, we issued an aggregate of $230 million in aggregate principal amount of the notes. The notes bear interest at a rate of 2.50% per year, payable semiannually in arrears on May 15 and November 15 of each year, beginning on November 15, 2014. The notes will mature on May 15, 2019. Holders of the notes will have the right to require us to repurchase for cash all or part of their notes on May 15, 2017 or upon the occurrence of certain fundamental changes at a repurchase price equal to 100% of the principal amount of the notes to be repurchased, plus accrued and unpaid interest to, but excluding, the repurchase date. The notes are convertible into ADSs, at the option of the holders, in integral multiples of $1,000 principal amount at any time prior to the close of business on the second trading day immediately preceding the maturity date. Pursuant to the indenture relating to the notes, each holder has the right, at the option of such holder, to require us to purchase all or portion of such holder’s notes for cash on May 15, 2017. Accordingly, we have completed a put right offer. Based on information from Citibank, N.A. as the paying agent for the Notes, no principal amount of the Notes were validly surrendered and not withdrawn prior to the expiration of the put right offer. The aggregate purchase price of such Notes was nil.

 

Our principal executive offices are located at 15/F, Danling SOHO, 6 Danling Street, Haidian District, Beijing 100080, People’s Republic of China. Our telephone number at this address is +86 (10) 5292 6692. Our registered office in the Cayman Islands is located at Maples Corporate Services Limited, PO Box 309, Ugland House, Grand Cayman, KY1-1104, Cayman Islands. As of February 28, 2017, we had branch offices in 35 cities in China. Our agent for service of process in the United States in connection with our registration statement on Form F-1 for our initial public offering in October 2010 is Law Debenture Corporate Services Inc., located at 400 Madison Avenue, 4th Floor, New York, New York 10017.

 

 44 

 

 

B. Business Overview

 

Overview

 

We are a leading K-12 after-school tutoring services provider in China. We mainly offer comprehensive tutoring services to K-12 students covering core academic subjects, including among others, mathematics, physics, chemistry, biology, history, geography, political science, English and Chinese. In order to diversify K-12 tutoring services, we also provide consulting services for overseas studies and preparation courses for major standardized tests, as well as operate several online community platforms including through www.jzb.com (together with the “Jiazhang Bang” app) and www.mmbang.com (together with the “Mama Bang” app).

 

We have successfully established “Xueersi” as a leading brand in the PRC K-12 private education market closely associated with high teaching quality and academic excellence, as evidenced by our students’ academic performance, our ability to recruit students through word-of-mouth referrals and the numerous recognitions and awards we have received. In August 2013, we changed our umbrella brand from “Xueersi” to “Haoweilai,” and now we offer different service offerings under different brands, such as “Xueersi Peiyou,” “Mobby” and “Firstleap,” through which we offer small-class services, “Izhikang,” through which we offer personalized premium services, and “Shunshun Liuxue,” through which we offer consulting services on overseas studies.

 

We deliver our tutoring services primarily through small classes (including Xueersi Peiyou tutoring services, Mobby tutoring services and Firstleap tutoring services), personalized premium services and online course offerings. We are constantly working to expand and supplement our service offerings, through both internal development and strategic investments. As of February 28, 2017, our extensive educational network consisted of 507 learning centers and 401 service centers in 30 cities throughout China, as well as our online courses and online education platform. Our student enrollments increased from approximately 1.5 million in the fiscal year ended February 28, 2015 to over 3.9 million in the fiscal year ended February 28, 2017, representing a compound annual growth rate (CAGR), of 62.3%.

 

We operate www.jzb.com (formerlywww.eduu.com), a leading online education platform in China. The website serves as a gateway to our online courses, primarily offered through our website www.xueersi.com, small-class training, personalized premium services, tutoring services for thinking development, and other websites dedicated to specific topics and offerings, including college entrance examinations, high school entrance examinations, graduate school entrance examinations, preschool education, mathematics, English, Chinese composition, and raising infants and toddlers. We also offer select educational content through mobile applications. We are constantly working to expand our online offerings, with learning materials and services in varying stages of development. Our online platform enables us to continue to roll out and expand our online course offerings. Our online platform is protected by a combination of PRC laws and regulations that protect trademarks, copyrights, domain names, know-how and trade secrets, as well as confidentiality agreements. In addition to our online education platform, we also operate www.mmbang.com and the “Mama Bang” app, an online platform focusing on children, baby and maternity market.

 

Our total net revenues increased from $434.0 million in the fiscal year ended February 28, 2015 to $1,043.1 million in the fiscal year ended February 28, 2017, representing a CAGR of 55.0%. Net income attributable to TAL Education Group increased from $67.2 million in the fiscal year ended February 28, 2015 to $116.9 million in the fiscal year ended February 28, 2017, representing a CAGR of 31.9%.

 

Our K-12 Tutoring Services

 

We deliver our K-12 tutoring services to our students through small-class offerings, personalized premium services and online courses.

 

Small-Class Offerings

 

We have been delivering courses in small-class offerings since the inception of our company through Xueersi Peiyou small classes, which currently covers major subjects in supplement to school learnings. Xueersi Peiyou small classes course consists of four semesters, namely the two school semesters in Spring and Fall and the two holiday semesters in summer and winter. Xueersi Peiyou small classes typically have a maximum of 12 to 60 students per class for different grade levels and remain our main form of service offering in terms of revenue and number of student enrollments. As of February 28, 2017, 339 of our 507 learning centers and 284 of our 401 service centers nationwide offered Xueersi Peiyou small classes.

 

 45 

 

 

 

In 2011, we began offering our Mobby tutoring services. Mobby small classes typically have up to 12 to 16 children per class and is currently focused on thinking development for young learners aged from two to twelve. As of February 28, 2017, eight of our learning centers and eight of our service centers offered Mobby small classes.

 

In January 2016, we acquired 100% of equity interest in Firstleap Education, which provides all-subject small-class tutoring in English to students aged from two to fifteen. Firstleap small classes typically have up to 14 students per class. Most of the Firstleap business is carried out through Lebai Education and its subsidiaries and schools, which offered Firstleap small classes at 53 of our learning centers as of February 28, 2017. A small portion of the Firstleap business is carried out through franchisees, who are typically located in lower-tier cities and operate their own learning centers not within our network.

 

We believe that, under small-class offerings, students can receive more individual attention from teachers than what they would typically experience in a large class setting and are able to learn in an interactive group environment. We design curricula catering to our students’ different educational requirements and needs. Many of our classes for the same subject and grade level are offered at different levels of difficulty to better cater to the different needs of our students. For instance, for our Xueersi Peiyou small classes, we offer mathematics tutoring at up to five levels of difficulty, according to which the classes are taught at different pace. We periodically assess our students’ progress, and based on the results of such assessment, reassign students to different classes on an as-needed basis such that each student’s situation and needs are taken into consideration.

 

To maximize transparency, improve learning experience and build trust with students and parents, we allow parents to audit most of the small classes their children attend, and for many of our Xueersi Peiyou small classes, also offer unconditional refunds for any remaining unattended classes net of the costs of materials if notified by the student or parent within the first two-thirds of each course, or even in the last one-third of the course in certain cities.

 

In 2010, we launched Intelligent Classroom System (ICS), a proprietary classroom teaching solution used in small-class instruction. Through ICS, teachers at each of our learning centers are able to upload over the Internet all of our internally developed multi-media teaching content, including instructional videos and audio materials, and project this content onto white boards to make the instructional process more efficient and the learning experience more interactive and stimulating.

 

Starting from May 2016, we use the Xueersi Intelligent Practice System (IPS) for our Xueersi Peiyou small classes in Beijing, and intend to gradually introduce the new system in other cities. The Xueersi IPS is developed based on our existing course content, and sets up five phases (preparation, pre-class quiz, post-class quiz, homework and review) for each class. Students have access to abundant study materials like test questions and video clips in each of the five phases. The system can push different types of questions to students based on the questions he/she gets wrong. Tutors review and correct the homework and quizzes online, and study reports are pushed to teachers and parents in a timely manner on their “Xueersi” app.

 

Personalized Premium Services

 

We began to offer personalized premium services in 2007 under our “Izhikang” brand. As of February 28, 2017, our Izhikang network included 107 learning centers and 109 service centers in 12 cities.

 

Our personalized premium services mainly provide customized curricula and course materials and flexible schedules to suit each student’s educational focus in a one-on-one student-teacher setting. We provide personalized premium services to cater to the specific requirements of our students, such as addressing weaknesses in particular subjects or topics, providing intensive examination or competition preparation and tailoring the pace of learning to accommodate above- or below-average learning curves. Key features of our personalized premium services include:

 

 46 

 

 

Customized tutoring solution. Each prospective student of our personalized premium services must meet with our educational planner and undergo a diagnostic assessment of the student’s strengths, weaknesses and potential. We then design and recommend a customized tutoring solution to the student in consultation with the student’s parents with respect to timing, cost and other considerations specific to the students’ circumstances. During the entire course of our personalized premium services for a student, we actively monitor the student’s progress and adjust the curriculum and learning pace for the student when necessary.

 

Tailor-made course materials. The course materials used in our personalized premium services are selected by subject teachers from our comprehensive course material database for the benefits of each student. We leverage our strong curriculum and course material development capability to provide high quality course materials to our students.

 

One-on-one student-teacher setting, supported by a team of experienced teachers. Each student in our personalized premium service has access to a large pool of experienced teachers. Teachers are chosen by students and their parents based on the interests and needs of each student. Our personalized premium services are mostly offered in one-on-one format, with a small portion of small-group classes, which typically consist of only two to seven students.

 

Personalized attention. For most students, we assign a coordinator, who routinely communicates with the student and the student’s parents to address their questions and concerns and to closely monitor the quality of our services. The coordinator also solicits monthly feedback from students and parents. We also accommodate any request by students or parents to change teachers to the extent practicable.

 

Online Courses

 

We began to offer online courses in 2010 through www.xueersi.com. Through www.xueersi.com, we offer online courses on mathematics, English, Chinese, physics, chemistry, biology, and other subjects. We also offer select online courses through other websites. Online courses enable us to leverage our proprietary curricula and course materials and high quality teachers to target markets beyond the reach of our physical network. It also enables our students to access our courses through the Internet at times and places most convenient for them.

 

In the past, our online courses were mostly in the format of pre-recorded classes. In March 2015, we launched a new TEPC (standing for teaching, examination, practice and communication) flipped classroom format, which was intended to serve as a major upgrade from the traditional model of recorded classes, and enable our students to participate in more proactive and interactive learnings. This new format was further developed into live-broadcasting classes starting from October 2015, which has become the principal format of our online courses.

 

Currently, our online courses mainly feature interactive, live-broadcasting lectures by experienced teachers. We seek to engage teachers who have a strong command of the respective subject areas and superior communication skills. By offering live broadcasting classes, our teachers can adjust the pace and content of each class according to student performance and reaction. Under this format, students can proactively participate in the class and obtain a more personalized learning experience. We also conduct in-class examination and have dedicated tutoring teachers who focus on the correction of examinations and post-exam tutoring for students. In this way, students can receive timely and tailored feedback on their learning.

 

We plan to further develop our online course offerings to extend our market reach and maximize the potential of our services. In particular, we intend to expand our course offerings to include more subjects and grade levels. We have also made a few acquisitions and investments to expand our online business and enhance our online presence.

 

Student Services

 

We strive to provide a supportive learning environment to our students through our teachers, class coordinators, call centers and online platform.

 

 47 

 

 

Our teachers keep track of the students’ performance and progress and regularly communicate with the students and parents. Moreover, we assign most of our students in the personalized premium services a class coordinator who is in close contact with the students and parents regarding scheduling and other logistical issues, receives feedback on teaching quality and arranges teacher replacements where necessary.

 

Through our call centers, websites, mobile applications and wechat platform, we provide support services for students and parents, including receiving enquiries, accepting registrations, addressing course-related issues and facilitating communication with existing and prospective students for our center-based offerings and the parents of such students.

 

In addition, the online platform, among other things, provides an efficient channel for students and parents to submit study questions to our subject experts.

 

Our Curricula and Course Materials

 

Curricula

 

The curricula for our K-12 tutoring services covers the core K-12 subjects and is described in more detail in the table below. We started our business by offering tutoring classes in mathematics and then gradually rolled out courses in other subjects over years. In terms of grade levels, we initially focused on serving primary school students and over time expanded our course offerings into higher grade levels. The following table provides a list of the typical K-12 course offerings we currently offer:

 

  Primary School Middle School High School
  K 1 2 3 4 5 6 7 8 9 10 11 12
Mathematics             
English             
Chinese             
Physics             
Chemistry             
Biology             
History             
Political Science             
Geography             

 

 

Current offered.

 

Currently not offered.

 

The history, political science and geography courses set forth in the table above are offered mainly through personalized premium tutoring services under our “Izhikang” brand. Net revenues related to these courses are not material.

 

Curriculum and Course Material Development

 

Substantially all of our education content for our non-English subject areas is developed in-house.

 

For the science subjects offered through Xueersi Peiyou small classes, our team works closely with experts in different subject fields to keep up with changing academic and examination requirements in the PRC education system and solicits feedback from our teachers based on their classroom experience. When developing our curricula and course materials, we typically review and reference recent teaching materials and teachers’ training materials from leading public schools, consider any new examination requirements and requirements on cultivation of student ability and quality, and analyze the latest market trends and needs. Our development team is able to identify subjects and concepts that are difficult for students and focuses on the most important and difficult concepts and skills in the curricula. To address different educational requirements and needs of our students at each grade level, we have also developed curricula and course materials tailored for classes of different difficulty levels based on that group of students’ learning curves as well as their strengths and weaknesses. We evaluate, update and improve course materials based upon usage rate, feedback from teachers, students and parents as well as student performance. Most of our curricula and course materials are developed at our corporate level in Beijing and adopted by other locations with modifications to meet local requirements and demands. We have modularized a portion of our course materials based on specific topics so that centrally developed content can be more easily adopted locally and make our services more scalable, and we are in the process of modularizing other portions of our course materials.

 

 48 

 

 

In addition, we cooperated with McGraw-Hill Education to co-develop and co-brand two sets of English language educational materials in 2012. In March 2014, we, through our “Xueersi” brand, collaborated closely with Cambridge University Press, and together, launched a series of English learning materials called “Hello Learner’s English.” The Hello Learner’s English series of learning materials is tailored specifically for Chinese students, from grades one through six, and introduces new learning patterns for students to advance their English speaking, listening, reading and writing abilities, preparing students to pass the government authorized English examinations or well-recognized English assessment tests, and for their future secondary school or college English entrance examinations.

 

Moreover, in May 2016 and January 2017, we entered into content license agreements with LAZEL Inc., pursuant to which our Firstleap and certain other business are granted license to use leveled English reading materials “Reading A-Z” and certain other distribution rights with respect to such reading materials. The leveled reading method of “Reading A-Z” scientifically provide children of different age groups English reading contents that are suitable for their development. The initial term of the licenses is five years.

 

Our Teachers

 

We have a team of dedicated and highly qualified teachers with a strong passion for education, whom we believe are essential to our success. We are committed to maintaining consistent and high teaching quality across our business. This commitment is reflected in our highly selective teacher hiring process, our emphasis on continued teacher training and rigorous evaluation, competitive performance-based compensation and opportunities for career advancement. We had 4,367, 6,594 and 11,084 full-time teachers and 1,158, 1,794 and 3,084 contract teachers as of February 28/29, 2015, 2016 and 2017, respectively.

 

For our Xueersi Peiyou business, personalized premium services and online education business, we recruit teachers from university graduates, including many top-tier universities in China, as well as experienced teachers with a solid track record and strong reputation from other schools. Each of our newly hired full-time teachers is required to undergo certain standard and customized trainings that focus on education content, teaching skills and techniques as well as our corporate culture and values. In addition, our teachers are regularly evaluated for their classroom performance and teaching results. Our teachers’ retention, compensation and promotion are to a large extent based on the results of such evaluations. We offer our teachers competitive and performance-based compensation packages and provide them with prospects of career advancement within the company. Our best teachers may be promoted to become directors of our operations in new geographic markets outside Beijing, invited to participate in our educational content development effort and even considered for senior management positions.

 

Our Network

 

As of February 28, 2017, our extensive network consisted of 507 learning centers and 401 service centers in the cities set forth in the table below. Our learning centers are physical locations where classes are conducted. Our service centers offer consultation, course selection, registration and other services, most of which are also provided by our call centers and online platform.

 

 49 

 

 

The following table sets forth the number of learning centers and service centers in each of the 30 cities in our physical network as of February 28, 2017.

 

City Number of
Learning Centers
  Number of
Service Centers
 
Beijing  141   101 
Shanghai  49   42 
Guangzhou  44   41 
Nanjing  49   28 
Shenzhen  27   26 
Tianjin  25   26 
Wuhan  25   23 
Xi’an  24   17 
Chengdu  19   15 
Hangzhou  17   16 
Zhengzhou  13   12 
Chongqing  13   8 
Suzhou  10   8 
Taiyuan  10   8 
Shenyang  12   4 
Changsha  5   4 
Shijiazhuang  4   4 
Jinan  3   3 
Hefei  4   2 
Qingdao  2   2 
Changchun  2   2 
Luoyang  1   1 
Nanchang  1   1 
Ningbo  1   1 
Wuxi  1   1 
Fuzhou  1   1 
Xiamen  1   1 
Lanzhou  1   1 
Dalian  1   1 
Guiyang  1   1 
Total  507   401 

 

We intend to open new learning and service centers both in our existing and newly identified geographic markets to capitalize on growth opportunities. We have adopted a systematic approach to expansion of our learning centers and geographic markets. The decision on whether to enter a new city is typically made at the corporate business unit level and involves a well-established process requiring participation by different levels of management personnel within our organizational structure. Our process in identifying a new market involves developing plans for promoting our brand locally, recruiting teachers and other staff and commencing course offerings with an initial focus on certain core subjects and grades. In then selecting the locations for new learning centers, we perform studies of each location by gathering education statistics, demographic data, public transportation information and other data.

 

Marketing and Student Recruitment

 

We recruit students for our small-class business primarily through word-of-mouth referrals. Our reputation and brand have also greatly facilitated our student recruitment. Moreover, we engage in a range of marketing activities to enhance our brand recognition among prospective students and their parents, generate interest in our service offerings and further stimulate referrals. In the fiscal years ended February 28/29, 2015, 2016 and 2017, our selling and marketing expenses were $53.9 million, $73.6 million and $126.0 million, respectively, accounting for 12.4%, 11.9% and 12.1% of our total net revenues, respectively.

 

Referrals

 

We believe a great contributor to our success in small-class student recruitment has been word-of-mouth referrals by our students and their parents who share their learning experiences with others. Our recruitment through word-of-mouth referrals has enjoyed a strong network effect with the rapid growth in our student base, and benefits from our reputation, brand and the performance track record of our students.

 

Cross selling

 

We also use our interaction with parents and students for one type of service offerings as an opportunity to advertise our other service offerings. With a variety of offerings aimed at different student groups or focused on different areas, our goal is to create a brand name that permeates every aspect of our potential students’ educational needs.

 

 50 

 

 

Online Platform

 

Our online and mobile platform is an important component of our marketing and branding efforts. It also facilitates direct and frequent communications with and among our prospective students as well as our existing students and parents, supporting our overall sales and marketing efforts.

 

Public Lectures, Seminars, Diagnostic Sessions and Media Interviews

 

We frequently offer public lectures, seminars and diagnostic sessions to students and parents as a way of providing useful information to our prospective students and relevant experience for them to evaluate our offerings. In addition, our approach to teaching quality and the track record of our student performance has been covered by traditional and new media, which we believe has further enhanced our reputation and brand.

 

Advertisement and Others

 

We advertise through leading search engines in China and our cooperative relationships with other education websites targeting students in China. We also have advertising arrangements with national and regional newspapers in China and use other advertising channels such as outdoor advertising campaigns. In addition, we distribute marketing materials such as brochures, posters and flyers to current and prospective students and their parents in our learning centers, service centers and outside public school campuses. We also participate in various education services and products exhibitions and conventions.

 

Competition

 

The after-school tutoring service sector in China is rapidly evolving, highly fragmented and competitive. We face competition in each type of service we offer and each geographic market in which we operate. Our competitors at the national level include New Oriental Education & Technology Group Inc. and Xueda Education Group.

 

We believe the principal competitive factors in our business include the following:

 

·brand;

 

·overall student experience;

 

·price-to-value;

 

·type and quality of tutoring services offered; and

 

·ability to effectively tailor service offerings to the needs of students, parents and educators.

 

We believe that we compete favorably with our competitors on the basis of the above factors. However, some of our competitors may have more resources than we do, and may be able to devote greater resources than we can to expand their business and market shares. See “Item 3.D.—Key Information—Risk Factors—Risks Related to Our Business—We face significant competition, and if we fail to compete effectively, we may lose our market share and our profitability may be adversely affected.”

 

Intellectual Property

 

Our brands, trademarks, service marks, copyrights, patents and other intellectual property rights distinguish and protect our course offerings and services from infringement, and contribute to our competitive advantages in the after-school tutoring service sector in China. Our intellectual property rights include the following:

 

·trademark registrations for our brand and logo in China and Hong Kong;

 

·domain names;

 

 51 

 

 

·copyrights to substantially all of the course contents we developed in house, including all of our online courses;

 

·copyright registration certificates for software programs developed by us relating to different aspects of our operations; and

 

·patents granted in China relating to interactive and technology-driven teaching and learning in our classes, as well as user interface on various platforms.

 

Among the domain names we have registered, several are highly valued and unique online assets as the domain name incorporates the Chinese spelling of the theme of the corresponding website, and is therefore easy to remember. Our domain names include the following:

 

Website Domain Name Topic
www.jzb.com Our main webpage which mainly has links to the websites listed below
(formerly www.eduu.com)  
www.xueersi.com Online courses
www.gaokao.com College entrance examinations
www.zhongkao.com High school entrance examinations
www.jiajiaoban.com Personalized premium services
www.aoshu.com Mathematics for primary and middle schools; specialized training for competition mathematics
www.yingyu.com English language
www.youjiao.com Preschool and kindergarten education
www.speiyou.com Small-class tutoring under our Xueersi Peiyou brand
www.mobby.cn Tutoring services for students aged two through twelve under our Mobby brand
www.yuer.com Raising infants and toddlers
www.kaoyan.com Post-graduate degree entrance examination
www.firstleap.cn All-subject tutoring services in English to children aged from 2 to 15 years old
www.kmf.com Preparation of English tests for study abroad purposes
www.lewaijiao.com One-on-one English tutoring services from foreign teachers
www.liuxue.com Overseas studies services
www.mmbang.com Communication platform related to pregnant preparations, pregnancy and raising infants and toddlers

 

To protect our brand and other intellectual property, we rely on a combination of trademark, copyright, patent, domain names, know-how and trade secret laws as well as confidentiality agreements with our employees, contractors and others. We cannot be certain that our efforts to protect our intellectual property rights will be adequate or that third parties will not infringe or misappropriate these rights. See “Item 3.D.—Key Information—Risk Factors—Risks Related to Our Business—If we fail to protect our intellectual property rights, our brand and business may suffer.”

 

Insurance

 

We have purchased limited liability insurance covering most of our learning centers and service centers. We consider our insurance coverage to be in line with that of other private education providers of a similar size in China.

 

Legal Proceedings

 

From time to time, we may be subject to various legal proceedings, investigations and claims arising in the ordinary course of business. As of the date of this annual report, we are not involved in any material litigation, arbitration or administrative proceedings that could have a material adverse effect on our financial condition or results of operations, and we are not aware of any material legal or administrative proceedings threatened against us.

 

 52 

 

 

PRC Regulation

 

This section summarizes the principal PRC regulations relating to our businesses.

 

We operate our business in China under a legal regime consisting of the National People’s Congress, which is the country’s highest legislative body, the State Council, which is the highest authority of the executive branch of the PRC central government, and several ministries and agencies under its authority, including the MoE, the General Administration of Press and Publication, the MIIT, the SAIC, the Ministry of Civil Affairs and their respective local offices.

 

Regulations on Private Education

 

The principal laws and regulations governing private education in China consist of the PRC Education Law, the Law for Promoting Private Education and The Implementation Rules for the Law for Promoting Private Education, and the Regulations on PRC-Foreign Cooperation in Operating Schools. Below is a summary of relevant provisions of these regulations.

 

PRC Education Law

 

The National People’s Congress enacted the PRC Education Law, most recent amendment effective on June 1, 2016. The PRC Education Law sets forth provisions relating to the fundamental education systems of China, including a school system of preschool education, primary education, secondary education (including middle and high schools) and higher education, a system of nine-year compulsory education and a system of education certificates. The PRC Education Law stipulates that the government formulates plans for the development of education, and establishes and operates schools and other institutions of education. Under the PRC Education Law, enterprises, social organizations and individuals are in principle encouraged to operate schools and other types of educational organizations in accordance with PRC laws and regulations. Meanwhile, no organization or individual may establish or operate a school or any other institution of education for profit-making purposes. However, private schools may be operated for “reasonable returns,” as described in more detail below.

 

Under the amendment effective June 1, 2016, the PRC Education Law, among other things, deleted the restrictions on organization or individual establishing or operating a school or any other institution of education for profit-making purposes, and added a requirement that the schools and other institution of education which are established with governmental fund or donated assets may not establish profit-making institutions of education.

 

The Law for Promoting Private Education and the Implementation Rules for the Law for Promoting Private Education

 

Under the Law for Promoting Private Education and the Implementation Rules for the Law for Promoting Private Education, “private schools” are defined as schools established by non-governmental organizations or individuals using non-government funds. In addition, under the regulations, private schools providing certifications, pre-school education, self-study aid and other academic education are subject to approval by the education authorities, while private schools engaging in occupational qualification training and occupational skill training are subject to approval by the authorities in charge of labor and social welfare. A duly approved private school will be granted a private school operating permit, and shall be registered with the Ministry of Civil Affairs or its local branches as a privately run non-enterprise institution. In addition, learning centers of schools must make filings with the MoE or its local branches. Our 58 affiliated schools have all obtained and maintained their respective private school operating permits and have registered with the Ministry of Civil Affairs or its relevant local branch.

 

Under the above regulations, private schools have the same status as public schools, though private schools are prohibited from providing military, police, political and other kinds of education that are of a special nature. Government-run schools that provide compulsory education are not permitted to be converted into private schools. In addition, operation of a private school is highly regulated. For example, the types and amounts of fees charged by a private school providing certifications shall be approved by the pricing authority and be publicly disclosed. A private school that does not provide certifications shall file its pricing information with the pricing authority and publicly disclose such information. We do not offer any degree or certification course and thus we shall file our pricing information with the relevant pricing authorities in the school districts where we have operations. We disclose our pricing information for our services provided by our private schools to the public.

 

 53 

 

 

Private education is treated as a public welfare undertaking under the regulations. Nonetheless, investors of a private school may choose to require “reasonable returns” from the annual net balance of the school net of costs, donations received, government subsidies, if any, the reserved development fund and other expenses as required by the regulations. Private schools fall into three categories, including private schools established with donated funds, private schools that require reasonable returns and private schools that do not require reasonable returns.

 

The election to establish a private school requiring reasonable returns shall be provided in the articles of association of the school. The percentage of the school’s annual net income that can be distributed as reasonable return shall be determined by the school’s board of directors, taking into consideration the following factors: (i) school fee types and collection criteria, (ii) the ratio of the school’s expenses in connection with educational activities and improvement of educational conditions to the total fees collected; and (iii) the admission standards and educational quality. The relevant information relating to the above factors shall be publicly disclosed before the school’s board may determine the percentage of the school’s annual net income to be distributed as reasonable returns. Such information and the decision to distribute reasonable returns shall also be filed with the relevant government authorities within 15 days of the board decision. However, none of the current PRC laws and regulations provides any specific formula or guideline for determining “reasonable returns.” In addition, none of the current PRC laws and regulations sets forth clear requirements or restrictions on a private school’s ability to operate its education business as a school that requires reasonable returns or as a school that does not require reasonable returns.

 

On November 7, 2016 the Standing Committee of the National People’s Congress promulgated the Amended Private Education Law, which is scheduled to take effect on September 1, 2017.

 

Under the Amended Private Education Law, the term “reasonable return” is no longer used, and sponsors of private school may choose to establish non-profit or for-profit private schools at their own discretion, while, pursuant to current law, all private schools shall not be established for for-profit purposes. Nevertheless, school sponsors are not allowed to establish for-profit private schools that are engaged in compulsory education according to the Amended Private Education Law. Therefore, schools engaged in compulsory education must retain their non-profit status after the Amended Private Education Law takes effect.

 

The Amended Private Education Law further establishes a new classification system for private schools on whether they are established and operated for profit-making purposes. Key features of this system include the following:

 

·sponsors of for-profit private schools are entitled to retain the profits and proceeds from the schools and the operation surplus may be allocated to the sponsors pursuant to the PRC Company Law and other relevant laws and regulations, whereas sponsors of non-profit private schools are not entitled to the distribution of profits or proceed from the non-profit schools and all operation surplus of non-profit schools shall be used for the operation of the schools;

 

·for-profit private schools are entitled to set their own tuition and other miscellaneous fees without seeking prior approval from or reporting to the relevant government authorities. whereas the collection of fees by non-profit private schools shall be regulated by the provincial, autonomous regional or municipal governments;

 

·private schools (for-profit and non-profit alike) may enjoy preferential tax treatments; non-profit private schools will be entitled to the same tax benefits as public schools whereas taxation policies for for-profit private schools are still unclear as more specific provisions are yet to be introduced;

 

·for construction or expansion of the school, non-profit schools may acquire the required land use rights in the form of allocation by the government as a preferential treatment, whereas for-profit private schools shall acquire the required land use rights by purchasing them from the government;

 

 54 

 

 

·the remaining assets of non-profit private schools after liquidation shall continue to be used for the operation of non-profit schools, whereas the remaining assets of for-profit private schools shall be distributed to the sponsors in accordance with the PRC Company Law; and

 

·governments at or above the prefecture level may support private schools (for-private and non-private alike) by subscribing to their services, providing student loans and scholarships, and leasing or transferring unused state assets to the schools, and the governments may further support non-profit private schools in the form of government subsidies, bonus funds and incentives for donation.

 

On December 29, 2016, the State Council issued the Several Opinions of the State Council on Encouraging the Operation of Education by Social Forces and Promoting the Healthy Development of Private Education, which requires to ease the access to the operation of private schools and encourages social forces to enter the education industry. The opinions also provides that each level of the government shall increase their support to the private schools in terms of financial investment, financial support, autonomy policies, preferential tax treatments, land policies, fee policies, autonomy operation, protection of the rights of teachers and students etc. Further, the opinions require each level of the government to improve local policies on government support to for-profit and non-profit private schools by such means as preferential tax treatments.

 

On December 30, 2016, the MoE, Ministry of Civil Affairs, the SAIC, the Ministry of Human Resources and Social Welfare and the State Commission Office of Public Sectors Reform jointly issued the Implementation Rules on the Classification Registration of Private Schools to reflect the new classification system for private schools as set out in the Amended Private Education Law. Generally, if a private school established before promulgation of the Amended Private Education Law chooses to register as a non-profit school, it shall amend its articles of association, continue its operation and complete the new registration process. If such private school chooses to register as a for-profit school, it shall conduct financial liquidation process, have the property rights of its assets such as lands, school buildings and net balance being authenticated by relevant government authorities, pay up relevant taxes, apply for a new Permit for Operating a Private School, re-register as for-profit schools and continue its operation. Specific provisions regarding the above registration process are yet to be introduced by governments at the provincial level.

 

On December 30, 2016, the MoE, the SAIC and the Ministry of Human Resources and Social Welfare jointly issued the Implementation Rules on the Supervision and Administration of For-profit Private Schools, pursuant to which the establishment, division, merger and other material changes of a for-profit private school shall first be approved by the education authorities or the authorities in charge of labor and social welfare, and then be registered with the competent branch of the SAIC.

 

Besides the Amended Private Education Law and the above regulations, other details of the requirements on the operation of non-profit schools and for-profit schools will be provided in implementation regulations that are yet to be introduced, such as

 

·an amendment to the Implementation Rules for the Law for Promoting Private Education of China;

 

·local regulations relating to legal person registration of for-profit and non-profit private schools; and

 

·specific measures to be formulated and promulgated by the competent authorities responsible for the administration of private schools in the province(s) in which our schools are located, including but not limited to specific measures for registration of pre-existing private schools, specific requirements for authenticating various parties’ property rights and payment of taxes and fees of for-profit private schools, taxation policies for for-profit private schools, measures for the collection of non-profit private schools’ fees.

 

 55 

 

 

At the end of each fiscal year, every private school is required to allocate a certain amount to its development fund for the construction or maintenance of school facilities or procurement or upgrade of educational equipment. In the case of a private school that requires reasonable returns, this amount shall be no less than 25% of the annual net income of the school, while in the case of a private school that does not require reasonable returns, this amount shall be equal to no less than 25% of the annual increase in the net assets of the school, if any. Private schools that do not require reasonable returns shall be entitled to the same preferential tax treatment as public schools, while the preferential tax treatment policies applicable to private schools requiring reasonable returns shall be formulated by the finance authority, taxation authority and other authorities under the State Council. To date, however, no regulations have been promulgated by the relevant authorities in this regard. As of May 31, 2017, among our 58 affiliated schools, 19 had elected not to require reasonable returns and the remaining schools had elected to require reasonable returns. Because no preferential tax policies have been promulgated by the relevant authorities, none of our affiliated schools enjoys any preferential tax treatments pursuant to the requirements of local governmental authorities. All of them have allocated certain amounts to their development funds in compliance with the aforesaid provisions.

 

Sponsorship of Private Schools

 

Under the Law for Promoting Private Education and the Implementation Rules for Promoting Private Education, entities and individuals that establish private schools are referred to as “sponsors.” As of May 31, 2017, Xueersi Education, Xueersi Network, Xinxin Xiangrong, Lebai Education and Pengxin TAL Industrial Investment (Shanghai) Co., Ltd., or Pengxin TAL or their subsidiaries were the sponsors of our 58 affiliated schools.

 

The “sponsorship interest” that a sponsor holds in a private school is, for all practical purposes, substantially equivalent under PRC law and practice to the “equity interest” a shareholder holds in a company. Pursuant to the Implementation Rules for Promoting Private Education, a sponsor of a private school has the obligation to make capital contributions to the school in a timely manner. The contributed capital can be in the form of tangible or non-tangible assets such as materials in kind, land use rights or intellectual property rights. Pursuant to the Law for Promoting Private Education, the capital contributed by the sponsor becomes assets of the school and the school has independent legal person status. In addition, pursuant to the Law for Promoting Private Education and the Implementation Rules for Promoting Private Education, the sponsor of a private school has the right to exercise ultimate control over the school by becoming the member of and controlling the composition of the school’s decision making body. Specifically, the sponsor has control over the private school’s constitutional documents and has the right to elect and replace the private school’s decision making bodies, such as the school’s board of directors, and therefore controls the private school’s business and affairs.

 

We are not aware of any PRC law which provides that upon liquidation of a private school, the sponsor is legally restricted to receive only its invested capital and is not allowed to receive other returns. According to our PRC counsel, there is no national law that addresses this subject one way or the other. In the absence of a national law providing for the sponsor’s rights upon liquidation of a private school, provincial regulations and interpretations are ambiguous and inconsistent on this subject. There are local regulations or interpretations that specifically provide that sponsors are entitled to private schools’ residual assets pro rata based on their respective capital contribution. Nevertheless, there are also local regulations that are less clear in this regard.

 

Notwithstanding the legal uncertainties surrounding this issue, we believe that the potential risk that we will not receive all of the residual assets upon the liquidation of a school is immaterial. There were no capital contributions made by any PRC governmental authorities to our schools, nor did any of our schools ever receive donations from any third parties, including PRC governmental authorities or any third party enterprises. Neither we nor our PRC counsel are aware of any case in China where a private school which has been solely funded by private sponsors without any government or donated funds became state property or was otherwise appropriated by a government authority upon liquidation without the prior consent of its sponsor. We historically have never liquidated any school that was profitable and we have no plans to so in the future unless required by the laws and regulations. If, for any reason, we would like to divest a profitable school, a commercially sensible way to do so is to sell, rather than liquidate, the school. When selling a school, the sponsor is entitled to receive consideration for transferring sponsorship, which often exceeds its initial investment in the school.

 

Regulations on PRC-Foreign Cooperation in Operating Schools

 

PRC-foreign cooperation in operating schools or training courses is specifically governed by the Regulations on PRC-Foreign Cooperation in Operating Schools, promulgated by the State Council in accordance with the PRC Education Law, the Occupational Education Law and the Law for Promoting Private Education, and the Implementation Rules for the Regulations on PRC-Foreign Cooperation in Operating Schools.

 

 56 

 

 

The Regulations on PRC-Foreign Cooperation in Operating Schools and its implementation rules encourage substantive cooperation between overseas educational organizations with relevant qualifications and experience in providing high-quality education and PRC educational organizations to jointly operate various types of schools in China. Cooperation in the areas of higher education and occupational education is especially encouraged. PRC-foreign cooperative schools are not permitted, however, to engage in compulsory education or military, police, political and other kinds of education that are of a special nature in China.

 

Permits for schools jointly operated by PRC and foreign entities shall be obtained from the relevant education authorities or the authorities that regulate labor and social welfare in China. We are not required to apply for such permits since we currently do not have schools jointly operated by PRC and foreign entities.

 

Regulations on Online and Distance Education

 

Pursuant to the Administrative Regulations on Educational Websites and Online and Distance Education Schools issued by the MoE, educational websites and online education schools may provide education services in relation to higher education, secondary education, primary education, preschool education, education for teachers, occupational education, adult education, other education and public educational information services. “Educational websites” refer to organizations providing education or education-related information services to website visitors by means of a database or online education platform connected via the Internet or an educational television station through an Internet service provider. “Online education schools” refer to education websites providing academic education services or training services that issue education certificates.

 

Based on the above regulations issued by the MoE, setting up educational websites and online education schools is subject to approval from relevant education authorities, depending on the specific type of education provided. Any education website and online education school shall, upon receipt of the approval, indicate on its website such approval information as well as the approval date and file number.

 

However, according to the Administrative License Law promulgated by the Standing Committee of the National People’s Congress, only laws promulgated by the National People’s Congress and regulations and decisions promulgated by the State Council may eliminate the requirement for any administrative license. Furthermore, according to a regulation promulgated by the State Council, operators of “online education schools” must obtain approval from the government, while no approval is required to operate “educational websites.” We are not required to obtain a license to operate “online education schools” as we do not offer government accredited degrees or certifications through our tutoring services. As a result and in accordance with the laws and regulations promulgated by the National People’s Congress and the State Council, they are not required to obtain approval to operate “educational websites” from the MoE. In January 2014, the State Council promulgated the Decision to Cancel or to Delegate another Batch of Administrative Approval Items to Lower Level, in which the administrative license for “online education schools” was cancelled for higher education. On February 3, 2016, the State Council promulgated the Decision of State Council to Cancel the Second Batch of Administrative Approval Items (152 Items) that Delegated to Lower Lever, in which the administrative license for “online education schools” and “educational websites” were cancelled.

 

Regulations on Publishing and Distribution of Publications

 

The Administrative Regulations on Publication, promulgated by the State Council and most recently amended in February 6, 2016, apply to publication activities, i.e., the publishing, printing, copying, importation or distribution of publications, including books, newspapers, periodicals, audio and video products and electronic publications, each of which requires approval from the relevant publication administrative authorities. According to the Administrative Regulations on Publication, any entity engaging in the activities of publishing, printing, copying, importation or distribution of publications, shall obtain relevant permits of publishing, printing, copying, importation or distribution of publications. In addition, according to the effective Foreign-Investment Industrial Guidance Catalog, foreign investors are prohibited from engaging in the publishing business. Therefore, our subsidiaries and Consolidated Affiliated Entities are not permitted to engage in publishing business under these regulations. We have been cooperating with qualified PRC publishing companies to publish our self-developed teaching materials and other content.

 

 57 

 

 

According to the prior Measures for the Administration of Internal Informative Publications, entities engaging in printing internal informative publications may obtain an internal informative publications printing permit instead of the permit of publishing. Such internal informative publications are defined as publications used for internal information communication and work guidance purpose and are not for sale. In April 2015, the current Measures for the Administration of Internal Informative Publications took effect and abolished the prior measures. Under the new regulation, the internal informative publications printing permit is not available for printing and publishing of textbooks and teaching materials for primary and secondary school students. In addition, the new regulation prohibits entities which have obtained the internal permit from offering the internal informative publications to its client or to the public. Our Consolidated Affiliated Entities engage in printing and providing teaching handouts and other materials to our students. These Consolidated Affiliated Entities used to obtain the internal informative publications printing permit before the new regulation took effect. Under the new regulation, it is uncertain whether printing and providing teaching handouts and other materials to our students would be deemed publishing activities. If the General Administration of Press and Publication or its local branches or other competent authorities deem such activities as publishing, we may become subject to significant penalties, fines, legal sanctions or an order suspending our printing and providing of teaching handouts and other materials to our students.

 

The General Administration of Press and Publication issued new Administrative Regulations on Publications Market, effective June 1, 2016 abolished the old regulation. Under the new regulation, any organization or individual engaged in wholesale or retail distribution of publications shall obtain a Permit for Operating Publications Business. Distribution of publications in China is regulated on different administrative levels. An entity engaged in wholesaling of publications shall obtain such permit from the provincial office of the General Administration of Press and Publication. An entity engaged in retail distribution of publications shall obtain such permit from the local office of the Administration of Press and Publication. According to the new regulation, foreign-invested enterprises are allowed to engage in the business of distribution of publications. Foreign investors who intends to establish an enterprise engaging in the business of distribution of publications and foreign-invested enterprise which intends to engage in the business of distribution of publications shall firstly obtain the approval from local office of the MOFCOM. If and upon approval, the MOFCOM will issue the Approval Certificate for Foreign-Invested Enterprises, on which the business scope of distribution of publications is specified along with the word “subject to the permission in this industry.” Afterwards, the foreign-invested enterprise shall file with its business scope of distribution of publications local office of the SAIC and shall obtain the Permit for Operating Publications Business from relevant offices of the General Administration of Press and Publication before engaging in the business of distribution of publications.

 

In addition, pursuant to the Administrative Regulations on Publishing Audio-Video Products promulgated by the State Council on December 25, 2001, which became effective as of February 1, 2002, any entity engaged in the wholesale or retail distribution of audio-video products was required to secure a Permit for Publishing Audio-Video Products from the relevant culture authorities. Such Administrative Regulations on Publishing Audio-Video Products was later amended in 2011, 2013 and was most recently amended on January 2, 2016, pursuant to which the Permit for Operating Audio-Video Products was replaced by the Permit for Operating Publications Business and entities or individuals engaging in distribution of audio-video products shall only need to hold a Permit for Operating Publications Business, while a Permit for Publishing Audio-Video Products shall no longer be needed.

 

During the term of the above-mentioned permits, the General Administration of Press and Publication or its local branches or other competent authorities may conduct annual or spot examinations or inspections to ascertain their compliance with applicable regulations and may require changes in or renewal of such permits.

 

General Administration of Press and Publication and the MIIT promulgated the Provisions on the Administration of Online Publishing Services, effective March 10, 2016. The Provisions on the Administration of Online Publishing Services provides that the entity engaging in publication services through information network shall obtain Internet Publishing Service License from the General Administration of Press and Publication. Foreign-invested enterprises are prohibited from engaging in the business of publication service through information network. Therefore, our subsidiaries are not permitted to engage in the business of publication service through information network, while our VIEs are permitted to engage in such business after obtain the requisite licenses.

 

 58 

 

 

Xueersi Education, Xueersi Network, and Lebai Education, our VIEs engaging in publishing and retailing teaching materials and audio-video products to our students, and Beijing Zhikang Culture Distribution Co., Ltd., one of the subsidiaries of our VIEs, have obtained the Permit for Operating Publications Business for retail and wholesale distribution of teaching materials and audio-video products. If our VIEs and Consolidated Affiliated Entities engaged in the retail distribution of teaching materials and audio-video products are not able to pass the subsequent inspection or examination, they may not be able to maintain such permits or licenses necessary for their business. In addition, our VIEs are engaging in publishing teaching materials and audio-video products to students online, but our VIEs have not obtained the Internet Publishing Service License. We may become subject to significant penalties, fines, legal sanctions or an order to suspend our publishing of teaching materials and audio video online.

 

Decision of the Central Committee of the Communist Party of China on Major Issues Concerning Comprehensively Deepening Reforms

 

The Decision of the Central Committee of the Communist Party of China on Major Issues Concerning Comprehensively Deepening Reforms, which was adopted at the Third Plenary Session of the 18th Central Committee of the Communist Party of China, further open and liberalize certain investment access. The finance, education, culture and medical sectors will enjoy an orderly opening-up to market access and the government will encourage non-state capital to invest in the education sector.

 

Regulations on Value-Added Telecommunications Services

 

Under the PRC Telecommunications Regulations, promulgated by the State Council and most recently amended in February 2016, a telecommunication services provider in China must obtain an operating license from the MIIT, or its provincial authorities. The PRC Telecommunications Regulations categorize all telecommunication services in China as either basic telecommunications business or value-added telecommunications business. Internet information services and the business of online data transaction processing are two of the subsectors of the value-added telecommunications business.

 

As a subsector of the value-added telecommunications business, business of online data transaction processing refers to the business to provide online data processing and transaction processing services through public communication network or Internet for users through various data/transaction application platform connected to the public communication network or Internet, including transaction processing services, electronic data exchange services and network / electronic equipment data processing services. Under the PRC Telecommunications Regulations, any entity engages in the business of transaction processing services as an online marketplace platform is required to obtain a license from the MITT or its provincial authorities in providing transaction processing services.

 

As a subsector of the value-added telecommunications business, Internet information services are also regulated by the Administrative Measures on Internet Information Services promulgated by the State Council, or the Internet Information Measures. The Internet Information Measures require that commercial Internet content providers, or ICP providers, obtain a license for Internet information services, or ICP license, from the appropriate telecommunications authorities in order to offer any commercial Internet information services in China. ICP providers shall display their ICP license number in a conspicuous location on their home page. In addition, the Internet Information Measures also provide that ICP providers that operate in sensitive and strategic sectors, including news, publishing, education, health care, medicine and medical devices, must obtain additional approvals from the relevant authorities regulating those sectors as well.

 

The Notice on Strengthening Management of Foreign Investment in Operating Value-Added Telecom Services issued by the MII prohibits PRC Internet content providers from leasing, transferring or selling their ICP licenses or providing facilities or other resources to any illegal foreign investors. The notice states that PRC Internet content providers should directly own the trademarks and domain names for websites operated by them, as well as servers and other infrastructure used to support these websites.

 

Xueersi Education, Xueersi Network, Yinghe Youshi, Shanghai Yaya and Beijing Bangxue Education Technology Co., Ltd., which engage in providing most of our Internet information services or providing online bulletin board services in China, have each obtained an ICP license from, and will duly amend registrations with, the Beijing or Shanghai branch of the MII.

 

 59 

 

 

Regulation of Advertising Services

 

The principal regulations governing advertising businesses in China are the PRC Advertising Law, effective September 2015, and the Advertising Administrative Regulations promulgated by the State Council. These laws, rules and regulations require companies that engage in advertising activities to obtain a business license that explicitly includes advertising in the business scope from the SAIC or its local branches.

 

Applicable PRC advertising laws, rules and regulations contain certain prohibitions on the content of advertisements in China (including prohibitions on misleading content, superlative wording, socially destabilizing content or content involving obscenities, superstition, violence, discrimination or infringement of the public interest). Advertisements for anesthetic, psychotropic, toxic or radioactive drugs are prohibited, and the dissemination of advertisements of certain other products, such as tobacco, patented products, pharmaceuticals, medical instruments, agrochemicals, foodstuff, alcohol and cosmetics, are also subject to specific restrictions and requirements.

 

Advertisers, advertising operators and advertising distributors, including the businesses that certain of the variable interest entities operate, are required by applicable PRC advertising laws, rules and regulations to ensure that the content of the advertisements they prepare or distribute are true and in compliance with applicable laws, rules and regulations. Violation of these laws, rules and regulations may result in penalties, including fines, confiscation of advertising income, orders to cease dissemination of the advertisements and orders to publish an advertisement correcting the misleading information. In circumstances involving serious violations, the SAIC or its local branches may revoke the violator’s license or permit for advertising business operations. In addition, advertisers, advertising operators or advertising distributors may be subject to civil liability if they infringe the legal rights and interests of third parties, such as infringement of intellectual proprietary rights, unauthorized use of a name or portrait and defamation.

 

Regulations on Broadcasting Audio-Video Programs through the Internet or Other Information Network

 

The Rules for Administration of Broadcasting of Audio-Video Programs through the Internet and Other Information Networks, or the Broadcasting Rules, promulgated by the SARFT, apply to the activities of broadcasting, integration, transmission, downloading of audio-video programs with computers, televisions or mobile phones as main terminals and through various types of information networks. Pursuant to the Broadcasting Rules, a Permit for Broadcasting Audio-Video Programs via Information Network is required for engaging in Internet broadcasting activities. The State Council announced a policy on private investments in businesses in China that relate to cultural matters, which prohibits private investments in businesses relating to the dissemination of audio-video programs through information networks.

 

The SARFT and the MII issued the Internet Audio-Video Program Measures, revised August 2015. Among other things, the Internet Audio-Video Program Measures stipulate that no entities or individuals may provide Internet audio-video program services without a License for Disseminating Audio-Video Programs through Information Network issued by the SARFT or SAPPRFT (as applicable) or the relevant local branches or completing the relevant registration with the SARFT or SAPPRFT (as applicable) or the relevant local branches and only entities wholly owned or controlled by the PRC government may engage in the production, editing, integration or consolidation, and transmission to the public through the Internet, of audio-video programs, and the provision of audio-video program uploading and transmission services. There are significant uncertainties relating to the interpretation and implementation of the Internet Audio-Video Program Measures, in particular, the scope of “Internet Audio-Video Programs.” However, the SARFT promulgated Audio-Visual Program Categories in 2010, which clarified the scope of Internet Audio-Video Programs. According to the Audio-Visual Program Categories, there are four categories of Internet audio-visual program service which in turn are divided into seventeen sub-categories. The third sub-category of the second category covers the making and broadcasting of certain specialized audio-visual programs concerning art, culture, technology, entertainment, finance, sports, and education.

 

 60 

 

 

On April 25, 2016, the SAPPRFT promulgated the Broadcasting Audio-Video Programs Regulations, effective June 1, 2016 in replacement of the Broadcasting Rules. The Broadcasting Audio-Video Programs Regulations provides, among other things, that a Permit for Broadcasting Audio-Video Programs via Information Network is required for engaging in broadcasting services through private network and directional communication. According to such Regulations, the Broadcasting Services through Private Network and Directional Communication shall mean the services and activities provided to the public through the private transmission channels that include internet, LAN and VPN based on Internet and through the receiving terminals of televisions, and other handheld electronic equipment, and such services and activities include the activities of content supply, integrated broadcast control, transmission and distribution with IPTVs, private-network mobile televisions, internet televisions. According to such Regulations, only the entities wholly or substantially owned by the State could apply for such Permit.

 

In the fiscal year ended February 28, 2017, 4.7% of our total net revenues were derived from audio-video program services offered through www.xueersi.com that may be subject to the Audio-Video Program Measures. In the course of offering online tutoring services through www.xueersi.com, we transmit our audio-video educational courses and programs through the Internet only to enrolled course participants, not to the general public. The limited scope of our audience distinguishes us from general online audio-video broadcasting companies, such as companies operating user-generated content websites. In addition, we do not provide audio-video program uploading and transmission services. As a result, we believe that we are not subject to the Internet Audio-Video Program Measures and the Broadcasting Audio-Video Programs Regulations. However, there is no further official or publicly available interpretation of these definitions, especially the scope of “Internet audio-video program service.” If the governmental authorities determine that our provision of online tutoring services falls within the Internet Audio-Video Program Measures or the Broadcasting Audio-Video Programs Regulations, we may not be able to obtain the required permit or license. If this occurs, we may become subject to significant penalties, fines, legal sanctions or an order to suspend our use of audio-video content.

 

Regulations on Television Program Industry

 

Television program productions and distribution businesses are mainly regulated by the Administrative Regulations on Radio and Television, the Administrative Regulations on the Production and Operation of Radio and Television Program, and the Administrative Regulations on the Content of Television Plays. Pursuant to these regulations, television programs can only be produced by television stations at the municipal level or above or entities with either a Film Production License or a License for the Production and Operation of Radio and Television Program.

 

The SARFT Circular on the Implementation of Licensing System for the Distribution of Domestically Produced TV Animation Movies provides for a licensing system for the distribution of domestically produced TV animation movies. The Permit for Public Projection of Film or the Permit for Distribution of Domestically Produced TV Animation Movies must be obtained for broadcasting any domestically produced TV animation movie from the SARFT, before a TV animation movie could be broadcasted through television channels.

 

Xueersi Education and Xueersi Network, which carry out producing TV animation movies, have each obtained the License for the Production and Operation of Radio and Television Program from the Beijing branch of the SARFT, and we have obtained the Permit for Distribution of Domestically Produced TV Animation Movies for our TV animation movie Mobby’s Legend and Lihuadan Season 1.

 

Regulations on Protection of the Right of Dissemination through Information Networks

 

The Regulations on Protection of the Right of Dissemination through Information Networks, promulgated by the State Council, require that every organization or individual who disseminates a third party’s work, performance, audio or visual recording products to the public through information networks shall obtain permission from, and pay compensation to, the legitimate copyright owner of such products, unless otherwise provided under relevant laws and regulations. The legitimate copyright owner may take technical measures to protect his or her copyright and any organization or individual shall not intentionally jeopardize, destroy or otherwise assist others in jeopardizing such protective measures unless otherwise permitted under law. The regulations also provide that permission from and compensation to the copyright owner is not required in the case of limited dissemination to teaching or research staff for the purpose of school instruction or scientific research only.

 

We have established policies related to intellectual property rights protection in accordance with applicable PRC laws and regulations.

 

 61 

 

 

Regulations on Consulting Services for Overseas Studies

 

With respect to intermediate and consulting business activities relating to self-funded overseas studies, the Education Commission of Beijing and Beijing Administration for Industry and Commerce jointly issued the Beijing Measures of Supervisions and Recognition of Intermediate Services for Self-Funded Overseas Studies (Trial) in September 2015, which require that any intermediate service organization engaged in such services in Beijing shall satisfy certain requirements set up therein, including having employees with experience in educational services, having established stable and cooperative relations with an overseas educational institution, and having sufficient funds to protect the rights and interests of customers. The intermediate service organizations which satisfy such requirements may apply with the Education Commission of for the Recognition on the Intermediate Service Organization for Self-funded Overseas Studies. Organizations or individuals without such Recognition from the Education Commission of Beijing are not allowed to engage in any intermediate and consulting business activities relating to self-funded overseas studies.

 

On January 12, 2017, the State Council promulgated the Decision of the State Council on the Third Installment of the Cancellation of the Administrative Licensing Matters Delegated to Local Governments, which, among other things, cancelled the Recognition on the Intermediate Service Organization for Self-funded Overseas Studies, which means that the requirement for intermediate service organizations to obtain Recognition on the Intermediate Service Organization for Self-funded Overseas Studies from the provincial government for their engaging in intermediate and consulting business activities relating to self-funded overseas studies is cancelled. This Decision provided that after the cancellation of such requirements, the MoE and the State Administration for Industry and Commerce shall study and develop contract template for reference and strengthen their guidance, regulating and service to intermediate service organizations and that the relevant industrial association shall play their role in self-discipline.

 

Guidelines for Overseas Study Tour participated by the Primary and Middle School Students (Trial)

 

In July 2014, the MoE promulgated the Guidelines for Overseas Study Tour participated by the Primary and Middle School Students (Trial). Under the guidelines, overseas study tours participated in by primary and middle school students means, by adapting to the characteristics and educational needs of the primary and middle school students, programs that organize such students to travel overseas in the manner of group travel and group accommodation, either during the academic semesters or vacations, to learn foreign languages and other short-term curriculum, perform art shows, compete in contests, visit schools, attend summer/winter school programs, or take part in other similar activities. During these tours, the proportion of study, in terms of both content and duration, must be no less than half of all activities on these tours. The organizer must choose legitimate and qualified institutions to cooperate with, stress the importance of education on safety, and appoint a guiding teacher for each group. The organizer must apply the rules of cost accounting, notify the students and their guardians of the composition of the fees and expenses, and enter into agreements as required by law. Schools and school personnel must not seek any economic benefit from organizing its own students to attend an overseas study tour.

 

Regulation on Tourism

 

PRC Tourism Law, promulgated by the Standing Committee of the National People’s Congress and most recently amended on November 11, 2016, provides that, among other things, to engage in the businesses of outbound tourism, a travel agency shall obtain corresponding business permit, and the specific conditions shall be provided for by the State Council and that when organizing an outbound touring group, or organizing or receiving an inbound touring group, a travel agency shall, in accordance with the relevant provisions, arrange for a tour leader or tour guide to accompany the touring group in the whole tour. Regulations on Travel Agencies promulgated by the State Council, revised February 6, 2016, and the implementation rules of Regulations on Travel Agencies, provide that, among other things, travel agent shall mean any entity that engages in the business of attracting, organizing, and receiving tourists, providing tourism services for tourists and operating domestic, outbound or border tourism; the aforementioned business shall include but not limit to arranging for transport services, arranging for accommodation services, providing services for tour guides or team leaders, providing services of tourism consultation and tourism activities design. According to the Regulations on Travel Agencies and its implementation rules, any tourism agent engages in the outbound tourism shall apply for a permit to engage in the outbound tourism from the administrative department of tourism under the State Council, the governments of provinces, autonomous regions, or municipalities.

 

 62 

 

 

Regulations on Commercial Franchises

 

The State Council promulgated the Regulation on the Administration of Commercial Franchises, which, among other things, provides that: (i) “commercial franchise”, or franchise, refers to such business operations by which an enterprise owning a registered trademark, enterprise mark, patent, know-how or any other business resource, or Franchiser, confers the said business resource to any other business operator, or Franchisee, by contract, and the Franchisee undertakes business operations under the uniform business model as provided in the contract, and pay franchising fees to the Franchiser; (ii) a Franchiser that engages in franchise activities shall possess a mature business model and the ability to provide long-term business guidance, technical support, business training and other services to the Franchisee; (iii) a Franchiser that engages in franchise activities shall have at least two direct sales stores, and have undertaken the business for more than a year; and (iv) a Franchiser shall, within 15 days after having concluded a franchise contract for the first time, file to the commercial administrative department where if a Franchiser engages in any franchised operations within the scope of a province, autonomous region, or municipality directly under the central government, it shall file with the commercial administrative department of the province, autonomous region or municipality directly under the central government and if a franchiser engages in any franchised operations within the scope of two or more provinces, autonomous regions, or municipalities directly under the central government it shall file with the commercial administrative department of the State Council. According to the Administrative Measures for Archival Filing of Commercial Franchises issued by the MOFCOM, the filling shall be conducted on the commercial franchise information management system established by the MOFCOM. In addition, the Regulation on the Administration of Commercial Franchises provides that the Franchiser and the Franchisee shall conclude a franchise contract in writing, and the term of such franchise contract shall not less than 3 years except the Franchisee otherwise agrees.

 

The MOFCOM issued Administrative Measures for Commercial Franchise Information Disclosure, which provides that the Franchisers shall, as required by the Regulation on the Administration of Commercial Franchises, disclose the following information to Franchisees in writing not later than 30 days prior to the conclusion of franchise contracts, unless such contracts are renewed under the original terms:(i) the basic information of the Franchisers and its franchise business, (ii) the basic information of the business resource of the Franchiser, (iii) the basic information of the franchise fee, (iv) the basic information of the price, conditions and other information related to the products, services, and equipment provided to the Franchisee, (v) the follow-up service provided to the Franchisee, (vi) the methods and contents of guidance and supervisions provided by the Franchiser on the Franchisee related to the business; (vii)the investment budget of the sales stores, (viii) the relevant information about the franchisees within China, which includes the amount, geographical distributions, scope of authorities, whether there is any exclusive authorized region, and the basic situation of their franchise business; (ix) the record of materially illegal business, including any fine over 30 thousand RMB imposed by competent authority and any criminal liability of the Franchiser and its legal representative; and the (x) agreement of franchise. However, this Administrative Measures for Commercial Franchise Information Disclosure provides that the Franchiser has right to require the Franchisee enter into a confidential agreement with the Franchiser prior to the disclosure of the aforementioned information; and if the Franchisee knows any commercial secret of Franchiser due to the contractual relationship between the Franchisee and the Franchiser, the Franchisee still have the obligation to keep such commercial secret confidential even though there is no confidential agreement between the Franchiser and the Franchisee after the termination of relevant contractual relationship between them.

 

In order to further effectively conduct the administration of commercial franchise, the General Office of MOFCOM issued Notice of the General Office of the Ministry of Commerce on Further Effectively Conducting the Administration of Commercial Franchise, which provides directions and requirements for the local commerce departments in administrative work related to establishing sound working system, improving the management and services in franchise filing, facilitating the brand construction of franchise enterprises, administrating franchise business in accordance with law and the promotion and construction of credit record and credit evaluation system in franchise business.

 

Regulations on Intellectual Property Rights Protection

 

China has adopted legislation governing intellectual property rights, including copyrights, Trademarks, patent rights and domain names. China is a signatory to major international conventions on intellectual property rights and is subject to the Agreement on Trade Related Aspects of Intellectual Property Rights as a result of its accession to the World Trade Organization in 2001.

 

 63 

 

 

Copyright. The National People’s Congress amended the Copyright Law to widen the scope of works and rights that are eligible for copyright protection. The amended Copyright Law extends copyright protection to Internet activities, products disseminated over the Internet and software products. In addition, there is a voluntary registration system administered by the China Copyright Protection Center.

 

To address copyright infringement related to content posted or transmitted over the Internet, the National Copyright Administration and the MII jointly promulgated the Administrative Measures for Copyright Protection Related to the Internet.

 

Trademark. The PRC Trademark Law, most recent revision effective May 2014, protects the proprietary rights to registered trademarks. The Trademark Office under the SAIC handles trademark registrations and may grant a term of ten years for registered trademarks, which may be extended for another ten years upon request. Trademark license agreements must be filed with the Trademark Office for record. In addition, if a registered trademark is recognized as a well-known trademark, the protection of the proprietary right of the trademark holder may reach beyond the specific sector of the relevant products or services. The transfer of registered trademarks shall be registered with the Trademark Office.

 

Patent. Under the PRC Patent Law, a patentable invention, utility model or design must meet three conditions: novelty, inventiveness and practical applicability. Patents cannot be granted for scientific discoveries, rules and methods for intellectual activities, methods used to diagnose or treat diseases, animal and plant breeds or substances obtained by means of nuclear transformation. The Patent Office under the State Council is responsible for receiving, examining and approving patent applications. An invention patent is valid for 20 years, and a utility model or design patent is valid for 10 years, starting from the application date. A third-party user must obtain consent or a proper license from the patent owner to use the patent except for certain specific circumstances provided by law.

 

Domain names. Internet domain name registration and related matters are primarily regulated by (i) the Implementation Rules on Registration of Domain Names issued by China Internet Network Information Centre, (ii) the Measures on Administration of Internet Domain Names of China issued by the MII, and (iii) the Measures on Domain Name Disputes Resolution for the PRC Internet issued by the China Internet Network Information Centre. Domain name registrations are handled through domain name service agencies established under the relevant regulations, and the applicants become domain name holders upon successful registration. We have registered many domain names with China Internet Network Information Centre.

 

The Draft PRC Foreign Investment Law

 

In January 2015, the MOFCOM published a discussion draft of the proposed Foreign Investment Law aiming to, upon its enactment, replace the trio of existing laws regulating foreign investment in China, namely, the Sino-foreign Equity Joint Venture Enterprise Law, the Sino-foreign Cooperative Joint Venture Enterprise Law and the Wholly Foreign-invested Enterprise Law, together with their implementation rules and ancillary regulations.

 

Among other things, the draft Foreign Investment Law expands the definition of foreign investment and introduces the standard of “actual control” in determining whether a company is considered a foreign-invested enterprise. The draft Foreign Investment Law specifically provides that entities established in China but “controlled” by foreign investors must be deemed as foreign-invested enterprises, whereas an entity set up in a foreign jurisdiction would nonetheless be, upon market entry clearance by the MOFCOM, treated as a PRC domestic investor provided that the entity is “controlled” by PRC entities and/or citizens. In this connection, “control” is broadly defined in the draft law to cover the following summarized categories: (i) holding 50% or more of the voting rights or similar equity interest of the subject entity; (ii) holding less than 50% of the voting rights or similar equity interest of the subject entity but having the power to secure at least 50% of the seats on the board or other equivalent decision making bodies, or having the voting power to exert material influence on the board, the shareholders’ meeting or other equivalent decision making bodies; or (iii) having the power to exert decisive influence, via contractual or trust arrangements, over the subject entity’s operations, financial matters or other key aspects of business operations. Once an entity is determined to be a foreign-invested enterprise, and its investment amount exceeds certain thresholds or its business operation falls within a “negative list,” to be separately issued by the State Council in the future and to replace the Foreign-Investment Industrial Guidance Catalog, market entry clearance by the MOFCOM or its local counterparts will be required. Otherwise, all foreign investors may make investments on the same terms as domestic investors without being subject to additional approval from the government authorities as mandated by the existing foreign investment legal regime.

 

 64 

 

 

Under the draft Foreign Investment Law, variable interest entities that are controlled via contractual arrangement would also be deemed as foreign-invested enterprises, if they are ultimately “controlled” by foreign investors. Therefore, for any companies with a “variable interest entity” structure in an industry category that is on the “negative list,” the “variable interest entity” structure may be deemed legitimate only if the ultimate controlling person(s) is/are of PRC nationality (either PRC state-owned enterprises or agencies or PRC citizens). Conversely, if the actual controlling person (s) is/are of foreign nationalities, then the variable interest entities will be treated as foreign-invested enterprises and any operation in the industry category on the “negative list” without market entry clearance may be considered as illegal. However, the draft Foreign Investment Law has not taken a position on what actions shall be taken with respect to the existing companies with a “variable interest entity” structure, whether or not these companies are controlled by PRC parties, while it has solicited comments from the public on this point.

 

The draft Foreign Investment Law also imposes stringent ad hoc and periodic information reporting requirements on foreign investors and the applicable foreign-invested enterprises. Aside from investment implementation report and investment amendment report that are required at each investment and alteration of investment specifics, an annual report is mandatory, and large foreign investors meeting certain criteria are required to report on a quarterly basis. Some of the information requested may be sensitive to foreign investors, such as the identity of the actual controller and the source of investment. Any company found to be non-compliant with these information reporting obligations may potentially be subject to fines and/or administrative or criminal liabilities, and the persons directly responsible may be subject to criminal liabilities.

 

Regulations on Foreign Exchange Registration of Overseas Investment by PRC Residents.

 

SAFE Circular 75 requires PRC residents to register with the relevant local branch of SAFE before establishing or controlling any company outside China, referred to as an offshore special purpose company, for the purpose of raising funds from overseas to acquire or exchange the assets of, or acquiring equity interests in, PRC entities held by such PRC residents and to update such registration in the event of any significant changes with respect to that offshore company.

 

SAFE promulgated SAFE Circular 37 in July 2014, which replaced SAFE Circular 75. SAFE Circular 37 requires PRC residents to register with local branches of SAFE in connection with their direct establishment or indirect control of an offshore entity, for the purpose of overseas investment and financing, with such PRC residents’ legally owned assets or equity interests in domestic enterprises or offshore assets or interests, referred to in SAFE Circular 37 as a “special purpose vehicle”. The term “control” under SAFE Circular 37 is broadly defined as the operation rights, beneficiary rights or decision-making rights acquired by the PRC residents in the offshore special purpose vehicles by such means as acquisition, trust, proxy, voting rights, repurchase, convertible bonds or other arrangements. SAFE Circular 37 further requires amendment to the registration in the event of any changes with respect to the basic information of the special purpose vehicle, such as changes in a PRC resident individual shareholder, name or operation period; or any significant changes with respect to the special purpose vehicle, such as increase or decrease of capital contributed by PRC individuals, share transfer or exchange, merger, division or other material event. If the shareholders of the offshore holding company who are PRC residents do not complete their registration with the local SAFE branches, the PRC subsidiaries may be prohibited from distributing their profits and proceeds from any reduction in capital, share transfer or liquidation to the offshore company, and the offshore company may be restricted in its ability to contribute additional capital to its PRC subsidiaries. Moreover, failure to comply with SAFE registration and amendment requirements described above could result in liability under PRC law for evasion of applicable foreign exchange restrictions.

 

In June 2015, SAFE promulgated SAFE Circular 13, according to which, in order to simplify the procedures of performing the foreign exchange control policy of direct investment, the registration authorities under the SAFE foreign exchange control policies, including the registration of PRC residents under SAFE Circular 37 change from local SAFE branches to local banks authorized by SAFE and SAFE will strengthen the training and supervision for banks in performing the foreign exchange control policy of direct investment. Thus, according to SAFE Circular 13, the registration of PRC residents under SAFE Circular 37 shall be conducted with local banks authorized by SAFE.

 

 65 

 

 

We believe that all of our shareholders who are PRC citizens or residents completed their required registrations with SAFE in accordance with SAFE Circular 75 prior to, and immediately after, the completion of our initial public offering in October 2010, and we have filed with SAFE amendments related to our listing on the New York Stock Exchange.

 

Regulations on Loans to and Direct Investment in the PRC Entities by Offshore Holding Companies

 

According to the Implementation Rules for the Provisional Regulations on Statistics and Supervision of Foreign Debt promulgated by SAFE in 1997, the Interim Provisions on the Management of Foreign Debts, promulgated by SAFE in 2003, the National Development and Reform Commission and the Ministry of Finance, and Measures for the Administration of the Registration of Foreign Debts, effective May 2015 and revised on May 4, 2016, loans by foreign companies to their subsidiaries in China, which are foreign-invested enterprises, are considered foreign debt, and such loans must be registered with the local branches of SAFE. Under the provisions, these foreign-invested enterprises must submit registration applications to the local branches of SAFE within 15 days following execution of foreign loan agreements, and the registration should be completed within 20 business days from the date of receipt of the application. In addition, the total amount of accumulated medium-term and long-term foreign debt and the balance of short-term debt borrowed by a foreign-invested enterprise is limited to the difference between the total investment and the registered capital of the foreign-invested enterprise. Total investment of a foreign-invested enterprise is the total amount of capital that can be used for the operation of the foreign-invested enterprise, as approved by the MOFCOM or its local branch, and may be increased or decreased upon approval by the MOFCOM or its local branch. Registered capital of a foreign-invested enterprise is the total amount of capital contributions to the foreign-invested enterprise by its foreign holding company or owners, as approved by the MOFCOM or its local branch and registered at the SAIC or its local branch.

 

According to applicable PRC regulations on foreign-invested enterprises, including but not limited to the Interim Measures for the Administration of the Establishment and Alteration of Archival Filing of Foreign Funded Enterprises, effective October 8, 2016, capital contributions from a foreign holding company to its PRC subsidiaries, which are considered foreign-invested enterprises, may only be made when approval or filing by the MOFCOM or its local branch has been obtained. In such approval and filing process of capital contributions, the MOFCOM or its local branch examines the business scope of each foreign invested enterprise under review to ensure it complies with the Foreign-Investment Industrial Guidance Catalog, which classifies industries in China into three categories, namely “encouraged foreign investment industries,” “restricted foreign investment industries” and “prohibited foreign investment industries.” Industries not listed in the Foreign-Investment Industrial Guidance Catalog are generally open to foreign investment unless specifically restricted by other PRC regulations. The capital contribution of the foreign-invested enterprises falling in the scope of “restricted foreign investment industries” and “prohibited foreign investment industries” shall obtain approval from the MOFCOM or its local branch, while the capital contribution of the foreign-invested enterprises falling outside such scopes may file with the MOFCOM or its local branch. A new Foreign-Investment Industrial Guidance Catalog was issued, effective April 2015, to replace the previous one.

 

Each of our PRC subsidiaries is a foreign-invested enterprise, is not engaged in any prohibited or restricted businesses listed in either the previous or the current Foreign-Investment Industrial Guidance Catalog and has not incurred any foreign debt.

 

On January 1, 2017, PBOC promulgated Notice of the People’s Bank of China on Issues Concerning Macro Prudential Management of Full Scale Cross-border Financing or PBOC Circular 7. According to PBOC Circular 7, PBOC establishes a cross-broader financing regulation system based on the capital or net assets of the micro main body under macro prudential rules, and the legal entities and financial institutions established in PRC including the branches of foreign banks registered in China but excluding government financing vehicles and real estate enterprise, may carry out cross-border financing of foreign currency in accordance with relevant regulations of such system. PBOC Circular 7 provides that, among other things, the outstanding amount of the foreign currency for the entities in cross-border financing shall be limited to the Upper Limit of the Risk Weighted Balance of such entity, which shall be calculated according to the formula provided in PBOC Circular 7; the enterprise shall, after signing the contract for cross-border financing, but not later than three business days before the withdrawal of the borrowing funds, file with the local branches of SAFE for the cross-border financing through SAFE’s capital project information system. PBOC Circular 7 also provides that during the one-year period started from January 11, 2017, foreign-invested enterprises may choose one method to carry out cross-broader financing in foreign currency either according to PBOC Circular 7 or according to the Interim Provisions on the Management of Foreign Debts. After the end of such one-year period, the method of foreign-invested enterprises to carry out cross-broader financing in foreign currency will be determined by PBOC and SAFE.

 

 66 

 

 

Regulations on Labor

 

Pursuant to the PRC Labor Law, and the PRC Labor Contract Law and the Implementation Regulations of the Labor Contracts Law, promulgated by the State Council, labor contracts in written form shall be executed to establish labor relationships between employers and employees. Wages cannot be lower than local minimum wage. The employer must establish a system for labor safety and sanitation, strictly abide by state standards, and provide relevant education to its employees. Employees are also required to work in safe and sanitary conditions meeting State rules and standards, and carry out regular health examinations of employees engaged in hazardous occupations.

 

In the respect of the employment of foreigner in China, Provision on the Employment of Foreigners in China provides that, among other things, to employ a foreigner who does not have PRC nationality, an employer shall apply for an employment license for such foreigner, and may only employ him or her after such foreigner obtains a Foreigners’ Employment License of the People’s Republic of China, or Employment License; prior to obtaining employment in China, a foreigner shall enter China with an employment visa (or in accordance with an agreement on mutual exemption of visas if there is such an agreement); and after entering China, such foreigner shall obtain an Employment Permit for Foreigners, or Employment Permit, and a residence permit for foreigners, save that the foreigners holding the Foreign Expert Permit issued by the State Administration of Foreign Experts Affairs are not required to hold Employment Licenses and Employment Permit. Provision on the Employment of Foreigners in China also provides that the Employment License is valid only in the area defined by the authority which issued such license; the actual employer of a foreigner shall be consistent with the employer recorded on the Employment License; if the actual employer changed but the foreigner is employed in a similar job by another employer within the same area defined by the authority which issued such license, the foreigner shall file with such authority to change information on the Employment License.

 

The Notice of Issues Related to the Management of Employment of Foreigners in China provides that, among other things, the Ministry of Labor and Social Security should cooperate with Ministry of Public Security to carry out regular and irregular investigation on the entities that employ relatively large number of foreigners about their employment of foreigners.

 

In the respect of hiring foreigners as teachers in schools, State Administration of Foreign Experts Affairs, promulgated a Notice of Issuing Regulations for Foreign Experts to Apply Permit to Work in China and Other Regulations, or SAFEA Circular 139. SAFEA Circular 139 provides that foreign experts shall obtain Foreign Expert Permit. Any foreign expert that apply the Foreign Expert Permit shall obey the PRC laws and regulations, shall be healthy, shall have no criminal record, and shall meet one of the following requirement: (i) such foreign expert is employed to work in China in order to perform agreements between governments or international organizations, or to perform economic or trade agreements between PRC party(s) and foreign party(s) as a professional person with foreign nationality who has technology or management skills; (ii)such foreign expert is employed to perform the work in the fields of education, scientific research, press, publication, culture, arts, health, or sport as a professional person with foreign nationality; (iii) such foreign expert is employed to perform a position higher than vice president of an domestic enterprise or equivalent position as a professional person with foreign nationality who has technology or management skills; (iv) such foreign expert is a representative with foreign nationality, who is a PRC representative officer of a experts association or recruitment agent approved by State Administration of Foreign Experts Affairs; or (v) such foreign expert is employed to perform the work in the fields of economy, technology, engineering, trade, finance, accounting, tax, tourism who possesses specialty as a professional person with foreign nationality in urgent need with technology or management skills. According to SAFEA Circular 139, to apply a Foreign Expert Permit as a foreign expert to perform the work in the field of education, the applicant shall submit the application together with a copy of the employer’s Certificate of Employing Foreign Experts and the agreement entered by such applicant and its employer to the provincial Administration of Foreign Experts Affairs where the employer located, provided that if the employer is the ministry, commission directly under the State Council, the authority directly under the State Council, the public institution or the professional corporation, the applicant shall submit the application to the State Administration of Foreign Experts Affairs. SAFEA Circular 139 also provides that entity shall obtain Certificate of Employing Foreign Experts to employ foreign experts and the application of Certificate of Employing Foreign Experts shall submit to the provincial Administration of Foreign Experts Affairs where the employer located, provided that the non-educational public institution located in Beijing that is directly under the ministry, commission of the State Council, the authority directly under the state council, the application shall submit to the State Administration of Foreign Experts Affairs. According to SAFEA Circular 139, the Administration of Foreign Experts Affairs will carry out annual inspection on the entity that has obtained Certificate of Employing Foreign Experts in January of each year.

 

 67 

 

 

In addition, State Administration of Foreign Experts Affairs promulgated an Opinion on Further Regulating the Employment of Foreign Experts in Education and Culture, which provides that, among other things, any entity that dispatches and introduce foreign experts in education and culture to work in China shall obtain Certificate of Employing Foreign Experts; the entity that dispatches the foreign experts, the dispatched foreign expert and the entity that employs the dispatched expert shall enter into an agreement to confirm each party’s obligations and rights related to the employment of such foreign expert, and the entity that dispatches the foreign expert and the entity that employs the foreigner expert shall have the joint liability in the management of such foreign expert. Such Opinion on Further Regulating the Employment of Foreign Experts in Education and Culture also provides that any entity that engages in dispatching foreign expert in education and culture with Certificate of Employing Foreign Experts shall not introduce foreign experts working in the entity that without Certificate of Employing Foreign Experts, the provincial and regional Administration of Foreign Experts Affairs shall cooperate with the public security authorities and their exit-entry administration divisions to investigate and handle the illegal employment of foreign experts under applicable laws.

 

On February 19, 2016, the State Council promulgated the Decision of the State Council on the Second Installment of the Cancellation of the Administrative Licensing Matters Delegated to Local Governments, which among other things, cancelled Certificate of Employing Foreign Experts, which means that the requirements for the entity to obtain Certificate of Employing Foreign Experts for employing foreign experts from the provincial Administration of Foreign Experts Affairs is cancelled. According to a Q&A in relation to the cancellation of the requirement to obtain Certificate of Employing Foreign Experts in employing foreign experts publicized by the Education, Culture, Heath Experts Department of State Administration of Foreign Experts Affairs on March 31, 2016, the provincial education authorities shall pay close attention to the study the necessity of setting up the requirements for qualification in employing foreign experts in their area, and set up the requirements through the development of local laws and temporary regulations if necessary. As of the date of this annual report, we are not aware of any local laws and temporary regulations was set up regarding the requirements to obtaining Certificate of Employing Foreign Experts for employing foreign experts.

 

According to the Circular on the Comprehensive Implementation of the Permit System for Foreigners to Work in China promulgated by the State Administration of Foreign Experts Affairs, the Ministry of Human Resources and Social Welfare, the Ministry of Foreign Affairs, and the Ministry of Public Security on March 28, 2017, from April 1, 2017, a foreigner who is approved to work in China will be issued a Permit to Working in China, which supersedes the Employment License or Foreign Expert Permit. The Employment License or Foreign Expert Permit issued before April 1, 2017 remain valid subject to its expiration date. According to the circular, the process of application and approval of the Permit to Working in China will be further simplified and standardized, with new and detailed regulation of the application and approval process of Permit to Working in China to be promulgated shortly. As of the date of this annual report, we are not aware of any new and detailed regulation set up regarding application and approval of the Permit to Working in China.

 

If the employment of foreigners is not in compliance with the above relevant regulations, the employer may become subject to penalties, fines or an order to terminate such employment and to bear all the expenses and costs arising from the repatriation of such foreigner.

 

Regulations on Employee Share Incentive Awards Granted by Listed Companies

 

According to a series of notices concerning individual income tax on earnings from employee share incentive awards, issued by the Ministry of Finance and the SAT, companies that implement employee stock ownership programs shall file the employee stock ownership plans and other relevant documents with the local tax authorities having jurisdiction over such companies before implementing such plans, and shall file share option exercise notices and other relevant documents with local tax authorities before exercise by their employees of any share options, and clarify whether the shares issuable under the employee share options referenced in the notice are shares of publicly listed companies.

 

 68 

 

 

According to SAFE Circular 7 issued in 2012, if “domestic individuals” (meaning both PRC residents and non-PRC residents who reside in China for a continuous period of not less than one year, excluding the foreign diplomatic personnel and representatives of international organizations) participate in any stock incentive plan of an overseas listed company, a qualified PRC domestic agent, which could be the PRC subsidiaries of such overseas listed company, shall, among other things, file, on behalf of such individuals, an application with SAFE to conduct the SAFE registration with respect to such stock incentive plan, and obtain approval for an annual allowance with respect to the purchase of foreign exchange in connection with the stock purchase or stock option exercise. Such PRC individuals’ foreign exchange income received from the sale of stocks and dividends distributed by the overseas listed company and any other income shall be fully remitted into a collective foreign currency account in China opened and managed by the PRC domestic agent before distribution to such individuals. In addition, such domestic individuals must also retain an overseas entrusted institution to handle matters in connection with the exercise of their stock options and their purchase and sale of stock. The PRC domestic agent also needs to update registration with SAFE within three months after the overseas-listed company materially changes its stock incentive plan or make any new stock incentive plans.

 

According to SAFE Circular 7, from time to time, we need to make applications or update our registration with SAFE or its local branches on behalf of our employees who are affected by our new share incentive plan or material changes in our current share incentive plan. However, we may not always be able to make applications or update our registration on behalf of our employees who hold our restricted shares or other types of share incentive awards in compliance with SAFE Circular 7, nor can we ensure you that such applications or update of registration will be successful. If we or the participants of our share incentive plan who are PRC citizens fail to comply with SAFE Circular 7, we and/or such participants of our share incentive plan may be subject to fines and legal sanctions, there may be additional restrictions on the ability of such participants to exercise their stock options or remit proceeds gained from sale of their stock into China, and we may be prevented from further granting share incentive awards under our share incentive plan to our employees who are PRC citizens.

 

M&A Regulations

 

The MOFCOM, the State Assets Supervision and Administration Commission, the SAT, the SAIC, the CSRC and SAFE jointly adopted the M&A Rules. The M&A Rules establish procedures and requirements that could make some acquisitions of PRC companies by foreign investors more time-consuming and complex, including requirements in some instances that the MOFCOM be notified in advance of any change-of-control transaction in which a foreign investor takes control of a PRC domestic enterprise where any of the following situations exist: (i) the transaction involves an important industry in China, (ii) the transaction may affect national “economic security,” or (iii) the PRC domestic enterprise has a well-known trademark or historical Chinese trade name in China. Complying with the requirements of the M&A Rules to complete acquisitions of PRC companies by foreign investors could be time-consuming, and any required approval processes, including obtaining approval from the MOFCOM, may delay or inhibit the ability to complete such transactions.

 

Regulations on Cross-border Fund Pool of Multinational Corporations

 

In September 2015, PBOC promulgated the Notice to Further Facilitate Multinational Corporation Groups to Carry Out Round-way Cross-border RMB Fund Pool Business, or PBOC Circular 279. According to PBOC Circular 279, the term “Multinational Corporation Group” refers to the enterprise consortium consisting of the entities with equity relationship, including a parent company and its subsidiaries, or Parent Company’s Subsidiaries, more than 51% equity interest of which is held by such parent company, the wholly-owned subsidiaries of Parent Company’s Subsidiaries, the subsidiaries more than 20% equity interest of which is held by one or more Parent Company’s Subsidiaries, and the subsidiaries less than 20% equity interest of which is held by one or more Parent Company’s Subsidiaries but the first majority shareholder is the Parent Company’s Subsidiary. Multinational Enterprise Group can arrange the surplus and deficiency of cross-border RMB funds of domestic and foreign members of the Multinational Corporation Group and centralize the cross-border RMB funds between domestic and foreign members based on the needs of its operation and management subject to the requirements of PBOC Circular 279, or Round-way Cross-border RMB Fund Pool Business. The domestic enterprise which carries out the Round-way Cross-border RMB Fund Pool Business shall open a RMB special deposit account for Round-way Cross-border RMB Fund Pool Business. Pengxin, together with our company, four of our wholly owned subsidiaries and one VIE as a Multinational Enterprise Group, started the Round-way Cross-border RMB Fund Pool Business and open a special deposit account for Round-way Cross-border RMB Fund Pool Business in China Construction Bank Shanghai Pudong Branch.

 

 69 

 

 

Regulations on Foreign Currency Exchange

 

Pursuant to applicable PRC regulations on foreign currency exchange, the Renminbi is freely convertible to foreign currencies for current account items only, such as trade-related receipts and payments, interest and dividends. Conversion of Renminbi to foreign exchange for capital account items, such as direct equity investments, loans and repatriation of investments, are subject to the prior approval of SAFE or its local branches or prior registration with banks. Domestic companies or individuals can repatriate payments received from abroad in foreign currencies or deposit those payments abroad. Foreign-invested enterprises may retain foreign exchange in accounts with designated foreign exchange banks. Foreign exchange on the current account and capital account can be either retained or sold to financial institutions that have foreign exchange settlement or sales business based on the need of the enterprise without prior approval from SAFE, subject to certain restrictions.

 

In utilizing the proceeds we received from our initial public offering and other financing activities, such as the issuance of convertible senior notes and credit facility, as an offshore holding company with PRC subsidiaries, we may (i) make additional capital contributions to our PRC subsidiaries, (ii) establish new PRC subsidiaries and make capital contributions to these new PRC subsidiaries, (iii) make loans to our PRC subsidiaries or our Consolidated Affiliated Entities, or (iv) acquire offshore entities with business operations in China in an offshore transaction. However, most of these uses are subject to PRC regulations and approvals. For example:

 

·capital contributions to our subsidiaries in China, whether existing ones or newly established ones, must be filed with the MOFCOM or its local branches and must also be registered with the local bank authorized by SAFE;

 

·loans by us to our subsidiaries in China, each of which is a foreign-invested enterprise, to finance their activities cannot exceed statutory limits and must be registered with the local branches of SAFE; and

 

·loans by us to our Consolidated Affiliated Entities, which are domestic PRC entities, must be registered with the National Development and Reform Commission and must also be registered with SAFE or its local branches.

 

In addition, SAFE promulgated SAFE Circular 142, which restricts the use of RMB funds converted from foreign exchange. It requires that Renminbi converted from foreign currency-denominated capital of a foreign-invested enterprise may only be used for purposes within the business scope approved by the relevant government authority and may not be used to make equity investments China, unless specifically provided otherwise. Moreover, the approved use of such RMB funds may not be changed without approval from SAFE. RMB funds converted from foreign exchange may not be used to repay loans in RMB if the proceeds of such loans have not yet been used. Any violation of SAFE Circular 142 may result in severe penalties, including substantial fines. SAFE promulgated SAFE Circular 19, effective June 2015, to abolish SAFE Circular 142, but the foregoing rules have been retained in SAFE Circular 19. SAFE promulgated SAFE Circular 13, effective June 2015, pursuant to which annual foreign exchange inspection of direct investment is not required anymore and the registration of existing equity is required. SAFE Circular 13 also grants the authority to banks to examine and process foreign exchange registration with respect to both domestic and overseas direct investment. SAFE issued SAFE Circular 16, effective June 9, 2016. Pursuant to SAFE Circular 16, enterprises registered in China may also convert their foreign debts from foreign currency to Renminbi on a self-discretionary basis. SAFE Circular 16 provides an integrated standard for conversion of foreign exchange under capital account items (including but not limited to foreign currency capital and foreign debts) on a self-discretionary basis which applies to all enterprises registered in China. SAFE Circular 16 reiterates the principle that Renminbi converted from foreign currency-denominated capital of a company may not be directly or indirectly used for purposes beyond its business scope or prohibited by PRC laws or regulations, while such converted Renminbi shall not be provided as loans to its non-affiliated entities. As SAFE Circular 16 is newly issued and SAFE has not provided detailed guidelines with respect to its interpretation or implementations, it is uncertain how these rules will be interpreted and implemented.

 

 70 

 

 

We expect that PRC regulations concerning loans and direct investment by offshore holding companies to PRC entities will continue to limit our use of proceeds from offshore offerings. There are no costs associated with registering loans or capital contributions with relevant PRC authorities, other than nominal processing charges. Under PRC laws and regulations, the PRC government authorities are required to process such approvals or registrations or deny our application within a maximum of 90 days. The actual time taken, however, may be longer due to administrative delay. We cannot assure you that we will be able to obtain these government registrations or approvals on a timely basis, if at all, with respect to our future plans to use the U.S. dollar proceeds we received from offshore offerings for our expansion and operations in China. If we fail to receive such registrations or approvals, our ability to use the proceeds from our offshore offerings and to capitalize our PRC operations may be negatively affected, which could materially and adversely affect our liquidity and ability to fund and expand our business.

 

Laws of Protection of Personal Information of Citizen

 

According to the Law on the Protection of Consumer Rights and Interests, business operators must collect and use personal information of consumers in a lawful and proper manner by following the principle that information collection or use is genuinely necessary. They must expressly state the purposes, methods and scope of information collection or use, and obtain the consent of the consumers whose information is to be collected. To collect or use the personal information of consumers, business operators must disclose their information collection or use rules, and may not collect or use information in violation of laws or regulations, or in breach of any agreements between the parties concerned. Business operators and their staff members must strictly keep confidential the personal information of consumers collected, and may not divulge, sell or illegally provide others with such information.

 

According to the Interpretation of the Supreme People’s Court and the Supreme People’s Procuratorate on Several Issues Concerning the Application of Law in Handling Criminal Cases of Infringing Personal Information of Citizens, if a business operator collects personal information of citizens by purchasing, accepting or exchanging, or collects personal information of citizens in the course of performing their duties and providing services in violation of relevant provisions of the State (including Law on the Protection of Consumer Rights and Interests) and meet one of the following standards, such operator will be considered in breach of criminal law and such operator and its responsible personnel must undertake criminal liabilities: (i) illegal acquisition, sale or provision of more than 50 pieces of track information, communication content, credit information or property information; (ii) illegal acquisition, sale, or provision of more than 500 pieces of accommodation information, communication records, health and physiological information, trading information, and other personal information which may affect the safety of personal and property; (iii) illegal acquisition, sale, or provision of more than 5000 pieces of personal information other than the information mentioned in the preceding (i) and (ii); (iv) the profits generated from using the illegally collected and acquired personal information is more than RMB50,000; and (v) resale the personal information collected during the course of performing their duties and providing service and the amount of resold personal information reaches 50% of the prescribed standard mentioned in (i) or (ii), as applicable.

 

Law of Network Security

 

According to the Law of Network Security promulgated in November 7, 2016 and effective on June 1, 2017, in construction or operation of networks or supply of services through networks, technical measures and other necessary measures must be implemented in accordance with laws and regulations as well as the compulsory requirements of the national and industrial standards to safeguard the safe and stable operation of the networks, effectively respond to network security incidents, prevent illegal and criminal activities, and maintain the integrity, confidentiality and availability of network data. Law of Network Security provides that, among other things, the network operators must perform the following obligations:

 

·protect networks from disturbance, damage or unauthorized access and prevent network data from being divulged, stolen or tampered with in accordance with the requirements of security graded protection system;

 

·comply with the compulsory requirements of relevant national standards and take remedial measures to promptly notify users in accordance with relevant provisions and report the same to relevant competent authorities in a timely manner if they find that their network products or services have security defects, loopholes or other risks;

 

 71 

 

 

·provide security maintenance for their products and services on a continuous basis;

 

·comply with relevant laws and administrative regulations on protection of personal information;

 

·require users to provide authentic identity information when they enter into agreements with the users or when they confirm the supply of services where the network operators handle the network access or domain name registration services, the access formalities for fixed-line telephone or mobile phone for users, or provide users with the services of information release or instant messaging;

 

·formulate emergency response plans for network security incidents and dispose of system loopholes, computer virus, network attack, network intrusion and any other security risks in a timely manner and initiate the emergency response plans, take appropriate remedial measures, and report the same to relevant competent authorities in accordance with relevant provisions in the event of any incidents endangering network security;

 

·strengthen the management of the information published by their users; if they find any information that is prohibited from publication or transmission by laws or administrative regulations, they must immediately stop the transmission of such information, take disposal measures such as removal to prevent the spread of such information, keep relevant records, and report the same to relevant competent authorities; and

 

·set up complaint and reporting platform for network information security, make public the complaint or reporting methods and other relevant information, accept and handle the complaints and reports on network information security in a timely manner, and cooperate with supervision and inspections conducted by Internet information department and other relevant departments in accordance with the applicable laws and regulations.

 

Regulations on Dividend Distribution

 

Under applicable PRC laws and regulations, companies in China may pay dividends only out of their accumulated profits, if any, determined in accordance with PRC accounting standards and regulations. In addition, companies in China are required to allocate at least 10% of their accumulated profits each year, if any, to fund statutory reserves of up to 50% of the registered capital of the enterprise. Statutory reserves are not distributable as cash dividends. Each of our subsidiaries, VIEs and VIEs’ subsidiaries in China are required to comply with this statutory reserves funding requirement. Although the statutory surplus reserves can be used, among other ways, to increase the registered capital and eliminate future losses in excess of retained earnings of the respective companies, the reserve funds are not distributable as cash dividends except in the event of liquidation. In addition, at the end of each fiscal year, each of our affiliated schools in China is required to allocate a certain amount out of its annual net income, if any, to its development fund for the construction or maintenance of the school or procurement or upgrade of educational equipment. For our 39 private schools which have elected to require reasonable returns, this amount shall be no less than 25% of the annual net income of the school, and for the remaining 19 private schools which have elected not to require reasonable returns, this amount shall be equivalent to no less than 25% of the annual increase in the net assets of the school, if any. As a result of these PRC laws and regulations, as of February 28, 2017, we had $28.4 million in statutory surplus reserves and development fund, or 4.2% of total equity that are not distributable as cash dividends. We do not expect that the statutory surplus reserve requirement will materially limit our ability to pay dividends to our shareholders or our plan to expand our business because we are to date only required to set aside an additional $16.7 million to satisfy the maximum requirement of statutory surplus reserves for all of our PRC subsidiaries and our Consolidated Affiliated Entities.

 

C. Organizational Structure

 

The following diagram sets out details of our significant subsidiaries and Consolidated Affiliated Entities as of May 31, 2017:

 

 72 

 

 

 

 

 

 

Note:

 

(1)Mr. Bangxin Zhang is our chairman and chief executive officer. He owned 35.7% of the common shares and 73.5% of the voting power of TAL Education Group as of May 31, 2017.

 

(2)Mr. Yachao Liu is our director and chief operating officer. He owned 5.3% of the common shares and 10.9% of the voting power of TAL Education Group as of May 31, 2017.

 

(3)Mr. Yunfeng Bai is our president. He owned 2.1% of the common shares and 3.9% of voting power of TAL Education Group as of May 31, 2017.

 

(4)Xueersi Education directly or indirectly holds majority ownership and Xueersi Network directly or indirectly holds the remaining minority ownership. We evaluated the sponsorship interest in the schools for consolidation under the asset, lease, variable interest entity and voting interest models. After consideration, we consolidated the schools under the variable interest model.

 

(5)We hold majority ownership with the minority ownership held by third parties.

 

VIE Contractual Arrangements

 

Due to PRC legal restrictions on foreign ownership and investment in the education business in China, aside from our personalized premium tutoring services in Beijing conducted by our PRC subsidiaries, Huanqiu Zhikang and Zhixuesi Beijing, substantially all of our education business in China is conducted through the VIE Contractual Arrangements. The VIE Contractual Arrangements, which are summarized below, enable us, through TAL Beijing and Lebai Information, to direct the activities of our VIEs that most significantly affect the VIEs’ economic performance and to receive substantially all the benefits from our Consolidated Affiliated Entities.

 

Exclusive Business Service Agreements.Pursuant to the Exclusive Business Cooperation Agreement entered into in June 2010 by and among TAL Beijing, Xueersi Education, Xueersi Network, the shareholders, subsidiaries and schools of Xueersi Education and Xueersi Network, or the Agreement of Xueersi Education and Xueersi Network, which supersedes all agreements among parties with respect to subject matters thereof, TAL Beijing or its designated affiliates have the exclusive right to provide each of Xueersi Education and Xueersi Network and their subsidiaries and schools comprehensive intellectual property licensing and various technical and business support services. Pursuant to the Exclusive Business Service Agreement entered into by and among TAL Beijing, Xinxin Xiangrong and its shareholders on August 4, 2015, or the Agreement of Xinxin Xiangrong, TAL Beijing and its designated affiliates have the exclusive right to provide Xinxin Xiangrong and its subsidiaries and schools (if any) comprehensive intellectual property licensing and various technical and business support services. Lebai Information, Lebai Education and its sole shareholder, subsidiaries and schools have entered into an Exclusive Business Service Agreement on October 26, 2015, or the Agreement of Lebai Education, the terms of which are substantially the same as the Agreement of Xinxin Xiangrong summarized above. The services under each of these agreements include, but are not limited to, employee training, technology development, transfer and consulting services, public relation services, market survey, research and consulting services, market development and planning services, human resource and internal information management, network development, upgrade and ordinary maintenance services, and software and trademark licensing and other additional services as the parties may mutually agree from time to time. Without the prior written consent of TAL Beijing or Lebai Information, none of the VIEs or their respective subsidiaries or schools may accept services provided by any third party which are covered by the agreements set forth above. TAL Beijing and Lebai Information or their designated affiliates owns the exclusive intellectual property rights created as a result of the performance of these agreements. With respect to the Agreement of Xueersi Education and Xueersi Network, the relevant Consolidated Affiliated Entities agree to pay annual service fees to TAL Beijing or its designated affiliates and adjust the service fee rates from time to time at TAL Beijing’s discretion. Such agreement will not expire unless terminated pursuant by a mutual agreement of parties. With respect to the Agreement of Xinxin Xiangrong, the relevant Consolidated Affiliated Entities agree to pay service fees regularly to TAL Beijing or its designated affiliates and adjust the service fee rates from time to time at TAL Beijing’s discretion. Such agreement will not expire unless terminated pursuant by a mutual agreement of parties. With respect to the Agreement of Lebai Education, the relevant Consolidated Affiliates Entities agree to pay service fees regularly to Lebai Information or its designated affiliates and adjust the service fee rates from time to time at Lebai Information’s discretion. The term of such agreement is 10 years and will be renewed for another 10 years at Lebai Information’s discretion. Each of these agreements entitle TAL Beijing or its designated affiliates and Lebai Information to charge our Consolidated Affiliated Entities service fees regularly that amount to substantially all of the net income of the Consolidated Affiliated Entities before the service fees.

 

 73 

 

 

Call Option Agreement. Pursuant to a call option agreement, dated February 12, 2009, by and among TAL Beijing, Xueersi Education, Xueersi Network and the respective shareholders of Xueersi Education and Xueersi Network, the respective shareholders of Xueersi Education and Xueersi Network unconditionally and irrevocably granted TAL Beijing or its designated party an exclusive option to purchase from the shareholders part or all of the equity interests in Xueersi Education and Xueersi Network, as the case may be, for the minimum amount of consideration permitted by the applicable PRC laws and regulations under the circumstances where TAL Beijing or its designated party is permitted under PRC laws and regulations to own all or part of the equity interests of Xueersi Education and Xueersi Network or where we otherwise deem it necessary or appropriate to exercise the option. TAL Beijing, Xinxin Xiangrong and the shareholders of Xinxin Xiangrong have entered into a call option agreement on August 4, 2015, and Lebai Information, Lebai Education and the sole shareholder of Lebai Education have entered into a call option agreement on October 26, 2015, the terms of which are substantially the same as the call option agreement summarized above. These agreements become effective on the date of execution and terminate when all of the obligations and rights under such agreement are completely performed. Under each of these agreements, TAL Beijing or Lebai Information has sole discretion to decide when to exercise the option, and whether to exercise the option in part or in full. The key factor for us to decide whether to exercise the option is whether the current regulatory restrictions on foreign investment in the educational service business will be removed in the future, the likelihood of which we are not in a position to know or comment on.

 

Equity Pledge Agreement. Pursuant to an equity pledge agreement, dated February 12, 2009, by and among TAL Beijing, Xueersi Education, Xueersi Network and the respective shareholders of Xueersi Education and Xueersi Network, and supplemental agreements, dated June 2010, by and among TAL Beijing, Xueersi Education, Xueersi Network and their respective shareholders, the respective shareholders of Xueersi Education and Xueersi Network unconditionally and irrevocably pledged all of their equity interests in Xueersi Education and Xueersi Network to TAL Beijing to guarantee performance of the obligations of Xueersi Education and Xueersi Network and their respective subsidiaries and schools under the technology support and service agreements with TAL Beijing. The shareholders of Xueersi Education and Xueersi Network agree that, without the prior written consent of TAL Beijing, they will not transfer or dispose the pledged equity interests or create or allow any encumbrance on the pledged equity interests that would prejudice TAL Beijing’s interest.

 

TAL Beijing, Xinxin Xiangrong and the shareholders of Xinxin Xiangrong have entered into an equity pledge agreement on August 4, 2015, and Lebai Information, Lebai Education and the sole shareholder of Lebai Education have entered into an equity pledge agreement on October 26, 2015, the terms of which are substantially the same as the agreement summarized above. These agreements are effective on the date of execution and terminate when all the secured rights under the relevant agreements, as the case may be, are completely fulfilled or terminated in accordance thereof. The above pledges of the equity interests in Xueersi Network, and Lebai Education have been registered with the relevant local branch of the SAIC and we are in the process of registering the pledges of the equity interests of Xueersi Education and Xinxin Xiangrong with the relevant local branch of the SAIC due to their recent capital increase.

 

Letter of Undertaking. All of the shareholders of Xueersi Education and Xueersi Network have executed a letter of undertaking on September 8, 2010 to covenant with and undertake to TAL Beijing that, if, as the respective shareholders of Xueersi Education and Xueersi Network, such shareholders receive any dividends, interests, other distributions or remnant assets upon liquidation from Xueersi Education and Xueersi Network, such shareholders shall, to the extent permitted by applicable laws, regulations and legal procedures, remit all such income after payment of any applicable tax and other expenses required by laws and regulations to TAL Beijing without any compensation therefore. All of the shareholders of Xinxin Xiangrong have made similar undertakings in a letter of undertaking on August 4, 2015. The sole shareholder of Lebai Education has made similar undertakings in the power of attorney described below.

 

Power of Attorney. Each of the shareholders of Xueersi Education and Xueersi Network has executed an irrevocable power of attorney on August 12, 2009, appointing TAL Beijing, or any person designated by TAL Beijing as their attorney-in-fact to vote on their behalf on all matters of Xueersi Education and Xueersi Network requiring shareholder approval under PRC laws and regulations and the articles of association of Xueersi Education and Xueersi Network. Each of the shareholders of Xinxin Xiangrong has executed an irrevocable power of attorney on August 4, 2015, and the sole shareholder of Lebai Education has executed an irrevocable power of attorney on October 26, 2015, the terms of which are substantially the same as the power of attorney of Xueersi Education and Xueersi Network summarized above. The power of attorney remains effective as long as the relevant person remains a shareholder of the VIE.

 

 74 

 

 

The articles of association of each of our VIEs states that the major rights of the shareholders in a shareholders’ meeting include the power to approve the operating strategy and investment plan, elect the members of board of directors and approve their compensation and review and approve the annual budget and earning distribution plan. Therefore, through the irrevocable power of attorney arrangement, TAL Beijing and Lebai Information has the ability to exercise effective control over each of our VIEs respectively through shareholder votes and, through such votes, to also control the composition of the board of directors. In addition, the senior management team of each of our VIEs is the same as that of, or is appointed and controlled by, TAL Beijing and Lebai Information, as applicable. As a result of these contractual rights, we have the power to direct the activities of each of our VIEs that most significantly impact their economic performance.

 

Spousal consent letter. The spouse of each shareholder, who is a natural person, of our VIEs has entered into a spousal consent letter to acknowledge that she is aware of, and consents to, the execution by her spouse of the call option agreement described above. Each such spouse further agrees that she will not take any actions or raise any claims to interfere with performance by her spouse of the obligations under the above mentioned agreements.

 

In the opinion of Tian Yuan Law Firm, our PRC counsel:

 

·the ownership structures of our Consolidated Affiliated Entities and wholly owned subsidiaries in China are in compliance with existing PRC laws and regulations; and

 

·the VIE Contractual Arrangements are valid, binding and enforceable under, and will not result in any violation of, PRC laws or regulations currently in effect.

 

We have been advised by our PRC counsel, however, that there are substantial uncertainties regarding the interpretation and application of current and future PRC laws and regulations. Accordingly, there can be no assurance that the PRC regulatory authorities will not in the future take a view that is contrary to the above opinion of our PRC counsel. We have been further advised by our PRC counsel that if the PRC government finds that the agreements that establish the structure for operating our PRC education business do not comply with PRC government restrictions on foreign investment in the education business, we could be subject to severe penalties, which could include the PRC government:

 

·revoking our business and operating licenses;

 

·requiring us to discontinue or restrict our operations;

 

·limit our business expansion in China by way of entering into contractual arrangements;

 

·restricting our right to collect revenues;

 

·blocking our websites;

 

·requiring us to restructure our operations in such a way as to compel us to establish a new enterprise, re-apply for the necessary licenses or relocate our businesses, staff and assets;

 

·imposing additional conditions or requirements with which we may not be able to comply; or

 

·taking other regulatory or enforcement actions against us that could be harmful to our business.

 

The imposition of any of these penalties could result in a material adverse effect on our ability to conduct our business. See “Item 3.D.—Key Information—Risk Factors—Risks Related to Our Corporate Structure—If the PRC government determines that the agreements that establish the structure for operating our business in China are not in compliance with applicable PRC laws and regulations, we could be subject to severe penalties” and “Item 3.D.—Key Information—Risk Factors—Risks Related to Doing Business in China—Uncertainties with respect to the PRC legal system could have a material adverse effect on us.”

 

 75 

 

 

In addition to the VIE Contractual Arrangements, we have entered into a deed of undertaking on June 24, 2013 and a side letter dated July 29, 2013 with Mr. Bangxin Zhang, our Chairman of the Board of Directors and Chief Executive Officer, or the Deed collectively. Pursuant to the Deed, Mr. Zhang has irrevocably covenanted and undertaken to us that:

 

·as long as Mr. Bangxin Zhang owns shares in our company, whether legally or beneficially, and directly or indirectly (including shares held through Mr. Bangxin Zhang’s personal holding company Bright Unison Limited or any other company, trust, nominee or agent, if any), representing more than 50% of the aggregate voting power of the then total issued and outstanding shares of our company, Mr. Bangxin Zhang will not, directly or indirectly, (i) requisition or call any meeting of our shareholders for the purpose of removing or replacing any of our existing directors or appointing any new director, or (ii) propose any resolution at any of our shareholders meetings to remove or replace any of our existing directors or appoint any new director;

 

·should any meeting of our shareholders be called by the board of directors or requisitioned or called by our shareholders for the purpose of removing or replacing any of the directors or appointing any new director, or if any resolution is proposed at any of our shareholder meetings to remove or replace any of the directors or appoint any new director, the maximum number of votes which Mr. Bangxin Zhang will be permitted to exercise shall be equal to the total aggregate number of votes of the then total issued and outstanding shares of our company held by all members of our company, other than shares which are owned, whether legally or beneficially, and directly or indirectly by Mr. Bangxin Zhang, less one vote; and

 

·Mr. Bangxin Zhang will not cast any votes he has as a director or shareholder (if applicable) on any resolutions or matters concerning enforcing, amending or otherwise relating to the Deed being considered or voted upon by our board of directors or our shareholders, as the case may be.

 

In the opinion of Maples and Calder (Hong Kong) LLP, our Cayman Islands legal counsel, the deed of undertaking constitutes the legal, valid and binding obligations of Mr. Bangxin Zhang, which cannot be unilaterally revoked by Mr. Bangxin Zhang, and is enforceable in accordance with its terms under existing Cayman Islands laws.

 

TAL Beijing, Beijing Dongfangrenli Science & Commerce Co., Ltd., or Beijing Dongfangrenli, and its original shareholders entered into a series of contractual arrangements on December 27, 2011. In August 2015, all of the equity interests of Beijing Dongfangrenli were transferred as part of our consideration in a purchase agreement for a long-term investment. Thus TAL Beijing, Beijing Dongfangrenli and its original shareholders entered into a VIE Termination Agreement in July 2015. TAL Beijing approved to sign the VIE Termination Agreement by a written resolution. The pledges of the equity interests in Beijing Dongfangrenli were deregistered with the relevant local branch of the SAIC in August 2015. As a result, the ownership structure of Beijing Dongfangrenli and TAL Beijing have been legally terminated.

 

D. Property, Plants and Equipment

 

Facilities

 

Our headquarters are located in Beijing, China. As of February 28, 2017, we leased approximately 258,600 square meters in Beijing, consisting of approximately 196,800 square meters of learning center and service center space and approximately 61,800 square meters of office space. As of February 28, 2017, we owned 7,582 square meters of office space in Beijing.

 

In addition to our learning center and service center space and office space leased in Beijing, as of February 28, 2017, we leased an aggregate of approximately 674,700 square meters of learning center and service center space and an aggregate of approximately 50,500 square meters of office space in 34 other cities throughout China.

 

 76 

 

 

For more information concerning the usage of our learning centers and service centers, see “Item 4.B. Information on the Company—Business Overview—Our Network.”

 

Item 4A. Unresolved Staff Comments

 

None.

 

Item 5. Operating and Financial Review and Prospects

 

You should read the following discussion and analysis of our financial condition and results of operations in conjunction with the consolidated financial statements and the related notes included elsewhere in this annual report. This discussion contains forward-looking statements that involve risks and uncertainties. Our actual results and the timing of selected events could differ materially from those anticipated in these forward-looking statements as a result of various factors, including those set forth under “Item 3.D. Key Information—Risk Factors” and elsewhere in this annual report.

 

A.Operating Results

 

Overview

 

Our extensive network of learning centers and service centers has increased from 289 and 267, respectively, in the fiscal year ended February 28, 2015, to 507 and 401, respectively, in the fiscal year ended February 28, 2017. Our student enrollments increased from approximately 1.5 million in the fiscal year ended February 28, 2015 to over 3.9 million in the fiscal year ended February 28, 2017, representing a CAGR of 62.3%.

 

We have experienced significant growth in our business in recent years. Our total net revenues increased from $434.0 million in the fiscal year ended February 28, 2015 to $1,043.1 million in the fiscal year ended February 28, 2017, representing a CAGR of 55.0%. Net income attributable to TAL Education Group increased from $67.2 million in the fiscal year ended February 28, 2015 to $116.9 million in the fiscal year ended February 28, 2017, representing a CAGR of 31.9%.

 

Factors Affecting Our Results of Operations

 

We have benefited significantly from the overall economic growth, the increase in household disposable income, the rising household spending on private education and the intense competition for quality education in China, which has caused the K-12 after-school tutoring market in China to grow in recent years. We anticipate that the demand for K-12 after-school tutoring services will continue to grow. However, any adverse changes in the economic conditions in China that adversely affect the K-12 after-school tutoring service market in China may harm our business and results of operations.

 

Our results of operations are also affected by the education system or policies relating to the after-school tutoring service market in China. Due to PRC legal restrictions on foreign ownership and investment in education businesses in China, aside from our personalized premium tutoring services in Beijing conducted by our PRC subsidiaries, Huanqiu Zhikang and Zhixuesi Beijing, substantially all of our education business in China is conducted through the VIE Contractual Arrangements. We do not have equity interests in our VIEs. However, as a result of the VIE Contractual Arrangements, we are the primary beneficiary of these entities and treat them as our variable interest entities under U.S. GAAP. In the opinion of Tian Yuan Law Firm, our PRC counsel, (i) the ownership structures of our Consolidated Affiliated Entities and wholly owned subsidiaries in China are in compliance with existing PRC laws and regulations, and (ii) the VIE Contractual Arrangements are valid, binding and enforceable under, and will not result in any violation of, PRC laws or regulations currently in effect. We have been advised by our PRC counsel, however, that there are substantial uncertainties regarding the interpretation and application of current and future PRC laws and regulations. See “Item 3.D.—Key Information—Risk Factors—Risks Related to Our Corporate Structure—If the PRC government determines that the agreements that establish the structure for operating our business in China are not in compliance with applicable PRC laws and regulations, we could be subject to severe penalties” and “Item 3.D.—Key Information—Risk Factors—Risks Related to Doing Business in China—Uncertainties with respect to the PRC legal system could have a material adverse effect on us.”

 

 77 

 

 

While our business is influenced by factors affecting the private education industry in China generally and by conditions in each of the geographic markets covered by our service network, we believe that our results of operations are more directly affected by company-specific factors, including the number of student enrollments, the pricing of our tutoring services and the amount of our costs and expenses.

 

Number of Student Enrollments

 

Our revenue growth is primarily driven by the increase in the number of student enrollments, which is directly affected by the number of our learning centers, the number and varieties of our courses and service offerings, including both our center-based and online courses offerings, our student retention rate, our ability to attract new students and the effectiveness of our cross-selling efforts.

 

In recent years, we have opened new learning centers to further penetrate our existing markets and enter new markets. The number of our learning centers grew from 289 in 19 cities as of February 28, 2015, to 507 in 30 cities as of February 28, 2017. We plan to open additional learning centers in these existing cities and explore opportunities to open learning centers in other targeted geographic markets in China in order to continue to attract new student enrollments.

 

In addition, in recent years, we have significantly expanded our course offerings to cover new subjects and additional grade levels. In Beijing, we grew from primarily offering tutoring classes in mathematics to becoming a comprehensive after-school tutoring service provider, covering all core subjects in PRC school curricula at each grade level of the K-12 system. We initially offered only small-class tutoring services, and then added personalized premium services in 2007 and began offering online courses through www.xueersi.com in 2010. We also began offering “Dual-Teacher Classroom” courses in certain pilot city in 2015. Our expansion of courses and service offerings allows us to better attract new students with different needs and provides us greater cross-selling opportunities with respect to our existing students.

 

Our planned expansion may result in substantial demands on our management, operational, technological, financial and other resources. To manage and support our growth, we must improve our existing operational, administrative and technological systems and our financial and management controls, and recruit, train and retain additional qualified teachers and school management personnel as well as other administrative and sales and marketing personnel, particularly as we grow outside of our existing markets. We will continue to implement additional systems and measures and recruit qualified personnel in order to effectively manage and support our growth. If we cannot achieve these improvements, our financial condition and results of operations may be materially adversely affected.

 

Pricing

 

Our results of operations are also affected by the pricing for our tutoring services. We generally charge students based on the hourly rates of our courses and the total number of hours for all the courses taken by each student. We determine hourly rates for our courses primarily based on the demand for our courses, cost of our services, the geographic markets where the courses are offered, and the fees charged by our competitors for the same or similar courses.

 

Costs and Expenses

 

Our ability to maintain and increase profitability also depends on our ability to effectively control our costs and expenses. A significant component of our cost of revenues is compensation to our teachers. We offer competitive remunerations to our teachers in order to attract and retain top teaching talent. Fees and performance-linked bonuses to our teachers accounted for approximately 20.8%, 23.6% and 23.4% of our net revenues for the fiscal years ended February 28/29, 2015, 2016 and 2017, respectively. Another important component of our cost of revenues is rental expenses for our learning and service centers, which accounted for approximately 13.9%, 13.6% and 13.3% of our net revenues for the fiscal years ended February 28/29, 2015, 2016 and 2017, respectively. For the fiscal years ended February 28/29, 2015, 2016 and 2017, we incurred share-based compensation expenses representing approximately 4.2%, 4.2% and 3.5%, respectively, of our net revenues, and we expect to continue to incur share-based compensation expenses in the future.

 

 78 

 

 

Key Components of Results of Operations

 

Net Revenues

 

In the fiscal years ended February 28/29, 2015, 2016 and 2017, we generated total net revenues of $434.0 million, $619.9 million and $1,043.1 million, respectively. We derive substantially all of our revenues from tutoring services, including small-class offerings and personalized premium services. Revenues generated from our online course offerings through www.xueersi.com contributed 3.6%, 4.0% and 4.7% of our total net revenues in the fiscal years ended February 28/29, 2015, 2016 and 2017, respectively.

 

We generally collect course fees in advance, which we initially record as deferred revenues. We recognize course fees as revenues proportionately as the tutoring courses are delivered. We had deferred revenues in the amounts of $177.6 million, $289.3 million and $518.9 million, as of February 28/29, 2015, 2016 and 2017, respectively.

 

Cost of Revenues and Operating Expenses

 

The following table sets forth, for the periods indicated, our cost of revenues and operating expenses, in absolute amounts and as percentages of the total net revenues:

 

  For the Years Ended February 28/29, 
  2015  2016  2017 
  $  %  $  %  $  % 
  (in thousands of $, except percentages) 
Net revenues $433,970   100.0% $619,949   100.0% $1,043,100   100.0%
Total cost of revenues(1)  (203,074)  (46.8)%  (303,635)  (49.0)%  (522,327)  (50.1)%
Operating expenses:                        
Selling and marketing(2)  (53,882)  (12.4)%  (73,568)  (11.9)%  (126,005)  (12.1)%
General and administrative(3)  (110,230)  (25.4)%  (161,022)  (26.0)%  (263,287)  (25.2)%
Total operating expenses $(164,112)  (37.8)% $(234,590)  (37.8)% $(389,292)  (37.3)%

 

 

(1)Includes share-based compensation expenses of $47.8 thousand, $42.7 thousand and $0.1 million for the fiscal years ended February 28/29, 2015, 2016 and 2017, respectively.

 

(2)Includes share-based compensation expenses of $2.1 million, $2.5 million and $3.4 million for the fiscal years ended February 28/29, 2015, 2016 and 2017, respectively.

 

(3)Includes share-based compensation expenses of $16.3 million, $23.3 million and $32.6 million for the fiscal years ended February 28/29, 2015, 2016 and 2017, respectively.

 

Cost of Revenues

 

Our cost of revenues primarily consists of teaching fees, performance-linked bonuses and other compensations for our teachers and rental cost for our learning centers and service centers, compensation to personnel providing educational service support, and to a lesser extent, depreciation and amortization of long-lived assets used in the provision of educational services, costs of course materials, and other office supplies. We expect our cost of revenues to increase as we further expand our network and operations by opening new learning centers and service centers and hiring additional teachers. The increase in our cost of revenues as a percentage of our total net revenues was primarily due to the increase in miscellaneous costs incurred during the expansion of our business.

 

Operating Expenses

 

Our operating expenses consist primarily of selling and marketing expenses and general and administrative expenses.

 

Our selling and marketing expenses primarily consist of compensation to our personnel involved in sales and marketing expenses relating to our marketing and branding promotion activities, rental and utilities expenses relating to selling and marketing functions and, to a lesser extent, depreciation and amortization of long-lived assets used in our selling and marketing activities. Our selling and marketing expenses as a percentage of net revenues was 12.4%, 11.9% and 12.1% for the fiscal years ended February 28/29, 2015, 2016 and 2017, respectively. Our selling and marketing expenses remained relatively stable as a percentage of net revenues as we increased the number of and salaries for our sales and marketing personnel to support a greater number of program and service offerings while on the other hand controlling our budget and maintaining economies of scale.

 

 79 

 

 

Our general and administrative expenses primarily consist of compensation paid to our management and administrative personnel, costs of third-party professional services, rental and utilities expenses relating to office and administrative functions, and, to a lesser extent, depreciation and amortization of long-lived assets used in our administrative activities. Our general and administrative expenses as a percentage of our total net revenues was 25.4%, 26.0% and 25.2% for the fiscal years ended February 28/29, 2015, 2016 and 2017, respectively. We expect that our general and administrative expenses will continue to increase in about amount in the near term as we hire additional personnel and incur additional expenses in connection with the expansion of our business operations, in particular in connection with our online education initiatives and other new programs and service offerings, the enhancement of our internal controls, the establishment of our internal administrative and technological system and our financial and management control and the provisions of share-based compensation to our employees, as well as other expenses associated with our being a publicly traded company.

 

Taxation

 

Cayman Islands

 

We are an exempted company incorporated in the Cayman Islands. Under the current law of the Cayman Islands, we are not subject to income, corporate or capital gains tax, and the Cayman Islands currently have no form of estate duty, inheritance tax or gift tax. In addition, payments of dividends and capital in respect of our shares are not subject to taxation in the Cayman Islands and no withholding will be required in the Cayman Islands on the payment of any dividend or capital to any holder of our shares, nor will gains derived from the disposal of our shares be subject to Cayman Islands income or corporation tax.

 

Hong Kong

 

Each of our Hong Kong subsidiaries are subject to Hong Kong profits tax on its activities conducted in Hong Kong. No provision for Hong Kong profits tax has been made in our consolidated financial statements, as these Hong Kong subsidiaries have no assessable income for the fiscal years ended February 28/29, 2015, 2016 and 2017.

 

PRC Enterprise Income Tax

 

Our subsidiaries in China are companies incorporated under PRC law and, as such, are subject to PRC enterprise income tax on their taxable income in accordance with the relevant PRC income tax laws. Pursuant to the EIT Law, a uniform 25% enterprise income tax rate is generally applicable to both foreign-invested enterprises and domestic enterprises, except where a special preferential rate applies.

 

Enterprises qualified as “Software Enterprise” are entitled to an income tax exemption for two calendar years, followed by reduced income tax at a rate of 12.5% for three calendar years. If an enterprise qualified as “Software Enterprise” is also entitled to other tax preferential policies in enterprise income tax, such enterprise shall elect only one tax preference among these tax preferential policies. Enterprises qualified as “High and New Technology Enterprises” are entitled to a 15% enterprise income tax rate rather than the 25% uniform statutory tax rate. The preferential tax treatment continues as long as an enterprise can retain its “High and New Technology Enterprise” status. Enterprises qualified as “Key Software Enterprise” are entitled to a preferential tax rate of 10%.

 

 80 

 

 

The following preferential tax treatments are enjoyed by certain of our subsidiaries and Consolidated Affiliated Entities:

 

·Yidu Huida qualified as a Software Enterprise in 2011 and accordingly was entitled to an income tax exemption in 2011 and 2012 followed by reduced income tax at a rate of 12.5% from 2013 through 2015. Yidu Huida was also qualified as a High and New Technology Enterprise from 2015 to 2017 and accordingly was entitled to the 15% preferential tax rate from 2015 to 2017. Yidu Huida was also qualified as a Key Software Enterprise in 2016, which was approved in May 2017 and accordingly was entitled to 10% preferential tax rate in 2016. Yidu Huida elected to adopt the 12.5% preferential tax rate in 2015 and the 10% preferential tax rate in 2016.

 

·Beijing Xintang Sichuang was qualified as a Software Enterprise in 2013 and accordingly was entitled to an income tax exemption in 2013 and 2014 followed by reduced income tax at a rate of 12.5% from 2015 through 2017.

 

·Xueersi Education was qualified as a “High and New Technology Enterprise” from 2012 to 2016 and accordingly enjoyed the 15% preferential tax rate during the period.

 

·TAL Beijing was qualified as a “High and New Technology Enterprise” from 2014 to 2016 and accordingly enjoyed the 15% preferential tax rate during the period;

 

· Yinghe Youshi was qualified as a “High and New Technology Enterprise” from 2016 to 2018 and accordingly enjoy the 15% preferential tax rate during the period.

 

Preferential tax treatments granted to our Consolidated Affiliated Entities in China by local governmental authorities are subject to review and may be adjusted or revoked at any time. The software enterprises which enjoy preferential tax treatments shall also provide filing documents with respect to preferential tax treatments to the relevant tax authority when filing annual enterprise income tax returns for the settlement of tax payments. The discontinuation of any preferential tax treatments currently available to us, will cause our effective tax rate to increase, which could have a material adverse effect on our results of operations.

 

PRC Withholding Tax

 

As a Cayman Islands holding company, we may receive dividends from our PRC operating subsidiaries through TAL Hong Kong. The EIT Law and its implementation rules provide that dividends paid by a PRC entity to a non-resident enterprise for income tax purposes is subject to PRC withholding tax at a rate of 10%, subject to reduction by an applicable tax treaty with China. According to the Arrangement between Mainland China and the Hong Kong Special Administrative Region for the Avoidance of Double Taxation and Prevention of Fiscal Evasion, dividends paid to shareholders residing in Hong Kong are subject to a reduced 5% rate of tax withholding provided the Hong Kong residents’ equity interests in the mainland dividend issuer is above 25%. However, the SAT promulgated SAT Circular 601 in 2009, which provides guidance for determining whether a resident of a contracting state is the “beneficial owner” of an item of income under PRC tax treaties and tax arrangements. According to such SAT Circular 601, a beneficial owner generally must engage in substantive business activities. An agent or conduit company will not be regarded as a beneficial owner and, therefore, will not qualify for treaty benefits. A conduit company normally refers to a company that is set up for the purpose of avoiding or reducing taxes or transferring or accumulating profits. Although we may use our Hong Kong subsidiaries as a platform to expand our business in the future, our Hong Kong subsidiaries currently do not engage in any substantive business activities and thus it is possible that our Hong Kong subsidiaries may not be regarded as “beneficial owners” for the purposes of SAT Circular 601 and the dividends they receive from our PRC subsidiaries would be subject to withholding tax at a rate of 10%. In addition, our Hong Kong subsidiaries may be considered PRC resident enterprises for enterprise income tax purposes if the relevant PRC tax authorities determine that our Hong Kong subsidiaries’ “de facto management bodies” are within China, in which case dividends received by them from our PRC subsidiaries would be exempt from PRC withholding tax because such income is exempted under the EIT Law for a PRC resident enterprise recipient. As there remain uncertainties regarding the interpretation and implementation of the EIT Law and its implementation rules, it is uncertain whether, if we are deemed a PRC resident enterprise, any dividends to be distributed by us to our non-PRC shareholders and ADS holders would be subject to any PRC withholding tax. For a detailed discussion of PRC tax issues related to resident enterprise status, see “Item 3.D.—Key Information—Risk Factors—Risks Related to Doing Business in China—Under the EIT Law, we may be classified as a PRC “resident enterprise.” Such classification could result in unfavorable tax consequences to us and our non-PRC shareholders.”

 

 81 

 

 

PRC Business Tax and Value-Added Tax (VAT)

 

Details of the pilot VAT reform program was set out in two circulars jointly issued by the Ministry of Finance and the SAT. The VAT reform program change the charge of sales tax from business tax to VAT for certain pilot industries, and was initially applied only to certain pilot industries in Shanghai. The VAT reform program started to apply nationwide in 2013, was extended to cover additional industry sectors such as construction, real estate, finance and consumer services in May 2016.

 

With respect to all of our PRC entities for the period immediately prior to the implementation of the VAT reform program, revenues from our services are subject to a 5% or 3% PRC business tax. After implementation of the VAT reform program, revenues from our services are mainly subject to a 6% or 3% PRC VAT.

 

Urban Maintenance and Construction Tax and Education Surcharge

 

Any foreign-invested or purely domestic entity or individual that is subject to consumption tax, VAT and business tax is also required to pay PRC urban maintenance and construction tax. The rates of urban maintenance and construction tax are 7% for taxpayers located in urban area, 5% for taxpayers located in county town and 1% for taxpayers located in neither urban area nor country town, of the amount of consumption tax and VAT. All entities and individuals who pay consumption tax, VAT and business tax are also required to pay education surcharge at a rate of 3%, except for entities paying additional charges for rural education under the Notice of the State Council on Raising Funds for Running Schools in Rural Areas (Circulate 174 [1984] of the State Council) or the entities whose monthly sales or turnover of the current monthly tax is not more than RMB100,000 (quarterly sales or turnover of less than RMB300,000). All entities and individuals who pay consumption tax, VAT and business tax are also required to pay local education surcharges at a rate of 2% of the amount of VAT, business tax and consumption tax actually paid.

 

Critical Accounting Policies

 

We prepare our financial statements in accordance with U.S. GAAP, which requires us to make estimates and assumptions that affect reported amounts of assets, liabilities, revenue, costs, and expenses, and the disclosure of contingent assets and liabilities. Actual results could differ from those estimates. We continually evaluate these estimates and assumptions based on the most recently available information, our own historical experiences and other factors that we believe to be relevant under the circumstances. Our management has discussed the development, selection and disclosure of these estimates with our board of directors. Since our financial reporting process inherently relies on the use of estimates and assumptions, actual results may differ from these estimates under different assumptions or conditions.

 

An accounting policy is considered to be critical if it requires an accounting estimate to be made based on assumptions about matters that are highly uncertain at the time the estimate is made, and if different estimates that could reasonably have been used, or changes in the accounting estimates that are reasonably likely to occur periodically, could materially impact the consolidated financial statements. We consider the policies discussed below to be critical to an understanding of our audited consolidated financial statements because they involve the greatest reliance on our management’s judgment. You should read the following descriptions of critical accounting policies, judgments and estimates in conjunction with our consolidated financial statements and other disclosures included with this prospectus.

 

Consolidation of our VIEs

 

We, through TAL Beijing and Lebai Information, our wholly owned foreign enterprise, have executed the VIE Contractual Arrangements. See “Item 4.C.—Information on the Company—Organizational Structure—Contractual Arrangements with Our Consolidated Affiliated Entities.” The VIE Contractual Arrangements do not provide TAL Beijing or Lebai Information with an equity interest, in legal form, in the respective VIEs, however. As we hold no legal form of equity ownership in the VIEs, we applied the variable interest entity consolidation model as set forth in Accounting Standards Codification 810, Consolidation (ASC 810) instead of the voting interest model of consolidation.

 

 82 

 

 

By design, the VIE Contractual Arrangements provide TAL Beijing and Lebai Information with a right to receive benefits equal to substantially all of the net income of the respective VIEs, and thus under ASC 810 the interests held by TAL Beijing and Lebai Information under the VIE Contractual Arrangements are considered variable interests. Subsequent to identifying any variable interests, any party holding such variable interests must determine if the entity in which the interest is held is a variable interest entity and subsequently which reporting entity is the primary beneficiary of, and should therefore consolidate, the variable interest entity. Among other reasons, an entity is considered a variable interest entity if the holders of the equity investment at risk in the entity, as a group, lack any one of the following characteristics of a controlling financial interest:

 

·the power, through voting rights or similar rights, to direct the activities of the entity that most significantly impact the entity’s economic performance

 

·the obligation to absorb the entity’s expected losses, or

 

·the right to receive the entity’s expected residual returns

 

A reporting entity is considered to be the primary beneficiary, and thus the accounting parent, of a variable interest entity if it possesses both: (a) the power to direct the activities that most significantly impact the economic performance of the variable interest entity and (b) the obligation to absorb losses and/or the right to receive benefits from the entity that could potentially be significant to the variable interest entity.

 

As a result of the VIE Contractual Arrangements, the nominee shareholders of the VIEs lack the characteristics of a controlling financial interest in the VIEs and therefore the VIEs are considered to be variable interest entities under ASC 810. The VIE Contractual Arrangements, by design, provide TAL Beijing and Lebai Information with the power to direct the activities that most significantly impact the economic performance of the respective VIEs and the right to receive substantially all the benefits of the VIEs, which causes TAL Beijing and Lebai Information to be the primary beneficiaries of the respective VIEs, and accordingly TAL Beijing and Lebai Information consolidates their operations.

 

Determining whether TAL Beijing and Lebai Information are the primary beneficiaries require a careful evaluation of the facts and circumstances, including whether the VIE Contractual Arrangements are substantive under the applicable legal and financial reporting frameworks, i.e. PRC law and U.S. GAAP. We continually review our corporate governance arrangements to ensure that the VIE Contractual Arrangements are indeed substantive.

 

We have determined that the VIE Contractual Arrangements are in fact valid and legally enforceable. Such arrangements were entered into in order to comply with the underlying legal and/or regulatory restrictions that govern the ownership of a direct equity interest in the VIEs. In the opinion of our PRC counsel, Tian Yuan Law Firm, the contracts are legally enforceable under PRC law. See “Item 4.C.—Information on the Company—Organizational Structure—VIE Contractual Arrangements.”

 

We have considered the existence of related party relationships, e.g. ownership of an equity interest in TAL Education Group and the VIEs, and the effect that might have on the enforceability of the VIE Contractual Arrangements and in turn whether the VIE Contractual Arrangements are substantive. We believe there are no barriers to exercise our rights under the contracts and therefore they are substantive and appropriately considered in our consolidation analysis in accordance with ASC 810. In assessing the shareholdings of certain individual parties in TAL Education Group and in the VIEs, specifically Mr. Bangxin Zhang, we acknowledge that from November 23, 2011, Mr. Bangxin Zhang, a majority nominee shareholder in the VIEs, also held a majority voting interest in TAL Education Group, which resulted from certain shareholders converting their Class B common shares with ten votes per share to Class A common shares with one vote per share. Therefore, we have reassessed the consolidation of the VIEs.

 

Although the VIE Contractual Arrangements between TAL Beijing and its VIEs were designed to provide TAL Beijing with the characteristics of a controlling financial interest regardless of the respective shareholdings of Mr. Bangxin Zhang, during the period between November 23, 2011 and June 24, 2013, Mr. Bangxin Zhang’s majority voting interest in us, when combined with his status as a majority nominee shareholder in the VIEs, could have constrained our ability to exercise the rights under the VIE Contractual Arrangements. This is due to the fact that Mr. Bangxin Zhang’s majority voting interest in TAL Education Group provided him with the legal ability to control the composition of a majority of the board of directors and therefore may have provided him with the legal ability to affect whether or not we could exercise the rights contained in the VIE Contractual Arrangements. Mr. Bangxin Zhang did not exercise this power at any time during the period in which he held a majority voting interest in TAL Education Group and during such period, in fact, there was no change in the composition of the board of directors or in our day-to-day operations.

 

 83 

 

 

On June 24, 2013 and July 29, 2013, our company and Mr. Bangxin Zhang executed the Deed. Pursuant to the terms of the Deed, as long as Mr. Bangxin Zhang owns a majority voting interest, whether legally or beneficially, and directly or indirectly, in our company, (1) Mr. Bangxin Zhang cannot requisition or call a meeting of our shareholders or propose a shareholders resolution to appoint or remove a director, (2) if shareholders are asked to appoint or remove a director, the maximum number of votes which Mr. Bangxin Zhang will be permitted to exercise in connection with such shareholder approval is equal to the total aggregate number of votes of the then total issued and outstanding shares of our company held by all members of our company, other than shares which are owned, whether legally or beneficially, and directly or indirectly by Mr. Bangxin Zhang, less one vote and (3) if shareholders or our board of directors are asked to consider or approve any matter related to the Deed, Mr. Bangxin Zhang cannot exercise his voting power.

 

Upon execution of the Deed, despite his ownership of and as long as he holds a majority voting interest, whether legally or beneficially, and directly or indirectly, in our company, Mr. Bangxin Zhang will (1) not be permitted to requisition or call a meeting of our shareholders or propose a shareholders resolution to appoint or remove a director, (2) in relation to any shareholder approvals to appoint or remove a director, only be permitted to exercise up to the number of votes equal to the total aggregate number of votes of the then total issued and outstanding shares of our company held by all members of our company, other than shares which are owned, whether legally or beneficially, and directly or indirectly by Mr. Bangxin Zhang, less one vote and (3) in relation to our shareholders’ or our board of directors’ consideration or approval of any matter related to the Deed, Mr. Bangxin Zhang cannot exercise his voting power. The terms of the Deed prevents Mr. Bangxin Zhang from controlling the rights of our company as it relates to our contractual agreements, and accordingly, our company retains a controlling financial interest in the VIEs and would consolidate them as the VIEs’ primary beneficiary.

 

See the consolidated financial statements Note 1 for the presentation of our abbreviated financial information with and without the VIEs, after elimination of intercompany activity.

 

Revenue recognition

 

We recognize revenue when persuasive evidence of an arrangement exists, delivery has occurred, the sales price is fixed or determinable, and collectability is reasonably assured. Revenue is reported net of business tax, VAT and related surcharges.

 

We derive substantially all of our revenues from tutoring services, including small-class offerings (including Xueersi Peiyou, Mobby courses and Firstleap small-class), personalized premium services and online courses. Tuition revenue is generally collected in advance and is initially recorded as deferred revenue. Tuition revenue is then recognized proportionately as the tutoring classes are delivered.

 

Generally, for Xueersi Peiyou small class courses consisting of more than seven classes per course, we offer refunds for any remaining classes to students who decide to withdraw from a course, provided the course is less than two-thirds completed at the time of withdrawal. The refund is equal to and limited to the amount related to the undelivered classes. After two-thirds of a Xueersi Peiyou small class course is delivered, no refund will be provided. For Xueersi Peiyou small class courses with less than seven classes, no refund will be provided after the commencement of the courses. In a few cities, we offer proportional refunds for all the undelivered classes regardless of the length of the courses.

 

For most type of Mobby courses, we offer refunds of 60% of courses fees received to students that withdraw from a course, provided the course is less than one-third completed at the time of withdrawal. After one-third of the course is completed, no refund will be provided. Some of Mobby courses provide proportional refunds for all undelivered classes no matter when a refund is requested. For Firstleap, we offer refunds of 50% of courses fees received to students that withdraw from a course, provided the course is less than one-third completed at the time of withdrawal. After one-third of the course is completed but less than half of the courses completed at the time of withdrawal, one-third of the courses fees could be refunded. After half of the course is completed, no refund will be provided. For personalized premium services, a student can withdraw at any time and receive a refund equal to and limited to the amount related to the undelivered classes. The refund is recorded as a reduction of the related deferred revenue and has no impact on the recognized revenue. Historically, we have not experienced material refunds on the recognized revenue, and as such, no accrual for estimated refunds is deemed necessary.

 

 84 

 

 

We send out coupons to attract both existing and prospective students to enroll in our courses. The coupon has fixed dollar amounts and can only be used against future courses. The coupon is accounted for as a reduction of revenue when the relevant revenue is recognized in the consolidated statements of operations.

 

We have a sales incentive plan effective from September 1, 2013 for after-school one-on-one tutoring services. Under the sales incentive plan, students can get certain number of free classes in the future based on the amounts of tuition fees they deposit and consume. The sales incentive plan was terminated on July 1, 2016. The tuition fees deposited by students through that date can still be applied to the sales incentive plan until completely consumed. Revenue is recognized proportionately as the tutoring sessions are delivered by applying the related discount rates based on the deposited amounts. If there are any changes in the discount rates due to additional tuition fee payment or tuition fee refund, changes in revenue are recognized using a cumulative catch-up method.

 

Students enroll for online courses throughwww.xueersi.com by the use of prepaid study cards or payment to our online accounts. The proceeds collected are initially recorded as deferred revenue. For live class, revenues are recognized proportionately as the tutoring sessions are delivered. For pre-recorded course content, revenues are recognized on a straight line basis over the subscription period from the date in which the students activate the courses to the date in which the subscribed courses end. Refunds are provided to the students who decide to withdraw from the subscribed courses within the course offer period and a proportional refund is based on the percentage of untaken courses to the total courses offered. Historically, we have not experienced material refunds on the recognized revenue, and as such, no accrual for estimated refunds is deemed necessary.

 

We provide online advertising services and sell educational materials. We also provide consulting service and test preparation courses related to overseas studying. Revenue is recognized after a contract is signed, the price is fixed or determinable, services and products are delivered and collection of the receivables is reasonably assured.

 

Business combinations

 

Business combinations are recorded using the acquisition method of accounting. The assets acquired, the liabilities assumed, and any noncontrolling interests of the acquiree at the acquisition date, if any, are measured at their fair values as of the acquisition date. Goodwill is recognized and measured as the excess of the total consideration transferred plus the fair value of any noncontrolling interest of the acquiree and fair value of previously held equity interest in the acquiree, if any, at the acquisition date over the fair values of the identifiable net assets acquired. Common forms of the consideration made in acquisitions include cash and common equity instruments. Consideration transferred in a business acquisition is measured at the fair value as at the date of acquisition.

 

Where the consideration in an acquisition includes contingent consideration the payment of which depends on the achievement of certain specified conditions post-acquisition, the contingent consideration is recognized and measured at its fair value at the acquisition date and if recorded as a liability it is subsequently carried at fair value with changes in fair value reflected in earnings.

 

In a business combination achieved in stages, we remeasure the previously held equity interest in the acquiree immediately before obtaining control at its acquisition-date fair value and the remeasurement gain or loss, if any, is recognized in the consolidated statements of operations.

 

Goodwill and impairment of Long-lived assets

 

The excess of the purchase price over the fair value of net assets acquired is recorded on the consolidated balance sheets as goodwill. Goodwill is not amortized, but tested for impairment annually or more frequently if event and circumstances indicate that it might be impaired.

 

 85 

 

 

ASC 350-20 permits us to first assess qualitative factors to determine whether it is “more likely than not” that the fair value of a reporting unit is less than its carrying amount as a basis for determining whether it is necessary to perform the two-step goodwill impairment test. Absent from any impairment indicators, we perform our annual impairment test on the last day of each fiscal year.

 

We do not choose to perform the assessment of qualitative factors for goodwill impairment and performed its annual impairment test using a two-step approach. The first step compares the fair value of a reporting unit to its carrying amount, including goodwill. If the fair value of the reporting unit is greater than its carrying amount, goodwill is not considered impaired and the second step is not required. If the fair value of the reporting unit is less than its carrying amount, the second step of the impairment test measures the amount of the impairment loss, if any, by comparing the implied fair value of goodwill to its carrying amount. If the carrying amount of goodwill exceeds its implied fair value, an impairment loss is recognized equal to that excess. The implied fair value of goodwill is calculated in the same manner that goodwill is calculated in a business combination, whereby the fair value of the reporting unit is allocated to all of the assets and liabilities of that unit, with the excess purchase price over the amounts assigned to assets and liabilities representing the implied fair value of goodwill.

 

We review our long-lived assets for impairment whenever events or changes in circumstances indicate that the carrying amount of an asset may no longer be recoverable. When these events occur, we measure impairment by comparing the carrying value of the long-lived assets to the estimated undiscounted future cash flows expected to result from the use of the assets and their eventual disposition. If the sum of the expected undiscounted cash flow is less than the carrying amount of the assets, we would recognize an impairment loss based on the fair value of the assets.

 

Long-term investments

 

Our long-term investments consist of cost method investments, equity method investments, available-for-sale investments and fair value option investments.

 

Cost method investments

 

For investee companies over which we neither have significant influence nor control through investment in common shares or in-substance common shares and which do not have readily determinable fair value, We account for the investments in cost method, under which we carry the investments at cost and recognize as income for any dividend received from distribution of the investee’s earnings.

 

We review our cost method investments for impairment whenever an event or circumstance indicates that an other-than-temporary impairment has occurred. We consider available quantitative and qualitative evidence in evaluating potential impairment of its cost method investments. An impairment charge is recorded if the cost of an investment exceeds its fair value and such excess is determined to be other-than temporary.

 

Equity method investments

 

Investee companies over which we have the ability to exercise significant influence, but does not have a controlling interest through investment in common shares or in-substance common shares, are accounted for using the equity method. Significant influence is generally considered to exist when we have an ownership interest in the voting stock of the investee between 20% and 50%, and other factors, such as representation on the investee’s board of directors, voting rights and the impact of commercial arrangements, are also considered in determining whether the equity method of accounting is appropriate. For certain investments in limited partnerships, where we hold less than a 20% equity or voting interest, we may also have significant influence.

 

Under the equity method, we initially records its investment at cost and subsequently recognizes our proportionate share of each equity investee’s net income or loss after the date of investment into earnings and accordingly adjusts the carrying amount of the investment. If financial statements of an investee cannot be made available within a reasonable period of time, we record our share of the net income or loss of an investee on a one quarter lag basis in accordance with ASC 323-10-35-6.

 

 86 

 

 

We review our equity method investments for impairment whenever an event or circumstance indicates that an other-than-temporary impairment has occurred. We consider available quantitative and qualitative evidence in evaluating potential impairment of its equity method investments. An impairment charge is recorded when the carrying amount of the investment exceeds its fair value and this condition is determined to be other-than-temporary.

 

Available-for-sale investments

 

For investments in investees’ preferred shares which are determined to be debt securities, we account for them as available-for-sale investments when they are not classified as either trading or held-to-maturity investments. Available-for-sale investments are reported at fair value, with unrealized gains and losses recorded in accumulated other comprehensive income as a component of shareholders’ equity. Realized gains and losses and provision for decline in value judged to be other than temporary, if any, are recognized in the consolidated statements of operations.

 

Fair value option investments

 

We elected the fair value option to account for certain investments whereby the change in fair value is recognized in the consolidated statements of operations.

 

Income Taxes

 

As part of the process of preparing our consolidated financial statements, we are required to estimate our income taxes in each of the jurisdictions in which we operate. Significant management judgment is required in determining our provision for income taxes, our deferred tax assets and liabilities and any valuation allowance recorded against our net deferred tax assets, including evaluating uncertainties in the application of accounting principles and complex tax laws.

 

We account for income taxes using the asset and liability approach. Under this method, deferred tax assets and liability are recognized based on the differences between the tax basis of assets and liabilities and their reported amounts in the financial statements, net of operating loss carry forwards and credits, by applying enacted statutory tax rates applicable to future years. Deferred tax assets are reduced by a valuation allowance when, in the opinion of management, it is more likely than not that some portion or all of the deferred tax assets will not be realized. Current income taxes are provided for in accordance with the laws and regulations applicable to the Group as enacted by the relevant tax authorities.

 

We account for uncertain tax positions by reporting a liability for unrecognized tax benefits resulting from uncertain tax positions taken or expected to be taken in a tax return. Tax benefits are recognized from uncertain tax positions when we believe that it is more likely than not that the tax position will be sustained on examination by the taxing authorities based on the technical merits of the position. We recognize interest and penalties, if any, related to unrecognized tax benefits in income tax expense.

 

Uncertainties exist with respect to how the EIT Law applies to our overall operations, and more specifically, with regard to our tax residency status. The EIT Law includes a provision specifying that legal entities organized outside China will be considered residents for PRC income tax purposes if their “de facto management bodies” are within China. The Implementation Rules define the term “de facto management bodies” as “establishments that carry out substantial and overall management and control over the manufacturing and business operations, personnel, accounting, properties, etc. of an enterprise.” Despite the present uncertainties resulting from the limited PRC tax guidance on the issue, we do not believe that our legal entities organized outside China should be treated as residents under the EIT Law. In addition, we are not aware of any offshore holding companies with a similar corporate structure as our company’s ever having been deemed to be PRC “resident enterprises” by the PRC tax authorities. However, as the tax resident status of an enterprise is subject to determination by the PRC tax authorities, there are uncertainties and risks associated with this issue. See “Item 3.D.—Key Information—Risk Factors—Risks Related to Doing Business in China—Under the EIT Law, we may be classified as a PRC “resident enterprise.” Such classification could result in unfavorable tax consequences to us and our non-PRC shareholders.”

 

 87 

 

 

Share-Based Compensation

 

We recognize share-based compensation expenses based on the fair value of equity awards on the date of the grant, using a straight-line method, net of estimated forfeitures, over the requisite service periods of the awards, which are generally the vesting periods.

 

For non-vested restricted shares granted after our initial public offering, the fair value of our ordinary shares on the grant date is determined by the closing quoted market price.

 

For share options, we use the Black-Scholes option-pricing model to determine the estimated fair value. The volatility assumption was estimated based on historical volatility of the Company’s share price applying the guidance provided by ASC 718.

 

The estimate of forfeitures is based on historical turnover rate and will be adjusted over the requisite service period to the extent that actual forfeitures differ, or are expected to differ from such estimates. Changes in estimated forfeitures will be recognized through a cumulative catch-up adjustment in the period of change.

 

Results of Operations

 

The following table sets forth a summary of our consolidated results of operations for the periods indicated, both in absolute amounts and as percentages of our net revenues. This information should be read together with our consolidated financial statements and related notes included elsewhere in this annual report. The operating results in any period are not necessarily indicative of the results that may be expected for any future period.

 

  For the Years Ended February 28/29, 
  2015  2016  2017 
  $  %  $  %  $  % 
  (in thousands of $, except percentages) 
Net revenues $433,970   100.0% $619,949   100.0% $1,043,100   100.0%
Cost of revenues(1)  (203,074)  (46.8)  (303,635)  (49.0)  (522,327)  (50.1)
Gross profit  230,896   53.2   316,314   51.0   520,773   49.9 
Operating expenses                        
Selling and marketing(2)  (53,882)  (12.4)  (73,568)  (11.9)  (126,005)  (12.1)
General and administrative(3)  (110,230)  (25.4)  (161,022)  (26.0)  (263,287)  (25.2)
Total operating expenses  (164,112)  (37.8)  (234,590)  (37.8)  (389,292)  (37.3)
Government subsidies  464   0.1   3,327   0.5   3,114   0.3 
Income from operations  67,248   15.5   85,051   13.7   134,595   12.9 
Interest income  16,614   3.8   17,733   2.9   18,133   1.8 
Interest expense  (5,811)  (1.3)  (7,499)  (1.2)  (13,145)  (1.3)
Other (expenses)/income  (2,010)  (0.5)  (2,522)  (0.4)  23,073   2.2 
Impairment loss on long-term investments        (7,504)  (1.2)  (8,075)  (0.8)
Gain from disposal of components        50,377   8.1       
Gain on fair value change of long-term investments  1,202   0.3   1,266   0.2       
Income before provision for income tax and loss from equity method investments  77,243   17.8   136,902   22.1   154,581   14.8 
Provision for income tax  (9,369)  (2.1)  (33,483)  (5.4)  (34,066)  (3.2)
Loss from equity method investments  (730)  (0.2)  (663)  (0.1)  (8,025)  (0.8)
Net income 67,144   15.5  102,756   16.6  112,490   10.8 
Net loss attributable to noncontrolling interest  13   0.0   122   0.0   4,390   0.4 
Net income attributable to TAL Education Group $67,157   15.5% $102,878   16.6% $116,880   11.2%

 

 88 

 

 

 

(1)Includes share-based compensation expenses of $47.8 thousand, $42.7 thousand and $0.1 million for the fiscal years ended February 28/29, 2015, 2016 and 2017, respectively.

 

(2)Includes share-based compensation expenses of $2.1 million, $2.5 million and $3.4 million for the fiscal years ended February 28/29, 2015, 2016 and 2017, respectively.

 

(3)Includes share-based compensation expenses of $16.3 million, $23.3 million and $32.6 million for the fiscal years ended February 28/29, 2015, 2016 and 2017, respectively.

 

Fiscal Year Ended February 28, 2017 Compared to Fiscal Year Ended February 29, 2016

 

Net Revenues

 

Our total net revenues increased by 68.3% to $1,043.1 million for the fiscal year ended February 28, 2017 from $619.9 million for the fiscal year ended February 29, 2016. The increase was mainly driven by an increase in total student enrollments. Total student enrollments increased by 70.3% to over 3.9 million as of February 28, 2017 from over 2.3 million as of February 29, 2016. The increase in total student enrollments resulted primarily from increases of enrollments in the small class offerings and online courses.

 

Cost of Revenues

 

Our cost of revenues increased by 72.0% to $522.3 million for the fiscal year ended February 28, 2017 from $303.6 million for the fiscal year ended February 29, 2016. This increase was largely due to the increase in teacher fees and performance-linked bonuses to $243.8 million for the fiscal year ended February 28, 2017 from $146.1 million for the fiscal year ended February 29, 2016, primarily because the number of our full-time teachers increased to 11,084 for the fiscal year ended February 28, 2017 from 6,594 for the fiscal year ended February 29, 2016. The number of contract teachers also increased from 1,794 to 3,084 during the same period. Staff costs, which primarily consist of salaries, benefits and performance-linked bonuses for personnel providing educational service support and base salaries and other compensation for full-time teachers, increased to $57.8 million for the fiscal year ended February 28, 2017 from $34.0 million for the fiscal year ended February 29, 2016. This increase was mainly due to an increase in the number of our staff to expand our network and operations by opening new learning centers and service centers and an increase in the average salaries of our existing personnel who provide educational service support. Rental costs for our facilities increased to $138.9 million for the fiscal year ended February 28, 2017 from $84.4 million for the fiscal year ended February 29, 2016, primarily due to the increase in the leased space of learning centers and service centers from approximately 491,000 square meters as of February 29, 2016 to approximately 871,500 square meters as of February 28, 2017. To a lesser extent, the increase in our cost of revenues was due to increases in the costs of course material and teaching appliance, which was primarily a result of the expansion of our learning centers and the continuous improvement in teaching quality. Cost of revenues for the fiscal year ended February 28, 2017 included $0.1 million in share-based compensation expenses, as compared to $42.7 thousand for the fiscal year ended February 29, 2016.

 

Gross Profit

 

As a result of the foregoing, our gross profit increased by 64.6% to $520.8 million for the fiscal year ended February 28, 2017 from $316.3 million for the fiscal year ended February 29, 2016. Our gross profit margin decreased to 49.9% for the fiscal year ended February 28, 2017 from 51.0% for the fiscal year ended February 29, 2016. Our gross profit margin decreased in the fiscal year ended February 28, 2017 as costs incurred in the expansion of our business and our physical network of learning centers and service centers increased faster than our revenues.

 

Operating Expenses

 

Our operating expenses increased by 65.9% to $389.3 million for the fiscal year ended February 28, 2017 from $234.6 million for the fiscal year ended February 29, 2016. This increase primarily resulted from increases in both our selling and marketing expenses and general and administrative expenses.

 

 89 

 

 

Selling and Marketing Expenses. Our selling and marketing expenses increased by 71.3% to $126.0 million for the fiscal year ended February 28, 2017 from $73.6 million for the fiscal year ended February 29, 2016. This increase was primarily due to an increase in salaries and benefits for our selling and marketing personnel to $78.9 million for the fiscal year ended February 28, 2017 from $47.2 million for the fiscal year ended February 29, 2016. We increased the number of our sales and marketing personnel and also increased salaries for many of our existing sales and marketing personnel during the fiscal year ended February 28, 2017 to support a greater number of program and service offerings and larger learning center network. Selling and marketing expenses for the fiscal year ended February 28, 2017 also included $3.4 million in share-based compensation expenses, as compared to $2.5 million for the fiscal year ended February 29, 2016.

 

General and Administrative Expenses.Our general and administrative expenses increased by 63.5% to $263.3 million for the fiscal year ended February 28, 2017 from $161.0 million for the fiscal year ended February 29, 2016. This increase was primarily due to an increase in compensation for our general and administrative personnel to $129.1 million for the fiscal year ended February 28, 2017 from $78.7 million for the fiscal year ended February 29, 2016. This increase was primarily due to an increase in the number of general and administrative staff and average salaries and benefits provided to them, in particular personnel supporting our online education initiatives and other new programs and service offerings, an increase in the headcount of our full-time teachers who are also engaged in content development and teacher training in addition to their class hour commitments, as well as the expansion of our office spaces as we increased the scale of our business. General and administrative expenses for the fiscal year ended February 28, 2017 included $32.6 million in share-based compensation expenses, as compared to $23.3 million for the fiscal year ended February 29, 2016.

 

Interest Income

 

We had interest income of $18.1 million for the fiscal year ended February 28, 2017, compared to $17.7 million for the fiscal year ended February 29, 2016. Our interest income in both fiscal years consisted primarily of interest earned from our cash and cash equivalents, term deposits and short-term investments.

 

Government Subsidies

 

We received government subsidies related to government sponsored projects and recorded such government subsidies as a liability when such government subsidies were received and recorded it as other operating income when there was no further performance obligation. We received government subsidies of $3.1 million for the fiscal year ended February 28, 2017, compared to $3.3 million for the fiscal year ended February 29, 2016. We recorded $3.3 million and $3.1 million government subsidies as other operating income for the fiscal years ended February 29/28, 2016 and 2017, respectively.

 

Other (expenses)/income

 

We recorded other income of $23.1 million for the fiscal year ended February 28, 2017, compared to other expenses of $2.5 million for the fiscal year ended February 29, 2016. Other income in the fiscal year 2017 was mainly due to a gain from remeasuring the fair value of the previously held equity interest in an acquiree at its acquisition date fair value during a business combination achieved in stages.

 

Impairment loss on long-term investments

 

We incurred $8.1 million of impairment loss on long-term investments in fiscal year 2017, because there were other-than-temporary declines in the value of long-term investments in several investees, primarily due to significant deteriorations in their operations, earnings performance and abilities to continue as a going concern.

 

Gain from disposal of components

 

Gain from disposal of components was nil for the fiscal year 2017, compared to a gain of $50.4 million in the fiscal year 2016, which was mainly derived from a transaction in which the Company transferred its one-on-one business component in Guangzhou in exchange for noncontrolling equity interest in a third party.

 

 90 

 

 

Provision for Income Tax

 

We had $34.1 million of provision for income tax in fiscal year 2017, compared to $33.5 million in fiscal year 2016. The increase was mainly due to increase in income before provision for income tax and loss from equity method investments, partially offset by the effects of the 10% preferential income tax rate applicable to Yidu Huida, which qualified as a Key Software Enterprise in 2016.

 

Net Income

 

As a result of the foregoing, our net income increased by 9.5% to $112.5 million for the fiscal year ended February 28, 2017 from $102.8 million for the fiscal year ended February 29, 2016.

 

Fiscal Year Ended February 29, 2016 Compared to Fiscal Year Ended February 28, 2015

 

Net Revenues

 

Our total net revenues increased by 42.9% to $619.9 million for the fiscal year ended February 29, 2016 from $434.0 million for the fiscal year ended February 28, 2015. The increase was mainly driven by an increase in total student enrollments. Total student enrollments increased by 54.6% to over 2.3 million as of February 29, 2016 from approximately 1.5 million as of February 28, 2015. The increase in total student enrollments resulted primarily from an increase in enrollments in our small-class offerings and online courses.

 

Cost of Revenues

 

Our cost of revenues increased by 49.5% to $303.6 million for the fiscal year ended February 29, 2016 from $203.1 million for the fiscal year ended February 28, 2015. This increase was largely due to the increase in teacher fees and performance-linked bonuses to $146.1 million for the fiscal year ended February 29, 2016 from $90.1 million for the fiscal year ended February 28, 2015, primarily because the number of our full-time teachers increased to 6,594 for the fiscal year ending February 29, 2016 from 4,367 for the fiscal year ended February 28, 2015, and average teacher fees and performance-linked bonuses also increased. The number of contract teachers increased slightly from 1,158 to 1,794 during the same period. Staff costs, which primarily consist of salaries, benefits and performance-linked bonuses for personnel providing educational service support and base salaries and other compensation for full-time teachers, increased to $34.0 million for the fiscal year ended February 29, 2016 from $26.1 million for the fiscal year ended February 28, 2015. This increase was mainly due to an increase in the number of our staff to expand our network and operations by opening new learning centers and service centers and an increase in the average salaries of our existing personnel who provide educational service support. Rental costs for our facilities increased to $84.4 million for the fiscal year ended February 29, 2016 from $60.4 million for the fiscal year ended February 28, 2015, primarily due to the increase in the leased space of learning centers and service centers from approximately 317,000 square meters as of February 28, 2015 to approximately 491,000 square meters as of February 29, 2016. To a lesser extent, the increase in our cost of revenues was due to increases in the costs of course material and teaching appliance, which was primarily a result of the expansion of our learning centers and the continuous improvement in teaching quality. Cost of revenues for the fiscal year ended February 29, 2016 included $42.7 thousand in share-based compensation expenses, as compared to $47.8 thousand for the fiscal year ended February 28, 2015.

 

Gross Profit

 

As a result of the foregoing, our gross profit increased by 37.0% to $316.3 million for the fiscal year ended February 29, 2016 from $230.9 million for the fiscal year ended February 28, 2015. Our gross profit margin decreased to 51.0% for the fiscal year ended February 29, 2016 from 53.2% for the fiscal year ended February 28, 2015. Our gross profit margin decreased in the fiscal year ended February 29, 2016 as costs incurred in the expansion of our business and our physical network of learning centers and service centers increased faster than our revenues.

 

 91 

 

 

Operating Expenses

 

Our operating expenses increased by 42.9% to $234.6 million for the fiscal year ended February 29, 2016 from $164.1 million for the fiscal year ended February 28, 2015. This increase primarily resulted from increases in both our selling and marketing expenses and general and administrative expenses.

 

Selling and Marketing Expenses. Our selling and marketing expenses increased by 36.5% to $73.6 million for the fiscal year ended February 29, 2016 from $53.9 million for the fiscal year ended February 28, 2015. This increase was primarily due to an increase in salaries and benefits for our selling and marketing personnel to $47.2 million for the fiscal year ended February 29, 2016 from $34.1 million for the fiscal year ended February 28, 2015. We increased the number of our sales and marketing personnel and also increased salaries for many of our existing sales and marketing personnel during the fiscal year ended February 29, 2016 to support a greater number of program and service offerings and larger learning center network. Selling and marketing expenses for the fiscal year ended February 29, 2016 also included $2.5 million in share-based compensation expenses, as compared to $2.1 million for the fiscal year ended February 28, 2015.

 

General and Administrative Expenses.Our general and administrative expenses increased by 46.1% to $161.0 million for the fiscal year ended February 29, 2016 from $110.2 million for the fiscal year ended February 28, 2015. This increase was primarily due to an increase in compensation for our general and administrative personnel to $78.7 million for the fiscal year ended February 29, 2016 from $54.5 million for the fiscal year ended February 28, 2015. This increase was primarily due to an increase in the number of general and administrative staff and average salaries and benefits provided to them, in particular personnel supporting our online education initiatives and other new programs and service offerings, an increase in the headcount of our full-time teachers who are also engaged in content development and teacher training in addition to their class hour commitments, as well as the expansion of our office spaces as we increased the scale of our business. General and administrative expenses for the fiscal year ended February 29, 2016 included $23.3 million in share-based compensation expenses, as compared to $16.3 million for the fiscal year ended February 28, 2015.

 

Interest Income

 

We had interest income of $17.7 million for the fiscal year ended February 29, 2016, compared to $16.6 million for the fiscal year ended February 28, 2015. Our interest income in both fiscal years consisted primarily of interest earned on our cash and cash equivalents deposited in commercial banks.

 

Government Subsidies

 

We received government subsidies related to government sponsored projects and recorded such government subsidies as a liability when such government subsidies were received and recorded it as other operating income when there was no further performance obligation. We received government subsidies of $3.3 million for the fiscal year ended February 29, 2016, compared to $0.4 million for the fiscal year ended February 28, 2015. We recorded $0.5 million and $3.3 million government subsidies as other operating income for the fiscal years ended February 28/29, 2015 and 2016, respectively.

 

Other (Expenses)/income

 

We incurred other expenses of $2.5 million for the fiscal year ended February 29, 2016, compared to $2.0 million for the fiscal year ended February 28, 2015. The increase was mainly due to an increase in exchange losses arising from the more significant depreciation of Renminbi against U.S. dollar in fiscal year 2016, partially offset by a gain from transfer of a nonfinancial asset and a gain on re-measurement of fair value of a noncontrolling equity investment in connection with a business acquisition. As we had been holding a significant portion of our cash balance denominated in RMB and reported in US dollars, until the majority of the cash balance in RMB were converted into U.S. dollar in the fourth quarter of fiscal year 2016, we had been benefiting from exchange gains in times of relative strength of the Renminbi and incurring exchange losses in times of relative strength of the U.S. dollar.

 

 92 

 

 

Impairment loss on long-term investments

 

We incurred $7.5 million of impairment loss on long-term investments in fiscal year 2016, because there were other-than-temporary declines in the value of long-term investments in several investees, primarily due to significant deteriorations in their operations, earnings performance and abilities to continue as a going concern.

 

Gain from disposal of components

 

We had $50.4 million of gain from disposal of components in fiscal year 2016, which was mainly derived from a transaction in which we transferred our one-on-one business component in Guangzhou in exchange for noncontrolling equity interest in a third party. We accrued $12.6 million of income tax expenses in connection with the gain from disposal of components by applying applicable EIT rates.

 

Provision for Income Tax

 

We had $33.5 million of provision for income tax in fiscal year 2016, compared to $9.4 million in fiscal year 2015. The increase was mainly due to the one-off income tax expense of $12.5 million accrued in connection with the gain from disposal of our one-on-one business component in Guangzhou and an increase of $7.3 million in income tax expense due to the expiration of an EIT exemption period for one of our subsidiaries, Beijing Xintang Sichuang, upon which the subsidiary became subject to an EIT rate of 12.5%.

 

Net Income

 

As a result of the foregoing, our net income increased by 53.0% to $102.8 million for the fiscal year ended February 29, 2016 from $67.1 million for the fiscal year ended February 28, 2015.

 

Inflation

 

According to the National Bureau of Statistics of China, the year-over-year percent changes in the consumer price index in China for February 2015, 2016 and 2017 were increases of 1.4%, 2.3% and 0.8% respectively. Inflation has had some impact on our operations in recent years, in the form of higher salaries for our teachers and other staff and higher rental payments for certain of the office space and service center and learning center space we lease. We can provide no assurance that we will not continue to be affected in the future by higher rates of inflation in China, or that we will be able to adjust our tuition rates to mitigate the impact of inflation on our results of operations.

 

Recent Accounting Pronouncements

 

A list of recent accounting pronouncements that are relevant to us is included in note 2 to our consolidated financial statements, which are included in this annual report.

 

B.Liquidity and Capital Resources

 

Cash Flows and Working Capital

 

In recent years, we have financed our operations and the expansion of our business primarily through cash flows from operations, proceeds from our initial public offering in October 2010, our offering of convertible senior note in May 2014 and a new loan facility we entered into on June 30, 2016. As of February 28, 2017, we had $470.2 million in cash and cash equivalents, $229.5 million in short-term investments and $225.0 million long-term debt. Our cash and cash equivalents consist of cash on hand and bank deposits that are placed with banks and other financial institutions and which are either unrestricted as to withdrawal or use, or have remaining maturities of three months or less when purchased. The short-term investments primarily consist of wealth management produces with variable interest rates with original maturity of less than one year and more than three months.

 

 93 

 

 

The following table sets forth a summary of our cash and cash equivalents and short-term investments inside and outside China as of February 28, 2017.

 

  

Cash and

cash

equivalents

in RMB

  

Cash and

cash

equivalents

in other currencies

  

Total cash

and cash

equivalents

  

Short-term

investments

in

RMB

  

Short-term

investments

in other currencies

  

Total

short-term

investments

 
  (in thousands) 
Entities outside China  208   157,955   158,163      57,753   57,753 
VIEs in China  128,073   933   129,006   28,981      28,981 
Non-VIEs in China  181,644   1,404   183,048   142,722      142,722 
Entities inside China  309,717   2,337   312,054   171,703      171,703 
Total  309,925   160,292   470,217   171,703   57,753   229,456 

 

Although we consolidate the results of our VIEs, our access to our Consolidated Affiliated Entities is only through the VIE Contractual Arrangements. See “Item 4.C.—Information on the Company—Organizational Structure—VIE Contractual Arrangements.” For restrictions and limitations on liquidity and capital resources as a result of our corporate structure, see “—Holding Company Structure.”

 

We believe that our current cash and cash equivalents and anticipated cash flow from operations will be sufficient to meet our anticipated cash needs to support our organic growth, including our cash needs for working capital and capital expenditures, for at least the next 12 months. However, we may need additional cash resources in the future if we experience changed business conditions or other developments or if we find and wish to pursue opportunities for investment, acquisition, strategic cooperation or other similar actions. If we determine that our cash requirements exceed our cash and cash equivalents on hand, we may seek to issue debt or equity securities or obtain a credit facility. Any issuance of equity securities could cause dilution to our shareholders. Any incurrence of indebtedness could increase our debt service obligations and cause us to be subject to restrictive operating and finance covenants. In addition, there can be no assurance that when we need additional cash resources, financing will be available to us on commercially acceptable terms and amount, or at all.

 

The following table sets forth a summary of our cash flows for the periods indicated.

 

  For the Years Ended February 28/29, 
  2015  2016  2017 
  (in thousands of $) 
Net cash provided by operating activities $147,578  $187,718  $359,557 
Net cash used in investing activities  (145,785)  (215,352)  (518,265)
Net cash provided by financing activities  201,838   646   198,297 
Effect of foreign exchange rate changes  (3,405)  (9,127)  (3,414)
Net increase / (decrease) in cash and cash equivalents  200,226   (36,115)  36,175 
Cash and cash equivalents at the beginning of the period  269,931   470,157   434,042 
Cash and cash equivalents at end of the period $470,157  $434,042  $470,217 

 

Operating Activities

 

Net cash provided by operating activities amounted to $359.6 million in the fiscal year ended February 28, 2017, as compared to $187.7 million in the fiscal year ended February 29, 2016. Net cash provided by operating activities in the fiscal year ended February 28, 2017 reflected net income of $112.5 million, adjusted by certain non-cash expenses and gain, mainly including share-based compensation expenses of $36.1 million, depreciation of property and equipment of $28.9 million, impairment loss on long-term investments of $8.1 million, loss from equity method investments of $8.0 million and a gain from remeasuring fair value of previously held equity interest upon business acquisition of $25.2 million. Additional major factors affecting operating cash flow in the fiscal year ended February 28, 2017 mainly included an increase in deferred revenues of $193.2 million due to the increased amount of course fees received during the period.

 

Net cash provided by operating activities amounted to $187.7 million in the fiscal year ended February 29, 2016, as compared to $147.6 million in the fiscal year ended February 28, 2015. Net cash provided by operating activities in the fiscal year ended February 29, 2016 reflected net income of $102.8 million, adjusted by certain non-cash expenses, mainly including gain from disposal of components of $50.4 million, share-based compensation expenses of $25.8 million, depreciation of property and equipment of $18.2 million, and impairment loss on long-term investments of $7.5 million. Additional major factors affecting operating cash flow in the fiscal year ended February 29, 2016 mainly included an increase in deferred revenues of $66.4 million due to the increased amount of course fees received during the period.

 

 94 

 

 

Net cash provided by operating activities amounted to $147.6 million in the fiscal year ended February 28, 2015, as compared to $101.6 million in the fiscal year ended February 28, 2014. Net cash provided by operating activities in the fiscal year ended February 28, 2015 reflected net income of $67.1 million, adjusted by certain non-cash expenses, including share-based compensation expenses of $18.4 million, depreciation of property and equipment of $11.7 million, gain on fair value change of long-term investment of $1.2 million, loss from equity method investment of $0.7 million, and amortization of intangible assets of $0.7 million. Additional major factors affecting operating cash flow in the fiscal year ended February 28, 2015 included an increase in deferred revenues of $45.2 million due to the increased amount of course fees received during the period, an increase in accrued expenses and other current liabilities of $10.3 million, primarily due to an increase in accrued employee salary expenses and welfare benefits; an increase in prepaid expenses and other current assets of $8.3 million, an decrease in income tax receivable of $6.6 million and an increase in rental deposit of $3.7 million.

 

Investing Activities

 

Net cash used in investing activities amounted to $518.3 million in the fiscal year ended February 28, 2017, as compared to $215.4 million in the fiscal year ended February 29, 2016. Net cash used in investing activities in the fiscal year ended February 28, 2017 primarily related to purchase of short-term investments of $314.0 million, loans to third parties payments of $99.1 million, purchase of property and equipment of $71.1 million, payments for long-term investments of $65.3 million, prepayment for investments of $58.8 million, and payments of $27.2 million for business acquisitions, partially offset by proceeds from maturity of short-term investment of $109.5 million.

 

Net cash used in investing activities amounted to $215.4 million in the fiscal year ended February 29, 2016, as compared to $145.8 million in the fiscal year ended February 28, 2015. Net cash used in investing activities in the fiscal year ended February 29, 2016 primarily related to payments of $140.4 million for business acquisitions and long-term investments and purchase of property and equipment of $35.1 million in connection with the expansion of our learning centers, as well as our network and research and development activities.

 

Net cash used in investing activities amounted to $145.8 million in the fiscal year ended February 28, 2015, as compared to $17.4 million in the fiscal year ended February 28, 2014. Net cash used in investing activities in the fiscal year ended February 28, 2015 primarily related to purchase of property and equipment of $30.7 million (mainly for leasehold improvement of the learning centers and service centers, purchase of computers, office equipment and other equipment), term deposit of $21.2 million, minority equity investment of $18.0 million in Minerva, minority equity investment of $15.0 million in Guokr, loans to third parties of $9.7 million, payment of $6.1 million for an online to offline community service platform, payment of $6.0 million for Muchong.com and other acquisitions, payment of $5.0 million for a third-party technology company, payment of $4.3 million for an online education company, and payment of $27.0 million for other long-term investments.

 

Financing Activities

 

Net cash provided by financing activities amounted to $198.3 million in the fiscal year ended February 28, 2017, as compared to $0.6 million in the fiscal year ended February 29, 2016. Net cash provided by financing activities in the fiscal year ended February 28, 2017 was attributable to the proceeds of $238.0 million from long-term debt, net of issuance costs, and partially offset by the repayment of long-term debt of $25.0 million.

 

Net cash provided by financing activities amounted to $0.6 million in the fiscal year ended February 29, 2016, as compared to $201.8 million in the fiscal year ended February 28, 2015. Net cash provided by financing activities in the fiscal year ended February 29, 2016 was attributable to proceeds from exercise of share options of $0.6 million.

 

Net cash provided by financing activities amounted to $201.8 million in the fiscal year ended February 28, 2015, as compared to nil in the fiscal year ended February 28, 2014. Net cash provided by financing activities in the fiscal year ended February 28, 2015 was attributable to the proceeds of $224.7 million from the issuance of convertible senior notes, net of issuance costs, and partially offset by the payment of $22.9 million for capped call options.

 

 95 

 

 

Holding Company Structure

 

Overview

 

We are a holding company with no material operations of our own. Aside from our personalized premium tutoring services in Beijing conducted by our PRC subsidiaries, Huanqiu Zhikang and Zhixuesi Beijing, and a small portion of business conducted by Pengxin and/or its subsidiaries and schools, substantially all of our education business in China is conducted through the VIE Contractual Arrangements. See “Item 4.C.—Information on the Company—Organizational Structure—VIE Contractual Arrangements.” In the fiscal years ended February 28/29, 2015, 2016 and 2017, our Consolidated Affiliated Entities contributed 90.6%, 93.2% and 93.8%, respectively, of our total net revenues.

 

Conducting most of our operations through the VIE Contractual Arrangements entails a risk that we may lose effective control over our Consolidated Affiliated Entities, which may result in our being unable to consolidate their financial results with our results and may impair our access to their cash flow from operations and thereby reduce our liquidity. See “Item 3.D.—Risk Factors—Risks Related to Our Corporate Structure” for more information, including the risk factors titled “If the PRC government determines that the agreements that establish the structure for operating our business in China are not in compliance with applicable PRC laws and regulations, we could be subject to severe penalties” and “We rely on the VIE Contractual Arrangements for our PRC operations, which may not be as effective in providing operational control as direct ownership.”

 

Dividend Distributions

 

As a holding company, our ability to pay dividends and other cash distributions to our shareholders depends upon dividends and other distributions paid to us by our PRC subsidiaries. The amount of dividends paid by our PRC subsidiaries to us primarily depends on the service fees paid to our PRC subsidiaries from our Consolidated Affiliated Entities, and, to a lesser degree, our PRC subsidiaries’ retained earnings. In the fiscal years ended February 28/29, 2015, 2016 and 2017, TAL Beijing, Lebai Information and their designated PRC subsidiaries collectively charged $97.6 million, $151.9 million and $269.1 million in service fees, respectively, to our Consolidated Affiliated Entities. The Consolidated Affiliated Entities collectively paid $99.5 million, $152.7 million and $238.0 million in service fees to TAL Beijing, Lebai Information and its designated PRC subsidiaries in the fiscal years ended February 28/29, 2015, 2016 and 2017, respectively. As of fiscal year end February 28/29, 2015, 2016 and 2017, the balance of the amount payable for the fees was $18.7 million, $17.9 million and $49.0 million, respectively.

 

Under PRC law, each of our PRC subsidiaries and Consolidated Affiliated Entities in China is required to set aside at least 10% of its after-tax profits each year, if any, to fund a statutory surplus reserve until such reserve reaches 50% of its registered capital and to further set aside a portion of its after-tax profit to fund the reserve fund at the discretion of our board of directors. Although the statutory reserves can be used, among other ways, to increase the registered capital and eliminate future losses in excess of retained earnings of the respective companies, the reserve funds are not distributable as cash dividends except in the event of liquidation. In addition, at the end of each fiscal year, each of the private schools our company owns in China is required to allocate a certain amount out of its annual net income, if any, to its development fund for the construction or maintenance of the school or procurement or upgrade of educational equipment. For our 39 private schools which have elected to require reasonable returns, this amount shall be no less than 25% of the annual net income of the school, and for the remaining 19 private schools which have elected not to require reasonable returns, this amount shall be equivalent to no less than 25% of the annual increase in the net assets of the school, if any. Our PRC subsidiaries are permitted to pay dividends to us only out of their retained earnings, if any, as determined in accordance with PRC accounting standards and regulations.

 

Pursuant to the VIE Contractual Arrangements, the earnings and cash of each of our VIEs (including dividends received from their respective subsidiaries and schools) are used to pay service fees in RMB to TAL Beijing or Lebai Information or its designated affiliates, as applicable, in the manner and amount set forth in the VIE Contractual Arrangements. After paying the applicable withholding taxes, making appropriations for its statutory reserve requirement and retaining any profits from accumulated profits, the remaining net profits of TAL Beijing and its designated affiliates would be available for distribution to TAL Hong Kong, and the remaining net profits of Lebai Information and its designated affiliates would be available for distribution to Firstleap Education (HK) Limited then to Firstleap Education, and from TAL Hong Kong and Firstleap Education to our company. See “Item 3.D.—Key Information—Risk Factors—Risks Related to Doing Business in China—Dividends we receive from our operating subsidiaries located in China may be subject to PRC withholding tax.” and “Item 5.A.—Operating Results—Taxation—PRC” for detailed discussions on withholding taxes; and see “Item 4.B.—Business Overview—PRC Regulation—Regulations on Dividend Distribution” for a detailed discussion on statutory reserve requirement. As of February 28, 2017, the net assets of our PRC subsidiaries and Consolidated Affiliated Entities which were restricted due to statutory reserve requirements and other applicable laws and regulations, and thus not available for distribution, was in aggregate $82.0 million, and the net assets of our PRC subsidiaries and Consolidated Affiliated Entities which were unrestricted and thus available for distribution was in aggregate $556.2 million.

 

 96 

 

 

We do not believe that these restrictions on the distribution of our net assets will have a significant impact on our ability to timely meet our financial obligations in the future. See “Item 3.D. —Risk Factors—Risks Related to Doing Business in China—We may rely on dividends paid by our subsidiaries for our cash needs, and any limitation on the ability of our subsidiaries to make payments to us could limit our ability to pay dividends to holders of our ADSs and common shares” for more information.

 

Furthermore, cash transfers from our PRC subsidiaries to our subsidiaries in Hong Kong are subject to PRC government control of currency conversion. Restrictions on the availability of foreign currency may affect the ability of our PRC subsidiaries and our Consolidated Affiliated Entities to remit sufficient foreign currency to pay dividends or other payments to us, or otherwise satisfy their foreign currency denominated obligations. See “Item 3.D.—Risk Factors—Risks Related to Doing Business in China—Governmental control of currency conversion may affect the value of your investment.”

 

Capital Expenditures

 

For the fiscal years 2015 to 2017, our primary capital expenditures were mainly related to leasehold improvements and purchase of servers, computers, network equipment, and software systems. Our capital expenditures were $30.7 million, $35.1 million and $71.1 million for the fiscal years ended February 28/29, 2015, 2016 and 2017, respectively, representing 7.1%, 5.7% and 6.8% of our total net revenues for such years, respectively. See “Item 4.D.—Information on the Company—Property, Plants and Equipment” for more information.

 

C.Research and Development, Patents, and Licenses, etc.

 

Our competitive advantages in the PRC after-school tutoring service market is supported by our up-to-date technology platform, our strong in-house ability in developing curricular and course materials, and a range of our intellectual property rights. In addition, we operate www.jzb.com (formerly www.eduu.com), a leading online education platform in China. The website serves as a gateway to our online courses, primarily offered through our website www.xueersi.com, and other websites dedicated to specific topics and offerings. We also offer select educational content through mobile applications. Our online platform facilitates direct and frequent communications with and among our existing and prospective students, which forms an important part of our efforts to provide a supportive learning environment to our students and support our overall sales and marketing activities. For detailed information about our online course offering, see “Item 4.B.—Information on the Company—Business Overview—Our Tutoring Services—Online Courses.” We have a strong in-house team responsible for developing, updating and improving our curricula and course materials, and substantially all of our education content for our non-English subject areas is developed in-house. See “Item 4.B.—Information on the Company—Business Overview—Our Curricula and Course Materials” for detailed information. Our online platform, course contents and our other intellectual property rights are protected by a combination of PRC laws and regulations that protect trademarks, copyrights, domain names, know-how and trade secrets, as well as confidentiality agreements. For more information about our brands and intellectual property rights, see “Item 4.B. Information on the Company—Business Overview—Intellectual Property.”

 

D.Trend Information

 

Other than as disclosed elsewhere in this annual report, we are not aware of any trends, uncertainties, demands, commitments or events for the fiscal year ended February 28, 2017 that are reasonably likely to have a material adverse effect on our net revenues, income, profitability, liquidity or capital resources, or that would cause the disclosed financial information to be not necessarily indicative of future operating results or financial conditions.

 

 97 

 

 

E.Off-Balance Sheet Arrangements

 

We have not entered into any financial guarantees or other commitments to guarantee the payment obligations of any third parties. We have not entered into any derivative contracts that are indexed to our shares and classified as shareholders’ equity, or that are not reflected in our consolidated financial statements. Furthermore, we do not have any retained or contingent interest in assets transferred to an unconsolidated entity that serves as credit, liquidity or market risk support to such entity. We do not have any variable interest in any unconsolidated entity that provides financing, liquidity, market risk or credit support to us or engages in leasing, hedging or research and development services with us.

 

F.Tabular Disclosure of Contractual Obligations

 

The following table sets forth our contractual obligations as of February 28, 2017:

 

  Payment due by period 
  Total  

Less than 1

year

  1-3 years  3-5 years  

More than 5

years

 
  (in thousand $) 
Operating lease obligations(1) $874,278  $171,533  $315,843  $220,124  $166,778 
Purchase of property and equipment obligations  38,261   38,261          
Acquisitions and investments obligations(2)  25,705   25,705          
Other commitment(3)  37,014   15,445   21,569       
Total $975,258  $250,944  $337,412  $220,124  $166,778 

 

 

 

Notes:

 

(1)Represents our non-cancelable leases for our offices, learning centers and service centers.

 

(2)Represents obligations in connection with several investments and acquisitions as of February 28, 2017.

 

(3)Represents interests to be paid for convertible bond issued in May 2014 and credit facilities entered in June 2016.

 

G.Safe Harbor

 

See “Forward Looking Statements” on page 2 of this annual report.

 

Item 6. Directors, Senior Management and Employees

 

A.Directors and Senior Management

 

The following table sets forth information regarding our directors and executive officers as of the date of this annual report.

 

Directors and Executive Officers Age Position/Title
Bangxin Zhang 36 Chairman of the Board of Directors and Chief Executive Officer
Yachao Liu 35 Director and Chief Operating Officer
Jane Jie Sun 48 Independent Director
Kaifu Zhang 32 Independent Director
Weiru Chen 46 Independent Director
Yunfeng Bai 35 President
Rong Luo 35 Chief Financial Officer
Yan Huang 33 Chief Technology Officer

 

Bangxin Zhang is one of our founders and has served as our chairman and chief executive officer since our inception. Mr. Zhang has been instrumental to the development and success of our business. Mr. Zhang provides vision, overall management, and strategic decision-making relating to marketing, investment planning, and corporate development. Mr. Zhang received his bachelor’s degree in Life Sciences from Sichuan University in 2001, was in the postgraduate program of the Life Science School of Peking University from 2002 to 2007, and received an EMBA degree from China Europe International Business School in 2009.

 

 98 

 

 

Yachao Liu has served as our director since October 2016 and our chief operating officer since June 2017. Prior to that, Dr. Liu had been our senior vice president from April 2011 to September 2016 and in charge of our Kaoyan business and certain new businesses from February 2015 to September 2016. Dr. Liu was in charge of our strategic investments from November 2014 to January 2015. From February 2013 to October 2014, Dr. Liu was in charge of our online course offerings. From May 2012 to January 2013, Dr. Liu was in charge of our enterprise planning division and information management center in addition to our online course offerings. From April 2011 to April 2012, Dr. Liu was in charge of our teaching and research division, teachers’ training school, information management center and network operation center. From January 2008 to April 2011, Dr. Liu was our vice president and was in charge of our online course offerings. From September 2005 to January 2008, Dr. Liu was director of our middle school division. Dr. Liu received his bachelor’s degree in Mechanics from Peking University in 2003 and Ph.D. from the Institute of Mechanics of the Chinese Academy of Science in 2008.

 

Jane Jie Sun has served as our independent director since October 2010. Ms. Sun has extensive experience in SEC reporting, finance and accounting. She has been the chief executive officer of Ctrip.com International, Ltd. (Ctrip), a NASDAQ-listed company, since November 2016. She has also served as co-president of Ctrip from March 2015 to November 2016, as chief operating officer of Ctrip from May 2012 to Mach 2015, and as chief financial officer of Ctrip from December 2005 to April 2012. Prior to joining Ctrip, Ms. Sun served as the head of the SEC and External Reporting Division of Applied Materials, Inc., where she worked from 1997 to 2005. Prior to joining Applied Materials, Inc., Ms. Sun worked with KPMG LLP in Silicon Valley, California for five years. Ms. Sun is a member of the American Institute of Certified Public Accountants and a member of the State of California Certified Public Accountants. Ms. Sun received her bachelor’s degree from the Business School of the University of Florida with High Honors. She also attended the undergraduate program at Beijing University Law School from 1987 to 1989.

 

Kaifu Zhang has served as our director since October 2016. Dr. Zhang is assistant professor of Marketing and the Xerox Junior Chair at the Tepper School of Business, Carnegie Mellon University (CMU). Prior to joining CMU, he was assistant professor at Cheung Kong Graduate Schools of Business in China. His research interests include the economics of multi-sided markets, business model design for on-line platforms, and the use of big data and machine learning in econometrics. He has consulted for and offered executive training at a number of tech firms in Europe, US and China. He holds a Ph.D. in Management from INSEAD (France) and a BE in Computer Science from Tsinghua University.

 

Weiru Chen has served as our independent director since June 2015. Mr. Chen has been associate professor of strategy at China Europe International Business School (CEIBS) since July 2011. Prior to joining CEIBS, he served as assistant professor of strategy at INSEAD Business School from 2003 to 2011. Mr. Chen’s research is centered on firms’ technological search behaviors, strategic dynamics, and across-boarder business model transfer. Mr. Chen received a Ph.D. in Management from Purdue University in 2003.

 

Yunfeng Bai has served as our president since October 2016, prior to which he had been our senior vice president from April 2011 to September 2016. Mr. Bai was in charge of certain new business from February 2016 to October 2016 and was in charge of our Xueersi Peiyou business from May 2011 to December 2016. From June 2008 to April 2011, Mr. Bai served oversaw our personalized premium services. Mr. Bai founded our high school division in 2005 and was the director of our Beijing operations from June 2006 through May 2008. Mr. Bai received his bachelor’s degree in Engineering Automation from Beijing University of Aeronautics and Astronautics in 2003, attended the CEO class of Guanghua Management School of Peking University between 2008 and 2009 and graduated from the EMBA program of China Europe International Business School in 2012.

 

Rong Luo has served as our chief financial officer since November 2014 and has been in charge of our international education business since December 2016. Mr Luo was in charge of strategic investments from February 2015 to December 2016. Mr. Luo has served as an independent director of the Jiangsu Phoenix Pressing Media Co., Ltd, a leading PRC media group listed on Shanghai Stock Exchange since March 2016. Prior to joining us, Mr. Luo was the chief financial officer of eLong Inc from 2013 to 2014. Before that, Mr. Luo was finance senior manager (China) for the Lenovo Group. Prior to Lenovo, Mr. Luo held a number of positions in Beijing and Seattle in the finance function of the Microsoft Corporation, including analyst, manager and senior manager. Mr. Luo holds a double major bachelor’s degree in economics and information management & systems from Peking University, a master’s degree in management science and engineering from Tsinghua University.

 

 99 

 

 

Yan Huang has served as our chief technology officer since October 2016, and is now responsible for company level new product incubation and technical system management. Mr. Huang joined us in April 2015 and had served as general manager of new product department and assistant vice president. Prior to his role with us, Mr. Huang had served as chief architect with Baidu, director with Tencent Research, as well as co-founder and software architect of PPLive (now known as PPTV). Mr. Huang received his bachelor’s degree and master’s degree from University of Science and Technology of China.

 

Employment Agreements

 

We have entered into employment agreements with each of our executive officers. Under these agreements, each of our senior executive officers is employed for a specified time period. We may terminate employment for cause, at any time, without advance notice or remuneration, for certain acts of the executive officer, such as conviction or plea of guilty to a felony or any crime involving moral turpitude, negligent or dishonest acts to our detriment, or misconduct or a failure to perform agreed duties. We may also terminate an executive officer’s employment without cause upon one-month advance written notice. The executive officer may terminate the employment at any time with a one-month advance written notice under certain circumstances.

 

Each executive officer has agreed to hold, both during and after the termination or expiry of his or her employment agreement, in strict confidence and not to use, except as required in the performance of his or her duties in connection with the employment, any of our confidential information or trade secrets, any confidential information or trade secrets of our clients or prospective clients, or the confidential or proprietary information of any third party received by us and for which we have confidential obligations. The executive officers have also agreed to disclose in confidence to us all inventions, designs and trade secrets which they conceive, develop or reduce to practice and to assign all right, title and interest in them to us, and assist us in obtaining patents, copyrights and other legal rights for these inventions, designs and trade secrets.

 

In addition, each executive officer has agreed to be bound by non-competition and non-solicitation restrictions during the term of his or her employment and for half a year following the last date of employment. Specifically, each executive officer has agreed not to (i) approach our clients, customers or contacts or other persons or entities introduced to the executive officer for the purpose of doing business with such persons or entities that will harm our business relationships with these persons or entities; (ii) assume employment with or provide services to any of our competitors, or engage, whether as principal, partner, licensor or otherwise, any of our competitors; or (iii) seek directly or indirectly, to solicit the services of any of our employees who is employed by us on or after the date of the executive officer’s termination, or in the year preceding such termination.

 

B.Compensation

 

For the fiscal year ended February 28, 2017, the aggregate cash compensation we paid to our executive officers as a group was approximately $1.7 million. We do not pay our non-executive directors in cash for their services on our board. For the fiscal year ended February 28, 2017, we granted 5,000 non-vested restricted Class A common shares to our executive officers and non-executive directors. For the fiscal year ended February 28, 2017, we recognized a total share-based compensation expense of $4.1 million for our executive officers and non-executive directors. See “Item 6.B.—Directors, Senior Management and Employees—Compensation—Share Incentive Plan.”

 

Starting from January 2015, we offer a housing benefit plan to employees who have been employed by us for three years or more and meet certain performance standard. Under this benefit plan, we offer eligible participants interest-free loans for purposes of home purchases. Each loan has a term of four years and must be repaid by equal annual installments.

 

 100 

 

 

Share Incentive Plan

 

In June 2010, we adopted our 2010 Share Incentive Plan in order to attract and retain the qualified personnel, provide additional incentives to employees, directors and consultants and promote the success of our business. The plan permits the grant of options to purchase our Class A common shares, restricted shares, restricted share units, share appreciation rights, dividend equivalent rights and other instruments as deemed appropriate by the administrator under the plan. In August 2013, we amended and restated the 2010 Share Incentive Plan. Pursuant to the amended and restated 2010 Share Incentive Plan, the maximum aggregate number of Class A common shares that may be issued pursuant to all awards under our share incentive plan is equal to five percent (5%) of the total issued and outstanding shares as of the date when the amended and restated 2010 Share Incentive Plan became effective; provided that, the shares reserved shall be increased automatically if and whenever the unissued shares reserved accounts for less than one percent (1%) of the total then issued and outstanding shares, as a result of which increase the shares unissued and reserved in the Award Pool immediately after each such increase shall equal to five percent (5%) of the then issued and outstanding shares.

 

As of May 31, 2017, 13,239,130 non-vested restricted Class A common shares and 1,321,896 share options to purchase 1,321,896 Class A common shares under our share incentive plan previously granted to our employees, directors and consultants are outstanding. The following table summarizes, as of May 31, 2017, the share options and non-vested restricted shares granted and outstanding under our share incentive plan to our directors and executive officers and to other individuals as a group.

 

Name 

Number of

Class A

Common Shares

Underlying

Share Options

and Class A

Restricted

Shares

  

Exercise

Price

($/share)

  Date of Grant  Date of Expiration
Yachao Liu  *(1)     July 26 2010/October 25, 2013/March 1, 2014  10 years from the date of the grant
Jane Jie Sun  *(1)     April 8, 2011/ June 13, 2011/ October 26, 2014  10 years from the date of the grant
Kaifu Zhang  *(1)     January 26, 2017  10 years from the date of the grant
Weiru Chen  *(1)     July 26, 2015  10 years from the date of the grant
Yunfeng Bai  *(1)     July 26, 2010/October 25, 2013/March 1, 2014  10 years from the date of the grant
Rong Luo  *(1)     October 26, 2014/April 26, 2015  10 years from the date of the grant
   *(2) $16.095   April 26, 2015  10 years from the date of the grant
Yan Huang  *(1)     April 26, 2015  10 years from the date of the grant
   *(2) $16.095   April 26, 2015  10 years from the date of the grant
Other individuals as a group  11,803,744(1)       10 or 11 years from the date of the grant
   1,081,896(2)  from $14.5
to $40.045
     10 or 12 years from the date of the grant

 

 

*Less than 1% of the outstanding common shares.

 

(1)Non-vested restricted shares.

 

(2)Share options.

 

The following paragraphs describe the principal terms of our share incentive plan:

 

Plan Administration. The plan is administered by our board of directors or our compensation committee. The compensation committee or the full board of directors, as appropriate, determines the provisions and terms and conditions of each award grant except for grants below a certain threshold in which the Board has delegated authority to the Chief Executive Officer of the Company.

 

Awards and Award Agreement. Pursuant to our amended and restated 2010 Share Incentive Plan, we may grant options, restricted shares, restricted share units, share appreciation rights, dividend equivalent rights or other instruments to our directors, employees or consultants. Awards granted under our plan are evidenced by award agreements that set forth the terms, conditions and limitations for each award, which may include the term of an award, the provisions applicable in the event the participant’s employment or service terminates, and our authority to unilaterally or bilaterally amend, modify, suspend, cancel or rescind an award.

 

 101 

 

 

Option Exercise Price. The exercise price of an option is determined by the plan administrator and set forth in the award agreement and may be a fixed or variable price related to the fair market value of the shares, to the extent not prohibited by applicable laws. Subject to certain limits set forth in the plan, the exercise price may be amended or adjusted in the absolute discretion of the plan administrator, the determination of which shall be final, binding and conclusive. To the extent not prohibited by applicable laws or any exchange rule, a downward adjustment of the exercise prices of options shall be effective without the approval of the shareholders or the approval of the affected participants.

 

Eligibility. We may grant awards to our employees, directors and consultants or those of any of our related entities, which include our subsidiaries or any entities in which we hold a substantial ownership interest, as determined by our plan administrator. Awards other than incentive share options may be granted to our employees, directors and consultants. Incentive share options may be granted only to employees of our company or a parent or a subsidiary of our company.

 

Term of the Awards. The term of each award grant is determined by our plan administrator, provided that the term shall not exceed ten years from the date of the grant.

 

Vesting Schedule. In general, the plan administrator determines, or the award agreement specifies, the vesting schedule. We have the right to repurchase the restricted shares until vested.

 

Transfer Restrictions. Except as otherwise provided by our plan administrator, an award may not be transferred or otherwise disposed of by a participant other than by will or the laws of descent and distribution. Our plan administrator by express provision in the award or an amendment may permit an award (other than an incentive share option) to be transferred to or exercised by certain persons related to the participant.

 

Corporate Transactions. Except as may be provided otherwise in an individual award agreement or any other written agreement entered into by a participant and us, in the event of a change-of-control or other corporate transactions, our plan administrator may determine to provide for one or more of the following: (i) each award outstanding under the plan to terminate at a specific time in the future and give each participant the right to exercise the vested portion of the awards during a period of time as determined by our plan administrator; or (ii) termination of any award in exchange for an amount of cash equal to the amount that could have been attained upon the exercise of the award; or (iii) the replacement of such award with other rights or property selected by our plan administrator; or (iv) the assumption of or substitution of such award by our successor, parent or subsidiary, with appropriate adjustments; or (v) payment of an award in cash based on the value of shares on the date of the corporate transaction plus reasonable interest on the award.

 

Amendment and Termination of the Plan.With the approval of our board, our plan administrator may, at any time and from time to time, amend, modify or terminate the plan, provided, however, that no such amendment shall be made without the approval of our shareholders to the extent such approval is required by applicable laws, or in the event that such amendment increases the number of shares available under our plan, permits our plan administrator to extend the term of our plan or the exercise period for an option beyond ten years from the date of grant, or results in a material increase in benefits or a change in eligibility requirements, unless we decides to follow home country practice.

 

C.Board Practices

 

Composition of Board of Directors

 

Our board of directors consists of five directors. A director is not required to hold any shares in our company by way of qualification. A director who is in any way, whether directly or indirectly, interested in a contract or proposed contract with our company must declare the nature of his interest at a meeting of our directors. A director may vote in respect of any contract or proposed contract or arrangement notwithstanding that he may be interested therein and if he does so his vote shall be counted and he may be counted in the quorum at the board meeting at which such contract or proposed contract or arrangement is considered. Subject to our memorandum and articles of association, the directors may exercise all the powers of our company to borrow money and to mortgage its undertaking, property and uncalled capital or any part thereof, to issue debentures, debenture stock and other securities whenever money is borrowed or as security for any debt, liability or obligation of our company or of any third party.

 

 102 

 

 

Code of Business Conduct and Ethics

 

Our code of business conduct and ethics provides that our directors and officers are expected to avoid any action, position or interest that conflicts with the interests of our company or gives the appearance of a conflict. Directors and officers have an obligation under our code of business conduct and ethics to advance our company’s interests when the opportunity to do so arises.

 

Duties of Directors

 

Under Cayman Islands law, our directors owe to us fiduciary duties, including a duty of loyalty, a duty to act honestly, and a duty to act in what they consider in good faith to be in our best interests. Our directors also have a duty to exercise the skill they possess and such care and diligence that a reasonably prudent person would exercise in comparable circumstances. In fulfilling their duty of care to us, our directors must ensure compliance with our memorandum and articles of association, as amended and restated from time to time. Our company has the right to seek damages if a duty owed by our directors is breached.

 

Terms of Directors and Executive Officers

 

Our officers are elected by and serve at the discretion of our board of directors. Our directors are not subject to a term of office and hold office until such time as they are removed from office by an ordinary resolution passed at a shareholder meeting, or in the absence of a shareholder meeting by a unanimous written resolution of our shareholders. In addition, the office of a director will be vacated if, among other things, the director (i) becomes bankrupt or makes any arrangement or composition with his creditors; (ii) dies or is found to be or becomes of unsound mind, (iii) resigns his office by notice in writing to our company, or (iv) without special leave of absence from our board, is absent from three consecutive meetings of our board, and our board resolves that his office be vacated.

 

Committees of the Board of Directors

 

Our board of directors has three committees, namely the audit committee, the compensation committee and the nominating and corporate governance committee. We have adopted a charter for each of the three committees. Each committee’s members and functions are described below.

 

Audit Committee. Our audit committee consists of Ms. Jane Jie Sun, Mr. Weiru Chen and Mr. Kaifu Zhang. Ms. Sun, Mr. Chen and Mr. Kaifu Zhang satisfy the “independence” requirements of Section 303A of the Corporate Governance Rules of the New York Stock Exchange and Rule 10A-3 under the Exchange Act. Ms. Sun is the chair of our audit committee. Our board of directors has determined that Ms. Sun is an audit committee financial expert as defined in the instructions to Item 16A of Form 20-F. Each of Mr. Chen and Mr. Zhang are financially literate. The purpose of the audit committee is to assist our board of directors with its oversight responsibilities regarding: (i) the integrity of our financial statements, (ii) our compliance with legal and regulatory requirements, (iii) the independent auditor’s qualifications and independence and (iv) the performance of our internal audit function and independent auditor. The audit committee is responsible for, among other things:

 

·appointing the independent auditors and pre-approving all auditing and non-auditing services permitted to be performed by the independent auditors;

 

·reviewing with the independent auditors any audit problems or difficulties and management’s response;

 

·discussing the annual audited financial statements with management and the independent auditors;

 

·reviewing the adequacy and effectiveness of our accounting and internal control policies and procedures and any steps taken to monitor and control major financial risk exposures;

 

·reviewing and approving all proposed related party transactions;

 

·meeting separately and periodically with management and the independent auditors; and

 

 103 

 

 

·monitoring compliance with our code of business conduct and ethics, including reviewing the adequacy and effectiveness of our procedures to ensure proper compliance.

 

Compensation Committee. Our compensation committee consists of Mr. Weiru Chen, Mr. Kaifu Zhang and Ms. Jane Jie Sun. Mr. Chen, Mr. Zhang and Ms. Sun satisfy the “independence” requirements of Section 303A of the Corporate Governance Rules of the New York Stock Exchange. Mr. Chen is the chair of our compensation committee. The compensation committee assists the board in reviewing and approving the compensation structure, including all forms of compensation, relating to our directors and executive officers. Our chief executive officer may not be present at any committee meeting during which his compensation is deliberated. The compensation committee is responsible for, among other things:

 

·reviewing and approving, or recommending to the board for its approval, the compensation for our chief executive officer and other executive officers;

 

·reviewing and recommending to the board for determination with respect to the compensation of our non-employee directors; and

 

·reviewing periodically and approving any incentive compensation or equity plans, programs or similar arrangements.

 

Nominating and Corporate Governance Committee.Our nominating and corporate governance committee consists of Mr. Kaifu Zhang, Mr. Weiru Chen and Ms. Jane Jie Sun. Mr. Zhang, Mr. Chen and Ms. Sun satisfy the “independence” requirements of Section 303A of the Corporate Governance Rules of the New York Stock Exchange. Mr. Zhang is the chair of our nominating and corporate governance committee. The nominating and corporate governance committee assists the board of directors in selecting individuals qualified to become our directors and in determining the composition of the board and its committees. The nominating and corporate governance committee is responsible for, among other things:

 

·selecting and recommending to the board nominees for election by the shareholders or appointment by the board;

 

·reviewing annually with the board the current composition of the board with regards to characteristics such as independence, knowledge, skills, experience and diversity;

 

·making recommendations on the frequency and structure of board meetings and monitoring the functioning of the committees of the board; and

 

·advising the board periodically with regards to significant developments in the law and practice of corporate governance as well as our compliance with applicable laws and regulations, and making recommendations to the board on all matters of corporate governance and on any remedial action to be taken.

 

D.Employees

 

We had 8,254, 12,115 and 20,240 full-time employees as of February 28/29, 2015, 2016 and 2017, respectively. Of our total number of full-time employees as of February 28, 2017, 8,397 were located in Beijing, 1,308 in Shanghai and 10,535 in other places in China.

 

In addition to full-time employees, from time to time, we also employ contract teachers, contract labor and engage independent consultants to support our teaching and curriculum and course material development activities. We remunerate our employees with basic salaries as well as performance-based bonuses. None of our employees are represented by collective bargaining arrangements. We believe that we maintain a good working relationship with our employees and we have not experienced any significant labor disputes.

 

 104 

 

 

E.Share Ownership

 

The following table sets forth information with respect to the beneficial ownership of our common shares (including shares represented by our ADSs), as of May 31, 2017, by:

 

·each of our directors and executive officers; and

 

·each person known to us to own beneficially more than 5% of our common shares.

 

  Shares Beneficially Owned 
  

Number(1)

  

%(2)

  

% of Voting

Power(3)

 
             
Directors and Executive Officers:            
Bangxin Zhang(4)  59,550,000   35.7%  73.5%
Yachao Liu(5)  8,926,684   5.3%  10.9%
Jane Jie Sun(6)  *         
Kaifu Zhang(7)  *         
Weiru Chen(8)  *         
Yunfeng Bai(9)  3,473,500   2.1%  3.9%
Rong Luo  *         
Yan Huang  *         
All directors and executive officers as a group  72,182,698   43.2%  88.3%
             
Principal Shareholders:            
Bright Unison Limited(10)  59,550,000   35.7%  73.5%
UBS Global Asset Management division of UBS Group AG(11)  10,479,065   6.3%  1.3%
Perfect Wisdom International Limited(12)  8,812,500   5.3%  10.9%

 

 

*Less than 1% of our total outstanding shares.

 

(1)Beneficial ownership is determined in accordance with the rules of the SEC and includes voting or investment power with respect to the securities. In computing the number of shares beneficially owned by a person and the percentage ownership of that person, we have included shares that the person has the right to acquire within 60 days, including through the exercise of any option, warrant, restricted shares or other right or the conversion of any other security. These shares, however, are not included in the computation of the percentage ownership of any other person.

 

(2)For each person and group included in this column, percentage ownership is calculated by dividing the number of shares beneficially owned by such person or group by the sum of (1) 166,949,861, being the number of common shares issued as of May 31, 2017, and (2) the number of shares such person or group has the right to acquire or receive within 60 days after May 31, 2017.

 

(3)Percentage of total voting power represents voting power with respect to all of our Class A and Class B common shares, as a single class. As of May 31, 2017, our issued and outstanding share capital consisted of 95,493,861 Class A common shares and 71,456,000 Class B common shares. Each holder of our Class B common shares is entitled to ten votes per Class B common share and each holder of Class A common shares is entitled to one vote per Class A common share held by our shareholders on all matters submitted to them for a vote. Our Class A common shares and Class B common shares vote together as a single class on all matters submitted to a vote of our shareholders, except as may otherwise be required by law. Our Class B common shares are convertible at any time by the holder into Class A common shares on a 1:1 basis.

 

(4)Consists of 59,550,000 Class B common shares held by Bright Unison Limited, a British Virgin Islands company. Bangxin Zhang is the sole shareholder and the sole director of Bright Unison Limited. Bangxin Zhang’s business address is 15/F, Danling SOHO, 6 Danling Street, Haidian District, Beijing 100080, People’s Republic of China.

 

(5)Consists of (i) 8,812,500 Class B common shares held by Perfect Wisdom International Limited, a British Virgin Islands company and (ii) 114,184 Class A common shares in the form of ADS held by Mr. Liu. Yachao Liu is the sole shareholder and the sole director of Perfect Wisdom International Limited. Yachao Liu’s business address is 15/F, Danling SOHO, 6 Danling Street, Haidian District, Beijing 100080, People’s Republic of China.

 

(6)The business address of Ms. Sun is 968 Jingzhong Road, Shanghai 200335, People’s Republic of China.

 

(7)The business address of Mr. Zhang is Xi Zhi Men North Street, No 28, 6-202, Beijing, People’s Republic of China.

 

 105 

 

 

(8)The business address of Mr. Chen is 699 Hongfeng Road, Pudong New District, Shanghai, 201206, People’s Republic of China.

 

(9)Consists of 3,093,500 Class B common shares held by Excellent New Limited, a British Virgin Islands company and (ii). 380,000 Class A common shares in the form of ADS held by Mr Bai. Yunfeng Bai is the sole shareholder and the sole director of Excellent New Limited. Yunfeng Bai’s business address is 15/F, Danling SOHO, 6 Danling Street, Haidian District, Beijing 100080, People’s Republic of China.

 

(10)Bright Unison Limited is a company incorporated in the British Virgin Islands. Bangxin Zhang is the sole shareholder and the sole director of Bright Unison Limited. Its registered office is at P.O. Box 957, Offshore Incorporations Centre, Road Town, Tortola, British Virgin Islands.

 

(11)Based on Schedule 13G/A filed with the SEC on January 20, 2017 by UBS Group AG (for the benefit and on behalf of the UBS Global Asset Management division of UBS Group AG), consists of 10,479,065 Class A common shares (upon conversion of ADSs) beneficially owned by the UBS Asset Management division of UBS Group AG and its subsidiaries and affiliates on behalf of clients. As reported on the Schedule 13G/A, the amount of shares beneficially owned includes shares of common stock (CUSIP 874080104) issuable upon conversion of 2.50% convertible notes due 2019 (CUSIP 874080AB0). The principal business office of UBS Global AG is Bahnhofstrasse 45, Zuric, Switzerland.

 

(12)Perfect Wisdom International Limited is a company incorporated in the British Virgin Islands. Yachao Liu is the sole shareholder and the sole director of Perfect Wisdom International Limited. Its registered office is at P.O. Box 957, Offshore Incorporations Centre, Road Town, Tortola, British Virgin Islands.

 

Our common shares are divided into Class A common shares and Class B common shares. Holders of Class A common shares are entitled to one vote per share, while holders of Class B common shares are entitled to ten votes per share. Holders of our Class B common shares may choose to convert their Class B common shares into the same number of Class A common shares at any time. See “Item 10.B.—Additional Information—Memorandum and Articles of Association—Common Shares” for a more detailed description of our Class A common shares and Class B common shares.

 

To our knowledge, as of May 31, 2017, 95,028,286 of our issued and outstanding Class A common shares were held by one record holder in the United States, which was JPMorgan Chase Bank, N.A., the depositary of our ADS program. The number of beneficial owners of our ADSs in the United States is likely to be much larger than the number of record holders of our Class A common shares in the United States.

 

For the restricted Class A common shares granted to our directors, officers, employees and consultants, please refer to “Item 6.B. —Directors, Senior Management and Employees—Compensation—Share Incentive Plan.”

 

We are not aware of any arrangement that may, at a subsequent date, result in a change of control of our company.

 

Item 7. Major Shareholders and Related Party Transactions

 

A.Major Shareholders

 

Please refer to “Item 6.E.—Directors, Senior Management and Employees—Share Ownership.”

 

B.Related Party Transactions

 

Transactions with Related Investees

 

We have amounts due from related parties representing loans, prepayment to certain investees and advances received by an investee on our behalf. As of February 29, 2016, we had $2.6 million current amounts due from related parties and $1.3 million non-current amounts due from related parties. As of February 28, 2017, we had $3.4 million current amounts due from related parties.

 

We have amounts due to related parties in connection with investment payable and advances received on behalf of certain investees. As of February 29, 2016, we had $4.3 million current amounts due to related parties. As of February 28, 2017, we had $3.0 million current amounts due to related parties, and $2.8 million non-current amounts due to related parties.

 

 106 

 

 

We incur services fees in connection with services provided by certain investees to us. For the years ended February 28/29, 2015, 2016 and 2017, respectively, we incurred services fees to related parties of $37.8 thousand, $426.1 thousand and $597.0 thousand.

 

We generate other revenue from related parties in connection with services provided by us. For the years ended February 28/29, 2015, 2016 and 2017, respectively, we generated other revenue from related parties of nil, nil and $60.7 thousand.

 

VIE Contractual Arrangements

 

Please refer to “Item 4.C.—Information on the Company—Organizational Structure—VIE Contractual Arrangements.”

 

Employment Agreement

 

Please refer to “Item 6.A.—Directors, Senior Management and Employees—Directors and Senior Management—Employment Agreements.”

 

Stock Incentives

 

Please refer to “Item 6.B.—Directors, Senior Management and Employees—Compensation—Share Incentive Plan.”

 

C.Interests of Experts and Counsel

 

Not applicable.

 

Item 8. Financial Information

 

A.Consolidated Statements and Other Financial Information

 

See “Item 18. Financial Statements.”

 

Legal Proceedings

 

See “Item 4.B.—Information on the Company—Business Overview—Legal Proceedings.”

 

Dividend Policy

 

In November 2010, we paid a $30 million cash dividend to our shareholders of record as of September 29, 2010, the date we declared this dividend. In December 2012, we paid a $39.0 million cash dividend with $0.25 per share to our shareholders of record at the close of business on December 7, 2012. In May 2017, we paid US$41.2 million special cash dividend with $0.25 per share to our shareholders of record at the close of business on May 11, 2017. We expect to source cash for future dividends, if any, from our offshore cash balance, which is more cost-efficient than using onshore cash we hold.

 

Our board of directors has complete discretion whether to declare dividends, subject to the Companies Law, our articles of association, and the common law of the Cayman Islands. In addition, our shareholders may by ordinary resolution declare a dividend, but no dividend may exceed the amount recommended by our directors. Even if our board of directors decides to declare dividends, their form, frequency and amount will depend upon our future operations and earnings, capital requirements and surplus, general financial condition, contractual restrictions and other factors that the board of directors may deem relevant. Under Cayman Islands law, a Cayman Islands company may pay a dividend out of either profit or share premium account, provided that in no circumstances may a dividend be paid if this would result in the company being unable to pay its debts as they fall due in the ordinary course of business.

 

 107 

 

 

Holders of our ADSs will be entitled to receive dividends, if any, subject to the terms of the deposit agreement, to the same extent as the holders of our Class A common shares. Cash dividends will be paid to the depositary of our ADSs in U.S. dollars, which will distribute them to the holders of ADSs after fees according to the terms of the deposit agreement. Other distributions, if any, will be paid by the depositary to the holders of ADSs in any means it deems legal, fair and practical.

 

We are a holding company incorporated in the Cayman Islands. We may rely on dividends from our subsidiaries in China for our cash needs. To pay dividends to us, our subsidiaries in China shall comply with the current PRC laws and regulations. See “Item 3.D. —Key Information—Risk Factors—Risks Related to Doing Business in China—We may rely on dividends paid by our subsidiaries for our cash needs, and any limitation on the ability of our subsidiaries to make payments to us could limit our ability to pay dividends to holders of our ADSs and common shares.”

 

B.Significant Changes

 

Except as disclosed elsewhere in this annual report, we have not experienced any significant changes since the date of our audited consolidated financial statements included in this annual report.

 

Item 9. The Offer and Listing

 

A.Offering and Listing Details

 

See “C. Markets.”

 

B.Plan of Distribution

 

Not applicable.

 

C.Markets

 

Our ADSs, each representing two Class A common shares, have been listed on the New York Stock Exchange since October 20, 2010 and trade under the symbol “XRS,” which was changed to “TAL” effective from December 1, 2016. The following table provides the high and low trading prices for our ADSs on the New York Stock Exchange for the periods indicated.

 

  Trading Price 
  High  Low 
  $  $ 
Annual High and Low        
Fiscal Year Ended February 28, 2013  12.00   6.97 
Fiscal Year Ended February 28, 2014  26.58   8.50 
Fiscal Year Ended February 28, 2015  37.31   19.32 
Fiscal Year Ended February 29, 2016  52.51   26.48 
Fiscal Year Ended February 28, 2017  87.98   47.69 
         
Quarterly Highs and Lows        
First Quarter of Fiscal Year Ended February 29, 2016  39.26   30.20 
Second Quarter of Fiscal Year Ended February 29, 2016  38.38   26.48 
Third Quarter of Fiscal Year Ended February 29, 2016  44.59   29.85 
Fourth Quarter of Fiscal Year Ended February 29, 2016  52.51   41.34 
First Quarter of Fiscal Year Ended February 28, 2017  60.44   47.69 
Second Quarter of Fiscal Year Ended February 28, 2017  66.38   52.03 
Third Quarter of Fiscal Year Ended February 28, 2017  83.68   59.59 
Fourth Quarter of Fiscal Year Ended February 28, 2017  87.98   66.11 
         
Monthly Highs and Lows        
December 2016  76.60   66.11 
January 2017  83.87   70.17 
February 2017  87.98   79.91 
March 2017  108.50   86.51 
April 2017  123.60   100.48 
May 2017  132.29   111.82 
June 2017 (up to June 27, 2017)  134.00   115.02 

 

 108 

 

 

D.Selling Shareholders

 

Not applicable.

 

E.Dilution

 

Not applicable.

 

F.Expenses of the Issue

 

Not applicable.

 

Item 10. Additional Information

 

A.Share Capital

 

Not applicable.

 

B.Memorandum and Articles of Association

 

We are a Cayman Islands company and our affairs are governed by our memorandum and articles of association, as amended from time to time, and the Companies Law (2013 Revision) of the Cayman Islands, which is referred to below as the Companies Law, and the common law of the Cayman Islands.

 

The following are summaries of material provisions of our Fourth Amended and Restated Memorandum and Articles of Association and the Companies Law insofar as they relate to the material terms of our common shares.

 

Registered Office and Objects

 

Our registered office in the Cayman Islands is located at Maples Corporate Services Limited, P.O. Box 309, Ugland House, Grand Cayman, KY1-1104, Cayman Islands or at such other place within the Cayman Islands as our board of directors may from time to time decide. The objects for which our company is established are unrestricted and we have full power and authority to carry out any object not prohibited by the Companies Law, or any other law of the Cayman Islands.

 

Board of Directors

 

See “Item 6.C.—Directors, Senior Management and Employees—Board Practices—Composition of Board of Directors.”

 

Common Shares

 

General. Our common shares are divided into Class A common shares and Class B common shares. Holders of our Class A common shares and Class B common shares have the same rights except for voting and conversion rights. Our authorized share capital is $2,000,000 divided into 500,000,000 Class A common shares, with a par value of $0.001 each, 500,000,000 Class B common shares of $0.001 each and 1,000,000,000 undesignated shares with a par value of $0.001 each. Certificates representing the common shares are issued in registered form. Our shareholders who are nonresidents of the Cayman Islands may freely hold and vote their shares.

 

 109 

 

 

Dividends. The holders of our common shares are entitled to such dividends as may be declared by our board of directors subject to the Companies Law, our articles of association, and the common law of the Cayman Islands. Our shareholders may by ordinary resolution declare a dividend, but no dividend may exceed the amount recommended by our directors. Under Cayman Islands law, a Cayman Islands company may pay a dividend on its shares out of either profit or share premium account, provided that in no circumstances may a dividend be paid if this would result in the company being unable to pay its debts as they fall due in the ordinary course of business.

 

Conversion. Each Class B common share is convertible into one Class A common share at any time by the holder thereof. Class A common shares are not convertible into Class B common shares under any circumstances. Upon any transfer of Class B common shares by a holder thereof to any person or entity which is not an affiliate of such holder (as defined in our articles of association), such Class B common shares shall be automatically and immediately converted into an equal number of Class A common shares. In addition, if at any time, any of the persons who held Class B common shares immediately before our initial public offering and their affiliates collectively own less than 5% of the total number of the issued and outstanding Class B common shares, each issued and outstanding Class B common share owned by such Class B holder shall be automatically and immediately converted into one share of Class A common share.

 

Voting Rights. In respect of matters requiring shareholders’ vote, each Class A common share is entitled to one vote, and each Class B common share is entitled to ten votes. Shareholders may attend any shareholders’ meeting and vote in person or by proxy, and in the case of a corporation or other non-natural person, by its duly authorized representative or proxy; we currently do not allow shareholders to vote electronically. Voting at any shareholders’ meeting is by show of hands unless a poll is demanded. A poll may be demanded by the chairman of the meeting or by any shareholder holding at least one-tenth of the voting power of our shares given the right to vote at the meeting, present in person or by proxy.

 

General Meetings and Shareholder Proposals.As a Cayman Islands exempted company, we are not obliged by the Companies Law to call shareholders’ annual general meetings. Our memorandum and articles of association provide that we may (but are not obliged to) in each year hold a general meeting as our annual general meeting in which case we shall specify the meeting as such in the notices calling it, and the annual general meeting shall be held at such time and place as may be determined by our directors. We, however, will hold an annual shareholders’ meeting during each fiscal year, as required by the rules of the New York Stock Exchange. To hold a general meeting, at least ten days’ notice shall be given specifying the place, the day and the hour of the meeting and the general nature of the business.

 

Cayman Islands law provides shareholders with only limited rights to requisition a general meeting, and does not provide shareholders with any right to put any proposal before a general meeting. However, these rights may be provided in a company’s articles of association. Our memorandum and articles of association allow our shareholders holding in aggregate not less than one-third of such of our issued shares as carries the right of voting at general meetings of our company to requisition an extraordinary general meeting of the shareholders, in which case the directors are obliged to call such meeting and to put the resolutions so requisitioned to a vote at such meeting; however, our memorandum and articles of association do not provide our shareholders with any right to put any proposals before annual general meetings or extraordinary general meetings not called by such shareholders. In addition, extraordinary general meetings may be convened by our board of directors on its own initiative.

 

A quorum required for a meeting of shareholders consists of at least one shareholder present in person or by proxy or, if a corporation or other non-natural person, by its duly authorized representative, and entitled to vote, holding in aggregate not less than one-tenth of the voting power of our shares in issue carrying a right to vote at such meeting. Advance notice of at least ten days is required for the convening of our shareholders’ annual general meeting and any extraordinary general meeting of our shareholders.

 

An ordinary resolution to be passed by the shareholders requires a simple majority of votes cast in a general meeting, while a special resolution requires no less than two-thirds of the votes cast. A special resolution is required for important matters such as a change of name or any amendments to our memorandum or articles of association. Our shareholders may effect certain changes by ordinary resolution, including to appoint, remove, and replace directors, increase the amount of our authorized share capital, to consolidate and divide all or any of our share capital into shares of larger amount than our existing shares, and to cancel any of our authorized but unissued shares.

 

 110 

 

 

Transfer of Shares. Subject to the restrictions of our memorandum and articles of association, as applicable, any of our shareholders may transfer all or any of his or her common shares by an instrument of transfer in the usual or common form or any other form approved by our board.

 

Our board of directors may, in its sole discretion, decline to register any transfer of any common share which is not fully paid up or on which we have a lien. Our directors may also decline to register any transfer of any share unless (a) the instrument of transfer is lodged with us, accompanied by the certificate for the shares to which it relates and such other evidence as our board of directors may reasonably require to show the right of the transferor to make the transfer; (b) the instrument of transfer is in respect of only one class of shares; (c) the instrument of transfer is properly stamped, if required; (d) in the case of a transfer to joint holders, the number of joint holders to whom the share is to be transferred does not exceed four; (e) the shares conceded are free of any lien in favor of us; or (f) a fee of such maximum sum as the New York Stock Exchange may determine to be payable, or such lesser sum as our board of directors may from time to time require, is paid to us in respect thereof.

 

If our directors refuse to register a transfer they shall, within two months after the date on which the instrument of transfer was lodged, send to each of the transferor and the transferee notice of such refusal. The registration of transfers may, on 14 days’ notice being given by advertisement in such one or more newspapers or by electronic means, be suspended and the register closed at such times and for such periods as our board of directors may from time to time determine, provided, however, that the registration of transfers shall not be suspended nor the register closed for more than 30 days in any year.

 

Liquidation. On a return of capital on winding up or otherwise (other than on conversion, redemption or purchase of shares), assets available for distribution among the holders of common shares shall be distributed among the holders of the common shares on a pro rata basis. If our assets available for distribution are insufficient to repay all of the paid-up capital, the assets will be distributed so that the losses are borne by our shareholders proportionately.

 

Calls on Shares and Forfeiture of Shares.Our board of directors may from time to time make calls upon shareholders for any amounts unpaid on their shares in a notice served to such shareholders at least 14 days prior to the specified time of payment. The shares that have been called upon and remain unpaid on the specified time are subject to forfeiture.

 

Redemption, Repurchase and Surrender of Shares. We may issue shares on terms that such shares are subject to redemption, at our option or at the option of the holders thereof, on such terms and in such manner as may be determined, before the issue of such shares, by our board of directors or by a special resolution of our shareholders. Our company may also repurchase any of our shares provided that the manner of such purchase has been approved by an ordinary resolution of our shareholders, or the manner of purchase is in accordance with the procedures set out in our memorandum and articles of association. Under the Companies Law, the redemption or repurchase of any share may be paid out of our company’s profits or out of the proceeds of a fresh issue of shares made for the purpose of such redemption or repurchase, or out of capital (including share premium account and capital redemption reserve) if our company can, immediately following such payment, pay its debts as they fall due in the ordinary course of business. In addition, under the Companies Law no such share may be redeemed or repurchased (a) unless it is fully paid up, (b) if such redemption or repurchase would result in there being no shares outstanding, or (c) if the company has commenced liquidation. In addition, our company may accept the surrender of any fully paid share for no consideration.

 

Variations of Rights of Shares. Whenever the capital of our company is divided into different classes, the rights attached to any such class may, subject to the rights and restrictions for the time being attached to any class, only be materially adversely varied or abrogated either with the written consent of the holders of a majority of the issued shares of that class or with the sanction of a special resolution passed at a separate meeting of the holders of the shares of that class. The rights conferred upon the holders of the shares of any class issued with preferred or other rights shall not, subject to any rights or restrictions for the time being attached to the shares of that class, be deemed to be materially adversely varied or abrogated by the creation, allotment or issue of further shares ranking in priority to or pari passu with such previously existing shares.

 

Inspection of Books and Records.Holders of our common shares will have no general right under Cayman Islands law to inspect or obtain copies of our list of shareholders or our corporate records (other than copies of our memorandum and articles of association and any special resolutions passed by our shareholders). However, we will provide our shareholders with annual audited financial statements.

 

 111 

 

 

C.Material Contracts

 

For the two years immediately preceding the date of this annual report, we have not entered into any material contracts other than in the ordinary course of business and other than those described in “Item 4. Information on the Company” or elsewhere in this annual report.

 

D.Exchange Controls

 

The Cayman Islands currently have no exchange control restrictions. Also see “Item 4.B.—Information on the Company—Business Overview—PRC Regulation—Regulations on Foreign Currency Exchange.”

 

E.Taxation

 

Cayman Islands Taxation

 

We are an exempted company incorporated in the Cayman Islands. The Cayman Islands currently levies no taxes on individuals or corporations based upon profits, income, gains or appreciation and there is no taxation in the nature of inheritance tax or estate duty. Payments of dividends by our company will not be subject to taxation in the Cayman Islands and no withholding will be required on the payment of dividends to any shareholder of our company. There are no other taxes likely to be material to us levied by the Government of the Cayman Islands except for stamp duties which may be applicable on instruments executed in, or brought within the jurisdiction of the Cayman Islands. The Cayman Islands is not party to any double tax treaties that are applicable to any payments made to or by our company. There are no exchange control regulations or currency restrictions in the Cayman Islands.

 

People’s Republic of China Taxation

 

Enterprise Income Tax

 

Under the EIT Law, an enterprise established outside China with “de facto management body” within China is considered a “resident enterprise,” meaning that it can be treated in a manner similar to a PRC enterprise for enterprise income tax purposes, although the dividends paid to one resident enterprise from another may qualify as “tax-exempt income.” The implementation rules of the EIT Law define de facto management as “substantial and overall management and control over the production and operations, personnel, accounting, and properties” of the enterprise. SAT has issued circular to provide that a foreign enterprise controlled by a PRC company or a PRC company group will be classified as a “resident enterprise” with its “de facto management body” located within China if all of the following conditions are satisfied: (i) the senior management and core management departments in charge of its daily operations function are mainly in China; (ii) its financial and human resources decisions are subject to determination or approval by persons or bodies in China; (iii) its major assets, accounting books, company seals, and minutes and files of its board and shareholders’ meetings are located or kept in China; and (iv) at least half of the enterprise’s directors with voting right or senior management reside in China.

 

In addition, the SAT issued a bulletin to provide more guidance on the implementation of the above circular. The bulletin clarified certain matters relating to resident status determination, post-determination administration and competent tax authorities. It also specifies that when provided with a copy of a PRC tax resident determination certificate from a resident PRC-controlled offshore incorporated enterprise, the payer should not withhold 10% income tax when paying the PRC-sourced dividends, interest and royalties to the PRC-controlled offshore incorporated enterprise. Although both the circular and the bulletin only apply to offshore enterprises controlled by PRC enterprises and not those by PRC individuals, the determination criteria set forth in the circular and administration clarification made in the bulletin may reflect the SAT’s general position on how the “de facto management body” test should be applied in determining the tax residency status of offshore enterprises and the administration measures should be implemented, regardless of whether they are controlled by PRC enterprises or PRC individuals.

 

 112 

 

 

In addition, the SAT issued a bulletin in January 2014, to provide more guidance on the implementation of the above circular. This bulletin further provided that, among other things, an entity that is classified as a “resident enterprise” in accordance with the circular shall file the application for classifying its status of residential enterprise with the local tax authorities where its main domestic investors registered. From the year in which the entity is determined as a “resident enterprise,” any dividend, profit and other equity investment gain shall be taxed in accordance with the Article 26 of the EIT law and the Article 17 and Article 83 of its implementation rules.

 

Based on the advice of our PRC counsel, Tian Yuan Law Firm, we do not believe that any of our offshore holding companies meets all of the conditions above. In addition, we are not aware of any offshore holding companies with a similar corporate structure as ours ever having been deemed to be PRC “resident enterprises” by the PRC tax authorities. Therefore, based on our PRC counsel’s advice, we believe that none of our offshore holding companies should be treated as a “resident enterprise” for PRC tax purposes. However, as the tax resident status of an enterprise is subject to determination by the PRC tax authorities, there are uncertainties and risks associated with this issue. If the PRC tax authorities determine that any of our offshore holding companies are “resident enterprises,” a number of unfavorable PRC tax consequences could follow. First, we may be subject to enterprise income tax at a rate of 25% on our worldwide taxable income. Second, although under the EIT Law and its implementation rules, dividend income between qualified resident enterprises is a “tax-exempt income,” we cannot guarantee that dividends paid to TAL Education Group from our PRC subsidiaries through our Hong Kong subsidiaries would qualify as “tax-exempt income” and will not be subject to withholding tax, as the PRC foreign exchange control authorities, which enforce the withholding tax, have not yet issued guidance with respect to the processing of outbound remittances to entities that are treated as “resident enterprises” for PRC enterprise income tax purposes. Finally, the “resident enterprise” classification could result in a situation in which a 10% withholding tax is imposed on dividends we pay to our non-PRC enterprise shareholders and with respect to gains derived by our non-PRC enterprise shareholders from transferring our shares or ADSs, if such income is considered PRC-sourced income by the relevant PRC authorities. This could have the effect of increasing our and our shareholders’ effective income tax rates and may require us to deduct withholding tax from any dividends we pay to our non-PRC shareholders.

 

In addition to the uncertainty in how the “resident enterprise” classification could apply, it is also possible that the rules may change in the future, possibly with retroactive effect. We are actively monitoring the possibility of “resident enterprise” treatment for the current and future tax years and are evaluating appropriate organizational changes to avoid this treatment, to the extent possible.

 

Circular on Strengthening the Administration of Enterprise Income Tax for Share Transfer by Non-PRC Resident Enterprises

 

Pursuant to the SAT Circular 698 promulgated in 2009, where a foreign investor transfers the equity interests of a PRC resident enterprise indirectly via disposing of the equity interests of an overseas holding company, or an Indirect Transfer, and such overseas holding company is located in a tax jurisdiction that: (i) has an effective tax rate less than 12.5% or (ii) does not tax foreign income of its residents, the foreign investor shall report this Indirect Transfer to the competent tax authority. The PRC tax authority will examine the true nature of the Indirect Transfer, and if the tax authority considers that the foreign investor has adopted an “abusive arrangement” in order to avoid PRC tax, it may disregard the existence of the overseas holding company and re-characterize the Indirect Transfer and as a result, gains derived from such Indirect Transfer may be subject to PRC withholding tax at a rate of up to 10%.

 

In February 2015, the SAT issued SAT Bulletin 7, which terminated the aforementioned articles of SAT Circular 698. Pursuant to SAT Bulletin 7, where a non-resident enterprise indirectly transfers properties such as equity in PRC resident enterprises without any justifiable business purposes and aiming to avoid the payment of enterprise income tax, such indirect transfer must be reclassified as a direct transfer of equity in PRC resident enterprise. To assess whether an indirect transfer of PRC taxable properties has reasonable commercial purposes, all arrangements related to the indirect transfer must be considered comprehensively and factors set forth in SAT Bulletin 7 must be comprehensively analyzed in light of the actual circumstances. SAT Bulletin 7 also provides that, where a non-PRC resident enterprise transfers its equity interests in a resident enterprise to its related parties at a price lower than the fair market value, the competent tax authority has the power to make a reasonable adjustment to the taxable income of the transaction.

 

 113 

 

 

In certain practical cases regarding the application of SAT Bulletin 7, intermediary holding companies were actually looked through by the PRC tax authorities, and consequently the non-PRC resident investors were deemed to have transferred the PRC subsidiaries and PRC corporate taxes were assessed accordingly. It is possible that we or our non-PRC resident investors may become at risk of being taxed under SAT Bulletin 7 and may be required to expend valuable resources to comply with SAT Bulletin 7 or to establish that we or our non-PRC resident investors should not be taxed under SAT Bulletin 7, which may have an adverse effect on our financial condition and results of operations or such non-PRC resident investors’ investment in us.

 

U.S. Federal Income Tax Considerations

 

The following is a discussion of the U.S. federal income tax consequences of the ownership and disposition of our ADSs or common shares by a U.S. Holder (as defined below) that will hold our ADSs or common shares as “capital assets” (generally, property held for investment) under the U.S. Internal Revenue Code of 1986, as amended, or the Code. This discussion is based upon existing U.S. federal income tax law, which is subject to differing interpretations or change, possibly with retroactive effect. This discussion does not address all aspects of U.S. federal income taxation that may be important to particular investors in light of their individual investment circumstances, including investors subject to special tax rules that differ significantly from those summarized below (for example, financial institutions, insurance companies, broker-dealers, traders in securities that elect mark-to-market treatment, pension plans, regulated investment companies, real estate investment trusts, cooperatives, and tax-exempt organizations (including private foundations), holders who are not U.S. Holders, holders who own (directly, indirectly, or constructively) 10% or more of our voting stock, investors that will hold their ADSs or common shares as part of a straddle, hedge, conversion, constructive sale, or other integrated transaction for U.S. federal income tax purposes, U.S. expatriates, persons liable for alternative minimum tax, or investors that have a functional currency other than the U.S. dollar). In addition, this discussion does not address any non-U.S., state or local tax considerations, or non-income (such as estate, gift or Medicare) tax considerations. Each U.S. Holder is urged to consult its tax advisor regarding the U.S. federal, state, local, non-U.S. income and other tax considerations of an investment in our ADSs or common shares.

 

General

 

For purposes of this discussion, a “U.S. Holder” is a beneficial owner of our ADSs or common shares that is, for U.S. federal income tax purposes, (i) an individual who is a citizen or resident of the United States, (ii) a corporation (or other entity treated as a corporation for U.S. federal income tax purposes) created in, or organized under the law of, the United States or any state thereof or the District of Columbia, (iii) an estate the income of which is includible in gross income for U.S. federal income tax purposes regardless of its source, or (iv) a trust (A) the administration of which is subject to the primary supervision of a U.S. court and which has one or more U.S. persons who have the authority to control all substantial decisions of the trust or (B) that has otherwise elected to be treated as a U.S. person under the Code.

 

If a partnership (including any entity treated as a partnership for U.S. federal income tax purposes) is a beneficial owner of our ADSs or common shares, the tax treatment of a partner in the partnership will generally depend upon the status of the partner and the activities of the partnership. Partners of a partnership holding our ADSs or common shares are urged to consult their tax advisors regarding an investment in our ADSs or common shares.

 

For U.S. federal income tax purposes, it is generally expected that a U.S. Holder holds ADSs will generally be treated as the beneficial owner of the underlying ordinary shares represented by those ADSs. The remainder of this discussion assumes that a U.S. Holder of our ADSs will be treated in this manner. Accordingly, deposits or withdrawals of ordinary shares for ADSs will generally not be subject to U.S. federal income tax.

 

PFIC Considerations

 

A non-U.S. corporation, such as our company, will be classified as a passive foreign investment company (PFIC) for U.S. federal income tax purposes for any taxable year, if either (i) at least 75% of its gross income for such year consists of certain types of “passive” income or (ii) at least 50% of the value of its assets (determined on the basis of a quarterly average) during such year is attributable to assets that produce or are held for the production of passive income. Passive income generally includes dividends, interest, royalties, rent, annuities, net gains from the sale or exchange of property producing such income and net foreign currency gains. For this purpose, cash and assets readily convertible into cash are categorized as passive assets and the company’s goodwill and other unbooked intangibles are taken into account for determining the value of its assets. We will be treated as owning a proportionate share of the assets and earning a proportionate share of the income of any other corporation in which we own, directly or indirectly, more than 25% (by value) of the stock.

 

 114 

 

 

Although the law in this regard is unclear, we treat our VIEs and their respective subsidiaries as being owned by us for U.S. federal income tax purposes, not only because we control their management decisions but also because we are entitled to substantially all of the economic benefits associated with these entities, and, as a result, we consolidate their results of operations in our consolidated U.S. GAAP financial statements. If it were determined, however, that we are not the owner of our VIEs and their respective subsidiaries, as applicable, for U.S. federal income tax purposes, we would likely be treated as a PFIC for the current taxable year and any subsequent taxable year.

 

Accordingly, assuming that we are the owner of our VIEs and their respective subsidiaries, as applicable, for U.S. federal income tax purposes, we believe that we primarily operate an active after-school tutoring business in China. Based on our income and assets and the market price of our ADSs, we do not believe that we were a PFIC for the taxable year ended February 28, 2017 and do not anticipate becoming a PFIC for the foreseeable future. While we do not anticipate becoming a PFIC for the foreseeable future, no assurance can be given in this regard because the determination of whether we will be or become a PFIC is a fact-intensive inquiry made on an annual basis that depends, in part, on the composition of our income and assets. Fluctuations in the market price of our ADSs may cause us to become a PFIC for the current or subsequent taxable years because the value of assets for the purpose of the asset test, including the value of our goodwill and other unbooked intangibles, may be determined by reference to the market price of our ADSs from time to time (which may be volatile). In estimating the value of our goodwill and other unbooked intangibles, we have taken into account our market capitalization. If our market capitalization becomes less than anticipated, we may be classified as a PFIC for the current or future taxable years.

 

Furthermore, the determination of whether we will be or become a PFIC may also be affected by how, and how quickly, we use our liquid assets. Under circumstances where our revenue from activities that produce passive income significantly increase relative to our revenue from activities that produce non-passive income, or where we determine not to deploy significant amounts of cash for active purposes, our risk of becoming classified as a PFIC may substantially increase. If we are classified as a PFIC for any year during which a U.S. Holder holds our ADSs or common shares, we generally would continue to be treated as a PFIC for all succeeding years during which such U.S. Holder holds our ADSs or common shares unless we cease to be a PFIC and the U.S. Holder makes a “deemed sale” election with respect to the ADSs or ordinary shares.

 

The discussion below under “Dividends” and “Sale or Other Disposition of ADSs or Common Shares” assumes that we will not be classified as a PFIC for U.S. federal income tax purposes. The U.S. federal income tax rules that apply if we are classified as a PFIC for the current taxable year or any subsequent taxable year are generally discussed below under “PFIC Rules.” Each U.S. Holder is urged to consult with its tax advisor regarding the U.S. federal income tax consequences of an investment in our ADSs or ordinary shares if we are or become classified as a PFIC.

 

Dividends

 

Subject to the PFIC rules discussed below, any cash distributions (including the amount of any PRC tax withheld) paid on our ADSs or common shares out of our current or accumulated earnings and profits, as determined under U.S. federal income tax principles, will generally be includible in the gross income of a U.S. Holder as dividend income on the day actually or constructively received by the U.S. Holder, in the case of common shares, or by the Depositary, in the case of ADSs. Because we do not intend to determine our earnings and profits on the basis of U.S. federal income tax principles, any distribution paid will generally be treated as a “dividend” for U.S. federal income tax purposes. A non-corporate recipient of dividend income generally will be subject to tax on dividend income from a “qualified foreign corporation” at a reduced U.S. federal tax rate rather than the marginal tax rates generally applicable to ordinary income provided that certain holding period requirements are met.

 

 115 

 

 

A non-U.S. corporation (other than a corporation that is classified as a PFIC for the taxable year in which the dividend is paid or the preceding taxable year) generally will be considered to be a qualified foreign corporation (i) if it is eligible for the benefits of a comprehensive tax treaty with the United States which the Secretary of Treasury of the United States determines is satisfactory for purposes of this provision and which includes an exchange of information program, or (ii) with respect to any dividend it pays on stock (or ADSs in respect of such stock) which is readily tradable on an established securities market in the United States. Our ADSs are listed on the New York Stock Exchange, which is an established securities market in the United States, and are readily tradable on the New York Stock Exchange. Thus, we believe that dividends we pay on our ADSs will continue to be considered readily tradable on an established securities market in later years, but there can be no assurance that our ADSs will continue to be considered readily tradable on an established securities market in later years. Since we do not expect that our ordinary shares will be listed on established securities markets, it is unclear whether dividends that we pay on our ordinary shares that are not backed by ADSs currently meet the conditions required for the reduced tax rate. However, in the event that we are deemed to be a resident enterprise under the EIT Law, as discussed above under “—People’s Republic of China Taxation,” we may be eligible for the benefits of the U.S.-PRC income tax treaty (which the U.S. Treasury Department has determined is satisfactory for this purpose) and be treated as a qualified foreign corporation with respect to dividends paid on our ADSs or ordinary shares. Dividends received on our ADSs or common shares will not be eligible for the dividends-received deduction allowed to corporations under the Code. U.S. Holders are urged to consult their tax advisors regarding the availability of the reduced tax rate on dividends in their particular circumstances.

 

Dividends generally will be treated as income from foreign sources for U.S. foreign tax credit purposes and generally will constitute passive category income. In the event that we are deemed to be a PRC “resident enterprise” under the EIT Law, a U.S. Holder may be subject to PRC withholding taxes on dividends paid, if any, on our ADSs or common shares. See “—People’s Republic of China Taxation.” The U.S. Holder may be eligible to claim a foreign tax credit in respect of any foreign withholding taxes imposed on dividends received on our ADSs or common shares. A U.S. Holder who does not elect to claim a foreign tax credit for foreign tax withheld is permitted instead to claim a deduction, for U.S. federal income tax purposes, in respect to such withholdings, but only for a year in which such holder elects to do so for all creditable foreign income taxes. The rules governing the foreign tax credit are complex and their outcome depends in large part on the taxpayer’s individual facts and circumstances. Each U.S. Holder is urged to consult its tax advisors regarding the availability of the foreign tax credit under their particular circumstances.

 

Sale or Other Disposition of ADSs or Common Shares

 

Subject to the PFIC rules discussed below, a U.S. Holder will generally recognize capital gain or loss upon the sale or other disposition of ADSs or common shares in an amount equal to the difference between the amount realized upon the disposition and the U.S. Holder’s adjusted tax basis in such ADSs or common shares. Any capital gain or loss will be long-term if the ADSs or common shares have been held for more than one year and will generally be U.S. source gain or loss for U.S. foreign tax credit purposes. Net long-term capital gains of non-corporate U.S. Holders currently are eligible for reduced rates of taxation. The deductibility of a capital loss may be subject to limitations. In the event that we are deemed to be a “resident enterprise” under the EIT Law and gain from the disposition of the ADSs or common shares is subject to tax in China, such gain may be treated as PRC-source gain for foreign tax credit purposes under the U.S.-PRC income tax treaty. If such gain is not treated as PRC-source gain, however, a U.S. Holder generally will not be able to obtain a U.S. foreign tax credit for any PRC tax withheld or imposed unless such U.S. Holder has other foreign source income in the appropriate category for the applicable tax year. Each U.S. Holder is urged to consult its tax advisors regarding the tax consequences if a foreign tax is imposed on a disposition of our ADSs or common shares, including the availability of the foreign tax credit under their particular circumstances.

 

PFIC Rules

 

If we are classified as a PFIC for any taxable year during which a U.S. Holder holds our ADSs or common shares, unless the U.S. Holder makes a mark-to-market election (as described below), the U.S. Holder will generally be subject to special tax rules that have a penalizing effect, regardless of whether we remain a PFIC, on (i) any excess distribution that we make to the U.S. Holder (which generally means any distribution paid during a taxable year to a U.S. Holder that is greater than 125% of the average annual distributions paid in the three preceding taxable years or, if shorter, the U.S. Holder’s holding period for the ADSs or common shares), and (ii) any gain realized on the sale or other disposition, including, under certain circumstances, a pledge, of ADSs or common shares. Under the PFIC rules:

 

 116 

 

 

·the excess distribution and/or gain will be allocated ratably over the U.S. Holder’s holding period for the ADSs or common shares;

 

·the amount allocated to the current taxable year and any taxable years in the U.S. Holder’s holding period prior to the first taxable year in which we are classified as a PFIC (a pre-PFIC year) will be taxable as ordinary income;

 

·the amount allocated to each prior taxable year, other than a pre-PFIC year, will be subject to tax at the highest tax rate in effect applicable to the U.S. Holder for that year; and

 

·an additional tax equal to the interest charge generally applicable to underpayments of tax will be imposed on the tax attributable to each prior taxable year, other than a pre-PFIC year.

 

If we are a PFIC for any taxable year during which a U.S. Holder holds our ADSs or common shares and any of our non-U.S. subsidiaries is also a PFIC (i.e., a lower-tier PFIC), such U.S. Holder would be treated as owning a proportionate amount (by value) of the shares of the lower-tier PFIC for purposes of the rules described above. Each U.S. Holder is urged to consult its tax advisors regarding the application of the PFIC rules to any of our subsidiaries.

 

As an alternative to the foregoing rules, a U.S. Holder of “marketable stock” in a PFIC may make a mark-to-market election with respect to our ADSs, but not our common shares, provided that the ADSs are regularly traded. Our ADSs are expected to qualify as being regularly traded, but no assurances may be given in this regard. If a U.S. Holder makes this election, the U.S. Holder will generally (i) include as ordinary income for each taxable year that we are a PFIC the excess, if any, of the fair market value of ADSs held at the end of the taxable year over the adjusted tax basis of such ADSs and (ii) deduct as an ordinary loss the excess, if any, of the adjusted tax basis of the ADSs over the fair market value of such ADSs held at the end of the taxable year, but such deduction will only be allowed to the extent of the net amount previously included in income as a result of the mark-to-market election. The U.S. Holder’s adjusted tax basis in the ADSs would be adjusted to reflect any income or loss resulting from the mark-to-market election. If a U.S. Holder makes a mark-to-market election in respect of a corporation classified as a PFIC and such corporation ceases to be classified as a PFIC, the U.S. Holder will not be required to take into account the mark-to-market gain or loss described above during any period that such corporation is not classified as a PFIC. If a U.S. Holder makes a mark-to-market election, any gain such U.S. Holder recognizes upon the sale or other disposition of our ADSs in a year when we are a PFIC will be treated as ordinary income and any loss will be treated as ordinary loss, but such loss will only be treated as ordinary loss to the extent of the net amount previously included in income as a result of the mark-to-market election.

 

Because a mark-to-market election cannot be made for any lower-tier PFICs that we may own, a U.S. Holder may continue to be subject to the PFIC rules with respect to such U.S. Holder’s indirect interest in any investments held by us that are treated as an equity interest in a PFIC for U.S. federal income tax purposes.

 

We do not intend to provide information necessary for U.S. Holders to make qualified electing fund elections, which, if available, would result in tax treatment different from the general tax treatment for PFICs described above.

 

If a U.S. Holder owns our ADSs or common shares during any taxable year that we are a PFIC, the holder must generally file an annual Internal Revenue Service Form 8261 and provide such other information as may be required by the U.S. Treasury. In the case of a U.S. Holder who has held ADSs or common shares during any taxable year in respect of which we were classified as a PFIC and continues to hold such ADSs or common shares (or any portion thereof) and has not previously determined to make a mark-to-market election, and who later considers making a mark-to-market election, special tax rules may apply relating to purging the PFIC taint of such ADSs or common shares. Each U.S. Holder is urged to consult its tax advisor concerning the U.S. federal income tax consequences of holding and disposing ADSs or common shares if we are or become classified as a PFIC, including the possibility of making a mark-to-market election and the unavailability of the qualified electing fund election.

 

 117 

 

 

Information Reporting

 

Certain U.S. Holders are required to report information to the Internal Revenue Service relating to an interest in “specified foreign financial assets,” including shares issued by a non-U.S. corporation, for any year in which the aggregate value of all specified foreign financial assets exceeds $50,000 (or a higher amount prescribed by the Internal Revenue Service), subject to certain exceptions (including an exception for shares held in custodial accounts maintained with a U.S. financial institution). These rules also impose penalties if a U.S. Holder is required to submit such information to the Internal Revenue Service and fails to do so.

 

In addition, U.S. Holders may be subject to information reporting to the Internal Revenue Service with respect to dividends on and proceeds from the sale or other disposition of our ADSs or common shares. Each U.S. Holder is advised to consult with its tax advisor regarding the application of the U.S. information reporting rules to their particular circumstances.

 

F.Dividends and Paying Agents

 

Not applicable.

 

G.Statement by Experts

 

Not applicable.

 

H.Documents on Display

 

We previously filed with the Securities and Exchange Commission, or SEC, a registration statement on Form F-1 under the Securities Act with respect to our initial public offering of our Class A common shares represented by ADSs.

 

We are subject to the periodic reporting and other informational requirements of the Exchange Act. Under the Exchange Act, we are required to file reports and other information with the SEC, including the annual filing of a Form 20-F within four months after the end of each fiscal year. Our company’s fiscal year ends on February 28/29. The SEC maintains a website at www.sec.gov that contains reports, proxy and information statements, and other information regarding registrants that make electronic filings with the SEC using its EDGAR system. Copies of reports and other information, when filed, may also be inspected without charge and may be obtained at prescribed rates at the public reference facilities maintained by the SEC at 100 F Street, N.E., Room 1580, Washington, D.C. 20549. The public may obtain information regarding the Washington, D.C. Public Reference Room by calling the SEC at 1-800-SEC-0330. As a foreign private issuer, we are exempt from the rules under the Exchange Act prescribing the furnishing and content of quarterly reports and proxy statements, and officers, directors and principal shareholders are exempt from the reporting and short-swing profit recovery provisions contained in Section 16 of the Exchange Act.

 

We will furnish JPMorgan Chase Bank, N.A., the depositary of our ADSs, with our annual reports, which will include a review of operations and annual audited consolidated financial statements prepared in conformity with U.S. GAAP, and all notices of shareholders’ meetings and other reports and communications that are made generally available to our shareholders. The depositary will make such notices, reports and communications available to holders of ADSs and, upon our request, will mail to all record holders of ADSs the information contained in any notice of a shareholders’ meeting received by the depositary from us. We will file our annual report on Form 20-F, including our audited financial statements, with the SEC. Form 20-F can be accessed on the SEC’s website as well the investor relations section of our website. Investors may request a hard copy of our annual report, free of charge, by contacting us.

 

I.Subsidiary Information

 

Not applicable.

 

 118 

 

 

Item 11. Quantitative and Qualitative Disclosures About Market Risk

 

Interest Rate Risk

 

Our exposure to interest rate risk primarily relates to (i) the interest income generated by excess cash invested in liquid investments, and (ii) the interest expense associated with our convertible notes and credit facilities. As of February 28, 2017, we had no other short-term or long-term borrowings.

 

In May 2014, we issued $200 million in aggregate principal amount of 2.50% convertible senior notes due 2019. Additionally, we granted to the initial purchasers of the notes a 30-day option to purchase up to an additional $30 million in principal amount of notes. Upon the exercise of such option by certain initial purchasers, we issued an aggregate of $230 million in aggregate principal amount of the notes. The notes bear interest at a rate of 2.50% per year, payable semiannually in arrears on May 15 and November 15 of each year, beginning on November 15, 2014. The notes will mature on May 15, 2019.

 

On June 30, 2016, we signed a 3-year $400 million term and revolving facilities agreement with a group of arrangers led by Deutsche Bank AG, Singapore Branch. The facilities, a $225 million 3-year bullet maturity term loan and a $175 million 3-year revolving facility, are priced at 250 basis points over LIBOR. The use of proceeds of the facilities are for general corporate purposes.

 

Our future interest income may fluctuate due to changes in market interest rates. The interest expense associated with our credit facilities may also fluctuate because the loans thereunder are priced based on LIBOR. On the other hand, the interest expense associated with our convertible senior notes may be higher or lower than the market level because the interest rate associated with our convertible senior notes is fixed and may differ from market interest rates in certain future periods.

 

Although we have not been exposed, nor do we anticipate being exposed, to material risks due to changes in interest rates, we entered into three interest swap arrangements in fiscal year 2017 to manage our interest risk exposure associated with the credit facilities. Approximately 48.9% of the aggregate principal amount of our credit facilities was at fixed rates in consideration of the interest swap, and the remaining 51.1% was at floating rates as of February 28, 2017. Other than these interest swap arrangements, we do not have any derivative financial instruments to manage our interest risk exposure. As of February 29, 2016 and February 28, 2017, if interest rates increased/decreased by 1%, with all other variables having remained constant, and assuming the amount outstanding at February 28, 2017under our credit facilities that bear floating interest was outstanding for the entire fiscal year, profit attributable to equity owner of our company would have been $4.8 million and $5.9 million higher/lower, respectively, mainly as a result of higher/lower interest income from our cash and cash equivalents, term deposits and short-term investments.

 

Foreign Exchange Risk

 

The value of the Renminbi against the U.S. dollar and other currencies is affected by changes in China’s political and economic conditions and by China’s foreign exchange policies, among other things. In July 2005, the PRC government changed its decades-old policy of pegging the value of the Renminbi to the U.S. dollar, and the Renminbi appreciated more than 20% against the U.S. dollar over the following three years. Between July 2008 and June 2010, this appreciation halted and the exchange rate between the Renminbi and the U.S. dollar remained within a narrow band. Since June 2010, the Renminbi has fluctuated against the U.S. dollar, at times significantly and unpredictably, including depreciation in 2016. Since October 1, 2016, the Renminbi has joined the International Monetary Fund (IMF)’s basket of currencies that make up the Special Drawing Right (SDR), along with the U.S. dollar, the Euro, the Japanese yen and the British pound. In the fourth quarter of 2016, the Renminbi has depreciated significantly in the backdrop of a surging U.S. dollar and persistent capital outflows from China. With the development of the foreign exchange market and progress towards interest rate liberalization and Renminbi internationalization, the PRC government may in the future announce further changes to the exchange rate system and there is no guarantee that the Renminbi will not appreciate or depreciate significantly in value against the U.S. dollar in the future. It is difficult to predict how market forces or PRC or U.S. government policy may impact the exchange rate between the Renminbi and the U.S. dollar in the future.

 

 119 

 

 

Appreciation or depreciation in the value of the Renminbi relative to the U.S. dollar would affect our financial results reported in U.S. dollar terms without giving effect to any underlying change in our business or results of operations. Fluctuations in the exchange rate will also affect the relative value of any dividend we issue that will be exchanged into U.S. dollars and earnings from, and the value of, any U.S. dollar-denominated investments we make in the future. The value of your investment in our ADSs is affected by the foreign exchange rate between U.S. dollar and Renminbi because the value of our business is effectively denominated in RMB, while the ADSs are traded in U.S. dollars.

 

Moreover, to the extent that we need to convert U.S. dollars into Renminbi for our operations, appreciation of the Renminbi against the U.S. dollar would have an adverse effect on the RMB amount we receive from the conversion. To the extent that we seek to convert Renminbi into U.S. dollars, depreciation of the Renminbi against the U.S. dollar would have an adverse effect. Assuming we had converted the U.S. dollar-denominated cash and cash equivalent, restricted cash and short investments balance of $219.0 million as of February 28, 2017 into RMB at the exchange rate of $1.00 for RMB6.8665 as of February 28, 2017, this cash balance would have been RMB1,503.7 million. Assuming a 1.0% appreciation of the Renminbi against the U.S. dollar, this cash balance would have decreased to RMB1,488.7 million as of February 28, 2017.

 

Item 12. Description of Securities Other than Equity Securities

 

A.Debt Securities

 

Not applicable.

 

B.Warrants and Rights

 

Not applicable.

 

C.Other Securities

 

Not applicable.

 

D.American Depositary Shares

 

Fees and Charges Our ADS holders May Have to Pay

 

The depositary may charge each person to whom ADSs are issued, including, without limitation, issuances against deposits of shares, issuances in respect of share distributions, rights and other distributions, issuances pursuant to a share dividend or share split declared by us or issuances pursuant to a merger, exchange of securities or any other transaction or event affecting the ADSs or deposited securities, and each person surrendering ADSs for withdrawal of deposited securities or whose ADRs are cancelled or reduced for any other reason, $5.00 for each 100 ADSs (or any portion thereof) issued, delivered, reduced, cancelled or surrendered, as the case may be. The depositary may sell (by public or private sale) sufficient securities and property received in respect of a share distribution, rights and/or other distribution prior to such deposit to pay such charge.

 

The following additional charges shall be incurred by the ADR holders, by any party depositing or withdrawing shares or by any party surrendering ADSs or to whom ADSs are issued (including, without limitation, issuance pursuant to a share dividend or share split declared by us or an exchange of shares regarding the ADRs or the deposited securities or a distribution of ADSs), whichever is applicable:

 

·a fee of $1.50 per ADR or ADRs for transfers of certificated or direct registration ADRs;

 

·a fee of up to $0.05 per ADS for any cash distribution made pursuant to the deposit agreement;

 

·a fee of up to $0.05 per ADS per calendar year (or portion thereof) for services performed by the depositary in administering the ADRs (which fee may be charged on a periodic basis during each calendar year and shall be assessed against holders of ADRs as of the record date or record dates set by the depositary during each calendar year and shall be payable in the manner described in the next succeeding provision);

 

 120 

 

 

·reimbursement of such fees, charges and expenses as are incurred by the depositary and/or any of the depositary’s agents (including, without limitation, the custodian and expenses incurred on behalf of holders in connection with compliance with foreign exchange control regulations or any law or regulation relating to foreign investment) in connection with the servicing of the shares or other deposited securities, the delivery of deposited securities or otherwise in connection with the depositary’s or its custodian’s compliance with applicable law, rule or regulation (which charge shall be assessed on a proportionate basis against holders as of the record date or dates set by the depositary and shall be payable at the sole discretion of the depositary by billing such holders or by deducting such charge from one or more cash dividends or other cash distributions);

 

·a fee for the distribution of securities (or the sale of securities in connection with a distribution), such fee being in an amount equal to the fee for the execution and delivery of ADSs which would have been charged as a result of the deposit of such securities (treating all such securities as if they were shares) but which securities or the net cash proceeds from the sale thereof are instead distributed by the depositary to those holders entitled thereto;

 

·share transfer or other taxes and other governmental charges;

 

·cable, telex and facsimile transmission and delivery charges incurred at your request in connection with the deposit or delivery of shares;

 

·transfer or registration fees for the registration of transfer of deposited securities on any applicable register in connection with the deposit or withdrawal of deposited securities; and

 

·expenses of the depositary in connection with the conversion of foreign currency into U.S. dollars.

 

We will pay all other charges and expenses of the depositary and any agent of the depositary (except the custodian) pursuant to agreements from time to time between us and the depositary. The charges described above may be amended from time to time by agreement between us and the depositary.

 

Fees and Other Payments Made by the Depositary to Us

 

Our depositary has agreed to reimburse us for certain expenses we incur that are related to establishment and maintenance of the ADR program, including investor relations expenses and exchange application and listing fees. There are limits on the amount of expenses for which the depositary will reimburse us, and the amount of reimbursement available to us is not entirely related to the amounts of fees the depositary collects from investors. For the fiscal year ended February 28, 2017, we have received $0.7 million after tax reimbursement from the depositary, which was paid to us for expenses incurred in connection with the establishment and maintenance of the ADS program.

 

PART II

 

Item 13. Defaults, Dividend Arrearages and Delinquencies

 

None.

 

Item 14. Material Modifications to the Rights of Security Holders and Use of Proceeds

 

None.

 

Item 15. Controls and Procedures

 

Disclosure Controls and Procedures

 

As of the end of the period covered by this annual report, our management, with the participation of our chief executive officer and chief financial officer, has performed an evaluation of the effectiveness of our disclosure controls and procedures within the meaning of Rules 13a-15(e) and 15d-15(e) of the Exchange Act. Based upon this evaluation, our management has concluded that, as of February 28, 2017, our existing disclosure controls and procedures were effective.

 

 121 

 

 

Management’s Annual Report on Internal Control over Financial Reporting

 

Our management is responsible for establishing and maintaining adequate internal control over financial reporting. Our internal control system was designed to provide reasonable assurance regarding the reliability of financial reporting and the preparation and fair presentation of its published consolidated financial statements. All internal control systems, no matter how well designed, have inherent limitations. Therefore, even those systems determined to be effective may not prevent or detect misstatements and can provide only reasonable assurance with respect to financial statement preparation and presentation. Also, projections of any evaluation of effectiveness to future periods are subject to the risk that controls may become inadequate because of changes in conditions, or that the degree of compliance with the policies or procedures may deteriorate.

 

Our management conducted an assessment of the design and operation effectiveness of our internal control over financial reporting as of February 28, 2017. In making this assessment, we used the criteria established within the Internal Control—Integrated Framework (2013) issued by the Committee of Sponsoring Organizations of the Treadway Commission (COSO). Based on this assessment, our management has concluded that, as of February 28, 2017, our internal control over financial reporting was effective.

 

Our independent registered public accounting firm, Deloitte Touche Tohmatsu Certified Public Accountants LLP, has issued an attestation report on our internal control over financial reporting. That attestation report appears below.

 

REPORT OF INDEPENDENT REGISTERED PUBLIC ACCOUNTING FIRM

 

TO THE BOARD OF DIRECTORS AND SHAREHOLDERS OF TAL EDUCATION GROUP

 

We have audited the internal control over financial reporting of TAL Education Group (the “Company”), its subsidiaries, its variable interest entities (the “VIEs”) and its VIEs’ subsidiaries and schools (collectively, the “Group”) as of February 28, 2017, based on the criteria established in Internal Control-Integrated Framework (2013) issued by the Committee of Sponsoring Organizations of the Treadway Commission. The Group’s management is responsible for maintaining effective internal control over financial reporting and for its assessment of the effectiveness of internal control over financial reporting, included in the accompanying Management’s Annual Report on Internal Control over Financial Reporting. Our responsibility is to express an opinion on the Group’s internal control over financial reporting based on our audit.

 

We conducted our audit in accordance with the standards of the Public Company Accounting Oversight Board (United States). Those standards require that we plan and perform the audit to obtain reasonable assurance about whether effective internal control over financial reporting was maintained in all material respects. Our audit included obtaining an understanding of internal control over financial reporting, assessing the risk that a material weakness exists, testing and evaluating the design and operating effectiveness of internal control based on the assessed risk, and performing such other procedures as we considered necessary in the circumstances. We believe that our audit provides a reasonable basis for our opinion.

 

A company’s internal control over financial reporting is a process designed by, or under the supervision of, the company’s principal executive and principal financial officers, or persons performing similar functions, and effected by the company’s board of directors, management, and other personnel to provide reasonable assurance regarding the reliability of financial reporting and the preparation of financial statements for external purposes in accordance with generally accepted accounting principles. A company’s internal control over financial reporting includes those policies and procedures that (1) pertain to the maintenance of records that, in reasonable detail, accurately and fairly reflect the transactions and dispositions of the assets of the company; (2) provide reasonable assurance that transactions are recorded as necessary to permit preparation of financial statements in accordance with generally accepted accounting principles, and that receipts and expenditures of the company are being made only in accordance with authorizations of management and directors of the company; and (3) provide reasonable assurance regarding prevention or timely detection of unauthorized acquisition, use, or disposition of the company’s assets that could have a material effect on the financial statements.

 

 122 

 

 

Because of the inherent limitations of internal control over financial reporting, including the possibility of collusion or improper management override of controls, material misstatements due to error or fraud may not be prevented or detected on a timely basis. Also, projections of any evaluation of the effectiveness of the internal control over financial reporting to future periods are subject to the risk that the controls may become inadequate because of changes in conditions, or that the degree of compliance with the policies or procedures may deteriorate.

 

In our opinion, the Group maintained, in all material respects, effective internal control over financial reporting as of February 28, 2017, based on the criteria established in Internal Control-Integrated Framework (2013) issued by the Committee of Sponsoring Organizations of the Treadway Commission.

 

We have also audited, in accordance with the standards of the Public Company Accounting Oversight Board (United States), the consolidated financial statements as of and for the year ended February 28, 2017 of the Group and our report dated June 28, 2017 expressed an unqualified opinion on those consolidated financial statements.

 

/s/ Deloitte Touche Tohmatsu Certified Public Accountants LLP

Beijing, the People’s Republic of China

June 28, 2017

 

Changes in Internal Control Over Financial Reporting

 

There were no changes in our internal control over financial reporting that occurred during the period covered by this annual report on Form 20-F that have materially affected, or are reasonably likely to materially affect, our internal controls over financial reporting.

 

Item 16. Reserved

 

Item 16A. Audit Committee Financial Expert

 

Our board of directors has determined that Ms. Jane Jie Sun, an independent director (under the standards set forth in Section 303A of the Corporate Governance Rules of the New York Stock Exchange and Rule 10A-3 under the Exchange Act) qualifies as an “audit committee financial expert.”

 

Item 16B. Code of Ethics

 

Our board has adopted a code of business conduct and ethics that provides that our directors and officers are expected to avoid any action, position or interest that conflicts with the interests of our company or gives the appearance of a conflict. Directors and officers have an obligation under our code of business conduct and ethics to advance our company’s interests when the opportunity to do so arises. We have posted a copy of our code of business conduct and ethics on our website at http://en.100tal.com.

 

Item 16C. Principal Accountant Fees and Services

 

The following table sets forth the aggregate fees by categories specified below in connection with certain professional services rendered by Deloitte Touche Tohmatsu Certified Public Accountants LLP, our principal external auditors, for the periods indicated.

 

  For the Year Ended February 29/28, 
  2016  2017 
Audit fees(1)  1,133,547   1,174,473 
Tax fees(2)  136,453   140,125 
All other fees(3)  41,859   47,567 

 

 

(1)“Audit fees” means the aggregate fees in each of the fiscal years listed for professional services rendered by our principal auditors for the audit of our annual financial statements or services that are normally provided by the auditors in connection with statutory and regulatory filings or engagements.

 

(2)“Tax fees” represents the aggregate fees for professional services rendered by our independent registered public accounting firm for tax compliance, tax advice, and tax planning.

 

 123 

 

 

(3)“All other fees” means the aggregate fees in each of the fiscal years listed for finding and providing U.S. GAAP accounting guidance services rendered by our principal auditors.

 

All audit and non-audit services provided by our independent auditors must be pre-approved by our audit committee.

 

Item 16D. Exemptions from the Listing Standards for Audit Committees

 

Not applicable.

 

Item 16E. Purchases of Equity Securities by the Issuer and Affiliated Purchasers

 

On October 24, 2011, our board of directors authorized a share repurchase program, whereby our company may repurchase of up to $50.0 million of our ADSs during the period from October 24, 2011 through October 23, 2012. The share repurchase program was publicly announced on October 25, 2011.

 

The table below is a summary of the shares repurchased by us in the open market as of February 28, 2017.

 

Period 

Total Number of

ADSs Purchased

  

Average Price Paid

Per ADS(1)

  

Total Number of

ADSs Purchased as

Part of Publicly

Announced Plan

  

Approximate U.S.

Dollar Value of ADSs

that May Yet Be

Purchased Under the

Plan

 
July 2012  30,125  $7.69   30,125   49,768,384 
August 2012  258,844  $8.48   258,844   47,572,369 
Total  288,969  $8.40   288,969    

 

 

(1)Each ADS represents two Class A common shares.

 

Item 16F. Change in Registrant’s Certifying Accountant

 

Not applicable.

 

Item 16G. Corporate Governance

 

Certain corporate governance practices in the Cayman Islands, which is our home country, differ significantly from the New York Stock Exchange corporate governance listing standards. For example, neither the Companies Law of the Cayman Islands nor our memorandum and articles of association requires a majority of our directors to be independent and we could include non-independent directors as members of our compensation committee and nominating committee, and our independent directors would not necessarily hold regularly scheduled meetings at which only independent directors are present. In addition, under NYSE listing standards, listed companies are required to hold an annual shareholders’ meeting during each fiscal year. Under Cayman law, we are not obliged to hold an annual general meeting of shareholders.

 

Currently, we do not plan to rely on home country practice with respect to our corporate governance. However, if we choose to follow home country practice in the future, our shareholders may be afforded less protection than they otherwise would under the New York Stock Exchange corporate governance listing standards applicable to U.S. domestic issuers.

 

Item 16H. Mine Safety Disclosure

 

Not applicable.

 

PART III

 

Item 17. Financial Statements

 

We have elected to provide financial statements pursuant to Item 18.

 

 124 

 

 

Item 18. Financial Statements

 

The consolidated financial statements of TAL Education Group and its subsidiaries and Consolidated Affiliated Entities are included at the end of this annual report.

 

 125 

 

 

Item 19. Exhibits

 

Exhibit
Number
 Description of Document
   
1.1 Fourth Amended and Restated Memorandum and Articles of Association of the Registrant (incorporated by reference to Exhibit 3.2 to the Registrant’s Amendment to Form F-1 (file No. 333-169650) filed with the Securities and Exchange Commission on October 6, 2010)
   
2.1 Registrant’s Form of Class A common share certificate (incorporated by reference to Exhibit 4.1 to the Registrant’s Amendment to Form F-1 Registration Statement (file No. 333- 169650) filed with the Securities and Exchange Commission on September 29, 2010)
   
2.2 Deposit Agreement, dated October 19, 2010, among the Registrant, the depositary and holders of the American Depositary Receipts (incorporated by reference to Exhibit 2.2 to the Registrant’s annual report on Form 20-F for the fiscal year ended February 28, 2011 (file No. 001-34900) filed with the Securities and Exchange Commission on July 25, 2011)
   
2.3 Registrant’s Specimen American Depositary Receipt (included in Exhibit 2.2 filed with the Registrant’s annual report on Form 20-F for the fiscal year ended February 28, 2011 (file No. 001-34900), filed with the Securities and Exchange Commission on July 25, 2011 and which is incorporated herein by reference)
   
4.1 2010 Share Incentive Plan (incorporated by reference to Exhibit 10.1 of Form F-1 (file No. 333-169650) filed with the Securities and Exchange Commission on September 29, 2010)
   
4.2 Form of Indemnification Agreement with the Registrant’s directors and officers (incorporated by reference to Exhibit 10.5 of Form F-1 (file No. 333-169650) filed with the Securities and Exchange Commission on September 29, 2010)
   
4.3 Form of Employment Agreement with the Registrant’s officers (incorporated by reference to Exhibit 10.6 of Form F-1 (file No. 333-169650) filed with the Securities and Exchange Commission on September 29, 2010)
   
4.4 English translation of Exclusive Business Cooperation Agreement, dated June 25, 2010, by and among TAL Education Technology (Beijing) Co., Ltd., Beijing Xueersi Education Technology Co., Ltd., Beijing Xueersi Network Technology Co., Ltd., Bangxin Zhang, Yundong Cao, Yachao Liu, Yunfeng Bai, and other parties thereto (incorporated by reference to Exhibit 10.7 of Form F-1 (file No. 333-169650) filed with the Securities and Exchange Commission on September 29, 2010)
   
4.5 English translation of Call Option Agreement, dated February 12, 2009, by and among TAL Education Technology (Beijing) Co., Ltd., Beijing Xueersi Education Technology Co., Ltd., Beijing Xueersi Network Technology Co., Ltd., Bangxin Zhang, Yundong Cao, Yachao Liu and Yunfeng Bai (incorporated by reference to Exhibit 10.8 of Form F-1 (file No. 333169650) filed with the Securities and Exchange Commission on September 29, 2010)
   
4.6 English translation of Equity Pledge Supplemental Agreement, dated June 25, 2010, by and among TAL Education Technology (Beijing) Co., Ltd., Beijing Xueersi Education Technology Co., Ltd., Bangxin Zhang, Yundong Cao, Yachao Liu and Yunfeng Bai (incorporated by reference to Exhibit 10.9 of Form F-1 (file No. 333-169650) filed with the Securities and Exchange Commission on September 29, 2010)
   
4.7 English translation of Equity Pledge Supplemental Agreement, dated June 25, 2010, by and among TAL Education Technology (Beijing) Co., Ltd., Beijing Xueersi Network Technology Ltd., Bangxin Zhang, Yundong Cao, Yachao Liu and Yunfeng Bai (incorporated by reference to Exhibit 10.10 of Form F-1 (file No. 333-169650) filed with the Securities and Exchange Commission on September 29, 2010)
   
4.8 English translation of Powers of Attorney, dated August 12, 2009, by Bangxin Zhang, Yundong Cao, Yachao Liu and Yunfeng Bai (incorporated by reference to Exhibit 10.11 of Form F-1 (file No. 333-169650) filed with the Securities and Exchange Commission on September 29, 2010)

 

 126 

 

 

Exhibit
Number
 Description of Document
   
4.13 Amended and Restated Shareholders’ Agreement among the Registrant, the Series A preferred holder, Tiger Global Five China Holdings and other parties thereto, dated August 12, 2009 (incorporated by reference to Exhibit 4.4 of Form F-1 (file No. 333-169650) filed with the Securities and Exchange Commission on September 29, 2011)
   
4.14 English translation of Form of Real Property Sale and Purchase Agreement (incorporated by reference to Exhibit 4.10 to the Registrant’s annual report on Form 20-F for the fiscal year ended February 28, 2011 (file No. 001-34900) filed with the Securities and Exchange Commission on July 25, 2011)
   
4.15 Deed of Undertaking executed by and between Bangxin Zhang and TAL Education Group dated June 24, 2013 (incorporated by reference to Exhibit 4.15 to the Registrant’s annual report on Form 20-F for the fiscal year ended February 28, 2013 (file No. 001-34900) filed with the Securities and Exchange Commission on June 28, 2013)
   
4.16 Side letter executed by and between Bangxin Zhang and TAL Education Group dated July 29, 2013 (incorporated by reference to Exhibit 4.16 to the Registrant’s annual report on Form 20-F for the fiscal year ended February 28, 2014 (file No. 001-34900) filed with the Securities and Exchange Commission on May 12, 2014)
   
4.17 Indenture dated May 21, 2014 constituting $230 million 2.50% convertible senior notes due 2019 (incorporated by reference to Exhibit 4.17 to the Registrant’s annual report on Form 20-F for the fiscal year ended February 28, 2015 (file No. 001-34900) filed with the Securities and Exchange Commission on May 28, 2015)
   
4.18 English translation of Exclusive Business Cooperation Agreement, dated August 4, 2015, by and among Beijing Century TAL Education Technology Co., Ltd., Beijing Dididaojia Education Technology Co., Ltd., Bangxin Zhang, Yachao Liu and Yunfeng Bai (incorporated by reference to Exhibit 4.18 to the Registrant’s annual report on Form 20-F for the fiscal year ended February 29, 2016 (file No. 001-34900) filed with the Securities and Exchange Commission on May 31, 2016)
   
4.19 English translation of Option Agreement, dated August 4, 2015, by and among Beijing Century TAL Education Technology Co., Ltd., Beijing Dididaojia Education Technology Co., Ltd., Bangxin Zhang, Yachao Liu and Yunfeng Bai (incorporated by reference to Exhibit 4.19 to the Registrant’s annual report on Form 20-F for the fiscal year ended February 29, 2016 (file No. 001-34900) filed with the Securities and Exchange Commission on May 31, 2016)
   
4.20 English translation of Equity Pledge Agreement, dated August 4, 2015, by and among Beijing Century TAL Education Technology Co., Ltd., Beijing Dididaojia Education Technology Co., Ltd., Bangxin Zhang, Yachao Liu and Yunfeng Bai (incorporated by reference to Exhibit 4.20 to the Registrant’s annual report on Form 20-F for the fiscal year ended February 29, 2016 (file No. 001-34900) filed with the Securities and Exchange Commission on May 31, 2016)
   
4.21 English translation of Powers of Attorney, dated August 4, 2015, by Bangxin Zhang, Yachao Liu and Yunfeng Bai (incorporated by reference to Exhibit 4.21 to the Registrant’s annual report on Form 20-F for the fiscal year ended February 29, 2016 (file No. 001-34900) filed with the Securities and Exchange Commission on May 31, 2016)
   
4.22 English translation of Exclusive Business Cooperation Agreement, dated October 26, 2015, by and among Beijing Lebai Information Consulting Co., Ltd., Beijing Lebai Education Consulting Co., Ltd. and Beijing Xueersi Education Technology Co., Ltd. (incorporated by reference to Exhibit 4.22 to the Registrant’s annual report on Form 20-F for the fiscal year ended February 29, 2016 (file No. 001-34900) filed with the Securities and Exchange Commission on May 31, 2016)

 

 127 

 

 

Exhibit
Number
 Description of Document
   
4.23 English translation of Option Agreement, dated October 26, 2015, by and among Beijing Lebai Information Consulting Co., Ltd., Beijing Lebai Education Consulting Co., Ltd. and Beijing Xueersi Education Technology Co., Ltd. (incorporated by reference to Exhibit 4.23 to the Registrant’s annual report on Form 20-F for the fiscal year ended February 29, 2016 (file No. 001-34900) filed with the Securities and Exchange Commission on May 31, 2016)
   
4.24 English translation of Equity Pledge Agreement, dated October 26, 2015, by and among Beijing Lebai Information Consulting Co., Ltd., Beijing Lebai Education Consulting Co., Ltd. and Beijing Xueersi Education Technology Co., Ltd. (incorporated by reference to Exhibit 4.24 to the Registrant’s annual report on Form 20-F for the fiscal year ended February 29, 2016 (file No. 001-34900) filed with the Securities and Exchange Commission on May 31, 2016)
   
4.25 English translation of Powers of Attorney, dated October 26, 2015, by Beijing Lebai Information Consulting Co., Ltd. and Beijing Xueersi Education Technology Co., Ltd. (incorporated by reference to Exhibit 4.25 to the Registrant’s annual report on Form 20-F for the fiscal year ended February 29, 2016 (file No. 001-34900) filed with the Securities and Exchange Commission on May 31, 2016)
   
4.26 English translation of Powers of Attorney, dated October 26, 2015, by Beijing Lebai Education Consulting Co., Ltd. (incorporated by reference to Exhibit 4.26 to the Registrant’s annual report on Form 20-F for the fiscal year ended February 29, 2016 (file No. 001-34900) filed with the Securities and Exchange Commission on May 31, 2016)
   
4.27 English translation of VIE Termination Agreement, dated July 2, 2015, by Beijing Century TAL Education Technology Co., Ltd., Beijing Dongfangrenli Science & Commerce Co., Ltd., Bangxin Zhang, Yachao Liu and Yunfeng Bai. (incorporated by reference to Exhibit 4.27 to the Registrant’s annual report on Form 20-F for the fiscal year ended February 29, 2016 (file No. 001-34900) filed with the Securities and Exchange Commission on May 31, 2016)
   
4.28 Stock Purchase Agreement, dated September 18, 2015, by the Registrant, Firstleap Education and other parties named therein (incorporated by reference to Exhibit 4.28 to the Registrant’s annual report on Form 20-F for the fiscal year ended February 29, 2016 (file No. 001-34900) filed with the Securities and Exchange Commission on May 31, 2016)
   
4.29 Share Sale and Purchase Agreement, dated January 22, 2016, by the Registrant and other parties named therein (incorporated by reference to Exhibit 4.29 to the Registrant’s annual report on Form 20-F for the fiscal year ended February 29, 2016 (file No. 001-34900) filed with the Securities and Exchange Commission on May 31, 2016)
   
4.30* Term and Revolving Credit Facilities Agreement dated June 30, 2016 for the Registrant arranged by Deutsche Bank AG, Singapore Branch as Coordinating Mandated Lead Arranger and Bookrunner and certain other parties
   
8.1* List of Subsidiaries and Consolidated Affiliated Entities
   
11.1 Code of Business Conduct and Ethics (incorporated by reference to Exhibit 99.1 of the Registrant’s Registration Statement on Form F-1 (file No. 333¬169650) filed with the Securities and Exchange Commission on September 29, 2010)
   
12.1* Certification by Principal Executive Officer Pursuant to Section 302 of the Sarbanes-Oxley Act of 2002
   
12.2* Certification by Principal Financial Officer Pursuant to Section 302 of the Sarbanes-Oxley Act of 2002

 

 128 

 

 

Exhibit
Number
 Description of Document
   
13.1** Certification by Principal Executive Officer Pursuant to Section 906 of the Sarbanes-Oxley Act of 2002
   
13.2** Certification by Principal Financial Officer Pursuant to Section 906 of the Sarbanes-Oxley Act of 2002
   
15.1* Consent of Tian Yuan Law Firm
   
15.2* Consent of Deloitte Touche Tohmatsu Certified Public Accountants LLP
   
15.3* Consent of Maples and Calder (Hong Kong) LLP
   
101.INS* XBRL Instance Document
   
101.SCH* XBRL Taxonomy Extension Schema Document
   
101.CAL* XBRL Taxonomy Extension Calculation Linkbase Document
   
101.DEF* XBRL Taxonomy Extension Definition Linkbase Document
   
101.LAB* XBRL Taxonomy Extension Label Linkbase Document
   
101.PRE* XBRL Taxonomy Extension Presentation Linkbase Document

 

*Filed herewith.
  
**Furnished herewith.

 

 129 

 

 

SIGNATURES

 

The registrant hereby certifies that it meets all of the requirements for filing its annual report on Form 20-F and that it has duly caused and authorized the undersigned to sign this annual report on its behalf.

 

 TAL EDUCATION GROUP
    
 By:/s/BANGXIN ZHANG
  Name:Bangxin Zhang
  Title:Chairman and Chief Executive Officer

 

Date: June 28, 2017

 

 

 

 

TAL EDUCATION GROUP

 

Consolidated Financial Statements and Report

of Independent Registered Public Accounting Firm

For the years ended February 28, 2015,

February 29, 2016 and February 28, 2017

 

 

 

 

TAL EDUCATION GROUP

 

INDEX TO CONSOLIDATED FINANCIAL STATEMENTS

FOR THE YEARS ENDED FEBRUARY 28, 2015,

FEBRUARY 29, 2016 AND FEBRUARY 28, 2017

 

CONTENTS PAGE(S)
   
REPORT OF INDEPENDENT REGISTERED PUBLIC ACCOUNTING FIRM F-2
   
CONSOLIDATED BALANCE SHEETS AS OF FEBRUARY 29, 2016 AND FEBRUARY 28, 2017 F-3 - F-4
   
CONSOLIDATED STATEMENTS OF OPERATIONS FOR THE YEARS ENDED FEBRUARY 28, 2015, FEBRUARY 29, 2016 AND FEBRUARY 28, 2017 F-5
   
CONSOLIDATED STATEMENTS OF COMPREHENSIVE INCOME FOR THE YEARS ENDED FEBRUARY 28, 2015, FEBRUARY 29, 2016 AND FEBRUARY 28, 2017 F-6
   
CONSOLIDATED STATEMENTS OF CHANGES IN EQUITY FOR THE YEARS ENDED FEBRUARY 28, 2015, FEBRUARY 29, 2016 AND FEBRUARY 28, 2017 F-7
   
CONSOLIDATED STATEMENTS OF CASH FLOWS FOR THE YEARS ENDED FEBRUARY 28, 2015, FEBRUARY 29, 2016 AND FEBRUARY 28, 2017 F-8 - F-9
   
NOTES TO CONSOLIDATED FINANCIAL STATEMENTS F-10 - F-84

 

 F-1 

 

 

REPORT OF INDEPENDENT REGISTERED PUBLIC ACCOUNTING FIRM

 

TO THE BOARD OF DIRECTORS AND SHAREHOLDERS OF TAL EDUCATION GROUP

 

We have audited the accompanying consolidated balance sheets of TAL Education Group (the ''Company''), its subsidiaries, its variable interest entities (the ''VIEs'') and its VIEs' subsidiaries and schools (collectively, the ''Group'') as of February 28, 2017 and February 29, 2016, and the related consolidated statements of operations, comprehensive income, changes in equity and cash flows for each of the three years in the period ended February 28, 2017. These consolidated financial statements are the responsibility of the Group's management. Our responsibility is to express an opinion on these consolidated financial statements based on our audits.

 

We conducted our audits in accordance with the standards of the Public Company Accounting Oversight Board (United States). Those standards require that we plan and perform the audit to obtain reasonable assurance about whether the consolidated financial statements are free of material misstatement. An audit includes examining, on a test basis, evidence supporting the amounts and disclosures in the consolidated financial statements. An audit also includes assessing the accounting principles used and significant estimates made by management, as well as evaluating the overall consolidated financial statement presentation. We believe that our audits provide a reasonable basis for our opinion.

 

In our opinion, such consolidated financial statements present fairly, in all material respects, the financial position of the Group as of February 28, 2017 and February 29, 2016, and the results of its operations and its cash flows for each of the three years in the period ended February 28, 2017, in conformity with accounting principles generally accepted in the United States of America.

 

We have also audited, in accordance with the standards of the Public Company Accounting Oversight Board (United States), the Group's internal control over financial reporting as of February 28, 2017, based on the criteria established in Internal Control- Integrated Framework (2013) issued by the Committee of Sponsoring Organizations of the Treadway Commission and our report dated June 28, 2017 expressed an unqualified opinion on the Group's internal control over financial reporting.

 

/s/Deloitte Touche Tohmatsu Certified Public Accountants LLP

 

Beijing, the People's Republic of China

June 28, 2017

 

 F-2 

 

 

TAL EDUCATION GROUP

 

CONSOLIDATED BALANCE SHEETS

(In U.S. dollars, except share and share related data or otherwise noted)

 

  As of  As of 
  February 29,  February 28, 
  2016  2017 
       
ASSETS        
         
Current assets        
Cash and cash equivalents $434,042,036  $470,217,004 
Term deposits  17,292,636   - 
Restricted cash-current  1,083,787   2,732,559 
Short-term investments  27,470,431   229,456,397 
Amounts due from related parties-current  2,594,430   3,424,285 
Inventory  600,441   2,823,039 
Deferred tax assets-current  738,406   - 
Income tax receivable  -   2,244,898 
Prepaid expenses and other current assets  32,037,407   160,222,823 
Total current assets  515,859,574   871,121,005 
Restricted cash-non-current  3,881,858   5,660,713 
Property and equipment, net  114,629,683   154,306,718 
Deferred tax assets-non-current  6,654,778   16,188,301 
Rental deposits  17,114,552   32,659,360 
Intangible assets, net  15,194,421   37,966,808 
Goodwill  87,022,517   267,162,685 
Amounts due from related parties-non-current  1,342,999   - 
Long-term investments  274,356,960   347,732,444 
Long-term prepayments and other non-current assets  25,321,691   96,107,917 
Total assets $1,061,379,033  $1,828,905,951 
         
LIABILITIES AND EQUITY        
         
Current liabilities        
Accounts payable (including accounts payable of the consolidated VIEs without recourse to TAL Education Group of $9,371,013 and $20,905,226 as of February 29, 2016 and February 28, 2017, respectively) $10,404,047  $22,637,199 
Deferred revenue-current (including deferred revenue-current of the consolidated VIEs without recourse to TAL Education Group of $260,137,064 and $465,944,822 as of February 29, 2016 and February 28, 2017, respectively)  280,934,750   504,147,032 
Amounts due to related parties-current (including amounts due to related parties-current of the consolidated VIEs without recourse to TAL Education Group of $4,277,896 and $192,785 as of February 29, 2016 and February 28, 2017, respectively)  4,277,896   3,042,785 
Accrued expenses and other current liabilities (including accrued expenses and other current liabilities of the consolidated VIEs without recourse to TAL Education Group of $51,183,663 and $90,834,954 as of February 29, 2016 and February 28, 2017, respectively)  70,267,551   116,830,290 
Income tax payable (including income tax payable of the consolidated VIEs without recourse to TAL Education Group of $15,525,069 and $15,204,900 as of February 29, 2016 and February 28, 2017, respectively)  17,187,453   20,483,037 
Deferred tax liabilities-current (including deferred tax liabilities-current of the consolidated VIEs without recourse to TAL Education Group of $57,230 and $nil as of February 29, 2016 and February 28, 2017, respectively)  91,730   - 
Total current liabilities  383,163,427   667,140,343 
         
Deferred revenue-non-current (including deferred revenue-non-current of the consolidated VIEs without recourse to TAL Education Group of $8,346,457 and $14,726,473 as of February 29, 2016 and February 28, 2017, respectively)  8,346,457   14,726,473 

 

 F-3 

 

  

TAL EDUCATION GROUP

 

CONSOLIDATED BALANCE SHEETS - continued

(In U.S. dollars, except share and share related data or otherwise noted)

 

  As of  As of 
  February 29,  February 28, 
  2016  2017 
       
Amounts due to related parties-non-current (including amounts due to related  parties-non-current of the consolidated VIEs without recourse to  TAL Education Group of $nil and $nil as of February 29, 2016  and February 28, 2017, respectively)  -   2,840,000 
Deferred tax liabilities-non-current (including deferred tax liabilities-non-current of the consolidated VIEs without recourse to TAL Education Group of $1,164,389  and $13,063,488 as of February 29, 2016 and February 28, 2017, respectively)  1,304,361   13,185,886 
Bond payable (including bond payable of the consolidated VIEs without recourse to TAL Education Group of $nil and $nil as of February 29, 2016 and February 28, 2017, respectively)  227,827,301   225,148,918 
Long-term debt (including long-term debt of the consolidated VIEs without recourse to TAL Education Group of $nil and $nil as of February 29, 2016 and February 28, 2017, respectively)  -   225,000,000 
Total liabilities  620,641,546   1,148,041,620 
         
Commitments and contingencies (Note 20)        
         
Equity        
Class A common shares ($0.001 par value; 500,000,000 shares authorized, 90,309,532 shares and 93,130,615 shares issued and outstanding as of February 29, 2016 and February 28, 2017, respectively)  90,310   93,131 
Class B common shares ($0.001 par value; 500,000,000 shares authorized, 71,456,000 shares and 71,456,000 shares issued and outstanding as of February 29, 2016 and February 28, 2017, respectively)  71,456   71,456 
Additional paid-in capital  108,404,873   141,968,264 
Statutory reserve  22,981,900   28,407,421 
Retained earnings  306,381,011   417,835,502 
Accumulated other comprehensive (loss)/ income  (949,647)  55,869,132 
Total TAL Education Group's equity  436,979,903   644,244,906 
Noncontrolling interest  3,757,584   36,619,425 
Total equity  440,737,487   680,864,331 
Total liabilities and equity $1,061,379,033  $1,828,905,951 

 

The accompanying notes are an integral part of these consolidated financial statements.

 

 F-4 

 

 

TAL EDUCATION GROUP

 

CONSOLIDATED STATEMENTS OF OPERATIONS

(In U.S. dollars, except share and share related data or otherwise noted)

 

  For the year ended  For the year ended  For the year ended 
  February 28,  February 29,  February 28, 
  2015  2016  2017 
          
Net revenues $433,969,569  $619,948,777  $1,043,099,655 
Cost of revenues  (203,073,957)  (303,634,829)  (522,326,988)
Gross profit  230,895,612   316,313,948   520,772,667 
Operating expenses            
Selling and marketing  (53,881,815)  (73,567,617)  (126,005,365)
General and administrative  (110,230,010)  (161,021,637)  (263,286,710)
Total operating expenses  (164,111,825)  (234,589,254)  (389,292,075)
Government subsidies  464,327   3,327,169   3,113,877 
Income from operations  67,248,114   85,051,863   134,594,469 
Interest income  16,613,656   17,732,879   18,133,229 
Interest expense  (5,811,288)  (7,499,323)  (13,144,561)
Other (expense)/income  (2,010,109)  (2,522,253)  23,072,718 
Gain from disposal of components  -   50,377,126   - 
Gain from fair value change of long-term investments  1,202,000   1,265,852   - 
Impairment loss on long-term investments  -   (7,503,944)  (8,074,891)
Income before provision for income tax and loss from equity method investments  77,242,373   136,902,200   154,580,964 
Provision for income tax  (9,368,541)  (33,482,744)  (34,065,689)
Loss from equity method investments  (729,811)  (663,256)  (8,025,431)
Net income  67,144,021   102,756,200   112,489,844 
Add: Net loss attributable to noncontrolling interest  12,554   122,318   4,390,168 
Net income attributable to TAL Education Group’s shareholders $67,156,575  $102,878,518  $116,880,012 
Net income per common share            
Basic $0.42  $0.64  $0.72 
Diluted $0.41  $0.60  $0.66 
             
Weighted average shares used in calculating net income per common share            
Basic  158,381,576   160,109,169   162,548,494 
Diluted  163,589,649   183,056,255   188,508,419 

 

The accompanying notes are an integral part of these consolidated financial statements.

 

 F-5 

 

 

TAL EDUCATION GROUP

 

CONSOLIDATED STATEMENTS OF COMPREHENSIVE INCOME

(In U.S. dollars, except share and share related data or otherwise noted)

 

  For the year ended  For the year ended  For the year ended 
  February 28,  February 29,  February 28, 
  2015  2016  2017 
          
Net income $67,144,021  $102,756,200  $112,489,844 
Other comprehensive (loss)/income, net of tax            
Foreign currency translation adjustment  (5,027,486)  (15,692,855)  (19,864,289)
Unrealized gains on available-for-sale investments:            
Net unrealized gains on available-for-sale investments,  net of tax effect of $nil, $nil and $217,444 for the years ended February 28, 2015, February 29, 2016 and February 28, 2017, respectively  1,348,600   10,576,836   75,460,297 
Other comprehensive (loss)/income  (3,678,886)  (5,116,019)  55,596,008 
Comprehensive income  63,465,135   97,640,181   168,085,852 
Add: Comprehensive loss attributable to noncontrolling interest  13,576   120,142   5,612,939 
Comprehensive income attributable to TAL Education Group’s shareholders $63,478,711  $97,760,323  $173,698,791 

 

The accompanying notes are an integral part of these consolidated financial statements.

 

 F-6 

 

 

TAL EDUCATION GROUP

 

CONSOLIDATED STATEMENTS OF CHANGES IN EQUITY

(In U.S. dollars, except share and share related data or otherwise noted) 

  Class A Common shares  Class B Common shares  Additional        Accumulated other  Total TAL
Education Group
  Non-    
  Shares  Amount  Shares  Amount  paid-in  Statutory  Retained  comprehensive  shareholders'  controlling  Total 
        capital  reserve  earnings  income/(loss)  equity  interest  equity 
                                  
Balance as of February 28, 2014  78,204,146  $78,204   79,531,000  $79,531  $92,664,436  $15,015,824  $144,311,994  $7,846,412  $259,996,401   -  $259,996,401 
Conversion of Class B common shares to Class A common shares  8,075,000   8,075   (8,075,000)  (8,075)  -   -   -   -   -   -   - 
Net income  -   -   -   -   -   -   67,156,575   -   67,156,575   (12,554)  67,144,021 
Provision for statutory reserve  -   -   -   -   -   3,945,803   (3,945,803)  -   -   -   - 
Issuance of common shares in connection with vesting of non-vested shares  2,092,730   2,093   -   -   (5,740,706)  -   -   -   (5,738,613)  -   (5,738,613)
Share-based compensation  -   -   -   -   18,441,076   -   -   -   18,441,076   -   18,441,076 
Foreign currency translation adjustment  -   -   -   -   -   -   -   (5,026,464)  (5,026,464)  (1,022)  (5,027,486)
Cost of Capped Call Transactions  -   -   -   -   (22,885,000)  -   -   -   (22,885,000)  -   (22,885,000)
Net unrealized gains on available-for-sale securities, net of tax effect of $nil  -   -   -   -   -   -   -   1,348,600   1,348,600   -   1,348,600 
Addition of noncontrolling interest in connection with business acquisition  -   -   -   -   -   -   -   -   -   291,817   291,817 
Balance as of February 28, 2015  88,371,876  $88,372   71,456,000  $71,456  $82,479,806  $18,961,627  $207,522,766  $4,168,548  $313,292,575   278,241  $313,570,816 
Net income  -   -   -   -   -   -   102,878,518   -   102,878,518   (122,318)  102,756,200 
Provision for statutory reserve  -   -   -   -   -   4,020,273   (4,020,273)  -   -   -   - 
Issuance of common shares in connection with vesting of non-vested shares  1,419,484   1,420   -   -   (9,437,860)  -   -   -   (9,436,440)  -   (9,436,440)
Share-based compensation  -   -   -   -   25,847,497   -   -   -   25,847,497   -   25,847,497 
Exercise of share options  40,136   40   -   -   645,949   -   -   -   645,989   -   645,989 
Foreign currency translation adjustment  -   -   -   -   -   -   -   (15,695,031)  (15,695,031)  2,176   (15,692,855)
Net unrealized gains on available-for-sale investments, net of tax effect of $nil  -   -   -   -   -   -   -   10,576,836   10,576,836   -   10,576,836 
Issuance of common shares in connection with a business acquisition  478,036   478   -   -   8,869,481   -   -   -   8,869,959   -   8,869,959 
Addition of noncontrolling interest in connection with business acquisitions  -   -   -   -   -   -   -   -   -   3,599,485   3,599,485 
Balance as of February 29, 2016  90,309,532  $90,310   71,456,000  $71,456  $108,404,873  $22,981,900  $306,381,011  $(949,647) $436,979,903  $3,757,584  $440,737,487 
Net income  -   -   -   -   -   -   116,880,012   -   116,880,012   (4,390,168)  112,489,844 
Provision for statutory reserve  -   -   -   -   -   5,425,521   (5,425,521)  -   -   -   - 
Issuance of common shares in connection with vesting of non-vested shares  1,726,874   1,727   -   -   (19,465,214)  -   -   -   (19,463,487)  -   (19,463,487)
Share-based compensation  -   -   -   -   36,115,200   -   -   -   36,115,200   -   36,115,200 
Exercise of share options  103,888   104   -   -   1,673,697   -   -   -   1,673,801   -   1,673,801 
Foreign currency translation adjustment  -   -   -   -   -   -   -   (18,641,518)  (18,641,518)  (1,222,771)  (19,864,289)
Net unrealized gains on available-for-sale investments, net of tax effect of $217,444  -   -   -   -   -   -   -   75,460,297   75,460,297   -   75,460,297 
Conversion of convertible bond to Class A common shares  342,462   342   -   -   4,500,578   -   -   -   4,500,920   -   4,500,920 
Business acquisitions  647,859   648   -   -   17,022,573   -   -   -   17,023,221   48,734,457   65,757,678 
Purchase of noncontrolling interest of consolidated subsidiaries  -   -   -   -   (6,283,443)  -   -   -   (6,283,443)  (10,259,677)  (16,543,120)
Balance as of February 28, 2017  93,130,615  $93,131   71,456,000  $71,456  $141,968,264  $28,407,421  $417,835,502  $55,869,132  $644,244,906  $36,619,425  $680,864,331 

 

The accompanying notes are an integral part of these consolidated financial statements.

 

 F-7 

 

 

TAL EDUCATION GROUP

 

CONSOLIDATED STATEMENTS OF CASH FLOWS

(In U.S. dollars, except share and share related data or otherwise noted)

 

  For the year ended  For the year ended  For the year ended 
  February 28,  February 29,  February 28, 
  2015  2016  2017 
          
Cash flows from operating activities            
Net income $67,144,021  $102,756,200  $112,489,844 
Adjustments to reconcile net income to net cash provided by operating activities            
Depreciation of property and equipment  11,728,577   18,156,263   28,934,491 
Amortization of intangible assets  737,203   1,026,761   4,627,306 
Loss/(gain) on disposal of property and equipment  47,148   (313)  29,751 
Share-based compensation  18,441,076   25,847,497   36,115,200 
Provision for doubtful accounts  -   315,914   - 
Impairment loss on long-term investments  -   7,503,944   8,074,891 
Loss from equity method investments  729,811   663,256   8,025,431 
(Gain) /loss from fair value change of investments  (1,202,000)  (1,265,852)  1,246,800 
Gain from remeasuring fair value of previously held equity interests upon business acquisitions  -   (971,681)  (25,225,611)
Gain from sales of long-term investments  -   (211,818)  - 
Gain from transfer of a nonfinancial asset  -   (1,907,669)  - 
Gain from disposal of components  -   (50,377,126)  - 
Changes in operating assets and liabilities            
Inventory  (362,326)  207,006   (2,222,598)
Amount due from related parties  -   (732,545)  (2,286,879)
Prepaid expenses and other current assets  (8,272,425)  1,297,204   (11,891,279)
Income tax receivable  6,601,804   3,222,529   (2,244,898)
Deferred income taxes  (2,340,704)  (787,579)  (3,343,957)
Rental deposits  (3,712,374)  (4,851,215)  (14,108,268)
Other non-current assets  (296,149)  (1,147,644)  (543,896)
Accounts payable  1,988,729   3,778,512   5,357,312 
Deferred revenue  45,172,311   66,443,577   193,224,392 
Amounts due to related parties  22,077   4,255,819   (4,085,111)
Accrued expenses and other current liabilities  10,347,898   3,446,740   24,305,679 
Long-term payable  (813,696)  -   - 
Income tax payable  1,617,006   11,050,640   3,078,841 
Net cash provided by operating activities  147,577,987   187,718,420   359,557,441 
             
Cash flows from investing activities            
Restricted cash  (1,506,905)  (586,174)  (3,427,627)
Purchase of term deposits  (43,384,640)  (87,632,201)  (10,184,078)
Proceeds from maturity of term deposits  22,154,877   90,652,423   27,476,714 
Loan to third parties  (10,965,787)  (8,528,718)  (99,126,091)
Repayment of loan to third parties  1,301,914   457,841   - 
Prepayment for investments  -   -   (58,835,367)
Loan to related parties  (478,507)  (3,815,338)  (147,091)
Repayment of loan to related parties  -   1,068,295   2,184,519 
Loan to employees  -   (6,470,813)  (10,612,126)
Repayment of loan to employees  -   -   1,987,912 
Purchase of property and equipment  (30,696,412)  (35,087,893)  (71,111,758)
Purchase of short-term investments  (765,611)  (27,470,431)  (313,950,848)
Proceeds from maturity of short-term investments  -   765,611   109,461,880 
Proceeds from disposal of property and equipment  91,410   390,925   559,730 
Acquisitions of businesses, net of cash acquired  (5,974,001)  (21,825,767)  (27,200,305)
Purchase of intangible assets  (139,565)  -   - 
Payments for long-term investments  (75,421,783)  (118,590,246)  (65,340,812)
Proceeds from disposal of long-term investments  -   1,320,499   - 
Net cash used in investing activities  (145,785,010)  (215,351,987)  (518,265,348)

 

 F-8 

 

 

TAL EDUCATION GROUP

 

CONSOLIDATED STATEMENTS OF CASH FLOWS- continued

(In U.S. dollars, except share and share related data or otherwise noted)

 

  For the year ended  For the year ended  For the year ended 
  February 28,  February 29,  February 28 
  2015  2016  2017 
          
Cash flows from financing activities            
Proceeds from issuance of convertible bond, net of issuance costs of $5,277,058  224,722,942   -   - 
Payment for cost of Capped Call Transactions  (22,885,000)  -   - 
Net proceeds from long-term debt  -   -   238,000,000 
Repayment of long-term debt  -   -   (25,000,000)
Payments for purchasing noncontrolling interests  -   -   (16,376,965)
Proceeds from exercise of share options  -   645,989   1,673,801 
Net cash provided by financing activities  201,837,942   645,989   198,296,836 
Effect of exchange rate changes  (3,404,060)  (9,127,816)  (3,413,961)
Net increase/(decrease) in cash and cash equivalents  200,226,859   (36,115,394)  36,174,968 
Cash and cash equivalents at the beginning of year  269,930,571   470,157,430   434,042,036 
Cash and cash equivalents at the end of year  470,157,430   434,042,036   470,217,004 
Supplemental disclosure of cash flow information:            
Interest paid $2,779,168  $5,750,000  $7,329,234 
Income tax paid  12,374,975   21,028,165   36,648,303 
Non-cash investing and financing activities:            
Payable for purchase of property and equipment $1,090,554  $3,478,617  $8,328,008 
Payable for investments and acquisitions  1,911,031   3,022,079   7,497,584 

 

The accompanying notes are an integral part of these consolidated financial statements.

 

 F-9 

 

 

TAL EDUCATION GROUP

 

NOTES TO CONSOLIDATED FINANCIAL STATEMENTS

FOR THE YEARS ENDED FEBRUARY 28, 2015, FEBRUARY 29, 2016

AND FEBRUARY 28, 2017

(In U.S. dollars, except share and share related data or otherwise noted)

 

1.ORGANIZATION AND PRINCIPAL ACTIVITIES

 

TAL Education Group (the "Company" or "TAL") was incorporated in the Cayman Islands on January 10, 2008 to be the holding company for a group of companies engaged in the provision of high quality after-school tutoring programs for primary and secondary school students in the People's Republic of China (the "PRC"). At the time of its incorporation and through the Variable Interest Entities ("VIEs") arrangements as described below, the ownership interest of the Company was held by Bangxin Zhang, Yundong Cao, Yachao Liu and Yunfeng Bai (collectively, "the founding shareholders").

 

The Company, its subsidiaries, its consolidated VIEs and VIEs' subsidiaries and schools are collectively referred to as the "Group".

 

As of February 28, 2017, details of the Company's major subsidiaries, its VIEs and VIEs' major subsidiaries and schools are as follows:

 

   Place of   
  Later of date of incorporation (or Percentage 
  incorporation establishment) of legal  
Name or acquisition /operation ownership Principal activities
         
Major Subsidiaries:        
         
TAL Holding Limited ("TAL Hong Kong") March 11, 2008 Hong Kong 100% Holding company
         
Beijing Century TAL Education Technology Co., Ltd. ("TAL Beijing") May 8, 2008 Beijing 100% Software sales, and consulting service
         
Beijing Huanqiu Zhikang Shidai Education Consulting Co., Ltd. ("Huanqiu Zhikang") September 17, 2009 Beijing 100% Education and management consulting service
         
Yidu Huida Education Technology (Beijing) Co., Ltd. ("Yidu Huida") November 11, 2009 Beijing 100% Software sales and consulting service
         
Yidu Technology Group ("Yidu Cayman") February 2, 2012 Cayman Islands 100% Holding company
         
Yidu Technology Group Limited ("Yidu Hong Kong") April 13, 2012 Hong Kong 100% Holding company
         
Beijing Xintang Sichuang Education Technology Co., Ltd. ("Beijing Xintang Sichuang") August 27, 2012 Beijing 100% Software and Network development, sales, and consulting service
         
Zhixuesi Education Consulting (Beijing) Co., Ltd. ("Zhixuesi Beijing") October 23, 2012 Beijing 100% Software and Network development, sales, and consulting service
         
YiduXuedi Network Technology (Beijing) Co., Ltd. ("Yidu Xuedi Beijing") November 30, 2012 Beijing 100% Software and Network development, sales, and consulting service
         
Pengxin TAL Industrial investment (Shanghai) Co., Ltd. ("Pengxin TAL") June 26, 2014 Shanghai 100% Investment management and consulting services
         
Tianjin Dongxuetang Education Information Consulting Co., Ltd (“Tianjin Dongxuetang”) June 15, 2015 Tianjin 100% Educational information consulting and educational software development
         
Wuxi TAL Education Consulting Co., Ltd (“Wuxi TAL”) January 12, 2016 Wuxi 100% Educational information consulting and educational software development
         
Firstleap Education (“Firstleap”) January 22, 2016 Cayman Islands 100% Holding company

 

 F-10 

 

 

TAL EDUCATION GROUP

 

NOTES TO CONSOLIDATED FINANCIAL STATEMENTS - continued

FOR THE YEARS ENDED FEBRUARY 28, 2015, FEBRUARY 29, 2016

AND FEBRUARY 28, 2017

(In U.S. dollars, except share and share related data or otherwise noted)

 

1.ORGANIZATION AND PRINCIPAL ACTIVITIES - continued

 

    Place of    
  Later of date of incorporation (or Percentage  
  incorporation establishment) of legal  
Name or acquisition /operation ownership Principal activities
         
Major Subsidiaries - continued:        
         
Firstleap Education (HK) Limited (“Firstleap Hong Kong”) January 22, 2016 Hong Kong 100% Holding company
         
Beijing Lebai Information Consulting Co., Ltd (“Lebai Information”) January 22, 2016 Beijing 100% Education and management consulting service
         
Beijing Yizhen Xuesi Education Technology Co., Ltd (“Yizhen Xuesi”) November 3, 2016 Beijing 100% Software and Network development, sales, and consulting service
         
VIEs:        
         
Beijing Xueersi Education Technology Co., Ltd. ("Xueersi Education") December 31, 2005 Beijing N/A* Sales of educational materials and products
         
Beijing Xueersi Network Technology Co., Ltd. ("Xueersi Network") August 23, 2007 Beijing N/A* Technology development and Educational consulting service
         
Xinxin Xiangrong Education Technology (Beijing) Co., Ltd (“Xinxin Xiangrong”) June 23, 2015 Beijing N/A* Technology development and Educational consulting service
         
Beijing Lebai Education Consulting Co., Ltd (“Lebai Education”) January 22, 2016 Beijing N/A* Educational consulting service
         
VIEs' major subsidiaries and schools:        
         
Beijing Haidian District Xueersi Training School ("Beijing Haidian School") July 3, 2006 Beijing  N/A* After-school tutoring for primary and secondary school students
         
Beijing Dongcheng District Xueersi Training School ("Beijing Dongcheng School") March 21, 2008 Beijing N/A* After-school tutoring for primary and secondary school students
         
Wuhan Jianghan District Xueersi English Training School ("Wuhan Jianghan School") July 1, 2008 Wuhan N/A* Language education
         
Shanghai Changning District Xueersi Training School ("Shanghai Changning School") August 1, 2008 Shanghai N/A* After-school tutoring for primary and secondary school students
         
Shanghai Minhang District Xueersi Training School ("Shanghai Minhang School") August 1, 2008 Shanghai N/A* Language education
         
Nanjing Xueersi Education Training School ("Nanjing Xueersi School") April 19, 2013 Nanjing N/A*  After-school tutoring for primary and secondary school students
         
Tianjin Xueersi Education Information Consulting Co., Ltd. ("Tianjin Education") August 14, 2009 Tianjin N/A* Educational information consulting service
         
Guangzhou Xueersi Education Technology Co., Ltd. ("Guangzhou Education") August 16, 2009 Guangzhou N/A* Educational technology research and development

 

 F-11 

 

 

TAL EDUCATION GROUP

 

NOTES TO CONSOLIDATED FINANCIAL STATEMENTS - continued

FOR THE YEARS ENDED FEBRUARY 28, 2015, FEBRUARY 29, 2016

AND FEBRUARY 28, 2017

(In U.S. dollars, except share and share related data or otherwise noted)

 

1.ORGANIZATION AND PRINCIPAL ACTIVITIES - continued

 

    Place of    
  Later of date of incorporation (or Percentage  
  incorporation establishment) of legal  
Name or acquisition /operation ownership Principal activities
         
VIEs' major subsidiaries and schools-continued:        
         
Shenzhen Xueersi Education Technology Co., Ltd. ("Shenzhen Education") December 22, 2009 Shenzhen N/A* Teaching software research and development
         
Tianjin Hexi District Xueersi Training School (''Hexi Xueersi School'') August 3, 2010 Tianjin N/A* After-school tutoring for primary and secondary school students
         
Hangzhou Xueersi Education Consulting Co., Ltd. (''Hangzhou Education'') December 1, 2010 Hangzhou N/A* Educational information consulting and educational software development
         
Xi'an Xueersi Network Technology Co., Ltd. (''Xi'an Network'') February 15, 2011 Xi'an N/A* Education consulting service
         
Chengdu Xueersi Education Consulting Co., Ltd. (''Chengdu Education'') March 18, 2011 Chengdu N/A* Educational information consulting and educational software development
         
TaiyuanYingze District Xueersi Training School (" Taiyuan Yingze School") February 21, 2012 Taiyuan N/A* After-school tutoring for primary and secondary school students
         
Suzhou TAL Network Technology Co., Ltd (''Suzhou TAL Network'') February 21, 2012 Suzhou N/A* Education consulting service
         
Chongqing Shapingba District Xueersi Education Training School ("Chongqing Shapingba School") February 24, 2012 Chongqing N/A* After-school tutoring for primary and secondary school students
         
Shenyang Xueersi Education Information Consulting Co., Ltd. ("Shenyang Education") April 12, 2012 Shenyang N/A* Educational information consulting service
         
Zhengzhou Jinshui District Xueersi Shulihua Training Center ("Zhengzhou Jinshui Center") June 18, 2012 Zhengzhou N/A* After-school tutoring for primary and secondary school students
         
Guangzhou Tianhe District Xueersi Training Center ("Guangzhou Tianhe Center") July 12, 2012 Guangzhou N/A* After-school tutoring for primary and secondary school students
         
Qingdao Xueersi Education Information Consulting Co., Ltd. ("Qingdao Education") April 1, 2014 Qingdao N/A* Educational information consulting and educational software development
         
Chongqing Nan'an Xueersi Training School ("Chongqing Nan’an School") April 11, 2014 Chongqing N/A* After-school tutoring for primary and secondary school students
         
Changsha TAL Education Technology Co., Ltd. ("Changsha Education") August 1, 2014 Changsha N/A* Educational information consulting and educational software development
         
Jinan Xueersi Education Training School ("Jinan Xueersi School") September 2, 2014 Jinan N/A* After-school tutoring for primary and secondary school students

 

 F-12 

 

 

TAL EDUCATION GROUP

 

NOTES TO CONSOLIDATED FINANCIAL STATEMENTS - continued

FOR THE YEARS ENDED FEBRUARY 28, 2015, FEBRUARY 29, 2016

AND FEBRUARY 28, 2017

(In U.S. dollars, except share and share related data or otherwise noted)

 

1.ORGANIZATION AND PRINCIPAL ACTIVITIES – continued

 

    Place of    
  Later of date of incorporation (or Percentage  
  incorporation establishment) of legal  
Name or acquisition /operation ownership Principal activities
         
VIEs' major subsidiaries and schools-continued:        
         
Shijiazhuang Qiaoxi District Xueersi Culture Training School ("Shijiazhuang Qiaoxi School") December 18, 2014 Shijiazhuang N/A*  After-school tutoring for primary and secondary school students
         
Xi'an Beilin District Xueersi Education Training Center (“Xi'an Beilin”) April 2, 2015 Xi'an N/A* After-school tutoring for primary and secondary school students
         
Hefei Lebai Education Consulting Co., Ltd (“Hefei Lebai”) January 22, 2016 Hefei N/A* Educational information consulting service
         
Shenyang Firstleap Education Training School (“Shenyang Firstleap”) January 22, 2016 Shenyang N/A* Tutoring for children English
         
Beijing Yinghe Youshi Technology Co., Ltd (“Yinghe Youshi”) February 1, 2016 Beijing N/A* Educational information consulting service
         
Beijing Shunshun Bida Information Consulting Co., Ltd. (“Shunshun Bida”) July 31, 2016 Beijing N/A* Study abroad intermediary service
         
Shanghai Yaya Information Technology Co., Ltd (“Shanghai Yaya”) August 26, 2016 Shanghai N/A* Technology development and consulting service

 

*These entities are controlled by the Company pursuant to the contractual arrangements disclosed below.

 

 F-13 

 

 

TAL EDUCATION GROUP

 

NOTES TO CONSOLIDATED FINANCIAL STATEMENTS - continued

FOR THE YEARS ENDED FEBRUARY 28, 2015, FEBRUARY 29, 2016

AND FEBRUARY 28, 2017

(In U.S. dollars, except share and share related data or otherwise noted)

 

1.ORGANIZATION AND PRINCIPAL ACTIVITIES - continued

 

The VIE arrangements

 

Due to PRC legal restrictions on foreign ownership and investment in the education business in China, aside from the Group's personalized premium tutoring services in Beijing conducted by the Company’s wholly owned PRC subsidiaries, Huanqiu Zhikang and Zhixuesi Beijing, the Group provides and plans to provide most of its services in the PRC through its VIEs including Xueersi Education, Xueersi Network, Xinxin Xiangrong, Lebai Education and their subsidiaries and schools.

 

To provide the Company the power to control and the ability to receive the expected residual returns of the VIEs and their subsidiaries and schools, the Company's wholly owned subsidiary, TAL Beijing, entered into a series of contractual arrangements with Xueersi Education, Xueersi Network and their respective shareholders on February 12, 2009 and August 12, 2009, including exclusive business service agreements, which were superseded by the Exclusive Business Cooperation Agreement entered into on June 25, 2010. TAL Beijing entered into a series of contractual arrangements with Xinxin Xiangrong on August 4, 2015. Besides, in connection with the Company's acquisition of Firstleap during fiscal year 2016, Lebai Information, a wholly owned PRC subsidiary of Firstleap, entered into a series of contractual arrangements on October 26, 2015 with Lebai Education and its sole shareholder, Xueersi Education, which is a VIE of the Group.

 

The VIEs and their subsidiaries and schools hold various licenses upon which the Group’s business depends. A substantial majority of the Group’s employees who provide the Group’s services are hired by the VIEs and their subsidiaries and schools, and the VIEs and their subsidiaries and schools lease a substantial majority of the properties upon which the Group’s services are delivered. The net revenue from the VIEs and their subsidiaries and schools accounted for 93.8% of the Group’s total net revenue for fiscal year ended February 28, 2017.

 

Through the below contractual arrangements, TAL Beijing and Lebai Information have (1) the power to direct the activities of the VIEs and their subsidiaries and schools that most significantly affect their economic performance and (2) the right to receive substantially all the benefits from the VIEs and their subsidiaries and schools. They are therefore considered the primary beneficiaries of the VIEs and their subsidiaries and schools, and accordingly, the results of operations, assets and liabilities of the VIEs and their subsidiaries and schools are consolidated in the Group's financial statements.

 

 F-14 

 

 

TAL EDUCATION GROUP

 

NOTES TO CONSOLIDATED FINANCIAL STATEMENTS - continued

FOR THE YEARS ENDED FEBRUARY 28, 2015, FEBRUARY 29, 2016

AND FEBRUARY 28, 2017

(In U.S. dollars, except share and share related data or otherwise noted)

 

1.ORGANIZATION AND PRINCIPAL ACTIVITIES - continued

 

The VIE arrangements – continued

 

Series of exclusive technology support and service agreements: Pursuant to Exclusive Business Cooperation Agreement entered into in June 2010, by and among TAL Beijing, Xueersi Education, Xueersi Network, and the shareholders of Xueersi Education and Xueersi Network, TAL Beijing or its designated affiliates have the exclusive right to provide each of Xueersi Education and Xueersi Network and their subsidiaries and schools comprehensive intellectual property licensing and various technical and business support services. Pursuant to the Exclusive Business Service Agreement entered into by and among TAL Beijing, Xinxin Xiangrong and its shareholders on August 4, 2015, TAL Beijing and its designated affiliates have the exclusive right to provide Xinxin Xiangrong and its subsidiaries and schools (if any) comprehensive intellectual property licensing and various technical and business support services. The agreements are effective within the operation term of TAL Beijing, its subsidiaries and schools according to PRC Law, unless earlier terminated by mutual agreement of all parties.

 

Lebai Information, Lebai Education and its sole shareholder, subsidiaries and schools have entered into an Exclusive Business Service Agreement on October 26, 2015, the terms of which are substantially the same as the agreement of Xinxin Xiangrong summarized above. The term of such agreement is 10 years and will be renewed for another 10 years at Lebai Information’s discretion.

 

The services under each of these agreements include, but are not limited to, employee training, technology development, transfer and consulting services, public relation services, market survey, research and consulting services, market development and planning services, human resource and internal information management, network development, upgrade and ordinary maintenance services, and software and trademark licensing and other additional services as the parties may mutually agree from time to time. TAL Beijing, Lebai Information or their designated affiliates, owns the exclusive intellectual property rights developed in the performance of these agreements. As consideration for these services, TAL Beijing, Lebai Information or their designated affiliates are entitled to charge the VIEs and VIEs' subsidiaries and schools service fees annually or regularly, and adjust the service fee rates from time to time at their discretion.

 

 F-15 

 

 

TAL EDUCATION GROUP

 

NOTES TO CONSOLIDATED FINANCIAL STATEMENTS - continued

FOR THE YEARS ENDED FEBRUARY 28, 2015, FEBRUARY 29, 2016

AND FEBRUARY 28, 2017

(In U.S. dollars, except share and share related data or otherwise noted)

 

1.ORGANIZATION AND PRINCIPAL ACTIVITIES - continued

 

The VIE arrangements - continued

 

Call option agreement: Pursuant to the call option agreement entered into in February 2009, by and among TAL Beijing, Xueersi Education, Xueersi Network and their respective shareholders, the respective shareholders of Xueersi Education and Xueersi Network unconditionally and irrevocably granted TAL Beijing or its designated party an exclusive option to purchase from Xueersi Education and Xueersi Network' shareholders, to the extent permitted under PRC law, part of or all the equity interests in Xueersi Education and Xueersi Network, as the case may be, for the minimum amount of consideration permitted by the applicable law without any other conditions.

 

TAL Beijing, Xinxin Xiangrong and the shareholders of Xinxin Xiangrong have entered into a call option agreement on August 4, 2015. Lebai Information, Lebai Education and the sole shareholder of Lebai Education have entered into a call option agreement on October 26, 2015, the terms of which are substantially the same as the call option agreement summarized above.

 

Under each of these agreements, TAL Beijing or Lebai Information has sole discretion to decide when to exercise the option, and whether to exercise the option in part or in full. Unless earlier terminated by mutual agreement of all parties, these agreements shall remain effective until TAL Beijing and Lebai Information exercise their purchase right to purchase all the VIEs' equity interests according to these agreements.

 

Equity pledge agreement: Pursuant to the equity pledge agreements, dated February 2009, by and among TAL Beijing, Xueersi Education, Xueersi Network and the respective shareholders of Xueersi Education and Xueersi Network, and supplemental agreements, dated June 2010, by and among TAL Beijing, Xueersi Education, Xueersi Network and their respective shareholders, the shareholders of Xueersi Education and Xueersi Network unconditionally and irrevocably pledged all of their equity interests, including the right to receive declared dividends and the voting rights, in the Xueersi Education and Xueersi Network to TAL Beijing to guarantee Xueersi Education and Xueersi Network's performance of their obligations under the exclusive technology support and service agreements. The shareholders of Xueersi Education and Xueersi Network agree that, without prior written consent of TAL Beijing, they will not transfer or dispose the pledged equity interests or create or allow any encumbrance on the pledged equity interests that would prejudice TAL Beijing's interest.

 

 F-16 

 

 

TAL EDUCATION GROUP

 

NOTES TO CONSOLIDATED FINANCIAL STATEMENTS - continued

FOR THE YEARS ENDED FEBRUARY 28, 2015, FEBRUARY 29, 2016

AND FEBRUARY 28, 2017

(In U.S. dollars, except share and share related data or otherwise noted)

 

1.ORGANIZATION AND PRINCIPAL ACTIVITIES - continued

 

The VIE arrangements - continued

 

TAL Beijing, Xinxin Xiangrong and the shareholders of Xinxin Xiangrong have entered into an equity pledge agreement on August 4, 2015. Lebai Information, Lebai Education and the sole shareholder of Lebai Education have entered into an equity pledge agreement on October 26, 2015, the terms of which are substantially the same as the agreements summarized above. These agreements are effective on the date of execution and terminate when all the secured rights under the relevant agreements, as the case may be, are completely fulfilled or terminated in accordance thereof.

 

Letter of Undertaking: All of the shareholders of Xueersi Education and Xueersi Network have executed a letter of undertaking to covenant with and undertake to TAL Beijing that, if, as the respective shareholders of Xueersi Education and Xueersi Network, such shareholders receive any dividends, interests, other distributions or remnant assets upon liquidation from Xueersi Education and Xueersi Network, such shareholders shall, to the extent permitted by applicable laws, regulations and legal procedures, remit all such income after payment of any applicable tax and other expenses required by laws and regulations to TAL Beijing without any compensation therefore. All the shareholders of Xinxin Xiangrong have made similar undertakings in the option agreement dated August 4, 2015, described above. The sole shareholder of Lebai Education has made similar undertakings in the power of attorney, dated October 26, 2015, described below.

 

Power of attorney: The shareholders of the VIEs have executed an irrevocable power of attorney appointing TAL Beijing or Lebai Information, as applicable, or any person designated by TAL Beijing or Lebai Information as their attorney-in-fact to vote on their behalf on all matters of the VIEs requiring shareholder approval under PRC laws and regulations and the articles of association of each of the VIEs in August 2009, August 2015 and October 2015. These agreements remain effective during the entire period during which they are shareholders of the VIEs.

 

The articles of associations of each of the VIEs state that the major rights of the shareholders in shareholders' meeting include the power to approve the operating strategy and investment plan, elect the members of board of directors and approve their compensation and review and approve annual budget and earning distribution plan. Therefore, through the irrevocable power of attorney arrangement TAL Beijing or Lebai Information has the ability to exercise effective control over each of the VIEs respectively through shareholder votes and, through such votes, to also control the composition of the board of directors. As a result of these contractual rights, the Company has the power to direct the activities of each of the VIEs that most significantly impact their economic performance.

 

 F-17 

 

 

TAL EDUCATION GROUP

 

NOTES TO CONSOLIDATED FINANCIAL STATEMENTS - continued

FOR THE YEARS ENDED FEBRUARY 28, 2015, FEBRUARY 29, 2016

AND FEBRUARY 28, 2017

(In U.S. dollars, except share and share related data or otherwise noted)

 

1.ORGANIZATION AND PRINCIPAL ACTIVITIES - continued

 

The VIE arrangements - continued

 

Spousal consent letter: The spouse of each shareholder of the VIEs has entered into a spousal consent letter to acknowledge that she is aware of, and consents to, the execution by her spouse of the call option agreement described above. Each spouse further agrees that she will not take any actions or raise any claims to interfere with the performance by her spouse of the obligations under the above mentioned agreements.

 

Deed of undertaking:On June 24, 2013 and July 29, 2013, the Company and Mr. Bangxin Zhang executed a deed of undertaking dated June 24, 2013 and a side letter dated July 29, 2013, respectively (collectively, the “Deed”). Pursuant to the Deed, Mr. Zhang has irrevocably covenanted and undertaken to the Company that:

 

·as long as Mr. Bangxin Zhang owns shares in the Company, whether legally or beneficially, and directly or indirectly (including shares held through Mr. Bangxin Zhang’s personal holding company Bright Unison Limited or any other company, trust, nominee or agent, if any), representing more than 50% of the aggregate voting power of the then total issued and outstanding shares of the Company;

 

·Mr. Bangxin Zhang will not, directly or indirectly, (i) requisition or call any meeting of shareholders for the purpose of removing or replacing any of existing directors or appointing any new director, or (ii) propose any resolution at any of shareholders meetings to remove or replace any of existing directors or appoint any new director; and should any meeting of shareholders be called by the board of directors or requisitioned or called by shareholders for the purpose of removing or replacing any of the directors or appointing any new director, or if any resolution is proposed at any of shareholder meetings to remove or replace any of the directors or appoint any new director, the maximum number of votes which Mr. Bangxin Zhang will be permitted to exercise shall be equal to the total aggregate number of votes of the then total issued and outstanding shares of the Company held by all members of the Company, other than shares which are owned, whether legally or beneficially, and directly or indirectly by Mr. Bangxin Zhang, less one vote; and

 

·Mr. Bangxin Zhang will not cast any votes he has as a director or shareholder (if applicable) on any resolutions or matters concerning enforcing, amending or otherwise relating to the Deed being considered or voted upon by board of directors or shareholders, as the case may be.

 

In the opinion of Maples and Calder (Hong Kong) LLP, the Company's Cayman Islands legal counsel, the deed of undertaking constitutes the legal, valid and binding obligations of Mr. Bangxin Zhang, which cannot be unilaterally revoked by Mr. Bangxin Zhang, and is enforceable in accordance with its terms under existing Cayman Islands laws.

 

 F-18 

 

 

TAL EDUCATION GROUP

 

NOTES TO CONSOLIDATED FINANCIAL STATEMENTS - continued

FOR THE YEARS ENDED FEBRUARY 28, 2015, FEBRUARY 29, 2016

AND FEBRUARY 28, 2017

(In U.S. dollars, except share and share related data or otherwise noted)

 

1.ORGANIZATION AND PRINCIPAL ACTIVITIES - continued

 

Risks in relation to the VIE structure

 

The Company believes that TAL Beijing and Lebai Information's contractual arrangements with the VIEs and their respective subsidiaries, schools and shareholders are in compliance with PRC law and are legally enforceable. However, uncertainties in the PRC legal system could limit the Company's ability to enforce these contractual arrangements. If the legal structure and contractual arrangements were found to be in violation of any existing PRC laws and regulations, the Group would be subject to fines or potential actions by the relevant PRC regulatory authorities with broad discretions, which could include:

 

·revoke the Group's business and operating licenses;
·require the Group to discontinue or restrict its operations;
·limit the Group's business expansion in China by way of entering into contractual arrangements;
·restrict the Group's right to collect revenues or impose fines;
·block the Group's websites;
·require the Group to restructure the operations in such a way as to compel the Group to establish a new enterprise, re-apply for the necessary licenses or relocate its businesses, staff and assets;
·impose additional conditions or requirements with which the Group may not be able to comply; or
·take other regulatory or enforcement actions against the Group that could be harmful to its business.

 

The imposition of any of these penalties could result in a material adverse effect on the Company's ability to conduct the Group's business. In addition, if the imposition of any of these penalties causes the Company to lose the rights to direct the activities of the VIEs, and the VIEs' subsidiaries and schools, or the right to receive their economic benefits, the Company would no longer be able to consolidate the VIEs, and the VIEs' subsidiaries and schools. The Company does not believe that any penalties imposed or actions taken by the PRC government would result in the liquidation or dissolution of the Company, TAL Beijing, Lebai Information, or the VIEs and their respective subsidiaries and schools.

 

 F-19 

 

 

TAL EDUCATION GROUP

 

NOTES TO CONSOLIDATED FINANCIAL STATEMENTS - continued

FOR THE YEARS ENDED FEBRUARY 28, 2015, FEBRUARY 29, 2016

AND FEBRUARY 28, 2017

(In U.S. dollars, except share and share related data or otherwise noted)

 

1.ORGANIZATION AND PRINCIPAL ACTIVITIES - continued

 

Risks in relation to the VIE structure - continued

 

The four legal owners of Xueersi Education and Xueersi Network are Mr. Bangxin Zhang, Mr. Yachao Liu, Mr. Yunfeng Bai, and Mr. Yundong Cao, and the three legal owners of Xinxin Xiangrong are Mr. Zhang, Mr. Liu and Mr. Bai and the sole legal owner of Lebai Education is Xueersi Education. Mr. Zhang, Mr. Liu and Mr. Bai are shareholders and directors or officers of TAL Education Group. Mr. Cao is a beneficial owner of TAL Education Group. Xueersi Education is a VIE of the Group. The interests of Mr. Zhang, Mr. Liu, Mr. Bai and Mr. Cao as beneficial owners of Xueersi Education, Xueersi Network and Xinxin Xiangrong may differ from the interests of the Group as a whole, since these parties’ respective equity interests in Xueersi Education, Xueersi Network and Xinxin Xiangrong may conflict with their respective equity interests in the Group. When conflicts of interest arise, it is possible that any or all of these individuals may not act in the best interests of the Group, and such conflicts may not be resolved in the Group’s favor. In addition, these individuals may breach, or cause Xueersi Education, Xueersi Network and Xinxin Xiangrong, their subsidiaries and schools to breach, or refuse to renew, the existing contractual arrangements the Group has with them and Xueersi Education, Xueersi Network and Xinxin Xiangrong, their subsidiaries and schools. Other than the aforementioned deed of undertaking the Group entered with Mr. Zhang, the Group currently does not have any arrangements to address potential conflicts of interest between these individuals and the Company. To a large extent, the Group relies on the legal owners of Xueersi Education, Xueersi Network and Xinxin Xiangrong to abide by the laws of the Cayman Islands and China, which provide that directors and officers owe a fiduciary duty to the Company that requires them to act in good faith and in the best interests of the Company and not to use their positions for personal gains. If the Group cannot resolve any conflict of interest or dispute between it and these individuals, the Group would have to rely on legal proceedings, which could result in disruption of its business and subject it to substantial uncertainty as to the outcome of any such legal proceedings.

 

The VIE arrangements

 

The following consolidated financial statement balances and amounts of the Company's VIEs and their subsidiaries and schools, were included in the accompanying consolidated financial statements after the elimination of intercompany balances and transactions among the Company, its subsidiaries, its VIEs and VIEs’ subsidiaries and schools in the Group.

 

 F-20 

 

 

TAL EDUCATION GROUP

 

NOTES TO CONSOLIDATED FINANCIAL STATEMENTS - continued

FOR THE YEARS ENDED FEBRUARY 28, 2015, FEBRUARY 29, 2016

AND FEBRUARY 28, 2017

(In U.S. dollars, except share and share related data or otherwise noted)

 

1.ORGANIZATION AND PRINCIPAL ACTIVITIES - continued

 

The VIE arrangements - continued

 

  As of February 29,  As of February 28, 
  2016  2017 
       
Cash and cash equivalents $239,371,252  $129,006,713 
Term deposits  8,090,042   - 
Prepaid expenses and other current assets  24,983,517   183,886,072 
Total current assets  272,444,811   312,892,785 
Property and equipment, net  82,652,777   120,949,643 
Other non-current assets  163,504,716   392,352,040 
Total assets  518,602,304   826,194,468 
Deferred revenue-current  260,137,064   465,944,822 
Accrued expenses and other current liabilities  80,414,871   127,137,865 
Total current liabilities  340,551,935   593,082,687 
Total non-current liabilities  9,510,846   27,789,961 
Total liabilities $350,062,781  $620,872,648 

 

  For the year ended  For the year ended  For the year ended 
  February 28,  February 29,  February 28, 
  2015  2016  2017 
          
Net revenues $393,401,571  $575,928,039  $978,290,610 
Net income $121,489,140  $175,088,200  $279,491,964 

 

  For the year ended  For the year ended  For the year ended 
  February 28,  February 29,  February 28, 
  2015  2016  2017 
          
Net cash provided by operating activities $85,654,272  $200,357,576  $211,244,112 
Net cash used in investing activities $(60,089,867) $(111,318,060) $(298,626,732)
Net cash used in financing activities $-  $-  $(16,376,965)

 

As of February 28, 2015, February 29, 2016 and February 28, 2017, the balance of the amount payable by the VIEs and their subsidiaries and schools to TAL Beijing, Lebai Information or their designated affiliates related to the service fees was $18.7 million, $17.9 million and $49.0 million, respectively, and was eliminated upon consolidation. There are no consolidated VIEs' assets that are collateral for the VIEs' obligations and can only be used to settle the VIEs' obligation.

 

 F-21 

 

  

TAL EDUCATION GROUP

 

NOTES TO CONSOLIDATED FINANCIAL STATEMENTS - continued

FOR THE YEARS ENDED FEBRUARY 28, 2015, FEBRUARY 29, 2016

AND FEBRUARY 28, 2017

(In U.S. dollars, except share and share related data or otherwise noted)

 

1.           ORGANIZATION AND PRINCIPAL ACTIVITIES - continued

 

The VIE arrangements - continued

 

The following consolidated financial statement balances and amounts of the Company and its subsidiaries, excluding the Company's VIEs and VIEs' subsidiaries and schools, were included in the accompanying consolidated financial statements after the elimination of inter-company transactions and balances among the Company, its subsidiaries, its VIEs and VIEs’ subsidiaries and schools in the Group:

 

  As of February 29,  As of February 28, 
  2016  2017 
       
Cash and cash equivalents $194,670,784  $341,210,291 
Term deposits  9,202,594   - 
Prepaid expenses and other current assets  39,541,385   217,017,929 
Total current assets  243,414,763   558,228,220 
Property and equipment, net  31,976,906   33,357,075 
Other non-current assets  267,385,060   411,126,188 
Total assets  542,776,729   1,002,711,483 
Deferred revenue-current  20,797,686   38,202,210 
Accrued expenses and other current liabilities  21,813,806   35,855,446 
Total current liabilities  42,611,492   74,057,656 
Total non-current liabilities  227,967,273   453,111,316 
Total liabilities $270,578,765  $527,168,972 

 

  For the year ended  For the year ended  For the year ended 
  February 28,  February 29,  February 28, 
  2015  2016  2017 
          
Net revenues $40,567,998  $44,020,738  $64,809,045 
Net loss $(54,345,119) $(72,332,000) $(167,002,120)

 

  For the year ended  For the year ended  For the year ended 
  February 28,  February 29,  February 28, 
  2015  2016  2017 
          
Net cash provided by/ (used in) operating activities $61,923,715  $(12,639,156) $148,313,329 
Net cash used in investing activities $(85,695,143) $(104,033,927) $(219,638,616)
Net cash provided by financing activities $201,837,942  $645,989  $214,673,801 

 

Relevant PRC laws and regulations restrict the VIEs from transferring a portion of their net assets, equivalent to the balance of their statutory reserve and their paid in capital, to the Company in the form of loans and advances or cash dividends. Please refer to Note 23 for disclosure of restricted net assets.

 

 F-22 

 

  

TAL EDUCATION GROUP

 

NOTES TO CONSOLIDATED FINANCIAL STATEMENTS - continued

FOR THE YEARS ENDED FEBRUARY 28, 2015, FEBRUARY 29, 2016

AND FEBRUARY 28, 2017

(In U.S. dollars, except share and share related data or otherwise noted)

 

2.SIGNIFICANT ACCOUNTING POLICIES

 

Basis of presentation

 

The consolidated financial statements of the Group have been prepared in accordance with the accounting principles generally accepted in the United States of America ("U.S. GAAP").

 

Basis of consolidation

 

The consolidated financial statements include the financial statements of the Company, its subsidiaries, which are accounted for under the voting interest model, and its VIEs, VIEs’ subsidiaries and schools consolidated under the variable interest entity consolidation model. All inter-company transactions and balances have been eliminated upon consolidation.

 

Consolidation of Variable Interest Entities

 

The Company through TAL Beijing and Lebai Information, wholly owned foreign enterprises, has executed a series of contractual agreements with its VIEs, the VIEs’ subsidiaries and schools and the VIEs’ nominee shareholders. For a description of these contractual arrangements, see “Note 1 Organization and Principal Activities—The VIE Arrangements”. These contractual agreements do not provide TAL Beijing and Lebai Information with an equity interest in legal form in the VIEs. As the Company holds no legal form of equity ownership in the VIEs, the Company applied the variable interest entity consolidation model as set forth in Accounting Standards Codification 810, Consolidation (“ASC 810”) instead of the voting interest model of consolidation.

 

By design, the contractual agreements provide TAL Beijing and Lebai Information with a right to receive benefits equal to substantially all of the net income of these entities, and thus under ASC 810 these agreements are considered variable interests. Subsequent to identifying any variable interests, any party holding such variable interests must determine if the entity in which the interest is held is a variable interest entity and subsequently which reporting entity is the primary beneficiary of, and should therefore consolidate, the variable interest entity. Among other reasons, an entity is considered a variable interest entity if the holders of the equity investment at risk in the entity, as a group, lack any one of the following characteristics of a controlling financial interest:

 

·The power, through voting rights or similar rights, to direct the activities of the entity that most significantly impact the entity’s economic performance

 

·The obligation to absorb the entity’s expected losses, or

 

·The right to receive the entity’s expected residual returns

 

 F-23 

 

 

TAL EDUCATION GROUP

 

NOTES TO CONSOLIDATED FINANCIAL STATEMENTS - continued

FOR THE YEARS ENDED FEBRUARY 28, 2015, FEBRUARY 29, 2016

AND FEBRUARY 28, 2017

(In U.S. dollars, except share and share related data or otherwise noted)

 

2.SIGNIFICANT ACCOUNTING POLICIES - continued

 

Consolidation of Variable Interest Entities - continued

 

A reporting entity is considered to be the primary beneficiary, and thus the accounting parent, of a variable interest entity if it possesses both: (a) the power to direct the activities that most significantly impact the economic performance of the variable interest entity and (b) the obligation to absorb losses and/or the right to receive benefits from the entity that could potentially be significant to the variable interest entity.

 

As a result of the contractual arrangements, the nominee shareholders of the VIEs lack the characteristics of a controlling financial interest in the VIEs and therefore the VIEs are considered to be variable interest entities under ASC 810. The contractual arrangements, by design, provide TAL Beijing and Lebai Information the power to direct the activities that most significantly impact the economic performance of the VIEs and the right to receive substantially all the benefits of the VIEs, which causes TAL Beijing and Lebai Information to be the primary beneficiaries of the VIEs, and accordingly TAL Beijing and Lebai Information consolidate their operations.

 

Determining whether TAL Beijing and Lebai Information are the primary beneficiaries requires a careful evaluation of the facts and circumstances, including whether the contractual agreements are substantive under the applicable legal and financial reporting frameworks, i.e. PRC law and U.S. GAAP. The Company continually reviews its corporate governance arrangements to ensure that the contractual agreements are indeed substantive.

 

The Company has determined that the contractual agreements are in fact valid and legally enforceable. Such arrangements were entered into in order to comply with the underlying legal and/or regulatory restrictions that govern the ownership of a direct equity interest in the VIEs. In the opinion of the Company's PRC counsel, Tian Yuan Law Firm, the contracts are legally enforceable under PRC law. See “Note 1 Organization and Principal Activities—The VIE Arrangements”.

 

The Company has considered the existence of related party relationships, e.g. ownership of an equity interest in the Company and the VIEs, and the effect that might have on the enforceability of the contractual agreements and in turn whether they are substantive. The Company believes there are no barriers to exercise its rights under the contracts and therefore they are substantive and appropriately considered in the consolidation analysis in accordance with ASC 810. In assessing the shareholdings of certain individual parties in the Company and in the VIEs, specifically Mr. Bangxin Zhang, the Company acknowledges that from November 23, 2011, Mr. Bangxin Zhang, a majority nominee shareholder in the VIEs, also holds a majority voting interest in the Company, which resulted from conversion of Class B common shares with ten votes per share to Class A common shares with one vote per share by other shareholders. Therefore, the Company has reassessed the consolidation of its VIEs.

 

 F-24 

 

  

TAL EDUCATION GROUP

 

NOTES TO CONSOLIDATED FINANCIAL STATEMENTS - continued

FOR THE YEARS ENDED FEBRUARY 28, 2015, FEBRUARY 29, 2016

AND FEBRUARY 28, 2017

(In U.S. dollars, except share and share related data or otherwise noted)

 

2.SIGNIFICANT ACCOUNTING POLICIES - continued

 

Consolidation of Variable Interest Entities - continued

 

Although the contractual arrangements between TAL Beijing and its VIEs were designed to provide TAL Beijing with the characteristics of a controlling financial interest regardless of the respective shareholdings of Mr. Bangxin Zhang, during the period between November 23, 2011 and June 24, 2013, Mr. Bangxin Zhang’s majority voting interest in the Company, when combined with his status as a majority nominee shareholder in the VIEs, could have constrained the ability of the Company to exercise its rights under the contractual agreements. This is due to the fact that Mr. Bangxin Zhang’s majority voting interest in the Company provided him with the legal ability to control the composition of a majority of the board of directors and therefore may have provided him with the legal ability to affect whether or not the Company could exercise the rights contained in the contractual agreements. Mr. Bangxin Zhang did not exercise this power at any time during the period in which he held a majority voting interest in the Company and during such period. In fact, there was no change in the composition of the board of directors or in the day-to-day operations of the Company during the period.

 

On June 24, 2013 and July 29, 2013, the Company and Mr. Bangxin Zhang executed a deed of undertaking dated June 24, 2013 and a side letter dated July 29, 2013, respectively (collectively, the “Deed”). Pursuant to the terms of the Deed, as long as Mr. Bangxin Zhang owns a majority voting interest, whether legally or beneficially, and directly or indirectly, in Company, (1) Mr. Bangxin Zhang cannot requisition or call a meeting of shareholders or propose a shareholders resolution to appoint or remove a director, (2) if shareholders are asked to appoint or remove a director, the maximum number of votes which Mr. Bangxin Zhang will be permitted to exercise in connection with such shareholder approval is equal to the total aggregate number of votes of the then total issued and outstanding shares of the Company held by all members of the Company, other than shares which are owned, whether legally or beneficially, and directly or indirectly by Mr. Bangxin Zhang, less one vote and (3) if shareholders or board of directors are asked to consider or approve any matter related to the Deed, Mr. Bangxin Zhang cannot exercise his voting power.

 

 F-25 

 

  

TAL EDUCATION GROUP

 

NOTES TO CONSOLIDATED FINANCIAL STATEMENTS - continued

FOR THE YEARS ENDED FEBRUARY 28, 2015, FEBRUARY 29, 2016

AND FEBRUARY 28, 2017

(In U.S. dollars, except share and share related data or otherwise noted)

 

2.SIGNIFICANT ACCOUNTING POLICIES - continued

 

Consolidation of Variable Interest Entities - continued

 

Upon execution of the Deed, despite his ownership of and as long as he holds a majority voting interest, whether legally or beneficially, and directly or indirectly, in the Company, Mr. Bangxin Zhang will (1) not be permitted to requisition or call a meeting of shareholders or propose a shareholders resolution to appoint or remove a director, (2) in relation to any shareholder approvals to appoint or remove a director, only be permitted to exercise up to the number of votes equal to the total aggregate number of votes of the then total issued and outstanding shares of the Company held by all members of the Company, other than shares which are owned, whether legally or beneficially, and directly or indirectly by Mr. Bangxin Zhang, less one vote and (3) in relation to shareholders’ or board of directors’ consideration or approval of any matter related to the Deed, Mr. Bangxin Zhang cannot exercise his voting power. The terms of the Deed prevents Mr. Bangxin Zhang from controlling the rights of the Company as it relates to the contractual agreements, and accordingly, the Company retains a controlling financial interest in the VIEs and would consolidate them as the VIEs’ primary beneficiary.

 

Please see Note 1 for the presentation of abbreviated financial information of the VIEs and the Group without the VIEs, after elimination of intercompany balances and transactions.

 

Use of estimates

 

The preparation of financial statements in conformity with U.S. GAAP requires management to make estimates and assumptions that affect reported amounts of assets, liabilities, revenue, costs, and expenses, and the disclosure of contingent assets and liabilities. Actual results could differ from those estimates. Significant accounting estimates reflected in the Group's consolidated financial statements include purchase price allocation relating to business acquisitions, the forfeiture rate for share-based compensation, valuation allowance for deferred tax assets, the useful lives of property and equipment and intangible assets, impairment of intangible assets, long-lived assets, goodwill and long term investments, fair value assessment of long-term investments and consolidation of variable interest entities.

 

 F-26 

 

  

TAL EDUCATION GROUP

 

NOTES TO CONSOLIDATED FINANCIAL STATEMENTS - continued

FOR THE YEARS ENDED FEBRUARY 28, 2015, FEBRUARY 29, 2016

AND FEBRUARY 28, 2017

(In U.S. dollars, except share and share related data or otherwise noted)

 

2.SIGNIFICANT ACCOUNTING POLICIES - continued

 

Cash and cash equivalents

 

Cash and cash equivalents consist of cash on hand, demand deposits and highly liquid investments, which are unrestricted as to withdrawal or use, or have remaining maturities of three months or less when purchased.

 

Term deposits

 

Term deposits consist of deposits placed with financial institutions with original maturities of greater than three months and less than one year. If the term deposits are withdrawn before maturity date, the Group will be subject to a significant penalty for early redemption.

 

Restricted cash

 

The Group's restricted cash is related to deposits required by PRC government authorities for establishing new schools and subsidiaries and interest deposits in connection with the term and revolving facilities agreement disclosed in Note 13.

 

Short-term investments

 

Short-term investments include wealth management products, which are mainly deposits with variable interest rates placed with financial institutions and are restricted as to withdrawal and use. The Group classifies the wealth management products as “held-to-maturity” securities. The original maturities of the short-term investments are greater than three months, but less than twelve months.

 

For investment products indexed to an underlying stock or stock market, the Group elects the fair value method to record them at fair value in accordance with ASC 825 Financial Instruments. Changes in the fair value are reflected in the consolidated statements of operations.

 

Property and equipment, net

 

Property and equipment are stated at cost less accumulated depreciation and amortization. Depreciation and amortization are calculated on a straight-line basis over the following estimated useful lives:

 

Building35-40 years
Computer, network equipment and software3 years
Vehicles4-5 years
Office equipment and furniture3-5 years
Leasehold improvementShorter of the lease term or estimated useful lives

 

 F-27 

 

  

TAL EDUCATION GROUP

 

NOTES TO CONSOLIDATED FINANCIAL STATEMENTS - continued

FOR THE YEARS ENDED FEBRUARY 28, 2015, FEBRUARY 29, 2016

AND FEBRUARY 28, 2017

(In U.S. dollars, except share and share related data or otherwise noted)

 

2.SIGNIFICANT ACCOUNTING POLICIES - continued

 

Business combinations

 

Business combinations are recorded using the acquisition method of accounting. The assets acquired, the liabilities assumed, and any noncontrolling interests of the acquiree at the acquisition date, if any, are measured at their fair values as of the acquisition date. Goodwill is recognized and measured as the excess of the total consideration transferred plus the fair value of any noncontrolling interest of the acquiree and fair value of previously held equity interest in the acquiree, if any, at the acquisition date over the fair values of the identifiable net assets acquired. Common forms of the consideration made in acquisitions include cash and common equity instruments. Consideration transferred in a business acquisition is measured at the fair value as of the date of acquisition.

 

Where the consideration in an acquisition includes contingent consideration the payment of which depends on the achievement of certain specified conditions post-acquisition, the contingent consideration is recognized and measured at its fair value at the acquisition date and if recorded as a liability it is subsequently carried at fair value with changes in fair value reflected in earnings.

 

In a business combination achieved in stages, the Group remeasures the previously held equity interest in the acquiree immediately before obtaining control at its acquisition-date fair value and the remeasurement gain or loss, if any, is recognized in the consolidated statements of operations.

 

Business combinations occurred during the year ended February 28, 2017 are disclosed in Note 3.

 

Acquired intangible assets, net

 

Acquired intangible assets other than goodwill consist of trade name, domain names, partnership agreement, student base, non-compete agreements, copy rights, education licenses, customer relationship, concession, user base and technology, and are carried at cost, less accumulated amortization and impairment. Amortization of finite-lived intangible assets is computed using the straight-line method over the estimated useful lives. The amortization periods by major intangible asset classes are as follows:

 

Trade name and domain names3.0-10.4 years
Copyrights3.0-5.0 years
Student and user base1.3-7.0 years
Technology5.0 years
Partnership agreements2.6-3.5 years
Non-compete agreements2.0-3.0 years
Education licenses1.7-5.0 years
Customer relationship3.0-5.0 years
Concession3.0-5.0 years
School cooperation agreements5.0-6.4 years
Teaching materials10.0 years

 

 F-28 

 

  

TAL EDUCATION GROUP

 

NOTES TO CONSOLIDATED FINANCIAL STATEMENTS - continued

FOR THE YEARS ENDED FEBRUARY 28, 2015, FEBRUARY 29, 2016

AND FEBRUARY 28, 2017

(In U.S. dollars, except share and share related data or otherwise noted)

 

2.SIGNIFICANT ACCOUNTING POLICIES - continued

 

Impairment of long-lived assets

 

The Group reviews its long-lived assets for impairment whenever events or changes in circumstances indicate that the carrying amount of an asset may no longer be recoverable. When these events occur, the Group measures impairment by comparing the carrying value of the long-lived assets to the estimated undiscounted future cash flows expected to result from the use of the assets and their eventual disposition. If the sum of the expected undiscounted cash flow is less than the carrying amount of the assets, the Group would recognize an impairment loss based on the fair value of the assets.

 

Goodwill

 

The excess of the purchase price over the fair value of net assets acquired is recorded on the consolidated balance sheets as goodwill. Goodwill is not amortized, but tested for impairment annually or more frequently if event and circumstances indicate that it might be impaired.

 

ASC 350-20 permits the Group to first assess qualitative factors to determine whether it is "more likely than not" that the fair value of a reporting unit is less than its carrying amount as a basis for determining whether it is necessary to perform the two-step goodwill impairment test. Absent from any impairment indicators, the Group performs its annual impairment test on the last day of each fiscal year.

 

The Group does not choose to perform the assessment of qualitative factors for goodwill impairment and performs its annual impairment test using a two-step approach. The first step compares the fair value of a reporting unit to its carrying amount, including goodwill. If the fair value of the reporting unit is greater than its carrying amount, goodwill is not considered impaired and the second step is not required. If the fair value of the reporting unit is less than its carrying amount, the second step of the impairment test measures the amount of the impairment loss, if any, by comparing the implied fair value of goodwill to its carrying amount. If the carrying amount of goodwill exceeds its implied fair value, an impairment loss is recognized equal to that excess. The implied fair value of goodwill is calculated in the same manner that goodwill is calculated in a business combination, whereby the fair value of the reporting unit is allocated to all of the assets and liabilities of that unit, with the excess purchase price over the amounts assigned to assets and liabilities representing the implied fair value of goodwill.

 

The Group recognized no impairment loss on goodwill for any of the periods presented.

 

 F-29 

 

 

TAL EDUCATION GROUP

 

NOTES TO CONSOLIDATED FINANCIAL STATEMENTS - continued

FOR THE YEARS ENDED FEBRUARY 28, 2015, FEBRUARY 29, 2016

AND FEBRUARY 28, 2017

(In U.S. dollars, except share and share related data or otherwise noted)

 

2.SIGNIFICANT ACCOUNTING POLICIES - continued

 

Long-term investments

 

The Group’s long-term investments consist of cost method investments, equity method investments, available-for-sale investments and fair value option investments.

 

Cost method investments

 

For investee companies over which the Group neither has significant influence nor control through investment in common shares or in-substance common shares and which do not have readily determinable fair value, the Group accounts for the investments in cost method, under which the Group carries the investments at cost and recognize as income for any dividend received from distribution of the investee’s earnings.

 

The Group reviews its cost method investments for impairment whenever an event or circumstance indicates that an other-than-temporary impairment has occurred. The Group considers available quantitative and qualitative evidence in evaluating potential impairment of its cost method investments. An impairment charge is recorded if the cost of an investment exceeds its fair value and such excess is determined to be other-than temporary.

 

Equity method investments

 

Investee companies over which the Group has the ability to exercise significant influence, but does not have a controlling interest through investment in common shares or in-substance common shares, are accounted for using the equity method. Significant influence is generally considered to exist when the Group has an ownership interest in the voting stock of the investee between 20% and 50%, and other factors, such as representation on the investee’s board of directors, voting rights and the impact of commercial arrangements, are also considered in determining whether the equity method of accounting is appropriate. For certain investments in limited partnerships, where the Group holds less than a 20% equity or voting interest, the Group may also have significant influence.

 

Under the equity method, the Group initially records its investment at cost and subsequently recognizes the Group’s proportionate share of each equity investee’s net income or loss after the date of investment into earnings and accordingly adjusts the carrying amount of the investment. If financial statements of an investee cannot be made available within a reasonable period of time, the Group records its share of the net income or loss of an investee on a one quarter lag basis in accordance with ASC 323-10-35-6.

 

The Group reviews its equity method investments for impairment whenever an event or circumstance indicates that an other-than-temporary impairment has occurred. The Group considers available quantitative and qualitative evidence in evaluating potential impairment of its equity method investments. An impairment charge is recorded when the carrying amount of the investment exceeds its fair value and this condition is determined to be other-than-temporary.

   

Available-for-sale investments

 

For investments in investees' preferred shares which are determined to be debt securities, the Group accounts for them as available-for-sale investments when they are not classified as either trading or held-to-maturity investments. Available-for-sale investments are reported at fair value, with unrealized gains and losses recorded in accumulated other comprehensive income as a component of shareholders’ equity.

 

 F-30 

 

 

TAL EDUCATION GROUP

 

NOTES TO CONSOLIDATED FINANCIAL STATEMENTS - continued

FOR THE YEARS ENDED FEBRUARY 28, 2015, FEBRUARY 29, 2016

AND FEBRUARY 28, 2017

(In U.S. dollars, except share and share related data or otherwise noted)

 

2.SIGNIFICANT ACCOUNTING POLICIES - continued

 

Long-term investments - continued

 

Available-for-sale investments-continued

 

Realized gains and losses and provision for decline in value judged to be other than temporary, if any, are recognized in the consolidated statements of operations.

 

Fair value option investments

 

The Group elected the fair value option to account for certain investments whereby the change in fair value is recognized in the consolidated statements of operations.

 

Fair value

 

Fair value is the price that would be received from selling an asset or paid to transfer a liability in an orderly transaction between market participants at the measurement date. When determining the fair value measurements for assets and liabilities required or permitted to be recorded at fair value, the Group considers the principal or most advantageous market in which it would transact and it considers assumptions that market participants would use when pricing the asset or liability.

 

Authoritative literature provides a fair value hierarchy, which prioritizes the inputs to valuation techniques used to measure fair value into three broad levels. The level in the hierarchy within which the fair value measurement in its entirety falls is based upon the lowest level of input that is significant to the fair value measurement as follows:

 

Level 1

 

Level 1 applies to assets or liabilities for which there are quoted prices in active markets for identical assets or liabilities.

 

Level 2

 

Level 2 applies to assets or liabilities for which there are inputs other than quoted prices included within Level 1 that are observable for the assets or liabilities such as quoted prices for similar assets or liabilities in active markets; quoted prices for identical assets or liabilities in markets with insufficient volume or infrequent transactions (less active markets); or model-derived valuations in which significant inputs are observable or can be derived principally from, or corroborated by, observable market data.

 

Level 3

 

Level 3 applies to assets or liabilities for which there are unobservable inputs to the valuation methodology that are significant to the measurement of the fair value of the assets or liabilities.

 

Fair value of financial instruments is discussed in Note 14.

 

 F-31 

 

 

TAL EDUCATION GROUP

 

NOTES TO CONSOLIDATED FINANCIAL STATEMENTS - continued

FOR THE YEARS ENDED FEBRUARY 28, 2015, FEBRUARY 29, 2016

AND FEBRUARY 28, 2017

(In U.S. dollars, except share and share related data or otherwise noted)

 

2.SIGNIFICANT ACCOUNTING POLICIES - continued

 

Revenue recognition

 

The Group recognizes revenue when persuasive evidence of an arrangement exists, delivery has occurred, the sales price is fixed or determinable, and collectability is reasonably assured. Revenue is reported net of business tax, value added tax ("VAT") and related surcharge.

 

The primary sources of the Group's revenues are as follows:

 

(a)Educational programs and services

 

The educational programs and services primarily consist of after-school group tutoring (including Xueersi Peiyou small class, Mobby courses and Firstleap) and after-school one-on-one tutoring. Tuition revenue is generally collected in advance and is initially recorded as deferred revenue. Tuition revenue is recognized proportionately as the tutoring sessions are delivered. The revenue for educational programs and services for the years ended February 28, 2015, February 29, 2016 and February 28, 2017 are $415,002,434, $585,046,737 and $950,417,433, respectively.

 

Generally, for Xueersi Peiyou small class courses consisting of more than seven classes per course, the Group offers refunds for any remaining classes to students who decide to withdraw from a course, provided the course is less than two-thirds completed at the time of withdrawal. The refund is equal to and limited to the amount related to the undelivered classes. After two-thirds of a Xueersi Peiyou small class course is delivered, no refund will be provided. For Xueersi Peiyou small class courses with less than seven classes, no refund will be provided after the commencement of the courses. In a few cities, the Group offers proportional refunds for all undelivered classes regardless of the length of the courses. For mostMobby courses, the Group offers refunds of 60% of courses fees received to students who withdraw from a course, provided the course is less than one-third completed at the time of withdrawal. After one-third of the course is completed, no refund will be provided. Some of Mobby courses provide proportional refunds for all undelivered classes no matter when a refund is requested. For Firstleap, the Group offers refunds of 50% of courses fees received to students who withdraw from a course, provided the course is less than one-third completed at the time of withdrawal. After one-third of the course is completed but less than half of the courses completed at the time of withdrawal, one-third of the courses fees could be refunded. After half of the course is completed, no refund will be provided. For personalized premium services, a student can withdraw at any time and receive a refund equal to and limited to the amount related to the undelivered classes. The refund is recorded as a reduction of the related deferred revenue and has no impact on recognized revenue. Historically, the Group has not experienced material refunds on recognized revenue, and as such, no accrual for estimated refunds is deemed necessary.

 

 F-32 

 

 

TAL EDUCATION GROUP

 

NOTES TO CONSOLIDATED FINANCIAL STATEMENTS - continued

FOR THE YEARS ENDED FEBRUARY 28, 2015, FEBRUARY 29, 2016

AND FEBRUARY 28, 2017

(In U.S. dollars, except share and share related data or otherwise noted)

 

2.SIGNIFICANT ACCOUNTING POLICIES - continued

 

Revenue recognition - continued

 

(a)Educational programs and services - continued

 

The Group distributes coupons to attract both existing and prospective students to enroll in its courses. The coupon has fixed dollar amounts and can only be used against future courses. The coupon is accounted for as a reduction of revenue when the relevant revenue is recognized in the consolidated statements of operations.

 

The Group has a sales incentive plan effective from September 1, 2013 for after-school one-on-one tutoring services. Under the sales incentive plan, students can get certain number of free classes in the future based on the amounts of tuition fees they deposit and consume. The sales incentive plan was terminated on July 1, 2016. The tuition fees deposited by students through that date can still be applied to the sales incentive plan until completely consumed. Revenue is recognized proportionately as the tutoring sessions are delivered by applying the related discount rates based on the deposited amounts. If there are any changes in the discount rates due to additional tuition fee payment or tuition fee refund, changes in revenue are recognized using a cumulative catch-up method.

 

(b)Online education services through www.xueersi.com

 

The online education services provided by the Group through www.xueersi.com to its students include live class and pre-recorded course content and the revenue for the years ended February 28, 2015, February 29, 2016 and February 28, 2017 are $15,489,758, $24,710,561 and $48,878,453, respectively.

 

Students enroll for online courses through www.xueersi.com by the use of prepaid study cards or payment to the Group's on-line accounts. The proceeds collected are initially recorded as deferred revenue. For live class courses, revenues are recognized proportionately as the tutoring sessions are delivered. For pre-recorded course content, revenues are recognized on a straight line basis over the subscription period from the date in which the students activate the courses to the date in which the subscribed courses end. Refunds are provided to the students who decide to withdraw from the subscribed courses within the course offer period and a proportional refund is based on the percentage of untaken courses to the total courses offered. Historically, the Group has not experienced material refunds on the recognized revenue, and as such, no accrual for estimated refunds is deemed necessary.

 

 F-33 

 

 

TAL EDUCATION GROUP

 

NOTES TO CONSOLIDATED FINANCIAL STATEMENTS - continued

FOR THE YEARS ENDED FEBRUARY 28, 2015, FEBRUARY 29, 2016

AND FEBRUARY 28, 2017

(In U.S. dollars, except share and share related data or otherwise noted)

 

2.SIGNIFICANT ACCOUNTING POLICIES - continued

 

Revenue recognition – continued

 

(c)Others

 

Other revenues are primarily derived from 1) advertising services provided on the Group's online platforms; 2) educational materials sales; and 3) consulting service and test preparation courses related to overseas studying. Revenue is recognized after a contract is signed, the price is fixed or determinable, services or products are delivered and collection is reasonably assured. Other revenues for the years ended February 28, 2015, February 29, 2016 and February 28, 2017 are $3,477,377, $10,191,479 and $43,803,769, respectively.

 

Share-based compensation

 

Share-based payment transactions with employees are measured based on the grant date fair value of the equity instrument issued and recognized as compensation expense net of a forfeiture rate on a straight-line basis, over the requisite service period, with a corresponding impact reflected in additional paid-in capital.

 

The estimate of forfeiture rate will be adjusted over the requisite service period to the extent that actual forfeiture rate differs, or is expected to differ, from such estimates. Changes in estimated forfeiture rate will be recognized through a cumulative catch-up adjustment in the period of change.

 

Value added tax

 

Pursuant to the PRC tax laws, in case of any product sales, generally the VAT rate is 3% of the gross sales for small scale VAT payer and 17% of the gross sales for general VAT payer. TAL Beijing and Xueersi Education are deemed as general VAT payer since January 2010 and August 2010 respectively for the sales of guidance materials and the intercompany sales of self-developed software. For general VAT payer, VAT on sales is calculated at 17% on revenue from product sales and paid after deducting input VAT on purchases. The net VAT balance between input VAT and output VAT is reflected in the accounts under other taxes payable.

 

The Group's online education services and inter-company technical services are subject to VAT at the rate of 6% of revenue for general VAT payer and hence Beijing Xintang Sichuang, TAL Beijing, Xueersi Education and Yidu Huida are deemed as general VAT payer at the rate of 6% since September 2012. Zhixuesi Beijing was deemed as general VAT payer at the rate of 6% since August 2013 and elects a simple VAT collection method since November 2016. Xinxin Xiangrong and Pengxin TAL are deemed general VAT payers at the rate of 6% since June 2015 and May 2016, respectively.

 

Xueersi Education enjoys VAT exemption for book sales from February 2014 to December 2017.

 

Since May 2016, in accordance with Cai Shui [2016] No. 68, non-academic education service providers who are general VAT payer could elect a simple VAT collection method and apply for a 3% VAT rate. The Group’s schools which were previously subject to business tax are now subject to a VAT rate of 3%.

 

 F-34 

 

 

TAL EDUCATION GROUP

 

NOTES TO CONSOLIDATED FINANCIAL STATEMENTS - continued

FOR THE YEARS ENDED FEBRUARY 28, 2015, FEBRUARY 29, 2016

AND FEBRUARY 28, 2017

(In U.S. dollars, except share and share related data or otherwise noted)

 

2.SIGNIFICANT ACCOUNTING POLICIES - continued

 

Operating leases

 

Leases where substantially all the rewards and risks of the ownership of the assets remain with the leasing companies are accounted for as operating leases. Payments made for the operating leases are charged to the consolidated statements of operations on a straight-line basis over the shorter of the lease term or estimated useful life, and have been included in the consolidated statements of operations.

 

Advertising costs

 

The Group expenses advertising costs as incurred. Total advertising costs incurred were $3,276,393, $2,637,778 and $5,331,088 for the years ended February 28, 2015, February 29, 2016 and February 28, 2017, respectively, and have been included in selling and marketing expenses in the consolidated statements of operations.

 

Government subsidies

 

The Group reports government subsidies as other income when received from local government authority with no limitation on the use of the subsidies. The Group receives government subsidies related to government sponsored projects and records such government subsidies as a liability when it is received and records it as other income when there is no further performance obligation.

 

Government subsidies received totaled $440,210, $3,301,463 and $3,107,229 for the years ended February 28, 2015, February 29, 2016 and February 28, 2017, respectively. The Group recorded $464,327, $3,327,169 and $3,113,877 government subsidies as other income for the years ended February 28, 2015, February 29, 2016 and February 28, 2017, respectively.

 

Foreign currency translation

 

The functional and reporting currency of the Company is the United States dollar. The functional currency of the Company's PRC subsidiaries, VIEs and VIEs' subsidiaries and schools in the PRC is Renminbi ("RMB").

 

Monetary assets and liabilities denominated in currencies other than the applicable functional currencies are translated into the functional currencies at the prevailing rates of exchange at the balance sheet date. Nonmonetary assets and liabilities are remeasured into the applicable functional currencies at historical exchange rates. Transactions in currencies other than the applicable functional currencies during the year are converted into the functional currencies at the applicable rates of exchange prevailing at the transaction dates. Transaction gains and losses are recognized in the consolidated statements of operations. For the years ended February 28, 2015, February 29, 2016 and February 28, 2017, the Group recorded exchange loss of $1,691,122, $5,186,540 and $1,288,132 respectively in other income/expense in the consolidated statements of operations.

 

 F-35 

 

 

TAL EDUCATION GROUP

 

NOTES TO CONSOLIDATED FINANCIAL STATEMENTS - continued

FOR THE YEARS ENDED FEBRUARY 28, 2015, FEBRUARY 29, 2016

AND FEBRUARY 28, 2017

(In U.S. dollars, except share and share related data or otherwise noted)

 

2.SIGNIFICANT ACCOUNTING POLICIES - continued

 

Foreign currency translation - continued

 

For translating the results of the PRC subsidiaries into the functional currency of the Company, assets and liabilities are translated from each subsidiary's functional currency to the reporting currency at the exchange rate on the balance sheet date. Equity amounts are translated at historical exchange rates, and revenues, expenses, gains and losses are translated using the average rate for the period. Translation adjustments are reported as cumulative translation adjustments and are shown as a separate component of other comprehensive income in the consolidated statements of changes in equity and comprehensive income.

 

Foreign currency risk

 

RMB is not a freely convertible currency. The State Administration for Foreign Exchange, under the authority of the People's Bank of China, controls the conversion of RMB into other currencies. The value of the RMB is subject to changes in central government policies and to international economic and political developments affecting supply and demand in the China Foreign Exchange Trading System market. Cash and cash equivalents, term deposits and restricted cash of the Group included aggregate amounts of $372,001,401 and $316,351,713 as of February 29, 2016 and February 28, 2017, respectively, which were denominated in RMB.

 

Income taxes

 

Deferred income taxes are recognized for temporary differences between the tax basis of assets and liabilities and their reported amounts in the financial statements, net of operating loss carry forwards and credits, by applying enacted statutory tax rates applicable to future years. Deferred tax assets are reduced by a valuation allowance when, in the opinion of management, it is more likely than not that some portion or all of the deferred tax assets will not be realized. Current income taxes are provided for in accordance with the laws and regulations applicable to the Group as enacted by the relevant tax authorities.

 

The impact of an uncertain income tax position on the income tax return is recognized at the largest amount that is more-likely-than-not to be sustained upon audit by the relevant tax authorities. An uncertain income tax position will not be recognized if it has less than a 50% likelihood of being sustained. Interest and penalties on income taxes will be classified as a component of the provisions for income taxes.

 

Comprehensive income

 

Comprehensive income includes net income, unrealized gain or loss on available-for-sale investments, and foreign currency translation adjustments.Comprehensive income is reported in the consolidated statements of comprehensive income.

 

 F-36 

 

 

TAL EDUCATION GROUP

 

NOTES TO CONSOLIDATED FINANCIAL STATEMENTS - continued

FOR THE YEARS ENDED FEBRUARY 28, 2015, FEBRUARY 29, 2016

AND FEBRUARY 28, 2017

(In U.S. dollars, except share and share related data or otherwise noted)

 

2.SIGNIFICANT ACCOUNTING POLICIES - continued

 

Concentration of credit risk

 

Financial instruments that potentially expose the Group to significant concentration of credit risk consist primarily of cash and cash equivalents, term deposits and restricted cash. The Group places its cash and cash equivalents, term deposits and restricted cash in financial institutions with high credit ratings.

 

Financial instruments

 

The Group's financial instruments consist primarily of cash and cash equivalents, term deposits, restricted cash, short-term investments, amounts due from related parties and amounts due to related parties, accounts payable, income tax payable, long-term debt and bond payable. The carrying amount of long-term debt approximates fair value as its interest rates are at the same level of current market yield for comparable debts. The carrying amounts of other financial instruments, except for bond payable, approximate their fair values because of their generally short maturities. The bond payable is recorded at amortized cost.

 

Net income per share

 

Basic net income per share is computed by dividing net income attributable to common shareholders of the Company by the weighted average number of common shares outstanding during the year. Diluted net income per share reflects the potential dilution that could occur if securities or other contracts to issue common shares were exercised into common shares. Common share equivalents are excluded from the computation of the diluted net income per share in years when their effect would be anti-dilutive. The Group has share options, non-vested shares and bond payable which could potentially dilute basic earnings per share in the future. To calculate the number of shares for diluted net income per share, the effect of the share options and non-vested shares is computed using the treasury stock method. The dilutive effect of the bond payable is computed using as-if converted method.

 

Recent accounting pronouncements adopted

 

In June 2014, the Financial Accounting Standards Board ("FASB") issued a new pronouncement which requires that a performance target that affects vesting and that could be achieved after the requisite service period be treated as a performance condition. A reporting entity should apply existing guidance in Topic 718, Compensation – Stock Compensation, as it relates to awards with performance conditions that affect vesting to account for such awards. The performance target should not be reflected in estimating the grant-date fair value of the award. Compensation cost should be recognized in the period in which it becomes probable that the performance target will be achieved and should represent the compensation cost attributable to the period(s) for which the requisite service has already been rendered. If the performance target becomes probable of being achieved before the end of the requisite service period, the remaining unrecognized compensation cost should be recognized prospectively over the remaining requisite service period. The total amount of compensation cost recognized during and after the requisite service period should reflect the number of awards that are expected to vest and should be adjusted to reflect those awards that ultimately vest. The requisite service period ends when the employee can cease rendering service and still be eligible to vest in the award if the performance target is achieved.

 

The amendments in this Accounting Standards Update ("ASU") are effective for annual periods and interim periods within those annual periods beginning after December 15, 2015. Earlier adoption is permitted.

 

 F-37 

 

 

TAL EDUCATION GROUP

 

NOTES TO CONSOLIDATED FINANCIAL STATEMENTS - continued

FOR THE YEARS ENDED FEBRUARY 28, 2015, FEBRUARY 29, 2016

AND FEBRUARY 28, 2017

(In U.S. dollars, except share and share related data or otherwise noted)

 

2.SIGNIFICANT ACCOUNTING POLICIES - continued

 

Recent accounting pronouncements adopted -continued

 

Entities may apply the amendments in this ASU either: (a) prospectively to all awards granted or modified after the effective date; or (b) retrospectively to all awards with performance targets that are outstanding as of the beginning of the earliest annual period presented in the financial statements and to all new or modified awards thereafter. If retrospective transition is adopted, the cumulative effect of applying this ASU as of the beginning of the earliest annual period presented in the financial statements should be recognized as an adjustment to the opening retained earnings balance at that date. In addition, if retrospective transition is adopted, an entity may use hindsight in measuring and recognizing the compensation cost. The Group adopted this ASU on March 1, 2016 and determined it has no impact in the current year.

 

In February 2015, the FASB issued the ASU 2015-02, “Amendments to the Consolidation Analysis”. The objective of issuing the amendments is to change the analysis that a reporting entity must perform to determine whether it should consolidate certain types of legal entities. The amendments are an improvement to current U.S. GAAP because they simplify the Codification and reduce the number of consolidation models through the elimination of the indefinite deferral of Statement 167 and because they place more emphasis on risk of loss when determining a controlling financial interest. The amendments are effective for public business entities for fiscal years, and for interim periods within those fiscal years, beginning after December 15, 2015. Early adoption is permitted, including adoption in an interim period. If an entity early adopts the amendments in an interim period, any adjustments should be reflected as of the beginning of the fiscal year that includes that interim period. A reporting entity may apply the amendments in this Update using a modified retrospective approach by recording a cumulative-effect adjustment to equity as of the beginning of the fiscal year of adoption. A reporting entity also may apply the amendments retrospectively. The Group adopted this ASU on March 1, 2016 and determined it has no impact in the current year.

 

In May 2015, the FASB issued a pronouncement which provides amendments on the disclosure for fair value measured investments in certain entities that calculate net asset value per share (or its equivalent). The amendments remove the requirement to categorize within the fair value hierarchy all investments for which fair value is measured using the net asset value per share practical expedient. The amendments also remove the requirement to make certain disclosures for all investments that are eligible to be measured at fair value using the net asset value per share practical expedient. Rather, those disclosures are limited to investments for which the entity has elected to measure the fair value using that practical expedient. The amendments apply to reporting entities that elect to measure the fair value of an investment within the scope of paragraphs 820-10-15-4 through 15-5 using the net asset value per share (or its equivalent) practical expedient in paragraph 820-10-35-59.

 

 F-38 

 

 

TAL EDUCATION GROUP

 

NOTES TO CONSOLIDATED FINANCIAL STATEMENTS - continued

FOR THE YEARS ENDED FEBRUARY 28, 2015, FEBRUARY 29, 2016

AND FEBRUARY 28, 2017

(In U.S. dollars, except share and share related data or otherwise noted)

 

2.SIGNIFICANT ACCOUNTING POLICIES - continued

 

Recent accounting pronouncements adopted-continued

 

The amendments are effective for public business entities for fiscal years beginning after December 15, 2015, and interim periods within those fiscal years. For all other entities, the amendments in this Update are effective for fiscal years beginning after December 15, 2016, and interim periods within those fiscal years. A reporting entity should apply the amendments retrospectively to all periods presented. The retrospective approach requires that an investment for which fair value is measured using the net asset value per share practical expedient be removed from the fair value hierarchy in all periods presented in an entity’s financial statements. Earlier application is permitted. The Group adopted this ASU on March 1, 2016 and determined it has no impact in the current year.

 

In September 2015, the FASB issued a new pronouncement ASU 2015-16, Business Combinations (Topic 805): Simplifying the Accounting for Measurement-Period Adjustments. To simplify the accounting for adjustments made to provisional amounts recognized in a business combination, the amendments eliminate the requirement to retrospectively account for those adjustments. Under this ASU, an acquirer must recognize adjustments to provisional amounts that are identified during the measurement period in the reporting period in which the adjustment amounts are determined. The ASU also requires acquirers to present separately on the face of the income statement, or disclose in the notes, the portion of the amount recorded in current-period earnings by line item that would have been recorded in previous reporting periods if the adjustment to the provisional amounts had been recognized as of the acquisition date. For public business entities, the ASU is effective for fiscal years beginning after December 15, 2015, including interim periods within those fiscal years. The ASU must be applied prospectively to adjustments to provisional amounts that occur after the effective date. Early adoption is permitted for financial statements that have not been issued. The Group adopted this ASU on March 1, 2016 and the effects of the pronouncement have been reflected in the consolidated financial statements.

 

In November 2015, the FASB issued a new pronouncement ASU 2015-17 which changes how deferred taxes are classified on organizations’ balance sheets. The ASU eliminates the current requirement for organizations to present deferred tax liabilities and assets as current and noncurrent in a classified balance sheet. Instead, organizations will be required to classify all deferred tax assets and liabilities as noncurrent.

 

The amendments apply to all organizations that present a classified balance sheet. For public companies, the amendments are effective for financial statements issued for annual periods beginning after December 15, 2016, and interim periods within those annual periods. Earlier application is permitted for all entities as of the beginning of an interim or annual reporting period. This ASU may be applied prospectively to all deferred tax liabilities and assets or retrospectively to all periods presented. The Group elected to early adopt this new guidance on a prospective basis and have applied the changes to all deferred tax liabilities and assets and to the consolidated balance sheet as of February 28, 2017. The Group did not retrospectively apply the changes to prior periods.

 

 F-39 

 

  

TAL EDUCATION GROUP

 

NOTES TO CONSOLIDATED FINANCIAL STATEMENTS - continued

FOR THE YEARS ENDED FEBRUARY 28, 2015, FEBRUARY 29, 2016

AND FEBRUARY 28, 2017

(In U.S. dollars, except share and share related data or otherwise noted)

 

2.SIGNIFICANT ACCOUNTING POLICIES - continued

 

Recent accounting pronouncements not yet adopted

 

In May 2014, the Financial Accounting Standards Board (“FASB”) issued a new pronouncement which affects any entity using U.S. GAAP that either enters into contracts with customers to transfer goods or services or enters into contracts for the transfer of nonfinancial assets unless those contracts are within the scope of other standards (e.g., insurance contracts or lease contracts). This ASU will supersede the revenue recognition requirements in Topic 605, Revenue Recognition, and most industry-specific guidance. This ASU also supersedes some cost guidance included in Subtopic 605-35, Revenue Recognition—Construction-Type and Production-Type Contracts. In addition, the existing requirements for the recognition of a gain or loss on the transfer of nonfinancial assets that are not in a contract with a customer (e.g., assets within the scope of Topic 360, Property, Plant, and Equipment, and intangible assets within the scope of Topic 350, Intangibles—Goodwill and Other) are amended to be consistent with the guidance on recognition and measurement (including the constraint on revenue) in this ASU.

 

The core principle of the guidance is that an entity should recognize revenue to depict the transfer of promised goods or services to customers in an amount that reflects the consideration to which the entity expects to be entitled in exchange for those goods or services. To achieve that core principle, an entity should apply the following steps:

 

Step 1: Identify the contract(s) with a customer.

Step 2: Identify the performance obligations in the contract.

Step 3: Determine the transaction price.

Step 4: Allocate the transaction price to the performance obligations in the contract.

Step 5: Recognize revenue when (or as) the entity satisfies a performance obligation.

 

 F-40 

 

 

TAL EDUCATION GROUP

 

NOTES TO CONSOLIDATED FINANCIAL STATEMENTS - continued

FOR THE YEARS ENDED FEBRUARY 28, 2015, FEBRUARY 29, 2016

AND FEBRUARY 28, 2017

(In U.S. dollars, except share and share related data or otherwise noted)

 

2.SIGNIFICANT ACCOUNTING POLICIES - continued

 

Recent accounting pronouncements not yet adopted- continued

 

For a public entity, the amendments in this ASU are effective for annual reporting periods beginning after December 15, 2016, including interim periods within that reporting period. Early application is not permitted.

 

An entity should apply the amendments in this ASU using one of the following two methods:

 

1.Retrospectively to each prior reporting period presented and the entity may elect any of the following practical expedients:

 

·For completed contracts, an entity need not restate contracts that begin and end within the same annual reporting period.
·For completed contracts that have variable consideration, an entity may use the transaction price at the date the contract was completed rather than estimating variable consideration amounts in the comparative reporting periods.
·For all reporting periods presented before the date of initial application, an entity need not disclose the amount of the transaction price allocated to remaining performance obligations and an explanation of when the entity expects to recognize that amount as revenue.

 

2.Retrospectively with the cumulative effect of initially applying this ASU recognized at the date of initial application. If an entity elects this transition method it also should provide the additional disclosures in reporting periods that include the date of initial application of:

 

·The amount by which each financial statement line item is affected in the current reporting period by the application of this ASU as compared to the guidance that was in effect before the change.
·An explanation of the reasons for significant changes.

 

In August 2015, FASB issued its final standard formally amending the effective date of the new revenue recognition guidance. The amendments in this ASU are effective for annual reporting periods beginning after December 15, 2017, including interim periods within that reporting period. Earlier application is permitted only as of annual reporting periods beginning after December 15, 2016, including interim reporting periods within that reporting period. The new revenue guidance may be applied retrospectively to each prior period presented or retrospectively with the cumulative effect recognized as of the date of adoption.

 

The Group is in the process of evaluating the impact of this pronouncement to its consolidated financial statements.

 F-41 

 

 

TAL EDUCATION GROUP

 

NOTES TO CONSOLIDATED FINANCIAL STATEMENTS - continued

FOR THE YEARS ENDED FEBRUARY 28, 2015, FEBRUARY 29, 2016

AND FEBRUARY 28, 2017

(In U.S. dollars, except share and share related data or otherwise noted)

 

2.SIGNIFICANT ACCOUNTING POLICIES - continued

 

Recent accounting pronouncements not yet adopted - continued

 

In January 2016, the FASB issued a new pronouncement ASU 2016-01 which is intended to improve the recognition and measurement of financial instruments. The ASU affects public and private companies, not-for-profit organizations, and employee benefit plans that hold financial assets or owe financial liabilities.

 

The new guidance makes targeted improvements to existing U.S. GAAP by:

 

Requiring equity investments (except those accounted for under the equity method of accounting, or those that result in consolidation of the investee) to be measured at fair value with changes in fair value recognized in net income;
Requiring public business entities to use the exit price notion when measuring the fair value of financial instruments for disclosure purposes;
Requiring separate presentation of financial assets and financial liabilities by measurement category and form of financial asset (i.e., securities or loans and receivables) on the balance sheet or the accompanying notes to the financial statements;
Eliminating the requirement to disclose the fair value of financial instruments measured at amortized cost for organizations that are not public business entities;
Eliminating the requirement for public business entities to disclose the method(s) and significant assumptions used to estimate the fair value that is required to be disclosed for financial instruments measured at amortized cost on the balance sheet; and
Requiring a reporting organization to present separately in other comprehensive income the portion of the total change in the fair value of a liability resulting from a change in the instrument-specific credit risk (also referred to as “own credit”) when the organization has elected to measure the liability at fair value in accordance with the fair value option for financial instruments.

 

The new guidance is effective for public companies for fiscal years beginning after December 15, 2017, including interim periods within those fiscal years. The new guidance permits early adoption of the own credit provision. Adoption of the amendment must be applied by means of a cumulative-effect adjustment to the balance sheet as of the beginning of the fiscal year of adoption, except for amendments related to equity instruments that do not have readily determinable fair values which should be applied prospectively. The Group is in the process of evaluating the impact of the adoption of this ASU.

 

 F-42 

 

 

TAL EDUCATION GROUP

 

NOTES TO CONSOLIDATED FINANCIAL STATEMENTS - continued

FOR THE YEARS ENDED FEBRUARY 28, 2015, FEBRUARY 29, 2016

AND FEBRUARY 28, 2017

(In U.S. dollars, except share and share related data or otherwise noted)

 

2.SIGNIFICANT ACCOUNTING POLICIES - continued

 

Recent accounting pronouncements not yet adopted - continued

 

In February 2016, the FASB issued ASU No. 2016-02, Leases (Topic 842). The guidance supersedes existing guidance on accounting for leases with the main difference being that operating leases are to be recorded in the statement of financial position as right-of-use assets and lease liabilities, initially measured at the present value of the lease payments. For operating leases with a term of 12 months or less, a lessee is permitted to make an accounting policy election not to recognize lease assets and liabilities. For public business entities, the guidance is effective for fiscal years beginning after December 15, 2018, including interim periods within those fiscal years. Early application of the guidance is permitted. In transition, entities are required to recognize and measure leases at the beginning of the earliest period presented using a modified retrospective approach. The Group is in the process of evaluating the impact that this guidance will have on its consolidated financial statements.

 

In March 2016, the FASB issued ASU No. 2016-06, Contingent Put and Call Options in Debt Instruments.  The amendments apply to all entities that are issuers of or investors in debt instruments (or hybrid financial instruments that are determined to have a debt host) with embedded call (put) options. The Amendments clarify the requirements for assessing whether contingent call (put) options that can accelerate the payment of principal on debt instruments are clearly and closely related to their debt hosts, which is one of the criteria for bifurcating an embedded derivative.  An entity performing the assessment under the amendments is required to assess the embedded call (put) options solely in accordance with the four-step decision sequence. Consequently, when a call (put) option is contingently exercisable, an entity does not have to assess whether the event that triggers the ability to exercise a call (put) option is related to interest rates or credit risks.  The amendments are an improvement to GAAP because they eliminate diversity in practice in assessing embedded contingent call (put) options in debt instruments. For public companies, the amendments are effective for fiscal years beginning after December 15, 2016, including interim periods within those fiscal years. An entity should apply the amendments on a modified retrospective basis to existing debt instruments as of the beginning of the fiscal year for which the amendments are effective. The Group does not expect the adoption of this pronouncement will have a significant effect on its consolidated financial position or results of operations.

 

 F-43 

 

 

TAL EDUCATION GROUP

 

NOTES TO CONSOLIDATED FINANCIAL STATEMENTS - continued

FOR THE YEARS ENDED FEBRUARY 28, 2015, FEBRUARY 29, 2016

AND FEBRUARY 28, 2017

(In U.S. dollars, except share and share related data or otherwise noted)

 

2.SIGNIFICANT ACCOUNTING POLICIES - continued

 

Recent accounting pronouncements not yet adopted - continued

 

In March 2016, the FASB issued ASU No. 2016-07, simplifying the Transition to the Equity Method of Accounting.  The amendments eliminate the requirement that when an investment qualified for use of the equity method as a result of an increase in the level of ownership interest or degree of influence, an investor must adjust the investment, results of operations, and retained earnings retroactively on a step-by-step basis as if the equity method had been in effect during all previous periods that the investment had been held.  The amendments require that the equity method investor add the cost of acquiring the additional interest in the investee to the current basis of the investor’s previous held interest and adopt the equity method of accounting as of the date the investment becomes qualified for equity method accounting. Therefore, upon qualifying for the equity method of accounting, no retroactive adjustment of the investment is required. The amendments require that an entity that has an available-for-sale equity security that becomes qualified for the equity method of accounting recognize through earnings the unrealized holding gain or loss in accumulated other comprehensive income at the date the investment becomes qualified for use of the equity method.  The amendments are effective for all entities for fiscal years, and interim periods within those fiscal years, beginning after December 15, 2016.  The amendments should be applied prospectively upon their effective date to increase in the level of ownership interest or degree of influence that result in the adoption of the equity method.  Earlier application is permitted. The Group does not expect the adoption of this pronouncement will have a significant effect on its consolidated financial position or results of operations.

 

In March 2016, the FASB issued ASU 2016-09, Compensation - Stock Compensation (Topic 718): Improvements to Employee Share-Based Payment Accounting. The new guidance simplifies certain aspects related to income taxes, statement of cash flows, and forfeitures when accounting for share-based payment transactions. Certain of the amendments related to timing of the recognition of tax benefits and tax withholding requirements should be applied using a modified retrospective transition method. Amendments related to the presentation of the statement of cash flows should be applied retrospectively. All other provisions may be applied on a prospective or modified retrospective basis. For a public entity, the amendments in this ASU are effective for annual reporting periods beginning after December 15, 2016, including interim periods within that reporting period. Early application will be permitted. The Group plans to adopt this new guidance starting from the first quarter of fiscal year 2018 and does not expect the adoption of this update to have a material impact on its consolidated financial statements.

 

 F-44 

 

 

TAL EDUCATION GROUP

 

NOTES TO CONSOLIDATED FINANCIAL STATEMENTS - continued

FOR THE YEARS ENDED FEBRUARY 28, 2015, FEBRUARY 29, 2016

AND FEBRUARY 28, 2017

(In U.S. dollars, except share and share related data or otherwise noted)

 

2.SIGNIFICANT ACCOUNTING POLICIES - continued

 

Recent accounting pronouncements not yet adopted - continued

 

In June 2016, the FASB issued ASU 2016-13, Financial Instruments — Credit Losses (Topic 326), Measurement of Credit Losses on Financial Statements. This ASU requires a financial asset (or group of financial assets) measured at amortized cost basis to be presented at the net amount expected to be collected. The allowance for credit losses is a valuation account that is deducted from the amortized cost basis of the financial asset(s) to present the net carrying value at the amount expected to be collected on the financial asset. This Accounting Standards Update affects entities holding financial assets and net investment in leases that are not accounted for at fair value through net income. The amendments affect loans, debt securities, trade receivables, net investments in leases, off balance sheet credit exposures, reinsurance receivables, and any other financial assets not excluded from the scope that have the contractual right to receive cash. For public business entities that are U.S. Securities and Exchange Commission (SEC) filers, the amendments in this Update are effective for fiscal years beginning after December 15, 2019, including interim periods within those fiscal years. All entities may adopt the amendments in this Update through a cumulative-effect adjustment to retained earnings as of the beginning of the first reporting period in which the guidance is effective (that is, a modified-retrospective approach). The Group is evaluating the impact of the adoption of this standard on its consolidated financial statements.

 

In August 2016, the FASB issued new pronouncements ASU 2016-15, Statement of Cash Flows (Topic 230): Classification of Certain Cash Receipts and Cash Payments. The amendments in this Update provide guidance on the following specific cash flow issues such as: (1) Contingent Consideration Payments Made After a Business Combination; (2) Distributions Received from Equity Method Investees. The amendments in this Update are effective for public business entities for fiscal years beginning after December 15, 2017, and interim periods within those fiscal years. Early adoption is permitted, including adoption in an interim period. An entity that elect early adoption must adopt all of the amendments in the same period. The Group is in the process of evaluating the impact of this ASU to its consolidated financial statements.

 

In October 2016, the FASB issued a new pronouncement, ASU 2016-17, which amends the guidance in U.S. GAAP on related parties that are under common control. Specifically, the new ASU requires that a single decision maker consider indirect interests held by related parties under common control on a proportionate basis in a manner consistent with its evaluation of indirect interests held through other related parties. That is, the single decision maker does not consider indirect interests held through related parties as equivalent to direct interests in determining whether it meets the economics criterion to be a primary beneficiary. The ASU does not change the need for a single decision that has determined that it individually does not meet the criterion to be a primary beneficiary to then evaluate whether the related-party group meets these conditions and, if so, to determine whether the single decision maker is the party most closely associated with the variable interest entity in the related-party group. For public business entities, the guidance in ASU 2016-17 is effective for annual periods beginning on or after December 15, 2016, including interim and annual periods. Entities that have not yet adopted ASU 2015-02 are required to adopt the guidance in ASU 2016-17 at the same time they adopt the amendments in ASU 2015-02. All entities are allowed to early adopt the new guidance and may do so in an interim period. The Group does not expect the adoption of this pronouncement will have a significant effect on its consolidated financial position or results of operations.

 

 F-45 

 

 

TAL EDUCATION GROUP

 

NOTES TO CONSOLIDATED FINANCIAL STATEMENTS - continued

FOR THE YEARS ENDED FEBRUARY 28, 2015, FEBRUARY 29, 2016

AND FEBRUARY 28, 2017

(In U.S. dollars, except share and share related data or otherwise noted)

 

2.SIGNIFICANT ACCOUNTING POLICIES - continued

 

Recent accounting pronouncements not yet adopted - continued

 

In November 2016, the FASB issued ASU 2016-18: Statement of Cash Flows (Topic 230): Restricted Cash. The amendments in this Update require that a statement of cash flows explain the change during the period in the total of cash, cash equivalents, and amounts generally described as restricted cash or restricted cash equivalents. Therefore, amounts generally described as restricted cash and restricted cash equivalents should be included with cash and cash equivalents when reconciling the beginning-of-period and end-of-period total amounts shown on the statement of cash flows. The amendments in this Update do not provide a definition of restricted cash or restricted cash equivalents.  The amendments in this Update are effective for public business entities for fiscal years beginning after December 15, 2017, and interim periods within those fiscal years.  Early adoption is permitted, including adoption in an interim period.  The amendments in this Update should be applied using a retrospective transition method to each period presented.  The Group is in the process of evaluating the impact of the Update on its consolidated financial statements.

 

In January 2017, the FASB issued ASU 2017-01: Business Combinations (Topic 805): Clarifying the Definition of a Business.  The Update requires that when substantially all of the fair value of the gross assets acquired (or disposed of) is concentrated in a single identifiable asset or a group of similar identifiable assets, the set is not a business. This screen reduces the number of transactions that need to be further evaluated. If the screen is not met, the amendments in this Update (1) require that to be considered a business, a set must include, at a minimum, an input and a substantive process that together significantly contribute to the ability to create output and (2) remove the evaluation of whether a market participant could replace missing elements.  Public business entities should apply the amendments in this Update to annual periods beginning after December 15, 2017, including interim periods within those periods.  Early application of the amendments in this Update is allowed. The amendments in this Update should be applied prospectively on or after the effective date. No disclosures are required at transition.  The Group is in the process of evaluating the impact of the Update on its consolidated financial statements.

 

In January 2017, the FASB issued ASU 2017-04: Intangibles—Goodwill and Other (Topic 350): Simplifying the Test for Goodwill Impairment. To simplify the subsequent measurement of goodwill, the Board eliminated Step 2 from the goodwill impairment test. Under the amendments in this Update, an entity should perform its annual, or interim, goodwill impairment test by comparing the fair value of a reporting unit with its carrying amount. An entity should recognize an impairment charge for the amount by which the carrying amount exceeds the reporting unit’s fair value; however, the loss recognized should not exceed the total amount of goodwill allocated to that reporting unit. An entity should apply the amendments in this Update on a prospective basis. An entity is required to disclose the nature of and reason for the change in accounting principle upon transition. A public business entity that is a SEC filer should adopt the amendments in this Update for its annual or any interim goodwill impairment tests in fiscal years beginning after December 15, 2019. Early adoption is permitted for interim or annual goodwill impairment tests performed on testing dates after January 1, 2017. The Group is in the process of evaluating the impact of the Update on its consolidated financial statements.

 F-46 

 

 

TAL EDUCATION GROUP

 

NOTES TO CONSOLIDATED FINANCIAL STATEMENTS - continued

FOR THE YEARS ENDED FEBRUARY 28, 2015, FEBRUARY 29, 2016

AND FEBRUARY 28, 2017

(In U.S. dollars, except share and share related data or otherwise noted)

 

3.BUSINESS ACQUISITION

 

Business acquisitions in fiscal year 2017:

 

During the year ended February 28, 2017, the Group made several business acquisitions. Each acquisition has been recorded using the acquisition method of accounting, and accordingly, the acquired assets and liabilities assumed were recorded at their fair value at the date of acquisition. The results of these acquired entities' operations have been included in the consolidated financial statements since the date of acquisition. Goodwill primarily represents the expected synergies from combining the acquired businesses with the business of the Group.

 

Acquisition of Shunshun Bida

 

In December 2015, the Group acquired 30% equity interest in Shunshun Bida, which primarily provides study abroad intermediary service. On July 31, 2016, the Group increased its shareholding to 66% with cash consideration of $19,119,796 and common shares issued with fair value of $13,558,991 on the acquisition date. The settlement was made in fiscal year 2017. The Group obtained control of the acquiree and applied acquisition method of accounting on the acquisition date.

 

The purchase price consisted of the following:

 

  US$ 
    
Cash consideration $19,119,796 
Common shares  13,558,991 
Fair value of the previously held 30% equity interest:    
Carrying amount  10,515,391 
Gain on remeasurement of fair value as of acquisition date  25,225,611 
Total $68,419,789 

 

The purchase price was allocated as of July 31, 2016, the date of acquisition, as follows:

 

 F-47 

 

 

TAL EDUCATION GROUP

 

NOTES TO CONSOLIDATED FINANCIAL STATEMENTS - continued

FOR THE YEARS ENDED FEBRUARY 28, 2015, FEBRUARY 29, 2016

AND FEBRUARY 28, 2017

(In U.S. dollars, except share and share related data or otherwise noted)

 

3.BUSINESS ACQUISITION - continued

 

Business acquisitions in fiscal year 2017-continued:

 

     Amortization
  US$  period
      
Cash and cash equivalents $11,121,264   
Other current assets  12,782,176   
Rental deposits  1,306,135   
Property and equipment, net  423,538   
Intangible assets      
Trade name  6,780,070  10.4 years
School cooperation agreements  3,344,834  6.4 years
Goodwill  93,004,827   
Other current liabilities  (4,642,267)  
Deferred revenue  (24,750,882)  
Deferred tax liabilities  (2,052,906)  
Noncontrolling interest  (28,897,000)  
Total purchase consideration $68,419,789   

 

The purchase price allocation, as disclosed, was determined by the Group with the assistance of an independent valuation appraiser. The fair value of the purchased intangible assets was measured by using the “income approach-excess earnings” and “relief from royalty” valuation methods.

 

In November 2016, the Group acquired additional 14% interest in Shunshun Bida with a total cash consideration of $16,310,319 from a noncontrolling interest holder. This was accounted for as an equity transaction. As a result, the Group owns 80% equity interest of Shunshun Bida as of February 28, 2017.

 

 F-48 

 

 

TAL EDUCATION GROUP

 

NOTES TO CONSOLIDATED FINANCIAL STATEMENTS - continued

FOR THE YEARS ENDED FEBRUARY 28, 2015, FEBRUARY 29, 2016

AND FEBRUARY 28, 2017

(In U.S. dollars, except share and share related data or otherwise noted)

 

3.BUSINESS ACQUISITION - continued

 

Business acquisitions in fiscal year 2017-continued:

 

Acquisition of Guangzhou after-school one-on-one tutoring business component ("Guangzhou Tutoring")

 

In November 2016, the Group surrendered a portion of Series C convertible redeemable preferred shares of Changing Education Inc. ("Changing") in exchange for Guangzhou Tutoring valued at $50 million, which was formerly a component of the Group and disposed to Changing in part of the Group's investment on Series C convertible redeemable preferred shares in August 2015.

 

Due to business focus realignment, Changing concluded that Guangzhou Tutoring no longer fits well with its overall business strategy and decided to exit its ownership and operation of Guangzhou Tutoring. Changing approached the Group and negotiated the terms which both parties agreed on the valuation and the exchange. Please refer to Note 14(a)(5) and Note 15.

 

The purchase price was allocated as of November 30, 2016, the date of acquisition, as follows:

 

     Amortization
  US$  period
      
Cash and cash equivalents $4,381,051   
Other current assets  5,044,431   
Intangible assets      
Student base  4,605,000  5.1 years
Goodwill  46,546,189   
Deferred revenue  (9,425,421)  
Deferred tax liabilities  (1,151,250)  
Total purchase consideration $50,000,000   

 

The purchase price allocation, as disclosed, was determined by the Group with the assistance of an independent valuation appraiser. The fair value of the purchased intangible assets was measured by using the “income approach-excess earnings” valuation method.

 

 F-49 

 

  

TAL EDUCATION GROUP

 

 

NOTES TO CONSOLIDATED FINANCIAL STATEMENTS - continued

FOR THE YEARS ENDED FEBRUARY 28, 2015, FEBRUARY 29, 2016

AND FEBRUARY 28, 2017

(In U.S. dollars, except share and share related data or otherwise noted)

 

3.BUSINESS ACQUISITION - continued

 

Business acquisitions in fiscal year 2017 - continued:

 

Acquisition of Shanghai Yaya

 

In August 2016, the Group acquired 51% equity interest in Shanghai Yaya, which primarily operates an online platform focusing on kids and maternity market, with total cash consideration of $24,910,031. The Group paid $9,559,154 in prior year through a bridge loan and $15,350,877 in August 2016. The Group obtained three out of five board seats of Shanghai Yaya. It applied acquisition method of accounting on the date when control was obtained.

 

The purchase price was allocated as of August 26, 2016, the date of acquisition, as follows:

 

     Amortization
  US$  period
      
Cash and cash equivalents $616,947   
Account receivables  4,869,685   
Other current assets  845,178   
Rental deposits  89,375   
Property and equipment, net  90,426   
Intangible assets      
Trade name  5,727,995  10.0 years
Customer relationship  3,703,704  4.3 years
User base  659,769  1.3 years
Goodwill  30,888,052   
Other current liabilities  (1,614,688)  
Deferred tax liabilities  (2,522,867)  
Noncontrolling interest  (18,443,545)  
Total purchase consideration $24,910,031   

 

The purchase price allocation, as disclosed, was determined by the Group with the assistance of an independent valuation appraiser. The fair value of the purchased intangible assets was measured by using the “income approach-excess earnings”, “relief from royalty” and "cost method" valuation methods.

 

 F-50 

 

 

TAL EDUCATION GROUP

 

 

NOTES TO CONSOLIDATED FINANCIAL STATEMENTS - continued

FOR THE YEARS ENDED FEBRUARY 28, 2015, FEBRUARY 29, 2016

AND FEBRUARY 28, 2017

(In U.S. dollars, except share and share related data or otherwise noted)

 

3.BUSINESS ACQUISITION - continued

 

Business acquisitions in fiscal year 2017 - continued:

 

Other acquisitions

 

During the year ended February 28, 2017, the Group made several other business acquisitions. The total consideration of these business acquisitions included 1) cash of $12,340,722, and 2) newly issued common share valued at $3,464,230. The intangible assets, goodwill and noncontrolling interest acquired from these business acquisitions were $3,346,694, $14,141,026 and $1,393,912, respectively.

 

The results of operations for all these acquired entities have been included in the Group’s consolidated financial statements from their respective acquisition dates. The acquired goodwill is not deductible for tax purposes.

 

The following summarized unaudited pro forma results of operations for the years ended February 29, 2016 and February 28, 2017 assuming that these acquisitions during the year ended February 28, 2017 occurred as of March 1, 2015. These pro forma results have been prepared for comparative purposes only and do not purport to be indicative of the results of operations which actually would have resulted had the acquisitions occurred as of March 1, 2015, nor is it indicative of future operating results.

 

  For the years ended 
  February 29/28, 
  2016  2017 
  (Unaudited)  (Unaudited) 
       
Pro forma net revenues $645,751,588  $1,062,742,905 
Pro forma net income attributable to TAL Education Group $95,833,307  $112,849,625 
Pro forma net income per share - basic $0.60  $0.69 
Pro forma net income per share - diluted $0.56  $0.64 

 

 F-51 

 

 

TAL EDUCATION GROUP

 

 

NOTES TO CONSOLIDATED FINANCIAL STATEMENTS - continued

FOR THE YEARS ENDED FEBRUARY 28, 2015, FEBRUARY 29, 2016

AND FEBRUARY 28, 2017

(In U.S. dollars, except share and share related data or otherwise noted)

 

3.BUSINESS ACQUISITION - continued

 

Business acquisitions in fiscal year 2016:

 

During the year ended February 29, 2016, the Group made two business acquisitions. Each acquisition has been recorded using the acquisition method of accounting, and accordingly, the acquired assets and liabilities assumed were recorded at their fair value at the date of acquisition. The results of these acquired entities' operations have been included in the consolidated financial statements since the date of acquisition. Goodwill primarily represents the expected synergies from combining the acquired businesses with the business of the Group.

 

Acquisition of Firstleap

 

In September 2015, the Group entered into a share purchase agreement to acquire 100% of equity interest in Firstleap, which provides all-subject tutoring services in English to children aged from 2 to 15 years old in China. The consideration included 1) cash of $37,708,811, of which $36,644,205 had been paid before February 29, 2016 and $1,064,606 was paid in March 2016, and 2) common shares valued at $8,869,959.

 

The purchase price was allocated as of January 22, 2016, the date of acquisition, as follows:

 

     Amortization
  US$  period
      
Cash and cash equivalents $20,942,238   
Other current assets  5,610,330   
Property and equipment, net  5,423,538   
Rental deposits  1,228,525   
Intangible assets      
Student base  4,547,390  7 years
Trade name  5,079,693  10 years
Goodwill  61,701,300   
Other current liabilities  (13,260,800)  
Deferred revenue  (45,093,685)  
Noncontrolling interest  400,241   
Total purchase consideration $46,578,770   

 

The purchase price allocation described above was determined by the Group with the assistance of an independent valuation appraiser. The fair value of the purchased intangible assets was measured by using the “income approach-excess earnings” and “relief from royalty” valuation methods.

 

 F-52 

 

 

TAL EDUCATION GROUP

 

 

NOTES TO CONSOLIDATED FINANCIAL STATEMENTS - continued

FOR THE YEARS ENDED FEBRUARY 28, 2015, FEBRUARY 29, 2016

AND FEBRUARY 28, 2017

(In U.S. dollars, except share and share related data or otherwise noted)

 

3.BUSINESS ACQUISITION - continued

 

Business acquisitions in fiscal year 2016 - continued:

 

Acquisition of Yinghe Youshi

 

In January 2015, the Group acquired 38.37% equity interest in Yinghe Youshi, an online education company who primarily provides online preparation services of English tests for study abroad purposes, with a consideration of $4,284,233 in cash. In February 2016, the Group increased its shareholding to 70.51% with a cash consideration of $7,856,523. The Group obtained control of the acquiree and applied acquisition method of accounting on the date when control was obtained.

 

The purchase price consisted of the following:

 

  US$ 
    
Cash consideration $7,856,523 
Fair value of the 38.37% equity interest:    
Carrying amount  4,284,233 
Gain on remeasurement of fair value of noncontrolling equity investment  971,681 
Total $13,112,437 

 

The purchase price was allocated as of February 1, 2016, the date of acquisition, as follows:

 

     Amortization
  US$  period
      
Cash and cash equivalents $1,934,630   
Other current assets  759,555   
Property and equipment, net  258,353   
Intangible assets      
Technology  1,460,032  5 years
Trade name  1,353,571  10 years
Goodwill  12,999,277   
Other current liabilities  (881,415)  
Deferred tax liabilities  (771,840)  
Noncontrolling interest  (3,999,726)  
Total purchase consideration $13,112,437   

 

The purchase price allocation described above was determined by the Group with the assistance of an independent valuation appraiser. The fair value of the purchased intangible assets was measured by using the “relief from royalty” valuation method.

 

 F-53 

 

 

TAL EDUCATION GROUP

 

 

NOTES TO CONSOLIDATED FINANCIAL STATEMENTS - continued

FOR THE YEARS ENDED FEBRUARY 28, 2015, FEBRUARY 29, 2016

AND FEBRUARY 28, 2017

(In U.S. dollars, except share and share related data or otherwise noted)

 

3.BUSINESS ACQUISITION - continued

 

Business acquisitions in fiscal year 2016 - continued:

 

The results of operations for all these acquired entities have been included in the Group’s consolidated financial statements from their respective acquisition dates. The acquired goodwill is not deductible for tax purposes.

 

The following summarized unaudited pro forma results of operations for the years ended February 28, 2015 and February 29, 2016 assuming that these two acquisitions during the year ended February 29, 2016 occurred as of March 1, 2014. These pro forma results have been prepared for comparative purposes only and do not purport to be indicative of the results of operations which actually would have resulted had the acquisitions occurred as of March 1, 2014, nor is it indicative of future operating results.

 

  For the years ended 
  February 28/29, 
  2015  2016 
  (Unaudited)  (Unaudited) 
       
Pro forma net revenues $459,447,759  $660,332,001 
Pro forma net income $52,981,781  $94,756,008 
Pro forma net income per share - basic $0.33  $0.59 
Pro forma net income per share - diluted $0.32  $0.52 

 

4.SHORT-TERM INVESTMENTS

 

Short-term investments consisted of the following:

 

  As of  As of 
  February 29,  February 28, 
  2016  2017 
       
Held-to-maturity investments (1) $27,470,431  $171,703,197 
Variable-rate financial instruments (2)  -   57,753,200 
  $27,470,431  $229,456,397 

 

(1)The Group purchased wealth management products from financial institutions in China and classified them as held-to-maturity investments as the Group has the positive intent and ability to hold the investments to maturity. The maturities of these financial products range from three months to twelve months. The Group estimated that their fair value approximate their amortized costs.

 

(2)In fiscal year 2017, the Group purchased several one-year investment products indexed to different stock or stock markets. The Group accounted for them at fair value and recorded a $1,246,800 loss resulting from changing in fair value for the year ended February 28, 2017.

 

There was no impairment on these investments during the years ended February 28, 2015, February 29, 2016 and February 28, 2017.

 

 F-54 

 

 

TAL EDUCATION GROUP

 

 

NOTES TO CONSOLIDATED FINANCIAL STATEMENTS - continued

FOR THE YEARS ENDED FEBRUARY 28, 2015, FEBRUARY 29, 2016

AND FEBRUARY 28, 2017

(In U.S. dollars, except share and share related data or otherwise noted)

 

5.PREPAID EXPENSES AND OTHER CURRENT ASSETS

 

Prepaid expenses and other current assets consisted of the following:

 

  As of  As of 
  February 29,  February 28, 
  2016  2017 
       
Prepaid rental $13,916,820  $16,550,792 
Prepayments to suppliers (1)  7,954,634   36,763,795 
Interest receivable  1,977,686   4,347,655 
Staff advances (2)  1,851,588   2,680,725 
Loan to employees (3)  1,617,703   4,095,974 
Deposit with third parties  709,653   509,721 
ADR receivable  115,000   115,000 
Study cards receivable  36,028   1,146,482 
Receivable from rendered online advertising services  1,252,775   6,828,823 
Receivable from an available-for-sale investment investee (4)  -   81,099,081 
Others  2,605,520   6,084,775 
  $32,037,407  $160,222,823 

 

(1)Prepayments to suppliers are primarily for student recruitment services, advertising fees and server hosting fees. Student recruitment service fees are prepaid by the Group's study abroad business to recruitment agencies. Such prepayments are refundable if performance condition is not met.

 

(2)Staff advances are provided to employees primarily for traveling, office expenses and other expenditures which are subsequently expensed as incurred.

 

(3)The Group offers housing benefit plan to employees who have been employed by the Group for three years or more and met certain performance criteria. Under this benefit plan, the eligible employees receive interest-free loans for purposes of home purchases. Each loan has a term of four years and must be repaid by equal annual installments.

 

(4)A domestic investee of the Group is in the process of terminating its VIE structure, as part of its domestic IPO plan. To facilitate the restructuring, the Group provided $81,099,081 to the investee and expects to receive the amount upon the completion of the investee's restructuring in the next few months.

 

 F-55 

 

 

TAL EDUCATION GROUP

 

 

NOTES TO CONSOLIDATED FINANCIAL STATEMENTS - continued

FOR THE YEARS ENDED FEBRUARY 28, 2015, FEBRUARY 29, 2016

AND FEBRUARY 28, 2017

(In U.S. dollars, except share and share related data or otherwise noted)

 

6.PROPERTY AND EQUIPMENT, NET

 

Property and equipment, net, consisted of the following:

 

  As of  As of 
  February 29,  February 28, 
  2016  2017 
       
Building $60,699,864  $58,823,576 
Leasehold improvement  52,091,845   96,232,807 
Computer, network equipment and software  40,073,992   55,431,263 
Vehicles  784,921   627,190 
Office equipment and furniture  7,002,411   12,721,964 
Total cost of property and equipment  160,653,033   223,836,800 
Less: accumulated depreciation  (46,023,350)  (69,530,082)
  $114,629,683  $154,306,718 

 

For the years ended February 28, 2015, February 29, 2016 and February 28, 2017, depreciation expense was $11,728,577, $18,156,263 and $28,934,491, respectively.

 

7.INTANGIBLE ASSETS, NET

 

Intangible assets, net, consisted of the following:

 

  As of  As of 
  February 29,  February 28, 
  2016  2017 
       
Trade name and domain names $10,656,322  $23,873,013 
Copyrights  1,648,532   1,648,532 
Student and user base  4,961,472   10,361,994 
Technology  1,523,833   3,179,688 
Partnership agreement  349,783   349,783 
Non-compete agreements  49,846   306,268 
Education licenses  297,861   297,861 
Customer relationship  426,839   4,130,543 
Concession  404,523   404,523 
School cooperation agreements  -   3,419,696 
Teaching materials  -   516,544 
Total cost of intangible assets  20,319,011   48,488,445 
Less: accumulated amortization  (5,153,133)  (9,780,439)
Add: foreign exchange difference  28,543   (741,198)
  $15,194,421  $37,966,808 

 

 F-56 

 

 

TAL EDUCATION GROUP

 

 

NOTES TO CONSOLIDATED FINANCIAL STATEMENTS - continued

FOR THE YEARS ENDED FEBRUARY 28, 2015, FEBRUARY 29, 2016

AND FEBRUARY 28, 2017

(In U.S. dollars, except share and share related data or otherwise noted)

 

7.INTANGIBLE ASSETS, NET - continued

 

Domain names and copyrights were acquired from third parties and the rest of intangible assets were recorded as a result of business acquisitions.

 

The Group recorded amortization expense of $737,203, $1,026,761 and $4,627,306 for the years ended February 28, 2015, February 29, 2016 and February 28, 2017, respectively.

 

Estimated amortization expense of the existing intangible assets for the next five years is $6,504,447, $5,948,216, $5,796,685, $5,471,085 and $4,202,795, respectively.

 

The Group did not incur impairment loss on acquired intangible assets for the years ended February 28, 2015, February 29, 2016 and February 28, 2017.

 

8.GOODWILL

 

Changes in the carrying amount of goodwill for the years ended February 29, 2016 and February 28, 2017 consisted of the following:

 

  As of  As of 
  February 29,  February 28, 
  2016  2017 
       
Gross amount:        
Beginning balance $13,854,592  $88,546,783 
Addition (Note 3)  74,700,577   184,580,094 
Exchange difference  (8,386)  (4,439,926)
Ending balance  88,546,783   268,686,951 
         
Accumulated impairment loss:        
Beginning balance $(1,524,266) $(1,524,266)
Charge for the year  -   - 
Ending balance  (1,524,266)  (1,524,266)
Goodwill, net $87,022,517  $267,162,685 

 

The Group did not incur impairment loss on goodwill for the years ended February 28, 2015, February 29, 2016 and February 28, 2017.

 

 F-57 

 

 

TAL EDUCATION GROUP

 

 

NOTES TO CONSOLIDATED FINANCIAL STATEMENTS - continued

FOR THE YEARS ENDED FEBRUARY 28, 2015, FEBRUARY 29, 2016

AND FEBRUARY 28, 2017

(In U.S. dollars, except share and share related data or otherwise noted)

 

9.LONG-TERM PREPAYMENTS AND OTHER NON-CURRENT ASSETS

 

Long-term prepayments and other non-current assets consisted of the following:

 

  As of  As of 
  February 29,  February 28, 
  2016  2017 
       
Long-term prepayments (1) $9,021,180  $59,293,208 
Loan to employees (2)  4,853,110   10,999,053 
Loan receivables (3)  -   18,027,010 
Other non-current assets (4)  11,447,401   7,788,646 
  $25,321,691  $96,107,917 

 

(1)As of February 29, 2016 and February 28, 2017, the Group made prepayments to acquire minority equity interests in several third-party companies. The Group recognized $nil, $317,523 and $nil impairment loss during the fiscal years ended February 28, 2015, February 29, 2016 and February 28, 2017, respectively.

 

(2)Please see Note 5(3) for details.

 

(3)In October 2016, the Group provided a long term loan to a third party. The principal amount is $17,591,858 (equivalent to RMB 120,794,490) with the interest rate as 7.98% per annum. An interest of $435,152 was accrued for the year ended February 28, 2017. The loan principal and all interests will be received upon maturity. The third party pledged its equity interest in a privately held education company to the Group to guarantee the loan principal and interests.

 

(4)As of February 29, 2016, other non-current assets mainly represented a bridge loan to a third party online company, which was converted into the Group's equity interest held in the borrower in fiscal year 2017.

 

As of February 28, 2017, other non-current assets were primarily made up of the unamortized debt issuance costs to be amortized beyond one year associated with the facilities under long-term debt as disclosed in Note 13.

 

 F-58 

 

 

TAL EDUCATION GROUP

 

 

NOTES TO CONSOLIDATED FINANCIAL STATEMENTS - continued

FOR THE YEARS ENDED FEBRUARY 28, 2015, FEBRUARY 29, 2016

AND FEBRUARY 28, 2017

(In U.S. dollars, except share and share related data or otherwise noted)

 

10.LONG-TERM INVESTMENTS

 

Long-term investments consisted of the following:

 

  As of  As of 
  February 29,  February 28, 
  2016  2017 
       
Cost method investments        
Minerva Project, Inc. (1) $18,000,003  $18,000,003 
Knewton, Inc. (2)  5,000,001   11,582,167 
Other cost method investments (3)  4,900,428   9,163,228 
Equity method investments        
Phoenix E-Learning Corporation (4)  29,742,696   24,157,270 
Beijing Haoweilai Gongying Investment Center, LLP ("Gongying Fund") (5)  -   3,758,732 
Shenzhen Youban Technology Company Limited (6)  6,216,215   5,783,156 
Other equity method investments (7)  11,183,948   29,453,530 
Fair value option investments (8)  10,523,000   10,158,514 
Available-for-sale investments (8)  188,790,669   235,675,844 
Total $274,356,960  $347,732,444 

 

(1)In October 2014, the Group acquired minority equity interest in Minerva Project, Inc., a Delaware corporation that is committed to providing an exceptional and accessible liberal arts and sciences education for future leaders and innovators across all disciplines. The total consideration was $18,000,003. The Group applied cost method to account for the investment due to lack of ability to exercise significant influence and reviewed the investment for impairment whenever an event or circumstance indicates that an other-than-temporary impairment has occurred. As of February 28, 2017, no impairment loss has been recorded in regard to the investment.

 

(2)In January 2016, the Group acquired minority equity interest in Knewton, Inc., a company in adaptive learning incorporated in Delaware with total cash consideration of $5,000,001. In March 2016, the Group acquired additional minority equity interest in Knewton, Inc. with total cash consideration of $6,582,166. The Group applied cost method to account for the investment due to lack of ability to exercise significant influence and reviewed the investment for impairment whenever an event or circumstance indicates that an other-than-temporary impairment has occurred. As of February 28, 2017, no impairment loss was recorded in regard to the investment.

 

 F-59 

 

  

TAL EDUCATION GROUP

 

NOTES TO CONSOLIDATED FINANCIAL STATEMENTS - continued

FOR THE YEARS ENDED FEBRUARY 28, 2015, FEBRUARY 29, 2016

AND FEBRUARY 28, 2017

(In U.S. dollars, except share and share related data or otherwise noted)

 

10.LONG-TERM INVESTMENTS - continued

 

(3)During the years ended February 29, 2016 and February 28, 2017, the Group acquired minority equity interest in several third-party private companies through investments in their common shares or in-substance common shares. The Group accounts for these investments under the cost method as the Group has no ability to exercise significant influence over the investees. The Group recorded $nil, $nil and $1,269,611 impairment loss during the fiscal years ended February 28, 2015, February 29, 2016 and February 28, 2017, respectively.

 

(4)In December 2015, the Group invested $30,000,000 to acquire 32% equity interest of Phoenix E-Learning Corporation, which operates zxxk.com, an online educational platform serving the public school system in China. The Group has the ability to exercise significant influence but does not have control over the investee and used the equity method to account for the investment. The Group accounts for its investment in Phoenix E-Learning Corporation on a one quarter lag basis as the financial statements of this investee cannot be made available within a reasonable time.

 

(5)In May 2016, the Group, two third parties which are related parties (“third party group”) established Gongying Fund, a limited liability partnership focusing on investing in private education companies. The Group and the third party group owns 20% and 80% equity interest of Gongying Fund, respectively. They are co-general partners of Gongying Fund. Gongying Fund’s scale is RMB259.0 million (equivalent of $37.7 million) that the Group and the third party group have committed to invest RMB51.6 million (equivalent of $7.5 million) and RMB207.4 million (equivalent to $30.2 million), respectively. As of February 28, 2017, both parties have fulfilled half of their respective capital commitment to Gongying Fund. The Group and the third party committed to invest the remaining portion upon the capital call of Gongying Fund.

 

All investment decisions made by Gongying Fund have to be approved by both parties. The Group has the ability to exercise significant influence but does not have control over Gongying Fund due to the other partner’s substantive participating rights, and thereby used the equity method to account for the investment.

 

In fiscal year 2017, Gongying Fund invested RMB70 million (equivalent of $10.2 million) to purchase minority equity interests of two privately held education companies. There is no profit distribution from Gongying Fund for the year ended February 28, 2017.

 

(6)In September 2015, the Group acquired 20% equity interest in Shenzhen Youban Technology Company Limited, which is mainly engaged in development of online early education mobile application. The Group has the ability to exercise significant influence but does not have control over the investee and used the equity method to account for the investment.

 

 F-60 

 

  

TAL EDUCATION GROUP

 

NOTES TO CONSOLIDATED FINANCIAL STATEMENTS - continued

FOR THE YEARS ENDED FEBRUARY 28, 2015, FEBRUARY 29, 2016

AND FEBRUARY 28, 2017

(In U.S. dollars, except share and share related data or otherwise noted)

 

10.LONG-TERM INVESTMENTS - continued

 

(7)During the years ended February 29, 2016 and February 28, 2017, the Group acquired minority equity interests in several third-party private companies through investments in their common shares or in-substance common shares. Majority of the long-term investments are engaged in online education services. The Group accounts for these investments under the equity method because the Group has the ability to exercise significant influence but does not have control over the investees.

 

The Group recorded $nil, $5,622,221 and $757,591 impairment loss during the fiscal years ended February 28, 2015, February 29, 2016 and February 28, 2017, respectively.

 

(8)Please refer to Note 14(a) fair value option investments and available-for-sale investments for details.

 

11.ACCRUED EXPENSES AND OTHER CURRENT LIABILITIES

 

Accrued expenses and other current liabilities consisted of the following:

 

  As of  As of 
  February 29,  February 28, 
  2016  2017 
       
Accrued employee payroll and welfare benefits $44,689,197  $79,867,924 
Other taxes payable  9,568,342   13,769,327 
Accrued employee annual bonus  3,740,558   5,956,144 
Payable for investments and acquisitions  3,022,079   1,807,584 
Interest payable  1,677,083   2,999,801 
Accrued teaching material costs  417,137   917,475 
Government subsidies  98,351   90,210 
Examination enrollment fees collected on behalf of contests organizers  454,615   755,054 
Professional service fee payable  208,249   230,098 
Outsourcing service fee payable  -   646,674 
Others  6,391,940   9,789,999 
Total $70,267,551  $116,830,290 

 

 F-61 

 

  

TAL EDUCATION GROUP

 

NOTES TO CONSOLIDATED FINANCIAL STATEMENTS - continued

FOR THE YEARS ENDED FEBRUARY 28, 2015, FEBRUARY 29, 2016

AND FEBRUARY 28, 2017

(In U.S. dollars, except share and share related data or otherwise noted)

 

12.BOND PAYABLE

 

On May 21, 2014, the Company issued $230,000,000 in aggregate principal amount of convertible bond due on May 15, 2019 (the “Bond”), unless earlier repurchased, converted or redeemed. The Bond bears interest at a rate of 2.5% per year, payable semiannually in arrears on May 15 and November 15 of each year, beginning on November 15, 2014.

 

The net proceeds from the Bond, after deducting the issuance costs, were $224,722,942. The Company has accounted for the Bond as a single instrument as a long-term debt, bond payable. The value of the Bond is measured by the cash received. As of February 28, 2017, the fair value of the bond payable is $743,303,334, which is determined based on the quoted price in an active market (Level 1). Interest expense of $7,499,323 and $7,539,778 were recognized for the years ended February 29, 2016 and February 28, 2017, respectively.

 

The debt issuance costs of $5,277,058 were recorded as a reduction of the bond payable and amortized using the effective interest method over the period from issuance date to the earliest redemption date, May 15, 2017.

 

In connection with the issuance of the bonds, the Company has entered into capped call transactions (each a "Capped Call Transaction") with three initial purchasers or their affiliates by purchasing 8,749,913 options, which is the number of ADS initially issuable upon conversion of the Bonds in full, for $22,885,000. The Capped Call Transactions are expected generally to reduce the potential dilution to the Class A common shares and ADSs upon conversion of the Bond. The strike price of the Capped Call Transactions will initially correspond to the initial conversion price of the Bond and the cap price will initially be $35.39 per ADS and is subject to certain adjustments under the terms of the Capped Call Transactions. The Capped Call Transactions will terminate upon the maturity date of the Bond and will be settled in net ADSs unless the Group elected the cash settlement method. The Group accounted for the capped call transactions as equity transactions and recorded the $22,885,000 purchase price as a deduction of additional paid in capital.

 

The main terms of the Bond are summarized as follows:

 

Conversion

 

The Bond are convertible into the Company’s American Depositary Shares (“ADSs”), at the option of the holders, in integral multiples of $1,000 principal amount, at any time prior to the close of business on the second scheduled trading day immediately preceding the maturity date. The conversion rate equals 38.0431 ADSs per $1,000 principal amount of the Bond, which represents an initial conversion price of $26.29 per ADS. During the year ended February 28, 2017, certain bond holders converted their bonds with carrying amount of $4,501,000 to 171,231 ADSs. Fractional ADSs were settled in cash.

 

 F-62 

 

  

TAL EDUCATION GROUP

 

NOTES TO CONSOLIDATED FINANCIAL STATEMENTS - continued

FOR THE YEARS ENDED FEBRUARY 28, 2015, FEBRUARY 29, 2016

AND FEBRUARY 28, 2017

(In U.S. dollars, except share and share related data or otherwise noted)

 

12.BOND PAYABLE - continued

 

Redemption

 

The Company does not have the right to redeem the Bond prior to maturity except for certain circumstances involving changes in the tax laws for the relevant taxing jurisdiction. Holders of the Bond have the right to require the Company to repurchase in cash all or part of their Bond on May 15, 2017 or upon the occurrence of certain fundamental changes at a repurchase price equal to 100% of the principal amount of the Bond to be repurchased, plus any accrued and unpaid interest to, but excluding, the repurchase date.

 

13.LONG-TERM DEBT

 

On June 30, 2016, the Company entered into a three-year $400,000,000 term and revolving facilities agreement (the “Facilities Agreement”) with a group of arrangers led by Deutsche Bank AG, Singapore Branch, The facilities, a $225,000,000 three-year bullet maturity term loan and a $175,000,000 three-year revolving facility, are priced at 250 basis points over LIBOR. The interest is payable on a quarterly basis. The Company also paid commitment fee of 0.75% per annum based on the undrawn portion of the facilities for the period commencing on the commitment fee accrual commencement date to the end of the availability period applicable to the facilities. The use of proceeds of the facilities are for general corporate purposes.

 

The debt issuance cost of $12,000,000 was recorded as an asset and amortized over the period from June 30, 2016 to June 30, 2019.

 

The Facilities Agreement contains financial covenants on the Group’s tangible net worth, interest cover and leverage, and also it has acceleration clauses about the occurrence of an event of default. The Company is required to maintain restricted cash equivalent to a three-month period of interest expense for the duration of the Facilities Agreement.

 

As of February 28, 2017, the Company had drawn down $225,000,000 three-year bullet maturity term loan under the facility commitment. In connection with the facilities agreement, the Company entered into three interest rate swap agreements, of which the notional amount is $30,000,000, $30,000,000 and $50,000,000, respectively. Pursuant to the interest rate swap agreements, the loans will be settled with a fixed annual interest rate of 3.46%, 4.10% and 4.14% respectively, during the respective term of the loans.

 

The interest rate swap agreements meet the definition of a derivative in accordance with ASC 815. The fair value and the change in fair value of the derivatives related to the interest rate swap agreements were insignificant for the year ended February 28, 2017.

 

 F-63 

 

 

TAL EDUCATION GROUP

 

NOTES TO CONSOLIDATED FINANCIAL STATEMENTS - continued

FOR THE YEARS ENDED FEBRUARY 28, 2015, FEBRUARY 29, 2016

AND FEBRUARY 28, 2017

(In U.S. dollars, except share and share related data or otherwise noted)

 

14.FAIR VALUE

 

(a)Assets and liabilities measured at fair value on a recurring basis

 

The Group measured certain long-term investments at fair value on a recurring basis as of February 29, 2016 and February 28, 2017.

 

Fair value option investments

 

The Group accounted for its investments in two third-party companies using the fair value option which is how management assesses the return on these investments. Changes in fair value are reflected in the consolidated statement of operations.

 

  As of  As of 
  February 29,  February 28, 
  2016  2017 
       
Fair value option investments        
Long-term investment in a third-party online company (1) $3,193,000  $3,062,191 
Long-term investment in a third-party technology company (2)  7,330,000   7,096,323 
  $10,523,000  $10,158,514 

 

(1)In February 2013, the Group acquired 16.85% equity interest in a third-party online education company with a total cash consideration of $3,080,000. The equity interest was acquired through the Group's purchase of its convertible redeemable preferred shares. The fair value change of the investment was $nil and $nil in fiscal year 2016 and 2017, respectively.

 

(2)In August 2014, the Group acquired 4.76% equity interest in a third-party technology company with a total cash consideration of $5,000,000. The equity interest was acquired through the Group's purchase of its convertible redeemable preferred shares. The fair value change of the investment was an increase of $1,265,852 and $nil in fiscal year 2016 and 2017, respectively.

 

At the end of each reporting period, the Group measures the fair value of these investments using income approach in discounted cash flow method. The discounted cash flow analysis requires the use of significant unobservable inputs (level 3 inputs), including projected revenue, operating expenses, capital expenditures and a discount rate calculated based on the weighted average cost of capital.

 

 F-64 

 

  

TAL EDUCATION GROUP

 

NOTES TO CONSOLIDATED FINANCIAL STATEMENTS - continued

FOR THE YEARS ENDED FEBRUARY 28, 2015, FEBRUARY 29, 2016

AND FEBRUARY 28, 2017

(In U.S. dollars, except share and share related data or otherwise noted)

 

14.FAIR VALUE - continued

 

(a)Assets and liabilities measured at fair value on a recurring basis - continued

 

Fair value option investments- continued

 

For the years ended February 29, 2016 and February 28, 2017, the changes in the carrying amounts of long-term investments measured using the fair value option on a recurring basis were as follows:

 

Balance as of February 28, 2014 $3,080,000 
Purchase  5,000,000 
Changes in fair value  1,202,000 
Balance as of February 28, 2015 $9,282,000 
Changes in fair value  1,265,852 
Foreign exchange difference  (24,852)
Balance as of February 29, 2016 $10,523,000 
Foreign exchange difference  (364,486)
Balance as of February 28, 2017 $10,158,514 

  

Available-for-sale investments

 

The Group accounted for the following investments as debt securities and classified as available-for-sale investments, which were measured subsequently at fair value in the balance sheet and unrealized holding gains and losses were reported in other comprehensive income.

 

  As of  As of 
  February 29,  February 28, 
  2016  2017 
       
Available-for-sale investments in:        
BabyTree Inc. (3) $25,417,000  $98,216,000 
Guokr Corporation Limited (4)  15,745,000   15,745,000 
Changing (5)  91,536,000   65,623,000 
Shunshun Bida (6)  10,515,391   - 
Other third-party companies (7)  45,577,278   56,091,844 
  $188,790,669  $235,675,844 

 

 F-65 

 

 

TAL EDUCATION GROUP

 

NOTES TO CONSOLIDATED FINANCIAL STATEMENTS - continued

FOR THE YEARS ENDED FEBRUARY 28, 2015, FEBRUARY 29, 2016

AND FEBRUARY 28, 2017

(In U.S. dollars, except share and share related data or otherwise noted)

 

14.FAIR VALUE - continued

 

(a)Assets and liabilities measured at fair value on a recurring basis - continued

 

Available-for-sale investments- continued

 

(3)In January 2014, the Group acquired minority equity interests in BabyTree Inc. by purchasing its Series E convertible redeemable preferred shares with a total cash consideration of $23,475,000. BabyTree Inc. was incorporated in the Cayman Islands and is an online parenting community and an online retailer of maternity and kids products. The fair value change of the investment was an increase of $1,108,000 and $72,799,000 in fiscal years 2016 and 2017, respectively.

 

(4)In October 2014, the Group acquired minority equity interests in Guokr Corporation Limited by purchasing its Series C convertible redeemable preferred shares with a total cash consideration of $15,000,000. Guokr Corporation Limited was incorporated in the Cayman Islands and is an open, diverse interest community of science and technology that provides interesting science and technology content. The fair value change of the investment was an increase of $274,000 and $nil in fiscal years 2016 and 2017, respectively.

 

(5)In April and August 2015, the Group aggregately acquired 30% equity interest in Changing, which operates a customer-to-customer mobile tutoring platform in China. The equity interest was acquired through the Group's purchase of its Series B+ and Series C convertible redeemable preferred shares.

 

In fiscal year 2017, the Group entered into agreements with Changing and its founders to

 

a)Purchase a portion of ordinary shares from one of Changing’s founders with cash consideration of $4,825,000. Immediately later Changing replaced these ordinary shares held by the Group with Series B+ convertible redeemable preferred shares at no additional costs.
b)Surrender a portion of Series C convertible redeemable preferred shares to Changing in exchange for the Guangzhou Tutoring which was disposed in fiscal year 2016. Please refer to Note 3 and Note 15 for details.
c)Purchase a portion of Series C convertible redeemable preferred shares of Changing with total cash consideration of $17,861,744, of which $12,171,744 was paid in fiscal year 2017.

 

The above three transactions were discrete and separately accounted for. An increase of change in fair value of the investment in Changing amounted to $5,220,210 and $1,400,256 in fiscal years 2016 and 2017.

 

 F-66 

 

 

TAL EDUCATION GROUP

 

NOTES TO CONSOLIDATED FINANCIAL STATEMENTS - continued

FOR THE YEARS ENDED FEBRUARY 28, 2015, FEBRUARY 29, 2016

AND FEBRUARY 28, 2017

(In U.S. dollars, except share and share related data or otherwise noted)

 

14.FAIR VALUE - continued

 

(a)Assets and liabilities measured at fair value on a recurring basis – continued

 

Available-for-sale investments - continued

 

(6)In December 2015, the Group acquired 30% equity interest in Shunshun Bida who primarily provides study abroad intermediary service. In July 2016, the Group obtained control of Shunshun Bida and applied acquisition method of accounting on the date when control was obtained. Please refer to Note 3 for details.

 

(7)In the year ended February 28, 2017, the Group also acquired minority equity interest in several other third-party private companies, the majority of which are engaged in online platform or online education services. The Group holds 1.3% to 30% equity interests of these companies through purchasing their convertible redeemable preferred shares. The Group accounted for the investments as available-for-sale investments. There was an increase of $3,974,626 and $743,478 change in fair value of those investments in fiscal years 2016 and 2017, respectively. The Group recorded $nil, $1,564,200 and $6,047,689 impairment loss during the years ended February 28, 2015, February 29, 2016 and February 28, 2017, respectively.

 

The long-term investments accounted for as available-for-sale investments on a recurring basis are as follows:

 

  US$ 
Balance as of February 28, 2015 $55,252,420 
Purchase  129,834,051 
Disposal  (674,576)
Transfer out upon gaining control of Yinghe Youshi  (4,284,233)
Changes in fair value  10,576,836 
Impairment loss  (1,564,200)
Foreign exchange difference  (349,629)
Balance as of February 29, 2016 $188,790,669 
     
Purchase  40,412,690 
Disposal (5)  (50,000,000)
Transfer out upon gaining control of Shunshun Bida  (10,515,391)
Transfer out due to change of accounting method  (1,165,077)
Changes in fair value  74,942,734 
Impairment loss  (6,047,689)
Foreign exchange difference  (742,092)
Balance as of February 28, 2017 $235,675,844 

 

As of February 29, 2016 and February 28, 2017, information about inputs for the fair value measurements of the Group's assets that are measured at fair value on a recurring basis in periods subsequent to their initial recognition is as follows:

 

 F-67 

 

  

TAL EDUCATION GROUP

 

NOTES TO CONSOLIDATED FINANCIAL STATEMENTS - continued

FOR THE YEARS ENDED FEBRUARY 28, 2015, FEBRUARY 29, 2016

AND FEBRUARY 28, 2017

(In U.S. dollars, except share and share related data or otherwise noted)

 

14.FAIR VALUE - continued

 

(a)Assets and liabilities measured at fair value on a recurring basis - continued

 

  Fair Value Measurement at Reporting Date Using 
     Quoted Prices in  Significant Other  Significant 
  February 29,  Active Market for  Observable  Unobservable 
Description 2016  Identical Assets  Inputs  Inputs 
     (Level 1)  (Level 2)  (Level 3) 
             
Long-term investments                
Fair value option investments $10,523,000  -   -  $10,523,000 
Available-for-sale investments $188,790,669   -   -  $188,790,669 
Total $199,313,669   -   -  $199,313,669 

 

  Fair Value Measurement at Reporting Date Using 
     Quoted Prices in  Significant Other  Significant 
  February 28,  Active Market for  Observable  Unobservable 
Description 2017  Identical Assets  Inputs  Inputs 
     (Level 1)  (Level 2)  (Level 3) 
             
Short-term investments                
Variable-rate financial instruments $57,753,200  -  $57,753,200   - 
Long-term investments                
Fair value option investments $10,158,514   -   -  $10,158,514 
Available-for-sale investments $235,675,844   -   -  $235,675,844 
Total $303,587,558   -  $57,753,200  $245,834,358 

 

(b)Assets and liabilities measured at fair value on a nonrecurring basis

 

The Group measures its goodwill and acquired intangible assets at fair value on a nonrecurring basis when it is annually evaluated or whenever events or changes in circumstances indicate that carrying amount of a reporting unit exceeds its fair value as a result of the impairment assessments. The Group measures the purchase price allocation at fair value on a nonrecurring basis as of the acquisition dates. The Group measured acquired intangible assets using income approach - discounted cash flow method when events or changes in circumstances indicate that the carrying amount of an asset may no longer be recoverable. The Group did not recognize any impairment loss related to goodwill and acquired intangible assets arising from acquisitions for the years ended February 28, 2015, February 29, 2016 and February 28, 2017.

 

The Group measures long-term investments (excluding the available-for-sale investments and fair value measured investments) at fair value on a nonrecurring basis whenever events or changes in circumstances indicate that the carrying value may no longer be recoverable. Please see Note 10(7) for details.

 

The fair value was determined using models with significant unobservable inputs (Level 3 inputs), primarily the management projection of discounted future cash flow and the discount rate.

 

The fair value of the bond payable was disclosed in Note 12.

 

 F-68 

 

  

TAL EDUCATION GROUP

 

NOTES TO CONSOLIDATED FINANCIAL STATEMENTS - continued

FOR THE YEARS ENDED FEBRUARY 28, 2015, FEBRUARY 29, 2016

AND FEBRUARY 28, 2017

(In U.S. dollars, except share and share related data or otherwise noted)

 

15.GAIN FROM DISPOSAL OF COMPONENTS

 

As disclosed in Note 14(a)(5), the Group aggregately acquired 30% equity interest in Changing in fiscal year 2016 through the following two investment agreements:

 

1)In April 2015, the Group purchased Series B+ convertible redeemable preferred shares with total cash consideration of $6,315,790.

 

2)In August 2015, the Group purchased Series C convertible redeemable preferred shares at $1.6922 per share. In the meantime, several third party investors purchased Series C convertible redeemable preferred shares at the same price. In exchange for this equity interest, the Group paid consideration which consisted of $30,000,000 in cash and the transfer of the Group's Guangzhou Tutoring. A gain of $50,000,000 from the disposal of the Guangzhou Tutoring was recognized during the year ended February 29, 2016.

 

In addition, a gain of $377,126 and $nil was recognized from disposal of another business component during the years ended February 29, 2016 and February 28, 2017, respectively.

 

16.INCOME TAXES

 

Cayman Islands

 

The Company and Firstleap are tax-exempted companies incorporated in the Cayman Islands.

 

Hong Kong

 

TAL Hong Kong, Yidu Hong Kong and Firstleap Hong Kong were established in Hong Kong and are subject to Hong Kong Profits Tax on its activities conducted in Hong Kong. It is subject to Hong Kong profit tax at 16.5%. No provision for Hong Kong Profits tax has been made in the consolidated financial statements as it has no assessable income for the years ended February 28, 2015, February 29, 2016 and February 28, 2017.

 

PRC

 

Effective from January 1, 2008, a new Enterprise Income Tax Law, or ("the New EIT Law"), combined the previous income tax laws for foreign invested and domestic invested enterprises in the PRC by the adoption of a unified tax rate of 25% for most enterprises with the following exceptions.

 

 F-69 

 

  

TAL EDUCATION GROUP

 

NOTES TO CONSOLIDATED FINANCIAL STATEMENTS - continued

FOR THE YEARS ENDED FEBRUARY 28, 2015, FEBRUARY 29, 2016

AND FEBRUARY 28, 2017

(In U.S. dollars, except share and share related data or otherwise noted)

 

16.INCOME TAXES - continued

 

PRC - continued

 

Certain qualified high and new technology enterprises that meet the definition of "high and new technology enterprise strongly supported by the state" ("HNTE") could benefit from a preferential tax rate of 15%. Xueersi Education was qualified as a HNTE and was subject to an enterprise income tax ("EIT") rate of 15% from calendar years 2012 through 2016.

 

TAL Beijing was qualified as a HNTE and was accordingly entitled to a preferential tax rate of 15% from calendar years 2014 through 2016 and is expected to be subject to an EIT rate of 15% as long as it maintains its status as an HNTE.

 

Yidu Huida was qualified as a HNTE and was accordingly entitled to a preferential tax rate of 15% from calendar years 2015 through 2017 and is expected to be subject to an EIT rate of 15% as long as it maintains its status as an HNTE. Yidu Huida applied for Key Software Enterprise status for calendar year 2016 and was approved in May 2017 which entitled Yidu Huida at the preferential tax rate of 10%. It applied 10% for calendar year 2016.

 

Beijing Xintang Sichuang was qualified as "Newly Established Software Enterprise" in calendar year 2013 and therefore it was entitled to a two-year exemption from EIT and a further reduction to 12.5% from calendar years 2015 through 2017.

 

Yinghe Youshi was also qualified as HNTE and was accordingly entitled to a preferential tax rate of 15% from calendar years 2016 through 2018. It is expected to be subject to an EIT rate of 15% as long as it maintains its status as an HNTE.

 

Provision (credit) for income tax consisted of the following:

 

  For the year ended  For the year ended  For the year ended 
  February 28,  February 29,  February 28, 
  2015  2016  2017 
          
Current            
- PRC income tax expenses $11,827,735  $34,474,418  $37,720,637 
Deferred            
- PRC income tax expenses  (2,459,194)  (991,674)  (3,654,948)
Total $9,368,541  $33,482,744  $34,065,689 

 

 F-70 

 

 

TAL EDUCATION GROUP

 

NOTES TO CONSOLIDATED FINANCIAL STATEMENTS - continued

FOR THE YEARS ENDED FEBRUARY 28, 2015, FEBRUARY 29, 2016

AND FEBRUARY 28, 2017

(In U.S. dollars, except share and share related data or otherwise noted)

 

16.INCOME TAXES - continued

 

PRC - continued

 

Deferred income taxes reflect the net tax effects of temporary differences between the carrying amount of assets and liabilities for financial reporting purposes and the amounts used for income tax purposes. Significant components of the Group's deferred tax assets and liabilities were as follows:

 

  As of  As of 
  February 29,  February 28, 
  2016  2017 
       
Current deferred tax assets:        
Prepaid rental $758,552  $- 
Less: valuation allowance  (20,146)  - 
Current deferred tax assets, net  738,406   - 
         
Non-current deferred tax assets:        
Accrued payroll  -   4,776 
Prepaid rental  -   1,694,073 
Property and equipment  365,408   591,917 
Intangible assets  9,414   28,353 
Impairment loss on long-term investments  991,121   2,098,309 
Tax losses carry-forward  14,242,569   27,830,452 
Less: valuation allowance  (8,953,734)  (16,059,579)
Non-current deferred tax assets, net  6,654,778   16,188,301 
         
Current deferred tax liabilities:        
Accrued ADR income  34,500   - 
Other  57,230   - 
Current deferred tax liabilities  91,730   - 
         
Non-current deferred tax liabilities:        
Accrued ADR income  -   34,500 
Intangible assets  663,813   5,959,102 
Property and equipment  640,548   852,719 
Long-term investments  -   6,339,565 
Non-current deferred tax liabilities $1,304,361  $13,185,886 

 

(1)The Group chose to early adopt ASU 2015-17 and classified all deferred taxes assets and liabilities as noncurrent as of February 28, 2017. The Group did not retrospectively apply the changes to prior years.

 

 F-71 

 

 

TAL EDUCATION GROUP

 

NOTES TO CONSOLIDATED FINANCIAL STATEMENTS - continued

FOR THE YEARS ENDED FEBRUARY 28, 2015, FEBRUARY 29, 2016

AND FEBRUARY 28, 2017

(In U.S. dollars, except share and share related data or otherwise noted)

 

16.INCOME TAXES - continued

 

PRC - continued

 

As of February 28, 2017, tax loss carry-forward amounted to $112,487,099 and would expire by the end of calendar year 2022. The Company operates its business through its subsidiaries, its VIEs and their subsidiaries and schools. The Group does not file combined or consolidated tax returns, therefore, losses from individual subsidiaries or the VIEs and their subsidiaries and schools may not be used to offset other subsidiaries' or VIEs' earnings within the Group. Valuation allowance is considered on each individual subsidiary and VIE basis. A valuation allowance of $16,059,579 had been established as of February 28, 2017, in respect of certain deferred tax assets as it is considered more likely than not that the relevant deferred tax assets will not be realized in the foreseeable future.

 

Under U.S. GAAP, a deferred tax liability should be recorded for taxable temporary differences attributable to the excess of financial reporting amounts over tax basis amounts, including those differences attributable to a more than 50% interest in a domestic subsidiary. However, recognition is not required in situations where the tax law provides a means by which the reported amount of that investment can be recovered tax-free and the enterprise expects that it will ultimately use that means. The Company has not recorded any such deferred tax liability attributable to the undistributed earnings of its financial interest in VIEs because it believes such excess earnings can be distributed in a manner that would not be subject to income tax.

 

The impact of an uncertain income tax position on the income tax return is recognized at the largest amount that is more-likely-than-not to be sustained upon audit by the relevant tax authority. An uncertain income tax position will not be recognized if it has less than a 50% likelihood of being sustained. Interest and penalties on income taxes will be classified as a component of the provisions for income taxes. The Group has concluded that there are no significant uncertain tax positions requiring recognition in financial statements for the years ended February 28, 2015, February 29, 2016 and February 28, 2017. The Group did not incur any significant interest and penalties related to potential underpaid income tax expenses and also does not anticipate any significant increases or decreases in unrecognized tax benefits in the next 12 months. The Group has no material unrecognized tax benefits which would favorably affect the effective income tax rate in future years.

 

According to the PRC Tax Administration and Collection Law, the tax authority may require the taxpayer or the withholding agent to make delinquent tax payment within three years if the underpayment of taxes is resulted from the tax authority's act or error. No late payment surcharge will be assessed under such circumstances. The statute of limitation will be three years if the underpayment of taxes is due to the computational errors made by the taxpayer or the withholding agent. Late payment surcharge will be assessed in such case. The statute of limitation will be extended to five years under special circumstances which are not clearly defined (but an underpayment of tax liability exceeding RMB0.1 million is specifically listed as a ''special circumstance''). The statute of limitation for transfer pricing related issue is ten years. There is no statute of limitation in the case of tax evasion. Therefore, the Group is subject to examination by the PRC tax authorities based on the above.

 

 F-72 

 

 

TAL EDUCATION GROUP

 

NOTES TO CONSOLIDATED FINANCIAL STATEMENTS - continued

FOR THE YEARS ENDED FEBRUARY 28, 2015, FEBRUARY 29, 2016

AND FEBRUARY 28, 2017

(In U.S. dollars, except share and share related data or otherwise noted)

 

16.INCOME TAXES - continued

 

PRC - continued

 

Reconciliation between the provision for income taxes computed by applying the PRC EIT rates of 25% in fiscal year 2015, 2016 and 2017 to income before provision for income tax and the actual provision for income tax was as follows:

 

  For the year ended  For the year ended  For the year ended 
  February 28,  February 29,  February 28, 
  2015  2016  2017 
          
Income before provision for income tax $77,242,373  $136,902,200  $154,580,964 
PRC statutory income tax rate  25%  25%  25%
Income tax at statutory income tax rate  19,310,593   34,225,550   38,645,241 
Effect of non-deductible expenses  (239,953)  1,331,053   1,853,002 
Effect of income tax exemptions and preferential tax rates  (14,267,821)  (12,830,838)  (26,256,983)
Effect of income tax rate difference in other jurisdictions  5,489,742   10,159,093   16,575,113 
Change in valuation allowance  (924,020)  597,886   3,249,316 
Provision for income tax $9,368,541  $33,482,744  $34,065,689 

 

If Xueersi Education, Yidu Huida, TAL Beijing, Beijing Xintang Sichuang and Yinghe Youshi did not enjoy income tax exemptions and preferential tax rates for the years ended February 28, 2015, February 29, 2016 and February 28, 2017, the increase in income tax expenses and net income per share amounts would be as follows:

 

  For the year ended  For the year ended  For the year ended 
  February 28,  February 29,  February 28, 
  2015  2016  2017 
          
Increase in income tax expenses $14,267,821  $12,830,838  $26,256,983 
Net income per common share-basic $0.33  $0.56  $0.56 
Net income per common share-diluted $0.32  $0.53  $0.52 

 

New EIT Law includes a provision specifying that legal entities organized outside of the PRC will be considered residents for Chinese Income tax purposes if the place of effective management or control is within the PRC. The implementation rules to the New EIT Law provide that non-resident legal entities will be considered PRC residents if substantial and overall management and control over the manufacturing and business operations, personnel, accounting, properties, etc, occurs within the PRC. Despite the present uncertainties resulting from the limited PRC tax guidance on the issue, the Group does not believe that the legal entities organized outside of the PRC within the Group should be treated as residents for EIT law purposes. If the PRC tax authorities subsequently determine that the Company and its subsidiaries registered outside the PRC should be deemed a resident enterprise, the Company and its subsidiaries registered outside the PRC will be subject to the PRC income tax at a rate of 25% with the statute subject to the determination by PRC tax authorities.

 

 F-73 

 

  

TAL EDUCATION GROUP

 

NOTES TO CONSOLIDATED FINANCIAL STATEMENTS - continued

FOR THE YEARS ENDED FEBRUARY 28, 2015, FEBRUARY 29, 2016

AND FEBRUARY 28, 2017

(In U.S. dollars, except share and share related data or otherwise noted)

 

16.INCOME TAXES - continued

 

PRC - continued

 

If the Company were to be non-resident for PRC tax purpose, dividends paid to it out of profits earned after January 1, 2008 would be subject to a withholding tax. In the case of dividends paid by PRC subsidiaries, the withholding tax would be 10%.

 

The Chinese tax authorities clarified that distributions made out of earnings prior to but distributed after January 1, 2008 will not be subject to withholding tax. The aggregate undistributed earnings of the Company's subsidiaries, VIEs and VIEs' subsidiaries and schools located in the PRC that are available for distribution are $362,485,989 and $556,236,815 as of February 29, 2016 and February 28, 2017, respectively. Upon distribution of such earnings, the Company will be subject to PRC taxes, the amount of which is impractical to estimate. The Company did not record any withholding tax on any of the aforementioned undistributed earnings because it intends to permanently reinvest all earnings in China and the aforementioned subsidiaries do not intend to declare dividends to the Company.

 

17.COMMON SHARES

 

The Company has two classes of common shares, namely, Class A and Class B common shares, following the issuance of Class A common shares upon the IPO in October 2010.

 

Holders of Class A common shares and Class B common shares have the same rights except for voting and conversion rights. In respect of matters requiring shareholders' vote, each Class A common share is entitled to one vote, and each Class B common share is entitled to ten votes. Each Class B common share is convertible into one Class A common share at any time by the holder thereof. Class A common shares are not convertible into Class B common shares under any circumstances.

 

During the years ended February 28, 2015, February 29, 2016 and February 28, 2017, 8,075,000, nil and nil Class B common shares were converted into 8,075,000, nil and nil Class A common shares, respectively.

 

During the years ended February 28, 2015, February 29, 2016 and February 28, 2017, 2,092,730, 1,419,484 and 1,726,874 shares were issued in connection with vesting of non-vested shares granted to employees and converted into 1,046,365, 709,742 and 863,437 ADSs, respectively (representing 2,092,730, 1,419,484 and 1,726,874 Class A common shares, respectively).

 

During the years ended February 29, 2016 and February 28, 2017, 40,136 and 103,888 of share options granted to employees were exercised and converted into 20,068 and 51,944 ADSs, respectively (representing 40,136 and 103,888 Class A common shares, respectively).

 

During the years ended February 29, 2016 and February 28, 2017, 478,036 and 647,859 Class A common shares were issued as consideration of business acquisitions, respectively.

 

During the year ended February 28, 2017, 342,462 common shares issued to the Bond holders were converted into 171,231 ADSs.

 

 F-74 

 

  

TAL EDUCATION GROUP

 

NOTES TO CONSOLIDATED FINANCIAL STATEMENTS - continued

FOR THE YEARS ENDED FEBRUARY 28, 2015, FEBRUARY 29, 2016

AND FEBRUARY 28, 2017

(In U.S. dollars, except share and share related data or otherwise noted)

 

18.NET INCOME PER SHARE

 

  For the year ended  For the year ended  For the year ended 
  February 28,  February 29,  February 28, 
  2015  2016  2017 
          
Numerator:            
Net income attributable to TAL Education Group's shareholders $67,156,575  $102,878,518  $116,880,012 
Eliminate the dilutive effect of interest expense of the bond payable (iii)  -   7,499,323   7,539,778 
Numerator for diluted net income per share $67,156,575  $110,377,841  $124,419,790 
Denominator:            
Weighted average shares outstanding Basic  158,381,576   160,109,169   162,548,494 
Effect of dilutive securities:            
Dilutive effect of non-vested shares and options (i)  5,208,073   5,447,276   8,467,663 
Dilutive effect of the bond payable (iii)  -   17,499,810   17,492,262 
Denominator for diluted net income per share  163,589,649   183,056,255   188,508,419 
Net income per common share attributable to TAL Education Group's shareholders-basic (ii) $0.42  $0.64  $0.72 
Net income per common share attributable to TAL Education Group's shareholders-diluted $0.41  $0.60  $0.66 

 

(i)For the years ended February 28, 2015, February 29, 2016 and February 28, 2017, 1,976,750, 1,421,576 and 1,814,724 non-vested shares and share options were excluded from the calculation, respectively, as their effect was anti-dilutive.

 

(ii)The Company's common shares are divided into Class A and Class B common shares. Holders of Class A and Class B common shares have the same dividend rights. Therefore, the Company does not present earnings per share for each separate class.

 

(iii)As disclosed in Note 12, the Company issued the Bond on May 21, 2014. For the year ended February 28, 2015, 13,616,291 common shares resulting from the assumed conversion of bond payable were excluded from the calculation of diluted net income per share as their effect was anti-dilutive.

 

 F-75 

 

 

TAL EDUCATION GROUP

 

NOTES TO CONSOLIDATED FINANCIAL STATEMENTS - continued

FOR THE YEARS ENDED FEBRUARY 28, 2015, FEBRUARY 29, 2016

AND FEBRUARY 28, 2017

(In U.S. dollars, except share and share related data or otherwise noted)

 

19.RELATED PARTY TRANSACTIONS

 

The Group had the following balances and transactions with related parties:

 

Balances:

 

  As of  As of 
  February 29,  February 28, 
  2016  2017 
       
Amounts due from related parties-current (i) $2,594,430  $3,424,285 
Amounts due from related parties-non-current (i) $1,342,999  $- 
Amounts due to related parties-current (ii) $4,277,896  $3,042,785 
Amounts due to related parties-non-current (ii) $-  $2,840,000 

 

Transactions:

 

  For the year ended  For the year ended  For the year ended 
  February 28,  February 29,  February 28, 
  2015  2016  2017 
          
Services fees (iii) $37,819  $426,084  $596,987 
Other revenue (iv) $-  $-  $60,657 

 

(i)The amounts due from related parties represent loans, prepayments to certain investees and advance received by an investee on behalf of the Group.

 

(ii)The amounts due to related parties are in connection with investment payable and advances received on behalf of certain investees.

 

(iii)The amounts of services fees mainly represent amounts in connection with services provided to the Group by certain investees.

 

(iv)The amounts of other revenue mainly represent amounts in connection with services provided by the Group to certain investees.

 

 F-76 

 

 

TAL EDUCATION GROUP

 

NOTES TO CONSOLIDATED FINANCIAL STATEMENTS - continued

FOR THE YEARS ENDED FEBRUARY 28, 2015, FEBRUARY 29, 2016

AND FEBRUARY 28, 2017

(In U.S. dollars, except share and share related data or otherwise noted)

 

20.COMMITMENTS AND CONTINGENCIES

 

Lease commitment

 

The Group leases certain office premises under non-cancellable leases, the term of which are fifteen years or less and are renewable upon negotiation. Rental expenses under operating leases for the years ended February 28, 2015, February 29, 2016 and February 28, 2017 were $58,047,539, $82,257,681and $148,640,828, respectively.

 

Future minimum payments under non-cancellable operating leases as of February 28, 2017 were as follows:

 

Fiscal year ending    
February 2018 $171,532,978 
February 2019  166,678,297 
February 2020  149,165,037 
February 2021  123,118,320 
February 2022  97,004,388 
Thereafter  166,778,464 
Total $874,277,484 

 

Investment commitment

 

The Group was obligated to pay $25,705,255 for the long-term investments under various arrangements as of February 28, 2017.

 

Capital commitment

 

As of February 28, 2017, the Group had outstanding capital commitments totaling $38,260,533, mainly relating to capital expenditures of property and equipment.

 

Contingencies

 

As of February 28, 2017, the Group is in the process of preparing filings and applying for permits of certain learning centers. Since the contingent liability related to not meeting the filing requirements cannot be reasonably estimated, the Group did not record any liabilities pertaining to this.

 

 F-77 

 

  

TAL EDUCATION GROUP

 

NOTES TO CONSOLIDATED FINANCIAL STATEMENTS - continued

FOR THE YEARS ENDED FEBRUARY 28, 2015, FEBRUARY 29, 2016

AND FEBRUARY 28, 2017

(In U.S. dollars, except share and share related data or otherwise noted)

 

21.SEGMENT INFORMATION

 

The Group is mainly engaged in after-school tutoring in the PRC. The Group's chief operating decision maker ("CODM") has been identified as the Chief Executive Officer. In comparative periods, the Group determined each location represented an operating segment and all the locations met the aggregation criteria set forth in the U.S. GAAP with respect to segment reporting as they have similar economic characteristics and provide the same tutoring services. Due to reorganization of business units and change in internal reporting in current fiscal year, the CODM currently regularly reviews the consolidated financial results of the Group. Therefore, the Group has one single operating and reportable segment.

 

22.MAINLAND CHINA CONTRIBUTION PLAN

 

Full time employees of the Group in the PRC participate in a government-mandated multi-employer defined contribution plan pursuant to which certain pension benefits, medical care, unemployment insurance, employee housing fund and other welfare benefits are provided to employees. The PRC labor regulations require the Group to accrue for these benefits based on certain percentages of the employees' salaries. Total provisions for such employee benefits were $25,733,719, $37,556,437and $63,922,568 for the years ended February 28, 2015, February 29, 2016 and February 28, 2017, respectively.

 

23.STATUTORY RESERVES AND RESTRICTED NET ASSETS

 

As stipulated by the relevant PRC laws and regulations, PRC entities are required to make appropriations from net income as determined in accordance with the PRC GAAP to non-distributable statutory reserve, which includes a statutory surplus reserve and a statutory welfare reserve (the ''reserve fund''), and a development fund. The PRC laws and regulations require that annual appropriations of 10% of after-tax income should be set aside prior to payments of dividends as statutory surplus reserve until the balance reaches 50% of the PRC entity registered capital.

 

In private school sector, the PRC laws and regulations require that certain amount should be set aside as development fund prior to payments of dividends. In the case of private school that requires reasonable returns, this amount should be no less than 25% of the annual net income of the school, while in the case of a private school that does not require reasonable returns, this amount should be no less than 25% of annual increase in the net assets of the school, if any.

 

The statutory reserve may be applied against prior year losses, if any, and may be used for general business expansion and production or increase in registered capital of the entities. For the years ended February 29, 2016 and February 28, 2017, the Group made apportions of $182,398 and $877,924 to the statutory surplus reserve, respectively, and $3,837,875 and $4,547,597 to the development fund, respectively.

 

 F-78 

 

 

TAL EDUCATION GROUP

 

NOTES TO CONSOLIDATED FINANCIAL STATEMENTS - continued

FOR THE YEARS ENDED FEBRUARY 28, 2015, FEBRUARY 29, 2016

AND FEBRUARY 28, 2017

(In U.S. dollars, except share and share related data or otherwise noted)

 

23.STATUTORY RESERVES AND RESTRICTED NET ASSETS - continued

 

As a result of these PRC laws and regulations and the requirement that distribution by PRC entities can only be paid out of distributable profits computed in accordance with PRC GAAP, the PRC entities are restricted from transferring a portion of their net assets to the Group. Amounts restricted include paid-in capital and the statutory reserve of the Company's PRC subsidiaries, the VIEs and VIEs' subsidiaries and schools. As of February 29, 2016 and February 28, 2017, paid-in capital balance of such entities was $35,932,600 and $53,638,081, respectively, and statutory reserve balance was $22,981,900 and $28,407,421, respectively. The total of restricted net assets as of February 29, 2016 and February 28, 2017 was therefore $58,914,500 and $82,045,502, respectively.

 

24.SHARE-BASED COMPENSATION

 

In June 2010, the Company adopted the 2010 Share Incentive Plan. The plans permit the grant of options to purchase the Class A common shares, share appreciation rights, restricted shares, restricted share units, dividend equivalent rights and other instruments as deemed appropriate by the administrator under the plans. In August 2013, the Company amended and restated the 2010 Share Incentive Plan. Pursuant to the amended and restated 2010 Share Incentive Plan, the maximum aggregate number of Class A common shares that may be issued pursuant to all awards under the share incentive plan is equal to five percent (5%) of the total issued and outstanding shares as of the date of the amended and restated 2010 Share Incentive Plan. However, the shares reserved may be increased automatically if and whenever the unissued share reserve accounts for less than one percent (1%) of the total then issued and outstanding shares, so that after the increase, the shares unissued and reserved under this plan immediately after each such increase shall equal five percent (5%) of the then issued and outstanding shares.

 

The total compensation expense is recognized on a straight-line basis over the respective vesting periods. The Group recorded the related compensation expense of $18,441,076, $25,847,497 and $36,115,200 for the years ended February 28, 2015, February 29, 2016 and February 28, 2017, respectively.

 

Table below shows the summary of share based compensation:

 

  For the year ended  For the year ended  For the year ended 
  February 28,  February 29,  February 28, 
  2015  2016  2017 
          
Cost of revenues $47,808  $42,679  $111,001 
Selling and marketing expenses  2,072,742   2,479,864   3,367,840 
General and administrative expenses  16,320,526   23,324,954   32,636,359 
Total $18,441,076  $25,847,497  $36,115,200 

 

 F-79 

 

 

TAL EDUCATION GROUP

 

NOTES TO CONSOLIDATED FINANCIAL STATEMENTS - continued

FOR THE YEARS ENDED FEBRUARY 28, 2015, FEBRUARY 29, 2016

AND FEBRUARY 28, 2017

(In U.S. dollars, except share and share related data or otherwise noted)

 

24.SHARE-BASED COMPENSATION - continued

 

Non-vested shares

 

On April 26, 2015, the Company granted 1,460,026 non-vested shares to independent directors and employees. The non-vested shares vest as follows: (1) 30,400 vests from July 26, 2015 to July 26, 2019, (2) 1,429,626 vests from January 26, 2016 to January 26, 2025.

 

On July 26, 2015, the Company granted 188,024 non-vested shares to independent directors and employees. These non-vested shares vest as follows: (1) 39,000 vests from October 26, 2015 to October 26, 2018, (2) 107,824 vests from January 26, 2016 to January 26, 2022, (3) 41,200 vests from July 26, 2016 to July 26, 2023.

 

On October 26, 2015, the Company granted 2,971,002 non-vested shares to employees. These non-vested shares vest as follows: (1) 2,829,680 vests from July 26, 2016 to July 26, 2025, (2) 141,322 vests from October 26, 2016 to October 26, 2018.

 

On January 26, 2016, the Company granted 258,894 non-vested shares to employees. These non-vested shares vest as follows: (1) 179,694 vests from July 26, 2016 to July 26, 2025, (2) 79,200 vests from January 26, 2017 to January 26, 2026.

 

On April 26, 2016, the Company granted 157,166 non-vested shares to employees. The non-vested shares vest as follows: (1) 13,546 vests on July 26, 2016, (2) 143,620 vests from January 26, 2017 to January 26, 2023.

 

On July 26, 2016, the Company granted 385,576 non-vested shares to employees. These non-vested shares vest as follows: (1) 137,576 vests from January 26, 2017 to January 26, 2023, (2) 248,000 vests from July 26, 2017 to July 26, 2026.

 

On October 26, 2016, the Company granted 618,900 non-vested shares to independent directors and employees. These non-vested shares vests from July 26, 2017 to July 26, 2026.

 

On January 26, 2017, the Company granted 402,800 non-vested shares to employees. The non-vested shares vest as follows: (1) 5,000 vests on October 26, 2017, (2) 397,800 vests from July 26, 2017 to July 26, 2026.

 

 F-80 

 

 

TAL EDUCATION GROUP

 

NOTES TO CONSOLIDATED FINANCIAL STATEMENTS - continued

FOR THE YEARS ENDED FEBRUARY 28, 2015, FEBRUARY 29, 2016

AND FEBRUARY 28, 2017

(In U.S. dollars, except share and share related data or otherwise noted)

 

24.SHARE-BASED COMPENSATION - continued

 

Non-vested shares - continued

 

The activities of non-vested shares granted under the 2010 Share Incentive Plan are summarized as follows:

 

  Number of  Weighted 
  non-vested  average grant date 
  shares  fair value 
       
Outstanding as of February 28, 2014  7,242,112   5.80 
Granted  8,208,254   12.95 
Forfeited  381,300   8.74 
Vested  2,482,416   7.25 
Outstanding as of February 28, 2015  12,586,650   10.09 
Granted  4,877,946   18.67 
Forfeited  1,355,964   9.08 
Vested  1,869,530   10.78 
Outstanding as of February 29, 2016  14,239,102   13.04 
Granted  1,564,442   36.42 
Forfeited  425,980   19.53 
Vested  2,276,558   13.04 
Outstanding as of February 28, 2017  13,101,006   15.62 

 

The Company recorded compensation expense of $18,441,076, $24,929,207 and $34,003,045 for the years ended February 28, 2015, February 29, 2016 and February 28, 2017 related to non-vested shares, respectively.

 

As of February 28, 2017, the unrecognized compensation expense related to the non-vested share awards amounted to $193,652,023, which will be recognized over a weighted-average period of 3.7 years. The total fair value of non-vested shares that vested during the years ended February 28, 2015, February 29, 2016 and February 28, 2017 was $17,997,516, $20,153,533 and $29,686,316, respectively.

 

Share options

 

On April 26, 2015, the Company granted 450,000 share options to employees and majority of the share options shall vest in equal batches after the start of vesting period of 6 years. The exercise price per share option granted was $16.10.

 

 F-81 

 

 

TAL EDUCATION GROUP

 

NOTES TO CONSOLIDATED FINANCIAL STATEMENTS - continued

FOR THE YEARS ENDED FEBRUARY 28, 2015, FEBRUARY 29, 2016

AND FEBRUARY 28, 2017

(In U.S. dollars, except share and share related data or otherwise noted)

 

24.SHARE-BASED COMPENSATION - continued

 

Share options-continued

 

On July 26, 2015, the Company granted 101,200 share options to employees and majority of the share options shall vest in equal batches after the start of vesting period ranging from 6 to 8 years. The exercise price per share option granted was $16.10.

 

On October 26, 2015, the Company granted 447,200 share options to employees and majority of the share options shall vest in equal batches after the start of vesting period ranging from 4 to 6 years. The exercise price per share option granted was $14.50.

 

On January 26, 2016, the Company granted 214,080 share options to employees and majority of the share options shall vest in equal batches after the start of vesting period ranging from 4 to 10 years. The exercise price per share option granted was $18.32.

 

On April 26, 2016, the Company granted 50,000 share options to employees and the share options shall vest in equal batches after the start of vesting period ranging from 4 to 6 years. The exercise price per share option granted was $22.17.

 

On July 26, 2016, the Company granted 58,400 share options to employees and the share options shall vest in equal batches after the start of vesting period ranging from 3 to 6 years. The exercise price per share option granted was $25.79.

 

On October 26, 2016, the Company granted 240,800 share options to employees and the share options shall vest in equal batches after the start of vesting period ranging from 6 to 10 years. The exercise price per share option granted was $29.58.

 

On January 26, 2017, the Company granted 99,200 share options to employees and the share options shall vest in equal batches after the start of vesting period ranging from 6 to 10 years. The exercise price per share option granted was $34.13.

 

The fair value of each option granted was estimated on the date of grant using the Black-Scholes option-pricing model with the following assumptions used for grants during the applicable periods:

 

  For the year ended
February 29, 2016
  For the year ended
February 28, 2017
 
Risk-free interest rate(1)  1.64%-1.97%  1.34%-2.36%
Expected life (years)(2)  6.25-8.75   6.56-7.92 
Expected dividend yield(3)  0%  0%
Volatility(4)  34.0%-34.7%  33.1%-33.8%
Fair value of options at grant date per share  $7.66 to $10.65   $13.04 to $19.13 

 

 F-82 

 

 

TAL EDUCATION GROUP

 

NOTES TO CONSOLIDATED FINANCIAL STATEMENTS - continued

FOR THE YEARS ENDED FEBRUARY 28, 2015, FEBRUARY 29, 2016

AND FEBRUARY 28, 2017

(In U.S. dollars, except share and share related data or otherwise noted)

 

24.SHARE-BASED COMPENSATION - continued

 

Share options-continued

 

(1)Risk-free interest rate

 

Risk-free interest rate for periods within the contractual life of the option is based upon the U.S. treasury yield curve in effect at the time of grant.

 

(2)Expected life (years)

 

Assumption of the expected term were based on the vesting and contractual terms and employee demographics.

 

(3)Expected dividend yield

 

The dividend yield was estimated by the Company based on its expected dividend policy over the expected term of the options.

 

(4)Volatility

 

The volatility assumption was estimated based historical volatility of the Company's share price applying the guidance provided by ASC 718. The Company begins to estimate the volatility assumption solely based on its historical information since October 2010.

 

Share options activity for the years ended February 29, 2016 and February 28, 2017 was as follows:

 

     Weighted  Weighted  Aggregate 
     average  average remaining  intrinsic 
  Number  exercise price  contractual  value 
Share options of shares  (US$)  life (Years)  (US$) 
             
Outstanding as of February 28, 2015  -   -   -   - 
Granted  1,212,480   15.90         
Exercised  40,136   16.10         
Forfeited  49,798   16.10         
Outstanding as of February 29, 2016  1,122,546   15.88   9.77   11,216,526 
Granted  448,400   29.26         
Exercised  103,888   16.11         
Forfeited  128,176   18.29         
Outstanding as of February 28, 2017  1,338,882   20.12   9.48   30,954,058 
Vested and expected to vest as of February 28, 2017  1,133,477   19.85   9.40   26,502,121 
Exercisable as of February 28, 2017  116,776   16.47   8.77   3,125,384 

 

 F-83 

 

 

TAL EDUCATION GROUP

 

NOTES TO CONSOLIDATED FINANCIAL STATEMENTS - continued

FOR THE YEARS ENDED FEBRUARY 28, 2015, FEBRUARY 29, 2016

AND FEBRUARY 28, 2017

(In U.S. dollars, except share and share related data or otherwise noted)

 

24.SHARE-BASED COMPENSATION - continued

 

Share options-continued

 

The Company recorded compensation expense of $918,290 and $2,112,155 for the years ended February 29, 2016 and February 28, 2017 related to share options, respectively.

 

Total intrinsic value of options exercised for the years ended February 29, 2016 and February 28, 2017 was $341,003 and $2,555,454, respectively. The total fair value of options vested during the years ended February 29, 2016 and February 28, 2017 was $523,110 and $1,706,215, respectively.

 

As of February 28, 2017, there was $13,607,469 unrecognized share-based compensation cost related to share options, which will be recognized over a weighted-average vesting period of 3.8 years. To the extent the actual forfeiture rate is different from the original estimate, actual share-based compensation costs related to these awards may be different from expectation.

 

25.SUBSEQUENT EVENTS

 

On April 27, 2017, the Company declared a special cash dividend to its shareholders of record as of the close of business on May 11, 2017 at an amount of $0.25 per common share ($0.50 per ADS).

 

On April 26, 2017, the Company granted 164,660 non-vested shares to employees with vesting periods ranging from 4 to 6 years. The fair value per non-vested share granted was $58.09, which approximated the market price of the Company’s ADS on the New York Stock Exchange as of the grant date.

 

On April 26, 2017, the Company granted 25,000 share options to employees with vesting period of 4 years and contractual term of 10 years. The exercise price per share option granted is $40.05 and the fair value of the option was $28.69 on grant date.

 

During the three-month period ended May 31, 2017, certain bond holders converted their bonds with carrying amount of $30,379,000 to 1,160,323 ADSs.

 

 F-84