uCloudlink Group
UCL
#9942
Rank
NZ$83.76 M
Marketcap
NZ$2.20
Share price
0.00%
Change (1 day)
37.98%
Change (1 year)

uCloudlink Group - 20-F annual report


Text size:

 

 

UNITED STATES
SECURITIES AND EXCHANGE COMMISSION

WASHINGTON, D.C. 20549

 

FORM 20-F

 

(Mark One)

 

REGISTRATION STATEMENT PURSUANT TO SECTION 12(b) OR (g) OF THE SECURITIES EXCHANGE ACT OF1934

 

OR

 

ANNUAL REPORT PURSUANT TO SECTION 13 OR 15(d) OF THE SECURITIES EXCHANGE ACT OF 1934

 

For the fiscal year ended December 31, 2022.

 

OR

 

TRANSITION REPORT PURSUANT TO SECTION 13 OR 15(d) OF THE SECURITIES EXCHANGE ACT OF 1934

 

OR

 

SHELL COMPANY REPORT PURSUANT TO SECTION 13 OR 15(d) OF THE SECURITIES EXCHANGE ACT OF 1934

 

Date of event requiring this shell company report________________

 

For the transition period from ____________ to ____________

 

Commission file number: 001-39302

 

UCLOUDLINK GROUP INC.
(Exact name of Registrant as specified in its charter)

 

N/A
(Translation of Registrant’s name into English)

 

Cayman Islands
(Jurisdiction of incorporation or organization)

 

Unit 2214-Rm1, 22/F, Mira Place Tower A
132 Nathan Road, Tsim Sha Tsui
Kowloon, Hong Kong
+852 2180-6111

(Address of principal executive offices)

 

Yimeng Shi, Chief Financial Officer
Telephone: +852 2180-6111
Email: ir@ucloudlink.com
Unit 2214-Rm1, 22/F, Mira Place Tower A
132 Nathan Road, Tsim Sha Tsui
Kowloon, Hong Kong

(Name, Telephone, Email and/or Facsimile number and Address of Company Contact Person)

 

Securities registered or to be registered pursuant to Section 12(b) of the Act.

 

Title of each class  

Trading Symbol(s)

 

Name of each exchange on which registered

American depositary shares (one American depositary share
representing ten Class A ordinary shares, par value US$0.00005 per share)
  UCL   The Nasdaq Stock Market LLC
(The Nasdaq Global Market)
         
Class A ordinary shares, par value US$0.00005 per share*       The Nasdaq Stock Market LLC
(The Nasdaq Global Market)

  

 

 *Not for trading, but only in connection with the listing on The Nasdaq Global Market of American depositary shares.

 

 

 

 

Securities registered or to be registered pursuant to Section 12(g) of the Act.

 

None
(Title of Class)

 

Securities for which there is a reporting obligation pursuant to Section 15(d) of the Act.

 

None
(Title of Class)

 

Indicate the number of outstanding shares of each of the issuer’s classes of capital or common stock as of the close of the period covered by the annual report.

 

246,686,120 Class A ordinary shares (excluding the 2,736,340 Class A ordinary shares issued to the depositary bank for bulk issuance of ADSs reserved for future issuances upon the exercise or vesting of awards granted under the Share Incentive Plans) and 122,072,980 Class B ordinary shares, par value US$0.00005 per share, as of December 31, 2022.

 

Indicate by check mark if the registrant is a well-known seasoned issuer, as defined in Rule 405 of the Securities Act.    Yes    No

 

If this report is an annual or transition report, indicate by check mark if the registrant is not required to file reports pursuant to Section 13 or 15(d) of the Securities Exchange Act of 1934. Yes No

 

Note – Checking the box above will not relieve any registrant required to file reports pursuant to Section 13 or 15(d) of the Securities Exchange Act of 1934 from their obligations under those Sections.

 

Indicate by check mark whether the registrant (1) has filed all reports required to be filed by Section 13 or 15(d) of the Securities Exchange Act of 1934 during the preceding 12 months (or for such shorter period that the registrant was required to file such reports), and (2) has been subject to such filing requirements for the past 90 days. Yes No

 

Indicate by check mark whether the registrant has submitted electronically every Interactive Data File required to be submitted pursuant to Rule 405 of Regulation S-T (§232.405 of this chapter) during the preceding 12 months (or for such shorter period that the registrant was required to submit such files). Yes No

 

Indicate by check mark whether the registrant is a large accelerated filer, an accelerated filer, a non-accelerated filer, or an emerging growth company. See definition of “large accelerated filer,” “accelerated filer,” and “emerging growth company” in Rule 12b-2 of the Exchange Act.

 

Large Accelerated Filer

Accelerated Filer Non-Accelerated Filer Emerging Growth Company

 

If an emerging growth company that prepares its financial statements in accordance with U.S. GAAP, indicate by check mark if the registrant has elected not to use the extended transition period for complying with any new or revised financial accounting standards† provided pursuant to Section 13(a) of the Exchange Act.

 

† The term “new or revised financial accounting standard” refers to any update issued by the Financial Accounting Standards Board to its Accounting Standards Codification after April 5, 2012.

 

Indicate by check mark whether the registrant has filed a report on and attestation to its management’s assessment of the effectiveness of its internal control over financial reporting under Section 404(b) of the Sarbanes-Oxley Act (15 U.S.C. 7262(b)) by the registered public accounting firm that prepared or issued its audit report.

 

If securities are registered pursuant to Section 12(b) of the Act, indicate by check mark whether the financial statements of the registrant included in the filing reflect the correction of an error to previously issued financial statements.

 

Indicate by check mark whether any of those error corrections are restatements that required a recovery analysis of incentive-based compensation received by any of the registrant’s executive officers during the relevant recovery period pursuant to §240.10D-1(b).

 

Indicate by check mark which basis of accounting the registrant has used to prepare the financial statements included in this filing:

 

U.S. GAAP

International Financial Reporting Standards as issued by the International Accounting Standards Board Other

 

If “Other” has been checked in response to the previous question, indicate by check mark which financial statement item the registrant has elected to follow. Item 17 Item 18

 

If this is an annual report, indicate by check mark whether the registrant is a shell company (as defined in Rule 12b-2 of the Exchange Act). Yes No

 

(APPLICABLE ONLY TO ISSUERS INVOLVED IN BANKRUPTCY PROCEEDINGS DURING THE PAST FIVE YEARS)

 

Indicate by check mark whether the registrant has filed all documents and reports required to be filed by Sections 12, 13 or 15(d) of the Securities Exchange Act of 1934 subsequent to the distribution of securities under a plan confirmed by a court. Yes No

 

 

 

 

 

  

TABLE OF CONTENTS

  

INTRODUCTIONii
   
FORWARD-LOOKING INFORMATIONiii
   
PART I 1
   
Item 1.Identity of Directors, Senior Management and Advisers1
Item 2.Offer Statistics and Expected Timetable1
Item 3.Key Information1
Item 4.Information on the Company68
Item 4A.Unresolved Staff Comments105
Item 5.Operating and Financial Review and Prospects105
Item 6.Directors, Senior Management and Employees128
Item 7.Major Shareholders and Related Party Transactions138
Item 8.Financial Information139
Item 9.The Offer and Listing141
Item 10.Additional Information142
Item 11.Quantitative and Qualitative Disclosures about Market Risk157
Item 12.Description of Securities Other than Equity Securities158
   
PART II 161
   
Item 13.Defaults, Dividend Arrearages and Delinquencies161
Item 14.Material Modifications to the Rights of Security Holders and Use of Proceeds161
Item 15.Controls and Procedures161
Item 16.[Reserved]163
Item 16A.Audit Committee Financial Expert163
Item 16B.Code of Ethics163
Item 16C.Principal Accountant Fees and Services163
Item 16D.Exemptions from the Listing Standards for Audit Committees163
Item 16E.Purchases of Equity Securities by the Issuer and Affiliated Purchasers163
Item 16F.Change in Registrant’s Certifying Accountant163
Item 16G.Corporate Governance164
Item 16H.Mine Safety Disclosure164
Item 16I.Disclosure Regarding Foreign Jurisdictions that Prevent Inspections164
   
PART III 165
   
Item 17.Financial Statements165
Item 18.Financial Statements165
Item 19.Exhibits165
   
SIGNATURES167

 

i

 

  

INTRODUCTION

 

Unless otherwise indicated or the context otherwise requires, references in this annual report to:

 

“ADRs” are to the American depositary receipts which may evidence the ADSs;

 

“ADSs” are to the American depositary shares, each of which represents ten Class A ordinary shares;

 

“average daily active terminals” are to the average number of terminals connected to our platform per day during a certain period;

 

“average daily data usage per active terminal” are to the average volume of data consumed by each daily active terminal on our platform per day during a certain period;

 

“China” or the “PRC” are to the People’s Republic of China, including Hong Kong, Macau and Taiwan;

 

“Hong Kong” refers to the Hong Kong Special Administrative Region of the People’s Republic of China;

 

“Class A ordinary shares” are to our Class A ordinary shares, par value US$0.00005 per share;

 

“Class B ordinary shares” are to our Class B ordinary shares, par value US$0.00005 per share;

 

“PaaS” are to Platform-as-a-Service;

 

“RMB” and “Renminbi” are to the legal currency of mainland China;

 

“SaaS” are to Software-as-a-Service;

 

“shares” or “ordinary shares” are to our Class A and Class B ordinary shares, par value US$0.00005 per share;

 

“terminals” are to our portable Wi-Fi devices providing mobile data connectivity services, and smartphones and other smart hardware with our GlocalMe Inside app installed that are serviced by us or our business partners;

 

“uCloudlink” are to UCLOUDLINK GROUP INC.;

 

“US$,” “U.S. dollars,” “$,” and “dollars” are to the legal currency of the United States;

 

“former VIEs” are to the former variable interest entities, which are Beijing uCloudlink New Technology Co., Ltd. and Shenzhen uCloudlink Network Technology Co., Ltd.;

 

“Restructuring” refers to a series of restructuring transactions to unwind the historical contractual agreements with the former VIEs and adjust our local business in mainland China; and

 

“we,” “us,” “our company” and “our” are to UCLOUDLINK GROUP INC., our Cayman Islands holding company, and its subsidiaries, and, when describing our operations and consolidated financial information, also including the former VIEs in mainland China and their subsidiaries.

 

ii

 

  

FORWARD-LOOKING INFORMATION

 

This annual report contains forward-looking statements that reflect our current expectations and views of future events. The forward-looking statements are contained principally in the sections entitled “Item 3. Key Information—D. Risk Factors,” “Item 5. Operating and Financial Review and Prospects” and “Item 4. Information on the Company—B. Business Overview.” Known and unknown risks, uncertainties and other factors, including those listed under “Item 3. Key Information—D. Risk Factors,” may cause our actual results, performance or achievements to be materially different from those expressed or implied by the forward-looking statements.

 

You can identify some of these forward-looking statements by words or phrases such as “may,” “will,” “expect,” “anticipate,” “aim,” “estimate,” “intend,” “plan,” “believe,” “is/are likely to,” “potential,” “continue” or other similar expressions. We have based these forward-looking statements largely on our current expectations and projections about future events that we believe may affect our financial condition, results of operations, business strategy and financial needs. These forward-looking statements include statements relating to:

 

our mission, goals and strategies;

 

our future business development, financial conditions and results of operations;

 

the expected growth of the mobile data connectivity service industry;

 

our expectations regarding demand for and market acceptance of our products and services;

 

our expectations regarding our relationships with our customers, suppliers and business partners;

 

competition in our industry;

 

our proposed use of proceeds; and

 

relevant government policies and regulations relating to our industry and our geographic markets.

 

These forward-looking statements involve various risks and uncertainties. Although we believe that our expectations expressed in these forward-looking statements are reasonable, our expectations may later be found to be incorrect. Our actual results could be materially different from our expectations. Important risks and factors that could cause our actual results to be materially different from our expectations are generally set forth in “Item 3. Key Information—D. Risk Factors,” “Item 5. Operating and Financial Review and Prospects,” “Item 4. Information on the Company—B. Business Overview” and other sections in this annual report. You should read thoroughly this annual report and the documents that we refer to with the understanding that our actual future results may be materially different from and worse than what we expect. We qualify all of our forward-looking statements by these cautionary statements.

 

This annual report contains certain data and information that we obtained from various government and private publications. Statistical data in these publications also include projections based on a number of assumptions. The mobile data connectivity service industry may not grow at the rate projected by market data, or at all. Failure of this market to grow at the projected rate may have a material adverse effect on our business and the market price of the ADSs. In addition, the rapidly evolving nature of this industry results in significant uncertainties for any projections or estimates relating to the growth prospects or future condition of our market. Furthermore, if any one or more of the assumptions underlying the market data are later found to be incorrect, actual results may differ from the projections based on these assumptions. You should not place undue reliance on these forward-looking statements.

 

The forward-looking statements made in this annual report relate only to events or information as of the date on which the statements are made in this annual report. Except as required by law, we undertake no obligation to update or revise publicly any forward-looking statements, whether as a result of new information, future events or otherwise, after the date on which the statements are made or to reflect the occurrence of unanticipated events. You should read this annual report and the documents that we refer to in this annual report and have filed as exhibits to the registration statement, of which this annual report is a part, completely and with the understanding that our actual future results may be materially different from what we expect.

 

iii

 

 

PART I

 

Item 1. Identity of Directors, Senior Management and Advisers

 

Not applicable.

 

Item 2. Offer Statistics and Expected Timetable

 

Not applicable.

 

Item 3. Key Information

 

Our Holding Company Structure and Contractual Arrangements with the Former Variable Interest Entities

 

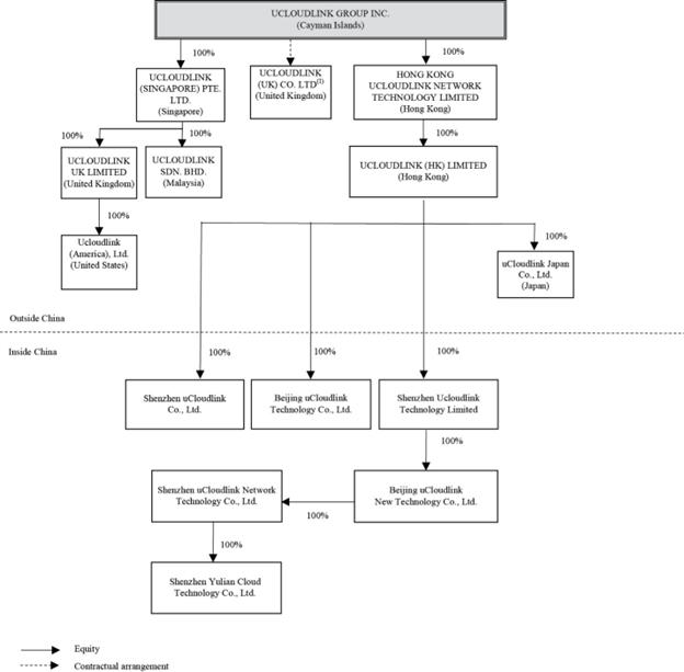
UCLOUDLINK GROUP INC is not a Chinese operating company but a Cayman Islands holding company with operations primarily conducted by its subsidiaries, including but not limited to the former VIEs based in mainland China. The laws and regulations of mainland China restrict and impose conditions on foreign investment in telecommunication businesses. Accordingly, we used to operate these businesses in mainland China through Beijing uCloudlink New Technology Co., Ltd. and Shenzhen uCloudlink Network Technology Co., Ltd., which we refer to as the former VIEs in this annual report. There were contractual arrangements among our mainland China subsidiaries, the former VIEs and their nominee shareholders, which were terminated on March 17, 2022 as we continued to adjust our business model in mainland China and proceed the Restructuring. Revenues contributed by the former VIEs accounted for 8%, 5% and 2% of our total revenues for the years of 2020, 2021 and 2022, respectively. As used in this annual report, “uCloudlink” refers to UCLOUDLINK GROUP INC., and “we,” “us,” “our company,” or “our” refers to UCLOUDLINK GROUP INC. and its subsidiaries, and, when describing our operations and consolidated financial information, also includes the former VIEs and their subsidiaries in mainland China. Investors in our ADSs are not purchasing equity interest in the former VIEs in mainland China but instead are purchasing equity interest in a holding company incorporated in the Cayman Islands.

 

We, through Beijing uCloudlink Technology Co., Ltd., were subject to a series of contractual arrangements with the former VIEs and the nominee shareholders of the former VIEs from January 2015 to March 2022. During the effective period of these contractual arrangements, these contractual arrangements enabled us to: (i) receive the economic benefits that could potentially be significant to the former VIEs in consideration for the services provided by our subsidiaries; (ii) exercise effective control over the former VIEs; and (iii) hold an exclusive option to purchase all or part of the equity interests in and assets of the former VIEs when and to the extent permitted by the laws of mainland China.

 

These contractual agreements included exclusive technology consulting and services agreements, business operation agreements, powers of attorney, equity interest pledge agreements, option agreements and/or spousal consent letters, as the case may be. We refer to Beijing uCloudlink Technology Co., Ltd. as Beijing uCloudlink, to Shenzhen uCloudlink Network Technology Co., Ltd as Shenzhen uCloudlink, and to Beijing uCloudlink New Technology Co., Ltd. as Beijing Technology. Pursuant to the option agreement, Beijing Technology and its shareholders had irrevocably granted Beijing uCloudlink or any person designated by it an exclusive option to purchase all or part of its equity interests in Shenzhen uCloudlink. Pursuant to the business operation agreement, Shenzhen uCloudlink and Beijing Technology and its shareholders agree that to the extent permitted by law, they accept and unconditionally execute instructions from Beijing uCloudlink on business operations. Beijing Technology and its shareholders also executed a power of attorney to irrevocably authorize Beijing uCloudlink, or any person designated by Beijing uCloudlink, to act as its attorney-in-fact to exercise all of its rights as a shareholder of Shenzhen uCloudlink. Pursuant to the exclusive technology consulting and services agreement, Beijing uCloudlink had the exclusive right to provide Shenzhen uCloudlink with operational supports as well as consulting and technical services required by Shenzhen uCloudlink’s business. Pursuant to the equity interest pledge agreements, Beijing Technology’ shareholders had pledged 100% equity interests in Beijing Technology to Beijing uCloudlink, and Beijing Technology had pledged 100% equity interests in Shenzhen uCloudlink to Beijing uCloudlink, to guarantee performance by Shenzhen uCloudlink and Beijing Technology of their obligations under the option agreement, the exclusive technology consulting and services agreement, the business operation agreement and power of attorney they entered into. The spouses of the shareholders of Beijing Technology, if applicable, had each signed a spousal consent letter agreeing that the equity interests in Beijing Technology held by and registered under the name of the respective shareholders would be disposed pursuant to the contractual agreements with Beijing uCloudlink. We have evaluated the guidance in FASB ASC 810 and concluded that we are the primary beneficiary of the former VIEs for accounting purposes because of these contractual arrangements for the effective period of these contractual arrangements. Accordingly, under U.S. GAAP, the financial statements of the former VIEs are consolidated as part of our financial statements for the years ended December 31, 2020, 2021 and 2022 in this annual report.

 

1

 

 

As we continued to evaluate our business plan, we have decided to adjust our business model in mainland China, which we believe will no longer require specific certificate for offering internet access services that could fall within the scope of prohibited or restricted categories for foreign investment in mainland China. As a result, the contractual arrangements with the former variable interest entities, or the former VIEs and their shareholders are no longer necessary. Therefore, we initiated the Restructuring to adjust our local business in mainland China and unwind the aforementioned contractual arrangements so that the former VIEs become wholly-owned subsidiaries of Shenzhen Ucloudlink Technology Limited.

 

On March 17, 2022, Beijing uCloudlink, the former VIEs, the nominee shareholders of the former VIEs and the spouses of the shareholders of Beijing Technology entered into termination agreements respectively, to terminate these contractual arrangements. Beijing uCloudlink issued a confirmation letter to designate Shenzhen Ucloudlink Technology Limited, or Shenzhen Technology, to exercise the exclusive option right to purchase all equity interests of Beijing Technology from its shareholders according to the abovementioned option agreement. Accordingly, Shenzhen Technology entered into an equity interest transfer agreement with the shareholders of Beijing Technology, and was registered as the sole shareholder of Beijing Technology since March 17, 2022. All contractual arrangements were terminated since then. We believe that the Restructuring did not affect our uCloudlink 1.0 international data connectivity services in mainland China. After the Restructuring, we now carry out the PaaS and SaaS platform services in mainland China, which were the primary business operated by the former VIEs, in cooperation with local business partners, such as Beijing Huaxianglianxin Technology Company, which have the required licenses to provide local data connectivity services in mainland China. See “Item 4. Information on the Company—C. Organizational Structure—Contractual Arrangements with the Former VIEs and Their Respective Shareholders.”

 

However, our historical contractual arrangements might not be as effective as direct ownership in providing us with control over the former VIEs and the termination of these agreements may incur additional costs. There were and may also be substantial uncertainties regarding the interpretation and application of current and future laws, regulations and rules of mainland China regarding the status of the rights of our Cayman Islands holding company with respect to our historical contractual arrangements with the former VIEs and its shareholders. It is uncertain whether any new laws or regulations of mainland China relating to former VIEs structures will be adopted or if adopted, what they would provide. If we or any of the former VIEs is found to be in violation of any existing or future laws or regulations of mainland China, or fail to obtain or maintain any of the required permits or approvals, the relevant PRC regulatory authorities would have broad discretion to take action in dealing with such violations or failures. See “Item 3. Key Information—D. Risk Factors—Risks Related to Our Corporate Structure—If the PRC government determines that the contractual arrangements with the former VIEs structure did not comply with the regulations of mainland China, or if these regulations change or are interpreted differently in the future, our shares and/or ADSs may decline in value or become worthless if we are deemed to be unable to assert our contractual control rights over the assets of the former VIEs.”

 

Our historical corporate structure is subject to risks associated with our contractual arrangements with the former VIEs. If the PRC government deems that our historical contractual arrangements with the former VIEs do not comply with regulatory restrictions on foreign investment in the relevant industries in mainland China, or if these regulations or the interpretation of existing regulations change or are interpreted differently in the future, we could be subject to severe penalties or be forced to relinquish our interests in those operations. Our holding company, our mainland China subsidiaries and former VIEs, and investors of our company face uncertainty about potential future actions by the PRC government that could affect the enforceability of the historical contractual arrangements with the former VIEs and, consequently, significantly affect the historical financial performance of the former VIEs and our company as a whole. For a detailed description of the risks associated with our corporate structure, please refer to risks disclosed under “Item 3. Key Information—D. Risk Factors—Risks Related to Our Corporate Structure.”

 

We face various risks and uncertainties related to doing business in China. A significant portion of our business operations are conducted in mainland China, and we are subject to complex and evolving laws and regulations of mainland China. For example, we face risks associated with regulatory approvals on offshore offerings, anti-monopoly regulatory actions, and oversight on cybersecurity and data privacy. This may impact our ability to conduct certain businesses, accept foreign investments, or list on a United States or other foreign exchange. These risks could result in a material adverse change in our operations and the value of our ADSs, significantly limit or completely hinder our ability to continue to offer securities to investors, or cause the value of such securities to significantly decline. For a detailed description of risks related to doing business in China, please refer to risks disclosed under “Item 3. Key Information—D. Risk Factors—Risks Related to Doing Business in China.”

 

2

 

 

PRC government’s significant authority in regulating our operations and its oversight and control over offerings conducted overseas by, and foreign investment in, China-based issuers could significantly limit or completely hinder our ability to offer or continue to offer securities to investors. Implementation of industry-wide regulations, including data security or anti-monopoly related regulations, in this nature may cause the value of such securities to significantly decline or be of little or no value. For more details, see “Item 3. Key Information—D. Risk Factors—Risks Related to Doing Business in China—The PRC government’s significant oversight over our business operation could result in a material adverse change in our operations and the value of our ADSs.”

 

Risks and uncertainties arising from the legal system in mainland China, including risks and uncertainties regarding the enforcement of laws and quickly evolving rules and regulations in mainland China, could result in a material adverse change in our operations and the value of our ADSs. For more details, see “Item 3. Key Information—D. Risk Factors—Risks Related to Doing Business in China—Uncertainties with respect to the PRC legal system could adversely affect us.”

 

The Holding Foreign Companies Accountable Act

 

Pursuant to the Holding Foreign Companies Accountable Act, or the HFCAA, if the Securities and Exchange Commission, or the SEC, determines that we have filed audit reports issued by a registered public accounting firm that has not been subject to inspections by the Public Company Accounting Oversight Board, or the PCAOB, for two consecutive years, the SEC will prohibit our shares or the ADSs from being traded on a national securities exchange or in the over-the-counter trading market in the United States. On December 16, 2021, the PCAOB issued a report to notify the SEC of its determination that the PCAOB was unable to inspect or investigate completely registered public accounting firms headquartered in mainland China and Hong Kong, including our previous auditor. In May 2022, the SEC conclusively listed us as a Commission-Identified Issuer under the HFCAA following the filing of our annual report on Form 20-F for the fiscal year ended December 31, 2021. On December 15, 2022, the PCAOB issued a report that vacated its December 16, 2021 determination and removed mainland China and Hong Kong from the list of jurisdictions where it is unable to inspect or investigate completely registered public accounting firms. In addition, our current auditor is a Singapore-based accounting firm that is registered with the PCAOB and can be inspected by the PCAOB. For this reason, we do not expect to be identified as a Commission-Identified Issuer under the HFCAA after we file this annual report on Form 20-F. Each year, the PCAOB will determine whether it can inspect and investigate completely audit firms in mainland China and Hong Kong, among other jurisdictions. If the PCAOB determines in the future that it no longer has full access to inspect and investigate completely our current auditor, we would be identified as a Commission-Identified Issuer following the filing of the annual report on Form 20-F for the relevant fiscal year. There can be no assurance that we would not be identified as a Commission-Identified Issuer for any future fiscal year, and if we were so identified for two consecutive years, we would become subject to the prohibition on trading under the HFCAA. For more details, see “Item 3. Key Information—D. Risk Factors—Risks Related to Doing Business in China—The PCAOB had historically been unable to inspect our auditor in relation to their audit work performed for our financial statements and the inability of the PCAOB to conduct inspections of our auditor in the past has deprived our investors with the benefits of such inspections.” and “Item 3. Key Information—D. Risk Factors—Risks Related to Doing Business in China—Our ADSs may be prohibited from trading in the United States under the HFCAA in the future if the PCAOB is unable to inspect or investigate completely our current auditor. The delisting of the ADSs, or the threat of their being delisted, may materially and adversely affect the value of your investment.”

 

Permissions Required from the PRC Authorities for Our Operations

 

We have conducted our business in mainland China primarily through our subsidiaries and former VIEs in mainland China. Our operations in mainland China are governed by the laws and regulations of mainland China. As of the date of this annual report, apart from the approval of the China Securities Regulatory Commission (“CSRC”), Cyberspace Administration of China (“CAC”) or other PRC government authorities that may be required in connection with the former VIE structure and our offshore offerings under the laws of mainland China, we have not received any requirement from PRC governmental authorities to obtain other permissions for our material operations in mainland China and issuance of securities to foreign investors. Given the uncertainties of interpretation and implementation of relevant laws and regulations and the enforcement practice by relevant government authorities, we may be required to obtain additional licenses, permits, filings or approvals for the functions and services of our platform in the future.

 

3

 

 

Furthermore, in connection with our issuance of securities to foreign investors, under current laws, regulations and regulatory rules of mainland China promulgated, as of the date of this annual report, we, our mainland China subsidiaries and the former VIEs, (i) are not required to obtain permissions from the China Securities Regulatory Commission, or the CSRC, (ii) are not required to go through cybersecurity review by the Cyberspace Administration of China, or the CAC, and (iii) have not received or were denied such requisite permissions by any PRC authority. However, the PRC government has recently indicated an intent to exert more oversight and control over offerings that are conducted overseas and/or foreign investment in mainland China-based issuers. For more detailed information, see “Item 3. Key Information—D. Risk Factors—Risks Related to Doing Business in China—The approval and/or other requirements of the CSRC, the CAC, or other PRC governmental authorities may be required in connection with an offering under the rules, regulations or policies of mainland China, and, if required, we cannot predict whether or how soon we will be able to obtain such approval, and, even if we obtain such approval, the approval could be rescinded. Any failure to obtain or delay in obtaining such approval for this offering, or a rescission of obtained approval, would subject us to sanctions imposed by the CSRC or other PRC government authorities.”

 

Additionally, on December 28, 2021, the CAC, together with another twelve regulatory authorities jointly issued the Measures for Cybersecurity Review, or the Review Measures, which came into effect on February 15, 2022. The Review Measures required that, in addition to network products and services acquired by critical information infrastructure operators, online platform operators are also subject to cybersecurity review if they carry out data processing activities that affect or may affect national security, and online platform operators listing in a foreign country with more than one million users’ personal information data must apply for a cybersecurity review with the Cybersecurity Review Office. The Review Measures further elaborated the factors to be considered when assessing the national security risks of the relevant activities. On July 7, 2022, the CAC promulgated the Measures on Security Assessment of Cross-border Data Transfer, or the Data Export Measures, which became effective on September 1, 2022. The Data Export Measures requires that any data processor who processes or exports personal information exceeding a certain volume threshold pursuant to the measures shall apply for a security assessment by the CAC before transferring any personal information abroad. The security assessment requirement also applies to any transfer of important data outside of mainland China. As the Review Measures and the Data Export Measures were issued recently, there are uncertainties regarding how they would be interpreted and enforced, and to what extent they may affect us. On November 14, 2021, the CAC released the Regulations on the Network Data Security (Draft for Comments), or the Draft Regulations, and have accepted public comments until December 13, 2021. The draft Regulations provided that data processors refer to individuals or organizations that autonomously determine the purpose and the manner of processing data. If a data processor that processes personal data of more than one million users would like to list overseas, it shall apply for a cybersecurity review according to the draft Regulations. Besides, data processors that are listed overseas shall carry out an annual data security assessment.

 

As advised by our PRC legal counsel, the Draft Regulations is released for public comment only, and its provisions and anticipated adoption or effective date may be subject to change and thus its interpretation and implementation remain substantially uncertain.

 

The Review Measures, the Draft Regulations and the Data Export Measures remain unclear on whether the relevant requirements will be applicable to further equity or debt offerings by companies that have completed the initial public offering in the United States. We cannot predict the impact of the Review Measures, the Draft Regulations and the Data Export Measures, if any, at this stage, and we will closely monitor and assess the statutory developments in this regard. See “Item 3. Key Information—D. Risk Factors—Risks Related to Our Business and Industry—Our and the former VIEs’ business is subject to complex and evolving Chinese and international laws and regulations regarding data privacy and cybersecurity. The improper use or disclosure of data could have a material and adverse effect on our business and prospects. Many of these laws and regulations are subject to change and uncertain interpretation, and could result in claims, penalties, changes to our business practices, increased cost of operations, damages to our reputation and brand, or otherwise harm our business.”

 

4

 

 

Under the Review Measures and other cybersecurity laws and regulations of mainland China, critical information infrastructure operators that intend to purchase internet products and services that affect or may affect national security must be subject to the cybersecurity review. As the PRC governmental authorities may have wide discretion in the interpretation and enforcement of these laws, including the interpretation of the scope of “critical information infrastructure operators.” See “Item 4. Information on the Company—B. Business Overview—Regulation—Mainland China—Regulations Related to Internet Information Security and Personal Information Protection—Regulations Related to Personal Information Protection.” In addition, the Review Measures also stipulate that any data processor carrying out data processing activities that affect or may affect national security should also be subject to the cybersecurity review. In anticipation of the strengthened implementation of cybersecurity laws and regulations and the continued expansion of our business, we face potential risks if we are deemed as a critical information infrastructure operator under the cybersecurity laws and regulations of mainland China. In such case, we must fulfill certain obligations as required under the cybersecurity laws and regulations of mainland China, including, among others, storing personal information and important data collected and produced within the mainland China territory during our operations in China, which we have fulfilled in our business, and we may be subject to review when purchasing internet products and services. If a final version of the Draft Regulations is adopted, we may be subject to review when conducting data processing activities, and may face challenges in addressing its requirements and make necessary changes to our internal policies and practices in data processing. As of the date of this annual report, we have not been involved in any investigations on cybersecurity review made by the Cyberspace Administration of China on such basis, and we have not received any inquiry, notice, warning, or sanctions in such respect.

 

On July 6, 2021, the relevant PRC governmental authorities made public the Opinions on Strictly Cracking Down Illegal Securities Activities in Accordance with the Law. These opinions emphasized the need to strengthen the administration over illegal securities activities and the supervision on overseas listings by mainland China-based companies and proposed to take effective measures, such as promoting the construction of relevant regulatory systems to deal with the risks and incidents faced by mainland China-based overseas-listed companies. As these opinions are recently issued, official guidance and related implementation rules have not been issued yet and the interpretation of these opinions remains unclear at this stage. See “Item 3. Key Information—D. Risk Factors—Risks Related to Doing Business in China—The approval and/or other requirements of the CSRC, the CAC, or other PRC governmental authorities may be required in connection with an offering under the rules, regulations or policies of mainland China, and, if required, we cannot predict whether or how soon we will be able to obtain such approval, and, even if we obtain such approval, the approval could be rescinded. Any failure to obtain or delay in obtaining such approval for this offering, or a rescission of obtained approval, would subject us to sanctions imposed by the CSRC or other PRC government authorities.” As of the date of this annual report, we have not received any inquiry, notice, warning, or sanctions regarding offshore offering from the CSRC or any other PRC government authorities.

 

On April 2, 2022, the CSRC published the Provisions on Strengthening the Confidentiality and Archives Administration Related to the Overseas Securities Offering and Listing by Domestic Enterprises (Draft for Comments), or the Draft Provisions on Confidentiality and Archives Administration, which was open for public comments until April 17, 2022. The Draft Provisions on Confidentiality and Archives Administration requires that, in the process of overseas issuance and listing of securities by domestic entities, the domestic entities, and securities companies and securities service institutions that provide relevant securities service shall strictly implement the provisions of relevant laws and regulations and the requirements of these provisions, establish and improve rules on confidentiality and archives administration. Where the domestic entities provide with or publicly disclose documents, materials or other items related to the state secrets and government work secrets to the relevant securities companies, securities service institutions, overseas regulatory authorities, or other entities or individuals, the companies shall apply for approval of competent departments with the authority of examination and approval in accordance with law and report the matter to the secrecy administrative departments at the same level for record filing. Where there is unclear or controversial whether or not the concerned materials are related to state secrets, the materials shall be reported to the relevant secrecy administrative departments for determination. However, the Draft Provisions on Confidentiality and Archives Administration have not yet been settled or become effective, and there remain uncertainties regarding the further interpretation and implementation of the Draft Provisions on Confidentiality and Archives Administration.

 

5

 

 

On December 24, 2021, the CSRC released the Provisions of the State Council on the Administration of Overseas Securities Offering and Listing by Domestic Companies (Draft for Comments), or the Draft Administrative Provisions, and the Administrative Measures for the Filing of Overseas Securities Offering and Listing by Domestic Companies (Draft for Comments), or the Draft Filing Measures, both of which were open for public comments until January 23, 2022. On February 17, 2023, the CSRC issued the Trial Administrative Measures of Overseas Securities Offering and Listing by Domestic Enterprises, or the Trial Measures, which will become effective on March 31, 2023. On the same date, the CSRC circulated Supporting Guidance Rules No. 1 through No. 5, Notes on the Trial Measures, Notice on Administration Arrangements for the Filing of Overseas Listings by Domestic Enterprises and relevant CSRC Answers to Reporter Questions, or collectively, the Guidance Rules and Notice, on CSRC’s official website. The Trial Measures, together with the Guidance Rules and Notice, reiterate the basic principles of the Draft Administrative Provisions and Draft Filing Measures and impose substantially the same requirements for the overseas securities offering and listing by domestic enterprises. Under the Trial Measures and the Guidance Rules and Notice, domestic enterprises conducting overseas securities offering and listing, either directly or indirectly, shall complete filings with the CSRC pursuant to the Trial Measures’ requirements within three working days following the submission of an application for initial public offering or listing. Starting from March 31, 2023, enterprises that have been listed overseas or satisfy all of the following conditions shall be deemed as “Grandfathered Issuers” and are not required to complete the overseas listing filing immediately, but shall complete filings as required if they conduct refinancing or are involved in other circumstances that require filing with the CSRC: (i) the application for indirect overseas offering or listing shall have been approved by the relevant overseas regulatory authority or stock exchange prior to March 31, 2023 (as the SEC does not approve or disapprove of an offering, this requirement is interpreted to be the SEC’s declaration of the registration statement to be effective with respect to this offering), (ii) the enterprise is not required to reapply for the approval of the relevant overseas regulatory authority or stock exchange, and (iii) such overseas securities offering or listing shall be completed before September 30, 2023. Any future securities offerings and listings outside of mainland China by our company, including but not limited to follow-on offerings, refinancing, secondary listings, and going private transactions, will be subject to the filing requirements with the CSRC under the Trial Measures, and we cannot assure you that we will be able to comply with such filing requirements in a timely manner, or at all.

 

If it is determined that any approval, filing or other administrative procedure from the CSRC or other PRC governmental authorities is required for any future offering or listing, we cannot assure that we can obtain the required approval or accomplish the required filings or other regulatory procedures in a timely manner, or at all. If we fail to obtain the relevant approval or complete the filings and other relevant regulatory procedures, we may be subject to an investigation by competent regulators, fines or penalties, or an order prohibiting us from conducting an offering, and these risks could result in a material adverse change in our operations and the value of our ADSs, significantly limit or completely hinder our ability to offer or continue to offer securities to investors, or cause such securities to significantly decline in value or become worthless.

 

The Administrative Measures on Telecommunications Business Operating Licenses (2017 Revision), or the Telecom License Measures, which was promulgated by the PRC Ministry of Industry and Information Technology (MIIT) on March 1, 2009 and last amended on July 3, 2017, requires that any approved telecommunications services provider shall conduct its business in accordance with the specifications in its license for VATS License. Shenzhen uCloudlink Network Technology Co. Ltd. obtained the VATS License issued by the MIIT in 2017 for conducting business of information technology services and sales of terminals and data related products. As we continued to evaluate our business plan, we have decided to adjust our business model in mainland China, and we believe the VATS License is no longer required.  We terminated the contractual arrangements on March 17, 2022. The VATS License previously held by Shenzhen uCloudlink Network Technology Co. Ltd. was also terminated during the Restructuring. Apart from the approval of the CSRC, the CAC or other PRC government authorities that may be required in connection with our offshore offerings under the laws of mainland China, we and our mainland China subsidiaries are not required to obtain other permissions from Chinese authorities for our material operations in mainland China and issuance of securities to foreign investors. See “Item 3. Key Information—D. Risk Factors—Risks Related to Doing Business in China—The approval and/or other requirements of the CSRC, the CAC, or other PRC governmental authorities may be required in connection with an offering under the rules, regulations or policies of mainland China, and, if required, we cannot predict whether or how soon we will be able to obtain such approval, and, even if we obtain such approval, the approval could be rescinded. Any failure to obtain or delay in obtaining such approval for this offering, or a rescission of obtained approval, would subject us to sanctions imposed by the CSRC or other PRC government authorities.”

 

6

 

 

Cash and Asset Flows through Our Organization

 

We conduct our operations in mainland China through our mainland China subsidiaries and the former VIEs with which we have maintained contractual arrangements historically. The laws and regulations of mainland China restrict and impose conditions on foreign investment in telecommunication businesses. Accordingly, we operated these businesses in mainland China through the former VIEs. As our mainland China and Hong Kong subsidiaries and former VIEs have accumulated losses since their incorporation, none of them has declared or paid any dividends or made any distributions to their respective holding companies, including uCloudlink. In return, uCloudlink has not declared a dividend.

 

Prior to the completion of our initial public offering in June 2020, our sources of funds primarily consisted of pre-IPO financing through issuance of preferred shares, external borrowings and cash generated from operation. The sources of funds of the former VIEs primarily consisted of external borrowings, intercompany advances from subsidiaries and cash generated from operation. The cash proceeds from the initial public offering have been used for strategic investments and general corporate purposes, including research and development and working capital needs.

 

Our subsidiaries and the former VIEs conduct business transactions that include trading activities, provision of services and intercompany advances. The cash flows that have occurred between our subsidiaries and the former VIEs are summarized as the following:

 

  For the year ended December 31, 
  2020  2021  2022 
  (US$ in millions) 
Cash paid by former VIEs to subsidiaries for purchase of data plans and raw materials  27.1   1.9   0.9 
Cash paid by former VIEs to subsidiaries for marketing and software licensing services  5.5   5.4   4.7 
Cash paid by former VIEs to subsidiaries for subsidiary establishment        0.2 
Intercompany advances from former VIEs to subsidiaries        1.8 
Cash paid by subsidiaries to former VIEs for purchase of Wi-Fi terminals  55.9   29.4   27.7 
Intercompany advances from subsidiaries to former VIEs  7.7   3.1   1.5 
Cash paid by subsidiaries to former VIEs for transfer of equity investment        1.3 

 

Pursuant to historical contractual agreements, Beijing uCloudlink has the exclusive rights to provide former VIEs with operational supports and consulting and technical services required by the former VIEs’ businesses. Beijing uCloudlink owns the exclusive intellectual property rights created as a result of the performance of the agreements. The technology service fee payable by the former VIEs to Beijing uCloudlink is determined by the revenue of the former VIEs less the expenditures incurred for operation and capital purpose, or at an amount subject to mutual negotiation and agreement between the parties. Since the former VIEs have incurred and accumulated losses historically, there was no service fee payable by the former VIEs to Beijing uCloudlink.

 

Impact of Taxation on Dividends

 

uCloudlink is incorporated in the Cayman Islands and conducts businesses in mainland China primarily through its mainland China subsidiaries and the former VIEs. Under the current laws of the Cayman Islands, uCloudlink is not subject to tax on income or capital gains. In addition, upon payments of dividends to our shareholders, no Cayman Islands withholding tax will be imposed.

 

Our mainland China and Hong Kong subsidiaries and former VIEs have incurred cumulative losses since inception. We have no current intention to pay dividends to shareholders.

 

7

 

 

For purposes of illustration, the following discussion reflects the hypothetical taxes that might be required to be paid in mainland China and Hong Kong, assuming that: (i) we have taxable earnings, and (ii) we determine to pay a dividend in the future:

 

Hypothetical pre-tax earnings(1)  100.00 
Tax on earnings at statutory rate of 25% at Beijing uCloudlink level  (25.00)
Amount to be distributed as dividend from Beijing uCloudlink to Hong Kong subsidiary(2)  75.00 
Withholding tax at tax treaty rate of 5%  (3.75)
Amount to be distributed as dividend at Hong Kong subsidiary level and net distribution to uCloudlink  71.25 

  

 

 

Notes:

 

(1)For purposes of this example, the tax calculation has been simplified. The hypothetical book pre-tax earnings amount is assumed to equal Chinese taxable income. Beijing uCloudlink and the former VIEs are parties to certain agreements relating to the provision of technology and other services by Beijing uCloudlink to the former VIEs. Under the terms of our historical contractual agreements, and by mutual agreement between Beijing uCloudlink and the former VIEs, no fees for technology services or the use of technology, brands or other intellectual property have been charged by Beijing uCloudlink to the former VIEs in any of the periods presented. One of the former VIEs, Shenzhen uCloudlink, currently qualifies for a 15% preferential income tax rate in China. However, such rate is subject to qualification, is temporary in nature, and may not be available in a future period when distributions are paid. Beijing uCloudlink is subject to enterprise income tax of 25%.

 

(2)China’s Enterprise Income Tax Law imposes a withholding income tax of 10% on dividends distributed by a Foreign Invested Enterprises (“FIE”) to its immediate holding company outside of Mainland China. A lower withholding income tax rate of 5% is applied if the FIE’s immediate holding company is registered in Hong Kong or other jurisdictions that have a tax treaty arrangement with Mainland China, subject to a qualification review at the time of the distribution. There is no incremental tax at Hong Kong subsidiary level for any dividend distribution to uCloudlink.

 

If our existing subsidiaries in mainland China or any newly formed ones incur debt on their own behalf in the future, the instruments governing their debt may restrict their ability to pay dividends to us. In addition, our wholly foreign-owned subsidiaries in mainland China are permitted to pay dividends to us only out of their retained earnings, if any, as determined in accordance with mainland China’s accounting standards and regulations. Under the laws of mainland China, each of our subsidiaries and former VIEs in China is required to set aside at least 10% of its after-tax profits each year, if any, to fund certain statutory reserve funds until such reserve funds reach 50% of its registered capital. In addition, our subsidiaries and former VIEs may allocate a portion of their after-tax profits based on mainland China’s accounting standards to discretionary surplus funds at their discretion. The statutory reserve funds and the discretionary funds are not distributable as cash dividends. Remittance of dividends by a wholly foreign-owned company out of mainland China is subject to examination by the banks designated by SAFE. Some of our mainland China subsidiaries will not be able to pay dividends until they generate accumulated profits and meet the requirements for statutory reserve funds. The net liabilities of the former VIEs, in which we have no legal ownership, amounted to US$35 million, US$53 million and US$52 million as of December 31, 2020, 2021 and 2022, respectively. For restrictions and limitations on our ability to distribute earnings from our businesses, including subsidiaries and former VIEs, to uCloudlink and investors as well as the ability to settle amounts owed under historical VIE agreements, see “Item 3. Key Information—D. Risk Factors—Risks Related to Doing Business in China—Mainland China’s regulation of loans to and direct investment in mainland China entities by offshore holding companies and governmental control of currency conversion may delay or prevent us from using the proceeds of any financing outside mainland China to make loans to or make additional capital contributions to our mainland China subsidiaries and former VIEs, which could materially and adversely affect our liquidity and our ability to fund and expand our business.”

 

Financial Information Related to the Consolidated Former Variable Interest Entities

 

Set forth below are the condensed consolidating schedule showing the financial position, results of operations and cash flows for the parent company, the WFOE, subsidiaries, and the former VIEs, elimination and consolidated total (in thousands of US$) as of and for the years ended December 31, 2020, 2021 and 2022.

 

8

 

 

Selected Condensed Consolidated Statements of Operations and Comprehensive (Loss)/Income Data

 

  For the year ended December 31, 2022 
  Parent  Former VIEs  WFOE  Other
Subsidiaries
  Elimination  Consolidated
Total
 
Condensed Consolidating Schedule of Results of Operations                  
Revenues(2)     30,371      82,455   (41,365)  71,461 
Third-party revenues     1,761      69,700      71,461 
Inter-company revenues     28,610      12,755   (41,365)   
Cost of revenues(2)     (15,624)     (45,803)  22,500   (38,927)
Third-party cost of revenues     (1,573)     (37,354)     (38,927)
Inter-company cost of revenues     (14,051)     (8,449)  22,500    
Gross profit     14,747      36,652   (18,865)  32,534 
Operating expenses(4)  (4,289)  (18,915)  (4)  (29,455)  15,202   (37,461)
(Loss)/income before income tax  (4,472)  (4,382)  (4)  (7,320)  (3,586)  (19,764)
Income tax expenses           (161)     (161)
Share of profit in equity method investment, net of tax     33      39      72 
(Loss)/income from subsidiaries(3)  (15,381)        (7,938)  23,319    
(Loss)/income from former VIEs(3)        (4,349)     4,349    
Net (loss)/income  (19,853)  (4,349)  (4,353)  (15,380)  24,082   (19,853)

 

  For the year ended December 31, 2021 
  Parent  Former VIEs  WFOE  Other
Subsidiaries
  Elimination  Consolidated
Total
 
Condensed Consolidating Schedule of Results of Operations                  
Revenues(2)     30,979      84,916   (42,071)  73,824 
Third-party revenues     3,726      70,098      73,824 
Inter-company revenues     27,253      14,818   (42,071)   
Cost of revenues(2)     (26,553)     (62,841)  37,404   (51,990)
Third-party cost of revenues     (4,867)     (47,123)     (51,990)
Inter-company cost of revenues     (21,686)     (15,718)  37,404    
Gross profit     4,426      22,075   (4,667)  21,834 
Operating expenses(4)  (10,339)  (21,420)  1   (29,167)  5,057   (55,868)
(Loss)/income before income tax  (10,266)  (16,531)  1   (19,679)  391   (46,084)
Income tax expenses           (244)     (244)
Share of profit in equity method investment, net of tax     287            287 
(Loss)/income from subsidiaries(3)  (35,775)        (15,852)  51,627    
(Loss)/income from former VIEs(3)        (16,244)     16,244    
Net (loss)/income  (46,041)  (16,244)  (16,243)  (35,775)  68,262   (46,041)

 

9

 

 

  For the year ended December 31, 2020 
  Parent  Former VIEs  WFOE  Other Subsidiaries  Elimination  Consolidated Total 
Condensed Consolidating Schedule of Results of Operations                  
Revenues(2)     55,014   16   98,587   (64,048)  89,569 
Third-party revenues     7,073   16   82,480      89,569 
Inter-company revenues     47,941      16,107   (64,048)   
Cost of revenues(2)     (37,636)  (18)  (82,406)  58,796   (61,264)
Third-party cost of revenues     (8,706)     (52,558)     (61,264)
Inter-company cost of revenues     (28,930)  (18)  (29,848)  58,796    
Gross profit     17,378   (2)  16,181   (5,252)  28,305 
Operating expenses(4)  (50,638)  (22,725)  (2)  (30,584)  5,108   (98,841)
(Loss)/income before income tax  (50,925)  (3,528)  (3)  (8,612)  (162)  (63,230)
Income tax expenses           (185)     (185)
Share of profit in equity method investment, net of tax                  
(Loss)/income from subsidiaries(3)  (12,490)        (3,693)  16,183    
(Loss)/income from former VIEs(3)        (3,528)     3,528    
Net (loss)/income  (63,415)  (3,528)  (3,531)  (12,490)  19,549   (63,415)

 

Selected Condensed Consolidated Balance Sheets Data

 

  As of December 31, 2022 
  Parent  Former VIEs  WFOE  Other Subsidiaries  Elimination  Consolidated Total 
Condensed Consolidating Schedule of Financial Position                  
Cash and cash equivalents  463   1,951   2   12,505      14,921 
Restricted cash                  
Accounts receivable, net     474      5,487      5,961 
Amounts due from subsidiaries and former VIEs(1)  127,308   12,766   38   36,927   (177,039)   
Property and equipment and intangible assets     775      1,209      1,984 
Others(2)     5,536   5   55,682   (38,155)  23,068 
Total assets  127,771   21,502   45   111,810   (215,194)  45,934 
Short term borrowings     574      2,302      2,876 
Amounts due to subsidiaries and former VIEs(1)  3,683   60,029   142   113,185   (177,039)   
Accounts payable, accrued expenses and other liabilities  397   12,690      17,759      30,846 
Contract liabilities     62      990      1,052 
Deficit in subsidiaries(3)  113,938         65,626   (179,564)   
Deficit in former VIEs(3)        51,933      (51,933)   
Others  204   80      1,585      1,869 
Total liabilities  118,222   73,435   52,075   201,447   (408,536)  36,643 
Total mezzanine equity                  
Total shareholders’ equity/(deficit)  9,549   (51,933)  (52,030)  (89,637)  193,342   9,291 

 

10

 

 

  As of December 31, 2021 
  Parent  Former VIEs  WFOE  Other Subsidiaries  Elimination  Consolidated Total 
Condensed Consolidating Schedule of Financial Position                  
Cash and cash equivalents  133   293   5   7,437      7,868 
Restricted cash                  
Accounts receivable, net     1,333      13,590      14,923 
Amounts due from subsidiaries and former VIEs(1)  126,536   8,067   41   32,849   (167,493)   
Property and equipment and intangible assets     1,195      1,610      2,805 
Others(2)  8   9,602   7   66,336   (34,424)  41,529 
Total assets  126,677   20,490   53   121,822   (201,917)  67,125 
Short term borrowings     941      2,236      3,177 
Amounts due to subsidiaries and former VIEs(1)  3,997   55,623   154   107,719   (167,493)   
Accounts payable, accrued expenses and other liabilities  1,188   16,458      22,920      40,566 
Contract liabilities     89      1,486      1,575 
Deficit in subsidiaries(3)  101,138         62,750   (163,888)   
Deficit in former VIEs(3)        52,639      (52,639)   
Others  262   18      1,435      1,715 
Total liabilities  106,585   73,129   52,793   198,546   (384,020)  47,033 
Total mezzanine equity                  
Total shareholders’ equity/(deficit)  20,092   (52,639)  (52,740)  (76,724)  182,103   20,092 

 

  As of December 31, 2020 
  Parent  Former VIEs  WFOE  Other Subsidiaries  Elimination  Consolidated Total 
Condensed Consolidating Schedule of Financial Position                  
Cash and cash equivalents  3,332   1,734   9   16,914      21,989 
Restricted cash           8,237      8,237 
Accounts receivable, net     1,450      5,295      6,745 
Amounts due from subsidiaries and former VIEs(1)  123,337   6,663   40   19,629   (149,669)   
Property and equipment and intangible assets     2,311      1,757      4,068 
Others(2)  358   9,399   6   81,193   (34,741)  56,215 
Total assets  127,027   21,557   55   133,025   (184,410)  97,254 
Short term borrowings           3,704      3,704 
Amounts due to subsidiaries and former VIEs(1)  3,888   42,442   151   103,188   (149,669)   
Accounts payable, accrued expenses and other liabilities  1,078   14,276   5   19,084      34,443 
Contract liabilities     215      674      889 
Deficit in subsidiaries(3)  65,346         45,878   (111,224)   
Deficit in former VIEs(3)        35,376      (35,376)   
Others  321         1,503      1,824 
Total liabilities  70,633   56,933   35,532   174,031   (296,269)  40,860 
Total mezzanine equity                  
Total shareholders’ equity/(deficit)  56,394   (35,376)  (35,477)  (41,006)  111,859   56,394 

 

11

 

 

Selected Condensed Consolidated Cash Flows Data

 

  For the year ended December 31, 2022 
  Parent  Former VIEs  WFOE  Other Subsidiaries  Elimination  Consolidated Total 
Condensed Consolidating Schedules of Cash Flows                  
Cash flows from operating activities                        
Intercompany cash receipts from sales  3,100   27,681      9,729   (40,510)   
Intercompany cash payments for purchases  (4,120)  (5,560)     (30,830)  40,510    
Third parties cash activities  (2,335)  (21,263)  (3)  28,005      4,404 
Net cash (used in)/generated from operating activities(5)  (3,355)  858   (3)  6,904      4,404 
Cash flows from investing activities                        
Purchase of property and equipment     (17)     (394)     (411)
Purchase of intangible assets     (14)           (14)
Proceeds from disposal of property and equipment     231      35      266 
Cash paid for equity investment     (151)     (1,288)  1,439    
Proceeds from equity investment     1,288      151   (1,439)   
Cash paid for long-term investment                  
Increase in short-term deposit                  
Purchase of other investments           (3)     (3)
Intercompany fund transfers(6)     (1,767)     (1,446)  3,213    
Interest received from fund transfer within the group                  
Net cash (used in)/generated from investing activities     (430)     (2,945)  3,213   (162)
Cash flows from financing activities                        
Proceeds from other borrowing           213      213 
Repayment of other borrowing           (163)     (163)
Proceeds from bank borrowings     1,412      8,084      9,496 
Repayments of bank borrowings     (1,570)     (7,883)     (9,453)
Proceeds from issuance of convertible bonds  4,735               4,735 
Redemption of convertible bonds  (1,050)              (1,050)
Payments relating to current lease liability     (58)     (180)     (238)
Proceeds from initial public offering, net of issuance costs                  
Proceeds from exercise of share options                  
Intercompany fund transfers(6)     1,446      1,767   (3,213)   
Interest paid for fund transfer within the group                  
Net cash generated from/(used in) financing activities  3,685   1,230      1,838   (3,213)  3,540 
Increase/(decrease) in cash, cash equivalents and restricted cash  330   1,658   (3)  5,797      7,782 
Cash, cash equivalents and restricted cash at beginning of year  133   293   5   7,437      7,868 
Effect of exchange rates on cash, cash equivalents and restricted cash           (729)     (729)
Cash, cash equivalents and restricted cash at end of year  463   1,951   2   12,505      14,921 

 

12

 

 

  For the year ended December 31, 2021 
  Parent  Former VIEs  WFOE  Other Subsidiaries  Elimination  Consolidated Total 
Condensed Consolidating Schedules of Cash Flows                  
Cash flows from operating activities                  
Intercompany cash receipts from sales     29,584      7,298   (36,882)   
Intercompany cash payments for purchases     (7,300)     (29,584)  36,884    
Third parties cash activities  (1,483)  (28,837)  (4)  8,586      (21,738)
Net cash (used in)/generated from operating activities(5)  (1,483)  (6,553)  (4)  (13,700)  2   (21,738)
Cash flows from investing activities                        
Purchase of property and equipment     (191)     (596)     (787)
Purchase of intangible assets     (89)     (3)     (92)
Proceeds from disposal of property and equipment     102      91      193 
Cash paid for equity investment           (247)     (247)
Cash paid for long-term investment                  
Increase in short-term deposit           (2)     (2)
Purchase of other investments                  
Intercompany fund transfers(6)  (3,000)        (4,413)  7,413    
Interest received from fund transfer within the group           61   (61)   
Net cash (used in)/generated from investing activities  (3,000)  (178)     (5,109)  7,352   (935)
Cash flows from financing activities                        
Proceeds from other borrowing                  
Repayment of other borrowing                  
Proceeds from bank borrowings     938      10,481      11,419 
Repayments of bank borrowings           (11,968)     (11,968)
Proceeds from initial public offering, net of issuance costs                  
Proceeds from exercise of share options  1,284               1,284 
Intercompany fund transfers(6)     4,413      3,000   (7,413)   
Interest paid for fund transfer within the group     (61)        61    
Net cash generated from/(used in) financing activities  1,284   5,290      1,513   (7,352)  735 
(Decrease)/increase in cash, cash equivalents and restricted cash  (3,199)  (1,441)  (4)  (17,296)  2   (21,938)
Cash, cash equivalents and restricted cash at beginning of year  3,332   1,734   9   25,151      30,226 
Effect of exchange rates on cash, cash equivalents and restricted cash           (418)  (2)  (420)
Cash, cash equivalents and restricted cash at end of year  133   293   5   7,437      7,868 

 

13

 

 

  For the year ended December 31, 2020 
  Parent  Former VIEs  WFOE  Other Subsidiaries  Elimination  Consolidated Total 
Condensed Consolidating Schedules of Cash Flows                  
Cash flows from operating activities                  
Intercompany cash receipts from sales     56,307      32,627   (88,934)   
Intercompany cash payments for purchases     (32,663)  (148)  (56,159)  88,970    
Third parties cash activities  (1,514)  (28,577)  (2)  28,055      (2,038)
Net cash (used in)/generated from operating activities(5)  (1,514)  (4,933)  (150)  4,523   36   (2,038)
Cash flows from investing activities                        
Purchase of property and equipment     (1,118)     (134)     (1,252)
Purchase of intangible assets     (460)     (22)     (482)
Proceeds from disposal of property and equipment     382      (152)     230 
Cash paid for equity investment                  
Cash paid for long-term investment           (811)     (811)
Increase in short-term deposit           (3)     (3)
Purchase of other investments           (33,126)     (33,126)
Intercompany fund transfers(6)  (38,598)     642   (6,905)  44,861    
Interest received from fund transfer within the group                  
Net cash (used in)/generated from investing activities  (38,598)  (1,196)  642   (41,153)  44,861   (35,444)
Cash flows from financing activities                        
Proceeds from other borrowing                  
Repayment of other borrowing     (1,819)           (1,819)
Proceeds from bank borrowings           3,674      3,674 
Repayments of bank borrowings     (2,864)     (2,210)     (5,074)
Proceeds from initial public offering, net of issuance costs  29,904               29,904 
Proceeds from exercise of share options                  
Intercompany fund transfers(6)     7,671   (1,408)  38,598   (44,861)   
Interest paid for fund transfer within the group                  
Net cash generated from/(used in) financing activities  29,904   2,988   (1,408)  40,062   (44,861)  26,685 
(Decrease)/increase in cash, cash equivalents and restricted cash  (10,208)  (3,141)  (916)  3,432   36   (10,797)
Cash, cash equivalents and restricted cash at beginning of year  13,540   4,875   925   20,934      40,274 
Effect of exchange rates on cash, cash equivalents and restricted cash           785   (36)  749 
Cash, cash equivalents and restricted cash at end of year  3,332   1,734   9   25,151      30,226 

 

 

Notes:

 

(1)It represents the elimination of intercompany balances among the parent company, the former VIEs, the WFOE, and subsidiaries.

 

(2)Intercompany sales of data plans, raw materials and Wi-Fi terminals were eliminated at the consolidation level.

 

(3)It represents the elimination of the investment in the former VIEs, the WFOE and subsidiaries by the parent company.

 

(4)Intercompany marketing and software licensing services were provided to the former VIEs by subsidiaries and the related expenses were eliminated at the consolidated level.

 

14

 

 

(5)The cash flows which have occurred between subsidiaries, the WFOE and the former VIEs included the following:

 

Cash paid by the former VIEs to subsidiaries for purchase of data plans and raw materials;

 

Cash paid by the former VIEs to subsidiaries for marketing and software licensing services;

 

Cash paid by the former VIEs to subsidiaries for subsidiary establishment;

 

Cash paid by subsidiaries and the WFOE to the former VIEs for purchase of Wi-Fi terminals;

 

Cash paid by subsidiaries to the former VIEs for transfer of equity investment;

 

With respect to sales of data plans and raw materials, our subsidiaries received cash from the former VIEs amounted to US$27.1 million, US$1.9 million and US$0.9 million for the year ended December 31, 2020, 2021 and 2022 respectively. With respect to provision of marketing and software licensing services, our subsidiaries received cash from the former VIEs amounted to US$5.5 million, US$5.4 million and US$4.7 million for the year ended December 31, 2020, 2021 and 2022 respectively. With respect to subsidiary establishment, our subsidiary received cash from the former VIEs amounted to nil, nil and US$0.2 million for the year ended December 31, 2020, 2021 and 2022 respectively. For purchase of Wi-Fi terminals, our subsidiaries paid cash to the former VIEs amounted to US$55.9 million, US$29.4 million and US$27.7 million for the year ended December 31, 2020, 2021 and 2022 respectively. With respect to transfer of equity investment, our subsidiary paid cash to the former VIEs amounted to nil, nil and US$1.3 million for the year ended December 31, 2020, 2021 and 2022 respectively.

 

(6)The fund transfer within the group of the company between subsidiaries, the WFOE and the former VIEs included the following:

 

With respect to the fund transfer from the parent company to subsidiaries, subsidiaries received cash from the parent company amounted to US$38.6 million, US$3.0 million and nil for the year ended December 31, 2020, 2021 and 2022 respectively.

 

With respect to the fund transfer between the former VIEs and the WFOE, the former VIEs repaid cash to the WFOE amounted to US$0.6 million, nil and nil for the year ended December 31, 2020, 2021 and 2022, respectively.

 

With respect to the fund transfer between the former VIEs and subsidiaries, the former VIE received cash from subsidiaries amounted to US$8.3 million, US$4.4 million and US$1.5 million for the year ended December 31, 2020, 2021 and 2022 respectively; the former VIE paid cash to subsidiaries amounted to nil, nil and US$1.8 million for the year ended December 31, 2020, 2021 and 2022 respectively.

 

With respect to the fund transfer between the WFOE and subsidiaries, the WFOE repaid cash to subsidiaries amounted to US$1.4 million, nil and nil for the year ended December 31, 2020, 2021 and 2022, respectively.

 

Set forth below is the table showing the movement of investment in subsidiaries and the former VIEs in the parent’s financial statements as of and for the years ended December 31, 2020, 2021 and 2022.

 

Deficit in subsidiaries and the former VIEs  US$’000 
December 31, 2019  51,723 
Loss from subsidiaries and the former VIEs  12,490 
Foreign currency translation  1,133 
December 31, 2020  65,346 
Loss from subsidiaries and the former VIEs  35,775 
Foreign currency translation  17 
December 31, 2021  101,138 
Loss from subsidiaries and the former VIEs  15,381 
Foreign currency translation  (2,581)
December 31, 2022  113,938 

 

15

 

 

A. [Reserved]

 

The following selected consolidated statements of comprehensive income/(loss) data for the years ended December 31, 2020, 2021 and 2022, selected consolidated balance sheets data as of December 31, 2021 and 2022 and selected consolidated statements of cash flow data for the years ended December 31, 2020, 2021 and 2022 have been derived from our audited consolidated financial statements included elsewhere in this annual report. The following selected consolidated statements of comprehensive loss data for the years ended December 31, 2018 and 2019, selected consolidated balance sheets data as of December 31, 2018, 2019 and 2020 and selected consolidated statements of cash flow data for the year ended December 31, 2018 and 2019 have been derived from our audited consolidated financial statements not included in this annual report. Our consolidated financial statements are prepared and presented in accordance with accounting principles generally accepted in the United States of America, or U.S. GAAP. Our historical results are not necessarily indicative of results expected for future periods. You should read this section together with our consolidated financial statements and the related notes and “Item 5. Operating and Financial Review and Prospects” included elsewhere in this annual report.

 

The following table presents our selected consolidated statements of comprehensive (loss)/income data for the periods indicated:

 

  For the Year Ended December 31, 
  2018  2019  2020  2021  2022 
  (US$ in thousands) 
Revenues               
Revenues from services  88,448   91,110   46,150   37,798   46,228 
Sales of products  37,951   67,271   43,419   36,026   25,233 
Total revenues  126,399   158,381   89,569   73,824   71,461 
Cost of revenues                    
Cost of services  (46,074)  (35,594)  (26,392)  (21,556)  (20,346)
Cost of products sold  (34,170)  (57,869)  (34,872)  (30,434)  (18,581)
Total cost of revenues  (80,244)  (93,463)  (61,264)  (51,990)  (38,927)
Gross profit  46,155   64,918   28,305   21,834   32,534 
Research and development expenses(1)  (20,401)  (15,108)  (26,359)  (13,697)  (8,430)
Sales and marketing expenses(1)  (29,658)  (24,367)  (29,261)  (13,620)  (10,305)
General and administrative expenses(1)  (19,919)  (20,224)  (43,221)  (28,551)  (18,726)
Other income/(expense), net  658   290   7,554   (11,876)  (14,265)
(Loss)/income from operations  (23,165)  5,509   (62,982)  (45,910)  (19,192)
Interest income  435   193   37   14   18 
Interest expense  (3,385)  (438)  (285)  (188)  (441)
Amortization of beneficial conversion feature              (149)
(Loss)/income before income tax  (26,115)  5,264   (63,230)  (46,084)  (19,764)
Income tax expenses     (57)  (185)  (244)  (161)
Share of (loss)/profit in equity method investment, net of tax  (442)        287   72 
Net (loss)/income  (26,557)  5,207   (63,415)  (46,041)  (19,853)
Accretion of Series A-2 ordinary shares and Series A Preferred Shares  (2,209)  (2,540)  (1,293)      
Income allocation to participating preferred shareholders     (296)         
Net (loss)/income attributable to ordinary shareholders of the Company  (28,766)  2,371   (64,708)  (46,041)  (19,853)
Net (loss)/income  (26,557)  5,207   (63,415)  (46,041)  (19,853)
Other comprehensive (loss)/income, net of tax                    
Foreign currency translation adjustment  537   32   (1,135)  (17)  2,322 
Total comprehensive (loss)/income  (26,020)  5,239   (64,550)  (46,058)  (17,531)
(Loss)/income per share attributable to ordinary shareholders of the Company                    
Basic and diluted  (0.16)  0.01   (0.25)  (0.16)  (0.06)
Weighted average number of ordinary shares used in computing net (loss)/income per share                    
Basic and diluted  185,370,982   232,178,037   259,852,204   285,979,036   312,485,140 

 

 

Note:

 

(1)Including share-based compensation of US$2.3 million, US$0.2 million, US$50.6 million, US$8.8 million and US$3.1 million in 2018, 2019, 2020, 2021 and 2022, respectively. Share-based compensation in 2020 mainly includes share options granted to our employees, directors and officers. Share-based compensation in 2021 and 2022 mainly includes restricted share units and share options granted to our employees, directors and other consultants. As of December 31, 2022, there was US$2.1 million of unrecognized share-based compensation expense related to granted restricted share units and share options.

 

16

 

 

The following table presents our selected consolidated balance sheet data as of the dates indicated:

 

  As of December 31, 
  2018  2019  2020  2021  2022 
  (US$ in thousands) 
Cash and cash equivalents  36,464   37,320   21,989   7,868   14,921 
Restricted cash  163   2,954   8,237       
Accounts receivable, net  16,631   25,767   6,745   14,923   5,961 
Inventories  12,020   10,518   5,847   6,133   3,624 
Prepayments and other current assets  10,423   7,828   7,477   6,225   4,255 
Total assets  80,505   90,097   97,254   67,125   45,934 
Accrued expenses and other liabilities  18,755   21,319   25,742   27,580   24,014 
Accounts payables  12,673   16,728   8,701   12,986   6,832 
Total liabilities  43,469   47,653   40,860   47,033   36,643 
Total mezzanine equity  20,437   22,977          
Total shareholders’ equity  16,599   19,467   56,394   20,092   9,291 
Total liabilities, mezzanine equity and shareholders’ equity  80,505   90,097   97,254   67,125   45,934 

  

The following table presents our selected consolidated cash flow data for the periods indicated:

 

  For the Year ended December 31, 
  2018  2019  2020  2021  2022 
  (US$ in thousands) 
Selected Consolidated Cash Flow Data:               
Net cash (used in)/generated from operating activities  (19,472)  5,761   (2,038)  (21,738)  4,404 
Net cash used in investing activities  (4,569)  (3,267)  (35,444)  (935)  (162)
Net cash generated from financing activities  4,421   1,528   26,685   735   3,540 
(Decrease)/increase in cash, cash equivalents and restricted cash  (19,620)  4,022   (10,797)  (21,938)  7,782 
Effect of exchange rates on cash, cash equivalents and restricted cash  (559)  (375)  749   (420)  (729)
Cash, cash equivalents and restricted cash at beginning of year  56,806   36,627   40,274   30,226   7,868 
Cash, cash equivalents and restricted cash at end of year  36,627   40,274   30,226   7,868   14,921 

 

B. Capitalization and Indebtedness

 

Not applicable.

 

C. Reasons for the Offer and Use of Proceeds

 

Not applicable.

 

D. Risk Factors

 

Summary of Risk Factors

 

An investment in our ADSs involves significant risks. All the operational risks associated with being based in and having operations in mainland China also apply to operations in Hong Kong. You should carefully consider all of the information in this annual report, including the risks and uncertainties described below, before making an investment in our ADSs. Any of the following risks could have a material adverse effect on our business, financial condition and results of operations. In any such case, the market price of our ADSs could decline, and you may lose all or part of your investment. Below please find a summary of the principal risks we and the former VIEs face, organized under relevant headings. These risks are discussed more fully after this summary in “Item 3. Key Information—D. Risk Factors.”

 

Risks Relating to Our Business and Industry

 

We and the former VIEs are subject to risks and uncertainties related to our business and industry, including, but not limited to, the following:

 

Our business has been and may continue to be materially and adversely affected by the effects of COVID-19 pandemic in China and globally. See “Item 3. Key Information—D. Risk Factors—Risks Related to Our Business and Industry—Our business has been and may continue to be materially and adversely affected by the effects of COVID-19 pandemic in China and globally.”

 

We depend on network operators for their wireless networks, infrastructures and data traffic, and any disruptions of or limitations on our use of such networks, infrastructures and data traffic may adversely affect our business and financial results. See “Item 3. Key Information—D. Risk Factors—Risks Related to Our Business and Industry—We depend on network operators for their wireless networks, infrastructures and data traffic, and any disruptions of or limitations on our use of such networks, infrastructures and data traffic may adversely affect our business and financial results.”

 

17

 

 

Our ability to grow our business and user base for our service may be limited unless we can continue to obtain data traffic at favorable rates. See “Item 3. Key Information—D. Risk Factors—Risks Related to Our Business and Industry—Our ability to grow our business and user base for our service may be limited unless we can continue to obtain data traffic at favorable rates.”

 

We are and may be subject to extensive telecommunications regulations, and any change in the regulatory environment may materially impact us. See “Item 3. Key Information—D. Risk Factors—Risks Related to Our Business and Industry—We are and may be subject to extensive telecommunications regulations, and any change in the regulatory environment may materially impact us.”

 

Our intellectual property rights are valuable, and any inability to protect them could reduce the value of our products, services, and brand. See “Item 3. Key Information—D. Risk Factors—Risks Related to Our Business and Industry—Our intellectual property rights are valuable, and any inability to protect them could reduce the value of our products, services, and brand.”

 

We are, and may in the future be, subject to intellectual property claims, which are costly to defend, could result in significant damage awards, disrupt our business operation, and could limit our ability to use certain technologies in the future. See “Item 3. Key Information—D. Risk Factors—Risks Related to Our Business and Industry—We are, and may in the future be, subject to intellectual property claims, which are costly to defend, could result in significant damage awards, disrupt our business operation, and could limit our ability to use certain technologies in the future.”

 

We have a limited operating history, which makes it difficult to evaluate our future prospects. See “Item 3. Key Information—D. Risk Factors—Risks Related to Our Business and Industry—We have a limited operating history, which makes it difficult to evaluate our future prospects.”

 

Our and the former VIEs’ business is subject to complex and evolving Chinese and international laws and regulations regarding data privacy and cybersecurity. The improper use or disclosure of data could have a material and adverse effect on our business and prospects. Many of these laws and regulations are subject to change and uncertain interpretation, and could result in claims, penalties, changes to our business practices, increased cost of operations, damages to our reputation and brand, or otherwise harm our business. See “Item 3. Key Information—D. Risk Factors—Risks Related to Our Business and Industry—Our and the former VIEs’ business is subject to complex and evolving Chinese and international laws and regulations regarding data privacy and cybersecurity. The improper use or disclosure of data could have a material and adverse effect on our business and prospects. Many of these laws and regulations are subject to change and uncertain interpretation, and could result in claims, penalties, changes to our business practices, increased cost of operations, damages to our reputation and brand, or otherwise harm our business.”

 

We face risks relating to our business partnerships and strategic alliances. See “Item 3. Key Information—D. Risk Factors—Risks Related to Our Business and Industry—We face risks relating to our business partnerships and strategic alliances.”

 

Risks Related to Our Corporate Structure

 

We and the former VIEs face risks and uncertainties related to the former corporate structure, including, but not limited to, the following:

 

If the PRC government determines that the contractual arrangements with the former VIEs structure did not comply with the regulations of mainland China, or if these regulations change or are interpreted differently in the future, our shares and/or ADSs may decline in value or become worthless if we are deemed to be unable to assert our contractual control rights over the assets of the former VIEs. See “Item 3. Key Information—D. Risk Factors—Risks Related to Our Corporate Structure—If the PRC government determines that the contractual arrangements with the former VIEs structure did not comply with the regulations of mainland China, or if these regulations change or are interpreted differently in the future, our shares and/or ADSs may decline in value or become worthless if we are deemed to be unable to assert our contractual control rights over the assets of the former VIEs.”

 

18

 

 

Risks Related to Doing Business in China

 

We and the former VIEs face risks and uncertainties related to doing business in China in general, including, but not limited to, the following:

 

Changes in China’s economic, political or social conditions or government policies could have a material adverse effect on our business and operations. The enforcement of laws and rules and regulations in mainland China may change quickly with little advance notice, which could result in a material adverse change in our operations and the value of our ADSs. See “Item 3. Key Information—D. Risk Factors—Risks Related to Doing Business in China—Changes in China’s economic, political or social conditions or government policies could have a material adverse effect on our business and operations.”

 

The approval and/or other requirements of the CSRC, the CAC, or other PRC governmental authorities may be required in connection with an offering under the rules, regulations or policies of mainland China, and, if required, we cannot predict whether or how soon we will be able to obtain such approval, and, even if we obtain such approval, the approval could be rescinded. Any failure to obtain or delay in obtaining such approval for this offering, or a rescission of obtained approval, would subject us to sanctions imposed by the CSRC or other PRC government authorities. See “Item 3. Key Information—D. Risk Factors—Risks Related to Doing Business in China—The approval and/or other requirements of the CSRC, the CAC, or other PRC governmental authorities may be required in connection with an offering under the rules, regulations or policies of mainland China, and, if required, we cannot predict whether or how soon we will be able to obtain such approval, and, even if we obtain such approval, the approval could be rescinded. Any failure to obtain or delay in obtaining such approval for this offering, or a rescission of obtained approval, would subject us to sanctions imposed by the CSRC or other PRC government authorities.”

 

The PRC government’s significant oversight over our business operation could result in a material adverse change in our operations and the value of our ADSs. The PRC government may intervene or influence our operations as the government deems appropriate to advance regulatory and social goals and policy positions. Any actions taken or policies released by the PRC government could significantly impact our industry or limit or completely hinder our operations and cause the value of such securities to significantly decline or become worthless. See “Item 3. Key Information—D. Risk Factors—Risks Related to Doing Business in China—The PRC government’s significant oversight over our business operation could result in a material adverse change in our operations and the value of our ADSs.”

 

The PCAOB had historically been unable to inspect our auditor in relation to their audit work performed for our financial statements and the inability of the PCAOB to conduct inspections of our auditor in the past has deprived our investors with the benefits of such inspections. See “Item 3. Key Information—D. Risk Factors—Risks Related to Doing Business in China—The PCAOB had historically been unable to inspect our auditor in relation to their audit work performed for our financial statements and the inability of the PCAOB to conduct inspections of our auditor in the past has deprived our investors with the benefits of such inspections.”

 

Our ADSs may be prohibited from trading in the United States under the HFCAA in the future if the PCAOB is unable to inspect or investigate completely our current auditor. The delisting of the ADSs, or the threat of their being delisted, may materially and adversely affect the value of your investment. See “Item 3. Key Information—D. Risk Factors—Risks Related to Doing Business in China—Our ADSs may be prohibited from trading in the United States under the HFCAA in the future if the PCAOB is unable to inspect or investigate completely our current auditor. The delisting of the ADSs, or the threat of their being delisted, may materially and adversely affect the value of your investment.”

 

19

 

 

Risks Related to The ADSs

 

Risks and uncertainties related to our ADSs include, but are not limited to, the following:

 

The trading price of the ADSs may be volatile, which could result in substantial losses to you. See “Item 3. Key Information—D. Risk Factors—Risks Related to The ADSs—The trading price of the ADSs may be volatile, which could result in substantial losses to you.”

 

If we fail to meet Nasdaq’s minimum bid price or other continued listing requirements, our ADSs could be subject to delisting, which may significantly reduce the liquidity of our ADSs and cause further declines to the market price of our ADSs. See “Item 3. Key Information—D. Risk Factors—Risks Related to The ADSs—If we fail to meet Nasdaq’s minimum bid price or other continued listing requirements, our ADSs could be subject to delisting, which may significantly reduce the liquidity of our ADSs and cause further declines to the market price of our ADSs.”

 

Our dual class share structure with different voting rights will limit your ability to influence corporate matters and could discourage others from pursuing any change of control transactions that holders of our Class A ordinary shares and ADSs may view as beneficial. See “Item 3. Key Information—D. Risk Factors—Risks Related to The ADSs—Our dual class share structure with different voting rights will limit your ability to influence corporate matters and could discourage others from pursuing any change of control transactions that holders of our Class A ordinary shares and ADSs may view as beneficial.”

 

Risks Related to Our Business and Industry

 

Our business has been and may continue to be materially and adversely affected by the effects of COVID-19 pandemic in China and globally.

 

Beginning in 2020, outbreaks of COVID-19 resulted in the temporary closure of many corporate offices, retail stores, and manufacturing facilities across China. Normal economic life throughout China was sharply curtailed. We took a series of measures to protect our employees, including temporarily closing our offices, facilitating remote working arrangements for our employees, and canceling business meetings and travels. The operations of our business partners in China and globally were also impacted. The population in most of the major cities in China was locked down to a greater or lesser extent at various times and opportunities for discretionary consumption were extremely limited. At the same time, the outbreak of COVID-19 has caused a severe decline in the level of business and leisure travel around the globe. As a result, demand for our international data connectivity services is significantly reduced. Such decline also caused a decrease in revenues from sales of terminals and provision of PaaS and SaaS services to our business partners. In addition to the decrease in demand of individual consumers that use our services and purchase our products, our business partners have also been adversely affected by the outbreak, purchasing fewer of our terminals and using less of our PaaS and SaaS services. Customers may require additional time to pay us or fail to pay us at all. These events have materially and adversely affected our business since 2020 and contributed to lower revenues, increased accounts receivable, additional allowances for doubtful accounts, write-off of bad debts, rising material costs and reduced profits.

 

China began to modify its zero-COVID policy at the end of 2022, and most of the travel restrictions and quarantine requirements were lifted in December. There were surges of cases in many cities during this time, and there remains uncertainty as to the future impact of the virus, especially in light of this change in policy. The extent to which the pandemic impacts our results of operations going forward will depend on future developments which are highly uncertain and unpredictable, including the frequency, duration and extent of outbreaks of COVID-19, the appearance of new variants with different characteristics, the effectiveness of efforts to contain or treat cases, and future actions that may be taken in response to these developments. China may experience lower domestic consumption, higher unemployment, severe disruptions to exporting of goods to other countries and greater economic uncertainty, which may impact our business in a materially negative way as our business depends substantially on economic conditions and the general demand for cross-border travels. International travels will need time to recover from the effects of the pandemic even after business conditions begin to return to normal. Consequently, the COVID-19 pandemic may continue to materially and adversely affect our business, financial condition and results of operations in the current and future years.

 

20

 

 

We depend on network operators for their wireless networks, infrastructures and data traffic, and any disruptions of or limitations on our use of such networks, infrastructures and data traffic may adversely affect our business and financial results.

 

We do not own or operate a physical network, but rather utilize the global wireless communication networks of mobile network operators (MNOs) through data traffic procurement from data traffic suppliers. The reliable service we provide to our users depends on those networks. If the MNOs fail to maintain their wireless facilities and government authorizations or to comply with government policies and regulations, the connection of our terminals, be it the initial connection or continued service connection, may be adversely affected. Some of the risks related to MNOs’ wireless communication networks and infrastructures include: major equipment failures, breaches of network or information technology security that affect their wireless networks, including transport facilities, communications switches, routers, microwave links, cell sites or other equipment or third-party owned local and long-distance networks on which we rely, power surges or outages, software defects and disruptions beyond their control, such as natural disasters and acts of terrorism, among others. Any impact on their wireless communication networks could disrupt our operations, require significant resources, result in a loss of users or impair our ability to attract new users, which in turn could have a material adverse effect on our business, results of operations and financial condition.

 

Furthermore, while no data traffic supplier supplies a considerable portion of our SIM cards in our SIM pool and there are usually multiple available networks in major markets, our business may be materially adversely impacted if certain data traffic suppliers limit or deny our access to and usage of their networks and data traffic. The data traffic suppliers may determine that the service we provide or the cloud SIM technology we use does not fully comply with local telecommunications regulations, or is not fully compatible with the data traffic suppliers’ technical requirements, policies or contract provisions. The contracts we entered into for the network service and data traffic supply demonstrated varying degrees of certainties on whether and to what extent we are allowed to use the data traffic supply pursuant to our business model. A small number of contracts can be interpreted to have prohibited commercial use of our procured SIM cards. If data traffic suppliers consider that our business model and usage of data traffic do not comply with the agreements contained in relevant contracts, or in violation of local regulations, they can, among others, block the hotspot Wi-Fi function, limit the speed of the network we use, or completely terminate their services. Any of these actions taken by data traffic suppliers may have a material adverse effect on our business, results of operations and financial condition. In addition, our business may be adversely affected if certain mobile network operators restrict the data usage of SIM cards, for example, by changing infinite data packages to limited data packages, which may reduce the data available to users.

 

Our ability to grow our business and user base for our service may be limited unless we can continue to obtain data traffic at favorable rates.

 

To further expand our business, we must continue to obtain wireless data traffic at favorable rates and terms. Our operating performance and ability to attract new users may be adversely affected if we are unable to meet increasing demands for our services in a timely and efficient manner.

 

Negotiations with prospective and existing data traffic suppliers also require substantial time, effort and resources. We may ultimately fail in our negotiations, resulting in costs to our business without any associated benefits. The termination or failure of renewal of our contracts with major suppliers for our data traffic can adversely affect our business and financial results. These contracts are in most cases for finite terms and, therefore, there can be no guarantee that they will be renewed at all or on favorable terms to us. Our business and results of operations would be adversely affected if these contracts were terminated or we were unable to enter into data traffic supply agreements in the future to provide our services to our users, which could result in a reduction of our revenues and profits.

 

Mergers and acquisitions among MNOs and MVNOs, either voluntary or government-driven, can result in fewer players in the telecommunications market, and as a consequence reduce our options for data traffic supply as well as our bargaining power. A more consolidated telecommunications market in a region may also partially negate the demand for our mobile data connectivity service as resources are combined and fewer negotiations are needed among the operators for network sharing or roaming.

 

21

 

 

We are and may be subject to extensive telecommunications regulations, and any change in the regulatory environment may materially impact us.

 

In most countries in which we operate, we may be required to comply with various regulatory obligations governing the provision of our products and services, primarily relating to telecommunications regulations. Due to the international reach of our services, it is difficult and costly to evaluate the regulatory environment in a given market and to what extent we are in compliance. Across different jurisdictions, we may be viewed as providing different services, and thus are required to obtain different licenses and permits. In addition, we may face and be subject to the governmental investigation and inquiries, initiated by the governmental authorities on their own or by responding the reports or complaints from our competitors, and/or our users. Below we list a few examples of regional regulatory frameworks in selected markets where we have entered or plan to enter in the future.

 

Telecommunications operators in mainland China are subject to regulation by, and under the supervision of, the MIIT, the primary regulator of the telecommunications industry in mainland China. Other PRC government authorities also take part in regulating the telecommunications industry in areas such as tariff policies and foreign investment. The MIIT, under the direction of the State Council, has been preparing a draft telecommunications law, which, once adopted, will become the fundamental telecommunications statute and the legal basis for telecommunications regulations in mainland China. In 2000, the State Council promulgated a set of telecommunications regulations, or the Telecommunications Regulations, that apply in the interim period prior to the adoption of the telecommunications law. In 2020, mainland China also tightened the enforcement of certain telecommunication regulations such as real-name authentication for SIM card users and restrictions on the use of machine-to-machine data SIM cards.

 

On May 17, 2013, the MIIT announced the Mobile Telecommunication Resale Service Pilot Scheme to encourage private investment in the telecommunications industry, which represented the official approval of the MVNO business. See “Item 4. Information on the Company—B. Business Overview—Regulation—Mainland China—Regulations Related to Mobile Data Traffic Service.” According to the laws and regulations of mainland China related to MVNO, and our consultation with the local branch of MIIT, we understand that the key character of MVNO is that it purchases mobile telecommunication services from MNOs who own physical network, and then re-organize and resell these services to end-users under their own brands. We understand our business is significantly different from mobile telecommunication resale service in mainland China, including, (i) we only use our own brands to provide terminals and technology to our users, but not to resale mobile telecommunication services, and we emphasize in our users’ agreement that we only provide mobile data connectivity services, while all the data traffic are produced and provided by MNOs or MVNOs; (ii) we enable end-users to gain access to mobile data traffic without physical SIM cards by our services, but end-users do not gain access to any other mobile telecommunication services, for example, among others, voice services, short messages, through our services; (iii) MVNOs usually provide physical SIM cards with a specific phone number to users, through which users are able to get access to data traffic and voice services. However, our mobile data connectivity services do not contain physical SIM cards or phone numbers. Based on the above understanding, our PRC legal counsel, Han Kun Law Offices, is of the opinion that the service we provide in mainland China is not mobile telecommunication resale service stipulated definitely under the laws and regulations of mainland China. We received an Investigation Notice issued by GCA on July 16, 2019, which indicates that Shenzhen uCloudlink has been reported to engage in the mobile telecommunication resale business without requisite approvals. We attended an interview conducted by the GCA on July 19, 2019. However, as of the date of this annual report, we have not received any clearance from the GCA which indicates that it regards us as not engaging in the mobile telecommunication resale service, and there can be no assurance that we will be able to receive such final clearance. Our PRC legal counsel advised us that as the regulations of mainland China related to MVNOs and mobile telecommunication resale service is still in a nascent stage and keeps developing, and our business model shares certain similarities with mobile telecommunication resale service, there is no assurance that our competitors, our users will not report us to the PRC governmental authorities again, and there is no assurance that the PRC governmental authorities will hold the same opinion in the future and will not regard us as an MVNO. We have also entered into cooperation with an MVNO to conduct certain business transactions. There is no assurance that such cooperation will resolve all compliance issues under the developing regulatory regime of mainland China.

 

As a network service provider in mainland China, we are obligated to require the users to provide their real identity information when signing agreements or confirmations on the provision of services stipulated under relevant laws and regulations. Historically, one of our terminals in mainland China enabled the end-users to gain access to the data traffic without providing any users’ identity information, for which we received a rectification order from the GCA on May 7, 2019. We have submitted our rectification plan to the GCA. As of the date of this annual report, we have not received any final clearance from the GCA that our rectification plan is sufficient, and there can be no assurance that we will receive such final clearance. We received an Investigation Notice issued by GCA on July 16, 2019, which indicates that Shenzhen uCloudlink provides network access service for end-users without requiring them to provide identity information. We attended an interview conducted by the GCA on July 19, 2019. As of the date of this annual report, we do not receive any clearance from the GCA which indicates that we have fulfilled the obligation of real-name authentication obligation, and there can be no assurance that we will be able to receive such final clearance. As MNOs and MVNOs are required to obtain the real identity information of their users when conduct network access formalities for mobile phone numbers, we establish our authentication method on top of such by requiring our users to provide us the verification codes we sent to their mobile phone numbers when they first register in our Apps. The users will provide their information for the real name registration to MNOs and MVNOs directly.

 

22

 

 

We purchase machine to machine data SIM cards, or M2M Data SIM Cards, to support our service in mainland China. In addition to the usage limitation set forth in the purchase agreements, laws and regulations of mainland China also have other restrictions, and further require the MVOs and MVNOs to oversee and regulate the usage of M2M Data SIM Cards, including but not limited to prohibition of reselling M2M Data SIM Cards or using M2M Data SIM Cards for non-industry uses. We received a rectification notice from the GCA on February 24, 2020. The notice indicates that it came to GCA’s knowledge that one of the former VIEs, Shenzhen uCloudlink, has been changing the usage scenarios of M2M Data SIM Cards. The notice requires Shenzhen uCloudlink to take rectification measures with respect to the services we provide to users in mainland China, including shutting down the systems related to SIM BANK and stop selling or sending data traffic by separating the phone numbers from M2M Data SIM Cards no later than March 13, 2020. Upon receiving the notice, we started adjusting our technologies and operations accordingly and communicating with the GCA regarding rectification measures to take. On April 9, 2020, we officially submitted our rectification report to the GCA, which indicates that we will (i) stop selling in mainland China all portable Wi-Fi devices with SIM BANK function and using data allowances provided by domestics carriers of mainland China; (ii) stop using the technology to separate physical M2M Data SIM cards from phone numbers or to remotely insert virtual numbers to the devices; (iii) by the end of 2020, adjust our services to current end-users by providing alternative services and shutting down functions relating to mobile network switching, provided that the end-users will be entitled to refunds if the users are not satisfied with the adjustment; and (iv) report to the GCA on the progress of our rectifications. On May 8, 2020, we submitted a supplementary rectification report to GCA to further update the progress of our rectification measures. As of the date of this annual report, we have not received any final clearance from the GCA on our rectification measures, and there can be no assurance that we will receive such final clearance. Since the interpretation and application of regulations and laws related to M2M Data SIM Cards in mainland China remain unclear, and there are uncertainties as to the restriction on the use of M2M Data SIM Cards, including the definition of resale and non-industry uses, our usage of M2M Data SIM Cards may be deemed in violation of relevant regulations. In that case, we could be subject to administrative proceedings, orders, fines, or penalties, our cooperative MNOs and MVNOs may block data traffic or even terminate our cooperation, and our business, financial condition, results of operations and prospects may be materially and adversely affected.

 

In Japan, the Telecommunications Business Act, generally requires that those who plan to provide telecommunications services be registered as telecommunications business operators. We have finished the registration of, and obtained an MVNO license for, our subsidiary in Japan.

 

Telecommunications business operators in Japan are prohibited from acquiring, using without permission, or leaking private communications (including, but not limited to, the contents of communications, the dates and places of the communications, the names and addresses, telephone numbers and IP addresses). The Telecommunications Business Act also requires a telecommunications business operator to, among other things, provide its service in a fair manner and, in certain emergency situations such as a natural disaster, prioritize important public communications. If, among other things, the acquisition, use without permission or leakage of private communications occurs or is not appropriately prevented in connection with the operation of the telecommunications business, a telecommunications business operator does not satisfy the foregoing requirements, or its business operation is otherwise inappropriate or unreasonable, such telecommunications business operator may be subjected to administrative or criminal sanctions.

 

In Hong Kong, the Telecommunications Ordinance (Chapter 106 of the Laws of Hong Kong), generally requires, among others, that those who plan to (i) deal in the course of trade or business in apparatus or material for radio communications; or (ii) offer in the course of business a telecommunication services, to apply for an appropriate license. Currently, we have a Radio Dealers License (Unrestricted) and are preparing an application to the Communications Authority in Hong Kong for a Services-Based Operator License. However, there is no assurance that due to the expansion and changes to our product and service offerings from time to time, we possess or will possess all relevant or required licenses. See “Item 4. Information on the Company—B. Business Overview—Regulation—Hong Kong—Laws and Regulations Related to Telecommunication Services and Import and Export of Telecommunication Devices.” In the event that the Communications Authority in Hong Kong is of the view that we are required to, but have not obtained, the specific license at the relevant time, we and any responsible directors or other officers may be subject to fines and/or criminal liabilities. After obtaining a specific license from the Communications Authority, we will also be subject to any licensing conditions imposed by the Communications Authority and there is no assurance that this will not require us to change our practices and/or require additional expenditures on resources to ensure compliance.

 

23

 

 

In January 2021, the Hong Kong Government proposed a Real-name Registration Programme for Subscriber Identity Module (SIM) Cards. On 1 September 2021, the Telecommunications (Registration of SIM cards) Regulation (Chapter 106AI of the Laws of Hong Kong) was enacted and it applies to any form of SIM card, be it physical or non-physical SIM cards, and SIM cards with changeable SIM profiles which may be downloaded over-the-air, or any other technical means which identifies and authenticates a subscriber for access to a telecommunications service provided in Hong Kong by a licensee holding a unified carrier licence, SBO licence or person given a right under a class licence created under the Telecommunications Ordinance. It requires that all SIM cards issued by telecommunications operators of Hong Kong to be used for local person-to-person communications shall have real-name registration within a specified period before activation.  The Real-name Registration Programme is implemented in two phases. Telecommunications operators are required to put in place relevant infrastructure and systems for implementing real-name registration within phase one (i.e. on or before February 28, 2022).  Phase two of the Real-name Registration Programme began on March 1, 2022, whereby all newly effective SIM service plan (SSP) services and new pre-paid SIM (PPS) cards issued from March 1, 2022 onwards will require real-name registration before activation. For pre-paid SIM cards, a licensee shall register no more than 10 SIM cards for any individual user, and 25 SIM cards for any organization user holding a valid business/branch registration certificate under the Business Registration Ordinance, and it shall check and verify specific information and keep and store the specified information collected for a specified time. A licencee is responsible for fulfilling the obligation under Telecommunications (Registration of SIM cards) Regulation (Chapter 106AI of the Laws of Hong Kong).  Certain types of SIM cards are excluded from the registration requirements. In March 2022, we have launched our newly developed real name registration platform after liaising with Hong Kong Office of the Communications Authority.

 

The overall legal framework of the European Union (EU) was modified by the Directive (EU) 2018/1972 of December 11, 2018 establishing the European Electronic Communications Code (also known as the new European Electronic Communications Code – EECC) which took effect on December 20, 2018. The EU member states were required to transpose the requirements of the EECC into national law by December 21, 2020. With effect from December 21, 2020, the EECC repealed four main directives on:

 

a common regulatory framework for electronic communications networks and services;

 

the authorization of electronic communications networks and services;

 

access to and interconnection of electronic communications networks and associated facilities;

 

universal service and users’ rights relating to electronic communications networks and services.

 

With respect to roaming, Regulation (EU) 2015/2120 of November 25, 2015 (also known as the Telecoms Single Market package—TSM), which aims, in particular, to eliminate surcharges for international roaming within the European Union, and Regulation (EU) 2017/920 of May 17, 2017, which lays down the rules for wholesale roaming markets:

 

impose, in the context of fair usage, the alignment of international roaming retail prices with national prices for intra-European communications (voice, SMS and data) from June 15, 2017;

 

24

 

 

expand, for users using their cell phones outside the EU, pricing transparency requirements and bill shock prevention measures for European operators;

 

grant a regulated right of access to European mobile data connectivity services for MVNOs and resellers, and sets new caps on wholesale markets.

 

The EU regulations and proposals, by reducing the price for international roaming, increasing pricing transparency for users, and lowering entry barriers for the provision of mobile data connectivity services, may reduce the demand for and growth potential of our international mobile data connectivity services.

 

With respect to the regulation of communication services, most of the obligations intended to protect end-users are for Internet access service and services using public numbering plan resources, independently of the service provider. Other services, such as interpersonal communication services independent of the numbering plan and signal transport services are only subject to a limited number of obligations.

 

In the U.S., the Federal Communications Commission, or FCC, Federal Trade Commission, or FTC, and Consumer Financial Protection Bureau, or CFPB, and other federal, state and local, as well as international, governmental authorities assert jurisdiction over the telecommunications industry. The licensing, construction, operation, sale and interconnection arrangements of wireless telecommunications systems are regulated by the FCC and, depending on the jurisdiction, international, state and local regulatory agencies. In particular, the FCC imposes significant regulation on licensees of wireless spectrum with respect to how radio spectrum is used by licensees, the nature of the services that licensees may offer and how the services may be offered, and resolution of issues of interference between spectrum bands. The FCC grants wireless licenses for terms of generally ten years that are subject to renewal. If a licensee fails to comply with the key terms of its license, including build-out requirements, its license may be subject to revocation. Over the past few years, the FCC and other federal and state agencies have engaged in increased regulatory and enforcement activity as well as investigations of the industry generally. Enforcement activities or investigations could make it more difficult and expensive to provide services like international or local mobile data connectivity service.

 

In addition to telecommunications regulations of FCC and FTC, the U.S. Congress and various executive agencies have enacted or imposed a series of measures aimed at increasing oversight of certain commercial transactions involving Chinese companies or investments by such companies in the United States. Such measures include Executive Order 13873, issued in May 2019, which the Department of Commerce recently proposed to implement through an interim final rule that broadly empowers that agency (in consultation with other executive agencies) to block or condition any “transaction” involving the “acquisition, importation, transfer, installation, dealing in, or use of any information and communications technology or service” designed, developed, manufactured, or supplied by a Chinese company (i.e. given China’s designation as a “foreign adversary” under Executive Order 13873) that poses “undue risks of sabotage to or subversion of” information and communications technology and services in the United States or that otherwise threatens the resiliency or national security of the United States. An additional Executive Order, issued January 19, 2021, directs the Commerce Department to adopt rules requiring Infrastructure as a Service providers to collect additional information about their customers and new record-keeping requirements, and would allow the Department of Commerce to take actions to address “malicious cyber-enabled activities.” These Executive Orders, together with enhanced powers assigned to the Committee on Foreign Investment in the United States and other actions by the Department of Commerce subjecting certain Chinese companies to export controls regulations, could result in increased scrutiny of transactions involving our business and potential interference with business transactions that we deem to be beneficial.

 

Overall, the telecommunications law and other new telecommunications regulations or rules in the regions listed above or other regions where we operated or plan to enter may contain provisions that could have a material adverse effect on our business, financial condition, results of operations and prospects.

 

Additional costs or fees imposed by governmental regulation could adversely affect our revenues, future growth, and results of operations. Furthermore, our business activities and results of operations may be materially adversely affected by legislative or regulatory changes, sometimes of an extraterritorial nature, or by changes to government policy, and in particular by decisions taken by regulatory authorities.

 

25

 

 

Our intellectual property rights are valuable, and any inability to protect them could reduce the value of our products, services, and brand.

 

Our patents, trademarks, trade secrets, copyrights, and other intellectual property rights are important assets. However, our existing and future intellectual property rights may not be sufficient to protect our products, technologies or designs and may not prevent others from developing competing products, technologies or designs. We may not have sufficient intellectual property rights in all countries and regions to prevent unauthorized third parties from misappropriating our proprietary technologies, and the scope of our intellectual property might be more limited in certain countries and regions. Furthermore, there is always the possibility, despite our efforts, that the scope of the protection gained will be insufficient or that an issued patent may be deemed invalid or unenforceable.

 

In addition, confidentiality, intellectual property ownership and non-compete agreements may be breached by counterparties, and there may not be adequate remedies available to us for any such breach. Accordingly, we may not be able to effectively protect or enforce our intellectual property rights in China.

 

Litigation may be necessary to enforce our intellectual property rights. For example, in August 2018, we filed a complaint against SIMO Holdings Inc., or SIMO, and Skyroam Inc. in the United States District Court for the Northern District of California, claiming infringement of two of our U.S. patents. On August 30, 2021, we entered into a settlement agreement with SIMO. Pursuant to the settlement agreement, the parties filed joint motions to the United States District Court for the Northern District of California for the dismissal of the patent infringement case. The case was dismissed in September 2021. Other then pending litigations in mainland China were also dismissed pursuant to the settlement agreement. We also filed multiple lawsuits against SIMO’s affiliates in mainland China. For example, we filed a lawsuit against Shenzhen Skyroam Technology Co., Ltd. in 2020, in the Intermediate People’s Court of Shenzhen, claiming patent infringement on our patent No. 352.6. We have applied for withdrawal of the litigation and the Intermediate People’s Court of Shenzhen has issued the ruling approving our petition of withdrawal of the litigation on April 26, 2021.

 

Initiating infringement proceedings against third parties can be expensive and time-consuming, and divert management’s attention from other business concerns. In addition, we may not prevail in litigations to enforce our intellectual property rights against unauthorized use.

 

We are, and may in the future be, subject to intellectual property claims, which are costly to defend, could result in significant damage awards, disrupt our business operation, and could limit our ability to use certain technologies in the future.

 

As we adopt new technologies and roll out new products and services, we face the risk of being subject to intellectual property infringement claims. Dealing with any intellectual property claims, with or without merit, could be time-consuming and expensive, and could divert our management’s attention away from the execution of our business plan. Moreover, any settlement or adverse judgment resulting from such claims may require us to pay substantial amounts of damages or obtain a license to continue to use the intellectual property that is the subject of the claims, for which we will have to pay royalties, or otherwise restrict or prohibit our use of the technologies in certain jurisdictions.

 

For example, in June 2018, two of our wholly owned subsidiaries were named as defendants in a complaint filed by SIMO in the United States District Court for the Southern District of New York, alleging patent infringements. The trial judge approved total compensatory and enhanced damages of approximately US$2.8 million in June 2019. The court also granted plaintiff’s motion for permanent injunction, effective on September 1, 2019, to enjoin us from selling, offering to sell, importing, or enabling the use of three models of portable Wi-Fi terminals and one model of GlocalMe World Phone that the court believes infringed upon SIMO’s patent in the United States. In October 2019, the court amended the total damages to US$8.2 million to include pre-judgement interest on the awards and supplemental damages for certain sales occurring between January 1, 2019 and August 1, 2019, and certain sales occurring overseas for devices that had previously been sold within the United States between August 13, 2018 and August 31, 2019. We upgraded the allegedly infringing products by pushing a redesigned software update to the devices. On December 9, 2019, the trial court lifted the injunction against the upgraded devices and concluded that they are not infringing. Our sales and services have generally resumed since the lift of the injunction. On January 5, 2021, the U.S. Court of Appeals for the Federal Circuit reversed the decision by the United States District Court for the Southern District of New York and held that we are entitled to summary judgment of noninfringement. On April 8, 2021, the above-mentioned permanent injunction against our products was dissolved by the trial court.

 

26

 

 

In January 2020, SIMO Holdings, Inc., Skyroam, Inc., and Shenzhen Skyroam Technology Co., Ltd. filed a lawsuit for patent infringement and trade secret misappropriation against Hong Kong uCloudlink Network Tech. Ltd. and Shenzhen Ucloudlink Technology Limited in the United States District Court for the Eastern District of Texas, or “EDTX”.  The patent infringement claim is based on patent No. 9,736,689, which is the same patent the Federal Circuit addressed in its decision reversing a judgment of infringement from the United States District Court for the Southern District of New York.  The trade secret allegations are the same as allegations SIMO previously made in a case between the parties in the United States District Court for the Northern District of California.  Those allegations were dismissed from case in California with prejudice. We moved to transfer the patent infringement claim to the United States District Court for the Southern District of New York and to dismiss or transfer the claims for trade secret misappropriation to the United States District Court for the Northern District of California. On November 24, 2020, EDTX denied both motions. Following our success in the above-mentioned patent infringement case in New York, the plaintiffs dropped their patent infringement claim in EDTX on April 6, 2021. On August 30, 2021, we entered into a settlement agreement with SIMO. Pursuant to the settlement agreement, the parties filed joint motions to the United States District Court for the Eastern District of Texas for the dismissal of the trade secret case initiated by SIMO. The case was dismissed in September 2021.

 

In addition, in 2020, Shenzhen Skyroam Technology Co., Ltd. filed five invalidation petitions against patents No. 011.8, No. 209.9, No. 366.4, No. 352.6 and No. 323.5 owned by us in Patent Reexamination Board of National Intellectual Property Administration in mainland China, respectively. The National Intellectual Property Administration issued orders which invalidated patent No. 366.4, patent No. 352.6 and patent No. 323.5 in September 2020, November 2020 and April 2021, respectively. Shenzhen Ucloudlink Technology Limited filed lawsuits at the Beijing Intellectual Property Court to challenge the invalidation decisions. Beijing Intellectual Property Court issued the first instance judgment upholding the invalidation decision for patent No. 352.6 in September 2022, and we have appealed to the Supreme People’s Court against the first instance judgment in October 2022. With respect to patent No. 366.4, Beijing Intellectual Property Court has held the hearing in November 2022 and the first instance judgment has not been issued. For patent No. 323.5, the hearing has not been scheduled by Beijing Intellectual Property Court.

 

We reached a global settlement with SIMO for the series of cases held in both the United States and mainland China by entering into the Settlement Agreement. According to the settlement, we and SIMO have applied to withdraw all lawsuits initiated by either party. After the settlement with SIMO, we are currently involved in three pending patent invalidation cases as mentioned above. Therefore, there is no significant amounts of damages, legal fees or costs occurred in these cases against us. See “Item 8. Financial Information—Legal Proceedings.”

 

Further, our internal procedures and licensing practices may not be effective in completely preventing the unauthorized use of copyrighted materials or the infringement of other rights of third parties by us or our officers or employees. Competitors and other third parties may claim that our officers or employees have infringed, misappropriated or otherwise violated their software copyright, confidential information, trade secrets, proprietary technology or other intellectual property rights in the course of their employment with us. We also license and use software or technologies from third parties in our applications and platform. These third-party software or technology licenses may not continue to be available to us on acceptable terms or at all, and may expose us to liability. Any such liability, or our inability to use any of these third-party software or technologies, could result in disruptions to our business that could materially and adversely affect our operating and financial results.

 

We have a limited operating history, which makes it difficult to evaluate our future prospects.

 

We commenced operation in 2014. As a result of our relatively limited operating history, our ability to forecast our future results of operations is limited and subject to a number of uncertainties. We experienced rapid growth historically. There is no assurance that we will be able to maintain our historical growth in future periods. Our growth may fluctuate for various reasons, many of which are beyond our control. In that case, investors’ perceptions of our business and business prospects may be adversely affected and the market price of the ADSs could fluctuate accordingly. You should consider our prospects in light of the risks and uncertainties that fast-growing companies with limited operating histories may encounter. We may not be able to manage our expansion effectively. Continuous expansion may increase the complexity of our business and place a strain on our management, operations, technical systems, financial resources and internal control functions. Our current and planned personnel, systems, resources and controls may not be adequate to support and effectively manage our future operations.

 

27

 

 

Our and the former VIEs’ business is subject to complex and evolving Chinese and international laws and regulations regarding data privacy and cybersecurity. The improper use or disclosure of data could have a material and adverse effect on our business and prospects. Many of these laws and regulations are subject to change and uncertain interpretation, and could result in claims, penalties, changes to our business practices, increased cost of operations, damages to our reputation and brand, or otherwise harm our business.

 

Our business generates and processes a large quantity of data. We face risks inherent in handling and protecting large volume of data. In particular, we face a number of challenges relating to data from transactions and other activities on our platforms, including:

 

protecting the data in and hosted on our system, including against attacks on our system by outside parties or fraudulent behavior or improper use by our employees;

 

addressing concerns related to privacy and sharing, safety, security and other factors; and

 

complying with applicable laws, rules and regulations relating to the collection, use, storage, transfer, disclosure and security of personal information, including any requests from regulatory and government authorities relating to these data.

 

Many jurisdictions, including the United States, the European Union and mainland China, continue to consider the need for greater regulation or reform to the existing regulatory frameworks for data privacy and data protection. If any data that we possess belongs to data categories that are subject to heightened scrutiny, we may be required to adopt stricter measures for protection and management of such data. In the United States, all 50 states have now passed laws to regulate the actions that a business must take in the event of a data breach, such as prompt disclosure and notification to affected users and regulatory authorities. In addition to the data breach notification laws, some states have also enacted statutes and rules governing the ways in which businesses may collect, use, and retain personal information, granting data privacy rights to certain individuals, or requiring businesses to reasonably protect certain types of personal information they hold or otherwise comply with certain specified data security requirements for personal information. One such example is the California Consumer Privacy Act, which came into effect in 2020. The U.S. federal and state governments will likely continue to consider the need for greater regulation aimed at restricting certain uses of personal data, including for the purposes of targeted advertising. In the European Union, or EU, the General Data Protection Regulation, or GDPR, which came into effect in 2018, increased our burden of regulatory compliance and required us to change certain of our data privacy and security practices in order to achieve compliance. The GDPR implements stringent operational requirements for processors and controllers of personal data, including, for example, requiring expanded disclosures about how personal information is to be used, limitations on retention of information, mandatory data breach notification requirements, and higher standards for data controllers to demonstrate that they have obtained either valid consent or have another legal basis in place to justify their data processing activities. The GDPR provides that EU member states may make their own additional laws and regulations in relation to certain data processing activities, which could further limit our ability to use and share personal data and could require localized changes to our operating model. Recent legal developments in the EU have created complexity and uncertainty regarding transfers of personal information from the EU to “third countries,” especially the United States. For example, last year the Court of Justice of the EU invalidated the EU-U.S. Privacy Shield Framework (a mechanism for the transfer of personal information from the EU to the US) and made clear that reliance on standard contractual clauses (another such mechanism) alone may not be sufficient in all circumstances. In addition, after the United Kingdom, or UK, left the EU, the UK enacted the UK GDPR, which, together with the amended UK Data Protection Act 2018, retains the GDPR in UK national law. The UK’s departure from the EU has also created complexity and uncertainty regarding transfers between the UK and the EU. Under both the GDPR and UK GDPR, fines of up to €20 million (£17.5 million) or up to 4% of the total worldwide annual turnover of the preceding financial year, whichever is higher, may be assessed for non-compliance, which significantly increases our potential financial exposure if we fail to comply with all requirements under such laws.

 

28

 

 

In mainland China, governmental authorities have enacted a series of laws and regulations to enhance the protection of privacy and data. The regulatory and enforcement regime in mainland China with regard to data security and data protection is evolving and may be subject to different interpretations or significant changes. Moreover, different regulatory bodies of mainland China, including the Standing Committee of the NPC, the Ministry of Industry and Information Technology, or the MIIT, the CAC, the MPS and the State Administration for Market Regulation (the “SAMR”), have enforced data privacy and protections laws and regulations with varying standards and applications. The PRC Cybersecurity Law and relevant regulations require network operators, which may include us, to ensure the security and stability of the services provided via network and protect individual privacy and the security of personal data in general by requiring the consent of internet users prior to the collection, use or disclosure of their personal data. Under the Cybersecurity Law, the owners and administrators of networks and network service providers have various personal information security protection obligations, including restrictions on the collection and use of personal information of users, and they are required to take steps to prevent personal data from being divulged, stolen, or tampered with. See “Item 4. Information on the Company—B. Business Overview—Regulation—Mainland China—Regulations Related to Internet Information Security and Personal Information Protection.”

 

Pursuant to the Review Measures, critical information infrastructure operators that purchase network products and services and data processing operators engaging in data processing activities that affect or may affect national security must be subject to the cybersecurity review. However, there remain uncertainties regarding the further interpretation and implementation of those laws and regulations. For example, the scope of “core data” and “important data,” two important concepts in the PRC Data Security Law, are yet to be determined. It is uncertain whether and when the draft Regulations on the Network Data Security will be adopted, and if the adopted version will contain the same provisions as the draft Regulations. We face uncertainties as to whether we should obtain such clearance as a listed company in the United States and whether such clearance can be timely obtained, or at all. In early July 2021, regulatory authorities in mainland China launched cybersecurity investigations with regard to several mainland China-based companies that are listed in the United States. The relevant regulatory authorities in mainland China continue to monitor the websites and apps in relation to the protection of personal data, privacy and information security, and may impose additional requirements from time to time. The relevant regulatory authorities also publicize, from time to time, their monitoring results and require relevant enterprises listed in such notices to rectify non-compliance. If any of our mobile apps is found not in compliance with these regulations, we could be subject to penalties, including revocation of our business licenses and permits. As of the date of this annual report, no detailed rules or implementation rules have been issued by any authority and we have not been informed that we are a critical information infrastructure operator by any government authorities.

 

On August 17, 2021, the State Council promulgated the Regulations on Security Protection of Critical Information Infrastructure, which became effective on September 1, 2021. Pursuant to the Regulations on Protection of Critical Information Infrastructure, critical information infrastructure refers to any important network facilities or information systems of an important industry or field such as public communication and information service, energy, transport, water conservation, finance, public services, e-government affairs and national defense science, and other industries and sectors that may endanger national security, people’s livelihood and public interest in case of damage, function loss or data leakage. In addition, relevant administration departments of each critical industry and sector are responsible for formulating eligibility criteria and determining the critical information infrastructure in the respective industry or sector. The operators will be informed about the final determination as to whether they are categorized as critical information infrastructure operators, or CIIOs. As of the date of this annual report, no detailed rules or interpretation has been issued and we have not been informed as a CIIO by any governmental authorities. Furthermore, the exact scope of CIIOs, under the current regulatory regime remains unclear, and the PRC governmental authorities may have discretion in the interpretation and enforcement of these laws and regulations. Therefore, it is uncertain whether we would be deemed as a CIIO under the laws and regulations of mainland China.

 

On August 20, 2021, the Standing Committee of the National People’s Congress of the PRC, or the SCNPC, promulgated the Personal Information Protection Law, which integrates the scattered rules with respect to personal information rights and privacy protection and took effect on November 1, 2021. Our mobile apps and websites only collect basic user personal information that is necessary to provide the corresponding services. We do not collect any sensitive personal information or other excessive personal information that is not related to the corresponding services. We update our privacy policies from time to time to meet the latest regulatory requirements of Cyberspace Administration of mainland China and other authorities and adopt technical measures to protect data and ensure cybersecurity in a systematic way. Nonetheless, the Personal Information Protection Law raises the protection requirements for processing personal information, and many specific requirements of the Personal Information Protection Law remain to be clarified by the Cyberspace Administration of mainland China, other regulatory authorities, and courts in practice. We may be required to make further adjustments to our business practices to comply with the personal information protection laws and regulations.

 

29

 

 

Despite our efforts to comply with applicable laws, regulations and other obligations relating to privacy, data protection and information security, we cannot assure you that we will be compliant with such new laws, regulations and obligations in all respects, and we may be ordered to rectify and terminate any actions that are deemed non-compliant by the regulatory authorities and become subject to fines and other sanctions. In general, we expect that data security and data protection compliance will receive greater attention and focus from regulators, both domestically and globally, as well as attract continued or greater public scrutiny and attention going forward, which could increase our compliance costs and subject us to heightened risks and challenges associated with data security and protection. If we are unable to manage these risks, we could become subject to penalties, including fines, suspension of business and website, taken down of our operating applications, revocation of required licenses and other penalties, and our reputation and results of operations could be materially and adversely affected.

 

In addition to the above, many jurisdictions including, for example, Indonesia, have adopted or are adopting new data privacy and data protection laws that may impose further onerous compliance requirements, such as data localization, which prohibits companies from storing data relating to resident individuals in data centers outside the jurisdiction. The proliferation of such laws within jurisdictions and countries in which we operate may result in conflicting and contradictory requirements.

 

In order for us to maintain or achieve compliance with applicable laws as they come into effect, it may require substantial expenditures of resources to continually evaluate our policies and processes and adapt to new requirements that are or become applicable to us. Complying with any additional or new regulatory requirements on a jurisdiction-by-jurisdiction basis may impose significant burdens and costs on our operations or require us to alter our business practices. While we strive to protect our users’ privacy and data security and to comply with data protection laws and regulations applicable to us, however, we cannot assure that our existing user information protection system and technical measures will be considered sufficient under all applicable laws and regulations in all respects. Any failure or perceived failure by us to comply with applicable data privacy laws and regulations, including in relation to the collection of necessary end-user consents and providing end-users with sufficient information with respect to our use of their personal data, may result in fines and penalties imposed by regulators, governmental enforcement actions (including enforcement orders requiring us to cease collecting or processing data in a certain way), litigation and/or adverse publicity. Proceedings against us—regulatory, civil or otherwise—could force us to spend money and devote resources in the defense or settlement of, and remediation related to, such proceedings. Our international business expansion could be adversely affected if the existing or future laws and regulations are interpreted or implemented in a manner that is inconsistent with our current business practices or requires changes to these practices. If these laws and regulations materially limit our ability to collect, transfer, and use user data, our ability to continue our current operations without modification, develop new services or features of the products and expand our user base may be impaired, and our operation and financial results could be negatively affected.

 

We face risks relating to our business partnerships and strategic alliances.

 

We have entered into and may in the future enter into cooperation and alliances with various third parties to further our business purpose from time to time. Our data connectivity business and its further expansion depends on the distribution channels we work with. We operate portable Wi-Fi services through multiple channels, including multiple Roamingman e-commerce platforms, online travel agencies, airlines and other travel related companies, sells portable Wi-Fi terminals on online e-commerce platforms, as well as on in-flight magazines with support from airlines. Our uCloudlink 2.0 model aims to provide mobile data connectivity services to local users across different MNOs in a single country, the success of which depends on our GlocalMe Inside implementation for smartphones and other smart hardware devices. Some local regulators require additional telecommunication licenses and permits, so we try to obtain requisite licenses and permits through both forming joint venture with local business partners who possess such licenses and permits and application by ourselves. Any deterioration of our relationship or unsuccessful cooperation with these partners or alliances could have a material adverse effect on our operating results.

 

These alliances could subject us to a number of other risks, including risks associated with sharing proprietary information, failing to obtain or maintain the requisite certificates or licenses, non-performance by the third party and increased expenses in establishing new strategic alliances, any of which may materially and adversely affect our business. We may have limited ability to monitor or control the actions of these third parties and, to the extent any of these strategic third parties suffer negative publicity or harm to their reputation from events relating to their business, we may also suffer negative publicity or harm to our reputation by virtue of our association with any such third party.

 

30

 

 

If our efforts to attract and retain users do not achieve the expected results, our results of operations could be materially and adversely affected.

 

Our success depends on introducing new products and services and upgrading existing ones to attract and retain users. In order to attract and retain users and compete against our competitors, we must continue to invest significant resources in research and development to enhance our technologies, improve our existing products and services, and introduce additional high-quality products and services, local data traffic service and GlocalMe Inside service. Despite testing prior to the release and throughout the lifecycle, our products and services sometimes contain coding or manufacturing errors, and result in other negative consequences. The detection and correction of any errors in released products and services can be time consuming and costly, causing delay in the development or release of new products or services or new versions of products or services, and adverse impact on market acceptance of our products or services. Furthermore, we may incur significant sales and marketing expenses in promoting our brand and new products and services in order to attract and retain our users. If we are unable to anticipate user preferences or industry changes, or if we are unable to enhance the quality of our products and services on a timely basis, we may suffer a decline in the size of our user base. Our results of operations may also suffer if our innovations do not respond to the needs of our users, are not appropriately timed with market opportunities or are not effectively brought to market.

 

We face risks related to natural disasters, terrorist acts or acts of war, social unrest, health epidemics or other public safety concerns or hostile events, which could significantly disrupt our operations.

 

Since we are headquartered in Hong Kong and some of our assets and operations are located there, if any significant negative developments to the political, economic or social environment were to occur, our business, results of operations and financial condition would be adversely affected. For example, the protests and demonstrations in 2019 in Hong Kong, which resulted in violence, impacted the local economy and the travel industry in Hong Kong, and the daily operations of our headquarter would be affected adversely although our substantial business operations are not in Hong Kong. In addition, Hong Kong implemented measures including the Prevention and Control of Disease (Prohibition on Gathering) Regulation (Chapter 599G of the Laws of Hong Kong) and the Prevention and Control of Disease (Requirements and Directions) (Business and Premises) Regulation (Chapter 599F of the Laws of Hong Kong) in 2020 to combat the spread of COVID-19 in Hong Kong. Public gatherings were reduced as a result of COVID-19 and concern for public health. Many of the requirements implemented under the policies to combat COVID-19 have now been lifted. On June 30, 2020, the Law of the People’s Republic of China on Safeguarding National Security in the Hong Kong Special Administrative Region was passed and took effect on the same day. Since then, the protests have subsided for the most part.

 

Our business could be materially and adversely affected by natural disasters, terrorist acts or acts of war, social unrest, health epidemics or other public safety concerns or hostile events. Natural disasters may give rise to server interruptions, breakdowns, system or technology platform failures, or internet failures, which would adversely affect our ability to operate our platform and provide our services. In addition, our results of operations could be adversely affected to the extent that any such event affects the economic condition in general and the travel industry in particular.

 

Our business has been adversely affected by the outbreak of COVID-19, and could also be adversely affected by the outbreak of Ebola virus disease, H1N1 flu, H7N9 flu, avian flu, SARS, or other epidemics. See “Item 3. Key Information—D. Risk Factors—Risks Related to Our Business and Industry—Our business has been and may continue to be materially and adversely affected by the effects of COVID-19 pandemic in China and globally.”

 

Interruption or failure of our own technology systems or those provided by third-party service providers we rely upon could impair our ability to provide products and services, which could damage our reputation and harm our results of operations.

 

Our ability to provide products and services depends on the continuing operation of our technology systems or those provided by third-party service providers, such as cloud service providers. Any damage to or failure of such systems could interrupt our services. Service interruptions could reduce our revenue and profit and damage our brand if our systems are perceived to be unreliable. Our systems are vulnerable to damage or interruption as a result of terrorist attacks, wars, earthquakes, floods, fires, power loss, telecommunications failures, undetected errors or “bugs” in our software, malware, computer viruses, interruptions in access to our platform through the use of “denial of service” or similar attacks, hacking or other attempts to harm our systems, and similar events. Some of our systems are not fully redundant, and our disaster recovery planning does not account for all possible scenarios. If we cannot continue to retain third-party services on acceptable terms, our services may be interrupted. If we experience frequent or persistent system failures on our platform, whether due to interruptions and failures of our own technology and or those provided by third-party service providers that we rely upon, our reputation and brand could be severely harmed.

 

31

 

 

We are in the process of developing and optimizing our billing system, which will place a key role in our existing and planned business initiatives. We will make the billing process more automatic so that it is in line with the global expansion of our business. Any error in the billing system could disrupt our operations and impact our ability to provide or bill for our services, retain customers, attract new customers, or negatively impact overall customer experience. Any occurrence of the foregoing could cause material adverse effects on our operations and financial condition, material weaknesses in our internal control over financial reporting, and reputational damage.

 

We may need additional capital, and financing may not be available on terms acceptable to us, or at all.

 

We believe that our current cash and cash equivalents will be sufficient to meet our anticipated cash needs for the next 12 months. We may, however, require additional cash resources due to changed business conditions or other future developments, including any changes in our pricing policy, marketing initiatives or investments we may decide to pursue. If these resources are insufficient to satisfy our cash requirements, we may seek to obtain a credit facility or sell additional equity or debt securities. The sale of additional equity securities could result in dilution of our existing shareholders. The incurrence of indebtedness would result in increased debt service obligations and could result in operating and financing covenants that would restrict our operations. It is uncertain whether financing will be available in amounts or on terms acceptable to us, if at all. For example, in January 2022, we entered into definitive agreements with YA II PN, Ltd., a limited partnership managed by Yorkville Advisor Global (“Yorkville”), pursuant to which we would issue and sell convertible debentures in a principal amount of US$5.0 million to Yorkville at a purchase price equal to 95% of the principal amount through private placement. We also issued to Yorkville 1,000,000 Class A ordinary shares as commitment fee. In October 2022, we redeemed US$1.0 million principal amount of the convertible debentures, and Yorkville had from time to time, converted all of the remaining amount for an aggregate of 76,943,540 Class A ordinary shares.

 

Further, we may be adversely affected by a crisis in the banking industry. For example, on March 10, 2023, the Federal Deposit Insurance Corporation, took control and was appointed as the receiver of Silicon Valley Bank, or SVB. Although we have not held funds at SVB, we have funds at other banks in the United States and several other countries. If banks and financial institutions enter receivership or become insolvent in the future and a portion of our cash or cash equivalents is held in such banks and financial institutions, our ability to access our existing cash and cash equivalents may be impacted, which could have a material adverse effect on our business and financial condition.

 

We have incurred losses in the past.

 

Due to the adverse impacts of COVID-19 pandemic, we incurred loss from operations of US$63.0 million, US$45.9 million and US$19.2 million in 2020, 2021 and 2022, and our net cash used in operating activities was US$2.0 million and US$21.7 million in 2020 and 2021, while net cash generated from operating activities was US$4.4 million in 2022.

 

The historical losses reflect the substantial investments we made to grow our business. We cannot assure you that we will be able to generate net profits in the foreseeable future.

 

We expect to continue to invest in the development and expansion of our business in areas including:

 

research and development;

 

sales and marketing;

 

expansion of our operations and infrastructure; and

 

incurring costs associated with general administration, including legal, accounting and other expenses related to being a public company.

 

32

 

 

As a result of these increased expenses, we will have to generate and sustain increased revenue to be profitable in future periods. Further, in future periods, we may not be able to generate sufficient revenue growth to offset higher costs and sustain profitability. If we fail to sustain or increase profitability, our business and operating results could be adversely affected.

 

The current tensions in international economic relations may negatively affect the cost of our operations, the growth of our business, and the size of our target market.

 

Recently there have been heightened tensions in international economic relations, such as the one between the U.S. and China and as a result of the conflict between Ukraine and Russia and relevant sanctions on Russia. Since July 2018, the U.S. government has imposed, and has proposed to impose additional, new or higher tariffs on certain products imported from China to penalize China for what it characterizes as unfair trade practices. China has responded by imposing, and proposing to impose additional, new or higher tariffs on certain products imported from the U.S. In May 2019, the U.S. government announced to increase tariffs to 25%, and China responded by imposing tariffs on certain U.S. goods on a smaller scale, and proposed to impose additional tariffs on U.S. goods. On May 16, 2019, the U.S. government placed Huawei Technologies Co. Ltd and its affiliates on the entity list, which effectively banned U.S. companies from selling to the Chinese telecoms company without U.S. government’s approval. On June 1, 2019, the tariffs announced in May 2019 became in effect on US$60 billion worth of U.S. goods exported to China. On September 1, 2019, as announced, U.S. began implementing tariffs on more than US$125 billion worth of Chinese imports. On September 2, 2019, China lodged a complaint against the U.S. over import tariffs to the World Trade Organization. On October 11, 2019, the U.S. government announced that the two countries had reached a “Phase 1” agreement, which was signed on January 16, 2020. Nevertheless, it remains unclear how much economic relief from the trade war it will offer.

 

In light of the existing and future measures, we may be required to adjust or relocate certain parts of our operations, which can be costly and time consuming. Similarly, our supply chain may be negatively affected too. In addition, given that certain measures are centered on the information and communications, the global implementation of 5G mobile communication systems could be delayed, which may reduce the pace of growth in need for mobile data connectivity services worldwide. Escalations of the tensions that affect trade relations may lead to slower growth in global travels and global economy in general, and potentially negatively affect our business, financial condition and results of operations. We cannot provide any assurances or forecasts as to how the current Sino-U.S. economic relations may evolve.

 

We face competition from other players in the international mobile data connectivity service industry and local mobile data connectivity service industry and their adjacent industries, including MNOs, MVNOs, and other mobile data connectivity service providers.

 

The international mobile data connectivity service industry and local mobile data connectivity service industry are competitive, and competition for users is increasing. While we create unique values to and collaborate with MNOs and MVNOs, who are important participants on our mobile data traffic sharing marketplace, we also face competition from them. As a result, their interests may be different from, or adverse to, ours. These and other competitors have developed or may develop technologies that compete directly with our solutions.

 

Some of the MNOs and MVNOs we compete with are substantially larger than we are and have substantially longer operating histories. We may not be able to fund or invest in certain areas of our business to the same degree as these competitors. Many have substantially greater product development and marketing budgets and other financial and personnel resources than we do. Some also have greater name and brand recognition and a larger base of subscribers or users than we have. In addition, our competitors may provide services that we generally do not, such as cellular, local exchange and long-distance services, voicemail and digital subscriber lines. Users that desire these services may choose to also obtain mobile wireless connectivity services from a competitor that provides these additional services rather than from us. Furthermore, our competitors, particularly the MNOs and MVNOs can leverage a variety of competition strategies that may affect our business, such as raising claimed noncompliance to regulatory bodies, initiating legal or administrative proceedings against us for contractual, competition, antitrust, or other causes of actions, or even lobbying for legislations that may have a disproportionate impact on us.

 

33

 

 

In addition, as our business model matures and technology direction becomes proven, players along the value chain of our services may expand into our territory, further intensifying the competition. Competition could increase our selling and marketing expenses and related user acquisition costs. We may not have the financial resources, technical expertise or marketing and support capabilities to continue to compete successfully. A failure to respond to established and new competitors may adversely impact our business and operating results.

 

We may also face pressure to reduce prices for our products and services. As competition in the international mobile data connectivity service industry and local mobile data connectivity service industry has increased, MNOs have lowered prices or increased the data traffic available under plans to attract or retain users, either through individual initiatives or joint actions among MNOs. To remain competitive, we may be compelled to reduce the prices for our mobile data connectivity services, which may in turn adversely affect our profitability and results of operations.

 

We may also be harmed by negative publicity instigated by our competitors, regardless of its validity. We have encountered and may in the future continue to encounter disputes with our competitors, including lawsuits involving claims asserted under intellectual property laws, trade secret misappropriation and defamation, which may adversely affect our business and reputation. See “Item 8. Financial Information—Legal Proceedings.” Failure to compete with current and potential competitors could materially harm our business, financial condition and our results of operations.

 

We may not be able to obtain licenses to use third-party intellectual property on commercially reasonable terms or at all.

 

Certain of products and services we offer incorporate third-party intellectual property, which requires licenses from those third parties. Based on past experience and industry practice, we believe such licenses generally can be obtained on reasonable terms. However, there can be no assurance that we would be able to obtain such licenses on commercially reasonable terms, if at all, that we would be able to develop alternative technology on a timely basis, if at all, or that we would be able to obtain a license to use a suitable alternative technology to permit us to continue offering, and our users to continue using, our affected products and services. Failure to obtain the right to use third-party intellectual property, or to use such intellectual property on commercially reasonable terms, could preclude us from selling certain products or services, or otherwise have a material adverse impact on our financial condition and operating results.

 

If our expansions into new businesses do not achieve the expected results, our future results of operations and growth prospects may be materially and adversely affected.

 

As part of our growth strategy, we enter into new markets, such as mobile data connectivity services for local users, develop new businesses, find new applications for our technologies, such as IoT, and explore new monetization opportunities. Expansions into new businesses may present operating, marketing and compliance challenges that differ from those that we currently encounter. There can be long lead time and various uncertainties associated with the development of new products and services. Our potential lack of familiarity with new products and services and the lack of relevant marketing data relating to these products and services may make it more difficult for us to anticipate user demand and preferences. We may misjudge market demand, and may not be able to effectively control our costs and expenses in rolling out these new products and services. Furthermore, it may take a long time for users to recognize the value of the new products and services and we may need to price our new products or services more aggressively to penetrate new markets and gain market share or remain competitive. One of the strategies we employ to expand is to introduce new and innovative business models. In the markets in which we operate the new business models, the regulators may not be familiar with the business model and new legislations that adapt to the new business model may be lacking, creating uncertainties in the outcome of the regulators determinations or our compliance status. We have historically experienced investigations or inquiries from the regulators regarding our new business models.

 

We started to commercially offer products and services for uCloudlink 2.0 model in 2018, through which we aim to provide mobile data connectivity services for local users across different MNOs or help MNOs improve the service quality to their users, since local mobile data traffic represents a much bigger market than international data roaming. We have expanded the business scope of our local data connectivity service in line with the development of our strategy. We may not be able to effectively control our costs and expenses in these new business initiatives. We may encounter regulatory issues, bad reception by the market, or difficulties in securing partnerships with smartphone companies. If our new business initiatives do not achieve the level of success we expected, our operating results and growth prospect can be adversely affected.

 

34

 

 

We generate a substantial portion of our revenues from provision of international mobile data connectivity services. If we fail to diversify our revenue base or increase our market share in the future, our sales growth and operating results may be adversely affected.

 

In 2020, 2021 and 2022, we derived 34.4%, 29.4% and 39.3%, respectively, of our total revenues from our international mobile data connectivity services. While we expect to continue to diversify our revenue base, there can be no assurance the new products and services we introduce will be successful. Accordingly, our future success depends upon our ability to enhance and expand our international mobile data connectivity service and maintain or further increase our market share in the international data roaming market, which involves substantial time, costs and risks. Our revenues from international mobile data connectivity services are expected to be affected by travel and consumer spending, because users seek to access the mobile internet while they are on-the-go, and because spending on internet access is often a consumer discretionary spending decision. Any severe or prolonged slowdown in the global and/or Chinese economy or the recurrence of any financial disruptions could reduce expenditures for travel, which in turn may adversely affect our operating results and financial condition. In addition, the COVID-19 pandemic and its consequences have caused a severe decline in global travel since 2020. As a result, demand for our international data connectivity services is significantly reduced. See “Item 3. Key Information—D. Risk Factors—Risks Related to Our Business and Industry—Our business has been and may continue to be materially and adversely affected by the effects of COVID-19 pandemic in China and globally.” Furthermore, we already occupy considerable market shares in some of our focused geographic markets, leaving less potential for rapid growth in those markets. If we do not achieve the targeted results from enhancing and expanding our international mobile data connectivity service and maintaining or further increasing our market share, for technological or other reasons, our sales growth and operating results may be adversely affected.

 

The international nature of our business exposes us to certain business risks that could limit the effectiveness of our growth strategy and cause our results of operations to suffer.

 

Global expansion is an element of our growth strategy. Introducing and marketing our services internationally, developing direct and indirect international sales and support channels and managing global operations require significant management attention and financial resources. We face a number of risks associated with expanding our business internationally that could negatively impact our results of operations, including:

 

compliance with foreign laws, including more stringent laws in foreign jurisdictions relating to the privacy and protection of third-party data;

 

regulatory requirements governing the provision of communication services in foreign jurisdictions;

 

competition from companies with international operations, including large international competitors and entrenched local companies;

 

to the extent we choose to make acquisitions to enable our international expansion efforts, the identification of suitable acquisition targets in the markets into which we want to expand;

 

difficulties in protecting intellectual property rights in international jurisdictions;

 

political and economic instability in some overseas markets;

 

difficulties in recruiting and managing local employees in overseas operations with different cultural backgrounds;

 

currency fluctuations and exchange rates; and

 

potentially adverse tax consequences or an inability to realize tax benefits.

 

35

 

 

We may not succeed in our efforts to expand our international presence as a result of the factors described above or other factors that may have an adverse impact on our financial condition and results of operations.

 

We have expanded our uCloudlink 2.0 business since 2020. Since the governments in countries and regions have strengthened the enforcement of regulation over use of M2M cards and real-name registration for SIM card users, the development of our 2.0 business may be slowed down to some extent.

 

We are subject to inventory risks.

 

For our hardware terminals, such as GlocalMe portable Wi-Fi terminals and GlocalMe World Phones, we must forecast inventory needs and place orders with our contract manufacturers and component suppliers based on our estimates of future demand for particular products. We may be unable to meet customer or distributor demand for our products or may be required to incur higher costs to secure the necessary production capacity and components. We could also overestimate future demand for our products and risk carrying excess product and component inventory, in which case our business and operating results could be adversely affected.

 

We are subject to risks related to data demand projection.

 

To ensure adequate supply of data traffic for our users, we must forecast the demand. While our uCloudlink cloud SIM platform and our SIM card allocation algorithm significantly increase the efficiency and utilization rate of the SIM cards, our ability to accurately forecast demand for our services could be affected by many factors, including specific events at a location, sales promotions by us or our distribution partners, and unanticipated changes in general market and economic conditions, among others. If we fail to accurately forecast user demand, we may experience shortage of network coverage or data traffic, limiting or interrupting the service to our users, and the users will lose confidence in our services. As market competition for products or services similar to ours intensifies, it could become more difficult to forecast demand.

 

Developments in alternative connectivity services, improvements in the existing networks or services, or advances in existing or alternative technologies may encroach our market share, or make our technologies obsolete, thereby materially and adversely affecting the demand for our products and services.

 

Developments in alternative connectivity services, improvements in the existing networks or services, or advances in existing or alternative technologies, such Low-Earth-Orbit satellite-based communication technologies, or successful combinations of those may encroach our market share and materially and adversely affect our business and prospects in ways we do not currently anticipate. For example, improvements in the existing networks or services of MNOs that result in more flexible offerings at lower prices of both international mobile data connectivity service and local mobile data connectivity service could undermine the competitiveness of our products and services, resulting in decreased revenue and a loss of market share to competitors or providers of alternative services.

 

Introduction of new business models may encroach our market share.

 

New business models can be introduced in the markets we operate in or their adjacent markets, which can be the result of technology development, industry consolidation, or new players entering the market. For example, many venues offer free mobile Wi-Fi as an incentive or value-added benefit to their users. Free Wi-Fi may reduce retail user demand for our services, and put downward pressure on the prices we charge our retail users. In addition, telecommunications operators may offer free mobile Wi-Fi as part of a home broadband or other service contract, which also may force down the prices we charge our retail users. In addition, some mobile apps work with MNOs to offer free data traffic that can be utilized only by such apps, which may reduce the demand for our mobile data connectivity service. If these new business models are more attractive to users than the business models we currently use, our users may switch to our competitors’ services, and we may lose market share.

 

36

 

 

We may acquire companies or make investments in, or enter into licensing or cooperation arrangements with, other companies with technologies that are complementary to our business and these acquisitions or arrangements could have negative impacts on our business or cause us to require additional financing.

 

We may acquire companies, assets or the rights to technologies in the future in order to develop new services or enhance existing services, to enhance our operating infrastructure, to fund expansion, to respond to competitive pressures or to acquire complementary businesses. For example, in April 2019 and September 2020, we made an equity investment in Beijing Huaxianglianxin Technology Co., Ltd., an MVNO that has entered into mobile data resale contracts with both China Mobile and China Unicom. In the same month, we established a long-term strategic partnership with the Shenzhen Branch of China United Network Communications Group Co., Ltd. to jointly improve network quality to achieve better user experience and services in various areas, and to collaborate with each other in joint marketing and promotional activities. In December 2020, we established a strategic cooperation relationship with China Vehicle Interconnected Transport Capacity Technology Co., Ltd. to develop intelligent container solutions in various areas for both domestic and international freight markets. Entering into these types of arrangements entails many risks, any of which could materially harm our business, including:

 

diversion of management’s attention from other business concerns;

 

failure to effectively integrate the acquired technology or company into our business;

 

incurring of significant acquisition costs;

 

loss of key employees from either our current business or the acquired business; and

 

assumption of significant liabilities of the acquired company.

 

Any of the foregoing or other factors could harm our ability to achieve anticipated levels of profitability from acquired businesses or to realize other anticipated benefits of acquisitions. We may not be able to identify additional appropriate acquisition targets or consummate any future acquisitions on favorable terms, or at all. If we do effect an acquisition, it is possible that the financial markets or investors will view the acquisition negatively. We may encounter difficulties in securing necessary financing on terms that would be acceptable to us and may not be able to close the proposed acquisition. Even if we successfully complete an acquisition, it could adversely affect our business.

 

We are subject to risks and uncertainties faced by companies in rapidly evolving industries.

 

We operate in the rapidly evolving international mobile data connectivity service industry and local mobile data connectivity service industry, which makes it difficult to predict our future results of operations. Accordingly, you should consider our future prospects in light of the risks and uncertainties experienced by companies in evolving industries. Some of these risks and uncertainties relate to our ability to:

 

maintain our market share;

 

successfully expand into new businesses and explore additional monetization opportunities, such as mobile data connectivity services for local users such as GlocalMe Inside;

 

offer attractive, useful and innovative products and services to attract and retain a larger user base;

 

upgrade our technology to support increased traffic and expanded product and service offerings;

 

further enhance our brand;

 

respond to competitive market conditions;

 

respond to evolving user preferences or industry changes;

 

respond to changes in the regulatory environment and manage legal risks, including those associated with intellectual property rights;

 

maintain effective control of our costs and expenses;

 

execute our strategic investments and acquisitions and post-acquisition integrations effectively; and

 

build profitable operations in new markets we have entered into.

 

37

 

 

If we are unsuccessful in addressing any of these risks and uncertainties, or if the international mobile data connectivity service industry or local mobile data connectivity service industry do not grow as quickly as expected, our results of operation and financial condition may be materially and adversely affected.

 

Actions of joint venture partners could negatively impact our performance.

 

We may enter into joint ventures in the future. Such joint venture investments may involve risks not otherwise present in a branch or subsidiary, including, without limitation:

 

the risk that our joint venture partner might become bankrupt, insolvent or otherwise unable to meet its financial obligations under the terms of the joint venture;

 

the risk that our joint venture partner may at any time have economic or business interests or goals which are, or which become, inconsistent with our business interests or goals;

 

the risk that our joint venture partner may be in a position to take actions that are contrary to the agreed upon terms of the joint venture, our instructions or our policies or objectives;

 

the risk that we may incur liabilities as a result of an action taken by our joint venture partner;

 

the risk that disputes between us and our joint venture partner may result in litigation or arbitration that would increase our expenses and occupy the time and attention of our officers and directors;

 

the risk that neither joint venture partner may have the ability to unilaterally control the joint venture with respect to certain major decisions, and as a result an irreconcilable impasse may be reached with respect to certain decisions; and the risk that we may not be able to sell our interest in a joint venture when we desire to exit the joint venture, or at an attractive price.

 

The occurrence of any of the foregoing risks with respect to a joint venture could have an adverse effect on the financial performance of such joint venture, which could in turn have an adverse effect on our financial performance and the value of an investment in our company.

 

In connection with the audits of our consolidated financial statements included in this annual report, we and our independent registered public accounting firm identified two material weaknesses in our internal control over financial reporting. If we fail to develop and maintain an effective system of internal control over financial reporting, we may be unable to accurately report our financial results or prevent fraud.

 

Prior to our initial public offering, we were a private company with limited accounting personnel and other resources with which we address our internal control over financial reporting. In connection with the audits of our consolidated financial statements included in this annual report, we and our independent registered public accounting firm identified two material weaknesses in our internal control over financial reporting. As defined in the standards established by the U.S. Public Company Accounting Oversight Board, a “material weakness” is a deficiency, or combination of deficiencies, in internal control over financial reporting, such that there is a reasonable possibility that a material misstatement of the annual or interim financial statements will not be prevented or detected on a timely basis.

 

The material weaknesses that have been identified relate to our (i) lack of sufficient resources regarding financial reporting and accounting personnel in the application of U.S. GAAP and the reporting requirements set forth by the SEC and (ii) lack of comprehensive U.S. GAAP accounting policies and financial reporting procedures. The material weaknesses, if not timely remedied, may lead to significant misstatements in our consolidated financial statements in the future.

 

Neither we nor our independent registered public accounting firm undertook a comprehensive assessment of our internal control for purposes of identifying and reporting material weaknesses and other control deficiencies in our internal control over financial reporting. Had we performed a formal assessment of our internal control over financial reporting or had our independent registered public accounting firm performed an audit of our internal control over financial reporting, additional deficiencies may have been identified.

 

38

 

 

Following the identification of the material weaknesses, we have taken measures and plan to continue to take measures to remedy the material weaknesses. See “Item 15. Controls and Procedures—Management’s Annual Report on Internal Control over Financial Reporting.” However, the implementation of these measures may not fully address the material weaknesses in our internal control over financial reporting, and we cannot conclude that they have been fully remediated. Our failure to correct the material weaknesses or our failure to discover and address any other control deficiencies could result in inaccuracies in our financial statements and impair our ability to comply with applicable financial reporting requirements and related regulatory filings on a timely basis. Moreover, ineffective internal control over financial reporting could significantly hinder our ability to prevent fraud.

 

We are subject to the Sarbanes-Oxley Act of 2002. Section 404 of the Sarbanes-Oxley Act, or Section 404, requires that we include a report from management on the effectiveness of our internal control over financial reporting in our annual report. In addition, once we cease to be an “emerging growth company” as such term is defined in the JOBS Act, our independent registered public accounting firm must attest to and report on the effectiveness of our internal control over financial reporting. Our management may conclude that our internal control over financial reporting is not effective. Moreover, even if our management concludes that our internal control over financial reporting is effective, our independent registered public accounting firm, after conducting its own independent testing, may issue a report that is qualified if it is not satisfied with our internal controls or the level at which our controls are documented, designed, operated or reviewed, or if it interprets the relevant requirements differently from us. In addition, as we are a public company, our reporting obligations may place a significant strain on our management, operational and financial resources and systems for the foreseeable future. We may be unable to timely complete our evaluation testing and any required remediation.

 

During the course of documenting and testing our internal control procedures, in order to satisfy the requirements of Section 404, we may identify other weaknesses and deficiencies in our internal control over financial reporting. In addition, if we fail to maintain the adequacy of our internal control over financial reporting, as these standards are modified, supplemented or amended from time to time, we may not be able to conclude on an ongoing basis that we have effective internal control over financial reporting in accordance with Section 404. If we fail to achieve and maintain an effective internal control environment, we could suffer material misstatements in our consolidated financial statements and fail to meet our reporting obligations, which would likely cause investors to lose confidence in our reported financial information. This could in turn limit our access to capital markets, harm our results of operations, and lead to a decline in the trading price of the ADSs. Additionally, ineffective internal control over financial reporting could expose us to increased risk of fraud or misuse of corporate assets and subject us to potential delisting from the stock exchange on which we list, regulatory investigations and civil or criminal sanctions. We may also be required to restate our consolidated financial statements for prior periods.

 

We have recognized a substantial amount of share-based compensation expense in the past and will incur additional share-based compensation expense in the future, which will have an impact on our results of operations.

 

In July 2019, our shareholders and board of directors adopted the Amended and Restated 2018 Stock Option Scheme and the Amended and Restated 2019 Share Incentive Plan, which we refer to as the 2018 Plan and 2019 Plan, respectively, in this annual report, for the purpose of granting share-based compensation awards to employees, directors and consultants to incentivize their performance and align their interests with ours. The maximum aggregate number of ordinary shares that may be issued under the 2018 Plan is 40,147,720 shares. The maximum aggregate number of ordinary shares that may be issued pursuant to all awards under the 2019 Plan is initially 23,532,640 shares, which will be increased by a number equal to 1.0% of the total number of shares issued and outstanding on the last day of the immediately preceding fiscal year on the first day of each fiscal year, commencing with the fiscal year ended December 31, 2020, if determined and approved by the board of directors for the relevant fiscal year. As of February 28, 2023, the maximum number of issuable shares under the 2019 Plan was 26,353,926. As of February 28, 2023, 17,521,000 share options had been granted and outstanding under the 2018 Plan, 140,000 share options and 8,210,870 restricted share units had been granted and outstanding under the 2019 Plan. The vesting of the share options granted by us was conditional upon completion of our initial public offering, and upon the completion of such offering in 2020, we began to recognize a substantial amount of share-based compensation expense. We recognized share-based compensation expenses of US$50.6 million in 2020, US$8.8 million in 2021 and US$3.1 million in 2022, respectively. Moreover, with additional share options or other equity incentives granted to our employees or directors in the future, we will incur additional share-based compensation expense and our results of operations will be further adversely affected. For further information on our equity incentive plans and information on our recognition of related expenses, please see “Item 6. Directors, Senior Management and Employees—B. Compensation—Amended and Restated 2018 Stock Option Scheme” and “Item 6. Directors, Senior Management and Employees—B. Compensation—Amended and Restated 2019 Share Incentive Plan.”

 

39

 

 

We are subject to taxation-related risks in multiple jurisdictions.

 

The tax laws applicable to our business activities are subject to change and uncertain interpretation. Our tax position could be adversely impacted by changes in tax rates, tax laws, tax practice, tax treaties or tax regulations or changes in the interpretation thereof by the tax authorities in jurisdictions in which we do business.

 

Moreover, we conduct operations through our subsidiaries in various tax jurisdictions pursuant to transfer pricing arrangements between us and our subsidiaries. While we believe that we operate in compliance with applicable transfer pricing laws and intend to continue to do so, our transfer pricing procedures are not binding on applicable tax authorities. If tax authorities in any jurisdiction in which we operate were to successfully challenge our transfer prices as not reflecting arms’ length transactions, they could require us to adjust our transfer prices and thereby reallocate our income to reflect these revised transfer prices, which could result in a higher tax liability to us. Furthermore, a tax authority could assert that we are subject to tax in a jurisdiction where we believe we have not established a taxable connection, and such an assertion, if successful, could increase our expected tax liability in one or more jurisdictions. Such circumstances could adversely affect our financial condition, results of operations and cash flows.

 

Fluctuations in exchange rates could have a material adverse impact on our results of operations and the value of your investment.

 

We operate in multiple markets, which exposes us to the effects of fluctuations in currency exchange rates as we report our financials and key operational metrics in U.S. dollars. We earn revenue denominated in local currencies of our markets in mainland China, Japan, Hong Kong, Taiwan, North America, Southeast Asia and Europe, among other currencies, while some of our costs and expenses are paid in other foreign currencies. We do not rely on any single currency as we earn revenue in different local currencies across our markets and keep a significant cash position in U.S. dollars. However, fluctuations in the exchange rates among the various currencies that we use could cause fluctuations in our operational and financial results. Our expenses may become higher and our revenue and operating metrics may become lower than would be the case if exchange rates were stable or if we were operating and reporting in one currency. Movements in foreign currency exchange rates may have a material adverse effect on our results of operations, which may cause our financial and operational metrics reported in U.S. dollars to be not fully representative of our underlying business performance. A significant amount of our revenue and some of our operating metrics are denominated in certain local currencies that have been subject to significant volatility in the past. Because fluctuations in the value of these local currencies are not necessarily correlated, our results of operations in any period may be adversely affected by such volatility. See “Item 11. Quantitative and Qualitative Disclosures About Market Risk.”

 

We may enter into foreign exchange derivatives transactions and incur relevant costs from time to time to manage our exposure to exchange rate risk. Such derivatives transactions while intended to be non-speculative, are designed to protect us against increases or decreases in exchange rates, but not both. If we have entered into derivatives transactions to protect against, for example, decreases in the value of a local currency and such local currency instead increases in value, we may incur financial losses. Such losses could materially and adversely affect our financial condition and results of operations.

 

A significant portion of our business operations are conducted in mainland China. The conversion of Renminbi into foreign currencies, including U.S. dollars, is based on rates set by the People’s Bank of China. The Renminbi has fluctuated against the U.S. dollar, at times significantly and unpredictably. The value of the Renminbi against the U.S. dollar and other currencies may fluctuate and is affected by, among other things, changes in political and economic conditions in China and by mainland China’s foreign exchange policies, among other things. We cannot assure you that Renminbi will not appreciate or depreciate significantly in value against the U.S. dollar in the future. It is difficult to predict how market forces or PRC or U.S. government policy may impact the exchange rate between the Renminbi and the U.S. dollar in the future. In addition, significant fluctuation of the Renminbi may have a material adverse effect on your investment. For example, to the extent that we need to convert U.S. dollars into Renminbi for our operations, appreciation of the Renminbi against the U.S. dollar would have an adverse effect on the Renminbi amount we would receive from the conversion. Conversely, if we decide to convert our Renminbi into U.S. dollars for the purpose of making payments for dividends on our ordinary shares or ADSs or for other business purposes, appreciation of the U.S. dollar against the Renminbi would have a negative effect on the U.S. dollar amount available to us.

 

40

 

 

Very limited hedging options are available in mainland China to reduce our exposure to exchange rate fluctuations. To date, we have not entered into any material hedging transactions in an effort to reduce our exposure to foreign currency exchange risk. While we may decide to enter into hedging transactions in the future, the availability and effectiveness of these hedges may be limited and we may not be able to adequately hedge our exposure or at all. In addition, our currency exchange losses may be magnified by mainland China’s exchange control regulations that restrict our ability to convert Renminbi into foreign currency.

 

We would be harmed by data loss or other security breaches.

 

Our business involves the receipt, storage, and transmission of sensitive information of our users, customers and employees, including personal information and other confidential information about or held by our company. We have also outsourced elements of our operations to third parties, and as a result we manage a number of third-party contractors who have access to our confidential information, including third party vendors of IT and data security systems and services. While we have agreements requiring such vendors to use best practices for data security, we have no operational control over them. Despite the implementation of security measures, unauthorized access to confidential information may be difficult for us or our third-party vendors to anticipate, detect, or prevent, particularly given that the methods of unauthorized access constantly change and evolve. We are subject to the threat of unauthorized access or disclosure of confidential information by state-sponsored parties, malicious actors, third parties or employees, errors or breaches by third-party suppliers, or other security incidents that could compromise the confidentiality and integrity of confidential information. Cyber-attacks, such as denial of service and other malicious attacks, could disrupt our internal systems and applications, impair our ability to provide services to our users, and have other adverse effects on our business and that of others who depend on our services. Mobile networks are considered a critical infrastructure provider and therefore may be more likely to be the target of such attacks. Such attacks against companies may be perpetrated by a variety of groups or persons, including those in jurisdictions where law enforcement measures to address such attacks are ineffective or unavailable, and such attacks may even be perpetrated by or at the behest of foreign governments.

 

Our procedures and safeguards to prevent unauthorized access to confidential information and to defend against attacks seeking to disrupt our services must be continually evaluated and revised to address the ever-evolving threat landscape. We cannot make assurances that all preventive actions taken will adequately repel a significant attack or prevent information security breaches or the misuses of data, unauthorized access by third parties or employees, or exploits against third-party supplier environments. If we or our third-party suppliers are subject to such attacks or security breaches, we may incur significant costs or other material financial impact, which may not be covered by, or may exceed the coverage limits of, our cyber insurance, be subject to regulatory investigations, sanctions and private litigation, experience disruptions to our operations or suffer damage to our reputation. Any future cyber-attacks, data breaches, or security incidents may have a material adverse effect on our business, financial condition, and operating results.

 

Our products and services may experience quality problems from time to time, which could result in decreased sales, adversely affect our results of operations and harm our reputation.

 

Our products and services could contain design and manufacturing defects in their materials, hardware, and firmware. Defects may also occur in components and materials that we purchase from third-party suppliers, such as batteries. These defects could include defective materials or components, or “bugs,” that can unexpectedly interfere with the products’ intended operations. Although we extensively test new and enhanced products and services before their release, there can be no assurance we will be able to detect, prevent, or fix all defects. Failure to do so could result in loss of revenue, significant warranty and other expenses and harm to our reputation.

 

Any unauthorized control or manipulation of our products or systems could result in a material adverse effect on our business.

 

We have designed, implemented and tested security measures intended to prevent unauthorized access to our information technology networks, our products and systems. However, hackers or even our own employees may attempt to gain unauthorized access to modify, alter and use such networks, products and systems to gain control of, or to change, our products’ functionality, user interface and performance characteristics, exploit our services for free and possibly for illegal use. Any unauthorized access to or control of our products or systems could result in legal claims, proceedings or investigations that cause interruptions of our operations, and damage to our reputation. In addition, we can be held liable for the illegal activities conducted through such unauthorized control or manipulation of our products and systems.

 

41

 

 

Our use of open-source software could negatively affect our ability to offer our products and services and subject us to possible litigation.

 

A portion of the technologies we use incorporates open-source software, and we may incorporate open-source software in the future. Such open-source software is generally licensed by its authors or other third parties under open-source licenses. These licenses may subject us to certain unfavorable conditions, including requirements that we offer our products and services that incorporate the open-source software for no cost, that we make publicly available source code for modifications or derivative works we create based upon, incorporating, or using the open-source software, or that we license such modifications or derivative works under the terms of the particular open source license.

 

Additionally, if a third-party software provider has incorporated open-source software into software that we license from such provider, we could be required to disclose or provide at no cost any of our source code that incorporates or is a modification of such licensed software. If an author or any third party that distributes open-source software that we use or license were to allege that we had not complied with the conditions of the applicable license, we may need to incur significant legal expenses defending against such allegations and could be subject to significant damages and enjoined from the sale of our products and services that contained the open-source software. Any of the foregoing could disrupt the distribution and sale of our products and services and harm our business.

 

If we are unable to take advantage of technological developments on a timely basis, we may experience a decline in demand for our products and services or face challenges in implementing or evolving our business strategy.

 

Our future success depends on our ability to respond to rapidly changing technologies, adapt our products and services to evolving industry standards and improve the performance and reliability of our products and services. Significant technological changes continue to impact the international mobile data connectivity service industry and local mobile data connectivity service industry. In general, these technological changes may enable certain companies to offer services competitive with ours. In order to grow and remain competitive with new and evolving technologies, we will need to adapt to future changes in technology. Adopting new and sophisticated technologies may result in implementation issues such as system instabilities, unexpected or increased costs, technological constraints, regulatory permitting issues, user dissatisfaction, and other issues that could cause delays in launching new technological capabilities, which in turn could result in significant costs or reduce the anticipated benefits of the upgrades. In general, the development of new services in the international mobile data connectivity service industry and local mobile data connectivity service industry will require us to anticipate and respond to the continuously changing demands of our users, which we may not be able to do accurately or timely. If we fail to keep up with rapid technological changes to remain competitive, or consequently fail to retain users with products and services of exceptional quality, our future success may be materially and adversely affected.

 

Our success depends substantially on the continuing efforts of our senior executives and other key personnel, and our business may be severely disrupted if we lose their services.

 

Our success depends heavily upon the continuing services of our management team. If one or more of our executives or other key personnel are unable or unwilling to continue in their present positions for various reasons such as legal actions and negative publicity, and we are not able to find their successors in a timely manner, our business may be disrupted and our financial condition and results of operations may be adversely affected. Competition for management and key personnel is intense, the pool of qualified candidates is limited, and we may not be able to retain the services of our executives or key personnel, or attract and retain experienced executives or key personnel in the future.

 

If any of our executives or other key personnel joins a competitor or forms a competing company, we may not be able to successfully retain users, distributors, know-how and key personnel. Each of our executive officers and key employees has entered into an employment agreement with us, containing confidentiality and non-competition provisions. If any disputes arise between any of our executives or key personnel and us, we cannot assure you of the extent to which any of these agreements may be enforced.

 

42

 

 

We rely on highly skilled personnel. If we are unable to retain or motivate them or hire additional qualified personnel, we may not be able to grow effectively.

 

Our performance and future success depend on the talents and efforts of highly skilled individuals. We will need to continue to identify, hire, develop, motivate and retain highly skilled personnel for all areas of our organization and business operations. Our continued ability to compete effectively depends on our ability to attract new employees and to retain and motivate our existing employees. As we expand internationally, we also face the difficulties in recruiting and managing overseas employees, such as cultural differences, language barriers, and different regulatory requirement. As competition in the international mobile data connectivity service industry and local mobile data connectivity service industry intensifies, it may be more difficult for us to hire, motivate and retain highly skilled personnel. If we do not succeed in attracting additional highly skilled personnel or retaining or motivating our existing personnel, we may be unable to grow effectively.

 

If our employees commit fraud or other misconduct, including noncompliance with regulatory standards, our business may experience serious adverse consequences.

 

We are exposed to the risk of employee fraud or other misconduct. Certain laws and regulations may restrict or prohibit a wide range of pricing, discounting, marketing and promotion, sales commission, user incentive programs and other business arrangements. Employee misconduct could also involve the improper use of information obtained in the provision of services, which could result in regulatory sanctions and serious harm to our reputation. Furthermore, employee misconduct could subject us to financial losses and regulatory sanctions and could seriously harm our reputation and negatively affect our business. It is not always possible to identify and deter employee misconduct, and the precautions we take to detect and prevent this activity may not be effective in controlling unknown or unmanaged risks or losses or in protecting us from governmental investigations or other actions or lawsuits stemming from a failure to be in compliance with such laws or regulations. If any such actions are instituted against us, and we are not successful in defending ourselves or asserting our rights, those actions could have a significant impact on our business, including the imposition of significant fines or other sanctions.

 

We are subject to anti-corruption, anti-bribery, anti-money laundering, financial and economic sanctions and similar laws, and noncompliance with such laws can subject us to administrative, civil and criminal fines and penalties, collateral consequences, remedial measures and legal expenses, all of which could adversely affect our business, results of operations, financial condition and reputation.

 

We are subject to anti-corruption, anti-bribery, anti-money laundering, financial and economic sanctions and similar laws and regulations in various jurisdictions in which we conduct activities, including the U.S. Foreign Corrupt Practices Act, or FCPA, the U.K. Bribery Act 2010, and other anti-corruption laws and regulations. Non-compliance with anti-corruption, anti-bribery, anti-money laundering or financial and economic sanctions laws could subject us to whistleblower complaints, adverse media coverage, investigations, and severe administrative, civil and criminal sanctions, collateral consequences, remedial measures and legal expenses, all of which could materially and adversely affect our business, results of operations, financial condition and reputation. In addition, changes in economic sanctions laws in the future could adversely impact our business and investments in the ADSs.

 

We cooperate with our contract manufacturers to manufacture our products. If we encounter issues with them, our business and results of operations could be materially and adversely affected.

 

We cooperate with certain contract manufacturers to produce our products. We may experience operational difficulties with our contract manufacturers, including reductions in the availability of production capacity, failure to comply with product specifications, insufficient quality control, failure to meet production deadlines, increases in manufacturing costs and longer lead time. Our contract manufacturers may experience disruptions in their manufacturing operations due to equipment breakdowns, labor strikes or shortages, natural disasters, component or material shortages, cost increases, violation of environmental, health or safety laws and regulations, or other problems. We may be unable to pass on the cost increases to our users. We may have disputes with our contract manufacturers, which may result in litigation expenses, divert our management’s attention and cause supply shortages to us. If our contract manufacturers were unable to perform their obligations or were to end their relationship with us, it may take up a significant amount of time to identify and onboard a new manufacturer that has the capability and resources to build our products to our specifications in sufficient volume, and our business and results of operations could be materially and adversely affected.

 

43

 

 

While we have regular access to each manufacturing facility of our contract manufacturers, and have quality control teams to continually monitor the manufacturing processes at our contract manufacturers’ facilities, any failure of such manufacturers to perform may have a material negative impact on our cost or supply of finished goods.

 

Furthermore, although our agreements with our contract manufacturers contain confidentiality obligations, and we have adopted security protocols to ensure knowhow and technologies for manufacturing our products could not be easily leaked or plagiarized, we cannot guarantee the effectiveness of these efforts, and any leakage or plagiary of our knowhow and technologies could be detrimental to our business prospects and results of operations.

 

We are dependent on our suppliers to provide certain components of our products, and inability of these suppliers to continue to deliver and do so on time, or their refusal to deliver, necessary components of our products at prices and volumes acceptable to us would have a material adverse impact on our business, prospects and operating results.

 

While we obtain components from multiple sources whenever possible, certain components used in our products are purchased by us from limited sources. We believe that we may be able to establish alternate supply relationships and can obtain or engineer replacement components for our limited source components, but we may be unable to do so in the short term or at all at prices or costs that are favorable to us. In particular, we rely on a major chip manufacturer based in the United States and our largest supplier of chips, for chips installed on our products. If we were to experience any material disruption to our sourcing of chips or any delay in the delivery, we may not be able to switch to an alternative supplier of chips within a short period time or at all. Furthermore, because our GlocalMe Inside service requires smartphone chips that support cloud SIM technology, the successful development and adoption of GlocalMe Inside service and our cooperation with smartphone companies in that regard depend on supply of smartphone chips featuring that function. If, for some reason, chip manufacturers remove or deny our access to that function from the chips they supply to the smart phone companies, the development of GlocalMe Inside business will be hindered.

 

We rely on distributors in marketing and selling our products and services, and failure to retain key distributors or attract additional distributors could materially and adversely affect our business.

 

We rely on third-party distributors in marketing and selling our products and services. If our distributors are not effective in selling and marketing our products and services, do not provide quality services to our users or otherwise breach their contracts with our users, or engage in inappropriate marketing conducts such as so-called “click farming” usually seen on e-commerce platforms, we may experience slower growth in a particular market, lose users and our results of operations may be materially and adversely affected. Since most of our distributors are not bound by long-term contracts, we cannot assure you that we will continue to maintain favorable relationships with them. If our major distributors decide to exit the cooperation with us or if we fail to retain our key distributors or attract additional distributors on terms that are commercially reasonable, our business and results of operations could be materially and adversely affected.

 

We are subject to payment-related risks.

 

We enable our users to make payments by working with various third-party payment processing service providers. As we rely on third parties to provide payment processing services, including processing payments made with credit cards and payment apps, it could disrupt our business if these companies become unwilling or unable to provide these services to us. We may be subject to late payment, breach, human error, fraud and other illegal activities in connection with third-party online payment services. If our data security systems are breached or compromised, we may lose our ability to accept payments through credit and payment app from our users, and we may be subject to claims for damages from our users and third parties, all of which could adversely affect our reputation and results of operations.

 

44

 

 

We may incur losses arising from our investment in financial investment products.

 

As of December 31, 2020, 2021 and 2022, we had US$37.0 million, US$24.6 million and US$11.7 million other investments, respectively. Other investments included: (i) in June 2020, we made an investment in an investment fund representing ownership interest in an entity, for which the underlying assets were comprised of debt and equity securities for a cash consideration of US$15 million; and (ii) in June 2020, we made an investment in an investment product for which the underlying assets were mainly comprised of unlisted bonds and subordinated debentures for a cash consideration of US$17 million with a period of three years. For more details, see “Item 5. Operating and Financial Review and Prospects— B. Liquidity and Capital Resources.” We may invest in more financial investment products in the future. Financial investment products typically have high market risks, such as interest rate risk, equity risk, and credit risk. As a result, we may incur losses from our investment in the financial investment products in the event of significant market fluctuations. Such losses could materially and adversely affect our financial condition and results of operations.

 

We use third parties to perform shipping functions. A failure or disruption at our logistics providers would harm our business.

 

Currently, we use third-party logistics providers to perform shipment for us, including exports. If our logistics providers fail to deliver our products as required, we may face reputational damage or legal liabilities for breaching a contract. Although the shipping services required by us may be available from a number of providers, it is time-consuming and costly to qualify and implement these relationships. If one or more of our logistics providers suffer an interruption in their businesses, or experience delays, disruptions or quality control problems in their operations, or we choose to change or add additional logistics providers, our ability to ship products would be delayed and our business, results of operations and financial condition would be adversely affected.

 

Our results of operations are likely to fluctuate because of seasonality in the travel industry.

 

Our business can experience fluctuations, reflecting seasonal variations in demand for travel services. For example, summers generally see more global travels and generate more revenues for our data connectivity services. Consequently, our results of operations may fluctuate with the season. As we continue to expand internationally, we could reduce the degree to which we are subject to seasonality in specific markets.

 

Any inability to renew our leases on favorable terms could negatively impact our financial results.

 

We lease office space, warehouses, server rooms, data centers and counters. Generally, our leases provide us with the opportunity to renew the leases at our option for periods typically ranging from one to three years. For the leases that do not contain renewal options, or for which the option to renew has been exhausted or passed, we cannot guarantee the landlord will renew the lease, or will do so at a rate that will allow us to maintain profitability on that particular space. While we proactively monitor these leases and conduct ongoing negotiations with landlord, our ability to renegotiate renewals is inherently limited by the original contract language, including option renewal clauses. If we are unable to renew, we may incur substantial costs to move our infrastructure and to restore the property to its required condition. There is no guarantee that we will be able to find appropriate and sufficient space. The occurrence of any of these events could adversely impact our business, financial condition, results of operations and cash flows.

 

We have limited insurance coverage, which could expose us to significant costs and business disruption.

 

Insurance companies in mainland China currently offer limited business insurance products. While we maintain product liability insurance coverage, we do not have any business liability or disruption insurance coverage for our operations. Any business disruption may result in our incurring substantial costs and the diversion of our resources. In addition, as we may purchase supplemental insurances to support our business expansion, our cost could be increased and our financial results could be negatively affected as a result.

 

Our business depends on our brands including GlocalMe and Roamingman, and if we are not able to maintain and enhance our brands, our business and results of operations may be harmed.

 

We believe that our brands including GlocalMe and Roamingman have contributed to the success of our business. We also believe that maintaining and enhancing the brands is critical as we try to retain and expand our user base for our international mobile data connectivity service and venture into new business opportunities such as GlocalMe Inside. If we fail to maintain and further promote our brands, or if we incur excessive expenses in this effort, our business and results of operations may be materially and adversely affected. In addition, any negative publicity about our company, our products and services, our employees, our business practices, or our partners, regardless of its veracity, could harm our brand image and in turn adversely affect our business and results of operations.

 

45

 

 

We are involved in legal proceedings in the ordinary course of our business from time to time. If the outcomes of these proceedings are adverse to us, it could have a material adverse effect on our business, results of operations and financial condition.

 

We are involved in various legal proceedings in the ordinary course of business from time to time, involving competitors, business partners, customers and employees, among others. Claims arising out of actual or alleged violations of law could be asserted under a variety of laws, including but not limited to intellectual property laws, contract laws, tort laws, unfair competition laws, labor and employment laws, data privacy laws and property laws. No assurances can be given as to the outcome of any pending legal proceedings, which could have a material adverse effect on our business, results of operations and financial condition. Even if we are successful in our attempt to defend ourselves in legal and administrative actions or to assert our rights under various laws, enforcing our rights against the various parties involved may be expensive, time-consuming and ultimately futile. These actions could expose us to negative publicity and to substantial monetary damages and legal defense costs, injunctive reliefs, and criminal and civil liabilities and/or penalties.

 

Risks Related to Our Corporate Structure

 

If the PRC government determines that the contractual arrangements with the former VIEs structure did not comply with the regulations of mainland China, or if these regulations change or are interpreted differently in the future, our shares and/or ADSs may decline in value or become worthless if we are deemed to be unable to assert our contractual control rights over the assets of the former VIEs.

 

The Regulations for the Administration of Foreign-Invested Telecommunications Enterprises, promulgated by the State Council on December 11, 2001 and last amended with immediate effect on February 6, 2016, requires foreign-invested value-added telecommunications enterprises in mainland China to be established as Sino-foreign joint ventures, and foreign investors shall not acquire more than 50% of the equity interest of such an enterprise. In addition, the main foreign investor who invests in such an enterprise must demonstrate a good track record and experience in such industry. Moreover, the joint ventures must obtain approvals from the MIIT and the Ministry of Commerce of the PRC (“MOFCOM”), or their authorized local counterparts, before launching the value-added telecommunications business in mainland China. On March 29, 2022, the Decision of the State Council on Revising and Repealing Certain Administrative Regulations, which took effect on May 1, 2022, was promulgated to amend certain provisions of regulations including the Provisions on the Regulations for the Administration of Foreign-Invested Telecommunications Enterprises (2016 Revision), the requirement for major foreign investor to demonstrate a good track record and experience in operating value-added telecommunications businesses is deleted.

 

The Special Administrative Measures (Negative List) for Access of Foreign Investment (2021 version) (the “Negative List”) was jointly promulgated by the National Development and Reform Commission of the PRC (“NDRC”) and MOFCOM on December 27, 2021 and came into effect on January 1, 2022. According to the Negative List, the proportion of foreign investments in an entity engages in value-added telecommunications business (except for e-commerce, domestic multi-party communications, storage-forwarding and call centers) shall not exceed 50%.

 

Accordingly, none of our subsidiaries is eligible to provide commercial internet content or other value-added telecommunication service, which foreign-owned companies are or restricted from conducting in mainland China. To comply with the laws and regulations of mainland China, we have conducted such business activities to offer internet access services through the former VIEs in mainland China. Beijing uCloudlink has entered into contractual arrangements with the former VIEs and their respective shareholders, and such contractual arrangements enable us to exercise effective control over, receive substantially all of the economic benefits of, and have an exclusive option to purchase all or part of the equity interest and assets in the former VIEs when and to the extent permitted by the laws of mainland China. Because of these contractual arrangements, we are the primary beneficiary of the former VIEs in mainland China for accounting purposes for the effective period of these contractual arrangements. Accordingly, under U.S. GAAP, the financial statements of the former VIEs are consolidated as part of our financial statements for the years ended December 31, 2020, 2021 and 2022 in this annual report.

 

46

 

 

As we continued to evaluate our business plan, we have decided to adjust our business model in mainland China. Therefore, we initiated the Restructuring to adjust our local business in mainland China and unwind the aforementioned contractual arrangements so that the former VIEs become wholly-owned subsidiaries of Shenzhen Ucloudlink Technology Limited. On March 17, 2022, the equity of the former VIEs was transferred to Shenzhen Ucloudlink Technology Limited, and the original VIE agreements were terminated. We believe that the Restructuring did not affect our uCloudlink 1.0 international data connectivity services in mainland China. After the Restructuring, we now carry out the PaaS and SaaS platform services in mainland China, which were the primary business operated by the former VIEs, in cooperation with local business partners, such as Beijing Huaxianglianxin Technology Company, which have the required licenses to provide local data connectivity services in mainland China. See “Item 4. Information on the Company—C. Organizational Structure—Contractual Arrangements with the Former VIEs and Their Respective Shareholders.”

 

After the Restructuring, certain of our immaterial businesses are still in the process of reorganization. If any PRC authority finds that we, our mainland China subsidiaries or the former VIEs are in violation of any existing or future laws or regulations of mainland China or lack the necessary permits or licenses to operate any of our businesses in mainland China, the relevant governmental authorities would have broad discretion in dealing with such violation, including, without limitation: (i) imposing fines on us, (ii) confiscating any of our income that they deem to be obtained through illegal operations, (iii) discontinuing or placing restrictions or onerous conditions on our operations, (iv) placing restrictions on our right to collect revenues, and (v) shutting down our servers or blocking our mobile apps and websites. Any of these events could cause disruption to our business operations and severely damage our reputation, which would in turn materially and adversely affect our business, financial condition and results of operations.

 

In addition, although the contractual agreements with the former VIEs have been terminated on March 17, 2022, there are substantial uncertainties regarding the interpretation and application of current and future laws of mainland China, regulations, and rules relating to the agreements that established the former VIE structure for our operations in mainland China, including potential future actions by the PRC government, which may retroactively affect the enforceability and legality of our historical contractual arrangements with the former VIEs and, consequently, significantly affect the historical financial condition and results of operations of the former VIEs, and our ability to consolidate the results of the former VIEs into our consolidated financial statements for the periods prior to the completion of the Restructuring. If the PRC government finds such agreements non-compliant with relevant laws of mainland China, regulations, and rules, or if these laws, regulations, and rules or the interpretation thereof change in the future, and such changes may be retroactively applied to our historical contractual arrangements, we could be subject to severe penalties and our control over the former VIEs may be rendered ineffective, which could result in potential restatement of our financial statements for the years ended December 31, 2020, 2021 and 2022 included in this annual report. As a result, our shares and/or ADSs may decline in value or become worthless.

 

Risks Related to Doing Business in China

 

Changes in China’s economic, political or social conditions or government policies could have a material adverse effect on our business and operations.

 

Certain portion of our operations are located in China. Accordingly, our business, financial condition, results of operations and prospects may be influenced to a significant degree by political, economic, social conditions and government policies in China generally. The Chinese economy differs from the economies of most developed countries in many respects, including the level of government involvement, level of development, growth rate, control of foreign exchange and allocation of resources. Although the PRC government has implemented measures emphasizing the utilization of market forces for economic reform, the reduction of state ownership of productive assets, and the establishment of improved corporate governance in business enterprises, a substantial portion of productive assets in China is still owned by the government. In addition, the PRC government continues to play a significant role in regulating industry development by imposing industrial policies. The PRC government also exercises significant control over China’s economic growth through allocating resources, controlling payment of foreign currency-denominated obligations, setting monetary policy, and providing preferential treatment to particular industries or companies.

 

While the Chinese economy has experienced significant growth over the past decades, growth has been uneven, both geographically and among various sectors of the economy, and the rate of growth has been slowing since 2012. Any adverse changes in economic conditions in China, in the policies of the PRC government or in the laws and regulations in China could have a material adverse effect on the overall economic growth of China. Such developments could adversely affect our business and operating results, lead to reduction in demand for our services and adversely affect our competitive position. COVID-19 had a severe and negative impact on Chinese and global economy in the past three years. Whether this will lead to a prolonged downturn in the economy is still unknown. The conflict between Ukraine and Russia and the imposition of broad economic sanctions on Russia may raise cost for our operations in Europe. The PRC government has implemented various measures to encourage economic growth and guide the allocation of resources. Some of these measures may benefit the overall Chinese economy, but may have a negative effect on us. For example, our financial condition and results of operations may be adversely affected by government control over capital investments or changes in tax regulations. In addition, in the past the PRC government has implemented certain measures, including interest rate adjustment, to control the pace of economic growth. These measures may cause decreased economic activity in China, which may adversely affect our business and operating results.

 

47

 

 

The approval and/or other requirements of the CSRC, the CAC, or other PRC governmental authorities may be required in connection with an offering under the rules, regulations or policies of mainland China, and, if required, we cannot predict whether or how soon we will be able to obtain such approval, and, even if we obtain such approval, the approval could be rescinded. Any failure to obtain or delay in obtaining such approval for this offering, or a rescission of obtained approval, would subject us to sanctions imposed by the CSRC or other PRC government authorities.

 

The Regulations on Mergers and Acquisitions of Domestic Enterprises by Foreign Investors, or the M&A Rules, purport to require offshore special purpose vehicles that are controlled by mainland China’s companies or individuals and that have been formed for the purpose of seeking a public listing on an overseas stock exchange through acquisitions of domestic companies or assets in mainland China to obtain CSRC approval prior to any public securities offerings on an overseas stock exchange. The interpretation and application of the regulations remain unclear. If a governmental approval is required, it is uncertain how long it will take for us to obtain such approval, and, even if we obtain such approval, the approval could be rescinded. Any failure to obtain or a delay in obtaining the requisite governmental approval for an offering, or a rescission of such CSRC approval if obtained by us, may subject us to sanctions imposed by the relevant PRC regulatory authority, which could include fines and penalties on our and the former VIEs’ operations in mainland China, restrictions or limitations on our ability to pay dividends outside of mainland China, and other forms of sanctions that may materially and adversely affect our business, financial condition, and results of operations.

 

Our PRC counsel, has advised us that, based on its understanding of the current laws and regulations of mainland China, we will not be required to submit an application to the CSRC for the approval under the M&A Rules for an offering because (i) the CSRC currently has not issued any definitive rule or interpretation concerning whether our offerings are subject to this regulation; and (ii) we did not acquire any equity interests or assets of a “domestic company” as such terms are defined under the M&A Rules.

 

However, our PRC counsel has further advised us that there remains some uncertainty as to how the M&A Rules will be interpreted or implemented in the context of an overseas offering, and its opinions summarized above are subject to any new laws, rules and regulations or detailed implementations and interpretations in any form relating to the M&A Rules. We cannot assure you that relevant PRC governmental authorities, including the CSRC, would reach the same conclusion as our PRC counsel, and hence, we may face regulatory actions or other sanctions from them. Furthermore, relevant PRC governmental authorities promulgated the Opinions on Strictly Cracking Down Illegal Securities Activities, which provided that the administration and supervision of overseas-listed mainland China-based companies will be strengthened, and the special provisions of the State Council on overseas issuance and listing of shares by such companies will be revised, clarifying the responsibilities of domestic industry competent authorities and regulatory authorities. However, the Opinions on Strictly Cracking Down Illegal Securities Activities were still leaving uncertainties regarding the interpretation and implementation of these opinions. It is possible that any new rules or regulations may impose additional requirements on us. Furthermore, the Review Measures required that, in addition to network products and services acquired by critical information infrastructure operators, online platform operators are also subject to cybersecurity review if they carry out data processing activities that affect or may affect national security, and online platform operators listing in a foreign country with more than one million users’ personal information data must apply for a cybersecurity review with the Cybersecurity Review Office. According to the Data Export Measures, any data processor who processes or exports personal information exceeding a certain volume threshold pursuant to the measures shall apply for a security assessment by the CAC before transferring any personal information abroad. The security assessment requirement also applies to any transfer of important data outside of mainland China. As uncertainties remain regarding to what extent we would be subject to such measures, we cannot assure you that we will be able to comply with such regulations in all respects, and we may be ordered to rectify or terminate any actions that may be deemed illegal by regulatory authorities. It is uncertain whether we would be deemed as a CIIO, an online platform operator, or a data processor transferring important data outbound, which is under the censorship of the Review Measure or the Data Export Measures in the future. In the event that we become under investigation or review by the CAC, we may have to substantially change our current business and our operations may be materially and adversely affected. If it is determined in the future that CSRC approval or other procedural requirements are required to be met for and prior to an offering, it is uncertain whether we can or how long it will take us to obtain such approval or complete such procedures and any such approval could be rescinded. Any failure to obtain or delay in obtaining such approval or completing such procedures for an offering, or a rescission of any such approval, could subject us to sanctions by the relevant PRC governmental authorities. The governmental authorities may impose restrictions and penalties on our operations in mainland China, such as the suspension of our apps and services, revocation of our licenses, or shutting down part or all of our operations, limit our ability to pay dividends outside of mainland China, delay or restrict the repatriation of the proceeds from an offering into mainland China or take other actions that could have a material adverse effect on our business, financial condition, results of operations and prospects, as well as the trading price of the ADSs. The PRC governmental authorities may also take actions requiring us, or making it advisable for us, to halt an offering before settlement and delivery of the ADSs offered hereby. Consequently, if you engage in market trading or other activities in anticipation of and prior to settlement and delivery, you do so at the risk that settlement and delivery may not occur. In addition, if the PRC governmental authorities later promulgate new rules or explanations requiring that we obtain their approvals for filings, registrations or other kinds of authorizations for an offering, we cannot assure you that we can obtain the approval, authorizations, or complete required procedures or other requirements in a timely manner, or at all, or obtain a waiver of the requisite requirements if and when procedures are established to obtain such a waiver.

 

48

 

 

On April 2, 2022, the CSRC published the Provisions on Strengthening the Confidentiality and Archives Administration Related to the Overseas Securities Offering and Listing by Domestic Enterprises (Draft for Comments), or the Draft Provisions on Confidentiality and Archives Administration, which was open for public comments until April 17, 2022. The Draft Provisions on Confidentiality and Archives Administration requires that, in the process of overseas issuance and listing of securities by domestic entities, the domestic entities, and securities companies and securities service institutions that provide relevant securities service shall strictly implement the provisions of relevant laws and regulations and the requirements of these provisions, establish and improve rules on confidentiality and archives administration. Where the domestic entities provide with or publicly disclose documents, materials or other items related to the state secrets and government work secrets to the relevant securities companies, securities service institutions, overseas regulatory authorities, or other entities or individuals, the companies shall apply for approval of competent departments with the authority of examination and approval in accordance with law and report the matter to the secrecy administrative departments at the same level for record filing. Where there is unclear or controversial whether or not the concerned materials are related to state secrets, the materials shall be reported to the relevant secrecy administrative departments for determination. However, the Draft Provisions on Confidentiality and Archives Administration have not yet been settled or become effective, and there remain uncertainties regarding the further interpretation and implementation of the Draft Provisions on Confidentiality and Archives Administration.

 

On February 17, 2023, the CSRC issued the Trial Measures, which will become effective on March 31, 2023. On the same date, the CSRC circulated the Guidance Rules and Notice. The Trial Measures, together with the Guidance Rules and Notice, reiterate the basic principles of the Draft Administrative Provisions and Draft Filing Measures and impose substantially the same requirements for the overseas securities offering and listing by domestic enterprises. Under the Trial Measures and the Guidance Rules and Notice, domestic enterprises conducting overseas securities offering and listing, either directly or indirectly, shall complete filings with the CSRC pursuant to the Trial Measures’ requirements within three working days following the submission of an application for initial public offering or listing.

 

As of the date of this annual report, we have not received any inquiry or notice or any objection to this annual report from the CSRC, the CAC or any other PRC governmental authorities that have jurisdiction over our operations. However, given the current regulatory environment in mainland China, there remains uncertainty regarding the interpretation and enforcement of the laws of mainland China, which can change quickly with little notice in advance and subject to any future actions within the discretion of PRC authorities. If the CSRC or other regulatory authorities later promulgate new rules or explanations requiring that we obtain their approvals or accomplish the required filing or other regulatory procedures for this offering, we may be unable to obtain a waiver of such approval requirements, if and when procedures are established to obtain such a waiver.

 

Any failure of us to fully comply with new regulatory requirements may significantly limit or completely hinder our ability to offer or continue to offer the ADSs, cause significant disruption to our business operations and severely damage our reputation, which would materially and adversely affect our financial condition and results of operations and cause the ADSs to significantly decline in value or become worthless.

 

The PRC government’s significant oversight over our business operation could result in a material adverse change in our operations and the value of our ADSs.

 

We have conducted our business in mainland China primarily through the former variable interest entities and their subsidiaries. Our operations in mainland China are governed by the laws and regulations of mainland China. The PRC government has significant oversight over the conduct of our business, and may intervene or influence our operations as the government deems appropriate to advance regulatory and social goals and policy positions. The PRC government deems appropriate to advance regulatory and social goals and policy positions. The PRC government has recently published new policies that significantly affected certain industries and we cannot rule out the possibility that it will in the future release regulations or policies that directly or indirectly affect our industry or require us to seek additional permission to continue our operations, which could result in a material adverse change in our operation and/or the value of our ADSs. Therefore, investors of our company and our business face potential uncertainty from actions taken by the PRC government affecting our business.

 

49

 

 

The PCAOB had historically been unable to inspect our auditor in relation to their audit work performed for our financial statements and the inability of the PCAOB to conduct inspections of our auditor in the past has deprived our investors with the benefits of such inspections.

 

Our auditor, the independent registered public accounting firm that issues the audit report included elsewhere in this annual report, as an auditor of companies that are traded publicly in the United States and a firm registered with the PCAOB, is subject to laws in the United States pursuant to which the PCAOB conducts regular inspections to assess its compliance with the applicable professional standards. Our previous auditor is located in mainland China, a jurisdiction where the PCAOB was historically unable to conduct inspections and investigations completely before 2022. As a result, we and investors in the ADSs were deprived of the benefits of such PCAOB inspections. The inability of the PCAOB to conduct inspections of auditors in mainland China in the past has made it more difficult to evaluate the effectiveness of our independent registered public accounting firm’s audit procedures or quality control procedures as compared to auditors outside of mainland China that are subject to the PCAOB inspections. On December 15, 2022, the PCAOB issued a report that vacated its December 16, 2021 determination and removed mainland China and Hong Kong from the list of jurisdictions where it is unable to inspect or investigate completely registered public accounting firms. Our current auditor is a Singapore-based accounting firm that is registered with the PCAOB and can be inspected by the PCAOB. However, if the PCAOB determines in the future that it no longer has full access to inspect and investigate completely our current auditor, we and investors in our ADSs would be deprived of the benefits of such PCAOB inspections again, which could cause investors and potential investors in the ADSs to lose confidence in our audit procedures and reported financial information and the quality of our financial statements.

 

Our ADSs may be prohibited from trading in the United States under the HFCAA in the future if the PCAOB is unable to inspect or investigate completely our current auditor. The delisting of the ADSs, or the threat of their being delisted, may materially and adversely affect the value of your investment.

 

Pursuant to the HFCAA, if the SEC determines that we have filed audit reports issued by a registered public accounting firm that has not been subject to inspections by the PCAOB for two consecutive years, the SEC will prohibit our shares or ADSs from being traded on a national securities exchange or in the over-the-counter trading market in the United States.

 

On December 16, 2021, the PCAOB issued a report to notify the SEC of its determination that the PCAOB was unable to inspect or investigate completely registered public accounting firms headquartered in mainland China and Hong Kong and our previous auditor was subject to that determination. In May 2022, the SEC conclusively listed us as a Commission-Identified Issuer under the HFCAA following the filing of our annual report on Form 20-F for the fiscal year ended December 31, 2021. On December 15, 2022, the PCAOB removed mainland China and Hong Kong from the list of jurisdictions where it is unable to inspect or investigate completely registered public accounting firms. In addition, our current auditor is a Singapore-based accounting firm that is registered with the PCAOB and can be inspected by the PCAOB. For these reasons, we do not expect to be identified as a Commission-Identified Issuer under the HFCAA after we file this annual report on Form 20-F for the fiscal year ended December 31, 2022.

 

Each year, the PCAOB will determine whether it can inspect and investigate completely audit firms in mainland China and Hong Kong, among other jurisdictions. If the PCAOB determines in the future that it no longer has full access to inspect and investigate completely our current auditor, we would be identified as a Commission-Identified Issuer following the filing of the annual report on Form 20-F for the relevant fiscal year. In accordance with the HFCAA, our securities would be prohibited from being traded on a national securities exchange or in the over-the-counter trading market in the United States if we are identified as a Commission-Identified Issuer for two consecutive years in the future. If our shares and ADSs are prohibited from trading in the United States, there is no certainty that we will be able to list on a non-U.S. exchange or that a market for our shares will develop outside of the United States. A prohibition of being able to trade in the United States would substantially impair your ability to sell or purchase our ADSs when you wish to do so, and the risk and uncertainty associated with delisting would have a negative impact on the price of our ADSs. Also, such a prohibition would significantly affect our ability to raise capital on terms acceptable to us, or at all, which would have a material adverse impact on our business, financial condition, and prospects.

 

Uncertainties with respect to the PRC legal system could adversely affect us.

 

The PRC legal system is a civil law system based on written statutes. Unlike the common law system, prior court decisions under the civil law system may be cited for reference but have limited precedential value. Since these laws and regulations are relatively new and the PRC legal system continues to rapidly evolve, the interpretations of many laws, regulations and rules are not always uniform and the enforcement of these laws, regulations and rules involves uncertainties.

 

50

 

 

In 1979, the PRC government began to promulgate a comprehensive system of laws and regulations governing economic matters in general. The overall effect of legislation over the past three decades has significantly enhanced the protections afforded to various forms of foreign investments in mainland China. However, China has not developed a fully integrated legal system, and recently enacted laws and regulations may not sufficiently cover all aspects of economic activities in mainland China. In particular, the interpretation and enforcement of these laws and regulations involve uncertainties. Since PRC administrative and court authorities have significant discretion in interpreting and implementing statutory provisions and contractual terms, it may be difficult to evaluate the outcome of administrative and court proceedings and the level of legal protection we enjoy. These uncertainties may affect our judgment on the relevance of legal requirements and our ability to enforce our contractual rights or tort claims. In addition, the regulatory uncertainties may be exploited through unmerited or frivolous legal actions or threats in attempts to extract payments or benefits from us.

 

Furthermore, the PRC legal system is based in part on government policies and internal rules, some of which are not published on a timely basis or at all and may have retroactive effect. As a result, we may not be aware of our violation of any of these policies and rules until sometime after the violation. In addition, any administrative and court proceedings in mainland China may be protracted, resulting in substantial costs and diversion of resources and management attention.

 

We may rely on dividends and other distributions on equity paid by our mainland China subsidiaries to fund any cash and financing requirements we may have, and any limitation on the ability of our mainland China subsidiaries to make payments to us and any tax we are required to pay could have a material adverse effect on our ability to conduct our business.

 

We are a Cayman Islands holding company and we may rely on dividends and other distributions on equity from our mainland China subsidiaries for our cash requirements, including the funds necessary to pay dividends and other cash distributions to our shareholders and for services of any debt we may incur. Our subsidiaries’ ability to distribute dividends is based upon their distributable earnings. Current regulations of mainland China permit our mainland China subsidiaries to pay dividends to their respective shareholders only out of their accumulated profits, if any, determined in accordance with mainland China’s accounting standards and regulations. In addition, each of our mainland China subsidiaries and the former VIEs is required to set aside at least 10% of its after-tax profits each year, if any, to fund a statutory reserve until such reserve reaches 50% of its registered capital. Each of such entities in mainland China is also required to further set aside a portion of its after-tax profits to fund the employee welfare fund, although the amount to be set aside, if any, is determined at the discretion of its board of directors. These reserves are not distributable as cash dividends. If our mainland China subsidiaries incur debt on their own behalf in the future, the instruments governing the debt may restrict their ability to pay dividends or make other payments to us. Any limitation on the ability of our mainland China subsidiaries to distribute dividends or other payments to their respective shareholders could materially and adversely limit our ability to grow, make investments or acquisitions that could be beneficial to our businesses, pay dividends or otherwise fund and conduct our business.

 

In response to the persistent capital outflow and RMB’s depreciation against U.S. dollar in the fourth quarter of 2016, the People’s Bank of China and the State Administration of Foreign Exchange, or SAFE, have implemented a series of capital control measures, including stricter vetting procedures for mainland China-based companies to remit foreign currency for overseas acquisitions, dividend payments and shareholder loan repayments. For instance, the People’s Bank of China issued the Circular on Further Clarification of Relevant Matters Relating to Offshore RMB Loans Provided by Domestic Enterprises, or the PBOC Circular 306, on November 22, 2016, which provides that offshore RMB loans provided by a domestic enterprise to offshore enterprises that it holds equity interests in shall not exceed 30% of the domestic enterprise’s ownership interest in the offshore enterprise. The PBOC Circular 306 may constrain our mainland China subsidiaries’ ability to provide offshore loans to us. The PRC government may continue to strengthen its capital controls and our mainland China subsidiaries’ dividends and other distributions may be subjected to tighter scrutiny in the future. Any limitation on the ability of our mainland China subsidiaries to pay dividends or make other distributions to us could materially and adversely limit our ability to grow, make investments or acquisitions that could be beneficial to our business, pay dividends, or otherwise fund and conduct our business.

 

51

 

 

Under the EIT Law and related regulations, dividends, interests, rent or royalties payable by a foreign invested enterprise, such as our mainland China subsidiaries, to any of its foreign non-resident enterprise investors, and proceeds from any such foreign enterprise investor’s disposition of assets (after deducting the net value of such assets) are subject to a 10% withholding tax, unless the foreign enterprise investor’s jurisdiction of incorporation has a tax treaty with mainland China that provides for a reduced rate of withholding tax. Undistributed profits earned by foreign-invested enterprises prior to January 1, 2008 are exempted from any withholding tax. The Cayman Islands, where UCLOUDLINK GROUP INC., is incorporated, does not have such a tax treaty with mainland China. Hong Kong has a tax arrangement with mainland China that provides for a 5% withholding tax on dividends subject to certain conditions and requirements, such as the requirement that the Hong Kong resident enterprise own at least 25% of the mainland China enterprise distributing the dividend at all times within the 12-month period immediately preceding the distribution of dividends and be a “beneficial owner” of the dividends. For example, UCLOUDLINK (HK) LIMITED, which directly owns our mainland China subsidiaries, is incorporated in Hong Kong. However, if UCLOUDLINK (HK) LIMITED is not considered to be the beneficial owner of dividends paid to it by our mainland China subsidiaries under the tax circulars promulgated in February and October 2009, such dividends would be subject to withholding tax at a rate of 10%. If our mainland China subsidiaries declare and distribute profits to us, such payments will be subject to withholding tax, which will increase our tax liability and reduce the amount of cash available to our company.

 

Mainland China’s regulation of loans to and direct investment in mainland China entities by offshore holding companies and governmental control of currency conversion may delay or prevent us from using the proceeds of any financing outside mainland China to make loans to or make additional capital contributions to our mainland China subsidiaries and former VIEs, which could materially and adversely affect our liquidity and our ability to fund and expand our business.

 

Any funds we transfer to our mainland China subsidiaries, either as a shareholder loan or as an increase in registered capital, are subject to approval by or registration or filing with relevant governmental authorities in mainland China. According to the relevant regulations on foreign-invested enterprises, or FIEs, in mainland China, capital contributions to our mainland China subsidiaries are subject to filing with the MOFCOM in its foreign investment comprehensive management information system and registration with other governmental authorities in mainland China. In addition, any loans provided by us to our mainland China subsidiaries and former VIEs are subject to mainland China’s regulations and foreign exchange loan registrations. Such loans to any of our mainland China subsidiaries and former VIEs cannot exceed a statutory limit and must be filed with SAFE through the online filing system of SAFE pursuant to the applicable regulations of mainland China. Any loan to be provided by us to our mainland China subsidiaries and former VIEs with a term of one year or more must be recorded and registered with the NDRC. See “Item 4. Information on the Company—B. Business Overview—Regulation—Mainland China—Regulations Related to Foreign Exchange.”

 

In addition, a foreign invested enterprise shall use its capital pursuant to the principle of authenticity and self-use within its business scope. The capital of a foreign invested enterprise shall not be used for the following purposes: (i) directly or indirectly used for payment beyond the business scope of the enterprises or the payment prohibited by relevant laws and regulations; (ii) directly or indirectly used for investment in securities or investments other than banks’ principal-secured products unless otherwise provided by relevant laws and regulations; (iii) the granting of loans to non-affiliated enterprises, except where it is expressly permitted in the business license; and (iv) paying the expenses related to the purchase of real estate that is not for self-use (except for the foreign-invested real estate enterprises).

 

In light of the various requirements imposed by mainland China’s regulations on loans to and direct investment in entities in mainland China by offshore holding companies, we cannot assure you that we will be able to complete the necessary government registrations or obtain the necessary government approvals or filings on a timely basis, if at all, with respect to future loans by us to our mainland China subsidiaries or former VIEs or with respect to future capital contributions by us to our mainland China subsidiaries. If we fail to complete such registrations or obtain such approvals, our ability to use the proceeds from our securities offerings to capitalize or otherwise fund our operations in mainland China may be negatively affected, which could adversely affect our liquidity and our ability to fund and expand our business.

 

Our use of some leased properties could be challenged by third parties or governmental authorities, which may cause interruptions to our business operations.

 

As of the date of this annual report, some of the lessors of our properties leased by us in mainland China have not provided us with their property ownership certificates or any other documentation proving their right to lease those properties to us. If our lessors are not the owners of the properties and they have not obtained consents from the owners or their lessors or permits from the relevant governmental authorities, our leases could be invalidated. If this occurs, we may have to renegotiate the leases with the owners or other parties who have the right to lease the properties, and the terms of the new leases may be less favorable to us. Although we may seek damages from such lessors, such leases may be void and we may be forced to relocate. We can provide no assurance that we will be able to find suitable replacement sites on terms acceptable to us on a timely basis, or at all, or that we will not be subject to material liability resulting from third parties’ challenges on our use of such properties. As a result, our business, financial condition and results of operations may be materially and adversely affected.

 

In addition, some of our leasehold interests in leased properties have not been registered with the relevant PRC governmental authorities as required by relevant laws of mainland China. Though the failure to register leasehold interests may not void the respective lease agreement, it may expose us to potential warnings and penalties up to RMB10,000 per unregistered leased property.

 

52

 

 

Governmental control of currency conversion may limit our ability to utilize our revenues effectively and affect the value of your investment.

 

The PRC government imposes controls on the convertibility of the Renminbi into foreign currencies and, in certain cases, the remittance of currency out of mainland China. We receive a significant portion of our revenues in Renminbi. Under our current corporate structure, our Cayman Islands holding company may rely on dividend payments from our mainland China subsidiaries to fund any cash and financing requirements we may have. Under existing foreign exchange regulations of mainland China, payments of current account items, including profit distributions, interest payments and trade and service-related foreign exchange transactions, can be made in foreign currencies without prior approval of SAFE, by complying with certain procedural requirements. Specifically, under the existing exchange restrictions, without prior approval of SAFE, cash generated from the operations of our subsidiaries in mainland China may be used to pay dividends to our company. However, approval from or registration with appropriate government authorities is required where Renminbi is to be converted into foreign currency and remitted out of mainland China to pay capital expenses such as the repayment of loans denominated in foreign currencies. As a result, we need to obtain SAFE approval to use cash generated from the operations of our mainland China subsidiaries and consolidated affiliated entities to pay off their respective debt in a currency other than Renminbi owed to entities outside mainland China, or to make other capital expenditure payments outside mainland China in a currency other than Renminbi.

 

In light of the recent flood of capital outflows of mainland China due to the weakening RMB, the PRC government has imposed more restrictive foreign exchange policies and stepped-up scrutiny of major outbound capital movement including overseas direct investment. More restrictions and substantial vetting process are put in place by SAFE to regulate cross-border transactions falling under the capital account. If any of our shareholders regulated by such policies fails to satisfy the applicable overseas direct investment filing or approval requirement timely or at all, it may be subject to penalties from the relevant PRC authorities. The PRC government may at its discretion further restrict access in the future to foreign currencies for current account transactions. If the foreign exchange control system prevents us from obtaining sufficient foreign currencies to satisfy our foreign currency demands, we may not be able to pay dividends in foreign currencies to our shareholders, including holders of the ADSs.

 

It may be difficult for overseas regulators to conduct investigation or collect evidence within mainland China.

 

Shareholder claims or regulatory investigation that are common in the United States generally are difficult to pursue as a matter of law or practicality in mainland China. For example, in mainland China, there are significant legal and other obstacles to providing information needed for regulatory investigations or litigation initiated outside mainland China. Although the authorities in mainland China may establish a regulatory cooperation mechanism with the securities regulatory authorities of another country or region to implement cross-border supervision and administration, such cooperation with the securities regulatory authorities in the Unities States may not be efficient in the absence of mutual and practical cooperation mechanism. Furthermore, according to Article 177 of the PRC Securities Law, or Article 177, which became effective in March 2020, no overseas securities regulator is allowed to directly conduct investigation or evidence collection activities within the territory of mainland China. While detailed interpretation of or implementation rules under Article 177 have yet to be promulgated, the inability for an overseas securities regulator to directly conduct investigation or evidence collection activities within mainland China may further increase difficulties faced by you in protecting your interests. See also “Item 3. Key Information—D. Risk Factors—Risks Related to The ADSs—You may face difficulties in protecting your interests, and your ability to protect your rights through U.S. courts may be limited, because we are incorporated under Cayman Islands law” for risks associated with investing in us as a Cayman Islands company.

 

If our preferential tax treatments are revoked or become unavailable or if the calculation of our tax liability is successfully challenged by the PRC tax authorities, we may be required to pay tax, interest and penalties in excess of our tax provisions.

 

Under the PRC Enterprise Income Tax Law and its implementation rules, the statutory enterprise income tax rate is 25%, but certain “high and new technology enterprises,” or HNTE, are qualified for a preferential enterprise income tax rate of 15% subject to certain qualification criteria. Currently, Shenzhen Ucloudlink Technology Limited and Shenzhen uCloudlink enjoy a preferential enterprise income tax rate of 15% as they are recognized as HNTEs by relevant PRC governmental authorities. Shenzhen Ucloudlink Technology Limited and Shenzhen uCloudlink will apply for renewing the qualification as an HNTE in June, 2023. The qualification as an HNTE is subject to annual evaluation and a three-year review by the relevant PRC governmental authorities. In addition, Shenzhen Ucloudlink Technology Limited and Shenzhen uCloudlink enjoy other tax preferences, including the tax preference as the small and medium-sized technology-based enterprises. If Shenzhen Ucloudlink Technology Limited and Shenzhen uCloudlink fail to maintain their respective statuses, experiences any increase in the enterprise income tax rate, or faces any discontinuation, retroactive or future reduction or refund of any of the preferential tax treatments currently enjoyed, our business, financial condition and results of operations could be materially and adversely affected.

 

53

 

 

The M&A Rules and certain other mainland China’s regulations establish complex procedures for some acquisitions of Chinese companies by foreign investors, which could make it more difficult for us to pursue growth through acquisitions in mainland China.

 

The M&A Rules and some other regulations and rules concerning mergers and acquisitions established additional procedures and requirements that could make merger and acquisition activities by foreign investors more time consuming and complex, including requirements in some instances that the MOFCOM be notified in advance of any change-of-control transaction in which a foreign investor takes control of a domestic enterprise of mainland China. Moreover, the Anti-Monopoly Law requires that the anti-monopoly law enforcement authority shall be notified in advance of any concentration of undertaking if certain thresholds are triggered. In addition, the security review rules issued by the State Council that became effective in March 2011 specify that mergers and acquisitions by foreign investors that raise “national defense and security” concerns and mergers and acquisitions through which foreign investors may acquire de facto control over domestic enterprises that raise “national security” concerns are subject to strict review by the MOFCOM, and the rules prohibit any activities attempting to bypass a security review, including by structuring the transaction through a proxy or contractual control arrangement. In the future, we may grow our business by acquiring complementary businesses. We cannot assure that our merge or acquisition activities, including but not limited to the Restructuring, have been or will be satisfied with the M&A Rules in all respects. Complying with the requirements of the above-mentioned regulations and other relevant rules to complete such transactions could be time consuming, and any required approval processes, including obtaining approval from the MOFCOM or its local counterparts may delay or inhibit our ability to complete such transactions, which could affect our ability to expand our business or maintain our market share.

 

Mainland China’s regulations relating to offshore investment activities by domestic residents and enterprises of mainland China may increase our administrative burden and restrict our overseas and cross-border investment activities. If our domestic residents and enterprise shareholders fail to make any applications and filings required under these regulations, we may be unable to distribute profits to such shareholders and may become subject to liability under the laws of mainland China.

 

SAFE promulgated the Circular on Relevant Issues Relating to Domestic Resident’s Investment and Financing and Roundtrip Investment through Special Purpose Vehicles, or SAFE Circular 37, in July 2014 that requires domestic residents or entities of mainland China to register with SAFE or its local branch in connection with their establishment or control of an offshore entity established for the purpose of overseas investment or financing with such domestic residents or entities’ legally owned assets or equity interests in domestic enterprises or offshore assets or interests. In addition, such domestic residents or entities must update their SAFE registrations when the offshore special purpose vehicle undergoes material events relating to any change of basic information (including change of such domestic citizens or residents, name and operation term), increases or decreases in investment amount, transfers or exchanges of shares, or mergers or divisions.

 

If our shareholders who are domestic residents or entities of mainland China do not complete their registration with the local SAFE branches, our mainland China subsidiaries may be prohibited from distributing their profits and proceeds from any reduction in capital, share transfer or liquidation to us, and we may be restricted in our ability to contribute additional capital to our mainland China subsidiaries. Moreover, failure to comply with the SAFE registration described above could result in liability under the laws of mainland China for evasion of applicable foreign exchange restrictions.

 

We have notified all domestic residents or entities of mainland China who directly or indirectly hold shares in our Cayman Islands holding company and who are known to us as being domestic residents of mainland China to complete the foreign exchange registrations, among which, some domestic residents are in the process of updating their registrations required in connection with our recent corporate restructuring, furthermore, the foreign exchange registrations of several domestic residents are yet to be completed, and there is no assurance that they will complete the relevant registrations finally, or at all. However, we may not be informed of the identities of all the domestic residents or entities holding direct or indirect interest in our company, nor can we compel our beneficial owners to comply with SAFE registration requirements. As a result, we cannot assure you that all of our shareholders or beneficial owners who are domestic residents or entities of mainland China have complied with, and will in the future make, obtain or update any applicable registrations or approvals required by, SAFE regulations. Failure by such shareholders or beneficial owners to comply with SAFE regulations, or failure by us to amend the foreign exchange registrations of our mainland China subsidiaries, could subject us to fines or legal sanctions, restrict our overseas or cross-border investment activities, limit our mainland China subsidiaries’ ability to make distributions or pay dividends to us or affect our ownership structure, which could adversely affect our business and prospects.

 

54

 

 

In August 2014, the MOFCOM promulgated the Measures for the Administration of Overseas Investment, and in December 2014, the National Development Reform Committee, or the NDRC, promulgated the Administrative Measures for the Approval and Filing of Overseas Investment Projects. In December 2017, the NDRC further promulgated the Administrative Measures of Overseas Investment of Enterprises, which became effective in March 2018. Pursuant to these regulations, any outbound investment of domestic enterprises in the area and industry that is not sensitive is required to be filed with the MOFCOM and the NDRC or their local branch. Upon filing of an enterprise’s overseas investment, where there is any change in the overseas investment matters stated in the original Certificate of Overseas Investments of Enterprises, such enterprise shall complete change formalities with the MOFCOM or its local branches which processed the original filing. Regarding to the overseas reinvestments by the overseas enterprise, the entities registered in mainland China as the shareholder of such overseas enterprise, shall, upon completion of overseas legal formalities, report to the MOFCOM. Certain of our enterprise shareholders that are entities registered in mainland China have completed the filing with the MOFCOM, and have not yet completed filing with the NDRC and the report and change formalities with the MOFCOM as of the date of this annual report and we cannot assure you that they will be able to complete such filing in time or at all. Moreover, we can provide no assurance that we are or will in the future continue to be informed of the identities of all domestic residents and domestic enterprises holding direct or indirect interest in our company, and even if we are aware of such shareholders or beneficial owners who are domestic residents or enterprises of mainland China, we may not be able to compel them to comply with SAFE Circular 37 and outbound investment related regulations, and we may not even have any means to know whether they comply with these requirements. Any failure or inability by such individuals or enterprises to comply with SAFE and outbound investment related regulations may subject such individuals or the responsible officers of such enterprises to fines or legal sanctions, and may result in adverse impact on us, such as restrictions on our ability to distribute or pay dividends.

 

Furthermore, as these foreign exchange and outbound investment related regulations are relatively new and their interpretation and implementation have been constantly evolving, it is uncertain how these regulations, and any future regulations concerning offshore or cross-border investments and transactions, will be interpreted, amended and implemented by the relevant government authorities. For example, we may be subject to a more stringent review and approval process with respect to our foreign exchange activities, such as remittance of dividends and foreign-currency-denominated borrowings, which may adversely affect our financial condition and results of operations. Due to the complexity and constantly changing nature of the foreign exchange and outbound investment related regulations as well as the uncertainties involved, we cannot assure you that we have complied or will be able to comply with all applicable foreign exchange and outbound investment related regulations. In addition, if we decide to acquire a domestic company registered in mainland China, we cannot assure you that we or the owners of such company, as the case may be, will be able to obtain the necessary approvals or complete the necessary filings and registrations required by the foreign exchange regulations. This may restrict our ability to implement our acquisition strategy and could adversely affect our business and prospects.

 

Any failure to comply with mainland China’s regulations regarding the registration requirements for employee stock incentive plans may subject the plan participants or us to fines and other legal or administrative sanctions.

 

Under the applicable regulations and SAFE rules, domestic citizens of mainland China who participate in an employee stock ownership plan or a stock option plan in an overseas publicly listed company are required to register with SAFE and complete certain other administrative procedures. In February 2012, SAFE promulgated the Notices on Issues concerning the Foreign Exchange Administration for Domestic Individuals Participating in Stock Incentive Plans of Overseas Publicly Listed Companies, or the Stock Option Rules. Pursuant to the Stock Option Rules, if a domestic resident participates in any stock incentive plan of an overseas publicly-listed company, a qualified domestic agent must, among other things, file on behalf of such participant an application with SAFE to conduct the SAFE registration with respect to such stock incentive plan and obtain approval for an annual allowance with respect to the purchase of foreign exchange in connection with the exercise or sale of stock options or stock such participant holds. Such participating domestic residents’ foreign exchange income received from the sale of stock and dividends distributed by the overseas publicly listed company must be fully remitted into a domestic collective foreign currency account opened and managed by the domestic agent before distribution to such participants. We and our domestic resident employees who have been granted stock options or other share-based incentives of our Company are subject to the Stock Option Rules since our Company is an overseas listed company. If we or our domestic resident participants fail to comply with these regulations, we and/or our domestic resident participants may be subject to fines and legal sanctions and may also limit our ability to contribute additional capital into our mainland China subsidiaries and limit our mainland China subsidiaries’ ability to distribute dividends to us. We also face regulatory uncertainties that could restrict our ability to adopt additional incentive plans for our directors, executive officers and employees under the laws of mainland China. See “Item 4. Information on the Company—B. Business Overview—Regulation—Mainland China—Regulations Related to Foreign Exchange—Regulations on Stock Incentive Plans.”

 

55

 

 

The State Administration of Taxation, or SAT, has issued certain circulars concerning employee share options and restricted shares. Under these circulars, our employees working in mainland China who exercise or transfer share options or are granted restricted shares will be subject to mainland China’s individual income tax. Our mainland China subsidiaries have obligations to file documents related to employee share options or restricted shares with relevant tax authorities and to withhold individual income taxes of those employees who exercise their share options. If our employees fail to pay or we fail to withhold their income taxes according to relevant laws and regulations, we may face sanctions imposed by the tax authorities or other PRC governmental authorities. See “Item 4. Information on the Company—B. Business Overview—Regulation—Mainland China—Regulations Related to Foreign Exchange—Regulations on Stock Incentive Plans.”

 

If we are classified as a mainland China resident enterprise for income tax purposes, such classification could result in unfavorable tax consequences to us and our non-mainland-China noteholders, shareholders or ADS holders.

 

Under the PRC Enterprise Income Tax Law and its implementation rules, an enterprise established outside of mainland China with its “de facto management body” within mainland China is considered a “resident enterprise” and will be subject to mainland China’s enterprise income tax on its global income at the rate of 25%. The implementation rules define the term “de facto management body” as the body that exercises full and substantial control and overall management over the business, productions, personnel, accounts and properties of an enterprise. In 2009, the Notice Regarding the Determination of Chinese-Controlled Offshore-Incorporated Enterprises as Mainland China Tax Resident Enterprises on the basis of de facto management bodies, or the SAT Circular 82, issued by SAT on April 22, 2009, and further amended on December 29, 2017, provides certain specific criteria for determining whether the “de facto management body” of a mainland China-controlled enterprise that is incorporated offshore is located in mainland China. Although this circular only applies to offshore enterprises controlled by mainland China enterprises or mainland China enterprise groups, not those controlled by mainland China individuals or foreigners, the criteria set forth in the circular may reflect the SAT’s general position on how the “de facto management body” text should be applied in determining the tax resident status of all offshore enterprises. According to SAT Circular 82, an offshore incorporated enterprise controlled by a mainland China enterprise or a mainland China enterprise group will be regarded as a mainland China tax resident by virtue of having its “de facto management body” in mainland China and will be subject to mainland China’s enterprise income tax on its global income only if all of the following conditions are met: (i) the primary location of the day-to-day operational management is in mainland China; (ii) decisions relating to the enterprise’s financial and human resource matters are made or are subject to approval by organizations or personnel in mainland China; (iii) the enterprise’s primary assets, accounting books and records, company seals, and board and shareholder resolutions, are located or maintained in mainland China; and (iv) at least 50% of voting board members or senior executives habitually reside in mainland China.

 

We believe none of our entities outside of mainland China is a mainland China resident enterprise for tax purposes. However, the tax resident status of an enterprise is subject to determination by the PRC tax authorities and uncertainties remain with respect to the interpretation of the term “de facto management body.” If the PRC tax authorities determine that UCLOUDLINK GROUP INC. is a mainland China resident enterprise for enterprise income tax purposes, we may be required to withhold a 10% withholding tax from interest or dividends we pay to our noteholders and shareholders that are non-resident enterprises, including the holders of the ADSs. In addition, non-resident enterprise noteholders and shareholders (including our ADS holders) may be subject to mainland China’s tax at a rate of 10% on gains realized on the sale or other disposition of the notes. ADSs or ordinary shares, if such income is treated as sourced from within mainland China. Furthermore, if PRC tax authorities determine that we are a mainland China resident enterprise for enterprise income tax purposes, interest or dividends paid to our non-mainland-China individual noteholders and shareholders (including our ADS holders) and any gain realized on the transfer of the notes. ADSs or ordinary shares by such holders may be subject to mainland China’s tax at a rate of 20% (which, in the case of interest or dividends, may be withheld at source by us), if such gains are deemed to be from sources of mainland China. These rates may be reduced by an applicable tax treaty, but it is unclear whether non-mainland-China shareholders of UCLOUDLINK GROUP INC. would be able to claim the benefits of any tax treaties between their country of tax residence and mainland China in the event that UCLOUDLINK GROUP INC. is treated as a mainland China resident enterprise. Any such tax may reduce the returns on your investment in the ADSs.

 

56

 

 

We face uncertainty with respect to indirect transfer of equity interests in mainland China resident enterprises by their non-resident holding companies.

 

We face uncertainties regarding the reporting on and consequences of previous private equity financing transactions involving the transfer and exchange of shares in our company by non-resident investors. In February 2015, the State Administration of Taxation issued the Bulletin on Issues of Enterprise Income Tax on Indirect Transfers of Assets by Non-Resident Enterprises, or Bulletin 7. Pursuant to Bulletin 7, an “indirect transfer” of domestic assets, including a transfer of equity interests in an unlisted non-resident holding company of a mainland China resident enterprise, by non-resident enterprises may be re-characterized and treated as a direct transfer of the underlying domestic assets, if such arrangement does not have a reasonable commercial purpose and was established for the purpose of avoiding payment of mainland China’s enterprise income tax. As a result, gains derived from such indirect transfer may be subject to mainland China’s enterprise income tax, and the transferee or other person who is obligated to pay for the transfer is obligated to withhold the applicable taxes, currently at a rate of 10%, for the transfer of equity interests in a mainland China resident enterprise. Bulletin 7 does not apply to transactions of sale of shares by investors through a public stock exchange where such shares were acquired from a transaction through a public stock exchange. On October 17, 2017, the SAT issued the Announcement of the State Administration of Taxation on Issues of Tax Withholding regarding Non-resident Enterprise Income Tax, or Bulletin 37, which came into effect on December 1, 2017. The Bulletin 37 further clarifies the practice and procedure of the withholding of non-resident enterprise income tax.

 

There is uncertainty as to the application of Bulletin 37 or previous rules under Bulletin 7. We face uncertainties on the reporting and consequences of private equity financing transactions, share exchanges or other transactions involving the transfer of shares in our company by investors that are non-resident enterprises. Our company may be subject to filing obligations or taxes if our company is the transferor in such transactions, and may be subject to withholding obligations if our company is the transferee in such transactions, under Bulletin 37 and Bulletin 7.

 

Uncertainties exist with respect to the interpretation and implementation of Anti-Monopoly Guidelines for Internet Platforms and how it may impact our business operations.

 

In February 2021, the Anti-Monopoly Guidelines for Internet Platforms was promulgated by the Anti-monopoly Commission of the PRC State Council. The Anti-Monopoly Guidelines for Internet Platforms is consistent with the Anti-Monopoly Law of the PRC and prohibits monopoly agreements, abuse of dominant position and concentration of undertakings that may have the effect of eliminating or restricting competitions in the field of platform economy. More specifically, the Anti-Monopoly Guidelines for Internet Platforms outlines certain practices that may, if without justifiable reasons, constitute abuse of dominant position, including without limitation, tailored pricing using big data and analytics, actions or arrangements seen as exclusivity arrangements, using technology means to block competitors’ interface, using bundled services to sell services or products, and compulsory collection of user data. Besides, Anti-Monopoly Guidelines for Internet Platforms expressly states that concentration involving VIE will also be subject to antitrust filing requirements.

 

In April 2021, the SAMR, together with certain other PRC government authorities convened an administrative guidance meeting, focusing on unfair competition acts in community group buying, self-inspection and rectification by major internet companies of possible violations of anti-monopoly, anti-unfair competition, tax and other related laws and regulations, and requesting such companies to comply with relevant laws and regulations strictly and be subject to public supervision. In addition, many internet companies, including the over 30 companies which attended such administrative guidance meeting, are required to conduct a comprehensive self-inspection and make necessary rectification accordingly. The SAMR has stated it will organize and conduct inspections on the companies’ rectification results. If the companies are found to conduct illegal activities, more severe penalties are expected to be imposed on them in accordance with the laws.

 

Since the Anti-Monopoly Guidelines for Internet Platforms are relatively new, uncertainties still exist in relation to its interpretation and implementation, although we do not believe we engage in any foregoing situations, we cannot assure you that our business operations will comply with such regulation in all respects, and any failure or perceived failure by us to comply with such regulation may result in governmental investigations, fines and/or other sanctions on us.

 

57

 

 

The enforcement of the PRC Labor Contract Law and other labor-related regulations in mainland China may adversely affect our business and results of operations.

 

The SCNPC enacted the Labor Contract Law in 2008 and amended it on December 28, 2012. The Labor Contract Law introduced specific provisions related to fixed-term employment contracts, part-time employment, probationary periods, consultation with labor unions and employee assemblies, employment without a written contract, dismissal of employees, severance, and collective bargaining to enhance previous labor laws of mainland China. Under the Labor Contract Law, an employer is obligated to sign an unlimited-term labor contract with any employee who has worked for the employer for ten consecutive years. Further, if an employee requests or agrees to renew a fixed-term labor contract that has already been entered into twice consecutively, the resulting contract, with certain exceptions, must have an unlimited term, subject to certain exceptions. With certain exceptions, an employer must pay severance to an employee where a labor contract is terminated or expires. In the case of retrenching 20 or more employees or where the number of employees to be retrenched is less than 20 but comprises 10% or more of the total number of employees of such employer under certain circumstances, the employer shall explain the situation to the labor union or all staff 30 days in advance and seek the opinion of the labor union or the employees, the employer may carry out the retrenchment exercise upon reporting the retrenchment scheme to the labor administrative authorities. In addition, the PRC governmental authorities have continued to introduce various new labor-related regulations since the effectiveness of the Labor Contract Law.

 

Under the PRC Social Insurance Law and the Administrative Measures on Housing Fund, employees are required to participate in pension insurance, work-related injury insurance, medical insurance, unemployment insurance, maternity insurance, and housing funds and employers are required, together with their employees or separately, to pay the social insurance premiums and housing funds for their employees. If we fail to make adequate social insurance and housing fund contributions, or fail to withhold individual income tax adequately, we may be subject to fines and legal sanctions, and our business, financial conditions and results of operations may be adversely affected. In our operation history, certain of our mainland China subsidiaries have not made adequate contributions to employee benefit plans, or not withheld individual income tax adequately, as required by applicable laws and regulations of mainland China. In addition, certain of our mainland China subsidiaries engage third-party human resources agencies to make social insurance and housing fund contributions for some of their employees, and there is no assurance that such third-party agencies will make such contributions in full in a timely manner, or at all. As of the date of this annual report, we are not aware of any notice from regulatory authorities in this regard, which may result in a material adverse effect on us. However, we cannot assure you that the relevant regulatory authorities will not require us to pay outstanding amounts and impose late payment penalties or fines on us, which may materially and adversely affect our business, financial condition and results of operations.

 

These laws designed to enhance labor protection tend to increase our labor costs. In addition, as the interpretation and implementation of these regulations are still evolving, our employment practices may not be at all times be deemed in compliance with the regulations. As a result, we could be subject to penalties or incur significant liabilities in connection with labor disputes or investigations. Due to the Company’s recent business development and further corporate restructuring plan, a certain number of our employees may be eliminated and we may encounter additional risks related to labor disputes. As of the date of this annual report, we are not aware of any significant dispute or claim from our employees.

 

58

 

 

Some of our service stores in mainland China may have engaged in business activities without the necessary approvals from or registration with local authorities, which could subject us to fines or other penalties that may negatively impact our results of operations or interfere with our ability to operate our business.

 

As required by the laws of mainland China, a company that uses an office in a location outside its domicile to conduct business operation must register such office as a branch company with the competent local authority. As of February 28, 2023, we registered 13 branches in mainland China, of which 11 are registered for the purpose of picking-up and returning terminals, while some of our service stores established for the purpose of picking-up and returning terminals are not registered as branches. As we quickly expand our operations, we may need to register additional branch companies from time to time. However, whether a service store or a pick-up point will be deemed as having business nature or otherwise qualified for branch company registration is subject to the sole discretion of the government authorities. We cannot assure you that the governmental authorities will take the same view with us on whether a service store or picking up point is required or qualified to be registered as a branch company. If the government authorities find that we fail to complete branch company registrations for any of our service stores or pick-up points in a timely manner or otherwise violate relevant regulations on branch companies, we may be subject to penalties, including fines, confiscation of income, or being ordered to cease business. We may be subject to these penalties as a result of our failure to meet the registration requirements, and these penalties may substantially inhibit our ability to operate our business. The maximum potential penalty we may be subject to is RMB100,000 for our failure to register a service store or pick-up point as a branch company if the government authorities determine that such branch company registrations are required.

 

Risks Related to The ADSs

 

The trading price of the ADSs may be volatile, which could result in substantial losses to you.

 

The trading price of our ADSs has been volatile since our ADSs started to trade on the Nasdaq Global Market in June 2020. The trading price of the ADSs may continue to be volatile and could fluctuate widely due to factors beyond our control. This may happen because of broad market and industry factors, like the performance and fluctuation in the market prices or the underperformance or deteriorating financial results of other listed companies based in China. The securities of some of these companies have experienced significant volatility since their initial public offerings, including, in some cases, substantial price declines in the trading prices of their securities. The trading performances of other Chinese companies’ securities after their offerings may affect the attitudes of investors toward Chinese companies listed in the United States, which consequently may impact the trading performance of the ADSs, regardless of our actual operating performance. In addition, any negative news or perceptions about inadequate corporate governance practices or fraudulent accounting, corporate structure or matters of other Chinese companies may also negatively affect the attitudes of investors towards Chinese companies in general, including us, regardless of whether we have conducted any inappropriate activities. In addition, securities markets may from time to time experience significant price and volume fluctuations that are not related to our operating performance, such as the large decline in share prices in the United States, China and other jurisdictions in late 2008, early 2009 and the second half of 2011, which may have a material adverse effect on the trading price of the ADSs.

 

In addition to the above factors, the price and trading volume of the ADSs may be highly volatile due to multiple factors, including the following:

 

regulatory developments affecting us or our industry, users, suppliers or third-party sellers;

 

announcements of studies and reports relating to the quality of our product and service offerings or those of our competitors;

 

changes in the economic performance or market valuations of other players in the industry;

 

actual or anticipated fluctuations in our quarterly results of operations and changes or revisions of our expected results;

 

changes in financial estimates by securities research analysts;

 

conditions in the mobile data connectivity service market;

 

59

 

 

announcements by us or our competitors of new product and service offerings, acquisitions, strategic relationships, joint ventures, capital raisings or capital commitments;

 

additions to or departures of our senior management;

 

fluctuations of exchange rates between the RMB and the U.S. dollar;

 

litigation or other legal proceedings involving us;

 

detrimental negative publicity about us or our industry;

 

release or expiry of lock-up or other transfer restrictions on our issued and outstanding shares or ADSs; and

 

sales or perceived potential sales of additional ordinary shares or ADSs.

 

In the past, shareholders of public companies have often brought securities class action suits against those companies following periods of instability in the market price of their securities. If we were involved in a class action suit, it could divert a significant amount of our management’s attention and other resources from our business and operations and require us to incur significant expenses to defend the suit, which could harm our results of operations. Any such class action suit, whether or not successful, could harm our reputation and restrict our ability to raise capital in the future. In addition, if a claim is successfully made against us, we may be required to pay significant damages, which could have a material adverse effect on our financial condition and results of operations.

 

If we fail to meet Nasdaq’s minimum bid price or other continued listing requirements, our ADSs could be subject to delisting, which may significantly reduce the liquidity of our ADSs and cause further declines to the market price of our ADSs.

 

Our ADSs are currently listed on the Nasdaq Global Market, or Nasdaq. The Nasdaq Listing Rules have minimum requirements that a company must meet for continued listing on Nasdaq. These requirements include maintaining a minimum bid price of US$1.00 per ADS and a minimum market value of publicly held shares of US$5 million for a period of 30 consecutive trading days, among others. On September 12, 2022, we received a written notification from Nasdaq indicating that for the last 30 consecutive business days, the closing bid price for the ADSs was below the minimum bid price of US$1.00 per share requirement. We were granted a grace period of 180 calendar days, expiring on March 13, 2023, to regain compliance. We regained compliance with the minimum bid price requirement on November 22, 2022. On September 22, 2022, we received a notice from Nasdaq indicating that we no longer meet the continued listing requirement of minimum Market Value of Publicly Held Shares (“MVPHS”) for the Nasdaq Global. Market because our MVPHS for the last 30 consecutive business days was below the minimum MVPHS requirement of US$5 million. We were granted a grace period of 180 calendar days, expiring on March 21, 2023, to regain compliance. We regained compliance with the minimum MVPHS requirement om November 16, 2022. We also received a notification letter from Nasdaq indicating that we did not comply with the continued listing requirement of minimum stockholders’ equity for the Nasdaq Global Market. We regained compliance with the alternative on December 5, 2022.

 

As of the date of this annual report, we are in compliance with the requirements for continued listing on Nasdaq. However, there can be no assurance that we will stay compliant with the requirements for continued listing at all times going forward. The delisting of our ADSs or transfer of listing may significantly reduce the liquidity of our ADSs, cause further declines to the market price of our ADSs, and make it more difficult for us to obtain adequate financing to support our continued operation.

 

The sale or availability for sale of substantial amounts of the ADSs in the public market could adversely affect their market price.

 

Sales of substantial amounts of the ADSs in the public market, or the perception that these sales could occur, could adversely affect the market price of the ADSs and could materially impair our ability to raise capital through equity offerings in the future. We cannot predict what effect, if any, market sales of securities held by our significant shareholders or any other shareholder or the availability of these securities for future sale will have on the market price of the ADSs.

 

60

 

 

Our dual class share structure with different voting rights will limit your ability to influence corporate matters and could discourage others from pursuing any change of control transactions that holders of our Class A ordinary shares and ADSs may view as beneficial.

 

Our ordinary shares consist of Class A ordinary shares and Class B ordinary shares. In respect of matters requiring the votes of shareholders, holders of Class A ordinary shares are entitled to one vote per share, while holders of Class B ordinary shares are entitled to 15 votes per share based on our dual class share structure. Each Class B ordinary share is convertible into one Class A ordinary share at any time by the holder thereof, while Class A ordinary shares are not convertible into Class B ordinary shares under any circumstances. Upon any sale of Class B ordinary shares by a holder thereof to any person other than an affiliate of our two founders, namely, Mr. Chaohui Chen and Mr. Zhiping Peng, their family members or any entity controlled by the founders or their family members, such Class B ordinary shares shall be automatically and immediately converted into the same number of Class A ordinary shares.

 

Our two founders, Mr. Chaohui Chen and Mr. Zhiping Peng, beneficially own all of our issued Class B ordinary shares. As of February 28, 2023, these Class B ordinary shares constituted approximately 33.0% of our total issued and outstanding share capital and 88.1% of the aggregate voting power of our total issued and outstanding share capital due to the disparate voting powers associated with our dual-class share structure. As a result of the dual class share structure and the concentration of ownership, holders of Class B ordinary shares will have considerable influence over matters such as decisions regarding mergers, consolidations and the sale of all or substantially all of our assets, election of directors and other significant corporate actions. Holders of Class B ordinary shares will continue to control the outcome of a shareholder vote (i) with respect to matters requiring an ordinary resolution which requires the affirmative vote of a simple majority of shareholder votes, to the extent that the Class B ordinary shares represent more than 6.2% of our total issued and outstanding share capital; and (ii) with respect to matters requiring a special resolution which requires the affirmative vote of no less than two-thirds of shareholder votes, to the extent that the Class B ordinary shares represent at least 11.8% of our total issued and outstanding share capital. Such holders may take actions that are not in the best interest of us or our other shareholders. This concentration of ownership may discourage, delay or prevent a change in control of our company, which could have the effect of depriving our other shareholders of the opportunity to receive a premium for their shares as part of a sale of our company and may reduce the price of the ADSs. This concentrated control will limit your ability to influence corporate matters and could discourage others from pursuing any potential merger, takeover or other change of control transactions that holders of Class A ordinary shares and ADSs may view as beneficial.

 

The dual-class structure of our ordinary shares may adversely affect the trading market for the ADSs.

 

S&P Dow Jones and FTSE Russell have previously announced changes to their eligibility criteria for inclusion of shares of public companies on certain indices, including the S&P 500, to exclude companies with multiple classes of shares and companies whose public shareholders hold no more than 5% of total voting power from being added to such indices. In addition, several shareholder advisory firms have announced their opposition to the use of multiple class structures. As a result, the dual class structure of our ordinary shares may prevent the inclusion of the ADSs representing Class A ordinary shares in such indices and may cause shareholder advisory firms to publish negative commentary about our corporate governance practices or otherwise seek to cause us to change our capital structure. Any such exclusion from indices could result in a less active trading market for the ADSs. Any actions or publications by shareholder advisory firms critical of our corporate governance practices or capital structure could also adversely affect the value of the ADSs.

 

Our directors, officers and principal shareholders collectively control a significant amount of our shares, and their interests may not align with the interests of our other shareholders.

 

Currently, our officers, directors and principal shareholders collectively hold a substantial majority of total voting power in our company. This significant concentration of share ownership and voting power may adversely affect or reduce the trading price of the ADSs because investors often perceive a disadvantage in owning shares in a company with one or several controlling shareholders. Furthermore, our directors and officers, as a group, have the ability to significantly influence or control the outcome of all matters requiring shareholders’ approvals, including electing directors and approving mergers or other business combination transactions. These actions may be taken even if they are opposed by our other shareholders. This concentration of share ownership and voting power may also discourage, delay or prevent a change in control of our company, which could deprive our shareholders of an opportunity to receive a premium for their shares as part of a sale of our company.

 

61

 

 

If securities or industry analysts do not publish research or publish inaccurate or unfavorable research about our business, or if they adversely change their recommendations regarding the ADSs, the market price for the ADSs and trading volume could decline.

 

The trading market for the ADSs depends in part on the research and reports that securities or industry analysts publish about us or our business. If research analysts do not establish and maintain adequate research coverage or if one or more of the analysts who covers us downgrades the ADSs or publishes inaccurate or unfavorable research about our business, the market price for the ADSs would likely decline. If one or more of these analysts cease coverage of our company or fail to publish reports on us regularly, we could lose visibility in the financial markets, which, in turn, could cause the market price or trading volume for the ADSs to decline.

 

Because we do not expect to pay dividends in the foreseeable future, you must rely on price appreciation of the ADSs for return on your investment.

 

We currently intend to retain most, if not all, of our available funds and any future earnings to fund the development and growth of our business. As a result, we do not expect to pay any cash dividends in the foreseeable future. Therefore, you should not rely on an investment in the ADSs as a source for any future dividend income.

 

Our board of directors has complete discretion as to whether to distribute dividends, subject to certain requirements of Cayman Islands law. In addition, our shareholders may by ordinary resolution declare a dividend, but no dividend may exceed the amount recommended by our directors. Under Cayman Islands law, a Cayman Islands company may pay a dividend out of either profit or share premium account, provided that in no circumstances may a dividend be paid if this would result in the company being unable to pay its debts as they fall due in the ordinary course of business. Even if our board of directors decides to declare and pay dividends, the timing, amount and form of future dividends, if any, will depend on our future results of operations and cash flow, our capital requirements and surplus, the amount of distributions, if any, received by us from our subsidiaries, our financial condition, contractual restrictions and other factors deemed relevant by our board of directors. Accordingly, the return on your investment in the ADSs will likely depend entirely upon any future price appreciation of the ADSs. There is no guarantee that the ADSs will appreciate in value or even maintain the price at which you purchased the ADSs. You may not realize a return on your investment in the ADSs and you may even lose your entire investment in the ADSs.

 

The voting rights of holders of ADSs are limited by the terms of the deposit agreement, and you may not be able to exercise your right to vote your ordinary shares.

 

Holders of ADSs do not have the same rights as our registered shareholders. As a holder of the ADSs, you will not have any direct right to attend general meetings of our shareholders or to cast any votes at such meetings. As an ADS holder, you will only be able to exercise the voting rights carried by the underlying Class A ordinary shares represented by your ADSs indirectly by giving voting instructions to the depositary in accordance with the provisions of the deposit agreement. Under the deposit agreement, you may vote only by giving voting instructions to the depositary. If we ask for your instructions, then upon receipt of your voting instructions, the depositary will try, as far as is practicable, to vote the underlying Class A ordinary shares represented by your ADSs in accordance with these instructions. If we do not instruct the depositary to ask for your instructions, the depositary may still vote in accordance with instructions you give, but it is not required to do so. You will not be able to directly exercise your right to vote with respect to the underlying Class A ordinary shares represented by your ADSs unless you cancel and withdraw the shares, and become the registered holder of such shares prior to the record date for the general meeting. When a general meeting is convened, you may not receive sufficient advance notice of the meeting to withdraw the underlying Class A ordinary shares represented by your ADSs and become the registered holder of such shares to allow you to attend the general meeting and to vote directly with respect to any specific matter or resolution to be considered and voted upon at the general meeting. In addition, under our memorandum and articles of association, for the purposes of determining those shareholders who are entitled to attend and vote at any general meeting, our directors may close our register of members and/or fix in advance a record date for such meeting, and such closure of our register of members or the setting of such a record date may prevent you from withdrawing the underlying Class A ordinary shares represented by your ADSs and becoming the registered holder of such shares prior to the record date, so that you would not be able to attend the general meeting or to vote directly. If we ask for your instructions, the depositary will notify you of the upcoming vote and will arrange to deliver our voting materials to you. We have agreed to give the depositary notice of shareholder meetings sufficiently in advance of such meetings. Nevertheless, we cannot assure you that you will receive the voting materials in time to ensure that you can instruct the depositary to vote the underlying Class A ordinary shares represented by your ADSs. In addition, the depositary and its agents are not responsible for failing to carry out voting instructions or for their manner of carrying out your voting instructions. This means that you may not be able to exercise your right to direct how the underlying Class A ordinary shares represented by your ADSs are voted and you may have no legal remedy if the underlying Class A ordinary shares represented by your ADSs are not voted as you requested. In addition, in your capacity as an ADS holder, you will not be able to call a shareholders’ meeting.

 

62

 

 

If we asked the depositary to solicit your instructions at least 30 days before the meeting date but the depositary does not receive voting instructions from you by the specified date and we confirm to the depositary that (i) we wish to receive a discretionary proxy; (ii) we reasonably do not know of any substantial shareholder opposition to the proxy item(s); and (iii) the proxy item(s) is not materially adverse to the interests of our shareholders, then the depositary will consider you to have authorized and directed it to give a discretionary proxy to a person designated by us to vote the number of deposited securities represented by the ADSs as to the proxy item(s).

 

The effect of this discretionary proxy is that you cannot prevent the underlying Class A ordinary shares represented by your ADSs from being voted, except under the circumstances described above. This may make it more difficult for shareholders to influence the management of our company. Holders of our ordinary shares are not subject to this discretionary proxy.

 

Your right to participate in any future rights offerings may be limited, which may cause dilution to your holdings.

 

We may from time to time distribute rights to our shareholders, including rights to acquire our securities. However, we cannot make rights available to you in the United States unless we register both the rights and the securities to which the rights relate under the Securities Act or an exemption from the registration requirements is available. Under the deposit agreement, the depositary will not make rights available to you unless both the rights and the underlying securities to be distributed to ADS holders are either registered under the Securities Act or exempt from registration under the Securities Act. We are under no obligation to file a registration statement with respect to any such rights or securities or to endeavor to cause such a registration statement to be declared effective and we may not be able to establish a necessary exemption from registration under the Securities Act. Accordingly, you may be unable to participate in our rights offerings and may experience dilution in your holdings.

 

You may not receive cash dividends if the depositary decides it is impractical to make them available to you.

 

The depositary will pay cash dividends on the ADSs only to the extent that we decide to distribute dividends on our Class A ordinary shares or other deposited securities, and we do not have any present plan to pay any cash dividends on our Class A ordinary shares in the foreseeable future. To the extent that there is a distribution, the depositary of the ADSs has agreed to pay to you the cash dividends or other distributions it or the custodian receives on our Class A ordinary shares or other deposited securities after deducting its fees and expenses. You will receive these distributions in proportion to the number of Class A ordinary shares your ADSs represent. However, the depositary may, at its discretion, decide that it is inequitable or impractical to make a distribution available to any holders of ADSs. For example, the depositary may determine that it is not practicable to distribute certain property, or that the value of certain distributions may be less than the cost of distributing them. In these cases, the depositary may decide not to distribute such property to you.

 

We and the depositary are entitled to amend the deposit agreement and to change the rights of ADS holders under the terms of such agreement, and we may terminate the deposit agreement, without the prior consent of the ADS holders.

 

We and the depositary are entitled to amend the deposit agreement and to change the rights of the ADS holders under the terms of such agreement, without the prior consent of the ADS holders. We and the depositary may agree to amend the deposit agreement in any way we decide is necessary or advantageous to us. Amendments may reflect, among other things, operational changes in the ADS program, legal developments affecting ADSs or changes in the terms of our business relationship with the depositary. In the event that the terms of an amendment prejudice a substantial existing right of ADS holders, ADS holders will only receive 30 days’ advance notice of the amendment, and no prior consent of the ADS holders is required under the deposit agreement. Furthermore, we may decide to terminate the ADS facility at any time for any reason. For example, terminations may occur when we decide to list our shares on a non-U.S. securities exchange and determine not to continue to sponsor an ADS facility or when we become the subject of a takeover or a going-private transaction. If the ADS facility will terminate, ADS holders will receive at least 90 days’ prior notice, but no prior consent is required from them. Under the circumstances that we decide to make an amendment to the deposit agreement that prejudices a substantial existing right of ADS holders or terminate the deposit agreement, the ADS holders may choose to sell their ADSs or surrender their ADSs and become direct holders of the underlying Class A ordinary shares, but will have no right to any compensation whatsoever.

 

63

 

 

ADSs holders may not be entitled to a jury trial with respect to claims arising under the deposit agreement, which could result in less favorable outcomes to the plaintiff(s) in any such action.

 

The deposit agreement governing the ADSs representing our Class A ordinary shares provides that, to the fullest extent permitted by law, ADS holders waive the right to a jury trial of any claim that they may have against us or the depositary arising out of or relating to our ordinary shares, the ADSs or the deposit agreement, including any claim under the U.S. federal securities laws.

 

If we or the depositary opposed a jury trial demand based on the waiver, the court would determine whether the waiver was enforceable based on the facts and circumstances of that case in accordance with the applicable state and federal law. To our knowledge, the enforceability of a contractual pre-dispute jury trial waiver in connection with claims arising under the federal securities laws has not been finally adjudicated by the United States Supreme Court. However, we believe that a contractual pre-dispute jury trial waiver provision is generally enforceable, including under the laws of the State of New York, which govern the deposit agreement, by a federal or state court in the City of New York, which has non-exclusive jurisdiction over matters arising under the deposit agreement. In determining whether to enforce a contractual pre-dispute jury trial waiver provision, courts will generally consider whether a party knowingly, intelligently and voluntarily waived the right to a jury trial. We believe that this is the case with respect to the deposit agreement and the ADSs. It is advisable that you consult legal counsel regarding the jury waiver provision before entering into the deposit agreement.

 

If you or any other owners and holders of ADSs bring a claim against us or the depositary in connection with matters arising under the deposit agreement or the ADSs, including claims under federal securities laws, you or such other owner and holder may not be entitled to a jury trial with respect to such claims, which may have the effect of limiting and discouraging lawsuits against us or the depositary. If a lawsuit is brought against us or the depositary under the deposit agreement, it may be heard only by a judge or justice of the applicable trial court, which would be conducted according to different civil procedures and may result in different outcomes than a trial by jury would have had, including results that could be less favorable to the plaintiff(s) in any such action.

 

No condition, stipulation or provision of the deposit agreement or ADSs serves as a waiver by any owner and holder of ADSs or by us or the depositary of compliance with any substantive provision of the U.S. federal securities laws and the rules and regulations promulgated thereunder. If the jury trial waiver provision is not permitted by applicable law, an action could proceed under the terms of the deposit agreement with a jury trial. As a holder of our ADSs, you may incur additional cost and liabilities as a result of the jury trail.

 

You may be subject to limitations on transfer of your ADSs.

 

Your ADSs are transferable on the books of the depositary. However, the depositary may close its transfer books at any time or from time to time when it deems expedient in connection with the performance of its duties.

 

The depositary may close its books from time to time for a number of reasons, including in connection with corporate events such as a rights offering. The depositary may also close its books in emergencies, and on weekends and public holidays. In addition, the depositary may refuse to deliver, transfer or register transfers of ADSs generally when our books or the books of the depositary are closed, or at any time if we or the depositary deems it advisable to do so because of any requirement of law or of any government or governmental body, or under any provision of the deposit agreement, or for any other reason.

 

Certain judgments obtained against us by our shareholders may not be enforceable.

 

We are an exempted company incorporated under the laws of the Cayman Islands. A majority of our assets are located in mainland China and Hong Kong. All of our directors and executive officers are nationals or residents of jurisdictions other than the United States. As a result, it may be difficult or impossible for you to bring an action against us or against these individuals in the United States in the event that you believe that your rights have been infringed under the U.S. federal securities laws or otherwise. Even if you are successful in bringing an action of this kind, the laws of the Cayman Islands and of mainland China may render you unable to enforce a judgment against our assets or the assets of our directors and officers.

 

64

 

 

You may face difficulties in protecting your interests, and your ability to protect your rights through U.S. courts may be limited, because we are incorporated under Cayman Islands law.

 

We are an exempted company incorporated under the laws of the Cayman Islands with limited liability. Our corporate affairs are governed by our memorandum and articles of association, the Companies Act of the Cayman Islands, as amended from time to time, and the common law of the Cayman Islands. The rights of shareholders to take action against our directors, actions by our minority shareholders and the fiduciary duties of our directors to us under Cayman Islands law are to a large extent governed by the common law of the Cayman Islands. The common law of the Cayman Islands is derived in part from comparatively limited judicial precedent in the Cayman Islands as well as from the common law of England, the decisions of whose courts are of persuasive authority, but are not binding, on a court in the Cayman Islands. The rights of our shareholders and the fiduciary duties of our directors under Cayman Islands law are not as clearly established as they would be under statutes or judicial precedent in some jurisdictions in the United States. In particular, the Cayman Islands has a less developed body of securities laws than the United States. Some U.S. states, such as Delaware, have more fully developed and judicially interpreted bodies of corporate law than the Cayman Islands. In addition, Cayman Islands companies may not have standing to initiate a shareholder derivative action in a federal court of the United States.

 

Shareholders of Cayman Islands exempted companies like us have no general rights under Cayman Islands law to inspect corporate records (save for our memorandum and articles of association, our register of mortgages and charges and special resolutions of our shareholders) or to obtain copies of lists of shareholders of these companies. Our directors have discretion under our articles of association to determine whether or not, and under what conditions, our corporate records may be inspected by our shareholders, but are not obliged to make them available to our shareholders. This may make it more difficult for you to obtain the information needed to establish any facts necessary for a shareholder motion or to solicit proxies from other shareholders in connection with a proxy contest.

 

As a result of all of the above, our public shareholders may have more difficulty in protecting their interests in the face of actions taken by management, members of the board of directors or controlling shareholders than they would as public shareholders of a company incorporated in the United States. For a discussion of significant differences between the provisions of the Companies Act of the Cayman Islands and the laws applicable to companies incorporated in the United States and their shareholders, see “Item 10. Additional Information—B. Memorandum and Articles of Association—Differences in Corporate Law.”

 

We have not determined a specific use for a portion of the net proceeds from our initial public offering and we may use these proceeds in ways with which you may not agree.

 

We have not determined a specific use for a portion of the net proceeds of our initial public offering, and our management will have considerable discretion in deciding how to apply these proceeds. You will not have the opportunity to assess whether the proceeds are being used appropriately before you make your investment decision. You must rely on the judgment of our management regarding the application of the net proceeds of our initial public offering. We cannot assure you that the net proceeds will be used in a manner that would improve our results of operations or increase our ADS price, nor that these net proceeds will be placed only in investments that generate income or appreciate in value.

 

Since we are a Cayman Islands exempted company, the rights of our shareholders may be more limited than those of shareholders of a company organized in the United States.

 

65

 

 

Under the laws of some jurisdictions in the United States, majority and controlling shareholders generally have certain fiduciary responsibilities to the minority shareholders. Shareholder action must be taken in good faith, and actions by controlling shareholders which are obviously unreasonable may be declared null and void. Cayman Islands law protecting the interests of minority shareholders may not be as protective in all circumstances as the law protecting minority shareholders in some U.S. jurisdictions. In addition, the circumstances in which a shareholder of a Cayman Islands company may sue the company derivatively, and the procedures and defenses that may be available to the company, may result in the rights of shareholders of a Cayman Islands company being more limited than those of shareholders of a company organized in the United States.

 

Furthermore, our directors have the power to take certain actions without shareholder approval which would require shareholder approval under the laws of most U.S. jurisdictions. The directors of a Cayman Islands company, without shareholder approval, may implement a sale of any assets, property, part of the business, or securities of the company. Our ability to create and issue new classes or series of shares without shareholders’ approval could have the effect of delaying, deterring or preventing a change in control without any further action by our shareholders, including a tender offer to purchase our ordinary shares at a premium over then current market prices.

 

The memorandum and articles of association contains anti-takeover provisions that could discourage a third party from acquiring us and adversely affect the rights of holders of our ordinary shares and the ADSs.

 

Our memorandum and articles of association contains provisions to limit the ability of others to acquire control of our company or cause us to engage in change-of-control transactions. These provisions could have the effect of depriving our shareholders of an opportunity to sell their shares at a premium over prevailing market prices by discouraging third parties from seeking to obtain control of our company in a tender offer or similar transaction. Our dual class voting structure gives disproportionate voting power to the Class B ordinary shares. Our board of directors has the authority, without further action by our shareholders, to issue preferred shares in one or more series and to fix their designations, powers, preferences, privileges, and relative participating, optional or special rights and the qualifications, limitations or restrictions, including dividend rights, conversion rights, voting rights, terms of redemption and liquidation preferences, any or all of which may be greater than the rights associated with our ordinary shares, in the form of ADS or otherwise. Preferred shares could be issued quickly with terms calculated to delay or prevent a change in control of our company or make removal of management more difficult. If our board of directors decides to issue preferred shares, the price of the ADSs may fall and the voting and other rights of the holders of our ordinary shares and ADSs may be materially and adversely affected.

 

We are a foreign private issuer within the meaning of the rules under the Exchange Act, and as such we are exempt from certain provisions applicable to U.S. domestic public companies.

 

Because we qualify as a foreign private issuer under the Exchange Act, we are exempt from certain provisions of the securities rules and regulations in the United States that are applicable to U.S. domestic issuers, including:

 

the rules under the Exchange Act requiring the filing with the SEC of quarterly reports on Form 10-Q or current reports on Form 8-K;

 

the sections of the Exchange Act regulating the solicitation of proxies, consents, or authorizations in respect of a security registered under the Exchange Act;

 

the sections of the Exchange Act requiring insiders to file public reports of their stock ownership and trading activities and liability for insiders who profit from trades made in a short period of time; and

 

the selective disclosure rules by issuers of material nonpublic information under Regulation FD.

 

We will be required to file an annual report on Form 20-F within four months of the end of each fiscal year. In addition, we intend to publish our results on a quarterly basis as press releases, distributed pursuant to the rules and regulations of the Nasdaq Global Market. Press releases relating to financial results and material events will also be furnished to the SEC on Form 6-K. However, the information we are required to file with or furnish to the SEC will be less extensive and less timely compared to that required to be filed with the SEC by U.S. domestic issuers. As a result, you may not be afforded the same protections or information that would be made available to you were you investing in a U.S. domestic issuer.

 

66

 

 

As an exempted company incorporated in the Cayman Islands, we are permitted to adopt certain home country practices in relation to corporate governance matters that differ significantly from the Nasdaq listing standards; these practices may afford less protection to shareholders than they would enjoy if we complied fully with the Nasdaq listing standards.

 

As a Cayman Islands company that are listed on the Nasdaq Global Market, we are subject to Nasdaq listing standards. However, the Nasdaq rules permit a foreign private issuer like us to follow the corporate governance practices of its home country. Certain corporate governance practices in the Cayman Islands, which is our home country, may differ significantly from Nasdaq listing standards. For example, neither the Companies’ Act of the Cayman Islands nor our memorandum and articles of association requires us to hold an annual general meeting, and we did not hold an annual general meeting in 2022. We also relied on home country practice to sell or potentially issue securities equaling 20% or more of our ordinary shares without obtaining shareholders’ approval. As we rely on home country practice with respect to our corporate governance, and our shareholders may be afforded less protection than they otherwise would under Nasdaq listing standards applicable to U.S. domestic issuers.

 

There can be no assurance that we will not be a passive foreign investment company, or PFIC, for United States federal income tax purposes for any taxable year, which could subject United States holders of the ADSs or ordinary shares to significant adverse United States income tax consequences.

 

A non-U.S. corporation, such as our company, will be classified as a passive foreign investment company, or PFIC, for U.S. federal income tax purposes for any taxable year if either (i) 75% or more of its gross income for such year consists of certain types of “passive” income or (ii) 50% or more of the value of its assets (generally determined on the basis of a quarterly average) during such year produce or are held for the production of passive income. Although the law in this regard is unclear, we treat the former VIEs as being owned by us for U.S. federal income tax purposes, because we control their management decisions and are entitled to substantially all of their economic benefits, and, as a result, we consolidate their results of operations in our consolidated U.S. GAAP financial statements. Assuming that we are the owner of the former VIEs for U.S. federal income tax purposes and based on the current and anticipated value of our assets and the composition of our income and assets, including goodwill and other unbooked intangibles, we do not believe we were a PFIC for our taxable year ended December 31, 2022, and we do not presently expect to be a PFIC for the current taxable year or the foreseeable future.

 

While we do not expect to be or become a PFIC in the current or future taxable years, no assurance can be given in this regard because the determination of whether we will be or become a PFIC is a factual determination made annually that will depend, in part, upon the composition and classification of our income and assets. Furthermore, fluctuations in the market price of the ADSs may cause us to be classified as a PFIC for the current or future taxable years because the value of our assets for purposes of the asset test, including the value of our goodwill and other unbooked intangibles, may be determined by reference to the market price of the ADSs from time to time (which may be volatile). In particular, recent fluctuations in the market price of our ADSs increased our risk of becoming a PFIC. The market price of our ADSs may continue to fluctuate considerably and, consequently, we cannot assure you of our PFIC status for any taxable year. The composition of our income and assets may also be affected by how, and how quickly, we use our liquid assets. If we determine not to deploy significant amounts of cash for active purposes or if it were determined that we do not own the stock of the consolidated affiliated entities for United States federal income tax purposes, our risk of being a PFIC may substantially increase.

 

If we are a PFIC in any taxable year, a U.S. Holder (as defined in “Item 10. Additional Information—E. Taxation—United States Federal Income Tax Considerations”) may incur significantly increased United States income tax on gain recognized on the sale or other disposition of the ADSs or ordinary shares and on the receipt of distributions on the ADSs or ordinary shares to the extent such gain or distribution is treated as an “excess distribution” under the United States federal income tax rules, and such holder may be subject to burdensome reporting requirements. Further, if we are a PFIC for any year during which a U.S. Holder holds the ADSs or ordinary shares, we generally will continue to be treated as a PFIC for all succeeding years during which such U.S. Holder holds the ADSs or ordinary shares. For more information see “Item 10. Additional Information—E. Taxation—United States Federal Income Tax Considerations—Passive Foreign Investment Company Considerations.” and “Item 10. Additional Information—E. Taxation—United States Federal Income Tax Considerations—Passive Foreign Investment Company Rules.”

 

67

 

 

We will incur increased costs as a result of being a public company, particularly after we cease to qualify as an “emerging growth company.”

 

We are now a public company and expect to incur significant legal, accounting and other expenses that we did not incur as a private company. The Sarbanes-Oxley Act of 2002, as well as rules subsequently implemented by the Securities and Exchange Commission, or the SEC, and Nasdaq, impose various requirements on the corporate governance practices of public companies. As a company with less than US$1.235 billion in revenues for our last fiscal year, we qualify as an “emerging growth company” pursuant to the JOBS Act. An emerging growth company may take advantage of specified reduced reporting and other requirements that are otherwise applicable generally to public companies. These provisions include exemption from the auditor attestation requirement under Section 404 of the Sarbanes-Oxley Act of 2002, or Section 404, in the assessment of the emerging growth company’s internal control over financial reporting and permission to delay adopting new or revised accounting standards until such time as those standards apply to private companies.

 

We expect these rules and regulations to increase our legal and financial compliance costs and to make some corporate activities more time-consuming and costlier. After we are no longer an “emerging growth company,” we expect to incur significant expenses and devote substantial management effort toward ensuring compliance with the requirements of Section 404 of the Sarbanes-Oxley Act of 2002 and the other rules and regulations of the SEC. For example, in comparison with a private company, we need an increased number of independent directors and have to adopt policies regarding internal controls and disclosure controls and procedures. Operating as a public company makes it more difficult and more expensive for us to obtain director and officer liability insurance, and we may be required to accept reduced policy limits and coverage or incur substantially higher costs to obtain the same or similar coverage. In addition, we incur additional costs associated with our public company reporting requirements. It may also be more difficult for us to find qualified persons to serve on our board of directors or as executive officers. We are currently evaluating and monitoring developments with respect to these rules and regulations, and we cannot predict or estimate with any degree of certainty the amount of additional costs we may incur or the timing of such costs.

 

In the past, shareholders of a public company often brought securities class action suits against the company following periods of instability in the market price of that company’s securities. If we were involved in a class action suit, it could divert a significant amount of our management’s attention and other resources from our business and operations, which could harm our results of operations and require us to incur significant expenses to defend the suit. Any such class action suit, whether or not successful, could harm our reputation and restrict our ability to raise capital in the future. In addition, if a claim is successfully made against us, we may be required to pay significant damages, which could have a material adverse effect on our financial condition and results of operations.

 

Item 4. Information on the Company

 

A. History and Development of the Company

 

We commenced our operations by establishing Shenzhen uCloudlink Network Technology Co., Ltd. in August 2014 and Beijing uCloudlink New Technology Co., Ltd. three months later. Our holding company, UCLOUDLINK GROUP INC., was incorporated in August 2014 in the Cayman Islands to facilitate financing and offshore listing. In September 2014, our holding company established a wholly-owned subsidiary in Hong Kong, UCLOUDLINK (HK) LIMITED, which is a subsidiary of HONG KONG UCLOUDLINK NETWORK TECHNOLOGY LIMITED, an entity through which we conduct our business operations in Hong Kong. In February 2021, we established a new subsidiary in the U.K. named UCLOUDLINK UK LIMITED to further facilitate our expansion in the U.K. market and improve the efficiency of local management.

 

In January 2015, we established Beijing uCloudlink Technology Co., Ltd., through which we gained control over Shenzhen uCloudlink Network Technology Co., Ltd. and Beijing uCloudlink New Technology Co., Ltd. by entering into a series of contractual arrangements with Shenzhen uCloudlink Network Technology Co., Ltd. and Beijing uCloudlink New Technology Co., Ltd. and their respective shareholders.

 

68

 

 

In addition, we conduct our business through the following entities:

 

primarily for marketing and sales:

 

UCLOUDLINK (UK) CO. LTD in the UK in October 2014;

 

Ucloudlink (America), Ltd. in the United States in August 2016;

 

UCLOUDLINK (SINGAPORE) PTE. LTD. in Singapore in May 2017;

 

UCLOUDLINK SDN. BHD. in Malaysia in August 2017;

 

uCloudlink Japan Co., Ltd. in Japan in March 2018;

 

UCLOUDLINK UK LIMITED in the UK in February 2021;

 

primarily for technology research and development:

 

Shenzhen Ucloudlink Technology Limited in mainland China in July 2015; and

 

primarily for hardware exportation:

 

Shenzhen uCloudlink Co., Ltd. in mainland China in June 2018.

 

We refer to Beijing uCloudlink Technology Co., Ltd. as Beijing uCloudlink, to Shenzhen uCloudlink Network Technology Co., Ltd. as Shenzhen uCloudlink, and to Beijing uCloudlink New Technology Co., Ltd. as Beijing Technology. We refer to Shenzhen uCloudlink and Beijing Technology collectively as the former VIEs in this annual report. Our contractual arrangements with the former VIEs and their shareholders allow us to (i) exercise effective control over the former VIEs, (ii) receive substantially all of the economic benefits of the former VIEs, and (iii) have an exclusive option to purchase or designate any third party to purchase all or part of the equity interests in and assets of the former VIEs when and to the extent permitted by the laws of mainland China. For more details, including risks associated with the former VIE structure, please see “Item 4. Information on the Company—C. Organizational Structure—Contractual Arrangements with the Former VIEs and Their Respective Shareholders” and “Item 3. Key Information—D. Risk Factors—Risks Related to Our Corporate Structure.”

 

As a result of our direct ownership in Beijing uCloudlink and the historical VIE contractual arrangements, we are regarded as the primary beneficiary of the former VIEs, and we treat them and their subsidiaries as our consolidated affiliated entities under U.S. GAAP. Prior to the termination of our historical contractual arrangements with the former VIEs and their shareholders, we have consolidated the financial results of the former VIEs and their respective subsidiaries with our consolidated financial statements in accordance with U.S. GAAP for the years ended 2020, 2021 and 2022 in this annual report.

 

In February 2022, we established Shenzhen Yulian Cloud Technology Co., Ltd. under Shenzhen uCloudlink Network Technology Co., Ltd. to facilitate our business development in mainland China.

 

As we continued to evaluate our business plan, we have decided to adjust our business model in mainland China. Therefore, we initiated the Restructuring to adjust our local business in mainland China and unwind the aforementioned contractual arrangements so that the former VIEs become wholly-owned subsidiaries of Shenzhen Ucloudlink Technology Limited. On March 17, 2022, the equity of the former VIEs was transferred to Shenzhen Ucloudlink Technology Limited, and the original VIE agreements were terminated. After the Restructuring, we now carry out the PaaS and SaaS platform services in mainland China, which were the primary business operated by the former VIEs, in cooperation with local business partners, such as Beijing Huaxianglianxin Technology Company, which have the required licenses to provide local data connectivity services in mainland China. See “Item 4. Information on the Company—C. Organizational Structure—Contractual Arrangements with the Former VIEs and Their Respective Shareholders.”

 

69

 

 

On June 9, 2020, the ADSs representing our Class A ordinary shares commenced trading on Nasdaq under the symbol “UCL.” We raised from our initial public offering US$27.6 million in net proceeds after deducting underwriting commissions and discounts and the offering expenses payable by us.

 

In January 2022, we entered into definitive agreements with YA II PN, Ltd., a limited partnership managed by Yorkville Advisor Global (“Yorkville”), pursuant to which we issued and sold convertible debentures in a principal amount of US$5.0 million to Yorkville at a purchase price equal to 95% of the principal amount through private placement at a rate of 5% per year. The convertible debentures will mature upon one-year anniversary of the issuance date unless redeemed or converted in accordance with their terms prior to such date. Subject to and upon compliance with the terms of the convertible debentures, Yorkville has the right to convert all or any portion of the convertible debentures at its option at any time. Upon conversion, we will deliver to Yorkville our Class A ordinary shares, par value US$0.00005 per share, which may be represented by the ADSs. The conversion price shall be the lower of (i) US$3.50 per ADS, or (ii) 85% of a reference price benchmarked against the trading price of the Company’s ADSs. In addition, we also issued to Yorkville 1,000,000 Class A ordinary shares as commitment fee at closing. In October 2022, we redeemed US$1.0 million principal amount of the convertible debentures, and Yorkville had, from time to time, converted all of the remaining amount for an aggregate of 76,943,540 Class A ordinary shares.

 

Corporate Information

 

Our principal executive offices are located at Unit 2214-Rm1, 22/F, Mira Place Tower A, 132 Nathan Road, Tsim Sha Tsui, Kowloon, Hong Kong. Our telephone number at this address is +852 2180-6111. Our registered office in the Cayman Islands is located at the office of Maples Corporate Services Limited at PO Box 309, Ugland House, Grand Cayman, KY1-1104, Cayman Islands.

 

SEC maintains an internet site that contains reports, proxy and information statements, and other information regarding issuers that file electronically with the SEC on www.sec.gov. You can also find information on our website https://ir.ucloudlink.com/. The information contained on our website is not a part of this annual report.

 

B.Business Overview

 

Overview

 

We are the pioneer of introducing the sharing economy business model into the telecommunications industry, creating a marketplace for mobile data traffic. Leveraging our innovative cloud SIM technology and architecture, we redefine the mobile data connectivity experience, allowing users to gain access to mobile data traffic allowance shared by network operators on our marketplace. We have aggregated mobile data traffic allowances from 337 mobile network operators (MNOs) in 144 countries and regions in our cloud SIM architecture as of December 31, 2022.

 

Our innovative cloud SIM technology sets the technological foundation of our marketplace, which is built upon our cloud SIM architecture. We have developed our proprietary cloud SIM technology based on remote SIM connection, which means that SIM cards are not embedded in the mobile terminals but remotely connected on the cloud. Our cloud SIM technology allows dynamic selection of network services based on signal coverage and cost, and intelligent distribution of data traffic in the SIM card pool to terminals that may support multiple end devices through our cloud SIM platform, to achieve better network quality, more reliable connection and lower cost.

 

Leveraging our cloud SIM technology and architecture, we provide mobile data connectivity services with reliable connection, high speed and competitive price, allowing users to enjoy a smooth mobile connectivity experience. We have transformed the traditional telecommunication business model, where users can only access the wireless network provided by their contracted MNOs and are not able to use the networks of other local MNOs. By giving users access to our distributed SIM card pool, we free users from this exclusivity, and give them the freedom to access the mobile networks of other MNOs without physically changing SIM cards wherever they are in the world as long as it is one of the 144 countries and regions we cover. In 2022, average daily active terminals connected to our platform reached approximately 290,500 and each of our active terminals on average used 1,745 megabytes of mobile data per day. In addition to mobile data users, we also create unique values to the other stakeholders in the telecommunications industry worldwide, including smartphone and smart-hardware companies, mobile virtual network operators (MVNOs), MNOs and more broadly to society. Our business partners can also utilize our platform-as-a-service (PaaS) and software-as-a-service (SaaS) to manage their business operations such as connectivity management, terminal management, customer relationship management (CRM) system and big data analysis, thereby improving end-users’ experience with their services.

 

70

 

 

We have developed proprietary algorithms to analyze historical data usage patterns and predict future data traffic demand. We use the insights gained from the data analytic results to efficiently procure data traffic allowances from MNOs and other sources globally, dynamically select network services based on signal coverage and cost, and intelligently allocate data traffic in the SIM card pool to terminals, then to end devices. As a result, we are able to achieve better network quality, more reliable connection and lower cost for users, as well as improve our cost efficiency. As the first entrance for users to access mobile internet, we may also leverage the data analytics to develop a number of value-added services, such as advertisement.

 

Average daily active terminals connected to our platform decreased by 2.3% from approximately 246,618 in 2020 to 241,046 in 2021, and increased by 20.5% to 290,507 in 2022. The average daily data usage per active terminal decreased from 2,254 megabytes in 2020 to 1,941 megabytes in 2021, and decreased to 1,745 megabytes in 2022. Total data consumed through our platform were approximately 193,400, 162,879 and 176,499 terabytes in 2020, 2021 and 2022, respectively, including data consumed by users who contributed to our revenues from data connectivity services, which we procured, and data consumed by users who did not contribute to our revenues from data connectivity services, which our business partners procured. In addition, the demand for our uCloudlink 2.0 business increased during the COVID-19 pandemic and the demand of local data connectivity services continued to be strong, primarily due to the development of our local mobile broadband (MBB) business in Japan and the expansion of GlocalMe brand in North America. We generate revenue primarily from our mobile data connectivity services and hardware terminals that incorporate the services. Our revenues decreased from US$89.6 million in 2020 to US$73.8 million in 2021, and decreased to US$71.4 million in 2022. Our gross margin decreased from 31.6% in 2020 to 29.6% in 2021, but increased to 45.5% in 2022. We had a net loss of US$63.4 million in 2020, a net loss of US$46.0 million in 2021, and a net loss of US$19.9 million in 2022. In 2020, 2021 and 2022, we generated 89.2%, 94.8% and 97.4%, respectively, of our revenues from customers outside of mainland China.

 

Evolution of Our Business

 

Our uCloudlink cloud SIM platform is designed for shared mobile data connectivity services by allocating the SIM cards remotely and dynamically to users. All users can access and use the SIM card resources in our distributed SIM card pool supplied by different network operators via our platform. We operate our business under what we refer to as uCloudlink 1.0 and uCloudlink 2.0 models, and plan to launch uCloudlink 3.0 model in the future. We support various networks and technical systems in countries and regions around the globe. In the meantime, we focus on users’ experience and allow our business partners to enjoy reliable services with reasonable pricing. We believe our technology is compatible with various application scenarios where smooth connection is needed.

 

uCloudlink 1.0 model focuses on cross-border travelers that need mobile data connectivity services across different countries. We started to conduct our business under uCloudlink 1.0 model in 2014. When a terminal connects in a foreign country or region, a local SIM card in our distributed SIM card pool will be allocated dynamically based on the terminal’s location to avoid roaming fees. We operate Roamingman portable Wi-Fi services in China and Malaysia to provide global mobile data connectivity services. We also offer GlocalMe portable Wi-Fi terminals and provide our cloud SIM architecture to business partners such as MVNOs, MNOs and portable Wi-Fi terminal rental companies to offer global mobile data connectivity services directly to their users. Our GlocalMe Inside implementation in smartphones and other smart terminals also supports cross-border mobile data connectivity within uCloudlink 1.0 model. Our uCloudlink 1.0 business such as rental business of Roamingman business of our business partners were also negatively affected by the COVID-19 pandemic, which led us and our global business partners to focus more on local data connectivity services.

 

uCloudlink 2.0 model aims to provide mobile data connectivity services to local users across different MNOs in a single country or region. We started to offer this service in 2018. We allocate another SIM card to a terminal when its current MNO does not have coverage in a certain location, or allocate a SIM card with cheaper data charges or better network quality when multiple MNOs offer coverage in that location. We develop GlocalMe Inside implementation for smartphones and other smart hardware products, enabling them to obtain access to our cloud SIM architecture and use our distributed SIM card pool. Users with GlocalMe Inside embedded terminals can enjoy reliable and high-speed data connectivity experience at competitive cost. We have launched the GlocalMe World Phones series, cooperated with third-party smartphone companies to implement GlocalMe Inside, and developed cloud SIM modules for smart hardware products. An MNO or MVNO may also leverage our GlocalMe products under uCloudlink 2.0 model to provide local data connectivity in areas where it does not have strong network deployment. During the COVID-19 pandemic, due to the lock-down measures in many countries and regions, many people chose to work from home, held video meetings and conferences, and needed to access remote education, leading to an increase in demand for better and reliable data connectivity. This has created great opportunities for our uCloudlink 2.0 model, which can scan for multiple mobile networks and provide better coverage, better speed and better connectivity service quality for users.

 

71

 

 

We have expanded the business scope of our local data connectivity service. Apart from the mobile broadband (MBB) business opportunities such as sales of mobile Wi-Fi terminals and services through online sales and offline distribution and through our business partners, we also enhanced our local service brand as we expand our e-commerce exposure in key markets such as the United States and Europe, optimize our websites and streamline our sales team. We also invested in Beijing Huaxianglianxin Technology Co., Ltd., a licensed MVNO in China, and iQsim S.A based in France as a component of our global investment strategy.

 

uCloudlink 3.0 models features a full-blown marketplace of data traffic. We anticipate that our proposed uCloudlink 3.0 model has the potential to further improve the efficiency of data connectivity services through our innovative cloud SIM architecture that is compatible with multiple technologies, including physical SIM, soft SIM and eSIM. We plan to establish and expand our data traffic marketplace to promote mobile data transaction and sharing by integrating our Cloud SIM technology and other technologies, such as blockchain technology. This business is in its trial. We believe that the success of our uCloudlink 1.0 and uCloudlink 2.0 models will pave the path for the development of uCloudlink 3.0 model.

 

To support our business evolution from 1.0 model to 3.0 model, we have strategized our cloud SIM business model in three key stages to fully capitalize the value of our cloud SIM technology and architecture:

 

Stage 1 - B2C Retail: We started our business primarily by selling or leasing GlocalMe hardware and data packages directly to retail consumers in order to gain market recognition and to prove our cloud SIM technology and architecture, as well as the scalability and profitability of our business model. We provide high quality data connectivity services to end-users backed up by our PaaS and SaaS.

 

Stage 2 - B2B2C Wholesale: Once we have proved the concept of cloud SIM, and gained tractions from the market on our product and services, we are able to attract local business partners to collaborate with us and distribute our hardware and data packages in their countries and regions. Our business partners tailor their marketing strategies to resell or lease our hardware and data packages to their local audience, and these tailored operations have helped us expedite our global expansion. Our business partners can also manage their business via our PaaS and SaaS to provide better services to their end-users, including connectivity management, terminal management, terminal rental and sales, customer service systems (CRM), and big data analysis.

 

Stage 3 - PaaS/SaaS Platform based connectivity ecosystem: With extensive experience at serving our business partners across the globe, our core cloud SIM technology, hyper-connectivity technology and architecture became more mature and comprehensive, and we are able to open up our proprietary platform and software to our business partners to support their operations. Our business partners can rely on our PaaS and SaaS platform for SIM and connectivity management, and focus on sales and marketing, as well as procure customized ODM (Original Design Manufacture) hardware and data packages from their proprietary sources to fully exploit their edge in their local markets. Such specialization enables us and our business partners to operate more efficiently.

 

We are gradually becoming more platform-centric and elevating our data connectivity services via upgrading our PaaS/SaaS Platform during stage 1, stage 2 and stage 3 going forward. We continue to focus on developing and serving our customers and business partners with our core capabilities – cloud SIM technology, hyper-connectivity technology and architecture, and delegate other functions to our local business partners. This model will allow us to further expedite our global expansion by forming a global partner ecosystem. Simultaneously, our business partners will also further comprehend our mobile network offering by hosting their SIM cards on our platform locally.

 

We constantly focus on elevating user experience and one way we are able to do it is via our “Navigation + Electronic Toll Pass” service over mobile network accomplished through our hyper-connectivity technology through PaaS and SaaS platform. We innovatively apply “Navigation + Electronic Toll Pass” concept to data connectivity services market. Like installing “Navigation + Electronic Toll Pass” for traffic, “Navigation” can automatically identify network congestion and actively choose the better network and “Electronic Toll Pass” allows users to avoid long queues in network when switching among mobile networks and intelligently elevate data connectivity user experience.

 

72

 

 

Our Cloud SIM Technology and Architecture

 

Relying on our cloud SIM technology and architecture, we provide users with mobile data connectivity service with reliable connectivity, high speed or competitive price. The cloud SIM technology enables compatible terminals to use local data network without changing SIM cards, whereas the cloud SIM architecture supports the operation of cloud SIM technology.

 

Cloud SIM Technology

 

We have developed our cloud SIM technology based on remote SIM connection, which means that SIM cards are not located inside the mobile terminals but remotely connected. Because SIM cards are not locally hosted on the terminals, we can easily switch the SIM card from one to another dynamically over the cloud. Cloud SIM technology requires two connections simultaneously, many chipsets in the market support our cloud SIM technology through firmware upgrade.

 

The key advantages of our cloud SIM technology include:

 

Availability. Users are no longer limited to one particular MNO. MNOs become suppliers of data traffic and can be easily replaced by their competitors.

 

Hyper-connectivity. Cloud SIM technology allows dynamic selection of network services based on signal coverage and cost to achieve better network quality and more reliable connection with flexible solution. The definition of hyper-connectivity includes level one which is the evaluation of connection quality of various wireless-access networks, level two which is network selection and optimization based on cloud SIM technology and level three which is optimizing and acceleration of application routing. Our platform supports various kind of SIM cards and enables users to smoothly switch between multiple types of network. Our cloud SIM technology such as smart multi-network reselection technology reduces network crossing time to milliseconds and facilitates cloud application. We believe hyper-connectivity will bring higher efficiency and better experience to our business partners and users, respectively.

 

Security. The cloud SIM technology follows the existing telecoms technology and presents no additional security risk.

 

Cloud SIM Architecture

 

The cloud SIM architecture mainly consists of (i) a distributed SIM card pool with data traffic purchased by us or provided by our business partners, hosted locally or remotely using SIM banks and other terminals; (ii) uCloudlink cloud SIM platform, including software and necessary infrastructures for users and business partners; and (iii) user-end terminals such as  GlocalMe portable Wi-Fi terminals and smartphones, and GlocalMe Inside implementations in third-party smartphones as well as smart-hardware products. Network data supplied from the distributed SIM card pool are delivered to end terminals through uCloudlink cloud SIM platform using cloud SIM technology.

 

Our cloud SIM architecture allows a broad range of business partners, such as mobile terminal brands, MVNOs, MNOs, mobile Wi-Fi terminal rental companies and distribution channels, to participate in our fast-growing business. Our distributed SIM card pool includes distributed SIM banks operated by us and our business partners, contributing to a data supply network with global coverage. Our cloud SIM platform supports our business partners so that they can offer reliable services and generate revenues efficiently. The end terminals allow users to enjoy mobile data connectivity services with reliable connectivity and high speed.

 

73

 

 

Distributed SIM Card Pool—Supply for Mobile Data Connectivity Services

 

Our distributed SIM card pool includes SIM cards purchased and managed by us, and those hosted and managed by our business partners using primarily SIM banks. SIM banks can be hosted by us with SIM cards from us or business partners, and business partners can purchase SIM banks and manage relevant business via our PaaS and SaaS platform.

 

Our SIM Banks. We operate our own distributed SIM banks to host a large number of local data SIM cards, which altogether enable us to provide global mobile data connectivity services in 144 countries and regions, including those countries traditionally renowned for high roaming cost. With cloud SIM technology, we simply purchase and use local SIM cards locally, reducing our data cost and eliminating the need to negotiate complicated roaming terms with MNOs. See “Item 4. Information on the Company—B. Business Overview—Mobile Data Procurement and Management.”

 

Business Partners’ SIM Banks. Local SIM banks can also host a large number of data SIM cards, which can be physical SIM cards, e-SIM or soft SIM cards, and may be managed by our business partners directly. For example, a MNO or MVNO from whom we procure data may operate a local SIM bank and manage the data plans and SIM cards more efficiently. A portable Wi-Fi rental service business partner may purchase data locally and host these SIM cards in local SIM banks to meet its data demand within its operating region. We charge our business partners by the number of SIM cards hosted and the data volume provided through our architecture.

 

SIM Box and Other SIM TerminalsGlocalMe SIM box is our cloud SIM technology solution for users who need to have multiple SIM cards standby. SIM box is designed to be placed at home instead of being carried around. Users of our SIM box can remotely connect via their smartphones to the SIM cards in the box for data connectivity, calls and text messages. We monetize GlocalMe SIM box by selling the hardware products, and will add more features and provide services through SIM box in the future.

 

uCloudlink Cloud SIM Platform—Dispatcher of Mobile Data Connectivity Services

 

Our uCloudlink cloud SIM platform is the core of our cloud SIM architecture. The cloud SIM platform manages terminal information and user accounts and intelligently allocates all the SIM cards hosted in our cloud SIM architecture. It computes detailed scores for network performance of various mobile data networks in a given location. Such integrated knowledge allows the cloud SIM platform to detect and select the better local network or cost-efficient network available in our distributed SIM card pool for each user, and automatically connect the associated SIM card to the terminal. The cloud SIM platform further includes portals and tools for users and business partners to track and manage the mobile data connectivity service and smart terminals. We also provide open Application Programming Interface (API) to allow easy integration into business partners’ and enterprise customers’ existing management software.

 

Platform-as-a-Service (PaaS)/Software-as-a-Service (SaaS). We offer our uCloudlink cloud SIM platform as PaaS/SaaS to our business partners and charge associated service fees. Our SIM card allocation algorithm increases the efficiency and utilization rate of the SIM cards, allowing business partners and us to generate attractive usage economics and minimize data wastage. In addition, as SIM cards purchased by us and those hosted by various business partners are incorporated in the architecture as an integrated SIM card pool, mobile data connectivity service providers such as MNO and MVNO business partners can not only offer their own data connectivity service on our platform, but also easily obtain access to data connectivity services from other service providers via our PaaS and SaaS platform. Our business partners can also management their business via our PaaS and SaaS platform to provide better services to their end-users, including connectivity management, terminal management, terminal rental and sales, customer service systems (CRM), and big data analysis.

 

Big Data and Advanced Algorithms. As our platform represents our users’ first entry-point to the mobile internet, we are able to obtain timely and first-hand feedback from users of our mobile data connectivity services, and gain access to a large volume of network coverage and performance related information. We develop and leverage big data analytics to enhance the accuracy of our data usage demand predictions, optimize our operations, and deliver high-quality user experience. For example, insights into the network performance and user data traffic demand help us react to network spikes and interruptions quickly. We may provide such insights as business intelligence to our business partners in the future to optimize their network infrastructure deployment and improve the service experience of their customers and to provide more advanced value-added services, such as advertisement.

 

74

 

 

Cloud Infrastructure. We have built a robust technology infrastructure to support the delivery of mobile data connectivity solutions globally. We currently utilize third-party clouds to host our network infrastructure and cloud SIM platform servers. Cloud infrastructure allows elastic and distributed supply of computing power and bandwidths to accommodate traffic spikes, increasing the robustness of our system. When we experience elevated demand from our users, for example during summer holidays or other peak traveling seasons, we may expand our cloud SIM platform efficiently in various countries and regions to address the increased demand. In the unlikely event that our access to one of our platform servers is interrupted, cloud technology allows immediate service supplement from servers in other places to fill in and provide continuous services. We also back-up our servers and data on a daily basis using cloud technology to minimize the risk of data loss, which enables instant system restoration and reliable service.

 

Smart Terminals—Demand for Mobile Data Connectivity Services

 

Terminals that are compatible with our cloud SIM technology are a vital part of our business. Empowered by our cloud SIM technology, these terminals free users from physically changing SIM cards, ready to connect to global mobile networks with reliable connectivity, high speed and competitive prices. Our cloud SIM technology enables the terminals to communicate to our cloud SIM platform the basic information regarding network selection and cloud SIM card matching, and provides the terminals with high-speed mobile data connectivity services. Terminals report information of network performance at their locations back to the cloud SIM platform so that it can dynamically improve its network allocation efficiency. Users may purchase local data packages and international data packages and manage their terminals through our GlocalMe apps.

 

Supported by our broad network coverage and powerful cloud SIM platform, we have introduced a range of compatible terminals, including portable Wi-Fi terminals, GlocalMe Inside embedded smartphones and other smart-hardware products such as IoT terminals. Under uCloudlink 1.0 model, most of the smart terminals are portable Wi-Fi terminals for international roaming purposes. Under uCloudlink 2.0 model, most terminals are smartphones with GlocalMe Inside implementation, through which users can enjoy both local and international mobile data connectivity services. See “—Our Products and Services.”

 

GlocalMe Connect and Other Apps. The GlocalMe Connect app enables seamless usage of our mobile data connectivity services on compatible third-party terminals. Our app is adopted through either pre-installation or subsequent firmware update in third-party smartphones of leading global handset brands, or offered by our business partners under the own brands. Users need to activate this app to enjoy our mobile data connectivity services. Users may easily check balance of their current data plans, renew their plans, purchase and top up other local and global data packages, maintain their accounts and obtain access to online customer support. For each country or region, users can choose from unlimited data pass in particular periods, normal data packages by data amounts, and packages for multiple countries in that region. Besides GlocalMe Connect app, we also offer GlocalMe app that can be downloaded from app stores to manage portable Wi-Fi terminals, and GlocalMe Call app to manage voice calls and text messages that are remotely hosted on SIM boxes.

 

Our Products and Services

 

Leveraging on our integral cloud SIM technology and architecture, the core of our business is to provide reliable and high-speed mobile data connectivity services at competitive prices, which we deliver through a range of hardware products and service solutions to our business partners, retail and enterprise customers. The main hardware terminals we offer include portable Wi-Fi terminals, smartphones and smart-hardware products for international and local mobile data connectivity services. We also provide business solutions using multiple types of terminals to enterprise customers, as well as other value-added services to our business partners.

 

Since October 2019, our cloud SIM platform is ready to support traffic from 5G networks. While MNOs globally are rolling out 5G networks and smartphone manufacturers are launching 5G-compatible models, smooth and reliable 5G experience outside of home country will not achieve in the near- to mid-term, as MNOs will probably require new 5G roaming agreements and tariff arrangements. Similarly, in local markets, 5G roaming agreements between MNOs are also required for wider 5G coverage by combining the 5G networks of multiple MNOs. Our 5G-ready cloud SIM platform offers a ready-to-use solution for MNOs and smartphone manufacturers that enables roaming-free inter-carrier 5G network access domestically and internationally.

 

75

 

 

GlocalMe Portable Wi-Fi

 

We launched our GlocalMe portable Wi-Fi solutions in 2014 as a signature product under uCloudlink 1.0 model. Empowered by our cloud SIM architecture, our portable Wi-Fi solutions provide high-speed network connection in 144 countries and regions without physically changing SIM cards and supports simultaneous connection for up to five end devices. As we allocate local data SIM cards in our distributed SIM card pool using our cloud SIM technology, cross-border travelers using our portable Wi-Fi solutions enjoy local mobile data connection just like local users, which is reliable and fast and at competitive rates.

 

Although GlocalMe portable Wi-Fi solutions are primarily targeting users with international roaming needs, they can also be used locally under uCloudlink 2.0 model. As the mobile terminals incorporating our portable Wi-Fi solutions can automatically choose the local mobile data network with better performance at the location, local users may enjoy greater mobile data coverage, more reliable network connection, and lower price, without being restricted to a particular MNO or MVNO.

 

We offer several models of hardware terminals incorporating our portable Wi-Fi solutions, including those with or without screens. GlocalMe hardware terminals come with GlocalMe app, through which users may purchase global data using pay-as-you-go system, or choose from various local and international data packages. In February 2021, we launched various models of mobile Wi-Fi products such as First G, Duo Turbo and Tri Force of GlocalMe brands globally.

 

Services through “Roamingman” Brand

 

Roamingman is our brand of the global portable Wi-Fi service business, primarily targeting Chinese users who are traveling abroad under uCloudlink 1.0 model. Besides China, we also operate Roamingman business in Malaysia. Empowered by our cloud SIM architecture, Roamingman provides global data connection through using our terminals. Users may obtain our portable Wi-Fi through multiple channels, including multiple Roamingman e-commerce platforms, online travel agencies such as Ctrip and Fliggy, airlines and other travel related companies. We offer flexible use periods, coverage regions and extension options to address the diverse needs from cross-border travelers. After reserving the terminals with deposits, users may pick up and return the terminals at airports, convenience stores, or via courier services.

 

We typically charge users a daily service fee that includes unlimited data usage in that day. The price of the daily service fee depends on the countries and regions the users plan to visit.

 

Direct Sales

 

We also directly sell our GlocalMe portable Wi-Fi solutions to enterprise and retail customers through online and offline channels in multiple countries and regions, such as China, Japan, Europe and the United States. Frequent cross-border travelers and enterprise customers may be better off by buying our terminals with data plans instead of short-term leasing. Our customers also include local users who seek to access more reliable and less expensive mobile data network locally following uCloudlink 2.0 model. We generate revenue by selling the solutions, including the hardware and data packages for future use. We also generate revenue when users purchase additional data package through our products. Users may purchase our terminals on online e-commerce platforms such as Amazon and T-mall. Since 2021, in order to further elevate our local service brand GlocalMe, we have enhanced our e-commerce exposure in key markets such as the United States, Europe and Southeast Asia, optimized our websites and streamlined our sales team.

 

Cooperation with Business Partners

 

We have collaborated with business partners to provide access to our portable Wi-Fi solutions in other countries. Our business partners for GlocalMe portable Wi-Fi solutions include MNOs, MVNOs and portable Wi-Fi rental companies. Typically, we generate revenue by selling the hardware terminals to our business partners and providing mobile data connectivity services through our cloud SIM architecture. Our uCloudlink cloud SIM platform offers customer management tools, back-end SIM card tracking and data billing system, and provides access to global mobile data networks. In addition to utilizing data traffic available on our cloud SIM platform, business partners may also procure SIM cards and host the SIM cards in our cloud SIM architecture to provide data connectivity services to their customers.

 

76

 

 

Platform-as-a-Service (PaaS) / Software-as-a-Service (SaaS)

 

We offer uCloudlink cloud SIM platform as a service to our business partners with a service charge. Our uCloudlink cloud SIM platform intelligently chooses better performing local network, supporting a massive number of terminals and users. Our PaaS and SaaS offering consists of modules such as customer relationship management, operations support system, business support system, and SIM card enterprise resource planning and management, which enable our PaaS and SaaS customers to become over-the-top (OTT) operators. PaaS targets sophisticated business partners that have their own business operation software, such as MNOs and portable Wi-Fi rental companies, to improve their cooperation with us. The cloud SIM platform includes APIs to allow easy integration into business partners’ and enterprise customers’ existing business management software.

 

SaaS targets business partners that do not have their own business operation software. We support full business software solutions such as customer management and billing, sales and purchase of data packages, data package design, traffic supply and demand analysis, and multiple payment methods. Leveraging on the network data we collected through our operation, we are able to provide insights to our business partners to boost their operation efficiency through advanced algorithms. Business partners may access to a dashboard through ucloudlink.com.

 

Our distributed SIM card pool includes distributed SIM banks that may be operated by our business partners locally to maintain and manage their SIM cards, which will be dispatched through our cloud SIM platform. Our business partners include MNOs, MVNOs, portable Wi-Fi rental companies, and smartphone and smart-hardware companies. See “Item 4. Information on the Company—B. Business Overview—Our Cloud SIM Technology and Architecture—Cloud SIM Architecture.”

 

PaaS and SaaS related service fees typically include revenue derived from SIM card performance improvement, SIM card hosting fees and management fees, software license fees and data pool exchange service fees and other customer management services which are highly recurring monetization models. We typically charge our business partners for service fees for PaaS and SaaS provided and based on the number of SIM cards hosted in our distributed SIM card pool. As business partners realize the commercial benefits from leveraging uCloudlink’s PaaS and SaaS services, we believe they will gradually migrate more of their SIM and data traffic management functions to uCloudlink. Our PaaS and SaaS services are complementary in nature and form a complete value cycle at serving our business partners’ needs.

 

GlocalMe Inside Implementations

 

We believe that reliable and high-quality connectivity is the crucial factor for mobile phones no matter how many fancy add-on features they come with. Hence, we provide GlocalMe Inside implementation solutions for smartphones so that users can enjoy reliable network experience with the mobile phone itself using the respective GlocalMe Inside app, without physically changing SIM card or carrying an external portable Wi-Fi terminal.

 

This was done via a series of technological collaborations between us, mobile terminal brands and major chipset brands. We enable GlocalMe Inside services in existing mobile models with supporting chipsets by simply notifying the mobile terminal users to update their firmware. Alternatively, third-party mobile phone brands can also pre-install our GlocalMe Inside solutions on their new mobile terminals, which can also become a unique selling feature of their new products. We believe by having an embedded data solution, third-party mobile terminal brands will be able to diversify their product offerings and participate in telecommunication ecosystem.

 

While GlocalMe Inside is capable of providing both local and international mobile data connectivity services, given the convenience that comes with an embedded data solution, GlocalMe Inside will further promote our signature implementation of uCloudlink 2.0 model, targeting high-speed seeking reliable and fast local data connectivity.

 

77

 

 

Collaboration with Mobile Terminal Business Partners

 

We partner with various smartphone manufacturers to provide GlocalMe Inside implementation in certain mobile phone models. We sell data packages to mobile terminal users through GlocalMe Inside implementation ourselves or through our mobile terminal brand business partners. We collect user payment when they purchase data packages through the pre-installed app and will pay the smartphone company a pre-determined percentage of such payments we received as commissions. The percentage depends on the nature of the collaborations and the countries where the mobile terminal users are using our mobile data connectivity services. For GlocalMe Inside implementation, we piggyback our business partners’ sales efforts to sell their mobile terminals with our data connectivity services embedded. Alternatively, we can become distribution channels of our business partners by selling their terminals and our mobile data connectivity services. In September 2019, we began this model whereby we purchase handsets from our business partners, then implement GlocalMe Inside, and sell the handsets to wholesalers.

 

GlocalMe World Phone

 

Prior to the commercialization of GlocalMe Inside in third-party mobiles terminals, we launched GlocalMe World Phones in 2018, mobile phones that come with GlocalMe Inside implementation and allow users to easily gain access to data network options through GlocalMe Connect app, showcasing our GlocalMe Inside technology. GlocalMe World Phones can instantly connect to global and local mobile network without extra equipment or changing SIM card using our cloud SIM technology. They monitor the network performance in real time and automatically switch to the better available network locally. At the same time, GlocalMe World Phones can serve as Wi-Fi hotspot for five simultaneous connections. We generate revenue by selling the hardware products and offering data packages for the smartphones. We have terminated the World Phones sales in 2022.

 

GlocalMe Inside in other Smart Hardware

 

Some of other smart terminals also use smartphone chipsets and satisfy the requirements of cloud SIM technology. We provide the firmware upgrade to third parties without additional hardware cost to enable global mobile data connectivity services on these terminals, including mobile Wi-Fi, intelligent translators, industrial routers, and smart speakers.

 

Other Products and Services

 

IoT Module

 

In the new era of IoT, we offer IoT modules with GlocalMe Inside implementation to meet the huge demand for mobile data from various terminals, and provide integrated network solutions to our customers. IoT modules are primarily targeting enterprise customers seeking for cost-effective and reliable data connectivity with low network latency in their products, to be used locally and internationally. For example, we provide data network solutions for translation terminals. We also help logistic companies to deploy their freight trucks using IoT modules installed on the vehicles. We expect to generate revenue from IoT modules by selling hardware and data packages. As 5G becomes more available, IoT providers will be more dependent on our cloud SIM architecture and hyper-connectivity technology.

 

Our cloud SIM technology and hyper-connectivity technology, including the smart multi-network reselection technology, is compatible with and brings unique advantages to various IoT applications scenarios such as Internet of Vehicles, augmented reality, virtual reality, autopilot, cargos, logistics and other car equipment. We are cooperating with business partners in various aspects of IoT applications.

 

SIM Cards

 

As a complementary product, we sell SIM cards with prepaid data packages that we procure from various sources around the world to outbound travelers who prefer the traditional method of physically changing the SIM cards in their smartphones.

 

78

 

 

Value-Added Services

 

As users surf on internet through the mobile data connectivity services we provide, we are the first entrance for users and their information. Based on this advantage, we provide a number of value-added services to our business partners, such as advertisement. We collaborate with our business partners and other third-party advertisement agencies to provide advertisements on our products based on our big data analysis results. These advertisements are displayed on the screens of our portable Wi-Fi terminals, GlocalMe World Phones and our GlocalMe Connect app. We also provide other value-added services to our users, especially cross-border travelers, such as map, translation, car reservation and itinerary planning.

 

Mobile Data Procurement and Management

 

We provide mobile data connectivity services to our users, and collaborate with business partners by assisting them with servicing their users. Data allowance originally purchased by us, which was primarily used by users who contributed to our revenues from data connectivity services, decreased from approximately 19,200 terabytes in 2020 to 19,000 terabytes in 2021, and increased to 20,747 terabytes in 2022, while data originally purchased by our business partners, which was primarily used by users who did not contribute to our revenues from data connectivity services, decreased from approximately 174,100 terabytes in 2020 to 143,800 terabytes in 2021, and increased to 155,752 terabytes in 2022.

 

Data Procurement

 

Our data sources include MNOs and their sales channels, MVNOs, and other SIM-card trading companies. We have aggregated mobile data traffic allowances from 337 MNOs in 144 countries and regions in our cloud SIM architecture. When we start to offer uCloudlink 3.0 model in the future, users will also become our suppliers of mobile data. We have a dedicated team of data procurement personnel to purchase global mobile data from various sources. Our data purchasing team covers 144 countries and regions, divided by geographic regions and languages.

 

We ask for quotations from MNOs and resellers in a region and specify our technical requirements to support cloud SIM technology. Negotiation with MNOs and their sales channels often lasts for up to two months. We generally use framework agreements for data procurement. We notify MNOs of our request for cloud SIM technology support and sometimes include the requirement in the agreement. See “Item 3. Key Information—D. Risk Factors—Risks Related to Our Business and Industry—We depend on network operators for their wireless networks, infrastructures and data traffic, and any disruptions of or limitations on our use of such networks, infrastructures and data traffic may adversely affect our business and financial results.”

 

As we have aggregated mobile data traffic allowances from 337 MNOs, we possess bargaining power during the negotiation due to competition among MNOs and sometimes offer bidding process to purchase data with better price and terms. As our user base grows, larger demand for data also drives up our bargaining power with data suppliers. We further increase our bargaining power from our algorithm on pricing and user demand prediction. We technically analyze data packages across MNOs and other data suppliers and choose the combination with lower price or better network coverage. As our service maximizes network utilization, simplifies the cooperation among MNOs, improves network coverage and service quality of MNOs and fully utilizes network capacity, especially 5G, MNOs are more willing to offer us leftover data with low price.

 

Our operation under uCloudlink 2.0 model involves the purchase and use of local data, and some local regulator require additional telecommunication licenses and permits. We make efforts to obtain the requisite licenses and permits by collaborating with or forming joint venture with local business partners who possess such licenses and permits or by applying by ourselves. For example, in April 2019 and September 2020, we made an investment in a licensed MVNO primarily engaged in telecommunications related business, which was successfully listed on the China National Equities Exchange and Quotations (“NEEQ”) on January 12, 2023.

 

The procured data, especially those from sources other than MNOs themselves, are subject to testing and validation before commercially loaded in our distributed SIM card pool. This ensures that the data included in the SIM card has the volume and network performance parameters as the agreement specified.

 

79

 

 

Data Demand Projection

 

To ensure reliable mobile data connectivity services to our users, we have a planning team to predict mobile data demand through modeling. The model looks at seasonality, regions and countries, network performance and other features to predict users’ data demand at a specific time in a geographic area.

 

In the rare event where mobile data demand spikes and our normally procured data cannot fulfill that one-off demand, we have set up procedures to ensure our service quality. When the data usage reaches a threshold percentage of our distributed SIM card pool, our system will alert us. We may activate backup SIM cards, which often provide more expensive data package and do not incur cost before activation. For example, in the event that the data demand in Hong Kong spikes, we may activate a backup SIM card in Hong Kong, and if no local backup SIM card is available, activate a Thailand SIM card using daily international roaming plan, to cover data demand in Hong Kong. Based on the prediction from modeling, if we find that our data traffic is not sufficient to cover the data demand, we may utilize data traffic made available by our business partners on our platform or purchase SIM cards from MNOs. If these measures still cannot solve the demand, we will temporarily stop service for new users or suspend new data package orders. In the worst situation, we may pause service for users with low data demand.

 

Data Pricing Strategy

 

We set the prices of our mobile data packages based on prevailing market price. We also use algorithms to create our data plans by a fresh combination of the data packages in our distributed SIM card pool. This significantly enhances the efficiency of our data SIM card management and increases the margin of our data operation.

 

Leveraging our Business Operations Support System (BOSS), we allow users to customize the data packages they wish to purchase, and we assign tailor-made pricing to the data packages created by the users, based on their own needs and some metrics, such as the length of the data plan, the data supplier, the geographic region covered and volume of data traffic needed. We are developing additional customization features so that users may personalize and purchase data plans based on their needs. Such flexibility will enable more reasonable cost for users and increase our network operation efficiency.

 

Manufacturing and Supply of Components

 

To produce our hardware terminals that incorporate our mobile data connectivity services, we rely on our manufacturing partners. A significant portion of this manufacturing is currently performed by a small number of outsourcing partners. We have master agreements with our manufacturing partners and issue purchase orders each time, with varying prices. Before engaging a manufacturing partner, we evaluate the plant’s manufacturing capabilities, including quality control system, managing mechanism and business performance. We request the manufacturing partner to produce a small batch as testing process. We work closely with our manufacturing partners on manufacturing schedules and components management to ensure that they are able to meet their production commitments. We have an on-site quality control team to randomly test the products and oversees the working flow from components to end products.

 

We have a dedicated team to purchase required components to meet specified requirements of our customers. Most components essential to our business are generally available from multiple sources. However, a few components, such as chipsets, are at times subject to industry-wide shortage, significant pricing fluctuations and long supply cycles. We communicate with chipset manufacturers or their agents periodically regarding their production plans. We also apply our own monthly demand prediction for the following three months to purchase and store components.

 

We engage our manufacturing partners for component inventory storage as well. We also outsourced the logistics service to third-party courier companies.

 

Marketing and Business Development

 

We promote our products and services through a variety of online and offline marketing and promotional activities. We primarily market our Roamingman portable Wi-Fi service through online travel agencies as well as through offline channels. We also promote our Roamingman brand with embedded advertisement in movies to reach broader consumer market. For GlocalMe portable Wi-Fi terminals, we publish advertisement on in-flight magazines with support from airlines. For GlocalMe Inside and other services based on our cloud SIM architecture, we establish our brand recognition to reach more potential business partners by participating exhibitions in tourism, consumer electronics and telecommunications. To promote GlocalMe Inside, we provide promotional data traffic allowance from time to time to acquire new users, and we collaborate with smartphone companies that use GlocalMe Inside implementations to activate their existing users by pushing advertising messages to the handsets and conducting other targeted marketing. When holidays approach, we also promote data discount through WeChat accounts, email newsletters and short text messages.

 

We have a dedicated business development team in charge of the marketing of our other products and services to potential business partners and enterprise customers. We believe that sales of our reliable and high-quality products and services are enhanced by knowledgeable salespersons who can convey the value of our cloud SIM technology and hyper-connectivity technology and demonstrate various use scenarios enabled by our products. We further believe providing direct contact with our business partners is an effective way to demonstrate the advantages of our products and providing a high-quality sales and after-sales support experience is critical to attracting new and retaining existing business partners. Most of our sales personnel previously work in notable technology companies and have years of sales experience and technological knowledge base to support their sales activities. We establish our brand recognition to reach more potential business partners by participating exhibitions in tourism, consumer electronics and telecommunications.

 

80

 

 

Customer Support

 

We maintain a dedicated customer service team in our ongoing efforts to maintain end-user satisfaction and improve our products and services. We offer customer support for global users in Chinese, English, Japanese and Cantonese. Users may contact customer support directly from GlocalMe Connect app anytime to report issues and voluntarily provide feedback on our products and services, which help us further improve our current business or develop and launch new services. We currently provide all of customer service by ourselves, but some of our customer service was outsourced in the past. Our business partners, such as MNOs, MVNOs, portable Wi-Fi terminal rental companies and smartphone companies and vendors, often employ their own customer service teams as the first line facing users. We provide additional customer service and technical support for these teams.

 

Our customer support team typically solves the following issues: (i) consultation on data packages and their definitions, (ii) questions regarding payment methods, and (iii) network performance glitches. For portable Wi-Fi terminals, users may mail back the broken terminal for repair and we often plan for backup terminals to cover our Roamingman services. When we receive a user complaint, our customer support team will solve according to our service policy. If the user is not satisfied, the issue will be escalated to our management team.

 

Research and Development

 

We invest significant resources in research and development to improve our technology and develop solutions supporting our cloud SIM operations. We incurred US$26.4 million, US$13.7 million and US$8.4 million of research and development expenses in 2020, 2021 and 2022, respectively.

 

We have a team of experienced engineers who are primarily based in China. We recruit most of our engineers locally and have established various recruiting and training programs to keep them abreast of the most advanced technologies. As of December 31, 2022, our technology team had a total of 141 engineers, primarily focusing on the development of cloud SIM technology and our architecture, firmware and software development, big data analysis and hardware development.

 

Data Privacy and Security

 

We are committed to protecting information security of all users and business partners within our cloud SIM architecture. We have established and implemented a strict company-wide policy on data collection, processing and usage. We collect network performance information and other data that is related to the services we provide and use the collected data for our operations, all with users’ consent.

 

We build our security protocols and processes for research and development, supply chain and other aspects of our business operations. We have a security team of engineers and technicians dedicated to protecting the security of our data and our system. The mechanism of our cloud SIM technology is secure as it does not authorize third parties to modify SIM card profiles. We anonymize and encrypt confidential personal information and take other technological measures to ensure the secure processing, transmission and usage of data. We have also established stringent internal protocols under which we grant classified access to confidential personal data only to limited employees with strictly defined and layered access authority. In addition, we use third-party security system provided by our cloud service providers. Our security system is capable of handling malicious attacks each day to safeguard the security of our architecture and to protect the privacy of our users.

 

We adopt security and data privacy practices in compliance with local cyber security law and data privacy regulations in the countries and regions that we operate, including cyber security law of mainland China and GDPR. See “Item 3. Key Information—D. Risk Factors—Risks Related to Our Business and Industry—Our and the former VIEs’ business is subject to complex and evolving Chinese and international laws and regulations regarding data privacy and cybersecurity. The improper use or disclosure of data could have a material and adverse effect on our business and prospects. Many of these laws and regulations are subject to change and uncertain interpretation, and could result in claims, penalties, changes to our business practices, increased cost of operations, damages to our reputation and brand, or otherwise harm our business” and “Item 4. Information on the Company—B. Business Overview—Regulation—Mainland China—Regulations Related to Internet Information Security and Personal Information Protection.”

 

81

 

 

Intellectual Property

 

We regard our patents, trademarks, copyrights, domain names, know-how, proprietary technologies, and similar intellectual property as critical to our success. As of December 31, 2022, we owned 130 patents relating to the cloud SIM technology in mainland China, Japan, United States and other jurisdictions, and had 45 pending patent applications. Our patents cover our key technologies, including cloud SIM architecture and supporting terminals, design patents, hardware antenna and hardware configuration. We also own 109 registered trademarks, including GlocalMe,Roamingman and uCloudlink, copyrights to 43 software programs developed by us relating to various aspects of our operations, and 35 registered domain names, including www.ucloudlink.com, www.GlocalMe.com and www.roamingman.com.

 

We seek to protect our technology and associated intellectual property rights through a combination of patent, copyright and trademark laws, as well as license agreements and other contractual protections. In addition, we enter into confidentiality and non-disclosure agreements with our employees, our suppliers and manufacturers, our business partners and others to protect our proprietary rights. The agreements we enter into with our employees also provide that all patents, software, inventions, developments, works of authorship and trade secrets created by them during the course of their employment are our property.

 

We intend to protect our technology and proprietary rights vigorously. We have employed internal policies, confidentiality agreements, encryptions and data security measures to protect our proprietary rights. However, there can be no assurance that our efforts will be successful. Even if our efforts are successful, we may incur significant costs in defending our rights. From time to time, third parties may initiate litigation against us alleging infringement of their proprietary rights or declaring their non-infringement of our intellectual property rights. See “Item 3. Key Information—D. Risk Factors—Risks Related to Our Business and Industry—Our intellectual property rights are valuable, and any inability to protect them could reduce the value of our products, services, and brand” and “Item 3. Key Information—D. Risk Factors—Risks Related to Our Business and Industry—We are, and may in the future be, subject to intellectual property claims, which are costly to defend, could result in significant damage awards, disrupt our business operation, and could limit our ability to use certain technologies in the future.”

 

Competition

 

The mobile data connectivity services industry is rapidly evolving and increasingly competitive. While we create unique values to and collaborate with MNOs and MVNOs, who are important participants on our mobile data traffic sharing marketplace. Our cloud SIM technology backed by our PaaS and SaaS platform is our core competitiveness in data connectivity market, which will support physical SIM, eSIM and soft SIM technologies. We also face potential competition from other companies with such technologies in data connectivity services. We believe that we are strategically positioned in global mobile data connectivity services industry and we compete with others based on the following factors: (1) strong relationships with business partners around the globe to expand our product penetration; (2) advanced cloud SIM technology, hyper-connectivity technology and architecture that deliver high quality mobile data connectivity experience to end users; (3) innovativeGlocalMe Inside solutions that bring new opportunities to the hardware terminal value chain; and (4) experience and track record of success in the telecommunications business.

 

82

 

 

Insurance

 

We maintain various insurance policies to safeguard against risks and unexpected events. We have contracted with leading insurance companies and providers to obtain insurance coverage for product liability and freight transportation. In addition to providing social insurance for our employees as required by the laws of mainland China, we also provide supplemental commercial medical insurance for our employees. We have maintained product liability insurance for our terminals.

 

Regulation

 

This section sets forth a summary of the principal laws and regulations of mainland China and Hong Kong which are relevant to our business and operations.

 

Mainland China

 

Regulations Related to Foreign Investment

 

Company Law of the PRC

 

The Company Law of the PRC, or the Company Law, which was promulgated by the SCNPC, on December 29, 1993, came into effect on July 1, 1994, and was most recently amended in 2018, provides that companies established in mainland China may either be limited liability companies or companies limited by shares. Each company has the status of a legal person and owns its own assets. Assets of a company may be used in full for the company’s liability. The Company Law applies to foreign-invested companies unless relevant laws provide otherwise.

 

Guidance Catalog of Industries for Foreign Investment

 

Investment activities in mainland China by foreign investors are principally governed by the Guidance Catalogue of Industries for Foreign Investment, or the Catalog (2017 Edition), which was promulgated by the MOFCOM and the NDRC on June 28, 2017 and became effective on July 28, 2017, and the Provisions on Guiding Foreign Investment Direction, which was promulgated by the State Council on February 11, 2002 and came into effect on April 1, 2002, classify all foreign investment projects into four categories: (1) encouraged projects, (2) permitted projects, (3) restricted projects, and (4) prohibited projects.

 

On December 27, 2021, the NDRC, and the MOFCOM, promulgated the Special Entry Management Measures (Negative List) for the Access of Foreign Investment (2021 version), or the Negative List (2021 Version), which came into effect on January 1, 2022. In addition, the NDRC and the MOFCOM promulgated the Encouraged Industry Catalogue for Foreign Investment (2022 version), or the 2022 Encouraged Industry Catalogue, which came into effect on January 1, 2023. Industries not listed in the 2021 Negative List (2021 Version) and 2022 Encouraged Industry Catalogue are generally open for foreign investments unless specifically restricted by other laws of mainland China. The establishment of wholly foreign-owned enterprises is generally allowed in encouraged and permitted industries. Some restricted industries are limited to equity or contractual joint ventures, while in some cases Chinese partners are required to hold the majority equity interests in such joint ventures. In addition, foreign investment in projects in a restricted category is subject to government approvals. Foreign investors are not allowed to invest in industries in the prohibited category.

 

Pursuant to the Provisional Administrative Measures on Establishment and Modifications (Filing) for Foreign Invested Enterprises promulgated by the MOFCOM on October 8, 2016 and amended in 2017 and 2018, establishment of and changes to FIEs not subject to approvals under the special entry management measures shall be filed with the relevant commerce authorities. However, as the PRC Foreign Investment Law has taken effect, the MOFCOM and the SAMR, jointly approved the Foreign Investment Information Report Measures on December 30, 2019, which went into effect on January 1, 2020. According to the Foreign Investment Information Report Measures, which repealed the Provisional Administrative Measures on Establishment and Modifications (Filing) for Foreign Invested Enterprises, foreign investors or FIEs shall report their investment-related information to the competent local counterparts of the MOFCOM through the National Enterprise Registration System and National Enterprise Credit Information Notification System.

 

83

 

 

The Catalog, along with the Negative List, governs investment activities in mainland China by foreign investors. Industries not listed in the Catalog and the Negative List are generally deemed as falling into the “permitted” category, unless specifically restricted by other laws and regulations of mainland China. For some restricted industries, foreign investors can only conduct investment activities through equity or contractual joint ventures, while in some cases mainland China shareholders are required to hold the majority interests in such joint ventures. In addition, some projects in the restricted category are subject to higher-level governmental approvals. Foreign investors are not allowed to invest in industries in the prohibited category. The value-added telecommunications services carried on by us in mainland China falls in the restricted category, and foreign investors cannot hold over 50% of equity interests in entities providing such services.

 

On December 19, 2020, The NDRC and the MOFCOM jointly promulgated the Measures for the Security Review of Foreign Investment, which became effective on January 18, 2021. Pursuant to the Measures for the Security Review of Foreign Investment, the NDRC and the MOFCOM will establish a working mechanism office in charge of the security review of foreign investment, and any foreign investment which has or would possibly have an impact on the national security shall be subject to security review by such working mechanism office. The Measures for the Security Review of Foreign Investment further require that a foreign investor or its domestic affiliate shall apply for clearance of national security review with the working mechanism office before they conduct any investment into any of the following fields: (i) investment in the military industry or military-related industry, and investment in areas in proximity of defense facilities or military establishment; and (ii) investment in any important agricultural product, important energy and resources, critical equipment manufacturing, important infrastructure, important transportation services, important cultural products and services, important information technologies and internet products and services, important financial services, critical technologies and other important fields which concern the national security where actual control over the invested enterprise is obtained.

 

Foreign Investment Law of the PRC

 

The Foreign Investment Law of the PRC was formally adopted by the Second session of the 13th NPC on March 15, 2019, which came into effect on January 1, 2020 and, together with their implementation rules and ancillary regulations, replaced the trio of laws regulating foreign investment in mainland China, namely, the Sino-foreign Equity Joint Venture Enterprise Law of the PRC, the Sino-foreign Cooperative Joint Venture Enterprise Law of the PRC and the Wholly Foreign-owned Enterprise Law of the PRC. The organization form and activities of foreign-invested enterprises shall be governed, among others, by the laws of the Company Law of the PRC and the Partnership Enterprise Law of the PRC. Foreign-invested enterprises established before the implementation of this Law may retain the original business organization and so on within five years after the implementation of this Law.

 

The Foreign Investment Law of the PRC is formulated to further expand opening-up, vigorously promote foreign investment and protect the legitimate rights and interests of foreign investors. According to the Foreign Investment Law, foreign investments are entitled to pre-entry national treatment and are subject to negative list management system. The pre-entry national treatment means that the treatment given to foreign investors and their investments at the stage of investment access shall not be less favorable than that of domestic investors and their investments. The negative list management system means that the state implements special administrative measures for access of foreign investment in specific fields. Foreign investors shall not invest in any forbidden fields stipulated in the Negative List recently effective on January 1, 2022 and shall meet the conditions stipulated in the Negative List before investing in any restricted fields. The Foreign Investment Law does not mention the relevant concept and regulatory regime of the former VIE structures.

 

Foreign investors’ investment, earnings and other rights and interests within the territory of mainland China shall be protected in accordance with the law, and all national policies on supporting the development of enterprises shall equally apply to foreign-invested enterprises. Among others, foreign invested enterprises can participate in the formulation of standards in an equal manner and can participate in government procurement activities through fair competition in accordance with the law. Further, the state shall not expropriate any foreign investment except under special circumstances. In carrying out business activities, foreign invested enterprises shall comply with relevant provisions on labor protection, social insurance, tax, accounting, foreign exchange and other matters stipulated in laws and regulations.

 

84

 

 

Regulations Related to Telecommunications Service

 

Telecommunications Regulations of the PRC (2016 Revision)

 

The Telecommunications Regulations of the PRC (2016 Revision), or the Telecom Regulations, which was promulgated on September 25, 2000 by the State Council and most recently amended on February 6, 2016, provides a regulatory framework for telecommunications services providers in mainland China. As required by the Telecom Regulations, a commercial telecommunications service provider in mainland China shall obtain an operating license from the MIIT, or its counterparts at provincial level prior to its commencement of operations. The Telecom Regulations categorize all telecommunication businesses in mainland China as either basic telecommunication services or value-added telecommunications services.

 

Catalog of Telecommunications Business

 

The Catalog of Telecommunications Business, or the Telecom Catalog, which was issued as an attachment to the Telecom Regulations and updated in February 21, 2003, December 28, 2015 and June 6, 2019, further categorizes value-added telecommunication services into two classes: class I value-added telecommunication services and class II value-added telecommunication services. Internet access services falls within class I value-added telecommunications services. Information services provided via cable networks, mobile networks, or internet fall within class II value-added telecommunications services.

 

Administrative Measures on Telecommunications Business Operating Licenses (2017 Revision)

 

The Administrative Measures on Telecommunications Business Operating Licenses (2017 Revision), or the Telecom License Measures, which was promulgated by the MIIT on March 1, 2009 and last amended on July 3, 2017, requires that any approved telecommunications services provider shall conduct its business in accordance with the specifications in its license for value-added telecommunications services, or VATS License. The Telecom License Measures further prescribes types of requisite licenses for VATS Licenses together with qualifications and procedures for obtaining such VATS Licenses. Where telecommunications services providers need to continue telecommunications business upon the expiry of their VATS Licenses, they shall file an application for renewal of their VATS Licenses to the original issuing authority 90 days in advance. Apart from the approval of the CSRC, the CAC or other PRC government authorities that may be required in connection with our offshore offerings under the laws of mainland China, we and our mainland China subsidiaries are not required to obtain other permissions from Chinese authorities for our material operations in mainland China and issuance of securities to foreign investors.

 

Administrative Measures on Internet Information Services (2011 Revision)

 

The Administrative Measures on Internet Information Services (2011 Revision), which was promulgated on September 25, 2000 and amended on January 8, 2011 by the State Council, requires that commercial internet information services providers, which mean providers of information or services to internet users with charge, shall obtain a VATS License with the business scope of internet information services, namely the Internet Content Provider License or the ICP License, from competent government authorities before providing any commercial internet content services within mainland China.

 

Restrictions on Foreign Direct Investment in Value-Added Telecommunications Services

 

Foreign direct investment in telecommunications companies in mainland China is governed by the Provisions on the Administration of Foreign-Invested Telecommunications Enterprises, which was promulgated on December 11, 2001 and amended on September 10, 2008 and February 6, 2016 by the State Council. The regulations require that foreign-invested value-added telecommunications enterprises in mainland China to be established as Sino-foreign equity joint ventures and the foreign investors may acquire up to 50% of the equity interests in such joint ventures. In addition, the major foreign investor, as defined therein, is required to demonstrate a good track record and experience in operating value-added telecommunications businesses. Moreover, foreign investors that meet these requirements must obtain approvals from the MIIT and the MOFCOM, or their authorized local counterparts, which retain considerable discretion in granting approvals. On March 29, 2022, the Decision of the State Council on Revising and Repealing Certain Administrative Regulations, which took effect on May 1, 2022, was promulgated to amend certain provisions of regulations including the Provisions on the Regulations for the Administration of Foreign-Invested Telecommunications Enterprises (2016 Revision), the requirement for major foreign investor to demonstrate a good track record and experience in operating value-added telecommunications businesses is deleted.

 

85

 

 

On July 13, 2006, the predecessor of the MIIT, the Ministry of Information Industry, or the MII, released the Circular on Strengthening the Administration of Foreign Investment in the Operation of Value-added Telecommunications Business, or the MII Circular. The MII Circular prohibits domestic telecommunications enterprises from leasing, transferring or selling telecommunications business operation licenses to foreign investors in any form, or providing any resources, sites or facilities to any foreign investor for their illegal operation of a telecommunication business in mainland China. Furthermore, under the MII Circular, the Internet domain names and registered trademarks used by a foreign-invested value-added telecommunications services operator shall be legally owned by that operator (or its shareholders). If a license holder fails to comply with the requirements in the MII Circular and cure such non-compliance, the MII or its local counterparts have the discretion to take measures against such license holders, including revoking their VATS Licenses.

 

Shenzhen uCloudlink Network Technology Co. Ltd. obtained the VATS License issued by the MIIT in 2017 for conducting business of information technology services and sales of terminals and data related products. As we continued to evaluate our business plan, we have decided to adjust our business model in mainland China, and we believe the VATS License is no longer required. The VATS License previously held by Shenzhen uCloudlink Network Technology Co. Ltd. was terminated during the Restructuring.

 

Regulations Related to Mobile Data Traffic Service

 

Mobile Telecommunication Business Resale

 

Measures on Further Encouraging and Channeling Private Capital into Telecommunications Industry, which was promulgated and came into effect on June 27, 2012, lays down the legal landscape for the MVNOs. It prompts private capital owners to conduct businesses in eight areas of the telecommunications sector, including a mobile communication business resale pilot program. As required by the Notice on Launching the Mobile Telecommunication Business Resale Pilot Program and the its appendix Mobile Telecommunication Resale Service Pilot Scheme, or the Pilot Scheme, which were promulgated and came into effect on May 17, 2013, qualified enterprises can apply to purchase mobile telecommunication services from MNOs who own mobile network, and then re-organize these services and sell them to end-users with the approval granted by the MIIT.

 

Circular on Formal Commercialization for Resale of Mobile Communications, which was promulgated by the MIIT on April 28, 2018 and came into effect on May 1, 2018, private-owned enterprises, state-owned enterprises and foreign-invested enterprises which are incorporated within mainland China are able to apply for the operation of mobile telecommunications resale business. Enterprises which operate the mobile telecommunications resale business shall obtain corresponding telecommunications business operating licenses. For those enterprises which hold the approval granted by the MIIT in relation to the Pilot Scheme, they shall renew their business contracts with MNOs and apply to change such approval for a new telecommunications business operating license.

 

Regulations Related to Real-name Authentication

 

In June 2017, the PRC Cybersecurity Law promulgated by the SCNPC took effect, before providing network access, domain registration services, network access formalities for fixed-line or mobile phone, or information publication services, instant messaging services and other services to users, network operators shall require users to provide their real identity information at the time of signing agreements with users or confirming the provision of services. Where users fail to provide their real identity information, the network operators shall not provide them with relevant services.

 

According to the Circular on the Implementation of the Provisions of the Anti-terrorism Law and other Legal Provisions to Further Implementing Real Identity Information Registration of Users, telecommunication enterprises (including MNOs and MVNOs) shall further solidify and standardize relevant procedures and operations, when conducting formalities for new users to enter the network. When selling M2M Data SIM Cards, telecommunication enterprises should strictly examine and verify the purchaser, register the real name information of end users, if it is difficult to match the M2M Data SIM Cards with the end users, the telecommunication enterprises shall register the information of the responsible entities and persons, and prohibit a second sale in the agreement.

 

86

 

 

Regulations Related to Manufacture and Sell of Portable Wi-Fi terminals

 

Administrative Regulations for Compulsory Product Certification

 

According to the Administrative Regulations for Compulsory Product Certification, which was promulgated by the General Administration of Quality Supervision, Inspection and Quarantine of the PRC, which has merged into the SAMR, on July 3, 2009, and last amended on September 29, 2022, products specified by the state shall not be delivered, sold, imported or used in other business activities until they are certified, or the Compulsory Product Certification, and labeled with China Compulsory Certification mark. For products that are subject to Compulsory Product Certification, the state implements unified product catalogs, unified compulsory requirements, standards and compliance assessment procedures in technical specification.

 

Radio Transmission Equipment

 

The seller of radio component products in mainland China is required to obtain the Radio Transmission Equipment Type Approval Certificate in accordance with the Radio Regulation of the PRC, which was promulgated by the State Council, Central Military Commission on September 11, 1993, and amended on November 11, 2016, and the Administrative Regulations on Manufacturing of Radio Transmission Equipment, promulgated by the State Radio Regulation Committee and the State Bureau of Technical Supervision on October 7, 1997. To apply for the Radio Transmission Equipment Type Approval Certificate, major technical materials illustrating its functions, and the approval test report issued by a designated test agency with regard to the equipment type within the latest six months, must be submitted. According to the Circular of the Ministry of Industry and Information Technology on Issuing the Implementing Measures for the Record-filing of Sale of Radio Transmission Equipment (for Temporary Implementation), which was promulgated by the MIIT on December 26, 2018 and took effect on March 1, 2019, sellers shall, within 10 business days from the date of selling the transmission equipment, file their identity information and information of their products with the radio management institutions at provincial level through the information platform.

 

Administrative Measures for the Network Access of Telecommunications Equipment

 

The Administrative Measures for the Network Access of Telecommunications Equipment, which was promulgated by the MIIT on May 10, 2001 and revised on September 23, 2014, provides that the state applies the network access permit system to the telecommunications terminal equipment, radio communications equipment, and equipment relating to network interconnection that is connected to public telecommunications networks. The telecommunications equipment subject to the network access permit system shall obtain the Telecommunications Equipment Network Access Permit, or the Network Access Permit, issued by the MIIT. Without the Network Access Permit, no telecommunications equipment is allowed to be connected to the public telecommunications networks for use nor sold on the domestic market. When applying for the Network Access Permit, a production enterprise shall submit a testing report issued by a telecommunications equipment testing institution or a Compulsory Product Certification. For the application for the Network Access Permit for radio transmission equipment, a Radio Transmission Equipment Type Approval Certificate issued by the MIIT shall also be submitted.

 

According to the First Batch Catalog of the Telecommunications Equipment subject to the License System, which was promulgated by the MII and the General Administration of Quality Supervision, Inspection and Quarantine of the PRC, which has merged into the SAMR, on January 9, 2001, network access equipment and routers are subject to the network access permit system.

 

We have obtained the Compulsory Product Certifications, the Radio Transmission Equipment Type Approval Certificates and the Network Access Permits for our portable Wi-Fi terminals.

 

87

 

 

Regulations Related to Internet Information Security and Personal Information Protection

 

Regulations related to Internet Information Security

 

(i)Decisions on Maintaining Internet Security

 

Internet content in mainland China is regulated and restricted from a state security standpoint. The Decisions on Maintaining Internet Security, which was introduced and enacted by the SCNPC on December 28, 2000 and amended on August 27, 2009, may subject violators to criminal punishment in mainland China for any effort to: (1) use the Internet to market fake and substandard products or carry out false publicity for any commodity or service; (2) use the Internet for the purpose of damaging the commercial goodwill and product reputation of any other person; (3) use the Internet for the purpose of infringing on the intellectual property of any person; (4) use the Internet for the purpose of fabricating and spreading false information that affects the trading of securities and futures or otherwise jeopardizes the financial order; or (5) create any pornographic website or webpage on the Internet, providing links to pornographic websites, or disseminating pornographic books and magazines, movies, audiovisual products or images. The Ministry of Public Security has promulgated measures that prohibit use of the Internet in ways which, among other things, result in a leakage of state secrets or a spread of socially destabilizing content and require Internet service providers to take proper measures, including anti-virus, data backup and other related measures, and keep records of certain information about the users (including user registration information, log-in and log-out time, IP address, content and time of posts by users) for at least 60 days, and detect illegal information, stop transmission of such information and keep relevant records. If an Internet information service provider violates these measures, the Ministry of Public Security and the local security bureaus may revoke its operating license and shut down its websites.

 

(ii)Decision on Strengthening Network Information Protection

 

PRC government authorities have enacted laws and regulations on Internet use to protect personal information from any unauthorized disclosure. In December 2012, the SCNPC promulgated the Decision on Strengthening Network Information Protection to enhance the legal protection of information security and privacy on the Internet. In July 2013, the MIIT promulgated the Provisions on Protection of Personal Information of Telecommunication and Internet Users to regulate the collection and use of users’ personal information in the provision of telecommunication services and Internet information services in mainland China. Telecommunication business operators and Internet service providers are required to establish their own rules for collecting and use of users’ information and cannot collect or use users’ information without their consent. Telecommunication business operators and Internet service providers are prohibited from disclosing, tampering with, damaging, selling or illegally providing others with, collected personal information.

 

Regulations Related to Personal Information Protection

 

(i)Personal Information Protection Law of the PRC

 

On August 20, 2021, the SCNPC promulgated the Personal Information Protection Law, or the PIPL, which integrates the scattered rules with respect to personal information rights and privacy protection and took effect on November 1, 2021. The PIPL aims at protecting the personal information rights and interests, regulating the processing of personal information, ensuring the orderly and free flow of personal information in accordance with the law, and promoting the reasonable use of personal information. Personal information, as defined in the PIPL, refers to information related to identified or identifiable natural persons and recorded by electronic or other means, but excluding the anonymized information. The PIPL provides the circumstances under which a personal information processor could process personal information, which include but not limited to, where the consent of the individual concerned is obtained and where it is necessary for the conclusion or performance of a contract to which the individual is a contractual party. It also stipulates certain specific rules with respect to the obligations of a personal information processor, such as to inform the purpose and method of processing to the individuals, and the obligation of the third party who has access to the personal information by way of co-processing or delegation.

 

88

 

 

(ii)Data Security Law of the PRC

 

On June 10, 2021, the SCNPC promulgated the Data Security Law of the PRC, or the Data Security Law, which became effective from September 1, 2021. The Data Security Law introduces a data classification and hierarchical protection system based on the materiality of data in economic and social development, as well as the degree of harm it will cause to national security, public interests, or legitimate rights and interests of persons or entities when such data is tampered with, destroyed, divulged, or illegally acquired or used. It also provides for a security review procedure for the data activities which may affect national security.

 

(iii)Cybersecurity Law of the PRC

 

On November 7, 2016, the SCNPC published Cybersecurity Law of the PRC, or the Cybersecurity Law, which took effect on June 1, 2017 and requires network operators to perform certain functions related to cyber security protection and the strengthening of network information management. For instance, under the Cybersecurity Law, network operators of key information infrastructures shall store within the territory of mainland China all the personal information and important data collected and produced within the territory of mainland China, and their purchase of network products and services that may affect national securities shall be subject to national cyber security review. The PRC Cyber Security Law also requires that network operators shall take security measures to protect the network from unauthorized interference, damage and unauthorized access and prevent data from being divulged, stolen or tampered with. Network operators are also required to collect and use personal information in compliance with the principles of legitimacy, properness and necessity, and strictly within the scope of authorization by the subject of personal information unless otherwise prescribed by laws or regulations.

 

On July 22, 2020, the Ministry of Public Security issued the Guiding Opinions on Implementing the Cyber Security Protection System and Critical Information Infrastructure Security Protection System to further improve the national cyber security prevention and control system. In addition, on September 12, 2022, the CAC released the Decision on Amending the Cybersecurity Law of the PRC (Draft for Comments) to solicit public opinions by September 29, 2022, aiming to further protect cybersecurity and effectively ensure the alignment between the Cybersecurity Law and other newly promulgated laws and regulations.

 

(iv)Measures for Cybersecurity Review and Information Security Technology Personal Information Security Specification

 

After the release of the Cybersecurity Law, on December 28, 2021, the CAC, together with another twelve regulatory authorities jointly issued the Measures for Cybersecurity Review, or the Review Measures, which became effective on February 15, 2022. The Review Measures establishes the basic framework and principle for national cybersecurity reviews of network products and services, and provides that a critical information infrastructure operator purchasing network products and services, and platform operators carrying out data processing activities which affect or may affect national security must apply for cybersecurity review. The Review Measures also provides that a platform operator with more than one million users’ personal information aiming to list abroad must apply for cybersecurity review. However, the Review Measures has not provided further explanation or interpretation for “listed abroad” and the scope of “listed abroad”.

 

The recommended national standard, Information Security Technology Personal Information Security Specification, puts forward specific refinement requirements on the collection, preservation, use and commission processing, sharing, transfer, and public disclosure. Although it is not mandatory, in the absence of clear implementation rules and standards for the law on cybersecurity and other personal information protection, it will be used as the basis for judging and making determinations. On November 28, 2019, the Notice of Identification Method of Application Illegal Collection and Use of Personal Information was issued, which provides a reference for the identification of App illegal collection and use of personal information, and provides guidance for App operators’ self-inspection and self-correction and netizens’ social supervision.

 

Opinions on Strictly Cracking Down Illegal Securities Activities in Accordance with the Law

 

On July 6, 2021, the relevant PRC governmental authorities made public the Opinions on Strictly Cracking Down Illegal Securities Activities in Accordance with the Law, or the Securities Activities Opinions. The Securities Activities Opinions emphasized the need to strengthen the administration over illegal securities activities and the supervision on overseas listings by mainland China-based companies and proposed to take effective measures, such as promoting the construction of relevant regulatory systems to deal with the risks and incidents faced by mainland China-based overseas-listed companies.

 

89

 

 

Measures on Security Assessment of Cross-border Data Transfer

 

On July 7, 2022, the CAC promulgated the Measures on Security Assessment of Cross-border Data Transfer which became effective on September 1, 2022. The data export measures requires that any data processor who processes or exports personal information exceeding a certain volume threshold pursuant to the measures shall apply for a security assessment by the CAC before transferring any personal information abroad, including the following circumstances: (i) important data will be provided overseas by any data processor; (ii) personal information will be provided overseas by any operator of critical information infrastructure or any data processor who processes the personal information of more than 1,000,000 individuals; (iii) personal information will be provided overseas by any data processor who has provided the personal information of more than 100,000 individuals in aggregate or has provided the sensitive personal information of more than 10,000 individuals in aggregate since January 1 of last year; and (iv) other circumstances where the security assessment is required as prescribed by the CAC. A data processor shall, before applying for the security assessment of an outbound data transfer, conduct a self-assessment of the risks involved in the outbound data transfer. The security assessment of a cross-border data transfer shall focus on assessing the risks that may be brought about by the cross-border data transfer concerning national security, public interests, or the lawful rights and interests of individuals or organizations.

 

Regulation on the Internet Security Supervision and Inspection by Public Security Organs

 

Pursuant to the Regulation on the Internet Security Supervision and Inspection by Public Security Organs, which was promulgated by the Ministry of Public Security on September 15, 2018 and became effective on November 1, 2018, the public security departments are authorized to carry out internet security supervision and inspection of the Internet service providers from the following aspects, among others: (i) whether the Internet service providers have completed the recordation formalities for online entities, and filed the basic information on and the changes of the accessing entities and users; (ii) whether they have established and implemented the cybersecurity management system and protocols, and appointed the persons responsible for cybersecurity; (iii) whether the technical measures for recording and retaining users’ registration information and weblog data are in place according to the law; (iv) whether they have taken technical measures to prevent computer viruses, network attacks and network intrusion; (v) whether they have adopted preventive measures to tackle the information that is prohibited to be issued or transmitted by the laws and administrative regulations in the public information services; (vi) whether they provide technical support and assistance as required by laws to public security departments to safeguard national security and prevent and investigate on terrorist activities and criminal activities; and (vii) whether they have fulfilled the obligations of the grade-based cybersecurity protection and other obligations prescribed by the laws and administrative regulations.

 

Regulations Related to Privacy Protection

 

The PRC Constitution states that PRC law protects the freedom and privacy of communications of citizens and prohibits infringement of these rights. In recent years, PRC government authorities have enacted legislation on internet use to protect personal information from any unauthorized disclosure. On May 28, 2020, the National People’s Congress adopted the Civil Code, which came into effect on January 1, 2021. The Civil Code provides in a stand-alone chapter of right of personality and reiterate that the personal information of a natural person shall be protected by the law. Any organization or individual shall legitimately obtain such person information of others in due course on a need-to-know basis and ensure the safety and privacy of such information, and refrain from excessively handling or using such information.

 

On December 29, 2011, the MIIT issued the Several Provisions on Regulating the Market Order of Internet Information Services, which became effective on March 15, 2012 and provides that an internet information service provider may not collect any user’s personal information or provide any such information to third parties without such user’s consent. Pursuant to The Several Provisions on Regulating the Market Order of Internet Information Services, internet information service providers are required to, among others, (i) expressly inform the users of the method, content and purpose of the collection and processing of such users’ personal information and may only collect such information necessary for the provision of its services; and (ii) properly maintain the users’ personal information, and in case of any leak or possible leak of a user’s personal information, internet information service providers must take immediate remedial measures and, in severe circumstances, make an immediate report to the telecommunications regulatory authority.

 

90

 

 

In addition, on December 28, 2012, the Decision on Strengthening Network Information Protection promulgated by the SCNPC which requires internet service providers to establish and publish policies regarding the collection and use of electronic personal information and to take necessary measures to ensure the security of the information and to prevent leakage, damage or loss. On July 16, 2013, MIIT promulgated the Regulations on Protection of the Personal Information of Telecommunications and Internet Users, or the Regulations on Personal Information Protection, which enhance the legal protection over user information security and privacy on the Internet. The Regulations on Personal Information Protection require that telecommunications business operators and internet information service providers shall, in the course of providing services, collect and use the personal information of users in a lawful and proper manner by following the principle that information collection or use is necessary and responsible for the security of the personal information of users collected and used in the course of providing services.

 

With respect to the security of information collected and used by mobile apps, pursuant to the Announcement of Conducting Special Supervision against the Illegal Collection and Use of Personal Information by Apps, which was issued on January 23, 2019, app operators should collect and use personal information in compliance with the Cybersecurity Law and should be responsible for the security of personal information obtained from users and take effective measures to strengthen the personal information protection. Furthermore, app operators must not force their users to make authorization by means of bundling, suspending installation or in other default forms and should not collect personal information in violation of laws, regulations or breach of user agreements. Such regulatory requirements were emphasized by the Notice on the Special Rectification of Apps Infringing upon User’s Personal Rights and Interests, which was issued by MIIT on October 31, 2019. On November 28, 2019, the CAC, the MIIT, the Ministry of Public Security and the SAMR jointly issued the Methods of Identifying Illegal Acts of Apps to Collect and Use Personal Information. This regulation further illustrates certain commonly-seen illegal practices of apps operators in terms of personal information protection, including “failure to publicize rules for collecting and using personal information”, “failure to expressly state the purpose, manner and scope of collecting and using personal information”, “collection and use of personal information without consent of users of such App”, “collecting personal information irrelevant to the services provided by such app in violation of the principle of necessity”, “provision of personal information to others without users’ consent”, “failure to provide the function of deleting or correcting personal information as required by laws” and “failure to publish information such as methods for complaints and reporting”. Among others, any of the following acts of an app operator will constitute “collection and use of personal information without consent of users”: (i) collecting an user’s personal information or activating the permission for collecting any user’s personal information without obtaining such user’s consent; (ii) collecting personal information or activating the permission for collecting the personal information of any user who explicitly refuses such collection, or repeatedly seeking for user’s consent such that the user’s normal use of such app is disturbed; (iii) any user’s personal information which has been actually collected by the app operator or the permission for collecting any user’s personal information activated by the app operator is beyond the scope of personal information which such user authorizes such app operator to collect; (iv) seeking for any user’s consent in a non-explicit manner; (v) modifying any user’s settings for activating the permission for collecting any personal information without such user’s consent; (vi) using users’ personal information and any algorithms to directionally push any information, without providing the option of non-directed pushing such information; (vii) misleading users to permit collecting their personal information or activating the permission for collecting such users’ personal information by improper methods such as fraud and deception; (viii) failing to provide users with the means and methods to withdraw their permission of collecting personal information; and (ix) collecting and using personal information in violation of the rules for collecting and using personal information promulgated by such app operator.

 

As an Internet service provider, we are subject to these laws and regulations relating to protection of internet security and protection of privacy. To comply with the above law and regulations, we have established and maintained a comprehensive data security program. See “Item 4. Information on the Company—B. Business Overview—Data Privacy and Security.”

 

Ninth Amendment to the Criminal Law of the PRC

 

Pursuant to the Ninth Amendment to the Criminal Law issued by the SCNPC on August 29, 2015, effective on November 1, 2015, any network service provider that fails to fulfill the obligations related to internet information security as required by applicable laws and refuses to take corrective measures, will be subject to criminal liability for (1) any large-scale dissemination of illegal information; (2) any severe effect due to the leakage of users’ personal information; (3) any serious loss of evidence of criminal activities; or (4) other severe situations, and any individual or entity that (1) sells or provides personal information to others unlawfully or (2) illegally obtains any personal information will be subject to criminal liability in severe situations. The Ninth Amendment to the Criminal Law amended the standards of crime in relation to the infringement of citizens’ personal information and reinforced the criminal culpability of unlawful collection, transaction, and provision of personal information.

 

91

 

 

The laws and regulations of mainland China do not prohibit network operators from collecting and analyzing personal information from their users, however, such laws and regulations can impose stringent requirements. As the date hereof, to the best of our knowledge, we are not aware any material noncompliance as a result of collecting and analyzing users’ personal information in our operation.

 

Regulations Related to Product Quality and Product Liability

 

Product Quality Law of the PRC

 

The Product Quality Law of the PRC, which was promulgated on February 22, 1993, implemented with effect from September 1, 1993, and most recently amended in 2018, aims to regulate the behaviors of producers and sellers and strengthen the control of product quality and the protection of consumers’ rights. Under the law, sellers shall establish and implement a system for inspection and acceptance of received products, verify the product quality certificates and other certificates, and take measures to maintain the quality of products on sale.

 

Consumer Rights and Interests Protection Law of the PRC

 

The Consumer Rights and Interests Protection Law of the PRC, which was promulgated by the SCNPC on October 31, 1993, came into effect on January 1, 1994, and was amended in 2009 and 2013, with effect from March 15, 2014, stipulates that sellers offering the following products shall be responsible for repair, replacement and return of their products, and compensate their consumers for the loss caused to them in the following circumstances, including but not limited to: (1) the products do not have the functions which are supposed to have and such facts are not made aware to consumers when making sales to them; (2) the products fail to meet the specifications shown on them or their packaging; and (3) the products are not up to the quality level indicated by product descriptions, physical samples or other ways. After sellers repair, replace products, accept returned products or compensate consumers for the losses caused to them in accordance with the foregoing provisions, they are entitled to claim for compensation against the producer or other seller providing such products when they are held liable.

 

According to the Consumer Rights and Interests Protection Law, unless otherwise provided by this law, a business that provides products or services shall, in any of the following circumstances, bear civil liability in accordance with the Product Quality Law and other relevant laws and regulations: (i) where a defect exists in a product; (ii) where a commodity does not possess functions it is supposed to possess, and it is not declared when the product is sold; (iii) where the product standards indicated on a product or on the package of such product are not met; (iv) where the quality condition indicated by way of product description or physical sample, etc. is not met; (v) where products pronounced obsolete by formal State decrees are produced or have expired, or deteriorated commodities are sold; (vi) where a sold product is not adequate in quantity; (vii) where the service items and charges are in violation of an agreement; (viii) where demands by a consumer for repair, redoing, replacement, return, making up the quantity of a product, refund of a product purchase price or service fee or claims for compensation have been delayed deliberately or rejected without reason; or (ix) in other circumstances whereby the rights and interests of consumers, as provided by the laws and regulations of mainland China, are harmed.

 

The PRC Civil Code was promulgated on May 28, 2020 and came into force on January 1, 2021 to clarify tort liability, and to prevent and punish tortious conduct. Under this law, in the event of damage arising from a defective product, the victim may seek compensation from either the manufacturer or seller of such a product. If the defect is caused by the seller, the manufacturer shall be entitled to seek reimbursement from the seller upon compensation of the victim.

 

Regulations on Tort Liability

 

On May 28, 2020, the National People’s Congress adopted the Civil Code, which came into effect on January 1, 2021 and replaced the Tort Liability Law of the PRC. In accordance with the Civil Code, in the event of any damage arising from a defective product, the infringed person may seek compensation from either the manufacturer or the seller of such product. If the manufacturer has compensated the infringed person but the defect is caused by the fault of the seller, the manufacturer is entitled to seek reimbursement from the seller. If the seller has compensated the infringed person but the defect is caused by the manufacturer, the seller is entitled to seek reimbursement from the manufacturer.

 

92

 

 

Regulations Related to Online Sales

 

Guiding Opinions of the Ministry of Commerce on Online Transactions (Provisional)

 

The Guiding Opinions of the Ministry of Commerce on Online Transactions (Provisional), which was promulgated and implemented on March 6, 2007, aims to regulate online transactions, assist and encourage participants to carry out online transactions, alert and prevent transaction risks, and provide guiding requirements on the basic principles for online transactions, the entering into of contracts by participants of online transactions, and the use of electronic signatures, online payments and advertising.

 

Measures for the Supervision and Administration of Online Transactions

 

The Administrative Measures for Online Trading, or the Online Trading Measures, which was promulgated on January 26, 2014 and implemented with effect from March 15, 2014, further specifies the relevant measures for protecting on-line consumers’ rights, especially with regard to after-sale service, privacy protection and standard contract management, diversifies the types of unjust competitions conducted by an operator through network or certain media, and clarifies the regulatory and administrative responsibilities of the industry and commerce administration bureaus at different levels. On March 15, 2021, the SAMR promulgated the Measures for the Supervision and Administration of Online Transactions, or the Online Transaction Measures, which took into effect on May 1, 2021 and simultaneously repealed the Online Trading Measures. The Online Transaction Measures makes further provisions with regard to emerging models of online trading (such as online social networking and online live streaming), consumer rights protection, personal information protection, etc. It also imposes new obligations on the e-commerce platform operators, such as verifying and registering the identity of trading parties on the platform either that are required to registered with the SAMR or that are exempted from such registration, regular reporting of prescribed information of trading parties on the platform to the relevant branch of the SAMR, establishing a system of inspection and monitoring of information on the goods sold or services provided on the platform.

 

E-commerce Law of the PRC

 

Pursuant to the E-Commerce Law of the PRC, which was promulgated by the SCNPC on August 31, 2018 and took effect on January 1, 2019, an e-commerce operator shall register itself as a market entity, fulfill its tax obligations pursuant to the relevant laws and obtain the administrative approvals necessary for its business operation, shall also display the information about its business license and the administrative approvals obtained for its business operation, or the links to the webpages with such information in the prominent position on its homepage, and shall expressly indicate the methods and procedures for querying, correcting and deleting its users’ information or deregistering their accounts and shall not set irrational conditions for such purposes.

 

In the area of online sales, we are subject to the above-mentioned regulations, because Shenzhen uCloudlink Co., Ltd and Shenzhen uCloudlink act as e-commerce operators in online platform for online transactions in relation to our portable Wi-Fi terminals.

 

Regulations Related to Intellectual Property Right

 

Patents

 

Patents in mainland China are principally protected under the Patent Law of the PRC. According to the Patent Law of the PRC (Revised in 2020) promulgated by the SCNPC, there are three types of patents, “invention”, “utility model” and “design”. Invention patents, design patents and utility model patents are valid respectively for twenty years, fifteen years, and ten years, from the date of application. The mainland China’s patent system adopts a “first come, first grant” principle, which means that where more than one person files a patent application for the same invention, a patent will be granted to the person who files the application first. To be patentable, invention or utility models must meet three criteria: novelty, inventiveness and practicability. A third party must obtain consent or a proper license from the patent owner to use the patent. Otherwise, the use constitutes an infringement of the patent rights. The mainland China’s patent system adopts a first-to-file principle. To be patentable, an invention or a utility model must meet three criteria: novelty, inventiveness and practicability.

 

93

 

 

Copyright and Software Products

 

The PRC Copyright Law, last amended in November 2020 and took effect in June 2021, and its implementation rules extend copyright protection to products disseminated over the internet and computer software. There is a voluntary registration system administered by the China Copyright Protection Center. Creators of protected works enjoy personal and property rights, including, among others, the right of disseminating the works through information networks.

 

The Computer Software Copyright Registration Measures, or the Software Copyright Measures, promulgated by the National Copyright Administration on April 6, 1992 and amended in 2000 and 2002, regulates registrations of software copyright, exclusive licensing contracts for software copyright and assignment agreements. The National Copyright Administration, or the NCA, administers software copyright registration and the Copyright Protection Center of China is designated as the software registration authority. The Copyright Protection Center of China shall grant registration certificates to the Computer Software Copyright applicants which meet the requirements of both the Software Copyright Measures and the Computer Software Protection Regulations (Revised in 2013).

 

Trademarks

 

Trademarks are protected by the PRC Trademark Law adopted in 1982 and latest amended on April 23, 2019 as well as the Implementation Regulation of the PRC Trademark Law adopted by the State Council in 2002 and amended on April 29, 2014. The Trademark Office under the SAMR handles trademark registrations and grants a term of 10 years to registered trademarks and another 10 years if requested upon expiry of the first or any renewed 10-year term. The PRC Trademark Law has adopted a “first-to-file” principle with respect to trademark registrations. Where a trademark for which a registration has been made is identical or similar to another trademark which has already been registered or been subject to a preliminary examination and approval for use on the same kind of or similar commodities or services, the application for registration of such trademark may be rejected. Any person applying for the registration of a trademark may not prejudice the existing right first obtained by others nor may any person register in advance a trademark that has already been used by another party and has already gained a “sufficient degree of reputation” through such party’s use. Trademark license agreements should be filed with the Trademark Office or its regional offices.

 

Domain Names

 

Internet domain name registration and related matters are primarily regulated by the Measures on the Administration of Domain Names for the Chinese Internet, issued by the MIIT on November 5, 2004 and effective as of December 20, 2004, which was replaced by the Measures on Administration of Internet Domain Names issued by the National Population and Family Planning Commission as of November 1, 2017. The Implementing Rules on Registration of Domain Names issued by China Internet Network Information Center on May 28, 2012, which became effective on May 29, 2012 was replaced by the Implementing Rules on Registration of China Country Code Top-level Domain Names issued by China Internet Network Information Center on June 18, 2019, which became effective on the same date. Domain name registrations are handled through domain name service agencies established under the relevant regulations, and the applicants become domain name holders upon successful registration.

 

Regulations Related to Employment and Social Welfare

 

Labor Law of the PRC

 

The Labor Law of the PRC, which was promulgated by the SCNPC on July 5, 1994, came into effect on January 1, 1995 and was amended on August 27, 2009 and December 29, 2018 respectively, provides that an employer must develop and improve its internal policies and protocols to protect the rights of its workers, such as by developing and improving its labor safety and health system, stringently implementing national protocols and standards on labor safety and health, conducting labor safety and health education for workers, guarding against labor accidents and reducing occupational hazards. Labor safety and health facilities must comply with relevant national standards.

 

94

 

 

Labor Contract Law of the PRC and its implementation regulations

 

The Labor Contract Law, which was promulgated by the SCNPC on June 29, 2007, came into effect on January 1, 2008, and was amended on December 28, 2012, and the Implementation Regulations on Labor Contract Law, which was promulgated by the State Council and effective on September 18, 2008, regulate the relation between employers and employees and contain specific provisions involving the terms of the labor contract. Labor contracts must be made in writing and may, after reaching an agreement upon due negotiations, be for a fixed-term, an un-fixed term, or conclude upon the completion of certain work assignments. An employer may legally terminate a labor contract and dismiss its employees after reaching an agreement upon due negotiations with the employee or by fulfilling the statutory conditions.

 

Social Insurance and Housing Fund

 

Enterprises in mainland China are required by the Social Insurance Law of the PRC promulgated by the SCNPC in October 2010, which became effective in July 2011 and was amended on December 29, 2018, or the Social Insurance Law, the Regulations on Management of Housing Provident Fund released by the State Council in April 1999, and amended in March 2002 and March 2019, and other related rules and regulations, to participate in certain employee benefit plans, including social insurance funds, namely a pension plan, a medical insurance plan, an unemployment insurance plan, a work-related injury insurance plan and a maternity insurance plan and a housing provident fund, and contribute to the plans or funds in amounts equal to certain percentages of salaries, including bonuses and allowances, of the employees as specified by the local government from time to time at locations where they operate their businesses or where they are located. Failure to make adequate contributions to various employee benefit plans may be subject employers to fines and other administrative sanctions.

 

Regulations Related to Tax

 

Enterprise Income Tax

 

PRC enterprise income tax is calculated based on taxable income, which is determined under (1) the PRC Enterprise Income Tax Law, or the EIT Law, promulgated by the NPC and implemented in January 2008 and amended in February 2017 and December 2018 respectively, and (2) the implementation rules to the EIT Law promulgated by the State Council and implemented in January 2008 and amended in April 2019. The EIT Law imposes a uniform enterprise income tax rate of 25% on all resident enterprises in mainland China, including foreign-invested enterprises and domestic enterprises, unless they are qualified for certain exceptions.

 

In addition, according to the EIT Law, enterprises registered in countries or regions outside mainland China but have their “de facto management bodies” located within mainland China may be considered as mainland China resident enterprises and are therefore subject to mainland China’s enterprise income tax at the rate of 25% on their worldwide income. Though the implementation rules of the EIT Law define “de facto management bodies” as “establishments that carry out substantial and overall management and control over the manufacturing and business operations, personnel, accounting, properties, etc., of an enterprise,” the only detailed guidance currently available for the definition of “de facto management body” as well as the determination and administration of tax residency status of offshore incorporated enterprises are set forth in the Notice Regarding the Determination of Chinese-Controlled Overseas Incorporated Enterprises as Mainland China Tax Resident Enterprises on the Basis of De Facto Management Bodies, or the Circular 82, promulgated by the State Administration of Taxation or the SAT, in April 2009, and amended on December 29, 2017, and the Administrative Measures for Enterprise Income Tax of Chinese-Controlled Overseas Incorporated Resident Enterprises (Trial Version) issued by the SAT in July 2011, and was last amended on June 15, 2018, or Bulletin No. 45, which provide guidance on the administration as well as the determination of the tax residency status of a Chinese-controlled offshore incorporated enterprise, defined as an enterprise that is incorporated under the law of a foreign country or territory and that has a mainland China company or mainland China corporate group as its primary controlling shareholder.

 

According to Circular 82, a mainland China-controlled offshore-incorporated enterprise will be regarded as a mainland China resident enterprise by virtue of having its “de facto management body” in mainland China and will be subject to mainland China’s enterprise income tax on its global income only if all of the following conditions are met:

 

the primary location of the day-to-day operational management and the places where they perform their duties are in mainland China;

 

95

 

 

decisions relating to the enterprise’s financial and human resource matters are made or are subject to approval of organizations or personnel in mainland China;

 

the enterprise’s primary assets, accounting books and records, company seals and board and shareholder resolutions are located or maintained in mainland China; and

 

50% or more of voting board members or senior executives habitually reside in mainland China.

 

Bulletin No. 45 further clarifies certain issues related to the determination of tax resident status and competent tax authorities. It also specifies that when provided with a copy of Recognition of Residential Status from a resident Chinese-controlled offshore incorporated enterprise, a payer does not need to withhold income tax when paying certain mainland China-sourced income such as dividends, interest and royalties to such Chinese-controlled offshore-incorporated enterprise.

 

Pursuant to the Announcement of the SAT on Issues Relating to Withholding at Source of Income Tax of Non-resident Enterprises which was promulgated by the SAT on October 17, 2017 and became effective on December 1, 2017 and amended on June 15, 2018, with regard to dividends, bonuses and other equity investment proceeds and interest therefrom, rentals, royalties, property transfer income and other kinds of income earned by non-resident enterprises from inside mainland China, on which enterprise income tax shall be levied, withholding tax at source shall be applicable thereto. Entities or individuals that have direct obligations to make relevant payments to non-resident enterprises in accordance with relevant legal provisions or contracts shall be the withholding agents. The withholding agent shall, within seven days from occurrence of the withholding obligation, declare and turn over the withholding tax to the tax authorities in charge at the withholding agent’s location.

 

Value-Added Tax and Business Tax

 

According to the Provisional Regulations on Value-added Tax, which was promulgated by the State Council on December 13, 1993 and most recently amended in November 2017, and the Implementing Rules of the Provisional Regulations on Value-added Tax, which were promulgated by the Ministry of Finance on December 18, 2008 and subsequently amended by the Ministry of Finance and the SAT on October 28, 2011, all taxpayers selling goods, providing processing, repairing or replacement services or importing goods within mainland China must pay value-added tax.

 

Since January 1, 2012, the Ministry of Finance and the SAT have implemented the VAT Pilot Plan, which imposes VAT in lieu of business tax for certain “modern service industries.” According to the implementation circulars released by the Ministry of Finance and the SAT on the VAT Pilot Plan, the “modern service industries” include research, development and technology services, information technology services, cultural innovation services, logistics support, lease of corporeal properties, attestation and consulting services. According to the Notice Regarding the Inclusion of the Telecommunications Sector under the Pilot Program of Replacing Business Tax with Value-Added Tax, which was promulgated on April 29, 2014 and became effective on June 1, 2014, the entities and individuals providing telecommunications services within the territory of mainland China shall pay VAT instead of business tax. According to the Notice of the Ministry of Finance and the SAT on Implementing the Pilot Program of Replacing Business Tax with Value-Added Tax in an All-round Manner which became effective on May 1, 2016, entities and individuals engaged in the sale of services, intangible assets or fixed assets within the territory of mainland China are required to pay value-added tax instead of business tax.

 

Individual Income Tax

 

According to the Individual Income Tax Law of the PRC, or the IIT Law, which was promulgated by the SCNPC on September 10, 1980 and most recently amended in August 2018, and the implementing rules of the IIT Law, which was promulgated by the State Council on January 28, 1994 and most recently amended on December 18, 2018, individuals who have a domicile in mainland China, or individuals who do not have a domicile in mainland China but have resided in mainland China for an aggregate over 183 days or within a single tax year, shall be deemed as resident individuals. Income derived by resident individuals from inside and outside mainland China shall be subject to individual income tax. Taxpayers for individual income tax shall be the income earners, and withholding agent shall be the entity or individual who pays that income. Income for personal services provided within the territory of mainland China by taking position, employment, contract performance, etc., whether or not the place of payment is within the territory of mainland China, shall be deemed as the income sourced within the territory of mainland China.

 

96

 

 

According to the Law of the PRC on the Administration of Tax Collection, which was promulgated by the SCNPC on September 4, 1992 and most recently amended in April 2015, if a withholding agent fails to withhold or collect an amount of tax which should have been withheld or collected, or fails to remit taxes within the time limit as prescribed in provisions, the withholding agent may face sanctions imposed by the tax authorities or other PRC governmental authorities.

 

Regulations Related to Foreign Exchange

 

Regulations on Dividend Distribution

 

The principal laws and regulations regulating the dividend distribution of dividends by foreign invested enterprises in mainland China include the Company Law of the PRC, the Wholly Foreign-owned Enterprise Law of the PRC and its implementation regulations, the Sino-foreign Equity Joint Venture Law of the PRC and its implementation regulations, and the Sino-foreign Cooperative Joint Venture Enterprise Law of the PRC and its implementation regulations. However, after the Foreign Investment Law of the PRC took effect on January 1, 2020, the above-mentioned laws in relation to foreign investment in mainland China were replaced. Under the current regulatory regime of mainland China, foreign-invested enterprises in mainland China may pay dividends only out of their accumulated profit, if any, determined in accordance with mainland China’s accounting standards and regulations. A company registered in mainland China is required to set aside as general reserves at least 10% of its after-tax profit, until the cumulative amount of such reserves reaches 50% of its registered capital unless the provisions of laws regarding foreign investment otherwise provided. A company registered in mainland China shall not distribute any profits until any losses from prior fiscal years have been offset. Profits retained from prior fiscal years may be distributed together with distributable profits from the current fiscal year. Wholly foreign-owned companies may, at their discretion, allocate a portion of their after-tax profits based on mainland China’s accounting standards to staff welfare and bonus funds. These reserves are not distributable as cash dividends.

 

Regulations on Foreign Exchange Registration of Overseas Investment by Mainland China Residents

 

On October 21, 2005, the SAFE promulgated the Circular Concerning Relevant Issues on the Foreign Exchange Administration of Raising Funds through Overseas Special Purpose Vehicle and Investing Back in China by Domestic Residents, which became effective on November 1, 2005, or SAFE Circular 75. The notice requires mainland China domestic resident natural persons to register or file with the local SAFE branch in the following circumstances: (1) before establishing or controlling any company outside the mainland China for the purpose of capital financing, (2) after contributing their assets or shares of a domestic enterprise into overseas special purpose vehicles, or raising funds overseas after such contributions, and (3) after any major change in the share capital of the special purpose vehicle without any round-trip investment being made. On July 4, 2014, SAFE promulgated the Circular Concerning Relevant Issues on the Foreign Exchange Administration of Offshore Investing and Financing and Round-Trip Investing by Domestic Residents through Special Purpose Vehicles, or SAFE Circular 37, for the purpose of simplifying the approval process, and for the promotion of the cross-border investment. SAFE Circular 37 supersedes SAFE Circular 75 and revises and regulates the relevant matters involving foreign exchange registration for round-trip investment. Under SAFE Circular 37, in the event of the change of basic information of the registered offshore special purpose vehicle such as the individual shareholder, name, operation term, etc., or if there is a capital increase, decrease, equity transfer or swap, merge, spin-off or other amendment of the material items, the domestic resident shall complete the change of foreign exchange registration formality for offshore investment. In addition, according the procedural guideline as attached to SAFE Circular 37, the principle of review has been changed to “the domestic individual resident is only required to register the SPV directly established or controlled (first level)”. At the same time, SAFE has issued the Operation Guidance for the Issues Concerning Foreign Exchange Administration over Round-trip Investment with respect to the procedures for SAFE registration under SAFE Circular 37, which became effective on July 4, 2014 as an attachment to SAFE Circular 37.

 

On February 13, 2015, SAFE promulgated the Notice on Simplifying and Improving the Foreign Currency Management Policy on Direct Investment effective from June 1, 2015, which eliminates the administrative approval requirement of foreign exchange registration of direct domestic investment and direct overseas investment. In addition, it simplifies the procedure of registration of foreign exchange so that investors can register with banks rather than SAFE or its local branches to have the registration of foreign exchange under the condition of direct domestic investment and direct overseas investment. However, remedial registration applications made by mainland China residents that previously failed to comply with SAFE Circular 37 continue to fall under the jurisdiction of the relevant local branch of SAFE. In the event that a mainland China shareholder holding interests in a special purpose vehicle fails to fulfill the required SAFE registration, the mainland China subsidiaries of that special purpose vehicle may be prohibited from distributing profits to the offshore parent and from carrying out subsequent cross-border foreign exchange activities, and the special purpose vehicle may be restricted in its ability to contribute additional capital into its mainland China subsidiary. Moreover, failure to comply with the various SAFE registration requirements described above could result in liability under the laws of mainland China for evasion of foreign exchange controls.

 

97

 

 

Regulations on Stock Incentive Plans

 

On February 15, 2012, SAFE promulgated the Notice on Foreign Exchange Administration of Domestic Residents Participating in Share Incentive Plans of Offshore Listed Companies, replacing the previous rules issued by SAFE in March 2007. Under this notice and other relevant rules and regulations, domestic residents who participate in a stock incentive plan in an overseas publicly-listed company are required to register with SAFE or its local branches and complete certain other procedures. Participants of a stock incentive plan who are domestic residents must retain a qualified domestic agent, which could be a mainland China subsidiary of the overseas publicly-listed company or another qualified institution selected by the mainland China subsidiary, to conduct the SAFE registration and other procedures with respect to the stock incentive plan on behalf of its participants. The participants must also retain an overseas entrusted institution to handle matters in connection with their exercise of stock options, the purchase and sale of corresponding stocks or interests and fund transfers. In addition, the domestic agent is required to amend the SAFE registration with respect to the stock incentive plan if there is any material change to the stock incentive plan, the domestic agent or the overseas entrusted institution or other material changes. The domestic agents must, on behalf of the domestic residents who have the right to exercise the employee share options, apply to SAFE or its local branches for an annual quota for the payment of foreign currencies in connection with the domestic residents’ exercise of the employee share. Under the Circular of the State Administration of Taxation on Issues Concerning Individual Income Tax in Relation to Equity Incentives promulgated by the SAT and effective from August 24, 2009, overseas listed companies and their mainland China subsidiaries shall, according to the individual income tax calculation methods for “wage and salary income” and stock option income, lawfully withhold and pay individual income tax on such income.

 

In addition, the SAT has issued certain circulars concerning employee stock options and restricted shares. Under these circulars, employees working in mainland China who exercise stock options or are granted restricted shares will be subject to mainland China’s individual income tax. The mainland China subsidiaries of an overseas listed company are required to file documents related to employee stock options and restricted shares with relevant tax authorities and to withhold individual income taxes of employees who exercise their stock option or purchase restricted shares. If the employees fail to pay or the mainland China subsidiaries fail to withhold income tax in accordance with relevant laws and regulations, the mainland China subsidiaries may face sanctions imposed by the tax authorities or other PRC governmental authorities.

 

Loans by the Foreign Companies to their Mainland China Subsidiaries

 

A loan made by foreign investors as shareholders in a foreign invested enterprise is considered to be foreign debt in mainland China and is regulated by various laws and regulations, including the Regulation of the PRC on Foreign Exchange Administration, the Interim Provisions on the Management of Foreign Debts, the Statistical Monitoring of Foreign Debts Tentative Provisions, the Detailed Rules for the Implementation of Provisional Regulations on Statistics and Supervision of Foreign Debt, and the Administrative Measures for Registration of Foreign Debts. Under these rules and regulations, a shareholder loan in the form of foreign debt made to a mainland China entity does not require the prior approval of SAFE. However, such foreign debt must be registered with and recorded by SAFE or its local branches within 15 business days after the foreign debt contract is entered into. Pursuant to these rules and regulations, the balance of the foreign debts of a foreign invested enterprise shall not exceed the difference between the total investment and the registered capital of the foreign invested enterprise, or Total Investment and Registered Capital Balance.

 

Pursuant to the Interim Provisions of the State Administration for Industry and Commerce on the Ratio of the Registered Capital to the Total Investment of a Sino-foreign Equity Joint Venture Enterprise, issued by SAIC on March 1, 1987, with respect to a Sino-foreign equity join venture, the registered capital shall be (i) no less than 7/10 of its total investment, if the total investment is US$3 million or under US$3 million; (ii) no less than ½ of its total investment, if the total investment is ranging from US$3 million to US$10 million (including US$10 million), provided that the registered capital shall not be less than US$2.1 million if the total investment is less than US$4.2 million; (iii) no less than 2/5 of its total investment, if the total investment is ranging from US$10 million to US$30 million (including US$30 million), provided that the registered capital shall not be less than US$5 million if the total investment is less than US$12.5 million; and (iv) no less than 1/3 of its total investment, if the total investment exceeds US$30 million, provided that the registered capital shall not be less than US$12 million if the total investment is less than US$36 million. Additionally, pursuant to this provision, the proportion of registered capital to the total amount of investment of sino-foreign cooperative joint venture enterprise or foreign-invested enterprises shall be implemented in accordance with these limitations set forth therein.

 

98

 

 

On January 11, 2017, the People’s Bank of China, or the PBOC, promulgated the Notice of the People’s Bank of China on Matters concerning the Macro-Prudential Management of Full-Covered Cross-Border Financing, or the PBOC Notice No. 9. Pursuant to the PBOC Notice No. 9, within a transition period of one year from January 11, 2017, the foreign-invested enterprises may adopt the currently valid foreign debt management mechanism, or Current Foreign Debt Mechanism, or the mechanism as provided in the PBOC Notice No. 9, or Notice No. 9 Foreign Debt Mechanism, at their own discretion. The PBOC Notice No. 9 provides that, enterprises may conduct independent cross-border financing in RMB or foreign currencies as required. Pursuant to the PBOC Notice No. 9, the outstanding cross-border financing of an enterprise (the outstanding balance drawn, here and below) shall be calculated using a risk-weighted approach, or Risk-Weighted Approach, and shall not exceed the specified upper limit, namely: risk-weighted outstanding cross-border financing £ the upper limit of risk-weighted outstanding cross-border financing. Risk-weighted outstanding cross-border financing ∑ outstanding amount of RMB and foreign currency denominated cross-border financing * maturity risk conversion factor * type risk conversion factor + ∑ outstanding foreign currency denominated cross-border financing * exchange rate risk conversion factor. Maturity risk conversion factor shall be 1 for medium-and long-term cross-border financing with a term of more than one year and 1.5 for short-term cross-border financing with a term of less than one year. Type risk conversion factor shall be 1 for on-balance-sheet financing and 1 for off-balance-sheet financing (contingent liabilities) for the time being. Exchange rate risk conversion factor shall be 0.5. The PBOC Notice No. 9 further provides that the upper limit of risk-weighted outstanding cross-border financing for enterprises shall be 200% of its net assets, or Net Asset Limits. Enterprises shall file with SAFE in its capital item information system after entering into the relevant cross-border financing contracts and prior to three business day before drawing any money from the foreign debts.

 

Based on the foregoing, if we provide funding to our wholly foreign-owned subsidiaries through shareholder loans, the balance of such loans shall not exceed the Total Investment and Registered Capital Balance and we will need to register such loans with SAFE or its local branches in the event that the Current Foreign Debt Mechanism applies, or the balance of such loans shall be subject to the Risk-Weighted Approach and the Net Asset Limits and we will need to file the loans with SAFE in its information system in the event that the Notice No. 9 Foreign Debt Mechanism applies. According to the PBOC Notice No. 9, after a transition period of one year from January 11, 2017, the PBOC and SAFE will determine the cross-border financing administration mechanism for the foreign-invested enterprises after evaluating the overall implementation of the PBOC Notice No. 9. As of the date of this annual report, neither PBOC nor SAFE has promulgated and made public any further rules, regulations, notices or circulars in this regard. It is uncertain which mechanism will be adopted by PBOC and SAFE in the future and what statutory limits will be imposed on us when providing loans to our mainland China subsidiaries.

 

Regulations Related to M&A

 

In 2006, six PRC regulatory agencies, including the China Securities Regulatory Commission, or the CSRC, jointly adopted the Rules on the Merger or Acquisition of Domestic Enterprises by Foreign Investors, or M&A Rules, which was amended in 2009. The M&A Rules purport, among other things, to require an offshore special purpose vehicles controlled by domestic companies or individuals of mainland China and formed for overseas listing purposes through acquisitions of domestic interest held by such domestic companies or individuals, to obtain the approval from the CSRC prior to publicly listing their securities on an overseas stock exchange. In 2006, the CSRC published a notice on its official website specifying documents and materials required to be submitted to it by the offshore special purpose vehicle seeking CSRC approval of its overseas listing.

 

The M&A Rules also establish procedures and requirements that could make some acquisitions of domestic companies by foreign investors more time-consuming and complex, including requirements in some instances that the anti-monopoly law enforcement agency be notified in advance of any change-of-control transaction in which a foreign investor takes control of a domestic enterprise. In addition, the Rules on Implementation of Security Review System for the Merger and Acquisition of Domestic Enterprises by Foreign Investors issued by the MOFCOM in 2011 specify that mergers and acquisitions by foreign investors that raise “national defense and security” concerns and mergers and acquisitions through which foreign investors may acquire de facto control over domestic enterprises that raise “national security” concerns are subject to strict review by the MOFCOM, and prohibit any activities attempting to bypass such security review, including by structuring the transaction through a proxy or contractual control arrangement. See “Item 3. Key Information—D. Risk Factors—Risks Related to Doing Business in China—The M&A Rules and certain other mainland China’s regulations establish complex procedures for some acquisitions of Chinese companies by foreign investors, which could make it more difficult for us to pursue growth through acquisitions in mainland China.”

 

Regulations on Anti-Monopoly

 

The Anti-Monopoly Law promulgated by the SCNPC on August 30, 2007, which became effective on August 1, 2008, and the Interim Provisions on the Review of Concentrations of Undertakings promulgated by the SAMR on October 23, 2020, which became effective on December 1, 2020, require that transactions which are deemed concentrations and involve parties with specified turnover thresholds must be cleared by the SAMR before they can be completed. Where the participation in concentration of undertakings by way of foreign-funded merger and acquisition of domestic enterprises or any other method which involves national security, the examination of concentration of undertakings shall be carried out pursuant to the provisions of this Law and examination of national security shall be carried out pursuant to the relevant provisions of the State. On June 24, 2022, the SCNPC promulgated the Decision on Revising the Anti-monopoly Law, which took effect on August 1, 2022. The revised Anti-Monopoly Law provides, among others, that business operators shall not abuse data, algorithms, technology, capital advantages and platform rules to conduct monopoly activities. The revised Anti-Monopoly Law also requires relevant government authorities to strengthen the examination of undertaking concentration in important areas and establish the hierarchical review system of undertaking concentration, and enhances penalties for the violation of the regulations regarding undertaking concentration and other monopoly activities.

 

On February 7, 2021, the Anti-monopoly Commission of the State Council issued the Anti-Monopoly Guidelines for the Internet Platform Economy Sector hat specifies some of activities of internet platforms may be identified as monopolistic and concentrations of undertakings involving the former variable interest entities are subject to anti-monopoly scrutiny as well.

 

99

 

 

Hong Kong

 

Laws and Regulations Related to Telecommunication Services and Import and Export of Telecommunication Devices

 

Under the Telecommunications Ordinance (Chapter 106 of the Laws of Hong Kong), or TO, a Radio Dealers License (Unrestricted), or RD License, is required for possessing and dealing in the course of trade or business in apparatus or material for radio communications or in any component part of any such apparatus or in apparatus of any kind that generates and emits radio waves whether or not the apparatus is intended, or capable of being used, for radio communications. However, the above requirement does not apply to licensed exempted radio communications apparatus (e.g. mobile phones, short-range walkie-talkies, cordless phones) meeting prescribed specifications. Further, under the TO, a RD License is required for importing into Hong Kong or exporting therefrom radio communications transmitting apparatus save under and in accordance with a permit granted by the Communications Authority. A RD License is generally valid for a period of 12 months, and is renewable for a period of one year at a time on payment of the prescribed fee, at the discretion of the Communications Authority in Hong Kong, or CA.

 

Generally, under the TO, an appropriate license from the CA is required for a person to operate any public telecommunications networks or services in Hong Kong. Service-based operators are licensed under Services-Based Operator License, or SBO. There are several classes of SBO services.

 

A “Class 1 service” is an internal telecommunications service (a) for carrying real-time voice communications which may be integrated with other types of communications, (b) which is capable of allowing customers to make and receive calls to and from parties assigned with numbers from the numbering plan of Hong Kong, (c) to which customers are assigned with numbers from the numbering plan of Hong Kong, and (d) which is not a “Class 2 service”.

 

A “Class 2 service” is an internal telecommunications service (a) for carrying real-time voice communications which may be integrated with other types of communications, (b) which is capable of allowing customers to make and receive calls to and from parties assigned with numbers from the numbering plan of Hong Kong; (c) to which customers are assigned with numbers from the numbering plan of Hong Kong; and (d) in the provision of which –

 

(i)the licensee (and where appropriate its agents, contractors and resellers) in all promotion, marketing or advertising materials concerning such service declares the service as a “Class 2 service”; or

 

(ii)the licensee, in lieu of (i), complies with such conditions as may be specified by CA in a direction that may be issued by CA.

 

“Class 3 service” is a non-facility based public telecommunications service. The following are types of Class 3 service (a) external telecommunications services, (b) international value-added network services, (c) mobile virtual network operator services, (d) private payphone services, (e) I public radio communications relay services, (f) security and fire alarm signals transmission services, (g) teleconferencing services, (h) mobile communications services on board an aircraft; and (i) any other services designated by CA as a “Class 3 service”, but does not include Class 1 service and Class 2 service.

 

If an SBO licensee intends to expand the scope of service under its existing license, it should apply to the CA.

 

Prior to August 1, 2020, a SBO is generally valid for one year and may, at the discretion of the CA, be renewed on an annual basis. In order to enhance the administrative efficiency and provide greater business certainty to SBOs, commencing from August 1, 2020, SBO licence will be effective for a period of 2 years and may, at the discretion of the CA, be renewed for a two year term.

 

HONG KONG UCLOUDLINK NETWORK TECHNOLOGY LIMITED, our subsidiary established in Hong Kong, has obtained a RD License. The current RD License was issued by CA on May 29, 2018 and will remain effective until May 31, 2022. Currently, we are preparing an application to the CA for a SBO. Our Hong Kong counsel has advised us that there remains some uncertainty, mainly related to the determination by the relevant authority of factual circumstances of our operations, as to whether we are required to obtain the SBO license, and based on communication with the relevant authority, the latter has not reached a final determination and will further consider the issue after reviewing our application.

 

Laws and Regulations Related to Product Quality and Product Liability

 

Trade Descriptions Ordinance (Chapter 362 of the Laws of Hong Kong) (“TDO”)

 

Products sold in Hong Kong (including products sold online to customers in Hong Kong) are subject to the TDO. The TDO was amended in July 2013 to expand certain existing provisions, including the prohibition of false trade descriptions in respect of goods and services in the course of trade, prohibition on certain unfair trade practices and the introduction of a civil, compliance-based enforcement mechanism. The Customs and Excise Department in Hong Kong is the principal enforcement agency for the TDO.

 

100

 

 

The TDO provides that a trade description (including the indication of fitness for purpose, performance and method of manufacture, etc.) which is false to a material degree; misleading, or likely to be taken for a trade description of a kind that would be false to a material degree, would be regarded as false trade description (section 2 of the TDO).

 

The TDO provides that it is an offense for any person, in the course of his/her/its trade or business, to apply a false trade description to any goods; or supply or offer to supply any goods to which a false trade description is applied. It is also an offense for any person to have in his/her/its possession for sale or for any purpose of trade or manufacture any goods to which a false trade description is applied (section 7 of the TDO).

 

To amount to a false trade description, the falsity of the trade descriptions has to be to a material degree. Trivial errors or discrepancies in trade descriptions would not constitute an offense. What constitutes a material degree will vary with the facts.

 

Contravention of the prohibitions in the TDO is an offense, with a maximum penalty of HK$0.5 million and imprisonment for five years.

 

Sale of Goods Ordinance (Chapter 26 of the Laws of Hong Kong) (“SGO”), Supply of Services (Implied Terms) Ordinance (Chapter 457 of the Laws of Hong Kong) (“SSO”) and Control of Exemption Clauses Ordinance (Chapter 71 of the Laws of Hong Kong) (the “CECO”)

 

The contracts that we enter into with our customers and are governed by the laws of Hong Kong are subject to the SGO, SSO and CECO.

 

The SGO provides for circumstances where certain terms will be implied in contracts of sale of goods in Hong Kong, which include, among others, implied conditions that the seller has or will have a right to sell the goods at the time when the property is to pass and that goods supplied are of merchantable quality subject to certain exceptions as stipulated in the SGO, reasonably fit for the buyer’s purposes for which the goods are being bought, and correspond with the descriptions provided by the seller and/or the samples. The SGO also provides for circumstances where buyers may be deemed to have accepted goods and the actions that a buyer may take for a breach of contract by a seller.

 

The SSO implies certain terms into contracts for the supply of services in Hong Kong, which include implied conditions that, (i) the supplier will carry out the services with reasonable care and skill (which generally means the services must meet the standard that a reasonable person would regard as satisfactory); (ii) the supplier will carry out the services within a reasonable time if the time of performance has not been fixed by the contract; and (iii) the party contracting with the supplier will pay a reasonable charge if the consideration for the service has not been fixed by the contract. The SSO provides that as against a party to a contract for the supply of a service who deals as a consumer, the other party cannot, by reference to any contract term, exclude or restrict any liability of his/her/its arising under the contract by virtue of the SSO.

 

The CECO aims to limit the extent to which civil liability for breach of contract, or for negligence or other breach of duty, can be avoided by means of contract terms and otherwise. Under the CECO, a person cannot by reference to any contract term or to a notice given to persons generally or to particular persons to exclude or restrict his/her/its liability for death or personal injury resulting from negligence. Further, in the case of other loss or damage, a person cannot so exclude or restrict his/her/its liability for negligence except in so far as the term or notice satisfies the requirement of reasonableness with regard to the circumstances which were, or ought reasonably to have been, known to or in the contemplation of the parties when the contract was made.

 

Laws and Regulations Related to Privacy Protection

 

The Personal Data (Privacy) Ordinance (Chapter 486 of the Laws of Hong Kong) (“PDPO”), covers any personal data that relates directly or indirectly to a living individual in Hong Kong, from which it is practicable for the identity of the individual to be directly or indirectly ascertained, and exists in a form in which access or processing of the data is practicable. It applies to a data user who, either alone or jointly or in common with other persons, controls the collection, holding, processing or use of the data. The PDPO imposes a statutory duty on data users to comply with the requirements of the six data protection principles contained in Schedule 1 to the PDPO. The PDPO provides that a data user shall not do an act, or engage in a practice, that contravenes such data protection principles unless the act or practice, as the case may be, is required or permitted under the PDPO.

 

Non-compliance with a data protection principle may lead to a complaint to the Privacy Commissioner for Personal Data in Hong Kong (the “Privacy Commissioner”). The Privacy Commissioner may serve an enforcement notice to direct the data user to remedy the contravention and/ or instigate prosecution actions. A data user who contravenes an enforcement notice commits an offense which may lead to a fine and if appropriate, prevent any recurrence of the contravention. Any person contravening an enforcement notice shall be liable to a fine of HK$50,000 and imprisonment for two years on a first conviction.

 

The PDPO also criminalizes, among others, misuse or inappropriate use of personal data in direct marketing activities; non-compliance with data access request and unauthorized disclosure of personal data obtained without data user’s consent. The maximum penalty for breach under the PDPO is a fine of HK$1.0 million and imprisonment for five years.

 

101

 

 

Proposals for legislative amendment of the PDPO were made in January 2020 seeking to introduce mandatory data breach notification mechanisms, requirements on data retention policies, increase of sanction powers of the Privacy Commissioner, direct regulation of the data processors, clarification of the definition of personal data and regulation of disclosure of third party personal data.   On October 8, 2021, new provisions are introduced into the PDPO to create doxing and its related offences, criminal doxing acts and provide the Privacy Commissioner with statutory powers to conduct criminal investigations and enforcement. These include the powers to serve cessation notices to demand actions to cease or restrict disclosure of doxing contents.

 

The rest of the proposals from January 2020 are not yet enacted. If and when enacted, further costs may cause us to be subject to further regulatory and compliance obligations and may require additional expenditures on resources to ensure compliance and may also result in a change of our practices.

 

Laws and Regulations Related to Business Registration

 

The Business Registration Ordinance (Chapter 310 of the Laws of Hong Kong) requires every person, whether a company, a limited partnership fund or an individual, who carries on a business in Hong Kong to apply to the Commissioner of Inland Revenue in Hong Kong for business registration within one month from the date of commencement of the business, and to display the valid business registration certificate at the place of business. Any person who fails to apply for business registration or display a valid business registration certificate at the place of business shall be guilty of an offense, and shall be liable to a fine of HK$5,000 and to imprisonment for one year.

 

Laws and Regulations Related to Tax

 

The Inland Revenue Ordinance (Chapter 112 of the Laws of Hong Kong), or IRO, imposes taxes on properties, earnings and profits in Hong Kong. The IRO provides, among others, that persons, which include corporations, carrying on any trade, profession or business in Hong Kong are chargeable to tax all profits (excluding profits arising from the sale of capital assets) arising in or derived from Hong Kong from such trade, profession or business.

 

Our profits arising in or derived from Hong Kong are subject to the profits tax regime under the IRO. The standard rate of profits tax for the years of assessment of 2016/2017 and 2017/2018 was 16.5%. Under the current tax regime, for the year of assessment 2018/2019 onwards the following two-tiered rates of profits tax shall apply: 8.25% on assessable profits up to HK$2.0 million; and 16.5% on any part of assessable profits over HK$2.0 million.

 

102

 

 

C.Organizational Structure

 

The chart below summarizes our corporate structure and identifies our principal subsidiaries as of the date of this annual report:

 

 

 

Note:

 

(1)Through contractual arrangements, one of our employees holds the equity interest in the entity on behalf of us, and we have consolidated its financial results in our consolidated financial statements in accordance with U.S. GAAP.

 

Contractual Arrangements with the Former VIEs and Their Respective Shareholders

 

We, through Beijing uCloudlink Technology Co., Ltd., had entered into a series of contractual arrangements with the former VIEs and the nominee shareholders of the former VIEs from January 2015 to March 2022. During the effective period of these contractual arrangements, these contractual arrangements have enabled us to: (i) receive the economic benefits that could potentially be significant to the former VIEs in consideration for the services provided by our subsidiaries; (ii) exercise effective control over the former VIEs; and (iii) hold an exclusive option to purchase all or part of the equity interests in and assets of the former VIEs when and to the extent permitted by the laws of mainland China.

 

103

 

 

These contractual agreements included exclusive technology consulting and services agreements, business operation agreements, powers of attorney, equity interest pledge agreements, option agreements and/or spousal consent letters, as the case may be. We refer to Beijing uCloudlink Technology Co., Ltd. as Beijing uCloudlink, to Shenzhen uCloudlink Network Technology Co., Ltd as Shenzhen uCloudlink, and to Beijing uCloudlink New Technology Co., Ltd. as Beijing Technology. Pursuant to the option agreement, Beijing Technology and its shareholders had irrevocably granted Beijing uCloudlink or any person designated by it an exclusive option to purchase all or part of its equity interests in Shenzhen uCloudlink. Pursuant to the business operation agreement, Shenzhen uCloudlink and Beijing Technology and its shareholders agree that to the extent permitted by law, they accept and unconditionally execute instructions from Beijing uCloudlink on business operations. Beijing Technology and its shareholders also executed a power of attorney to irrevocably authorize Beijing uCloudlink, or any person designated by Beijing uCloudlink, to act as its attorney-in-fact to exercise all of its rights as a shareholder of Shenzhen uCloudlink. Pursuant to the exclusive technology consulting and services agreement, Beijing uCloudlink had the exclusive right to provide Shenzhen uCloudlink with operational supports as well as consulting and technical services required by Shenzhen uCloudlink’s business. Pursuant to the equity interest pledge agreements, Beijing Technology’ shareholders had pledged 100% equity interests in Beijing Technology to Beijing uCloudlink, and Beijing Technology had pledged 100% equity interests in Shenzhen uCloudlink to Beijing uCloudlink, to guarantee performance by Shenzhen uCloudlink and Beijing Technology of their obligations under the option agreement, the exclusive technology consulting and services agreement, the business operation agreement and power of attorney they entered into. The spouses of the shareholders of Beijing Technology, if applicable, had each signed a spousal consent letter agreeing that the equity interests in Beijing Technology held by and registered under the name of the respective shareholders will be disposed pursuant to the contractual agreements with Beijing uCloudlink. We have evaluated the guidance in FASB ASC 810 and concluded that we are the primary beneficiary of the former VIEs for accounting purposes because of these contractual arrangements for the effective period of these contractual agreements. Accordingly, under U.S. GAAP, the financial statements of the former VIEs are consolidated as part of our financial statements for the years ended December 31, 2020, 2021 and 2022 in this annual report.

 

As we continued to evaluate our business plan, we have decided to adjust our business model in mainland China. Therefore, we initiated the Restructuring to adjust our local business in mainland China and unwind the aforementioned contractual arrangements so that the former VIEs become wholly-owned subsidiaries of Shenzhen Ucloudlink Technology Limited. On March 17, 2022, the equity of the former VIEs was transferred to Shenzhen Ucloudlink Technology Limited, and the original VIE agreements were terminated.

 

Confirmation Letter.  Pursuant to the confirmation letter signed by Beijing uCloudlink on March 9, 2022, Beijing uCloudlink designated Shenzhen Technology to execute the exclusive option right to purchase all equity interests of Beijing Technology from its shareholders according to the option agreement dated January 27, 2015.

 

Equity Interest Transfer Agreement. On March 17, 2022, Shenzhen Technology entered into an equity interest transfer agreement with the shareholders of Beijing Technology, the shareholders of Beijing Technology agreed to transfer all their equity interests in Beijing Technology to Shenzhen Technology at nil price, and Shenzhen Technology agreed to purchase such equity interests.

 

Termination Agreements. On March 17, 2022, Beijing uCloudlink, Beijing Technology and its shareholders and their spouses entered into a termination agreement. All parties agreed to terminate the business operation agreement, equity interest pledge agreement, exclusive technology consulting and services agreement, option agreement, and spousal consent letters that are dated on January 27, 2015, once the termination agreement comes into effect.

 

On March 17, 2022, Beijing uCloudlink, Shenzhen uCloudlink, and Beijing Technology entered into a termination agreement. All parties agreed to terminate the business operation agreement, equity interest pledge agreement, exclusive technology consulting and services agreement, and option agreement that are dated on July 10, 2019, once the termination agreement comes into effect.

 

We believe that the Restructuring did not affect our uCloudlink 1.0 international data connectivity services in mainland China. After the Restructuring, we now carry out the PaaS and SaaS platform services in mainland China, which were the primary business operated by the former VIEs, in cooperation with local business partners, such as Beijing Huaxianglianxin Technology Company, which have the required licenses to provide local data connectivity services in mainland China.

 

104

 

 

D. Property, Plant and Equipment

 

We are headquartered in Hong Kong and have offices in mainland China and a few other countries and regions. As of the date of this annual report, we have leased office space, warehouses, server rooms and data centers in our key markets as summarized below. We lease our premises under operating lease agreements from independent third parties. We believe that our existing facilities are generally adequate to meet our current needs, but we expect to seek additional space as needed to accommodate future growth.

 

Location

 Space  Use Lease Term
  (s.q.m. approx.)     
Hong Kong  230  Office and other premises 1 year to 1.5 years
Mainland China  1,837  Office, sales counter and warehouse 1 year to 3 years
Overseas  501  Office, sales counter and warehouse 0.5 year to 5.5 years

 

Item 4A. Unresolved Staff Comments

 

None.

 

Item 5. Operating and Financial Review and Prospects

 

You should read the following discussion and analysis of our financial condition and results of operations in conjunction with our consolidated financial statements and the related notes included elsewhere in this annual report. This discussion contains forward-looking statements that involve risks and uncertainties about our business and operations. Our actual results and the timing of selected events may differ materially from those anticipated in these forward-looking statements as a result of various factors, including those we describe under “Item 3. Key Information—D. Risk Factors” and elsewhere in this annual report.

 

A.Operating Results

 

Key Factors Affecting Our Results of Operations

 

Our results of operations and financial condition are affected by the general factors driving global mobile data connectivity service industry, including, among others, any global epidemics, overall economic growth of major economies, the increase in per capita disposable income, the expansion of urbanization, the growth in consumer spending and consumption upgrades, the penetration of mobile internet and increasing population of mobile internet users, the growth of cross-border travels, as well as competition and telecommunications regulations. Unfavorable changes in any of these general industry conditions could negatively affect demand for our products and services and materially and adversely affect our results of operations.

 

While our business is influenced by these general factors, our results of operations are more directly affected by company specific factors, including the following major factors:

 

innovative monetization models offering mobile data connectivity services;

 

our ability to increase our user base and usage of our mobile data connectivity services;

 

efficient data allowance procurement;

 

105

 

 

the mix of our product and service offerings;

 

our ability to improve operational efficiency; and

 

further penetration into international markets.

 

Innovative monetization models offering mobile data connectivity services

 

We create and develop various monetization models as our company evolves. We started to conduct our business under uCloudlink 1.0 model in 2014, which focuses on cross-border travelers that need mobile data connectivity services across different countries. We offer Roamingman portable Wi-Fi services and directly sell smart terminals to provide global mobile data connectivity services. We also offer smart terminals and provide our cloud SIM architecture to business partners such as MVNOs and MNOs for them to offer global mobile data connectivity services directly to their users. We will continue to penetrate into other markets outside of China to further drive the growth of international mobile data connectivity services under uCloudlink 1.0 model.

 

While continuing to generate revenues from uCloudlink 1.0 model, we developed uCloudlink 2.0 model in 2018, which aims to provide mobile data connectivity services to local users across different MNOs in a single country. We develop GlocalMe Inside implementation for smartphones and other smart hardware products, enabling them to obtain access to our cloud SIM architecture and use our distributed SIM card pool. Users of GlocalMe Inside-embedded terminals can enjoy reliable and high-speed data connectivity experience at competitive cost, and they have the flexibility to create and customize their own data packages based on their needs and budgets, which in turn enables us to acquire and develop users rapidly. We strive to collaborate with more business partners to increase the number of smartphone models and terminals with GlocalMe Inside implementation. Due to enormous local mobile data market opportunities, we expect that uCloudlink 2.0 model will drive the growth of our user base and revenues and contribute an increasingly larger portion of our total revenues.

 

Our ability to increase our user base and usage of our mobile data connectivity services

 

The size of our user base, as measured by the number of terminals with our mobile data connectivity services activated, and the usage of our mobile data connectivity services are key factors affecting our results of operations. We plan to continue to increase the number of terminals and data usage by entering into new markets through cooperating with successful local business partners, and by penetrating further into current markets by expanding service offerings, offering more bundling and promotional data packages, and conducting more active branding and marketing activities. We will continue to promote the adoption of GlocalMe Inside implementations by actively developing strategic partnerships with leading smart hardware companies. We will continue to promote GlocalMe Inside to make it a standard configuration for smart hardware terminals, which will drive the growth of our user base and usage of our mobile data connectivity services, and enable us to capture the massive opportunities in local mobile data markets. The growth of our user base and data usage will lead to the increased revenues from data connectivity services.

 

Efficient data allowance procurement

 

Efficient data procurement is a key factor for managing our cost of revenues. Our gross margin relating to data connectivity services decreased from 35.9% in 2020 to 22.5% in 2021, and increased to 45.8% in 2022. The increase from 2021 to 2022 was mainly attributable to the gradual recovery of international travels. The decrease from 2020 to 2021 was primarily attributable to the decrease in revenues from international data connectivity services from US$30.8 million in 2020 to US$21.7 million in 2021 due to the prolonged negative impact of global travel bans as a result of the COVID-19 pandemic, as well as the decrease in revenues from local data connectivity services from US$9.2 million in 2020 to US$4.7 million in 2021 due to certain customers converted from local data connectivity services to our PaaS and SaaS services. Our costs incurred from data procurement accounted for 41.8%, 39.4% and 49.4% of our total cost of revenues in 2020, 2021 and 2022, respectively. Our data sources include MNOs and their sales channels, MVNOs, and other SIM-card trading companies, covering mobile data markets in 144 countries and regions. We use a mobile data demand prediction model to plan for data procurement, which looks at seasonality, regions and countries, network performance and other features to predict users’ data demand at a specific time in a geographic area. The prediction from modeling guides us on purchasing data SIM cards to cover the dynamic data demand, optimizing the data procurement efficiency. As we have accumulated a larger number of data allowance providers as our data sources, we possess increasingly stronger bargaining power during the negotiation due to competition among data allowance providers. Data allowance providers are more willing to offer us leftover data with lower price, attracted by our unique value propositions to them. As our user base grows, larger demand for data also drives up our bargaining power with data suppliers. The efficiency of data procurement will continuously impact our cost of revenues and overall business performance. We expect that our uCloudlink 2.0 model will allow us to maximize the usage of the data allowances procured and improve the efficiency of data connectivity service, and that our uCloudlink 3.0 model that relies on user-shared data allowances has the potential to further improve the efficiency of data connectivity service.

 

106

 

 

The mix of our product and service offerings

 

Our gross margin is mainly affected by the mix of services and products. Our gross margin decreased from 31.6% in 2020 to 29.6% in 2021, and increased to 45.5% in 2022. Our services had a gross margin of 42.8%, 43.0% and 56.0% in 2020, 2021 and 2022, respectively, while our sales of products had a gross margin of 19.7%, 15.5% and 26.4% in the same periods, respectively. Our ability to increase our gross margin depends on our ability to expand services by developing innovative monetization models. Our gross margin is also affected by the mix of international and local mobile data connectivity services that we provide. We actively develop strategic partnerships with leading smartphone companies to increase the number of GlocalMe Inside-enabled smartphones. When smartphone companies implement GlocalMe Inside as a feature in their smartphones or the smartphone users download our GlocalMe app from app stores, their users may take advantage of our global and local mobile data connectivity services without changing physical SIM cards or connecting to a separate Wi-Fi router. This expands our user base for our data connectivity business, and creates more revenues for smartphone companies through offering a portion of our data revenues to smartphone companies as commissions or one-time installation fees. The typical term of our agreements with smartphone companies is one year, under which the smartphone companies are responsible for pre-installing our GlocalMe app from and sales and marketing of their smartphones, and we are responsible for the development, implementation and maintenance of cloud SIM technology and providing customer supports. We collect user payments when they purchase data packages through the pre-installed app and will pay the smartphone companies a pre-determined percentage of such payments we received as commissions or one-time installation fees. With increasing volume of hardwares in connection with GlocalMe Inside sold, we will enjoy increasing data revenue streams from the growing base of GlocalMe Inside handsets. We will continue to promote GlocalMe Inside to make it a standard configuration for mobile terminals.

 

Our ability to improve operational efficiency

 

Our ability to achieve and maintain profitability is dependent on our ability to further improve our operational efficiency and reduce the total operating expenses as a percentage of our revenues. We will continue to enhance our research and development efforts to enhance our cloud SIM technology and architecture, develop and upgrade our products and services, optimize our data traffic usage, and improve data procurement and operational efficiency. Our research and development expenses accounted for 28.9%, 20.2% and 16.3% of our total operating expenses in 2020, 2021 and 2022, respectively. The decrease in research and development expenses was mainly due to the decrease in staff costs related to cost control measures. Our cloud SIM architecture and platform have been designed and built to power our growth as we scale to meet demands from our expanding customer base. As our business grows, we expect to continue to leverage the scalability of our business model, improve the efficiency and utilization of our personnel, and thus enjoy higher operating leverage. In addition, our ability to improve operational efficiency depends on our ability to optimize sales and marketing efforts. Currently, we expand our customer base and increase the spending by existing customers through establishing our own brand recognition and exploring more business partners around the globe. We will also utilize the insights we gain from data analytics to guide our operational activities to improve efficiency.

 

Further penetration into international markets

 

We have experienced negative impact from COVID-19 pandemic in the sales of our services and products in international markets. The decrease of international business is mainly due to the COVID-19 pandemic. See “Item 3. Key Information—D. Risk Factors—Risks Related to Our Business and Industry—Our business has been and may continue to be materially and adversely affected by the effects of COVID-19 pandemic in China and globally.”

 

Leveraging on the local operation knowledge and established brand names of our business partners, we are able to penetrate into different markets and regions more effectively, accelerating the adoption of our products and services on a global scale. We believe our global opportunity is significant, and we will continue to expand our data connectivity services in selected local markets by collaborating with local business partners under uCloudlink 2.0 model. We have partnered with smartphone companies for GlocalMe Inside implementation in China, Philippines and Indonesia. We have also commenced trial operation of GlocalMe Inside in Europe. We believe that our expansion and penetration into selected local markets will not only drive our revenue growth but also diversify our revenue streams across geographic regions.

 

107

 

 

Key Components of Results of Operations

 

Revenues

 

We generate revenues from services and sales of products. The following table sets forth the components of our revenues by amounts and percentages of our total revenues for the periods presented:

 

  For the Year Ended December 31, 
  2020  2021  2022 
  US$  %  US$  %  US$  % 
  (in thousands, except for percentages) 
Revenues:                  
Revenues from services                  
—Data connectivity services  39,956   44.6   26,430   35.8   35,483   49.7 
International data connectivity services  30,798   34.4   21,672   29.4   28,085   39.3 
Local data connectivity services  9,158   10.2   4,758   6.4   7,398   10.4 
—PaaS and SaaS services  5,717   6.4   10,770   14.6   9,819   13.7 
—Others  477   0.5   598   0.8   926   1.3 
Revenues from services  46,150   51.5   37,798   51.2   46,228   64.7 
Sales of products                        
—Sales of terminals  32,597   36.4   27,408   37.1   21,748   30.4 
—Sales of data related products  10,194   11.4   5,843   7.9   3,230   4.5 
—Others  628   0.7   2,775   3.8   255   0.4 
Sales of products  43,419   48.5   36,026   48.8   25,233   35.3 
Total revenues  89,569   100.0   73,824   100.0   71,461   100.0 

 

Since 2020, the impact of the COVID-19 pandemic has caused a severe decline in our revenues from international data connectivity services, further contributed to the trend. We expect that the trend will continue for the duration of COVID-19 pandemic and the percentage of our revenues from services may continue to decrease after the COVID-19 pandemic.

 

Revenues from services

 

Our revenues from services mainly consist of data connectivity services, including international data connectivity services and local data connectivity services, and PaaS and SaaS services.

 

Data connectivity services. Our data connectivity services revenues include revenues from international data connectivity services and local data connectivity services.

 

We generate international data connectivity services revenues from (i) data service fees from providing portable Wi-Fi to users under our service model with Roamingman brand, (ii) data service fees generated from sales of data connectivity services to business partners, and (iii) certain retail sales of data connectivity services. We charge users service fee for data connectivity services for Roamingman brand, typically on a daily basis. We sell our data connectivity services as part of the portable Wi-Fi and smart terminals to our business partners and charge the business partners data service fees.

 

We generate local data connectivity services revenues from (i) data service fees generated from sales of data connectivity services to business partners, and (ii) retail sales of data connectivity services that can be used with our GlocalMe portable Wi-Fi terminals, GlocalMe Inside and GlocalMe World Phones through online platforms.

 

108

 

 

In 2020, 2021 and 2022, we generated most of our data connectivity services revenues from our international data connectivity services under uCloudlink 1.0 model.

 

PaaS and SaaS services. Revenues from PaaS and SaaS services mainly consist of fees generated from providing cloud SIM platform as a service to business partners and other ancillary platform services. We provide our cloud SIM platform as a service to business partners, enabling them to manage their data resources, and charge them service fees for the use of the cloud SIM platform services.

 

Sales of Products

 

Our sales of products mainly consist of sales of terminals and sales of data related products.

 

Sales of terminals. We generate revenues from selling hardware terminals, including GlocalMe portable Wi-Fi terminals, GlocalMe World Phone series and IoT modules, and smartphones with GlobalMe Inside (“GMI”) installed to enterprise and retail users and business partners, which is part of our strategy to drive revenues from services, including data connectivity services, PaaS and SaaS services and other services.

 

Sales of data related products. We generate revenues from selling SIM cards with prepaid data packages that can be used outside of China, which effectively help us grow our user base and data usage among travelers and cross-sell our other products and services.

 

Geographic Distribution

 

In terms of revenue contribution, mainland China, Japan, Hong Kong, Taiwan, North America, Southeast Asia and Europe are the top geographies according to the location of customers, which contributed 11%, 53%, 3%, 1%, 26%, 3% and 2% in 2020, respectively, contributed 5%, 49%, 3%, 0.3%, 33%, 6% and 3% in 2021, respectively, and contributed 3%, 39%, 6%, 1%, 38%, 7% and 5% of our total revenues in 2022, respectively.

 

Cost of revenues

 

The following table sets forth the components of our cost of revenues by amounts and percentages of cost of revenues for the periods presented:

 

  For the Year Ended December 31, 
  2020  2021  2022 
  US$  %  US$  %  US$  % 
  (in thousands, except percentages) 
Cost of revenues:                  
Cost of services  (26,392)  43.1   (21,556)  41.5   (20,346)  52.3 
Cost of products sold  (34,872)  56.9   (30,434)  58.5   (18,581)  47.7 
Total cost of revenues  (61,264)  100.0   (51,990)  100.0   (38,927)  100.0 

 

Cost of revenue consists primarily of data connectivity service costs, cost of inventory, logistics costs, depreciation and maintenance costs for equipment, product replacement costs, payment processing fees and other related incidental expenses that are directly attributable to our principal operations.

 

Cost of services. Cost of services consists primarily of (i) expenditure on data procurement to support uCloudlink 1.0 and 2.0 models, which includes procurement of data consumed by users who contributed to our revenues from data connectivity services, but not that consumed by users who did not contribute to such revenues, and (ii) depreciations of our GlocalMe portable Wi-Fi terminals mainly under the Roamingman brand.

 

Cost of products sold. Cost of products sold consists primarily of (i) hardware procurement cost, outsourcing processing fees and shipping costs related to our terminals, and (ii) procurement costs related to overseas SIM cards.

 

109

 

 

Gross profit and gross margin

 

Our overall gross profits are US$28.3 million, US$21.8 million and US$32.5 million, representing overall gross margins of 31.6%, 29.6% and 45.5% in 2020, 2021 and 2022, respectively. Specifically, our gross profits on services are US$19.8 million, US$16.2 million and US$25.9 million, corresponding to 42.8%, 43.0% and 56.0% gross margins relating to services, in 2020, 2021 and 2022, respectively. Our gross profits on sales of products are US$8.5 million, US$5.6 million and US$6.6 million, corresponding to 19.7%, 15.5% and 26.4% gross margins relating to sales of products, in 2020, 2021 and 2022, respectively.

 

Our gross profit margin is mainly affected by the mix of data connectivity services, PaaS and SaaS services, and sales of terminals. Data services tend to have higher gross profit margin than sales of terminals. Our gross profit margin of data connectivity services is further affected by the mix of international and local data connectivity services we provide.

 

Operating expenses

 

The following table sets forth the principal components of our operating expenses by amounts and percentages of our total operating expenses for the periods presented:

 

  For the Year Ended December 31, 
  2020  2021  2022 
  US$  %  US$  %  US$  % 
  (in thousands, except for percentages) 
Operating expenses:                  
Research and development expenses  (26,359)  28.9   (13,697)  20.2   (8,430)  16.3 
Sales and marketing expenses  (29,261)  32.1   (13,620)  20.1   (10,305)  19.9 
General and administrative expenses  (43,221)  47.3   (28,551)  42.2   (18,726)  36.2 
Other income/(expense), net  7,554   (8.3)  (11,876)  17.5   (14,265)  27.6 
Total operating expenses  (91,287)  100.0   (67,744)  100.0   (51,726)  100.0 

 

Research and Development expenses. Research and development expenses consist primarily of salaries, benefits for research and development personnel and share-based compensation, materials, mobile terminals testing and certification expenses, general expenses and depreciation expenses associated with research and development activities.

 

Sales and marketing expenses. Sales and marketing expenses consist primarily of online and offline advertising expenses, promotion expenses, staff costs and share-based compensation, sales commissions and other related incidental expenses that are incurred to conduct the sales and marketing activities.

 

General and administrative expenses. General and administrative expenses consist primarily of salaries, bonuses and benefits for employees and share-based compensation, depreciation of property and equipment, amortization of intangible assets, legal and other professional services fees, rental and other general corporate related expenses.

 

Impact of the COVID-19 pandemic

 

The outbreak of COVID-19 has adversely affected our business operations and financial conditions since 2020. The outbreak of COVID-19 has caused a severe decline in the level of business and leisure travel around the globe. As a result, demand for our international data connectivity services is significantly reduced. Such decline also caused a decrease in revenues from sales of terminals and provision of PaaS and SaaS services to our business partners. The total revenue in 2020 was US$89.6 million, decreased by 17.6% to US$73.8 million in 2021, and further decreased by 3.2% to US$71.4 million in 2022. In addition to the decrease in demand of individual consumers that use our services and purchase our products, our business partners have also been adversely affected by the outbreak, purchasing fewer of our terminals and using less of our PaaS and SaaS services. The extent to which the pandemic impacts our results of operations going forward will depend on future developments which are highly uncertain and unpredictable, including the frequency, duration and extent of outbreaks of COVID-19, the appearance of new variants with different characteristics, the effectiveness of efforts to contain or treat cases, and future actions that may be taken in response to these developments. See “Item 3. Key Information—D. Risk Factors—Risks Related to Our Business and Industry—We face risks related to natural disasters, terrorist acts or acts of war, social unrest, health epidemics or other public safety concerns or hostile events, which could significantly disrupt our operations.”

 

110

 

 

Taxation

 

Cayman Islands

 

The Cayman Islands currently levies no taxes on individuals or corporations based upon profits, income, gains or appreciation and there is no taxation in the nature of inheritance tax or estate duty. There are no other taxes likely to be material to us levied by the government of the Cayman Islands except for stamp duties which may be applicable on instruments executed in, or brought within the jurisdiction of the Cayman Islands. In addition, the Cayman Islands does not impose withholding tax on dividend payments.

 

Hong Kong

 

Under the current Inland Revenue Ordinance (Chapter 112 of the Laws of Hong Kong), from the year of assessment 2018/2019 onwards, our subsidiaries in Hong Kong are subject to profits tax at the rate of 8.25% on assessable profits up to HK$2.0 million; and 16.5% on any part of assessable profits over HK$2.0 million. For the years of assessment 2018/2019 and 2019/2020, our subsidiaries in Hong Kong were subject to 16.5% Hong Kong profit tax on their taxable income generated from operations in Hong Kong. Additionally, payments of dividends by our subsidiary incorporated in Hong Kong to the Company is not subject to any withholding tax in Hong Kong. Under the 2023-2024 Budget announced by the Financial Secretary of Hong Kong on February 22, 2023, tax reduction measures were proposed. These measures include, without limitation, a one-off reduction of profits tax, salaries tax and tax under personal assessment for the year of assessment 2022/2023 by 100%, subject to a ceiling of HK$6,000 per case, and increase of child allowance starting from the year of assessment 2023/2024.

 

Mainland China

 

Generally, our mainland China subsidiaries, former VIEs and their subsidiaries are subject to enterprise income tax on their taxable income in mainland China at a statutory rate of 25%. The enterprise income tax is calculated based on the entity’s global income as determined under mainland China’s tax laws and accounting standards.

 

Shenzhen Ucloudlink Technology Limited and Shenzhen uCloudlink qualified as national high and new technology enterprises, or HNTE, in 2017, which are entitled to preferential tax rate to 15%. Their HNTE status is renewed and set to expire on December 11, 2023. In addition, Shenzhen Ucloudlink Technology Limited and Shenzhen uCloudlink enjoy other tax preferences, including the tax preference as the small and medium-sized technology-based enterprises.

 

Dividends paid by our wholly foreign-owned subsidiary in mainland China to our intermediary holding company in Hong Kong will be subject to a withholding tax rate of 10%, unless the relevant Hong Kong entity satisfies all the requirements under the Arrangement between mainland China and the Hong Kong Special Administrative Region on the Avoidance of Double Taxation and Prevention of Fiscal Evasion with respect to Taxes on Income and receives approval from the relevant tax authority. If our Hong Kong subsidiary satisfies all the requirements under the tax arrangement and receives approval from the relevant tax authority, then the dividends paid to the Hong Kong subsidiary would be subject to withholding tax at the standard rate of 5%. The Measures for the Administration of Non-Resident Taxpayers’ Enjoyment of the Treatment under Tax Agreements, which was promulgated by the STA on August 27, 2015 and became effective on November 1, 2015, abolished the former approval requirement, but a Hong Kong entity is still required to file application package with the relevant tax authority, and settle the overdue taxes if the preferential 5% tax rate is denied based on the subsequent review of the application package by the relevant tax authority. See “Item 3. Key Information—D. Risk Factors—Risks Related to Doing Business in China—We may rely on dividends and other distributions on equity paid by our mainland China subsidiaries to fund any cash and financing requirements we may have, and any limitation on the ability of our mainland China subsidiaries to make payments to us and any tax we are required to pay could have a material adverse effect on our ability to conduct our business.”

 

111

 

 

If our holding company in the Cayman Islands or any of our subsidiaries outside of mainland China were deemed to be a “resident enterprise” under the PRC Enterprise Income Tax Law, it would be subject to enterprise income tax on its worldwide income at a rate of 25%. See “Item 3. Key Information—D. Risk Factors—Risks Related to Doing Business in China—If we are classified as a mainland China resident enterprise for income tax purposes, such classification could result in unfavorable tax consequences to us and our non-mainland-China noteholders, shareholders or ADS holders.”

 

Results of Operations

 

The following table sets forth a summary of our consolidated results of operations for the years presented, both in absolute amount and as a percentage of our revenues for the periods presented. This information should be read together with our consolidated financial statements and related notes included elsewhere in this annual report. The results of operations in any period are not necessarily indicative of our future trends.

 

  Year Ended December 31, 
  2020  2021  2022 
  US$  %  US$  %  US$  % 
  (in thousands, except for percentages) 
Revenues                  
Revenues from services   46,150   51.5   37,798   51.2   46,228   64.7 
Sales of products   43,419   48.5   36,026   48.8   25,233   35.3 
Total revenues   89,569   100.0   73,824   100.0   71,461   100.0 
Cost of revenues                        
Cost of services   (26,392)  (29.5)  (21,556)  (29.2)  (20,346)  (28.5)
Cost of products sold   (34,872)  (38.9)  (30,434)  (41.2)  (18,581)  (26.0)
Total cost of revenues   (61,264)  (68.4)  (51,990)  (70.4)  (38,927)  (54.5)
Gross profit   28,305   31.6   21,834   29.6   32,534   45.5 
Operating expenses:                        
Research and development expenses(1)   (26,359)  (29.4)  (13,697)  (18.6)  (8,430)  (11.8)
Sales and marketing expenses(1)   (29,261)  (32.7)  (13,620)  (18.4)  (10,305)  (14.4)
General and administrative expenses(1)   (43,221)  (48.3)  (28,551)  (38.7)  (18,726)  (26.2)
Other income/(expense), net   7,554   8.5   (11,876)  (16.1)  (14,265)  (20.0)
Loss from operations   (62,982)  (70.3)  (45,910)  (62.2)  (19,192)  (26.9)
Interest income   37   0.0   14   0.0   18   0.0 
Interest expense   (285)  (0.3)  (188)  (0.2)  (441)  (0.6)
Amortization of beneficial conversion feature               (149)  (0.2)
Loss before income tax   (63,230)  (70.6)  (46,084)  (62.4)  (19,764)  (27.7)
Income tax expenses   (185)  (0.2)  (244)  (0.3)  (161)  (0.2)
Share of profit in equity method investment, net of tax         287   0.3   72   0.1 
Net loss   (63,415)  (70.8)  (46,041)  (62.4)  (19,853)  (27.8)

 

 

Note:

 

(1)Share-based compensation was US$50.6 million, US$8.8 million and US$3.1 million in 2020, 2021 and 2022, respectively. Share-based compensation in 2020 mainly includes share options granted to our employees, directors and officers, share-based compensation in 2021 and 2022 mainly includes restricted share units and share options granted to our employees, directors, and other consultants. As of December 31, 2022, there was US$2.1 million of unrecognized share-based compensation expense related to granted restricted share units and share options.

 

112

 

 

Year Ended December 31, 2022 Compared to Year Ended December 31, 2021

 

Revenues

 

Our revenues decreased by 3.2% from US$73.8 million in 2021 to US$71.4 million in 2022.

 

Revenues from Services. Our revenues from services increased by 22.3% from US$37.8 million in 2021 to US$46.2 million in 2022, which was primarily attributable to the increase in revenues from data connectivity services.

 

Our revenues from data connectivity services increased by 34.3% from US$26.4 million in 2021 to US$35.5 million in 2022. This increase was primarily attributable to the increase in revenues from international data connectivity services from US$21.7 million in 2021 to US$28.1 million in 2022 due to the gradual recovery of international travel, and the increase in revenues from local data connectivity services from US$4.7 million in 2021 to US$7.4 million in 2022 due to the continuous development of our local data connectivity services.

 

Our revenues from PaaS and SaaS services decreased by 8.8% from US$10.8 million in 2021 to US$9.8 million in 2022. This decrease was primarily due to the unfavorable foreign currency impact.

 

Sales of Products. Our revenues from sales of products decreased by 30.0% from US$36.0 million in 2021 to US$25.2 million in 2022, which was primarily due to the decrease in demand for certain terminals and data related products.

 

Our revenues from sales of terminals decreased by 20.7% from US$27.4 million in 2021 to US$21.8 million in 2022.

 

Our revenues from sales of data related products decreased by 44.7% from US$5.8 million in 2021 US$3.2 million in 2022.

 

Cost of revenues

 

Our cost of revenues decreased by 25.1% from US$52.0 million in 2021 to US$38.9 million in 2022. The decrease was mainly attributable to lower costs associated with the decrease in sales of products.

 

Our cost of services decreased by 5.6% from US$21.6 million in 2021 to US$20.3 million in 2022.

 

Our cost of products sold decreased by 38.9% from US$30.4 million in 2021 to US$18.6 million in 2022.

 

Gross profit and margin

 

As a result of the foregoing, our total gross profit increased from US$21.8 million in 2021 to US$32.5 million in 2022. Our gross margin increased from 29.6% in 2021 to 45.5% in 2022. The increase in our overall gross margin was primarily due to the increase in the margin and relative percentage of our data connectivity services, which carries a higher margin than revenues from sales of products.

 

Operating expenses

 

Research and development expenses. Our research and development expenses decreased by 38.5% from US$13.7 million in 2021 to US$8.4 million in 2022. The decrease was primarily due to a decrease of US$3.9 million in staff costs related to cost control measures, and a decrease of US$0.7 million in professional service fees.

 

Sales and marketing expenses. Our sales and marketing expenses decreased by 24.3% from US$13.6 million in 2021 to US$10.3 million in 2022. The decrease was primarily due to a decrease of US$2.1 million in staff costs related to cost control measures, and a decrease of US$1.1 million in promotional fees.

 

113

 

 

General and administrative expenses. Our general and administrative expenses decreased by 34.4% from US$28.6 million in 2021 to US$18.7 million in 2022. The decrease was primarily due to a decrease of US$5.9 million in share-based compensation expenses, a decrease of US$4.2 million in professional service fees, and a decrease of US$1.7 million in staff costs related to cost control measures, partially offset by an increase of US$2.0 million in provision of bad debt expense.

 

Loss from operations

 

As a result of the foregoing, we had loss from operations of US$19.2 million in 2022, compared to loss from operations of US$45.9 million in 2021.

 

Interest expenses

 

We had interest expenses of US$0.2 million and US$0.4 million in 2021 and 2022.

 

Net loss

 

As a result of the foregoing, we had net loss of US$19.9 million in 2022, compared to net loss of US$46.0 million in 2021.

 

Year ended December 31, 2021 compared to year ended December 31, 2020

 

Revenues

 

Our revenues decreased by 17.6% from US$89.6 million in 2020 to US$73.8 million in 2021.

 

Revenues from Services. Our revenues from services decreased by 18.1% from US$46.2 million in 2020 to US$37.8 million in 2021, which was primarily due to the decrease in revenues from data connectivity services, partially offset by higher revenues from PaaS and SaaS services.

 

Our revenues from data connectivity services decreased by 33.9% from US$40.0 million in 2020 to US$26.4 million in 2021. This decrease was primarily attributable to the decrease in revenues from international data connectivity services from US$30.8 million in 2020 to US$21.7 million in 2021 due to the prolonged negative impact of global travel bans as a result of the COVID-19 pandemic, and the decrease in revenues from local data connectivity services from US$9.2 million in 2020 to US$4.7 million in 2021 due to certain customers converted from local data connectivity services to our PaaS and SaaS services.

 

Our revenues from PaaS and SaaS services increased by 88.4% from US$5.7 million in 2020 to US$10.8 million in 2021. This increase was primarily contributed to the expansion in the number of our business partners that use our PaaS and SaaS services to provide local data connectivity services.

 

Sales of Products. Our revenues from sales of products decreased by 17.0% from US$43.4 million in 2020 to US$36.0 million in 2021, which was primarily due to the continuous negative impact of COVID-19 pandemic.

 

Our revenues from sales of terminals decreased by 15.9% from US$32.6 million in 2020 to US$27.4 million in 2021.

 

Our revenues from sales of data related products decreased by 42.7% from US$10.2 million in 2020 to US$5.8 million in 2021.

 

Cost of revenues

 

Our cost of revenues decreased by 15.1% from US$61.3 million in 2020 to US$52.0 million in 2021. The decrease was attributable to a lower cost of services and cost of products due to the continuous negative impacts from COVID-19 pandemic.

 

114

 

 

Our cost of services decreased by 18.3% from US$26.4 million in 2020 to US$21.6 million in 2021.

 

Our cost of products sold decreased by 12.7% from US$34.9 million in 2020 to US$30.4 million in 2021.

 

Gross profit and margin

 

As a result of the foregoing, our total gross profit decreased by 22.9% from US$28.3 million in 2020 to US$21.8 million in 2021. Our gross margin decreased from 31.6% in 2020 to 29.6% in 2021. The decrease in our overall gross margin was primarily due to the decrease in the margin of sales of products. The decrease in the margin of sales of products was due to products mix and rising material costs due to constraints on global supply chain.

 

Operating expenses

 

Research and development expenses. Our research and development expenses decreased by 48.0% from US$26.4 million in 2020 to US$13.7 million in 2021. The decrease was primarily due to a decrease of US$13.3 million in share-based compensation expenses, partially offset by an increase of US$0.8 million in professional service fees.

 

Sales and marketing expenses. Our sales and marketing expenses decreased by 53.5% from US$29.3 million in 2020 to US$13.6 million in 2021. The increase was primarily due to a decrease of US$13.8 million in share-based compensation expenses, and a decrease of US$1.5 million in staff costs.

 

General and administrative expenses. Our general and administrative expenses decreased by 33.9% from US$43.2 million in 2020 to US$28.6 million in 2021. The decrease was primarily due to a decrease of US$14.7 million in share-based compensation expenses and a decrease of US$2.7 million in write down of accounts receivable, partially offset by an increase of US$2.8 million in staff cost.

 

(Loss)/income from operations

 

As a result of the foregoing, we had loss from operations of US$45.9 million in 2021, compared to loss from operations of US$63.0 million in 2020.

 

Interest expenses

 

We had interest expenses of US$0.3 million and US$0.2 million in 2020 and 2021.

 

Net (loss)/income

 

As a result of the foregoing, we had net loss of US$46.0 million in 2021, compared to net loss of US$63.4 million in 2020.

 

Inflation

 

To date, inflation in China has not materially affected our results of operations in recent years. According to the National Bureau of Statistics of China, the year-over-year percent changes in the consumer price index for December 2020, 2021 and 2022 were increases of 0.2%, 1.5% and 1.8%, respectively. Although we have not been materially affected by inflation in the past, we can provide no assurance that we will not be affected if China experiences higher rates of inflation in the future.

 

Critical Accounting Policies

 

We prepare our financial statements in conformity with U.S. GAAP, which requires us to make judgments, estimates and assumptions. We continually evaluate these estimates and assumptions based on the most recently available information, our own historical experiences and various other assumptions that we believe to be reasonable under the circumstances. Since the use of estimates is an integral component of the financial reporting process, actual results could differ from our expectations as a result of changes in our estimates. Some of our accounting policies require a higher degree of judgment than others in their application and require us to make significant accounting estimates.

 

115

 

 

The following descriptions of critical accounting policies, judgments and estimates should be read in conjunction with our consolidated financial statements and other disclosures included in this annual report. The selection of critical accounting policies, the judgments and other uncertainties affecting application of those policies and the sensitivity of reported results to changes in conditions and assumptions are factors that should be considered when reviewing our financial statements. We believe the following accounting policies involve the most significant judgments and estimates used in the preparation of our financial statements.

 

Basis of Consolidation

 

The consolidated financial statements include the financial statements of us and our subsidiaries, which include the former VIEs and the WFOE over which we are the primary beneficiary. All transactions and balances among us and our subsidiaries have been eliminated upon consolidation. The results of subsidiaries acquired or disposed of are recorded in the consolidated statements of comprehensive income/(loss) from the effective date of acquisition or up to the effective date of disposal, as appropriate.

 

A subsidiary is an entity in which (i) we directly or indirectly control more than 50% of the voting power; or (ii) we have the power to appoint or remove the majority of the members of the board of directors or to cast a majority of votes at the meeting of the board of directors or to govern the financial and operating policies of the investee pursuant to a statute or under an agreement among the shareholders or equity holders. A VIE is required to be consolidated by the primary beneficiary of the entity if the equity holders in the entity do not have the characteristics of a controlling financial interest or do not have sufficient equity at risk for the entity to finance its activities without additional subordinated financial support from other parties.

 

Revenue recognition

 

Revenue is principally generated by the provision of data connectivity services, and the sales of terminals and sales of data related products. Revenue represents the fair value of the consideration received or receivable for the sales of goods and the provision of services in the ordinary course of our business activities and is recorded net of value-added tax (“VAT”). We recognize revenue in accordance with ASC 606 “Revenue from Contracts with Customers” for all years presented with full retrospective method.

 

We conduct our business through various contracts with customers, including:

 

Data connectivity services

 

We generate international data connectivity services revenues from (i) data service fees from the use of portable Wi-Fi terminals (under our brand of “Roamingman”), (ii) data service fees generated from sales of data connectivity services to business partners, and (iii) retail sales of data connectivity services.

 

We also generate local data connectivity services revenues from (i) data service fees generated from sales of data connectivity services to enterprise customers and (ii) retail sales of data connectivity services.

 

For data connectivity services from the use of portable Wi-Fi terminals, we determine that the arrangement involves the leasing of portable Wi-Fi terminals with data connectivity services embedded. We determine that we are the lessor in the arrangement which contains an equipment lease component and a service non-lease component. We further determine that lease component is an operating lease under ASC 840, and that the operating lease component and service component are delivered over the same time and pattern. Therefore, the lease income and service income are recognized as data connectivity services revenue evenly over the service period.

 

We evaluate and determine that we are the principal. For data connectivity services from the use of portable Wi-Fi terminals and retail sales of data connectivity services, we view users as our customers. For data connectivity services generated from sales of data connectivity services to enterprises customers, we view enterprise customers as our customers. We report data connectivity services revenues on gross basis. Accordingly, the amounts paid for data connectivity services by customers are recorded as revenues and the related commission fees paid to our agents (mainly travel agents and other online distributors) are recorded as cost of revenues. Where we are the principal, we control the data before the data connectivity service is provided to customers. Such control is evidenced by the inventory risk borne by us and our ability to direct the use of data, and is further supported by our responsibility to customers and discretion in establishing pricing.

 

116

 

 

Data connectivity services offered to customers typically provide unlimited data usage during a fixed period of time (“contract period”), where revenue is recognized ratably on a straight-line basis over the contract period.

 

We do not have further performance obligations to the customers after the contract period. We also offer data connectivity services where users are charged service fee based on actual data usage, where revenue is recognized as the services are provided to customers.

 

In providing data connectivity services to our customers, we procure SIM cards and data plans from various suppliers. Those SIM cards are activated and hosted on our cloud SIM platform. Our cloud SIM platform manages terminal information and customer accounts and intelligently allocates the SIM cards and data plans and makes them available to customers who purchase our data connectivity services. Accordingly, we take inventory risk and obtains control of the SIM cards and data plans procured and direct the use of the data on its cloud SIM platform depending on customers’ demand. We account for the SIM cards and data plans procured as costs of revenue as data is being made available and consumed on its cloud SIM platform.

 

As our data connectivity services are provided without right of return and we do not provide any other credit and incentive to our customers, therefore, the provision of data connectivity services does not involve variable consideration.

 

Sales of terminals and data related products

 

We generate revenues from selling tangible products, including GlocalMe portable Wi-Fi terminals, GlocalMe World Phone series and smartphones with GMI implemented, IoT models, as well as SIM cards, to enterprise and retail customers and business partners. Sales of terminals and data related products are recognized when control of promised goods is transferred to the customers, which generally occurs upon the acceptance of the goods by the customers.

 

For sales of Wi-Fi terminals, one gigabyte of free data connectivity service is normally included as a bundle package for the first-time purchase of the terminals. There are two separate performance obligations in such bundle sales as the Wi-Fi terminal is a distinct good while the data connectivity service is a distinct service. We allocate the transaction price to each distinct performance obligation based on their relative standalone selling prices. We then recognize revenue for each of the distinct performance obligations identified in accordance with the applicable revenue recognition method relevant for that obligation. For revenue related to the Wi-Fi terminals, revenue is recognized when the control of the Wi-Fi terminals is transferred. For revenue related to the data connectivity service, revenue is recognized ratably on a straight-line basis over relevant contract period.

 

PaaS or SaaS services

 

PaaS or SaaS mainly consist of fees generated from providing cloud SIM platform as a service to business partners and other ancillary platform services. We provide our cloud SIM platform as a service to business partners enabling them to manage their data resources. Business partners using the platform are charged service fees for the use of the cloud SIM platform services. We have continuous obligation to ensure the performance of the platform over the service period. Revenue is recognized ratably over the contract period as business partners simultaneously consume and receive benefits from the service. We do not provide any other credit and incentive related to the cloud SIM platform services, therefore there is no variable consideration in the arrangement.

 

Contract balance

 

Contract liabilities represent the cash collected upfront from the customers for purchase of data connectivity services or purchase of Wi-Fi terminals, while the underlying data connectivity services have not yet been rendered or the Wi-Fi terminals have not been delivered to the customers by us, which is included in the presentation of contract liabilities.

 

Due to the generally short-term duration of the relevant contracts, all performance obligations are satisfied within one year. Where transaction prices for data connectivity services and Wi-Fi terminals are received upfront from the customers, such receipts are recorded as contract liabilities and recognized as revenues over the contract period.

 

117

 

 

Income taxes

 

We account for income taxes using the liability method, under which deferred income taxes are recognized for future tax consequences attributable to differences between the financial statement carrying amounts of existing assets and liabilities and their respective tax bases. Deferred tax assets and liabilities are measured using enacted tax rates expected to apply to taxable income in the years in which those temporary differences are expected to be recovered or settled. The effect on deferred taxes of a change in tax rates is recognized as income or expense in the period that includes the enactment date. Valuation allowance is provided on deferred tax assets to the extent that it is more likely than not that the asset will not be realizable in the foreseeable future.

 

Deferred taxes are also recognized on the undistributed earnings of subsidiaries, which are presumed to be transferred to the parent company and are subject to withholding taxes, unless there is sufficient evidence to show that the subsidiary has invested or will invest the undistributed earnings indefinitely or that the earnings will be remitted in a tax-free manner.

 

We adopt ASC 740 “Income Taxes” which prescribes a more likely than not threshold for financial statement recognition and measurement of a tax position taken or expected to be taken in a tax return. It also provides guidance on derecognition of income tax assets and liabilities, classification of current and deferred income tax assets and liabilities, accounting for interest and penalties associated with tax positions, accounting for income taxes in interim periods and income tax disclosures.

 

Share-based compensation and fair value of ordinary shares

 

Share-based compensation expenses arise from share-based awards, mainly including Restricted Shares held by certain senior management (namely, Mr. Chaohui Chen, Mr. Zhiping Peng and Mr. Wen Gao), share options and restricted share units awarded to employees, directors and other consultants in accordance with ASC 718 Stock Compensation. We follow ASC 718 to determine whether share option, or restricted share units should be classified and accounted for as a liability award or equity award. All grants of share-based awards to employees, directors and other consultants classified as equity awards are recognized in the financial statements based on their grant date fair values which are calculated using an option pricing model. We classify the share-based awards granted to employees, certain senior management, directors and other consultants as equity award, and have elected to recognize compensation expense on share-based awards with service condition on a graded vesting basis over the requisite service period, which is generally the vesting period.

 

We entered into a share restriction agreement with certain senior management and their respective wholly owned companies, which directly hold our equity interest. Pursuant to the share restriction agreement, all of our ordinary shares, or restricted shares, held by certain senior management shall be subject to vesting conditions until the Restricted Shares become vested. The Restricted Shares were classified as equity awards under ASC 718 and are accounted for as share-based compensation based on the grant date fair value over the vesting period using graded vesting method.

 

For share options awarded to employees, directors and other consultants, we apply the Binominal option pricing model in determining the fair value of options granted under ASC 718. We have elected to account for forfeitures when they occur.

 

On each measurement date, we review internal and external sources of information to assist in the estimation of various attributes to determine the fair value of the share-based awards we granted, including the fair value of the underlying shares, expected life and expected volatility. We are required to consider many factors and makes certain assumptions during this assessment. If any of the assumptions used to determine the fair value of the share-based awards change significantly in the future, share-based compensation expense may differ materially.

 

118

 

 

Recently Issued Accounting Pronouncements

 

A list of recently issued accounting pronouncements that are relevant to us is included in note 3 to our consolidated financial statements included elsewhere in this annual report.

 

B. Liquidity and Capital Resources

 

The following table sets forth a summary of our cash flows for the periods presented:

 

  For the Year Ended December 31, 
  2020  2021  2022 
  US$  US$  US$ 
  (in thousands) 
Net cash (used in)/generated from operating activities  (2,038)  (21,738)  4,404 
Net cash used in investing activities  (35,444)  (935)  (162)
Net cash generated from financing activities  26,685   735   3,540 
(Decrease)/increase in cash, cash equivalents and restricted cash  (10,797)  (21,938)  7,782 
Effect of exchange rates on cash, cash equivalents and restricted Cash  749   (420)  (729)
Cash, cash equivalents and restricted cash at beginning of year  40,274   30,226   7,868 
Cash, cash equivalents and restricted cash at end of year  30,226   7,868   14,921 

 

To date, we have financed our operating and investing activities through cash generated by equity and equity-linked financing activities, including proceeds from our initial public offering, and borrowings from financial institutions.

 

We have the following borrowings:

 

In January 2020, we obtained a one-year short-term bank borrowing of RMB4.7 million (US$0.7 million) from a commercial bank, bearing interest at a rate of 5.22% per annum. As of December 31, 2020, 2021 and 2022, the outstanding balance of this loan was RMB3.7 million (US$0.6 million), nil and nil, respectively. We have fully repaid the loan.

 

In December 2020, we obtained a three-month short-term bank borrowing of JPY7.9 million (US$76.9 thousand) for working capital and business development purposes. The short-term bank borrowing bears interest at a rate of 1.9% per annum. As of December 31, 2020, 2021 and 2022, the outstanding balance of this loans was JPY7.9 million (US$76.9 thousand), nil and nil, respectively. We have fully repaid the loan.

 

In December 2020, we obtained a one-year short-term bank borrowing of RMB10.0 million (US$1.5 million) from a commercial bank, bearing interest at a rate of 3.85% per annum. As of December 31, 2020, 2021 and 2022, the outstanding balance of this loan was RMB10.0 million (US$1.5 million), nil and nil, respectively. We have fully repaid the loan.

 

In December 2020, we obtained a one-year short-term bank borrowing of RMB10.0 million (US$1.5 million) from a commercial bank, bearing interest at a rate of 5.22% per annum. As of December 31, 2020, 2021 and 2022, the outstanding balance of this loan was RMB10.0 million (US$1.5 million), nil and nil, respectively. We have fully repaid the loan.

 

In October 2021, we obtained an eight-month short-term bank borrowing of RMB4.7 million (US$0.7 million) from a commercial bank, bearing interest at a rate of 5.22% per annum. As of December 31, 2021 and 2022, the outstanding balance of this loan was RMB4.5 million (US$0.7 million) and nil, respectively. We have fully repaid the loan.

 

119

 

 

In 2021, we obtained a series of three-month short-term bank borrowings of US$9.1 million, EUR0.5 million (US$0.6 million), JPY4.0 million (US$0.4 million) from a commercial bank, bearing interest at a rate of 2.5%, 1.6% and 1.9% per annum, respectively. As of December 31, 2021, the outstanding balances of the loans were US$1.2 million, EUR0.3 million (US$0.4 million) and nil, respectively. As of December 31, 2022, the outstanding balances of the loans were all nil. We have fully repaid the loan.

 

In December 2021, we obtained a one-year short-term bank borrowing of RMB6.0 million (US$0.9 million) from a commercial bank, bearing interest at a rate of 4.75% per annum. As of December 31, 2021 and 2022, the outstanding balance of this loan was RMB6.0 million (US$0.9 million) and nil, respectively. We have fully repaid the loan.

 

In January 2022, we entered into definitive agreements with YA II PN, Ltd., a limited partnership managed by Yorkville Advisor Global (“Yorkville”), pursuant to which we issued and sold convertible debentures in a principal amount of US$5.0 million to Yorkville at a purchase price equal to 95% of the principal amount through private placement at a rate of 5% per year. The convertible debentures will mature upon one-year anniversary of the issuance date unless redeemed or converted in accordance with their terms prior to such date. In addition, the Company also issued to Yorkville 1,000,000 Class A ordinary shares as commitment fee at closing. In October 2022, we redeemed US$1.0 million principal amount of the convertible debentures, and Yorkville had from time to time, converted all of the remaining amount for an aggregate of 76,943,540 Class A ordinary shares.

 

In January 2022, we obtained a one-year short-term bank borrowing of RMB5.0 million (US$0.8 million) from a commercial bank, bearing interest at a rate of 8.5% per annum. As of December 31, 2022, the outstanding balance of this loan was nil. We have fully repaid the loan.

 

In January 2022, we obtained a one-year short-term bank borrowing of RMB6.0 million (US$1.0 million) from a commercial bank, bearing interest at a rate of 4.0% per annum. As of December 31, 2022, the outstanding balance of this loan was RMB3.8 million (US$0.5 million).

 

In January 2022, we obtained a one-year short-term bank borrowing of RMB4.0 million (US$0.6 million) from a commercial bank, bearing interest at a rate of 4.75% per annum. As of December 31, 2022, the outstanding balance of this loan was RMB4.0 million (US$0.6 million).

 

In March 2022, we entered into an eleven-month financing agreement with a third-party financial lease company amounting to RMB1.4 million (US$0.2 million), with an equivalent amount of equipment pledged by us as collateral. The interest at a rate is 5.6% per annum. As of December 31, 2022, the outstanding balance of this loan was RMB0.2 million (US$33.6 thousand).

 

In May 2022, we obtained a three-month short-term bank borrowing of US$1.0 million from a commercial bank, bearing interest at a rate of 4.7% per annum. As of December 31, 2022, the outstanding balance of this loan was nil. We have fully repaid the loan.

 

In August 2022, we obtained a one-year short-term bank borrowing of RMB5.0 million (US$0.7 million) from a commercial bank, bearing interest at a rate of 5.0% per annum. As of December 31, 2022, the outstanding balance of this loan was RMB5.0 million (US$0.7 million).

 

In August 2022, we obtained a three-month short-term bank borrowing of RMB6.8 million (US$1.0 million) from a commercial bank, bearing interest at a rate of 5.55% per annum. As of December 31, 2022, the outstanding balance of this loan was nil. We have fully repaid the loan.

 

In November 2022, we obtained a three-month short-term bank borrowing of RMB7.0 million (US$1.0 million) from a commercial bank, bearing interest at a rate of 5.55% per annum. As of December 31, 2022, the outstanding balance of this loan was RMB7.0 million (US$1.0 million).

 

In 2022, we obtained a series of short-term bank borrowings, with durations ranging from one month to four months, of US$1.9 million, EUR1.0 million (US$1.1 million), JPY38.4 million (US$0.3 million), GBP0.1 million (US$0.1 million) from a commercial bank, bearing interest at a rate ranging from 2.5% to 4.0%, 1.6%, 1.9% and ranging from 2.5% to 2.75% per annum, respectively. As of December 31, 2022, the outstanding balances of the loans were all nil. We have fully repaid the loan.

 

120

 

 

As of December 31, 2020, 2021 and 2022, our cash and cash equivalents were US$22.0 million, US$7.9 million and US$14.9 million, respectively. Our cash and cash equivalents primarily consist of cash on hand, cash held at bank, and time deposits placed with banks which have original maturities of three months or less.

 

As of December 31, 2022, US$6.3 million of our cash and cash equivalents was held in U.S. dollars, US$3.9 million was held in Renminbi, US$0.5 million was held in Hong Kong dollars, US$3.4 million was held in Japanese yen, and US$0.8 million was held in other currencies. As of December 31, 2022, 25.7% of our cash and cash equivalents were held in mainland China, and 13.1% were held by the former VIEs.

 

We believe that our current cash and cash equivalents, together with anticipated cash flows, will be sufficient to meet our anticipated working capital requirements and capital expenditures for at least the next 12 months. However, due to the ongoing impact of COVID-19, we incurred loss from operations of US$63.0 million, US$45.9 million and US$19.2 million for the years ended December 31, 2020, 2021 and 2022, respectively. Net cash generated from operating activities was negative US$2.0 million, negative US$21.7 million and US$4.4 million for the years ended December 31, 2020, 2021 and 2022, respectively. As of December 31, 2022, we had cash and cash equivalents and short-term deposit of US$15.1 million, and short-term investments of US$11.7 million. The COVID-19 pandemic has negatively impacted our business operations for the years ended since 2020, and continued to impact our results of operations and cash flows in subsequent period. Since the fourth quarter of 2021, we have taken actions to improve our liquidity, including implementing certain operational cost-cutting measures and obtaining funding from certain short-term bank borrowings and issuance of convertible debentures. We will evaluate our financial and cash flow positions from time to time and intend to mitigate liquidity risk by implementing operational measures such as costs cutting. Total capital expenditures only accounted for 1.9%, 1.2% and 0.6% of our total revenues in 2020, 2021 and 2022, respectively. We believe that we are financially flexible to address future capital needs related to research and development and other key investments to expand and strengthen our operations. We plan to maintain our operation scale and expects our international data connectivity services business will gradually recover with the resumption of global travel activities, and will closely monitor and manage our capital expenditures and operating expenses based on our working capital needs and cash flow position on an ongoing basis. Based on our liquidity assessment, which has considered our operations at the current business scale, the latest development of COVID-19 pandemic and its continuous impact on our business operations, the available funding from short-term bank borrowings and short term investments, and the available cash and cash equivalents, we will be able to meet our working capital requirements and capital expenditures in the ordinary course of business for the next twelve months from the issuance of these consolidated financial statements. We believe that the increase of our operating cash flow offer us additional flexibility to increase and diversify our capital resources in the long term. We may decide to enhance our liquidity position or increase our cash reserve for future investments through additional capital and finance funding. The issuance and sale of additional equity would result in further dilution to our shareholders. The incurrence of indebtedness would result in increased fixed obligations and could result in operating covenants that would restrict our operations. We cannot assure you that financing will be available in amounts or on terms acceptable to us, if at all. See “Item 3. Key Information—D. Risk Factors—Risks Related to Our Business and Industry—We may need additional capital, and financing may not be available on terms acceptable to us, or at all.”

 

As of December 31, 2020, 2021 and 2022, we had US$37.0 million, US$24.6 million and US$11.7 million other investments, respectively. Other investments mainly included the followings:

 

In June 2020, we made an investment in an investment fund representing ownership interest in an entity, for which the underlying assets were comprised of debt and equity securities for a cash consideration of US$15 million. We classify this current investment as an equity security, measured and recorded at fair value on a recurring basis based on the quoted transaction price by the investment fund. The fair value of this investment was US$19.2 million, US$12.6 million and US$7.1 million as of December 31, 2020, 2021, and 2022 respectively.

 

121

 

 

In June 2020, we made an investment in an investment product for which the underlying assets were mainly comprised of unlisted bonds and subordinated debentures for a cash consideration of US$17 million with a period of three years. We classify this non-current investment as a debt security, measured and recorded at fair value on a recurring basis based on the quoted transaction price by the asset management company. The fair value of this investment was US$17.8 million, US$12.0 million and US$4.6 million as of December 31, 2020, 2021 and 2022, respectively.

 

Our accounts receivable represent primarily accounts receivable from customers and business partners to whom we rendered services or sold products. As of December 31, 2020, 2021 and 2022, our accounts receivable, net of allowance for doubtful accounts, were US$6.7 million, US$14.9 million and US$6.0 million, respectively. The increase from 2020 to 2021 was primarily due to the extension of special credit term for some strategic business partners, and the decrease from 2021 to 2022 was attributable to the collection management of accounts receivable. Our accounts receivable turnover days decreased from 66.2 days in 2020 to 53.6 days in 2021, and decreased to 53.3 days in 2022, which was primarily attributable to the collection management of accounts receivable. Accounts receivable turnover days for a given period are equal to average balances of accounts receivable, net of allowance for doubtful accounts, at the beginning and the end of the period divided by revenues during the period and multiplied by the number of days during the period.

 

Our accounts payable represent primarily accounts payable to hardware suppliers and mobile data allowance providers. As of December 31, 2020, 2021 and 2022, our accounts payable were US$8.7 million, US$13.0 million and US$6.8 million, respectively. The decrease in 2021 to 2022 was primarily due to the decrease in purchase of raw materials and procurement of data, and the increase in 2020 to 2021 was primarily due to the extension of special credit term from some strategic suppliers. Our accounts payable turnover days increased from 75.8 days in 2020 to 76.1 days in 2021, and increased to 92.9 days in 2022, which was primarily due to the extension of special credit term from some strategic suppliers. Accounts payable turnover days for a given period are equal to average accounts payable balances at the beginning and the end of the period divided by total cost of revenues during the period and multiplied by the number of days during the period.

 

In utilizing the proceeds we received from our initial public offering, we may make additional capital contributions to our mainland China subsidiaries, establish new subsidiaries in mainland China and make capital contributions to these new mainland China subsidiaries, make loans to our mainland China subsidiaries, or acquire offshore entities with operations in mainland China in offshore transactions. However, most of these uses are subject to mainland China’s regulations. See “Item 3. Key Information—D. Risk Factors—Risks Related to Doing Business in China—Mainland China’s regulation of loans to and direct investment in mainland China entities by offshore holding companies and governmental control of currency conversion may delay or prevent us from using the proceeds of any financing outside mainland China to make loans to or make additional capital contributions to our mainland China subsidiaries and former VIEs, which could materially and adversely affect our liquidity and our ability to fund and expand our business.”

 

Operating Activities

 

Net cash generated from operating activities in 2022 was US$4.4 million. The difference between net cash generated from operating activities and net loss of US$19.9 million in the same period was primarily due to (i) US$13.0 million of losses of fair value on other investments, (ii) the decrease of US$7.7 million of accounts receivable, (iii) US$3.1 million of share-based compensation expenses, (iv) US$2.5 million of Foreign currency exchange losses, net, (v) the decrease of US$2.4 million of inventories, (vi) US$2.0 million of provision of bad debts, (vii) the decrease of US$1.8 million of Prepayments and other assets, and (viii) US$0.8 million of depreciation of property and equipment. Such difference is partially offset by the decrease of US$9.6 million of accrued expenses, accounts payable, and other liabilities.

 

Net cash used in operating activities in 2021 was US$21.7 million. The difference between net cash used in operating activities and net loss of US$46.0 million in the same period was primarily due to (i) US$12.4 million of losses of fair value on other investments, (ii) US$8.8 million of share-based compensation expenses, (iii) the increase of US$6.9 million of accrued expenses, accounts payable, and other liabilities, (iv) US$2.0 million of depreciation of property and equipment, (v) the decrease of US$1.1 million of amounts due from related parties, and (vi) the increase of US$0.6 million of contract liabilities. Such difference is partially offset by the increase of US$8.2 million of accounts receivables.

 

122

 

 

Net cash used in operating activities in 2020 was US$2.0 million. The difference between net cash used in operating activities and net loss of US$63.4 million in the same period was primarily due to (i) the share-based compensation expenses of US$50.6 million, (ii) the decrease of US$16.2 million of accounts receivables, (iii) the decrease of US$4.0 million of inventories, (iv) the provision for bad debts of US$2.8 million, and (v) the depreciation of property and equipment of US$2.2 million. Such difference is partially offset by (i) the increase of US$9.3 million of accrued expenses, accounts payable and other liabilities, and (ii) the fair value gains on other investments of US$4.9 million.

 

Investing Activities

 

Net cash used in investing activities in 2022 was US$0.2 million, primarily due to the purchase of property and equipment of US$0.4 million, which was partially offset by proceeds from disposal of property and equipment of US$0.3 million.

 

Net cash used in investing activities in 2021 was US$0.9 million, primarily due to the purchase of property and equipment of US$0.8 million, and US$0.2 million relating to payment for equity investment in iQsim S.A.

 

Net cash used in investing activities in 2020 was US$35.4 million, primarily due to the purchase of other investments of US$33.1 million, purchase of property and equipment of US$1.3 million, and US$0.8 million relating to payment for equity investment in Beijing Huaxianglianxin Technology Co., Ltd., a licensed mobile virtual network operator primarily engaged in telecommunications related business.

 

Financing Activities

 

Net cash generated from financing activities in 2022 was US$3.5 million, primarily attributable to net proceeds from the proceeds from bank borrowings and other borrowings of US$9.7 million, and proceeds from issuance of convertible bonds of US$4.7 million, which was partially offset by repayment of bank borrowings and other borrowings of US$9.6 million, and redemption of convertible bonds of US$1.1 million.

 

Net cash generated from financing activities in 2021 was US$0.7 million, primarily due to net proceeds from the proceeds from bank borrowings of US$11.4 million, and proceeds from exercise of share options of US$1.3 million, which was partially offset by repayment of bank borrowings of US$12.0 million.

 

Net cash generated from financing activities in 2020 was US$26.7 million, primarily due to net proceeds from our initial public offering of US$29.9 million, the proceeds from bank borrowings of US$3.7 million, which was partially offset by repayment of bank borrowings of US$5.1 million and repayment of other borrowings of US$1.8 million.

 

Cash Requirements

 

Our material cash requirements as of December 31, 2022 and any subsequent interim period primarily include our capital expenditures, contractual obligations and commitments. We intend to fund our existing and future material cash requirements with our existing cash balance, cash from operating activities, financing from investors and borrowing from external sources. We will continue to make cash commitments, including capital expenditures, to support the growth of our business.

 

123

 

 

The following table sets forth our contractual obligations as of December 31, 2022:

 

  Payment due by December 31, 
  Total  2023  2024  2025  2026 and thereafter 
  (US$ in thousands) 
Operating lease obligations(1)   214   204   10       
Purchase obligations for purchase of data  1,922   1,670   213   39    
Short term borrowings  2,876   2,876          
Interest on borrowings  34   34          
Total  5,046   4,784   223   39    

 

 

Note:

 

(1)Operating lease obligations consist of the obligations under non-cancellable operating lease agreements covering various facilities.

 

Capital expenditures

 

Our capital expenditures are primarily incurred for purchases of intangible assets, property and equipment. Our capital expenditures were US$1.7 million, US$0.9 million and US$0.4 million in 2020, 2021 and 2022, respectively. The decrease in capital expenditure is primarily due to the accumulation of Roamingman devices to support efficient business operation. We intend to fund our future capital expenditures with our existing cash balance, cash from operating activities, financing from investors and borrowing from external sources. We will continue to make capital expenditures to meet the expected growth of our business.

 

Off-Balance Sheet Arrangements

 

We have not entered into any financial guarantees or other commitments to guarantee the payment obligations of any third parties. In addition, we have not entered into any derivative contracts that are indexed to our shares and classified as shareholder’s equity or that are not reflected in our consolidated financial statements. Furthermore, we do not have any retained or contingent interest in assets transferred to an unconsolidated entity that serves as credit, liquidity or market risk support to such entity. We do not have any variable interest in any unconsolidated entity that provides financing, liquidity, market risk or credit support to us or engages in leasing, hedging or product development services with us.

 

Holding Company Structure

 

UCLOUDLINK GROUP INC. is a holding company with no material operations of its own. We have conducted our operations in mainland China primarily through our mainland China subsidiaries, the former VIEs and their subsidiaries. As a result, UCLOUDLINK GROUP INC.’s ability to pay dividends depends upon dividends paid by our mainland China subsidiaries. If our existing mainland China subsidiaries or any newly formed ones incur debt on their own behalf in the future, the instruments governing their debt may restrict their ability to pay dividends to us. In addition, our wholly foreign-owned subsidiaries in mainland China are permitted to pay dividends to us only out of their retained earnings, if any, as determined in accordance with mainland China’s accounting standards and regulations. Under the laws of mainland China, each of our subsidiaries and former VIEs in mainland China is required to set aside at least 10% of its after-tax profits each year, if any, to fund certain statutory reserve funds until such reserve funds reach 50% of its registered capital. In addition, our subsidiaries and former VIEs may allocate a portion of their after-tax profits based on mainland China’s accounting standards to discretionary surplus funds at their discretion. The statutory reserve funds and the discretionary funds are not distributable as cash dividends. Remittance of dividends by a wholly foreign-owned company out of mainland China is subject to examination by the banks designated by SAFE. Some of our mainland China subsidiaries will not be able to pay dividends until they generate accumulated profits and meet the requirements for statutory reserve funds or general risk reserves.

 

124

 

 

C. Research and Development, Patents and Licenses, etc.

 

See “Item 4. Information on the Company—B. Business Overview—Research and Development” and “Item 4. Information on the Company—B. Business Overview—Intellectual Property.”

 

D. Trend Information

 

Other than as disclosed elsewhere in this annual report, we are not aware of any trends, uncertainties, demands, commitments or events for the year ended December 31, 2022 that are reasonably likely to have a material and adverse effect on our net revenues, income, profitability, liquidity or capital resources, or that would cause the disclosed financial information to be not necessarily indicative of future results of operations or financial conditions.

 

E. Critical Accounting Estimates

 

The preparation of the consolidated financial statements in conformity with U.S. GAAP requires us to make estimates and assumptions that affect the reported amounts of assets and liabilities, disclosure of contingent assets and liabilities as of the date of the consolidated financial statements and the reported amounts of revenue and expenses during the reporting period. Actual results could differ from those estimates, and such differences may be material to the consolidated financial statements. Significant accounting estimates reflected in our consolidated financial statements include legal contingencies, share-based compensation and realization of deferred tax assets. We base our estimates on historical experience and on various other assumptions that are believed to be reasonable, the results of which form the basis for making judgments about the carrying values of assets and liabilities.

 

Legal contingencies

 

In the course of our business, we are subject to contingencies of legal proceedings and claims arising out of our business. Liabilities for the contingencies are recorded when it is probable that a liability has been incurred and the amount of the liability can be reasonably estimated.

 

Certain conditions may exist as of the date the consolidated financial statements are issued, which may result in a loss to us, but which will only be resolved when one or more future events occur or fail to occur. We assess these contingent liabilities, which inherently involves judgment. In assessing loss contingencies related to legal proceedings that are pending against us or unasserted claims that may result in legal proceedings, we, in consultation with its legal counsel, evaluates the perceived merits of any legal proceedings or unasserted claims as well as the perceived merits of the amount of relief sought or expected to be sought therein. If the assessment of a contingency indicates that it is probable that a material loss has been incurred and the amount of the liability can be estimated, the estimated liability would be accrued in the consolidated financial statements. If the assessment indicates that a potentially material loss contingency is not probable, or is probable but cannot be estimated, the nature of the contingent liability, together with an estimate of the range of the reasonably possible loss, if determinable and material, would be disclosed.

 

Loss contingencies considered remote are generally not disclosed unless they involve guarantees, in which case the nature of the guarantee would be disclosed.

 

Share-based compensation

 

Share-based compensation expenses arise from share-based awards, mainly including Restricted Shares held by certain senior management, and share options and Restricted Shares awarded to employees, directors and other consultants in accordance with ASC 718 Stock Compensation. All grants of share-based awards to employees, certain senior management and directors classified as equity awards are recognized in the financial statements based on their grant date fair values which are calculated using an option pricing model.

 

The Restricted Shares were classified as equity awards under ASC 718 and are accounted for as share-based compensation based on the grant date fair value over the vesting period using graded vesting method.

 

For share options awarded to employees, directors and other consultants, we apply the Binominal option pricing model in determining the fair value of options granted under ASC 718. We have elected to account for forfeitures when they occur.

 

125

 

 

On each measurement date, we review internal and external sources of information to assist in the estimation of various attributes to determine the fair value of the share-based awards granted by us, including the fair value of the underlying shares, expected life and expected volatility. We are required to consider many factors and makes certain assumptions during this assessment. If any of the assumptions used to determine the fair value of the share-based awards change significantly in the future, share-based compensation expense may differ materially.

 

In determining the grant date fair value of our ordinary shares for purposes of (i) assessing whether there is a beneficial conversion feature in connection with our convertible bond issued in April 2017 and (ii) determining share-based compensation expenses in connection with share options granted under the 2018 Stock Option Scheme, we, with the assistance of an independent external valuer, evaluated the use of income approach / discounted cash flow, or DCF method.

 

DCF method of the income approach involves applying appropriate weighted average cost of capital, or WACC, to discount the future cash flows forecast, based on our best estimates as of the valuation date, to present value. The WACC was determined based on a consideration of the factors including risk-free rate, comparative industry risk, equity risk premium, company size and non-systematic risk factors.

 

In deriving the equity value of each class of shares, we applied the option pricing method, which treats different classes of shares as call options on the total equity value, with exercise prices based on the liquidation preference or redemption amount of the relevant classes of shares. Under this method, the ordinary share has value only if the fund available for distribution to shareholders exceeds the value of liquidation preference or redemption amounts at the time of a liquidity event, assuming the enterprise has funds available to pay for liquidation preference or redemption. Given the nature of the different classes of shares, the modelling of different classes of capital as call options on company’s enterprise value is analyzed and the values of different classes of shares were derived accordingly.

 

We also applied a discount for lack of marketability, which assumed that the put option is struck at the average price of the stock before the privately held shares can be sold, the cost of the put option was considered as a basis to determine such discount for lack of marketability.

 

The determination of the equity value requires complex and subjective judgments to be made regarding prospects of the industry and the products at the valuation date, our projected financial and operating results, our unique business risks and the liquidity of our shares.

 

We have therefore estimated, with assistance from an independent external valuer, the fair value of our ordinary shares at certain dates for the periods presented to determine the fair value of our ordinary shares as of the issuance date of our convertible notes and the grant date of share-based compensation awards related to share options under the 2018 Stock Option Scheme as one of the inputs into determining the fair value of the awards as of the grant date.

 

Date of Grant Fair value per
Ordinary Share
 Discount for
Lack of Marketability
  Discount Rate  Type of Valuation
April 21, 2017 US$  1.99  25.00%  18.35% Contemporaneous
December 31, 2018 US$  3.64  13.63%  18.13% Contemporaneous
August 12, 2019 US$ 3.48  12.31%  16.22% Contemporaneous
April 27, 2020 US$ 1.93         Contemporaneous

 

In April 2020, we granted 4,963,017 share options to our employees under the 2018 Plan, with a weighted average exercise price of US$0.55. The commencement date of exercise is 6 months after the completion of our initial public offering. The total fair value of the options issued in April 2020 is US$6.9 million, which is calculated using the binomial option pricing model based on an estimated underlying fair value of ordinary shares of US$1.93 per share.

 

Subsequent to our initial public offering in June 2020, the market price of our publicly traded ADSs is used as an indicator of fair value of our ordinary shares.

 

126

 

 

We calculated the estimated fair value of an options on the grant date using the binomial option pricing model with assistance from an independent valuation firm. Assumptions used to determine the fair value of share options granted during the year ended December 31, 2020, 2021 and 2022 is summarized in the following table:

 

  Years ended December 31,
(In thousands) 2020 2021 2022
Risk-free interest rate(i) 0.33%—0.88% 1.22%—1.52% 0.91%-1.67%
Expected dividend yield(ii) 0.00% 0.00% 0.00%
Expected volatility(iii) 37.94%—40.07% 35.01%—36.00% 29.44%-34.81%
Grant date fair value $0.98—$1.93 $0.06—$0.65 $0.000-$0.0044

 

 
(i)Risk-free interest rate is based on the yields of United States Treasury securities with maturities similar to the expected life of the share options in effect at the time of grant.

 

(ii)Expected dividend yield is assumed to be 0% as the Company has no history or expectation of paying dividend on its ordinary shares.

 

(iii)Expected volatility is assumed based on the historical volatility of the Company’s comparable companies in the period equal to the expected life of each grant.

 

Realization of deferred tax assets

 

Deferred income tax expense reflects the net tax effects of temporary differences between the carrying amounts of assets and liabilities for financial reporting purposes and the amounts used for income tax purposes.

 

Valuation allowance is provided against deferred tax assets when we determine that it is more-likely-than-not that the deferred tax assets will not be utilized in the future. We consider positive and negative evidence to determine whether some portion or all of the deferred tax assets will be more-likely-than-not realized. This assessment considers, among other matters, the nature, frequency and severity of recent losses and forecasts of future profitability. These assumptions require significant judgment and the forecasts of future taxable income are consistent with the plans and estimates we are using to manage the underlying businesses. Valuation allowances are established for deferred tax assets based on a more likely than not threshold. Our ability to realize deferred tax assets depends on its ability to generate sufficient taxable income within the carry forward periods provided for in the tax law. We have provided a full valuation allowance for the deferred tax assets as of December 31, 2020, 2021 and 2022, as management is not able to conclude that the future realization of those net operating loss carry forwards and other deferred tax assets are more likely than not. The statutory rate of 15% to 25%, depending on which entity, was applied when calculating deferred tax assets.

 

As of December 31, 2020, 2021 and 2022, we had net operating loss carryforwards of approximately US$61.3 million, US$101.0 million and US$134.9 million, respectively, which arose from the subsidiaries and former VIE established in Hong Kong and mainland China. As of December 31, 2020, 2021 and 2022, we do not believe that sufficient positive evidence exists to conclude that the recoverability of deferred tax assets is more likely than not to be realized. Consequently, we have provided full valuation allowance on the related deferred tax assets.

 

According to the Circular of relevant governmental regulatory authorities of Taxation on Extending the Loss Carry-over Period of High-tech Enterprises and High-tech SMEs (Cai Shui [2018] No. 76), from January 1, 2018, the enterprises that have the qualifications of high-tech enterprises or high-tech SMEs will be able to make up for the losses that have not been completed in the previous five years before the qualification year. The longest carry-over period is extended from 5 years to 10 years. As of December 31, 2022, the net operating loss carry forwards arose from Shenzhen Ucloudlink Technology Limited and Shenzhen uCloudlink will expire during the period from 2027 to 2031, if unused.

 

127

 

 

Item 6. Directors, Senior Management and Employees

 

A.Directors and Senior Management

 

The following table sets forth information regarding our directors and executive officers as of the date of this annual report.

 

Directors and Executive Officers Age  Position/Title
Chaohui Chen  55  Director and Chief Executive Officer
Zhiping Peng  55  Chairman of the Board of Directors
Hope Ni  50  Independent Director
Onward Choi  52  Independent Director
Ying Kong  63  Independent Director
Zhigang Du  57  Chief Operating Officer
Yimeng Shi  50  Chief Financial Officer
Wen Gao  53  Chief Strategy Officer
Shubao Pei  51  Chief R&D Officer and Chief Supply Chain Officer
Zhihui Gong  53  Chief Technology Officer

 

Mr. Chaohui Chen is our founder and has served as our director and chief executive officer since 2015. Prior to co-founding our company, Mr. Chen worked at Huawei from 1994 to 2013 where he served as SVP of Huawei, President of Huawei Device Company, CEO of Huawei UK & Ireland, and President of Wireless Product Line. Prior to that, Mr. Chen served as a R&D engineer in Guangdong Province Computer Co., Ltd from 1992 to 1994. Mr. Chen also serves as a director of Maya System, Inc., in which we made an equity investment. Mr. Chen received his bachelor’s degree in applied physics from National University of Defense Technology in China and master’s degree in nuclear electronics from China Institute of Atomic Energy.

 

Mr. Zhiping Peng is our founder and has served as chairman of our board of directors since 2015. Prior to co-founding our company, Mr. Peng worked at Huawei from 1996 to 2014, where he served as SVP of Huawei, chief procurement and supply chain officer, president of Optical Product Line, and president of Huawei Device Company. Prior to that, Mr. Peng served as a project manager at China Kejian Co., Ltd. from 1993 to 1996. Mr. Peng also serves as the chairman of the board of directors of Shenzhen Leafoo Bio-technology Co., Ltd, a company that manufactures and sells healthcare products. Mr. Peng received his bachelor’s degree in radio and automatic control and master’s degree of automatic control from Fudan University in China.

 

Ms. Hope Ni has served as our independent director since June 2020.  Ms. Ni currently serves as an independent director of Zhihu Inc. (Nasdaq: ZH), Digital China Holdings Limited (HKEX: 0861), Acotec Scientific Holdings Limited (HKEX: 6669) and ATA Creativity Global (Nasdaq: AACG) and prior to that, she served as an executive director from 2015 to 2020.  Previously, Ms. Ni worked as a practicing attorney at Skadden, Arps, Slate, Meagher & Flom LLP in New York and Hong Kong. Earlier in her career, Ms. Ni worked at Merrill Lynch’s investment banking division in New York. Ms. Ni received a J.D. degree from University of Pennsylvania Law School in 1998 and a bachelor’s degree in applied economics and business management from Cornell University in 1994.

 

Mr. Onward Choi has served as our independent director since June 2020. Mr. Choi was the acting chief financial officer of NetEase, Inc., a Nasdaq-listed company, from July 2007 to June 2017. Mr. Choi currently serves as an independent director and the chairman of the audit committee of Smart Share Global Limited and Tuniu Corporation, both are Nasdaq-listed companies. Mr. Choi also serves as an independent non-executive director and the chairman/member of the audit committee of Beijing Jingkelong Company Limited, Tongdao Liepin Group and Infinities Technology International (Cayman) Holding Limited, all of which are listed on the Hong Kong Stock Exchange. Mr. Choi is a fellow member of the Association of Chartered Certified Accountants, CPA Australia and the Hong Kong Institute of Certified Public Accountants. Mr. Choi received a bachelor of arts degree in accountancy with honors from the Hong Kong Polytechnic University. 

 

Prof. Ying Kong has served as our independent director since June 2021. Prof. Kong has been a professor and the dean of international business school of Zhuhai campus of Beijing Normal University since 2021. He has also been a tenured associate professor in department of economics at York University, Canada since 2004. In addition, Prof. Kong has held various positions at Tsinghua Shenzhen International Graduate School since 2014, including the dean of faculty of social science and management, the director of enterprise innovation and growth research institute, and the director of public private partnership research center. Since 2015, he has served as the director of low carbon economy and financial risk analysis lab and the director of faculty of entrepreneur education center at Tsinghua-Berkeley Shenzhen Institute. From 2009 to 2015, he was a professor and the associate dean of HSBC School of Business at Peking University. Prof. Kong is also the chairman of the World Alliance for Low Carbon Cities. Prof. Kong received his bachelor’s degree in physics from Peking University in 1982. He received a master’s degree in public administration from the Carleton University, Canada in 1994, where he also obtained a doctorate degree in economics in 2000.

 

128

 

 

Mr. Zhigang Du has served as our chief operating officer since 2014. Prior to joining us, Mr. Du served as Vice President in charge of operations at Hytera Communications Corporation Limited from 2012 to 2014. From 2009 to 2012, Mr. Du worked as an independent consultant providing management consulting services. Prior to that, Mr. Du worked at Huawei from 1997 to 2009, where he served as Assistant President of East Africa Region, Director of Technical Service of China Region, and Deputy Director of Testing Department. Mr. Du served as Environmental Engineer and Project Manager at Lanzhou Coal Mining Design and Research Institute from 1988 to 1994. Mr. Du received his bachelor’s degree of meteorology and his master’s degree of business administration from Lanzhou University in China.

 

Mr. Yimeng Shi has served as our chief financial officer since 2014. Previously, Mr. Shi worked at Huawei from 2005 to 2014, where he performed finance management in Huawei UK & Ireland, Huawei North Latin America. From 2004 to 2005, Mr. Shi served as Accountant at Nortel Communication Equipment Co., Ltd. in Guangdong. Mr. Shi also serves as a director of Maya System, Inc., in which we made an equity investment. Mr. Shi received his master’s degree of law from Jinan University in Guangzhou, China. He also received his bachelor’s degree of Business Study in Accountancy from University of Massey in New Zealand.

 

Mr. Wen Gao has served as our chief strategy officer since September 2020 and served as our chief sales officer from 2014 to September 2020. Prior to joining us, Mr. Gao worked at Huawei from 2007 to 2011, where he served as the Director of Software Platform Department in Huawei Device Company. Prior to that, Mr. Gao worked as software R&D engineer and manager in several technology companies in Shenzhen, China from 1995 to 2007. Mr. Gao received his bachelor’s degree and master’s degree in computer application from Wuhan Surveying and Mapping University of Science and Technology in China, which was later merged into Wuhan University.

 

Mr. Shubao Pei has served as our chief R&D officer since 2014 and has served as our chief supply chain officer since January 2021. Prior to joining the company, Mr. Pei worked at Huawei from 1997 to 2014, where he served as the Director of New Product Introduction in Supply Chain, Director of OSS and Service Development Department. Mr. Pei received his bachelor’s degree in computer engineering and his master’s degree in mechanical engineering, both from Xi’an Jiaotong University in China.

 

Mr. Zhihui Gong has served as our chief technology officer since 2015. Prior to joining us, Mr. Gong worked at Shenzhen Liming Network Co., Ltd. from 1997 to 2015, performing IT planning, architecture, top design of enterprise system and cloud service platform, software development management, company’s technology management and planning. Mr. Gong received his doctor’s degree from Huazhong University of Science and Technology in China.

 

B. Compensation

 

Compensation of Directors and Executive Officers

 

In 2022, we paid an aggregate of US$1.4 million in cash to our executive officers, and paid US$170 thousand in cash to our non-executive directors. We have not set aside or accrued any amount to provide pension, retirement or other similar benefits to our directors and executive officers. Our mainland China subsidiaries and the former VIEs are required by law to make contributions equal to certain percentages of each employee’s salary for his or her pension insurance, medical insurance, unemployment insurance and other statutory benefits and a housing provident fund.

 

Employment Agreements and Indemnification Agreements

 

We have entered into employment agreements with each of our executive officers. Under these agreements, each of our executive officers is employed for a specified time period. We may terminate employment for cause, if the officer is informed by us of the cause and such cause remains uncured at the end of a period of 10 business days to cure, for certain acts of the executive officer, such as continued failure to satisfactorily perform, willful misconduct or gross negligence in the performance of agreed duties, conviction or entry of a guilty or nolo contendere plea of any felony or any misdemeanor involving moral turpitude, or dishonest act that results in material to our detriment or material breach of the employment agreement. We may also terminate an executive officer’s employment without cause upon 60-day advance written notice. In such case of termination by us, we will provide severance payments to the executive officer as may be agreed between the executive officer and us. The executive officer may resign at any time with a 60-day advance written notice.

 

129

 

 

Each executive officer has agreed to hold, both during and after the termination or expiry of his or her employment agreement, in strict confidence and not to use, except as required in the performance of his or her duties in connection with the employment or pursuant to applicable law, any of our confidential information or trade secrets, any confidential information or trade secrets of our clients or prospective clients, or the confidential or proprietary information of any third party received by us and for which we have confidential obligations. The executive officers have also agreed to disclose in confidence to us all inventions, designs and trade secrets which they conceive, develop or reduce to practice during the executive officer’s employment with us and to assign all right, title and interest in them to us, and assist us in obtaining and enforcing patents, copyrights and other legal rights for these inventions, designs and trade secrets.

 

In addition, each executive officer has agreed to be bound by non-competition and non-solicitation restrictions during the term of his or her employment and typically for one year following the last date of employment. Specifically, each executive officer has agreed not to (i) solicit from any customer doing business with us during the effective term of the employment agreement business of the same or of a similar nature to our business; (ii) solicit from any of our known potential customer business of the same or of a similar nature to that which has been the subject of our known written or oral bid, offer or proposal, or of substantial preparation with a view to making such a bid, proposal or offer; (iii) solicit the employment or services of, or hire or engage, any person who is known to be employed or engaged by us; or (iv) otherwise interfere with our business or accounts, including, but not limited to, with respect to any relationship or agreement between any vendor or supplier and us.

 

We have also entered into indemnification agreements with each of our directors and executive officers. Under these agreements, we agree to indemnify our directors and executive officers against certain liabilities and expenses incurred by such persons in connection with claims made by reason of their being a director or officer of our company.

 

Amended and Restated 2018 Stock Option Scheme

 

In December 2018, our shareholders and board of directors approved the 2018 Stock Option Scheme to attract and retain the best available personnel, provide additional incentives to employees and directors, and promote the success of our business. In July 2019, our shareholders and board of directors adopted the Amended and Restated 2018 Stock Option Scheme, or 2018 Plan, which amends and restates the previously adopted 2018 Stock Option Scheme, pursuant to which we may grant awards to our directors, officers and employees. The maximum aggregate number of ordinary shares that may be issued under 2018 Plan is 40,147,720 ordinary shares. As of February 28, 2023, options to purchase a total of 17,521,000 ordinary shares are outstanding under the 2018 Plan.

 

The following paragraphs summarize the principal terms of the 2018 Plan.

 

Type of Awards. The 2018 Plan permits the awards of options.

 

Plan Administration. Our board of directors or a committee appointed by the board of directors will administer the 2018 Plan. The plan administrator will determine the participants to receive awards, the number of awards to be granted to each participant, and the terms and conditions of each grant.

 

Award Agreement. Awards granted under the 2018 Plan are evidenced by an award agreement that sets forth the terms, conditions and limitations for each award, which may include the term of the award, the provisions applicable in the event that the grantee’s employment or service terminates, and our authority to unilaterally or bilaterally amend, modify, suspend, cancel or rescind the award.

 

Eligibility. We may grant awards to our directors, officers and employees.

 

Vesting Schedule. In general, the plan administrator determines the vesting schedule, which is specified in the relevant award agreement.

 

130

 

 

Exercise of Options. The plan administrator determines the exercise price for each award, which is stated in the relevant award agreement. Options that are vested and exercisable will terminate if they are not exercised prior to the time as the plan administrator determines at the time of grant. However, the maximum exercisable term is six years from the date that the granted options are exercisable.

 

Transfer Restrictions. Awards may not be transferred in any manner by the participant other than certain entities or persons related to the participant without the prior written approval of the plan administrator at its sole and absolute discretion.

 

Termination and Amendment of the 2018 Plan. Unless terminated earlier, the 2018 Plan has a term of 15 years from the date of effectiveness of the 2018 Plan. Our board of directors has the authority to terminate, amend, suspend or modify the 2018 Plan in accordance with the 2018 Plan and our articles of association.

 

Amended and Restated 2019 Share Incentive Plan

 

In July 2019, our shareholders and board of directors approved the 2019 Share Incentive Plan, amended in 2021, or the 2019 Plan, to attract and retain the best available personnel, provide additional incentives to employees, directors and consultants. Under the 2019 Plan, the maximum aggregate number of shares which may be issued pursuant to all awards will initially be 23,532,640 shares, which will be increased by a number equal to 1.0% of the total number of shares issued and outstanding on the last day of the immediately preceding fiscal year on the first day of each fiscal year, commencing with the fiscal year ended December 31, 2020, if determined and approved by the board of directors for the relevant fiscal year. As of February 28, 2023, the maximum number of issuable shares under the 2019 Plan was 26,353,926, while 140,000 options had been granted and outstanding under the 2019 Plan, and 8,210,870 restricted share units had been granted and outstanding under the 2019 Plan.

 

The following paragraphs describe the principal terms of the 2019 Plan.

 

Type of Awards. The 2019 Plan permits the awards of options, restricted shares, restricted share units, or any other type of awards that the committee approves.

 

Plan Administration. Our board of directors or a committee designated by the board of directors will act as the plan administrator. The plan administrator will determine the participants who are to receive awards, the type or types of awards to be granted, the number of awards to be granted, and the terms and conditions of each award grant.

 

Award Agreement. Awards granted under the 2019 Plan are evidenced by an award agreement that sets forth terms, conditions and limitations for each award, which may include the term of the award, the provisions applicable in the event that the grantee’s employment or service terminates, and our authority to unilaterally or bilaterally amend, modify, suspend, cancel or rescind the award.

 

Eligibility. We may grant awards to our employees, directors and consultants of our company.

 

Vesting Schedule. In general, the plan administrator determines the vesting schedule, which is specified in the relevant award agreement.

 

Transfer Restrictions. Awards may not be transferred in any manner by the recipient other than in accordance with the exceptions provided in the 2019 Plan, such as transfers by will or the laws of descent and distribution.

 

Termination and Amendment of the 2019 Plan. Unless terminated earlier, the 2019 Plan has a term of 15 years. Our board of directors has the authority to amend or terminate the 2019 Plan. However, no such action may adversely affect in any material way any awards previously granted unless agreed by the relevant grantee.

 

The following table summarizes, as of February 28, 2023, the number of ordinary shares underlying outstanding options that we have granted to our directors and executive officers.

 

131

 

 

Name Ordinary Shares
Underlying Options
  Exercise Price
(US$/Share)
  Date of Grant Date of Expiration
Chaohui Chen  *   0.5000  April 27, 2020 April 27, 2031
Zhiping Peng  *   0.5000  April 27, 2020 April 27, 2031
Zhigang Du  *   0.8111  December 31, 2018 - April 27, 2020 December 31, 2025 - April 27, 2031
Hope Ni        
Onward Choi        
Ying Kong        
Yimeng Shi  *   0.5000  December 31, 2018 - April 27, 2020 December 31, 2025 - April 27, 2031
Wen Gao        
Shubao Pei  *   0.8111  December 31, 2018 December 31, 2025
Zhihui Gong  *   0.5000  December 31, 2018 December 31, 2025
All directors and executive officers as a group  7,056,120   0.5000-0.8111  December 31, 2018 - April 27, 2020 December 31, 2025 - April 27, 2031

 

 

Note:

 

*Less than 1% of our total ordinary shares on an as-converted basis outstanding as of the date of this annual report.

 

The following table summarizes, as of February 28, 2023, the number of outstanding restricted share units that we have granted to our directors and executive officers.

 

Name Ordinary Shares
Underlying
Restricted
Share Unites
  Date of Grant
Chaohui Chen  *  January 27, 2021 - January 1, 2023
Zhiping Peng  *  January 27, 2021 - January 1, 2023
Zhigang Du  *  January 27, 2021 - August 30, 2022
Hope Ni  *  January 27, 2021 - August 30, 2022
Onward Choi  *  January 27, 2021 - August 30, 2022
Ying Kong  *  July 1, 2021 - August 30, 2022
Yimeng Shi  *  January 27, 2021 - January 1, 2023
Wen Gao  *  January 27, 2021 - August 30, 2022
Shubao Pei  *  January 27, 2021 - August 30, 2022
Zhihui Gong  *  January 27, 2021 - August 30, 2022
All directors and executive officers as a group  6,456,150  January 27, 2021 - January 1, 2023

 

As of February 28, 2023, our employees and consultants other than our directors and executive officers as a group held outstanding options to purchase 10,604,880 ordinary shares, with exercise prices ranging from US$0.5 to US$0.8 per share. As of February 28, 2023, our employees and consultants other than our directors and executive officers as a group held outstanding restricted share unit to turn into 1,754,720 ordinary shares with nil exercise prices.

 

132

 

 

C. Board Practices

 

Board of Directors

 

Our board of directors consists of five directors. A director is not required to hold any shares in our company by way of qualification. A director who is in any way, whether directly or indirectly, interested in a contract or transaction or proposed contract or transaction with our company is required to declare the nature of his interest at a meeting of our directors. Subject to the Nasdaq Stock Market rules and disqualification by the chairman of the relevant board meeting, a director may vote in respect of any contract or transaction or proposed contract or transaction notwithstanding that he may be interested therein, and if he does so his vote shall be counted and he shall be counted in the quorum at any meeting of our directors at which any such contract or transaction or proposed contract or transaction is considered. Our directors may exercise all the powers of our company to raise or borrow money and to mortgage or charge its undertaking, property and assets (present and future) and uncalled capital or any part thereof, to issue debentures, debenture stock, bonds and other securities, whether outright or as collateral security for any debt, liability or obligation of our company or of any third party.

 

Board Diversity Matrix

 

Subject to the Nasdaq Stock Market rules, the below table sets forth our board diversity matrix as of the date of this annual report.

 

Board Diversity Matrix (As of February 28, 2023)
Country of Principal Executive Offices  People’s Republic of China 
Foreign Private Issuer  Yes 
Disclosure Prohibited Under Home Country Law  No 
Total Number of Directors  5 

 

Part I: Gender Identity Female  Male  Non-Binary  Did Not Disclose
Gender
 
Directors  1   4   0   0 

Part II: Demographic Background   
Underrepresented Individual in Home Country Jurisdiction  0 
LGBTQ+  0 
Did Not Disclose Demographic Background  0 

 

Committees of the Board of Directors

 

We have established three committees under the board of directors: an audit committee, a compensation committee and a nominating and corporate governance committee. We have adopted a charter for each of the three committees. Each committee’s members and functions are described below.

 

Audit Committee. Our audit committee consists of Mr. Onward Choi, Ms. Hope Ni and Prof. Ying Kong. Mr. Onward Choi is the chairman of our audit committee. We have determined that Mr. Onward Choi, Ms. Hope Ni and Prof. Ying Kong satisfy the “independence” requirements of Rule 5605 of the Nasdaq Stock Market Rules and Rule 10A-3 under the Exchange Act. We have determined that Mr. Onward Choi qualifies as an “audit committee financial expert.” The audit committee oversees our accounting and financial reporting processes and the audits of the financial statements of our company. The audit committee is responsible for, among other things:

 

appointing the independent auditors and pre-approving all auditing and non-auditing services permitted to be performed by the independent auditors;

 

reviewing with the independent auditors any audit problems or difficulties and management’s response;

 

discussing the annual audited financial statements with management and the independent auditors;

 

reviewing the adequacy and effectiveness of our accounting and internal control policies and procedures and any steps taken to monitor and control major financial risk exposures;

 

reviewing and approving all proposed related party transactions;

 

133

 

 

meeting separately and periodically with management and the independent auditors; and

 

monitoring compliance with our code of business conduct and ethics, including reviewing the adequacy and effectiveness of our procedures to ensure proper compliance.

 

Compensation Committee. Our compensation committee consists of Prof. Ying Kong, Mr. Onward Choi and Ms. Hope Ni. Prof. Ying Kong is the chairman of our compensation committee. We have determined that Prof. Ying Kong, Mr. Onward Choi and Ms. Hope Ni satisfy the “independence” requirements of Rule 5605 of the Nasdaq Stock Market Rules. The compensation committee assists the board in reviewing and approving the compensation structure, including all forms of compensation, relating to our directors and executive officers. Our chief executive officer may not be present at any committee meeting during which his compensation is deliberated. The compensation committee is responsible for, among other things:

 

reviewing and approving, or recommending to the board for its approval, the compensation for our chief executive officer and other executive officers;

 

reviewing and recommending to the board for determination with respect to the compensation of our non-employee directors;

 

reviewing periodically and approving any incentive compensation or equity plans, programs or similar arrangements; and

 

selecting compensation consultant, legal counsel or other adviser only after taking into consideration all factors relevant to that person’s independence from management.

 

Nominating and Corporate Governance Committee. Our nominating and corporate governance committee consists of Ms. Hope Ni, Mr. Onward Choi and Prof. Ying Kong. Ms. Hope Ni is the chairperson of our nominating and corporate governance committee. Ms. Hope Ni, Mr. Onward Choi and Prof. Ying Kong satisfy the “independence” requirements of Rule 5605 of the Nasdaq Stock Market Rules. The nominating and corporate governance committee assists the board of directors in selecting individuals qualified to become our directors and in determining the composition of the board and its committees. The nominating and corporate governance committee is responsible for, among other things:

 

selecting and recommending to the board nominees for election by the shareholders or appointment by the board;

 

reviewing annually with the board the current composition of the board with regards to characteristics such as independence, knowledge, skills, experience and diversity;

 

making recommendations on the frequency and structure of board meetings and monitoring the functioning of the committees of the board; and

 

advising the board periodically with regards to significant developments in the law and practice of corporate governance as well as our compliance with applicable laws and regulations, and making recommendations to the board on all matters of corporate governance and on any remedial action to be taken.

 

Duties of Directors

 

Under Cayman Islands law, our directors owe fiduciary duties to our company, including a duty of loyalty, a duty to act honestly and a duty to act in what they consider in good faith to be in our best interests. Our directors must also exercise their powers only for a proper purpose. Our directors also owe to our company a duty to exercise skills they actually possess and such care and diligence that a reasonably prudent person would exercise in comparable circumstance. It was previously considered that a director need not exhibit in the performance of his duties a greater degree of skill than may reasonably be expected from a person of his knowledge and experience. However, English and Commonwealth Courts have moved toward an objective standard with regard to the required skill and care and these authorities are likely to be followed in the Cayman Islands. In fulfilling their duty of care to us, our directors must ensure compliance with our memorandum and articles of association, as amended and restated from time to time, and the class rights vested thereunder in the holders of the shares. Our company has the right to seek damages if a duty owed by our directors is breached. In certain limited exceptional circumstances, a shareholder may have the right to seek damages in our name if a duty owed by our directors is breached.

 

134

 

 

Our board of directors has all the powers necessary for managing, and for directing and supervising, our business affairs. The functions and powers of our board of directors include, among others:

 

convening shareholders’ annual and extraordinary general meetings and reporting its work to shareholders at such meetings;

 

declaring dividends and distributions;

 

appointing officers and determining the term of office of the officers;

 

exercising the borrowing powers of our company and mortgaging the property of our company; and

 

approving the transfer of shares in our company, including the registration of such shares in our share register.

 

Terms of Directors and Officers

 

Our directors may be elected by an ordinary resolution of our shareholders. Alternatively, our board of directors may, by the affirmative vote of a simple majority of the directors present and voting at a board meeting appoint any person as a director to fill a casual vacancy on our board or as an addition to the existing board. Our directors are not automatically subject to a term of office and hold office until such time as they are removed from office by an ordinary resolution of our shareholders. In addition, a director will cease to be a director if he (i) becomes bankrupt or makes any arrangement or composition with his creditors; (ii) dies or is found to be or becomes of unsound mind; (iii) resigns his office by notice in writing; (iv) without special leave of absence from our board, is absent from meetings of our board for three consecutive meetings and our board resolves that his office be vacated; or (v) is removed from office pursuant to any other provision of our articles of association.

 

Our officers are appointed by and serve at the discretion of the board of directors, and may be removed by our board of directors.

 

D. Employees

 

We had a total of 578, 491 and 330 employees as of December 31, 2020, 2021 and 2022, respectively. The following table sets forth the numbers of our employees categorized by function as of December 31, 2022.

 

Function Number of Employees 
Research and Development  141 
Business Development, Sales and Marketing  125 
Administration and Management  64 
Total  330 

 

Our success depends on our ability to attract, motivate, train and retain qualified personnel. The average age of our employees is below 35 and 74.5% of our employees have obtained bachelor’s degrees. We believe we offer our employees competitive compensation packages and an environment that encourages self-development and, as a result, have generally been able to attract and retain qualified personnel and maintain a stable core management team.

 

We enter into standard labor contracts and confidentiality agreements with our employees. As required by regulations in mainland China, we participate in various employee social insurance plans that are organized by municipal and provincial governments, including pension, unemployment insurance, childbirth insurance, work-related injury insurance, medical insurance and housing fund. We are required under the laws of mainland China to make contributions to employee social insurance plans at specified percentages of the salaries, bonuses and certain allowances of our employees, up to a maximum amount specified by the local government from time to time. See “Item 3. Key Information—D. Risk Factors—Risks Related to Doing Business in China—The enforcement of the PRC Labor Contract Law and other labor-related regulations in mainland China may adversely affect our business and results of operations.” Bonuses are generally discretionary and based in part on employee performance and in part on the overall performance of our business. We have granted, and plan to continue to grant, share-based incentive awards to our employees in the future to incentivize their contributions to our growth and development.

 

135

 

 

E. Share Ownership

 

Except as specifically noted, the following table sets forth information with respect to the beneficial ownership of our ordinary shares on an as-converted basis as of February 28, 2023 by:

 

each of our directors and executive officers; and

 

each of our principal shareholders who beneficially own more than 5% of our total outstanding shares.

 

The calculations in the table below are based on 247,718,550 Class A ordinary shares and 122,072,980 Class B ordinary shares outstanding as of February 28, 2023.

 

Beneficial ownership is determined in accordance with the rules and regulations of the SEC. In computing the number of shares beneficially owned by a person and the percentage ownership of that person, we have included shares that the person has the right to acquire within 60 days, including through the exercise of any option, warrant or other right or the conversion of any other security. These shares, however, are not included in the computation of the percentage ownership of any other person.

 

  Class A
Ordinary
Shares
  Class B
Ordinary
Shares
  Total
Ordinary
Shares
  % of
Beneficial
Ownership
  % of
Aggregate
Voting
Power***
 
  Number  Number  Number  %  % 
Directors and Executive Officers**:               
Chaohui Chen(1)   12,318,200   61,346,560   73,664,760   19.9   44.8 
Zhiping Peng(2)   8,171,800   60,726,420   68,898,220   18.6   44.2 
Zhigang Du(3)   4,109,660      4,109,660   1.1   0.2 
Hope Ni  *      *   *   * 
Onward Choi  *      *   *   * 
Ying Kong  *      *   *   * 
Yimeng Shi  *      *   *   * 
Wen Gao(4)   12,043,820      12,043,820   3.3   0.6 
Shubao Pei(5)   4,025,040      4,025,040   1.1   0.2 
Zhihui Gong  *      *   *   * 
All Directors and Executive Officers as a Group  45,159,910   122,072,980   167,232,890   44.5   90.0 
Principal Shareholders:                    
MediaPlay Limited(1)      61,346,560   61,346,560   16.6   44.3 
AlphaGo Robot Limited(2)      60,726,420   60,726,420   16.4   43.8 
Entities Affiliated with Haitong(6)   30,820,490      30,820,490   8.3   1.5 
Entities affiliated with Cash Capital(7)   37,405,580      37,405,580   10.1   1.8 

 

 

Notes:

 

*Less than 1% of our total outstanding shares.

 

**Except as indicated otherwise, the business address of our directors and executive officers is Unit 2214-Rm1, 22/F, Mira Place Tower A, 132 Nathan Road, Tsim Sha Tsui, Kowloon, Hong Kong.

 

***For each person and group included in this column, percentage of voting power is calculated by dividing the voting power beneficially owned by such person or group by the voting power of all of our Class A and Class B ordinary shares as a single class. Each holder of Class A ordinary shares is entitled to one vote per share and each holder of our Class B ordinary shares is entitled to 15 votes per share on all matters submitted to them for a vote. Our Class A ordinary shares and Class B ordinary shares vote together as a single class on all matters submitted to a vote of our shareholders, except as may otherwise be required by law. Our Class B ordinary shares are convertible at any time by the holder thereof into Class A ordinary shares on a one-for-one basis.

 

136

 

 

(1)Represents (i) 61,346,560 Class B ordinary shares held by MediaPlay Limited, a British Virgin Islands company, (ii) 2,565,940 Class A ordinary shares, in the form of ADSs, held by Mr. Chaohui Chen, (iii) 457,800 Class A ordinary shares held by Mr. Chaohui Chen; and (iv) 760,000 Class A ordinary shares Mr. Chaohui Chen has the right to acquire upon exercise of option within 60 days after February 28,2023; and (v) 8,534,460 Class A ordinary shares (including those in the form of ADSs) beneficially owned by certain of our current and former employees who have granted an irrevocable voting proxy for all shares beneficially owned by them to Mr. Chaohui Chen. MediaPlay Limited is wholly owned by Brilliant Topaz Holding Limited, a British Virgin Islands company. Brilliant Topaz Holding Limited is wholly owned by Chen Family Evergreen Trust, a trust established for the benefit of Mr. Chaohui Chen and his family. Mr. Chaohui Chen is the settlor and investment advisor of Chen Family Evergreen Trust, and has the power to direct the disposition and voting of the shares held by Chen Family Evergreen Trust. The registered address of MediaPlay Limited is Ritter House, Wickhams Cay II, Road Town, Tortola, British Virgin Islands. The abovementioned certain current and former employees and consultants have granted an irrevocable voting proxy for all shares beneficially owned by them to Mr. Chaohui Chen. In addition, our employees and consultants who hold share incentive awards under our share incentive plans, except those who signed the voting agreement, have granted an irrevocable voting proxy for the shares issuable to them pursuant to the awards to Mr. Chaohui Chen.

 

(2)Represents (i) 60,726,420 Class B ordinary shares held by AlphaGo Robot Limited, a British Virgin Islands company, (ii) 760,000 Class A ordinary shares Mr. Zhiping Peng has the right to acquire upon exercise of option within 60 days after February 28,2023, and (iii) 419,300 Class A ordinary shares held by Mr. Zhiping Peng, and (iv) 6,992,500 Class A ordinary shares held by two of our beneficial owners, who have granted an irrevocable voting proxy for 6,992,500 Class A ordinary shares beneficially owned by them to Mr. Zhiping Peng, and appointed Mr. Zhiping Peng as lawful attorney-in-fact. AlphaGo Robot Limited is wholly owned by Bright Topaz Holding Limited, a British Virgin Islands company. Bright Topaz Holding Limited is wholly owned by Harmony Peng Trust, a trust established for the benefit of Mr. Zhiping Peng and his family. Mr. Zhiping Peng is the settlor and investment advisor of Harmony Peng Trust, and has the power to direct the disposition and voting of the shares held by Harmony Peng Trust. The registered address of AlphaGo Robot Limited is Ritter House, Wickhams Cay II, Road Town, Tortola, British Virgin Islands.

 

(3)Represents (i) 3,170,620 Class A ordinary shares held by Elite Magic Cosmos Limited, a British Virgin Islands company, (ii) 715,040 Class A ordinary shares Mr. Zhigang Du has the right to acquire upon exercise of option within 60 days after February 28,2023, and (iii) 224,000 Class A ordinary shares held by Mr. Zhigang Du. Elite Magic Cosmos Limited is wholly owned by Mr. Zhigang Du. The registered address of Elite Magic Cosmos Limited is Craigmuir Chambers, Road Town, Tortola, VG 1110, British Virgin Islands.

 

(4)Represents 11,889,820 Class A ordinary shares held by Talent Wits Limited, a British Virgin Islands company and (ii) 154,000 Class A ordinary shares held by Mr. Wen Gao. Talent Wits Limited is wholly owned by Mr. Wen Gao. The registered address of Talent Wits Limited is Craigmuir Chambers, Road Town Tortola, VG 1110, British Virgin Islands.

 

(5)Represents (i) 3,170,620 Class A ordinary shares held by Fair Technology Limited, a British Virgin Islands company, and (ii) 616,420 Class A ordinary shares Mr. Shubao Pei has the right to acquire upon exercise of option within 60 days after February 28,2023, and (iii) 238,000 Class A ordinary shares held by Mr. Shubao Pei. Fair Technology Limited is wholly owned by Mr. Shubao Pei. The registered address of Fair Technology Limited is Craigmuir Chambers, Road Town, Tortola, VG 1110, British Virgin Islands.

 

(6)Represents (i) 625,462 ADSs, which represent 6,254,620 Class A ordinary shares held by AI Global Investment SPC (acting on behalf and for the account of Haitong Momentum Investment Fund I S.P.), a Cayman Islands exempted segregated portfolio company with limited liability, (ii) 306,171 ADSs, which represent 3,061,710 Class A ordinary shares, held by AI Global Investment SPC (acting on behalf and for the account of Haitong-Harvest Global Technology Fund S.P.), and (iii) 2,150,416 ADSs, which represent 21,504,160 Class A ordinary shares, held by AI Global Investment SPC (acting on behalf and for the account of AI Investment Fund S.P.), based on the Schedule 13G/A filed on February 13, 2023. The investment manager of AI Global Investment SPC is Haitong International Asset Management (HK) Limited. Mr. Shengzu Wang is the chief investment officer and managing director of Haitong International Asset Management (HK) Limited. The registered office of AI Global Investment SPC is at Harneys Services (Cayman) Limited, 4th Floor, Harbour Place, 103 South Church Street, PO Box 10240, Grand Cayman KY1-1002, Cayman Islands.

 

137

 

 

(7)Represents (i) 26,309,700 Class A ordinary shares held by Beijing Cash Capital Venture Partners, a PRC limited liability partnership, and (ii) 11,095,880 Class A ordinary shares held by Xizang Guoke Dingyi Investment Center(Limited Partnership), a PRC limited partnership, based on the Schedule 13G filed on February 11, 2021. The general partner of Beijing Cash Capital Venture Partners is CASH Capital (Beijing) Investment Management Co, Ltd. Xizang Guoke Jiahe Investment Management Partners(Limited Partnership), a PRC limited partnership, is the general partner and fund administrator of Xizang Guoke Dingyi Investment Center(Limited Partnership). Lasa Guoke Jiahe Investment Management Co., Ltd., a PRC limited liability company, is the general partner of Xizang Guoke Jiahe Investment Management Partners(Limited Partnership). Lasa Guoke Jiahe Investment Management Co., Ltd. is a wholly-owned subsidiary of CASH Capital (Beijing) Investment Management Co, Ltd. Ge Wang is the legal representative of CASH Capital (Beijing) Investment Management Co, Ltd and a member of the investment committee of Beijing Cash Capital Venture Partners and, in such capacity, Ge Wang may be deemed to have shared voting control and investment discretion with respect to the shares held by Beijing Cash Capital Venture Partners. Ge Wang is also a member of the investment committee of Xizang Guoke Jiahe Investment Management Partners(Limited Partnership) and, in such capacity, Ge Wang may be deemed to have shared voting control and investment discretion with respect to shares held by Xizang Guoke Dingyi Investment Center(Limited Partnership). Hongwu Chen is the general manager of CASH Capital (Beijing) Investment Management Co, Ltd and a member of the investment committee of Beijing Cash Capital Venture Partners and, in such capacity, Hongwu Chen may be deemed to have shared voting control and investment discretion with respect to shares held by Beijing Cash Capital Venture Partners. Hongwu Chen is also a member of the investment committee of Xizang Guoke Jiahe Investment Management Partners(Limited Partnership) and, in such capacity, Hongwu Chen may be deemed to have shared voting control and investment discretion with respect to the shares held by Xizang Guoke Dingyi Investment Center(Limited Partnership). The registered address of Beijing Cash Capital Venture Partners is No. 710-84, Floor 6, No. 8 Haidian North Two Street, Haidian District, Beijing, People’s Republic of China. The registered address of Xizang Guoke Dingyi Investment Center(Limited Partnership) is Room 6-1, Unit 2, Building 6, Zone B, YGXC Community, No.158 Jinzhu West Road, Chengguan District, Lhasa, People’s Republic of China.

 

In July 2019, our founders and certain other members of management and beneficial owners of our company, including Chaohui Chen, Zhiping Peng, Wen Gao, Zhu Tan, Zhigang Du, Zhongqi Kuang, Shubao Pei, Xuesong Ren and Yimeng Shi, entered into a voting agreement, which provides that they shall reach a consensus before exercising their voting rights with respect to our shares. In the case of a tie, the parties to the voting agreement will vote again, and they will abide by the decision of which more than 60% of the number of parties vote in favor. The voting agreement will be terminated (i) with respect to all parties thereto, upon consent of all parties, or (ii) with respect to any party thereto, upon the time he beneficially owns less than 0.1% of the total issued and outstanding ordinary shares of our company.

 

To our knowledge, as of February 28, 2023, a total of 157,361,680 Class A ordinary shares were held by one record holder in the United States, representing approximately 42.6% of our total outstanding shares. The holder is The Bank of New York Mellon, the depositary of our ADS program. None of our outstanding Class B ordinary shares are held by record holders in the United States. The number of beneficial owners of our ADSs in the United States is likely to be much larger than the number of record holders of our ordinary shares in the United States.

 

We are not aware of any arrangement that may, at a subsequent date, result in a change of control of our company.

 

F. Disclosure of a Registrant’s Action to Recover Erroneously Awarded Compensation

 

Not applicable.

 

Item 7. Major Shareholders and Related Party Transactions

 

A. Major Shareholders

 

Please refer to “Item 6. Directors, Senior Management and Employees—E. Share Ownership.”

 

B. Related Party Transactions

 

Contractual Arrangements with The Former VIEs and Their Respective Shareholders

 

See “Item 4. Information on the Company—C. Organizational Structure.”

 

Transactions with our Founders and Related Entities

 

Transactions with Maya. In October 2018, we made an equity investment in a privately-held company, Maya System, Inc., or Maya, which provides cloud SIM related services in Japan, including sale of products and maintenance. We have significant influence over Maya. In 2020, 2021 and 2022, we recognized US$8.0 million, US$9.4 million and US$6.2 million of revenue from provision of data connectivity services, sales of terminals, sales of data related products and other services and products to Maya, respectively. In 2021 and 2022, we purchased US$26 thousand and US$4 thousand, respectively, of data connectivity service from Maya. As of December 31, 2020, 2021 and 2022, we owed US$1.5 million, US$1.4 million and US$1.5 million, respectively, to Maya, consisting of accounts payable, deposits and advances. As of December 31, 2020, 2021 and 2022, we had US$2.3 million, US$1.1 million and US$0.7 million due from Maya, respectively.

 

138

 

 

Transactions with Huaxiang. In April 2019 and September 2020, the Company made an equity investment in a privately-held company, Beijing Huaxianglianxin Technology Company, or Huaxiang, which is an MVNO in mainland China. We have significant influence over Huaxiang. In 2021 and 2022, we recognized US$1.0 million and US$0.3 million, respectively, of revenue from provision of sales of terminals and PaaS and SaaS services to Huaxiang. In 2021 and 2022, we purchased US$87 thousand and US$6 thousand, respectively, of data connectivity service from Huaxiang. As of December 31, 2021 and 2022, we owed US$18 thousand and US$20 thousand to Huaxiang. As of December 31, 2021 and 2022, we had US$45 thousand and US$14 thousand due from Huaxiang.

 

Shareholders Agreement

 

We entered into our third amended and restated shareholders agreement on April 21, 2017 with our shareholders, which consist of holders of ordinary shares and preferred shares. The shareholders agreement provides for certain shareholders’ rights, including information and inspection rights, right of participation, right of first refusal and co-sale rights, and contains provisions governing our board of directors and other corporate governance matters. The special rights, as well as the corporate governance provisions, automatically terminated upon the completion of our initial public offering.

 

Registration Rights.We have granted certain registration rights to holders of registrable securities, which include our ordinary shares issued or issuable pursuant to conversion of our preferred shares. Set forth below is a description of the registration rights granted under the shareholders agreement.

 

Demand Registration Rights. At any time after the earlier of (i) January 1, 2017, or (ii) the date that is 12 months after the closing of our initial public offering, holders of at least 50% of the registrable securities (including preferred shares and ordinary shares issued upon conversion of preferred shares) then outstanding have the right to demand that we file a registration statement of all registrable securities that the holders request to be registered and included in such registration by written notice. At least 20% (or any lesser percentage in certain situations) of the registrable securities requested by the holders to be included in the underwriting and registration shall be so included. We have the right to defer filing of a registration statement for a period of not more than 60 days for registration on Form F-3 (90 days for registration other than on Form F-3) after the receipt of the request of the initiating holders if we furnish to the holders requesting registration a certificate signed by our president or chief executive officer stating that in the good faith judgment of our board of directors, it would be materially detrimental to us and our shareholders for such registration statement to be filed at such time. However, we cannot exercise the deferral right more than once in any twelve-month period. We are obligated to effect no more than two demand registrations, other than demand registration to be effected pursuant to registration statement on Form F-3, for which an unlimited number of demand registrations shall be permitted so long as certain condition is met.

 

Piggyback Registration Rights. If we propose to register for our own account any of our equity securities, or for the account of any holder (other than certain holders) of equity securities any of such holder’s equity securities, in connection with public offering of such securities (except for exempt transactions), we shall promptly give each holder written notice of such registration and, upon the written request of any holder given within 15 days after delivery of such notice, we shall use our best efforts to include in such registration any registrable securities thereby requested to be registered by such holder. If a holder decides not to include all or any of its registrable securities in such registration by us, such holder shall nevertheless continue to have the right to include any registrable securities in any subsequent registration statement or registration statements as may be filed by us.

 

Expenses of Registration. We will bear all registration expenses, other than underwriting discounts and selling commissions applicable to the sale of registrable securities pursuant to the registration rights.

 

Termination of Registration Rights. Our shareholders’ registration rights will terminate on the earlier of (i) the date that is five years after the date of closing of the initial public offering, or (ii) with respect to any holder, the date on which such holder may sell all of such holder’s registrable securities under Rule 144 of the Securities Act in any 90-day period.

 

Employment Agreements and Indemnification Agreements

 

See “Item 6. Directors, Senior Management and Employees—B. Compensation.”

 

Share Incentive Plans

 

See “Item 6. Directors, Senior Management and Employees—B. Compensation.”

 

C. Interests of Experts and Counsel

 

Not applicable.

 

Item 8. Financial Information

 

A. Consolidated Statements and Other Financial Information

 

We have appended consolidated financial statements filed as part of this annual report.

 

139

 

 

Legal Proceedings

 

We have been involved in a series of intellectual property lawsuits against SIMO Holdings Inc., or SIMO, and its affiliates.

 

In June 2018, Hong Kong uCloudlink Network Technology Limited and uCloudlink (America), Ltd., two of our wholly-owned subsidiaries, were named as defendants in a complaint filed by SIMO in the United States District Court for the Southern District of New York, alleging patent infringements. In May 2019, the jury delivered a verdict which awarded SIMO compensatory damages in the amount of approximately US$2.2 million for a four-month period from August 2018 to December 2018. The jury also found that our infringement was willful, in connection with which the plaintiff sought enhanced damages in the amount of 50% of the compensatory damages. The trial judge delivered a judgment in June 2019, approving enhanced damages in the amount of 30% of the compensatory damages. The court also granted plaintiff’s motion for permanent injunction, effective on September 1, 2019, to enjoin us from selling, offering to sell, importing, or enabling the use of three models of portable Wi-Fi terminals and one model of GlocalMe World Phone that were found to be infringing SIMO’s patent in the United States. In October 2019, the court amended the total damages to US$8.2 million to include pre-judgement interest on the awards and supplemental damages for certain sales occurring between January 1, 2019 and August 1, 2019, and certain sales occurring overseas for devices that had previously been sold within the United States between August 13, 2018 and August 31, 2019. Thereafter, we upgraded the allegedly infringing products by pushing a redesigned software update to the devices, which the court concluded on December 9, 2019 were no longer subject to the injunction. On December 9, 2019, the trial court lifted the injunction against the upgraded devices and concluded that they are not infringing. On January 5, 2021, the U.S. Court of Appeals for the Federal Circuit reversed the decision by the United States District Court for the Southern District of New York and held that we are entitled to summary judgment of noninfringement. On March 29, 2021, the escrowed funds have been fully released and refunded to uCloudlink. Following this, the permanent injunction issued by the United States District Court for the Southern District of New York against our products was dissolved on April 8, 2021.

 

In January 2020, SIMO and its affiliated entity filed a lawsuit for patent infringement and trade secret misappropriation against Hong Kong uCloudlink Network Tech. Ltd. and Shenzhen Ucloudlink Technology Limited in the Eastern District of Texas.  The patent infringement claim is based on U.S. Patent No. 9,736,689.  Those allegations were dismissed in the California case with prejudice. Following our success in the above-mentioned patent infringement case in New York, the plaintiffs dropped their patent infringement claim in the Eastern District of Texas on April 6, 2021. On August 30, 2021, we entered into a settlement agreement with SIMO. Pursuant to the settlement agreement, the parties filed joint motions to the United States District Court for the Eastern District of Texas for the dismissal of the trade secret case initiated by SIMO. The case was dismissed in September 2021.

 

In August 2018, we filed a complaint in the name of HONG KONG UCLOUDLINK NETWORK TECHNOLOGY LIMITED and Ucloudlink (America), Ltd. against SIMO and its affiliate Skyroam Inc. in the United States District Court for the Northern District of California. On August 30, 2021, we entered into a settlement agreement with SIMO. Pursuant to the settlement agreement, the parties filed joint motions to the United States District Court for the Northern District of California for the dismissal of the patent infringement case initiated by us and the trade secret case initiated by SIMO. The case was dismissed in September 2021.

 

From 2019 to 2020, we and SIMO also filed a series of lawsuits in mainland China. For example, in 2020, Shenzhen Skyroam Technology Co., Ltd. filed five invalidation petitions against patents No. 011.8, No. 209.9, No. 366.4, No. 352.6 and No. 323.5 owned by us in Patent Reexamination Board of National Intellectual Property Administration in mainland China, respectively. The National Intellectual Property Administration issued orders which invalidated patent No. 366.4, patent No. 352.6 and patent No. 323.5 in September 2020, November 2020 and April 2021, respectively. Shenzhen Ucloudlink Technology Limited filed lawsuits at the Beijing Intellectual Property Court to challenge the invalidation decisions. Beijing Intellectual Property Court issued the first instance judgment upholding the invalidation decision for patent No. 352.6 in September 2022, and we have appealed to the Supreme People’s Court against the first instance judgment in October 2022. With respect to patent No. 366.4, Beijing Intellectual Property Court has held the hearing in November 2022 and the first instance judgment has not been issued. For patent No. 323.5, the hearing has not been scheduled by Beijing Intellectual Property Court.

 

We reached a global settlement with SIMO for the series of cases held in both the United States and mainland China by entering into the Settlement Agreement. According to the settlement, we and SIMO have applied to withdraw all lawsuits initiated by either party. After the settlement with SIMO, we are currently involved in three pending patent invalidation cases, and there are no significant amounts of damages, legal fees or costs occurred in these cases against us.

 

140

 

 

Any of the pending lawsuits against us, or any other legal or administrative proceeding, regardless of the outcome, is likely to result in substantial cost and diversion of our resources, including our management’s time and attention. See “Item 3. Key Information—D. Risk Factors—Risks Related to Our Business and Industry—We are involved in legal proceedings in the ordinary course of our business from time to time. If the outcomes of these proceedings are adverse to us, it could have a material adverse effect on our business, results of operations and financial condition.”

 

Dividend Policy

 

Our board of directors has discretion on whether to distribute dividends, subject to certain requirements of Cayman Islands law. In addition, our shareholders may by ordinary resolution declare a dividend, but no dividend may exceed the amount recommended by our board of directors. In either case, all dividends are subject to certain restrictions under Cayman Islands law, namely that our company may only pay dividends out of profits or share premium, and provided always that in no circumstances may a dividend be paid if this would result in our company being unable to pay its debts as they fall due in the ordinary course of business. Even if we decide to pay dividends, the form, frequency and amount will depend upon our future operations and earnings, capital requirements and surplus, general financial condition, contractual restrictions and other factors that the board of directors may deem relevant.

 

We do not have any present plan to pay any cash dividends on our ordinary shares in the foreseeable future. We currently intend to retain most, if not all, of our available funds and any future earnings to operate and expand our business.

 

We are a holding company incorporated in the Cayman Islands. We may rely on dividends from our subsidiaries and consolidated entities in Hong Kong or mainland China for our cash requirements, including any payment of dividends to our shareholders. The regulations of mainland China may restrict the ability of our mainland China subsidiaries to pay dividends to us. See “Item 4. Information on the Company—B. Business Overview—Regulation—Mainland China—Regulations on Dividend Distribution.”

 

If we pay any dividends on our ordinary shares, we will pay those dividends which are payable in respect of the Class A ordinary shares underlying the ADSs to the depositary, as the registered holder of such Class A ordinary shares, and the depositary then will pay such amounts to the ADS holders in proportion to the Class A ordinary shares underlying the ADSs held by such ADS holders, subject to the terms of the deposit agreement, including the fees and expenses payable thereunder. See “Item 12. Description of Securities Other than Equity Securities—D. American Depositary Shares.” Cash dividends on our ordinary shares, if any, will be paid in U.S. dollars.

 

B. Significant Changes

 

Except as disclosed elsewhere in this annual report, we have not experienced any significant changes since the date of our audited consolidated financial statements included in this annual report.

 

Item 9. The Offer and Listing

 

A. Offering and Listing Details

 

Our ADSs, each representing ten of our Class A ordinary shares, have been listed on Nasdaq since June 9, 2020. Our ADSs trade under the symbol “UCL.”

 

B. Plan of Distribution

 

Not applicable.

 

C. Markets

 

Our ADSs have been listed on Nasdaq since June 9, 2020 under the symbol “UCL.”

 

D. Selling Shareholders

 

Not applicable.

 

141

 

 

E. Dilution

 

Not applicable.

 

F. Expenses of the Issue

 

Not applicable.

 

Item 10. Additional Information

 

A. Share Capital

 

Not applicable.

 

B. Memorandum and Articles of Association

 

Our shareholders have adopted a sixth amended and restated memorandum and articles of association. The following are summaries of material provisions of the memorandum and articles of association and of the Companies Act (As Revised), insofar as they relate to the material terms of our ordinary shares.

 

Objects of Our Company. Under our memorandum and articles of association, the objects of our company are unrestricted and we have the full power and authority to carry out any object not prohibited by the laws of the Cayman Islands.

 

Ordinary Shares. Our ordinary shares are issued in registered form. We may not issue shares to bearer. Our shareholders who are non-residents of the Cayman Islands may freely hold and vote their shares. Our ordinary shares are divided into Class A ordinary shares and Class B ordinary shares. Holders of our Class A ordinary shares and Class B ordinary shares will have the same rights except for voting and conversion rights. Each Class A ordinary share shall, on a poll, entitle the holder thereof to one vote on all matters subject to vote at our general meetings, and each Class B ordinary share shall, on a poll, entitle the holder thereof to 15 votes on all matters subject to vote at our general meetings. Our ordinary shares are issued in registered form and are issued when registered in our register of members.

 

Conversion. Each Class B ordinary share is convertible into one Class A ordinary share at any time by the holder thereof. Class A ordinary shares are not convertible into Class B ordinary shares under any circumstances. Upon (i) any direct or indirect sale, transfer, assignment or disposition of such number of Class B ordinary shares by the holder thereof or the direct or indirect transfer or assignment of the voting power attached to such number of Class B ordinary shares through voting proxy or otherwise to any person that is not an affiliate of our two founders, namely, Mr. Chaohui Chen and Mr. Zhiping Peng, their family members or any entity controlled by the founders or their family members, or (ii) the direct or indirect sale, transfer, assignment or disposition of a majority of the issued and outstanding voting securities of, or the direct or indirect transfer or assignment of the voting power attached to such voting securities through voting proxy or otherwise, or the direct or indirect sale, transfer, assignment or disposition of all or substantially all of the assets of, a holder of Class B ordinary shares that is an entity to any person other than an affiliate of our two founders, namely, Mr. Chaohui Chen and Mr. Zhiping Peng, their family members or any entity controlled by the founders or their family members, such Class B ordinary shares shall be automatically and immediately converted into an equal number of Class A ordinary shares.

 

Dividends. Our memorandum and articles of association provides that our directors may from time to time declare dividends (including interim dividends) and other distributions on our shares in issue and authorize payment of the same out of the funds of our company lawfully available therefor. In addition, our shareholders may declare dividends by ordinary resolution, but no dividend shall exceed the amount recommended by our directors. Under the laws of the Cayman Islands, our company may pay a dividend out of either profit or share premium account; provided that in no circumstances may a dividend be paid if this would result in our company being unable to pay its debts as they fall due in the ordinary course of business.

 

142

 

 

Voting Rights. Voting at any meeting of shareholders is by show of hands unless a poll (before or on the declaration of the result of the show of hands) is demanded. A poll may be demanded by the chairman of such meeting or any one shareholder holding not less than 10% of the votes attaching to the shares present in person or by proxy.

 

An ordinary resolution to be passed at a meeting by the shareholders requires the affirmative vote of a simple majority of the votes attaching to the ordinary shares cast at a meeting, while a special resolution requires the affirmative vote of no less than two-thirds of the votes cast attaching to the issued and outstanding ordinary shares at a meeting, or with a written resolution signed by all members entitled to vote. A special resolution will be required for important matters such as a change of name or making changes to our memorandum and articles of association.

 

General Meetings of Shareholders. As a Cayman Islands exempted company, we are not obliged by the Companies Act to call shareholders’ annual general meetings. Our memorandum and articles of association provide that we may (but are not obliged to) in each year hold a general meeting as our annual general meeting in which case we shall specify the meeting as such in the notices calling it, and the annual general meeting shall be held at such time and place as may be determined by our directors.

 

Shareholders’ general meetings may be convened by the chairman of our board of directors, the chief executive officer or by our directors (acting by a resolution of our board). Advance notice of at least seven calendar days is required for the convening of our annual general shareholders’ meeting (if any) and any other general meeting of our shareholders. A quorum required for any general meeting of shareholders consists of, at the time when the meeting proceeds to business, one or more of our shareholders holding shares which carry in aggregate (or representing by proxy) more than 50% of all votes attaching to all of our shares in issue and entitled to vote at such general meeting, present in person or by proxy or, if a corporation or other non-natural person, by its duly authorized representative.

 

The Companies Act provides shareholders with only limited rights to requisition a general meeting, and does not provide shareholders with any right to put any proposal before a general meeting. However, these rights may be provided in a company’s articles of association. Our memorandum and articles of association provide that upon the requisition of shareholders holding shares which carry in aggregate not less than one-third of all votes attaching to all issued and outstanding shares of our company entitled to vote at general meetings as at the date of the deposit, our board will convene an extraordinary general meeting and put the resolutions so requisitioned to a vote at such meeting. However, our memorandum and articles of association do not provide our shareholders with any right to put any proposals before annual general meetings or extraordinary general meetings not called by such shareholders.

 

Transfer of Ordinary Shares. Subject to the restrictions set out below, any of our shareholders may transfer all or any of his or her ordinary shares by an instrument of transfer in writing and in the usual or common form or any other form approved by our board of directors.

 

Our board of directors may, in its absolute discretion, decline to register any transfer of any ordinary share which is not fully paid up or on which we have a lien. Our board of directors may also decline to register any transfer of any ordinary share unless:

 

the instrument of transfer is lodged with us, accompanied by the certificate for the ordinary shares to which it relates and such other evidence as our board of directors may reasonably require to show the right of the transferor to make the transfer;

 

the instrument of transfer is in respect of only one class of ordinary shares;

 

the instrument of transfer is properly stamped, if required;

 

in the case of a transfer to joint holders, the number of joint holders to whom the ordinary share is to be transferred does not exceed four; and

 

a fee of such maximum sum as the Nasdaq Global Market may determine to be payable or such lesser sum as our directors may from time to time require is paid to us in respect thereof.

 

If our directors refuse to register a transfer they shall, within three calendar months after the date on which the instrument of transfer was lodged, send to each of the transferor and the transferee notice of such refusal.

 

143

 

 

The registration of transfers may, on ten calendar days’ notice being given by advertisement in such one or more newspapers, by electronic means or by any other means in accordance with the rules of the Nasdaq Global Market be suspended and the register closed at such times and for such periods as our board of directors may from time to time determine; provided, however, that the registration of transfers shall not be suspended nor the register closed for more than 30 calendar days in any year as our board may determine.

 

Liquidation. On the winding up of our company, if the assets available for distribution amongst our shareholders shall be more than sufficient to repay the whole of the share capital at the commencement of the winding up, the surplus shall be distributed amongst our shareholders in proportion to the par value of the shares held by them at the commencement of the winding up, subject to a deduction from those shares in respect of which there are monies due, of all monies payable to our company for unpaid calls or otherwise. If our assets available for distribution are insufficient to repay all of the paid-up capital, such the assets will be distributed so that, as nearly as may be, the losses are borne by our shareholders in proportion to the par value of the shares held by them.

 

Calls on Shares and Forfeiture of Shares. Our board of directors may from time to time make calls upon shareholders for any amounts unpaid on their shares in a notice served to such shareholders at least 14 calendar days prior to the specified time and place of payment. The shares that have been called upon and remain unpaid are subject to forfeiture.

 

Redemption, Repurchase and Surrender of Shares. We may issue shares on terms that such shares are subject to redemption, at our option or at the option of the holders of these shares, on such terms and in such manner as may be determined, before the issue of such shares, by our board of directors or by our shareholders by special resolution. Our company may also repurchase any of our shares on such terms and in such manner as have been approved by our board of directors or by an ordinary resolution of our shareholders. Under the Companies Act, the redemption or repurchase of any share may be paid out of our Company’s profits or out of the proceeds of a new issue of shares made for the purpose of such redemption or repurchase, or out of capital (including share premium account and capital redemption reserve) if our company can, immediately following such payment, pay its debts as they fall due in the ordinary course of business. In addition, under the Companies Act no such share may be redeemed or repurchased (a) unless it is fully paid up, (b) if such redemption or repurchase would result in there being no shares outstanding or (c) if the company has commenced liquidation. In addition, our company may accept the surrender of any fully paid share for no consideration.

 

Variations of Rights of Shares. Whenever the capital of our company is divided into different classes the rights attached to any such class may, subject to any rights or restrictions for the time being attached to any class, only be materially adversely varied with the consent in writing of the holders of two-thirds of all of the issued shares of that class or with the sanction of an ordinary resolution passed at a separate meeting of the holders of the shares of that class. The rights conferred upon the holders of the shares of any class issued with preferred or other rights shall not, subject to any rights or restrictions for the time being attached to the shares of that class, be deemed to be materially adversely varied by the creation, allotment or issue of further shares ranking pari passu with or subsequent to them or the redemption or purchase of any shares of any class by our company. In addition, the rights of the holders of shares shall not be deemed to be materially adversely varied by the creation or issue of shares with preferred or other rights including, without limitation, the creation of shares with enhanced or weighted voting rights.

 

Issuance of Additional Shares. Our memorandum of association authorizes our board of directors to issue additional shares (including series of preferred shares) from time to time as our board of directors shall determine, to the extent of available authorized but unissued shares.

 

Our memorandum of association also authorizes our board of directors to establish from time to time one or more series of preference shares and to determine, with respect to any series of preference shares, the terms and rights of that series, including:

 

the designation of the series;

 

the number of shares of the series;

 

the dividend rights, dividend rates, conversion rights, voting rights; and

 

the rights and terms of redemption and liquidation preferences.

 

144

 

 

Our board of directors may issue preference shares without action by our shareholders to the extent authorized but unissued. Issuance of these shares may dilute the voting power of holders of ordinary shares.

 

Inspection of Books and Records. Holders of our ordinary shares will have no general right under Cayman Islands law to inspect or obtain copies of our list of shareholders or our corporate records (save for our memorandum and articles of association, our register of mortgages and charges and special resolutions of our shareholders). However, we intend to provide our shareholders with annual audited financial statements.

 

Anti-Takeover Provisions. Some provisions of our memorandum and articles of association may discourage, delay or prevent a change of control of our company or management that shareholders may consider favorable, including provisions that:

 

authorize our board of directors to issue preference shares in one or more series and to designate the price, rights, preferences, privileges and restrictions of such preference shares without any further vote or action by our shareholders; and

 

limit the ability of shareholders to requisition and convene general meetings of shareholders.

 

However, under Cayman Islands law, our directors may only exercise the rights and powers granted to them under our memorandum and articles of association for a proper purpose and for what they believe in good faith to be in the best interests of our company.

 

Exempted Company. We are an exempted company with limited liability under the Companies Act. The Companies Act distinguishes between ordinary resident companies and exempted companies. Any company that is registered in the Cayman Islands but conducts business mainly outside of the Cayman Islands may apply to be registered as an exempted company. The requirements for an exempted company are essentially the same as for an ordinary company except that an exempted company:

 

does not have to file an annual return of its shareholders with the Registrar of Companies;

 

is not required to open its register of members for inspection;

 

does not have to hold an annual general meeting;

 

may issue shares with no par value;

 

may obtain an undertaking against the imposition of any future taxation (such undertakings are usually given for 20 years in the first instance);

 

may register by way of continuation in another jurisdiction and be deregistered in the Cayman Islands;

 

may register as a limited duration company; and

 

may register as a segregated portfolio company.

 

“Limited liability” means that the liability of each shareholder is limited to the amount unpaid by the shareholder on the shares of the company (except in exceptional circumstances, such as involving fraud, the establishment of an agency relationship or an illegal or improper purpose or other circumstances in which a court may be prepared to pierce or lift the corporate veil).

 

Differences in Corporate Law

 

The Companies Act (As Revised), or the Companies Act, is derived, to a large extent, from the older Companies Acts of England but does not follow recent English statutory enactments and accordingly there are significant differences between the Companies Act and the current Companies Act of England. In addition, the Companies Act differs from laws applicable to U.S. corporations and their shareholders. Set forth below is a summary of certain significant differences between the provisions of the Companies Act applicable to us and the laws applicable to companies incorporated in the United States and their shareholders.

 

145

 

 

Mergers and Similar Arrangements. The Companies Act permits mergers and consolidations between Cayman Islands companies and between Cayman Islands companies and non-Cayman Islands companies. For these purposes, (i) “merger” means the merging of two or more constituent companies and the vesting of their undertaking, property and liabilities in one of such companies as the surviving company, and (ii) a “consolidation” means the combination of two or more constituent companies into a consolidated company and the vesting of the undertaking, property and liabilities of such companies to the consolidated company. In order to effect such a merger or consolidation, the directors of each constituent company must approve a written plan of merger or consolidation, which must then be authorized by (a) a special resolution of the shareholders of each constituent company, and (b) such other authorization, if any, as may be specified in such constituent company’s articles of association. The plan must be filed with the Registrar of Companies of the Cayman Islands together with a declaration as to the solvency of the consolidated or surviving company, a list of the assets and liabilities of each constituent company and an undertaking that a copy of the certificate of merger or consolidation will be given to the members and creditors of each constituent company and that notification of the merger or consolidation will be published in the Cayman Islands Gazette. Court approval is not required for a merger or consolidation which is effected in compliance with these statutory procedures.

 

A merger between a Cayman parent company and its Cayman subsidiary or subsidiaries does not require authorization by a resolution of shareholders of that Cayman subsidiary if a copy of the plan of merger is given to every member of that Cayman subsidiary to be merged unless that member agrees otherwise. For this purpose a company is a “parent” of a subsidiary if it holds issued shares that together represent at least ninety percent (90%) of the votes at a general meeting of the subsidiary.

 

The consent of each holder of a fixed or floating security interest over a constituent company is required unless this requirement is waived by a court in the Cayman Islands.

 

Save in certain limited circumstances, a shareholder of a Cayman constituent company who dissents from the merger or consolidation is entitled to payment of the fair value of his shares (which, if not agreed between the parties, will be determined by the Cayman Islands court) upon dissenting to the merger or consolidation, provide the dissenting shareholder complies strictly with the procedures set out in the Companies Act. The exercise of dissenter rights will preclude the exercise by the dissenting shareholder of any other rights to which he or she might otherwise be entitled by virtue of holding shares, save for the right to seek relief on the grounds that the merger or consolidation is void or unlawful.

 

Separate from the statutory provisions relating to mergers and consolidations, the Companies Act also contains statutory provisions that facilitate the reconstruction and amalgamation of companies by way of schemes of arrangement, provided that the arrangement is approved by (a) 75% in value of the shareholders or class of shareholders, as the case may be, or (b) a majority in number representing 75% in value of the creditors or each class of creditors, as the case may be, with whom the arrangement is to be made, that are, in each case, present and voting either in person or by proxy at a meeting, or meetings, convened for that purpose. The convening of the meetings and subsequently the arrangement must be sanctioned by the Grand Court of the Cayman Islands. While a dissenting shareholder has the right to express to the court the view that the transaction ought not to be approved, the court can be expected to approve the arrangement if it determines that:

 

the statutory provisions as to the required majority vote have been met;

 

the shareholders have been fairly represented at the meeting in question and the statutory majority are acting bona fide without coercion of the minority to promote interests adverse to those of the class;

 

the arrangement is such that may be reasonably approved by an intelligent and honest man of that class acting in respect of his interest; and

 

the arrangement is not one that would more properly be sanctioned under some other provision of the Companies Act.

 

146

 

 

The Companies Act also contains a statutory power of compulsory acquisition which may facilitate the “squeeze out” of dissentient minority shareholder upon a tender offer. When a tender offer is made and accepted by holders of 90% of the shares affected within four months, the offeror may, within a two-month period commencing on the expiration of such four months period, require the holders of the remaining shares to transfer such shares to the offeror on the terms of the offer. An objection can be made to the Grand Court of the Cayman Islands but this is unlikely to succeed in the case of an offer which has been so approved unless there is evidence of fraud, bad faith or collusion.

 

If an arrangement and reconstruction by way of scheme of arrangement is thus approved and sanctioned, or if a tender offer is made and accepted in accordance with the foregoing statutory procedures, a dissenting shareholder would have no rights comparable to appraisal rights, which would otherwise ordinarily be available to dissenting shareholders of Delaware corporations, providing rights to receive payment in cash for the judicially determined value of the shares.

 

Shareholders’ Suits. In principle, we will normally be the proper plaintiff to sue for a wrong done to us as a company, and as a general rule a derivative action may not be brought by a minority shareholder. However, based on English authorities, which would in all likelihood be of persuasive authority in the Cayman Islands, the Cayman Islands court can be expected to follow and apply the common law principles (namely the rule in Foss v. Harbottle and the exceptions thereto) so that a non-controlling shareholder may be permitted to commence a class action against or derivative actions in the name of the company to challenge:

 

an act which is illegal or ultra vires and is therefore incapable of ratification by the shareholders;

 

an act which requires a resolution with a qualified (or special) majority (i.e. more than a simple majority) which has not been obtained; and

 

an act which constitutes a fraud on the minority where the wrongdoer are themselves in control of the company.

 

Indemnification of Directors and Executive Officers and Limitation of Liability. Cayman Islands law does not limit the extent to which a company’s memorandum and articles of association may provide for indemnification of officers and directors, except to the extent any such provision may be held by the Cayman Islands courts to be contrary to public policy, such as to provide indemnification against civil fraud or the consequences of committing a crime. Our memorandum and articles of association provide that that we shall indemnify our officers and directors against all actions, proceedings, costs, charges, expenses, losses, damages or liabilities incurred or sustained by such director or officer, other than by reason of such person’s own dishonesty, willful default or fraud, in or about the conduct of our company’s business or affairs (including as a result of any mistake of judgment) or in the execution or discharge of his duties, powers, authorities or discretions, including, without prejudice to the generality of the foregoing, any costs, expenses, losses or liabilities incurred by such director or officer in defending (whether successfully or otherwise) any civil proceedings concerning our company or its affairs in any court whether in the Cayman Islands or elsewhere. This standard of conduct is generally the same as permitted under the Delaware General Corporation Law for a Delaware corporation.

 

In addition, we have entered into indemnification agreements with our directors and executive officers that provide such persons with additional indemnification beyond that provided in our memorandum and articles of association.

 

Insofar as indemnification for liabilities arising under the Securities Act may be permitted to our directors, officers or persons controlling us under the foregoing provisions, we have been informed that in the opinion of the SEC, such indemnification is against public policy as expressed in the Securities Act and is therefore unenforceable.

 

Directors’ Fiduciary Duties. Under Delaware corporate law, a director of a Delaware corporation has a fiduciary duty to the corporation and its shareholders. This duty has two components: the duty of care and the duty of loyalty. The duty of care requires that a director act in good faith, with the care that an ordinarily prudent person would exercise under similar circumstances. Under this duty, a director must inform himself of, and disclose to shareholders, all material information reasonably available regarding a significant transaction. The duty of loyalty requires that a director acts in a manner he reasonably believes to be in the best interests of the corporation. He must not use his corporate position for personal gain or advantage. This duty prohibits self-dealing by a director and mandates that the best interest of the corporation and its shareholders take precedence over any interest possessed by a director, officer or controlling shareholder and not shared by the shareholders generally. In general, actions of a director are presumed to have been made on an informed basis, in good faith and in the honest belief that the action taken was in the best interests of the corporation. However, this presumption may be rebutted by evidence of a breach of one of the fiduciary duties. Should such evidence be presented concerning a transaction by a director, the director must prove the procedural fairness of the transaction, and that the transaction was of fair value to the corporation.

 

147

 

 

As a matter of Cayman Islands law, a director of a Cayman Islands company is in the position of a fiduciary with respect to the company and therefore it is considered that he owes the following duties to the company—a duty to act bona fide in the best interests of the company, a duty not to make a personal profit based on his position as director (unless the company permits him to do so), a duty not to put himself in a position where the interests of the company conflict with his personal interest or his duty to a third party, and a duty to exercise powers for the purpose for which such powers were intended. A director of a Cayman Islands company owes to the company a duty to act with skill and care. It was previously considered that a director need not exhibit in the performance of his duties a greater degree of skill than may reasonably be expected from a person of his knowledge and experience. However, English and Commonwealth courts have moved towards an objective standard with regard to the required skill and care and these authorities are likely to be followed in the Cayman Islands.

 

Shareholder Action by Written Consent. Under the Delaware General Corporation Law, a corporation may eliminate the right of shareholders to act by written consent by amendment to its certificate of incorporation. Cayman Islands law and our memorandum and articles of association provide that our shareholders may approve corporate matters by way of a unanimous written resolution signed by or on behalf of each shareholder who would have been entitled to vote on such matter at a general meeting without a meeting being held.

 

Shareholder Proposals. Under the Delaware General Corporation Law, a shareholder has the right to put any proposal before the annual meeting of shareholders; provided it complies with the notice provisions in the governing documents. A special meeting may be called by the board of directors or any other person authorized to do so in the governing documents, but shareholders may be precluded from calling special meetings.

 

The Companies Act provides shareholders with only limited rights to requisition a general meeting, and does not provide shareholders with any right to put any proposal before a general meeting. However, these rights may be provided in a company’s articles of association. Our memorandum and articles of association allow any one or more of our shareholders holding shares which carry in aggregate not less than one-third of all votes attaching to all issued and outstanding shares of our company as at the date of the deposit entitled to vote at general meetings to requisition an extraordinary general meeting of our shareholders, in which case our board is obliged to convene an extraordinary general meeting and to put the resolutions so requisitioned to a vote at such meeting. Other than this right to requisition a shareholders’ meeting, our memorandum and articles of association do not provide our shareholders with any other right to put proposals before annual general meetings or extraordinary general meetings. As an exempted Cayman Islands company, we are not obliged by law to call shareholders’ annual general meetings.

 

Cumulative Voting. Under the Delaware General Corporation Law, cumulative voting for elections of directors is not permitted unless the corporation’s certificate of incorporation specifically provides for it. Cumulative voting potentially facilitates the representation of minority shareholders on a board of directors since it permits the minority shareholder to cast all the votes to which the shareholder is entitled on a single director, which increases the shareholder’s voting power with respect to electing such director. There are no prohibitions in relation to cumulative voting under the laws of the Cayman Islands but our memorandum and articles of association do not provide for cumulative voting. As a result, our shareholders are not afforded any less protections or rights on this issue than shareholders of a Delaware corporation.

 

Removal of Directors. Under the Delaware General Corporation Law, a director of a corporation with a classified board may be removed only for cause with the approval of a majority of the outstanding shares entitled to vote, unless the certificate of incorporation provides otherwise. Under our memorandum and articles of association, directors may be removed by an ordinary resolution of our shareholders. A director’s office shall be vacated if he (i) becomes bankrupt or makes any arrangement or composition with his creditors; (ii) dies or is found to be or becomes of unsound mind; (iii) resigns his office by notice in writing; (iv) without special leave of absence from our board, is absent from meetings of our board for three consecutive meetings and our board resolves that his office be vacated; or (v) is removed from office pursuant to any other provision of our articles of association.

 

148

 

 

Transactions with Interested Shareholders. The Delaware General Corporation Law contains a business combination statute applicable to Delaware corporations whereby, unless the corporation has specifically elected not to be governed by such statute by amendment to its certificate of incorporation, it is prohibited from engaging in certain business combinations with an “interested shareholder” for three years following the date that such person becomes an interested shareholder. An interested shareholder generally is a person or a group who or which owns or owned 15% or more of the target’s outstanding voting share within the past three years. This has the effect of limiting the ability of a potential acquirer to make a two-tiered bid for the target in which all shareholders would not be treated equally. The statute does not apply if, among other things, prior to the date on which such shareholder becomes an interested shareholder, the board of directors approves either the business combination or the transaction which resulted in the person becoming an interested shareholder. This encourages any potential acquirer of a Delaware corporation to negotiate the terms of any acquisition transaction with the target’s board of directors.

 

Cayman Islands law has no comparable statute. As a result, we cannot avail ourselves of the types of protections afforded by the Delaware business combination statute. However, although Cayman Islands law does not regulate transactions between a company and its significant shareholders, it does provide that such transactions must be entered into bona fide in the best interests of the company and not with the effect of constituting a fraud on the minority shareholders.

 

Restructuring. A company may present a petition to the Grand Court of the Cayman Islands for the appointment of a restructuring officer on the grounds that the company:

 

a) is or is likely to become unable to pay its debts; and

 

b) intends to present a compromise or arrangement to its creditors (or classes thereof) either pursuant to the Companies Act, the law of a foreign country or by way of a consensual restructuring.

 

The Grand Court may, among other things, make an order appointing a restructuring officer upon hearing of such petition, with such powers and to carry out such functions as the court may order. At any time (i) after the presentation of a petition for the appointment of a restructuring officer but before an order for the appointment of a restructuring officer has been made, and (ii) when an order for the appointment of a restructuring officer is made, until such order has been discharged, no suit, action or other proceedings (other than criminal proceedings) shall be proceeded with or commenced against the company, no resolution to wind up the company shall be passed, and no winding up petition may be presented against the company, except with the leave of the court. However, notwithstanding the presentation of a petition for the appointment of a restructuring officer or the appointment of a restructuring officer, a creditor who has security over the whole or part of the assets of the company is entitled to enforce the security without the leave of the court and without reference to the restructuring officer appointed.

 

Dissolution; Winding up. Under the Delaware General Corporation Law, unless the board of directors approves the proposal to dissolve, dissolution must be approved by shareholders holding 100% of the total voting power of the corporation. Only if the dissolution is initiated by the board of directors may it be approved by a simple majority of the corporation’s outstanding shares. Delaware law allows a Delaware corporation to include in its certificate of incorporation a supermajority voting requirement in connection with dissolutions initiated by the board.

 

Under Cayman Islands law, a company may be wound up by either an order of the courts of the Cayman Islands or by a special resolution of its members or, if the company is unable to pay its debts as they fall due, by an ordinary resolution of its members. The court has authority to order winding up in a number of specified circumstances including where it is, in the opinion of the court, just and equitable to do so.

 

Variation of Rights of Shares. Under the Delaware General Corporation Law, a corporation may vary the rights of a class of shares with the approval of a majority of the outstanding shares of such class, unless the certificate of incorporation provides otherwise. Under our memorandum and articles of association, if our share capital is divided into more than one class of shares, the rights attached to any such class may, subject to any rights or restrictions for the time being attached to any class, only be materially adversely varied with the consent in writing of the holders of two-thirds of all the issued shares of that class or with the sanction of an ordinary resolution passed at a separate meeting of the holders of the shares of that class. The rights conferred upon the holders of the shares of any class issued with preferred or other rights shall not, subject to any rights or restrictions for the time being attached to the shares of that class, be deemed to be materially adversely varied by the creation, allotment or issue of further shares ranking pari passu with or subsequent to them or the redemption or purchase of any shares of any class by our company. The rights of the holders of shares shall not be deemed to be materially adversely varied by the creation or issue of shares with preferred or other rights including, without limitation, the creation of shares with enhanced or weighted voting rights.

 

149

 

 

Amendment of Governing Documents. Under the Delaware General Corporation Law, a corporation’s governing documents may be amended with the approval of a majority of the outstanding shares entitled to vote, unless the certificate of incorporation provides otherwise. Under the Companies Act and our memorandum and articles of association, our memorandum and articles of association may only be amended by a special resolution of our shareholders.

 

Rights of Non-resident or Foreign Shareholders. There are no limitations imposed by our memorandum and articles of association on the rights of non-resident or foreign shareholders to hold or exercise voting rights on our shares. In addition, there are no provisions in our memorandum and articles of association governing the ownership threshold above which shareholder ownership must be disclosed.

 

See “Exhibit 2.6—Description of Securities” attached to this Form 20-F for more descriptions of our securities.

 

C. Material Contracts

 

Other than in the ordinary course of business and other than those described in “Item 4. Information on the Company” or “Item 7. Major Shareholders and Related Party Transactions—B. Related Party Transactions” or elsewhere in this annual report, we have not entered into any material contract during the two years immediately preceding the date of this annual report.

 

D. Exchange Controls

 

See “Item 4. Information on the Company—B. Business Overview—Regulation—Mainland China—Regulations Related to Foreign Exchange.”

 

E. Taxation

 

The following summary of the material Cayman Islands, Hong Kong, mainland China and U.S. federal income tax consequences of an investment in the ADSs or ordinary shares is based upon laws and relevant interpretations thereof in effect as of the date of this annual report, all of which are subject to change. This summary does not deal with all possible tax consequences relating to an investment in the ADSs or ordinary shares, such as the tax consequences under U.S. state and local tax laws or under the tax laws of jurisdictions other than the Cayman Islands, Hong Kong, mainland China and the United States.

 

Cayman Islands Taxation

 

The Cayman Islands currently levies no taxes on individuals or corporations based upon profits, income, gains or appreciation and there is no taxation in the nature of inheritance tax or estate duty. There are no other taxes likely to be material to us levied by the government of the Cayman Islands except for stamp duties which may be applicable on instruments executed in, or, after execution, brought within the jurisdiction of the Cayman Islands. The Cayman Islands is not party to any double tax treaties that are applicable to any payments made to or by our company. There are no exchange control regulations or currency restrictions in the Cayman Islands.

 

Payments of dividends and capital in respect of our ordinary shares and ADSs will not be subject to taxation in the Cayman Islands and no withholding will be required on the payment of a dividend or capital to any holder of our ordinary shares or the ADSs, nor will gains derived from the disposal of our ordinary shares or the ADSs be subject to Cayman Islands income or corporation tax.

 

150

 

 

Hong Kong Taxation

 

Hong Kong profits tax is chargeable on every person, including corporations, carrying on a trade, profession or business in Hong Kong in respect of profits arising in or derived from Hong Kong from such trade, profession or business (excluding profits arising from the sale of capital assets). However, profits arising from the sale of capital assets are not subject to Hong Kong profits tax. Whether (i) a business is carried on in Hong Kong; and/or (ii) profits are arising in or derived from Hong Kong are largely questions of fact. Under the current Hong Kong Inland Revenue Ordinance (Chapter 112 of the Laws of Hong Kong), Hong Kong profits tax for a corporation from the year of assessment 2018/2019 onwards is generally 8.25% on assessable profits up to HK$2.0 million; and 16.5% on any part of assessable profits over HK$2.0 million.

 

In addition, stamp duty will be payable by the person(s) who effects any sale or purchase of Hong Kong shares registered in the Hong Kong register of members. The stamp duty in relation to transfer of Hong Kong stock is currently charged at the ad valorem rate of 0.13% of the consideration for, or (if greater) the value of, the shares transferred. The stamp duty is charged to each of the seller and purchaser. In other words, a total of 0.26% of the consideration for, or (if greater) the value of, the shares transferred is currently payable on a typical sale and purchase transaction of Hong Kong stock. In addition, the instrument of transfer (if required) will be subject to a flat rate of stamp duty of HK$5.00.

 

Mainland China Taxation

 

Under the PRC Enterprise Income Tax Law and its implementation rules, an enterprise established outside of mainland China with a “de facto management body” within mainland China is considered a resident enterprise and will be subject to the enterprise income tax at the rate of 25% on its global income. The implementation rules define the term “de facto management body” as the body that exercises full and substantial control over and overall management of the business, production, personnel, accounts and properties of an enterprise. In April 2009, the SAT issued a circular, known as Circular 82, which provides certain specific criteria for determining whether the “de facto management body” of a mainland China-controlled enterprise that is incorporated offshore is located in mainland China. Although this circular only applies to offshore enterprises controlled by mainland China enterprises or mainland China enterprise groups, not those controlled by mainland China individuals or foreigners, the criteria set forth in the circular may reflect the State Administration of Taxation’s general position on how the “de facto management body” test should be applied in determining the tax resident status of all offshore enterprises. According to Circular 82, an offshore incorporated enterprise controlled by a mainland China enterprise or a mainland China enterprise group will be regarded as a mainland China tax resident by virtue of having its “de facto management body” in mainland China only if all of the following conditions are met: (i) the primary location of the day-to-day operational management is in mainland China; (ii) decisions relating to the enterprise’s financial and human resource matters are made or are subject to approval by organizations or personnel in mainland China; (iii) the enterprise’s primary assets, accounting books and records, company seals, and board and shareholder resolutions are located or maintained in mainland China; and (iv) at least 50% of voting board members or senior executives habitually reside in mainland China.

 

We believe that UCLOUDLINK GROUP INC. is not a mainland China resident enterprise for tax purposes. UCLOUDLINK GROUP INC. is not controlled by a mainland China enterprise or mainland China enterprise group and we do not believe that UCLOUDLINK GROUP INC. meets all of the conditions above. UCLOUDLINK GROUP INC. is a company incorporated outside mainland China. As a holding company, its key assets are its ownership interests in its subsidiaries, and its key assets are located, and its records (including the resolutions of its board of directors and the resolutions of its shareholders) are maintained, outside mainland China. For the same reasons, we believe our other entities outside of mainland China are not mainland China resident enterprises either. However, the tax resident status of an enterprise is subject to determination by the PRC tax authorities and uncertainties remain with respect to the interpretation of the term “de facto management body.” There can be no assurance that the PRC government will ultimately take a view that is consistent with us.

 

151

 

 

If the PRC tax authorities determine that UCLOUDLINK GROUP INC. is a mainland China resident enterprise for enterprise income tax purposes, we may be required to withhold a 10% withholding tax from dividends we pay to our shareholders that are non-resident enterprises, including the holders of the ADSs. In addition, non-resident enterprise shareholders (including the ADS holders) may be subject to a 10% mainland China tax on gains realized on the sale or other disposition of ADSs or ordinary shares, if such income is treated as sourced within mainland China. It is unclear whether our non-mainland-China individual shareholders (including the ADS holders) would be subject to any mainland China tax on dividends or gains obtained by such non-mainland-China individual shareholders in the event we are determined to be a mainland China resident enterprise. If any mainland China tax were to apply to such dividends or gains, it would generally apply at a rate of 20% unless a reduced rate is available under an applicable tax treaty. It is also unclear whether non-mainland-China shareholders of UCLOUDLINK GROUP INC. would be able to claim the benefits of any tax treaties between their country of tax residence and mainland China in the event that UCLOUDLINK GROUP INC. is treated as a mainland China resident enterprise.

 

Provided that our Cayman Islands holding company, UCLOUDLINK GROUP INC., is not deemed to be a mainland China resident enterprise, holders of the ADSs and ordinary shares who are not mainland China residents will not be subject to mainland China’s income tax on dividends distributed by us or gains realized from the sale or other disposition of our shares or ADSs. However, under SAT Public Notice 7 and SAT Public Notice 37, where a non-resident enterprise conducts an “indirect transfer” by transferring domestic taxable assets, including, in particular, equity interests in a mainland China resident enterprise, indirectly by disposing of the equity interests of an overseas holding company, the non-resident enterprise, being the transferor, or the transferee or the mainland China resident enterprise which directly owns such domestic taxable assets may report to the relevant tax authority such indirect transfer. Using a “substance over form” principle, the PRC tax authority may disregard the existence of the overseas holding company and re-characterize the transaction as a direct transfer of underlying domestic assets if it lacks a reasonable commercial purpose and was established for the purpose of reducing, avoiding or deferring mainland China’s tax. As a result, gains derived from such indirect transfer may be subject to mainland China’s enterprise income tax, and the transferee or other person who is obligated to pay for the transfer is obligated to withhold the applicable taxes, currently at a rate of 10% for the transfer of equity interests in a mainland China resident enterprise. We and our non-resident investors may be at risk of being required to file a return and being taxed under SAT Public Notice 7 and SAT Public Notice 37, and we may be required to expend valuable resources to comply with SAT Public Notice 7 and SAT Public Notice 37, or to establish that we should not be taxed under these circulars. See “Item 3. Key Information—D. Risk Factors—Risks Related to Doing Business in China—We face uncertainty with respect to indirect transfer of equity interests in mainland China resident enterprises by their non-resident holding companies.”

 

United States Federal Income Tax Considerations

 

The following discussion is a summary of U.S. federal income tax considerations generally applicable to the ownership and disposition of the ADSs or ordinary shares by a U.S. Holder (as defined below) that acquires the ADSs or ordinary shares and holds the ADSs or ordinary shares as “capital assets” (generally, property held for investment) under the U.S. Internal Revenue Code of 1986, as amended (the “Code”). This discussion is based upon existing U.S. federal tax law, which is subject to differing interpretations or change, possibly with retroactive effect. There can be no assurance that the Internal Revenue Service (the “IRS”) or a court will not take a contrary position. This discussion, moreover, does not address the U.S. federal estate, gift, Medicare, and minimum tax considerations, or any state, local and non-U.S. tax considerations, relating to the ownership or disposition of the ADSs or ordinary shares. The following summary does not address all aspects of U.S. federal income taxation that may be important to particular investors in light of their individual circumstances or to persons in special tax situations such as:

 

banks and other financial institutions;

 

insurance companies;

 

pension plans;

 

cooperatives;

 

regulated investment companies;

 

real estate investment trusts;

 

broker-dealers;

 

152

 

 

traders that elect to use a mark-to-market method of accounting;

 

certain former U.S. citizens or long-term residents;

 

tax-exempt entities (including private foundations);

 

persons liable for alternative minimum tax;

 

persons who acquire their ADSs or ordinary shares pursuant to any employee share option or otherwise as compensation;

 

investors that will hold their ADSs or ordinary shares as part of a straddle, hedge, conversion, constructive sale or other integrated transaction for U.S. federal income tax purposes;

 

investors that have a functional currency other than the U.S. dollar;

 

persons that actually or constructively own ADSs or ordinary shares representing 10% or more of our stock (by vote or value); or

 

partnerships or other entities taxable as partnerships for U.S. federal income tax purposes, or persons holding ADSs or ordinary shares through such entities;

 

all of whom may be subject to tax rules that differ significantly from those discussed below.

 

Each U.S. Holder is urged to consult its tax advisor regarding the application of U.S. federal taxation to its particular circumstances, and the state, local, non-U.S. and other tax considerations of the ownership and disposition of the ADSs or ordinary shares.

General

 

For purposes of this discussion, a “U.S. Holder” is a beneficial owner of the ADSs or ordinary shares that is, for U.S. federal income tax purposes:

 

an individual who is a citizen or resident of the United States;

 

a corporation (or other entity treated as a corporation for U.S. federal income tax purposes) created in, or organized under the laws of the United States or any state thereof or the District of Columbia;

 

an estate the income of which is includible in gross income for U.S. federal income tax purposes regardless of its source; or

 

a trust (A) the administration of which is subject to the primary supervision of a U.S. court and which has one or more U.S. persons who have the authority to control all substantial decisions of the trust or (B) that has otherwise validly elected to be treated as a U.S. person under the Code.

 

If a partnership (or other entity treated as a partnership for U.S. federal income tax purposes) is a beneficial owner of the ADSs or ordinary shares, the tax treatment of a partner in the partnership will generally depend upon the status of the partner and the activities of the partnership. Partnerships holding the ADSs or ordinary shares and their partners are urged to consult their tax advisors regarding an investment in the ADSs or ordinary shares.

 

For U.S. federal income tax purposes, a U.S. Holder of ADSs will generally be treated as the beneficial owner of the underlying shares represented by the ADSs. The remainder of this discussion assumes that a U.S. Holder of the ADSs will be treated in this manner. Accordingly, deposits or withdrawals of ordinary shares for ADSs will generally not be subject to U.S. federal income tax.

 

153

 

 

Passive Foreign Investment Company Considerations

 

A non-U.S. corporation, such as our company, will be classified as a PFIC for U.S. federal income tax purposes for any taxable year if either (i) 75% or more of its gross income for such year consists of certain types of “passive” income or (ii) 50% or more of the value of its assets (generally determined on the basis of a quarterly average) during such year produce or are held for the production of passive income. For this purpose, cash and assets readily convertible into cash are categorized as passive assets and the company’s goodwill and other unbooked intangibles not reflected on its balance sheet are taken into account. Passive income generally includes, among other things, dividends, interest, rents, royalties, and gains from the disposition of passive assets. We will be treated as owning a proportionate share of the assets and earning a proportionate share of the income of any other corporation in which we own, directly or indirectly, 25% or more (by value) of the stock.

 

Although the law in this regard is unclear, we treat the former VIEs as being owned by us for U.S. federal income tax purposes because we control their management decisions and are entitled to substantially all of their economic benefits, and, as a result, we consolidate their results of operations in our consolidated U.S. GAAP financial statements. If it were determined, however, that we are not the owner of the former VIEs for U.S. federal income tax purposes, the composition of our income and assets would change and we may be treated as a PFIC for the current taxable year and any subsequent taxable year.

 

Assuming that we are the owner of the former VIEs for U.S. federal income tax purposes and based on the current and anticipated value of our assets and the composition of our income and assets, including goodwill and other unbooked intangibles, we do not believe we were a PFIC for our taxable year ended December 31, 2022, and we do not presently expect to be a PFIC for the current taxable year or the foreseeable future. While we do not expect to be or become a PFIC in the current or foreseeable taxable years, no assurance can be given in this regard because the determination of whether we will be or become a PFIC is a factual determination made annually that will depend, in part, upon the composition and classification of our income and assets. Furthermore, fluctuations in the market price of the ADSs may cause us to be classified as a PFIC for the current or future taxable years because the value of our assets for purposes of the asset test, including the value of our goodwill and other unbooked intangibles, may be determined by reference to the market price of the ADSs from time to time (which may be volatile). In particular, recent fluctuations in the market price of our ADSs increased our risk of becoming a PFIC. The market price of our ADSs may continue to fluctuate considerably and, consequently, we cannot assure you of our PFIC status for any taxable year. Among other matters, if our market capitalization is less than anticipated or subsequently declines, we may be or become a PFIC for the current or future taxable years. The composition of our income and assets may also be affected by how, and how quickly, we use our liquid assets. Under circumstances where our revenue from activities that produce passive income significantly increases relative to our revenue from activities that produce non-passive income, or where we determine not to deploy significant amounts of cash for active purposes, our risk of becoming classified as a PFIC may substantially increase.

 

If we are a PFIC for any year during which a U.S. Holder holds the ADSs or ordinary shares, we generally will continue to be treated as a PFIC for all succeeding years during which such U.S. Holder holds the ADSs or ordinary shares, unless we were to cease to be a PFIC and the U.S. Holder makes a “deemed sale” election with respect to the ADSs or ordinary shares.

 

Dividends

 

Subject to the discussion under “—Passive Foreign Investment Company Rules” below, the gross amount of any distributions paid on the ADSs or ordinary shares (including the amount of any tax withheld) out of our current or accumulated earnings and profits, as determined under U.S. federal income tax principles, will generally be includible in the gross income of a U.S. Holder as dividend income on the day actually or constructively received by the U.S. Holder, in the case of ordinary shares, or by the depositary, in the case of ADSs. Because we do not intend to determine our earnings and profits on the basis of U.S. federal income tax principles, any distribution we pay will generally be treated as a “dividend” for U.S. federal income tax purposes. Dividends received on the ADSs or ordinary shares will not be eligible for the dividends received deduction allowed to corporations in respect of dividends received from U.S. corporations.

 

154

 

 

Individuals and other non-corporate U.S. Holders will be subject to tax on any such dividends at the lower capital gain tax rate applicable to “qualified dividend income,” provided that certain conditions are satisfied, including that (1) the ADSs or ordinary shares on which the dividends are paid are readily tradable on an established securities market in the United States, or, in the event that we are deemed to be a mainland China resident enterprise under the Enterprise Income Tax Law, we are eligible for the benefit of the U.S.-mainland China income tax treaty (the “Treaty”), (2) we are neither a PFIC nor treated as such with respect to a U.S. Holder (as discussed below) for the taxable year in which the dividend is paid and the preceding taxable year, and (3) certain holding period requirements are met. For this purpose, ADSs listed on the Nasdaq Global Market will generally be considered to be readily tradable on an established securities market in the United States. U.S. Holders are urged to consult their tax advisors regarding the availability of the lower rate for dividends paid with respect to the ADSs or ordinary shares. In the event that we are deemed to be a mainland China resident enterprise under the PRC Enterprise Income Tax Law (see “Item 10. Additional Information—E. Taxation—Mainland China Taxation”), we may be eligible for the benefits of the Treaty. If we are eligible for such benefits, dividends we pay on our ordinary shares, regardless of whether such shares are represented by the ADSs, and regardless of whether the ADSs are readily tradable on an established securities market in the United States, would be eligible for the reduced rates of taxation described in the preceding paragraph.

 

For U.S. foreign tax credit purposes, dividends paid on the ADSs or ordinary shares generally will be treated as income from foreign sources and generally will constitute passive category income. In the event that we are deemed to be a mainland China resident enterprise under the PRC Enterprise Income Tax Law, a U.S. Holder may be subject to mainland China’s withholding taxes on dividends paid on the ADSs or ordinary shares (see “Item 10. Additional Information—E. Taxation—Mainland China Taxation”). Depending on the U.S. Holder’s particular facts and circumstances and subject to a number of complex conditions and limitations, PRC withholding taxes on dividends that are non-refundable under the Treaty may be treated as foreign taxes eligible for credit against a U.S. Holder’s U.S. federal income tax liability. A U.S. Holder who does not elect to claim a foreign tax credit for foreign tax withheld may instead claim a deduction for U.S. federal income tax purposes, in respect of such withholding, but only for a year in which such holder elects to do so for all creditable foreign income taxes. The rules governing the foreign tax credit are complex and U.S. Holders are urged to consult their tax advisors regarding the availability of the foreign tax credit under their particular circumstances.

 

Sale or Other Disposition

 

Subject to the discussion under “—Passive Foreign Investment Company Rules”below, a U.S. Holder will generally recognize gain or loss upon the sale or other disposition of ADSs or ordinary shares in an amount equal to the difference between the amount realized upon the disposition and the holder’s adjusted tax basis in such ADSs or ordinary shares. The gain or loss will generally be capital gain or loss. Any capital gain or loss will be long term if the ADSs or ordinary shares have been held for more than one year. The deductibility of a capital loss may be subject to limitations. Any such gain or loss that the U.S. Holder recognizes will generally be treated as U.S. source income or loss for foreign tax credit limitation purposes, which will generally limit the availability of foreign tax credits.

 

As described in “Item 10. Additional Information—E. Taxation—Mainland China Taxation,” if we are deemed to be a mainland China resident enterprise under the PRC Enterprise Income Tax Law, gains from the disposition of the ADSs or ordinary shares may be subject to mainland China’s income tax and will generally be U.S.-source, which may limit the ability to receive a foreign tax credit. If a U.S. Holder is eligible for the benefits of the Treaty, such holder may be able to elect to treat such gain as mainland China-source income under the Treaty. Pursuant to recently issued U.S. Treasury Regulations, however, if a U.S. Holder is not eligible for the benefits of the Treaty or does not elect to apply the Treaty, then such holder may not be able to claim a foreign tax credit arising from any mainland China’s tax imposed on the disposition of the ADSs or ordinary shares. The rules regarding foreign tax credits and deduction of foreign taxes are complex. U.S. Holders should consult their tax advisors regarding the availability of a foreign tax credit or deduction in light of their particular circumstances, including their eligibility for benefits under the Treaty, and the potential impact of the recently issued U.S. Treasury Regulations.

 

Passive Foreign Investment Company Rules

 

If we are classified as a PFIC for any taxable year during which a U.S. Holder holds the ADSs or ordinary shares, and unless the U.S. Holder makes a mark-to-market election (as described below), the U.S. Holder will generally be subject to special tax rules on (i) any excess distribution that we make to the U.S. Holder (which generally means any distribution paid during a taxable year to a U.S. Holder that is greater than 125 percent of the average annual distributions paid to the U.S. Holder in the three preceding taxable years or, if shorter, the U.S. Holder’s holding period for the ADSs or ordinary shares), and (ii) any gain recognized on the sale or other disposition (including, under certain circumstances, a pledge) of ADSs or ordinary shares. Under the PFIC rules:

 

the excess distribution or gain will be allocated ratably over the U.S. Holder’s holding period for the ADSs or ordinary shares;

 

155

 

 

the amount allocated to the taxable year of the distribution or gain and any taxable years in the U.S. Holder’s holding period prior to the first taxable year in which we are classified as a PFIC (each, a “pre-PFIC year”), will be taxable as ordinary income; and

 

the amount allocated to each prior taxable year, other than a pre-PFIC year, will be subject to tax at the highest tax rate in effect for individuals or corporations, as appropriate, for that year, increased by an additional tax equal to the interest on the resulting tax deemed deferred with respect to each such taxable year.

 

If we are a PFIC for any taxable year during which a U.S. Holder holds the ADSs or ordinary shares and any of our subsidiaries, the former VIEs or any of the subsidiaries of the former VIEs is also a PFIC, such U.S. Holder would be treated as owning a proportionate amount (by value) of the shares of the lower-tier PFIC for purposes of the application of these rules. U.S. Holders are urged to consult their tax advisors regarding the application of the PFIC rules to any of our subsidiaries, the former VIEs or any of the subsidiaries of the former VIEs.

 

As an alternative to the foregoing rules, a U.S. Holder of “marketable stock” (as defined below) in a PFIC may make a mark-to-market election with respect to such stock. If a U.S. Holder makes this election with respect to the ADSs, the holder will generally (i) include as ordinary income for each taxable year that we are a PFIC the excess, if any, of the fair market value of ADSs held at the end of the taxable year over the adjusted tax basis of such ADSs and (ii) deduct as an ordinary loss the excess, if any, of the adjusted tax basis of the ADSs over the fair market value of such ADSs held at the end of the taxable year, but such deduction will only be allowed to the extent of the net amount previously included in income as a result of the mark-to-market election. The U.S. Holder’s adjusted tax basis in the ADSs would be adjusted to reflect any income or loss resulting from the mark-to-market election. If a U.S. Holder makes a mark-to-market election in respect of the ADSs and we cease to be classified as a PFIC, the holder will not be required to take into account the gain or loss described above during any period that we are not classified as a PFIC. If a U.S. Holder makes a mark-to-market election, any gain such U.S. Holder recognizes upon the sale or other disposition of the ADSs in a year when we are a PFIC will be treated as ordinary income and any loss will be treated as ordinary loss, but such loss will only be treated as ordinary loss to the extent of the net amount previously included in income as a result of the mark-to-market election.

 

The mark-to-market election is available only for “marketable stock,” which is stock that is regularly traded on a qualified exchange or other market, as defined in applicable U.S. Treasury Regulations. For these purposes, our ADSs, are traded on the Nasdaq Global Market which is a qualified exchange. We anticipate that the ADSs should qualify as being regularly traded, but no assurances may be given in this regard.

 

Because a mark-to-market election cannot technically be made for any lower-tier PFICs that we may own, a U.S. Holder may continue to be subject to the PFIC rules with respect to such U.S. Holder’s indirect interest in any investments held by us that are treated as an equity interest in a PFIC for U.S. federal income tax purposes.

 

We do not intend to provide information necessary for U.S. Holders to make qualified electing fund elections which, if available, would result in tax treatment different from (and generally less adverse than) the general tax treatment for PFICs described above.

 

If a U.S. Holder owns the ADSs or ordinary shares during any taxable year that we are a PFIC, the holder must generally file an annual IRS Form 8621. You should consult your tax advisor regarding the reporting requirements that may apply and the U.S. federal income tax consequences of owning and disposing of the ADSs or ordinary shares if we are or become a PFIC, including the possibility of making a mark-to-market election.

 

F. Dividends and Paying Agents

 

Not applicable.

 

G. Statement by Experts

 

Not applicable.

 

156

 

 

H. Documents on Display

 

We are subject to periodic reporting and other informational requirements of the Exchange Act as applicable to foreign private issuers, and are required to file reports and other information with the SEC. Specifically, we are required to file annually an annual report on Form 20-F within four months after the end of each fiscal year, which is December 31. All information filed with the SEC can be obtained over the internet at the SEC’s website at www.sec.gov or inspected and copied at the public reference facilities maintained by the SEC at 100 F Street, N.E., Washington, D.C. 20549. You can request copies of documents, upon payment of a duplicating fee, by writing to the SEC. As a foreign private issuer, we are exempt from the rules under the Exchange Act prescribing the furnishing and content of quarterly reports and proxy statements, and officers, directors and principal shareholders are exempt from the reporting and short-swing profit recovery provisions contained in Section 16 of the Exchange Act.

 

We will furnish The Bank of New York Mellon, the depositary of the ADSs, with our annual reports, which will include a review of operations and annual audited consolidated financial statements prepared in conformity with U.S. GAAP, and all notices of shareholders’ meetings and other reports and communications that are made generally available to our shareholders. The depositary will make such notices, reports and communications available to holders of ADSs and, upon our request, will mail to all record holders of ADSs the information contained in any notice of a shareholders’ meeting received by the depositary from us.

 

In accordance with Nasdaq Stock Market Rule 5250(d), we will post this annual report on Form 20-F on our website at ir.ucloudlink.com. In addition, we will provide hardcopies of our annual report free of charge to shareholders and ADS holders upon request.

 

I. Subsidiary Information

 

Not applicable.

 

J. Annual Report to Security Holders

 

Not applicable.

 

Item 11. Quantitative and Qualitative Disclosures about Market Risk

 

Foreign exchange risk

 

We transact business globally in multiple currencies. Our international revenue, as well as costs and expenses denominated in foreign currencies, expose us to the risk of fluctuations in foreign currency exchange rates against the U.S. dollar. We have foreign currency risks related to our revenue and operating expenses denominated in currencies other than the U.S. dollar, including Renminbi, the Hong Kong dollar, and Japanese Yen. Accordingly, changes in exchange rates in the future may negatively affect our future revenue and other operating results as expressed in U.S. dollars. Our foreign currency risk is partially mitigated as our revenue recognized in currencies other than the U.S. dollar is diversified across geographic regions and we incur expenses in the same currencies in these regions. We have not used any derivative financial instruments to hedge exposure to such risk.

 

In addition, our foreign exchange risk is further mitigated since Hong Kong dollars are pegged against U.S. dollars. To the extent we need to convert U.S. dollars into Hong Kong dollars for our operations, appreciation of Hong Kong dollar against the U.S. dollar would reduce the amount in Hong Kong dollars we receive from the conversion. Conversely, if we decide to convert Hong Kong dollars into U.S. dollars for the purpose of making payments for servicing our outstanding debt, or for other business purposes, appreciation of the U.S. dollar against the Hong Kong dollar would reduce the U.S. dollar amounts available to us.

 

157

 

 

The value of U.S. dollar against Renminbi may fluctuate and is affected by, among other things, changes in political and economic conditions and the foreign exchange policy adopted by the PRC government. The Renminbi is not freely convertible into foreign currencies. Remittances of foreign currencies into mainland China or remittances of Renminbi out of mainland China as well as exchange between Renminbi and foreign currencies require approval by foreign exchange administrative authorities and certain supporting documentation. The State Administration for Foreign Exchange, under the authority of the People’s Bank of China, controls the conversion of Renminbi into other currencies. To the extent that we need to convert U.S. dollars into Renminbi for our operations, appreciation of Renminbi against the U.S. dollar would reduce the Renminbi amount we receive from the conversion. Conversely, if we decide to convert Renminbi into U.S. dollars for the purpose of making payments for dividends on our ordinary shares or ADSs, servicing our outstanding debt, or for other business purposes, appreciation of the U.S. dollar against the Renminbi would reduce the U.S. dollar amounts available to us.

 

As of December 31, 2022, we had cash, cash equivalents and short-term deposit of US$15.1 million. We had U.S. dollar-denominated cash, cash equivalents of US$6.3 million, RMB-denominated cash, cash equivalents of US$3.9 million, JPY-denominated cash, cash equivalents of US$3.4 million, and cash, cash equivalents and short-term deposit denominated in other currencies of US$1.5 million. If the U.S. dollar had strengthened or weakened by 100 basis points against RMB, our cash, cash equivalents and short-term deposit would have decreased or increased by US$39 thousand. If the U.S. dollar had strengthened or weakened by 100 basis points against JPY, our cash, cash equivalents and short-term deposit would have decreased or increased by US$34 thousand. If the U.S. dollar had strengthened or weakened by 100 basis points against each of the other currencies in which we held cash, cash equivalents and short-term deposit, our cash, cash equivalents and short-term deposit would have decreased or increased by US$15 thousand.

 

Interest rate risk

 

Our exposure to interest rate risk primarily relates to the interest income generated by excess cash, which is mostly held in interest-bearing bank deposits. Investments in both fixed rate and floating rate interest earning instruments carry a degree of interest rate risk. Fixed rate securities may have their fair market value adversely impacted due to a rise in interest rates, while floating rate securities may produce less income than expected if interest rates fall. Due in part to these factors, our future investment income may fall short of expectations due to changes in interest rates, or we may suffer losses in principal if we have to sell securities which have declined in market value due to changes in interest rates. For example, as of December 31, 2022, we had US$0.2 million short-term deposit, with a weighted average duration of one year. A hypothetical one percentage point (100 basis-point) decrease in interest rates would have resulted in a decrease of US$3.7 thousand in the book value of our short-term deposit as of December 31, 2022. Our exposure to interest rate risk also arises from our borrowings that have a floating rate of interest. The costs of floating rate borrowings may be affected by the fluctuations in the interest rates. We have not been, and do not expect to be, exposed to material interest rate risks, and therefore have not used any derivative financial instruments to manage such interest risk exposure.

 

Item 12. Description of Securities Other than Equity Securities

 

A. Debt Securities

 

Not applicable.

 

B. Warrants and Rights

 

Not applicable.

 

C. Other Securities

 

Not applicable.

 

158

 

 

D. American Depositary Shares

 

Fees and Charges Our ADS holders May Have to Pay

 

An ADS holder will be required to pay the following service fees to the depositary bank and certain taxes and governmental charges (in addition to any applicable fees, expenses, taxes and other governmental charges payable on the deposited securities represented by any of the ADSs):

 

Persons depositing or withdrawing shares or
ADS holders must pay:

 

For:

$5.00 (or less) per 100 ADSs (or portion of 100 ADSs) 

Issuance of ADSs, including issuances resulting from a distribution of shares or rights or other property.

Cancellation of ADSs for the purpose of withdrawal, including if the deposit agreement terminates

 

$.05 (or less) per ADS 

Any cash distribution to ADS holders.*A fee equivalent to the fee that would be payable if securities distributed to you had been shares and the shares had been deposited for issuance of ADSs.

Distribution of securities distributed to holders of deposited securities (including rights) that are distributed by the depositary to ADS holders

 

$.05 (or less) per ADS per calendar year Depositary services
   
Registration or transfer fees Transfer and registration of shares on our share register to or from the name of the depositary or its agent when you deposit or withdraw shares
   
Expenses of the depositary Cable and facsimile transmissions (when expressly provided in the deposit agreement).
  Converting foreign currency to U.S. dollars
Taxes and other governmental charges the depositary or the custodian has to pay on any ADSs or shares underlying ADSs, such as stock transfer taxes, stamp duty or withholding taxes As necessary
   
Any charges incurred by the depositary or its agents for servicing the deposited securities As necessary

 

The depositary collects its fees for delivery and surrender of ADSs directly from investors depositing shares or surrendering ADSs for the purpose of withdrawal or from intermediaries acting for them. The depositary collects fees for making distributions to investors by deducting those fees from the amounts distributed or by selling a portion of distributable property to pay the fees. The depositary may collect its annual fee for depositary services by deduction from cash distributions or by directly billing investors or by charging the book-entry system accounts of participants acting for them. The depositary may collect any of its fees by deduction from any cash distribution payable (or by selling a portion of securities or other property distributable) to ADS holders that are obligated to pay those fees. The depositary may generally refuse to provide fee-attracting services until its fees for those services are paid.

 

159

 

 

The depositary may convert currency itself or through any of its affiliates and, in those cases, acts as principal for its own account and not as agent, advisor, broker or fiduciary on behalf of any other person and earns revenue, including, without limitation, transaction spreads, that it will retain for its own account. The revenue is based on, among other things, the difference between the exchange rate assigned to the currency conversion made under the deposit agreement and the rate that the depositary or its affiliate receives when buying or selling foreign currency for its own account. The depositary makes no representation that the exchange rate used or obtained in any currency conversion under the deposit agreement will be the most favorable rate that could be obtained at the time or that the method by which that rate will be determined will be the most favorable to ADS holders, subject to the depositary’s obligations under the deposit agreement. The methodology used to determine exchange rates used in currency conversions is available upon request.

 

Fees and Other Payments Made by the Depositary to Us

 

From time to time, the depositary may make payments to us to reimburse us for costs and expenses generally arising out of establishment and maintenance of the ADS program, waive fees and expenses for services provided to us by the depositary or share revenue from the fees collected from ADS holders. In performing its duties under the deposit agreement, the depositary may use brokers, dealers, foreign currency dealers or other service providers that are owned by or affiliated with the depositary and that may earn or share fees, spreads or commissions. For the year ended December 31, 2022, we have not received any reimbursement from the depositary for our expenses incurred in connection with the establishment and maintenance of the ADS programs.

 

Payment of Taxes

 

You will be responsible for any taxes or other governmental charges payable on your ADSs or on the deposited securities represented by any of your ADSs. The depositary may refuse to register any transfer of your ADSs or allow you to withdraw the deposited securities represented by your ADSs until those taxes or other charges are paid. It may apply payments owed to you or sell deposited securities represented by your ADSs to pay any taxes owed and you will remain liable for any deficiency. If the depositary sells deposited securities, it will, if appropriate, reduce the number of ADSs to reflect the sale and pay to ADS holders any proceeds, or send to ADS holders any property, remaining after it has paid the taxes.

 

160

 

 

PART II

 

Item 13. Defaults, Dividend Arrearages and Delinquencies

 

None.

 

Item 14. Material Modifications to the Rights of Security Holders and Use of Proceeds

 

Material Modifications to the Rights of Security Holders

 

None.

 

Use of Proceeds

 

We raised from our initial public offering approximately US$27.6 million in net proceeds after deducting underwriting commissions and discounts and the offering expenses payable by us. None of the transaction expenses included payments to directors or officers of our company or their associates, persons owning more than 10% or more of our equity securities or our affiliates. None of the net proceeds from the initial public offering were paid, directly or indirectly, to any of our directors or officers or their associates, persons owning 10% or more of our equity securities or our affiliates.

 

For the period from June 9, 2020, the date that the Form F-1 was declared effective by the SEC, to December 31, 2022, US$22.6 million of the net proceeds received from our initial public offering were used for strategic investments and general corporate purposes, including research and development and working capital needs. There is no material change in the use of proceeds as described in the F-1 Registration Statement. We intend to use the remainder of the proceeds from our initial public offering for general corporate purposes, as disclosed in our registration statements on Form F-1.

 

Item 15. Controls and Procedures

 

Disclosure Controls and Procedures

 

Our management, under the supervision and with the participation of our chief executive officer and chief financial officer, carried out an evaluation of the effectiveness of our disclosure controls and procedures, which is defined in Rules 13a-15(e) of the Exchange Act, as of December 31, 2022. Disclosure controls and procedures means controls and other procedures that are designed to ensure that information required to be disclosed by us in the reports that we file or submit under the Exchange Act is recorded, processed, summarized and reported, within the time periods specified in the SEC’s rule and forms and that such information required to be disclosed by us in the reports that we file or submit under the Exchange Act is accumulated and communicated to our management, including our principal executive and principal financial officers, or persons performing similar functions, as appropriate to allow timely decisions regarding required disclosures.

 

Based upon that evaluation, our management, with the participation of our chief executive officer and chief financial officer, has concluded that, as of the end of the period covered by this annual report, our disclosure controls and procedures were not effective as of December 31, 2022 and as of the date that the evaluation of the effectiveness of our disclosure controls and procedures was completed, in ensuring that the information required to be disclosed by us in the reports that we file and furnish under the Exchange Act was recorded, processed, summarized and reported, within the time periods specified in the SEC’s rules and forms, and that the information required to be disclosed by us in the reports that we file or submit under the Exchange Act is accumulated and communicated to our management, including our chief executive officer and chief financial officer, to allow timely decisions regarding required disclosure.

 

161

 

 

Management’s Annual Report on Internal Control over Financial Reporting

 

Our management is responsible for establishing and maintaining adequate internal control over financial reporting, as defined under Rule 13(a)-15(f) and 15(d)-15(f) of the Exchange Act. Our internal control over financial reporting is designed to provide reasonable assurance regarding the reliability of financial reporting and the preparation of financial statements for external purposes in accordance with generally accepted accounting principles. Our internal control over financial reporting includes those policies and procedures that: (i) pertain to the maintenance of records that, in reasonable detail, accurately and fairly reflect the transactions and dispositions of our assets; (ii) provide reasonable assurance that transactions are recorded as necessary to permit preparation of financial statements in accordance with generally accepted accounting principles and that our receipts and expenditures are being made only in accordance with authorizations of our management and directors; and (iii) provide reasonable assurance regarding prevention or timely detection of unauthorized acquisition, use or disposition of our assets that could have a material effect on the financial statements.

 

Because of its inherent limitations, internal control over financial reporting may not prevent or detect misstatements. Also, projections of any evaluation of effectiveness to future periods are subject to the risk that controls may become inadequate because of changes in conditions, or that the degree of compliance with the policies or procedures may deteriorate.

 

As required by Section 404 of the Sarbanes-Oxley Act of 2002 and related rules as promulgated by the Securities and Exchange Commission, our management, under the supervision and with the participation of our chief executive officer and chief financial officer, conducted an evaluation of the effectiveness of our internal control over financial reporting as of December 31, 2022 using the criteria set forth in the report “Internal Control-Integrated Framework (2013)” issued by the Committee on Sponsoring Organizations of the Treadway Commission.

 

Based on our evaluation under the framework in Internal Control-Integrated Framework (2013), our management concluded that, as of December 31, 2022, our internal control over financial reporting was not effective.

 

As defined in the standards established by the U.S. Public Company Accounting Oversight Board, a “material weakness” is a deficiency, or combination of deficiencies, in internal control over financial reporting, such that there is a reasonable possibility that a material misstatement of the annual or interim financial statements will not be prevented or detected on a timely basis.

 

The material weaknesses that have been identified as of December 31, 2022 relate to our (i) lack of sufficient resources regarding financial reporting and accounting personnel in the application of U.S. GAAP and the reporting requirements set forth by the SEC, and (ii) lack of comprehensive U.S. GAAP accounting policies and financial reporting procedures. The material weaknesses, if not timely remedied, may lead to significant misstatements in our consolidated financial statements in the future.

 

Because of the material weaknesses described above, our management has concluded that we had not maintained effective internal control over financial reporting as of December 31, 2022.

 

Remediation Efforts

 

To remedy identified material weaknesses, we have implemented, and plan to continue to implement, several measures, including, among others:

 

hiring additional competent and qualified accounting and reporting personnel with appropriate knowledge and experience of U.S. GAAP and SEC financial reporting requirements;

 

establishing an ongoing program to provide sufficient and additional appropriate training to our accounting staff, especially trainings related to U.S. GAAP and SEC financial reporting requirements; and

 

formulating internal accounting and internal control guidance on U.S. GAAP and SEC financial reporting requirements.

 

However, we cannot assure you that all these measures will be sufficient to remediate our material weaknesses in a timely manner, or at all. See “Item 3. Key Information—D. Risk Factors—Risks Related to Our Business and Industry—In connection with the audits of our consolidated financial statements included in this annual report, we and our independent registered public accounting firm identified two material weaknesses in our internal control over financial reporting. If we fail to develop and maintain an effective system of internal control over financial reporting, we may be unable to accurately report our financial results or prevent fraud.”

 

162

 

 

Attestation Report of the Registered Public Accounting Firm

 

Our independent registered public accounting firm, Audit Alliance LLP, was not required to perform an evaluation of our internal control over financial reporting as of December 31, 2022.

 

Changes in Internal Control over Financial Reporting

 

Other than as described above, there were no changes in our internal control over financial reporting that occurred during the period covered by this annual report on Form 20-F that have materially affected, or are reasonably likely to materially affect, our internal control over financial reporting.

 

Item 16. [Reserved]

 

Item 16A. Audit Committee Financial Expert

 

Our board of directors has determined that Mr. Onward Choi, an independent director (under the standards set forth in Nasdaq Stock Market Rule 5605(a)(2) and Rule 10A-3 under the Exchange Act) and member of our audit committee, is an audit committee financial expert.

 

Item 16B. Code of Ethics

 

Our board of directors adopted a code of business conduct and ethics that applies to our directors, officers and employees in July 2019. We have posted a copy of our code of business conduct and ethics on our website at https://ir.ucloudlink.com/.

 

Item 16C. Principal Accountant Fees and Services

 

The following table sets forth the aggregate fees by categories specified below in connection with certain professional services rendered by our independent registered public accounting firms for the periods indicated.

 

  2021 2022 
Audit Fees(1)         
PricewaterhouseCoopers Zhong Tian LLP US$ 880,000    
Audit Alliance LLP(2)    US$ 250,000 
Other Fees(3)       

 

 

(1)“Audit Fees” means the aggregate fees billed in each of the fiscal years listed for professional services rendered by our principal auditors for the audit or review of our annual or quarterly financial statements.

 

(2)On May 23, 2022, we engaged Audit Alliance LLP as our independent registered public accounting firm and dismissed PricewaterhouseCoopers Zhong Tian LLP (“PwC”). See also “Item 16F. Change in Registrant’s Certifying Accountant.”

 

(3)“Other Fees” means the aggregate fees billed in each of the fiscal years listed for professional services rendered by our principal auditors associated with certain permitted tax services and other advisory services.

 

The policy of our audit committee is to pre-approve all audit and non-audit services provided by our independent registered public accounting firms, including audit services, audit-related services, tax services and other services as described above, other than those for de minimis services which are approved by the audit committee prior to the completion of the audit.

 

Item 16D. Exemptions from the Listing Standards for Audit Committees

 

Not applicable.

 

Item 16E. Purchases of Equity Securities by the Issuer and Affiliated Purchasers

 

None.

 

Item 16F. Change in Registrant’s Certifying Accountant 

 

On May 23, 2022, we dismissed PricewaterhouseCoopers Zhong Tian LLP (“PwC”) as our independent registered public accounting firm. We engaged Audit Alliance LLP as our independent registered public accounting firm. The change of our independent registered public accounting firm had been approved by the audit committee of our board of directors.

 

The reports of PwC on our consolidated financial statements for the fiscal years ended December 31, 2020 and 2021 have contained no adverse opinion or disclaimer of opinion and were not qualified or modified as to uncertainty, audit scope or accounting principle.

 

163

 

 

During the fiscal years ended December 31, 2020 and 2021 and through the subsequent interim period on or prior to May 23, 2022, there were no (i) disagreements (as defined in Item 16F(a)(1)(iv) of Form 20-F and the related instructions to Item 16F of Form 20-F) between PwC and us on any matter of accounting principles or practices, financial statement disclosure, or audit scope or procedure, which disagreements if not resolved to the satisfaction of PwC would have caused them to make reference in connection with their opinion to the subject matter of the disagreement, or (ii) reportable events pursuant to Item 16F(a)(1)(v) of the instructions to Form 20-F, except that as of December 31, 2020 and 2021, we did not maintain effective internal control over financial reporting due to the material weaknesses identified, including: (i) lack of sufficient resources regarding financial reporting and accounting personnel in the application of U.S. GAAP and the reporting requirements set forth by the Securities and Exchange Commission, and (ii) lack of comprehensive U.S. GAAP accounting policies and financial reporting procedures.

 

We have provided PwC with a copy of the disclosures hereunder and required under Item 16F of Form 20-F and requested from PwC a letter addressed to the SEC indicating whether it agrees with such disclosures. A copy of PwC’s letter dated June 29, 2022 as Exhibit 16.1 to the registration statement on Form F-3 filed with the SEC on June 29, 2022 is attached as Exhibit 15.4 herewith.

 

During the fiscal years ended December 31, 2020 and 2021 and through the subsequent interim period on or prior to May 23, 2022, neither we nor anyone on our behalf has consulted with Audit Alliance LLP on either (a) the application of accounting principles to a specified transaction, either completed or proposed, or the type of audit opinion that might be rendered on our financial statements, and neither a written report nor oral advice was provided to us by Audit Alliance LLP that Audit Alliance LLP concluded was an important factor considered by us in reaching a decision as to any accounting, auditing or financial reporting issue, or (b) any matter that was the subject of a disagreement, as that term is defined in Item 16F(a)(1)(iv) of Form 20-F (and the related instructions thereto) or a reportable event as set forth in Item 16F(a)(1)(v) of Form 20-F.

 

Item 16G. Corporate Governance

 

As a Cayman Islands exempted company listed on Nasdaq Stock Market, we are subject to the Nasdaq corporate governance listing standards. However, Nasdaq rules permit a foreign private issuer like us to follow the corporate governance practices of its home country. Certain corporate governance practices in the Cayman Islands, which is our home country, may differ significantly from the Nasdaq corporate governance listing standards. NASDAQ Stock Market Rules require each issuer to hold an annual meeting of shareholders no later than one year after the end of the issuer’s fiscal year-end. Our Cayman Islands counsel, has provided a letter to the NASDAQ Stock Market dated June 8, 2021 certifying that under Cayman Islands law, we are not required to hold annual shareholder meetings every year. We follow home country practice with respect to annual meetings and did not hold an annual meeting of shareholders in 2022. We may, however, hold annual shareholder meetings in the future if there are significant issues that require shareholders’ approvals. NASDAQ Stock Market Rules also require shareholders’ approval to sell or potentially issue securities equaling 20% or more of our ordinary shares. Our Cayman Islands counsel, has provided a letter to the NASDAQ Stock Market dated September 21, 2022 certifying that under Cayman Islands law, we are not required to obtain shareholders’ approval for such issuance. As we rely on home country practices with respect to our corporate governance, our shareholders may be afforded less protection than they would otherwise enjoy under the Nasdaq Stock Market corporate governance listing standards applicable to U.S. domestic issuers.

 

See “Item 3. Key Information—D. Risk Factors—Risks Related to The ADSs—As an exempted company incorporated in the Cayman Islands, we are permitted to adopt certain home country practices in relation to corporate governance matters that differ significantly from the Nasdaq listing standards; these practices may afford less protection to shareholders than they would enjoy if we complied fully with the Nasdaq listing standards.”

 

Item 16H. Mine Safety Disclosure

 

Not applicable.

 

Item 16I. Disclosure Regarding Foreign Jurisdictions that Prevent Inspections

 

In May 2022, UCLOUDLINK GROUP INC. was conclusively listed by the SEC as a Commission-Identified Issuer under the HFCAA following the filing of our annual report on Form 20-F for the fiscal year ended December 31, 2021. Our previous auditor, a registered public accounting firm that the PCAOB was unable to inspect or investigate completely in 2021, issued the audit report for us for the fiscal year ended December 31, 2021. On December 15, 2022, the PCAOB issued a report that vacated its December 16, 2021 determination and removed mainland China and Hong Kong from the list of jurisdictions where it is unable to inspect or investigate completely registered public accounting firms. In addition, our current auditor is a Singapore-based accounting firm that is registered with the PCAOB and can be inspected by the PCAOB. For this reason, we do not expect to be identified as a Commission-Identified Issuer under the HFCAA after we file this annual report on Form 20-F.

 

As of the date of this annual report, to our knowledge, (i) no governmental entities in the Cayman Islands or in China own shares of UCLOUDLINK GROUP INC., or any of the subsidiaries in mainland China, (ii) the governmental entities in China does not have a controlling financial interest in our company or any of the subsidiaries, (iii) none of the members of the board of directors of our company or our operating entities is an official of the Chinese Communist Party, and (iv) none of the currently effective memorandum and articles of association (or equivalent organizing document) of our company or our subsidiaries contains any charter of the Chinese Communist Party.

 

164

 

 

PART III

 

Item 17. Financial Statements

 

We have elected to provide financial statements pursuant to Item 18.

 

Item 18. Financial Statements

 

The consolidated financial statements of UCLOUDLINK GROUP INC., its subsidiaries and the former VIEs are included at the end of this annual report.

 

Item 19. Exhibits

 

Exhibit Number  Description of Document 
1.1 Sixth Amended and Restated Memorandum and Articles of Association of the Registrant (incorporated herein by reference to Exhibit 3.2 to the registration statement on Form F-1 filed with the Securities and Exchange Commission on May 4, 2020 (File No. 333-237990))
2.1 Registrant’s Specimen American Depositary Receipt (included in Exhibit 2.3)
2.2 Registrant’s Specimen Certificate for Ordinary Shares (incorporated herein by reference to Exhibit 4.2 to the registration statement on Form F-1/A filed with the Securities and Exchange Commission on May 29, 2020 (File No. 333-237990))
2.3 Deposit Agreement dated June 10, 2020, among the Registrant, the depositary and the holders and beneficial owners of American Depositary Shares issued thereunder (incorporated herein by reference to Exhibit 4.3 to the registration statement on Form S-8 filed with the Securities and Exchange Commission on November 18, 2020 (File No. 333-250156))
2.4 Third Amended and Restated Shareholders Agreement between the Registrant and other parties thereto dated April 21, 2017 (incorporated herein by reference to Exhibit 4.4 to the registration statement on Form F-1 filed with the Securities and Exchange Commission on May 4, 2020 (File No. 333-237990))
2.5 Voting Agreement between the Registrant and other parties thereto dated July 10, 2019 (incorporated herein by reference to Exhibit 4.5 to the registration statement on Form F-1 filed with the Securities and Exchange Commission on May 4, 2020 (File No. 333-237990))
2.6* Description of Securities
4.1 Amended and Restated 2018 Stock Option Scheme (incorporated herein by reference to Exhibit 10.1 to the registration statement on Form F-1 filed with the Securities and Exchange Commission on May 4, 2020 (File No. 333-237990))
4.2 Amended and Restated 2019 Share Incentive Plan (incorporated herein by reference to Exhibit 4.2 to the annual report on Form 20-F filed by the Registrant with the Securities and Exchange Commission on April 27, 2022)
4.3 Form of Indemnification Agreement between the Registrant and its directors and executive officers (incorporated herein by reference to Exhibit 10.3 to the registration statement on Form F-1 filed with the Securities and Exchange Commission on May 4, 2020 (File No. 333-237990))
4.4 Form of Employment Agreement between the Registrant and its executive officer (incorporated herein by reference to Exhibit 10.4 to the registration statement on Form F-1 filed with the Securities and Exchange Commission on May 4, 2020 (File No. 333-237990))
4.5 English translation of the Business Operation Agreement among Shenzhen uCloudlink, its shareholder and Beijing uCloudlink, and English translation of the Power of Attorney, as currently in effect, by the shareholder of Shenzhen uCloudlink (incorporated herein by reference to Exhibit 10.5 to the registration statement on Form F-1 filed with the Securities and Exchange Commission on May 4, 2020 (File No. 333-237990))
4.6 English translation of Equity Interest Pledge Agreement among Shenzhen uCloudlink, its shareholder and Beijing uCloudlink (incorporated herein by reference to Exhibit 10.6 to the registration statement on Form F-1 filed with the Securities and Exchange Commission on May 4, 2020 (File No. 333-237990))
4.7 English translation of Exclusive Technology Consulting and Services Agreement between Shenzhen uCloudlink and Beijing uCloudlink (incorporated herein by reference to Exhibit 10.7 to the registration statement on Form F-1 filed with the Securities and Exchange Commission on May 4, 2020 (File No. 333-237990))
4.8 English translation of Option Agreement among Shenzhen uCloudlink, its shareholder and Beijing uCloudlink (incorporated herein by reference to Exhibit 10.8 to the registration statement on Form F-1 filed with the Securities and Exchange Commission on May 4, 2020 (File No. 333-237990))
4.9 English translation of the Business Operation Agreement among Beijing Technology, its shareholders and Beijing uCloudlink, and English translation of the Power of Attorney, as currently in effect, by the shareholders of Beijing Technology (incorporated herein by reference to Exhibit 10.9 to the registration statement on Form F-1 filed with the Securities and Exchange Commission on May 4, 2020 (File No. 333-237990))
4.10 English translation of Equity Interest Pledge Agreement among Beijing Technology, its shareholders and Beijing uCloudlink (incorporated herein by reference to Exhibit 10.10 to the registration statement on Form F-1 filed with the Securities and Exchange Commission on May 4, 2020 (File No. 333-237990))
4.11 English translation of Exclusive Technology Consulting and Services Agreement between Beijing Technology and Beijing uCloudlink (incorporated herein by reference to Exhibit 10.11 to the registration statement on Form F-1 filed with the Securities and Exchange Commission on May 4, 2020 (File No. 333-237990))

 

165

 

 

Exhibit Number Description of Document 
4.12 English translation of Option Agreement among Beijing Technology, its shareholders and Beijing uCloudlink (incorporated herein by reference to Exhibit 10.12 to the registration statement on Form F-1 filed with the Securities and Exchange Commission on May 4, 2020 (File No. 333-237990))
4.13 English translation of the executed form of Spousal Consent Letter by the spouses of shareholders of Beijing Technology, as currently in effect, and a schedule of all spousal consent letters adopting the same form (incorporated herein by reference to Exhibit 10.13 to the registration statement on Form F-1 filed with the Securities and Exchange Commission on May 4, 2020 (File No. 333-237990))
4.14 Securities Purchase Agreement dated January 5, 2022 between the Registrant and YA II PN, LTD. (incorporated herein by reference to Exhibit 4.14 to the annual report on Form 20-F filed by the Registrant with the Securities and Exchange Commission on April 27, 2022)
4.15 Convertible Debenture dated January 6, 2022 between the Registrant and YA II PN, LTD. (incorporated herein by reference to Exhibit 4.15 to the annual report on Form 20-F filed by the Registrant with the Securities and Exchange Commission on April 27, 2022)
4.16 Registration Rights Agreement dated January 5, 2022 between the Registrant and YA II PN, LTD. (incorporated herein by reference to Exhibit 4.16 to the annual report on Form 20-F filed by the Registrant with the Securities and Exchange Commission on April 27, 2022)
4.17 English Translation of Equity Interest Transfer Agreement dated March 17, 2022 between Shenzhen Technology and the shareholders of Beijing Technology. (incorporated herein by reference to Exhibit 4.17 to the annual report on Form 20-F filed by the Registrant with the Securities and Exchange Commission on April 27, 2022)
4.18 English Translation of Termination Agreement dated March 17, 2022 between Beijing uCloudlink, Beijing Technology and its shareholders and their spouses. (incorporated herein by reference to Exhibit 4.18 to the annual report on Form 20-F filed by the Registrant with the Securities and Exchange Commission on April 27, 2022)
4.19 English Translation of Termination Agreement dated March 17, 2022 between Beijing uCloudlink, Beijing Technology and Shenzhen Technology (incorporated herein by reference to Exhibit 4.19 to the annual report on Form 20-F filed by the Registrant with the Securities and Exchange Commission on April 27, 2022)
8.1* List of Principal Subsidiaries and Affiliated Entities of The Registrant
11.1 Code of Business Conduct and Ethics of the Registrant (incorporated herein by reference to Exhibit 99.1 to the registration statement on Form F-1 filed with the Securities and Exchange Commission on May 4, 2020 (File No. 333-237990))
12.1* Certification by Principal Executive Officer Pursuant to Section 302 of the Sarbanes-Oxley Act of 2002
12.2* Certification by Principal Financial Officer Pursuant to Section 302 of the Sarbanes-Oxley Act of 2002
13.1** Certification by Principal Executive Officer Pursuant to Section 906 of the Sarbanes-Oxley Act of 2002
13.2** Certification by Principal Financial Officer Pursuant to Section 906 of the Sarbanes-Oxley Act of 2002
15.1* Consent of Audit Alliance LLP, an independent Registered Public Accounting Firm
15.2* Consent of Han Kun Law Offices
15.3* Consent of PricewaterhouseCoopers Zhong Tian LLP, an independent Registered Public Accounting Firm
15.4 Letter from PricewaterhouseCoopers Zhong Tian LLP to the Securities and Exchange Commission dated June 29, 2022 (incorporated herein by reference to Exhibit 16.1 to the registration statement on Form F-3 (No.333-257782) filed by the Registrant with the Securities and Exchange Commission on June 29, 2022)
101.INS* Inline XBRL Instance Document — the instance document does not appear in the Interactive Data File because its XBRL tags are embedded within the Inline XBRL document
101.SCH* Inline XBRL Taxonomy Extension Schema Document
101.CAL* Inline XBRL Taxonomy Extension Calculation Linkbase Document
101.DEF* Inline XBRL Taxonomy Extension Definition Linkbase Document
101.LAB* Inline XBRL Taxonomy Extension Label Linkbase Document
101.PRE* Inline XBRL Taxonomy Extension Presentation Linkbase Document
104* Cover Page Interactive Data File — the cover page XBRL tags are embedded within the Exhibit 101 Inline XBRL document set

 

 

*Filed with this Annual Report on Form 20-F.

 

**Furnished with this Annual Report on Form 20-F.

 

166

 

 

SIGNATURES

 

The registrant hereby certifies that it meets all of the requirements for filing its annual report on Form 20-F and that it has duly caused and authorized the undersigned to sign this annual report on its behalf.

 

 UCLOUDLINK GROUP INC.
   
 By:/s/ Chaohui Chen
  Name: Chaohui Chen
  Title:Director and Chief Executive Officer

 

Date: March 29, 2023

 

167

 

 

UCLOUDLINK GROUP INC.

 

Index to CONSOLIDATED FINANCIAL STATEMENTS

 

Contents 

Page

   
Report of Independent Registered Public Accounting Firm - Audit Alliance LLP (PCAOB ID:3487) F-2
   
Report of Independent Registered Public Accounting Firm - PricewaterhouseCoopers Zhong Tian LLP (PCAOB ID:1424) F-3
   
Consolidated Statements of Comprehensive Loss for the Years Ended December 31, 2020, 2021 and 2022 F-4
   
Consolidated Balance Sheets as of December 31, 2021 and 2022 F-5
   
Consolidated Statements of Changes in Shareholders’ Equity for the Years Ended December 31, 2020, 2021 and 2022 F-7
   
Consolidated Statement of Cash Flows for the Years Ended December 31, 2020, 2021 and 2022 F-8
   
Notes to Consolidated Financial Statements F-9

 

F-1

 

 

Report of Independent Registered Public Accounting Firm

 

To the Board of Directors and Shareholders of UCLOUDLINK GROUP INC.

 

Opinion on the Consolidated Financial Statements

 

We have audited the accompanying consolidated balance sheets of UCLOUDLINK GROUP INC. and its subsidiaries (the “Group”) as of December 31, 2022, the related consolidated statements of comprehensive loss, changes in shareholders’ equity and cash flows for the year ended December 31, 2022, including the related notes (collectively referred to as the “consolidated financial statements”). In our opinion, the consolidated financial statements present fairly, in all material respects, the consolidated financial position of the Group as of December 31, 2022, and the consolidated results of its operations and its cash flows for the year ended December 31, 2022 in conformity with accounting principles generally accepted in the United States of America (“U.S. GAAP”).

 

Basis for Opinion

 

These consolidated financial statements are the responsibility of the Group’s management. Our responsibility is to express an opinion on the Group’s consolidated financial statements based on our audits. We are a public accounting firm registered with the Public Company Accounting Oversight Board (United States) (“PCAOB”) and are required to be independent with respect to the Group in accordance with the U.S. federal securities laws and the applicable rules and regulations of the Securities and Exchange Commission and the PCAOB.

 

We conducted our audit in accordance with the standards of the PCAOB. Those standards require that we plan and perform the audit to obtain reasonable assurance about whether the consolidated financial statements are free of material misstatement, whether due to error or fraud. The Group is not required to have, nor were we engaged to perform, an audit of its internal control over financial reporting. As part of our audits, we are required to obtain an understanding of internal control over financial reporting but not for the purpose of expressing an opinion on the effectiveness of the Group’s internal control over financial reporting. Accordingly, we express no such opinion.

 

Our audits included performing procedures to assess the risks of material misstatement of the consolidated financial statements, whether due to error or fraud, and performing procedures that respond to those risks. Such procedures included examining, on a test basis, evidence regarding the amounts and disclosures in the consolidated financial statements. Our audits also included evaluating the accounting principles used and significant estimates made by management, as well as evaluating the overall presentation of the consolidated financial statements. We believe that our audits provide a reasonable basis for our opinion.

 

/s/ Audit Alliance LLP

Singapore

March 29, 2023

 

PCAOB ID Number: 3487

 

We have served as the Group’s auditor since 2022.

 

F-2

 

 

Report of Independent Registered Public Accounting Firm

 

To the Board of Directors and Shareholders of UCLOUDLINK GROUP INC.

 

Opinion on the Financial Statements

 

We have audited the consolidated balance sheet of UCLOUDLINK GROUP INC. and its subsidiaries (the “Company”) as of December 31, 2021, and the related consolidated statements of comprehensive income/(loss), of changes in shareholders’ equity and of cash flows for each of the two years in the period ended December 2021, including the related notes (collectively referred to as the “consolidated financial statements”).  In our opinion, the consolidated financial statements present fairly, in all material respects, the financial position of the Company as of December 31, 2021, and the results of its operations and its cash flows for each of the two years in the period ended December 2021 in conformity with accounting principles generally accepted in the United States of America.

 

Basis for Opinion

 

These consolidated financial statements are the responsibility of the Company’s management. Our responsibility is to express an opinion on the Company’s consolidated financial statements based on our audits. We are a public accounting firm registered with the Public Company Accounting Oversight Board (United States) (PCAOB) and are required to be independent with respect to the Company in accordance with the U.S. federal securities laws and the applicable rules and regulations of the Securities and Exchange Commission and the PCAOB.

 

We conducted our audits of these consolidated financial statements in accordance with the standards of the PCAOB. Those standards require that we plan and perform the audit to obtain reasonable assurance about whether the consolidated financial statements are free of material misstatement, whether due to error or fraud.

 

Our audits included performing procedures to assess the risks of material misstatement of the consolidated financial statements, whether due to error or fraud, and performing procedures that respond to those risks. Such procedures included examining, on a test basis, evidence regarding the amounts and disclosures in the consolidated financial statements. Our audits also included evaluating the accounting principles used and significant estimates made by management, as well as evaluating the overall presentation of the consolidated financial statements. We believe that our audits provide a reasonable basis for our opinion.

 

/s/ PricewaterhouseCoopers Zhong Tian LLP

Shenzhen, the People’s Republic of China

April 27, 2022

 

We served as the Company’s auditor from 2017 to 2022.

 

F-3

 

 

UCLOUDLINK GROUP INC.

CONSOLIDATED STATEMENTS OF COMPREHENSIVE LOSS

 

(Amounts expressed in thousands of US$, except    Years ended December 31, 

for number of shares and per share data)

 Note  2020  2021  2022 
Revenues 5   89,569   73,824   71,461 
Revenues from services     46,150   37,798   46,228 
Sales of products     43,419   36,026   25,233 
Cost of revenues     (61,264)  (51,990)  (38,927)
Cost of services     (26,392)  (21,556)  (20,346)
Cost of products sold     (34,872)  (30,434)  (18,581)
Gross profit     28,305   21,834   32,534 
Research and development expenses     (26,359)  (13,697)  (8,430)
Sales and marketing expenses     (29,261)  (13,620)  (10,305)
General and administrative expenses     (43,221)  (28,551)  (18,726)
Other income/(expense), net 6   7,554   (11,876)  (14,265)
Loss from operations     (62,982)  (45,910)  (19,192)
Interest income     37   14   18 
Interest expenses     (285)  (188)  (441)
Amortization of beneficial conversion feature     
   
   (149)
Loss before income tax     (63,230)  (46,084)  (19,764)
Income tax expenses 7   (185)  (244)  (161)
Share of profit in equity method investments, net of tax     
   287   72 
Net loss     (63,415)  (46,041)  (19,853)
Accretion of Series A Preferred Shares 9   (1,293)  
   
 

Net loss attributable to ordinary shareholders of the

Company

     (64,708)  (46,041)  (19,853)
Net loss     (63,415)  (46,041)  (19,853)
Foreign currency translation adjustment     (1,135)  (17)  2,322 
Total comprehensive loss     (64,550)  (46,058)  (17,531)

Net loss per share attributable to ordinary

shareholders of the Company

               
Basic and diluted
 11   (0.25)  (0.16)  (0.06)

Weighted average number of ordinary shares used

in computing net loss per share

               
Basic and diluted
 11   259,852,204   285,979,036   312,485,140 

 

The accompanying notes are an integral part of these consolidated financial statements.

 

F-4

 

 

UCLOUDLINK GROUP INC.

CONSOLIDATED BALANCE SHEETS

 

(Amounts expressed in thousands of US$, except As of December 31, 

for number of shares and per share data)

 Note  2021  2022 
Assets         
Current assets:         
Cash and cash equivalents 12   7,868   14,921 
Short-term deposit 12   196   197 
Accounts receivable, net 13   14,923   5,961 
Inventories 14   6,133   3,624 
Prepayments and other assets 15   6,225   4,255 
Amounts due from related parties 23   1,153   698 
Other investments 20   12,587   11,690 
Total current assets     49,085   41,346 
Non-current assets:           
Long-term investments 16   1,867   1,711 
Property and equipment, net 17   1,796   1,181 
Right-of-use asset, net 18   
   206 
Intangible assets, net 19   1,009   802 
Other investments 20   12,058   
 
Prepayments 15   1,310   688 
Total non-current assets     18,040   4,588 
Total assets     67,125   45,934 
Liabilities           
Current liabilities:           
Short term borrowings (including US$941 thousand and US$574 thousand from the consolidated former VIEs, without recourse to the Company as of December 31, 2021 and 2022, respectively) 22   3,177   2,876 
Accrued expenses and other liabilities (including US$12,424 thousand and US$10,741 thousand from the consolidated former VIEs, without recourse to the Company as of December 31, 2021 and 2022, respectively) 21   27,580   24,014 
Accounts payable (including US$4,034 thousand and US$1,949 thousand from the consolidated former VIEs, without recourse to the Company as of December 31,2021 and 2022, respectively) 21   12,986   6,832 
Amounts due to related parties (including US$18 thousand and US$20 thousand from the consolidated former VIEs, without recourse to the Company as of December 31, 2021 and 2022, respectively) 23   1,453   1,481 
Contract liabilities (including US$89 thousand and US$62 thousand from the consolidated former VIEs, without recourse to the Company as of December 31, 2021 and 2022, respectively)     1,575   1,052 
Current lease liabilities (including nil and US$60 thousand from the consolidated former VIEs, without recourse to the Company as of December 31, 2021 and 2022, respectively) 18   
   184 
Total current liabilities     46,771   36,439 
Non-current liabilities:           
Other non-current liabilities     262   204 
Total non-current liabilities     262   204 
Total liabilities     47,033   36,643 
Commitments and contingencies 24   
 
   
 
 

  

F-5

 

 

UCLOUDLINK GROUP INC.

CONSOLIDATED BALANCE SHEETS (Continued)

 

(Amounts expressed in thousands of US$, except As of December 31, 

for number of shares and per share data)

 Note  2021  2022 
Class A ordinary shares (US$0.00005 par value; 1,700,000,000 shares authorized; 164,975,400 shares issued and outstanding and 246,686,120 shares issued and outstanding as of December 31, 2021 and 2022, respectively) 8,10   8   12 
Class B ordinary shares (US$0.00005 par value; 200,000,000 shares authorized; 122,072,980 shares issued and outstanding and 122,072,980 shares issued and outstanding as of December 31, 2021 and 2022, respectively) 8,10   6   6 
Additional paid-in capital     230,048   236,774 
Accumulated other comprehensive (loss)/income     (446)  1,876 
Accumulated losses     (209,524)  (229,377)
Total shareholders’ equity     20,092   9,291 
Total liabilities and shareholders’ equity     67,125   45,934 

 

The accompanying notes are an integral part of these consolidated financial statements.

 

F-6

 

 

UCLOUDLINK GROUP INC.

CONSOLIDATED STATEMENTS OF CHANGES IN SHAREHOLDERS’ EQUITY

 

(Amounts expressed in thousands of US$, except for number of shares and Ordinary shares  Class A
ordinary shares
  Class B
ordinary shares
  Additional
paid-in
   Cumulative
translation
  Accumulated   Total 

pershare data)

 Shares  Amount  Shares  Amount  Shares  Amount  

capital

  

adjustments

  

losses

  

Equity

 
Balance as of January 1, 2020  232,451,900   11               118,818   706   (100,068)  19,467 
Foreign currency translation adjustment                       (1,135)     (1,135)
Net loss for the year                          (63,415)  (63,415)
Share-based compensation                    50,607         50,607 
Accretion of Series A Preferred Shares                    (1,293)        (1,293)
Redesignation of ordinary shares into Class A ordinary shares  (110,378,920)  (5)  110,378,920   5                   
Redesignation of ordinary shares into Class B ordinary shares  (122,072,980)  (6)        122,072,980   6             
Issuance of ordinary shares upon Initial Public Offering (“IPO”)        20,100,000   1         27,604         27,605 
Conversion of Series A Preferred Shares upon IPO        29,000,000   2         24,268         24,270 
Shares issued upon exercise of employee share options        576,720            288         288 
Balance as of December 31, 2020        160,055,640   8   122,072,980   6   220,292   (429)  (163,483)  56,394 

 

(Amounts expressed in thousands of US$, except for number of shares and Ordinary shares  Class A
ordinary shares
  Class B
ordinary shares
  Additional
paid-in
   Cumulative
translation
  Accumulated   Total 

per share data)

 Shares  Amount  Shares  Amount  Shares  Amount  

capital

  

adjustments

  

losses

  

Equity

 
Balance as of January 1, 2021        160,055,640   8   122,072,980   6   220,292   (429)  (163,483)  56,394 
Foreign currency translation Adjustment                       (17)     (17)
Net loss for the year                          (46,041)  (46,041)
Share-based compensation                    8,757         8,757 
Shares issued upon exercise of employee share options        1,919,760            999         999 
Issuance of shares upon vesting of Restricted Shares held by other consultants        3,000,000                      
Balance as of December 31, 2021        164,975,400   8   122,072,980   6   230,048   (446)  (209,524)  20,092 

 

(Amounts expressed in thousands of US$, except for number of shares and Ordinary shares  Class A
ordinary shares
  Class B
ordinary shares
  Additional
paid-in
   Cumulative
translation
  Accumulated   Total 

per share data)

 Shares  Amount  Shares  Amount  Shares  Amount  

capital

  

adjustments

  

losses

  

Equity

 
Balance as of January 1, 2022        164,975,400   8   122,072,980   6   230,048   (446)  (209,524)  20,092 
Foreign currency translation Adjustment                       2,322      2,322 
Net loss for the year                          (19,853)  (19,853)
Share-based compensation                    3,098         3,098 
Issuance of ordinary shares for convertible bond        1,000,000            225         225 
Conversion of convertible bond to ordinary shares        76,943,540   4         3,403         3,407 
Issuance of shares upon vesting of Restricted Shares        3,767,180                      
Balance as of December 31, 2022        246,686,120   12   122,072,980   6   236,774   1,876   (229,377)  9,291 

 

The accompanying notes are an integral part of these consolidated financial statements.

 

F-7

 

 

UCLOUDLINK GROUP INC.

CONSOLIDATED STATEMENT OF CASH FLOWS

 

(Amounts expressed in thousands of US$ except for number of shares and Years ended December 31, 

per share data)

 2020  2021  2022 
Cash flows from operating activities         
Net loss  (63,415)  (46,041)  (19,853)
Adjustments to reconcile net loss to net cash generated from/(used in) operating activities            
Provision for bad debts  2,794   40   2,014 
Impairment for inventory obsolescence  636   16   96 
Impairment for long-term investment  
   
   80 
Depreciation of property and equipment  2,174   2,022   839 
Amortization of intangible assets  94   143   142 
Gains on disposals of property and equipment  (375)  (94)  (215)
Interest expenses  285   188   441 
Amortization of beneficial conversion feature  
   
   149 
Share-based compensation  50,607   8,757   3,098 
Fair value (gains)/losses on other investments  (4,909)  12,363   12,958 
Share of profit in equity method investments  
   (287)  (72)
Foreign currency exchange losses, net  182   1,106   2,519 
Changes in operating assets and liabilities            
Accounts receivable  16,228   (8,239)  7,715 
Prepayments and other assets  690   985   1,825 
Inventories  4,036   (302)  2,413 
Accrued expenses, accounts payable and other liabilities  (9,273)  5,917   (9,647)
Amounts due to related parties  481   (50)  28 
Amounts due from related parties  (1,572)  1,111   455 
Contract liabilities  (1,036)  686   (523)
Other non-current liabilities  335   (59)  (58)
Net cash (used in)/generated from operating activities  (2,038)  (21,738)  4,404 
Cash flows from investing activities            
Purchase of property and equipment  (1,252)  (787)  (411)
Purchase of intangible assets  (482)  (92)  (14)
Proceeds from disposal of property and equipment  230   193   266 
Cash paid for equity method investment  
   (247)  
 
Cash paid for long-term investment  (811)  
   
 
Increase in short-term deposit  (3)  (2)  
 
Purchase of other investments  (33,126)  
   (3)
Net cash used in investing activities  (35,444)  (935)  (162)
Cash flows from financing activities            
Proceeds from other borrowings  
   
   212 
Repayments of other borrowings  (1,819)  
   (163)
Proceeds from issuance of convertible bonds  
   
   4,735 
Redemption of convertible bonds  
   
   (1,050)
Proceeds from bank borrowings  3,674   11,419   9,496 
Repayments of bank borrowings  (5,074)  (11,968)  (9,452)
Proceeds from initial public offering, net of issuance costs  29,904   
   
 
Proceeds from exercise of share options  
   1,284   
 
Payments relating to current Lease Liability  
   
   (238)
Net cash generated from financing activities  26,685   735   3,540 
(Decrease)/increase in cash, cash equivalents and restricted cash  (10,797)  (21,938)  7,782 
Cash, cash equivalents and restricted cash at beginning of year  40,274   30,226   7,868 
Effect of exchange rates on cash, cash equivalents and restricted cash  749   (420)  (729)
Cash, cash equivalents and restricted cash at end of year  30,226   7,868   14,921 
             
Supplemental disclosure of cash flow information            
Interest paid  (285)  (188)  (426 )
Cash paid for amounts include in operating lease liabilities        (15 )
Supplemental disclosure on non-cash investing and financing activities:            
—Accretion of Series A Preferred Shares  (1,293)      

 

The accompanying notes are an integral part of these consolidated financial statements.

 

F-8

 

 

UCLOUDLINK GROUP INC.

NOTES TO CONSOLIDATED FINANCIAL STATEMENTS

(AMOUNTS IN US$ UNLESS OTHERWISE STATED)

 

1.Organization and principal activities

 

(a)History and organization

 

UCLOUDLINK GROUP INC. (the “Company”) was incorporated in the Cayman Islands on 25 August 2014 as an exempted company with limited liability under the Companies Law, Cap. 22 (Law 3 of 1961, as consolidated and revised) of the Cayman Islands. Before March 17,2022, the Company through its consolidated subsidiaries and the former consolidated variable interest entities (the “VIE”) (collectively, the “Group”) is principally engaged in the provision of data connectivity services and sales of Wi-Fi terminals and data related products to enable personal and enterprise users to access mobile internet in more than 100 countries and areas. Due to the legal restrictions of the People’s Republic of China (the “PRC”) on foreign ownership of data connectivity services license required by the business model the Company had been using before March 17,2022, the Company conducts its business operations in the PRC through its former VIEs.

 

On March 17, 2022, Beijing uCloudlink, the former VIEs, the nominee shareholders of the former VIEs and the spouses of the shareholders of Beijing Technology entered into termination agreements respectively, to terminate these contractual arrangements. Beijing uCloudlink issued a confirmation letter to designate Shenzhen Ucloudlink Technology Limited., or Shenzhen Technology, to exercise the exclusive option right to purchase all equity interests of Beijing Technology from its shareholders according to the abovementioned option agreement. Accordingly, Shenzhen Technology entered into an equity interest transfer agreement with the shareholders of Beijing Technology, and was registered as the sole shareholder of Beijing Technology since March 17, 2022. All contractual arrangements were terminated since then.

 

F-9

 

 

UCLOUDLINK GROUP INC.

NOTES TO CONSOLIDATED FINANCIAL STATEMENTS (Continued)

(AMOUNTS IN US$ UNLESS OTHERWISE STATED)

 

1.Organization and principal activities (Continued)

 

(b)Principal subsidiaries and former VIEs

 

As of December 31, 2022, the details of the Company’s principal subsidiaries and former VIEs were as follows:

 

Entity 

Place of

incorporation

 

Date of

incorporation

  Relationship 

% of

direct

or indirect

economic
ownership

  Principal activities
UCLOUDLINK (HK) LIMITED Hong Kong  2 September 2014  Subsidiary  100% Holding company
HONG KONG UCLOUDLINK NETWORK TECHNOLOGY LIMITED Hong Kong  25 October 2010  Subsidiary  100% Holding company, information technology services and sales of terminals and data related products
Shenzhen Ucloudlink Technology Limited PRC  9 July 2015  Subsidiary  100% Technology research and development
Shenzhen uCloudlink Co., Ltd. PRC  7 June 2018  Subsidiary  100% Hardware exportation
Beijing uCloudlink Technology Co., Ltd. (“Beijing uCloudlink”) PRC  29 January 2015  Subsidiary  100% Holding company
UCLOUDLINK (SINGAPORE) PTE.LTD Singapore  15 May 2017  Subsidiary  100% Sales and marketing
UCLOUDLINK (UK) CO. LTD UK  13 October 2014  Subsidiary  100% Sales and marketing
Ucloudlink (America), Ltd. USA  1 August 2016  Subsidiary  100% Sales and marketing
UCLOUDLINK SDN.BHD Malaysia  24 August 2017  Subsidiary  100% Sales and marketing
uCloudlink Japan Co., Ltd. Japan  7 March 2018  Subsidiary  100% Sales and marketing
Shenzhen uCloudlink Network Technology Co., Ltd. (“Shenzhen uCloudlink”) PRC  14 August 2014  Subsidiary and Consolidated former VIE  100% Holder of value-added telecommunications services license, information technology services and sales of terminals and data related products
Beijing uCloudlink New Technology Co., Ltd. (“Beijing Technology”) PRC  15 November 2014  Subsidiary and Consolidated former VIE  100% Information technology services and sales of terminals and data related products
PT UCLOUDLINK TECHNOLOGIES PMA Indonesia  27 September 2018  Subsidiary  100% Sales and marketing
UCLOUDLINK UK LIMITED UK  24 February 2021  Subsidiary  100% Sales and marketing
Shenzhen Yulian Cloud Technology Co., Ltd. PRC  22 February 2022  Subsidiary  100% Sales and marketing

 

Refer to Note 2.3 for the consolidated financial information of the Company’s former VIEas of December 31, 2021 and December 31, 2022.

 

F-10

 

 

UCLOUDLINK GROUP INC.

NOTES TO CONSOLIDATED FINANCIAL STATEMENTS (Continued)

(AMOUNTS IN US$ UNLESS OTHERWISE STATED)

 

1.Organization and principal activities (Continued)

 

(c)Variable Interest Entities

 

Before March 17,2022, the Company has entered into certain exclusive technical services agreements with certain PRC domestic companies, which entitle it to receive a majority of their residual returns and make it obligatory for the Company to absorb a majority of the risk of losses from their activities. In addition, the Company has entered into certain agreements with the equity holders of these PRC domestic companies, including loan agreements that require them to contribute registered capital to those PRC domestic companies, exclusive call option agreements to acquire the equity interests in these companies when permitted by the PRC laws, rules and regulations, equity pledge agreements of the equity interests held by those equity holders, and proxy agreements that irrevocably authorize individuals designated by the Company to exercise the equity owner’s rights over these PRC domestic companies.

 

Details of the typical structure of the Group’s former significant VIEs are set forth below:

 

(i)VIE agreements among Beijing uCloudlink, Shenzhen uCloudlink and its nominee shareholders

 

The following is a summary of the contractual arrangements entered among Beijing uCloudlink, Shenzhen uCloudlink and its nominee shareholder:

 

Exclusive Technology Support and Technology Services Agreement

 

Under the exclusive technology support and technology services agreement between Beijing uCloudlink and Shenzhen uCloudlink, Beijing uCloudlink has the exclusive right to provide to Shenzhen Ucloudlink technology support and technology services related to all technologies needed for its business. Beijing uCloudlink owns the exclusive intellectual property rights created as a result of the performance of this agreement. The service fee payable by Shenzhen uCloudlink to Beijing uCloudlink is determined by the revenue of Shenzhen uCloudlink less the expenditures incurred for operation and capital purpose, or at an amount subject to mutual negotiation and agreement between the parties. The term of this agreement will expire only upon the liquidation of Shenzhen uCloudlink.

 

Exclusive Business Operation Agreement

 

Under the exclusive business operation agreement among Beijing uCloudlink, Shenzhen uCloudlink and Beijing Technology, which is the sole shareholder of Shenzhen uCloudlink, Shenzhen uCloudlink and Beijing Technology undertake that without Beijing uCloudlink’s prior written consent, Shenzhen uCloudlink shall not enter into any transactions that may have a material effect on Shenzhen uCloudlink’s assets, business, personnel, obligations, rights or business operations. Shenzhen uCloudlink and Beijing Technology agree that to the extent permitted by law, they will accept and unconditionally execute instructions from Beijing uCloudlink on business operations. Shenzhen uCloudlink and Beijing Technology also agree to elect directors nominated by Beijing uCloudlink and such directors shall nominate officers designated by Beijing uCloudlink. The business operation agreement will remain effective until the end of the dissolution of Shenzhen uCloudlink and Beijing Technology correspondingly, the term of which will be extended if Beijing uCloudlink’s business term is extended or as required by Beijing uCloudlink.

 

Exclusive Option Agreement

 

The parties to the exclusive option agreement are Beijing uCloudlink, Shenzhen uCloudlink and the shareholder of Shenzhen uCloudlink. Under the exclusive option agreement, the shareholder of Shenzhen uCloudlink irrevocably granted Beijing uCloudlink or its designated representative(s) an exclusive option to purchase all or part of his or its equity interests in Shenzhen uCloudlink at a consideration of RMB1 or any lower price to the extent permitted under PRC law. Beijing uCloudlink or its designated representative(s) have sole discretion as to when to exercise such options, either in part or in full. Without Beijing uCloudlink’s prior written consent, Shenzhen uCloudlink’s shareholder shall not sell, transfer, mortgage or otherwise dispose his equity interests in Shenzhen uCloudlink. The term of this agreement will expire only when the total assets of Shenzhen uCloudlink have been acquired by Beijing uCloudlink.

 

F-11

 

 

UCLOUDLINK GROUP INC.

NOTES TO CONSOLIDATED FINANCIAL STATEMENTS (Continued)

(AMOUNTS IN US$ UNLESS OTHERWISE STATED)

 

1.Organization and principal activities (Continued)

 

(c)Variable Interest Entities (Continued)

 

(i)VIE agreements among Beijing uCloudlink, Shenzhen uCloudlink and its nominee shareholders (Continued)

 

Powers of Attorney

 

Pursuant to the irrevocable power of attorney executed by each shareholder of Shenzhen uCloudlink, each such shareholder appointed Beijing uCloudlink as its attorney-in-fact to exercise such shareholders’ rights in Shenzhen uCloudlink, including, without limitation, the power to vote on its behalf on all matters of Shenzhen uCloudlink requiring shareholder approval under PRC laws and regulations and the articles of association of Shenzhen uCloudlink. Each power of attorney will remain in force until the termination of the Exclusive Business Cooperation Agreement.

 

Equity Interest Pledge Agreement

 

Pursuant to the share pledge agreement among Beijing uCloudlink, Shenzhen uCloudlink and the shareholder of Shenzhen uCloudlink, the shareholder of Shenzhen uCloudlink has pledged all of their equity interests in Shenzhen uCloudlink to Beijing uCloudlink to guarantee the performance by Shenzhen uCloudlink and its shareholders’ performance of their respective obligations under the exclusive business cooperation agreement, exclusive option agreement, exclusive technology support and technology services agreement and powers of attorney. If Shenzhen uCloudlink and/or its shareholders breach their contractual obligations under those agreements, Beijing uCloudlink, as pledgee, will be entitled to certain rights, including the right to sell the pledged equity interests.

 

(ii)VIE agreements among Beijing uCloudlink, Beijing Technology and its nominee shareholders

 

The following is a summary of the contractual arrangements entered among Beijing uCloudlink, Beijing Technology and its nominee shareholders:

 

Exclusive Technology Support and Technology Services Agreement

 

Under the exclusive technology support and technology services agreement between Beijing uCloudlink and Beijing Technology, Beijing uCloudlink has the exclusive right to provide to Beijing Technology technology support and technology services related to all technologies needed for its business. Beijing uCloudlink owns the exclusive intellectual property rights created as a result of the performance of this agreement. The service fee payable by Beijing Technology to Beijing uCloudlink is determined by the revenue of Beijing Technology generated less the expenditures incurred for operation and capital purpose, or at an amount subject to mutual negotiation and agreement between the parties. The term of this agreement will expire only upon the liquidation of Beijing Technology.

 

Exclusive Business Operation Agreement

 

Beijing uCloudlink, Beijing Technology and the shareholders of Beijing Technology entered into exclusive business operation agreement under which Beijing Technology engages Beijing uCloudlink as its exclusive provider of technology support, business support and consulting services. Beijing Technology shall pay to Beijing uCloudlink service fees, which is determined by the revenue of Beijing Technology less the expenditures incurred for operation and capital purpose, subject to further mutual negotiation and agreement. Beijing uCloudlink shall have exclusive and proprietary rights and interests in all rights, ownership, interests and intellectual properties arising from the performance of the agreement. During the term of the agreement, Beijing Technology shall not accept any consultations and/or services provided by any third party and shall not cooperate with any third party for the provision of identical or similar services without prior consent of Beijing uCloudlink. The term of this agreement will expire only upon the liquidation of Beijing Technology or may be cancelled at Beijing uCloudlink’s sole discretion.

 

F-12

 

 

UCLOUDLINK GROUP INC.

NOTES TO CONSOLIDATED FINANCIAL STATEMENTS (Continued)

(AMOUNTS IN US$ UNLESS OTHERWISE STATED)

 

1.Organization and principal activities (Continued)

 

(c)Variable Interest Entities (Continued)

 

(ii)VIE agreements among Beijing uCloudlink, Beijing Technology and its nominee shareholders (Continued)

 

Exclusive Purchase Option Agreement

 

Under the exclusive purchase option agreement, the nominee shareholders of Beijing Technology have granted Beijing uCloudlink or its designated representative(s) irrevocably an exclusive option to purchase, to the extent permitted under PRC law, all or part of their equity interests in Beijing Technology at the lowest price permitted by the laws of the PRC applicable at the time of exercise. Beijing uCloudlink or its designated representative(s) have sole discretion as to when to exercise such options, either in part or in full. Without Beijing uCloudlink’s prior written consent, the nominee shareholders shall not sell, transfer, mortgage or otherwise dispose their equity interests in Beijing Technology. The term of this agreement will expire only when the total assets of Beijing Technology have been acquired by Beijing uCloudlink.

 

Power of Attorney

 

Pursuant to the irrevocable power of attorney, Beijing uCloudlink is authorized by each of the nominee shareholders as its attorney-in-fact to exercise such nominee shareholders’ rights in Beijing Technology , including, without limitation, the power to vote on its behalf on all matters of Beijing Technology requiring nominee shareholder approval under PRC laws and regulations and the articles of association of Beijing Technology and rights to information relating to all business aspects of Beijing Technology . Each power of attorney will remain in force until the termination of the Exclusive Business Cooperation Agreement.

 

Equity Interest Pledge Agreement

 

Pursuant to the equity pledge agreement, the nominee shareholders of Beijing Technology have pledged all of their equity interests in Beijing Technology to Beijing uCloudlink to guarantee the performance by Beijing Technology and its nominee shareholders’ performance of their respective obligations under the exclusive business cooperation agreement, exclusive purchase option agreement, and powers of attorney. The nominee shareholders shall not transfer or assign the equity interests, the rights and obligations in the equity pledge agreement or create or permit to create any pledges which may have an adverse effect on the rights or benefits of Beijing uCloudlink without Beijing uCloudlink’s written consent. If Beijing Technology and/or its nominee shareholders breach their contractual obligations under those agreements, Beijing uCloudlink, as pledgee, will be entitled to certain rights, including the right to sell the pledged equity interests.

 

Through the aforementioned contractual agreements, Shenzhen uCloudlink and Beijing Technology are considered VIEs and Beijing uCloudlink is the primary beneficiary because the Company, through Beijing uCloudlink has the ability to:

 

exercise effective control over Shenzhen uCloudlink and Beijing Technology;

 

receive substantially all of the economic benefits and residual returns, and absorb substantially all the risks and expected losses from these VIEs as if it were their sole shareholder; and

 

have an exclusive option to purchase all of the equity interests in these VIEs.

 

(iii)Risks in relation to the VIE structure

 

In accordance with various contractual agreements, the Company has the power to direct the activities of the VIEs and can have assets transferred out of the VIEs. Therefore, the Company considers that there are no assets in the respective VIEs that can be used only to settle obligations of the respective VIEs, except for the registered capital of the VIEs amounting to approximately US$3.8 million, US$3.8 million and US$3.8 million, as of December 31, 2020, 2021 and 2022, respectively. As the respective VIEs are incorporated as limited liability companies under the PRC Company Law, creditors do not have recourse to the general credit of the Company for the liabilities of the respective VIEs. There is currently no contractual arrangement that would require the Company to provide additional financial support to the VIEs. As the Company is conducting certain businesses in the PRC through the VIEs, the Company may provide additional financial support on a discretionary basis in the future, which could expose the Company to a loss.

 

There is no VIE in the Group where the Company or any subsidiary has a variable interest but is not the primary beneficiary.

 

F-13

 

 

UCLOUDLINK GROUP INC.

NOTES TO CONSOLIDATED FINANCIAL STATEMENTS (Continued)

(AMOUNTS IN US$ UNLESS OTHERWISE STATED)

 

1.Organization and principal activities (Continued)

 

(c)Variable Interest Entities (Continued)

 

(iii)Risks in relation to the VIE structure (Continued)

 

In the opinion of the Company’s management, the contractual arrangements among its subsidiary, the VIEs and their respective nominee shareholders are in compliance with the current PRC laws and are legally binding and enforceable. However, uncertainties in the interpretation and enforcement of the PRC laws, regulations and policies could limit the Company’s ability to enforce these contractual arrangements. As a result, the Company may be unable to consolidate the VIEs in the consolidated financial statements.

 

In January 2015, the Ministry of Commerce (“MOFCOM”), released for public comment a proposed PRC law, the Draft Foreign Investment Enterprises (“FIE”) Law, that appears to include VIEs within the scope of entities that could be considered to be FIEs, that would be subject to restrictions under existing PRC law on foreign investment in certain categories of industry. Specifically, the Draft FIE Law introduces the concept of “actual control” for determining whether an entity is considered to be an FIE. In addition to control through direct or indirect ownership or equity, the Draft FIE Law includes control through contractual arrangements within the definition of “actual control”. If the Draft FIE Law is passed by the People’s Congress of the PRC and goes into effect in its current form, these provisions regarding control through contractual arrangements could be construed to include the Company’s contractual arrangements with its VIEs, and as a result, the Group’s VIEs could become explicitly subject to the current restrictions on foreign investment in certain categories of industry. The Draft FIE Law includes provisions that would exempt from the definition of FIEs where the ultimate controlling shareholders are either entities organized under PRC law or individuals who are PRC citizens. The Draft FIE Law is silent as to what type of enforcement action might be taken against existing VIEs, that operates in restricted or prohibited industries and is not controlled by entities organized under PRC law or individuals who are PRC citizens. If the restrictions and prohibitions on FIEs included in the Draft FIE Law are enacted and enforced in their current form, the Company’s ability to use the contractual arrangements with its VIEs and the Company’s ability to conduct business through the VIEs could be severely limited.

 

The Company’s ability to control the VIEs also depends on the power of attorney exercised by Beijing uCloudlink to vote on all matters requiring shareholders’ approvals in the VIEs. As noted above, the Company believes these powers of attorney are legally binding and enforceable but may not be as effective as direct equity ownership. In addition, if the Company’s corporate structure or the contractual arrangements with the VIEs were found to be in violation of any existing PRC laws and regulations, the PRC regulatory authorities could, within their respective jurisdictions:

 

revoke the Company’s business and operating licenses;

 

require the Company to discontinue or restrict its operations;

 

restrict the Company’s right to collect revenues;

 

require the Company to restructure its operations, re-apply for the necessary licenses or relocate the Company’s businesses, staff and assets;

 

impose additional conditions or requirements with which the Company may not be able to comply; or

 

take other regulatory or enforcement actions against the Company that could be harmful to the Group’s business.

 

The imposition of any of these restrictions or actions may result in a material adverse effect on the Company’s ability to conduct its business. In addition, if the imposition of any of these restrictions causes the Company to lose the right to direct the activities of the VIEs or the right to receive their economic benefits, the Company would no longer be able to consolidate the financial statements of the VIEs. In the opinion of management, the likelihood of losing the benefits in respect of the Company’s contractual arrangements with its VIEs is remote.

 

F-14

 

 

UCLOUDLINK GROUP INC.

NOTES TO CONSOLIDATED FINANCIAL STATEMENTS (Continued)

(AMOUNTS IN US$ UNLESS OTHERWISE STATED)

 

1.Organization and principal activities (Continued)

 

(c)Variable Interest Entities (Continued)

 

(iii)Risks in relation to the VIE structure (Continued)

 

Through the evaluation of its business plan, the Company has decided to adjust its business model in the PRC. The Company believes it will no longer require the specific certificate for offering internet access services that could fall within the scope of prohibited or restricted categories for foreign investment in the PRC. The Company is in the process of the restructuring to adjust its local business in the PRC. The Company terminated the contractual arrangements with its VIEs on March 17, 2022, including Beijing Technology and Shenzhen uCloudlink. The equity of its VIEs was transferred to Shenzhen Ucloudlink Technology Limited on the same day, and previous VIEs have become wholly-owned subsidiaries of Shenzhen Ucloudlink Technology Limited. The Company believes the restructuring will not affect its international data connectivity services in the PRC. The Company will transform and carry out the PaaS and SaaS platform services in the PRC in cooperation with local business partners which have the required licenses to provide local data connectivity services in the PRC.

 

Refer to Note 2.3 for the consolidated financial information of the Company’s former VIEs as of December 31, 2020, 2021 and 2022.

 

(d)Initial Public Offering

 

On June 10, 2020, the Company completed its IPO on the Nasdaq Global Market. In the offering, 2,010,000 ADSs, representing 20,100,000 Class A ordinary shares, were issued and sold to the public at a price of US$18 per ADS. The net proceeds to the Company from the IPO, after deducting commissions and offering expenses, were approximately US$27.6 million.

 

Immediately prior to the completion of the IPO, the Company completed the redesignation on a one-for-one basis of: (i) 122,072,980 ordinary shares beneficially owned by Mr. Chaohui Chen and Mr. Zhiping Peng into Class B ordinary shares, (ii) all of the remaining ordinary shares into Class A ordinary shares, (iii) the automatic conversion and the redesignation of all of the remaining issued and outstanding preferred shares on a one-for-one basis into Class A ordinary shares.

 

In respect of all matters subject to shareholders’ vote, each holder of Class A ordinary share is entitled to one and each holder of Class B ordinary share is entitled to fifteen votes.

 

(e)Liquidity

 

The Group’s consolidated financial statements have been prepared on a going concern basis, which contemplates the realization of assets and liquidation of liabilities during the normal course of operations. The Group incurred loss from operations of US$63.0 million, US$45.9 million and US$19.2 million for the years ended December 31, 2020, 2021 and 2022, respectively. Net cash used in operating activities was US$2.0 million and US$21.7 million for the years ended December 31, 2020 and 2021 respectively and the net cash generated from operating activities was US$4.4 million for the year ended December 31, 2022. As of December 31, 2022, the Group had cash and cash equivalents and short-term deposit of US$15.1 million, and short-term investments of US$11.7 million. The COVID-19 pandemic has negatively impacted the Group’s business operations for the years ended December 31, 2020, 2021 and 2022, and will continue to impact the Group’s results of operations and cash flows for subsequent period. Such conditions and events casted substantial doubt on the Group’s ability to continue as a going concern.

 

Since the fourth quarter of 2021, the Group has taken actions to improve its liquidity, including implementing certain operational cost-cutting measures and obtaining funding from certain short-term bank borrowings and issuance of convertible debentures. Management plans to maintain the Group’s operation scale and expects the Group’s international data connectivity services business will gradually recover with the resumption of global travel activities, and will closely monitor and manage the Group’s capital expenditures and operating expenses based on the Group’s working capital needs and cash flow position on an ongoing basis. Based on management’s liquidity assessment, which has considered the Group’s operations at the current business scale, the latest development of COVID-19 pandemic and its continuous impact on the Group’s business operations, the available funding from short-term bank borrowings and short term investments, and the available cash and cash equivalents, the Group will be able to meet its working capital requirements and capital expenditures in the ordinary course of business for the next twelve months from the issuance of these consolidated financial statements. As a result, management concluded that the substantial doubt on the Group’s ability to continue as a going concern has been alleviated. Accordingly, the consolidated financial statements have been prepared on going concern basis.

 

F-15

 

 

UCLOUDLINK GROUP INC.

NOTES TO CONSOLIDATED FINANCIAL STATEMENTS (Continued)

(AMOUNTS IN US$ UNLESS OTHERWISE STATED)

 

2.Summary of significant accounting policies

 

2.1Basis of presentation

 

The accompanying consolidated financial statements are prepared in accordance with accounting principles generally accepted in the United States of America (“U.S. GAAP”). Significant accounting policies followed by the Group in the preparation of the accompanying consolidated financial statements are summarized below.

 

2.2Use of estimates

 

The preparation of the consolidated financial statements in conformity with U.S. GAAP requires the Group to make estimates and assumptions that affect the reported amounts of assets and liabilities, disclosure of contingent assets and liabilities as of the date of the consolidated financial statements and the reported amounts of revenue and expenses during the reporting period. Actual results could differ from those estimates, and such differences may be material to the consolidated financial statements. Significant accounting estimates reflected in the Company’s consolidated financial statements include legal contingencies, share-based compensation and realization of deferred tax assets. The Group bases its estimates on historical experience and on various other assumptions that are believed to be reasonable, the results of which form the basis for making judgments about the carrying values of assets and liabilities.

 

2.3Consolidation

 

The consolidated financial statements include the financial statements of the Company and its subsidiaries, which include the wholly-foreign owned enterprises (“WFOE”) and variable interest entities (“VIEs”) over which the Company is the primary beneficiary. All transactions and balances among the Company and its subsidiaries have been eliminated upon consolidation. The results of subsidiaries acquired or disposed of are recorded in the consolidated statements of comprehensive loss from the effective date of acquisition or up to the effective date of disposal, as appropriate.

 

A subsidiary is an entity in which (i) the Company directly or indirectly controls more than 50% of the voting power; or (ii) the Company has the power to appoint or remove the majority of the members of the board of directors or to cast a majority of votes at the meeting of the board of directors or to govern the financial and operating policies of the investee pursuant to a statute or under an agreement among the shareholders or equity holders. A VIE is required to be consolidated by the primary beneficiary of the entity if the equity holders in the entity do not have the characteristics of a controlling financial interest or do not have sufficient equity at risk for the entity to finance its activities without additional subordinated financial support from other parties.

 

Due to legal restrictions on foreign ownership of data connectivity services license required by the business model the Company had been using during the year, the equity interests of certain PRC domestic companies are held by PRC citizens or by PRC entities owned and/or controlled by PRC citizens. Specifically, the PRC domestic companies that are material to the Group’s businesses are Beijing Technology and Shenzhen uCloudlink.

 

F-16

 

 

UCLOUDLINK GROUP INC.

NOTES TO CONSOLIDATED FINANCIAL STATEMENTS (Continued)

(AMOUNTS IN US$ UNLESS OTHERWISE STATED)

 

2.Summary of significant accounting policies (Continued)

 

2.3Consolidation (Continued)

 

The following table sets forth the assets, liabilities, results of operations and changes in cash and cash equivalents of the former VIEs taken as a whole, which were included in the Company’s consolidated financial statements with intercompany balances and transactions eliminated between the former VIEs:

 

  As of December 31, 
  2021  2022 
  (in thousands of US$) 
Cash and cash equivalents  293   1,951 
Accounts receivable, net  1,333   474 
Amounts due from subsidiaries  8,067   12,766 
Property and equipment and intangible assets  1,195   775 
Others  9,602   5,536 
Total assets  20,490   21,502 
Short term borrowings  941   574 
Amounts due to parent and subsidiaries  55,623   60,029 
Accounts payable, accrued expenses and other liabilities  16,458   12,690 
Contract liabilities  89   62 
Others  18   80 
Total liabilities  73,129   73,435 
Total shareholders’ deficit  (52,639)  (51,933)

 

  Years ended December 31, 
  2020  2021  2022 
  (in thousands of US$) 
Revenue (note a)  55,014   30,979   30,371 
Net loss (note a)  (3,528)  (16,244)  (4,349)
Net cash (used in)/generated from operating activities  (4,933)  (6,553)  858 
Net cash used in investing activities  (1,196)  (178)  (430)
Net cash generated from financing activities  2,988   5,290   1,230 

 

Note:

 

(a) Revenue and net loss incurred by the former VIEs are primarily from the provision of data connectivity services, as well as sales of Wi-Fi terminals and sales of data related products.

 

(b)As described in Note 10 to the consolidated financial statements, the Company sponsors share-based compensation plans in which employees, directors and officers of the Company, its subsidiaries and its former VIEs are eligible to participate. The Company has reflected the full cost of the share-based compensation expenses in its operating expenses. Most of the participating employees of the plans are based in the subsidiaries and former VIEs. If these expenses had been pushed down to the subsidiaries and former VIEs during the periods presented, the Company’s non-cash operating expenses would be lower and the former VIEs’ non-cash operating expenses would be higher by the following amounts:  FY20: USD14.8 million, FY21: USD0.4 million and FY22: USD0.5 million, while subsidiaries’ non-cash operating expenses would be higher by the following amounts: FY20: USD35.8 million, FY2021: USD4.7 million and FY22: USD2.5 million.

 

The former VIEs did not have any material related party transactions except for the related party transactions which are disclosed in Note 23 or elsewhere in these consolidated financial statements, and those transactions with other subsidiaries that are not VIEs, which were eliminated upon consolidation.

 

F-17

 

 

UCLOUDLINK GROUP INC.

NOTES TO CONSOLIDATED FINANCIAL STATEMENTS (Continued)

(AMOUNTS IN US$ UNLESS OTHERWISE STATED)

 

2.Summary of significant accounting policies (Continued)

 

2.3Consolidation (Continued)

 

Under the contractual arrangements with the former VIEs, the Company has the power to direct activities of the former VIEs and can have assets transferred out of the former VIEs under its control. Therefore, the Company considers that there is no asset in any of the former VIEs that can be used only to settle obligations of the former VIEs, except for registered capital. As all former VIEs are incorporated as limited liability companies under the Company Law of the PRC, creditors of the VIEs do not have recourse to the general credit of the Company for any of the liabilities of the former VIEs.

 

Unrecognized revenue-producing assets held by the former VIEs include certain internet value added services provision and other licenses. The internet value added services provision and other licenses are required under relevant PRC laws, rules and regulations for the operation of internet businesses in the PRC, and therefore are integral to the Group’s operations. The internet content provision licenses require that core PRC trademark registrations and domain names are held by the VIEs that provide the relevant services.

 

On March 17, 2022, Beijing uCloudlink, the former VIEs, the nominee shareholders of the former VIEs and the spouses of the shareholders of Beijing Technology entered into termination agreements respectively, to terminate these contractual arrangements. Beijing uCloudlink issued a confirmation letter to designate Shenzhen Ucloudlink Technology Limited, to exercise the exclusive option right to purchase all equity interests of Beijing Technology from its shareholders according to the above-mentioned option agreement. Accordingly, Shenzhen Technology entered into an equity interest transfer agreement with the shareholders of Beijing Technology, and was registered as the sole shareholder of Beijing Technology since March 17, 2022. All contractual arrangements were terminated since then.

 

2.4Segment reporting

 

Operating segments are reported in a manner consistent with the internal reporting provided to the chief operating decision maker (the “CODM”), which is comprised of the executive directors of the Company. The Group has only one operating and reportable segment. The Group’s long-lived assets are substantially all located in the PRC.

 

2.5Foreign currency translation

 

The functional currency of the Company is US$. The Company’s subsidiaries with operations in the PRC, Hong Kong and other jurisdictions generally use their respective local currencies as their functional currencies. The reporting currency of the Company is US$. The financial statements of the Company’s subsidiaries, other than the subsidiaries with the functional currency of US$, are translated into US$ using the exchange rate as of the balance sheet date for assets and liabilities and the average daily exchange rate for each month for income and expense items. Translation gains and losses are recorded in accumulated other comprehensive income or loss as a component of shareholders’ equity.

 

In the financial statements of the Company’s subsidiaries, transactions in currencies other than the functional currency are measured and recorded in the functional currency using the exchange rate in effect at the date of the transaction. At the balance sheet date, monetary assets and liabilities that are denominated in currencies other than the functional currency are translated into the functional currency using the exchange rate at the balance sheet date. All gains and losses arising from foreign currency transactions are recorded in the consolidated statements of comprehensive loss during the period in which they occur.

 

2.6Mezzanine equity

 

Mezzanine equity represents the SeriesA Preferred Shares issued by the Company. The Series A Preferred Shares are redeemable at the holders’ option any time after a certain date and were contingently redeemable upon the occurrence of certain liquidation events outside of the Group’s control. Therefore, the Group classifies the Series A Preferred Shares as mezzanine equity.

 

In accordance with ASC 480-10, the mezzanine equity was initially measured based on its fair value at date of issue. Since the Series A Preferred Shares will be redeemable at the holder’s option after 5 years from issuance if the Series A Preferred Shares are not converted, either voluntarily or automatically upon a qualified initial public offering (“Qualified IPO”), the Group accretes changes in the redemption value over the period from the date of issuance to the earliest redemption date of the instrument using the effective interest method.

 

F-18

 

 

UCLOUDLINK GROUP INC.

NOTES TO CONSOLIDATED FINANCIAL STATEMENTS (Continued)

(AMOUNTS IN US$ UNLESS OTHERWISE STATED)

 

2.Summary of significant accounting policies (Continued)

 

2.6Mezzanine equity (Continued)

 

Increase in carrying amount shall be recorded as charges against retained earnings or, in the absence of retained earnings, by charges against additional paid-in capital.

 

In June 2020, all 29,000,000 issued and outstanding Series A Preferred Shares were converted into Class A ordinary shares upon the completion of the IPO.

 

2.7Revenue recognition

 

Revenue is principally generated by the provision of data connectivity services and the sales of terminals and sales of data related products. Revenue represents the fair value of the consideration received or receivable for the sales of goods and the provision of services in the ordinary course of the Group’s activities and is recorded net of value-added tax (“VAT”). The Group recognizes revenue in accordance with ASC 606 “Revenue from Contracts with Customers” for all years presented with full retrospective method.

 

The Group conducts its business through various contracts with customers, including:

 

(i)Data connectivity services

 

The Group generates international data connectivity services revenues from (i) data service fees from the use of portable Wi-Fi terminals (under its brand of “Roamingman”), (ii) data service fees generated from sales of data connectivity services to enterprise customers, and (iii) retail sales of data connectivity services.

 

The Group also generates local data connectivity services revenues from (i) data service fees generated from sales of data connectivity services to enterprise customers, and (ii) retail sales of data connectivity services.

 

For data connectivity services from the use of portable Wi-Fi terminals, the Group determines that the arrangement involves the leasing of portable Wi-Fi terminals with data connectivity services embedded. The Group determines that it is the lessor in the arrangement which contains an equipment lease component and a service non-lease component. The Group further determines that lease component is an operating lease under ASC 840, and that the operating lease component and service component are delivered over the same time and pattern. Therefore, the lease income and service income are recognized as data connectivity services revenue evenly over the service period.

 

The Group evaluates and determines that it is the principal. For data connectivity services from the use of portable Wi-Fi terminals and retail sales of data connectivity services, the Group views users as its customers. For data connectivity services generated from sales of data connectivity services to enterprise customers, the Group views enterprise customers as its customers. The Group reports data connectivity services revenues on gross basis. Accordingly, the amounts paid for data connectivity services by customers are recorded as revenues and the related commission fees paid to its agents (mainly travel agents and other online distributors) are recorded as cost of revenues. Where the Group is the principal, it controls the data before the data connectivity service is provided to customers. Its control is evidenced by the inventory risk borne by the Group and the Group’s ability to direct the use of the data, and is further supported by the Group being primarily responsible to customers and having the discretion in establishing pricing.

 

Data connectivity services offered to customers typically provide unlimited data usage during a fixed period of time (“contract period”), where revenue is recognized ratably on a straight-line basis over the contract period. The Group does not have further performance obligations to the customers after the contract period. The Group also offers data connectivity services where customers are charged service fee based on actual data usage, where revenue is recognized as the services are provided to customers.

 

F-19

 

 

UCLOUDLINK GROUP INC.

NOTES TO CONSOLIDATED FINANCIAL STATEMENTS (Continued)

(AMOUNTS IN US$ UNLESS OTHERWISE STATED)

 

2.Summary of significant accounting policies (Continued)

 

2.7Revenue recognition (Continued)

 

(i)Data connectivity services (Continued)

 

In providing data connectivity services to its customers, the Group procures SIM cards and data plans from various suppliers. Those SIM cards are activated and hosted on the Group’s cloud SIM platform. The Group’s cloud SIM platform manages terminal information and customer accounts and intelligently allocates the SIM cards and data plans and makes them available to customers who purchase the Group’s data connectivity services. Accordingly, the Group takes inventory risk and obtains control of the SIM cards and data plans procured and direct the use of the data on its cloud SIM platform depending on customers’ demand. The Group accounts for the SIM cards and data plans procured as costs of revenue as data is being made available and consumed on its cloud SIM platform.

 

As the Group’s data connectivity services are provided without right of return and the Group does not provide any other credit and incentive to its customers, therefore, the Group’s provision of data connectivity services does not involve variable consideration.

 

(ii)Sales of terminals and data related products

 

The Group generates revenues from selling tangible products, including GlocalMe portable Wi-Fi terminals, GlocalMe World Phone series and smartphones with GlocalMe Inside (“GMI”) implemented, as well as SIM cards, to enterprise and retail customers and business partners. Sales of terminals and data related products are recognized when control of promised goods is transferred to the customers, which generally occurs upon the acceptance of the goods by the customers.

 

For sales of Wi-Fi terminals, one gigabyte of free data connectivity service is normally included as a bundle package for the first time purchase of the terminals. There are two separate performance obligations in such bundle sales as the Wi-Fi terminal is a distinct good while the data connectivity service is a distinct service. The Group allocates the transaction price to each distinct performance obligation based on their relative standalone selling prices. The Group then recognizes revenue for each of the distinct performance obligations identified in accordance with the applicable revenue recognition method relevant for that obligation. For revenue related to the Wi-Fi terminals, revenue is recognized when the control of the Wi-Fi terminals is transferred. For revenue related to the data connectivity service, it is recognized ratably on a straight-line basis over the relevant contract period.

 

(iii)Provision of PaaS or SaaS services

 

Platform-as-a-Service (PaaS) or Software-as-a-Service (SaaS) mainly consist of fees generated from providing cloud SIM platform as a service to business partners. The Group provides its cloud SIM platform as a service to business partners enabling them to manage their data resources. Business partners using the platform are charged service fees for the use of the cloud SIM platform services. The Group has continuous obligation to ensure the performance of the platform over the service period. Revenue is recognized ratably over the contract period as business partners simultaneously consume and receive benefits from the service. The Group does not provide any other credit and incentive related to the cloud SIM platform services, therefore there is no variable consideration in the arrangement.

 

(iv)Contract balance

 

Contract liabilities represent the cash collected upfront from the customers for purchase of data connectivity services or purchase of Wi-Fi terminals, while the underlying data connectivity services have not yet been rendered or the Wi-Fi terminals have not been delivered to the customers by the Group, which is included in the presentation of contract liabilities.

 

Due to the generally short-term duration of the relevant contracts, all performance obligations are satisfied within one year. Where transaction prices for data connectivity services and Wi-Fi terminals are received upfront from the customers, such receipts are recorded as contract liabilities and recognized as revenues over the contract period. The opening balance of contract liabilities from several customers as of January 1, 2020 was US$1,925 thousand. For the year ended December 31, 2020, 2021 and 2022, revenue amounting to US$1,925 thousand, US$889 thousand and US$1,575 thousand were included in the contract liabilities balance at the beginning of the respective period.

 

F-20

 

 

UCLOUDLINK GROUP INC.

NOTES TO CONSOLIDATED FINANCIAL STATEMENTS (Continued)

(AMOUNTS IN US$ UNLESS OTHERWISE STATED)

 

2.Summary of significant accounting policies (Continued)

 

2.8Cost of revenue

 

Cost of revenue consists primarily of data connectivity service costs, cost of inventory, logistics costs, depreciation and maintenance costs for equipment, payment processing fees and other related incidental expenses that are directly attributable to the Group’s principal operations.

 

2.9Research and development expenses

 

Research and development expenses primarily consist of salaries and benefits for research and development personnel, share-based compensation, materials, general expenses and depreciation expenses associated with research and development activities.

 

2.10Sales and marketing expenses

 

Sales and marketing expenses consist primarily of online and offline advertising expenses, promotion expenses, share-based compensation, staff costs, sales commissions and other related incidental expenses that are incurred to conduct the Group’s sales and marketing activities.

 

Advertising and promotional expenses were US$2,695 thousand, US$2,846 thousand and US$2,217 thousand during the years ended December 31, 2020, 2021 and 2022, respectively.

 

2.11General and administrative expenses

 

General and administrative expenses consist primarily of salaries, bonuses, share-based compensation and those not specifically dedicated to research and development or sales and marketing activities, depreciation of property and equipment, amortization of intangible assets, legal and professional services fees, rental and other general corporate related expenses.

 

2.12Share-based compensation

 

Share-based compensation expenses arise from share-based awards, mainly including Restricted Shares held by certain senior management (namely, Mr. Chaohui Chen, Mr. Zhiping Peng and Mr. Wen Gao), and share options and Restricted Shares awarded to employees, directors and other consultants in accordance with ASC 718 Stock Compensation. The Group follows ASC 718 to determine whether share option or Restricted Shares should be classified and accounted for as a liability award or equity award. All grants of share-based awards to employees, certain senior management and directors classified as equity awards are recognized in the financial statements based on their grant date fair values which are calculated using an option pricing model. The Group classifies the share-based awards granted to employees, certain senior management, directors and other consultants as equity award, and has elected to recognize compensation expense on share-based awards with service condition on a graded vesting basis over the requisite service period, which is generally the vesting period.

 

The Group entered into a share restriction agreement with certain senior management and their respective wholly owned companies, which directly hold the equity interest in the Group. Pursuant to the share restriction agreement, all ordinary shares (“Restricted Shares”) of the Group held by certain senior management shall be subject to vesting conditions until the Restricted Shares become vested. The Restricted Shares were classified as equity awards under ASC 718 and are accounted for as share-based compensation based on the grant date fair value over the vesting period using graded vesting method.

 

For share options awarded to employees, directors and other consultants, the Group applies the Binominal option pricing model in determining the fair value of options granted under ASC 718. The Group has elected to account for forfeitures when they occur.

 

On each measurement date, the Group reviews internal and external sources of information to assist in the estimation of various attributes to determine the fair value of the share-based awards granted by the Group, including the fair value of the underlying shares, expected life and expected volatility. The Group is required to consider many factors and makes certain assumptions during this assessment. If any of the assumptions used to determine the fair value of the share-based awards change significantly in the future, share-based compensation expense may differ materially.

 

F-21

 

 

UCLOUDLINK GROUP INC.

NOTES TO CONSOLIDATED FINANCIAL STATEMENTS (Continued)

(AMOUNTS IN US$ UNLESS OTHERWISE STATED)

 

2.Summary of significant accounting policies (Continued)

 

2.13Other employee benefits

 

The Company’s subsidiaries in the PRC participate in a government-mandated multi-employer defined contribution plan pursuant to which certain retirement, medical and other welfare benefits are provided to employees. The relevant labor regulations require the Company’s subsidiaries in the PRC to pay the local labor and social welfare authorities monthly contributions based on the applicable benchmarks and rates stipulated by the local government. The relevant local labor and social welfare authorities are responsible for meeting all retirement benefits obligations and the Company’s subsidiaries in the PRC have no further commitments beyond their monthly contributions. The contributions to the plan are expensed as incurred. During the years ended December 31, 2020, 2021 and 2022, contributions to such plan amounting to US$2,077 thousand, US$3,074 thousand and US$1,909 thousand respectively, were charged to the consolidated statements of comprehensive loss.

 

The Group also makes payments to other defined contribution plans for the benefit of employees employed by subsidiaries outside of the PRC.

 

2.14Income taxes

 

The Group accounts for income taxes using the liability method, under which deferred income taxes are recognized for future tax consequences attributable to differences between the financial statement carrying amounts of existing assets and liabilities and their respective tax bases. Deferred tax assets and liabilities are measured using enacted tax rates expected to apply to taxable income in the years in which those temporary differences are expected to be recovered or settled. The effect on deferred taxes of a change in tax rates is recognized as income or expense in the period that includes the enactment date. Valuation allowance is provided on deferred tax assets to the extent that it is more likely than not that the asset will not be realizable in the foreseeable future.

 

Deferred taxes are also recognized on the undistributed earnings of subsidiaries, which are presumed to be transferred to the parent company and are subject to withholding taxes, unless there is sufficient evidence to show that the subsidiary has invested or will invest the undistributed earnings indefinitely or that the earnings will be remitted in a tax-free manner.

 

The Group adopts ASC 740 “Income Taxes” which prescribes a more likely than not threshold for financial statement recognition and measurement of a tax position taken or expected to be taken in a tax return. It also provides guidance on derecognition of income tax assets and liabilities, classification of current and deferred income tax assets and liabilities, accounting for interest and penalties associated with tax positions, accounting for income taxes in interim periods and income tax disclosures.

 

The Group did not have significant unrecognized uncertain tax positions or any unrecognized liabilities, interest or penalties associated with unrecognized tax benefit as of and for the years ended December 31, 2020, 2021 and 2022.

 

2.15Government grants

 

For government grants that are non-operating in nature and with no further conditions to be met, the amounts are recognized as income in other income/(expense), net. For government grants that contain certain operating conditions, the amounts are recorded as deferred government grant, and are recognized as income in other income/(expense), net when the conditions are met.

 

2.16Comprehensive loss

 

Comprehensive loss is defined to include all changes in equity of the Group during a period arising from transactions and other event and circumstances except those resulting from investments by shareholders and distributions to shareholders. For the years presented, the Group’s comprehensive loss includes net loss and other comprehensive loss, which mainly consists of the foreign currency translation adjustment that have been excluded from the determination of net loss.

 

F-22

 

 

UCLOUDLINK GROUP INC.

NOTES TO CONSOLIDATED FINANCIAL STATEMENTS (Continued)

(AMOUNTS IN US$ UNLESS OTHERWISE STATED)

 

2.Summary of significant accounting policies (Continued)

 

2.17Leases

 

The Group determines if an arrangement is a lease at inception. Leases that transfer substantially all of the benefits and risks incidental to the ownership of assets are accounted for as finance leases as if there was an acquisition of an asset and incurrence of an obligation at the inception of the lease. All other leases are accounted for as operating leases. The Group has no significant finance leases.

 

The Group recognizes lease liabilities and corresponding right-of-use assets on the balance sheet for leases. Operating lease right-of-use assets are included in non-current prepayments, receivables and other assets and operating lease liabilities are included in current accrued expenses, accounts payable and other liabilities and other non-current liabilities on the consolidated balance sheets. Operating lease right-of-use assets and operating lease liabilities are initially recognized based on the present value of future lease payments at lease commencement. The operating lease right-of-use asset also includes any lease payments made prior to lease commencement and the initial direct costs incurred by the lessee and is recorded net of any lease incentives received. As the interest rates implicit in most of the leases are not readily determinable, the Company uses the incremental borrowing rates based on the information available at lease commencement to determine the present value of the future lease payments. Operating lease expenses are recognized on a straight-line basis over the term of the lease.

 

Lease and non-lease components for leases of asset classes are accounted for separately. The Company elected to recognize short-term leases with an initial lease term of twelve months or less.

 

2.18Loss per share

 

Basic loss per share is computed by dividing net loss attributable to ordinary shareholders by the weighted average number of ordinary shares outstanding during the period using the two-class method. Under the two-class method, net loss is allocated between different classes of ordinary shares based on their participating rights. Diluted loss per share is calculated by dividing net loss attributable to ordinary shareholders by the weighted average number of ordinary and dilutive ordinary equivalent shares outstanding during the year. Ordinary equivalent shares consist of ordinary shares issuable in connection with the Group’s convertible redeemable preferred shares, redeemable ordinary shares and convertible bonds using the if-converted method and shares issuable upon the exercise of share options using the treasury stock method. Ordinary equivalent shares are not included in the denominator of the diluted loss per share calculation when inclusion of such shares would be anti-dilutive.

 

2.19Cash and cash equivalents

 

Cash and cash equivalents represent cash on hand, term deposits and highly-liquid investments placed with banks or other financial institutions, which are unrestricted as to withdrawal and use, and which have original maturities of three months or less.

 

Cash, and cash equivalents as reported in the consolidated statement of cash flows are presented on the consolidated balance sheet as follows:

 

  December 31,  December 31, 
(In thousands) 2021  2022 
Cash and cash equivalents  7,868   14,921 

 

F-23

 

 

UCLOUDLINK GROUP INC.

NOTES TO CONSOLIDATED FINANCIAL STATEMENTS (Continued)

(AMOUNTS IN US$ UNLESS OTHERWISE STATED)

 

2.Summary of significant accounting policies (Continued)

 

2.20Inventories

 

Inventories mainly consist of products for sales. They are accounted for using the weighted average cost and stated at the lower of cost and net realizable value. Net realizable value is the estimated selling price in the ordinary course of business less the estimated costs of completion and the estimated costs necessary to make the sale. Write downs of US$948 thousand, US$12 thousand and US$138 thousand were recorded in cost of revenues in the consolidated statements of comprehensive loss for the years ended December 31, 2020, 2021 and 2022 respectively.

 

2.21Accounts receivable, net

 

Accounts receivable are presented net of allowance for doubtful accounts. The Group evaluates the creditworthiness of each customer at the time when services are rendered or products are sold and continuously monitor the recoverability of the accounts receivable.

 

In January 2022, the Group adopted ASU 2016-13, “Financial Instruments — Credit Losses (Topic 326): Measurement on Credit Losses on Financial Instruments”, including certain subsequent amendments, transitional guidance and other interpretive guidance within ASU 2018-19, ASU 2019-04, ASU 2019-05, ASU 2019-11, ASU 2020-02 and ASU 2020-03 (collectively, including ASU 2016-13, “ASC 326”). ASC 326 introduces an approach based on expected losses to estimate the allowance for doubtful accounts, which replaces the previous incurred loss impairment model. The Group’s estimation of allowance for doubtful accounts considers factors such as historical credit loss experience, age of receivable balances, current market conditions, reasonable and supportable forecasts of future economic conditions, as well as an assessment of receivables due from specific identifiable counterparties to determine whether these receivables are considered at risk or uncollectible. The Group assesses collectability by pooling receivables that have similar risk characteristics and evaluates receivables individually when specific receivables no longer share those risk characteristics. For receivables evaluated individually, when it is determined that foreclosure is probable or when the debtor is experiencing financial difficulty at the reporting date and repayment is expected to be provided substantially through the operation or sale of collateral, expected credit losses are based on the fair value of the collateral at the reporting date. The adoption of ASC 326 did not have a material impact on the Company’s financial position, results of operations and cash flows. The consolidated financial statements for the year ended December 31, 2021 were not retrospectively adjusted. The allowance for doubtful accounts were US$3,350 thousand and US$4,519 thousand as of December 31, 2021 and 2022, respectively.

 

2.22Investment in equity method investees

 

The equity investment represents the Group’s investment in three entities. The Group accounts for its equity investment over which it has significant influence but does not own a majority equity interest or otherwise control using the equity method. The Group adjusts the carrying amount of the investment and recognizes investment income or loss for share of the earnings or loss of the investee after the date of investment. When the Group’s share of loss in the equity investee equals or exceeds its interest in the equity investee, the Group does not recognize further losses, unless the Group has incurred obligations or made payments or guarantees on behalf of the equity investee. The Group assesses its equity investments for other-than-temporary impairment by considering factors including, but not limited to, current economic and market conditions, operating performance of the entities, including current earnings trends and undiscounted cash flows, and other entity-specific information. The fair value determination, particularly for investment in privately-held entities, requires judgment to determine appropriate estimates and assumptions. Changes in these estimates and assumptions could affect the calculation of the fair value of the investment and determination of whether any identified impairment is other-than-temporary.

 

F-24

 

 

UCLOUDLINK GROUP INC.

NOTES TO CONSOLIDATED FINANCIAL STATEMENTS (Continued)

(AMOUNTS IN US$ UNLESS OTHERWISE STATED)

 

2.Summary of significant accounting policies (Continued)

 

2.23Property and equipment

 

Property and equipment are stated at historical cost less accumulated depreciation and impairment loss, if any. Depreciation is calculated using the straight-line method over their estimated useful lives. Residual rate is determined based on the economic value of the property and equipment at the end of the estimated useful lives as a percentage of the original cost.

 

Depreciation is calculated using the straight-line method to allocate their cost to their residual values over their estimated useful lives, as follows:

 

Computers, server & switch and office equipment 5 years
Wi-Fi terminals for data connectivity services 2 years
Leasehold improvement Over the shorter of lease term or 3 years

 

Expenditures for maintenance and repairs are expensed as incurred. The gain or loss on the disposal of property and equipment is the difference between the net sales proceeds and the carrying amount of the relevant assets and is recognized in the consolidated statements of comprehensive loss.

 

2.24Intangible assets

 

Intangible assets mainly consist of trademark, software and licensed copyrights. Identifiable intangible assets are carried at acquisition cost less accumulated amortization and impairment loss, if any. Finite-lived intangible assets are tested for impairment if impairment indicators arise. All intangible assets of the Group are finite-lived intangible assets.

 

Amortization of finite-lived intangible assets is computed using the straight-line method over their estimated useful lives, which are as follows:

 

Trademark 10 years
Software 10 years
Licensed copyrights 10 years

 

2.25Equity securities without readily determinable fair values

 

The Group measures the long-term investment over which the Group does not have significant influence or that do not have readily determinable fair value at cost less impairment prior to January 1, 2018. Effective from January 1, 2018 with the adoption of ASU 2016-01, the Group has elected to use the measurement alternative to account for the equity investment, and therefore carries this investment at cost adjusted for changes from observable transactions for identical or similar investments of the same investee, less impairment.

 

2.26Impairment of long-lived assets

 

For long-lived assets the Group evaluates for impairment whenever events or changes indicate that the carrying amount of an asset may no longer be recoverable. The Group assesses the recoverability of the long-lived assets by comparing the carrying value of the long-lived assets to the estimated undiscounted future cash flows expected to receive from use of the assets and their eventual disposition. Such assets are considered to be impaired if the sum of the expected undiscounted cash flows is less than the carrying amount of the assets. The impairment to be recognized is measured by the amount by which the carrying amount of the assets exceeds the fair value of the assets. The Group tests impairment of long-lived assets at the reporting unit level when impairment indicator appeared and recognizes impairment in the event at the carrying value exceeds the fair value of each reporting unit.

 

No impairment charge of long-lived assets was recorded for the years ended December 31, 2020, 2021 and 2022.

 

F-25

 

 

UCLOUDLINK GROUP INC.

NOTES TO CONSOLIDATED FINANCIAL STATEMENTS (Continued)

(AMOUNTS IN US$ UNLESS OTHERWISE STATED)

 

2.Summary of significant accounting policies (Continued)

 

2.27Software development costs

 

The Group incurred costs to research and develop relevant software that is used in its cloud SIM architecture. Costs incurred during the research phase are expensed as incurred. Costs incurred for the development of software prior to the establishment of technological feasibility, which is when a working model is available, are expensed when incurred.

 

2.28Fair value of financial instruments

 

Fair value is the price that would be received from selling an asset or paid to transfer a liability in an orderly transaction between market participants at the measurement date. When determining the fair value measurements for assets and liabilities required or permitted to be recorded at fair value, the Group considers the principal or most advantageous market in which it would transact and it considers assumptions that market participants would use when pricing the asset or liability.

 

The established fair value hierarchy requires an entity to maximize the use of observable inputs and minimize the use of unobservable inputs when measuring fair value. A financial instrument’s categorization within the fair value hierarchy is based upon the lowest level of input that is significant to the fair value measurement.

 

The three levels of inputs that may be used to measure fair value include:

 

Level 1: Quoted prices (unadjusted) in active markets for identical assets or liabilities.

 

Level 2: Observable, market-based inputs, other than quoted prices, in active markets for identical assets or liabilities.

 

Level 3: Unobservable inputs to the valuation methodology that are significant to the measurement of the fair value of the assets or liabilities.

 

Accounting guidance also describes three main approaches to measuring the fair value of assets and liabilities: (1) market approach; (2) income approach and (3) cost approach. The market approach uses prices and other relevant information generated from market transactions involving identical or comparable assets or liabilities. The income approach uses valuation techniques to convert future amounts to a single present value amount. The measurement is based on the value indicated by current market expectations about those future amounts. The cost approach is based on the amount that would currently be required to replace an asset.

 

The Group does not have any non-financial assets or liabilities that are recognized or disclosed at fair value in the financial statements on a recurring basis.

 

The Group’s financial instruments consist principally of other investments, cash and cash equivalents, short-term deposit, accounts receivable, accounts payable, contract liabilities and other liabilities.

 

As of December 31, 2020, 2021 and 2022, the carrying values of cash and cash equivalents, short-term deposit, accounts receivable, accounts payable, contract liabilities and other liabilities approximated their fair values reported in the consolidated balance sheets due to the short-term nature of these instruments.

 

2.29Other investments

 

The Group’s other investments consist of investment funds of which underlying assets are debt securities and equity securities. These investment funds are measured and recorded at fair value on a recurring basis with changes in fair value, whether realized or unrealized, recorded through the consolidated statements of comprehensive loss.

 

F-26

 

 

UCLOUDLINK GROUP INC.

NOTES TO CONSOLIDATED FINANCIAL STATEMENTS (Continued)

(AMOUNTS IN US$ UNLESS OTHERWISE STATED)

 

2.Summary of significant accounting policies (Continued)

 

2.30Convertible promissory notes

 

Convertible promissory notes are recognized initially at fair value, net of upfront fees, debt discounts or premiums, debt issuance costs and other incidental fees. Upfront fees, debt discounts or premiums, debt issuance costs and other incidental fees are recorded as a reduction of the proceeds received and the related accretion is recorded as interest expense in the consolidated income statements over the estimated term of the facilities using the effective interest method.

 

2.31Newly adopted accounting standard updates

 

In January 2022, the Group adopted ASU 2016-13, “Financial Instruments — Credit Losses (Topic 326): Measurement on Credit Losses on Financial Instruments”, including certain subsequent amendments, transitional guidance and other interpretive guidance within ASU 2018-19, ASU 2019-04, ASU 2019-05, ASU 2019-11, ASU 2020-02 and ASU 2020-03 (collectively, including ASU 2016-13, “ASC 326”). The Group adopted this guidance prospectively and the adoption of this guidance did not have a material impact on the financial position, results of operations and cash flows.

 

In January,2022, the Group adopted FASB ASC Topic 842, “Leases,” (“ASC Topic 842”) which requires that a lessee recognize in the consolidated balance sheet a lease liability and a corresponding right-of-use asset, including for those leases that the Company currently classifies as operating leases. The right-of-use asset and the lease liability was initially measured using the present value of the remaining lease payments. ASC Topic 842 was implemented using a modified retrospective approach which resulted in no cumulative-effect adjustment in the opening balance of retained earnings as of January 1, 2022. As a result, the consolidated balance sheet prior to January 1, 2022 was not restated and continues to be reported under FASB ASC Topic 840, “Leases,” (“ASC Topic 840”), which did not require the recognition of a right-of-use asset or lease liability for operating leases. As permitted under ASC Topic 842, the Company adopted the following practical expedients: (1) not to reassess whether an expired or non-lease contract that commenced before January 1, 2022 contained an embedded lease, (2) not to reassess the classification of existing leases, (3) not to determine whether initial direct costs related to existing leases should be capitalized under ASC Topic 842, and (4) not to separate lease and non-lease components

  

3.Recent accounting pronouncements

 

In October 2021, the FASB issued ASU No. 2021-08, Business Combinations (Topic 805): Accounting for Contract Assets and Contract Liabilities from Contracts with Customers (ASU 2021-08), which clarifies that an acquirer of a business should recognize and measure contract assets and contract liabilities in a business combination in accordance with Topic 606, Revenue from Contracts with Customers. The new amendments are effective for fiscal years beginning after December 15, 2023, including interim periods within those fiscal years. The amendments should be applied prospectively to business combinations occurring on or after the effective date of the amendments, with early adoption permitted. The Group is currently evaluating the impact of the new guidance on the consolidated financial statements.

 

In June 2022, the FASB issued ASU 2022-03, “Fair Value Measurement (Topic 820): Fair Value Measurement of Equity Securities Subject to Contractual Sale Restrictions”, which clarifies that a contractual restriction on the sale of an equity security is not considered part of the unit of account of the equity security and, therefore, is not considered in measuring fair value. The amendments also clarify that an entity cannot, as a separate unit of account, recognize and measure a contractual sale restriction. This guidance also requires certain disclosures for equity securities subject to contractual sale restrictions. The new guidance is required to be applied prospectively with any adjustments from the adoption of the amendments recognized in earnings and disclosed on the date of adoption. This guidance is effective for fiscal years beginning after 15 December 2023, including interim periods within those fiscal years. Early adoption is permitted. The Group does not expect that the adoption of this guidance will have a material impact on the financial position, results of operations and cash flows.

 

4.Concentration and Risks

 

(a)Foreign exchange risk

 

The revenues and expenses of the Group’s entities in the PRC are generally denominated in RMB and their assets and liabilities are denominated in RMB. The RMB is not freely convertible into foreign currencies. Remittances of foreign currencies into the PRC or remittances of RMB out of the PRC as well as exchange between RMB and foreign currencies require approval by foreign exchange administrative authorities and certain supporting documentation. The State Administration for Foreign Exchange, under the authority of the People’s Bank of China, controls the conversion of RMB into other currencies.

 

F-27

 

 

UCLOUDLINK GROUP INC.

NOTES TO CONSOLIDATED FINANCIAL STATEMENTS (Continued)

(AMOUNTS IN US$ UNLESS OTHERWISE STATED)

 

4.Concentration and Risks (continued)

 

(b)Credit risk

 

Financial instruments that potentially expose the Group to credit risk consist primarily of cash and cash equivalents, short-term deposit and accounts receivable. The Group places its cash and cash equivalents and short-term deposit with financial institutions with high credit ratings and quality.

 

The Group conducts credit evaluations of third-party customers and related parties, and generally does not require collateral or other security from its third-party customers and related parties. The Group establishes an allowance for doubtful accounts primarily based upon the age of the receivables and factors surrounding the credit risk of specific third-party customers and related parties.

 

5.Revenues

 

  Years ended December 31, 
(In thousands) 2020  2021  2022 
Revenues from services         
—Data connectivity services  39,956   26,430   35,483 
International data connectivity services  30,798   21,672   28,085 
Local data connectivity services  9,158   4,758   7,398 
—PaaS and SaaS services  5,717   10,770   9,819 
—Others  477   598   926 
   46,150   37,798   46,228 
Sales of products            
—Sales of terminals  32,597   27,408   21,748 
—Sales of data related products  10,194   5,843   3,230 
—Others  628   2,775   255 
   43,419   36,026   25,233 
Total  89,569   73,824   71,461 

 

In the following table, revenue is geographically disaggregated according to the locations of the customers.

 

  Years ended December 31, 
(In thousands) 2020  2021  2022 
Japan  47,565   35,883   28,088 
North America  23,513   24,183   27,183 
Southeast Asia  2,495   4,173   4,912 
Mainland China  9,631   3,842   1,883 
Hong Kong SAR  2,771   2,199   4,166 
Europe  1,706   1,845   3,361 
Others  1,253   1,457   1,264 
Taiwan  635   242   604 
Total  89,569   73,824   71,461 

 

F-28

 

 

UCLOUDLINK GROUP INC.

NOTES TO CONSOLIDATED FINANCIAL STATEMENTS (Continued)

(AMOUNTS IN US$ UNLESS OTHERWISE STATED)

 

6.Other income/(expense), net

 

  Years ended December 31, 
(In thousands) 2020  2021  2022 
Foreign exchange losses, net  (153)  (1,106)  (2,519)
Government grants (note)  2,283   1,012   935 
Gains on disposal of property and equipment, net  375   94   215 
Fair value gains/(losses) on other investments  4,909   (12,363)  (12,958)
Others  140   487   62 
Total  7,554   (11,876)  (14,265)

 

Note:

 

Government grants mainly represent amounts received from central and local governments in connection with the Group’s investments in local business districts and contributions to technology development.

 

7.Taxation

 

(a)Income taxes

 

(i)Cayman Islands

 

The Company was incorporated in the Cayman Islands and conducts most of its business through its subsidiaries and VIEs located in the PRC and Hong Kong. Under the current laws of the Cayman Islands, the Company is not subject to tax on either income or capital gain. Additionally, upon payments of dividends to the shareholders, no Cayman Islands withholding tax will be imposed.

 

(ii)PRC

 

The PRC enterprise income tax is calculated based on the taxable income determined under the PRC laws and accounting standards. Under the Corporate Income Tax (“CIT”) Law, which became effective on January 1, 2008, foreign invested enterprises and domestic enterprises are subject to a unified CIT rate of 25%. In accordance with the implementation rules of the CIT Law, a qualified “High and New Technology Enterprise” (“HNTE”) is eligible for a preferential tax rate of 15% with valid period of three years.

 

Shenzhen Ucloudlink Technology Limited and Shenzhen uCloudlink are qualified as HNTE, which are eligible to a preferential tax rate of 15% for the three-year period from 2017 to 2019 as long as they fulfill the HNTE criteria. In 2020, the preferential tax rate of 15% for Shenzhen Ucloudlink Technology Limited and Shenzhen uCloudlink was extended for three years from 2020 to 2022.

 

F-29

 

 

UCLOUDLINK GROUP INC.

NOTES TO CONSOLIDATED FINANCIAL STATEMENTS (Continued)

(AMOUNTS IN US$ UNLESS OTHERWISE STATED)

 

7.Taxation (Continued)

 

(a)Income taxes (Continued)

 

(ii)PRC (Continued)

 

The Group’s loss before income taxes consisted of:

 

  Years ended December 31, 
(In thousands) 2020  2021  2022 
Non-PRC  (54,627)  (28,212)  (15,397)
PRC  (8,603)  (17,872)  (4,367)
Total  (63,230)  (46,084)  (19,764)

 

(iii)Hong Kong

 

The Company’s subsidiaries incorporated in Hong Kong are subject to profits tax rate of 16.5% on taxable income.

 

The reconciliations of the income tax expenses for the years ended December 31, 2020, 2021 and 2022 were as follows:

 

  Years ended December 31, 
(In thousands) 2020  2021  2022 
Loss before income tax  (63,230)  (46,084)  (19,764)
Income tax computed at statutory PRC income tax rate (25%)(i)  (15,808)  (11,521)  (4,941)
Differential income tax rates applicable to certain entities comprising the Group  13,121   4,061   1,791 
Effect of tax holiday  824   1,786   469 
Permanent differences(ii)  451   1,826   2,100 
Change in valuation allowance  2,735   5,405   1,569 
Accelerated deductions on research and development expenses(iii)  (1,138)  (1,313)  (827)
Income tax expenses  185   244   161 

 

(i)The PRC statutory income tax rate was used because the majority of the Group’s operations are based in the PRC.

 

(ii)Permanent differences primarily represent non-deductible expenses.

 

(iii)This amount represents tax incentives relating to the research and development expenses of certain major operating subsidiaries in the PRC.

 

The per share effect of the tax holidays are as follows:

 

  Years ended December 31, 
(In thousands) 2020  2021  2022 
Effect of tax holiday  824   1,786   469 
Per share effect – basic and diluted
  (0.00)  (0.01)  (0.00)

 

(b)Deferred tax assets

 

Deferred income tax expense reflects the net tax effects of temporary differences between the carrying amounts of assets and liabilities for financial reporting purposes and the amounts used for income tax purposes. The components of the deferred tax assets are as follows:

 

F-30

 

 

UCLOUDLINK GROUP INC.

NOTES TO CONSOLIDATED FINANCIAL STATEMENTS (Continued)

(AMOUNTS IN US$ UNLESS OTHERWISE STATED)

 

7.Taxation (Continued)

 

(b)Deferred tax assets (Continued)

 

  Years ended December 31, 
(In thousands) 2020  2021  2022 
Deferred tax assets         
Net operating loss carryforwards  9,416   14,808   19,814 
Accrued expenses and others  414   427   (3,010)
Less: valuation allowance  (9,830)  (15,235)  (16,804)
Net deferred tax assets  
   
   
 

 

Movement of valuation allowance

 

  Years ended December 31, 
(In thousands) 2020  2021  2022 
Balance at beginning of the year  7,095   9,830   15,235 
Change of valuation allowance  2,735   5,405   1,569 
Balance at end of the year  9,830   15,235   16,804 

 

Valuation allowance is provided against deferred tax assets when the Group determines that it is more-likely-than-not that the deferred tax assets will not be utilized in the future. The Group considers positive and negative evidence to determine whether some portion or all of the deferred tax assets will be more-likely-than-not realized. This assessment considers, among other matters, the nature, frequency and severity of recent losses and forecasts of future profitability. These assumptions require significant judgment and the forecasts of future taxable income are consistent with the plans and estimates the Group is using to manage the underlying businesses. Valuation allowances are established for deferred tax assets based on a more likely than not threshold. The Group’s ability to realize deferred tax assets depends on its ability to generate sufficient taxable income within the carry forward periods provided for in the tax law. The Group has provided a full valuation allowance for the deferred tax assets as of December 31, 2020, 2021 and 2022, as management is not able to conclude that the future realization of those net operating loss carries forwards and other deferred tax assets are more likely than not. The statutory rate of 15% to 25%, depending on which entity, was applied when calculating deferred tax assets.

 

As of December 31, 2020, 2021 and 2022, the Group had net operating loss carryforwards of approximately US$61,257 thousand and US$100,986 thousand and US$134,896 thousand respectively, which arose from the subsidiaries and former VIE established in Hong Kong and PRC. As of December 31, 2020, 2021 and 2022, the Group does not believe that sufficient positive evidence exists to conclude that the recoverability of deferred tax assets is more likely than not to be realized. Consequently, the Group has provided full valuation allowance on the related deferred tax assets.

 

According to the Circular of relevant governmental regulatory authorities of Taxation on Extending the Loss Carry-over Period of High-tech Enterprises and High-tech SMEs (Cai Shui [2018] No. 76), from January 1, 2018, the enterprises that have the qualifications of high-tech enterprises or high-tech SMEs will be able to make up for the losses that have not been completed in the previous five years before the qualification year. The longest carry-over period is extended from 5 years to 10 years. As of December 31, 2022, the net operating loss carry forwards arose from Shenzhen Ucloudlink Technology Limited and Shenzhen uCloudlink will expire during the period from 2027 to 2031, if unused.

 

(c)Uncertain tax position

 

The Group evaluates the level of authority for each uncertain tax position (including the potential application of interest and penalties) based on the technical merits, and measures the unrecognized benefits associated with the tax positions. As of December 31, 2020, 2021 and 2022, the Group did not have any significant unrecognized uncertain tax positions. The Group does not anticipate any significant increase to our liability for unrecognized tax benefit within the next 12 months. Interest and penalties related to income tax matters, if any, is included in income tax expense.

 

F-31

 

 

UCLOUDLINK GROUP INC.

NOTES TO CONSOLIDATED FINANCIAL STATEMENTS (Continued)

(AMOUNTS IN US$ UNLESS OTHERWISE STATED)

 

8.Ordinary shares

 

(i)Prior to May 19, 2019, the authorized share of the Company was US$50,000 divided into 50,000,000 shares of par value US$0.001.

 

On May 19, 2019, the Board of Directors of the Company passed the resolution that all of the Company’s ordinary shares and preferred shares were subdivided into20 shares with a par value of US$0.00005 each. The par value of ordinary shares and preferred shares and related disclosure have been recast to reflect the US$0.00005 par value for all periods presented in the consolidated financial statements. As of December 31, 2019, the Company has 232,451,900 ordinary shares (including 162,897,778 vested restricted shares) outstanding (2020: nil; 2021: nil).

 

(ii)On January 28, 2015, the Company entered into a share purchase agreement (“Series A SPA”) with certain investors under which the Company issued 8,400,000 ordinary shares at a total consideration of US$4,056,206 and 25,000,000Series A Preferred Shares to certain investors at a total consideration of US$9,788,652 (Note 9). Also as a closing condition to the Series A SPA, the Company entered into a share restriction agreement with certain senior management and their respective wholly owned subsidiaries, which directly hold the equity interest on the Company. Pursuant to the share restriction agreement, all ordinary shares (“Restricted Shares”) of the Company held by certain senior management shall be subject to vesting conditions until the Restricted Shares become vested. The Restricted Shares shall vest over a period of 5 years from the closing of the Series A SPA (which was shortened to 4 years on September 22, 2016). Vesting of all Restricted Shares will be accelerated upon the completion of a qualified IPO or trade sale. In the event that certain senior management voluntarily and unilaterally terminates his employment/service contract with the Group or his employment or service relationship is terminated by any applicable Group entities for cause as stated in the Series A SPA, the related senior management shall sell to the Company, and the Company shall repurchase from certain senior management, all of the unvested shares at a price of US$0.00005 per share. Such restricted shares were treated as deemed contribution by those senior management to the Company and the fair value of which were recognized as share-based compensation expense over the vesting period. Ordinary shares of 44,426,667and 44,426,667 were vested and presented as an increase of the numbers of issued ordinary shares during the year ended December 31, 2017 and December 31, 2018, respectively. At any time prior to a qualified IPO, the shares held by certain senior management shall not be transferred directly or indirectly without the prior written consent of the Series A Preferred Shares holders, except for those to be transferred to the employees of the Company pursuant to an Stock Option Plan approved by the board.

 

(iii)On November 25, 2015, the Company entered into a share purchase agreement (“A-1 SPA”) with certain investors under which the Company issued 26,575,220 ordinary shares at a total consideration of US$21,555,470. There were liquidation preference and a redemption right attached to certain of these ordinary shares with 10% annual compounded interest based on original purchase price which expired on December 31, 2016.

 

(iv)On January 1, 2016, 4,000,000 ordinary shares of certain senior management were transferred to Series A Preferred Shares at the then fair value of US$0.88 per share.

 

(v)On September 22, 2016, the Company entered into a share purchase agreement (“A-2 SPA”) with certain investors under which the Company issued 8,502,600 ordinary shares at a total consideration of US$10,000,000. There is a redemption right attached to the ordinary shares with 12% annual compounded interest based on original purchase price. Such redemption right expired on December 31, 2017.

 

(vi)On June 19, 2017, the Company repurchased 8,630,140 of its ordinary shares from an investor at a price of US$0.96 per share amounting to US$8,297,880. The repurchased ordinary shares were cancelled immediately and the additional paid in capital of the Company was reduced by US$8,298,236.

 

(vii)On August 28, 2018, upon the occurrence of the event of automatic conversion of convertible bonds, in which that the Group attained cumulative revenue over RMB500 million during the year ended December 31, 2017, all the convertible bonds were converted into 35,004,220 ordinary shares of the Company.

 

F-32

 

 

UCLOUDLINK GROUP INC.

NOTES TO CONSOLIDATED FINANCIAL STATEMENTS (Continued)

(AMOUNTS IN US$ UNLESS OTHERWISE STATED)

 

8.Ordinary shares (Continued)

 

(viii)On November 25, 2015, June 19, 2017 and March 22, 2018, the Company issued 20,000,000,4,315,080 and 31,665,280 ordinary shares, respectively, and had them held by a limited liability company owned by one of certain senior management. These ordinary shares were held on behalf of the Company and are to be awarded to employees under future equity incentive plan based on the discretion of the board of directors of the Company. The ordinary shares issued above were accounted for as treasury shares of the Group. None of these shares has been exercised nor issued from treasury shares as of December 31, 2017 and December 31, 2018, respectively. On December 31, 2018, all of the treasury shares were cancelled under the decision of the board of directors of the Company.

 

(ix)On December 31, 2018, the board of directors of the Company adopted the 2018 Stock Option Scheme under which the Company may grant options to purchase its ordinary shares to selected employees of the Group. The board of directors of the Company reserved 55,980,360 shares on December 31, 2018 of the Company’s ordinary shares for future issuance under the plan.

 

(x)In July 2019, two written resolutions were passed and approved by the board of directors of the Company and its shareholders:

 

(a) The Group will adopt a dual-class share structure, consisting of Class A ordinary shares and Class B ordinary shares, which will become effective immediately prior to the completion of the Company’s IPO.

 

Immediately prior to the completion of the IPO, (i) the conversion and re-designation of all of the then currently issued and outstanding preferred shares into ordinary shares on a one-to-one basis; (ii) 122,072,980 of ordinary shares beneficially owned by Mr. Chaohui Chen and Mr. Zhiping Peng will be redesignated into Class B ordinary shares on a one-for-one basis (iii) all of the remaining ordinary shares (including ordinary shares resulting from the conversion and re-designation of preferred shares) will be re-designated into Class A ordinary shares on a one-to-one basis. In respect of matters requiring the votes of shareholders, holders of Class A ordinary shares will be entitled to one vote per share, while holders of Class B ordinary shares will be entitled to fifteen votes per share.

 

(b) Immediately prior to the completion of the IPO, the authorized share capital will be increased from US$50,000 divided into 1,000,000,000 shares of par value of US$0.00005each, to US$100,000 divided into 2,000,000,000 shares of par value of US$0.00005 each.

 

(xi)On June 10, 2020, the Company completed its IPO on the Nasdaq Global Market. The outstanding shares consist of 159,478,920 Class A ordinary shares and 122,072,980 Class B ordinary shares, of which (i) 61,346,560 Class B ordinary shares ultimately held by the Company’s founder, director and chief executive officer Chaohui Chen; (ii) 60,726,420 Class B ordinary shares ultimately held by the Company’s founder and chairman of board of directors Zhiping Peng and (iii) 110,378,920 ordinary shares were converted into Class A ordinary shares. In the offering, 2,010,000 ADSs, representing 20,100,000 Class A ordinary shares, were issued and sold to the public at a price of US$18 per ADS. Upon the completion of the IPO, all 29,000,000 issued and outstanding preferred shares were converted into Class A ordinary shares immediately as of the same date.

 

(xii)During year ended December 31, 2020, 576,720 shares of Class A Ordinary Shares were issued upon exercise of outstanding stock options under the Group’s share-based incentive plans (Note 10).

 

(xiii)During year ended December 31, 2021, 1,919,760 shares of Class A Ordinary Shares were issued upon exercise of outstanding stock options and 3,000,000 shares of Class A Ordinary Shares were issued upon vesting of restricted share units under the Group’s share-based incentive plans (Note 10).

 

(xiv)During year ended December 31, 2022, 1,000,000 shares of Class A Ordinary Shares were issued for issuance of convertible debenture, an aggregate of 76,943,540 shares of Class A Ordinary Shares were issued for conversion of convertible debenture, and 3,767,180 shares of Class A Ordinary Shares were issued upon vesting of restricted share units under the Group’s share-based incentive plans (Note 10).

 

F-33

 

 

UCLOUDLINK GROUP INC.

NOTES TO CONSOLIDATED FINANCIAL STATEMENTS (Continued)

(AMOUNTS IN US$ UNLESS OTHERWISE STATED)

 

9.Convertible promissory notes

 

On January 6, 2022, the Company entered into a securities purchase agreement with YA II PN, Ltd., a limited partnership managed by Yorkville Advisor Global (the “Purchaser”), pursuant to which the Company issued the Investor an unsecured promissory note on January 6, 2022 in the original principal amount of $5,000,000 at a purchase price equal to 95% of the principal amount through private placement.

 

The promissory note has a maturity date of 12 months with an interest rate of 5% per annum. The Purchaser has the right to convert all or any portion of the convertible debentures at its option at any time. Upon conversion, the Company will deliver to the Purchaser the Company’s Class A ordinary shares, par value US$0.00005 per share (the “Ordinary Shares”), which may be represented by American depositary shares (the “ADSs”). The conversion price shall be the lower of (i) US$3.50 per ADS, or (ii) 85% of a reference price benchmarked against the trading price of the Company’s ADSs. In addition, the Company will also issue to the Purchaser 1,000,000 Ordinary Shares as commitment fee at closing.

 

Upon evaluation, the Company determined that the Agreements contained embedded beneficial conversion features which met the definition of Debt with Conversion and Other Options covered under the Accounting Standards Codification topic 470 (“ASC 470”). According to ASC 470, an embedded beneficial conversion feature present in a convertible instrument shall be recognized Separately at issuance by allocating a portion of the proceeds equal to the intrinsic value of that feature to additional paid-in capital. Pursuant to the agreement, the Company recognized embedded beneficial conversion features on January 6, 2022 of $939,376. Beneficial conversion features have been recognized into discount on convertible promissory notes and additional paid-in capital and such discount will be amortized in twelve months until the notes will be settled. For the year ended December 31, 2022, the Company have recognized Amortization of beneficial conversion feature US$149 thousand to profit.

 

In October 2022, the Company redeemed US$1.0 million principal amount of the convertible debentures, and the Purchaser had from time to time, converted all of the remaining amount for an aggregate of 76,943,540 Class A ordinary shares.

 

10.Share-based awards

 

Compensation expense recognized for share-based awards was as follow:

 

  Years ended December 31, 
Share-based compensation expenses (In thousands) 2020  2021  2022 
—Restricted Shares (a)  
   5,573   1,006 
—Share options(b)  50,607   3,184   2,092 
Total  50,607   8,757   3,098 

 

(a)Restricted Shares

 

As described in note 8(ii), all ordinary shares of the Company held by certain senior management were subject to a vesting period of 5 years from January 2015 (which was shortened to 4 years on September 22, 2016).

 

As described in note 10(b), in July 2019, the shareholders and board of directors of the Company approved the 2019 Share Incentive Plan (“the 2019 Plan”). On January 27, 2021, February 26, 2021, and July 1, 2021, the Company granted 2,717,500, 3,304,000 and 239,600 restricted share units respectively to its employees, directors, and other consultants, pursuant to the 2019 Plan. On January 1, 2022, January 27, 2022, August 30, 2022, and November 30, 2022, the Company granted 163,520, 172,500, 6,485,990 and 2,000,000 restricted share units respectively to its employees, directors, and other consultants, pursuant to the 2019 Plan.

 

The fair value of each restricted share granted with service conditions is estimated based on the fair market value of the underlying ordinary shares of the Company on the date of grant.

 

F-34

 

 

UCLOUDLINK GROUP INC.

NOTES TO CONSOLIDATED FINANCIAL STATEMENTS (Continued)

(AMOUNTS IN US$ UNLESS OTHERWISE STATED)

 

10.Share-based awards (Continued)

 

(a) Restricted Shares (Continued)

 

A summary of the Restricted Shares activity for the years ended December 31, 2020, 2021 and 2022 is presented below:

 

(Number of shares) Number of
Restricted
Shares
 
Outstanding as of January 1, 2020  
 
Vested  
 
Outstanding as of December 31, 2020  
 
Granted  6,261,100 
Forfeited  (345,000)
Vested  (3,000,000)
Outstanding as of December 31, 2021  2,916,100 
Granted  8,822,010 
Vested  (3,767,180)
Outstanding as of December 31, 2022  7,970,930 

 

(b)Share options

 

In December 2018, the Company adopted a share incentive plan, which is referred to as the 2018 Stock Option Scheme (“the 2018 Plan”). The purpose of the plan is to attract and retain the best available personnel by linking the personal interests of the members of the board, employees, and consultants to the success of the Company’s business and by providing such individuals with an incentive to reward their performance. Under the 2018 Plan, the maximum number of shares in respect of which options, restricted shares, or restricted share units may be granted is55,980,360 shares.

 

In July 2019, the Group adopted the Amended and Restated 2018 Stock Option Scheme (“Revised 2018 Plan”), which amends the previously adopted 2018 Stock Option Scheme, pursuant to which the Group may grant awards to directors, officers and employees. The maximum aggregate number of ordinary shares that may be issued under Revised 2018 Plan was 40,147,720 ordinary shares.

 

In July 2019, the shareholders and board of directors of the Company also approved the 2019 Plan. Under the 2019 Plan, which will be increased by a number equal to 1.0% of the total number of shares issued and outstanding on the last day of the immediately preceding fiscal year on the first day of each fiscal year, commencing with the fiscal year ended December 31, 2020, if determined and approved by the board of directors for the relevant fiscal year.

 

On December 31, 2018 and August 12, 2019, the Company granted 12,187,420 and 5,414,300 share options to employees and certain senior management pursuant to the 2018 Plan and the Revised 2018 Plan respectively.

 

On April 27, 2020, August 3, 2020 and November 27, 2020, the Company granted 4,963,017, 1,000,000 and 200,000 share options to employees, directors and officers respectively pursuant to the Revised 2018 Plan.

 

On July 1, 2021, the Company granted680,000 share options respectively to its employees pursuant to the Revised 2018 Plan.

 

On October 31, 2021 the Company granted140,000 share options to other consultant pursuant to the 2019 Plan.

 

On February 11, 2022 the Company granted616,420 share options to other consultant pursuant to the 2019 Plan.

 

On March 1, 2022 the Company granted100,000 share options to its employee pursuant to the 2019 Plan.

 

These options were granted with exercise prices denominated in US$. The grantees can exercise vested options after the commencement date of exercise and before the end of its contractual term (i.e., 6 years after the commencement date of exercise).

 

All share-based payments to employees are measured based on their grant-date fair values. Compensation expense is recognized by graded vesting method.

 

F-35

 

 

UCLOUDLINK GROUP INC.

NOTES TO CONSOLIDATED FINANCIAL STATEMENTS (Continued)

(AMOUNTS IN US$ UNLESS OTHERWISE STATED)

 

10.Share-based awards (Continued)

 

(b)Share options (Continued)

 

A summary of the changes in the share options granted by the Company during the year ended December 31, 2020, 2021 and 2022 is as follows:

 

  Number of
share
options  
  Weighted
average
exercise
price  
  Aggregate
intrinsic
value  
 
Outstanding as of January 1, 2020  17,395,740  $0.52  $52,951,848 
Granted  6,163,017  $0.55  $7,668,544 
Forfeited  (683,280) $0.67  $(1,733,224)
Exercised  (576,720) $0.50  $(1,804,198)
Outstanding as of December 31, 2020  22,298,757  $0.54  $57,082,970 
Exercisable as of December 31, 2020  
  $
  $
 
Granted  820,000  $0.68  $171,820 
Forfeited  (1,973,636) $0.56  $(3,388,792)
Exercised  (1,919,760) $0.52  $(5,939,067)
Outstanding as of December 31, 2021  19,225,361  $0.54  $47,926,931 
Exercisable as of December 31, 2021  13,478,069  $0.55  $38,703,590 
Granted  716,420  $0.81  $(458,564)
Forfeited  (1,936,841) $0.74  $(2,428,038)
Outstanding as of December 31, 2022  18,004,940  $0.53  $45,040,329 
Exercisable as of December 31, 2022  14,644,270  $0.54  $39,789,170 

 

The Group calculated the estimated fair value of an options on the grant date using the binomial option pricing model with assistance from an independent valuation firm. Assumptions used to determine the fair value of share options granted during the year ended December 31, 2020, 2021 and 2022 is summarized in the following table:

 

  Years ended December 31, 
(In thousands) 2020  2021  2022 
Risk-free interest rate(i)  0.33%-0.88%  1.22%-1.52%  0.90%-1.67%
Expected dividend yield(ii)  0.00%  0.00%  0.00%
Expected volatility(iii)  37.94%-40.07%  35.01%-36.00%  29.44%-34.81%
Grant date fair value $0.98-$1.93  $0.06-$0.65  $0.00-$0.0044 

 

(i)Risk-free interest rate is based on the yields of United States Treasury securities with maturities similar to the expected life of the share options in effect at the time of grant.

 

(ii)Expected dividend yield is assumed to be 0% as the Company has no history or expectation of paying dividend on its ordinary shares.

 

(iii)Expected volatility is assumed based on the historical volatility of the Company’s comparable companies in the period equal to the expected life of each grant.

 

As of December 31, 2022, the unrecognized share-based compensation expenses related to share options and restricted share units granted by Company were US$1,307 thousand and US$799thousand respectively.

 

F-36

 

 

UCLOUDLINK GROUP INC.

NOTES TO CONSOLIDATED FINANCIAL STATEMENTS (Continued)

(AMOUNTS IN US$ UNLESS OTHERWISE STATED)

 

11.Loss per share

 

Basic and diluted net loss per share for each of the year presented were calculated as follows:

 

  Years ended December 31, 
(In thousands of US$ except share data and per share data) 2020  2021  2022 
Numerator:         
Net loss  (63,415)  (46,041)  (19,853)
Add: Accretion of Series A Preferred Shares  (1,293)  
   
 
Income allocation to participating preferred shareholders  
   
   
 
Net loss attributable to ordinary shareholders of the Company   for computing basic and diluted net loss per share
  (64,708)  (46,041)  (19,853)
Denominator:            
Weighted average number of ordinary shares outstanding used   in calculating basic and diluted net loss per share
  259,852,204   285,979,036   312,485,140 
Basic and diluted net loss per ordinary share
  (0.25)  (0.16)  (0.06)

 

Diluted earnings per share do not include the following instruments as their inclusion would have been anti-dilutive:

 

  Years ended December 31, 
  2020  2021  2022 
Restricted Shares  
   2,916,100   7,970,930 
Share options awards  22,298,757   19,225,361   18,004,940 
Total  22,298,757   22,141,461   25,975,870 

 

12.Cash and cash equivalents and short-term deposit

 

Cash and cash equivalents represent cash on hand, cash held at bank, and term deposits placed with banks or other financial institutions, which have original maturities of three months or less.

 

Short-term deposit represents term deposit placed with bank with original maturity more than three months but less than one year. The Group had US$197 thousand of short-term deposit as of December 31, 2022, with an original maturity of 12 months denominated in HKD.

 

Cash on hand and cash held at bank balance and short-term deposit as of December 31, 2021 and 2022 primarily consist of the following currencies:

 

  December 31, 2021  December 31, 2022 
(In thousands) Original
currency  
  US$
equivalent  
  Original
currency  
  US$
Equivalent  
 
US$  3,195   3,195   6,276   6,276 
RMB  13,433   2,107   27,129   3,895 
JPY  158,479   1,192   448,139   3,370 
HKD  5,791   743   5,411   695 
Others      827       882 
Total      8,064       15,118 

 

F-37

 

 

UCLOUDLINK GROUP INC.

NOTES TO CONSOLIDATED FINANCIAL STATEMENTS (Continued)

(AMOUNTS IN US$ UNLESS OTHERWISE STATED)

 

13.Accounts receivable, net

 

(In thousands) December 31,
2021  
  December 31,
2022  
 
Accounts receivable  18,273   10,480 
Less: Allowance for doubtful accounts  (3,350)  (4,519)
Accounts receivable, net  14,923   5,961 

 

The following table presents movement in the allowance for doubtful accounts:

 

(In thousands)   December 31,
2020  
  December 31,
2021  
  December 31,
2022  
 
Balance at beginning of the year  495   3,289   3,350 
Additions  2,785   67   1,273 
Reversal  
   (22)  (26)
Exchange difference  
   16   (78)
Balance at end of the year  3,289   3,350   4,519 

 

14.Inventories

 

(In thousands) December 31,
2021  
  December 31,
2022  
 
Raw materials  4,395   1,971 
Finished goods  2,390   2,401 
Less: write-down of obsolete inventories  (652)  (748)
Total inventories  6,133   3,624 

 

15.Prepayments and other assets

 

(In thousands) December 31,
2021  
  December 31,
2022  
 
Prepayments  3,859   2,850 
Deposits  1,389   1,215 
Export tax receivable  744   
 
VAT recoverable  729   715 
Others  814   163 
Total of prepayments and other assets  7,535   4,943 

 

(In thousands) December 31,
2021  
  December 31,
2022  
 
Current  6,225   4,255 
Non-current  1,310   688 
Total of prepayments and other assets  7,535   4,943 

 

F-38

 

 

UCLOUDLINK GROUP INC.

NOTES TO CONSOLIDATED FINANCIAL STATEMENTS (Continued)

(AMOUNTS IN US$ UNLESS OTHERWISE STATED)

 

16.Long-term investments

 

  As of December 31, 2021 
(In thousands) Original
Cost
  Cumulative
net gains
/(losses)  
  Exchange
Difference
  Carrying
value
 
Maya  442   (442)  
   
 
Huaxiang  1,251   287   88   1,626 
iQsim S.A.  245   
*
   (4)  241 
Total  1,938   (155)  84   1,867 

 

  As of December 31, 2022 
(In thousands) Original
Cost  
  Cumulative
net gains
/(losses)  
  Impairment  Exchange
Difference
  Carrying
value
 
Maya  442   (442)  
   
   
 
Huaxiang  1,251   515   
   (55)  1,711 
iQsim S.A.  245   (156)  (80)  (9)  
 
Total  1,938   (83)  (80)  (64)  1,711 

 

Note:

 

*Less than US$1 thousand.

 

In October 2018, the Company made an equity investment in a privately-held company, Maya System, Inc. (the “Maya”), which provides cloud SIM related services in Japan, including sale of products and maintenance. The Company acquired 49.00% equity interest of Maya with total consideration of JPY49,000thousand. The Group classified Maya as an equity method investment as it has significant influence over Maya. The consideration was mainly attributed to trademark, customer relationship and goodwill. As of December 31, 2021 and 2022, the share of loss from Maya exceeded the total investment cost. As the Company is not required to fund losses, the balance was written down to zero.

 

In April 2019 and September 2020, the Company made an equity investment in a privately-held company, Beijing Huaxianglianxin Technology Company(the“Huaxiang”). The Company held 10% equity interest of the Huaxiang with total consideration of RMB8,521 thousand. In March 2022, Huaxiang introduced new investors and the Company’s equity interest in Huaxiang was diluted to approximately 9.36%. The Company exercises significant influence in the Huaxiang and therefore accounts for this as a long-term investment using equity method. The Company recognized the share of profit of USD287 thousand and USD228 thousand during the year ended December 31, 2021 and 2022.

 

In January 2021, the Company acquired31.25% of the equity interests of iQsim S.A., which is a provider of open virtual SIM (“VSIM”) platform and VSIM-enabled mobile devices based in France, with total consideration of EUR200 thousand. The Company exercises significant influence in iQsim S.A and therefore accounts for this as a long-term investment using equity method. The Company recognized the share of profit of USD0.2 thousand during the year ended December 31, 2021 and share of loss of USD156 thousand during the year ended December 31, 2022. As iQsim was applying for bankruptcy, the Company write off the left amount of the investments of USD80 thousand.

 

F-39

 

 

UCLOUDLINK GROUP INC.

NOTES TO CONSOLIDATED FINANCIAL STATEMENTS (Continued)

(AMOUNTS IN US$ UNLESS OTHERWISE STATED)

 

17.Property and equipment, net

 

Property and equipment consist of the following:

 

(In thousands) December 31,
2021
  December 31,
2022
 
Computers  672   460 
Server & switch  1,382   1,283 
Office equipment  1,685   1,754 
Wi-Fi terminals for data connectivity services  9,632   7,762 
Leasehold improvement  589   536 
Total original costs  13,960   11,795 
Less: accumulated depreciation  (12,164)  (10,614)
Net book value  1,796   1,181 

 

Depreciation expenses recognized for the years ended December 31, 2020, 2021 and 2022 were US$2,174 thousand, US$2,022 thousand and US$839 thousand, respectively.

 

18.Lease

 

The Group has leased office premises and buildings under non-cancellable operating lease agreements. These leases have different terms and renewal rights

 

The following table presents balances reported in the consolidated balance sheets related to the Company’s leases:

 

(In thousands) December 31,
2022
 
Right-of-use asset, net  206 
Current lease liabilities  184 

 

The following table presents operating lease cost reported in the consolidated statements of comprehensive loss related to the Company’s leases:

 

(In thousands) Year ended
December 31,
2022
 
Operating lease cost  238 
Short-term lease cost  1,191 
Total  1,429 

 

For the year ended December 31, 2022, the Group incurred rental expenses under operating leases US$1,429 thousand.

 

The following table reconciles the undiscounted cash flows of the Company’s leases as of December 31, 2022 to the present value of its operating lease payments:

 

For the year ending December 31 (In thousands) 
2023  204 
2024  10 
Total undiscounted operating lease payments  214 
Less: imputed interest  (30)
Present value of operating lease liabilities  184 

 

F-40

 

 

UCLOUDLINK GROUP INC.

NOTES TO CONSOLIDATED FINANCIAL STATEMENTS (Continued)

(AMOUNTS IN US$ UNLESS OTHERWISE STATED)

 

19.Intangible assets, net

 

(In thousands) Carrying
amount
  Accumulated amortization    

Net
carrying

amount

 
December 31, 2021         
Purchased software  1,206   (322)  884 
Trademarks  124   (76)  48 
Licensed copyrights  181   (104)  77 
Intangible assets  1,511   (502)  1,009 

 

(In thousands) Carrying
amount
  Accumulated amortization    Net carrying
amount
 
December 31, 2022         
Purchased software  1,118   (405)  713 
Trademarks  114   (81)  33 
Licensed copyrights  171   (115)  56 
Intangible assets  1,403   (601)  802 

 

Amortization expenses recognized for the years ended December 31, 2020, 2021 and 2022 were US$94 thousand, US$143 thousand and US$142 thousand, respectively.

 

The estimated aggregate amortization expenses for each of the five succeeding fiscal years and thereafter are as follows:

 

Year (In thousands) 
2023  80 
2024  80 
2025  80 
2026  80 
2027  80 
Thereafter  402 
Total  802 

 

20.Other investments

 

(In thousands) December 31,
2021  
  December 31,
2022
 
Current(i) (ii) (iii)  12,587   11,690 
Non-current(ii)  12,058   
 
Total  24,645   11,690 

 

Note:

 

(i)In June 2020, the Group made an investment in an investment fund, which was classified as an equity security, for a cash consideration of US$15,000 thousand, for which the underlying assets were mainly comprised of debt securities and equity securities. It is redeemable at the option of the Group with one-month notice. The equity security was measured and recorded at fair value on a recurring basis based on the quoted price by the investment fund which was the executable transaction prices and the amounts that redemption and new purchases can be made and classified as level 2 inputs. There was a fair value loss of US$6,598 thousand for the year ended December 31, 2021 and a fair value loss of US$5,543 thousand for the year ended December 31, 2022. As of December 31, 2022, the fair value of the investment was US$7,044 thousand.

 

(ii)In June 2020, the Group made an investment in an investment fund, which was classified as a debt security carried at fair value, for a cash consideration of US$17,100 thousand, for which the underlying assets were mainly comprised of unlisted bonds and subordinated debentures, for a period of 3 years. The debt security was measured and recorded at fair value on a recurring basis based on the quoted price by the asset management company, which was the executable transaction prices and the amounts that redemption and new purchases can be made and classified as level 2 inputs. There was a fair value loss of US$5,766 thousand for the year ended December 31,2021 and a fair value loss of US$7,415 thousand for the year ended December 31, 2022. As of December 31, 2022, the fair value of the investment was US$4,643 thousand. As the maturity date is within one year as of December 31, 2022, the investment was reclassified from non-current other investment to current other investment.

 

(iii)In October 2022, the Group purchased a publicly traded stock of 100 shares for a cash consideration of JPY364,148 on the Japanese stock market. As of December 31, 2022, the fair value of the investment was US$3 thousand.

 

F-41

 

 

UCLOUDLINK GROUP INC.

NOTES TO CONSOLIDATED FINANCIAL STATEMENTS (Continued)

(AMOUNTS IN US$ UNLESS OTHERWISE STATED)

 

21.Accounts payable, accrued expenses and other liabilities

 

(In thousands) December 31,
2021
  December 31,
2022
 
Accounts payable to suppliers  12,986   6,832 
Accrued bonus and staff costs  20,742   20,256 
Other deposits  1,793   1,026 
Other taxes payable (note)  881   461 
Accrued professional fees  3,007   1,462 
Accrued marketing expenses  75   101 
Others  1,082   708 
Total  40,566   30,846 

 

Note:

 

Other taxes payable represents business tax, VAT and related surcharges and PRC individual income tax of employees withheld by the Group.

 

22.Short-term borrowings

 

(In thousands) December 31,
2021
  December 31,
2022
 
Current      
Bank borrowings(i)  3,177   2,842 
Other borrowings(ii)  
   34 
Total  3,177   2,876 

 

Note:

 

(i)The Group’s short-term bank borrowings are primarily used for working capital and business development purposes and bear interest rate of 4.00% ~ 5.55% (2021: 1.60% ~ 5.22%) per annum, with a weighted average interest rate of 4.86% (2021:3.67%) per annum.

 

Certain bank borrowings are guaranteed by certain of our directors, certain legal representative and certain subsidiary and other company as of December 31, 2021 and 2022.

 

(ii)In March 2022, the Company entered into an eleven-month financing agreement with an independent third-party finance lease company amounting to US$194 thousand with equivalent equipment of the Group pledged. The interest rate is 5.6% per annum.

 

F-42

 

 

UCLOUDLINK GROUP INC.

NOTES TO CONSOLIDATED FINANCIAL STATEMENTS (Continued)

(AMOUNTS IN US$ UNLESS OTHERWISE STATED)

 

23.Related party transactions

 

(a)Related parties

 

As of December 31, 2022, the name and relationship with material related parties are as follows:

 

Related Party     Relationship with the Company    
Maya Equity method investee of the Company
Beijing Huaxianglianxin Technology Company Equity method investee of the Company
iQsim S.A. Equity method investee of the Company

 

(b)During the years ended December 31, 2020, 2021 and 2022, other than disclosed elsewhere, the Company had the following material related party transactions:

 

  Years ended December 31, 
(In thousands) 2020  2021  2022 
Revenue from provision of data connectivity services, PaaS and SaaS services and sales of terminals and data related products:         
Maya  8,010   9,370   6,202 
Beijing Huaxianglianxin Technology Company  
   984   334 
Purchase of data connectivity service:            
Maya  47   26   4 
Beijing Huaxianglianxin Technology Company  
   87   6 

 

(c)The Company had the following related parties balances as December 31, 2021 and December 31, 2022:

 

(In thousands) December 31,
2021
  December 31,
2022
 
Deposits received from related parties:      
Maya  1,417   1,238 
Contract liability:        
Maya  18   222 
Amounts payable to related parties:        
Maya  
   1 
Beijing Huaxianglianxin Technology Company  18   20 
Amounts receivable from related parties:        
Maya  1,108   684 
Beijing Huaxianglianxin Technology Company  45   14 

 

24.Commitments and contingencies

 

(a)Operating lease commitments

 

The Group has leased office premises and buildings under non-cancellable operating lease agreements. These leases have different terms and renewal rights. As of December 31, 2021, the future aggregate minimum lease payments under non-cancellable operating leases are as follows:

 

Year (In thousands) 
2022  1,080 
2023  243 
2024  21 
2025  
 
2026  
 
Total  1,344 

 

For the years ended December 31, 2020 and 2021, the Group incurred rental expenses under operating leases US$1,687 thousand and US$1,539 thousand, respectively. Upon the adoption of ASC 842 on January 1, 2022, operating lease liabilities are initially recognized based on the present value of future lease payments at lease commencement and the future lease payments under operating leases as of December 31, 2022 are disclosed in Note 18.

 

F-43

 

 

UCLOUDLINK GROUP INC.

NOTES TO CONSOLIDATED FINANCIAL STATEMENTS (Continued)

(AMOUNTS IN US$ UNLESS OTHERWISE STATED)

 

24.Commitments and contingencies (Continued)

 

(b)Purchase commitment for purchase of data

 

As of December 31, 2022, the Group has future minimum purchase commitment related to the purchase of data of US$1,670 thousand, US$213 thousand and US$39 thousand within 2023, 2024 and 2025, respectively.

 

(c)Contingencies

 

In August 2018, two affiliates of SIMO, namely Shenzhen Sibowei’ersi Technology Co., Ltd. and Shenzhen Skyroam Technology Co., Ltd., jointly filed a complaint against Shenzhen uCloudlink Network Technology Co., Ltd. in Guangzhou Intellectual Property Court in the PRC alleging patent infringements and claimed damages up to RMB10.5 million (equivalent to US$1.6 million). The Group has filed an invalidation petition against their alleged patent in Patent Reexamination Board of National Intellectual Property Administration in the PRC. On July 16, 2019, the Patent Reexamination Board of National Intellectual Property Administration issued a reexamination decision which invalidated the plaintiffs’ alleged patent in its entirety with respect to the patent infringement allegation. The first hearing of this lawsuit was held on May 13, 2019. The plaintiffs applied to withdraw the lawsuit, which has been approved on August 14, 2019. In October 2019, Shenzhen Sibowei’ersi Technology Co., Ltd. filed a complaint against the National Intellectual Property Administration in Beijing Intellectual Property Court in PRC petitioning the withdrawal of the foregoing reexamination decision of invalidity and reach of a new reexamination decision. In December 2020, the Beijing Intellectual Property Court entered its judgment which upheld National Intellectual Property Administration’s invalidation decision. Sibowei’ersi Technology Co., Ltd. has appealed against such judgment. On November 2, 2021, the Supreme People’s Court held an online hearing of the case, and the Group is awaiting for the ruling of the second instance as well as the court’s further notice.

 

The Group believes the aforementioned allegations are without merit and will defend vigorously. The Group considers that the likelihood of an unfavorable outcome is not probable or is unable to estimate the amount or the range of the possible loss. Therefore, no accrual has been recorded by the Group as of December 31, 2022 in respect of these proceedings.

 

25.Restricted net assets

 

The Company’s ability to pay dividends is primarily dependent on the Company receiving distributions of funds from its subsidiaries and the VIEs. Relevant PRC statutory laws and regulations permit payments of dividends by the Company’s PRC subsidiaries and the VIEs only out of their retained earnings, if any, as determined in accordance with PRC accounting standards and regulations. The results of operations reflected in the consolidated financial statements prepared in accordance with U.S. GAAP differ from those reflected in the statutory financial statements of the Company’s subsidiaries and the VIEs.

 

In accordance with the PRC Regulations on Enterprises with Foreign Investment and the articles of association of the Company’s PRC subsidiaries, a foreign-invested enterprise established in the PRC is required to provide certain statutory reserves, namely general reserve fund, the enterprise expansion fund and staff welfare and bonus fund which are appropriated from net profit as reported in the enterprise’s PRC statutory accounts. A foreign-invested enterprise is required to allocate at least 10% of its annual after-tax profit to the general reserve fund until such reserve has reached50% of its respective registered capital based on the enterprise’s PRC statutory accounts. Appropriations to the enterprise expansion fund and staff welfare and bonus fund are at the discretion of the board of directors for all foreign-invested enterprises. The aforementioned reserves can only be used for specific purposes and are not distributable as cash dividends. The WFOE was established as a foreign-invested enterprise and, therefore, is subject to the above mandated restrictions on distributable profits. For the years ended December 31, 2020, 2021 and 2022, WFOE did not have after-tax profit and therefore no statutory reserves have been allocated.

 

Foreign exchange and other regulations in the PRC may further restrict the Company’s VIEs from transferring funds to the Company in the form of dividends, loans and advances. Amounts restricted include paid-in capital, additional paid-in capital, and the statutory reserves of the Company’s PRC subsidiaries, affiliates and VIEs. As of December 31, 2022, total restricted net assets were US$49,376 thousand.

 

The Company performed a test on the restricted net assets of subsidiaries and VIEs in accordance with Securities and Exchange Commission Regulation S-X Rule 4-08 (e) (3), “General Notes to Financial Statements” and concluded that the restricted net assets exceeded 25% of the consolidated net assets of the Company as of December 31, 2022 and the condensed financial information of the Company are required to be presented (See Note 28).

 

F-44

 

 

UCLOUDLINK GROUP INC.

NOTES TO CONSOLIDATED FINANCIAL STATEMENTS (Continued)

(AMOUNTS IN US$ UNLESS OTHERWISE STATED)

 

26.Impact of COVID-19

 

Following the COVID-19 outbreak since early 2020, a series of precautionary and control measures have been implemented by the Chinese government, including but not limited to extending the Chinese New Year holiday, quarantine measures and travel restrictions. These measures have resulted in drop in outbound travelers from China and mainly impacted the Group’s Roamingman business.

 

The COVID-19 pandemic has led governments and other authorities around the world to impose measures intended to control its spread, including restrictions on freedom of movement, gatherings of large numbers of people, and business operations such as travel bans, border closings, business closures, quarantines, shelter-in-place orders and social distancing measures. These measures have caused a severe decline in the level of business and leisure travel around the globe. This has resulted in the reduction in demands for the Group’s international data connectivity services.

 

The net cash used in operating activities of the Group was US$21,738 thousand for the year ended December 31, 2021. The net cash provided by operating activities of the Group was US$4,404 thousand for the year ended December 31, 2022. The Group will evaluate its financial and cash flow positions from time to time and intend to mitigate liquidity risk by implementing operational measures such as costs cutting. The extent of the impact of the COVID-19 on the Group’s operational and financial performance in the longer term will depend on future developments, including the duration of the outbreak and related travel advisories and restrictions and the impact of the COVID-19 on overall demand for travel, all of which are highly uncertain and beyond the control of the Group.

 

27.Subsequent Events

 

In January 2023, the Company granted1,125,170 restricted share units to its employees, directors, and other consultants, under the 2019 Plan and executives with an exercise price of US$0 per share, with the vesting period ranging from four months to five years.

 

28.Additional information: condensed financial statements of the Company

 

Regulation S-X require condensed financial information as to financial position, statement of cash flows and results of operations of a parent company as of the same dates and for the same periods for which audited consolidated financial statements have been presented when the restricted net assets of consolidated and unconsolidated subsidiaries together exceed 25 percent of consolidated net assets as of the end of the most recently completed fiscal year.

 

The Company records its investment in its subsidiaries, former VIE and former VIE’s subsidiaries under the equity method of accounting.

 

Such investments are presented on the separate condensed balance sheets of the Company as “Long-term investments”.

 

The subsidiaries did not pay any dividends to the Company for the periods presented. Certain information and footnote disclosures generally included in financial statements prepared in accordance with U.S. GAAP have been condensed and omitted. The footnote disclosures represent supplemental information relating to the operations of the Company, as such, these statements should be read in conjunction with the notes to the consolidated financial statements of the Company.

 

The Company did not have significant other commitments, long-term obligations, or guarantees as of December 31, 2022.

 

Condensed statements of comprehensive loss of the parent company

 

(Amounts expressed in thousands of US$ except for number of Years ended December 31, 

shares and per share data)

 2020  2021  2022 
Operating expenses  (50,638)  (10,399)  (4,289)
Loss before income tax  (50,925)  (10,266)  (4,472)
Loss from subsidiaries and former VIEs  (12,490)  (35,775)  (15,381)
Net loss  (63,415)  (46,041)  (19,853)

 

F-45

 

 

UCLOUDLINK GROUP INC.

NOTES TO CONSOLIDATED FINANCIAL STATEMENTS (Continued)

(AMOUNTS IN US$ UNLESS OTHERWISE STATED)

 

28.Additional information: condensed financial statements of the Company (Continued)

 

Condensed balance sheets of the parent company

 

(Amounts expressed in thousands of US$ except for number of Years ended December 31, 
shares and per share data) 2021  2022 
Cash and cash equivalents  133   463 
Amounts due from subsidiaries and former VIEs (note a)  126,536   127,308 
Others  8   
 
Total assets  126,677   127,771 
         
Accounts payable, accrued expenses and other liabilities  1,188   397 
Deficit in subsidiaries and former VIEs  101,138   113,938 
Others  262   204 
Amounts due to subsidiaries and former VIEs (note a)  3,997   3,683 
Total liabilities  106,585   118,222 
Total shareholders’ equity  20,092   9,549 

 

Condensed statement of cash flows of the parent company

 

(Amounts expressed in thousands of US$ except for number of Years ended December 31, 

shares and per share data)

 2020  2021  2022 
Cash flows from operating activities         
Net cash used in operating activities (note a)  (1,514)  (1,483)  (3,355)
Cash flows from investing activities            
Intercompany fund transfers  (38,598)  (3,000)  
 
Net cash used in investing activities (note a)  (38,598)  (3,000)  
 
Cash flows from financing activities            
Proceeds from initial public offering, net of issuance costs  29,904   
   
 
Proceeds from exercise of share options  
   1,284   
 
Proceeds from issuance of convertible bonds  
   
   4,735 
Redemption of convertible bonds  
   
   (1,050)
Net cash generated from financing activities  29,904   1,284   3,685 
(Decrease)/increase in cash, cash equivalents and restricted cash  (10,208)  (3,199)  330 
Cash, cash equivalents and restricted cash at beginning of year  13,540   3,332   133 
Cash, cash equivalents and restricted cash at end of year  3,332   133   463 

 

Note (a):

 

The condensed financial information of the Company for the year ended December 31, 2020 has been revised to (i) reflect a reclassification adjustment on the presentation of cash flows between the Company and its subsidiaries within the Group. Such cash flows were previously inappropriately presented under the operating activities of the condensed financial information of the Company. The condensed financial information has been revised to properly reflect the cash flows from the Company to its subsidiaries as the investing activities amounted to US$38.6 million in FY20; and (ii) reflect a reclassification adjustment on the presentation of the amount due from entities within the Group from current to non-current in nature amounted to US$123.3 million in FY20 and the amount due to entities within the Group from current to non-current in nature amounted to US$3.9 million in FY20. Management considered the revision is immaterial, the impact of the revision was eliminated in consolidation, and there is no impact on the previously reported consolidated financial position, results of operations or cash flows.

 

 

F-46

 

0.060.160.25259852204285979036312485140This amount represents tax incentives relating to the research and development expenses of certain major operating subsidiaries in the PRC. This tax incentive enables those subsidiaries to claim an additional tax deduction amounting to 75% of the qualified research and development expenses incurred.0.000.000.01202720311985300046041000647080002598522042859790363124851400.060.160.25Less than US$1 thousand.In June 2020, the Group made an investment in an investment fund, which was classified as an equity security, for a cash consideration of US$15,000 thousands, for which the underlying assets were mainly comprised of debt securities and equity securities. It is redeemable at the option of the Group with one-month notice. The equity security was measured and recorded at fair value on a recurring basis based on the quoted price by the investment fund which was the executable transaction prices and the amounts that redemption and new purchases can be made and classified as level 2 inputs. There was a fair value loss of US$6,598 thousands for the year ended December 31, 2021 and a fair value loss of US$5,543 thousands for the year ended December 31, 2022. As of December 31, 2022, the fair value of the investment was US$7,044 thousands.In June 2020, the Group made an investment in an investment fund, which was classified as a debt security carried at fair value, for a cash consideration of US$17,100 thousands, for which the underlying assets were mainly comprised of unlisted bonds and subordinated debentures, for a period of 3 years. The debt security was measured and recorded at fair value on a recurring basis based on the quoted price by the asset management company, which was the executable transaction prices and the amounts that redemption and new purchases can be made and classified as level 2 inputs. There was a fair value loss of US$5,766 thousands for the year ended December 31,2021 and a fair value loss of US$7,415 thousands for the year ended December 31, 2022. As of December 31, 2022, the fair value of the investment was US$4,643 thousands. As the maturity date is within one year as of December 31, 2022, the investment was reclassified from non-current other investment to current other investment.In October 2022, the Group purchased 100 shares with the amount of JPY364,148 from the exchange market. As of December 31, 2022, the fair value of the investment was US$3 thousands.P1MThe Group’s short-term bank borrowings are primarily used for working capital and business development purposes and bear interest rate of 4.00% ~ 5.55% (2021: 1.60% ~ 5.22%) per annum, with a weighted average interest rate of 4.86% (2021: 3.67%) per annum. Certain bank borrowings are guaranteed by certain of our directors, certain legal representative and certain subsidiary and other company as of December 31, 2021 and 2022.In March 2022, the Company entered into an eleven-month financing agreement with an independent third-party finance lease company amounting to US$194 thousands with equivalent equipment of the Group pledged. The interest rate is 5.6% per annum.P5YfalseFY1220011220010001775898trueRisk-free interest rate is based on the yields of United States Treasury securities with maturities similar to the expected life of the share options in effect at the time of grant.Expected dividend yield is assumed to be 0% as the Company has no history or expectation of paying dividend on its ordinary shares.Expected volatility is assumed based on the historical volatility of the Company’s comparable companies in the period equal to the expected life of each grant.00017758982022-01-012022-12-310001775898dei:BusinessContactMember2022-01-012022-12-310001775898ucl:AmericanDepositarySharesMember2022-01-012022-12-310001775898us-gaap:CommonClassAMember2022-01-012022-12-310001775898us-gaap:CommonClassAMember2022-12-310001775898us-gaap:CommonClassBMember2022-12-3100017758982020-01-012020-12-3100017758982021-01-012021-12-310001775898ucl:RevenuesFromServicesMember2020-01-012020-12-310001775898ucl:RevenuesFromServicesMember2021-01-012021-12-310001775898ucl:RevenuesFromServicesMember2022-01-012022-12-310001775898ucl:SaleOfProductsMember2020-01-012020-12-310001775898ucl:SaleOfProductsMember2021-01-012021-12-310001775898ucl:SaleOfProductsMember2022-01-012022-12-310001775898ucl:CostOfServicesMember2020-01-012020-12-310001775898ucl:CostOfServicesMember2021-01-012021-12-310001775898ucl:CostOfServicesMember2022-01-012022-12-310001775898ucl:CostOfProductsSoldMember2020-01-012020-12-310001775898ucl:CostOfProductsSoldMember2021-01-012021-12-310001775898ucl:CostOfProductsSoldMember2022-01-012022-12-3100017758982021-12-3100017758982022-12-310001775898ucl:FormerVIEMember2021-12-310001775898ucl:FormerVIEMember2022-12-310001775898us-gaap:CommonClassAMember2021-12-310001775898us-gaap:CommonClassBMember2021-12-310001775898us-gaap:CommonStockMember2019-12-310001775898us-gaap:CommonClassAMemberus-gaap:CommonStockMember2019-12-310001775898us-gaap:CommonClassBMemberus-gaap:CommonStockMember2019-12-310001775898us-gaap:AdditionalPaidInCapitalMember2019-12-310001775898us-gaap:AccumulatedTranslationAdjustmentMember2019-12-310001775898us-gaap:AccumulatedOtherComprehensiveIncomeMember2019-12-3100017758982019-12-310001775898us-gaap:CommonStockMember2020-01-012020-12-310001775898us-gaap:CommonClassAMemberus-gaap:CommonStockMember2020-01-012020-12-310001775898us-gaap:CommonClassBMemberus-gaap:CommonStockMember2020-01-012020-12-310001775898us-gaap:AdditionalPaidInCapitalMember2020-01-012020-12-310001775898us-gaap:AccumulatedTranslationAdjustmentMember2020-01-012020-12-310001775898us-gaap:AccumulatedOtherComprehensiveIncomeMember2020-01-012020-12-310001775898us-gaap:CommonStockMember2020-12-310001775898us-gaap:CommonClassAMemberus-gaap:CommonStockMember2020-12-310001775898us-gaap:CommonClassBMemberus-gaap:CommonStockMember2020-12-310001775898us-gaap:AdditionalPaidInCapitalMember2020-12-310001775898us-gaap:AccumulatedTranslationAdjustmentMember2020-12-310001775898us-gaap:AccumulatedOtherComprehensiveIncomeMember2020-12-3100017758982020-12-310001775898us-gaap:CommonStockMember2021-01-012021-12-310001775898us-gaap:CommonClassAMemberus-gaap:CommonStockMember2021-01-012021-12-310001775898us-gaap:CommonClassBMemberus-gaap:CommonStockMember2021-01-012021-12-310001775898us-gaap:AdditionalPaidInCapitalMember2021-01-012021-12-310001775898us-gaap:AccumulatedTranslationAdjustmentMember2021-01-012021-12-310001775898us-gaap:AccumulatedOtherComprehensiveIncomeMember2021-01-012021-12-310001775898us-gaap:CommonStockMember2021-12-310001775898us-gaap:CommonClassAMemberus-gaap:CommonStockMember2021-12-310001775898us-gaap:CommonClassBMemberus-gaap:CommonStockMember2021-12-310001775898us-gaap:AdditionalPaidInCapitalMember2021-12-310001775898us-gaap:AccumulatedTranslationAdjustmentMember2021-12-310001775898us-gaap:AccumulatedOtherComprehensiveIncomeMember2021-12-310001775898us-gaap:CommonStockMember2022-01-012022-12-310001775898us-gaap:CommonClassAMemberus-gaap:CommonStockMember2022-01-012022-12-310001775898us-gaap:CommonClassBMemberus-gaap:CommonStockMember2022-01-012022-12-310001775898us-gaap:AdditionalPaidInCapitalMember2022-01-012022-12-310001775898us-gaap:AccumulatedTranslationAdjustmentMember2022-01-012022-12-310001775898us-gaap:AccumulatedOtherComprehensiveIncomeMember2022-01-012022-12-310001775898us-gaap:CommonStockMember2022-12-310001775898us-gaap:CommonClassAMemberus-gaap:CommonStockMember2022-12-310001775898us-gaap:CommonClassBMemberus-gaap:CommonStockMember2022-12-310001775898us-gaap:AdditionalPaidInCapitalMember2022-12-310001775898us-gaap:AccumulatedTranslationAdjustmentMember2022-12-310001775898us-gaap:AccumulatedOtherComprehensiveIncomeMember2022-12-310001775898us-gaap:IPOMember2020-06-102020-06-100001775898us-gaap:CommonClassAMemberus-gaap:IPOMember2020-06-102020-06-100001775898ucl:AmericanDepositaryReceiptsMemberus-gaap:IPOMember2020-06-100001775898ucl:AmericanDepositaryReceiptsMemberus-gaap:IPOMember2020-06-102020-06-100001775898ucl:DirectorAndChiefExecutiveOfficerAndChairmanOfBoardOfDirectorsMember2022-01-012022-12-310001775898srt:ConsolidatedEntityExcludingVariableInterestEntitiesVIEMember2020-01-012020-12-310001775898srt:ConsolidatedEntityExcludingVariableInterestEntitiesVIEMember2021-01-012021-12-310001775898srt:ConsolidatedEntityExcludingVariableInterestEntitiesVIEMember2022-01-012022-12-310001775898ucl:UCLOUDLINKHKLIMITEDMember2022-01-012022-12-310001775898ucl:UCLOUDLINKHKLIMITEDMember2022-12-310001775898ucl:HONGKONGUCLOUDLINKNETWORKTECHNOLOGYLIMITEDMember2022-01-012022-12-310001775898ucl:HONGKONGUCLOUDLINKNETWORKTECHNOLOGYLIMITEDMember2022-12-310001775898ucl:ShenzhenUcloudlinkTechnologyLimitedMember2022-01-012022-12-310001775898ucl:ShenzhenUcloudlinkTechnologyLimitedMember2022-12-310001775898ucl:ShenzhenUCloudlinkCoLtdMember2022-01-012022-12-310001775898ucl:ShenzhenUCloudlinkCoLtdMember2022-12-310001775898ucl:BeijingUCloudlinkTechnologyCoLtdBeijingUCloudlinkMember2022-01-012022-12-310001775898ucl:BeijingUCloudlinkTechnologyCoLtdBeijingUCloudlinkMember2022-12-310001775898ucl:UCLOUDLINKSINGAPOREPTELTDMember2022-01-012022-12-310001775898ucl:UCLOUDLINKSINGAPOREPTELTDMember2022-12-310001775898ucl:UCLOUDLINKUKCOLTDMember2022-01-012022-12-310001775898ucl:UCLOUDLINKUKCOLTDMember2022-12-310001775898ucl:UcloudlinkAmericaLtdMember2022-01-012022-12-310001775898ucl:UcloudlinkAmericaLtdMember2022-12-310001775898ucl:UCLOUDLINKSDNBHDMember2022-01-012022-12-310001775898ucl:UCLOUDLINKSDNBHDMember2022-12-310001775898ucl:uCloudlinkJapanCoLtdMember2022-01-012022-12-310001775898ucl:uCloudlinkJapanCoLtdMember2022-12-310001775898ucl:ShenzhenUCloudlinkNetworkTechnologyCoLtdShenzhenUCloudlinkMember2022-01-012022-12-310001775898ucl:ShenzhenUCloudlinkNetworkTechnologyCoLtdShenzhenUCloudlinkMember2022-12-310001775898ucl:BeijingUCloudlinkNewTechnologyCoLtdBeijingTechnologyMember2022-01-012022-12-310001775898ucl:BeijingUCloudlinkNewTechnologyCoLtdBeijingTechnologyMember2022-12-310001775898ucl:PTUCLOUDLINKTECHNOLOGIESPMAMember2022-01-012022-12-310001775898ucl:PTUCLOUDLINKTECHNOLOGIESPMAMember2022-12-310001775898ucl:UCLOUDLINKUKLIMITEDMember2022-01-012022-12-310001775898ucl:UCLOUDLINKUKLIMITEDMember2022-12-310001775898ucl:ShenzhenYulianCloudTechnologyCoLtdMember2022-01-012022-12-310001775898ucl:ShenzhenYulianCloudTechnologyCoLtdMember2022-12-310001775898us-gaap:CommonClassAMember2020-06-3000017758982020-01-010001775898us-gaap:VariableInterestEntityPrimaryBeneficiaryMember2021-12-310001775898us-gaap:VariableInterestEntityPrimaryBeneficiaryMember2022-12-310001775898us-gaap:VariableInterestEntityPrimaryBeneficiaryMember2021-01-012021-12-310001775898us-gaap:VariableInterestEntityPrimaryBeneficiaryMember2022-01-012022-12-310001775898us-gaap:VariableInterestEntityPrimaryBeneficiaryMember2020-01-012020-12-310001775898ucl:ComputersServerSwitchAndOfficeEquipmentMember2022-01-012022-12-310001775898ucl:WiFiTerminalsForDataConnectivityServices1Member2022-01-012022-12-310001775898us-gaap:LeaseholdImprovementsMember2022-01-012022-12-310001775898us-gaap:TrademarksMember2022-01-012022-12-310001775898us-gaap:SoftwareAndSoftwareDevelopmentCostsMember2022-01-012022-12-310001775898ucl:LicensedCopyrightsMember2022-01-012022-12-310001775898ucl:DataConnectivityServicesMemberucl:RevenuesFromServicesMember2020-01-012020-12-310001775898ucl:DataConnectivityServicesMemberucl:RevenuesFromServicesMember2021-01-012021-12-310001775898ucl:DataConnectivityServicesMemberucl:RevenuesFromServicesMember2022-01-012022-12-310001775898ucl:InternationalDataConnectivityServicesMemberucl:RevenuesFromServicesMember2020-01-012020-12-310001775898ucl:InternationalDataConnectivityServicesMemberucl:RevenuesFromServicesMember2021-01-012021-12-310001775898ucl:InternationalDataConnectivityServicesMemberucl:RevenuesFromServicesMember2022-01-012022-12-310001775898ucl:LocalDataConnectivityServicesMemberucl:RevenuesFromServicesMember2020-01-012020-12-310001775898ucl:LocalDataConnectivityServicesMemberucl:RevenuesFromServicesMember2021-01-012021-12-310001775898ucl:LocalDataConnectivityServicesMemberucl:RevenuesFromServicesMember2022-01-012022-12-310001775898ucl:PaaSAndSaaSServicesMemberucl:RevenuesFromServicesMember2020-01-012020-12-310001775898ucl:PaaSAndSaaSServicesMemberucl:RevenuesFromServicesMember2021-01-012021-12-310001775898ucl:PaaSAndSaaSServicesMemberucl:RevenuesFromServicesMember2022-01-012022-12-310001775898ucl:OthersMemberucl:RevenuesFromServicesMember2020-01-012020-12-310001775898ucl:OthersMemberucl:RevenuesFromServicesMember2021-01-012021-12-310001775898ucl:OthersMemberucl:RevenuesFromServicesMember2022-01-012022-12-310001775898ucl:RevenuesFromServicesMember2020-01-012020-12-310001775898ucl:RevenuesFromServicesMember2021-01-012021-12-310001775898ucl:RevenuesFromServicesMember2022-01-012022-12-310001775898ucl:SalesOfTerminalsMemberucl:SalesOfProductsMember2020-01-012020-12-310001775898ucl:SalesOfTerminalsMemberucl:SalesOfProductsMember2021-01-012021-12-310001775898ucl:SalesOfTerminalsMemberucl:SalesOfProductsMember2022-01-012022-12-310001775898ucl:SalesOfDataRelatedProductsMemberucl:SalesOfProductsMember2020-01-012020-12-310001775898ucl:SalesOfDataRelatedProductsMemberucl:SalesOfProductsMember2021-01-012021-12-310001775898ucl:SalesOfDataRelatedProductsMemberucl:SalesOfProductsMember2022-01-012022-12-310001775898ucl:OthersMemberucl:SalesOfProductsMember2020-01-012020-12-310001775898ucl:OthersMemberucl:SalesOfProductsMember2021-01-012021-12-310001775898ucl:OthersMemberucl:SalesOfProductsMember2022-01-012022-12-310001775898ucl:SalesOfProductsMember2020-01-012020-12-310001775898ucl:SalesOfProductsMember2021-01-012021-12-310001775898ucl:SalesOfProductsMember2022-01-012022-12-310001775898ucl:JapanOneMember2020-01-012020-12-310001775898ucl:JapanOneMember2021-01-012021-12-310001775898ucl:JapanOneMember2022-01-012022-12-310001775898srt:NorthAmericaMember2020-01-012020-12-310001775898srt:NorthAmericaMember2021-01-012021-12-310001775898srt:NorthAmericaMember2022-01-012022-12-310001775898ucl:SoutheastAsiaMember2020-01-012020-12-310001775898ucl:SoutheastAsiaMember2021-01-012021-12-310001775898ucl:SoutheastAsiaMember2022-01-012022-12-310001775898ucl:MainlandChinaMember2020-01-012020-12-310001775898ucl:MainlandChinaMember2021-01-012021-12-310001775898ucl:MainlandChinaMember2022-01-012022-12-310001775898ucl:HongKongSARMember2020-01-012020-12-310001775898ucl:HongKongSARMember2021-01-012021-12-310001775898ucl:HongKongSARMember2022-01-012022-12-310001775898srt:EuropeMember2020-01-012020-12-310001775898srt:EuropeMember2021-01-012021-12-310001775898srt:EuropeMember2022-01-012022-12-310001775898ucl:OthersMember2020-01-012020-12-310001775898ucl:OthersMember2021-01-012021-12-310001775898ucl:OthersMember2022-01-012022-12-310001775898ucl:TaiwanMemberOneMember2020-01-012020-12-310001775898ucl:TaiwanMemberOneMember2021-01-012021-12-310001775898ucl:TaiwanMemberOneMember2022-01-012022-12-3100017758982007-12-252008-01-010001775898ucl:ShenzhenUcloudlinkTechnologyLimitedMember2022-01-012022-12-310001775898ucl:ShenzhenUcloudlinkTechnologyLimitedMember2020-01-012020-12-310001775898country:HK2022-01-012022-12-310001775898srt:MinimumMember2021-01-012021-12-310001775898srt:MaximumMember2021-01-012021-12-310001775898srt:MinimumMember2022-01-012022-12-310001775898srt:MaximumMember2022-01-012022-12-3100017758982019-05-190001775898srt:BoardOfDirectorsChairmanMember2019-05-012019-05-190001775898srt:BoardOfDirectorsChairmanMember2019-05-190001775898us-gaap:CommonStockMember2019-05-190001775898us-gaap:RestrictedStockMember2018-12-310001775898us-gaap:RestrictedStockMember2021-12-310001775898ucl:SeriesASharePurchaseAgreementMember2015-01-012015-01-280001775898us-gaap:SeriesAPreferredStockMemberucl:SeriesASharePurchaseAgreementMember2015-01-012015-01-280001775898us-gaap:RestrictedStockMember2015-01-012015-01-280001775898us-gaap:RestrictedStockMember2016-09-012016-09-220001775898us-gaap:RestrictedStockMember2015-01-280001775898us-gaap:RestrictedStockMember2017-01-012017-12-310001775898us-gaap:RestrictedStockMember2018-01-012018-12-310001775898ucl:SeriesA1SharePurchaseAgreementMember2015-11-012015-11-250001775898ucl:SeriesA1SharePurchaseAgreementMember2016-12-312016-12-310001775898us-gaap:SeriesAPreferredStockMember2016-01-012016-01-010001775898us-gaap:SeriesAPreferredStockMember2016-01-010001775898ucl:SeriesA2SharePurchaseAgreementMember2016-09-012016-09-220001775898ucl:SeriesA2SharePurchaseAgreementMember2017-12-312017-12-3100017758982017-06-012017-06-1900017758982017-01-012017-12-3100017758982018-08-282018-08-280001775898us-gaap:TreasuryStockMember2015-11-012015-11-250001775898us-gaap:TreasuryStockMember2017-06-012017-06-190001775898us-gaap:TreasuryStockMember2018-03-012018-03-220001775898ucl:TwoThousandEighteenStockOptionSchemeMember2018-12-310001775898ucl:PriorToTheCompletionOfTheIPOMember2020-06-102020-06-100001775898ucl:PriorToTheCompletionOfTheIPOMemberus-gaap:CommonClassAMember2020-06-100001775898ucl:PriorToTheCompletionOfTheIPOMemberus-gaap:CommonClassBMember2020-06-100001775898ucl:PriorToTheCompletionOfTheIPOMember2020-06-100001775898us-gaap:CommonClassAMemberus-gaap:IPOMember2020-06-100001775898us-gaap:CommonClassBMemberus-gaap:IPOMember2020-06-100001775898ucl:ChaohuiChenMemberus-gaap:CommonClassBMember2020-06-100001775898ucl:ZhipingPengMemberus-gaap:CommonClassBMember2020-06-100001775898ucl:AmericanDepositorySharesMemberus-gaap:IPOMember2020-06-102020-06-100001775898us-gaap:CommonClassAMember2020-06-102020-12-310001775898us-gaap:CommonClassAMember2021-01-012021-12-3100017758982022-01-0600017758982022-01-012022-01-060001775898us-gaap:CommonStockMember2022-12-3100017758982022-10-012022-10-3100017758982015-01-012015-01-3100017758982016-09-012016-09-220001775898us-gaap:RestrictedStockMemberucl:TwoThousandNineteenPlanMember2021-01-012021-01-270001775898us-gaap:RestrictedStockMemberucl:TwoThousandNineteenPlanMember2021-02-012021-02-260001775898us-gaap:RestrictedStockMemberucl:TwoThousandNineteenPlanMember2021-01-012021-01-010001775898us-gaap:RestrictedStockMemberucl:TwoThousandNineteenPlanMember2022-01-012022-01-010001775898us-gaap:RestrictedStockMemberucl:TwoThousandNineteenPlanMember2022-01-012022-01-270001775898us-gaap:RestrictedStockMemberucl:TwoThousandNineteenPlanMember2022-08-012022-08-300001775898us-gaap:RestrictedStockMemberucl:TwoThousandNineteenPlanMember2022-11-012022-11-300001775898ucl:RevisedTwoThousandEighteenPlanMember2019-07-310001775898us-gaap:RestrictedStockMemberucl:TwoThousandNineteenPlanMember2019-07-012019-07-310001775898ucl:TwoThousandEighteenStockOptionSchemeMember2018-12-012018-12-310001775898ucl:TwoThousandEighteenStockOptionSchemeMember2019-08-012019-08-120001775898ucl:TwoThousandEighteenStockOptionSchemeMember2020-04-012020-04-270001775898ucl:TwoThousandEighteenStockOptionSchemeMember2020-08-012020-08-030001775898ucl:TwoThousandEighteenStockOptionSchemeMember2020-11-012020-11-270001775898ucl:RevisedTwoThousandEighteenPlanMember2021-07-012021-07-010001775898ucl:TwoThousandNineteenPlanMember2021-10-012021-10-310001775898ucl:TwoThousandNineteenPlanMember2022-02-012022-02-110001775898ucl:RevisedTwoThousandEighteenPlanMember2022-03-012022-03-010001775898us-gaap:RestrictedStockMember2020-01-012020-12-310001775898us-gaap:RestrictedStockMember2021-01-012021-12-310001775898us-gaap:RestrictedStockMember2022-01-012022-12-310001775898us-gaap:EmployeeStockOptionMember2020-01-012020-12-310001775898us-gaap:EmployeeStockOptionMember2021-01-012021-12-310001775898us-gaap:EmployeeStockOptionMember2022-01-012022-12-310001775898srt:MinimumMember2020-01-012020-12-310001775898srt:MaximumMember2020-01-012020-12-310001775898currency:USDucl:OriginalCurrencyMember2021-12-310001775898currency:USDcountry:US2021-12-310001775898currency:USDucl:OriginalCurrencyMember2022-12-310001775898currency:USDcountry:US2022-12-310001775898currency:CNYucl:OriginalCurrencyMember2021-12-310001775898currency:CNYcountry:US2021-12-310001775898currency:CNYucl:OriginalCurrencyMember2022-12-310001775898currency:CNYcountry:US2022-12-310001775898currency:JPYucl:OriginalCurrencyMember2021-12-310001775898currency:JPYcountry:US2021-12-310001775898currency:JPYucl:OriginalCurrencyMember2022-12-310001775898currency:JPYcountry:US2022-12-310001775898currency:HKDucl:OriginalCurrencyMember2021-12-310001775898currency:HKDcountry:US2021-12-310001775898currency:HKDucl:OriginalCurrencyMember2022-12-310001775898currency:HKDcountry:US2022-12-310001775898ucl:OtherCurrencyMembercountry:US2021-12-310001775898ucl:OtherCurrencyMembercountry:US2022-12-310001775898country:US2021-12-310001775898country:US2022-12-310001775898ucl:MayaSystemIncMember2018-10-310001775898ucl:MayaSystemIncMember2018-10-012018-10-310001775898ucl:MayaSystemIncMember2022-12-310001775898ucl:BeijingHuaxianglianxinTechnologyCompanyMember2019-04-300001775898ucl:BeijingHuaxianglianxinTechnologyCompanyMember2018-10-012019-04-300001775898ucl:BeijingHuaxianglianxinTechnologyCompanyMember2022-03-310001775898ucl:iQsimSAMember2021-01-310001775898ucl:MayaSystemIncMember2021-01-012021-12-310001775898ucl:MayaSystemIncMember2021-12-310001775898ucl:BeijingHuaxianglianxinTechnologyCompanyMember2021-01-012021-12-310001775898ucl:BeijingHuaxianglianxinTechnologyCompanyMember2021-12-310001775898ucl:iQsimSAMember2021-01-012021-12-310001775898ucl:iQsimSAMember2021-12-310001775898ucl:MayaSystemIncMember2022-01-012022-12-310001775898ucl:MayaSystemIncMember2022-12-310001775898ucl:BeijingHuaxianglianxinTechnologyCompanyMember2022-01-012022-12-310001775898ucl:BeijingHuaxianglianxinTechnologyCompanyMember2022-12-310001775898ucl:iQsimSAMember2022-01-012022-12-310001775898ucl:iQsimSAMember2022-12-310001775898us-gaap:ComputerEquipmentMember2021-12-310001775898us-gaap:ComputerEquipmentMember2022-12-310001775898ucl:ServerAndSwitchMember2021-12-310001775898ucl:ServerAndSwitchMember2022-12-310001775898us-gaap:OfficeEquipmentMember2021-12-310001775898us-gaap:OfficeEquipmentMember2022-12-310001775898ucl:WiFiTerminalsForDataConnectivityServicesMember2021-12-310001775898ucl:WiFiTerminalsForDataConnectivityServicesMember2022-12-310001775898us-gaap:LeaseholdImprovementsMember2021-12-310001775898us-gaap:LeaseholdImprovementsMember2022-12-310001775898ucl:PurchasedSoftwareMember2021-12-310001775898us-gaap:TrademarksMember2021-12-310001775898ucl:LicensedCopyrightsMember2021-12-310001775898ucl:PurchasedSoftwareMember2022-12-310001775898us-gaap:TrademarksMember2022-12-310001775898ucl:LicensedCopyrightsMember2022-12-310001775898ucl:InvestmentFundOneMember2020-06-302020-06-300001775898ucl:InvestmentFundOneMember2021-01-012021-12-310001775898ucl:InvestmentFundOneMember2022-01-012022-12-310001775898ucl:InvestmentFundTwoMember2020-06-302020-06-300001775898ucl:InvestmentFundTwoMember2021-01-012021-12-310001775898ucl:InvestmentFundTwoMember2022-01-012022-12-3100017758982022-10-312022-10-3100017758982022-03-312022-03-3100017758982022-03-310001775898ucl:MayaMember2020-01-012020-12-310001775898ucl:MayaMember2021-01-012021-12-310001775898ucl:MayaMember2022-01-012022-12-310001775898ucl:BeijingHuaxianglianxinTechnologyCompanyMember2020-01-012020-12-310001775898ucl:BeijingHuaxianglianxinTechnologyCompanyMember2021-01-012021-12-310001775898ucl:BeijingHuaxianglianxinTechnologyCompanyMember2022-01-012022-12-310001775898ucl:MayaMember2021-12-310001775898ucl:MayaMember2022-12-310001775898ucl:BeijingHuaxianglianxinTechnologyCompanyMember2021-12-310001775898ucl:BeijingHuaxianglianxinTechnologyCompanyMember2022-12-310001775898ucl:OperatingLeaseCommitmentsMember2021-12-310001775898ucl:COVID19Member2021-01-012021-12-310001775898ucl:COVID19Member2022-01-012022-12-310001775898us-gaap:RestrictedStockUnitsRSUMemberus-gaap:SubsequentEventMember2023-01-312023-01-310001775898us-gaap:RestrictedStockUnitsRSUMember2022-01-012022-12-310001775898srt:RevisionOfPriorPeriodReclassificationAdjustmentMember2020-01-012020-12-310001775898srt:RevisionOfPriorPeriodReclassificationAdjustmentMember2020-12-310001775898us-gaap:ParentMember2020-01-012020-12-310001775898us-gaap:ParentMember2021-01-012021-12-310001775898us-gaap:ParentMember2022-01-012022-12-310001775898us-gaap:ParentMember2021-12-310001775898us-gaap:ParentMember2022-12-310001775898us-gaap:ParentMember2019-12-310001775898us-gaap:ParentMember2020-12-31xbrli:sharesiso4217:USDiso4217:USDxbrli:sharesxbrli:pureiso4217:CNYiso4217:JPY