Elbit Systems
ESLT
#622
Rank
S$51.38 B
Marketcap
S$1,102
Share price
-1.87%
Change (1 day)
118.42%
Change (1 year)

Elbit Systems - 20-F annual report


Text size:

UNITED STATES

SECURITIES AND EXCHANGE COMMISSION

Washington, D.C. 20549

______________

FORM 20-F

 

ANNUAL REPORT PURSUANT TO SECTION 13 OR 15(d)

OF THE SECURITIES EXCHANGE ACT OF 1934

for the fiscal year ended December 31, 2007

 

Commission File No. 0-28998

______________

ELBIT SYSTEMS LTD.

 

(Exact Name of Registrant as Specified in its Charter and Translation of Registrant’s Name into English)

 

Israel

(Jurisdiction of incorporation or organization)

 

Advanced Technology Center, Haifa 31053, Israel

(Address of principal executive offices)

______________

 

Securities registered or to be registered pursuant to Section 12(b) of the Act:

Ordinary Shares, nominal value 1.0 New Israeli Shekels per share

(Title of Class)

 

Securities registered or to be registered pursuant to Section 12(g) of the Act:

 

Not Applicable

 

Securities for which there is a reporting obligation pursuant to Section 15(d) of the Act:

 

Not Applicable

 

Indicate the number of outstanding shares of each of the issuer’s classes of capital or common stock as of the close of the period covered by the annual report:

 

42,059,752 ordinary shares

 

Indicate by check mark whether the registrant is a well-known seasoned issuer, as defined in Rule 405 of the Securities Act.

 

 

Yes

x

No

o

 


 

If this report is an annual or transition report, indicate by check mark if the registrant is not required to file reports pursuant to Section 13 or 15(d) of the Securities Exchange Act of 1934.

 

 

Yes

o

No

x

 

 

Indicate by check mark whether the registrant (1) has filed all reports required to be filed by Section 13 or 15(d) of the Securities Exchange Act of 1934 during the preceding 12 months (or for such shorter period that the registrant was required to file such reports), and (2) has been subject to such filing requirements for the past 90 days.

 

 

Yes

x

No

o

 

 

Indicate by check mark whether the registrant is a large accelerated filer, an accelerated filer, or a non-accelerated filer.

 

Large accelerated filerx

Accelerated filero

Non-accelerated filero

 

 

Indicate by check mark which financial statement item the registrant has elected to follow.

 

 

Item 17

o

Item 18

x 

 

If this is an annual report, indicate by check mark whether the Registrant is a shell company (as defined in Rule 12b-2 of the Exchange Act).

 

 

Yes

o

No

x

 


 

Table of Contents

Page

 

International Disclosures Standards

1

Item 1. Identity of Directors, Senior Management and Advisors

1

Item 2. Offer Statistics and Expected Timetable

1

Item 3. Key Information

1

Item 4. Information on the Company

13

Item 4A. Unresolved Staff Comments

79

Item 5. Operating Financial Review and Prospects – Management’s Discussion and Analysis

80

Item 6. Directors, Senior Management and Employees.

108

Item 7. Major Shareholders and Related Party Transactions.

119

Item 8. Financial Information.

121

Item 9. Offer and Listing.

123

Item 10. Additional Information.

125

Item 11. Quantitative and Qualitative Disclosure of Market Risk.

137

Item 12. Description of Securities Other than Equity Securities.

137

Item 13. Defaults, Dividend Arrearages and Delinquencies.

137

Item 14. Material Modifications to the Rights of Security Holders and Use of Proceeds.

137

Item 15. Controls and Procedures

138

Item 16. [Reserved]

139

Item 16A. Audit Committee Financial Expert

139

Item 16B. Code of Ethics

139

Item 16C. Principal Accountant Fees and Services

139

Item 16D. Exemptions from the Listing Standards for Audit Committees

140

Item 16E. Purchases of Equity Securities by the Issuer and Affiliated Purchasers

140

Item 17. Financial Statements.

140

Item 18. Financial Statements.

140

Item 19. Exhibits.

210

 

 

(i)

 


PART I

 

International Disclosures Standards

Elbit Systems Ltd.’s (Elbit Systems) consolidated financial statements are prepared in accordance with United States Generally Accepted Accounting Principles (U.S. GAAP). Unless otherwise indicated, all financial information contained in this Annual Report on Form 20-F is presented in U.S. dollars. References in this Form 20-F to the “Company” are to Elbit Systems and our subsidiaries.

 

Item 1.

Identity of Directors, Senior Management and Advisors

 

Information not required in Annual Report on Form 20-F.

 

 

 

Item 2.

Offer Statistics and Expected Timetable

 

Information not required in Annual Report on Form 20-F.

 

 

 

Item 3.

Key Information

Selected Financial Data

The following selected consolidated financial data of Elbit Systems as of and for the years ended December 31, 2003, 2004, 2005, 2006 and 2007 are derived from our audited consolidated financial statements of which the financial statements as of December 31, 2006 and 2007, and for each of the years ended December 31, 2005, 2006 and 2007, appear later in this Annual Report on Form 20-F. The audited financial statements have been prepared in accordance with U.S. GAAP. You should read the information presented below in conjunction with this statement.

 

1

 


 

 

 

 

Years Ended December 31

 

 

 

2003

 

2004

 

2005

 

2006

 

2007

 

 

 

(U.S. dollars in millions except for share and per share amounts)

 

 

 

 

 

 

 

 

 

 

 

 

 

 

 

 

 

 

Income Statement Data:

 

 

 

 

 

 

 

 

 

 

 

 

 

 

 

 

Revenues

 

$

898

 

$

940

 

$

1,070

 

$

1,523

 

$

1,982

 

Cost of revenues

 

 

673

 

 

690

 

 

787

 

 

1,150

 

 

1,455

 

Restructuring expenses

 

 

 

 

 

 

3

 

 

 

 

10

 

Gross profit

 

 

225

 

 

250

 

 

280

 

 

373

 

 

516

 

Research and development expenses, net

 

 

55

 

 

67

 

 

72

 

 

92

 

 

127

 

Marketing, selling, general and

 

 

 

 

 

 

 

 

 

 

 

 

 

 

 

 

administrative expenses

 

 

116

 

 

118

 

 

133

 

 

189

 

 

264

 

In-process research and

 

 

 

 

 

 

 

 

 

 

 

 

 

 

 

 

development write-off

 

 

 

 

 

 

8

 

 

 

 

17

 

Operating income

 

 

54

 

 

65

 

 

67

 

 

92

 

 

108

 

Financial expenses, net

 

 

(5

)

 

(6

)

 

(11

)

 

(21

)

 

(19

)

Other income (expenses), net

 

 

 

 

1

 

 

(5

)

 

2

 

 

 

Income before taxes on income

 

 

49

 

 

60

 

 

51

 

 

72

 

 

89

 

Taxes on income

 

 

11

 

 

15

 

 

16

 

 

21

 

 

14

 

Equity in net earnings (losses) of affiliated companies and partnership

 

 

7

 

 

7

 

 

(2

)*

 

15

 

 

15

 

Minority interest in losses (earnings) of subsidiaries

 

 

1

 

 

 

 

 

 

6

 

 

(13

)

Net income

 

$

46

 

$

52

 

$

33

 

$

72

 

$

77

 

Earnings per share:

 

 

 

 

 

 

 

 

 

 

 

 

 

 

 

 

Basic net income per share

 

$

1.18

 

$

1.30

 

$

0.80

 

$

1.75

 

$

1.82

 

Weighted average number of shares used in computation of basic net income per share (in thousands)

 

 

39,061

 

 

39,952

 

 

40,750

 

 

41,340

 

 

42,041

 

Diluted net income per share

 

$

1.14

 

$

1.26

 

$

0.78

 

$

1.72

 

$

1.81

 

Weighted average number of shares used in computation of diluted net income per share (in thousands)

 

 

40,230

 

 

41,041

 

 

41,623

 

 

41,880

 

 

42,342

 

 

 

_______________________

* Includes acquired in-process research and development write-off of $8.5 in 2005.

 

2

 


 

 

 

December 31

 

 

 

2003

 

2004

 

2005

 

2006

 

2007

 

 

 

(U.S. dollars in millions except for share and per share amounts)

 

Balance Sheet Data:

 

 

 

 

 

 

 

 

 

 

 

 

 

 

 

 

Cash, cash equivalents and short-term investments

 

$

77

 

$

35

 

$

97

 

$

88

 

$

377

 

Long-term deposits, trade receivables, and marketable securities

 

 

2

 

 

2

 

 

2

 

 

6

 

 

34

 

Working capital

 

 

199

 

 

173

 

 

227

 

 

112

 

 

157

 

Short-term debt

 

 

15

 

 

10

 

 

38

 

 

28

 

 

29

 

Long-term debt

 

 

62

 

 

86

 

 

225

 

 

125

 

 

431

 

Share capital

 

 

11

.3

 

11

.5

 

11

.6

 

11

.9

 

11

.9

Shareholders’ equity

 

 

452

 

 

432

 

 

451

 

 

494

 

 

537

 

Total assets

 

$

1,024

 

$

1,034

 

$

1,622

 

$

1,773

 

$

2,781

 

Outstanding ordinary shares of NIS 1 par value (in thousands)

 

 

39,337

 

 

40,561

 

 

40,967

 

 

42,017

 

 

42,060

 

Dividends paid per ordinary share with respect to the applicable year

 

$

0

.40

$

2

.17*

$

0

.54

$

0

.61

$

0

.67

 

_____________________

* Including an extraordinary dividend of $1.80 declared in the second quarter of 2004.

 

3

 


Forward-Looking Statements

This Annual Report on Form 20-F contains forward-looking statements (within the meaning of Section 27A of the Securities Act of 1933, as amended, and Section 21E of the Securities Exchange Act of 1934, as amended) regarding the Company, to the extent such statements do not relate to historical or current fact. Forward-looking statements are based on management’s expectations, estimates, projections and assumptions.

 

Forward-looking statements are made pursuant to the safe harbor provisions of the Private Securities Litigation Reform Act of 1995, as amended. These forward-looking statements generally are identified by the words “believe,” “project,” “expect,” “will likely result,” and “strategy,” “plan,” “may,” “should,” “will,” “would,” “will be,” “will continue,” “will likely result” and similar expressions. Forward-looking statements are based on current expectations and assumptions and are not guarantees of future performance and involve certain risks and uncertainties, which are difficult to predict. Therefore, actual future results, performance and trends may differ materially from these forward-looking statements due to a variety of factors, including, without limitation:

 

 

-

scope and length of customer contracts;

 

 

-

governmental regulations and approvals;

 

 

-

changes in governmental budgeting priorities;

 

 

-

general market, political and economic conditions in the countries in which we operate or sell, including Israel and the United States among others;

 

 

-

differences in anticipated and actual program performance, including the ability to perform under long-term fixed-price contracts; and

 

 

-

the outcome of legal and/or regulatory proceedings.

 

The factors listed above are not all-inclusive, and further information is contained in this Annual Report on Form 20-F. All forward-looking statements speak only as of the date of this Annual Report. We expressly disclaim any obligation to update or review any forward-looking statements, whether as a result of new information, future events or otherwise, except as may be required by applicable law.

 

4

 


Risk Factors

General Risks Related to Our Business and Market

Our revenues depend on a continued level of government business. A significant portion of our revenues comes, directly or indirectly, from contracts or subcontracts with domestic and foreign government agencies. A reduction in the level of the purchase of our systems, products, services and upgrade projects by these agencies, mainly the Israeli Ministry of Defense (IMOD), the U.S. Department of Defense (DOD) and governmental customers of our other major programs, would have a material adverse effect on our business. The development of our business in the future will depend on the continued willingness of the IMOD, the DOD and other governmental purchasing agencies to commit substantial resources to defense programs and, in particular, to continue to purchase our systems, products, services and upgrade projects.

 

The level of customer purchases under our contracts may be reduced due to changes in governmental priorities and audits. The risk that governmental purchases of our systems, products, services and upgrade projects may decline is affected by the possibility that government purchasing agencies may:

 

 

terminate, reduce or modify contracts or subcontracts if their requirements or budgetary constraints change;

 

 

cancel multi-year contracts and related orders if funds become unavailable;

 

 

shift spending priorities into other areas or for other products; and

 

 

adjust contract costs and fees on the basis of audits.

 

We are subject to buy-back obligations. A number of our international programs require us to meet “buy-back” obligations. See below – Item 4. Information on the Company – Buy-Back. Should we be unable to meet such obligations we may be subject to contractual penalties. Moreover, our chances of receiving further business from the applicable customers could be reduced.

 

We depend on governmental approval of our exports. Many of our exports and the receipt of technology and components from suppliers depend on receipt of export license approvals from the Israeli Government, the U.S. Government and other governments. Such licenses and approvals also are required for technological exchanges with our customers and for employment of our technical personnel abroad. There is no assurance that such approvals will be given in the future, current approvals will not be revoked or governmental export policies will remain unchanged. See below - Item 4. Information on the Company – Governmental Regulations.

 

We depend on international operations. We depend on sales to customers throughout the world. We expect that international sales will continue to account for a significant portion of our revenues for the foreseeable future. As a result, changes in international, political, economic or geographic events could result in significant shortfalls in orders or revenues. These shortfalls could cause our business, financial condition and results of operations to be harmed. Some of the risks of doing business internationally include:

 

-

unexpected changes in regulatory requirements;

 

5

 


 

-

our or our subcontractors’ inability to obtain export licenses;

 

-

imposition of tariffs and other barriers and restrictions;

 

-

burdens of complying with a variety of foreign laws;

 

-

political and economic instability; and

 

-

changes in diplomatic and trade relationships.

 

Some of these factors, such as the ability to obtain export licenses and changes in diplomatic relations, may be affected by Israel’s overall political situation. See “Risks Related to Our Israeli Operations” below. In addition, the economic and political stability of the countries of our major customers and suppliers may also impact our business.

 

Our revenues depend on obtaining follow-on business. Follow-on orders are important because our contracts are mainly for fixed periods of up to five years or more, particularly for contracts where the customer has options to purchase additional items. In addition, when we have supplied a system for a defense platform, we sometimes have the potential to supply other items for that platform. If a customer is dissatisfied with our performance on a particular program or if the customer’s priorities change, it could negatively affect our ability to receive follow-on business. Inability to obtain follow-on business could result in a loss of revenues and profit.

 

Our contracts may be terminated for convenience of the customer or for default.Our contracts with the Government of Israel and other governments often contain provisions permitting termination for convenience of the customer. Our subcontracts with non-governmental prime contractors sometimes contain similar provisions. In general, in order to reduce risks of financial exposure resulting from the early termination of a contract, we attempt to flow down these requirements to our subcontractors and expend funds for projects according to the contract performance schedule. If the customer were to make an early termination for convenience, in most cases we would be entitled under the applicable contract to reimbursement for our incurred contract costs and a proportionate share of our fee or profit for work actually performed. If, however, it is determined that we are not entitled to such compensation, it could cause us to suffer corresponding losses. Moreover, if in the remote event that any of our contracts would be terminated for default due to our failure to meet material contractual obligations, we could face liability in certain cases in excess of the amounts paid or payable to us under the applicable contract.

 

We face risks of changes in costs under fixed-price contracts. Most of our contracts are fixed-price contracts, as opposed to cost-plus or cost-share type contracts. Generally, a fixed-price contract price is not adjusted as long as the work performed falls within the original contract scope. Therefore, under these contracts, we generally assume the risk that increased or unexpected costs may reduce profits or generate a loss. The risk can be particularly significant under a fixed-price contract involving research and development for new technology, where estimated gross profit or loss from long-term projects may change and such changes in estimated gross profit/loss are recorded on a cumulative catch-up basis. See below – Item 5. Operating Financial Review and Prospects – Management’s Discussion and Analysis – General - Critical Accounting Policies and Estimates. The frequent need to bid on fixed-price programs before completing the necessary design may result in unexpected technological difficulties, cost overruns and potential contractual penalties. Typically, costs must be accounted for in the period they are recognized. In addition, there is difficulty in forecasting long-term costs and schedules and the potential obsolescence of products or components related to long-term fixed-price contracts, particularly in contracts that contain extended warranty or logistic support obligations.

 

6

 


We sometimes participate in risk-sharing contracts. We sometimes participate in “risk-sharing” type contracts, in which our non-recurring costs are only recoverable if there is a sufficient level of production sales for the applicable product, which level of sales typically is not guaranteed. If production sales do not occur at the level anticipated, we may not be able to recover our non-recurring costs under the contract.

 

We face fluctuations in revenues and profit margins. The level of our revenues may fluctuate over different periods. These fluctuations may relate to factors in addition to changes in pricing or sales volume. Also, the level of our revenues may be dependent on our mix of projects during any given period. Moreover, since project revenues generally are recognized in connection with achievement of specific performance milestones, we may experience significant fluctuations in year-to-year and quarter-to-quarter financial results. Similarly, our profit margins may vary significantly from project to project as a result of changes in estimating gross profits that are recorded in results of operations on a cumulative catch-up basis. See below – Item 5. Operating Financial Review and Prospects – Management’s Discussion and Analysis – General – Critical Accounting Policies and Estimates. As a result, the overall profit margin in a particular period is influenced by a number of conditions. These include the type, size and stage of projects, the percentage of work performed by subcontractors and the timing of the recognition of revenue.

 

We sometimes have risks relating to financing for our programs.A number of our major projects require us to arrange, or to provide, specific guarantees in connection with the customer’s financing of the project. These include guarantees by us as well as guarantees provided by financial institutions relating to advance payments received from customers. Customers typically have the right to draw down against advance payment guarantees if we were to default under the applicable contract. In addition, some customers require that the payment period under the contract be extended for a number of years, sometimes beyond the period of contract performance. See below – Item 4. Information on the Company – Financing Terms.

 

We face currency exchange risks. As more of our revenues are generated in currencies other than the U.S. dollar, mainly in New Israeli Shekels (NIS), Great Britain Pounds (GBP) and Euro, we are subject to increasingly significant foreign currency risk. Accordingly, our level of revenues and profit may be adversely affected by exchange rate fluctuations. This also may include risks relating to exchange rate changes during the period from the date we submit a price proposal until the date of contract award. Moreover, since a significant portion of expenses is denominated in NIS, if we do not adequately hedge against exchange rate risks, our financial results could be adversely affected. See below “Risks Related to Our Israeli Operations – Changes in the U.S. Dollar –NIS Exchange Rate” and Item 5. Operating Financial Review and Prospects – Management’s Discussion and Analysis – Impact of Inflation and Exchange Rates.

 

We may not be able to consolidate the financial results of some of our subsidiaries.One of our subsidiaries currently is considered for accounting purposes as a variable interest entity (VIE), and we are considered the primary beneficiary, enabling us to consolidate its financial results in our consolidated financial statements. In the event that in the future a company we hold as a VIE would no longer meet the definition of a VIE, or we are deemed not to be the primary beneficiary, we would not be able to consolidate line by line that entity’s financial results in our consolidated financial statements.

 

 

7

 


We may experience production delays or liability if suppliers fail to make compliant or timely deliveries.The manufacturing process for some of our products consists in large part of the assembly, integration and testing of purchased components. Some components are available from a small number of suppliers, and in a few cases we work with suppliers that are effectively our sole source. If a supplier should stop delivery of such components, finding another source could result in added cost and manufacturing delays. Moreover, if our subcontractors fail to meet their design, delivery schedule or other obligations we could be held liable by our customers, and there can be no assurance that we would be able to obtain full or partial recovery from our subcontractors for those liabilities. In addition, when we act as a subcontractor, the failure or inability of the prime contractor to perform its contract with the customer may affect our ability to obtain payments under our subcontract. This could have a material adverse effect on our operating results.

 

Undetected problems in our products could impair our financial results and give rise to potential product liability claims. If there are defects in the design, production or testing of our or our subcontractors’ products and systems, we could face substantial repair, replacement or service costs and potential liability and damage to our reputation. There can be no assurance that our efforts to implement appropriate design, testing and manufacturing processes for our products or systems will be sufficient to permit us to prevent such occurrences, which could have a material adverse effect on our business, results of operations and financial condition.

 

We operate in a competitive industry.The various markets in which we participate are highly competitive and characterized by technological change. If we are unable to improve existing systems and products and develop new systems and technologies in order to meet evolving customer demands, our business could be adversely affected. In addition, our competitors could introduce new products with innovative capabilities, which could adversely affect our business. There are many competitors in our markets. We compete with many large and mid-tier defense contractors on the basis of system performance, cost, overall value, delivery and reputation. Many of these competitors are much larger than us and generally have greater resources. Consequently, these competitors may be better positioned to take advantage of economies of scale and develop new technologies. Some of these competitors are also our suppliers in some programs.

 

We are subject to the increasingly restrictive publicly traded company regulatory environment. As a company whose shares are publicly traded both in the United States and in Israel, we are subject to the increasingly restrictive regulatory requirements applicable to publicly traded companies. These regulations, including the U.S. Sarbanes-Oxley Act of 2002 and other laws and regulations, impose new and stringent requirements, which we continue to implement in compliance with regulatory deadlines. Failure to timely implement such requirements could adversely affect us.

 

Our share price may be volatile and may decline.Numerous factors, some of which are beyond our control, may cause the market price of our ordinary shares to fluctuate significantly. These factors include both specific developments relating to the Company as well as market conditions in the industry in which we operate and the general state of the securities markets, with particular emphasis on the technology, defense and Israeli sectors of the securities markets.

 

Our investments in auction rate securities or similar financial instruments may fluctuate in value. Due to the continuing changes and uncertainty in the auction rate securities (ARS) markets, it is possible that our investments in ARS may fluctuate and decline in the future. Also, as market conditions change, we may determine that unrealized losses, which are currently considered temporary in nature, may become “other-than-temporary,” resulting in an impairment charge. Such impairment might also apply to any investments we may make in similar types of variable rate securities or financial instruments. See below Item 5. Operating Financial Review and Prospects - Management’s Discussion and Analysis – Liquidity and Capital Resources – Auction Rate Securities.

 

8

 


Our business depends on proprietary technology that may be infringed. Many of our systems and products depend on our proprietary technology for their success. Like other technology oriented companies, we rely on a combination of patents, trade secrets, copyrights and trademarks, together with non-disclosure agreements, contractual confidentiality clauses, including those in employment agreements, and technical measures to establish and protect proprietary rights in our products. Our ability to successfully protect our technology may be limited because:

 

some foreign countries may not protect proprietary rights as fully as do the laws of the United States and Israel;

 

detecting infringements and enforcing proprietary rights may be time consuming and costly, diverting management’s attention and company resources;

 

measures such as entering into non-disclosure agreements afford only limited protection;

 

unauthorized parties may attempt to copy aspects of our products or technologies and develop similar products or technologies or obtain and use information that we regard as proprietary;

 

our patents may expire, thus providing competitors access to the applicable technology;

 

competitors may independently develop products that are substantially equivalent or superior to our products or circumvent intellectual property rights; and

 

competitors may register patents in technologies relevant to our business areas.

 

In addition, others may allege infringement claims against us and affiliated companies. The cost of defending infringement claims could be significant, regardless of whether the claims are valid. To the extent we are not successful in defending such claims, we may be subject to injunctions with respect to the use or sale of certain of our products or to liabilities for damages and may be required to obtain licenses which may not be available on reasonable terms, any of which may have a material adverse impact on our business, results of operation or financial condition.

 

We would be adversely affected if we are unable to retain key employees. Our success depends in part on key management, scientific and technical personnel and our continuing ability to attract and retain highly qualified personnel. There is competition for the services of such personnel. The loss of the services of key personnel, and the failure to attract highly qualified personnel in the future, may have a negative impact on our business. Moreover, it may be difficult for us to restrict our competitors from gaining access to the expertise of our former employees who may be hired by those competitors.

 

We may face labor relations disputes or not be able to amend collective bargaining agreements in a timely manner. A number of our subsidiaries in Israel and other countries are parties to collective bargaining agreements that cover a substantial number of the Company’s employees. These agreements contain a range of conditions that vary depending on the applicable company and are for various periods of time. Disputes with trade unions or similar types of labor relations difficulties as well as failure to timely amend or extend collective bargaining agreements could lead to worker disputes, slow-downs, strikes and other measures, which could negatively impact our results of operations.

 

9

 


 

Our industry has experienced significant consolidation. As the overall number of companies in the defense industry has decreased in recent years, the industry has experienced substantial consolidation, thus increasing the market share of some prime contractors. Failure to maintain our relationships with these major contractors could negatively impact our future business. In addition, some of these companies are vertically integrated with in-house capabilities similar to ours in certain areas.

 

We face acquisition and integration risks.Over the past several years we have made a number of acquisitions and investments in companies that complement our business. See below – Item 4. Information on the Company – Recent Acquisitions and – Current Business Operations. We intend to continue to acquire businesses that complement our operations. Our growth may place significant demands on our management and our operational, financial and marketing resources. In connection with acquisitions and the opening of new facilities we have increased and may continue to increase the number of our employees. Moreover, several of our recent acquisitions involve companies with collective bargaining agreements applicable to a significant number of the company’s employees. In addition, we have expanded and may continue to expand the scope and geographic area of our operations. We believe this growth will increase the complexity of our operations and the level of responsibility exercised by both existing and new management personnel. Failure to successfully retain key employees and integrate and manage our growth may have a material adverse effect on our business, financial condition, results of operations or prospects.

 

Our acquisitions are subject to governmental approvals. Most countries require local governmental approval of acquisition of domestic defense industries, which approval may be denied if the local government determines the acquisition is not in its national interest. We may also encounter anti-trust issues in certain areas as our operations expand. Failure to obtain such governmental approvals could negatively impact our future business and prospects.

 

Our due diligence in acquisitions may not adequately cover all risks.There may be liabilities or risks that we fail or are unable to discover in the course of performing due diligence investigations relating to businesses we have acquired or merged with or may acquire or merge with in the future. Examples of these liabilities include employee benefits contribution obligations, estimated costs to complete contracts, non-compliance with applicable environmental requirements or infringement of third party intellectual property rights by prior owners for which we, as a successor owner, may be responsible. Such risks may include changes in estimated costs to complete programs and estimated future revenues. In addition, there may be additional costs relating to acquisitions including, but not limited to, possible purchase price adjustments. Moreover, if the value of the acquired company were to decrease after the acquisition, or after follow-on investments in that company, we could face impairment issues. We try to minimize these risks by conducting due diligence as we deem appropriate under the circumstances. However, there is no assurance that we have identified, or in the case of future acquisitions, will identify, all existing or potential risks. Also, although generally we require the sellers of acquired businesses or assets to indemnify us against undisclosed liabilities, we cannot assure you that the indemnification will be enforceable, collectible or sufficient to fully offset the possible liabilities. Such liabilities could have a material adverse effect on our business, financial condition, results of operations or prospects. In addition, there may be situations in which our management determines, based on market conditions or other applicable considerations, to pursue an acquisition with limited due diligence or without performing due diligence at all.

 

10

 


Risks Related to Our Israeli Operations

 

Conditions in Israel may affect our operations.Political, economic and military conditions in Israel directly affect our operations. Since the establishment of the State of Israel, a number of armed conflicts have taken place between Israel and its Arab neighbors. A state of hostility, varying in degree and intensity has led to security and economic problems for Israel. Since 2000, there have been ongoing hostilities between Israel and the Palestinians, which have adversely affected the peace process and at times has negatively influenced Israel’s economy as well as its relationship with several other countries. In 2006, Israel experienced a war with Hezbollah militants in Lebanon. Hamas, an Islamist movement responsible for many attacks, including missile strikes, against Israelis, won the majority of the seats in the Parliament of the Palestinian Authority in 2006 and took control of the entire Gaza Strip by force in June 2007. These developments have further strained relations between Israel and the Palestinians. There is no assurance that the current political situation with Israel’s neighbors will improve or, if it did, that the political and economic situation in Israel would improve as a result. These political, economic and military conditions in Israel could have a material adverse effect on our business, financial condition, results of operations and future growth.

 

Political relations could limit our ability to sell or buy internationally. We could be adversely affected by the interruption or reduction of trade between Israel and its trading partners. Some countries, companies and organizations continue to participate in a boycott of Israeli firms and others doing business with Israel or with Israeli companies. Foreign government defense export policies towards Israel could also make it more difficult for us to obtain the export authorizations necessary for our activities. Also, over the past several years there have been calls in Europe and elsewhere to reduce trade with Israel. There can be no assurance that restrictive laws, policies or practices directed towards Israel or Israeli businesses will not have an adverse impact on our business.

 

Many of our officers and employees are obligated to perform military reserve duty in Israel. Generally, Israeli adult male citizens and permanent residents are obligated to perform annual military reserve duty up to a specified age. They also may be called to active duty at any time under emergency circumstances, which could have a disruptive impact on our workforce.

 

Israel’s economy may become unstable.Over the years, Israel’s economy has been subject to a number of factors that have affected its stability. These include periods of inflation, low foreign exchange reserves, fluctuations in world commodity prices, military conflicts and civil unrest. For these and other reasons, the Government of Israel has intervened in different sectors of the economy. Such intervention has included employing fiscal and monetary policies, import duties, foreign currency restrictions, controls of wages, prices and foreign currency exchange rates and regulations regarding the lending limits of Israeli banks to companies considered to be in an affiliated group. The Israeli Government has periodically changed its policies in all of these areas. Reoccurrence of previous destabilizing factors could make it more difficult for us to operate our business as we have in the past and could adversely affect our business.

 

Changes in the U.S. dollar - NIS exchange rate.The exchange rate between the NIS and the U.S. dollar has fluctuated in recent years. For example, at the end of 2005, 2006 and 2007, the NIS/U.S. dollar exchange rate was 4.603, 4.225 and 3.846, respectively. This represented a strengthening of the NIS vis-à-vis the U.S. dollar of approximately 8.2% in 2006 and approximately 9.0% in 2007. During the first four months of 2008, the NIS strengthened by approximately 10.8% against the U.S. dollar, and the NIS/U.S. dollar exchange rate as of April 30, 2008 was 3.429. While most of our sales and expenses are denominated in dollars, a significant portion of our expenses is paid in NIS, and most of our sales to customers in Israel are in NIS. Our primary expenses paid in NIS that are not linked to the dollar are employee expenses in Israel and lease payments on some of our Israeli facilities. As a result, if we do not hedge our position, a change in the value of the NIS compared to the dollar, which over the past year has undergone numerous fluctuations, could affect our research and development expenses, manufacturing labor costs and general and administrative expenses. See below – Item 5. Operating Financial Review and Prospects – Management’s Discussion and Analysis - Impact of Inflation and Exchange Rates – Inflation and Devaluation.

 

11

 


Reduction in Israeli Government spending or changes in priorities for defense products may adversely affect our earnings. The Israeli Government may reduce its expenditures for defense items or change its defense priorities in the coming years. There is no assurance that our programs will not be affected in the future if there is a reduction in Israeli Government defense spending for our programs or a change in priorities to products other than ours.

 

Israeli Government programs and tax benefits may be terminated or reduced in the future. Elbit Systems and some of our Israeli subsidiaries participate in programs of the Israeli Chief Scientist’s Office (OCS) and the Israel Investment Center, for which we receive tax and other benefits as well as funding for the development of technologies and products. The benefits available under these programs depend on meeting specified conditions. If we fail to comply with these conditions, we may be required to pay additional taxes and penalties, make refunds and be denied future benefits. From time to time, the Government of Israel has discussed reducing or eliminating the benefits available under these programs. See below - Item 4. Information on the Company – Conditions in Israel – Chief Scientist (OCS) and Investment Center Funding. We cannot assure you that these benefits will be available in the future at their current levels or at all.

 

Israeli law regulates acquisition of a controlling interest in Israeli defense industries. Israeli legislation regarding the domestic defense industry requires Israeli Government approval of an acquisition of a 25% or more equity interest (or a smaller percentage that constitutes a “controlling interest”) in companies such as Elbit Systems. This could limit the ability of a potential purchaser to acquire a significant interest in our shares. See below – Item 4. Information on the Company – Governmental Regulation – Approval of Israeli Defense Acquisitions.

 

Israel has enhanced its export control regulations.Over the last two years the Israeli Government adopted laws and regulations regarding enhanced defense export controls and the export of “dual use” items. Should government approvals required under these laws and regulations not be obtained, our ability to export our products from Israel could be negatively impacted, including revocation of authorizations previously granted, thus causing a reduction in our revenues. See below – Item 4. Information on the Company – Governmental Regulation - Israeli Export Regulations.

 

It may be difficult to enforce a non-Israeli judgment against us, our officers and directors. We are incorporated in Israel. Most of our executive officers and directors are nonresidents of the United States, and a substantial portion of our assets and the assets of these persons are located outside the United States. Therefore, it may be difficult for an investor, or any other person or entity, to enforce against us or any of those persons in an Israeli court a U.S. court judgment based on the civil liability provisions of the U.S. federal securities laws. It may also be difficult to effect service of process on these persons in the United States. Additionally, it may be difficult for an investor, or any other person or entity, to enforce civil liabilities under U.S. federal securities laws in original actions filed in Israel. See below – Item 4. Information on the Company – Conditions in Israel – Enforcement of Judgments.

 

12

 


Item 4.

Information on the Company

Business Overview

Principal Activities

 

We develop, manufacture and integrate advanced, high-performance defense electronic and electro-optic systems for customers throughout the world. The Company focuses on designing, developing, manufacturing and integrating command, control, communication, computer, intelligence, surveillance and reconnaissance (C4ISR) network centric systems, including unmanned vehicles, for defense and homeland security applications. We also perform upgrade programs for airborne, land and naval defense platforms, often as a prime contractor. Moreover, we develop and manufacture avionic and aerostructure products for the commercial aviation market. In addition, we provide a range of support services.

 

Our major areas of operations include:

 

 

military aircraft and helicopter systems and upgrades;

 

 

helmet mounted systems;

 

 

commercial aviation products;

 

 

unmanned air vehicle (UAV) systems;

 

 

naval systems;

 

 

land vehicle systems and upgrades;

 

 

command, control, communications, computer and intelligence (C4I) and government information systems;

 

 

military communications systems and equipment;

 

 

electro-optic and countermeasures systems and products;

 

 

homeland security systems;

 

 

electronic warfare (EW) and signal intelligence (SIGINT) systems; and

 

 

technology spin-offs and other commercial activities.

 

 

Many of these major activities have a number of common and related elements. Therefore, marketing, research and development, manufacturing, performance of programs, sales and after sales support often are conducted jointly among these areas of activities.

 

13

 


We tailor and adapt our technologies, integration skills, market knowledge and battle-proven systems to each customer’s individual requirements in both existing and new platforms. By upgrading existing platforms with advanced electronic and electro-optic technologies, we provide customers with cost-effective solutions, and our customers are able to improve their technological and operational capabilities within limited defense budgets.

 

Principal Market Environment

 

The military actions in recent years and ongoing terrorist activities have caused a shift in the defense priorities for many of our major customers. More emphasis is being placed on C4I systems, as well as intelligence, surveillance and reconnaissance (ISR) systems. These include network centric information systems, intelligence gathering, border and perimeter security, UAVs, unmanned ground vehicles (UGVs), unmanned surface vessels (USVs) remote controlled systems, space and satellite based defense capabilities and homeland security applications. There is also a growing demand for cost effective logistic support and training services. The market for cost effective avionic products for commercial and general aviation aircraft is also expanding.

 

We believe our existing systems, products and capabilities place us in a position to meet emerging customer requirements in many of these areas. We continue to perform platform upgrades and believe that some types of upgrade programs and electronic and electro-optic systems, particularly those that emphasize C4ISR, will continue to be a significant portion of defense budgets in many countries. Our customers are increasingly expecting us to provide overall solutions to their comprehensive defense and security needs, which we believe is conducive to our growing expertise in providing “systems of systems.”

 

Moreover, the worldwide defense market has been characterized over the last decade by significant consolidation and merger and acquisition activities. Part of our growth strategy includes our continued activity in mergers and acquisitions both in Israel and internationally. We would view positively implementation of the Government of Israel’s previously declared policy to privatize portions of government-owned industries, and we see the Company as a natural candidate to acquire some of these activities.

 

We operate as a multi-domestic organization in order to meet the needs of our customers around the world. The Company’s structure enables us to benefit from the synergy of our overall capabilities while at the same time focus on local requirements.

 

Company History

 

We have many decades of operational experience. Elbit Ltd. was initially incorporated in Israel in 1966 as Elbit Computers Ltd. Thirty years later, in 1996, Elbit Systems was formed as part of the Elbit Ltd. corporate demerger, which spun-off Elbit Ltd.’s defense related assets and business to Elbit Systems. From its founding in 1966 until the demerger, Elbit Ltd. was involved, among other operations, in a wide range of defense related airborne, land, naval and C4I programs throughout the world. Elbit Systems, which last year celebrated 40 years of Elbit operations, continues these activities today as the largest non-government-owned defense company in Israel.

 

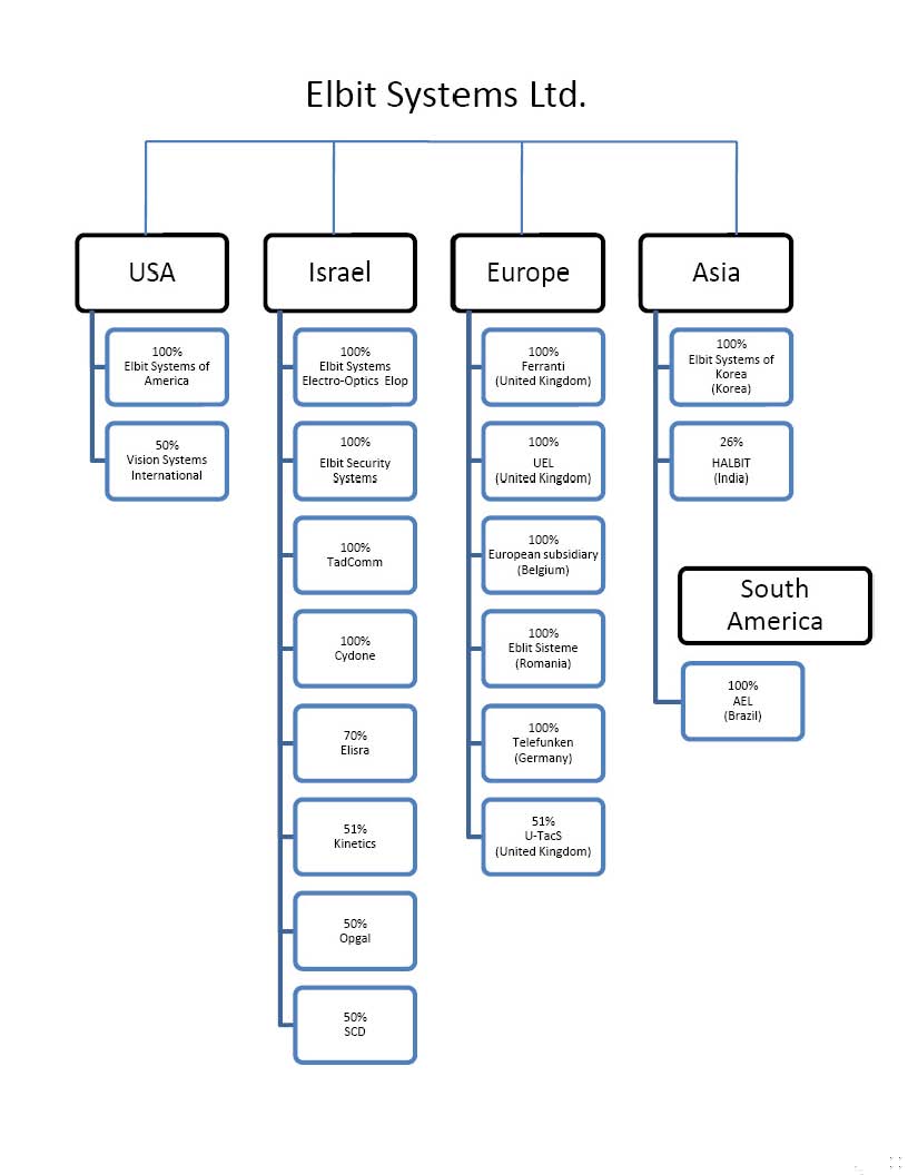
During the last three years, in addition to smaller acquisitions, we acquired a 70% interest in Elisra Electronic Systems Ltd. (Elisra) and a 100% interest in Tadiran Communications Ltd. (TadComm). Both Elisra and TadComm have several decades of experience in their respective areas. We are in the process of incorporating TadComm’s operations into our Land and C4I business. In 2000, Elbit Systems merged with Elop Electro-Optics Industries, Ltd. (currently known as Elbit Systems Electro-Optics Elop Ltd.) (Elop). Following the merger, Elop became a wholly-owned subsidiary of Elbit Systems. Elop has more than 70 years of experience in the electro-optics area. Several other of our subsidiaries around the world have decades of experience in their respective markets.

 

14

 


 

As a corporation domiciled and incorporated in Israel, we operate in accordance with the provisions of the Israeli Companies Law - 1999.

 

Trading Symbols and Address

 

Elbit Systems’ shares are traded on the Nasdaq National Market (Nasdaq), as part of the Nasdaq Global Select Market, under the symbol “ESLT” and on the Tel-Aviv Stock Exchange (TASE).

 

Our main offices are in the Advanced Technology Center, Haifa 31053, Israel, and our main telephone number at that address is (972-4) 8315315.

 

Major Activities

Military Aircraft and Helicopter Programs and Systems. We supply advanced airborne electronic and electro-optic systems and products to leading military aircraft manufacturers and end users. The systems and products are designed to enhance operational capabilities and extend life cycles of the aircraft. Such airborne systems and products include weapons guidance and fire control systems, mission computers, cockpit management systems, display systems, head-up displays, digital maps, night vision systems, forward-looking infra-red (FLIR) systems, laser range-finders and designators, airborne C4I systems, stabilized line-of-sight payloads, aerial reconnaissance systems, store management systems, digital video recording systems, laser seekers for guided munitions, mission planning and mission debriefing systems, full mission simulators, tactical simulators and virtual training systems. Elbit Systems also is a prime contractor for aircraft and helicopter upgrade programs. We act as the upgrade integrator, and supply systems and products, for military airborne platforms including:

 

 

fixed-wing aircraft such as the F-4, F-5, F-15, F-16, F-18, F-35, T-38, T-45, L-39, MiG-21, SU-25, SU-30, C-130, A-4, A-10, B-2, Mirage 2000, AL-X, AM-X, IAR-99, Tejas, Jaguar, P3 and AT-63 Pampa; and

 

 

helicopters such as the CH-47, CH-48, CH-53, Cobra, AH-IZ and AH-IW, Puma, Super Puma, OH-58 Kiowa Warrior, AH-64 Apache, Agusta 129, ARH, H-60 Blackhawk, S-70 Blackhawk, KHP, MI-8, MI-17, MI-24, Linx and EC225, as well as the V-22 Osprey tilt rotorcraft.

 

Helmet Mounted Systems.We design and supply advanced helmet mounted systems for fighter aircraft and helicopter pilots and land applications. These include tracking and display systems for target designation, weapon and sensor slaving and processing and display of tactical information for pilots, both for day and night flying. Examples of our fixed-wing helmet mounted systems currently in operation include the Display and Sight Helmet (DASH) family, Joint Helmet Mounted Cueing System (JHMCS) and Night Vision Cueing Display system (NVCD). For helicopters, our operational systems include the Aviator Night Vision Imaging System Head-Up Display (ANVIS/HUD®) family, Integrated Helmet Display and Sighting System (IHADSS), Jedeye™ and the Panoramic Night Vision Goggle (PNVG). Our helmet mounted systems are supplied as part of our upgrade programs as well as on a stand-alone basis.

 

15

 


 

Commercial Aviation Systems. We design and manufacture a range of products and systems for the commercial aviation and general aviation markets. Our commercial aviation product line includes the Vision Based Cockpit™ concept, incorporating our All Weather Window®Enhanced Vision System (EVS II), our General Aviation – Vision System (GAViSTM) and our Advanced Technology Head-Up Display (AT-HUD) and Micro-ViS™ head-up display system. We also supply cabin pressurization control systems, air data test equipment, air data processor/sensor systems and flight instruments for the general aviation market. Our legacy products for commercial aircraft include altimeters, pressure meters, cockpit indicators and avionics test equipment. Our commercial avionics systems are employed on aircraft such as the Gulfstream 150, 200, 300, 350, 400, 450, 500 and 550, the Boeing MD-10 and MD-11, the Airbus A300 and A310, the Cessna CJ 1, 2, 3 and 4 Bravo, XLS, Citation Mustang, ENCORE, Hawker, Beechcraft 400XP and 800XP and King Air series, and on EC-725 helicopters. We also produce avionic suites, including electronic flight instrumentation systems and flight management systems for commercial helicopters as well as produce aerostructure parts for commercial aircraft.

 

UAS (UAV Systems). We design and supply integrated UAV systems and mini-UAV systems for a range of ISR applications. We design and manufacture a variety of UAV platforms, including the Hermes® and Skylark® families of UAVs. We also design and supply command and control ground station elements that can be adapted for various types of UAVs, as well as training systems with capabilities to simulate payload performance, malfunctions and ground control station operation.

 

Naval Systems. Our naval systems include naval combat management systems, shipboard combat system integration, naval electro-optic observation systems, naval tactical trainers, submarine and surface electronic support measurement systems, shipboard SIGINT systems, shipboard decoy countermeasure launching systems and unmanned surface vessels.

 

Land Vehicle Programs and Systems. We upgrade and modernize tanks and other combat vehicles both as a prime contractor and as a systems supplier to leading platform manufacturers. Our land vehicle solutions cover the entire combat vehicle spectrum, from complete modernization, to maintenance depots and life cycle support services. Our land vehicle systems include fire control systems, electric gun, turret drive and stabilization systems, unmanned turrets, overhead remote control weapon stations, battle management systems, FLIRs, gunner’s and commander’s sights, laser range-finders, laser warning systems, TOW night targeting sights, threat detection systems, reconnaissance systems, “See-Through Armor” systems, displays, life support systems and hydraulic systems for tanks, combat vehicles and other tactical wheeled vehicles. We develop and supply unmanned ground vehicles and robotic devices for a variety of land based missions. We also develop and supply deployed vehicle mounted counter remote controlled improvised explosive devices electronic warfare systems (CREW). We also supply training systems for tanks and fighting vehicles. Land vehicles containing our systems and products include the Merkava, M1 Abrams, Centurion, M-60, T-55, T-72, Bradley A-3, Leopard, Fennek, PzH 2000, MLRS, HIMARS, MTVR, AMX-30, SK-105, MK-109, ULAN, Pandur, LAV, Patria AMV and Piranha III.

 

C4I and Government Information Systems. We design, manufacture and integrate C4I systems for ground forces and battlefield management and control applications. Our C4I solutions are capable of linking every ground forces echelon to real-time mission or critical information. These include artillery command and control systems, day-night observation systems, C4I battlefield management systems for headquarters and maneuvering forces as well as battle management systems for battalion combat teams, tactical communications systems, satellite communication systems, wireless communication and radios that provide infrastructure and connectivity for network centric architecture solutions, tactical ground reconnaissance systems and tactical battle company trainers. This includes our prime contractor role for the Israeli Digital Army Program. We also design and manufacture C4I systems and products for infantry soldiers, including our prime contractor role for the Israeli Future Infantry Soldier Program. We also design and manufacture governmental information technology systems and integrated information gathering systems for border control and management systems, crime prevention and other governmental applications.

 

16

 


 

Military Communications Systems and Products. We supply military communications systems and products for a wide range of customers worldwide. Specializing in radio communications, we develop and supply solutions for voice, data and video (multimedia) applications in a broad range of frequencies, starting at the VLF band though HF, VHF, UHF to the C-band and further on in the mm wave band. The range of products and systems facilitate secured and ECCM immuned voice and broadband data communications, covering the communication needs of all levels of the military echelons. Military communications product lines include short and medium-range VHF radio systems, long-range HF radio systems, multi-band VHF-UHF handheld/manpack radios, line-of sight multi-channel radio systems, ruggedized computers/communication terminals and personal digital assistance devices (RPDAs), integrated communications systems combining wireless (radio) and wired (telephony) communications, military wireless broadband systems based on WiMAX technology, IP/LAN/WAN networks and situation awareness systems.

 

Electro-Optic and Countermeasures Systems. We design and manufacture a full range of electro-optics sensors and systems for space, air, land and sea applications. We cover the full spectrum of electro-optics based solutions with products ranging from laser and thermal imaging systems to head-up displays, through ISR systems – including payloads for space, airborne, naval and land-based missions - to ground integrated sights, electro-optic countermeasures and homeland security solutions. The range of electro-optics products includes space cameras and telescopes and specialized sensors, airborne reconnaissance and observation systems. Our electro-optics product line also includes ground integrated sights and robotic sensors, gated imagery FLIRs for land, naval and airborne applications, laser range-finders and laser designators based on flash pumped and diode pumped technologies used by infantry soldiers and in manned and unmanned airborne vehicles and land and naval platforms. Our electro-optic solutions are used for detection, identification and information gathering as well as for land vehicle upgrades. Our ISR related business activities – space cameras, airborne reconnaissance and observation & surveillance – share a broad infrastructure of technologies that provide imagery intelligence (IMINT), long-range observation solutions for space, air, sea and land based sources. In the space area, we also maintain in-house Israel’s national space electro-optics infrastructure and provide the cameras for the Israeli Ofek satellites. In addition, we supply dedicated satellite payloads for space research and advanced multi-spectral and high resolution pan-chromatic cameras for commercial satellites.

 

Homeland Security Systems. We design, manufacture and integrate a wide range of comprehensive homeland security systems and products covering diverse scenarios and applications. These include integrated land, maritime and coastal control and surveillance systems, airport and seaport security systems, border control systems, access and border registration control systems, transportation security, C4I homeland security applications, facility perimeter security products, electronic fences, electro-optic surveillance systems and tactical mini-UAVs for defense, police, airport, border patrol, coast guard, critical infrastructure protection and other homeland security uses.

 

17

 


EW and SIGINT Systems. Through our 70%-owned subsidiary Elisra, we supply a range of self-protection suites and systems for airborne platforms including advanced EW and electronic countermeasure systems, communications jammer solutions, missile warning systems, laser warning systems and radar warning receivers. Elisra also furnishes SIGINT - electronic intelligence (ELINT), communications intelligence (COMINT) and direction finding (DF) - systems designed for air, ground and naval platforms and applications.

 

Technology Spin-Offs and Other Commercial Activities.We are engaged in spin-offs of our defense technologies to commercial applications as well as other commercial activities. Our spin-off and other commercial activities to date are in the areas of medical equipment, commercial satellites, satellite communications for commercial aircraft, commercial communications systems, commercial information technology applications, microwave technology applications, night vision and fleet management systems for automobiles and general manufacturing services.

 

 

18

 


Revenues

The table below shows our consolidated revenues by major areas of operations for the years ended December 31, 2005, 2006 and 2007:

 

 

 

 

2005

 

2006

 

2007

 

 

(U.S.dollars in million)

Airborne Systems:

 

$

421

 

$

548

 

$

596

 

Land Vehicle Systems:

 

 

117

 

 

318

 

 

381

 

C4ISR Systems:

 

 

218

 

 

313

 

 

582

 

Electro-optic Systems:

 

 

242

 

 

223

 

 

271

 

Other (mainly non-defense engineering and production):

 

 

72

 

 

121

 

 

152

 

Total:

 

$

1,070

 

$

1,523

 

$

1,982

 

 

 

The following table provides our consolidated revenues by geographic region, expressed as a percentage of total revenues for the years ended December 31, 2005, 2006 and 2007:

 

 

 

 

2005

2006

2007

 

 

Israel

29%

27%

21%

United States

37%

40%

35%

Europe

10%

15%

25%

Others

24%

18%

19%

 

 

19

 


Systems and Products

 

The following is a brief description of our main systems and products:

 

Military Aircraft and Helicopter Systems

 

Cockpit Management Systems - for reduced pilot workload while operating complex weapons platforms.

 

Airborne Computers - for mission management performance.

 

Weapon Delivery and Navigation Systems - for controlling weapon delivery and navigation.

 

Display Systems - for processing and displaying tactical information, including head-up and multi-functional displays.

 

Airborne C4I Systems - for network centric airborne, command, control, communication and intelligence and situational awareness.

 

Digital Map Systems and Mass Memory Devices - for storing digitized mapping information and providing pilots with mapping and other tactical information correlated with aircraft position.

 

Stores Management Systems - for operating and releasing airborne weapons.

 

Digital Video Recording Devices – for mission and maintenance debriefing.

 

Weapon Guidance Systems – laser kits for guiding precision weapons launched from aircraft.

 

Cockpit Instrumentation – altimeters, pressure meters, cockpit indicators and avionics testequipment.

 

Simulators – for airborne and ground training.

 

Virtual Training Systems – for embedded training.

 

Mission Planning and Debriefing Systems – for planning and debriefing of fixed and rotary-wing aircraft missions.

 

20

 


 

Helmet Mounted Systems

 

Pilot Helmet Mounted Systems – for air superiority, target designation, weapon and sensor slaving and information display.

 

Night Vision Systems - for improving range and clarity of what pilots see while flying at low altitude and with poor flight visibility.

 

Land Helmet Mounted Systems – for use on land platforms and individual soldier applications.

 

Cockpit Mapping Systems – for mapping of cockpits to enable accurate line-of-sight alignment in a cockpit.

 

Fast Characterization Tool (FACT™)– characterizing (mapping) electro-magnetic volumes using advanced adaptive technologies for line-of-sight alignment in a cockpit or elsewhere.

 

Commercial Aviation Systems 

 

Vision-Based CockpitTM - integrated cockpit concept utilizing real-time and synthetic vision systems integrated with advanced head-up and head-down displays.

 

Enhanced Vision Systems (EVS) – for improving an aircraft’s capability to execute precision approaches and safely land in fog, rain, snow and other reduced visibility conditions, thereby reducing controlled flight into terrain (CFIT) accidents, and providing improved situational awareness during ground operations to reduce in runway incursion accidents.

 

General Aviation Vision System (GAViSTM)– low-cost IR based vision system that mounts like an antenna for general aviation aircraft to provide increased situational awareness at night and in other low visibility conditions.

 

Advanced Flight Display System – for assisting the air crew in flight and mission management, navigation, and communication while reducing pilot workload and increasing flight safety in both VFR and IFR flight conditions, allowing the display of all primary flight information, navigation data, weather radar or digital maps.

 

Head-Up Displays - advanced technology LCD head-up displays for air transport, high-end business aircraft and general aviation aircraft.

 

Air Data Computers and Sensors – aircraft air data computers, processors, probes and sensor modules.

 

Digital Air Data Test Sets - digital flight line and shop repair testers.

 

Cabin Pressurization Control Systems – modern solid-state technology, automatic cabin pressurization control systems designed to minimize cost, weight and panel space for advanced glass cockpits of business and commuter aircraft.

 

21

 


Commercial Helicopter Avionics – avionic suites, including electronic flight instrumentation systems and flight management systems for civil rotorcraft.

 

Cockpit Instruments – altimeters, pressure meters and cockpit indicators.

 

Aerostructure Products – composite and metal structural components and shipsets for commercial aircraft.

 

UAV Systems  

 

UAV Systems – comprehensive systems, including the air vehicle, payloads, data link, ground control system and ground support equipment.

 

Hermes® 1500 – medium altitude long endurance (MALE) UAV system designed for corps and command-level support missions and for maritime patrol.

 

Hermes®900 – tactical MALE UAV system designed for various missions with combined payloads.

 

Hermes® 450 – tactical long endurance UAV system designed for division-level support missions, with recent modifications and variants providing extended capabilities.

 

Hermes® 180 – tactical short-range UAV system designed for brigade-level support missions.

 

Skylark® I – electrically propelled man-packed close-range UAV systems for company - battalion-level support missions.

 

Skylark® II – electrically propelled and highly covert short-range UAV system providing Intelligence, Surveillance, Target Acquisition and Reconnaissance (ISTAR) capabilities to company – brigade-level tactical echelons.

 

Ground Control Stations – designed with an open architecture concept that is adaptable to various types of UAVs.

 

Training Systems - for simulation of full UAV operation, payload data and malfunctions.

 

22

 


Naval Systems  

 

Naval Combat Management Systems (CMS) – command and control, data links, sensors and effector control systems for naval ships including integrated tactical information and operation of weapon systems.

 

Naval Combat Systems Integration – integration of weapons and sensors for naval platforms.

 

Stabilized Electro-Optical Payloads – for naval observation and electro-optical stabilized line-of-sight fire control systems.

 

Computerized Naval Simulators – for tactical training of naval officers at shore-based locations.

 

Submarine and Surface EW Systems - electronic support measurements (ESM) for threat identification and electro-magnetic analysis.

 

Shipboard SIGINT Systems – for a range of sea-based electronic intelligence applications.

 

Shipboard Communication Systems – for a range of seaborne communication applications.

 

Shipboard Decoy Countermeasure Launching Systems- sophisticated countermeasure systems for deployment of chaff and flair against missile threats.

 

Unmanned Surface Vehicles - unmanned naval systems for various maritime applications that adapt the capabilities and applications of UAVs.

 

 

Land Vehicle Systems

 

Fire Control Systems – for target identification, acquisition and engagement, incorporating thermal imaging, laser range-finders, day-TV, digital ballistic computers and sensors using day and night vision systems and displays.

 

Electric Gun and Turret Drive Systems - for controlling electrically driven turrets and guns, using advanced brushless technology and digital/software based servo systems.

 

Battle Management Systems - for data processing and situational awareness of land vehicle crews and commanders.

 

Unmanned Turrets (UT) 25/30 mm and Overhead Remote Controlled Weapon Stations (ORCWS) 7.62 mm and 12.7 mm – for transforming armored vehicles into armored fighting vehicles by providing the crew with the combat capabilities of a turreted vehicle.

 

Color Flat Panel Displays – for presentation of maps and command and control data, as well as video generated by thermal imaging systems.

 

23

 


See-Through-Armor system (STA) – a 360% panoramic observation system designed to provide the vehicle crew with an omni-directional combat scene around their vehicle when the platforms hatches are closed.

 

Mass Storage Devices – for storage of maps and battle command information using solid state memory devices based on commercial off-the-shelf and PCMCIA technology.

 

Commander Panoramic Sights - for 360° independent panoramic target location and identification and gun-turret direction, using day and night vision systems.

 

Laser Warning Systems and Threat Detection Systems – for identifying and pinpointing the angular direction of laser sources generated by laser range-finders and laser guided and laser beamrider missiles.

 

Dominator™ - enables full situational awareness from the infantry battalion level down to the individual soldier, including a personal digital unit, tactical communications unit, eye piece, weapon-mounted fire control system, helmet, CORAL-CR, power-pack and communications system.

 

Ground Electronic Countermeasures (GECM) Systems -for protection of ground vehicles and convoys from Improvised Explosive Devices (IEDs) and other threats.

 

Unmanned Ground Vehicles (UGVs) – dedicated autonomous vehicles, equipped with sensory perception and artificial intelligence capabilities for various land based applications.

 

Mini-Unmanned Ground Vehicles (Mini-UGVs)– mini-UGV devices used by land forces for tactical missions.

 

Simulator and Training Systems - for tank and fighting vehicle training, based on optical and computerized image generation technology.

 

Hydraulic Systems – for vehicle fueling, braking, suspension and power pack operation.

 

Life Support Systems – for environmental, climate and nuclear, bacterial and chemical (NBC) protection and control.

 

24

 


C4I and Government Information Systems

 

Digital Army “System of Systems” -advanced combat concepts geared to increase operational effectiveness and connectivity throughout all land force echelons, in all combat situations, under a unified operational concept, providing computerized systems down to the single soldier level to facilitate transmission of integrated, real-time situation pictures to and from all battlefield and command echelons.

 

Combat NG Artillery Fire Control and C4I Systems- for C4I applications among field artillery units deployed from the platform to brigade levels, managing all aspects of artillery operations and fire control, including for theater missile defense applications.

 

Battlefield Management Systems –comprehensive solutions comprising advanced electro-optical sensors, multi-functional displays, command and control software, information and dissemination systems and advanced mission computers, for enabling coordination between fighting vehicles, that provide situational awareness to peace-keeping operations and maneuvering forces, including combat vehicles, engineering corps and logistic support personnel.

 

Headquarters and Force Maneuvering Management Systems– integrated command and control systems for maneuvering forces, providing updated situational awareness, command dissemination and decision support tools.

 

Tactical Ground Reconnaissance Systems - for border control and ground reconnaissance operations.

 

Digital Soldier Systems – for future digital soldiers, equipping individual soldiers with computers, helmets, communication systems and weapon systems.

 

TORC2H® – integrated operational command control headquarters system that closes the sensor to shooter loop and facilitates data collection and border patrol operations.

 

MapCore – software design kit providing mapping capabilities for application programmers, capable of manipulating 2D maps, 2.5D maps (2D maps with elevation) and 3D maps (terrain visualization) in the application’s user window and serving as an infrastructure for developing moving maps, mission planning and debriefing, C4ISR and simulator systems.

 

Enhanced Tactical Computers (ETC) – tactical computers comprised of modular military terminals designed to withstand military environments and operate for military field use.

 

PCMCIA – communication controller modem installed in an ETC, providing high level connectivity.

 

Tactical Battle Company Trainers – for training commanders and staff from company-level to battalion battle company and brigade-level operations.

 

TIGER™ Tactical Internet Geographic Dissemination in Real-Time System- providing real-time quality decision making information to various levels of combined forces.

 

25

 


Information Technology Systems - for crime prevention, information management, border control and other governmental applications.

 

Integrative Component-based Exploitation (ICE) System- integrative component based exploitation system designed to provide an end-to-end solution for the entire operational cycle of satellite and airborne digital imagery.

 

Anti-Money Laundering Systems –information technology systems for law enforcement anti-money laundering and combating of terrorist financing activities.

 

Military Communications Systems

 

Tactical Radio Systems – comprehensive HF, VHF and UHF radio communications solutions for maneuvering tactical forces and headquarters, featuring secured and anti-jamming voice and data communications capabilities to enable efficient and effective command and control at all echelon levels.

 

Multi-Channel Radio (MCR) Systems -ECCM-capable, anti-jamming MCRs, especially suited for dense military communications conditions, providing broadband, yet frequency-spectrum efficient communications between headquarters.

 

Advanced Power Amplifiers – RF power amplifiers for ground mobile, shipborne, airborne and fixed-station applications, covering a wide range of frequencies and power levels and featuring advanced linearization techniques, high capacity data handling capabilities, low power consumption and high spectral efficiency.

 

Tactical Computers and Communication Terminals– advanced and small rugged handheld/mobile computers providing the combat echelons in the battlefield with digital messaging and navigation capabilities in support of C4I applications and Ruggedized Personal Digital Assistants (RPDAs), with functionalities similar to those of civilian PDA products, providing digital mapping, navigation, route planning, situational awareness, tactical information sharing, mission planning and other digital battlefield applications under combat conditions.

 

Integrated Radio Communication System (IRCS)– combines a diverse range of communications networks including regular telephony, wireless communications and advanced technology-based networks such as IP and fiber optics into one integrated network.

 

Power HF Communication System – a turn-key, advanced high-power HF radio communication system with optimized resource management and allocation facilities and automatic backup for strategic fault-free, long-range operational needs.

 

Bro@dNet Communication System – for point-to-multi-point, high-capacity broadband, IP-based data, video and voice communications based on wireless broadband WiMAX technology.

 

AW@RENET Communication System – a tactical situation awareness command, control and communication system that enables the commanders and soldiers in the field to access and share real-time tactical information via tactical radio networks by means of end-to-end IP tactical internet connectivity.

 

26

 


 

Mobile Net Communication System – compact and scalable, “out-of-the-box” secured cellular mobile network solution for fast-deployment applications.

 

Tactical Data Communication Systems – for network centric information exchange for ground applications, using data radios, modems, protocols, message handling systems, voice over IP and tactical internet.

 

MAXESS™ Military Wireless LAN –immune wireless systems for wideband data transmission, with high survivability in dynamic and noisy military environments.

 

Barkanit – communication solution for maneuvering divisions’ headhunters.

 

Electro-Optic and Countermeasures Systems 

 

FLIR Systems - for thermal imaging observation without need for natural or artificial light for air, land and sea platforms, including hand-carried portable solutions.

 

Laser Range-Finders and Designators - for range finding and designation of targets for air, land and naval platforms based on solid state flash lamp and diode pumped technologies, including eye-safe systems.

 

Laser Radars – for helicopter obstacle detection and avoidance during flight.

 

Payloads - for observation, target acquisition, target engagement training and fire control using stabilized line-of-sight systems, incorporating laser range-finders or designators and thermal and TV cameras.

 

Countermeasures Systems – for ground, shipborne and airborne applications.

 

Aerial Reconnaissance Systems - for long-range and day/night IMINT information collection from high, medium and low altitude in penetrating and stand-off missions using digital photography, transmission, processing and display systems.

 

Long-Range Day & Night Surveillance Systems- for improving day and night vision, including computerized information processing.

 

Space Cameras and Telescopes– advanced panchromatic and multi-spectral cameras for high resolution, remote sensing satellites for commercial and military space IMINT, supplying high resolution ground images and for scientific space research.

 

Homeland Security Systems

 

Long and Short-Range Observation Systems– various integrated day/night/laser designated surveillance solutions covering 1 – 15 kilometer observation and detection ranges for security applications.

 

27

 


Electronic Fences – high and dual technology (tot-wire and vibration cable) electronic fences for border and airport applications.

 

Border and Coastal Surveillance Systems – integrated, C4I based systems for maritime, coastal and border guard control, including C4I tactical pictures based on radars, electro-optical observation systems, tactical UAVs and surveillance vehicles.

 

Surveillance Vehicles – integrated mobile solutions for radar electro-optical surveillance operation in border, perimeter and coastal applications.

 

Airport Security Systems – integrated security control for airports providing civil aviation authorities means to control airport perimeters, access to/from the indoor areas, closed-circuit TV and electro-optical surveillance over perimeter and runways as well as security control centers.

 

Access and Border Control Registration Systems– integrated IT/biometric solutions for national border gates passengers and vehicle integrated screening for access, including automatic point of entry applications.

 

Tactical Mini-UAVs – for border and critical site surveillance and threat assessment activities.

 

EW and SIGINT Systems 

 

EW Suites – advanced self protection integrated capabilities for various types of combat aircraft, naval and ground platforms, covering multi-spectral bands (RF, Laser and IR).

 

SIGINT Systems – full electromagnetic spectrum, SIGINT (ELINT, COMINT and DF) systems for tactical and strategic intelligence gathering for airborne, ground and naval applications.

 

Electronic Counter Measures (ECM) – wide range of systems for self protection and electronic attack for airborne, naval and ground platforms including SPJ (Self Protection Jammer), EJ (Escort Jammer) and COMJAM (Communication Jammer).

 

Counter Improvised Explosive Devices (CIED)– a range of electronic jammer anti-bomb products, including cellular selective jammer and protection systems from IEDs.

 

Data Links and Video Dissemination Systems– smart data link solutions for unmanned platforms, guided weapons and satellites and video dissemination for airborne, ground and naval applications.

 

Microwave and Microelectronic Solutions – wide range of products including components, super components and microelectronics for EW, radar and communication systems.

 

Spectrum Management & Control Systems– for security and commercial government requirements.

 

Search and Rescue Systems – advanced solutions for pilots and rescue teams for the combat arena as well as personal search and rescue systems for non-combat situations.

 

28

 


 

Organizational Structure- Principal Subsidiaries

 

Our beneficial ownership interest in our major subsidiaries and investees is set forth below. Our equity and voting interests in these entities are the same as our beneficial ownership interests.

Elbit Systems of America

 

We conduct most of our business in the United States through Elbit Systems of America, LLC (ESA), a Delaware limited liability company, and its wholly-owned subsidiaries including: EFW Inc. (EFW), Kollsman, Inc. (Kollsman) and International Enterprises, Inc. (IEI). ESA also includes Talla-Com, Tallahassee Communications Industries, Inc. (Talla-Com) and Talla-Com’s wholly-owned subsidiaries Tallahassee Technologies, Inc. (Talla-Tech) and Mobat USA, Inc., all of which came under the control of ESA in January 2008. Ownership of Talla-Com will be transferred to ESA upon completion of the TadComm merger with Elbit Systems. See below – “TadComm.”

 

ESA was formally established as a legal entity in January 2007, however, we have owned some of ESA’s subsidiaries since 1992. References below to ESA include activities of ESA’s subsidiaries in periods prior to 2007. ESA provides products and system solutions focusing on U.S. military, commercial aviation, homeland security and medical instrumentation customers. We hold our 100% interest in ESA through a Delaware holding company, Elbit Systems U.S. Corp. (ESC).

 

29

 


In January 2008, ESA reorganized along a number of main business lines operating out of four primary operational facilities. The business lines include Airborne Solutions, Land Solutions, C4I Solutions, Sensor and Electro-Optics Solutions, Services and Support Solutions, Commercial Aviation – Kollsman and Medical Instruments – KMC Systems. ESA’s main operation centers include its operations in Fort Worth, Texas; Merrimack, New Hampshire; Tallahassee, Florida and Talladega, Alabama. These are in addition to ESA’s 50% ownership in Vision Systems International LLC as described below.

 

Main Activities

 

ESA’s main activities in the area of airborne solutions are related to the design, production and support of a range of avionics products and systems . Airborne platforms supported by ESA include most of the fighter, transport and rotary-wing aircraft used by the U.S. Armed Forces. In land solutions ESA’s main activities include the design, production and support of combat vehicle mission processors and electronic subsystems, CREW systems, unmanned turrets and weapon stations and robots. ESA is involved with land platforms and programs including the Bradley A3, MLRS, HIMARS, VHP Hunter (CREW 210) and the MIA1 loader remote weapon station. ESA’s C4I solutions main activities include military communications, ruggedized computers as well as command and control systems and products for DOD and U.S. Department of Homeland Security requirements. ESA’s sensors and electro-optics main activities and programs include thermal binocular systems, long-range thermal imagers, portable laser designator rangers, thermal laser spot imagers, common laser designator range-finders, fire control systems and the Night Targeting System upgrade program.

 

ESA’s airborne, land, C4I and sensors and electro-optics solutions’ principal customers include the U.S. Army, U.S. Marine Corps (USMC), U.S. Navy (USN), U.S. Air Force (USAF), U.S. Coast Guard and various U.S. defense contractors, including Lockheed Martin, Boeing, BAE, Bell Helicopter, Sikorsky Aircraft and Oto Melara.

 

ESA’s services and support main activities include the repair, maintenance and logistics support for a wide variety of military electronic systems and components manufactured by numerous original equipment manufacturers (OEMs) installed on aircraft, helicopters and ground support equipment for the U.S. military and other customers worldwide.

 

ESA’s commercial aviation main products include the Vision Based Cockpit™ concept, incorporating our All Weather Window®Enhanced Vision System (EVS II), General Aviation – Vision System (GAViSTM), Advanced Technology Head-Up Display and Micro-ViS™ head-up display system. Commercial aviation products also include cabin pressurization control systems, air data test equipment, air data processor/sensor systems and flight instruments for the general aviation market. Legacy products for commercial aircraft include altimeters, pressure meters, cockpit indicators and avionics test equipment. ESA’s commercial aviation systems and products are installed on aircraft including the Gulfstream 150, 200, 300, 350, 400, 450, 500 and 550, the Boeing MD-10 and MD-11, the Airbus A300 and A310, the Cessna CJ 1, 2, 3 and 4 Bravo, XLS, Citation Mustang, ENCORE, Hawker, Beechcraft 400XP and 800XP and King Air series. Major customers include Gulfstream. FedEx, Cessna, Sikorsky, Qubic, NAVICP, Diamond Aircraft, Grob Aerospace, Hawker Beechcraft and Jetcraft.

 

 

30


 

ESA’s medical instruments activities are conducted by KMC Systems, Inc. (KMC), a subsidiary of Kollsman. Principal customers include Gen-Probe, Qiagen, Becton Dickenson, Biokit and GE Healthcare.

 

FMF. ESA also acts as a contractor for U.S. Foreign Military Funding (FMF) and Foreign Military Sales (FMS) programs. See below “Governmental Regulations – Foreign Military Funding.”

 

Engineering and Manufacturing. Each of ESA’s four major operational facilities has extensive engineering and manufacturing capabilities. ESA’s facilities in Alabama, Georgia and Texas have significant maintenance and repair capabilities. See below “Manufacturing” and “Customer Satisfaction and Quality Assurance.”

 

SSA. ESA, Elbit Systems, ESC and the DOD are parties to a Special Security Agreement (SSA). The SSA provides controls and procedures to protect classified information and export controlled data received by the ESA companies in performing U.S. Government contracts. The SSA allows the ESA companies to participate in classified U.S. Government programs even though, due to their ownership by Elbit Systems, the ESA companies are considered under the control of a non-U.S. interest. Under the SSA, a Government Security Committee of ESA’s board of directors was permanently established to supervise and monitor compliance with ESA’s export control and national security requirements. The SSA also requires ESA’s board of directors to include outside directors who have no other affiliation with the Company. ESA’s board of directors also contains officers of ESA and up to two inside directors, who have other affiliations with the Company. The SSA requires outside directors and officers of the ESA companies who are directors, and certain other senior officers, to be U.S. resident citizens and eligible for DOD personal security clearances.

 

 

VSI

 

Vision Systems International LLC (VSI) is a California limited liability investee company based in San Jose, California. EFW and Rockwell Collins Inc. (Rockwell Collins) each own 50% of VSI. Founded in 1996, VSI acts on a world-wide basis on behalf of Rockwell Collins and Elbit Systems/ESA in the area of helmet mounted display systems for fixed-wing military and paramilitary aircraft. VSI performs marketing, project management, contract administration and systems engineering. Elbit Systems, ESA and Rockwell Collins each have provided VSI with licenses to use their helmet mounted display technologies. In general, VSI subcontracts product development and production to its owners on an approximately equal basis. Each owner has equal representation in VSI’s management.

 

31

 


VSI is the prime contractor to Boeing and Lockheed Martin for the design and manufacture of the Joint Helmet Mounted Cueing System (JHMCS) for the USAF, USN and U.S. Air National Guard (ANG) F-15, F-16 and F/A-18 aircraft. VSI also has contracts to supply helmet mounted display systems for fighter aircraft to the Israel Air Force (IAF) and numerous other international customers. VSI has developed a dual-seater version of the JHMCS and is in full scale JHMCS production for F/A-18. In addition, VSI is under contract to Lockheed Martin to develop the helmet mounted display system for the U.S. F-35 Joint Strike Fighter (JSF). See below “Current Business Operations – Helmet Mounted Systems.”

 

 

Elop

 

Based in Rehovot, Israel, our wholly-owned subsidiary Elop operates in the area of electro-optic systems and products mainly for defense, space and homeland security applications. With significant design, engineering and manufacturing capabilities, Elop has a broad customer base, both in Israel and internationally.

 

Elop designs, engineers, manufactures and supports a wide range of advanced electro-optic air, space, land and naval systems and products described elsewhere in this Annual Report on Form 20-F. These include IMINT solutions, such as airborne reconnaissance systems and spaceborne and reconnaissance systems, observation and surveillance stabilized payloads, laser systems, head-up displays, thermal imaging systems, integrated sights and robotic sensors for ground applications and electro-optical homeland security and defense security systems. See below “Current Business Operations – Military Aircraft and Helicopter Systems – F-16 Programs - Aircraft Head-Up Displays - Aircraft Electro-Optic Systems - Aerial Reconnaissance Systems and - Electro-Optics Products for Helicopters; Commercial Aviation Systems - Commercial HUDs; UAS – Watchkeeper; Naval Systems – Electro-Optic Systems; Land Vehicle Systems - Merkava and - Thermal Imaging Systems; Electro-Optical and Countermeasures Systems; and Homeland Security Systems.”

 

In 2007, Elop received the prestigious Israel Defense Prize for development of an innovative system for ground forces developed in cooperation with the IDF Ground Forces Command and the Directorate of Defense R&D of the IMOD. This was the fourth such prize awarded to Elop in the last 11 years.

 

TadComm.Tadiran Communications Ltd. (TadComm) is a wholly-owned Israeli subsidiary, with headquarters in Netanya, Israel. TadComm is engaged in the worldwide market for military communications systems and equipment and also active in the civilian communications market. See below “Current Business Operations - Military Communications Systems.” TadComm has wholly-owned subsidiaries in the U.S. and Germany. In November 2007, Elbit Systems’ Board of Directors approved a plan to merge TadComm into Elbit Systems and for TadComm’s Israeli operations to be combined with Elbit Systems Land and C4I operations under a wholly-owned Israeli subsidiary, Elbit Systems Land and C4I – Tadiran Ltd., which was established in November 2007. Under the merger, ownership of the TadComm’s U.S. subsidiaries will be transferred to ESA. The merger plan is subject to completion of certain approvals which are currently in the process of being finalized.

 

 

Elisra

 

Elisra is an Israeli company located in Bnei Brak, Israel, held 70% by Elbit Systems with the balance being owned by Elta Systems Ltd., a subsidiary of Israel Aerospace Industries Ltd. (IAI). Elisra has two principal wholly-owned Israeli subsidiaries – Tadiran Electronic Systems Ltd. (Tadiran Systems) and Tadiran Spectralink Ltd. (Tadiran Spectralink), each located in Holon, Israel.

 

32

 


 

Elisra and its subsidiaries provide a wide range of EW, SIGINT and C4ISR technological solutions. Elisra and its subsidiary’s products are designed for airborne, naval and ground platforms and applications. Their main business areas include EW suites, airborne warning systems, SIGINT (including ELINT and COMINT) systems, electronic counter measures (including ECM and COMJAM), C4I systems for theater missile defense and artillery (through Tadiran Systems), spectrum management & control systems (through Tadiran Systems), smart datalink solutions for UAVs, guided munitions and satellites, video dissemination systems for naval, ground and combat aircraft applications (through Tadiran Spectralink), search and rescue systems (through Tadiran Spectralink), counter IED solutions (through Elisra and Tadiran Systems) and a range of microwave and microelectronic products. See below “Current Business Operations - Naval Systems – EW Systems and - Communications Systems; and EW and SIGINT Systems.”

 

Elisra was a recipient of the prestigious Israeli Defense Prize in 2007 for development of a system based on advanced technological components together with teams from the IMOD R&D Directorate and the Israeli Air Force (IAF).

 

Cyclone.Cyclone Aviation Products Ltd. (Cyclone) is a wholly-owned Israeli subsidiary of Elbit Systems. Located near Karmiel, Israel, Cyclone designs and produces composite and metal aerostructure parts for civil and military aircraft. Cyclone also performs maintenance, integration of systems and upgrades for aircraft and helicopters. In 2005, Cyclone acquired the assets of Israel Military Industries Ltd. (IMI) Aircraft Systems Division, which was involved in manufacturing weapons pylons and external fuel tanks for fighter aircraft. Both directly and through its affiliated company Snunit Aviation Services Ltd., Cyclone works with Elbit Systems in supplying flight training services for IAF fixed-wing aircraft and helicopters. Cyclone’s customers include the IMOD, the USAF, Boeing, Lockheed Martin, Spirit AeroSystems, Vought Aircraft, Bell Helicopters, Sikorsky Aircraft, IAI, Aircelle – Safran Group and other aircraft manufacturers and end users around the world. See below “Current Business Operations – Military Aircraft and Helicopter Systems – Logistics Support Services and – Commercial Aviation Systems – Maintenance and Repairs and - Aerostructure Parts.”

 

ELSEC. Elbit Security Systems Ltd. (ELSEC) (formerly Ortek Ltd.) is a wholly-owned Israeli subsidiary of Elbit Systems. Located in Sderot, Israel, ELSEC operates mainly in the fields of homeland security, EO surveillance systems, E-fences, border and coastal integrated security systems, aviation security systems, airport security systems and strategic perimeter sites security. ELSEC is participating in the coastal and border security programs in Israel and a range of other countries. See below “Current Business Operations - Homeland Security Systems.”

 

33

 


Ferranti.Ferranti Technologies (Group) Limited (Ferranti), a wholly-owned U.K. subsidiary, was acquired by Elbit Systems in July 2007. Located in Oldham, U.K, Ferranti’s principal activities include engineering, manufacturing and logistic support to aerospace and defense industries in the U.K. and internationally.

 

European Subsidiary.The European Subsidiary is a wholly-owned Belgium subsidiary located in Oudenaarde, Belgium. It develops, manufactures and supports electro-optical products, mainly for the defense and space markets.

 

Elbit Systeme.Elbit Systems S.A. (Elbit Systeme) is a wholly-owned Romanian subsidiary located in Bucharest, Romania. It serves as the base for our various defense and commercial operations and holdings in Romania.

 

Telefunken RACOMS.Telefunken Radio Communications Systems GmbH (Telefunken RACOMS) is a wholly-owned German subsidiary located in Ulm, Germany. Telefunken RACOMS is active in both military and civilian communications projects in Germany and internationally.

 

AEL.Aeroeletronica Ltda. (AEL) is a wholly-owned Brazilian subsidiary. AEL, located in Porto Alegre, Brazil, performs engineering, manufacturing and logistic support activities for defense and commercial applications.

 

U-TacS. UAV Tactical Systems Ltd. (U-TacS) is a British subsidiary located in Leicester, U.K., held 51% by Elbit Systems (through a wholly-owned U.K. holding company – Elbit Systems UK Limited), with the balance being owned by Thales UK Limited, a subsidiary of Thales S.A. (France). U-TacS’ main business is to perform a major part of the Watchkeeper Program and other related programs. See below “Current Business Operations – UAS – Watchkeeper Program.”

 

Kinetics.Kinetics Ltd. (Kinetics), based in Airport City, Israel, is owned 51% by Elbit Systems. The balance is owned by founding employees and private investors in Israel and the United States. Kinetics develops technologies, systems and products in the field of advanced life support and environmental controls, such as climate control systems and nuclear, biological and chemical protection systems for combat vehicles. Also, Kinetics develops and manufactures other products for land vehicles, such as hydraulic, fuel, braking and suspension systems, an auxiliary power unit for land vehicle power pack systems and hydraulic systems for aircraft. Kinetics sells its products to the IDF, the U.S. Army and other customers. Kinetics wholly-owns Real-Time Laboratories, LLC. a company based in Boca Raton, Florida, engaged in the U.S. market in similar activities to those of Kinetics. See below “Current Business Operations – Land Vehicle Systems – Environmental Control and Hydraulic Systems.”

 

SCD.Semi-Conductor Devices (SCD) is an Israeli investee partnership equally owned by Elbit Systems and Rafael Armaments Development Authority Ltd. (Rafael). Located in Leshem, Israel, SCD develops and manufactures infrared detectors for thermal imaging equipment and laser diodes used in defense and commercial applications. See below “Current Business Operations – Electro-Optical and Countermeasures Systems.”

 

Opgal.Opgal - Optronics Industries Ltd. (Opgal) is an Israeli investee company owned 50.1% by Elbit Systems and 49.9% by Rafael. Located in Karmiel, Israel, Opgal focuses mainly on commercial applications of thermal imaging and electro-optic technologies. Its developments include an enhanced vision sensor designed to assist in landing aircraft under limited visibility and harsh weather conditions. Opgal also designs thermal imaging cameras and FLIR systems for applications such as surveillance, industrial, medical and fire fighting. It also produces OEM FLIR cameras for defense applications. See below “Current Business Operations – Commercial Aviation Systems; and Electro-Optical and Countermeasures Systems.”

 

34

 


 

Others. We have several other smaller subsidiaries and investee companies in Israel and other countries.

 

Recent Acquisitions and Divestitures

During the past year we continued to expand our capabilities through acquisitions and made a divestiture.

 

TadComm

 

In November 2007, our Board of Directors approved a plan to merge TadComm into Elbit Systems. Pursuant to the merger plan, TadComm will be merged into Elbit Systems and will cease to exist as an independent legal entity. Moreover, upon completion of the merger, our subsidiary, Elbit Systems Land and C4I – Tadiran Ltd., will assume TadComm’s Israeli operations as well as those of Elbit Systems’ Land and C4I Division, all in accordance with the merger plan. Also, pursuant to the merger plan, TadComm’s U.S. subsidiaries will become owned by ESA. The merger plan is subject to its conditions precedent and is pending final approval of the Israeli Companies Registrar.

 

In April 2007, we completed a tender offer for the balance of TadComm’s shares, increasing our ownership from 42% to 100%. Under the tender offer we paid a price of approximately $52.32 per share, resulting in total consideration paid by us under the tender offer, and for the balance of the shares remaining following the tender offer, of approximately $382 million. Such consideration was paid in cash. As a result of the tender offer TadComm ceased to be a publicly traded company. TadComm purchased the balance of the outstanding stock options for the same consideration per share as paid by us under the tender offer.

 

AeroAstro.In October 2007, we sold our approximately 8% interest in AeroAstro Inc. (AeroAstro) to Raydne Corporation for approximately $1.4 million. AeroAstro is a U.S. company engaged in micro and nano spacecraft applications for satellite systems and components.

 

Ferranti.In July 2007, we acquired the entire share capital of the U.K. company Ferranti Technologies (Group) Limited (Ferranti) for approximately $31 million. Ferranti, based in Oldham, U.K., is an established supplier of engineering, manufacturing and product support solutions to the aerospace and defense markets. It designs and manufactures electronic, power and control solutions with emphasis on reliable operation in harsh climatic and electromagnetic environments. Ferranti’s customer logistic support services cover repair, overhaul, modification, integrated logistic support and post-design services. Ferranti provides enhanced access and support to our customers in the U.K. and Europe.

 

Current Business Operations

The contract amount for programs described below is provided only where the amount is considered to be material to the Company. The areas of operation described below often operate in an interrelated manner.

 

35

 


 

 

Military Aircraft and Helicopter Systems

 

Nature of Our Airborne Systems and Upgrades

 

Fighter, trainers and transport aircraft and helicopters require advanced electronic and electro-optic systems to perform their complex missions accurately, reliably and efficiently. Our airborne systems are used in upgrading and modernizing fighter aircraft and helicopters, extending the useful life of a fleet and provide a cost-effective alternative to replacing existing equipment. Our systems are also installed as original equipment in new aircraft.

 

Our airborne systems and products include, head-up displays, mission computers, digital maps, displays, display processors, weapon control systems, airborne C4I systems, FLIRs, laser products, EW systems, cockpit instruments, recording systems payloads and aerial reconnaissance systems. We also supply helmet mounted display and tracking systems as described below. By reducing the pilot’s workload, these systems are designed to provide greater safety, accuracy, reliability and efficiency in performing missions. We also supply a comprehensive line of aircraft simulator and training systems.

 

Aircraft and helicopter upgrade programs are a part of our business strategy. We have implemented this strategy over the past several years in major upgrade programs for existing aircraft and helicopters.

 

As further described below, our business activities for military aircraft and helicopter systems include: aircraft avionics systems, aircraft upgrade programs, numerous programs for F-16 aircraft, head-up displays and other electro-optic systems for aircraft, aerial reconnaissance systems, helicopter upgrade programs, electro-optics products for helicopters, precision guidance systems, flight simulators, logistic support services, helmet mounted systems for fighter aircraft and helmet mounted systems for helicopters.

 

36

 


 

Aircraft Avionics Systems and Upgrade Programs

 

C-130 J Digital Map. In January 2008, ESA was awarded a contract by Lockheed Martin for the development of a digital map for the C-130J to replace the older production units. This program has production options for deliveries through 2011.

 

T-38. In August 2007, Elbit Systems received a contract from Turkish Aircraft Industries for supply of avionics equipment for the T-38 modernization program of the Turkish Air Force. The avionics package includes various displays and a comprehensive logistic package. Deliveries are to be completed through 2012.

 

IAR 99. In 2004, Elbit Systems, in cooperation with the Romanian aircraft manufacturer Avioane Craiova, was awarded a contract from the Romanian Defense Ministry to supply eight IAR-99 lead-in trainer aircraft. In January 2007, the contract was increased to add logistic support elements. The project is being executed in cooperation with Romanian industries, and we anticipate completing deliveries during 2008.

 

F-18 Displays. In 2004, ESA was awarded a contract from Boeing for the design and development of Upfront Control Display and Multi-Purpose Color Display units for F/A-18E/F aircraft. Under the terms of the contract, ESA is providing form, fit, function and interface replacements of the existing aircraft configuration in support of the F/A-18E/F Multi-Year II program, taking place through 2009. The contract award provides options for production units of up to 360 aircraft. The first of these production options was awarded to ESA in 2004, with additional options awarded in 2006 and 2007.

 

AL-X Brazil. In 2002, Elbit Systems was awarded contracts by the Brazilian Government and by a subsidiary of the Brazilian aircraft company Embraer – Empresa Brasileira de Aeronautica S.A. (Embraer) for the production and logistic support phases of the AL-X Super Tucano aircraft program for the Brazilian Air Force. Under the contracts we supply avionics systems, equipment and logistic support for 76 AL-X light attack and trainer aircraft being manufactured by Embraer for the Brazilian Air Force. This followed our completion of a development contract for the AL-X. We began delivering equipment for production aircraft in 2004. In January 2007, the Brazilian Government and Embraer exercised options for avionic systems for an additional 23 AL-X aircraft. Deliveries are scheduled through 2009. The avionics system for the AL-X includes an advanced mission computer, liquid crystal displays, head-up display, navigation system, digital video recorder and embedded GPS/INS radio altimeter. In addition, we are supplying simulators, planning mission stations and debriefing stations. Maintenance and logistic support to the Brazilian Air Force are provided mainly through our Brazilian subsidiary AEL. Program funding is provided in part through a financing arrangement between the Brazilian Government and commercial banks.

 

Colombia AL-X. In 2006, Elbit Systems received a contract from Embraer for the supply of avionic systems for 25 AL-X Super Tucano aircraft to be supplied by Embraer to the Colombian Air Force. Deliveries are scheduled to occur through 2009.

 

F-5 Brazil. In 2001, Elbit Systems began work under contracts for the Brazilian F-5 Aircraft Modernization Program. The program calls for the upgrade of 46 F-5 aircraft for the Brazilian Air Force. Our contracts for the program are with Embraer and the Brazilian Government, with a total value of approximately $230 million to be performed over an eight-year period. The contract with Embraer provides for an avionics upgrade, which includes an EW suite, mission computers, helmet mounted system, radar, displays and other avionics products.Delivery of production aircraft began in 2005. In January 2007, Elbit Systems was awarded an additional order to integrate further advanced capabilities in the F-5 aircraft. The contract with the Brazilian Government covers a logistic support program including establishment of an in-country maintenance center based at AEL. Program funding is provided through a financing arrangement between the Brazilian Government and commercial banks. We obtained an insurance policy from the Israeli Foreign Trade Risk Insurance Company covering up to 90% of our financial exposure under the program, subject to the policy’s terms.

 

37

 


 

Pampa. In 2001, Elbit Systems signed a contract with Lockheed Martin Aircraft Argentina S.A. for the avionics upgrade of 24 AT-63 Pampa aircraft for the Argentinean Air Force. We completed production deliveries during 2007, and in the first quarter of 2008 we received additional orders for spare parts.

 

 

F-16 Programs

 

For more than two decades, we have supplied numerous customers with systems and electronic components for F-16 aircraft. We have supplied systems for the IAF’s entire F-16 fleet. In addition, we have received a number of contracts from the U.S. Government, Lockheed Martin, the prime contractor of the F-16, and others, to supply electronic and electro-optic systems for F-16 aircraft used by the USAF and other air forces.

 

In recent years, Elbit Systems, ESA, Elop and Cyclone have received a number of orders to supply additional systems and equipment, as well as to repair equipment, for F-16 aircraft of the IAF and other Lockheed Martin customers. We are supplying a wide range of items to Lockheed Martin for the new IAF F-16 aircraft (F-16I). These items include mission computers, helmet mounted systems, head-up displays, display systems, stores management systems, structural assemblies and other equipment.

 

In recent years, ESA was awarded F-16 related contracts to develop and supply the commercial central interface unit, color multi-function display systems and a digital video recorder. ESA also is supplying advanced air to ground, air to air and emergency jettison remote interface units to Lockheed Martin for an F-16 customer and supplies commercial data entry electronic units (CDEEU) for the F-16. In 2004, ESA was awarded a contract by the USAF to provide more than 2,000 CDEEUs for F-16 Block 40-50 aircraft and upgrade of pre-Block 40 F-16 aircraft. The contract is being performed over a four-year period. Also, in 2005, ESA was awarded a five-year multiple products, multiple quantity repair and maintenance contract from the USAF for various F-16 avionics components. In 2006, ESA was awarded a five-year contract by the USAF to provide depot level repair support for the Wide Angle Conventional HUD.

 

In April 2008, Lockheed Martin selected Elop to supply new generation head-up displays for new F-16 aircraft. Elop has been supplying the head-up display for the F-16I since 2001. Elop also supplies aerial reconnaissance systems for the F-16 for oblique photography.

 

Since its 2005 acquisition of the assets of IMI’s Aviation Systems Division, Cyclone manufacturers pylons for F-16 aircraft. Also, for a number of years Cyclone has manufactured the leading edge flap for U.S. Air Force F-16 aircraft. In January 2007, Cyclone was awarded a contract by Lockheed Martin to supply structural components for F-16 aircraft ordered by the Hellenic (Greek) Air Force, including leading edge flaps horizontal stabilizers, ventral fins, rudders and center line pylons. Deliveries are scheduled through 2008.

 

As of December 31, 2007, our overall F-16 related systems and components backlog, which extends through 2010, totaled approximately $115 million.

 

38

 


 

Fighter Aircraft Structural Components and Fuel Tanks.In December 2007, Cyclone was awarded an initial contract from the USN to supply 300-gallon fuel tanks to be installed on F-18 aircraft. Deliveries are schedule to take place through 2013. In 2006, Cyclone was awarded a contract by Boeing for structural components for Boeing’s F-15 aircraft, including external fuel tanks, pylons, horizontal stabilizers and gun access doors. Deliveries are scheduled to be completed in 2009.

 

Aircraft Head-Up Displays.Elop supplies its head-up displays for fixed-wing fighter and trainer aircraft such as the F-4, F-5, F-16, T-38C, MiG-21, Mig-27, SU-30, A-4, AL-X. AM-X, AT-63 Pampa, IAR-99, Jaguar, KO-1, L-39 and Mirage.

 

Aircraft Electro-Optic Systems. Elop supplies laser range-finders for a range of airborne platforms. Elop also has supplied laser designators for other airborne applications such as the laser designator for the U.S. Apache and the French Tiger helicopters, the USN’s Nite Hawk pod and for pods of other customers.

 

Aerial Reconnaissance Systems. Elop supplies airborne reconnaissance systems for a range of fighter aircraft including the F-16. In 2005, Elop was awarded a contract by the Republic of Korea Air Force (ROKAF) to supply real-time EO/IR long-range oblique images systems for ROKAF F-16 aircraft. The contract is to be performed over a three-year period. A program to supply airborne systems for the Turkish Air Force ceased in 2006, subject to mutually acceptable provisions, and Elop was invited to compete on a similar program with updated requirements.

 

HALBIT Joint Venture. In May 2007, Elbit Systems, Hindustan Aeronautics Ltd. (HAL) and MerlinHawk Associates Private Limited established HALBIT Avionics Private Limited (HALBIT) as an Indian joint venture company. HALBIT, in which we hold a 26% interest, was established to jointly market, design and integrate avionics and simulator products in the Indian market and other agreed markets.

 

39

 


Helicopter Upgrade Programs

 

OH-58D Displays. In January 2008, ESA was awarded a contract by the U.S. Army to replace the current displays with a new 5X7 display for the OH-58D helicopter. This order is for the production of up to 650 displays with deliveries through 2010.

 

Korean Helicopter Upgrades. In 2006, Elbit Systems was awarded a contract by Korean Aerospace Industries Ltd. to provide technical assistance for a Korean helicopter upgrade program, to be performed through 2011. Also, in 2006, Elbit Systems was awarded a contract by the Korean Ministry of National Defense to perform portions of a large scale project for helicopters upgrades. The contract is being performed over a three-year period.

 

Romanian Helicopter Upgrade Programs. In 2005, Elbit System won two contracts to upgrade helicopters to NATO standards for the Romanian Air Force and Navy. The contracts, which are being performed in cooperation with the Romanian aircraft manufacturer IAR S.A. Brasov, are being performed over a three-year period.

 

IAF Mission Management System. In 2005, Elbit Systems was awarded a contract to provide the IAF with a command and control mission management system for helicopter platforms. This advanced system provides combat forces with a real-time updated situational picture, which enables them to share mission critical data based on data communications. The system allows all mission participants to benefit from an accurate tactical picture for enhanced situational awareness, as well as effective synchronized operation on the battlefield. The system enables support coordination, identification of friendly forces and prevention of inadvertent gunfire. Follow-on orders were received for additional capabilities with deliveries extending through 2009.

 

Apache Mission Computer. In 2004, ESA was selected by Boeing to design a new mission computer for the Apache AH-64 helicopter. The contract was completed in 2006. In March 2007, ESA received a follow-on master development and production contract for integration of the mission processor on the Apache Block 3 program, with development deliveries to be completed in 2008.

 

Turkish S-70 Blackhawk. In 2003, Elbit Systems received a contract from Turkish Aerospace Industries for the modernization of the Turkish Armed Forces Command Sikorsky S-70 Blackhawk helicopters. We act as the avionics systems integrator and are developing and supplying “glass cockpit” avionics and advanced mission equipment. The program is being performed in two stages, development and production, over a six-year period.

 

V-22 Digital Map and Display Systems. We supply both digital maps and multi-function display systems for the U.S. Armed Forces’ V-22 Osprey tilt rotor aircraft (V-22). Our digital map provides pilots with real-time high resolution digital topographical images and other information pilots need to perform their missions. Over the last several years Boeing has awarded ESA V-22 related contracts for the development and supply of the digital map system, a contract for the Active Matrix Liquid Crystal Multi-function Display Upgrade Program, a series of interface units, redesign of the display electronic unit and digital map and production orders for second generation digital map and display electronics. In 2005, ESA was awarded a development contract for the second generation of the V-22 primary flight display, and in 2006 and 2007 ESA received additional production of orders for various V-22 items, including interface units, digital maps, displays, display electronics and head-up displays.

 

40

 


Digital Maps and Displays for Eurocopter. In 2003, we received a contract from Eurocopter S.A. (Eurocopter) to develop and supply flight displays systems for French search and rescue helicopters. Deliveries under orders received to date under this contract are being made through 2009. This followed earlier contracts from Eurocopter for display development and supply of digital map systems and displays.

 

Electro-Optic Products for Helicopters. Elop supplies several products for heliborne applications. These include laser range-finders and target designators including those based on solid state diode pumped laser technology. In 2002, Elop was awarded a contract to develop and supply its Laser Obstacle Ranging & Display Systems (LORD) for IAF helicopters, which has successfully completed its advanced multi-functional flight test series. Performance of the contract is through 2008. In 2005, Elop’s LORD system received Flight International’s Aerospace Industry Award in the Avionics and Electronics category. Elop and ESA have completed the development of a common laser designator for both the upgrade of the Gun-Ship C-130H aircraft and the TSS Hawkeye Cobra AH-Z helicopter. Elop also supplies the laser-spot tracker integrated with the fire-control system, as well as display monitors, for the AH-64 Apache helicopter. ESA supplies the upgraded FLIR enhanced night targeting system for the USMC’s AH-IW Super Cobra helicopters. Elop also supplies electro-optic payloads for a variety of helicopters, such as the Sea King, Cheetah, Mi-17 and Mi-24.

 

Precision Guidance Systems

 

OPHER and Lizard. In the area of guided munitions, we developed and are supplying our “Whizzard” family of precision guided systems. The Whizzard family includes the “OPHER” and “Lizard” systems. OPHER is a thermal-imaging, autonomous precision guidance system. The Lizard system provides munitions guidance towards laser designated targets. We have supplied OPHER systems to customers such as the IDF, the Italian Air Force and the Romanian Air Force and are currently supplying Lizard systems to the Italian Air Force. In March 2007, Elbit Systems was awarded a contract to supply Lizard systems for the IAF that were delivered during 2007. In October 2007, Elbit Systems was awarded a follow-on order for deliveries during 2008.

 

JDAM. In 2004, ESA was awarded an order from Boeing to modify a Lizard Semi-Active Laser (SAL) seeker to serve as the SAL seeker for Boeing’s JDAM munitions, adding the capability of laser terminal guidance against targets of opportunity and moving targets. The laser JDAM development program has been completed with a successful test conducted by the USAF and USN. ESA was awarded a production contract by Boeing for laser seekers in May 2007, with deliveries scheduled through 2012. During 2008, ESA will be supporting Boeing in a follow-on USN competition for the Direct Attack Moving Target Capability weapon.

 

Viper Strike. In 2003, under an order received by ESA from Northrop Grumman Corporation (NG), our semi-active laser seeker was successfully tested with NG’s brilliant anti-tank (BAT) munitions – Viper Strike. Orders for additional units were received through 2006. These munitions are used in connection with the Hunter UAV, the Predator UAV and the AC-130 gunship. New derivatives of this product are being modified for use on other platforms, with ESA is continuing deliveries of Viper Strike seekers through 2008.

 

Flight Training Services

 

We provide a range of aircraft flight training solutions and operation of training aircraft on private financing initiative (PFI) and “power by the hour” (PBH) arrangements.

 

41

 


In February 2007, Elbit Systems was awarded a contract to establish a training center for “Tzofit” (King Air B200 Beechcraft) for the IAF. The training center operates through a PFI program, with Elbit Systems providing the IAF a turn-key solution including the establishment of the training center, its operation and the supply of simulators, training services and maintenance for a ten-year period. The IMOD purchases from Elbit Systems flight training hours for the IAF. The center is established on civilian property, and for the first time in Israel such a training center also serves civilian pilots, providing them training in accordance with international aviation requirements while using local flight simulators and facilities.

 

In 2004, Cyclone was awarded a ten-year contract from the IMOD for the operation and maintenance of the helicopters of the IAF Flight School. Under the contract, which is executed by providing flight hours on a PBH basis, Cyclone provides full maintenance services to the IAF Bell 206 and Bell 209 Cobra AH-1A helicopters.

 

In 2002, Snunit Aviation Services Ltd., an Israeli company established by Elbit Systems and Cyclone, was awarded a contract for the supply and operation of the Grob 120A light trainer aircraft for the IAF. The contract for operation of the aircraft is for ten years and was the first PFI program adopted by the IAF. Under the PFI concept, we purchase, own, maintain and operate the aircraft and make them available to the IAF, who is charged according to flight hours.

 

Training and Simulators

 

We provide tactical, virtual and embedded training and simulation programs offering across-the-board systems engineering and integration expertise applied to a comprehensive line of training and simulation solutions for airborne platforms. These solutions range from mission preparation, through execution, to post-mission debriefing and analysis. Our total solution concept encompasses ground support systems, including mission planning and debriefing for pre-and-post multi-mission rehearsal and review.

 

Our training systems include virtual training systems such as the Advanced Combat Training System (ACTS) for fixed-wing aircraft and HeliACTS for helicopter crew training. We also supply live, virtual and constructive training systems. In addition, we offer comprehensive simulator support services such as contractor logistics support (CLS), training, manuals and spare parts.

 

In 2006, Elbit Systems was awarded a contract by the IMOD to supply the avionics simulation system, cockpit and visual system for the IAF’s F-16I aircrew flight and system trainer. This contract is being performed in cooperation with Lockheed Martin and is to be completed over a two-year period. We also supply simulators for aircraft such as the F-16A, F-16C/D, Puma, ALX, F-4E, F-5, Mi-8, Mi-24, Sea-King, MiG-21, IAR 99 and Mirage 2000.

 

In addition, we supply trainers for land, naval and UAV applications.

 

Logistic Support Services

 

We provide logistic support services for fixed-wing aircraft and helicopters such as repair, maintenance and supply of spare parts to the IAF and other customers, often as a part of our upgrade and other programs. Acquisitions in recent years have added to our logistic support capabilities for a wide range of aircraft in Israel, the United States, Brazil and for other customers.

 

42

 


 

Cyclone performs various levels of maintenance services for a number of types of military and commercial aircraft and helicopters. Its facilities near Karmiel, Israel include hangars and a runway. Cyclone also has a license to use another runway and facilities in Israel for aircraft maintenance for the IAF. In May 2007, Cyclone assumed responsibility for maintenance activities for the Israeli Police helicopters on a PBH basis for a two-year period. The maintenance is done at the Police facilities and is subject to the Israeli CAA rules and regulations.

 

At ESA in Alabama, Georgia and Texas, we repair and maintain electronic systems and components for aircraft, helicopters and ground support equipment for U.S. and other customers. ESA also assists customers in establishing the appropriate level of maintenance and repair close to the user to improve operational readiness. At AEL in Porto Alegre, Brazil, we are implementing a logistic support center for our aircraft modernization programs for the Brazilian Air Force.

 

In 2007, our revenues from flight training services, services relating to training and simulators and logistic support services were not significant.

 

Helmet Mounted Systems

Fighter Aircraft Helmet Mounted Systems

 

DASH. Our pilot helmet mounted systems are in operation with a number of customers throughout the world. Over the last 20 years we have been designing and manufacturing Display and Sight Helmet (DASH) systems. DASH allows the pilot to target the weapons systems by looking at the target and also displays flight information on the helmet’s visor. The DASH system has been purchased by the IMOD for the IAF’s F-15I and F-16I aircraft, as well as by other customers.

 

43

 


JHMCS

 

Since 2000, VSI has received several contracts from Boeing and Lockheed Martin to supply production quantities of the Joint Helmet Mounted Cueing System (JHMCS) and associated development and integration efforts. The JHMCS was developed under contracts awarded by Boeing and Lockheed Martin to VSI. It is used in USAF and ANG F-15 and F-16 and USN F/A-18 fighter aircraft and has been successfully flown in all three aircraft types. The JHMCS provides visual information to the pilot and other crew members, based on the position and orientation of the operator’s head. The JHMCS provides the pilot with “first look, first shot” high off-boresight weapons engagement capabilities. The system enables the pilot to accurately cue onboard weapons and sensors against enemy aircraft and ground targets without the need to aggressively turn the aircraft or place the target in the head-up display for designation. Critical information and symbology, such as targeting cues and aircraft performance parameters, are graphically displayed directly on the pilot’s visor.

 

Starting in 2004, VSI has been awarded several contracts by Boeing for Low Rate Initial Production and Full Rate Production (FRP) lots for the JHMCS. Contracts were awarded in 2006, to meet FRP Lot 3 requirements. These orders fulfill U.S. Government domestic requirements for USAF F-15 and F-16, ANG F-15 AND USN F/A-18 Single Seat and Dual Seat platforms, as well as FMS production and spare commitments. In October 2007, VSI received additional orders to meet FRP Lot 4 requirements. As of April 30, 2008, VSI is supplying JHMCS to 22 countries. VSI also received direct contracts from the USN and USAF for spares and test equipment in support of the JHMCS. The contracts are to be completed through 2009. These orders bring VSI’s total JHMCS production quantity to more than 3,200 systems ordered, with approximately 2,500 systems delivered as of April 30, 2008.

 

ESA’s facilities in Talladega serve as the depot repair center for the JHMCS electronics unit.

 

JSF. In 2003, VSI was awarded a contract by Lockheed Martin to develop the helmet mounted system for the U.S. F-35 Joint Strike Fighter (JSF) Program. The contract was increased in 2005 to a total of approximately $156 million. VSI supported the successful JSF prototype flight test in April 2007, which included the helmet mounted display system, and the majority of the development effort is scheduled to be completed in 2008, with continuing support activities through 2012. The JSF helmet mounted display system is expected to contain the most advanced helmet mounted display ever designed and will be used as the aircraft’s primary flight and weapon delivery system. In October 2007, the JSF helmet was assessed in the RAFCAM Hawk aircraft at Boscombe Down in the U.K.

 

NVCD. In 2006, VSI was awarded two contracts by the USN and USAF to supply the Night Vision Cueing and Display System (NVCD), which includes Panoramic Night Vision Goggles (PNVG) for evaluation and test flight by USN and USAF tactical aircraft. The PNVG is based on the “Quad Eye”™ product developed by ESA.

 

44

 


 

 

Helicopter Helmet Mounted Systems

 

NVG/HUD

 

Our Night Vision Goggles Head-Up Display (NVG/HUD) system allows helicopter pilots continuous head-up operation, which greatly improves night-flying safety.

 

In 2005, ESA was awarded a framework Indefinite Delivery / Indefinite Quantity (IDIQ) contract by the DOD to supply ANVIS/HUD® systems for U.S. Army utility helicopters and other DOD rotary-wing platforms. Under this contract, the U.S. Army may place purchase orders with ESA for ANVIS/HUD® systems from time to time over a five-year period for up to the aggregate amount of the contract. Over the past fifteen years Elbit Systems and ESA have supplied more than 4,000 NVG/HUD systems for a variety of U.S. Army and other U.S. Armed Forces’ programs.

 

The NVG/HUD is operational in the IAF, having been integrated into various assault and attack helicopters. In recent years, we also received contracts to supply NVG/HUD systems for customers and end users in Korea, Australia, Canada, the U.K. and other countries. In June 2007, Elbit Systems was awarded two contract for ANVIS HUD® systems from two NATO countries. In 2002, ESA was selected to supply NVG/HUDs for the Agusta 129 helicopter over a five-year period.

 

ARH. In 2005, ESA was selected by Bell Helicopter to provide the Helmet Display Tracking System (HDTS), also referred as Aviator Night Vision Imaging System/Head-Up Display for 24 hours a day (ANVIS/HUD® 24), for the U.S. Army’s Armed Reconnaissance Helicopter (ARH) program. Under ESA’s contract with Bell Helicopter, ESA is supplying the HDTS for each ARH aircraft ordered by the U.S. Army from Bell Helicopter that contains an HDTS requirement, up to 500 aircraft. The ARH Program currently forecasts a production quantity of approximately 500 aircraft over a seven-year period. In 2006, ESA was selected to provide two additional systems for ARH, including the data transfer system and the rocket interface unit. The Limited User Test for the ARH was satisfactorily completed in March 2008.

 

IHADSS. In 2000, ESA acquired Honeywell’s display and orientation products business, which mainly included supply of the Integrated Helmet Display and Sighting System (IHADSS) for the U.S. Army and other users of Apache helicopters and for the Italian-made Agusta 129 helicopter. The ESA Warner Robins Support Center provides depot level repair support for all IHADSS customers. In 2002, Boeing awarded ESA the IHADSS 21 contract to upgrade the AH-64 Apache IHADSS with new electronics to achieve increased image resolution to accommodate longer range thermal imaging systems being developed for the AH-64. Transition to full-rate production is ongoing, with Lot I scheduled to begin during 2008.

 

45

 


Commercial Aviation Systems

 

Several of the entities in the Company are engaged in the design, development and manufacture of a range of systems and products for the commercial and general aviation markets. This includes products for business jets, very light jets, search and rescue and transport helicopters and other general aviation platforms.

 

EVS

 

As part of its Vision-Based CockpitTM concept, ESA designs and produces the All Weather Window® Enhanced Vision System (EVS) for commercial aircraft. The EVS utilizes an advanced FLIR system developed together with Opgal. EVS projects an image on the pilot’s head-up display, providing FLIR picture overlaying the outside view in a conformal manner. It is designed to improve flight safety and situational awareness and allows the pilot to detect lights and ground features such as runways, aircraft and buildings at night and in low visibility conditions. Since receiving U.S. Federal Aviation Administration (FAA) certification in 2001 for the installation of the EVS on General Dynamics’ Gulfstream-550 business jet, EVS is installed as standard equipment on Gulfstream-400, 450, 500 and 550 aircraft and is an option on Gulfstream G-150, G-200 and G-350 aircraft. In 2006, ESA was awarded additional follow-on orders for EVS by Gulfstream for all Gulfstream large cabin aircraft models. EVS II, the second generation Enhanced Vision System, was certified on the Gulfstream G-350 through G-550 aircraft in December 2007 and will be phased into production during 2008.

 

During 2006, ESA’s EVS was awarded the New Hampshire High Technology Council’s Product of the Year Award. In 2003, EVS was selected for installation on FedEx Express’ Boeing MD-10 and MD-11 and Airbus A300 and A310 aircraft fleet. Certification was received in March 2008, with installations on aircraft beginning in mid-2008. EVS II was also selected by Jetcraft Corp. for the retrofit business jet market.

 

AALC Program.In 2006, ESA teamed with BAE Systems in support of the Air Force Research Laboratory (AFRL) Autonomous Approach and Landing Capability (AALC) program. The AALC program is a funded technology demonstration program by AFRL and industry to develop a sensor, database and display system that provides Air Force Air Mobility Command aircraft crews the ability to land at prepared and semi-prepared airfields in zero ceiling/zero runway visual range meteorological conditions. The meteorological conditions can include rain, fog, snow, dust, sand and other suspended and blowing particles. ESA is responsible for providing an integrated short wave infrared and medium wave infrared sensor for fusion with BAE Systems’ 94 GHz radar image for the head-down display and head-up display.

 

Sandel. In 2006, ESA acquired a 20% interest in Sandel, a U.S. company engaged in the development and production of specialized integrated display systems and other products, primarily for the general aviation market. Sandel’s product line includes a terrain avoidance warning system and an electronic horizontal situation indicator, among others. ESA intends to integrate some of its recent commercial aviation products with Sandel’s displays for the general aviation market. ESA has an option that expires in the fourth quarter of 2008 to acquire the balance of the shares of Sandel.

 

GAViSTM.The GAViSTM is a small, light weight, low cost, infrared based vision system for general aviation aircraft. It is a single aerodynamic unit that mounts like an antenna on the top or bottom of the aircraft and provides the pilot with increased situation awareness with a real-time video image on a head down display at night and in some other low visibility conditions. In March 2008, Piaggio America and Jetworks Air Center selected GAViS™ for the Avanti aircraft, with certification scheduled during 2008. In 2006, Grob Aerospace of Germany selected the Kollsman GAViSTM for the Grob SPn light utility business jet. The GAViS™ has been certified on a Citation 550 aircraft and has received product parts manufacture approval. GAViS™ is in full production.

 

46

 


 

Commercial HUDs. In 2003, ESA entered into a contract with Honeywell International Inc. to develop and supply, together with Elop, head-up display overhead projection units for the Federal Express (FedEx) fleet. The contract calls for deliveries through 2012. In November 2007, a new Advanced Technology Head-Up Display was selected by Jetcraft Corp. for the retrofit business jet market and is scheduled to be certified during 2009. During 2007, the FedEx head-up display was certified on the FedEx aircraft fleet.

 

Cabin Pressurization Control System. In April 2007, ESA’s next generation autoschedule cabin pressurization control system, KAPS™ II, was selected by Diamond Aircraft for its D-Jet program. In March 2007, the KAPS™ II system was selected by Cessna for its CJ 4 aircraft program. In 2004, the KAPSTM II system was selected by Cessna for a multi-year contract for the Mustang aircraft and was certified in August 2007.

 

Commercial Avionics Instrumentation Products. ESA designs and manufactures a range of altimeters, pressure monitors, other cockpit indicators and avionics test equipment for commercial as well as military aircraft. ESA is also supplying air data computers and air data pressure probes for commercial aircraft.

 

Civil Avionics Systems. In 2006, Elbit Systems was awarded a long-term contract to supply civil avionics systems over an approximately ten-year period.

 

Avionics for Commercial Helicopters. Elbit Systems develops and supplies digital maps, displays and other avionic products for commercial helicopters such as the EC-225 and others.

 

Maintenance and Repairs. ESA maintains a FAA certified repair facility in Wichita, Kansas for commercial avionics repairs. Cyclone also performs maintenance for commercial helicopters.

 

Aerostructure Parts. Cyclone manufactures structural parts based on metal and composite technologies for several types of commercial aircraft, including the Airbus 340 and Boeing 737, 747, 767 and “Dreamliner” 787 passenger jets. In March 2008, Cyclone was awarded a contract by Spirit AeroSystems to supply entrance and cargo doors for commercial aircraft. The contract, in an amount of approximately $160 million, calls for deliveries between 2009 and 2016. In February 2007, Cyclone was awarded a contract by Spirit AeroSystems to supply engine blocker doors for commercial jets, with deliveries through 2011.

 

UAS (UAV Systems)

 

Recent advances in technology and extensive use of UAS in Afghanistan and Iraq by Allied Forces have resulted in an increased demand for UAVs for many military applications, particularly in the area of ISR. The spectrum of our UAS and related technology provides solutions for a broad range of operational requirements. This resulted in the rapid growth of our UAS business in recent years (more than tripling our sales since 2004).

 

47

 


 

Scope of UAS Activities

 

We develop and manufacture several types of UAV platforms for the IDF and other customers. These include the Hermes® family of UAVs, including the Hermes® 1500, Hermes® 900, the Hermes® 450 and the Hermes® 180, as well as the Skylark® UAV family of Skylark® I and Skylark® II.

 

The Hermes® 1500 is a medium altitude long endurance (MALE) UAV for maritime patrol and other types of support missions.The Hermes® 900 is a tactical MALE UAS designed for various missions with combined payloads. The Hermes® 450 supplies real-time intelligence data to ground forces. We have developed a number of recent modifications and variants to the Hermes® 450 system. These modifications and variants provide extended capabilities. The Hermes® 180 is a tactical short-range UAV designed for brigade-level intelligence, surveillance, target acquisition and reconnaissance (ISTAR) missions.

 

We also are involved in smaller UAVs, such as the Skylark® I and II. The Skylark® I is an electrically propelled and highly covert short-range UAS providing ISTAR capabilities to company – brigade-level tactical echelons. Skylark® II, which is currently under contract for development, expands the range of ISTAR capabilities and endurance of the Skylark® family.

 

We also develop and supply ground control stations for the operation of UAVs. In addition, we supply to the IDF and other customers the latest generation of surveillance UAVs, based on the Hermes® 450. Our U.K. subsidiary, UEL Engines Ltd., produces engines for UAVs. In April 2008, we upgraded our Hermes® 450 UAV to include a R902 Wankel rotary technology based engine, providing capability for the UAV to carry multiple payloads with extended endurance.

 

We also provide training systems for UAV operations. In addition, Tadiran Spectralink supplies data links for UAVs.

 

48

 


UAS Programs

 

Watchkeeper

 

In 2005, U-TacS, Elbit Systems’ 51%-owned UK subsidiary, was awarded an approximately $500 million contract as part of the U.K. Ministry of Defence’s (UK MOD) Watchkeeper program. U-TacS’ contract was awarded by Thales UK, the prime contractor for the Watchkeeper program, and is to be performed over an approximately eight-year period. U-TacS subcontracted with Elbit Systems for approximately one-third of the value of U-TacS’ contract with Thales.

 

The Watchkeeper program will provide the U.K. Armed Forces with ISTAR capability based on our Hermes® 450 UAS and will be a key component of the U.K.’s Network Enabled Capability (NEC). The program calls for the delivery of equipment, training and facilities, with the capability of coming into service starting in 2010.

 

Under the Watchkeeper program, the U.K. Armed Forces will be provided with all weather day and night surveillance in times of war, tension or during peace-keeping operations without the need to deploy troops into sensitive areas or harmful situations. The Watchkeeper program system can provide continuous 24/7 surveillance when needed, using UAVs able to stay airborne for extended periods.

 

The Watchkeeper program system consists of the WK450 UAV carrying a stabilized payload incorporating day/night sensors and laser target designator connected by a data link to a network of containerized ground control stations where operators will control the entire mission and interface within a network enabled environment. High resolution optical and radar imagery will be exploited and disseminated to provide valuable intelligence for operational commanders. The system is capable of rapid deployment and operations anywhere in the world. In April 2008, the first flight of the WK 450 was successfully conducted.

 

In 2005, U-TacS selected Elop as the subcontractor, together with Thales UK Land and Joint Systems, to supply Elop’s CoMPASS™ advanced observation system payload for the Watchkeeper program.

 

As of December 31, 2007, we had a backlog for the Watchkeeper program of approximately $436 million, to be performed mainly through 2011.

 

Lydian. In June 2007, U-TacS was awarded an approximately $110 million contract to perform the U.K. MOD Lydian Program. The program provides service-based support to an ISTAR capability in two overseas theatres. The support is intended to include the provision of a Hermes® 450 UAS, training of the U.K. MOD staff in use and maintenance of the system and the provision of contractor logistic support (CLS) and program management services.

 

IUP. In 2005, IUP, a partnership equally owned by Elbit Systems and IAI, was awarded an approximately $150 million contract to supply UAS for the Turkish TUAV Program. Under the contract IUP is delivering UAS including advanced payloads. IUP is subcontracting 50% of the work under its contract to Elbit Systems, which is supplying ground controlstations, data links and payloads, to be delivered over a four-year period.

 

49

 


Skylark®

 

Skylark®II. In April 2008, Skylark®II conducted its first flight demonstration for the U.S. Armed Forces. In December 2007, Elbit Systems was selected by the Korean Government to supply the Skylark®II UAS. In June 2007, Skylark®II was selected by the consulting and research organization Frost & Sullivan for its “Best Innovative Product Award for 2007 in the Aviation Defense Category.” In 2006, Skylark®II received Popular Science’s “2006 Best of What’s New” Award in the Aviation and Space category.

 

Skylark®I. In March 2008, we received a contract from France’s Special Forces to supply Skylark®I mini-UAS. In recent years, the Canadian Army, the Netherlands Army, the Swedish Army and several other customers placed orders for Skylark®I systems, thus establishing a leading market position globally in this class of UAVs. In 2005, Elbit Systems was awarded a contract to supply six Skylark®I systems for rapid deployment by the Australian Army. The deliveries were made during 2006, and in April 2007 the Australian Army placed orders for additional systems. In 2004, the IMOD selected Elbit Systems to supply several Skylark®I systems for operational evaluation by the IDF ground forces. The system deliveries were completed, and the systems are now in an operational evaluation phase.

 

IMOD Integrated Program. Elbit Systems received contracts from the Israeli Government to act as the prime contractor under a program to develop and supply integrated defense electronic systems. We completed the first phase of this program in 2002. During 2002 through 2004, we received additional orders for deliveries through 2010. In November 2007, we received a new UAV order for the Israeli Defense Forces (IDF). The order includes the development, manufacture and supply of new and improved UAS, as well as the upgrade of existing UAS, designed to enhance and expand the IDF’s existing UAV platform. Development and supply is scheduled to take place over a four-year period.

 

Airborne C4ISR.In 2004, Elbit Systems was awarded a contract in an amount of approximately US$300 million by the IMOD to supply advanced systems. The contract is being performed over a multi-year period, under which Elbit Systems will supply airborne systems and command and control systems. The contract includes integration of various systems, part of whose purpose includes providing advanced solutions in the area of homeland security. As of December 31, 2007, we had a backlog for the program of approximately $141 million to be performed mainly through 2009, with support activities through 2011.

 

UAS Subsidiaries

 

UAS related subsidiaries in addition to U-TacS (see above – “Principal Subsidiaries - U-TacS”), include the following.

 

Silver Arrow. Silver Arrow LP (Silver Arrow), is an Israeli limited partnership owned by Elbit Systems together with a wholly-owned holding company subsidiary of Elbit Systems. It is located in Nes Ziona, Israel and develops and manufactures UAVs.

 

UEL - UAV Engines Ltd., a wholly-owned British subsidiary of Silver Arrow, manufactures engines for UAVs and other applications.

 

Naval Systems

 

Over the past three decades, we have worked with the Israeli Navy to develop high capability naval command and control, electro-optic, communications, EW and training systems for surface ship and submarine applications. These systems are currently being used by the Israeli Navy and several other navies throughout the world. We also develop unmanned surface vessels.

 

50

 


 

C4I Systems.For more than ten years, we have been the prime contractor for the C4I system for the Israeli Navy SAAR 5 corvette class missile boat. We also developed and supply the anti-missile decoy countermeasure launching system for the SAAR 5 program.

 

Trainers and Simulators. We develop advanced naval training simulators. Our simulators address the need to improve training due to the high cost of activating naval forces. Our naval training systems provide realistic simulations of combat conditions at sea. They are used in on-shore facilities for training in naval tactical command decision procedures, anti-submarine warfare and electronic warfare. Our training systems are currently used by the Israeli Navy and several other navies. Our naval training and simulator systems include naval tactics and commander trainers, naval operational trainers, electronic warfare trainers and anti-submarine trainers.

 

Electro-Optic Systems. Elop supplies electro-optic products for naval applications to several customers.Elop also supplies electro-optic shipboard payloads to several navy and maritime forces for both observation and fire control applications. In 2006, Elop was awarded a follow-on contract for the supply of additional CoMPASS™ systems to a European Navy. Deliveries were completed in 2007.

 

EW Systems

 

Elbit Systems has developed and supplied several naval electronic intelligence systems. The systems are designed to detect and recognize threats under a wide range of conditions and to initiate automatic countermeasures to protect ships against enemy missiles. Our systems equip the Israeli Navy Dolphin class submarines and are installed on board submarines of several navies worldwide. In 2001, Elbit Systems was awarded a contract by the German shipyard Howaldtswerke Deutsche Werft (HDW) to supply our Timnex II EW system for submarines, and the systems were delivered in 2003. An additional system was ordered in 2004, and deliveries were completed during 2007. In April 2007, Elbit Systems was awarded an additional contract by HDW for two systems for the new Dolphin class submarines ordered by the Israeli Navy. In January 2008, Elbit Systems received orders for additional ESM systems to be installed on an overseas customer’s frigates. Furthermore, in 2006, two additional systems were ordered by an overseas customer.

 

Elisra supplies a range of systems for a variety of shipboard EW, threat detection and intelligence applications. Elisra’s EW suites equip all Israeli Navy ships and are designed to perform threat detection and intelligence applications. Elisra’s naval systems also initiate automatic coordinated countermeasures to protect ships against enemy missiles as well as active anti-missile protection.

 

Communications Systems. Elisra supplies several types of communications systems for naval applications. Also, Elisra’s subsidiary, Tadiran Spectralink, supplies data links for seaborne applications.

 

Nirit Navigation System. ESA produced the navigation systems for the Israel Navy’s Nirit patrol boats.

 

Unmanned Surface Vehicles.Elbit Systems is developing the Silver Marlin USV for various maritime applications. Silver Marlin combines the UAS Division’s extensive experience with unmanned platforms with the scope of our naval command and control capabilities.

 

51

 


 

 

Land Vehicle Systems

Nature of Our Land Vehicle Systems

 

Our land vehicle systems capabilities combine Elbit Systems’ electronic and electric tank systems experience with Elop’s electro-optics expertise. The combined land vehicles business offers capabilities ranging from complete tank modernization programs with full logistics support, to situational awareness and battle management systems, advanced day and night fire control systems incorporating eye-safe lasers and advanced FLIRs, electrical turret drive and stabilization systems to life support and hydraulic systems.

 

The survivability of tanks and other combat vehicles on the modern battlefield depends largely on their ability to achieve a first-round hit. This requires the gunner to quickly and accurately coordinate many complex tasks with a large number of variables. We were one of the first companies to introduce modern electronic technology in tank applications using our expertise in developing advanced avionics systems to adapt and to develop control systems and electronics for combat vehicles. We replaced manually operated fire control systems with an advanced digital tank fire control system, improving on-the-move hit probability and reducing the time required for targeting.

 

For over twenty years, we have been developing and supplying a family of fire control systems for new and upgraded main battle tanks, medium and light tanks and light armored vehicles. Our systems integration expertise and extensive experience in developing and manufacturing these systems led to an expansion into a new generation of tank turret drive systems. We developed an electric gun and turret drive and stabilization system that can be integrated with the fire control system to improve turret stabilization and accuracy. This, in turn, improves fire-on-the-move performance.

 

We develop unmanned turrets and overhead remote controlled weapon stations that transform armored vehicles into armored fighting vehicles by providing the crew with combat capabilities of a turreted vehicle – including guns, anti-tank missiles and capabilities to perform in harsh battlefield conditions. In addition, we developed the “See-Through-Armor” (STA) system, a cutting edge panoramic observation system designed to provide the vehicle crew with an omni-directional combat scene when the platform hatches are closed. The STA system provides a 360° view around the vehicle, which is critical in urban environments.

 

Elop is a long time developer and producer of electro-optic systems for combat vehicles in Israel and abroad. These systems include eye safe laser range-finders, second generation thermal imaging systems, gunners’ sights with or without line-of-sight stabilization, commander panoramic sights, computers and sensors. We supply our integrated battle management systems as part of our modern fire control systems sold to the IDF and to other customers around the world. We also furnish combat vehicle logistic support services to the IDF.

 

Merkava

 

All of the models of the most advanced IDF battle tank, the Merkava, use our fire control and electric gun and turret drive and stabilization systems as original equipment. We are both a prime and a subcontractor for the supply of systems to various Merkava tank models, and we are the integrator for the Merkava MK electronic and electric turret systems. Elbit Systems, Elop and Kinetics are supplying a significant number of systems for the IDF’s most advanced Merkava tank, the MK-4. These systems include the day/night gunner and commander sighting systems, the electronic gun and turret drive system, flat panel displays, advanced warning systems against laser guided threats, life support systems, a battle management system and laser warning systems.

 

52

 


 

In 2006 and 2007, we were awarded several orders for the development and supply of electronic and optical systems and electrical drive systems for the Merkava. In January 2007, we were awarded an order to supply additional electronic and electro-optical systems for the ongoing production of the Merkava MK-4. We are the prime contractor to the IMOD for all Merkava tank fire control systems. We also are supplying the upgrade of the firing computer of the IDF’s Merkava and M-60 tanks. Kinetics also supplies several systems, including the life support system, for Merkava programs. As of December 31, 2007, we had a total of approximately $147 million in our backlog relating to Merkava orders, to be supplied mainly through 2009, with additional supplies through 2010.

 

Land Vehicle Modernization Programs

 

Turkish M-60 Modernization Program. In 2004, Elbit Systems was awarded a contract for the Turkish Army M60A1 Tank Modernization program. The contract, in the amount of approximately $183 million, was signed with the IMOD, with deliveries to be completed over an approximately five-year period. The contract is for the supply of electronic and electro-optical fire control systems, electrical gun and turret drive systems and support equipment for the program. The Prototype System Approval Tests of the tank were successfully completed in 2006. The program is now in the serial production phase. Our contract is being performed within the framework of the agreement for the program between Israel Military Industries Ltd. and the Turkish Ministry of Defense.

 

Multiple Launch Rocket System (MLRS) and High Mobility Artillery Rocket System (HIMARS).  ESA is a subcontractor to Lockheed Martin for the U.S. Army MLRS M270A1 upgrade program. ESA supplies the fire control system that includes an on-board computer processor, a 14-inch color flat panel display, a mass storage device and a keyboard. ESA completed production deliveries in 2004 and is performing ongoing retrofit activities. In 2006, ESA received additional orders from Lockheed Martin for MLRS production systems as well as to develop a new generation gunner display unit for the MLRS. The equipment developed for MLRS is also directly compatible with the HIMARS used by the U.S. Army and the USMC. In 2006, ESA received a production order for systems for the HIMARS. Additional orders were received during 2007.

 

Bradley A-3 Program. ESA is a subcontractor for the U.S. Army Bradley A-3 fighting vehicle modernization program. ESA was awarded contracts by United Defense (now BAE Systems), the prime contractor for the program, to develop and supply the turret and hull processors, the gunners’ and commanders’ hand stations, the position interface box and the map operational software. During 2005 - 2007, ESA was awarded additional orders for Bradley systems for the U.S. Army’s ongoing operations in Afghanistan and Iraq.

 

USMC LAV. In 2005, ESA was awarded a demonstration contract by Lockheed Martin as part of the Lockheed Martin team for the development of an upgrade of the command and control variant of the USMC’s Light Armored Vehicle (LAV). The demonstration contract was completed in 2006, with ESA providing an integrated mission equipment package for the LAV C2 variant. Following completion of the demonstration program ESA participated in the phase 2 development and was responsible for the design, manufacturing and support of the LAV’s complete mission equipment package. The development was performed in 2007, culminating in a successful operational test in March 2008.

 

53

 


 

USMC CREW Systems. In 2006, ESA was awarded a CREW 2.0 contract by the USMC Systems Command to supply vehicle mounted counter remote controlled improvised explosive device electronic warfare (CREW) systems. This was a follow-on contract for the supply of VHP Hunter systems. ESA has delivered and fielded VHP Hunter systems to deployed Marines and continues to upgrade the CREW systems’ capabilities.

 

Integrated Land Systems Upgrade Programs. In August 2007, Elbit Systems was awarded contracts in a total amount of approximately $163 million for the supply of tank and artillery systems upgrades for customers in the Asian countries. The projects include upgrading of fire control and command and control systems for tanks and artillery systems, with deliveries to be performed through 2009.

 

Slovenia Armored Vehicle Program.In July 2007, Elbit Systems was selected to supply overhead remote controlled weapon stations and unmanned turrets as well as other electronic and electro-optical systems and components for the Slovenia Armored Vehicle program. The items are to be installed on board Patria AMV 8x8 vehicles. Deliveries under the contract are scheduled to take place through 2011.

 

54

 


Romanian Vehicle Program.In July 2007, Elbit Systems was awarded a contract to supply unmanned turrets and electro-optic systems, including the Driver Thermal Viewer, to be installed on Piranha III vehicles supplied by the Swiss company Mowag of the General Dynamics European Land Combat Systems Company (Mowag) to the Romanian Government. Deliveries are scheduled through 2010.

 

Portuguese Army Program. In 2006, Elbit Systems was awarded a contract to supply unmanned turret systems, fire control systems and additional land systems to the Portuguese Army. The contract was entered into with STEYR Austria (STEYR), a member of the General Dynamics European Land Combat Systems Company, the prime contractor for the Portuguese program. The systems supplied by Elbit Systems are integrated in STEYR’s Pandor II 8x8 light wheeled armored vehicles and will facilitate rapid force mobility and deployment by the Portuguese Army. Under this program Elbit Systems is providing a fully integrated configuration for fighting/patrol/surveillance vehicles, including unmanned turrets equipped with missiles, automatic 120 mm mortars, fire control and threat detection systems. Deliveries under the contract are scheduled to take place through 2010.

 

Belgian Armored Infantry Vehicle Program. In January 2007, Elbit Systems was awarded a contract to supply unmanned turrets and electro-optic systems for the Belgian Armored Infantry Vehicle program. The contract is pursuant to a cooperation between Elbit Systems and Mowag. Mowag is supplying its Piranha III vehicles for the program. Elbit Systems’ portion of the program includes the delivery of 30 mm unmanned turrets as well as several opto-electronic and electronic subsystems. Deliveries under the contract are scheduled to take place through 2010.

 

Thermal Imaging and Electro-Optic Systems

 

In January 2008, Elop was awarded several contracts from international customers for the supply of CORAL and CORAL-CR hand-held lightweight thermal imaging cameras. The contracts include applications for infantry, scouts and special units, night sight and target acquisition, security and perimeter defense for infantry commanders. During the first part of 2007, Elop was awarded several contracts to supply Coral-type hand-held thermal imaging systems for long-range observation and reconnaissance to the Canadian and Israeli armed forces as well as for other international customers.

 

In 2006, Elop was awarded a contract by the Samsung-Thales Company to supply thermal imaging kits for the gunner periscope sights of the Korean K1A1 Tank. The contract is to be performed over a four-year period. Also in 2006, Elop was awarded a contract to supply Portable Lightweight Designator /Rangefinders (PLDR) and Coral thermal imagers to the German Armed Forces. Deliveries are to be completed in 2008.

 

In September 2006, Elop was awarded a contract in the amount of approximately $130 million to develop and manufacture electronic land systems for a foreign customer. The project also includes logistic support for the systems and is to be performed over a five-year period.

 

In 2005, ESA was awarded initial orders to provide high performance thermal binocular system long-range thermal imagers (LRTI) for the USMC. The LRTI is a portable binocular, hand-held battery-operated thermal imager for long-range observation and reconnaissance and is based on an Elop design. Deliveries for the initial orders placed by the USMC System Command under an IDIQ contract were completed during 2007. Under the IDIQ contract the U.S. Government may purchase up to 5,000 LRTIs as well as spare parts, contractor maintenance and training items over a five-year period. In December 2007, ESA was awarded additional orders under the IDIQ contract for thermal laser spot imagers for the USMC for deliveries through 2009.

 

55

 


 

Elop sells thermal imaging systems for the Leopard 2/A5 and other tanks. In addition Elop has sold thousands of hand-held thermal imagers and thermal imager kits.

 

Laser Warning Systems.Elbit Systems is supplying laser warning systems for ground vehicles to several European countries.

 

Training Systems and Simulators. Elbit Systems and ESA have supplied tank gunnery training systems to the IDF and the U.S. Army. We have fielded the Deployable Range Training and Safety System (DRTSS) to the U.S. Army at the Forts Hood, Carson, and Stewart tank gunnery ranges. This system provides real-time crew gunnery evaluation, recorded after action video, battle status assessment, positive target recognition and ammunition conservation as well as reduces friendly fire casualties. In addition, we supply ground forces trainers to other customers worldwide including the Appended Tactical Combat Trainer System, Tactical Battle Company Trainers, Artillery Training Centers and the Conduct of Fire Trainer.

 

Environmental Control and Hydraulic Systems. Kinetics develops advanced life support systems, including environmental and climate control and NBC protection systems, for combat vehicles. Kinetics also develops and manufactures hydraulic, fuel, braking and suspension systems as well as an auxiliary power unit for combat vehicles of the IDF, the U.S. Army and other customers. Kinetics’ U.S. subsidiary is delivering environmental and climate control systems for the U.S. Army and USMC MRAP vehicles.

 

Unmanned Ground Vehicles (UGVs).Elbit Systems and Elop are involved in the development of robotic unmanned ground vehicles (UGVs) for defense and homeland security applications. Elbit Systems’ UGVs are deployed by the IDF for patrolling missions. In March 2007, the Israeli Antitrust Commission approved the establishment of a joint venture by Elbit Systems and IAI to develop a next generation UGV for various applications related to security missions and border control. In December 2007, Elbit Systems and IAI signed a joint venture agreement for the establishment of a jointly-owned company for the development of the above-mentioned next generation UGV. In January 2008, Elbit Systems established the new company, G-NIUS Unmanned Ground Systems Ltd. (G-NIUS). Until receipt by IAI of the governmental approvals required by IAI for holding shares of G-NIUS, G-NIUS will be owned by Elbit Systems, and IAI was granted options to purchase shares of G-NIUS in an equal number to those of Elbit Systems. Such options will be exercised upon receipt by IAI of the required approvals.

 

C4I and Government Information Systems

Nature of Our C4I and Government Information Systems. We design our C4I and battlefield systems to manage the growing amount of data supplied by information systems and sensors in defense, border control, crime prevention and other government intelligence gathering applications. This is an area of growing importance in light of increased priority for communications among defense forces and the growing need of many governments for anti-terrorism measures, such as ISR, access control and integrated intelligence gathering. Our C4I battlefield and information systems process and interpret data received from the different sources and present it in a user-friendly format. We integrate advanced software tools with general and special purpose hardware into full C4I battlefield and information technology systems.

 

56

 


 

 

Land C4I and Battlefield Management Systems

 

Our land C4I and battlefield management systems are supplied through turn-key projects for tactical command and control. We provide solutions from the level of individual fighting vehicles, mortars and artillery to the divisional and headquarters command level. Our systems are based on hardware and software building blocks, including tactical computers, modems, communication controllers, data radios, military WLAN radios and digital map systems among others. We also provide products for facilitating operations in the battlefield based on commercial off-the-shelf technology (COTS).

 

Digital Infantry Soldier. In March 2007, Elbit Systems received an order from the IMOD to develop and provide a battle management solution and full digital soldier combat suit for infantry, to be performed through 2009.

 

Israel Digital Army Program. In 2004, Elbit Systems was awarded a contract by the IMOD for the Digital Army Program (DAP), in an amount of approximately $200 million, which has since been supplemented by additional orders. The DAP, is being performed over a ten-year period. Elbit Systems is the prime contractor for the DAP. Rafael and Tadiran Systems are serving as our major subcontractors. In September 2007, funding approval was finalized for a total of approximately $300 million for the U.S. Foreign Military Funding (FMF) portion of the DAP. The FMF portion of the DAP is being performed by ESA as well as other U.S. subcontractors. Within the framework of the program, all land forces operations are being computerized (command, control, and communications), integrated and interfaced with new and advanced applications. Under the DAP, we are supplying the IDF with computerized systems down to the single soldier level. The systems facilitate transmission of integrated, real-time situation pictures to and from all battlefield and command echelons. The program calls for supply and support of all hardware and software, including command and control stations, data processing and distribution systems. It will enable force coordination at all levels, access to updated situational pictures, improved overall operational capabilities, including survivability and accuracy, and more efficient utilization of personnel and other resources. As of December 31, 2007, we had a total DAP backlog of approximately $425 million, to be performed mainly through 2013.

 

TORC2H®. Elbit Systems’ TORC2H® border protection command and control system has been supplied to the IDF, and Elbit Systems has successfully deployed the TORC2H® to support border security activities in Israel. Further phases of TORC2H® are anticipated to be implemented under the scope of the DAP. In 2005, Elbit Systems fielded a TORC2H® version which was used operationally by the IDF during the disengagement from the Gaza Strip. We also received in 2005 an additional order under the TORC2H® program calling for deliveries through 2009.

 

Netherlands Battle Management Systems. In January 2008, Elbit Systems was awarded a contract to supply advanced Battlefield Management Systems (BMS) to the Royal Netherlands Army Ground Forces. The BMS includes enhanced tactical computers incorporating tactical communications devices and data communications software, for installation on tanks and armored vehicles. Deliveries are to be made through 2013.

 

57

 


IDF BMS. In 2002, Elbit Systems was awarded a contract by the IMOD to serve as prime contractor for the IDF’s BMS for Battalion Combat Teams program. The program includes the development, supply and support of advanced electro-optical sensors, multi-functional displays, command and control software, information and dissemination systems and advanced mission computers. The program enables coordination among the IDF’s main battlefield tanks, armored fighting vehicles and infantry fighting vehicles. It provides situational awareness to maneuvering forces and improves the overall operational capabilities of fighting units. The first phase of the program, including initial deployment, was completed. Elbit Systems received additional orders under the scope of the Battle Management Systems for Battalion Combat Teams, to be performed through 2010.

 

ETC. In July 2007, Elbit Systems was awarded a contract for the supply of enhanced tactical computers (ETCs) and other commercial and control systems to an Asian country. The contract will be performed through 2011. The IDF has selected Elbit Systems to develop and deliver ETCs, which serve as the hardware building blocks for the IDF’s ground command and control systems. These building blocks are based on high performance military computers, “ruggedization” of COTS circuit boards for application in harsh military environments, as well as specialized displays and communication controllers for higher echelon levels. The ETCs are equipped with several types of communication interfaces and powerful display features. We also develop, manufacture and supply ETCs to a number of customers worldwide.

 

Governmental Information Technology and Information Gathering Systems

 

Governmental Information Technology. We develop and supply computerized communication systems, information technology, knowledge management systems and image intelligence processing for governmental applications in Israel and abroad.

 

Anti-Money Laundering System. In 2003, Elbit Systems was awarded a contract for the development and support of an information processing system for the Israeli Money Laundering Prohibition Authority (IMPA). The system was successfully fielded and is currently operational by IMPA. The project is anticipated to be completed in 2008. The project provides IMPA with an information technology system that includes a database and a collection center for relevant data from financial institutions such as banks, insurance companies and customs authorities. The project includes the management of an official data base containing the currency transactions and suspicious activities reports submitted to IMPA by the Israeli financial community, as well as reports of enrichment from governmental law enforcement and information resources and from corresponding governmental financial intelligence units in other countries.

 

Military Communications Systems

 

Through TadComm and our Land and C4I operations in Israel and ESA’s C4I solutions activities in the U.S., we provide a range of tactical communications solutions for armed forces throughout the world.

 

With over 40 years of experience in military communications, TadComm has established expertise in diverse areas of military communications. These include advanced radio design, development and production in frequencies ranging from 1.5 MHz to 5 GHz, featuring high grade built-in crypto algorithms and electronic counter - counter measures techniques (e.g. frequency hopping and direct sequence) for reliable communications under severe battle environments. TadComm also provides quality modems to serve the increasing demand for C4I data communications; multi-channel line-of-sight frequency hopping wide-band radio equipment for reliable inter-command posts communications; tactical terminals/military computers and communication controllers; as well as tactical internet based integrated communication systems providing communication from headquarters to any point in the battle-space for effective command and control.

 

58

 


 

Tactical Radio Systems

 

We supply tactical radio systems to a wide range of customers throughout the world. Examples of our recent contract awards in this area include the following:

 

In May 2008, TadComm received a $127 million contract from a European customer to supply tactical communications radio equipment and systems. The systems include high frequency (HF) and very high frequency (VHF) tactical radio equipment designed for use by ground forces for data transfer and voice communications. The project will be performed over a 17-month period.

 

In July 2007, Telefunken RACOMS in Germany was awarded a contract for the supply of advanced tactical communications equipment for a European customer, with deliveries through 2012. In 2006, TadComm signed a contract with a Latin American customer to supply advanced tactical radio communications equipment and system elements, which was completed in 2007. In 2005, TadComm entered into an agreement with an Asian customer to supply HF and VHF tactical radios. Deliveries were completed during 2007. In 2004, Talla-Tech, was awarded a five-year IDIQ contract from the U.S. Army CECOM, for the support and improvement of SINCGARS radios.

 

In 2004, Elbit Systems was awarded a contract by the IMOD to develop a Wireless LAN solution for the IDF. This solution is based on commercial standards which are adapted and tailored to military tactical needs and environments.

 

In 2002, TadComm was awarded a contract to develop the IDF’s new generation tactical radio system. In 2005 and 2007, TadComm was awarded contracts from the IDF for the supply of new generation tactical radio systems. Deliveries of the new radios are scheduled to begin in 2009, following completion of the development.

 

Bro@dNet Communication System. In 2005, TadComm was awarded a contract from the IDF to supply a point-to-multi-point, high-capacity broadband, IP-based, data communications system based on wireless broadband WiMAX technology. The implementation of the system is scheduled to be completed during 2009.

 

USMC Rugged Computers. In July and October 2007, Talla-Tech received purchase orders from the USMC to supply its RPDA-57 Rugged Personal Digital Assistant as well as Tacter 31M products. The RPDA is a rugged hand-held computer and will facilitate situational awareness to dismounted Marines and soldiers. Tacter 31M is a hand-held or vehicle mounted multi-purpose ruggedized computer designed to serve all combat echelons.

 

UHF SATCOM Power Amplifiers. In December 2007, Talla-Com was awarded a contract from DOD agencies to supply UHF SATCOM (satellite communications) power amplifiers.

 

 

59

 


Electro-Optical and Countermeasures Systems

Elop has more than 70 years of experience in the field of electro-optics and designs and manufactures electro-optic systems and products for defense, space, homeland security and commercial applications worldwide. This includes expertise in thermal imaging, laser systems, optronic stabilized payloads, ground integrated sights, robotic sensors, head-up displays, space and airborne reconnaissance systems, IMINT solutions and electro-optic countermeasures. These systems are supplied for spaceborne, airborne, land and naval applications as described above.

 

COMPASS™ Payloads.In February 2008, Elop was awarded two contracts by foreign customers for supply of Micro-COMPASS™ (Micro Compact Multi-Purpose Advanced Stabilized Systems) payloads for coast guard applications. The payloads are to be installed on a variety of marine platforms with deliveries to be completed during 2008. In July 2007, Elop was awarded a multi-year contract by a foreign customer to supply the COMPASS™ electro-optical payloads for attack and utility helicopters. In 2006, Elop was awarded several new contracts to supply advanced CoMPASS™ payloads for naval and aerial use, to be supplied over a four-year period. In 2005, Elop was selected to supply its CoMPASS™ advanced observation system payload for the UK Watchkeeper program. See above “UAS – UAV Programs – Watchkeeper Program.”

 

PLDR. In February 2007, ESA received two follow-on orders from the USMC for its high-performance Portable Laser Designator Ranger (PLDR) systems that have proven successful in field test evaluations. This followed an initial award in 2006, under a five-year IDIQ contract by the USMC for a PLDR based on an Elop developed product.

 

Other Thermal Imaging Products

 

In May 2008, Elop and ELSEC were awarded a total of three contracts from a customer in Asia for the supply of cooled thermal imaging systems for reconnaissance and target acquisition applications. The contracts will be performed over a two-year period.

 

Elop and ESA are involved in the development and supply of payload based observation and fire control systems for naval and airborne platforms, including day and night vision, laser range-finders and designators and integrated sights for ground forces. In November 2007, ESA received an IDIQ contract form the USMC to supply thermal laser spot imagers over a five-year period.

 

In July 2007, ESA received an IDIQ contract from the U.S. Naval Inventory Control Point for repair/mediation of various Night Targeting Systems components in support of the USMC AH-IW helicopters. This work will be performed through 2012.

 

Elop supplies advanced IMINT systems to various customers internationally. Elop also supplies to customers worldwide a range of hand-held, surveillance and homeland security and armored vehicle applications of thermal imaging products and systems.

 

These products and systems are further described above in “Military Aircraft and Helicopter Systems,” “Naval Systems,” and “Land Vehicle Systems” and below in “Homeland Security Systems.”

 

 

60


Infrared Detectors. SCD develops and manufactures infrared detectors and laser diodes for electro-optical applications. Opgal develops electro-optics “engines” that combine detectors with proprietary electronics for a wide range of applications including for commercial aviation and homeland security.

 

 

Space Systems

 

Space Cameras. Elop is actively expanding space applications for its technology and products. Elop has developed a variety of cameras for the Ofek Satellite, including the Ofek-3, Ofek-5 and Ofek-7, and for other initiatives of the Israel Space Agency. In 2006, EROS B, a commercial reconnaissance satellite, was launched and began transmitting images taken by an advanced high resolution camera developed by Elop. This followed Elop’s supply of an advanced digital camera for the EROS A satellite in 2000. EROS B and EROS A were launched by ImageSat International N.V. in which Elop owns a minority interest. See below “Technology Spin-Offs.”

 

Tauvex II. In 2004, Elop was awarded a contract from the Israel Ministry of Science and Technology and the Israel Space Agency for the supply of  the “Tauvex II” (Tel-Aviv University Ultra-Violet Explorer) scientific space telescope. The Tauvex II telescope will be launched into space mounted on the Indian Satellite GSAT-4, for the purpose of scientific research in exploration of the galaxies. The telescope is to be supplied for integration into the GSAT-4 during 2008. The contract follows an agreement signed in 2003 between the Israel Space Agency and ISRO, the Indian Space Research Organization, for scientific cooperation between the two countries in the field of astronomy in the “Ultra-Violet” spectrum.

 

CNES. In 2005, CNES, the French Space Agency, selected Elop for cooperation in the supply of a scientific electro-optical space camera called Venus. The contract is for the production of the camera which will be mounted on-board a micro-satellite. The contract followed a successful feasibility study by Elop. The camera will be installed on a satellite resulting from a contract signed between the Israel Space Agency and CNES. The camera is scheduled for integration into the micro-satellite in 2009.

 

Hyperspectral Systems. Elop has been selected by the IMOD to be Israel’s hyperspectral systems development house. Currently, Elop is involved in an on-going hyperspectral system development program for the IMOD.

 

OHB. Elop and OHB System A.G. of Germany each own 50% of a German subsidiary, OHB Electro-Optics Gmbh, which pursues space-related activities.

 

Homeland Security Systems

 

Nature of Our Homeland Security Systems. We are involved in the homeland security market that includes airports, border control, transportation, coastal authorities, urban crisis management and other critical infrastructure facilities. These activities are a natural extension of our expertise gained in the development of our C4I and battlefield management systems, UAVs and electro-optic systems and communication systems. National and local governments are allocating greater resources in this area in light of increasing terrorist threats around the world. This has led to increased opportunities for systems and products that meet the growing demand for perimeter and homeland security solutions.

 

61

 


ELSEC, as well as Elbit Systems and Elop, develop and supply detection sensors and other products for facility security, border and coastal control and perimeter protection in Israel and numerous other countries. ESA leads the Company’s homeland security business in the U.S. market. Products in this area include thermal imaging detection systems, remote controlled surveillance systems, communication products and smart perimeter protection systems. We are also involved in the field of aviation and transportation security applications and are investing in future fusion technologies for passenger screening at border gates and transportation terminals.

 

Customers in this field include the Israeli Ministry of Transportation, the IMOD, the U.S. Department of Homeland Security and several international defense forces and security organizations, including airport, border guard and coastal control authorities. ELSEC is a supplier of E-fences and surveillance electro-optic day/night sensors to the IMOD, as well as coastal surveillance systems, surveillance vehicles, airport security systems and boarder surveillance systems to a variety of customers, mainly in Europe.

 

SBInet. In 2006, the Boeing-led team, including ESA , was awarded the U.S. Secure Border Initiative Project (the SBInet Project). The SBInet Project is designed to provide the U.S. Department of Homeland Security with increased border security capabilities along a significant part of the United States’ borders. ESA, as a team member to Boeing, has supplied, together with ELSEC, LORROS® long-range observation systems for the SBInet Project.

 

Perimeter Security. In 2006, ELSEC was selected by the IMOD to deploy a “smart” electronic deterrence system. The first phase of the project includes an electronic deference system to detect and assist in preventing crossing attempts 24-hours a day, in all weather conditions. The contract contains an option for the IMOD to significantly expand the system. The system is comprised of advanced sensors, an electronic fence, communications and computerized command and control posts. During 2003 and 2004, ELSEC was awarded contracts for a total of approximately 50 kilometers of electronic perimeter systems for military bases and municipalities. This followed Elbit Systems award from the IMOD of a contract to supply an electronic warning systems “smart” fence, and Elbit Systems is executing that program through ELSEC.

 

Mobile Surveillance Vehicles. In 2006, ELSEC was awarded a project for the supply of mobile surveillance vehicles and advanced cameras for the Ukraine Border Security Project. Deliveries were completed in 2007. These vehicles include a command and control station, monitoring sensors and additional security measures, allowing operation even in severe weather conditions. The vehicles can accommodate three operators simultaneously.

 

Surveillance Towers. In March 2007, ELSEC was awarded a project for the supply of surveillance towers for the border protection of a European country. Deliveries are ongoing in 2008.

 

Airport Integrated Security Systems. In August 2007, ELSEC was awarded a contract to provide an airport security system for a European customer, with deliveries to be completed in 2009. In 2006, ELSEC was awarded a contract to install a comprehensive airport integrated security system in a European country. Deliveries were completed in 2007. The system enables the integration of existing systems with new systems and includes surveillance systems for short and medium-range, access control and sensitive areas intruder detection. Also, the system is scalable to accommodate the customer’s future requirements.

 

62

 


Peripheral Coastal Security Systems. In March 2007, Elbit Systems was awarded a European Union funded contract for delivery and commissioning of an integrated coastal surveillance system to Lithuania. Deliveries were completed in 2007. In 2006, ELSEC completed, for a customer in Asia, the deployment of its first peripheral coastal security system. ELSEC’s contract for the project was awarded in 2005 and includes additional stages for deployment of other locations in the customer’s country. ELSEC’s coastal security system is remote controlled and enables its operators to track a large number of vessels simultaneously, for dozens of miles, using identification capabilities to send alerts regarding types of threats those vessels may pose. The system includes advanced night vision sensors, daylight surveillance and laser range-finders developed by Elop.

 

Israel Border Security Systems. In 2006, Elbit Systems’ Border Control Management System for the Israeli Police was inaugurated. The innovative system interfaces with all government and security agencies in Israel, managing all entry and exit posts including airports, sea ports and land crossings. Also, the Israeli National Border Control Registration System (BCRS) was developed by Elbit Systems and has been fully operational since 2004. BCRS is a computerized system for registration and control of Israel’s border crossing points. The system supports border inspection processes and assists in the control of the passage of vehicles and goods at all Israeli airports, seaports and land entry points.

 

MUSIC®. Elop applied its defense based technologies to develop a Multi-Spectral Infrared Countermeasure System (MUSIC®) for commercial aircraft applications in preventing terrorism. MUSIC® enables identification of anti-aircraft shoulder-launched missiles resulting in a break of the missile lock on the target. The Israeli Government is currently reviewing the system for use in Israel’s civil aviation protection plan.

 

 

 

EW and SIGINT Systems

 

Through Elisra, in which Elbit Systems acquired a 70% interest in 2005, we supply a range of multi-spectral self-protection suites for airborne combat platforms, as well as modular SIGINT (ELINT, COMINT and DF) systems for air, ground and naval platforms and applications.

 

Multi-Spectral, Self-Protection Suites for Airborne Platforms. Elisra’s airborne platform self-protection suites combine defense suites with electronic support measures. Its multi-spectral self-protection solutions include passive IR missile warning systems for fighter aircraft, helicopters, transport aircraft and maritime patrol aircraft. Elisra’s self-protection suites include EW payloads with radar warning receivers, laser warning receivers and other measures. During 2007, Elisra was awarded two contracts to supply EW systems for international customers, with deliveries to take place through 2011. In 2006, Elisra entered into a contract to supply full EW suites for fighter aircraft for an international customer. The contract is to be performed over a multi-year period.

 

Intelligence Systems. Elisra supplies SIGINT systems designed for air, ground and naval platforms. These systems incorporate cutting-edge digital receiving, signal processing and direction finding technologies. During 2007, Elisra was awarded two contracts for the supply of SIGINT systems, with deliveries to take place through 2009. In 2006, Tadiran Systems was awarded a contract for the supply of EW systems to a European country. Deliveries are scheduled for completion in 2008. For UAVs Elisra provides systems that detect, identify and locate ground-based, airborne, ground and ship-based emitters. See above “Naval Systems – EW.”

 

63

 


 

Data Links.Elisra’s subsidiary, Tadiran Spectralink, develops and supplies advanced data links for airborne platforms, including UAVs and mini-UAVs, based on generic modules to conform to the full range of modern data payload systems and to support high rate digitalized analog data communications. Tadiran Spectralink also supplies tactical video links that download video and telemetry data from UAVs providing real-time video data to ground, airborne and naval forces, to enable comprehensive video networks.

 

Search and Rescue Solutions. Tadiran Spectralink develops and provides advanced airborne search and rescue systems, supporting the undetected, unimpeded first pass pick up of downed pilots and special forces within enemy territory. Tadiran Spectralink also provides personal search and rescue radio sets for non-combat use comprised of an emergency locator transmitter and a personal locator beacon and a voice transceiver. In 2006, Tadiran Spectralink won a contract for the supply of the advanced PSR-43G/SV Personal Survival Radio (PSR) to the German Air Force, with deliveries to be made through 2008.

 

Microwave and Microelectronic Products. Elisra supplies a variety of microwave products for EW, radar and communication systems and microelectronic products for a wide range of advanced applications – modems, cellular, telephone systems, industrial robotics and computerized control instrumentation.

 

Spectrum Control and Management. Elisra’s subsidiary, Tadiran Systems, designs, develops and provides advanced spectrum monitoring, detection, identification and location systems, based on common, advanced and commercial hardware and software platforms with proprietary algorithms. The systems simplify the tasks of wireless traffic supervision and measurement of technical parameters pinpointing infringements and illegal transmission, thus providing a real-time picture of spectrum usage.

 

 

Technology Spin-Offs and Other Commercial Activities

Several of the Company’s entities explore on an ongoing basis potential spin-offs of their defense related technologies for commercial applications. Our technology spin-offs are involved in intra-body navigation medical equipment, commercial satellites and internet communications for commercial aviation, commercial communications and microwave technologies. Several of our companies also engage in other commercial activities. The following is a description of our main technology spin-offs and other commercial activities.

 

MediGuide.Elbit Systems established MediGuide Inc. (MediGuide) in 2000 as a Delaware corporation. MediGuide, through its wholly-owned Israeli subsidiary, leverages specific technologies developed by Elbit Systems in the defense area for use in various medical procedures and intra-body navigation. Elbit Systems provided MediGuide with an exclusive license to use specific technologies for medical applications, and MediGuide provided Elbit Systems with a cross license to use MediGuide’s developments for defense applications. Outside equity investments have been made in MediGuide by venture capital companies and strategic collaborators. As of April 30, 2008, Elbit Systems equity interest in MediGuide, on a fully-diluted “as converted” basis, was approximately 41.5%. In December 2007, MediGuide received a CE Mark certification for its gMPS™’s system and GMC™ catheter. In January 2008, MediGuide entered into co-development of medical positioning system (gMPS™) enabled products with Medtronic Inc. In April 2008, MediGuide initiated clinical trials in the U.S. under Investigational Device Exemption approval from the U.S. Food and Drug Administration.

 

64

 


 

Starling. Elbit Systems, Rafael Development Corporation Ltd. (RDC) and Elron Electronics Industries Ltd. (Elron) own Starling Advanced Communications Ltd. (Starling). Starling, an Israeli company, develops products in the area of internet communications through satellite transmissions and broadband information transfer for commercial aircraft. In May 2007, Starling issued an initial public offering (IPO) on the TASE following which Starling became a publicly-traded company in which Elbit Systems’ shareholdings were diluted from approximately 21% to approximately 16% (approximately 10% on a fully-diluted basis). Starling’s 2007 annual financial statements indicated that its losses and negative equity raised an uncertainty as to Starling's abililty to continue its operations as a going concern.

 

ImageSat. Elop has an approximately 14% equity interest and approximately 12.5% voting power in ImageSat International N.V. (ImageSat). Other shareholders include IAI and private equity companies. ImageSat, which is incorporated in the Netherlands Antilles, is involved in the operation of satellites for commercial and other applications and providing satellite imagery. ImageSat’s EROS A and EROS B satellites contain advanced high resolution cameras developed by Elop. See above “Electro-Optics and Countermeasures Systems – Space Systems – Space Cameras.” Also see below – Item 8. Financial Information – Legal Proceedings – ImageSat.

 

Chip PC. In 2005, Elbit Systems acquired an approximately 20% interest (18.5% plus a loan convertible into additional shares) in Chip PC Ltd. (Chip PC). Chip PC is an Israeli company located in Haifa, Israel, engaged in the development and manufacture of “thin client” solutions enabling server based computing technologies to replace traditional personal computers and deploy and control large numbers of work stations. In July 2007, Chip PC completed an IPO on the TASE. Following the IPO, Chip PC became a publicly-traded company, in which Elbit Systems holds approximately 19% of its shares (16.3% on a fully diluted basis). In addition, Elbit Systems holds an option to purchase up to an additional 5% of Chip PC’s ordinary shares.

 

Other Commercial Activities. The Company conducts a number of other activities in the commercial area. These activities include medical equipment designed and produced by ESA through KMC, commercial communications and mobile and wireless telephone network encryptions by business units in the Land and C4I – Tadiran area, microwave technologies and components produced by Elisra and its subsidiaries, night vision products for the automotive industry developed by an Elbit Systems’ business unit, commercial automotive fleet management products by AEL in Brazil and general manufacturing and machinery services by a number of Company entities, including our Romanian subsidiary, Elmet International SRL.

 

Property, Plant and Equipment

Facilities in Israel

 

Facilities owned or leased by Company entities in Israel include:

 

Haifa vicinity: Our executive offices and main research and development facilities are located on approximately 768,000 square feet of property in the Advanced Technology Center in Haifa. We own approximately 311,000 square feet of our main facilities in Haifa. The remainder of our facilities in Haifa is leased. We also have ownership and long-term leasehold rights in a facility of approximately 65,000 square feet near our headquarters building in Haifa.

 

65

 


Karmiel vicinity: We maintain manufacturing operations in a leased facility of approximately 253,000 square feet in Karmiel. In May 2007, Elbit Systems entered into an agreement that provides an option to purchase the Karmiel facility after a three-year period. Cyclone owns approximately 1,406,000 square feet of property near Karmiel. This includes approximately 275,000 square feet on which Cyclone’s offices, manufacturing, maintenance and hangar facilities are located.

 

Rehovot/Nes Ziona: Elop owns or has long-term leasehold rights to approximately 525,000 square feet, and leases on a shorter-term basis approximately 5,000 square feet, of its facilities in Rehovot. These facilities contain Elop’s headquarters, offices, development facilities and manufacturing operations. Silver Arrow leases facilities in Nes Ziona, covering approximately 91,000 square feet. A new building of approximately 64,000 square feet has been leased, and is planned to be occupied in September 2008. Land and C4I - Tadiran leases approximately 7,500 square feet in Rehovot.

 

Netanya: Land and C4I - Tadiran leases approximately 106,000 square feet in Netanya, which contain offices and engineering facilities.

 

Holon: Tadiran Systems and Tadiran Spectralink, have long-term leasehold rights to approximately 188,300 and 71,300 square feet, respectively, in Holon containing offices, development facilities and manufacturing operations. Land and C4I – Tadiran’s manufacturing facilities in Holon occupy approximately 182,000 square feet.

 

Bnei Barak: Elisra owns approximately 122,000 square feet and has leasehold rights of approximately 148,000 square feet in Bnei Brak. These facilities contain Elisra’s headquarters, development facilities and manufacturing operations.

 

Kiryat Shmona and Northern Israel vicinity: Land and C4I – Tadiran leases facilities of approximately 6,800 share feet in Kiryat Shmona, and 22,700 square feet in Tel Chai. Elbit Systems’ UAS operations lease a landing strip in northern Israel of approximately 3,900 feet.

 

Petach Tikva: Land and C4I – Tadiran leases approximately 80,000 square feet of offices and engineering facilities in Petach Tikva.

 

Sderot: ELSEC owns approximately 109,000 square feet of property in Sderot, which includes approximately 20,200 square feet of offices and manufacturing facilities. ELSEC anticipates adding an additional 24,000 square feet of office facilities by the first quarter of 2009.

 

Airport City: Kinetics owns office, laboratory and manufacturing facilities in Airport City, covering approximately 32,000 square feet.

 

Lod: Kinetics leases manufacturing facilities of approximately 22,000 square feet.

 

Tel-Aviv: The Company’s headquarters leases offices in Tel-Aviv of approximately 5,000 square feet.

 

66

 


Facilities in the United States

 

Facilities owned or leased by ESA entities include:

 

Fort Worth, Texas: ownership of approximately 25 acres, including approximately 219,000 square feet of offices, engineering and manufacturing facilities.

 

Merrimack, New Hampshire: ownership of approximately 66 acres, including approximately 352,000 square feet of offices and manufacturing operations.

 

Tallahassee, Florida: approximately 109,000 square feet of offices and manufacturing facilities, of which 80,000 square feet is owned and the rest is leased on a long-term basis.

 

Talladega, Alabama: ownership of approximately 38 acres, including approximately 68,000 square feet of offices and manufacturing facilities.

 

Warner Robins, Georgia: lease of approximately 13,000 square feet of maintenance and repair facilities.

 

Wichita, Kansas: lease of approximately 4,000 square feet of commercial aviation maintenance facilities.

 

Arlington, Virginia: lease of approximately 6,000 square feet for ESA’s Washington office.

 

Quantico, Virginia: lease of approximately 3,000 square feet.

 

Other U.S. Facilities. Our wholly-owned subsidiary Elmec Inc., leases approximately 4,600 square feet of offices and warehouse facilities in Chelmsford, Massachusetts. Real-Time Laboratories, Inc., a subsidiary of Kinetics, leases approximately 20,000 square feet of offices and manufacturing facilities in Boca Raton, Florida, and approximately 20,000 square feet of manufacturing facilities in Choctaw, Mississippi.

 

Facilities in Other Countries. AEL owns approximately 282,000 square feet of property in Brazil, including offices and buildings covering approximately 23,000 square feet. The European Subsidiary leases approximately 118,000 square feet in Belgium. In the U.K., Ferranti maintains freehold lease rights to facilities of approximately 180,000 square feet; U-TacS leases approximately 3,800 square feet, and UAV Engines leases approximately 13,000 square feet. Elmet and AE Electronics in Romania lease approximately 91,000 square feet and 35,000 square feet, respectively. Telefunken RACOMS, leases facilities in Germany of approximately 30,000 square feet.

 

Recent Investment in Facilities. Over the last two years the average annual investment in our facilities, including building projects , as well as equipment, machinery and vehicles, amounted to approximately $85 million. There are no material plans to construct, expand or improve existing facilities, however, ongoing improvements and minor expansions are planned at the facilities in Karmiel and Sderot, Israel and in Fort Worth, Texas, in the U.S. Each of our manufacturing facilities generally operate at or near full capacity. Accordingly, we believe that our current facilities are adequate for our operations as now conducted.

 

 

67

 


 

Governmental Regulation

Government Contracting Regulations. We operate under laws, regulations and administrative rules governing defense contracts, mainly in Israel and the United States. Some of these carry major penalty provisions for non-compliance, including disqualification from participating in future contracts. In addition, our participation in governmental procurement processes in Israel, the United States and other countries is subject to specific regulations governing the conduct of the procurement process.

 

Israeli Export Regulations.Israel’s defense export policy regulates the sale of a number of our systems and products. Current Israeli policy encourages exports to approved customers of defense systems and products such as ours, as long as the export is consistent with Israeli Government policy. A license is required to initiate marketing activities. We also must receive a specific export license for any hardware eventually exported from Israel. In 2007, approximately 50% of our revenue was derived from exports subject to Israeli export regulations. In 2006, the Israeli Parliament (Knesset) passed a law regulating export of “dual use” items (items that are typically sold in the commercial market but that also may be used in the defense market) which entered into effect in January 2007. In July 2007, a new Defense Export Control Law was passed by the Knesset, and the law’s implementing regulations went into effect in February 2008. The new law enhances enforcement of export control legislation, provides certain exemptions from license requirements and broadens certain areas of licensing, particularly with respect to transfer of technology.

 

U.S. and Other Export Regulations.ESA’s export of defense products, military technical data and technical services to Israel and other countries is subject to applicable approvals of the U.S. Government. Such approvals are typically in the form of an export license or a technical assistance agreement (TAA). Other U.S. companies wishing to export defense products or military related services and technology to our Israeli entities are also required to obtain such export licenses and TAAs. This applies to data required by our Israeli entities to perform work for U.S. programs. Licenses are also required for Israeli nationals assigned to work in defense-related technical areas at our U.S. affiliated companies. An application for an export license or a TAA requires disclosure of the intended sales of the product and the use of the technology. In recent years, the U.S. has implemented enhanced scrutiny of its export control regulations, and the U.S. Government may deny an export authorization if it determines that a transaction is counter to U.S. policy or national security. Other governments’ export regulations also affect our business from time to time, particularly with respect to end user restrictions of our suppliers’ governments.

 

68

 


Approval of Israeli Defense Acquisitions

 

The Israeli Defense Entities Law (Protection of Defense Interests) became effective in 2006. Among other matters, this law establishes conditions for the approval of an acquisition or transfer of control of an entity that is determined to be an Israeli “defense entity” under the terms of the law. Designation as a “defense entity” is to occur through an order to be issued jointly by the Israeli Prime Minister, Defense Minister and Trade and Industry Minister. Although no such orders have been issued as of the date of this Annual Report on Form 20-F, it is assumed that Elbit Systems and most of our Israeli subsidiaries will be designated as “defense entities” under the law. Elbit Systems and our major Israeli subsidiaries have been designated as “defense entities” under an order of the Defense Minister with respect to Israeli law governing various aspects of defense security arrangements.

 

Orders to be issued under the Israeli Defense Entities Law will also establish other conditions and restrictions. It is anticipated that in the case of a publicly traded company such as Elbit Systems, Israeli government approval will be required for acquisition of 25% or more of the voting securities or a smaller percentage of shares that grant “means of control.” Means of control for purposes of the law include the right to control the vote at a shareholders meeting or to appoint a director. Orders relating to defense entities are also anticipated to, among other matters, (1) impose restrictions on the ability of non-Israeli resident citizens to hold “means of control” or to be able to “substantially influence” defense entities; (2) require that senior officers of defense entities have appropriate Israeli security clearances; (3) require that a defense entity headquarters be in Israel and (4) subject a defense entity’s international joint ventures and various technology transfers to the approval of the IMOD.

 

Approval of U.S. and Other Defense Acquisitions. Many other countries also require governmental approval of acquisitions of local defense companies or assets by foreign entities. Mergers and acquisitions of defense related businesses in the U.S. are subject to the Foreign Investment and National Security Act (FINSA) of 2007 that was implemented by Executive Order in January 2008. Under FINSA, our acquisitions of defense related businesses in the U.S. require review, and in some cases approval, by the Committee on Foreign Investment in the United States (CFIUS).

 

“Buy American” Laws. The U.S. “Buy American” laws impose price differentials or prohibitions on procurement of products purchased under U.S. Government programs. The price differentials or prohibitions apply to products that are not made in the United States or that do not contain U.S. components making up at least 50% of the total cost of all components in the product. However, a Memorandum of Agreement between the United States and Israeli Governments waives the Buy American laws for specified products, including almost all the products currently sold in the United States by Elbit Systems and our Israeli subsidiaries.

 

Foreign Military Funding (FMF). ESA participates in United States FMF programs. These programs require countries, including Israel, receiving military aid from the United States to use the funds to purchase products containing mainly U.S. origin components. In most cases, subcontracting under FMF contracts to non-U.S. entities is not permitted. As a consequence, ESA generally either performs FMF contracts itself or subcontracts with U.S. suppliers. The U.S. Government may authorize the IMOD to utilize a portion of the FMF budget under the United States Subcontracting Procurement (USSP) channel. In such cases, companies such as Elbit Systems or our Israeli subsidiaries, who are acting as the Israeli prime contractor to the IMOD under the NIS funded portion of an a IMOD program, are authorized to negotiate and enter into a subcontract directly with a U.S. supplier. However, payment of the funds under a USSP channel subcontract is administered by the IMOD Purchasing Mission to the U.S. ESA also participates in U.S. Foreign Military Sales (FMS) programs.

 

69

 


 

Antitrust Laws. Antitrust laws and regulations in Israel, the United States and other countries often require governmental approvals for transactions that are considered to limit competition. Such transactions may include cooperative agreements for specific programs or areas, as well as mergers and acquisitions. In connection with the acquisition of our interest in Elisra, the Israeli Antitrust Authority imposed stringent conditions for us to meet so long as Elisra is jointly held by us and IAI.

 

Civil Aviation Regulations. Several of the products sold by Company entities for commercial aviation applications are subject to flight safety and airworthiness standards of the U.S. Federal Aviation Administration (FAA) and similar civil aviation authorities in Israel, Europe and other countries.

 

Federal Drug Administration Regulations. Medical products designed and manufactured by ESA through KMC are subject to the U.S. Federal Drug Administration (FDA) regulations.

 

Buy-Back

As part of their standard contractual requirements for defense programs, several of our customers include “buy-back” provisions. These provisions are typically best efforts obligations to make, or to facilitate third parties to make, specified transactions in the customer’s country. Such transactions may include the purchase of local goods and services; cooperative ventures with, or investment in, local entities; and transfers of equipment, infrastructure or know-how for the benefit of local parties. In most cases, the buy-back transactions are to be fulfilled over a multi-year period that in some cases extends after completion of deliveries under the contract.

 

To date, we have not encountered significant difficulties in identifying qualified local suppliers and placing purchase orders.

 

We typically have the right to apply multiplier factors in calculating the amount of buy-back credit recognized, and certain types of investments and transactions receive buy-back credit of up to several times the value of the specific transaction. Therefore, even if the buy-back provisions apply in an aggregate amount of up to 100% of the price of the contract with our customer, the actual effective buy-back obligation amount in some cases could be significantly less due to the application of the multiplier factors.

 

Although failure to meet a best efforts buy-back obligation may limit our ability to be awarded future business from the applicable customer, in the majority of the cases buy-back is not linked to delivery payments or subject to specific or material contractual monetary penalties. The buy-back activities are a normal part of doing business in the defense industry with these customers. Over the number of years that we have been performing buy-back activities, we have not experienced significant difficulties in meeting our buy-back obligations, and therefore these buy-back activities are not believed to represent a material financial risk to our operations. Our maximum aggregate buy-back undertakings as of December 31, 2007 were approximately $883 million, to be fulfilled over a period of up to 10 years.

 

70

 


Financing Terms

Types of Financing.There are several types of financing terms applicable to our defense contracts. In some cases, we receive progress payments according to a percentage of the cost incurred in performing the contract. Sometimes we receive advances from the customer at the beginning of or during the course of the project, and sometimes we also receive milestone payments for achievement of specific milestones. In some programs we extend credit to the customer, sometimes based on receipt of guarantees or other security. In other situations work is performed before receipt of the payment, which means that we finance all or part of the project’s costs for various periods of time. Financing arrangements may extend beyond the term of the contract’s performance. When we believe it is necessary, we seek to protect all or part of our financial exposure by letters of credit, insurance or other measures, although in some cases such measures may not be available.

 

Advance Payment Guarantees. In some cases where we receive advances prior to incurring contract costs or making deliveries, the customer may require guarantees against advances paid. These guarantees are issued either by financial institutions or by us. We have received substantial advances from customers under some of our contracts. Under certain circumstances, such as if a contract is canceled for default and there has been an advance or progress payment, we may be required to return payments to the customer as provided in the specific guarantee. As part of the guarantees we provide to receive progress payments or advance payments, some of our customers require us to transfer to them title in inventory acquired with such payments. As of December 31, 2007, the amount of guarantees relating to customer advances was approximately $748 million.

 

Performance Guarantees. A number of projects require us to provide performance guarantees in an amount equal to a percentage of the contract price. Some of our contracts contain clauses that impose penalties or reduce the amount payable to us if there is a delay or failure in performing in accordance with the contract or the completion of a phase of work, including in some cases during the warranty period. These types of guarantees may remain in effect for a period of time after completion of deliveries under the contract. Such guarantees are customary in defense transactions, and we provide them in the normal course of our business. As of December 31, 2007, the balance of performance guarantees for Company entities amounted to approximately $129 million.

 

Financial Risks Relating to Our Projects. The nature of our projects and contracts creates some potential financial risks, including risks relating to dependence on governmental budgets, fixed price contracts for development effort and production, schedule extensions beyond our control, termination for the customer’s convenience, potential for monetary penalties for late deliveries or failure to perform in accordance with the contract requirements and liability for subcontractors. In addition, we receive payments for some of our projects in currencies other than U.S. dollars. In such cases, we sometimes elect to adopt measures to reduce the risk of exchange rate fluctuations. See above – Item 3. Key Information – Risk Factors.

 

Audit Regulations. The IMOD audits our books and records relating to its contracts with us. Our books and records and other aspects of projects related to U.S. defense contracts are subject to audit by the U.S. Defense Contract Audit Agency. Such audits review compliance with applicable government contracting cost accounting and other applicable standards. If discrepancies were found this could result in a downward adjustment of the applicable contract’s price. Some other customers have similar rights under specific contract provisions.

 

71

 


Intellectual Property

Patents, Trademarks and Trade Secrets.The Company owns approximately 140 living patent families including patents and applications registered or filed in Israel, the United States, the European Patent Office and other countries. Our technology spin-off companies often rely in part on our patented technology. We also hold approximately 40 living trademark families relating to specific products. A significant part of our intellectual property assets relates to unique applications of advanced software-based technologies, development processes and production technologies. These applications are often not easily patentable, but are considered as our trade secrets and proprietary information. We take a number of measures to safeguard our intellectual property against infringement as well as to avoid infringement of other parties’ intellectual property.

 

Governmental Customers’ Rights in Data.The IMOD usually retains specific rights to technologies and inventions resulting from our performance under Israeli Government contracts. This generally includes the right to disclose the information to third parties, including other defense contractors that may be our competitors. Consistent with common practice in the defense industry, approximately 35% of our revenues in 2007 was dependent on products incorporating technology that a government customer may disclose to third parties. When the Israeli Government funds research and development, it usually acquires rights to data and title to inventions. We often may retain a non-exclusive license for such inventions. The Israeli Government usually is entitled to receive royalties on export sales in relation to sales resulting from government financed development. However, if only the end product is purchased, we normally retain the principal rights to the technology. Sales of our products to the U.S. Government and some other customers are subject to similar conditions. Subject to applicable law, regulations and contract requirements, we attempt to maintain our intellectual property rights and provide customers with the right to use the technology only for the specific project under contract.

 

Licensing. There are relatively few cases where we manufacture under license. In such cases, the licensor typically is entitled to royalties or other types of compensation. In some cases where we have acquired business lines we obtain a royalty free license to use the applicable technology for specified applications. Occasionally, we license parts of our intellectual property to customers as part of the requirements of a particular contract. We also sometimes license technology to other companies for specific purposes or markets. Our technology spin-offs typically receive licenses to use relevant parts of our intellectual property for their designated business purposes. See above “Technology Spin-Offs – MediGuide and - Starling.”

 

Research and Development

 

We invest in research and development (R&D) according to a long-term plan based on estimated market needs. Our R&D efforts focus on anticipating operational needs of our customers, achieving reduced time to market and increasing affordability. We emphasize improving existing systems and products and developing new ones using emerging or existing technologies.

 

We perform R&D projects to produce new systems for the IMOD and other customers. These projects give us the opportunity to develop and test emerging technologies. We developed new tools for fast prototyping for both the design and development process. This permits the operational team members to effectively specify requirements and to automatically transfer them into software code. Examples of our ongoing defense-related R&D projects include those for night operation capabilities, laser systems, display systems, helmet mounted systems, other avionics systems, UAVs, UGVs, USVs, space based cameras, Recce systems, C4I systems, electric tank turret drive systems, unmanned turret systems, communication systems and homeland security systems. We also perform R&D in the area of commercial aviation and commercial night vision products for automobiles. In addition, our technology spin-offs perform R&D in their areas of operation, mainly in the fields of medial instrumentation and broadband communications.

 

72

 


 

We employ more than 3,800 software and hardware development and systems engineers engaged in advance programs for airborne, ground and naval defense, homeland security and space applications. In addition, most of our program and business line managers have engineering backgrounds. More than 50% of our total workforce is engaged in research, development and engineering.

 

Our customers fund part of our R&D, and we also invest in our research and development activities. This investment is in accordance with our strategy and plan of operations. The table below shows amounts we invested in R&D activities for the years ended December 31, 2005, 2006 and 2007:

 

 

 

 

2005

 

2006

 

2007

 

 

 

(U.S. dollars in million)

 

Total Investment

 

$

92.4

 

$

115.6

 

$

155.3

 

Less Participation*

 

 

20.5

 

 

23.4

 

 

28.3

 

Net Investment

 

$

71.9

 

$

92.2

 

$

127.0

 

____________

*See above – “Government Rights in Data” and see below – “Conditions in Israel - Chief Scientist and Investment Center Funding.”

 

 

Manufacturing

We manufacture and assemble most of our systems at Company operational facilities in Israel, the U.S. and Europe. These facilities contain warehouses, electronic manufacturing areas, test equipment and final assembly and test stations. We also have mechanical workshops, fully automated surface mount technology lines and clean rooms. We have fully independent capabilities in electronic card assembly, electro-optic components, solid state components integration, environmental testing and final testing, including space simulation and thermal chambers. We also have computerized logistics systems for managing manufacturing and material supply. At ESA’s facilities in Merrimack, we also manufacture commercial avionics and medical equipment in U.S. FAA and FDA registered facilities.

 

We manufacture UAVs at our facilities in Karmiel, Israel and at UAS operations in Rehovot, Israel. Cyclone performs manufacturing and assembly of composite materials and other products at its facilities in Karmiel, Israel. SCD has a high technology semiconductor manufacturing facility in Leshem, Israel, in which it performs electronic integration and assembly of thermal imaging sensors and laser diodes. ESA has facilities for manufacturing and repair of test equipment and other items. Some components of our products are manufactured in Romania at S.C. A-E Electronics S.A., a majority-owned Romanian subsidiary of Elbit Systems that manufactures metal parts and at Elmet International SRL, a wholly-owned subsidiary of Elbit Systems involved in machining and metal works.

 

73

 


 

Environmental Compliance

As part of overall Company policy, we are committed to environmental, health and safety standards in all aspects of our operations. This includes ISO 14001 compliance.

 

Purchasing

The Company’s operational units each conduct purchasing activities. In the U.S., in addition to the purchasing activities conducted by the ESA companies, Elmec Inc., a wholly-owned subsidiary of Elbit Systems located in Chelmsford, Massachusetts, also provides procurement services. A number of purchasing and related support and logistic services are performed on a shared services basis by central service providers, in the Company, for various Company units and entities.

 

We generally are not dependent on single sources of supply. We manage our inventory according to project requirements. In some projects, specific major subcontractors are designated by the customer. Raw materials used by us are generally available from a range of suppliers internationally, and the prices of such materials are generally not subject to volatility.

 

Customer Satisfaction and Quality Assurance

We invest in continuous improvement of processes to ensure customer satisfaction throughout all stages of our operations. This includes development, design, integration, manufacturing and services for software and hardware, for the range of our systems and products. Our quality teams are involved in assuring compliance with processes and administrating quality plans. These activities begin at the pre-contract stage and continue through the customer’s acceptance of the product or services.

 

Elbit Systems uses a project management method based on Theory of Constraints (TOC) in most of our development projects. Using advanced software, work plans are continuously updated and are available to all integrated product team members. This method makes management more efficient and improves our ability to meet schedule demands of complex projects. Another TOC methodology is used successfully to manage our manufacturing lines in Karmiel, Israel. We also use methods such as Kaizen and Lean.

 

Our processes are based on a cutting edge tool case and CAD-CAM tools. This infrastructure, together with well defined development methodology and management tools, assists us in providing high quality and on time implementation of projects.

 

Representatives of our customers generally test our products before acceptance. Branches of the IDF and other customers have authorized us to conduct acceptance testing of our products on their behalf. In addition, Elbit Systems and Tadiran Spectralink are certified for Software Compatibility Maturity Model Integration (CMMI) Level 3 of the U.S. Software Engineering Institute (SEI), indicating a high level of program management and control, system engineering, software and hardware maturity and development capability. Elbit Systems has an approval certificate of the European Aviation Safety Agency (EASA) part 145 for maintaining civil products. Elbit Systems is certified for ISO-9001:2000 including ISO-90003 for software, AS9100, ISO-14001 and OSHAS 18001. Cyclone is certified for ISO-9001:2000, AS9100, ISO-14001 and OSHAS 18001. Elisra is certified for ISO-9001:2000 including ISO-90003 for software, AS9100, ISO-14001 and OSHAS 18001. Tadiran Systems and Tadiran Spectralink are certified for ISO-9001:2000 and ISO-90003 for software. All of the above are certified by the National Standard Institution of Israel and by the National Quality Assurance (NQA) authority for AS9100.

 

74

 


 

ESA – Fort Worth is certified for Software CMMI Level 2 of the SEI. ESA – Forth Worth, ESA – Talladega and ESA - Merrimack are certified for ISO-9001:2000 and AS9100. ESA – Tallahassee is certified for ISO-9001. ESA – Merrimack also holds an EASA certificate, and the quality systems of ESA - Merrimack and ESA - Talladega comply with NATO AQAP requirements. ESA’s commercial aviation operations maintain FAA Part 145 approved repair stations in both New Hampshire and Kansas. Such operations are FAA Part 21 approved, holding a variety of FAA certifications in support of ESA’s commercial avionics business line. ESA medical instruments’ business is registered to ISO 13485:2003, is registered with the FDA as a GMP manufacturer and is FDA compliant with Quality Systems Regulations 21 CFR Part 820, 803 and 806.

 

Ethics

We conduct our business activities and develop Company policies based on a firm commitment to ethical practices. In addition to our Code of Conduct (see below Item 16.B) and compliance with applicable laws and regulations, we have an active Company-wide ethics compliance program, incorporating ongoing training awareness and enforcement. In March 2008, Elbit Systems’ ethics program received the top ranking for a non-U.S.-based organization, in the Ethisphere Institute’s U.S. Government Contractor Ethics Program Survey.

 

Service and Warranty

We instruct our customers on the proper maintenance of our systems and products. In addition, we often offer training and provide equipment to assist our customers in performing their own maintenance. When required, support may be provided by a local support team or by experts sent from our main facilities.

 

We generally offer a one - two-year warranty for our systems and products following delivery to, or installation by, the customer. In some cases we offer extended warranty periods. We maintain reserves for warranty obligations specifically determined for each project based on our experience and engineering estimates. These reserves are intended to cover post-delivery functionality and operating issues for which we are responsible under the applicable contract.

 

 

Marketing and Sales

We actively take the initiative in identifying the individual defense needs of our customers throughout the world. We then focus our research and development activities on systems designed to provide tailored solutions to those needs. We often provide demonstrations of prototypes and existing systems to potential customers.

 

75

 


We market our systems and products either as a prime contractor or as a subcontractor to various governments and defense contractors worldwide. In Israel, we sell our military systems and products mainly to the IMOD, which procures all equipment for the IDF. Our marketing and technical support personnel for sales in Israel operate out of all of our major facilities in Israel. A number of marketing related support services are provided on a central shared services basis to various units in the Company. We are assisted in marketing our systems, products and services in other parts of the world through subsidiaries, joint ventures, consultants and representatives.

 

In the U.S., the ESA companies lead our marketing activities, from the Fort Worth, Merrimack, Talladega and Tallahassee facilities and from offices in the Washington, D.C. area. A number of marketing related support services are provided on a central shared services basis to various units in the Company. ESA operates under a Special Security Agreement that allows it and its subsidiaries to work on certain classified U.S. Government programs. See above “Principal Subsidiaries – ESA.”

 

Our subsidiaries in other countries typically lead the marketing activities in their home countries, often assisted by marketing and business development personnel based in Israel.

 

Over the past several years, a number of the major entities in the Company have entered into cooperation agreements with major defense contractors in the United States, Europe and certain other key markets. These agreements provide for joint participation in marketing and performance of a range of projects. In other countries, we actively pursue business opportunities as either a prime contractor or a subcontractor, usually together with local companies. Often we enter into cooperation agreements with other companies for such opportunities.

 

 

Competition

We operate in a competitive environment for most of our projects, systems and products. Competition is based on product and program performance, price, reputation, reliability, life cycle costs and responsiveness to customer requirements. This includes the ability to respond to rapid changes in technology. In addition, our competitive position sometimes is affected by specific requirements in particular markets.

 

In recent years consolidation in the defense industry has affected competition. This has decreased the number but increased the relative size and resources of our competitors. We adapt to market conditions by adjusting our business strategy to changing defense market conditions. We also anticipate continued competition in defense markets due to declining defense budgets in many countries.

 

Competitors in the sale of some of our products to the Government of Israel include IAI and Rafael among others. From time to time we also cooperate with some of our competitors on specific projects.

 

Outside of Israel, we compete in a number of areas with major international defense contractors. Our main competitors include divisions and subsidiaries of Northrop Grumman Corporation, Raytheon Inc., Honeywell, BAE Systems Ltd., Rockwell Collins, L-3 Communications Holdings, Inc., Thales S.A., Harris Corporation, European Aerospace Defense and Space Company EADS N.V., Goodrich Corporation, FLIR Systems, Inc., CMC Electronics Inc., Rhode and Schwartz GmbH, Selex Communications Ltd. and ITT Defense Limited. Our competitors also include a number of other major defense contractors in the United States and Europe. Many of these competitors have greater financial, marketing and other resources than ours. We also compete in the worldwide defense market with numerous smaller companies as well as other large and small Israeli companies. In addition, we compete with a range of companies in the commercial avionics market. In certain cases we also engage in strategic cooperative activities with some of our competitors.

 

76

 


 

Overall, we believe we are able to compete on the basis of our systems development and technological expertise, our systems’ combat-proven performance and our policy of offering customers overall solutions to technological, operational and financial needs.

 

Major Customers

Sometimes, our revenues from an individual customer account for more than 10% of our revenues in a specific year. Our only such customers during the last three years were the IMOD, that accounted for 26% in 2005, 24% in 2006 and 21% in 2007, and the U.S. Government, that accounted for 10% of our revenues in 2005 and 15% of our revenues in 2006.

 

Social Responsibility

We place importance on social responsibility to the communities in which we live and work. This is consistent with our policy of emphasizing ethics in our business practices. Our policy encourages the voluntary efforts of our Company entities and employees who donate their time and efforts in the support of members of our communities who are in need. In this regard, we place priority on initiatives to promote educational advancement, particularly in the technology sectors. A major activity resulting from our social responsibility policy is facilitating the placement of our employees as tutors in peripheral communities and less developed neighborhoods, providing technology-related knowledge as well as other educational resources generally lacking in those areas. We also promote numerous other community support activities. Our commitment to social responsibility initiatives has been reflected in our ongoing ranking among the top Israeli companies in the “Maala” social responsibility index.

 

Conditions in Israel

Political, Military and Economic Risks. Our operations in Israel are subject to several potential political, military and economic risks. See above - Item 3. Key Information – Risk Factors – Risks Related to Our Israeli Operations.

 

Trade Agreements

 

Israel is a member of the United Nations, the International Monetary Fund, the International Bank for Reconstruction and Development and the International Finance Corporation. Israel also is a party to the General Agreement on Tariffs and Trade, which provides for reciprocal lowering of trade barriers among its members. In addition, Israel has been granted preferences under the Generalized System of Preferences from the United States, Australia, Canada and Japan. These preferences allow Israel to export products covered by such programs either duty-free or at reduced tariffs.

 

Israel and the European Community are parties to a Free Trade Agreement that provides some advantages for Israeli exports to most European countries and requires Israel to lower its tariffs on imports from these countries over a number of years. Israel and the United States entered into an agreement to establish a Free Trade Area that eliminates tariff and some non-tariff barriers on most trade between the two countries. An agreement between Israel and the European Free Trade Association, which includes Austria, Norway, Finland, Sweden, Switzerland, Iceland and Liechtenstein, established a free-trade zone between Israel and those nations.

 

77

 


 

Chief Scientist (OCS) and Investment Center Funding

 

The Government of Israel, through the OCS and the Israel Investment Center (the Investment Center), encourages research and development projects oriented towards export products and participates in the funding of such projects as well as company investments in manufacturing infrastructures.

 

Under the terms currently applying to OCS funding, companies receiving funding for development of products must pay the Israeli Government a royalty of usually 0% (in the case of non-royalty bearing grants) to 5% of the sales of products developed from a project funded by the OCS. These payments start with the beginning of sales of such products and typically end when 100% of the dollar value of the grant is repaid. For grants provided starting in 1999, the recipient must also pay interest payments to the OCS on the amount of the grant. The annual interest payment rate is LIBOR. The terms of Israeli Government participation also require that the rate of manufacture of products developed with government grants be performed in Israel at a rate equal to or higher than the rate contained in the funding proposal, unless a special approval has been granted. Separate Israeli Government consent is required to transfer to third parties technologies developed through projects in which the Government participates in the funding of the development effort.

 

In 2002, Elop reached agreement with the OCS to join an OCS initiative applicable to large, research and development intensive Israeli companies. This initiative allows participating companies to receive OCS funding for generic research and development without the need for payment of future royalties. However, as a condition to joining the initiative, companies are required to reach agreement with the OCS on an unconditional prepayment for existing OCS funded programs in exchange for a release by the OCS from all obligations. Under Elop’s agreement with the OCS, Elop paid $10.6 million over a five-year period beginning in 2002 in exchange for a release of Elop’s obligations to pay further royalties.

 

The Investment Center promotes Israeli export products and increased industrialization of peripheral areas through investment in industrial infrastructure. The Investment Center either provides grants for qualified projects or provides tax benefits for qualified industrial investments by Israeli companies. In 2005, the regulations relating to the tax benefit programs of the Investment Center were revised to provide for review and approval of the tax benefit by the Israel Tax Authority only after a company has made the applicable investment.

 

Israeli Labor Laws. Our employees in Israel are subject to Israeli labor laws. Some employees are also affected by some provisions of collective bargaining agreements between the Histadrut - General Federation of Labor in Israel and the Coordination Bureau of Economic Organizations, which includes the Industrialists’ Association. These labor laws and collective bargaining provisions mainly concern the length of the work day, minimum daily wages for professional workers, insurance for work-related accidents, procedures for dismissing certain employees, determination of severance pay, employment of “manpower” employees and other conditions of employment.

 

Severance Pay.Under Israeli law, our Israeli companies are required to make severance payments to terminated Israeli employees, other than in some cases of termination for cause. The severance reserve is calculated based on the employee’s last salary and period of employment. A portion of the severance pay and pension obligation is covered by payment of premiums to insurance companies under approved plans and to pension funds. The deposits presented in the balance sheet include profits accumulated to the balance sheet date. The amounts deposited may be withdrawn only after fulfillment of the obligations under the Israeli laws relating to severance pay.

 

78

 


 

National Insurance Institute. Israeli employees and employers are required to pay predetermined sums to the National Insurance Institute, which is similar to the U.S. Social Security Administration. These amounts also include payments for national health insurance. As of December 31, 2007, the payments to the National Insurance Institute were equal to approximately 17.7% of wages,, subject to a cap if an employee’s monthly wages exceed a specified amount. The employee contributes approximately 66% and the employer contributes approximately 34%.

 

Enforcement of Judgments

Israeli courts may enforce U.S. and other foreign jurisdiction final executory judgments for liquidated amounts in civil matters, obtained after due process before a court of competent jurisdiction. This enforcement is made according to the private international law rules currently applicable in Israel, which recognize and enforce similar Israeli judgments, provided that:

 

adequate service of process has been made and the defendant has had a reasonable opportunity to be heard;

 

the judgment and its enforcement are not contrary to the law, public policy, security or sovereignty of the State of Israel;

 

the judgment was not obtained by fraud and does not conflict with any other valid judgment in the same matter between the same parties;

 

an action between the same parties in the same matter is not pending in any Israeli court at the time the lawsuit is instituted in the foreign court; and

 

the judgment is no longer subject to a right of appeal.

Foreign judgments enforced by Israeli courts generally will be payable in Israeli currency. The usual practice in Israel in an action to recover an amount in a non-Israeli currency is for the Israeli court to provide for payment of the equivalent amount in Israeli currency at the exchange rate in effect on the judgment date. Under existing Israeli law, a foreign judgment payable in foreign currency may be paid in Israeli currency at the foreign currency’s exchange rate on the payment date or in foreign currency. Until collection, an Israeli court judgment stated in Israeli currency will ordinarily be linked to the Israeli Consumer Price Index (CPI) plus interest at the annual rate (set by Israeli regulations) in effect at that time. Judgment creditors must bear the risk of unfavorable exchange rates.

 

 

Item 4A.

Unresolved Staff Comments

 

None

 

 

79

 


Item 5.

Operating Financial Review and Prospects –

Management’s Discussion and Analysis

The following discussion and analysis should be read together with our audited consolidated financial statements and notes appearing in Item 18 below.

 

General

 

Critical Accounting Policies and Estimates

 

Our significant accounting policies are described in Note 2 to the audited consolidated financial statements for the year ended December 31, 2007.

 

Our results of operations and financial condition are based on the preparation of consolidated financial statements in conformity with United States generally accepted accounting principles (U.S. GAAP). The preparation of the consolidated financial statements requires management to select accounting policies for critical accounting areas as well as estimates and assumptions and to make judgments that involve the accounting policies described below that affect the amounts reported in the consolidated financial statements. Significant changes in assumptions and/or conditions and changes in critical accounting policies could materially impact our operating results and financial condition.

 

We believe our most critical accounting policies relate to:

 

 

Revenue Recognition.

 

Business Combinations and Purchase Price Allocation.

 

Impairment of Goodwill and Other Long-Lived Assets.

 

Other-Than-Temporary Decline in Value of Investments in Investee Companies.

 

Useful Life of Long-Lived Assets.

Tax Accounting.

Valuation of Securities.

 

Revenue Recognition

 

We generate revenues, mainly from long-term contracts involving the design, development, manufacture and integration of defense systems and products. In addition, to a minor extent we provide support and services for such systems and products.

 

Revenues from long-term contracts are recognized based on Statement of Position 81-1 “Accounting for Performance of Construction-Type and Certain Production-Type Contracts” (SOP 81-1) according to which revenues are recognized on the percentage-of-completion basis.

 

Sales under long-term fixed-price contracts which provide for a substantial level of development efforts in relation to total contract efforts are recorded using the cost-to-cost method of accounting as the basis to measure progress toward completing the contract and recognizing revenues. According to this method, sales and profits are recorded based on the ratio of costs incurred to estimated total costs at completion. In certain circumstances, when measuring progress toward completion, we consider other factors, such as achievement of performance milestones.

 

80

 


Sales and anticipated profit under long-term fixed-price production type contracts are recorded on a percentage-of-completion basis, using the units-of-delivery as the basis to measure progress toward completing the contract and recognizing revenues. In certain circumstances, which involve long-term fixed-price production type contracts for non-homogenous or small quantity of units, revenue is recognized based on the achievement of performance milestones, which provide a more reliable, and objective, measure to the extent of progress toward completion.

 

Sales and anticipated profit under long-term fixed-price contracts that involve both development and production are recorded using the cost-to-cost method and units-of-delivery method as applicable to the phase of the contract, as the basis to measure progress toward completion. In addition, when measuring progress toward completion under the development portion of the contract, we consider other factors, such as achievement of performance milestones.

 

The percentage-of-completion method of accounting requires management to estimate the cost and gross profit margin for each individual contract. Estimated gross profit or loss from long-term contracts may change due to changes in estimates resulting from differences between actual performance and original estimated forecasts. Such changes in estimated gross profit are recorded in results of operations when they are reasonably determinable by management, on a cumulative catch-up basis. Anticipated losses on contracts are charged to earnings when determined to be probable.

 

Sales under cost-reimbursement-type contracts are recorded as costs are incurred. Applicable estimated profits are included in earnings in the proportion that incurred costs bear to total estimated costs.

 

Amounts representing contract change orders, claims or other items are included in sales only when they can be reliably estimated and realization is probable. Penalties and awards applicable to performance on contracts are considered in estimating sales and profit rates and are recorded when there is sufficient information to assess anticipated contract performance.

 

We believe that the use of the percentage-of-completion method is appropriate as the Company has the ability to make reasonably dependable estimates of the extent of progress towards completion, contract revenues and contract costs. In addition, contracts executed include provisions that clearly specify the enforceable rights regarding services to be provided and received by the parties to the contracts, the consideration to be exchanged and the manner and terms of settlement. In all cases the Company expects to perform our contractual obligations, and our customers are expected to satisfy their obligations under the contract.

 

In cases where the contract involves the delivery of products and performance of services, we follow the guidelines specified in EITF 00-21, “Revenue Arrangements with Multiple Deliverables” in order to allocate the contract fees between the products accounted for under SOP 81-1 and the services.

 

In certain circumstances, sales under short-term fixed-price production type contracts are accounted for in accordance with SAB No. 104, “Revenue Recognition in Financial Statements” (SAB 104). In such cases sales are recognized when the following criteria are met: persuasive evidence of an arrangement exists, delivery has occurred, the seller’s price to the buyer is fixed or determinable, no further obligation exists and collectability is reasonably assured. When such contracts involve the delivery of multiple products that are delivered at different times, EITF-00-21 is applied in allocating contract fees to the various items.

 

81

 


Management reviews periodically the estimates of progress towards completion and project costs. These estimates are determined based on engineering estimates and past experience, by personnel having the appropriate authority and expertise to make reasonable estimates of progress towards contract completion and the related costs. Such engineering estimates are reviewed periodically for each specific contract by professional personnel from various disciplines within the organization. These estimates take into consideration the probability of achievement of certain milestones, as well as other factors that might impact the contract’s completion.

 

A number of internal and external factors affect our cost estimates, including labor rates, estimated future material prices, revised estimates of uncompleted work, efficiency variances, linkage to indices and exchange rates, customer specifications and testing requirement changes. If any of the above factors were to change, or if different assumptions were used in estimating progress cost and measuring progress towards completion, it is likely that materially different amounts would be reported in our consolidated financial statements.

Business Combinations and Purchase Price Allocation

 

Business combinations are accounted for using the purchase method of accounting, under which the total purchase price of the acquired companies is allocated to the tangible and intangible assets acquired and liabilities assumed, as well as to in-process research and development (IPR&D) based on their estimated fair values, and the excess of the purchase price over the fair value of the net assets of the purchased businesses is recorded as goodwill. The aggregate purchase price of any investment accounted for under either the consolidation or the equity method of accounting is allocated to identifiable net tangible assets, intangible assets other than goodwill, IPR&D activities and to goodwill. The amount allocated to IPR&D is charged immediately to the Company’s results of operations in accordance with FASB Interpretation No. 4, “Applicability of FASB Statement No. 2 to Business Combinations Accounted for by the Purchase Method” (FIN 4). The amounts allocated to finite-lived intangible assets other than goodwill are amortized on a straight-line basis over their weighted average expected useful life.

 

We engage third-party appraisal firms to assist management in determining the fair values of certain assets acquired and liabilities assumed. Estimating the fair value of certain assets acquired and liabilities assumed is judgmental in nature and often involves the use of significant estimates and assumptions, mainly with respect to intangible assets. Management makes estimates of fair value based upon assumptions believed to be reasonable. These estimates are based on historical experience and information obtained from the management of the acquired companies and are inherently uncertain. While there are a number of different methods for estimating the value of intangibles acquired, the primary method used is the discounted cash flow approach. Some of the more significant estimates and assumptions inherent in the discounted cash flow approach include projected future cash flows, including their timing, a discount rate reflecting the risk inherent in the future cash flows and a terminal growth rate. Another area which requires judgment and can impact our results of operations is estimating the expected useful lives of the intangible assets. Unanticipated events and circumstances may occur that may affect the accuracy or validity of such assumptions, estimates or actual results.

 

To the extent intangible assets are ascribed with longer useful lives, there may be less amortization expenses recorded in any given period. As the Company operates in industries which are extremely competitive, the value of the intangible assets, including goodwill and their respective useful lives, are exposed to future adverse changes, which can result in an impairment charge to our results of operations.

 

 

 

82


 

Impairment of Goodwill and Long-Lived Assets


Consistent with Statement of Financial Accounting Standards (SFAS) No. 142, “Goodwill and Other Intangible Assets” (SFAS 142), goodwill and intangible assets deemed to have indefinite lives are not amortized but are subject to periodic impairment tests, at least on an annual basis. According to SFAS 142, goodwill impairment is deemed to exist if the net book value of a reporting unit exceeds its estimated fair value. We conduct a goodwill impairment review at least annually and more frequently whenever events or changes in circumstances indicate that the carrying value may not be recoverable. Factors considered important which could trigger an impairment review include significant underperformance relative to historical or expected future operating results and significant negative industry or economic trends. We test for impairment at a level referred to as a reporting unit. Determining fair value of a reporting unit involves the use of significant estimates and assumptions. These estimates and assumptions could have an impact on whether or not an impairment charge is recognized. To determine fair value, we may use a number of valuation methods.

 

The methods commonly used to value reporting units are the Income, Market and Cost approaches. Our reporting units’ fair market value is estimated using either of two valuation methodologies: the Income Approach and the Market Approach. As mentioned above, these approaches use estimates and assumptions including projected future cash flows, discount rate and terminal growth rate. Using different assumptions could result in different results.

 

As of December 31, 2007, our goodwill amounted to $332 million. We tested our goodwill for impairment as of December 31, 2007 and concluded that no impairment loss was identified.

 

Consistent with SFAS No. 144, “Accounting for the Impairment or Disposal of Long-Lived Assets,” we evaluate long-lived assets for impairment and assess their recoverability whenever events or circumstances indicate that carrying amount of an asset may not be recoverable. The recoverability of assets to be held and used is measured by a comparison of the carrying amount of an asset to the future undiscounted cash flows expected to be generated by the asset. If an asset is considered to be impaired, the impairment to be recognized is measured by the amount by which the carrying amount of the asset exceeds its fair value. In the evaluation of fair value, we use significant estimates and assumptions such as projected future cash flows which are subject to high degree of judgment. If the carrying value of a long-lived asset exceeds its fair value, an impairment loss is recognized in an amount equal to that excess. In the valuation of fair value we use judgment as to which is the most appropriate method to use for measuring fair value and as to what assumptions to use in implementing the methodology chosen. As we operate in industries which are extremely competitive, changes in the assumptions and estimates may affect the carrying value of the intangible assets, and could result in an impairment charge to our results of operations. As of December 31, 2007, our long-lived assets amounted to $649.4 million, including $298.7 million identifiable in intangible assets, and we concluded that there were no indicators of impairment present during and up to the end of the year.

 

Should our future impairment tests determine that impairment has occurred in the value of our goodwill or long-lived assets, such impairment may have a material effect on our financial results in the period in which the impairment is determined. See also “2007 Compared to 2006 - Finance Expenses (Net)” below.

 

Other-Than-Temporary Decline in Value of Investments in Investee Companies 

 

At the end of each reported period we evaluate whether an other-than-temporary decline in the value of an investment in investee companies has been sustained. This evaluation is judgmental in nature. If it has been determined that an investment has sustained an other-than-temporary decline in its fair value relative to its carrying value, the investment is written down to its fair value by a charge to our results of operations.

 

83

 


 

An evaluation of fair value is dependent upon specific facts and circumstances. Factors that are considered in this determination include financial information (including, among others, budgets, business plans and financial statements) and independent appraisals, if available. Factors indicative of an other-than-temporary decline include recurring operating losses, credit defaults, specific conditions affecting the investment, such as in the industry or in a geographic area, and subsequent rounds of financing at an amount below the cost basis of the investment. This list is not all inclusive, and we weigh all quantitative and qualitative factors in determining if an other-than-temporary decline in value of an investment has occurred. As the Company operates in industries that are extremely competitive, it is possible that estimates could change in the near term, and there can be no assurance that an additional write-down or write-off of the carrying value of an investment will not be required in the future. See also “2006 Compared to 2005 - Other Income (Expenses) (Net)” below.

 

Useful Life of Long-Lived Assets

 

Intangible assets and property, plant and equipment are amortized over their estimated useful lives. Determining the useful life of such assets involves the use of estimates and judgments. In determining the useful life we take into account various factors such as the expected use of the assets, effects of obsolescence, including technological developments, competition, demand, changes in business, acquisitions and other economic factors. If we estimate changes and the useful lives of such assets increase or decrease, it will affect our results of operations. See above – “Impairment of Goodwill and Long-Lived Assets” for further discussion of the effects of changes in useful lives.

 

84

 


Tax Accounting

 

We record income taxes using the asset and liability approach. Management judgment is required in determining our provision for income taxes in each of the jurisdictions in which we operate. The provision for income tax is calculated based on our assumptions as to our entitlement to various benefits under the applicable tax laws in the jurisdictions in which we operate. The entitlement to such benefits depends upon our compliance with the terms and conditions set out in these laws. We have considered future taxable income, prudent and feasible tax planning strategies and other available evidence in determining the need for a valuation allowance. Although we believe that our estimates are reasonable and that we have considered future taxable income and ongoing prudent and feasible tax strategies in estimating our tax outcome, there is no assurance that the final tax outcome will not be different than those which are reflected in our historical income tax provisions and accruals. Such differences could have a material effect on our income tax provision, net income and cash balances in the period in which such determination is made.

 

On January 1, 2007, we adopted FIN No. 48, “Accounting for Uncertainty in Income Taxes” (FIN No. 48), which contains a two-step approach to recognizing and measuring uncertain tax positions accounted for in accordance with SFAS No. 109, “Accounting for Income Taxes” (SFAS No. 109). The first step is to evaluate the tax position taken or expected to be taken in a tax return by determining if the weight of available evidence indicates that it is more likely than not that, on an evaluation of the technical merits, the tax position will be sustained on audit, including resolution of any related appeals or litigation processes. The second step is to measure the tax benefit as the largest amount that is more than 50% likely to be realized upon ultimate settlement. Prior to January 1, 2007, we estimated our uncertain income tax obligations in accordance with SFAS No. 109 and SFAS No. 5 “Accounting for Contingencies.”

 

The impact on our consolidated financial position and results of operations as a result of the adoption of the provisions of FIN 48 was approximately $4.85 million, which was recognized as an adjustment to opening retained earnings.

 

We recorded interest related to its unrecognized tax benefit as income tax expense. Our January 1, 2007 unrecognized tax benefit included approximately $2.45 million of interest.

 

Valuation of Securities

 

We account for our marketable securities in accordance with SFAS No. 115, “Accounting for Certain Investments in Debt and Equity Securities” (SFAS 115).

 

Our marketable securities at December 31, 2007 included principal investments in Auction Rate Securities (ARS). The ARS held by us as a result of the acquisition of Tadiran are private placement securities with long-term nominal maturities for which the interest rates are reset through a “dutch” auction each month. The monthly auctions historically have provided a liquid market for these securities. Our investments in ARS represent interests in collateralized debt obligations supported by pools of residential and commercial mortgages or credit cards, insurance securitizations and other structured credits, including corporate bonds. Some of the underlying collateral for the ARS held by us consists of sub-prime mortgages.

 

Although the ARS continue to pay interest according to their stated terms, based on fair value indications received and valuation models applied by the investment banks and an analysis of other-than-temporary impairment factors, we recorded an impairment charge of approximately $10 million in the fourth quarter of 2007, reflecting the portion of ARS holdings that we concluded have an other-than-temporary decline in value, and the cost was included in Finance Expenses net. In addition, we recorded an unrealized pre-tax loss of approximately $0.9 million in other comprehensive income, reflecting an adjustment to ARS holdings that we concluded to have a temporary decline in value.

 

Historically, given the liquidity created by the auctions, ARS were presented as current assets under marketable securities on our balance sheet. As a result of the failed auctions, in recent periods the Company’s ARS are illiquid until there is a successful auction for them. Accordingly, the entire amount of such remaining ARS has been reclassified from current to non-current assets on our balance sheet.

 

The valuation of our investment portfolio is subject to uncertainties that are difficult to predict. Factors that may impact our valuation include changes to credit ratings of the securities as well as to the underlying assets supporting those securities, rates of default of the underlying assets, underlying collateral value, discount rates, counterparty risk and ongoing strength and quality of market credit and liquidity.

 

The credit and capital markets have continued to deteriorate in 2008. If uncertainties in these markets continue, these markets deteriorate further or we experience any additional ratings downgrades on any investments in our portfolio, we may incur additional impairments to our investment portfolio, which could negatively affect our financial condition, cash flow and reported earnings.  See also the discussion below in this Item 5 under the caption “Liquidity and Capital Resources—Auction Rate Securities.”



85

 


 

 

Sarbanes-Oxley Act

 

According to Section 404 of the U.S. Sarbanes-Oxley Act of 2002, Elbit Systems is required to include in our annual report for the fiscal year ending December 31, 2007 an assessment, as of the end of the fiscal year, of the effectiveness of our internal controls over financial reporting.

 

During 2007, we took steps to assure compliance of our documentation and internal controls over financial reporting with the guidelines stipulated in the Sarbanes-Oxley Act. We completed the required activities for the 2007 year end financial statements. See below – Item 15. Controls and Procedures – Management’s Annual Report on Internal Control Over Financial Reporting.

 

New Accounting Standards

 

The following are the recently issued accounting standards that may have an impact on our future financial statements:

 

 

SFAS 157.  In September 2006, the FASB issued SFAS No. 157, “Fair Value Measurements” (SFAS 157). SFAS 157 defines fair value, establishes a framework for measuring fair value and enhances fair value measurement disclosure. In February 2008, the FASB issued FASB Staff Position (FSP) 157-1, “Application of FASB Statement No. 157 FASB Statement No. 13 and Other Accounting Pronouncements That Address Fair Value Measurements for Purposes of Lease Classification or Measurement under Statement 13” (FSP 157-1) and FSP 157-2, “Effective Date of FASB Statement No. 157” (FSP 157-2). FSP 157-1 amends SFAS No. 157 to remove certain leasing transactions from its scope. FSP 157-2 delays the effective date of SFAS No. 157 for all non-financial assets and non-financial liabilities, except for items that are recognized or disclosed at fair value in the financial statements on a recurring basis (at least annually), until the beginning of the first quarter of 2009. The measurement and disclosure requirements related to financial assets and financial liabilities are effective for the Company beginning in the first quarter of 2008.

 

 

The resulting fair values calculated under SFAS No. 157 after adoption may be different from the fair values that would have been calculated under previous guidance. We are currently evaluating the impact that SFAS No. 157 will have on our consolidated financial statements when it is applied to non-financial assets and non-financial liabilities beginning in the first quarter of 2009.


 

SFAS 159. In February 2007, the FASB issued SFAS No. 159, “The Fair Value Option for Financial Assets and Financial Liabilities” (SFAS 159). SFAS 159 permits companies to record certain financial instruments and other items at fair value. The standard requires unrealized gains and losses to be reported in earnings for items measured using the fair value option. SFAS  159 is effective for the Company beginning in the first quarter of 2008. The adoption of SFAS  159 did not have a significant impact on our consolidated financial statements.

 

 

EITF 07-3. In June 2007, the FASB ratified EITF 07-3, “Accounting for Non-Refundable Advance Payments for Goods or Services Received for Use in Future Research and Development Activities” (EITF 07-3). EITF 07-3 requires that nonrefundable advance payments for goods or services that will be used or rendered for future research and development activities be deferred, capitalized and recognized as an expense as the goods are delivered or the related services are performed. EITF 07-3 is effective, on a prospective basis, for fiscal years beginning after December 15, 2007. The adoption of EITF 07-3 did not have a material impact on our consolidated results of operations and financial condition.

 

86

 


 

 

SFAS 141(R). In December 2007, the FASB issued SFAS No. 141 (revised 2007), “Business Combinations” (SFAS  141(R)). Under SFAS  141(R), an entity is required to recognize the assets acquired, liabilities assumed, contractual contingencies and contingent consideration at their fair value on the acquisition date. SFAS 141(R) further requires that acquisition-related costs be recognized separately from the acquisition and expensed as incurred, restructuring costs generally be expensed in periods subsequent to the acquisition date and changes in accounting for deferred tax asset valuation allowances and acquired income tax uncertainties after the measurement period will impact income tax expense. In addition, acquired IPR&D is capitalized as an intangible asset and amortized over its estimated useful life. The adoption of SFAS 141(R) will change our accounting treatment for business combinations consummated beginning in the first quarter of 2009, and we are currently assessing that impact.

 

 

SFAS 160. In December 2007, the FASB issued SFAS No. 160, “Noncontrolling Interests in Consolidated Financial Statements - an amendment of Accounting Research Bulletin No. 51” (SFAS 160). SFAS 160 addresses the accounting and reporting standards for ownership interests in subsidiaries held by parties other than the parent, the amount of consolidated net income attributable to the parent and to the noncontrolling interest, changes in a parent’s ownership interest and the valuation of retained noncontrolling equity investments when a subsidiary is deconsolidated. SFAS 160 also establishes disclosure requirements that clearly identify and distinguish between the interests of the parent and the interests of the noncontrolling owners. SFAS 160 is effective for fiscal years beginning after December 15, 2008, and will be adopted by the Company in 2009. We are currently assessing the impact of this standard on our future consolidated results of operations and financial condition.

 

 

SFAS 161. In March 2008, the FASB issued SFAS 161, “Disclosures about Derivative Instruments and Hedging Activities” (SFAS 161). SFAS 161 is an amendment of SFAS 133, “Accounting for Derivative Instruments and Hedging Activities” (SFAS 133). To address concerns that the existing disclosure requirements of SFAS 133 do not provide adequate information, SFAS 161 requires enhanced disclosures about an entity’s derivative and hedging activities and thereby improves the transparency of financial reporting. SFAS 161 will be effective for financial statements issued for fiscal years and interim periods beginning after November 15, 2008. We are currently evaluating the future impacts and disclosures relating to SFAS 161.

 

87

 


Off Balance Sheet and Other Long-Term Arrangements and Commitments

 

Buy-Back. In connection with projects in certain countries, Elbit Systems and certain of our subsidiaries undertook to make or facilitate purchases or investments in those countries at specified percentages (typically up to 100%) of the amount of the specific contract. The maximum aggregate undertaking as of December 31, 2007 amounted to approximately $883 million to be performed over a period of up to 10 years. In the opinion of our management, the actual amount of the investments and purchases should be less than that mentioned above, since certain investments and purchases can result in reducing the overall undertaking on more than a one-to-one basis. See above – Item 4. Information on the Company – Buy-Back.

 

Government Funding of Development. Elbit Systems and certain Israeli subsidiaries partially finance our research and development expenditures under programs sponsored by the Government of Israel Chief Scientist Office (OCS) for the support of research and development activities conducted in Israel. At the time the participations were received, successful development of the related projects was not assured. In exchange for participation in the programs by the OCS, Elbit Systems and the subsidiaries agreed to pay 0% - 5% of total sales of products developed within the framework of these programs. The obligation to pay these royalties is contingent on actual sales of the products. Elbit Systems and some of our subsidiaries may also be obligated to pay certain amounts to the IMOD and others on certain sales including sales resulting from the development of some of the technologies developed with their participation. See above – Item 4. Information on the Company – Conditions in Israel – Chief Scientist (OCS) and Investment Center Funding.

 

Lease Commitments. The future minimum lease commitments of the Company under various non-cancelable operating lease agreements in respect of premises, motor vehicles and office equipment as of December 31, 2007 were as follows: $26 million for 2008, $23 million for 2009, $19 million for 2010 and $28 million for 2011 and thereafter.

 

Bank Covenants. In connection with bank credits and loans, including performance guarantees issued by banks and bank guarantees in order to secure certain advances from customers, Elbit Systems and certain subsidiaries are obligated to meet certain financial covenants. See below – “Liquidity and Capital Resources – Financial Resources.” Such covenants include requirements for shareholders’ equity, current ratio, operating profit margin, tangible net worth, EBITDA, interest coverage ratio and total leverage. As of December 31, 2007, Elbit Systems and our subsidiaries, except Elisra, were in compliance with all covenants. As of December 31, 2007 and 2006, Elisra did not comply with its financial covenants. As a result, the banks requested to register a general floating lien on the assets of Elisra. In February 2007, Elisra’s Board of Directors approved the banks’ request. Subsequent to balance sheet date, Elisra granted first priority liens and/or floating liens on all of its property and assets with no limitations as to amount. See below - Item 18. Financial Statements – Note 17(F) (Commitments and Contingent Liabilities – Covenants).

 

Bank Guarantees. As of December 31, 2007, guarantees in the aggregate amount of approximately $963 million were issued by banks on behalf of several Company entities primarily in order to secure mainly certain advances from customers and performance bonds.

 

 

88

 


Purchase Commitments. As of December 31, 2007 and 2006, the Company had purchase commitments that amounted to approximately $906 and $681 million, respectively. These purchase orders and subcontracts are typically in a standard format proposed by us, with the subcontracts and purchase orders also reflecting provisions from the applicable prime contract that are appropriate to flow down to subcontractors and vendors. The terms typically included in these purchase orders and subcontracts are consistent with Uniform Commercial Code provisions in the United States for sales of goods, as well as with specific terms called for by our customers in international contracts. These terms include our right to terminate the purchase order or subcontract in the event of the vendors’ or subcontractors’ default, as well as our right to terminate the order or subcontract for our convenience (or if our prime contractor has so terminated the prime contract). Such purchase orders and subcontracts typically are not subject to variable price provisions.

 

Cancellation of Export Authorizations for Elisra Project.As a result of cancellation of the export authorization in 2006 to a foreign country (the Customer), Elisra and one of its subsidiaries were forced to terminate four projects. Most of the activity in respect of the projects, of which the total amount was approximately $40 million, has already been executed and the deliveries have been made to the Customer. For those projects, Elisra and its subsidiary provided to the Customer advances and performance guarantees issued by banks and financial institutions. As of December 31, 2007, the total of these advance payment and performance guarantees was approximately $7 million (as of December 31, 2006 - $10 million). Elisra’s and Elbit Systems’ management, based on the opinion of our legal advisors, believe that the financial impact of the four projects’ termination in excess of the accruals recorded in the financial statements will not have a material adverse effect on the financial position or results of operations of Elbit Systems. The Customer financed the projects by means of bank loans. The banks received indemnity letters as security for repayment of the loans. Most of the indemnity was provided to the banks by International Foreign Trade Risks Insurance Company (IFTRIC) (since renamed ASHRA), and the balance was provided by Elisra and its subsidiary. In addition, Elisra provided indemnity letters to IFTRIC that can be exercised upon the occurrence of specific unusual events and is subject to IFTRIC fulfilling its commitments to the banks. In the opinion of Elisra’s and Elbit Systems’ management, no provisions are required in respect of these indemnity letters.

 

Acquisitions and Divestitures During 2007

 

 

See above – Item 4. Information on the Company – Recent Acquisitions and Divestitures.

 

TadComm

 

In April 2007, we completed a cash tender offer (the Offer) for the balance of the ordinary shares of TadComm that we did not already own. Prior to the completion of the Offer, TadComm was a publicly traded company in Israel in which we held 42% of TadComm’s outstanding shares, which we recorded as an investment on the equity basis of accounting.

 

As a result of the Offer, TadComm became a private company and our wholly-owned subsidiary. We paid an aggregate of approximately $383 million for the TadComm shares acquired in the Offer. The results of TadComm are consolidated in the Company’s financial statements commencing May 1, 2007, the beginning of the month after the date of completion of the Offer.

 

TadComm operates mainly in the defense communication area. We are active in the radio communication and computer area, and use integrated communication equipment in our systems. We foresee synergies between our Land and C4I systems operations and TadComm, by providing advanced integrated network and communication solutions to our customers.

 

The table below summarizes the Purchase Price Allocation (PPA), based on a PPA performed by an independent advisor, for the aggregate assets acquired, and liabilities assumed, in connection with the acquisition of the TadComm shares as follows:

 

89

 


 

 

 

Book value of
acquired interest
in TadComm

 

Excess
cost

 

Total

 

Expected useful lives

 

 

 

 

(in thousands of U.S. dollars)

 

 

Working capital

 

$

67,600

 

 

(17,400

)

$

50,200

 

 

 

Long-term assets and investments

 

 

34,800

 

 

 

 

34,800

 

 

 

Property, plant and equipment

 

 

9,300

 

 

1,100

 

 

10,400

 

20 years

 

Long-term liabilities

 

 

(53,000

)

 

800

 

 

(52,200

)

 

 

Brand name

 

 

5,700

 

 

18,200

 

 

23,900

 

15 years

 

Customer relationships and backlog

 

 

 

 

96,800

 

 

96,800

 

2-10 years

 

Technology

 

 

2,700

 

 

40,800

 

 

43,500

 

10 years

 

IPR&D

 

 

 

 

16,600

 

 

16,600

 

Immediate write-off

 

Deferred taxes

 

 

 

 

(35,100

)

 

(35,100

)

 

 

Goodwill

 

 

32,800

 

 

161,300

 

 

194,100

 

Indefinite – subject to
annual impairment test

 

 

 

$

99,900

 

$

283,100

 

$

383,000

 

 

 

 

The assets and liabilities recorded in connection with the PPA for the TadComm acquisition were based upon estimates of fair values for contracts in process, inventories, estimated costs in excess of estimated contract value to complete contracts in process in a loss position, contingent assets and liabilities, identifiable intangibles, goodwill, property, plant and equipment and deferred income taxes.

 

Following the acquisition of the TadComm shares in the second quarter of 2007, we identified and wrote-off duplicated inventories and equipment and accrued termination costs relating to existing Elbit Systems’ business in a total amount of approximately $10.5 million, which was recorded as restructuring costs in the cost of revenues.

 

The following unaudited proforma data is based on historical financial statements of the Company and TadComm and is provided for comparative purposes only. The proforma information does not purport to be indicative of the results that actually would have occurred had the purchase of the shares been consummated prior to the beginning of the reported periods.

 

The proforma information reflects the results of the Company’s operations assuming that TadComm’s results were included in the Company’s consolidated results prior to each of the reported periods and under the following assumptions:

 

 

(1)

Intangible assets (customer relationships, backlog, brand name and technology) arising from the acquisition of the TadComm shares of approximately $228 million net of related deferred taxes of approximately $57 million, is amortized over periods ranging from two to fifteen years.

 

 

(2)

Excess of cost over equity purchased allocated to real estate assets of approximately $1.8 million net of related deferred taxes of approximately $450 thousand is amortized over a period of 20 years.

 

(3)

The cost attributed to purchased IPR&D projects, in the amount of approximately $16.56 million, was charged to operations immediately as a non-recurring item and is not included in the proforma consolidated results.


 

(4)

Intercompany balances and transactions, if any, have been eliminated.

 

90


 

 

 

Year ended December 31,

 

 

 

2007

 

2006

 

 

 

(in thousands of U.S. dollars except per share data)

 

Proforma sales

 

$

2,067,805

 

$

1,775,247

 

Proforma income

 

$

97,575

 

$

85,890

 

Proforma earnings per share

 

 

 

 

 

 

 

Basic

 

$

2.32

 

$

2.08

 

Diluted

 

$

2.30

 

$

2.05

 

 

Ferranti

 

In July 2007, we acquired the entire share capital of Ferranti, a U.K. company, for £15 million (approximately $31 million). See above – Item 4. Information on the Company – Principal Subsidiaries – Ferranti.

 

Based on a PPA performed by an independent advisor, the purchase price was attributed to the fair value of the assets acquired and liabilities assumed as follows:

 

 

Book value
of acquired interest
in Ferranti

 



Excess
cost

 




Total

 


Expected  useful
lives of excess  cost

 

 

(in thousands of U.S. dollars)

Working capital

 

$

3,873

 

$

582

 

$

4,455

 

 

Long-term assets and investments

 

 

3,845

 

 

3,376

 

 

7,221

 

20 years

Non-competition

 

 

 

 

436

 

 

436

 

2 years

Brand name

 

 

 

 

1,119

 

 

1,119

 

15 years

Customer relationships and backlog

 

 

 

 

8,933

 

 

8,933

 

4-15 years

Technology

 

 

 

 

750

 

 

750

 

15 years

Deferred taxes

 

 

 

 

(4,559

)

 

(4,559

)

 

Goodwill

 

 

 

 

12,055

 

 

12,055

 

Indefinite — subject to annual impairment test

 

 

$

7,718

 

$

22,692

 

$

30,410

 

 

 

Proforma information has not been provided, since the acquisition of Ferranti did not have a material effect on the revenues and net income of the Company.

 

Backlog of Orders

 

Our backlog includes firm orders received from customers for systems, products and projects that have yet to be completed. Our policy is to include orders in our backlog only when specific conditions are met. Examples of these conditions may include, among others, program funding, receipt of advances, letters of credit and guarantees from customers. As a result, from time to time we could have unbooked orders in excess of the level of backlog.

 

91

 


We reduce backlog when revenues for a specific contract are recognized. We reduce project backlog as delivery or acceptance occurs or when contract milestones or engineering progress under the long-term contracts are recognized as achieved. In some cases we reduce project backlog when costs are incurred. In the unusual event of a contract cancellation, we would also be required to reduce our backlog accordingly. The method of backlog recognition used may differ depending on the particular contract.

 

Our backlog of orders as of December 31, 2007 reached $4,624 million, of which 70% were for orders outside Israel. The Company’s backlog as of December 31, 2006 was $3,786 million, of which 68% were for orders outside Israel. Approximately 70% of our backlog as of December 31, 2007 is scheduled to be performed during 2008 and 2009. The majority of the 30% balance is scheduled to be performed in 2010 and 2011. Backlog information and any comparison of backlog as of different dates may not necessarily represent an indication of future sales.

 

Trends

 

Trends in the defense electronics and homeland security markets in which we operate have been impacted by the nature of recent conflicts and terrorism activities throughout the world. Lessons learned in Operation Iraqi Freedom, Afghanistan and various terrorist actions worldwide have increased the focus of defense forces on low intensity conflicts and homeland security.

 

In the defense electronics market, there is an increasing demand for products and systems in the areas of C4ISR and UAVs. Accordingly, while we continue to perform platform upgrades, in recent years more emphasis is being placed on C4ISR, including information systems, intelligence gathering, situational awareness, precision guidance, all weather and day/night operations, border and perimeter security, UAVs, other unmanned vehicles, space and satellite based defense capabilities and homeland security systems. We believe that our core technologies and abilities will enable us to take advantage of many of these emerging trends, as well as to continue to participate in the “Current Force” legacy operations of our customers.

 

92

 


In recent years consolidation in the defense industry has affected competition. This consolidation has decreased the number but increased the relative size and resources of our competitors. We adapt to evolving market conditions by adjusting our business strategy to changing defense market conditions. Our business strategy also anticipates continued competition in defense markets due to declining defense budgets in some countries. We believe in our ability to compete on the basis of our systems development and technological expertise, combat-proven performance and policy of offering customers overall solutions to technological, operational and financial needs and in the same time enhancing the industrial capabilities at these countries.

 

Summary of Operating Results

 

The following table summarizes the consolidated statements of operations of Elbit Systems and our subsidiaries for the years ended December 31, 2007 and December 31, 2006.

 

The financial statements of Elbit Systems include consolidation of TadComm’s financial results, commencing May 1, 2007, therefore TadComm’s results are included in the 2007 results and are not included in the 2006 results, which were prior to the date of the completion of the acquisition of TadComm. Previously, TadComm’s financial results were included on the equity basis of ownership.

 

 

 

 

For the year ended
December 31

 

 

 

2007

 

2006

 

 

 

$

 

%

 

$

 

%

 

 

 

(In thousands of U.S. dollars except per share data)

 

Total revenues

 

$

1,981,761

 

100.0

 

$

1,523,243

 

100.0

 

Cost of revenues

 

 

1,454,913

 

73.4

 

 

1,149,768

 

75.5

 

Restructuring expenses

 

 

10,452

 

0.5

 

 

 

 

Gross profit

 

 

516,366

 

26.1

 

 

373,475

 

24.5

 

Research and development (R&D) expenses

 

 

155,303

 

7.8

 

 

115,648

 

7.6

 

Less - participation

 

 

(28,308

)

(1.4

)

 

(23,416

)

(1.5

)

R&D expenses, net

 

 

126,995

 

6.4

 

 

92,232

 

6.1

 

Marketing and selling expenses

 

 

157,411

 

7.9

 

 

111,880

 

7.3

 

General and administrative expenses

 

 

107,447

 

5.4

 

 

77,505

 

5.1

 

IPR&D write-off

 

 

16,560

 

0.8

 

 

 

 

 

 

$

408,413

 

20.6

 

$

281,617

 

18.5

 

Operating income

 

 

107,953

 

5.5

 

 

91,858

 

6.0

 

Financial expenses, net

 

 

(19,329

)

(1.0

)

 

(21,456

)

(1.4

)

Other income (expenses), net

 

 

368

 

0.0

 

 

1,814

 

0.1

 

Income before taxes on income

 

 

88,992

 

4.5

 

 

72,216

 

4.7

 

 

 

93

 


 

Taxes on income

 

 

13,810

 

0.7

 

 

20,694

 

1.3

 

 

 

 

75,182

 

3.8

 

 

51,522

 

3.4

 

Minority interest in losses (gains) of subsidiaries

 

 

(13.038

)

(0.7

)

 

5,977

 

0.4

 

Equity in net earnings (losses)
of affiliated companies andpartnership

 

 

14,565

 

0.7

 

 

14,743

 

1.0

 

Net earnings

 

$

76,709

 

3.9

 

$

72,242

 

4.7

 

Diluted earnings per share

 

 

1.81

 

 

 

 

1.72

 

 

 

 

 

2007 Compared to 2006

 

The consolidation of TadComm’s financial results starting in May 2007 impacted most of our financial parameters in 2007 as compared to 2006.

 

Revenues

 

Our sales are primarily to governmental entities and prime contractors under government defense programs. Accordingly, the level of our revenues is subject to governmental budgetary constraints.

 

Our consolidated revenues increased by 30%, from $1,523.2 million in 2006 to $1,981.8 million in 2007.

 

94

 


The following table sets forth our revenue distribution by areas of operation:

 

 

Year ended

 

December 31, 2007

December 31, 2006

 

$ millions

%

$ millions

%

Airborne systems

596.0

30.1

547.8

35.9

Land systems

381.0

19.2

317.7

20.9

C4ISR systems

582.0

29.4

313.5

20.6

Electro-optics

271.3

13.7

223.3

14.7

Other (mainly non-defense engineering
and production services)

 

151.5

 

7.6

 

120.9

 

7.9

Total

1,981.8

100.0

1,523.2

100.0

 

The changes in revenue distribution by areas of operation are due mainly to the inclusion of the results of TadComm in the C4ISR category, starting in the second quarter of 2007.

 

The following table sets forth our distribution of revenues by geographical regions:

 

 

Year ended

 

December 31, 2007

December 31, 2006

 

$ millions

%

$ millions

%

Israel

408.9

20.6

407.1

26.7

United States

702.7

35.5

609.5

40.0

Europe*

485.2

24.5

233.7

15.3

Other countries

385.0

19.4

272.9

18.0

Total

1,981.8

100.0

1,523.2

100.0

 

* includes most of the former Soviet bloc countries

 

The changes in revenues by geographic distribution were influenced by the consolidation of TadComm’s results with strong international content, and increased revenues in Europe, mainly from United Kingdom UAV operations.

 

Gross Profit

 

Our gross profit represents the aggregate results of our activities and projects and is based on the mix of programs in which we are engaged during the reported period.

 

Gross profit in 2007 was $516.4 million (with a gross profit margin of 26.1%), as compared to $373.5 million (gross profit margin of 24.5%) in 2006. In 2007, gross profit includes restructuring expenses of $10.5 million (which constituted 0.5% of revenues).

 

95

 


Research and Development (R&D)

 

We continually invest in R&D in order to maintain and further advance our technologies, in accordance with a long-term plan, based on our estimate of future market needs.

 

Our R&D included programs which are partially funded by third parties, including the IMOD, the OCS and bi-national and European development funds. The R&D was performed in all major areas of core technological activities of the Company and mainly in the areas of advanced airborne systems, cutting edge electro-optics technology and products for surveillance, aerial reconnaissance, lasers and space based sensors, radio communication equipment and homeland security technologies and products.

 

Gross R&D expenses in 2007 totaled $155.3 million (7.8% of revenues), as compared with $115.6 million (7.6% of revenues) in 2006.

 

Net R&D expenses (after deduction of third party participation) in 2007 totaled $127 million (6.4% of revenues), as compared to $92.2 million (6.1% of revenues) in 2006.

 

Marketing and Selling Expenses

 

We are active in developing new markets and pursue at any given time various business opportunities according to our plan.

 

Marketing and selling expenses in 2007 were $157.4 million (7.9% of revenues), as compared to $111.9 million (7.3% of revenues) in 2006.

 

General and Administrative (G&A) Expenses 

 

G&A expenses in 2007 were $107.4 million (5.4% of revenues), as compared to $77.5 million (5.1% of revenues) in 2006.

 

The increase in G&A expenses in 2007 compared to 2006 was related to the cost of various exploratory merger and acquisition, legal, audit and control activities, including expenses related to compliance with the Sarbanes-Oxley Act.

 

Operating Income

 

Our operating income in 2007 was $108 million, as compared to $92 million in 2006. As a result of the restructuring expenses and an aggregate IPR&D write-off of approximately $27 million (before tax) relating to the TadComm acquisition (which constituted 1.3% of revenues) in the second quarter of 2007, the operating income margin in 2007 decreased to 5.5%, as compared to 6.0% in 2006.

 

96

 


Financing Expenses (Net)

 

Net financing expenses in 2007 were $19.3 million, as compared to $21.5 million in 2006.

 

The net financing expenses include the impact of a write-off relating to Auction Rate Securities in the amount of approximately $10 million (see “Liquidity and Capital Resources” below).

 

Other Income (Expenses) (Net)

 

Other income in 2007 was a $0.4 million gain, which was mainly a result of the sale of our investment in AeroAstro Inc. in the fourth quarter of 2007, as compared to a $1.8 million gain in 2006, which was mainly as a result of the capital gain related to the sale of Soltam Systems Ltd. shares in 2006.

 

Taxes on Income

 

Our tax rate represents a weighted average of the tax rates to which the various Company entities are subject. The change in the effective tax rate is attributable mainly to the mix of the tax rates in the various tax jurisdictions in which the Company entities generating the taxable income operate.

 

Provision for taxes in 2007 was $13.8 million (effective tax rate of 15.5%), as compared to a provision for taxes of $20.7 million (effective tax rate of 28.7%) in 2006. The change in the effective tax rate is attributable mainly to a reduction of approximately $10 million related to prior years due to executing tax settlements by Elbit Systems and some of our subsidiaries in the last quarter of 2007, and to the mix of the tax rates in the various tax jurisdictions in which the Company entities generating the taxable income operate. This decrease in the percentage of provision for taxes in 2007 as compared to 2006 was partly offset by the IPR&D write-off in the second quarter of 2007, related to the acquisition of the TadComm shares not being deductible for tax purposes.

 

Company’s Share in Earnings of Affiliated Entities  

 

In 2007, we had income of $14.6 million from our share in earnings of affiliated entities, as compared to $14.7 million in 2006.

 

The companies and partnerships, in which the Company holds 50% or less in shares or voting rights and are therefore not consolidated in our financial statements, operate in complementary areas to the Company’s core business activities, including electro-optics and airborne systems. Our share in TadComm’s earnings was included until May 1, 2007, the date of commencement of consolidation of TadComm’s results following the acquisition.

 

Net Earnings and Earnings Per Share (EPS)

 

Net earnings in 2007 were $76.7 million (3.9% of revenues), as compared to reported net earnings of $72.2 million (4.7% of revenues) in 2006. Diluted EPS was $1.81 in 2007, as compared to $1.72 in 2006.

 

The number of shares used for computation of diluted EPS in the year ended December 31, 2007 was 42,342 thousand shares, as compared to 41,880 thousand shares in the year ended December 31, 2006.

 

97

 


The net earnings in 2007 include $24.4 million in IPR&D and restructuring net expenses (representing $0.58 per share), due to the acquisition of TadComm in April 2007.

 

2006 Compared to 2005

 

Elisra

 

The results of Elisra were included in our consolidated financial reports commencing December 1, 2005. The effect on 2005 results was mainly a $7.5 million IPR&D write-off. Because of the acquisition date (November 30, 2005), the effects of Elisra’s results on our consolidated results in 2005 were not material.

 

Accordingly, in light of the immaterial effect of Elisra on our 2005 results, in order to facilitate comparison of our 2006 results to those of 2005, the following information is provided on Elisra’s 2006 results: revenues - $219 million, gross profit - $29 million and net loss – $26 million. Our net share in the loss (70%) was $18 million.

 

The results of Elisra reflected increased costs in the performance of several programs, mainly in the fourth quarter of 2006. Elisra’s results reduced our gross profit, operational profit and net profit percentages.

 

Revenues

 

Our consolidated revenues increased by 42.4%, from $1,069.9 million in 2005 to $1,523.2 million in 2006.

 

The following table sets forth our revenue distribution by areas of operation:

 

 

Year ended

 

December 31, 2006

December 31, 2005

 

$ millions

%

$ millions

%

Airborne systems

547.8

35.9

420.8

39.3

Land systems

317.7

20.9

117.4

11.0

C4ISR systems

313.5

20.6

217.3

20.3

Electro-optics

223.3

14.7

242.3

22.7

Other (mainly non-defense engineering and production services)

120.9

7.9

72.1

6.7

Total

1,523.2

100.0

1,069.9

100.0

 

The following table sets forth our distribution of revenues by geographical regions:

 

Year ended

 

December 31, 2006

December 31, 2005

 

$ millions

%

$ millions

%

Israel

407.1

26.7

315.4

29.5

United States

609.5

40.0

397.5

37.2

Europe

233.7

15.3

104.2

9.7

Other countries

272.9

18.0

252.8

23.6

Total

1,523.2

100.0

1,069.9

100.0

 

 

98

 


 

The changes in revenues by areas of operation, other than the inclusion of Elisra, were in revenues from customers for land systems, which were increased mainly as a result of sales related to systems supplied to the USMC.

 

The changes in revenues by geographic distribution, other than standard quarterly fluctuations, were in the revenues from customers in Europe and the U.S., which were increased mainly as a result of the Watchkeeper project in the United Kingdom and systems to the USMC.

 

Gross Profit

 

Our gross profit represents the aggregate results of our activities and projects and is based on the mix of programs in which we are engaged during the reported period.

 

Gross profit in 2006 was $373.5 million (with a gross profit margin of 24.5%), as compared to $279.8 million (gross profit margin of 26.1%) in 2005. The decrease in the gross profit margin was mainly as a result of the lower gross profit margin generated by Elisra.

 

R&D

 

Gross R&D expenses in 2006 totaled $115.6 million (7.6% of revenues), as compared with $92.4 million (8.6% of revenues) in 2005.

 

Net R&D expenses (after deduction of third party participation) in 2006 totaled $92.2 million (6.1% of revenues), as compared to $71.9 million (6.7% of revenues) in 2005.

 

Marketing and Selling Expenses

 

Marketing and selling expenses in 2006 were $111.9 million (7.3% of revenues), as compared to $78.6 million (7.4% of revenues) in 2005.

 

99

 


G&A Expenses  

 

G&A expenses in 2006 were $77.5 million (5.1% of revenues), as compared to $54.4 million (5.1% of revenues) in 2005.

 

The increase in G&A expenses in 2006 compared to 2005 was related to the cost of various exploratory merger and acquisition, legal, audit and control activities, including expenses related to compliance with the Sarbanes-Oxley Act.

 

Financing Expenses (Net)

 

Net financing expenses in 2006 were $21.5 million, as compared to $11.5 million in 2005.

 

The increase in the net financing expenses resulted mainly from a higher level of long-term loans during the first half of 2006.

 

Other Income (Expenses) (Net)

 

Other income in 2006 was a $1.8 million gain, which was mainly as a result of the capital gain related to the selling of Soltam Systems Ltd. shares, as compared to a $5.3 million loss in 2005, which included a write-off of $5.4 million related to our investment in ImageSat International B.V.

 

Taxes on Income

 

Provision for taxes in 2006 was $20.7 million (tax rate of 28.7%), as compared to a provision for taxes of $16.3 million (tax rate of 32.3%) in 2005. The change in the effective tax rate is attributable mainly to the mix of the tax rates in the various tax jurisdictions in which the Company’s entities generating the taxable income operate.

 

Company’s Share in Earnings of Affiliated Entities  

 

In 2006, we had income of $14.7 million from our share in earnings of affiliated entities, as compared to a loss of $1.6 million in 2005. Our share in earnings of affiliated entities in 2005 included $8.5 million in IPR&D write-offs related to TadComm.

 

Net Earnings and EPS

 

Net earnings in 2006 were $72.2 million (4.7% of revenues), as compared to reported net earnings of $32.5 million (3.0% of revenues) in 2005. Diluted EPS was $1.72 in 2006, as compared to $0.78 in 2005.

 

The number of shares used for computation of diluted EPS in the year ended December 31, 2006 was 41,880 thousand shares, as compared to 41,623 thousand shares in the year ended December 31, 2005.

 

Net earnings in 2005 included an $8.5 million IPR&D write-off related to the acquisition of TadComm’s shares in 2005.

 

 

100

 


Conditions in Israel

 

For information on how our operating results may be affected by conditions in Israel see above – Item 3. Key Information – Risks Factors – Risks Related to Our Israeli Operations; and Item 4. Information on the Company – Conditions in Israel.

 

Liquidity and Capital Resources

 

Cash Flow

 

Our operating cash flow is affected by the cumulative cash flow of our various projects in the reported periods. Project cash flows are affected by the timing of the receipt of advances and the collection of accounts receivable from customers, as well as the timing of payments made by us in connection with the performance of the project. The receipt of payments usually relates to specific events during the project, while expenses are ongoing. As a result, our cash flow may vary from one period to another. Our policy is to invest our cash surplus mainly in interest bearing deposits, in accordance with our projected needs. Also see below “Auction Rate Securities.”

 

Financial Resources

 

The financial resources available to us include profits, collection of accounts receivable, advances from customers and Government of Israel and other third parties’ programs such as the OCS and development grants. In addition, the Company has access to bank credit lines and financing in Israel and abroad based on our capital, assets and activities. Elbit Systems and some subsidiaries are obligated to meet various financial covenants set forth in our respective loan and credit agreements. Such covenants include requirements such as for shareholders’ equity, current ratio, operating profit margin, tangible net worth, EBITDA, interest coverage ratio and total leverage. As of December 31, 2007, each of the companies subject to financial covenants, except Elisra, was in compliance with the applicable covenants. With respect to Elisra’s financial covenants as of December 31, 2007 see above “Off-Balance Sheet and Other Long-Term Arrangements and Commitments – Bank Covenants.”

 

On December 31, 2007, we had total borrowings in the amount of $460.4 million, including $431.3 million in long-term loans, and $963 million in guarantees issued on our behalf by banks, mainly in respect of advance payment and performance guarantees provided in the regular course of business. On December 31, 2007, we had a cash balance amounting to $363.9 million. We also have the ability to raise funds on the capital market and through expansion of our credit lines.

 

As of December 31, 2007, we had working capital of $156.9 million and a current ratio of 1.12.

 

We believe that our current cash balances, cash generated from operations and lines of credit and financing arrangements will provide sufficient resources to meet our operational needs for at least the next fiscal year.

 

For further information on the level and maturity of our borrowings, see below – Item 18. Financial Statements – Note 11 (Short-Term Bank Credit and Loans) and Note 14 (Long-Term Loans). We believe our working capital is sufficient to support our current requirements and financial covenants.

 

 

101

 


Auction Rate Securities

 

As of December 31, 2007, the Company (through TadComm) had approximately $31.7 million of principal invested in Auction Rate Securities (ARS). The ARS held by the Company are private placement securities with long-term nominal maturities for which the interest rates are reset through a “dutch” auction each month. The monthly auctions historically have provided a liquid market for these securities. The Company’s investments in ARS represent interests in collateralized debt obligations supported by pools of residential and commercial mortgages or credit cards, insurance securitizations and other structured credits, including corporate bonds. Some of the underlying collateral for the ARS held by the Company consists of sub-prime mortgages.

 

The majority of ARS investments held by the Company all had AAA/Aaa credit ratings at the time of purchase with some having AA rating. With the liquidity issues experienced in global credit and capital markets, the ARS held by the Company at December 31, 2007 have experienced multiple failed auctions as the amount of securities submitted for sale has exceeded the amount of purchase orders.

 

The estimated market value of the Company’s ARS holdings at December 31, 2007 was approximately $20.8 million, which reflects an approximately $10.9 million adjustment to the principal value of approximately $31.7 million. Although the ARS continue to pay interest according to their stated terms, based on third-party valuation and an analysis of other-than-temporary impairment factors, the Company recorded an impairment charge of approximately $10 million in the fourth quarter of 2007, reflecting the portion of ARS holdings that the Company concluded, based on the above valuations, have an other-than-temporary decline in value. In addition, the Company recorded an unrealized pre-tax loss of approximately $0.9 million in other comprehensive income, reflecting an adjustment to certain ARS holdings that the Company concluded to have a temporary decline in value.

 

Historically, given the liquidity created by the auctions, ARS were presented by TadComm as current assets under marketable securities on its balance sheet. As a result of the failed auctions in recent periods, the Company’s ARS are illiquid until there is a successful auction for them. Accordingly, the entire amount of such remaining ARS has been classified as non-current assets on the Company’s balance sheet. See also the discussion above in this Item 5 under the caption “Critical Accounting Policies and Estimates—Valuation of Securities.”

 

102

 


2007 Cash Flow

 

The Company’s net cash flow generated from operating activities in 2007 was approximately $262 million, resulting mainly from net income and advances received from customers, which were partially offset, mainly by an increase in inventories.

 

Net cash flow used in investment activities in 2007 was approximately $262.6 million, which was used mainly for the acquisition of the TadComm and Ferranti shares and in the purchase of property, plant and equipment.

 

Net cash flow from financing activities in 2007 was approximately $280 million, resulting mainly from long-term loans received.

 

2006 Cash Flow

 

Our net cash flow generated from operating activities in 2006 was approximately $201 million, resulting mainly from net income and advances received from customers. The cash inflows were partially offset, mainly by an increase in inventories. Net cash flow used in investment activities in the year ended December 31, 2006 was approximately $87 million, which was used mainly for acquisition of TadComm’s and Sandel’s shares in the second quarter of 2006 and purchase of various assets and equipment. Net cash flow used in financing activities in 2006 was approximately $123.3 million, which was mainly for repayment of long-term loans.

 

Material Commitments for Capital Expenditures

 

We believe that we have adequate sources of funds to meet our material commitments for capital expenditures for the fiscal year ended December 31, 2008 and the subsequent fiscal year. See above “Financial Resources.” Our specific material commitments for capital expenditures (which include mainly the purchase of equipment, vehicles and buildings) as of December 31, 2007 and April 30, 2008 were approximately $8 million, payable out of cash from operations. See also below – Item 18. Financial Statements – Consolidated Statements of Cash Flows and Note 9 (Property, Plant and Equipment, Net) to the Financial Statements.

 

In general, subsidiaries are able to freely transfer cash dividends, loans or advances to Elbit Systems, subject to tax considerations in their applicable jurisdictions. Such tax considerations have not had in the past, and are not anticipated to have, a material impact on our ability to meet cash obligations.

 

103

 


Impact of Inflation and Exchange Rates

 

Functional Currency

 

Our reporting currency is the U.S. dollar, which is also the functional currency for most of our consolidated operations. A majority of our sales are made outside of Israel in non-Israeli currency, mainly U.S. dollars, as are a majority of our purchases of materials and components. A significant portion of our expenses, mainly labor costs, are in NIS. Some of our subsidiaries have functional currencies in Euro, GBP and other currencies. Transactions and balances originally denominated in U.S. dollars are presented in their original amounts. Transactions and balances in currencies other than the U.S. dollar are remeasured in U.S. dollars according to the principles set forth in Statement No. 52 of the Financial Accounting Standards Board. Exchange gains and losses arising from remeasurement are reflected in the income statement.

 

Market Risks and Variable Interest Rates

 

Market risks relating to our operations result mainly from changes in interest rates and exchange rates. We use financial instruments to limit exposure to changes in exchange rates in certain cases. We also typically enter into forward contracts in connection with transactions where the contract has been signed and that are denominated in currencies other than U.S. dollars and NIS. We also enter from time to time into forward contracts and other hedging instruments related to NIS based on marked conditions.

 

On December 31, 2007, our liquid assets were comprised of bank deposits, and short and long-term bonds. Our deposits and loans are based on variable interest rates, and their value as of December 31, 2007 was therefore not exposed to changes in interest rates. Should interest rates either increase or decrease, such change may affect our results of operations due to changes in the cost of the liabilities and the return on the assets that are based on variable rates. Reference is also made to the discussion of our exposure to auction rate securities set forth above under the caption “Auction Rate Securities.” See also below – Item 11. Quantitative and Qualitative Disclosure of Market Risk.

 

NIS/U.S. Dollar Exchange Rates

 

We attempt to manage our financial activities in order to reduce material financial losses in U.S. dollar terms resulting from the impact of inflation and exchange rate fluctuations on our non-U.S. dollar assets and liabilities. Our income and expenses in Israeli currency are translated into U.S. dollars at the prevailing exchange rates as of the date of the transaction. Consequently, we are affected by changes in the NIS/U.S. dollar exchange rates. On December 31, 2006 and 2007, we had exposure due to NIS denominated liabilities of approximately $88 million and $144.7 million, respectively, in excess of NIS denominated assets. These liabilities represent mostly provisions for wages and trade payables. The amount of our exposure to the changes in the NIS/U.S. dollar exchange rate may vary from time to time. Reference is made to the disclosure elsewhere in this Annual Report on Form 20-F above in Item 3 – Key Information – Risk Factors – Risks Relating to Our Israeli Operations – Changes in the U.S. Dollar – NIS Exchange Rate.

 

104

 


Most of our future cash flows that will be in currencies other than the NIS and the U.S. dollar were covered as of December 31, 2007 by forward contracts. On December 31, 2007, we had forward contracts for the sale and purchase of such foreign currencies totaling approximately $354.2 million ($176.3 million in Euro, $170.4 million in GBP and the balance of $7.5 million in other currencies). The fair value of financial derivatives as of December 31, 2007 accumulated to an unrealized net loss of approximately $15.1 million, which was recorded as accumulated other comprehensive income.

 

Inflation and Devaluation

The U.S. dollar cost of our operations in Israel is influenced by any increase in the rate of inflation in Israel that is not fully offset by the devaluation of the NIS in relation to the U.S. dollar. Unless inflation in Israel is offset by a devaluation of the NIS, such inflation may have a negative effect on the profitability of contracts where Elbit Systems or any of our Israeli subsidiaries receives payment in U.S. dollars, NIS linked to U.S. dollars or other foreign currencies, but incurs expenses in NIS linked to the CPI. Inflation in Israel and currency fluctuations may also have a negative effect on the profitability of fixed price contracts where we receive payments in NIS.

 

In the past, our profitability was somewhat negatively affected when inflation in Israel (measured by the change in CPI from the beginning to the end of the calendar year) exceeded the devaluation of the NIS against the U.S. dollar and at the same time we experienced corresponding increases in the U.S. dollar cost of our operations in Israel. For example, in 2004, the inflation rate was approximately 1.2% and the devaluation rate was negative 1.6% (representing a strengthening of the NIS vis-à-vis the U.S. dollar). In 2005, the inflation rate was approximately 2.4% and the devaluation rate was 6.8%. In 2006, the inflation rate was approximately negative 0.1% and the devaluation rate was negative 8.2%. In 2007, the inflation rate was approximately 3.4% and the devaluation rate was negative 9%. There can be no assurance that we will not be materially adversely affected in the future if inflation in Israel exceeds the devaluation of the NIS against the U.S. dollar or if the timing of such devaluation lags behind increases in inflation in Israel.

 

A devaluation of the NIS in relation to the U.S. dollar also has the effect of decreasing the dollar value of any of our assets that consist of NIS or accounts receivable denominated in NIS, unless such assets or accounts receivable are linked to the U.S. dollar. Such a devaluation also has the effect of reducing the U.S. dollar amount of any of our liabilities that are payable in NIS, unless such payables are linked to the U.S. dollar. On the other hand, any increase in the value of the NIS in relation to the U.S. dollar will have the effect of increasing the U.S. dollar value of any unlinked NIS assets as well as the U.S. dollar amount of any unlinked NIS liabilities and expenses.

 

Foreign Currency Expenses, Derivatives and Hedging

 

While our functional currency is the U.S. dollar, we also have some non-U.S. dollar or non-U.S. dollar linked currency exposure to currencies other than NIS. These are mainly non-U.S. dollar customer debts, payments to suppliers and subcontractors, obligations in other currencies, assets or undertakings. Some subcontractors are paid in local currency under prime contracts where we are paid in U.S. dollars. The exposure on these transactions has not been in amounts that are material to Elbit Systems. However, when we view it necessary, we seek to minimize our foreign currency exposure, by entering into hedging arrangements, obtaining periodic payments upon the completion of milestones, obtaining guarantees and security from customers and sharing currency risks with subcontractors.

 

105

 


Most of our future cash flows that will be denominated in currencies other than the NIS and the U.S. dollar were covered as of December 31, 2007 by forward contracts. On December 31, 2007, we had forward contracts for the sale and purchase of Euro, GBP and various other currencies. As of December 31, 2007, the forward contracts to buy U.S. dollars and sell GBP are expected to mature during the years 2008 – 2014. All of the other forward contracts are expected to mature during 2008.

 

The table below presents the balance of the hedging acquired in derivative instruments in order to limit the exposure to exchange rate fluctuations as of December 31, 2007 and is presented in millions of U.S. dollar equivalent terms.

 

Forward

 

Notional Amount

 

Fair Value of Derivative

Buy US$ and Sell:

 

 

 

 

 

 

Euro

 

146.7

 

 

(7.9

)

GBP

 

168.8

 

 

(8.0

)

Other various currencies

 

6.6

 

 

(0.3

)

 

 

 

 

 

 

 

 

 

Forward

 

Notional Amount

 

Fair Value of Derivative

Sell US$ and Buy:

 

 

 

 

 

 

Euro

 

29.6

 

 

1.1

 

GBP

 

0.9

 

 

0

 

Other various currencies

 

1.6

 

 

0

 

 

 

 

 

 

 

 

 

 

Contractual Obligations

 

 

 

 

 

 

Less than
1 year

 


1-3  years

 

4-5  years

 

More  than
5  years

 

 

 

 

(U.S. dollars in millions)

1.

 

Long-Term Debt Obligations

 

$

19

 

$

429

 

$

0

 

$

2

2.

 

Operating Lease Obligations

 

 

26

 

 

42

 

 

23

 

 

5

3.

 

Purchase Obligations*

 

 

656

 

 

186

 

 


41

 

 


23

4.

 

Other Long-Term Liabilities Reflected on the Company’s Balance Sheet under U.S. GAAP**
    

 

 



 

 


 

 

 



 

 



5.

 

Other Long-Term Liabilities***
   

 

 

 

 

 

 

 

 

 

 

Total

 

$

701

 

$

657

 

$

64

 

$

30

 

*        For further description of the Purchase Obligations see above “Off-Balance Sheet and Other Long-Term Arrangements and Commitments – Purchase Commitments” and see below – Item 18. Financial Statements – Note 17H (Commitments and Contingent Liabilities – Contractual Obligations).

 

106

 


**     The obligation amount does not include an amount of $294 million of pension and employee termination liabilities. See below Item 18. Financial Statements – Note 2P (Significant Accounting Policies – Severance Pay) and Note 15 (Benefit Plans and Accrued Termination Liability) and an amount of $23 million of tax reserve related to FIN 48.  See below Item 18.  Financial Statements - Note 16 (Income Taxes).

***   See above – Item 4. Information on the Company – Buy-Back.

 

Off-Balance Sheet Transactions

 

See above “General – Off-Balance Sheet and Other Long-Term Arrangements and Commitments.”

 

107

 


 

Item 6.

Directors, Senior Management and Employees

 

Directors and Executive Officers

 

Board of Directors

 

Our directors as of April 30, 2008 are as follows:

 

Name

Age

Director Since

 

 

 

Michael Federmann (Chairman)

64

2000

Moshe Arad

74

2005

Avraham Asheri

70

2000

Rina Baum

63

2001

David Federmann

33

2007

Yaacov Lifshitz (External Director)

63

2003

Yigal Ne’eman

66

2004

Dov Ninveh

61

2000

Nathan Sharony (External Director)

73

2002

 

The term of office of each director, other than the External Directors, expires at the annual general shareholders meeting to be held during 2008. The term of office for Yaacov Lifshitz as an External Director expires in August 2009, and the term of office for Nathan Sharony as an External Director expires on the earlier of March 31, 2011 or the date of the annual general meeting of shareholders to be held in 2010.

 

Michael Federmann.Michael Federmann has served as Chairman of the Board of Directors since the merger with Elop in 2000. He served as Chairman of the Board of Directors of Elop from 1988 until the merger. He has held managerial positions in the Federmann Group since 1969, and since 2002 he has served as Chairman and CEO of Federmann Enterprises Ltd. (FEL). Currently, he also serves as Chairman of the Board of Directors of Dan Hotels Corp. Ltd. (Dan Hotels). Mr. Federmann is Deputy Chairman of the Board of Governors of the Hebrew University in Jerusalem (the Hebrew University) and a member of the Board of Governors and the Executive Council of the Weizmann Institute of Science. He serves as the President of the Israel-Germany Chamber of Industry and Commerce. Mr. Federmann holds a bachelor’s degree in economics and political science from the Hebrew University.

 

Moshe Arad.Moshe Arad served as Vice President for External Relations of the Hebrew University from 1994 to 2004. He currently serves on the Board of Directors of Discount Investment Corporation Ltd. From 1994 to 1999, he was a member of the Board of Directors of Elbit Ltd. During 1992 and 1993, Mr. Arad served as Director General of the Israel Ministry of Communications. From 1990 to 1992, he was a member of the Tel-Aviv law firm of Herzog, Fox, Ne’eman. Mr. Arad served as Israel’s Ambassador to the United States from 1987 to 1990 and as Israel’s Ambassador to Mexico from 1983 to 1987. Ambassador Arad holds a bachelor’s degree in political science and international relations and a L.L.B. degree from the Hebrew University.

 

108

 


 

Avraham Asheri.Avraham Asheri has served as an economic advisor and a director of several companies since 1998. He currently serves on the Boards of Directors of Elron Electronic Industries Ltd., Discount Mortgage Bank Ltd., Koor Industries Ltd., Mikronet Ltd. and Africa Israel Investment Ltd. Mr. Asheri was President and Chief Executive Officer of Israel Discount Bank from 1991 until 1998, and Executive Vice President and member of its management committee from 1983 until 1991. Prior to that, he served for 23 years at the Israel Ministry of Industry and Trade and at the Israel Ministry of Finance, including as Director General of the Israel Ministry of Industry and Trade, Managing Director of the Israel Investment Center and Trade Commissioner of Israel to the United States. Mr. Asheri holds a bachelor’s degree in economics and political science from the Hebrew University.

 

Rina Baum.Rina Baum is Vice President for Investments of FEL, and since 1986 has served as Director and General Manager of Unico Investment Company Ltd. She serves as a director of Dan Hotels and Etanit Building Products Ltd., as well as in other managerial positions within the Federmann Group. She also serves as a director in Harel-PIA Mutual Funds Management Company Ltd. Mrs. Baum holds an L.L.B. degree from the Hebrew University.

 

David Federmann. David Federmann has served in various management capacities in FEL since 2000 and since 2002 as Business Development Manager of Freiberger Compound Materials GmbH in Freiberg, Germany. Mr. Federmann holds a bachelor’s degree in mathematics and philosophy from New York University.

 

Yaacov Lifshitz (External Director). Yaacov Lifshitz serves as a director of several companies and as a lecturer in the fields of economics, public policy and management. He currently is a lecturer at the Department of Economics and the Department of Public Policy and Management of Ben-Gurion University. He also currently serves on the Boards of Directors of Kali – Insurance Agencies Ltd. and Carmel Investments Ltd. During the period from 1994 to 2002, Mr. Lifshitz served at various times as the Chairman of the Boards of Directors of Hamashbir Lazarchan Israel Ltd., Israel Military Industries Ltd., Spectronix Ltd., Dor Chemicals Ltd., Dor Energy Ltd., DorGas Ltd. and the Israeli Foreign Trade Risk Insurance Corp. Ltd. He also served from 1995 to 2002 as the Chairman of the Executive Board of the Israel Management Center. Prior to that he held various senior positions in the Israeli government, banking and industry, including Director General of the Israel Ministry of Finance, Chief Economic Advisor to the Israel Ministry of Defense, Senior Vice President and Chief Credit Officer of Israel Discount Bank and President and CEO of Electra (Israel) Ltd. Mr. Lifshitz holds a bachelor’s degree in economics and political science and a master’s degree in economics from the Hebrew University.

 

Yigal Ne’eman.Yigal Ne’eman has served as the Chairman and President of the Israel College since 1994. From 1989 to 1993, he served as Chairman and as a shareholder of several industrial, commercial and service companies. Mr. Ne’eman served as the President and CEO of Tadiran Ltd. (Tadiran) from 1981 to 1989. Prior to that he held a number of management positions in the control and finance departments of Tadiran, and served as Chairman of the Board of Elisra and of Elop. Mr. Ne’eman completed his accounting studies at the Hebrew University and is a Certified Public Accountant.

 

Dov Ninveh. Dov Ninveh has served as Chief Financial Officer and a manager in FEL since 1994. He serves as a director of Dan Hotels and Etanit Ltd. Mr. Ninveh served as a director of Elop from 1996 until 2000. From 1989 to 1994, he served as Deputy General Manager of Etanit Building Products Ltd. Mr. Ninveh holds a bachelor’s degree in economics and management from the Israel Institute of Technology (the Technion).

 

109

 


Nathan Sharony (External Director). Nathan Sharony has served as a director for several companies since 1997. He currently serves as a director for Bituach Yashir Ltd., an insurance company, Union Bank, Genoa Technologies Ltd., H-Tachof Ltd. and Israel Bonds International Inc. From 1997 to 1999, he served as Chairman of Technorov Holdings (1993) Ltd. From 1994 to 1997, he was Chief Executive Officer of Israel Bonds, a U.S. brokerage. Mr. Sharony served as the Director General of the Israel Ministry of Industry and Trade from 1992 to 1994. Prior to that, Mr. Sharony held a number of positions in industry and government including head of the Israeli Government Economic Mission to the U.S., President and Chief Executive Officer of Elop and Vice President for Logistics of Tadiran. In 1982, Mr. Sharony completed 30 years of service in the Israel Defense Forces, retiring with the rank of Major General. Mr. Sharony participated in the Field Artillery Battery Officers Course in Fort Sill, Oklahoma.

 

Executive Officers

 

Our executive officers as of April 30, 2008 are as follows:

 

Name

Age

Position

 

 

 

Joseph Ackerman

58

President and Chief Executive Officer

David Block Temin

53

Executive Vice President and Chief Legal Officer and Chief Compliance Officer

Guy Brill

56

Executive Vice President and Co-General Manager – Technologies and Operations Division

Itzhak Dvir

60

Executive Vice President and Chief Operating Officer

Jacob Gadot

60

Executive Vice President – Mergers and Acquisitions

Ran Galli

59

Executive Vice President – Strategic Initiatives

Joseph Gaspar

59

Executive Vice President and Chief Financial Officer

Zeev Gofer

55

Executive Vice President - Business Development and Marketing

Dalia Gonen

55

Executive Vice President – Human Resources

Ran Hellerstein

57

Executive Vice President and Co-General Manager – Aerospace Division

Raanan Horowitz

47

President and Chief Executive Officer – ESA

Haim Kellerman

54

Executive Vice President and General Manager – UAS Division

Bezhalel Machlis

45

Executive Vice President and General Manager – Land and C4I – Tadiran Division

Ilan Pacholder

53

Executive Vice President – Offset, Industrial Cooperation and Financing

Marco Rosenthal

61

Executive Vice President and Co-General Manager - Technologies and Operations Division

Haim Rousso

61

Executive Vice President and General Manager – Electro-Optics Elop Division

Gideon Sheffer

59

Executive Vice President – Strategic Planning

Yoram Shmuely

47

Executive Vice President and Co-General Manager – Aerospace Division

 

 

110

 


Joseph Ackerman.Joseph Ackerman was appointed as President and Chief Executive Officer in 1996. From 1996 to 2004, he served as a member of our board of directors. From 1994 to 1996, he served as Senior Vice President and General Manager of Elbit Ltd.’s Defense Systems Division (EDS). Mr. Ackerman joined Elbit Ltd. in 1982 and held various management positions, including General Manager – EFW, Senior Vice President - Operations Company, Vice President - Operations and Vice President - Advanced Battlefield Systems. He serves as Chairman or as a director on the boards of many of our affiliated companies. Mr. Ackerman holds a bachelor of science degree in aeronautical engineering from the Technion.

 

David Block Temin. David Block Temin was appointed as an Executive Vice President in April 2008 and as Chief Legal Officer and Chief Compliance Officer in January 2008, after serving as Corporate Vice President since 2000 and as General Counsel since 1996. From 1987 to 1996, he was a Legal Advisor to Elbit Ltd. Prior to that, Mr. Block Temin was an attorney with law firms in New York City. Mr. Block Temin received a juris doctor degree as well as a master of arts degree in international relations from Stanford University and holds a bachelor of arts degree in political science from the University of Maryland. He is admitted to the Israeli and New York bars.

 

Guy Brill. Guy Brill was appointed as an Executive Vice President in April 2008 and has served as Co-General Manager – Technologies and Operations Division since 2005. He became a Corporate Vice President in 2005. From 2001 until 2005, he served as Corporate Vice President – Business Synergy of Elbit Systems U.S. Corp., a U.S. subsidiary of the Company. Prior to that he held various management positions including Elbit Systems’ Chief Operating Officer, Co-Manager of the C3 and Battlefield Information Systems Strategic Business Unit, Vice President for Processes Improvement and Quality and Vice President and Division Manager of the Command and Control Systems Division of EDS. Mr. Brill joined Elbit Ltd. in 1985. Prior to that, Mr. Brill served in the IDF in the R&D branch of the Ground Forces, and as an artillery officer, where he holds the rank of Colonel (reserve). Mr. Brill holds a bachelor of science degree in electronic engineering from the Technion and a master of science of management degree from the Polytechnic University of New York. He is also a graduate of the Harvard University Business School’s Advanced Management Program.

 

Itzhak Dvir. Itzhak Dvir was appointed as an Executive Vice President in April 2008 and has served as Chief Operating Officer since 2004. He was appointed as a Corporate Vice President in 2000. Mr. Dvir served as General Manager – UAV, Tactical and Security Systems from 2003 until 2004. From 2000 through 2002, he was General Manager - C4I and Battlefield Systems. From 1996 until 2000, he was Vice President and Division Manager - UAV and C3 Division. Mr. Dvir joined Elbit Ltd. in 1989 and held various management positions, including Vice President - UAV Division, Vice President - Advance Battlefield Systems Division and Marketing Director - Battlefield Systems Division. Prior to that he served as a career officer in the IAF, retiring with the rank of Colonel. Mr. Dvir holds a bachelor of science degree in aeronautical engineering from the Technion and a master of science degree in aeronautical engineering from the U.S. Air Force Institute of Technology at Wright Patterson Air Force Base.

 

Jacob Gadot.Jacob Gadot was appointed as Executive Vice President – Mergers and Acquisitions in April 2008, after serving as Corporate Vice President – Mergers and Acquisitions since 2000. He also served as Chief Technology Officer from 2001 until 2005. Mr. Gadot held the position of Vice President - Mergers and Acquisitions from 1998 to 2000 and Vice President - Business Development from 1996 to 1998. Mr. Gadot joined Elbit Ltd. in 1983 and held various positions in EDS, including Vice President - International Marketing and head of the Airborne Division. Prior to that, he worked for Motorola Israel, after serving for ten years as an officer in the IAF. Mr. Gadot holds a bachelor of science degree in electrical engineering from the Technion.

 

111

 


 

Ran Galli. Ran Galli was appointed as Executive Vice President – Strategic Initiatives in April 2008 after serving as Corporate Vice President – Strategic Initiatives since 2005. He served as Corporate Vice President - Major Campaigns from 2003 until 2005. From 1999 until 2003 he served as Corporate Vice President - Business Development and Marketing. Mr. Galli joined Elbit Systems in 1997 as Vice President – Business Development. Prior to that, he served as Corporate Vice President – Business Development and Marketing at Rafael, which he joined in 1990, after retiring from the IAF with the rank of Colonel. In the IAF he served as head of Research and Development, following numerous aircraft program management positions. Mr. Galli holds bachelor and master of science degrees in aeronautical engineering from the Technion.

 

Joseph Gaspar.Joseph Gaspar was appointed as an Executive Vice President in April 2008 and as Chief Financial Officer in 2001. He was appointed as a Corporate Vice President in 2000 and served as Corporate Vice President – Strategy, Technology and Subsidiaries from the Elop merger in 2000 until 2001. From 1996 until the merger, he held the position of Corporate Vice President, Marketing and Business Development of Elop. Mr. Gaspar joined Elop in 1975 and held several management positions, including Vice President and General Manager of Elop’s Optronics Product Division and co-manager of an Elop subsidiary in the United States. Mr. Gaspar holds a bachelor of science degree from the Technion in electronic engineering with advanced studies in digital signal processing and communication.

 

Zeev Gofer. Zeev Gofer was appointed as Executive Vice President – Business Development and Marketing in April 2008 after serving as Corporate Vice President – Business Development and Marketing since 2003. He previously served as Corporate Vice President and as Co-General Manager - Aircraft and Helicopter Upgrades and Systems from 2000 until 2003. From 1999 until 2000, he was Vice President - Aircraft Upgrades and Airborne Systems Division, having served as Division Manager since 1996. He joined Elbit Ltd. in 1982 and held various management positions, including Director of EDS’ Aircraft Upgrade Division, director of a major aircraft upgrade program, director of avionics system engineering and technical manager of the Lavi aircraft avionics program. Mr. Gofer holds bachelor and master of science degrees in electronic engineering from the Technion and a master of science of management degree from the Polytechnic University of New York.

 

Dalia Gonen.Dalia Gonen was appointed as Executive Vice President – Human Resources in April 2008 after having been appointed as Corporate Vice President - Human Resources in January 2008. She served as Vice President – Human Resources from 2000 until 2007. She became Director of Human Resources in 1996. Ms. Gonen joined Elbit Ltd. in 1971 and held various positions in the Human Resources Department. Ms. Gonen holds a bachelor of arts degree in sociology from Haifa University and a master of science of management degree from the Polytechnic University of New York.

 

Ran Hellerstein.Ran Hellerstein was appointed as Executive Vice President and Co-General Manager - Aerospace Division in April 2008 after serving as Corporate Vice President and Co-General Manager - Aircraft and Helmet Systems since 2003. Mr. Hellerstein served as Corporate Vice President and Co-General Manager – Aircraft and Helicopter Upgrades and Systems from 2000 until 2003. From 1996 until 2000, he served as Vice President - Development and Engineering Division, having served as Division Manager since 1993. Mr. Hellerstein joined Elbit Ltd. in 1978 and served in various management positions, including Manager of EDS’ Engineering Division, department manager, technical manager and systems engineer. Mr. Hellerstein holds bachelor and master of science degrees in electrical engineering from the Technion.

 

112

 


Raanan Horowitz. Raanan Horowitz was appointed President and Chief Executive Officer of ESA in October 2007. He served as Executive Vice President and General Manager of EFW from 2001 until his current appointment. From 1991 until 2001, Mr. Horowitz held various management positions with EFW and other U.S. subsidiaries of the Company. From 1989 to 1991, he served as a senior program manager for Elbit Ltd. Mr. Horowitz serves as a consultant on the U.S. Army Science Board and is a member of the national board of directors of the Leukemia and Lymphoma Society. Mr. Horowitz holds a MBA from the Seidman School of Business of Grand Valley State University in Allendale, Michigan. He also holds a master of science degree in electrical engineering and a bachelor of science degree in mechanical engineering from Tel-Aviv University.

 

Haim Kellerman. Haim Kellerman was appointed as Executive Vice President and General Manager - UAS Division in April 2008 after serving as Corporate Vice President and General Manager – UAV Systems since 2004. From 2002 until his current appointment, Mr. Kellerman was Vice President - UAV Programs. Prior to that he held various senior program management positions relating to UAV, C4I and airborne programs. He joined Elbit Ltd. in 1978. Mr. Kellerman holds a bachelor of science degree in computer science from the Technion.

 

Bezhalel Machlis.Bezhalel Machlis was appointed as Executive Vice President and General Manager – Land and C4I – Tadiran Division in April 2008 after serving as Corporate Vice President and General Manager – Land Systems and C4I since 2004. In 2003, he served as Corporate Vice President and General Manager - Ground C4I and Battlefield Systems. From 2000 until 2002, he served as Vice President - Battlefield and Information Systems. Mr. Machlis joined Elbit Ltd. in 1991 and held various management positions in the battlefield and information systems area. Prior to that, he served as an artillery officer in the IDF, where he holds the rank of Colonel (reserves). Mr. Machlis holds a bachelor of science degree in mechanical engineering and a bachelor of arts degree in computer science from the Technion and a MBA from Tel-Aviv University.

 

Ilan Pacholder. Ilan Pacholder was appointed as Executive Vice President – Offset, Industrial Cooperation and Financing in April 2008 after having been appointed as Corporate Vice President – Offset in January 2008. From February – December 2007, he served as Vice President and Chief Financial Officer of TadComm. Mr. Pacholder served as Corporate Secretary and Vice President – Finance and Capital Markets of Elbit Systems from 2003 until 2006. From 2001 until 2003, he served as Vice President – Finance. Mr. Pacholder joined Elbit Ltd. in 1994 and held various senior positions in the Finance Department. Prior to joining Elbit Ltd. he served as the Chief Financial Officer for Sanyo Industries in New York. Before that Mr. Pacholder worked for Bank Leumi in New York for 10 years and held the position of Vice President in the international and domestic lending departments. Mr. Pacholder holds a bachelor of arts degree in accounting and economics from Queens College in New York and a MBA in finance and investments from Adelphi University.

 

Marco Rosenthal.Marco Rosenthal was appointed as Executive Vice President and Co-General Manager – Technologies and Operations Division in April 2008, after serving as Corporate Vice President and Co-General Manager - Technologies and Operations Division since 2005. He served as Corporate Vice President - Manufacturing and Purchasing from 2001 until 2005, having served from 1999 - 2001 as Vice President – Operations and General Manager of the Karmiel facility. From 1996 to 1999, he served as Vice President - Material. Mr. Rosenthal joined Elbit Ltd. in 1975 and held various management positions, including Vice President - Material of EDS and Director of the Sales Department. Mr. Rosenthal holds a degree in technical engineering from the Technion and a degree in business management from Haifa University.

 

113

 


Haim Rousso.Haim Rousso was appointed as Executive Vice President and General Manager - Electro-Optics Elop Division in April 2008 after serving as Corporate Vice President and General Manager of Elop since the merger in 2000. Prior to that, Mr. Rousso held the position of Corporate Vice President of and General Manager of Elop. He has held various managerial positions in Elop since 1972. Mr. Rousso holds bachelor and master of science degrees in electrical engineering from the Technion.

 

Gideon Sheffer.Gideon Sheffer was appointed as Executive Vice President – Strategic Planning in April 2008 after serving as Corporate Vice President – Strategic Planning since 2001. Prior to that he served as Acting Head of Israel’s National Security Council and as National Security Advisor to former Prime Minister Ehud Barak. In 1998, he completed 32 years of service in the IDF, retiring with the rank of Major General. From 1995 to 1998, he served on the General Staff as Head of the IDF’s Human Resources Branch. Before that, he served as Deputy Commander of the IAF. Mr. Sheffer held a number of command positions in the IAF after serving as a fighter aircraft and helicopter pilot. Mr. Sheffer holds a bachelor’s degree in Israel studies from Bar Ilan University and is a graduate of the Harvard University Business School’s Advanced Management Program.

 

Yoram Shmuely. Yoram Shmuely was appointed as Executive Vice President and Co-General Manager - Aerospace Division in April 2008 after serving as Corporate Vice President and Co-General Manager – Airborne and Helmet Systems since 2003. He served as Corporate Vice President and General Manager – Helmet Mounted Systems from 2000 until 2003. From 1998 until 2000, he was Vice President - Helmet Mounted Systems Division. From its founding in 1996 until 1998, he served as President of VSI. Mr. Shmuely joined Elbit Ltd. in 1990 and served as director of Elbit Ltd.’s Helmet Mounted Display business. He served as a fighter aircraft pilot in the IAF. Mr. Shmuely holds a bachelor of science degree in electronic engineering from the Technion.

 

Compensation of Directors and Officers

 

The following table sets forth the aggregate compensation paid to all of our directors and officers as a group, including the President, for the fiscal year ended December 31, 2007:

 

 

Salaries, Directors’ Fees
Commissions and Bonuses(*)

Pension, Retirement

and Similar Benefits

 

 

 

All directors and officers

(consisting of 27 persons)

$7,089,996

$914,554

 

_________________________

(*) Elbit Systems’ shareholders at the annual general shareholders meeting held in 2004 approved payment to directors thereafter in accordance with maximum regulatory rates payable to External Directors under Israeli law for companies similarly classified based on their shareholding equity. At an extraordinary general shareholders meeting held in March 2008, our shareholders approved increasing compensation, effective April 1, 2008, to External Directors and other directors meeting the director independence criteria of the Nasdaq Stock Market. The increased compensation is consistent with amendments to Israeli law regarding compensation to External Directors who serve on the boards of “dual listed” companies, such as Elbit Systems. As a result, External Directors and other such “independent” directors are entitled to an annual fee equal to approximately $29,150 and a per meeting fee of approximately $640. The other directors, for whom compensation remains at previously approved levels, are entitled to an annual meeting fee of approximately $14,100 and a per meeting fee of approximately $540. Such payments are made either directly to the director or to his or her employing company.

 

The employment contract of Joseph Ackerman, Elbit Systems’ President and Chief Executive Officer, was renewed by the Board of Directors (after approval by the Compensation and Audit Committees of the Board) in August 2006 for a three-year period.

 

114

 


Board Practices

Appointment and Termination of Directors

 

Directors on our board of directors (Board) are recommended for appointment or election by the Board’s Nominating Committee. See below “Nominating Committee.”

 

The current External Directors on our Board of directors were each appointed to three-year terms at a general meeting of shareholders, with Mr. Lifshitz’s term expiring in August 2009 and Mr. Sharony’s term expiring on the earlier of March 31, 2011 or the annual general meeting of shareholders to be held in 2010. The other seven current directors were appointed at the annual general meeting of shareholders held in August 2007.

 

There are no service contracts or similar arrangements with any director that provide for benefits upon termination of directorship. Nasdaq’s director independence and related rules applicable to boards of directors apply to Elbit Systems. Under these rules, our Board is required to meet the Nasdaq director independence criteria. Also applicable are certain other rules regarding independent directors serving on a director nomination committee and the manner for approving the compensation to Elbit Systems’ Chief Executive Officer.

 

Audit Committee. Nathan Sharony (chairman), Moshe Arad, Avraham Asheri, Yaacov Lifshitz and Yigal Ne’eman are members of the Audit Committee. The Audit Committee operates in accordance with an Audit Committee Charter that provides the framework for its oversight functions consistent with Israeli and U.S. legal and regulatory requirements. All of the members of the Audit Committee have been determined to be independent as defined by the applicable Nasdaq rules and those of the SEC. The Audit Committee meets from time to time in executive sessions and also conducts annual assessments of the sufficiency of its Charter and of the Committee’s compliance with its obligations. See below - Item 10. Additional Information – General Provisions of Israeli Law and Related Provisions – Internal Auditor and Audit Committee; Item 16A. Audit Committee – Financial Expert and Item 16D. Exemptions from Listing Standards for Audit Committees.

 

Compensation Committee.Avraham Asheri (Chairman), Moshe Arad and Yaacov Lifshitz are members of the Board’s Compensation Committee. The purpose of the Compensation Committee is to carry out on behalf of the Board the responsibilities of the Board relating to approval of compensation of the Company’s Chief Executive Officer and other senior officers. All of the committee members have been determined to be independent as defined by the applicable Nasdaq rules and those of the SEC.

 

Nominating Committee . Nathan Sharony (Chairman), Avraham Asheri and Yigal Ne’eman are members of the Board’s Nominating Committee. The role of the Nominating Committee is to assist the Board in fulfilling its responsibilities with respect to the identification of individuals who are qualified to become Board members. All of the members of the Nominating Committee have been determined to be independent as defined by the applicable Nasdaq rules and those of the SEC. A nominee to our Board must have such experience in business or financial matters as would make such nominee an asset to the Board. In recommending director candidates, our Nominating Committee takes into consideration such factors as it deems appropriate based on our current needs. These factors may include: professional and person ethics and integrity; business, professional and industry knowledge, sophistication and contacts; the ability to make informed and independent judgments on a wide range of issues; relevant skills and experience demonstrated through business, professional, charitable or civic affairs; and the candidate’s ability to devote the required time and effort to serve on our Board.

 

115

 


 

Employees

 

Number of Employees.Most of our employees are based in Israel, and we have a significant number of employees in the United States. The total number of employees worldwide and the number of employees in the U.S. at the end of 2007, 2006 and 2005 were as follows:

 

 

Total Employees

U.S. Employees

 

2007

10,072

 

1,749

2006

8,030

1,357

2005

6,340

1,225

 

Employment Contracts.Most of our Israeli employees have individual employment contracts. However, by law some employees receive rights under a number of general collective bargaining agreements and under Israeli employment laws. See above – Item 4. Information on the Company – Conditions in Israel – Israeli Labor Laws. We believe our overall relationship with our employees is satisfactory.

 

Collective Bargaining Agreements.Approximately 550 of Elop’s employees are covered by a collective bargaining agreement extending through the end of 2007 and negotiations regarding its extension are ongoing. Union collective bargaining agreements in effect through the end of 2008 apply to approximately 175 of Cyclone’s employees. Approximately 610 of Elisra’s employees are covered by collective bargaining agreements, one extending through March 2010 and the other through September 2012. As of the date of this Annual Report on Form 20-F, negotiations with Elisra’s employees and trade union are ongoing.Tadiran Systems reached a new collective bargaining agreement in effect until December 2010, covering approximately 160 of Tadiran Systems’ employees. Approximately 95 of Tadiran Spectralink’s employees are covered by collective bargaining agreements extending through October 2010. Approximately 400 TadComm employees at its Holon plant are covered by collective bargaining agreements extending through July 2010, and approximately 115 TadComm employees at its Kiryat Shmona and Tel Chai facilities are covered by collective bargaining agreements extending through August 2007, and negotiations regarding their extension are ongoing.Approximately 195 of ESA - Fort Worth’s employees are subject to union collective bargaining agreements expiring in November 2008.

 

116

 


Share Ownership

 

Elbit Systems’ Stock Option Plans

 

 

2007 Employee Stock Option Plan

 

In January 2007, our shareholders approved the 2007 Option Plan (the Plan). The purpose of the Plan is to provide an incentive to applicable employees of Elbit Systems and certain of our subsidiaries, who are expected to contribute to the Company’s future growth and success and to strengthen the alignment of the option recipients’ interests with those of the Company and our shareholders.

 

The options were allocated, subject to the required approvals, in two tracks as follows: (i) Regular Options - up to 1,250,000 options exercisable into 1,250,000 of our ordinary shares in consideration for the exercise price, all or any portion of which may be granted as Incentive Stock Options (Regular Options) and (ii) Cashless Options - up to 1,250,000 options, which entitle the participant to exercise options for an amount reflecting only the benefit factor (Cashless Options). Each of the participants is granted an equal amount of Regular Options and Cashless Options. The exercise price for Israeli participants is the average closing price of our shares during 30 trading days preceding the options’ grant date. The exercise price of options granted to a non-Israeli participant residing in the United States is the fair market value of the share on the day the options are granted. Generally, the options expire five years from the grant date.

 

According to the Plan, the options granted on a certain date (such grant date being the Commencement Date) will become vested and exercisable in accordance with the following vesting schedule:

 

(1)

Fifty percent (50%) of the options will be vested and exercisable from the second anniversary of the Commencement Date;

 

 

(2)

An additional twenty-five percent (25%) of the options will be vested and exercisable from the third anniversary of the Commencement Date; and

 

 

(3)

The remaining twenty-five (25%) of the options will be vested and exercisable from the fourth anniversary of the Commencement Date.

 

Subject to the above-mentioned vesting periods, the options are exercisable during the five-year period after the Commencement Date.

 

Israeli participants are granted options under the Plan in accordance with the provisions of Section 102 of the Israeli Tax Ordinance related to the Capital Gains Tax Track.

 

During 2007, we granted approximately 200 employees an aggregate total of 2,381,300 options under the Plan. The average exercise price of the options was $33.27. The options are exercisable for five years from the Commencement Date. All grants were made in accordance with the grant date conditions specified in the Plan. The compensation expenses related to the options granted during 2007 are approximately $19.2 million, of which $4.6 million was recorded in 2007 and the balance to be recognized over a period of three years. As part of the overall grant in the first quarter of 2007, in January 2007, our President, Mr. Ackerman, was granted 95,000 options under the Plan at an exercise price of $33.20 per share. No directors were granted options under the Plan but officers other than Mr. Ackerman were granted an aggregate of 728,300 options under the Plan, with an average exercise price of $33.20.

 

117

 


 

For a full description of the Plan see the exhibit to the Proxy Statement filed with the Securities and Exchange Commission (SEC) on Form 6-K on December 7, 2006. See also below – Item 18. Financial Statements – Note 18 (Shareholders’ Equity).

 

Post Merger Plan

 

We adopted an employee stock option plan following the merger with Elop in 2000 (the Post Merger Plan). Under the Post Merger Plan, stock options for our ordinary shares were granted to officers and employees of Elbit Systems and wholly-owned subsidiaries. Under the Post Merger Plan, 5,000,000 options were authorized to be granted to approximately 800 key employees of Elbit Systems and wholly-owned subsidiaries.

 

Half of the options granted to any employee under the Post Merger Plan were exercisable into one of our ordinary shares per option in consideration for the employee’s payment to us of the exercise price. The remaining options granted to any employee under the Post Merger Plan consisted of “phantom” options, which are similar to share appreciation rights. These options entitle the employee, on exercise of the phantom options, to receive shares in an amount corresponding to the value of the difference between the “deemed” option exercise price and the closing TASE trading price on the date before the option exercise date. For phantom options the employee pays only the par value of the shares actually received. The exercise price for options granted is 85% of the average price of Elbit Systems’ shares on the TASE for the 60 trading days prior to the specific option grant. As of April 30, 2008, options exercisable into 82,250 ordinary shares, based on the shares’ April 30, 2008 closing price on TASE of $55.41, remain vested and unvested under the Post Merger Plan. The options expire upon the later of six years after the grant date or 90 days after the employee’s termination of employment with Elbit Systems or its subsidiaries, as applicable.

 

 

118

 


 

 

Item 7.

Major Shareholders and Related Party Transactions

 

Major Shareholders

 

Percentages

 

We had, as of April 30, 2008, 42,094,994 ordinary shares outstanding.(1 ) The following table sets forth specific information as of April 30, 2008, to the best of our knowledge, concerning:

 

 

beneficial ownership of more than 5% of our outstanding ordinary shares; and

 

 

the number of ordinary shares beneficially owned by all of our officers and directors as a group.

 

 

Name of Beneficial Owner

Amount Owned

Percent of Ordinary Shares

 

 

 

Federmann Enterprises Ltd.

 

 

99 Hayarkon Street

 

 

Tel-Aviv, Israel(2)

19,183,763

45.57%

 

 

 

Heris Aktiengesellschaft

 

 

c/o 99 Hayarkon Street

 

 

Tel-Aviv, Israel

3,836,458(3)

9.11%

 

 

 

All officers and directors

 

 

as a group (27 persons)

133,541(4)

0.31%

____________________________

 

(1)

The total number of ordinary shares includes 23,021 ordinary shares held by one of our subsidiaries but excludes 385,900 ordinary shares held by us as treasury shares.

 

 

(2)

Federmann Enterprises Ltd. (FEL) owns our ordinary shares directly and indirectly through Heris Aktiengesellschaft (Heris) which is controlled by FEL. FEL is controlled by Beit Federmann Ltd. (BFL). BFL is controlled by Beit Bella Ltd. (BBL) and Beit Yekutiel Ltd. (BYL). Michael Federmann is the controlling shareholder of BBL and BYL. He is also the Chairman of Elbit Systems’ Board and the Chairman of the Board and the Chief Executive Officer of FEL. Therefore, Mr. Federmann controls, directly and indirectly, the vote of ordinary shares owned by Heris and FEL.

 

 

 

As of April 30, 2008, 4,655,448 ordinary shares held by FEL were pledged to Bank Leumi Le-Israel BM to guarantee loans provided to FEL in connection with FEL’s purchase in 2004 of the ordinary shares from Elron Electronics Industries Ltd. as well as to guarantee an increase of the loan provided to FEL according to an April 2007 amendment to the loan agreement. In addition, 2,175,000 ordinary shares held by FEL were pledged in favor of Bank Hapoalim BM, in connection with FEL’s purchase in 2006 from Koor Industries Ltd. (Koor) of 2,350,000 of our ordinary shares.

 

 

119

 


 

(3)

The amount of ordinary shares owned by Heris is included in the amount of shares held by FEL as set forth in footnote (2) above.

 

 

(4)

This amount does not include any ordinary shares that may be deemed to be beneficially owned by Michael Federmann as described in footnote (2) above. The amount includes 21,677 ordinary shares underlying options that are currently exercisable or that will become exercisable within 60 days of April 30, 2008. A portion of the underlying options are “phantom options” or “cashless” options that have been calculated based on our April 30, 2008 closing share price on TASE of $55.41.

 

 

Rights in Shares, Significant Changes in Shareholders and Controlling Shareholders

 

Our major shareholders have the same rights as other holders of our ordinary shares.

 

The only changes in shareholdings by major shareholders in the last three years were those relating to FEL as follows:

 

 

April 30, 2008

May 31, 2007

May 31, 2006

May 31, 2005

 

Shares
Owned

% of Shares Owned

Shares

Owned

% of Shares Owned

Shares Owned

% of Shares Owned

Shares
Owned

% of Shares Owned

FEL

19,183,763(1)

45.57%

19,105.448(2)

45.42%

16,755,448(3)

40.68%

17,755,448(4)

43.58%

 

(1) Reflects incidental purchases by FEL of shares in open market transactions during 2008.

(2) Reflects the November 2006 purchase by FEL of 2,350,000 shares from Koor.

(3) Reflects the August 2005 sale by FEL of 1,000,000 shares to Koor.

(4) Reflects the April 2005 sale by FEL of 2,160,000 shares to Koor.

 

As of April 30, 2008, approximately 7.82% of our outstanding ordinary shares were held in the United States by approximately 205 shareholders of record registered on the books of our transfer agent.

 

 

120

 


Related Party Transactions

 

Transactions with Affiliated Companies. In the ordinary course of business, some of our subsidiaries and affiliates engage in business activities with each other. The purchases among our related parties are made at prices and on terms equivalent to those used in transacting business with unrelated parties under similar conditions. The sales among our related parties in respect to government defense contracts are made on the basis of costs incurred. See below – Item 10. Additional Information – General Provisions of Israeli Law and Related Provisions of Articles of Association – Approval of Certain Transactions.

 

Transactions with Officers and Directors. Some members of our Board are also directors of FEL or companies controlled by FEL. Therefore, in the event of an issue or transaction between Elbit Systems and any of those companies, those individuals who are affiliated with both of the applicable companies will be excluded from any decisions concerning such issue or transaction. Transactions with officers, directors, key employees and affiliates may require authorization in accordance with the requirements of the Companies Law. See below – Item 10. Additional Information – Approval of Certain Transactions. For information on the grant of options in Elbit Systems’ shares to officers and directors, see above - Item 6. Directors, Senior Management and Employees - Share Ownership – Elbit Systems’ Stock Option Plans.

 

 

Item 8.

Financial Information.

Consolidated Statements and Other Financial Information

See Consolidated Financial Statements attached to this Form 20-F.

 

Legal Proceedings

Elisra Plant Fire Insurance Claim. In 2001, a fire occurred at the Holon, Israel plants of Elisra’s subsidiaries, Tadiran Systems and Tadiran Spectralink, causing significant damages. In 2001, Elisra and its subsidiaries filed a claim in the District Court of Tel-Aviv for damages arising out of the fire against the Phoenix Israeli Insurance Company (the Phoenix) and other insurance companies. The aggregate amount of the claim was approximately $96 million, based upon a book value of $36 million of the equipment, inventory and costs of work-in-process lost in the fire, as well as various other damages, including consequential damages, in accordance with the terms of the insurance policy. A $10 million advance was paid by the insurance company to Elisra shortly after the claim was filed. In March 2008, the court approved a settlement agreement between Elisra and its subsidiaries and the Phoenix under which the Phoenix agreed to pay Elisra approximately $38 million in addition to the approximately $10 million in insurance proceeds already paid. Under the terms of the agreement signed in 2005 between Elbit Systems and Koor for the acquisition by Elbit Systems of Elisra’s shares held by Koor, as part of the consideration for the purchase price of the Elisra shares, Elbit Systems agreed to pay Koor a portion of any insurance proceeds received as a result of the claim against the Phoenix. Accordingly, as a result of the settlement agreement, Elbit Systems will pay Koor a sum of approximately $13 million.

 

121

 


Kollsman – IS&S.  In November 2007, a jury verdict was rendered in a trial in the U.S. against several defendants, including Kollsman, brought by plaintiff Innovative Solutions and Support, Inc. (IS&S). The trial involved primarily issues regarding misappropriation of trade secrets relating to two models of a commercial air data computer. The jury’s verdict awarded damages against all of the defendants, including an award against Kollsman, jointly and severally with the other defendants, in the amount of approximately $4.4 million. The verdict also allows for the possibility of the court’s imposition of exemplary damages and other costs against any or all of the defendants based on willful conduct as well as prejudgment interest on the actual damages amount. The court has yet to render a final judgment. In March 2008, the Court held a hearing on the issues of the finding of willfulness and the possibility of awarding exemplary damages and/or attorneys’ fees, and the Court has yet to issue a ruling following that hearing. Kollsman has additional procedural avenues that it is pursuing, including filing a motion for a new trial and a motion for judgment notwithstanding the verdict. Moreover, Kollsman believes that it has several grounds for appealing any final judgment and will continue to vigorously defend itself.

 

ImageSat. In July 2007, a claim was filed by certain minority shareholders and holders of expired warrants of ImageSat in a U.S. Federal Court in New York against ImageSat, IAI, Elbit Systems and certain current and former officers and directors of ImageSat. ImageSat’s largest shareholder is IAI, holding approximately 46% of ImageSat’s issued share capital. Elop holds approximately 14% (7% on a fully diluted basis) of ImageSat’s issued share capital and is entitled to nominate one director to ImageSat’s board. The former and current directors of ImageSat named as defendants include, among others, Michael Federmann, Joseph Ackerman, Joseph Gaspar and the Estate of Jacob Toren (collectively the “Individual Defendants”). In March 2008, the plaintiffs amended the complaint and named Elop as a defendant; however, as of the date of this Annual Report on Form 20-F, Elop has not been served with the claim. ImageSat is engaged in the operation of satellites and in providing satellite imagery. IAI has manufactured and supplied ImageSat two satellites. Elop has manufactured the cameras for those satellites, as IAI’s subcontractor. The claim contains various allegations that the defendants allegedly breached their fiduciary and/or contractual obligations to the detriment of the plaintiffs. The claim alleges various causes of action and damages aggregating hundreds of millions of dollars, not all of which are alleged against Elbit Systems, Elop and/or each of the Individual Defendants. Motions to dismiss on behalf of Elbit Systems and the Individual Defendants were filed in October 2007. The court has yet to rule on those motions. Elbit Systems believes that there is no merit to the allegations made against it, Elop or the Individual Defendants.

 

Elop – Rafael Arbitration. In September 2007, as a result of an arbitration claim in Israel submitted by Elop against Rafael in April 2007 in an amount equivalent to approximately $64 million, Rafael filed a counterclaim against Elop in an amount of approximately $18 million. Elop filed the arbitration claim against Rafael for damages and breach of contract relating to a subcontract under which Rafael was a subcontractor to Elop. Evidentiary hearings with the arbitrator commenced in April 2008.

 

Other Legal Proceedings. The Company is involved in other legal proceedings from time to time. Based on the advice of our legal counsel, management believes such current proceedings will not have a material adverse effect on our financial position or results of operations.

 

Dividend Distributions

 

We do not have a declared dividend policy. Our Articles of Association provide that the Board may approve dividend payments to shareholders out of surplus earnings as permitted by applicable law. To date we have consistently paid a quarterly dividend to our shareholders.

 

 

 

 

122

 


Our aggregate quarterly dividend payments for the last three full fiscal years were as follows:

 

2005

$0.54 per share

2006

$0.61 per share

2007

$0.67 per share

 

Item 9.

Offer and Listing.

Share Listings and Trading Prices

Our ordinary shares are quoted on Nasdaq under the symbol “ESLT” and are also listed on the TASE.

 

The high and low sale prices for our ordinary shares for the five most recent fiscal years are:

 

 

Nasdaq

 

TASE (1)

 

High

Low

 

High

Low

2003

$20.00

$14.51

 

$20.08

$14.99

2004

$26.40

$17.85

 

$26.29

$17.73

2005

$26.85

$20.90

 

$26.38

$22.73

2006

$34.03

$23.00

 

$33.60

$22.96

2007

$59.56

$32.32

 

$59.93

$32.47

 

 

123

 


The high and low quarterly sale prices for our ordinary shares for the two most recent full financial years and the first two subsequent quarters are:

 

 

Nasdaq

 

TASE(1)

 

High

Low

 

High

Low

 

2006

 

 

 

 

 

First Quarter

$25.62

$23.00

 

$26.19

$23.10

Second Quarter

$27.77

$23.12

 

$27.92

$22.96

Third Quarter

$30.34

$25.00

 

$30.37

$25.00

Fourth Quarter

$34.03

$29.89

 

$33.60

$29.91

 

2007

 

 

 

 

 

First Quarter

$35.90

$32.30

 

$36.61

$32.54

Second Quarter

$45.63

$35.90

 

$45.13

$36.01

Third Quarter

$47.38

$39.19

 

$47.59

$39.43

Fourth Quarter

$59.56

$47.35

 

$59.93

$47.41

 

2008

 

 

 

 

 

First Quarter

$63.40

$52.68

 

$63.40

$54.40

Second Quarter (through April 30, 2008)

$56.39

$51.81

 

$56.27

$52.57

 

The monthly high and low sale prices of our ordinary shares for the most recent six months are:

 

 

Nasdaq

 

TASE (1)

 

High

Low

 

High

Low

November 2007

$57.40

$50.63

 

$56.90

$50.70

December 2007

$59.56

$53.63

 

$59.93

$53.60

January 2008

$63.29

$56.02

 

$62.11

$55.40

February 2008

$62.40

$59.24

 

$63.41

$54.89

March 2008

$59.50

$52.81

 

$59.49

$54.29

April 2008

$56.39

$51.81

 

$56.27

$52.57

_____________

(1)

The closing prices of our ordinary shares on the TASE have been translated into U.S. dollars using the daily representative rate of exchange of the NIS to the U.S. dollar as published by the Bank of Israel for the applicable day of the high/low amount in the specified period.

 

 

124

 


 

 

Item 10.

Additional Information.

 

General Provisions of Israeli Law and Related Provisions of Articles of Association

 

Israeli Companies Law and Revised Articles of Association. The Israel Companies Law – 1999 (the Companies Law) is the basic corporation law governing Israeli publicly and privately held companies. The Companies Law mandates specific provisions be included in an Israeli company’s articles of association, which are included in Elbit Systems Restated Articles of Association (the Articles of Association).

 

Purpose. Elbit Systems’ purpose, as described in Article 3 of the Articles of Association, includes any objectives permitted by law.

 

Appointment of Directors. Our directors are appointed by the shareholders at the annual general shareholders meeting. They hold office until the next annual general shareholders meeting, which is held at least once every calendar year but not more than 15 months after the previous general shareholders meeting. Between annual general shareholders meetings the Board may appoint new directors to fill vacancies, however new External Directors must be elected at a general shareholders meeting as described in “External Directors” below. The Articles of Association authorizes a maximum of 17 and a minimum of five directors. See also – Item 6. Directors, Senior Management and Employees – Board Practices – Nominating Committee.

 

Substitute Directors. The Articles of Association provide that any director may appoint another person to serve as a substitute director. A substitute director must be qualified under the Companies Law to serve as a substitute director. If his or her appointment is for more than one meeting it will be subject to the approval of the Board. Such person may not act as a substitute director for more than one director at the same time. In addition, a Board committee member may not substitute for another Board committee member in committee meetings. The same rules, including compensation, will apply to a substitute director as to the director who appointed him or her, and the substitute director may participate in Board and Board committee meetings in the same manner as the appointing director (subject to any applicable independence criteria). Subject to the Companies Law, a director who has appointed a substitute director may revoke the appointment at any time. In addition, the office of a substitute director will be vacated at any time that the office of the director who appointed the substitute is vacated for any reason. Any appointment or revocation of the appointment of a substitute director will be made by notice in writing to the substitute director and Elbit Systems. The appointment or revocation, as the case may be, will become effective on the later of the date of receipt of the above notice or the date fixed in the notice.

 

125

 


External Directors

 

Under the Companies Law publicly held Israeli companies are required to appoint two “External Directors.” Among other requirements, External Directors must be unaffiliated with Elbit Systems and our controlling shareholders. According to Israeli law, as amended in 2006, External Directors in companies such as Elbit Systems that are “dual listed” (traded on stock exchanges both in Israel and the U.S.) serve for a three-year term and may stand for re-election to additional terms of up to three years each beyond the first two terms. External Directors of non-dual listed companies may not stand for re-election after the first two terms. At a general meeting of shareholders held in March 2008, our shareholders approved an amendment to our Articles of Incorporation, consistent with such amendment to Israeli law. Any committee of the Board must include at least one External Director.

 

Yaacov Lifshitz and Nathan Sharony currently serve as our Board’s External Directors. Mr. Lifshitz’s term of office ends in August 2009, and Mr. Sharony’s ends on the earlier of March 31, 2011 or the date of the annual general shareholders meeting to be held in 2010, whichever occurs first. Israeli law requires that at least one of the External Directors in non-dual listed companies must have financial and accounting expertise as defined in the relevant regulations and that the other External Director have professional competence, as determined by the board of directors on the basis of the definitions in the relevant regulations. Dual listed companies are considered to be in compliance with the requirements of Israeli law if at least one of the directors, who meets the independence criteria applicable in accordance with the regulations of the respective non-Israeli stock exchange, has financial and accounting expertise.

 

Yaacov Lifshitz was determined by the Board to be a financial and accounting expert under Israeli law, and Nathan Sharony was determined to have the applicable professional competence to serve as an External Director.

 

Internal Auditor and Audit Committee. Publicly held Israeli companies are required to appoint an internal auditor. The main role of the internal auditor is to examine whether the company’s activities comply with the law, integrity and orderly business procedures. Publicly held companies are also required to establish an audit committee of the board of directors. The audit committee must consist of at least three directors qualified under the Companies Law, including all External Directors. Our audit committee and internal auditor operate in accordance with an audit committee charter that provides the framework for their functions, consistent with applicable Israeli and U.S. laws and regulations. See above - Item 6. Directors, Senior Management and Employees – Board Practices – Audit Committee.

 

Office Holders

 

The Companies Law specifies the duty of care and fiduciary duties that an “Office Holder” owes to a company. An Office Holder is defined as a director, general manager, chief business manager, deputy general manager, vice general manager or any other person who fulfills these functions without regard to that person’s title or other manager directly subordinate to the general manager. Each person listed above in Item 6. Directors and Executive Officers is an Office Holder of Elbit Systems.

 

Under the Companies Law, an Office Holder’s fiduciary duty includes avoiding any conflict of interest between the Officer Holder’s position in the company and his or her personal affairs. The fiduciary duty also includes avoiding any competition with the company and avoiding exploiting any business opportunity of the company in order to receive personal advantage for the Office Holder or others. Also, the Office Holder is required to disclose to the company any information or documents relating to the company’s affairs that the Officer Holder has received due to his or her position as an Office Holder. Under the Companies Law voting agreements among directors are considered a breach of fiduciary duty. In addition, all compensation arrangements between a company and Office Holders who are not directors require approval of the Board, and such compensation arrangements that are extraordinary also require the approval of the Audit Committee prior to Board approval. Elbit Systems directors are compensated at rates approved by a general meeting of shareholders. See above – Item 6. Directors, Senior Management and Employees – Compensation of Directors and Officers.

 

126

 


 

Approval of Certain Transactions

 

Approval Procedures. The Companies Law requires that certain transactions, actions and arrangements, mainly with related parties, be approved as provided for in the Companies Law and in a company’s articles of association and in many cases by the audit committee and by the board of directors. Sometimes shareholder approval is also required.

 

Personal Interest and Extraordinary Transactions. The Companies Law requires that an Office Holder or a controlling shareholder of a publicly traded company immediately disclose (and no later than the first board meeting the transaction is discussed) any “Personal Interest” that he or she may have and all related material information known to him or her, in connection with any existing or proposed transaction by the company. An Office Holder with a personal interest in any such matter that is brought for approval of the audit committee or board of directors may not be present at the meeting where the matter is being approved and may not vote on the matter. “Personal Interest” also includes any interest held by the Office Holder’s spouse, siblings, parents, grandparents, descendants, spouse’s descendants and the spouses of any of them. It also includes an interest by any corporation in which the Office Holder or his or her relative is a 5% or greater shareholder, director or general manager or in which he or she has the right to appoint at least one director or the general manager. An “extraordinary transaction” is other than in the ordinary course of business, other than on market terms, or is likely to have a material impact on the company’s profitability, assets or liabilities.

 

Approval of Transactions

 

The Companies Law requires approval by the board of directors for transactions that are not extraordinary with an Office Holder or in which an Office Holder has a Personal Interest.

 

The Companies Law requires approval by both the audit committee and the board of directors for the following transactions:

 

 

(1)

extraordinary transactions with an Office Holder or in which an Office Holder has a Personal Interest;

 

(2)

the grant of indemnification, exemption or insurance to Office Holders who are not directors;

 

(3)

material actions or arrangements that may otherwise be considered a breach of fiduciary duty of an Office Holder; or

 

(4)

terms of service of directors, including the grant of indemnification, exemption or insurance and terms of employment of directors in other roles.

 

127

 


Matters referred to in (4) also require shareholder approval, including, where applicable, a specified percentage of non-interested shareholders.

 

Extraordinary transactions with controlling shareholders or extraordinary transactions with another person in which the controlling shareholder has a Personal Interest, including terms of service of controlling shareholders or certain of their relatives who serve as employees or directors of the applicable company require approval by the audit committee, the board of directors and a general meeting of shareholders by a special majority as provided in the Companies Law.

 

Exemption, Insurance and Indemnification of Directors and Officers

 

Exemption, Insurance and Indemnification under the Companies Law

 

Under the Companies Law, an Israeli company may not exempt an Office Holder from liability with respect to a breach of his or her duty of loyalty, but may exempt in advance an Office Holder from his or her liability to the company, in whole or in part, with respect to a breach of his or her duty of care. However, a company may not exempt in advance a director from his or her liability to the company with respect to a breach of duty of care in connection with a distribution made by the company.

 

The Companies Law permits a company to obtain an insurance policy covering liabilities of Office Holders resulting from a breach of the Office Holder’s duty of care to the company or to another person. Insurance may also be obtained to cover liabilities from the breach of his or her fiduciary duty to the company, to the extent that the Office Holder acted in good faith and had reasonable cause to believe that the act would not prejudice the interests of the company. It may also cover monetary liabilities charged against an Office Holder while serving the company.

 

Under the Companies Law, a company may indemnify an Office Holder against any monetary liability incurred in his or her capacity as an Office Holder whether imposed on him or her in favor of another person pursuant to a judgment, a settlement or an arbitrator’s award approved by court. A company also can indemnify an Office Holder against reasonable litigation expenses including attorneys’ fees, incurred by him or her in his or her capacity as an Office Holder, in a proceeding instituted against him or her by the company, on its behalf or by a third party, in connection with criminal proceedings in which the Office Holder was acquitted, or as a result of a conviction for a crime that does not require proof of criminal intent, or in which an indictment was not brought against the Office Holder.

 

Also under the Companies Law, a company may indemnify an Office Holder against reasonable litigation expenses, including attorneys’ fees, incurred by him or her in his or her capacity as an Office Holder, in an investigation or proceeding in which no indictment was filed and no monetary payments in lieu of criminal proceedings were imposed against the Office Holder, or monetary payments in lieu of criminal proceedings were imposed on him or her provided that the alleged criminal offense does not require proof of criminal intent.

 

Under the Companies Law, a company may indemnify an Office Holder in respect of certain liabilities, either in advance of an event or following an event. If a company undertakes to indemnify an Office Holder in advance of an event, the indemnification, other than reasonable litigation expenses, must be limited to foreseeable events in light of the company’s actual activities at the time the company undertook such indemnification and also limited to reasonable amounts or criteria under the circumstances, as determined by the board of directors, and the undertaking to indemnity will specify any such events, amounts or criteria.

 

128

 


 

A company may not indemnify an Office Holder or enter into an insurance contract that would provide coverage for any monetary liability incurred as a result of the following:

 

 

(1)

a breach of fiduciary duty, except for a breach of a fiduciary duty to the company while acting in good faith and having reasonable cause to assume that such act would not prejudice the interests of the company;

 

(2)

a willful breach of the duty of care or reckless disregard for the circumstances or to the consequences of a breach of the duty of care other than mere negligence;

 

(3)

an act done with the intent to unlawfully realize a personal gain; or

 

(4)

a fine or monetary penalty imposed for an offense.

 

Insurance and Indemnification under the Articles of Association

 

Elbit Systems’ Articles of Association allows for directors and officers liability insurance, subject to the provisions of the Companies Law. This insurance may cover:

 

 

(1)

a breach of his or her duty of care to Elbit Systems or to another person;

 

(2)

a breach of his or her fiduciary duty to Elbit Systems, provided that the director or officer acted in good faith and had reasonable cause to assume that his or her act would not harm the interests of Elbit Systems; or
  

(3)any other event for which insurance of a director or officer is permitted.

 

In addition, Elbit Systems’ Articles of Association permit indemnification, retroactively or in advance, of a director or officer against:

 

 

(1)

a monetary liability imposed on the director of officer or paid by him or her in favor of a third party under a judgment, including a judgment by way of compromise or a judgment of an arbitrator approved by a court; however, such undertaking will be limited to events which, in the Board’s opinion, are foreseeable in light of the Elbit Systems’ actual activities at the time of granting the obligation to indemnify, and to a sum or criteria as the Board deems reasonable under the circumstances, and the undertaking to indemnify will specify the aforementioned events and sum or criteria.

 

(2)

reasonable legal fees incurred by a director or officer in an investigation or proceeding conducted against him by an authority authorized to conduct such investigation or procedure, provided that such investigation or procedure (i) concludes without the filing of an indictment against the director or officer and without imposition of monetary payment in lieu of criminal proceedings, or (ii) concludes with imposing on the director or officer monetary payment in lieu of criminal proceedings, provided that the alleged criminal offense in question does not require proof of criminal intent.

 

 

 

129

 


 

(3)

reasonable expenses of the proceedings, including lawyers fees, expended by the director or officer or imposed on him or her by the court for:

 

 

(a)

proceedings issued against him or her by or on Elbit Systems’ behalf or by a third party;

 

(b)

criminal proceedings from which the director or officer was acquitted; or

 

(c)

criminal proceedings in which he or she was convicted but that do not require proof of criminal intent; or

 

 

(4)

any other liability or expense for which it is or may be permissible to indemnify a director or an officer.

 

However, any indemnification so granted by Elbit Systems may not exceed 25% of Elbit Systems’ consolidated equity as reflected in our last consolidated annual financial statements published prior to the payment of such indemnification.

 

The Articles of Association permit the grant of similar indemnification to any person acting as a director or officer of another company in which Elbit Systems is directly or indirectly a shareholder or has any interest.

 

Elbit Systems’ Audit Committee, Board and shareholders approved the grant to members of our Board of indemnification letters reflecting the above conditions and limitations. Similar letters were also approved by the Audit Committee and the Board for grant to officers of Elbit Systems.

 

In 2004, a general meeting of Elbit Systems’ shareholders approved a framework resolution that allows Elbit Systems to purchase directors and officers (D&O) liability insurance that meets the framework resolution’s terms. The framework resolution covers a five-year period beginning in August 2004, and allows for an aggregate increase of insurance coverage of up to $45 million (from the then current level of $30 million) for any year covered by the policy. As of April 30, 2008, the level of D&O insurance coverage was $50 million. The framework resolution also allows for an increase of up to 25% per year in the D&O insurance premium up to a maximum aggregate of 125% of the then current annual premium ($660,000). The Audit Committee and the Board must approve that any purchase of D&O insurance falls within the terms of the framework resolution.

 

Incorporation by Reference

The description of our Memorandum of Association and Articles of Association, as amended, included in our Annual Report on Form 20-F, under the Securities Act of 1933, as amended, which Memorandum of Association and Articles of Association have been filed with the SEC, is incorporated by reference herein.

 

Material Contracts

Elbit Systems has not entered into material contracts since June 1, 2005, other than in the ordinary course of business and other than the agreements entered into in 2005 related to the Elisra and the TadComm acquisitions. These agreements, which for the most part are no longer in effect, were described in our Annual Report on Form 20-F for 2005.

 

130

 


 

Exchange Controls and Other Limitations Affecting Security Holders

Non-residents of Israel may freely hold and trade our ordinary shares under general and specific permits issued under the Israeli Currency Control Law, 1978. Our Memorandum of Association and Articles of Association do not restrict the ownership of ordinary shares by non-residents of Israel. Neither the Memorandum of Association and Articles of Association nor Israeli law restrict the voting rights of non-residents.

 

Under the general permit given through the Israeli Currency Control Law, 1978, non-residents of Israel who buy our ordinary shares inside or outside of Israel with any foreign currency are able to receive a number of types of distributions in freely repatriable U.S. dollars or specified other currencies. These distributions include dividends, proceeds from the sale of shares and any amounts payable on the dissolution, liquidation or winding-up of Elbit Systems.

 

In the last several years, the Government of Israel liberalized its policies regarding exchange controls and investments in Israel and abroad.

 

Taxation

General

The following is a summary of some aspects of the current tax law applicable to companies in Israel, with special reference to its effect on Elbit Systems and our Israeli subsidiaries. The following also contains a discussion of specified Israeli tax consequences to our shareholders and government programs from which we and some of our Israeli subsidiaries benefit. To the extent that the discussion is based on tax legislation that has not been subject to judicial or administrative interpretation, there can be no assurance that the views expressed in the discussion will be accepted by the tax authorities in question. 

 

The Israeli Parliament approved a law enacting extensive changes to Israel’s tax law (the Tax Reform Legislation) generally effective as of January 2003. Among the key provisions of the Tax Reform Legislation are:

 

 

(i)

changes which may result in the imposition of taxes on dividends and interest received by an Israeli company from its foreign subsidiaries; and

 

(ii)

the introduction of the “controlled foreign corporation” concept according to which an Israeli company may become subject to Israeli taxes on certain income of a non-Israeli subsidiary if the subsidiary’s primary source of income is passive income (such as interest, dividends, royalties, rental income or capital gains).

 

An Israeli company that is subject to Israeli taxes on the income of its non-Israeli subsidiaries will receive a credit for income taxes paid or withheld or that will be paid or withheld by the subsidiary in its country of residence according to the conditions determined in the Israeli Tax Ordinance.

 

131

 


The discussion is not intended, and should not be construed, as legal or professional tax advice and is not exhaustive of all possible tax considerations.

 

 

Effective Corporate Tax Rate

 

Elbit Systems’ income tax liability in Israel is based on our unconsolidated earnings and such earnings of our Israeli-based subsidiaries. It is determined in NIS and not in U.S. dollars. Tax liability of non-Israeli subsidiaries is determined according to the law of their countries of residence. As a result, the tax provision in Elbit Systems’ consolidated financial statements does not directly relate to income reported on these statements. A portion of our Israeli operations have been granted “Approved Enterprise” status, as described under “Investment Law” below. These operations are subject to taxation at reduced rates applicable to those types of enterprises. In addition, they are permitted special adjustments in computing taxable income under the Income Tax Law (Inflationary Adjustments), 1985.

 

In 2004, the Israeli Parliament approved the Amendment to the Income Tax Ordinance (No. 140 and Temporary Provision) (the Amendment) that reduced the corporate tax rate from 36% to 35% in 2004, 34% in 2005, 32% in 2006 and 30% in 2007. In 2005, the Israeli Parliament approved the Amendment to the Income Tax Ordinance (No. 147) (Amendment 147) that reduces the corporate tax in 2006 to 31%, 29% in 2007, 27% in 2008, 26% in 2009 and 25% in 2010 and thereafter.

 

Industry Encouragement. Under the Law for the Encouragement of Industry (Taxes), 1969, a company qualifies as an “Industrial Company” if it is resident in Israel and at least 90% of its income in a given tax year, with some exceptions, comes from “Industrial Enterprises” owned by that company. An Industrial Enterprise is defined as an enterprise whose primary activity in a particular tax year is industrial manufacturing activity. We believe Elbit Systems qualifies as an Industrial Company. The principal benefits of this status are amortization of the cost of know-how and patents, under certain interpretations, deduction of expenses incurred in connection with a public issuance of securities over a three-year period and an election under certain conditions to file a consolidated tax return with additional related Israeli Industrial Companies. Eligibility for the benefits under this law is not subject to receipt of prior approval from any governmental authority.

 

Investment Law

 

The Israeli Law for the Encouragement of Capital Investments, 1959 (the Investment Law) provides that a capital investment in eligible facilities approved by the Israel Investment Center may be designated as an “Approved Enterprise.” Each approval for an Approved Enterprise relates to a specific investment program. The approvals specify both the program’s financial scope, including its capital resources, and its physical characteristics, such as the equipment to be purchased and used under the program.

 

An Approved Enterprise is entitled to several benefits, including Israeli Government cash grants and tax benefits. The applicable tax benefits relate only to taxable profits attributable to the specific Approved Enterprise. As of December 31, 2007, Elbit Systems and some of our subsidiaries in Israel had active approved programs eligible for tax benefits. These programs will expire during the years 2008 to 2016.

 

 

 

132

 


In 2005, the Israeli Parliament passed an amendment to the Investment Law, which revamps the Israeli tax incentives for future industrial and other investments (the 2005 Amendment). A tax holiday package can now be elected for up to 15 years for a “Privileged Enterprise” if certain conditions are met, without needing to obtain approval. The 2005 Amendment became effective on April 1, 2005. Taxpayers may claim Privileged Enterprise status for new and expanded enterprises with a year of election of 2004 or thereafter, unless the Investment Center granted Approved Enterprise status by December 31, 2004. Various alternative tax-only benefit packages can now be elected for investments in a “Privileged Enterprise,” if certain conditions are met without needing to obtain approval. Israeli industrial companies can choose between the following two tax packages:

 

 

Tax holiday package – for a “Privileged Enterprise”: Tax exemption applies to undistributed profits for 2 – 15 years depending on location and foreign ownership. Low company tax rates (10% - 25%) apply to distributed and subsequent profits. The total period of tax benefits is 7 – 15 years;

 

Grant / low tax package – for an “Approved Enterprise”: Fixed asset grants (10% to 20%) for enterprises in a “Development Area” and low company tax rates (0% to 25%) for 7 to 15 years.

 

Dividend withholding tax applies at a rate of 4% or 15% depending on the package selected.

 

Capital Gains to a Company. Effective as of 2003, the real capital gains tax rate imposed on the sale of capital assets acquired after that date was reduced to 25%. Capital gains accrued from assets acquired before that date are subject to a blended tax rate based on the relative periods of time before and after the date that the asset was held as well as accumulated depreciation.

 

Capital Gains to a Shareholder

 

Effective as of 2003, so long as our ordinary shares are listed on a stock exchange the sale of these shares is subject to a blended tax in which the portion of the gain accrued through 2002 is exempt from Israeli capital gains tax, and the portion of the real gain accrued from January 1, 2003 until the date of sale is subject to a 15% tax. The real gain is based on the difference between the adjusted average value of the shares during the last three trading days before January 1, 2003 (or the adjusted original cost if it is higher than the adjusted average value) and the value of the shares at the date of sale. In the later case, the capital loss that might be set off is the difference between the adjusted average value and the value of the shares at the date of sale. Amendment 147 (see above “Effective Corporate Tax Rate”) increases the tax rate on capital gain to a non-principal shareholder (holding less than 10% of the shares), derived from sale of shares listed on a stock exchange, to 20% on the total capital gain accrued from January 1, 2003, and to a principal shareholder to 25%. The Amendment applies to sales as from January 1, 2006.

 

133

 


According to an amendment in the Israeli Tax Ordinance, which became effective in 2003, gains on the sale of ordinary shares that are traded on the TASE and on Nasdaq held by non-Israeli resident investors for tax purposes will generally be exempt from Israeli capital gains tax, subject to the provisions of the Israeli tax legislation. However, non-Israeli corporations will not be entitled to such exemption if an Israeli resident (i) has a controlling interest of 25% or more in such non-Israeli corporation, or (ii) is the beneficiary or is entitled to 25% or more of the revenues or profits of such non-Israeli corporation, whether directly or indirectly. However, dealers in securities in Israel and companies taxed under the Inflationary Adjustment Law are taxed at regular tax rates applicable to business income.

 

134

 


Inflationary Adjustments

 

The Income Tax (Inflationary Adjustments) Law, 1985 attempts to overcome some of the problems of a tax system effected by an economy experiencing rapid inflation. This was the case in Israel at the time the law was enacted. Generally, this law provides significant tax deductions and adjustments to depreciation methods, finance income and expenses and tax loss carry forwards to compensate for loss of value resulting from an inflationary economy. Elbit Systems’ taxable income is determined under this law. In 2005 the inflation rate was 2.4%, negative 0.1% in 2006 and 3.4% in 2007.

 

In February 2008, the Knesset passed an amendment to the Income Tax (Inflationary Adjustments) Law, 1985, which limits the scope of the law starting in 2008 and thereafter. Starting in 2008, the results for tax purposes will be measured in nominal values, excluding certain adjustments for changes in the Consumer Price Index carried out in the period up to December 31, 2007. The amended law includes, inter alia, the elimination of the inflationary additions and deductions and the additional deduction for depreciation starting in 2008.

 

Income Tax forIndividual Israeli Residents.Residents of Israel are subject to income tax on distributions of dividends other than bonus shares (stock dividends). The paying company withholds at source income tax at the rate of 20%. Generally, dividends distributed from taxable income accrued during the period of benefit of an Approved Enterprise are taxable at the rate of 15% if the dividend is distributed during the tax benefit period under the Investment Law or within 12 years after that period. (This limitation does not apply if the company qualifies as a foreign investors’ company according to the Investment Law.) These rates are the final tax on dividends.

 

Income Tax for Non-Residents of Israel. Non-residents of Israel are subject to a graduated income tax on income from sources in Israel. On distributions of dividends other than bonus shares (stock dividends), the paying company withholds at the source income tax at the rate of 25%, unless a lower rate is applicable under a double taxation treaty. Accordingly, Elbit Systems withholds income tax at the source. Generally, dividends distributed from taxable income accrued during the period of benefit of an Approved Enterprise are taxable at the rate of 15% if the dividend is distributed during the tax benefit period under the Investment Law or within 12 years after the period. (This limitation does not apply if the company qualifies as a foreign investors’ company according to the Investment Law.) These rates are the final tax on dividends for individual and corporate non-residents. Foreign residents who have Israeli derived income for which tax was withheld at the source are generally exempt from the duty to file tax returns in Israel for such income. This includes income from Israeli derived interest, dividends and royalties.

 

Israeli Tax on United States Shareholders

 

Dividends paid by Elbit Systems to a shareholder resident in the United States are generally subject to withholding tax deducted at source in Israel. Israel and the United States are parties to a tax treaty. Under the treaty, the withholding tax rate on a dividend is normally 25% (after Amendment 147 – 20%) of the dividend amount, or 15% in connection with an Approved Enterprise.

 

A U.S. corporation would have a reduced withholding rate on dividends if it were to own 10% or more of Elbit Systems’ voting shares under specified conditions. The reduced withholding tax rate on the dividend would be 12.5%. The U.S. corporation must own at least 10% of the voting shares during the portion of Elbit Systems’ tax year before the payment of the dividend and during the entire prior tax year. The reduced rate is also subject to two other conditions. First, not more than 25% of Elbit Systems’ gross income for the prior tax year could consist of interest, other than interest received from banking, financing or similar businesses or from certain subsidiaries. Second, the dividend cannot be derived from income during any period for which Elbit Systems is entitled to the reduced tax rate applicable to an Approved Enterprise. In this case the withholding tax rate would be 15%.

 

135

 


 

 

Under the terms of the tax treaty, Israel may tax, subject to any exemptions under Israeli law, any capital gain realized by a shareholder resident in the United States on a sale of Elbit Systems’ shares if the shareholder owned, directly or indirectly, 10% or more of Elbit Systems’ voting shares at any time during the 12-month period before the sale or the above shareholder is an individual and was present in Israel for more than 183 days during the relevant taxable year. However, according to an amendment to the Israeli Tax Ordinance, which became effective in 2003, since Elbit Systems ordinary shares are traded on the TASE and on Nasdaq, gains on the sale of ordinary shares held by non-Israeli resident investors for tax purposes will generally be exempt from Israeli capital gains tax, subject to the provisions of the Israeli tax legislation.

 

With some limitations, any Israeli tax withheld or paid for dividends on ordinary shares generally will be eligible for credit against a U.S. shareholder’s U.S. federal income tax liability. Such limitations include separate computation rules limiting foreign tax credits allowable for specific classes of foreign source income. The tax credits are limited to the corresponding U.S. federal income taxes otherwise payable for each such class of income. Alternatively, a U.S. shareholder may elect to claim a U.S. tax deduction for such Israeli tax, but only for a year in which the U.S. shareholder elects to do so for all foreign income taxes.

 

This summary of taxation is based on existing treaties, laws, regulations and judicial and administrative interpretations. There can be no assurance that any of these may not be amended or repealed, possibly with retroactive effect, or that a tax authority may take a contrary position. Also, this summary does not address the tax consequences that may be applicable to specific persons based on their individual circumstances. It also does not address any state, local or other foreign tax consequences. A shareholder should consult his or her own tax advisor as to the specific tax consequences of purchasing, holding or transferring shares of Elbit Systems.

 

Documents on Display

We are subject to the informational requirements of the Securities Exchange Act of 1934, as amended. In accordance with these requirements, we file reports and other information with the SEC. These materials, including this Annual Report and its exhibits, may be inspected and copied at the SEC’s Public Reference Room at 100 F Street, N.E., Washington, D.C. 20549 Copies of the materials may be obtained from the Public Reference Room of the SEC at 100 F Street, N.E., Washington, D.C. 20549 at prescribed rates. The public may obtain information on the operation of the Commission’s Public Reference Room by calling the SEC in the United States at 1-800-SEC-0330.

 

136

 


 

Item 11.

Quantitative and Qualitative Disclosure of Market Risk.

Exchange Rate Risk

 

While our functional currency is the U.S. dollar, we also have some non-U.S. dollar or non-U.S. dollar linked currency exposure from time to time. See above - Item 5. Operating Financial Review and Prospects – Management’s Discussion and Analysis - Impact of Inflation and Exchange Rates - Foreign Currency Expenses.

 

We take various measures to attempt to compensate for the effects of fluctuations in both exchange rates and interest rates as we may determine to be necessary. These measures may include traditional currency hedging transactions as well as attempts to maintain a balance between monetary assets and liabilities in each of our principal operating currencies, mainly the U.S. dollar, the NIS, the Euro and the British pound (GBP). The mix of the currencies may change from time to time.

 

Interest Rate Risk. Our deposits are mainly in U.S. dollars, and our debt is mainly in bank loans in U.S. dollars at floating interest rates. These borrowings are usually linked to the relevant LIBOR plus a spread of 0.75% - 1.25%. Most of our loans will mature within the next two to three years.

 

Market Risk Sensitive Investments. Except when we view it necessary, we do not invest in derivative financial instruments or other market risk sensitive instruments. We do have investments in auction rate securities (ARS). See above – Item 5. Operating Financial Review and Prospects – Management’s Discussion and Analysis – Liquidity and Capital Resources – Auction Rate Securities. Other than our investment in ARS, we do not believe that we were exposed to any material market risk with regard to market risk sensitive instruments, including the effect of debt denominated in foreign currencies and the effect of interest rates on debt.

 

Item 12.

Description of Securities Other than Equity Securities.

Not applicable.

 

Item 13.

Defaults, Dividend Arrearages and Delinquencies.

Not applicable.

 

Item 14.

Material Modifications to the Rights of Security Holders and Use of Proceeds.

Not applicable.

 

137

 


Item 15.

Controls and Procedures

Disclosure Controls and Procedures. We maintain disclosure controls and procedures designed to ensure that information required to be disclosed in our periodic filings with the SEC is recorded, processed, summarized and reported within the time periods specified in the SEC’s rules and forms. These controls and procedures also provide that such information is accumulated and communicated to our management, including our Chief Executive Officer (CEO) and Chief Financial Officer (CFO), as appropriate, to allow timely decisions regarding required disclosure. In designing and evaluating the disclosure controls and procedures, management recognized that any controls and procedures, no matter how well designed and operated, can provide only reasonable assurance of achieving the desired control objectives. Also, management necessarily was required to use its judgment in evaluating the cost to benefit relationship of possible disclosure controls and procedures. As of December 31, 2007, we performed an evaluation of the effectiveness of the design and operation of our disclosure controls and procedures. The evaluation was performed with the participation of senior management of major business areas and key corporate functions, and under the supervision of the CEO and CFO. Based on the evaluation, our management, including the CEO and CFO, concluded that our disclosure controls and procedures were effective. There have been no significant changes in our internal controls or in other factors that could significantly affect internal controls after the date we completed the evaluation.

 

Management’s Annual Report on Internal Control Over Financial Reporting

 

Our management is responsible for establishing and maintaining adequate internal control over financial reporting. Internal control over financial reporting is defined in Rules 13a-15(f) under the Securities Exchange Act of 1934, as amended, as a process designed to provide reasonable assurance regarding the reliability of financial reporting and the preparation of financial statements for external purposes in accordance with generally accepted accounting principles and includes those policies and procedures that (1) pertain to the maintenance of records that in reasonable detail accurately and fairly reflect our transactions and dispositions of assets; (2) provide reasonable assurance that transactions are recorded as necessary to permit preparation of financial statements in accordance with generally accepted accounting principles, and that our receipts and expenditures are being made in accordance with authorizations of our management and directors; and (3) provide reasonable assurance regarding prevention or timely detection of unauthorized acquisition, use or disposition of our assets that could have a material effect on the financial statements.

 

Because of its inherent limitations, internal control over financial reporting may not prevent or detect misstatements including the possibility of human error and the circumvention or overriding of sound control procedures. Projections of any evaluation of effectiveness to future periods are subject to the risks that controls may become inadequate because of changes in conditions, or that the degree of compliance with the policies or procedures may deteriorate.

 

Our management, including our CEO and CFO, assessed the effectiveness of our internal control over financial reporting as of December 31, 2007. In making this assessment, management used the criteria set forth by the Committee of Sponsoring Organizations of the Treadway Commission (COSO) in “Internal Control — Integrated Framework.” Based on this assessment, management believes that, as of December 31, 2007, our internal control over financial reporting is effective.

 

Our management has excluded TadComm and Ferranti from our assessment of internal control over financial reporting as of December 31, 2007 because we only acquired our majority ownership of TadComm and our ownership of Ferranti during 2007. TadComm and Ferranti were first included in the Company’s 2007 consolidated financial statements and constituted $560.3 million and $174.6 million of total and net assets, respectively, as of December 31, 2007 and $188.3 million and $5.8 million of revenues and net income, respectively, for the year then ended.

 

Our financial statements and internal control over financial reporting as of December 31, 2007 have been audited by Kost Forer Gabbay & Kasierer, an independent registered public accounting firm in Israel and a member of Ernst & Young Global (E&Y).

 

138

 


 

Changes in Internal Control over Financial Reporting. During the period covered by this Annual Report, there have not been any changes in our internal control over financial reporting (as such term is defined in Rules 13a-15(f) and 15d-15(f) under the Securities Exchange Act of 1934, as amended) that have materially affected, or are reasonably likely to materially affect, our internal control over financial reporting.

 

Item 16.

 

 

 

Item 16.A Audit Committee Financial Expert

 

Yaacov Lifshitz, a member of our Audit Committee, meets the criteria of an “Audit Committee Financial Expert” under the applicable rules and regulations of the SEC, and his designation as the Audit Committee’s Financial Expert has been ratified by the Board. Mr. Lifshitz is “independent,” as that term is defined in the Nasdaq listing standards.

 

Item 16.B Code of Ethics

 

We have adopted a code of business conduct and ethics that is applicable to all our directors, officers and employees including our principal executive, financial and accounting officers and persons performing similar functions. The code of ethics was approved by our Board and covers areas of professional and business conduct. It is intended to promote honest and ethical behavior, including fair dealing and the ethical handling of conflicts of interest. The code of ethics includes a “whistleblower” process to encourage reports of violations. Our code of ethics is posted on our website: www.elbitsystems.com.

 

Item 16.C Principal Accountant Fees and Services

 

In the annual general shareholders meeting held in August 2007, our shareholders reappointed Kost Forer Gabbay & Kasierer (Kost), an independent registered public accounting firm and member of Ernst & Young Global (E&Y), to serve as our independent auditors. Kost and other E&Y affiliates billed the Company the following fees for professional services in each of the last two fiscal years:

 

 

 

Year Ended December 31

 

 

2007

 

2006

 

 

(U.S. dollars in thousands)

Audit Fees

 

$

2,922

 

$

1,588

Tax Fees

 

$

273

 

$

592

Total

 

$

3,195

 

$

2,180

 

 

139

 


 

“Audit Fees” are the aggregate fees for the audit of our consolidated annual financial statements. This category also includes services generally provided by the independent auditor, such as consents and assistance with and review of documents filed with the SEC, as well as with documentation related to Sarbanes-Oxley Act implementation. It also includes fees billed for accounting consultations regarding the accounting treatment of matters that occur in the regular course of business, implications of new accounting pronouncements and other accounting issues that occur from time to time. “Tax Fees” are the aggregate fees billed for professional services rendered for tax compliance and tax advice, other than in connection with the audit. Tax compliance involves preparation of original and amended tax returns, tax planning and tax advice.

 

Kost and other E&Y affiliates did not bill the Company for services other than the Audit Fees and Tax Fees described above for fiscal year 2007 or fiscal year 2006.

 

Our Audit Committee has adopted a pre-approval policy for the engagement of our independent accountant to perform permitted audit and non-audit services. Under this policy, which is designed to assure that such engagements do not impair the independence of our auditors, the Audit Committee pre-approves annually a range of specific audit and non-audit services in the categories of Audit Service, Audit-Related Services, Tax Services and other services that may be performed by our independent accountants, and the maximum pre-approved fees that may be paid as compensation for each pre-approved service in those categories. Any proposed services exceeding the pre-approved fees or which includes other scope of work requires specific pre-approval by the Audit Committee. Accordingly, all of the above-mentioned independent audit fees were pre-approved by our Audit Committee.

 

Items 16.D Exemptions from the Listing Standards for Audit Committees

 

None

 

Items 16.E Purchases of Equity Securities by the Issuer and Affiliated Purchasers

 

None

 

 

Item 17.

Financial Statements.

 

Not applicable.

 

 

Item 18.

Financial Statements.

 

See Financial Statements attached.

 

 

140




 



ELBIT SYSTEMS LTD. AND ITS SUBSIDIARIES

 

 

CONSOLIDATED FINANCIAL STATEMENTS

as of December 31, 2007

In U.S. dollars

 

C O N T E N T S

 

 

 

 

Page

 

 

 

 

REPORTS OF INDEPENDENT REGISTERED PUBLIC ACCOUNTING FIRM

142 - 148

    

REPORT OF INDEPENDENT REGISTERED PUBLIC ACCOUNTING FIRM ON INTERNAL CONTROL OVER FINANCIAL REPORTING

149

 

 

CONSOLIDATED FINANCIAL STATEMENTS:

 

 

 

Consolidated Balance Sheets

150 - 151

 

 

Consolidated Statements of Income

152

 

 

Statements of Changes in Shareholders’ Equity

153 - 154

 

 

Consolidated Statements of Cash Flows

155 - 156

 

 

Notes to the Consolidated Financial Statements

157 - 209

 

 

 

 

 

# # # # # # #

 

 

 

 

141

 


 


 

    Kost Forer Gabbay & Kasierer

3 Aminadav St.

Tel-Aviv 67067, Israel

 

    Phone: 972-3-6232525

Fax: 972-3-5622555

 

 

 

REPORT OF INDEPENDENT REGISTERED PUBLIC ACCOUNTING FIRM

To the Shareholders and Board of Directors of

Elbit Systems Ltd.

We have audited the accompanying consolidated balance sheets of Elbit Systems Ltd. (“Elbit Systems”) and its subsidiaries as of December 31, 2007 and 2006, and the related consolidated statements of income, changes in the shareholders’ equity and cash flows for each of the three years in the period ended December 31, 2007. Our audits also included the financial statement schedule listed in the index at item 19A of Part III. These consolidated financial statements and schedule are the responsibility of Elbit Systems’ management. Our responsibility is to express an opinion on these consolidated financial statements and schedule based on our audits. We did not audit the financial statements of a majority-owned subsidiary, which statements reflect total assets constituting 13.97% and 14.78% as of December 31, 2007 and 2006, respectively, and total revenues constituting 18.42% and 13.47% for the years ended December 31, 2007 and 2006, respectively, of the related consolidated totals. Those financial statements were audited by other auditors whose reports have been furnished to us, and our opinion, insofar as it relates to the amounts included for this subsidiary, is based solely on the reports of the other auditors.

We conducted our audits in accordance with the standards of the Public Company Accounting Oversight Board (United States). Those standards require that we plan and perform the audit to obtain reasonable assurance about whether the financial statements are free of material misstatement. An audit includes examining, on a test basis, evidence supporting the amounts and disclosures in the financial statements. An audit also includes assessing the accounting principles used and significant estimates made by management, as well as evaluating the overall financial statement presentation. We believe that our audits and the reports of other auditors provide a reasonable basis for our opinion.

In our opinion, based on our audits and the reports of other auditors, the consolidated financial statements referred to above present fairly, in all material respects, the consolidated financial position of Elbit Systems and its subsidiaries as of December 31, 2007 and 2006, and the consolidated results of their operations and their cash flows for each of the three years in the period ended December 31, 2007, in conformity with U.S generally accepted accounting principles. Also, in our opinion, the related financial statement schedule, when considered in relation to the basic financial statements taken as a whole, presents fairly in all material respects the information set forth therein.

As discussed in Note 2 to the consolidated financial statements, in 2007 Elbit Systems adopted FASB interpretation No. 48, “Accounting for Uncertainty in Income Taxes – An Interpretation of FASB No. 109”, effective January 1, 2007. Also, as discussed in Note 2 to the consolidated financial statements, Elbit Systems adopted Statement of Financial Accounting Standards No. 123(R), “Share-based Payment”, as revised, effective January 1, 2006.

We also have audited, in accordance with the standards of the Public Company Accounting Oversight Board (United States), the effectiveness of Elbit Systems’ internal control over financial reporting as of December 31, 2007, based on criteria established in the Internal Control-Integrated Framework issued by the Committee of Sponsoring Organizations of the Treadway Commission, and our report dated March 10, 2008 expressed, an unqualified opinion thereon.

 

 

/s/ Kost Forer Gabbay & Kasierer

 

Kost Forer Gabbay & Kasierer    

A member of Ernst & Young Global

Haifa, Israel

March 10, 2008

 

 

 

142

 



 

Report of Independent Registered Public Accounting Firm

to the Shareholders of Elisra Electronic Systems Limited

 

We have audited the accompanying consolidated balance sheets of Elisra Electronic Systems Limited (“the Company”) and its subsidiaries as at December 31, 2007 and 2006 and the related consolidated statements of operations, changes in shareholders’ equity (deficit) and cash flows for each of the years in the three-years period ended December 31, 2007. These financial statements are the responsibility of the Company’s Board of Directors and of its Management. Our responsibility is to express an opinion on these financial statements based on our audits.

 

We did not audit the financial statements of certain consolidated subsidiaries, whose assets constitute approximately 51% and 45% of the total consolidated assets as at December 31, 2007 and 2006, respectively, and whose revenues constitute approximately 48%, 41% and 36% of the total consolidated revenues for the years ended December 31, 2007, 2006 and 2005, respectively. The financial statements of those subsidiaries were audited by other auditors whose reports thereon have been furnished to us, and our opinion, insofar as it relates to the amounts included in respect of the aforementioned consolidated subsidiaries, is based solely on the reports of the other auditors.

 

We conducted our audit in accordance with auditing standards of the Public Company Accounting Oversight Board (United States). Those standards require that we plan and perform the audit to obtain reasonable assurance about whether the financial statements are free of material misstatement. An audit includes examining, on a test basis, evidence supporting the amounts and disclosures in the financial statements. An audit also includes assessing the accounting principles used and significant estimates made by the Company’s Board of Directors and Management, as well as evaluating the overall financial statement presentation. We believe that our audits provide a reasonable basis for our opinion.

 

In our opinion, based on our audits and the reports of other auditors, the consolidated financial statements referred to above present fairly, in all material respects, the consolidated financial position of the Company and its subsidiaries as of December 31, 2007 and 2006, and the results of their operations, and their cash flows for each of the years in the three-years period ended December 31, 2007, in conformity with generally accepted accounting principles in Israel.

 

Accounting principles generally accepted in Israel vary in certain significant respects from accounting principles generally accepted in the United States of America. Information relating to the nature and effect of such differences is provided in Note 23 to the consolidated financial statements.

 

As explained in Note 2A to the consolidated financial statements, the aforementioned financial statements are expressed in U.S. dollars.

 

 

/s/ Somekh Chaikin

 

Somekh Chaikin

Certified Public Accountants (Isr.)

A Member Firm of KPMG International

Tel – Aviv, Israel
March 10, 2008


 

 

143

 



Report of Independent Registered Public Accounting Firm To The

Shareholders of

Tadiran Electronic System Ltd.

 

We have audited the accompanying balance sheets of Tadiran Electronic System (“the Company”) as of December 31, 2007 and 2006 and the related statements of operations, changes in shareholders’ equity and cash flows, for each of the three years, in the period ended December 31, 2007. These financial statements are the responsibility of the Company’s Board of Directors and of its management. Our responsibility is to express an opinion on these financial statements based on our audits.

 

We conducted our audits in accordance with standards of the Public Company Accounting Oversight Board (United States). Those standards require that we plan and perform the audit to obtain reasonable assurance about whether the financial statements are free of material misstatement. An audit includes consideration of internal control over financial reporting as a basis for designing audit procedures that are appropriate in the circumstances, but not for the purpose of expressing an opinion on the effectiveness of the Company’s internal control over financial reporting. Accordingly, we express no such opinion. An audit also includes examining, on a test basis, evidence supporting the amounts and disclosures in the financial statements, assessing the accounting principles used and significant estimates made by management, as well as evaluating the overall financial statements presentation. We believe that our audits provide a reasonable basis for our opinion.

 

In our opinion, the financial statements referred to above present fairly, in all material respects, the financial position of the Company as of December 31, 2007 and 2006, and the results of its operations, changes in its shareholders’ equity and its cash flows for the three years, in the period ended December 31, 2007, in conformity with generally accepted accounting principles in Israel.

 

Accounting principles generally accepted in Israel vary in certain significant respects from accounting principles generally accepted in the United States of America. Information relating to the nature and effect of such differences is presented in Note 15 to the financial statements.

 

As explained in Note 2A, the financial statements are presented in U.S. dollars.

 

 

/s/ Brightman Almagor & Co.

 

Brightman Almagor & Co.

Certified Public Accountants

Tel Aviv, Israel

March 5, 2008

 

 

144

 



Report of Independent Registered Public Accounting Firm To The

Shareholders of

Tadiran Spectralink Ltd.

 

We have audited the accompanying balance sheets of Tadiran Spectralink Ltd. (“the Company”) as of December 31, 2007 and 2006 and the related statements of operations, changes in shareholders’ equity and cash flows, for each of the three years, in the period ended December 31, 2007. These financial statements are the responsibility of the Company’s Board of Directors and of its management. Our responsibility is to express an opinion on these financial statements based on our audits.

 

We conducted our audits in accordance with standards of the Public Company Accounting Oversight Board (United States). Those standards require that we plan and perform the audit to obtain reasonable assurance about whether the financial statements are free of material misstatement. An audit includes consideration of internal control over financial reporting as a basis for designing audit procedures that are appropriate in the circumstances, but not for the purpose of expressing an opinion on the effectiveness of the Company’s internal control over financial reporting. Accordingly, we express no such opinion. An audit also includes examining, on a test basis, evidence supporting the amounts and disclosures in the financial statements, assessing the accounting principles used and significant estimates made by management, as well as evaluating the overall financial statements presentation. We believe that our audits provide a reasonable basis for our opinion.

 

In our opinion, the financial statements referred to above present fairly, in all material respects, the financial position of the Company as of December 31, 2007 and 2006, and the results of its operations, changes in its shareholders’ equity and its cash flows for the three years, in the period ended December 31, 2007, in conformity with generally accepted accounting principles in Israel.

 

Accounting principles generally accepted in Israel vary in certain significant respects from accounting principles generally accepted in the United States of America. Information relating to the nature and effect of such differences is presented in Note 24 to the financial statements.

 

As explained in Note 2A, the financial statements are presented in U.S. dollars.

 

 

/s/Brightman Almagor & Co.

 

Brightman Almagor & Co.

Certified Public Accountants

Tel Aviv, Israel

February 25, 2008


 

145

 


 

 

 

REPORT OF INDEPENDENT REGISTERED PUBLIC ACCOUNTING FIRM

 

To the Stockholder and Board of Directors

Talla-Com, Tallahassee Communications Industries, Inc.

 

We have audited the accompanying consolidated balance sheets of Talla-Com, Tallahassee Communications Industries, Inc. and Subsidiaries as of December 31, 2007 and 2006 and April 29, 2007, and the related consolidated statements of operations and retained earnings and cash flows for the years then ended, and for the period April 30, 2007 to December 31, 2007. These consolidated financial statements are the responsibility of the Company’s management. Our responsibility is to express an opinion on these consolidated financial statements based on our audits.

 

We conducted our audits in accordance with the standards of the Public Company Accounting Oversight Board (United States). Those standards require that we plan and perform the audits to obtain reasonable assurance about whether the financial statements are free of material misstatement. An audit includes examining, on a test basis, evidence supporting the amounts and disclosures in the financial statements. An audit also includes assessing the accounting principles used and significant estimates made by management, as well as evaluating the overall financial statement presentation. We believe that our audits provide a reasonable basis for our opinion.

 

In our opinion, the consolidated financial statements referred to above present fairly, in all material respects, the consolidated financial position of Talla-Com, Tallahassee Communications Industries, Inc. and Subsidiaries as of December 31, 2007 and 2006 and April 29, 2007, and the results of their operations and their cash flows for the years then ended and the period April 30, 2007 to December 31, 2007, in conformity with accounting principles generally accepted in the United States of America.

 

Accounting principles generally accepted in the United States vary in certain significant respects from accounting principles generally accepted in Israel. Application of accounting principles generally accepted in Israel did not have any effect on the results of operations, shareholder’s equity and cash flows for the years ended December 31, 2007 and 2006.

 

 

 

/s/ Hoberman, Miller, Goldstein & Lesser, CPA’s, P.c.

 

March 6, 2006

New York, New York

 

 

146

 


 

 

 

 

 

REPORT OF INDEPENDENT REGISTERED PUBLIC ACCOUNTING FIRM

 

To the Stockholder and Board of Directors

Microwave Networks Solutions, Inc.

 

We have audited the accompanying balance sheets of Microwave Networks Solutions, Inc. as of December 31, 2007 and 2006, and the related statements of operations and retained earnings and cash flows for the years then ended. These financial statements are the responsibility of the Company’s management. Our responsibility is to express an opinion on these financial statements based on our audits.

 

We conducted our audits in accordance with the standards of the Public Company Accounting Oversight Board (United States). Those standards require that we plan and perform the audits to obtain reasonable assurance about whether the financial statements are free of material misstatement.  An audit includes examining, on a test basis, evidence supporting the amounts and disclosures in the financial statements. An audit also includes assessing the accounting principles used and significant estimates made by management, as well as evaluating the overall financial statement presentation. We believe that our audits provide a reasonable basis for our opinion.

 

In our opinion, the financial statements referred to above present fairly, in all material respects, the financial position of Microwave Networks Solutions, Inc. as of December 31, 2007 and 2006, and the results of its operations and its cash flows for the years then ended, in conformity with accounting principles generally accepted in the United States of America.

 

 

/s/ Hoberman, Miller, Goldstein & Lesser, CPA's,  P.c.

 

January 15, 2008

New York, New York

 

 

 

147

 



 

REPORT OF INDEPENDENT REGISTERED PUBLIC ACCOUNTING FIRM

 

To the shareholders of

 

Kinetics Ltd.

 

We have audited the accompanying consolidated balance sheet of Kinetics Ltd. (the “Company”) and its subsidiaries as of December 31, 2007 and the related consolidated statement of operations, changes in shareholders’ equity and cash flows for the year then ended. These financial statements are the responsibility of the Company’s Board of Directors and management. Our responsibility is to express an opinion on these financial statements based on our audit.

 

We conducted our audit in accordance with the standards of the Public Company Accounting Oversight Board (United States). Those standards require that we plan and perform the audit to obtain reasonable assurance about whether the financial statements are free of material misstatement. An audit includes examining, on a test basis, evidence supporting the amounts and disclosures in the financial statements. An audit also includes assessing the accounting principles used and significant estimates made by the Company’s Board of Directors and management, as well as evaluating the overall financial statement presentation. We believe that our audit provide a reasonable basis for our opinion.

 

In our opinion, the consolidated financial statements referred to above present fairly, in all material respects, the consolidated financial position of the Company and its subsidiaries as of December 31, 2007 and the consolidated results of their operations and their cash flows for the year then ended, in conformity with accounting principles generally accepted in Israel.

 

Accounting principles generally accepted in Israel vary in certain significant respects from the accounting principles generally accepted in the United States of America. Information relating to the nature and effect of such differences is presented in note 13 to the consolidated financial statements.

 

 

 

/s/ Kesselman & Kesselman

  

Tel-Aviv, Israel

Kesselman & Kesselman

March 5, 2008

Certified Public Accountants (Isr.)

 

A member of PricewaterhouseCoopers International Limited

 

 

 

148

 


 


 

    Kost Forer Gabbay & Kasierer

3 Aminadav St.

Tel-Aviv 67067, Israel

 

    Phone: 972-3-6232525

Fax: 972-3-5622555

 

 

REPORT OF INDEPENDENT REGISTERED PUBLIC ACCOUNTING FIRM

ON INTERNAL CONTROL OVER FINANCIAL REPORTING

 

To the Shareholders and Board of Directors of

Elbit Systems Ltd.

 

We have audited Elbit Systems Ltd.’s (“Elbit Systems”) internal control over financial reporting as of December 31, 2007, based on criteria established in the Internal Control-Integrated Framework issued by the Committee of Sponsoring Organizations of the Treadway Commission (the “COSO criteria”). Elbit Systems’ management is responsible for maintaining effective internal control over financial reporting and for its assessment of the effectiveness of internal control over financial reporting. Our responsibility is to express an opinion on Elbit Systems’ internal control over financial reporting based on our audit.

 

We conducted our audit in accordance with the standards of the Public Company Accounting Oversight Board (United States). Those standards require that we plan and perform the audit to obtain reasonable assurance about whether effective internal control over financial reporting was maintained in all material respects. Our audit included obtaining an understanding of internal control over financial reporting, assessing the risk that a material weakness exists, testing and evaluating the design and operating effectiveness of internal control based on the assessed risk, and performing such other procedures as we considered necessary in the circumstances. We believe that our audit provides a reasonable basis for our opinion.

 

A company's internal control over financial reporting is a process designed to provide reasonable assurance regarding the reliability of financial reporting and the preparation of financial statements for external purposes in accordance with generally accepted accounting principles. A company's internal control over financial reporting includes those policies and procedures that (1) pertain to the maintenance of records that, in reasonable detail, accurately and fairly reflect the transactions and dispositions of the assets of the company; (2) provide reasonable assurance that transactions are recorded as necessary to permit preparation of financial statements in accordance with generally accepted accounting principles, and that receipts and expenditures of the company are being made only in accordance with authorizations of management and directors of the company; and (3) provide reasonable assurance regarding prevention or timely detection of unauthorized acquisition, use or disposition of the company's assets that could have a material effect on the financial statements.

 

Because of its inherent limitations, internal control over financial reporting may not prevent or detect misstatements. Also, projections of any evaluation of effectiveness to future periods are subject to the risk that controls may become inadequate because of changes in conditions, or that the degree of compliance with the policies or procedures may deteriorate.

 

As indicated in Elbit Systems’ Management's Report on Internal Control Over Financial Reporting, management's assessment of and conclusion on the effectiveness of internal control over financial reporting did not include the internal controls of Tadiran Communication Ltd. (“Tadiran”) and Ferranti Technologies (Group) Limited (“FTL”), which are first included in the Company's 2007 consolidated financial statements and which constituted $560.3 million and $174.6 million of total and net assets, respectively, as of December 31, 2007 and $188.3 million and $5.8 million of revenues and net income, respectively, for the year then ended. Our audit of internal control over financial reporting of the Company also did not include an evaluation of the internal control over financial reporting of Tadiran and FTL.

 

In our opinion, Elbit Systems maintained in all material respects, effective internal control over financial reporting, as of December 31, 2007, based on the COSO criteria.

 

We also have audited, in accordance with the standards of the Public Company Accounting Oversight Board (United States), the consolidated balance sheets of Elbit Systems and its subsidiaries as of December 31, 2007 and 2006, and the related consolidated statements of income, changes in shareholders' equity and cash flows for each of the three years in the period ended December 31, 2007, and our report dated March 10, 2008 expressed an unqualified opinion thereon.

 

 

/s/ Kost Forer Gabbay & Kasierer

 

Kost Forer Gabbay & Kasierer

 

A member of Ernst & Young Global

 

 

Haifa, Israel

March 10, 2008

 

 

149

 


 

ELBIT SYSTEMS LTD. AND ITS SUBSIDIARIES

 

CONSOLIDATED BALANCE SHEETS

U. S. dollars (In thousands)

 

 

 

 

 

 

 

 

 

 

 

December 31,

 

 

 

 

 

Note

 

 

2007

 

 

 

2006

 

 

 

 

 

 

 

 

 

 

 

 

 

 

 

 

CURRENT ASSETS:

 

 

 

 

 

 

 

 

 

 

 

 

 

 

Cash and cash equivalents

 

 

 

 

 

 

$

363,887

 

 

 

$

84,564

 

Short-term bank deposits

 

 

 

 

 

 

 

10,068

 

 

 

 

836

 

Available for sale marketable securities

 

 

 

(8)

 

 

 

2,830

 

 

 

 

2,106

 

Trade receivables (net of allowance for doubtful
accounts in the amount of $3,794 and $3,390 as of
December 31, 2007 and 2006, respectively)

 

 

 

(3)

 

 

 

439,370

 

 

 

 

384,487

 

Other receivables and prepaid expenses

 

 

 

(4)

 

 

 

127,333

 

 

 

 

78,836

 

Inventories, net of customer advances

 

 

 

(5)

 

 

 

480,603

 

 

 

 

371,962

 

Total current assets

 

 

 

 

 

 

 

1,424,091

 

 

 

 

922,791

 

 

 

 

 

 

 

 

 

 

 

 

 

 

 

 

LONG-TERM INVESTMENTS AND RECEIVABLES:

 

 

 

 

 

 

 

 

 

 

 

 

 

 

Investments in affiliated companies, partnership and other
companies

 

 

 

(6)

 

 

 

66,161

 

 

 

 

235,723

 

Compensation receivables in respect of fire damages, net

 

 

 

(7)

 

 

 

15,530

 

 

 

 

15,530

 

Long-term bank deposits and trade receivables

 

 

 

(8)

 

 

 

13,338

 

 

 

 

6,030

 

Marketable securities

 

 

 

(8)

 

 

 

20,885

 

 

 

 

 

Deferred income taxes

 

 

 

(16)

 

 

 

22,155

 

 

 

 

8,783

 

Severance pay fund

 

 

 

(2P)

 

 

 

238,083

 

 

 

 

160,620

 

 

 

 

 

 

 

 

 

376,152

 

 

 

 

426,686

 

 

 

 

 

 

 

 

 

 

 

 

 

 

 

 

PROPERTY, PLANT AND EQUIPMENT, NET

 

 

 

(9)

 

 

 

350,514

 

 

 

 

294,628

 

 

 

 

 

 

 

 

 

 

 

 

 

 

 

 

 

 

 

 

 

 

 

 

 

 

 

 

 

 

 

 

 

 

 

 

 

 

 

 

 

 

 

 

 

 

INTANGIBLE ASSETS, NET:

 

 

 

(10)

 

 

 

 

 

 

 

 

 

 

Goodwill

 

 

 

 

 

 

 

331,810

 

 

 

 

58,401

 

Other intangible assets, net

 

 

 

 

 

 

 

298,925

 

 

 

 

70,594

 

 

 

 

 

 

 

 

 

630,735

 

 

 

 

128,995

 

 

 

 

 

 

 

 

 

 

 

 

 

 

 

 

 

 

 

 

 

 

 

$

2,781,492

 

 

 

$

1,773,100

 

 

 

 

 

The accompanying notes are an integral part of the consolidated financial statements

 

150

 


ELBIT SYSTEMS LTD. AND ITS SUBSIDIARIES

 

CONSOLIDATED BALANCE SHEETS

U. S. dollars (In thousands, except share data)

 

 

 

 

 

 

 

 

 

 

December 31,

 

 

 

 

 

Note

 

 

 

2007

 

 

 

2006

 

 

 

 

 

 

 

 

 

 

 

 

 

 

 

 

 

CURRENT LIABILITIES:

 

 

 

 

 

 

 

 

 

 

 

 

 

 

 

Short-term bank credit and loans

 

 

 

(11)

 

 

 

$

10,418

 

 

 

$

17,802

 

Current maturities of long-term loans

 

 

 

(14)

 

 

 

 

18,659

 

 

 

 

10,199

 

Trade payables

 

 

 

 

 

 

 

 

273,010

 

 

 

 

158,361

 

Other payables and accrued expenses

 

 

 

(12)

 

 

 

 

455,296

 

 

 

 

274,799

 

Customers advances in excess of costs incurred on
    contracts in progress

 

 

 

(13)

 

 

 

 

510,562

 

 

 

 

349,724

 

Total current liabilities

 

 

 

 

 

 

 

 

1,267,945

 

 

 

 

810,885

 

 

 

 

 

 

 

 

 

 

 

 

 

 

 

 

 

LONG-TERM LIABILITIES:

 

 

 

 

 

 

 

 

 

 

 

 

 

 

 

Long-term loans, net of current maturities

 

 

 

(14)

 

 

 

 

431,312

 

 

 

 

125,266

 

Customers advances

 

 

 

(13)

 

 

 

 

137,296

 

 

 

 

126,769

 

Deferred income taxes and tax obligations

 

 

 

(16)

 

 

 

 

92,193

 

 

 

 

20,658

 

Pension and termination indemnities

 

 

 

(15, 2P)

 

 

 

 

293,848

 

 

 

 

189,067

 

Other long term liabilities

 

 

 

 

 

 

 

 

2,551

 

 

 

 

 

 

 

 

 

 

 

 

 

 

957,200

 

 

 

 

461,760

 

 

 

 

 

 

 

 

 

 

 

 

 

 

 

 

 

COMMITMENTS AND CONTINGENT LIABILITIES

 

 

 

(17)

 

 

 

 

 

 

 

 

 

 

 

 

 

 

 

 

 

 

 

 

 

 

 

 

 

 

 

MINORITY INTERESTS

 

 

 

 

 

 

 

 

20,085

 

 

 

 

6,871

 

 

 

 

 

 

 

 

 

 

 

 

 

 

 

 

 

SHAREHOLDERS’ EQUITY:

 

 

 

(18)

 

 

 

 

 

 

 

 

 

 

 

Share capital:

 

 

 

 

 

 

 

 

 

 

 

 

 

 

 

Ordinary shares of New Israeli Shekels (NIS) 1 par value;
    Authorized – 80,000,000 shares as of

    December 31, 2007 and 2006;
    Issued 42,468,673 and 42,425,595 shares as
    of December 31, 2007 and 2006, respectively;
    Outstanding 42,059,752 and 42,016,674 shares
    as of December 31, 2007 and 2006, respectively

 

 

 

 

 

 

 

 

11,886

 

 

 

 

11,876

 

Additional paid-in capital

 

 

 

 

 

 

 

 

294,862

 

 

 

 

289,026

 

Treasury shares - 408,921 shares as of
    December 31, 2007 and 2006

 

 

 

 

 

 

 

 

(4,321

)

 

 

 

(4,321

)

Accumulated other comprehensive loss

 

 

 

 

 

 

 

 

(24,367

)

 

 

 

(16,746

)

Retained earnings

 

 

 

 

 

 

 

 

258,202

 

 

 

 

213,749

 

 

 

 

 

 

 

 

 

 

536,262

 

 

 

 

493,584

 

 

 

 

 

 

 

 

 

$

2,781,492

 

 

 

$

1,773,100

 

 

 

 

The accompanying notes are an integral part of the consolidated financial statements.

 

151


ELBIT SYSTEMS LTD. AND ITS SUBSIDIARIES

 

CONSOLIDATED STATEMENTS OF INCOME

U. S. dollars (In thousands, except per share data)

 

 

 

Year ended December 31,

Note200720062005

Revenues

 

(19)

 

$

1,981,761

 

$

1,523,243

 

$

1,069,876

 

Cost of revenues

 

 

 

 

1,454,913

 

 

1,149,768

 

 

786,616

 

Restructuring expenses

 

(1D)

 

 

10,482

 

 

 

 

3,488

 

Gross profit

 

 

 

 

516,366

 

 

373,475

 

 

279,772

 

 

 

 

 

 

 

 

 

 

 

 

 

 

Research and development expenses, net

 

(20)

 

 

126,995

 

 

92,232

 

 

71,903

 

Marketing and selling expenses

 

 

 

 

157,411

 

 

111,880

 

 

78,648

 

General and administrative expenses

 

 

 

 

107,447

 

 

77,505

 

 

54,417

 

Acquired in-process research and development (“IPR&D”)

 

(1D)

 

 

16,560

 

 

 

 

7,490

 

 

 

 

 

 

408,413

 

 

281,617

 

 

212,458

 

 

 

 

 

 

 

 

 

 

 

 

 

 

Operating income

 

 

 

 

107,953

 

 

91,858

 

 

67,314

 

 

 

 

 

 

 

 

 

 

 

 

 

 

Financial expenses, net

 

(21)

 

 

(19,329

)

 

(21,456

)

 

(11,472

)

Other income (expenses), net

 

(6C)

 

 

368

 

 

1,814

 

 

(5,326

)

Income before taxes on income

 

 

 

 

88,992

 

 

72,216

 

 

50,516

 

Taxes on income

 

(16)

 

 

(13,810

)

 

(20,694

)

 

(16,335

)

 

 

 

 

 

75,182

 

 

51,522

 

 

34,181

 

Equity in net earnings (losses) of affiliated companies and partnership (*)

 

(6B)

 

 

14,565

 

 

14,743

 

 

(1,636

)

Minority interests in losses (earnings) of subsidiaries

 

 

 

 

(13,038

)

 

5,977

 

 

(58

)

Net income

 

 

 

$

76,709

 

$

72,242

 

$

32,487

 

 

 

 

 

 

 

 

 

 

 

 

 

 

Earnings per share

 

(18)

 

 

 

 

 

 

 

 

 

 

Basic earnings per share

 

 

 

$

1.82

 

$

1.75

 

$

0.80

 

 

 

 

 

 

 

 

 

 

 

 

 

 

Diluted earnings per share

 

 

 

$

1.81

 

$

1.72

 

$

0.78

 

Number of shares used in computation of basic
earnings per share

 

 

 

 

42,041

 

 

41,340

 

 

40,750

 

 

 

 

 

 

 

 

 

 

 

 

 

 

Number of shares used in computation of diluted earnings per share

 

 

 

 

42,342

 

 

41,880

 

 

41,623

 

 

 

 

 

 

 

 

 

 

 

 

 

 

 

 

(*)

Includes cost of acquired IPR&D of $8,500 in 2005.

 

 

The accompanying notes are an integral part of the consolidated financial statements

 

152


ELBIT SYSTEMS LTD. AND ITS SUBSIDIARIES

 

STATEMENTS OF CHANGES IN SHAREHOLDERS’ EQUITY

U. S. dollars (In thousands, except share data)

 

 

Number of
outstanding
shares

 

Share
capital

 

Additional
paid-in
capital

 

Accumulated
other
comprehensive
loss

 

Retained
earnings

 

Treasury
shares

 

Total
shareholders’
equity

 

Total
comprehensive
income

 
                         

Balance as of January 1, 2005

 

40,561,026

 

$

11,548

 

$

274,432

 

$

(4,742

)

$

155,267

 

$

(4,321

)

$

432,184

    

Exercise of options

 

405,598

  

88

  

3,423

  

  

  

  

3,511

    

Tax benefit in respect of options exercised

 

  

  

652

  

  

  

  

652

    

Stock based compensation

 

  

  

172

  

  

  

  

172

    

Dividends paid

 

  

  

  

  

(21,631

)

 

  

(21,631

)

   

Other comprehensive income (losses) net
of tax:

                        

Unrealized gain on derivative instruments

 

  

  

  

6,412

  

  

  

6,412

 

$

6,412

 

Foreign currency translation differences

 

  

  

  

(924

)

 

  

  

(924

)

 

(924

)

Minimum pension liability adjustment

 

  

  

  

(2,086

)

 

  

  

(2,086

)

 

(2,086

)

Net income

 

  

  

  

  

32,487

  

  

32,487

  

32,487

 

Total comprehensive income

                     

$

35,889

 

Balance as of December 31, 2005

 

40,966,624

 

$

11,636

 

$

278,679

 

$

(1,340

)

$

166,123

 

$

(4,321

)

$

450,777

    

Exercise of options

 

1,050,050

  

240

  

8,008

  

  

  

  

8,248

    

Tax benefit in respect of options exercised

 

  

  

2,144

  

  

  

  

2,144

    

Stock based compensation

 

  

  

195

  

  

  

  

195

    

Dividends paid

 

  

  

  

  

(24,616

)

 

  

(24,616

)

   

Other comprehensive income (losses),
net of tax:

                        

Unrealized loss on derivative instruments

 

  

  

  

(15,642

)

 

  

  

(15,642

)

$

(15,642

)

Foreign currency translation differences

 

  

  

  

2,034

  

  

  

2,034

  

2,034

 

Decrease in additional minimum pension
iability per FAS 87

 

  

  

  

2,603

  

  

  

2,603

  

2,603

 

Adjustment for adoption of FAS 158 for the
pension plans as of December 31, 2006

 

  

  

  

(4,341

)

 

  

  

(4,341

)

 

 

Adjustment for adoption of FAS 158 for the
post medical plan as of December 31, 2006

 

  

  

  

(252

)

 

  

  

(252

)

 

 

Unrealized gain on available for sale
securities

 

  

  

  

192

  

  

  

192

  

192

 

Net income

 

  

  

  

  

72,242

  

  

72,242

  

72,242

 

Total comprehensive income

                     

$

61,429

 

Balance as of December 31, 2006

 

42,016,674

 

$

11,876

 

$

289,026

 

$

(16,746

)

$

213,749

 

$

(4,321

)

$

493,584

    





The accompanying notes are an integral part of the consolidated financial statements

 

153

 


ELBIT SYSTEMS LTD. AND ITS SUBSIDIARIES

 

STATEMENTS OF CHANGES IN SHAREHOLDERS’ EQUITY (CONT.)

U. S. dollars (In thousands, except share data)

 

 

  

Number of
outstanding
shares

 

Share
capital

 

Additional
paid-in
capital

 

Accumulated
other
comprehensive
loss

 

Retained
earnings

 

Treasury
shares

 

Total
shareholders’
equity

 

Total
comprehensive
income

 

Balance as of January 1, 2007

 

42,016,674

 

$

11,876

 

$

289,026

 

$

(16,746

)

$

213,749

 

$

(4,321

)

$

493,584

    

Cumulative impact of change in accounting
for uncertainties in income taxes (FIN 48)

 

  

  

  

  

(4,846

)

 

  

(4,846

)

   

Exercise of options

 

43,078

  

10

  

417

  

  

     

427

    

Tax benefit in respect of options exercised

 

  

  

46

  

  

  

  

46

    

Stock based compensation

 

  

  

4,778

  

  

  

  

4,778

    

Gain resulting from affiliated company’s
IPO

 

  

  

595

  

  

  

  

595

    

Dividends paid

 

  

  

  

  

(27,410

)

 

  

(27,410

)

   

Other comprehensive income, net of tax:

                        

Unrealized loss on derivative instruments

 

  

  

  

(9,562

)

 

  

  

(9,562

)

$

(9,562

)

Foreign currency translation differences

 

  

  

  

605

  

  

  

605

  

605

 

Unrealized pension income

 

  

  

  

2,037

  

  

  

2,037

  

2,037

 

Unrealized loss on available for sale
securities

 

  

  

  

(701

)

 

  

  

(701

)

 

(701

)

Net income

 

  

  

  

  

76,709

  

  

76,709

  

76,709

 

Total comprehensive income

                     

$

69,088

 

Balance as of December 31, 2007

 

42,059,752

 

$

11,886

 

$

294,862

 

$

(24,367

)

$

258,202

 

$

(4,321

)

$

536,262

    

Accumulated other comprehensive income (loss) (net of taxes)


 

   

Year ended December 31,

    

2007

   

2006

   

2005

Accumulated gains (losses) on derivative instruments

   

$

(19,669

)

  

$

(10,107

)

  

$

5,535

 

Accumulated foreign currency translation differences

    

2,505

    

1,900

    

(134

)

Accumulated unrealized gain (loss) on available for sale securities

    

(509

)

   

192

    

Unrealized pension losses

    

(6,694

)

   

(8,731

)

   

(6,741

)

Accumulated other comprehensive loss

   

$

(24,367

)

  

$

(16,746

)

  

$

(1,340

)






The accompanying notes are an integral part of the consolidated financial statements.

 

154

 


ELBIT SYSTEMS LTD. AND ITS SUBSIDIARIES

 

CONSOLIDATED STATEMENT OF CASH FLOWS

U. S. dollars (In thousands)

 

 

Year ended December 31,

 
  

2007

 

2006

 

2005

 
           

CASH FLOWS FROM OPERATING ACTIVITIES

          

Net income

 

$

76,709

 

$

72,242

 

$

32,487

 

Adjustments to reconcile net income to net cash provided by operating activities:

          

Depreciation and amortization

  

99,414

  

58,500

  

57,718

 

Acquired IPR&D

  

16,560

  

  

7,490

 

Marketable securities fair value adjustment

  

10,027

  

  

 

Stock based compensation

  

4,778

  

195

  

172

 

Deferred income taxes

  

(33,138

)

 

(4,659

)

 

6,551

 

Accrued severance pay, net

  

(3,171

)

 

(5,197

)

 

(6,707

)

Gain on sale of property, plant, equipment and investment

  

(1,120

)

 

(2,351

)

 

(731

)

Minority interests in earnings (losses) of subsidiaries

  

13,038

  

(5,977

)

 

58

 

Equity in net losses (earnings) of affiliated companies and partnership, net of

          

dividend received (*)

  

(2,182

)

 

(1,696

)

 

13,805

 

Changes in operating assets and liabilities:

          

Increase in short and long-term trade receivables, and prepaid expenses

  

(69,087

)

 

(58,793

)

 

(43,420

)

Increase in inventories, net

  

(124,381

)

 

(69,974

)

 

(43,679

)

Increase (decrease) in trade payables, other payables and accrued expenses

  

153,445

  

75,869

  

(37,859

)

Increase in advances received from customers

  

120,814

  

142,844

  

202,450

 

Settlement of royalties with the Office of the Chief Scientist

  

  

  

(1,371

)

Other

  

2

  

(35

)

 

 

Net cash provided by operating activities

  

261,708

  

200,968

  

186,964

 
           

CASH FLOWS FROM INVESTING ACTIVITIES

          

Purchase of property, plant and equipment

  

(104,205

)

 

(64,809

)

 

(58,735

)

Acquisitions of subsidiaries and a business (Schedule A)

  

(353,175

)

 

  

(28,331

)

Investments in affiliated companies and other companies

  

(916

)

 

(31,930

)

 

(160,861

)

Proceeds from sale of property, plant and equipment

  

4,364

  

5,705

  

2,712

 

Proceeds from sale of investment

  

1,431

  

5,000

  

3,100

 

Investment in long-term bank deposits

  

(12,216

)

 

(880

)

 

(1,089

)

Proceeds from sale of long-term bank deposits

  

8,839

  

780

  

1,501

 

Short-term deposits, net

  

193,263

  

(862

)

 

(4

)

Net cash used in investing activities

  

(262,615

)

 

(86,996

)

 

(241,707

)

           

CASH FLOWS FROM FINANCING ACTIVITIES

          

Proceeds from exercise of options

  

427

  

8,248

  

3,511

 

Repayment of long-term bank loans

  

(150,310

)

 

(188,723

)

 

(85,035

)

Receipt of long-term bank loans

  

464,878

  

85,053

  

216,500

 

Dividends paid

  

(27,410

)

 

(24,322

)

 

(21,631

)

Tax benefit in respect of options exercised

  

46

  

2,144

  

652

 

Change in short-term bank credit and loans, net

  

(7,401

)

 

(5,695

)

 

524

 

Net cash provided by (used in) financing activities

  

280,230

  

(123,295

)

 

114,521

 
           

NET INCREASE (DECREASE) IN CASH AND CASH EQUIVALENTS

  

279,323

  

(9,323

)

 

59,778

 

CASH AND CASH EQUIVALENTS AT THE BEGINNING OF THE YEAR

  

84,564

  

93,887

  

34,109

 

CASH AND CASH EQUIVALENTS AT THE END OF THE YEAR

 

$

363,887

 

$

84,564

 

$

93,887

 

(*) Dividend received

 

$

12,383

 

$

13,047

 

$

12,169

 
           




The accompanying notes are an integral part of the consolidated financial statements.

 

155

 


ELBIT SYSTEMS LTD. AND ITS SUBSIDIARIES

 

CONSOLIDATED STATEMENT OF CASH FLOWS (CONT.)

U. S. dollars (In thousands)

 

 

Year ended December 31,

 
  

2007

 

2006

 

2005

 
           

SUPPLEMENTAL CASH FLOW ACTIVITIES:

          
           

Cash paid during the year for:

          

Income taxes

 

$

23,282

 

$

15,955

 

$

21,475

 

Interest

 

$

20,949

 

$

14,311

 

$

13,151

 
           

SCHEDULE A:

          

Acquisitions of subsidiaries and a business (*)

          
           

Estimated net fair value of assets acquired and liabilities assumed
at the date of acquisition was as follows:

          
           

Working capital, net (excluding cash and cash equivalents)

 

$

40,540

 

$

 

$

39,273

 

Property, plant and equipment

  

25,175

  

  

(28,875

)

Other long term assets

  

63,063

  

  

(74,363

)

Goodwill and other intangible assets

  

530,536

  

  

(53,291

)

IPR&D

  

16,560

  

  

(7,490

)

Deferred income taxes

  

(71,919

)

 

  

5,404

 

Long-term liabilities

  

(76,910

)

 

  

82,730

 

Minority interest

  

  

  

8,281

 

Equity investment in Tadiran

  

(173,870

)

 

  

 
  

$

353,175

 

$

 

$

(28,331

)

           





(*)

In 2005, the assets of Israel Military Industries Ltd. and the shares of Elisra Electronic Systems Ltd. (see Note 1(C))

 

In 2007, the shares of Tadiran (see Note 1(D)) and FTL (see Note 1(E)).

 

 

 

 

 

 

The accompanying notes are an integral part of the consolidated financial statements.

 

156

 


ELBIT SYSTEMS LTD. AND ITS SUBSIDIARIES

 

NOTES TO THE CONSOLIDATED FINANCIAL STATEMENTS

U. S. dollars (In thousands)

 

 

Note 1 -

GENERAL

 

 

A.

Elbit Systems Ltd. (“Elbit Systems”) is an Israeli corporation, 45.4% owned by the Federmann Group. Elbit Systems’ shares are traded on the Nasdaq National Market in the United States (“Nasdaq”) and on the Tel Aviv Stock Exchange (“TASE”). Elbit Systems and its subsidiaries (collectively the “Company”) are engaged mainly in the field of defense electronics, homeland security and commercial aviation. Elbit Systems’ principal wholly-owned subsidiaries are the Elbit Systems of America, LLC (“ESA”) companies, Elbit Systems Electro-Optics Industries Elop Ltd. (“Elop”) and Tadiran (see Note 1(D)). Elbit Systems also owns 70% of Elisra Electronic Systems Ltd. (“Elisra”), see Note 1(C).

 

 

B.

A majority of the Company’s revenues are derived from direct or indirect sales to governments or to governmental agencies. As a result, a substantial portion of the Company’s sales is subject to the special risks associated with sales to governments or to governmental agencies. These risks include, among others, the dependency on the resources allocated by governments to defense programs, changes in governmental priorities and changes in governmental approvals regarding export licenses required for the Company’s products and for its suppliers. As for major customers, refer to Note 19(C).

 

 

C.

On November 30, 2005, the Company completed the purchase of all of the shares of Koor Industries Ltd. (“Koor”) in Elisra for approximately $68.8 million in cash. Following the completion of the transaction, the Company owns 70% of Elisra.

 

Elisra is the leading airborne electronic warfare (“EW”) company in Israel with advanced technology and significant market presence. Elisra has significant complementary technologies and customer installment base to those of the Company in areas including ELINT systems, EW suites, airborne warning systems and data links. As such, the Company’s management believes that Elisra’s business is very synergetic with several of the Company’s areas of operations as the aforementioned technologies and customer installment base will enable the Company to offer more comprehensive turnkey solutions to its customers and strengthen its competitive position. Consequently, the acquisition of Elisra resulted in goodwill amounting to $24,500 (see below).

 

Based on a Purchase Price Allocation (“PPA”) performed by an independent advisor, the purchase price was attributed to the fair value of the assets acquired and liabilities assumed as follows:

 

 

 

 

 

 

 

157

 


ELBIT SYSTEMS LTD. AND ITS SUBSIDIARIES

 

NOTES TO THE CONSOLIDATED FINANCIAL STATEMENTS (CONT.)

U. S. dollars (In thousands, except per share data)

 

 

Note 1 -

GENERAL (Cont.)

 

 

Book value

in Elisra

Excess
cost

 

Total

 

Expected useful lives

Current monetary liabilities net

of current monetary assets

 

$ (11,500)

 

$          -

 

$ (11,500)

 

-

Pre-acquisition contingency

15,530 

-

15,530

 

Other long-term investments

and receivables

 

59,270 

 

-

 

59,270

 

-

Long-term liabilities

(100,700)

-

(100,700)

-

Minority interest

(8,300)

-

(8,300)

-

IPR&D

7,500

7,500

Immediate write-off

Inventory

31,200 

1,200

32,400

Up to 2 quarters

Property, plant and equipment

23,100 

5,700

28,800

20 years

Customers base and backlog

11,800

11,800

10 years

Technology

9,500

9,500

10 years

Goodwill

24,500

24,500

Indefinite – subject to

 

$ 8,600 

$ 60,200

$ 68,800

annual impairment test

 

The pre-acquisition contingency, which amount to $15,530, are related to the compensation receivables in respect of the fire damage in Elisra (see Note 7 below).

 

The results of Elisra’s operations have been included in the consolidated financial statements from the date of acquisition.

 

Following the acquisition of Elisra’s shares in the fourth quarter of 2005, the Company identified and wrote-off in 2005 duplicated inventories and equipment in the amount of $3,488 which was recorded as restructuring costs in the cost of revenues.

 

 

D.

On April 26, 2007, Elbit Systems completed its Cash Tender Offer (the “Offer”) for the balance of the ordinary shares of Tadiran, which prior to the completion of the Offer was a publicly traded company in Israel, held 42% by Elbit Systems and accounted for using the equity method.

 

As a result of the Offer, Tadiran became a private, wholly-owned subsidiary of Elbit Systems. The total amount paid by Elbit Systems for the Tadiran shares relating to the Offer was approximately $383,000. The results of Tadiran are consolidated in Elbit Systems’ financial statements commencing May 1, 2007.

 

Tadiran is a leading company active mainly in the defense communications area. The Company is active in the command, control, communications, computers, intelligence, surveillance and reconnaissance (“C4ISR”) area, and is using integrated communication equipment in its systems. The Company foresees synergies between its systems operations and Tadiran, by providing advanced integrated network and communication solutions to its customers.

 

The table below summarizes the PPA, based on a PPA performed by an independent advisor, for the aggregate assets acquired, and liabilities assumed, in connection with the acquisition of the Tadiran shares as follows:

 

158

 


ELBIT SYSTEMS LTD. AND ITS SUBSIDIARIES

 

NOTES TO THE CONSOLIDATED FINANCIAL STATEMENTS (CONT.)

U. S. dollars (In thousands, except per share data)

 

 

Note 1 -

GENERAL (Cont.)

 

 

Acquired share of book value

in Tadiran

 

Excess

cost

 

 

Total

 

 

Expected useful lives

Working capital

$ 67,600

(17,400)

$ 50,200

 

Long-term assets and investments

34,800

-

34,800

 

Property, plant and equipment

9,300

1,100

10,400

20 years

Long-term liabilities

(53,000)

800

(52,200)

 

Brand name

5,700

18,200

23,900

15 years

Customer relationships and backlog

-

96,800

96,800

2-10 years

Technology

2,700

40,800

43,500

10 years

IPR&D

-

16,600

16,600

Immediate write-off

Deferred taxes

-

(35,100)

(35,100)

 

Goodwill

32,800

161,300

194,100

Indefinite – subject to

annual impairment test

 

$ 99,900

$ 283,100

$ 383,000

 

 

The assets and liabilities recorded in connection with the PPA for the Tadiran acquisition are based upon preliminary estimates of fair values for contracts in process, inventories, estimated costs in excess of estimated contract value to complete contracts in process in a loss position, contingent assets and liabilities, identifiable intangibles, goodwill, property, plant and equipment and deferred income taxes. Actual adjustment will be based on the final appraisals and other analysis of fair values, which are in process. Elbit Systems expects to complete the PPA by the end of the first quarter of 2008. The Company does not expect the difference between the preliminary and final PPA for this business acquisition to have a material impact on its results of operations or financial position.

 

Following the acquisition of the Tadiran shares in the second quarter of 2007, Elbit Systems identified and wrote-off duplicated inventories and equipment and accrued termination costs in a total amount of $10,482, which was recorded as restructuring costs in the cost of revenues.

 

The following unaudited proforma data is based on historical financial statements of Elbit Systems and Tadiran and is provided for comparative purposes only. The proforma information does not purport to be indicative of the results that actually would have occurred had the purchase of the shares been consummated prior to the beginning of the reported periods.

 

The proforma information reflects the results of the Company's operations assuming that Tadiran’s results, instead of the 42% previously owned, were included in the Company’s consolidated results prior to each of the reported periods and under the following assumptions:

 

 

(1)

Intangible assets (customer relationships, backlog, brand name and technology) arising from the acquisition of the Tadiran shares of approximately $228,000, net of related deferred taxes of approximately $57,000, is amortized over a period of 2-15 years.

 

 

(2)

Excess of cost over equity purchased allocated to real estate assets of approximately $1,800, net of related deferred taxes of approximately $450, is amortized over a period of 20 years.

 

 

(3)

The cost attributed to purchased IPR&D projects, in the amount of approximately $16,560, was immediately charged to operations immediately as a non-recurring item and is not included in the proforma consolidated results.

 

 

159

 


ELBIT SYSTEMS LTD. AND ITS SUBSIDIARIES

 

NOTES TO THE CONSOLIDATED FINANCIAL STATEMENTS (CONT.)

U. S. dollars (In thousands, except per share data)

 

 

Note 1 -

GENERAL (Cont.)

 

 

(4)

Intercompany balances and transactions, if any, have been eliminated.

 

 

Year ended

December 31,

 

2007

2006

Proforma sales

$    2,067,805

$ 1,775,247

Proforma net income

$         97,575

$      85,890

Proforma earnings per share

 

 

Basic

$             2.32

$          2.08

Diluted

$             2.30

$          2.05

 

Subsequent to Tadiran's acquisition, the Company has integrated Tadiran's operations in the Land systems and C4ISR area of operations. Restructuring activities were done in order to better utilize such integration. As such Tadiran’s financial performance is no longer relevant on a stand-alone basis and as such is not reviewed separately.

 

In November 2007, the Company announced that Elbit Systems' Board of Directors approved a plan to merge Tadiran into Elbit Systems and for Tadiran's Israeli operations to be combined with Elbit Systems Land and C4I Division under a new wholly-owned subsidiary Elbit Systems Land & C4I - Tadiran Ltd. The merger plan is subject to completion of certain approvals which are currently pending.

 

 

E.

On July 27, 2007, Elbit Systems acquired the entire share capital of the U.K. company Ferranti Technologies (Group) Limited (“FTL”) for £15 million (approximately $31,000).

 

FTL is a design and manufacturing company providing engineering, manufacturing and logistic support to the aerospace and defense industries. The Company’s management believes that FTL will enable the Company to offer its products and solutions to FTL customers in the U.K.

 

Based on a PPA performed by an independent advisor, the purchase price was attributed to the fair value of the assets acquired and liabilities assumed as follows:

 

 

Acquired share of book value

in FTL

 

 

Excess

cost

 

 

 

Total

 

 

 

Expected useful lives

(in thousands of U.S. dollars)

Working capital

$ 3,873

$ 582

$ 4,455

 

Long-term assets and investments

3,845

3,376

7,221

20 years

Non-compete

-

436

436

2 years

Brand name

-

1,119

1,119

15 years

Customer relationships and backlog

-

8,933

8,933

4-15 years

Technology

-

750

750

15 years

Deferred taxes

-

(4,559)

(4,559)

 

Goodwill

-

12,055

12,055

Indefinite – subject to

annual impairment test

 

$ 7,718

$ 22,692

$ 30,410

 

 

Proforma information has not been provided, since the effect of FTL was not material to the revenues and net income of the Company.

 

160

 


ELBIT SYSTEMS LTD. AND ITS SUBSIDIARIES

 

NOTES TO THE CONSOLIDATED FINANCIAL STATEMENTS (CONT.)

U. S. dollars (In thousands)

 

 

Note 2 -

SIGNIFICANT ACCOUNTING POLICIES

 

The consolidated financial statements have been prepared in accordance with generally accepted accounting principles in the United States (“U.S. GAAP”). As applicable to the consolidated financial statements of the Company, such principles are substantially identical to accounting principles generally accepted in Israel.

 

 

A.

USE OF ESTIMATES

 

The preparation of financial statements requires the use of estimates and assumptions, based on complex judgments that are considered reasonable, that affect the reported amounts of assets and liabilities and disclosure of contingent assets and contingent liabilities at the date of the financial statements and the reported amounts of revenues and expenses during the reporting period. The most significant assumptions are employed in estimates used in determining values of intangible assets, sales and return accruals, legal contingencies, tax assets and tax liabilities, stock-based compensation costs, retirement and post-retirement benefits (including the actuarial assumptions), financial instruments with no observable market quotes, as well as in estimates used in applying the revenue recognition policy. Actual results may differ from estimated results.

 

 

B.

FINANCIAL STATEMENTS IN U.S. DOLLARS

 

The Company’s revenues are generated mainly in U.S. dollars. In addition, most of the Company’s costs are incurred in U.S. dollars. Elbit Systems’ management believes that the U.S. dollar is the primary currency of the economic environment in which the Company operates. Thus, the functional and reporting currency of Elbit Systems is the U.S. dollar.

 

Transactions and balances originally denominated in U.S. dollars are presented at their original amounts. Transaction and balances in other currencies have been remeasured into U.S. dollars in accordance with principles set forth in SFAS No. 52 “Foreign Currency Translation.” All exchange gains and losses from the remeasurement mentioned above are reflected in the statement of income in financial income or expenses.

 

For those foreign subsidiaries whose functional currency has been determined to be other than the U.S. dollar, assets and liabilities are translated at year-end exchange rates and statement of income items are translated at average exchange rates prevailing during the year. Resulting translation differences are recorded as a separate component of accumulated other comprehensive income in shareholders’ equity.

 

 

C.

PRINCIPLES OF CONSOLIDATION

 

The consolidated financial statements include the accounts of Elbit Systems and its wholly and majority-owned subsidiaries.

 

The consolidated subsidiaries include Elop, ESA, Elisra, Tadiran and other Israeli and non-Israeli subsidiaries.

 

Intercompany transactions and balances, including profit from intercompany sales not yet realized outside the Company, have been eliminated upon consolidation.

 

161

 


ELBIT SYSTEMS LTD. AND ITS SUBSIDIARIES

 

NOTES TO THE CONSOLIDATED FINANCIAL STATEMENTS (CONT.)

U. S. dollars (In thousands)

 

 

Note 2 -

SIGNIFICANT ACCOUNTING POLICIES (Cont.)

 

 

D.

CASH EQUIVALENTS

 

Cash equivalents, are short-term highly liquid investments that are readily convertible to cash with maturities of three months or less at the date of acquisition.

 

 

E.

SHORT-TERM BANK DEPOSITS

 

Short-term bank deposits are deposits with maturities of more than three months but less than one year. The short–term bank deposits are presented at their cost, which approximate fair value.

 

 

F.

AVAILABLE FOR SALE MARKETABLE SECURITIES

Elbit Systems accounts for marketable securities in accordance with SFAS No. 115, “Accounting for Certain Investments in Debt and Equity Securities.” Elbit Systems determined the appropriate classification of all marketable securities was “available-for-sale” at the time of purchase or at the time marketable securities were first consolidated as a result of Tadiran’s acquisition. As such, at December 31, 2007 and 2006, all of the Company’s investments in marketable securities were reported at fair value. Fair value is determined based on observable market value quotes or in case market value is not available using valuation models including assessments of counterparty credit worthiness, credit default risk, underlying security type of collaterals risk premium and overall capital market liquidity conditions. Declines in fair value that are considered other-than-temporary are charged to earnings and those that are considered temporary are reported, net of tax, as a component of accumulated other comprehensive income (“OCI”) in stockholders’ equity. The Company uses the average cost method of determining the cost basis in computing realized gains and losses on the sale of its available-for-sale securities. Realized gains and losses are included in financial income (expense).

 

 

G.

INVENTORIES

 

Inventories are stated at the lower of cost or net realizable value. Inventory write-offs are provided for slow-moving items or technological obsolescence for which recoverability is not probable.

 

Cost is determined as follows:

Raw materials using the average cost method.

 

Costs incurred on long-term contracts in progress include direct labor, material, subcontractors, other direct costs and an allocation of overheads, which represent recoverable costs incurred for production, allocable operating overhead cost and, where appropriate, research and development costs (refer to Note 2(T)).

Labor overhead is generally included on a basis of updated hourly rates and is allocated to each project according to the amount of hours expended. Material overhead is allocated to each project based on the value of direct material that is charged to the project.

 

Advances from customers are allocated to the applicable contract inventories and are presented as net amounts. Advances in excess of related inventories are classified as liabilities.

 

162

 


ELBIT SYSTEMS LTD. AND ITS SUBSIDIARIES

 

NOTES TO THE CONSOLIDATED FINANCIAL STATEMENTS (CONT.)

U. S. dollars (In thousands)

 

 

Note 2 -

SIGNIFICANT ACCOUNTING POLICIES (Cont.)

 

 

H.

INVESTMENT IN AFFILIATED COMPANIES, PARTNERSHIP AND OTHER COMPANIES

 

Investments in non-marketable shares of companies in which the Company holds less than 20% and the Company does not have the ability to exercise significant influence over operating and financial policies of the companies are recorded at cost.

 

Investments in companies and partnerships over which the Company can exercise significant influence (generally, entities in which the Company holds between 20% and 50% of voting rights) are presented using the equity method of accounting. Profits on intercompany sales, not realized outside the Company, are eliminated. The Company discontinues applying the equity method when its investment (including advances and loans) is reduced to zero and it has not guaranteed obligations of the affiliate or otherwise committed to provide further financial support to the affiliate.

 

Investments in preferred shares, which are non in substance common stock, are recorded on a cost basis according to EITF 02-14, “Whether an Investor Should Apply the Equity Method of Accounting to Investments Other Than Common Stock.”

 

A change in the Company’s proportionate share of a subsidiary's or investee's equity, resulting from issuance of common or in substance common shares by the subsidiary or investee to third parties, is recorded as a gain or loss in the consolidated income statements. If the realization is not assured, such as when the issuing company is a development stage company, the gain from issuance is accounted for as an equity transaction pursuant to SEC Staff Accounting Bulletin 51 “Accounting Sales of Stock by a Subsidiary.”

 

Management evaluates investments in affiliates and other companies for evidence of other-than- temporary declines in value. When relevant factors indicate a decline in value that is other-than-temporary the Company records a provision for the decline in value. A judgmental aspect of accounting for investments involves determining whether an other-than-temporary decline in value of the investment has been sustained. Such evaluation is dependent on the specific facts and circumstances. Accordingly, management evaluates financial information (e.g. budgets, business plans, financial statements, etc.) in determining whether an other-than-temporary decline in value exists. Factors indicative of an other-than-temporary decline include recurring operating losses, credit defaults and subsequent rounds of financings at an amount below the cost basis of the investment. This list is not all inclusive and management weighs all quantitative and qualitative factors in determining if an other-than-temporary decline in value of an investment has occurred. The results of 2005 include an impairment loss related to the investment in ISI (see Note 6(C)1)).

 

 

I.

LONG-TERM RECEIVABLES

 

Long-term trade and other receivables, from extended payment agreements, are recorded at their estimated present values (determined based on the original market rates of interest).

 

 

J.

LONG-TERM BANK DEPOSITS

 

Long-term bank deposits are deposits with maturities of more than one year. These deposits are presented at cost. Accumulated interest is recorded as current assets, the deposits and accumulated interest approximate fair value.

 

163

 


ELBIT SYSTEMS LTD. AND ITS SUBSIDIARIES

 

NOTES TO THE CONSOLIDATED FINANCIAL STATEMENTS (CONT.)

U. S. dollars (In thousands)

 

 

Note 2 -

SIGNIFICANT ACCOUNTING POLICIES (Cont.)

 

 

K.

PROPERTY, PLANT AND EQUIPMENT

 

Property, plant and equipment are stated at cost, net of accumulated depreciation and investment grants. For equipment produced for the Company’s own use, cost includes materials, labor and overhead, but not in excess of the fair value of the equipment.

 

Depreciation is calculated by the straight-line method over the estimated useful life of the assets at the following annual rates:

 

 

%

 

Buildings

2-6.6

 

Instruments, machinery and equipment

6-33

 

Office furniture and other

6-33

 

Motor vehicles

12-20

(Mainly 15%)

 

Prepayment operating land rights and leasehold improvements – generally over the term of the lease or the useful life of the assets, which ever is shorter.

 

 

L.

INVESTMENT GRANTS

 

As a governmental incentive for industrial companies in Israel, the “Investment Center,” which is a branch of the Israel Ministry of Industry and Trade, permits industrial companies to submit a request to qualify as an “Approved Enterprise.” An Approved Enterprise is entitled to certain benefits in respect of capital investments. The benefits may be in the form of reduced tax rates and of capital grants received as a percentage of the investments of the Approved Enterprise. The amount of a capital grant is determined as a percentage of the Approved Enterprise investment in property, plant and equipment. As a condition to the granting of these benefits, the Approved Enterprise is obligated to perform the applicable industrial plan as detailed in the request to the Investment Center (see Note 16(A)(3) and 17(J)). These capital grants are non-royalty bearing and are not conditioned on the results of operations. As the capital grants are a direct participation in the cost of the acquisition of property, plant and equipment, they are offset against the cost of property, plant and equipment.

 

 

M.

INTANGIBLE ASSETS

 

Intangible assets are stated at cost net of accumulated amortization. Intangible assets are amortized over their useful life using the straight-line method, or the accelerated method, which ever reflect best use of cash flow utilization.

 

 

N.

IMPAIRMENT OF LONG-LIVED ASSETS

 

The Company’s long-lived assets and identifiable intangible assets are reviewed for impairment in accordance with SFAS No. 144 “Accounting for the Impairment or Disposal of Long-Lived Assets” whenever events or changes in circumstances indicate that the carrying amount of an asset may not be recoverable. Recoverability of assets to be held and used is measured by a comparison of the carrying amount of an asset to the future undiscounted cash flows expected to be generated by the asset. If an asset is determined to be impaired, the impairment to be recognized is measured by the amount by which the carrying amount of the asset exceeds its fair value. For each of three years in the period ended December 31, 2007, no impairment has been identified.

 

164

 


ELBIT SYSTEMS LTD. AND ITS SUBSIDIARIES

 

NOTES TO THE CONSOLIDATED FINANCIAL STATEMENTS (CONT.)

U. S. dollars (In thousands)

 

 

Note 2 -

SIGNIFICANT ACCOUNTING POLICIES (Cont.)

 

 

O.

GOODWILL

 

Goodwill represents the excess of the cost of acquired businesses over the net fair values of the assets acquired and liabilities assumed. Goodwill is no longer amortized, but is instead tested for impairment at least annually (or more frequently if impairment indicators arise).

 

SFAS 142 prescribes a two phase process for impairment testing of goodwill. The first phase screens for impairment, while the second phase (if necessary) measures impairment.

 

In the first phase of impairment testing, goodwill attributable to each of the reporting units is tested for impairment by comparing the fair value of each reporting unit with its carrying value. If the carrying value of the reporting unit exceeds its fair value, the second phase is then performed. The second phase of the goodwill impairment test compares the implied fair value of the reporting unit's goodwill with the carrying amount of that goodwill. If the carrying amount of the reporting unit's goodwill exceeds the implied fair value of that goodwill, an impairment loss is recognized in an amount equal to that excess.

 

Fair value of a reporting unit is determined using the discounted future cash flows method. Significant estimates used in the methodology include estimates of future cash flows, future short-term and long-term growth rates and weighted average cost of capital for each of the reporting units.

 

The Company identified several reporting unites based on the guidance of SFAS 142, “Goodwill and Other Intangible Assets.”

 

For each of the three years in the period ended December 31, 2007, no impairment losses have been identified.

 

 

P.

SEVERANCE PAY

 

Under Israeli law and employment agreements, the Company’s entities in Israel are required to make severance payments and, in certain situations, pay pensions to terminated employees. The benefit is calculated based on the employee’s latest salary and the period of his/her employment.

 

The Company’s entities in Israel record a liability for the amount that would have to be paid to the employees as severance payment in the event of the companies’ shut down.

 

The entities’ obligation for severance pay and pension is funded by monthly deposits with insurance companies, pension funds and by an accrual. The value of severance pay funds is presented in the balance sheet and includes profits accumulated to balance sheet date. The amounts deposited may be withdrawn only after fulfillment of the obligations pursuant to Israeli severance pay law or labor agreements. The values of the deposited funds are based on the cash surrendered value of these funds and include profits.

 

Severance pay expenses for the years ended December 31, 2007, 2006 and 2005 amounted to approximately $19,553, $19,161 and $17,500, respectively.

 

165

 


ELBIT SYSTEMS LTD. AND ITS SUBSIDIARIES

 

NOTES TO THE CONSOLIDATED FINANCIAL STATEMENTS (CONT.)

U. S. dollars (In thousands)

 

 

Note 2 -

SIGNIFICANT ACCOUNTING POLICIES (Cont.)

 

 

Q.

REVENUE RECOGNITION

 

The Company generates revenues mainly from long-term contracts involving the design, development, manufacture and integration of defense systems and products. In addition, to a minor extent, the Company provides support and services for such systems and products.

 

Revenues from long-term contracts are recognized based on Statement of Position 81-1 “Accounting for Performance of Construction-Type and Certain Production-Type Contracts” (“SOP 81-1”) according to which revenues are recognized on the percentage-of-completion basis.

 

Sales under long-term fixed-price contracts which provide for a substantial level of development efforts in relation to total contract efforts are recorded using the cost-to-cost method of accounting as the basis to measure progress toward completing the contract and recognizing revenues. According to this method, sales and profits are recorded based on the ratio of costs incurred to estimated total costs at completion. In certain circumstances, when measuring progress toward completion, the Company considers other factors, such as achievement of performance milestones.

 

Sales and anticipated profit under long-term fixed-price production type contracts are recorded on a percentage-of-completion basis, using the units-of-delivery as the basis to measure progress toward completing the contract and recognizing revenues. In certain circumstances, which involve long-term fixed-price production type contracts for non-homogenous or small quantity of units, revenue is recognized based on the achievement of performance milestones, which provide a more reliable, and objective measure to the extent of progress toward completion.

 

Sales and anticipated profit under long-term fixed-price contracts that involve both development and production are recorded using the cost-to-cost method and units-of-delivery method as applicable to each phase of the contract, as the basis to measure progress toward completion. In addition, when measuring progress toward completion under the development portion of the contract, the Company considers other factors, such as achievement of performance milestones.

 

The percentage-of-completion method of accounting requires management to estimate the cost and gross profit margin for each individual contract. Estimated gross profit or loss from long-term contracts may change due to changes in estimates resulting from differences between actual performance and original estimated forecasts. Such changes in estimated gross profit are recorded in results of operations when they are reasonably determinable by management, on a cumulative catch-up basis. Anticipated losses on contracts are charged to earnings when determined to be probable.

 

Sales under cost-reimbursement-type contracts are recorded as costs are incurred. Applicable estimated profits are included in earnings in the proportion that incurred costs bear to total estimated costs.

 

166

 


ELBIT SYSTEMS LTD. AND ITS SUBSIDIARIES

 

NOTES TO THE CONSOLIDATED FINANCIAL STATEMENTS (CONT.)

U. S. dollars (In thousands)

 

 

Note 2 -

SIGNIFICANT ACCOUNTING POLICIES (Cont.)

 

 

Q.

REVENUE RECOGNITION (Cont.)

 

Amounts representing contract change orders, claims or other items are included in sales only when they can be reliably estimated and realization is probable. Penalties and awards applicable to performance on contracts are considered in estimating sales and profit rates and are recorded when there is sufficient information to assess anticipated contract performance.

 

The Company believes that the use of the percentage-of-completion method is appropriate as the Company has the ability to make reasonably dependable estimates of the extent of progress towards completion, contract revenues and contract costs. In addition, contracts executed include provisions that clearly specify the enforceable rights regarding services to be provided and received by the parties to the contracts, the consideration to be exchanged and the manner and terms of settlement. In all cases the Company expects to perform its contractual obligations, and its customers are expected to satisfy their obligations under the contract.

 

In certain circumstances, sales under short-term fixed-price production type contracts or sale of products are accounted for in accordance with SAB No. 104, “Revenue Recognition in Financial Statements” (“SAB 104”), and recognized when all the following criteria are met: persuasive evidence of an arrangement exists, delivery has occurred, the seller's price to the buyer is fixed or determinable, no further obligation exists and collectability is reasonably assured.

 

In cases where the contract involves the delivery of products and performance of services, the Company follows the guidelines specified in EITF 00-21, “Revenue Arrangements with Multiple Deliverables” in order to allocate the contract revenues between the products accounted for under SOP 81-1, SAB 104 and the services.

 

Management reviews periodically the estimates of progress towards completion and project costs. These estimates are determined based on engineering estimates and past experience, by personnel having the appropriate authority and expertise to make reasonable estimates of the related costs. Such engineering estimates are reviewed periodically for each specific contract by professional personnel from various disciplines within the organization. These estimates take into consideration the probability of achievement of certain milestones, as well as other factors that might impact the contract’s completion.

 

A number of internal and external factors affect our cost estimates, including labor rates, estimated future material prices, revised estimates of uncompleted work, efficiency variances, linkage to indices and exchange rates, customer specifications and testing requirement changes. If any of the above factors were to change, or if different assumptions were used in estimating progress cost and measuring progress towards completion, it is likely that materially different amounts would be reported in the Company’s consolidated financial statements.

 

As for research and development costs accounted for as contract costs refer to Note 2(T).

 

 

R.

PRE-CONTRACT COSTS

 

Pre-contract costs are deferred and included in inventory, only when such costs can be directly associated with a specific anticipated contract and if their recoverability from the specific contract is probable according to the guidelines of SOP 81-1.

 

167

 


ELBIT SYSTEMS LTD. AND ITS SUBSIDIARIES

 

NOTES TO THE CONSOLIDATED FINANCIAL STATEMENTS (CONT.)

U. S. dollars (In thousands)

 

 

Note 2 -

SIGNIFICANT ACCOUNTING POLICIES (Cont.)

 

 

S.

WARRANTY

 

The Company estimates the costs that may be incurred under its basic warranty and records a liability in the amount of such costs at the time revenue is recognized. The specific terms and conditions of those warranties vary depending upon the product sold and the country in which the Company does business. Factors that affect the Company’s warranty liability include the number of delivered products, engineering estimates and anticipated rates of warranty claims. The Company periodically assesses the adequacy of its recorded warranty liability and adjusts the amount as necessary. Specific warranty reserves are recorded in the period defect or potential products failures are identified and recorded based on estimates made by management. The estimates are evaluated on a periodic basis.

 

Changes in the Company’s provision for warranty, which is included in Elbit Systems’ balance sheet, during the respective years, are as follows:

 

2007

 

2006

Balance, at January 1

 

$     44,417

 

$     31,797

Warranties issued during the year

 

27,403

 

27,733

Warranties related to the acquisition of Tadiran and FTL

 

18,720

 

-

Warranties forfeited or exercised during the year

 

(18,181)

 

(15,113)

Balance, at December 31

 

$    72,359

 

$    44,417

 

 

T.

RESEARCH AND DEVELOPMENT COSTS

 

Research and development costs, net of participations, are charged to operations as incurred. Company sponsored research and development costs primarily include independent research and development and bid and proposal efforts.

 

Under certain arrangements in which a customer participates in product development costs, the Company’s portion of such unreimbursed costs is expensed as incurred. Customer-sponsored research and development costs incurred pursuant to contracts are accounted for as part of the contract costs.

 

Certain Company entities in Israel receive grants (mainly royalty-bearing) from the Government of Israel and from other sources for the purpose of funding approved research and development projects. The grants are not to be repaid, but instead the Company entities will be sometimes obliged to pay royalties as a percentage of future sales if and when sales are generated from the funded projects. These grants are recognized as a deduction from research and development costs at the time the applicable entity is entitled to such grants on the basis of the research and development costs incurred, since the payment of royalties is not probable when the grants are received. The Company estimates the costs of royalties it would be obligated to pay for each individual contract and records a liability in the amount of such costs, when the related revenues are recognized.

 

 

168

 


ELBIT SYSTEMS LTD. AND ITS SUBSIDIARIES

 

NOTES TO THE CONSOLIDATED FINANCIAL STATEMENTS (CONT.)

U. S. dollars (In thousands)

 

 

Note 2 -

SIGNIFICANT ACCOUNTING POLICIES (Cont.)

 

 

U.

INCOME TAXES

 

The Company accounts for income taxes in accordance with SFAS No. 109, “Accounting for Income Taxes.” This Statement prescribes the use of the liability method whereby deferred tax asset and liability account balances are determined based on differences between financial reporting and tax bases of assets and liabilities and are measured using the enacted tax rates and laws that will be in effect when the differences are expected to reverse. The Company provides a valuation allowance, if necessary, to reduce deferred tax assets to amounts that are more likely than not to be realized.

 

Effective January 1, 2007, Elbit Systems adopted the provisions of FASB Interpretation No. 48, “Accounting for Uncertainty in Income Taxes - an interpretation of FASB Statement No. 109” (“FIN 48”). FIN 48 clarifies the accounting for uncertainties in income taxes by establishing minimum standards for the recognition and measurement of tax positions taken or expected to be taken in a tax return. Under the requirements of FIN 48, Elbit Systems must review all of its tax positions and make a determination as to whether its position is more-likely-than-not to be sustained upon examination by regulatory authorities. If a tax position meets the more-likely–than-not standard, then the related tax benefit is measured based on a cumulative probability analysis of the amount that is more-likely-than-not to be realized upon ultimate settlement or disposition of the underlying issue. The impact on the Company’s consolidated financial position and results of operations as a result of the adoption of the provisions of FIN 48 was $4,846, which was recognized as an adjustment to opening retained earnings.

 

The Company recorded interest related to its unrecognized tax benefit as income tax expense. Our January 1, 2007 unrecognized tax benefit included $ 2,450 of interest ($1,404 and $806- interest exposure related to 2006 and 2005, respectively).

 

 

V.

CONCENTRATION OF CREDIT RISKS

 

Financial instruments that potentially subject the Company to concentrations of credit risk consist principally of cash and cash equivalents, short and long-term deposits, marketable securities and trade receivables.

 

The majority of the Company’s cash and cash equivalents and deposits are invested in dollar instruments with major banks in Israel and in the United States. Management believes that the financial institutions that hold the Company investments are financially sound, and accordingly, minimal credit risk exists with respect to these investments.

 

The Company’s trade receivables are derived primarily from sales to large and stable customers and governments located mainly in Israel, the United States and Europe. The Company performs ongoing credit evaluations of its customers and to date, has not experienced in recent years any unexpected material losses. An allowance for doubtful accounts is determined with respect to those amounts that the Company has determined to be doubtful of collection.

 

 

169

 


ELBIT SYSTEMS LTD. AND ITS SUBSIDIARIES

 

NOTES TO THE CONSOLIDATED FINANCIAL STATEMENTS (CONT.)

U. S. dollars (In thousands, except share and per share data)

 

 

Note 2 -

SIGNIFICANT ACCOUNTING POLICIES (Cont.)

 

 

W.

DERIVATIVE FINANCIAL INSTRUMENTS

 

Statement of Financial Accounting Standards No. 133, “Accounting for Derivative Instruments and Hedging Activities” (“SFAS No. 133”), requires companies to recognize all derivative instruments as either assets or liabilities in the statement of financial position at fair value. The accounting for changes in the fair value (i.e. gains or losses) of a derivative instrument depends on whether it has been designated and qualifies as part of a hedging relationship and further, on the type of hedging relationship. For those derivative instruments that are designated and qualify as hedging instruments, a company must designate the hedging instrument, based upon the exposure being hedged, as a fair value hedge, cash flow hedge or a hedge of a net investment in a foreign operation.

 

For derivative instruments that are designated and qualify as a fair value hedge (i.e., hedging the exposure to changes in the fair value of an asset or a liability or an identified portion thereof that is attributable to a particular risk), the effective portion of the gain and loss on thederivative instrument as well as the offsetting loss or gain on the hedged item attributable to the hedged risk are recognized in the same line item associated with the hedged item in current earnings during the period of the change in fair value. The remaining gain or loss on the derivative instrument in excess of the cumulative change in the fair value of the asset or liability hedge, if any, is recognized as financial expense in current earnings during the period of change. For derivative instruments that are designated and qualify as a cash flow hedge (i.e. hedging the exposure to variability in expected future cash flow that is attributable to a particular risk), the effective portion of the gain or loss on the derivative instrument is reported as a component of other comprehensive income and reclassified into earnings in the same line item associated with the forecasted transaction in the same period or periods during which the hedged transaction affects earnings. The remaining gain or loss on the derivative instrument in excess of the cumulative change in the present value of future cash flows of the hedged item, if any, is recognized as a financial expense in current earnings during the period of change. The Company records any ineffectiveness of the hedging instruments, which was immaterial during 2007, 2006 and 2005 in financial income (expense) on its Consolidated Statements of Income. Cash flows from such hedges are classified as operating activities.

 

For derivative instruments not designated as hedging instruments, the gain or loss is recognized as a financial expense in current earnings during the period of change.

 

As part of its hedging strategy, the Company enters into forward exchange contracts in order to protect the Company from the risk that the eventual dollar cash flows from the sale of products to international customers will be adversely affected by changes in the exchange rates.

 

As of December 31, 2007, the Company had forward contracts with a notional amount of approximately $354,200 to purchase and sell foreign currencies ($176,000 in Euro, $170,400 in Great Britain Pounds (“GBP”) and $7,500 in other currencies). These foreign exchange forward contracts have maturities between one and five years ($120,000 in 2008).

 

The fair value of the foreign exchange contracts and the options as of December 31, 2007 is a liability of approximately $15,100.

 

170

 


ELBIT SYSTEMS LTD. AND ITS SUBSIDIARIES

 

NOTES TO THE CONSOLIDATED FINANCIAL STATEMENTS (CONT.)

U. S. dollars (In thousands)

 

 

Note 2 -

SIGNIFICANT ACCOUNTING POLICIES (Cont.)

 

 

X.

STOCK-BASED COMPENSATION

 

Effective January 1, 2006, Elbit Systems adopted the provision of Statement No. 123 (revised 2004), “Share-Based Payment” (“Statement 123(R)”) using the modified prospective method. The adoption of Statement 123(R) had an immaterial effect on the Company’s financial position and results of operations.

 

The fair value of options is estimated using a Black-Scholes option pricing model for the options granted in 2005 and the bionomic model for options granted in 2007 with the following weighted average assumptions:

 

 

 

2007

 

2006

 

2005

Divided yield

 

2.20%

 

-

 

2.25%

Expected volatility

 

28.50%

 

-

 

25.60%

Risk-free interest rate

 

4.70%

 

-

 

4.50%

Expected life

 

4 years

 

-

 

4 years

Forfeiture rate

 

0.56%

 

-

 

-

Suboptimal factor

 

2.67

 

-

 

-

 

 

Y.

FAIR VALUE OF FINANCIAL INSTRUMENTS

 

The carrying amount reported in the balance sheet for cash and cash equivalents, short-term bank deposits, trade receivables, short-term bank credit and loans and trade payables approximate their fair values due to the short-term maturities of such instruments.

 

Fair value of investment in marketable securities with quoted market prices is based on quoted market prices. For marketable securities not actively traded, fair values are estimated using values obtained from the Company’s asset managers. To estimate the value of these investments the asset managers employ various models that take into consideration such factors, among others, as the credit rating of the issuer, effective maturity of the security, yields on comparably rated publicly traded securities, availability of insurance and risk-free yield curves. The actual value at which such securities could actually be sold or settled with a willing buyer or seller may differ from such estimated fair values depending on a number of factors including, but not limited to, current and future economic conditions, the quantity sold or settled, the presence of an active market and the availability of a willing buyer or seller.

 

The carrying amount of the available for sale securities is recorded according to its fair market value, as determined by quoted market prices on the stock exchange.

 

The fair value of long-term loans is estimated by discounting the future cash flows using current interest rates for loans of similar terms and maturities. The carrying amount of the long-term loans approximates their fair value.

 

The fair value of foreign currency contracts (used for hedging purposes) is estimated by obtaining current quotes from investment bankers.

 

 

171

 


ELBIT SYSTEMS LTD. AND ITS SUBSIDIARIES

 

NOTES TO THE CONSOLIDATED FINANCIAL STATEMENTS (CONT.)

U. S. dollars (In thousands)

 

 

Note 2 -

SIGNIFICANT ACCOUNTING POLICIES (Cont.)

 

 

Y.

FAIR VALUE OF FINANCIAL INSTRUMENTS (Cont.)

 

It was not practicable to estimate the fair value of the Company’s investments in shares of non-public companies that are accounted for under the cost method because of the lack of a quoted market price and the inability to obtain valuation of each company without incurring excessive costs. The carrying amounts of these companies as of December 31, 2007 and 2006 were $14,259 and $13,892, respectively, and represent the original cost of acquisition. As noted in Note 2(H) above, management continually monitors such investments for other-than-temporary decline in value.

 

 

Z.

BASIC AND DILUTED NET EARNINGS PER SHARE

 

Basic earnings per share are computed based on the weighted average number of ordinary shares outstanding during each year. Diluted earnings per share is computed based on the weighted average number of ordinary shares outstanding during each year, plus dilutive potential ordinary shares considered outstanding during the year. Outstanding stock options are excluded from the calculation of the diluted earnings per ordinary share when their effect is anti-dilutive. In all the years presented no stock options were excluded.

 

 

AA.

VARIABLE INTEREST ENTITIES

 

FASB Interpretation No. 46, “Consolidation of Variable Interest Entities, an Interpretation of Accounting Research Bulletin No. 51” (“FIN 46”) provides a framework for identifying Variable Interest Entities (“VIEs”) and determining when a company should include the assets, liabilities, non-controlling interests and results of activities of a VIE in its consolidated financial statements.

 

In general, a VIE is an entity that either (1) has an insufficient amount of equity to carry out its principal activities, without additional subordinated financial support, (2) has a group of equity owners that are unable to make significant decisions about the entity’s activities, or (3) has a group of equity owners that do not have the obligation to absorb the entity’s losses or the right to receive returns generated by its operations. FIN 46 requires the consolidation of a VIE by its primary beneficiary. The primary beneficiary is the entity that absorbs a majority of the entity’s expected losses, receives a majority of the entity’s expected residual returns, or both, as a result of ownership, contractual or other financial interests in the entity.

 

UAV Tactical Systems Ltd. (“U-TacS”), in the U.K. is considered to be a variable interest entity. As Elbit Systems is the primary beneficiary, U-TacS is consolidated in Elbit Systems’ financial statements.

 

 

 

 

172

 


ELBIT SYSTEMS LTD. AND ITS SUBSIDIARIES

 

NOTES TO THE CONSOLIDATED FINANCIAL STATEMENTS (CONT.)

U. S. dollars (In thousands)

 

 

Note 2 -

SIGNIFICANT ACCOUNTING POLICIES (Cont.)

 

 

AB.

IMPACT OF RECENTLY ISSUED ACCOUNTING STANDARDS

 

New pronouncements issued but not effective as of December 31, 2007 are not expected to have a significant effect on the Company’s consolidated financial position or results of operations, with the possible exception of the following, which are currently being evaluated by management:

 

 

1)

In September 2006, the FASB issued SFAS No. 157, “Fair Value Measurements” (“SFAS No. 157”). SFAS No. 157 defines fair value, establishes a framework for measuring fair value, and enhances fair value measurement disclosure. In February 2008, the FASB issued FASB Staff Position (FSP) 157-1, “Application of FASB Statement No. 157 to FASB Statement No. 13 and Other Accounting Pronouncements That Address Fair Value Measurements for Purposes of Lease Classification or Measurement under Statement 13” (“FSP 157-1”) and FSP 157-2, “Effective Date of FASB Statement No. 157” (“FSP 157-2”). FSP 157-1 amends SFAS No. 157 to remove certain leasing transactions from its scope. FSP 157-2 delays the effective date of SFAS No. 157 for all non-financial assets and non-financial liabilities, except for items that are recognized or disclosed at fair value in the financial statements on a recurring basis (at least annually), until the beginning of the first quarter of fiscal 2009. The measurement and disclosure requirements related to financial assets and financial liabilities are effective for the Company beginning in the first quarter of 2008.

 

The resulting fair values calculated under SFAS No. 157 after adoption may be different from the fair values that would have been calculated under previous guidance. The Company is currently evaluating the impact that SFAS No. 157 will have on its consolidated financial statements when it is applied to non-financial assets and non-financial liabilities beginning in the first quarter of 2009.

 

 

2)

In February 2007, the FASB issued SFAS No. 159, “The Fair Value Option for Financial Assets and Financial Liabilities” (“SFAS No. 159”). SFAS No. 159 permits companies to choose to measure certain financial instruments and other items at fair value. The standard requires that unrealized gains and losses are reported in earnings for items measured using the fair value option. SFAS No. 159 is effective for the Company beginning in the first quarter of 2008. The adoption of SFAS No. 159 will not have a significant impact on the Company’s consolidated financial statements.

 

 

3)

In June 2007, the FASB ratified EITF 07-3, “Accounting for Non-Refundable Advance Payments for Goods or Services Received for Use in Future Research and Development Activities” (“EITF 07-3”). EITF 07-3 requires that nonrefundable advance payments for goods or services that will be used or rendered for future research and development activities be deferred, capitalized and recognized as an expense as the goods are delivered or the related services are performed. EITF 07-3 is effective, on a prospective basis, for fiscal years beginning after December 15, 2007. The Company does not expect any material impact on its consolidated results of operations and financial condition from the adoption of EITF 07-3.

 

 

 

173


ELBIT SYSTEMS LTD. AND ITS SUBSIDIARIES

 

NOTES TO THE CONSOLIDATED FINANCIAL STATEMENTS (CONT.)

U. S. dollars (In thousands)

 

 

Note 2 -

SIGNIFICANT ACCOUNTING POLICIES (Cont.)

 

 

AB.

IMPACT OF RECENTLY ISSUED ACCOUNTING STANDARDS (Cont.)

 

 

4)

In December 2007, the FASB issued SFAS No. 141 (revised 2007), “Business Combinations” (“SFAS No. 141(R)”). Under SFAS No. 141(R), an entity is required to recognize the assets acquired, liabilities assumed, contractual contingencies, and contingent consideration at their fair value on the acquisition date. It further requires that acquisition-related costs be recognized separately from the acquisition and expensed as incurred, restructuring costs generally be expensed in periods subsequent to the acquisition date, and changes in accounting for deferred tax asset valuation allowances and acquired income tax uncertainties after the measurement period impact income tax expense. In addition, acquired IPR&D is capitalized as an intangible asset and amortized over its estimated useful life. The adoption of SFAS No. 141(R) will change the Company’s accounting treatment for future business combinations consummated beginning in the first quarter of 2009. No early adoption is permitted.

 

 

5)

In December 2007, the FASB issued FAS No. 160, Noncontrolling Interests in Consolidated Financial Statements — an amendment of Accounting Research Bulletin No. 51 (“FAS 160”). FAS 160 addresses the accounting and reporting standards for ownership interests in subsidiaries held by parties other than the parent, the amount of consolidated net income attributable to the parent and to the noncontrolling interest, changes in a parent’s ownership interest, and the valuation of retained noncontrolling equity investments when a subsidiary is deconsolidated. FAS 160 also establishes disclosure requirements that clearly identify and distinguish between the interests of the parent and the interests of the noncontrolling owners. FAS 160 is effective for fiscal years beginning after December 15, 2008, and will be adopted by the Company in 2009. No early adoption is permitted. The Company is currently assessing the impact of this standard on its future consolidated results of operations and financial condition.

 

 

AC.

RECLASSIFICATIONS

 

Certain financial statement data for prior years has been reclassified to conform to current year financial statement presentation.

 

 

Note 3 -

TRADE RECEIVABLES, NET

 

 

 

December 31,

 

 

2007

 

2006

Open accounts (*)

 

$   341,408 

 

$    315,254 

Unbilled receivables

 

101,756 

  

72,623 

Less – allowance for doubtful accounts

 

(3,794)

 

(3,390)

 

 

$   439,370 

 

$    384,487 

(*)     Includes affiliated companies

 

$       9,914 

 

$        9,673 

 

 

 

174

 


ELBIT SYSTEMS LTD. AND ITS SUBSIDIARIES

 

NOTES TO THE CONSOLIDATED FINANCIAL STATEMENTS (CONT.)

U. S. dollars (In thousands)

 

 

Note 4 -

OTHER RECEIVABLES AND PREPAID EXPENSES

 

 

 

December 31,

 

 

2007

 

2006

Deferred income taxes

 

$    21,677 

 

$    11,972 

Prepaid expenses

 

54,185 

 

31,385 

Government institutions

 

37,606 

 

21,681 

Employees

 

1,681 

 

787 

Others

 

12,184 

 

13,011 

 

 

$  127,333 

 

$    78,836 

 

 

Note 5 -

INVENTORIES, NET OF CUSTOMER ADVANCES

 

 

 

December 31,

 

 

2007

 

2006

Cost incurred on long-term contracts in progress

 

$   508,273

 

$    373,045

Raw materials

 

123,466

 

90,075

Advances to suppliers and subcontractors

 

65,597

 

41,037

 

 

697,336

 

504,157

Less -

 

 

 

 

Cost incurred on contracts in progress deducted

from customer advances (see Note 13)(*)

 

69,199

 

49,455

Advances received from customers (*)

 

131,177

 

77,246

Provision for losses on long-term contracts

 

16,357

 

5,494

 

 

$    480,603

 

$    371,962

 

The Company has transferred legal title of inventories to certain customers as collateral for advances received.

 

(*) Advances are allocated to the relevant inventories on a per-project basis. In cases (projects) where the advances are in excess of the inventories, the net amount is presented in customer advances. In cases where the inventories are in excess of advances received, the net amount is included in inventories.

 

 

Note 6 -

INVESTMENTS IN AFFILIATED COMPANIES, PARTNERSHIP AND OTHER COMPANIES

 

 

A.

Investments in affiliated companies:

 

 

 

 

December 31,

 

 

2007

 

2006

Companies accounted for under the equity method

 

$  51,902

 

$   221,831

Companies accounted for on a cost basis

 

14,259

 

13,892

 

 

$  66,161

 

$   235,723

 

 

175

 


ELBIT SYSTEMS LTD. AND ITS SUBSIDIARIES

 

NOTES TO THE CONSOLIDATED FINANCIAL STATEMENTS (CONT.)

U. S. dollars (In thousands)

 

 

Note 6 -

INVESTMENTS IN AFFILIATED COMPANIES, PARTNERSHIP AND OTHER COMPANIES (Cont.)

 

 

B.

Investments in companies accounted for under the equity method:

 

 

 

December 31,

 

 

2007

 

2006

Tadiran (1)

 

$             -

 

$   176,374

SCD (2)

 

36,594

 

30,804

VSI (3)

 

4,671

 

5,398

Opgal (4)

 

5,992

 

4,705

Chip PC (5)

 

1,853

 

2,189

Others (6) (7)

 

2,792

 

2,361

 

 

$  51,902

 

$   221,831

 

 

(1)

Tadiran – until the Offer, Tadiran was a publicly-traded 42%-owned investee registered in Israel. Tadiran is involved in the worldwide market for military communications systems and equipment and is also active in the civilian communications market.

 

The summarized financial information regarding Tadiran (see Note 1(D)) is as follows:

 

Balance Sheet Information:

 

 

December 31,

 

 

2006

Current assets

 

$      340,204

Non-current assets

 

103,343

Total assets

 

$      443,547

 

 

 

Current liabilities

 

$      238,294

Non-current liabilities

 

36,548

Shareholders’ equity

 

168,705

 

 

$      443,547

 

Income Statement Information:

 

December 31,

 

2006

2005

Revenues

$          258,608

$          271,424

Gross profit

$          105,567

$          120,510

Net income

$            42,117

$            29,879

 

As of December 31, 2006, the fair market value of Tadiran’s shares held by Elbit Systems was $207,128. The results of Tadiran are consolidated in Elbit Systems’ financial statements commencing May 1, 2007.

 

176

 


ELBIT SYSTEMS LTD. AND ITS SUBSIDIARIES

 

NOTES TO THE CONSOLIDATED FINANCIAL STATEMENTS (CONT.)

U. S. dollars (In thousands)

 

 

Note 6 -

INVESTMENTS IN AFFILIATED COMPANIES, PARTNERSHIP AND OTHER COMPANIES (Cont.)

 

 

B.

Investments in companies accounted for under the equity method (Cont.)

 

 

(2)

Semi Conductor Devices (“SCD”) is an Israeli partnership, held 50% by the Company and 50% by Rafael Armaments Development Authority Ltd. (“Rafael”). SCD is engaged in the development and production of various thermal detectors and laser diodes. SCD is jointly controlled and therefore is not consolidated in the Company’s financial statements.

 

 

(3)

Vision Systems International LLC (“VSI”) based in San Jose, is a California limited liability company that is held 50% by ESA and 50% by a subsidiary of Rockwell Collins Inc. VSI operates in the area of helmet mounted display systems for fixed-wing military aircraft. VSI is jointly controlled and therefore is not consolidated in the Company’s financial statements.

 

 

(4)

Opgal Optronics Industries Ltd. (“Opgal”) is an Israeli company owned 50.1% by the Company and 49.9% by a subsidiary of Rafael. Opgal focuses mainly on commercial applications of thermal imaging and electro-optic technologies. The Company jointly controls Opgal with Rafael, and therefore Opgal is not consolidated in the Company’s financial statements.

 

 

(5)

Chip PC Ltd. (“Chip PC”) is an Israeli company, of which approximately 19% is held by the Company. Chip PC develops and manufactures “Post PC” solutions, focused on enabling server-based-computing technologies to replace traditional PCs and deploy and control large numbers of workstations. On July 2007, Chip PC completed an initial public offering (“IPO”) on the TASE. Following the offer, Chip PC became a publicly-traded company registered in Israel, in which the Company holds approximately 19% of its shares (16.3% on a fully diluted basis). In addition, the Company holds an option to purchase up to an additional 5% of Chip PC’s ordinary shares as stipulated in the agreement signed with Chip PC, As a result of the IPO, the Company recognized an immaterial loss.

 

 

(6)

Mediguide Inc. (“Mediguide”) and its Israeli subsidiary, Mediguide Ltd., were established in 2000 as a spin-off from the Company. The share capital of Mediguide, consists of Common shares and Preferred A, B, C and D shares. The Common shares and the Preferred shares, both have voting rights. The Company holds all of the Common shares of Mediguide which constitute approximately 55% (41% on a fully diluted basis) of the voting rights of Mediguide. During 2001 - 2004, Mediguide issued Preferred shares to other investors in consideration for approximately $34,355. The Preferred shares issued entitle the other investors to preference rights senior to all other classes of shares previously issued by Mediguide in a liquidation or a deemed liquidation event. Therefore, the Company did not record any gain as a result of the above transaction. In addition, the Preferred shares entitle their holders to certain participating rights. Accordingly, based on the guidance in EITF 96-16, the Company does not consolidate Mediguide. The carrying value of the investment in Mediguide is zero.

 

 

 

177

 


ELBIT SYSTEMS LTD. AND ITS SUBSIDIARIES

 

NOTES TO THE CONSOLIDATED FINANCIAL STATEMENTS (CONT.)

U. S. dollars (In thousands)

 

 

Note 6 -

INVESTMENTS IN AFFILIATED COMPANIES, PARTNERSHIP AND OTHER COMPANIES (Cont.)

 

 

B.

Investments in companies accounted for under the equity method (Cont.)

 

 

(7)

Starling Advanced Communications Ltd. (“Starling”) develops products in the area of internet communications through satellite transmissions and broad band information transfer for commercial aircraft. On May 2007, Starling completed an IPO on the TASE. Following the offering, Starling became a publicly-traded company registered in Israel, and the Company’s share ownership in Starling was diluted from approximately 21% to approximately 16% (or 10% on a fully diluted basis). In addition, the Company holds 52,358 options of debenture convertible into shares notes issued by Starling. As a result of Starling’s IPO, the Company recorded a gain in the amount of approximately $595 recorded as an increase to the shareholders equity, since Starling is a development stage company.

 

 

(8)

Equity in net earnings (losses) of affiliated companies is as follows:

 

 

 

Year ended December 31,

 

 

2007

 

2006

 

2005

Tadiran (*)

 

$       716 

 

$     3,988 

 

$   (11,121)

SCD

 

7,922 

 

5,466 

 

5,115 

VSI

 

4,590 

 

5,354 

 

4,641 

Others

 

1,337 

 

(65)

 

(271)

 

 

$  14,565 

 

$   14,743 

 

$     (1,636)

 

(*)    The Company’s share in Tadiran’s 2006 results included a loss of $2,400 as a result of exercise of options in Tadiran. Until the date of the Offer, Tadiran results were included under the equity method.

 

 

(9)

The summarized aggregate financial information of companies accounted for under the equity method, excluding Tadiran (see Note 6(B)(1)), is as follows:

 

Balance Sheet Information:

 

 

December 31,

 

 

2007

 

2006

Current assets

 

$    188,923

 

$    165,411

Non-current assets

 

30,812

 

27,896

Total assets

 

$    219,735

 

$    193,307

 

 

 

 

 

Current liabilities

 

$      95,692

 

$      85,576

Non-current liabilities

 

23,787

 

7,929

Shareholders’ equity

 

100,256

 

99,802

 

 

$    219,735

 

$    193,307

 

Income Statement Information:

 

Year ended December 31,

 

2007

 

2006

 

2005

Revenues

$ 331,971

 

$    298,499

 

$     266,841

Gross profit

$   89,960

 

$     79,309

 

$       63,938

Net income

$   12,830

 

$     18,902

 

$       13,345

 

 

(10)

See Note 17(E) for guarantees.

 

178

 


ELBIT SYSTEMS LTD. AND ITS SUBSIDIARIES

 

NOTES TO THE CONSOLIDATED FINANCIAL STATEMENTS (CONT.)

U. S. dollars (In thousands)

 

 

Note 6 -

INVESTMENTS IN AFFILIATED COMPANIES, PARTNERSHIP AND OTHER COMPANIES (Cont.)

 

 

C.

Investments in companies accounted for on a cost basis

 

 

 

December 31,

 

 

2007

 

2006

ISI (1)

 

$       1,830

 

$        1,830

AAI (2)

 

-

 

1,000

Sandel (3)

 

12,414

 

11,047

Others

 

15

 

15

 

 

$     14,259

 

$     13,892

 

 

(1)

ImageSat International N.V. (“ISI”), held 14% (10% on a fully diluted basis), is engaged in the operation of satellite photography formations and commercial delivery of satellite photography for civil purposes. During the fourth quarter of 2005, the fair value of ISI decreased as a result of a decrease in ISI’s backlog and estimated future cash flows. Based on a valuation performed by an independent appraiser, the Company wrote-off approximately $5,400 of its investment in ISI in 2005. As of December 31, 2007, no impairment loss has been identified.

 

 

(2)

AeroAstro Inc. (“AAI”), previously held 8.33% (on a fully diluted basis), is a Delaware corporation engaged in innovative micro and nanospacecraft applications. AAI manufactures low-cost satellite systems and components, used in its own spacecraft and for spacecraft development in and outside the U.S. In the fourth quarter of 2007, the Company sold its shares in AAI for $1,400, which was received in 2008. As a result, the Company recorded a gain in the amount of $400.

 

 

(3)

Sandel Avionics, Inc. (“Sandel”) based in Vista, California, produces specialized integrated display systems and other products for the commercial aviation market. In 2006, ESA subsidiary Kollsman Inc. (“Kollsman”) acquired Preferred B Shares of Sandel, which constitute a 20% interest in Sandel on a fully diluted and as converted basis. The investment in Sandel is accounted on a cost basis in accordance with EITF 02-14.

 

 

Note 7 -

COMPENSATION RECEIVABLES IN RESPECT OF FIRE DAMAGE, NET

 

 

December 31,

 

2007

 

2006

Receivables from insurance company (A)

$    25,884

 

$    25,884

Net of contingent payment to Koor (B)

10,354

 

10,354

 

$    15,530

 

$    15,530

 

 

A.

On March 17, 2001, a fire broke out in the manufacturing plants in two of Elisra’s subsidiaries (“the companies”). The fire caused damage to equipment, building, inventory and work in progress. Up to December 31, 2006 and 2007, advances were received from the insurance company in the aggregate amount of approximately $10 million.

 

Upon the acquisition of Elisra in 2005, as part of the assets purchased in the business combination, Elbit Systems recorded the receivables from the insurance company at their estimated value of approximately $26 million considering the advances previously received from the insurance companies in years prior to the acquisition.

 

179

 


ELBIT SYSTEMS LTD. AND ITS SUBSIDIARIES

 

NOTES TO THE CONSOLIDATED FINANCIAL STATEMENTS (CONT.)

U. S. dollars (In thousands)

 

 

Note 7 -

COMPENSATION RECEIVABLES IN RESPECT OF FIRE DAMAGE, NET (Cont.)

 

 

A.

Cont.

 

The claim submitted by the companies to the insurance company, and which is based on the terms of the insurance policy, also includes a demand for consequential damages along with other damages that the companies believe are covered by the insurance policy. Therefore, the total amount of the claim is much higher than the book value of the damage and the cost of repairing the building.

 

The companies are taking legal action in order to receive the insurance claim, and they have submitted a claim to the District Court of Tel-Aviv against the insurance company and its assessors, in the aggregate amount of $96 million. In light of the duration of the proceedings, the managements of the companies decided to classify the balance of the compensation receivable from the insurance company as a long-term receivable.

 

In April 2004, the companies filed a request with the Court, for issuance of a partial judgment, in the amount of $33 million (in excess of the advances already paid by the insurance company) based on the admission made by the insurance company and its representatives of an obligation deriving from the insurance event, while the dispute remains regarding the amount of the damages.

 

In December 2004, a hearing was held in the Court wherein the force of a judgment was given to an agreement of the parties pursuant to which a separate bank account was opened, in which the insurance company deposited $15 million. Every withdrawal from such account requires approval of the Court until the proceedings on the claim are concluded. In accordance with the aforesaid agreement, the claim was transferred for mediation. A number of meetings took place during 2005 and 2006, including a visit of the reinsurance representatives with the Company, however the mediation did not result in an agreement between the parties.

 

In light of the failure of the mediation proceeding, on September 19, 2006 the mediator notified the Court of discontinuance of the proceeding.

 

On September 21, 2006, the Company requested from the Court to renew the legal proceedings and requested that a ruling be made on the request for a partial ruling that had been filed on April 21, 2004 as described above. In accordance with the decision of the District Court in a pre-trial hearing held in March 1, 2007, the parties were ordered to conclude the preliminary proceedings by the setting of a new schedule for a hearing. The hearing took place in December 1, 2007. The next hearing is scheduled to April 1, 2008.

 

In the opinion of the companies, based on, among other things, the opinion of their legal advisors regarding this matter, it is difficult to estimate the chances that the companies will receive the full amount of the claim, even though it is considered to be well founded. Nonetheless, the managements of the companies estimate, based on the opinion of their legal advisors that the chances are good of receiving indemnification from the insurance company, in an amount at least equal to the balance of the receivable which they recorded as an asset in the financial statements.

 

180

 


ELBIT SYSTEMS LTD. AND ITS SUBSIDIARIES

 

NOTES TO THE CONSOLIDATED FINANCIAL STATEMENTS (CONT.)

U. S. dollars (In thousands)

 

 

Note 7 -

COMPENSATION RECEIVABLES IN RESPECT OF FIRE DAMAGE, NET (Cont.)

 

 

B.

In the agreement Elbit Systems signed with Koor, for the purchase of Elisra’s shares, it was agreed that Elbit Systems will pay Koor 40% of the consideration received from the insurance company, up to $30 million and 25%-27.5% of additional consideration received.

 

 

C.

The receivables in respect of the fire damages and related payable to Koor represent pre-acquisition contingencies that were recognized in connection with the acquisition of Elisra in 2005, as part of the PPA.

 

 

Note 8 -

LONG-TERM DEPOSITS AND SECURITIES

 

 

A.

Long–term bank deposits and trade receivables

 

 

 

December 31,

 

 

2007

 

2006

Deposits with banks for loans granted to employees(*)

 

$      1,999

 

$        1,287

Long-term trade and other receivables

 

1,345

 

4,701

Other deposits with banks

 

9,994

 

42

 

 

$    13,338

 

$        6,030

 

(*) The deposits are linked to the Israeli CPI, bear annual interest of 4% and are presented net of current maturities of $665 (2006 - $429).

 

 

 

B.

Marketable securities

 

 

 

December 31,

 

 

2007

 

2006

Short-term available for sale marketable securities

 

$      2,830

 

$      2,106

Long-term marketable securities (*)

 

20,885

 

-

 

 

$    23,715

 

$      2,106

 

 

(*)

Auction Rate Securities (“ARS”) held by the Company as a result of the acquisition of Tadiran are private placement securities with long-term nominal maturities for which the interest rates are reset through a “dutch” auction each month. The monthly auctions historically have provided a liquid market for these securities. The Company's investments in ARS represent interests in collateralized debt obligations supported by pools of residential and commercial mortgages or credit cards, insurance securitizations and other structured credits, including corporate bonds. Some of the underlying collateral for the ARS held by the Company consists of sub-prime mortgages.

   

ARS investments held by Tadiran at the date of the acquisition all had AAA/Aaa credit ratings at the time of purchase. With the liquidity issues experienced in global credit and capital markets, the ARS held by the Company at December 31, 2007 have experienced multiple failed auctions as the amount of securities submitted for sale has exceeded the amount of purchase orders.

 

   

 

 

 

181

 


ELBIT SYSTEMS LTD. AND ITS SUBSIDIARIES

 

NOTES TO THE CONSOLIDATED FINANCIAL STATEMENTS (CONT.)

U. S. dollars (In thousands)

 

 

Note 8 -

LONG–TERM BANK DEPOSITS AND TRADE RECEIVABLES (Cont.)

 

The estimated market value of the Company's ARS holdings at December 31, 2007 was $20.9 million, which reflects a $10.9 million adjustment to the principal value of $31.8 million. Although the ARS continue to pay interest according to their stated terms, based on fair value indications received and valuation models applied by the investment banks and an analysis of other-than-temporary impairment factors, the Company has recorded an impairment charge of approximately $10 million in the fourth quarter of 2007, reflecting the portion of ARS holdings that the Company has concluded have an other-than-temporary decline in value, the cost was included in Finance Expenses net. In addition, the Company recorded an unrealized pre-tax loss of approximately $900 in other comprehensive income, reflecting an adjustment to ARS holdings that the Company concluded to have a temporary decline in value.

 

Historically, given the liquidity created by the auctions, ARS were presented as current assets under marketable securities on the Company’s balance sheet. As a result of the failed auctions, in recent periods the Company's ARS are illiquid until there is a successful auction for them. Accordingly, the entire amount of such remaining ARS has been reclassified from current to non-current assets on the Company’s balance sheet.

 

 

Note 9 -

PROPERTY, PLANT AND EQUIPMENT, NET

 

 

 

December 31,

 

 

2007

 

2006

Cost (1):

 

 

 

 

Land, buildings and leasehold improvements (2)

 

$   210,566

 

$    185,408

Instruments, machinery and equipment (3)

 

453,988 

 

355,365

Office furniture and other

 

55,571 

 

44,042

Motor vehicles

 

58,766 

 

53,955

 

 

778,891 

 

638,770

Accumulated depreciation

 

(428,377)

 

(344,142)

Depreciated cost

 

$  350,514 

 

$    294,628 

 

Depreciation expenses for the years ended December 31, 2007, 2006 and 2005 amounted to $69,523, $50,323 and $44,576, respectively.

 

 

(1)

Net of investment grants received (mainly for instruments, machinery and equipment) in the amounts of $22,678 and $33,409 as of December 31, 2007 and 2006, respectively.

 

 

(2)

Includes rights in approximately 9,180 square meters of land in Tirat Hacarmel, Israel. The land is held under a prepayment operating lease from the Israel Land Administration until the years 2014 to 2024 with a renewal option for additional periods of up to 49 years. The Company’s rights in the land have not yet been registered on its name.

 

Includes rights in approximately 10,633 square meters of land in Rehovot, Israel. The land is held under a prepayment operating lease from the Israel Land Administration until the year of 2043 with a renewal option for additional periods of up to 49 years. The Company’s rights in the land have not yet been registered on its name.

 

182

 


ELBIT SYSTEMS LTD. AND ITS SUBSIDIARIES

 

NOTES TO THE CONSOLIDATED FINANCIAL STATEMENTS (CONT.)

U. S. dollars (In thousands)

 

 

Note 9 -

PROPERTY, PLANT AND EQUIPMENT, NET (Cont.)

 

Includes rights in approximately 10,386 square meters of land in Bnei Brak, Israel. The land is held under a prepayment operating lease from the Israel Land Administration (through the years 2010-2017) with a renewal option for additional periods of up to 49 years. The Company’s rights in the land have not yet been registered in its name.

 

 

(3)

Includes equipment produced by the Company for its own use in the aggregate amount of $107,107 and $96,131 as of December 31, 2007 and 2006, respectively.

 

 

(4)

As for pledges of assets – see Notes 17(E) and 17(I).

 

 

Note 10 -

INTANGIBLE ASSETS, NET

 

 

A.

Composition:

 

 

 

 

Weighted average number

 

 

 

 

 

 

 

of years of amortization

 

 

December 31,

 

 

 

 

 

2007

 

2006

 

Original cost:

 

 

 

 

 

 

 

Technology (1)

 

12

 

$ 167,478

 

$ 96,456

 

Customer relations(2)

 

5

 

164,658

 

12,330

 

Trade marks (3)

 

15

 

42,872

 

8,000

 

 

 

 

 

375,008

 

116,786

 

Accumulated amortization:

 

 

 

 

 

 

 

Technology

 

 

 

47,110

 

33,899

 

Customer relations

 

 

 

24,318

 

9,693

 

Trade marks

 

 

 

4,655

 

2,600

 

 

 

 

 

76,083

 

46,192

 

Amortized cost

 

 

 

$ 298,925

 

$ 70,594

 

Goodwill (4)

 

 

 

$ 331,810

 

$ 58,401

 

 

(1)

The technology acquired consists of five major items as follows:

 

In 2000, Elbit Systems completed a merger with Elop. A portion of the purchase price was allocated to technology ($45,000), based on an independent appraisal. The technology acquired in the merger with Elop comprises various technologies relating to diode pumped, detectors for thermal imaging devices, line-of-sight command, control and stabilization systems employing computerized digital controllers, sophisticated image and signal processing, utilizing modern equipment and software, high precision mechanical and optical component design and manufacturing and aviation instruments.

 

In 2000, ESA’s subsidiary EFW Inc. (“EFW”) acquired from Honeywell Inc. (“Honeywell”), Honeywell’s business relating to head-up displays and tracking systems for pilot helmets. An amount of $9,300 was allocated to the acquired technology based on its estimated fair value as prepared by the Company.

 

183

 


ELBIT SYSTEMS LTD. AND ITS SUBSIDIARIES

 

NOTES TO THE CONSOLIDATED FINANCIAL STATEMENTS (CONT.)

U. S. dollars (In thousands)

 

 

Note 10 -

INTANGIBLE ASSETS, NET (Cont.)

 

 

A.

Composition (Cont.)

 

In 2001 and 2002, the Company acquired a Brazilian company which serves as a center for the production and logistic support of defense electronics programs in Brazil. An amount of $5,500 was allocated to technology related to the maintenance and support of avionic equipment.

 

In 2002, Elbit Systems acquired the business of the Defense Systems Division of Elron Telesoft in consideration for $5,700. An amount of $5,100 was allocated to the technology related to the government information technology control systems software developed by Elron Telesoft.

 

In 2005, the Elbit Systems acquired 70% of Elisra’s shares as detailed in Note 1(C) above, in consideration for $68,800. An amount of $21,300 was allocated to the technology related to EW systems, command communication (C2) systems and data link products.        

 

In 2007, Elbit Systems acquired 58% of Tadiran’s shares, as detailed in Note 1(D) above. An additional amount of $70,300 was allocated in 2007 to technology related to communication equipment and C4ISR, resulting from the consolidation of Tadiran.

 

 

(2)

Includes mainly customer relations resulting from the acquisition of Tadiran ($143,000) and FTL ($9,000).

 

 

(3)

Includes trade marks in the amount of $8,000 acquired in the merger with Elop in 2000, and an amount of $34,900 that was allocated to trade marks resulting mainly from the acquisition of Tadiran in 2007.

 

 

(4)

Includes mainly goodwill resulting from the merger with Elop ($18,700) in 2000, goodwill acquired from Honeywell ($2,090) in 2000, goodwill resulting from the acquisition of International Enterprises, Inc. (“IEI”), an ESA subsidiary ($3,300) in 2001, goodwill resulting from the acquisition of Elisra ($24,300) in 2005, and goodwill resulting from the acquisition of Tadiran ($261,300) and FTL ($12,100) in 2007.

 

Changes in goodwill, during the years, are as follows:

 

 

2007

 

2006

Balance, at January 1

 

$     58,401

 

$    58,401

Goodwill acquired during the year:

 

 

 

 

Tadiran (*)

 

261,354

 

-

FTL

 

12,055

 

-

Balance, at December 31

 

$   331,810

 

$   58,401

 

(*) Including goodwill as a result of prior years acquisitions of Tadiran shares.

 

 

184

 


ELBIT SYSTEMS LTD. AND ITS SUBSIDIARIES

 

NOTES TO THE CONSOLIDATED FINANCIAL STATEMENTS (CONT.)

U. S. dollars (In thousands)

 

 

Note 10 -

INTANGIBLE ASSETS, NET (Cont.)

 

 

B.

Amortization expenses amounted to $29,891, $8,176 and $7,742 for the years ended December 31, 2007, 2006 and 2005, respectively.

 

 

C.

The annual amortization expense relating to intangible assets other than goodwill existing as of December 31, 2007 is estimated to be as follows:

 

2008

 

$ 37,566

2009

 

33,293

2010

 

32,270

2011

 

32,216

2012

 

31,775

Thereafter

 

131,805

Total

 

$ 298,925

 

 

Note 11 -

SHORT-TERM BANK CREDIT AND LOANS

 

 

 

December 31,

 

 

2007

 

2006

 

2007

 

2006

Short-term bank loans:

 

Interest Rate

 

 

 

 

In U.S. dollars

 

7.0-7.01%

 

4.75-7.86%

 

$     7,915

 

$    6,660

In Euro and GBP

 

6.7-7.14%

 

-

 

757

 

-

 

 

 

 

 

 

8,672

 

6,660

Short-term bank credit:

 

 

 

 

 

 

 

 

In NIS unlinked

 

-

 

7.25%

 

19

 

2,929

In U.S. dollars

 

5.8%

 

6.68-8.25%

 

1,727

 

8,213

 

 

 

 

 

 

1,746

 

11,142

 

 

 

 

 

 

$    10,418

 

$   17,802

Weighted Average Interest Rate

 

6.77%

 

6.74%

 

 

 

 

 

 

Note 12 -

OTHER PAYABLES AND ACCRUED EXPENSES

 

 

 

December 31,

 

 

2007

 

2006

Payroll and related expenses

 

$  116,019

 

$ 78,514

Provision for vacation pay

 

58,882

 

39,841

Provision for income taxes, net of advance paid

 

25,599

 

21,096

Deferred taxes

 

2,183

 

-

Value added tax (VAT) payable

 

7,128

 

9,044

Provisions for royalties

 

30,024

 

23,344

Provision for warranty

 

72,359

 

44,417

Liability in respect of hedge transactions

 

15,943

 

13,442

Provision for losses on long-term contracts

35,0294,314

Others (*)

 

92,130

 

40,787

 

 

$  455,296

 

$  274,799

 

(*) Others, primarily includes provisions for estimated future costs in respect of (1) provision for losses, penalties and the probable loss from claims (legal or unasserted) in the ordinary course of business (e.g. damages caused by the items sold and claims as to the specific products ordered), and (2) unbilled services of service providers.

 

185

 


ELBIT SYSTEMS LTD. AND ITS SUBSIDIARIES

 

NOTES TO THE CONSOLIDATED FINANCIAL STATEMENTS (CONT.)

U. S. dollars (In thousands)

 

 

Note 13 -

CUSTOMERS ADVANCES IN EXCESS OF COSTS INCURRED ON CONTRACTS IN PROGRESS

 

 

 

December 31,

 

 

2007

 

2006

Advances received

 

$     848,234

 

$     603,194

Less -

 

 

 

 

Advances presented under long-term liabilities

 

137,296

 

126,769

Advances deducted from inventories

 

131,177

 

77,246

 

 

579,761

 

399,179

Less -

 

 

 

 

Costs incurred on contracts in progress (see Note 5)

 

69,199

 

49,455

 

 

$    510,562

 

$     349,724

As for guarantees and liens, see Notes 17(E) and (F).

 

 

Note 14 -

LONG-TERM LOANS

 

 

 

Interest

Years of

December 31,

 

Currency

%

maturity

2007

2006

Banks

U.S. dollars

Libor +
0.75-1.
25%

mainly
2-3

 

$ 412,040

 

$ 135,355

 

GBP

Libor +
1-1.25%

mainly
2-3

37,931

-

 

Other

 

 

-

110

 

 

 

 

449,971

135,465

Less-current maturities

 

 

18,659

10,199

 

 

 

 

$ 431,312

$ 125,266

 

The Libor rate as of December 31, 2007 was 4.2%.

 

The maturities of these loans after December 31, 2007 are as follows:

 

 

 

 

2008– current maturities

 

$     18,659

2009

 

 398,708

2010

 

30,247

2011

 

180

2012

 

185

2013 and thereafter

 

1,992

 

 

$   449,971

 

See Note 17(F) for covenants.

 

In order to secure liabilities to banks as well as guarantees to customers and performance guarantees, a subsidiary granted first priority liens and/or floating liens on all of its property and assets with no limitation as to amount, and specific liens on its short-term investments (see Notes 17(F) and 17(G)).

 

 

186

 


ELBIT SYSTEMS LTD. AND ITS SUBSIDIARIES

 

NOTES TO THE CONSOLIDATED FINANCIAL STATEMENTS (CONT.)

U. S. dollars (In thousands)

 

 

Note 15 -

BENEFIT PLANS AND OBLIGATIONS FOR TERMINATIONAL INDEMNITY

 

The Company’s subsidiaries ESA, Telefunken and a European subsidiary sponsored benefit plans for their employees in the U.S., Germany and Belgium, respectively, as follows:

 

Defined Benefit Retirement Plan based on Employer’s Contributions

 

a)  ESA has three defined benefit pension plans (the “Plans”) which cover the employees of EFW and Kollsman. Monthly benefits are based on years of benefit service and annual compensation. Annual contributions to the Plans are determined using the unit credit actuarial cost method and are equal to or exceed the minimum required by law. Pension fund assets of the Plans are invested primarily in stock, bonds and cash through a financial institution, as the investment manager of the Plans’ assets. Pension expense is allocated between cost of sales and general and administrative expenses, depending on the responsibilities of the employee. The measurement date for the EFW and Kollsman benefit obligation is December 31, 2007.

 

b)  Telefunken Radio Communication Systems GmbH & Co. (“Telefunken”), a wholly-owned German subsidiary, has mainly one defined benefit pension plan (the “P3-plan”) which covers all employees. The P3-plan provides for yearly cash balance credits equal to a percentage of participant’s compensation which accumulate together with the respective interest credits on the employee’s cash balance accounts. In case of an insured event (retirement, death, disability) the benefits can be paid as a lump sum, in installments or as a life-long annuity. The P3-plan is an unfunded plan.

 

Under the P3-plan, employees are eligible to contribute salary deductions in order to increase their pension benefits. The plan provisions are similar to those for employer’s contributions. No funding takes place for those benefits.

 

In addition, Telefunken sponsored an early retirement program – Altersteilzeit Plan (the “ATZ-plan”) that allows employees within a certain age group, to transition from (full or part-time) employment into retirement before the legal retirement age. The ATZ-plan benefits are granted for a period between 24 and 60 months to all eligible employees, who signed an individual ATZ-plan contract. The employee is required to work regular work hours during a working phase (active period), which is followed by a non-working phase of the same length (inactive period). The total benefits are comprised of:

 

1)

the ordinary 50% salary for the ATZ-plan – paid during the active and inactive period,

 

2)

an annual salary bonus (“Aufstockungsbetrag”) and additional contributions into the German government pension scheme – paid during the active and inactive period, and

 

3)

a compensation payment – paid at the end of the ATZ-plan period.

 

The German government provides a subsidy (reimbursement) to an employer for the bonuses paid to the employee and the additional contributions paid into the German government pension scheme. To receive this subsidy, an employer must meet certain criteria (typically, an employer must hire replacement employees from currently registered unemployed persons or former trainees).

Member contributions are not required. The ATZ-plan is an unfunded plan.

 

c)   A wholly-owned European subsidiary in Belgium has a defined benefit pension plan, which is divided into two categories:

 

 

187

 


ELBIT SYSTEMS LTD. AND ITS SUBSIDIARIES

 

NOTES TO THE CONSOLIDATED FINANCIAL STATEMENTS (CONT.)

U. S. dollars (In thousands)

 

 

Note 15 -

BENEFIT PLANS AND ACCRUED TERMINATIONAL LIABILITY (Cont.)

 

 

1)

Normal retirement benefit plan, with eligibility at age 65. The lump sum is based on the employee contributions of 2% of the final pensionable salary up to certain breakpoint, plus 6% exceeding the breakpoint at a maximum of 5% of pensionable salary, and the employer contributions, with a maximum of 40 years. The vested benefit is equal to retirement benefit calculated with the pensionable salary and pensionable service observed at the date of leaving service.

 

 

2)

Pre retirement death benefit to employees.

 

 

The plan is funded and includes profit sharing.

 

The following table sets forth the Plans’ funded status and amounts recognized in the consolidated financial statements for the years ended December 31, 2007 and 2006:

 

 

 

 

 

December 31,

 

 

 

 

 



Changes in benefit obligation:

 

 

 

2007

 

 

 

2006

 

Benefit obligation at beginning of year

 

 

 

$

56,779

 

 

 

$

51,305

 

Newly consolidated subsidiaries

 

 

 

 

12,905

 

 

 

 

 

Service cost, end of year

 

 

 

 

5,615

 

 

 

 

3,869

 

Interest cost

 

 

 

 

4,017

 

 

 

 

2,981

 

Amendments

 

 

 

 

 

 

 

 

73

 

Actuarial losses

 

 

 

 

(1,854

)

 

 

 

(228

)

Benefits paid

 

 

 

 

(1,905

)

 

 

 

(1,221

)

Benefit obligation at end of year

 

 

 

$

75,557

 

 

 

$

56,779

 

Changes in Plan Assets:

 

 

 

 

 

 

 

 

 

 

 

Fair value of Plans assets at beginning of year

 

 

 

 

43,154

 

 

 

 

33,344

 

Newly consolidated subsidiaries

 

 

 

 

1,718

 

 

 

 

 

Actual return on Plan assets (net of expenses)

 

 

 

 

4,605

 

 

 

 

4,450

 

Employer contribution

 

 

 

 

6,384

 

 

 

 

6,581

 

Benefits paid

 

 

 

 

(1,552

)

 

 

 

(1,221

)

Fair value of Plans assets at end of year

 

 

 

$

54,309

 

 

 

$

43,154

 

Accrued benefit cost, end of year:

 

 

 

 

 

 

 

 

 

 

 

Funded status

 

 

 

 

(19,864

)

 

 

 

(13,625

)

Unrecognized prior service cost

 

 

 

 

543

 

 

 

 

215

 

Amortization of net actuarial loss

 

 

 

 

11,169

 

 

 

 

12,894

 

Accrued benefit cost, end of year

 

 

 

$

(8,152

)

 

 

$

(516

)

Amount recognized in the statement of financial position:

 

 

 

 

 

 

 

 

 

 

 

Accrued benefit liability

 

 

 

 

(19,950

)

 

 

 

(13,625

)

Deferred tax assets

 

 

 

 

4,203

 

 

 

 

4,731

 

Accumulated other comprehensive loss

 

 

 

 

7,595

 

 

 

 

8,378

 

Net amount recognized

 

 

 

$

(8,152

)

 

 

$

(516

)

 
 
 

Weighted average assumptions:

 

 

 

 

Discount rate as of December 31,

 

6.09%

 

5.75%

Expected long-term rate of return on Plan’s assets

 

7.62%

 

8.50%

Rate of compensation increase

 

2.83%

 

3.00%

 

 

 

 

 

 

 

 

 

 

 

 

 

 

 

 

 

 

 

 

 

 

 

 

 

 

 

 

 

 

 

 

 

 

 

 

 

 

 

 

 

 

 

 

 

 

 

 

 

188

 


ELBIT SYSTEMS LTD. AND ITS SUBSIDIARIES

 

NOTES TO THE CONSOLIDATED FINANCIAL STATEMENTS (CONT.)

U. S. dollars (In thousands)

 

 

Note 15 -

BENEFIT PLANS AND ACCRUED TERMINATIONAL LIABILITY (Cont.)

 

 

 

 

 

 

 

Year ended December 31,

 

 

2007

 

2006

Components of net periodic pension cost:

 

 

 

 

Service cost

 

$    5,615 

 

$    3,869 

Interest cost

 

4,017 

 

2,981 

Expected return on Plans assets

 

(3,761)

 

(2,938)

Amortization of prior service cost

 

(99)

 

-  

Amortization of transition amount

 

63 

 

14 

Recognized net actuarial loss

 

757 

 

846 

Total net periodic benefit cost

 

$    6,592 

 

$      4,772 

 

 

 

Year ended December 31,

Additional information:

 

2007

 

2006

Accumulated benefit obligation

 

$    69,637

 

$    51,702

 

Asset Allocation by Category as of December 31:

 

 

2007

2006

Asset Category

 

 

Equity Securities

53.0%

61.0%

Debt Securities

41.5%

34.5%

Other

5.5%

4.5%

Total

100%

100.0%

 

The investment policy of ESA is directed toward a broad range of securities. The diversified portfolio seeks to maximize investment return while minimizing the risk levels associated with investing. The investment policy is structured to consider the retirement plan’s obligations and the expected timing of benefit payments. The target asset allocation for the Plan years presented is as follows:

 

 

2007

2006

Asset Category

 

 

Equity Securities

60.0%

60.0%

Debt Securities

37.0%

37.0%

Other

3.0%

3.0%

Total

100%

100.0%

 

In developing the overall expected long-term rate of return on assets assumption, ESA used a building block approach in which rates of return in excess of inflation were considered separately for equity securities, debt securities, real estate and all other assets. The excess returns were weighted by the representative target allocation and added along with an approximate rate of inflation to develop the overall expected long-term rate of return. It is the policy of ESA to at least meet the ERISA minimum contribution requirements for a Plan year. The minimum contribution requirements for the 2007 Plan year and the quarterly contributions requirements for the 2007 Plan year have been satisfied as of December 31, 2007. However, ESA anticipates that it will make an additional discretionary contribution of approximately $162 during 2008 in order to increase the Plan’s funded status percentage. Benefit payments over the next five years are expected to be $2,180 in 2008; $2,657 in 2009; $2,816 in 2010, $2,930 in 2011 and $3,157 in 2012.

 

189

 


ELBIT SYSTEMS LTD. AND ITS SUBSIDIARIES

 

NOTES TO THE CONSOLIDATED FINANCIAL STATEMENTS (CONT.)

U. S. dollars (In thousands)

 

 

Note 15 -

BENEFIT PLANS AND ACCRUED TERMINATIONAL LIABILITY (Cont.)

 

Retiree Medical Plan

 

Effective January 1, 2003, ESA commenced offering retiree medical benefits to a limited number of retirees at EFW, in accordance with benefits agreed upon as part of union negotiations in late 2002.

 

The measurement date for ESA benefit obligation is December 31, 2007. The following table sets forth the Plans’ funded status and amounts recognized in the consolidated financial statements for the year ended December 31, 2007 and 2006.

 

 

 

December 31
2007

 

December 31
2006

 




 

 

 

 

 

 

 

 

Change in Benefit Obligation:

 

 

 

 

 

 

 

Benefit obligation at beginning of period

 

$

1,387

 

$

1,589

 

Service cost

 

 

67

 

 

82

 

Interest cost

 

 

75

 

 

84

 

Actuarial (gain) / loss

 

 

9

 

 

(241

)

Benefits paid

 

 

(141

)

 

(127

)

Benefit obligation at end of period

 

$

1,397

 

$

1,387

 

 

 

 

 

 

 

 

 

Change in Plan Assets:

 

 

 

 

 

 

 

Fair value of plan assets at beginning of period

 

$

 

$

 

Actual return on plan assets (net of expenses)

 

 

 

 

 

Employer contribution

 

 

141

 

 

127

 

Benefits paid

 

 

(141

)

 

(127

)

Fair value of plan assets at end of period

 

$

 

$

 

 

 

 

 

 

 

 

 

 

 

 

 

 

 

 

 

Accrued benefit cost, end of period:

 

 

 

 

 

 

 

Funded status

 

$

(1,397

)

$

(1,387

)

Unrecognized net actuarial gain

 

 

(352

)

 

(381

)

Initial unrecognized transition obligation

 

 

 

 

 

Unrecognized prior service cost

 

 

523

 

 

674

 

Accrued benefit cost, end of period

 

$

(1,226

)

$

(1,094

)

Amounts recognized in the statement of financial position:

 

 

 

 

 

 

 

Accrued benefit liability

 

$

(1,397

)

$

(1,387

)

Deferred tax asset

 

 

65

 

 

41

 

Accumulated other comprehensive loss

 

 

106

 

 

252

 

Net amount recognized

 

$

(1,226

)

$

(1,094

)

 

 

Current

 

$

122

 

$

272

 

Non Current

 

$

1,104

 

$

822

 

 
 
 
 
 

190

 


ELBIT SYSTEMS LTD. AND ITS SUBSIDIARIES

 

NOTES TO THE CONSOLIDATED FINANCIAL STATEMENTS (CONT.)

U. S. dollars (In thousands)

 

 

 

Note 15 -

BENEFIT PLANS AND ACCRUED TERMINATIONAL LIABILITY (Cont.)

 

 

December 31

 

2007

2006

Components of net periodic pension cost (for period):

 

 

Service cost

$         67

$         82

Interest cost

76

84

Expected return on plan assets

-

Amortization of prior service cost

150

150

Recognition of net actuarial gain

(20)

-

Total net periodic benefit cost

$       273

$       316

Additional information:

 

 

Accumulated benefit obligation

$    1,397

$     1,387

Weighted-average assumptions as of end of period:

 

 

Discount rate

6.00%

5.75%

Health care cost trend rate assumed for next year

8.00%

8.00%

Ultimate health care cost trend rate

5.00%

5.00%

 

 

The effect of a 1% change in the health care cost trend rate at December 31, 2007 is as follows:

 

 

1% increase

1% decrease

Net periodic benefit cost

   $         15

   $       (14)

Benefit obligation

   $         98

   $       (88)

 

Defined Contribution Plan

 

The 401(k) savings plan (“401(k) plan”) is a defined contribution retirement plan that covers all eligible ESA employees, as defined in section 401(k) of the U.S. Internal Revenue Code. Employees may elect to contribute a percentage of their annual gross compensation to the 401(k) plan. ESA may make discretionary matching contributions as determined by ESA. Total expense under the 401(k) plan amounted to $2,738 and $2,503 for the years ended December 31, 2007 and 2006, respectively. Expense for the deferred 401(k) plan is allocated between cost of sales and general and administrative expenses depending on the responsibilities of the related employees.

 

Non-Qualified Defined Contribution Plan

 

In 2007, ESA implemented two new benefit plans for the executives of the organization. The non-qualified, defined contribution plan is structured under Section 409(A). The plan provides the employees at vice president level and above the opportunity to defer up to 100% of their salary and bonus or any amount below that to the 409(A) plan. ESA will provide a match of 50 cents on the dollar up to 10% of the employees’ total salary and incentive based compensation. The contribution can be made into the 401(k) plan, the 409(A) plan or both plans. The intent was to provide comparable defined contribution plan benefits across the three ESA locations for the senior management. The 409(A) plan funds are contributed to several life insurance policies. Participant contributions transferred into the plan totaled $485 in 2007, and the total ESA contribution to the plan was $92 for 2007. The cash surrender value of these life insurance policies was $1,414 at December 31, 2007.

 

191

 


ELBIT SYSTEMS LTD. AND ITS SUBSIDIARIES

 

NOTES TO THE CONSOLIDATED FINANCIAL STATEMENTS (CONT.)

U. S. dollars (In thousands)

 

 

Note 15 -

BENEFIT PLANS AND ACCRUED TERMINATIONAL LIABILITY (Cont.)

 

The second plan implemented is a non-qualified, defined benefit plan for the top four executives of ESA. The plan provides a calculated, guaranteed payment in addition to their regular pension through the company upon retirement. The plan is funded with several life insurance policies. They are not segregated into a trust or otherwise effectively restricted.  These policies are corporate owned assets that are subject to the claims of general creditors and cannot be considered as formal plan assets.  The defined benefit plan put in place meets the ERISA definition of an unfunded deferred compensation plan maintained for the benefit of a select group of management or highly compensated employees. The plan assets currently are valued at $651. Related liability for the pension payments is $535. As of December 31, 2007, no executives had vested in the plan.

 

Liability for Elisra’s Employees

 

In February 2007, Elisra’s Board of Directors approved the framework of a new efficiency plan, including a reduction in the number of employees with a potential efficiency plan cost of up to $16,000. Elisra’s Board of Directors determined that execution of the reduction in the number of employees is subject to preparation of a detailed list of the specific employees, the adequate availability of financing for the execution of the plan and the expected return on such expense in the future.

 

As of the approved date of these financial statements, Elisra’s management had not completed the above mentioned procedures and therefore was unable to estimate the total extent of the efficiency plan and its execution period. The cost of the plan will be expensed in the period that management commits to the plan.

 

 

Note 16 -

TAXES ON INCOME

 

 

A.

APPLICABLE TAX LAWS

 

 

(1)

Measurement of taxable income under Israel’s Income Tax (Inflationary Adjustments) Law, 1985:

 

Results for tax purposes for the Company and certain of its Israeli subsidiaries are measured and reflected in accordance with the change in the Israeli Consumer Price Index (“CPI”). As explained above in Note 2(B), the consolidated financial statements are presented in U.S. dollars. The differences between the change in the Israeli CPI and in the NIS/U.S. dollar exchange rate cause a difference between taxable income and the income before taxes reflected in the consolidated financial statements.

 

In accordance with paragraph 9(f) of SFAS No. 109, the Company has not provided deferred income taxes on the above differences resulting from changes in exchange rates and indexing for tax purposes.

 

 

(2)

Tax benefits under Israel’s Law for the Encouragement of Industry (Taxes), 1969:

 

Elbit Systems and certain subsidiaries in Israel (mainly Elop and Cyclone Aviation Products Ltd.) are “Industrial Companies,” as defined by the Law for the Encouragement of Industry (Taxes), 1969, and as such, these companies are entitled to certain tax benefits, mainly amortization of costs relating to know-how and patents over eight years, accelerated depreciation and the right to deduct public issuance expenses for tax purposes.          

 

192

 


ELBIT SYSTEMS LTD. AND ITS SUBSIDIARIES

 

NOTES TO THE CONSOLIDATED FINANCIAL STATEMENTS (CONT.)

U. S. dollars (In thousands)

 

 

Note 16 -

TAXES ON INCOME (Cont.)

 

 

A.

APPLICABLE TAX LAWS (Cont.)

 

 

(3)

Tax benefits under Israel’s Law for the Encouragement of Capital Investments, 1969:

 

Several expansion programs of Elbit Systems and certain of its Israeli subsidiaries (“the companies”) have been granted “Approved Enterprise” status under Israel’s Law for the Encouragement of Capital Investments, 1959. For some expansion programs, the companies have elected the grants track and for others they have elected the alternative tax benefits track, waiving grants in return for tax exemptions.

 

Accordingly, certain income of the companies, derived from the “Approved Enterprise” expansion programs is tax exempt for two-years and subject to reduced tax rates of 25% for a five-year to eight-year period or tax exempt for a ten-year period commencing in the year in which the companies had taxable income (limited to twelve years from commencement of production or fourteen years from the date of approval, whichever is earlier). As of December 31, 2007, the tax benefits for these exiting expansion programs will expire within the period of 2008 to 2013.

 

The entitlement to the above benefits is subject to the companies fulfilling the conditions specified in the above referred law, regulations published there under and the letters of approval for the specific investments in “Approved Enterprises.” In the event of failure to comply with these conditions, the benefits may be canceled and the companies may be required to refund the amount of the benefits, in whole or in part, including interest. (For liens – see Note 17(J)). As of December 31, 2007, the Company’s management believes that the companies are meeting all conditions of the approvals.

 

As of December 31, 2007, retained earnings included approximately $353,000 in tax-exempt profits earned by the companies’ “Approved Enterprises.” If the retained tax-exempt income is distributed, in manner other than liquidation, it would be taxed at the corporate tax rate applicable to such profits as if Elbit Systems had not elected the alternative tax benefits track (currently - 25%), and an income tax liability would be incurred of approximately $88,000 as of December 31, 2007.

 

The companies’ boards of directors have decided that their policy is not to declare dividends out of such tax-exempt income. Accordingly, no deferred income taxes have been provided on income attributable to the companies’ “Approved Enterprises,” as such retained earnings are essentially permanent in duration.

 

In Israel, income from sources other than the “Approved Enterprise” during the benefit period will be subject to tax at the regular corporate tax rate of 29% in the year 2007 (see also Note 16(I)).

 

Since the companies are operating under more than one approval, and since part of their taxable income is not entitled to tax benefits under the above mentioned law and is taxed at the regular tax rate of 29%, the effective tax rate is the result of a weighted combination of the various applicable rates and tax exemptions, and the computation is made for income derived from each approval on the basis of formulas specified in the law and in the approvals.

 

193

 


ELBIT SYSTEMS LTD. AND ITS SUBSIDIARIES

 

NOTES TO THE CONSOLIDATED FINANCIAL STATEMENTS (CONT.)

U. S. dollars (In thousands)

 

 

 

Note 16 -

TAXES ON INCOME (Cont.)

 

 

B.

NON – ISRAELI SUBSIDIARIES

 

Non-Israeli subsidiaries are taxed based on tax laws in their countries of residence (mainly in the U.S.).

 

 

C.

INCOME BEFORE TAXES ON INCOME

 

 

 

Year ended December 31,

 

 

2007

 

2006

 

2005

Income before taxes on income:

 

 

 

 

 

 

Domestic

 

$ 42,310

 

$ 44,712

 

$ 27,391

Foreign

 

46,682

 

27,504

 

23,125

 

 

$ 88,992

 

$ 72,216

 

$ 50,516

 

 

D.

TAXES ON INCOME

 

 

 

Year ended December 31,

 

 

2007

 

2006

 

2005

Taxes on income:

 

 

 

 

 

 

Current taxes:

 

 

 

 

 

 

Domestic

 

$ 26,658

 

$ 15,124

 

$ 5,161

Foreign

 

22,551

 

8,302

 

4,506

 

 

49,209

 

23,426

 

9,667

Adjustment for previous years:

 

 

 

 

 

 

Domestic

 

(12,671)

 

1,928

 

-

Foreign

 

2,937

 

-

 

-

 

 

(9,734)

 

1,928

 

-

Deferred income taxes:

 

 

 

 

 

 

Domestic

 

(18,667)

 

(3,856)

 

4,029

Foreign

 

(6,998)

 

(804)

 

2,639

 

 

(25,665)

 

(4,660)

 

6,668

 

 

$ 13,810

 

$ 20,694

 

$ 16,335

 

 

 

 

 

 

 

194

 


ELBIT SYSTEMS LTD. AND ITS SUBSIDIARIES

 

NOTES TO THE CONSOLIDATED FINANCIAL STATEMENTS (CONT.)

U. S. dollars (In thousands)

 

 

 

Note 16 -

INCOME TAXES (Cont.)

 

 

E.

At December 31, 2007, Elbit Systems had a liability for unrecognized tax benefits of $20,522 and an accrual of $2,321 for the payment of related interest. The Company does not believe there will be any material changes in its unrecognized tax positions over the next twelve months.

 

During 2007, the Company and its subsidiaries were subject to examination by various tax authorities in jurisdictions such as Israel, the United States and Europe.

 

During 2007, the Company had settled certain income tax matters in Israel covering multiple years. As a result of the settlement of the tax matters, the Company recorded a reduction in “Provision for income taxes” of $16,081 related to settlement of tax matters of which $15,409 was recorded in the statements of income in “Provision for income taxes.”

 

A reconciliation of the beginning and ending amount of unrecognized tax benefits is as follows:

 

Balance as of January 1, 2007

$ 18,704

Additions based on tax positions taken during a prior period

5,858

Reductions related to settlement of tax matters

(16,081)

Additions related to acquisition

10,500

Additions related to interest and currency changes

2,116

Additions based on tax positions taken during the current period

1,746

Balance at December 31, 2007

$ 22,843

 

The Company operates in multiple jurisdictions throughout the world, and its tax returns are periodically audited or subject to review by both domestic and foreign authorities. As a result of ongoing examinations, tax proceedings in certain countries, additions to unrecognized tax benefits for positions taken and interest and penalties, if any, arising in 2008, it is not possible to estimate the potential net increase or decrease to the Company’s unrecognized tax benefits during the next twelve months. The following describes the open tax years, by major tax jurisdiction, as of December 31, 2007:

 

United States

2001 - present

Israel

2003 - present

 

 

F.

DEFERRED INCOME TAXES

 

Deferred income taxes reflect the net tax effect of temporary differences between the carrying amount of assets and liabilities for financial reporting purposes and the amounts used for income tax purposes. Significant components of net deferred tax assets and liabilities are based on separate tax jurisdiction as follows:

 

 

 

195

 


ELBIT SYSTEMS LTD. AND ITS SUBSIDIARIES

 

NOTES TO THE CONSOLIDATED FINANCIAL STATEMENTS (CONT.)

U. S. dollars (In thousands)

 

 

Note 16 -

INCOME TAXES (Cont.)

 

 

F.

DEFERRED INCOME TAXES (Cont.)

 

 

 

 

 

 

Deferred (1)
Tax asset (liability)

 

 

Total

 

Current

 

Non-current

As of December 31, 2007

 

 

 

 

 

 

Deferred tax assets:

 

 

 

 

 

 

Reserves and allowances

 

$     51,210

 

$     20,226

 

  $          30,984

Inventory

 

4,333

 

3,367

 

966

Investment in affiliates

 

1,429

 

1,429

 

-

Other assets

 

4,702

 

   788

 

3,914

Net operating loss carry forwards

 

36,793

 

  4,786

 

32,007

 

 

98,467

 

30,596

 

67,871

Valuation allowance

 

(54,635)

 

  (8,919)

 

(45,716)

Net deferred tax assets

 

43,832

 

21,677

 

22,155

Deferred tax liabilities:

 

 

 

 

 

 

Intangible assets

 

(66,621)

 

-

 

(66,621)

Property, plant and equipment

 

(7,675)

 

-

 

(7,675)

Reserves and allowances

 

(7,102)

 

(2,183)

 

(4,919)

 

 

(81,398)

 

(2,183)

 

(79,215)

Net deferred tax assets (liabilities)

 

(37,566)

 

19,494

 

(57,060)

 

 

 

 

 

 

 

As of December 31, 2006

 

 

 

 

 

 

Deferred tax assets:

 

 

 

 

 

 

Reserves and allowances

 

$     23,904

 

$      21,998

 

$           1,906

Inventory

 

2,301

 

2,301

 

-

Investment in affiliates

 

1,300

 

1,300

 

-

Net operating loss carry forwards

 

18,738

 

328

 

18,410

 

 

46,243

 

25,927

 

20,316

Valuation allowance

 

(24,885)

 

(7,736)

 

(17,149)

Net deferred tax assets

 

21,358

 

18,191

 

3,167

Deferred tax liabilities

 

 

 

 

 

 

Intangible assets:

 

(9,780)

 

-

 

(9,780)

Property, plant and equipment

 

(7,774)

 

-

 

(7,774)

Reserves and allowances

 

(3,253)

 

-

 

(3,253)

Inventory and advance from customers

 

(454)

 

(454)

 

-

 

 

(21,261)

 

(454)

 

(20,807)

Net deferred tax assets (liabilities)

 

$         97

 

$     17,737

 

$       (17,640)

 

(1) The current tax asset is included in other receivables and prepaid expenses. Current tax liability is included in other payables and accrued expenses.

 

 

G.

As of December 31, 2007, Elbit Systems’ Israeli subsidiaries have estimated total available carry forward tax losses of approximately $126,000, and its non-Israeli subsidiaries have estimated available carry forward tax losses of approximately $9,500. These losses of the Israeli subsidiaries can be offset against future taxable profits for an indefinite period. Deferred tax assets in respect of the above carry forward losses amount to approximately $36,800 in respect of which a valuation allowance has been recorded in the amount of approximately $32,000.

 

196

 


ELBIT SYSTEMS LTD. AND ITS SUBSIDIARIES

 

NOTES TO THE CONSOLIDATED FINANCIAL STATEMENTS (CONT.)

U. S. dollars (In thousands)

 

 

Note 16 -

INCOME TAXES (Cont.)

 

 

H.

Reconciliation of the theoretical tax expense, assuming all income is taxed at the statutory rate applicable to income of the Company, and the actual tax expense as reported in the statements of operations, is as follows:

 

 

 

 

 

Year ended December 31,

 

 

 

 

 

2007

 

 

 

2006

 

 

 

2005

 

Income before taxes as reported in the
consolidated statements of income

 

 

 

$

88,992

 

 

 

$

72,216

 

 

 

$

50,516

 

Statutory tax rate

 

 

 

 

29

%

 

 

 

31

%

 

 

 

34

%

Theoretical tax expense

 

 

 

$

25,808

 

 

 

$

22,387

 

 

 

$

17,175

 

Tax benefit arising from reduced rate as an
“Approved Enterprise” and other tax benefits

 

 

 

 

(25,631

)

 

 

 

(17,261

)

 

 

 

(4,515

)

Tax adjustment in respect of different tax
rates for foreign subsidiaries

 

 

 

 

1,443

 

 

 

 

1,018

 

 

 

 

654

 

Operating carry forward losses for which
valuation allowance was provided

 

 

 

 

4,272

 

 

 

 

6,542

 

 

 

 

(818

)

Increase (decrease) in taxes resulting
from nondeductible expenses

 

 

 

 

8,534

 

 

 

 

1,926

 

 

 

 

1,309

 

Difference in basis of measurement for financial
reporting and tax return purposes

 

 

 

 

8,879

 

 

 

 

4,548

 

 

 

 

2,547

 

Taxes in respect of prior years

 

 

 

 

(9,734

)

 

 

 

1,928

 

 

 

 

 

Other differences, net

 

 

 

 

239

 

 

 

 

(394

)

 

 

 

(17

)

Actual tax expenses

 

 

 

$

13,810

 

 

 

$

20,694

 

 

 

$

16,335

 

Effective tax rate

 

 

 

 

15.5

%

 

 

 

28.7

%

 

 

 

32.3

%

 

 

 

 

I.

AMENDMENT TO THE INCOME TAX ORDINANCE

 

On July 25, 2005, the Knesset (Israeli Parliament) approved the Law for the Amendment of the Income Tax Ordinance (No. 147), 2005, which prescribes, among other provisions, a gradual decrease in the corporate tax rate in Israel to the following tax rates: in 2004 – 35%, in 2005 – 34%, in 2006 - 31%, in 2007 - 29%, in 2008 - 27%, in 2009 - 26% and in 2010 and thereafter - 25%.

 

In February 2008, the Knesset passed an amendment to the Income Tax (Inflationary Adjustment) Law, 1985, which limits the scope of the law starting in 2008 and thereafter. Beginning in 2008, the results for tax purposes will be measured in nominal values, excluding certain adjustments for changes in the Consumer Price Index carried out in the period up to December 31, 2007. The amended law includes, inter alia, the elimination of the inflationary additions and deductions and the additional deduction for depreciation starting in 2008.

 

 

J.

Final tax assessments have been received by the Company up to and including the tax year ended December 31, 2005 and by certain subsidiaries, for the years between 2002 - 2006 (subsidiaries that were incorporated after 2000 have not received final assessments).

 

197

 


ELBIT SYSTEMS LTD. AND ITS SUBSIDIARIES

 

NOTES TO THE CONSOLIDATED FINANCIAL STATEMENTS (CONT.)

U. S. dollars (In thousands)

 

 

 

Note 17 -

COMMITMENTS AND CONTINGENT LIABILITIES

 

 

A.

ROYALTY COMMITMENTS

 

Elbit Systems and certain Israeli subsidiaries partially finance their research and development expenditures under programs sponsored by the OCS for the support of research and development activities conducted in Israel. At the time the participations were received, successful development of the related projects was not assured.

 

In exchange for participation in the programs by the OCS, Elbit Systems and the subsidiaries agreed to pay 2% - 5% of total sales of products developed within the framework of these programs. The royalties will be paid up to a maximum amount equaling 100% to 150% of the grants provided by the OCS, linked to the dollar and for grants received after January 1, 1999, also bearing annual interest at a rate based on LIBOR. The obligation to pay these royalties is contingent on actual sales of the products, and in the absence of such sales payment of royalties is not required.

 

In some cases, the Government of Israel’s participation (through the OCS) is subject to export sales or other conditions. The maximum amount of royalties is increased in the event of production outside of Israel.

 

Elbit Systems and certain of its subsidiaries may also be obligated to pay certain amounts to the Israeli Ministry of Defense and others on certain sales including sales resulting from the development of certain technologies.

 

Royalties’ expenses amounted to $1,573, $2,830 and $4,849 in 2007, 2006 and 2005, respectively.

 

 

B.

COMMITMENTS IN RESPECT OF LONG-TERM PROJECTS

 

In connection with long-term projects in certain countries, Elbit Systems and certain subsidiaries undertook to use their respective best efforts to make or facilitate purchases or investments in those countries at certain percentages of the amount of the projects. The companies’ obligation to make or facilitate third parties making such investments and purchases is subject to commercial conditions in the local market, typically without a specific financial penalty. The maximum aggregate undertaking as of December 31, 2007 amounted to $882,700 to be performed over a period of up to nine years. This amount is typically tied to a percentage (up to 100%) of the amount of a specific contract.

 

In the opinion of the Company’s management, the actual amount of the investments and purchases is anticipated to be less than that mentioned above, since certain investments and purchases can result in reducing the overall undertaking on more than a one-to-one basis.

 

198

 


ELBIT SYSTEMS LTD. AND ITS SUBSIDIARIES

 

NOTES TO THE CONSOLIDATED FINANCIAL STATEMENTS (CONT.)

U. S. dollars (In thousands)

 

 

 

Note 17 -

COMMITMENTS AND CONTINGENT LIABILITIES (Cont.)

 

 

C.

LEGAL CLAIMS

 

Elbit Systems and its subsidiaries are involved in legal claims arising in the ordinary course of business, including claims by employees, consultants and others. The Company’s management, based on the opinion of its legal counsel, believes that the financial impact for the settlement of such claims in excess of the accruals recorded in the financial statements will not have a material adverse effect on the financial position or results of operations of the Company.

 

On November 6, 2007, a jury verdict was rendered in a trial in the U.S. against several defendants, including Kollsman, brought by plaintiff Innovative Solutions and Support, Inc. (“IS&S”). The trial involved primarily issues regarding misappropriation of trade secrets relating to two models of a commercial air data computer. The jury’s verdict awarded damages against all of the defendants, including an award against Kollsman, jointly and severally with the other defendants, in the amount of approximately $4,400. The verdict also allows for the possibility of the court’s imposition of exemplary damages and other costs against any or all of the defendants based on willful conduct as well as prejudgment interest on the actual damages amount. The court has not yet rendered a final judgment and has set a hearing for March 14, 2008 on the issues of the finding of willfulness and the possibility of awarding exemplary damages and/or attorneys' fees. Kollsman has additional procedural avenues that it is pursuing, including filing a motion for a new trial and a motion for judgment notwithstanding the verdict. Moreover, Kollsman believes that it has several grounds for appealing any final judgment and will continue to vigorously defend itself.

 

In July 2007, a claim was filed by certain minority shareholders and holders of expired warrants of ImageSat in a U.S. Federal Court in New York against ImageSat, Israel Aerospace Industries Ltd. (“IAI”), Elbit Systems and certain current and former officers and directors of ImageSat. ImageSat’s largest shareholder is IAI, holding approximately 46% of ImageSat’s issued share capital. Elop holds approximately 14% (7% on a fully diluted basis) of ImageSat’s issued share capital and is entitled to nominate one director to ImageSat’s board. The former and current directors of ImageSat named as defendants include, among others, Michael Federmann, Joseph Ackerman, Joseph Gaspar and the Estate of Jacob Toren (collectively the “Individual Defendants”). Elop has not been named as a defendant. ImageSat is engaged in the operation of satellites and in providing satellite imagery. IAI has manufactured and supplied ImageSat two satellites. Elop has manufactured the cameras for those satellites, as IAI's subcontractor. The claim contains various allegations that the defendants allegedly breached their fiduciary and/or contractual obligations to the detriment of the plaintiffs. The claim alleges various causes of action and damages aggregating hundreds of millions of dollars, not all of which are alleged against Elbit Systems and/or each of the Individual Defendants. Motions to dismiss on behalf of Elbit Systems and the Individual Defendants were filed in October 2007. The court has yet to rule on those motions. Elbit Systems believes that there is no merit to the allegations made against it or the Individual Defendants.

 

For information on Elisra’s insurance claim for damage, as a result of a fire in 2001, see Note 7.

 

 

199

 


ELBIT SYSTEMS LTD. AND ITS SUBSIDIARIES

 

NOTES TO THE CONSOLIDATED FINANCIAL STATEMENTS (CONT.)

U. S. dollars (In thousands)

 

 

 

Note 17 -

COMMITMENTS AND CONTINGENT LIABILITIES (Cont.)

 

 

D.

LEASE COMMITMENTS

 

The future minimum lease commitments of the Company under various non-cancelable operating lease agreements in respect of premises, motor vehicles and office equipment as of December 31, 2007 are as follows:

 

2008

$    26,131

2009

23,077

2010

19,221

2011

14,428

2012

8,836

2013 and thereafter

4,516

 

$   96,209

 

Rent expenses for the years ended December 31, 2007, 2006 and 2005 amounted to $25,989, $13,786 and $ 8,055, respectively.

 

A subsidiary of the Company signed an agreement for receipt of computer services for a period of 10 years ending 2013, in exchange for an annual payment of $1,000.

 

 

E.

GUARANTEES

 

 

(1)

As of December 31, 2007, guarantees in the amount of approximately $962,900 were issued by banks on behalf of Company’s entities mainly in order to secure certain advances from customers and performance bonds.

 

 

(2)

Elbit Systems has provided, on a proportional basis to its ownership interest, guarantees for two of its investees in respect of credit lines granted to them by banks amounting to $5,600 (2006 - $16,200), of which $5,100 (2006 - $15,700) relates to a 50%-owned foreign investee. The guarantees will exist as long as the credit lines are in effect. Elbit Systems would be liable under the guarantee for any debt for which the investee would be in default under the terms of the credit line. The fair value of such guarantees as of December 31, 2007 is not material.

 

 

F.

COVENANTS

 

 

(1)

In connection with bank credits and loans, including performance guarantees issued by banks and bank guarantees in order to secure certain advances from customers, Elbit Systems and certain subsidiaries are obligated to meet certain financial covenants. Such covenants include requirements for shareholders' equity, current ratio, operating profit margin, tangible net worth, EBITDA, interest coverage ratio and total leverage. As of December 31, 2007, Elbit Systems and its subsidiaries, except Elisra, were in full compliance with all covenants.

 

 

200

 


ELBIT SYSTEMS LTD. AND ITS SUBSIDIARIES

 

NOTES TO THE CONSOLIDATED FINANCIAL STATEMENTS (CONT.)

U. S. dollars (In thousands)

 

 

Note 17 -

COMMITMENTS AND CONTINGENT LIABILITIES (Cont.)

 

 

F.

COVENANTS (Cont.)

 

 

(2)

Elisra’s liabilities to banks are secured by negative pledges. Pursuant to the terms of the negative pledges, Elisra committed to comply with certain financial covenants (to be measured based on Elisra’s stand-alone financial statements), which include, among others, a minimum ratio of shareholders’ equity to total assets (as defined in the agreement), a minimum current ratio, a minimum amount of shareholders’ equity and a minimum amount of pre-tax income. In addition, certain restrictions have been imposed on Elisra regarding the provision of guarantees to third parties, creating new liens and on selling or transferring assets in material amounts. As a result of the non-compliance, Elisra’s long-term loans as of December 31, 2007, in the amount of $14,704 (December 31, 2006 - $10,000), have been recorded as short-term. As a result, the banks requested to register a general floating lien on the assets of Elisra. In February 2007, Elisra’s Board of Directors approved the banks’ request. In January 2008, Elisra granted first priority liens and/or floating liens on all of Elisra’s property and assets with no limitations as to amount.

 

 

G.

CONTINGENT LIABILITIES AND GUARANTEES

 

As a result of cancellation of the export authorization in 2006 to a foreign country (“the Customer”), Elisra and one of its subsidiaries were forced to terminate four projects. Most of the activity in respect of the projects, the total amount of which was approximately $40 million, has already been executed and the deliveries have been made to the Customer. For those projects, Elisra and its subsidiary provided to the Customer advances and performance guarantees issued by banks and financial institutions in the total amount to approximately $10 million. Elisra’s and the Company’s management, based on the opinion of legal counsel, believes that termination of the projects under such circumstances constitutes a termination by mutual agreement due to force majeure, which provides a mechanism for mutual settlement between the parties.

 

Elisra’s management, based on the opinion of its legal advisors, believes that the financial impact of the four projects’ termination in excess of the accruals recorded in the financial statements will not have a material adverse effect on the financial position or results of operations of the Company.

 

The Customer financed the projects by means of bank loans. The banks received indemnity letters as security for repayment of the loans. Most of the indemnity was provided to the banks by the International Foreign Trade Risks Insurance Company (“IFTRIC”) (since renamed “ASHRA”) and the balance was provided by Elisra and its subsidiary (as of December 31, 2006, amount to approximately $4 million). In addition, Elisra provided indemnity letters to IFTRIC that can be exercised upon the occurrence of specific unusual events and is subject to IFTRIC fulfilling its commitments to the banks. In the opinion of Elisra’s and Elbit Systems’ management, based on legal advice, the likelihood that the indemnification provided to IFTRIC would be exercised is remote, and no provisions are required in respect of these indemnity letters.

 

201

 


ELBIT SYSTEMS LTD. AND ITS SUBSIDIARIES

 

NOTES TO THE CONSOLIDATED FINANCIAL STATEMENTS (CONT.)

U. S. dollars (In thousands)

 

 

 

Note 17 -

COMMITMENTS AND CONTINGENT LIABILITIES (Cont.)

 

 

H.

CONTRACTUAL OBLIGATIONS

 

Substantially all of the purchase commitments relate to obligations under purchase orders and subcontracts entered into by the Company. These purchase orders and subcontracts are typically in a standard format proposed by the Company, with the subcontracts and purchase orders also reflecting provisions from the Company’s applicable prime contract that are appropriate to flow down to subcontractors and vendors. The terms typically included in these purchase orders and subcontracts are consistent with Uniform Commercial Code provisions in the United States for sales of goods, as well as with specific terms called for by its customers in international contracts. These terms include the Company’s right to terminate the purchase order or subcontract in the event of the vendor’s or subcontractor’s default, as well as the Company’s right to terminate the order or subcontract for the Company’s convenience (or if the Company’s prime contractor has so terminated the prime contract). Such purchase orders and subcontracts typically are not subject to variable price provisions. As of December 31, 2007 and 2006, the purchase commitments were $906,000 and $681,000 respectively.

 

 

I.

In order to secure bank loans and bank guarantees in the amount of $962,900 as of December 31, 2007, certain Company entities recorded fixed liens on most of their machinery and equipment, mortgages on most of their real estate and floating charges on most of their assets.

 

 

J.

A lien on the Company’s Approved Enterprises has been registered in favor of the State of Israel (see Note 16(A)(3) above).

 

 

 

 

202

 


ELBIT SYSTEMS LTD. AND ITS SUBSIDIARIES

 

NOTES TO THE CONSOLIDATED FINANCIAL STATEMENTS (CONT.)

U. S. dollars (In thousands, except share and share data)

 

 

Note 18 -

SHAREHOLDERS’ EQUITY

 

 

A.

SHARE CAPITAL

 

Ordinary shares confer upon their holders voting rights, the right to receive dividends and the right to share in equity upon liquidation of Elbit Systems.

 

 

B.

2000 EMPLOYEE STOCK OPTION PLAN

 

In 2000, Elbit Systems adopted an employee stock option plan for Company employees comprising options to purchase up to 2,500,000 ordinary shares. The exercise price approximates the market price of the shares at the grant date. The plan included an additional 2,500,000 options to issuable as “phantom” share options that grant the option holders a number of shares reflecting the benefit component of the options exercised, as calculated at the exercise date, in consideration for their par value only. The options vest over a period of one to four years from the date of grant and expire no later than six years from the date of grant.

 

 

C.

2007 STOCK OPTION PLAN

 

In January 2007, Elbit Systems’ shareholders approved Elbit Systems’ 2007 Option Plan (the “Plan”). The purpose of the Plan is to provide the benefits arising from ownership of share capital by Elbit Systems’ and certain of its subsidiaries employees, who are expected to contribute to the Company’s future growth and success. The options were allocated, subject to the required approvals, in two tracks as follows: (i) Regular Options - up to 1,250,000 options exercisable into 1,250,000 shares of Elbit Systems in consideration for the exercise price, all or any portion of which may be granted as Incentive Stock Options (“Regular Options”) and (ii) Cashless Options - up to 1,250,000 options, which entitle the participant to exercise options for an amount reflecting only the benefit factor (“Cashless Options”). Each of the participants is granted an equal amount of Regular Options and Cashless Options. The exercise price for Israeli participants is the average closing price of Elbit Systems’ share during 30 trading days preceding the options grant date. The exercise price of options granted to a non-Israeli participant residing in the United States is the fair market value of the share on the day the options were granted.

 

According to the Plan, the options granted on a certain date (the “Commencement Date”) will become vested and exercisable in accordance with the following vesting schedule:

(1) Fifty percent (50%) of the options will be vested and exercisable from the second anniversary of the Commencement Date;

(2) An additional twenty-five percent (25%) of the options will be vested and exercisable from the third anniversary of the Commencement Date; and

(3) The remaining twenty-five (25%) of the options will be vested and exercisable from the fourth anniversary of the Commencement Date.

 

Elbit Systems granted options to Israeli participants in accordance with the provisions of Section 102 of the Israel Tax Ordinance related to the Capital Gains Tax Track.

 

 

203

 


ELBIT SYSTEMS LTD. AND ITS SUBSIDIARIES

 

NOTES TO THE CONSOLIDATED FINANCIAL STATEMENTS (CONT.)

U. S. dollars (In thousands, except share and per share data)

 

 

 

Note 18 -

SHAREHOLDERS’ EQUITY (Cont.)

 

 

D.

A summary of Elbit Systems’ share option activity under the plans is as follows:

 

            

 

2007

 

2006

 

2005

 

 

 

Number of options

 

Weighted

average

exercise

price

 

 

Number of

options

 

Weighted

average

exercise

price

 

 

Number of

options

 

Weighted

average

exercise

price

Outstanding –

beginning of the year

 

  167,460 

 

 

$     16.45

 

 

1,602,752 

 

 

$ 12.83

 

 

2,130,257 

 

 

$ 12.60

Granted

 2,381,300 

 

33.27

 

 

-

 

22,000 

 

19.36

Exercised

(53,624)

 

15.97

 

(1,366,809)

 

12.40

 

(549,505)

 

12.38

Forfeited

 (108,310)

 

32.66

 

(68,483)

 

12.55

 

-  

 

-

Outstanding –

end of the year

 2,386,826 

 

$      32.51

 

167,460 

 

$ 16.45

 

1,602,752 

 

$ 12.83

Options exercisable at

the end of the year

68,498 

 

$      16.50

 

75,085 

 

$ 15.70

 

1,470,752 

 

$ 12.47

 

During 2007, 2,381,300 options were granted. Aggregate intrinsic value of outstanding options and exercisable options as of December 31, 2007 amounted to $64,568 and $2,950, respectively. The aggregate intrinsic value represents the total intrinsic value (the difference between Elbit Systems' closing stock price on the last trading day of the fourth quarter of fiscal 2007 and the exercise price, multiplied by the number of in-the-money options) that would have been received by the option holders had all option holders exercised their options on December 31, 2007. This amount changes, based on the fair market value of Elbit Systems' stock. The total intrinsic value of options exercised for the year ended December 31, 2007 was $2,337. As of December 31, 2007, there was $14,736 of total unrecognized compensation cost related to share-based compensation arrangements granted under Elbit Systems' stock option plans. That cost is expected to be recognized over a weighted average period of three years.

 

As of December 31, 2007, 2,374,000 options were vested and expected to be vested at a weighted average exercise price of $32.51. The weighted average remaining contractual life of exercisable options as of December 31, 2007 amounts to four year and its aggregate intrinsic value is approximately $64,200.

 

 

E.

The options outstanding as of December 31, 2007, have been separated into ranges of exercise prices, as follows:

 

 

Options outstanding

Options exercisable

Exercise price

Number outstanding as of December 31, 2007

Weighted average remaining contractual life (years)

Weighted average exercise price per share

Number
outstanding as of
December 31, 2007

Weighted average exercise price
per share

$13.98 - $ 19.36

        111,126 

2.50

$ 16.78

68,498

$  16.5

$33.10 - $ 44.96

    2,275,700

4.09

$ 33.28

-

-

 

2,386,826

4.01

$ 32.51

68,498

$  16.5

 

 

204

 


ELBIT SYSTEMS LTD. AND ITS SUBSIDIARIES

 

NOTES TO THE CONSOLIDATED FINANCIAL STATEMENTS (CONT.)

U. S. dollars (In thousands, except share and per share data)

 

 

Note 18 -

SHAREHOLDERS’ EQUITY (Cont.)

 

Compensation expense net amounting to $4,778, $195 and $172 was recognized during the years ended December 31, 2007, 2006 and 2005, respectively. The expenses before tax were recorded as follows:

 

 

 

Year ended December 31,

 

 

2007

 

2006

 

2005

Cost of revenues

 

$   2,146

 

$       75

 

$        96

R&D and marketing expenses

 

850

 

-

 

34

General and administration expenses

 

1,782

 

120

 

42

 

 

$   4,778

 

$     195

 

$      172

 

 

F.

The weighted average exercise price and fair value of options granted during the years ended December 31, 2007, 2006 and 2005 were:

 

 

 

Less than market price

 

 

Year ended December 31,

 

 

2007

 

2006(*)

 

2005

Weighted average exercise price

 

$        33.28

 

$            -

 

$         19.36

Weighted average fair value on

grant date

 

 

$          8.44

 

 

$            -

 

 

$           6.47

 

(*) During 2006, no options were granted.

 

 

G.

COMPUTATION OF BASIC AND DILUTED NET EARNINGS PER SHARE:

 

Year ended
December 31, 2007

Year ended
December 31, 2006

Year ended
December 31, 2005

 

Net income to shareholders of ordinary shares

Weighted averaged number of shares (*)

Per shareamount

Net income to shareholders of ordinary shares

Weighted averaged number of shares (*)

Per shareamount

Net income to shareholders of ordinary shares

Weighted averaged number of shares (*)

Per shareamount

 

Basic net

earnings

$     76,709

42,041

$1.82

$     72,242

41,340

$ 1.75

$     32,487

40,750

$0.80

 

 

 

 

 

 

 

 

 

 

 

 

Effect of dilutive

securities:

 

 

 

 

 

 

 

 

 

 

Employee stock

options

-

301

 

-

540

 

-

873

 

 

Diluted net

earnings

$     76,709

42,342

$1.81

$    72,242

41,880

$1.72

$    32,487

41,623

$ 0.78

 

(*) In thousands

 

 

 

205

 


ELBIT SYSTEMS LTD. AND ITS SUBSIDIARIES

 

NOTES TO THE CONSOLIDATED FINANCIAL STATEMENTS (CONT.)

U. S. dollars (In thousands)

 

 

 

Note 18 -

SHAREHOLDERS’ EQUITY (Cont.)

 

 

H.

In December 2007, Elbit Systems U.S. Corp (“ESC”), a wholly-owned U.S. subsidiary of Elbit Systems, adopted a Stock Appreciation Rights Plan for Non-Employee Directors of Elbit Systems of America, LLC (the “SAR Plan”). ESC owns the shares of ESA. The purpose of the SAR Plan is to facilitate the retention of qualified and experienced persons to serve as “Non-Employee Directors” of ESA by providing them additional financial incentives. A “Non-Employee Director” is a director of ESA who is not an officer or employee of ESA, or any of its affiliated companies.

 

Under the Plan, the Board of ESC may grant Stock Appreciation Rights (“SARs”) from time to time to Non-Employee Directors of ESA. A SAR is a right that, in accordance with the terms of the SAR Plan, entitles the holder to receive, on the exercise date of the SAR, cash in an amount equal to the excess of the “Fair Market Value” of the “Stock” corresponding to the SAR at the time of exercise of the SAR over the “Initial Value of the Stock.” “Stock” means Elbit Systems Ordinary Shares. Each SAR corresponds to a share of Stock. “Fair Market Value” with respect to the Stock means the closing price of the Stock on the Nasdaq on the applicable date. “Initial Value” of a SAR means the Fair Market Value of one share of Stock on the grant date of the SAR.

 

A SAR may only be exercised after it becomes vested. 25% of any SAR's granted are exercisable on the first anniversary from the grant date and an additional 25% on each subsequent anniversary. The maximum term of a SAR is five years from the grant date. SAR's do not provide any rights as a shareholder in the Stock. On January 2, 2008, the Board of Directors of ESC issued a total of 21,000 SARs to Non-Employee Directors of ESA, at an Initial Value of $61.42 per SAR.

 

 

I.

TREASURY SHARES

 

Elbit Systems’ shares held by Elbit Systems and its subsidiaries are presented at cost and deducted from shareholders’ equity.

 

 

J.

DIVIDEND POLICY

 

Dividends declared by Elbit Systems are paid subject to statutory limitations. Elbit Systems’ Board of Directors has determined not to declare dividends out of tax exempt earnings.

 

206

 


ELBIT SYSTEMS LTD. AND ITS SUBSIDIARIES

 

NOTES TO THE CONSOLIDATED FINANCIAL STATEMENTS (CONT.)

U. S. dollars (In thousands)

 

 

 

Note 19 -

MAJOR CUSTOMER AND GEOGRAPHIC INFORMATION

 

The Company applies Statement of Financial Accounting Standards No. 131, “Disclosures about Segments of an Enterprise and Related Information” (“SFAS No. 131”). The Company operates in one reportable segment (see Note 1 for a brief description of the Company’s business).

 

 

A.

Revenues are attributed to geographic areas based on location of the end customers as follows:

 

 

 

Year ended December 31,

 

 

2007

 

2006

 

2005

Europe

 

$    485,128

 

$    233,736

 

$    104,239

U.S.

 

702,721

 

609,492

 

397,479

Israel

 

408,920

 

407,113

 

315,376

Others (*)

 

384,992

 

272,902

 

252,782

 

 

$ 1,981,761

 

$ 1,523,243

 

$ 1,069,876

(*) Mainly Asia and South America

 

 

B.

Revenues are generated by the following product lines:

 

 

 

Year ended December 31,

 

 

2007

 

2006

 

2005

Airborne systems

 

$      596,022

 

$      547,772

 

$       420,815

Land vehicles systems

 

380,958

 

317,731

 

117,358

(C4ISR) systems

 

581,983

 

313,493

 

217,343

Electro-optical systems

 

271,290

 

223,315

 

242,274

Others (*)

 

151,508

 

120,932

 

72,086

 

 

$   1,981,761

 

$   1,523,243

 

$    1,069,876

 

(*) Mainly non-defense engineering and production services.

 

 

C.

Revenues from single customers, which exceed 10% of total revenues in the reported years:

 

 

 

Year ended December 31,

 

 

2007

 

2006

 

2005

Israeli Ministry Of Defense

 

21%

 

24%

 

26%

U.S. Government

 

8%

 

15%

 

10%

 

 

D.

Long-lived assets by geographic areas:

 

 

 

Year ended December 31,

 

 

2007

 

2006

 

2005

Israel

 

$    818,145

 

$    319,620

 

$    322,521

U.S.

 

92,726

 

86,373

 

87,998

Others

 

70,378

 

17,630

 

17,206

$    981,249$    423,623

$    427,725

 

 

 

207

 


ELBIT SYSTEMS LTD. AND ITS SUBSIDIARIES

 

NOTES TO THE CONSOLIDATED FINANCIAL STATEMENTS (CONT.)

U. S. dollars (In thousands)

 

 

Note 20 -

RESEARCH AND DEVELOPMENT EXPENSES, NET

 

 

 

Year ended December 31,

 

 

2007

 

2006

 

2005

Total expenses

 

$     155,303 

 

$     115,648 

 

$        92,375 

Less – participations

 

(28,308)

 

(23,416)

 

(20,472)

 

 

$     126,995 

 

$       92,232 

 

$        71,903 

 

 

Note 21 -

 

FINANCIAL EXPENSES, NET

 

 

 

Year ended December 31,

 

 

2007

 

2006

 

2005

Expenses:

 

 

 

 

 

 

On long-term bank debt

 

$     (21,131)

 

$     (10,975)

 

$      (6,359)

On short-term bank credit and loans

 

(3,983)

 

(4,610)

 

(3,433)

Impairment of auction rate securities

 

(10,027)

 

 

Others

 

(6,065)

 

(6,788)

 

(5,147)

 

 

(41,206)

 

(22,373)

 

(14,939)

Income:

 

 

 

 

 

 

Interest on cash, cash equivalents

and bank deposits

 

10,121 

 

4,634 

 

2,205 

Gain on marketable securities

 

6,480 

 

80 

 

-  

Others

 

2,797 

 

951 

 

-  

 

 

19,398 

 

5,665 

 

2,205 

Gain (loss) from exchange rate differences

 

2,479 

 

(4,748)

 

1,262 

 

 

$     (19,329)

 

$     (21,456)

 

$    (11,472)

 

 

Note 22 -

 

RELATED PARTIES TRANSACTIONS AND BALANCES

 

 

Transactions:

 

Year ended December 31,

 

 

2007

 

2006

 

2005

Income -

 

 

 

 

 

 

Sales to affiliated companies (*)

 

$  60,870

 

$  71,808

 

$    63,007

Participation in expenses

 

$    8,941

 

$    3,497

 

$      3,630

 

 

 

 

 

 

 

Cost and expenses -

 

 

 

 

 

 

Supplies from affiliated companies (**)

 

$  26,538

 

$ 17,359

 

$    19,031

Participation in expenses

 

$           -

 

$          -

 

$          91

 

 

Balances:

December 31,

 

2007

2006

Trade receivables and other receivables (*)

$      11,792

$        6,758

Trade payables (**)

$        9,391

$        1,641

 

 

 

208

 


 

ELBIT SYSTEMS LTD. AND ITS SUBSIDIARIES

 

NOTES TO THE CONSOLIDATED FINANCIAL STATEMENTS (CONT.)

U. S. dollars (In thousands)

 

 

Note 22 -

RELATED PARTIES TRANSACTIONS AND BALANCES (Cont.)

 

The purchases from related parties are made at arm length. The sales to the Company’s related parties in respect of U.S. government defense contracts are made on the basis of cost.

 

(*) The significant sales include sales of helmet mounted cueing systems purchased from the Company by VSI.

(**) Include electro-optics components and sensors, purchased by the Company from SCD, and electro-optics products purchased by the Company from Opgal.

 

 

 

# # # # # # # #

 

209

 


 

Item 19.

Exhibits.

 

 

(a)

Index to Financial Statements

 

 

Page

Reports of Independent Registered Public Accounting Firm

142 - 148

Report of Independent Registered Public Accounting Firm on Internal Control over Financial Reporting

149

Consolidated Balance Sheets at December 31, 2007 and 2006

150 - 151

Consolidated Statements of Income

152

Consolidated Statements of Shareholders’ Equity

153 - 154

Consolidated Statements of Cash Flows

155 - 156

Notes to Consolidated Financial Statements

157 - 209

Schedule II – Valuation and Qualifying Accounts

S-1

 

 

(b)

Exhibits

 

1.1

Elbit Systems’ Memorandum of Association(1)

1.2

Elbit Systems’ Restated Articles of Association(2)

8.1

Elbit Systems 2007 Stock Option Plan(3)

8.2

Elbit Systems’ Post Merger Stock Option Plan (Summary in English) (1)

8.3

Principal Operating Subsidiaries of Elbit Systems

10.1

Consent of Kost Forer Gabbay & Kasierer

10.2

Consent of Somekh Chaikin

10.3

Consent of Brightman Almagor & Co. (Tadiran Systems)

10.4

Consent of Brightman Almagor & Co.(Tadiran Spectralink)

10.5

Consent of Hoberman, Miller, Goldstein & Lesser, P.C. (MNSI)

10.6

Consent of Hoberman, Miller, Goldstein & Lesser, P.C. (Talla-Com)

10.7

Consent of Kesselman & Kesselman

12.1

Certification of Chief Executive Officer of the Registrant pursuant to Section 302 of the Sarbanes-Oxley Act of 2002.

12.2

Certification of Chief Financial Officer of the Registrant pursuant to Section 302 of the Sarbanes-Oxley Act of 2002.

13.1

Certification of Chief Executive Officer of the Registrant pursuant to Section 906 of the Sarbanes-Oxley Act of 2002.

13.2

Certification of Chief Financial Officer of the Registrant pursuant to Section 906 of the Sarbanes-Oxley Act of 2002.

_______________________________

(1)

Filed as an exhibit to Elbit Systems’ Annual Report on Form 20-F (File No. 0-28998) for the year ended December 31, 2000, which was filed with the Securities and Exchange Commission on April 5, 2001, and incorporated herein by reference.

(2)

Filed as an exhibit to Elbit Systems Report on Form 6-K for March 2008, which was filed by Elbit Systems with the Securities and Exchange Commission on March 26, 2008, and incorporated herein by reference.

(3)

Filed as an exhibit to Elbit Systems Report on Form 6-K for December 2006, which was filed by Elbit Systems with the Securities and Exchange Commission on December 7, 2006, and incorporated herein by reference.

 

 

 

210

 


SIGNATURES

 

Pursuant to the requirements of Section 12 of the Securities Exchange Act of 1934, the Registrant certifies that it meets all of the requirements for filing on Form 20-F and has duly caused this Registration Statement to be signed on its behalf by the undersigned, thereunto duly authorized.

 

Dated: May 28, 2008

 

 

 

ELBIT SYSTEMS LTD.

 

 

 

 

 

 

 

By:

/s/ Joseph Ackerman

 

Name:

Joseph Ackerman

 

Title:

President and Chief Executive Officer

 

 

(Principal Executive Officer)

 

 

 

211

 


ELBIT SYSTEMS LTD. AND SUBSIDIARIES

Schedule II - Valuation and Qualifying Accounts

(In thousands of U.S. dollars)

 

 

Column A

Column B

Column C

Column D

Column E

  

Description

Balance at
Beginning
of Period

Additions (Charged to Costs andExpenses)

Deductions (Write-Offs and Actual LossesIncurred)

Additions Resulting from TadCommAcquisition(**)

Balance at
End of Period

 

 

 

 

 

 

Year Ended December 31, 2007:

 

 

 

 

 

Provisions for Losses on Long-Term Contracts (*)

9,808

19,176

14,691

37,093

51,386

Provisions for Claims and Potential Contractual Penalties and Others

1,977

6,174

102

995

9,044

Allowance for Doubtful Accounts

3,390

534

474

344

3,794

Valuation Allowance on Deferred Taxes

24,885

4,700

--

25,050

54,635

 

 

 

 

 

 

Year Ended December 31, 2006:

 

 

 

 

 

Provisions for Losses on Long-Term Contracts (*)

14,563

3,959

8,714

--

9,808

Provisions for Claims and Potential Contractual Penalties and Others

2,502

820

1,345

--

1,977

Allowance for Doubtful Accounts

3,221

513

344

--

3,390

Valuation Allowance on Deferred Taxes

18,774

6,703

592

--

24,885

 

 

 

 

 

 

Year Ended December 31, 2005:

 

 

 

 

 

Provisions for Losses on Long-Term Contracts (*)

10,351

5,492

5,829

4,549

14,563

Provisions for Claims and Potential Contractual Penalties and Others

2,537

1,714

1,749

--

2,502

Allowance for Doubtful Accounts

3,064

301

250

106

3,221

Valuation Allowance on Deferred Taxes

3,445

870

994

15,453

18,744

 

 

*

An amount of $7,549, $5,494 and $16,357 as of December 31, 2005, 2006 and 2007, respectively, is presented as a deduction from inventories, and an amount of $7,014, $4,314 and $35,029 as of December 31, 2005, 2006 and 2007, respectively, is presented as part of other accrued expenses in the category of “Cost Provisions and Other.”

 

**

The amounts presented also result from the Elisra acquisition in 2005.

 

 

 

S-1