Kandi Technologies Group
KNDI
#9690
Rank
S$90.09 M
Marketcap
S$0.90
Share price
0.86%
Change (1 day)
-42.25%
Change (1 year)

Kandi Technologies Group - 20-F annual report


Text size:

 

 

UNITED STATES

SECURITIES AND EXCHANGE COMMISSION

WASHINGTON, D.C. 20549

 

FORM 20-F

 

REGISTRATION STATEMENT PURSUANT TO SECTION 12(b) OR (g) OF THE SECURITIES EXCHANGE ACT OF 1934

 

OR

 

ANNUAL REPORT PURSUANT TO SECTION 13 OR 15(d) OF THE SECURITIES EXCHANGE ACT OF 1934

 

For the fiscal year ended December 31, 2025

 

OR

 

TRANSITION REPORT PURSUANT TO SECTION 13 OR 15(d) OF THE SECURITIES EXCHANGE ACT OF 1934

 

OR

 

SHELL COMPANY REPORT PURSUANT TO SECTION 13 OR 15(d) OF THE SECURITIES EXCHANGE ACT OF 1934

 

Date of event requiring this shell company report

 

For the transition period from to

 

Commission file number: 333-259881

 

Kandi Technologies Group, Inc. 

(Exact name of Registrant as specified in its charter)

 

N/A

(Translation of Registrant’s name into English)

 

British Virgin Islands

(Jurisdiction of incorporation or organization)

 

Jinhua New Energy Vehicle Town

Jinhua, Zhejiang Province

People’s Republic of China, 321016

(Address of principal executive offices)

 

Kewa Luo

Kandi Technologies Group, Inc.

The Helmsley Building

230 Park Ave, 3rd/4th Floor West

New York, NY 10169

Tel: 212-551-3610

(Name, Telephone, E-mail and/or Facsimile number and Address of Company Contact Person)

 

Securities registered or to be registered pursuant to Section 12(b) of the Act.

 

Title of each class   Trading Symbol(s)   Name of each exchange on which registered
Ordinary Shares, par value $0.001 per share   KNDI   The Nasdaq Global Select Market

 

Securities registered or to be registered pursuant to Section 12(g) of the Act.

 

None

(Title of Class)

 

Securities for which there is a reporting obligation pursuant to Section 15(d) of the Act.

 

None

(Title of Class)

 

 

 

Indicate the number of outstanding shares of each of the issuer’s classes of capital or ordinary shares as of the close of the period covered by the annual report.

 

An aggregate of 84,782,499 ordinary shares issued and 82,705,365 ordinary shares outstanding, par value $0.001 per share, as of December 31, 2025.

 

Indicate by check mark if the registrant is a well-known seasoned issuer, as defined in Rule 405 of the Securities Act.

 

Yes ☐ No

 

If this report is an annual or transition report, indicate by check mark if the registrant is not required to file reports pursuant to Section 13 or 15(d) of the Securities Exchange Act of 1934.

 

Yes ☐ No

 

Indicate by check mark whether the registrant (1) has filed all reports required to be filed by Section 13 or 15(d) of the Securities Exchange Act of 1934 during the preceding 12 months (or for such shorter period that the registrant was required to file such reports), and (2) has been subject to such filing requirements for the past 90 days.

 

Yes ☒ No ☐

 

Indicate by check mark whether the registrant has submitted electronically every Interactive Data File required to be submitted pursuant to Rule 405 of Regulation S-T (§232.405 of this chapter) during the preceding 12 months (or for such shorter period that the registrant was required to submit such files).

 

Yes ☒ No ☐

 

Indicate by check mark whether the registrant is a large accelerated filer, an accelerated filer, a non-accelerated filer, or an emerging growth company. See definition of “large accelerated filer,” “accelerated filer,” and “emerging growth company” in Rule 12b-2 of the Exchange Act.

 

Large accelerated filer   Accelerated filer
Non-accelerated filer   Emerging growth company

 

If an emerging growth company that prepares its financial statements in accordance with U.S. GAAP, indicate by check mark if the registrant has elected not to use the extended transition period for complying with any new or revised financial accounting standards provided pursuant to Section 13(a) of the Exchange Act. ☐

 

Indicate by check mark whether the registrant has filed a report on and attestation to its management’s assessment of the effectiveness of its internal control over financial reporting under Section 404(b) of the Sarbanes-Oxley Act (15 U.S.C. 7262(b)) by the registered public accounting firm that prepared or issued its audit report.

 

If securities are registered pursuant to Section 12(b) of the Act, indicate by check mark whether the financial statements of the registrant included in the filing reflect the correction of an error to previously issued financial statements.

 

Indicate by check mark whether any of those error corrections are restatements that required a recovery analysis of incentive-based compensation received by any of the registrant’s executive officers during the relevant recovery period pursuant to §240.10D-1(b). ☐

 

Indicate by check mark which basis of accounting the registrant has used to prepare the financial statements included in this filing:

 

U.S. GAAP International Financial Reporting Standards as issued by the
International Accounting Standards Board ☐
Other ☐

 

*If “Other” has been checked in response to the previous question, indicate by check mark which financial statement item the registrant has elected to follow. Item 17 ☐ Item 18 ☐

 

If this is an annual report, indicate by check mark whether the registrant is a shell company (as defined in Rule 12b-2 of the Exchange Act). Yes ☐ No

 

Indicate by check mark whether the registrant has filed all documents and reports required to be filed by Sections 12, 13 or 15(d) of the Securities Exchange Act of 1934 subsequent to the distribution of securities under a plan confirmed by a court. ☒ Yes ☐ No

 

 

 

 

 

TABLE OF CONTENTS

 

INTRODUCTION  
   
SPECIAL NOTE REGARDING FORWARD-LOOKING STATEMENTS ii
   
PART I 1
ITEM 1. IDENTITY OF DIRECTORS, SENIOR MANAGEMENT AND ADVISERS 1
     
ITEM 2. OFFER STATISTICS AND EXPECTED TIMETABLE 1
     
ITEM 3. KEY INFORMATION 1
     
ITEM 4. INFORMATION ON THE COMPANY 30
     
ITEM 4A. UNRESOLVED STAFF COMMENTS 41
     
ITEM 5. OPERATING AND FINANCIAL REVIEW AND PROSPECTS 41
     
ITEM 6. DIRECTORS, SENIOR MANAGEMENT AND EMPLOYEES 57
     
ITEM 7. MAJOR SHAREHOLDERS AND RELATED PARTY TRANSACTIONS 66
     
ITEM 8. FINANCIAL INFORMATION 67
     
ITEM 9. THE OFFER AND LISTING 68
     
ITEM 10. ADDITIONAL INFORMATION 69
     
ITEM 11. QUANTITATIVE AND QUALITATIVE DISCLOSURES ABOUT MARKET RISK 78
     
ITEM 12. DESCRIPTION OF SECURITIES OTHER THAN EQUITY SECURITIES 79
   
PART II 80
ITEM 13. DEFAULTS, DIVIDEND ARREARAGES AND DELINQUENCIES 80
     
ITEM 14. MATERIAL MODIFICATIONS TO THE RIGHTS OF SECURITY HOLDERS AND USE OF PROCEEDS 80
     
ITEM 15. CONTROLS AND PROCEDURES 80
     
ITEM 16. [RESERVED] 81
     
ITEM 16A. AUDIT COMMITTEE FINANCIAL EXPERT 81
     
ITEM 16B. CODE OF ETHICS 81
     
ITEM 16C. PRINCIPAL ACCOUNTANT FEES AND SERVICES 81
     
ITEM 16D. EXEMPTIONS FROM THE LISTING STANDARDS FOR AUDIT COMMITTEES 82
     
ITEM 16E. PURCHASES OF EQUITY SECURITIES BY THE ISSUER AND AFFILIATED PURCHASERS 82
     
ITEM 16F. CHANGE IN REGISTRANT’S CERTIFYING ACCOUNTANT 82
     
ITEM 16G. CORPORATE GOVERNANCE 82
     
ITEM 16H. MINE SAFETY DISCLOSURE 84
     
ITEM 16I. DISCLOSURE REGARDING FOREIGN JURISDICTIONS THAT PREVENT INSPECTIONS 84
     
ITEM 16J. INSIDER TRADING POLICIES 84
     
ITEM 16K. CYBERSECURITY 84
     
PART III   85
ITEM 17. FINANCIAL STATEMENTS 85
     
ITEM 18. FINANCIAL STATEMENTS 85
     
ITEM 19.  EXHIBITS 85

 

i

 

SPECIAL NOTE REGARDING FORWARD -LOOKING STATEMENTS

 

This annual report on Form 20-F (the “Annual Report”) contains certain forward-looking statements within the meaning of Section 27A of the Securities Act of 1933, as amended, and Section 21E of the Securities Exchange Act of 1934, as amended. These include statements about our expectations, beliefs, intentions or strategies for the future, which we indicate by words or phrases such as “anticipate,” “expect,” intend,” “plan,” “will,” “we believe,” “our company believes,” management believes” and similar language. These forward-looking statements are based on our current expectations and are subject to certain risks, uncertainties and assumptions, including those set forth in the discussion under “Item 3. Key Information-Risk Factors”, “Item 4 Information on the Company-Business Overview”, and “Item 5. Operating and Financial Review and Prospects”. Our actual results may differ materially from results anticipated in these forward-looking statements. We base our forward-looking statements on information currently available to us, and we assume no obligation to update them. In addition, our historical financial performance is not necessarily indicative of the results that may be expected in the future and we believe such comparisons cannot be relied upon as indicators of future performance.

 

The forward-looking statements included in this prospectus relate to, among other things:

 

 our goals and strategies;

 

 our business and operating strategies and plans for the development of existing and new businesses, ability to implement such strategies and plans and expected time;

 

 our future business development, financial condition and results of operations;

 

 expected changes in our revenues, costs or expenditures;

 

 our dividend policy;

 

 our expectations regarding demand for and market acceptance of our products and services;

 

 our expectations regarding our relationships with our clients, business partners and third-parties;

 

 the trends in, expected growth in and market size of the automobile sourcing industry, and the electric vehicle industry in China;

 

 our ability to maintain and enhance our market position;

 

 our ability to continue to develop new technologies and/or upgrade our existing technologies;

 

 developments in, or changes to, laws, regulations, governmental policies, incentives and taxation affecting our operations;

 

 relevant governmental policies and regulations relating to our businesses and industry;

 

 competitive environment, competitive landscape and potential competitor behavior in our industry; overall industry outlook in our industry;

 

 our ability to attract, train and retain executives and other employees;

 

 our proposed use of proceeds from this offering;

 

 the development of the global financial and capital markets;

 

 fluctuations in inflation, interest rates and exchange rates;

 

 general business, political, social and economic conditions in China;

 

 assumptions underlying or related to any of the foregoing.

 

Although we believe that the expectations reflected in the forward-looking statements are reasonable, we cannot guarantee future results, levels of activity, performance or achievements. Except as required by applicable law, including the securities laws of the United States, we do not intend to update any of the forward-looking statements to conform these statements to actual results.

 

The forward-looking statements made in this annual report relate only to events or information as of the date on which the statements are made in this annual report. Except as required by law, we undertake no obligation to update or revise publicly any forward-looking statements, whether as a result of new information, future events or otherwise, after the date on which the statements are made or to reflect the occurrence of unanticipated events. You should read this annual report and the documents that we refer to in this annual report and exhibits to this annual report completely and with the understanding that our actual future results may be materially different from what we expect.

 

ii

 

DEFINED TERMS

 

Except as otherwise indicated in this Annual Report, references to

 

 “China”, or “PRC” refers to the People’s Republic of China.

 

 “China Battery Exchange” refers to China Battery Exchange (Zhejiang) Technology Co., Ltd.

 

 “Continental” refers to Continental Development Limited

 

 “Hengrun” refers to Hunan Hengrun Automobile Co., Ltd.

 

 “Hainan Kandi Holding” refers to Hainan Kandi Holding New Energy Technology Co., Ltd.

 

 “Jiangxi Huiyi” refers to Jiangxi Province Huiyi New Energy Co., Ltd.

 

 “Kandi BVI”, “Kandi Technologies”, or the “Company”, refers to Kandi Technologies Group, Inc., a British Virgin Islands company.

 

 “Kandi Innovation” refers to Kandi Electric Innovation, Inc., a Nevada company.

 

 “Kandi Hainan” refers to Kandi Electric Vehicles (Hainan) Co., Ltd.

 

 “Kandi Canada” refers to Kandi Technologies Canada, Inc.

 

 “NGI” refers to Northern Group, Inc.

 

 “Kandi Investment” refers to Kandi America Investment, LLC.

 

 “Kandi New Energy” refers to Jinhua Kandi New Energy Vehicles Co., Ltd.

 

 “Kandi Smart Battery Swap” refers to Zhejiang Kandi Smart Battery Swap Technology Co., Ltd., formerly known as Jinhua An Kao Power Technology Co., Ltd., or “Jinhua An Kao”.

 

 “PRC operating entities” refers to Kandi Technologies’ subsidiaries, including Zhejiang Kandi Technologies, China Battery Exchange, Kandi New Energy, Kandi Smart Battery Swap, Yongkang Scrou, Kandi Hainan, Jiangxi Huiyi, and Hainan Kandi Holdings New Energy Technology, Co., Ltd.
   
 “Rawrr” refers to Rawrr, Inc., a California corporation.

 

 “RMB” and “Renminbi” both refer to the legal currency of China.

 

 “Ruiheng” refers to Zhejiang Ruiheng Technology Co., Ltd.

 

 “SC Autosports” refers to SC AutoSports, LLC., formerly known as Sportsman Country, LLC

 

 “US$”, “U.S. dollars”, “$”, and dollars” all refer to the legal currency of the United States.

 

 “We,” “us,” “our,” “Kandi,” or the “Company” are to the combined businesses of Kandi Technologies Group, Inc.

 

 “Yongkang Scrou” refers to Yongkang Scrou Electric Co., Ltd.

 

 “Zhejiang Kandi Technologies” refers to Zhejiang Kandi Technologies Group, Co. Ltd., formerly known as Zhejiang Kandi Vehicles Co., Ltd., or “Kandi Vehicles”.

 

Kandi Technologies use U.S. dollars as reporting currency in our financial statements and in this Annual Report. Monetary assets and liabilities denominated in Renminbi are translated into U.S. dollars at the rates of exchange as of the balance sheet date, equity accounts are translated at historical exchange rates, and revenues, expenses, gains and losses are translated using the average rate for the period. In other parts of this Annual Report, any Renminbi denominated amounts are accompanied by translations. We make no representation that the Renminbi or U.S. dollar amounts referred to in this Annual Report could have been or could be converted into U.S. dollars or Renminbi, as the case may be, at any particular rate or at all. The PRC government restricts or prohibits the conversion of Renminbi into foreign currency and foreign currency into Renminbi for certain types of transactions.

 

iii

 

Part I

 

Item 1. IDENTITY OF DIRECTORS, SENIOR MANAGEMENT AND ADVISERS

 

Not Applicable.

 

Item 2. OFFER STATISTICS AND EXPECTED TIMETABLE

 

Not Applicable.

 

Item 3. KEY INFORMATION

 

Holding Company Structure

 

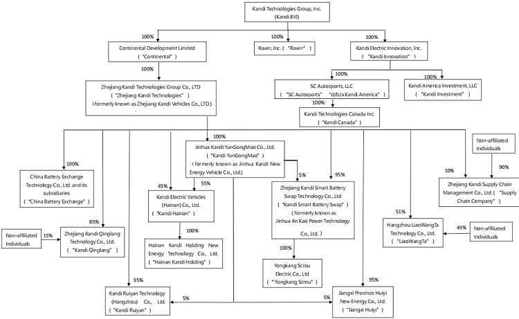
The following diagram illustrates our corporate structure, including all of our significant subsidiaries, as “significant” is defined under Section 1-02 of Regulation S-X under the Securities Act and certain other subsidiaries, as of the date of this annual report.  

 

 

 

Kandi Technologies Group, Inc. is not an operating company but a British Virgin Islands (BVI) holding company. We conduct operations through our subsidiaries, with our operations in China currently being conducted by our PRC subsidiaries. Investors in the ordinary shares of Kandi Technologies Group, Inc. are not acquiring equity interest in any operating company but instead are acquiring interests in a BVI holding company. This holding company structure involves unique risks to investors. As a holding company, Kandi Technologies Group, Inc. may rely on dividends from its subsidiaries for cash requirements, including any potential payment of dividends to its shareholders. The ability of our subsidiaries to pay dividends or make distributions to Kandi Technologies Group, Inc. may be restricted by laws and regulations applicable to them, or by the debt they incur or the instruments governing their debt. In addition, PRC regulatory authorities could disallow this holding company structure and limit or hinder our ability to conduct business through, receive dividends or distributions from, or transfer funds to the operating companies, which could cause the value of our securities to significantly decline or become worthless.

 

1

 

 

We face various legal and operational risks and uncertainties related to doing business in China. Our business operations are primarily conducted in China, and we are subject to complex and evolving PRC laws and regulations. For example, the PRC government has issued statements and regulatory actions concerning areas such as regulatory approvals for overseas offerings and listings by, and foreign investment in, China-based issuers, anti-monopoly regulatory actions, and oversight on cybersecurity and data privacy. It remains uncertain how PRC government authorities will regulate overseas listings and offerings and whether we can fully comply with applicable regulatory requirements, including completing filings with the China Securities Regulatory Commission (CSRC), or whether we are required to complete other filings or obtain regulatory approvals from the CSRC, or any other PRC government authorities for our overseas offerings and listings. Additionally, if future regulatory developments mandate clearance of cybersecurity reviews or other specific actions to be completed by China-based companies listed on foreign stock exchanges, such as us, we face uncertainties as to whether such clearance can be obtained in a timely manner, or at all. These risks may impact our ability to conduct certain businesses, accept foreign investments, or list and conduct offerings on a stock exchange in the United States or any other foreign country. Such risks could result in a material adverse change in our operations and the value of our ordinary shares, significantly limit or completely hinder our ability to offer securities to investors, or cause the value of such securities to significantly decline or become worthless. For a detailed description of risks related to doing business in China, please refer to “Item 3. Key Information—D. Risk Factors—Risks Related to Doing Business in China.”

 

The PRC government’s significant authority in regulating our operations and its oversight and control over offerings conducted overseas by, and foreign investment in, China-based issuers could significantly limit or completely hinder our ability to offer or continue to offer securities to investors. The implementation of industry-wide regulations in areas such as data security or anti-monopoly could lead to a significant decline in the value of our securities. For more details, see “Item 3. Key Information—D. Risk Factors—Risks Related to Doing Business in China.”

 

Risks and uncertainties regarding the interpretation and enforcement of laws, as well as quickly evolving rules and regulations in China, could result in a material adverse change in our operations and the value of our ordinary shares. For more details, see “Item 3. Key Information—D. Risk Factors—Risks Related to Doing Business in China.”

 

The Holding Foreign Companies Accountable Act

 

As auditors of companies that are traded publicly in the United States and a firm registered with the PCAOB, our auditor is required by the laws of the United States to undergo regular inspections by the PCAOB. However, to the extent that our auditor’s work papers become located in China, such work papers will not be subject to inspection by the PCAOB because the PCAOB is currently unable to conduct inspections without the approval of the Chinese authorities. Inspections of certain other firms that the PCAOB has conducted outside of China have identified deficiencies in those firms’ audit procedures and quality control procedures, which may be addressed as part of the inspection process to improve future audit quality. We are required by the Holding Foreign Companies Accountable Act (“HFCAA”) to have an auditor that is subject to the inspection by the PCAOB. Our present auditor is subject to the review of PCAOB and the PCAOB is able to conduct inspections on our present auditor, to the extent this status changes in the future and our auditor’s audit documentation related to their audit reports for our company becomes outside of the inspection by the PCAOB or if the PCAOB is unable to inspect or investigate completely our auditor because of a position taken by an authority in a foreign jurisdiction, trading in our ordinary shares could be prohibited under the HFCAA, and as a result our ordinary shares could be delisted from Nasdaq.

 

On May 13, 2021, the PCAOB proposed a new rule for implementing the HFCAA. Among other things, the proposed rule provides a framework for the PCAOB to use when determining, under the HFCAA, whether it is unable to inspect or investigate completely registered public accounting firms located in a foreign jurisdiction because of a position taken by one or more authorities in that jurisdiction. The proposed rule would also establish the manner of the PCAOB’s determinations; the factors the PCAOB will evaluate and the documents and information it will consider when assessing whether a determination is warranted; the form, public availability, effective date, and duration of such determinations; and the process by which the board of the PCAOB can modify or vacate its determinations. The proposed rule was adopted by the PCAOB on September 22, 2021, and approved by the SEC on November 5, 2021.

 

Furthermore, on June 22, 2021, the U.S. Senate passed the Accelerating Holding Foreign Companies Accountable Act (“AHFCAA”), which, if enacted, would amend the HFCAA and require the SEC to prohibit an issuer’s securities from trading on any U.S. stock exchanges if its auditor is not subject to PCAOB inspections for two consecutive years instead of three, thus reducing the time period for triggering the prohibition on trading. On December 29, 2022, the Consolidated Appropriations Act, 2023 (the “CAA”), which AHFCAA constituted a part, was signed into law, which officially reduced the number of consecutive non-inspection years required for triggering the prohibitions under the HFCAA from three years to two, thus, reducing the time before an applicable issuer’s securities may be prohibited from trading or delisted.

 

2

 

 

While the HFCAA is not currently applicable to the Company because the Company’s current auditors are subject to PCAOB review, if this changes in the future for any reason, the Company may be subject to the HFCAA. The implications of this regulation if the Company were to become subject to it are uncertain. Such uncertainty could cause the market price of our ordinary shares to be materially and adversely affected, and our securities could be delisted or prohibited from being traded on Nasdaq earlier than would be required by the HFCAA. If our ordinary shares are unable to be listed on another securities exchange by then, such a delisting would substantially impair your ability to sell or purchase the ordinary shares when you wish to do so, and the risk and uncertainty associated with a potential delisting would have a negative impact on the price of the ordinary shares.

 

Recent Regulatory Development

 

Cybersecurity Review Measures

 

On December 28, 2021, the Cyberspace Administration of China (the “CAC”) and several other regulatory authorities in China jointly promulgated the Cybersecurity Review Measures, which came into effect on February 15, 2022. Pursuant to the Cybersecurity Review Measures, (i) the purchase of network products and services by “critical information infrastructure operator” (the “CIIO”) and the data processing activities of a network platform operator that affect or may affect national security are subject to the cybersecurity review; (ii) an application for cybersecurity review should be made by the internet platform operator holding personal information of more than one million users before such internet platform operator lists its securities in a foreign country; and (iii) relevant governmental authorities in the PRC may initiate cybersecurity review if they determine an operator’s network products or services or data processing activities affect or may affect national security.

 

On July 7, 2022, the CAC promulgated the Measures for the Security Assessment of Cross-Border Transfer of Data, which took effect on September 1, 2022. These measures aim to regulate cross-border transfers of data, requiring, among other things, that data processors that provide data overseas apply to the CAC for security assessments if: (i) data processors provide important data to overseas parties; (ii) critical information infrastructure operators and data processors process personal information of more than one million individuals provide personal information to overseas parties; (iii) data processors that have cumulatively provided personal information of 100,000 people or sensitive personal information of 10,000 people to overseas parties since January 1 of the previous year provide personal information to overseas parties; and (iv) other scenarios required by the CAC to apply for security assessments are met.

 

In addition, these measures require data processors to carry out self-assessments of risks of providing data to overseas parties before applying to the CAC for security assessments. According to the Provisions on Promoting and Regulating Cross-border Data Flows, which was promulgated by the CAC on March 22, 2024 and came into effect on the same day, if relevant departments or jurisdictions have not informed the data handlers or publicly announced that the data are important data, data handlers are not required to undergo security assessment for cross-border data provision.

 

Uncertainties still exist in relation to the interpretation and implementation of the Cybersecurity Review Measures. For instance, if we are deemed to be a CIIO, our purchases of network products or services, if deemed to be affecting or possibly affecting national security, will need to be subject to cybersecurity review. The critical information infrastructure has a relatively broad definition and the interpretation in this regard remains vague. However, the relevant administration departments of each critical industry and sector (the “Protection Departments”) are responsible to formulate eligibility criteria and determine the CIIOs in the respective industry or field. The operators will be informed about the final determination as to whether they are categorized as CIIOs from the Protection Departments. We have been closely monitoring regulatory developments in China regarding any necessary approvals from the CAC or other Chinese regulatory authorities required for cybersecurity.

 

3

 

 

The management believes that as of the date of this report: (i) the Company does not hold personal information of over one million users; (ii) the Company and its subsidiaries have not been informed by any PRC governmental authority of any requirement that it file for a cybersecurity review; and (iii) the Company and its subsidiaries have never disclosed any customer or supplier information within China (except when requested by related parties, the company and its subsidiaries tailor their customer or supplier information disclosures to the narrowest possible scope), therefore, the Company believes it is not required to pass cybersecurity review of CAC. We are also not aware that there are relevant laws or regulations in the PRC explicitly requiring us to seek approval from the China Securities Regulatory Commission for our overseas listing. Further, as of the date of this report, Kandi Technologies and its subsidiaries 1) did not collect any data that will or may negatively influence PRC’s national security; and 2) strictly follow the relevant PRC laws and regulations. Since these statements and regulatory actions are new, however, official guidance and related implementation rules have not been issued. It is highly uncertain what the potential impact such modified or new laws and regulations will have on the daily business operations of our subsidiaries, our ability to accept foreign investments, and our listing on a U.S. exchange. The PRC regulatory authorities may in the future promulgate laws, regulations, or implementing rules that require us, our subsidiaries to obtain regulatory approval from Chinese authorities for listing in the U.S. If we do not receive or maintain the approval, or inadvertently conclude that such approval is not required, or applicable laws, regulations, or interpretations change such that we are required to obtain approval in the future, we may be subject to an investigation by competent regulators, fines or penalties, or an order prohibiting us from conducting an offering, and these risks could result in a material adverse change in our operations and the value of our ordinary shares, significantly limit or completely hinder our ability to offer or continue to offer securities to investors, or cause such securities to significantly decline in value or become worthless.

 

CSRC Filing Requirements

 

On February 17, 2023, the China Securities Regulatory Commission, or the “CSRC”, promulgated the Trial Administrative Measures of Overseas Securities Offering and Listing by Domestic Companies (the “Trial Measures”), which took effect on March 31, 2023, laying out specific filing requirements for overseas listing and offering by PRC domestic companies and include unified regulation management and strengthening regulatory coordination. The Trial Measures emphasized several aspects, which include but are not limited to: (1) criteria to determine whether an issuer will be required to go through the filing procedures under the Trial Measures; (2) exemptions from immediate filing requirements for issuers including those that have already been listed or registered but not yet listed in foreign securities markets, including U.S. markets, prior to the effective date of the Trial Measures; (3) a negative list of types of issuers banned from listing or offering overseas, such as issuers whose affiliates have been recently convicted of bribery and corruption; (4) issuers’ compliance with web security, data security, and other national security laws and regulations; (5) issuers’ filing and reporting obligations, such as obligation to file with the CSRC after it submits an application for initial public offering to overseas regulators, and obligation after offering or listing overseas to report to the CSRC material events including change of control or voluntary or forced delisting of the issuer; and (6) the CSRC’s authority to fine both issuers and their shareholders for failure to comply with the Trial Measures, including failure to comply with filing obligations or committing fraud and misrepresentation. Because we are already publicly listed in the U.S., the Trial Measures do not impose additional regulatory burden on us beyond the obligation to report to the CSRC any future offerings of our securities, or material events such as a change of control or delisting. As the Trial Measures are newly issued, there remains uncertainty as to how it will be interpreted or implemented. Therefore, there is uncertainty that if we are subject to such filing requirements under the Trial Measures, we will be able to get clearance from the CSRC in a timely fashion.

 

A. [Reserved].  

 

B. Capitalization and indebtedness.

 

Not Applicable.

 

C. Reasons for the offer and use of proceeds.

 

Not Applicable.

 

4

 

 

D. Risk Factors

 

You should carefully consider the risks described below together with all of the other information included in this report before making an investment decision with regard to our securities. The statements contained in or incorporated into this Annual Report that are not historic facts are forward-looking statements that are subject to risks and uncertainties that could cause actual results to differ materially from those set forth in or implied by forward-looking statements. If any of the following risks actually occurs, our business, financial condition or results of operations could be harmed. In that case, the trading price of our ordinary shares could decline, and you may lose all or part of your investment.

 

Risk Factor Summary

 

The following are some material risks, any of which could have an adverse effect on our business financial condition, operating results, or prospects.

 

 Risks Relating to Our Business

 

 Our future growth is dependent upon consumers’ willingness to adopt our products

 

 Developments in alternative technologies or improvements in the internal combustion engine may materially adversely affect the demand for our products;

 

 Our business depends substantially on the continuing efforts of our executive officers, and our business may be severely disrupted if we lose their services;

 

 Our U.S. and PRC operating entities may be subject to product liability claims or recalls which could be expensive, damage our reputation or result in a diversion of management resources;

 

 We and our PRC operating entities retain certain personal information about our customers and may be subject to various privacy and consumer protection laws;

 

 Our PRC operating entities’ business will be adversely affected if we are unable to protect our intellectual property rights from unauthorized use or infringement by third parties;

 

 Our PRC operating entities’ vehicles make use of lithium-ion battery cells, which have the potential to catch fire or vent smoke and flame. This may lead to additional concerns about batteries used in automotive applications;

 

 Compliance with environmental regulations can be expensive, and noncompliance with these regulations may result in adverse publicity and potentially significant monetary damages and fines;

 

 Our high concentration of sales to relatively few customers and supplies from relatively few suppliers may result in significant impact on our liquidity, business, results of operations and financial condition;

 

 Our facilities or operations could be damaged or adversely affected as a result unpredictable events;

 

 If we fail to maintain an effective system of internal controls, we may not be able to accurately report our financial results or prevent fraud. As a result, current and potential shareholders could lose confidence in our financial reporting, which would harm our business and the trading price of our stock;

 

5

 

 

 Risks Related to Doing Business in China

 

 Substantial uncertainties and restrictions on the political and economic policies of the PRC government, PRC laws and regulations which can change quickly with little advance notice, and Chinese government’s tendency  to intervene or influence the Company’s operations at any time, or may exert more control over offerings conducted overseas and/or foreign investment in China-based issuers could have a significant impact upon the business that we may be able to conduct in the PRC and accordingly on the results of our operations and financial condition; may restrict the level of legal protections to foreign investors and could significantly limit or completely hinder our ability to offer or continue to offer securities to investors and cause the value of such securities to significantly decline or be worthless;

 

 Adverse regulatory developments in China may subject us to additional regulatory review, and additional disclosure requirements and regulatory scrutiny to be adopted by the SEC in response to risks related to recent regulatory developments in China may impose additional compliance requirements for companies like us with China-based operations, all of which could increase our compliance costs, subject us to additional disclosure requirements;

 

 Compliance with China’s new Data Security Law, Measures on Cybersecurity Review, Personal Information Protection Law (second draft for consultation), regulations and guidelines relating to the multi-level protection scheme and any other future laws and regulations may entail significant expenses and could materially affect our business. The filing with the China Securities Regulatory Commission (“CSRC”) in connection with future offerings is required under the Trial Measures, and, we may be subject to penalties if we are not able to timely file;

 

 It may be difficult for U.S. regulators, such as the Department of Justice, the SEC, and other authorities, to conduct investigation or collect evidence within China;

 

 The economy of China had experienced unprecedented growth. This growth has slowed in the recent years, and if the growth of the economy continues to slow or if the economy contracts, our financial condition may be materially and adversely affected;

 

 Fluctuations in exchange rates could adversely affect our business and the value of our securities;

 

 Investors may experience difficulties in effecting service of legal process, enforcing judgements or bringing original actions based on United States or foreign laws against us or our management;

 

 Risks Associated with the Export of Kandi Electric Vehicles to and sale in the United States

 

 Failures in our U.S. business may present a risk of significant losses to our business;

 

 The United States has strict environmental laws and regulations which may cause us to expend significant sums to comply with such laws and regulations;

 

 Our short-term financial performance may suffer due to our investment in expanding our presence and sales in the United States;

 

 Lack of authorized dealers and absence of after-sales maintenance may adversely affect our business in the United States;

 

 Risks Relating to Ownership of Our Securities

 

 Our stock price may be volatile, which may result in losses for our shareholders;

 

 We do not anticipate paying cash dividends to our common shareholders;

 

 The limitation of monetary liability against our directors, officers and employees under BVI Law and the existence of statutory indemnification rights of our directors, officers and employees may result in substantial expenditures by our company and may discourage lawsuits against our directors, officers and employees;

 

 We may require additional capital, and the sale of additional shares or other equity securities could result in additional dilution to our shareholders;

 

6

 

 

 Our business is subject to changing regulations related to corporate governance and public disclosure that may increase both our costs and the risk of noncompliance;

 

 Techniques employed by manipulative short sellers in Chinese small cap stocks may drive down the market price of our ordinary shares.

 

 Risks Relating to Being a Foreign Private Issuer

 

 BVI companies may not be able to initiate shareholder derivative actions, thereby depriving shareholders of the ability to protect their interests.
   
 Kandi BVI’s Amended and Restated Articles of Association provide for the exclusive jurisdiction of the Courts of the British Virgin Islands for substantially all disputes between Kandi BVI and its shareholders, which could limit the shareholders’ ability to obtain a favorable judicial forum for disputes with Kandi BVI or its directors, officers, other employees or shareholders.
   
 As a foreign private issuer, Kandi BVI is permitted to, and Kandi BVI may in the future choose to follow certain corporate governance practices in accordance with British Virgin Island law in lieu of certain NASDAQ requirements applicable to U.S. issuers. As a result, Kandi BVI’s members may not have the protections afforded by these corporate governance requirements, which may make its ordinary shares less attractive to investors or otherwise harm the trading price or value of its ordinary shares.
   
 As a foreign private issuer, Kandi BVI will not be required to provide its shareholders with the same information as Kandi would if Kandi remained a U.S. public issuer and, as a result, you may not receive as much information about Kandi BVI as you did about Kandi and you may not be afforded the same level of protection as a shareholder of Kandi BVI under applicable laws and the Kandi BVI memorandum and articles of association as you were as a shareholder of Kandi under applicable laws and the Kandi certificate of incorporation and bylaws.

 

Risks Relating to Our Business

 

Our future growth is dependent upon consumers’ willingness to adopt our products.

 

Our PRC operating entities’ growth is highly dependent upon the adoption by consumers of, and they are subject to the risk of any reduced demand for alternative fuel vehicles in general and EVs and pure electric off-road vehicles in particular. The market for alternative fuel vehicles and pure electric off-road vehicles is relatively new and rapidly evolving, characterized by rapidly changing technologies, price competition, additional competitors, evolving government regulation and industry standards, frequent new vehicle announcements and changing consumer demands and behaviors. If the market for EVs and pure electric off-road vehicles in China does not develop as we expect or develops more slowly than we expect, our business, prospects, financial condition and operating results will be harmed.

 

Developments in alternative technologies or improvements in the internal combustion engine may materially adversely affect the demand for our products.  

 

Significant developments in alternative technologies, such as advanced diesel, ethanol, fuel cells or compressed natural gas, or improvements in the fuel economy of the internal combustion engine, may materially and adversely affect our business and prospects in ways we do not currently anticipate. Any failure by us to develop new or enhanced technologies or processes, or to react to changes in existing technologies, could materially delay our development and introduction of new and enhanced EV products and Pure Electric off-road vehicles, which could result in the loss of competitiveness of our vehicles, decreased revenue and a loss of market share to competitors, which would materially and adversely affect our business, prospects, operating results and financial condition.

 

7

 

 

If our U.S. and PRC operating entities are unable to keep up with advances in electric vehicle and pure electric off-road vehicle technology, we may suffer a decline in our competitive position. Our research and development efforts may not be sufficient to adapt to changes in EV and pure electric off-road vehicle technology. As technologies change, our PRC operating entities plan to upgrade or adapt the vehicles and introduce new models in order to continue to provide vehicles with the latest technology, in particular battery cell technology. However, our PRC operating entities’ vehicles may not compete effectively with alternative vehicles and pure electric off-road vehicles if they are not able to source and integrate the latest technology into their vehicles. For example, our PRC operating entities do not manufacture battery cells, which makes them dependent upon other suppliers of battery cell technology for our battery packs.

 

Our business depends substantially on the continuing efforts of our executive officers, and our business may be severely disrupted if we lose their services.

 

Our future success depends substantially on the continued services of our executive officers. We do not maintain key man life insurance on any of our executive officers. If any of our executive officers are unable or unwilling to continue in their present positions, we may not be able to replace them readily, if at all. Therefore, our business may be severely disrupted, and we may incur additional expenses to recruit and retain new officers. In addition, if any of our executive officers joins a competitor or forms a competing company, we may lose some of our customers.

 

Our U.S. and PRC operating entities may be subject to product liability claims or recalls which could be expensive, damage our reputation or result in a diversion of management resources.

 

Our PRC and U.S. operating entities may be subject to lawsuits resulting from injuries or damages associated with the use of the vehicles that they sell or produce. We may incur losses relating to these claims or the defense of these claims. While our PRC and U.S. operating entities do maintain product liability insurance, there is a risk that claims or liabilities will exceed our insurance coverage. In addition, we cannot assure the insurance our PRC and U.S. operating entities currently maintain will continue to be available on commercially reasonable terms; therefore, we may be unable to retain adequate liability insurance in the future.

 

Our operating entities in PRC or in U.S. may also be involved in recalls of our vehicles. The vehicles we manufactured may prove to be defective, or our operating entities may voluntarily initiate a recall or make payments related to such claims as a result of various industry or business practices or the need to maintain good customer relationships. Such a recall would result in a diversion of resources, extra expenditure on the funds, or damage to our reputation. Any product liability claim brought against us could have a material adverse effect on the results of our operations.

 

We and our PRC operating entities retain certain personal information about our customers and may be subject to various privacy and consumer protection laws.

 

We and our PRC operating entities use the electronic systems of our vehicles to log information about each vehicle’s condition, performance and use in order to aid us in providing customer service, including vehicle diagnostics, repair and maintenance. Electronic systems are also used to help us collect data regarding our customers’ charging time, battery usage, mileage and efficiency habits to improve our vehicles. We also collect information about our customers through our website, at our stores and facilities, and via telephone.

 

Our customers may object to the processing of this data, which may negatively impact our ability to provide effective customer service and develop new vehicles and products. Collection and use of our customers’ personal information in conducting our business may be subject to national and local laws and regulations in China, and such laws and regulations may restrict our processing of such personal information and hinder our ability to attract new customers or market to existing customers. We may incur significant expenses to comply with privacy, consumer protection and security standards and protocols imposed by law, regulation, industry standards or contractual obligations. Although we take steps to protect the security of our customers’ personal information, we may be required to expend significant resources to comply with data breach requirements if third parties improperly obtain and use the personal information of our customers or we otherwise experience a data loss with respect to customers’ personal information. A major breach of our network security and systems could have serious negative consequences for our businesses and future prospects, including possible fines, penalties and damages, reduced customer demand for our vehicles, and harm to our reputation and brand.

 

8

 

 

Our PRC operating entities’ business will be adversely affected if we are unable to protect our intellectual property rights from unauthorized use or infringement by third parties.

 

Any failure to adequately protect our proprietary rights could result in the weakening or loss of such rights, which may allow our competitors to offer similar or identical products or use identical or confusingly similar branding, potentially resulting in the loss of some of our competitive advantage, a decrease in our revenue or an attribution of potentially lower quality products to us, which would adversely affect our business, prospects, financial condition and operating results. Our success depends, at least in part, on our ability to protect our core technology and intellectual property. To accomplish this, we rely on a combination of patents, patent applications, trade secrets (including know-how), employee and third-party nondisclosure agreements, copyright protection, trademarks, intellectual property licenses and other contractual rights to establish and protect our proprietary rights in our technology. We have also received from third parties patent licenses related to manufacturing our vehicles.

 

The protection provided by patent laws is and will be important to our future opportunities. However, such patents and agreements and various other measures we take to protect our intellectual property from use by others may not be effective for various reasons, including the following:

 

our pending patent applications may not result in the issuance of patents;

 

our patents, if issued, may not be broad enough to protect our commercial endeavors;

  

 the patents we have been granted may be challenged, invalidated or circumvented because of the pre-existence of similar patented or unpatented technology or for other reasons;

 

the costs associated with obtaining and enforcing patents, confidentiality and invention agreements or other intellectual property rights may make aggressive enforcement impracticable; or

 

current and future competitors may independently develop similar technology, duplicate our vehicles or design new vehicles in a way that circumvents our intellectual property.

 

Existing trademark and trade secret laws and confidentiality agreements only afford limited protection. In addition, the laws of some countries, such as PRC, do not protect our proprietary rights to the same extent as do the laws of the United States, which can lead to more unauthorized use of our intellectual property.

 

We may need to defend ourselves against patent or trademark infringement claims, which may be time-consuming and could cause us to incur substantial costs.

 

Companies, organizations or individuals, including our competitors, may hold or obtain patents, trademarks or other proprietary rights that would prevent, limit or interfere with our ability to make, use, develop, sell or market our vehicles or components, which could make it more difficult for us to operate our business. From time to time, we may receive inquiries from holders of patents or trademarks regarding their proprietary rights. Companies holding patents or other intellectual property rights may bring suits alleging infringement of such rights or otherwise assert their rights and seek licenses. In addition, if we are determined to have infringed upon a third party’s intellectual property rights, we may be required to do one or more of the following:

 

cease selling, incorporating or using vehicles or offering goods or services that incorporate or use the challenged intellectual property;

 

 pay substantial damages;

 

 obtain a license from the holder of the infringed intellectual property right, which license may not be available on reasonable terms or at all; or

 

redesign our vehicles or other goods or services.

 

9

 

 

In the event of a successful claim of infringement against us and our failure or inability to obtain a license to the infringed technology or other intellectual property rights, our business, prospects, operating results and financial condition could be materially adversely affected. In addition, any litigation or claims, whether or not valid, could result in substantial costs and diversion of resources and management attention.

 

We may also face claims that our use of technology licensed or otherwise obtained from a third party infringes the rights of others, under such cases we may not be allowed to continue using such technology and selling our inventories containing such technology. In such cases, we may seek indemnification from our licensors/suppliers under our contracts with them. However, indemnification may be unavailable or insufficient to cover our costs and losses, depending on our use of the technology, whether we choose to retain control over conduct of the litigation, and other factors. In addition, we may have to find substitute to keep using similar technology to our products, which may be time-consuming and costly, if not impossible, upon such period our sales or manufacture of certain products may be negatively influenced.

 

Our PRC operating entities’ vehicles make use of lithium-ion battery cells, which have the potential to catch fire or vent smoke and flame. This may lead to additional concerns about batteries used in automotive applications.

 

The battery packs in our EV products and pure electric off-road vehicles make use of lithium-ion cells. Our PRC operating entities also currently intend to make use of lithium-ion cells in battery packs on any future vehicles we may produce. On rare occasions, lithium-ion cells can rapidly release the energy they contain by venting smoke and flames in a manner that can ignite nearby materials as well as other lithium-ion cells. Extremely rare incidents of laptop computers, cell phones and EV battery packs catching fire have focused consumer attention on the safety of these cells.

 

These events have raised concerns about batteries used in EV products and pure electric off-road vehicles applications. To address these questions and concerns, a number of battery cell manufacturers are pursuing alternative lithium-ion battery cell chemistries to improve safety. Our PRC operating entities may have to recall their vehicles or participate in a recall of a vehicle that contains their battery packs, or redesign their battery packs, which would be time-consuming and expensive. Also, negative public perceptions regarding the suitability of lithium-ion cells for automotive applications or any future incident involving lithium-ion cells such as a vehicle or other fire, even if such incident does not involve us, could seriously harm our business.

 

In addition, our PRC operating entities store a significant number of lithium-ion cells at our manufacturing facility. Any mishandling of battery cells may cause disruption to the operation of our facilities. While our PRC operating entities have implemented safety procedures related to the handling of the cells, there can be no assurance that a safety issue or fire related to the cells would not disrupt our operations. Such damage or injury would likely lead to adverse publicity and potentially a safety recall. Moreover, any failure of a competitor’s EVs and pure electric off-road vehicles, may cause indirect adverse publicity for us and our EV products. Such adverse publicity would negatively affect our brand and harm our business, prospects, financial condition and operating results.

 

Compliance with environmental regulations can be expensive, and noncompliance with these regulations may result in adverse publicity and potentially significant monetary damages and fines.

 

The business operations of our PRC operating entities generate noise, wastewater, gaseous byproduct and other industrial waste. Our PRC operating entities are required to comply with all national and local regulations regarding the protection of the environment. Our PRC operating entities are in compliance with current environmental protection requirements and have all necessary environmental permits to conduct our business. However, if more stringent regulations are adopted in the future, the costs of compliance with these new regulations could be substantial. Additionally, if our PRC operating entities fail to comply with present or future environmental regulations, they may be required to pay substantial fines, suspend production or cease operations. Any failure by our PRC operating entities to control the use of, or to adequately restrict the unauthorized discharge of, hazardous substances could subject us to potentially significant monetary damages and fines or suspensions to our business operations. Certain laws, ordinances and regulations could limit our ability to develop, use, or sell our products.

 

10

 

 

Our high concentration of sales to relatively few customers may result in significant impact on our liquidity, business, results of operations and financial condition.

 

As of December 31, 2025 and 2024, our operating subsidiaries’ major customers (above 10% of the total revenue), in the aggregate, accounted for 60% and 53%, respectively, of their sales. Due to the concentration of sales to relatively few customers, loss of one or more of these customers will have relatively high impact on their operational results.

  

Our business is subject to the risk of supplier concentrations.

 

Our PRC operating entities depend on a limited number of suppliers for the sourcing of major components and parts and principal raw materials. For the years ended December 31, 2025 and 2024, the major suppliers (above 10% of the total purchases) of our operating subsidiaries accounted for 66% and 51% of their purchases, respectively. As a result of this concentration in our supply chain, our operating subsidiaries’ business and operations would be negatively affected if any of their key suppliers were to experience significant disruption affecting the price, quality, availability or timely delivery of their products. The partial or complete loss of these suppliers, or a significant adverse change in our relationship with any of these suppliers, could result in lost revenue, added costs and distribution delays that could harm our business and customer relationships. Disputes with significant suppliers, logistics service providers or independent distributors, including disputes regarding pricing or performance, may also adversely affect our ability to manufacture and/or sell our products, as well as our business or financial results. In addition, concentration in our supply chain can exacerbate our exposure to risks associated with the termination by key suppliers of our distribution agreements or any adverse change in the terms of such agreements, which could have a negative impact on our revenues and profitability.

 

Our facilities or operations could be damaged or adversely affected as a result of disasters, epidemics or other unpredictable events.

 

The Company’s headquarters and facilities are located in several cities in China such as Jinhua, Yongkang and Haikou. If major disasters such as earthquakes, fires, floods, hurricanes, wars, terrorist attacks, computer viruses, pandemics or other events occur, or our information system or communications network breaks down or operates improperly, our headquarters and production facilities may be seriously damaged, or we may have to stop or delay production and shipment of our products. Any outbreak of contagious diseases, and other adverse public health developments, particularly in China, and failure to take adequate steps to mitigate the likelihood or potential impact of such events, or to effectively manage such events if they occur, may adversely affect our business or financial results. These could include port closures and other restrictions resulting from the outbreak; constrained global supply, which may cause the negative impact on our sale of off-road vehicles to the U.S.; disruptions or restrictions on our ability to travel or to distribute our products, as well as temporary closures of our facilities or the facilities of our suppliers, manufacturers or customers. Any disruption or delay of our operation and those of our suppliers, manufacturers or customers would adversely impact our sales and operating results. In addition, a significant outbreak of contagious diseases in the human population could result in a widespread health crisis that could adversely affect the economies and financial markets of China and many other countries, resulting in an economic downturn that could affect demand for our products and we may incur expenses relating to such damages, which could have a material adverse impact on our business, operating results and financial condition.

 

Our EVs and pure electric off-road vehicles may not perform in line with customer expectations.

 

Our EVs and pure electric off-road vehicles may not perform in line with customers’ expectations. For example, our vehicles may not have the durability or longevity of other vehicles in the market and may not be as easy and convenient to repair as other vehicles in the market. Any product defects or any other failure of our vehicles to perform as expected could harm our reputation and result in adverse publicity, lost revenue, delivery delays, product recalls, product liability claims, harm to our brand and reputation, and significant warranty and other expenses, and could have a material adverse impact on our business, financial condition, operating results and prospects.

 

In addition, the range of our vehicles on a single charge declines principally as a function of usage, time and charging patterns as well as other factors. For example, a customer’s use of his or her EVs and pure electric off-road vehicles as well as the frequency with which he or she charges the battery can result in additional deterioration of the battery’s ability to hold a charge.

 

11

 

 

Furthermore, our vehicles may contain defects in design and manufacture that may cause them not to perform as expected or that may require repair. While we have performed extensive internal testing on our vehicles’ software and hardware systems, we have a limited frame of reference by which to evaluate the long-term performance of our systems and vehicles. There can be no assurance that we will be able to detect and fix any defects in the vehicles prior to their sale to consumers. If any of our vehicles fail to perform as expected, we may need to delay deliveries, initiate product recalls and provide services or updates under warranty at our expense, which could adversely affect our brand in our target markets and could adversely affect our business, prospects and results of operations.

 

If we fail to maintain an effective system of internal controls, we may not be able to accurately report our financial results or prevent fraud. As a result, current and potential shareholders could lose confidence in our financial reporting, which would harm our business and the trading price of our stock.

 

Effective internal controls are necessary for us to provide reliable financial reports and effectively prevent fraud. As directed by Section 404 of the Sarbanes-Oxley Act of 2002, or SOX 404, the SEC adopted rules requiring public companies to include a report of management on our internal controls over financial reporting in their annual reports.

 

Although we continue to maintain and improve our internal control procedures, we cannot provide assurance that we will not fail to achieve and maintain an effective internal control environment on an ongoing basis, which may cause investors to lose confidence in our reported financial information and have a material adverse effect on the price of our ordinary shares.

 

Risks Related to Doing Business in China

 

Substantial uncertainties and restrictions on the political and economic policies of the PRC government, PRC laws and regulations which can change quickly with little advance notice, and Chinese government’s tendency to intervene or influence the Company’s operations at any time, or may exert more control over offerings conducted overseas and/or foreign investment in China-based issuers could have a significant impact upon the business that we may be able to conduct in the PRC and accordingly on the results of our operations and financial condition; may restrict the level of legal protections to foreign investors and could significantly limit or completely hinder our ability to offer or continue to offer securities to investors and cause the value of such securities to significantly decline or be worthless;

 

Kandi Technologies’ business operations conducted through our PRC operating entities may be adversely affected by the current and future political environment in the PRC. Recently, the PRC government initiated a series of regulatory actions and statements to regulate business operations in China with little advance notice, including cracking down on illegal activities in the securities market, adopting new measures to extend the scope of cybersecurity reviews, and expanding the efforts in anti-monopoly enforcement. The Chinese government exerts substantial influence and control over the manner in which we must conduct our business activities. Our PRC operating entities’ ability to operate in China may be adversely affected by changes in Chinese laws and regulations. Under the current government leadership, the government of the PRC has been pursuing reform policies which have adversely affected China-based operating companies whose securities are listed in the United States, with significant policies changes being made from time to time without notice. There are substantial uncertainties regarding the interpretation and application of PRC laws and regulations, including, but not limited to, the laws and regulations governing our business, or the enforcement and performance of our contractual arrangements. Only after 1979 did the Chinese government begin to promulgate a comprehensive system of laws that regulate economic affairs in general, deal with economic matters such as foreign investment, corporate organization and governance, commerce, taxation and trade, as well as encourage foreign investment in China. Although the influence of the law has been increasing, China has not developed a fully integrated legal system, and recently enacted laws and regulations may not sufficiently cover all aspects of economic activities in China. Also, because these laws and regulations are relatively new, and because of the limited volume of published cases and their lack of force as precedents, interpretation and enforcement of these laws and regulations involve significant uncertainties. New laws and regulations that affect existing and proposed future businesses may also be applied retroactively. In addition, there have been constant changes and amendments of laws and regulations over the past 30 years in order to keep up with the rapidly changing society and economy in China. Because government agencies and courts provide interpretations of laws and regulations and decide contractual disputes and issues, their inexperience in adjudicating new business and new polices or regulations in certain less developed areas causes uncertainty and may affect our operating entities’ business. Consequently, we cannot predict the future direction of Chinese legislative activities with respect to either businesses with foreign investment or the effectiveness on enforcement of laws and regulations in China. The uncertainties, including new laws and regulations and changes of existing laws, as well as judicial interpretation by inexperienced officials in the agencies and courts in certain areas, may cause possible problems for foreign investors. Although the PRC government has been pursuing economic reform policies for more than two decades, the PRC government continues to exercise significant control over economic growth in the PRC through the allocation of resources, controlling payments of foreign currency, setting monetary policy and imposing policies that impact particular industries in different ways. We cannot assure you that the PRC government will continue to pursue policies favoring a market-oriented economy or that existing policies will not be significantly altered, especially in the event of a change in leadership, social or political disruption, or other circumstances affecting political, economic and social life in the PRC. The Chinese government may intervene or influence our operations at any time or may exert more control over offerings conducted overseas and/or foreign investment in China-based issuers, which could result in a material change in our operations and/or the value of the securities being offered. Any adverse changes in Chinese laws and regulations and the Chinese government’s significant oversight and discretion over the conduct of our business could significantly limit or completely hinder our ability to offer or continue to offer securities to investors and cause the value of our securities to significantly decline or be worthless.

 

12

 

 

Our current corporate structure and business operations and the market price of our ordinary shares may be affected by the newly enacted Foreign Investment Law.

 

Kandi Technologies is a holding company incorporated in British Virgin Islands, with no material operations of its own, a substantial majority of the operations are conducted through our wholly-owned subsidiaries established in PRC and U.S. We are classified as a foreign enterprise under PRC laws and regulations, and our wholly foreign-owned enterprises in the PRC will be foreign-invested enterprises.

 

On March 15, 2019 and December 26, 2019, the National People’s Congress, China’s national legislative body (the “NPC”) approved the Foreign Investment Law, and the PRC State Council approved the Implementation Rules of the Foreign Investment Law, respectively, both came into effect on January 1, 2020. Since they are relatively new, uncertainties exist in relation to their interpretation. The Foreign Investment Law grants national treatment to foreign-invested entities, except for those foreign-invested entities that operate in industries specified as either “restricted” or “prohibited” from foreign investment in the Negative List. The Foreign Investment Law provides that foreign-invested entities operating in “restricted” or “prohibited” industries will require market entry clearance and other approvals from relevant PRC government authorities. In accordance with the Foreign Investment Law, the State Council promulgated and approved in 2021 a list of special administrative measures for market access of foreign investments, or the Negative List, which was amended on September 6, 2024 and such amended Negative List became effective as of November 1, 2024. According to the Negative List, where a domestic enterprise engaging in any industries that are “prohibited” under the Negative List intends to issue shares abroad and list for trading, it shall be examined and approved by the relevant competent departments of the state. In addition, foreign investors are prohibited from participating in the management of such enterprise and shall not hold more than 10% equity interest in such enterprise by each foreign investor and its affiliated parties or 30% equity interest by all foreign investors.  Pursuant to the Negative List, the development, manufacture and sale of EVs does not fall within the “prohibited” or “restricted” category. However, since the Negative List has been adjusted and updated frequently in the recent years, we cannot assure you that the aforementioned business of EV manufacturing and sales will continuously be beyond the “prohibited” category. If any of our subsidiaries is “restricted” or “prohibited” from foreign investment under the “Negative List” effective at the time, we may be deemed to be in violation of the Foreign Investment Law, may be required to restructure our business operations, any of which may have a material adverse effect on our business operation and the market price of our ordinary shares.

 

Adverse regulatory developments in China may subject us to additional regulatory review, and additional disclosure requirements and regulatory scrutiny to be adopted by the SEC in response to risks related to recent regulatory developments in China may impose additional compliance requirements for companies like us with China-based operations, all of which could increase our compliance costs, subject us to additional disclosure requirements.

 

The recent regulatory developments in China, in particular with respect to restrictions on China-based companies raising capital offshore, may lead to additional regulatory review in China over our financing and capital raising activities in the United States. In addition, we may be subject to industry-wide regulations that may be adopted by the relevant PRC authorities, which may have the effect of restricting the scope of our operations in China, or causing the suspension or termination of our business operations in China entirely, all of which will materially and adversely affect our business, financial condition and results of operations. We may have to adjust, modify, or completely change our business operations in response to adverse regulatory changes or policy developments, and we cannot assure you that any remedial action adopted by us can be completed in a timely, cost-efficient, or liability-free manner or at all.

 

13

 

 

Compliance with China’s new Data Security Law, Measures on Cybersecurity Review, Personal Information Protection Law (second draft for consultation), regulations and guidelines relating to the multi-level protection scheme and any other future laws and regulations may entail significant expenses and could materially affect our business. 

 

China has implemented or will implement rules and is considering a number of additional proposals relating to data protection. China’s new Data Security Law took effect in September 2021. The Data Security Law provides that the data processing activities must be conducted based on “data classification and hierarchical protection system” for the purpose of data protection and prohibits entities in China from transferring data stored in China to foreign law enforcement agencies or judicial authorities without prior approval by the Chinese government.

 

Additionally, China’s Cybersecurity Law requires companies to take certain organizational, technical and administrative measures and other necessary measures to ensure the security of their networks and data stored on their networks. Specifically, the Cyber Security Law provides that China adopts a multi-level protection scheme (MLPS), under which network operators are required to perform obligations of security protection to ensure that the network is free from interference, disruption or unauthorized access, and prevent network data from being disclosed, stolen or tampered. Under the MLPS, entities operating information systems must have a thorough assessment of the risks and the conditions of their information and network systems to determine the level to which the entity’s information and network systems belong-from the lowest Level 1 to the highest Level 5 pursuant to a series of national standards on the grading and implementation of the classified protection of cybersecurity. The grading result will determine the set of security protection obligations that entities must comply with. Entities classified as Level 2 or above should report the grade to the relevant government authority for examination and approval.

 

Recently, the Cyberspace Administration of China has taken action against several Chinese internet companies in connection with their initial public offerings on U.S. securities exchanges, for alleged national security risks and improper collection and use of the personal information of Chinese data subjects. According to the official announcement, the action was initiated based on the National Security Law, the Cybersecurity Law and the Measures on Cybersecurity Review, which are aimed at “preventing national data security risks, maintaining national security and safeguarding public interests.” On July 10, 2021, the Cyberspace Administration of China published a revised draft of the Measures on Cybersecurity Review for public comments, expanding the cybersecurity review to data processing operators in possession of personal information of over 1 million users if the operators intend to list their securities in a foreign country. The revised draft requires that, in addition to “operator of critical information infrastructure,” any “data processor” controlling the personal information of no less than one million users that seeks to list on a foreign stock exchange must also be subject to cybersecurity review, and it further elaborates on the factors to be considered when assessing the national security risks of the relevant activities. We do not believe we are among the “operator of critical information infrastructure” or “data processor” as mentioned above. Based on the above and our understanding of the Chinese laws and regulations currently in effect as of the date of this report, we will not be required to submit an application to the CSRC or the CAC for the approval of a future offering and the listing and trading of our securities on the Nasdaq. However, the revised draft of the Measures for Cybersecurity Review is in the process of being formulated and the Opinions remain unclear on how it will be interpreted, amended and implemented by the relevant PRC governmental authorities. Thus, it is still uncertain how PRC governmental authorities will regulate overseas listing in general and whether we are required to obtain any specific regulatory approvals.

 

It is unclear at the present time how widespread the cybersecurity review requirement and the enforcement action will be and what effect they will have on our business. China’s regulators may impose penalties for non-compliance ranging from fines or suspension of operations, and this could lead to us delisting from the U.S. stock market.

 

14

 

 

In addition, on August 20, 2021, the National People’s Congress passed the Personal Information Protection Law, which has been implemented on November 1, 2021. The law creates a comprehensive set of data privacy and protection requirements that apply to the processing of personal information and expands data protection compliance obligations to cover the processing of personal information of persons by organizations and individuals in China, and the processing of personal information of persons in China outside of China if such processing is for purposes of providing products and services to, or analyzing and evaluating the behavior of, persons in China. The law also proposes that critical information infrastructure operators and personal information processing entities who process personal information meeting a volume threshold to-be-set by Chinese cyberspace regulators are also required to store in China personal information generated or collected in China, and to pass a security assessment administered by Chinese cyberspace regulators for any export of such personal information. Lastly, the draft contains proposals for significant fines for serious violations of up to RMB 50 million or 5% of annual revenues from the prior year.

 

Interpretation, application and enforcement of these laws, rules and regulations evolve from time to time and their scope may continually change, through new legislation, amendments to existing legislation and changes in enforcement. Compliance with the Cybersecurity Law and the Data Security Law could significantly increase the cost to us of providing our service offerings, require significant changes to our operations or even prevent us from providing certain service offerings in jurisdictions in which we currently operate or in which we may operate in the future. Despite our efforts to comply with applicable laws, regulations and other obligations relating to privacy, data protection and information security, it is possible that our practices, offerings or platform could fail to meet all of the requirements imposed on us by the Cybersecurity Law, the Data Security Law and/or related implementing regulations. Any failure on our part to comply with such law or regulations or any other obligations relating to privacy, data protection or information security, or any compromise of security that results in unauthorized access, use or release of personally identifiable information or other data, or the perception or allegation that any of the foregoing types of failure or compromise has occurred, could damage our reputation, discourage new and existing counterparties from contracting with us or result in investigations, fines, suspension or other penalties by Chinese government authorities and private claims or litigation, any of which could materially adversely affect our business, financial condition and results of operations. Even if our practices are not subject to legal challenge, the perception of privacy concerns, whether or not valid, may harm our reputation and brand and adversely affect our business, financial condition and results of operations. Moreover, the legal uncertainty created by the Data Security Law and the recent Chinese government actions could materially adversely affect our ability, on favorable terms, to raise capital, including engaging in follow-on offerings of our securities in the U.S. market.

 

Recent greater oversight by the CAC over data security, particularly for companies seeking to list on a foreign exchange, could adversely impact our business and our offering.

  

On November 14, 2021, the CAC published the Regulations on Network Data Security (draft for public comments) (the “Draft Regulation”), which provides that data processing operators engaging in data processing activities that affect or may affect national security must be subject to network data security review by the relevant Cyberspace Administration of the PRC. According to the Draft Regulation, data processing operators who possess personal data of at least one million users or collect data that affects or may affect national security must be subject to network data security review by the relevant Cyberspace Administration of the PRC. The deadline for public comments on the Draft Regulation was December 13, 2021.

 

On December 28, 2021, the CAC and other relevant PRC governmental authorities jointly promulgated the Measures for Cybersecurity Review (the “Measures”), which took effect on February 15, 2022. The Measures provide that net platform operators engaging in data processing activities that affect or may affect national security must be subject to cybersecurity review by the Cybersecurity Review Office of the PRC. According to the Cybersecurity Review Measures, a cybersecurity review assesses potential national security risks that may be brought about by any procurement, data processing, or overseas listing. The Measures require that an online platform operator which possesses the personal information of at least one million users must apply for a cybersecurity review by the CAC if it intends to be listed in foreign countries.

 

On July 7, 2022, the CAC promulgated the Measures for the Security Assessment of Cross-Border Transfer of Data, which took effect on September 1, 2022. These measures aim to regulate cross-border transfers of data, requiring, among other things, that data processors that provide data overseas shall apply to the CAC for security assessments if: (i) data processors provide important data overseas; (ii) critical information infrastructure operators or data processors processing personal information of more than one million individuals provide personal information to overseas parties; (iii) data processors that have cumulatively provided personal information of 100,000 people or sensitive personal information of 10,000 people to overseas since January 1 of the previous year, provide personal information to overseas parties; or (iv) other scenarios required by the CAC to apply for security assessments occur. In addition, these measures require data processors to carry out self-assessments of risks of providing data overseas before applying to the CAC for security assessments.

 

15

 

 

On February 22, 2023, CAC issued the Measures for the Standard Contract for Cross-Border Transfer of Personal Information. If our PRC Operating Entities fail to comply with applicable measures, they may face legal liability under the PRC Personal Information Protection Law, including fines of up to RMB50 million or 5% of annual revenues and may be ordered to suspend related activities or have business licenses revoked. On March 22, 2024, CAC published the Provisions on Promoting and Regulating the Cross-Border Flow of Data (New Provisions), relaxing the existing requirements relating to cross-border data transfers. Prior to the New Provisions, CAC published certain implementing regulations according to the Data Security Law and the Personal Information Protection Law, which required data controllers to report of file their cross-border transfer case with CAC. The New Provisions relax and clarify China’s cross-border data transfer rules by raising thresholds for CAC review, providing safe-harbor exemptions for smaller or necessary transfers, limiting the scope of “important data,” and reducing administrative burdens such as reporting frequency and validity periods.

 

On February 12, 2025, CAC published the Administrative Measures for Personal Information Protection Compliance Audits, which came into effect on May 1, 2025. According to such measures, the term “compliance audit of personal information protection” refers to the supervisor activities that review and evaluate whether the personal information processing activities performed by personal information processors comply with laws and administrative regulations. Personal information processors that process personal information of more than 10 million individuals shall carry out a compliance audit of personal information protection at least once every two years.

 

The management believes that as of the date of this report: (i) the Company does not hold personal information of over one million users; (ii) the Company and its subsidiaries have not been informed by any PRC governmental authority of any requirement that it file for a cybersecurity review; and (iii) the Company and its subsidiaries have never disclosed any customer or supplier information within China (except when requested by related parties, the company and its subsidiaries tailor their customer or supplier information disclosures to the narrowest possible scope), therefore, the Company believes it is not required to pass cybersecurity review of CAC. Further, as of the date of this report, Kandi Technologies and its subsidiaries 1) did not collect any data that will or may negatively influence PRC’s national security; and 2) strictly follow the relevant PRC laws and regulations. There remains uncertainty, however, as to how the Measures and the Draft Regulation will be interpreted or implemented and whether the PRC regulatory agencies, including the CAC, may adopt new laws, regulations, rules, or detailed implementation and interpretation related to the Measures and the Draft Regulation. If any such new laws, regulations, rules, or implementation and interpretation come into effect, we will take all reasonable measures and actions to comply and to minimize the adverse effect of such laws on us. We cannot guarantee, however, that we will not be subject to cybersecurity review and network data security review in the future. During such reviews, we may be required to suspend our operation or experience other disruptions to our operations. Cybersecurity review and network data security review could also result in negative publicity with respect to our Company and diversion of our managerial and financial resources, which could materially and adversely affect our business, financial conditions, and results of operations.

 

The filing with the China Securities Regulatory Commission (“CSRC”) in connection with future offerings is required under the Trial Measures, and, we may be subject to penalties if we are not able to timely file in the event if we have any follow-on offering.

 

The Regulations on Mergers and Acquisitions of Domestic Companies by Foreign Investors, or the M&A Rules, adopted by six PRC regulatory agencies in 2006 and amended in 2009, require an overseas special purpose vehicle formed for listing purposes through acquisitions of PRC domestic companies and controlled by PRC companies or individuals to obtain the approval of the CSRC prior to the listing and trading of such special purpose vehicle’s securities on an overseas stock exchange. In September 2006, the CSRC published a notice on its official website specifying documents and materials required to be submitted to it by a special purpose vehicle seeking CSRC approval of its overseas listings. However, substantial uncertainty remains regarding the scope and applicability of the M&A Rules to offshore special purpose vehicles. Currently, there is no consensus among leading PRC law firms regarding the scope and applicability of the CSRC approval requirement.

 

16

 

 

Based on our understanding of the Chinese laws and regulations in effect at the time of this report, we will not be required to submit an application to the CSRC for its approval of an offering in a foreseeable future and the listing and trading of our ordinary shares on Nasdaq. However, there remains some uncertainty as to how the M&A Rules will be interpreted or implemented in the context of an overseas offering and our belief is subject to any new laws, rules and regulations or detailed implementations and interpretations in any form relating to the M&A Rules or overseas offering approval. We cannot assure you that relevant PRC governmental agencies, including the CSRC, would reach the same conclusion as we do.

 

Recently, the General Office of the Central Committee of the Communist Party of China and the General Office of the State Council jointly issued the “Opinions on Severely Cracking Down on Illegal Securities Activities According to Law,” or the Opinions, which was made available to the public on July 6, 2021. The Opinions emphasized the need to strengthen the administration over illegal securities activities, and the need to strengthen the supervision over overseas listings by Chinese companies. Effective measures, such as promoting the construction of relevant regulatory systems will be taken to deal with the risks and incidents of China-concept overseas listed companies, and cybersecurity and data privacy protection requirements and similar matters. Furthermore, if the CSRC or other regulatory agencies later promulgate new rules or explanations requiring that we obtain their approvals for future offering and any follow-on offering, we may be unable to obtain such approvals which could significantly limit or completely hinder our ability to offer or continue to offer securities to our investors. For instance, in the event that the CSRC approval or any regulatory approval is required for a future offering, or if the CSRC or any other PRC government authorities promulgates any new laws, rules or regulations or any interpretation or implements rules before our listing that would require us to obtain the CSRC or any other governmental approval for a future offering, we may face sanctions by the CSRC or other PRC regulatory agencies if we fail to seek CSRC approval for such future offering. These sanctions may include fines and penalties on our operations in the PRC, limitations on our operating privileges in the PRC, delays in or restrictions on the repatriation of the proceeds from a future offering into the PRC, restrictions on or prohibition of the payments or remittance of dividends by our PRC subsidiary, or other actions that could have a material and adverse effect on our business, financial condition, results of operations, reputation and prospects, as well as the trading price of our ordinary shares. The CSRC or other PRC regulatory agencies may also take actions requiring us, or making it advisable for us, to halt a future offering before the settlement and delivery of the securities that we offer. Consequently, if you engage in market trading or other activities in anticipation of and prior to the settlement and delivery of the securities we offer, you would be doing so at the risk that the settlement and delivery may not occur. Any uncertainties or negative publicity regarding such approval requirements could have a material adverse effect on our ability to complete any follow-on offering of our securities or the market for and market price of our ordinary shares.

  

On February 17, 2023, the CSRC promulgated the Trial Administrative Measures of Overseas Securities Offering and Listing by Domestic Companies (the “Trial Measures”), which took effect on March 31, 2023. The Trial Measures emphasized several aspects, which include but are not limited to: (1) criteria to determine whether an issuer will be required to go through the filing procedures under the Trial Measures; (2) exemptions from immediate filing requirements for issuers including those that have already been listed or registered but not yet listed in foreign securities markets, including U.S. markets, prior to the effective date of the Trial Measures; (3) a negative list of types of issuers banned from listing or offering overseas, such as issuers whose affiliates have been recently convicted of bribery and corruption; (4) issuers’ compliance with web security, data security, and other national security laws and regulations; (5) issuers’ filing and reporting obligations, such as obligation to file with the CSRC after it submits an application for initial public offering to overseas regulators, and obligation after offering or listing overseas to report to the CSRC material events including change of control or voluntary or forced delisting of the issuer; and (6) the CSRC’s authority to fine both issuers and their shareholders for failure to comply with the Trial Measures, including failure to comply with filing obligations or committing fraud and misrepresentation. Because we are already publicly listed in the U.S., the Trial Measures do not impose additional regulatory burden on us beyond the obligation to report to the CSRC any future offerings of our securities, or material events such as a change of control or delisting. As the Trial Measures are newly issued, there remains uncertainty as to how it will be interpreted or implemented. Therefore, there is uncertainty that if we are subject to such filing requirements under the Trial Measures, we will be able to get clearance from the CSRC in a timely fashion.  

 

On February 24, 2023, the CSRC, Ministry of Finance of the PRC, National Administration of State Secrets Protection and National Archives Administration of China promulgated the Provisions on Strengthening the Confidentiality and Archives Administration Related to the Overseas Securities Offering and Listing by Domestic Enterprises, or the Archives Rules, which took effect on March 31, 2023. These rules require companies involved in overseas securities offerings to establish confidentiality systems, protect sensitive information, and retain working papers within China. These provisions apply to all securities listings by PRC enterprises, including our previous Business Combination and any future offerings. Working papers, which generally include due diligence materials and other business records, must remain in China unless special approval is obtained from authorities. Although we have implemented measures to comply with these requirements and believe our operations do not involve sensitive information, the rules are newly introduced and remain subject to interpretation. Any failure to comply could result in fines or other regulatory penalties.

 

17

 

 

It may be difficult for U.S. regulators, such as the Department of Justice, the SEC, and other authorities, to conduct investigation or collect evidence within China.

 

Shareholder claims or regulatory investigation that are common in the United States generally are difficult to pursue as a matter of law or practicality in China. For example, in China, there are significant legal and other obstacles to providing information needed for regulatory investigations or litigations initiated outside China. Although the authorities in China may establish a regulatory cooperation mechanism with the securities regulatory authorities of another country or region to implement cross-border supervision and administration, such cooperation with regulatory authorities in the Unities States-including the SEC and the Department of Justice-may not be efficient in the absence of mutual and practical cooperation mechanism. Furthermore, according to Article 177 of the PRC Securities Law, which became effective in March 2020, no overseas securities regulator is allowed to directly conduct investigation or evidence collection activities within the PRC territory. Currently the management of the Company understand that Article 177 does not apply to the Company and will not negatively influence the authorities, such as the SEC, or the Department of Justice, to conduct investigation or collect evidence towards us. However, since the PRC Securities Law is relatively new and detailed interpretation of or implementation rules under Article 177 have been limited, we cannot assure you that the PRC legislative authority will have the same understanding as us and the inability for an overseas securities regulator to directly conduct investigation or evidence collection activities within China may further increase the difficulties you face in protecting your interests.

 

The Holding Foreign Companies Accountable Act, or the HFCAA, and the related regulations continue to evolve. Further implementations and interpretations of or amendments to the HFCAA or the related regulations, or a PCAOB determination of its lack of sufficient access to inspect our auditor, might pose regulatory risks to and impose restrictions on us because of our operations in mainland China.

 

On May 20, 2020, the U.S. Senate passed the Holding Foreign Companies Accountable Act (the “HFCAA”) requiring a foreign company to certify it is not owned or controlled by a foreign government if the PCAOB is unable to audit specified reports because the Company uses a foreign auditor not subject to PCAOB inspection. If the PCAOB is unable to inspect the Company’s auditors for three consecutive years, the issuer’s securities are prohibited to trade on a national securities exchange or in the over-the-counter trading market in the U.S. On December 18, 2020, the HFCAA was signed into law. The HFCAA has since then been subject to amendments by the U.S. Congress and interpretations and rulemaking by the SEC.

 

On June 22, 2021, the U.S. Senate passed the Accelerating Holding Foreign Companies Accountable Act (“AHFCAA”), which proposes to reduce the period of time for foreign companies to comply with PCAOB audits from three to two consecutive years, thus reducing the time period before the securities of such foreign companies may be prohibited from trading or delisted. On December 29, 2022, the Consolidated Appropriations Act, 2023 (the “CAA”), which AHFCAA constitute a part, was signed into law, which officially reduced the number of consecutive non-inspection years required for triggering the prohibitions under the HFCAA from three years to two, thus, reducing the time before an applicable issuer’s securities may be prohibited from trading or delisted.

 

On December 16, 2021, PCAOB announced the PCAOB HFCAA determinations relating to the PCAOB’s inability to inspect or investigate completely registered public accounting firms headquartered in mainland China of the PRC or Hong Kong, a Special Administrative Region and dependency of the PRC, because of a position taken by one or more authorities in the PRC or Hong Kong. The inability of the PCAOB to conduct inspections of auditors in China made it more difficult to evaluate the effectiveness of these accounting firms’ audit procedures or quality control procedures as compared to auditors outside of China that are subject to the PCAOB inspections, which could cause existing and potential investors in issuers operating in China to lose confidence in such issuers’ procedures and reported financial information and the quality of financial statements.

 

18

 

 

Our previous auditor, Kreit & Chiu CPA LLP, and ARK Pro CPA & Co (“ARK”), our current auditor, both are independent registered public accounting firms registered with the PCAOB and are subject to laws in the United States pursuant to which the PCAOB conducts regular inspections to assess our auditor’s compliance with the applicable professional standards. Both our auditors are subject to inspection by the PCAOB on a regular basis. Our previous and current auditors are not among the firms listed on the PCAOB Determination List issued in December 2021.

 

On August 26, 2022, the PCAOB announced and signed a Statement of Protocol (the “Protocol”) with the China Securities Regulatory Commission and the Ministry of Finance of the People’s Republic of China (together, the “PRC Authorities”). The Protocol provides the PCAOB with: (1) sole discretion to select the firms, audit engagements and potential violations it inspects and investigates, without any involvement of Chinese authorities; (2) procedures for PCAOB inspectors and investigators to view complete audit work papers with all information included and for the PCAOB to retain information as needed; (3) direct access to interview and take testimony from all personnel associated with the audits the PCAOB inspects or investigates.

 

On December 15, 2022, the PCAOB announced in its 2022 HFCAA Determination Report (the “2022 Report”) its determination that the PCAOB was able to secure complete access to inspect and investigate audit firms in the People’s Republic of China (PRC), and the PCAOB Board voted to vacate previous determinations to the contrary. According to the 2022 Report, this determination was reached after the PCAOB had thoroughly tested compliance with every aspect of the Protocol necessary to determine complete access, including on-site inspections and investigations in a manner fully consistent with the PCAOB’s methodology and approach in the U.S. and globally. According to the 2022 Report, the PRC Authorities had fully assisted and cooperated with the PCAOB in carrying out the inspections and investigations according to the Protocol and have agreed to continue to assist the PCAOB’s investigations and inspections in the future. The PCAOB may reassess its determinations and issue new determinations consistent with the HFCAA at any time.

  

While the HFCAA and AHFCAA are not currently applicable to the Company because the Company’s current auditors are subject to PCAOB review, if this changes in the future for any reason, the Company may be subject to the HFCAA and AHFCAA. The implications of this regulation if the Company were to become subject to it are uncertain. Such uncertainty could cause the market price of our ordinary shares to be materially and adversely affected, and our securities could be delisted or prohibited from being traded on Nasdaq earlier than would be required by the HFCAA and AHFCAA. If our ordinary shares are unable to be listed on another securities exchange by then, such a delisting would substantially impair your ability to sell or purchase the ordinary shares when you wish to do so, and the risk and uncertainty associated with a potential delisting would have a negative impact on the price of the ordinary shares.

 

The economy of China had experienced unprecedented growth. This growth has slowed in recent years, and if the growth of the economy continues to slow or if the economy contracts, our financial condition may be materially and adversely affected.

 

The rapid growth of the Chinese economy had historically resulted in widespread growth opportunities for industries across China. This growth has slowed in recent years. As a result of the global financial crisis, enterprises are becoming more and more difficult to gain comparable access to the same amounts of capital available in past years, which may have an adverse effect on the business climate and growth of private enterprises in China, including us. An economic slowdown could have an adverse effect on our sales and may increase our costs. Further, if economic growth continues to slow, and if, in conjunction, inflation continues unchecked, our costs would be likely to increase, and there can be no assurance that we would be able to increase our prices to an extent that would offset the increase in our expenses.

 

In addition, tightened labor markets in our geographic region may result in fewer qualified applicants for job openings in our facilities. Further, higher wages, related labor costs and other increasing cost trends may negatively impact our results.

 

19

 

 

Uncertainties with respect to the Chinese legal system could have a material adverse effect on us and may restrict the level of legal protections to foreign investors.

 

China’s legal system is based on statutory law. Unlike the common law system, statutory law is based primarily on written statutes. Previous court decisions may be cited as persuasive authority but do not have a binding effect. Since 1979, the Chinese government has been promulgating and amending laws and regulations regarding economic matters, such as corporate organization and governance, foreign investment, commerce, taxation and trade. However, since these laws and regulations are relatively new, and the Chinese legal system continues to rapidly evolve, the interpretation of many laws, regulations and rules is not always uniform and enforcement of these laws, regulations and rules involves uncertainties, which may limit legal protections available to us.

 

In addition, any litigation in China may be protracted and may result in substantial costs and diversion of resources and management’s attention. The legal system in China cannot provide investors with the same level of protection as in the U.S. The Company is governed by laws and regulations generally applicable to local enterprises in China. Many of these laws and regulations were recently introduced and remain experimental in nature and subject to changes and refinements. Interpretation, implementation and enforcement of the existing laws and regulations can be uncertain and unpredictable and therefore may restrict the legal protections available to foreign investors.

 

Changes in currency conversion policies in China may have a material adverse effect on us.

 

Renminbi (“RMB”) is still not a freely exchangeable currency. Since 1998, the State Administration of Foreign Exchange of China has promulgated a series of circulars and rules in order to enhance verification of foreign exchange payments under Chinese entity’s current account items, and has imposed strict requirements on borrowing and repayments of foreign exchange debts from and to foreign creditors under the capital account items and on the creation of foreign security in favor of foreign creditors.

 

This may complicate foreign exchange payments to foreign creditors under the current account items and thus may affect the ability to borrow under international commercial loans, the creation of foreign security, and the borrowing of RMB under guarantees in foreign currencies. Moreover, the value of RMB may become subject to supply and demand, which could be largely impacted by international economic and political environments. Any fluctuations in the exchange rate of RMB could have an adverse effect on the operational and financial condition of the Company and its subsidiaries in China.

 

Restrictions on currency exchange may limit our ability to receive and use our revenue effectively.

 

Some of our revenue is denominated in Renminbi. As a result, restrictions on currency exchange may limit our ability to use revenue generated in Renminbi to fund any business activities we may have outside China in the future or to make dividend payments to our shareholders in U.S. dollars. Under current PRC laws and regulations, Renminbi is freely convertible for current account items, such as trade and service-related foreign exchange transactions and dividend distributions. However, Renminbi is not freely convertible for direct investment or loans or investments in securities outside China, unless such use is approved by SAFE. For example, foreign exchange transactions under our subsidiary’s capital account, including principal payments in respect of foreign currency-denominated obligations, remain subject to significant foreign exchange controls and the approval requirement of SAFE. These limitations could affect our ability to convert Renminbi into foreign currency for capital expenditures. To the extent cash and/or assets in the business is in the PRC or a PRC entity, the funds and/or assets may not be available to fund operations or for other use outside of the PRC due to interventions in or the imposition of restrictions and limitations on the ability of us or our subsidiaries by the PRC government to transfer cash and/or assets. And the Chinese government is further strengthening the control of foreign exchange, we will not be able to change the Chinese government’s decision in our own power. 

 

Fluctuations in exchange rates could adversely affect our business and the value of our securities.

 

The value of our ordinary shares will be indirectly affected by the foreign exchange rate between U.S. dollars and RMB and between those currencies and other currencies in which our sales may be denominated. Because a material portion of our earnings and cash assets are denominated in RMB, fluctuations in the exchange rate between the U.S. dollar and the RMB will affect our balance sheet and our earnings per share in U.S. dollars. In addition, appreciation or depreciation in the value of the RMB relative to the U.S. dollar would affect our financial results reported in U.S. dollar terms without giving effect to any underlying change in our business or results of operations.

 

20

 

 

Investors may experience difficulties in effecting service of legal process, enforcing judgements or bringing original actions based on United States or foreign laws against us or our management.

 

We, through our PRC operating entities, conduct substantial of our operations in China and most of our assets are located in China. In addition, almost all of our senior executive officers reside in China. As a result, it may not be possible to effect service of process on our senior executive officers within the United States or elsewhere outside China, including with respect to matters arising under U.S. federal securities laws or applicable state securities laws. Moreover, our Chinese counsel has advised us that China does not have treaties with the United States or many other countries providing for the reciprocal recognition and enforcement of court orders and final judgments.

 

From time to time, Kandi is involved in several litigations that we believe to be without merit, some have been dismissed, while others are still pending. We believe we can successfully defend ourselves in such litigations. Moreover, if finally, judgements are made against us, certain plaintiffs may face substantial difficulties in executing such judgement since China does not have treaties with the United States and certain other countries providing for the reciprocal recognition and enforcement of court orders and final judgments.

 

Risks Associated with the Export of Kandi Electric Vehicles to and sale in the United States

 

Impact of Rising International Political Tensions and Disruptions in Financial Markets on Our Business

 

Rising international political tensions and disruptions in the financial markets and global economic conditions may adversely affect our business, operating results, and the value of our securities.

 

Political tensions between the United States and China have escalated in recent years due to, among other factors, the trade war between the two countries that began in 2018, the imposition of U.S. sanctions on certain Chinese officials from China’s central government and the Hong Kong Special Administrative Region, the inclusion of Chinese entities and individuals on sanctions and other restrictive lists, the recently announced investment restrictions by the U.S. government, and the imposition of sanctions, export, and import restrictions by the Chinese government on certain U.S. persons.

 

The U.S. government has made statements and taken actions that may lead to potential changes to U.S. and international trade policies towards China. Unfavorable government policies on international trade, such as capital controls or tariffs, could affect the demand for our products and services, impact the competitive position of our products, or prevent us from selling products in certain countries. Furthermore, the application of tariffs or other trade barriers may significantly impact our ability to conduct business internationally, particularly with regard to the sale of electric vehicles (EVs), including battery electric vehicles (BEVs), in regions such as the U.S. and the European Union, where incentives and tax credits for BEVs may also be impacted by trade policy changes. On May 14, 2024, the U.S. government announced higher tariffs on steel and aluminum, semiconductors, electric vehicles, batteries, critical minerals, solar cells, ship-to-shore cranes and medical products. These higher tariffs were based on claims that China has engaged in unfair trade practices. The highest tariffs are applicable to electric vehicles, which will be subject to a tariff rate of 100% from August 1, 2024, an increase from the earlier rate of 25%. Since August 21, 2024, the European Commission imposed higher tariffs on imports of electric vehicles made in China. These new tariffs, which apply across the European Union, range from 17.0% to 36.3%, depending on the OEM that produced the vehicle. Shortly after these higher EU tariffs on Chinese EVs were confirmed by a majority of EU states, China imposed provisional tariffs on brandy imports from EU, with rates of 30.6% or 39%, effective October 11, 2024. Recently, the Trump administration imposed a 25% tariff globally on all the automobiles and parts imported to the U.S., effective on April 4, 2025. On February 1, 2025, a 10% tariff was added on products imported from China. On March 4, 2025, tariff applicable to products made in China was increased to 20%. On April 2, 2025, an additional 34% tariff was imposed universally to Chinese-made products, which increased the applicable overall tariff to 54%. On April 9, 2025, in response to the retaliation tariff announced by China, Trump administration further raised the additional tariff to 84%, and on the same day, a reciprocal duty of 125% was charged to products imported from China, and the final applicable tariff rate reaches 145%. On May 12, 2025, the White House and China’s Ministry of Commerce issued a joint statement committing to reduce reciprocal tariff rates to 10% for a 90-day period. Under the agreement, both parties agreed to fully cancel the higher reciprocal tariffs that had been imposed sequentially starting April 9, 2025. On July 30, 2025, Trump administration signed a presidential proclamation, imposing a 50% tariff on a range of semi-finished copper products and copper-intensive derivative goods, effective August 1, 2025. On November 26, 2025, the US Trade Representative (USTR) extended tariff exclusions on 178 Chinese products until November 10, 2026. The excluded products cover a broad range of industrial materials and equipment, including various types of machinery components and a number of vehicle components. These and similar developments mark increased trade tensions and higher tariff rates which may have a material adverse effect on the sales of some of our customers and result in a material adverse effect on their and our business, financial condition and results of operations.

 

21

 

 

Additionally, many recent policy updates in the United States, including the Clean Network project initiated by the U.S. Department of State in August 2020, the Entity List regime maintained by the Bureau of Industry and Security (BIS), and the outbound investment restrictions announced by the U.S. government, may have unforeseen implications for our business. For example, on October 9, 2025, China’s Ministry of Commerce announced new export controls on a broad range of lithium-ion battery products, including rechargeable batteries and cathode material-related items. Companies that wish to export the controlled items will have to apply for a license from the State Council’s commerce department before they can export them overseas. These regulatory developments, particularly those targeting Chinese technology and automotive companies, could present challenges for us in maintaining or expanding our presence in international markets.

 

On January 16, 2025, the BIS issued a final rule entitled “Securing the Information and Communications Technology and Services Supply Chain: Connected Vehicles” (“Final Rule”), prohibiting certain transactions involving the sale or import of connected vehicles integrating specific hardware and software, or those components sold separately, with a sufficient nexus to China or Russia. While the implementation details of the Final Rule remain under evaluation, Kandi Technologies Group, Inc. does not conduct testing or R&D activities in the United States, and our current U.S. business exposure is limited to the sale of a very small number of complete vehicles that may contain certain components potentially impacted by the rule. Given our limited U.S. business footprint, we do not expect the Final Rule to have a material adverse impact on our financial performance or business operations.

 

It remains unclear the extent to which additional duties, tariffs and/or other trade restrictions or other similar measures may be imposed by the U.S. or other countries, whether and if any changes to the currently announced tariffs will be applied, how long they may be in effect, the extent to which further retaliatory measures will be imposed, and whether other factors will support a pass through of all or a part of the tariffs to the market. On February 20, 2026, the U.S. Supreme Court held that the Trump administration lacked legal authority to impose certain tariffs under the International Emergency Economic Powers Act and the Trump administration indicated that it intends to impose alternative tariffs or adopt other trade measures. Nonetheless, any new tariffs, import, export, or investment restrictions, or changes in existing trade agreements, particularly if the U.S. government escalates trade tensions or takes retaliatory measures, could negatively affect our business, financial condition, and results of operations.

 

Additionally, the global economic environment has faced significant volatility in recent years, exacerbated by financial crises and various other economic challenges. Economic downturns, particularly the severe downturns in global credit markets and financial instability, can have a dramatic impact on our business. Governments around the world have taken unprecedented actions to stabilize financial markets, but if these actions are not successful, a return to adverse economic conditions could have a significant impact on our ability to raise capital, if needed, on a timely basis, on acceptable terms, or at all.

 

The enactment of Inflation Reduction Act (IR Act) of 2022 may influence the value of our securities.

 

On August 16, 2022, the Inflation Reduction Act of 2022 (the “IR Act”) was signed into federal law. The IR Act provides for, among other things, a new U.S. federal excise tax on certain repurchases (including redemptions) of stock or shares by publicly traded domestic (i.e., U.S.) corporations and certain domestic subsidiaries of publicly traded foreign corporations, if during that taxable year, the total value of the stock repurchased is more than $1 million. The amount of the excise tax is generally 1% of the fair market value of the shares repurchased at the time of the repurchase. However, for purposes of calculating the excise tax, repurchasing corporations are permitted to net the fair market value of certain new stock or share issuances against the fair market value of stock or share repurchases during the same taxable year. In addition, certain exceptions apply to the excise tax. The IR Act applies only to repurchases that occur after December 31, 2022. The Company repurchased 184,566 shares and 1,892,568 shares of the Company’s ordinary shares during the years ended on December 31, 2023 and 2024, respectively, such repurchases are subject to the IR Act, however, we currently do not anticipate this provision of the IR Act to have any material impact on our financial position, results of operations or cash flows.

 

22

 

 

Our intellectual property rights may be harmed by competitors preemptively filing legitimate and illegitimate patents, which could create significant barriers for our business by preventing us from adequately protecting our intellectual property.

 

Multinational automobile companies usually obtain patent portfolios consisting of basic patents and peripheral patents on improvements and related technologies, thereby creating patent barriers in the industry. At the same time, certain multinational automobile companies also maliciously apply for patents, in order to obtain an unlawful competitive advantage or to directly receive invalid rights and use patents as weapons in litigation. New energy vehicles are emerging products in worldwide markets in recent years, while relevant and related patents in the industry are still in force. Kandi may be seriously adversely affected by intellectual property rights barriers through participation in the competitive international automobile market. Therefore, Kandi faces risks of patent barriers and intellectual property litigation in the future.

 

Failures in our U.S. business may present a risk of significant losses to our business.

 

Our automobile product export and overseas operations sections involve import and export currency exchange, insurance, ocean transportation, customs clearance and various other logistical procedures. A loss of trust in any part of the chain can lead to the failure of transactions, which in turn causes huge losses to our enterprise. In the future, the Company will expand its overseas market. Any insufficient assessment of the capital strength and commercial credit of its partners, or any fraud in risk prevention and risk control systems, may cause economic losses for the Company due to its business partners’ breach of contract or even fraud. In short, shipping Kandi electric vehicles and products to the United States may have risks in the U.S. operation and import and export trade process.

 

The United States has strict environmental laws and regulations which may cause us to expend significant sums to comply with such laws and regulations.

 

The United States and other developed countries have strong awareness of environmental protection and product safety regulations. The penalties for violating environmental laws in such countries are extremely high. Developed countries have mature and highly saturated automobile markets. Costs associated with maintaining controls over atmospheric emissions, harmful toxic substances, and products safety are getting higher in an accelerated manner. The process for a company to obtain the applicable certifications is time-consuming, complicated and expensive. Kandi will also face the adverse impact of compliance with policy and regulatory standards in the United States. Thus, Kandi may face the risk of not being able to sustain its business in accordance with US and state environmental protection and product safety policies and regulations.

 

Our short-term financial performance may suffer due to our investment in expanding our presence and sales in the United States.

 

Chinese auto products have market competition disadvantages in terms of technology content, product structure, product quality and brand influence. It is difficult to reverse the sentiment of “low quality and low price” that has followed Chinese automobiles for a long time, resulting in weakened bargaining power for Chinese auto companies and generally low gross profit margins. Kandi is expanding into the US market and rely on overseas distributors to establish a marketing network and after-sales service guarantee system. All actions require the Company to invest a certain amount of resources. Additionally electric vehicle sales may face a slow growth period. In a certain period of time, the growth of operating income lags behind the increase in sales input. At the same time, the Company cannot predict the direct economic loss caused by an unsatisfactory market expansion caused by the adverse factors of market competition. Cash flows for Kandi, SC Autosports, and Rawrr may be significantly adversely affected by large investments and small revenues in the short term. Therefore, there may be a risk that the short-term financial performance indicators will fall due to factors such as the expansion of resources in overseas markets.

 

Lack of authorized dealer and absence of after-sales maintenance may negatively affect our business and sales in U.S.

 

In U.S. market, without authorized dealers, the delivery of EVs and pure electric off-road vehicles may be delayed. Hence customers may delay, reduce or cancel the purchase orders of our EVs and pure electric off-road vehicles, and our business operations may be adversely affected. At the same time, in the absence of after-sales maintenance by the dealers, not only the cost and complexity of maintenance will be increased, it will also affect customers’ access to warranty and other after-sales service support, which may then weaken customers’ confidence in our brand, and we may even encounter potential lawsuits due to lack of support to the customers. This can affect our brand and business, and bring an adverse impact to the financial condition and operating performance of the Company.

 

23

 

 

Risks Relating to Ownership of Our Securities

 

Our stock price may be volatile, which may result in losses for our shareholders.

 

The stock markets have experienced significant price and trading volume fluctuations. Although our stock has been trading on the NASDAQ Global Select Market since January 2, 2014, the trading price of our ordinary shares may be volatile and could fluctuate significantly in response to many factors, including the following, some of which are beyond our control:

 

 variations in our operating results;

 

 changes in expectations of our future financial performance, including financial estimates by securities analysts and investors;

 

 changes in operating and stock price performance of other companies in our industry;
   
 additions or departures of key personnel; or
   
 general sentiment on China-based companies’ securities.

 

These fluctuations, as well as general economic and political conditions unrelated to our performance, may adversely affect the price of our ordinary shares.

 

Our Ordinary Shares may fall below the minimum bid price as required by The Nasdaq Global Select Market, which could negatively impact the compliance of the listing of our Ordinary Shares.

 

Our Ordinary Shares are listed on the Nasdaq Global Select Market. In order to maintain our listing, we are required to comply with certain rules, including those regarding minimum share price. If the bid price of our Ordinary Shares below $1.00 per share for 30 consecutive business days, we will be deemed to be non-compliance with the Nasdaq minimum price requirement, as per Nasdaq Listing Rule 5550(a)(2). Recently our Ordinary Shares have been trading below $1.00 per share for a period of trading days.

 

If the Company fails to maintain a minimum bid price of at least $1.00 per share for the 30 consecutive trading days, we will be notified by the Nasdaq of incompliance and, and provided with a 180-day compliance period to regain the compliance. If the Company fails to regain such compliance within the compliance period, the Company may apply to transfer to the Nasdaq Capital Market for another 180-day compliance period.

 

The transfer to the Nasdaq Capital Market, if needed, may render the Company less attractive and our exposure to potential investors may be limited. The Company will closely monitor the closing price of our Ordinary Shares; however, we cannot assure you that Kandi Technologies will be able to maintain the closing price of its Ordinary Shares to be at least $1.00 per share.

  

Our ability to distribute dividends is restricted by PRC Company Law and Foreign Investment Law.

 

According to the PRC Company Law and Foreign Investment Law, our PRC subsidiary, as a foreign-invested enterprise, or FIE, we may only pay dividends out of their accumulated profit, if any, as determined in accordance with PRC accounting standards and regulations. In addition, we are required to draw 10% of its after-tax profits each year, if any, to fund a common reserve, which may stop drawing its after-tax profits if the aggregate balance of the common reserve has already accounted for over 50% of its registered capital. The reserve funds are not distributable as cash dividends. A PRC company is not permitted to distribute any profits until any losses from prior fiscal years have been offset. Our ability to distribute dividends may be restricted because of the above-mentioned regulations. We may even cannot distribute dividends if we are suffering loss in certain fiscal year in the future.

 

24

 

 

We do not anticipate paying cash dividends to our common shareholders.

 

We presently do not anticipate that we will pay dividends on any of our ordinary shares in the foreseeable future. If payment of dividends does occur at some point in the future, it will be contingent upon our revenues and earnings, if any, capital requirements, and general financial conditions. The payment of any ordinary shares dividends will be within the discretion of our Board. We presently intend to retain all earnings in order to implement our business plan; accordingly, we do not anticipate the declaration of any dividends for ordinary shares in the foreseeable future.

 

The limitation of monetary liability against our directors, officers and employees under BVI Law and the existence of statutory indemnification rights of our directors, officers and employees may result in substantial expenditures by our company and may discourage lawsuits against our directors, officers and employees.

 

Our certificate of incorporation does not contain any specific provisions that limit the liability of our directors for monetary damages to the Company or shareholders; however, we are prepared to indemnify our directors and officers to the extent provided for by laws of British Virgin Islands (the “BVI Laws”). We may also include contractual indemnification obligations in our employment agreements with our officers. The foregoing indemnification obligations could result in the Company incurring substantial expenditures to cover the cost of settlement or damage awards against its directors and officers, which we may be unable to recoup. These provisions and resultant costs may also discourage the Company from bringing a lawsuit against directors and officers for breaches of their fiduciary duties and may similarly discourage the filing of derivative litigation by our shareholders against our directors and officers even though such actions, if successful, might otherwise benefit the Company and shareholders.

 

We may require additional capital, and the sale of additional shares or other equity securities could result in additional dilution to our shareholders.

 

In the future, we may require additional cash resources due to changed business conditions or other future developments, including investments or acquisitions that we may decide to pursue. If our resources are insufficient to satisfy our cash requirements, we may seek to sell additional equity or debt securities or obtain a credit facility. The sale of additional equity securities could result in dilution to our shareholders. The incurrence of indebtedness would result in increased debt service obligations and could result in operating and financing covenants that would restrict our operations. We cannot assure investors that financing will be available, if at all, in amounts or on terms acceptable to us.

 

Techniques employed by manipulative short sellers in Chinese small cap stocks may drive down the market price of our ordinary shares.

 

Short selling is the practice of selling securities that the seller does not own but rather has, supposedly, borrowed from a third party with the intention of buying identical securities back at a later date to return to the lender. The short seller hopes to profit from a decline in the value of the securities between the sale of the borrowed securities and the purchase of the replacement shares, as the short seller expects to pay less in that purchase than it received in the sale. As it is therefore in the short seller’s best interests for the price of the stock to decline, many short sellers (sometimes known as “disclosed shorts”) publish, or arrange for the publication of, negative opinions or reports regarding the relevant issuer and its business prospects in order to create negative market momentum and generate profits for themselves after selling a stock short. These short attacks have, in the past, led to selling of shares in the market, on occasion in large scale and broad base.

 

Short seller publications are not regulated by any governmental, self-regulatory organization or other official authority in the U.S. and are not subject to the certification requirements imposed by the Securities and Exchange Commission in Regulation AC (Regulation Analyst Certification) and, accordingly, the opinions they express may be based on distortions of actual facts or, in some cases, fabrications of facts. In light of the limited risks involved in publishing such information, and the enormous profit that can be made from running just one successful short attack, unless the short sellers become subject to significant penalties, it is more likely than not that disclosed short sellers will continue to issue such reports.

 

25

 

 

While we intend to strongly defend our public filings against any such short seller attack, often times we are constrained, either by principles of freedom of speech, applicable state law (often called “Anti-SLAPP statutes”), or issues of commercial confidentiality, in the manner in which we can proceed against the relevant short seller. You should be aware that in light of the relative freedom to operate that such persons enjoy - oftentimes blogging from outside the U.S. with little or no assets or identity requirements - should we be targeted for such an attack, our stock will likely suffer from a temporary, or possibly long term, decline in market price should the rumors created not be dismissed by market participants.

 

The amendment to Nasdaq’s continued listing requirements could result in our inability to maintain our listing.

 

On September 3, 2025, Nasdaq proposed to introduce an accelerated process for suspending and delisting companies with a listings deficiency that also have a market value listed securities below $5.0 million. Nasdaq proposes further enhancing investor protections by providing for suspension from Nasdaq trading and immediate delisting (rather than providing a compliance period) of any company that becomes non-compliant with a numeric listing requirement, including the bid price, market value of public float, equity, income and total assets/revenue requirements, and that has a market value of listed securities of less than $5 million. To effect this change, Nasdaq proposes to modify Listing Rule 5810(c)(1) to add an additional type of a deficiency that results in immediate delisting and suspension from trading of the company’s securities. Specifically, Listing Rule 5810(c)(1) will provide that staff’s delisting notice will inform the company that its securities are immediately subject to suspension and delisting when a company is non-compliant with one or more of the listing requirements contained in Rule 5450 or Rule 5550 and the company’s Market Value of Listed Securities has failed to maintain a value of at least $5 million for a period of 10 consecutive business days. Listing Rule 5810(c)(2)(A)(i) currently identifies all quantitative deficiencies from standards that do not provide a compliance period as deficiencies for which a company may submit a plan of compliance for staff review. Nasdaq proposes to modify Listing Rule 5810(c)(2)(A)(i) to provide that the company may not submit such a plan when the company’s Market Value of Listed Securities had been less than $5 million for a period of 10 consecutive business days. Further, Listing Rule 5810(c)(3) currently identifies deficiencies for which the rules provide a specified cure or compliance period. Nasdaq proposes to modify Listing Rule 5810(c)(3) to provide that a company will not be entitled to such cure or compliance period if the company’s Market Value of Listed Securities has failed to maintain a value of at least $5 million for a period of 10 consecutive business days. Finally, Nasdaq proposes to modify Listing Rule 5810(c)(1) to provide that staff’s delisting notice in these circumstances will inform the company that its securities are immediately subject to suspension from trading on Nasdaq. Nasdaq believes that it is not appropriate for such a company to continue trading on Nasdaq during the pendency of the Hearings Panel review process. Instead, Nasdaq proposes to amend Rule 5815 to remove the stay provision in these situations so that the company’s securities will be suspended from trading on Nasdaq during the pendency of the Hearings Panel’s review. (“Strengthened Listing Threshold”).

 

Even if we currently meet the revised listing requirements, we may be unable to continue to satisfy the newly revised listing requirements and applicable rules on the Nasdaq Global Select Market, which could materially and adversely affect the liquidity, visibility, and overall marketability of our Ordinary Shares. In addition, the Strengthened Listing Threshold may be part of a broader trend of heightened regulatory scrutiny and stricter supervisions for companies with principal operations in China, Hong Kong, and Macau. Currently, it is not clear whether Nasdaq will propose any continue listing rules specifically applicable to companies with principal operations in China, Hong Kong, and Macau, but if that occurs, our ability to conduct future offerings or maintain our listing could be adversely affected if Nasdaq or the SEC implements additional stringent criteria. We may be required to expend significant resources to address any future regulatory changes or concerns, which could divert our management’s attention and resources from our business operations. Any such events could have a material adverse effect on our business, financial condition, and results of operations, and could cause a significant decline in the value of our securities, or our securities could be subject to delisting.

 

26

 

 

Risks Relating to Being a Foreign Private Issuer

  

BVI companies may not be able to initiate shareholder derivative actions, thereby depriving shareholders of the ability to protect their interests.

 

BVI companies may not have standing to initiate a shareholder derivative action in a federal court of the United States. The circumstances in which any such action may be brought, and the procedures and defenses that may be available in respect to any such action, may result in the rights of shareholders of a BVI company being more limited than those of shareholders of a company organized in the United States. Accordingly, Kandi BVI shareholders may have fewer alternatives available to them if they believe that corporate wrongdoing has occurred. The BVI courts are also unlikely to recognize or enforce against Kandi BVI’s judgments of courts in the United States based on certain liability provisions of U.S. securities law and to impose liabilities against it, in original actions brought in the British Virgin Islands, based on certain liability provisions of U.S. securities laws that are penal in nature.

 

Under the laws of the British Virgin Islands, there are some statutory provisions for the protection of minority shareholders under the Act. The principal protection under the Act is that shareholders may bring an action to enforce the memorandum and articles of association of a BVI company. The Act sets forth the procedure to bring such a claim. Shareholders of a BVI Company are entitled to have the affairs of the company conducted in accordance with the general law and the memorandum and articles of association. Pursuant to Kandi BVI’s constitutional documents, the company is obliged to hold an annual general meeting unless the Company elects to rely on the exemption available under the NASDAQ Stock Market by following applicable procedures. BVI companies are not obligated to appoint an independent auditor, and shareholders are not entitled to receive the audited financial statements of the company.

 

There are common law rights for the protection of shareholders that may be invoked. Such rights have also now been given a statutory basis under the Act. The common law rights are largely dependent on English company law, since the common law of the British Virgin Islands for companies incorporated under the Act is limited. Under the general rule pursuant to English company law, a court will generally refuse to interfere with the management of a company at the insistence of a minority of its shareholders who express dissatisfaction with the conduct of the company’s affairs by the majority or the board of directors. However, every shareholder is entitled to have the affairs of the company conducted properly according to law and the constituent documents of the company. As such, if those who control the company have persistently disregarded the requirements of company law or the provisions of the company’s memorandum or articles of association, then the courts will grant relief. Generally, the areas in which the courts will intervene include the following:

 

 an act complained of which is outside the scope of the authorized business or is illegal or not capable of ratification by the majority,

 

 acts that constitute fraud on the minority where the wrongdoers control the company,

 

 acts that infringe on the personal rights of the shareholders, such as the right to vote, and

 

 where the company has not complied with provisions requiring approval of a special or extraordinary majority of shareholders, which are more limited than the rights afforded to minority shareholders under the laws of the State of Delaware in the United States.

 

Kandi BVI’s Amended and Restated Articles of Association provide for the exclusive jurisdiction of the Courts of the British Virgin Islands for substantially all disputes between Kandi BVI and its shareholders, which could limit the shareholders’ ability to obtain a favorable judicial forum for disputes with Kandi BVI or its directors, officers, other employees or shareholders.

 

Kandi BVI’s Amended and Restated Articles of Association provide for the exclusive jurisdiction of the Courts of the British Virgin Islands for the following civil actions:

 

 any derivative action or proceeding brought on behalf of Kandi BVI, including actions arising under the U.S. federal securities laws;

 

 any action asserting a claim of breach of fiduciary duty owed by any director, officer or other employee of the Kandi BVI to the Kandi BVI or its Members;

 

 any action asserting a claim arising pursuant to any provision of British Virgin Islands law or Kandi BVI’s Memorandum or Articles of Association;

 

 any action asserting a claim against the Kandi BVI governed by the internal affairs doctrine.

 

27

 

 

This exclusive jurisdiction provision may limit a member’s ability to bring a claim in a judicial forum that it finds favorable for disputes with Kandi BVI or any of its directors, officers, other employees or members, which may discourage lawsuits with respect to such claims, although Kandi BVI’s members will not be deemed to have waived Kandi BVI’s compliance with U.S. federal securities laws and the rules and regulations thereunder applicable to foreign private issuers. Alternatively, if a court were to find the exclusive jurisdiction provision contained in the Amended and Restated Articles of Association to be inapplicable or unenforceable in an action, Kandi BVI may incur additional costs associated with resolving such action in other jurisdictions, which could harm Kandi BVI’s business, operating results and financial condition. The exclusive jurisdiction provision would not prevent derivative shareholder actions based on claims arising under U.S. federal securities laws from being raised in a U.S. court and would not prevent a U.S. court from asserting jurisdiction over such claims. However, there is uncertainty whether a U.S. court would enforce the exclusive jurisdiction provision for actions for breach of fiduciary duty and other claims.

 

As a foreign private issuer, Kandi BVI is permitted to, and Kandi BVI may in the future choose to follow certain corporate governance practices in accordance with British Virgin Island law in lieu of certain NASDAQ requirements applicable to U.S. issuers. As a result, Kandi BVI’s members may not have the protections afforded by these corporate governance requirements, which may make its ordinary shares less attractive to investors or otherwise harm the trading price or value of its ordinary shares.

 

As a foreign private issuer, Kandi BVI is permitted to follow certain corporate governance practices in accordance with British Virgin Island laws in lieu of certain NASDAQ requirements, although Kandi BVI is subject to certain independence requirements with respect to its audit committee under NASDAQ rules. NASDAQ listing rules require, inter alia, that (i) a majority of the board of directors of a listed company be comprised of independent directors; (ii) each listed company have an audit committee comprised of at least three members, each of whom must be an independent director; and (iii) each listed company have a compensation committee comprised of at least two members, each of whom must be an independent director.

 

Under British Virgin Islands law, the directors of Kandi BVI owe to its fiduciary duties, including a duty of loyalty, a duty to act honestly and a duty to act in good faith and in a manner, they believe to be in Kandi BVI’s best interests. The directors also have a duty to exercise the skill they actually possess and such care and diligence that a reasonably prudent person would exercise in comparable circumstances. In fulfilling their duty of care to Kandi BVI, the directors must ensure compliance with their articles of association, as amended and restated from time to time.

 

A foreign private issuer must disclose in its annual reports filed with the SEC each NASDAQ requirement it does not comply with, followed by a description of its applicable home country practice. As a company incorporated in the British Virgin Islands and listed on the NASDAQ, Kandi BVI may in the future choose to follow its home country practice with respect to the composition of Kandi BVI’s board of directors and Nomination and Compensation Committees. Unlike the requirements of the NASDAQ, Kandi BVI is not required to:

 

 independence of board

 

 independence of committees

 

 regularly scheduled executive sessions with only independent directors

 

 adopt and disclose a code of ethics for directors, officers and employees.

 

Accordingly, if Kandi BVI were to rely on such exemptions, its shareholders would not have the same protection afforded to shareholders of companies that are subject to all of the NASDAQ corporate governance requirements, which could make its ordinary shares less attractive to some investors or could otherwise harm the ordinary share price.

 

28

 

 

As a foreign private issuer, Kandi BVI is not required to provide its shareholders with the same information as Kandi would if Kandi remained a U.S. public issuer and, as a result, you may not receive as much information about Kandi BVI as you did about Kandi and you may not be afforded the same level of protection as a shareholder of Kandi BVI under applicable laws and the Kandi BVI memorandum and articles of association as you were as a shareholder of Kandi under applicable laws and the Kandi certificate of incorporation and bylaws.

 

Kandi BVI is a “foreign private issuer” under the rules and regulations of the SEC. Kandi BVI will remain subject to the mandates of the Sarbanes-Oxley Act, and, as long as the Kandi BVI’s ordinary shares are listed on the NASDAQ, the governance and disclosure rules of that stock exchange. However, as a foreign private issuer, Kandi BVI is exempt from certain rules under the Exchange Act that would otherwise apply if Kandi BVI were a company incorporated in the United States or did not meet the other conditions to qualify as a foreign private issuer. For example:

 

 Kandi BVI may include in its SEC filings financial statements prepared in accordance with U.S. GAAP or with IFRS as issued by the IASB without reconciliation to U.S. GAAP;

 

 Kandi BVI is not required to provide as many Exchange Act reports, or as frequently or as promptly, as U.S. companies with securities registered under the Exchange Act. For example, Kandi BVI is not required to file current reports on Form 8-K within four business days from the occurrence of specific material events. Instead, Kandi BVI needs to promptly furnish reports on Form 6-K any information that Kandi BVI (a) makes or is required to make public under the laws of the British Virgin Islands, (b) files or is required to file under the rules of any stock exchange or (iii) otherwise distributes or is required to distribute to its shareholders. Unlike Form 8-K, there is no precise deadline by which Form 6-K must be furnished. In addition, Kandi BVI is not required to file its annual report on Form 10-K, which may be due as soon as 60 days after its fiscal year end. As a foreign private issuer, Kandi BVI is required to file an annual report on Form 20-F within four months after its fiscal year end;

 

 Kandi BVI is not required to provide the same level of disclosure on certain issues, such as executive compensation;

 

 Kandi BVI is not required to conduct advisory votes on executive compensation;

 

 Kandi BVI is exempt from filing quarterly reports under the Exchange Act with the SEC;

 

 Kandi BVI is not subject to the requirement to comply with Regulation FD, which imposes certain restrictions on the selected disclosure of material information;

 

 Kandi BVI is not required to comply with the sections of the Exchange Act regulating the solicitation of proxies, consents or authorizations in respect of a security registered under the Exchange Act; and

 

If Kandi BVI takes advantage of these exemptions, you may receive less information about Kandi BVI and its business than you currently receive with respect to Kandi and be afforded less protection under the U.S. federal securities laws. However, consistent with our policy of seeking input from, and engaging in discussions with, our shareholders, on executive compensation matters, Kandi BVI intends to provide disclosure relating to its executive compensation philosophy, policies and practices and conduct an advisory vote on executive compensation once every year. However, Kandi BVI expects to review this practice after the next such advisory vote and may at that time or in the future determine to conduct such advisory votes more or less frequently or to not conduct them at all.

 

Effective March 18, 2026, pursuant to the Holding Foreign Insiders Accountable Act, directors and officers of foreign private issuers, including us, are required to comply with the reporting requirements of Section 16(a) of the Exchange Act. Notwithstanding the foregoing, directors and officers of a “foreign private issuer” remain exempt from Section 16(b) (short -swing profit liability) and Section 16(c) (short sale prohibitions).

 

29

 

 

Item 4. Information on the Company

 

A. History and Development of the Company

 

Kandi Technologies was incorporated under the laws of the State of Delaware on March 31, 2004. Headquartered in Jinhua City, Zhejiang Province, PRC, the Company is one of China’s leading producers and manufacturers of electric vehicle (“EV”) products, EV parts, and off-road vehicles for sale in the Chinese and the global markets. The Company conducts its primary business operations through its wholly-owned subsidiaries, Zhejiang Kandi Vehicles Co., Ltd. (“Kandi Vehicles”), Kandi Vehicles’ wholly and partially-owned subsidiaries, SC Autosports, LLC (“SC Autosports”, d/b/a Kandi America) and its wholly-owned subsidiary, Kandi America Investment, LLC (“Kandi Investment”), and Rawrr. In March 2021, Zhejiang Kandi Vehicles Co., Ltd. changed its name to Zhejiang Kandi Technologies Group Co., Ltd. (“Zhejiang Kandi Technologies”).

 

On December 27, 2023, the shareholders of Kandi Technologies approved the merger agreement and plan of merger, that Kandi Technologies merged with and into Kandi BVI, with Kandi BVI as the surviving company upon the merger effective on April 17, 2024 (the “Reincorporation”). As a holding company with no material operations of its own, a substantial majority of the operations are conducted through our wholly-owned subsidiaries established in the People’s Republic of China, or the PRC, including Zhejiang Kandi Technologies and its subsidiaries and U.S. wholly-owned subsidiaries SC Autosports and its subsidiary.

 

On December 5, 2025, Kandi Technologies entered into a share transfer agreement (the “Share Transfer Agreement”) with shareholders (“Sellers”) of Rawrr. Pursuant to the Share Transfer Agreement, the Sellers agreed to sell, and the Company agreed to acquire the entire issued share capital of Rawrr, at a consideration of $23.9 million, which is the fair value of Rawrr as valuated by an independent third party, payable in form of Ordinary Shares. On February 6, 2026, the Company issued 17.7 million Ordinary Shares, at a price of $1.35 per share, which is the average closing prices of Ordinary Shares on Nasdaq Stock Market during the ten (10) trading day period immediately preceding the agreed reference date, September 24, 2025. Kenny Hu, director and Chairman of the board of Rawrr, is son of Xiaoming Hu, a director of the Company and beneficial owner of 14,426,481 Ordinary Shares of the Company. Each of the audit committee of the Company and the board of directors has assessed and approved the acquisition. 

 

Please refer to the discussion in NOTE 1 - ORGANIZATION AND PRINCIPAL ACTIVITIES of the Notes to the Consolidated Financial Statements for a narrative of our operating subsidiaries, including their dates of incorporation and history.

 

Principal Executive Offices

 

Our principal executive office is located in the Jinhua New Energy Vehicle Town in Jinhua, Zhejiang Province, PRC, 321016, and our telephone number is (86-579) 82239856.

 

The Company is subject to certain of the informational filing requirements of the Exchange Act. Effective March 18, 2026, as a “foreign private issuer”, directors and officers of the Company, are required to comply with the reporting requirements of Section 16(a) of the Exchange Act, but remain exempt from Section 16(b) (short -swing profit liability) and Section 16(c) (short sale prohibitions) withrespect to their purchase and sale of Ordinary Shares. In addition, the Company is not required to file reports and financial statements with the SEC as frequently or as promptly as U.S. public companies whose securities are registered under the Exchange Act. However, the Company is required to file with the SEC an Annual Report on Form 20-F containing financial statements audited by an independent accounting firm. The SEC also maintains a website at http://www.sec.gov that contains reports and other information that the Company files with or furnishes electronically to the SEC.

 

B. Business Overview

 

Originally, the Company’s primary business operations consist of designing, developing, manufacturing and commercializing electric vehicle (“EV”) products and EV parts. In recent years, some EV enterprises in China are seizing market share at the cost of huge losses. The Company realized that the EV market of China has not reached a healthy and orderly development stage. Therefore, the Company started to adjust the company’s development strategy after 2020. With the global trend of “fuel to electrification” of off-road vehicles becoming more and more obvious, the Company has been focusing on the production of pure electric off-road vehicles.

 

30

 

 

The Company does not believe that our major business is within the targeted areas of concern by the Chinese government. However, Kandi Technologies is a holding company in British Virgin Islands and our majority of business is conducted through the operations by Company’s subsidiaries in the PRC and the United States. Therefore, there is a risk that the Chinese government may in the future seek to affect operations of any company with any level of operations in the PRC, including its ability to offer securities to investors, list its securities on a U.S. or other foreign exchange, conduct its business or accept foreign investment. Additionally, we are subject to certain legal and operational risks associated with our operations in China. PRC laws and regulations governing our current business operations are uncertain, and therefore, these risks may result in a material change in the Company’s operations, significant depreciation of the value of our ordinary shares, or a complete hindrance of our ability to offer or continue to offer our securities to investors. Due to the fact that PRC does not have treaties providing for the reciprocal recognition and enforcement of judgments of courts with the United States and many other countries and regions, direct recognition and enforcement in PRC of judgments of a court in any of these non-PRC jurisdictions in relation to any matter not subject to a binding arbitration provision may be difficult, time-consuming, costly or even impossible, the investors may even need to sue again in one of the courts under PRC jurisdiction. Therefore, our investors may experience difficulties in effecting service of legal process, enforcing judgements or bringing original actions based on United States or foreign laws against us or our management. Changes in currency conversion policies in China and fluctuation in exchange rates may also have a material adverse effect on our business and the value of our securities. During the previous few decades, the economy of China had experienced unprecedented growth. This growth has slowed in recent years, and if the growth of the economy continues to slow or if the economy contracts, our financial condition may be materially and adversely affected. Recently, the PRC government initiated a series of regulatory actions and statements to regulate business operations in China with little advance notice, including cracking down on illegal activities in the securities market, adopting new measures to extend the scope of cybersecurity reviews, and expanding the efforts in anti-monopoly enforcement. Since these statements and regulatory actions are new, it is highly uncertain how soon legislative or administrative regulation making bodies will respond and what existing or new laws or regulations or detailed implementations and interpretations will be modified or promulgated, if any, and the potential impact of such modified or new laws and regulations will have on our daily business operation, the ability to accept foreign investments and list on an U.S. or other foreign exchange.

 

Regarding the North America market, the Company currently, via its US and Canada subsidiaries, distributes through over 1500 store locations in the United States and over 300 stores in Canada via big-box mass retailers, outdoor power sports dealers nationwide, and major e-commerce platforms in the United States and Canada. 

  

Industry Overview

 

Driven by the global energy transition and environmental protection policies, the off-road vehicles sector has been undergoing rapid electrification, and pure electric models have become the focal point of the industry. With the breakthrough of low-carbon technologies and the evolution of market demand, pure electric off-road vehicles demonstrate huge development potential by virtue of advantages such as zero emissions, low noise, and high energy efficiency. Currently, the product matrix of this industry is mainly composed of utility vehicles (UTVs), ATVs, golf carts, go karts, etc., covering a wide range of applicability such as leisure and entertainment, agricultural operations, and site transportation. The United States, as the world’s largest market for pure electric off-road vehicles, continues to lead the growth of demand thanks to policy incentives, the popularization of outdoor culture, and the improvement of new energy infrastructure. Following this trend, the Company is dedicated to researching and development of pure electric technologies and product innovation, to seize the opportunities brought by market expansion. The Company will further consolidate its competitive advantages in market segments, and drive to create a more environmentally friendly and intelligent industry.

  

Competitive Landscape

 

In general, the EV and electric off-road vehicles business faces competition from two groups of competitors: traditional vehicle manufacturers and new market entrants.

 

In terms of competition with conventional fuel vehicles and off-road vehicles manufacturers, many of the conventional fuel vehicle manufacturers are much larger in terms of size, manufacturing capabilities, customer bases, financial, marketing and human resources than the electric vehicle and electric off-road vehicles manufacturers. However, conventional fuel vehicles and off-road vehicles face many challenges, including but not limited to environmental pollution and energy scarcity, which in turn provide great opportunities for the rapid development of the EV and electric off-road vehicles industry.

 

31

 

 

Our Opportunities and Growth Strategy

 

Due to worsening air pollution and concerns about petroleum resource dependence, the new energy industry is developing vigorously. Given its technology innovation with integrated solutions and operation experience, Kandi has benefited from the development of EV and electric off-road vehicles industry.

 

The Company’s business strategy includes efforts to provide customers with high-quality products, to expand the footprint in new and existing markets, and to advance our profile and the market demand through the further innovations. The Company also provides products to end users through retail stores and our distributors.

 

As the largest market of pure electric off-road vehicles is in the United States, Kandi Technologies focus on the development of its wholly-owned subsidiary based in Dallas, SC Autosports, specialized in the sales in the United States. It has a seasoned management team with personnel over ten years of business experience, which has laid a good foundation for the sales of the Company’s products in the US market.

 

Our Products

 

General

 

For the years ended December 31, 2025, 2024 and 2023, our products primarily consist of EV parts, EV products, and off-road vehicles including All-Terrain Vehicles (“ATVs”), UTVs, go-karts, and electric scooters, electric self-balancing scooters and associated parts, and Lithium-ion cells, etc. Based on our market research on consumer demand trends, the Company has adjusted our production line strategically and continues to develop and manufacture new products in an effort to meet market demand and better serve our customers.

  

The following table shows the breakdown of our net revenues:

 

  Year Ended December 31 
  2025  2024  2023 
  Sales Revenue  Sales Revenue  Sales Revenue 
Primary geographical markets         
U.S. and other countries/areas $64,226,506  $74,242,060  $93,979,363 
China  23,213,475   53,327,553   29,619,869 
Total $87,439,981  $127,569,613  $123,599,232 
             
Major products and services            
EV parts $10,547  $5,948  $5,807,973 
EV products  51,398   2,286,093   1,214,786 
Off-road vehicles and associated parts  82,848,291   116,556,517   106,983,891 
Electric Scooters, Electric Self-Balancing Scooters and associated parts  1,362,903   1,351,331   683,952 
Battery exchange equipment and battery exchange service  -   -   674,927 
Lithium-ion cells  3,156,288   3,857,535   7,994,227 
Commission income  -   3,512,189   239,476 
Others  10,554   -   - 
Total $87,439,981  $127,569,613  $123,599,232 
             
Timing of revenue recognition            
Products transferred at a point in time $87,439,981  $124,057,424  $123,359,756 
Sales transactions completed at a point in time  -   3,512,189   239,476 
Total $87,439,981  $127,569,613  $123,599,232 

 

32

 

 

Sales and Distribution

 

Because our products are manufactured in China, there are two major sales modes of our products sold to the countries and regions other than China market: the first mode is indirect sales to Chinese import and export trading companies for sales to the countries and regions out of China, and the second is direct sales to retail stores and dealers of the countries and regions out of China. We sell our products in China primarily through our sales department who sign sales contracts directly with customers.

 

The Company jointly manufactures the K23 model with Hunan Hengrun Automobile Co., Ltd. (“Hengrun”), whose manufacture license was granted in June 2022. This product is sold in the China market through our sales department by signing sales contracts directly with customers.

 

Customers

 

We define customers who individually contributed more than 10% of our aggregate revenue as major customers. For the years ended December 31, 2025, 2024 and 2023, our major customers of our operating subsidiaries, in aggregate, accounted for 60%, 53% and 56% of our sales. Our operating subsidiaries are working on developing new business partners and clients for our products to reduce our dependence on existing customers, with a business development focus on pure electric off-road vehicle business.

 

For the years ended December 31, 2025, 2024 and 2023, the Company’s major customers were as follows:

  

  Sales  Trade Receivable 
  Year Ended ‘December 31,  December 31,  December 31, 
Major Customers 2025  2024  2023  2025  2024 
Customer A  32%  31%  19%            -   3%
Customer B  16%  22%  *   55%  81%
Customer C  *   *   26%  *   * 
Customer D  *   *   11%  *   * 
Customer E  12%  *   *   26%  * 

 

Sources of Supply

 

All raw materials are purchased from suppliers. Our operating subsidiaries have developed close relationships with several key suppliers particularly in the procurement of certain key parts. To the extent commercially feasible, our operating subsidiaries obtain components from multiple third-party sources in some cases. The Company does not have, and does not anticipate having, any difficulty in obtaining required materials from our suppliers. The Company believes that our operating subsidiaries have adequate supplies or sources of availability of the raw materials necessary to meet our manufacturing and supply requirements.

 

For the years ended December 31, 2025, 2024 and 2023, our operating subsidiaries’ material suppliers, each of whom accounted for more than 10% of our total purchases, were as follows:

 

  Purchases  Accounts Payable as of 
  Year Ended December 31,  December 31,  December 31, 
Major Suppliers 2025  2024  2023  2025  2024 
Zhejiang Kandi Supply Chain Management Co., Ltd. (1)  37%  51%  20%  8%  28%
Jinhua Jingcheng Industrial Co., Ltd.  29%  *   *   58%  * 

 

(1)Zhejiang Kandi Technologies owns 10% equity interest of the supplier.

 

33

 

 

Intellectual Property and Licenses

 

The Company’s success partially depends on our ability to protect our core technology and intellectual property. We rely on a combination of patents, patent applications, trademarks, copyrights and trade secret protection laws in China and other jurisdictions, as well as confidentiality procedures and contractual provisions to protect our intellectual property and our brand. As of December 31, 2025, Zhejiang Kandi Technologies had a total of 100 valid patents and 2 software copyrights, including 4 invention patents, 57 utility model patents and 39 appearance design patents. As of December 31, 2025, Kandi Smart Battery Swap had a total of 98 valid patents and 4 software copyrights, including 74 utility model patents, 13 appearance design patents and 11 invention patents. As of December 31, 2025, Kandi New Energy had 2 utility model patents. As of December 31, 2025, Yongkang Scrou had a total of 25 valid patents, including 11 utility model patents and 14 appearance design patents. As of December 31, 2025, Kandi Hainan had a total of 46 valid patents, including 41 utility model patents, 3 invention patents and 2 appearance design patents. As of December 31, 2025, China Battery Exchange and its subsidiaries had a total of 3 valid utility model patents and 10 software copyrights. As of December 31, 2025, Jiangxi Huiyi had a total of 59 valid patents, including 9 invention patents, 39 utility model patents and 11 appearance design patents. Under Chinese patent law, the utility model patents and appearance design patents shall be valid until 10 years after the date of application. The invention patents shall be valid until 20 years after the date of application. Among the Company’s valid utility model patents, the earliest expiration date is June 2026 and the latest is December 2034. Among the Company’s valid appearance design patents, the earliest expiration date is May 2026 and the latest is April 2035. Among the Company’s valid invention patents, the earliest expiration date is November 2035 and the latest is September 2045. In addition, The Company is authorized to use the trademark “Kandi” in the PRC and the U.S. The Company intends to continue to file additional patent applications with respect to our technology.

 

Zhejiang Kandi Technologies, Kandi Smart Battery Swap, Kandi Hainan, and Jiangxi Huiyi are recognized as a national High and New Technology Enterprises. The certification shall be renewed every three years. The status of being a national High and New Technology Enterprise qualifies for a preferred 15% income tax rate, as opposed to a standard corporate income tax rate of 25%. 

 

Employees

 

As of December 31, 2025, excluding contractors and employees with the affiliate company, Kandi had a total of 595 full-time employees, as compared to 739 full-time employees as of December 31, 2024 and 840 full-time employees as of December 31, 2023, of which 224 employees are production personnel, 29 employees are sales personnel, 99 employees are research and development personnel, and 243 employees are administrative personnel. None of our employees are covered by collective bargaining agreements. We consider our relationships with our employees to be good. We also employ consultants on an as-needed basis. 

   

Environmental and Safety Regulation

 

Emissions

 

Our products are all subject to international laws and emissions related standards and regulations, including regulations and related standards established by China Environmental Protection Agency, the United States Environmental Protection Agency, the California Air Resources Board, and European and Canadian legislative bodies.

 

According to the management’s knowledge, the Company’s products have been designed and developed according to the environmental regulations of the target market since the research and development period and have passed the corresponding tests before the products are put into production and sales, and obtained the compulsory product certification of the corresponding countries and regions.

 

If the standards and rules are modified, or interpreted differently, or the product certification certificate expires, the Company will evaluate the product and restart the corresponding product design improvement and product testing/certification procedures to continuously ensure the target market environment regulatory compliance. The Company cannot estimate the extent to which these changes, if any, will affect our operating costs in the future.

 

34

 

 

Product Safety and Regulation

 

Safety Regulation

 

The U.S. federal government and individual states have adopted, or are considering the adoption of, laws and regulations relating to the use and safety of Kandi’s products. The federal government is the primary regulator of product safety. The Consumer Product Safety Commission (“CPSC”) has federal oversight over product safety issues related to ATVs and off-road vehicles. The National Highway Transportation Safety Administration (“NHTSA”) has federal oversight over product safety issues related to off-road vehicles and regulates the safety of electric vehicles for road vehicles.

 

In August 2008, the Consumer Product Safety Improvement Act (the “Product Safety Act”) was passed. The Product Safety Act requires all manufacturers and distributors who import into or distribute ATVs within the United States to comply with the American National Standards Institute/Specialty Vehicle Institute of America (“ANSI/SVIA”) safety standard, which previously had been voluntary. The Product Safety Act also requires the same manufacturers and distributors to have ATV action plans filed with the CPSC that are substantially similar to the voluntary action plans that were previously in effect. Both Kandi and SC Autosports currently comply with the ANSI/SVIA standard.

 

Kandi’s off-road vehicles are subject to federal vehicle safety standards administered by NHTSA. Kandi’s off-road vehicles are also subject to various state vehicle safety standards. Kandi believes that its off-road vehicles comply with safety standards applicable to off-road vehicles.

 

Kandi’s off-road vehicles are also subject to international safety standards in places where it sells its products outside the United States. Kandi believes that its off-road vehicle products comply with applicable safety standards in the United States and internationally.

 

Permission and Approvals  

 

The following table lists all the material permission and approvals the Company and its subsidiaries hold to operate business in PRC, as of December 31, 2025:

  

Company License/Permission Issuing Authority Validity
Zhejiang Kandi Technologies Group, Co. Ltd. Business License Market Supervision and Administration Bureau of Jinhua City Until March 12, 2052
Zhejiang Kandi Technologies Group, Co. Ltd. Record Registration Form for Foreign Trade Business Operators Eligible local foreign trade authorities appointed by the Ministry of Commerce Long-term
Jinhua Kandi New Energy Vehicle Co., Ltd. Business License Market Supervision and Administration Bureau of Jinhua City Until May 26, 2030
Jinhua Kandi New Energy Vehicle Co., Ltd. Record Registration Form for Foreign Trade Business Operators Eligible local foreign trade authorities appointed by the Ministry of Commerce Long-term
Zhejiang Kandi Smart Battery Swap Technology Co., Ltd Business License Market Supervision and Administration Bureau of Jinhua City Long-term
Zhejiang Kandi Smart Battery Swap Technology Co., Ltd Record Registration Form for Foreign Trade Business Operators Eligible local foreign trade authorities appointed by the Ministry of Commerce Long-term
Yongkang Scrou Electric Co, Ltd. Business License Market Supervision and Administration Bureau of Yongkang City Until November 17, 2031

 

35

 

 

Kandi Electric Vehicles (Hainan) Co., Ltd. Business License Market Supervision and Administration Bureau of Hainan Province Long-term
Kandi Electric Vehicles (Hainan) Co., Ltd. Record Registration Form for Foreign Trade Business Operators Eligible local foreign trade authorities appointed by the Ministry of Commerce Long-term
Kandi Electric Vehicles (Hainan) Co., Ltd. Pollutant Discharge Permit Haikou High-tech Zone Until February 8, 2028
China Battery Exchange (Zhejiang) Technology Co., Ltd. Business License Market Supervision and Administration Bureau of Xihu District, Hangzhou City Until September 13, 2050
China Battery Exchange (Hainan) Technology Co., Ltd. Business License Market Supervision and Administration Bureau of Hainan Province Long-term
Jiangxi Province Huiyi New Energy Co., Ltd. Business License Market Supervision and Administration Bureau of Xinyu City High tech Zone Long-term
Jiangxi Province Huiyi New Energy Co., Ltd. Record Registration Form for Foreign Trade Business Operators Eligible local foreign trade authorities appointed by the Ministry of Commerce Long-term
Jiangxi Province Huiyi New Energy Co., Ltd. Environmental impact assessment Environmental Protection Bureau of Xinyu City Long-term
Jiangxi Province Huiyi New Energy Co., Ltd. Pollutant Discharge Permit  Xinyu High Tech Ecological Environment Bureau Until July 18, 2027
Hainan Kandi Holding New Energy Technology Co., Ltd. Business License Market Supervision and Administration Bureau of Hainan Province Until February 18, 2042
Hangzhou LiaoWangTa Technology Co., Ltd. (LiaoWangTa) Business License Market Supervision and Administration Bureau of Hainan Province Long-term

Kandi Ruiyan Technology (Hangzhou) Co., Ltd.

 Business License Market Supervision and Administration Bureau of Hainan Province Long-term

 

Those listed above constitute all the requisite permissions or approvals the Company and its subsidiaries required to operate business in the PRC. The Company and its subsidiaries have never been denied any applications concerning any permissions or approvals. If the Company or its subsidiaries does not receive or maintain such permissions or approvals, or mistakenly concludes that such permissions or approvals are not required, our business may be adversely affected. In the scenario when the Company does get denied such permissions, the Company would either avoid such field of business or collaborate with parties that can obtain such permissions. Currently the PRC legal system is under constant development and applicable laws, regulations, or interpretations are subject to substantial uncertainties. If relevant rules suddenly change, we will have to obtain such permissions or approvals, which may be costly, and may temporarily halt our operation of business, negatively affecting our revenues and our securities’ value.

 

Enforceability of civil liabilities against foreign persons

 

We are incorporated in the British Virgin Islands to take advantage of certain benefits associated with being a British Virgin Islands company, such as political and economic stability, an effective judicial system, a favorable tax system, the absence of exchange control or currency restrictions and the availability of professional and support services. However, certain disadvantages accompany incorporation in the British Virgin Islands. These disadvantages include that the British Virgin Islands has a less developed body of securities laws as compared to the United States and provides significantly less protection to investors. In addition, British Virgin Islands companies do not have standing to sue before the federal courts of the United States.

 

36

 

 

Our memorandum and articles of association, or Articles, do not contain provisions requiring that disputes be submitted to arbitration, including those arising under the securities laws of the United States, between us, our officers, directors and shareholders. An important part of our operations is conducted, and a significant portion of our assets is located outside the United States. Some of our directors and officers are nationals or residents of jurisdictions other than the United States, and some or all of their assets are located outside the United States. As a result, it may be difficult or impossible for a shareholder to bring an original action against us or such persons in a British Virgin Islands or China court in the event that a shareholder believes that his or her rights have been infringed under the U.S. federal securities laws or otherwise. It may also be difficult for a shareholder to enforce in U.S. courts judgments obtained in U.S. courts based on the civil liability provisions of the U.S. federal securities laws against us and our officers and directors, some of whom are not residents of the United States and whose assets are located outside of the United States. In addition, there is uncertainty as to whether the courts of the British Virgin Islands or the PRC would recognize or enforce judgments of U.S. courts against us or such persons predicated upon the civil liability provisions of the securities laws of the United States or any state. It is uncertain whether British Virgin Islands or PRC courts would be competent to hear original actions brought in the British Virgin Islands or the PRC against us or such persons predicated upon the securities laws of the United States or any state.

 

Our corporate affairs are governed by our memorandum and articles of association, and by the BVI Business Companies Act, 2004 and common law of the British Virgin Islands. The rights of shareholders to take legal action against our directors and us, actions by minority shareholders and the fiduciary responsibilities of our directors to us under British Virgin Islands law are to a large extent governed by the common law of the British Virgin Islands. The common law of the British Virgin Islands is derived in part from comparatively limited judicial precedent in the British Virgin Islands as well as from English common law, which has persuasive, but not binding, authority on a court in the British Virgin Islands. The rights of our shareholders and the fiduciary responsibilities of our directors under British Virgin Islands law are not as clearly established as they would be under statutes or judicial precedents in the United States. In particular, the British Virgin Islands has no securities laws as compared to the United States and provides significantly less protection to investors. In addition, British Virgin Islands companies may not have stood to initiate a shareholder derivative action before the federal courts of the United States.

 

In addition, the management believes that there is uncertainty as to whether the courts of the British Virgin Islands would (i) recognize or enforce judgments of U.S. courts obtained against the Company or its directors, officers, predicated upon civil liability provisions of the securities laws of the United States or any state in the United states, or (ii) entertain original actions brought in the British Virgin Islands against the Company or its directors, officers, predicated upon civil liability provisions of the securities laws of the United States or any state in the United States.

 

Although there is no statutory enforcement in the British Virgin Islands of final and conclusive monetary judgments obtained in a competent federal or state court of the United States for a definite sum (and the British Virgin Islands are not a party to any treaties for the reciprocal enforcement or recognition of such judgments with the United States), the courts of the British Virgin Islands would recognize as a valid judgment, a final and conclusive judgment in personam obtained in a competent federal or state court of the United States of America against the Company under which a sum of money is payable (other than a sum of money payable in respect of multiple damages, taxes or other charges of a like nature or in respect of a fine or other penalty) and would give a judgment based thereon provided that (a) such courts had proper jurisdiction over the parties subject to such judgment; (b) such courts did not contravene the rules of natural justice of the British Virgin Islands; (c) such judgment was not obtained by fraud; (d) the enforcement of the judgment would not be contrary to the public policy of the British Virgin Islands; (e) no new admissible evidence relevant to the action is submitted prior to the rendering of the judgment by the courts of the British Virgin Islands; and (f) there is due compliance with the correct procedures under the laws of the British Virgin Islands. However, the British Virgin Islands courts are unlikely to enforce a judgment obtained from the U.S. courts under civil liability provisions of the U.S. federal securities law if such judgment is determined by the courts of the British Virgin Islands to give rise to obligations to make payments that are penal or punitive in nature.

 

We have our principal executive office and substantially all of our operations in PRC. A majority of our directors and officers are nationals and/or residents of countries other than the United States. As a result, it may be difficult for our shareholders to effect service of process upon us or those persons inside PRC. The shareholders may have to rely on international treaties such as Hague Service Convention for service. In addition, PRC does not have treaties providing for the reciprocal recognition and enforcement of judgments of courts with the United States and many other countries and regions. Therefore, direct recognition and enforcement in PRC of judgments of a court in any such non-PRC jurisdictions in relation to any matter not subject to a binding arbitration provision may be difficult, time-consuming, costly or even impossible.

 

37

 

 

For a more detailed description of the risks regarding our business structure, please see “Risks Related to Doing Business in China” in pages 12. It is still unclear about the scope of and the impact of these new regulations; however, these risks could result in a material change in the value of our securities or cause the value of our securities to significantly decline or be worthless.

 

C. Organizational Structure

 

The Company’s organizational chart as of the date of this report is as follows: 

 

 

 

D. Property, plants and equipment

 

The Company, through its subsidiaries in China, has the following granted land use rights as of December 31, 2025:

 

  Area      
Location (square
meters)
  Term and Expiration Certificate No. 
Jinhua New Energy Vehicle Town  58,587  Oct 22, 2020 - Oct 22, 2070  33201931343 
Zhejiang Qiaoxia Industrial Park  5,864  Apr 03, 2001 - Apr 03, 2051  574-26-36 
Zhejiang Qiaoxia Industrial Park  3,851  Jan 21, 2018 - Jan 20, 2068  3310-1414461 
Xinyu South of Tantang Road, East of Longteng Road  72,720  Jun 15, 2022 - Dec 2, 2071  36006007453 

 

38

 

 

All land in China is owned by the government and cannot be sold or transferred by or to any individual or private entity. Instead, the government grants or allocates landholders “land use rights.” There are four methods to acquire land use rights:

 

 grant of the right to use land;

 

 assignment of the right to use land;

 

 lease of the right to use land; or

 

 allocated land use rights.

 

In comparison with the western common law concepts, granted land use rights are similar to life estates and allocated land use rights are in some ways similar to leaseholds.

 

Granted land use rights are provided by the Chinese government in exchange for a grant fee and carry the rights to pledge, mortgage, lease, and transfer during the term of the grant. Land is granted for a fixed term, which is generally 70 years for residential use, 50 years for industrial use, and 40 years for commercial or other use. The term is renewable in theory. Granted land must be used for the specific purpose for which it was granted.

 

Allocated land use rights cannot be pledged, mortgaged, leased, or transferred. They are generally provided by the government for an indefinite period (usually to state-owned entities) and can be reclaimed by the government at any time. Allocated land use rights may be converted into granted land use rights upon the payment of a grant fee to the government.

 

Kandi BVI has the following real estate properties:

 

Jinhua City, Zhejiang

 

Zhejiang Kandi Technologies owns the following facilities located in Jinhua New Energy Vehicle Town, Jinhua City, Zhejiang Province, China. The table below lists the primary facilities and the status of each facility as of December 31, 2025:

 

  Area   
Description (square
meters)
  Status
Factories 84,717  Fully operational
Office  6,195  Fully operational
Staff quarters  5,643  Fully operational
Other  83  Fully operational

 

Yongkang City, Zhejiang

 

Yongkang Scrou owns the following facilities located in Yongkang City, Zhejiang Province, China. The table below lists the primary facilities and the status of each facility:

 

  Area   
Description (square
meters)
  Status
Office  1,237  Fully operational
Factories  11,054  Fully operational
Warehouse  341  Fully operational
Multi-purpose room  480  Fully operational

 

Haikou City, Hainan

 

In December 2015, the Company signed an investment contract with Haikou State High Technology Industry Development Zone to build the EV production facility in Haikou City for the capacity of annual production of 100,000 EV products. The Hainan facility’s main project includes manufacturing plants and office, main manufacturing equipment.

  

39

 

 

Project completion acceptance means the process that the responsible construction unit, contractor and inspection and acceptance committee carry out their inspection and appraisal for the overall project after the project is completed and qualified for trial production. The inspection and appraisal are based on design documents, construction acceptance rules and quality inspection standards approved, in accordance with related procedures and formalities. Project completion acceptance is the last step in the whole process of project construction and is also necessary before formal production.

 

Acceptance process mainly includes 1) quality acceptance of buildings organized by government construction regulators; 2) acceptance of fire safety facilities; 3) acceptance of environmental protection technology; and 4) trial production acceptance of production facilities.

 

As of December 31, 2025, the facilities had been completed, and the factory had passed the completion acceptance inspection.

 

  Area   
Description (square
meters)
  Status
Floor area of Hainan Factories  145,000* Fully operational

 

*Calculation based on the planning map provided by Haikou State High Technology Industry Development Zone as the land certificate is being processed.

 

Xinyu City, Jiangxi

 

Jiangxi Huiyi owns the following facilities located in Xinyu City, Jiangxi Province, China. The table below lists the primary facilities and the status of each facility:

 

  Area   
Description (square
meters)
  Status
Office  3,482  Fully operational
Factories  15,795  Fully operational
Warehouse  6,411  Fully operational
Staff quarters  6,351  Fully operational
Canteen  3,197  Fully operational

 

Dallas, Texas

 

Kandi Investments owns the following facilities located in Dallas, Texas. The table below lists the primary facilities and the status of each facility as of December 31, 2025:

 

  Area   
Description (Sq. Ft.)  Status
Assembly area  43,524  Fully operational
Office  5,536  Fully operational
Show room  5,312  Fully operational

 

Garland, Texas

 

Kandi Investments owns the following facilities located in Garland, Texas. The table below lists the primary facilities and the status of each facility as of December 31, 2025:

 

  Area   
Description (Sq. Ft.)  Status
Warehouse area  74,758  Fully operational

 

40

 

 

Item 4A. UNRESOLVED STAFF COMMENTS

 

None.

 

Item 5. OPERATING AND FINANCIAL REVIEW AND PROSPECTS.

 

The following discussion of our financial condition and results of operations should be read in conjunction with our consolidated financial statements and the notes thereto, included elsewhere in this annual report. The following discussion and analysis includes forward-looking statements. These forward-looking statements are subject to risks, uncertainties and other factors that could cause our actual results to differ materially from those expressed or implied by the forward-looking statements. Factors that could cause or contribute to these differences include, but are not limited to, those discussed elsewhere in this annual report. See “Cautionary Statement Regarding Forward-Looking Statements” and “Item 3. Key Information—D. Risk Factors.” We caution you that our businesses and financial performance are subject to substantial risks and uncertainties.

 

Overview

 

Kandi Technologies Group, Inc. (“Kandi Technologies”) was originally a Delaware holding company. Effective on April 17, 2024, Kandi Technologies merged with and into Kandi BVI, with Kandi BVI as the surviving company (the “Reincorporation”). Kandi BVI is trading on the NASDAQ Global Select Market, the same market as Kandi Technologies, or its predecessor. As a holding company with no material operations of our own, we conduct a substantial majority of our operations through our wholly-owned subsidiaries established in the People’s Republic of China, or the PRC, including Zhejiang Kandi Technologies Group, Co. Ltd. (“Zhejiang Kandi Technologies”) and U.S. wholly-owned subsidiary SC Autosports, LLC (“SC Autosports”) and its subsidiaries, as well as Rawrr, which is newly acquired by Kandi Technologies in the first quarter of 2026.

 

With the emerging global trend of “fuel to electrification” of off-road vehicles, we have successfully developed a series of pure electric off-road vehicles and rolled them out to the market in batches, which have been favored by users. Next, we plan to successively launch various electric off-road vehicles, including electric crossover golf carts and electric UTVs. As new products are introduced in succession, we are confident to achieve sustained growth in the field of the pure electric off-road vehicles. Regarding our EV business, given that the Chinese EV market has yet to enter a healthy and orderly phase of development, currently the Company will continue to operate in small-scale, and join back as appropriate when the EV market of China entered a healthy and orderly development stage. 

 

For the years ended December 31, 2025, 2024 and 2023, we recognized total revenue of $87,439,981, $127,569,613 and $123,599,232, respectively. Gross margin for the years ended December 31, 2025, 2024 and 2023, was 42.6%, 30.8% and 33.5%, respectively. We recorded a net loss of $95,569,942, a net loss of $50,950,346 and a net income of $1,669,767 for the years ended December 31, 2025, 2024 and 2023, respectively.

 

41

 

 

A. Operating Results

 

The following table sets forth the amounts and percentage to revenue of certain items in our consolidated statements of operations and comprehensive income (loss) for the years ended December 31, 2025, 2024 and 2023: 

 

  Years Ended 
  December 31,
2025
  % of
Revenue
  December 31,
2024
  % of
Revenue
  December 31,
2023
  % of
Revenue
 
                   
REVENUES, NET $87,439,981   100.0%  127,569,613   100.0%  123,599,232   100.0%
                         
COST OF GOODS SOLD  (50,148,318)  (57.4)%  (88,299,242)  (69.2)%  (82,229,209)  (66.5)%
                         
GROSS PROFIT  37,291,663   42.6%  39,270,371   30.8%  41,370,023   33.5%
                         
OPERATING EXPENSE:                        
Research and development  (7,621,559)  (8.7)%  (4,995,940)  (3.9)%  (4,265,176)  (3.5)%
Selling and marketing  (16,674,434)  (19.1)%  (21,237,864)  (16.6)%  (13,335,950)  (10.8)%
General and administrative  (54,392,589)  (62.2)%  (57,683,262)  (45.2)%  (35,381,496)  (28.6)%
Impairment of goodwill  (9,716,799)  (11.1)%  -   0.0%  (496,981)  (0.4)%
Impairment of long-lived assets  (6,061,289)  (6.9)%  (24,135,226)  (18.9)%  (942,591)  (0.8)%
TOTAL OPERATING EXPENSE  (94,466,670)  (108.0)%  (108,052,292)  (84.7)%  (54,422,194)  (44.0)%
                         
LOSS FROM OPERATIONS  (57,175,007)  (65.4)%  (68,781,921)  (53.9)%  (13,052,171)  (10.6)%
                         
OTHER INCOME (EXPENSE):                        
Interest income  8,690,914   9.9%  10,046,204   7.9%  9,984,558   8.1%
Interest expense  (1,886,319)  (2.2)%  (2,195,618)  (1.7)%  (1,327,341)  (1.1)%
Change in fair value of contingent consideration  -   0.0%  2,693,000   2.1%  1,803,000   1.5%
Government grants  1,873,209   2.1%  1,620,632   1.3%  2,017,551   1.6%
Other (loss) income, net  (43,135,872)  (49.3)%  537,966   0.4%  4,047,074   3.3%
TOTAL OTHER (EXPENSE) INCOME , NET  (34,458,068)  (39.4)%  12,702,184   10.0%  16,524,842   13.4%
                         
(LOSS) INCOME BEFORE INCOME TAXES  (91,633,075)  (104.8)%  (56,079,737)  (44.0)%  3,472,671   2.8%
                         
INCOME TAX (EXPENSE) BENEFIT  (3,936,867)  (4.5)%  5,129,391   4.0%  (1,802,904)  (1.5)%
                         
NET (LOSS) INCOME  (95,569,942)  (109.3)%  (50,950,346)  (39.9)%  1,669,767   1.4%

 

42

 

 

Comparison of Years Ended December 31, 2025 and 2024

 

The following table sets forth the amounts and percentage to revenue of certain items in our consolidated statements of operations and comprehensive income (loss) for the years ended December 31, 2025 and 2024:

 

  Years Ended 
  December 31,
2025
  % of
Revenue
  December 31,
2024
  % of
Revenue
  Change in
Amount
  Change in % 
                   
REVENUES, NET $87,439,981   100.0%  127,569,613   100.0%  (40,129,632)  (31.5)%
                         
COST OF GOODS SOLD  (50,148,318)  (57.4)%  (88,299,242)  (69.2)%  38,150,924   (43.2)%
                         
GROSS PROFIT  37,291,663   42.6%  39,270,371   30.8%  (1,978,708)  (5.0)%
                         
OPERATING EXPENSE:                        
Research and development  (7,621,559)  (8.7)%  (4,995,940)  (3.9)%  (2,625,619)  52.6%
Selling and marketing  (16,674,434)  (19.1)%  (21,237,864)  (16.6)%  4,563,430   (21.5)%
General and administrative  (54,392,589)  (62.2)%  (57,683,262)  (45.2)%  3,290,673   (5.7)%
Impairment of goodwill  (9,716,799)  (11.1)%  -   0.0%  (9,716,799)  - 
Impairment of long-lived assets  (6,061,289)  (6.9)%  (24,135,226)  (18.9)%  18,073,937   (74.9)%
TOTAL OPERATING EXPENSE  (94,466,670)  (108.0)%  (108,052,292)  (84.7)%  13,585,622   (12.6)%
                         
LOSS FROM OPERATIONS  (57,175,007)  (65.4)%  (68,781,921)  (53.9)%  11,606,914   (16.9)%
                         
OTHER INCOME (EXPENSE):                        
Interest income  8,690,914   9.9%  10,046,204   7.9%  (1,355,290)  (13.5)%
Interest expense  (1,886,319)  (2.2)%  (2,195,618)  (1.7)%  309,299   (14.1)%
Change in fair value of contingent consideration  -   0.0%  2,693,000   2.1%  (2,693,000)  (100.0)%
Government grants  1,873,209   2.1%  1,620,632   1.3%  252,577   15.6%
Other (loss) income, net  (43,135,872)  (49.3)%  537,966   0.4%  (43,673,838)  (8118.3)%
TOTAL OTHER (EXPENSE) INCOME , NET  (34,458,068)  (39.4)%  12,702,184   10.0%  (47,160,252)  (371.3)%
                         
(LOSS) INCOME BEFORE INCOME TAXES  (91,633,075)  (104.8)%  (56,079,737)  (44.0)%  (35,553,338)  63.4%
                         
INCOME TAX (EXPENSE) BENEFIT  (3,936,867)  (4.5)%  5,129,391   4.0%  (9,066,258)  (176.8)%
                         
NET (LOSS) INCOME  (95,569,942)  (109.3)%  (50,950,346)  (39.9)%  (44,619,596)  87.6%

 

Revenues

 

For the year ended December 31, 2025, our net revenue was $87,439,981, compared to net revenue of $127,569,613 for the year ended December 31, 2024, representing a decrease of $40,129,632, or 31.5%. The decrease in net revenue was primarily attributable to reduced demand for EV products in the PRC market and fewer sales of crossover golf carts and other vehicle models. In addition, ongoing trade uncertainties, including potential tariffs and trade restrictions, as well as persistent inflation and elevated interest rates, adversely affected consumer demand for higher-priced recreational vehicles and negatively impacted sales to our major retail customers and distributors.

 

The following table shows the breakdown of our net revenues by market for the years ended December 31, 2025 and 2024:

 

  Year Ended December 31 
  2025  2024 
  Sales Revenue  Sales Revenue 
Primary geographical markets      
U.S. and other countries/areas $64,226,506  $74,242,060 
China  23,213,475   53,327,553 
Total $87,439,981  $127,569,613 

 

43

 

 

The following table summarizes our net revenues by product types for the years ended December 31, 2025 and 2024:

 

  Year Ended December 31 
  2025  2024 
  Sales  Sales 
EV parts $10,547  $5,948 
EV products  51,398   2,286,093 
Off-road vehicles and associated parts  82,848,291   116,556,517 
Electric Scooters, Electric Self-Balancing Scooters and associated parts  1,362,903   1,351,331 
Lithium-ion cells  3,156,288   3,857,535 
Commission income  -   3,512,189 
Others  10,554   - 
Total $87,439,981  $127,569,613 

 

EV Parts

 

During the year ended December 31, 2025, our revenue from the sale of EV parts was $10,547, representing an increase of $4,599 or 77.3% from $5,948 for the year ended December 31, 2024.

 

EV Products

 

During the year ended December 31, 2025, our revenue from the sale of EV Products was $51,398, representing a decrease of $2,234,695 or 97.8% from $2,286,093 for the year ended December 31, 2024. The decrease was primarily attributable to a decline in EV product sales in our PRC market during the year ended December 31, 2025 due to reduced demand. Our EV products remain a relatively small business line, accounting for approximately 0.1% of the total net revenue for the year ended December 31, 2025.

 

Off-Road Vehicles and Associated Parts

 

During the year ended December 31, 2025, our revenue from the sale of off-road vehicles including go-karts, ATVs, and others, was $82,848,291, representing a decrease of $33,708,226 or 28.9% from $116,556,517 for the year ended December 31, 2024. The decrease was primarily attributable to the decrease in the sales of crossover golf carts as well as other vehicle models during the year ended December 31, 2025. Throughout the year, uncertainty over future tariffs, trade restrictions, and other potential trade barriers linked to U.S. government policies were further intensified since January 2025. At the same time, persistent inflation and the prolonged impact of high interest rates placed significant pressure on consumer spending for discretionary, higher-priced recreational vehicles. These factors have negatively impacted the sales to our major retail customers and distributors.

 

Our off-road vehicles business accounted for approximately 94.7% of our total net revenue for the year ended December 31, 2025.

 

44

 

 

Electric Scooters, Electric Self-Balancing Scooters and Associated Parts

 

During the year ended December 31, 2025, our revenue from the sale of electric scooters and electric self-balancing scooters and associated parts was $1,362,903, representing an increase of $11,572 or 0.9% from $1,351,331 for the year ended December 31, 2024, which was comparable.

 

Our electric scooters, electric self-balancing scooters and associated parts business accounted for approximately 1.6% of the total net revenue for the year ended December 31, 2025. 

 

Lithium-ion cells

 

During the year ended December 31, 2025, our revenue from the sale of Lithium-ion cells was $3,156,288, representing a decrease of $701,247 or 18.2% from $3,857,535 for the year ended December 31, 2024. The decrease was primarily due to less demand from the market.

 

Our lithium-ion cell business accounted for approximately 3.6% of the total net revenue for the year ended December 31, 2025.

 

Commission income

 

During the year ended December 31, 2025, we generated commission income of $0, representing a decrease of $3,512,189 or 100% from $3,512,189 for the same period of 2024. The commission income in 2024 was generated by NGI, which was acquired on November 30, 2023. The equity transfer agreement with NGI was subsequently terminated on October 31, 2024, and NGI was deconsolidated on October 31, 2024. Hence, no commission income was generated during 2025. 

 

Others

 

During the year ended December 31, 2025, our revenue from the others was $10,554 that primarily consisted of the revenue from intelligent delivery robot dog solution on a preliminary basis. There was no such revenue generated in the same period of 2024.

 

Cost of Goods Sold

 

Cost of goods sold for the year ended December 31, 2025 was $50,148,318, representing a decrease of $38,150,924, or 43.2%, from $88,299,242 for the year ended December 31, 2024. The decrease was primarily due to the corresponding decrease in sales. Please refer to the Gross Profit section below for product margin analysis.

 

45

 

 

Gross Profit

 

Our operating entities’ margins by product for the past two years are as set forth below:

  

  Year Ended December 31 
  2025  2024 
  Sales  Cost  Gross Profit  Margin %  Sales  Cost  Gross Profit  Margin % 
EV parts $10,547   10,072   475   4.5% $5,948   5,439   509   8.6%
EV products  51,398   117,464   (66,066)  (128.5)%  2,286,093   2,169,792   116,301   5.1%
Off-road vehicles and associated parts  82,848,291   45,755,825   37,092,466   44.8%  116,556,517   79,648,871   36,907,646   31.7%
Electric Scooters, Electric Self-Balancing Scooters and associated parts  1,362,903   1,233,177   129,726   9.5%  1,351,331   1,238,279   113,052   8.4%
Lithium-ion cells  3,156,288   3,025,537   130,751   4.1%  3,857,535   3,028,997   828,538   21.5%
Commission income  -   -   -   -   3,512,189   2,207,864   1,304,325   37.1%
Others  10,554   6,243   4,311   40.8%  -   -   -   - 
Total $87,439,981   50,148,318   37,291,663   42.6% $127,569,613   88,299,242   39,270,371   30.8%

 

Gross profit for the year ended December 31, 2025 was $37,291,663, as compared to $39,270,371 for the year ended December 31, 2024, representing a decrease of $1,978,708 or 5.0%. The overall gross margin for the year ended December 31, 2025 was 42.6%, up from 30.8%in the same period of 2024, reflecting the impact from the sales of inventory that were previously impaired with our inventory obsolescence reserve.

 

Research and Development

 

Research and development expenses, including materials, labor, equipment depreciation, design, testing, inspection, and other related expenses totaled $7,621,559 for the year ended December 31, 2025, compared to $4,995,940 for the year ended December 31, 2024, representing an increase of $2,625,619, or 52.6%. The increase was mainly due to the completion of research and development projects during the current period.

 

Sales and Marketing

 

Selling and marketing expenses were $16,674,434 for the year ended December 31, 2025, compared to $21,237,864 for the year ended December 31, 2024, representing a decrease of $4,563,430, or 21.5% from 2024. The decrease was mainly due to decrease in the freight expenses and commission expenses which are in line with decrease in our revenue.

 

General and Administrative Expenses

 

General and administrative expenses were $54,392,589 for the year ended December 31, 2025, compared to $57,683,262 for the year ended December 31, 2024, representing a decrease of $3,290,673 or 5.7% from 2024. For the year ended December 31, 2025, general and administrative expenses included $7,121,078 as expenses for ordinary shares awards and stock options to employees and Board members, compared to $7,114,524 as expenses for ordinary shares awards and stock options to employees and Board members for the years ended December 31, 2024. Excluding stock compensation expenses, our net general and administrative expenses for the year ended December 31, 2025 were $47,271,511, a decrease of $3,297,227, or 6.5%, compared to $50,568,738 for the year ended December 31, 2024. The decrease compared to 2024 was primarily due to less depreciation and amortization during 2025 after the material impairment of long-lived assets provisioned during 2024.

 

46

 

 

Impairment of goodwill

 

Impairment of goodwill was $9,716,799 for the year ended December 31, 2025, compared to $0 for the year ended December 31, 2024, representing an increase of $9,716,799 or 100% from 2024. The impairment of goodwill is due to the adverse operating environment of Jiangxi Huiyi and SC Autosports.

 

Impairment of long-lived assets

 

Impairment of long-lived assets were $6,061,289 for the year ended December 31, 2025, compared to $24,135,226 for the year ended December 31, 2024, representing a decrease of $18,073,937 or 74.9% from 2024. The impairment of long-lived assets is mainly due to the adverse operating environment of Jiangxi Huiyi.

 

Interest Income

 

Interest income was $8,690,914 for the year ended December 31, 2025, compared to $10,046,204 for the year ended December 31, 2024, representing a decrease of $1,355,290, or 13.5% from 2024. The decrease was primarily due to decline in interest income from a loan to a third party.

 

Interest Expense

 

Interest expense was $1,886,319 for the year ended December 31, 2025, compared to $2,195,618 for the year ended December 31, 2024, representing a decrease of $309,299, or 14.1% from 2024.

 

Change in fair value of contingent consideration

 

For the year ended December 31, 2025, the gain related to changes in the fair value of contingent consideration was $0 compared to the gain related to changes in the fair value of contingent consideration of $2,693,000 for the year ended December 31, 2024, which was mainly due to the adjustment of the fair value of the contingent consideration liability associated with remaining shares of restrictive ordinary shares. For more details, see “Note 18 – Contingent Consideration Liability” under the Notes to the Company’s Consolidated Financial Statements. The fair value of the contingent consideration liability was estimated at each reporting date by using the Monte Carlo simulation method, which took into account all possible scenarios.

 

Government Grants

 

Government grants totaled $1,873,209 for the year ended December 31, 2025, compared to $1,620,632 for the year ended December 31, 2024, representing an increase of $252,577, or 15.6% from 2024, which was largely attributable to the increased grants received from Hainan local government compared to the same period in 2024.

 

Other Income (Loss), Net

 

Net other loss was $43,135,872 for the year ended December 31, 2025, compared to net other income of $537,966 for the year ended December 31, 2024, representing an increase of loss of $43,673,838 or 8118.3% from 2024, which was largely due to accrual for the lawsuit filed against SC with claims of breach of contract, defamation and tortious interference with final judgement entered during 2025, as well as antidumping duty determined by the United States Department of Commerce and the United States International Trade Commission during 2025.

 

Income Taxes

 

In accordance with the relevant Chinese tax laws and regulations, the applicable corporate income tax rate of our Chinese subsidiaries is 25%. However, four of our subsidiaries, including Zhejiang Kandi Technologies, Kandi Smart Battery Swap, Kandi Hainan and Jiangxi Huiyi are qualified as high technology companies in China and are therefore entitled to a reduced corporate income tax rate of 15%. Additionally, Hainan Kandi Holding also has an income tax rate of 15% due to its preferred local tax rate in Hainan Free Trade Port. 

 

47

 

 

Each of our other subsidiaries, Kandi New Energy, Yongkang Scrou, China Battery Exchange and its subsidiaries, LiaoWangTa and Ruiyan Technology has an applicable corporate income tax rate of 25%.

 

Kandi Canada is subject to Canada’s statutory federal income tax rate of 15%, and also the applicable provincial income tax rate of 12%.

 

Our actual effective income tax rate for 2025 was a tax expense of 4.30% on a reported loss before taxes of approximately $91.6 million, compared to a tax benefit of 9.15% on a reported loss before taxes of approximately $56.1 million for 2024.

 

Net Loss

 

We recorded a net loss of $95,569,942 for the year ended December 31, 2025, compared to a net loss of $50,950,346 for the year ended December 31, 2024. The increase in net loss was primarily attributable to the increased other expenses generated from the accrual of loss contingencies associated with the legal matters compared to the prior period.

 

Comparison of Years Ended December 31, 2024 and 2023

 

The following table sets forth the amounts and percentage to revenue of certain items in our consolidated statements of operations and comprehensive income (loss) for the years ended December 31, 2024 and 2023:

 

  Year Ended       
  December 31,
2024
  % of Revenue  December 31,
2023
  % of Revenue  Change in Amount  Change
in %
 
REVENUES, NET $127,569,613   100.0%  123,599,232   100.0%  3,970,381   3.2%
                         
COST OF GOODS SOLD  (88,299,242)  (69.2)%  (82,229,209)  (66.5)%  (6,070,033)  7.4%
                         
GROSS PROFIT  39,270,371   30.8%  41,370,023   33.5%  (2,099,652)  (5.1)%
                         
OPERATING EXPENSE:                        
Research and development  (4,995,940)  (3.9)%  (4,265,176)  (3.5)%  (730,764)  17.1%
Selling and marketing  (21,237,864)  (16.6)%  (13,335,950)  (10.8)%  (7,901,914)  59.3%
General and administrative  (57,683,262)  (45.2)%  (35,381,496)  (28.6)%  (22,301,766)  63.0%
Impairment of goodwill  -   0.0%  (496,981)  (0.4)%  496,981   (100.0)%
Impairment of long-lived assets  (24,135,226)  (18.9)%  (942,591)  (0.8)%  (23,192,635)  2460.5%
TOTAL OPERATING EXPENSE  (108,052,292)  (84.7)%  (54,422,194)  (44.0)%  (53,630,098)  98.5%
                         
LOSS FROM OPERATIONS  (68,781,921)  (53.9)%  (13,052,171)  (10.6)%  (55,729,750)  427.0%
                         
OTHER INCOME (EXPENSE):                        
Interest income  10,046,204   7.9%  9,984,558   8.1%  61,646   0.6%
Interest expense  (2,195,618)  (1.7)%  (1,327,341)  (1.1)%  (868,277)  65.4%
Change in fair value of contingent consideration  2,693,000   2.1%  1,803,000   1.5%  890,000   49.4%
Government grants  1,620,632   1.3%  2,017,551   1.6%  (396,919)  (19.7)%
Other income, net  537,966   0.4%  4,047,074   3.3%  (3,509,108)  (86.7)%
TOTAL OTHER INCOME, NET  12,702,184   10.0%  16,524,842   13.4%  (3,822,658)  (23.1)%
                         
(LOSS) INCOME BEFORE INCOME TAXES  (56,079,737)  (44.0)%  3,472,671   2.8%  (59,552,408)  (1714.9)%
                         
INCOME TAX BENEFIT (EXPENSE)  5,129,391   4.0%  (1,802,904)  (1.5)%  6,932,295   (384.5)%
                         
NET (LOSS) INCOME  (50,950,346)  (39.9)%  1,669,767   1.4%  (52,620,113)  (3151.3)%

 

48

 

 

Revenues

 

For the year ended December 31, 2024, our net revenue was $127,569,613, compared to net revenue of $123,599,232 for the year ended December 31, 2023, representing an increase of $3,970,381, or 3.2%.

 

The following table shows the breakdown of our net revenues by market for the years ended December 31, 2024 and 2023:

 

  Year Ended December 31 
  2024  2023 
  Sales Revenue  Sales Revenue 
Primary geographical markets      
U.S. and other countries/areas $74,242,060  $93,979,363 
China  53,327,553   29,619,869 
Total $127,569,613  $123,599,232 

   

The following table summarizes our net revenues by product types for the years ended December 31, 2024 and 2023: 

 

  Year Ended December 31 
  2024  2023 
  Sales  Sales 
EV parts $5,948  $5,807,973 
EV products  2,286,093   1,214,786 
Off-road vehicles and associated parts  116,556,517   106,983,891 
Electric Scooters, Electric Self-Balancing Scooters and associated parts  1,351,331   683,952 
Battery exchange equipment and Battery exchange service  -   674,927 
Lithium-ion cells  3,857,535   7,994,227 
Commission income  3,512,189   239,476 
Total $127,569,613  $123,599,232 

 

EV Parts

 

During the year ended December 31, 2024, our revenue from the sale of EV parts was $5,948, representing a decrease of $5,802,025 or 99.9% from $5,807,973 for the year ended December 31, 2023. The decrease was primarily due to the strategic switch to focus on the production of off-road vehicles, especially crossover golf carts, with larger profit margin during the year ended December 31, 2024.

  

EV Products

 

During the year ended December 31, 2024, our revenue from the sale of EV Products was $2,286,093, representing an increase of $1,071,307 or 88.2% from $1,214,786 for the year ended December 31, 2023. The increase was primarily due to increase of the sales of EV products in our PRC market during the year ended December 31, 2024. Our EV products remain a relatively small business line, accounting for approximately 1.8% of the total net revenue for the year ended December 31, 2024.

 

49

 

 

Off-Road Vehicles and Associated Parts

 

During the year ended December 31, 2024, our revenue from the sale of off-road vehicles including go-karts, ATVs, and others, was $116,556,517, representing an increase of $9,572,626 or 8.9% from $106,983,891 for the year ended December 31, 2023. The increase was primarily attributable to the increase of sales of crossover golf carts during the year ended December 31, 2024.

 

Our off-road vehicles business accounted for approximately 91.4% of our total net revenue for the year ended December 31, 2024.

 

Electric Scooters, Electric Self-Balancing Scooters and Associated Parts

 

During the year ended December 31, 2024, our revenue from the sale of electric scooters and electric self-balancing scooters and associated parts was $1,351,331, representing an increase of $667,379 or 97.6% from $683,952 for the year ended December 31, 2023. The increase was primarily due to an increase of sales of electric scooters associated parts in our PRC market during the year ended December 31, 2024.

 

Our electric scooters, electric self-balancing scooters and associated parts business accounted for approximately 1.1% of the total net revenue for the year ended December 31, 2024. 

 

Battery Exchange Equipment and Battery Exchange Service

 

During the year ended December 31, 2024, we did not generate any revenue from the sale of battery exchange equipment and battery exchange service. We generated a revenue of $ 674,927 in 2023.

  

Lithium-ion cells

 

During the year ended December 31, 2024, our revenue from the sale of Lithium-ion cells was $3,857,535, representing a decrease of $4,136,692 or 51.7% from $7,994,227 for the same period of 2023. The decrease was primarily due to less demand from the market.

 

Our lithium-ion cell business accounted for approximately 3.0% of the total net revenue for the year ended December 31, 2024.

 

Commission income

 

During the year ended December 31, 2024, we generated commission income of $3,512,189, representing an increase of $3,272,713 or 1,366.6% from $239,476 for the same period of 2023, which was generated by NGI that was acquired on November 30, 2023. We do not anticipate generating such income in the future as we returned all shares, rights, and interests in NGI to its original owner pursuant to a termination agreement.

 

Such commission income accounted for approximately 2.8% of the total net revenue for the year ended December 31, 2024.

 

Cost of Goods Sold

 

Cost of goods sold for the year ended December 31, 2024 was $88,299,242, representing an increase of $6,070,033, or 7.4%, from $82,229,209 for the year ended December 31, 2023. The increase was primarily due to the corresponding increase in sales. Please refer to the Gross Profit section below for product margin analysis.

 

50

 

 

Gross Profit

 

Our operating entities’ margins by product for the past two years are as set forth below:

 

  Year Ended December 31 
  2024  2023 
  Sales  Cost  Gross
Profit
  Margin  Sales  Cost  Gross
Profit
  Margin 
  in US$     %  $ %
EV parts  5,948   5,439   509   8.6   5,807,973   5,477,843   330,130   5.7 
EV products  2,286,093   2,169,792   116,301   5.1   1,214,786   1,109,288   105,498   8.7 
Off-road vehicles and associated parts  116,556,517   79,648,871   36,907,646   31.7   106,983,891   65,574,158   41,409,733   38.7 
Electric Scooters, Electric Self-Balancing Scooters and associated parts  1,351,331   1,238,279   113,052   8.4   683,952   696,102   (12,150)  (1.8)
Battery exchange equipment and Battery exchange service  -   -   -   -   674,927   594,633   80,294   11.9 
Lithium-ion cells  3,857,535   3,028,997   828,538   21.5   7,994,227   8,595,058   (600,831)  (7.5)
Commission income  3,512,189   2,207,864   1,304,325   37.1   239,476   182,127   57,349   23.9 
Total  127,569,613   88,299,242   39,270,371   30.8   123,599,232   82,229,209   41,370,023   33.5 

  

Gross profit for the year ended December 31, 2024 was $39,270,371, as compared to $41,370,023 for the year ended December 31, 2023, representing a decrease of $2,099,652 or 5.1%. The overall gross margin for the year ended December 31, 2024 was 30.8%, down from 33.5% in the same period of 2023, reflecting the impact of the product mix and the regional revenue shift.

 

Research and Development

 

Research and development expenses, including materials, labor, equipment depreciation, design, testing, inspection, and other related expenses totaled $4,995,940 for the year ended December 31, 2024, compared to $4,265,176 for the year ended December 31, 2023, representing an increase of $730,764, or 17.1%. The increase was mainly due to the research and development project for battery products conducted in the current period.

 

Sales and Marketing

 

Selling and marketing expenses were $21,237,864 for the year ended December 31, 2024, compared to $13,335,950 for the year ended December 31, 2023, representing an increase of $7,901,914, or 59.3% from 2023. The increase was mainly due to increasing promotion fees as well as increased freight expenses, incurred by the Company’s efforts to cover more retails stores in the current period.

 

General and Administrative Expenses

 

General and administrative expenses were $57,683,262 for the year ended December 31, 2024, compared to $35,381,496 for the year ended December 31, 2023, representing an increase of $22,301,766 or 63.0% from 2023. For the year ended December 31, 2024, general and administrative expenses included $7,114,524 as expenses for ordinary shares awards and stock options to employees and Board members, compared to $11,059,801 as expenses for ordinary shares awards and stock options to employees and Board members, and for stock issuance to the consultant which the Company recruited pursuant to certain consulting agreement dated May 25, 2023 (“Consultant Agreement”) for the years ended December 31 2023. Excluding stock compensation expenses, our net general and administrative expenses for the year ended December 31, 2024 were $50,568,738, an increase of $26,247,043, or 107.9%, compared to $24,321,695 for the year ended December 31, 2023. The increase compared to 2023 was primarily due to higher inventory obsolescence reserve incurred in the current period.

 

51

 

 

Interest Income

 

Our interest income stayed relatively stable at $10,046,204 for the year ended December 31, 2024 and $9,984,558 for the year ended December 31, 2023.

 

Interest Expense

 

Interest expense was $2,195,618 for the year ended December 31, 2024, compared to $1,327,341 for the year ended December 31, 2023, representing an increase of $868,277, or 65.4% from 2023. The increase was primarily due to interest expenses related to increased short-term and long-term debt of the Company compared to the same period in 2023.

 

Change in fair value of contingent consideration

 

For the year ended December 31, 2024, the gain related to changes in the fair value of contingent consideration was $2,693,000 compared to the gain related to changes in the fair value of contingent consideration of $1,803,000 for the year ended December 31, 2023, which was mainly due to the adjustment of the fair value of the contingent consideration liability associated with remaining shares of restrictive ordinary shares. For more details, see “Note 18 – Contingent Consideration Liability” under the Notes to the Company’s Consolidated Financial Statements. The fair value of the contingent consideration liability was estimated at each reporting date by using the Monte Carlo simulation method, which took into account all possible scenarios. 

 

Government Grants

 

Government grants totaled $1,620,632 for the year ended December 31, 2024, compared to $2,017,551 for the year ended December 31, 2023, representing a decrease of $396,919, or 19.7% from 2023, which was largely attributable to the decreased grants received from Jinhua and Jiangxi local government compared to the same period in 2023.

 

Other Income, Net

 

Net other income was $537,966 for the year ended December 31, 2024, compared to net other income of $4,047,074 for the year ended December 31, 2023, representing a decrease of $3,509,108 or 86.7% from 2023, which was largely due to the income generated from the research service project the Company provided to a third party customer during the year ended December 31, 2023.   

  

Income Taxes

 

In accordance with the relevant Chinese tax laws and regulations, the applicable corporate income tax rate of our Chinese subsidiaries is 25%. However, four of our subsidiaries, including Zhejiang Kandi Technologies, Kandi Smart Battery Swap, Kandi Hainan and Jiangxi Huiyi are qualified as high technology companies in China and are therefore entitled to a reduced corporate income tax rate of 15%. Additionally, Hainan Kandi Holding also has an income tax rate of 15% due to its preferred local tax rate in Hainan Free Trade Port. 

 

Each of our other subsidiaries, Kandi New Energy, Yongkang Scrou, China Battery Exchange and its subsidiaries have an applicable corporate income tax rate of 25%.

 

Kandi Canada is subject to Canada’s statutory federal income tax rate of 15%, and the applicable provincial income tax rate of 12%.

 

Our actual effective income tax rate for 2024 was a tax benefit of 9.15% on a reported loss before taxes of approximately $56.1 million, compared to a tax expense of 51.92% on a reported income before taxes of approximately $3.5 million for 2023.

 

Net Income (Loss)

 

We recorded a net loss of $50,950,346 for the year ended December 31, 2024, compared to net income of $1,669,767 for the year ended December 31, 2023. The decrease of net income was primarily attributable to the decrease in gross profit and other income, along with increased operating expenses compared to the prior period.

 

52

 

 

B. Liquidity and Capital Resources  

 

Cash Flow

 

  Years Ended 
  December 31, 2025  December 31, 2024  December 31, 2023 
          
Net cash provided by (used in) operating activities $96,807,342  $(17,820,412) $(101,160,636)
Net cash (used in) provided by investing activities $(77,468,506) $25,723,089  $32,278,828 
 Net cash (used in) provided by financing activities $(14,553,104) $22,509,246  $14,828,688 
             
NET INCREASE (DECREASE) IN CASH AND CASH EQUIVALENTS AND RESTRICTED CASH $4,785,732  $30,411,923  $(54,053,120)
Effect of exchange rate changes $3,402,331  $(3,203,681) $(3,357,083)
CASH AND CASH EQUIVALENTS AND RESTRICTED CASH AT BEGINNING OF YEAR $120,838,310  $93,630,068  $151,040,271 
CASH AND CASH EQUIVALENTS AND RESTRICTED CASH AT END OF PERIOD $129,026,373  $120,838,310  $93,630,068 

 

For the year ended December 31, 2025, net cash provided by operating activities was $96,807,342, as compared to net cash used in operating activities of $17,820,412 for year ended December 31, 2024, and net cash used in operating activities of $101,160,636 for year ended December 31, 2023. Our operating cash inflows include cash received primarily from sales of our EV parts, off-road vehicles, electric Scooters, electric self-balancing scooters and associated parts and lithium-ion cells. These cash inflows are offset largely by cash paid primarily to our suppliers for production materials and parts used in our manufacturing process, operation expenses, employee compensation, and interest expenses of our financings. The major operating activities that provided cash for the year ended December 31, 2025 were a decrease of other receivables and other assets of $115,160,725 and an increase of accounts payable of $54,279,618. The major operating activity that used cash for year ended December 31, 2025 was a decrease of notes payable of $79,804,260.

 

For the year ended December 31, 2025, net cash used in investing activities was $77,468,506, as compared to net cash provided by investing activities of $25,723,089 for the year ended December 31, 2024, and net cash provided by investing activities of $32,278,828 for the year ended December 31, 2023. The major investing activity that used cash for the year ended December 31, 2025 was an increase of certificate of deposit of $75,138,798.

 

For the year ended December 31, 2025, net cash used in financing activities was $14,553,104, as compared to net cash provided by financing activities of $22,509,246 for the year ended December 31, 2024, and net cash provided by financing activities of $14,828,688 for the year ended December 31, 2023. The major financing activities that provided cash for the year ended December 31, 2025 were proceeds from short-term bank loans of $21,371,060. The major financing activities that used cash for the year ended December 31, 2025 were repayments of short-term bank loans of $29,508,010.

 

Contractual Obligations and Commitments

 

The following table summarizes our contractual obligations and commitments, excluding interest, as of December 31, 2025.

 

Lease obligations as of December 31, 2025 were as follow:

 

 

Maturity of Lease Liabilities: Lease payable 
Years ended December 31,   
2026 $450,135 
2027  328,373 

 

Off-balance Sheets Arrangements

 

We have not entered into any financial guarantees or other commitments to guarantee the payment obligations of any third parties. In addition, we have not entered into any derivative contracts that are indexed to our shares and classified as shareholders’ equity or that are not reflected in our consolidated financial statements. Furthermore, we do not have any retained or contingent interest in assets transferred to an unconsolidated entity that serves as credit, liquidity, or market risk support to such entity. We do not have any variable interest in any unconsolidated entity that provides financing, liquidity, market risk, or credit support to us or engages in leasing, hedging, or product development services with us.

 

C. Research and Development, Patents and Licenses, etc.

 

For the years ended December 31, 2025, 2024 and 2023, our research and development expenses were $7,621,559, $4,995,940 and $4,265,176, respectively. The research and development expenses consist primarily of payroll and employee benefit for research and development, employees, rental expense, utilities and other related expenses related to the development of new products and processes, including improvements to existing products as well as research and development and consulting work performed by third parties.

 

53

 

 

D. Trend Information.

 

Other than as described elsewhere in this annual report, we are not aware of any trends, uncertainties, demands, commitments or events that are reasonably likely to have a material adverse effect on our revenues, income from continuing operations, profitability, liquidity or capital resources, or that would cause our reported financial information not necessarily to be indicative of future operating results or financial condition.

 

E. Critical Accounting Estimates.

 

This section should be read together with the Summary of Significant Accounting Policies in the attached consolidated financial statements included in this annual report.

 

Estimates affecting accounts receivable and inventories

 

The preparation of our consolidated financial statements requires management to make estimates and assumptions that affect our reporting of assets and liabilities (and contingent assets and liabilities). These estimates are particularly significant where they affect the reported net realizable value of our accounts receivable and inventories.

 

Accounts receivable are recognized and carried at net realizable value. An allowance for doubtful accounts is recorded for periods in which the Company determines a loss is probable, based on its assessment of specific factors, such as troubled collections, historical experience, accounts aging, ongoing business relations and other factors. Accounts are written off after exhaustive collection efforts. If accounts receivable are to be provided for, or written off, they are recognized in the consolidated statement of operations within the operating expenses line item. If accounts receivable previously written off is recovered in a later period or when facts subsequently become available to indicate that the amount provided as an allowance for doubtful accounts was incorrect, an adjustment is made to restate allowance for doubtful accounts.

 

As of December 31, 2025 and December 31, 2024, credit terms with the Company’s customers were typically 60 to 180 days after delivery. As of December 31, 2025 and 2024, the Company had an allowance of for doubtful accounts of $2,991,001 and $3,680,803, respectively, as per the Company management’s judgment based on their best knowledge. The Company conducts quarterly assessments on its outstanding receivables and reserves any allowance for doubtful accounts if it becomes necessary.

 

Inventories are stated at the lower of cost or net realizable value (market value). The cost of raw materials is determined on the basis of weighted average. The cost of finished goods is determined on the basis of weighted average and comprises direct materials, direct labor and an appropriate proportion of overhead. Net realizable value is based on estimated selling prices less selling expenses and any further costs expected to be incurred for completion. Adjustments to reduce the cost of inventory to net realizable value are made, if required, for estimated excess, obsolescence, or impaired balances.

 

Although we believe that there is little likelihood that actual results will differ materially from our current estimates, if customer demands for our products decreases significantly in the near future, or if the financial condition of our customers deteriorates in the near future, we could realize significant write downs for slow-moving inventories or uncollectible accounts receivable.

 

Policy affecting recognition of revenue

 

Our revenue recognition policy plays a key role in our consolidated financial statements.

 

The Company adopted ASC Topic 606 Revenue from Contracts with Customers with a date of the initial application of January 1, 2018 using the modified retrospective method. The impact of the adoption of ASC Topic 606 on the Company’s consolidated financial statements is not material.

 

54

 

 

The Company recognizes revenue when goods or services are transferred to customers in an amount that reflects the consideration which it expects to receive in exchange for those goods or services. In determining when and how revenue is recognized from contracts with customers, the Company performs the following five-step analysis: (i) identification of contract with customer; (ii) determination of performance obligations; (iii) measurement of the transaction price; (iv) allocation of the transaction price to the performance obligations; and (v) recognition of revenue when (or as) the Company satisfies each performance obligation.

 

The Company generates revenue through the sales of EV parts and off-road vehicles, as well as commission income. The revenue is recognized at a point in time once the Company has determined that the customer has obtained control over the product, or control of the promised services. Control is typically deemed to have been transferred to the customer when the performance obligation is fulfilled, usually at the time of delivery, at the net sales price (transaction price). Revenue is recognized net of any taxes collected from customers, which are subsequently remitted to governmental authorities. Shipping and handling costs for product shipments occur prior to the customer obtaining control of the goods are accounted for as fulfillment costs rather than separate performance obligations and recorded as sales and marketing expenses.

 

Estimate affecting impairment of long-lived assets

 

The Company periodically evaluates the carrying value of long-lived assets to be held and used, including intangible assets subject to amortization, when events and circumstances warrant such a review, pursuant to the guidelines established in Statement of Financial Accounting Standards (“SFAS”) No. 144 (now known as “ASC 360”). The carrying value of a long-lived asset is considered impaired when the anticipated undiscounted cash flow from such asset is separately identifiable and is less than its carrying value. In that event, a loss is recognized based on the amount by which the carrying value exceeds the fair market value of the long-lived asset. Fair market value is determined primarily using the anticipated cash flows discounted at a rate commensurate with the risk involved. Losses on long-lived assets to be disposed of are determined in a similar manner, except that fair market values are reduced for disposal costs.

 

The Company recognized impairment losses of $6,061,289, $24,135,226 and $942,591 for finite-lived tangible and intangible assets for the years ended December 31, 2025, 2024 and 2023, respectively.

 

Estimate affecting impairment of goodwill

 

The Company allocates goodwill from business combinations to reporting units based on the expectation that the reporting unit is to benefit from the business combination. The Company evaluates its reporting units on an annual basis and, if necessary, reassigns goodwill using a relatively fair value allocation approach. Goodwill is tested for impairment at the reporting unit level on an annual basis and between annual tests if an event occurs or circumstances change that would more likely than not reduce the fair value of a reporting unit below its carrying value. These events or circumstances could include a significant change in the business climate, legal factors, operating performance indicators, competition, or sale or disposition of a significant portion of a reporting unit.

 

Application of the goodwill impairment test requires judgments, including the identification of reporting units, assignment of assets and liabilities to reporting units, assignment of goodwill to reporting units, and the determination of the fair value of each reporting unit. The Company first assesses qualitative factors to determine whether it is more likely than not that goodwill is impaired. If the more likely than not threshold is met, the Company performs a quantitative impairment test.

 

The Company applies the reporting unit criteria in ASC 350-20 to the components to determine if the reporting unit should be identified one level below the operating segment. Each component will be evaluated to determine if: (a) it is a business (as defined in ASC 805), (b) discrete financial information is available and (c) the operating results are regularly reviewed by the segment manager(s). If the components of a specific operating segment meet these criteria, they might be deemed to be separate reporting units. However, if they have similar economic characteristics (which is a matter of judgment based on individual facts and circumstances), these components must be aggregated into one reporting unit. There are three reporting units under the goodwill impairment analysis, namely 1) SC Autosports, 2) Jinhua An Kao and Yongkang Scrou, and 3) Jiangxi Huiyi.

 

For the years ended December 31, 2025, 2024 and 2023, the Company performed goodwill impairment testing at the reporting unit level and recognized impairment loss of $9,716,799, $0 and $496,981, respectively.

 

55

 

 

Estimate affecting contingent consideration liability

 

The Company recorded contingent consideration liability of the estimated fair value of the contingent consideration the Company currently expects to pay to the Jiangxi Huiyi and NGI’s former members upon the achievement of certain milestones. The fair value of the contingent consideration liability associated with remaining shares of restrictive ordinary shares was estimated by using the Monte Carlo simulation method, which took into account all possible scenarios. This fair value measurement is classified as Level 3 within the fair value hierarchy prescribed by ASC Topic 820, Fair Value Measurement and Disclosures. In accordance with ASC Topic 805, Business Combinations, the Company will re-measure this liability each reporting period and record changes in the fair value through a separate line item within the Company’s Consolidated Statements of Operations and Comprehensive Income (Loss).

 

As of December 31, 2025 and December 31, 2024, the Company’s contingent consideration liability was $0 and $0, respectively.

 

Policy affecting options, warrants and convertible notes

 

Our stock option cost is recorded in accordance with ASC 718 and ASC 505. The fair value of stock options is estimated using the Binomial Tree Model. Our expected volatility assumption is based on the historical volatility of our stock. The expected life assumption is primarily based on the expiration date of the option. The risk-free interest rate for the expected term of the option is based on the U.S. Treasury yield curve in effect at the time of grant. Stock option expense recognition is based on awards expected to vest. There were no estimated forfeitures. ASC standards require forfeitures to be estimated at the time of grant and revised in subsequent periods, if necessary, if actual forfeitures differ from those estimates.

 

The stock-based option expenses for the years ended December 31, 2025, 2024 and 2023 were $1,025,646, $1,584,443 and $3,476,058, respectively. There were no forfeitures estimated during the reporting period.

 

Our warrant costs are recorded in liabilities and equities, respectively, in accordance with ASC 480, ASC 505 and ASC 815. The fair value of a warrant, which is classified as a liability, is estimated using the Binomial Tree model and the lattice valuation model. Our expected volatility assumption is based on the historical volatility of our ordinary shares. The expected life assumption is primarily based on the expiration date of the warrant. The risk-free interest rate for the expected term of the warrant is based on the U.S. Treasury yield curve in effect at the time of measurement. Our warrants, which are freestanding derivatives classified as liabilities on the balance sheet, are measured at fair value on each reporting date, with decreases in fair value recognized in earnings and increases in fair values recognized in expenses.

 

The fair value of equity-based warrants, which are not considered derivatives under ASC 815, is estimated using the Binomial Tree model. Our expected volatility assumption is based on the historical volatility of our ordinary shares. The expected life assumption is primarily based on the expiration date of the warrant. The risk-free interest rate for the expected term of the option is based on the U.S. Treasury yield curve in effect at the time of grant.

 

In accordance with ASC 815, the conversion feature of the convertible notes is separated from the debt instrument and accounted for separately as a derivative instrument. On the date the convertible notes are issued, the conversion feature is recorded as a liability at its fair value, and future decreases in fair value are recognized in earnings while increases in fair values are recognized in expenses. We used the Binomial Tree option-pricing model to obtain the fair value of the conversion feature. The expected volatility assumption is based on the historical volatility of our ordinary shares. The expected life assumption is primarily based on the expiration date of the conversion features. The risk-free interest rate for the expected term of the conversion features is based on the U.S. Treasury yield curve in effect at the time of measurement.

 

U.S. Corporate Income Tax

 

Based on Financial Accounting Standards Board (“FASB”) staff Q&A Topic 740, No. 5, Accounting for Global Intangible Low-Taxed Income (GILTI), the FASB staff noted that the Company must make an accounting policy election to either (1) recognize taxes due on future U.S. inclusions in taxable income related to GILTI as a current-period expense when incurred (the “period cost method”) or (2) factor such amount into the Company’s measure of its deferred taxes (the “deferred method”). The Company elected to treat GILTI as a current-period expense when incurred.

 

56

 

 

Item 6. DIRECTORS, SENIOR MANAGEMENT AND EMPLOYEES

 

A. Directors and Senior Management

 

The following table sets forth certain information regarding our executive officers and members of the Company’s board of directors (the “Board of Directors”) as of April 10, 2026:

 

Name Age Position Served From
Feng Chen 48 Chief Executive Officer October 2024
Jehn Ming Lim 43 Chief Financial Officer May 2020
Chen Liming (1),(2),(3) 89 Director (Independent) May 2012
Lin Yi (2),(3) 73 Director (Independent) May 2017
Jerry Lewin (1) 71 Director (Independent) November 2010
Henry Yu (1),(2),(3) 72 Director (Independent) July 2011
Dong Xueqin (4) 44 Chairman of the Board October 2024
Hu Xiaoming 69 Director June 2007
Wang Lin 37 Director December 2019

 

(1)Member of Audit Committee

 

(2)Member of Compensation Committee

 

(3)Member of Nominating and Corporate Governance Committee

 

(4)Dr. Dong Xueqin has been appointed to be the Chairman of the Board of Directors of the Company effective October 6, 2024.

 

Business Experience of Directors and Executive Officers

 

Biographical Information

 

Hu Xiaoming was previously our Chairman of the Board. Prior to joining the Company, from October 2003 to April 2005, Mr. Hu served as the Project Manager (Chief Scientist) in the WX Pure Electric Vehicle Development Important Project of Electro-vehicle in the State 863 Plan. From October 1984 to March 2003, Mr. Hu served as: (i) Factory Director of the Yongkang Instrument Factory, (ii) Factory Director of the Yongkang Mini Car Factory, (iii) Chairman and General Manager of the Yongkang Vehicle Company, (iv) General Manager of the Wan Xiang Electric Vehicle Developing Center and (v) the General Manager of the Wan Xiang Battery Company. Mr. Hu personally owned four invention patents and seven utility model patents, which he transferred to the Company in fiscal year 2012. He resigned from our Chief Executive Officer and President positions effective January 9, 2023, and resigned from the Chairman of the Board of Directors position on October 6, 2024. Mr. Hu remains as a director of the Board.

 

Dong Xueqin was previously appointed as our Chief Executive Officer and President effective January 10, 2023. Mr. Dong has served as a director of the Company since December 2021. He received a Doctor Engineering degree in Vehicle Engineering from Shanghai Tongji University. Dr. Dong has rich practical experience and extensive knowledge and expertise in the fields of automotive engineering, automotive safety and others. He has successively served as the General Manager of Jiangsu Xingchi Electric Power Technology Co., Ltd, the Deputy General Manager of Jiangsu Yixing Vehicles Co., Ltd, the General Manager of Yijue Automobile (Shanghai) Co., Ltd, the Deputy General Manager of business department of Automobile Design and Research Institute Co., Ltd. of Shanghai Tongji University, and the R & D Engineer of Jiangling Automobile Co., Ltd. In addition, Mr. Dong has also participated in multiple technology R & D projects, including the research and development of Class AO small urban pure electric vehicle, and test, evaluation and standard technology related to whole electric vehicle and its parts as well as infrastructures in the “863” Project of China Ministry of Science and Technology; safety technology of electric vehicles in typical crash mode in the Project of Shanghai Bureau of Quality and Technical Supervision; and so on. Furthermore, he has published 11 papers on automobile and electric vehicle engineering technology. Mr. Dong also owns 18 utility model patents, 2 invention patents and 1 appearance design patent. He resigned from our Chief Executive Officer and President positions effective October 6, 2024. At the same time, he was elected to be the Chairman of the Board of Directors.

 

57

 

 

Feng Chen was appointed to be the chief executive officer effective October 6, 2024. He has brought over two decades of experience in strategic planning, operations, and technological innovation across sectors, particularly in electric vehicles and battery swapping. Throughout his career, Mr. Chen has successfully led several companies, including his role as CEO of Time Space Electric Vehicles Co., Ltd., where he pioneered advances in EV technology and commercial battery swapping solutions. Previously Mr. Chen served as CEO of Hangzhou Lightning Mobility Technology Co., Ltd., where he oversaw rapid growth in shared mobility and spearheaded the development of battery swapping networks.

  

Jehn Ming Lim has extensive experience in providing financial accounting and advisory services to public and private companies and has been engaging in this profession for more than 15 years. He was the Chief Financial Officer of Takung Art Co., Ltd. (NYSE American: TKAT) from February 2019 to May 2020. Prior to that, he had been the managing director of Albeck Financial Services, a financial consulting firm from January 2013 to February 2019, mainly responsible for overseeing SEC reporting, GAAP technical consultation, financial statement audit preparation, due diligence and internal controls compliance services. He also has extensive experience in auditing private and public companies in his stints as audit manager and senior auditor of two regional accounting firms in the United States, i.e., Kabani & Company, Inc. from October 2008 through December 2012 and Stonefield Josephson, Inc. from September 2006 through October 2008, respectively and as an auditor at Ernst & Young in the United States from September 2004 through to July 2006. Mr. Lim graduated with High Honors from the University of California, Santa Barbara, with a Bachelor of Arts degree in Business Economics.

 

Wang Lin was appointed as a director of the Company in December 2019. Ms. Wang has been serving as Chief Financial Officer Assistant of the Company since June 2015. Before joining the Company, Ms. Wang served as Fund Accountant of State Street Technology (Zhejiang) Co., Ltd. from December 2014 to June 2015. At the Company, Ms. Wang is responsible for the preparation of consolidated financial statements in accordance with the U.S. GAAP standards, and the preparation of SEC reports, including the Annual Reports on Form 10-K and the Quarterly Reports on Form 10-Q. Ms. Wang has knowledge of the basic U.S. GAAP standards and SEC regulations. She is also familiar with the culture and business process of the Company. Mastering good communication and coordination skills, Ms. Wang also has financial management experience of U.S. listed companies. Ms. Wang received her bachelor’s degree in Finance from Zhejiang Gongshang University in 2011 and received her master’s degree in accounting from Hofstra University in 2014.

  

Lin Yi was appointed as a director of Kandi on May 4, 2017. He has extensive experience in automotive engineering and multi-body system dynamics research. Throughout his career, he has been awarded numerous high-ranking national science and technology rewards. He served several key senior roles in academic and industrial organizations and was given Special Government Allowances from the State Council in 1992. Additionally, he was named an “Expert of China’s Machinery Industry” in 1995 and elected to the “Outstanding Young Science Talents in China’s Automobile Industry” in 1998. From 2007 to 2015, he served as a deputy chief engineer at Beijing Automotive Group Co., Ltd., as an executive director of Beijing Automotive New Energy Vehicle Co., Ltd., and as the executive vice president of Beijing Automotive Research Institute. Prior to that, he was a part-time professor at Beijing University of Technology, Beijing University of Aeronautics and Astronautics, Institute of Electrical Engineering at China Academy of Sciences, Shanghai Jiaotong University, and Hunan University. He was appointed as the dean of Automotive Engineering at Jilin University of Technology in 1996 and remained in that position until 2000.

  

58

 

 

Jerry Lewin was appointed as a director of the Company in November 2010. Jerry Lewin became Senior Vice President of Field Profitability Globally of Hyatt Hotels Corporation in January of 2015. In his new responsibilities he and his team are to move the company forward with new initiatives to be the best operator in the Hospitality Industry. Prior to this promotion, he served as Senior Vice President of Field Operations for Hyatt Hotels Corporation and is responsible for managing the hotels in North American continent. Mr. Lewin has been with Hyatt since 1987. In his past capacity as Senior Vice President of Operation Lewin supervised a number of areas, including finance, sales and marketing, public relations, customer service, engineering, and human resources. Lewin serves as a member of the Hyatt Hotels Corporation’s Managing Committee and sits on the board of directors of the New York City Hotel Association. Since July 2009, Mr. Lewin has served as a director of several companies in the past. Lewin currently serves as the President of the New York Law Enforcement Foundation and as the President of the NY State Troopers PBA Signal 30 Fund. Mr. Lewin has served in various management capacities for several hotel companies in San Francisco, Oakland, Los Angeles, San Diego and Las Vegas. Mr. Lewin received his Bachelor of Science degree from Cornell University and completed the Executive Development Program at J.L. Kellogg Graduate School of Management at Northwestern University.

 

Henry Yu was appointed as a director of the Company on July 1, 2011. In October of 2015, Henry joined Asian Investors Consortium as an Executive Director. Asian Investors Consortium of Asia invests in projects in Greater China and in Asia Pacific. Henry is also a Senior Advisor to ChinaPlus Capital Ltd of Shanghai, a company that focuses on bridging US/China business. Yu, a seasoned banker of about 34 years, has had an excellent banking career covering domestic banking and global business. He was Managing Director of the Global Financial Institutions of Fifth Third Bank from 2012-September of 2015. Previous affiliation included Bank of America in HK, Comerica Bank, National City Bank, SunTrust Bank, Standard Chartered Bank China, and East West Bank. Henry is a well-rounded banker who has been involved in Investment Banking, Commercial and International Multinational Lending, Treasury Management, Credit Administration, Compliance, Foreign bank relationship management, Trade Finance, and Global Supply Chain. From 2003 through 2007, Yu held Series 7 and 62 Certification from the Financial Industry Regulatory Authority. Henry Yu is also an avid volunteer promoting U.S./China and U.S./Emerging Markets business relationships and transactions. Through Henry’s 25 plus years of coverage on Emerging Markets, Asia, and in particular Greater China, he is a frequent speaker and lecturer on Asian/U.S./China business to universities in Georgia (Emory University, Georgia Tech, Georgia State University, Kennesaw State University, Georgia Perimeter College), and universities in China, namely Sichuan University, Suzhou Institute, Jiliang University, and Jinan University. Henry chairs the Advisory Board of the National Association of Chinese-Americans and is a member of the Global Commerce Council of the Metro Atlanta Chamber. A believer in education and mentorship, Henry sits on the Asian Studies Board of Kennesaw State University, a member of Georgia State University’s China Task Force, and Trustee of Georgia Perimeter College’s Foundation Board. Henry is also President of the Hong Kong Association of Atlanta and works closely with the NYC Office of the HK Economic & Trade Office in NYC. Henry received his BA degree in Economics in 1978 from the University of Michigan and MBA in Finance from the University of Detroit in 1980.

 

Chen Liming was appointed as a director of the Company on May 1, 2012. Mr. Chen serves as an advisor to AA Wind & Solar Energy Development Group, LLC. Prior to his current position, from February 2009 to October 2010, Mr. Chen participated in a joint venture with Mr. Qiu Youmin, the former designer of Geely Automobile Co., Ltd., and assisted in the development of super mini three seat pure electric vehicles. From June 2008 to July 2009, he participated in the development of Lithium Iron Phosphate Battery with Shanghai Yuankai Group. Mr. Chen served as a Professor of Electrical Engineering at Zhejiang University from 1983 to 1997. In addition, Mr. Chen served as a visiting scholar in the Electrical Engineering Department at Columbia University in New York City from 1981 to 1983 and as a professor in Electrical Engineering at Zhejiang University from 1960 to 1981. Mr. Chen received his bachelor’s degree from Southeast University in Jiangsu, China in 1960.

 

Family Relationships

 

No family relationship existed among any of our directors or executive officers.

 

B. Compensation

 

We use base salary to fairly and competitively compensate our executives, including the named executive officers, for the jobs we ask them to perform. We view base salary as the most stable component of our executive compensation program, as this amount is not at risk. We believe that the base salaries of our executives should be targeted at or above the median of base salaries for executives in similar positions with similar responsibilities at comparable companies, consistent with our compensation philosophy. At the end of the year, each executive’s performance is evaluated by our Compensation Committee, which takes into account the individual’s performance, responsibilities of the position, adherence to our core values, experience, and external market conditions and practices.

 

59

 

 

Director Compensation

 

Each of our directors receives compensation for attending meetings of the Board, as well as committee meetings. The four non-employee directors who served on the Board during fiscal year ended December 31, 2025 (“FY2025”) received aggregate cash fees of $64,698 for their Board and Board committee service during FY2025. The Chair of the Board during FY2025 received an annual cash retainer of $69,573. The Chair of the Board during FY2025 did not receive an additional cash retainer for his membership of the Board committees. Three other non-independent directors who served on the Board during FY2025 received aggregate cash fees of $ 152,282 for their Board service during FY2025.

 

During FY2025, Henry Yu and Jerry Lewin each received 10,000 restricted shares from the Company.

 

The restricted shares awards granted to directors were vested on their grant date.

 

Annual Executive Compensation

 

The aggregate compensation earned in FY2025, excluding equity-based compensation described below, by Jehn Ming Lim, the Company’s chief financial officer, was $$92,500, and 10,000 restricted shares of the Company. These amounts were paid primarily in U.S. Dollars. Feng Chen, the Company’s chief executive officer, is not paid by the Company during FY2025.

 

Omnibus Long-Term Incentive Plan

 

We believe it is customary and competitive practice to include an equity-based element of compensation to the overall compensation package for our named executive officers. We believe that a significant portion of the compensation paid to our named executive officers should be performance-based and therefore at risk. Awards made are granted under the Kandi Technologies Group, Inc. Omnibus Long-Term Incentive Plan (the “Plan”).

 

At our 2008 annual shareholders meeting, our stockholders approved the adoption of the Plan.

 

Pursuant to Pre-Approved Award Grant Sub-Plan approved by the Board of Directors on December 30, 2013 and modified on July 25, 2014, if the Non-GAAP net income in one year increases by 10% compared with the previous year, the total of 335,000 shares of the ordinary shares from the Plan (as disclosed in details in the next paragraph below) to be granted to certain employees (management of the Company is authorized to determine list of employees and stock amount rewarded based on position adjustment of employees, performance and tenure of each employee in that year) will be granted for that year; if the Non-GAAP net income in one year is less than the Non-GAAP net income in the previous year, then no stock will be granted in that year; if the Non-GAAP net income in one year is 10% less than or 10% more than the Non-GAAP net income in the previous year, then the stock grant amount will decrease or increase according to the Non-GAAP net income decrease or increase percentage, but the total amount rewarded may not be over 200%.

  

On May 20, 2015, the shareholders of the Company approved an increase of 9,000,000 shares under the Plan at its annual meeting. The fair value of each award granted under the Plan is determined based upon the closing price of the Company’s stock on the date of the grant. To the extent that the performance goal is not met and so no shares become due, no compensation cost is recognized and any recognized compensation cost during the applicable year is reversed. The number of shares of ordinary shares granted under the Plan with respect to fiscal 2014 was 670,000 shares based on the Non-GAAP Net Income of 2014. Compensation expense is recognized in General and Administrative Expenses. On April 23, 2015 and June 7, 2015, the Company granted 550,000 shares and 120,000 shares, respectively, to the senior management and key employee as year 2014 performance awards. On April 13, 2016, the Company granted 670,000 shares to the senior management and key employee as year 2015 performance awards. In February 2017, the Board of Directors authorized the Company to grant 246,900 shares to a list of management members as compensation for their past services pursuant to Section 11 of the Company’s 2008 plan. On September 26, 2016, the Board approved the termination of the previous Board’s Pre-Approved Award Grant Sub-Plan under the 2008 Plan and adopted a new plan to reduce the total number of shares of ordinary shares of the stock award for select executives and key employees from 335,000 shares of ordinary shares to 250,000 shares of ordinary shares for each fiscal year and the other terms were as same as before. There was no grant under the Board’s Pre-Approved Award Grant Sub-Plan in the years of 2017 to 2021.

 

60

 

 

On May 29, 2015, the Compensation Committee of the Board of Directors of the Company approved the grant of stock options to purchase 4,900,000 shares of ordinary shares at an exercise price of $9.72 per share to the Company’s senior executives. The stock options will vest ratably over three years and expire on the tenth anniversary of the grant date. As of December 31, 2025, 3,000,000 shares have been exercised, and 1,000,000 shares have been forfeited, and 900,000 shares have been expired.

 

On September 7, 2022, the Compensation Committee of the Board of Directors of the Company approved the grant of stock options to purchase 5,000,000 shares of the Company’s ordinary shares, at an exercise price of $2.07 per share, to the Company’s senior employees. The stock options will vest ratably over three years on October 7, 2023, October 7, 2024 and October 7, 2025, respectively, and expire on the tenth anniversary of the grant date. As of December 31, 2025, 1,666,661 shares have been exercised.

 

On July 1, 2023, the Compensation Committee of the Board of Directors of the Company approved the grant of stock options to purchase 68,019 shares of the Company’s ordinary shares, at an exercise price of $3.96 per share, to the Company’s employees. The stock options will vest ratably over three years on July 1, 2024, July 1, 2025 and July 1, 2026, respectively, and expire on the tenth anniversary of the grant date. As of December 31, 2025, 59,019 shares have been forfeited.

 

On December 27, 2024, the shareholders of the Company approved an increase of 10,000,000 shares under the Plan to 33,000,000 ordinary shares at its annual meeting of the stockholders for the fiscal year ended December 31, 2023.

 

During the fiscal year ended December 31, 2025, Kandi BVI granted an aggregate of 854,756 Ordinary Shares, pursuant to the 2025-2034 Long-Term Incentive Plan (the “Sub-Plan”, as discussed below), the other 900,00 Ordinary Shares under such Sub-Plan have expired.

 

2025-2034 Long-Term Incentive Plan

 

On March 19, 2025, the Board of the Company approved by unanimous written consent, a certain 2025-2034 Long-Term Incentive Plan (the “Executive Plan”), for the purpose of motivating the management.

 

Under the Executive Plan, the Company may grant equity awards to key members of the management team based on two distinct performance metrics: (i) financial performance, as measured by metrics such as market capitalization and results of operation; and (ii) strategic or operational objectives, which may include milestones related to market expansion, product development, or successful execution of long-term corporate initiatives. This dual-metric structure is designed to align management’s interests with both short-term financial outcomes and the Company’s broader strategic vision, while fostering accountability and sustained value creation.

 

Based on the Executive Plan, such restricted shares (the “Management Incentive Shares”) may be issued in three parts:

 

 Part I – Financial Performance Award: the Financial Performance Award is comprised of a total 10,257,072 shares, divided among 12 separate tranches, that are each equivalent to 1% of the outstanding shares of the Company’s ordinary shares as of December 31, 2024 (the “Equity Awards”). Each of the 12 vesting tranches of the Financial Performance Award will vest upon certification by the Board that both (i) the market capitalization milestone for such tranche, and (ii) the operational milestone focused on revenue or the operational milestone focused on profitability for such tranche, has been met.

 

 Part II – Strategic Operational Award: during the period when this Executive Plan is effective, equity awards shall also be granted upon the achievement of specific strategic or operational business milestones. These may include, without limitation: (i) the establishment or execution of defined strategic partnerships; and/or (ii) the attainment of cumulative sales targets as determined and approved by the Board.

 

 Part III: the Company will grant to the Chief Executive Officer certain stock option to purchase up to 854,756 shares of the Company’s ordinary shares, which is equivalent to 1% of the Company’s total outstanding ordinary shares as of December 31, 2024), at an exercise price equal to the closing price of the Company’s Ordinary Shares on the trading day immediately preceding the date of Board approval. The options shall vest in three equal annual installments over a three-year period, commencing from the date Mr. Chen assumes the role of Chief Executive Officer.

 

61

 

 

On March 19, 2025, stock options of purchase 854,756 shares, as described within Part III above, have been issued in full to the Company’s Chief Executive Officer.

 

On September 4, 2025, an aggregate of 641,067 stock award has been issued under Part II, as described above.

 

Any Management Incentive Shares issued as Financial Performance Award or Strategic Operational Award will be subject to a lock-up period of one year from the date of issuance.

 

In establishing the operational milestones, the Board carefully considered a variety of factors, including the Company growth trajectory and internal growth plans and the historical performance of peer companies in the EV space. These benchmarks refer to results of operation and market capitalization multiples, which were then used to inform the specific operational targets that aligned with the Company’s plans for future growth. Nevertheless, the Board considers each of the market capitalization and operational milestones to be challenging hurdles.

 

The above description of the Executive Plan is not complete and is subject to, and qualified in its entirety by, the full text of the Executive Plan, a copy of which is attached hereto as Exhibit 4.27 to this Annual Report on Form 20-F and the contents of which are incorporated by reference herein.

 

Employment Agreements

 

Zhejiang Kandi Technologies has a five-year-term employment agreement with Mr. Hu, expiring June 9, 2028. The agreement provides an annual salary for Mr. Hu with bonuses to be decided at the discretion of our Board at the year end. Such employment agreement is filed as Exhibit 4.26 herein.

 

On January 10, 2023, the Board appointed Dr. Xueqin Dong as the Chief Executive Officer, Dr. Dong was entitled to receive 20,000 shares of the Ordinary Shares annually. On October 10, 2024, Dr. Xueqin Dong was elected to be the Chairman of the Board and was no longer the Chief Executive Officer of the Company. Such employment agreement is filed as Exhibit 4.3 herein.

 

On May 15, 2023, the Company and Mr. Lim entered into a three-year-term employment agreement, pursuant to which Mr. Lim shall receive an annual salary in the amount of $120,000. He will also receive 10,000 shares of the ordinary shares under the Company’s 2008 Omnibus Long-Term Incentive Plan, which shall be issuable evenly on each six-month anniversary hereof or as otherwise determined by the Board of Directors. Such employment agreement is filed as Exhibit 4.23 herein.

 

On October 6, 2024, the Company and Mr. Feng Chen (“Mr. Chen”) entered into a three-year-term employment agreement, pursuant to which Mr. Chen shall receive an annual salary in the amount of RMB500,000. He will also receive 20,000 shares of the ordinary shares annually (the “Compensation Package”). On December 1, 2024, the Company and Mr. Feng Chen entered into a supplementary agreement, pursuant to which Mr. Chen voluntarily give up the Compensation Package. Such employment agreement is filed as Exhibit 4.22 herein.

 

Potential Payments Upon Termination or Change of Control

 

Under Chinese law, we may only terminate employment agreements without cause and without penalty by providing notice of non-renewal one month prior to the date on which the employment agreement is scheduled to expire. If we fail to provide this notice or if we wish to terminate an employment agreement in the absence of cause, as defined in the agreement, then we are obligated to pay the employee one month’s salary for each year we have employed the employee. We are, however, permitted to terminate an employee for cause without penalty pursuant to the employee’s employment agreement. If the named executive officer is not terminated for cause, the Company will pay the remaining portion of the executive officer’s salary.

 

62

 

 

C. Board Practices

 

Director Independence

 

Messrs. Henry Yu, Chen Liming, Lin Yi and Jerry Lewin are all non-employee directors, all of whom our Board has determined to be independent pursuant to NASDAQ rules. All of the members of our Audit Committee, Nominating and Corporate Governance Committee and Compensation Committee are independent pursuant to NASDAQ rules.

 

Committees of Our Board of Directors

 

To enhance our corporate governance, we established three committees under our board of directors: an audit committee, a compensation committee, and a nominating and corporate governance committee. We have adopted a charter for each of these committees. The committees have the following functions and members.

 

Board Meetings and Committee Meeting; Annual Meeting Attendance

 

During the year ended December 31, 2025, the Board held 1 meeting and acted through unanimous consent on 4 different occasions. In addition, the Audit Committee held 2 meetings; the Nominating and Corporate Governance Committee acted through unanimous consent on 0 occasion; and the Compensation Committee acted through unanimous consent on 3 occasions. During the year ended December 31, 2025, each of the directors attended, in person or by telephone, more than 75% of the Annual Meetings of the Board and the committees on which he or she served. We encourage our Board members to attend our Annual Meetings, but we do not have a formal policy requiring attendance.

 

Audit Committee

 

The Audit Committee currently consists of Henry Yu, Jerry Lewin and Chen Liming, each of whom is independent under NASDAQ listing standards. Mr. Yu serves as Chairman of our Audit Committee. The Board determined that each of Mr. Yu and Mr. Lewin qualifies as an “audit committee financial expert,” as defined by Item 407 of Regulation S-K and NASDAQ Rule 5605(a)(2). In reaching this determination, the Board made a qualitative assessment of Mr. Yu’s and Mr. Lewin’s level of knowledge and experience based on a number of factors, including formal education and business experience.

 

The Audit Committee has been established in accordance with Section 3(a)(58)(A) of the Exchange Act. The Audit Committee is responsible for assisting the Board in fulfilling its oversight responsibilities with respect to: (i) the financial reports and other financial information provided by us to the public or any governmental body; (ii) our compliance with legal and regulatory requirements; (iii) our systems of internal controls regarding finance, accounting and legal compliance that have been established by management and the Board; and (iv) our auditing, accounting and financial reporting processes generally. In addition, the Audit Committee is responsible for the appointment, retention, compensation and oversight of the work of any registered public accounting firm employed by the Company (including resolution of disagreements between management and the accounting firm regarding financial reporting) for the purpose of preparing or issuing an audit report or related work or performing other audit, review or other services. Any such registered public accounting firm must report directly to the Audit Committee. The Audit Committee has the ultimate authority and responsibility to evaluate and, where appropriate, replace the registered public accounting firm. The Audit Committee’s policy is to pre-approve all audit and non-audit services by category, including audit-related services, tax services, and other permitted non-audit services. In accordance with the policy, the Audit Committee regularly reviews and receives updates on specific services provided by our independent registered public accounting firm. All services rendered by ARK Pro CPA & Co (“ARK”), our independent auditor, to the Company are permissible under applicable laws and regulations. The Audit Committee operates under a written charter, a copy of which is available on our website at http://en.kandivehicle.com/ under the link “Investor Relations”.

 

63

 

 

Compensation Committee

 

The Compensation Committee currently consists of Chen Liming (Chairman), Henry Yu and Lin Yi, each of whom is independent under NASDAQ listing standards. Mr. Chen currently serves as Chairman of our Compensation Committee. The Compensation Committee is responsible for the administration of all salary, bonus and incentive compensation plans for our officers and key employees. The Compensation Committee reviews and, as it deems appropriate, recommends to the Board policies, practices and procedures relating to the compensation of the officers and other managerial employees and the establishment and administration of employee benefit plans. It advises and consults with the officers of the Company as may be requested regarding managerial personnel policies. The Compensation Committee has the authority to engage independent advisors to assist it in carrying out its duties. We believe that the functioning of our Compensation Committee complies with any applicable requirements of the NASDAQ Global Select Market and SEC rules and regulations. The Compensation Committee operates under a written charter, which is available on our website at http://en.kandivehicle.com/ under the link “Investor Relations”.

 

Compensation Committee Interlocks and Insider Participation in Compensation Decisions

 

All members of the Compensation Committee are independent directors. No member of our Compensation Committee is a current or former officer or employee of the Company or any of its subsidiaries, and no director or executive officer of the Company is a director or executive officer of any other corporation that has a director or executive officer who is also a director of the Company.

 

Nominating and Governance Committee

 

The Nominating and Corporate Governance Committee (the “Nominating Committee”) currently consists of Lin Yi (Chairman), Henry Yu and Chen Liming, each of whom is independent under NASDAQ listing standards. During fiscal year ended December 31, 2025, Mr. Lin served as Chairman of the Nominating Committee. The responsibilities of the Nominating Committee include: (i) identifying individuals qualified to serve as directors or fill any interim vacancies; (ii) recommending to the Board the selection of director nominees for each meeting of the shareholders at which directors are elected; (iii) advising the Board with respect to the composition, procedures and committees of the Board; and (iv) considering any other corporate governance issues that may arise from time to time, and developing appropriate recommendations for the Board. In recommending nominees to the Board, the Nominating Committee considers various criteria, including the ability of the individual to meet the NASDAQ “independence” requirements, general business experience, general financial experience, knowledge of the Company’s industry (including past industry experience), education, and demonstrated character and judgment. The Nominating Committee uses its, as well as the entire Board’s, network of contacts when compiling a list of potential director candidates and has the authority to engage outside consultants. The Nominating Committee will consider director nominees recommended by a shareholder if the shareholder mails timely notice to the Secretary of the Company at its principal offices, which notice includes (i) the name, age and business address of such nominee, (ii) the principal occupation of such nominee, (iii) a brief statement as to such nominee’s qualifications, (iv) a statement that such nominee consents to his or her nomination and will serve as a director if elected, (v) whether such nominee meets the definition of an “independent” director under the NASDAQ listing standards and (vi) the name, address, class and number of shares of capital stock of the Company held by the nominating shareholder. Any person nominated by a shareholder for election to the Board will be evaluated based on the same criteria as all other nominees. The Nominating Committee operates under a written charter, a copy of which was filed as an exhibit to a Current Report on a Form 8-K, filed November 5, 2007 and is available on our website at http://en.kandivehicle.com/ under the link “Investor Relations”.

 

Director Nomination Procedures

 

The Nominating Committee is generally responsible for soliciting recommendations for candidates for the Board, developing and reviewing background information for such candidates, and making recommendations to the Board with respect to candidates for directors proposed by shareholders. The nomination process involves a careful examination of the performance and qualifications of each incumbent director and potential nominees before deciding whether such person should be recommended for nomination by the Nominating Committee and nominated by the Board. The Board believes that the business experience of its directors has been, and continues to be, critical to the Company’s success. Directors should possess integrity, independence, energy, forthrightness, analytical skills and commitment to devote the necessary time and attention to the Company’s affairs. Directors must possess a willingness to challenge and stimulate management and the ability to work as part of a team in an environment of trust.

 

64

 

 

In selecting candidates for appointment or re-election to the Board, the Nominating Committee considers the following criteria: (i) personal and professional ethics and integrity, including a reputation for integrity and honesty in the business community; (ii) experience as an executive officer of companies or as a senior leader of complex organizations, including scientific, government, financial or technological organizations; (iii) financial knowledge, including an understanding of finance, accounting, the financial reporting process, and company measures for operating and strategic performance; (iv) ability to critically and independently evaluate business issues, contributing a diverse perspectives or viewpoints, and making practical and mature judgments; (v) a genuine interest in the Company, and the ability to spend the time required to make substantial contributions as a director; and (vi) no conflict of interest or legal impediment that would interfere with the duty of loyalty to the Company and its shareholders. In addition, the Nominating Committee reviews the qualifications of the directors to be appointed to serve as members of the Audit Committee to ensure that they meet the financial literacy and sophistication requirements under the NASDAQ rules and that at least one of them qualifies as an “audit committee financial expert” under the rules of the SEC.

 

The Board will generally consider all relevant factors, including, among others, each nominee’s applicable expertise and demonstrated excellence in his or her field, the usefulness of such expertise to the Company, the availability of the nominee to devote sufficient time and attention to the affairs of the Company, the nominee’s reputation for personal integrity and ethics, and the nominee’s ability to exercise sound business judgment. Director nominees are reviewed in the context of the existing membership of the Board (including the qualities and skills of the existing directors), the operating requirements of the Company and the long-term interests of its shareholders.

 

There were no arrangements or understandings between any of our directors and any other person pursuant to which any director was to be selected as a director or selected as a nominee.

  

D. Employees

 

See “Item 4.B. Business Overview-Employees.”

 

E. Share ownership

 

See “Item 7.A. Major Shareholders and Related Party Transactions-Major Shareholders.”

 

F. Disclosure of a registrant’s action to recover erroneously awarded compensation.

 

Effective as of December 1, 2023, our board of directors adopted a Compensation Recover Policy, or the Clawback Policy, providing for the recoupment of certain incentive-based compensation from current and former executive officers of our company in the event we are required to restate any of our financial statements filed with the SEC under the Exchange Act in order to correct an error that is material to the previously-issued financial statements, or that would result in a material misstatement if the error were corrected in the current period or left uncorrected in the current period. A copy of the Clawback Policy has been incorporated by reference into this annual report under Exhibit 97.1.

 

For the year ended December 31, 2025, there is no outstanding balance of erroneously awarded compensation to be recovered.

 

65

 

 

Item 7. MAJOR SHAREHOLDERS AND RELATED PARTY TRANSACTIONS

 

A. Major Shareholders

 

The following table sets forth information known to us, as of April 10, 2026, relating to the beneficial ownership of shares of ordinary shares by each person who is known by us to be the beneficial owner of more than five percent (5)% of the outstanding shares of ordinary shares; each director; each executive officer; and all executive officers and directors as a group. We believe that all persons named in the table have sole voting and investment power with respect to all shares of ordinary shares shown as being owned by them. The applicable percentages of ownership are based on an aggregate of 100,415,365 shares of our ordinary shares outstanding on April 10, 2026. Unless indicated otherwise, the mailing address of each beneficial owner is Jinhua New Energy Vehicle Town, Jinhua City, Zhejiang Province, China 321016.

 

Title of Class Name of Beneficial Owner Amount and Nature of Beneficial Ownership  Percent of Class 
Named Executive Officers and Directors        
Ordinary Shares Hu Xiaoming  14,426,481(1)   14.37%
Ordinary Shares Chen Feng(2)  -   - 
Ordinary Shares Jehn Ming Lim  1,500   * 
Ordinary Shares Henry Yu  168,510   * 
Ordinary Shares Jerry Lewin  145,000   * 
Ordinary Shares Chen Liming  -   - 
Ordinary Shares Lin Yi  -   - 
Ordinary Shares Dong Xueqin  40,000   * 
Ordinary Shares Wang Lin  13,000   * 
All officers and directors    14,794,491   14.73%
Other 5% Stockholders:          
Ordinary Shares Excelvantage Group Limited(3)  12,821,404(2)   12.77%

 

*Less than 1%

 

(1)Includes (i) 1,605,077 shares owned directly by Mr. Hu, (ii) 12,821,404 shares owned by Excelvantage Group Limited. As reflected in footnote 3, Mr. Hu may be deemed to be the beneficial owner of these shares.

 

(2)Feng Chen was appointed to be the Company’s chief executive officer, effective October 6, 2024.

 

(3)On March 29, 2010, Hu Xiaoming, our director, previous Chief Executive Officer, and President, became the sole stockholder of Excelvantage Group Limited. Through his position as the sole stockholder in Excelvantage Group Limited, Mr. Hu has the power to dispose of or direct the disposition of the shares of the ordinary shares in Excelvantage Limited Group. As a result, Mr. Hu may, under the rules of the Securities and Exchange Commission, be deemed to be the beneficial owner of the shares of ordinary shares.

 

66

 

 

B. Related Party Transactions

 

Transactions with Related Parties

 

On December 5, 2025, Kandi BVI entered into a share transfer agreement (the “Share Transfer Agreement”) with shareholders (“Sellers”) of Rawrr.

 

Pursuant to the Share Transfer Agreement, the Sellers agreed to sell, and the Company agreed to acquire the entire issued share capital of Rawrr (the “Acquisition”), at a consideration of $23.9 million, which is the fair value of Rawrr as valuated by an independent third party, payable in form of Ordinary Shares. On February 6, 2026, the Company issued 17.7 million Ordinary Shares, at a price of $1.35 per share, which is the average closing prices of Ordinary Shares on Nasdaq Stock Market during the ten (10) trading day period immediately preceding the agreed reference date, September 24, 2025. Kenny Hu, director and Chairman of the board of Rawrr, is son of Xiaoming Hu, a director of the Company and beneficial owner of 14,426,481 Ordinary Shares of the Company. Each of the audit committee of the Company and the board of directors has assessed and approved the Acquisition. The Acquisition was not closed as of December 31, 2025.

 

Procedures For Approval of Related Party Transactions

 

According to the Company policy on Related-Party Transactions (the “Policy”), a “Related Transaction” is “any transaction, includes, but not limited to, any financial transaction, arrangement, relationship (including any indebtedness or guarantee of indebtedness) or any series of similar transactions, arrangements or relationships, since the beginning of the Company’s last fiscal year, or any currently proposed transaction, and the amount involved exceeds $120,000, and in which any related party had or will have a direct or indirect material interest”. The Policy’s definition of a “Related Party” is in line with the definition set forth in the instructions to Item 404(a) of Regulation S-K promulgated by the SEC.

 

Under the Policy, the Company’s proposed material related transaction with related persons shall be submitted to the Board for consideration and discussion after an independent director presents his/her approval opinion beforehand. The Audit Committee shall conduct an audit on the related-party transaction and prepare a written opinion and can engage independent financial advisers to issue a report as a basis for its judgment, then submit it to the Board. The Policy states that the Board meeting can be held as long as non-affiliated directors making up a majority of the Board attend, and any resolution made by the Board must be approved by a majority of non-affiliated directors.

 

Director Independence

 

Messrs. Henry Yu, Chen Liming, Lin Yi and Jerry Lewin are all non-employee directors, all of whom our Board has determined to be independent pursuant to NASDAQ rules. All of the members of our Audit Committee, Nominating/Corporate Governance Committee and Compensation Committee are independent pursuant to NASDAQ rules.

 

C. Interests of Experts and Counsel

 

None.

 

ITEM 8. FINANCIAL INFORMATION

 

A. Consolidated Statements and Other Financial Information

 

See Item 18-Financial Statements of this Annual Report for consolidated financial statements and other financial information.

 

Legal Proceedings

 

We may from time to time be subject to various legal or administrative claims and proceedings arising in the ordinary course of our business. We are currently not a party to any material legal or administrative proceedings.

 

Litigation or any other legal or administrative proceeding, regardless of the outcome, is likely to result in substantial costs and diversion of our resources, including our management’s time and attention.

 

67

 

 

Dividend Policy

 

Neither the Company nor our subsidiaries have declared or paid dividends or made any distributions as of the date of this Annual Report. We do not intend to declare dividends or make distributions in the near future. Any determination to pay dividends on our ordinary shares would be at the discretion of our board of directors, subject to applicable laws, and would depend on our financial condition, results of operations, capital requirements, general business conditions, and other factors that our board of directors may deem relevant.

 

As a holding company, the Company may rely on dividends from our subsidiaries for cash requirements, including any payment of dividends to its shareholders. The ability of our subsidiaries to pay dividends or make distributions to the Company may be restricted by laws and regulations applicable to them or the debt they incur or the instruments governing their debt. Restrictions on the ability of our mainland China subsidiaries to pay dividends to an offshore entity primarily include: (i) the mainland China subsidiaries may pay dividends only out of their accumulated after-tax profits upon satisfaction of applicable statutory conditions and procedures, as determined in accordance with accounting standards and regulations in mainland China; (ii) each of the mainland China subsidiaries is required to set aside at least 10% of its after-tax profits each year, if any, to fund certain reserve funds until the total amount set aside reaches 50% of its registered capital; (iii) the mainland China subsidiaries are required to complete certain procedural requirements related to foreign exchange control in order to make dividend payments in foreign currencies; and (iv) a withholding tax, at the rate of 10% or lower, is payable by the mainland China subsidiary upon dividend remittance.

 

Under BVI Laws, while there are no exchange control regulations or currency restrictions, the Company is also subject to certain restrictions under BVI Laws on dividend distributions to its shareholders. As a BVI company, we may only declare and pay dividends if our directors are satisfied, on reasonable grounds, that immediately after the distribution (i) the value of our assets will exceed our liabilities and (ii) we will be able to pay our debts as they fall due.

 

B. Significant Changes

 

None.

 

ITEM 9. THE OFFER AND LISTING

 

A. Offer and Listing Details

 

Please refer to Item 9. The Offer and Listing – C. Markets for more details.

 

B. Plan of Distribution

 

Not applicable.

 

C. Markets

 

On January 2, 2014, our shares began trading on the NASDAQ Global Select Market under the symbol “KNDI”.

 

D. Selling Shareholders

 

Not applicable.

 

E. Dilution

 

Not applicable.

 

F. Expenses of the Issue

 

Not applicable.

  

68

 

 

Item 10. ADDITIONAL INFORMATION

 

A. Share Capital

 

Kandi BVI is authorized to issue 1,000,000,000 ordinary shares of a nominal or par value of $0.001 each. The ordinary shares may be issued from time to time at the discretion of the Board of Directors without shareholder approval. The Board of Directors of Kandi BVI is authorized to issue these shares in different classes and series and, with respect to each class or series, to determine the designations, powers, preferences, privileges and other rights, including dividend rights, conversion rights, terms of redemption and liquidation preferences, any or all of which may be greater than the powers and rights associated with the ordinary shares, at such times and on such other terms as they think proper.

 

As of the date of this Annual Report, Kandi BVI had 102,492,499 ordinary shares issued and 100,415,365 ordinary shares outstanding.

 

The rights, privileges, restrictions or conditions attaching to a class of shares may not be modified other than with the approval of the holders of such class, voting separately as a class. Please also see the subsections entitled “Changes to Rights of a Class or Series” and “Voting” below.

 

B. Memorandum and Articles of Association

 

General

 

All of Kandi BVI’s issued and outstanding ordinary shares are issued and credited as fully paid and non-assessable. Kandi BVI’s ordinary shares are issued in registered form and are issued when registered in Kandi BVI’s register of members. Kandi BVI’s shareholders who are non-residents of the British Virgin Islands may freely hold and transfer their ordinary shares.

 

Register of Members

 

Under British Virgin Islands law, a share in a British Virgin Islands company is duly issued only when the name of the shareholder is entered in the register of members of a company, and the register of members is by statute regarded as prima facie evidence of the shareholders of a company. A person becomes a shareholder of a British Virgin Islands company and is therefore able to benefit from the rights attaching to such shares, only on the date that such person is entered on the register of members. Upon completion of the Merger, Kandi BVI will immediately update the register of members to record and give effect to the issue of shares by Kandi BVI to Kandi shareholders. Once the register of members of Kandi BVI has been updated, the shareholders recorded in the register of members shall be deemed to have legal title to the shares set against their name. No consents or approvals are required by British Virgin Islands law from any governmental authorities or agencies or other official bodies in the British Virgin Islands in connection with updating the register of members of Kandi BVI.

 

Voting

 

Holders of Kandi BVI ordinary shares are entitled to receive notice of any meeting of shareholders and to one vote for each share held of record on all matters at all meetings of shareholders, except at a meeting where holders of a particular class or series of shares are entitled to vote separately. Kandi BVI’s ordinary shareholders have no cumulative voting rights. Kandi BVI’s members take action by a majority of votes cast, unless otherwise provided by the Companies Law of the British Virgin Islands or Kandi BVI’s memorandum and articles of association.

 

Under the Kandi BVI’s memorandum and articles of association, some matters, such as altering or adding to the memorandum of association require the approval of shareholders by a resolution that is either (a) passed by a majority of shareholders as, being entitled to do so, vote in person or by proxy at a general meeting or (b) that is signed by a majority of the shareholders entitled to vote on that resolution.

 

69

 

 

Changes to Rights of a Class or Series

 

Kandi BVI’s memorandum and articles of association, if at any time the shares which Kandi BVI is authorized to issue are divided into different classes of shares, the rights attaching to any class may only be changed by a consent in writing of the holders of three-fourths of the issued shares of that class or with the sanction of a resolution passed by the holders of at least a two-thirds of the shares of the class present in person or by proxy at a separate general meeting of the holders of the shares of the class. At such a separate general meeting, the quorum shall be at least the shareholders holding or representing by proxy at least a majority of the issued shares of the class. Any holder of shares of the class present in person or by proxy at such meeting may demand a poll.

 

Quorum for General Meetings

 

A meeting of Members is duly constituted if at the commencement of the Annual Meeting they are present in person or by proxy not less than 50 percent of the votes of the shares or class or series of shares entitled to vote on resolutions of the Kandi BVI shareholders to be considered at the Annual Meeting.

 

Special Meetings of Shareholders

 

A special meeting of Kandi BVI may be called only by Kandi BVI’s Board of Directors or one or more shareholders in the aggregate entitled to exercise 30 percent or more of the voting rights in respect of a matter for which the meeting is requested.

 

Dividend Rights

 

Kandi BVI’s Board of Directors may, from time to time, declare dividends on the shares issued and authorize payment of the dividends out of Kandi BVI’s lawfully available funds.

 

Rights Upon Liquidation

 

Upon the winding up of Kandi BVI, after creditors of the corporation have been paid in full, the assets shall be distributed to, or the losses shall be borne by the shareholders of Kandi BVI in proportion to the par value of the shares held by them at the commencement of the winding up (up to the amount paid in shares by each shareholder, respectively).

 

No Liability for Further Calls or Assessments

 

The Kandi BVI ordinary shares are duly and validly issued, fully paid and non-assessable.

 

No Preemptive Rights

 

Kandi BVI shareholders have no preemptive rights to subscribe for or purchase any additional securities issued by Kandi BVI.

 

Redemption of Ordinary Shares

 

Kandi BVI may (i) issue shares on terms that they are to be redeemed or are liable to be redeemed at the option of Kandi BVI or the shareholder on such terms and in such manner as the shareholders of Kandi BVI may, before the issue of the shares, by at least two-thirds majority determine; (ii) purchase its own shares, including any redeemable shares, in accordance with the articles of association; or (iii) make a payment in respect of the redemption or purchase of its own shares otherwise than out of profits or the proceeds of a fresh issue of shares.

 

Restrictions on Transfer

 

Kandi BVI’s share register is determinative of membership in Kandi BVI. A written instrument of transfer is required under the British Virgin Islands Laws, in order to register on Kandi BVI’s register of members any transfer of shares. The articles of association of Kandi BVI further provide that such written instrument of transfer must be signed by the transferor and contain the name and address of the transferee. The articles of association of Kandi BVI also provide that the Board of Directors of Kandi BVI may resolve to refuse or delay the registration of the transfer for reasons that shall be specified in the resolution, but where the Board passes such a resolution, Kandi BVI must notify the transferor and the transferee.

 

70

 

 

Anti-Takeover Provisions

 

Kandi BVI does not have a shareholder rights plan.

 

Differences in Corporate Law

 

The BVI Act differs from laws applicable to United States corporations and their shareholders. A summary of the significant differences between the provisions of the BVI Act applicable to us and the laws applicable to companies incorporated in the State of Delaware was disclosed in the Company’s Annual Report on Form 20-F filed with the SEC on April 28, 2025 and incorporated herein by reference.

 

C. Material Contracts 

 

We have not entered into any material contracts other than in the ordinary course of business and other than those described in “Item 4. Information on the Company” or elsewhere in this annual report.

 

D. Exchange Controls

 

British Virgin Islands

 

There are currently no exchange control regulations in the BVI applicable to us or Kandi BVI’s shareholders.

 

The PRC 

 

China regulates foreign currency exchanges primarily through the following rules and regulations:

 

 Foreign Currency Administration Rules of 1996, as amended; and

 

 Administrative Rules of the Settlement, Sale and Payment of Foreign Exchange of 1996.

 

As we disclosed in the risk factors above, Renminbi is not a freely convertible currency at present. Under the current PRC regulations, conversion of Renminbi is permitted in China for routine current-account foreign exchange transactions, including trade and service-related foreign exchange transactions, payment of dividends and service of foreign debts. Conversion of Renminbi for most capital-account items, such as direct investments, investments in PRC securities markets and repatriation of investments, however, is still subject to the approval of SAFE.

 

Pursuant to the above-mentioned administrative rules, foreign-invested enterprises may buy, sell and/or remit foreign currencies for current account transactions at banks in China with authority to conduct foreign exchange business by complying with certain procedural requirements, such as presentment of valid commercial documents. For capital-account transactions involving foreign direct investment, foreign debts and outbound investment in securities and derivatives, approval from SAFE is a pre-condition. Capital investments by foreign-invested enterprises outside China are subject to limitations and requirements in China, such as prior approvals from the MOFCOM or SAFE.

 

E. Taxation

 

The following discussion of material BVI, PRC and United States federal income tax consequences of an investment in Kandi BVI’s ordinary shares is based upon laws and relevant interpretations thereof in effect as of the date of this annual report, all of which are subject to change. This discussion does not deal with all possible tax consequences relating to an investment in Kandi BVI’s ordinary shares, such as the tax consequences under state, local and other tax laws.

 

71

 

 

British Virgin Islands Taxation

 

The Company and all dividends, interest, rents, royalties, compensation and other amounts paid by the Company to persons who are not resident in the BVI and any capital gains realized with respect to any shares, debt obligations, or other securities of the Company by persons who are not resident in the BVI are exempt from all provisions of the Income Tax Ordinance in the BVI.

 

No estate, inheritance, succession or gift tax, rate, duty, levy or other charge is payable by persons who are not resident in the BVI with respect to any shares, debt obligation or other securities of the Company.

 

All instruments relating to transfers of property to or by the Company and all instruments relating to transactions in respect of the shares, debt obligations or other securities of the Company and all instruments relating to other transactions relating to the business of the Company are exempt from payment of stamp duty in the BVI. This assumes that the Company does not hold an interest in real estate in the BVI.

 

There are currently no withholding taxes or exchange control regulations in the BVI applicable to the Company or its members.

 

People’s Republic of China Taxation

 

Under the PRC Enterprise Income Tax Law, an enterprise established outside the PRC with “de facto management bodies” within the PRC is considered a “resident enterprise” for PRC enterprise income tax purposes and is generally subject to a uniform 25% enterprise income tax rate on its worldwide income. Under the implementation rules to the EIT Law, a “de facto management body” is defined as a body that has material and overall management and control over the manufacturing and business operations, personnel and human resources, finances and properties of an enterprise. If our holding company in the BVI or any of our subsidiaries outside of China were deemed to be a “resident enterprise” under the PRC EIT Law, it would be subject to enterprise income tax on its worldwide income at a rate of 25%.

 

The WFOE is a company incorporated under PRC law and, as such, is subject to PRC enterprise income tax on its taxable income in accordance with the relevant PRC income tax laws. Pursuant to the EIT Law, which became effective on January 1, 2008 and was amended on February 24, 2017, a uniform 25% enterprise income tax rate is generally applicable to both foreign-invested enterprises and domestic enterprises, except where a special preferential rate applies. The enterprise income tax is calculated based on PRC tax laws and PRC accounting standards.

 

In accordance with the relevant laws and regulations promulgated by the SAT effective from 2008 onwards, enterprises engaging in research and development activities are entitled to claim 150% of their qualified research and development expenses so incurred as tax deductible expenses when determining their assessable profits for the year. The additional deduction of 50% of qualified research and development expenses can only be claimed directly in the annual tax filing and subject to the approval from the relevant tax authorities. Effective from 2018 onwards, enterprises engaging in research and development activities are entitled to claim 175% of their qualified research and development expenses so incurred as tax deductible expenses. The additional deduction of 75% of qualified research and development expenses can be directly claimed in the annual tax filing.

 

We are subject to VAT at a rate of 13% for products sold and a rate of 9% for maintenance service we provide. We are also subject to surcharges on VAT payments in accordance with PRC law.

 

As a BVI holding company, Kandi BVI may receive dividends from its PRC subsidiaries. The EIT Law and its implementing rules provide that dividends paid by a PRC entity to a non-resident enterprise for income tax purposes is subject to PRC withholding tax at a rate of 10%, subject to reduction by an applicable tax treaty with China.

 

72

 

 

Certain United States Federal Income Tax Considerations

 

The following discussion is a summary of U.S. federal income tax considerations generally applicable to U.S. Holders (as defined below) of the ownership and disposition of Kandi BVI’s ordinary shares. This summary applies only to U.S. Holders that hold Kandi BVI’s ordinary shares as capital assets (generally, property held for investment) and that have the U.S. dollar as their functional currency. This summary is based on U.S. tax laws in effect as of the date of this annual report, on U.S. Treasury regulations in effect or, in some cases, proposed as of the date of this annual report, and judicial and administrative interpretations thereof available on or before such date. All of the foregoing authorities are subject to change, which could apply retroactively and could affect the tax consequences described below. Moreover, this summary does not address the U.S. federal estate, gift, backup withholding, and alternative minimum tax considerations, or any state, local, and non-U.S. tax considerations, relating to the ownership and disposition of Kandi BVI’s ordinary shares. The following summary does not address all aspects of U.S. federal income taxation that may be important to particular shareholders of Kandi BVI in light of their individual circumstances or to persons in special tax situations such as:

 

 financial institutions or financial services entities;

 

 insurance companies;

 

 pension plans;

 

 cooperatives;

 

 regulated investment companies;

 

 real estate investment trusts;

 

 broker-dealers;

 

 traders that elect to use a mark-to-market method of accounting;

 

 governments or agencies or instrumentalities thereof;

 

 certain former U.S. citizens or long-term residents;

 

 tax-exempt entities (including private foundations);

 

 persons liable for alternative minimum tax;

 

 persons holding stock as part of a straddle, hedging, conversion or other integrated transaction;

 

 persons whose functional currency is not the U.S. dollar;

 

 passive foreign investment companies;

 

 controlled foreign corporations;

 

 persons that actually or constructively own 5% or more of the total combined voting power of all classes of our voting stock; or

 

 partnerships or other entities taxable as partnerships for U.S. federal income tax purposes, or persons holding ordinary shares through such entities.

 

KANDI BVI’S SHAREHOLDERS ARE URGED TO CONSULT THEIR OWN TAX ADVISORS REGARDING THE APPLICATION OF U.S. FEDERAL TAXATION TO THEIR PARTICULAR CIRCUMSTANCES, AND THE STATE, LOCAL, NON-U.S., OR OTHER TAX CONSEQUENCES OF THE OWNERSHIP AND DISPOSITION OF KANDI BVI’S ORDINARY SHARES.

 

73

 

 

For purposes of this discussion, a “U.S. Holder” is a beneficial owner of Kandi BVI’s ordinary shares that is, for U.S. federal income tax purposes:

 

 an individual who is a citizen or resident of the United States;

 

 a corporation (or other entity taxable as a corporation for U.S. federal income tax purposes) created or organized in the United States or under the laws of the United States, any state thereof or the District of Columbia;

 

 an estate, the income of which is subject to U.S. federal income taxation regardless of its source; or

 

 a trust that (1) is subject to the primary supervision of a court within the United States and the control of one or more U.S. persons for all substantial decisions, or (2) has a valid election in effect under applicable U.S. Treasury regulations to be treated as a U.S. person.

 

If a partnership (or other entity treated as a partnership for U.S. federal income tax purposes) is a beneficial owner of Kandi BVI’s ordinary shares, the tax treatment of a partner in the partnership will generally depend upon the status of the partner and the activities of the partnership. Partnerships holding Kandi BVI’s ordinary shares and their partners are urged to consult their tax advisors regarding an investment in Kandi BVI’s ordinary shares.

 

Taxation of Dividends and Other Distributions on Kandi BVI’s Ordinary Shares

 

Subject to the discussion below under “Passive Foreign Investment Company Rules,” any cash distributions (including the amount of any PRC tax withheld) paid on Kandi BVI’s ordinary shares out of our current or accumulated earnings and profits, as determined under U.S. federal income tax principles, will generally be includible in the gross income of a U.S. Holder as dividend income on the day actually or constructively received by the U.S. Holder. Because we do not intend to determine our earnings and profits on the basis of U.S. federal income tax principles, any distribution we pay will generally be treated as a “dividend” for U.S. federal income tax purposes. A non-corporate U.S. Holder will be subject to tax on dividend income from a “qualified foreign corporation” at a lower applicable capital gains rate rather than the marginal tax rates generally applicable to ordinary income provided that certain holding period requirements are met. A non-U.S. corporation (other than a corporation that is classified as a PFIC for the taxable year in which the dividend is paid or the preceding taxable year) will generally be considered to be a qualified foreign corporation (i) if it is eligible for the benefits of a comprehensive tax treaty with the United States that the U.S. Secretary of Treasury determines is satisfactory for purposes of this provision and includes an exchange of information program, or (ii) with respect to any dividend it pays on stock that is readily tradable on an established securities market in the United States, including Nasdaq. It is unclear whether dividends that we pay on Kandi BVI’s ordinary shares will meet the conditions required for the reduced tax rate. However, in the event that we are deemed to be a PRC resident enterprise under the PRC Enterprise Income Tax Law (see “Item 10. Additional Information - 10.E. Taxation - People’s Republic of China Taxation”), we may be eligible for the benefits of the United States-PRC income tax treaty. If we are eligible for such benefits, dividends we pay on Kandi BVI’s ordinary shares, would be eligible for the reduced rates of taxation described in this paragraph. You are urged to consult your tax advisor regarding the availability of the lower rate for dividends paid with respect to Kandi BVI’s ordinary shares. Dividends received on Kandi BVI’s ordinary shares will not be eligible for the dividends-received deduction allowed to corporations.

 

Dividends will generally be treated as income from foreign sources for U.S. foreign tax credit purposes and will generally constitute passive category income. Depending on the U.S. Holder’s individual facts and circumstances, a U.S. Holder may be eligible, subject to a number of complex limitations, to claim a foreign tax credit not in excess of any applicable treaty rate in respect of any foreign withholding taxes imposed on dividends received on Kandi BVI’s ordinary shares. A U.S. Holder who does not elect to claim a foreign tax credit for foreign tax withheld may instead claim a deduction, for U.S. federal income tax purposes, in respect of such withholding, but only for a year in which such U.S. Holder elects to do so for all creditable foreign income taxes. The rules governing the foreign tax credit are complex and their outcome depends in large part on the U.S. Holder’s individual facts and circumstances. Accordingly, U.S. Holders are urged to consult their tax advisors regarding the availability of the foreign tax credit under their particular circumstances.

 

74

 

 

Taxation of Sale or Other Disposition of Ordinary Shares

 

Subject to the discussion below under “Passive Foreign Investment Company Rules,” a U.S. Holder will generally recognize capital gain or loss upon the sale or other disposition of ordinary shares in an amount equal to the difference between the amount realized upon the disposition and the U.S. Holder’s adjusted tax basis in such ordinary shares. Any capital gain or loss will be long term if the ordinary shares have been held for more than one year and will generally be U.S.-source gain or loss for U.S. foreign tax credit purposes. Long-term capital gains of non-corporate taxpayers are currently eligible for reduced rates of taxation. In the event that gain from the disposition of the ordinary shares is subject to tax in the PRC, such gain may be treated as PRC-source gain under the United States-PRC income tax treaty. The deductibility of a capital loss may be subject to limitations. U.S. Holders are urged to consult their tax advisors regarding the tax consequences if a foreign tax is imposed on a disposition of Kandi BVI’s ordinary shares, including the availability of the foreign tax credit under their particular circumstances.

 

Passive Foreign Investment Company Rules

 

A non-U.S. corporation, such as our company, will be classified as a PFIC, for U.S. federal income tax purposes for any taxable year, if either (i) 75% or more of its gross income for such year consists of certain types of “passive” income or (ii) 50% or more of the value of its assets (determined on the basis of a quarterly average) during such year is attributable to assets that produce or are held for the production of passive income. For this purpose, cash and cash equivalents are categorized as passive assets and the company’s goodwill and other unrecorded intangibles are taken into account as non-passive assets. Passive income generally includes, among other things, dividends, interest, rents, royalties, and gains from the disposition of passive assets. We will be treated as owning a proportionate share of the assets and earning a proportionate share of the income of any other corporation in which we own, directly or indirectly, more than 25% (by value) of the stock.

 

Based on our current composition of assets, subsidiaries and market capitalization (which will fluctuate from time to time), we do not expect to be or become a PFIC for U.S. federal income tax purposes. However, no assurance can be given in this regard because the determination of whether we will be or become a PFIC is a factual determination made annually that will depend, in part, upon the composition of our income and assets. Furthermore, the composition of our income and assets may also be affected by how, and how quickly, we use our liquid assets and the cash raised in our initial public offering and follow-on offering. Under circumstances where our revenue from activities that produce passive income significantly increase relative to our revenue from activities that produce non-passive income, or where we determine not to deploy significant amounts of cash for active purposes, our risk of becoming classified as a PFIC may substantially increase. In addition, because there are uncertainties in the application of the relevant rules, it is possible that the Internal Revenue Service may challenge our classification of certain income and assets as non-passive or our valuation of our tangible and intangible assets, each of which may result in our becoming a PFIC for the current or subsequent taxable years. If we were classified as a PFIC for any year during which a U.S. Holder held Kandi BVI’s ordinary shares, we generally would continue to be treated as a PFIC for all succeeding years during which such U.S. Holder held Kandi BVI’s ordinary shares even if we cease to be a PFIC in subsequent years, unless certain elections are made.

 

If we are classified as a PFIC for any taxable year during which a U.S. Holder holds Kandi BVI’s ordinary shares, and unless the U.S. Holder makes a mark-to-market election (as described below), the U.S. Holder will generally be subject to special tax rules that have a penalizing effect, regardless of whether we remain a PFIC, on (i) any excess distribution that we make to the U.S. Holder (which generally means any distribution paid during a taxable year to a U.S. Holder that is greater than 125 percent of the average annual distributions paid in the three preceding taxable years or, if shorter, the U.S. Holder’s holding period for the ordinary shares), and (ii) any gain realized on the sale or other disposition of ordinary shares. Under these rules,

 

 the U.S. Holder’s gain or excess distribution will be allocated ratably over the U.S. Holder’s holding period for the ordinary shares;

 

 the amount allocated to the current taxable year and any taxable years in the U.S. Holder’s holding period prior to the first taxable year in which we are classified as a PFIC (each, a “pre-PFIC year”), will be taxable as ordinary income;

 

75

 

 

 the amount allocated to each prior taxable year, other than a pre-PFIC year, will be subject to tax at the highest tax rate in effect for individuals or corporations, as appropriate, for that year; and

 

 an additional tax equal to the interest charge generally applicable to underpayments of tax will be imposed in respect of the tax attributable to each prior taxable year, other than a pre-PFIC year, of the U.S. Holder.

 

If we are treated as a PFIC for any taxable year during which a U.S. Holder holds Kandi BVI’s ordinary shares, or if any of our subsidiaries is also a PFIC, such U.S. Holder would be treated as owning a proportionate amount (by value) of the shares of any lower-tier PFICs for purposes of the application of these rules. U.S. Holders are urged to consult their tax advisors regarding the application of the PFIC rules to any of our subsidiaries.

 

As an alternative to the foregoing rules, a U.S. Holder of “marketable stock” in a PFIC may make a mark-to-market election with respect to such stock, provided that such stock is “regularly traded” within the meaning of applicable U.S. Treasury regulations. If Kandi BVI’s ordinary shares qualify as being regularly traded, and an election is made, the U.S. Holder will generally (i) include as ordinary income for each taxable year that we are a PFIC the excess, if any, of the fair market value of ordinary shares held at the end of the taxable year over the adjusted tax basis of such ordinary shares and (ii) deduct as an ordinary loss the excess, if any, of the adjusted tax basis of the ordinary shares over the fair market value of such ordinary shares held at the end of the taxable year, but such deduction will only be allowed to the extent of the amount previously included in income as a result of the mark-to-market election. The U.S. Holder’s adjusted tax basis in the ordinary shares would be adjusted to reflect any income or loss resulting from the mark-to-market election. If a U.S. Holder makes a mark-to-market election in respect of a corporation classified as a PFIC and such corporation ceases to be classified as a PFIC, the U.S. Holder will not be required to take into account the gain or loss described above during any period that such corporation is not classified as a PFIC. If a U.S. Holder makes a mark-to-market election, any gain such U.S. Holder recognizes upon the sale or other disposition of Kandi BVI’s ordinary shares in a year when we are a PFIC will be treated as ordinary income and any loss will be treated as ordinary loss, but such loss will only be treated as ordinary loss to the extent of the net amount previously included in income as a result of the mark-to-market election.

 

Because a mark-to-market election cannot be made for any lower-tier PFICs that we may own, a U.S. Holder may continue to be subject to the PFIC rules with respect to such U.S. Holder’s indirect interest in any investments held by us that are treated as an equity interest in a PFIC for U.S. federal income tax purposes.

 

Furthermore, as an alternative to the foregoing rules, a U.S. Holder that owns stock of a PFIC generally may make a “qualified electing fund” election regarding such corporation to elect out of the PFIC rules described above regarding excess distributions and recognized gains. However, we do not intend to provide information necessary for U.S. Holders to make qualified electing fund elections which, if available, would result in tax treatment different from the general tax treatment for PFICs described above.

 

If a U.S. Holder owns Kandi BVI’s ordinary shares during any taxable year that we are a PFIC, the U.S. Holder must generally file an annual Internal Revenue Service Form 8621 and provide such other information as may be required by the U.S. Treasury Department, whether or not a mark-to-market election is or has been made. If we are or become a PFIC, you should consult your tax advisor regarding any reporting requirements that may apply to you.

 

You should consult your tax advisors regarding how the PFIC rules apply to your investment in Kandi BVI’s ordinary shares.

 

Non-U.S. Holders

 

Cash dividends paid or deemed paid to a Non-U.S. Holder with respect to the ordinary shares generally will not be subject to U.S. federal income tax unless such dividends are effectively connected with the Non-U.S. Holder’s conduct of a trade or business within the United States (and, if required by an applicable income tax treaty, are attributable to a permanent establishment or fixed base that such holder maintains or maintained in the United States).

 

In addition, a Non-U.S. Holder generally will not be subject to U.S. federal income tax on any gain attributable to a sale or other taxable disposition of the ordinary shares unless such gain is effectively connected with its conduct of a trade or business in the United States (and, if required by an applicable income tax treaty, is attributable to a permanent establishment or fixed base that such holder maintains or maintained in the United States) or the Non-U.S. Holder is an individual who is present in the United States for 183 days or more in the taxable year of such sale or other disposition and certain other conditions are met (in which case, such gain from U.S. sources generally is subject to U.S. federal income tax at a 30% rate or a lower applicable tax treaty rate).

 

76

 

 

Cash dividends and gains that are effectively connected with the Non-U.S. Holder’s conduct of a trade or business in the United States (and, if required by an applicable income tax treaty, are attributable to a permanent establishment or fixed base that such holder maintains or maintained in the United States) generally will be subject to regular U.S. federal income tax at the same regular U.S. federal income tax rates as applicable to a comparable U.S. Holder and, in the case of a Non-U.S. Holder that is a corporation for U.S. federal income tax purposes, may also be subject to an additional branch profits tax at a 30% rate or a lower applicable tax treaty rate.

 

Information Reporting and Backup Withholding

 

Certain U.S. Holders are required to report information to the Internal Revenue Service relating to an interest in “specified foreign financial assets,” including shares issued by a non-United States corporation, for any year in which the aggregate value of all specified foreign financial assets exceeds $50,000 (or a higher dollar amount prescribed by the Internal Revenue Service), subject to certain exceptions (including an exception for shares held in custodial accounts maintained with a U.S. financial institution). These rules also impose penalties if a U.S. Holder is required to submit such information to the Internal Revenue Service and fails to do so.

 

In addition, dividend payments with respect to Kandi BVI’s ordinary shares and proceeds from the sale, exchange or redemption of Kandi BVI’s ordinary shares may be subject to additional information reporting to the IRS and possible U.S. backup withholding. Backup withholding will not apply, however, to a U.S. Holder who furnishes a correct taxpayer identification number and makes any other required certification on IRS Form W-9 or who is otherwise exempt from backup withholding. U.S. Holders who are required to establish their exempt status generally must provide such certification on IRS Form W-9. U.S. Holders are urged to consult their tax advisors regarding the application of the U.S. information reporting and backup withholding rules.

 

Backup withholding is not an additional tax. Amounts withheld as backup withholding may be credited against your U.S. federal income tax liability, and you may obtain a refund of any excess amounts withheld under the backup withholding rules by filing the appropriate claim for refund with the IRS and furnishing any required information. We do not intend to withhold taxes for individual shareholders. However, transactions effected through certain brokers or other intermediaries may be subject to withholding taxes (including backup withholding), and such brokers or intermediaries may be required by law to withhold such taxes.

 

THE PRECEDING DISCUSSION OF U.S. FEDERAL TAX CONSIDERATIONS IS FOR GENERAL INFORMATION PURPOSES ONLY. IT IS NOT TAX ADVICE. EACH KANDI BVI SHAREHOLDER SHOULD CONSULT ITS OWN TAX ADVISOR REGARDING THE PARTICULAR U.S. FEDERAL, STATE, LOCAL AND FOREIGN TAX CONSEQUENCES OF PURCHASING, HOLDING AND DISPOSING OF KANDI BVI’S ORDINARY SHARES, INCLUDING THE CONSEQUENCES OF ANY PROPOSED CHANGE IN APPLICABLE LAWS.

 

F. Dividends and Paying Agents

 

Not applicable.

 

G. Statement by Experts

 

Not applicable.

 

H. Documents on Display

 

We are subject to certain of the informational filing requirements of the Exchange Act. Since we are a “foreign private issuer,” our officers, directors and principal shareholders are exempt from the reporting and “short-swing” profit recovery provisions contained in Section 16 of the Exchange Act, with respect to their purchase and sale of our equity securities. In addition, we are not required to file reports and financial statements with the SEC as frequently or as promptly as U.S. companies whose securities are registered under the Exchange Act. However, we are required to file with the SEC an Annual Report on Form 20-F containing financial statements audited by an independent accounting firm. We will also furnish with the SEC, on Form 6-K, unaudited financial information with respect to our first two fiscal quarters. Information filed with or furnished with the SEC by us will be available on our website. The SEC also maintains a website at http://www.sec.gov that contains reports and other information that we file with or furnish electronically with the SEC.

 

77

 

 

I. Subsidiary Information

 

Not applicable.

 

J. Annual Report to Security Holders

 

Not applicable.

  

Item 11. QUANTITATIVE AND QUALITATIVE DISCLOSURES ABOUT MARKET RISK

 

Exchange Rate Risk

 

While our reporting currency is the U.S. dollar, the majority of our revenues and costs are denominated in RMB and a significant portion of our assets and liabilities are denominated in RMB. As a result, we are exposed to foreign exchange risk because our revenues and results of operations may be affected by fluctuations in the exchange rate between the U.S. dollar and the RMB. To the extent that the Company needs to convert the U.S. dollar into RMB for capital expenditures and working capital and other business purposes, appreciation of RMB against the U.S. dollar would have an adverse effect on the RMB amount the Company would receive from the conversion. Conversely, if the Company decides to convert RMB into the U.S. dollar for the purpose of making payments for dividends on ordinary shares, strategic acquisitions or investments or other business purposes, appreciation of the U.S. dollar against RMB would have a negative effect on the U.S. dollar amount available to the Company. In addition, a significant depreciation of the RMB against the U.S. dollar may significantly reduce the U.S. dollar equivalent of the Company’s earnings or losses. It is difficult to predict how market forces or PRC or U.S. government policy may impact the exchange rate between the RMB and the U.S. dollar in the future, but the RMB may appreciate or depreciate more significantly in value against the U.S. dollar or other foreign currencies, depending on the market supply and demand with reference to a basket of currencies.

 

While the Chinese RMB is freely convertible under the current account, it remains strictly regulated in the capital account. Chinese authorities have expressed their willingness to allow the RMB to be fully convertible in the near future. 

 

To date, we have not entered into any hedging transactions in an effort to reduce our exposure to foreign currency exchange risk. While we may decide to enter into hedging transactions in the future, the effectiveness of these hedges may be limited, and we may not be able to successfully hedge our exposure. Accordingly, we may incur economic losses in the future due to foreign exchange rate fluctuations, which could have a negative impact on our financial condition and results of operations.

 

Interest Rate Risk

 

We had cash, cash equivalents, restricted cash and certificate of deposit totaling $211.9 million as of December 31, 2025. Cash and cash equivalents are held for working capital purposes. We do not enter into investments for trading or speculative purposes. As of December 31, 2025, we had $30.8 million of short-term bank loans outstanding, which are fixed rate instruments. Our exposure to interest rate risk primarily relates to the interest income generated from cash held in bank deposits and notes receivable, and interest expenses generated from short-term bank loans. We believe that we do not have any material exposure to changes in fair value as a result of changes in interest rates due to the short-term nature of our cash equivalents. We have not been exposed, nor do we anticipate being exposed to material risks due to changes in interest rates.

 

78

 

 

Inflation Rate Risk

 

According to the Consumer Price Index (CPI) released by National Bureau of Statistics of China, the year-over-year percent changes in the consumer price index for December 2025, 2024 and 2023 were increases of 0.0%, 0.2% and 0.2%, respectively.

 

Economic and Political Risks

 

Our operations in China are subject to special considerations and significant risks not typically associated with companies in North America and Western Europe. These include risks associated with, among others, the political, economic and legal environment in China and foreign currency exchange. Our performance may be adversely affected by changes in the political and social conditions in China, and by changes in governmental policies with respect to laws and regulations, anti-inflationary measures, currency conversion, remittances abroad, and rates and methods of taxation, among other things.

 

Credit Risk

 

Credit risk is one of the most significant risks for the Company’s business.

 

Financial instruments that potentially subject the Company to significant concentrations of credit risk consist primarily of cash and accounts receivable. Cash held at major financial institutions located in the PRC are not insured by the government. While we believe that these financial institutions are of high credit quality, it also continually monitors their credit worthiness.

 

Accounts receivable are typically unsecured and derived from revenue earned from customers, thereby exposed to credit risk. Credit risk is controlled by the application of credit approvals, limits and monitoring procedures. The Company manages credit risk through in-house research and analysis of the Chinese economy and the underlying obligors and transaction structures. To minimize credit risk, the Company normally requires prepayment from the customers prior to begin production or delivery products. The Company identifies credit risk collectively based on industry, geography and customer type. This information is monitored regularly by management.

 

Item 12. DESCRIPTION OF SECURITIES OTHER THAN EQUITY SECURITIES

 

A. Debt Securities.

 

None.

 

B. Warrants and Rights.

 

None.

 

C. Other Securities.

 

None.

 

D. American Depositary Shares.

 

None.

 

79

 

  

Part II

 

Item 13. DEFAULTS, DIVIDEND ARREARAGES AND DELINQUENCIES

 

None.

 

Item 14. MATERIAL MODIFICATIONS TO THE RIGHTS OF SECURITY HOLDERS AND USE OF PROCEEDS

 

None.

 

Item 15. CONTROLS AND PROCEDURES

 

(a) Evaluation of Disclosure Controls and Procedures

 

The Company is required to disclose in reports that are filed or submitted under the Securities Exchange Act of 1934, as amended (the “Exchange Act”) is: (i) recorded, processed, summarized and reported within the time periods specified in SEC rules and forms and (ii) accumulated and communicated to our management, including our Chief Executive Officer and Chief Financial Officer, as appropriate, to allow timely decisions regarding disclosure.

 

The Company has evaluated, under the participation of the Company’s Chief Executive Officer and the Chief Financial Officer, the effectiveness of disclosure controls and procedures as of December 31, 2025. Based on our evaluation, we concluded that the Company’s disclosure controls were effective as of December 31, 2025. In designing and evaluating the disclosure controls and procedures, the Company’s management recognized that any controls and procedures, no matter how well designed and operated, can provide only reasonable assurance of achieving the desired control objectives, and the Company’s management necessarily was required to apply its judgment in evaluating the cost-benefit relationship of possible controls and procedures.

 

(b) Management’s Annual Report on Internal Control Over Financial Reporting

 

Our management is responsible for establishing and maintaining adequate internal control over financial reporting (“ICFR”) as defined in Rules 13a-15(f) and 15d-15(f) under Exchange Act. The Company’s ICFR is designed to provide reasonable assurance regarding the reliability of financial reporting and the preparation of financial statements for external purposes in accordance with U.S. GAAP.

  

The Company’s ICFR includes those policies and procedures that (i) pertain to the maintenance of records that, in reasonable detail, accurately and fairly reflect the transactions and dispositions of the assets of the Company; (ii) provide reasonable assurance that transactions are recorded as necessary to permit preparation of financial statements in accordance with U.S. GAAP, and that receipts and expenditures of the Company are being made only in accordance with authorizations of management and directors of the Company; and (iii) provide reasonable assurance regarding prevention or timely detection of unauthorized acquisition, use or disposition of the Company’s assets that could have a material effect on the consolidated financial statements.

 

All internal control systems, no matter how well designed, have inherent limitations, so that no evaluation of controls can provide absolute assurance that all control issues are detected. Also, projections of any evaluation of effectiveness to future periods are subject to the risk that controls may become inadequate because of changes in conditions, or that the degree of compliance with the policies or procedures may deteriorate. Therefore, any current evaluation of controls cannot and should not be projected to future periods.

  

Management conducted an assessment of the effectiveness of our system of ICFR as of December 31, 2025, the last day of our fiscal year of 2025. This assessment was based on criteria established in Internal Control—Integrated Framework, issued by the Committee of Sponsoring Organizations of the Treadway Commission (“COSO”) in 2013 (the “2013 COSO Framework”) and included an evaluation of elements such as the design and operating effectiveness of key financial reporting controls, process documentation, accounting policies, and our overall control environment. Based on management’s evaluation under the 2013 COSO Framework, management concluded that the Company’s internal controls over financial reporting were effective as of December 31, 2025 based on those criteria.

 

80

 

 

We reviewed the results of management’s assessment with the Audit Committee of our Board of Directors.

 

(c) Attestation Report of the Registered Public Accounting Firm

 

Our independent registered public accounting firm, ARK Pro CPA & Co, has audited the effectiveness of our ICFR as of December 31, 2025 as stated in their report which is attached to the auditors’ reports included under Item 18 of this annual report.

 

(d) Changes in Internal Control Over Financial Reporting

 

There was no change to our internal control over financial reporting (as defined in Rules 13a-15(f) and 15d-15(f) under the Exchange Act) that occurred during the period covered by this report that have materially affected, or are reasonably likely to materially affect, our internal control over financial reporting.

 

Item 16. [Reserved]

 

Item 16A. AUDIT COMMITTEE FINANCIAL EXPERT

 

Our Audit Committee currently consists of Henry Yu (Chairman), Jerry Lewin and Chen Liming, each of whom is independent under NASDAQ listing standards. Our Board of Directors determined that each of Mr. Yu and Mr. Lewin qualifies as an “audit committee financial expert,” as defined by Item 407 of Regulation S-K and NASDAQ Rule 5605(a)(2). In reaching this determination, the Board of Directors made a qualitative assessment of Mr. Yu’s and Mr. Lewin’s level of knowledge and experience based on a number of factors, including formal education and business experience. 

 

Item 16B. CODE OF ETHICS

 

We have adopted a “Code of Ethics” as defined by regulations promulgated under the Securities Act of 1933, as amended, and the Exchange Act that applies to all of our directors and employees, including our principal executive officer, principal financial officer and principal accounting officer. A current copy of our “Code of Business Conduct and Ethics” is incorporated by reference from Exhibit 14.1 to the Company Predecessor’s Annual Report on Form 10-K filed on March 16, 2015. A copy of our “Code of Business Conduct and Ethics” will be provided to you without charge upon written request to Feng Chen, Chief Executive Officer, Kandi Technologies Group, Inc., Jinhua City Industrial Zone, Jinhua, Zhejiang Province, People’s Republic of China, 321016. You may also access these filings at our web site under the investor relations link at http://en.kandivehicle.com 

 

Item 16C. PRINCIPAL ACCOUNTANT FEES AND SERVICES 

 

The following table represents the aggregate fees from our current and previous principal accounting firm, ARK, for the years ended December 31, 2025 and 2024, respectively.

 

  2025  2024 
Audit Fees $440,000  $390,000 
Audit Related Fees $-  $- 
Tax Fees $-  $- 
All other fees $8,577  $1,872 
TOTAL FEES $448,577  $391,872 

 

81

 

 

Audit Fees — This category includes the audit of our annual financial statements and services that are normally provided by independent auditors in connection with engagements for those fiscal years.

 

Audit-Related Fees — This category consists of assurance and related services by the independent auditors that are reasonably related to the performance of the audit or review of our financial statements and are not reported above under “Audit Fees”.

 

Tax Fees — This category consists of professional services rendered by the Company’s independent registered public accounting firm for tax compliance and tax advice. The services for the fees disclosed under this category include tax return preparation and technical tax advice.

 

All Other Fees — This category consists of fees for other miscellaneous items.

 

Pre-Approval Policies and Procedures

 

All of the services rendered to us by our independent registered public accountants were pre-approved by the Audit Committee. 

  

Item 16D. EXEMPTIONS FROM THE LISTING STANDARDS FOR AUDIT COMMITTEES

 

Not applicable.

 

Item 16E. PURCHASES OF EQUITY SECURITIES BY THE ISSUER AND AFFILIATED PURCHASERS

 

The Company has not repurchased any ordinary shares during the fiscal year ended December 31, 2025.

 

On November 21, 2023, the board of directors had authorized the repurchase of up to $30 million worth of the Company’s ordinary shares in open market transactions or in privately negotiated transactions. As of December 31, 2024, the Company had repurchased a total of 2,077,134 ordinary shares at an average per share price of $2.11 per share under the repurchase plan. As of December 31, 2025, such repurchase plan has ended.

 

Item 16F. CHANGE IN REGISTRANT’S CERTIFYING ACCOUNTANT

 

None.

 

Item 16G. CORPORATE GOVERNANCE

 

The Company’s corporate governance practices do not differ from those followed by domestic companies listed on the NASDAQ Global Select Market other than disclosed below.

 

NASDAQ Listing Rule 5615(a)(3) permits a Foreign Private Issuer to follow its home country practice in lieu of the requirements of the Rule 5600 Series, the requirement to disclose third party director and nominee compensation set forth in Rule 5250(b)(3), and the requirement to distribute annual and interim reports set forth in Rule 5250(d), provided, however, that such a Foreign Private Issuer shall follow the following NASDAQ Listing Rules: comply with the Notification of Noncompliance requirement (Rule 5625), the Voting Rights requirement (Rule 5640), the Diverse Board Representation Rule (Rule 5605(f)), the Board Diversity Disclosure Rule (Rule 5606), have an Audit Committee that satisfies Rule 5605(c)(3), and ensure that such Audit Committee’s members meet the independence requirement in Rule 5605(c)(2)(A)(ii). Except as provided in this paragraph, a Foreign Private Issuer must comply with the requirements of the Rule 5000 Series.

.

82

 

In accordance with NASDAQ Listing Rule 5615(a)(3), the Company has elected to follow the Company’s home country rules under the laws of the British Virgin Islands from time to time in lieu of the requirements of the Rule 5600 Series of the NASDAQ Stock Market Marketplace Rules which are listed below:

 

1.Rule 5605(b), pursuant to which (i) a majority of the board of directors must be comprised of independent directors, and (ii) the independent directors must have regularly scheduled meetings at which only independent directors are present.

 

2.Rule 5605(c), pursuant to which each company must have, and certify that it has and will continue to have, an Audit Committee of at least three members, each of whom must meet criteria set forth in Rule 5605(c)(2)(A).

 

3.Rule 5605(d), pursuant to which each company must (i) certify that it has adopted a formal written Compensation Committee charter and that the Compensation Committee will review and reassess the adequacy of the formal written charter on an annual basis, and (ii) have, and certify that it has and will continue to have, a Compensation Committee of at least two members, each of whom must be an independent director.

 

4.Rule 5605(e), pursuant to which director nominees must be selected, or recommended for the board of director’s selection, either by independent directors constituting a majority of the board of director’s independent directors in a vote in which only independent directors participate, or a nominations committee comprised solely of independent directors.

 

5.Rule 5620(a), pursuant to which each company listing Ordinary Shares or voting preferred stock, and their equivalents, shall hold an annual meeting of shareholders no later than one year after the end of the issuer’s fiscal year-end.

 

6.Rule 5620(b), pursuant to which each company that is not a limited partnership shall solicit proxies and provide proxy statements for all meetings of shareholders and shall provide copies of such proxy solicitation to Nasdaq.

 

7.Rule 5620(c), pursuant to which each company that is not a limited partnership shall provide for a quorum as specified in its by-laws for any meeting of the holders of Ordinary Shares; provided, however, that in no case shall such quorum be less than 33 1/3 % of the outstanding shares of the company’s common voting stock.

 

8.Rule 5630, pursuant to which each company that is not a limited partnership shall conduct an appropriate review and oversight of all related party transactions for potential conflict of interest situations on an ongoing basis by the company’s Audit Committee or another independent body of the board of directors.

 

9.Rule 5635(a), pursuant to which shareholder approval is required in certain circumstances prior to the issuance of securities in connection with the acquisition of the stock or assets of another company.

 

10.Rule 5635(b), pursuant to which shareholder approval is required prior to the issuance of securities when the issuance or potential issuance will result in a change of control of the company.

 

11.Rule 5635(c), pursuant to which shareholder approval is required prior to the issuance of securities when a stock option or purchase plan is to be established or materially amended or other equity compensation arrangement made or materially amended, pursuant to which stock may be acquired by officers, directors, employees, or consultants, subject to certain exceptions.

 

12.Rule 5635(d), pursuant to which shareholder approval is required prior to the issuance of securities in connection with a transaction, other than a public offering, involving the sale, issuance or potential issuance by the company of Ordinary Shares (or securities convertible into or exercisable for Ordinary Shares), which alone or together with sales by officers, directors or Substantial Shareholders of the company equals 20% or more of Ordinary Shares or 20% or more of the voting power outstanding before the issuance, at a price less than the lower of (i) the Nasdaq Official Closing Price (as reflected on Nasdaq.com) immediately preceding the signing of the binding agreement; or (ii) the average Nasdaq Official Closing Price of the Ordinary Shares (as reflected on Nasdaq.com) for the five trading days immediately preceding the signing of the binding agreement.

 

83

 

 

Accordingly, our shareholders will not have the same protections afforded to shareholders of companies that are subject to all of the corporate governance requirements of Nasdaq. We may utilize these exemptions for as long as we continue to qualify as a foreign private issuer.

 

Item 16H. MINE SAFETY DISCLOSURE

 

Not applicable.

 

Item 16I. DISCLOSURE REGARDING FOREIGN JURISDICTIONS THAT PREVENT INSPECTIONS

 

Not applicable.

 

Item 16J. INSIDER TRADING POLICIES

 

We have adopted an insider trading policy, or the Policy, governing the purchase, sale and other transactions in our securities that applies to our directors, officers, employees, consultants and other covered persons, including immediate family members and entities controlled by any of the foregoing persons.

 

The Company believes that the Policy is reasonably designed to promote compliance with applicable insider trading laws, rules and regulations, and listing standards applicable to the Company. A copy of the Policy is filed as Exhibit 11.1 to the Company’s Annual Report on Form 20-F filed on April 28, 2025.

 

Item 16K. CYBERSECURITY

 

Governance

 

Our Director of Internal Control and Chief Financial Officer oversee our cybersecurity risk management program described in “Risk Management and Strategy” below. While the Board of Directors has overall responsibility for risk oversight, it is supported in this regard by the Audit Committee.The Audit Committee assists the Board of Directors in monitoring cybersecurity risk by receiving updates from and engaging in discussions as needed with the Director of Internal Control and the Chief Financial Officer, that cover, among other things, our cybersecurity risk management program, response readiness and training efforts. The Audit Committee updates the full Board of Directors on cybersecurity matters as appropriate.

 

Risk Management and Strategy

 

Our cybersecurity risk management strategy focuses on several areas:

 

  Identification and Reporting: We have implemented a cross-functional approach to assessing, identifying and managing material cybersecurity threats and incidents. Our program includes controls and procedures to identify, classify and escalate certain cybersecurity incidents to provide management visibility and obtain direction from management as to the public disclosure and reporting of material incidents in a timely manner.

 

 Technical Safeguards: We implement technical safeguards that are designed to protect our information systems from cybersecurity threats, including firewalls, intrusion prevention and detection systems, anti-malware functionality, and access controls, which are evaluated and improved through vulnerability assessments and cybersecurity threat intelligence, as well as outside audits and certifications.

 

 Incident Response and Recovery Planning: We are establishing incident response, business continuity, and disaster recovery plans designed to address our response to a cybersecurity incident.

 

  Third-Party Risk Management: We maintain a risk-based approach to identifying and overseeing material cybersecurity threats presented by third parties, including vendors, service providers, and other external users of our systems, as well as the systems of third parties that could adversely impact our business in the event of a material cybersecurity incident affecting those third-party systems, including any outside auditors or consultants who advise on our cybersecurity systems.

 

 Periodic Assessments: We conduct periodic assessments and testing of our policies, standards, processes, and practices in a manner intended to address cybersecurity threats and events. The results of such assessments, audits, and reviews are evaluated by management and reported to our Audit Committee and our board of directors, and we adjust our cybersecurity policies, standards, processes, and practices as necessary based on the information provided by these assessments, audits, and reviews.

 

84

 

 

PART III

 

Item 17. FINANCIAL STATEMENTS

 

We have elected to provide financial statements and related information pursuant to Item 18.

 

Item 18. FINANCIAL STATEMENTS

 

The consolidated financial statements and the related notes for the fiscal year ended December 31, 2025 are included in this Annual Report beginning on page F-1.

 

Item 19. EXHIBITS.

 

Exhibit
Number
 Description
1.1 Amended and Restated Memorandum and Articles of Association. [Incorporated by reference from Appendix B to the Company’s proxy statement/prospectus on Form F-4 filed on October 14, 2022]
   
2.1 Share Exchange Agreement, dated June 29, 2007, by and among Stone Mountain Resources, Inc., Continental Development Limited and Excelvantage Group Limited. [Incorporated by reference from Exhibit 2.1 to the Company Predecessor’s Current Report on Form 8-K filed on July 6, 2007]
   
2.2 Agreement and Plan of Merger and Reorganization by and among Kandi Technologies Group, Inc., and Kandi Technologies Mergerco Inc. [Incorporated by reference from Appendix A to the Company’s proxy statement/prospectus on Form F-4 filed on October 14, 2022]
   
2.3 Description of Securities [incorporated by reference from Exhibit 2.3 to the Company’s Annual Report on Form 20-F filed on April 28, 2025]
   
4.1 Kandi Technologies, Corp. Amended and Restated 2008 Omnibus Long-Term Incentive Plan [incorporated by reference from Exhibit 4.1 to the Company’s Annual Report on Form 20-F filed on April 28, 2025]
   
4.2 Form of the Director Agreement [Incorporated by reference from Exhibit 10.1 to the Company Predecessor’s Annual Report on Form 10-K filed on March 16, 2015]
   
4.3 Employment Agreement by and between the Company and Xueqin Dong [incorporated by reference from Exhibit 4.3 to the Company’s Annual Report on Form 20-F filed on April 28, 2025]

  

85

 

 

4.4 English Translation of the Share Transfer Agreement by and between Zhejiang Kandi Technologies Group Co., Ltd. and Mr. Wang Xinhuo dated December 12, 2017 [Incorporated by reference from Exhibit 10.18 to the Company Predecessor’s Annual Report on Form 10-K filed on March 16, 2018]
   
4.5 English Translation of the Supplementary Agreement by and between Zhejiang Kandi Technologies Group Co., Ltd. and Mr. Wang Xinhuo dated December 12, 2017 [Incorporated by reference from Exhibit 10.19 to the Company Predecessor’s Annual Report on Form 10-K filed on March 16, 2018]
   
4.6 Membership Interest Transfer Agreement of Sportsman Country, LLC by and between David Shan, Johnny Tai and Kandi Technologies Group, Inc. dated May 31, 2017 (Bilingual) [Incorporated by reference from Exhibit 10.15 to the Company Predecessor’s Annual Report on Form 10-K filed on March 15, 2019]
   
4.7 Equity Transfer Agreement by and between Zhejiang Kandi Technologies Group Co., Ltd. and Geely Technology Group Co., Ltd., dated March 21, 2019 [Incorporated by reference from Exhibit 10.1 to the Company Predecessor’s Quarterly Report on Form 10-Q filed on May 10, 2019]
   
4.8 English translation of the land repurchase agreement for the Jinhua premise, dated as of March 10, 2020, by and between Zhejiang Kandi Technologies Group Co., Ltd. and Administrative Committee of Jinhua Economic and Technological Development Zone.(1) [Incorporated by reference from Exhibit 10.16 to the Company Predecessor’s Annual Report on Form 10-K filed on April 28, 2020]
   
4.9 Employment Agreement by and between the Company and Jehn Ming Lim dated as of May 15, 2020 [Incorporated by reference from Exhibit 10.1 to the Company Predecessor’s Current Report on Form 8-K filed on May 21, 2020]
   
4.10 Form of Securities Purchase Agreement in connection with the Registered Direct offering closed on November 12, 2020 [Incorporated by reference from Exhibit 10.1 to the Company Predecessor’s Current Report on Form 8-K filed on November 10, 2020]
   
4.11 Placement Agent Agreement in connection with the Registered Direct offering closed on November 12, 2020 [Incorporated by reference from Exhibit 10.2 to the Company Predecessor’s Current Report on Form 8-K filed on November 10, 2020]
   
4.12 Form of Securities Purchase Agreement in connection with the Registered Direct offering closed on November 23, 2020 [Incorporated by reference from Exhibit 10.1 to the Company Predecessor’s Current Report on Form 8-K filed on November 20, 2020]
   
4.13 Placement Agent Agreement in connection with the Registered Direct offering closed on November 23, 2020 [Incorporated by reference from Exhibit 10.2 to the Company Predecessor’s Current Report on Form 8-K filed on November 20, 2020]
   
4.14 Equity Transfer Agreement by and between Zhejiang Kandi Technologies Group Co., Ltd. and Geely Technology Group Co., Ltd., dated February 18, 2021. [Incorporated by reference from Exhibit 10.22 to the Company Predecessor’s Annual Report on Form 10-K filed on March 30, 2021]

  

86

 

 

4.15 English Translated Version of the Transfer Agreement Between Mr. Hu and Zhejiang Kandi Technologies Group Co., Ltd. Regarding the 50% Equity Interests Transfer in the VIE Dated March 7, 2022. [Incorporated by reference from Exhibit 10.23 to the Company Predecessor’s Annual Report on Form 10-K filed on March 15, 2022]
   
4.16 English Translation of the Share Transfer Agreement by and between Zhejiang Kandi Technologies Group Co., Ltd. and Shareholders of Jiangxi Province Huiyi New Energy Co., Ltd. dated July 13, 2021. [Incorporated by reference from Exhibit 10.1 to the Company Predecessor’s Current Report on Form 8-K filed on July 19, 2021]
   
4.17 English Translation of the Supplementary Agreement by and between Zhejiang Kandi Technologies Group Co., Ltd. and Shareholders of Jiangxi Province Huiyi New Energy Co., Ltd. dated July 13, 2021. [Incorporated by reference from Exhibit 10.2 to the Company Predecessor’s Current Report on Form 8-K filed on July 19, 2021]
   
4.18 English Translation of the Equity Incentive Agreement by and among the Company and certain receiving parties, dated March 13, 2023. [Incorporated by reference from Exhibit 10.26 to the Company Predecessor’s Annual Report on Form 10-K filed on March 16, 2023]
   
4.19 Equity Transfer Agreement by and between SC Autosports, LLC and Olen Rice. [Incorporated by reference from Exhibit 10.1 to the Company Predecessor’s Quarterly Report on Form 10-Q filed on August 8, 2023]
   
4.20 English Translation of the Agreement on Termination of the Make Good Shares by and between Zhejiang Kandi Technologies Group Co., Ltd and the Former Shareholders of Jiangxi Province Huiyi New Energy Co., Ltd dated August 3, 2023. [Incorporated by reference from Exhibit 10.2 to the Company Predecessor’s Quarterly Report on Form 10-Q filed on August 8, 2023]
   
4.21 Supplementary Agreement to Equity Incentive Agreement on Project of Crossover Golf Carts by and between Kandi Technologies Group, Inc. and Project Management Team of Kandi Electric Vehicles (Hainan) Co., Ltd. [Incorporated by reference from Exhibit 10.1 to the Company Predecessor’s Quarterly Report on Form 10-Q filed on November 8, 2023]
   
4.22 Employment Agreement between the Company and Feng Chen. [incorporated by reference from Exhibit 4.22 to the Company’s Annual Report on Form 20-F filed on April 28, 2025]
   
4.23 Employment Agreement between the Company and Jehn Ming Lim [Incorporated by reference from Exhibit 10.25 to the Company Predecessor’s Annual Report on Form 10-K filed on March 14, 2024]
   
4.24 Supplementary Agreement to the Equity Transfer Agreement of Northern Group, Inc. by and between SC Autosports, LLC And Olen Rice [Incorporated by reference from Exhibit 10.26 to the Company Predecessor’s Annual Report on Form 10-K filed on March 14, 2024]

  

87

 

 

4.25 Termination of Equity Transfer Agreement between SC Autosports, LLC and Olen Rice. [incorporated by reference from Exhibit 4.25 to the Company’s Annual Report on Form 20-F filed on April 28, 2025]
   
4.26 Employment Agreement with Xiaoming Hu [incorporated by reference from Exhibit 10.2 to the Company Predecessor’s Annual Report on Form 10-K filed on March 14, 2024]
   
4.27 Kandi Technologies Group, Inc. 2025-2034 Long-Term Incentive Plan [incorporated by reference from Exhibit 4.27 to the Company’s Annual Report on Form 20-F filed on April 28, 2025]
   
4.28 Share Transfer Agreement by and between the Company and Rawrr, Inc.(1)(2)
   
8.1 List of Subsidiaries †
   
11.1 Insider Trading Policy of the Company. [incorporated by reference from Exhibit 11.1 to the Company’s Annual Report on Form 20-F filed on April 28, 2025]
   
11.2 Code of Business Conduct and Ethics. [Incorporated by reference from Exhibit 14.1 to the Company Predecessor’s Annual Report on Form 10-K filed on March 16, 2015]
   
12.1 Certification of CEO pursuant to Rule 13a-14 under the Securities Exchange Act of 1934. †
   
12.2 Certification of CFO pursuant to Rule 13a-14 under the Securities Exchange Act of 1934. †
   
13.1 Certifications of CEO and CFO pursuant to 18 U.S.C. § 1350, as adopted pursuant to Section 906 of the Sarbanes-Oxley Act of 2002. †
   
15.1 Consent of ARK Pro CPA & Co.
   
97.1 Compensation Recovery Policy of Kandi Technologies Group, Inc. [Incorporated by reference from Exhibit 97.1 to the Company Predecessor’s Annual Report on Form 10-K filed on March 14, 2024]
   
101.INS Inline XBRL Instance Document.
   
101.SCH Inline XBRL Taxonomy Extension Schema Document.
   
101.CAL Inline XBRL Taxonomy Extension Calculation Linkbase Document.
   
101.DEF Inline XBRL Taxonomy Extension Definition Linkbase Document.
   
101.LAB Inline XBRL Taxonomy Extension Label Linkbase Document.
   
101.PRE Inline XBRL Taxonomy Extension Presentation Linkbase Document.
   
104 Cover Page Interactive Data File (formatted as Inline XBRL and contained in Exhibit 101).

 

Exhibits filed herewith.

 

(1)Certain portion of the exhibit has been omitted in accordance with the provisions of Item 601(b)(2)(ii) of Regulation S-K.
  
(2)Certain schedules, annexes and exhibits have been omitted pursuant to Item 601(b)(2) of Regulation S-K, but will be furnished supplementally to the SEC upon request.

  

88

 

 

SIGNATURES

 

The registrant hereby certifies that it meets all of the requirements for filing on Form 20-F and that it has duly caused and authorized the undersigned to sign this report on its behalf, in Jinhua, China on April 28, 2026.

 

 KANDI TECHNOLOGIES GROUP, INC.
   
April 28, 2026By:/s/ Feng Chen
  Feng Chen
  President and Chief Executive Officer

 

89

 

 

KANDI TECHNOLOGIES GROUP, INC.

 

AND SUBSIDIARIES

 

CONSOLIDATED FINANCIAL STATEMENTS

 

FOR THE YEARS ENDED

 

DECEMBER 31, 2025, 2024 and 2023

 

KANDI TECHNOLOGIES GROUP, INC. AND SUBSIDIARIES

 

CONTENTS

 

REPORT OF INDEPENDENT REGISTERED PUBLIC ACCOUNTING FIRM - ARK Pro CPA & Co F-2
   
CONSOLIDATED BALANCE SHEETS AS OF DECEMBER 31, 2025 AND 2024 F-4
   
CONSOLIDATED STATEMENTS OF OPERATIONS AND COMPREHENSIVE INCOME (LOSS) FOR THE YEARS ENDED DECEMBER 31, 2025, 2024 AND 2023 F-5
   
CONSOLIDATED STATEMENTS OF CHANGES IN SHAREHOLDERS’ EQUITY FOR THE YEARS ENDED DECEMBER 31, 2025, 2024 AND 2023 F-6
   
CONSOLIDATED STATEMENTS OF CASH FLOWS FOR THE YEARS ENDED DECEMBER 31, 2025, 2024 AND 2023 F-7
   
NOTES TO CONSOLIDATED FINANCIAL STATEMENTS F-8

 

 

F-1

 

 

 

REPORT OF INDEPENDENT REGISTERED PUBLIC ACCOUNTING FIRM

 

To: Board of Directors and Stockholders of

 

Kandi Technologies Group, Inc.

 

Opinions on the Financial Statements and Internal Control Over Financial Reporting

 

We have audited the accompanying consolidated balance sheets of Kandi Technologies Group, Inc. (the “Company”) as of December 31, 2024 and 2025, and the related consolidated statements of operations and comprehensive income (loss), changes in stockholders’ equity, and cash flows for each of the years in the two-year period ended December 31, 2025, and the related notes (collectively referred to as the “financial statements”). We also have audited the Company’s internal control over financial reporting as of December 31, 2025, based on criteria established in Internal Control—Integrated Framework (2013) issued by the Committee of Sponsoring Organizations of the Treadway Commission (COSO).

 

In our opinion, the financial statements referred to above present fairly, in all material respects, the financial position of the Company as of December 31, 2024 and 2025, and the results of its operations and its cash flows for each of the years in the two-year period ended December 31, 2025, in conformity with accounting principles generally accepted in the United States of America. Also in our opinion, the Company maintained, in all material respects, effective internal control over financial reporting as of December 31, 2025, based on criteria established in Internal Control—Integrated Framework (2013) issued by COSO.

 

Basis for Opinion

 

The Company’s management is responsible for these financial statements, for maintaining effective internal control over financial reporting, and for its assessment of the effectiveness of internal control over financial reporting, included in the accompanying Management’s Annual Report on Internal Control Over Financial Reporting. Our responsibility is to express an opinion on the Company’s financial statements and an opinion on the Company’s internal control over financial reporting based on our audits. We are a public accounting firm registered with the Public Company Accounting Oversight Board (United States) (“PCAOB”) and are required to be independent with respect to the Company in accordance with the U.S. federal securities laws and the applicable rules and regulations of the Securities and Exchange Commission and the PCAOB.

 

We conducted our audits in accordance with the standards of the PCAOB. Those standards require that we plan and perform the audits to obtain reasonable assurance about whether the financial statements are free of material misstatement, whether due to error or fraud, and whether effective internal control over financial reporting was maintained in all material respects.

 

Our audits of the financial statements included performing procedures to assess the risks of material misstatement of the financial statements, whether due to error or fraud, and performing procedures that responds to those risks. Such procedures included examining, on a test basis, evidence regarding the amounts and disclosures in the financial statements. Our audits also included evaluating the accounting principles used and significant estimates made by management, as well as evaluating the overall presentation of the financial statements. Our audit of internal control over financial reporting included obtaining an understanding of internal control over financial reporting, assessing the risk that a material weakness exists, and testing and evaluating the design and operating effectiveness of internal control based on the assessed risk. Our audits also included performing such other procedures as we considered necessary in the circumstances. We believe that our audits provide a reasonable basis for our opinions.

 

 

F-2

 

 

Definition and Limitations of Internal Control Over Financial Reporting

 

A company’s internal control over financial reporting is a process designed to provide reasonable assurance regarding the reliability of financial reporting and the preparation of financial statements for external purposes in accordance with generally accepted accounting principles. A company’s internal control over financial reporting includes those policies and procedures that (1) pertain to the maintenance of records that, in reasonable detail, accurately and fairly reflect the transactions and dispositions of the assets of the company; (2) provide reasonable assurance that transactions are recorded as necessary to permit preparation of financial statements in accordance with generally accepted accounting principles, and that receipts and expenditures of the company are being made only in accordance with authorizations of management and directors of the company; and (3) provide reasonable assurance regarding prevention or timely detection of unauthorized acquisition, use, or disposition of the company’s assets that could have a material effect on the financial statements.

 

Because of its inherent limitations, internal control over financial reporting may not prevent or detect misstatements. Also, projections of any evaluation of effectiveness to future periods are subject to the risk that controls may become inadequate because of changes in conditions, or that the degree of compliance with the policies or procedures may deteriorate.

 

Critical Audit Matter

 

The critical audit matter communicated below is matter arising from the current period audit of the financial statements that was communicated or required to be communicated to the audit committee and that: (1) relates to accounts or disclosures that are material to the financial statements and (2) involved our especially challenging, subjective, or complex judgments. The communication of critical audit matter does not alter in any way our opinion on the financial statements, taken as a whole, and we are not, by communicating the critical audit matter below, providing a separate opinion on the critical audit matter or on the accounts or disclosures to which it relates.

 

Valuation of Inventory

 

Critical Audit Matter Description

 

The Company values inventory using the lower of cost or net realizable value. Net realizable value is generally based on the selling price expectations of the merchandise. The Company regularly reviews inventory to determine if the carrying value of the inventory exceeds net realizable value and when determined necessary, records a reserve to reduce the carrying value to net realizable value. As of December 31, 2025, the Company’s inventories amounted to $26,360,506, net of reserves for slow-moving or potential obsolescence of $51,348,487.

 

We identified the inventory valuation as a critical audit matter because of the extent of audit judgment and effort required to evaluate management’s estimates.

 

How the Critical Audit Matter was Addressed in the Audit

 

Our procedures related to the inventory valuation include the following: (1) Tested the effectiveness of internal controls over management’s inventory valuation method, including those over management’s development and approval of product cycles (2) Evaluated the appropriateness of management’s methods used in developing their estimate of the inventory valuation. (3) Evaluated the appropriateness of inputs supporting management’s estimate of inventory cost. We also agreed the data back to source information including third party vendor invoices (4) Evaluated management’s calculation of the inventory cost by testing the mathematical accuracy.

 

/s/ ARK Pro CPA & Co  

ARK Pro CPA & Co

PCAOB Firm ID: 3299

 

We have served as the Company’s auditor since 2023.

 

Hong Kong, China

 

April 28, 2026

 

 

F-3

 

 

KANDI TECHNOLOGIES GROUP, INC. AND SUBSIDIARIES

CONSOLIDATED BALANCE SHEETS

 

  December 31,
2025
  December 31,
2024
 
       
CURRENT ASSETS        
Cash and cash equivalents $35,531,096  $37,307,867 
Restricted cash  93,495,277   83,530,443 
Certificate of deposit  82,917,554   5,481,329 
Accounts receivable (net of allowance for doubtful accounts of $2,991,001 and $3,680,803 as of December 31, 2025 and December 31, 2024, respectively)  22,478,579   26,462,884 
Inventories  26,360,506   51,268,075 
Notes receivable  183,230   346,202 
Other receivables  32,805,705   144,721,398 
Prepayments and prepaid expense  2,613,301   4,967,736 
Advances to suppliers  4,692,318   562,094 
TOTAL CURRENT ASSETS  301,077,566   354,648,028 
         
NON-CURRENT ASSETS        
Property, plant and equipment, net  58,604,740   63,503,610 
Intangible assets, net  318,263   3,893,128 
Land use rights, net  2,613,115   2,586,628 
Construction in progress  61,651   
-
 
Deferred tax assets  2,762,416   6,496,863 
Long-term investment  1,856,536   1,413,065 
Goodwill  22,491,482   31,182,116 
Other long-term assets  9,876,537   10,173,183 
TOTAL NON-CURRENT ASSETS  98,584,740   119,248,593 
         
TOTAL ASSETS $399,662,306  $473,896,621 
         
CURRENT LIABILITIES        
Accounts payable $22,106,022  $25,475,725 
Other payables and accrued expenses  51,744,834   8,544,046 
Short-term loans  30,750,924   37,528,831 
Notes payable  16,477,037   41,620,702 
Income tax payable  1,103,942   1,430,612 
Other current liabilities  6,233,456   5,794,987 
TOTAL CURRENT LIABILITIES  128,416,215   120,394,903 
         
NON-CURRENT LIABILITIES        
Long-term loans  
-
   5,706,510 
Deferred taxes liability  857,370   524,903 
Other long-term liabilities  328,373   640,839 
TOTAL NON-CURRENT LIABILITIES  1,185,743   6,872,252 
         
TOTAL LIABILITIES  129,601,958   127,267,155 
         
STOCKHOLDER’S EQUITY        
Ordinary Shares, $0.001 par value; 100,000,000 shares authorized; 84,782,499 and 87,552,800 shares issued and 82,705,365 and 85,475,666 outstanding at December 31,2025 and December 31,2024, respectively  84,782   87,553 
Less: Treasury stock (2,077,134 shares with average price of $2.11 at December 31, 2025 and December 31, 2024)  (4,385,882)  (4,385,882)
Additional paid-in capital  470,810,948   463,922,873 
Accumulated deficit (the restricted portion is $4,422,033 and $4,422,033 at December 31, 2025 and December 31, 2024, respectively)  (160,712,269)  (66,828,296)
Accumulated other comprehensive loss  (35,736,487)  (48,097,215)
TOTAL KANDI TECHNOLOGIES GROUP, INC. STOCKHOLDERS’ EQUITY  270,061,092   344,699,033 
         
Non-controlling interests  (744)  1,930,433 
TOTAL STOCKHOLDERS’ EQUITY  270,060,348   346,629,466 
         
TOTAL LIABILITIES AND STOCKHOLDERS’ EQUITY $399,662,306  $473,896,621 

 

See notes to consolidated financial statements.

 

F-4

 

 

KANDI TECHNOLOGIES GROUP, INC. AND SUBSIDIARIES

CONSOLIDATED STATEMENTS OF OPERATIONS AND

COMPREHENSIVE INCOME (LOSS)

FOR THE YEARS ENDED DECEMBER 31, 2025, 2024 AND 2023

 

  Years Ended 
  December 31,
2025
  December 31,
2024
  December 31,
2023
 
          
REVENUES, NET $87,439,981   127,569,613   123,599,232 
             
COST OF GOODS SOLD  (50,148,318)  (88,299,242)  (82,229,209)
             
GROSS PROFIT  37,291,663   39,270,371   41,370,023 
             
OPERATING EXPENSE:            
Research and development  (7,621,559)  (4,995,940)  (4,265,176)
Selling and marketing  (16,674,434)  (21,237,864)  (13,335,950)
General and administrative  (54,392,589)  (57,683,262)  (35,381,496)
Impairment of goodwill  (9,716,799)  
-
   (496,981)
Impairment of long-lived assets  (6,061,289)  (24,135,226)  (942,591)
TOTAL OPERATING EXPENSE  (94,466,670)  (108,052,292)  (54,422,194)
             
LOSS FROM OPERATIONS  (57,175,007)  (68,781,921)  (13,052,171)
             
OTHER INCOME (EXPENSE):            
Interest income  8,690,914   10,046,204   9,984,558 
Interest expense  (1,886,319)  (2,195,618)  (1,327,341)
Change in fair value of contingent consideration  
-
   2,693,000   1,803,000 
Government grants  1,873,209   1,620,632   2,017,551 
Other (loss) income, net  (43,135,872)  537,966   4,047,074 
TOTAL OTHER (EXPENSE) INCOME , NET  (34,458,068)  12,702,184   16,524,842 
             
(LOSS) INCOME BEFORE INCOME TAXES  (91,633,075)  (56,079,737)  3,472,671 
             
INCOME TAX (EXPENSE) BENEFIT  (3,936,867)  5,129,391   (1,802,904)
             
NET (LOSS) INCOME  (95,569,942)  (50,950,346)  1,669,767 
             
LESS: NET (LOSS) INCOME ATTRIBUTABLE TO NON-CONTROLLING INTERESTS  (1,685,969)  (454,683)  1,662,635 
             
NET (LOSS) INCOME ATTRIBUTABLE TO KANDI TECHNOLOGIES GROUP, INC. STOCKHOLDERS  (93,883,973)  (50,495,663)  7,132 
             
OTHER COMPREHENSIVE INCOME (LOSS)            
Foreign currency translation adjustment  12,360,728   (11,127,149)  (8,636,827)
             
COMPREHENSIVE LOSS $(83,209,214) $(62,077,495) $(6,967,060)
             
WEIGHTED AVERAGE SHARES OUTSTANDING BASIC  83,611,267   86,317,058   78,781,094 
WEIGHTED AVERAGE SHARES OUTSTANDING DILUTED  83,611,267   86,317,058   79,902,891 
             
NET (LOSS) INCOME PER SHARE, BASIC $(1.14) $(0.59) $0.02 
NET (LOSS) INCOME PER SHARE, DILUTED $(1.14) $(0.59) $0.02 
             
NET (LOSS) INCOME ATTRIBUTABLE TO KANDI TECHNOLOGIES GROUP, INC. STOCKHOLDERS PER SHARE, BASIC $(1.12) $(0.59) $0.00 
NET (LOSS) INCOME ATTRIBUTABLE TO KANDI TECHNOLOGIES GROUP, INC. STOCKHOLDERS PER SHARE, DILUTED $(1.12) $(0.59) $0.00 

 

See notes to consolidated financial statements.

 

F-5

 

 

KANDI TECHNOLOGIES GROUP, INC. AND SUBSIDIARIES

CONSOLIDATED STATEMENTS OF CHANGES IN STOCKHOLDERS’ EQUITY

FOR THE YEARS ENDED DECEMBER 31, 2025, 2024 AND 2023

 

  Number of Outstanding Shares  Ordinary Shares  Treasury Stock  Additional Paid-in Capital  Accumulated Deficit  Accumulated Other Comprehensive Income (Loss)  Non-controlling interests  Total 
BALANCE AS OF DECEMBER 31, 2022  77,668,730  $77,669  $(9,807,820) $451,373,645  $(16,339,765) $(28,333,239) $722,481  $397,692,971 
                                 
Stock issuance and award  11,685,968   11,686   -   9,357,192   -   -   -   9,368,878 
Stock-based compensation  -   -   -   3,476,058   -   -   -   3,476,058 
Stock buyback  -   -   (507,013)  (3,731)  -   -   -   (510,744)
Cancellation of the Treasury Stock  (3,488,559)  (3,489)  9,807,820   (9,804,331)  -   -   -   - 
Stock option exercise  1,666,661   1,667   -   3,448,322   -   -   -   3,449,989 
Net income  -   -   -   -   7,132   -   1,662,635   1,669,767 
Foreign currency translation  -   -   -   -   -   (8,636,827)  -   (8,636,827)
                                 
BALANCE AS OF DECEMBER 31, 2023  87,532,800  $87,533  $(507,013) $457,847,155  $(16,332,633) $(36,970,066) $2,385,116  $406,510,092 
                                 
Stock issuance and award  20,000   20   -   4,532,762   -   -   -   4,532,782 
Stock-based compensation  -   -   -   1,584,443   -   -   -   1,584,443 
Stock buyback  -   -   (3,878,869)  (41,487)  -   -   -   (3,920,356)
Net loss  -   -   -   -   (50,495,663)  -   (454,683)  (50,950,346)
Foreign currency translation  -   -   -   -   -   (11,127,149)  -   (11,127,149)
                                 
BALANCE AS OF DECEMBER 31, 2024  87,552,800  $87,553  $(4,385,882) $463,922,873  $(66,828,296) $(48,097,215) $1,930,433  $346,629,466 
                                 
Stock issuance and award  1,181,067   1,180   -   6,451,152   -   -   -   6,452,332 
Stock-based compensation  -   -   -   1,025,646   -   -   -   1,025,646 
Cancellation of the escrow shares  (3,951,368)  (3,951)  -   3,951   -   -   -   - 
Acquisition of non-controlling interests  -   -   -   (592,674)  -   -   (245,208)  (837,882)
Net loss  -   -   -   -   (93,883,973)  -   (1,685,969)  (95,569,942)
Foreign currency translation  -   -   -   -   -   12,360,728   -   12,360,728 
                                 
BALANCE AS OF DECEMBER 31, 2025  84,782,499  $84,782  $(4,385,882) $470,810,948  $(160,712,269) $(35,736,487) $(744) $270,060,348 

 

See notes to consolidated financial statements.

 

F-6

 

 

KANDI TECHNOLOGIES GROUP, INC. AND SUBSIDIARIES

CONSOLIDATED STATEMENTS OF CASH FLOWS

FOR THE YEARS ENDED DECEMBER 31, 2025, 2024 AND 2023

 

  Years Ended 
  December 31,
2025
  December 31,
2024
  December 31,
2023
 
          
CASH FLOWS FROM OPERATING ACTIVITIES:         
Net (loss) income $(95,569,942) $(50,950,346) $1,669,767 
Adjustments to reconcile net (loss) income to net cash provided by operating activities            
Depreciation and amortization  5,701,609   12,021,015   11,913,647 
Impairments  15,778,088   45,499,258   1,439,573 
Provision of allowance for doubtful accounts  (812,236)  884,134   656,330 
Deferred taxes  3,735,568   (6,140,342)  203,236 
Loss from long-term Investment  1,486,851   (419,114)  141,389 
Loss from disposal of a subsidiary  
-
   2,826,213   
-
 
Change in fair value of contingent consideration  
-
   (2,693,000)  (1,803,000)
Stock award and stock-based compensation expense  7,121,078   7,114,524   11,059,801 
             
Changes in operating assets and liabilities:            
             
Accounts receivable  4,855,109   (29,770,703)  10,560,521 
Notes receivable  (596,732)  131,350,242   (123,992,862)
Inventories  25,651,304   (11,581,779)  (21,531,323)
Other receivables and other assets  115,160,725   (141,311,335)  5,165,337 
Advances to supplier and prepayments and prepaid expenses  (1,557,572)  (1,095,052)  1,491,762 
             
Increase (Decrease) In:            
Accounts payable  54,279,618   79,040,317   38,603,301 
Other payables and accrued liabilities  41,864,485   3,315,701   (5,062,494)
Notes payable  (79,804,260)  (55,334,895)  (32,629,627)
Income tax payable  (486,351)  (575,250)  954,006 
Net cash provided by (used in) operating activities $96,807,342  $(17,820,412) $(101,160,636)
             
CASH FLOWS FROM INVESTING ACTIVITIES:            
Purchases of property, plant and equipment, net  (428,840)  (934,985)  (13,172,512)
Payment for construction in progress  (41,878)  
-
   (75,185)
Certificate of deposit  (75,138,798)  27,831,121   45,244,390 
Acquisition (Disposal) of NGI  
-
   (157,211)  282,135 
Long-term Investment  (1,858,990)  (1,015,836)  
-
 
Net cash (used in) provided by investing activities $(77,468,506) $25,723,089  $32,278,828 
             
CASH FLOWS FROM FINANCING ACTIVITIES:            
 Proceeds from short-term loans  21,371,060   66,203,360   23,420,534 
 Repayments of short-term loans  (29,508,010)  (37,489,677)  (19,709,663)
 Repayments of long-term loans  (5,706,510)  (2,284,081)  (46,426)
 Proceeds from long-term loans  
-
   
-
   8,225,000 
Acquisition of non-controlling interests  (709,644)  
-
   
-
 
Purchase of treasury stock  
-
   (3,920,356)  (510,745)
Proceeds from exercises stock options, stock awards and other financing  
-
   
-
   3,449,988 
Net cash (used in) provided by financing activities $(14,553,104) $22,509,246  $14,828,688 
             
NET INCREASE (DECREASE) IN CASH AND CASH EQUIVALENTS AND RESTRICTED CASH $4,785,732  $30,411,923  $(54,053,120)
Effect of exchange rate changes $3,402,331  $(3,203,681) $(3,357,083)
CASH AND CASH EQUIVALENTS AND RESTRICTED CASH AT BEGINNING OF YEAR $120,838,310  $93,630,068  $151,040,271 
             
CASH AND CASH EQUIVALENTS AND RESTRICTED CASH AT END OF PERIOD $129,026,373  $120,838,310  $93,630,068 
-CASH AND CASH EQUIVALENTS AT END OF PERIOD  35,531,096   37,307,867   33,756,941 
-RESTRICTED CASH AT END OF PERIOD  93,495,277   83,530,443   59,873,127 
             
SUPPLEMENTARY CASH FLOW INFORMATION            
Income taxes paid $687,649  $859,673  $311,504 
Interest paid $1,648,877  $1,737,738  $965,025 
             
             
SUPPLEMENTAL NON-CASH DISCLOSURES:            
Ordinary Shares issued for settlement of payables related to acquisitions (see Note 18) $
-
  $
-
  $1,812,005 

 

See notes to consolidated financial statements.

 

F-7

 

 

KANDI TECHNOLOGIES GROUP, INC. AND SUBSIDIARIES

NOTES TO CONSOLIDATED FINANCIAL STATEMENTS

 

NOTE 1 - ORGANIZATION AND PRINCIPAL ACTIVITIES

 

Kandi Technologies Group, Inc. (“Kandi BVI”) is a British Virgin Islands Company. Its predecessor, Kandi Technologies Group, Inc. (“Kandi Technologies”) was incorporated under the laws of the State of Delaware on March 31, 2004. On April 16, 2024, Kandi Technologies merged with and into Kandi BVI, with Kandi BVI being the surviving company. As used herein, the terms “Company” or “Kandi” refer to Kandi BVI and its operating subsidiaries, as described below.

 

Headquartered in Jinhua City, Zhejiang Province, People’s Republic of China (“China” or “PRC”), the Company is one of China’s leading producers and manufacturers of electric vehicle (“EV”) products, EV parts, and off-road vehicles for sale in the Chinese and the global markets. The Company conducts its primary business operations through its wholly-owned subsidiaries, Zhejiang Kandi Vehicles Co., Ltd. (“Kandi Vehicles”), Kandi Vehicles’ wholly and partially-owned subsidiaries, and SC Autosports, LLC (“SC Autosports”, d/b/a Kandi America) and its wholly-owned subsidiary, Kandi America Investment, LLC (“Kandi Investment”). In March 2021, Zhejiang Kandi Vehicles Co., Ltd. changed its name to Zhejiang Kandi Technologies Group Co., Ltd. (“Zhejiang Kandi Technologies”).

 

The Company’s organizational chart as of the date of this report is as follows:

 

 

F-8

 

 

Operating Subsidiaries

 

Zhejiang Kandi Technologies originally is entitled to 100% of the economic benefits, voting rights and residual interests (100% of profits and losses) of Jinhua Kandi YunGongMao Co., Ltd (formerly known as Jinhua Kandi New Energy Vehicles Co., Ltd.) (“Kandi New Energy”) through certain variable interest entity structure. Effective March 14, 2022, Mr. Hu Xiaoming transferred his 50% equity interests of Kandi New Energy to Zhejiang Kandi Technologies. As a result, Kandi New Energy has become a wholly-owned subsidiary of Zhejiang Kandi Technologies.

 

In April 2012, pursuant to an agreement with the shareholders of Yongkang Scrou Electric Co, Ltd. (“Yongkang Scrou”), the Company acquired 100% of Yongkang Scrou, a manufacturer of automobile and EV parts. In September 2020, Zhejiang Kandi Technologies transferred all of its equity interest in Yongkang Scrou to its wholly owned subsidiary, Zhejiang Kandi Smart Battery Swap Technology Co., Ltd. (“Kandi Smart Battery Swap”).

  

In April 2013, Zhejiang Kandi Technologies and Kandi New Energy formed Kandi Electric Vehicles (Wanning) Co., Ltd., which was renamed Kandi Electric Vehicles (Hainan) Co., Ltd. (“Kandi Hainan”), when it was relocated from Wanning City to Haikou City in January 2016. Zhejiang Kandi Technologies has 45% ownership interest in Kandi Hainan, and Kandi New Energy has the remaining 55% ownership interest.

 

In December 2017, Zhejiang Kandi Technologies and the sole shareholder of Jinhua An Kao Power Technology Co., Ltd. (“Jinhua An Kao”) entered into a Share Transfer Agreement and a Supplementary Agreement, pursuant to which Zhejiang Kandi Technologies acquired 100% equity of Jinhua An Kao. In June 2020, Jinhua An Kao changed its name to Kandi Smart Battery Swap.

 

On May 31, 2018, the Company entered into a Membership Interests Transfer Agreement (the “Transfer Agreement”) with the two members of SC Autosports LLC (“SC Autosports”) (formerly known as: Sportsman Country, LLC) pursuant to which the Company acquired 100% of the ownership of SC Autosports.

 

On March 4, 2019, in order to build a logistics network composed of suppliers, manufacturers, warehouses, distribution centers and channel providers, meeting the needs of improving production and operation efficiency, the Company participated in the formation of Zhejiang Kandi Supply Chain Management Co., Ltd. (“Supply Chain Company”). Zhejiang Kandi Technologies has 10% ownership interest in Supply Chain Company, the remaining 90% is owned by unrelated other parties. As of the date of this report, Zhejiang Kandi Technologies has not made any capital contribution to Supply Chain Company since the contribution is not yet due as the relevant per PRC regulations and is not involved in its operations. The Company deemed that Supply Chain Company is not a related party with the analysis in accordance with ASC 850-10.

 

In September 2020, in order to make full use of its dozens of patents in the field of battery swap systems and attract strategic investors to participate across the whole sector value chain, including battery swapping services and used battery recycling, the Company formed China Battery Exchange (Zhejiang) Technology Co., Ltd. (“China Battery Exchange”) and its subsidiaries. Zhejiang Kandi Technologies has 100% ownership interest in China Battery Exchange and its subsidiaries.

  

In September 2020, intending to explore ridesharing service business, the Company participated in the formation of Zhejiang Ruiheng Technology Co., Ltd (“Ruiheng”). Zhejiang Kandi Technologies has 10% ownership interest in Ruiheng, the remaining 90% is owned by unrelated other parties. The Company deemed that Ruiheng is not a related party with the analysis in accordance with ASC 850-10. Ruiheng was dissolved in November 2023; however, its subsidiary Hainan Ruiheng Technology Co., Ltd (“Hainan Ruigeng”) still operates under different group of shareholders and managements.

 

F-9

 

 

During January 2021, SC Autosports established a wholly owned subsidiary, Kandi America Investment, LLC (“Kandi Investment”) in Dallas.

 

On July 13, 2021, Zhejiang Kandi Technologies entered into a Share Transfer Agreement and Supplementary Agreement with three individual shareholders of Jiangxi Province Huiyi New Energy Co., Ltd. (“Jiangxi Huiyi”) to acquire 100% equity of Jiangxi Huiyi. The acquisition was consummated on October 31, 2021.

 

On February 15, 2022, Kandi Hainan and Jiangsu Xingchi signed a joint venture agreement, the two parties jointly invested RMB 30,000,000 (approximately $4.6 million) in Haikou, Hainan (of which Kandi Hainan owns 66.7% and Jiangsu Xingchi owns 33.3%) to establish Hainan Kandi Holding New Energy Technology Co., Ltd. (“Hainan Kandi Holding”). In September 2025, pursuant to an equity transfer agreement dated August 31, 2025, Jiangsu Xingchi transferred its 33.3% equity interest in Hainan Kandi Holding to Kandi Hainan for a consideration of RMB 5,100,000 (approximately $710,000). Following the transaction, Hainan Kandi Holding becomes a wholly owned subsidiary of Kandi Hainan.

 

On June 17, 2023, SC Autosports entered into an equity transfer agreement with the owner of Northern Group, Inc. (“NGI”) to acquire 100% equity of NGI, and on March 12, 2024, the parties entered into a supplementary agreement to revise certain profit targets. The acquisition was consummated on November 30, 2023. The equity transfer agreement was subsequently terminated on October 31, 2024, and NGI was deconsolidated on October 31, 2024.

 

During September 27, 2023, SC Autosports established a wholly owned subsidiary, Kandi Technologies Canada Inc. (“Kandi Canada”) in Ontario, Canada.

 

On December 27, 2023, the shareholders of the Company approved the merger agreement and plan of merger, that the Company is to merge with and into Kandi BVI, with Kandi BVI as the surviving company upon the merger becoming effective in the second quarter of 2024 (the “Reincorporation”).

 

On January 1, 2024, the Company established a wholly-owned subsidiary, Kandi Electric Innovation, Inc. (“Kandi Innovation”), incorporated under the laws of the state of Nevada. Subsequently, SC Autosports became the wholly-owned subsidiary of Kandi Innovation, instead of being directly owned by the Company. 

 

In July 2025, Zhejiang Kandi Technologies and an unrelated third party jointly established LiaoWangTa, of which Zhejiang Kandi Technologies owns 51% and such unrelated third party owns 49%. LiaoWangTa has initiated the operations at a small scale and its operation is currently immaterial to the Company’s consolidated results.

 

In September 2025, Zhejiang Kandi Technologies established a wholly owned subsidiary, Kandi Ruiyan Technology (Hangzhou) Co., Ltd. (“Ruiyan”). Ruiyan has initiated the operations at a small scale and its operation is currently immaterial to the Company’s consolidated results.

 

In December 2025, Zhejiang Kandi Technologies and an unrelated third party jointly established Zhejiang Kandi Qinglang Technology Co., Ltd. (“Kandi Qinglang”), of which Zhejiang Kandi Technologies owns 85% and such unrelated third party owns 15%. Kandi Qinglang has initiated the operations at a small scale and its operation is currently immaterial to the Company’s consolidated results.

 

On December 5, 2025, Kandi BVI entered into a share transfer agreement (the “Share Transfer Agreement”) with shareholders (“Sellers”) of Rawrr. Pursuant to the Share Transfer Agreement, the Sellers agreed to sell, and the Company agreed to acquire the entire issued share capital of Rawrr (the “Acquisition”), at a consideration of $23.9 million, which is the fair value of Rawrr as valuated by an independent third party, payable in form of Ordinary Shares. On February 6, 2026, the Company issued 17.7 million Ordinary Shares, at a price of $1.35 per share, which is the average closing prices of Ordinary Shares on Nasdaq Stock Market during the ten (10) trading day period immediately preceding the agreed reference date, September 24, 2025. The Acquisition was not closed as of December 31, 2025.

 

NOTE 2 - LIQUIDITY

 

The Company had working capital of $172,661,351 as of December 31, 2025, a decrease of $61,591,774 from the working capital of $234,253,125 as of December 31, 2024. As of December 31, 2025 and December 31, 2024, the Company’s cash and cash equivalents were $35,531,096 and $37,307,867, respectively, and the Company’s restricted cash was $93,495,277 and $83,530,443, respectively. As of December 31, 2025 and December 31, 2024, the Company had multiple certificates of deposit with a total amount of $82,917,554 and $5,481,329, respectively. These certificates of deposit have an annual interest rate from 1.50% to 2.40% which can be transferred when necessary, without any penalty or any loss of interest and principal.

 

F-10

 

 

Although the Company expects that most of its outstanding trade receivables from customers will be collected in the next twelve months, there are uncertainties with respect to the timing in collecting these receivables.

  

The Company’s primary need for liquidity stems from its need to fund working capital requirements of the Company’s businesses, its capital expenditures and its general operations, including debt repayment. The Company has historically financed its operations through short-term commercial bank loans from Chinese banks, as well as its ongoing operating activities by using funds from operations, external credit or financing arrangements. Currently the Company has sufficient cash in hand to meet the existing operational needs, but the credit line is retained and can be utilized timely when the Company has special capital needs. The PRC subsidiaries had $30.7 million short-term bank loans outstanding as of December 31, 2025.

 

NOTE 3 - BASIS OF PRESENTATION

 

The Company’s financial statements and notes are the representations of the Company’s management. Accounting policies adopted by the Company conform to generally accepted accounting principles in the United States and have been consistently applied in the Company’s presentation of its financial statements.

 

NOTE 4 - PRINCIPLES OF CONSOLIDATION

 

The Company’s consolidated financial statements reflect the accounts of the Company and its ownership interests in the following subsidiaries:

 

 (1)Continental Development Limited (“Continental”), a wholly-owned subsidiary of the Company, incorporated under the laws of Hong Kong;

 

 (2)Zhejiang Kandi Technologies, a wholly-owned subsidiary of Continental, incorporated under the laws of the PRC;

  

 (3)Jinhua Kandi YunGongMao Co., Ltd, a wholly owned subsidiary of Zhejiang Kandi Technologies, incorporated under the laws of the PRC;

 

  (4) Kandi Electric Vehicles (Hainan) Co., Ltd. (“Kandi Hainan”), a subsidiary 55% owned by Kandi New Energy and 45% owned by Zhejiang Kandi Technologies, incorporated under the laws of the PRC;

 

 (5)Zhejiang Kandi Smart Battery Swap Technology Co., Ltd (“Kandi Smart Battery Swap”), a wholly-owned subsidiary of Zhejiang Kandi Technologies, incorporated under the laws of the PRC;

 

 (6)Yongkang Scrou Electric Co, Ltd. (“Yongkang Scrou”), a wholly-owned subsidiary of Kandi Smart Battery Swap, incorporated under the laws of the PRC;

 

 (7)SC Autosports (d/b/a Kandi America), a wholly-owned subsidiary of the Company, formed under the laws of the State of Texas, USA;

 

 (8)China Battery Exchange (Zhejiang) Technology Co., Ltd. (“China Battery Exchange”), a wholly-owned subsidiary of Zhejiang Kandi Technologies, and its subsidiaries, incorporated under the laws of the PRC;

 

 (9)Kandi America Investment, LLC (“Kandi Investment”), a wholly-owned subsidiary of SC Autosports formed under the laws of the State of Texas, USA;

 

 (10)Jiangxi Province Huiyi New Energy Co., Ltd. (“Jiangxi Huiyi”) and its subsidiaries, a wholly-owned subsidiary of Zhejiang Kandi Technologies, incorporated under the laws of the PRC; and

 

F-11

 

 

  (11) Hainan Kandi Holding New Energy Technology Co., Ltd. (“Hainan Kandi Holding”), a subsidiary of Kandi Hainan, incorporated under the laws of the PRC; Kandi Hainan owns 66.7% and a non-affiliate, Jiangsu Xingchi owns 33.3% of  Hainan Kandi Holding. Consequently, effective February 15, 2022, non-controlling interests of an aggregate of 33.3% of the equity interests of Hainan Kandi Holding held by an entity are presented in the consolidated balance sheets, separately from equity attributable to the shareholders of the Company. Non-controlling interest in the results of the Company are presented on the consolidated statement of operations as an allocation of the total income or loss for the period between non-controlling interest holders and the shareholders of the Company. In September 2025, Jiangsu Xingchi’s ownership in Hainan Kandi Holding has been transferred to Kandi Hainan, and Hainan Kandi Holding is now a wholly owned subsidiary of Kandi Hainan.

 

 (12)Northern Group, Inc. (“NGI”), a wholly-owned subsidiary of SC Autosports formed under the laws of the State of Wisconsin, USA that was deconsolidated from the Company on October 31, 2024; and
   
 (13)Kandi Technologies Canada Inc. (“Kandi Canada”), a wholly-owned subsidiary of SC Autosports formed under the laws of Canada.
   
 (14)Kandi Electric Innovation, Inc. (“Kandi Innovation”), a wholly-owned subsidiary of the Company, incorporated under the laws of the state of Nevada.
   
 (15)LiaoWangTa, a subsidiary partially-owned by Zhejiang Kandi Technologies, incorporated under the laws of the PRC.
   
 (16)Kandi Ruiyan, a wholly-owned subsidiary of Zhejiang Kandi Technologies, incorporated under the laws of the PRC.

 

NOTE 5 - USE OF ESTIMATES

 

The preparation of the consolidated financial statements in conformity with U.S. GAAP requires management to make estimates and assumptions that affect the reported amounts of assets and liabilities, and related disclosures of contingent assets and liabilities at the balance sheet date, and the reported revenues and expenses during the reported period in the consolidated financial statements and accompanying notes. Significant accounting estimates reflected in the Company’s consolidated financial statements primarily include, but are not limited to, allowances for doubtful accounts, lower of cost and net realizable value of inventory, assessment for impairment of long-lived assets and intangible assets, valuation of deferred tax assets, change in fair value of contingent consideration, determination of share-based compensation expenses as well as fair value of stock warrants.

 

Management bases the estimates on historical experience and on various other assumptions that are believed to be reasonable, the results of which form the basis for making judgments about the carrying values of assets and liabilities. Actual results could differ from these estimates.

 

NOTE 6 - SUMMARY OF SIGNIFICANT ACCOUNTING POLICIES

 

(a) Economic and Political Risks

 

Part of the Company’s operations are conducted in China. As a result, the Company’s business, financial condition and results of operations may be influenced by the political, economic and legal environments in China, and by the general state of the Chinese economy. In addition, the Company’s earnings are subject to movements in foreign currency exchange rates when transactions are denominated in Renminbi (“RMB”), which is the Company’s functional currency. Accordingly, the Company’s operating results are affected by changes in the exchange rate between the U.S. dollar and the RMB.

 

The Company’s operations in China are subject to special considerations and significant risks not typically associated with companies in North America and Western Europe. These include risks associated with, among others, the political, economic and legal environment and foreign currency exchange restrictions. The Company’s performance may be adversely affected by changes in the political and social conditions in China, and by changes in governmental policies with respect to laws and regulations, anti-inflationary measures, currency conversion, remittances abroad, and rates and methods of taxation, among other things.

 

F-12

 

 

(b) Fair Value of Financial Instruments

 

ASC 820 establishes a three-tier fair value hierarchy, which prioritizes the inputs used in measuring fair value. The hierarchy prioritizes the inputs into three levels based on the extent to which inputs used in measuring fair value are observable in the market.

 

These tiers include:

 

Level 1 — defined as observable inputs such as quoted prices in active markets;

 

Level 2 — defined as inputs other than quoted prices in active markets that are either directly or indirectly observable; and

 

Level 3 — defined as unobservable inputs for which little or no market data exists, therefore requiring an entity to develop its own assumptions.

 

The Company’s financial instruments primarily consist of cash and cash equivalents, restricted cash, accounts receivable, notes receivable, other receivables, accounts payable, other payables and accrued liabilities, short-term bank loans, notes payable, and warrants.

  

The carrying value of cash and cash equivalents, restricted cash, accounts receivable, notes receivable, other receivables, accounts payable, other payables and accrued liabilities, and notes payable approximate fair value because of the short-term nature of these items. The estimated fair values of short-term bank loans were not materially different from their carrying value as presented due to the brief maturities and because the interest rates on these borrowings approximate those that would have been available for loans of similar remaining maturities and risk profiles. As the carrying amounts are reasonable estimates of fair value, these financial instruments are classified within Level 1 of the fair value hierarchy. The Company identified the long-term investment as Level 1. This investment represents the holding of Hengrun’s shares listed on PRC NEEQ that was converted from the amount due from Hengrun. The balance of long-term investment, which was measured by the share price on PRC NEEQ and disclosed at fair value, was $1,856,536 and $1,413,065 as of December 31, 2025 and December 31, 2024, respectively. The Company identified notes payable as Level 2 instruments due to the fact that the inputs to valuation are primarily based upon readily observable pricing information. The balance of notes payable, which were measured and disclosed at fair value, was $16,477,037 and $41,620,702as of December 31, 2025 and December 31, 2024, respectively.

 

(c) Cash and Cash Equivalents

 

The Company considers highly-liquid investments purchased with original maturities of three months or less to be cash equivalents.

 

(d) Restricted cash

 

Restricted cash primarily represents bank deposits for letter of credit and bank acceptance bill.

 

As of December 31, 2025 and December 31, 2024, the Company’s restricted cash was $93,495,277 and $83,530,443, respectively.

 

(e) Inventories

 

In the Company’s subsidiaries located in China, inventories are stated at the lower of cost or net realizable value (market value). The cost of raw materials is determined on the basis of weighted average. The cost of finished goods is determined on the basis of weighted average and comprises direct materials, direct labor and an appropriate proportion of overhead.

 

F-13

 

 

In the Company’s subsidiaries located in the United States, the Company values its vehicle products at the lower of specific cost or net realizable value to reflect the nature of the oversea trading operations. Specific cost consists of the amount paid to acquire the vehicle, plus the cost of transportation, custom, and duty. The cost of remaining inventory items is determined on the basis of weighted average.

 

Net realizable value is based on estimated selling prices less selling expenses and any further costs expected to be incurred for completion. Adjustments to reduce the cost of inventory to net realizable value are made, if required, for estimated excess, obsolescence, or impaired balances.

 

(f) Accounts Receivable

 

Accounts receivable are recognized and carried at net realizable value. The Company establishes provision for doubtful accounts when there is objective evidence that the Company may not be able to collect amounts due. Management reviews the adequacy of the provision for doubtful accounts on an ongoing basis, using historical collection trends and individual account analysis. The provision is based on management’s best estimates of specific losses on individual customer exposures, as well as historical trends of collections. Account balances are charged off against the provision after all means of collection have been exhausted and the likelihood of collection is not probable. An allowance for doubtful accounts is recorded for periods in which the Company determines credit losses are probable. In order to measure expected credit losses of the accounts receivable, the Company’s policy is to adopt aging method by reviewing and analyzing the aging of each customer, especially those with aged balances without any movement, and then assessing their financial conditions and payment plans. On top of the aging analysis, the Company also analyzed the nature and background of the customers and analyzed the probability of recovery of the receivables. Accounts are written off after exhaustive collection efforts. If accounts receivable are to be provided for, or written off, they are recognized in the consolidated statement of operations within the operating expenses line item. If accounts receivable previously written off are recovered in a later period or when facts subsequently become available to indicate that the amount provided as an allowance for doubtful accounts was incorrect, an adjustment is made to restate allowance for doubtful accounts.

 

As of December 31, 2025 and December 31, 2024, credit terms with the Company’s customers were typically 60 to 180 days after delivery. The Company has agreements or purchase orders signed with the customers which state the payment term based on the scale of sales and background of the customers. The terms and agreements signed are legally enforceable. As of December 31, 2025 and 2024, the Company had $2,991,001 and $3,680,803 allowance for doubtful accounts, as per the Company management’s judgment based on their best knowledge. The Company conducts quarterly assessments of the state of the Company’s outstanding receivables and reserves any allowance for doubtful accounts if it becomes necessary.

 

The table below summarizes the aging of the accounts receivable as of December 31, 2025 and 2024.

 

Aging of accounts receivable as of December 31, 2024 Outstanding balance  Subsequent collection(1) 
1 to 90 days $20,975,902  $21,843,401 
91 to 180 days  4,951,182   5,081,713 
Over 180 days  528,050   243,868 
Over one year  924,875   
-
 
Over two years  2,763,678   
-
 
Total $30,143,687  $27,168,982 

 

Aging of accounts receivable as of December 31, 2025 Outstanding balance  Subsequent collection(1) 
1 to 90 days $13,895,165  $4,452,606 
91 to 180 days  6,817,087   5,635,352 
Over 180 days  1,752,030   1,427,653 
Over one year  141,171   
-
 
Over two years  2,864,127   
-
 
Total $25,469,580  $11,515,611 

  

(1)the Company reviewed the subsequent collection until March 31, 2026.

 

F-14

 

 

(g) Notes Receivable

 

Notes receivable represents short-term loans to third parties with maximum terms of six months. Interest income is recognized according to each agreement between a borrower and the Company on an accrual basis. For notes receivable with banks, the interest rates are determined by banks. For notes receivable with other parties, the interest rates are based on agreements between the parties. If notes receivable are paid back, that transaction will be recognized in the relevant year. If notes receivable are not paid back, or are written off, that transaction will be recognized in the relevant year once default is probable, reasonably assured, and the loss can be reasonably estimated. The Company will recognize income if the written-off loan is recovered at a future date. In case of any foreclosure proceedings or legal actions, the Company provides an accrual for the related foreclosure and litigation expenses. If the Company decides to discount notes receivable for the purpose of receiving immediate cash, the current discount rate is approximately in the range of 1.1% to 1.8% annually depending on different banks. As of December 31, 2025 and 2024, the Company had notes receivable from unrelated parties of $183,230 and $346,202, respectively, which notes receivable typically mature within six months.

 

(h) Property, Plant and Equipment, net

 

Property, Plant and equipment are carried at cost less accumulated depreciation. Depreciation is calculated over the asset’s estimated useful life, using the straight-line method. Leasehold improvements are amortized over the life of the asset or the term of the lease, whichever is shorter. Estimated useful lives are as follows:

 

Buildings 20-40 years
Machinery and equipment 10 years
Office equipment 5 years
Motor vehicles 5 years
Molds 5 years

 

The costs and related accumulated depreciation of assets sold or otherwise retired are eliminated from the Company’s accounts and any gain or loss is included in the statements of income. The cost of maintenance and repairs is charged to expenses as incurred, whereas significant renewals and betterments are capitalized.

 

(i) Land Use Rights, net

 

Land in China is owned by the government and land ownership rights cannot be sold to an individual or to a private company. However, the Chinese government grants the user a “land use right” to use the land. The land use rights granted to the Company are amortized using the straight-line method over a term of fifty years.

 

The Company elected the practical expedient that permits the Company to carry forward the accounting treatment for land use rights in existing agreements as of the effective date of ASC 842.

 

F-15

 

 

Upon the adoption of ASC 842 on January 1, 2019, the new land use rights agreements signed beyond the effective date are identified as operating lease right-of-use assets, whereas the existing agreements as of the effective date are separately disclosed as “Land use rights” in the Company’s consolidated balance sheets.

 

(j) Accounting for the Impairment of Long-Lived Assets

 

The Company periodically evaluates the carrying value of long-lived assets to be held and used, including intangible assets subject to amortization, when events and circumstances warrant such a review, pursuant to the guidelines established in ASC Topic 360 Impairment or Disposal of Long-Lived Assets. The carrying value of a long-lived asset is considered impaired when the anticipated undiscounted cash flow from such asset is separately identifiable and is less than its carrying value. In that event, a loss is recognized based on the amount by which the carrying value exceeds the fair market value of the long-lived asset. Fair market value is determined primarily using the anticipated cash flows discounted at a rate commensurate with the risk involved. Losses on long-lived assets to be disposed of are determined in a similar manner, except that fair market values are reduced for disposal costs.

 

The Company recognized impairment losses of $6,061,289, $24,135,226 and $942,591 for finite-lived tangible and intangible assets for the years ended December 31, 2025, 2024 and 2023, respectively.

  

(k) Revenue Recognition

 

The Company adopted ASC Topic 606 Revenue from Contracts with Customers with a date of the initial application of January 1, 2018 using the modified retrospective method. As a result, the Company has changed its accounting policy for revenue recognition. The impact of the adoption of ASC Topic 606 on the Company’s consolidated financial statements is not material.

 

The Company recognizes revenue when goods or services are transferred to customers in an amount that reflects the consideration which it expects to receive in exchange for those goods or services. In determining when and how revenue is recognized from contracts with customers, the Company performs the following five-step analysis: (i) identification of contract with customer; (ii) determination of performance obligations; (iii) measurement of the transaction price; (iv) allocation of the transaction price to the performance obligations; and (v) recognition of revenue when (or as) the Company satisfies each performance obligation.

  

The Company generates revenue through the sales of EV parts and off-road vehicles, as well as commission income. The revenue is recognized at a point in time once the Company has determined that the customer has obtained control over the product or the control of the promised services. Control is typically deemed to have been transferred to the customer when the performance obligation is fulfilled, usually at the time of delivery, at the net sales price (transaction price). Revenue is recognized net of any taxes collected from customers, which are subsequently remitted to governmental authorities. Shipping and handling costs for product shipments occur prior to the customer obtaining control of the goods are accounted for as fulfillment costs rather than separate performance obligations and recorded as sales and marketing expenses.

 

See Note 23 “Segment Reporting” for disaggregation of revenue by reporting segments. The Company believes this disaggregation best depicts how the nature, amount, timing and uncertainty of revenue and cash flows are affected by economic factors.

 

(l) Research and Development

 

Expenditures relating to the development of new products and processes, including improvements to existing products as well as research and development and consulting work performed by third parties, are expensed as incurred. Research and development expenses were $7,621,559, $4,995,940 and $4,265,176 for the years ended December 31, 2025, 2024 and 2023, respectively.

  

F-16

 

 

(m) Government Grants

 

Government grants are recognized when there is reasonable assurance that: (1) the recipient will comply with the relevant conditions and (2) the grant will be received. After initial recognition, government grants are recognized in profit or loss on a systematic basis that mirrors the manner in which the Company recognizes the underlying costs for which the grant is intended to compensate. If some, or all, of a government grant becomes repayable (e.g. due to non-fulfillment of the grant conditions), then the repayment is accounted for prospectively as a change in accounting estimate. The effect of the change in estimate is recognized in the period in which management concludes that it is no longer reasonably assured that all of the grant conditions will be met. A corresponding financial liability is recognized for the amount of the repayment.

 

For the years ended December 31, 2025, 2024 and 2023, $1,873,209, $1,620,632 and $2,017,551, respectively, were received by the Company’s subsidiaries from the Chinese government.

  

(n) Income Taxes

 

The Company accounts for income tax using an asset and liability approach, which allows for the recognition of deferred tax benefits in future years. Under the asset and liability approach, deferred income taxes are recognized for differences between the financial reporting and tax bases of assets and liabilities at enacted tax rates in effect for the years in which the differences are expected to be reversed. The accounting for deferred tax calculation represents the Company management’s best estimate of the most likely future tax consequences of events that have been recognized in our financial statements or tax returns and related future anticipation. A valuation allowance is recorded to reduce the deferred tax assets to an amount that is more likely than not to be realized after considering all available evidence, both positive and negative.

 

(o) Foreign Currency Translation

 

The accompanying consolidated financial statements are presented in United States dollars. The functional currency of the Company is Renminbi (RMB). Capital accounts of the consolidated financial statements are translated into United States dollars from RMB at their historical exchange rates when the capital transactions occurred.

 

Assets and liabilities are translated at the exchange rates as of balance sheet date. Income and expenditures are translated at the average exchange rate of the reporting period, which rates are obtained from the website: http://www.oanda.com.

 

  December 31,  December 31, 
  2025  2024 
Period end RMB : USD exchange rate  6.9949   7.2975 
Average RMB : USD exchange rate  7.1867   7.1862 

 

(p) Comprehensive Income (Loss)

 

Comprehensive income (loss) is defined as including all changes in equity except those resulting from investments by owners and distributions to owners. Among other disclosures, all items that are required to be recognized under current accounting standards as components of comprehensive income (loss) are required to be reported in a financial statement that is presented with the same prominence as other financial statements. Comprehensive income (loss) includes net income (loss) and the foreign currency translation changes.

 

F-17

 

 

(q) Segments

 

In accordance with ASC 280-10, Segment Reporting, the Company’s chief operating decision maker (“CODM”), identified as the Company’s Chief Executive Officer, relies upon the consolidated results of operations as a whole when making decisions about allocating resources and assessing the performance of the Company. As a result of the assessment made by CODM, the Company has only one reportable segment. The Company does not distinguish between markets or segments for the purpose of internal reporting. As the Company’s long-lived assets are substantially located in the PRC, no geographical segments are presented.

 

(r) Stock Option Expenses

 

The Company’s stock option expenses are recorded in accordance with ASC 718 and ASC 505.

 

The fair value of stock options is estimated using the Binomial Tree model. The Company’s expected volatility assumption is based on the historical volatility of the Company’s Ordinary Shares. The expected life assumption is primarily based on the expiration date of the option. The risk-free interest rate for the expected term of the option is based on the U.S. Treasury yield curve in effect at the time of grant. The recognition of stock option expenses is based on awards expected to vest.

 

The stock-based option expenses for the years ended December 31, 2025, 2024 and 2023 were $1,025,646, $1,584,443 and $3,476,058, respectively. There were no forfeitures estimated during the reporting period.

  

(s) Goodwill

 

The Company allocates goodwill from business combinations to reporting units based on the expectation that the reporting unit is to benefit from the business combination. The Company evaluates its reporting units on an annual basis and, if necessary, reassigns goodwill using a relatively fair value allocation approach. Goodwill is tested for impairment at the reporting unit level on an annual basis and between annual tests if an event occurs or circumstances change that would more likely than not reduce the fair value of a reporting unit below its carrying value. These events or circumstances could include a significant change in the business climate, legal factors, operating performance indicators, competition, or sale or disposition of a significant portion of a reporting unit.

 

Application of the goodwill impairment test requires judgments, including the identification of reporting units, assignment of assets and liabilities to reporting units, assignment of goodwill to reporting units, and the determination of the fair value of each reporting unit. The Company first assesses qualitative factors to determine whether it is more likely than not that goodwill is impaired. If the more likely than not threshold is met, the Company performs a quantitative impairment test.

 

The Company applies the reporting unit criteria in ASC 350-20 to the components to determine if the reporting unit should be identified one level below the operating segment. Each component will be evaluated to determine if: (a) it is a business (as defined in ASC 805), (b) discrete financial information is available and (c) the operating results are regularly reviewed by the segment manager(s). If the components of a specific operating segment meet these criteria, they might be deemed to be separate reporting units. However, if they have similar economic characteristics (which is a matter of judgment based on individual facts and circumstances), these components must be aggregated into one reporting unit. There are three reporting units under the goodwill impairment analysis, namely 1) SC Autosports, 2) Jinhua An kao and Yongkang Scrou, and 3) Jiangxi Huiyi.

 

For the years ended December 31, 2025, 2024 and 2023, the Company performed goodwill impairment testing at the reporting unit level and recognized impairment loss of $9,716,799, $0 and $496,981, respectively.

 

(t) Intangible Assets

 

Intangible assets consist of patents, trade names, customer relations and technology associated with the purchase price from the allocation of Kandi Smart Battery Swap, Jiangxi Huiyi, and Hainan Kandi Holding. Such assets are being amortized over their estimated useful lives. Intangible assets were amortized as of December 31, 2025. The amortization expenses for intangible assets were $1,293,744, $1,639,744 and $1,489,657 for the years ended December 31, 2025,2024 and 2023, respectively.

 

F-18

 

 

The Company recognized impairment loss of $2,349,637, $0 and $942,591 for finite-lived intangible assets for the years ended December 31, 2025, 2024 and 2023, respectively.

 

(u) Accounting for Sale of Ordinary Shares and Warrants

 

In connection of the issuance of Ordinary Shares, the Company may issue options or warrants to purchase Ordinary Shares. Warrants classified as equity are initially recorded at fair value and subsequent changes in fair value are not recognized as long as the warrants continue to be classified as equity. 

 

NOTE 7 - NEW ACCOUNTING PRONOUNCEMENTS

 

Accounting Pronouncements Adopted

 

In October 2021, the FASB issued ASU 2021-08, “Business Combinations (Topic 805) – Accounting for Contract Assets and Contract Liabilities from Contracts with Customers”, which requires that an acquirer recognize and measure contract assets and contract liabilities acquired in a business combination in accordance with Topic 606, as if it had originated the contracts. Prior to this ASU, an acquirer generally recognizes contract assets acquired, and contract liabilities assumed that arose from contracts with customers at fair value on the acquisition date. The ASU is effective for fiscal years beginning after December 15, 2022, with early adoption permitted. The ASU is applied prospectively to business combinations occurring on or after the effective date of the amendment (or if adopted early as of an interim period, as of the beginning of the fiscal year that includes the interim period of early application). The Company adopted this accounting pronouncement from January 1, 2023, and there was no material impact on its consolidated financial statements from the adoption.

 

In November 2023, the FASB issued ASU 2023-07, Segment Reporting (Topic 280): Improvements to Reportable Segment Disclosures, which expands reportable segment disclosure requirements, primarily through enhanced disclosures about significant segment expenses. The amendments in the ASU require that a public entity discloses, on an annual and interim basis, significant segment expenses that are regularly provided to an entity’s chief operating decision maker (“CODM”), a description of other segment items by reportable segment, and any additional measures of a segment’s profit or loss used by the CODM when deciding how to allocate resources. The amendments in this ASU are effective for fiscal years beginning after December 15, 2023, and interim periods within fiscal years beginning after December 15, 2024. Retrospective application is required for all prior periods presented, and early adoption is permitted. The Company has adopted this accounting pronouncement, and there was no material impact on its consolidated financial statements from the adoption.

 

Issued Accounting Standards Not Yet Adopted

 

In December 2023, the FASB issued ASU No. 2023-09, Income Taxes: Improvements to Income Tax Disclosures. This guidance requires consistent categories and greater disaggregation of information in the rate reconciliation and disclosures of income taxes paid by jurisdiction. The guidance is effective for fiscal years beginning after December 15, 2024, with early adoption permitted, and should be applied either prospectively or retrospectively. The Company is currently evaluating the impact this guidance may have on its consolidated financial statements and related disclosures.

 

In November 2024, the FASB issued ASU No. 2024-03 (“ASU 2024-03”), Income Statement-Reporting Comprehensive Income (Topic 220): Expense Disaggregation Disclosures to improve the disclosures about a public business entity’s expenses and address requests from investors for more detailed information about the types of expenses. ASU 2024-03 is effective for fiscal years beginning after December 15, 2027 on a prospective basis. Early adoption is permitted. The Company is currently evaluating the impact of this accounting standard update on its consolidated financial statements and related disclosures.

 

F-19

 

 

NOTE 8 - CONCENTRATIONS

 

(a) Customers

 

For the years ended December 31, 2025, 2024 and 2023, the Company’s major customers, who accounted for more than 10% of the Company’s consolidated revenue, were as follows:

 

  Sales  Trade Receivable 
  Year Ended December 31,  December 31,  December 31, 
Major Customers 2025  2024  2023  2025  2024 
Customer A  32%  31%  19%  
-
   3%
Customer B  16%  22%  *   55%  81%
Customer C  *   *   26%  *   * 
Customer D  *   *   11%  *   * 
Customer E  12%  *   *   26%  * 

 

(b) Suppliers

 

For the years ended December 31, 2025, 2024 and 2023, the Company’s material suppliers, each of whom accounted for more than 10% of the Company’s total purchases, were as follows: 

 

  Purchases  Accounts Payable 
  Year Ended December 31,  December 31,  December 31, 
Major Suppliers 2025  2024  2023  2025  2024 
Zhejiang Kandi Supply Chain Management Co., Ltd.(1)  37%  51%  20%  8%  28%
Jinhua Jingcheng Industrial Co., Ltd.  29%  *   *   58%  * 

 

(1) Zhejiang Kandi Technologies owns 10% equity interest of the supplier.

 

NOTE 9 - EARNINGS (LOSS) PER SHARE

 

The Company calculates earnings (loss) per share in accordance with ASC 260, Earnings Per Share, which requires a dual presentation of basic and diluted earnings (loss) per share. Basic earnings (loss) per share are computed using the weighted average number of shares outstanding during the reporting period. Diluted earnings (loss) per share represents basic earnings (loss) per share adjusted to include the potentially dilutive effect of outstanding stock options and warrants (using treasury stock method).

 

F-20

 

 

Due to the net loss for the year ended December 31, 2025, approximately 4,197,095 options were excluded from the calculation of diluted loss per share, for the year ended December 31, 2025.

 

Due to the net loss for the year ended December 31, 2024, approximately 4,301,358 options were excluded from the calculation of diluted loss per share, for the year ended December 31, 2024.

 

Due to the average market price of the Ordinary Shares during the period being below the exercise price of certain options and warrants, approximately 968,019 options and 8,131,332warrants that were wholly expired in May 2023 were excluded from the calculation of diluted earnings per share, for the year ended December 31, 2023. There were dilutive effects of 1,121,797 shares for 3,333,339 stock options granted on September 7, 2022, at an exercise price of $2.07 per share, for the year ended December 31, 2023.

 

NOTE 10 - ACCOUNTS RECEIVABLE, NET

 

Accounts receivable are summarized as follows:

 

  December 31,  December 31, 
  2025  2024 
Accounts receivable $    25,469,580  $   30,143,687 
Less: allowance for doubtful accounts  (2,991,001)  (3,680,803)
Accounts receivable, net $22,478,579  $26,462,884 

 

The following table sets forth the movement of provision for doubtful accounts:

 

  Allowance for Doubtful Accounts 
BALANCE AT DECEMBER 31, 2023 $2,886,223 
Provision  934,252 
Recovery  (50,118)
Exchange rate difference  (89,554)
BALANCE AT DECEMBER 31, 2024 $3,680,803 
Provision  123,489 
Recovery  (18,600)
Write off  (917,125)
Exchange rate difference  122,434 
BALANCE AT DECEMBER 31, 2025 $2,991,001 

 

F-21

 

 

NOTE 11 - INVENTORIES

 

Inventories are summarized as follows:

 

  December 31,  December 31, 
  2025  2024 
Raw material $       1,878,438  $       3,283,377 
Work-in-progress  3,038,963   2,380,635 
Finished goods and finished goods on consignment  21,443,105   45,604,063 
Inventories $26,360,506  $51,268,075 

  

NOTE 12 - PROPERTY, PLANT AND EQUIPMENT

 

Property, plant and equipment as of December 31, 2025 and 2024 consisted of the following:

 

  December 31,  December 31, 
  2025  2024 
At cost:      
Buildings $    62,760,198  $     60,987,458 
Machinery and equipment  76,063,390   72,611,558 
Office equipment  1,487,873   1,385,389 
Motor vehicles and other transport equipment  651,134   608,610 
Molds and others  2,606,275   2,468,862 
   143,568,870   138,061,877 
Less : Accumulated depreciation  (57,124,548)  (50,791,146)
Less: provision for impairment for fixed assets  (27,839,582)  (23,767,121)
Property, plant and equipment, net $58,604,740  $63,503,610 

 

F-22

 

 

The Company’s Jinhua factory completed the relocation to a new industrial park in April 2021. The new location covers an area of more than 58,000 square meters and a construction area of more than 96,000 square meters. The Company’s off-road vehicles, EV battery packs, electric scooters battery packs, smart battery swap system and some EV parts are manufactured in the Jinhua factory. The Company’s Jinhua factory owns the above production facilities. The  Company’s EV products, EV parts and electrical off-road vehicles, including Neighborhood EVs (“NEVs”), pure electric utility vehicles (“UTV”), pure electric golf cart and EV parts are manufactured in the Hainan factory. The Company’s Hainan factory expects to have production capacity with an annual output (three shifts) of 100,000 units of various models of EV products, EV parts and electrical off-road vehicles and owns the above facilities. As of December 31, 2025, the Hainan factory passed the completion acceptance inspection.

 

Depreciation expenses for the years ended December 31, 2025, 2024 and 2023 were $4,129,481, $10,102,868 and $10,141,120, respectively.

 

(1) As of December 31, 2025 and 2024, machinery and equipment held by Kandi Hainan with carrying value totaling approximately $1.3 million and $1.8 million were pledged to banks as collateral for credit limits and loans respectively.
   
(2) As of December 31, 2025 and 2024, buildings held by Zhejiang Kandi Technology with carrying value totaling approximately $16.2 million and $16.1 million were pledged to banks as collateral for credit limits and loans respectively.

 

(3) As of December 31, 2024, approximately $10.6 million of building held by Kandi Investment were pledged as collateral for the $6.1 million long-term loan, which had been fully released during the year ended December 31, 2025.

 

NOTE 13 - INTANGIBLE ASSETS

 

Intangible assets include acquired other intangibles of trade name, customer relations, patent and technology recorded at estimated fair values in accordance with purchase accounting guidelines for acquisitions.

 

The following table provides the gross carrying value and accumulated amortization for each major class of our intangible assets, other than goodwill:

 

  Remaining December 31,  December 31, 
  
useful life
 2025  2024 
Cost:        
Patent 0.42-1.17 years $       4,701,788         4,506,822 
Technology 3 years  9,864,330   9,455,293 
Customer relation 
 
  
 
   
 
 
     14,566,118  13,962,115 
Less : Accumulated amortization          
Patent   $(4,308,827)  (3,603,509)
Technology    (3,977,140)  (3,064,769)
Customer relation        
 
 
     (8,285,967)  (6,668,278)
Less : Accumulated impairment for intangible assets    (5,961,888)  (3,400,709)
Intangible assets, net   $318,263  $3,893,128 

 

F-23

 

 

The aggregate amortization expenses for those intangible assets that continue to be amortized is reflected in amortization of intangible assets in the Consolidated Statements of Income and Comprehensive Income and were $1,293,744, $1,639,744 and $1,489,657 for the years ended December 31, 2025, 2024 and 2023, respectively.

 

Amortization expenses for the next five years and thereafter are as follows:

 

Years ended December 31,   
2026 $261,991 
2027  56,272 
2028  
-
 
2029  
-
 
2030  
-
 
Thereafter  
-
 
Total $318,263 

 

NOTE 14 - LAND USE RIGHTS

 

The Company’s land use rights consist of the following:

 

  December 31,  December 31, 
  2025  2024 
Cost of land use rights $       3,756,061  $       3,600,311 
Less: Accumulated amortization  (1,142,946)  (1,013,683)
Land use rights, net $2,613,115  $2,586,628 

 

The amortization expense for the years ended December 31, 2025, 2024 and 2023 were $83,132, $83,137 and $84,471, respectively.

 

Amortization expense for the next five years and thereafter is as follows:

 

Years ended December 31,   
2026 $83,132 
2027  83,132 
2028  83,132 
2029  83,132 
2030  83,132 
Thereafter  2,197,455 
Total $2,613,115 

 

NOTE 15 - OTHER LONG-TERM ASSETS

 

  December 31,  December 31, 
  2025  2024 
Prepayments for land use right (i) $3,610,205        3,541,137 
Right - of - use asset (ii)  5,268,765   6,519,396 
Others  997,567   112,650 
Total other long-term asset $9,876,537  $10,173,183 

 

(i) As of December 31, 2025 and December 31, 2024, the Company’s other long-term assets included net value of prepayments for land use right of Hainan facility of $3,610,205 and $3,541,137, respectively. As of December 31, 2025, the land use right of Hainan was not recognized since the land certificate is still in process. The amortization expense for the year ended December 31, 2025, 2024 and 2023 were $81,876, $81,882 and $83,196, respectively.

 

(ii) As of December 31, 2025 and December 31, 2024, the Company’s operating lease right-of-use assets in other long term assets included net value of land use right of Jinhua facility acquired in October 2020 and Jiangxi facility acquired in October 2021 of $5,268,765 and $5,161,944, respectively, as well as the amount of $0 and $216,159related to the lease of Hangzhou office starting January 1, 2022, and the amount of $0 and $1,141,293 related to the lease of Texas warehouse starting June 20, 2024. The amortization expense of land use right of Jinhua facility and Jiangxi facility for the year ended December 31, 2025, 2024 and 2023 were $113,376, $113,384 and $115,204, respectively.

 

F-24

 

 

NOTE 16 - TAXES

 

(a)Corporation Income Tax

 

Pursuant to the tax laws and regulations of the PRC, the Company’s applicable corporate income tax (“CIT”) rate is 25%. However, Zhejiang Kandi Technologies, Kandi Smart Battery Swap, Jiangxi Huiyi and Kandi Hainan qualify as High and New Technology Enterprise (“HNTE”) companies in the PRC and are entitled to a reduced income tax rate of 15% for the years presented. An HNTE Certificate is valid for three years. An entity may renew its HNTE certificate when the prior certificate expires. Historically, Zhejiang Kandi Technologies, Kandi Smart Battery Swap, Jiangxi Huiyi and Kandi Hainan have successfully renewed for such certificates when their prior certificates expired. Additionally, Hainan Kandi Holding also has an income tax rate of 15% due to its local preferred tax rate in Hainan Free Trade Port. The applicable CIT rate of each of the Company’s other PRC subsidiaries, Kandi New Energy, Yongkang Scrou, China Battery Exchange and its subsidiaries, LiaoWangTa and Kandi Ruiyan are 25%. Kandi Canada is subject to Canada’s statutory federal income tax rate of 15%, and also the applicable provincial income tax rate of 12%.

 

On April 17, 2024, the Company completed a corporate restructuring pursuant to which its legal corporate domicile was changed from the United States to the British Virgin Islands (BVI). As a result of the transaction, Kandi BVI, a company incorporated under the laws of the BVI, became the ultimate parent company of the consolidated group.

 

Notwithstanding the change in legal domicile, under Section 7874(b) of the Internal Revenue Code, as a foreign incorporated entity, Kandi BVI is treated as a U.S. corporation for U.S. federal income tax purposes because the transaction was considered to be an “inversion transaction” in which the former U.S. shareholders were determined held 80% or more of the stock (by vote or value) of Kandi BVI after the transaction. Accordingly, Kandi BVI and its subsidiaries continue to be subject to U.S. federal income tax on their worldwide income and file U.S. federal income tax returns as a domestic corporation.

 

The Company’s effective tax rate is favorably affected by a super-deduction for qualified research and development costs in China and adversely affected by non-deductible expenses such as stock rewards for non-US employees, add back of GILTI income and part of entertainment expenses. The Company records valuation allowances against the deferred tax assets associated with losses and other timing differences for which we may not realize a related tax benefit. After combining research and development tax credits of 25% on certain qualified research and development expenses, the Company’s effective tax rate for December 31, 2025, 2024 and 2023 was a tax expense of 4.30% on a reported loss before taxes of approximately $91.6 million, a tax benefit of 9.15% on a reported loss before taxes of approximately $56.1 million and a tax expense of 51.92% on a reported income before taxes of approximately $3.5 million, respectively. The effective tax rates for each of the periods mentioned above are disclosed in the summary table of income tax expenses for December 31, 2025, 2024 and 2023.

 

Under ASC 740 guidance relating to uncertain tax positions, which addresses the determination of whether tax benefits claimed or expected to be claimed on a tax return should be recorded in the financial statements, the Company may recognize the tax benefit from an uncertain tax position only if it is more likely than not that the tax position will be sustained on examination by the taxing authorities, based on the technical merits of the position. The tax benefits recognized in the financial statements from such a position should be measured based on the largest benefit that has a greater than fifty percent likelihood of being realized upon ultimate settlement. ASC 740 also provides guidance on de-recognition, classification, interest and penalties on income taxes, accounting in interim periods and requires increased disclosures. As of December 31, 2025, the Company did not have any liability for unrecognized tax benefits. The Company files income tax returns with the U.S. Internal Revenue Services (“IRS”) and those states where the Company has operations. The Company is subject to U.S. federal or state income tax examinations by the IRS and relevant state tax authorities. During the periods open to examination, the Company has net operating loss carry forwards (“NOLs”) for U.S. federal and state tax purposes that have attributes from closed periods. Since these NOLs may be utilized in future periods, they remain subject to examination. The Company also files certain tax returns in the PRC. As of December 31, 2025, the Company was not aware of any pending income tax examinations by U.S. or PRC tax authorities. The Company records interest and penalties on uncertain tax provisions as income tax expense. As of December 31, 2025, the Company has no accrued interest or penalties related to uncertain tax positions.

 

F-25

 

 

Income tax expenses (benefit) for the years ended December 31, 2025, 2024 and 2023 are summarized as follows:

 

  For Year Ended December 31, 
  2025  2024  2023 
Current:         
Provision for CIT $201,299  $1,010,951  $1,599,668 
             
Deferred:            
Provision for CIT  3,735,568   (6,140,342)  203,236 
             
Income tax expense (benefit) $3,936,867  $(5,129,391) $1,802,904 

 

The reconciliation of taxes at the PRC statutory rate (25% in 2025, 2024 and 2023) to our provision for income taxes for the years ended December 31, 2025, 2024 and 2023 was as follows: 

 

  For Year Ended December 31, 
  2025  2024  2023 
Expected taxation at PRC statutory tax rate $(22,908,269) $(14,019,992) $1,885,374 
Effect of differing tax rates in different jurisdictions  3,283,244   1,747,697   650,434 
Effect of PRC preferential tax rates  1,362,896   824,614   (2,471,114)
Non-taxable income  (1,098,429)  (1,099,545)  (898,290)
Non-deductible expenses  5,053,876   4,276,153   3,830,387 
Research and development super-deduction  (1,339,244)  (1,607,398)  (1,516,020)
(Over) Under-accrued EIT for previous years  (6,568)  62,068   (431)
Addition to valuation allowance  21,469,264   3,882,744   467,366 
Foreign tax credit  
-
   
-
   (70,708)
Other (including intercompany transaction )  (1,879,903)  804,268   (74,094)
Income tax expense (benefit) $3,936,867  $(5,129,391) $1,802,904 

 

F-26

 

 

The tax effects of temporary differences that give rise to the Company’s net deferred tax assets and liabilities as of December 31, 2025 and December 31, 2024 are summarized as follows:

 

  December 31,  December 31, 
  2025  2024 
Deferred tax assets:      
Accruals and reserves $22,361,936  $13,782,051 
Loss carried forward  20,426,149   11,297,569 
Total deferred tax assets  42,788,085   25,079,620 
Deferred tax liabilities:        
Expense  (38,636)  (71,292)
Tangible  (185,776)  (158,057)
Intangible  (44,845)  (559,210)
Revenue  (1,866,054)  (1,443,197)
Total deferred tax liability  (2,135,311)  (2,231,756)
Net deferred tax assets (liabilities) $40,652,774  $22,847,864 
less:valuation allowance  (38,747,727)  (16,875,904)
Net deferred tax assets(liabilities), net of valuation allowance $1,905,047  $5,971,960 

 

The tax effected aggregate Net Operating Loss (“NOL”) was $20.4 million, $11.3 million and $9.4 million in tax years 2025, 2024 and 2023, which were deriving from entities in the US, Canada, PRC and Hong Kong. Some of the NOLs will start to expire from 2026 if they are not used. The cumulative NOL in the PRC can be carried forward for five years in general, and ten years for entities qualify High and New Technology Enterprise (“HNTE”) treatment, which is $1.2 million and $11.9 million respectfully, to offset future net profits for income tax purposes.

 

The Company recorded valuation allowances of $38.7 million as of December 31, 2025, against the deferred tax assets associated with losses and other timing differences for which we may not realize a related tax benefit. Tax benefit of operating loss is evaluated on an ongoing basis including a review of historical and projected future operating results, the eligible carry forward period, and available tax planning strategies.

 

F-27

 

 

Income (loss) before income taxes from PRC and non-PRC sources for the years ended December 31, 2025, 2024 and 2023 are summarized as follows:

 

  For Year Ended December 31, 
  2025  2024  2023 
Income (loss) before income taxes consists of:            
PRC $(15,446,679) $(8,358,084) $23,550,796 
Non-PRC  (76,186,396)  (47,721,653)  (20,078,125)
Total $(91,633,075) $(56,079,737) $3,472,671 

 

Net changes in the valuation allowance of deferred tax assets are summarized as follows:

 

Net change of valuation allowance of Deferred tax assets    
Balance at December 31, 2024  $16,875,904 
Additions-change to tax expense   21,469,264 
Prior year true up   (321,208)
Exchange rate difference   723,767 
Balance at December 31, 2025  $38,747,727 

 

(b)Tax Holiday Effect

 

For the years ended December 31, 2025, 2024 and 2023, the PRC CIT rate was 25%. Certain subsidiaries of the Company are entitled to tax exemptions (tax holidays) for the years ended December 31, 2025, 2024 and 2023.

 

The combined effects of income tax expense exemptions and reductions available to the Company for the years ended December 31, 2025, 2024 and 2023 are as follows:

 

  Year Ended December 31, 
  2025  2024  2023 
Tax benefit (holiday) credit $1,721,230  $2,401,349  $2,421,539 
Basic net income per share effect $0.02  $0.03  $0.03 

 

F-28

 

 

NOTE 17 - LEASES AND RIGHT-OF-USE-ASSETS

 

During October 2020, land use right of gross value of $3.5 million was acquired from the government as the new site of Jinhua Facility’s relocation as per the Repurchase Agreement. On October 31, 2021, the Company acquired $2.8 million of land use rights through the acquisition of Jiangxi Huiyi. This land use rights were wholly prepaid.

 

The Company has entered into a lease for Hangzhou office, with a term of 48 months from January 1, 2022 to December 31, 2025. The Company recorded operating lease assets and operating lease liabilities on January 1, 2022, with a remaining lease term of 48 months and discount rate of 3.70%. The annual lease payment for 2022 was prepaid as of January 1, 2022. As of December 31, 2025, the Company has paid the lease amount from the years 2022 to 2025 totaling $971,336.

 

The Company has entered into a lease for SC Autosports’ warehouse, with a term of 36 months from June 20, 2024 to June 19, 2027. The average annual lease payment is $487,179. The Company recorded operating lease assets and operating lease liabilities on June 20, 2024, with a remaining lease term of 36 months and discount rate of 7.50%. The right-of-use assets amount related to this lease was fully impaired as of December 31, 2025.

 

The Company also elected to apply the short-term lease exception for lease arrangements with a lease term of 12 months or less at commencement. Lease terms used to compute the present value of lease payments do not include any option to extend, renew or terminate the lease that the Company is not able to reasonably certain to exercise upon the lease inception. Accordingly, operating lease right-of-use assets and liabilities do not include leases with a lease term of 12 months or less.

 

As of December 31, 2025, the Company’s operating lease right-of-use assets (grouped in other long-term assets on the balance sheet) was $5,268,765 and lease liability was $778,508 (grouped in other current liabilities and other long-term liabilities on the balance sheet). For the years ended December 31, 2025, 2024 and 2023, the Company’s operating lease expense were $750,500, $561,150 and $338,233, respectively.

 

Supplemental information related to operating leases was as follows:

 

  Year Ended December 31, 
  2025  2024  2023 
Cash payments for operating leases $750,500  $561,150  $338,233 

 

Maturities of lease liabilities as of December 31, 2025 were as follow:

 

Maturity of Lease Liabilities: Lease payable 
Years ended December 31,    
2026 $450,135 
2027  328,373 

 

F-29

 

 

NOTE 18 - CONTINGENT CONSIDERATION LIABILITY

 

On November 30, 2023, SC Autosports acquired Northern Group, Inc. (“NGI”), a Wisconsin company.

 

On July 12, 2023, pursuant to the Equity Transfer Agreement, the Company issued a total of 3,951,368 shares of restrictive stock to sole shareholder of NGI, which are being held in escrow with certain escrow restrictions, to be released contingent upon the achievement of certain agreed-upon milestones during the escrow period. The Equity Transfer Agreement was subsequently terminated on October 31, 2024, and hence NGI was deconsolidated from the Company on October 31, 2024.

 

The Company recorded contingent consideration liability of the estimated fair value of the contingent consideration the Company currently expects to pay to the Transferors for the achievement of the milestones. The fair value of the contingent consideration liability associated with remaining shares of restrictive Ordinary Shares was estimated by using the Monte Carlo simulation method, which took into account all possible scenarios. This fair value measurement is classified as Level 3 within the fair value hierarchy prescribed by ASC Topic 820, Fair Value Measurement and Disclosures. In accordance with ASC Topic 805, Business Combinations, the Company will re-measure this liability each reporting period and record changes in the fair value through a separate line item within the Company’s consolidated statements of income.

 

As of both December 31, 2025 and December 31, 2024, the Company’s contingent consideration liability to NGI was nil

 

NOTE 19 - COMMON SHARES

 

Purchases of Equity Securities by the Issuer and Affiliated Purchasers

 

On November 21, 2023, the board of directors had authorized the repurchase of up to $30 million worth of the Company’s Ordinary Shares in open market transactions or in privately negotiated transactions. During the year 2023 and 2024, the Company had repurchased a total of 2,077,134 common shares at an average stock price of $2.11 per share under the repurchase plan.

  

Issuance of Shares

 

On November 30, 2023, SC Autosports acquired NGI, a Wisconsin incorporated company. On July 12, 2023, pursuant to the Equity Transfer Agreement, the Company issued a total of 3,951,368shares of restrictive stock to sole shareholder of NGI, which are being held in escrow with certain escrow restrictions, to be released contingent upon the achievement of certain agreed-upon milestones during the escrow period. The Equity Transfer Agreement was subsequently terminated on October 31, 2024, and the shares returned from the sole shareholder of NGI were in the process of cancellation as of December 31, 2024.

 

On December 5, 2025, Kandi Technologies entered into a share transfer agreement (the “Share Transfer Agreement”) with shareholders (“Sellers”) of Rawrr. Pursuant to the Share Transfer Agreement, the Sellers agreed to sell, and the Company agreed to acquire the entire issued share capital of Rawrr, at a consideration of $23.9 million, which is the fair value of Rawrr as valuated by an independent third party, payable in form of Ordinary Shares of the Company. On February 6, 2026, the Company issued 17.7 million Ordinary Shares, at a price of $1.35 per share, which is the average closing prices of Ordinary Shares on Nasdaq Stock Market during the ten (10) trading day period immediately preceding the agreed reference date, September 24, 2025. Kenny Hu, director and Chairman of the board of Rawrr, is son of Xiaoming Hu, a director of the Company and beneficial owner of 14,426,481 Ordinary Shares of the Company. Each of the audit committee of the Company and the board of directors has assessed and approved the Acquisition. 

 

F-30

 

 

NOTE 20 - STOCK OPTIONS

 

On September 7, 2022, the Compensation Committee of the Board of Directors of the Company approved the grant of stock options to purchase 5,000,000 shares of the Company’s Ordinary Shares, at an exercise price of $2.07 per share, to the Company’s senior employees. The stock options will vest ratably over three years on October 7, 2023, October 7, 2024 and October 7, 2025, respectively, and expire on the tenth anniversary of the grant date. The Company valued the stock options at $6,704,829 and has amortized the stock compensation expense using the graded vesting method over the service period from September 7, 2022, through October 7, 2025. The value of the stock options was estimated using the Binomial Tree Model with an expected volatility of 79.83%, an expected life of 10 years, a risk-free interest rate of 3.27% and an expected dividend yield of 0.00%. As of December 31, 2025, 1,666,661 shares have been exercised.

 

On July 1, 2023, the Compensation Committee of the Board of Directors of the Company approved the grant of stock options to purchase 68,019 shares of the Company’s Ordinary Shares, at an exercise price of $3.96 per share, to the Company’s employees. The stock options will vest ratably over three years on July 1, 2024, July 1, 2025 and July 1, 2026, respectively, and expire on the tenth anniversary of the grant date. The Company valued stock options at $172,601 and has amortized the stock compensation expense using the graded vesting method over the service period from July 1, 2023, to July 1, 2026. The value of the stock options was estimated using the Binomial Tree Model with an expected volatility of 78.08%, an expected life of 10 years, a risk-free interest rate of 3.81% and an expected dividend yield of 0.00%. As of December 31, 2025, 59,019shares have been forfeited.

 

On March 19, 2025, the Compensation Committee of the Board of Directors of the Company approved the grant of stock options to purchase 854,756 shares of the Company’s Ordinary Shares, at an exercise price of $1.50 per share, to the Company’s employees. The stock options will vest ratably over three yearson October 6, 2025, October 6, 2026 and October 6, 2027, respectively, and expire on the tenth anniversary of the grant date. The Company valued the stock options at $887,801 and has amortized the stock compensation expense using the graded vesting method over the service period from October 6, 2024, to October 6, 2027 after the approval of grant of share option. The value of the stock options was estimated using the Binomial Tree Model with an expected volatility of 74.45%, an expected life of 10 years, a risk-free interest rate of 4.25% and an expected dividend yield of 0.00%.

  

The following is a summary of the stock option activities of the Company:

 

  Number of Shares  Weighted Average Exercise Price 
Outstanding as of December 31, 2023  4,301,358  $3.7 
Granted  
-
   
-
 
Exercised  -   - 
Cancelled  
-
   
-
 
Forfeited  
-
   
-
 
Outstanding as of December 31, 2024  4,301,358  $3.70 
Granted  854,756   1.50 
Exercised  
-
   
-
 
Cancelled  
-
   
-
 
Expired  (900,000)  9.72 
Forfeited  (59,019)  3.96 
Outstanding as of December 31, 2025  4,197,095  $1.96 

 

The fair value of each of the 3,333,339 options issued to the employees on September 7, 2022 is $1.34 per share. The fair value of each of the 9,000 options issued to the employees on July1, 2023 is $2.54 per share. The fair value of each of the 854,756 options issued to the employees on March 19, 2025 is $1.04 per share.

 

There were $1,025,646, $1,584,443 and $3,476,058in stock compensation expenses associated with stock options booked for the years ended December 31, 2025, 2024 and 2023, respectively.

 

F-31

 

 

NOTE 21 - STOCK AWARD

 

In connection with the appointment of Mr. Henry Yu as a member of the Board of Directors (the “Board”), the Board authorized the Company to compensate Mr. Henry Yu with 5,000 shares of Company’s restricted Ordinary Shares every six months as compensation, beginning in July 2011.

 

As compensation for Mr. Jerry Lewin’s services as a member of the Board, the Board authorized the Company to compensate Mr. Jerry Lewin with 5,000 shares of Company’s restricted Ordinary Shares every six months, beginning in August 2011.

 

As compensation for Ms. Kewa Luo’s services as the Company’s investor relation officer, the Board authorized the Company to compensate Ms. Kewa Luo with 2,500 shares of the Company’s Ordinary Shares every three months, beginning in September 2013.

 

On May 15, 2020, the Board appointed Mr. Jehn Ming Lim as the Chief Financial Officer. Mr. Lim was entitled to receive 6,000 shares of the Ordinary Shares annually, which shall be issuable evenly on each six-month anniversary hereof. Mr. Lim was entitled to receive 10,000 shares of the Ordinary Shares per year, which shall be issuable evenly on each six-month anniversary as per the renewed contract effective on May 15, 2023.

 

On January 10, 2023, the Board appointed Dr. Xueqin Dong as the Chief Executive Officer, Dr. Dong was entitled to receive 20,000 shares of the Ordinary Shares annually. On October 10, 2024, Dr. Xueqin Dong was elected to be the Chairman of the Board and was no longer the Chief Executive Officer of the Company.

 

The fair value of stock awards with service conditions is determined based on the closing price of the Ordinary Shares on the date the shares are granted. The compensation costs for awards of Ordinary Shares are recognized over the requisite service period.

 

On May 10, 2022, the Company granted 238,600 shares of Ordinary Shares to certain management members and employees as compensation for their past services under the 2008 Plan. On April 29, 2023, May 5, 2023 and July 1, 2023 the Company granted 588,019 shares of Ordinary Shares to certain management members and employees as compensation for their past services under the 2008 Plan. On June 18, 2024, the Company granted 500,000 shares of Ordinary Shares to certain management members and employees as compensation for their past services under the 2008 Plan. On August 8, 2025, the Company granted 500,000 shares of Ordinary Shares to certain management members and employees as compensation for their past services under the 2008 Plan.

 

On March 13, 2023, Kandi Technologies entered into an Equity Incentive Agreement (the “Equity Incentive Agreement”) with Pan Guoqing (the “Receiving Party”), who is the representative of the project management team of the project of crossover golf carts of Kandi Electric Vehicles (Hainan) Co., Ltd. (“Kandi EV Hainan”), a wholly owned subsidiary of the Company organized under the laws of the People’s Republic of China. The Receiving Party originally led the management team of golf crossover project of Hainan Kandi Holding New Energy Technology Co., Ltd. (“Hainan Kandi Holding”), a company organized under the laws of the People’s Republic of China. The Receiving Party and its management team has agreed to be employed as management team of Kandi EV Hainan, responsible for the operation of the golf crossover project of Kandi EV Hainan and stop production and operation of Hainan Kandi Holding’s business.

 

F-32

 

 

Pursuant to the Equity Incentive Agreement, for the next three calendar years ending in December 31, 2025 (the “Incentive Period”), the Company will provide equity incentives to the Receiving Party, subject to the Receiving Party meeting certain performance milestones in its role as the management team of the golf crossover project (the “Crossover Project”) of Kandi EV Hainan. The performance milestones are measured in terms of the net profit of the Crossover Project after deducting relevant operating costs and income taxes, excluding various incentives, allowances and rebates, among others, and shall be audited and confirmed by the third-party auditor designated by the granting party, or the Company. The net profit target (the “Net Profit Target”) for the Incentive Period is RMB 150 million (approximately $21,719,613), with an annual net profit target (the “Annual Net Profit Target”) of RMB 50 million (approximately $7,239,871). Should the Receiving Party meet or exceed the Net Profit Target over the Incentive Period, the Company will issue to the Receiving Party as incentive compensation up to a maximum of 5,957,811 shares (the “Maximum Equity Awards”) of the Company’s Ordinary Shares (the “Award Shares”) under the Company’s 2008 Omnibus Long-Term Incentive Plan, as amended (the “2008 Plan”). The amount of Award Shares issued within each calendar year of the Vesting Period is adjusted based on the net profit of the Crossover Project within that calendar year. If the net profit for every of the three calendar years is below 60% of the Annual Net Profit Target, the Receiving Party will receive no Equity Awards. If the net profit of every of the three calendar years is at or above the Annual Net Profit Target, the Receiving Party will receive the Maximum Equity Awards, with higher performance resulting in receiving the Equity Awards earlier. If the net profit of every of the three calendar years falls between 60% of the Annual Net Profit Target and the Annual Net Profit Target, the Receiving Party will receive an amount of Equity Awards below the Maximum Equity Awards. On August 28, 2023, both parties agreed to issue 5,957,811 shares ahead of the original timeline due to the good performance achieved from January to July 2023. These shares are Restricted Shares under the 2008 Plan, to be to be vested upon the achievement of certain performance targets.

 

The Receiving Party has no relationship with the Company other than as described above.

 

On September 18, 2023, the Company issued a total of 5,957,811 Restricted Shares under the 2008 Plan but have not been vested to the relevant members of the project management team. For the year ended December 31, 2023, the Annual Net Profit Target of the Crossover Project was met. Accordingly, 1,985,937 shares of Kandi’s restricted Ordinary Shares were vested to the Receiving Party. For the year ended December 31, 2024, the Annual Net Profit Target of the Crossover Project was met. Accordingly, 1,985,937 shares of Kandi’s restricted Ordinary Shares will be vested to the Receiving Party. For the year ended December 31, 2025, the Annual Net Profit Target of the Crossover Project was met. Accordingly, 1,985,937 shares of Kandi’s restricted Ordinary Shares will be vested to the Receiving Party.

 

On March 19, 2025, the Board of the Company approved by unanimous written consent, a certain 2025-2034 Long-Term Incentive Plan (the “Executive Plan”), for the purpose of motivating the management.

 

Under the Executive Plan, the Company may grant equity awards to key members of the management team based on two distinct performance metrics: (i) financial performance, as measured by metrics such as market capitalization and results of operation; and (ii) strategic or operational objectives, which may include milestones related to market expansion, product development, or successful execution of long-term corporate initiatives. This dual-metric structure is designed to align management’s interests with both short-term financial outcomes and the Company’s broader strategic vision, while fostering accountability and sustained value creation.

 

Based on the Executive Plan, such restricted shares (the “Management Incentive Shares”) may be issued in two parts:

 

  Part I – Financial Performance Award: the Financial Performance Award is comprised of a total 10,257,072 shares, equally divided among 12 separate tranches, that are each equivalent to 1% of the issued and outstanding shares of Kandi BVI’s ordinary shares at the time of grant. Each of the 12 vesting tranches of the Financial Performance Award will vest upon certification by the Board that both (i) the market capitalization milestone for such tranche, and (ii) the operational milestone focused on revenue or the operational milestone focused on profitability for such tranche, has been met.

 

 Part II – Strategic Operational Award: during the period when this Executive Plan is effective, equity awards shall also be granted upon the achievement of specific strategic or operational business milestones. These may include, without limitation: (i) the establishment or execution of defined strategic partnerships; and/or

(ii) the attainment of cumulative sales targets as determined and approved by the Board.

 

  Part III: the Company will grant to the Chief Executive Officer certain stock option to purchase up to 854,756 shares of the Company’s ordinary shares, which is equivalent to 1% of the Company’s total outstanding ordinary shares as of December 31, 2024), at an exercise price equal to the closing price of the Company’s Ordinary Shares on the trading day immediately preceding the date of Board approval. The options shall vest in three equal annual installments over a three-year period, commencing from the date Mr. Chen assumes the role of Chief Executive Officer.

 

F-33

 

 

Any Management Incentive Shares issued as Financial Performance Award or Strategic Operational Award will be subject to a lock-up period of one year from the date of issuance.

 

In establishing the operational milestones, the Board carefully considered a variety of factors, including the Company growth trajectory and internal growth plans and the historical performance of peer companies in the EV space. These benchmarks refer to results of operation and market capitalization multiples, which were then used to inform the specific operational targets that aligned with the Company’s plans for future growth. Nevertheless, the Board considers each of the market capitalization and operational milestones to be challenging hurdles.

 

The above description of the Executive Plan is not complete and is subject to, and qualified in its entirety by, the full text of the Executive Plan, a copy of which is attached hereto as Exhibit 4.28 to this Annual Report on Form 20-F and the contents of which are incorporated by reference herein.

 

On March 19, 2025, stock option to purchase 854,756 shares, as described within Part III above, have been issued in full to the Company’s Chief Executive Officer.

 

On September 4, 2025, an aggregate of 641,067stock award has been issued under Part II, as described above.

 

For the years ended December 31, 2025, 2024 and 2023, the Company recognized $6,095,432, $5,530,081 and $6,500,743 of employee stock award expenses for stock compensation and annual incentive award under the 2008 Plan paid to Board members, management under General and Administrative Expenses, respectively.

 

NOTE 22 - COMMITMENTS AND CONTINGENCIES

 

Guarantees and pledged collateral for bank loans to other parties:

 

(1) Guarantees for bank loans

 

On March 15, 2013, the Company entered into a guarantee contract to serve as the guarantor of Nanlong Group Co., Ltd. (“NGCL”) for NGCL’s $2,740,665 (approximately RMB 20,000,000) loan from Shanghai Pudong Development Bank Jinhua Branch, for a term from March 15, 2013 to March 15, 2016. NGCL is not related to the Company. Under this guarantee contract, the Company agreed to assume joint liability as the loan guarantor. In April 2017, Shanghai Pudong Development Bank filed a lawsuit against NGCL, the Company and ten other parties in Zhejiang Province People’s Court in Yongkang City, alleging NGCL defaulted on a bank loan borrowed from Shanghai Pudong Development Bank for a principal amount of approximately $2.9 million and demanded that the guarantor bear the liability for compensation. On May 27, 2017, a judicial mediation took place in Yongkang City and parties reached a settlement in mediation, in which the plaintiff agreed NGCL would repay the loan principal and interest in installments. The settlement was executed starting from May 2019. Subsequently, on September 19, 2025, Mr. Hu Xiaoming and Nanlong Industry and Trade Co., Ltd. (an affiliate of NGCL) entered into a settlement arrangement with Zheshang Asset Management pursuant to which Mr. Hu Xiaoming, acting as the guarantor, agreed to a settlement amount of RMB 19,240,000, resulting in the termination of the related enforcement proceedings. On January 9, 2026, Mr. Hu Xiaoming, NGCL, and Zheshang Asset Management entered into a tripartite agreement pursuant to which, upon receipt of RMB 19,240,000, Zheshang Asset Management agreed to release Mr. Hu Xiaoming from his remaining guarantee obligations and release NGCL from its repayment obligations. The settlement was fully executed and completed as of January 9, 2026, therefore, the Company is no longer subject to any guaranty obligation thereafter.

 

(2) Pledged collateral for bank loans for which the parties other than the Company are the borrowers.

 

On November 28, 2025, Kandi Smart Battery Swap pledged a deposit (grouped in restricted cash on the balance sheet) to provide a guarantee of RMB 100,000,000 (approximately $14,000,000) in support of a RMB 96,600,000bank loan obtained by an unrelated third party, and received corresponding interest income. The guarantee was released on February 11, 2026.

 

F-34

 

 

On December 24, 2025, Zhejiang Kandi Technologies pledged a deposit (grouped in restricted cash on the balance sheet) to provide a guarantee of RMB 100,000,000 (approximately $14,000,000) in support of a RMB 100,000,000 bank loan obtained by an unrelated third party and received corresponding interest income. The guarantee was released on March 24, 2026.

 

As of December 31, 2025 and December 31, 2024, none of the Company’s land use rights or plants and equipment were pledged as collateral securing bank loans for which the parties other than the Company are the borrowers.

 

Litigation

 

The Company records accruals for loss contingencies associated with these legal matters when it is probable that a liability will be incurred, and the amount of the loss can be reasonably estimated. As of December 31, 2025, the Company has determined that the liabilities associated with certain litigation matters are probable and can be reasonably estimated. The Company has accrued for these matters and will continue to monitor each related legal issue and adjust accruals as might be warranted based on new information and further developments in accordance with ASC 450-20-25.

 

Beginning in March 2017, putative shareholder class actions were filed against Kandi Technologies Group, Inc. (“Kandi”) and certain of its current and former directors and officers in the United States District Court for the Central District of California and the United States District Court for the Southern District of New York. The complaints generally alleged violations of the federal securities laws based on Kandi’s disclosure in March 2017 that its financial statements for the years 2014, 2015 and the first three quarters of 2016 would need to be restated and sought damages on behalf of putative classes of shareholders who purchased or acquired Kandi’s securities prior to March 13, 2017. Kandi moved to dismiss the remaining cases, all of which were pending in the New York federal court, that motion was granted in September 2019, and the time to appeal has run. In June 2020, a similar but separate putative securities class action was filed against Kandi and certain of its current and former directors and officers in California federal court. This action was transferred to the New York federal court in September 2020, Kandi moved to dismiss in March 2021, and that motion was granted in October 2021. The plaintiff in this case subsequently filed an amended complaint, Kandi moved to dismiss that complaint in January 2022, and the motion was granted in part and denied in part in September 2022. Both Kandi and plaintiff separately moved for summary judgment in February 2025, and the case was dismissed when Kandi’s motion was granted and plaintiff’s motion was denied on September 29, 2025. The time to appeal has run.

 

Beginning in May 2017, purported shareholder derivative actions based on the same underlying events described above were filed against certain current and former directors of Kandi in the United States District Court for the Southern District of New York. The New York federal court confirmed the voluntary dismissal of these actions in April 2019.

 

In October 2017, a shareholder filed a books and records action against the Company in the Delaware Court of Chancery pursuant to 8 Del. C. Section 220 seeking the production of certain documents generally relating to the same underlying items described above as well as attorney’s fees (the “Section 220 Litigation”). On September 28, 2018, the parties, through their respective counsel, agreed to dismiss the Section 220 Litigation with prejudice and with each party bearing its own attorney’s fees, costs, and expenses, thereby concluding the action. In February 2019, this same shareholder commenced a derivative action against certain current and former directors of Kandi in the Delaware Court of Chancery. A motion to dismiss this derivative action was filed in May 2019 and that motion was denied on April 27, 2020. Following Kandi’s reincorporation in the British Virgin Islands in April 2024, the directors and officers moved to dismiss the action, and that motion and a related request to appeal were denied. An amended complaint was filed in December 2024, a motion to dismiss was filed in January 2025, and that motion was denied on May 29, 2025. The case is proceeding with trial scheduled for June 2027.

 

Separately, in connection with allegations of misconduct identified in pre-suit demands made by putative shareholders of Kandi, Kandi formed a Special Litigation Committee (“SLC”) and retained a Delaware law firm as independent counsel to the SLC to aid in the SLC’s investigation of, and to ultimately report on, the allegations of misconduct set forth in the pre-suit demands. The SLC recommended to Kandi’s board of directors in June 2020 that the SLC be dissolved in light of the ongoing derivative action pending in the Delaware Court of Chancery, and this recommendation was adopted by the board in August 2020.

 

In December 2020, a putative securities class action was filed against Kandi and certain of its current officers in the United States District Court for the Eastern District of New York. The complaint generally alleges violations of the federal securities laws based on claims made in a report issued by Hindenburg Research in November 2020 and seeks damages on behalf of a putative class of shareholders who purchased or acquired Kandi’s securities prior to March 15, 2019. Kandi moved to dismiss in February 2022, that motion was granted in March 2024, and the time to appeal has run.

 

On September 21, 2023, the SEC filed a settled administrative order (the “Order”) against Kandi alleging violations of certain provisions of the United States’ securities laws. The Order sets forth certain findings, which the Company neither admits nor denies, regarding statements the Company made in its periodic filings and press releases that were issued during the years 2020 and 2019. These statements concerned the Company’s then plans to sell highway passenger electric vehicles in the United States. Pursuant to the Order, the Company agreed to settle and complete the payment of the settlement of $710,000 by September 30, 2023. The Company has fully paid the settlement. 

 

F-35

 

 

On January 19, 2024, a party filed a lawsuit against SC with claims of breach of contract, defamation and tortious interference. SC asserted counterclaims against such party for breach of the same contract. This lawsuit is set for trial on September 15, 2025. Final Judgment was entered November 12, 2025, awarding the plaintiff with $33,033,699 in damages, plus $1,847,659.71 in attorney’s fees, future appellate fees and post-judgment interest at 7.25% annually. SC filed its appeal to the Dallas Court of Appeals on February 10, 2026, and the Company is vigorously contesting this matter. The appeal is in its early stages, and it will likely take 12 to 18 months for the Dallas Court of Appeals to issue a ruling. The Company has accrued for this matter, and will continue to monitor the development of this legal issue.

 

On January 10, 2025, the U.S. Department of Commerce announced its preliminary affirmative determination in the antidumping duty investigation of Chinese producers that have sold low-speed personal transportation vehicle (“LSPTVs”). Kandi Hainan is one of the companies being investigated, The Company is preparing responses for the questionnaires from the U.S. International Trade Commission. On June 23 and August 7, 2025, the United States Department of Commerce and the United States International Trade Commission (“ITC”) determined that importations of LSPTVs from China are likely to undermine seriously the remedial effect of the antidumping duty order imposed on these articles. Consequently, both Department of Commerce and the ITC made a determination of “critical circumstances,” which requires 90-day retroactive application of the antidumping duty. On March 18, 2026, the Company submitted a motion for judgment on the agency record against ITC. This motion asks the CIT to rule in the Company’s favor as a matter of law because ITC’s critical circumstances determination is contrary to law and not supported by substantial evidence. On April 13, 2026, a motion for judgment on the agency record was filed, asking CIT to rule in Company’s favor as a matter of law because Commerce’s critical circumstances determination is contrary to law and not supported by substantial evidence. The Company believes there is a reasonable likelihood that the Court could remand one or both determinations for further consideration. However, the Court may also affirm the agencies’ determinations. The Company’s estimated exposure associated with these duties is $6,932,581.78 plus applicable interest, subject to final liquidation and any subsequent administrative or judicial proceedings. The Company has accrued for this matter, and will continue to monitor the development of this legal issue.

 

NOTE 23 - SEGMENT REPORTING

 

The Company has one operating segment. The Company’s revenue and long-lived assets are primarily derived from and located in China and U.S. The Company does not have manufacturing operations outside of China.

 

The following table sets forth disaggregation of revenue:

 

  Year Ended December 31 
  2025  2024  2023 
  Sales Revenue  Sales Revenue  Sales Revenue 
Primary geographical markets            
U.S. and other countries/areas $64,226,506  $74,242,060  $93,979,363 
China  23,213,475   53,327,553   29,619,869 
Total $87,439,981  $127,569,613  $123,599,232 
             
Major products and services            
EV parts $10,547  $5,948  $5,807,973 
EV products  51,398   2,286,093   1,214,786 
Off-road vehicles and associated parts  82,848,291   116,556,517   106,983,891 
Electric Scooters, Electric Self-Balancing Scooters and associated parts  1,362,903   1,351,331   683,952 
Battery exchange equipment and battery exchange service  
-
   
-
   674,927 
Lithium-ion cells  3,156,288   3,857,535   7,994,227 
Commission income  
-
   3,512,189   239,476 
Others  10,554   
-
   
-
 
Total $87,439,981  $127,569,613  $123,599,232 
             
Timing of revenue recognition            
Products transferred at a point in time $87,439,981  $124,057,424  $123,359,756 
Sales transactions completed at a point in time  
-
   3,512,189   239,476 
Total $87,439,981  $127,569,613  $123,599,232 

 

NOTE 24 - SUBSEQUENT EVENT

 

On December 5, 2025, Kandi BVI entered into a share transfer agreement (the “Share Transfer Agreement”) with shareholders (“Sellers”) of Rawrr.

 

Pursuant to the Share Transfer Agreement, the Sellers agreed to sell, and the Company agreed to acquire the entire issued share capital of Rawrr (the “Acquisition”), at a consideration of $23.9million, which is the fair value of Rawrr as valuated by an independent third party, payable in form of Ordinary Shares. On February 6, 2026, the Company issued 17.7 million Ordinary Shares, at a price of $1.35 per share, which is the average closing prices of Ordinary Shares on Nasdaq Stock Market during the ten (10) trading day period immediately preceding the agreed reference date, September 24, 2025. Kenny Hu, director and Chairman of the board of Rawrr, is son of Xiaoming Hu, a director of the Company and beneficial owner of 14,426,481Ordinary Shares of the Company. Each of the audit committee of the Company and the board of directors has assessed and approved the Acquisition. The Acquisition was not closed as of December 31, 2025.

 

F-36

 

http://fasb.org/srt/2025#ChiefExecutiveOfficerMemberhttp://fasb.org/us-gaap/2025#NonoperatingIncomeExpensehttp://fasb.org/us-gaap/2025#Liabilitieshttp://fasb.org/us-gaap/2025#OtherAssetsNoncurrenthttp://fasb.org/us-gaap/2025#OtherAssetsNoncurrent0001720250falseFY00017202502025-01-012025-12-310001720250dei:BusinessContactMember2025-01-012025-12-3100017202502025-12-3100017202502024-12-3100017202502024-01-012024-12-3100017202502023-01-012023-12-310001720250us-gaap:CommonStockMember2022-12-310001720250us-gaap:TreasuryStockCommonMember2022-12-310001720250us-gaap:AdditionalPaidInCapitalMember2022-12-310001720250us-gaap:RetainedEarningsMember2022-12-310001720250us-gaap:AccumulatedOtherComprehensiveIncomeMember2022-12-310001720250us-gaap:NoncontrollingInterestMember2022-12-3100017202502022-12-310001720250us-gaap:CommonStockMember2023-01-012023-12-310001720250us-gaap:TreasuryStockCommonMember2023-01-012023-12-310001720250us-gaap:AdditionalPaidInCapitalMember2023-01-012023-12-310001720250us-gaap:RetainedEarningsMember2023-01-012023-12-310001720250us-gaap:AccumulatedOtherComprehensiveIncomeMember2023-01-012023-12-310001720250us-gaap:NoncontrollingInterestMember2023-01-012023-12-310001720250us-gaap:CommonStockMember2023-12-310001720250us-gaap:TreasuryStockCommonMember2023-12-310001720250us-gaap:AdditionalPaidInCapitalMember2023-12-310001720250us-gaap:RetainedEarningsMember2023-12-310001720250us-gaap:AccumulatedOtherComprehensiveIncomeMember2023-12-310001720250us-gaap:NoncontrollingInterestMember2023-12-3100017202502023-12-310001720250us-gaap:CommonStockMember2024-01-012024-12-310001720250us-gaap:TreasuryStockCommonMember2024-01-012024-12-310001720250us-gaap:AdditionalPaidInCapitalMember2024-01-012024-12-310001720250us-gaap:RetainedEarningsMember2024-01-012024-12-310001720250us-gaap:AccumulatedOtherComprehensiveIncomeMember2024-01-012024-12-310001720250us-gaap:NoncontrollingInterestMember2024-01-012024-12-310001720250us-gaap:CommonStockMember2024-12-310001720250us-gaap:TreasuryStockCommonMember2024-12-310001720250us-gaap:AdditionalPaidInCapitalMember2024-12-310001720250us-gaap:RetainedEarningsMember2024-12-310001720250us-gaap:AccumulatedOtherComprehensiveIncomeMember2024-12-310001720250us-gaap:NoncontrollingInterestMember2024-12-310001720250us-gaap:CommonStockMember2025-01-012025-12-310001720250us-gaap:TreasuryStockCommonMember2025-01-012025-12-310001720250us-gaap:AdditionalPaidInCapitalMember2025-01-012025-12-310001720250us-gaap:RetainedEarningsMember2025-01-012025-12-310001720250us-gaap:AccumulatedOtherComprehensiveIncomeMember2025-01-012025-12-310001720250us-gaap:NoncontrollingInterestMember2025-01-012025-12-310001720250us-gaap:CommonStockMember2025-12-310001720250us-gaap:TreasuryStockCommonMember2025-12-310001720250us-gaap:AdditionalPaidInCapitalMember2025-12-310001720250us-gaap:RetainedEarningsMember2025-12-310001720250us-gaap:AccumulatedOtherComprehensiveIncomeMember2025-12-310001720250us-gaap:NoncontrollingInterestMember2025-12-310001720250kndi:ZhejiangKandiTechnologiesMember2022-03-130001720250kndi:JinhuaKandiYunGongMaoCoLtdMember2022-03-130001720250kndi:KandiNewEnergyToZhejiangKandiTechnologiesMember2022-03-140001720250kndi:YongkangScrouMember2012-04-300001720250kndi:KandiHainanMember2013-04-012013-04-300001720250kndi:KandiNewEnergyMember2013-04-012013-04-300001720250kndi:ZhejiangKandiTechnologiesMember2017-12-310001720250kndi:SCAutosportsMember2018-05-310001720250kndi:SupplyChainMember2019-03-042019-03-040001720250kndi:ZhejiangKandiTechnologiesMember2019-03-040001720250kndi:ZhejiangKandiTechnologiesMember2020-09-302020-09-300001720250kndi:ZhejiangKandiTechnologiesMemberkndi:RuihengMember2020-09-302020-09-3000017202502020-09-300001720250kndi:JiangxiHuiyiMember2021-07-130001720250kndi:KandiHainanAndJiangsuXingchiMember2022-02-150001720250kndi:KandiHainanMember2022-02-152022-02-150001720250kndi:JiangsuXingchiMember2022-02-152022-02-150001720250kndi:HainanKandiHoldingMember2025-09-300001720250kndi:HainanKandiHoldingMember2025-09-302025-09-300001720250kndi:HainanKandiHoldingMember2025-09-012025-09-300001720250kndi:NorthernGroupIncMember2023-06-170001720250kndi:ZhejiangKandiTechnologiesMember2025-07-012025-07-310001720250kndi:UnrelatedThirdPartyMember2025-07-012025-07-310001720250kndi:ZhejiangKandiTechnologiesMember2025-12-012025-12-310001720250kndi:UnrelatedThirdPartyMember2025-12-012025-12-3100017202502025-12-052025-12-050001720250us-gaap:SubsequentEventMember2026-02-062026-02-060001720250us-gaap:SubsequentEventMember2026-02-060001720250srt:MinimumMember2025-12-310001720250srt:MaximumMember2025-12-310001720250kndi:PRCSubsidiariesMember2025-12-310001720250kndi:KandiHainanMemberkndi:KandiNewEnergyMember2025-12-310001720250kndi:KandiHainanMemberkndi:ZhejiangKandiTechnologiesMember2025-12-310001720250kndi:HainanKandiHoldingMemberkndi:KandiHainanMember2025-12-310001720250kndi:HainanKandiHoldingMemberkndi:JiangsuXingchiMember2025-12-310001720250kndi:HainanKandiHoldingMember2022-02-150001720250us-gaap:FiniteLivedIntangibleAssetsMember2025-01-012025-12-310001720250us-gaap:FiniteLivedIntangibleAssetsMember2024-01-012024-12-310001720250us-gaap:FiniteLivedIntangibleAssetsMember2023-01-012023-12-310001720250kndi:OneToNineZeroDaysMember2024-12-310001720250kndi:NineOneToOneEightZeroDaysMember2024-12-310001720250kndi:OverOneEightZeroDaysMember2024-12-310001720250kndi:OverOneYearMember2024-12-310001720250kndi:OverTwoYearsMember2024-12-310001720250kndi:OneToNineZeroDaysMember2025-12-310001720250kndi:NineOneToOneEightZeroDaysMember2025-12-310001720250kndi:OverOneEightZeroDaysMember2025-12-310001720250kndi:OverOneYearMember2025-12-310001720250kndi:OverTwoYearsMember2025-12-310001720250srt:MinimumMemberus-gaap:BuildingMember2025-12-310001720250srt:MaximumMemberus-gaap:BuildingMember2025-12-310001720250us-gaap:MachineryAndEquipmentMember2025-12-310001720250us-gaap:OfficeEquipmentMember2025-12-310001720250us-gaap:VehiclesMember2025-12-310001720250us-gaap:ToolsDiesAndMoldsMember2025-12-310001720250kndi:PeriodEndExchangeRateMember2025-12-310001720250kndi:PeriodEndExchangeRateMember2024-12-310001720250kndi:AverageExchangeRateMember2025-12-310001720250kndi:AverageExchangeRateMember2024-12-310001720250kndi:CustomerAMemberus-gaap:SalesMemberus-gaap:CustomerConcentrationRiskMember2025-01-012025-12-310001720250kndi:CustomerAMemberus-gaap:SalesMemberus-gaap:CustomerConcentrationRiskMember2024-01-012024-12-310001720250kndi:CustomerAMemberus-gaap:SalesMemberus-gaap:CustomerConcentrationRiskMember2023-01-012023-12-310001720250kndi:CustomerAMemberus-gaap:TradeAccountsReceivableMemberus-gaap:CustomerConcentrationRiskMember2025-01-012025-12-310001720250kndi:CustomerAMemberus-gaap:TradeAccountsReceivableMemberus-gaap:CustomerConcentrationRiskMember2024-01-012024-12-310001720250kndi:CustomerBMemberus-gaap:SalesMemberus-gaap:CustomerConcentrationRiskMember2025-01-012025-12-310001720250kndi:CustomerBMemberus-gaap:SalesMemberus-gaap:CustomerConcentrationRiskMember2024-01-012024-12-310001720250kndi:CustomerBMemberus-gaap:TradeAccountsReceivableMemberus-gaap:CustomerConcentrationRiskMember2025-01-012025-12-310001720250kndi:CustomerBMemberus-gaap:TradeAccountsReceivableMemberus-gaap:CustomerConcentrationRiskMember2024-01-012024-12-310001720250kndi:CustomerCMemberus-gaap:SalesMemberus-gaap:CustomerConcentrationRiskMember2023-01-012023-12-310001720250kndi:CustomerDMemberus-gaap:SalesMemberus-gaap:CustomerConcentrationRiskMember2023-01-012023-12-310001720250kndi:CustomersEMemberus-gaap:SalesMemberus-gaap:CustomerConcentrationRiskMember2025-01-012025-12-310001720250kndi:CustomersEMemberus-gaap:TradeAccountsReceivableMemberus-gaap:CustomerConcentrationRiskMember2025-01-012025-12-310001720250kndi:PurchasesMemberus-gaap:SupplierConcentrationRiskMemberkndi:ZhejiangKandiSupplyChainManagementCoLtdMember2025-01-012025-12-310001720250kndi:PurchasesMemberus-gaap:SupplierConcentrationRiskMemberkndi:ZhejiangKandiSupplyChainManagementCoLtdMember2024-01-012024-12-310001720250kndi:PurchasesMemberus-gaap:SupplierConcentrationRiskMemberkndi:ZhejiangKandiSupplyChainManagementCoLtdMember2023-01-012023-12-310001720250us-gaap:AccountsPayableMemberus-gaap:SupplierConcentrationRiskMemberkndi:ZhejiangKandiSupplyChainManagementCoLtdMember2025-01-012025-12-310001720250us-gaap:AccountsPayableMemberus-gaap:SupplierConcentrationRiskMemberkndi:ZhejiangKandiSupplyChainManagementCoLtdMember2024-01-012024-12-310001720250kndi:PurchasesMemberus-gaap:SupplierConcentrationRiskMemberkndi:JinhuaJingchengIndustrialCoLtdMember2025-01-012025-12-310001720250us-gaap:AccountsPayableMemberus-gaap:SupplierConcentrationRiskMemberkndi:JinhuaJingchengIndustrialCoLtdMember2025-01-012025-12-310001720250us-gaap:StockOptionMember2025-01-012025-12-310001720250us-gaap:StockOptionMember2023-01-012023-12-310001720250us-gaap:WarrantMember2023-01-012023-12-3100017202502022-09-072022-09-070001720250us-gaap:StockOptionMember2022-09-072022-09-070001720250us-gaap:AccountsReceivableMember2023-12-310001720250us-gaap:AccountsReceivableMember2024-01-012024-12-310001720250us-gaap:AccountsReceivableMember2024-12-310001720250us-gaap:AccountsReceivableMember2025-01-012025-12-310001720250us-gaap:AccountsReceivableMember2025-12-310001720250kndi:KandiHainanMember2025-12-310001720250kndi:KandiHainanMember2024-12-310001720250kndi:ZhejiangKandiTechnologyMember2025-12-310001720250kndi:ZhejiangKandiTechnologyMember2024-12-310001720250us-gaap:BuildingMember2024-12-310001720250us-gaap:BuildingMember2025-12-310001720250us-gaap:MachineryAndEquipmentMember2024-12-310001720250us-gaap:OfficeEquipmentMember2024-12-310001720250us-gaap:VehiclesMember2024-12-310001720250kndi:MouldsMember2025-12-310001720250kndi:MouldsMember2024-12-310001720250srt:MinimumMemberus-gaap:PatentsMember2025-12-310001720250srt:MaximumMemberus-gaap:PatentsMember2025-12-310001720250us-gaap:PatentsMember2025-12-310001720250us-gaap:PatentsMember2024-12-310001720250srt:MinimumMemberus-gaap:TechnologyBasedIntangibleAssetsMember2025-12-310001720250srt:MaximumMemberus-gaap:TechnologyBasedIntangibleAssetsMember2025-12-310001720250us-gaap:TechnologyBasedIntangibleAssetsMember2025-12-310001720250us-gaap:TechnologyBasedIntangibleAssetsMember2024-12-310001720250srt:MinimumMemberus-gaap:CustomerRelationshipsMember2025-12-310001720250srt:MaximumMemberus-gaap:CustomerRelationshipsMember2025-12-310001720250us-gaap:CustomerRelationshipsMember2025-12-310001720250us-gaap:CustomerRelationshipsMember2024-12-310001720250us-gaap:FiniteLivedIntangibleAssetsMember2025-12-310001720250kndi:LandUseRightsMember2025-12-310001720250kndi:LandUseRightsMember2024-12-310001720250kndi:HainanMember2025-12-310001720250kndi:HainanMember2024-12-310001720250kndi:HainanMember2025-01-012025-12-310001720250kndi:HainanMember2024-01-012024-12-310001720250kndi:HainanMember2023-01-012023-12-310001720250kndi:HangzhouMember2025-01-012025-12-310001720250kndi:HangzhouMember2024-01-012024-12-310001720250kndi:JiangxiFacilityMember2024-01-012024-12-310001720250kndi:JiangxiFacilityMember2025-01-012025-12-310001720250kndi:JiangxiFacilityMember2023-01-012023-12-310001720250kndi:CorporationIncomeTaxMember2025-01-012025-12-310001720250kndi:HainanKandiHoldingMember2025-01-012025-12-310001720250srt:SubsidiariesMember2025-01-012025-12-310001720250kndi:KandiCanadaMember2025-01-012025-12-310001720250kndi:KandiBVIMember2025-01-012025-12-310001720250us-gaap:ResearchAndDevelopmentExpenseMember2025-01-012025-12-310001720250us-gaap:DomesticCountryMember2025-01-012025-12-310001720250us-gaap:DomesticCountryMember2024-01-012024-12-310001720250us-gaap:DomesticCountryMember2023-01-012023-12-310001720250country:CA2025-12-310001720250country:CN2024-12-310001720250country:HK2023-12-310001720250kndi:PrcMember2025-01-012025-12-310001720250kndi:PrcMemberkndi:HNTETreatmentMember2025-01-012025-12-310001720250kndi:HighAndNewTechnologyEnterpriseMember2025-12-3100017202502020-10-312020-10-3100017202502021-10-312021-10-3100017202502022-01-010001720250country:CN2025-12-3100017202502024-06-200001720250us-gaap:RestrictedStockMember2023-07-122023-07-120001720250srt:BoardOfDirectorsChairmanMemberus-gaap:TreasuryStockCommonMember2023-11-212023-11-210001720250srt:BoardOfDirectorsChairmanMemberus-gaap:TreasuryStockCommonMember2024-01-012024-12-310001720250srt:BoardOfDirectorsChairmanMemberus-gaap:TreasuryStockCommonMember2025-01-012025-12-310001720250us-gaap:BeneficialOwnerMemberus-gaap:SubsequentEventMember2026-02-060001720250srt:BoardOfDirectorsChairmanMemberus-gaap:StockOptionMember2022-09-072022-09-070001720250srt:BoardOfDirectorsChairmanMember2022-09-070001720250us-gaap:CommonStockMember2023-07-012023-07-010001720250us-gaap:CommonStockMember2023-07-0100017202502023-07-012023-07-0100017202502025-03-192025-03-1900017202502025-03-1900017202502022-09-0700017202502023-07-0100017202502025-03-152025-03-1500017202502025-03-150001720250us-gaap:StockOptionMember2023-12-310001720250us-gaap:StockOptionMember2024-01-012024-12-310001720250us-gaap:StockOptionMember2024-12-310001720250us-gaap:StockOptionMember2025-12-310001720250kndi:MrHenryYuMember2025-01-012025-12-310001720250kndi:MrJerryLewinsMember2025-01-012025-12-310001720250kndi:MsKewaLuosMember2025-01-012025-12-310001720250kndi:MrJehnMingLimMember2020-05-152020-05-150001720250kndi:MrJehnMingLimMember2023-05-152023-05-150001720250kndi:DrXueqinDongMember2023-01-102023-01-100001720250kndi:ManagementMembersAndEmployeesMember2022-05-102022-05-100001720250kndi:ManagementMembersAndEmployeesMember2023-04-292023-04-290001720250kndi:ManagementMembersAndEmployeesMember2023-05-052023-05-050001720250kndi:ManagementMembersAndEmployeesMember2023-07-012023-07-010001720250kndi:ManagementMembersAndEmployeesMember2024-06-182024-06-180001720250kndi:ManagementMembersAndEmployeesMember2025-08-082025-08-080001720250kndi:EquityIncentiveAgreementMember2025-01-012025-12-3100017202502023-08-280001720250us-gaap:RestrictedStockMemberkndi:EquityIncentivePlanMember2023-09-182023-09-180001720250kndi:ManagementIncentiveSharesMember2025-01-012025-12-310001720250srt:ChiefExecutiveOfficerMember2025-01-012025-12-310001720250srt:ChiefExecutiveOfficerMemberus-gaap:RestrictedStockMember2025-03-192025-03-1900017202502025-09-042025-09-040001720250us-gaap:GeneralAndAdministrativeExpenseMemberkndi:EquityIncentivePlanMember2025-01-012025-12-310001720250us-gaap:GeneralAndAdministrativeExpenseMemberkndi:EquityIncentivePlanMember2024-01-012024-12-310001720250us-gaap:GeneralAndAdministrativeExpenseMemberkndi:EquityIncentivePlanMember2023-01-012023-12-3100017202502023-03-152023-03-150001720250kndi:ShanghaiPudongDevelopmentBankMember2017-04-3000017202502025-09-190001720250us-gaap:SubsequentEventMember2026-01-0900017202502025-11-2800017202502025-12-2400017202502023-09-212023-09-3000017202502025-11-122025-11-1200017202502025-01-102025-01-100001720250kndi:PrimaryGeographicalMarketsMembercountry:US2025-01-012025-12-310001720250kndi:PrimaryGeographicalMarketsMembercountry:US2024-01-012024-12-310001720250kndi:PrimaryGeographicalMarketsMembercountry:US2023-01-012023-12-310001720250kndi:PrimaryGeographicalMarketsMembercountry:CN2025-01-012025-12-310001720250kndi:PrimaryGeographicalMarketsMembercountry:CN2024-01-012024-12-310001720250kndi:PrimaryGeographicalMarketsMembercountry:CN2023-01-012023-12-310001720250kndi:PrimaryGeographicalMarketsMember2025-01-012025-12-310001720250kndi:PrimaryGeographicalMarketsMember2024-01-012024-12-310001720250kndi:PrimaryGeographicalMarketsMember2023-01-012023-12-310001720250kndi:EvPartsMember2025-01-012025-12-310001720250kndi:EvPartsMember2024-01-012024-12-310001720250kndi:EvPartsMember2023-01-012023-12-310001720250kndi:EVProductsMember2025-01-012025-12-310001720250kndi:EVProductsMember2024-01-012024-12-310001720250kndi:EVProductsMember2023-01-012023-12-310001720250kndi:OffroadVehiclesAndAssociatedPartsMember2025-01-012025-12-310001720250kndi:OffroadVehiclesAndAssociatedPartsMember2024-01-012024-12-310001720250kndi:OffroadVehiclesAndAssociatedPartsMember2023-01-012023-12-310001720250kndi:ElectricScootersElectricSelfBalancingScootersAndAssociatedPartsMember2025-01-012025-12-310001720250kndi:ElectricScootersElectricSelfBalancingScootersAndAssociatedPartsMember2024-01-012024-12-310001720250kndi:ElectricScootersElectricSelfBalancingScootersAndAssociatedPartsMember2023-01-012023-12-310001720250kndi:BatteryExchangeEquipmentAndBatteryExchangeServiceMember2025-01-012025-12-310001720250kndi:BatteryExchangeEquipmentAndBatteryExchangeServiceMember2024-01-012024-12-310001720250kndi:BatteryExchangeEquipmentAndBatteryExchangeServiceMember2023-01-012023-12-310001720250kndi:LithiumionCellsMember2025-01-012025-12-310001720250kndi:LithiumionCellsMember2024-01-012024-12-310001720250kndi:LithiumionCellsMember2023-01-012023-12-310001720250kndi:CommissionIncomeMember2025-01-012025-12-310001720250kndi:CommissionIncomeMember2024-01-012024-12-310001720250kndi:CommissionIncomeMember2023-01-012023-12-310001720250us-gaap:ProductAndServiceOtherMember2025-01-012025-12-310001720250us-gaap:ProductAndServiceOtherMember2024-01-012024-12-310001720250us-gaap:ProductAndServiceOtherMember2023-01-012023-12-310001720250kndi:MajorProductsAndServicesMember2025-01-012025-12-310001720250kndi:MajorProductsAndServicesMember2024-01-012024-12-310001720250kndi:MajorProductsAndServicesMember2023-01-012023-12-310001720250us-gaap:TransferredAtPointInTimeMember2025-01-012025-12-310001720250us-gaap:TransferredAtPointInTimeMember2024-01-012024-12-310001720250us-gaap:TransferredAtPointInTimeMember2023-01-012023-12-310001720250us-gaap:TransferredOverTimeMember2025-01-012025-12-310001720250us-gaap:TransferredOverTimeMember2024-01-012024-12-310001720250us-gaap:TransferredOverTimeMember2023-01-012023-12-310001720250us-gaap:SeriesOfIndividuallyImmaterialAssetAcquisitionsMember2025-12-052025-12-0500017202502026-02-062026-02-060001720250srt:BoardOfDirectorsChairmanMember2025-09-24xbrli:sharesiso4217:USDiso4217:USDxbrli:sharesxbrli:pureiso4217:CNYkndi:Segmentutr:sqm