SunCar Technology Group
SDA
#8974
Rank
S$0.19 B
Marketcap
S$1.90
Share price
-5.70%
Change (1 day)
-48.90%
Change (1 year)

SunCar Technology Group - 20-F annual report 2022


Text size:

 

 

UNITED STATES

SECURITIES AND EXCHANGE COMMISSION

WASHINGTON, D.C. 20549

 

FORM 20-F

 

(Mark One)

REGISTRATION STATEMENT PURSUANT TO SECTION 12(B) OR 12(G) OF THE SECURITIES EXCHANGE ACT OF 1934

 

OR

 

ANNUAL REPORT PURSUANT TO SECTION 13 OR 15(D) OF THE SECURITIES EXCHANGE ACT OF 1934

 

For the fiscal year ended: December 31, 2022

  

OR

 

TRANSITION REPORT PURSUANT TO SECTION 13 OR 15(D) OF THE SECURITIES EXCHANGE ACT OF 1934

 

OR

 

SHELL COMPANY REPORT PURSUANT TO SECTION 13 OR 15(D) OF THE SECURITIES EXCHANGE ACT OF 1934

 

Commission File Number: 001-41706 

 

SunCar Technology Group Inc.

(Exact name of Registrant as specified in its charter)

 

Not applicable   Cayman Islands
(Translation of Registrant’s name into English)   (Jurisdiction of incorporation or organization)

 

c/o Shanghai Feiyou Trading Co., Ltd.
Suite 209, No. 656 Lingshi Road
Jing’an District, Shanghai, 200072
People’s Republic of China
Tel: (86) 138-1779-6110

(Name, Telephone, Email and/or Facsimile number and Address of Company Contact Person)

 

Securities registered or to be registered pursuant to Section 12(b) of the Act:

 

Title of each class   Trading Symbol(s)  

Name of each exchange

on which registered

Class A Ordinary Shares, $0.0001 par value per share   SDA   Nasdaq Capital Market
Warrants, each exercisable for one-half of one Class A Ordinary Share at an exercise price of $11.50 per full share   SDAWW   Nasdaq Capital Market

 

Securities registered or to be registered pursuant to Section 12(g) of the Act: None

 

Securities for which there is a reporting obligation pursuant to Section 15(d) of the Act: None

 

 

 

 

Indicate the number of outstanding shares of each of the issuer’s classes of capital or common stock as of the close of the period covered by the annual report: As of May 17, 2023 (the date of the closing of the Business Combination), 32,920,571 Class A Ordinary Shares and 49,628,564 Class B Ordinary Shares.

 

Indicate by check mark if the registrant is a well-known seasoned issuer, as defined in Rule 405 of the Securities Act. Yes No

 

If this report is an annual or transition report, indicate by check mark if the registrant is not required to file reports pursuant to Section 13 or 15(d) of the Securities Exchange Act of 1934. Yes No

 

Indicate by check mark whether the registrant (1) has filed all reports required to be filed by Section 13 or 15(d) of the Securities Exchange Act of 1934 during the preceding 12 months (or for such shorter period that the registrant was required to file such reports), and (2) has been subject to such filing requirements for the past 90 days. Yes No

 

Indicate by check mark whether the registrant has submitted electronically every Interactive Data File required to be submitted pursuant to Rule 405 of Regulation S-T (§232.405 of this chapter) during the preceding 12 months (or for such shorter period that the registrant was required to submit and post such files).Yes No

 

Indicate by check mark whether the registrant is a large accelerated filer, an accelerated filer, a non-accelerated filer, or an emerging growth company. See definition of “large accelerated filer,” “accelerated filer,” and “emerging growth company” in Rule 12b-2 of the Exchange Act.

 

Large accelerated filer Accelerated filer
Non-accelerated filer Emerging growth company

 

If an emerging growth company that prepares its financial statements in accordance with U.S. GAAP, indicate by check mark if the registrant has elected to use the extended transition period for complying with any new or revised financial accounting standards† provided pursuant to Section 13(a) of the Exchange Act.

 

The term “new or revised financial accounting standard” refers to any update issued by the Financial Accounting Standards Board to its Accounting Standards Codification after April 5, 2012.

 

Indicate by check mark whether the registrant has filed a report on and attestation to its management’s assessment of the effectiveness of its internal control over financial reporting under Section 404(b) of the Sarbanes-Oxley Act (15 U.S.C. 7262(b) by the registered public accounting firm that prepared or issued its audit report.

 

If securities are registered pursuant to Section 12(b) of the Act, indicate by check mark whether the financial statements of the registrant included in the filing reflect the correction of an error to previously issued financial statements.

 

Indicate by check mark whether any of those error corrections are restatements that required a recovery analysis of incentive-based compensation received by any of the registrant’s executive officers during the relevant recovery period pursuant to §240.10D-1(b).

  

Indicate by check mark which basis of accounting the registrant has used to prepare the financial statements included in this filing:

 

U.S. GAAP International Financial Reporting Standards as issued by the International Accounting Standards Board Other

 

If “Other” has been checked in response to the previous question indicate by check mark which financial statement item the registrant has elected to follow. Item 17 Item 18

 

If this is an annual report, indicate by check mark whether the registrant is a shell company (as defined in Rule 12b-2 of the Exchange Act). Yes No

 

Auditor’s name   Firm ID   Location
Enrome LLP   6907   Singapore

 

 

 

 

 

 

SUNCAR TECHNOLOGY GROUP INC.

 

TABLE OF CONTENTS

 

Cautionary Note Regarding Forward-Looking Statementsii
Defined Termsiv
PART I1
Item 1. Identity of Directors, Senior Management and Advisers1
Item 2. Offer Statistics and Expected Timetable4
Item 3. Key Information4
Item 4. Information on the Company45
Item 4A. Unresolved Staff Comments66
Item 5. Operating and Financial Review and Prospects66
Item 6. Directors, Senior Management and Employees81
Item 7. Major Shareholders and Related Party Transactions85
Item 8. Financial Information87
Item 9. The Offer and Listing87
Item 10. Additional Information88
Item 11. Quantitative and Qualitative Disclosures about Market Risk93
Item 12. Description of Securities Other than Equity Securities93
PART II94
Item 13. Defaults, Dividends Arrearages and Delinquencies94
Item 14. Material Modifications to the Rights of Security Holders and Use of Proceeds94
Item 15. Controls and Procedures94
Item 16. [Reserved]94
Item 16A. Audit Committee Financial Expert94
Item 16B. Code of Ethics94
Item 16C. Principal Accountant Fees and Services95
Item 16D. Exemptions from the Listing Standards for Audit Committees95
Item 16E. Purchases of Equity Securities by the Issuer and Affiliated Purchasers95
Item 16F. Change inf Registrant’s Certifying Accountant95
Item 16G. Corporate Governance96
Item 16H. Mine Safety Disclosure96
Item 16I. Disclosure Regarding Foreign Jurisdictions that Prevent Inspections96
Item 16J. Insider Trading Policies96
PART III97
Item 17. Financial Statements97
Item 18. Financial Statements97
Item 19. Exhibits97
SIGNATURES98

 

i

 

 

CAUTIONARY NOTE REGARDING FORWARD-LOOKING STATEMENTS

 

This Annual Report on Form 20-F (including information incorporated by reference herein, the “Report”) contains or may contain forward-looking statements as defined in Section 27A of the Securities Act of 1933, as amended (the “Securities Act”), and Section 21E of the Securities Exchange Act of 1934, as amended (the “Exchange Act”), that involve significant risks and uncertainties. All statements other than statements of historical facts are forward-looking statements. These forward-looking statements include information about our possible or assumed future results of operations or our performance. The words “anticipate”, “believe”, “continue”, “could”, “estimate”, “expect”, “intends”, “may”, “might”, “plan”, “possible”, “potential”, “predict”, “project”, “should”, “would” and similar expressions may identify forward-looking statements, but the absence of these words does not mean that a statement is not forward-looking. Forward-looking statements in this Report may include, for example, statements about:

 

the Company’s plans to expand its customers base with market trends;

 

the Company’s work to provide digitalized, online services under the electrification of the vehicles, and population of new energy vehicles;

 

 the Company’s coordinating with multiple insurance companies, and designing of new insurance plans for new energy vehicles drivers which will be sold exclusively through the Company;
   
 the Company’s increasing monetization of the management tech it provides for small business partners;

 

 the Company’s future financial performance following the Business Combination, including any expansion plans and opportunities;

 

 the Company’s success in retaining or recruiting, or changes required in, its officers, key employees or directors following the Business Combination or any other initial business combination;

 

 changes in the Company’s strategy, future operations, financial position, estimated revenue and losses, projected costs, prospects and plans;

 

 the implementation, market acceptance and success of the Company’s business model;

 

 the Company’s expectations surrounding the growth of its digital platform as a part of its revenues;

 

 the Company’s expectations surrounding the insurance it will maintain going forward;

 

 the Company’s ability to utilize the “controlled company” exemption under the rules of Nasdaq; and

 

 the Company’s ability to maintain the listing of its Class A Ordinary Shares or Warrants on Nasdaq.

 

ii

 

 

These forward-looking statements are based on information available as of the date of this Report, and current expectations, forecasts and assumptions involve a number of judgments, risks and uncertainties. Accordingly, forward-looking statements should not be relied upon as representing our views as of any subsequent date, and we do not undertake any obligation to update forward-looking statements to reflect events or circumstances after the date they were made, whether as a result of new information, future events or otherwise, except as may be required under applicable securities laws. As a result of a number of known and unknown risks and uncertainties, our actual results or performance may be materially different from those expressed or implied by these forward-looking statements. Some factors that could cause actual results to differ include:

 

 the ability to recognize the anticipated benefits of the Business Combination, which may be affected by, among other things, the ability of the Company to grow and manage growth profitably, maintain relationships with customers, compete within its industry and retain its key employees;

 

 future exchange and interest rates;

 

 the significant uncertainties related to the COVID-19 pandemic;

 

 the Company is highly dependent on the services of its executive officers;

 

 the Company may experience difficulties in managing its growth and expanding its operations;

 

 the outcome of any legal proceedings that may be instituted against the Company or others in connection with the Business Combination and the related transactions;

 

 the Company may face risks and uncertainties associated with laws and regulations within the People’s Republic of China, which may have a material adverse effect on its business;

 

 the Company’s automobile after-sales services business and insurance intermediation business largely depend on relationships with customers;

 

 the Company relies on our after-sales service providers and external referral sources to operate its business, therefore relationships with its service providers are crucial to its business;

 

 the Company is subject to customer concentration risk;

 

 the Company is subject to credit risks from its customers;

 

 the Company’s negative net operating cash flows in the past may expose it to certain liquidity risks and could constrain operational flexibility; and

 

 any significant disruption in services on the Company’s apps, websites or computer systems.

 

The risk factors and cautionary language referred to or incorporated by reference in this Report provide examples of risks, uncertainties and events that may cause actual results to differ materially from the expectations described in our forward-looking statements, including among other things, the items identified in the section entitled “Risk Factors” of this Report.

 

iii

 

 

DEFINED TERMS

 

In this Report, unless otherwise stated, references to:

 

“ASGL” means Auto Services Group Limited, a Cayman Islands exempted company;

 

“Business Combination”, “Mergers”, “the Transaction”, or “this Transaction” are the mergers contemplated under the Merger Agreement;

 

“China” or “PRC” are to the People’s Republic of China;

 

“Class A Ordinary Shares” means the Class A ordinary shares of the Company, each having a nominal value in U.S. dollars of $0.0001 per share;

 

“Class B Ordinary Shares” means the Class B ordinary shares of the Company, each having a nominal value in U.S. dollars of $0.0001 per share;

 

“Closing” means the consummation of the Business Combination;

 

“Closing Date” means May 17, 2023;

  

“Company” or “SunCar” means SunCar Technology Group Inc., a Cayman Islands exempted company.

 

“Exchange Act” are to the Securities Exchange Act of 1934, as amended;

 

“Executive Management” means members of the executive management team of the Company;

 

iv

 

  

“Haiyan Trading” are to Haiyan Trading (Shanghai) Co., Limited.

 

“Hong Kong” or “HK” are to the Hong Kong Special Administrative Region of the PRC;

 

“Merger Agreement” are to the agreement and plan of merger among SunCar, Goldenbridge, SunCar Technology Global Inc., a Cayman Islands exempted company, and certain other parties;

 

“Nasdaq” means the Nasdaq Capital Market;

 

“Ordinary Shares” means the Class A Ordinary Shares together with the Class B Ordinary Shares;

 

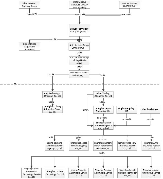
“PRC Operating Entities” are to Anqi Technology (Zhejiang) Co., Ltd (“Anqi Technology”) and its subsidiary, Shanghai Xuanbei Automobile Service Co., Limited (“Shanghai Xuanbei”), Shanghai Chengle Network Technology Co., Limited, Shanghai Qianjing Automobile Service Co., Limited, Shanghai Louduo Technology Co., Limited, Jingning Jiashan Automobile Technology Co., Limited, Beijing Beisheng United Insurance Agency Co., Ltd, Chengdu Shengda Insurance Agency Co., Ltd, Nanjing Xinda New Insurance Agency Co., Ltd, Shanghai Anite insurance Agency Co., Ltd, Shanghai Shengshi Dalian Automobile Service Co., Ltd (“Shengda Automobile”), Shengshi Dalian Insurance Agency Co., Ltd. (“SUNCAR Online”), Shanghai Feiyou Trading Co., Limited (“Shanghai Feiyou”) and Jiangsu Shengda Automobile Service Co., Ltd (“Jiangsu Shengda”);

 

“RMB” or “Renminbi” are to the legal currency of the PRC;

 

“SEC” means the U.S. Securities and Exchange Commission;

   

“U.S. Dollars,” “$,” or “US$” are to the legal currency of the United States;

 

“U.S. GAAP” are to accounting principles generally accepted in the United States; and

 

“Warrants” means warrants to purchase Class A Ordinary Shares.

 

v

 

 

PART I

 

ITEM 1. IDENTITY OF DIRECTORS, SENIOR MANAGEMENT AND ADVISERS

 

A. Directors and Senior Management

 

Unless otherwise indicated in Item 6.A below, the business address for each of the Company’s directors and members of Executive Management is Suite 209, No. 656 Lingshi Road, Jing’an District, Shanghai, 200072, People’s Republic of China. The following table identifies our current executive officers and directors as of the date of this report, their respective offices and positions, and their respective dates of election or appointment:

 

Name Age (1) Position Date of Election or Appointment
Zaichang Ye 53 Chairman, Director and Chief Executive Officer May 17, 2023
Bohong Du 52 Director and Chief Financial Officer May 17, 2023
Zhunfu Lei 45 Chief Technology Officer and Chief Operating Officer May 17, 2023
Saiye Gu 50 Vice President May 17, 2023
Yizhi Qian 44 Vice President May 17, 2023
Haidong Zhang (2)(3)(4) 44 Independent Director May 17, 2023
Lin Bao (2)(3) 49 Independent Director May 17, 2023
Yongsheng Liu (2) 53 Independent Director May 17, 2023

 

(1)As of the date of this report.
(2)Member of the Audit Committee.
(3)Member of the Compensation Committee.
(4)Member of the Nominating and Corporate Governance Committee.

 

Biographical Information of Our Current Directors and Executive Officers

 

Mr. Zaichang Yeserves as Chairman, Director and Chief Executive Officer of SunCar. He is primarily responsible for formulating corporate strategy, planning, business development and supervising the overall operations of SunCar. He established Shengda Limited, a predecessor of SunCar, on December 5, 2007 and served as an executive Director and legal representative until May 2012 and served as general manager from April 2010 to May 2012. Mr. Ye has 20 years of experience in corporate and business management and over 10 years of experience in investment management. Prior to founding SunCar, he served as the legal representative and an executive director of Shanghai Jiamei Shenghai Culture Communication Co., Ltd. from December 2003 to April 2016. Mr. Ye has been a director of Shanghai Evening News Media Co., Ltd. since August 2004. He has been a supervisor of Shanghai Shouheng Commercial Consulting Co., Ltd. since August 2005. He has been the legal representative and an executive director of Haiyan Trading since November 2012. He became the chief strategy officer of Shengda Group in March 2014. He has been the legal representative and an executive director of Jiachen Information Technology (Shanghai) Co., Ltd. since March 2007. Mr. Ye obtained a bachelor’s degree in engineering from the department of mechanical engineering of Shanghai Jiao Tong University in China in July 1991. He also obtained a master’s degree in business administration from Cheung Kong Graduate School of Business in China in September 2007.

 

Mr. Bohong Duserves as Director and Chief Financial Officer of SunCar. He is primarily responsible for formulating corporate strategy, planning, business development and supervising the overall operations of SunCar. He joined SunCar in March 2008 as a supervisor of Jiangsu Shengda. He has been a supervisor of Shengshi Dalian Automobile and Chengdu Shengda since June 2013 and December 2010, respectively. Mr. Du has 20 years of experience in corporate and business management. Prior to joining SunCar, Mr. Du served as a manager of Shanghai Fosun High Technology (Group) Co., Ltd. from March 1998 to September 2002. Mr. Du served as a manager of Shanghai Fosun Information Industry Co., Ltd from October 2002 to January 2003. He was a vice president at Jiamei Communication Holdings Limited from April 2003 to November 2013. Mr. Du has been a vice president of SunCar since December 2013. Mr. Du obtained a college degree in financial accounting from Shanghai University in China in July 1997. Mr. Du obtained a bachelor’s degree in business administration from the School of Continuing Education of Shandong University in China in January 2013. He also obtained a master’s degree in business administration for senior executives from Xiamen University in China in June 2016.

 

1

 

  

Mr. Zhunfu Leiserves as Chief Technology Officer and Chief Operating Officer of SunCar. He joined SunCar as the legal representative and an executive Director of Shengda Limited in May 2012. He was approved to serve as general manager of Shengda Limited on September 21, 2012 by the Shanghai bureau of the CIRC. He is primarily responsible for formulating corporate strategy, planning, business development and supervising the overall operations of our Group. He has been the legal representative, a director and a general manager of Jiangsu Shengda Automobile Service Co., Ltd., a wholly-owned subsidiary of SunCar, since July 2012. He has been the legal representative, an executive director and a manager of Beijing Beisheng since January 2010. He also served as the legal representative, a director and a manager of Shengshi Dalian Automobile from June 2013 to April 2016. Mr. Lei has 20 years of experience in corporate and business management. Prior to joining SunCar, Mr. Lei served as a director of Shanghai Jiamei Information Advertisement Co., Ltd. from November 2001 to April 2007. Mr. Lei served as a chief officer of Lianming Advertising from May 2007 to February 2008. He was also a chief officer of Shengda Group from February 2008 to September 2012. From December 2015 to December 2017, he also served as the legal representative of Shengshi Dalian Financial Leasing. Mr. Lei obtained a bachelor’s degree in computer software from Zhejiang University in China in June 1999.

 

Ms. Saiye Gu serves as a Vice President of SunCar. She joined SunCar as a Director on March 23, 2014. She is primarily responsible for the overall operations of our Group’s automobile insurance agency division. She was the legal representative, a director and a manager of Shengshi Dalian Automobile from April 2016 to December 2016. She has been the legal representative and a director of Shanghai Xuanbei Automobile Service Co., Ltd. since April 2018. Ms. Gu has nearly 20 years of experience in corporate and business management. Prior to joining our Group, Ms. Gu served as a secretary of the general manager at China Electronics Import and Export Ningbo Branch from July 1993 to September 1995. She served as a responsible editor of Shanghai Wanshitong Economic Information Service Co., Ltd. from January 1996 to September 2002. She served as an assistant to the general manager for Shanghai Jiamei Information Advertisement Co. from January 2004 to December 2006. Ms. Gu was a vice president of Lianming Advertising from January 2007 to February 2008. She served as a vice president of Shengda Group from February 2008 to March 2014. Ms. Gu obtained a college degree in humanities from the University of Electronic Science and Technology of China in July 1993. Ms. Gu obtained a master’s degree in business administration from Fudan University in China in December 2012.

 

Mr. Yizhi Qianserves as a Vice President of SunCar. He was appointed as SunCar’s shareholders representative supervisor on September 23, 2015. Mr. Qian joined SunCar as a vice president of Shengshi Dalian Automobile in May 2015 and was responsible for the business development and service network coverage. He has been the legal representative, an executive director and manager of Shengshi Dalian Automobile since December 2016. Prior to joining SunCar, Mr. Qian was the account manager of the Shanghai advertising department of the Global Times from February 2001 to March 2002. He was a business director of Shanghai Jiamei Information Advertisement Co. from February 2005 to January 2014 and a business director of Shanghai Zhongrun Jiefang Media Co., Ltd. from February 2014 to May 2015, respectively. Mr. Qian completed his education specialized in investment economic management from Tongling College of Finance and Economics (currently known as Tongling University) in China in July 2000.

 

Mr. Haidong Zhangserves as an independent director of SunCar. He is an experienced entrepreneur in the field of artificial intelligence. He is the founder and chairman of First Pacific Technology Group, a technology company in Shanghai focusing on development of and investment in artificial intelligence related technologies. Before founding First Pacific in September 2006, Mr. Zhang served as manager of North China Region at Oracle, Inc. from May 2004 to September 2006. Mr. Zhang received his bachelor’s degree in Computer Science from Harvard University in 2002 and then went on for his graduate school studies, also in Computer Science and Engineering, at the Massachusetts Institute of Technology. 

 

Ms. Lin Baoserves as an independent director of SunCar. Ms. Lin is an experienced accounting professional. She holds CPA or equivalent qualifications in the U.S., Ontario, Canada, and Hong Kong. Since October 2022, she has served as the Chief Financial Officer of Jayud Global Logistics Limited. She served as the Chief Financial Officer of Shanghai Eagsen Intelligent Co., Ltd in Shanghai from November 2019 to March 2020, and from April 2020 to September 2022, She served as the Chief Financial Officer of Eagsen, Inc., where she was responsible for bringing Eagsen public on Nasdaq. Previously, she was Chief Financial Officer at Jufeel International Group in Shanghai from 2018 to 2019, and Chief Financial Officer at Balintimes Online Media Ltd. in Shanghai from 2014 to 2015. She was responsible for the initial public offering of both Jufeel and Balintimes. Earlier, she served similar roles at other public companies in Shanghai and in Toronto, Canada. She also worked at Ernst & Young LLP, where she was senior auditor from 2005 to 2008. Ms. Bao received her bachelor’s degree in economics from Concordia University in Canada.

 

2

 

 

Mr. Yongsheng Liu serves as an independent director of SunCar. Throughout the past 20 years, Mr. Liu has assumed various corporate leadership positions and demonstrated his strong execution ability and in-depth knowledge in private equity and corporate mergers & acquisitions transactions across a wide range of sectors including aviation, consumer, financial institutions, and technology. Mr. Liu has served as the chief executive officer and chairman of our board of directors of Goldenbridge since August 2020. He has served as Chief Operating Officer of Goldenstone Acquisition Limited, a special purpose acquisition company (“Goldenstone”) since April 2021. Mr. Liu served as the Chairman and Chief Executive Officer of Wealthbridge Acquisition Limited, a special purpose acquisition company, from June 2018 until its business combination with Scienjoy Inc. in May 2020, and had served as the Vice Chairman of Scienjoy’s Board of Directors since then. From March 2017 to April 2018, Mr. Liu served as the Chairman of the Board of Directors and Chief Executive Officer of Royal China Holdings Limited (HKEx: 01683), during which he spearheaded the company’s international growth strategy focused at acquiring targets in the aviation industry and financial sector. From the beginning of 2013 to March 2017, Mr. Liu was the Chairman of Joy Air General Aviation, Chairman of Cambodia Bayon Airlines, Vice Chairman of Everbright and Joy International Leasing Company, and President of General Aviation Investment Company (Shanghai). From April 2004 to August 2008, Mr. Liu also served as Chief Strategy Officer of United Eagle Airlines (subsequently renamed to Chengdu Airlines). From December 1994 to June 2000, Mr. Liu was a manager of China Southern Airlines responsible for ground staff training. Mr. Liu received his master degree from the University of Ottawa in 2002 and his bachelor’s degree from Civil Aviation University of China in 1992.

 

Family Relationships

 

Mr. Zhunfu Lei is the brother of the wife of Mr. Ye Zaichang. Other than that, there are no family relationships among our officers and directors and those of our subsidiaries and affiliated companies.

 

Board Diversity

 

The Nominating and Corporate Governance Committee does not have a formal policy with respect to diversity. However, the Board of Directors and the Nominating and Corporate Governance Committee believe that it is essential that the members of the Board of Directors represent diverse viewpoints. In considering candidates for the Board of Directors, the Board of Directors and the Nominating and Corporate Governance Committee consider the entirety of each candidate’s credentials in the context of the factors mentioned above. The Company is currently in compliance with the diversity requirements of Nasdaq Rule 5605(f) and 5606.

 

Board Diversity Matrix (As of July 14, 2023)
Country of Principal Executive Offices China
Foreign Private Issuer Yes
Disclosure Prohibited under Home Country Law No
Total Number of Directors 5

 

Part I: Gender Identity Female  Male  Non-
Binary
  Did Not
Disclose
Gender
 
Directors  1   4   0   0 
Part II: Demographic Background                
Underrepresented Individual in Home Country Jurisdiction  0   0   0   0 
LGBTQ+  0   0   0   0 
Did Not Disclose Demographic Background  0   0   0   0 

  

B. Advisers

 

Not applicable.

 

C. Auditors

 

Friedman LLP acted as independent auditor of Goldenbridge Acquisition Limited’s (“GBRG”) for the period from March 2, 2021 (inception) to October 7, 2022.Marcum LLP acted as GBRG’s independent auditor for the period from October 7, 2022 for the year ending June 30, 2023.

 

Marcum Asia CPAs LLP (formerly, Marcum Bernstein & Pinchuk LLP) acted as ASGL’s independent registered public accounting firm for the years ended December 31, 2020, 2021.

 

3

 

 

On June 7, 2023, the Company decided to dismiss Marcum Asia CPAs LLP. On June 8, 2023, Enrome LLP was appointed as the Company’s independent registered public accounting firm to audit the Company’s consolidated financial statements as of and for the fiscal years ended December 31, 2020, 2021 and 2022.

 

ITEM 2. OFFER STATISTICS AND EXPECTED TIMETABLE

 

Not applicable.

 

ITEM 3. KEY INFORMATION

 

A. Selected Financial Data

 

The following table presents SunCar’s summary consolidated statements of operations data for the years ended December 31, 2020, 2021 and 2022.

 

  For the years ended December 31, 
  2020  2021  2022 
  (In USD thousands) 
Revenues $238,925  $249,235  $282,413 
             
Operating cost and expenses            
Integrated service cost  (131,932)  (156,852)  (166,793)
Promotional service expenses  (79,515)  (55,222)  (65,500)
Selling expenses  (6,835)  (12,731)  (16,477)
General and administrative expenses  (7,780)  (10,420)  (37,742)
Research and development expenses  (5,029)  (3,651)  (8,478)
Total operating costs and expenses  (231,091)  (238,876)  (294,990)
             
Operating profit/(loss)  7,834   10,359   (12,577)
             
Other income/(expenses)            
Financial expenses, net  (2,100)  (3,045)  (3,659)
Investment income  255   759   441 
Other income, net  2,385   2,457   5,121 
Total other income, net  540   171   1,903 
             
Income/(loss) before income tax expense  8,374   10,530   (10,674)
Income tax expense  (1,752)  (938)  (231)
Income/(Loss) from continuing operations, net of tax  6,622   9,592   (10,905)
             
Discontinued operations:            
Net loss from the operations of the discontinued operations, net of tax  (16,397)  (27,682)  (994)
             
Net loss  (9,775)  (18,090)  (11,899)

 

The following table presents SunCar’s summary consolidated balance sheet data as of December 31, 2021 and 2022.

 

  As of December 31, 
  2021  2022 
  (In USD thousands) 
Total assets $214,270  $191,968 
Total liabilities $187,807  $155,192 
Total shareholders’ deficit $(21,436) $(5,284)
Non-controlling interests $47,899  $42,060 
Total equity $26,463  $36,776 

 

4

 

 

The following table presents SunCar’s summary consolidated cash flow data for the years ended December 31, 2020, 2021 and 2022.

 

  For the years ended December 31, 
  2020  2021  2022 
  (In USD thousands) 
Net cash provided by (used in) operating activities of continuing operations $11,528  $(19,105) $(16,092)
Net cash used in investing activities of continuing operations $(29,037) $(20,091) $(5,402)
Net cash provided by (used in) financing activities of continuing operations $49,693  $(1,185) $10,636 

 

B. Capitalization and Indebtedness

 

The following table sets forth the capitalization of the Company on an unaudited pro forma consolidated basis as of December 31, 2022, after giving effect to the Business Combination. For a more detailed discussion on our pro forma financials please see Exhibit 99.2 hereto.

 

  Historical  Pro Forma 
As of December 31, 2022 for SunCar and as of March 31, 2023 for GBRG (In USD thousands) SunCar  GBRG  Consolidation 
Cash and cash equivalents $21,200  $13  $15,241 
Cash and investment held in Trust Account  -   18,788   - 
Short-term borrowings  74,653   -   74,653 
Amounts due to related parties, current  45,564   460   45,564 
Note payable – related party  -   1,499   - 
Ordinary shares, subject to possible redemption  -   18,788   - 
Total shareholders’ deficit  (5,284)  (4,291)  (13,463)
Non-controlling interests  42,060   -   42,060 
Total capitalization $156,993  $16,456  $148,814 

 

C. Reasons for the Offer and Use of Proceeds

 

Not applicable.

 

D. Risk Factors

 

You should carefully consider the risks described below together with all of the other information included in this report before making an investment decision with regard to our securities. The statements contained in or incorporated into this report that are not historic facts are forward-looking statements that are subject to risks and uncertainties that could cause actual results to differ materially from those set forth in or implied by forward-looking statements. If any of the following risks actually occurs, our business, financial condition or results of operations could be harmed. In that case, the trading price of our ordinary shares could decline, and you may lose all or part of your investment.

 

5

 

 

Summary of Risk Factors

 

General Risks Related to SunCar’s Business

 

 Our automobile after-sales services business and insurance intermediation business largely depend on our relationships with our customers. See Risk Factor - Our automobile after-sales services business and insurance intermediation business largely depend on our relationships with our customers. If we cannot maintain good relationships or provide satisfactory services to them, we may lose some of our business.
   
 We rely on our after-sales service providers and external referral sources to operate our business, therefore our relationships with our service providers are crucial to our business. See Risk Factor - We rely on our after-sales service providers and external referral sources to operate our business, therefore our relationships with our service providers are crucial to our business. Failure to establish and maintain stable relationships with them and other supply chain disruptions may adversely affect our results of operations and business prospects.
   
 

We are subject to customer concentration risk. See Risk Factor - We are subject to customer concentration risk. Our growth and revenue could be materially and adversely affected if we lose any significant customer, or if any significant customer fails to cooperate with us at anticipated levels.

 

 We are subject to credit risks from our customers.
   
 Our negative net operating cash flows in the past may expose us to certain liquidity risks and could constrain our operational flexibility. See Risk Factor under such title.
   
 Any significant disruption in services on our apps, websites or computer systems, including events beyond our control, could materially and adversely affect our business, financial condition and results of operation. See Risk Factor under such title.
   
 If we are unable to manage our growth or execute our strategies effectively, our business and prospects may be materially and adversely affected. See Risk Factor under such title.
   
 We are an “emerging growth company” and we cannot be certain if the reduced disclosure requirements applicable to “emerging growth companies” will make our ordinary shares less attractive to investors. See Risk Factor under such title.
   
 We may not be able to use certain of our leased properties due to defects related to these properties. See Risk Factor - We may not be able to use certain of our leased properties due to defects related to these properties. And failure to comply with PRC laws and regulations on leased property may expose us to potential fines and negatively affect our ability to use the properties we lease.
   
 If we fail to protect our intellectual property rights and proprietary information, we may lose our competitive edge and our brand, reputation and operations may be materially and adversely affected. See Risk Factor under such title.

 

Risks Related to SunCar’s Insurance Services

 

 We participate in the business as an insurance intermediary, therefore, we only obtained necessary licenses for the sale of insurance, but these insurances do not allow us to create/modify insurance products either. See Risk Factor under such title.
   
 Our business is subject to regulation and administration by the China Banking and Insurance Regulatory Commission and other government authorities, and failure to comply with any applicable regulations and rules by us could result in financial losses or harm to our business. See Risk Factor under such title.
   
 

Misconduct of the external referral sources we engaged to promote our insurance intermediation services is difficult to detect and deter and could harm our reputation or lead to regulatory sanctions or litigation costs.

See Risk Factor under such title.

 

6

 

 

 Examinations and investigations by the PRC regulatory authorities may result in fines and/or other penalties that may have a material adverse effect on our reputation, business, results of operations and financial condition. See Risk Factor under such title.
   
 Because the commission revenue we earn on the sale of insurance products is based on premium and commission rates set by insurance companies, any decrease in these premiums or commission rates, or increase in the referral fees we pay to our external referral sources, may have an adverse effect on our results of operation. See Risk Factor under such title.
   
 The insurance business is historically cyclical in nature, and there may be periods with excess underwriting capacity and unfavorable premium rates, which may negatively affect SunCar’s overall revenues. See Risk Factor - The insurance business is historically cyclical in nature, and there may be periods with excess underwriting capacity and unfavorable premium rates, which may negatively affect SunCar’s overall revenues. SunCar also plans to further develop new insurance products narrowly tailored to the new trend in the car industry, but there is no guarantee that such innovation will receive positive feedback from the market or bring more revenues to SunCar.

 

Risks Related to Doing Business in China

 

 PRC regulations relating to investments in offshore companies by PRC residents may subject our PRC-resident beneficial owners or our PRC Operating Entities to liability or penalties. See Risk Factor - PRC regulations relating to investments in offshore companies by PRC residents may subject our PRC-resident beneficial owners or our PRC Operating Entities to liability or penalties, limit our ability to inject capital into our PRC Operating Entities or limit the ability of our PRC Operating Entities to increase their registered capital or distribute profits.
   
 Substantial uncertainties exist with respect to the interpretation and implementation of the PRC Foreign Investment Law and how it may impact the viability of our current corporate structure, corporate governance and business operations. See Risk Factor under such title.
   
 The Chinese government exerts substantial influence over the manner in which SunCar must conduct our business activities. See Risk Factor - The Chinese government exerts substantial influence over the manner in which we must conduct our business activities. We are currently not required to obtain permission or approval from Chinese authorities to list on U.S exchanges, however, if we were required to obtain permission or approval in the future and were denied permission or approval from Chinese authorities to list on U.S. exchanges, we will not be able to continue listing on U.S. exchange and the value of our ordinary shares may significantly decline or be worthless, which would materially affect the interest of the investors.
   
 Our business is conducted in RMB and the price of our ordinary shares is quoted in United States dollars, changes in currency conversion rates may affect the value of your investments. See Risk Factor - Because our business is conducted in RMB and the price of our ordinary shares is quoted in United States dollars, changes in currency conversion rates may affect the value of your investments. Any significant revaluation of the RMB may materially and adversely affect our cash flows, revenue and financial condition. Changes in the conversion rate between the United States dollar and the RMB will affect the amount of proceeds we will have available for our business.
   
 We may become subject to a variety of laws and regulations in the PRC regarding privacy, data security, cybersecurity, and data protection. SunCar may be liable for improper use or appropriation of personal information. See Risk Factor under such title.
   
 If SunCar is classified as a PRC resident enterprise for PRC income tax purposes, such classification could result in unfavorable tax consequences to us and our non-PRC shareholders and ordinary shareholders. See Risk Factor under such title.

 

7

 

 

 Failure to obtain any preferential tax treatments or the discontinuation, reduction or delay of any of the preferential tax treatments that may be available to us in the future could materially and adversely affect our business, financial condition and results of operations. See Risk Factor under such title.

 

 

The permission or approval of the China Securities Regulatory Commission may be required in future offerings or financings, and, if required, we cannot predict whether we will be able to obtain such permission or approval. See Risk Factor under such title.

   
 PRC regulation of loans to and direct investment in PRC entities by offshore holding companies may delay us from using the proceeds of future offerings. In addition, the PRC government imposes controls on the convertibility of RMB into foreign currencies and, in certain cases, the remittance of currency out of China, to the extent cash in the business is in the PRC/Hong Kong or a PRC/Hong Kong entity, the funds may not be available to fund operations or for other use outside of the PRC/Hong Kong due to interventions in or the imposition of restrictions and limitations on the ability of SunCar or SunCar’s subsidiaries, by the PRC government to transfer cash. In terms of the cash transfer among SunCar and its subsidiaries, subject to the amounts of cash transfer and the nature of the use of funds, requisite internal approval shall be obtained prior to each cash transfer. Specifically, all transactions require the approvals of the financial controllers of the entities involved. As for an internal cash transfer exceeds RMB10,000,000 (approximately $1.5 million), the general manager is also required to conduct review and approval. See Risk Factor - PRC regulation of loans to and direct investment in PRC entities by offshore holding companies may delay us from using the proceeds of future offerings to make loans or additional capital contributions to our PRC Operating Entities, which could materially and adversely affect our liquidity and our ability to fund and expand our business.
   
 Recently, the PRC government initiated a series of regulatory actions and released guidelines to regulate business operations in China with little advance notice, including those related to data security or anti-monopoly concerns, which may have an impact on our ability to conduct certain business in China, accept foreign investments, or list on a U.S. or other foreign exchange. See Risk Factor - We face uncertainties with respect to indirect transfers of equity interests in PRC resident enterprises by their non-PRC holding companies and Risk Factor - The M&A Rules and certain other PRC regulations may make it more difficult for us to pursue growth through acquisitions.
   
 The Chinese government exerts substantial influence over the manner in which we must conduct our business activities. Therefore, investors in the securities and our business face potential uncertainty from the PRC government’s policy. The Chinese government may intervene or influence our operations at any time, or may exert more control over offerings conducted overseas and/or foreign investment in China-based issuers, which could result in a material change in our operations and/or the value of our securities. Any actions by the Chinese government to exert more oversight and control over offerings that are conducted overseas and/or foreign investment in China-based issuers could significantly limit or completely hinder our ability to offer or continue to offer securities to investors and cause the value of such securities to significantly decline or to be worthless. See Risk Factor - The permission or approval of the China Securities Regulatory Commission may be required in connection with this Transaction, and, if required, we cannot predict whether we will be able to obtain such permission or approval.
   
 Our auditor is headquartered in Singapore, Singapore, and is subject to inspection by the PCAOB on a regular basis. See Risk Factor - Holding Foreign Companies Accountable Act, or the HFCAA, and the related regulations are evolving quickly. Further implementations and interpretations of our amendments to the HFCAA or the related regulations, or a PCAOB’s determination of its lack of sufficient access to inspect our auditor, might pose regulatory risks to and impose restrictions on us because of our operations in mainland China that PCAOB may not be able to inspect or investigate completely such audit documentation and, as such, you may be deprived of the benefits of such inspection and our ordinary share could be delisted from the stock exchange pursuant to the HFCAA.

 

8

 

 

Risks Related to Ownership of SunCar Securities

 

 Because there are no current plans to pay cash dividends on the Class A Ordinary Share for the foreseeable future, you may not receive any return on investment unless you sell your Class A Ordinary Share for a price greater than that which you paid for it. See Risk Factor under such title.
   
 If SunCar fails to implement and maintain an effective system of internal controls to remediate its material weaknesses over financial reporting, SunCar may be unable to accurately report its results of operations, meets its reporting obligations or prevent fraud, and investor confidence and the market price of SunCar’s ordinary shares may be materially and adversely affected. See Risk Factor under such title.
   
 Future sales or perceived sales of substantial amounts of our securities in the public market could have a material adverse effect on the prevailing market price of our Ordinary Shares and our ability to raise capital in the future, and may result in dilution of your shareholdings. See Risk Factor under such title.
   
 We may have conflicts of interest with our largest shareholder and may not be able to resolve such conflicts on favorable terms for us. See Risk Factor under such title.

 

General Risks Related to SunCar’s Business

 

Our historical business growth and profitability may not be indicative of future performance. You should not rely on the results of our operations as an indication of future revenue, profit or growth.

 

We commenced our insurance intermediation business in May 2007 and launched our automobile after-sales services business in June 2013, both through our operating entities in China. Our revenue and net profit increased continually. For the years ended December 31, 2020, 2021 and 2022, we generated revenue from continuing operations of $238.9 million, $249.2 million and $282.4 million, respectively. For the same periods, our net profit from continuing operations was $6.62 million, $9.59 million, and net loss from continuing operations of 10.9 million, representing a net profit margin from continuing operations of 2.77%, 3.85% and net loss margin from continuing operation of 3.86% in the respective periods. Our net losses were $9.78 million, $18.09 million and $11.9 million for the years ended December 31, 2020, 2021 and 2022, respectively, which were due to discontinued operations in our financial leasing business line. Due to the stringent regulations for the financial leasing industry and sluggish economic environment especially impacted by COVID-19, payments receivable from lessees were severely overdue. Accordingly we made significant bad debt provision. In addition, fixed and required basis costs and expenses, including fund cost, personnel expenditure, rental expense and other expense to maintain normal operating activities were stable, and hence, the financial business line was under performance. For the purpose of concentrating on our remaining major business lines, we disposed the financial leasing business line as of March 1, 2022.

 

However, our historical performance may not be indicative of our future growth or financial results. We cannot assure you that we will be able to deliver similar growth or avoid any decline in the future. Our growth may slow down and our revenue and net profit may decline for a number of possible reasons, including the risk factors set forth in this Report. Some of the risks are beyond our control, including declining growth of our overall market or industry, increasing competition, the emergence of alternative business models, decreasing customer base, changes in rules, regulations, government policies or general economic conditions, and we may encounter unforeseen expenses, difficulties, complications, delays and other unknown factors. You should consider our business and prospects in light of these risks, and not unduly rely on our past results of operations or historical growth rate as an indicator of our future performance.

 

9

 

 

If we fail to maintain cordial relationships with our business partners, our business, results of operations, financial condition and business prospects could be materially and adversely affected.

 

We are a company working as an intermediary in automobile after-sales services and insurance. Therefore, we depend on our after-sales service providers and insurance companies partners to provide services to our clients and customers. Our success depends on our ability to, among other things, develop and maintain relationships with our existing business partners and attract new business partners.

 

Our automobile after-sales services business and insurance intermediation business largely depend on our relationships with our customers. If we cannot maintain good relationships or provide satisfactory services to them, we may lose some of our business.

 

For our automobile after-sales services business, our after-sales partners are our clients, mainly consisting of banks, insurance companies and other large corporations. We secure service contracts with a substantial number of our enterprise clients through a bidding or centralized procurement process. These contracts generally have a term of one or two years which, upon expiry, we are typically subject to a new round of bidding or centralized procurement process to be awarded a renewed contract. We cannot assure you that we will always be invited to participate in the bidding or procurement process of our existing customers upon expiry of our existing contract terms or potential customers that we strive to establish business relationship with, or that we would be able to succeed in the bidding or procurement processes or maintain comparable success rates in the future. Furthermore, our cooperation with our enterprise clients is subject to their annual budget constraints, which could indirectly affect the growth of our automobile after-sales services business.

 

For our insurance intermediation business, we provide agency services for major insurance companies in China by distributing primarily automobile insurance products underwritten by them, and receive commissions from these insurance companies. Our relationships with these insurance companies are governed by agreements between the insurance companies and us. These contracts generally provide, among other things, the scope of our authority and our commission rates, and typically have a term of one or three years. Certain of these contracts can also be terminated by the insurance companies with a relatively short notice under certain circumstances. There is no assurance that we would be able to renew any such contracts upon their expiry with terms that are comparable to or better than the existing ones, if at all. Any interruption to or discontinuation of our relationships with these insurance companies may severely and negatively impact our results of operations.

 

In addition, client and end-consumer recognition is critical for us to remain competitive. Our ability to maintain and enhance client and end-consumer recognition and reputation depends primarily on the quality of the products and services they receive. If we are unable to maintain and further enhance our client and end-consumer recognition and reputation and promote awareness of our product offerings and services, we may not be able to maintain or continue to expand our client base, and our results of operations may be materially and adversely affected. Furthermore, any negative or malicious publicity relating to our Group, products and services could harm our brand image and in turn materially and adversely affect our business and results of operations.

 

We rely on our after-sales service providers and external referral sources to operate our business, therefore our relationships with our service providers are crucial to our business. Failure to establish and maintain cordial relationships with them and other supply chain disruptions may adversely affect our results of operations and business prospects.

 

For our automobile after-sales services business, we rely on our after-sales service providers to deliver a variety of automobile-related services to customers of our enterprise clients. Accordingly, our relationships with the after-sales service providers and their quality of service are crucial for us to continue our business growth and promote our brand and reputation among our customers. If our relationships with them deteriorate, our business, financial condition and results of operations may be materially and adversely affected. Similarly, failure of our after-sales service providers to deliver services of satisfactory quality may cause our clients to stop using our services, which could adversely affect our revenue or even jeopardize the business relationship with our customers.

 

For our insurance intermediation business, we collaborate with various external referral sources to expedite our market penetration and broaden our end consumer base. Our external referral sources are our service providers in the insurance intermediation business. Failure to establish and maintain cordial relationships with our external referral sources may materially and adversely affect our ability to expand our business scale and geographical coverage, which in turn could adversely affect our results of operations and business prospects.

10

 

 

In addition, our contracts with our clients and service providers are typically on a non-exclusive basis, and they may choose to cooperate with our competitors or offer competing services themselves. For example, there is an increasing trend that major insurance companies build their own Internet or mobile channels and strengthen their in-house capabilities to distribute their insurance products, as well as establishing their own insurance intermediation arms. Our after-sales service providers may also choose to work with our competitors or other service platforms, which may offer better terms or bring upon more business volume to them. In any event, there is no assurance that we will be able to continuously maintain positive relationships with our business partners, or continue to work with them on terms favorable to us, or at all. If any of the foregoing occurs, our business growth, results of operations and financial condition will be adversely affected.

 

Moreover, our after-sales service providers depend upon frequent use of auto parts, products, and supplies to perform the services they provide for us. Shortages or interruptions in the supply chain caused by unexpected demand, problems in production or distribution, acts of terrorism, financial or other difficulties of suppliers, labor issues, inclement weather, natural disasters such as floods, drought and hurricanes, outbreak of armed conflicts or disease, such as COVID-19, or other conditions could adversely affect the availability, quality and cost of supplies for such products, which could materially and adversely affect the businesses of our after-sales service providers and us. Recent global supply chain disruptions have had minimal direct impacts on our operations, because our business is digitalized and require very little continuous supply of physical materials. Moreover, the labor supply of our after-sales service providers have been affected only minimally, since we source these providers in China locally, close to the locations of our clients service requests. For examples, Russia, Ukraine, and the United States have no nexus to our supply chains, so events happening in these locations have minimal effect on our supply chain management or risks.

 

Global inflationary pressures could negatively impact our results of operations and cash flows.

 

We face two types of possible inflationary pressures: a general pressure from inflation-related economic slowdown, and a specific pressure from inflation of the prices of fuel. First, inflation could slow down the global economy and the economic activity in China in particular, and thus decrease the over amount of automobile usage in China which would impact our business. So far, this risk has not been realized, and we see automobile usage in China continue to steadily grow. Second, since the 2022 inflation episode was triggered by the conflict in Ukraine and the resulting increase in fossil fuel prices, it particularly impacts the automobile industry which still mainly relies on fossil fuel to power the vehicles. Thus, the automotive and related industries, including insurance and after-sales service industries where we operate, would face increased cost of operation even more significant than the global economy as a whole, drive by the increase in fuel prices. Our efforts in developing our NEV (new energy vehicles) business line may not be able to completely offset this risk, since NEV is still a small minority portion of the entire automotive industry.

 

Increases in labor costs and employee benefits may adversely affect our business and profitability.

 

Labor costs in China have risen in recent years as a result of social and economic development including the increasing inflation. Average wages in China are expected to continue increasing. We may also need to increase our total compensation packages to attract and retain experienced personnel to achieve our business objectives. In addition, we are required by the PRC laws and regulations to pay various statutory employee benefits, including pension, housing fund, and insurance, to designated government authorities for the benefits of our employees. We may be determined by the relevant government authorities to have failed to make adequate payments to the statutory employee benefits, due to the inconsistent implementation or interpretation of the PRC laws and regulations by local authorities or our lack of understanding of the relevant PRC laws and regulations. As a result, we may be subject to late payment fees or other penalties. As of the date of this Report, our PRC Operating Entities have not been materially impacted, in part because our labor suppliers, the after-sales service providers, are highly fragmented and not coordinated as US-style labor unions do not exist in the PRC. However, we expect that our labor costs, including wages and employee benefits, will continue to increase. Our financial condition and results of operations may be adversely affected as a result of any material increase in our labor costs.

 

11

 

 

We are subject to customer concentration risk. Our growth and revenue could be materially and adversely affected if we lose any significant customer, or if any significant customer fails to cooperate with us at anticipated levels.

 

For the year 2022, we had two customers each accounting for more than 10% of our revenue for a total of 26%, and three customers each accounting for more than 10% of our accounts receivables for a total of 72%. For the year of 2021, we had one customer accounting for more than 15% of our revenue, and three customers each accounting for more than 10% of our accounts receivables for a total of 46%. For the year 2020, we had one customer accounting for 26% of our revenue, and one customer accounting for 18% of our accounts receivables. None of these major customers is a related party to SunCar or its Directors.

 

There are a number of factors, other than our performance, that could cause loss of, or decrease in the volume of business from, a customer. We cannot assure you that we will continue to maintain the business cooperation with these customers at the same level, or at all. The loss of business from any of these significant customers, or any downward adjustment of the commission rates paid to us, could materially adversely affect our revenue and profit. Furthermore, if any significant customer terminates its relationship with us, we cannot assure you that we will be able to secure an alternative arrangement with comparable insurance company in a timely manner, or at all.

 

We are subject to credit risks from our customers.

 

We typically grant credit period to our automobile enterprise clients. While they are principally insurance companies and banking institutions, there is no assurance that income receivable by us will not be subject to disputes with our clients and partners. Given the scale of our clients and the negotiating positions they enjoy, in case of dispute we are typically in a less favorable position to succeed in recovering the trade receivables and our financial position and results of operations may be negatively impacted as a result.

 

Our outstanding accounts receivable are not covered by collateral or credit insurance. While we have procedures to monitor and limit exposure to credit risk on our accounts receivable, which risk is heightened during periods of uncertain economic conditions, there can be no assurance such procedures will effectively limit our credit risk and enable us to avoid losses, which could have a material adverse effect on our financial condition and operating results. Our net accounts receivable balance was US$85.6 million and US$85.6 million as of December 31, 2021, and December 31, 2022, respectively, and we recognized bad debt expenses of nil, nil, and US$26.0 million during the years ended December 31, 2020, 2021 and 2022, respectively.

 

We may not be able to facilitate diversified products and services to effectively address our end consumers’ needs, which could have a material adverse effect on our business, results of operations and financial condition.

 

We strive to continuously upgrade our automobile after-sales services by offering more comprehensive service solutions and upgraded experience. We also seek to collaborate with more insurance companies located in our existing and new geographical markets, while maintaining full spectrum insurance product choices. Expansion into new product and service categories and geographies involves new risks and challenges. If we fail to respond to the changing and emerging needs and preferences of our customers and end consumers, or we incorrectly respond to the changing and emerging needs and preferences, our business, results of operations and financial condition may be materially and adversely affected.

 

Any breaches to our security measures, including unauthorized access to our systems, computer viruses and cyber-attacks may adversely affect our database and reduce the use of our services and damage our reputation and brand names.

 

In connection with our business as a provider of online platform, we collect, host, store, transfer, process, disclose, use, secure and retain and dispose of large amounts of personal and business information about our clients and partners. We focus on ensuring that we safeguard and protect personal and business information and client funds, and we devote significant resources to maintain and regularly update our systems and processes. Nonetheless, the global environment continues to grow increasingly hostile as attacks on information technology systems continue to grow in frequency, complexity and sophistication, and we are regularly targeted by unauthorized parties using malicious tactics, code and viruses.

 

12

 

 

Any cyberattack, unauthorized intrusion, malicious software infiltration, network disruption, denial of service, corruption of data, theft of non-public or other sensitive information, or similar act by a malevolent party (including our personnel), or inadvertent acts or inactions by our vendors, partners or personnel, could result in the loss, disclosure or misuse of confidential personal or business information or the theft of client, and could have a materially adverse effect on our business or results of operations or that of our clients, result in liability, litigation, regulatory investigations and sanctions or a loss of confidence in our ability to serve clients, or cause current or potential clients to choose another service provider. As the global environment continues to grow increasingly hostile, the security of our operating environment is ever more important to our clients and potential clients. As a result, the breach or perceived breach of our security systems could result in a loss of confidence by our clients or potential clients and cause them to choose another service provider, which could have a materially adverse effect on our business.

 

As of the date of this Report, we believe we are not subject to any material cybersecurity risks. Although we believe that we maintain a robust program of information security and controls and none of the data or cyber security incidents that we have encountered to date have materially impacted us, we cannot guarantee that our measures will always be reliable, a data or cyber security incident could disrupt our continuing service to our customers and their end users, force us in providing inferior services, or delay the completion of our service, and then in turn have a materially adverse effect on our business, results of operations, financial condition and reputation.

 

We face intense competition in the markets we operate in, and some of our competitors may have greater resources or brand recognition than us.

 

The automobile insurance intermediation market and the integrated automobile after-sales service market in China are highly fragmented and competitive. In our automobile after-sales services business, we primarily compete with a large number of large integrated service providers and other independent after-sales service providers. We compete for customers on the basis of product offerings, pricing, customer services and reputation. In our insurance intermediation business, we face competition from insurance companies that use their in-house sales force, exclusive sales agents, telemarketing, and Internet or mobile channels to distribute their insurance products, and from business entities that distribute insurance products on an ancillary basis, such as commercial banks, postal offices and automobile dealerships, as well as from other professional insurance intermediaries.

 

Some of our current and future competitors may have greater financial and marketing resources than we do, and may be able to offer services that we do not currently have and may not offer in the future. The disruption of business cooperation with major banks and insurance companies we work with may cause us to lose our competitive advantages in certain areas. If we are unable to compete effectively against and stay ahead of our competitors, we may lose customers and our financial results may be negatively affected.

 

Our negative net operating cash flows in the past may expose us to certain liquidity risks and could constrain our operational flexibility.

 

We had negative net operating cash flows in years 2021 and 2022. Our cash flows have been affected by a general mis-match of cash inflow and outlay on the operational level resulting from our significantly longer trade receivables turnover days compared to our trade payables turnover days, as our customers are mostly banks and insurance companies and their respective payment process is generally significantly longer than our payment process to our external referral sources and after-sales service providers.

 

We cannot assure you that we will not experience net current liabilities or negative net operating cash flows in the future. Our future liquidity, ability to make necessary capital expenditures, the payment of trade and other payables, as and when they become due, will primarily depend on our ability to maintain adequate cash inflows from our operating activities and adequate external financing. Our ability to generate adequate cash inflows from operating activities may be affected by our future operating performance, prevailing economic conditions, our financial, business and other factors, many of which are beyond our control. Also, we may not be able to renew or refinance our existing bank borrowings or secure additional external financing on a timely basis or on acceptable terms, or at all. The occurrence of any of the foregoing may cause us not to have sufficient cash flow to fund our operating costs and constrain our operational flexibility and, in that event, our business, financial condition and results of operations could be adversely affected.

 

13

 

 

Our latest business growth strategy may negatively impact our financial results and profit margins in the short run.

 

To better fit into the development of current vehicle industry pioneer in the new energy vehicles (“NEVs”) market and transform to the sustainable growth strategy, we plan to focus on several marketing points to further increase the revenue of SunCar. Our growth strategy includes the following: (1) expanding customers base with market trends; (2) under the electrification of the vehicles, and population of NEVs, SunCar is working to provide digitalized, online services; (3) coordinating with multiple insurance companies, and design new insurance plans for NEV drivers which will be sold exclusively through SunCar; and (4) increasingly monetize the management tech (SaaS) we provide for small business partners. Although we do not expect our profit margin to decrease as a result of our latest business growth strategy, given that the strategy does not require a significant increase in capital expenditures, we may not succeed in achieving one or more of the goals under our growth strategy and it may cost us more expenses to achieve them than we anticipate. If we incur substantial expenses for implementing the plan without being able to achieve the anticipated business growth and expansion, our operating and financial results and our business prospects may be materially and adversely affected.

 

Our business is subject to seasonality.

 

In our insurance intermediation business, our revenue (i.e., commissions from insurance companies) is subject to quarterly fluctuations as a result of, among other factors, the seasonality of our business, the timing of policy renewals of individual policy owners and the net effect of new and lost business. During any given year, our revenue derived from distribution of insurance products is generally lower during the first quarter. The factors that cause such quarterly variations are not within our control. Specifically, change of end-consumer demand, timing of renewals, cancellations of insurance policies would cause seasonal fluctuations in our results of operations. On the other hand, revenue derived from our after-sales service business in any given year also exhibits seasonality generally, and is generally highest in the second quarter and the fourth quarter, mainly resulting from the expiry of reward points in our enterprise clients’ reward programs or customer loyalty programs and the promotional activities launched by our major customers in June and December of each year. In addition, changes in certain of our expenses do not necessarily correspond with such fluctuations. For example, we spend on marketing activities, staff recruitment and training, and product development throughout the year, and we pay rent for our facilities based on the terms of the lease agreements. We may also incur significant costs for our information technology systems and enhancements and upgrades of our apps from time to time in support of our business developments. We expect to continue to experience seasonal fluctuations in our revenue and results of operations. These fluctuations could result in volatility in our results of operations. As a result, you may not be able to rely on quarterly comparisons of our operating results as an indication of our future performance.

 

Any significant disruption in services on our apps, websites or computer systems, including events beyond our control, could materially and adversely affect our business, financial condition and results of operation.

 

Our business is highly dependent on the ability of our information technology systems to timely process a large number of transactions across different markets and products at a time when the volume of such transactions is growing rapidly. We are also increasingly relying on our apps to facilitate the business process of both our insurance intermediation and our automobile after-sales services. Usability of our apps as perceived by users can influence customer satisfaction. The proper functioning and improvement of our apps, our accounting, customer database, customer service and other data processing systems, together with the communication systems between our various branches and our principal executive office in Shanghai, is critical to our business and to our ability to compete effectively. We cannot assure you that our business activities would not be materially disrupted in the event of a partial or complete failure of any of these primary information technology or communication systems, which could be caused by, among other things, software malfunction, computer virus attacks or conversion errors due to system upgrading. In addition, a prolonged failure of any of our information technology systems could damage our reputation and materially and adversely affect our operations and profitability.

 

14

 

 

Our business model and our planned business developments are dependent on the proper function of our IT systems and infrastructure and our ability to continuously improve our IT systems and infrastructure and adopt advancing technologies. Breakdown of any of our major IT systems or failure to keep up with technological developments would materially and adversely affect our business, results of operations and future prospects.

 

Our proprietary technology and technological capabilities are critical to the development and maintenance of our IT systems and infrastructure underlying our apps and platforms, which in turn is vital to our business operations and planned developments. We need to keep abreast of the fast evolving IT developments, and continuously invest in significant resources, including financial and human capital resources to maintain, upgrade and expand our IT systems and infrastructure in tandem with our business growth and developments. However, research and development activities are inherently uncertain, and investments in information technologies and development of proprietary technologies may not always lead to commercialization or monetarization, or lead to increased business volume and/or profitability. The fast evolving IT developments may also render our existing systems and infrastructure and those that are newly developed and implemented obsolete before we are able to reap sufficient benefits to recover their investment costs, and may lead to substantial impairments which would adversely affect our results of operations. Obsolescence in our proprietary technology, IT systems and infrastructure may also significantly impair our ability to conduct and grow our business and compete effectively, which could materially and adversely impact our results of operations and business prospects. On the other hand, any significant breakdown of our IT systems and infrastructure may materially and adversely affect our business, results of operations, reputation and business prospects, and may even subject us to potential claims or even litigations, particularly as parts of our IT systems and infrastructure are linked to or connected with IT systems and infrastructure of our insurance company partners and enterprise clients, who are mostly sizeable and reputable financial institutions whom themselves are subject to stringent regulatory supervision. As we rely heavily on our apps and our IT systems and infrastructure to facilitate and conduct our business, any prolonged breakdown of systems and infrastructure could also materially impact our business and results of operations.

 

Failure to ensure and protect the confidentiality of the personal data of end consumers could subject us to penalties, negatively impact our reputation and deter end consumers from using our platforms.

 

In providing our services, a challenge we face is the secured collection, storage and transmission of confidential information. We acquire certain private information about end consumers, such as name, personal identification number, address and telephone number during the course of our business. We also obtained certain personal data from our insurance company partners and enterprise clients pursuant to the collaboration agreements with them, such as the vehicle registration number and registration date, the engine number, the make and model of the automobile and information about the current insured status of the automobile of a potential insurance purchaser. We are required to collect and use such information in accordance with relevant PRC laws and not to disclose or use such information without consent from the respective consumers.

 

While we have taken steps to protect the personal data that we have access to, our security measures could be breached. Any accidental or willful security breaches or other unauthorized access to our system could cause confidential personal data to be stolen and used for criminal purposes, and could also expose us to liability related to the loss of information, time-consuming and expensive litigation and negative publicity. If security measures are breached or if we fail to protect confidentiality of the personal data of end consumers otherwise, our insurance company partners, our enterprise clients as well as end consumers may be deterred from choosing us, which could result in significant loss of business and we could incur significant liability, and our business and operations could be adversely affected.

 

We may fail to attract or retain an experienced management team and qualified personnel.

 

Our continued success depends on our ability to attract and retain an experienced management team and other employees with the requisite expertise and skills. Our ability to do so is influenced by a variety of factors, including the structure of the compensation package that we formulate and the competitive market position of our overall compensation package. Our management team and skilled employees may leave us or we may terminate their employment at any time. We cannot assure you that we will be able to retain our management team and skilled employees or find suitable or comparable replacements on a timely basis. Moreover, if any of our management team or skilled employees leaves us or joins a competitor, we may lose customers. In addition, former employees may request certain compensation arising from their resignation or retirement, which we typically negotiate on a case-by-case basis. However, if we are unable to reach a mutually acceptable resolution with such employees, they may take other actions including, but not limited to, initiating legal proceedings. Such legal proceedings may require us to pay damages, divert our management’s attention cause us to incur costs and harm our reputation. In particular, our business operations and development crucially depend on key persons, including our Chairman and CEO Mr. Ye Zaichang and our CTO Mr. Lei Zhunfu, the loss or departure of whom would materially impact our business. Each of these foregoing factors could have a material adverse effect on our business, financial condition and results of operations.

 

15

 

 

We are subject to credit risks from our customers.

 

We typically grant credit period to our automobile enterprise clients. While they are principally insurance companies and banking institutions, and notwithstanding that we only had relatively insignificant impairment of trade receivables in the past, there is no assurance that income receivable by us will not be subject to disputes with our clients and partners. Given the scale of our clients and the negotiating positions they enjoy, in case of dispute we are typically in a less favorable position to succeed in recovering the trade receivables and our financial position and results of operations may be negatively impacted as a result.

 

If we are unable to manage our growth or execute our strategies effectively, our business and prospects may be materially and adversely affected.

 

Our business has grown substantially since our inception, and we expect continued growth in the scale of our business and our operations. We have significantly expanded branch establishment, our headcount and office facilities, and we anticipate further expansion in certain areas and geographies. This expansion increases the complexity of our operations and may cause strain on our managerial, operational and financial resources. We must continue to hire, train and effectively manage new employees. If our new hires perform poorly or if we are unsuccessful in hiring, training, managing and integrating new employees, our business, financial condition and results of operations may be materially harmed.

 

In addition, as we pursue our business growth and strive to expand our customer base, we endeavor to establish presence in new geographical markets, introduce new insurance products and types of automobile after-sales services, and work with a variety of additional business partners, including banks, insurance companies, external referral sources and after-sales service providers, to address the evolving needs of the end consumers. We may have limited or no experience for certain new product and service offerings, and our expansion into these new product and service offerings may not achieve broad acceptance among our customers or end consumers. These offerings may present new and difficult technological or operational challenges, and we may be subject to claims if end consumers do not have satisfactory experiences in general. To effectively manage the expected growth of our business and operational scale, we will need to continue improving our transaction processing, technological, operational and financial systems, policies, procedures and controls. All of these endeavors involve risks and will require significant management, financial and human resources. We cannot assure you that we will be able to effectively manage our growth or to implement our strategies successfully. If we are not able to manage our growth effectively, or at all, our business and prospects may be materially and adversely affected.

 

We are an “emerging growth company” and we cannot be certain if the reduced disclosure requirements applicable to “emerging growth companies” will make our ordinary shares less attractive to investors.

 

We are an “emerging growth company,” as defined in the JOBS Act, and we may take advantage of certain exemptions and relief from various reporting requirements that are applicable to other public companies that are not “emerging growth companies.” In particular, while we are an “emerging growth company” (1) we will not be required to comply with the auditor attestation requirements of Section 404(b) of the Sarbanes-Oxley Act, (2) we will be exempt from any rules that may be adopted by the PCAOB requiring mandatory audit firm rotations or a supplement to the auditor’s report on financial statements, (3) we will be subject to reduced disclosure obligations regarding executive compensation in our periodic reports and proxy statements and (4) we will not be required to hold nonbinding advisory votes on executive compensation or shareholder approval of any golden parachute payments not previously approved. We currently intend to take advantage of the reduced disclosure requirements regarding executive compensation, including the exemptions from the advisory vote requirements and executive compensation disclosures under the Dodd-Frank Wall Street Reform and Customer Protection Act, or the Dodd-Frank Act, and the exemption from the provisions of Section 404(b) of the Sarbanes-Oxley Act. In addition, Section 107 of the JOBS Act provides that an emerging growth company can take advantage of the extended transition period provided in Section 7(a)(2)(B) of the Securities Act for complying with new or revised accounting standards, meaning that the company can delay the adoption of certain accounting standards until those standards would otherwise apply to private companies. We have irrevocably elected not to avail ourselves of this exemption from new or revised accounting standards and, therefore, will be subject to the same new or revised accounting standards as other public companies that are not emerging growth companies.

 

16

 

 

We may remain an “emerging growth company” until the fiscal year-end following the fifth anniversary of the completion of this initial public offering, though we may cease to be an “emerging growth company” earlier under certain circumstances, including (1) if we become a large accelerated filer, (2) if our gross revenue exceeds $1.07 billion in any fiscal year or (3) if we issue more than $1.0 billion in non-convertible notes in any three year period. The exact implications of the JOBS Act are still subject to interpretations and guidance by the SEC and other regulatory agencies, and we cannot assure you that we will be able to take advantage of all of the benefits of the JOBS Act. In addition, investors may find our ordinary shares less attractive if we rely on the exemptions and relief granted by the JOBS Act. If some investors find our ordinary shares less attractive as a result, there may be a less active trading market for our ordinary shares and our stock price may decline and/or become more volatile.

 

We may not be able to use certain of our leased properties due to defects related to these properties. And failure to comply with PRC laws and regulations on leased property may expose us to potential fines and negatively affect our ability to use the properties we lease.

 

As of the date of this Report, we operated our business primarily through one owned property in Shanghai and 76 leased properties across China. For some leased properties, the landlords have not provided ownership certificates, or where the landlords are not the owners, consent letters from the property owners for leasing or sub-leasing the properties. We believe that lessors are not entitled to lease properties if they do not have ownership of such properties or consent from the property owners authorizing the lease. If our lessors are not the owners of the properties or they have not obtained consents from the owners or their lessors or permits from the relevant government authorities, our leases could be invalidated. If any third party raises claims against the ownership or leasing rights of such properties, our leasing of such properties may be affected.

 

Pursuant to the Administrative Measures for Commodity Housing Leasing, parties to a lease agreement are required to file the lease agreements for registration and obtain property leasing filing certificates for their leases. Our leasehold interests in leased properties have not been registered with the relevant PRC government authorities as required by PRC law, which may expose us to potential fines if we fail to remediate after receiving any notice from the relevant PRC government authorities. As of the date of this Report, we believe that failure to complete the lease registration will not affect the legal effectiveness of our lease agreements according to PRC law, but the real estate administrative authorities may require the parties to the lease agreements to complete lease registration within a prescribed period of time, and the failure to do so may subject the parties to fines from RMB1,000 to RMB10,000 for each of such lease agreements. There can be no assurance that legal disputes or conflicts concerning such leases and tenancies will not arise in the future.

 

As of the date of this Report, we are not aware of any actions, claims or investigations threatened against us or our lessors with respect to the defects in our leasehold interests. However, if any of our leases is terminated as a result of challenges by third parties or governmental authorities for lack of title certificates or proof of authorization to lease, we do not expect to be subject to any fines or penalties, but we may be forced to relocate the affected offices and incur additional expenses relating to such relocation. Any dispute or claim in relation to the titles of the properties that we occupy, including any litigation involving allegations of illegal or unauthorized use of these properties, could require us to relocate our business operations occupying these properties.

 

If we fail to protect our intellectual property rights and proprietary information, we may lose our competitive edge and our brand, reputation and operations may be materially and adversely affected.

 

Our corporate name, trademarks and other intellectual properties are essential to our business. We believe our reputation and brand are associated with our corporate name in Chinese “Sheng Shi Da Lian” and SunCar, and our trademarks, and that this association has contributed to the success of our business. Our corporate name may be damaged if it is used by third parties whose reputation or brand is not associated with quality, or if such third parties are otherwise the subject of any adverse publicity. In addition, other parties may use or register trademarks that look similar to our registered trademarks under certain circumstances, and may cause confusion among consumers. Policing unauthorized use of our corporate name and trademarks can be difficult and expensive. If any of the foregoing happens, the value of our trademarks and customer recognition of our brand may be adversely affected.

 

17

 

 

In addition, litigation may be necessary to enforce our intellectual property rights, protect our trademarks or determine the validity and scope of the proprietary rights of others. Such litigation may be costly and may divert management’s attention away from our business. An adverse determination in any such litigation would impair our intellectual property rights and may harm our business, prospects and reputation. Enforcement of judgments in China is uncertain, and even if we are successful in litigation, it may not provide us with an effective remedy. In addition, we have no insurance coverage against litigation costs and would have to bear all costs arising from such litigation to the extent we are unable to recover them from other parties. The occurrence of any of the foregoing could have a material adverse effect on our business, financial condition and results of operations.

 

We may be subject to intellectual property infringement claims or other allegations by third parties, which may materially and adversely affect our business, results of operations and prospects.

 

Our current businesses in insurance intermediation and after-sales service are largely depending on our online platforms. Our online Platforms are established based on large amounts of softcopies. In particular, leading companies in the software own large number of softcopies, which they may use to assert claims against us. From time to time, third parties holding such intellectual property rights, including companies, competitors, patent holding companies, customers and/or non-practicing entities, may assert softcopies or other intellectual property claims against us, our customers and partners, and those from whom we license technology and intellectual property.

 

Although we believe that our platforms do not infringe upon the intellectual property rights of third parties, we cannot be certain that our operations do not or will not infringe upon or otherwise violate intellectual property rights or other rights held by third parties. Even if there is no infringement, due to the uncertainty and inferiority of Chinese Intellectual Property Laws, we may be from time to time in the future subject to legal proceedings and claims relating to the intellectual property rights or other rights of third parties, some even without merit. If we are forced to defend against any infringement or misappropriation claims, whether they are with or without merit, are settled out of court, or are determined in our favor, we may be required to expend significant time and financial resources on the defense of such claims. Regardless of the merits or eventual outcome, such a claim could adversely impact our brand and business. Any such assertions may require us to enter into royalty arrangement or result in us being unable to use certain intellectual property. Infringement assertions by third parties may involve patent holding companies or other patent owners who have no relevant product revenue, and therefore our own issued and pending patents may provide little or no deterrence to these patent owners in bringing intellectual property right claims against us. Furthermore, an adverse outcome of a dispute may require us to pay damages, potentially including treble damages and attorney’s fees, if are found to have willfully infringed a party’s intellectual property; case making, licensing or using our solutions that are alleged to infringe or misappropriate the intellectual property of others; expend additional development resources to redesign our solutions’ enter into potentially unfavorable royalty or license agreements in order to obtain the right to use necessary technologies or works; and to indemnify our partners, customers and other third parties. Any of these events could adversely impact our business, results of operations and financial condition.

 

Additionally, there may be third-party intellectual property rights or other rights that are infringed by our products, services or other aspects of our business without our awareness. To the extent that our employees or consultants use intellectual property owned by others in their work for us, disputes may arise as to the rights in related know-how and inventions or other proprietary assets. If any third-party infringement claims are brought against us, we may be forced to divert management’s time and other resources from our business and operations to defend against these claims, regardless of their merits.

 

The application and interpretation of China’s intellectual property laws and the procedures and standards for granting trademarks, copyrights, know-how or other intellectual property rights in China, and the laws governing personal rights are still evolving and remain uncertain, and we cannot assure you that PRC courts or regulatory authorities would agree with our analysis. If we were found to have violated the intellectual property rights of others, we may be subject to liability for our infringement activities or may be prohibited from using such intellectual property or relevant contents, and we may incur licensing or usage fees or be forced to develop alternatives of our own. As a result, our reputation may be harmed and our business and financial performance may be materially and adversely affected.

 

18

 

 

Our operations depend on the performance of the Internet and mobile Internet infrastructure and telecommunications networks in China, which may not be able to support the demands associated with our continued growth.

 

Almost all access to the Internet in China is maintained through state-owned telecommunication operators under the administrative control and regulatory supervision of the Ministry of Industry and Information Technology, or the MIIT. Moreover, we primarily rely on a limited number of telecommunications service providers to provide us with data communications capacity through local telecommunications lines and internet data centers to host our servers. We have limited access to alternative networks or services in the event of disruptions, failures or other problems with the Internet infrastructure or the telecommunications networks in China. We cannot assure you that these infrastructures will be able to support the demands associated with the continued growth in usage.

 

With the expansion of our business, we may be required to upgrade our facilities, technology, operational and information technology infrastructure to keep up with our business growth, which may require substantial investment. In addition, we may need to devote significant resources to creating, supporting and maintaining our mobile APPs, given the increasing trend of accessing the Internet through smart phones, tablets and other mobile devices and the continual release of new mobile devices and mobile platforms. However, we may not be able to effectively develop or enhance these technologies on a timely basis or at all, which may decrease end consumers’ satisfaction and efficiency of our business process. Our failure to keep pace with rapid technological changes may impact our ability to retain or attract end consumers of our products and services or generate income, and have an adverse effect on our business and results of operations.

 

Our limited insurance coverage could expose us to significant costs and business disruption.

 

We believe we maintain insurance policies covering risks in line with industry standards. We maintain limited business liability, litigation and property insurance. We maintain no liability insurance coverage over our major assets and facilities and do not plan to carry such insurance. This is consistent with our digitalized and online business model which is light on tangible assets (approximately 5% of our total assets consist of property, plant and equipment). We do not have any business interruption insurance. Any uninsured occurrence of business disruption, litigation or natural disaster, or significant damages to our uninsured equipment or facilities could have an adverse effect on our results of operations. We do not maintain key-man life insurance either. The insurance companies in China currently offer limited business-related insurance products. As such, currently we may not be able to insure certain risks related to our assets or business even if we desire to. If we were to incur substantial losses or liabilities due to natural disaster, disruption in our network infrastructure or business operations, or any material litigation, our results of operations could be materially and adversely affected. Our current insurance coverage may not be sufficient to prevent us from any loss, and we may not be able to successfully claim our losses under our current insurance policies on a timely basis, or at all. If we incur any loss beyond the coverage of our insurance policies, or the amount indemnified is significant less than our actual loss, our business, financial condition and results of operations could be materially affected.

 

Our business has been and may continue to be adversely affected by the outbreak of COVID-19.

 

The current COVID-19 pandemic has already adversely affected our business. Our car after-sale has been severely affected. Insurance carriers and other business partners have been gradually recovering from the general shutdown and delay in commencement of operations in China since the beginning of March 2020 but still may be subject to be hit by resurgence. Even though our business is currently operational, our operating efficiency and capacity may still be adversely affected by the COVID-19 pandemic mainly due to the necessity to comply with disease control protocols in business facilities and hospitals. The global spread of COVID-19 pandemic in major countries of the world may also result in global economic distress, and the extent to which it may affect our results of operations will depend on future developments of the COVID-19 pandemic, which are highly uncertain and difficult to predict. There may be potential impacts on our results of operations if the pandemic and the resulting disruption were to extend over a prolonged period.

 

19

 

 

We face risks related to natural disasters, health epidemics and other outbreaks, which could significantly disrupt our operations.

 

In addition to the impact of COVID-19, our business could be materially and adversely affected by natural disasters, health epidemics or other public safety concerns affecting China. Natural disasters may give rise to server interruptions, breakdowns, system failures, technology platform failures or internet failures, which could cause the loss or corruption of data or malfunctions of software or hardware as well as adversely affect our ability to operate our platform and provide services and solutions. In recent years, there have been outbreaks of epidemics in China and globally, such as H1N1 flu, avian flu or another epidemic. Our business operations could be disrupted by any of these epidemics. In addition, our results of operations could be adversely affected to the extent that any health epidemic harms the Chinese economy in general. A prolonged outbreak of any of these illnesses or other adverse public health developments in China or elsewhere in the world could have a material adverse effect on our business operations. Such outbreaks could significantly impact the insurance industry, which could severely disrupt our operations and adversely affect our business, financial condition and results of operations. Our headquarters are located in Beijing, where most of our management and employees currently reside. Consequently, if any natural disasters, health epidemics or other public safety concerns were to affect Beijing, our operation may experience material disruptions, which may materially and adversely affect our business, financial condition and results of operations.

 

Risks Related to SunCar’s Insurance Services

 

We participate in the business as an insurance intermediary, therefore, we only obtained necessary licenses for the sale of insurance, but these insurances do not allow us to create/modify insurance products either.

 

We are the leading online auto insurance platform in China, and help customers to apply for insurance quickly and easily. Insurance industry is a highly-regulated industry in China, participating the sale, even resale of insurance requires certain permission or approval by PRC regulatory authorities. As a platform provider, we need to obtain such permission or approval for sale of insurance, and we are holding valid license, but we are not allowed to create or modify insurance products. Currently, we believe such limitation will not pose any influences or difficulties for SunCar to keep providing platform services, however, if SunCar decides to start providing insurance directly, or any regulations change to require us to hold other additional permissions or approvals to keep being a platform provider, SunCar may have to spare costs and time to get the license and to be qualified, if which there can be no assurance.

 

Our business is subject to regulation and administration by the China Banking and Insurance Regulatory Commission and other government authorities, and failure to comply with any applicable regulations and rules by us could result in financial losses or harm to our business.

 

We are subject to the PRC Insurance Law, Regulatory Provisions on Professional Insurance Agencies, and related rules and regulations. Our businesses in automobile insurance and other insurance areas are extensively regulated by the China Banking and Insurance Regulatory Commission (“CBIRC”), which has been given wide discretion in its administration of these laws, rules and regulations as well as the authority to impose regulatory sanctions on us. Under the amendments to the PRC Insurance Law promulgated in 2009, the CBIRC has been granted greater regulatory oversight over the PRC insurance industry, in part to afford policyholders more protection.

 

The terms and premium rates of the insurance products we carry, the commission rates we earn, as well as the way we operate our insurance intermediation businesses, are subject to regulations. Changes in these regulations may affect our profitability on the products we sell. For example, the CBIRC promulgated a series of regulations and implementation directives to strengthen the regulation of the premium and commission rates for commercial motor vehicle insurance since February 2015. In July 2017, the CBIRC’s Notice to Overhaul Chaotic Auto Insurance Market was promulgated, aiming to strengthen regulation of the automobile insurance market. Such regulation prohibits, among other things, insurance intermediaries from giving inappropriate rebates to the insured when promoting insurance products, and imposes various restrictions on insurance companies in relation to risk management and cooperation with third-party insurance intermediaries. In January 2019, the CBIRC promulgated the “Notice on Further Strengthening Regulation on Auto Insurance” to further regulate automobile insurance market conducts including, among other things, charging commissions. As recent as September 2, 2020, CBIRC released guidance of The Implementation of Comprehensive Reform of Auto Insurance (CBIRC Supervision and Development No. 41 2020, hereinafter referred to as “No. 41 2020 Guidance”), which took effect on September 19, 2020, and set phased goals for insurance companies to “reduce price, increase insurance policy volume, and improve quality”, which significantly reduced premium and commission rates. Any tightening of regulations or administrative measures on insurance premiums or insurance agency commissions could have material adverse impact on the revenue and profitability of our insurance intermediation business, if we are not able to increase our insurance business volume sufficiently to compensate for the reduced revenue generated from automobile insurance commission, or pass on any downward impact on our commission rates to our external referral sources.

 

20

 

 

Regardless, failure to comply with any of the laws, rules and regulations to which we are subject could result in fines, restrictions on business expansion, which could materially and adversely affect us. The laws, rules and regulations under which we are regulated may change from time to time, and there is uncertainty associated with their interpretation and application. We cannot assure you that future legislative or regulatory changes would not have a material adverse effect on our business, results of operations and financial condition.

 

Misconduct of the external referral sources we engaged to promote our insurance intermediation services is difficult to detect and deter and could harm our reputation or lead to regulatory sanctions or litigation costs.

 

We promote insurance products through external sales representatives. In addition, we also engage them to deepen our market penetration and broaden end consumer reach. The activities and regulatory compliance of these sales and marketing forces associated with our insurance intermediation business are subject to the terms of the agreements we entered into with them and subject to applicable PRC laws. Misconduct of any of them could result in violation of law by us, regulatory sanctions, litigation or serious reputational or financial harm. Misconduct could include:

 

 making misrepresentation when marketing or selling insurance to customers;
   
 hindering insurance applicants from making full and accurate mandatory disclosures or inducing applicants to make misrepresentations;
   
 hiding or falsifying material information in relation to insurance contracts;
   
 fabricating or altering insurance contracts without authorization from relevant parties, selling false policies, or providing false documents on behalf of the applicants;
   
 falsifying insurance intermediation business or fraudulently returning insurance policies to obtain commissions;
   
 colluding with applicants, insureds, or beneficiaries to obtain insurance benefits;
   
 engaging in false or falsified claims; or
   
 otherwise not complying with laws and regulations or our control policies, procedures, and undertakings.

 

On April 24, 2015, the PRC Insurance Law was amended and consequently on February 1, 2018, the CBIRC amended the Provisions on the Supervision of Insurance Brokerages and the Provisions on the Supervision of Insurance Claims Adjusting Firms. Furthermore, on November 12, 2020, the CBIRC promulgated the Regulatory Provisions on Insurance Agents, which became effective 1 January 2021, repealing the Provisions on the Supervision of Professional Insurance Agencies. These amendments have made a number of significant changes to the regulatory regime, including eliminating the requirement for insurance agent to obtain a qualification certificate issued by the CBIRC. The elimination of the certificate requirement may result in an increase in misconduct by persons engaged in promoting insurance products, in particularly sales misrepresentation. We have set up in contractual terms to deter misconduct by external sales representatives and referral sources. However, the measures and precautions we take to prevent and detect these activities may not be effective in all cases, and even effective, may be delayed under certain circumstances. We cannot assure you, therefore, that misconduct by any of the external sales representatives or our external referral sources may not occur, whether unintentional or otherwise, which may negatively impact our business, results of operations or financial condition. In addition, the general increase in misconduct in the industry could potentially harm the reputation of the industry and have an adverse impact on our business.

 

21

 

 

Examinations and investigations by the PRC regulatory authorities may result in fines and/or other penalties that may have a material adverse effect on our reputation, business, results of operations and financial condition.

 

From time to time, the CBIRC carries out comprehensive evaluations and inspections of the internal control and financial and operational compliance of PRC insurance intermediation companies in China. As a participant in the insurance intermediation industry in China, we are subject to periodic or ad hoc examinations and investigations by various PRC regulatory authorities in respect of our compliance with PRC laws and regulations, which may impose fines and/or other penalties on us. There is no assurance that we will be able to meet all applicable regulatory requirements and guidelines, or comply with all applicable regulations at all times, or that we will not be subject to fines or other penalties in the future as a result of regulatory inspections.

 

Consumers may increasingly decide to purchase insurance directly from insurance companies, which would have a material adverse impact on our financial condition, results of operations and prospects.

 

The advancement of financial technologies, or FinTech, and the emergence of Internet insurance products allow insurance companies to directly access to a broader customer base at a low cost, and consumers may increasingly decide to purchase insurance directly from insurance companies. A rising number of traditional insurance companies have established their own online platforms to sell Internet insurance products directly to consumers. More recently, the advent of a few online-only Internet insurance companies, such as ZhongAn Online P&C Insurance Co., Ltd., is regarded as an emerging force to further disintermediate China’s insurance industry. The process of eliminating agencies as intermediaries, known as “disintermediation,” could place us at a competitive disadvantage and reduce the need for our products and services. Disintermediation could also result in significant decrease in business volume and loss of commission income from our insurance intermediation business, which could have a material adverse effect on our business, financial condition, results of operations and prospects.

 

Because the commission revenue we earn on the sale of insurance products is based on premium and commission rates set by insurance companies, any decrease in these premiums or commission rates, or increase in the referral fees we pay to our external referral sources, may have an adverse effect on our results of operation.

 

We derive a majority of our revenue from our insurance intermediation business by earning commissions from insurance companies we cooperate with. The commissions we receive from insurance companies on the insurance policies sold are generally calculated as a percentage of the insurance premiums paid by the insured. Our revenue and results of operations are thus directly affected by the size of insurance premiums and the commission rates for such policies.

 

Insurance premiums and commission rates can change based on the prevailing economic, regulatory, taxation-related and competitive factors that affect insurance companies and end consumers. These factors, many of which are not within our control, include insurance companies’ expectation on profits, consumer demand for insurance products in the market, the availability and pricing of comparable products offered by other insurance companies, and the end consumers themselves. In addition, premium rates for certain automobile insurance products that each automobile owner in the PRC is legally required to purchase, are tightly regulated by the CBIRC. As a result, we may experience downward pressure on our commissions from time to time.

 

On the other hand, we engage external referral sources in different geographical areas to promote insurance products, and pay referral fees to them for referring end consumers to us. We may adjust the rates of referral fees at our discretion, depending on the competitive landscape and market conditions in the respective geographical markets. Accordingly, any increase in such rates would reduce our profit margin.

 

Because we do not determine, and cannot predict, the timing or extent of premium or commission rate changes, we cannot predict the effect any of these changes may have on our operations. Any decrease in premiums or commission rates we receive, and/or any increase in the rates of referral fees we pay to our external referral sources, could significantly affect our profitability. In addition, our capital expenditures and other expenditures may be disrupted by unexpected decreases in revenue caused by decreases in premiums or commission rates, thereby adversely affecting our operations and business plans.

 

22

 

 

The insurance business is historically cyclical in nature, and there may be periods with excess underwriting capacity and unfavorable premium rates, which may negatively affect SunCar’s overall revenues. SunCar also plans to further develop new insurance products narrowly tailored to the new trend in the car industry, but there is no guarantee that such innovation will receive positive feedback from the market or bring more revenues to SunCar.

 

The insurance business is historically cyclical in nature. Such fluctuations in our operating results could be due to a number of other factors, many of which may be outside of our control, including the severe control from CBIRC, competition between insurance companies, frequency, and severity of catastrophic events, levels of capacity, adverse litigation trends, regulatory constraints, general economic conditions, and other factors. The supply of insurance is related to prevailing prices, the level of insured losses, and the level of capital available to the industry that, in turn, may fluctuate in response to changes in rates of return on investments being earned in the insurance industry. As a result, the auto insurance business historically has been a cyclical industry characterized by periods of intense price competition due to excessive underwriting capacity, as well as periods when shortages of capacity increased premium levels. Since the fluctuation of insurance premiums are periodic and are now set at a very low level, therefore, SunCar anticipates the insurance intermediation services to be profitable again after such period. However, there is no guarantee that SunCar’s estimation is correct, or the CBIRC will raise the set rate, if the CBIRC does not raise the premium rate, or such a low-level period prolonged, insurance intermediation service business may negatively impact SunCar’s ability to generate profit and indirectly influence the price of our Ordinary Shares.

 

The NEV Market has been undergoing rapid growth all over the world, with Chinese NEV market experiencing an explosive expansion. In recent years, Chinese government has issued different kinds of policies to stimulate more and more companies to manufacture the NEV vehicles and motivate the customer to purchase of the NEV vehicles. Therefore, SunCar plans to directly cooperate with original equipment manufacturers (OEMs) so that we can have higher margin in providing the services and products. At the same time, SunCar will also very actively negotiate with insurance companies partnered with us for customized insurance for NEV owners. However, as mentioned, we are not an insurance provider, but an insurance intermediary, therefore, we have no control regarding the time to release a new product. In addition, The product development and filing process can be itself challenging and expensive, and our insurance partners may shift partial costs to us through lowering the commission. The process can also be delayed. Moreover, there could be an inability to obtain regulatory approval on a product filing. The nature of the product development and filing cycles may cause us to experience delays between the time we incur expenses associated with pushing forward the research and development and the time we generate revenues, if any, from the new products. If we spend a significant amount of resources on driving the research and development, and our efforts do not lead to the successful introduction or improvement of products that are competitive in the marketplace, this could materially and adversely affect our business and results of operations. Additionally, there could be a change in the anticipated customer demand for a product we are developing before the product is released. Customer demand could decrease after the development cycle has begun. A decrease in customer demand for a new or improved product could cause us to fall short of our sales targets, and we might not be able to avoid the substantial costs associated with the product’s development or improvement. If we are unable to complete product development and filing cycles successfully, in a timely manner, that meets customer demand for new or improved products, and generate revenues from these future products, the growth of our business could be harmed.

 

Risks Related to Doing Business in China

 

China’s economic, political and social conditions, as well as regulatory policies, significantly affect the overall economic growth of China, which could reduce the demand for our services, and materially and adversely affect our competitive position.

 

We are a holding company and all of our operating entities are incorporated and operated in China. Accordingly, our financial condition and results of operations are subject to the economic, political and legal developments in China. China’s economy differs from the economies of developed countries in many respects, including the amount of government involvement, level of development, growth rate, control of foreign exchange and allocation of resources. While China’s economy has experienced significant growth in the past few decades, growth has been uneven across different regions and economic sectors and we cannot assure you that such growth is sustainable, especially under the current COVID-19 Pandemic. The PRC government has implemented various measures to encourage economic development and guide the allocation of resources. Some of these measures benefit the overall PRC economy, but may negatively affect us. For example, our business, financial condition and results of operations may be adversely affected by the following factors:

 

 an economic downturn in China or any regional market in China;
   
 inaccurate assessment of the economic conditions of the markets in which we operate;
   
 economic policies and initiatives undertaken by the PRC government;
   
 changes to prevailing market interest rates;
   
 decrease in automobile use in China; and
   
 a higher rate of bankruptcy.

 

23

 

 

In addition, an unfavorable financial or economic environment in recent years, including as a result of continued global financial uncertainties and the rising tension over trade between China and the U.S., have had and may continue to have an adverse impact on investors’ confidence and financial markets in China. Moreover, concerns over capital market volatility, issues of liquidity, inflation, geopolitical issues, the availability and cost of credit and concerns about the rate of unemployment have resulted in adverse market conditions in China, which may materially and adversely affect our business, financial condition and results of operations.

 

Changes in the economic, political and social conditions or the relevant policies of the PRC government, such as changes in laws and regulations (or the interpretation thereof) or restrictive financial measures, could have an adverse effect on the overall economic growth of the PRC, which could subsequently hinder our current or future business, growth strategies, financial condition and results of operations.

 

A severe or prolonged downturn in Chinese or global economy could materially and adversely affect our business and financial condition.

 

COVID-19 had a severe and negative impact on the Chinese economy in the first quarter of 2022, and the Chinese economy has still not fully recovered. Whether this will lead to a prolonged downturn in the economy is still unknown. Gross domestic product (GDP) decreased at an annual rate of 1.5 percent in the first quarter of 2022. Even before the outbreak of COVID-19, the global macroeconomic environment was facing numerous challenges. The growth rate of the Chinese economy had already been slowing since 2010. There is considerable uncertainty over the long-term effects of the expansionary monetary and fiscal policies which had been adopted by the central banks and financial authorities of some of the world’s leading economies, including the United States and China, even before 2020. Unrest, terrorist threats and ongoing and potential wars may increase market volatility across the globe. In particular, the military conflict between Russia and Ukraine may continue its damaging effect on the global supply chains, in particular that of oil and gas, which in turn could affect automobile usage in China and thus negatively impact our business. There have also been concerns about the relationship between China and other countries, including the surrounding Asian countries, which may potentially have economic effects. In particular, there is significant uncertainty about the future relationship between the United States and China with respect to trade policies, treaties, government regulations and tariffs. Economic conditions in China are sensitive to global economic conditions, as well as changes in domestic economic and political policies and the expected or perceived overall economic growth rate in China. Any severe or prolonged slowdown in the global or Chinese economy may materially and adversely affect our business, results of operations and financial condition.

 

PRC regulations relating to investments in offshore companies by PRC residents may subject our PRC-resident beneficial owners or our PRC Operating Entities to liability or penalties, limit our ability to inject capital into our PRC Operating Entities or limit the ability of our PRC Operating Entities to increase their registered capital or distribute profits.

 

As an offshore holding company of our PRC subsidiary, SunCar may make loans or make additional capital contributions to our subsidiaries, subject to satisfaction of applicable governmental registration and approval requirements.

 

Any loans we extend to our PRC Operating Entities, which are treated as foreign-invested enterprises under PRC law, cannot exceed the statutory limit and must be registered with the local counterpart of the State Administration of Foreign Exchange (“SAFE”).

 

In July 2014, SAFE promulgated the Circular on Relevant Issues Concerning Foreign Exchange Control on Domestic Residents’ Offshore Investment and Financing and Roundtrip Investment through Special Purpose Vehicles, or SAFE Circular 37, which replaces the previous SAFE Circular 75. SAFE Circular 37 requires PRC residents, including PRC individuals and PRC corporate entities, to register with SAFE or its local branches in connection with their direct or indirect offshore investment activities. SAFE Circular 37 is applicable to our shareholders who are PRC residents and may be applicable to any offshore acquisitions that we may make in the future.

 

24

 

 

Under SAFE Circular 37, PRC residents who make, or have prior to the implementation of SAFE Circular 37 made, direct or indirect investments in offshore special purpose vehicles, or SPVs, are required to register such investments with SAFE or its local branches. In addition, any PRC resident who is a direct or indirect shareholder of an SPV, is required to update its registration with the local branch of SAFE with respect to that SPV, to reflect any material change. Moreover, any subsidiary of such SPV in China is required to urge the PRC resident shareholders to update their registration with the local branch of SAFE to reflect any material change. If any PRC resident shareholder of such SPV fails to make the required registration or to update the registration, the subsidiary of such SPV in China may be prohibited from distributing its profits or the proceeds from any capital reduction, share transfer or liquidation to the SPV, and the SPV may also be prohibited from making additional capital contributions into its subsidiaries in China. In February, 2015, SAFE promulgated a Notice on Further Simplifying and Improving Foreign Exchange Administration Policy on Direct Investment, or SAFE Notice 13. Under SAFE Notice 13, applications for foreign exchange registration of inbound foreign direct investments and outbound direct investments, including those required under SAFE Circular 37, must be filed with qualified banks instead of SAFE. Qualified banks should examine the applications and accept registrations under the supervision of SAFE. We have used our best efforts to notify PRC residents or entities who directly or indirectly hold shares in our Cayman Islands holding company and who are known to us as being PRC residents to complete the foreign exchange registrations. However, we may not be informed of the identities of all the PRC residents or entities holding direct or indirect interest in our company, nor can we compel our beneficial owners to comply with SAFE registration requirements. We cannot assure you that all other shareholders or beneficial owners of ours who are PRC residents or entities have complied with, and will in the future make, obtain or update any applicable registrations or approvals required by, SAFE regulations. Failure by such shareholders or beneficial owners to comply with SAFE regulations, or failure by us to amend the foreign exchange registrations of our PRC Operating Entities, could subject us to fines or legal sanctions, restrict our overseas or cross-border investment activities, and limit our PRC Operating Entities’ ability to make distributions or pay dividends to us or affect our ownership structure, which could adversely affect our business and prospects.

 

Furthermore, as these foreign exchange and outbound investment related regulations are relatively new and their interpretation and implementation has been constantly evolving, it is unclear how these regulations, and any future regulation concerning offshore or cross-border investments and transactions, will be interpreted, amended and implemented by the relevant government authorities. For example, we may be subject to a more stringent review and approval process with respect to our foreign exchange activities, such as remittance of dividends and foreign-currency-denominated borrowings, which may adversely affect our financial condition and results of operations. We cannot assure you that we have complied or will be able to comply with all applicable foreign exchange and outbound investment related regulations. In addition, if we decide to acquire a PRC domestic company, we cannot assure you that we or the owners of such company, as the case may be, will be able to obtain the necessary approvals or complete the necessary filings and registrations required by the foreign exchange regulations. This may restrict our ability to implement our acquisition strategy and could adversely affect our business and prospects.

 

In light of the various requirements imposed by PRC regulations on loans to, and direct investment in, PRC entities by offshore holding companies, we cannot assure you that we will be able to complete the necessary government registrations or obtain the necessary government permissions or approvals on a timely basis, if at all, with respect to future loans to the PRC Operating Entities or future capital contributions by us to our PRC Operating Entities. If we fail to complete such registrations or obtain such permissions or approvals, our ability to fund our PRC operations may be negatively affected, which could materially and adversely affect our liquidity and our ability to fund and expand our business.

 

Substantial uncertainties exist with respect to the interpretation and implementation of the PRC Foreign Investment Law and how it may impact the viability of our current corporate structure, corporate governance and business operations.

 

On March 15, 2019, the National People’s Congress approved the PRC Foreign Investment Law, which took effect on January 1, 2020 and replaced three existing laws on foreign investments in China, namely, the PRC Equity Joint Venture Law, the PRC Cooperative Joint Venture Law and the Wholly Foreign-owned Enterprise Law, together with their implementation rules and ancillary regulations. The PRC Foreign Investment Law embodies an expected PRC regulatory trend to rationalize its foreign investment regulatory regime in line with prevailing international practice and the legislative efforts to unify the corporate legal requirements for both foreign and domestic invested enterprises in China. The PRC Foreign Investment Law establishes the basic framework for the access to, and the promotion, protection and administration of foreign investments in view of investment protection and fair competition.

 

25

 

 

According to the PRC Foreign Investment Law, “foreign investment” refers to investment activities directly or indirectly conducted by one or more natural persons, business entities, or otherwise organizations of a foreign country (collectively referred to as “foreign investor”) within China, and the investment activities include the following situations: (i) a foreign investor, individually or collectively with other investors, establishes a foreign-invested enterprise within China; (ii) a foreign investor acquires stock shares, equity shares, shares in assets, or other like rights and interests of an enterprise within China; (iii) a foreign investor, individually or collectively with other investors, invests in a new project within China; and (iv) investments in other means as provided by laws, administrative regulations, or the State Council.

 

According to the PRC Foreign Investment Law, the State Council will publish or approve to publish the “negative list” for special administrative measures concerning foreign investment. The PRC Foreign Investment Law grants national treatment to foreign-invested entities, or FIEs, except for those FIEs that operate in industries deemed to be either “restricted” or “prohibited” in the “negative list”. On December 28, 2020, the National Development and Reform Commission and the Ministry of Commerce publicly released the Directory of Industries to Encourage Foreign Investment (Encouraged Catalogue) (2020 Edition). On December 27, 2021, the National Development and Reform Commission of China (“NDRC”) and the Ministry of Commerce (“MOFCOM”) jointly issued the Special Administrative Measures for Foreign Investment Access (Negative List) (2021 Edition), and the Special Administrative Measures for Foreign Investment Access in Pilot Free Trade Zones (Negative List) (2021 Edition), effective January 1, 2022. As per these policies, the national negative list of foreign investment access was reduced from 33 to 31, and the negative list of foreign investment access in the FTZ was reduced from 30 to 27. Industries listed in the 2020 Encouraged Catalogue are the encouraged industries. On the other hand, industries listed in the 2021 Negative List are subject to special management measures. For example, establishment of wholly foreign-owned enterprises is generally allowed in industries outside of the 2021 Negative List. Also, foreign investors are not allowed to invest in industries that are expressly prohibited in the 2021 Negative List. The industries that are not expressly prohibited in the Negative List are still subject to government approvals and certain special requirements.

 

As a company operating its business in automotive after-sales service, insurance intermediation service and technology service, which are not included in the 2021 Negative List, SunCar believes its business is not subject to any ownership restrictions. However, in the event the 2021 Negative List is amended in the future to include any of the business SunCar is operating, our ownership structure could be subject to change to the extent our structure is not given any “grandfather” protection.

 

The PRC government will also establish a foreign investment information reporting system, according to which foreign investors or foreign-invested enterprises shall submit investment information to the competent department for commerce concerned through the enterprise registration system and the enterprise credit information publicity system, and a security review system under which the security review shall be conducted for foreign investment affecting or likely affecting the state security.

 

Furthermore, the PRC Foreign Investment Law provides that foreign invested enterprises established according to the existing laws regulating foreign investment may maintain their structure and corporate governance within five years after the implementing of the PRC Foreign Investment Law.

 

In addition, the PRC Foreign Investment Law also provides several protective rules and principles for foreign investors and their investments in the PRC, including, among others, that a foreign investor may freely transfer into or out of China, in Renminbi or a foreign currency, its contributions, profits, capital gains, income from disposition of assets, royalties of intellectual property rights, indemnity or compensation lawfully acquired, and income from liquidation, among others, within China; local governments shall abide by their commitments to the foreign investors; governments at all levels and their departments shall enact local normative documents concerning foreign investment in compliance with laws and regulations and shall not impair legitimate rights and interests, impose additional obligations onto FIEs, set market access restrictions and exit conditions, or intervene with the normal production and operation activities of FIEs; except for special circumstances, in which case statutory procedures shall be followed and fair and reasonable compensation shall be made in a timely manner, expropriation or requisition of the investment of foreign investors is prohibited; and mandatory technology transfer is prohibited.

 

26

 

 

The Chinese government exerts substantial influence over the manner in which we must conduct our business activities. We are currently not required to obtain permission or approval from Chinese authorities to list on U.S exchanges, however, if we were required to obtain permission or approval in the future and were denied permission or approval from Chinese authorities to list on U.S. exchanges, we will not be able to continue listing on U.S. exchange and the value of our ordinary shares may significantly decline or be worthless, which would materially affect the interest of the investors.

 

The Chinese government has exercised and continues to exercise substantial control over virtually every sector of the Chinese economy through regulation and state ownership. Our ability to operate in China may be harmed by changes in its laws and regulations, including those relating to taxation, environmental regulations, land use rights, property and other matters. The central or local governments of these jurisdictions may impose new, stricter regulations or interpretations of existing regulations that would require additional expenditures and efforts on our part to ensure our compliance with such regulations or interpretations. Accordingly, government actions in the future, including any decision not to continue to support recent economic reforms and to return to a more centrally planned economy or regional or local variations in the implementation of economic policies, could have a significant effect on economic conditions in China or particular regions thereof, and could require us to divest ourselves of any interest we then hold in Chinese properties.

 

As such, SunCar’s business segments may be subject to various government and regulatory interference in the provinces in which they operate. SunCar could be subject to regulation by various political and regulatory entities, including various local and municipal agencies and government sub-divisions. SunCar may incur increased costs necessary to comply with existing and newly adopted laws and regulations or penalties for any failure to comply. The Chinese government may intervene or influence our operations at any time with little advance notice, which could result in a material change in our operations and in the value of our ordinary shares. Any actions by the Chinese government to exert more oversight and control over transaction that are conducted overseas and/or foreign investment in China-based issuers could significantly limit or completely hinder our ability to offer or continue to offer securities to investors and cause the value of such securities to significantly decline or be worthless.

 

Furthermore, it is uncertain when and whether SunCar will be required to obtain permission or approval from the PRC government to list on U.S. exchanges in the future, and even when such permission or approval is obtained, whether it will be denied or rescinded. Although SunCar is currently not required to obtain permission from any of the PRC government to obtain such permission or approval and has not received any denial to list on the U.S. exchange, our operations could be adversely affected, directly or indirectly, by existing or future laws and regulations relating to its business or industry. As a result, our ordinary shares may decline in value dramatically or even become worthless should we become subject to new requirement to obtain permission or approval from the PRC government to list on U.S. exchange in the future.

 

Recently, the General Office of the Central Committee of the Communist Party of China and the General Office of the State Council jointly issued the Opinions on Severe and Lawful Crackdown on Illegal Securities Activities, which was available to the public on July 6, 2021. These opinions emphasized the need to strengthen the administration over illegal securities activities and the supervision on overseas listings by China-based companies. These opinions proposed to take effective measures, such as promoting the construction of relevant regulatory systems, to deal with the risks and incidents facing China-based overseas-listed companies and the demand for cybersecurity and data privacy protection. As these opinions were recently issued, official guidance and interpretation of the opinions remain unclear in several respects at this time. Therefore, we cannot assure you that we will remain fully compliant with all new regulatory requirements of these opinions or any future implementation rules on a timely basis, or at all.

 

Uncertainties with respect to the PRC legal system, including uncertainties regarding the enforcement of laws, and sudden or unexpected changes in laws and regulations in China could adversely affect us and limit the legal protections available to you and us.

 

The PRC Operating Entities were formed under and are governed by the laws of the PRC. The PRC legal system is based on written statutes. Prior court decisions may be cited for reference, but have limited precedential value. In 1979, the PRC government began to promulgate a comprehensive system of laws and regulations governing economic matters in general, such as foreign investment, corporate organization and governance, commerce, taxation and trade. As a significant part of our business is conducted in China, our operations are principally governed by PRC laws and regulations. However, since the PRC legal system continues to evolve rapidly, the interpretations of many laws, regulations and rules are not always uniform and enforcement of these laws, regulations and rules involves uncertainties, which may limit legal protections available to us. Uncertainties due to evolving laws and regulations could also impede the ability of a China-based company, such as our company, to obtain or maintain permits or licenses required to conduct business in China. In the absence of required permits or licenses, governmental authorities could impose material sanctions or penalties on us. In addition, some regulatory requirements issued by certain PRC government authorities may not be consistently applied by other PRC government authorities (including local government authorities), thus making strict compliance with all regulatory requirements impractical, or in some circumstances impossible. For example, we may have to resort to administrative and court proceedings to enforce the legal protection that we enjoy either by law or contract. However, since PRC administrative and court authorities have discretion in interpreting and implementing statutory and contractual terms, it may be more difficult to predict the outcome of administrative and court proceedings and the level of legal protection we enjoy than in more developed legal systems. Furthermore, the PRC legal system is based in part on government policies and internal rules, some of which are not published on a timely basis or at all and may have retroactive effect. As a result, we may not be aware of our violation of these policies and rules until sometime after the violation. Such uncertainties, including uncertainty over the scope and effect of our contractual, property (including intellectual property) and procedural rights, could materially and adversely affect our business and impede our ability to continue our operations.

 

27

 

 

Furthermore, if China adopts more stringent standards with respect to environmental protection or corporate social responsibilities, we may incur increased compliance costs or become subject to additional restrictions in our operations. Intellectual property rights and confidentiality protections in China may also not be as effective as in the United States or other countries. In addition, we cannot predict the effects of future developments in the PRC legal system on our business operations, including the promulgation of new laws, or changes to existing laws or the interpretation or enforcement thereof. These uncertainties could limit the legal protections available to us and our investors, including you. Moreover, any litigation in China may be protracted and result in substantial costs and diversion of our resources and management attention.

 

The PRC government has significant oversight and discretion over the conduct of our business and may intervene or influence our operations as the government deems appropriate to further regulatory, political and societal goals. The PRC government has recently published new policies that significantly affected certain industries such as the education and internet industries, and we cannot rule out the possibility that it will in the future release regulations or policies regarding our industry that could adversely affect our business, financial condition and results of operations. Furthermore, the PRC government has recently indicated an intent to exert more oversight and control over securities offerings and other capital markets activities that are conducted overseas and foreign investment in China-based companies like us. Any such action, once taken by the PRC government, could significantly limit or completely hinder our ability to offer or continue to offer securities to investors and cause the value of such securities to significantly decline or in extreme cases, become worthless.

 

We may become subject to a variety of laws and regulations in the PRC regarding privacy, data security, cybersecurity, and data protection. We may be liable for improper use or appropriation of personal information.

 

We may become subject to a variety of laws and regulations in the PRC regarding privacy, data security, cybersecurity, and data protection. These laws and regulations are continuously evolving and developing. The scope and interpretation of the laws that are or may be applicable to us are often uncertain and may be conflicting, particularly with respect to foreign laws. In particular, there are numerous laws and regulations regarding privacy and the collection, sharing, use, processing, disclosure, and protection of personal information and other user data. Such laws and regulations often vary in scope, may be subject to differing interpretations, and may be inconsistent among different jurisdictions.

 

We expect to obtain information about various aspects of our operations as well as regarding our employees and third parties. We also maintain information about various aspects of our operations as well as regarding our employees. The integrity and protection of our customer, employee and company data is critical to our business. Our employees expect that we will adequately protect their personal information. We are required by applicable laws to keep strictly confidential the personal information that we collect, and to take adequate security measures to safeguard such information.

 

The PRC Criminal Law, as amended by its Amendment 7 (effective on February 28, 2009) and Amendment 9 (effective on November 1, 2015), prohibits institutions, companies and their employees from selling or otherwise illegally disclosing a citizen’s personal information obtained during the course of performing duties or providing services or obtaining such information through theft or other illegal ways. On November 7, 2016, the Standing Committee of the PRC National People’s Congress issued the Cyber Security Law of the PRC, or Cyber Security Law, which became effective on June 1, 2017.

 

Pursuant to the Cyber Security Law, network operators must not, without users’ consent, collect their personal information, and may only collect users’ personal information necessary to provide their services. Providers are also obliged to provide security maintenance for their products and services and shall comply with provisions regarding the protection of personal information as stipulated under the relevant laws and regulations.

 

The Civil Code of the PRC (issued by the PRC National People’s Congress on May 28, 2020 and effective from January 1, 2021) provides main legal basis for privacy and personal information infringement claims under the Chinese civil laws. PRC regulators, including the Cyberspace Administration of China, MIIT, and the Ministry of Public Security have been increasingly focused on regulation in the areas of data security and data protection.

 

The PRC regulatory requirements regarding cybersecurity are constantly evolving. For instance, various regulatory bodies in China, including the Cyberspace Administration of China, the Ministry of Public Security and the SAMR, have enforced data privacy and protection laws and regulations with varying and evolving standards and interpretations. In April 2020, the Chinese government promulgated Cybersecurity Review Measures, which came into effect on June 1, 2020. According to the Cybersecurity Review Measures, operators of critical information infrastructure must pass a cybersecurity review when purchasing network products and services which do or may affect national security.

 

28

 

 

In November 2016, the Standing Committee of China’s National People’s Congress passed China’s first Cybersecurity Law (“CSL”), which became effective in June 2017. The CSL is the first PRC law that systematically lays out the regulatory requirements on cybersecurity and data protection, subjecting many previously under-regulated or unregulated activities in cyberspace to government scrutiny. The legal consequences of violation of the CSL include penalties of warning, confiscation of illegal income, suspension of related business, winding up for rectification, shutting down the websites, and revocation of business license or relevant permits. In April 2020, the Cyberspace Administration of China and certain other PRC regulatory authorities promulgated the Cybersecurity Review Measures, which became effective in June 2020. Pursuant to the Cybersecurity Review Measures, operators of critical information infrastructure must pass a cybersecurity review when purchasing network products and services which do or may affect national security.

 

On June 10, 2021, the Standing Committee of the NPC promulgated the PRC Data Security Law, which took effect on September 1, 2021. The Data Security Law sets forth the data security protection obligations for entities and individuals handling personal data, including that no entity or individual may acquire such data by stealing or other illegal means, and the collection and use of such data should not exceed the necessary limits The costs of compliance with, and other burdens imposed by, CSL and any other cybersecurity and related laws may limit the use and adoption of our products and services and could have an adverse impact on our business.

 

On July 10, 2021, the Cyberspace Administration of China (“CAC”) issued a revised draft of the Measures for Cybersecurity Review for public comments. Further, on January 4, 2022, thirteen PRC regulatory agencies, namely, the CAC, the NDRC, the Ministry of Industry and Information Technology, the Ministry of Public Security, the Ministry of State Security, the Ministry of Finance, MOFCOM, SAMR, CSRC, the People’s Bank of China, the National Radio and Television Administration, National Administration of State Secrets Protection and the National Cryptography Administration, jointly adopted and published the Measures for Cybersecurity Review (2021), which will become effective on February 15, 2022. The Measures for Cybersecurity Review (2021) authorized the relevant government authorities to conduct cybersecurity review on a range of activities that affect or may affect national security, and required that, among others, in addition to “operator of critical information infrastructure”, any “operator of network platform” holding personal information of more than one million users which seeks to list in a foreign stock exchange should also be subject to cybersecurity review. The Measures for Cybersecurity Review (2021) further elaborated the factors to be considered when assessing the national security risks of the relevant activities, including, among others, (i) the risk of core data, important data or a large amount of personal information being stolen, leaked, destroyed, and illegally used or exited the country; (ii) the risk of critical information infrastructure, core data, important data or a large amount of personal information being affected, controlled, or maliciously used by foreign governments if going public; and (iii) the risks of network information security. The cybersecurity review will also look into the potential national security risks from overseas IPOs.

 

On November 14, 2021, the CAC published the Regulations on Network Data Security (draft for public comments), or the Draft Regulations on Network Data Security, which reiterates that data processors that process the personal information of more than one million users intends to list overseas should apply for a cybersecurity review. In addition, data processors that process important data or are listed overseas shall carry out an annual data security assessment on their own or by engaging a data security services institution, and the data security assessment report for the prior year should be submitted to the local cyberspace affairs administration department before January 31 of each year. As of the date of this Report, the Draft Regulations on Network Data Security has been released for public comment only, and its implementation provisions and anticipated adoption or effective date remains substantially uncertain and may be subject to change.    We do not know what regulations will be adopted or how such regulations will affect us and our continued listing on Nasdaq.

 

Based on the understanding of the Company’s legal department, if it is adopted into law, our PRC Operating Entities likely will be required to perform annual data security assessment either by itself or retaining a third-party data security service provider and submit such data security assessment report to the local agency if we provide personal information overseas or are treated as data processor for important data as Draft Regulations on Network Data Security applying to the data process activities by the utilization of the network, as well as the supervision and administration of cybersecurity in PRC. Upon the effectiveness of the Draft Regulations on Network Data Security, we may have to retain a third-party data security service provider to conduct annual data security assessment, which may incur additional cost to the operations of our PRC Operating Entities. We cannot guarantee that our PRC Operating Entities will be able to timely submit such annual data security assessment report as needed, which may be subject to fines or penalties.

 

As of the date of this Report, our PRC Operating Entities have obtained all the requisite permissions and approvals required for our operations under the relevant PRC laws and regulations in the PRC. In the event that the applicable laws, regulations or interpretations change such that we are subject to any mandatory cybersecurity review and other specific actions required by the CAC, we cannot guarantee whether we can complete the process in a timely manner, or at all. If we inadvertently conclude that such permission or approval is not required, fail to obtain and maintain such permissions or approvals, licenses or permits required for our business or respond to changes in the regulatory environment, we could be subject to liabilities, penalties and operational disruption, which may materially and adversely affect our business, operating results, financial condition and the value of our ordinary shares, significantly limit or completely hinder our ability to offer or continue to offer securities to investors, or cause such securities to significantly decline in value or become worthless.

 

29

 

 

The M&A Rules and certain other PRC regulations may make it more difficult for us to pursue growth through acquisitions.

 

The Regulations on Mergers and Acquisitions of Domestic Companies by Foreign Investors, or the M&A Rules, adopted by six PRC regulatory agencies in 2006 and amended in 2009, and some other regulations and rules concerning mergers and acquisitions established complex procedures and requirements for some acquisitions of Chinese companies by foreign investors, including requirements in some instances that the Ministry of Commerce of the PRC (“MOFCOM”), be notified in advance of any change-of-control transaction in which a foreign investor takes control of a PRC domestic enterprise. Moreover, the Anti-Monopoly Law promulgated by the Standing Committee of the PRC National People’s Congress, which became effective in 2008 requires that transactions which are deemed concentrations and involve parties with specified turnover thresholds must be cleared by MOFCOM before they can be completed. In addition, the security review rules issued by MOFCOM that became effective in September 2011 specify that mergers and acquisitions by foreign investors that raise “national defense and security” concerns and mergers and acquisitions through which foreign investors may acquire de facto control over domestic enterprises that raise “national security” concerns are subject to strict review by MOFCOM, and the rules prohibit any activities attempting to bypass a security review, including by structuring the transaction through a proxy or contractual control arrangement. On December 19, 2020, the Measures for the Security Review for Foreign Investment was jointly issued by National Development and Reform Commission (“NDRC”) and MOFCOM and took effect from January 18, 2021. The Measures for the Security Review for Foreign Investment specified provisions concerning the security review mechanism on foreign investment, including the types of investments subject to review, review scopes and procedures, among others.

 

In the future, we may pursue potential strategic acquisitions that are complementary to our business and operations. Complying with the requirements of the above-mentioned regulations and other relevant rules to complete such transactions could be time-consuming, and any required approval processes, including obtaining approval or clearance from MOFCOM or its local counterparts or other relevant governmental authorities, may delay or inhibit our ability to complete such transactions, which could affect our ability to expand our business or maintain our market share.

 

The permission or approval of, or filing to, the China Securities Regulatory Commission may be required in future offerings or financings, and, if required, we cannot predict whether we will be able to obtain such permission or approval, or timely clear the filing requirements.

 

The M&A Rules require overseas special purpose vehicles controlled by PRC companies or individuals formed for the purpose of seeking a public listing on an overseas stock exchange through acquisitions of PRC domestic interests using shares of such special purpose vehicles or held by its shareholders as considerations to obtain the permission or approval of the China Securities Regulatory Commission, or the CSRC, prior to the listing and trading of such special purpose vehicle’s securities on an overseas stock exchange. SunCar’s legal department, based on its understanding of the current PRC laws and regulations, our corporate structure and arrangements are not subject to CRSC’s approval under the M&A Rules because Haiyan Trading was incorporated as a wholly foreign owned enterprise which is mainly controlled by a HK individual. However, there remains uncertainty as to how the M&A Rules will be interpreted or implemented in the context of an overseas offering and listing the potential impact such modified or new laws and regulations will have on the daily business operation of the PRC Operating Entities. We cannot assure you that relevant PRC government agencies, including the CSRC, would reach the same conclusion as we do. The PRC regulatory authorities may in the future promulgate laws, regulations or implementing rules that requires SunCar and its subsidiaries, including the PRC Operating Entities, to obtain regulatory permission or approval from Chinese authorities to continue listing in the U.S. If it is determined that CSRC permission or approval is required for the continuous listing on the Nasdaq, we may face sanctions by the CSRC or other PRC regulatory agencies for failure to obtain or delay in obtaining CSRC permission or approval. These sanctions may include fines and penalties on our operations in China, limitations on our operating privileges in China, restrictions on or prohibition of the payments or remittance of dividends by our subsidiaries in China, or other actions that could have a material and adverse effect on our business, financial condition, results of operations, reputation and prospects, as well as the trading price of our ordinary shares. In addition, if the CSRC or other regulatory agencies later promulgate new rules or explanations requiring that we obtain their permissions or approvals for the continuous listing on the Nasdaq, we may be unable to obtain a waiver of such permission or approval requirements, if and when procedures are established to obtain such a waiver, which may cause delay or even inability to execute the Transaction.

 

30

 

 

On December 24, 2021 CSRC published the Provisions of the State Council on the Administration of Overseas Securities Offering and Listing by Domestic Companies (Draft for Comment) (the “Draft Provisions”), and the Administrative Measures for the Filing of Overseas Securities Offering and Listing by Domestic Companies (Draft for Comment) (the “Draft Measures”, collectively with the Draft Provisions, the “Draft Rules”) for public comments. The Draft Rules lay out specific filing requirements for overseas listing and offering by PRC domestic companies and include unified regulation management and strengthening regulatory coordination.

 

On February 17, 2023, the CSRC promulgated the Trial Administrative Measures of Overseas Securities Offering and Listing by Domestic Companies (the “Trial Measures”), which took effect on March 31, 2023. The Trial Measures supersede the Draft Rules and clarified and emphasized several aspects, which include but are not limited to: (1) comprehensive determination of the “indirect overseas offering and listing by PRC domestic companies” in compliance with the principle of “substance over form” and particularly, an issuer will be required to go through the filing procedures under the Trial Measures if the following criteria are met at the same time: a) 50% or more of the issuer’s operating revenue, total profit, total assets or net assets as documented in its audited consolidated financial statements for the most recent accounting year is accounted for by PRC domestic companies, and b) the main parts of the issuer’s business activities are conducted in mainland China, or its main places of business are located in mainland China, or the senior managers in charge of its business operation and management are mostly Chinese citizens or domiciled in mainland China; (2) exemptions from immediate filing requirements for issuers that a) have already been listed or registered but not yet listed in foreign securities markets, including U.S. markets, prior to the effective date of the Trial Measures, and b) are not required to re-perform the regulatory procedures with the relevant overseas regulatory authority or the overseas stock exchange, and c) whose such overseas securities offering or listing shall be completed before September 30, 2023, provided however that such issuers shall carry out filing procedures as required if they conduct refinancing or are involved in other circumstances that require filing with the CSRC; (3) a negative list (the “Trial Measures Negative List”) of types of issuers banned from listing or offering overseas, including but not limited to (a) issuers whose listing or offering overseas have been recognized by the State Council of the PRC as possible threats to national security, (b) issuers whose affiliates have been recently convicted of bribery and corruption, (c) issuers under ongoing criminal investigations, and (d) issuers under major disputes regarding equity ownership; (4) issuers’ compliance with web security, data security, and other national security laws and regulations; and (5) issuers’ filing and reporting obligations (the “Trial Measures Filing Obligations”), such as obligation to file with the CSRC after it submits an application for initial public offering to overseas regulators, and obligation after offering or listing overseas to report to the CSRC material events including change of control or voluntary or forced delisting of the issuer.

 

The Trial Measures provide the CSRC with power to warn, fine, and issue injunctions against both PRC domestic companies, their controlling shareholders, and their advisors in listing or offering securities (collectively, the “Subject Entities”), as well as individuals directly responsible for these Subject Entities (the “Subject Individuals”). For failure to comply with the Trial Measures Negative List or the Trial Measures Filing Obligations, or materially false or misleading statements in the filing and reporting required by the Trial Measures: (1) PRC domestic companies, and their controlling shareholders if the controlling shareholders induced the PRC domestic companies’ failure to comply, severally, may face warnings, injunctions to comply, and fines between RMB 1 million and 10 million (approximately $145,647 and $1,456,473); the Subject Individuals in these entities may severally, face warnings and fines between RMB 0.5 million and 5 million (approximately $72,824 and $728,237). (2) Advisors in listing or offering securities that failed to dutifully advise the PRC domestic companies and their controlling shareholders in complying with the Trial Measures and caused such failures to comply can face warnings and fines between RMB 0.5 million and 5 million (approximately $72,824 and $728,237); the Subject Individuals in these advisor entities may, severally, face warnings and fines between RMB 0.2 million and 2 million (approximately $29,129 and $291,295).

 

As a China-based issuer, SunCar and its PRC Operating Entities are not required to comply with the Trial Measures Filing Obligations in connection with its Nasdaq initial listing as SunCar has obtained clearance from the SEC on the registration statement on Form F-4 before March 31, 2023 and had its securities listed on the Nasdaq prior to September 30, 2023. However, SunCar and its PRC Operation Entities will be required to comply with the Trial Measures Filing Obligations upon any future offerings. There is no assurance that SunCar will be able to meet all applicable Trial Measures Filing Obligations and guidelines of the CSRC, or comply with all applicable regulations at all times. Any failure to obtain or delay in obtaining such filing or completing such procedures for this listing, or a rescission of any such filing obtained by SunCar, would subject SunCar, as well as SunCar’s controlling shareholder and advisors in listing and offering securities, if they caused SunCar’s failure, to sanctions by the CSRC or other PRC regulatory authorities as described above.

 

31

 

 

Lastly, any actions by the Chinese government to exert more oversight and control over transaction that are conducted overseas could significantly limit or completely hinder our ability to complete our business combination transaction, delisting from the Nasdaq stock market even after listing and cause the value of such securities to significantly decline or be worthless.

 

On February 24, 2023, the CSRC, the Ministry of Finance, the National Administration of State Secrets Protection and the National Archives Administration jointly issued the Provisions on Strengthening Confidentiality and Archives Administration of Overseas Securities Offering and Listing by Domestic Companies, or the Confidentiality and Archives Provisions, which took effect from March 31, 2023. The Confidentiality and Archives Provisions specify that during the overseas securities offering and listing activities of domestic companies, domestic companies and securities companies and securities service institutions that provide relevant securities business shall, by strictly abiding by the relevant laws and regulations of the PRC and this Confidentiality and Archives Provisions, institute a sound confidentiality and archives administration systems, take necessary measures to fulfill confidentiality and archives administration obligations, and shall not divulge any national secrets, work secrets of governmental agencies and harm national and public interests. Confidentiality and Archives Provisions provides that it is applicable to initial public offerings as well as other types of securities listing of PRC domestic enterprises, including de-SPAC transactions such as SunCar’s Business Combination, and any future issuance of securities and listing activities after the initial listing. Working papers generated in the PRC by securities companies and securities service providers that provide relevant securities services for overseas issuance and listing of securities by domestic companies shall be kept in the PRC. Confidentiality and Archives Provisions provide no explicit definition of working papers. In practice, the securities companies’ working papers usually refer to various important information and work records related to the securities business obtained and prepared by the securities companies and securities service providers and their representatives in the whole process of the securities businesses, such as due diligence work. Without the approval of relevant competent authorities, such as CSRC, MOF PRC National Administration of State Secrets Protection, and National Archives Administration of China, depending on the nature and transmission method of secrets, it shall not be transferred overseas. Where documents or materials need to be transferred outside of the PRC, it shall be subject to the approval procedures in accordance with relevant PRC regulations. The relevant competent authorities, such as, CSRC, MOF, PRC National Administration of State Secrets Protection, and National Archives Administration of China will regulate, supervise and inspect pursuant to their respective statutory mandates over matters of Confidentiality and Archives Administration concerning overseas offering and listing by domestic companies. As Confidentiality and Archives Administration is newly promulgated, there is substantial uncertainty regarding their specific requirements. If we fail to comply with related laws and regulation, we may be subject to fine, confiscation, blocking transmission or criminal offense. We have taken measures to adopt management systems for the compliance of Confidentiality and Archives Provisions. We believe our listing does not involve in national secrets, work secrets of governmental agencies and undermine national and public interests. There is no assurance that we will be able to meet all applicable regulatory requirements and guidelines, or comply with all applicable regulations at all times, or that we will not be subject to fines or other penalties in the future as a result of regulatory inspections.

 

Based on the understanding of Company’s legal department, neither SunCar, nor any of its subsidiaries, including all the PRC Operating Entities are currently required to obtain any permissions or approvals from Chinese authorities, including the China Securities Regulatory Commission, or CSRC, or Cybersecurity Administration Committee, or CAC, to list on U.S exchanges or issue securities to foreign investors. We have not been denied any permissions or approvals either as of the date of this Report. However, if we were required to obtain any requisite permissions or approvals in the future and were denied permission or approval from Chinese authorities to list on U.S. exchanges, we will not be able to continue listing on U.S. exchange, which would materially affect the interest of the investors. It is uncertain when and whether SunCar will be required to obtain any requisite permissions or approvals from the PRC government to list on U.S. exchanges in the future, and even when such permission or approval is obtained, whether it will be denied or rescinded. Although SunCar is currently not required to obtain permission or approval from any of the PRC government and has not received any denial to list on the U.S. exchange, our operations could be adversely affected, directly or indirectly, by existing or future laws and regulations relating to its business or industry.

 

32

 

 

Because our business is conducted in RMB and the price of our ordinary shares is quoted in United States dollars, changes in currency conversion rates may affect the value of your investments. Any significant revaluation of the RMB may materially and adversely affect our cash flows, revenue and financial condition. Changes in the conversion rate between the United States dollar and the RMB will affect the amount of proceeds we will have available for our business.

 

Our business is conducted in the PRC, our books and records are maintained in RMB, which is the only lawful currency of the PRC, and the financial statements that we file with the SEC and provide to our shareholders are presented in United States dollars. Changes in the exchange rate between the RMB and dollar affect the value of our assets and the results of our operations in United States dollars. The value of the RMB against the United States dollar and other currencies may fluctuate and is affected by, among other things, changes in the PRC’s political and economic conditions and perceived changes in the economy of the PRC and the United States. Any significant revaluation of the RMB may materially and adversely affect our cash flows, revenue and financial condition. Further, our ordinary shares offered by this Report are offered in United States dollars, we will need to convert the net proceeds we receive into RMB in order to use the funds for our business. Changes in the conversion rate between the United States dollar and the RMB will affect that amount of proceeds we will have available for our business.

 

The value of the Renminbi against the U.S. dollar and other currencies may fluctuate and is affected by, among other things, changes in political and economic conditions in China and by China’s foreign exchange policies. On July 21, 2005, the PRC government changed its decade-old policy of pegging the value of the Renminbi to the U.S. dollar, and the Renminbi appreciated more than 20% against the U.S. dollar over the following three years. Between July 2008 and June 2010, this appreciation halted and the exchange rate between the Renminbi and the U.S. dollar remained within a narrow band. In 2010, the People’s Bank of China decided to move to further reform the RMB exchange rate regime to enhance the flexibility of the RMB exchange rate. Since June 2010, the Renminbi has fluctuated against the U.S. dollar, at times significantly and unpredictably. On November 30, 2015, the Executive Board of the International Monetary Fund (IMF) completed the regular five-year review of the basket of currencies that make up the Special Drawing Right, or the SDR, and decided that with effect from October 1, 2016, Renminbi is determined to be a freely usable currency and will be included in the SDR basket as a fifth currency, along with the U.S. dollar, the Euro, the Japanese yen and the British pound. In the fourth quarter of 2016, the Renminbi depreciated significantly in the backdrop of a surging U.S. dollar and persistent capital outflows of China.

 

This depreciation halted in 2017, and the RMB appreciated approximately 7% against the U.S. dollar during this one-year period. The Renminbi in 2018 depreciated approximately by 5% against the U.S. dollar. Starting from the beginning of 2019, the Renminbi has depreciated significantly against the U.S. dollar again. In early August 2019, the PBOC set the Renminbi’s daily reference rate at RMB7.0039 to US$1.00, the first time that the exchange rate of Renminbi to U.S. dollar exceeded 7.0 since 2008. For RMB against U.S. dollar, there was appreciation of approximately 6.3% and 2.3% during the years ended December 31, 2020 and 2021, respectively and depreciation of approximately 8.2% during the year ended December 31, 2022. With the development of the foreign exchange market and progress towards interest rate liberalization and Renminbi internationalization, the PRC government may in the future announce further changes to the exchange rate system, and we cannot assure you that the Renminbi will not appreciate or depreciate significantly in value against the U.S. dollar in the future. It is difficult to predict how market forces or PRC or U.S. government policy may impact the exchange rate between the RMB and the U.S. dollar in the future, depending on the market supply and demand with reference to a basket of currencies.

 

33

 

 

There remains significant international pressure on the Chinese government to adopt a flexible currency policy to allow the Renminbi to appreciate against the U.S. dollar. Significant revaluation of the Renminbi may have a material and adverse effect on your investment. Substantially all of our revenues and costs are denominated in Renminbi. Any significant revaluation of Renminbi may materially and adversely affect our revenues, earnings and financial position, and the value of, and any dividends payable on, our ordinary shares in U.S. dollars.  

 

A significant depreciation of the Renminbi against the U.S. dollar may significantly reduce the U.S. dollar equivalent of our earnings, which in turn could adversely affect the price of our ordinary shares, and if we decide to convert Renminbi into U.S. dollars for the purpose of making dividend payments on our ordinary shares, strategic acquisitions or investments or other business purposes, appreciation of the U.S. dollar against the Renminbi would have a negative effect on the U.S. dollar amount available to us.

 

Very limited hedging options are available in China to reduce our exposure to exchange rate fluctuations. To date, we have not entered into any hedging transactions in an effort to reduce our exposure to foreign currency exchange risk. While we may decide to enter into hedging transactions in the future, the availability and effectiveness of these hedges may be limited and we may not be able to adequately hedge our exposure or at all. In addition, our currency exchange losses may be magnified by PRC exchange control regulations that restrict our ability to convert Renminbi into foreign currency. As a result, fluctuations in exchange rates may have a material adverse effect on your investment.

 

The PRC government’s control over foreign currency conversion may limit our foreign exchange transactions, including dividend payment to holders.

 

Currently, Renminbi still cannot be freely converted into any foreign currency, and conversion and remittance of foreign currencies are subject to PRC foreign exchange regulations. There is no assurance that, under a certain exchange rate, we will have sufficient foreign exchange to meet our foreign exchange requirements. Under the current PRC foreign exchange control system, foreign exchange transactions under the current account conducted by us, including the payment of dividends following the completion of the Transaction, do not require advance permission or approval from the SAFE, but we are required to present documentary evidence of such transactions and conduct such transactions at designated foreign exchange banks within the PRC that have the requisite licenses to carry out foreign exchange business. Foreign exchange transactions under the capital account conducted by us, however, must be approved in advance by SAFE.

 

Under existing foreign exchange regulations, following completion of the Transaction, we will be able to pay dividends in foreign currencies without prior permission or approval from SAFE by complying with certain procedural requirements. However, we cannot assure you that these foreign exchange policies regarding payment of dividends in foreign currencies will continue in the future. In addition, due to the restriction resulting from government foreign exchange regulations and influence of foreign exchange shortage, any insufficiency of foreign exchange may restrict our ability to obtain sufficient foreign exchange for dividend payments to investors of our Ordinary Shares or to satisfy any other foreign exchange requirements.

 

It may be difficult for overseas regulators to conduct investigation or collect evidence within China.

 

Shareholder claims or regulatory investigations that are common in the United States generally are difficult to pursue as a matter of law or practicality in China. For example, in China, there are significant legal and other obstacles in providing information needed for regulatory investigations or litigation initiated outside China. Although the authorities in China may establish a regulatory cooperation mechanism with the securities regulatory authorities of another country or region to implement cross-border supervision and administration, such cooperation with the securities regulatory authorities in the Unities States may not be efficient in the absence of a mutual and practical cooperation mechanism. Furthermore, according to Article 177 of the PRC Securities Law, or Article 177, which became effective in March 2020, no overseas securities regulator is allowed to directly conduct investigation or evidence collection activities within the territory of the PRC. While detailed interpretation or implementation of rules under Article 177 have yet to be promulgated, the inability for an overseas securities regulator to directly conduct investigation or evidence collection activities within China may further increase difficulties faced by you in protecting your interests.

 

34

 

 

If SunCar is classified as a PRC resident enterprise for PRC income tax purposes, such classification could result in unfavorable tax consequences to us and our non-PRC shareholders and ordinary shareholders.

 

Under the PRC Enterprise Income Tax Law and its implementation rules, an enterprise established outside of the PRC with “de facto management body” within China is considered a “resident enterprise” and will be subject to the enterprise income tax on its global income at the rate of 25%. The implementation rules define the term “de facto management body” as the body that exercises full and substantial control and overall management over the business, productions, personnel, accounts and properties of an enterprise. In 2009, the State Administration of Taxation, or SAT, issued the Circular of the State Administration of Taxation on Issues Relating to Identification of PRC-Controlled Overseas Registered Enterprises as Resident Enterprises in Accordance with the De Facto Standards of Organizational Management, or SAT Circular 82, which provides certain specific criteria for determining whether the “de facto management body” of a PRC-controlled enterprise that is incorporated offshore is located in China. Although this circular only applies to offshore enterprises controlled by PRC enterprises or PRC enterprise groups, not those controlled by PRC individuals or foreigners, the criteria set forth in the circular may reflect SAT’s general position on how the “de facto management body” text should be applied in determining the tax resident status of all offshore enterprises. According to SAT Circular 82, an offshore incorporated enterprise controlled by a PRC enterprise or a PRC enterprise group will be regarded as a PRC tax resident by virtue of having its “de facto management body” in China and will be subject to PRC enterprise income tax on its global income only if all of the following conditions are met: (i) the primary location of the day-to-day operational management is in China; (ii) decisions relating to the enterprise’s financial and human resource matters are made or are subject to permission or approval by organizations or personnel in China; (iii) the enterprise’s primary assets, accounting books and records, company seals, and board and shareholder resolutions, are located or maintained in China; and (iv) at least 50% of voting board members or senior executives habitually reside in China.

 

We believe none of our entities outside of China is a PRC resident enterprise for PRC tax purposes. However; the tax resident status of an enterprise is subject to determination by the PRC tax authorities and uncertainties remain with respect to the interpretation of the term “de facto management body.” If the PRC tax authorities determine that SunCar is a PRC resident enterprise for enterprise income tax purposes, we could be subject to PRC tax at a rate of 25% on our worldwide income, which could materially reduce our net income, and we may be required to withhold a 10% withholding tax from dividends we pay to our shareholders that are non-resident enterprises, including the holders of our ordinary shares. In addition, non-resident enterprise shareholders (including our ordinary shareholders) may be subject to PRC tax at a rate of 10% on gains realized on the sale or other disposition of ordinary shares, if such income is treated as sourced from within China. Furthermore, if we are deemed a PRC resident enterprise, dividends payable to our non-PRC individual shareholders (including our ordinary shareholders) and any gain realized on the transfer of ordinary shares by such shareholders may be subject to PRC tax at a rate of 20% (and such PRC tax may be withheld at source in the case of dividends). Any PRC income tax liability may be reduced under applicable tax treaties. However, it is unclear whether in practice non-PRC shareholders of SunCar would be able to obtain the benefits of any tax treaties between their country of tax residence and the PRC in the event that we are treated as a PRC resident enterprise. Any such tax may reduce the returns on your investment in the ordinary shares.

 

Failure to obtain any preferential tax treatments or the discontinuation, reduction or delay of any of the preferential tax treatments that may be available to us in the future could materially and adversely affect our business, financial condition and results of operations.

 

Under the EIT Law effective from January 1, 2008, as amended in February 2017, domestic companies are subject to a unified income tax rate of 25%. Various favorable income tax rates are, however, available to qualified enterprises in certain encouraged sectors of the economy. Enterprises qualified as “new high-tech enterprise” are entitled to a preferential tax rate of 15%. Accreditation of the “new high-tech enterprise” status is valid for three years. Shengshi Dalian Automobile, and Shanghai Chengle Network Technology Co., Limited, both key subsidiaries of SunCar, each qualified as a “new high-tech enterprise” and was entitled to a preferential tax rate of 15% from 2018 through 2021, and successfully renewed the qualification in December 2021, which will be effective for another 3 years.

 

Qualification as a “new high-tech enterprise” is subject to review by relevant authorities in China every three years, and we cannot assure you that we will be able to continue to qualify for preferential tax treatment. For illustration purposes only, the tax benefit we had as a result of such preferential tax treatment, calculated as the difference between our actual income tax expenses and the amount of tax expenses we would have incurred had we not been entitled to the reduced corporate tax rate during the same period. In the unlikely event of a failure to renew the “new high-tech enterprise” status after its expiration, we will be subject to the unified corporate income tax rate of 25% starting from the year of expiration and will thus incur increased income tax, which may have a material adverse effect on our net income and results of operations.

 

35

 

 

We may not be able to recover all or part of our deferred tax assets.

 

We recognize deferred tax assets for deductible temporary differences, the carryforward of unused tax credits and any unused tax losses. Our deferred tax assets are recognized to the extent that it is probable that taxable profit will be available against the deductible temporary differences, the carryforward of unused tax credits and unused tax losses that can be utilized, subject to certain exceptions. The carrying amount of deferred tax assets is reviewed at the end of the relevant periods and reduced to the extent that it is no longer probable that sufficient taxable profit will be available to allow all or part of the deferred tax asset to be utilized. Unrecognized deferred tax assets are reassessed at the end of the relevant periods and are recognized to the extent that it has become probable that sufficient taxable profit will be available to allow all or part of the deferred tax asset to be recovered.

 

As of December 31, 2021, and 2022, our deferred tax assets amounted to $12.1 million and $13.1 million, respectively. It is uncertain that we will be able to recover all or part of our deferred tax assets and in such case, our net income and results of operations may have a materially adversely affected.

 

We face uncertainties with respect to indirect transfers of equity interests in PRC resident enterprises by their non-PRC holding companies.

 

We face uncertainties regarding the reporting on and consequences of previous private equity financing transactions involving the transfer and exchange of shares in our company by non-resident investors. In February 2015, the SAT issued the Bulletin on Issues of Enterprise Income Tax on Indirect Transfers of Assets by Non PRC Resident Enterprises, or Bulletin 7. Pursuant to Bulletin 7, an “indirect transfer” of PRC assets, including a transfer of equity interests in an unlisted non-PRC holding company of a PRC resident enterprise, by non-PRC resident enterprises may be re-characterized and treated as a direct transfer of the underlying PRC assets, if such arrangement does not have a reasonable commercial purpose and was established for the purpose of avoiding payment of PRC enterprise income tax. As a result, gains derived from such indirect transfer may be subject to PRC enterprise income tax, and the transferee or other person who is obligated to pay for the transfer is obligated to withhold the applicable taxes, currently at a rate of 10% for the transfer of equity interests in a PRC resident enterprise. Bulletin 7 also introduced safe harbors for internal group restructurings and the purchase and sale of equity securities through a public securities market. On October 17, 2017, the SAT issued the Announcement of the State Administration of Taxation on Issues Concerning the Withholding of Non-resident Enterprise Income Tax at Source, or Bulletin 37, which came into effect on December 1, 2017. The Bulletin 37 further clarifies the practice and procedure of the withholding of nonresident enterprise income tax.

 

We face uncertainties on the reporting and consequences of future private equity financing transactions, share exchanges or other transactions involving the transfer of shares in our company by investors that are non-PRC resident enterprises. The PRC tax authorities may pursue such non-resident enterprises with respect to a filing or the transferees with respect to withholding obligation, and request our PRC Operating Entities to assist in the filing. As a result, we and non-resident enterprises in such transactions may become at risk of being subject to filing obligations or being taxed under Bulletin 7 and Bulletin 37, and may be required to expend valuable resources to comply with them or to establish that we and our non-resident enterprises should not be taxed under these regulations, which may have a material adverse effect on our financial condition and results of operations.

 

36

 

 

PRC regulation of loans to and direct investment in PRC entities by offshore holding companies may delay us from using the proceeds of future offerings to make loans or additional capital contributions to our PRC Operating Entities, which could materially and adversely affect our liquidity and our ability to fund and expand our business.

 

Any funds we transfer to and from the PRC Operating Entities, either as a shareholder loan or as an increase in registered capital or dividend distributions, are subject to permission or approval by or registration with relevant governmental authorities in China. According to the relevant PRC regulations on foreign invested enterprises in China, capital contributions to our PRC Operating Entities are subject to the registration with the State Administration for Market Regulation or its local counterpart and registration with a local bank authorized by SAFE. In addition, (i) any foreign loan procured by our PRC Operating Entities is required to be registered with the SAFE or its local branches and (ii) any of our PRC Operating Entities may not procure loans which exceed the difference between its total investment amount and registered capital or, as an alternative, only procure loans subject to the calculation approach and limitation as provided by the People’s Bank of China. Additionally, any medium or long-term loans to be provided by us to the PRC Operating Entities must be registered with the National Development and Reform Commission and SAFE or its local branches. We may not be able to obtain these government permissions or approvals or complete such registrations in a timely manner, or at all, with respect to future capital contributions or loans by us to our PRC Operating Entities. If we fail to receive such permissions or approvals or complete such registration or filing, our ability to use the proceeds of future offerings to capitalize our PRC operations may be negatively affected, which could adversely affect our liquidity and our ability to fund and expand our business. In addition, the PRC government imposes controls on the convertibility of RMB into foreign currencies and, in certain cases, the remittance of currency out of China. The majority of the SunCar subsidiaries’ income is received in RMB and shortages in foreign currencies may restrict our ability to pay dividends or other payments, or otherwise satisfy our foreign currency denominated obligations, if any. Under existing PRC foreign exchange regulations, payments of current account items, including profit distributions, interest payments and expenditures from trade-related transactions, can be made in foreign currencies without prior permission or approval from The State Administration of the Foreign Exchange (“SAFE”) in the PRC as long as certain procedural requirements are met. However, permission or approval from appropriate government authorities is required if Renminbi is converted into foreign currency and remitted out of China to pay capital expenses such as the repayment of loans denominated in foreign currencies. To the extent cash in the business is in the PRC/Hong Kong or a PRC/Hong Kong entity, the funds may not be available to fund operations or for other use outside of the PRC/Hong Kong due to interventions in or the imposition of restrictions and limitations on the ability of SunCar or SunCar’s subsidiaries, by the PRC government to transfer cash. The PRC government may, at its discretion, impose restrictions on access to foreign currencies for current account transactions and if this occurs in the future, we may not be able to pay dividends in foreign currencies to our shareholders, including U.S. investors.

 

Our failure to fully comply with PRC labor-related laws may expose us to potential penalties.

 

Companies operating in China are required to participate in various government sponsored employee benefit plans, including certain social insurance, housing funds and other welfare-oriented payment obligations, and contribute to the plans in amounts equal to certain percentages of salaries, including bonuses and allowances, of our employees up to a maximum amount specified by the local government from time to time at locations where we operate our businesses. The requirement of employee benefit plans has not been implemented consistently by the local governments in China given the different levels of economic development in different locations. We have been paying and will continue to pay social security and housing fund contributions in strict compliance with the relevant PRC regulations for and on behalf of our employees. However, we may be subject to penalties for our failure to make payments in accordance with the applicable PRC laws and regulations should any regulations change in the future, in which case, we may be required to make up the contributions for these plans as well as to pay late fees and fines. If we are subject to fines in relation to the underpaid employee benefits, our financial condition and results of operations may be adversely affected.

 

37

 

 

The Holding Foreign Companies Accountable Act, or the HFCAA, and the related regulations are evolving quickly. Further implementations and interpretations of our amendments to the HFCAA or the related regulations, or a PCAOB’s determination of its lack of sufficient access to inspect our auditor, might pose regulatory risks to and impose restrictions on us because of our operations in mainland China that PCAOB may not be able to inspect or investigate completely such audit documentation and, as such, you may be deprived of the benefits of such inspection and our ordinary share could be delisted from the stock exchange pursuant to the HFCAA.

 

On April 21, 2020, SEC released a joint statement highlighting the risks associated with investing in companies based in or have substantial operations in emerging markets including China. The joint statement emphasized the risks associated with lack of access for the PCAOB to inspect auditors and audit work papers in China and higher risks of fraud in emerging markets.

 

On May 18, 2020, Nasdaq filed three proposals with the SEC to (i) apply minimum offering size requirement for companies primarily operating in “Restrictive Market”, (ii) adopt a new requirement relating to the qualification of management or board of director for Restrictive Market companies, and (iii) apply additional and more stringent criteria to an applicant or listed company based on the qualifications of the company’s auditors.

 

On May 20, 2020, the U.S. Senate passed the Holding Foreign Companies Accountable Act requiring a foreign company to certify it is not owned or controlled by a foreign government if the PCAOB is unable to audit specified reports because the company uses a foreign auditor not subject to PCAOB inspection. If the PCAOB is unable to inspect the company’s auditors for three consecutive years, the issuer’s securities are prohibited to trade on a national securities exchange or in the over the counter trading market in the U.S. On December 2, 2020, the U.S. House of Representatives approved the Holding Foreign Companies Accountable Act. On December 18, 2020, the Holding Foreign Companies Accountable Act was signed into law.

 

On March 24, 2021, the SEC announced that it had adopted interim final amendments to implement congressionally mandated submission and disclosure requirements of the Act. The interim final amendments will apply to registrants that the SEC identifies as having filed an annual report on Forms 10-K, 20-F, 40-F or N-CSR with an audit report issued by a registered public accounting firm that is located in a foreign jurisdiction and that the PCAOB has determined it is unable to inspect or investigate completely because of a position taken by an authority in that jurisdiction. The SEC will implement a process for identifying such a registrant and any such identified registrant will be required to submit documentation to the SEC establishing that it is not owned or controlled by a governmental entity in that foreign jurisdiction, and will also require disclosure in the registrant’s annual report regarding the audit arrangements of, and governmental influence on, such a registrant.

 

On June 22, 2021, the U.S. Senate passed the Accelerating Holding Foreign Companies Accountable Act, or AHFCAA, which proposes to reduce the period of time for foreign companies to comply with PCAOB audits from three to two consecutive years, thus reducing the time period before the securities of such foreign companies may be prohibited from trading or delisted. On December 29, 2022, the Consolidated Appropriations Act, 2023 (the “CAA”), which the AHFCAA forms a part, was signed into law, and it officially reduced the number of consecutive non-inspection years required for triggering the prohibitions under the HFCAA from three years to two, thus, would reduce the time before an applicable issuer’s securities may be prohibited from trading or delisted.

 

38

 

 

On December 2, 2021, the SEC issued amendments to finalize rules implementing the submission and disclosure requirements in the Holding Foreign Companies Accountable Act. The rules apply to registrants that the SEC identifies as having filed an annual report with an audit report issued by a registered public accounting firm that is located in a foreign jurisdiction and that PCAOB is unable to inspect or investigate completely because of a position taken by an authority in foreign jurisdictions. The final amendments are effective on January 10, 2022. The SEC will begin to identify and list Commission-Identified Issuers on its website shortly after registrants begin filing their annual reports for 2021.

 

On December 16, 2021, PCAOB announced the PCAOB Holding Foreign Companies Accountable Act determinations (the “2021 PCAOB Determinations”) relating to the PCAOB’s inability to inspect or investigate completely registered public accounting firms headquartered in mainland China of the PRC or Hong Kong, a Special Administrative Region and dependency of the PRC, because of a position taken by one or more authorities in the PRC or Hong Kong.

 

The lack of access to the PCAOB inspection in China prevents the PCAOB from fully evaluating audits and quality control procedures of the auditors based in China. As a result, the investors may be deprived of the benefits of such PCAOB inspections. The inability of the PCAOB to conduct inspections of auditors in China makes it more difficult to evaluate the effectiveness of these accounting firms’ audit procedures or quality control procedures as compared to auditors outside of China that are subject to the PCAOB inspections, which could cause existing and potential investors in our stock to lose confidence in our audit procedures and reported financial information and the quality of our financial statements.

 

Our previous auditor, Marcum Asia CPAs LLP (formerly, Marcum Bernstein & Pinchuk LLP) (“Marcum Asia”), and our current auditor, Enrome LLP (“Enrome”), the independent registered public accounting firm that issues the audit report included elsewhere in this Report, as auditors of companies that are traded publicly in the United States and firms registered with the PCAOB, are both subject to laws in the United States pursuant to which the PCAOB conducts regular inspections to assess the auditors’ compliance with the applicable professional standards. Marcum Asia is headquartered in Manhattan, New York, and is subject to inspection by the PCAOB on a regular basis with the last inspection in 2020. Enrome is headquartered in Singapore, Singapore, and is subject to inspection by the PCAOB on a regular basis and can be inspected by PCAOB.  As of the date of this Report, neither of previous and current auditors is among the firms listed on the PCAOB Determination List issued in December 2021, the latest list publicly available.

 

On August 26, 2022, the PCAOB announced and signed a Statement of Protocol (the “Protocol”) with the China Securities Regulatory Commission and the Ministry of Finance of the People’s Republic of China. The Protocol provides the PCAOB with: (1) sole discretion to select the firms, audit engagements and potential violations it inspects and investigates, without any involvement of Chinese authorities; (2) procedures for PCAOB inspectors and investigators to view complete audit work papers with all information included and for the PCAOB to retain information as needed; (3) direct access to interview and take testimony from all personnel associated with the audits the PCAOB inspects or investigates.

 

The PCAOB reassessed the 2021 PCAOB Determinations that the positions taken by PRC authorities prevented the PCAOB from inspecting and investigating in mainland China and Hong Kong completely. The PCAOB sent its inspectors to conduct on-site inspections and investigations of firms headquartered in mainland China and Hong Kong from September to November 2022.

 

39

 

 

On December 15, 2022, the PCAOB announced in the 2022 Determination its determination that the PCAOB was able to secure complete access to inspect and investigate accounting firms headquartered in mainland China and Hong Kong, and the PCAOB Board voted to vacate previous determinations to the contrary. Should the PCAOB again encounter impediments to inspections and investigations in mainland China or Hong Kong as a result of positions taken by any authority in either jurisdiction, including by the CSRC or the MOF, the PCAOB will make determinations under the HFCAA as and when appropriate. We cannot assure you whether Nasdaq or regulatory authorities would apply additional and more stringent criteria to us after considering the effectiveness of our auditor’s audit procedures and quality control procedures, adequacy of personnel and training, or sufficiency of resources, geographic reach, or experience as it relates to the audit of our financial statements. There is a risk that the PCAOB is unable to inspect or investigate completely the Company’s auditor because of a position taken by an authority in a foreign jurisdiction or any other reasons, and that the PCAOB may re-evaluate its determinations as a result of any obstruction with the implementation of the Protocol. Such lack of inspection or re-evaluation could cause trading in the Company’s securities to be prohibited under the HFCAA ultimately result in a determination by a securities exchange to delist the Company’s securities. In addition, under the HFCAA as incorporated into the CAA, our securities may be prohibited from trading on the Nasdaq or other U.S. stock exchanges if our auditor is not inspected by the PCAOB for two consecutive years, and this ultimately could result in our ordinary shares being delisted by and exchange.

 

Such recent developments would add uncertainties to our offering and we cannot assure you whether the SEC, the PCAOB, Nasdaq, or other regulatory authorities would apply additional and more stringent criteria to us after considering the effectiveness of our auditor’s audit procedures and quality control procedures, adequacy of personnel and training, or sufficiency of resources, geographic reach or experience as it relates to the audit of our financial statements. It remains unclear what further actions the SEC, the PCAOB or Nasdaq will take to address these issues and what impact those actions will have on U.S. companies that have significant operations in the PRC and have securities listed on a U.S. stock exchange (including a national securities exchange or over-the-counter stock market). In addition, any additional actions, proceedings, or new rules resulting from these efforts to increase U.S. regulatory access to audit information could create some uncertainty for investors, the market price of our ordinary shares could be adversely affected, and we could be delisted if we and our auditor are unable to meet the PCAOB inspection requirement or being required to engage a new audit firm, which would require significant expense and management time. If trading in our ordinary shares is prohibited under the CAA in the future because the PCAOB determines that it cannot inspect or fully investigate our auditor at such future time, Nasdaq may determine to delist our ordinary shares. If our ordinary shares are unable to be listed on another securities exchange by then, such a delisting would substantially impair your ability to sell or purchase our ordinary shares when you wish to do so, and the risk and uncertainty associated with a potential delisting would have a negative impact on the price of our ordinary shares.

 

The current tension in international trade, particularly with regard to U.S. and China trade policies, may adversely impact our business, financial condition, and results of operations.

 

Although cross-border business may not be an area of our focus, if we plan to expand our business internationally in the future, any unfavorable government policies on international trade, such as capital controls or tariffs, may affect the demand for our services, impact our competitive position, or prevent us from being able to conduct business in certain countries. If any new tariffs, legislation, or regulations are implemented, or if existing trade agreements are renegotiated, such changes could adversely affect our business, financial condition, and results of operations. Recently, there have been heightened tensions in international economic relations, such as the one between the United States and China. The U.S. government has recently imposed, and has recently proposed to impose additional, new, or higher tariffs on certain products imported from China to penalize China for what it characterizes as unfair trade practices. China has responded by imposing, and proposing to impose additional, new, or higher tariffs on certain products imported from the United States. Following mutual retaliatory actions for months, on January 15, 2020, the United States and China entered into the Economic and Trade Agreement Between the United States of America and the People’s Republic of China as a phase one trade deal, effective on February 14, 2020.

 

40

 

 

Although the direct impact of the current international trade tension, and any escalation of such tension, on the industries in which we operate is uncertain, the negative impact on general, economic, political and social conditions may adversely impact our business, financial condition and results of operations.

 

Risks Related to Ownership of SunCar’s Securities

 

Payment of dividends is subject to restrictions under PRC laws. There is no assurance whether and when we will pay dividends.

 

On October 26, 2021, Shengshi Dalian Insurance Agency Co., Ltd. (“SUNCAR Online”), one of SunCar’s majority-owned subsidiary listed on the National Equities Exchange and Quotations Co., Ltd. (the “NEEQ”) declared and paid dividend of US$15,859,000, among which US$6,620,000 was paid to non-controlling shareholders of SUNCAR Online. The remaining dividends were paid to 100% owned subsidiaries of SunCar.

 

Under applicable PRC laws, dividends may be paid only out of distributable profits. Distributable profits mean, as determined under PRC GAAP or U.S. GAAP, whichever is lower, our net profits for a period, plus the distributable profits or net of the accumulated losses, if any, at the beginning of such period, less appropriations to transaction risk reserve, statutory surplus reserve (determined under PRC GAAP) and discretionary surplus reserve (as approved by our shareholders’ meeting). As a result, we may not have sufficient profit to enable us to make future dividend distributions to our shareholders, even if one of our financial statements prepared in accordance with PRC GAAP or U.S. GAAP indicates that our operations have been profitable. After the completion of the Transaction, we may distribute dividends in the form of cash or by other means permitted by our Articles of Association. Any proposed distribution of dividends shall be formulated by our Board and will be subject to approval of our Shareholders. A decision to declare or to pay any dividends in the future, and the amount of any dividend, will depend upon a number of factors, including our earnings and financial condition, operating requirements, capital requirements, business prospects, statutory, regulatory and contractual restrictions on our declaration and payment of dividends, and any other factors that our Directors may consider important. Any history dividends distribution cannot be regarded as any form of indication of either the amount or the time we will distribute dividends. We cannot assure you that our dividend policies will not change in the future.

 

SunCar is a holding company, and will rely on dividends paid by our subsidiaries for our cash needs. Any limitation on the ability of our subsidiaries to make dividend payments to us, or any tax implications of making dividend payments to us, could limit our ability to pay our parent company expenses or pay dividends to holders of our ordinary shares.

 

SunCar is a holding company and conduct substantially all of our business in China through our PRC Operating Entities. We may rely on dividends to be paid by our PRC Operating Entities to fund our cash and financing requirements, including the funds necessary to pay dividends and other cash distributions to our shareholders, to service any debt we may incur and to pay our operating expenses. If our PRC Operating Entities incur debt on its own behalf in the future, the instruments governing the debt may restrict its ability to pay dividends or make other distributions to us, and in turn affect our ability to pay dividends to our investors.

 

Under PRC laws and regulations, our PRC Operating Entities may pay dividends only out of their accumulated profits as determined in accordance with PRC accounting standards and regulations. In addition, our subsidiaries in China are required to set aside at least 10% of its after-tax profits each year, if any, to fund a statutory reserve until such reserve reaches 50% of its registered capital. Each of such entity in China is also required to further set aside a portion of its after-tax profits to fund the employee welfare fund, although the amount to be set aside, if any, is determined at the discretion of its board of directors. Although the statutory reserves can be used, among other ways, to increase the registered capital and eliminate future losses in excess of retained earnings of the respective companies, the reserve funds are not distributable as cash dividends except in the event of liquidation. If our PRC Operating Entities cannot generate enough revenues in the future, their abilities to pay dividends or make other distributions to us may be restricted, and in turn affect our ability to pay dividends to our investors.

 

41

 

 

Our PRC Operating Entities generates primarily all of their revenue in Renminbi, which is not freely convertible into other currencies. As a result, any restriction on currency exchange may limit the ability of our PRC Operating Entities to use their Renminbi revenues to pay dividends to us. The PRC government may continue to strengthen its capital controls, and more restrictions and substantial vetting process may be put forward by SAFE for cross-border transactions falling under both the current account and the capital account. Any limitation on the ability of our PRC Operating Entities to pay dividends or make other kinds of payments to us could materially and adversely limit our ability to grow, make investments or acquisitions that could be beneficial to our business, pay dividends, or otherwise fund and conduct our business.

 

In addition, the Enterprise Income Tax Law, or EIT, and its implementation rules provide that a withholding tax rate of up to 10% will be applicable to dividends payable by Chinese companies to non-PRC-resident enterprises unless otherwise exempted or reduced according to treaties or arrangements between the PRC central government and governments of other countries or regions where the non-PRC resident enterprises are incorporated. Any limitation on the ability of our PRC Operating Entities to pay dividends or make other distributions to us could materially and adversely limit our ability to grow, make investments or acquisitions that could be beneficial to our business, pay dividends, or otherwise fund and conduct our business.

 

Because there are no current plans to pay cash dividends on the Class A Ordinary Share for the foreseeable future, you may not receive any return on investment unless you sell your Class A Ordinary Share for a price greater than that which you paid for it.

 

SunCar intends to retain future earnings, if any, for future operations, expansion and debt repayment and there are no current plans to pay any cash dividends for the foreseeable future. The declaration, amount and payment of any future dividends on shares of the Class A Ordinary Share will be at the sole discretion of SunCar’s board of directors. SunCar’s board of directors may take into account general and economic conditions, the SunCar’s financial condition and results of operations, SunCar’s available cash and current and anticipated cash needs, capital requirements, contractual, legal, tax, and regulatory restrictions, implications on the payment of dividends by SunCar to its stockholders or by its subsidiaries to it and such other factors as SunCar’s board of directors may deem relevant. In addition, SunCar’s ability to pay dividends is limited by covenants of SunCar’s existing and outstanding indebtedness and may be limited by covenants of any future indebtedness SunCar incurs. As a result, you may not receive any return on an investment in SunCar’s Class A Ordinary Share unless you sell SunCar’s Class A Ordinary Share for a price greater than that which you paid for it.

 

There has been no prior public market for our Ordinary Shares and their liquidity and market price may be volatile.

 

We have applied for the listing of, and permission to deal in, our Ordinary Shares on the Nasdaq Capital Market. We cannot assure you that a public market for our Ordinary Shares with adequate liquidity and trading volume will develop and be sustained, or that the market price of our Ordinary Shares will not decline following completion of the Transaction. Furthermore, the price and trading volume of our Ordinary Shares may be volatile. The following factors, among others, may affect the trading volume and price of our Ordinary Shares:

 

 actual or anticipated fluctuations in our revenue and results of operations;
   
 loss of significant customers or material defaults by our customers;
   
 major changes in our key personnel or senior management;

 

42

 

 

 announcements of competitive developments, acquisitions or strategic alliances in our industry;
   
 changes in earnings estimates or recommendations by financial analysts;
   
 involvement in litigation or regulatory investigations;
   
 general market conditions or other developments affecting us or our industry;
   
 fluctuations in stock market price and volume and other events or factors beyond our control;
   
 the release of lockup or other transfer restrictions on our outstanding Ordinary Shares, or sales or perceived sales of additional Ordinary Shares by us or other shareholders; and
   
 our inability to obtain or maintain regulatory approval for our business operations.

 

In addition, stock markets and the shares of other companies listed on the Nasdaq with significant operations and assets in China have been experiencing increasing price and volume fluctuations in recent years, some of which have been unrelated or disproportionate to the operating performance of such companies. These broad market and industry fluctuations may adversely affect the market price of our Ordinary Shares, and it is possible that our Ordinary Shares may be subject to changes in price not directly related to our performance.

  

If SunCar fails to implement and maintain an effective system of internal controls to remediate its material weaknesses over financial reporting, SunCar may be unable to accurately report its results of operations, meets its reporting obligations or prevent fraud, and investor confidence and the market price of SunCar’s ordinary shares may be materially and adversely affected.

 

Prior to the Business Combination, SunCar has been a private company with limited accounting personnel and other resources with which to address SunCar’s internal controls and procedures. Neither SunCar nor its independent registered public accounting firm undertook a comprehensive assessment of SunCar’s internal control under the Sarbanes-Oxley Act of 2002 for purposes of identifying and reporting any material weakness in SunCar’s internal control over financial reporting. Had SunCar performed a formal assessment of SunCar’s internal control over financial reporting or had SunCar’s independent registered public accounting firm performed an audit of SunCar’s internal control over financial reporting, material weakness or control deficiencies may have been identified. Upon completion of the Business Combination, SunCar has become subject to the Sarbanes-Oxley Act of 2002. Section 404 of the Sarbanes-Oxley Act, or Section 404, requires that SunCar include a report from management on the effectiveness of SunCar’s internal control over financial reporting in SunCar’s annual report on Form 20-F beginning with SunCar’s annual report in SunCar’s second annual report on Form 20-F after becoming a public company. In addition, once SunCar ceases to be an “emerging growth company” as such term is defined in the JOBS Act, SunCar’s independent registered public accounting firm must attest to and report on the effectiveness of SunCar’s internal control over financial reporting. Moreover, even if SunCar’s management concludes that SunCar’s internal control over financial reporting is effective, SunCar’s independent registered public accounting firm, after conducting its own independent testing, may issue an adverse opinion on the effectiveness of internal control over financial reporting if it is not satisfied with SunCar’s internal controls or the level at which SunCar’s controls are documented, designed, operated or reviewed, or if it interprets the relevant requirements differently from SunCar. In addition, after SunCar becomes a public company, SunCar’s reporting obligations may place a significant strain on SunCar’s management, operational and financial resources and systems for the foreseeable future. SunCar may be unable to timely complete its evaluation testing and any required remediation.

 

During the course of documenting and testing SunCar’s internal control procedures, in order to satisfy the requirements of Section 404, SunCar may identify other weaknesses and deficiencies in SunCar’s internal control over financial reporting. If SunCar fails to maintain the adequacy of its internal control over financial reporting, as these standards are modified, supplemented, or amended from time to time, SunCar may not be able to conclude on an ongoing basis that it has effective internal control over financial reporting in accordance with Section 404. Generally speaking, if SunCar fails to achieve and maintain an effective internal control environment, it could result in material misstatements in SunCar’s financial statements and could also impair SunCar’s ability to comply with applicable financial reporting requirements and related regulatory filings on a timely basis. As a result, SunCar’s businesses, financial condition, results of operations and prospects, as well as the trading price of the ordinary shares, may be materially and adversely affected. Additionally, ineffective internal control over financial reporting could expose SunCar to increased risk of fraud or misuse of corporate assets and subject SunCar to potential delisting from the stock exchange on which SunCar lists, regulatory investigations and civil or criminal sanctions. SunCar may also be required to restate its financial statements from prior periods. SunCar will incur increased costs as a result of being a public company.

 

43

 

 

Upon completion of the Business Combination, SunCar has become a public company and expect to incur significant legal, accounting, and other expenses. For example, as a result of being a public company, SunCar has adopted policies regarding internal controls and disclosure controls and procedures. Operating as a public company will make it more difficult and more expensive for it to obtain director and officer liability insurance, and SunCar may be required to accept reduced policy limits and coverage or incur substantially higher costs to obtain the same or similar coverage, or SunCar may not be able to obtain appropriate director and officer liability insurance at all. In addition, SunCar will incur additional costs associated with its public company reporting requirements. It may also be more difficult for SunCar to attract and retain qualified persons to serve on its Board of Directors, board committees or as executive officers due to the lack of director and officer insurance coverage that mitigates the risk and loss of the personal assets of directors and officers. SunCar’s inability to obtain appropriate director and officer insurance policies could cause a substantial business disruption, adverse reputational impact and regulatory scrutiny and, as a result, could have a material adverse effect on SunCar’s business, financial condition and results of operations.

 

After SunCar is no longer an “emerging growth company,” SunCar may incur significant expenses and devote substantial management effort toward ensuring compliance with the requirements of Section 404 and the other rules and regulations of the SEC.

 

Future sales or perceived sales of substantial amounts of our securities in the public market could have a material adverse effect on the prevailing market price of our Ordinary Shares and our ability to raise capital in the future, and may result in dilution of your shareholdings.

 

The market price of our Ordinary Shares could decline as a result of future sales of substantial amounts of our Ordinary Shares or other securities relating to our Ordinary Shares in the public market or the issuance of new Ordinary Shares or other securities, or the perception that such sales or issuances may occur. Future sales, or perceived sales, of substantial amounts of our securities, including any future offerings, could also materially and adversely affect our ability to raise capital in the future at a time and at a price which we deem appropriate. In addition, our Shareholders may experience dilution in their holdings to the extent we issue additional securities in future offerings.

 

We may have conflicts of interest with our largest shareholder and may not be able to resolve such conflicts on favorable terms for us.

 

The largest shareholder has a fair amount of the voting rights of SunCar and substantial influence over our business with respect to material matters requiring voting rights, and we cannot assure you that any of our controlling shareholders will act in the best interest of our company should any conflict arise. For example, they may make strategic decisions with respect to us or that affect our business in ways that favor themselves and therefore their own shareholders, which may not coincide with the interests of our other shareholders. We may not be able to resolve any potential conflicts, and even if we do so, the resolution may be less favorable to us than if we were dealing with an unaffiliated party.

 

44

 

 

ITEM 4. INFORMATION ON THE COMPANY

 

A. History and Development of the Company

 

The Company was incorporated under the laws of the Cayman Islands on August 6th, 2021 solely for the purpose of effectuating the Business Combination, which was consummated on May 17, 2023. See a description of the material terms of the Business Combination as described in the Form F-4 in the section entitled, “The Business Combination Proposal”. The Company owns no material assets other than its interests in ASGL and GBRG acquired in the Business Combination and does not operate any business other than through ASGL, its wholly-owned subsidiary. ASGL is Cayman Islands exempted company. See Item 5-Operating and Financial Review and Prospects for a discussion of ASGL’s operating and financial review and prospects for the year ended December 31, 2022.

 

The mailing address of the Company’s principal executive office is Suite 209, No. 656 Lingshi Road, Jing’an District, Shanghai, 200072, People’s Republic of China, and its telephone number is (86) 138-1779-6110. The Company’s official website is https://suncartech.com/. The information contained on, or accessible through, the Company’s website is not incorporated by reference into this Report, and you should not consider it a part of this Report.

 

The Company is subject to certain of the informational filing requirements of the Exchange Act. Since the Company is a “foreign private issuer”, the officers, directors and principal shareholders of the Company are exempt from the reporting and “short-swing” profit recovery provisions contained in Section 16 of the Exchange Act with respect to their purchase and sale of Class A Ordinary Shares. In addition, the Company is not required to file reports and financial statements with the SEC as frequently or as promptly as U.S. public companies whose securities are registered under the Exchange Act. However, the Company is required to file with the SEC an Annual Report on Form 20-F containing financial statements audited by an independent accounting firm. On March 30, 2023, the Company and GBRG furnished to its shareholders a proxy statement/prospectus relating to the Business Combination. The SEC also maintains a website at http://www.sec.gov that contains reports and other information that the Company files with or furnishes electronically to the SEC.

 

B. Business Overview

 

Prior to the Business Combination, the Company did not conduct any material activities other than those incidental to its formation and the matters contemplated by the Merger Agreement, such as the making of certain required securities law filings and the establishment of merger subsidiaries. Upon the Closing, the Company became the direct parent of ASGL (d/b/a SunCar), and conducts its business through ASGL and ASGL’s subsidiaries.

 

INDUSTRY OVERVIEW OF SUNCAR

 

This Industry Overview is based on the research report dated July 1, 2022 (the “Frost & Sullivan Report”) issued to SunCar by Frost & Sullivan, an independent global consulting firm. Unless otherwise indicated, all the industrial statistics in this Report are cited from the Frost & Sullivan Report.

 

Overview of China’s Integrated Automobile After-sales Service Market

 

Integrated automobile after-sales service providers refer to those who offer comprehensive, integrated after-sales services to customers through offline service channels such as 4S dealership, repair & maintenance stores and other offline after-sales service providers.

 

45

 

 

B2B (Business-to-Business) integrated automobile after-sales service providers offer their products and services to business customers which primarily comprise of banks, airline companies, insurance companies, telecom companies, online platforms such as online travel agencies and e-commerce platforms, and other corporates who have such needs. B2C (Business-to-Customer) integrated automobile after-sales service providers offer their products and services directly to the consumers (or called end users). A few online professional automobile after-sales service platforms are emerging, where consumers can directly purchase relevant services and enjoy services in particular offline automobile service stores.

 

Butler service mode mainly target particular business customers such as banks, insurance companies, airline companies and telecom companies, among others, who tend to adopt centralized procurement through a bidding. The winner of the bidding supply integrated services to these business customers in the form of an automobile after-sales service package. Banks, insurance companies, airline companies and telecom companies generally distribute such services as a reward to their VIP customers or high-level members and the latter can enjoy relevant services by redeeming their reward points.

 

Order push mode, in which each type of automobile after-sales service are designed to be a standardized product and are sold by an intermediate institution, which are primarily online platforms, especially e-commerce platforms. They tend to offer such standardized products on their platform and when consumers order relevant services, they procure it accordingly from integrated automobile after-sales service providers.

 

B2B Integrated Automobile After-sales Service Market in China

 

As the largest passenger vehicle market in the world, such massive amount of car ownership generate huge market potential for China’s B2B integrated automobile after-sales service market. In addition, in order to improve the service offerings and maintain customer loyalty, corporate customers such as banks, airline companies and insurance companies started offering automobile after-sales services through collaboration with integrated automobile after-sales service providers. In the past five years, China’s B2B integrated automobile after-sales service market increased from approximately RMB3.9 billion in 2017 to approximately RMB9.1 billion in 2021 with a CAGR of approximately 23.6% during the period. As the regulations continue to standardize the market environment and promote the integration between various parties in the automobile after-sales value chain, China’s B2B integrated automobile after-sales service market is projected to increase to approximately RMB16.4 billion by 2026, obtaining a CAGR of approximately 12.5% between 2021 and 2026, according to the Frost & Sullivan Report.

 

Sales Volume of New Energy Vehicles (“NEVs”) in China

 

Propelled by the government regulations to reach the goals of carbon neutrality and emission peak, there appears an increasing number of new energy passenger vehicle manufacturers and traditional car companies. In addition, with the development of new energy passenger vehicle infrastructures, such vehicles have been acknowledged to a broader population in the past couple of years. Thus, the sales volume of new energy passenger vehicles increased from approximately 0.58 million in 2017 to approximately 3.3 million in 2021 at a CAGR of approximately 54.9% in the past five years. As the cost of new energy passenger vehicles goes down and performance improves with the advancement of technology, the market is likely to be substantially stimulated from the demand side and is expected to further grow to approximately 10.6 million by 2026 at a CAGR of approximately 26.0% in the following five years.

 

NEV After-sales Service Market in China

 

NEVs have been among the hot topics during the past couple of years. With the continuous research and development investment in the new energy vehicle space, NEVs demonstrate their market potential through a robust increase in sales in recent years. In addition, as the government set the goals of carbon neutrality and emission peak, an increasing number of players quickly entered the NEV after-sales service market in order to gain the first-mover advantage. An expanding number of automobile after-sales service providers start to deploy specific equipment and initiate pilot collaborations with NEV manufacturers to be prepared for the potential growth momentum in advance. The NEV after-sales service market increased from approximately RMB2.7 billion to approximately RMB13.3 billion between 2017 and 2021 and is expected to increase to approximately RMB60.6 billion by 2026 at a CAGR of approximately 35.4% during the next five years.

 

Future Trends of the B2B Integrated Automobile After-sales Service Market in China

 

Increasing Demand for Integrated After-sales Service

 

Driven primarily by the steadily growing number of vehicle in use, particularly the NEVs, the expanding demand for various value-added service such as designated driving, and the convenience resulting from the all-round service solutions provided, the demand for integrated automobile after-sales service is expected to enjoy a sustained growth in the long run.

 

46

 

 

More Standardized Service Delivery Procedures and Products

 

In order to better manage their extensive service networks, a few leading players have designed a series of service standards and continuously improve their service delivery procedures by enhancing the standardization of their products and services. Going forward, this will be a key development focus for the integrated automobile after-sales service providers who aim to rapidly expand service networks without sacrificing the quality of the services delivered by their offline channel partners.

 

Integration and Consolidation in the Value Chain

 

As the profit margin of the market is comparatively low, certain integrated automobile after-sales service providers opt to establish their service networks by integrating the scattered and independent offline service providers, which allows them to expand their geographical reach and service scope in a cost-effective way, and promotes resource integration along the value chain. This results in a win-win partnership between online platforms and offline service providers. In the future, this model is expected to be widely-adopted and the consolidation will increase, with leading players acquiring or engaging more service providers to expand the reach of their network across the country.

 

More Innovation in the Online-to-Offline Business Mode

 

Attracted by the market potential, many after-sales service providers have developed their online-to-offline service platforms to deliver automobile after-sales services. However, the homogeneous business model, low consumer loyalty and lack of competitive advantages are of great concern to integrated automobile after-sales service providers. Developing more innovative business models to optimize the resources online and offline have become one of the priorities for current players and new entrants to capture the opportunities in the current market as well as the high-potential NEV market, among the increasingly intensified competition.

 

Overview of China’s Online Automobile Insurance Market

 

Automobile insurances in China include compulsory motor vehicle liability insurance and commercial insurance. Compulsory motor vehicle liability insurance premium is paid annually with rates determined by accident record and capacity of the vehicle. Commercial insurances are classified into two categories, primary insurances and additional insurances. Usually, the premium of commercial insurance is decided by the sales price of the vehicle, records of traffic regulation violations and other possible variables. Commercial insurances are frequently adjusted according to the accident rate in previous years.

 

Automobile insurance agency market in China includes two parties, namely insurance companies and insurance agencies. Insurance companies are the manufacturer of insurance products. Insurance policies are created and administered and claims are paid by the insurance company. Insurance companies are responsible for issuing and assuming the risk for insurance policies. Insurance agencies are the retail or wholesale shop that sells and services the product created by the manufacturer, i.e. the insurance company. They are not directly employed by any insurance company. Instead, they can decide which insurance companies they would like to represent and which products they would like to sell. By cooperating with various insurance companies, the insurance agency service providers are able to offer insurance products underwritten by different insurance companies, making more options available for consumers.

 

Online automobile insurance intermediary refers to the automobile insurance agency that leverages Internet technology and distributes automobile insurance products through its online sales interface, including PC interfaces and mobile APP, which are designed to facilitate its sales staff and to promote sales in its offline channels. Through an online sales interface, the sales staff of the insurance agency can search for quotes and terms for different products provided by a variety of insurance companies. Furthermore, they can recommend insurance products and perform the whole insurance transaction process, including information consultation, plan design, insuring, payment, etc. for their clients.

 

47

 

 

Automobile Insurance Market in China

 

Due to the strong demand from the growing sales volume of vehicles, between 2017 and 2019, the market increased from approximately RMB759.4 billion to approximately RMB818.8 billion. However, since the implementation of the reform of insurance premium rate in 2020, the market was impacted to a certain extent and a large number of unqualified automobile insurance companies were fined and some even exited the market. In addition, the proportion of the automobile insurance market to the whole property insurance market declined along with the prosperity of other non-automobile insurances as well. Thus the market declined to approximately RMB777.3 billion in 2021, retaining a CAGR of approximately 0.6% between 2017 and 2021. With the growing sales volume of vehicles, as the market grows mature and becomes more regulated, the automobile insurance market is expected to be more concentrated overtime. By 2026, China’s automobile insurance market is expected to increase to approximately RMB783.5 billion at a CAGR of approximately 0.2% in the next five years.

 

Automobile Insurance Agency Market in China

 

The automobile insurance agencies are more connected with target customers and due to such characteristics, customers are more likely to purchase automobile insurances through agencies that are able to better capture their consumption scenarios. Thus, the automobile insurance agency market increased from approximately RMB352.5 billion in 2017 to approximately RMB426.8 billion in 2020. Impacted by the strengthened regulation imposed by the government to the broader automobile insurance industry, the automobile insurance agency market declined to approximately RMB412.0 billion in 2021. As the market regulation impact gradually diminishes, the automobile insurance agency market is expected to revert its downward trend and increase to approximately RMB427.0 billion by 2026 at a CAGR of approximately 0.7% between 2021 and 2026.

 

Online Automobile Insurance Market in China

 

Attributable to the rapid development of the online automobile insurance platforms, an increasing number of customers are attracted to the easy-to-use online automobile insurance mode. The online automobile insurance market increased from approximately RMB30.8 billion in 2017 to approximately RMB36.9 billion in 2018. However, as the government stepped in to regulate the online automobile insurance market since 2018, many over-priced online automobile insurance programs were shut down and a considerable number of companies that offer online automobile insurances were heavily fined. Thus the automobile insurance market decreased to approximately RMB22.4 billion in 2021. As the market becomes more regulated and standardized, the convenience of the online automobile insurances and product development that increases the diversification in the product are expected to contribute to the stable development of the industry. By 2026, China’s online automobile insurance market is expected to increase to approximately RMB24.2 billion at a CAGR of approximately 1.6% during the next five years.

 

Future Trends of the Automobile Insurance Agency Market in China

 

Increasing Demand for More Diversified Automobile Insurance Products

 

From the supply side, as the market becomes more and standardized and concentrated, automobile insurance agencies are seeking to differentiate themselves, often through product diversification. As the market gradually evolves and matures in the future, the complexity of automobile insurance products will keep evolving accordingly. From the demand side, firstly, as the number of vehicles increases over time, there will be more customers entering the market with various and specific demands. Secondly, as customers increase in their knowledge of automobile insurance, they will demand different types of automobile insurances to meet their diverse and specific needs. Thirdly, the fast-growing demand attributable to the significant growth on the NEV sales is expected to generate more diversified demand in the automobile insurance agency market in the near future.

 

48

 

 

Accelerating Industry Consolidation

 

With its short history relative to in more developed countries, the professional insurance agency market in China is rather fragmented, which indicates substantial opportunities for further growth and consolidation. Moreover, as the government continues its focus on the healthy and orderly development of the automobile insurance agency market through strict industry regulations, the barrier to entry will increase and the expected number of players in the market will decrease. As a result, automobile insurance agencies who cannot or will not pay the increasing regulatory costs, for example because of their small scales, will likely consider exiting the market due to intensified competition, poor profitability, or burdensome industry regulations. By contrast, the leading players with scale and experience are expected to benefit in the long run.

 

Technological Advancement to Enhance Operational Efficiency

 

With advances in technologies including the Internet of Things, big data, cloud computing and artificial intelligence, the adoption of technology to improve operational efficiency becomes more ubiquitous and integrated in the value chain. As technology integration and digitalization bring customers, vehicle manufacturers and automobile insurance providers closer together, automobile insurance agencies can initiate strategic alliances with vehicle manufacturers to better take advantage of the resulting market opportunity and customer data. Ultimately, through the application of technologies, automobile insurance providers can develop sophisticated and customized automobile insurances according to each individual case. Such technology trends will likely continue in the foreseeable future.

 

BUSINESS OF SUNCAR

 

Overview

 

We are a leading provider of digitalized enterprise automotive after-sales services and online auto insurance intermediation service in China. For the years ended December 31, 2021 and 2022, we generated revenue of $249.2 million and $282.4 million, with gross profit margin of 37.1% and 40.9%, respectively. Building on our leading position in both of these segments and the synergies between them, we offer one-stop, fully digitalized, on-demand automotive service systems to help clients build up their membership marketplace and serve their end customers.

 

According to the Frost & Sullivan Report, there are many small and local competitors in different place in China but we face 4 major competitors in our auto insurance business for NEVs as Cheche Insurance Sales Service Co., Ltd., PengCheng Insurance Agency Co., Ltd, Hebei Meilian Insurance Agent Co., Ltd., and Ant Insurance Agency Co., Ltd. And we also face 4 major competitors in our after-sales business as TUHU Car Inc., Harson Group, Bosch Automotive Aftermarket (China) Co., Ltd. and Beijing Qiguanghang Information Technology Co., Ltd.

 

Since our inception in 2007, we have amassed ample experience in perceiving and serving the expanding needs of China’s automobile owners. Rising with the increasing prevalence of the mobile internet in China, we introduced online apps for our insurance and after-sales business in 2014 and 2015, respectively. We have built comprehensive digital systems for both of our after-sales service and our insurance intermediation business segments, centered on our multi-tenant, cloud-based platform which empowers our clients and service providers to optimally access and manage the types of services and insurance they desire.

 

We operate our automotive after-sales services business through offering customized service solutions to our after-sales partners (our “enterprise clients”), who are major banks, insurance companies, telecommunication companies, new energy vehicle (or NEV) original equipment manufacturers (OEMs) or any client who have end customers demanding automotive services. These enterprise clients purchase our service solutions for the members of their reward programs or customer loyalty programs to enjoy. The automotive after-sales service solutions cover over 300 types of services such as car wash, oil change, tire repair, car beautification, road assistance, flight pickup, designated driving, VIP lounge, etc. They are provided in collaboration with our after-sales service providers, which are typically third-party automotive after-sales service providers. As of December 31, 2022, we have established a service network of over 45,000 third-party brick-and-mortar after-sales service providers, leasing and roadside assistance companies (compared to 42,000 and 40,000 as of December 31, 2021 and 2020), covering over 350 cities (out of a total of approximately 690), and 33 (out of a total of 33) provinces of China (compared to 20 provinces as of December 31, 2021 and 2020, respectively). With this extensive service network, we serve over 1,300 enterprise clients.

 

49

 

 

For our insurance intermediation business, we primarily facilitate the sales of automobile insurance products underwritten by major insurance companies in China. We receive commissions from these insurance companies, typically a percentage of the premium paid by insurance purchasers. We implement, automate and streamline the insurance purchasing process on our proprietary, fully online digital apps, integrating full spectrum products from leading insurers in China. We sell insurance policies through a network of over 62,000 external sales partners. These sales partners include an offline after-sales network with frequent exposure to car owners, an online marketplace with large user traffic, and emerging NEV OEMs and service providers. As of December 31, 2022, we have branch headquarters in 31 cities in 20 provinces of China (compared to 31 cities and 35 cities in 20 provinces as of December 31, 2021 and 2020, respectively). We have also established collaborative relationships with 85 insurance companies.

 

We have built up our business as a digitalized, technology-driven provider of online platforms that enable and facilitate B2B services. We have secured 134 registered copyrights of computer software. Our proprietary technology solution is centered on our multi-tenant platform and our cloud infrastructure. On the after-sales services side, our digital platform provides API docking, front-end plug-in and module integration for our enterprise clients, as well as efficient, user friendly management and operations tools for our service providers. On the insurance intermediation side, our platform empowers our insurance company clients to manage all aspects of their business including customer orders, products, commissions, and reports. For insurance purchasers, our online insurance interface provides data-driven, AI-empowered real time quotation, pricing, underwriting and payment, by connecting to our market-wide insurer clients and the full spectrum of their policy selections. Our AI-empowered hybrid cloud infrastructure provides the secure storage and computation to support the demands by both insurance companies as well as end customers.

 

We have started making our technologies into a new business line. With growing demands to efficiently manage their businesses, our automotive service providers are now paying for our online tools to streamline their business workflows, manage their customer relationships and automate orders processing. With the iterative upgrades of our technology, we are working on developing a SaaS model product offering and plan to gradually turn our automotive service providers into our technology customers.

 

We believe the cross-utilizations and interconnections between our automotive after-sales service and insurance intermediation business lines enable positive feedback loops between them and symbiotic growth of both. While we are developing our nation-wide automotive service provider network, these service providers become our sales partners of our insurance intermediation business. Conversely, when we engage with insurance companies to sell their insurance products, we also engage them as clients of our after-sales service solutions. We believe our synergistic business development will boost our sales channels as well as client network in both of our business segments.

 

As our business is closely connected to the automotive industry, we have also embraced the recent trends of electric and smart vehicles. We are now working with 20 mainstream NEV and smart car panel players, embedding our after-sales service solutions into their online applications and panels, and providing various insurance products to NEV owners.

 

50

 

 

Our Business Model and Business Segments

 

The diagram below demonstrates models of our automotive after-sales services business and our insurance intermediation business, and the symbiotic relations between them. We embedded our after-sales service module, as customized by our enterprise clients, into their own online applications and realize the offline services via our service networks. And we help our insurance company clients sell their insurance products through our sales partners.

 

 

 

Our automotive after-sales services business

 

Through our digital platform we integrate the service capabilities of over 45,000 automotive after-sales service providers to provide customized service solutions for our after-sales partners (“enterprise clients”). Our after-sales partners purchase these service solutions for their customers, who are members of the reward and customer loyalty programs of our after-sales partners. Via a simple plug-in connection into their own systems, our after-sales partners can indicate their current needs and budgets on our platform, which generates flexible and customized service solutions which vary by type, price, scale, locations, terms and durations of services. Our dedicated operations team helps our after-sales service providers reach clients in real time, around-the-clock, at all of our business locations.

 

Our automotive after-sales service solutions include both regular, high frequency, drop-in services as well as one-time, reserved services. The former includes car wash, oil change, car beauty, tire change and other regular auto maintenance services. The latter include flight pickup, driver service, road assistance, and car overhaul services. These services are performed by the after-sales service providers connected to our digital platform, over 45,000 big and small businesses and individuals in the automotive after-sales service industries. As regulated by the PRC laws, the after-sales service providers are liable for tort claims for any damages arising from their services, while our enterprise clients are also liable for contractual claims by their end customers for any damages arising from the services of the after-sales service providers.

 

51

 

 

Our automotive after-sales services create value for both our clients and after-sales service providers. According to the Frost & Sullivan Report, the after-sales market is highly fragmented, complex and localized, with non-standard quality specifications. Demands from end customers are specific and dynamic. Based on our after-sales service providers’ feedback to us, without our intermediation, they often suffer from insufficient and unpredictable order flow. Our one stop after-sales solution connects our clients with full spectrum services covering all the 33 provinces in China, while we provide quality standard supervision, data security and on-demand flexibility. Based on our past experience, our business scale and order volume has provided us with bargaining power versus after-sales service providers, which has enabled us to enforce our uniform standards of service quality, cost efficiency, and on-demand flexibility. Our smart order distribution system automatically matches each instance of a client’s service need to the best after-sales service provider for the job, and record the client’s feedback after the service for a sustained, accurate and fair rating system.

 

We had over 1,300 clients using our services by the end of 2022 (compared to 1,200 by the end of 2021 and 1,100 by the end of 2020), generating over 700 customized service solutions running on over 1,250 client applications for the year 2022 (compared to 1,100 for the year 2020 and 2021). We have developed a network of over 45,000 after-sales service providers in over 30 provinces in China in 2022 (compared to 42,000 and 40,000 after-sales service providers in 20 provinces in 2020 and 2021, respectively).

 

Our insurance intermediation business

 

We generate revenue for our insurance intermediation business through collecting commissions from insurance companies for successful sales of their insurance products, which are typically based on a percentage of the premium paid by insurance purchasers. The commission rates are typically set by insurance companies and differ by product types, insurance companies and regions where the products are sold. The commission rates are also subject to adjustments by insurance companies based on their expectations on profits, consumer demand for the insurance products, the availability and pricing of comparable products from other insurance companies and government regulation and policies, in particular price-setting regulations by the China Banking and Insurance Regulatory Commission (CBIRC). Consequently, our average commission rates also varied between different locations and times of operation.

 

Our intermediate automobile insurance products underwritten by major insurance companies in China. The automobile insurance products we intermediate consist primarily of statutory automobile liability insurance (“SALI”) and commercial automobile insurance. SALI is the compulsory vehicle insurance for all automobiles in China as required by relevant laws and regulations, and cover casualty and property loss in accidents involving the insured vehicle. Additionally, we intermediate various types of non-mandatory commercial insurance products for automobile owners, which cover damages caused to the insured automobiles by collisions and other traffic accidents, falling or flying objects, fire, explosion and natural disasters. We also intermediate commercial third-party liability insurance products, which cover bodily injuries and property damage to third parties caused by accidents involving insured vehicles, losses arising from vehicle theft and robbery and liability to passengers. We also intermediate supplementary policies to cover additional losses such as broken glass and vehicle body scratches. From time to time upon enquiry of insurance purchasers, we also facilitate individual accident insurance and other property and casualty insurance products related to car use or car owners.

 

We have digitalized our insurance intermediation business using our proprietary technology to ensure an efficient and friendly user experience. We employ artificial intelligence (AI) technology to automate parts of the workflow, completing the entire insurance purchase process within a few minutes. We are digitally connected to 85 major insurance companies in China through their systems, with a wide selection of automotive insurance products. Our sales partners have frequent exposures to and accurate traffic data of car owners. These sales partners introduce and guide the car owners to purchase insurance and receive sales commissions from us.

 

52

 

 

By the end of 2022 we had set up 31 branches in different cities. We had expanded our sales channels to over 62,000 sales partners. In China, Insurance companies setup lots of local insurer branches in different provinces or cities to deliver their services and products. Usually both Insurance companies and their insurer branches have decision power to select the agency partners but when we engage with insurance companies, the cooperation is established by computer system connection and the business is allocated and implemented by their insurer branches. By the end of 2022, we engaged with 85 insurance companies and over 740 insurer branches (compared to 85 insurance companies and 600 insurer branches by the end of 2021). According to Frost & Sullivan, in 2021, we ranked second in China professional automobile insurance market by auto insurance premium, with a market share of 0.9%. And in 2021, we ranked first in China professional automobile Insurance market by online auto insurance premium of NEVs, with a market share of 5.2%.

 

Our technology business

 

During our 14 years of business in automotive service and insurance markets, we have built up rich domain knowledge not only of our own business, but also of the businesses of our partners. To fully digitalize our business, we have continuously worked to develop online tools and digital systems to empower our partners to run their businesses more efficiently and seamlessly connected to our platforms. We have built modular online management tools such as customer relationship management (CRM), order management, finance management and visual analysis systems, based on our proprietary hybrid cloud platform. All of our automotive after-sales service providers and insurance sales partners use all or some of these online tools to manage their daily work, allowing us the opportunity to monetize the online software we built.

 

We are putting more R&D resource to accelerate the development turning the existing online software modules into a SaaS based product. We estimate to launch and market our SaaS product in 2023. Currently, as of Q3 of 2022, our SaaS business is in the development phase, pending the complete scale up of our proprietary hybrid cloud platform, onto which we will complete migrating our current portfolio of online software products. Before that, we’ve already started to sell our online software as a technology development service, making some of our service providers as technology business clients. After the launch of our SaaS product, we expect to add more features and iteratively update the product to enhance the capability as well as user experience. We plan to market our technology business first only to our service providers and insurance sales partners in 2022 and 2023. We expected to expand the technology business to external clients in 2024 when our products get matured and when we’ve already have a good product penetration in our existing potential client pool.

 

Beginning in 2020, we have started to monetize our technical services on online software as a new source of revenue. For the year 2022, our technical services business generated revenue of $15.48 million. Currently, this revenue takes the form of technology development service fees. We plan to switch to a full SaaS (Software as a Service) model for recurring subscription revenue. We expect to expand this business by developing more features and by turning more of our after-service and insurance clients and partners into our technology business clients.

 

Direct synergies between our two major business segments

 

We believe that our strong capability in managing extensive networks of automotive after-sales service providers across China is the engine of our dual platforms of automotive after-sales services and insurance intermediation. We believe it enables us to synergistically develop both of our business segments, as follows:

 

 Cost-effective end customer-acquisition for our insurance intermediation business by cross-engaging our after-sales service providers to provide referrals. Automotive after-sales service providers such as car wash and beauty stores interact daily and closely with car owners, who as insurance purchasers are the end customers of our insurance company clients. Thus, we can leverage our extensive, already-established network of after-sales service providers to acquire end customers for the insurance company clients of our insurance intermediation business.

 

 Efficient promotion of our automotive after-sales services by cross-selling to our insurance company clients. Insurance companies strive to promote their automobile insurance products and enhance the loyalty of their end customers by bundling their insurance products along with automotive after-sales services, given the fierce market competition and stringent regulations within their industry. We have established stable and mutually beneficial collaborations with major Chinese insurance companies, which cross-sells and heightens the appeal of both the after-sales services and the insurance products we facilitate on our platforms.

 

Our Value Propositions

 

We believe that our synergistic double platform can provide unique values for enterprise clients and their end customers in the automotive after-sales services and the insurance intermediation markets. We strive to promote sustainable and healthy development of an integrated and digitalized service platform for car owners in China.

 

53

 

 

Our value proposition for our enterprise clients:

 

 One-stop, plug-in, round-the-clock service enablement. Our service solutions contain diverse service selections, provided 24/7 across China, empowering our clients with round-the-clock, on-demand service capability to satisfy their end customers. The plug-in customized service solutions are fully digitally operated and managed, via system-to-system integration between our clients and us.
   
 Simple, convenient and cost-efficient service process. The management believes we have built and enabled an extensive network of quality automotive after-sales service providers and set up stringent service standards to ensure consistent service quality. Our digital platform allows our enterprise clients to purchase comprehensive integrated automotive after-sales services in one stop using a simple plug-in connection, thereby avoiding the costs of selecting, engaging and supervising numerous scattered and independent service providers on their own.
   
 Quality automotive after-sales services to end customers of our clients to increase their loyalty and satisfaction with our enterprise clients. We select quality automotive after-sales service providers and monitor them with regular trainings and supervision. The Management believes the quality services provided by our automotive after-sales service providers enhances the loyalty and satisfaction of the end consumers of our enterprise clients.

 

Our value proposition for our after-sales service providers:

 

 Cost-effective customer acquisition. Once connected, our digital platform directs end consumers of our enterprise clients (i.e. members of their loyalty and reward programs) to visit the stores of our after-sales service providers. This provides our after-sales service providers with an additional flow of customers significant in volume and consistency, all without incurring additional marketing expenses.
   
 Online management tools for efficient operation. We provide our after-sales service providers online management tools to streamline their workflow and improve business efficiency. Although we have plans to monetize some of these online systems, we also expect the basic functions and modules to remain free to use to ensure wide adoption of our digital platforms.
   
 Referral fees for our insurance intermediation business. After-sales service providers on our platform can also act as referral service providers for our insurance intermediation business. They refer their end consumers (of the after-sales services) who are also potential insurance purchasers to us and receive referral fees and other rewards when these referrals lead to successful insurance policy sales.

 

Our value proposition for our insurance company clients:

 

 Extensive network to promote insurance policies with cost efficiency.We leverage our proprietary technology platforms and our extensive networks of service providers to promote the sales of automobile insurance products of our insurance company clients. This is facilitated by our online platform, which connects our over 62,000 external sales partners to insurance products underwritten by our 85 insurance company clients, using our convenient online insurance interface. Thus, we allow our insurance company clients to leverage our extensive networks to promote their products with efficiency and scale.
   
 Targeted sales channels. Our sales partners consist of after-sales service providers and online car marketplaces with direct exposure to and focused user traffic of car owners. They bring customers to the product offerings of our insurance company clients, and the management believes such customers to be accurate target customers of our insurance company clients.
   
 Efficiency by full digital experience. Our online interface enables our insurance company clients to complete the whole insurance underwriting process fully digitally. With simple prompts from the insurance buyer, our system can realize automatic vehicle recognition, automatic quotation, online underwriting, online payment and insurance policy generation, saving time and cost for our insurance company clients compared to traditional offline policy selling.

 

54

 

 

Our value proposition for our external insurance sales partners:

 

 Referral fees. Our external insurance sales partners, which includes a large number of our after-sales service providers, earn referral fees for successful referral of insurance purchasers to purchase insurance products through our insurance intermediation platform.
   
 Simple and convenient referral process. Our insurance interface integrates diverse products from 85 insurance companies, which we believe provides market-wide selection for the insurance buyers. With simple guidance, our insurance sales partners can help the insurance buyers finish the purchasing process within a few minutes on their smartphones.
   
 Enhanced consumer loyalty and satisfaction. For our channel partners such as Guazi.com, Souche.com, Chexiang.com, Cangoonline.com and Qufenqi.com, we recommend and customize insurance products and provide assistance in claim and damage assessment to their consumers.

 

Our value proposition for end consumers:

 

 Convenient one-stop “supermarket-style” automotive insurance shopping experience. End consumers could obtain accurate real-time information of various automobile insurance products and shop for insurance products conveniently while visiting car wash and beauty stores, maintenance facilities or dealership stores.
   
 Automotive after-sales services for free or at discounted prices.Our after-sales services platform enables end consumers to receive various quality services for free or at discounted prices as members of the reward programs or customer loyalty programs of our enterprise clients. We provide end consumers the opportunity to redeem the reward points they accumulate easily in their daily life for quality automotive after-sales services.
   
 Convenient and customized service experiences. The management believes the scale of our network of after-sales service providers as well as our efficient digitalized platform allow end consumers to conveniently choose after-sales services that best suit their particular needs at the times and locations most convenient to them.
   
 Complementary insurance claims assistance and related services.We, in collaboration with our insurance company clients and external insurance sales partners, provide comprehensive services to end consumers including claims assistance and damage assessment assistance.

 

Our Automotive After-Sales Services Business Process

 

Our automotive after-sales service solutions include both regular, high frequency drop-in services as well as one-time, reserved services.

 

Drop-In Services

 

Our drop-in services consist primarily of the services provided by car wash and beauty stores and maintenance services providers. Such after-sales service providers are primarily connected through our multi-tenant Master Digital Platform. For convenient services, our after-sales service providers with multiple stores generally register an individual account for each of their stores. As of December 31, 2022, our platform had more than 45,000 registered users, which are primarily brick-and-mortar stores of our after-sales service providers of drop-in services (compared to 42,000 as of December 31, 2021. Our platform generates for our enterprise clients lists of stores of after-sales service providers (out of all available ones) suitable to their current needs and requirements. To access drop-in services, end consumers may elect to go to any store on the list without making any reservations.

 

55

 

 

Set forth below is a summary of our drop-in services:

 

 Automobile beauty services. Our automobile beauty services include car wash, waxing, refinishing, cleaning, polishing and paint repairing services.
   
 Maintenance services. Our maintenance services include oil change, oil filter change, tire maintenance, and other minor tune-up services.
   
 Safety checkup services. Our safety checkup services include routine checkups of the engine, brake, panel, tires, meters, battery and other functioning parts of the automobile.

 

Reservation Services

 

Some of our automotive after-sales services require reservation with either our enterprise clients or us, usually through our enterprise clients’ own apps which are plugged in conveniently to our platform. Our reservation services are typically provided by major auto services, leasing and professional roadside assistance companies, as well as individual drivers who are typically registered users connected to our platform, using features designed specifically to facilitate reservation services. We also collaborate with car services, leasing and roadside assistance companies for our reservation services.

 

Set forth below is a summary of our reservation services:

 

 Designated driving. We primarily work with designated driver service providers to allocate the driver in designated location, offering driving service for car owners.
   
 Destination pickup services. We collaborate with nationwide service providers to provide our destination pickup services. We offer a full range of destination pickup services primarily in major cities, and airport and train station pickups in other cities.
   
 Non-accident roadside assistance and breakdown services. We offer non-accident roadside assistance and breakdown services, such as tire changing and battery jumping, typically through our after-sales service providers connected through our digital platform, which allows us to offer expedient roadside services at a low cost. We also collaborate with professional roadside assistance companies such as towing companies.
   
 Car inspection services. We offer car inspection services by assisting the end consumers of our enterprise clients in conducting annual inspection processes at the offices of the department of motor vehicles on behalf of the end consumers, including picking up and delivery of automobiles for inspection.

 

Management of Our after-sales Service Providers

 

We select and engage our after-sales service providers based on our business needs. We have set up standard internal policies and procedures for our selection of after-sales service providers. We evaluate our after-sales service providers based on their business operation scope, financial situation, status of their facilities, staff, and reputation. We require our after-sales service providers to have obtained all qualifications necessary for their services and maintain adequate insurance in line with market practice. We maintain a database of our after-sales service providers’ business licenses and qualifications. Our automotive after-sales processing department monitors the database and requests the after-sales service providers to provide updated business licenses to us upon expiration. For our drop-in services, we also impose requirements for business areas, uniforms, store decoration, and clear pricing. Certain of our after-sales service providers may also act as external insurance sales partners of our insurance intermediation business by referring potential insurance purchasers to us.

 

We require our after-sales service providers to maintain consistent service standards. For our drop-in services, we usually require our after-sales service providers to be able to provide multiple types of drop-in services. For our reservation services, we generally require enterprise after-sales service providers to provide 24-hour around-the-clock services. We require all the drivers involved in our automotive after-sales services to have a minimum of five years of driving experience. We prefer to engage major car service chains, as we believe they are generally more capable of providing consistent quality services. As of December 31, 2020 and December 31, 2021, 15 major car service chains, including Chexiang and Cars One, provided automotive after-sales services to us.

 

56

 

 

We enter into standard agreements with our after-sales service providers. Under such agreements, we generally pay our after-sales service providers each a fixed service fee for a single service provided by them. Such service fee varies depending on the types of services provided, location of the after-sales service provider and timing of the service provided. We maintain a database of our reservation services as the end consumers make reservations. We use our digital platform to track the drop-in services order status provided by our after-sales service providers.

 

After we engage a particular drop-in after-sales service provider, we communicate with it on a monthly basis and conduct regular visits to its store(s). We have a team that conduct site visits to multiple after-sales service providers to ensure that we visit a majority of our after-sales service providers at least once a month. We also provide regular training to our automotive after-sales service providers, including training on use of our online management tools and our service standards and procedures. In addition, we have set up an end consumer feedback system to actively process end consumer feedback. According to our internal policy, within one month of receiving a customer complaint regarding a particular drop-in after-sales service provider, we will conduct site visits and provide special training in relation to our service standards to that after-sales service provider until it reaches our service standards. If an after-sales service provider repeatedly fails to provide quality services to our end consumers and receives multiple complaints, we will terminate our agreement with it.

 

Online-to-Offline Service Process

 

In connection with our after-sales apps and the automotive after-sales services modules imbedded in our enterprise clients’ mobile apps, we have established an online-to-offline model where most of our enterprise clients have opted for electronic vouchers or barcodes which end customers receive through their mobile phones in our automotive after-sales service process. At the same time, certain of our enterprise clients continue to opt for paper coupons, where each such paper coupons would carry a QR code to enable our after-sales service providers to verify such coupons through their after-sales app. Our online-to-offline service process is enabled by the automotive after-sales service modules we develop for our enterprise clients’ mobile apps and our after-sales app, which connect the online interface to offline service points seamlessly. Our online-to-offline service process provides a more accurate and convenient solution to our enterprise clients, after-sales service providers and end consumers. Set forth below is an illustrative graph of this service process.

 

57

 

 

 

Our Insurance Intermediation Business Process

 

The automobile insurance policies we intermediate generally have a term of one year. These policies are underwritten by insurance companies directly, and we are not a party to the insurance policy or any other agreements with the purchasers of the policies.

 

Sales and Marketing

 

We market insurance products to potential end consumers sourced from a comprehensive and integrated omni-channel interactive marketing network connected by our digital platform, comprised of external insurance sales partners, which include referral service providers, external registered sales representatives and channel partners. All of our external registered sales representatives are registered with the CBIRC. We have embraced the use of external insurance sales partners as our marketing strategy, prompted by the introduction of the Insurance Law and the amended Provisions on the Supervision of Professional Insurance Agencies in 2015, which effectively eliminated the requirement for salespersons to pass the qualification examination organized by the CBIRC and obtain a qualification certificate for providing insurance referral services. In addition, the rise of the internet and smart phones also prompted us to explore alternative marketing methods. Consequently, we redefined our marketing strategies after 2015 to focus on external insurance sales partners connected through our digital platform to our online insurance interface.

 

We engage external insurance sales partners to assist us in promoting the services and products we intermediate, refer potential insurance policy purchasers to us and help facilitate our transaction process. Depending on the nature of our external insurance sales partners, they may use a variety of means to achieve this, such as displaying our advertisements on their websites or billboards and sign-posts in their business premises, utilizing our digital platform and online insurance interface to provide information about the insurance products we facilitate to potential insurance purchasers, and conveying the potential purchase intention of their customers to us.

 

58

 

 

Transaction Process and Our Online Insurance Interface

 

Our proprietary technologies enable our in-house operation staff and external insurance sales partners to serve end consumers conveniently throughout the transaction process. We embed such technologies in our online insurance interface used by our external insurance sales partners. Our proprietary insurance app is designed to allow our external insurance sales partners to help potential insurance purchasers obtain accurate real-time insurance premium quotes and make the shopping process efficient and convenient for our end consumers. Our external insurance sales partners guide insurance purchasers through the selection and application process via the insurance app. Potential insurance purchasers can obtain insurance premium quotes, submit insurance applications and generally receive the relevant insurance company’s underwriting decisions from our online insurance interface, which automatically interacts with the systems of the insurance companies that we collaborate with. In addition, our external insurance sales partners may contact our online client service personnel through our online insurance interface or call them directly to get further help or information for potential insurance purchasers.

 

Our referral service providers, external registered sales representatives and channel partners are primarily registered users of our online insurance interface and end consumers only access our online insurance interface through our external insurance sales partners. For convenience of services, our channel partners such as NEV OEM may register multiple accounts for their employees and stores. These registered users utilized our online insurance interface frequently and assisted end consumers to obtain over 25 million and 18 million times insurance premium quotes through our online insurance interface annually in 2022 and in 2021.

 

Set forth below is an illustrative graph of the transaction process of our insurance intermediation business.

 

 

Our Partners and Clients

 

Under the B2B2C business model, we collaborate with major enterprise clients including insurance companies, banks, telecommunication companies and other companies who have customers with after-market services and automotive insurance needs and generate revenue from such collaboration to ensure stable and sustained growth of our businesses. We believe that our ability to establish and maintain stable collaborative relationships with quality clients is crucial to our success.

 

During 2022, we had collaborated with 1,300 enterprise clients (compared to over 1,250 as of June 30, 2022 and over 1,200 as of December 31, 2021) in terms of contract counterparties. We provided automotive after-sales services to different banks at their headquarters level, such as Bank of China, Industrial and Commercial Bank of China, China Merchants Bank, China Construction Bank, Agricultural Bank of China, Bank of Communications, China Guangfa Bank and Bank of Shanghai, and over 850 of their branches (compared to over 770 in December 31, 2021 to over 800 in June 30, 2022). We also collaborated with 230 insurance companies such as PICC P&C, Ping An P&C, CPIC P&C (China Pacific Insurance (Group) Co., Ltd.) and TPI, as well as other institutions such as Shenzhen Airlines Co. Ltd., China Mobile, and China UnionPay during 2021. Our abilities to provide quality automotive after-sales services and secure real-time data processing have been widely recognized by our enterprise clients, as evidenced by our stable collaborations with them.

 

As of December 31, 2022, we had established business relationships with 85 insurance companies (compared to 85 and 70 as of December 31, 2021 and 2020). Among these, we had entered into strategic collaboration agreements with 27 insurance companies at the headquarters level including Ping An P&C, CPIC P&C and TPI. Our branches had established business relationships with over 740 branches of insurance companies. These strategic collaborations allow us to obtain more comprehensive support from our insurance company clients in terms of technology systems, business operations and claims support and secure more favorable business terms and arrangements for us, which has enhanced our market presence.

 

59

 

 

The service providers of our automotive after-sales services business primarily include automobile service providers including car wash and beauty, maintenance, designated driver, destination pickup, and non-accident roadside assistance and breakdown service providers through which we procure individual service providers and sole proprietors in the automotive after-sales services business. We generally pay service fees to after-sales service providers and contractors on a monthly basis.

 

During the last two years, the top service providers of our automotive after-sales services business were mainly regional automotive after-sales service providers based in major cities. Our transactions with these service providers were on an individual counterparty basis. We therefore consider each of these transacting counterparties as a separate service provider.

 

Growth Strategy

 

We expect to keep our leading position in both enterprise automotive after-sales services as well as online automotive insurance intermediation markets to further organic growth. Moreover, we intend to take an active part in the automotive industry’s transformation and seek new opportunities. The key components of our growth strategy are:

 

Benefit from High Industry Growth. We believe that the after-sales service industry and online automotive insurance industry will continue to benefit from significant trends that drive continuous growth, including growing car ownership in China. According to Frost & Sullivan, the online auto insurance market in China is projected to grow from RMB 22.8 billion in 2022 to RMB 24.2 billion in 2026, representing a 1.6% CAGR despite downward pressure from new regulations, and the B2B integrated automobile after-sales service market in China is projected to grow from RMB 10.5 billion in 2022 to RMB 16.4 billion in 2026, representing a 12.5% CAGR. The uptrend of vehicle usage post COVID-19 can create more opportunities for automotive after-sales service and insurance orders.

 

Grow our customer base and expand our service partner network. According to Frost & Sullivan, the after-sales market in China is highly fragmented. In 2021, the top 5 services providers account for 40.3% market share. We ranked first making a 13.9% market share, the others are TUHU Car Inc., with a 11.9% market share, Harson Group with a 7.4% market share, Bosch Automotive Aftermarket (China) Co., Ltd. with a 3.7% market share and Beijing Qiguanghang Information Technology Co., Ltd. with a 3.3% market share. We intend to leverage our business scale to further expand and connect more service partners to our network. We believe that such expansion would also benefit our online automotive insurance business since many such service partners can become our insurance sales and referral partners. We also believe our digital system, full-spectrum services and broad geographic coverage would help us continue growth and deepen relationships with existing clients and partners.

 

Continue to invest in technology.Our business is built on a cloud-based, multi-tenant digital platform to which we have continued to integrate both our client base as well as our service and sales network. Our long-term focus is to digitalize all our internal workflow as well as the related business processes of our partners, empowering them with efficient and user-friendly tools and systems. We continue to adopt more cutting-edge technologies in AI, big data and robotics process automation (RPA) to iteratively upgrade our digital platform for new features and better performance.

 

Expand the technology business.We have based our technology business on our industry knowledge and insights, and our library of proven online tools and digital systems already widely adopted by our clients and partners. We have setup modular online management tools such as customer relationship management (CRM), order management, finance management and visual analysis systems, based on our proprietary hybrid cloud platform. All of our automotive after-sales service providers and insurance sales partners use all or some of these online tools to manage their daily work, allowing us the opportunity to monetize the online software we built. We have already generated revenue by monetizing our technology-based products into paid technology services. We plan to further develop the business into a SaaS model.

 

Benefit from the NEV trend.We believe that the automotive industry is transforming from traditional vehicles to electric and smart vehicles, which cascades to transformations in the service and insurance value chains. The emerging NEV players strongly emphasize online service capability embedded in the apps of OEMs or directly from car panels. The comprehensive data generated and collected from NEVs also drive innovation of NEV insurance. We are now closely working with top tier NEV and smart panel players in China, adding new services (such as battery maintenance and battery change) into our service solutions embedded in car owner apps or car panels.

 

60

 

 

Business Potential from NEV OEMs

 

Incentivized by government regulations aiming for carbon neutrality and emission peak, NEV manufacturers, both emerging players as well as traditional auto manufacturers, are quickly upscaling in China. With this, as well as the rising development of NEV infrastructures, NEVs have become increasingly mainstream and popular among Chinese consumers. Specifically, the sales volume of new energy passenger vehicles increased from approximately 0.58 million in 2017 to approximately 3.3 million in 2021 at a CAGR of approximately 54.9% in the past five years. We believe that as the NEVs go down in cost and improve in performance with advancing technology, market demand is expected to grow further to approximately 10.6 million by 2026 at a CAGR of approximately 26.0% in the next five years.

 

As our business is closely connected to the automotive industry, we have embraced the recent trends of electric and smart vehicles. We are now working with 20 mainstream NEV and smart car panel players (out of a total of approximately 200 NEV OEMs in China, for a total market volume of 3.33 million units of NEV sales in China), embedding our after-sales service solutions into their online applications and panels, and providing insurance products to NEV owners. In the year 2021, we have processed over 150,000 NEV insurance sales and ranked 1st in Professional Automobile Insurance Agencies by Online Auto Insurance Premium of NEVs in China in 2021, according to Frost & Sullivan.

 

Engaging mainstream NEV OEMs. We actively engage with mainstream NEV OEMs which help us acquire both business as well as data from their end customers. As of December 31, 2021, we have engaged with Li Auto, Hozon New Energy Automobile, Voyah Auto, SERES Auto, Geely Auto, Ford, Great Wall Motor, Chery Automobile and ENOVATE Motors for dedicated NEV insurance business. And also, we have engaged with NIO, XPENG, Voyah Auto, Great Wall Motor and Geely Auto to offer diverse after-sales solutions.

 

Solving the pain points of NEV OEMs. The emerging NEV OEMs and NEV brands of traditional automotive companies usually adopt a direct sales strategy, resulting in an insufficient service network in terms of both service depth and geographic coverage. We believe this makes us an ideal partner to help them empower their offline service systems. We work together with our NEV OEM clients offering various services via our after-sales service providers throughout the NEV life cycle. Moreover, NEV OEMs face demands from their customers for a wide range of insurance products, allowing us to engage with clients using our broad lineup of online insurance products.

 

Joining the digital trend.The NEV OEMs usually reach, manage and serve their customers from digital interfaces such as vehicle owner APPs or smart car panels. We work closely with NEV OEMs and smart car panel manufacturers to connect our systems which we have optimized and re-designed to ensure friendly user experience and a fully digitalized service offering. We believe that such direct connection also allows us to reach end customers earlier, which can help enhance our consumer recognition and brand loyalty.

 

New types of services. The new energy vehicle usually adopts different power systems and body structure, which has created new types of after-sales services. We are now working closely with both OEMs and our service providers to offer specific services for NEV owners such as battery maintenance and battery change.

 

Competition

 

The automobile insurance intermediation market and the integrated automotive after-sales service market in China are fragmented and competitive, according to Frost & Sullivan. We compete with online and offline insurance intermediaries and insurance companies to sell insurance products. We also compete with other integrated automotive after-sales service providers that offer similar services as our automotive after-sales services. As competition in China’s integrated automotive after-sales service market intensifies, we believe that we are well positioned to take advantage of opportunities in this growing industry due to our leading position in the market, our validated technologies, our client pool and years of experience and industry knowledge from our management team.

 

61

 

 

Our Technology

 

We believe that the success of our business is dependent on our technological capabilities which support us in streamlining workflow, delivering superior user experience, securing information on our platforms, increasing operational efficiency and enabling innovations. Our cloud-based digital platform is the foundation of our operations, and supports our entire transaction process. We adopt AI, hybrid cloud, big data and scalable technologies to continuously and iteratively upgrade our systems. We have developed our digital systems and relevant online software and apps, which include our hybrid cloud, online insurance interface, our after-sales apps, our order allocation system, the automotive after-sales service modules imbedded in the apps of our enterprise clients and various desktop and mobile applications utilized by our employees, clients and partners. Key components of our technology systems include:

 

 Plug-in and flexible implementation: Our digital system empowers our enterprise clients with capability to implement the service solutions rapidly and cost-efficiently, with an average implementation period of less than two weeks. Our clients can choose the service category to customize a service solution while our operation and technical teams work seamlessly to perform the implementation and testing. Our digitalized service solution could be embedded into our client’s existing systems through Application Programming Interface (API), HTML 5, Applet or their own applications without disrupting their previous work processes, meanwhile providing full functionality to serve end customers. Our plug-in after-sales services are now implemented in over 1,300 of our clients’ diverse online applications.
   
 Secured Hybrid Cloud and Data: We developed our hybrid cloud to support our multi-tenant digital platform which process massive transactions every day. Since many of our clients are banking, insurance or other data sensitive institutions, we maintain a financial institution’s level cyber security throughout our systems to monitor and manage data traffic on a real-time basis. We also implement multiple layers of security measures to insulate our database from unauthorized access, along with sophisticated security protocols for communication among applications. We have obtained ISO:27001:2013 information security management system certification from China Cybersecurity Review Technology and Certification Center (CCRC) and S3A3 of Cybersecurity Protection Level by Shanghai Institution of Integrated Application of Network Technology.
   
 Innovation: We continue investing in R&D for innovative solutions for our clients and partners. Our automotive insurance intermediation solution helps end customers finish the insurance purchase process within a few minutes. Our multi-tenant platform has derived over 40 sub-systems which continually release new features for clients, partners and our internal staff. We also work closely with NEV OEMs and smart panel companies to deploy new features and services into their mobile applications or car panels to meet trends and customer expectations in the auto industry.
   
 Automation. We maintain a highly automated management process. For our insurance intermediation business, we imbedded modules with functions including real-time insurance premium quotes inquiry and underwriting decisions that connects to and automatically interacts with our insurance company clients. Our after-sales service orders are also processed by our AI task scheduling system based on service category, location and time requirements, and distributed to the best available service providers. Our automation initiatives save time and costs, and boost the efficiency of our business and our clients’ and end customers’ satisfaction.
   
 Managing complexity. We believe our multi-tenants digital platform plays a critical role in managing the growing complexity of our business while meeting customer expectations. We are working with over 1,300 enterprise clients, over 45,000 after sales service providers, 85 insurance companies and over 62,000 insurance sales partners. Our platform and its 40 derived sub-systems support over 1,100 service solutions embedded in client applications. Our platform digitalizes and manages complex processes and interactions across all parties in the automotive ecosystem with their diverse business workflows.
   
 Cyber resilience. We have adopted various IT safety measures to enhance our information security, including firewalls, data encryption and intrusion detection. We utilize multiple data centers in different cities and maintain data redundancy through a real-time multi-layer data backup system to ensure the reliability of our systems. We have implemented a disaster recovery program which enables us to react appropriately in an emergency and instantly back up our data to an additional data center if needed. Our board of directors review our cyber security measures and cyber resilience on a half annual basis. As our suppliers and service providers rely on our digital platforms, they present minimal increase in cybersecurity risks. We work closely with our enterprise clients to ensure the cyber resilience of integrating our digital platforms with their customary platforms and apps.

 

62

 

 

SunCar’s Hybrid Cloud Platform

 

As core infrastructure of SunCar digital platform supporting various internal and external systems and to realize intelligent after-sales services and efficient online automotive insurance, the Company has established a hybrid cloud platform to host massive data from online and offline business activities. SunCar developed the hybrid cloud platform with the assistance of a third-party cloud service provider in 2022. As of December 31, 2022, the hybrid cloud platform has substantially completed development and entered regular operation and use.

 

The SunCar hybrid cloud perform as a digital base to bring various after-sales services from nationwide service providers and insurance products from mainstream insurers to end customers by instant online transactions. Since SunCar cooperates with financial institutions including banks and insurers who usually have high level IT security demands, SunCar has built a private cloud to meet with financial institutions-level data security requirements. In addition to this private cloud, the Company has also established public cloud capabilities to realize extensive connectivity to service providers, end customers and other business applications. The hybrid cloud platform, consisting of public and private clouds, enables SunCar to provide reliable and efficient services to both its institutional partners as well as the end customers and service providers.

 

The SunCar hybrid cloud has the following features:

 

1.High level compatibility: Open architecture to support heterogeneous resource pool such as VMWare and OpenStake; cloud federation which can realize unified management of private cloud and heterogeneous public cloud.

  

2.Open API: The SunCar hybrid cloud provides open API to enable business partners to connect their daily operation, maintenance, process management and IT approval management.

  

3.Mature PaaS (Platform as a Service) architecture: The SunCar hybrid cloud uses distributed cache service which is optimized through software collaboration, with over 99.99% uptime, supporting cross AZ deployment, complete logging, monitoring and alarm functions.

  

4.Multi-cloud fusion: SunCar hybrid cloud provides a MCP cloud container which can conduct unified monitoring, scheduling, and disaster tolerance switching for business applications encapsulated in containers on different clouds in the case of multi cloud deployment, ensuring the RTO hour level dual activity of core businesses. SunCar hybrid cloud also addresses the dual center disaster tolerance and data protection requirements in multi-cloud scenarios. The hybrid cloud not only provides message queue and API gateway services, but also provides integration of data, services, messages and equipment, enabling unified management and authority to realize efficient data integration between different systems.

  

5.High security: The hybrid hardware, operating system, operating environment, and services have been deployed with professional security reinforcement, resulting in security levels suitable for SunCar’s financial institutions partners such as banks and insurers.

 

Intellectual Property

 

We regard our copyrights, service marks, trademarks, trade secrets, and other intellectual properties as critical to our success. We rely on trademarks and copyrights; trade secret protection; and non-competition, confidentiality, and license agreements with our employees, end consumers, partners, and others to protect our intellectual property rights. Before we launch any new products or services, we apply for registration of related trademarks, and software copyrights. As of December 31, 2022, we had 27 registered trademarks, 134 registered copyrights of computer software, and 6 registered domain names that are material to our business.

 

Health, Work Safety, Social And Environmental Matters

 

We have entered into employment contracts with our employees in accordance with the applicable PRC laws and regulations. Our employees’ manual contains policies and procedures regarding work safety and occupational health issues. We provide our employees with annual medical checks and safety training. Our human resources department is responsible for recording and handling work accidents as well as maintaining health and work safety compliance records.

 

During the last two years, we had not been subject to any fines or other penalties due to non-compliance with health, work safety, social or environmental regulations. We were not required to and did not pay any compensation to employees in respect of claims for personal or property damages.

 

63

 

 

Legal Proceedings

 

During the last two years, we were not involved in any actual or pending legal, arbitration or administrative proceedings (including any bankruptcy or receivership proceedings) that we believe would have a material adverse effect on our business, results of operations, financial condition or reputation. There are no legal, arbitral or administrative proceedings before any court current or pending against, or involving, the properties or our businesses or to which any of our properties or our members is subject, which would have a material adverse effect on our business, results of operations, financial condition or reputation. However, we may from time to time become a party to various legal, arbitration or administrative proceedings arising from the ordinary course of business. During the same time period, none of our directors, supervisors or senior management was involved in any material litigation, arbitration or administrative proceedings relating to our company.

 

Recent Developments

 

During the year ended December 31, 2022, SunCar has continued to develop and expand its business, in both its automotive after-sales services business and its insurance intermediation business.

 

In terms of SunCar’s automotive after-sales services business, SunCar has expanded its services network from over 42,000 third-party brick-and-mortar after-sales service providers as of December 31, 2021, to over 43,000 as of June 30, 2022 and over 45,000 as of December 31, 2022. With this extensive service network, SunCar served over 1,300 enterprise clients connected to its online platform as of December 31, 2022, compared to over 1,250 as of June 30, 2022 and over 1,200 as of December 31, 2021. Among these enterprise clients, bank branches continue to make up a majority, rising from over 770 in December 31, 2021 to over 800 in June 30, 2022 and over 850 in December 31, 2022. During the last five years ending in December 31, 2022, SunCar had completing over 96 million service orders, compared to over 91 million during the last five years ending in December 31, 2021.

 

In terms of SunCar’s automotive insurance intermediation business, SunCar has also expanded its network of partners, growing from over 59,000 insurance sales partners registered on its insurance application as of December 31, 2021 to over 60,000 in June 30, 2022 and over 62,000 in December 31, 2022. As of December 31, 2022, SunCar continued to maintain branch headquarters in 31 cities in 20 provinces of China.

 

During the year ended December 31, 2022, SunCar has also realized significant growth in its business line serving new energy vehicle (NEV) and smart car panel players, growing from 8 customers in this segment as of December 31, 2021 to 13 as of June 30, 2022, 17 as of December 31, 2022 and 20 as of the date of this Report.

  

C. Organizational Structure

 

SunCar conducts its operations in China primarily through its PRC Operating Entities. ASGL was incorporated under the laws of the British Virgin Islands on September 19, 2012 and continued in the Cayman Islands in accordance with applicable laws. SunCar, including all of its subsidiaries, does not have variable interest entity (“VIE”) structure. SunCar is a holding company and conduct substantially all of its business in China through its subsidiaries in China (the “PRC Operating Entities”). It may rely on dividends to be paid by its PRC Operating Entities to fund its cash and financing requirements, including the funds necessary to pay dividends and other cash distributions to shareholders, to service any debt and to pay our operating expenses. Upon consummation of the Business Combination, ASGL and Goldenbridge became wholly owned subsidiaries of SunCar.

 

Under PRC laws and regulations, the PRC Operating Entities may pay dividends only out of their accumulated profits as determined in accordance with PRC accounting standards and regulations. In addition, the PRC Operating Entities are required to set aside at least 10% of its after-tax profits each year, if any, to fund a statutory reserve until such reserve reaches 50% of its registered capital. Each of such entity in China is also required to further set aside a portion of its after-tax profits to fund the employee welfare fund, although the amount to be set aside, if any, is determined at the discretion of its board of directors. Although the statutory reserves can be used, among other ways, to increase the registered capital and eliminate future losses in excess of retained earnings of the respective companies, the reserve funds are not distributable as cash dividends except in the event of liquidation. In addition, the Enterprise Income Tax Law, or EIT, and its implementation rules provide that a withholding tax rate of up to 10% will be applicable to dividends payable by Chinese companies to non-PRC-resident enterprises unless otherwise exempted or reduced according to treaties or arrangements between the PRC central government and governments of other countries or regions where the non-PRC resident enterprises are incorporated.

 

64

 

 

The chart below summarizes ASGL’ corporate structure and identifies its principal subsidiaries, where the entities below the dashed line are organized in PRC under PRC laws.

 

 

65

 

 

Beijing Beisheng United insurance Agency Co. Limited is 80% owned by Shangshi Dalian Insurance Agency Co., Limited and 20% owned by Beijing Media Corporation Limited.

 

D. Property, Plants and Equipment

 

SunCar leases the properties for its principal executive office, which is located on is Suite 209, No. 656 Lingshi Road, Jing’an District, Shanghai, 200072, People’s Republic of China. Please also see Item 4.B entitled “Business of SunCar” above.

 

ITEM 4A. UNRESOLVED STAFF COMMENTS

 

None / Not applicable.

 

ITEM 5. OPERATING AND FINANCIAL REVIEW AND PROSPECTS

 

Following and as a result of the Business Combination, the business of the Company is conducted through ASGL, the Company’s direct, wholly-owned subsidiary, and ASGL’s subsidiaries.

 

A. Operating Results

  

You should read the following discussion and analysis of SunCar’s financial condition and results of operations in conjunction with the section entitled “Selected Consolidated Financial Data” and SunCar’s consolidated financial statements and the related notes included elsewhere in this annual report. This discussion contains forward-looking statements that involve risks and uncertainties. SunCar’s actual results and the timing of events could differ materially from those anticipated in these forward-looking statements as a result of various factors, including those set forth under “Risk Factors” and elsewhere in this annual report.

 

Business Overview

 

SunCar is a leading provider of digitalized enterprise automotive after-sales services and online auto insurance intermediary in China. SunCar generates its revenue from automotive after-sales service business, insurance intermediation business and technology service business.

 

SunCar operates its automotive after-sales services business through offering customized service solutions to its after-sales partners (its “enterprise clients”), who are major banks, insurance companies and other enterprises who have end customers demanding automotive services. The after-sales service includes regular maintenance as well as reserved services. Those services are ultimately provided to end-customers of our enterprise clients by after-sales service providers SunCar engages through our online platform.

 

For insurance intermediation business, SunCar facilitates the sales of automobile insurance products underwritten by major insurance companies in China. SunCar receives commissions from these insurance companies, typically a percentage of the premium paid by insurance purchasers. SunCar implements, automates and streamlines the insurance purchasing process on its proprietary, fully online digital apps, integrating full spectrum products from leading insurers in China.

 

SunCar operates its technology service business by providing technical software and consulting related to automobile services and insurance. SunCar has built modular online management tools such as customer relationship management (CRM), order management, finance management and visual analysis systems, based on its proprietary hybrid cloud platform. All of its automotive after-sales service providers and insurance sales partners use all or some of these online tools to manage their daily work, allowing the opportunity to monetize these online software SunCar built.

 

66

 

 

Significant Factors Impacting Financial Results

 

Relationship with customers

 

For automobile after-sales services business, enterprise clients are clients of SunCar, mainly comprising of banks, insurance companies, telecoms companies, airlines and other large corporations. For insurance intermediation business, SunCar distributes primarily automobile insurance products on behalf of well-known insurance companies in China. It is critical for SunCar to maintain good relationship and obtain recognition from both its enterprise clients and their end consumers. SunCar needs to keep growing its business, building its brand influence and improving its quality of service to attract new clients, solidify relationships with existing clients, and bring satisfactory service experience to end consumers. Positive feedback from end consumers encourages its clients to deepen their business relations with SunCar. 

 

Cooperation with service providers

 

For automobile after-sales services business, SunCar relies on after-sales service providers to deliver a variety of automobile-related services to the customers of its enterprise clients. Positive feedback from end consumers depends on the quality of service provided by its service providers. If its relationships with its service providers deteriorate, its business, financial condition and results of operations may be materially and adversely affected.

 

For insurance intermediation business, SunCar collaborates with various external referral sources to expand its market penetration and broaden its end consumer base. SunCar builds up a business network of external sales partners, including offline after-sales networks with frequent exposure to car owners, major online platforms with significant user traffic, and emerging NEV OEMs and service providers. Its good relationships with external referral sources are crucial for SunCar to attract end customers for its insurance intermediation business.

 

Operating efficiency of its business

 

While SunCar expects its operating costs and expenses to increase as its business grows, SunCar also expect them to decrease as a proportion of its revenues as SunCar improves its operating efficiency and achieves greater economies of scale.

 

The cross-utilizations and interconnections between its automotive after-sales service and insurance intermediation business lines enable positive feedback loops between them and symbiotic growth of both. While SunCar is developing its nation-wide automotive service provider network, these service providers become its sales partners of its insurance intermediation business. Conversely, when SunCar engages with insurance companies to sell their insurance products, SunCar also engages them as clients of its after-sales services.

 

Its business is built on a cloud-based, multi-tenant digital platform to which SunCar has continued to integrate both its client base as well as its service and sales network. SunCar is in the process of digitalizing all its internal workflow as well as the related business processes of its partners, empowering them with efficient and user-friendly tools and systems. SunCar continues to adopt more cutting-edge technologies in AI, big data and robotics process automation (RPA) to iteratively upgrade its digital platform for new features and better performance.

 

Regulations

 

Its automobile insurance intermediation business, like all insurance-related business in China, are extensively regulated by the China Banking and Insurance Regulatory Commission (“CBIRC”), under regulations including but not limited to PRC Insurance Law, Regulatory Provisions on Professional Insurance Agencies. Aspects of its insurance intermediation business so regulated include terms and premium rates of the insurance products SunCar distributes for major insurance companies, the commission rates SunCar earns, as well as the way SunCar operates its insurance intermediation businesses generally. Regulations or administrative measures further restricting or reducing insurance premiums or insurance agency commissions could have material adverse impact on the revenue and profitability of its insurance intermediation business, if SunCar is not able to increase its business volume and efficiency to compensate for the effect of such regulatory changes, or pass on any downward impact on its revenue to external participants in the insurance supply chain.

 

67

 

 

On September 2, 2020, CBIRC released guidance of The Implementation of Comprehensive Reform of Auto Insurance (CBIRC Supervision and Development No. 41 2020, hereinafter referred to as “No. 41 2020 Guidance”), and set phased goals for insurance companies to “reduce price, increase insurance policy volume, and improve quality”, which reduced premium rate limits by 20% and reduced commission rate limits by roughly half from 20% to 10.5% (as its insurance-related revenue primarily comes from commissions, the effects of these two reductions on SunCar are multiplicative). This rate reduction adversely affected its insurance intermediation service revenue in 2021 and 2022. Such reduced rate continues to affect the Company’s insurance intermediation service revenues in the year of 2022.

 

Impact of COVID-19 and Other Global Disasters

 

The effect of the novel coronavirus (“COVID-19”) has significantly impacted the global economy. COVID-19 and the measures taken by countries, particularly China, have adversely affected and could in the future materially adversely impact its business, results of operations, and financial condition. The pandemic has resulted in government implementing numerous measures such as travel restrictions, quarantines, shelter in place orders, and factory and office shutdowns. Specifically, in 2022, a wave of infections caused by the Omicron variants emerged in Shanghai in early 2022, which led to shut-down and quarantine for an extended period in spring. Throughout 2022, several resurgence of COVID-19 infections have emerged in various regions of China from time to time. In addition, the weakness in the overall financial markets may cause SunCar difficult in securing additional financing, and the weakened financial conditions of its clients, suppliers, and business partners may prevent them from honoring their obligations to SunCar. During the severe pandemic time, some of the customers suffered debt crisis under the pressure of cash flow under the pressure of cash flow, were unable to pay on time and then extended the payment schedule for SunCar’s accounts receivable. SunCar considered the collectability of the accounts receivable based on the cautious estimation, and made significant bad debt provision of US$26.0 million for the year ended December 31, 2022. SunCar continued to keep close monitor to the collection of its accounts receivable, and manage the bad debt.

 

In December 2022, Chinese government declared to treat COVID-19 as Category B disease, and authorities dropped quarantine measures against people infected with COVID-19 and stopped designating high-risk and low-risk areas. The macroeconomic in China and the financial performance of SunCar’s customers are recovering as of the date of this Report.

 

However, the ultimate impact of COVID-19 and other global disasters on its business, results of operations, financial condition, and cash flows is dependent on future developments, including natural forces and government responses which are uncertain and beyond its prediction at this time. SunCar will pay close attention to the development of these macroeconomic risks, assess and take measures to minimize their impacts. 

 

68

 

 

Impact of Global Inflationary Pressures

 

SunCar faces two types of possible inflationary pressures: a general pressure from inflation-related economic slowdown, and a specific pressure from inflation of the prices of fuel. First, SunCar considers the impact of inflation on the business is immaterial as the operations are in China, and China’s inflation rates have been relatively stable in the last three years: approximately 2.5% in 2020, 0.9% in 2021 and 2.0% in 2022. Second, since the 2022 inflation episode was triggered by the conflict in Ukraine and the resulting increase in fossil fuel prices, it particularly impacts the automobile industry which still mainly relies on fossil fuel to power the vehicles. Thus, with the increasing fuel price, people may drive less, and less people may choose to buy cars, the automotive and related industries, including insurance, after-sales service and technology service industries where SunCar operates, would also be adversely impacted. However, we anticipate the pressure to be limited, since we have been working with car manufactures directly and indirectly request the insurance company to develop insurance products designed for NEVs. We believe as the NEVs become more and more popular, insurance for NEVs can effectively increase our revenues and offset the adverse impact brought by the increase fuel prices.

 

Impact of Supply Chain Disruptions

 

Outbreak of COVID-19 since the beginning of March 2020 has adverse impact on our supply chain, which led to general shutdown of cities, and weaken the financial conditions of our service providers. However, it did not lead to severe supply chain disruptions, because that (1) our automotive after-sales service business, our service providers recover quickly from the impact of COVID-19 to provide more service due to the uptrend of vehicle usage post COVID-19, and we have a large after-sales service provider network to confront with the situation that some of our service provider could not provide service temporarily due to the adverse impact of COVID-19; (2) our insurance intermediation business does not encounter any supply chain disruption as our external referral sources could expand our market penetration and broaden our end consumer base both online and offline. SunCar continuously pays close attention to the supply chain impact of COVID-19, performs further assessment and takes relevant measures to minimize the impact. Except for the impact of COVID-19, there is no any other interruptions that led to supply chain disruptions that would affect our business.

 

Therefore, as of the date of this Report, supply chain disruptions do not materially affect our outlook or business goals, nor have it materially impacted our results of operations or capital resources.

 

Critical Accounting Estimates

 

SunCar prepares its consolidated financial statements in accordance with U.S. GAAP, which requires SunCar to make judgments, estimates and assumptions. To the extent that there are material differences between these estimates and actual results, its financial condition or results of operations would be affected. SunCar bases its estimates and assumptions on its own historical data and other assumptions that SunCar believes are reasonable after taking account of its circumstances and expectations for the future based on available information. SunCar evaluates these estimates and assumptions on an ongoing basis.

 

Its expectations regarding the future are based on available information and assumptions that SunCar believes to be reasonable and accurate, which together form its basis for making judgments about matters that are not readily apparent from other sources. Since the use of estimates is an integral component of the financial reporting process, its actual results could differ from those estimates. Some of its accounting policies require a higher degree of judgment than others in their application.

 

The critical accounting policies, judgments and estimates that SunCar believes to have the most significant impact on its consolidated financial statements are described below, which should be read in conjunction with its consolidated financial statements and accompanying notes and other disclosures included in this Report. When reviewing its financial statements, you should consider:

 

 its selection of critical accounting policies;
   
 the judgments and other uncertainties affecting the application of such policies;
   
 the sensitivity of reported results to changes in conditions and assumptions.

 

SunCar considers an accounting estimate to be critical if: (i) the accounting estimate requires SunCar to make assumptions about matters that were highly uncertain at the time the accounting estimate was made, and (ii) changes in the estimate that are reasonably likely to occur from period to period or use of different estimates that SunCar reasonably could have used in the current period, would have a material impact on its financial condition or results of operations. SunCar considers its critical accounting estimates include (i) revenue recognition; (ii) allowance for doubtful accounts; (iii) valuation allowances of deferred tax assets; and (iv) useful lives of software and equipment. 

 

Revenue Recognition

 

Revenues of continuing operations of SunCar are mainly generated from providing automotive after-sales service, insurance intermediation service and technology service.

 

69

 

 

Automotive after-sales service

 

SunCar defines enterprise clients as SunCar’s customers and SunCar sells automotive after-sales service coupons to enterprise clients, which each coupon represents one specific automotive after-sales service. There are various service types including vehicle washing, waxing, maintenance, driving service and road assistance, and SunCar only provides one specific service among various service types for each specific service coupon. SunCar identifies each specific service coupon as a contract that establishes enforceable rights and obligations for each party. SunCar charges the service fee at a fixed price per service when the service is performed. For service coupons with limited duration, SunCar either charges the service fee at a fixed price per service when the service is performed or when the coupon expires, whether or not the service has been performed. SunCar considers each service coupon is a distinct service that is capable of providing a benefit to the customer on its own according to ASC 606-10-25-14(a). Therefore, SunCar identifies only one performance obligation under a contract, which is to provide a specific service or to stand-ready to perform a specific service within a limited duration. SunCar acts as a principal as SunCar controls the right to services before the services are provided to customers and SunCar has the ability to direct other parties to provide the services to customers on SunCar’s behalf. Specifically, SunCar has the ability to choose service providers, is primarily responsible for the acceptability for the service meeting customer specifications, bears inventory risk after transfer of control of services to customers, and has the discretion in establishing the price with customers and with service providers and bears credit risk. SunCar recognizes revenue in the gross amount of consideration at a point of time when the service is provided, or when the service coupon expires. SunCar does not provide refunds to customers when a coupon is expired but not used.

 

Insurance intermediation service

 

SunCar provides insurance intermediation service distributing primarily automobile insurance on behalf of the insurance companies and charges insurance companies for intermediation service commissions. Insurance intermediation services are considered to be rendered and completed, and revenue is recognized, at the time an insurance policy becomes effective, that is, when the signed insurance policy is in place and the premium is collected from the insured. SunCar has satisfied the performance obligation to recognize revenue when the premiums are collected by the respective insurance companies and not before, because collectability is not ensured until receipt of the premium. Accordingly, SunCar does not accrue any insurance intermediation service commission and fees prior to the receipt of the related premiums. No allowance for cancellation has been provided for intermediation services as cancellation of policies rarely occurs.

 

Technology service

 

SunCar provides technology service including technical software and consulting related to automobile services and insurance, such as customer relationship management (CRM), order management, finance management and visual analysis systems. SunCar charges service fee based on fixed price per month for service provided, and recognize revenue over time during the service period. 

 

Allowance for doubtful accounts

 

SunCar reviews the accounts receivable on a periodic basis and makes general and specific allowances when there is doubt as to the collectability of individual balances. SunCar considers many factors in assessing the collectability of its receivables, such as the age of the amounts due, the customer’s payment history, credit-worthiness and other specific circumstances related to the accounts. An allowance for doubtful accounts is recorded in the period in which a loss is determined to be probable. Accounts receivable balances are written off after all collection efforts have been exhausted.

 

SunCar recognized bad debt expense of nil, nil and US$26.0 million for the years ended December 31, 2020, 2021 and 2022, respectively. A 10% increase in its bad debt provision would have increased its net loss from continuing operations by 24% for the year ended December 31, 2022.

 

Valuation allowance of deferred tax assets

 

Deferred tax assets are reduced by a valuation allowance when, in the opinion of management, it is more likely than not that some portion or all of the deferred tax assets will not be realized. SunCar considers positive and negative evidence when determining whether a portion or all of its deferred tax assets will more likely than not be realized. This assessment considers, among other matters, the nature, frequency and severity of current and cumulative losses, forecasts of future profitability, the duration of statutory carry-forward periods, its experience with tax attributes expiring unused, and its tax planning strategies. The ultimate realization of deferred tax assets is dependent upon its ability to generate sufficient future taxable income within the carry-forward periods provided for in the tax law and during the periods in which the temporary differences become deductible. When assessing the realization of deferred tax assets, SunCar has considered possible sources of taxable income including (i) future reversals of existing taxable temporary differences, (ii) future taxable income exclusive of reversing temporary differences and carry-forwards, (iii) future taxable income arising from implementing tax planning strategies, and (iv) specific known trend of profits expected to be reflected within the industry.

 

70

 

 

For the years ended December 31, 2020, 2021 and 2022, SunCar recognized valuation allowance of deferred tax assets of US$1.4 million, US$0.2 million and US$5.4 million, respectively. A 10% increase in its valuation allowance of deferred tax assets would have decreased its net income, or increase its net loss from continuing operations by 2%, nil, and 5% respectively, for the years ended December 31, 2020, 2021 and 2022.

 

Useful lives of software and equipment

 

The estimated useful lives of the software and equipment are based on the management’s best estimation, which were as follows:

 

Category Estimated useful lives Residual value 
Vehicles 3-5 years  5%
Office equipment and furniture 3-5 years  5%
Electronic equipment 3 years  5%
Computer software 5 years  nil 
Leasehold improvements Over the shorter of lease term or the
estimated useful lives of the assets
  nil 
Others 3-10 years  5%

 

Key Components of Results of Operations

 

Revenue

 

Revenues of SunCar are derived from automotive after-sales service, insurance intermediation service and technology service. The following table sets forth the breakdown of its total revenues, both in absolute amount and as a percentage of its total revenues, for the periods/years indicated.

 

  For the Years Ended December 31, 
  2020  2021  2022 
  (In thousands, except for percentages) 
Automotive after-sales service $154,238   65% $187,880   75% $199,294   71%
Insurance intermediation service  84,161   35%  56,766   23%  67,640   24%
Technology service  526   0%  4,589   2%  15,479   5%
Total $238,925   100% $249,235   100% $282,413   100%

 

Automotive after-sales service.SunCar provides/offers customized automobile after-sales services, ultimately provided to end-customers of its enterprise clients. These services include regular maintenance as well as reserved services such as car wash, oil change, tire repair, car beautification, road assistance, flight pickup, designated driving, VIP lounge, etc. SunCar charges the service fee either based on the number of service items completed at a fixed price per item, or, charges for the service coupons with limited duration term sold, no matter whether services have been performed. SunCar acts as a principal as SunCar controls the right to services before providing them to end customers. Therefore, SunCar recognizes revenue in the gross amount of consideration at the point of time when the service is provided, or when the service coupons with limited duration term expired.

 

71

 

 

Insurance intermediation service. SunCar provides insurance intermediation service distributing automobile insurance products on behalf of insurance companies. Insurance intermediation services are considered to be rendered and completed and revenue is recognized at the time an insurance policy becomes effective, i.e. when the signed insurance policy is in place and the premium is collected from the insured. SunCar recognizes revenue when the premiums are collected by the respective insurance companies, because collectability is not ensured until receipt of the premium. Accordingly, SunCar does not accrue any commission and fees prior to the receipt of the relevant premiums.

 

Technology service.SunCar operates its technology service business by providing technical software and consulting related to automobile services and insurance, including modular online management tools such as customer relationship management, order management, finance management and visual analysis systems. For use of its technology services, SunCar charges technology service fees based on fixed prices per service period (usually one month) for service provided, and recognize revenue over time during the service period.

 

Operating costs and expenses

 

The following table set forth our operating costs and expenses, both in absolute amount and as a percentage of total revenues, for the periods/years indicated.

 

  For the Year Ended December 31, 
  2020  2021  2022 
  (In thousands, except for percentages) 
Integrated service cost $131,932   55% $156,852   63% $166,793   59%
Promotional service expenses  79,515   32%  55,222   22%  65,500   23%
Selling expenses  6,835   3%  12,731   5%  16,477   6%
General and administrative expenses  7,780   3%  10,420   4%  37,742   13%
Research and development expenses  5,029   2%  3,651   1%  8,478   3%
Total $231,091   95% $238,876   95% $294,990   104%

 

Integrated service cost.The integrated service cost primarily consists of service fees paid to automotive after-sales service providers to provide customized service for end consumers of its enterprise clients. The service fee is determined based on and recognized in the period of the actual services rendered.

 

Promotional service expenses.Promotional service expenses represent (i) promotional service fee to explore extensive networks of automotive after-sales service and insurance intermediation; and (ii) service fees SunCar pays to promotion channels, including but not limited to offline after-sales networks, online platforms, and emerging NEV OEMs and service providers. Promotional service expenses are recognized in the period incurred.

 

Selling expenses. Selling expenses primarily consists of (i) salaries and employment benefits for employees who work in service line; (ii) promotional service fee; (iii) communication and travel expenses, and (iv) depreciation expenses related to sales. Depreciation expenses are calculated based on a straight-line basis over the estimated useful lives of the assets.

 

General and administrative expenses. General and administrative expenses primarily consist of (i) staff costs, rental and depreciation expenses related to general and administrative personnel; (ii) share-based compensation expenses; and (iii) other corporate expenses.

 

Research and development expenses. Research and development expenses primarily consist of payroll and employee benefits for research and development employees, rental expenses, utilities and other related expenses related to design, develop and maintain technological service platform to support its internal and external businesses.

 

72

 

 

Results of Operations

 

Year ended December 31, 2022 compared with year ended December 31, 2021

 

The following table sets forth a summary of audited consolidated results of operations for the period indicated. This information should be read together with audited consolidated financial statements and related notes included elsewhere in this Report. The operating results in any period are not necessarily indicative of the results that may be expected for any future period.

 

  For the Years Ended
December 31,
  Change 
  2021  2022  Amount  % 
  (In thousands, except for percentages) 
Revenues            
Automotive after-sales service $187,880  $199,294  $11,414   6%
Insurance intermediation service  56,766   67,640   10,874   19%
Technology service  4,589   15,479   10,890   237%
Total revenues  249,235   282,413   33,178   13%
                 
Operating costs and expenses                
Integrated service cost  (156,852)  (166,793)  (9,941)  6%
Promotional service expenses  (55,222)  (65,500)  (10,278)  19%
Selling expenses  (12,731)  (16,477)  (3,746)  29%
General and administrative expenses  (10,420)  (37,742)  (27,322)  262%
Research and development expenses  (3,651)  (8,478)  (4,827)  132%
Total operating costs and expenses  (238,876)  (294,990)  (56,114)  23%
                 
Operating profit (loss)  10,359   (12,577)  (22,936)  -221%
                 
Other income/(expenses)                
Financial expenses, net  (3,045)  (3,659)  (614)  20%
Investment income  759   441   (318)  -42%
Other income, net  2,457   5,121   2,664   108%
Total other income, net  171   1,903   1,732   1013%
                 
Income (Loss) before income tax expense  10,530   (10,674)  (21,204)  -201%
Income tax expense  (938)  (231)  707   -75%
Income (Loss) from continuing operations, net  9,592   (10,905)  (20,497)  -214%
                 
Discontinued operations:                
Net loss from discontinued operations  (27,682)  (994)  26,688   -96%
                 
Net loss  (18,090)  (11,899)  6,191   -34%
Other comprehensive income                
Foreign currency translation difference  907   (2,410)  (3,317)  -336%
Total comprehensive loss $(17,183) $(14,309)  2,874   -17%

 

Revenue

 

Total revenue of SunCar increased by 13% from US$249.2 million for the year ended December 31, 2021 to US$282.4 million for the year ended December 31, 2022.

 

Automotive after-sales service. Automotive after-sales service revenue increased by 6% from US$187.9 million for the year ended December 31, 2021 to US$199.3 million for the year ended December 31, 2022. The increase was driven by the increase of service orders in 2022. Extensive service network SunCar developed served more enterprise clients, and completed more automotive after-sales services orders in 2022.

 

73

 

 

Insurance intermediation service. Insurance intermediation service revenue increased by 19% from US$56.8 million for the year ended December 31, 2021 to US$67.6 million for the year ended December 31, 2022, which was driven by the increasing number of insurance policy sold for the year ended December 31, 2022. SunCar ranked first in terms of auto insurance premium facilitated for NEVs in China. NEVs’ sales have increased sharply in recent years, and thus, SunCar’s insurance intermediation business expanded rapidly. Therefore, while average commission for the year ended December 31, 2022 decreased by 30% compared with the year of 2021 due to the regulation requirement and normal market fluctuation, such decrease was offset by the increase in the number of insurance policy by 77% compared with those for the year ended December 31, 2021.

 

Technology service. Technology service revenue increased by US$10.9 million from US$4.6 million for the year ended December 31, 2021 to US$15.5 million for the year ended December 31, 2022. Technology service is a new business focus of SunCar starting from 2021 and the increase is due to SunCar’s continuous expansion in new business to acquire more market share. The increase is also due to SunCar’s improved IT infrastructure to expand this business line. Through the application of Private Cloud Platform, the development process was simplified, and SunCar can easily obtain various tools for software development, testing, operation and maintenance to strengthen software platform to increase business capacity and better serve the customers.

 

Operating costs and expenses.Operating costs and expenses increased by 23% from US$238.9 million for the year ended December 31, 2021 to US$295.0 million for the year ended December 31, 2022.

 

Integrated service cost.Integrated service cost increased by 6% from US$156.9 million for the year ended December 31, 2021 to US$166.8 million for the year ended December 31, 2022. The increase of integrated service cost was in line with the increase in its automotive after-sales service revenue.

 

Promotional service expenses. Promotional service expenses increased by 19% from US$55.2 million for the year ended December 31, 2021 to US$65.5 million for the year ended December 31, 2022. The increase of promotional service was in line with the increase of revenue in its insurance intermediation service.

 

Selling expenses. Selling expenses increased by 29% from US$12.7 million for the year ended December 31, 2021 to US$16.5 million for the year ended December 31, 2022, primarily due to the increase in the promotion expense of US$4.4 million for freebie provided to customers in technology service business.

 

General and administrative expenses. General and administrative expenses increased by 262% from US$10.4 million for the year ended December 31, 2021 to US$37.7 million for the year ended December 31, 2022, primarily due to the bad debt provision of US$26.0 million for the year ended December 31, 2022 considering the collectability of accounts receivables with long aging was remote since some customers suffered great pressure of cash flow due to the impact of COVID-19 in 2022.

 

Research and development expenses. Research and development expenses increased by 132% from US$3.7 million for the year ended December 31, 2021 to US$8.5 million for year ended December 31, 2022, primarily due to more research expenditures on the software used in the insurance intermediation service and technology service.

 

Discontinued operations

 

On March 1, 2022, SunCar entered into a share purchase agreement with Jiachen Information Technology (Shanghai) Co., Ltd. (“Jiachen”), an affiliate of Mr. Ye Zaichang, to transfer the total equity of Shengda Group at a nominal consideration of RMB1. The disposal transaction was completed as of March 1, 2022. As the disposal of Shengda Group was under common control, no gain or loss was recorded as the result of the disposal, and instead impacts were charged to additional paid in capital.

 

74

 

 

Year ended December 31, 2021 compared with year ended December 31, 2020

 

The following table sets forth a summary of audited consolidated results of operations for the year indicated. This information should be read together with audited consolidated financial statements and related notes included elsewhere in this Report. The operating results in any period are not necessarily indicative of the results that may be expected for any future period.

 

  For the Years Ended
December 31,
  Change 
  2020  2021  Amount  % 
  (in thousands, except for percentages) 
Revenues            
Automotive after-sales services $154,238  $187,880  $33,642   22%
Insurance intermediation service  84,161   56,766   (27,395)  -33%
Technical service  526   4,589   4,063   772%
Total revenues  238,925   249,235   10,310   4%
                 
Operating costs and expenses                
Integrated service cost  (131,932)  (156,852)  (24,920)  19%
Promotional service expenses  (79,515)  (55,222)  24,293   -31%
Selling expenses  (6,835)  (12,731)  (5,896)  86%
General and administrative expenses  (7,780)  (10,420)  (2,640)  34%
Research and development expenses  (5,029)  (3,651)  1,378   -27%
Total operating costs and expenses  (231,091)  (238,876)  (7,785)  3%
                 
Operating profit  7,834   10,359   2,525   32%
                 
Other income/(expenses)                
Financial expenses, net  (2,100)  (3,045)  (945)  45%
Investment income  255   759   504   198%
Other income, net  2,385   2,457   72   3%
Total other income, net  540   171   (369)  -68%
                 
Income before income tax expense  8,374   10,530   2,156   26%
Income tax expense  (1,752)  (938)  814   -46%
Income from continuing operations, net  6,622   9,592   2,970   45%
                 
Discontinued operations:                
Net loss from the discontinued operations  (16,397)  (27,682)  (11,285)  69%
                 
Net loss  (9,775)  (18,090)  (8,315)  85%
Other comprehensive income                
Foreign currency translation difference  1,195   907   (288)  -24%
Total comprehensive loss $(8,580) $(17,183) $(8,603)  100%

  

Revenue

 

Total revenue of SunCar increased by 4% from US$238.9 million for the year ended December 31, 2020 to US$249.2 million for the year ended December 31, 2021.

 

Automotive after-sales service. Automotive after-sales service revenue increased by 22% from US$154.2 million for the year ended December 31, 2020 to US$187.9 million for the year ended December 31, 2021. The increase was driven by the increase of service orders in 2021. In fiscal year 2021, SunCar expanded further its extensive service network to serve more enterprise clients in the south area of mainland China, and completed more automotive after-sales services orders.

 

75

 

 

Insurance intermediation service. Insurance intermediation service revenue decreased by 33% from US$84.2 million for the year ended December 31, 2020 to US$56.8 million for the year ended December 31, 2021, which was primarily driven by the No. 41 2020 Guidance of CBIRC. The regulation-driven decrease of insurance premiums and commission rates accounted for most of the decrease of insurance intermediation service revenue. In 2021, the average commission decreased by 32% and the number of insurance policy sold decreased slightly by 7% compared with those in 2020.

 

Technology service. Technology service revenue increased from US$0.5 million for the year ended December 31, 2020 to US$4.6 million for the year ended December 31, 2021. Technology service is new business focus of SunCar. SunCar provides technology service including technical software and consulting related to automobile services and insurance, such as customer relationship management (CRM), order management, finance management and visual analysis systems. SunCar is improving its market share and its business capacity in this business line.

 

Operating costs and expenses

 

Operating costs and expenses increased slightly from US$231.1 million for the year ended December 31, 2020 to US$238.9 million for the year ended December 31, 2021.

 

Integrated service cost.Integrated service cost increased by 19% from US$131.9 million for the year ended December 31, 2020 to US$156.9 million for the year ended December 31, 2021. The increase of integrated service cost was in line with the increase in its automotive after-sales service revenue.

 

Promotional service expenses.Promotional service expenses decreased by 31% from US$79.5 million for the year ended December 31, 2020 to US$55.2 million for the year ended December 31, 2021. Affected by the Guidance of CBIRC in 2021, SunCar decreased the promotional service fee paid to promotion channels accordingly, which resulted in the decrease of promotional service expenses.

 

Selling expenses. Selling expenses increased by 86% from US$6.8 million for the year ended December 31, 2020 to US$12.7 million for the year ended December 31, 2021, primarily due to the increase in depreciation expense of US$2.3 million for the software and equipment purchased at the end of 2020, which was for sales department’s use to store sales information, and the increase in the promotion expense of US$3.6 million for freebie provided to customers in technology service business.

 

General and administrative expenses. General and administrative expenses increased by 34% from US$7.8 million for the year ended December 31, 2020 to US$10.4 million for the year ended December 31, 2021, primarily due to the increase of share-based compensation expense. On September 9, 2020, SunCar approved the 2020 Share Incentive Plan to grant eligible employees 2,500,000 of restricted ordinary shares of Shanghai Shengshi Dalian Automobile Service Co. Limited, one of its subsidiaries. The restricted ordinary shares are subject to an annual vesting schedule that vests 20% of granted restricted shares over the next five years as the employees are required to provide service for a total of 60 months to earn the award. For the years ended December 31, 2020 and 2021, SunCar recognized US$0.5 million and US$1.7 million of share-based compensation expense, respectively.

 

Research and development expenses. Research and development expenses decreased by 27% from US$5.0 million for the year ended December 31, 2020 to US$3.7 million for the year ended December 31, 2021. SunCar relied more on outsourcing technical services in 2020 while in turn relied more on its employees in 2021 to improve cost efficiency, which resulted in the decrease of personnel expenditure of research and development expenses. 

 

76

 

 

Discontinued operations and net loss from discontinued operations

 

In December 2021, board of directors of Shanghai Feiyou approved to dispose Shengda Automobile Service Group Co., Limited and its subsidiaries (“Shengda Group”), primarily operating in financial leasing business, for the purpose of concentrating on its remaining major business lines. Therefore, SunCar presented the Shengda Group and its subsidiaries as discontinued operations in the current and comparative period financial statements. Net loss from the operations of the discontinued operations increased by 69% from US$16.4 million for the year ended December 31, 2020 to US$27.7 million for the year ended December 31, 2021, which was primarily led by: (1) the increased income tax expense of US$9.2 million due to the gain from transferring equity interest of Shanghai Shengshi Dalian Automobile Service Co. Limited to SunCar, (2) the decreased contracting business of financial leasing of US$1.4 million, and (3) the increased bad debt provision provided of US$2.2 million. On March 1, 2022, SunCar transferred all the equity of Shengda Group to Jiachen, an affiliate of Mr. Ye Zaichang, who is also the largest shareholder of SunCar, for the nominal consideration as Shengda Group are in a position of net liability position as of the disposal date, and instead impacts were charged to additional paid in capital.

 

Taxation

 

Cayman Islands

 

Under the current laws of the Cayman Islands, SunCar is not subject to tax on income or capital gain. Additionally, upon payments of dividends to the shareholders, no Cayman Islands withholding tax will be imposed.

 

Hong Kong

 

According to Tax (Amendment) (No. 3) Ordinance 2018 published by Hong Kong government, form April 1, 2018, under the two-tiered profits tax rates regime, the profits tax rate for the first HKD2 million of assessable profits will be lowered to 8.25% (half of the rate specified in Schedule 8 to the Inland Revenue Ordinance (IRO)) for corporations, and the remaining profits will continue to be taxed at the existing tax rate, 16.5%. No provision for Hong Kong profits tax had been made to China Auto Market Group Ltd., a subsidiary of SunCar, during the years ended December 31, 2020, 2021 and 2022, as it did not have assessable profit during the periods presented.

 

PRC

 

Generally, SunCar’s subsidiaries, which are considered PRC resident enterprises under PRC tax law, are subject to enterprise income tax on their worldwide taxable income as determined under PRC tax laws and accounting standards at a rate of 25%.

 

An enterprise is recognized as a small-scale and low-profit enterprise when its taxable income is less than RMB3 million. According to Taxation [2019] No. 13 which was effective from January 1, 2019 to December 31, 2021, a small-scale and low-profit enterprise receives a tax preference including a preferential tax rate of 5% on its taxable income below RMB1 million and another preferential tax rate of 10% on its taxable income between RMB1 million and RMB3 million. According to Taxation [2021] No. 12 which was effective from January 1, 2021 to December 31, 2022, a small-scale and low-profit enterprise receives a tax preference including a preferential tax rate of 2.5% on its taxable income below RMB1 million. According to Taxation [2022] No. 13 which was effective from January 1, 2022 to December 31, 2024, a small-scale and low-profit enterprise receives a tax preference including a preferential tax rate of 5% on its taxable income between RMB1 million and RMB3 million.

 

High and new technology enterprises enjoy a preferential tax rate of 15% under PRC tax law. Shanghai Chengle Network Technology Co., Limited, one of subsidiaries of SunCar, currently qualifies as a “new high-tech enterprise”, and has been entitled to the preferential rate of 15% from 2018 through 2021, and successfully renewed the qualification in December 2021, which would be effective within 3 years. Shengshi Dalian Automobile, one of key subsidiaries of SunCar, qualified as a “new high-tech enterprise” and was entitled to a preferential tax rate of 15% from 2018 through 2021, and successfully renewed the qualification in December 2021, which would be effective within 3 years. 

 

Dividends paid by its wholly foreign-owned subsidiaries in China to its intermediary holding companies in Hong Kong will be subject to a withholding tax rate of 10%, unless they qualify for a special exemption. If its intermediary holding companies in Hong Kong satisfy all the requirements under the Arrangement between Mainland China and the Hong Kong Special Administrative Region for the Avoidance of Double Taxation and Tax Evasion on Income and receive approval from the relevant tax authority, then dividends paid to them by its wholly foreign-owned subsidiaries in China will be subject to a withholding tax rate of 5% instead.

 

If SunCar’s holding company in the Cayman Islands or any of its subsidiaries outside of China were deemed to be a “resident enterprise” under the Enterprise Income Tax Law, it would be subject to enterprise income tax on its worldwide income at a rate of 25%.

 

77

 

 

Liquidity and Capital Resources

 

  For the years ended December 31, 
  2020  2021  2022 
  (In thousands) 
Net cash provided by (used in) operating activities of continuing operations $11,528  $(19,105) $(16,092)
Net cash provided by (used in) operating activities of discontinued operations  7,104   (6,462)  (52)
Net cash used in investing activities of continuing operations  (29,037)  (20,091)  (5,402)
Net cash used in investing activities of discontinued operations  (126)  (591)  (517)
Net cash provided by (used in) financing activities of continuing operations  49,693   (1,185)  10,636 
Net cash (used in) provided by financing activities of discontinued operations  (5,816)  1,119   - 
Effect of exchange rate changes  3,098   1,827   (2,573)
Net increase (decrease) in cash and restricted cash $36,444  $(44,488) $(14,000)

 

SunCar’s principal sources of liquidity have been cash provided from bank borrowings, and revenue generated from its business operation. As of December 31, 2022, SunCar had US$21.2 million in cash, and US$2.7 million restricted cash, of which almost all of the cash was denominated in Renminbi. Most of the cash and restricted cash were held at banks located in China.

 

SunCar believes that its current cash on hand, short-term investments and cash provided by equity security will be sufficient to meet the current and anticipated needs for general corporate purposes for at least the next 12 months. On November 4, 2022, SunCar entered into a Share Purchase Agreement with GEM Global Yield LLC SCS and GEM Yield Bahamas Limited relating to a share subscription facility up to US$125 million. On May 19, 2023, SunCar Technology Group Inc. entered into a Share Subscription Agreement with a certain non-U.S. person, Anji Zerun Private Equity Investment Partnership related to private placement 2,173,657 Class A ordinary shares at a total consideration of US$21.7 million. SunCar may, however, need additional cash resources in the future if SunCar experiences changes in business conditions or other developments. SunCar may also need additional cash resources in the future if it finds and wishes to pursue opportunities for investment, acquisition, capital expenditure or similar actions. If SunCar determines that the cash requirements exceed the amount of cash on hand, SunCar may seek to issue equity or equity linked securities or obtain debt financing. The issuance and sale of additional equity would result in further dilution to the shareholders. The incurrence of indebtedness would result in increased fixed obligations and could result in operating covenants that would restrict our operations.

 

SunCar expects that substantially all of its future revenues will be denominated in RMB. Under existing PRC foreign exchange regulations, payments of current account items, including profit distributions, interest payments and trade and service-related foreign exchange transactions, can be made in foreign currencies without prior SAFE approval as long as certain routine procedural requirements are fulfilled. Therefore, PRC subsidiaries of SunCar are allowed to pay dividends in foreign currencies to SunCar without prior SAFE approval by following certain routine procedural requirements. However, approval from or registration with competent government authorities is required where the RMB is to be converted into foreign currency and remitted out of China to pay capital expenses such as the repayment of loans denominated in foreign currencies. The PRC government may at its discretion restrict access to foreign currencies for current account transactions in the future.

 

Operating Activities

 

Net cash used in operating activities of continuing operations for the year ended December 31, 2022 was US$16.1 million, as compared to net loss from continuing operations of US$10.9 million. The difference between net loss and net cash used in operating activities was primarily attributable to an increase of accounts receivable, net of US$32.6 million, an increase of prepaid expenses and other current assets of US$3.9 million, and a decrease of accounts payable of US$5.0 million, offset by the provision of doubtful accounts of US$26.0 million, and depreciation and amortization of US$5.1 million.

 

78

 

 

Net cash used in operating activities of continuing operations for the year ended December 31, 2021 was US$19.1 million, as compared to a net income from continuing operations of US$9.6 million. The difference between net income and net cash used in operating activities was primarily attributable to an increase of US$35.1 million in accounts receivable and a decrease of US$15.0 million in accrued expenses and other current liabilities, offset by an increase of US$13.6 million in accounts payable, and depreciation and amortization of US$4.1 million. The increase of accounts receivables and accounts payable was primarily due to the growth of SunCar’s automobile after-sales business. The decrease of accrued expenses and other current liabilities was due to the fact that the settlement of payable of purchasing software has completed within the year ended December 31, 2020.

 

Net cash provided by operating activities of continuing operations for the year ended December 31, 2020 was US$11.5 million, as compared to a net income from continuing operations of US$6.6 million. The difference between net income and net cash provided by operating activities was primarily attributable to share-based compensation of US$0.5 million, an increase of US$8.4 million in accrued expenses and other current liabilities, an increase of accounts receivable of US$1.5 million, and an increase of tax payable of US$1.6 million, offset by an increase of prepaid expense and other current asset of US$4.1 million, a decrease of US$2.4 million in deferred revenue and an increase of US$2.3 million in deferred tax assets.

 

Investing Activities

 

Net cash used in investing activities of continuing operations for the year ended December 31, 2022 was US$5.4 million, primarily consisting of US$4.4 million in software and equipment purchase, and US$1.2 million in purchase of other non-current assets.

 

Net cash used in investing activities of continuing operations for the year ended December 31, 2021 was US$20.1 million, consisting primarily of US$9.8 million in purchasing short-term investment, US$9.0 million in purchase of construction in progress, and US$1.3 million in purchase of software and equipment.

 

Net cash used in investing activities of continuing operations for the year ended December 31, 2020 was US$29.0 million, consisting primarily of US$9.5 million in purchase of software and equipment, US$10.1 million in purchasing short-term investment, and US$9.2 million in purchase of construction in progress.

 

Financing Activities

 

Net cash used in financing activities of continuing operations for the year ended December 31, 2022 was US$10.7 million, consisting primarily of US$122.2 million from short-term bank borrowings, offset by repayment of short-term bank borrowings of US$111.1 million.

 

Net cash used in financing activities of continuing operations for the year ended December 31, 2021 was US$1.2 million, consisting primarily of US$70.2 million in repayments of short-term bank borrowings, US$6.6 million in dividend paid to non-controlling shareholders, and US$1.2 million in repurchase of non-controlling interests, partially offset by proceeds from short-term bank borrowings of US$76.8 million.

 

Net cash provided by financing activities of continuing operations for the year ended December 31, 2020 was US$49.7 million, consisting primarily of US$77.7 million in proceeds from short-term bank borrowings and US$33.1 million in contribution from non-controlling shareholders, offset by US$60.0 million in repayments of short-term bank borrowings.

 

79

 

 

Capital Expenditures

 

Capital expenditures of SunCar are primarily incurred for purchase of software and equipment, and the installation of private cloud system. Its capital expenditures were US$18.7 million, US$10.3 million and US$5.6 million for the years ended December 31, 2020, 2021 and 2022, respectively. SunCar intends to fund its future capital expenditures with its existing cash balance and bank borrowings. SunCar will continue to incur capital expenditures as needed to meet the expected growth of its business.

 

Off-Balance Sheet Commitments and Arrangements

 

SunCar has not entered into any financial guarantees or other commitments to guarantee the payment obligations of any third parties. In addition, SunCar has not entered into any derivative contracts that are indexed to its shares and classified as shareholder’s equity or that are not reflected in its consolidated financial statements. Furthermore, SunCar does not have any retained or contingent interest in assets transferred to an unconsolidated entity that serves as credit, liquidity or market risk support to such entity. SunCar does not have any variable interest in any unconsolidated entity that provides financing, liquidity, market risk or credit support to it or engages in leasing, hedging or product development services with it.

 

Tabular Disclosure of Contractual Obligations

 

The following table sets forth SunCar’s contractual obligations as of December 31, 2022.

 

  Payment Due by Period 
  Within
one year
  1-3 years  Total 
Operating lease payment $348  $          -  $348 
Capital payment $13,022  $-  $13,022 
Short-term borrowings $74,653  $-  $74,653 

 

SunCar recorded rental expense of US$1.0 million, US$1.0 million and US$0.6 million for the years ended December 31, 2020, 2021 and 2022, respectively. Other than what is disclosed above, SunCar did not have other significant commitments, long-term obligations, or guarantees as of December 31, 2022.

 

SunCar also has certain capital commitments that primarily related to commitments for the purchase and installation of a private cloud system. Total capital commitments contracted but not yet reflected in the consolidated financial statement was US$13.0 million as of December 31, 2022. All of the capital commitments will be fulfilled in the future according to the investment payment schedule.

 

From time to time, SunCar takes out borrowings with commercial banks to provide for its working capital for daily operation. See “Index to Financial Statements—Borrowings”.

 

Related Party Transaction

 

Shengda Automobile Service Group Co., Limited and its subsidiaries (“Shengda Group”), owned by Mr. Ye Zaichang, SunCar’s Chairman of Board of Directors was disposed on March 1, 2022, such disposition has been completed as of that date. In addition, SunCar was liable to Jiachen of RMB281.8 million (US$40.9 million) for the transfer of SUNCAR Online as of December 31, 2022. Besides, SunCar was liable to Shengda Group of $4.7 million for the ordinary course of operation, which was interest free, unsecure and could be settled on demand. In the share purchase agreement dated March 1, 2022, SunCar agreed to repay the debt owed to Shengda Group by full before June 1, 2023. In April 2023, SunCar negotiated with Jiachen and consented to have an extension of payment to extend the repayment date to December 31, 2025, with an annual interest rate of 1% from June 30, 2023 to the completion of the repayment.

 

B. Liquidity and Capital Resources

 

Please see Item 5.A. “Operating Results-Liquidity and Capital Resources” above.

 

C. Research and Development, Patents and Licenses, etc.

 

For the years ended December 31, 2020, 2021 and 2022, research and development expenses of SunCar were US$5.0 million, US$3.7 million and US$8.5 million, respectively. Its research and development expenses consist primarily of payroll and employee benefit for research and development, employees, rental expense, utilities and other related expenses related to design, develop and maintain technological service platform to support its internal and external business. SunCar expects spending in research and development to continue to be significant over time as SunCar plans to continue to invest in its technology and innovation to enhance customer experience and provide value to its business partners.

 

80

 

 

D. Trend Information

 

Other than as disclosed in this Report, SunCar is not aware of any trends, uncertainties, demands, commitments or events as of December 31, 2022 that are reasonably likely to have a material and adverse effect on its net revenues, income, profitability, liquidity or capital resources, or that would cause the disclosed financial information to be not necessarily indicative of future results of operations or financial conditions.

 

E. Critical Accounting Estimates

 

Please see Item 5.A. “Operating Results-Critical Accounting Estimates” above.

 

ITEM 6. DIRECTORS, SENIOR MANAGEMENT AND EMPLOYEES

 

A. Directors and Executive Officers

 

See “Item 1. Identity of Directors, Senior Management and Advisers—A. Directors and Senior Management.”

 

B. Compensation

 

Compensation of Directors and Executive Officers

 

For the year ended December 31, 2022, we paid an aggregate of approximately RMB1.78 million (US$0.24 million) in cash and benefits to our directors and executive officers. We have not set aside or accrued any amount to provide pension, retirement or other similar benefits to our executive officers and directors. Our PRC subsidiaries are required by law to make contributions equal to certain percentages of each employee’s salary for his or her pension insurance, medical insurance, unemployment insurance and other statutory benefits and a housing provident fund.

 

C. Board Practices

 

Board of Directors

 

SunCar’s Board of Directors consists of five directors, including three independent directors, namely Haidong Zhang, Lin Bao, and Yongsheng Liu. A director is not required to hold any shares in SunCar to qualify as a director. The Listing Rules of the Nasdaq generally require that a majority of an issuer’s board of directors must consist of independent directors.

 

A director who is in any way, whether directly or indirectly, interested in a contract or proposed contract with SunCar is required to declare the nature of his or her interest at a meeting of SunCar’s directors. A general notice given to the directors by any director to the effect that he or she is a member, shareholder, director, partner, officer or employee of any specified company or firm and is to be regarded as interested in any contract or transaction with that company or firm shall be deemed a sufficient declaration of interest for the purposes of voting on a resolution in respect to a contract or transaction in which he/she has an interest, and after such general notice it shall not be necessary to give special notice relating to any particular transaction. A director may vote in respect of any contract or proposed contract or arrangement notwithstanding that he/she may be interested therein and if he/she does so, his/her vote shall be counted and he/she may be counted in the quorum at any meeting of the directors at which any such contract or proposed contract or arrangement is considered. SunCar’s Board of Directors may exercise all of the powers to borrow money, to mortgage or charge its undertaking, property and uncalled capital, or any part thereof, and to issue debentures, debenture stock or other securities whenever money is borrowed or as security for any debt, liability or obligation of SunCar or of any third party. None of SunCar’s directors has a service contract with SunCar that provides for benefits upon termination of service as a director.

 

81

 

 

Duties and Functions of Directors

 

Under Cayman Islands law, SunCar’s directors owe fiduciary duties to SunCar, including a duty of loyalty, a duty to act honestly and a duty to act in what they consider in good faith to be in SunCar’s best interests. SunCar’s directors must also exercise their powers only for a proper purpose. SunCar’s directors also owe to SunCar a duty to act with skill and care. It was previously considered that a director need not exhibit in the performance of his duties a greater degree of skill than may reasonably be expected from a person of his knowledge and experience. However, English and Commonwealth courts have moved towards an objective standard with regard to the required skill and care and these authorities are likely to be followed in the Cayman Islands. In fulfilling their duty of care to SunCar, SunCar’s directors must ensure compliance with SunCar’s Memorandum and Articles of Association, as amended and restated from time to time. SunCar has the right to seek damages if a duty owed by its directors is breached. In limited exceptional circumstances, a shareholder may have the right to seek damages in SunCar’s name if a duty owed by SunCar’s directors is breached. The functions and powers of SunCar’s Board of Directors include, among others, (i) convening shareholders’ annual and extraordinary general meetings and reporting its work to shareholders at such meetings, (ii) declaring dividends, (iii) appointing directors or officers and determining their terms of offices and responsibilities, and (iv) approving the transfer of shares of SunCar, including the registering of such shares in SunCar’s share register.

 

Terms of Directors and Officers

 

SunCar’s officers are elected by and serve at the discretion of the board. Each director is not subject to a term of office and holds office until such time as his successor takes office or until the earlier of his death, resignation or removal from office by ordinary resolution of all shareholders. A director will be removed from office automatically if, among other things, the director (i) becomes bankrupt or makes any arrangement or composition with his creditors; (ii) dies or is found by SunCar to be of unsound mind; (iii) resigns by notice in writing to SunCar; (iv) is prohibited by law from being a director; or (v) is removed from office pursuant to any other provisions of SunCar’s Memorandum and Articles of Association.

 

Interested Transactions

 

A director may, subject to any separate requirement for audit and risk committee approval under applicable law or applicable Nasdaq rules, vote in respect of any contract or transaction in which he or she is interested, provided that the nature of the interest of any directors in such contract or transaction is disclosed by him or her at or prior to its consideration and any vote in that matter.

  

Foreign Private Issuer Status

 

As a foreign private issuer, SunCar is exempt from the rules under the Exchange Act, prescribing the furnishing and content of proxy statements, and its officers, directors and principal shareholders are exempt from the reporting and short-swing profit recovery provisions contained in Section 16 of the Exchange Act. In addition, SunCar will not be required under the Exchange Act to file quarterly periodic reports and financial statements with the SEC as frequently or as promptly as U.S. domestic issuers, and will not be required to disclose in its periodic reports all of the information that U.S. domestic issuers are required to disclose. SunCar will also be permitted to follow corporate governance practices in accordance with Cayman Islands law in lieu of most of the corporate governance rules set forth by Nasdaq. As a result, SunCar’s corporate governance practices will differ in some respects from those required to be followed by U.S. companies listed on a national securities exchange.

 

82

 

 

Committees of SunCar’s Board of Directors

 

SunCar has established an audit committee, a compensation committee and a nominating and corporate governance committee of its Board of Directors. SunCar has also adopted a charter for each of the three committees. Each committee’s members and functions are described below.

 

Audit Committee. SunCar’s audit committee consists of Lin Bao, Yongsheng Liu and Haidong Zhang, and is chaired by Lin Bao. SunCar has determined that each of the foregoing persons satisfies the “independence” requirements of Rule 5605(c)(2) of the Listing Rules of the Nasdaq and meets the independence standards under Rule 10A-3 under the Exchange Act, as amended. The audit committee oversees SunCar’s accounting and financial reporting processes and the audits of its financial statements. The audit committee is responsible for, among other things:

 

 establishing clear hiring policies for employees or former employees of the independent auditors;
   
 reviewing and recommending to SunCar’s Board of Directors for approval, the appointment, re-appointment or removal of the independent auditor, after considering its annual performance evaluation of the independent auditor;
   
 approving the remuneration and terms of engagement of the independent auditor and pre-approving all auditing and non-auditing services permitted to be performed by SunCar’s independent auditors at least annually;
   
 obtaining a written report from SunCar’s independent auditor describing matters relating to its independence and quality control procedures;
   
 reviewing with the independent registered public accounting firm any audit problems or difficulties and management’s response;
   
 discussing with SunCar’s independent auditor, among other things, the audits of the financial statements, including whether any material information should be disclosed, issues regarding accounting and auditing principles and practices;
   
 reviewing and approving all proposed related party transactions, as defined in Item 404 of Regulation S-K under the Securities Act;
   
 reviewing and recommending the financial statements for inclusion within SunCar’s quarterly earnings releases and to its Board of Directors for inclusion in its annual reports;
   
 discussing the annual audited financial statements with management and the independent registered public accounting firm;
   
 reviewing policies with respect to risk assessment and risk management;
   
 reviewing the adequacy and effectiveness of SunCar’s accounting and internal control policies and procedures and any special steps taken to monitor and control major financial risk exposures;
   
 periodically reviewing and reassessing the adequacy of the committee charter;
   
 approving annual audit plans, and undertaking an annual performance evaluation of the internal audit function;
   
 establishing and overseeing procedures for the handling of complaints and whistleblowing;

 

 meeting separately and periodically with management, the internal auditors and the independent registered public accounting firm;
   
 monitoring compliance with SunCar’s code of business conduct and ethics, including reviewing the adequacy and effectiveness of its procedures to ensure proper compliance;
   
 reporting periodically to SunCar’s Board of Directors; and
   
 such other matters that are specifically delegated to SunCar’s audit committee by SunCar’s Board of Directors from time to time.

 

83

 

 

Compensation Committee.SunCar’s compensation committee consists of Haidong Zhang and Lin Bao, and is chaired by Haidong Zhang. SunCar has determined that Haidong Zhang and Lin Bao satisfy the “independence” requirements of Rule 5605(c)(2) of the Listing Rules of the Nasdaq. The compensation committee assists the Board of Directors in reviewing and approving the compensation structure, including all forms of compensation, relating to SunCar’s directors and executive officers. SunCar’s chief executive officer may not be present at any committee meeting during which their compensation is deliberated upon. The compensation committee is responsible for, among other things:

 

 reviewing and evaluating SunCar’s executive compensation and benefits policies generally;
   
 reviewing and recommending any incentive compensation or equity plans, programs or other similar arrangements;
   
 periodically reviewing and reassessing the adequacy of the committee charter;
   
 selecting compensation consultant, legal counsel or other adviser only after taking into consideration all factors relevant to that person’s independence from management;
   
 reporting periodically to SunCar’s Board of Directors; and
   
 such other matters that are specifically delegated to the compensation committee by SunCar’s Board of Directors from time to time.

 

Nominating and Corporate Governance Committee. SunCar’s nominating and corporate governance committee consists of and be chaired by Haidong Zhang. SunCar has determined that Haidong Zhang satisfies the “independence” requirements of Rule 5605(c)(2) of the Listing Rules of the Nasdaq. The nominating and corporate governance committee will assist the Board of Directors in selecting individuals qualified to become SunCar’s directors and in determining the composition of the Board of Directors and its committees. The nominating and corporate governance committee is responsible for, among other things:

 

 recommending nominees to SunCar’s Board of Directors for election or re-election to SunCar’s Board of Directors, or for appointment to fill any vacancy or newly created directorships on SunCar’s Board of Directors;
   
 reviewing periodically with SunCar’s Board of Directors the current composition of SunCar’s Board of Directors with regards to characteristics such as judgment, experience, expertise, diversity and background;
   
 recommending to SunCar’s Board of Directors such criteria with respect to nomination or appointment of members of its Board of Directors and chairs and members of its committees or other corporate governance matters as may be required pursuant to any SEC or Nasdaq rules, or otherwise considered desirable and appropriate;
   
 recommending to SunCar’s Board of Directors the names of directors to serve as members of the audit committee and the compensation committee, as well as of the nominating and corporate governance committee itself;
   
 periodically reassessing the adequacy of the committee charter;
   
 overseeing compliance with the corporate governance guidelines and code of business conduct and ethics; and
   
 overseeing and leading the self-evaluation of SunCar’s Board of Directors in its performance and effectiveness as a whole.

 

84

 

 

D. Employees

 

As of December 31, 2022, we had 528 employees combined in our operations, consisting of 528 full-time and 0 part-time employees. The number of employees for each area of operations, and such employees as a percentage of our total workforce, are as follows:

 

  As of December 31, 2022 
  Employees  Percentage 
Management  110   20.8%
Sales & Administration  279   52.9%
Research and Development  139   26.3%
Total  528   100.00%

 

As of December 31, 2021, we had 550 employees combined in our operations, consisting of 550 full-time and 0 part-time employees. The number of employees for each area of operations, and such employees as a percentage of our total workforce, are as follows:

 

  As of December 31, 2021 
  Employees  Percentage 
Management  124   22.5%
Sales & Administration  326   59.3%
Research and Development  100   18.2%
Total  550   100.00%

 

The Company’s employees have no material activities related to labor unions.

 

E. Share Ownership

 

Please see Item 7-Major Shareholders and Related Party Transactions below.

 

F. Disclosure of a Registrant’s Action to Recover Erroneously Awarded Compensation

 

Not Applicable.

 

ITEM 7. MAJOR SHAREHOLDERS AND RELATED PARTY TRANSACTIONS

 

A. Major Shareholders

 

The following table sets forth information regarding the beneficial ownership of the Ordinary Shares as of July 11, 2023 immediately following the consummation of the Business Combination by:

 

 each person known by us to be the beneficial owner of more than 5% of the Ordinary Shares;

 

 each of our directors and members of Executive Management; and

 

 all our directors and members of Executive Management as a group.

 

Beneficial ownership is determined according to the rules of the SEC, which generally provide that a person has beneficial ownership of a security if he, she or it possesses sole or shared voting or investment power over that security, and includes shares underlying options, warrants or other derivative securities, as applicable, that are currently exercisable or convertible or exercisable or convertible within 60 days. Ordinary Shares that may be acquired within 60 days of July 11, 2023 pursuant to the exercise of options or Warrants are deemed to be outstanding for the purpose of computing the percentage ownership of such holder but are not deemed to be outstanding for computing the percentage ownership of any other person or entity shown in the table. Each holder of Class B Ordinary Shares is entitled to ten votes per share on all matters to be voted on by shareholders generally, including the election of directors.

 

85

 

 

Unless otherwise indicated, we believe that all persons named in the table below have sole voting and investment power with respect to the Ordinary Shares beneficially owned by them.

 

  Class A  Class B  Voting 
  Ordinary Shares  Ordinary Shares  Power 
Name and Address of Beneficial Owner(1) Number  %  Number  %  (%) 
Executive Officers and Directors               
Zaichang Ye        47,000,902   54.9%  88.3%
Bohong Du               
Zhunfu Lei               
Ms. Saiye Gu               
Yizhi Qian               
Haidong Zhang               
Ms. Lin Bao               
Yongsheng Liu               
All Executive Officers and Directors as a group        47,000,902   54.9%  88.3%
                     
5% or Greater Holders                    
Automobile Services Group Limited(2)        41,708,943   48.7%  78.3%
KMBP Holdings Limited(3)  20,832,142   24.3%        3.9%
SSDL Holdings Limited(4)        7,919,622   9.2%  14.9%

 

(1)Unless otherwise noted, the business address of each of the named beneficial owner is: c/o Shanghai Feiyou Trading Co., Ltd., Suite 209, No. 656 Lingshi Road, Jing’an District, Shanghai, China.

 

(2)Automobile Services Group Limited is 93.7% owned by Zaichang Ye. The registered office is at Viatra Corporate Services Centre, Wickhams Cay II, Road Town, Tortola, VG 1110, British Virgin Islands.

 

(3)KMBP Holdings Limited (“KMBP”) is a special purpose vehicle of China Harvest Fund II, L.P. and China Harvest Co-Investors II, L.P., (collectively, the “China Harvest Funds”) in respect of their investment in Auto Services Group Limited. The general partner of the China Harvest Funds is China Renaissance Capital Investment II, L.P. The general partner of China Renaissance Capital Investment II, L.P. is China Renaissance Capital II GP. The voting powers and investment powers of KMBP is exercised in accordance with the direction of the board of directors of China Renaissance Capital II GP. The directors of China Renaissance Capital II GP on the date hereof are Mark Qiu and Li Zhenzhi. China Renaissance Capital II GP’s address is: P.O. Box 309GT, Ugland House, South Church Street, George Town, Grand Cayman E9 KY1-1104.

 

(4)SSDL Holdings Limited is 100% owned by Zaichang Ye.

 

86

 

  

B. Related Party Transactions

 

Disposal of Shengda Group

 

On March 1, 2022, SunCar entered into a share purchase agreement (the “SPA”) with Jiachen Information Technology (Shanghai) Co., Ltd., an affiliate of Mr. Ye Zaichang, SunCar’s Chairman of the Board of Directors to transferred the total equity of Shengda Automobile Service Group Co., Limited and its subsidiaries (“Shengda Group”) with the consideration of RMB 1 (as the disposed entities are in a net liability position as of the disposal date). Besides, on March 1, 2022, China Auto Market Group Limited., the HK subsidiary of SunCar, transferred its 25% equity interest of Shengshi Dalian Financial Leasing (Shanghai) Co., Ltd and Shenglian Finance Leasing (Tianjin) Co., Ltd, subsidiaries of Shengda Group, to a then related party YSY GROUP LIMITED (“YSY”), which at the time was an affiliate of Mr. Ye Zaichang, with the consideration of RMB 1. YSY is currently 100% controlled by ASTS Holdings limited (“ASTS”), a British Virgin Islands incorporated company. The address of ASTS is Intershore Chambers, Road Town, Tortola, British Virgin Islands. ASTS is 100% controlled by Mr. Li Qin, a Hong Kong citizen.

 

The agreements have been approved by an independent committee of the Group’s Board of Directors and the disposal transaction was completed as of March 1, 2022.

 

As a result of the transfer of equity interest of SUNCAR Online from Shengda Group to Shanghai Feiyou at a transfer price of RMB 281,780 ($44,217) (see Note 3 Discontinued Operations to the consolidated financial statements of SunCar in this Report), SunCar has in debt owed to Shengda Group (which was ultimately controlled by Mr. Ye) RMB281,780 (US$40,854). Pursuant to the SPA, SunCar agreed to repay the debt owed to Shengda Group by full before June 1, 2023. As of December 31, 2022, other than the debt mentioned above, SunCar also owed to Shengda Group of $4,710, which was in the ordinary course of operation and unsecure. On April 6, 2023, SunCar entered into an extension agreement with Shengda Group to extended the maturity date of amount due to Shengda Group to December 31, 2025, with annual interest rate of 1% in the extension period from June 1, 2023 to December 31, 2025.

 

Except for the balance with Shengda Group, SunCar did not have any other related party transactions for the years ended December 31, 2020, 2021 and 2022.

 

C. Interests of Experts and Counsel

 

None / Not applicable.

 

ITEM 8. FINANCIAL INFORMATION

 

A. Consolidated Statements and Other Financial Information

 

See Item 18-Financial Statements of this Report for consolidated financial statements and other financial information.

 

B. Significant Changes

 

None.

 

ITEM 9. THE OFFER AND LISTING

 

A. Offer and Listing Details

 

The Class A Ordinary Shares and Warrants are listed on Nasdaq Capital Market under the symbols “SDA” and “SDAWW”, respectively. Holders of Class A Ordinary Shares and Warrants should obtain current market quotations for their securities.

 

B. Plan of Distribution

 

Not applicable.

 

87

 

 

C. Markets

 

The Class A Ordinary Shares and Warrants are listed on Nasdaq Capital Market under the symbols “SDA” and “SDAWW” respectively.

 

D. Selling Shareholders

 

Not applicable.

 

E. Dilution

 

Not applicable.

 

F. Expenses of the Issue

 

Not applicable.

 

ITEM 10. ADDITIONAL INFORMATION

 

A. Share Capital

 

The Company is authorized to issue an unlimited number of Ordinary Shares of $0.0001 par value per share, divided into two classes as follows: Class A Ordinary Shares and Class B Ordinary Shares.

 

As of July 11, 2023, subsequent to the Closing of the Business Combination, there were 36,058,102 Class A Ordinary Shares outstanding and issued and 49,628,564 Class B Ordinary Shares outstanding and issued. 5,750,000 public warrants were outstanding, and the holder of each such warrant is entitled to purchase one-half (1/2) of one Class A Ordinary Share at an exercise price of $11.50 per full share. 175,000 private placement warrants were outstanding, and the holder of each such warrant is entitled to purchase one (1) Class A Ordinary Share at an exercise price of $11.50 per full share.

 

B. Memorandum and Articles of Association

 

The following description of the Second Amended and Restated Memorandum and Articles of Association of the Company (the “Memorandum and Articles of Association”) is qualified in its entirety by the Memorandum and Articles of Association which are included as Exhibit 1.1 to this Report.

 

SunCar Technology Group Inc. (“SunCar”), is a Cayman Islands exempted company and its affairs are governed by the memorandum and articles of association, as amended and restated from time to time, and Companies Act (As Revised) of the Cayman Islands, which we refer to as the “Companies Act” below, and the common law of the Cayman Islands.

 

General. The authorized share capital of SunCar is $50,000 divided into 500,000,000 ordinary shares of par value of $0.0001 each, comprising (a) 400,000,000 A Ordinary Shares of par value of US$0.0001 each and (b) 100,000,000 Class B Ordinary Shares of par value of $0.0001 each. Holders of Class A ordinary shares and Class B ordinary shares have the same rights except for voting and conversion rights. All of SunCar’s issued and outstanding ordinary shares are fully paid and non-assessable. Certificates representing the ordinary shares are issued in registered form. SunCar may not issue share to bearer. SunCar’s shareholders who are non-residents of the Cayman Islands may freely hold and transfer their ordinary shares.

 

Dividends. The holders of SunCar’s ordinary shares are entitled to such dividends as may be declared by its Board of Directors subject to its Memorandum and Articles of Association and the Companies Act. In addition, SunCar’s shareholders may by ordinary resolution declare a dividend, but no dividend may exceed the amount recommended by its directors. SunCar’s Memorandum and Articles of Association provide that dividends may be declared and paid out of SunCar’s profits, realized or unrealized, or from any reserve set aside from profits which its Board of Directors determines is no longer needed. Dividends may also be declared and paid out of share premium account or any other fund or account which can be authorized for this purpose in accordance with the Companies Act. No dividend may be declared and paid unless SunCar’s directors determine that, immediately after the payment, SunCar will be able to pay its debts as they become due in the ordinary course of business and SunCar has funds lawfully available for such purpose. Holders of SunCar Class A ordinary shares and SunCar Class B ordinary shares will be entitled to the same amount of dividends, if declared.

 

88

 

 

Voting Rights. In respect of all matters subject to a shareholders’ vote, each SunCar Class A ordinary share is entitled to one vote, and each SunCar Class B ordinary share is entitled to 10 votes, voting together as one class. Voting at any meeting of shareholders is by poll and not on a show of hands.

 

A quorum required for a meeting of shareholders consists of two or more shareholders holding not less than one-half of the votes attaching to the issued and outstanding shares entitled to vote at general meetings present in person or by proxy or, if a corporation or other non-natural person, by its duly authorized representative. As a Cayman Islands exempted company, SunCar is not obliged by the Companies Act to call shareholders’ annual general meetings. SunCar’s Memorandum and Articles of Association provide that SunCar may (but are not obliged to) in each year hold a general meeting as its annual general meeting in which case SunCar will specify the meeting as such in the notices calling it, and the annual general meeting will be held at such time and place as may be determined by its directors. We, however, will hold an annual shareholders’ meeting during each fiscal year, as required by the Nasdaq Listing Rules. Each general meeting, other than an annual general meeting, shall be an extraordinary general meeting. Shareholders’ annual general meetings and any other general meetings of SunCar’s shareholders may be called by a majority of its Board of Directors or its chairman or, in the case of an extraordinary general meeting only, upon a requisition of shareholders holding at the date of deposit of the requisition not less than one-third of the votes attaching to the issued and outstanding shares entitled to vote at general meetings, in which case the directors are obliged to call such meeting and to put the resolutions so requisitioned to a vote at such meeting; however, SunCar Memorandum and Articles of Association do not provide its shareholders with any right to put any proposals before any annual general meetings or any extraordinary general meetings not called by such shareholders. Advance notice of at least fifteen (15) days is required for the convening of SunCar’s annual general meeting and other general meetings unless such notice is waived in accordance with its articles of association.

 

An ordinary resolution to be passed at a meeting by the shareholders requires the affirmative vote of a simple majority of the votes attaching to the ordinary shares cast by those shareholders entitled to vote who are present in person or by proxy at a general meeting, while a special resolution also requires the affirmative vote of no less than two-thirds of the votes attaching to the ordinary shares cast by those shareholders entitled to vote who are present in person or by proxy at a general meeting. A special resolution will be required for important matters such as a change of name or making changes to SunCar’s Memorandum and Articles of Association.

 

Conversion. Each SunCar Class B ordinary share is convertible into one SunCar Class A ordinary share at any time at the option of the holder thereof. SunCar Class A ordinary shares are not convertible into SunCar Class B ordinary shares under any circumstances. Upon any sale, transfer, assignment or disposition of SunCar Class B ordinary shares by a holder to any person or entity which is not an affiliate of such holder, such SunCar Class B ordinary shares shall be automatically and immediately converted into the equivalent number of SunCar Class A ordinary shares.

 

Transfer of Ordinary Shares. Subject to the restrictions in SunCar’s Memorandum and Articles of Association as set out below, any of SunCar’s shareholders may transfer all or any of his or her ordinary shares by an instrument of transfer in the usual or common form or any other form approved by SunCar’s Board of Directors.

 

SunCar’s Board of Directors may, in its absolute discretion, decline to register any transfer of any ordinary share which is not fully paid up or on which SunCar has a lien. SunCar’s Board of Directors may also decline to register any transfer of any ordinary share unless:

 

 the instrument of transfer is lodged with us, accompanied by the certificate for the ordinary shares to which it relates and such other evidence as SunCar’s Board of Directors may reasonably require to show the right of the transferor to make the transfer;
   
 the instrument of transfer is in respect of only one class of shares;
   
 the instrument of transfer is properly stamped, if required;
   
 in the case of a transfer to joint holders, the number of joint holders to whom the ordinary share is to be transferred does not exceed four; and
   
 a fee of such maximum sum as the Nasdaq may determine to be payable or such lesser sum as SunCar’s directors may from time to time require is paid to SunCar in respect thereof.

 

If SunCar’s directors refuse to register a transfer they shall, within two months after the date on which the instrument of transfer was lodged, send to each of the transferor and the transferee notice of such refusal.

 

89

 

 

The registration of transfers may, after compliance with any notice required of the Nasdaq, be suspended and the register closed at such times and for such periods as SunCar’s Board of Directors may from time to time determine, provided, however, that the registration of transfers shall not be suspended nor the register closed for more than 30 days in any year as SunCar’s board may determine.

 

Liquidation. On a return of capital on winding up or otherwise (other than on conversion, redemption or purchase of ordinary shares), if the assets available for distribution amongst SunCar’s shareholders shall be more than sufficient to repay the whole of the share capital at the commencement of the winding up, the surplus shall be distributed amongst SunCar’s shareholders in proportion to the par value of the shares held by them at the commencement of the winding up, subject to a deduction from those shares in respect of which there are monies due, of all monies payable to SunCar for unpaid calls or otherwise. If SunCar’s assets available for distribution are insufficient to repay all of the paid-up capital, the assets will be distributed so that the losses are borne by SunCar’s shareholders in proportion to the par value of the shares held by them. Any distribution of assets or capital to a holder of ordinary share will be the same in any liquidation event. Any distribution of assets or capital to a holder of a SunCar Class A ordinary share and a holder of a SunCar Class B ordinary share will be the same in any liquidation event.

 

Redemption, Repurchase and Surrender of Ordinary Shares. SunCar may issue shares on terms that such shares are subject to redemption, at SunCar’s option or at the option of the holders thereof, on such terms and in such manner as may be determined, before the issue of such shares, by SunCar’s Board of Directors or by a special resolution of SunCar’s shareholders. SunCar may also repurchase any of its shares provided that the manner and terms of such purchase have been approved by its Board of Directors or are otherwise authorized by its Memorandum and Articles of Association. Under the Companies Act, the redemption or repurchase of any share may be paid out of SunCar’s profits or out of the proceeds of a fresh issue of shares made for the purpose of such redemption or repurchase, or out of capital (including share premium account and capital redemption reserve) if the company can, immediately following such payment, pay its debts as they fall due in the ordinary course of business. In addition, under the Companies Act no such share may be redeemed or repurchased (a) unless it is fully paid up, (b) if such redemption or repurchase would result in there being no shares outstanding, or (c) if the company has commenced liquidation. In addition, SunCar may accept the surrender of any fully paid share for no consideration.

 

Variations of Rights of Shares. If at any time SunCar’s share capital is divided into different classes or series of shares, the rights attached to any class or series of shares (unless otherwise provided by the terms of issue of the shares of that class or series), whether or not SunCar is being wound-up, may be varied with the consent in writing of a majority the holders of the issued shares of that class or series or with the sanction of an ordinary resolution at a separate meeting of the holders of the shares of the class or series. The rights conferred upon the holders of the shares of any class issued shall not, unless otherwise expressly provided by the terms of issue of the shares of that class, be deemed to be varied by the creation or issue of further shares ranking pari passu with such existing class of shares.

 

Inspection of Books and Records. Holders of SunCar Ordinary Shares have no general right under Cayman Islands law to inspect or obtain copies of SunCar’s list of shareholders or its corporate records. (other than the memorandum and articles of association, the register of mortgages and charges and any special resolutions passed by shareholders). Under Cayman Islands law, the names of our current directors can be obtained from a search conducted at the Registrar of Companies in the Cayman Islands. However, SunCar will provide its shareholders with annual audited financial statements. See “Where You Can Find Additional Information.”

 

Issuance of Additional Shares. SunCar’s Memorandum and Articles of Association authorize its Board of Directors to issue additional ordinary shares from time to time as its Board of Directors shall determine, to the extent of available authorized but unissued shares.

 

SunCar’s Memorandum and Articles of Association also authorize its Board of Directors to establish from time to time one or more series of preferred shares and to determine, with respect to any series of preferred shares, the terms and rights of that series, including:

 

 the designation of the series;
   
 the number of shares of the series;
   
 the dividend rights, dividend rates, conversion rights, voting rights; and
   
 the rights and terms of redemption and liquidation preferences.

 

SunCar’s Board of Directors may issue preferred shares without action by its shareholders to the extent authorized but unissued. Issuance of these shares may dilute the voting power of holders of ordinary shares.

 

90

 

 

Anti-Takeover Provisions.Some provisions of SunCar’s Memorandum and Articles of Association may discourage, delay or prevent a change of control of SunCar or management that shareholders may consider favorable, including provisions that authorize SunCar’s Board of Directors to issue preferred shares in one or more series and to designate the price, rights, preferences, privileges and restrictions of such preferred shares without any further vote or action by its shareholders.

 

Exempted Company. SunCar is an exempted company with limited liability under the Companies Act. The Companies Act distinguishes between ordinary resident companies and exempted companies. Any company that is registered in the Cayman Islands but conducts business mainly outside the Cayman Islands may apply to be registered as an exempted company. The requirements for an exempted company are essentially the same as for an ordinary company except that an exempted company:

 

 does not have to file an annual return of its shareholders with the Registrar of Companies;
   
 is not required to open its register of members for inspection;
   
 does not have to hold an annual general meeting;
   
 may issue shares with no par value;
   
 may obtain an undertaking against the imposition of any future taxation (such undertakings are usually given for 20 years in the first instance);
   
 may register by way of continuation in another jurisdiction and be deregistered in the Cayman Islands;
   
 may register as a limited duration company; and
   
 may register as a segregated portfolio company.
   
 “Limited liability” means that the liability of each shareholder is limited to the amount unpaid by the shareholder on that shareholder’s shares of the company (except in exceptional circumstances, such as involving fraud, the establishment of an agency relationship or an illegal or improper purpose or other circumstances in which a court may be prepared to pierce or lift the corporate veil).

 

C. Material Contracts

 

Material Contracts Relating to the Business Combination

  

The description of the Merger Agreement is included in the Form F-4 in the sections entitled “Proposal No. 1 - The Reincorporation Merger Proposal”, which is incorporated herein by reference.

  

91

 

 

D. Exchange Controls

 

There are no foreign exchange controls or foreign exchange regulations under the currently applicable laws of the Cayman Islands.

 

E. Taxation

 

The current PRC Enterprise Income Tax Law (the “EIT Law”), and the implementation regulations for the EIT Law issued by China’s State Council, became effective as of January 1, 2008. Under the EIT Law, enterprises are classified as either resident or non-resident enterprises. An enterprise established outside of China with its “de facto management bodies” located within China is considered a “resident enterprise,” meaning that it can be treated in a manner similar to a Chinese enterprise for enterprise income tax purposes. The implementing rules of the EIT Law defines a “de facto management body” as a managing body that in practice exercises “substantial and overall management and control over the production and operations, personnel, accounting, and properties” of the enterprise; however, it remains unclear whether the PRC tax authorities would deem our managing body as being located within China. Due to the relatively short history of the EIT Law and lack of applicable legal precedents, the PRC tax authorities determine the PRC tax resident treatment of entities organized under the laws of foreign jurisdictions on a case-by-case basis.

 

If the PRC tax authorities determine that we are a resident enterprise for PRC enterprise income tax purposes, a number of PRC tax consequences could follow. First, we may be subject to enterprise income tax at a rate of twenty five percent (25%) on our respective worldwide taxable income, as well as PRC enterprise income tax reporting obligations. Second, although the EIT Law provides that “dividends, bonuses and other equity investment proceeds between qualified resident enterprises” is exempted income, and the implementing rules of the EIT Law refer to “dividends, bonuses and other equity investment proceeds between qualified resident enterprises” as the investment proceeds obtained by a resident enterprise from its direct investment in another resident enterprise, it is still unclear whether the dividends we receive from Haiyan Trading and Anqi Technology would be classified as “dividends between qualified resident enterprises” and therefore qualify for tax exemption.

 

If we are treated as a non-resident enterprise under the EIT Law, any dividends that we receive from Haiyan Trading (assuming such dividends are deemed to be sourced from within the PRC) (i) may be subject to a five percent (5%) PRC withholding tax, provided that we own more than twenty five percent (25%) of the registered capital of Haiyan Trading and Anqi Technology incessantly within twelve (12) months immediately prior to obtaining such dividends from Haiyan Trading and Anqi Technology, and if the Arrangement between the Mainland of China and the Hong Kong Special Administrative Region for the Avoidance of Double Taxation and the Prevention of Fiscal Evasion with Respect to Taxes on Income (the “Arrangement”) is applicable, or (ii) if the Arrangement does not apply (i.e. the PRC tax authorities may deem us to be a conduit not entitled to treaty benefits), may be subject to a ten percent (10%) PRC withholding tax. Similarly, if we are treated as a non-resident enterprise, and Renovation is treated as a resident enterprise, then any dividends that we receive from Renovation (assuming such dividends were considered sourced within the PRC) may be subject to a ten percent (10%) PRC withholding tax. Any such taxes on dividends could materially reduce the amount of dividends, if any, that we could pay to our shareholders.

 

Finally, the new “resident enterprise” classification could result in a situation in which a ten percent (10%) PRC tax is imposed on dividends we pay to our investors that are non-resident enterprises so long as such non-resident enterprise investors do not have an establishment or place of business in China or, despite the existence of such establishment of place of business in China, the relevant income is not effectively connected with such establishment or place of business in China, to the extent that such dividends have their sources within the PRC. Similarly, any gain realized on the transfer of our shares by such investors is also subject to a ten percent (10%) PRC income tax if such gain is regarded as income derived from sources within China. In such event, we may be required to withhold a ten percent (10%) PRC tax on any dividends paid to our investors that are non-resident enterprises. Our investors that are non-resident enterprises also may be responsible for paying PRC tax at a rate of ten percent (10%) on any gain realized from the sale or transfer of our common shares in certain circumstances. We would not, however, have an obligation to withhold PRC tax with respect to such gain.

 

Moreover, the State Administration of Taxation issued the Notice on Strengthening the Administration of Enterprise Income Tax on Share Transfer Income of Non-Resident Enterprises No. 698 (“Circular 698”) on December 10, 2009, which reinforces taxation on transfer of non-listed shares by non-resident enterprises through overseas holding vehicles. Circular 698 applies retroactively and was deemed to be effective as of January 2008. Pursuant to Circular 698, where (i) a foreign investor who indirectly holds equity interest in a PRC resident enterprise through an offshore holding company indirectly transfers equity interests in a PRC resident enterprise by selling the shares of the offshore holding company, and (ii) the offshore holding company is located in a jurisdiction where the effective tax rate is lower than twelve and a half percent (12.5%) or where the offshore income of its residents is not taxable, the foreign investor is required to provide the tax authority in charge of that PRC resident enterprise with certain relevant information within thirty (30) days of the transfer. The tax authorities in charge will evaluate the offshore transaction for tax purposes. In the event that the tax authorities determine that such transfer is abusing forms of business organization and there is no reasonable commercial purpose other than avoidance of PRC enterprise income tax, the tax authorities will have the power to conduct a substance-over-form re-assessment of the nature of the equity transfer. A reasonable commercial purpose may be established when the overall offshore structure is set up to comply with the requirements of supervising authorities of international capital markets. If the State Administration of Taxation’s challenge of a transfer is successful, they will deny the existence of the offshore holding company that is used for tax planning purposes. Since Circular 698 has a brief history, there is uncertainty as to its application.

 

92

 

 

F. Dividends and Paying Agents

 

The Company has never declared or paid any cash dividends and has no plan to declare or pay any dividends on Ordinary Shares in the foreseeable future. The Company currently intends to retain any earnings for future operations and expansion.

 

G. Statement by Experts

 

Not applicable.

 

H. Documents on Display

 

We are subject to certain of the informational filing requirements of the Exchange Act. Since we are a “foreign private issuer,” our officers, directors and principal shareholders are exempt from the reporting and “short-swing” profit recovery provisions contained in Section 16 of the Exchange Act, with respect to their purchase and sale of our equity securities. In addition, we are not required to file reports and financial statements with the SEC as frequently or as promptly as U.S. companies whose securities are registered under the Exchange Act. However, we are required to file with the SEC an Annual Report on Form 20-F containing financial statements audited by an independent accounting firm. We will also furnish to the SEC, on Form 6-K, unaudited financial information with respect to our first two fiscal quarters. Information filed with or furnished to the SEC by us will be available on our website. On March 30, 2023, the Company and GBRG furnished to its shareholders a proxy statement/prospectus relating to the Business Combination. The SEC also maintains a website at http://www.sec.gov that contains reports and other information that we file with or furnish electronically with the SEC.

 

I. Subsidiary Information

 

Not applicable.

 

ITEM 11. QUANTITATIVE AND QUALITATIVE DISCLOSURES ABOUT MARKET RISK

 

Interest Rate Risk

 

We are exposed to interest rate risk while we have short-term bank loans outstanding. Although interest rates for our short-term loans are typically fixed for the terms of the loans, the terms are typically twelve months and interest rates are subject to change upon renewal.

 

Credit Risk

 

Credit risk is controlled by the application of credit approvals, limits and monitoring procedures. We manage credit risk through in-house research and analysis of the Chinese economy and the underlying obligors and transaction structures. We identify credit risk collectively based on industry, geography and customer type. In measuring the credit risk of our sales to our customers, we mainly reflect the “probability of default” by the customer on its contractual obligations and consider the current financial position of the customer and the current and likely future exposures to the customer.

 

Liquidity Risk

 

We are also exposed to liquidity risk which is risk that it we will be unable to provide sufficient capital resources and liquidity to meet our commitments and business needs. Liquidity risk is controlled by the application of financial position analysis and monitoring procedures. When necessary, we will turn to other financial institutions and related parties to obtain short-term funding to cover any liquidity shortage.

 

Foreign Exchange Risk

 

While our reporting currency is the U.S. dollar, almost all of our consolidated revenues and consolidated costs and expenses are denominated in RMB. All of our assets are denominated in RMB. As a result, we are exposed to foreign exchange risk as our revenues and results of operations may be affected by fluctuations in the exchange rate between the U.S. dollar and RMB. If the RMB depreciates against the U.S. dollar, the value of our RMB revenues, earnings and assets as expressed in our U.S. dollar financial statements will decline. We have not entered into any hedging transactions in an effort to reduce our exposure to foreign exchange risk.

 

ITEM 12. DESCRIPTION OF SECURITIES OTHER THAN EQUITY SECURITIES

 

Not applicable.

 

93

 

 

PART II

 

ITEM 13. DEFAULTS, DIVIDEND ARREARAGES AND DELINQUENCIES

 

None.

 

ITEM 14. MATERIAL MODIFICATIONS TO THE RIGHTS OF SECURITY HOLDERS AND USE OF PROCEEDS

 

None.

 

ITEM 15. CONTROLS AND PROCEDURES

 

Evaluation of Disclosure Controls and Procedures

 

Our management, under the supervision and with the participation of our chief executive officer and chief financial officer, has performed an evaluation of the effectiveness of our disclosure controls and procedures (as defined in Rule 13a-15(e) under the Exchange Act) as of the end of the period covered by this report, as required by Rule 13a-15(b) under the Exchange Act.

 

Based upon that evaluation, our management, with the participation of our chief executive officer and chief financial officer, has concluded that, as of December 31, 2022, our disclosure controls and procedures were effective.

 

Management’s Annual Report on Internal Control over Financial Reporting and Attestation Report of the Registered Public Accounting Firm

 

This annual report does not include a report of management’s assessment regarding internal control over financial reporting or an attestation report by our independent registered public accounting firm due to a transition period established by rules of the SEC for newly listed public companies.

 

Changes in Internal Control over Financial Reporting

 

There were no changes in the Company’s internal control over financial reporting that occurred during our fiscal year ended December 31, 2022 that has materially affected or is reasonably likely to materially affect our internal control over financial reporting.

 

ITEM 16. [Reserved]

 

ITEM 16A. AUDIT COMMITTEE FINANCIAL EXPERT

 

Our board of directors has determined that Lin Bao, chairwoman of our audit committee and an independent director (under the standards set forth in Rule 5605(c)(2) of the Nasdaq Stock Market Rules and Rule 10A-3 under the Securities Exchange Act of 1934), is an audit committee financial expert.

 

ITEM 16B. CODE OF ETHICS

 

Our board of directors has adopted a code of ethics that applies to all of the directors, officers and employees. We have posted a copy of our code of business conduct and ethics on our website at https://suncartech.com/.

 

94

 

 

ITEM 16C. PRINCIPAL ACCOUNTANT FEES AND SERVICES 

 

The following table sets forth the aggregate fees by categories specified below in connection with certain professional services rendered by Marcum Asia CPAs LLP, our previous auditors, and Enrome LLP, our current auditors, for the periods indicated.

 

  For the Fiscal Years Ended
December 31,
 
  2021  2022 
Audit fees (1) $575,000  $700,000 
Audit-Related Fees (2)  -   - 
Tax Fees (3)  -   - 
All other fees (4)  -   - 

  

(1)Audit Fees: This category includes the audit of our annual financial statements, review of financial statements included in our interim semi-annual report on Form 6-K, and services that are normally provided by independent auditors in connection with statutory and regulatory filings or the engagement for fiscal years. This category also includes advice on audit and accounting matters that arose during, or as a result of, the audit or the review of interim financial statements.

 

(2)Audit-Related Fees: This category consists of assurance and related services by our independent auditors that are reasonably related to the performance of the audit or review of our financial statements and are not reported above under “Audit Fees.”

 

(3)Tax Fees: This category consists of professional services rendered by our independent auditors for tax compliance and tax advice. The services for the fees disclosed under this category include tax return preparation and technical tax advice.

 

(4)All Other Fees: This category consists of fees for other miscellaneous items.

 

ITEM 16D. EXEMPTIONS FROM THE LISTING STANDARDS FOR AUDIT COMMITTEES

 

Not applicable.

 

ITEM 16E. PURCHASES OF EQUITY SECURITIES BY THE ISSUER AND AFFILIATED PURCHASERS

 

Not applicable.

 

ITEM 16F. CHANGE IN REGISTRANT’S CERTIFYING ACCOUNTANT

 

The details of the Company’s change of auditors is described on its Report of Foreign Private Issuer on Form 6-K filed with the SEC on June 8, 2023.

 

95

 

 

ITEM 16G. CORPORATE GOVERNANCE

 

The Company’s corporate governance practices do not differ from those followed by domestic companies listed on the NASDAQ Capital Market other than disclosed below.

 

NASDAQ Listing Rule 5620(a) requires each issuer to hold an annual meeting of shareholders no later than one year after the end of the issuer’s fiscal year end. However, NASDAQ Listing Rule 5615(a)(3) permits a foreign private issuer like us to follow home country practices in lieu of certain requirements of Listing Rule 5600, provided that such foreign private issuer discloses in its annual report filed with the SEC each requirement of Rule 5600 that it does not follow and describes the home country practice followed in lieu of such requirement. We may follow the home country practice in the future unless there are significant issues that require shareholders’ approvals.

 

NASDAQ Listing Rule 5635 generally provides that shareholder approval is required of U.S. domestic companies listed on the NASDAQ Capital Market prior to issuance (or potential issuance) of securities (i) equaling 20% or more of the company’s common stock or voting power for less than the greater of market or book value (ii) resulting in a change of control of the company; and (iii) which is being issued pursuant to a stock option or purchase plan to be established or materially amended or other equity compensation arrangement made or materially amended. Notwithstanding this general requirement, NASDAQ Listing Rule 5615(a)(3)(A) permits foreign private issuers to follow their home country practice rather than these shareholder approval requirements. The Cayman Islands do not require shareholder approval prior to any of the foregoing types of issuances. The Company, therefore, is not required to obtain such shareholder approval prior to entering into a transaction with the potential to issue securities as described above. The Board of Directors of the Company has elected to follow the Company’s home country rules as to such issuances and will not be required to seek shareholder approval prior to entering into such a transaction.

 

ITEM 16H. MINE SAFETY DISCLOSURE

 

Not applicable.

 

ITEM 16I. DISCLOSURE REGARDING FOREIGN JURISDICTIONS THAT PREVENT INSPECTIONS

 

Not applicable.

 

ITEM 16J. INSIDER TRADING POLICIES

 

 Not applicable.

 

96

 

 

PART III

 

ITEM 17. FINANCIAL STATEMENTS

 

See Item 18.

 

ITEM 18. FINANCIAL STATEMENTS

 

The disclosures on pages F-1 to F-35 in the Form F-4 are incorporated by reference herein.

 

The audited consolidated financial statements of ASGL for year ended December 31, 2022 are filed as Exhibit 99.1 to the shell company’s report on Form 20-FR filed with the SEC on June 30, 2023 and are incorporated by reference herein 

 

The unaudited pro forma condensed combined financial information of the Company is filed as Exhibit 99.2 to the shell company’s report on Form 20-FR filed with the SEC on June 30, 2023 and is incorporated by reference herein.

 

ITEM 19. EXHIBITS

 

EXHIBIT INDEX

 

1.1** Second Amended and Restated Amended and Restated Memorandum and Articles of Association of SunCar.
4.1 Specimen Ordinary Share Certificate of SunCar (incorporated by reference to Exhibit 4.8 of SunCar’s registration statement on Form F-4 (File No. 333-269295), filed with the SEC on March 27, 2023).
4.1 Merger Agreement dated May 23, 2022 (incorporated by reference to Exhibit 1.1 of SunCar’s registration statement on Form F-4 (File 333-269295), filed with the SEC on March 27, 2023).
4.2 Resale Lock-up Agreement (incorporated by reference to Annex F of SunCar’s registration statement on Form F-4 (File 333-269295), filed with the SEC on March 27, 2023).
4.3 Warrant Agreement, dated March 1, 2021, by and between Continental Stock Transfer & Trust Company and the Registrant (incorporated by reference to Exhibit 4.1 to the Current Report on Form 8-K filed by Goldenbridge with the Securities and Exchange Commission on March 5, 2021)
4.4 Rights Agreement, dated March 1, 2021, by and between Continental Stock Transfer & Trust Company and the Registrant (incorporated by reference to Exhibit 4.2 to the Current Report on Form 8-K filed by Goldenbridge with the Securities & Exchange Commission on March 5, 2021)
4.5 Form of Warrant, by and between Auto Services Group Limited and GEM Yield Bahamas Limited (incorporated by reference to Exhibit 4.9 of SunCar’s registration statement on Form F-4 (File 333-269295)
10.1 Registration Rights Agreement, dated March 1, 2021, among the Registrant, Continental Stock Transfer & Trust Company and the initial shareholders (incorporated by reference to Exhibit 10.4 to the Current Report on Form 8-K filed by Goldenbridge with the SEC on March 5, 2021).
10.2 Form of Employment Agreement between SunCar and SunCar’s executive officers (incorporated by reference to Exhibit 10.6 of SunCar’s registration statement on Form F-4 (File No. 333-269295), filed with the SEC on March 27, 2023).
10.3 Form of Share Purchase Agreement among Auto Services Group Limited, GEM Global Yield LLC SCS and GEM Yield Bahamas Limited (incorporated by reference to Exhibit 10.6 of SunCar’s registration statement on Form F-4 (File No. 333-269295), filed with the SEC on March 27, 2023).
10.4 Form of Registration Rights Agreement between Auto Services Group Limited and GEM Global Yield LLC SCS (incorporated by reference to Exhibit 10.6 of SunCar’s registration statement on Form F-4 (File No. 333-269295), filed with the SEC on March 27, 2023).
12.1** Section 302 Certification by the Corporation’s Chief Executive Officer
12.2** Section 302 Certification by the Corporation’s Chief Financial Officer
13.1** Section 906 Certification by the Corporation’s Chief Executive Officer and Chief Financial Officer
21.1** List of Subsidiaries.
99.1 Audited consolidated financial statements of ASGL for years ended December 31, 2021 and 2022 (incorporated by reference to Exhibit 99.1 of SunCar’s Shell Company Report on Form 20-FR (File No. 001-41706) filed with the SEC on June 30, 2023).
99.2 Unaudited pro forma condensed combined financial information of the Company (incorporated by reference to Exhibit 99.2 of SunCar’s Shell Company Report on Form 20-FR (File No. 001-41706) filed with the SEC on June 30, 2023).
101.INS** Inline XBRL Instance Document
101.SCH** Inline XBRL Taxonomy Extension Schema Document.
101.CAL** Inline XBRL Taxonomy Extension Calculation Linkbase Document.
101.DEF** Inline XBRL Taxonomy Extension Definition Linkbase Document.
101.LAB** Inline XBRL Taxonomy Extension Labels Linkbase Document.
101.PRE** Inline XBRL Taxonomy Extension Presentation Linkbase Document.
104** Cover Page Interactive Data File (formatted as Inline XBRL and contained in Exhibit 101)

 

**Filed herewith

#Certain schedules, annexes and exhibits have been omitted pursuant to Item 601(b)(2) of Regulation S-K, but will be furnished supplementally to the SEC upon request.

 

97

 

 

SIGNATURES

 

The registrant hereby certifies that it meets all of the requirements for filing on Form 20-F and that it has duly caused and authorized the undersigned to sign this report on its behalf.

 

 SUNCAR TECHNOLOGY GROUP INC.
   
July 14, 2023By:/s/ Bohong Du
 Name: Bohong Du
 Title:

Chief Financial Officer

(Principal Financial Officer and
Principal Accounting Officer)

 

 

98

 

 

falseFY000193680400019368042022-01-012022-12-310001936804dei:BusinessContactMember2022-01-012022-12-310001936804us-gaap:CommonClassAMember2022-01-012022-12-310001936804cik0001936804:WarrantsEachExercisableForOnehalfOfOneClassAOrdinaryShareAtAnExercisePriceOf1150PerFullShareMember2022-01-012022-12-310001936804us-gaap:CommonClassAMember2023-05-170001936804us-gaap:CommonClassBMember2023-05-17xbrli:shares