4Front Ventures
FFNTF
#10745
Rank
$0.05 M
Marketcap
$0.00005000
Share price
0.00%
Change (1 day)
-99.50%
Change (1 year)
Categories

4Front Ventures - 10-K annual report 2021


Text size:
truetruetruetruetrueUnsecured convertible note at $0.50 per share due December 18, 2022 at 10% per annumUnsecured promissory note, due November 18, 2021 at 12% per annum--12-31false0001783875FYClass A Subordinate Voting Shares, no par valueConsists of $304 held back by the Company to pay certain vendor payables.As part of the business combination, 5,496 Class F shares were issued which were valued at $2,676.Note to Management - as discussed this item was brought forward from Q3 and is needed in equity in order for the equity to work on SCF. Could you describe nature of this account? I believe originally we had said there was an entry hitting other receivables and equity for this amount 0001783875 2021-01-01 2021-12-31 0001783875 2021-12-31 0001783875 2020-12-31 0001783875 2020-01-01 2020-12-31 0001783875 2020-09-23 2020-09-23 0001783875 2019-01-01 2019-12-31 0001783875 2020-12-17 2020-12-17 0001783875 2022-04-11 0001783875 2021-12-31 2021-12-31 0001783875 2021-11-01 2021-11-30 0001783875 2019-12-31 0001783875 ffntf:UnharvestedCannabisMember 2021-12-31 0001783875 ffntf:CbdAndIngredientsMember 2021-12-31 0001783875 us-gaap:CommonClassAMember 2021-12-31 0001783875 ffntf:ClassASubordinateVotingSharesMember 2021-12-31 0001783875 us-gaap:CommonClassCMember 2021-12-31 0001783875 ffntf:ClassCMultipleVotingSharesMember 2021-12-31 0001783875 ffntf:FlowerAndExtractMember 2021-12-31 0001783875 ffntf:THCCannabisSegmentMember 2021-12-31 0001783875 ffntf:CBDWellnessSegmentMember 2021-12-31 0001783875 ffntf:CultivationSuppliesMember 2021-12-31 0001783875 ffntf:PackagedProductsMember 2021-12-31 0001783875 ffntf:RevenueMilestoneTwoMember srt:MaximumMember ffntf:OmOfMedicineMember 2021-12-31 0001783875 ffntf:WarrantExercisePriceZeroPointNineMember 2021-12-31 0001783875 ffntf:WarrantExercisePriceZeroPointSevenMember 2021-12-31 0001783875 ffntf:WarrantExercisePriceZeroPointEightTwoMember 2021-12-31 0001783875 ffntf:WarrantExercisePriceZeroPointSixSevenMember 2021-12-31 0001783875 ffntf:WarrantExercisePriceZeroPointEightZeroMember 2021-12-31 0001783875 ffntf:WarrantExercisePriceZeroPointEightZero2Member 2021-12-31 0001783875 ffntf:HealthyPharmsIncMember us-gaap:ConvertibleDebtMember 2021-12-31 0001783875 ffntf:HealthyPharmsIncMember us-gaap:UnsecuredDebtMember 2021-12-31 0001783875 ffntf:ArkansasEntitiesMember us-gaap:UnsecuredDebtMember ffntf:FourteenPercentUnsecuredPromissoryNoteMember 2021-12-31 0001783875 ffntf:EquipmentLoansMember us-gaap:SecuredDebtMember 2021-12-31 0001783875 ffntf:OtherMember 2021-12-31 0001783875 ffntf:StockOptionsGrantedOnNovemberElevenTwoThousandAndTwentyOneMember ffntf:EquityIncentivePlanMember 2021-12-31 0001783875 ffntf:EquityIncentivePlanMember ffntf:StockOptionsGrantedOnJulyThirtyOneTwoThousandNineteenOneMember 2021-12-31 0001783875 ffntf:StockOptionsGrantedOnJulyThirtyOneTwoThousandNineteenTwoMember ffntf:EquityIncentivePlanMember 2021-12-31 0001783875 ffntf:StockOptionsGrantedOnJulyThirtyOneTwoThousandNineteenThreeMember ffntf:EquityIncentivePlanMember 2021-12-31 0001783875 ffntf:EquityIncentivePlanMember ffntf:StockOptionsGrantedOnJulyThirtyOneTwoThousandNineteenFourMember 2021-12-31 0001783875 ffntf:StockOptionsGrantedOnJulyThirtyOneTwoThousandNineteenFiveMember ffntf:EquityIncentivePlanMember 2021-12-31 0001783875 ffntf:StockOptionsGrantedOnAugustTwentyTwoTwoThousandNineteenOneMember ffntf:EquityIncentivePlanMember 2021-12-31 0001783875 ffntf:EquityIncentivePlanMember ffntf:StockOptionsGrantedOnAugustTwentyTwoTwoThousandNineteenTwoMember 2021-12-31 0001783875 ffntf:StockOptionsGrantedOnNovemberOneTwoThousandNineteenMember ffntf:EquityIncentivePlanMember 2021-12-31 0001783875 ffntf:StockOptionsGrantedOnFebruaryThreeTwoThousandTwentyMember ffntf:EquityIncentivePlanMember 2021-12-31 0001783875 ffntf:StockOptionsGrantedOnJuneEightTwoThousandTwentyMember ffntf:EquityIncentivePlanMember 2021-12-31 0001783875 ffntf:StockOptionsGrantedOnJulyThirtyOneTwoThousandTwentyMember ffntf:EquityIncentivePlanMember 2021-12-31 0001783875 ffntf:StockOptionsGrantedOnSeptemberFifteenTwoThousandTwentyMember ffntf:EquityIncentivePlanMember 2021-12-31 0001783875 ffntf:StockOptionsGrantedOnOctoberTwoTwoThousandTwentyMember ffntf:EquityIncentivePlanMember 2021-12-31 0001783875 ffntf:StockOptionsGrantedOnNovemberTwentyFourTwoThousandTwentyMember ffntf:EquityIncentivePlanMember 2021-12-31 0001783875 ffntf:StockOptionsGrantedOnDecemberTwoTwoThousandTwentyMember ffntf:EquityIncentivePlanMember 2021-12-31 0001783875 ffntf:StockOptionsGrantedOnDecemberTwentyOneThousandTwentyMember ffntf:EquityIncentivePlanMember 2021-12-31 0001783875 ffntf:StockOptionsGrantedOnMarchEighteenTwoThousandTwentyOneMember ffntf:EquityIncentivePlanMember 2021-12-31 0001783875 ffntf:StockOptionsGrantedOnAprilTwoTwoThousandTwentyOneMember ffntf:EquityIncentivePlanMember 2021-12-31 0001783875 ffntf:StockOptionsGrantedOnAprilTwentyOneTwoThousandTwentyOneMember ffntf:EquityIncentivePlanMember 2021-12-31 0001783875 ffntf:StockOptionsGrantedOnJuneTwentyThreeTwoThousandTwentyOneMember ffntf:EquityIncentivePlanMember 2021-12-31 0001783875 us-gaap:CorporateNonSegmentMember 2021-12-31 0001783875 us-gaap:PrivatePlacementMember 2021-12-31 0001783875 ffntf:OctoberTwoThousandAndTwentyOneConvertibleNoteMember 2021-12-31 0001783875 ffntf:OtherLoansMember 2021-12-31 0001783875 us-gaap:ValuationTechniqueOptionPricingModelMember us-gaap:MeasurementInputOptionVolatilityMember 2021-12-31 0001783875 us-gaap:ValuationTechniqueOptionPricingModelMember us-gaap:MeasurementInputExpectedDividendRateMember 2021-12-31 0001783875 us-gaap:MeasurementInputDiscountRateMember us-gaap:ValuationTechniqueOptionPricingModelMember 2021-12-31 0001783875 us-gaap:ValuationTechniqueOptionPricingModelMember ffntf:MeasurementInputExchangeRateMember 2021-12-31 0001783875 us-gaap:ValuationTechniqueOptionPricingModelMember us-gaap:MeasurementInputSharePriceMember 2021-12-31 0001783875 ffntf:LILendingLLCMember 2021-12-31 0001783875 ffntf:DepositsEquipmentMember 2021-12-31 0001783875 ffntf:OtherLongTermDepositsMember 2021-12-31 0001783875 ffntf:DepositsOnInventoryMember 2021-12-31 0001783875 ffntf:NwcsAndSevenPointNotesMember 2021-12-31 0001783875 us-gaap:BuildingAndBuildingImprovementsMember 2021-12-31 0001783875 ffntf:FurnitureEquipmentAndOtherMember 2021-12-31 0001783875 us-gaap:LeaseholdImprovementsMember 2021-12-31 0001783875 us-gaap:ConstructionInProgressMember 2021-12-31 0001783875 us-gaap:NoncontrollingInterestMember ffntf:MmaCapitalLlcMember 2021-12-31 0001783875 ffntf:PhxInteractiveLlcMember 2021-12-31 0001783875 ffntf:ConvertibleNotesNotesPayableAndAccruedInterestMember 2021-12-31 0001783875 us-gaap:AccountsPayableAndAccruedLiabilitiesMember 2021-12-31 0001783875 ffntf:ContingentConsiderationPayableMember 2021-12-31 0001783875 srt:MinimumMember 2021-12-31 0001783875 srt:MaximumMember 2021-12-31 0001783875 ffntf:OmOfMedicineMember 2021-12-31 0001783875 us-gaap:FairValueInputsLevel1Member 2021-12-31 0001783875 us-gaap:FairValueInputsLevel2Member 2021-12-31 0001783875 us-gaap:FairValueInputsLevel3Member 2021-12-31 0001783875 us-gaap:CanadaRevenueAgencyMember 2021-12-31 0001783875 ffntf:UnharvestedCannabisMember 2020-12-31 0001783875 ffntf:CbdAndIngredientsMember 2020-12-31 0001783875 ffntf:FlowerAndExtractMember 2020-12-31 0001783875 ffntf:THCCannabisSegmentMember 2020-12-31 0001783875 ffntf:CBDWellnessSegmentMember 2020-12-31 0001783875 ffntf:CultivationSuppliesMember 2020-12-31 0001783875 ffntf:PackagedProductsMember 2020-12-31 0001783875 ffntf:LILendingLLCMember 2020-12-31 0001783875 ffntf:HealthyPharmsIncMember us-gaap:ConvertibleDebtMember 2020-12-31 0001783875 ffntf:HealthyPharmsIncMember us-gaap:UnsecuredDebtMember 2020-12-31 0001783875 ffntf:ArkansasEntitiesMember us-gaap:UnsecuredDebtMember ffntf:FourteenPercentUnsecuredPromissoryNoteMember 2020-12-31 0001783875 ffntf:EquipmentLoansMember us-gaap:SecuredDebtMember 2020-12-31 0001783875 ffntf:OtherMember 2020-12-31 0001783875 us-gaap:CorporateNonSegmentMember 2020-12-31 0001783875 ffntf:DepositsEquipmentMember 2020-12-31 0001783875 ffntf:OtherLongTermDepositsMember 2020-12-31 0001783875 ffntf:DepositsOnInventoryMember 2020-12-31 0001783875 ffntf:NwcsAndSevenPointNotesMember 2020-12-31 0001783875 us-gaap:BuildingAndBuildingImprovementsMember 2020-12-31 0001783875 us-gaap:ConstructionInProgressMember 2020-12-31 0001783875 ffntf:FurnitureEquipmentAndOtherMember 2020-12-31 0001783875 us-gaap:LeaseholdImprovementsMember 2020-12-31 0001783875 us-gaap:LandMember 2020-12-31 0001783875 us-gaap:NoncontrollingInterestMember ffntf:MmaCapitalLlcMember 2020-12-31 0001783875 ffntf:OmOfMedicineMember 2020-12-31 0001783875 ffntf:PureRatiosMember 2020-12-31 0001783875 us-gaap:FairValueInputsLevel1Member 2020-12-31 0001783875 us-gaap:FairValueInputsLevel2Member 2020-12-31 0001783875 us-gaap:FairValueInputsLevel3Member 2020-12-31 0001783875 ffntf:EquityBasedCompensationOptionsMember ffntf:FourFrontHoldingsLLCMember 2021-01-01 2021-12-31 0001783875 stpr:IL 2021-01-01 2021-12-31 0001783875 stpr:MA 2021-01-01 2021-12-31 0001783875 ffntf:PureRatiosRUMember 2021-01-01 2021-12-31 0001783875 ffntf:OmOfMedicineMember 2021-01-01 2021-12-31 0001783875 ffntf:FourFrontHoldingsLLCMember 2021-01-01 2021-12-31 0001783875 ffntf:EquityIncentivePlanMember ffntf:ClassAStockOptionsMember 2021-01-01 2021-12-31 0001783875 ffntf:CBDWellnessSegmentMember 2021-01-01 2021-12-31 0001783875 us-gaap:CorporateNonSegmentMember 2021-01-01 2021-12-31 0001783875 ffntf:THCCannabisSegmentMember 2021-01-01 2021-12-31 0001783875 ffntf:RevenueMilestoneOneMember ffntf:OmOfMedicineMember srt:MinimumMember 2021-01-01 2021-12-31 0001783875 ffntf:RevenueMilestoneTwoMember ffntf:OmOfMedicineMember srt:MinimumMember 2021-01-01 2021-12-31 0001783875 us-gaap:CustomerRelationshipsMember 2021-01-01 2021-12-31 0001783875 us-gaap:NoncompeteAgreementsMember 2021-01-01 2021-12-31 0001783875 us-gaap:TradeSecretsMember 2021-01-01 2021-12-31 0001783875 ffntf:EquityIncentivePlanMember 2021-01-01 2021-12-31 0001783875 ffntf:LILendingLLCMember 2021-01-01 2021-12-31 0001783875 ffntf:ArkansasEntitiesMember us-gaap:UnsecuredDebtMember ffntf:FourteenPercentUnsecuredPromissoryNoteMember 2021-01-01 2021-12-31 0001783875 ffntf:EquipmentLoansMember us-gaap:SecuredDebtMember 2021-01-01 2021-12-31 0001783875 ffntf:HealthyPharmsIncMember us-gaap:ConvertibleDebtMember 2021-01-01 2021-12-31 0001783875 ffntf:OtherMember 2021-01-01 2021-12-31 0001783875 ffntf:HealthyPharmsIncMember us-gaap:UnsecuredDebtMember 2021-01-01 2021-12-31 0001783875 ffntf:OctoberTwoThousandAndTwentyOneConvertibleNoteMember 2021-01-01 2021-12-31 0001783875 ffntf:OtherLoansMember 2021-01-01 2021-12-31 0001783875 srt:MinimumMember 2021-01-01 2021-12-31 0001783875 srt:MaximumMember 2021-01-01 2021-12-31 0001783875 ffntf:ELMABuildingMember 2021-01-01 2021-12-31 0001783875 ffntf:OlympiaBuildingMember 2021-01-01 2021-12-31 0001783875 ffntf:PureRatiosMember ffntf:OnlineCBDMarketMember 2021-01-01 2021-12-31 0001783875 ffntf:SevenPointHoldingsLLCMember 2021-01-01 2021-12-31 0001783875 ffntf:GrownAndManufacturedProductMember 2021-01-01 2021-12-31 0001783875 ffntf:PurchasedProductsMember 2021-01-01 2021-12-31 0001783875 ffntf:ClassCMultipleVotingSharesMember 2021-01-01 2021-12-31 0001783875 us-gaap:AdditionalPaidInCapitalMember 2021-01-01 2021-12-31 0001783875 us-gaap:ParentMember 2021-01-01 2021-12-31 0001783875 us-gaap:PrivatePlacementMember 2021-01-01 2021-12-31 0001783875 ffntf:MayTwoThousandTwentyConvertibleDebtMember 2021-01-01 2021-12-31 0001783875 ffntf:MayTwoThousandTwentyConvertibleNotesSwapsMember 2021-01-01 2021-12-31 0001783875 us-gaap:CapitalUnitsMember 2021-01-01 2021-12-31 0001783875 ffntf:EquityIncentivePlanMember ffntf:StockOptionsGrantedOnJulyThirtyOneTwoThousandNineteenOneMember 2021-01-01 2021-12-31 0001783875 ffntf:StockOptionsGrantedOnJulyThirtyOneTwoThousandNineteenTwoMember ffntf:EquityIncentivePlanMember 2021-01-01 2021-12-31 0001783875 ffntf:StockOptionsGrantedOnJulyThirtyOneTwoThousandNineteenThreeMember ffntf:EquityIncentivePlanMember 2021-01-01 2021-12-31 0001783875 ffntf:StockOptionsGrantedOnJulyThirtyOneTwoThousandNineteenFourMember ffntf:EquityIncentivePlanMember 2021-01-01 2021-12-31 0001783875 ffntf:StockOptionsGrantedOnJulyThirtyOneTwoThousandNineteenFiveMember ffntf:EquityIncentivePlanMember 2021-01-01 2021-12-31 0001783875 ffntf:StockOptionsGrantedOnAugustTwentyTwoTwoThousandNineteenOneMember ffntf:EquityIncentivePlanMember 2021-01-01 2021-12-31 0001783875 ffntf:EquityIncentivePlanMember ffntf:StockOptionsGrantedOnAugustTwentyTwoTwoThousandNineteenTwoMember 2021-01-01 2021-12-31 0001783875 ffntf:StockOptionsGrantedOnNovemberOneTwoThousandNineteenMember ffntf:EquityIncentivePlanMember 2021-01-01 2021-12-31 0001783875 ffntf:StockOptionsGrantedOnFebruaryThreeTwoThousandTwentyMember ffntf:EquityIncentivePlanMember 2021-01-01 2021-12-31 0001783875 ffntf:StockOptionsGrantedOnJuneEightTwoThousandTwentyMember ffntf:EquityIncentivePlanMember 2021-01-01 2021-12-31 0001783875 ffntf:StockOptionsGrantedOnJulyThirtyOneTwoThousandTwentyMember ffntf:EquityIncentivePlanMember 2021-01-01 2021-12-31 0001783875 ffntf:StockOptionsGrantedOnSeptemberFifteenTwoThousandTwentyMember ffntf:EquityIncentivePlanMember 2021-01-01 2021-12-31 0001783875 ffntf:StockOptionsGrantedOnOctoberTwoTwoThousandTwentyMember ffntf:EquityIncentivePlanMember 2021-01-01 2021-12-31 0001783875 ffntf:StockOptionsGrantedOnNovemberTwentyFourTwoThousandTwentyMember ffntf:EquityIncentivePlanMember 2021-01-01 2021-12-31 0001783875 ffntf:StockOptionsGrantedOnDecemberTwoTwoThousandTwentyMember ffntf:EquityIncentivePlanMember 2021-01-01 2021-12-31 0001783875 ffntf:StockOptionsGrantedOnDecemberTwentyOneThousandTwentyMember ffntf:EquityIncentivePlanMember 2021-01-01 2021-12-31 0001783875 ffntf:StockOptionsGrantedOnMarchEighteenTwoThousandTwentyOneMember ffntf:EquityIncentivePlanMember 2021-01-01 2021-12-31 0001783875 ffntf:EquityIncentivePlanMember ffntf:StockOptionsGrantedOnAprilTwoTwoThousandTwentyOneMember 2021-01-01 2021-12-31 0001783875 ffntf:StockOptionsGrantedOnAprilTwentyOneTwoThousandTwentyOneMember ffntf:EquityIncentivePlanMember 2021-01-01 2021-12-31 0001783875 ffntf:StockOptionsGrantedOnJuneTwentyThreeTwoThousandTwentyOneMember ffntf:EquityIncentivePlanMember 2021-01-01 2021-12-31 0001783875 ffntf:StockOptionsGrantedOnNovemberElevenTwoThousandAndTwentyOneMember ffntf:EquityIncentivePlanMember 2021-01-01 2021-12-31 0001783875 srt:MinimumMember ffntf:NwcsAndSevenPointNotesMember 2021-01-01 2021-12-31 0001783875 srt:MaximumMember ffntf:NwcsAndSevenPointNotesMember 2021-01-01 2021-12-31 0001783875 us-gaap:CostOfSalesMember 2021-01-01 2021-12-31 0001783875 ffntf:ClassASubordinateVotingShareMember 2021-01-01 2021-12-31 0001783875 us-gaap:CapitalUnitsMember ffntf:OmOfMedicineLLCMember 2021-01-01 2021-12-31 0001783875 ffntf:OmOfMedicineLLCMember us-gaap:ParentMember 2021-01-01 2021-12-31 0001783875 ffntf:OmOfMedicineLLCMember 2021-01-01 2021-12-31 0001783875 us-gaap:RetainedEarningsMember 2021-01-01 2021-12-31 0001783875 us-gaap:NoncontrollingInterestMember 2021-01-01 2021-12-31 0001783875 ffntf:FourFrontAdvisorsLlcMember 2021-01-01 2021-12-31 0001783875 ffntf:MissionPartnersUsaLlcMember 2021-01-01 2021-12-31 0001783875 ffntf:LinchpinInvestorsLlcMember 2021-01-01 2021-12-31 0001783875 ffntf:HealthyPharmsIncMember 2021-01-01 2021-12-31 0001783875 ffntf:MmaCapitalLlcMember 2021-01-01 2021-12-31 0001783875 ffntf:IllinoisGrownMedicineLlcMember 2021-01-01 2021-12-31 0001783875 ffntf:HarborsideIllinoisGrownMedicineIncMember 2021-01-01 2021-12-31 0001783875 ffntf:OmOfMedicineLlcMember 2021-01-01 2021-12-31 0001783875 ffntf:MissionMaIncMember 2021-01-01 2021-12-31 0001783875 ffntf:RealEstatePropertiesLlcMember 2021-01-01 2021-12-31 0001783875 ffntf:FullerHillDevelopmentCoLlcMember 2021-01-01 2021-12-31 0001783875 ffntf:AgGrowImportsLlcMember 2021-01-01 2021-12-31 0001783875 ffntf:PureRatiosHoldingsIncMember 2021-01-01 2021-12-31 0001783875 ffntf:FourFrontCaliforniaCapitalHoldingsIncMember 2021-01-01 2021-12-31 0001783875 ffntf:FourFrontNevadaCorpMember 2021-01-01 2021-12-31 0001783875 ffntf:FourFrontHoldingsLlcMember 2021-01-01 2021-12-31 0001783875 ffntf:BrightleafDevelopmentLlcMember 2021-01-01 2021-12-31 0001783875 ffntf:MissionPartnersIpLlcMember 2021-01-01 2021-12-31 0001783875 ffntf:FourFrontUsHoldingsIncMember 2021-01-01 2021-12-31 0001783875 ffntf:FourFrontVenturesCorpMember 2021-01-01 2021-12-31 0001783875 us-gaap:BuildingAndBuildingImprovementsMember srt:MinimumMember 2021-01-01 2021-12-31 0001783875 us-gaap:FurnitureAndFixturesMember srt:MinimumMember 2021-01-01 2021-12-31 0001783875 us-gaap:EquipmentMember 2021-01-01 2021-12-31 0001783875 us-gaap:SoftwareAndSoftwareDevelopmentCostsMember 2021-01-01 2021-12-31 0001783875 us-gaap:BuildingAndBuildingImprovementsMember srt:MaximumMember 2021-01-01 2021-12-31 0001783875 us-gaap:FurnitureAndFixturesMember srt:MaximumMember 2021-01-01 2021-12-31 0001783875 srt:MinimumMember us-gaap:TradeNamesMember 2021-01-01 2021-12-31 0001783875 us-gaap:NoncompeteAgreementsMember srt:MinimumMember 2021-01-01 2021-12-31 0001783875 us-gaap:TradeNamesMember srt:MaximumMember 2021-01-01 2021-12-31 0001783875 us-gaap:NoncompeteAgreementsMember srt:MaximumMember 2021-01-01 2021-12-31 0001783875 us-gaap:SalesChannelDirectlyToConsumerMember 2021-01-01 2021-12-31 0001783875 us-gaap:SalesChannelThroughIntermediaryMember 2021-01-01 2021-12-31 0001783875 ffntf:SalesChannelThroughRealEstateMember 2021-01-01 2021-12-31 0001783875 ffntf:MmaCapitalLlcMember 2021-01-01 2021-12-31 0001783875 ffntf:PhxInteractiveLlcMember 2021-01-01 2021-12-31 0001783875 us-gaap:LeaseholdImprovementsMember 2021-01-01 2021-12-31 0001783875 us-gaap:LandAndLandImprovementsMember 2021-01-01 2021-12-31 0001783875 us-gaap:CommonClassAMember 2021-01-01 2021-12-31 0001783875 ffntf:CashlessExercisesOptionMember ffntf:EquityIncentivePlanMember 2021-01-01 2021-12-31 0001783875 us-gaap:EmployeeStockOptionMember 2021-01-01 2021-12-31 0001783875 ffntf:ClassASubordinateVotingSharesMember 2021-01-01 2021-12-31 0001783875 ffntf:PureRatiosMember us-gaap:CommonClassAMember 2021-01-01 2021-12-31 0001783875 us-gaap:CanadaRevenueAgencyMember 2021-01-01 2021-12-31 0001783875 ffntf:EquityBasedCompensationOptionsMember ffntf:FourFrontHoldingsLLCMember 2020-01-01 2020-12-31 0001783875 ffntf:PHXInteractiveLLCAndGreensGoddessProductsIncorporationMember 2020-01-01 2020-12-31 0001783875 ffntf:PureRatiosRUMember 2020-01-01 2020-12-31 0001783875 ffntf:OmOfMedicineMember 2020-01-01 2020-12-31 0001783875 ffntf:PureRatiosRUMember us-gaap:TrademarksMember 2020-01-01 2020-12-31 0001783875 ffntf:CannexCapitalHoldingsIncMember 2020-01-01 2020-12-31 0001783875 ffntf:THCCannabisSegmentMember 2020-01-01 2020-12-31 0001783875 ffntf:CBDWellnessSegmentMember 2020-01-01 2020-12-31 0001783875 us-gaap:CorporateNonSegmentMember 2020-01-01 2020-12-31 0001783875 ffntf:PureRatiosMember 2020-01-01 2020-12-31 0001783875 us-gaap:CustomerRelationshipsMember 2020-01-01 2020-12-31 0001783875 us-gaap:NoncompeteAgreementsMember 2020-01-01 2020-12-31 0001783875 us-gaap:TrademarksMember 2020-01-01 2020-12-31 0001783875 us-gaap:TradeSecretsMember 2020-01-01 2020-12-31 0001783875 ffntf:EquityIncentivePlanMember 2020-01-01 2020-12-31 0001783875 ffntf:GothamGreenPartnersLLCMember 2020-01-01 2020-12-31 0001783875 ffntf:MayTwoThousandTwentyConvertibleDebtMember 2020-01-01 2020-12-31 0001783875 ffntf:OtherLoansMember 2020-01-01 2020-12-31 0001783875 srt:MinimumMember 2020-01-01 2020-12-31 0001783875 srt:MaximumMember 2020-01-01 2020-12-31 0001783875 ffntf:ELMABuildingMember 2020-01-01 2020-12-31 0001783875 ffntf:OlympiaBuildingMember 2020-01-01 2020-12-31 0001783875 ffntf:OnlineCBDMarketMember ffntf:PureRatiosMember 2020-01-01 2020-12-31 0001783875 ffntf:MayTwoThousandTwentyConvertibleNotesSwapsMember 2020-01-01 2020-12-31 0001783875 us-gaap:UnsecuredDebtMember ffntf:HealthyPharmsIncMember 2020-01-01 2020-12-31 0001783875 us-gaap:AdditionalPaidInCapitalMember 2020-01-01 2020-12-31 0001783875 us-gaap:ParentMember 2020-01-01 2020-12-31 0001783875 ffntf:SevenPointHoldingsLLCMember 2020-01-01 2020-12-31 0001783875 ffntf:GrownAndManufacturedProductMember 2020-01-01 2020-12-31 0001783875 ffntf:PurchasedProductsMember 2020-01-01 2020-12-31 0001783875 us-gaap:CapitalUnitsMember 2020-01-01 2020-12-31 0001783875 ffntf:EquipmentLoansMember us-gaap:SecuredDebtMember 2020-01-01 2020-12-31 0001783875 ffntf:LILendingLLCMember 2020-01-01 2020-12-31 0001783875 us-gaap:NoncontrollingInterestMember 2020-01-01 2020-12-31 0001783875 us-gaap:CostOfSalesMember 2020-01-01 2020-12-31 0001783875 us-gaap:AdditionalPaidInCapitalMember ffntf:LiLendingLlcMember 2020-01-01 2020-12-31 0001783875 us-gaap:ParentMember ffntf:LiLendingLlcMember 2020-01-01 2020-12-31 0001783875 ffntf:LiLendingLlcMember 2020-01-01 2020-12-31 0001783875 us-gaap:RetainedEarningsMember 2020-01-01 2020-12-31 0001783875 ffntf:PhxinteractivellcandgreensgoddessproductsincorporationMember 2020-01-01 2020-12-31 0001783875 ffntf:FourFrontHoldingsLlcMember 2020-01-01 2020-12-31 0001783875 ffntf:FourFrontAdvisorsLlcMember 2020-01-01 2020-12-31 0001783875 ffntf:MissionPartnersUsaLlcMember 2020-01-01 2020-12-31 0001783875 ffntf:LinchpinInvestorsLlcMember 2020-01-01 2020-12-31 0001783875 ffntf:HealthyPharmsIncMember 2020-01-01 2020-12-31 0001783875 ffntf:MmaCapitalLlcMember 2020-01-01 2020-12-31 0001783875 ffntf:IllinoisGrownMedicineLlcMember 2020-01-01 2020-12-31 0001783875 ffntf:HarborsideIllinoisGrownMedicineIncMember 2020-01-01 2020-12-31 0001783875 ffntf:OmOfMedicineLlcMember 2020-01-01 2020-12-31 0001783875 ffntf:MissionMaIncMember 2020-01-01 2020-12-31 0001783875 ffntf:RealEstatePropertiesLlcMember 2020-01-01 2020-12-31 0001783875 ffntf:FullerHillDevelopmentCoLlcMember 2020-01-01 2020-12-31 0001783875 ffntf:AgGrowImportsLlcMember 2020-01-01 2020-12-31 0001783875 ffntf:PureRatiosHoldingsIncMember 2020-01-01 2020-12-31 0001783875 ffntf:FourFrontCaliforniaCapitalHoldingsIncMember 2020-01-01 2020-12-31 0001783875 ffntf:FourFrontNevadaCorpMember 2020-01-01 2020-12-31 0001783875 ffntf:BrightleafDevelopmentLlcMember 2020-01-01 2020-12-31 0001783875 ffntf:MissionPartnersIpLlcMember 2020-01-01 2020-12-31 0001783875 ffntf:FourFrontUsHoldingsIncMember 2020-01-01 2020-12-31 0001783875 ffntf:FourFrontVenturesCorpMember 2020-01-01 2020-12-31 0001783875 us-gaap:SalesChannelDirectlyToConsumerMember 2020-01-01 2020-12-31 0001783875 us-gaap:SalesChannelThroughIntermediaryMember 2020-01-01 2020-12-31 0001783875 ffntf:SalesChannelThroughRealEstateMember 2020-01-01 2020-12-31 0001783875 ffntf:PremiumMedicineOfMarylandMember 2020-01-01 2020-12-31 0001783875 ffntf:SilverSpringConsultingGroupMember 2020-01-01 2020-12-31 0001783875 ffntf:MmaCapitalLlcMember 2020-01-01 2020-12-31 0001783875 ffntf:OmOfMedicineMember ffntf:RevenueMilestoneOneMember 2020-01-01 2020-12-31 0001783875 ffntf:HealthyPharmsIncMember us-gaap:ConvertibleDebtMember 2020-01-01 2020-12-31 0001783875 ffntf:ClassASubordinateVotingSharesMember 2020-01-01 2020-12-31 0001783875 ffntf:ClassCMultipleVotingSharesMember 2020-01-01 2020-12-31 0001783875 ffntf:PureRatiosRUMember 2019-01-01 2019-12-31 0001783875 ffntf:GothamGreenPartnersLLCMember 2019-01-01 2019-12-31 0001783875 ffntf:LILendingLLCMember 2019-01-01 2019-12-31 0001783875 ffntf:PureRatiosMember 2019-01-01 2019-12-31 0001783875 ffntf:TwoManagementCompaniesMember 2020-01-21 0001783875 ffntf:TwoManagementCompaniesMember 2020-01-21 2020-01-21 0001783875 ffntf:PHXInteractiveLLCAndControlOfGreensGoddessIncMember 2020-03-20 0001783875 ffntf:PHXInteractiveLLCAndControlOfGreensGoddessIncMember 2020-03-20 2020-03-20 0001783875 ffntf:MarylandManagementCompanyMember 2020-09-30 2020-09-30 0001783875 ffntf:CapitalUnitsOneMember us-gaap:PrivatePlacementMember 2020-11-23 2020-11-23 0001783875 ffntf:DealProspectusOfferingMember 2020-11-23 2020-11-23 0001783875 us-gaap:PrivatePlacementMember 2020-11-23 2020-11-23 0001783875 us-gaap:PrivatePlacementMember ffntf:CapitalUnitsOneMember 2020-11-23 0001783875 us-gaap:PrivatePlacementMember 2020-11-23 0001783875 us-gaap:ValuationTechniqueOptionPricingModelMember 2020-11-23 0001783875 us-gaap:MeasurementInputExercisePriceMember us-gaap:ValuationTechniqueOptionPricingModelMember 2020-11-23 0001783875 us-gaap:MeasurementInputDiscountRateMember us-gaap:ValuationTechniqueOptionPricingModelMember 2020-11-23 0001783875 us-gaap:MeasurementInputOptionVolatilityMember us-gaap:ValuationTechniqueOptionPricingModelMember 2020-11-23 0001783875 us-gaap:MeasurementInputExpectedDividendRateMember us-gaap:ValuationTechniqueOptionPricingModelMember 2020-11-23 0001783875 ffntf:MeasurementInputExchangeRateMember us-gaap:ValuationTechniqueOptionPricingModelMember 2020-11-23 0001783875 us-gaap:AccountingStandardsUpdate201602Member 2019-03-31 0001783875 us-gaap:AccountingStandardsUpdate201704Member 2020-03-31 0001783875 us-gaap:AccountingStandardsUpdate201803Member 2020-03-31 0001783875 ffntf:NewEnglandCannabisCorporationMember ffntf:SubordinateVotingShareMember 2021-06-10 2021-06-10 0001783875 ffntf:NewEnglandCannabisCorporationMember 2021-06-10 2021-06-10 0001783875 us-gaap:SubsequentEventMember ffntf:NewEnglandCannabisCorporationMember ffntf:BusinessAcquistionFirstAmendmentAgreementMember ffntf:ConvertibleDebtOneIssuedMember 2022-01-28 0001783875 ffntf:PurchaseAgreementMember us-gaap:SubsequentEventMember 2022-01-28 0001783875 ffntf:BusinessAcquistionFirstAmendmentAgreementMember ffntf:NewEnglandCannabisCorporationMember us-gaap:SubsequentEventMember 2022-01-28 2022-01-28 0001783875 us-gaap:SubsequentEventMember ffntf:NewEnglandCannabisCorporationMember ffntf:BusinessAcquistionFirstAmendmentAgreementMember ffntf:ConvertibleDebtOneIssuedMember 2022-01-28 2022-01-28 0001783875 ffntf:LILendingLLCMember 2022-01-28 2022-01-28 0001783875 ffntf:PhxInteractiveLlcMember 2019-02-22 0001783875 ffntf:PhxInteractiveLlcAndGreensGoddessProductsIncorporationMember 2020-03-30 2020-03-30 0001783875 us-gaap:ConvertibleDebtMember 2020-05-14 0001783875 us-gaap:ConvertibleDebtMember 2020-05-14 2020-05-14 0001783875 ffntf:ConvertibleNotesSwapsMember 2020-05-28 0001783875 ffntf:ConvertibleNotesSwapsMember 2020-05-28 2020-05-28 0001783875 ffntf:OctoberTwoThousandAndTwentyOneConvertibleNoteMember 2021-10-06 0001783875 ffntf:OctoberTwoThousandAndTwentyOneConvertibleNoteMember 2021-10-06 2021-10-06 0001783875 ffntf:GothamGreenPartnersLLCMember us-gaap:MeasurementInputDiscountRateMember 2019-07-31 0001783875 ffntf:GothamGreenPartnersLLCMember us-gaap:SecuredDebtMember 2020-01-29 0001783875 ffntf:GothamGreenPartnersLLCMember us-gaap:SecuredDebtMember 2020-01-29 2020-01-29 0001783875 ffntf:LILendingLLCMember 2019-05-10 0001783875 ffntf:LILendingLLCMember 2020-04-30 0001783875 ffntf:LILendingLLCMember 2020-04-30 2020-04-30 0001783875 ffntf:LILendingLLCMember srt:ScenarioForecastMember 2022-01-01 0001783875 srt:ScenarioForecastMember ffntf:LILendingLLCMember 2022-01-01 2022-01-01 0001783875 ffntf:HealthyPharmsIncMember us-gaap:SubsequentEventMember us-gaap:ConvertibleDebtMember 2022-01-14 2022-01-14 0001783875 ffntf:HealthyPharmsIncMember us-gaap:SubsequentEventMember ffntf:ClassASubordinateVotingSharesMember us-gaap:ConvertibleDebtMember 2022-01-14 2022-01-14 0001783875 ffntf:MissionPennsylvaniaIiLlcMember 2020-05-07 0001783875 ffntf:ArkansasNaturalProductsManagementLlMember 2020-09-01 0001783875 ffntf:MarylandDispensaryAndTwoManagementCompaniesMember 2021-09-23 0001783875 ffntf:ArkansasNaturalProductsManagementLlMember 2020-09-01 2020-09-01 0001783875 ffntf:MarylandManagementCompanyMember 2020-09-30 0001783875 us-gaap:SubsequentEventMember 2022-01-26 2022-01-26 0001783875 ffntf:MarylandDispensaryAndTwoManagementCompaniesMember 2020-09-23 2020-09-23 0001783875 ffntf:LicensesMember 2021-12-31 0001783875 us-gaap:CustomerRelationshipsMember 2021-12-31 0001783875 us-gaap:TradeSecretsMember 2021-12-31 0001783875 us-gaap:CapitalUnitsMember 2021-12-31 0001783875 us-gaap:AdditionalPaidInCapitalMember 2021-12-31 0001783875 us-gaap:RetainedEarningsMember 2021-12-31 0001783875 us-gaap:ParentMember 2021-12-31 0001783875 us-gaap:NoncontrollingInterestMember 2021-12-31 0001783875 ffntf:PureRatiosMember 2021-12-31 0001783875 ffntf:MmaCapitalLlcMember 2021-12-31 0001783875 ffntf:OmOfMedicineMember 2019-12-31 0001783875 ffntf:PureRatiosMember 2019-12-31 0001783875 ffntf:LicensesMember 2019-12-31 0001783875 us-gaap:CustomerRelationshipsMember 2019-12-31 0001783875 us-gaap:NoncompeteAgreementsMember 2019-12-31 0001783875 us-gaap:TrademarksMember 2019-12-31 0001783875 us-gaap:TradeSecretsMember 2019-12-31 0001783875 ffntf:GothamGreenPartnersLLCMember 2019-12-31 0001783875 ffntf:LILendingLLCMember 2019-12-31 0001783875 ffntf:OtherLoansMember 2019-12-31 0001783875 us-gaap:CapitalUnitsMember 2019-12-31 0001783875 us-gaap:AdditionalPaidInCapitalMember 2019-12-31 0001783875 us-gaap:RetainedEarningsMember 2019-12-31 0001783875 us-gaap:ParentMember 2019-12-31 0001783875 us-gaap:NoncontrollingInterestMember 2019-12-31 0001783875 ffntf:LicensesMember 2020-12-31 0001783875 us-gaap:CustomerRelationshipsMember 2020-12-31 0001783875 us-gaap:NoncompeteAgreementsMember 2020-12-31 0001783875 us-gaap:TradeSecretsMember 2020-12-31 0001783875 us-gaap:CapitalUnitsMember 2020-12-31 0001783875 us-gaap:AdditionalPaidInCapitalMember 2020-12-31 0001783875 us-gaap:RetainedEarningsMember 2020-12-31 0001783875 us-gaap:ParentMember 2020-12-31 0001783875 us-gaap:NoncontrollingInterestMember 2020-12-31 0001783875 ffntf:PremiumMedicineOfMarylandMember 2019-12-31 0001783875 ffntf:SilverSpringConsultingGroupMember 2019-12-31 0001783875 ffntf:MmaCapitalLlcMember 2019-12-31 0001783875 ffntf:MayTwoThousandTwentyConvertibleDebtMember 2020-12-31 0001783875 ffntf:MayTwoThousandTwentyConvertibleNotesSwapsMember 2020-12-31 0001783875 ffntf:OtherLoansMember 2020-12-31 0001783875 ffntf:MmaCapitalLlcMember 2020-12-31 0001783875 ffntf:ClassASubordinateVotingSharesMember 2019-12-31 0001783875 ffntf:ClassCMultipleVotingSharesMember 2019-12-31 0001783875 ffntf:ClassASubordinateVotingSharesMember 2020-12-31 0001783875 ffntf:ClassCMultipleVotingSharesMember 2020-12-31 iso4217:USD xbrli:shares xbrli:pure utr:Year utr:Month iso4217:CAD iso4217:USD xbrli:shares ffntf:Segment ffntf:Company iso4217:CAD xbrli:shares ffntf:Dispensary
 
 
UNITED STATES
SECURITIES AND EXCHANGE COMMISSION
Washington, D.C. 20549
 
 
FORM 10-K
 
 
(Mark One)
ANNUAL REPORT UNDER SECTION 13 OR 15(d) OF THE SECURITIES EXCHANGE ACT OF 1934
For the fiscal year ended: December 31, 2021
OR
 
TRANSITION REPORT PURSUANT TO SECTION 13 OR 15(d) OF THE SECURITIES EXCHANGE ACT OF 1934
For the transition period from
                    
to
                    
Commission File Number 000-56075
 
 
4Front Ventures Corp.
(Exact name of registrant as specified in its charter)
 
 
 
Oregon
 
26-1449404
(State or other jurisdiction of
incorporation or organization)
 
(IRS Employer
Identification No.)
5060 N. 40th Street
Suite 120
Phoenix, Arizona 85018
(Address of principal executive offices and zip code)
Registrant’s telephone number, including area code: (602633-3067
Securities registered pursuant to Section 12(b) of the Act:
 
Title of Each Class
 
Trading
Symbol(s)
 
Name of Each Exchange
on Which Registered
Class A Subordinate Voting Shares,
no par value
 
FFNTF
FFNT
 
OTCQX
CSE
 
 
Indicate by check mark if the registrant is a well-known seasoned issuer, as defined in Rule 405 of the Securities Act.    Yes  ☐    No  ☒
Indicate by check mark if the registrant is not required to file reports pursuant to Section 13 or Section 15(d) of the Act.    Yes  ☐    No  ☒
Indicate by check mark whether the registrant (1) has filed all reports required to be filed by Section 13 or 15(d) of the Securities Exchange Act of 1934 during the preceding 12 months (or for such shorter period that the registrant was required to file such reports), and (2) has been subject to such filing requirements for the past 90 days.    Yes  ☒    No  ☐
Indicate by check mark whether the registrant has submitted electronically every Interactive Data File required to be submitted pursuant to Rule 405 of Regulation S-T (Section 232.405 of this chapter) during the preceding 12 months (or such shorter period that the registrant was required to submit such files).    Yes  
    No  ☐
Indicate by check mark whether the registrant is a large accelerated filer, an accelerated filer, a non-accelerated filer, a smaller reporting company or an emerging growth company. See the definitions of “large accelerated filer,” “accelerated filer,” “smaller reporting company,” and “emerging growth company” in Rule 12b-2 of the Exchange Act:
 
Large accelerated filer
 
 
Accelerated filer
 
    
Non-accelerated filer
 
 
Smaller reporting company
 
    
    
Emerging growth company
 
If an emerging growth company, indicate by check mark if the registrant has elected not to use the extended transition period for complying with any new or revised financial accounting standards provided pursuant to Section 13(a) of the Exchange Act.  
Indicate by check mark whether the registrant has filed a report on and attestation to its management’s assessment of the effectiveness of its internal control over financial reporting under Section 404(b) of the Sarbanes-Oxley Act (15 U.S.C. 7262(b)) by the registered public accounting firm that prepared or issued its audit report.  
Indicate by check mark whether the registrant is a shell company (as defined in Rule 12b-2 of the Exchange Act).    Yes  ☐    No  
The aggregate market value of the voting and non-voting common equity held by non-affiliates computed by multiplying the Company’s as-converted basic shares by the closing share price, as of the last business day of the registrant’s most recently completed fiscal year: $598,834,450 as of December 31, 2021.
As of April 11, 2022, there were
627,826,303 shares of the registrant’s Class A subordinate voting shares outstanding.
DOCUMENTS INCORPORATED BY REFERENCE
None.
 
Auditor Firm ID: 731
  
Auditor Name: Davidson & Company LLP
  
Auditor Location: Vancouver, British Columbia, Canada
 
 
 

4Front Ventures Corp.
FORM 10-K
For the Annual Period Ended December 31, 2021
TABLE OF CONTENTS
 
 
 
 
  
Page
 
  
   
   
Item 1.
 
  
 
5
 
Item 1A.
 
  
 
43
 
Item 1B.
 
  
 
43
 
Item 2.
 
  
 
43
 
Item 3.
 
  
 
44
 
Item 4.
 
  
 
45
 
  
  
   
   
Item 5.
 
  
 
46
 
Item 6.
 
  
 
47
 
Item 7.
 
  
 
47
 
Item 7A.
 
  
 
60
 
Item 8.
 
  
 
60
 
Item 9.
 
  
 
60
 
Item 9A.
 
  
 
60
 
Item 9B.
 
  
 
62
 
Item 9C.
 
  
 
62
 
  
  
   
   
Item 10.
 
  
 
63
 
Item 11.
 
  
 
68
 
Item 12.
 
  
 
71
 
Item 13.
 
  
 
76
 
Item 14.
 
  
 
77
 
  
  
   
   
Item 15.
 
  
 
79
 
Item 16.
 
  
 
79
 
   
 
 
  
 
83
 
 
2

Use of Market and Industry Data
This Annual Report on Form 10-K includes market and industry data that we have obtained from third-party sources, including industry publications, as well as industry data prepared by our management on the basis of its knowledge of, and experience in, the industries in which we operate (including our management’s estimates and assumptions relating to such industries based on that knowledge). Management has developed its knowledge of such industries through its experience and participation in these industries. While our management believes the third-party sources referred to in this Annual Report on Form 10-K are reliable, neither we nor our management have independently verified any of the data from such sources referred to in this Annual Report on Form 10-K or ascertained the underlying economic assumptions relied upon by such sources. Furthermore, internally prepared and third-party market prospective information, in particular, are estimates only and there will usually be differences between the prospective and actual results, because events and circumstances frequently do not occur as expected, and those differences may be material. Also, references in this Annual Report on Form 10-K to any publications, reports, surveys or articles prepared by third parties should not be construed as depicting the complete findings of the entire publication, report, survey or article. The information in any such publication, report, survey or article is not incorporated by reference in this Annual Report on Form 10-K.
Trademarks, Trade Names and Service Marks
“4Front,” “4Front Ventures,” “Mission” and other trademarks or service marks of 4Front Ventures Corp. including those of its subsidiaries, appearing in this registration statement are the property of 4Front Ventures Corp. The other trademarks, trade names and service marks appearing in this prospectus are the property of their respective owners. Solely for convenience, the trademarks and trade names in this prospectus are referred to without the
®
and ™ symbols, but such references should not be construed as any indicator that their respective owners will not assert, to the fullest extent under applicable law, their rights thereto.
Other Pertinent Information
As of April 11, 2022, the Company has two classes of stock: (i) Class A Subordinate Voting Shares (“SVS”), and (ii) Class C Multiple Voting Shares (“MVS”), both with no par value. The Company is authorized to issue an unlimited number of SVS and an unlimited number of MVS. Holders of SVS are entitled to one vote in respect of each SVS. Holders of MVS are entitled to 800 votes in respect of each MVS and have certain conversion rights as further described in Note 13 of the Company’s Consolidated Financial Statements.
As of April 11, 2022, 627,826,303 SVS, and 1,276,208 MVS were issued and outstanding.
Dollar amounts in this Annual Report on Form 10-K are denominated in United States dollars unless otherwise indicated. References to $ are to the lawful currency of the United States and references to C$ are to the lawful currency of Canada.
Unless the context otherwise indicates, when used in this Annual Report on Form 10-K, “4Front,” “the Company,” “we,” “us” and “our” refer to 4Front Ventures Corp., a British Columbia corporation and its wholly owned subsidiaries on a consolidated basis.
 
3

Forward-Looking Statements
This report contains forward-looking statements within the meaning of the United States and Canadian securities laws, which statements involve substantial risks and uncertainties. Forward-looking statements generally relate to future events or our future financial or operating performance. All statements of historical fact included in this report regarding our strategy, future operations, financial position, estimated revenues and losses, projected costs, prospects, plans and objectives of management are forward-looking statements. In some cases, you can identify forward-looking statements because they contain words such as “may,” “should,” “expects,” “plans,” “anticipates,” “could,” “intends,” “target,” “projects,” “contemplates,” “believes,” “estimates,” “predicts,” “potential” or “continue” or the negative of these words or other similar terms or expressions that concern our expectations, strategy, plans or intentions. These forward-looking statements are based on management’s current beliefs, based on currently available information, as to the outcome and timing of future events. Forward-looking statements contained in this report include, but are not limited to, statements about:
 
  
the performance of our business and operations;
 
  
our product offerings;
 
  
the competitive conditions of the cannabis industry;
 
  
our competitive and business strategies;
 
  
the sufficiency of capital including our ability to obtain capital to develop our business;
 
  
our operations in the United States, the characterization and consequences of those operations under United States federal law and applicable State law, and the framework for the enforcement of applicable laws in the United States;
 
  
on-going implications of the novel coronavirus (“COVID-19”);
 
  
statements relating to the business and future activities of, and developments related to, us, including such things as future business strategy, competitive strengths, goals, expansion and growth of our business, operations and plans;
 
  
expectations that licenses applied for will be obtained, and that the Company will be able to maintain all of the licenses that it currently holds;
 
  
expectations regarding future cash flows from operations;
 
  
potential future legalization of adult-use and/or medical cannabis under U.S. state and federal law;
 
  
expectations of market size and growth in the U.S. and the states in which we operate;
 
  
expectations for other economic, business, financial market, political, regulatory and/or competitive factors related to us or the cannabis industry generally; and
 
  
other events or conditions that may occur in the future.
We caution you that the foregoing list may not contain all of the forward-looking statements made in this report.
You should not rely upon forward-looking statements as predictions of future events. We have based the forward-looking statements contained in this report primarily on our current expectations and projections about future events and trends that we believe may affect our business, financial condition, results of operations and prospects. The outcome of the events described in these forward-looking statements is subject to risks, uncertainties and other factors described elsewhere in this report. Moreover, we operate in a very competitive and rapidly changing environment. New risks and uncertainties emerge from time to time and it is not possible for us to predict all risks and uncertainties that could have an impact on the forward-looking statements contained in this report. We cannot assure you that the results, events and circumstances reflected in the forward-looking statements made in this report will be achieved or occur, and actual results, events or circumstances could differ materially from those described in such forward-looking statements.
 
4

PART I
 
Item 1.
Business
4Front Ventures Corp. (“4Front” or the “Company”) is a multi-state cannabis operator and retailer, with a market advantage in mass-produced, low-cost quality branded cannabis products. The Company manufactures and distributes a portfolio of over 25 cannabis brands including Marmas, Crystal Clear, Funky Monkey, Pebbles, and the Pure Ratios wellness collection, distributed through retail outlets, as well as the Company’s chain of branded dispensaries. From plant genetics to the cannabis retail experience, 4Front’s team applies expertise across the entire cannabis value chain.
Overview
The Company exists pursuant to the provisions of the British Columbia Corporations Act. On July 31, 2019, 4Front Holdings LLC (“Holdings”) completed a Reverse Takeover Transaction (“RTO”) with Cannex Capital Holdings, Inc. (“Cannex”) whereby Holdings acquired Cannex and the shareholders of Holdings became the controlling shareholders of the Company. Following the RTO, the Company’s SVS are listed on the Canadian Securities Exchange (“CSE”) under the ticker “FFNT” and are quoted on the OTCQX Best Market under the ticker “FFNTF”.
The Company has two primary operating segments: THC Cannabis and CBD Wellness. With regard to its THC Cannabis segment, as of December 31, 2021, the Company operated six dispensaries in Massachusetts, Illinois, and Michigan, primarily under the “MISSION” brand name. Also, as of December 31, 2021, the Company operated two production facilities in Massachusetts and one in Illinois. The Company produces the majority of products that are sold at its Massachusetts and Illinois dispensaries. Also as part of its THC Cannabis segment, the Company sells equipment, supplies and intellectual property to cannabis producers in the state of Washington. The Company also operates age-gated online educational platforms for THC Cannabis patients and customers.
The Company’s CBD Wellness segment is focused upon its ownership and operation of its wholly owned subsidiary, Pure Ratios Holdings, Inc. (“Pure Ratios”), a CBD-focused wellness company in California, that sells non-THC products throughout the United States.
While marijuana is legal under the laws of several U.S. states (with varying restrictions), the United States Federal Controlled Substances Act classifies all “marijuana” as a Schedule I drug, whether for medical or recreational use. Under U.S. federal law, a Schedule I drug or substance has a high potential for abuse, no accepted medical use in the United States, and a lack of safety data for the use of the drug under medical supervision.
Recent Developments
Acquisition of New England Cannabis Corporation
Please see Note 24 of the financial statements for a full description of the Company’s entrance into the NECC Merger Agreement on October 6, 2021, and related transactions.
Interim Chief Financial Officer
Effective July 15, 2021, the Company’s board of directors appointed Andrew Thut as the Company’s Interim Chief Financial Officer while the Company continues its search for a permanent Chief Financial Officer. Mr. Thut joined the Company in October 2014 as its Chief Investment Officer and will continue to serve as Chief Investment Officer during his tenure as Interim Chief Financial Officer of the Company. The Company’s search for a permanent Chief Financial Officer was on-going as of the date of this Annual Report on Form 10-K.
COVID-19 Pandemic
In March 2020, the World Health Organization (“WHO”) declared COVID-19 a global pandemic and the United States declared a national emergency with respect to COVID-19. The emergence of COVID-19, an extremely infectious airborne respiratory virus, caused a significant response on the part of many governments to contain it.
The full extent of the COVID-19 pandemic impact continues to depend on future developments that remain highly uncertain and cannot be accurately predicted, including new information that may emerge concerning COVID-19, the actions taken to contain it or treat its impact, the identification and spread of COVID-19 variants such as the Delta and the Omicron variants, the distribution of vaccines, the acceptance of vaccines and the implementation of vaccine mandates, and the economic impact on local, regional, national and international markets. Management continues to actively monitor the developments regarding the pandemic and the impact that the pandemic could have on our business, results of operations, financial condition, and importantly the health and safety of our workforce. Given the continued volatility of the COVID-19 pandemic and the global responses to curb its spread, we are not able to estimate the effects of the COVID-19 pandemic on our results of operations, financial condition, or liquidity for 2022. Any recovery from negative impacts to our business and related economic impact due to the COVID-19 pandemic may also be slowed or reversed by a number of factors, including the current widespread resurgence in COVID-19 infections attributable to the Omicron variant, combined with the seasonal flu. As such, we are unable to reasonably estimate the duration of the pandemic or fully ascertain its long-term impact to our business.
 
5

Business Segments Reduction
As the Company grows and undergoes changes in the nature of operations of its business, it is necessary for management to assess how performance for the segment operations are viewed and measured.
In 2020, the Company determined the four operating segments meet the aggregation criteria set out in ASC Topic 280, Segment Reporting, and is presenting segment information in two reportable segments:
 
  
THC Cannabis – Production and cultivation of THC cannabis, manufacturing and distribution of cannabis products to own dispensaries and third party retail customers, ancillary services supporting wholesale operations, and retail sales direct to end consumers
 
  
CBD Cannabis – Pure Ratios which encompasses the production and sale of CBD products to third-party customers
 
6

Business
As of December 31, 2021, the Company had two business segments:
 
  
THC Cannabis
– Production and cultivation of THC cannabis, manufacturing and distribution of cannabis products to own dispensaries and third party retail customers, ancillary services supporting wholesale operations, and retail sales direct to end consumers
 
  
CBD Wellness
– Pure Ratios which encompasses the production and sale of CBD products to third-party customers
THC Cannabis - Retail
As part of its THC Cannabis segment, the Company owns and operates three dispensaries in Massachusetts, and two dispensaries in Illinois and one dispensary in Michigan. The Company leases the real estate in connection with the Worcester, Massachusetts property, the Calumet City dispensary and the Om of Medicine LLC (“Om”) dispensary in Michigan and owns the real estate in connection with Mission South Shore and Georgetown Mission facilities. The Company also completed the sale and leaseback of the Company’s cultivation and production facilities in Tumwater, Washington and Georgetown, Massachusetts.
The Company’s dispensaries are, with the exception of Om in Michigan, branded under the “MISSION” retail brand. The dispensaries sell products which are either: (1) purchased from licensed cannabis producers in the state in which they operate, if allowed under state law and regulation; or, (2) transferred from the Company’s owned or managed production operations within the relevant state market as in the case of markets where “vertical integration” (i.e. jurisdictions in which the Company can and does own both retail and production cannabis assets such as Illinois or Massachusetts). Product availability varies depending on conditions in the Company’s key retail markets, and the performance of the Company’s own production assets. Product shortages are common during the initial launch of an adult use cannabis regime, such as in Illinois. Interstate commerce of cannabis is illegal under state and federal law and therefore the Company may not transfer inventory between key retail markets currently.
The Company is focused on expanding its own production assets in order to provide better product availability for the retail segment, especially focusing on increasing supply of high-quality dried cannabis flower in markets where such product is in relatively short supply, such as in Illinois and Massachusetts.
The Company sells cannabis packaged goods in accordance with applicable state law and regulation, generally through retail dispensaries (i.e. in store). However, due to the COVID-19 pandemic, the Company has expanded its services in certain markets to accommodate online ordering, curbside pickup and delivery where such activities are permitted by applicable state law and regulation.
 
7

The Company operates age-gated online educational platforms (https://4frontventures.com/ and https://missiondispensaries.com/) for patients and customers of its dispensaries (the “Online Platform”). The content of such websites is not deemed to be incorporated by reference in this report or filed with the SEC. Prior to launching the Online Platform, the Company’s compliance team and internal and external counsel undertook a review of the applicable federal and state privacy, advertising and cannabis laws and launched the Online Platform in a manner intended to ensure compliance with such laws. The Online Platform allows patients and customers to understand the cannabis products that the Company offers and view real-time pricing and product availability at the Company’s dispensaries, and as a repository of miscellaneous corporate and investor information. The Online Platform does not provide any education, information or any other functionalities with respect to any third-party dispensaries.
No purchase or sale transactions occur on the Online Platform. A patient or customer may reserve products using the Online Platform, but the patient or customer must be physically present at one of the Company’s dispensaries to consummate the purchase and sale of products. This requirement allows the Company and dispensary staff to ensure that the Company’s standard operating procedures (including its compliance program(s)) are applied to all patients and customers in connection with the purchase and sale of products.
In jurisdictions where medical cannabis is legal, upon arrival of the patient at the applicable dispensary, dispensary staff must verify the patient’s identity and accreditation (such as a state-issued medical cannabis card) and confirm the patient’s allotment to ensure the user is not exceeding the state’s allotment limits. Once the foregoing is verified, the patient may pay for the product(s) to complete the purchase. If the customer does not have valid identification and accreditation, the customer will not be able to purchase medical cannabis at the applicable Company dispensary, irrespective of any reservation(s) made on the Online Platform.
In jurisdictions where recreational cannabis is legal, upon arrival of the customer at the applicable dispensary, dispensary staff must verify that the customer is at least 21 years of age by verifying the customer’s government-issued identification. Once the identification is verified, the customer may pay for the product(s) to complete the transaction. If the customer does not have valid identification, the customer will not be able to purchase recreational cannabis at the applicable Company dispensary, irrespective of any reservation(s) made on the Online Platform.
THC Cannabis - Production
Also as part of its THC Cannabis segment, the Company operates two production facilities in Massachusetts, one in Illinois, and one in California.
The Company produces dried cannabis flower and trim, extracted cannabis products such as wax and distillate, and cannabis infused edible products in its production facilities.
 
8

The production segment utilizes certain raw materials to produce cannabis flowers and other extracted products. To produce and dry cannabis flower, the Company utilizes growing medium, nutrients, water, electrical power, soil adjuvants, and certain beneficial pests as part of its integrated pest management efforts. There are many sources for such products (except for water and power, which are provided by the local utility), and prices are reflective of commodity pricing worldwide. Some of these raw material inputs are sourced internationally, so changes in import laws or duties are a potential risk. The prices of power and water are generally stable and set through processes that involve governmental approvals over any increases, but the prices of growing medium, nutrients, etc. are all at least somewhat exposed to underlying commodity price volatility.
For extract products, an additional input is butane or propane for use as a solvent. These gases are largely a commodity, their pricing is reflective of worldwide conditions, and they are supplied to the Company’s operations by local suppliers of industrial gases and materials in the relevant jurisdictions. Prices for such inputs may be volatile, as with any other commodity.
The Company employs certain state registered and unregistered trademarks in association with its cannabis goods, including the dried cannabis flower brands “FUNKY MONKEY” and “LEGENDS,” the edibles brands “LEFT HANDED” and “VERDURE,” and the extracts brands “GOLDEN GOO” and “CRYSTAL CLEAR”.
CBD Wellness
The Company’s CBD Wellness segment is focused upon its ownership and operation of its wholly owned subsidiary, Pure Ratios. Pure Ratios is a cannabidiol (“CBD”) products company in California that sells a variety of CBD products, both directly to consumer, business to business, and through third party fulfilment vendors. The products include CBD patches, salves, roll-ons, and tablets containing CBD with apoptogenic mushroom ingredients. Pure Ratios produces certain base ingredients, such as the CBD plus proprietary ingredient mixtures which are then injected into the finished patches by contract manufacturers. The Company also sells its Pure Ratios branded products through its CBD e-commerce platform www.pureratios.com. The content of such websites is not deemed to be incorporated by reference in this report or filed with the SEC.
The Pure Ratios segment utilizes certain raw materials to produce its CBD source materials, as do its contract manufacturers. These products include CBD source material, and certain herbs and other Ayurvedic ingredients which are part of Pure Ratios’ formulations. These raw materials are generally commodities and their prices are reflective of worldwide commodity prices and volatility.
Pure Ratios utilizes reservoir patch technology, trade secrets and other intangible knowhow in the creation and formulation of the proprietary blend of herbs and other ingredients which are combined with CBD in its products. Pure Ratios allows NWCS (as defined below) to use its intellectual property for product sales.
Pure Ratios creates certain of its CBD source materials through its proprietary processes and techniques, but creation and assembly of finished goods (e.g. salves, patches, etc.) is contracted to third party contract manufacturers. Additionally, Pure Ratios contracts with an internet sales organization which advertises Pure Ratios products, and then fulfils those products as well. Pure Ratios is therefore economically dependent on such third party manufacturers, and the third party advertising/fulfilment company.
 
9

In 2020, the market experienced a significant decrease in pricing across CBD products as additional suppliers entered the market. However, if federal and state policies change in favor of the industry, and if the FDA begins to test and regulate the quality of related consumer products, the downward trend in pricing could reverse. Please see the “Description of the U.S. Legal Cannabis Industry” section for further information on the regulatory landscape in which the Company operates.
Corporate Structure
4Front Ventures Corp. is a corporation existing under the provisions of the Business Corporations Act (British Columbia). The Company currently owns or manages licensed cannabis facilities in state-licensed markets in the United States. On July 31, 2019, 4Front Holdings LLC (
“Holdings”
) and Cannex Capital Holdings Inc. (
“Cannex”
) completed a business combination which resulted in the business of each of Holdings and Cannex becoming the business of the Company (the
“Business Combination”
).
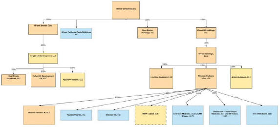
The following is an organizational chart that represents the current intercorporate relationships among the Company and its subsidiaries.
 
Notes:
100% interest in each of Harborside Illinois Grown Medicine, Inc. and IL Grown Medicine, LLC are beneficial interests only, held by a Nominee Holder (as defined herein).
The Company is, through certain subsidiaries, and intends to be, directly or indirectly, through additional subsidiaries and proposed acquisition targets, directly engaged in the cultivation, processing, sale and distribution of cannabis in the cannabis marketplaces in Michigan, Illinois, California, Washington and Massachusetts. Although the Company’s business activities are compliant with applicable U.S. state and local law, strict compliance with state and local laws with respect to cannabis may neither absolve the Company of liability under U.S. federal law, nor may it provide a defense to any federal proceeding which may be brought against the Company.
 
10

The Company directly or indirectly owns and controls the voting shares of all the subsidiaries in the percentages below. In addition, 4Front has a 100% beneficial interest in each of Harborside Illinois Grown Medicine, Inc., the holder of two dispensary licenses in Illinois, and IL Grown Medicine, LLC, the holder of a cultivation license in Illinois; each of these entities represents 10% or more of the total assets of 4Front or 10% or more of the total revenues of 4Front.
 
      
Holding Entity
  
% Owned 
  
State
  
License Number
  
Expiry Date
  
Description
Healthy Pharms Inc.  
100%
  
MA
  
RMD285
RMD285
RMD285
MC281631
MP281450
MR281754
  June 27, 2022 June 27, 2022 June 27, 2022 March 12, 2023 March 12, 2023 March 11, 2023  
Medical Cultivation
Medical Production
Medical Dispensary
Adult Use Cultivation (renewal application under review; in good standing)
Adult Use Production (renewal application under review; in good standing)
Adult Use Dispensary (renewal application under review; in good standing)
      
Mission MA, Inc.  
100%
  
MA
  
MTC1125
MTC1125
MTC1125
MC281288
MP281312
MR282028
  
September 17, 2022
September 17, 2022
September 17, 2022
August 24, 2022
August 24, 2022
August 24, 2022
  
Medical Cultivation
Medical Production
Medical Dispensary
Adult Use Cultivation
Adult Use Production
Adult Use Dispensary
      
New England Cannabis Corporation, Inc.  
100%
  
MA
  
MC281251
MP281466
  
November 20, 2022
November 20, 2022
  
Adult Use Cultivation
Adult Use Production
      
MMA Capital, LLC  
95%
  
MA
  N/A  N/A  Finance Company
      
4Front California Capital
Holdings, Inc. (formerly
known as Cannex Holdings
(California), Inc.
  
100%
  
CA
  
CDPH-10002723
C11-0000825-LIC
  
April 23, 2022
July 16, 2022
  
Medical and Adult Use Production (renewal application under review; in good standing)
Medical and Adult Use Distribution
      
Harborside Illinois Grown Medicine, Inc.  
100%
  
IL
  
280.00005 3
284.000027-AUDO
284.000075-AUDO
  
June 8, 2022
March 31, 2024
March 31, 2024
  
Medical Dispensary
Adult Use Dispensary
Adult Use Dispensary
      
IL Grown Medicine, LLC  
100%
  
IL
  
1504160768
1504160768-AU
1504160768-TR
  
April 16, 2023
March 31, 2023
July 14, 2022
  
Medical Cultivation and Production
Adult Use Cultivation and Production
Medical and Adult Use Transporter
      
Om of Medicine, LLC  
100%
  
MI
  
PC-000123
AU-R-000133
  
September 10, 2022
December 17, 2022
  
Medical Dispensary
Adult Use Dispensary
      
Real Estate Properties, LLC  
100%
  
WA
  N/A  N/A  Real Estate Holding
      
Ag-Grow Imports, LLC  
100%
  
WA
  N/A  N/A  Importer of Equipment
      
Brightleaf Development, LLC  
100%
  
WA
  N/A  N/A  Holding Company
      
Fuller Hill Development Co, LLC  
100%
  
WA
  N/A  N/A  Real Estate Holding
 
11

 
Pure Ratios Holdings, Inc.
  
 
100%
  
 
DE
  
 
N/A
  
 
N/A
  
 
Online CBD Retail
      
4Front US Holdings, Inc.  
100%
  
DE
  
N/A
  
N/A
  Holding Company
      
4Front Holdings, LLC  
100%
  
DE
  
N/A
  
N/A
  Holding Company
      
Mission Partners IP, LLC  
100%
  
DE
  
N/A
  
N/A
  IP Holding Company
      
Mission Partners USA, LLC  
100%
  
DE
  
N/A
  
N/A
  Investment Company
      
Linchpin Investors, LLC  
100%
  
DE
  
N/A
  
N/A
  Finance Company
      
4Front Advisors, LLC  
100%
  
AZ
  
N/A
  
N/A
  Consulting Company
      
4Front Nevada Corp.  
100% 
  
NV
  
N/A
  
N/A
  Holding Company
DESCRIPTION OF THE U.S. LEGAL CANNABIS INDUSTRY
In accordance with Canadian Securities Administrators Staff Notice 51-352 – Issuers with U.S. Marijuana-Related Activities (“Staff Notice 51-352”), below is a discussion of the federal and state-level U.S. regulatory regimes in those jurisdictions where the Company is directly involved through certain subsidiaries and investees and expects to be involved in the U.S. legal cannabis industry. The Company is, through certain subsidiaries, and intends to be, directly or indirectly, through additional subsidiaries and proposed acquisition targets, directly engaged in the cultivation, processing, sale and distribution of cannabis in Michigan, Illinois, California, Washington and Massachusetts.
The following table is intended to assist readers in identifying those parts of this 10-K that address the disclosure expectations outlined in Staff Notice 51-352.
 
12

Industry Involvement
  
Specific Disclosure Necessary to
Fairly Present all Material Facts,
Risks and Uncertainties
  
Cross Reference
All issuers with U.S. Marijuana-Related Activities
  Describe the nature of the Corporation’s involvement in the U.S. marijuana industry and include the disclosures indicated for at least one of the direct, indirect and ancillary industry involvement types noted in this table.  
•   Item 1. Business – Description of the U.S. Legal Cannabis Industry
  
 
Prominently state that marijuana is illegal under U.S. federal law and that enforcement of relevant laws is a significant risk.
  
•   Item 1. Business - Description of the U.S. Legal Cannabis Industry – Legal and Regulatory Matters
  
 
Discuss any statements and other available guidance made by federal authorities or prosecutors regarding the risk of enforcement action in any jurisdiction where the Corporation conducts U.S. marijuana-related activities.
  
•   Item 1. Business - Description of the U.S. Legal Cannabis Industry – Legal and Regulatory Matters
  
 
Outline related risks including, among others, the risk that third-party service providers could suspend or withdraw services and the risk that regulatory bodies could impose certain restrictions on the Corporation’s ability to operate in the U.S.
  
•   Item 1. Business - Description of the U.S. Legal Cannabis Industry – Legal and Regulatory Matters
  
 
Given the illegality of marijuana under U.S. federal law, discuss the Corporation’s ability to access both public and private capital and indicate what financing options are/are not available in order to support continuing operations.
  
•   Item 1. Business - Description of the U.S. Legal Cannabis Industry – Legal and Regulatory Matters
  
 
Quantify the Corporation’s balance sheet and operating statement exposure to U.S. marijuana related activities.
  
•   Item 7. Management’s Discussion and Analysis of Financial Condition and Results of Operations
  
 
Disclose if legal advice has not been obtained, either in the form of a legal opinion or otherwise, regarding (a) compliance with applicable state regulatory frameworks and (b) potential exposure and implications arising from U.S. federal law.
  
•   Item 1. Business – Description of the U.S. Legal Cannabis Industry and - Compliance
 
13

U.S. Marijuana Issuers with direct involvement in cultivation or distribution
  Outline the regulations for U.S. states in which the Corporation operates and confirm how the Corporation complies with applicable licensing requirements and the regulatory framework enacted by the applicable U.S. state.  
•   Item 1. Business – Description of the U.S. Legal Cannabis Industry - The Regulatory Landscape on a U.S. State Level
  
 
Discuss the Corporation’s program for monitoring compliance with U.S. state law on an ongoing basis, outline internal compliance procedures and provide a positive statement indicating that the Corporation is in compliance with U.S. state law and the related licensing framework. Promptly disclose any non-compliance, citations or notices of violation which may have an impact on the Corporation’s license, business activities or operations.
  
•   Item 1. Business - Compliance
U.S. Marijuana Issuers with indirect involvement in cultivation or distribution
  
 
Outline the regulations for U.S. states in which the Corporation’s investee(s) operate.
  
•   Not applicable
  
 
Provide reasonable assurance, through either positive or negative statements, that the investee’s business is in compliance with applicable licensing requirements and the regulatory framework enacted by the applicable U.S. state. Promptly disclose any non- compliance, citations or notices of violation, of which the Corporation is aware, that may have an impact on the investee’s license, business activities or operations.
  
•   Not applicable
U.S. Marijuana Issuers with material ancillary involvement
  
 
Provide reasonable assurance, through either positive or negative statements, that the applicable customer’s or investee’s business is in compliance with applicable licensing requirements and the regulatory framework enacted by the applicable U.S. state.
  
•   Item 1. Business - Description of the U.S. Legal Cannabis Industry - The Regulatory Landscape on a U.S. State Level and Compliance
As of the date hereof, 100% of the Company’s business is derived from direct or ancillary U.S. Cannabis-related activities. The following chart sets out, the U.S. state(s) in which the Company and its subsidiaries operates in, as more specifically described below.
 
14

State
 
  
Primary Cannabis
Regulator(s)
 
  
Direct, Indirect, or
Ancillary Involvement in
the U.S. Cannabis
Industry (1)
 
  
Currently Operational?
 
  
Brief Description of
 
IL  Dispensary: Illinois Department of Public Health Cultivation: Illinois Department of Agriculture  Direct  Yes  Beneficial owner of 1 dispensary license (allowing for the operation of 2 dispensaries) and 1 cultivation/production license
MA  Massachusetts Cannabis Control Commission  Direct  Yes  
 
Owner of 3 medical treatment center licenses for retail, cultivation and processing (2 operating), 2 adult use retail licenses, and 2 adult use cultivation and processing licenses.
MI  Michigan Department of Licensing and Regulatory Affairs  Direct  Yes  
 
Owner of 1 Medical Provisioning Center license and 1 Adult-Use dispensary license.
 
15

CA  Manufacturing: California Department of Public Health Distribution: California Department of Consumer Affairs, Bureau of Cannabis Control  
Direct and Ancillary
  Yes  Direct: The Company owns a subsidiary that holds a local marijuana business permit from the City of Commerce, California, a provisional license from the California Bureau of Cannabis Control, and an annual license from the California Department of Public Health, Manufactured Cannabis Safety Branch, allowing adult-use and medicinal commercial cannabis manufacturing (volatile extraction) and distribution. Ancillary: The Company’s subsidiary, Pure Ratios Holdings Inc., is engaged in the sale of hemp products, and also the licensing of certain intellectual property to entities which are directly involved in various state cannabis operations.
WA  Washington State Liquor and Cannabis Board  Ancillary  Yes  
 
Landlord and packaging supplier to cultivation and production licensees.
Legal and Regulatory Matters
Regulation of Cannabis in the United States
Marijuana (cannabis) is illegal under U.S. federal law, and enforcement of relevant laws governing marijuana-related activities is a significant risk for the Company. The U.S. federal government regulates drugs through, among other things, the Controlled Substances Act (“CSA”), 21 U.S.C. § 801 et seq., which places controlled substances, including marijuana, in a schedule. Marijuana is a Schedule I drug. A Schedule I controlled substance is defined as having no currently accepted medical use and a high potential for abuse. With the limited exception of the U.S. Food and Drug Administration’s (“FDA”) approving Epidiolex (cannabidiol) (CBD) oral solution for the treatment of seizures associated with two rare and severe forms of epilepsy, Lennox-Gastaut syndrome and Dravet syndrome, the FDA has not approved cannabis or any cannabis-derived compound as safe and effective drug for any indication. FDA has approved Marinol and Syndros for therapeutic uses in the U.S., including for the treatment of anorexia associated with weight loss in AIDS patients. Marinol and Syndros include the active ingredient dronabinol, a synthetic delta-9- tetrahydrocannabinol (“THC”). Another FDA-approved drug, Cesamet, contains the active ingredient nabilone, which has a chemical structure similar to THC and is synthetically derived.
 
16

Unlike in Canada, which has federal legislation governing the cultivation, distribution, sale, and possession of medical and adult-use cannabis, cannabis is largely regulated at the state level in the United States.
State laws regulating cannabis are in direct conflict with the federal CSA, which makes cannabis use and possession federally illegal. Although certain states and territories of the U.S. authorize medical, and in some cases also adult-use cannabis production and distribution by licensed entities, under U.S. federal law, the possession, use, cultivation, and transfer of cannabis and any related drug paraphernalia is illegal, and any such acts are criminal acts under federal law under any and all circumstances. Although the Company’s activities are compliant with applicable state and local laws, strict compliance with state and local laws with respect to cannabis may neither absolve the Company of liability under United States federal law, nor may it provide a defense to any federal proceeding which may be brought against the Company.
Given the illegality of marijuana under U.S. federal law, the Company’s access to capital could be negatively affected by public and/or private capital not being available to support continuing operations. At present, management believes that both private and public capital are available to the Company on terms acceptable to the Company, but management also believes that this capital availability could change without notice, requiring the Company to operate solely on internally generated funds. In the event that the Company has insufficient internally generated funds the Company could fail and you could lose all of your investment. Management is not currently aware of any specific U.S. federal or state initiatives that would lessen the Company’s capital access.
On January 4, 2018, then-U.S. Attorney General Jeff Sessions issued a memorandum to all U.S. Attorneys in which he rescinded previous guidance from the U.S. Department of Justice (“DOJ”) specific to cannabis enforcement in the United States, including the Memorandum drafted by former Deputy Attorney General James Michael Cole in 2013 (the “Cole Memo”). With the Cole Memo rescinded, U.S. federal prosecutors have been given discretion in determining whether to prosecute cannabis related violations of U.S. federal law. If DOJ pursues prosecutions, then the Company could face, among other things: (i) seizure of its cash and other assets used to support or derived from its cannabis subsidiaries; (ii) the arrest of its employees, directors, officers, managers and investors; (iii) charges of ancillary criminal violations of the CSA for aiding and abetting and conspiring to violate the CSA by virtue of providing financial support to cannabis companies that service or provide goods to state-licensed or permitted cultivators, processors, distributors, and/or retailers of cannabis; and/or (iv) barring employees, directors, officers, managers and investors who are not U.S. citizens from entry into the United States for life. On November 7, 2018, Mr. Sessions tendered his resignation as Attorney General at the request of President Donald Trump. Following Mr. Sessions’ resignation, William Barr was sworn in as United States Attorney General. During his confirmation hearing on January 15, 2019, Mr. Barr pledged not to pursue marijuana companies that comply with state law. This pledge was made in writing, when responding to written questions from Senators: “As discussed in my hearing, I do not intend to go after parties who have complied with the state law in reliance on the Cole Memorandum.” During William Barr’s tenure as Attorney General, DOJ did not pursue marijuana companies that comply with state law. On January 6, 2021, then President-elect Joe Biden announced his intention to nominate then-Chief Judge of the United States Court of Appeals for the District of Columbia Circuit Merrick Garland to succeed William Barr as Attorney General. On January 20, 2021, President Biden officially nominated Merrick Garland to serve as Attorney General. On March 10, 2021, the U.S. Senate confirmed Merrick Garland by a vote of 70-30. It is unclear what impact Merrick Garland serving as the U.S. Attorney General will have on DOJ’s marijuana-related enforcement. However, during his confirmation hearing on February 22, 2021, then-Chief Judge Garland said, among other things, that “It does not seem to me a useful use of limited resources that we have, to be pursuing prosecutions in states that have legalized and that are regulating the use of marijuana, either medically or otherwise. I don’t think that’s a useful use. I do think we need to be sure there are no end-runs around the state laws that criminal enterprises are doing. So that kind of enforcement should be continued. But I don’t think it’s a good use of our resources, where states have already authorized. That only confuses people, obviously, within the state.”
 
17

Despite uncertainty regarding DOJ’s future treatment of marijuana, there has been limited federal legislative protection for the medical cannabis industry. For fiscal years 2015-2018, Congress adopted budget riders to the Consolidated Appropriations Acts (sometimes referred to as the Rohrabacher-Farr or Rohrabacher-Blumenauer Amendment) to prevent the federal government from using appropriated funds to enforce federal marijuana laws against regulated medical cannabis actors operating in compliance with state and local law. The Rohrabacher-Blumenauer Amendment was included in the fiscal year 2018 budget passed on March 23, 2018. The Rohrabacher-Blumenauer Amendment was included in the consolidated appropriations bill signed into legislation by then-President Trump in February 2019. In signing the Rohrabacher-Blumenauer Amendment, President Trump issued a signing statement noting that the Rohrabacher-Blumenauer Amendment “provides that the Department of Justice may not use any funds to prevent implementation of medical marijuana laws by various States and territories,” and further stating “I will treat this provision consistent with the President’s constitutional responsibility to faithfully execute the laws of the United States.” On June 20, 2019, the House approved a broader amendment that, in addition to protecting state medical cannabis programs, would also protect state adult use programs. On September 26, 2019, the Senate Appropriations Committee declined to take up the broader amendment but did approve the Rohrabacher-Blumenauer Amendment for the fiscal year 2020 spending bill.
On September 27, 2019, the Rohrabacher-Blumenauer Amendment was renewed as part of a stopgap spending bill, in effect through November 21, 2019. On July 30, 2020, the House passed an amendment, included in a Commerce, Justice, Science (CJS) Appropriations bill, that protects state-legal cannabis businesses from federal intervention by barring the Department of Justice from using taxpayer funds to enforce federal anti-cannabis laws in U.S. states that have legalized medical and/or adult-use cannabis. On December 27, 2020, the Rohrabacher-Blumenauer Amendment was approved as part of the omnibus spending bill for fiscal year 2021, effective through September 30, 2021. Congress has since been renewed the amendment several times, on September 30, 2021, December 3, 2021, February 18, 2022, and March 11, 2022. As a result, the amendment is effective through September 30, 2022.
Additionally, the Rohrabacher-Blumenauer Amendment may or may not be renewed in future bills in order to prevent the federal government from using congressionally appropriated funds to enforce federal cannabis laws against regulated medical cannabis actors operating in compliance with state and local law. If the Rohrabacher-Blumenauer Amendment is not renewed in the future, potential proceedings could involve significant restrictions being imposed upon the Company or third parties and divert our attention. Such proceedings could also have a material adverse effect on our business, prospects, revenue, results of operation and financial condition, as well as our reputation, even if such proceedings were concluded successfully in our favor.
In spite of the limited federal legislative protection for the medical cannabis industry, there remains inconsistency between federal and state laws, U.S. federal enforcement practices going forward and the inconsistency between U.S. federal and state laws and regulations present major risks for us.
 
18

Regulation of Industrial Hemp in the United States Federally
On December 20, 2018, the Agricultural Improvement Act of 2018 (commonly known as the “2018 Farm Bill”) was signed into law. The 2018 Farm Bill, among other things, removes industrial hemp and its derivatives, including cannabidiol (“CBD”), from the CSA and amends the Agricultural Marketing Act of 1946 to allow for industrial hemp production and sale in the United States. Under the Farm Bill, industrial hemp is defined as “the plant Cannabis sativa L. and any part of that plant, including the seeds thereof and all derivatives, extracts, cannabinoids, isomers, acids, salts, and salts of isomers, whether growing or not, with a delta-9 tetrahydrocannabinol concentration of not more than 0.3 percent on a dry weight basis.”
The 2018 Farm Bill did not legalize CBD derived from “marijuana” (as such term is defined in the CSA), which is and remains a Schedule I controlled substance under the CSA. The U.S. Department of Agriculture (“USDA”) is responsible for promulgating regulations under the 2018 Farm Bill. Pursuant to the 2018 Farm Bill, U.S. territories and tribal governments may adopt their own regulatory plans for hemp production even if more restrictive than federal regulations so long as they meet minimum federal standards approved by the USDA. Those territories or tribal governments which choose not to adopt their own hemp production regulations will be governed by USDA regulations.
On October 31, 2019, the USDA issued an interim final ruling governing domestic production of hemp under the 2018 Farm Bill which establishes the U.S. Domestic Hemp Production Program and opened a 60-day public comment period. On January 15, 2021, USDA issued its final hemp production program rule. The rule outlines various USDA requirements for state and tribal hemp programs and provide for a process of state/tribal hemp production plan submission and USDA approval/rejection within 60 days of such submission. There can be no assurances regarding any plan’s acceptance, and the final rulemaking may potentially be delayed.
The 2018 Farm Bill also preserved the FDA’s authority related to the introduction of hemp and hemp-derived compounds, such as CBD, in foods, beverages, cosmetics, and dietary supplements. FDA’s current view is that it is unlawful under the Federal Food, Drug, and Cosmetic Act (“FD&C Act”) to introduce food containing added CBD or THC into interstate commerce, or to market CBD or THC products as, or in, dietary supplements. When a substance is excluded from the dietary supplement definition in the FD&C Act, like CBD is, FDA could issue a regulation, after notice and comment, finding that CBD would be lawful under the FD&C Act. To date, FDA has issued no such regulation regarding CBD and there can be no assurances that FDA will issue such a regulation. With regard to topical CBD products (i.e., cosmetics), FDA has said that CBD is not a prohibited cosmetic ingredient (i.e., that CBD topicals are permissible) as long as the product is not intended to affect the structure or function of the body, or to diagnose, cure, mitigate, treat or prevent disease. Despite FDA’s position on ingestible CBD products, to date, FDA has not taken enforcement action against producers of such products absent therapeutic claims being made about use of such products. More specifically, FDA has only issued Warning Letters to producers of ingestible CBD products for making therapeutic claims – with a focus on more aggressive claims – involving the treatment of conditions such as COVID-19, AIDS, diabetes, post-traumatic stress disorder, Alzheimer’s disease, cancer, neuropathy, chronic pain, and anxiety. So far, selling an ingestible CBD product, but not making treatment claims about the same, has not resulted in FDA enforcement action. Accordingly, even though ingestible CBD products violate the FD&C Act, FDA does not seem interested in pursuing enforcement action against such products unless they bear therapeutic claims. There can be no assurances regarding FDA continuing this approach to CBD enforcement. FDA has also issued Warning Letters to producers of topical CBD products that bear pain relief claims, for falsely claiming that products are FDA registered, for falsely claiming that products are over-the-counter (“OTC”) drugs, for including OTC drug ingredients in a CBD product without approval to do so, and/or for violating current good manufacturing practices (“cGMPs”).
Nature of the Business Model
Since the cultivation, processing, production, distribution, and sale of cannabis for any purpose, medical, adult use or otherwise, remain illegal under U.S. federal law, it is possible that the Company may be forced to cease activities. The United States federal government, through, among others, the DOJ, its sub agency the Drug Enforcement Administration (“DEA”), and the U.S. Internal Revenue Service (the “IRS”), has the right to actively investigate, audit and shut down cannabis growing facilities, processors and retailers.
 
19

U.S. State Regulatory Uncertainty
There is no assurance that state laws authorizing and regulating the sale and use of cannabis will not be repealed, amended or overturned, or that local governmental authorities will not limit the applicability of state laws within their respective jurisdictions. If the U.S. federal government begins to enforce U.S. federal laws relating to cannabis in states where the sale and use of cannabis is currently legal, or if existing state laws are repealed or curtailed, the Company’s business or operations in those states or under those laws would be materially and adversely affected. Federal actions against any individual or entity engaged in the cannabis industry or a substantial repeal of cannabis related legislation could adversely affect the Company, its business and its assets or investments.
Certain U.S. states where medical and/or adult use cannabis is authorized have or are considering special taxes or fees on the cannabis industry. It is uncertain at this time whether other states are in the process of reviewing such additional taxes and fees.
The Company is Subject to Applicable Anti-Money Laundering Laws and Regulations
The Company is subject to a variety of laws and regulations domestically in the U.S. that involve money laundering, financial record-keeping and proceeds of crime, including the U.S. Currency and Foreign Transactions Reporting Act of 1970 (commonly known as the “Bank Secrecy Act”), as amended by Title III of the Uniting and Strengthening America by Providing Appropriate Tools Required to Intercept and Obstruct Terrorism Act of 2001 (the “USA Patriot Act”), and the rules and regulations thereunder, and any related or similar rules, regulations or guidelines, issued, administered or enforced by governmental authorities in the U.S.. The Company is also subject to similar laws and regulations in Canada, including the Proceeds of Crime (Money Laundering) and Terrorist Financing Act (Canada), as amended. Further, under U.S. federal law, banks or other financial institutions that provide a cannabis business with a checking account, debit or credit card, small business loan, or any other service could be found guilty of money laundering, aiding and abetting, or conspiracy.
Despite these laws, the U.S. Department of the Treasury’s Financial Crimes Enforcement Network (“FinCEN”) issued a memorandum on February 14, 2014 (the “FinCEN Memorandum”) outlining the pathways for financial institutions to bank state-sanctioned cannabis businesses in compliance with federal enforcement priorities. The FinCEN Memorandum echoed the enforcement priorities of the Cole Memorandum. Under these guidelines, financial institutions must submit a Suspicious Activity Report (“SAR”) in connection with all cannabis-related banking activities by any client of such financial institution, in accordance with federal money laundering laws. These cannabis-related SARs are divided into three categories - cannabis limited, cannabis priority, and cannabis terminated - based on the financial institution’s belief that the business in question follows state law, is operating outside of compliance with state law, or where the banking relationship has been terminated, respectively.
The FinCEN Memorandum states that in some circumstances, it is permissible for banks to provide services to cannabis-related businesses without risking prosecution for violation of federal money laundering laws. It refers to supplementary guidance included in the Cole Memorandum.
The rescission of the Cole Memorandum has not yet affected the status of the FinCEN Memorandum, nor has the Department of the Treasury given any indication that it intends to rescind the FinCEN Memorandum itself.
 
20

Although the FinCEN Memorandum remains intact, it is unclear whether the current administration will continue to follow the guidelines of the FinCEN Memorandum. The DOJ continues to have the right and power to prosecute crimes committed by banks and financial institutions, such as money laundering and violations of the Bank Secrecy Act, that occur in any state including states that have in some form legalized the sale of cannabis. Further, the conduct of the DOJ’s enforcement priorities could change for any number of reasons. A change in the DOJ’s priorities could result in the DOJ’s prosecuting banks and financial institutions for crimes that were not previously prosecuted.
Restricted Access to Banking
In February 2014, FinCEN issued the FinCEN Memorandum (which is not law) which provides guidance with respect to financial institutions providing banking services to cannabis business, including burdensome due diligence expectations and reporting requirements. This guidance does not provide any safe harbors or legal defenses from examination or regulatory or criminal enforcement actions by the DOJ, FinCEN or other federal regulators. Thus, most banks and other financial institutions in the United States do not appear to be comfortable providing banking services to cannabis-related businesses, or relying on this guidance, which can be amended or revoked at any time by the executive branch. In addition to the foregoing, banks may refuse to process debit card payments and credit card companies generally refuse to process credit card payments for cannabis-related businesses. As a result, the Company may have limited or no access to banking or other financial services in the United States. In addition, federal money laundering statutes and Bank Secrecy Act regulations discourage financial institutions from working with any organization that sells a controlled substance, regardless of whether the state it resides in permits cannabis sales. While the United States House of Representatives has passed the SAFE Banking Act multiple times, which would permit commercial banks to offer services to cannabis companies that are in compliance with state law, it has not yet been passed by the U.S. Senate, and if Congress fails to pass the SAFE Banking Act, the Company’s inability, or limitations on the Company’s ability, to open or maintain bank accounts, obtain other banking services and/or accept credit card and debit card payments may make it difficult for the Company to operate and conduct its business as planned or to operate efficiently.
Lack of Access to U.S. Bankruptcy Protections; Other Bankruptcy Risks
Because cannabis remains illegal under U.S. federal law, many courts have denied cannabis businesses bankruptcy protections, thus making it very difficult for lenders to recoup their investments in the cannabis industry in the event of a bankruptcy. If the Company were to experience a bankruptcy, there is no guarantee that U.S. federal bankruptcy protections would be available, which would have a material adverse effect. In addition, bankruptcy or other similar proceedings are often a complex and lengthy process, the outcome of which may be uncertain and could result in a material adverse effect on the Company.
Heightened Scrutiny by Canadian Authorities
Because cannabis is illegal under U.S. federal law, the business, operations and investments of the Company in the U.S., and any future businesses, operations and investments, may become the subject of heightened scrutiny by securities regulators, stock exchanges and other authorities in Canada. As a result, the Company may be subject to significant direct and indirect interaction with Canadian public officials. There can be no assurance that this heightened scrutiny will not in turn lead to the imposition of certain restrictions on the Company’s ability to invest or hold interests in other entities in the U.S. or any other jurisdiction, or have consequences for its stock exchange listing or Canadian reporting obligations, in addition to those described herein. See “The Company’s Business Activities are Illegal under U.S. Federal Law”.
 
21

On February 8, 2018, the Canadian Securities Administrators published Staff Notice 51-352 - Issuers with U.S. Marijuana-Related Activities (“Staff Notice 51-352”) describing the Canadian Securities Administrators’ disclosure expectations for specific risks facing issuers with cannabis-related activities in the U.S. Staff Notice 51-352 confirms that a disclosure-based approach remains appropriate for issuers with U.S. cannabis-related activities. Staff Notice 51-352 includes additional disclosure expectations that apply to all issuers with U.S. cannabis-related activities, including those with direct and indirect involvement in the cultivation and distribution of cannabis, as well as issuers that provide goods and services to third parties involved in the U.S. cannabis industry.
CDS Clearing and Depository Services Inc. (“CDS”) is Canada’s central securities depository, clearing and settling trades in the Canadian equity, fixed income and money markets. On February 8, 2018, following discussions with the Canadian Securities Administrators and recognized Canadian securities exchanges, the TMX Group, which is the owner and operator of CDS, announced the signing of a Memorandum of Understanding (“MOU”) with Aequitas NEO Exchange Inc., the CSE and the Toronto Stock Exchange confirming that it relies on such exchanges to review the conduct of listed issuers. The MOU notes that securities regulation requires that the rules of each of the exchanges must not be contrary to the public interest and that the rules of each of the exchanges have been approved by the securities regulators. Pursuant to the MOU, CDS will not ban accepting deposits of or transactions for clearing and settlement of securities of issuers with cannabis-related activities in the U.S. Even though the MOU indicated that there are no plans of banning the settlement of securities of issuers with U.S. cannabis related activities through CDS, there can be no guarantee that the settlement of securities will continue in the future.
Constraints on Marketing Products
The development of the Company’s business and operating results may be hindered by applicable restrictions on sales and marketing activities imposed by government regulatory bodies for products containing cannabis or ingredients derived from cannabis, including but not limited, to the FDA, USDA, the Federal Trade Commission (“FTC”), and state regulatory agencies that may institute new regulatory requirements. The regulatory environment in the United States limits the Company’s ability to compete for market share in a manner similar to other industries. If the Company is unable to effectively market its products and compete for market share, or if the costs of compliance with government legislation and regulation cannot be absorbed through increased selling prices for its products, the Company’s sales and operating results could be adversely affected.
Reliance on Management or Consulting Services Agreements with Subsidiaries and Affiliates
The Company’s subsidiaries and other affiliates provide assistance and advice regarding the medicinal cannabis business in certain cases through management services agreements entered into with state-licensed entities. Under such agreements, the subsidiaries and affiliates perform certain management and operational services. In exchange for providing these services, the subsidiaries and affiliates receive management fees which are a key source of revenue for the Company. Payment of such fees is dependent on the continuing validity and enforceability of the relevant management services agreements. If such agreements are found to be invalid or unenforceable by regulators, whether on the basis that they relate to activities that are illegal under U.S. federal law or otherwise, or are terminated by the counter-party, this could have a material adverse effect on the Company’s business, prospects, financial condition, and operating results.
 
22

Tax Risks Related to Controlled Substances
Limits on U.S. deductibility of certain expenses may have a material adverse effect on our financial condition, results of operations and cash flows. Section 280E (“Section 280E”) of the Internal Revenue Code (the “Code”) prohibits businesses from deducting certain expenses associated with the trafficking of controlled substances (within the meaning of Schedule I and II of the CSA). IRS has applied Section 280E in tax audits against various cannabis businesses in the U.S. that are permitted under applicable state laws. Although the IRS issued a clarification allowing the deduction of certain expenses, the scope of such items is interpreted very narrowly, and the bulk of operating costs and general administrative costs are not permitted to be deducted. While there are currently several pending cases before various administrative and federal courts challenging these restrictions, there is no guarantee that these courts will issue an interpretation of Section 280E that is favorable to cannabis businesses.
Limited Trademark Protection
We will not be able to register any U.S. federal trademarks in classes covering their cannabis-related products or services under the current state of federal law. Because producing, manufacturing, processing, possessing, distributing, and selling cannabis is illegal under the CSA, the United States Patent and Trademark Office (“USPTO”) will not permit the registration of any trademark that does not comply with the CSA. As a result, the Company will unlikely be able to protect its cannabis product trademarks beyond the geographic areas in which its subsidiaries conduct business pursuant to the relevant state’s law.
Civil Asset Forfeiture
Because the cannabis industry remains illegal under U.S. federal law, any real or personal property owned by participants in the cannabis industry, such as the Company, which is used in the course of conducting such business, or any property or monies deemed to be proceeds of an illegal cannabis business, could be subject to seizure by law enforcement and subsequent civil asset forfeiture, even in the absence of a criminal charge or conviction.
FDA Regulation
Cannabis containing more than 0.3% THC (tetrahydrocannabinol) remains a Schedule I controlled substance under U.S. federal law. If the federal government reclassifies cannabis to a Schedule II controlled substance, it is possible that the FDA would regulate it under the FD&C Act, or under the Public Health Service Act. Additionally, the FDA may issue rules, regulations or guidance including good manufacturing practices, related to the growth, cultivation, harvesting and processing of medical cannabis. If regulated by the FDA as a drug, clinical trials would be needed to demonstrate efficacy and safety. It is also possible that the FDA would require that facilities where medical-use cannabis is grown register with the FDA and comply with certain federally prescribed regulations.
In addition, while the FDA has not yet pursued enforcement actions against the cannabis industry, it has sent numerous warning letters to sellers of CBD products making health claims. The FDA could turn its attention to the cannabis industry especially relating to claims of concern. In the event that some or all of these regulations or enforcement actions are imposed, what the impact this would have on the cannabis industry is unknown, including what costs, requirements and possible prohibitions may be enforced.
 
23

Laws and Regulations Affecting the Industry in which the Company Operates are Constantly Changing
The constant evolution of laws and regulations affecting the cannabis industry could detrimentally affect the Company. The current and proposed operations of the Company and its subsidiaries are subject to a variety of local, state and federal medical cannabis laws and regulations relating to the manufacture, management, transportation, storage and disposal of cannabis, as well as laws and regulations relating to consumable products health and safety, the conduct of operations and the protection of the environment. These laws and regulations are broad in scope and subject to evolving interpretations, which could require the Company to incur substantial costs associated with compliance or alter certain aspects of their business plans. In addition, violations of these laws, or allegations of such violations, could disrupt certain aspects of the business plans of the Company and result in a material adverse effect on certain aspects of their planned operations. These laws and regulations are rapidly evolving and subject to change with minimal notice. Regulatory changes may adversely affect the Company’s profitability or cause it to cease operations entirely. The cannabis industry may come under scrutiny or further scrutiny by, the FDA, USDA, DEA, IRS, SEC, the DOJ, the Financial Industry Regulatory Advisory or other federal or applicable state or nongovernmental regulatory authorities or self-regulatory organizations that supervise or regulate the production, distribution, sale or use of cannabis for medical or adult use purposes in the United States. It is impossible to determine the extent of the impact of any new laws, regulations or initiatives that may be proposed, or whether any proposals will become law. The regulatory uncertainty surrounding the industry may adversely affect the business and operations of the Company, including without limitation, the costs to remain compliant with applicable laws and the impairment of its business or the ability to raise additional capital. In addition, the Company will not be able to predict the nature of any future laws, regulations, interpretations or applications, and it is possible that regulations may be enacted in the future that will be directly applicable to its business. For example, see the “Risk Factors - Heightened Scrutiny by Canadian Authorities” related to CDS above.
Limitation on Ownership of Licenses
In certain states, the cannabis laws and regulations limit not only the number of cannabis licenses issued, but also the number of cannabis licenses that one person or entity may own. For example, in Massachusetts, no person may have an ownership interest, or control over, more than three license holders in any category - cultivation, processing or dispensing. The Company believes that, where such restrictions apply, it may still capture significant share of revenue in the market through wholesale sales, exclusive marketing relations, provision of management or consulting services, franchising and similar arrangement with other operators. Nevertheless, such limitations on the acquisition of ownership of additional licenses within certain states may limit the Company’s ability to grow organically or to increase its market share in such states.
The Regulatory Landscape on a U.S. State Level
Illinois
Legislative History
In January 2014, the Compassionate Use of Medical Cannabis Pilot Program Act, which allows individuals diagnosed with certain debilitating or “qualified” medical conditions to access medical marijuana, became effective. In January 2019, the Illinois Department of Health launched the Opioid Alternative Pilot Program, that allows individuals who have/ could receive a prescription for opioids to access to medical marijuana. In June 2019, Illinois legalized adult use marijuana pursuant to the Cannabis Regulation and Tax Act (the “IL Act”). Effective January 1, 2020, Illinois residents 21 years of age and older may possess up to 30 grams of marijuana (non- residents may possess up to 15 grams). The IL Act authorizes the IDFPR to issue up to 75 Conditional Adult Use Dispensing Organization licenses before May 1, 2020 and an additional 110 conditional licenses during 2021 (no person may hold a financial interest in more than 10 Dispensing Organizations). Existing medical dispensaries were able to apply for an “Early Approval Adult Use Dispensing Organization License” to serve adult users at an existing medical dispensary or at a secondary site. The IDFPR has granted approximately 48 Early Approval Adult Use Dispensing Organization licenses to date. The IDFPR also held an application period for Conditional Adult Use Cannabis Dispensary Licenses from December 10, 2019 through January 2, 2020. Licenses from this round of applications have not yet been awarded, and the anticipated award date has been delayed due to the COVID-19 pandemic and challenges to the application process.
 
24

The Illinois Department of Agriculture (the
“IL Ag. Department”
) is authorized to make up to 30 cultivation center licenses available between the state’s medical and adult-use programs. Existing cultivation centers were able to apply for an “Early Approval Adult Use Cultivation Center License” and approximately 21 have been issued to date. No person can hold a financial interest in more than three cultivation centers, and the centers are limited to 210,000 square feet of canopy space. Cultivation center are also prohibited from discriminating in price when selling to dispensaries, craft growers, or infuser organizations. The IL Ag. Department recently closed an application period for craft growers, infusers, and cannabis transporters.
The IL Act imposes several operational requirements on adult-use licensees. Licensees must establish methods for identifying, recording, and reporting diversion, theft, or loss, correcting inventory errors, and complying with product recalls. Licensees also must comply with detailed inventory, storage, and security requirements. Cultivation licenses are subject to similar operational requirements, such as complying with detailed security and storage requirements, and must also establish plans to address energy, water, and waste-management needs. Dispensary licenses will be renewed bi-annually, and cultivation licenses, craft grower licenses, infuser organization licenses, and transporter licenses will be renewed annually.
Licenses and Regulation
Oversight and implementation of the IL Act and CRTA are divided among three Illinois state departments: the Department of Public Health (the
“IL DPH”
), the Department of Agriculture (the
“IL DOA”
), and the Department of Financial and Professional Regulation (the
“IDFPR”
). The IL DPH oversees the following IL Act mandates: (a) establish and maintain a confidential registry of caregivers and qualifying patients authorized to engage in the medical use of cannabis, (b) distribute educational materials about the health risks associated with the abuse of cannabis and prescription medications, (c) adopt rules to administer the patient and caregiver registration program, and (d) adopt rules establishing food handling requirements for cannabis-infused products that are prepared for human consumption. It is the responsibility of the IL DOA to administer and enforce provisions of the IL Act and the CRTA Act relating to the oversight and registration of cultivation centers, craft growers, infusers, transporters, and agents, including the issuance of identification cards and establishing limits on potency or serving size for cannabis or cannabis products. The IDFPR enforces the provisions of the CRTA & IL Act relating to the registration and oversight of dispensing organizations.
Under the IL Act, dispensary, grower, and production licenses are valid for one year. After the initial term, licensees are required to submit renewal applications. Pursuant to the IL Act, registration renewal applications must be received 45 days prior to expiration and may be denied if the licensee has a history of non-compliance and penalties.
 
25

Under the CRTA, all cannabis business licenses, and agent cards must be renewed annually. Similar to the IL Act, after the initial term, licensees are required to submit renewal applications. Registration renewal applications must be received 45 days prior to expiration and may be denied if the licensee has a history of non-compliance and penalties.
Under the CRTA, cultivation centers may grow cannabis, extract cannabis concentrates and infuse cannabis into products. All cannabis plants in a cultivation center must be grown in an enclosed place with restricted access.
All products grown and made in cultivation centers will be sold solely to dispensing organizations, craft growers, or infusers. If there is a shortage of cannabis supply, priority must be given to medical patient supplies. When it comes to pricing, the same price should apply for all buyers, the cultivation centers are prohibited from discrimination.
Storage and Security
Mission dispensaries must store inventory on-site in a secured and restricted-access area and enter information into the State’s tracking system in accordance with applicable law. Dispensing facilities are also required to implement security measures designed to deter and prevent unauthorized entry into the facility (and restricted-access areas) and theft, loss or diversion of cannabis or cannabis products including a commercial grade alarm and surveillance system.
Reporting Requirements
The state of Illinois uses BioTrack THC as its inventory tracking system. All dispensing organization licensees are required to use a real-time, web-based inventory tracking/point-of-sale system that is accessible to IDFPR at any time, and at a minimum, tracks date of sale, amount, price, and currency. Mission uses LeafLogix for both inventory management and as a point-of-sale system, which directly reports sales and inventory data to the state’s BioTrack system. Licensees are also required to track each sales transaction at the time of the sale, daily beginning and ending inventory, acquisitions (including information about the supplier and the product) and disposal.
Transportation Requirements
Currently, licensed cultivation centers may transport cannabis and cannabis products in accordance with certain guidelines including with respect to manifest records and sealed packaging; however, cultivation centers will be prohibited from transporting adult-use cannabis without obtaining a separate transporting organization license.
Massachusetts
Legislative History
The Massachusetts Medical Use of Cannabis Program (the
“MA Program”
) was established pursuant to the Act for the Humanitarian Medical Use of Cannabis (the
“MA ACT”
). The MA Program allows registered persons to purchase medical cannabis and applies to any patient, personal caregiver, Registered Cannabis Dispensary (each, a
“RMD”
), and RMD agent under the MA Program. To qualify, patients must suffer from one of 14 debilitating conditions as defined by the MA Program. The Cannabis Control Commission (the
“MA CCC”
) is responsible for the administration of the MA Program. Massachusetts enacted An Act to Ensure Safe Access to Cannabis, and established the MA CCC in 2017. The MA CCC reviews applications and issues licenses for adult-use Cannabis Establishments (
ME’s
) and Medical Cannabis Treatment Centers (
MTC’s
), formerly known as Registered Cannabis Dispensaries (
RMD’s
).
 
26

The Legalization of adult recreational sales of cannabis in Massachusetts went into effect in July 2018. As of April 14, 2022, there were approximately 83 cultivation centers, 7 delivery couriers, 11 independent testing labs, 2 marijuana transporters with other existing marijuana establishment licenses, 5 microbusinesses, 1 microbusiness with a delivery endorsement, 63 product manufacturers, 215 retailers, and 4 third-party transporters that had been authorized to commence operations in Massachusetts.
Licenses
An MTC is an entity licensed under the medical regulations. An MTC cultivates, processes, acquires, transports, distributes and dispenses, products containing cannabis or cannabis, related supplies, or educational materials to registered qualifying patients or their personal caregivers for medical use. MTCs may deliver cannabis and cannabis products directly to patients and caregivers after receiving MA CCC approval.
A Cannabis Cultivator may cultivate, process, and package cannabis, to transfer cannabis to other MEs, but not to consumers. Cultivators must select what tier they will be in by determining the total canopy they will cultivate.
A Cannabis Retailer is an entity authorized to purchase and transport cannabis and cannabis products from other MEs, and to sell or otherwise transfer cannabis and cannabis products to other MEs and to consumers. A Cannabis Retailer provides a retail location which may be accessed by consumers 21 years of age or older or, if the retailer is co-located with an MTC, by individuals who are also registered qualifying patients or personal caregivers.
Each license type is valid for one year and must be renewed no later than 60 calendar days prior to expiration. As in other states where cannabis is legal, the MA CCC can deny or revoke licenses and renewals for multiple reasons, including (a) submission of materially inaccurate, incomplete, or fraudulent information, (b) failure to comply with any applicable law or regulation, (c) failure to submit or implement a plan of correction, (d) attempting to assign registration to another entity, (e) insufficient financial resources, (f) committing, permitting, aiding, or abetting of any illegal practices in the operation of all cannabis businesses, (g) failure to cooperate or give information to relevant law enforcement related to a licensed cannabis business, and (h) lack of responsible operations. License holders must ensure that no cannabis is sold, delivered, or distributed by a producer from or to a location outside of this state.
Record-keeping/Reporting
Records of a cannabis business establishment must be available for inspection by the Commission, on request including financial records, operating procedures, inventory records, seed-to-sale tracking records for all cannabis and cannabis infused products, personnel records, business records and waste disposal records.
Massachusetts uses METRC as the T&T system. Individual licensees, whether directly or through a third-party application programming interface, are required to push data to the state to meet all reporting requirements.
Inventory/Storage
Through the T&T system, licensed cannabis businesses are required to record all actions related to each individual cannabis plant from seed and cultivation, through growth, harvest and preparation of cannabis infused products, if any, to final sale of finished products. This system must chronicle every step, ingredient, activity, transaction, and dispensary agent, registered qualifying patient, or personal caregiver who handles, obtains, or possesses the product. Licensed businesses must also establish and abide by inventory controls and procedures for conducting inventory reviews and comprehensive inventories of cultivating, finished, and stored cannabis products.
 
27

Licensees are required to ensure that all cannabis and cannabis infused products be securely stored and all safes, vaults, and other equipment or areas used for the production, cultivation, harvesting, processing, or storage of cannabis and cannabis infused products are securely locked and protected against unauthorized entry with restricted access.
Security
Adequate commercial grade security systems that prevent and detect diversion, theft, or loss of cannabis are required of each cannabis business under the regulations including perimeter alarms, notification systems for surveillance system failures, surveillance cameras and duress alarm, panic alarm, or holdup alarm connected to local public safety or law enforcement authorities.
Transportation
The MA Program regulates the means and methods by which cannabis is transported including with respect to security, segregation, manifest maintenance, alarm systems and randomized routes. Cannabis and cannabis infused products may not be transported outside Massachusetts.
Advertising
The regulations also govern advertising, promotional items, marketing restrictions, misleading statements and use of cannabis images. Cannabis may be displayed within the establishment, and price lists may be printed and displayed in the establishment and on the establishment’s website.
Michigan
Legislative History
In 2008, the Michigan Compassionate Care Initiative established a medical cannabis program for serious and terminally ill patients. The Michigan Medical Cannabis Act (“
MMM Act
”) came into force in December 2008.
In 2016, the Michigan legislature passed two new acts and also amended the original MMM Act. The first act, the Medical Marihuana Facilities Licensing Act (“
MMFLA
”) establishes a licensing and regulation framework for medical cannabis growers, processors, secure transporters, provisioning centers, and safety compliance facilities. The second act, the Marihuana Tracking Act (“
MTA
”) establishes a “seed-to-sale” system to track cannabis that is grown, processed, transferred, stored, or disposed of under the Medical Cannabis Facilities Licensing Act.
The Bureau of Medical Cannabis Regulation is responsible for the oversight of medical cannabis in Michigan and consists of the Medical Cannabis Facility Licensing Division and the Michigan Medical Cannabis Program Division. The MMM Act provides access to state residents to cannabis and cannabis related products under several debilitating conditions.
 
28

In November of 2018, Michigan voters approved the Michigan Regulation and Taxations of Marihuana Act (“MRTMA”), which established a licensing and regulatory framework for adult-use growers, processors, secure transporters, retailers, microbusinesses, event organizers, designated consumption establishments, and safety compliance facilities. Recreational cannabis was legalized by ballot initiative, Proposition 1, in November 2018. The initiative mandates that the Michigan Department of Licensing and Regulatory Affairs (
“LARA”
) also known as the Marijuana Regulatory Agency (
“MRA”
), began accepting applications for retail stores December 2019. The initial application period is limited to existing medical cannabis license holders.
Proposition 1 allows adults 21 years of age and older to use cannabis recreationally and grow up to 12 plants, sets a 10-ounce limit for cannabis stored in residences (quantities over 2.5 ounces must be kept in a locked container), and establishes a state licensing system for cannabis businesses. A 10 percent tax is imposed on all cannabis sales, which are directed towards education, transportation infrastructure, and local governments. It also changes violations from crimes to civil infractions.
The Emergency Rules for Adult-Use Marijuana Establishments promulgated on July 3, 2019 allow a person to obtain equivalent licenses and – when those equivalent licenses have common ownership – to operate those equivalent licenses at the same location. On April 8, 2020, MRA issued an advisory bulletin regarding transfer of marijuana between equivalent licenses. Per the bulletin, beginning on December 1, 2019, MRA restricted certain transfers from/to growers, processors, and provisioning centers.
The MRA and State of Michigan attempted to combine the medical and adult-use markets during the 2019-2020 legislative session, but the proposed bill did not receive a vote in both legislative bodies. However, while the MMFLA and MRTMA remain separate and distinct laws, the MRA adopted topic-based Administrative Rules in June 2020 which address both medical facilities and adult-use establishments.
On September 27, 2021, the MRA held a public hearing to receive comments on updated Administrative Rules that are intended to provide clarity and consistency to licensees in both the medical and adult-use markets. Final drafts of the amended Administrative Rules were published in January 2022. There is no official date at this time for the updated Administrative Rules to become effective.
Under both the MMFLA and MRTMA Michigan municipalities can choose if they will allow cannabis establishments or facilities, and the type and number of establishments or facilities within their jurisdiction. This includes licensing and zoning ordinances for many municipalities. Because each municipality is able to devise a unique set of rules for cannabis licenses, each facility or establishment in a different Michigan municipality may be subject to a different set of local ordinances.
Licensing
Any combination of a (a) grower, (b) processor, or (c) dispensary (
“provisioning center”
) may operate as separate cannabis facilities at the same location. Each license will be required to have separate entrances and exits, inventory, record keeping, and point of sale operations, if applicable. A cannabis facility operating at a same location under this rule with multiple state operating licenses may transfer cannabis product or money between facilities authorized to operate at the same location as long as certain conditions are met, including with regard to common ownership, an employee at each facility monitoring and executing transfers, manifests in the statewide monitoring system being created, and receipt of transfer being recorded in the statewide system.
The Department and the Board cannot limit the number of licenses issued. The number of licenses issued will be based on the local municipality which may limit the type and number of facilities authorized within its boundaries.
Inventory
METRC is Michigan’s state-wide seed-to-sale cannabis tracking system that uses serialized tags attached to every plant and labels attached to wholesale packages to track cannabis inventory.
The following tests must be completed prior to product be sold: (a) Moisture content, (b) Potency analysis, (c) THC level, (d) THCa level, (e) CBD and CBDa levels, (f) Foreign matter inspection, (g) Microbial and mycotoxin screening, (h) Pesticides, (i) Chemical residue, (j) Fungicides, (k) Insecticides, (l) Heavy metals screening, (m) Residual solvents levels, (n) Terpene analysis, & (o) Water content.
Prior to a cannabis product being sold or transferred to or by a dispensary, the product must be labelled with the following information: name & license number of the producer and processor, unique identification number, date of harvest, name of strain, net weight, concentration of THC or CBD, activation time expressed in words or through a pictogram, name of testing facility, universal warning symbol, and all required warning language.
 
29

Recordkeeping
MRA requires mandatory electronic record retention, financial and business record retention, method of retention documentation, and a mandatory backup. Required records include, but are not limited to: books, ledgers, documents, writings, photocopies, correspondence, electronic records, videotapes, surveillance footage, electronic stage media, electronically stored records, money receptacles, equipment in which records are stored, including data or information in the state monitoring system, or any other document that is used for recording information. All licensees’ records must be maintained and made available to the agency upon request.
All cannabis products sold or transferred between facilities must have the tracking identification number that is assigned by the statewide monitoring system affixed, tagged, or labelled and recorded. To ensure access to safe sources of cannabis products, the department may recall any cannabis products, issue safety warnings, and require a cannabis facility to provide informational material or notifications.
Security
Licensees must maintain adequate lighting, physical security, video, backup power and alarm systems at the facility in accordance with applicable law. All inventory of cannabis products must be stored at a cannabis facility in a secured limited access area or restricted access area that requires identification for access. Inventory and access to restricted areas must be tracked consistently with the statewide monitoring system.
A provisioning center must store all cannabis products for transfer or sale behind a counter or other barrier separated from stock rooms. A monthly physical inventory reconciliation must be performed.
Transportation
Secure Transporters are licensed to obtain cannabis from cannabis establishments in order to transport cannabis between establishments.
Advertising
Generally, licenses cannot engage in advertising that is false or misleading and must not be marketed or advertised to individuals under 21 years of age. Licensees cannot advertise cannabis products where the advertisement is visible to the public from any street, sidewalk, park, or other public place. Cannabis facilities must comply with municipal ordinances, state law, and these rules regulating signs and advertising.
Washington
Brightleaf Development LLC (
“Brightleaf”
) and Ag-Grow are landlords, packaging and equipment suppliers, and consultants to multiple Washington licensees. The Company does not have an ownership interest in any Washington licensees.
 
30

Legislative History
Washington has authorized the cultivation (sometimes referred to as production), possession, processing, wholesaling, retail sale, and transportation of both medical and adult-use cannabis by certain licensed Washington businesses. The original medical marijuana law, passed by voters in 1998, allows physicians to authorize cannabis for an inclusive set of qualifying conditions including chronic pain and created a patient/caregiver system without explicitly permitting businesses. When Initiative 502 legalized marijuana for adults 21 years of age and older in 2012, it regulated adult-use marijuana businesses and left the unregulated medical marijuana establishments in a precarious situation. In 2015, the Governor of Washington signed Senate Bill 5052, which forced the closure of existing unregulated medical dispensaries and allows existing adult-use retail marijuana stores to apply for a “medical marijuana endorsement” to sell medical marijuana tax free to registered qualifying patients and their designated caregivers. The Washington State Liquor and Cannabis Board (
“WSLCB”
) regulates Washington’s cannabis regulatory program. Brightleaf is advised by legal counsel and/or other advisors in connection with Washington’s cannabis regulatory program. Brightleaf only engages in transactions with Washington cannabis businesses that hold WSLCB licenses and are in compliance with Washington’s cannabis regulatory program. To the extent required by Washington’s cannabis regulatory program, Brightleaf has fully disclosed and/or registered its and/or its subsidiaries relationships with Washington cannabis businesses. Brightleaf and Brightleaf’s subsidiaries, REP, FHD and Ag-Grow and the business licensees contracting with such subsidiaries are in compliance with Washington’s cannabis regulatory program.
Licenses
Every individual with an ownership or equity interest, with a right to receive a percentage of gross or net profits, or who exercises control over a licensed cannabis operator must apply for licensing with the WSLCB and be approved. Each applicant must be over 21 years of age and a Washington resident. Applicants must provide the WSLCB with specified financial information about the applicant and sources of funds and any financiers along with personal and criminal history. Any change in the initial ownership of a cannabis entity must receive prior approval through the WSLCB and undergoes a review of the same rigor and breadth as an initial application.
Operations
An applicant must provide an operational plan that includes a detailed description of all applicable areas of: security; traceability; employee qualifications and training; transportation of product including packaging for transportation; destruction of waste product; description of growing operation including growing media, size of grow space allocated for plant production, space allocated for any other business activity, description of all equipment used in the production process, and a list of soil amendments, fertilizers, other crop production aids, or pesticides, utilized in the production process; description of the types of products to be processed with a complete description of all equipment including all cannabis-infused edible processing facility equipment and solvents, gases, chemicals and other compounds used to create extracts and for processing of cannabis-infused products; testing procedures and protocols; employee compensation and benefits data; description of packaging and labeling of products; and the array of products to be sold and how are the products are to be displayed to consumers.
Any significant change in the operational plan (e.g. adding volatiles, processing capabilities, expanding the floorplan of the cannabis business, etc.) of a licensed cannabis entity must receive prior approval through the WSLCB, and undergoes a review of the same rigor and breadth as an initial application.
Inspections
The WSLCB sends an enforcement officer to inspect each proposed cannabis facility prior to granting approval to be authorized to begin cultivation, processing, or dispensing. Licensed operators must permit WSLCB enforcement officers to inspect the premises, vehicles, records, and cannabis products at any time, and random inspections are conducted frequently by enforcement officers.
 
31

In 2019, after significant debate about inconsistent WSLCB cannabis enforcement, the legislature passed
SB5318
. It directed the WSLCB to adopt a voluntary compliance education program (VCP) allowing licensees to request on-site enforcement visits designed to identify potential violations and corrective actions without risk of an Administrative Violation Notice AVN. As codified in
RCW 69.50.342
, it states: The board must adopt rules to perfect and expand existing programs for compliance education for licensed cannabis businesses and their employees. The rules must include a voluntary compliance program created in consultation with licensed cannabis businesses and their employees. Currently, the WSLCB is in the process of developing and refining the VCP rules and forms with stakeholder and enforcement feedback.
Security
The WSLCB requires all licensed operators, employees, and non-employee visitors other than retail customers to display an identification badge at all times on the premises. Each licensed operator must keep a log of all visitors other than retail customers to the premises.
All premises must have a security alarm system on all perimeter entry points and perimeter windows along with a complete video surveillance system that meets specified requirements.
Record-keeping/Reporting
Washington requires use of a seed-to-sale tracking system. Licensed operators must use an inventory control system that identifies and tracks the plant from the time it reaches a height of eight inches through harvest, processing, packaging, wholesale, and retail sale. Vehicles transporting cannabis must have: (i) a vehicle security system, including separate, secure, locking compartment to store any cannabis product; and (ii) a transportation manifest reported through the seed-to-sale tracking system with specified information. Licensed operators must retain traceability records for three years and make records available upon request for inspection by the WSLCB or other law enforcement.
On February 1, 2018, the WSLCB launched the Leaf Data Systems state reporting program. All licensed operators are now required to provide all traceability records to the WSLCB directly through the Leaf Data System or via an Application Programming Interface (API) through a third-party software integrator.
Pricing and Prohibited Practices
Cannabis products must be sold at a price indicative of true value. Licensed retailers may not sell cannabis products below the wholesale acquisition price of the product. Licensed cannabis producers and processors are prohibited from offering conditional sales, discounts, loans, rebates, free products, or any agreement that causes undue influence over another licensed operator. Licensed producers and processers are allowed to provide licensed retailers certain promotional items of nominal value such as hats, mugs, etc. which can then be handed out only to retail employees.
Testing
The WSLCB requires quality assurance testing for of each lot of final cannabis product be conducted by an independent, state certified, third-party testing laboratory. The quality assurance tests required for cannabis flowers and infused products currently include moisture content, potency analysis, foreign matter inspection, microbiological screening, and residual solvent levels.
 
32

The results of the inspection and testing are submitted to the WSLCB through the traceability system. In conjunction with the Washington State Department of Agriculture, the WSLCB conducts random screening for pesticide residues. All test results are required to be provided to retailers and/or end consumers upon request.
Packaging and Labelling
Each package containing cannabis or a cannabis product must have affixed a label including required warnings for all cannabis products and for the specific product type. The label must also include identifying information for the producer and retailer of the cannabis product. Each edible cannabis- infused product must be packaged in child-safe packaging and contain under 10 mg of active THC per serving.
Advertising
The WSLCB restricts advertising by licensee cannabis operators. Advertising in any form is prohibited within 1,000 feet of school grounds, playgrounds, recreation centers or facilities, childcare centers, public parks, libraries, or game arcades with unrestricted admission. Advertising is also prohibited on public transit vehicles or transit shelters, and on any publicly owned or operated property. Advertising visible from a public roadway may only contain the name, location, and nature of the business. No advertising may target youth or use objects likely to be appealing to youth. All advertising, including digital advertising, must include required warnings prescribed by regulation.
California
The Company owns Pure Ratios Holdings, Inc., which is indirectly involved in the California licensed cannabis industry because of its occasional engagement of licensed cannabis entities to contract manufacture certain products which contain THC. The Company also owns a subsidiary in California which possesses a local marijuana business permit from the City of Commerce, California, a provisional license from the California Bureau of Cannabis Control, and an annual license from the California Department of Public Health, Manufactured Cannabis Safety Branch, allowing adult-use and medicinal commercial cannabis manufacturing (volatile extraction) and distribution.
Legislative History
In 1996, California voters passed Proposition 215, the Compassionate Use Act allowing physicians to legally recommend medical cannabis for patients who would benefit from cannabis. The Compassionate Use Act legalized the use, possession and cultivation of medical cannabis for a set of qualifying conditions. In September 2015, the California legislature passed three bills, collectively known as the “Medical Cannabis Regulation and Safety Act”. The Medical Cannabis Regulation and Safety Act established a licensing and regulatory framework for the medical cannabis businesses in California. Multiple agencies oversee different aspects of the program and require businesses obtain a state license and local approval to operate.
In November 2016, voters in California passed Proposition 64, the Adult Use of Cannabis Act (
“AUMA”
) creating an adult-use cannabis program for individuals 21 years of age or older. In June 2017, the California State Legislature passed Senate Bill No. 94, known as the Medicinal and Adult-Use Cannabis Regulation and Safety Act (
“MAUCRSA”
), which combined the Medical Cannabis Regulation and Safety Act and AUMA to provide a set of regulations to govern medical and adult-use licensing regime for cannabis businesses. The three agencies that regulate cannabis at the state level are: (a) the California Department of Food and Agriculture, via CalCannabis, which issues licenses to cannabis cultivators, (b) the California Department of Public Health, via the Manufactured Cannabis Safety Branch, which issues licenses to cannabis manufacturers and (c) the California Department of Consumer Affairs, via the Bureau of Cannabis Control, which issues licenses to cannabis distributors, testing laboratories, retailers, and micro-businesses.
 
33

To legally operate a medical or adult-use cannabis business in California, the operator must have both local approval and a state license. This requires license holders to operate in localities with cannabis licensing and approval programs. Municipalities in California are authorized to determine the number of licenses they will issue to cannabis operators, or can choose to outright ban the cultivation, manufacturing or the retail sale of cannabis.
On June 6, 2018, a proposal by the California Department of Consumer Affairs, the California Department of Public Health and the California Department of Food and Agriculture to re-adopt their emergency cannabis regulations went into effect. Among the changes, applicants may now complete one license application, allowing for both medical and adult use cannabis activity. On January 16, 2019, the California Department of Consumer Affairs, the California Department of Public Health and the California Department of Food and Agriculture approved the state regulations for cannabis businesses across the supply chain. These new regulations became effective immediately and superseded the emergency cannabis regulations that California had previously enacted.
Local authorization is a prerequisite to obtaining a state license, and local governments are permitted to prohibit or otherwise regulate the types and number of cannabis businesses allowed in their locality. All three state regulatory agencies require confirmation from the applicable locality that the operator is operating in compliance with local requirements and was granted authorization to continue or commence commercial cannabis operations within the locality’s jurisdiction. Applicants are required to comply with all local zoning and land use requirements and provide written authorization from the property owner where the commercial cannabis operations are proposed to take place, which must dictate that the applicant has the property owner’s authorization to engage in the specific state-sanctioned commercial cannabis activities proposed to occur on the premises. The State has not set a limit on the number of state licenses an entity may hold, unlike other states that have restricted how many cannabis licenses an entity may hold in total or for various types of cannabis activity. Although vertical integration across multiple license types is allowed under MAUCRSA, testing laboratory licensees may not hold any other licenses aside from a laboratory license. There are also no residency requirements for ownership of a state license under MAUCRSA.
California state licenses, and some local licenses, are renewed annually. Each year, licensees are required to submit a state renewal application to the relevant regulatory authority, and all applicable local renewal applications to the applicable local regulatory body (for local licenses) such as the Department of Cannabis Regulation in the City of Los Angeles.
On July 12, 2021, Governor Gavin Newsom signed AB-141 into law, triggering the consolidation of CalCannabis, the MCSB, and the BCC into the newly created Department of Cannabis Control (the “
DCC
”). The DCC was created in an effort to centralize regulatory authority and facilitate a more easily navigable regulatory regime. All licenses obtained under the previous regulatory authorities automatically transferred to the DCC, which will be responsible for issuing and renewing all cannabis licenses moving forward. In September 2021 the DCC issued emergency regulations, which were approved and went into effect the same month. The emergency regulations, among other things, include revised definitions clarifying who are considered to be owners or holders of a financial stake in cannabis businesses, and provisions allowing for the sale of branded products between businesses.
Licenses (Pipeline)
There are five principal license categories in California: (1) cultivation, (2) manufacturing, (3) distribution, (4) retailer, and (5) testing. License holders are held to strict license renewal application requirements.
Cultivation licenses permit commercial cannabis cultivation activity involving the planting, growing, harvesting, drying, curing, grading or trimming of cannabis. Such licenses further permit the production, labeling and packaging of a limited number of non-manufactured cannabis products and permit the licensee to sell cannabis to certain licensed entities (both medical and adult use licensees) within the State of California for resale or manufacturing purposes.
Manufacturing licenses authorize manufacturers to process marijuana biomass into certain value-added products with the use of volatile or non-volatile solvents, depending on the license type.
Distribution licenses authorize distributors to obtain cannabis and cannabis products from licensed cultivators and manufacturers and to transport and provide the cannabis and cannabis products to licensed cannabis retailers.
Retailer licenses permit the sale of cannabis and cannabis products to both medical patients and adult use customers. Only certified physicians may provide medicinal marijuana recommendations. An adult-use retailer license permits the sale of cannabis and cannabis products to any adult 21 years of age or older. It does not require the individual to possess a physician’s recommendation. Under the terms of such licenses, the holder is permitted to sell adult use cannabis and cannabis products to any person, provided the local jurisdiction permits the sale of adult use cannabis and the person is 21 years of age or older.
Testing laboratory licenses authorize laboratories, facilities, or other entities in California to conduct required tests of cannabis and cannabis products from licensed cultivators and manufacturers (e.g., cannabinoids, microbials, residual solvents, residual pesticides, and the like).
 
34

Record-keeping/Reporting
California has selected METRC as the T&T system used to track commercial cannabis activity. As of January 2nd, 2020, all California cannabis businesses must be using METRC to track all inventory.
Licensees are required to maintain records for at least seven years from the date a record is created. These records include: (a) a cultivation plan, (b) all supporting documentation for data or information input into the T&T system, (c) all unique identifiers (
“UID”
) assigned to product in inventory and all unassigned UIDs, (d) financial records related to the licensed commercial cannabis activity, including bank statements, tax records, sales invoices and receipts, and records of transport and transfer to other licensed facilities, (e) records related to employee training for the T&T system, and (f) permits, licenses, and other local authorizations to conduct the licensee’s commercial cannabis activity.
Inventory/Storage
Each licensee is required to assign an account manager to oversee the T&T system. The account manager is fully trained on the system and is accountable to record all commercial cannabis activities accurately and completely. The licensee is expected to correct any data that is entered into the T&T system in error within three (3) business days of discovery of the error.
The licensee is required to report information in the T&T system for each transfer of cannabis or non-manufactured cannabis products to, or cannabis or non-manufactured cannabis products received from, other licensed operators. Licensees must use the T&T system for all inventory tracking activities at a licensed premise, including, but not limited to, reconciling all on premise and in-transit cannabis or non-manufactured cannabis product inventories at least once every 14 business days. The licensee must store cannabis and cannabis products in a secure place with locked doors.
Security
A licensee is required to maintain an alarm system in accordance with specified requirements and ensure a professionally qualified alarm company operator or one of its registered alarm agents installs, maintains, monitors, and responds to the alarm system. The manufacturing and cultivation of cannabis must use a digital video surveillance system that satisfy specified requirements.
Transportation
Transporting cannabis goods between licensees and a licensed facility may only be performed by persons holding a distributor license. The vehicle or trailer used must not contain any markings or features on the exterior which may indicate or identify the contents or purpose. All cannabis products must be locked in a box, container, or cage that is secured to the inside of the vehicle or trailer. When left unattended, vehicles must be locked and secured. At a minimum, the vehicle must be equipped with an alarm system. Motion detectors, pressure switches, duress, panic, and hold-up alarms may also be used.
 
35

COMPLIANCE
Under the direction of the Company’s internal compliance team and outside legal counsel, the Company oversees, maintains, and implements a compliance program in conjunction with its operations in each jurisdiction. In addition, the Company has local regulatory/compliance counsel engaged in every jurisdiction (state and local) in which it operates. The Company, together with onsite management in each jurisdiction, is responsible for ensuring operations and that employees strictly comply with applicable laws, regulations, and licensing conditions and ensure that operations do not endanger the health, safety or welfare of the community. The Company designates a duly qualified and experienced manager at each location who is responsible to coordinate with operational units within each facility (to extent applicable) to ensure that the operation and all employees are following and complying with the Company’s written security procedures and all regulatory compliance standards.
In conjunction with the Company’s human resources and operations departments, the compliance and quality control departments help oversee and implement training for all employees, including on compliance with state and local laws, compliance with state and local laws, cultivation/manufacturing/dispensing/transport procedures (as applicable), security and safety policies and procedures, inventory control, T&T, seed-to-sale, and point of sale systems training (as applicable); and quality control.
The Company’s compliance program emphasizes security and inventory control to ensure strict monitoring of cannabis (including living plants and harvested plant material) and cannabis product inventory. Only authorized, properly trained employees in accordance with local and state regulations are allowed to access the Company’s inventory management systems.
The Company and local outside counsel, monitor all compliance notifications from the regulators and inspectors in each market, timely resolving any issues identified. The team maintains records of all compliance notifications received from the state regulators or inspectors and how and when the issue was resolved. The Company has created comprehensive standard operating procedures that include detailed descriptions and instructions for receiving shipments of inventory, inventory tracking, recordkeeping and record retention practices related to inventory, as well as procedures for performing inventory reconciliation and ensuring the accuracy of inventory tracking and recordkeeping. The Company maintains accurate records of its inventory at all licensed facilities. Adherence to the Company’s standard operating procedures is mandatory and ensures that the Company’s operations are compliant with the rules set forth by the applicable state and local laws, regulations, ordinances, licenses and other requirements. Training on these standard operating procedures is mandatory by all employees and defined by function and role.
The Company has developed and continues to refine a robust compliance program designed to ensure operational and regulatory requirements continue to be satisfied and has worked closely with experts and outside counsel to develop compliance procedures intended to assist the Company in monitoring compliance with U.S. state law on an ongoing basis. The Company will continue to work closely with outside counsel and other compliance experts to further develop, enhance and improve its compliance and risk management and mitigation processes and procedures in furtherance of continued compliance with the complex regulatory frameworks of the states where the Company operates. The internal compliance program currently in place includes continued monitoring by the Company’s management team, outside counsel, and the Company’s subsidiaries to ensure that all operations conform to and comply with required laws, rules, regulations and standard operating procedures. The Company further requires its operating subsidiaries to report and disclose all instances of non-compliance, regulatory, administrative, or legal proceedings that may be initiated against them to the appropriate point of contact as set forth in the Company’s standard operating procedures.
 
36

Notwithstanding the foregoing, from time to time, as with all businesses and all rules, it is anticipated that the Company, through its subsidiaries and establishments to which the Company provides operational support, may experience incidences of non-compliance with applicable rules and regulations, which may include minor matters such as:
 
  
improper illumination of external signage;
 
  
missing fields entries in a visitor log;
 
  
total or partial obstruction of camera views;
 
  
supplemental use of onsite surveillance room (i.e., storage);
 
  
minor inventory discrepancies with regulatory reporting software;
 
  
uptime issues regarding regulatory reporting software;
 
  
missing fields in regulatory reports;
 
  
cleaning schedules not available on display;
 
  
inability to strictly adhere to curbside purchase protocols as written;
 
  
updated staffing plan not immediately available on site; and
 
  
marijuana infused product utensils improperly stored.
In addition, either on an inspection basis or in response to complaints, such as from neighbors, customers or former employees, State or local regulators may, among other things, issue investigatory- or demand-type letters, give warnings to or cite businesses which the Company operates or for which the Company provides operational support for violations, including those listed above. Such regulatory actions could lead to a requirement or directive to submit and thereafter comply with (for example) a plan of correction. Depending on the jurisdiction, it is also possible regulators may assess penalties and/or amendments, suspensions or revocations of licenses or otherwise take action that may impact the Company’s licenses, business activities, operational support activities or operations.
To address such potential notices of non-compliance, the Company has implemented ongoing compliance reviews to ensure its subsidiaries and establishments to which it provides operational support are operating in conformance with applicable State and local cannabis rules and regulations. In the event non-compliance is discovered, during a compliance review or via internal audit, the Company will promptly remedy the same, including by self-reporting to applicable State and local cannabis regulators as and when required by law and will make all requisite and appropriate public disclosures of non-compliance, citations, notices of violation and the like which may have an impact on its licenses, business activities, operational support activities or operations.
 
37

The Company is in compliance with the laws of each of the states of Illinois, Massachusetts, Michigan, Washington and California and the related cannabis licensing framework. Other than as disclosed in this 10-K, there are no current incidences of non-compliance, citations or notices of violation outstanding which may have an impact on the Company’s licenses, business activities or operations in these states. Notwithstanding the foregoing, like all businesses the Company may from time to time experience incidences of non-compliance with applicable rules and regulations in the states in which the Company operates and such non-compliance may have an impact on the Company’s licenses, business activities or operations in the applicable state. However, the Company takes steps to minimize, disclose and remedy all incidences of non-compliance which may have an impact on the Company’s activities or operations in all states in which the Company operates.
Strict compliance with state and local laws with respect to cannabis may neither absolve the Company of liability under U.S. federal law, nor may it provide a defense to any federal proceeding which may be brought against the Company.
Industry Overview
The legal marijuana industry is comprised of several sub-sectors and is legal under different guidelines in many U.S. states though it remains illegal federally in the U.S. Notwithstanding, the overall sector is generally recognized to be one of the fastest growing in the U.S. Independent projections and publicized reports from sources such as New Frontier Data, expect combined medical and adult-use cannabis revenue of US$35 billion or more in 2025, both as the sector gains in credibility and acceptance, and as more and more states legalize either medical use or adult recreational use; or both. As of the date hereof, 37 states, the District of Columbia, and four U.S. territories have authorized cannabis for medical use. In addition, 18 states, the District of Columbia, and two U.S. territories have authorized cannabis for adult use.
Product Research and Development
Our branded products portfolio includes stock keeping units (“SKUs”) across a range of product categories, including flower, pre-rolls, concentrates, vape, capsules, tinctures, edibles, topicals and other cannabis-related products. Furthermore, we engage in research and development activities focused on developing new extracted or infused cannabis consumer packaged products.
Customers and Revenue
Customers of our consumer packaged goods business include legal state-licensed cannabis dispensaries within each U.S. state in which we operate, as well as national retail channels, including department stores and specialty boutiques. The majority of our branded consumer packaged goods are distributed to unrelated third-party licensed retail cannabis stores. We are not dependent upon a single customer, or a few customers, the loss of any one or more of which would not have a material adverse effect on the business. No customer accounted for 10% or more of our consolidated net revenue during fiscal 2021 or 2020.
Sales, Marketing and Brand Development
The Company employs full-time, in-house marketing, retail, and product development functions. These functions engage in a range of brand-building activities and strategies, including market research, consumer insights research, new brand development, product innovation, copy & content production, design, packaging, retail operations and sales, to support business performance and growth at the local and national levels.
 
38

The Company sells its developed, acquired, and licensed branded products in five states, with plans to significantly increase distribution and expend form factors in 2022. The Company’s portfolio of product brands includes the following:
 
  
Edibles:
Chewee’s, Ka’Kau, KOKO Gemz, Hi-Burst, Left-Handed Brand, Mari’s Mints, Marmas, Pebbles, Verdure
 
  
Wellness and Pain Relief:
Pure Ratios (CBD), Verdure
 
  
Concentrates:
Crystal Clear, Terp Stix, Golden Goo, Evergreen, EZ Vape, Melo Premium Vape
 
  
Flower:
Funky Monkey, Private Reserve, Legends, Mini Budz
Competition
The cannabis industry is highly competitive. We compete on quality, price, brand recognition, and distribution strength. Our cannabis products compete with other products for consumer purchases, as well as shelf space in retail dispensaries and wholesaler attention. We compete with thousands of cannabis producing companies from small “mom and pop” operations to multi-billion-dollar market cap multi-state operators. Our principal multi-state operator competitors include but are not limited to Curaleaf Holdings, Inc., Harvest Health & Recreation, Inc., iAnthus Capital Holdings, Inc., Green Thumb Industries Inc. and Cresco Labs Inc.
Sources and Availability of Production Materials
The principal components in the production of our cannabis consumer packaged goods include cannabis grown internally or acquired through wholesale channels, other agricultural products, and packaging materials (including glass, plastic and cardboard). Due to the U.S. federal prohibition on cannabis, we must source cannabis within each individual state in which it operates. While there are opportunities for centralized sourcing of some packaging materials, given each state’s unique regulatory requirements, multi-state operators do not currently have access to nationwide packaging solutions.
To produce and dry cannabis flower, the Company utilizes growing medium, nutrients, water, electrical power, soil adjuvants, and certain beneficial pests as part of its integrated pest management efforts. There are many sources for such products (except for water and power, which are provided by the local utility), and prices are reflective of commodity pricing worldwide. Some of these raw material inputs are sourced internationally, so changes in import laws or duties are a potential risk. The prices of power and water are generally stable and set through processes that involve governmental approvals over any increases, but the prices of growing medium, nutrients, etc. are all at least somewhat exposed to underlying commodity price volatility.
For our extract products, an additional input is butane or propane for use as a solvent. These gases are largely a commodity, their pricing is reflective of worldwide conditions, and they are supplied to the Company’s operations by local suppliers of industrial gases and materials in the relevant jurisdictions. Prices for such inputs may be volatile, as with any other commodity.
 
39

Our CBD products segment utilizes certain raw materials such as CBD source material, and certain herbs and other Ayurvedic ingredients which are part of Pure Ratios’ formulations. These raw materials are generally commodities and their prices are reflective of worldwide commodity prices and volatility.
Seasonality
In certain regions, especially on the West Coast, the cannabis industry can be subject to seasonality in some states that allow home grow. Because homegrown plants are typically harvested in the late summer or early fall, there can be some deceleration in retail and wholesale sales trends during these months as these private supplies are consumed.
Intellectual Property
We protect our brands and trademarks to the extent permissible under applicable law. We hold certain state registered and unregistered trademarks in association with its cannabis goods listed below:
 
  
Edibles:
Chewee’s, KOKO Gemz, Hi-Burst, Left-Handed Brand, Mari’s Mints, Marmas, Pebbles
 
  
Wellness and Pain Relief:
Pure Ratios
 
  
Concentrates:
Crystal Clear, Golden Goo, Evergreen, EZ Vape
 
  
Flower:
Mini Budz, Funky Monkey, Legends
 
  
Other:
Lotionz, Magic Kitchen, Potionz, THCaps, Verdure
Pure Ratios utilizes reservoir patch technology, trade secrets and other intangible knowhow in the creation and formulation of the proprietary blend of herbs and other ingredients which are combined with CBD in its products.
Employees
As of April 14, 2022, we had 464 full time employees, 47 part-time employees, and 3 consultants. None of our employees are represented by a union or parties to a collective bargaining agreement. We believe our employee relations to be good.
Corporate Information
Our website is http://www.4FrontVentures.com. The information regarding our website and its content is for your convenience only. The content of our website is not deemed to be incorporated by reference in this report or filed with the SEC.
The Company’s registered office is located at 550 Burrard St., Suite. 2900, Vancouver, BC and its head corporate office, which is the Company’s mailing address, is located at 5060 N. 40th St., Suite. 120, Phoenix, AZ. The Company’s telephone number is (602) 633-3067.
 
40

Available Information
Our filings with the Securities and Exchange Commission (“SEC”), including our annual report on Form 10-K, quarterly reports on Form 10-Q, current reports on Form 8-K and amendments to those reports, filed or furnished pursuant to Section 13(a) or 15(d) of the Securities Exchange Act of 1934, are accessible free of charge at http://www.4FrontVentures.com as soon as reasonably practicable after we electronically file such material with, or furnish it to, the SEC. Our website also provides links to the charters for our audit and compensation committees as well as our Board Mandate and Code of Business Conduct and Ethics, which can be accessed free of charge at https://4frontventures.com/about-us/.The information provided on our website is not part of this Annual Report and is therefore not incorporated by reference unless such information is otherwise specifically referenced elsewhere in this Annual Report. The SEC also maintains a website at http://www.sec.gov that contains reports, proxy and information statements, and other information regarding our company that we file electronically with the SEC.
Implications of Being an Emerging Growth Company
We are an “emerging growth company” as defined in the Jumpstart Our Business Startups Act of 2012 (the “JOBS Act”). For as long as we are an emerging growth company, unlike public companies that are not emerging growth companies under the JOBS Act, we will not be required to:
 
  
provide an auditor’s attestation report on management’s assessment of the effectiveness of our system of internal control over financial reporting pursuant to Section 404(b) of the Sarbanes-Oxley Act of 2002 (the “Sarbanes Oxley Act”);
 
  
provide more than two years of audited financial statements and related management’s discussion and analysis of financial condition and results of operations;
 
  
comply with any new requirements adopted by the Public Company Accounting Oversight Board (the “PCAOB”) requiring mandatory audit firm rotation or a supplement to the auditor’s report in which the auditor would be required to provide additional information about the audit and the financial statements of the issuer;
 
  
provide certain disclosure regarding executive compensation required of larger public companies or hold stockholder advisory votes on the executive compensation required by the Dodd-Frank Wall Street Reform and Consumer Protection Act (the “Dodd-Frank Act”); or
 
  
obtain stockholder approval of any golden parachute payments not previously approved.
We will cease to be an emerging growth company upon the earliest of the:
 
  
last day of the fiscal year in which we have $1.07 billion or more in total annual gross revenues;
 
  
date on which we become a “large accelerated filer” (the fiscal year-end on which the total market value of our common equity securities held by non-affiliates is $700,000 or more as of June 30);
 
  
date on which we issue more than $1.0 billion of non-convertible debt over a three-year period; or
 
  
last day of the fiscal year following the fifth anniversary of our initial public offering.
 
41

We have elected to take advantage of certain of the reduced disclosure obligations in this report, and may elect to take advantage of other reduced reporting requirements in future filings. As a result, the information that we provide to our stockholders may be different than you might receive from other public reporting companies in which you hold equity interests.
In addition, Section 107 of the JOBS Act also provides that an “emerging growth company” can take advantage of the extended transition period provided in Section 7(a)(2)(B) of the Securities Act of 1933, as amended, for complying with new or revised accounting standards. In other words, an “emerging growth company” can delay the adoption of certain accounting standards until those standards would otherwise apply to private companies.
 
42

Item 1A.
Risk Factors
Not applicable to smaller reporting companies.
 
Item 1B.
Unresolved Staff Comments
None.
 
Item 2.
Properties
The following table sets forth our owned and leased locations by geographic location as of April 11, 2022. The Company has entered into sale-and-leaseback transactions with Innovative Industrial Properties, Inc. and will continue to enter into such transactions with real estate investment trusts when deemed beneficial to the Company’s strategy. As a result, the Company’s real estate profile may continue to shift to leased properties.
 
Location
  
General Character
of Property
  
Size of
Property
  
Segments Using
Property
  
Owned or Leased
  
Encumbrances
Phoenix, Arizona  Corporate office  2,000 sq. ft.  Corporate  Leased  None
Georgetown, Massachusetts  Indoor cultivation and processing  168,800 sq. ft.  Legalized
marijuana
production
  Leased  
None
Boston, Massachusetts  Retail dispensary  4,000 sq. ft.  Retail  Owned  
None
Elk Grove Village, Illinois  Indoor cultivation and processing  93,870 sq. ft.  Legalized
marijuana
production
  Leased  None
Chicago, Illinois  Retail dispensary  4,200 sq. ft.  Retail  Owned  None
Calumet City, Illinois  Retail dispensary  2,600 sq. ft.  Retail  Leased  None
Worcester, Massachusetts  Retail dispensary  24,424 sq. ft.  Retail  Leased  None
Ann Arbor, Michigan  Retail dispensary  5,400 sq. ft.  Retail  Leased  None
Elma, Washington  Warehouse  60,000 sq. ft.  Legalized
Marijuana
Production
  Leased from the Port of Grays Harbor under a lease which allows the Company to extend the lease up to an additional 50 years from October 1, 2016, by exercising the nine (9) consecutive five (5) year extension rights under the lease.  None
Lathrop Industrial Drive, Washington  Indoor Cultivation, 2 Buildings  116,500 sq. ft.  Legalized
Marijuana
Production
  Leased to and operated by NWCS, a Washington-State licensed cannabis producer/processor  None
Commerce, California  Production facility  170,000 sq. ft.  Legalized
marijuana
production
  Leased  None
San Diego, California  Office and production facility  2,350 sq. ft.  CBD
Production
  Leased  None
 
43

Item 3.
Legal Proceedings
On August 5, 2019, Richard Hernandez and Commerce Citizens Against Marijuana Corruption (the “Complainants”) filed a complaint (Superior Court of California Case No. 19ST-CV-27029) and writ of mandamus against the City of Commerce, California and certain of its officials alleging procedural errors committed by the City in relation to certain development agreements granted to 22 cannabis operators allowing such operators to operate various cannabis businesses in the City of Commerce. Cannex Holdings (California), Inc., a wholly owned subsidiary of the Company, is one such operator that was named as a Real Party in Interest in the case, and as such, engaged counsel to defend its interests relating to the claims brought against the City of Commerce, California. On April 15, 2021, the court in the matter ruled on a demurrer where certain of the Complainants’ claims were dismissed. Additionally, a writ of mandamus hearing (subject to an application for continuance being sought on August 17, 2021) was scheduled for September 30, 2021. If the Complainants’ remaining claims were upheld (including through appeals), the City of Commerce could have been required to reissue the “ordinances”, “Development Agreements” or other applicable license rights to the current license holders. While the City of Commerce stated in no uncertain terms that it would act immediately to ensure/restore fully licensed status of any of the affected operators, there could be no assurances that such relicensing would be successful or if successful would not result in a significant disruption of operations for the operators. As a result, the Company entered into a confidential settlement with Complainants on or around September 22, 2021 and the matter was dismissed with prejudice as to the Company.
 
44

In December 2021, the Company settled a dispute with an undisclosed defendant. As part of the settlement, the Company recorded a gain on the settlement of $3,768.
On January 26, 2022, Savills, Inc. sued the Company in the U.S. District Court for the Southern District of New York. That lawsuit alleges that the Company has breached an alleged agreement with Savills under which the Company was allegedly required to pay Savills a percentage of savings realized under certain incentive programs offered in some jurisdictions, which Savills would assist the Company in obtaining. Savills claims damages of approximately $19,000 in connection with its claim that it obtained benefits for the Company allegedly valued at over $129,000. The Company denies these allegations, denies the Company has obtained such benefits, disputes Savills’ characterization of the facts, and denies liability. The Company has filed a counterclaim against Savills alleging breach of contract by Savills.
Apart from the foregoing and ongoing legal proceedings, from time to time, we may be subject to various other legal proceedings and claims that are routine and incidental to our business. Although some of the legal proceedings set forth herein may result in adverse decisions or settlements, Management believes that the final disposition of such matters will not have a material adverse effect on our business, financial position, results of operations or cash flows.
 
Item 4.
Mine Safety Disclosures
Not Applicable.
 
45

PART II
 
Item 5.
Market for Registrant’s Common Equity, Related Stockholder Matters and Issuer Purchases of Equity Securities
As of April 14, 2022, the Company has two classes of stock: (i) Class A Subordinate Voting Shares (“SVS”), and (ii) Class C Multiple Voting Shares (“MVS”), both with no par value. The Company is authorized to issue an unlimited number of SVS and an unlimited number of MVS. Holders of SVS are entitled to one vote in respect of each SVS. Holders of MVS are entitled to 800 votes in respect of each MVS, and have certain conversion rights as further described in Note 13 of the Company’s Consolidated Financial Statements.
Market Information
Our SVS are listed and posted for trading on the CSE under the symbol “FFNT”. The table below sets forth the monthly high and low closing prices for the SVS traded through the CSE for the period from January 1, 2021 to December 31, 2021 in Canadian dollars.
 
2021
  
High
   
Low
 
January
  $2.52   $1.36 
February
  $2.31   $1.26 
March
  $1.71   $1.32 
April
  $1.74   $1.46 
May
  $1.70   $1.52 
June
  $1.61   $1.38 
July
  $1.45   $1.23 
August
  $1.42   $1.17 
September
  $1.34   $1.19 
October
  $1.65   $1.15 
November
  $1.39   $1.23 
December
  $1.28   $0.72 
The SVS are also quoted on the OTCQX Best Market under the symbol “FFNTF.” The table below sets forth the monthly high and low closing prices for the SVS traded through the OTCQX for the period from January 1, 2021 to December 31, 2021 in U.S. dollars.
 
46

2021
  
High
   
Low
 
January
  $1.15   $1.07 
February
  $1.74   $1.51 
March
  $1.19   $1.05 
April
  $1.31   $1.27 
May
  $1.37   $1.31 
June
  $1.29   $1.23 
July
  $1.17   $1.14 
August
  $1.10   $1.02 
September
  $1.07   $1.00 
October
  $1.06   $0.98 
November
  $1.06   $1.01 
December
  $1.02   $0.99 
Holders of Record
The approximate number of holders of record of the SVS as of April 11, 2022 was 519.
Dividends
We have not historically declared dividends on our SVS, and we do not currently intend to pay dividends on our SVS. The declaration, amount and payment of any future dividends on SVS, if any, will be at the sole discretion of our board of directors, out of funds legally available for dividends. We anticipate that we will retain our earnings, if any, for the growth and development of our business.
 
Item 6.
[RESERVED]
 
Item 7.
Management’s Discussion and Analysis of Financial Condition and Results of Operations
Our management’s discussion and analysis of financial condition and results of operations should be read in conjunction with our accompanying Consolidated Audited Financial Statements and related notes, as well other information contained in this annual report. The discussion is based upon, among other things, our Consolidated Audited Financial Statements, which have been prepared in accordance with U.S. GAAP. The preparation of financial statements in conformity with U.S. GAAP requires us to, among other things, make estimates and assumptions that affect the reported amounts of assets and liabilities, the disclosures of contingent liabilities at the financial statement dates and the reported amounts of revenues and expenses during the reporting periods. We review our estimates and assumptions on an ongoing basis. Our estimates are based on our historical experience and other assumptions that we believe to be reasonable under the circumstances. Actual results are likely to differ from those estimates under different assumptions or conditions, but we do not believe such differences will materially affect our financial position or results of operations, although they could. All references to results of operations in this discussion are references to results of continuing operations, unless otherwise noted.
 
47

Overview
The Company exists pursuant to the provisions of the
British Columbia Corporations Act
(British Columbia). The Company’s SVS are listed on the Canadian Securities Exchange (“CSE”) under the ticker “FFNT” and are quoted on the OTC (OTCQX: FFNTF).
The Company has two primary operating segments: THC Cannabis and CBD Wellness. With regard to its THC Cannabis segment, as of December 31, 2021, the Company operated six dispensaries, three in Massachusetts, two in Illinois, and one in Michigan, primarily under the “MISSION” brand name. Also, as of December 31, 2021, the Company operated two production facilities in Massachusetts, one in Illinois, and one in California. The Company produces the majority of products that are sold at its Massachusetts and Illinois dispensaries. Also as part of its THC Cannabis segment, the Company sells equipment, supplies and intellectual property to cannabis producers in the state of Washington.
The Company’s CBD Wellness segment is focused upon its ownership and operation of its wholly owned subsidiary, Pure Ratios Holdings, Inc. (“Pure Ratios”), a CBD-focused wellness company in California, that sells non-THC products throughout the United States.
While marijuana is legal under the laws of several U.S. states (with varying restrictions), the United States Federal Controlled Substances Act classifies all “marijuana” as a Schedule I drug, whether for medical or recreational use. Under U.S. federal law, a Schedule I drug or substance has a high potential for abuse, no accepted medical use in the United States, and a lack of safety data for the use of the drug under medical supervision. In late January 2021, Senate Majority Leader Chuck Schumer said lawmakers are in the process of merging various cannabis bills, including his own legalization legislation. He is working to enact reform in this Congressional session. This would include the Marijuana Freedom and Opportunity Act, that would federally de-schedule cannabis, reinvest tax revenue into communities most affected by the drug war, and fund efforts to expunge prior cannabis records. It is likely that the Marijuana Opportunity, Reinvestment, and Expungement (MORE) Act would be incorporated. Other federal legislation under review for possible submission includes the Secure and Fair Enforcement Act (the “SAFE Banking Act”), a bill that would allow cannabis companies to access the federally insured banking system and capital markets without the risk of federal enforcement action, and the Strengthening the Tenth Amendment Through Entrusting States Act (the STATES Act), a bill that seeks protections for businesses and individuals in states that have legalized and comply with state laws.
The Company’s Financial Statements are prepared in accordance with U.S. generally accepted accounting principles (“U.S. GAAP”), and the financial information contained herein, are reported in thousands (000’s) of United States dollars (“$”) unless otherwise specified. Canadian dollar amounts are denoted by “C$”.
 
48

COVID-19
In March 2020, the United States and much of the world began experiencing a rapid increase in COVID-19 cases. The emergence of COVID-19, an extremely infectious airborne respiratory virus, caused a significant response on the part of many governments to contain it. The most relevant containment measure for the Company’s business is the implementation of “essential” type business designations and implementation of social distancing protocols. Thus far, the Company’s dispensaries and operations have been allowed to continue operating. Social distancing protocols have been implemented at the Company’s dispensaries which meet or exceed those required by the local jurisdiction, and health and safety protocols for both employees and customers remain a focus of the Company. Through the date of this filing, sales continue to meet or exceed comparable periods last year, however there is no guarantee that the Company’s dispensaries/operations will not see future negative effects from COVID-19.
The situation related to the pandemic and recovery from the pandemic continues to be complex and rapidly evolving. Certain vaccines have been authorized by major regulatory bodies to help fight the infection of COVID-19, and certain other vaccines are in the last stages of development to provide such treatment. Given the daily evolution of COVID-19 and the global responses to curb its spread, the Company is not able to estimate the effects of COVID-19, including specifically the Delta and Omnicron variant or other variants, on its results of operations, financial condition, or liquidity for the year ended December 31, 2021 and beyond. To date, the effects of both the Delta and Omnicron variants have mirrored the impacts of the earlier variants of the virus. While the development and availability of multiple COVID-19 vaccines lessened the impact of COVID-19 in 2021, if COVID-19 continues, it may have a material adverse effect on the Company’s financial condition, liquidity, and future results of operations.
War in Ukraine
In February 2022, the Russian Federation and Belarus commenced a military action with the country of Ukraine. As a result of this action, various nations, including the United States, have instituted economic sanctions against the Russian Federation and Belarus. Further, the impact of this action and related sanctions on the world economy are not determinable as of the date of these financial statements. The specific impact on our financial condition, results of operations, and cash flows is also not determinable as of the date of these financial statements.
Recent Accounting Pronouncements
A description of recently issued accounting pronouncements that may potentially impact our financial position and results of operations is disclosed in “Part IV, Item 15, Note 2 – Significant Accounting Policies” to our consolidated financial statements appearing elsewhere in this Annual Report on Form 10-K.
Significant Accounting Judgments, Estimates and Assumptions
The Company makes estimates and assumptions about the future that affect the reported amounts of assets and liabilities. Estimates and judgments are continually evaluated based on historical experience and other factors, including expectations of future events that are believed to be reasonable under the circumstances. Actual experience may differ from these estimates and assumptions.
The effect of a change in an accounting estimate is recognized prospectively by including it in the statement of operations in the period of the change, if the change affects that period only, or in the period of the change and future periods, if the change affects both.
Information about critical judgments in applying accounting policies that have the most significant risk of causing material adjustment to the carrying amounts of assets and liabilities recognized in the financial statements within the next financial year are discussed below.
Significant estimates made in the preparation of these consolidated financial statements include the following areas:
Useful lives of property, plant and equipment and intangible assets
Property, plant and equipment are amortized or depreciated over their useful lives. Useful lives are based on management’s estimate of the period that the assets will generate revenue, which are periodically reviewed for continued appropriateness. Changes to estimates can result in significant variations in the carrying value and amounts charged to the consolidated statement of operations in specific periods.
 
49

Amortization of intangible assets is dependent upon estimates of useful lives based on management’s estimate.
Inventory
The net realizable value of inventories represents the estimated selling price for inventories in the ordinary course of business, less all estimated costs of completion and costs necessary to make the sale. The determination of net realizable value requires significant judgment, including consideration of factors such as shrinkage, the aging of and future demand for inventory, expected future selling price the Company expects to realize by selling the inventory, and the contractual arrangements with customers. The estimates are judgmental in nature and are made at a point in time, using available information, expected business plans, and expected market conditions. As a result, the actual amount received on sale could differ from the estimated value of inventory. Periodic reviews are performed on the inventory balance. The impact of changes in inventory reserves is reflected in cost of goods sold.
Share-based compensation
Share-based compensation expense is measured by reference to the fair value of the stock options at the date at which they are granted. Estimating fair value for granted stock options requires determining the most appropriate valuation model which is dependent on the terms and conditions of the grant. This estimate also requires determining the most appropriate inputs to the valuation model including the expected life of the option, volatility, dividend yield, and rate of forfeitures. See Note 16.
Fair value of financial instrument
The individual fair values attributed to the different components of a financing transaction, notably investment in equity securities, derivative financial instruments, convertible debt and loans, are determined using valuation techniques. The Company uses judgment to select the methods used to make certain assumptions and in performing the fair value calculations in order to determine (a) the values attributed to each component of a transaction at the time of their issuance; (b) the fair value measurements for certain instruments that require subsequent measurement at fair value on a recurring basis; and (c) for disclosing the fair value of financial instruments subsequently carried at amortized cost. These valuation estimates could be significantly different because of the use of judgment and the inherent uncertainty in estimating the fair value of these instruments that are not quoted in an active market. The assumptions regarding the derivative liabilities are disclosed in Note 19.
 
50

Goodwill Impairment
Goodwill arises from business combinations and is generally determined as the excess of the fair value of the consideration transferred, plus the fair value of any non-controlling interests in the acquiree, over the fair value of the net assets acquired and liabilities assumed as of the acquisition date. Goodwill acquired in a business combination is not amortized but tested for impairment at least annually or more frequently if events and circumstances exist that indicate that a goodwill impairment test should be performed. The Company uses the approach described in ASC Topic 350 which includes both qualitative and quantitative measures to test for impairment. There was no goodwill impairment for the year ended December 31, 2021. Goodwill impairment for the year ended December 31, 2020 was $13,400 associated with the Pure Ratio’s RU.
Determination of Reporting Units
The Company’s assets are aggregated into two reportable segments (THC Cannabis and CBD Wellness). For the purposes of testing goodwill, the Company has identified four reporting units. The Company analyzed its reporting units by first reviewing the operating segments based on retail vs. production operations for THC, and comprehensive operations of Pure Ratios for CBD. The production operating segment was then further divided into two reporting units determined through primary activities for cultivation and production, and ancillary services supporting the production operating segment.
Business combinations
Classification of an acquisition as a business combination or an asset acquisition depends on whether the assets acquired constitute a business, which can be a complex judgment. Whether an acquisition is classified as a business combination or asset acquisition can have a significant impact on the entries made on and after acquisition.
In determining the fair value of all identifiable assets, liabilities and contingent liabilities acquired, the most significant estimates relate to contingent consideration and intangible assets. Management exercises judgement in estimating the probability and timing of when earn-outs are expected to be achieved which is used as the basis for estimating fair value. For any intangible asset identified, depending on the type of intangible asset and the complexity of determining its fair value, an independent valuation expert or management may develop the fair value, using appropriate valuation techniques, which are generally based on a forecast of the total expected future net cash flows. The evaluations are linked closely to the assumptions made by management regarding the future performance of these assets and any changes in the discount rate applied. See Note 9 for additional details.
Intangible assets
Intangible assets acquired in a business combination are measured at fair value at the acquisition date. The Company must exercise judgment in identifying intangible assets, in determining their useful life, if any, and in testing for impairment.
Segmented reporting
The Company must exercise judgement in defining its business segments (Note 20) and allocating revenue, expenses and assets among the segments. The Company bases allocations on the groupings used to manage the business and report to senior management.
 
51

Income taxes
The Company must exercise judgment in determining the provision for income taxes. There are many transactions and calculations undertaken during the ordinary course of business for which the ultimate tax determination is uncertain. The Company recognizes liabilities and contingencies for expected tax audit issues based on the Company’s current understanding of the tax law. For matters where it is probable that an adjustment will be made, the Company records its best estimate of the tax liability including the related interest and penalties in the current tax provision.
In addition, the Company recognizes deferred tax assets relating to tax losses carried forward to the extent there are sufficient taxable temporary differences (deferred tax liabilities) relating to the same taxation authority and the same taxable entity against which the unused tax losses can be utilized. However, utilization of the tax losses also depends on the ability of the taxable entity to satisfy certain tests at the time the losses are recouped.
Results of Operations
Year Ended December 31, 2021 Compared With Year Ended December 31, 2020
The following table sets forth our consolidated statement of operations for the years ended December 31, 2021 and 2020, and the change between the two years ($ in thousands):
 
           
Change
 
   
2021
   
2020
   
$
   
%
 
Revenue from Sale of Goods
  $93,387   $46,616   $46,771    100
Real Estate Income
   11,179    11,019    160    1
  
 
 
   
 
 
   
 
 
   
 
 
 
Total Revenues
   104,566    57,635    46,931    81
Cost of Goods Sold
   (55,170   (21,124   (34,046   161
  
 
 
   
 
 
   
 
 
   
 
 
 
Gross profit
   49,396    36,511    12,885    35
Total Operating Expense
   63,502    69,121    (5,619   (8)% 
  
 
 
   
 
 
   
 
 
   
 
 
 
Income (Loss) from Operations
   (14,106   (32,610   18,504    57
Total Other income (expense), net
   (10,252   (12,333   2,081    17
  
 
 
   
 
 
   
 
 
   
 
 
 
Net Loss Before Income Taxes
   (24,358   (44,943   20,585    46
Income Tax Expense
   (13,931   (15,049   1,118    7
  
 
 
   
 
 
   
 
 
   
 
 
 
Net Loss from Continuing Operations
   (38,289   (59,992   21,703    36
Net Loss from Discontinued Operations, Net of Taxes
   —      12,987    (12,987   100
  
 
 
   
 
 
   
 
 
   
 
 
 
Net Loss
  $(38,289  $(47,005  $8,716    19
  
 
 
   
 
 
   
 
 
   
 
 
 
Revenue from Sale of Goods
Revenue from sale of goods for the year ended December 31, 2021 was $93,387, an increase of $46,771 or 100% compared to the year ended December 31, 2020. This increase is primarily due to sales from the Calumet City, IL dispensary that opened in December 2020, sales from the Brookline, MA dispensary that opened in August 2021, and higher sales across other dispensaries with Michigan and Massachusetts dispensaries benefiting from a full twelve months of adult-use sales in 2021.
 
52

Real Estate Income
Real Estate Income from leasing cannabis production facilities for the year ended December 31, 2021 was $11,179, an increase of $160 or 1% which is relatively flat compared to the $11,019 recognized for the year ended December 31, 2020.
Cost of Goods Sold
Cost of goods sold (“COGS”) increased $34,046, for the year ended December 31, 2021, which is an increase of 161%, primarily resulting from the increase in revenues. COGS represent costs to cultivate and produce cannabis and CBD products that are produced in our owned facilities and are sold to third parties and through our owned dispensaries. For products that are purchased from third parties, COGS is the cost of inventory for sales to retail customers.
Gross Profit
Gross profit for the year ended December 31, 2021 was $49,396 or 47% of revenue compared to $36,511 or 63% of revenue for the year ended December 31, 2020. The decrease in gross profit percentage of 16% is primarily due to a one-time inventory revaluation adjustment.
Total Operating Expenses
Total operating expenses for the year ended December 31, 2021 were $63,502, a decrease of $5,619 or 8%, as compared to the year ended December 31, 2020. This decrease is primarily due to no impairment of goodwill and intangible assets in 2021 and a reduction in selling and marketing expenses of $2,637 offset by an increase in equity based compensation of $4,775 and $7,288 in general and administrative expense.
Total Other Income (Expense), net
Total Other Income (Expense) for the year ended December 31, 2021 was $10,252, as compared to $12,333 for the year ended December 31, 2020. This is primarily driven by lesser interest expense in 2021 of $2,050 from the GGP and LI Lending loans (Note 11).
Net Loss From Continuing Operations
Net loss from continuing operations for the year ended December 31, 2021 was $38,289, compared to a net loss from continuing operations of $59,992 for the year ended December 31, 2020. The higher loss for the year ended December 31, 2020 is primarily due to the impairment of goodwill from the Cannex business combination.
 
53

Results of Operations – Segments
The following tables summarize revenues net of sales discounts by segment for the years ended December 31, 2021 and 2020:
 
   
For the Year ended December 31,
   
2021 vs. 2020
 
   
    2021    
   
    2020    
   
$
   
%
 
THC Cannabis
   102,262    50,041    52,221    104
CBD Wellness
   2,304    7,594    (5,290   (70)% 
  
 
 
   
 
 
   
 
 
   
 
 
 
Total
   104,566    57,635    46,931    81
  
 
 
   
 
 
   
 
 
   
 
 
 
Year Ended December 31, 2021 Compared With Year Ended December 31, 2020
Net revenues for the THC Cannabis Segment were $102,262 for the year ended December 31, 2021, an increase of $52,221 or 104%, compared to the year ended December 31, 2020. The increase is due to higher sales across other dispensaries with Michigan and Massachusetts dispensaries benefiting from a full twelve months of adult-use sales in 2021.
Net revenues for the CBD Wellness Segment were $2,304 for the year ended December 31, 2021, a decrease of $5,290 or 70%, compared to the year ended December 31, 2020. The decrease is largely attributable to changes in marketing strategy prioritizing profitable growth with a focus on achieving positive cash flow.
Non-GAAP Financial and Performance Measures
In addition to providing financial measurements based on GAAP, we provide additional financial metrics that are not prepared in accordance with GAAP. Management uses non-GAAP financial measures, in addition to GAAP financial measures, to understand and compare operating results across accounting periods, for financial and operational decision making, for planning and forecasting purposes and to evaluate the Company’s financial performance. Management uses the non-GAAP measurement of adjusted EBITDA, which we believe reflects our ongoing business in a manner that allows for meaningful comparisons and analysis of trends in the business, as it facilitates comparing financial results across accounting periods. We also believe that this non-GAAP financial measure enables investors to evaluate the Company’s operating results and future prospects in the same manner as management. This non-GAAP financial measures may also exclude expenses and gains that may be unusual in nature, infrequent or not reflective of the Company’s ongoing operating results. As there are no standardized methods of calculating non-GAAP measures, our methods may differ from those used by others, and accordingly, the use of these measures may not be directly comparable to similarly titled measures used by others. Accordingly, non-GAAP measures are intended to provide additional information and should not be considered in isolation or as a substitute for measures of performance prepared in accordance with GAAP.
 
54

Adjusted EBITDA
Adjusted EBITDA is a financial measure that is not calculated in accordance with accounting principles generally accepted in the United States of America (“U.S. GAAP”). Management believes that because adjusted EBITDA excludes (a) certain non-cash expenses (such as depreciation, amortization and stock-based compensation) and (b) expenses that are not reflective of the Company’s core operating results over time (such as restructuring costs, litigation or dispute settlement charges or gains, and transaction-related costs), this measure provides investors with additional useful information to measure the Company’s financial performance, particularly with respect to changes in performance from period to period. The Company’s management uses adjusted EBITDA (a) as a measure of operating performance, (b) for planning and forecasting in future periods, and (c) in communications with the Company’s board of directors concerning the Company’s financial performance. The Company’s presentation of adjusted EBITDA are not necessarily comparable to other similarly titled captions of other companies due to different methods of calculation and should not be used by investors as a substitute or alternative to net income or any measure of financial performance calculated and presented in accordance with U.S. GAAP. Instead, management believes adjusted EBITDA should be used to supplement the Company’s financial measures derived in accordance with U.S. GAAP to provide a more complete understanding of the trends affecting the business.
Although adjusted EBITDA is frequently used by investors and securities analysts in their evaluations of companies, adjusted EBITDA has limitations as an analytical tool, and investors should not consider it in isolation or as a substitute for, or more meaningful than, amounts determined in accordance with U.S. GAAP. Some of the limitations to using non-GAAP measures as an analytical tool are (a) they do not reflect the Company’s interest income and expense, or the requirements necessary to service interest or principal payments on the Company’s debt, (b) they do not reflect future requirements for capital expenditures or contractual commitments, and (c) although depreciation and amortization charges are non-cash charges, the assets being depreciated and amortized will often have to be replaced in the future, and non-GAAP measures do not reflect any cash requirements for such replacements.
Adjusted EBITDA is defined by the Company as earnings before interest, taxes, depreciation and amortization, accretion, share-based compensation expense, legal settlement, change in value of derivative liability, foreign exchange gain (loss), loss on lease termination, other non-cash expenses, and one-time charges related to acquisition costs, financing related costs, extraordinary pre-opening expenses and non-recurring expenses.
We consider these measures to be an important indicator of the financial strength and performance of our business. The following table reconciles adjusted EBITDA to its closest GAAP measure.
 
55

For the years ended December 31, 2021 and 2020, adjusted EBITDA consisted of the following:
 
Year ended December 31,
  
2021
   
2020
 
Net loss (GAAP)
  $(38,309  $(47,051
Interest income
   (15   (77
Interest expense
   13,704    15,779 
Income tax expense
   13,931    15,049 
Depreciation and amortization
   6,636    8,563 
Accretion
   5,381    (643
Equity based compensation
   10,081    5,306 
Legal settlement
   (3,768   (2,480
Change in value of derivative liability
   (832   1,578 
Foreign exchange gain (loss)
   —      (19
Acquisition, transaction, and other non-cash costs
   9,607    3,872 
Non-cash inventory adjustment
   8,506    2,305 
Non-cash lease expense
   3,814    2,404 
Loss on lease termination
   1,210    —   
Investment write-off
   —      1,701 
Adjustment to contingent consideration
   —      775 
Commerce facility pre-opening expense
   3,989    —   
Impairment of goodwill
   —      16,748 
Gain on sale of subsidiary
   —      (12,987
Gain on sale leaseback transaction
   —      (3,345
Gain on restructuring of notes receivable
   —      (380
Gain on settlement of debt
   —      (1,218
  
 
 
   
 
 
 
Adjusted EBITDA (Non-GAAP)
  $33,935   $5,880 
  
 
 
   
 
 
 
Adjusted EBITDA should not be considered in isolation from, or as a substitute for, net loss. There are a number of limitations related to the use of adjusted EBITDA as compared to net operating loss, the closest comparable GAAP measure. Adjusted EBITDA excludes:
 
  
Interest income and expense
 
  
Current income tax expense
 
  
Non-cash depreciation and amortization expense
 
  
Accretion expense related to a periodic update of the present value of a liability
 
  
Equity based compensation expense, which has been, and will continue to be for the foreseeable future, a significant recurring expense in our business and an important part of our compensation strategy
 
  
Legal settlements
 
  
Non-cash change in fair value of derivative liability
 
  
Non-cash foreign exchange gains or losses, which accounts for the effect of both realized and unrealized foreign exchange transactions; unrealized gains or losses represent foreign exchange revaluation of foreign denominated monetary assets and liabilities
 
56

  
Acquisition, transaction, and other expenses (income), which vary significantly by transactions and are excluded to evaluate ongoing operating results
 
  
Investment write-off
 
  
Non-cash impairment charges, as the charges are not expected to be a recurring business activity
Year Ended December 31, 2021 Compared With Year Ended December 31, 2020
Liquidity and Capital Resources
As of December 31, 2021 and 2020, we had total current liabilities of $48,838 and $37,784, respectively, and current assets of $50,874 and $44,736, respectively to meet its current obligations. As of December 31, 2021 and 2020, we had working capital of $2,036 and $6,952, respectively. The decrease of $4,916 is driven primarily by an increase in taxes payable, partially offset by increases in cash and cash equivalents and inventory, and decreases in accounts payable and derivative liability.
The Company is an early-stage growth company. It is generating cash from sales and is deploying its capital reserves to acquire and develop assets capable of producing additional revenues and earnings over both the immediate and near term. Capital reserves are being utilized for capital expenditures and improvements in existing facilities, product development and marketing, as well as customer, supplier and investor and industry relations.
Cash Flows
Net Cash provided by (Used in) Continuing Operations
Net cash provided by continued operating activities was $5,777 for the year ended December 31, 2021, an increase of $19,191 as compared to $13,414 of net cash used in continued operating activities for the year ended December 31, 2020. The increase is due to higher sales at the Company’s dispensaries, corporate cost reductions, and improved sell-through in vertically-integrated locations.
Net cash used in continued operating activities was $13,414 for the year ended December 31, 2020. This was largely due to increased non-cash charges such as depreciation and accrued interest, which was offset by higher interest charges from debt acquired through the Cannex acquisition and from other loans.
Net Cash Provided by (Used in) Continuing Investing
Net cash used in continued investing activities was $13,041 for the year ended December 31, 2021, a decrease of $54,030 as compared to $41,016 of cash provided by investing activities for the year ended December 31, 2020. The decrease is primarily due to additional purchases of property and equipment for the year ended December 31, 2021 as compared to the year ended December 31, 2020.
Net cash provided by investing activities was $41,016 for the year ended December 31, 2020. This was largely due to the primary source of proceeds from the sale of our dispensaries and interests in Arizona, Pennsylvania, Maryland and Arkansas, as well as the closing of a sale leaseback transaction. Some of these proceeds were used to purchased $13,785 in property and equipment during the period.
 
 
57

Net Cash Provided by (Used in) Continuing Financing Activities
Net cash provided by continued financing activities was $10,886 for the year ended December 31, 2021, an increase of $28,894 as compared to $18,008 of cash used by financing activities for the year ended December 31, 2020. The increase is primarily attributed to the issuance of the new 2021 convertible note.
Net cash used by financing activities was $18,008 for the year ended December 31, 2020. This was largely due to the repayment of $37,813 of convertible debentures, which was partially offset by $8,597 of cash proceeds from issuing convertible debt and $12,134 from the sale of stock.
Net Cash Provided by (Used in) Discontinuing Operations
The Company did not have any cash provided by or used in discontinued operating, investing, and financing activities in 2021, a decrease of $1,197 as compared to the year ended December 31, 2020. The Company did not have any discontinued operations for the year ended December 31, 2021.
Availability of Additional Funds
While the Company believes that its current cash on hand is sufficient to meet operating and capital requirements for the next twelve months, there is substantial doubt about continuing as a going concern thereafter that the Company will be able to meet such requirements. The Company may need to raise further capital, through the sale of additional equity or debt securities or otherwise, to support its future operations. The Company’s operating needs include the planned costs to operate its business, including amounts required to fund working capital and capital expenditures. If the Company is unable to secure additional capital, it may be required to curtail its research and development initiatives and take additional measures to reduce costs in order to conserve its cash.
Our operating needs include the planned costs to operate our business, including amounts required to fund working capital and capital expenditures. Our future capital requirements and the adequacy of our available funds will depend on many factors, including our ability to successfully commercialize our products and services, competing technological and market developments, and the need to enter into collaborations with other companies or acquire other companies or technologies to enhance or complement our product and service offerings.
Contractual Obligations
The Company has the following gross contractual obligations as of December 31, 2021, which are expected to be payable in the following respective periods:
 
   
Less than 1

year
   
1 to 3 years
   
3 to 5 years
   
Greater

than 5

years
   
Total
 
Accounts payable and accrued liabilities
  $11,542   $1,200   $—     $—     $12,742 
Convertible notes, notes payable and accrued interest
   6,197    64,616    —      —      70,813 
Contingent consideration payable
   —      2,393    —      —      2,393 
  
 
 
   
 
 
   
 
 
   
 
 
   
 
 
 
Total
  $17,739   $68,209   $—     $—     $85,948 
  
 
 
   
 
 
   
 
 
   
 
 
   
 
 
 
 
58

Off-Balance Sheet Arrangements
We did not have, during the periods presented, and we do not currently have, any relationships with any organizations or financial partnerships, such as structured finance or special purpose entities, that would have been established for the purpose of facilitating off-balance sheet arrangements or other contractually narrow or limited purposes.
Subsequent Events
Merger Agreement
On January 28, 2022 (the “Closing Date”), 4Front Ventures Corp. (the “Company”) entered into the First Amendment to that certain agreement and plan of merger (the “Merger Agreement”) by and among the Company, New England Cannabis Corporation, Inc., a Massachusetts corporation (“NECC”), Kenneth V. Stevens (“Mr. Stevens”), who is the sole owner of all of the issued and outstanding capital stock of NECC, and 4Front NECC Acquisition Co., a Massachusetts corporation (the “Merger Sub”). Pursuant to the terms and conditions of the Merger Agreement, NECC would be merged with and into the Merger Sub, which will change its name to New England Cannabis Corporation, Inc., and continue its corporate existence as a wholly-owned subsidiary of the Company (the “Merger”).
Also on the Closing Date, the parties to the Merger Agreement, as amended, consummated the Merger. At the effective time of the Merger, pursuant to the terms and conditions of the Merger Agreement, as amended, the Company (i) paid Mr. Stevens cash in the amount of USD$9,000,000, and (ii) issued Mr. Stevens 28,571,428 Class A Subordinate Voting shares of the Company (the “SVS”), with a deemed value of $1.05 U.S. dollars per share, or a total estimated valuation of USD$30,000,000.
The foregoing description of the Merger Agreement, as amended, is qualified in its entirety by reference to the Merger Agreement, a complete copy of which was filed as Exhibit 10.1 to the Current Report on Form 8-K filed with the Securities and Exchange Commission by the Company on October 8, 2021, and the First Amendment to the Merger Agreement, a complete copy of which is filed as Exhibit 10.3 hereto, each of which is incorporated herein by reference.
Membership Interest Purchase Agreement
In connection with the consummation of the Merger, on the Closing Date, the Company, Mission Partners RE, LLC, a Delaware limited liability company wholly-owned by the Company (“Mission Partners RE”), and Mr. Stevens entered into the First Amendment to that certain membership interest purchase agreement (the “Purchase Agreement”), pursuant to which the Company (through Mission Partners RE) completed its acquisition of 100% of the issued and outstanding membership interests of 29 Everett Street LLC, a Massachusetts limited liability company (the “Everett LLC”), which was solely held by Mr. Stevens and which owns certain real property that is currently leased to and used by NECC. Pursuant to the terms and conditions of the Purchase Agreement, as amended, the Company (i) paid Mr. Stevens cash in the amount of USD$16,000,000, and (ii) issued Mr. Stevens a promissory note (the “Note”) in the initial principal amount of USD$2,000,000, which will bear interest at an annual rate of ten percent (10%) and will mature on the six-month anniversary of the Closing Date.
The foregoing description of the Purchase Agreement, as amended, is qualified in its entirety by reference to the Purchase Agreement, a complete copy of which was filed as Exhibit 10.2 to the Current Report on Form 8-K filed with the Securities and Exchange Commission by the Company on October 8, 2021, the First Amendment to the Purchase Agreement, a complete copy of which is filed as Exhibit 10.4 hereto, and the Note, a complete copy of which is filed as Exhibit 10.5 hereto, each of which is incorporated herein by reference.
 
59

On January 14, 2022, Healthy Pharms Inc. Unsecured promissory note with the outstanding balance of $3,213 at December 31, 2021, was settled in shares. In conjunction with the settlement agreement, the Company agreed to issue a total of 6,235,512 class A subordinate voting shares to the noteholder to settle outstanding debt. The settlement was signed and agreed upon by both parties on the date of the agreement, January 14, 2022.
On January 28, 2022, the Company entered into the first amendment of the merger agreement with New England Cannabis Corporation, Inc., a Massachusetts corporation (“NECC”), Kenneth V. Stevens (“Mr. Stevens”), who is the sole owner of all of the issued and outstanding capital stock of NECC, and 4Front NECC Acquisition Co., a Massachusetts corporation (the “Merger Sub”). At the effective time of the merger, the Company (i) paid Mr. Stevens cash in the amount of USD$9,000,000, and (ii) issued Mr. Stevens 28,571,428 Class A Subordinate Voting shares of the Company (the “SVS”), with a deemed value of $1.05 U.S. dollars per share, or a total estimated valuation of USD$30,000,000.
In connection with the consummation of the Merger on January 28, 2022, Mission Partners RE, LLC, a Delaware limited liability company wholly-owned by the Company (“Mission Partners RE”), and Mr. Stevens entered into the first amendment to that certain membership interest purchase agreement (the “Purchase Agreement”). Pursuant to the Purchase Agreement, the Company (through Mission Partners RE) completed its acquisition of 100% of the issued and outstanding membership interests of 29 Everett Street LLC, a Massachusetts limited liability company (the “Everett LLC”), which was solely held by Mr. Stevens and which owns certain real property that is currently leased to and used by NECC. The Company (i) paid Mr. Stevens cash in the amount of $16,000,000, and (ii) issued Mr. Stevens a promissory note in the initial principal amount of $2,000,000, which will bear interest at an annual rate of ten percent (10%) and will mature on the six-month anniversary of January 28, 2022.
We are in the process of assessing the fair values of the acquired tangible assets and any intangible assets and liabilities for these acquisitions, and thus, have not presented purchase price allocations as of the date of this filing.
On March 30, 2022, the Company entered into a merger agreement with Island Global Holdings, Inc., a California corporation (“Island”); and Navy Capital SR LLC, a Delaware limited liability company, solely in its capacity as the representative of the Island stockholders (the “Stockholder Representative”).
All classes of Island’s equity securities are to be converted into a combination of (i) SVS of the Company; and (ii) subordinated promissory notes (the “Merger Notes”) to be negotiated and issued by the Company, using formulae to be determined at a later date pursuant to the terms of the Merger Agreement.
We are in the process of assessing the fair values of the acquired tangible assets and any intangible assets and liabilities for these acquisitions, and thus, have not presented purchase price allocations as of the date of this filing.
 
Item 7A.
Quantitative and Qualitative Disclosures About Market Risk
Not required for smaller reporting companies.
 
Item 8.
Financial Statements and Supplementary Data
The information required by this item is included below in “Item 15. Exhibits and Financial Statement Schedules” and incorporated by reference herein.
 
Item 9.
Changes in and Disagreements with Accountants on Accounting and Financial Disclosures
None.
 
Item 9A.
Controls and Procedures
(a) Evaluation of Disclosure Controls and Procedures
An evaluation was performed pursuant to Rule 13a-15(b) of the Securities Exchange Act of 1934 (the “Exchange Act”) under the supervision and with the participation of our management, including the Chief Executive Officer and the Chief Financial Officer, of the effectiveness of the Company’s disclosure controls and procedures (as defined in Rules 13a-15(e) and 15d-15(e) of the Exchange Act) as of the end of the period covered by this annual report. These disclosure controls and procedures are designed to ensure that information required to be disclosed by the Company in our reports under the Exchange Act is recorded, processed, summarized, and reported within the time periods specified in the SEC’s rules and forms. Disclosure controls and procedures include, without limitation, controls and procedures designed to ensure that this information is accumulated and communicated to our management, including our principal executive and principal financial officers, or persons performing similar functions, as appropriate to allow timely decisions regarding required disclosure.
Based on the evaluation, our Chief Executive Officer and Chief Financial Officer have concluded that, as a result of the material weaknesses in the Company’s internal control described below, the Company’s disclosure controls and procedures were not effective as of December 31, 2021.
 
60

Management’s Report on Internal Control Over Financial Reporting
Our management is responsible for establishing and maintaining adequate internal control over financial reporting, as such term is defined in the Exchange Act Rule 13a-15(f). Our internal control over financial reporting is a process designed under the supervision of our Chief Executive Officer and Chief Financial Officer to provide reasonable assurance regarding the reliability of financial reporting and the preparation of financial statements for external reporting purposes in accordance with U.S. GAAP. The CEO and CFO are also responsible for disclosing any changes to the Company’s internal controls during the most recent period that have materially affected, or are reasonably likely to materially affect, its internal control over financial reporting. The Company’s management, under the supervision and with the participation of its CEO and CFO, conducted an evaluation of the effectiveness of the Company´s internal control over financial reporting as of December 31, 2021 based on the criteria established in Internal Control — Integrated Framework (2013) issued by the Committee of Sponsoring Organizations of the Treadway Commission (“COSO”).
A material weakness is a deficiency, or a combination of deficiencies, in internal control over financial reporting, such that there is a reasonable possibility that a material misstatement of the Company’s annual or interim financial statements will not be prevented or detected on a timely basis by the Company’s internal controls. Management concluded that as of December 31, 2021, the Company had a material weakness relating to three components of the COSO framework. The material weaknesses are summarized below, and remediation efforts are outlined in the “Remediation of Material Weaknesses in Internal Control over Financial Reporting” section below
Material Weaknesses in Internal Control
The Company did not fully design and implement effective control activities based on the criteria established in the COSO framework. The Company has identified deficiencies that constitute a material weakness, either individually or in the aggregate. This material weakness is attributable to the following factors:
 
  
We did not have sufficient accounting staff resources to timely perform closing and audit related procedures.
 
  
We did not have effective controls over the review procedures for balance sheet account reconciliations and manual journal entries.
 
  
We did not have documented evidence of review procedures and did not have sufficient segregation of duties within our accounting function.
Due to the existence of the above material weakness, management, including the CEO and CFO, has concluded that our internal control over financial reporting was not effective as of December 31, 2021. This material weakness creates a reasonable possibility that a material misstatement to the consolidated financial statements will not be prevented or detected on a timely basis.
This annual report does not include an attestation report of our independent registered public accounting firm regarding internal control over financial reporting. Management’s report was not subject to attestation by our independent registered public accounting firm pursuant to law, rules and regulations that permit us to provide only management’s report in this annual report.
Remediation of Material Weaknesses in Internal Control over Financial Reporting
The Company continues to strengthen our internal control over financial reporting and is committed to ensuring that such controls are designed and operating effectively. The Company is implementing process and control improvements to address the above material weakness as follows:
 
  
The Company will assess sufficient resources, both in accounting staff and related technology, needed to timely perform closing and audit related procedures and align identified resources.
 
61

  
The Company will assess controls needed to effectively review procedures for balance sheet account reconciliations and manual journal entries and implement identified controls.
 
  
The Company will assess review procedures to have sufficient segregation of duties within our accounting function, then standardize and document such procedures for evidence of review.
The material weakness in the Company’s internal control over financial reporting will not be considered remediated until the remediated controls operate for a sufficient period of time and management has concluded, through testing, that these controls are operating effectively. The Company is working to have the material weaknesses remediated as soon as possible. However, there is no assurance that the remediation will be fully effective. As described above, the material weakness has not been remediated as of the filing date of this Form 10-K. If these remediation efforts do not prove effective and control deficiencies and material weaknesses persist or occur in the future, the accuracy and timing of the Company’s financial reporting may be materially and adversely affected.
Inherent Limitations on Effectiveness of Controls
Management recognizes that a control system, no matter how well conceived and operated, can provide only reasonable, not absolute, assurance that the objectives of the control system are met. Further, the design of a control system must reflect the fact that there are resource constraints, and the benefits of controls must be considered relative to their costs. Because of the inherent limitations in all control systems, no evaluation of controls can provide absolute assurance that all control issues and instances of fraud or error, if any, have been detected. These inherent limitations include the realities that judgments in decision making can be faulty, and that breakdowns can occur because of a simple error or mistake. Additionally, controls can be circumvented by the individual acts of some persons, by collusion of two or more people, or by management override of the controls. The design of any system of controls also is based in part upon certain assumptions about the likelihood of future events, and there can be no assurance that any design will succeed in achieving its stated goals under all potential future conditions; over time, controls may become inadequate because of changes in conditions, or the degree of compliance with policies or procedures may deteriorate. Because of the inherent limitations in a cost-effective control system, misstatements due to error or fraud may occur and not be detected.
Changes in Internal Control over Financial Reporting
Other than those described above, there have been no changes in the Company’s internal control over financial reporting during the year ended December 31, 2021, that have materially affected, or that are reasonably likely to materially affect, the Company’s internal control over financial reporting.
 
Item 9B.
Other Information
None.
 
Item 9C.
Disclosure Regarding Foreign Jurisdictions That Prevent Inspections.
Not applicable.
 
62

PART III
 
Item 10.
Directors, Executive Officers and Corporate Governance
Directors and Executive Officers
The following table sets forth information about our directors and executive officers as of April 12, 2022:
 
Name
  
Age
  
Position(s)
Executive Officers
    
Leonid Gontmakher
  36  Chief Executive Officer
Joseph Feltham
  36  Chief Operating Officer
Andrew Thut
  48  Chief Investment Officer & Interim Chief Financial Officer
Non-Employee Directors
    
David Daily (1) (2)
  41  Director
Chetan Gulati (1)
  44  Director
Robert E. Hunt
  50  Director
Kathi Lentzsch (2)
  66  Director
Amit Patel (1) (3)
  49  Director
Roman Tkachenko (2)
  38  Director
 
(1)
Member of the Audit Committee
(2)
Member of the Compensation Committee
(3)
Chair of the Audit Committee
Executive Officers
Leonid Gontmakher
has served as our Chief Executive Officer since March 2020 and has been a member of our board of directors since August 2019. From 2014 to 2018, Mr. Gontmakher co-founded and then operated Northwest Cannabis Solutions, which under his leadership grew to be one of the largest and most successful producers of cannabis products in Washington state. From March 2018 to July 2019, he also served as Chief Operating Officer at Cannex Capital Holdings, Inc., which merged with 4Front in July 2019. Mr. Gontmakher has significant experience in cannabis facility design, construction management, equipment sourcing, operations, branding, sales and marketing strategy, and software solutions. Before entering the cannabis industry, from 2008 to 2013 he served on the senior management team at North America’s largest processor and distributor of specialized seafood products. Mr. Gontmakher hold a Bachelor of Science from Arizona State University.
Joseph Feltham
joined the Company in July 2014 and has served in a variety of financial and operational roles, including Chief of Staff and EVP, Operations, and was appointed as the Company’s Chief Operating Officer in September 2020. He has brought a wealth of experience and support in financial analysis, market research and operations support and is instrumental in implementing new processes and projects for the Company. Mr. Feltham holds a Bachelor of Science from the University of San Francisco.
 
63

Andrew Thut
was an early investor in 4Front, joining the Company full time as Chief Investment Officer in October 2014 and was appointed Interim Chief Financial Officer in July 2021. He brings to the team a wealth of financial-management experience and business acumen having previously served as Managing Director of the BlackRock Small Cap Growth Fund at BlackRock Advisors LLC. During his 11-year involvement with BlackRock Small Cap Growth Fund, the $2 billion fund ranked in the top five percent of all domestic small cap growth funds. He also has held positions at MFS Investment Management and BT Alex Brown. Since joining 4Front, he has immersed himself in every facet of the cannabis industry, from the relevant financial drivers of the industry to hands-on experience with dispensaries and cultivation facilities. Mr. Thut holds a Bachelor of Arts from Dartmouth College.
Non-Employee Directors
David Daily
has served as a member of the Company’s board of directors since July 2019. Mr. Daily is the Chief Executive Officer of Gravitron, LLC which he founded in May 2004. Commonly known as Grav.com or GRAV
®
, its original invention was the first all-glass gravity bong, the Gravitron, which was an instant success and has become a cult classic. Since the Gravitron, Mr. Daily has designed or led the GRAV
®
design team to bring over 500 unique top-line products to the cannabis market. Mr. Daily is an investor, board member, mentor, and advisor to over a dozen start-up stage brands in cannabis and consumer packaged goods. He holds a Bachelor of Arts in Economics from The University of Texas at Austin.
Chetan Gulati
has served as a member of the Company’s board of directors since December 2020. He has been a partner and head of research at Navy Capital, a New York-based asset manager focused on the rapidly growing global cannabis sector from 2019 to the present. Mr. Gulati began his career practicing law at Wachtell, Lipton, Rosen and Katz where he focused on corporate restructurings and finance. He then joined Perry Capital in 2007 and was ultimately appointed to run Perry’s London operations from 2010-2016. From 2017-2018, Mr. Gulati was a Partner at Smith Cove Capital. He holds a Bachelor of Arts from the University of Rochester and a Juris Doctor from Yale Law School.
Robert Hunt
, age 49, has more than 15 years’ experience in the cannabis industry as an attorney, consultant, and entrepreneur. From January 2018 to the present, Mr. Hunt has served as Managing Member of Linnaea Holdings, a California based cannabis-focused private equity and operating company hybrid venture. From January 2017 to the present, Mr. Hunt has also worked as the Managing Member of Shingle Hill, a boutique cannabis consulting firm. From June 2016 to December 2016, he was employed as President of Teewinot Life Sciences, a cannabinoid producer. From August 2014 to May 2016, Mr. Hunt was a General Partner of Tuatara Capital, L.P., a private equity firm focused on the cannabis industry. In addition, Mr. Hunt has served on a number of boards of directors, including several in the cannabis industry, such as New Dia Fenway, LLC, Ardent, Inc., Wow Organics, and Canna Click, LLC. Mr. Hunt holds a Bachelor of Arts from the University of Vermont, and a Juris Doctor from Suffolk University Law School.
Kathi Lentzsch
has served as a member of the Company’s board of directors since September 2019. She was appointed Chair of the Board in 2021 and Chair of the Compensation Committee in 2019. Ms. Lentzsch has more than three decades of experience in retail and wholesale operations and management with public and privately held companies. From January 2018 until December 2020, Ms. Lentzsch was the Chief Executive Officer, President and a board member of Bartell Drugs, one of the oldest and largest family-owned pharmacy chains in the country. She left this role after successfully leading the sale of the company to Rite Aid, the third largest pharmacy chain in the country. She previously served as Interim Chief Executive Officer of Gumps, a 150-year old retailer of luxury gifts, from 2011 until 2016, while also serving as President of Enesco Gift, a division of Enesco LLC, one of the oldest giftware companies in the nation, and held senior executive roles at Pottery Barn (a division of Williams Sonoma (NYSE:WSM)), Cost Plus World Market (formerly Nasdaq: CPWM) and Pier 1 Imports (formerly NYSE: PIR). It was during her time as Chief Executive Officer of Elephant Pharmacy, a unique retail start-up that offered natural and organic products, alternative remedies and services, with a traditional pharmacy, that Ms. Lentzsch became interested in medical cannabis. She serves as advisor to the Center for Leadership and Strategic Thinking at the Foster School of Business at the University of Washington and holds a Bachelor of Business Administration degree from the College of William and Mary in Virginia.
Amit Patel
, age 50, has a wide range of experience with investment management funds, investment banking, and the management and oversight of operating companies, including companies undergoing strategic transformations. He has been Managing Partner of Paceline Partners, which makes investments across multiple industries as well as manages various investment funds, since January 2015. Prior to Paceline Partners, Mr. Patel worked at Houlihan Lokey Inc. (NYSE:HLI), an investment bank and financial services provider, for over 15 years. His latest position was as a Managing Director with responsibility for Houlihan Lokey’s principal investment fund until it was spun out in August 2015. Prior to that, he was a Managing Director in Houlihan Lokey’s Financial Restructuring Group. From November 2020 to April 2022, Mr. Patel was a Board Member of LPF Holdco, LLC d/b/a Loudpack, a California cannabis company, until its merger with Harborside Inc. (OTC:HBORF) in April 2022. He chaired Loudpack’s Compensation Committee and was a member of the company’s Audit Committee. Since August 2016, he has served on the Limited Partner Advisory Committee of PowerPlant Ventures Fund I, a plant-based emerging consumer company investment fund. Earlier in his career, Mr. Patel worked at the Goldman Sachs Group, Inc.’s (NYSE:GS) Special Situations Group and held various operating roles at PRAM Filtration Corp. Mr. Patel holds a Bachelor of Science from the Wharton School of the University of Pennsylvania.
Roman Tkachenko
has served as a member of the Company’s board of directors since December 2020. From March 2010 to the present, Mr. Tkachenko has served as the Chief Executive Officer and co-founder of Direct Source Seafood LLC, an importer/wholesaler of specialized frozen seafood products. Direct Source Seafood is the largest importer of king and snow crab from Russia, as well as one of the largest importers of Argentine wild caught shrimp. Direct Source Seafood, LLC has annual revenues of $300,000. From November 2013 to September 2017, Mr. Tkachenko served as the Chief Executive Officer of Marine Treasures International, a company specializing in international sourcing of frozen seafood. Mr. Tkachenko holds a Bachelor of Science in Accounting from Central Washington University.
 
64

Involvement in Certain Legal Proceedings
To our knowledge, none of our current directors or executive officers has, during the past ten years:
 
  
been convicted in a criminal proceeding or been subject to a pending criminal proceeding (excluding traffic violations and other minor offenses);
 
  
had any bankruptcy petition filed by or against the business or property of the person, or of any partnership, corporation or business association of which he was a general partner or executive officer, either at the time of the bankruptcy filing or within two years prior to that time;
 
  
been subject to any order, judgment, or decree, not subsequently reversed, suspended or vacated, of any court of competent jurisdiction or federal or state authority, permanently or temporarily enjoining, barring, suspending or otherwise limiting, his involvement in any type of business, securities, futures, commodities, investment, banking, savings and loan, or insurance activities, or to be associated with persons engaged in any such activity;
 
  
been found by a court of competent jurisdiction in a civil action or by the SEC or the Commodity Futures Trading Commission to have violated a federal or state securities or commodities law, and the judgment has not been reversed, suspended, or vacated;
 
  
been the subject of, or a party to, any federal or state judicial or administrative order, judgment, decree, or finding, not subsequently reversed, suspended or vacated (not including any settlement of a civil proceeding among private litigants), relating to an alleged violation of any federal or state securities or commodities law or regulation, any law or regulation respecting financial institutions or insurance companies including, but not limited to, a temporary or permanent injunction, order of disgorgement or restitution, civil money penalty or temporary or permanent cease-and-desist order, or removal or prohibition order, or any law or regulation prohibiting mail or wire fraud or fraud in connection with any business entity; or
 
  
been the subject of, or a party to, any sanction or order, not subsequently reversed, suspended or vacated, of any self-regulatory organization (as defined in Section 3(a)(26) of the Exchange Act), any registered entity (as defined in Section 1(a)(29) of the Commodity Exchange Act), or any equivalent exchange, association, entity or organization that has disciplinary authority over its members or persons associated with a member.
Except as set forth in our discussion below in “Certain Relationships and Related Party Transactions,” none of our directors or executive officers has been involved in any transactions with us or any of our directors, executive officers, affiliates, or associates which are required to be disclosed pursuant to the rules and regulations of the SEC.
Family Relationships
Leonid Gontmakher and Roman Tkachenko are cousins. There are no other family relationships among any of our executive officers or directors.
 
65

Corporate Governance Overview
We are committed to having sound corporate governance principles, which are essential to running our business efficiently and maintaining our integrity in the marketplace. We understand that corporate governance practices change and evolve over time, and we seek to adopt and use practices that we believe will be of value to our stockholders and will positively aid in the governance of the Company. To that end, we regularly review our corporate governance policies and practices and compare them to the practices of other peer institutions and public companies. We will continue to monitor emerging developments in corporate governance and enhance our policies and procedures when required or when our board determines that it would benefit our Company and our stockholders.
Director Independence
Although we are not listed on The Nasdaq Stock Market, LLC (“Nasdaq”), we intend to apply applicable Nasdaq independence rules, which require a majority of a listed company’s board of directors to be comprised of independent directors within one (1) year of listing. In addition, Nasdaq rules require that, subject to specified exceptions, each member of a listed company’s audit, compensation and nominating and corporate governance committees be independent, and that audit committee members also satisfy independence criteria set forth in Rule 10A-3 under the Exchange Act. The Nasdaq independence definition includes a series of objective tests, such as that the director is not, and has not been for at least three (3) years, one of our employees, that neither the director nor any of his family members has engaged in various types of business dealings with us and that the director is not associated with the holders of more than five percent (5%) of our common stock. In addition, under applicable Nasdaq rules, a director will only qualify as an “independent director” if, in the opinion of the listed company’s board of directors, that person does not have a relationship that would interfere with the exercise of independent judgment in carrying out the responsibilities of a director.
Our board of directors has undertaken a review of the independence of each director. Based on information provided by each director concerning their background, employment and affiliations, our board of directors has determined that three of our five directors, do not have relationships that would interfere with the exercise of independent judgment in carrying out the responsibilities of a director and that each of these directors is “independent” as that term is defined under the listing standards of Nasdaq. In making such determination, our board of directors considered the relationships that each such non-employee director has with us and all other facts and circumstances that our board of directors deemed relevant in determining his independence, including the beneficial ownership of our capital stock by each non-employee director.
Board’s Role in Risk Oversight and Management
Our board of directors, as a whole and through its committees, is responsible for the oversight of risk management, while our management is responsible for the day-to-day management of risks faced by us. The board of directors receives regular reports from members of senior management on areas of material risk to the Company, including operational, financial, legal, regulatory, strategic and reputational risks. In its risk oversight role, our board of directors has the responsibility to satisfy itself that the risk management processes designed and implemented by management are adequate and functioning as designed.
 
66

Role of Board in Risk Oversight Process
Our board of directors has responsibility for the oversight of the Company’s risk management processes and, either as a whole or through its committees, regularly discusses with management our major risk exposures, their potential impact on our business and the steps we take to manage them. The risk oversight process includes receiving regular reports from board committees and members of senior management to enable our board to understand the Company’s risk identification, risk management and risk mitigation strategies with respect to areas of potential material risk, including operations, finance, legal, regulatory, strategic and reputational risk.
The audit committee reviews information regarding liquidity and operations and oversees our management of financial risks. Periodically, the audit committee reviews our policies with respect to risk assessment, risk management, loss prevention and regulatory compliance. Oversight by the audit committee includes direct communication with our external auditors, and discussions with management regarding significant risk exposures and the actions management has taken to limit, monitor or control such exposures. The compensation committee is responsible for assessing whether any of our compensation policies or programs has the potential to encourage excessive risk-taking. The nominating and corporate governance committee manages risks associated with the independence of the board, corporate disclosure practices, and potential conflicts of interest. While each committee is responsible for evaluating certain risks and overseeing the management of such risks, the entire board is regularly informed through committee reports about such risks. Matters of significant strategic risk are considered by our board of directors as a whole.
Director Nomination Process
Our board of directors believes that its directors should have the highest professional and personal ethics and values, consistent with the Company’s longstanding values and standards. They should have broad experience at the policy-making level in business, government or civic organizations. They should be committed to enhancing stockholder value and should have sufficient time to carry out their duties and to provide insight and practical wisdom based on their own unique experience. Each director must represent the interests of all stockholders. When considering potential director candidates, our board of directors also considers the candidate’s independence, character, judgment, diversity, age, skills, including financial literacy, and experience in the context of our needs and those of our board of directors. Our board of directors believe that diversity is an important attribute of the members who comprise our board of directors and that the members should represent an array of backgrounds and experiences and should be capable of articulating a variety of viewpoints. Our board of directors’ priority in selecting board members is the identification of persons who will further the interests of our stockholders through his or her record of professional and personal experiences and expertise relevant to our business.
Stockholder Nominations to the Board of Directors
Director nominations by a stockholder or group of stockholders for consideration by our stockholders at our annual meeting of stockholders, or at a special meeting of our stockholders that includes on its agenda the election of one or more directors, may only be made in accordance with our Articles and applicable law.
Stockholders’ notice for any proposals requested pursuant to Rule 14a-8 under the Exchange Act (including director nominations), must be made in accordance with that rule.
 
67

Board Mandate and Committees
The board of directors has a written mandate that governs the board of directors. Additionally, the board of directors is empowered by governing corporate law, the Company’s Articles and its corporate governance policies to manage or supervise the management of the affairs and business of the Company. The board of directors carries out its responsibilities directly and through two board of directors committees, the audit committee and the compensation committee, each of which operate under a written committee charters approved by the board of directors. The board of directors meets regularly on a quarterly basis and holds additional meetings as required to deal with the Company’s business.
Compliance with Section 16(a) of the Exchange Act
Section 16(a) of the Exchange Act requires our officers, directors, and persons who own more than ten percent of a registered class of our equity securities to file reports of securities ownership and changes in such ownership with the SEC. Officers, directors, and greater-than-ten-percent stockholders are required by SEC regulations to furnish us with copies of all Section 16(a) forms that they file.
Based solely upon a review of Forms 3, Forms 4, and Forms 5 furnished to us pursuant to Rule 16a-3 under the Exchange Act, we believe that all such forms required to be filed pursuant to Section 16(a) of the Exchange Act during the year ended December 31, 2021 were timely filed, as necessary, by the officers, directors, and security holders required to file such forms, except for the following:
Mr. Joseph Feltham did not timely file a Form 4 with respect to one transaction.
Mr. Chetan Gulati did not timely file a Form 4 with respect to one transaction.
Ms. Kathi Lentzsch did not timely file a Form 4 with respect to one transaction.
Mr. Andrew Thut did not timely file a Form 4 with respect to one transaction.
Code of Business Conduct and Ethics
The board of directors has adopted the Code of Business Conduct and Ethics which applies to directors, officers, employees, consultants and contractors of the Company and its subsidiaries. The text of the Code of Conduct is available at www.4frontventures.com. The reference to our website address does not constitute incorporation by reference of the information contained at or available through our website, and you should not consider it to be a part of this report.
 
Item 11.
Executive Compensation
As an emerging growth company under the JOBS Act, we have opted to comply with the executive compensation disclosure rules applicable to “smaller reporting companies” as such term is defined in the rules promulgated under the Securities Act, which permit us to limit reporting of executive compensation to our principal executive officer and our two (2) other most highly compensated named executive officers.
Summary Compensation Table
The following table provides information regarding the compensation awarded to or earned during 2020 and 2021, as applicable, by our named executive officers. All amounts are in whole dollars.
 
68

Name and Principal
Position                    
  
Year
   
Salary

($)
   
Bonus

($) (6)
   
Option
Awards

($)
   
Total

($)
 
Leonid Gontmakher (1),
Chief Executive Officer and Director
   
2021
2020
 
 
   
400,000
400,000
 
 
   
—  
450,000
 
 
   
—  
437,393
 
 
   
400,000
1,287,393
 
 
Andrew Thut,
Chief Investment Officer & Interim Chief Financial Officer (2)
   
2021
2020
 
 
   
300,000
222,966
 
 
   
—  
250,000
 
 
   
—  
151,154
 
 
   
300,000
624,120
 
 
Joseph Feltham (3),
Chief Operating Officer
   
2021
2020
 
 
   
250,000
205,899
 
 
   
—  
100,000
 
 
   
—  
474,626
 
 
   
250,000
780,525
 
 
Notes:
(1)
Mr. Gontmakher was appointed Chief Executive Officer on March 31, 2020.
(2)
Mr. Thut was appointed Interim Chief Financial Officer on July 15, 2021.
(3)
Mr. Feltham was appointed from EVP, Operations to Chief Operating Officer on September 11, 2020.
(4)
Bonus amounts reflect short-term incentive awards based upon performance in the applicable year and paid in the subsequent year.
Narrative to Summary Compensation Table
Executive Compensation Considerations
The Company’s compensation committee reviews financial information and other performance metrics relative to the historical compensation of executive management and comparative information prepared internally. The compensation committee also reviews management’s recommendations for compensation levels of all of the Company’s named executive officers and considered these recommendations with reference to relative compensation levels of like-size institutions. The totality of the information reviewed by the compensation committee is considered when establishing current executive salary levels, and similar analysis is expected to be considered when reviewing and establishing future salaries and long-term incentives. The Company’s compensation policies and practices are designed to ensure that they do not foster risk taking above the level of risk associated with the Company’s business model. For this purpose, the compensation committee generally considers the Company’s financial performance, comparing that performance to the performance metrics included in the Company’s strategic plan. The compensation committee also generally evaluates management’s compensation in light of other specific risk parameters. The Company’s compensation programs are aimed at enabling it to attract and retain the best possible executive talent and rewarding those executives commensurate with their ability and performance. The Company’s compensation programs consist primarily of base salary, bonus and option awards.
Base Salary
Base salaries for named executive officers are determined in the same manner as those other salaried employees. Salary guidelines are established by comparing the responsibilities of the individual’s position in relation to similar positions in other companies of similar size in our industry.
Employment Agreements; Potential Payments Upon Termination or Change-in-Control
Effective April 15, 2020, the Company entered into an Executive Employment Agreement with Joshua N. Rosen (the “Rosen Agreement”), to serve as the Company’s Chief Executive Officer. The Rosen Agreement was terminated on January 2, 2021, when the Company entered into a Separation and Release Agreement (the “Rosen Separation Agreement”) with Mr. Rosen, which supersedes and replaces the Rosen Agreement. Under the Rosen Separation Agreement, Mr. Rosen transitioned from being the Company’s Chief Executive Officer to taking on a role as the non-employee Chairman of the Company’s board of directors. The Rosen Separation Agreement provides that, among other things, the Company shall pay Mr. Rosen $350 in 12 monthly installments, the Company may reimburse Mr. Rosen’s COBRA premiums over a period of 12 months, and the Company will pay Mr. Rosen director fees of $13 per month. Mr. Rosen’s receipt of the aforementioned payments and benefits is conditioned upon the fulfillment of his obligations under the Rosen Separation Agreement, consideration for the waiver and release of claims set forth in the Rosen Separation Agreement, and Mr. Rosen’s compliance with the non-disparagement, and other standard covenants set forth in the Agreement.
On February 3, 2021, the Company entered into a Separation Agreement and Release (the “Dorsey Agreement”) with its former Chief Financial Officer, Nicolle Dorsey, under which she continued to provide services to the Company in a temporary support role. Pursuant to the Separation Agreement, upon her final departure from the Company, Ms. Dorsey received (a) an amount equal to six months of notice pay; (b) payment of 100% of Ms. Dorsey’s COBRA premiums for six months; and (c) accelerated vesting of certain options. The foregoing severance payments and benefits, including the accelerated vesting of the equity awards, were conditioned on Ms. Dorsey’s execution of a customary release of claims and compliance with the terms of the Separation Agreement, which included covenants related to confidentiality, non-disparagement and non-solicitation.
 
69

Section 162(m) of the Code
Section 162(m) generally disallows the corporate tax deduction for certain compensation paid in excess of $1,000,000 annually to “covered employees,” which include: (1) the Chief Executive Officer, (2) the Chief Financial Officer, and (3) any employee whose total compensation is required to be reported to shareholders under the Securities Exchange Act of 1934 by reason of such employee being among the three highest compensated officers for the taxable year (excluding the CEO and CFO); and (4) any executive who was a “covered employee” for any tax year beginning after December 31, 2016. A “covered employee” includes any individual who meets the definition of a “covered employee” at any time during the year, and also includes executives who are the top three highest paid officers (excluding the CEO or CFO) even if their compensation is not required to be disclosed under existing SEC rules. Section 162(m) of the Code was amended by the Tax Cut and Jobs Act of 2018 so that the exceptions for payment of “performance-based compensation” or commissions have been eliminated.
Certain of our executives have received total compensation in excess of $1,000 such that we may not be allowed the full federal tax deduction otherwise permitted for such compensation.
Outstanding Equity Awards at 2021 Fiscal Year End
The following table provides information with respect to holdings of unvested options and stock awards held by our named executive officers as of December 31, 2021. All amounts are in whole dollars.
 
       
Option Awards
 
Name and Principal
Position                    
  
Grant Date
   
Number of
Securities
Underlying
Unexercised
Options (#)

Exercisable
   
Number of
Securities
Underlying
Unexercised
Options (#)

Unexercisable
   
Option
Exercise
Price

(C$)
   
Option
Expiration
Date
 
Leonid Gontmakher,
Chief Executive Officer and Director
   
12/11/2017
8/22/2019
10/2/2020
 
 
 
   
1,800,000
466,666
1,500,000
 
 
 
   
—  
466,667
3,000,000
 
 
 
  $
$
$
 
 
 
 
 
 
   
1.00
1.00
0.77
 
 
 
   
12/11/2022
8/22/2024
10/2/2025
 
 
 
Andrew Thut,
Chief Investment Officer & Interim Chief Financial Officer
   

7/31/2019
8/22/2019
9/15/2020
3/18/2021
 
 
 
 
   

1,965,440
333,333
500,000
666,666
 
 
 
 
   
—  
166,667
—  
1,333,334
 
 
 
 
  $
$
$
$
 
 
 
 
 
 
 
 
   

0.10
1.00
0.86
1.63
 
 
 
 
   

9/16/2024
8/22/2024
9/15/2025
3/18/2026
 
 
 
 
Joseph Feltham,
Chief Operating Officer
   

7/31/2019
8/22/2019
9/15/2020
3/18/2021
 
 
 
 
   

109,200
500,000
390,800
250,000
 
 
 
 
   
—  
500,000
—  
500,000
 
 
 
 
  $
$
$
$
 
 
 
 
 
 
 
 
   

0.10
0.80
0.86
1.63
 
 
 
 
   

9/16/2024
8/22/2024
9/15/2025
3/18/2026
 
 
 
 
Non-Employee Director Compensation
The table below shows the equity and other compensation granted to our non-employee directors during fiscal 2021. All amounts in the table are in whole dollars.
 
70

Name
  
Fees
Earned or
Paid in
Cash ($)
   
Stock
Awards
($)
   
Option
Awards
($)
   
Non-Equity
Incentive Plan
Compensation
($)
   
Nonqualified
Deferred
Compensation
Earnings ($)
   
All Other
Compensation
($)
   
Total

($)
 
Josh Rosen
  $73,761   $—     $—     $—     $—     $—     $73,761 
David Daily
   43,000    —      —      —      —      —      43,000 
Chetan Gulati
   —      —      426,017    —      —      —      426,017 
Kathi Lentzsch
   104,134    —      6,499    —      —      —      110,633 
Eric Rey
   43,000    —      —      —      —      —      43,000 
Roman Tkachenko
   43,000    —      —      —      —      —      43,000 
The compensation committee has set the compensation for the independent directors at $43,583 per year, with the board chair receiving $150,000 per year. Directors who are officers, employees, or consultants of the Company receive no compensation. The compensation committee will review the compensation paid to the Company’s directors annually to ensure that the Company’s approach to Board compensation is competitive and reflects best practices taking into account current governance trends.
Compensation Committee Interlocks and Insider Participation
Not applicable to smaller reporting companies.
Compensation Committee Report
Not applicable to smaller reporting companies.
 
Item 12.
Security Ownership of Certain Beneficial Owners and Management and Related Stockholder Matters
The following table sets forth the beneficial ownership of our common stock as of December 31, 2021 by:
 
  
each stockholder known by us to beneficially own more than 5% of our SVS;
 
  
each of our directors;
 
  
each of our named executive officers; and
 
  
all of our directors and executive officers as a group.
We have determined beneficial ownership in accordance with the rules of the SEC. These rules generally provide that a person is the beneficial owner of securities if such person has or shares the power to vote or direct the voting of securities, or to dispose or direct the disposition of securities. A security holder is also deemed to be, as of any date, the beneficial owner of all securities that such security holder has the right to acquire within 60 days after such date through (i) the exercise of any option or warrant, (ii) the conversion of a security, (iii) the power to revoke a trust, discretionary account or similar arrangement or (iv) the automatic termination of a trust, discretionary account or similar arrangement. Except as disclosed in the footnotes to this table and subject to applicable community property laws, we believe that each person identified in the table has sole voting and investment power over all of the shares shown opposite such person’s name.
 
71

The percentage of beneficial ownership is based on 592,905,396 SVS outstanding as of December 31, 2021.
The address for each director and executive officer is c/o 4Front Ventures Corp., 5060 N. 40th Street Suite 120, Phoenix, AZ 85018.
The following table sets out information as of December 31, 2021 with respect to security ownership of certain beneficial owners and management.
 
   
Subordinate
Voting Shares
      
Multiple
Voting
Shares
      
Total
      
Voting
 
Name, Position
and Address of
Beneficial Owner
  
Number
Beneficially
Owned
   
% of Total
Subordinate
Voting
Shares
  
Number
Beneficially
Owned
   
% of

Total

Multiple

Voting

Shares
  
Total

Number of

Capital

Stock

Beneficially

Owned
   
% of
Total
Capital
Stock
  
% of Voting

Capital Stock
 
Leonid Gontmakher
Chief Executive Officer
   30,313,057    5.11  —      —    30,313,057    5.10  1.88
Joseph Feltham
Chief Operating Officer
   905,840    0.15  —      —    905,840    0.15  0.06
Andrew Thut
Chief Investment Officer
   11,823,960    1.99  154,956    12.14  11,978,916    2.02  8.41
David Daily
Director
   22,000    —    —      —    22,000    —    —  
Chetan Gulati
Director
   14,165,346    2.39  —      —    14,165,346    2.38  0.88
Kathi Lentzsch
Director
   —      —    —      —    —      —    —  
Eric Rey
Director
   20,000    —    —      —    20,000    —    —  
Roman Tkachenko
Director
   14,191,930    2.39  —      —    14,191,930    2.39  0.88
  
 
 
   
 
 
  
 
 
   
 
 
  
 
 
   
 
 
  
 
 
 
All Board directors and named executive officers as a group
  
 
71,442,133
 
  
 
12.03
 
 
154,956
 
  
 
12.14
 
 
71,597,089
 
  
 
12.04
 
 
12.11
Camelback Ventures, LLC, Endowment Arm
   53,352,000    9.00  —      —    53,352,000    8.98  3.31
 
72

Equity Compensation Plan Information
On July 31, 2019, shareholders approved the 4Front Ventures Corp. 2019 Stock and Incentive Plan (the “Stock and Incentive Plan”). The Stock and Incentive Plan permits the grant of: (i) nonqualified stock options (“NQSOs”) and incentive stock options (“ISOs”) (collectively, “Options”); (ii) restricted stock awards; (iii) restricted stock units (“RSUs”); (iv) stock appreciation rights (“SARs”); and (v) performance compensation awards, which are referred to herein collectively as “Awards,” as more fully described below.
The following table sets out information as of December 31, 2021 with respect to the Stock and Incentive Plan.
 
Plan category
  
Number of securities to
be issued upon exercise
of outstanding options,
warrants and rights
   
Weighted-average

exercise price of
outstanding options,
warrants and rights
   
Number of securities remaining
available for future issuance
under equity compensation
plans (excluding securities

reflected in column (a))
 
   
(a)
   
(b)
   
(c)
 
Equity compensation plans approved by security holders
   54,282,752    0.75    4,450,776 
Equity compensation plans not approved by security holders
   —      —      —   
  
 
 
   
 
 
   
 
 
 
Total
   54,282,752   $0.75    4,450,776 
As of December 31, 2021, the following awards were outstanding under the Stock and Incentive Plan: a total of 54,282,752 options, representing approximately 9.27% of the then outstanding share number. As of December 31, 2021, an aggregate of 4,450,776 options remained available for issuance under the Stock and Incentive Plan, representing approximately 0.75% of the then Outstanding Share Number.
Summary of Terms and Conditions of the Incentive Plan
Purpose of the Incentive Plan
The purpose of the Stock and Incentive Plan is to enable the Company and its affiliated companies to: (i) promote and retain employees, officers, consultants, advisors and directors capable of assuring the future success of the Company; (ii) to offer such persons incentives to put forth maximum efforts; and (iii) to compensate such persons through various stock and cash-based arrangements and provide them with opportunities for stock ownership, thereby aligning the interests of such persons and shareholders.
 
73

Eligible Persons
Any of the Company’s employees, officers, directors, consultants (who are natural persons) are eligible to participate in the Stock and Incentive Plan if selected by the compensation committee (as defined herein) (the
“Participants”
). The basis of participation of an individual under the Stock and Incentive Plan, and the type and amount of any Award that an individual will be entitled to receive under the Stock and Incentive Plan, will be determined by the compensation committee based on its judgment as to the best interests of the Company and its shareholders, and therefore cannot be determined in advance.
The maximum number of SVS that may be issued under the Stock and Incentive Plan shall be determined by the board from time to time, but in no case shall exceed, in the aggregate, 10% of the Outstanding Share Number Notwithstanding the foregoing, a maximum of 20,000,000 SVS may be issued as ISOs, subject to adjustment as provided in the Stock and Incentive Plan. Any shares subject to an Award under the Stock and Incentive Plan that are forfeited, cancelled, expire unexercised, are settled in cash, or are used or withheld to satisfy tax withholding obligations of a Participant shall again be available for Awards under the Stock and Incentive Plan.
In the event of any dividend, recapitalization, forward or reverse stock split, reorganization, merger, amalgamation, consolidation, split-up, split-off, combination, repurchase or exchange of SVS or other securities of the Company, issuance of warrants or other rights to acquire SVS or other securities of the Company, or other similar corporate transaction or event, which affects the SVS, or unusual or nonrecurring events affecting the Company, or the financial statements of the Company, or changes in applicable rules, rulings, regulations or other requirements of any governmental body or securities exchange or inter-dealer quotation system, accounting principles or law, the compensation committee may make such adjustment, which is appropriate in order to prevent dilution or enlargement of the rights of Participants under the Stock and Incentive Plan, to: (i) the number and kind of shares which may thereafter be issued in connection with Awards; (ii) the number and kind of shares issuable in respect of outstanding Awards; (iii) the purchase price or exercise price relating to any Award or, if deemed appropriate, make provision for a cash payment with respect to any outstanding Award; and (iv) any share limit set forth in the Stock and Incentive Plan.
Description of Awards
Pursuant to the Stock and Incentive Plan, the Company is authorized to issue option awards to participants.
Options
The compensation committee is authorized to grant Options to purchase Subordinate Voting Shares that are either ISOs meaning they are intended to satisfy the requirements of Section 422 of the U.S. Internal Revenue Code of 1986) (the
“Code”
), or NQSOs, meaning they are not intended to satisfy the requirements of Section 422 of the Code. Options granted under the Stock and Incentive Plan will be subject to the terms and conditions established by the compensation committee. Under the terms of the Stock and Incentive Plan, unless the compensation committee determines otherwise in the case of an Option substituted for another Option in connection with a corporate transaction, the exercise price of the Options will not be less than the fair market value (as determined under the Stock and Incentive Plan) of the shares at the time of grant. Options granted under the Stock and Incentive Plan will be subject to such terms, including the exercise price and the conditions and timing of exercise, as may be determined by the compensation committee and specified in the applicable award agreement. The maximum term of an Option granted under the Stock and Incentive Plan will be ten years from the date of grant (or five years in the case of an ISO granted to a 10% shareholder). Payment in respect of the exercise of an Option may be made in cash or by check, by surrender of unrestricted shares (at their fair market value on the date of exercise) or by such other method as the compensation committee may determine to be appropriate.
 
74

Administration of the Stock and Incentive Plan
The compensation committee may impose restrictions on the grant, exercise or payment of an Award as it determines appropriate. Generally, Awards granted under the Stock and Incentive Plan shall be nontransferable except by will or by the laws of descent and distribution. No Participant shall have any rights as a shareholder with respect to SVS covered by Options, SARs, restricted stock awards, or RSUs, unless and until such Awards are settled in SVS.
No Option (or, if applicable, SARs) shall be exercisable, no SVS shall be issued, no certificates for SVS shall be delivered and no payment shall be made under the Stock and Incentive Plan except in compliance with all applicable laws.
Tax Withholding
The Company may take such action as it deems appropriate to ensure that all applicable federal, state, local and/or foreign payroll, withholding, income or other taxes, which are the sole and absolute responsibility of a Participant, are withheld or collected from such Participant.
Amendments and Termination
Subject to the provisions of the Stock and Incentive Plan, the board may from time to time amend, suspend or terminate the Stock and Incentive Plan, and the compensation committee may amend the terms of any previously granted Award, provided that no amendment to the terms of any previously granted Award may (except as expressly provided in the Stock and Incentive Plan) materially and adversely alter or impair the terms or conditions of the Award previously granted to a Participant under the Stock and Incentive Plan without the written consent of the Participant or holder thereof. Any amendment to the Stock and Incentive Plan, or to the terms of any Award previously granted, is subject to compliance with all applicable laws, rules, regulations and policies of any applicable governmental entity or securities exchange, including receipt of any required approval from the governmental entity or stock exchange, and any such amendment, alteration, suspension, discontinuation or termination of an Award will be in compliance with CSE policies.
For greater certainty and without limiting the foregoing, the board may amend, suspend, terminate or discontinue the Stock and Incentive Plan, and the compensation committee may amend or alter any previously granted Award, as applicable, without obtaining the approval of shareholders in order to: (i) amend the eligibility for, and limitations or conditions imposed upon, participation in the Stock and Incentive Plan; (ii) amend any terms relating to the granting or exercise of Awards; (iii) make changes that are necessary or desirable to comply with applicable laws, rules, regulations and policies of any applicable governmental entity or stock exchange (including amendments to Awards necessary or desirable to avoid any adverse tax results under the Section 409A of the Code; (iv) amend any terms relating to the administration of the Stock and Incentive Plan; or (v) correct any defect, supply any omission or reconcile any inconsistency in the Stock and Incentive Plan or in any Award or Award agreement.
 
75

Notwithstanding the foregoing, the Stock and Incentive Plan specifically provides that shareholder approval would be required for any amendments to the Stock and Incentive Plan or an Award that would: (i) require shareholder approval under the rules or regulations of securities exchange that is applicable to the Company; (ii) increase the number of shares authorized under the Stock and Incentive Plan; (iii) permit repricing of Options or SARs; (iv) permit the award of Options or SARs at a price less than 100% of the fair market value on the date of the grant; (v) permit Options to be transferable other than in accordance with the provisions of the Stock and Incentive Plan; (vi) amend the termination and amendment provisions of the Stock and Incentive Plan; or (vii) increase the maximum term permitted for Options and SARs under the Stock and Incentive Plan or extend the terms of any Options beyond their original expiry date.
Corporate Transactions
The Stock and Incentive Plan provides that, in the event of any reorganization, merger, consolidation, split-up, spin-off, combination, plan of arrangement, take-over bid or tender offer, repurchase or exchange of SVS or other securities of the Company or any other similar corporate transaction or event involving the Company (or the Company shall enter into a written agreement to undergo such a transaction or event), the compensation committee or the board may, in its sole discretion, provide for any of the following to be effective upon the consummation of the event (or effective immediately prior to the consummation of the event, provided that the consummation of the event subsequently occurs): (i) either (A) termination of the Award, whether or not vested, in exchange for an amount of cash and/or other property, if any, equal to the amount that would have been attained upon the exercise of the vested portion of the Award or realization of the Participant’s vested rights, or (B) the replacement of the Award with other rights or property selected by the compensation committee or the board, in its sole discretion; (ii) that the Award be assumed by the successor or survivor company, or a parent or subsidiary thereof, or shall be substituted for by similar Options, rights or awards covering the stock of the successor or survivor company, or a parent or subsidiary thereof, with appropriate adjustments as to the number and kind of shares and prices; (iii) that the Award shall be exercisable or payable or fully vested with respect to all Shares covered thereby, notwithstanding anything to the contrary in the applicable Award agreement; or (iv) that the Award cannot vest, be exercised or become payable after a date certain in the future, which may be the effective date of the event.
 
Item 13.
Certain Relationships and Related Transactions, and Director Independence
Related Party Transactions
Roman Tkachenko, a director and Leonid Gontmakher, the Company’s Chief Executive Officer and a director, each hold a 14.28% ownership interest in LI Lending LLC, which extended the Company a real estate improvement/development loan of $50,000 of which $48,682 includes the notes payable and accrued interest less debt discount of $416 that was owed and outstanding as of December 31, 2021.
On November 12, 2020, the Company entered into an Amended and Restated Consulting Agreement (the “Leadership Consulting Agreement”) with Ag-Grow Imports, LLC (“AGI”), a Washington limited liability company owned and controlled by Joshua N. Rosen, chair of the Company’s board of directors, and Maha Consulting LLC (“Maha”), a Puerto Rican limited liability company owned and controlled by Leonid Gontmakher, the Company’s Chief Executive Officer. The Leadership Consulting Agreement provides that, among other things, that AGI shall pay to Maha $33 per month for consulting services rendered to AGI and the Company, including the support of the Company’s intellectual property efforts, key infrastructure projects and leadership services. Additionally, the Leadership Consulting Agreement provides that AGI and/or the Company, each in their sole discretion, may pay cash bonuses and/or issue equity incentive awards to Maha based on its performance under the Leadership Consulting Agreement. The Leadership Consulting Agreement shall continue in full force and effect for a period of 12 months, and shall automatically renew for additional twelve month periods, unless a party to the Leadership Consulting Agreement delivers written notice of non-renewal.
 
76

The Company has issued notes receivable to related parties that hold or have applied for cannabis licenses or that have secured real estate that can be used for a cannabis facility. The Company did not have a balance as of December 31, 2021. There was $696 in such notes at December 31, 2020.
 
Item 14.
Principal Accounting – Fees and Services
Principal Independent Accountant Fees and Services
Davidson & Company LLC (“Davidson”) has served as our independent registered public accounting firm since July 31, 2019. The engagement of Davidson was approved by the audit committee and the board. Davidson completed the audits of the Company for the year ended December 31, 2021 and 2020.
During the years ended December 31, 2021 and 2020, there were no (1) disagreements with Davidson on any matter of accounting principles or practices, financial statement disclosure or auditing scope or procedure, which, if not resolved to Davidson’s satisfaction, would have caused Davidson to make reference thereto in its report on the consolidated financial statements of the Company (as described in Item 304(a)(1)(iv) of Regulation S-K), (2) reportable events (as described in Item 304(a)(1)(v) of Regulation S-K) or (3) “reportable events as such term is defined in NI 51-102.
Aggregate fees billed by our independent auditors for the years ended December 31, 2021 and December 31, 2020 are detailed in the table below.
Principal Independent Accountant Fees and Services
 
   
2021
   
2020
 
Audit Fees(1)
  $600,000   $800,000 
Audit Related Fees(2)
   —     $74,397 
Tax Fees(3)
   —      —   
All Other Fees(4)
   —      —   
  
 
 
   
 
 
 
Total Fees Paid
  
$
600,000
 
  
$
874,397
 
 
(1)
Fees for audit services on an accrued basis.
(2)
Fees not included in audit fees that are billed by the auditor for assurance and related services that are reasonably related to the performance of the audit of the financial statements.
(3)
Fees for professional services rendered for tax compliance, tax advice and tax planning.
(4)
All other fees billed by the auditor for products and services not included in the foregoing categories.
 
77

Pre-approval Policies and Procedures
Our audit committee has established a policy of reviewing, in advance, and either approving or not approving, all audit, audit-related, tax and other non-audit services that our independent registered public accounting firm provides to us. This policy requires that all services received from independent registered public accounting firms be approved in advance by the audit committee. The audit committee has delegated pre-approval responsibility to the chair of the audit committee with respect to non-audit related fees and services.
Our audit committee has determined that the provision of the services as set out above is compatible with the maintaining of Davidson’s independence in the conduct of their auditing functions.
 
78

PART IV
 
Item 15.
Exhibits, Financial Statement Schedules
(a) The following documents included elsewhere in this annual report on Form 10-K (see F-pages herein regarding financial statement information) are incorporated herein by reference and filed as part of this report:
 
(1)
Financial statements:
The consolidated balance sheets as of December 31, 2021 and 2020, and the consolidated statements of operations, changes in equity and cash flows for the years ended December 31, 2021 and 2020, together with notes thereto.
 
(2)
Financial statement schedule: None
 
(3)
Exhibits required by Item 601 of Regulation S-K:
 
Item 16.
Form 10-K Summary
None.
 
79

EXHIBIT INDEX
 
Exhibit
Number
  
Exhibit Description
  
Form
  
Filing Date
  
Exhibit
Number
  
Filed
Herewith
    3.1  Notice of Articles of Registrant  20-F  June 30, 2020  1.1  
    3.2  Articles of Registrant  20-F  June 30, 2020  1.2  
    3.3  Amended and Restated Articles of Registrant dated December 23, 2020   10-K  April 7, 2021  3.3  
    4.1  Description of Securities  20-F  June 30, 2020  2.1  
  10.1  Business Combination Agreement dated March 1, 2019 between 4Front Holdings LLC, 4Front Corp., 1196260 B.C. Ltd. and Cannex Capital Holdings Inc.  20-F  June 30, 2020  4.1  
  10.2  Senior secured convertible notes issued by Cannex Capital Holdings Inc. on November 21, 2018 to Gotham Green Fund 1, L.P., Gotham Green Fund 1 (Q), L.P., and Gotham Green Credit Partners SPV 2, L.P.  20-F  June 30, 2020  4.3  
  10.3  Construction Loan Agreements dated May 10, 2019, by and between Linchpin Investors LLC, a subsidiary of the Corporation, and LI Lending LLC, in the amount of up-to $50,000,000 (later modified to up-to $45,000,000)  20-F  June 30, 2020  4.4  
  10.4  Stock Purchase Agreement by and among 4Front Holdings LLC, Paul Overgaag, Nathaniel Averill and Healthy Pharms, Inc. dated November 13, 2018   20-F  June 30, 2020  4.5  
  10.5  Contribution Agreement November 13, 2018 between Mission Partners USA, LLC and 4Front Holdings LLC  20-F  June 30, 2020  4.6  
  10.6  Agreement and Plan of Merger, dated as of October 6, 2021, by and among 4Front Ventures Corp., New England Cannabis Corporation, Inc., Kenneth V. Stevens, and 4Front NECC Acquisition Co.  8-K  October 8, 2021  10.1  
  10.7  Membership Interest Purchase Agreement, dated as of October 6, 2021, by and among 4Front Ventures Corp., Kenneth V. Stevens, and Mission Partners RE, LLC  8-K  October 8, 2021  10.2  
  10.8  Convertible Promissory Note Purchase Agreement, dated as of October 6, 2021, by and among 4Front Ventures Corp., Navy Capital Green Fund, LP, Navy Capital Green Co-Invest Fund, LLC, and HI 4Front, LLC  8-K  October 8, 2021  10.3  
  10.9  First Amendment to Agreement and Plan of Merger, dated as of January 28, 2022, by and among 4Front Ventures Corp., New England Cannabis Corporation, Inc., Kenneth V. Stevens, and 4Front NECC Acquisition Co.  8-K  February 3, 2022  10.3  
  10.10  First Amendment to Membership Interest Purchase Agreement, dated as of January 28, 2022, by and among 4Front Ventures Corp., Kenneth V. Stevens, and Mission Partners RE, LLC.  8-K  February 3, 2022  10.4  
  10.11  Promissory Note and Pledge Agreement, dated as of January 28, 2022, between 4Front Ventures Corp. and Kenneth V. Stevens.  8-K  February 3, 2022  10.5  
  10.12  Agreement and Plan of Merger, dated as of April 6, 2022, by and among 4Front Ventures Corp., Island Merger Sub, Inc., Island Global Holdings, Inc., and Navy Capital SR LLC   8-K  April 6, 2022  10.1  
  10.13  Lock-up agreement dated August 22, 2019, by and among 4Front Ventures Corp. and each of Camelback Ventures, LLC, Joshua Rosen, Trevor Pratte, Karl Chowscano, Andrew Thut, Kris Krane, Leo Gontmakher, Arkadi Gontmakher, Vlad Orlovskii, Oleg Orlovskii, Roman Tkachenko and Glenn Backus  20-F  June 30, 2020  4.7  
 
80

  10.14  Amended and restated securities purchase agreement dated July 31, 2019 among Gotham Green Fund 1, L.P., Gotham Green Fund 1 (Q), L.P., Gotham Green Credit Partners SPV 2, L.P., Gotham Green Fund II, L.P., Gotham Green Fund II (Q), L.P., 4Front Ventures Corp., Cannex Holdings (Nevada) Inc., 4Front Ventures Corp., 4Front U.S. Holdings Inc. and Cannex Holdings (Nevada) Inc., as amended on January 29, 2020 and March 20, 2020   20-F  June 30, 2020  4.8  
  10.15  Industrial building lease dated September 1, 2015 by and between Kinzie Properties, LLC, 2400 Greenleaf Partners, LLC, and IL Grown Medicine LLC   20-F  June 30, 2020  4.9  
  10.16  Amended and Restated Class B Proportionate Shares Option Plan +   20-F  June 30, 2020  4.1  
  10.17  Amended and Restated Stock Option Plan +   20-F  June 30, 2020  4.11  
  10.18  Form of Director Indemnification Agreement   20-F  June 30, 2020  4.12  
  10.19  Amended and Restated Consulting Agreement with Ag-Grow Imports, LLC and Maha Consulting LLC   
10-K
  
April 7, 2021
  
10.15
  
  10.20  Separation Agreement and Release with Joshua N. Rosen dated January 2, 2021   10-K  April 7, 2021  10.16  
  10.21  Severance, General Waiver and Release Agreement with Nicolle Dorsey dated February 3, 2021 +   10-K  April 7, 2021  10.17  
  10.22  Membership Interest Purchase Agreement – Denham dated January 1,   10-K  April 7, 2021  10.18  
  10.23  Membership Interest Purchase Agreement Amendment 1 – Denham dated March 30, 2020   10-K  April 7, 2021  10.19  
  10.24  Membership Interest Purchase Agreement Amendment 2 – Denham dated August 12, 2020   10-K  April 7, 2021  10.20  
  10.25  Membership Interest Purchase Agreement – Ethos dated April 30, 2020   10-K  April 7, 2021  10.21  
 
81

  10.26
  Asset Purchase Agreement – Ethos dated April 30, 2020   10-K  April 7, 2021  10.22  
  10.27
  LI Lending Amended & Restated Promissory Note dated December 17, 2020   10-K  April 7, 2021  10.23  
  10.28
  Premium Termination Agreement dated August 11, 2020   10-K  April 7, 2021  10.24  
  21.1
  List of Subsidiaries   10-K  April 7, 2021  21.1  
  31.1
  Certification of the Chief Executive Officer (Principal Executive Officer) pursuant to Rule 13a-14(a) of the Securities Exchange Act         x
  31.2
  Certification of the Chief Financial Officer (Principal Financial Officer) pursuant to Rule 13a-14(a) of the Securities Exchange Act         x
  32.1
  Certification of Chief Executive Officer and Chief Financial Officer Pursuant to Rule 13a-14(b) Under the Securities Exchange Act of 1934 and Section 1350 of Chapter 60 of Title 18 of the United States Code *         x
101.INS
  Inline XBRL Instance Document        x
101.SCH
  Inline XBRL Taxonomy Extension Schema Document        x
101.CAL
  Inline XBRL Taxonomy Extension Calculation Linkbase Document        x
101.DEF
  Inline XBRL Taxonomy Extension Definition Linkbase Document        x
101.LAB
  Inline XBRL Taxonomy Extension Label Linkbase Document        x
101.PRE
  Inline XBRL Taxonomy Extension Presentation Linkbase Document        x
104
  Cover Page Interactive Data File (formatted as Inline XBRL and contained in Exhibit 101)        x
 
+
Indicates management contract or compensatory plan.
*
This certification is being furnished solely to accompany this Annual Report pursuant to 18 U.S.C. Section 1350, and it is not being filed for purposes of Section 18 of the Securities Exchange Act of 1934 and is not to be incorporated by reference into any filing of the Company, whether made before or after the date hereof, regardless of any general incorporation language in such filing.
 
82

SIGNATURES
Pursuant to the requirements of Section 13 or 15(d) of the Securities Exchange Act of 1934, the registrant has duly caused this annual report on Form 10-K to be signed on its behalf by the undersigned, thereunto duly authorized.
 
  
4FRONT VENTURES CORP.
Date: April 15, 2022
  
By:
 
/s/ Leo Gontmakher
   
Leo Gontmakher
   
Chief Executive Officer
Pursuant to the requirements of the Securities Exchange Act of 1934, this report has been signed below by the following persons on behalf of the registrant and in the capacities and on the dates indicated.
 
Signature and Title:
    
Date:
/
s
/
Leo Gontmakher
   April 15, 2022
Leo Gontmakher, Chief Executive Officer and Director (Principal Executive Officer)
   
/
s
/
David Daily
   April 15, 2022
David Daily, Director
   
/
s
/
Chetan Gulati
   April 15, 2022
Chetan Gulati, Director
   
/
s
/
Kathi Lentzsch
   April 15, 2022
Kathi Lentzsch, Director
   
/
s
/
Roman Tkachenko
   April 15, 2022
Roman Tkachenko Director
   
 
83


REPORT OF INDEPENDENT REGISTERED PUBLIC ACCOUNTING FIRM
To the Shareholders and Directors of
4Front Ventures Corp.
Opinion on the Consolidated Financial Statements
We have audited the accompanying consolidated balance sheets of 4Front Ventures Corp. (the “Company”) as of December 31, 2021 and 2020, and the related consolidated statements of operations and comprehensive loss, changes in
shareholder’ equity, and cash flows for the years ended
December 31, 2021 and 2020, and the related notes (collectively referred to as the “financial statements”). In our opinion, the financial statements present fairly, in all material respects, the financial position of the Company as of December 31, 2021 and 2020, and the results of its operations and its cash flows for the years ended December 31, 2021 and 2020, in conformity with accounting principles generally accepted in the United States of America.
Basis for Opinion
These financial statements are the responsibility of the Company’s management. Our responsibility is to express an opinion on these financial statements based on our audits. We are a public accounting firm registered with the Public Company Accounting Oversight Board (United States) (“PCAOB”) and are required to be independent with respect to the Company in accordance with the U.S. federal securities laws and the applicable rules and regulations of the Securities and Exchange Commission and the PCAOB.
We conducted our audits in accordance with the standards of the PCAOB. Those standards require that we plan and perform the audit to obtain reasonable assurance about whether the financial statements are free of material misstatement, whether due to error or fraud. The Company is not required to have, nor were we engaged to perform, an audit of its internal control over financial reporting. As part of our audits we are required to obtain an understanding of internal control over financial reporting but not for the purpose of expressing an opinion on the effectiveness of the entity’s internal control over financial reporting. Accordingly, we express no such opinion.
Our audits included performing procedures to assess the risks of material misstatement of the financial statements, whether due to error or fraud, and performing procedures that respond to those risks. Such procedures included examining, on a test basis, evidence regarding the amounts and disclosures in the financial statements. Our audits also included evaluating the accounting principles used and significant estimates made by management, as well as evaluating the overall presentation of the financial statements. We believe that our audits provide a reasonable basis for our opinion.
We have served as the Company’s auditor since 2019.
 
  
/s/ DAVIDSON & COMPANY LLP
Vancouver, Canada  Chartered Professional Accountants  
April 15, 2022
 
 
F-1

4FRONT VENTURES CORP.
CONSOLIDATED BALANCE SHEETS
AS OF DECEMBER 31, 2021 AND 2020
(Amounts expressed in thousands of U.S. dollars except for share and per share data)
 
 
  
As of December 31,
 
 
  
2021
 
 
2020
 
ASSETS
  
 
Current assets:
  
 
Cash
  $22,581  $18,932 
Accounts receivable, net
   1,946   437 
Other receivables
   289   1,341 
Current portion of lease receivables
   3,630   3,450 
Inventory
   20,087   18,037 
Current portion of notes receivable
   109   264 
Prepaid expenses
   2,232   2,275 
   
 
 
  
 
 
 
Total current assets
   50,874   44,736 
   
 
 
  
 
 
 
Property and equipment, net
   42,633   33,618 
Notes receivable and accrued interest
       91 
Lease receivables
   6,748   7,595 
Intangible assets, net
   26,246   28,790 
Goodwill
   23,155   23,155 
Right-of-use assets
   100,519   62,466 
Deposits
   5,364    4,305 
   
 
 
  
 
 
 
TOTAL ASSETS
  $255,539  $204,756 
   
 
 
  
 
 
 
LIABILITIES AND SHAREHOLDERS’ EQUITY
         
LIABILITIES
         
Current liabilities:
         
Accounts payable
  $2,131  $4,722 
Accrued expenses and other current liabilities
   9,411   6,427 
Taxes payable
   23,968   11,502 
Derivative liability
   3,502   5,807 
Current portion of convertible notes
   2,784   1,652 
Current portion of lease liability
   3,629   1,909 
Current portion of contingent consideration payable
       2,393 
Current portion of notes payable and accrued interest
   3,413   3,372 
   
 
 
  
 
 
 
Total current liabilities
   48,838   37,784 
   
 
 
  
 
 
 
Convertible notes
   14,641   14,722 
Notes payable and accrued interest from related party
   48,266   45,362 
Long term notes payable
   1,709   1,907 
Long term accounts payable
   1,200   1,600 
Contingent consideration payable
   2,393   3,103 
Deferred tax liability
   7,849   6,530 
Lease liability
   93,111   51,545 
   
 
 
  
 
 
 
TOTAL LIABILITIES
   218,007   162,553 
   
 
 
  
 
 
 
SHAREHOLDERS’ EQUITY
         
Equity attributable to 4Front Ventures Corp.
   274,120   250,583 
Additional paid-in capital
   52,197   42,116 
Deficit
   (288,857  (250,548
Non-controlling interest
   72   52 
   
 
 
  
 
 
 
TOTAL SHAREHOLDERS’ EQUITY
   37,532   42,203 
   
 
 
  
 
 
 
TOTAL LIABILITIES AND SHAREHOLDERS’ EQUITY
  $255,539  $204,756 
   
 
 
  
 
 
 
 
See accompanying notes to financial statements.
F-2

4FRONT VENTURES CORP.
CONSOLIDATED STATEMENTS OF OPERATIONS AND COMPREHENSIVE LOSS
(Amounts expressed in thousands of U.S. dollars except for share and per share data)
 
 
  
For the Years Ended December 31,
 
 
  
2021
 
 
2020
 
REVENUE
  
 
Revenue from sale of goods
  $93,387  $46,616 
Real estate income
   11,179   11,019 
   
 
 
  
 
 
 
Total revenues
   104,566   57,635 
Cost of goods sold, sale of grown and manufactured products
   (36,212  (11,973
Cost of goods sold, sale of purchased products
   (18,958  (9,151
   
 
 
  
 
 
 
Gross profit
   49,396   36,511 
OPERATING EXPENSES
         
Selling and marketing expenses
   20,537   23,174 
General and administrative expenses
   27,782   20,494 
Depreciation and amortization
   5,102   4,061 
Equity based compensation
   10,081   5,306 
Impairment of goodwill and intangible assets
   —     16,748 
Foreign exchange (gain) loss
   —     (19
Accretion
   —     (643
   
 
 
  
 
 
 
Total operating expenses
   63,502   69,121 
   
 
 
  
 
 
 
Loss from operations
   (14,106  (32,610
   
 
 
  
 
 
 
Other income (expense)
         
Interest income
   15   77 
Interest expense
   (13,704  (15,779
Change in fair value of derivative liability
   832   (1,578
Loss on lease termination
   (1,210  —   
Gain on sale leaseback transactions
   —     3,345 
Gain on restructuring of notes payable
   —     380 
Gain on extinguishment of debt
   —     1,218 
Gain on litigation settlement
   3,768   —   
Loss on investments
   —     (759
Other
   47   763 
   
 
 
  
 
 
 
Total other income (expense), net
   (10,252  (12,333
   
 
 
  
 
 
 
Net loss before income taxes
   (24,358  (44,943
Income tax expense
   (13,931  (15,049
Net loss from continuing operations
   (38,289  (59,992
Net income from discontinued operations, net of taxes
   —     12,987 
   
 
 
  
 
 
 
Net loss
   (38,289  (47,005
Net income (loss) attributable to non-controlling interest
   20   46 
   
 
 
  
 
 
 
Net loss attributable to shareholders
  $38,309  $(47,051
   
 
 
  
 
 
 
Basic and diluted loss per share
  $(0.06 $(0.09
Weighted average number of shares outstanding, basic and diluted
   590,998,816   520,563,800 
 
See accompanying notes to financial statements.
 
F-3

4FRONT VENTURES CORP.
CONSOLIDATED STATEMENTS OF CHANGES IN STOCKHOLDERS’ EQUITY
(Amounts expressed in thousands of U.S. dollars except for share and per share data)
 
  
Share Capital
                
  
Units
  
Shares
  
Amount
  
Additional Paid-
In Capital
  
Deficit
  
Total 4Front Ventures Corp.

Shareholders’ Equity
  
Non-Controlling
Interest
  
Total Shareholders’
Equity
 
Balance,
December 31, 2019
 
 
  
 
 
 
531,522,819
 
 
 
252,656
 
 
 
25,618
 
 
 
(203,497
)
 
 
 
74,777
 
 
 
(17
)
 
 
 
74,760
 
Conversion option and warrants for GGP notes transferred to equity
  —     —     —     411   —     411   —     411 
Conversion option for convertible notes transferred to equity
  —     —     —     5,163   —     5,163   —     5,163 
Shares issued for Pure Ratios earnout
  —     223,145   94   —     —     94   —     94 
Share-based compensation
  —     —     —     5,306   —     5,306   —     5,306 
Exchange of stock for convertible swap notes
  —     (29,448,468  (13,661  —     —     (13,661  —     (13,661
Conversion of notes to equity
  —     4,479,113   1,939   —     —     1,939   —     1,939 
Shares issued with exercise of warrants
  —     2,686,463   1,352   —     —     1,352   —     1,352 
Shares issued for services
  —     1,192,640   644   —     —     644   —     644 
Issuance of stock for purchase of non-controlling interests
  —     3,551,040   231   —     —     231   (231  —   
Derecognition of NCI with the sale of Maryland entities
  —     —     —     —     —     —     254   254 
Issuance of stock for bought deal
  —     24,644,500   8,018   —     —     8,018   —     8,018 
Issuance of broker warrants
  —     —     —     577   —     577   —     577 
Share issuance costs for bought deal
  —     —     (690  —     —     (690  —     (690
I
ssuance of warrants to Advisors
  —     —     —     381   —     381   —     381 
Issuance of warrants to LI Lending
  —     —     —     4,660   —     4,660   —     4,660 
Net loss
  —     —     —     —     (47,051  (47,051  46   (47,005
  
 
 
  
 
 
  
 
 
  
 
 
  
 
 
  
 
 
  
 
 
  
 
 
 
Balance, December 31,
2020
  —     538,851,252  $250,583  $42,116  $(250,548 $42,151  $52  $42,203 
  
 
 
  
 
 
  
 
 
  
 
 
  
 
 
  
 
 
  
 
 
  
 
 
 
Shares issued for Pure Ratios earnout
  —     473,491   161   —     —     161   —     161 
Shares issued for Om of Medicine earnout
  —     535,018   722   —     —     722   —     722 
Share-based compensation
  —     —     —     10,081   —     10,081   —     10,081 
Conversion of notes to equity
  —     49,042,797   17,719   —     —     17,719   —     17,719 
Shares issued with exercise of stock options
  —     2,228,439   1,512   —     —     1,512   —     1,512 
Shares issued with exercise of warrants
  —     3,058,927   3,423   —     —     3,423   —     3,423 
Return of treasury shares
  —     (8,320  —     —     —     —     —     —   
Net loss
  —     —     —     —     (38,309)  (38,309)  20   (38,289
  
 
 
  
 
 
  
 
 
  
 
 
  
 
 
  
 
 
  
 
 
  
 
 
 
Balance, December 31,
2021
  —     594,181,604  $274,120  $52,197  $(288,857 $37,460  $72  $37,532 
  
 
 
  
 
 
  
 
 
  
 
 
  
 
 
  
 
 
  
 
 
  
 
 
 
See accompanying notes to financial statements.
 
F-4

4FRONT VENTURES CORP.
CONSOLIDATED STATEMENTS OF CASH FLOWS
(Amounts expressed in thousands of U.S. dollars except for share and per share data)
 
 
  
For the Years Ended December 31,
 
 
  
2021
 
 
2020
 
CASH FLOWS FROM OPERATING ACTIVITIES
  
 
Net loss
  $(38,289 $(47,005
Adjustments to reconcile net loss to net cash used by operating activities
         
Depreciation and amortization
   6,636   8,563 
Equity based compensation
   10,081   5,306 
Change in fair value of derivative liability
   (832  1,578 
Accretion of lease liability
   4,876   (107
Write-off of investment
   —     759 
Write-off of receivable
   —     518 
Write-off of deposit
   —     424 
Write-off of fixed asset from terminated lease
   1,210   —   
Accretion of contingent consideration
   505   1,532 
Accretion of convertible debenture and interest
   4,048   1,009 
Accrued interest on notes payable
   7,913   3,073 
Interest accrued - lease receivable
   667   (312
Deferred taxes
   1,319   6,530 
Impairment of goodwill and intangibles
   —     16,748 
Tax adjustment to goodwill
   —     (1,406
Gain on sale of dispensaries
   —     (13,454
Gain on sales lease back
   —     (3,345
Equity issued to pay consulting fees
   —     644 
Changes in operating assets and liabilities
   7,643   5,531 
   
 
 
  
 
 
 
ACTIVITIES
   5,777   (13,414
Net cash provided by (used in) discontinued operating activities
   —     (627
   
 
 
  
 
 
 
NET CASH PROVIDED BY (USED IN) OPERATING ACTIVITIES
   5,777   (14,041
   
 
 
  
 
 
 
CASH FLOWS FROM INVESTING ACTIVITIES
         
Long term deposits
   (481  —   
Issuance of notes receivable, net of repayments
   —     (3,503
Notes receivable repayments
   246   782 
Sale of dispensaries and interests in cannabis licenses
   1,093   25,423 
Sale lease back transactions
   —     32,189 
Purchases of property and equipment
   (13,872  (13,875
   
 
 
  
 
 
 
NET CASH PROVIDED BY (USED IN) CONTINUED INVESTING ACTIVITIES
   (13,014  41,016 
Net cash provided by (used in) discontinued investing activities
   —     (1,679
   
 
 
  
 
 
 
NET CASH PROVIDED BY (USED IN) INVESTING ACTIVITIES
   (13,014  39,337 
   
 
 
  
 
 
 
CASH FLOWS FROM FINANCING ACTIVITIES
         
Payment of contingent consideration
   (1,201  —   
Sale of stock with warrants, net of issuance costs
   —     12,134 
Issuance of convertible notes, net of costs
   14,376   8,636 
Proceeds from the exercise of warrants
   1,949   1,352 
Proceeds from the exercise of stock options
   1,512   —   
Repayment of convertible debentures
   —     (37,813
Repayment of notes payable
   (5,750  (2,317
   
 
 
  
 
 
 
NET CASH PROVIDED BY (USED IN) CONTINUED FINANCING ACTIVITIES
   10,886   (18,008
Net cash provided by discontinued financing activities
   —     3,503 
   
 
 
  
 
 
 
NET CASH (USED IN) PROVIDED BY FINANCING ACTIVITIES
   10,886   (14,505
   
 
 
  
 
 
 
NET INCREASE (DECREASE) IN CASH
   3,649   10,791 
CASH, BEGINNING OF YEAR
   18,932   8,141 
   
 
 
  
 
 
 
CASH, END OF YEAR
  $22,581  $18,932 
   
 
 
  
 
 
 
 
See accompanying notes to financial statements.
F-5

4 FRONT VENTURES CORP.
NOTES TO FINANCIAL STATEMENTS
(Amounts expressed in thousands of U.S. dollars except for share and per share data)
 
Note 1: NATURE OF OPERATIONS
4Front Ventures Corp. (“4Front” or the “Company”) exists pursuant to the provisions of the British Columbia Corporations Act. On July 31, 2019, 4Front Holdings LLC (“Holdings”) completed a Reverse Takeover Transaction (“RTO”) with Cannex Capital Holdings Inc. (“Cannex”) whereby Holdings acquired Cannex and the shareholders of Holdings became the controlling shareholders of the Company. Following the RTO, the Company’s SVS are listed on the Canadian Securities Exchange (“CSE”) under the ticker “FFNT” and are quoted on the OTC (OTCQX: FFNTF).
The Company has two primary operating segments: THC Cannabis and CBD Wellness. With regard to its THC Cannabis segment, as of December 31, 2021, the Company operates six dispensaries in Massachusetts, Illinois, and Michigan, primarily under the “MISSION” brand name. As of December 31, 2021, the Company operates three
production facilities in Massachusetts, Illinois and California and produces the majority of products that are sold at its own Massachusetts and Illinois dispensaries. Also, as part of its THC Cannabis segment, the Company leases real estate and sells equipment, supplies and intellectual property to cannabis producers in the state of Washington.
While marijuana is legal under the laws of several U.S. states (with varying restrictions), the United States Federal Controlled Substances Act classifies all “marijuana” as a Schedule I drug, whether for medical or recreational use. Under U.S. federal law, a Schedule I drug or substance has a high potential for abuse, no accepted medical use in the United States, and a lack of safety for the use of the drug under medical supervision.
The Company’s CBD Wellness segment is focused upon its ownership and operation of its wholly owned subsidiary, Pure Ratios Holdings, Inc. (“Pure Ratios”), a CBD-focused wellness company in California, that sells non-THC products throughout the United States.
Management continues to evaluate the impact of the COVID-19 pandemic on the Company’s industry and has concluded that while it is reasonably possible that the virus could have a negative effect on the Company’s financial position and results of its operations the specific impact is not readily determinable as of the date of these consolidated financial statements. The consolidated financial statements do not include any adjustments that might result from the outcome of this uncertainty.
The corporate office address of the Company is 5060 North 40th Street, Suite 120, Phoenix, Arizona, and the registered office is 550 Burrard Street, Suite 2900, Vancouver, British Columbia.
 
F-6

4 FRONT VENTURES CORP.
NOTES TO FINANCIAL STATEMENTS
(Amounts expressed in thousands of U.S. dollars except for share and per share data)
 
Note 2: SIGNIFICANT ACCOUNTING POLICIES
 
(a)
Basis of Presentation and Statement of Compliance
The accompanying consolidated financial statements as of December 31, 2021 and 2020 (the “consolidated financial statements”), have been prepared in accordance with accounting principles generally accepted in the United States of America (“GAAP”).
 
(b)
Basis of Measurement
These consolidated financial statements have been prepared on the going concern basis, under the historical cost convention, except for certain financial instruments that are measured at fair value as described herein.
 
(c)
Functional and Presentation Currency
The Company’s, and its subsidiaries’, functional currency, as determined by management, is the United States (“U.S.”) dollar. These consolidated financial statements are presented in U.S. dollars.
 
(d)
Basis of Consolidation
The accompanying consolidated financial statements are comprised of the financial statements of the Company and its subsidiaries and reflect all adjustments which are necessary for a fair statement of the financial position, results of operations, and cash flows for the periods presented in accordance with GAAP. All intercompany balances and transactions are eliminated in consolidation. Subsidiaries consist of entities over which the Company is exposed to, or has rights to, variable returns as well as the ability to affect these returns through the power to direct the relevant activities of the entity. To the extent that subsidiaries provide services that relate to the Company’s activities, they are fully consolidated from the date control is transferred and are deconsolidated from the date control ceases.
The financial statements of the subsidiaries are prepared for the same reporting period as the parent company, using consistent accounting policies.
The following are all the subsidiaries and entities that are controlled by the Company that are included in these consolidated financial statements as of and for the years ended December 31, 2021 and 2020:
 
         
Ownership %
Business Name
  
Entity Type
  
State of

Operations
  
2021
 
2020
4Front Holdings, LLC  Holding Company  DE  100% 100%
4Front Advisors, LLC  Consulting Company  AZ  100% 100%
Mission Partners USA, LLC  Investment Company  DE  100% 100%
Linchpin Investors, LLC  Finance Company  DE  100% 100%
Healthy Pharms Inc.  Collocated Cultivation /Production / Dispensary  MA  100% 100%
MMA Capital, LLC  Finance Company  MA  95% 95%
IL Grown Medicine, LLC  Cultivation  IL  100% 100%
Harborside Illinois Grown Medicine, Inc.  Dispensary (allowing for the operation of 2 dispensaries)  IL  100% 100%
Om of Medicine, LLC  Co-located Medical Provisioning Center (Dispensary); Co-located Adult-Use Dispensary  MI  100% 100%
Mission MA, Inc.  Collocated Cultivation / Production /Dispensary  MA  100% 100%
Real Estate Properties LLC  Real Estate Holding  WA  100% 100%
Fuller Hill Development Co, LLC  Real Estate Holding  WA  100% 100%
Ag-Grow Imports LLC  Importer of Equipment  WA  100% 100%
Pure Ratios Holdings, Inc.  Online CBD Retail  DE  100% 100%
4Front California Capital Holdings Inc.  Production Facility  CA  100% 100%
4Front Nevada Corp.  Holding Company  NV  100% 100%
Brightleaf Development LLC  Holding Company  WA  100% 100%
Mission Partners IP, LLC  IP Holding Company  DE  100% 100%
4Front US Holdings, Inc.  Holding Company  DE  100% 100%
4Front Ventures Corp.  Holding Company  Canada  100% 100%
 
F-7

4 FRONT VENTURES CORP.
NOTES TO FINANCIAL STATEMENTS
(Amounts expressed in thousands of U.S. dollars except for share and per share data)
 
(e)
Cash and Cash Equivalents
Cash and cash equivalents include cash deposits in financial institutions, other deposits that are readily convertible into cash, with original maturities of three months or less, and cash held at retail locations. For the years presented, the Company did not have any cash equivalents.
 
(f)
Inventories
Raw material consists of unharvested cannabis plants, and materials used to manufacture CBD and cannabis products. Work in process is harvested cannabis, processed cannabis oil, and manufactured products that are not complete. Finished goods are cultivation supplies to be sold to cultivators, purchased and manufactured packaged flower, pre-rolls, vape cartridges, edibles, CBD products, and paraphernalia.
Inventories of purchased finished goods and packing materials are initially valued at cost and subsequently at the lower of cost or net realizable value.
Costs incurred during the growing and production process are capitalized as incurred to the extent that cost is less than net realizable value. These costs include materials, labor and manufacturing overhead used in the growing and production processes.
Net realizable value is determined as the estimated selling price in the ordinary course of business less the estimated costs of completion and the estimated costs necessary to make the sale. Cost is determined using the weighted average cost basis. Products for resale and supplies and consumables are valued at lower of cost and net realizable value. The Company reviews inventory for obsolete, redundant and slow-moving goods and any such inventories are written down to net realizable value.
 
F-8

4 FRONT VENTURES CORP.
NOTES TO FINANCIAL STATEMENTS
(Amounts expressed in thousands of U.S. dollars except for share and per share data)
 
(g)
Property and Equipment
Property and equipment are stated at cost, including capitalized borrowing costs, net of accumulated depreciation and impairment losses, if any. Expenditures that materially increase the life of the assets are capitalized. Ordinary repairs and maintenance are expensed as incurred. Depreciation is calculated on a straight-line basis over the estimated useful life of the asset using the following terms and methods:
 
Land/ Assets Under Construction
  Not Depreciated
Buildings and Improvements
  
10
-
39
Years
Furniture and Fixtures
  5 - 7 Years
Equipment
  7 Years
Software
  5 Years
Leasehold Improvements
  Lesser of Remaining Life of Lease or Useful Life
The assets’ residual values, useful lives and methods of depreciation are reviewed at each financial year-end and adjusted prospectively if appropriate. An item of equipment is derecognized upon disposal or when no future economic benefits are expected from its use. Any gain or loss arising on de-recognition of the asset (calculated as the difference between the net disposal proceeds and the carrying value of the asset) is included in operations in the year the asset is derecognized.
 
(h)
Impairment of non-financial assets
The Company evaluates the recoverability of other long-lived assets, including property and equipment, and certain identifiable intangible assets, whenever events or changes in circumstances indicate that the carrying value of an asset or asset group may not be recoverable. The Company performs impairment tests of indefinite-lived intangible assets on an annual basis or more frequently in certain circumstances. Factors which could trigger an impairment review include significant underperformance relative to historical or projected future operating results, significant changes in the manner of use of the assets or the strategy for the overall business, a significant decrease in the market value of the assets or significant negative industry or economic trends. When the Company determines that the carrying value of long-lived assets may not be recoverable based upon the existence of one or more of the indicators, the assets are assessed for impairment based on the estimated future undiscounted cash flows expected to result from the use of the asset and its eventual disposition. If the carrying value of an asset exceeds its estimated future undiscounted cash flows, an impairment loss is recorded for the excess of the asset’s carrying value over its fair value.
 
F-9

4 FRONT VENTURES CORP.
NOTES TO FINANCIAL STATEMENTS
(Amounts expressed in thousands of U.S. dollars except for share and per share data)
 
(i)
Intangible Assets
Intangible assets are recorded at cost less accumulated amortization and impairment losses, if any. Intangible assets acquired in a business combination are measured at fair value at the acquisition date. Amortization periods of assets with finite lives are based on management’s estimates at the date of acquisition and were as follows for each class of intangible asset as of
December 31, 2021 and 2020:
 
Intangible assets estimated useful life:
     
Customer Relationships
   5 years 
Tradenames
   
1 - 10 years
 
Non-competition Agreement
   2 - 3 years 
Know-how (trade secrets)
   5 years 
Intangible assets with finite lives are amortized over their estimated useful lives. The estimated useful lives, residual values, and amortization methods are reviewed at each year end, and any changes in estimates are accounted for prospectively.
 
(j)
Goodwill
Goodwill arises from business combinations and is generally determined as the excess of the fair value of the consideration transferred, plus the fair value of any non-controlling interests in the acquire, over the fair value of the net assets acquired and liabilities assumed as of the acquisition date. Goodwill acquired in a business combination is not amortized but tested for impairment at least annually or more frequently if events and circumstances exist that indicate that a goodwill impairment test should be performed.
The Company tests impairment of goodwill in two steps:
 
 1.
Indicators of impairment – a qualitative test to determine whether indicators of impairment (or conversely indicators of non-impairment), collectively “trigger events”, are present by assessing the below. If there is no negative trigger event, no further analysis is necessary. The following factors are considered in a qualitative analysis. If the Company identifies a trigger event during the period in consideration of any of the factors below, the Company will perform a quantitative goodwill assessment. See Step 2 for discussion of the quantitative goodwill assessment.
 
 a.
Macroeconomic conditions such as a deterioration in general economic conditions, limitations on accessing capital, fluctuations in foreign exchange rates, or other developments in equity and credit markets.
 
 b.
Industry and market considerations such as a deterioration in the environment in which an entity operates, an increased competitive environment, a decline in market-dependent multiples or metrics (consider in both absolute terms and relative to peers), a change in the market for an entity’s products or services, or a regulatory or political development.
 
 c.
Cost factors such as increases in raw materials, labor, or other costs that have a negative effect on earnings and cash flows.
 
F-10

4 FRONT VENTURES CORP.
NOTES TO FINANCIAL STATEMENTS
(Amounts expressed in thousands of U.S. dollars except for share and per share data)
 
 d.
Overall financial performance such as negative or declining cash flows, negative outlook on future revenue projections, or a decline in actual or planned revenue or earnings compared with actual and projected results of relevant prior periods.
 
 e.
Other relevant entity-specific events such as changes in management, key personnel, strategy, or customers; contemplation of bankruptcy; or litigation
 
 f.
Events affecting a Reporting Unit such as a change in the composition or carrying amount of its net assets, a more-likely-than-not expectation of selling or disposing all, or a portion, of a Reporting Unit, the testing for recoverability of a significant asset group within a Reporting Unit, or recognition of a goodwill impairment loss in the financial statements of a subsidiary that is a component of a Reporting Unit
 
 g.
If applicable, a sustained decrease in share price (consider in both absolute terms and relative to peers)
 
 2.
Quantitative Assessment — In accordance with ASU 2017-04, the Company records an impairment charge based on the excess of a reporting unit’s carrying amount over its fair value.
 
(k)
Income Taxes
Deferred taxes are provided using an asset and liability method whereby deferred tax assets are recognized for deductible temporary differences and operating loss carryforwards and deferred tax liabilities are recognized for taxable temporary differences. Temporary differences are the differences between the reported amounts of assets and liabilities and their tax basis. Deferred tax assets are reduced by a valuation allowance when, in the opinion of management, it is more likely than not that some portion or all of the deferred tax assets will not be realized.
Deferred tax assets and liabilities are measured using the enacted taxes rates. The effect on deferred tax assets and liabilities of a change in tax law or tax rates is recognized in income in the period that enactment occurs. As discussed further in Note 22, the Company is subject to the limitations of IRC Section 280E.
 
(l)
Revenue Recognition
Revenue is recognized by the Company in accordance with ASU 2014-09, Revenue from Contracts with Customers (Topic 606). Through application of the standard, the Company recognizes revenue to depict the transfer of promised goods or services to the customer in an amount that reflects the consideration to which the Company expects to be entitled in exchange for those goods or services.
The Company’s primary source of revenue is from wholesale of cannabis products to dispensary locations, direct retail sales to eligible customers at the Company-owned dispensaries and rental income. Substantially all of the Company’s retail revenue is from the direct sale of cannabis products.
 
F-11

4 FRONT VENTURES CORP.
NOTES TO FINANCIAL STATEMENTS
(Amounts expressed in thousands of U.S. dollars except for share and per share data)
 
The following table represents the Company’s disaggregated revenue by source:
 
   
For the Years Ended December 31,
 
   
2021
   
2020
 
Retail
  $90,811   $45,530 
Wholesale
   2,576    1,086 
Real estate
   11,179    11,019 
   
 
 
   
 
 
 
Total
  $104,566   $57,635 
   
 
 
   
 
 
 
Real estate income
The Company accounts for leases and subleases with its tenants as finance leases. At the inception of a finance lease, the Company recognizes a lease receivable for the net present value of the future lease payments, derecognizes the underlying assets from property and equipment and derecognize the right-of-use-asset for the lease on any subleased facility. Lease payments received are primarily recognized as real estate income in the Consolidated Statements of Operations. A portion of the lease payment amortizes the lease receivable.
Sale of goods
Revenues consist of consumer packaged goods and retail sales of cannabis, which are generally recognized at a point in time when control over the goods have been transferred to the customer and is recorded net of sales discounts. Payment is typically due upon transferring the goods to the customer or within a specified time period permitted under the Company’s credit policy. The Company recognized sales discounts for the year ended December 31, 2021 of $12,798. Sales discounts were not material during the year ended December 31, 2020.
Revenue is recognized when control of the promised goods or services, through performance obligations by the Company, is transferred to the customer in an amount that reflects the consideration it expects to be entitled to in exchange for the performance obligations. More specifically, wholesale revenues are recognized upon delivery and acceptance by wholesale customers. Retail revenues are recognized at the point of sale. Discounts are recorded at the time of revenue recognition. Returns were not material during the years ended December 31, 2021 and 2020, but are recognized when the customer is refunded. Revenues are presented net of discounts and returns.
The Company treats shipping and handling activities as a fulfillment cost, classified as cost of sales. Accordingly, the Company accrues all fulfillment costs related to the shipping and handling of consumer goods at the time of shipment.
For some of its locations, the Company offers a loyalty reward program to its dispensary customers. A portion of the revenue generated in a sale is allocated to the loyalty points earned. The amount allocated to the points earned is deferred until the loyalty points are redeemed or expire. As of December 31, 2021 and 2020, the loyalty liability totaled $1,175 and $417, respectively, and is included in accrued liabilities on the consolidated balance sheets.
In order to recognize revenue under ASU 2014-09, the Company applies the following five steps:
 
  
Identify a customer along with a corresponding contract;
 
  
Identify the performance obligation(s) in the contract to transfer goods or provide distinct services to a customer;
 
F-12

4 FRONT VENTURES CORP.
NOTES TO FINANCIAL STATEMENTS
(Amounts expressed in thousands of U.S. dollars except for share and per share data)
 
 
 
Determine the transaction price the Company expects to be entitled to in exchange for transferring promised goods or services to a customer;
 
 
 
Allocate the transaction price to the performance obligation(s) in the contract;
 
 
 
Recognize revenue when or as the Company satisfies the performance obligation(s).
Accounts receivable
A receivable represents the Company’s right to an amount of consideration that is unconditional (i.e., only the passage of time is required before payment of the consideration).
 
(m)
Share-based compensation
The stock option plan (Note 16) allows Company directors, employees and consultants to acquire shares of the Company. The Company measures the fair value of services received in exchange for all options granted based on the fair market value of the award as of the grant date. The fair value of options granted is recognized as a share-based compensation expense with a corresponding increase in equity.
Consideration paid on the exercise of stock options is credited to share capital.
The fair value is measured at grant date and each tranche is recognized over the period during which the options vest. The fair value of the options granted is measured using the Black-Scholes option pricing model taking into account the terms and conditions upon which the options were granted. At each financial position reporting date, the amount recognized as an expense is adjusted to reflect the number of stock options that are expected to vest.
 
F-13

4 FRONT VENTURES CORP.
NOTES TO FINANCIAL STATEMENTS
(Amounts expressed in thousands of U.S. dollars except for share and per share data)
 
(n)
Fair Value of Financial Instruments (See Note 19)
The Company applies fair value accounting for all financial assets and liabilities that are recognized or disclosed at fair value in the financial statements on a recurring basis. Fair value is defined as the price that would be received from selling an asset or paid to transfer a liability in an orderly transaction between market participants at the measurement date. When determining the fair value measurements for assets and liabilities that are required to be recorded at fair value, the Company considers all related factors of the asset by market participants in which the Company would transact and the market-based risk measurements or assumptions that market participants would use in pricing the asset or liability, such as inherent risk, transfer restrictions, and credit risk.
The Company provides information about its financial instruments measured at fair value at one of three levels according to the relative reliability of the inputs used to estimate the fair value:
 
  
Level 1 quoted prices (unadjusted) in active markets for identical assets or liabilities;
 
  
Level 2 inputs other than quoted prices included in Level 1 that are observable for the asset or liability, either directly (i.e., as prices) or indirectly (i.e., derived from prices); and
 
  
Level 3 inputs for the asset or liability that are not based on observable market data (unobservable inputs).
 
(o)
Provisions
Provisions are recognized for liabilities of uncertain timing or amount that have arisen as a result of past transactions, including legal or constructive obligations. The provision is measured at the best estimate of the expenditure required to settle the obligation at the reporting date.
Contingent consideration is measured upon acquisition and is estimated using probability weighting of potential payouts. Subsequent changes in the estimated contingent consideration from the final purchase price allocation would be recognized in the Company’s consolidated statement of operations. The Company has not had any subsequent changes to preliminary balance of their contingent considerations as of December 31, 2021 and 2020.
 
(p)
Share Capital
Financial instruments issued by the Company are classified as equity only to the extent that they do not meet the definition of a financial liability or financial asset. The Company’s common shares, share options and warrants are classified as equity instruments. Incremental costs directly attributable to the issue of new shares, warrants or options are shown in equity as a deduction from the proceeds. The proceeds from the exercise of stock options are recorded as share capital. Income tax relating to transaction costs of an equity transaction is accounted for in accordance with Accounting Standards Codification (ASC) 740, Income Taxes.
 
F-14

4 FRONT VENTURES CORP.
NOTES TO FINANCIAL STATEMENTS
(Amounts expressed in thousands of U.S. dollars except for share and per share data)
 
(q)
Loss per Share
Basic loss per share is calculated using the weighted average number of common shares outstanding during the year. Diluted loss per share has been calculated using the weighted average number of common shares that would have been outstanding during the respective period had all stock options and warrants outstanding and having a dilutive effect been converted into shares at the beginning of the period and the proceeds used to repurchase the Company’s common shares at the average market price for the period. If these computations prove to be anti-dilutive, diluted loss per share is the same as the basic loss per share.
 
(r)
Business Combinations
Acquisitions of subsidiaries and businesses are accounted for using the acquisition method. The Company measures goodwill as the fair value of the consideration, less the net recognized amount of the identifiable assets and liabilities assumed, all measured at fair value as of the acquisition date. Any excess of the fair value of the net assets acquired over the consideration, is a gain on business acquisition and would be recognized as a gain in the consolidated statement of operations.
In determining the fair value of all identifiable assets, liabilities and contingent liabilities acquired, the most significant estimates relate to contingent consideration and intangible assets. Management exercises judgement in estimating the probability and timing of when earn-outs are expected to be achieved, which is used as the basis for estimating fair value.
 
(s)
Foreign Currency
At the transaction date, each asset, liability, revenue and expense denominated in a foreign currency is translated into the entity’s functional currency by the use of the exchange rate in effect at that date. At the period-end date, unsettled monetary assets and liabilities are translated into the functional currency by using the exchange rate in effect at the period-end date and the related translation differences are recognized in net income.
 
(t)
Leases
Lessee
The Company determines if an arrangement is a lease at inception or modification of a contract.
The Company recognizes operating lease right-of-use assets and liabilities at the lease commencement date based on the estimated present value of the remaining lease payments over the lease term. The operating leases that do not provide an implicit rate, the Company uses incremental borrowing rates to determine the present value of future lease payments. The Company includes options to extend or terminate a lease in the lease term when it is reasonably certain to exercise such options. The Company recognizes leases with an initial term of 12 months or less as lease expense over the lease term and those leases are not recorded on our Consolidated Balance Sheets. For additional information on leases where the Company is the lessee, see Note 10.
The Company leases real estate and sells equipment, supplies and intellectual property to cannabis producers in the state of Washington where the Company is the lessor. Revenue related to real estate income on lease is recognized in accordance with ASC 842, Leases. Using the guidance in ASC 842, we concluded our transactions should be accounted for as operating leases based on the following criteria:
 
  
The lease does not transfer ownership of the underlying asset to the lessee by the end of the lease term.
 
F-15

4 FRONT VENTURES CORP.
NOTES TO FINANCIAL STATEMENTS
(Amounts expressed in thousands of U.S. dollars except for share and per share data)
 
  
The lease does not grant the lessee an option to purchase the underlying asset that the lessee is reasonably certain to exercise
 
  
The lease term is month to month, which does not meet the major part of the remaining economic life of the underlying asset. However, if the commencement date falls at or near the end of the economic life of the underlying asset, this criterion shall not be used for purposes of classifying the lease.
 
  
There is no residual value guaranteed and the present value of the sum of the lease payments does not equal or exceed substantially all of the fair value of the underlying asset
 
  
The underlying asset is expected to have alternative uses to the lessor at the end of the lease term.
Lessor
As a lessor, the Company’s leases are classified as operating and finance leases under ASC 842. Leases, in which the Company is the lessor, are substantially accounted for as operating and financing leases and the lease components and non-lease components are accounted for separately. Rental income from operating leases is recognized on a straight-line basis over the term of each lease. Initial direct costs incurred in negotiating and arranging an operating lease are added to the carrying amount of the leased asset and recognized on a straight-line basis over the lease term. At the commencement date of each finance lease, amounts due from lessees are recorded as receivables at the amount of the Company’s lease receivable. Finance lease rental income is allocated to accounting periods so as to reflect a constant periodic rate of return on the Company’s lease receivable over the life of the lease. Initial direct costs related to finance leases are deferred at the commencement date and included in the underlying lease receivable asset and are recognized as income as part of the derecognition of the lease receivable over the life of the lease.
 
(u)
Use of Estimates
The preparation of the consolidated financial statements and accompanying notes in conformity with U.S. GAAP requires management to make estimates and assumptions that affect the amounts reported. Actual results can differ from these estimates.
 
(v)
Recent Accounting Pronouncements
Recently Adopted
 
 i.
In December 2019, the FASB issued ASU 2019-12, “Income Taxes (Topic 740) - Simplifying the Accounting for Income Taxes”, which is intended to simplify various aspects related to accounting for income taxes. ASU 2019-12 removes certain exceptions to the general principles in Topic 740 and also clarifies and amends existing guidance to improve consistent application. ASU 2019-12 is effective for the Company beginning January 1, 2021. Adoption of this standard did not materially impact the Company’s consolidated financial position, results of operations or cash flows.

F-16

4 FRONT VENTURES CORP.
NOTES TO FINANCIAL STATEMENTS
(Amounts expressed in thousands of U.S. dollars except for share and per share data)
 
Accounting Pronouncements Not Yet Adopted
 
 i.
In August 2020, the FASB issued ASU 2020-06, “Debt – Debt with Conversion and Other Options (Subtopic 470-20) and Derivatives and Hedging – Contracts in Entity’s Own Equity (Subtopic 815-40)”. ASU 2020-06 simplifies the accounting for certain financial instruments with characteristics of liabilities and equity, including convertible instruments and contracts on an entity’s own equity. ASU 2020-06 is effective for fiscal years beginning after December 15, 2021, and interim periods within those fiscal years. The Company does not expect the adoption of this ASU to have a material impact on the Company’s financial statements. 
 
 ii.
In May 2021, the FASB issued ASU 2021-04, “Issuer’s Accounting for Certain Modifications or Exchanges of Freestanding Equity-Classified Written Call Options (Subtopic 815-40)”. ASU 2021-04 clarifies and reduces diversity in an issuer’s accounting for modifications or exchanges of freestanding equity-classified written call options (for example, warrants) that remain equity classified after modification or exchange. ASU 2021-04 is effective for fiscal years beginning after December 15, 2021, and interim periods within those fiscal years. The Company does not expect the adoption of this ASU to have a material impact on the Company’s financial statements. 
 
 iii.
In October 2021, the FASB issued ASU 2021-08, “Business Combinations - Accounting for Contract Assets and Contract Liabilities (Topic 805)”. The amendments in this Update address diversity and inconsistency related to the recognition and measurement of contract assets and contract liabilities acquired in a business combination. The amendments in this Update require that an acquirer recognize and measure contract assets and contract liabilities acquired in a business combination in accordance with Topic 606, Revenue from Contracts with Customers. ASU 2021-08 is effective for fiscal years beginning after December 15, 2022, and interim periods within those fiscal years. The Company does not expect the adoption of this ASU to have a material impact on the Company’s financial statements. 
Note 3: CAPITAL MANAGEMENT
While the Company believes that its current cash on hand is sufficient to meet operating and capital requirements for the next twelve months, there is substantial doubt about continuing as a going concern that the Company will be able to meet such requirements. The Company may need to raise further capital, through the sale of additional equity or debt securities or otherwise, to support its future operations. The Company’s operating needs include the planned costs to operate its business, including amounts required to fund working capital and capital expenditures. If the Company is unable to secure additional capital, it may be required to curtail its research and development initiatives and take additional measures to reduce costs in order to conserve its cash.
Capital is comprised of the Company’s shareholders’ equity. As of December 31, 2021, the Company’s shareholders’ equity was $37,460. There were no changes to the Company’s approach to capital management during the twelve months ended December 31, 2021.
 
F-17

4 FRONT VENTURES CORP.
NOTES TO FINANCIAL STATEMENTS
(Amounts expressed in thousands of U.S. dollars except for share and per share data)
 
Note 4: DEPOSITS
Long-term deposits are made up of the following:
 
   
December 31, 2021
   
December 31, 2020
 
Deposits on equipment
  $   $1,156 
Deposits on inventory
   1,660     
 
Other long-term deposits
   3,704    3,149 
  
 
 
   
 
 
 
Total
  $5,364   $4,305 
  
 
 
   
 
 
 
Note 5: INVENTORY
The Company’s inventories include the following as of December 31, 2021 and December 31, 2020:
 
   
December 31, 2021
   
December 31, 2020
 
Raw Materials - unharvested cannabis
  $2,164   $4,693 
Raw materials CBD and ingredients
   36    214 
Work in process - flower and extract
   7,780    9,454 
Finished goods - cultivation supplies
   1,734    886 
Finished goods - packaged products
   8,373    2,790 
  
 
 
   
 
 
 
Total
  $20,087   $18,037 
  
 
 
   
 
 
 
During 2021 and 2020, no inventory was pledged as collateral.
Note 6: NOTES RECEIVABLE
 
   
December 31, 2021
   
December 31, 2020
 
NWCS and 7 Point Notes
   
109
    
355
 
Total
  $
109
   $
355
 
Less: notes receivable, current
   
(109
   (264
  
 
 
   
 
 
 
Notes Receivable, long term
  $   $91 
  
 
 
   
 
 
 
 
(1)
NWCS and 7Point Notes
The Company acquired three notes receivable in the Cannex business combination (Note
1
). The notes bear interest ranging from 10% - 13% per annum and are repayable in installments totaling $22 per month, maturing in 2022.
 
F-18

4 FRONT VENTURES CORP.
NOTES TO FINANCIAL STATEMENTS
(Amounts expressed in thousands of U.S. dollars except for share and per share data)
 
Note 7: PROPERTY AND EQUIPMENT
Property and equipment and related depreciation are summarized in the table below:
 
   
As of December 31,
 
   
2021
   
2020
 
Land
  $—     $
150
 
Buildings & improvements
   1,483    
3,745
 
Construction in process
   
63
    19,934 
Furniture, equipment & other
   13,425    9,968 
Leasehold improvements
   35,538    5,839 
  
 
 
   
 
 
 
Total
  $50,509   $39,636 
Less: accumulated depreciation
   (7,876   (6,018
  
 
 
   
 
 
 
Total property and equipment, net
  $42,633   $33,618 
  
 
 
   
 
 
 
On December 17, 2020, the Company closed two sale and lease back transactions to sell its Olympia, Washington cultivation and processing facility and its Georgetown, Massachusetts combination cultivation, production and dispensary to Innovative Industrial Properties, Inc. (“IIPR”). Under the long-term agreements, the Company will lease back the facilities and continue to operate and manage them. As a result of the sale, the Company disposed of $12,665 of land, buildings, building improvements, and equipment. The Company recognized a gain of $3,345 on the transactions. For further information regarding these transactions, see Note 10 - Leases.
Approximately $33,000 of property and equipment is secured by LI Lending as collateral on the LI Lending note (Note 11). There were no significant contractual commitments for future capital expenditures as of December 31, 2021 and 2020.
Depreciation of property and equipment is computed using the straight-line method over the asset’s estimated useful life. Depreciation expense for the year ended December 31, 2021 and 2020 was $4,092 and $1,052 respectively, of which $1,534 and $3,769 respectively is included in cost of goods sold.
Note 8: INTANGIBLE ASSETS AND GOODWILL
Intangible Assets
Intangible assets are recorded at cost less accumulated amortization and impairment losses. Intangible assets acquired in a business combination are measured at fair value at the acquisition date. Amortization of definite life intangibles is recognized on a straight-line basis over their estimated useful lives. The estimated useful lives, residual values, and amortization methods are reviewed at each year end, and any changes in estimates are accounted for prospectively.
 
F-19

4 FRONT VENTURES CORP.
NOTES TO FINANCIAL STATEMENTS
(Amounts expressed in thousands of U.S. dollars except for share and per share data)
 
Intangible assets and related amortization are summarized in the table below:
   
Licenses
   
Customer

Relationships
  
Non-

Competition

Agreements
  
Trademarks
  
Know-

How
  
Total
 
Balance, December 31, 2019
  $20,146   $2,247  $137  $3,725  $8,892  $35,147 
Amortization expense
   —      (579  (94  (377  (1,959  (3,009
Impairment
   —      —     —     (3,348  —     (3,348
   
 
 
   
 
 
  
 
 
  
 
 
  
 
 
  
 
 
 
Balance, December 31, 2020
  $20,146   $1,668  $43  $—    $6,933  $28,790 
Amortization expense
   —      (580  (43  —     (1,921  (2,544
Balance, December 31, 2021
  $20,146   $1,088  $—    $—    $5,012  $26,246 
   
 
 
   
 
 
  
 
 
  
 
 
  
 
 
  
 
 
 
Goodwill
 
Balance, December 31, 2019
  $40,283 
Disposal of PHX/Greens Goddess (Note 23)
   (5,134
Tax adjustment to goodwill from Cannex acquisition
   1,406 
Impairment
   (13,400
Balance, December 31, 2020
  
$
23,155
 
   
 
 
 
Balance, December 31, 2021
  
$
23,155
 
   
 
 
 
For the year ended December 31, 2020, the Company recorded a decrease of $5,134, from the disposal of PHX Interactive LLC/Greens Goddess Inc. (Note 23)
Goodwill is tested for impairment annually, or more frequently when events or circumstances indicate that impairment may have occurred. The Company tests impairment of goodwill in line with the two steps summarized below and further described in “Footnote 2. Significant Accounting Policies (j) Goodwill”:
 
 1.
Indicators of impairment – a qualitative test to determine if indicators of impairment (or conversely indicators of non-impairment), collectively “trigger events”, are present by assessing macroeconomic conditions, industry and market considerations, cost factors, overall financial performance, other relevant entity-specific events, events affecting a Reporting Unit, and a sustained decrease in share price (if applicable).
 
 2.
One-Step Quantitative Test – The quantitative test compares the reporting unit’s fair value to its carrying value. An impairment is recorded for any excess carrying value above the reporting unit’s fair value, not to exceed the amount of goodwill.
 
F-20

4 FRONT VENTURES CORP.
NOTES TO FINANCIAL STATEMENTS
(Amounts expressed in thousands of U.S. dollars except for share and per share data)
 
Year ended December 31, 2021
In 2021, management assessed indicators of impairment and concluded the below for the respective reporting units:
Retail, Production and Ancillary Cannabis Reporting Units’
Management did not identify any significant negative triggering events that would suggest it is more likely than not that impairment exists. Therefore, further analysis is not required for these Reporting Units.
Pure Ratios RU
Management considered potential impairment for Pure Ratios RU, as the Company identified triggering events that led to an impairment charge during the year ended December 31, 2020, as discussed below. However, Management concluded as of December 31, 2020 that the entire balance of goodwill and Trademarks for the Pure Ratios RU segment would be written off. As a result, the segment does not have a balance of goodwill or intangible assets remaining as of December 31, 2021. Therefore, further analysis is not required for this Reporting Unit. As the Company did not identify any impairment during the year ended December 31, 2021, the accumulated impairment as of December 31, 202
1
is $13,400, which is equal to goodwill impairment identified for during the year ended December 31, 2020.
Year ended December 31, 2020
In 2020, management assessed indicators of impairment and concluded the below for the respective reporting units:
Retail, Production and Ancillary Cannabis Reporting Units’
Management did not identify any significant negative triggering events that would suggest it is more likely than not that impairment exists. Therefore, further analysis is not required for these Reporting Units.
Pure Ratios RU
Management identified negative triggering events regarding its online CBD business. Management has concluded that the overall financial performance of the entity continues to be worse than expectation, including revenue growth, EBITDA/cash flows, and future growth projections. The Pure Ratio’s business operates at a breakeven (i.e. Zero) profit level and is not expected to improve in the near term. As such, management has determined that the Goodwill and remaining intangible assets associated with the Pure Ratio’s RU are impaired.
The business was purchased by 4Front in 2019 with $32,376 in goodwill allocated to the entity. An impairment charge of $18,876 was recorded against Goodwill allocated to the reporting unit in 2019 due to triggers existing that identified future financial performance would be worse than projected. As a result of the same triggers in 2020, the remaining goodwill of $13,400 and $3,348 in Trademarks were written off as of
December 31, 2020. As the Company did not identify any triggers of impairment in prior periods, the accumulated impairment for the year ended December 31, 202
0
was $13,400.
Note 9: ACQUISITIONS AND BUSINESS COMBINATIONS
PHX Interactive, LLC
On February 22, 2019, the Company completed an acquisition of 100% of PHX Interactive, LLC (“PHX”), an entity that operated Greens Goddess Products, Inc., a cannabis license holder and dispensary operator in Phoenix, Arizona. The purpose of the acquisition was to expand the Company’s operations to Arizona.
The acquisition was accounted for in accordance with ASC 805, and related operating results are included in the accompanying consolidated statements of operations, changes in equity and statement of cash flows for periods subsequent to the date of acquisition. Due to a management agreement between PHX and Greens Goddess, PHX controlled Greens Goddess and the Company consolidated both PHX and Greens Goddess from the date of acquisition. The assets acquired and the liabilities assumed have been recorded at fair value as determined by the Company.
 
F-21

4 FRONT VENTURES CORP.
NOTES TO FINANCIAL STATEMENTS
(Amounts expressed in thousands of U.S. dollars except for share and per share data)
 
Goodwill arose because the consideration paid for the business acquisition reflected the benefit of expected revenue growth and future market development. These benefits were not recognized separately from goodwill because they do not meet the recognition criteria for identifiable intangible assets. Goodwill is not expected to be deductible for tax purposes.
On March 30, 2020, the Company completed the sale of PHX and Green Goddess to a third party for $6,000 in cash.
The following table summarizes the purchase price allocation:
 
Consideration transferred:
     
Cash
  $3,360 
Payables issued
(1)
   304 
Equity paid
(2)
   2,676 
   
 
 
 
Total
  $6,340
 
   
 
 
 
Fair value of net assets acquired:
     
Cash
  $102 
Inventory
   91 
Property and equipment
   72 
Deposits
   2 
Goodwill
   6,225 
Accounts payable and accrued liabilities
   (152
   
 
 
 
   $6,340 
   
 
 
 
 
(1)
Consists of $304 held back by the Company to pay certain vendor payables.
(2)
As part of the business combination, 5,496 Class F shares were issued which were valued at $2,676.
Note 10: LEASES
The Company has operating leases for its facilities where the Company conducts its operations. These leases have remaining lease terms ranging from 3.25 year to 19.60 years.
All real estate leases are recorded on the balance sheet. Equipment and other non-real estate leases with an initial term of twelve months or less are not recorded on the balance sheet. Lease agreements for some locations provide for rent escalations and renewal options. Many leases include one or more options to renew the lease at the end of the initial term. The Company considered renewals in its right-of-use assets and operating lease liabilities. Certain real estate leases require payment for taxes, insurance and maintenance which are considered non-lease components. The Company accounts for real estate leases and the related fixed non-lease components together as a single component.
The Company determines if an arrangement is a lease at inception. The Company must consider whether the contract conveys the right to control the use of an identified asset. Certain arrangements require significant judgment to determine if an asset is specified in the contract and if the Company directs how and for what purpose the asset is used during the term of the contract.
 
F-22

4 FRONT VENTURES CORP.
NOTES TO FINANCIAL STATEMENTS
(Amounts expressed in thousands of U.S. dollars except for share and per share data)
 
There are no material residual guarantees associated with any of the Company’s leases, and there are no significant restrictions or covenants included in the Company’s lease agreements. Certain leases include variable payments related to common area maintenance and property taxes, which are billed by the landlord, as is customary with these types of charges for office space.
The Company’s lease agreements occasionally provide an implicit borrowing rate. When implicit borrowing rates are provided, the Company utilizes these implicit borrowing rates to calculate right-of-use assets and liabilities at the end of each reporting period. The Company may enter into leases that do not provide an implicit borrowing rate. When an implicit borrowing rate is not provided, the Company uses a benchmark approach to derive an appropriate imputed discount rate. The Company will benchmark itself against other companies of similar credit ratings and comparable quality and derive an imputed rate.
The Company entered into sale-leaseback transactions for certain of its property and equipment during the year ended December 31, 2020, where the Company has been identified as the seller-lessee. The Company recognized a gain of $3,345 from the sale of the property and equipment in the sale-leaseback transactions, and the Company sold the leased property and equipment for approximately $22,508 during the year ended December 31, 2020. The Company did not enter into any sale-leaseback transactions during the year ended December 31, 2021.
For the year ended December 31, 2021 and 2020 the Company recorded $14,400 and $4,872 in operating lease expense respectively.
Other information related to operating leases as of and for the year ended December 31, 2021 were as follows:
 
   
Year Ended December 31,
 
   
2021
  
2020
 
Weighted average remaining lease term (in years)
   15.1   16.1 
Weighted average discount rate
   12.2  14.4
 
F-23

4 FRONT VENTURES CORP.
NOTES TO FINANCIAL STATEMENTS
(Amounts expressed in thousands of U.S. dollars except for share and per share data)
 
(a)
The Company as a Lessee
The following table summarizes the Company’s operating leases:
 
   
Classification - Consolidated Balance
Sheet
  
December 31, 2021
   
December 31,

2020
 
Assets
             
Operating lease assets
  Operating Lease Assets  $100,519   $62,466 
Liabilities
             
Current
             
Operating
  Current portion of operating lease liabilities   3,629    1,909 
Noncurrent
             
Operating
  Operating lease liabilities   93,111    51,545 
      
 
 
   
 
 
 
Total lease liabilities
      96,740    53,454 
      
 
 
   
 
 
 
The components of lease expense, which are included in cost of good sold, general and administrative expenses and selling and marketing expenses, based on the underlying use of the right-of-use asset, were as follows:
 
   
As of December 31,
 
   
2021
   
2020
 
Operating lease cost
  $14,400   $4,837  
Short term lease expense
            
   
 
 
   
 
 
 
Total lease cost
  $14,400   $4,837  
   
 
 
   
 
 
 
Maturities of lease liabilities for third-party operating leases as of December 31, 2021 were as follows:
 
Year Ending December 31
  
Operating Leases
 
2022
  $14,284 
2023
   15,433 
2024
   15,859 
2025
   16,213 
2026
   16,594 
2027 and thereafter
   244,309 
   
 
 
 
Total undiscounted cash flows
   322,692 
Less discounting
   (225,952
   
 
 
 
Total lease payments
  $96,740 
   
 
 
 
The Company has right-of-use assets and lease liabilities for leased real estate for dispensaries, cultivation and production facilities and office space. The incremental borrowing rate used for leases for 2021 was 10.25 - 18% and was 15 - 18% for 2020.

F-24

4 FRONT VENTURES CORP.
NOTES TO FINANCIAL STATEMENTS
(Amounts expressed in thousands of U.S. dollars except for share and per share data)
 
(b)
The Company as a Lessor:
The Company leases a building in Elma, Washington that is subleased by the Company to a third party. This sublease is classified as a finance lease with a long term lease receivable balance of $6,748 and a short term lease receivable balance of $3,630 as of December 31, 2021 compared to a long term lease receivable balance of $7,595 and a short term lease receivable balance of $3,450 as of December 31, 2020. This lease generated $2,783 of the $11,179 and $3,094 of the $11,019 in real estate income for the year ending December 31, 2021 and 2020, respectively.
The Company owned buildings in Olympia, Washington that were leased to a third party. This lease was classified as a finance lease. On December 17, 2020, the Company sold the Olympia building and other assets as part of a sale and leaseback transaction and this lease was cancelled. The Company applied ASC 842 to a new sublease to the same third party and classified the new sublease as an operating lease. The lease receivable was sold to the purchaser of the assets as part of the sale and leaseback transaction. This lease generated $8,396 of the $11,179 and $7,925 of the $11,019 in real estate income for the year ending December 31, 2021 and 2020, respectively.
The following table summarizes changes in the Company’s lease receivables:
 
   
December 31, 2021
   
December 31, 2020
 
Balance, beginning of the year
  $11,045   $33,500 
Sale of assets in sale lease back
   —      (22,508
Interest
   2,783    11,019 
Lease payments received
   (3,450   (10,966
Balance, end of the period
   10,378   $11,045 
Less current portion
   (3,630   (3,450
   
 
 
   
 
 
 
Long-term lease receivables
  $6,748   $7,595 
   
 
 
   
 
 
 
Future minimum lease payments receivable (principal and interest) on the leases are as follows:
 
   
As of December 31, 2021
 
2022
  $3,630 
2023
   1,575 
2024
   —   
2025
   —   
Thereafter
   —   
Total minimum lease payments
   5,205 
   
 
 
 
Effect of discounting
   (948)
Present value of minimum lease payments
   4,257 
Present value of residual value of leased property
   6,121 
Total lease receivable
   10,378 
Current portion lease receivable
   (3,630
   
 
 
 
Long-term lease receivable
  $6,748 
   
 
 
 
 
F-25

4 FRONT VENTURES CORP.
NOTES TO FINANCIAL STATEMENTS
(Amounts expressed in thousands of U.S. dollars except for share and per share data)
 
Note 11: NOTES PAYABLE AND CONVERTIBLE NOTES
The Company’s notes payable and convertible notes are as follows:

 
                             
 
  
Gotham
Green
Partners,

LLC
 
 
LI
Lending,
LLC
 
 
May 2020
Convertible
Notes
 
 
May 2020
Convertible
Notes
(Swap)
 
 
October
2021
Convertible
Note
 
  
Other
Loans
 
 
Total
 
Balance, December 31, 2019
  $
35,607
  $
44,289
  $—    $—    $—     $
8,093
  $
87,989
 
   
 
 
  
 
 
  
 
 
  
 
 
  
 
 
   
 
 
  
 
 
 
Loans advanced, net
   
2,810
   —     
5,827
   —     —      
509
   
9,146
 
Equity exchanged
   —     —     —     
13,661
   —      —     
13,661
 
Equity component
   
(692
  —     
(3,982
  —     —      
(1,168
  
(5,842
Accretion income
   
(643
  —     —     —     —      —     
(643
Loan payments
   
(39,855
  
(6,840
  —     —     —      
(685
  
(47,380
Gain on extinguishment of debt
   
(1,218
  —     —     —     —      —     
(1,218
Converted to equity
   —     —     
(145
  
(1,794
  —      —     
(1,939
Accrued interest
   
3,991
   
7,913
   
1,155
   —     —      
182
   
13,241
 
   
 
 
  
 
 
  
 
 
  
 
 
  
 
 
   
 
 
  
 
 
 
Balance, December 31, 2020
  $—    $
45,362
  $
2,855
  $
11,867
  $—     $
6,931
  $
67,015
 
   
 
 
  
 
 
  
 
 
  
 
 
  
 
 
   
 
 
  
 
 
 
Loans advanced, net
   —     —     —     —     
14,376
    
930
   
15,306
 
Loan payments
   —     
(4,671
  —     —     —      
(1,079
  
(5,750
Converted to equity
   —     —     
(5,852
  
(11,867
  —      —     
(17,719
Accrued interest
   —     
7,575
   
2,997
   —     
265
    
1,124
   
11,961
 
   
 
 
  
 
 
  
 
 
  
 
 
  
 
 
   
 
 
  
 
 
 
Balance, December 31, 2021
  $—    $
48,266
  $—    $—    $
14,641
   $
7,906
  $
70,813
 
Less current portion
   —     —     —     —     
  
    
(6,197
  
(6,197
Long-term portion
   —     
48,266
   —     —     
14,641
    
1,709
   
64,616
 
   
 
 
  
 
 
  
 
 
  
 
 
  
 
 
   
 
 
  
 
 
 
Convertible Notes
On May 14, 2020, the Company issued $5,827 in convertible notes to existing investors in the Company. The notes pay interest of 5% per annum and have a maturity date of February 28, 2022. The notes can be converted into Class A Subordinate Voting Shares of the Company for $0.25 per share at any time at the option of the holder. The Company can require mandatory conversion at any time that the Company’s stock price remains above $0.50 for 45 consecutive days. In 2021, the Company enacted the mandatory conversion feature and converted the May 2020 Convertible Note balance to subordinate voting shares.
As part of issuing the convertible notes, the investors were given the right to exchange stock in the Company into separate convertible notes (swap notes). In total 29,448,468 shares with a value of $13,661 were exchanged for $13,661 in convertible notes. These notes were effective May 28, 2020, have a maturity date of May 28, 2025, and can be converted into Class A Subordinate Voting Shares of the Company for $0.46 per share at any time at the option of the holder. The notes pay no interest if the Company’s annual revenue is greater than $15,000, and 3% annually otherwise. The Company can require mandatory conversion at any time that the Company’s stock price remains above $0.92 for 45 consecutive days. In 2021, the Company exercised the mandatory conversion feature and converted the May 2020 Convertible Note (Swap) balance to subordinate voting shares.
 
F-26

4 FRONT VENTURES CORP.
NOTES TO FINANCIAL STATEMENTS
(Amounts expressed in thousands of U.S. dollars except for share and per share data)
 
On October 6, 2021, the Company entered into a convertible promissory note purchase agreement for $15,000, less issuance costs of $624, resulting in net proceeds of $14,376. The notes pay interest of 6% per annum and have a maturity date of October 6, 2024. The notes can be converted into Class A Subordinate Voting Shares of the Company for $1.03 per share at any time at the option of the holder. As of December 31, 2021, no payments have been made for this loan.
Gotham Green Partners LLC
Through the Cannex business combination (Note
1
), the Company assumed senior secured convertible notes issued to Gotham Green Partners LLC (“GGP”). The convertible loan had a fair value on acquisition of $39,881 which was determined as the present value of the loan and the fair value of the conversion feature. The fair value of the conversion feature was determined to be $4,874 based on the acquisition date intrinsic value of the option. Upon acquisition, the Company reclassified the fair value of the conversion feature to equity. The Company used an independent valuation company to value the notes as of July 31, 2019 using a 10.25% discount rate which management determined was the rate for similar notes with no conversion feature or warrants. The notes were repaid in full in December 2020.
On January 29, 2020, the Company issued convertible secured promissory notes for a total of $3,000 to entities associated with GGP. These notes were due on July 29, 2020 and accrued interest at 15% per annum with no payments due until the maturity date. The notes were convertible at the option of the holder into the Company’s stock for the equivalent of $0.65 per share. The notes were issued with detachable stock warrants that gave the holders of the notes the option to purchase 2,230,080 shares of the Company’s stock for $0.67 per share. The notes were repaid in full in May 2020.
LI Lending LLC
On May 10, 2019, the Company entered into a loan agreement with LI Lending LLC, a related party, for $50,000. LI Lending LLC is related because an officer of the Company is a part-owner of LI Lending LLC. As of December 31, 2021, the Company had drawn $45,000 on the loan in two amounts, an initial $35,000 and a final $10,000, both bearing a 10.25%
and 12.25% interest rate, respectively. The outstanding balance 
as of December 31, 2021 is $48,682, less debt discount of $416, for a net balance of $48,266. See Note 17 for further discussion of this related party transaction.
In April 2020, the loan was amended. In exchange for consent to allow the sale of the Pennsylvania and Maryland assets and the release of related collateral, the Company agreed to make prepayments of principal to LI Lending in the amount of $250 per month for an eight-month period beginning on May 1, 2020. The $2,000 prepayment was applied to the initial $35,000 amount decreasing the balance to $33,000. Additionally, the Company agreed to pay an increased interest rate of 12.25% on the final $10,000 of the loan until such time as this amount has been paid down with the initial $33,000 amount continuing to be subject to the original 10.25% interest rate.
 
F-27

4 FRONT VENTURES CORP.
NOTES TO FINANCIAL STATEMENTS
(Amounts expressed in thousands of U.S. dollars except for share and per share data)
 
In December 2020, the loan was amended to allow for the release of collateral for the sale lease back transactions described in Note 10 above, which was entered into with Innovative Industrial Properties, Inc. (“IIPR”). The amendment increased both interest rates by 2.5% on the loan amounts but allowed the payments resulting from the incremental interest to be deferred until January 1, 2022. The Company elected to defer payment, and the additional 2.5% interest is accrued each month and added to the balance of the loan. The Company is still required to make interest-only payments monthly of 10.25% on the initial $33,000 and 12.25% on the final $10,000 of the loan until January 1, 2022 when the interest rates of 12.75% for the initial $33,000 and 14.75% for the final $10,000 will take effect for the remaining term.
The loan matures on May 10, 2024. An exit fee of 20% of the principal balance will be due as principal is repaid. Accrued interest expense of $7,575
includes a loan discount accretion expense of
$125
for the year ended December 31, 2021. Monthly interest-only payments are required, and the Company has paid all interest due as of December 31, 2021.
Other
Outstanding as of December 31, 2021 were other payables totaling $7,906 which include notes issued as part of the acquisitions of Healthy Pharms and Arkansas entities as follows:
 
Other
           
Subsidiary
  
Terms
  
December 31, 2021
   
December 31, 2020
 
Healthy Pharms Inc.
  
Unsecured convertible note at $0.50 per share due
December 18, 2022 at 10% per annum (1)
  $2,784   $1,652 
Healthy Pharms Inc.
  
Unsecured promissory note, due November 18, 2021 at
12% per annum (Note 24)
   3,213    2,823 
Arkansas Entities
  Unsecured Promissory note, monthly interest payments at 14% per annum   1,709    1,907 
Equipment Loans
  Secured by equipment, monthly payments beginning in 2021 at 15% per annum   49    512 
Other
  Various   151    37 
Total Notes Payable and Convertible Notes
     
$
7,906   
$
6,931 
      
 
 
   
 
 
 
 
(1)
In November 2021, the unsecured convertible note was modified to be due and payable in full on or before December 18, 2022. The Company concluded the extension resulted in a debt modification under
ASC 470
.
F-28

4 FRONT VENTURES CORP.
NOTES TO FINANCIAL STATEMENTS
(Amounts expressed in thousands of U.S. dollars except for share and per share data)
 
Future minimum payments on the notes payable and convertible debt are as follows:

 
 
  
December 31, 2021
 
2022
  $6,186 
2023
     
2024
   65,625 
2025
     
2026
    
Thereafter
     
   
 
 
 
Total minimum payments
   71,811 
Effect of discounting
   (998)
   
 
 
 
Present value of minimum payments
   70,813 
Less current portion
   (6,197
   
 
 
 
Long-term portion
  $64,616 
   
 
 
 
F-29

4 FRONT VENTURES CORP.
NOTES TO FINANCIAL STATEMENTS
(Amounts expressed in thousands of U.S. dollars except for share and per share data)
 
Note 12: GENERAL AND ADMINISTRATIVE EXPENSES
For the year ended December 31, 2021 and 2020, general and administrative expenses were comprised of:
 
   
As of December 31,
 
   
2021
   
2020
 
Salaries and benefits
  $6,024   $8,008 
Professional Services
   7,690    6,628 
Other general and administrative
   14,068    5,858 
   
 
 
   
 
 
 
   $27,782   $20,494 
   
 
 
   
 
 
 
Note 13: SHARE CAPITAL AND EQUITY
The Company has authorized an unlimited number of Class A Subordinate Voting Shares (“SVS”) and Class C Multiple Voting Shares (“MVS”), all with no par value. In December 2020, the shareholders of the Company passed a resolution to permit the Company to convert all Class B Subordinate Voting Shares (“PVS”) shares into Class A shares and cancel the Class B PVS equity class, which occurred in 2020.
All share classes are included within share capital in the consolidated statements of stockholder’s equity on an as converted basis. Each share class is entitled to notice of and to attend at any meeting of the shareholders, except a meeting of which only holders of another particular class of shares will have the right to vote. All share classes are entitled to receive dividends, as and when declared by the Company, on an as-converted basis, and no dividends will be declared by the Company on any individual class unless the Company simultaneously declares or pays dividends on all share classes. No subdivision or consolidation of any share class shall be made without simultaneously subdividing or consolidating all share classes in the same manner.
Voting shares activity for the years ended December 31, 2021 and 2020 is summarized as follows:
 
 
  
Class A Subordinate
Voting Shares
 
  
Class C Multiple
Voting Shares
 
  
Total
 
Balance, December 31, 2019
  
 
530,246,611
 
  
 
1,276,208
 
  
 
531,522,819
 
Share capital issuances
  
 
7,328,433
 
  
 
  
 
  
 
7,328,433
 
Balance, December 31, 2020
  
 
537,575,044
 
  
 
1,276,208
 
  
 
538,851,252
 
Share capital issuances
  
 
55,330,352
 
  
 
  
 
  
 
55,330,352
 
  
 
 
 
  
 
 
 
  
 
 
 
Balance, December 31, 2021
  
 
592,905,396
 
  
 
1,276,208
 
  
 
594,181,604
 
  
 
 
 
  
 
 
 
  
 
 
 
Class A Subordinate Voting Shares
Holders of Class A Subordinate Voting Shares are entitled to one vote in respect of each SVS.
Class C Multiple Voting Shares
Holders of Class C Multiple Voting Shares are entitled to 800 votes in respect of each MVS. One MVS can convert to one SVS but are not convertible until the later of the date that (i) the aggregate number of PVS and MVS held by the Initial Holders (being the MVS holders on their initial issuance) are reduced to a number which is less than 50% of the aggregate number of PVS and MVS held by the Initial Holders on the date of completion of the Business Combination with Cannex, and (ii) 3 years following the date of the business combination with Cannex.
 
Series
  
Shares outstanding as of

December 31, 2021
   
As converted to SVS

Shares
 
Class A - Subordinate Voting Shares
   592,905,396    592,905,396 
Class C - Multiple Voting Shares
   1,276,208    1,276,208 
   
 
 
   
 
 
 
    594,181,604    594,181,604 
   
 
 
   
 
 
 
 
F-30

4 FRONT VENTURES CORP.
NOTES TO FINANCIAL STATEMENTS
(Amounts expressed in thousands of U.S. dollars except for share and per share data)
 
On November 23, 2020, the Company closed a brokered private placement and issued 24,644,500 Units at a price of C$ 0.70 per Unit. Each Unit is comprised of one subordinate voting share of the Company and one-half of a subordinate voting share purchase warrant. Each whole warrant entitles the holder to purchase one subordinate voting share for a period of two years from the date of issuance at an exercise price of C$ $0.90 per subordinate voting share. Net proceeds from this transaction were $11,557 net of share issuance costs of $690.
Because of the Canadian dollar denominated exercise price, these warrants do not qualify to be classified within equity and are therefore classified as derivative liabilities at fair value with changes being reported through the statement of operations. On November 23, 2020, the warrants were valued using the Black Scholes option pricing 
model at $4,229 using the following assumptions: Share Price: C$0.94; Exercise Price: C$0.90; Expected Life: 2 years; Annualized Volatility: 87.73%; Dividend yield: 0.00%; Discount Rate: 0.16%; C$ Exchange Rate:1.31.
On December 31, 2021, the warrants were revalued using the Black Scholes option pricing model, using the following assumptions: Share Price: C$1.27; Expected Life: 0.9 years; Annualized Volatility: 46.23%; Dividend yield: 0%; Discount Rate: 0.39%; C$ Exchange Rate: 1.27. The
decrease 
in the value of the derivative liability of $832 is reflected in the statement of operations as a $832
gain
on the change in fair value of the derivative liability.
Note 14:
 
WARRANTS
As of December 31, 2021, there were share purchase warrants outstanding to purchase up to 26,192,237 SVS shares:
 
Series
  
Number of warrants
   
Weight-average
exercise price
 
Balance, December 31, 2019
   42,186,503   $1.14 
Issued
   29,291,614    0.72 
Exercised
   (2,686,463   0.53 
Expired
   (26,018,662   1.10 
   
 
 
   
 
 
 
Balance, December 31, 2020
   42,772,992    0.90 
Exercised
   (3,058,927   0.66 
Expired
   (13,521,828   1.26 
   
 
 
   
 
 
 
Balance, December 31, 2021
   26,192,237   $0.75 
   
 
 
   
 
 
 
As of December 31, 2021, the Company has the following warrants outstanding and exercisable.
 
Warrants Outstanding
 
  
Exercise Price
 
  
Expiry Date
 10,403,150   C$0.90   November 23, 2022
 298,085   C$0.70   November 23, 2022
 12,135,922    0.82   December 17, 2022
 2,230,080    0.67   January 29, 2023
 625,000   C$0.80   October 6, 2024
 500,000   C$0.80   October 6, 2025
 
 
         
 26,192,237         
 
 
         
F-31

4 FRONT VENTURES CORP.
NOTES TO FINANCIAL STATEMENTS
(Amounts expressed in thousands of U.S. dollars except for share and per share data)
 
Note 15: NON-CONTROLLING INTERESTS
The non-controlling interests of the Company for each affiliate before intercompany elimination are summarized in the tables below:
 
   
As of December 31,
 
   
2021
   
2020
 
Summarized statements of financial position
  
MMA Capital
   
MMA Capital
 
Current assets
   —      —   
Current liabilities
   —      —   
   
 
 
   
 
 
 
Current net assets
   —      —   
Non-current assets
   14,620    13,807 
Non-current liabilities
   —      —   
   
 
 
   
 
 
 
Non-current net assets
   14,620    13,807 
   
 
 
   
 
 
 
 
   
Premium

Medicine of

Maryland
   
Silver Spring

Consulting

Group
   
MMA
Capital
   
Total
 
Balance at December 31,
 
2019
  $(350  $145   $188   $(17
Purchase price of non-controlling interest
   390    (136   (231   23 
Net income attributable to NCI
   (40   (9   95    46 
   
 
 
   
 
 
   
 
 
   
 
 
 
Balance at December 31, 2020
   —      —      52    52 
Net income attributable to NCI
   —      —      20    20 
   
 
 
   
 
 
   
 
 
   
 
 
 
Balance at December 31, 2021
  $—     $—     $72   $72 
   
 
 
   
 
 
   
 
 
   
 
 
 
Note 16: SHARE-BASED COMPENSATION
The Company adopted two equity incentive plans where the Company may grant Class A stock options. Under the terms of the plans, the maximum number of stock options which may be granted are a total of 10% of the number
 of shares outstanding assuming conversion of all shares to SVS. The exercise price for stock options issued under the plans will be set by the compensation committee of the board of directors but will not be less than 100% of the fair market value of the Company’s shares on the grant date. Stock options have a maximum term of
10
years
from the date of grant. Stock options vest at the discretion of the Board.
As of December 31, 2021, the Company had the following options outstanding and exercisable on an as-converted basis:
 
F-32

4 FRONT VENTURES CORP.
NOTES TO FINANCIAL STATEMENTS
(Amounts expressed in thousands of U.S. dollars except for share and per share data)
 
Grant Date
  
Strike Price in

CADS
 
  
Outstanding

Options
 
  
Exercisable

Options
 
  
Life Remaining

(years)
 
July 31, 2019
   0.10    6,245,840    6,245,840    2.71 
July 31, 2019
   1.00    7,783,332    7,783,332    0.95 
July 31, 2019
   1.00    1,166,667    1,166,667    1.76 
July 31, 2019
   1.50    508,333    508,333    2.45 
July 31, 2019
   1.50    800,000    800,000    2.46 
August 22, 2019
   0.80    5,237,720    3,421,053    2.64 
August 22, 2019
   1.00    6,150,000    4,266,667    2.64 
November 1, 2019
   0.80    1,200,000    800,000    2.84 
February 3, 2020
   0.80    375,000    141,667    3.10 
June 8, 2020
   0.80    25,000    8,333    3.44 
July 31, 2020
   0.80    1,200,000    1,133,333    3.58 
September 15, 2020
   0.86    7,315,860    7,315,860    3.71 
October 2, 2020
   0.77    3,000,000    3,000,000    3.76 
November 24, 2020
   0.94    1,675,000    1,675,000    3.90 
December 2, 2020
   1.11    2,900,000    2,900,000    3.92 
December 21, 2020
   1.06    1,200,000    400,000    3.98 
March 18, 2021
   1.63    6,650,000    2,216,667    4.21 
April 2, 2021
   1.36    200,000    66,667    4.25 
April 21, 2021
   1.58    175,000    58,333    4.31 
June 23, 2021
   1.56    450,000    250,000    4.48 
November 11, 2021
   1.33    25,000    —      4.87 
         54,282,752    44,157,752    2.97 
Stock option activity is summarized as follows:
 
   
Number of

Options
   
Weighted

Average Price

CAD$
   
Weighted

Average Years
 
Balance December 31, 2019
   40,028,465    0.86    4.12 
Granted
   19,190,960    0.90    5.00 
Exercised
   —      —      —   
Forfeited/ Expired
   (8,792,360   1.04    —   
   
 
 
   
 
 
   
 
 
 
Balance December 31, 2020
   50,427,065    0.84    3.72 
Granted
   7,900,000    1.62    5.00 
Exercised
   (2,737,326   1.04     
Forfeited/ Expired
   (1,306,987   0.43     
   
 
 
   
 
 
   
 
 
 
Balance December 31,
 
2021
   54,282,752    0.94    2.97 
During the year ended December 31, 2021 and 2020, the Company recognized share-based compensation of $10,081 and $5,306 respectively.
Cashless Exercises
During the year ended December 31, 2021, the Company issued an aggregate of 2,228,439 shares of the Company’s Class A shares pursuant to the exercise of 2,737,326 options. As part of the Company’s equity incentive plans, the Company has a cashless exercise option. The Company withheld exercised shares from the holders to cover the strike price upon issuance. The number of options exercised under the cashless method was 908,220, with shares withheld to cover these costs as of December 31, 2021 being 508,887, resulting in total shares issued to option holders upon cashless exercise of options of
 
being
 399,333.
In determining the amount of equity-based compensation during the year, the Company used the Black-Scholes option pricing model to establish fair value of options granted during the year with the following key assumptions:
 
F-33

4 FRONT VENTURES CORP.
NOTES TO FINANCIAL STATEMENTS
(Amounts expressed in thousands of U.S. dollars except for share and per share data)
 
   
2021
  
2020
 
Risk-Free Interest Rate
   0.87  0.38
Expected Life (years)
   5.00   5.00 
Expected Annualized Volatility
   86.20  87.73
Expected Dividend Yield
           
Note 17: RELATED PARTIES
Related party transactions
Roman Tkachenko, a director and Leonid Gontmakher, the Company’s Chief Executive Officer and a director, each hold a 14.28% ownership interest in LI Lending LLC, which extended the Company a real estate improvement/development loan of $50,000 of which $48,682 includes the notes payable and accrued interest less debt discount of $416
that was outstanding as of December 31, 2021. Of the $48,682 outstanding at December 31, 2021, $7,575 represents interest accrued through December 31, 2021. See Note 11 for details on the outstanding note payable.
Leonid Gontmakher, Chief Executive Officer of the Company, holds an interest in an entity related to iWolf Management, LLC, an online marketing company serving the online CBD market which provided online marketing services during 2020 and 2019 for the Company’s Pure Ratios division. Pure Ratios paid $313 and $4,875 
for the years ended December 31, 2021 and 2020 respectively, to this vendor for management fees, pass through marketing costs and customer service.
Certain subsidiaries which were acquired in the Company’s business combination with Cannex Capital Holdings Inc. have a contractual relationship with a licensed Washington cannabis producer, 7Point Holdings LLC (“7Point”). The sole owner of 7Point, Mr. Gerald Derevyanny, was an executive of the Company during 2019 and the first half of 2020. As a result of his departure on June 30, 2020 from 4Front, 7Point is no longer considered a related party.
7Point and the Company are parties to a commercial sublease expiring May 31, 2023 with one five-year renewal option. The Company recognized as interest revenue for the year ended December 31, 2020 is $1,190 on the lease receivable for this lease.
Note 18: CONTINGENCIES
 
(a)
Cannabis Industry
Cannabis is still considered a Schedule 1 substance under the Controlled Substance Act. As such, there is an inherent risk related to the federal government’s position on cannabis; additionally, the risk exists, due to the Company’s business in cannabis, that third party service providers could suspend or withdraw services and as well as the risk that regulatory bodies could impose certain restrictions on the issuer’s ability to operate in the U.S.; however, the Company has deemed it not reasonable to estimate a potential liability related to the possible enforcement of laws against the medical cannabis industry.

F-34

4 FRONT VENTURES CORP.
NOTES TO FINANCIAL STATEMENTS
(Amounts expressed in thousands of U.S. dollars except for share and per share data)
 
(b)
Contingent consideration payable
As part of the acquisition of Om of Medicine, LLC and Cannex’s prior acquisition of Pure Ratios, the Company is subject to contingent consideration payable to the sellers. The fair value of the contingent consideration, which is based on specific revenue levels achieved over a 2-3-year period, is as follows:

 
 
  
Om of

Medicine
 
  
Pure Ratios
 
  
Total
 
Balance, December 31, 2019
  $3,964   $1,500   $5,464 
Accretion
   758    —      758 
Changes in fair value
   774    —      774 
Payments and settlements
   —      (1,500   (1,500
   
 
 
   
 
 
   
 
 
 
Balance, December 31, 2020
   5,496          5,496 
Accretion
   505    —      505 
Payments and settlements
   (1,201   —      (1,201
Notes issued (Note 11)
   (485   —      (485
Shares Issued
   (722   —      (722
Reclass to accrued expenses and other current liabilities
   (1,200   —      (1,200
 
 
 
 
 
 
 
 
 
 
 
 
 
Balance, December 31, 2021
   2,393          2,393 
Less: current potion
      —       
   
 
 
   
 
 
   
 
 
 
Long-term portion
  $2,393   $—     $2,393 
The contingent consideration payable is measured at fair value based on unobservable inputs and is considered a Level 3 financial instrument. The determination of the fair value of these liabilities is primarily driven by the Company’s expectations of the respective subsidiaries achieving certain milestones. The expected milestones were assigned probabilities and the expected related cash flows were discounted to derive the fair value of the contingent consideration. For the year ended December 31, 2021, the Company determined the outstanding current contingent consideration payable of $1,200 is no longer deemed contingent consideration and therefore reclassed the balance to accrued expenses and other current liabilities. The remaining balance of contingent consideration as of December 31, 2021 is $2,393, all of which is a long-term contingent consideration.
OM of Medicine:
The contingent consideration payable is determined as the amount in excess of gross sales of $3,400 (for fiscal 2020 and 2021) and $3,500 (2022) to a maximum payable of $6,000.
 
During the year ended December 31, 2021, the Company incurred $505 of accretion expense, recorded $1,201 in payment and settlements of contingencies, issued $485 in notes during the year to satisfy contingencies due to OM of Medicine, and issued $722 of shares issued for OM of Medicine earnout (see Statements of Changes In Stockholders’ Equity). The Company also reclassed the $1,200 current portion of the contingent consideration, as discussed above, to accrued expenses and other current liabilities, as the current portion was determined to no longer be contingent at December 31, 2021.
At December 31, 2020, the probability of achieving all milestones to Om of Medicine’s contingent consideration payable was estimated to be 100% and the contingent liability was increased by $774 and a loss on the fair value adjustment was recorded to Other in Other Income (Expense), Net
on the Consolidated Statements of Operations.
Pure Ratios:
Contingent consideration of $750 was earned during 2019 due to CBD sales reaching a milestone, and stock was issued to the seller with a value of $94. Per an amendment to the agreement, $656 of the earned consideration was used to reduce the principal of a note receivable. In 2020 an additional $750 was earned due to CBD sales and was used to pay
down the note receivable. As of December 31, 2020, $167 due to Pure Ratios was recorded in accounts payable and was settled during the year ended December 31, 2021
through the issuance of 473,491 Class A shares.

 
F-35

4 FRONT VENTURES CORP.
NOTES TO FINANCIAL STATEMENTS
(Amounts expressed in thousands of U.S. dollars except for share and per share data)
 
(c)
Legal Matters
From time to time, the Company may be involved in certain disputes arising in the ordinary course of business. Such disputes, taken in the aggregate, are not expected to have a material adverse effect on the Company. There are no proceedings in which any of the Company’s directors, officers, or affiliates is an adverse party or has a material interest adverse to the Company’s interest.
On August 5, 2019, Richard Hernandez and Commerce Citizens Against Marijuana Corruption (the “Complainants”) filed a complaint (Superior Court of California Case No. 19ST-CV-27029) and writ of mandamus against the City of Commerce, California and certain of its officials alleging procedural errors committed by the City in relation to certain development agreements granted to 22 cannabis operators allowing such operators to operate various cannabis businesses in the City of Commerce. Cannex Holdings (California), Inc., a wholly owned subsidiary of the Company, is one such operator that was named as a Real Party in Interest in the case, and as such, engaged counsel to defend its interests relating to the claims brought against the City of Commerce, California. On April 15, 2021, the court in the matter ruled on a demurrer where certain of the Complainants’ claims were dismissed. Additionally, a writ of mandamus hearing (subject to an application for continuance being sought on August 17, 2021) was scheduled for September 30, 2021. If the Complainants’ remaining claims were upheld (including through appeals), the City of Commerce could have been required to reissue the “ordinances”, “Development Agreements” or other applicable license rights to the current license holders. While the City of Commerce stated in no uncertain terms that it would act immediately to ensure/restore fully licensed status of any of the affected operators, there could be no assurances that such relicensing would be successful or if successful would not result in a significant disruption of operations for the operators. As a result, the Company entered into a confidential settlement with Complainants on or around September 22, 2021 and the matter was dismissed with prejudice as to the Company.
In December 2021, the Company settled a dispute with an undisclosed defendant. As part of the settlement, the Company recorded a gain on the settlement of $3,768.
On January 26, 2022, Savills, Inc. sued the Company in the U.S. District Court for the Southern District of New York. That lawsuit alleges that the Company has breached an alleged agreement with Savills under which the Company was allegedly required to pay Savills a percentage of savings realized under certain incentive programs offered in some jurisdictions, which Savills would assist the Company in obtaining. Savills claims damages of approximately $19,000 in connection with its claim that it obtained benefits for the Company allegedly valued at over $129,000. The Company denies these allegations, denies the Company has obtained such benefits, disputes Savills’ characterization of the facts, and denies liability. The Company has filed a counterclaim against Savills alleging breach of contract by Savills
Note 19: FINANCIAL INSTRUMENTS AND FINANCIAL RISK MANAGEMENT
ASC 820, Fair Value Measurements, provides guidance on the development and disclosure of fair value measurements. The Company follows this authoritative guidance for fair value measurements, which defines fair value, establishes a framework for measuring fair value under generally accepted accounting principles in the United States of America, and expands disclosures about fair value measurements. The guidance requires fair value measurements be classified and disclosed in one of the following three categories:
 
Level 1
  
Quoted prices (unadjusted) in active markets for identical assets or liabilities;
  
Level 2
  
Inputs other than quoted prices included in Level 1 that are observable for the asset or liability, either directly (i.e., as prices) or indirectly (i.e., derived from prices); and
  
Level 3
  
Inputs for the asset or liability that are not based on observable market data (unobservable inputs).
Fair value measurements discussed herein are based upon certain market assumptions and pertinent information available to management as of and during the years ended December 31, 2021 and 2020. The fair value of the Company’s cash, accounts receivable, other receivables, accounts payable and accrued expenses approximates carrying value due to their short-term nature. The Company’s notes receivable, lease receivables, contingent consideration payable, derivative liabilities, convertible notes payable, and notes payable approximate fair value due to the instruments bearing market rate of interest. These measurements were identified as Level 1 measurements, due to the proximity of fair value to carrying values. The fair value of stock options granted were estimated based on a Black-Scholes model during the years ended December 31, 2021 and 2020. The estimated fair value of the derivative liabilities, which represent warrant liabilities that are denominated in Canadian Dollar, represent Level 3 measurements. The assumptions that the Company used in the fair valuation of derivative liabilities as of December 31, 2021 are disclosed in Note 13.
The following table details the fair value measurements within the fair value hierarchy of the Company’s financial instruments, which includes the Level 3 liabilities:
 
 
  
Fair value at December 31, 2021
 
 
  
Total
 
  
Level 1
 
  
Level 2
 
  
Level 3
 
Liabilities:
  
   
  
   
  
   
  
   
Derivative liability
  
$
3,502
 
  
$
  
 
  
$
  
 
  
$
3,502
 
 
  
 
 
 
  
 
 
 
  
 
 
 
  
 
 
 
Total liabilities
  
$
3,502
 
  
$
  
 
  
$
  
 
  
$
3,502
 
 
  
 
 
 
  
 
 
 
  
 
 
 
  
 
 
 
 
 
  
Fair value at December 31, 2020
 
 
  
Total
 
  
Level 1
 
  
Level 2
 
  
Level 3
 
Liabilities:
  
   
  
   
  
   
  
   
Derivative liability
  
$
5,807
 
  
$
  
 
  
$
  
 
  
$
5,807
 
 
  
 
 
 
  
 
 
 
  
 
 
 
  
 
 
 
Total liabilities
  
$
5,807
 
  
$
  
 
  
$
  
 
  
$
5,807
 
 
  
 
 
 
  
 
 
 
  
 
 
 
  
 
 
 
There were no transfers between fair value levels during the years ended December 31, 2021 and the year ending December 31, 2020.
 
(a)
Financial – Risk Management 
The Company is exposed in varying degrees to a variety of financial instruments related risks. The Board mitigates these risks by assessing, monitoring and approving the Company’s risk management processes.
 
(b)
Credit Risk
Credit risk is the risk of loss associated with counterparty’s inability to fulfill its payment obligations. The Company’s credit risk is primarily attributable to cash, lease receivables, other receivables, and notes receivable. The Company’s maximum credit risk exposure is equivalent to the carrying value of these instruments.
 
F-36


4 FRONT VENTURES CORP.
NOTES TO FINANCIAL STATEMENTS
(Amounts expressed in thousands of U.S. dollars except for share and per share data)
 
The risk exposure is limited to the carrying amounts at the statement of financial position date. The risk to cash deposits is mitigated by holding these instruments with regulated financial institutions. Lease receivables, notes receivables and other receivables credit risk arises from the possibility that principal and interest due may become uncollectible. The Company mitigates this risk by managing and monitoring the underlying business relationships.
The Company maintains cash with federally insured financial institutions. As of December 31, 2021 and 2020, the Company exceeded federally insured limits by approximately $10,866
 in 2021 and $5,000 in 2020. The Company has historically not experienced any losses in such accounts. As of December 31, 2021, the Company held approximately $29 in cash in a Canadian account that is denominated in C$.
As of December 31, 2021 and 2020, the maximum credit exposure related to the carrying amounts of accounts receivable, notes receivable and lease receivables was $12,722 and $13,178 respectively.
 
(c)
Liquidity Risk
Liquidity risk is the risk that the Company will not be able to meet its financial obligations associated with financial liabilities. The Company manages liquidity risk through the management of its capital structure. The Company’s approach to managing liquidity is to raise sufficient capital to settle obligations and liabilities when due.
The Company has the following gross contractual obligations as of December 31, 2021, which are expected to be payable in the following respective periods:

 
 
  
Less than 1

year
 
  
1 to 3 years
 
  
3 to 5 years
 
  
Greater

than 5

years
 
  
Total
 
Accounts payable and accrued liabilities
  $11,542   $1,200   $—     $—     $12,742 
Convertible notes, notes payable and accrued interest
   6,197    64,616    
 
    —      70,813 
Contingent consideration payable
       2,393    —      —      2,393 
   
 
 
   
 
 
   
 
 
   
 
 
   
 
 
 
Total
  
$
17,739
 
  
$
68,209
 
  
$
—  
 
  
$
—  
 
  
$
85,948
 
   
 
 
   
 
 
   
 
 
   
 
 
   
 
 
 
 
(d)
Interest Rate Risk
Interest rate risk is the risk that the fair value of future cash flows of a financial instrument will fluctuate because of changes in market interest rates. The Company’s secured convertible notes with GGP (Note 11) had variable interest rates and were paid in full in December 2020.
 
F-37

4 FRONT VENTURES CORP.
NOTES TO FINANCIAL STATEMENTS
(Amounts expressed in thousands of U.S. dollars except for share and per share data)
 
(e)
Foreign Exchange Risk
The Company is exposed to exchange rate fluctuations between United States and Canadian dollars. The Company’s share price is denominated in Canadian dollars. If the Canadian dollar declines against the United States dollar, the United States dollar amounts available to fund the Company through the exercise of stock options or warrants will be less. The Company also has bank accounts with balances of $29 in Canadian dollars. The value of these bank balances if converted to U.S. dollars will fluctuate. While the Company maintains a head office in Canada where it incurs expenses primarily denominated in Canadian dollars, such expenses are a small portion of overall expenses incurred by the Company. The Company does not have a practice of trading derivatives and does not engage in “natural hedging” for funds held in Canada.
 
(f)
Other Price Risk
Price risk is the risk of variability in fair value due to movements in equity or market prices. The Company is subject to risk of prices to its products due to competitive or regulatory pressures.
Note 20: SEGMENT INFORMATION
Reportable Segments
Operating segments are components of the Company that combine similar business activities, with activities grouped to facilitate the evaluation of business units and allocation of resources by the Company’s board and management. As of December 31, 2021, the Company had two reportable segments:
 
  
THC Cannabis – Production and cultivation of THC cannabis, manufacturing and distribution of cannabis products to own dispensaries and third-party retail customers, ancillary services supporting wholesale operations, and retail sales direct to end consumers
 
  
CBD Wellness – Pure Ratios which encompasses the production and sale of CBD products to third-party customers
The results of each segment are regularly reviewed by the Company’s Chief Executive Officer, who is the Company’s chief operating decision maker, to assess the performance of the segment and make decisions regarding the allocation of resources. The Company’s chief operating decision maker uses revenue and adjusted EBITDA as measure of segment performance. The accounting policies of each segment are the same as those set out under the summary of significant accounting policies in Note 2. There are no intersegment sales or transfers. All revenues are derived from customers domiciled in the United States and all assets are located in the United States.
 
F-38

4 FRONT VENTURES CORP.
NOTES TO FINANCIAL STATEMENTS
(Amounts expressed in thousands of U.S. dollars except for share and per share data)
 
The below table presents revenues by type for the years ended December 31, 2021 and 2020:

 
 
  
2021
 
  
2020
 
Net Revenues
          
THC Cannabis
  $102,262   $50,041 
CBD Wellness
   2,304    7,594 
Corporate
   —      —   
   
 
 
   
 
 
 
Total Net Revenues
  
$
104,566
 
  
$
57,635
 
   
Depreciation and Amortization
          
THC Cannabis
  $5,087   $3,982 
CBD Wellness
   15    79 
Corporate
   —      —   
   
 
 
   
 
 
 
Total Depreciation and amortization
  
$
5,102
 
  
$
4,061
 
   
Assets
          
THC Cannabis
  $238,933   $186,899 
CBD Wellness
   805    2,198 
Corporate
   15,801    15,659 
   
 
 
   
 
 
 
Total Assets
  
$
255,539
 
  
$
204,756
 
Goodwill assigned to the THC Cannabis segment as of December 31, 2021 and December 31, 2020 was $23,155. Intangible assets, net assigned to the THC Cannabis segment as of December 31, 2021 and December 31, 2020 was $26,246 and $28,790, respectively.
The Company did not have any Goodwill or intangible assets assigned to the CBD Wellness segment as of December 31, 2021 and December 31, 2020.
 
F-39

4 FRONT VENTURES CORP.
NOTES TO FINANCIAL STATEMENTS
(Amounts expressed in thousands of U.S. dollars except for share and per share data)
 
Note 21: SUPPLEMENTARY CASH FLOW INFORMATION
Changes in non-cash working capital:

 
 
 
December 31, 2021
 
 
December 31, 2020
 
Changes in operating assets and liabilities
 
   
 
   
Accounts receivable and other receivables
  $(1,550  $(781
Inventory
   (2,050   (9,159
Prepaid expenses
   44    298 
Deposits
   (578   1,506 
Accounts payable and accrued liabilities
   (689   3,078 
Taxes payable
   12,466    10,589 

  $7,643   $5,531 
Supplemental disclosure of non-cash investing and financing activities:

 
 
 
December 31, 2021
 
 
December 31, 2020
 
Equity portion of warrants recorded through derivative liability
  $1,473   $   
   
 
 
   
 
 
 
Issuance of debt to pay contingent consideration
  $485   $   
   
 
 
   
 
 
 
Exchange of convertible debt to equity
  $17,719   $   
   
 
 
   
 
 
 
Issuance of debt to acquire property and equipment
 $445  $   
Issuance of equity to pay contingent consideration
  $883   $   
Change in right-of-use assets and lease liabilities
 $357  $   
   
 
 
   
 
 
 
 
  
Cash paid for interest for the years ended December 31, 2021 and 2020 was $4,924 and
 $6,655 respectively.
 
  
Cash paid for income taxes for the year ended December 31, 2021 was $183. The Company did not make any cash payments for income taxes during the year ended December 31, 2020. 
Note 22: INCOME TAXES
As the Company operates in the cannabis industry, it is subject to the limitations of IRC Section 280E under which the Company is only allowed to deduct expenses directly related to sales of product. This results in permanent differences between ordinary and necessary business expenses deemed non-allowable under IRC Section 280E. Therefore, the effective tax rate can be highly variable and may not necessarily correlate with pre-tax income or loss.

 

F-40

4 FRONT VENTURES CORP.
NOTES TO FINANCIAL STATEMENTS
(Amounts expressed in thousands of U.S. dollars except for share and per share data)
 
The following table sets forth the components of income tax (benefit) expense for the years ended December 31, 2021 and 2020:
 
 
  
December 31,

2021
 
  
December 31,

2020
 
Net current taxes:
  
   
  
   
U.S. Federal
   $10,021   $7,587 
U.S. State
   2,591    2,750 
Deferred Taxes:
          
U.S. Federal
   1,090    3,749 
U.S. State
   229    1,375 
   
 
 
   
 
 
 
Total
  $13,931   $15,461 
   
 
 
   
 
 
 
The following table sets forth a reconciliation of income tax expense (benefit) at the federal statutory rate to recorded income tax expense (benefit) for the years ended December 31, 2021 and 2020:
 
 
  
December 31,

2021
 
 
December 31,

2020
 
Loss before income taxes (continuing and discontinued operations)
   $(24,358)   $(31,544
Statutory tax rate
   21.00
%
 
   21.00
 
 
 
 
 
 
 
 
 
Expense based on statutory rates
   (5,115)    (6,624
Permanent non-deductible items
   12,445    14,036 
Non-controlling interests
       315 
State taxes
   2,286    1,650 
Change in state rate
   513    (14
Change in valuation allowance
   604    119 
Canadian losses
   (513)    (330
Interest and penalties
   2,124    —   
Intangibles
deferred tax true-up
       6,004 
Lease deferred tax true-up
  
 
1,048
 
 
 
  
 
Return-to-provision
  
 
313
 
 
 
  
 
Other adjustment
s
  
 
226
 
 
 
305
 
Less taxes on discontinued operations
       (412
   
 
 
   
 
 
 
Income Tax expense
  
$

13,931   $15,049 
   
 
 
   
 
 
 
The following tables set forth the components of deferred income taxes as of December 31, 2021 and 2020:
 
F-41

4 FRONT VENTURES CORP.
NOTES TO FINANCIAL STATEMENTS
(Amounts expressed in thousands of U.S. dollars except for share and per share data)
 
 
  
December 31,
2021
 
  
December 31,
2020
 
Deferred tax assets
  
   
  
   
Net
operating losses
   $1,375   $1,403 
Lease
liabilities
   26,023    9,660 
Other
   504    177 
 
 
 
 
 
 
 
 
 
Total deferred tax assets
   27,902    
11,240
 
Valuation allowance
   (1,375
)
   (771
 
 
 
 
 
 
 
 
 
Total net deferred tax assets
   26,527    10,469 
   
Deferred tax liabilities
          
Property and equipment
   (879)   (1,299
Intangible assets
   (5,828)   (5,859
Right-
of
-
use assets
   (27,585)   (9,841
Other
   (84   —   
 
 
 
 
 
 
 
 
 
Total net deferred tax liabilities
   (34,376
)
   (16,999
   
 
 
   
 
 
 
Total adjusted deferred tax liabilities
  
$
(7,849
)
  
$
(6,530
)
 
   
 
 
   
 
 
 
As of December 31, 2021, the Company has gross state net operating losses of approximately $2,462, which begin to expire in 2029, and gross Canadian net operating losses of approximately $4,564, which begin to expire in 2039. Pursuant to Section 382 of the Internal Revenue Code, utilization of net operating losses and may be subject to annual limitations in the event of a change in ownership of the Company. These annual limitations may result in the expiration of net operating losses prior to utilization.
In assessing the realizability of deferred tax assets, management considers whether it is more likely than note that some portion or all of the deferred tax assets will not be realized. The Company assesses the positive and negative evidence to determine if sufficient future taxable income will be generated at use its existing deferred tax assets. The Company has recorded a valuation allowance related to its state and Canadian net operating loss carryforwards as of December 31, 2021 and 2020 in the amount of $1,375 and $771, respectively.
As of December 31, 2021 and 2020, the Company had no unrecognized tax benefits. The Company does not anticipate any significant unrecognized tax benefits to arise within the next twelve months. The Company recorded penalties and interest related to outstanding income tax liabilities in the amount of $2,124 for the period ending December 31, 2021. As of December 31, 2021, the Company has recorded $2,544 of accrued penalties and interest related to outstanding income tax liabilities – which is included within Taxes Payable on the Company’s balance sheet.
The Company files income tax returns in the US, various state jurisdictions, and Canada, and is subject to examination of its income tax returns by tax authorities in these jurisdictions who may challenge any item on these returns. The corporate statute of limitations for these jurisdictions remains open for the 2019 tax year to the present. Prior to July 31, 2019, the Company was treated as a partnership for income tax purposes and tax income and losses generated from operations were passed through to the Company’s individual members.
 
F-42

4 FRONT VENTURES CORP.
NOTES TO FINANCIAL STATEMENTS
(Amounts expressed in thousands of U.S. dollars except for share and per share data)
 
Note 23: DISPOSALS AND DISCONTINUED OPERATIONS
On January 21, 2020, the Company sold two management companies that controlled two Arkansas cannabis licenses to a third party for $2,000. A gain of $2,000 is
included in gain on sale of subsidiaries in the consolidated statements of operations. The entities sold had no operations through the sale date.
On March 20, 2020, the Company completed the divestiture of PHX Interactive LLC and control of Greens Goddess Inc. through a sale to a third party for $6,000 in cash. The Company paid a $348
fee to a lender in exchange for allowing the Company to sell the dispensary. This fee is recorded as a disposal cost and is netted with gains as part of gain on sale of subsidiaries in the Consolidated Statements of Operations. Revenue and expenses, gains or losses relating to the discontinuation of these operations have been eliminated from the profit or loss from the Company’s continuing operations and are shown as part of a single line item for net loss from discontinued operations in the consolidated statements of operations
.
 
The following sales of the Company’s dispensaries and management companies were recorded as gains on sale of subsidiaries in the consolidated statements of operations. Revenue and expenses, and gains or losses relating to the discontinuation of these operations have been eliminated from profit or loss from the Company’s continuing operations for all periods presented and are shown as part of a single line item in the consolidated statements of operations.
On May 7, 2020, the Company completed the sale of the Mission Pennsylvania II LLC dispensary to a third party for $10,550 cash.
On September 1, 2020, the Company completed the sale of the Company’s 79.5% interest in Arkansas Natural Products Management LLC, that manages an Arkansas dispensary. The Company received $1,384 in cash and a note receivable for $1,065 that was fully paid in 2021 On September 23, 2020, the Company completed the sale of one Maryland dispensary and two management companies that manage two additional Maryland dispensaries to a third party for $5,500 in cash.
On September 30, 2020, the Company completed the sale of the Company’s 80% interest in a Maryland management company that manages a Maryland dispensary. The buyer is the owner of the dispensary and paid $1,200 in cash.
The entities that were sold during the year ended December 31, 2020 were part of the THC Cannabis segment (Note 20). Below is a summary of the net income or loss from discontinued operations that is shown as a single line item for the year ended December 31, 2020: 
 
 
  
Year ended
December 31,
 
 
  
2020
 
REVENUE
  $12,482 
Cost of Goods Sold
   (8,057
   
 
 
 
Gross profit
   4,425 
OPERATING EXPENSES
     
Selling and marketing expenses
   3,899 
Depreciation and amortization
   472 
   
 
 
 
Total operating expenses
   4,371 
   
 
 
 
Income (loss) from operations
   54 
Interest expense
   (109
Gain on sale of subsidiaries
   13,454 
   
 
 
 
Net income (loss) before income taxes
   13,399 
   
 
 
 
Income tax expense
   (412
   
 
 
 
Net income (loss) after income tax expense
  
$
12,987
 
   
 
 
 
 
Cash flows generated by the discontinued operations are reported as single line items in each section of the consolidated interim statements of cash flows and are summarized as follows:
F-43

4 FRONT VENTURES CORP.
NOTES TO FINANCIAL STATEMENTS
(Amounts expressed in thousands of U.S. dollars except for share and per share data) 
 
 
  
Year ended
December 31,
 
 
  
2020
 
Net cash provided by (used in) operating activities
 $(627
Net cash provided by (used in) investing activities
  (1,679
Net cash provided by (used in) financing activities
  3,503 
  
 
 
 
Cash flows from discontinued operations
 $1,197 
 
  
 
 
 
Note 24: SUBSEQUENT EVENTS
On January 14, 2022, the Healthy Pharms Inc. Unsecured promissory note (Note 11) with the outstanding balance of $3,213 at December 31, 2021, was settled in shares. In conjunction with the settlement agreement, the Company agreed to issue a total of 6,235,512 class A subordinate voting shares to the noteholder to settle outstanding debt. The settlement was signed and agreed upon by both parties on the date of the agreement, January 14, 2022.
On January 28, 2022, the Company entered into the first amendment of the merger agreement with New England Cannabis Corporation, Inc., a Massachusetts corporation (“NECC”), Kenneth V. Stevens (“Mr. Stevens”), who is the sole owner of all of the issued and outstanding capital stock of NECC, and 4Front NECC Acquisition Co., a Massachusetts corporation (the “Merger Sub”). At the effective time of the merger, the Company (i) paid Mr. Stevens cash in the amount of USD$9,000,000, and (ii) issued Mr. Stevens 28,571,428 Class A Subordinate Voting shares of the
Company (the “SVS”).
In connection with the consummation of the Merger on January 28, 2022, Mission Partners RE, LLC, a Delaware limited liability company wholly-owned by the Company (“Mission Partners RE”), and Mr. Stevens entered into the first amendment to that certain membership interest purchase agreement (the “Purchase Agreement”). Pursuant to the Purchase Agreement, the Company (through Mission Partners RE) completed its acquisition of 100% of the issued and outstanding membership interests of 29 Everett Street LLC, a Massachusetts limited liability company (the “Everett LLC”), which was solely held by Mr. Stevens and which owns certain real property that is currently leased to and used by NECC. The Company (i) paid Mr. Stevens cash in the amount of
 $
16,000,000
,
and (ii) issued Mr. Stevens a promissory note in the initial principal amount of
$
2,000,000
,
which will bear interest at an annual rate of ten percent
(
10
%) 
and will mature on the six-month anniversary of January 28, 2022.
We are in the process of assessing the fair values of the acquired tangible assets and any intangible assets and liabilities for these acquisitions, and thus, have not presented purchase price allocations as of the date of this filing.
On March 30, 2022, the Company entered into a merger agreement with Island Global Holdings, Inc., a California corporation (“Island”); and Navy Capital SR LLC, a Delaware limited liability company, solely in its capacity as the representative of the Island stockholders (the “Stockholder Representative”).
All classes of Island’s equity securities are to be converted into a combination of (i) SVS of the Company; and (ii) subordinated promissory notes (the “Merger Notes”) to be negotiated and issued by the Company, using formulae to be determined at a later date pursuant to the terms of the Merger Agreement.
We are in the process of assessing the fair values of the acquired tangible assets and any intangible assets and liabilities for these acquisitions, and thus, have not presented purchase price allocations as of the date of this filing.
 
F-44