Companies:
10,796
total market cap:
$142.796 T
Sign In
๐บ๐ธ
EN
English
$ USD
โฌ
EUR
๐ช๐บ
โน
INR
๐ฎ๐ณ
ยฃ
GBP
๐ฌ๐ง
$
CAD
๐จ๐ฆ
$
AUD
๐ฆ๐บ
$
NZD
๐ณ๐ฟ
$
HKD
๐ญ๐ฐ
$
SGD
๐ธ๐ฌ
Global ranking
Ranking by countries
America
๐บ๐ธ United States
๐จ๐ฆ Canada
๐ฒ๐ฝ Mexico
๐ง๐ท Brazil
๐จ๐ฑ Chile
Europe
๐ช๐บ European Union
๐ฉ๐ช Germany
๐ฌ๐ง United Kingdom
๐ซ๐ท France
๐ช๐ธ Spain
๐ณ๐ฑ Netherlands
๐ธ๐ช Sweden
๐ฎ๐น Italy
๐จ๐ญ Switzerland
๐ต๐ฑ Poland
๐ซ๐ฎ Finland
Asia
๐จ๐ณ China
๐ฏ๐ต Japan
๐ฐ๐ท South Korea
๐ญ๐ฐ Hong Kong
๐ธ๐ฌ Singapore
๐ฎ๐ฉ Indonesia
๐ฎ๐ณ India
๐ฒ๐พ Malaysia
๐น๐ผ Taiwan
๐น๐ญ Thailand
๐ป๐ณ Vietnam
Others
๐ฆ๐บ Australia
๐ณ๐ฟ New Zealand
๐ฎ๐ฑ Israel
๐ธ๐ฆ Saudi Arabia
๐น๐ท Turkey
๐ท๐บ Russia
๐ฟ๐ฆ South Africa
>> All Countries
Ranking by categories
๐ All assets by Market Cap
๐ Automakers
โ๏ธ Airlines
๐ซ Airports
โ๏ธ Aircraft manufacturers
๐ฆ Banks
๐จ Hotels
๐ Pharmaceuticals
๐ E-Commerce
โ๏ธ Healthcare
๐ฆ Courier services
๐ฐ Media/Press
๐ท Alcoholic beverages
๐ฅค Beverages
๐ Clothing
โ๏ธ Mining
๐ Railways
๐ฆ Insurance
๐ Real estate
โ Ports
๐ผ Professional services
๐ด Food
๐ Restaurant chains
โ๐ป Software
๐ Semiconductors
๐ฌ Tobacco
๐ณ Financial services
๐ข Oil&Gas
๐ Electricity
๐งช Chemicals
๐ฐ Investment
๐ก Telecommunication
๐๏ธ Retail
๐ฅ๏ธ Internet
๐ Construction
๐ฎ Video Game
๐ป Tech
๐ฆพ AI
>> All Categories
ETFs
๐ All ETFs
๐๏ธ Bond ETFs
๏ผ Dividend ETFs
โฟ Bitcoin ETFs
โข Ethereum ETFs
๐ช Crypto Currency ETFs
๐ฅ Gold ETFs & ETCs
๐ฅ Silver ETFs & ETCs
๐ข๏ธ Oil ETFs & ETCs
๐ฝ Commodities ETFs & ETNs
๐ Emerging Markets ETFs
๐ Small-Cap ETFs
๐ Low volatility ETFs
๐ Inverse/Bear ETFs
โฌ๏ธ Leveraged ETFs
๐ Global/World ETFs
๐บ๐ธ USA ETFs
๐บ๐ธ S&P 500 ETFs
๐บ๐ธ Dow Jones ETFs
๐ช๐บ Europe ETFs
๐จ๐ณ China ETFs
๐ฏ๐ต Japan ETFs
๐ฎ๐ณ India ETFs
๐ฌ๐ง UK ETFs
๐ฉ๐ช Germany ETFs
๐ซ๐ท France ETFs
โ๏ธ Mining ETFs
โ๏ธ Gold Mining ETFs
โ๏ธ Silver Mining ETFs
๐งฌ Biotech ETFs
๐ฉโ๐ป Tech ETFs
๐ Real Estate ETFs
โ๏ธ Healthcare ETFs
โก Energy ETFs
๐ Renewable Energy ETFs
๐ก๏ธ Insurance ETFs
๐ฐ Water ETFs
๐ด Food & Beverage ETFs
๐ฑ Socially Responsible ETFs
๐ฃ๏ธ Infrastructure ETFs
๐ก Innovation ETFs
๐ Semiconductors ETFs
๐ Aerospace & Defense ETFs
๐ Cybersecurity ETFs
๐ฆพ Artificial Intelligence ETFs
Watchlist
Account
4Front Ventures
FFNTF
#10745
Rank
$0.05 M
Marketcap
๐บ๐ธ
United States
Country
$0.00005000
Share price
0.00%
Change (1 day)
-99.50%
Change (1 year)
Cannabis
Categories
Market cap
Revenue
Earnings
Price history
P/E ratio
P/S ratio
Annual Reports (10-K)
More
Price history
P/E ratio
P/S ratio
P/B ratio
Operating margin
EPS
Shares outstanding
Fails to deliver
Cost to borrow
Total assets
Total liabilities
Total debt
Cash on Hand
Net Assets
Annual Reports (20-F)
4Front Ventures
Annual Reports (10-K)
Financial Year 2023
4Front Ventures - 10-K annual report 2023
Text size:
Small
Medium
Large
0001783875
2023
FY
false
http://fasb.org/us-gaap/2023#GoodwillAndIntangibleAssetImpairment
P9M
0.0833
http://fasb.org/us-gaap/2023#GainLossOnDerivativeInstrumentsNetPretax
http://fasb.org/us-gaap/2023#GainLossOnDerivativeInstrumentsNetPretax
25
0001783875
2023-01-01
2023-12-31
0001783875
2023-06-30
iso4217:USD
0001783875
2024-04-10
xbrli:shares
0001783875
2023-12-31
0001783875
2022-12-31
0001783875
2022-01-01
2022-12-31
iso4217:USD
xbrli:shares
0001783875
us-gaap:CommonStockMember
2021-12-31
0001783875
us-gaap:AdditionalPaidInCapitalMember
2021-12-31
0001783875
us-gaap:RetainedEarningsMember
2021-12-31
0001783875
us-gaap:ParentMember
2021-12-31
0001783875
us-gaap:NoncontrollingInterestMember
2021-12-31
0001783875
2021-12-31
0001783875
us-gaap:CommonStockMember
ffntf:IslandGlobalHoldingsInc.Member
2022-01-01
2022-12-31
0001783875
ffntf:IslandGlobalHoldingsInc.Member
us-gaap:ParentMember
2022-01-01
2022-12-31
0001783875
ffntf:IslandGlobalHoldingsInc.Member
2022-01-01
2022-12-31
0001783875
ffntf:NewEnglandCannabisCorporationMember
us-gaap:CommonStockMember
2022-01-01
2022-12-31
0001783875
ffntf:NewEnglandCannabisCorporationMember
us-gaap:ParentMember
2022-01-01
2022-12-31
0001783875
ffntf:NewEnglandCannabisCorporationMember
2022-01-01
2022-12-31
0001783875
ffntf:BloomFarmsMember
us-gaap:CommonStockMember
2022-01-01
2022-12-31
0001783875
ffntf:BloomFarmsMember
us-gaap:ParentMember
2022-01-01
2022-12-31
0001783875
ffntf:BloomFarmsMember
2022-01-01
2022-12-31
0001783875
us-gaap:CommonStockMember
2022-01-01
2022-12-31
0001783875
us-gaap:AdditionalPaidInCapitalMember
2022-01-01
2022-12-31
0001783875
us-gaap:ParentMember
2022-01-01
2022-12-31
0001783875
us-gaap:RetainedEarningsMember
2022-01-01
2022-12-31
0001783875
us-gaap:NoncontrollingInterestMember
2022-01-01
2022-12-31
0001783875
us-gaap:CommonStockMember
2022-12-31
0001783875
us-gaap:AdditionalPaidInCapitalMember
2022-12-31
0001783875
us-gaap:RetainedEarningsMember
2022-12-31
0001783875
us-gaap:ParentMember
2022-12-31
0001783875
us-gaap:NoncontrollingInterestMember
2022-12-31
0001783875
us-gaap:CommonStockMember
2023-01-01
2023-12-31
0001783875
us-gaap:ParentMember
2023-01-01
2023-12-31
0001783875
us-gaap:AdditionalPaidInCapitalMember
2023-01-01
2023-12-31
0001783875
us-gaap:RetainedEarningsMember
2023-01-01
2023-12-31
0001783875
us-gaap:NoncontrollingInterestMember
2023-01-01
2023-12-31
0001783875
us-gaap:CommonStockMember
2023-12-31
0001783875
us-gaap:AdditionalPaidInCapitalMember
2023-12-31
0001783875
us-gaap:RetainedEarningsMember
2023-12-31
0001783875
us-gaap:ParentMember
2023-12-31
0001783875
us-gaap:NoncontrollingInterestMember
2023-12-31
ffntf:Segment
0001783875
ffntf:THCCannabisSegmentMember
2023-01-01
2023-12-31
ffntf:Dispensary
ffntf:facility
0001783875
srt:MinimumMember
us-gaap:BuildingAndBuildingImprovementsMember
2023-12-31
0001783875
srt:MaximumMember
us-gaap:BuildingAndBuildingImprovementsMember
2023-12-31
0001783875
us-gaap:FurnitureAndFixturesMember
srt:MinimumMember
2023-12-31
0001783875
srt:MaximumMember
us-gaap:FurnitureAndFixturesMember
2023-12-31
0001783875
us-gaap:EquipmentMember
2023-12-31
0001783875
us-gaap:SoftwareAndSoftwareDevelopmentCostsMember
2023-12-31
0001783875
us-gaap:CustomerRelationshipsMember
2023-12-31
0001783875
srt:MinimumMember
us-gaap:TrademarksAndTradeNamesMember
2023-12-31
0001783875
srt:MaximumMember
us-gaap:TrademarksAndTradeNamesMember
2023-12-31
0001783875
us-gaap:NoncompeteAgreementsMember
srt:MinimumMember
2023-12-31
0001783875
srt:MaximumMember
us-gaap:NoncompeteAgreementsMember
2023-12-31
0001783875
us-gaap:TradeSecretsMember
2023-12-31
0001783875
us-gaap:RetailMember
2023-01-01
2023-12-31
0001783875
us-gaap:RetailMember
2022-01-01
2022-12-31
0001783875
ffntf:WholesaleMember
2023-01-01
2023-12-31
0001783875
ffntf:WholesaleMember
2022-01-01
2022-12-31
0001783875
ffntf:RealEstateSalesMember
2023-01-01
2023-12-31
0001783875
ffntf:RealEstateSalesMember
2022-01-01
2022-12-31
0001783875
ffntf:UnharvestedCannabisMember
2023-12-31
0001783875
ffntf:UnharvestedCannabisMember
2022-12-31
0001783875
ffntf:HarvestedAndPurchasedCannabisMember
2023-12-31
0001783875
ffntf:HarvestedAndPurchasedCannabisMember
2022-12-31
0001783875
us-gaap:LandMember
2023-12-31
0001783875
us-gaap:LandMember
2022-12-31
0001783875
us-gaap:BuildingAndBuildingImprovementsMember
2023-12-31
0001783875
us-gaap:BuildingAndBuildingImprovementsMember
2022-12-31
0001783875
us-gaap:ConstructionInProgressMember
2023-12-31
0001783875
us-gaap:ConstructionInProgressMember
2022-12-31
0001783875
ffntf:FurnitureEquipmentAndOtherMember
2023-12-31
0001783875
ffntf:FurnitureEquipmentAndOtherMember
2022-12-31
0001783875
us-gaap:LeaseholdImprovementsMember
2023-12-31
0001783875
us-gaap:LeaseholdImprovementsMember
2022-12-31
0001783875
ffntf:ILGrownMedicineLLCMember
2022-11-01
2022-11-30
0001783875
2023-11-17
0001783875
2023-11-17
2023-11-17
0001783875
us-gaap:LicensingAgreementsMember
2021-12-31
0001783875
us-gaap:CustomerRelationshipsMember
2021-12-31
0001783875
us-gaap:NoncompeteAgreementsMember
2021-12-31
0001783875
us-gaap:TrademarksAndTradeNamesMember
2021-12-31
0001783875
us-gaap:TradeSecretsMember
2021-12-31
0001783875
us-gaap:LicensingAgreementsMember
2022-01-01
2022-12-31
0001783875
us-gaap:CustomerRelationshipsMember
2022-01-01
2022-12-31
0001783875
us-gaap:NoncompeteAgreementsMember
2022-01-01
2022-12-31
0001783875
us-gaap:TrademarksAndTradeNamesMember
2022-01-01
2022-12-31
0001783875
us-gaap:TradeSecretsMember
2022-01-01
2022-12-31
0001783875
us-gaap:LicensingAgreementsMember
2022-12-31
0001783875
us-gaap:CustomerRelationshipsMember
2022-12-31
0001783875
us-gaap:NoncompeteAgreementsMember
2022-12-31
0001783875
us-gaap:TrademarksAndTradeNamesMember
2022-12-31
0001783875
us-gaap:TradeSecretsMember
2022-12-31
0001783875
us-gaap:LicensingAgreementsMember
2023-01-01
2023-12-31
0001783875
us-gaap:CustomerRelationshipsMember
2023-01-01
2023-12-31
0001783875
us-gaap:NoncompeteAgreementsMember
2023-01-01
2023-12-31
0001783875
us-gaap:TrademarksAndTradeNamesMember
2023-01-01
2023-12-31
0001783875
us-gaap:TradeSecretsMember
2023-01-01
2023-12-31
0001783875
us-gaap:LicensingAgreementsMember
2023-12-31
0001783875
us-gaap:NoncompeteAgreementsMember
2023-12-31
0001783875
us-gaap:TrademarksAndTradeNamesMember
2023-12-31
0001783875
2023-10-31
2023-10-31
0001783875
ffntf:THCCannabisSegmentMember
2023-12-31
0001783875
ffntf:CBDWellnessSegmentMember
2023-12-31
0001783875
ffntf:NewEnglandCannabisCorporationAndIslandGlobalHoldingsIncMember
2022-01-01
2022-12-31
0001783875
ffntf:NewEnglandCannabisCorporationMember
2022-12-31
0001783875
ffntf:IslandGlobalHoldingsInc.Member
2022-12-31
0001783875
ffntf:NewEnglandCannabisCorporationAndIslandGlobalHoldingsIncMember
2022-12-31
0001783875
ffntf:NewEnglandCannabisCorporationMember
2022-01-28
xbrli:pure
0001783875
ffntf:NewEnglandCannabisCorporationMember
2022-01-28
2022-01-28
0001783875
ffntf:NewEnglandCannabisCorporationMember
ffntf:SubordinateVotingShareMember
2022-01-28
2022-01-28
0001783875
ffntf:A29EverettStreetLLCMember
2022-01-28
0001783875
ffntf:A29EverettStreetLLCMember
2022-01-28
2022-01-28
0001783875
ffntf:IslandGlobalHoldingsInc.Member
2022-04-25
0001783875
ffntf:SubordinateVotingShareMember
ffntf:IslandGlobalHoldingsInc.Member
2022-04-25
2022-04-25
0001783875
ffntf:IslandGlobalHoldingsInc.Member
2022-04-25
2022-04-25
0001783875
ffntf:IslandGlobalHoldingsInc.Member
ffntf:IslandAcquisitionWarrantsMember
2022-04-25
0001783875
ffntf:IslandGlobalHoldingsInc.Member
us-gaap:TrademarksAndTradeNamesMember
2022-04-25
2022-04-25
0001783875
ffntf:SubordinateVotingShareMember
ffntf:BloomFarmsMember
2022-08-19
2022-08-19
0001783875
ffntf:BloomFarmsMember
2022-08-19
2022-08-19
0001783875
ffntf:BloomFarmsMember
2022-08-19
0001783875
srt:MaximumMember
ffntf:BloomFarmsMember
2022-08-19
0001783875
ffntf:EuphoriaLLCMember
2023-03-27
0001783875
ffntf:EuphoriaLLCMember
2023-03-27
2023-03-27
0001783875
ffntf:EuphoriaLLCMember
2023-03-28
2023-12-31
0001783875
ffntf:WestsideMember
2023-11-17
0001783875
ffntf:WestsideMember
2023-11-17
2023-11-17
0001783875
ffntf:WestsideMember
2023-12-31
0001783875
ffntf:OmOfMedicineMember
us-gaap:DisposalGroupHeldforsaleNotDiscontinuedOperationsMember
2023-01-01
2023-12-31
0001783875
ffntf:OmOfMedicineMember
us-gaap:DisposalGroupHeldforsaleNotDiscontinuedOperationsMember
2023-12-31
0001783875
srt:MinimumMember
ffntf:ILGrownMedicineLLCMember
2022-10-27
0001783875
srt:MaximumMember
ffntf:ILGrownMedicineLLCMember
2022-10-27
0001783875
ffntf:ILGrownMedicineLLCMember
2022-11-10
2022-11-10
0001783875
ffntf:ILGrownMedicineLLCMember
2022-11-10
0001783875
ffntf:LeaseAgreementForCultivationAndProductionFacilityInMattesonIllinoisMember
2023-07-07
0001783875
ffntf:LeaseAgreementForTheThirdDispensaryLocationInIllinoisMember
2023-08-23
2023-08-23
0001783875
ffntf:LeaseAgreementForTheThirdDispensaryLocationInIllinoisMember
2023-12-31
0001783875
us-gaap:BuildingMember
2023-12-31
0001783875
us-gaap:BuildingMember
2022-12-31
0001783875
2023-07-07
0001783875
ffntf:CapitalUnitsOneMember
us-gaap:PrivatePlacementMember
2020-11-23
2020-11-23
0001783875
ffntf:CapitalUnitsOneMember
us-gaap:PrivatePlacementMember
2020-11-23
iso4217:CAD
xbrli:shares
0001783875
us-gaap:PrivatePlacementMember
2020-11-23
2020-11-23
0001783875
us-gaap:PrivatePlacementMember
2020-11-23
0001783875
us-gaap:MeasurementInputExercisePriceMember
us-gaap:PrivatePlacementMember
2020-11-23
0001783875
ffntf:WarrantsExercisableThroughMay12026Member
us-gaap:RelatedPartyMember
2023-08-10
0001783875
ffntf:FirstAmendmentToLILendingLLCLoanAgreementMember
2023-08-10
2023-08-10
0001783875
ffntf:WarrantsExercisableThroughMay12026Member
2023-08-09
0001783875
ffntf:WarrantsExercisableThroughMay12026Member
2023-08-10
0001783875
ffntf:DebtInstrumentRefinanceTermOneMember
2023-08-10
0001783875
ffntf:DebtInstrumentRefinanceTermOneMember
ffntf:WarrantsExercisableThroughMay12026Member
2023-08-10
0001783875
ffntf:DebtInstrumentRefinanceTermTwoMember
2023-08-10
0001783875
ffntf:DebtInstrumentRefinanceTermTwoMember
ffntf:WarrantsExercisableThroughMay12026Member
2023-08-10
0001783875
us-gaap:FairValueInputsLevel3Member
us-gaap:MeasurementInputSharePriceMember
2020-11-23
0001783875
us-gaap:FairValueInputsLevel3Member
us-gaap:MeasurementInputSharePriceMember
2023-12-31
0001783875
us-gaap:FairValueInputsLevel3Member
us-gaap:MeasurementInputExercisePriceMember
2020-11-23
0001783875
us-gaap:FairValueInputsLevel3Member
us-gaap:MeasurementInputExercisePriceMember
2023-12-31
0001783875
us-gaap:FairValueInputsLevel3Member
us-gaap:MeasurementInputExpectedTermMember
2020-11-23
utr:Y
0001783875
us-gaap:FairValueInputsLevel3Member
us-gaap:MeasurementInputExpectedTermMember
2023-12-31
0001783875
us-gaap:FairValueInputsLevel3Member
us-gaap:MeasurementInputPriceVolatilityMember
2020-11-23
0001783875
us-gaap:FairValueInputsLevel3Member
us-gaap:MeasurementInputPriceVolatilityMember
2023-12-31
0001783875
us-gaap:FairValueInputsLevel3Member
us-gaap:MeasurementInputRiskFreeInterestRateMember
2020-11-23
0001783875
us-gaap:FairValueInputsLevel3Member
us-gaap:MeasurementInputRiskFreeInterestRateMember
2023-12-31
0001783875
us-gaap:RestrictedStockUnitsRSUMember
2023-11-13
2023-11-13
0001783875
us-gaap:DerivativeFinancialInstrumentsLiabilitiesMember
2022-12-31
0001783875
us-gaap:DerivativeFinancialInstrumentsLiabilitiesMember
2021-12-31
0001783875
ffntf:WarrantLiabilitiesMember
2023-01-01
2023-12-31
0001783875
ffntf:WarrantLiabilitiesMember
2022-01-01
2022-12-31
0001783875
us-gaap:DerivativeFinancialInstrumentsLiabilitiesMember
2023-01-01
2023-12-31
0001783875
us-gaap:DerivativeFinancialInstrumentsLiabilitiesMember
2022-01-01
2022-12-31
0001783875
us-gaap:DerivativeFinancialInstrumentsLiabilitiesMember
2023-12-31
0001783875
ffntf:InterestRatePeriodOneMember
ffntf:SecuredPromissoryNoteDatedMay102019Member
2023-12-31
0001783875
ffntf:InterestRatePeriodTwoMember
ffntf:SecuredPromissoryNoteDatedMay102019Member
2023-12-31
0001783875
ffntf:SecuredPromissoryNoteDatedMay102019Member
2023-12-31
0001783875
ffntf:SecuredPromissoryNoteDatedMay102019Member
2022-12-31
0001783875
ffntf:PromissoryNoteDatedOctober132023Member
2023-12-31
0001783875
ffntf:PromissoryNoteDatedOctober132023Member
2022-12-31
0001783875
ffntf:ConvertiblePromissoryNoteDatedOctober62021Member
2023-12-31
0001783875
ffntf:ConvertiblePromissoryNoteDatedOctober62021Member
2022-12-31
0001783875
ffntf:UnsecuredConvertiblePromissoryNoteWithHealthyPharmsIncMember
us-gaap:UnsecuredDebtMember
2023-12-31
0001783875
ffntf:UnsecuredConvertiblePromissoryNoteWithHealthyPharmsIncMember
us-gaap:UnsecuredDebtMember
2023-10-02
2023-10-02
0001783875
ffntf:UnsecuredConvertiblePromissoryNoteWithHealthyPharmsIncMember
us-gaap:UnsecuredDebtMember
2022-12-31
0001783875
ffntf:PromissoryNoteIssuedForNECCAcquisitionMember
2022-12-31
0001783875
ffntf:PromissoryNoteIssuedForNECCAcquisitionMember
2023-12-31
0001783875
ffntf:PromissoryNoteIssuedForIslandAcquisitionMember
2023-12-31
0001783875
ffntf:PromissoryNoteIssuedForIslandAcquisitionMember
2022-12-31
0001783875
ffntf:InterestRatePeriodOneMember
ffntf:PromissoryNoteDueFebruary2023At15PerMonthMember
2023-12-31
0001783875
ffntf:InterestRatePeriodTwoMember
ffntf:PromissoryNoteDueFebruary2023At15PerMonthMember
2023-12-31
0001783875
ffntf:PromissoryNoteDueFebruary2023At15PerMonthMember
2023-12-31
0001783875
ffntf:PromissoryNoteDueFebruary2023At15PerMonthMember
2022-12-31
0001783875
ffntf:InterestRatePeriodOneMember
ffntf:UnsecuredPromissoryNoteDueNovember302024Member
2023-12-31
0001783875
ffntf:InterestRatePeriodTwoMember
ffntf:UnsecuredPromissoryNoteDueNovember302024Member
2023-12-31
0001783875
ffntf:UnsecuredPromissoryNoteDueNovember302024Member
2023-12-31
0001783875
ffntf:UnsecuredPromissoryNoteDueNovember302024Member
2022-12-31
0001783875
ffntf:VariousMember
2023-12-31
0001783875
ffntf:VariousMember
2022-12-31
0001783875
ffntf:UnsecuredConvertiblePromissoryNoteWithHealthyPharmsIncMember
us-gaap:UnsecuredDebtMember
2023-10-02
0001783875
ffntf:UnsecuredConvertiblePromissoryNoteWithHealthyPharmsIncMember
us-gaap:UnsecuredDebtMember
2023-01-01
2023-12-31
0001783875
ffntf:UnsecuredConvertiblePromissoryNoteWithHealthyPharmsIncMember
us-gaap:UnsecuredDebtMember
2023-11-01
2023-11-30
0001783875
ffntf:PromissoryNoteIssuedForNECCAcquisitionMember
2022-07-28
0001783875
ffntf:PromissoryNoteDueFebruary2023At15PerMonthMember
2022-08-30
0001783875
ffntf:PromissoryNoteDueFebruary2023At15PerMonthMember
2022-08-30
2022-08-30
0001783875
ffntf:InterestRatePeriodOneMember
ffntf:PromissoryNoteDueFebruary2023At15PerMonthMember
2022-08-30
0001783875
ffntf:InterestRatePeriodOneMember
ffntf:PromissoryNoteDueFebruary2023At15PerMonthMember
2022-08-30
2022-08-30
0001783875
ffntf:InterestRatePeriodTwoMember
ffntf:PromissoryNoteDueFebruary2023At15PerMonthMember
2022-08-30
0001783875
ffntf:InterestRatePeriodTwoMember
ffntf:PromissoryNoteDueFebruary2023At15PerMonthMember
2022-08-30
2022-08-30
0001783875
ffntf:PromissoryNotePurchaseAgreementWithHI4FrontLLCAndNavyCapitalGreenFundLPMember
2023-10-10
2023-10-10
iso4217:CAD
0001783875
ffntf:PromissoryNotePurchaseAgreementWithHI4FrontLLCAndNavyCapitalGreenFundLPMember
ffntf:WarrantsForExtensionFeeMember
2023-10-10
0001783875
ffntf:InterestRatePeriodOneMember
ffntf:UnsecuredPromissoryNoteDueNovember302024Member
2022-09-16
0001783875
ffntf:InterestRatePeriodTwoMember
ffntf:UnsecuredPromissoryNoteDueNovember302024Member
2022-09-16
0001783875
ffntf:LILendingLLCLoanAgreementMember
2019-05-10
0001783875
ffntf:LILendingLLCLoanAgreementMember
2023-12-31
ffntf:draw
0001783875
ffntf:LILendingLLCLoanAgreementMember
ffntf:LILendingFacilityDrawOneMember
2023-12-31
0001783875
ffntf:LILendingLLCLoanAgreementMember
ffntf:LILendingFacilityDrawTwoMember
2023-12-31
0001783875
ffntf:LILendingLLCLoanAgreementMember
2023-01-01
2023-12-31
0001783875
ffntf:LILendingLLCLoanAgreementMember
ffntf:LILendingFacilityDrawOneMember
2020-04-30
2020-04-30
0001783875
ffntf:LILendingLLCLoanAgreementMember
ffntf:LILendingFacilityDrawOneMember
2020-04-30
0001783875
ffntf:LILendingLLCLoanAgreementMember
2020-12-01
2020-12-31
0001783875
ffntf:LILendingLLCLoanAgreementMember
ffntf:LILendingFacilityDrawOneMember
2022-01-01
0001783875
ffntf:LILendingLLCLoanAgreementMember
ffntf:LILendingFacilityDrawOneMember
2020-12-31
0001783875
ffntf:LILendingLLCLoanAgreementMember
ffntf:LILendingFacilityDrawTwoMember
2022-01-01
0001783875
ffntf:FirstAmendmentToLILendingLLCLoanAgreementMember
2023-07-31
0001783875
ffntf:FirstAmendmentToLILendingLLCLoanAgreementMember
us-gaap:RelatedPartyMember
2023-07-01
2023-07-31
0001783875
ffntf:FirstAmendmentToLILendingLLCLoanAgreementMember
us-gaap:RelatedPartyMember
2023-07-31
0001783875
ffntf:FirstAmendmentToLILendingLLCLoanAgreementMember
2023-07-01
2023-07-31
0001783875
ffntf:FirstAmendmentToLILendingLLCLoanAgreementMember
2023-07-01
2023-12-31
0001783875
ffntf:LILendingLLCLoanAgreementMember
2022-12-31
0001783875
ffntf:LILendingLLCLoanAgreementMember
2022-01-01
2022-12-31
0001783875
us-gaap:ConvertibleDebtMember
ffntf:October2021ConvertibleNoteMember
2021-10-06
0001783875
us-gaap:ConvertibleDebtMember
ffntf:October2021ConvertibleNoteMember
2023-10-06
0001783875
us-gaap:ConvertibleDebtMember
ffntf:October2021ConvertibleNoteMember
2023-01-01
2023-12-31
0001783875
us-gaap:ConvertibleDebtMember
ffntf:October2021ConvertibleNoteMember
2022-01-01
2022-12-31
0001783875
us-gaap:ConvertibleDebtMember
ffntf:October2021ConvertibleNoteMember
2023-12-31
0001783875
us-gaap:ConvertibleDebtMember
ffntf:October2021ConvertibleNoteMember
2022-12-31
0001783875
ffntf:SeniorSecuredCreditFacilityMember
us-gaap:LineOfCreditMember
2023-10-13
0001783875
ffntf:SeniorSecuredCreditFacilityMember
us-gaap:LineOfCreditMember
2023-10-13
2023-10-13
0001783875
ffntf:SeniorSecuredCreditFacilityMember
us-gaap:PrimeRateMember
us-gaap:LineOfCreditMember
2023-10-13
2023-10-13
0001783875
2022-01-28
2022-01-28
ffntf:extensionOption
0001783875
2022-01-28
0001783875
ffntf:PromissoryNoteIssuedForNECCAcquisitionMember
2022-11-25
0001783875
ffntf:ClassASubordinateVotingSharesMember
2021-12-31
0001783875
ffntf:ClassCMultipleVotingSharesMember
2021-12-31
0001783875
ffntf:ClassASubordinateVotingSharesMember
2022-01-01
2022-12-31
0001783875
ffntf:ClassCMultipleVotingSharesMember
2022-01-01
2022-12-31
0001783875
ffntf:ClassASubordinateVotingSharesMember
2022-12-31
0001783875
ffntf:ClassCMultipleVotingSharesMember
2022-12-31
0001783875
ffntf:ClassASubordinateVotingSharesMember
2023-01-01
2023-12-31
0001783875
ffntf:ClassCMultipleVotingSharesMember
2023-01-01
2023-12-31
0001783875
ffntf:ClassASubordinateVotingSharesMember
2023-12-31
0001783875
ffntf:ClassCMultipleVotingSharesMember
2023-12-31
ffntf:vote
0001783875
us-gaap:CommonClassAMember
2023-12-31
0001783875
us-gaap:CommonClassCMember
2023-12-31
0001783875
ffntf:WarrantOneMember
2023-12-31
0001783875
ffntf:WarrantTwoMember
2023-12-31
0001783875
ffntf:WarrantThreeMember
2023-12-31
0001783875
ffntf:WarrantFourMember
2023-12-31
0001783875
ffntf:WarrantFiveMember
2023-12-31
0001783875
ffntf:WarrantSixMember
2023-12-31
0001783875
us-gaap:NoncontrollingInterestMember
us-gaap:RelatedPartyMember
ffntf:MmaCapitalLlcMember
2023-12-31
0001783875
us-gaap:NoncontrollingInterestMember
us-gaap:RelatedPartyMember
ffntf:MmaCapitalLlcMember
2022-12-31
0001783875
ffntf:MmaCapitalLlcMember
us-gaap:RelatedPartyMember
2021-12-31
0001783875
ffntf:MmaCapitalLlcMember
us-gaap:RelatedPartyMember
2022-01-01
2022-12-31
0001783875
ffntf:MmaCapitalLlcMember
us-gaap:RelatedPartyMember
2022-12-31
0001783875
ffntf:MmaCapitalLlcMember
us-gaap:RelatedPartyMember
2023-01-01
2023-12-31
0001783875
ffntf:MmaCapitalLlcMember
us-gaap:RelatedPartyMember
2023-12-31
ffntf:plan
0001783875
ffntf:EquityIncentivePlanMember
2023-01-01
2023-12-31
0001783875
srt:MinimumMember
2023-12-31
0001783875
srt:MaximumMember
2023-12-31
0001783875
2021-01-01
2021-12-31
0001783875
ffntf:EquityIncentivePlanMember
2022-01-01
2022-12-31
0001783875
us-gaap:EmployeeStockOptionMember
2023-01-01
2023-12-31
0001783875
us-gaap:EmployeeStockOptionMember
2022-01-01
2022-12-31
0001783875
us-gaap:CommonClassAMember
2022-01-01
2022-12-31
0001783875
ffntf:EquityIncentivePlanMember
ffntf:CashlessExercisesOptionMember
2022-01-01
2022-12-31
0001783875
us-gaap:RestrictedStockUnitsRSUMember
2023-07-27
2023-07-27
0001783875
us-gaap:RestrictedStockUnitsRSUMember
2023-01-01
2023-12-31
0001783875
ffntf:SeniorSecuredCreditFacilityMember
us-gaap:LineOfCreditMember
2023-11-13
0001783875
us-gaap:RestrictedStockUnitsRSUMember
2023-11-13
0001783875
us-gaap:StateAndLocalJurisdictionMember
2023-12-31
0001783875
us-gaap:DomesticCountryMember
2023-12-31
0001783875
us-gaap:DiscontinuedOperationsDisposedOfByMeansOtherThanSaleAbandonmentMember
ffntf:CaliforniaOperationsMember
2023-01-01
2023-12-31
0001783875
us-gaap:DiscontinuedOperationsDisposedOfByMeansOtherThanSaleAbandonmentMember
ffntf:CaliforniaOperationsMember
2023-12-31
0001783875
us-gaap:DiscontinuedOperationsDisposedOfByMeansOtherThanSaleAbandonmentMember
ffntf:CaliforniaOperationsMember
2022-01-01
2022-12-31
0001783875
us-gaap:DiscontinuedOperationsDisposedOfByMeansOtherThanSaleAbandonmentMember
ffntf:CaliforniaOperationsMember
2022-12-31
0001783875
us-gaap:RelatedPartyMember
ffntf:SecuredPromissoryNoteDatedMay102019Member
2019-05-10
0001783875
us-gaap:RelatedPartyMember
ffntf:SecuredPromissoryNoteDatedMay102019Member
2023-12-31
0001783875
ffntf:LILendingLLCMember
us-gaap:RelatedPartyMember
srt:ChiefExecutiveOfficerMember
2023-12-31
0001783875
ffntf:LILendingLLCMember
srt:DirectorMember
us-gaap:RelatedPartyMember
2023-12-31
0001783875
srt:MinimumMember
2023-01-01
2023-12-31
0001783875
srt:MaximumMember
2023-01-01
2023-12-31
0001783875
ffntf:OmOfMedicineMember
2021-12-31
0001783875
ffntf:OmOfMedicineMember
2022-01-01
2022-12-31
0001783875
ffntf:OmOfMedicineMember
2022-12-31
0001783875
ffntf:OmOfMedicineMember
2023-01-01
2023-12-31
0001783875
ffntf:OmOfMedicineMember
2023-12-31
0001783875
ffntf:OmOfMedicineMember
2020-12-31
0001783875
srt:MaximumMember
ffntf:OmOfMedicineMember
2022-12-31
0001783875
ffntf:OmOfMedicineMember
2021-01-01
2021-12-31
0001783875
ffntf:LitigationSuedByFlorivalMember
2023-05-09
2023-05-09
0001783875
ffntf:LitigationSuedByFlorivalMember
2023-12-31
0001783875
ffntf:LitigationSuedByTeichmanSeptember142023Member
2023-09-14
2023-09-14
0001783875
ffntf:LitigationSuedByTeichmanSeptember292023Member
2023-09-29
2023-09-29
0001783875
ffntf:LitigationSuedByTeichmanSeptember292023Member
2023-09-29
0001783875
ffntf:LitigationSuedByTeichmanSeptember292023Member
2023-12-31
0001783875
2022-10-13
ffntf:defendant
0001783875
us-gaap:FairValueInputsLevel1Member
2023-12-31
0001783875
us-gaap:FairValueInputsLevel2Member
2023-12-31
0001783875
us-gaap:FairValueInputsLevel3Member
2023-12-31
0001783875
us-gaap:FairValueInputsLevel1Member
2022-12-31
0001783875
us-gaap:FairValueInputsLevel2Member
2022-12-31
0001783875
us-gaap:FairValueInputsLevel3Member
2022-12-31
0001783875
us-gaap:AccountsPayableAndAccruedLiabilitiesMember
2023-12-31
0001783875
ffntf:ConvertibleNotesNotesPayableAndAccruedInterestMember
2023-12-31
0001783875
ffntf:ConstructionFinanceLiabilityMember
2023-12-31
0001783875
ffntf:THCCannabisSegmentMember
us-gaap:OperatingSegmentsMember
2023-01-01
2023-12-31
0001783875
ffntf:THCCannabisSegmentMember
us-gaap:OperatingSegmentsMember
2022-01-01
2022-12-31
0001783875
us-gaap:OperatingSegmentsMember
ffntf:CBDWellnessSegmentMember
2023-01-01
2023-12-31
0001783875
us-gaap:OperatingSegmentsMember
ffntf:CBDWellnessSegmentMember
2022-01-01
2022-12-31
0001783875
us-gaap:CorporateNonSegmentMember
2023-01-01
2023-12-31
0001783875
us-gaap:CorporateNonSegmentMember
2022-01-01
2022-12-31
0001783875
ffntf:THCCannabisSegmentMember
us-gaap:OperatingSegmentsMember
2023-12-31
0001783875
ffntf:THCCannabisSegmentMember
us-gaap:OperatingSegmentsMember
2022-12-31
0001783875
us-gaap:OperatingSegmentsMember
ffntf:CBDWellnessSegmentMember
2023-12-31
0001783875
us-gaap:OperatingSegmentsMember
ffntf:CBDWellnessSegmentMember
2022-12-31
0001783875
us-gaap:CorporateNonSegmentMember
2023-12-31
0001783875
us-gaap:CorporateNonSegmentMember
2022-12-31
0001783875
ffntf:LILendingLLCLoanAgreementMember
us-gaap:SubsequentEventMember
2024-01-29
0001783875
ffntf:LILendingLLCLoanAgreementMember
us-gaap:SubsequentEventMember
2024-01-29
2024-01-29
0001783875
ffntf:LILendingLLCLoanAgreementMember
ffntf:LoanConversionWarrantsMember
us-gaap:SubsequentEventMember
2024-01-29
UNITED STATES
SECURITIES AND EXCHANGE COMMISSION
Washington, D.C. 20549
FORM
10-K
☒
ANNUAL REPORT UNDER SECTION 13 OR 15(d) OF THE SECURITIES EXCHANGE ACT OF 1934
For the fiscal year ended:
December 31
, 2023
OR
☐
TRANSITION REPORT PURSUANT TO SECTION 13 OR 15(d) OF THE SECURITIES EXCHANGE ACT OF 1934
For the transition period from ______________ to ______________
Commission File Number:
000-56075
4Front Ventures Corp.
(Exact name of registrant as specified in its charter)
British Columbia
83-4168417
(State or other jurisdiction of
incorporation or organization)
(IRS Employer
Identification No.)
7010 E. Chauncey Lane
,
Suite 235
Phoenix
,
Arizona
85054
(Address of principal executive offices and zip code)
Registrant’s telephone number, including area code:
(
602
)
633-3067
Securities registered pursuant to Section 12(b) of the Act:
None.
Securities registered pursuant to Section 12(g) of the Act:
Class A Subordinate Voting Shares, no par value
(Title of class)
Indicate by check mark if the registrant is a well-known seasoned issuer, as defined in Rule 405 of the Securities Act. Yes ☐
No
☒
Indicate by check mark if the registrant is not required to file reports pursuant to Section 13 or Section 15(d) of the Act. Yes ☐
No
☒
Indicate by check mark whether the registrant (1) has filed all reports required to be filed by Section 13 or 15(d) of the Securities Exchange Act of 1934 during the preceding 12 months (or for such shorter period that the registrant was required to file such reports), and (2) has been subject to such filing requirements for the past 90 days.
Yes
☒ No ☐
Indicate by check mark whether the registrant has submitted electronically every Interactive Data File required to be submitted pursuant to Rule 405 of Regulation S-T (Section 232.405 of this chapter) during the preceding 12 months (or such shorter period that the registrant was required to submit such files).
Yes
☒ No ☐
Indicate by check mark whether the registrant is a large accelerated filer, an accelerated filer, a non-accelerated filer, a smaller reporting company or an emerging growth company. See the definitions of “large accelerated filer,” “accelerated filer,” “smaller reporting company,” and “emerging growth company” in Rule 12b-2 of the Exchange Act:
Large accelerated filer ☐
Accelerated filer ☐
Non-accelerated filer
☒
Smaller reporting company
☒
Emerging growth company
☒
If an emerging growth company, indicate by check mark if the registrant has elected not to use the extended transition period for complying with any new or revised financial accounting standards provided pursuant to Section 13(a) of the Exchange Act.
☐
Indicate by check mark whether the registrant has filed a report on and attestation to its management’s assessment of the effectiveness of its internal control over financial reporting under Section 404(b) of the Sarbanes-Oxley Act (15 U.S.C. 7262(b)) by the registered public accounting firm that prepared or issued its audit report.
☐
If securities are registered pursuant to Section 12(b) of the Act, indicate by check mark whether the financial statements of the registrant included in the filing reflect the correction of an error to previously issued financial statements.
☐
Indicate by check mark whether any of those error corrections are restatements that required a recovery analysis of incentive-based compensation received by any of the registrant’s executive officers during the relevant recovery period pursuant to §240.10D-1(b). ☐
Indicate by check mark whether the registrant is a shell company (as defined in Rule 12b-2 of the Exchange Act). Yes ☐ No
☒
The aggregate market value of common stock held by non-affiliates of the registrant as of June 30, 2023 was approximately $
88,955,560
, based on the closing sale price reported for such date on the OTCQX. Common stock held by each executive officer, director and holder of more than 5% of the registrant’s common stock have been excluded based on the assumption that such persons may be deemed to be affiliates. These assumptions should not be deemed to constitute an admission that such persons are affiliates, or that there are not other persons who may be deemed to be affiliates, of the registrant.
As of April 10, 2024, there were
912,923,993
shares of the registrant’s Class A Subordinate Voting Shares outstanding.
DOCUMENTS INCORPORATED BY REFERENCE
None.
4Front Ventures Corp.
FORM 10-K
For the Annual Period Ended December 31, 2023
TABLE OF CONTENTS
Page
PART I.
Item 1.
Business
5
Item 1A.
Risk Factors
28
Item 1B.
Unresolved Staff Comments
28
Item 1C.
Cybersecurity
28
Item 2.
Properties
28
Item 3.
Legal Proceedings
29
Item 4.
Mine Safety Disclosures
30
PART II.
Item 5.
Market for Registrant's Common Equity, Related Stockholder Matters and Issuer Purchases of Equity Securities
31
Item 6.
[Reserved]
32
Item 7.
Management's Discussion and Analysis of Financial Condition and Results of Operations
33
Item 7A.
Quantitative and Qualitative Disclosures About Risk
43
Item 8.
Financial Statements and Supplementary Data
43
Item 9.
Changes in and Disagreements With Accountants on Accounting and Financial Disclosures
43
Item 9A.
Controls and Procedures
43
Item 9B.
Other Information
45
Item 9C
Disclosure Regarding Foreign Jurisdictions that Prevent Inspections
45
PART III.
Item 10.
Directors, Executive Officers and Corporate Governance
46
Item 11.
Executive Compensation
51
Item 12.
Security Ownership of Certain Beneficial Owners and Management and Related Stockholder Matters
54
Item 13.
Certain Relationships and Related Transactions, and Director Independence
59
Item 14.
Principal Accounting Fees and Services
59
PART IV.
Item 15.
Exhibits, Financial Statement Schedules
61
Item 16.
From 10-K Summary
61
SIGNATURES
65
2
Table of
Contents
Use of Market and Industry Data
This Annual Report on Form 10-K (this “annual report”) includes market and industry data that 4Front Ventures Corp. (together with its subsidiaries, “4Front,” the “Company,” “we,” “us,” or “our”) has obtained from third-party sources, including industry publications, as well as industry data prepared by our management on the basis of its knowledge of, and experience in, the industries in which we operate (including our management’s estimates and assumptions relating to such industries based on that knowledge). Management has developed its knowledge of such industries through its experience and participation in these industries. While our management believes the third-party sources referred to in this annual report are reliable, neither we nor our management have independently verified any of the data from such sources referred to in this Annual Report or ascertained the underlying economic assumptions relied upon by such sources. Furthermore, internally prepared and third-party market prospective information, in particular, are estimates only and there will usually be differences between the prospective and actual results, because events and circumstances frequently do not occur as expected, and those differences may be material. Also, references in this annual report to any publications, reports, surveys or articles prepared by third parties should not be construed as depicting the complete findings of the entire publication, report, survey or article. The information in any such publication, report, survey or article is not incorporated by reference in this annual report .
Trademarks, Trade Names and Service Marks
“4Front,” “4Front Ventures,” “Mission” and other trademarks or service marks of 4Front appearing in this annual report are the property of 4Front Ventures Corp. or its subsidiaries. The other trademarks, trade names and service marks appearing in this annual report are the property of their respective owners. Solely for convenience, the trademarks and trade names in this annual report are referred to without the
®
and
™
symbols, but such references should not be construed as any indicator that their respective owners will not assert, to the fullest extent under applicable law, their rights thereto.
Other Pertinent Information
As of April 10, 2024,
the Com
pany has two classes of stock: (i) Class A Subordinate Voting Shares (“SVS”), and (ii) Class C Multiple Voting Shares (“MVS”), both with no par value. The Company is authorized to issue an unlimited number of SVS and an unlimited number of MVS. Holders of SVS are entitled to one vote in respect of each SVS. Holders of MVS are entitled to 800 votes in respect of each MVS and have certain conversion rights as further described in Note 12 of the Company’s audited consolidated financial statements appearing elsewhere in this annual report.
As of April 10, 2024, 912,923,993 SVS and 1,276,208 MVS were issued and outstanding.
Dollar amounts in this annual report are denominated in United States dollars unless otherwise indicated. References to $ are to the lawful currency of the United States and references to C$ are to the lawful currency of Canada.
3
Table of
Contents
Forward-Looking Statements
This annual report contains forward-looking statements within the meaning of the United States and Canadian securities laws, which statements involve substantial risks and uncertainties. Forward-looking statements generally relate to future events or our future financial or operating performance. All statements that do not relate strictly to historical or factual matters included in this annual report, including those regarding our strategy, future operations, financial position, estimated revenues and losses, projected costs, prospects, plans and objectives of management are forward-looking statements. In some cases, you can identify forward-looking statements because they contain words such as “may,” “should,” “expects,” “plans,” “anticipates,” “could,” “intends,” “target,” “projects,” “contemplates,” “believes,” “estimates,” “predicts,” “potential” or “continue” or the negative of these words or other similar terms or expressions that concern our expectations, strategy, plans or intentions. These forward-looking statements are based on management’s current beliefs, based on currently available information, as to the outcome and timing of future events. Forward-looking statements contained in this report include, but are not limited to, statements about:
•
the performance of our business and operations;
•
our product offerings;
•
the competitive conditions of the cannabis industry;
•
our competitive and business strategies;
•
the sufficiency of capital including our ability to obtain capital to develop our business;
•
our operations in the United States, the characterization and consequences of those operations under United States federal law and applicable state law, and the framework for the enforcement of applicable laws in the United States;
•
implications of the war in Ukraine;
•
the impact of macroeconomic trends, such as the rate of unemployment, interest rates, the rate of inflation and the availability of credit;
•
statements relating to the business and future activities of, and developments related to, us, including such things as future business strategy, competitive strengths, goals, expansion and growth of our business, operations and plans;
•
expectations that licenses applied for will be obtained, and that the Company will be able to maintain all of the licenses that it currently holds;
•
expectations regarding future cash flows from operations;
•
potential future legalization of adult-use and/or medical cannabis under U.S. state and federal law;
•
expectations of market size and growth in the U.S. and the states in which we operate;
•
expectations for other economic, business, financial market, political, regulatory and/or competitive factors related to us or the cannabis industry generally; and
•
other events or conditions that may occur in the future.
We caution you that the foregoing list may not contain all of the forward-looking statements made in this report.
You should not rely upon forward-looking statements as predictions of future events. We have based the forward-looking statements contained in this report primarily on our current expectations and projections about future events and trends that we believe may affect our business, financial condition, results of operations and prospects. The outcome of the events described in these forward-looking statements is subject to risks, uncertainties and other factors described elsewhere in this report. Moreover, we operate in a very competitive and rapidly changing environment. New risks and uncertainties emerge from time to time and it is not possible for us to predict all risks and uncertainties that could have an impact on the forward-looking statements contained in this report. We cannot assure you that the results, events and circumstances reflected in the forward-looking statements made in this report will be achieved or occur, and actual results, events or circumstances could differ materially from those described in such forward-looking statements.
4
Table of
Contents
PART I
Item 1. Business.
4Front Ventures Corp. (“4Front” or the “Company”) is a vertically integrated, multi-state cannabis operator and retailer, with a market advantage in mass-produced, low-cost, quality branded cannabis products. The Company manufactures and distributes a portfolio of over 25 cannabis brands including Mission, the Hunt, Marmas, Crystal Clear, Legends, and Island. The Company distributes its products through third party retail outlets, as well as the Company’s chain of branded dispensaries. From plant genetics to automated manufacturing, to the cannabis retail experience – 4Front’s team applies expertise across the entire cannabis value chain.
Overview
The Company exists pursuant to the provisions of the British Columbia Corporations Act. On July 31, 2019, 4Front Holdings LLC (“Holdings”) completed a Reverse Takeover Transaction (“RTO”) with Cannex Capital Holdings, Inc. (“Cannex”) whereby Holdings acquired Cannex and the shareholders of Holdings became the controlling shareholders of the Company. Following the RTO, the Company’s SVS are listed on the Canadian Securities Exchange (“CSE”) under the ticker “FFNT” and are quoted on the OTCQX under the ticker “FFNTF”.
The Company has two primary operating segments: THC Cannabis and CBD Wellness. With regard to its THC Cannabis segment, as of December 31, 2023, the Company operated five cannabis dispensaries in Massachusetts and Illinois under the “MISSION” brand name, three cultivation and production facilities in Massachusetts, and one cultivation and production facility in Illinois. The Company produces the majority of the products that are sold at its Massachusetts and Illinois MISSION dispensaries.
The Company’s CBD Wellness segment is focused upon its ownership and operation of its wholly owned subsidiary, Pure Ratios Holdings, Inc. (“Pure Ratios”), a CBD-focused wellness company, that sells non-THC products throughout the United States.
While marijuana is legal under the laws of several U.S. states (with varying restrictions), the United States Federal Controlled Substances Act classifies all “marijuana” as a Schedule I drug, whether for medical or recreational use. Under U.S. federal law, a Schedule I drug or substance has a high potential for abuse, no accepted medical use in the United States, and a lack of safety data for the use of the drug under medical supervision.
Recent Developments
Asset Acquisition of Euphoria, LLC
On March 27, 2023, the Company entered into a Membership Interest Purchase Agreement to acquire 100% of the issued and outstanding equity interests in Euphoria, LLC, which holds a conditional adult use dispensary license in the state of Illinois. The transfer of the license is subject to regulatory approval. Please see Note 7 of the consolidated financial statements for a full description of the transaction.
Asset Acquisition of Westside Visionaries, LLC
On November 17, 2023, the Company entered into a Membership Interest Purchase Agreement to acquire 100% of the issued and outstanding equity interests in Westside Visionaries, LLC ("Westside") for a total purchase price of $2.4 million to be paid in cash, a promissory note, and Class A Subordinate Voting Shares. In addition, Westside has issued a $2.0 million secured promissory note to fund the permitted expansion for the dispensary build-out with a maturity date of the earlier of the second anniversary of closing (license approval) or the third anniversary of the date on which the note was executed. Westside holds a conditional adult use dispensary license in the state of Illinois
5
Table of
Contents
which shall convert to a state license upon regulatory approval. The transfer of the license is subject to regulatory approval.
Discontinued THC Operations in California
During the fiscal quarter ended September 30, 2023, the Company ceased its THC cannabis cultivation and production operations in the state of California (together, the "California operations"). Each of the Company’s California subsidiaries filed an intent to wind up and dissolve with the Secretary of State of California in January 2024. The Company's abandonment of its California operations represented a strategic shift, and thus all assets and liabilities related to the operations within the state of California were classified as discontinued operations. Revenue and expenses, gains and losses relating to the discontinuation of its California operations were eliminated from the Company's profit and loss from continuing operations, and are shown as a single line item in the consolidated statements of operations for all periods presented.
Closure of Michigan Location
On May 19, 2023, the Company entered into an Asset Purchase Agreement to sell its retail dispensary located in Ann Arbor, Michigan, which was subsequently amended in January 2024. On November 8, 2023, the Company shuttered operations at the dispensary. The transaction is subject to close upon regulatory approval which is expected in the first half of 2024.
Construction of the Matteson Facility
On July 7, 2023, the Company amended its lease agreement for the cultivation and production facility in Matteson, Illinois (the "Matteson Facility"), to apply its security deposit mainly to the monthly base rent for the four month period ended November 30, 2023; to defer payment of the $2.2 million increase in security deposit, to be funded as draws on the tenant improvement allowance through November 30, 2023; and to make pro-rata payments of such deferred payments equal to 1/12 of the aggregate amount, concurrently with monthly base rent installments, for the twelve month period commencing January 1, 2024.
On December 6, 2023, the Company amended its lease agreement for the Matteson Facility, making an encroachment agreement and the dumpster enclosure agreement part of its lease.
On January 1, 2024, the Company amended its lease agreement for the Matteson Facility to reduce the rent for the property through October 2024, applying the security deposit to be made to certain reimbursements owed to the landlord, and extending the term of the lease for the facility and the other properties leased by the Company from Innovative Industrial Properties through December 31, 2044.
On February 5, 2024, the Company completed construction of the Matteson Facility, with operations expected to commence in the second quarter of fiscal 2024. The state-of-the-art Matteson Facility, now one of the largest cultivation and manufacturing centers in Illinois, spans approximately 250,000 square feet of production space, and includes the use of innovative and energy efficient technologies such DLC-certified LED lighting, HVAC systems utilizing cutting edge compressor wall technology, and fully automated irrigation and fertigation systems.
Extension of Secured Debt
On July 31, 2023, the Company entered into a definitive agreement with the Company’s secured lender, LI Lending, LLC (“LI”), a related party, to extend the maturity date to May 1, 2026, reduce the interest rate to 12.0% per annum beginning May 1, 2024, and expand the amount of third-party financings allowed under the December 17, 2020 Amended and Restated Loan and Security Agreement (“Loan”) between 4Front and LI.
The Company agreed to pay an extension fee of $0.5 million payable in cash on May 1, 2024. In addition, the Company issued warrants to purchase a variable number of subordinate voting shares to LI wherein each warrant
6
Table of
Contents
shall be exercisable into one (1) Subordinate Voting Share of the Company at an exercise price of $0.17 through May 1, 2026. Because 4Front obtained permitted secured debt senior to the Loan in excess of $8.0 million (up to the $10.0 million maximum) as described below, 100% of the warrants became exercisable by cashless exercise.
On January 29, 2024, the Company agreed with LI to convert $23.0 million of the Company’s secured debt to Class A Subordinate Voting Shares at market price and issued LI a warrant for 36,702,127 shares of Class A Subordinate Voting Shares at a price of $0.11, as well as a restricted stock unit agreement providing that, in the event of a
financing by the Company at less than C$0.125 per share of Class A
Subordinate Voting Shares, LI shall be entitled to receive the number of shares necessary to restore it to 18.43% of the voting interests of the Company.
Debt Amendments
On September 28, 2023, the Company amended the unsecured promissory note dated September 20, 2019 wherein the interest rate was reduced to 11% per annum through March 15, 2024, and the maturity date was extended to November 30, 2024. By March 15, 2024, the parties intend to agree to an interest rate on the promissory note through maturity. The Company shall make monthly payments of $25,000 through December 2023 and monthly interest payments thereafter.
On October 2, 2023, the Company amended the unsecured convertible promissory note with Healthy Pharms Inc., wherein the interest rate was amended to 12.0% per annum and the maturity date was extended to December 18, 2024. Beginning January 15, 2024, the Company shall make monthly cash payments of $50,000 through the maturity date. In November 2023, the Company issued 10,359,372 Class A Subordinate Voting Shares to the note holder at an exercise price of C$0.26 per share to settle $1,992,187 of the promissory note.
On October 6, 2023, the Company amended the October 2021 Convertible Note wherein payment of interest shall be deferred and become due and payable upon the earlier of the maturity date, a change of control, or event of default under the existing agreement terms. In addition, the outstanding balance, including any deferred interest payments, shall accrue interest at a rate of 10.0% per annum through maturity. The conversion price was amended to $0.23 per share.
On October 10, 2023, the Company amended the Promissory Note Purchase Agreement with HI 4Front, LLC and Navy Capital Green Fund, LP, wherein the maturity date was extended to January 1, 2024. As consideration for the amendment, the Company paid an extension fee of C$65,000 in the form of 1,283,425 share purchase warrants, wherein each warrant is exercisable into one (1) Subordinate Voting Share at an exercise price of US$0.20 and expire on October 17, 2027.
$10 Million Senior Secured Credit Facility
On October 13, 2023, the Company entered into a senior secured credit facility with ALT Debt II, LP for an aggregate principal of up to $10.0 million (the "Credit Facility"). A term loan in the amount of $6.0 million was drawn on the closing date and a second tranche of $4.0 million is available to be drawn through July 13, 2024 (together the “Term Loans”). The Term Loans accrue interest, paid monthly in arrears, at a rate equal to the greater of (a) the sum of the prime rate and 7.0% and (b) 15.5% per annum. The Term Loans initially matured on December 1, 2023, and included extension terms under certain circumstances to no further than September 30, 2026. For each term loan, the Company shall pay an origination fee equal to 7.0% of the principal amount of the term loan upon issuance. In addition, the Company shall pay a commitment fee on the undrawn second tranche, which shall accrue at a rate per annum of 2.0% through the earlier of July 13, 2024 and the date on which the maximum facility amount is drawn. The Company may prepay the term loans, in whole or in part, at any time subject to the prepayment fee based on the date of the prepayment. Further, the Company shall pay an exit fee of $1.4 million upon the earlier of the maturity date or the date on which the obligations are paid in full. The funds are committed to building out the Company’s retail operations in Illinois in connection with the launch of the Matteson Facility. Refer to Note 11 of the financial statements for further information.
7
Table of
Contents
In connection with the Credit Facility, on November 13, 2023, the Company entered into a restricted stock unit ("RSU") agreement with ALT Debt II, LP to issue a total of 15,900,000 RSU's, wherein each RSU is exercisable into one (1) Class A Subordinate Voting Share upon the earliest of certain specified conditions, at an issue price of C$0.31 per RSU. If at the time of the distribution event the number of SVS underlying the RSUs is less than 2.12% of the fully diluted SVS of the Company (calculated in accordance with the terms of the RSU Agreement), an additional number of RSUs will be issuable to ALT Debt II, LP by the Company with respect to the deficiency, each issuable at the closing market price on the Canadian Securities Exchange on the trading day prior to issuance.
Equipment Sale
On November 17, 2023, the Company entered into an agreement with a third party to purchase a significant piece of equipment for a purchase price of $1.4 million. $0.95 million of the purchase price was paid in cash with the remaining $0.5 million contemplated in a promissory note. This equipment was classified as assets related to discontinued operations as of December 31, 2023.
Management Changes
Effective March 14, 2023, the Board of Directors appointed Kristopher Krane as an interim member of the Board. Mr. Krane has continued to serve as a strategic advisor to the Company since stepping down as 4Front Co-Founder and President of Mission Dispensaries after more than a decade with the business.
Effective May 16, 2023, Amit Patel resigned as a director and the Chair of the Audit Committee of the Company.
Effective July 31, 2023, Keith Adams resigned as Chief Financial Officer of the Company. Effective August 4, 2023, Nicole Frederick was named Interim Chief Financial Officer.Effective November 30, 2023, Nicole Frederick resigned as Chief Financial Officer of the Company. Effective December 1, 2023, Peter Kampian was appointed as Chief Financial Officer. A description of Mr. Kampian's business experience and executive compensation is included in
"Item 10. Directors, Executive Officers and Corporate Governance"
and
"Item 11. Executive Compensation"
in this Form 10-K.
Effective January 8, 2024, Leonid Gontmakher resigned as Chief Executive Officer. Mr. Gontmakher will remain on the board of directors of the Company as a director and will continue to serve as a consultant to the Company.
Effective January 8, 2024, Andrew Thut was appointed as Chief Executive Officer. Mr. Thut resigned as Chief Investment Officer at that time.
Business
As of December 31, 2023, the Company had two business segments:
•
THC Cannabis
– Encompassing the cultivation, production, manufacturing, and distribution of THC cannabis products to owned dispensaries and third-party retailers, providing ancillary services for the support of wholesale operations, and retail sales direct to end consumers
•
CBD Wellness
– Pure Ratios encompasses the production and sale of CBD products to third-party customers via a national direct-to-consumer e-commerce platform
THC Cannabis - Retail
As part of its THC Cannabis segment, the Company owns and operates three dispensaries in Massachusetts, and two dispensaries in Illinois. The Company leases the real estate of all three Massachusetts dispensaries and the Calument City, Illinois dispensary. The Company owns the real estate at its South Shore, Illinois dispensary.
The Company has entered into two conditional management service agreements to manage the operations of the Euphoria, LLC
8
Table of
Contents
and Westside Visionaries, LLC dispensaries, both of which are still under construction until the dispensaries receive final licenses.
The Company’s dispensaries are branded under the “MISSION” retail brand. The dispensaries sell products which are either: (1) purchased from licensed cannabis producers in the state in which they operate, if allowed under state law and regulation; or, (2) transferred from the Company’s owned production operations within the relevant state market as in the case of markets where “vertical integration” is allowed (i.e. jurisdictions in which the Company can and does own both retail and production cannabis assets such as Illinois or Massachusetts). Product availability varies depending on conditions in the Company’s key retail markets, and the performance of the Company’s own production assets. Interstate commerce of cannabis is illegal under state and federal law, and therefore the Company currently cannot transfer inventory between key markets.
The Company is focused on expanding its own production assets in order to provide better product availability for the retail segments, especially focusing on increasing supply of high-quality dried cannabis flower including markets where such product is in relatively short supply, such as Illinois and Massachusetts.
Generally, the Company sells cannabis packaged goods in accordance with applicable state law and regulation through retail dispensaries (i.e. in store). The Company has also expanded its services in certain markets to accommodate online ordering, curbside pickup, and delivery where such activities are permitted by applicable state law and regulation.
The Company operates age-gated online platforms (https://4frontventures.com/ and https://missiondispensaries.com/) for patients and customers of its dispensaries (the “Online Platform”). The content of such websites is not deemed to be incorporated by reference in this report or filed with the SEC. Prior to launching the Online Platform, the Company’s compliance team and internal and external counsel undertook a review of the applicable federal and state privacy, advertising and cannabis laws and launched the Online Platform in a manner intended to ensure compliance with such laws. The Online Platform allows patients and customers to understand the cannabis products that the Company offers, and view real-time pricing and product availability at the Company’s dispensaries, and as a repository of miscellaneous corporate and investor information. The Online Platform does not provide any education, information or any other functionalities with respect to any third-party dispensaries.
No purchase or sale transactions occur on the Online Platform. A patient or customer may reserve products using the Online Platform, but the patient or customer must be physically present at one of the Company’s dispensaries to consummate the purchase and sale of products. This requirement allows the Company and dispensary staff to ensure that the Company’s standard operating procedures (including its compliance program(s)) are applied to all patients and customers in connection with the purchase and sale of products.
In jurisdictions where medical cannabis is legal, once a patient arrives at the applicable dispensary, dispensary staff must verify the patient’s identity and accreditation (such as a state-issued medical cannabis card), and confirm the patient’s allotment to ensure the user is not exceeding the state’s allotment limits. Once the foregoing is verified, the patient must pay for the product(s) to complete the purchase. If the customer does not have valid identification and accreditation, the customer will not be able to purchase medical cannabis at the applicable Company dispensary, irrespective of any reservation(s) made on the Online Platform.
In jurisdictions where recreational cannabis is legal, once a customer arrives at the applicable dispensary, dispensary staff must verify that the customer is at least 21 years of age by verifying the customer’s government-issued identification. Once the identification is verified, the customer must pay for the product(s) to complete the transaction. If the customer does not have valid identification, the customer will not be able to purchase recreational cannabis at the applicable Company dispensary, irrespective of any reservation(s) made on the Online Platform.
9
Table of
Contents
THC Cannabis - Cultivation & Production
As part of its THC Cannabis segment, the Company operates three facilities in Massachusetts and one facility in Illinois. The Company leases all of these facilities. The Company produces dried cannabis flower and trim, extracted cannabis products such as wax and distillate, and cannabis infused edible products in its production facilities.
The production segment utilizes certain raw materials to produce cannabis flowers and other extracted products. To produce and dry cannabis flower, the Company utilizes growing medium, nutrients, water, electrical power, soil adjuvants, and certain beneficial pests as part of its integrated pest management efforts. There are many sources for such products (except for water and power, which are provided by the local utility), and prices are reflective of commodity pricing worldwide. Some of these raw material inputs are sourced internationally, so changes in import laws or duties are a potential risk. The prices of power and water are generally stable and set through processes that involve governmental approvals over any increases, but the prices of growing medium, nutrients, etc. are all at least somewhat exposed to underlying commodity price volatility.
For extract products, an additional input is butane or propane for use as a solvent. These gases are largely a commodity, with their pricing being reflective of worldwide conditions, and they are supplied to the Company’s operations by local suppliers of industrial gases and materials in the relevant jurisdictions. Prices for such inputs may be volatile, as with any other commodity.
The Company employs certain state registered and unregistered trademarks in association with its cannabis goods, including the dried cannabis flower brands “Island”, “Legends” and “The Hunt,” the edibles brands “Chewee’s”, “Hi-Burst,” “Marmas” and “KOKO Gemz,” and the extracts brands “Evergreen Cannabis”, “Dabl” and “Crystal Clear”.
CBD Wellness
The Company’s CBD Wellness segment is focused upon its ownership and operation of its wholly owned subsidiary, Pure Ratios. Pure Ratios is a cannabidiol (“CBD”) products company that sells a variety of CBD products, both directly to consumer, business to business, and through third party fulfillment vendors. The products include CBD patches, salves, roll-ons, and tablets containing CBD with apoptogenic mushroom ingredients. Pure Ratios produces certain base ingredients, such as the CBD plus proprietary ingredient mixtures which are then injected into the finished patches by contract manufacturers. The Company also sells its Pure Ratios branded products through its CBD e-commerce platform www.pureratios.com. The content of such websites is not deemed to be incorporated by reference in this report or filed with the SEC.
The Pure Ratios segment utilizes certain raw materials to produce its CBD source materials, as do its contract manufacturers. These products include CBD source material, and certain herbs and other ayurvedic ingredients which are part of Pure Ratios’ formulations. These raw materials are generally commodities and their prices are reflective of worldwide commodity prices and volatility.
Pure Ratios utilizes reservoir patch technology, trade secrets and other intangible know-how in the creation and formulation of the proprietary blend of herbs and other ingredients which are combined with CBD in its products.
Pure Ratios creates certain of its CBD source materials through its proprietary processes and techniques, but creation and assembly of finished goods (e.g. salves, patches, etc.) is contracted to third party contract manufacturers. Additionally, Pure Ratios contracts with an internet sales organization which advertises Pure Ratios products, and then fulfills those products as well. Pure Ratios is therefore economically dependent on such third party manufacturers, and the third party advertising/fulfillment company.
10
Table of
Contents
Beginning in 2020, the market experienced a significant decrease in pricing across CBD products as additional suppliers entered the market. However, if federal and state policies change in favor of the industry, and if the FDA begins to test and regulate the quality of related consumer products, the downward trend in pricing could reverse. Please see the “Description of the U.S. Legal Cannabis Industry” section for further information on the regulatory landscape in which the Company operates.
Corporate Structure
4Front Ventures Corp. is a corporation existing under the provisions of the Business Corporations Act (British Columbia). The Company currently owns or manages licensed cannabis facilities in state-licensed markets in the United States. On July 31, 2019, 4Front Holdings LLC (“Holdings”) and Cannex Capital Holdings Inc. (“Cannex”) completed a business combination which resulted in the business of each of Holdings and Cannex becoming the business of the Company (the “Business Combination”).
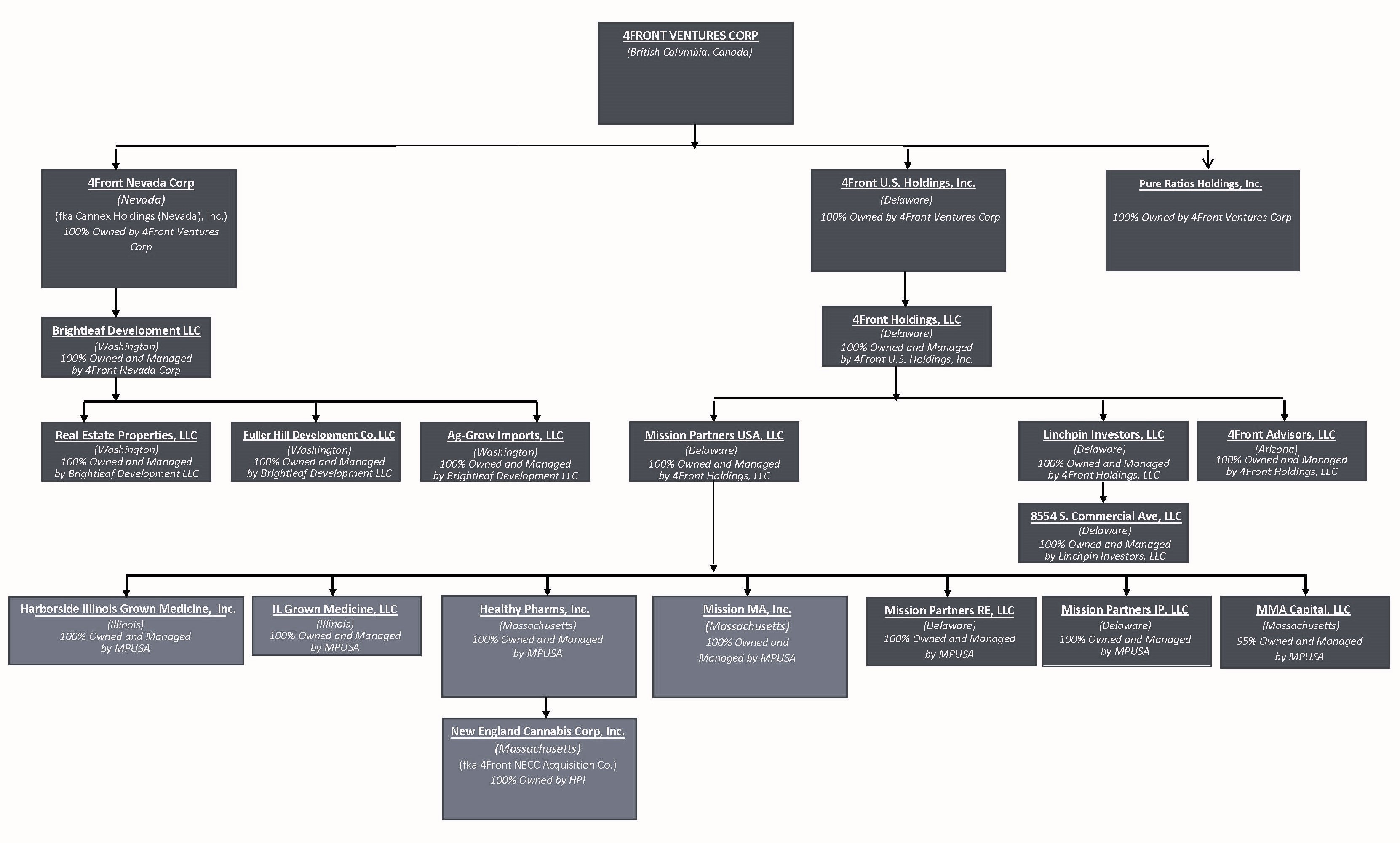
The following is an organizational chart that represents the current intercorporate relationships among the Company and its subsidiaries.
We are and intend to be, directly or indirectly through certain of our subsidiaries and proposed acquisition targets, engaged in the cultivation, processing, sale and distribution of cannabis in the cannabis marketplaces in Illinois, and Massachusetts, and engaged in leasing cannabis cultivation and production facilities and the supply of packaging in Washington. Although we believe that all of our business activities are compliant with applicable U.S. state and local law, strict compliance with state and local laws with respect to cannabis may neither absolve the Company of liability under U.S. federal law, nor may it provide a defense to any federal proceeding which may be brought against the Company.
We directly or indirectly own and control the voting equity of all the subsidiaries in the percentages set forth in the table below.
11
Table of
Contents
Holding Entity
% Owned
State
License Number
Expiry Date
Description
Healthy Pharms Inc.
100%
MA
MTC285
MR281754
MC281631
MP281450
October 25, 2024
August 06, 2024
August 06, 2024
August 06, 2024
Co-located Cultivation / Production / Dispensary
Mission MA, Inc.
100%
MA
MTC1125
MC281288
MR281259
LIC202074
B-17-2919
MR282028
January 15, 2025
December 19, 2024
December 19, 2024
May 31, 2024
December 31, 2023 (1)
December 22, 2024
Co-located Cultivation / Production / Dispensary
Adult-use Dispensary
New England Cannabis Corporation, Inc.
100%
MA
MC281251
MP281466
April 11, 2025 (1)
April 11, 2025 (1)
Adult-use Cultivation & Production
MMA Capital, LLC
95%
MA
N/A
N/A
Finance Company
Harborside Illinois Grown Medicine, Inc.
100%
IL
DISP.000053
284.000341-DISP
284.000342-DISP
2529888
5516
June 8, 2024
March 31, 2026
March 31, 2026
May 15, 2025
December 31, 2023 (1)
Dispensary (allowing for the operation of 2 dispensaries)
Adult use/Dispensary
Adult use/Dispensary
IL Grown Medicine, LLC
100%
IL
1504160768- AU
1504160768
1504160768-TR
March 31, 2025
April 16, 2024 (1)
July 14, 2024
Cultivation and Transportation
Real Estate Properties LLC
100%
WA
N/A
N/A
Real Estate Holding
Ag-Grow Imports LLC
100%
WA
N/A
N/A
Importer of Equipment
Brightleaf Development LLC
100%
WA
N/A
N/A
Holding Company
Fuller Hill Development Co, LLC
100%
WA
N/A
N/A
Real Estate Holding
Pure Ratios Holdings, Inc.
100%
DE
N/A
N/A
Online CBD Retail
4Front US Holdings, Inc.
100%
DE
N/A
N/A
Holding Company
4Front Holdings, LLC
100%
DE
N/A
N/A
Holding Company
Mission Partners IP, LLC
100%
DE
N/A
N/A
IP Holding Company
Mission Partners USA, LLC
100%
DE
N/A
N/A
Investment Company
Linchpin Investors, LLC
100%
DE
N/A
N/A
Finance Company
4Front Advisors, LLC
100%
AZ
N/A
N/A
Consulting Company
4Front Nevada Corp.
100%
NV
N/A
N/A
Holding Company
(1) Renewal application has been submitted and is in process.
12
Table of
Contents
DESCRIPTION OF THE U.S. LEGAL CANNABIS INDUSTRY
In accordance with Canadian Securities Administrators Staff Notice 51-352 – Issuers with U.S. Marijuana-Related Activities (“Staff Notice 51-352”), below is a discussion of the federal and state-level U.S. regulatory regimes in those jurisdictions where the Company is directly involved through certain subsidiaries and investees and expects to be involved in the U.S. legal cannabis industry. The Company is, through certain subsidiaries, and intends to be, directly or indirectly, through additional subsidiaries and proposed acquisition targets, directly engaged in the cultivation, processing, sale and distribution of cannabis in Illinois and Massachusetts, and in the leasing of cannabis cultivation and production facilities, sale of equipment and supplies, and licensing of intellectual property in Washington.
In accordance with the licenses outlined below, the Company has approximately $0.275 million in surety bonds with states, where required. The surety bonds carry no further liability but provide a financial assurance that the Company will perform according to the laws and regulations governing the license.
The following table is intended to assist readers in identifying those parts of this Form 10-K that address the disclosure expectations outlined in Staff Notice 51-352.
13
Table of
Contents
Industry Involvement
Specific Disclosure Necessary to Fairly Present all Material Facts, Risks and Uncertainties
Cross Reference
All issuers with U.S. Marijuana-Related Activities
Describe the nature of the Corporation’s involvement in the U.S. marijuana industry and include the disclosures indicated for at least one of the direct, indirect and ancillary industry involvement types noted in this table.
•Item 1. Business – Description of the U.S. Legal Cannabis Industry
Prominently state that marijuana is illegal under U.S. federal law and that enforcement of relevant laws is a significant risk.
•Item 1. Business - Description of the U.S. Legal Cannabis Industry – Legal and Regulatory Matters
Discuss any statements and other available guidance made by federal authorities or prosecutors regarding the risk of enforcement action in any jurisdiction where the Corporation conducts U.S. marijuana-related activities.
•Item 1. Business - Description of the U.S. Legal Cannabis Industry – Legal and Regulatory Matters
Outline related risks including, among others, the risk that third-party service providers could suspend or withdraw services and the risk that regulatory bodies could impose certain restrictions on the Corporation’s ability to operate in the U.S.
•Item 1. Business - Description of the U.S. Legal Cannabis Industry – Legal and Regulatory Matters
Given the illegality of marijuana under U.S. federal law, discuss the Corporation’s ability to access both public and private capital and indicate what financing options are/are not available in order to support continuing operations.
•Item 1. Business - Description of the U.S. Legal Cannabis Industry – Legal and Regulatory Matters
Quantify the Corporation’s balance sheet and operating statement exposure to U.S. marijuana related activities.
• Item 7. Management’s Discussion and Analysis of Financial Condition and Results of Operations
Disclose if legal advice has not been obtained, either in the form of a legal opinion or otherwise, regarding (a) compliance with applicable state regulatory frameworks and (b) potential exposure and implications arising from U.S. federal law.
•Item 1. Business – Description of the U.S. Legal Cannabis Industry and - Compliance
14
Table of
Contents
U.S. Marijuana Issuers with direct involvement in cultivation or distribution
Outline the regulations for U.S. states in which the Corporation operates and confirm how the Corporation complies with applicable licensing requirements and the regulatory framework enacted by the applicable U.S. state.
•Item 1. Business – Description of the U.S. Legal Cannabis Industry - The Regulatory Landscape on a U.S. State Level
Discuss the Corporation’s program for monitoring compliance with U.S. state law on an ongoing basis, outline internal compliance procedures and provide a positive statement indicating that the Corporation is in compliance with U.S. state law and the related licensing framework. Promptly disclose any non-compliance, citations or notices of violation which may have an impact on the Corporation’s license, business activities or operations.
• Item 1. Business - Compliance
U.S. Marijuana Issuers with indirect involvement in cultivation or distribution
Outline the regulations for U.S. states in which the Corporation’s investee(s) operate.
•Not applicable
Provide reasonable assurance, through either positive or negative statements, that the investee’s business is in compliance with applicable licensing requirements and the regulatory framework enacted by the applicable U.S. state. Promptly disclose any non- compliance, citations or notices of violation, of which the Corporation is aware, that may have an impact on the investee’s license, business activities or operations.
•Not applicable
U.S. Marijuana Issuers with material ancillary involvement
Provide reasonable assurance, through either positive or negative statements, that the applicable customer’s or investee’s business is in compliance with applicable licensing requirements and the regulatory framework enacted by the applicable U.S. state.
•Item 1. Business - Description of the U.S. Legal Cannabis Industry - The Regulatory Landscape on a U.S. State Level and Compliance
15
Table of
Contents
As of the date hereof, 100% of the Company’s business is derived from direct or ancillary U.S. cannabis-related activities. The following chart sets out, the U.S. state(s) in which the Company and its subsidiaries operates in, as more specifically described below.
State
Primary Cannabis Regulator(s)
Direct, Indirect, or Ancillary Involvement in the U.S. Cannabis Industry (1)
Currently Operational?
Brief Description of
IL
Dispensary: Illinois Department of Financial and Professional Regulation (IDFPR). Cultivation Center: Illinois Department of Agriculture (DOA)
Direct
Yes
Owner of 3 dispensary licenses (allowing for the operation of 2 dispensaries, one with adult use and medical, one with adult use only) and 1 cultivation/production license. Manager of 2 additional not-yet operational adult use dispensaries.
MA
Massachusetts Cannabis Control Commission (CCC)
Direct
Yes
Owner of 2 medical treatment center licenses for retail, cultivation and processing, 3 adult use retail licenses, and 5 adult use cultivation and processing licenses.
WA
Washington State Liquor and Cannabis Board
Ancillary
Yes
Landlord and packaging supplier to cultivation and production licensees.
Regulatory Matters
United States Federal Regulation of the Cannabis Market
Marijuana (the dried flowers, leaves, stems, and seeds of the cannabis plant) is illegal under U.S. federal law, and enforcement of relevant laws governing marijuana-related activities is a significant risk for the Company. The U.S. federal government regulates drugs through, among other things, the Controlled Substances Act (“CSA”), 21 U.S.C. § 801
et seq.
, which places controlled substances, including marijuana, in a schedule. Marijuana is a Schedule I drug. A Schedule I controlled substance is defined as having no currently accepted medical use, a high potential for abuse and a lack of accepted safety for use under medical supervision. With the limited exception of the U.S. Food and Drug Administration (“FDA”) approving Epidiolex (cannabidiol) (CBD) oral solution for the treatment of seizures associated with two rare and severe forms of epilepsy, Lennox-Gastaut syndrome and Dravet syndrome, the FDA has not approved any other cannabis or cannabis-derived compound as a safe and effective drug for any indication. The FDA has approved Marinol and Syndros for therapeutic uses in the U.S., including for the treatment of anorexia associated with weight loss in AIDS patients. Marinol and Syndros include the active ingredient dronabinol, a synthetic delta-9-tetrahydrocannabinol (“THC”). Another FDA-approved drug, Cesamet, contains the active ingredient nabilone, which has a chemical structure similar to THC and is synthetically derived.
Unlike in Canada, which has federal legislation governing the cultivation, distribution, sale, and possession of medical and adult-use cannabis, cannabis is largely regulated at the state level in the United States.
16
Table of
Contents
State laws regulating cannabis are in direct conflict with the federal CSA, which makes cannabis use and possession federally illegal. As of December 31, 2023, 38 states, the District of Columbia, the Commonwealth of the Northern Mariana Islands, Guam, Puerto Rico, and the U.S. Virgin Islands have legalized cannabis for medical use, and 24 of those states and the District of Columbia, the Commonwealth of the Northern Mariana Islands, the U.S. Virgin Islands, and Guam have legalized adult use of cannabis for recreational purposes. Although many states and territories have and continue to legalize cannabis production and distribution by licensed entities, under U.S. federal law, the possession, use, cultivation, and transfer of cannabis and any related drug paraphernalia remains illegal under any and all circumstances.
On January 4, 2018, former U.S. Attorney General Jeff Sessions issued a memorandum to all U.S. Attorneys in which he rescinded previous guidance from the U.S. Department of Justice (“DOJ”) specific to cannabis enforcement in the United States, including a memorandum drafted by former Deputy Attorney General James Michael Cole in 2013 (the “Cole Memorandum”). With the Cole Memorandum rescinded, U.S. federal prosecutors have been given discretion in determining whether to prosecute cannabis related violations of U.S. federal law.
On November 7, 2018, Mr. Sessions resigned and William Barr was sworn in as United States Attorney General. During his confirmation hearing on January 15, 2019, Mr. Barr pledged not to pursue marijuana companies that comply with state law. This pledge was made in writing, when responding to written questions from Senators: “As discussed in my hearing, I do not intend to go after parties who have complied with the state law in reliance on the Cole Memorandum.” During William Barr’s tenure as Attorney General, DOJ did not pursue marijuana companies that comply with state law.
On March 10, 2021, the U.S. Senate confirmed President Biden’s nominee for Attorney General, Merrick Garland. During his confirmation hearing on February 22, 2021, Garland said, among other things, that “It does not seem to me a useful use of limited resources that we have, to be pursuing prosecutions in states that have legalized and that are regulating the use of marijuana, either medically or otherwise. I don’t think that’s a useful use. I do think we need to be sure there are no end-runs around the state laws that criminal enterprises are doing.
So that kind of enforcement should be continued. But I don’t think it’s a good use of our resources, where states have already authorized. That only confuses people, obviously, within the state.” To date, there have been no new federal cannabis memorandums issued by the DOJ or any published change in federal enforcement policy.
On October 6, 2022, President Biden directed the Secretary of Health and Human Services and the Attorney General to initiate the administrative process to review expeditiously how marijuana is scheduled under U.S. federal law. Simultaneously, Biden also announced a pardon of all prior federal simple possession of marijuana offenses and urged state governors to do the same with regard to state level offenses.
On August 29, 2023, the U.S. Department of Health and Human Services (HHS) issued a recommendation to the U.S. Drug Enforcement Administration (DEA) that cannabis be reclassified from Schedule I to Schedule III under the Controlled Substances Act (CSA).1 In January, a review detailing the scientific findings underpinning this recommendation was provided to a Texas lawyer, Matthew Zorn, who had sued HHS for its release. While HHS Secretary Xavier Becerra previously confirmed that his agency had made a recommendation in light of President Biden’s October 2022 Executive Order, neither the text of the recommendation nor any accompanying documentation had been made public.
For fiscal years 2015 through 2018, Congress adopted budget riders to the Consolidated Appropriations Acts (sometimes referred to as the Rohrabacher-Farr or Rohrabacher-Blumenauer Amendment after its original lead sponsor, and now referred to as the Joyce Amendment after its current lead sponsor) to prevent the federal government from using appropriated funds to enforce federal marijuana laws against regulated medical cannabis actors operating in compliance with state and local law. The Rohrabacher-Blumenauer Amendment was included in the fiscal year 2018 budget passed on March 23, 2018.
17
Table of
Contents
On September 27, 2019, the Joyce Amendment was renewed as part of a stopgap spending bill, in effect through November 21, 2019. On December 27, 2020, the Joyce Amendment was approved as part of the omnibus spending bill for fiscal year 2021, effective through September 30, 2021. Congress has renewed the amendment several times, on September 30, 2021, December 3, 2021, February 18, 2022, and March 11, 2022. On March 15, 2022 the amendment was renewed through the signing of the fiscal year 2022 omnibus spending bill, effective through September 30, 2022. As of March 21, 2024, the Joyce Amendment is effective through September 30, 2024.
United States Federal Regulation of Industrial Hemp
On December 20, 2018, the Agricultural Improvement Act of 2018 (commonly known as the “2018 Farm Bill”) was signed into law. The 2018 Farm Bill, among other things, removes industrial hemp and its derivatives, including cannabidiol (“CBD”), from the CSA and amends the Agricultural Marketing Act of 1946 to allow for industrial hemp production and sale in the United States. Under the Farm Bill, industrial hemp is defined as “the plant Cannabis sativa L. and any part of that plant, including the seeds thereof and all derivatives, extracts, cannabinoids, isomers, acids, salts, and salts of isomers, whether growing or not, with a delta-9-tetrahydrocannabinol concentration of not more than 0.3 percent on a dry weight basis.”
The 2018 Farm Bill did not legalize CBD derived from “marijuana” (as such term is defined in the CSA), which is and remains a Schedule I controlled substance under the CSA. The U.S. Department of Agriculture (“USDA”) is responsible for promulgating regulations under the 2018 Farm Bill. Pursuant to the 2018 Farm Bill, U.S. territories and tribal governments may adopt their own regulatory plans for hemp production even if more restrictive than federal regulations so long as they meet minimum federal standards approved by the USDA. Those territories or tribal governments which choose not to adopt their own hemp production regulations will be governed by USDA regulations.
On January 15, 2021, USDA issued its final hemp production program rule. The rule outlines various USDA requirements for state and tribal hemp programs and provides a process for submitting production plans to the USDA for approval or rejection within 60 days of submission.
The 2018 Farm Bill also preserved the FDA’s authority related to the introduction of hemp and hemp-derived compounds, such as CBD, in foods, beverages, cosmetics, and dietary supplements. The FDA’s current view is that it is unlawful under the Federal Food, Drug, and Cosmetic Act (“FD&C Act”) to introduce food containing added CBD or THC into interstate commerce, or to market CBD or THC products as, or in, dietary supplements. When a substance is excluded from the dietary supplement definition in the FD&C Act, like CBD is, the FDA can issue a regulation, after notice and comment, finding that CBD would be lawful under the FD&C Act.
On January 26, 2023, the FDA announced that it had convened an internal working group to explore new potential regulatory pathways for CBD products, but as of the date of this annual report, has not yet proposed any regulations.
With regard to topical CBD products (
i.e.
, cosmetics), the FDA has said that CBD is not a prohibited cosmetic ingredient (
i.e
., that CBD topicals are permissible) as long as the product is not intended to affect the structure or function of the body, or to diagnose, cure, mitigate, treat or prevent disease. Despite the FDA’s position on ingestible CBD products, to date, the FDA has not taken enforcement action against producers of such products absent therapeutic claims being made about use of such products.
More specifically, the FDA has only issued Warning Letters to producers of ingestible CBD products for making therapeutic claims—with a focus on more aggressive claims—involving the treatment of conditions such as COVID-19, AIDS, diabetes, post-traumatic stress disorder, Alzheimer’s disease, cancer, neuropathy, chronic pain, and anxiety.
So far, selling an ingestible CBD product, but not making treatment claims about the same, has not resulted in an FDA enforcement action.
Accordingly, even though ingestible CBD products violate the FD&C Act, the FDA does not seem interested in pursuing enforcement action against such products unless they bear therapeutic claims. FDA has also issued Warning Letters to producers of topical CBD products that bear pain relief claims, for falsely claiming that products are FDA-registered, for falsely claiming that products are over-the-counter (“OTC”) drugs, for including OTC drug ingredients in a CBD product without approval to do so, and for violating current good manufacturing practices (“cGMPs”).
18
Table of
Contents
Since the cultivation, processing, production, distribution, and sale of cannabis for any purpose, medical, adult use or otherwise, remains illegal under U.S. federal law, it is possible that we may be forced to cease activities. The United States federal government, through the DOJ, its sub agency the Drug Enforcement Administration, and the U.S. Internal Revenue Service, among other agencies, has the right to actively investigate, audit and shut down cannabis growing facilities, processors and retailers.
United States State Regulation of the Cannabis Market in the States in Which We Operate
Illinois
In January 2014, the Compassionate Use of Medical Cannabis Pilot Program Act, which allows individuals diagnosed with certain debilitating or “qualified” medical conditions to access medical marijuana, became effective in Illinois. In January 2019, the Illinois Department of Health launched the Opioid Alternative Pilot Program, that allows individuals who receive or are eligible to receive a prescription for opioids to access medical marijuana. In June 2019, Illinois legalized adult use marijuana pursuant to the Cannabis Regulation and Tax Act, and effective January 1, 2020, Illinois residents 21 years of age and older may possess up to 30 grams of marijuana flower, up to 5 grams of cannabis concentrate, and up to 500 milligrams of THC in an edible product; the limits for non-residents are half these amounts.
There are five main categories of licenses available in Illinois: cultivation centers, including processing; infusers; transporters; dispensaries; and testing laboratories. Dispensaries are regulated by the Illinois Department of Financial and Professional Regulation and the remaining categories are regulated by the Illinois Department of Agriculture. Licenses are independently issued for each approved activity. All licenses must be renewed annually, except for adult use dispensing organization licenses which are every two years. In addition, the agents of each licensee, such as employees, must also be licensed. Licensed operations must also remain compliant with a number of statutory and regulatory standards, including, without limitation: storage requirements, transportation requirements and inventory tracking through the State’s official seed-to-sale vendor, BioTrack.
We are the owner of one dispensary license (allowing for the operation of two dispensaries) and one cultivation/production license in Illinois.
Massachusetts
On November 6, 2012, Massachusetts voters approved a ballot initiative legalizing medical marijuana effective January 1, 2013. On November 8, 2016, Massachusetts voters approved a second ballot initiative legalizing adult-use marijuana and creating the Cannabis Control Commission (the “CCC”), the regulatory body responsible for overseeing both the medical and adult-use markets in Massachusetts. The adult-use provisions for home use and cultivation took effect on December 15, 2016, and, after some initial delays, the provisions for licensed recreational sales went into effect in November 2018.
There are several categories of licenses available in Massachusetts, including those for: (i) medical marijuana treatment center (“MTC”), which are vertically integrated businesses that cultivate, process, and retail their own marijuana and marijuana products for medical use, (ii) marijuana cultivators (“MCs”), which are businesses licensed to cultivate, process, and package cannabis and to transfer marijuana to other marijuana establishments (“MEs”)—but not to consumers, and (iii) marijuana retailers (“MR”), which are businesses authorized to purchase and transport marijuana and marijuana products from other MEs, and sell or otherwise transfer marijuana and marijuana products to other MEs and consumers through retail locations which may generally only be accessed by consumers who are 21 years or older. MEs include craft marijuana cooperative, cultivator (indoor or outdoor), independent testing laboratory, marijuana courier, marijuana delivery operator, marijuana research facility, microbusiness, product manufacturer, retailer, social consumption establishment, standards laboratory, transporter, or any other type of adult-use marijuana business, all as defined and licensed by the CCC, but exclude MTCs.
19
Table of
Contents
All licenses must be renewed annually, except for adult use dispensing organization licenses which are every two years. In addition, the agents of each certain licensee, such as owners, employees and volunteers, must register with the CCC. Licensed operations must also remain compliant with a number of statutory and regulatory standards, including, without limitation: storage requirements, transportation requirements and recordkeeping and inventory tracking requirements.
We own two MTCs, as well as three adult-use cultivation licenses, three adult-use retail licenses, and two adult-use product manufacturing licenses.
Applicable Banking and Financial Services Laws and Regulations
We are subject to a variety of laws and regulations in the United States that involve banking, money laundering, financial record-keeping and proceeds of crime, including the U.S. Currency and Foreign Transactions Reporting Act of 1970 (commonly known as the “Bank Secrecy Act”), as amended by Title III of the Uniting and Strengthening America by Providing Appropriate Tools Required to Intercept and Obstruct Terrorism Act of 2001, and the rules and regulations thereunder, and any related or similar rules, regulations or guidelines, issued, administered or enforced by governmental authorities in the United States. We are also subject to similar laws and regulations in Canada, including the Proceeds of Crime (Money Laundering) and Terrorist Financing Act (Canada), as amended. Further, under U.S. federal law, banks or other financial institutions that provide a cannabis business with a checking account, debit or credit card, small business loan, or any other service could be found guilty of money laundering, aiding and abetting, or conspiracy.
Despite these laws, the U.S. Department of the Treasury’s Financial Crimes Enforcement Network (“FinCEN”) issued a memorandum on February 14, 2014 (the “FinCEN Memorandum”) outlining the pathways for financial institutions to back state-sanctioned cannabis businesses in compliance with federal enforcement priorities. The FinCEN Memorandum echoed the enforcement priorities of the Cole Memorandum. Under these guidelines, financial institutions must submit a Suspicious Activity Report (“SAR”) in connection with all cannabis-related banking activities by any client of such financial institution, in accordance with federal money laundering laws. These cannabis-related SARs are divided into three categories—marijuana limited, marijuana priority, and marijuana termination—based on the financial institution’s belief that the business in question follows state law, is operating outside of compliance with state law, or where the banking relationship should be terminated, respectively.
The FinCEN Memorandum states that in some circumstances, it is permissible for banks to provide services to cannabis-related businesses without risking prosecution for violation of federal money laundering laws. The FinCEN Memorandum does not, however, provide banks or other financial institutions with any safe harbors or legal defenses from examination or regulatory or criminal enforcement actions by the DOJ, FinCEN or other federal regulators. In addition, the FinCEN Memorandum can be amended or revoked at any time. As a result, most banks and other financial institutions in the United States do not appear comfortable providing banking services to the cannabis industry.
In addition to the foregoing, banks may refuse to process debit card payments and credit card companies generally refuse to process credit card payments for cannabis-related businesses. As a result, we may have limited or no access to banking or other financial services in the United States. In addition, federal money laundering statutes and Bank Secrecy Act regulations discourage financial institutions from working with any organization that sells a controlled substance, regardless of whether the state it resides in permits cannabis sales.
While the U.S. House of Representatives has passed versions of the Secure and Fair Enforcement (“SAFE”) Act, which would permit federally insured banking institutions and related service providers such as insurers to offer services to cannabis companies that are in compliance with state law, multiple times, it has never passed in the U.S. Senate (although in September 2023 it passed the Senate Banking Committee).
20
Table of
Contents
Constraints on Marketing Products
The development of the Company’s business and operating results may be hindered by applicable restrictions on sales and marketing activities imposed by government regulatory bodies for products containing cannabis or ingredients derived from cannabis, including but not limited, to the FDA, USDA, the Federal Trade Commission (“FTC”), and state regulatory agencies that may institute new regulatory requirements. The regulatory environment in the United States limits the Company’s ability to compete for market share in a manner similar to other industries. If the Company is unable to effectively market its products and compete for market share, or if the costs of compliance with government legislation and regulation cannot be absorbed through increased selling prices for its products, the Company’s sales and operating results could be adversely affected.
Tax Risks Related to Controlled Substances
Limits on U.S. deductibility of certain expenses may have a material adverse effect on our financial condition, results of operations and cash flows. Section 280E (“Section 280E”) of the Internal Revenue Code (the “Code”) prohibits businesses from deducting certain expenses associated with the trafficking of controlled substances (within the meaning of Schedule I and II of the CSA). IRS has applied Section 280E in tax audits against various cannabis businesses in the U.S. that are permitted under applicable state laws. Although the IRS issued a clarification allowing the deduction of certain expenses, the scope of such items is interpreted very narrowly, and the bulk of operating costs and general administrative costs are not permitted to be deducted. While there are currently several pending cases before various administrative and federal courts challenging these restrictions, there is no guarantee that these courts will issue an interpretation of Section 280E that is favorable to cannabis businesses. Several states have passed legislation decoupling from Section 280E, including Massachusetts and Illinois.
Limited Trademark Protection
We will not be able to register any U.S. federal trademarks in classes covering their cannabis-related products or services under the current state of federal law. Because producing, manufacturing, processing, possessing, distributing, and selling cannabis is illegal under the CSA, the United States Patent and Trademark Office (“USPTO”) will not permit the registration of any trademark that does not comply with the CSA. As a result, the Company will unlikely be able to protect its cannabis product trademarks beyond the geographic areas in which its subsidiaries conduct business pursuant to the relevant state’s law.
Civil Asset Forfeiture
Because the cannabis industry remains illegal under U.S. federal law, any real or personal property owned by participants in the cannabis industry, such as the Company, which is used in the course of conducting such business, or any property or monies deemed to be proceeds of an illegal cannabis business, could be subject to seizure by law enforcement and subsequent civil asset forfeiture, even in the absence of a criminal charge or conviction.
FDA Regulation
Cannabis containing more than 0.3% THC (tetrahydrocannabinol) remains a Schedule I controlled substance under U.S. federal law. If the federal government reclassifies cannabis to a Schedule III controlled substance, it is possible that the FDA would regulate it under the FD&C Act, or under the Public Health Service Act. Additionally, the FDA may issue rules, regulations or guidance including good manufacturing practices, related to the growth, cultivation, harvesting and processing of medical cannabis. If regulated by the FDA as a drug, clinical trials would be needed to demonstrate efficacy and safety. It is also possible that the FDA would require that facilities where medical-use cannabis is grown register with the FDA and comply with certain federally prescribed regulations.
21
Table of
Contents
In addition, while the FDA has not yet pursued enforcement actions against the cannabis industry, it has sent numerous warning letters to sellers of CBD products making health claims. The FDA could turn its attention to the cannabis industry especially relating to claims of concern. In the event that some or all of these regulations or enforcement actions are imposed, what the impact this would have on the cannabis industry is unknown, including what costs, requirements and possible prohibitions may be enforced.
Laws and Regulations Affecting the Industry in which the Company Operates are Constantly Changing
The constant evolution of laws and regulations affecting the cannabis industry could detrimentally affect the Company. The current and proposed operations of the Company and its subsidiaries are subject to a variety of local, state and federal medical cannabis laws and regulations relating to the manufacture, management, transportation, storage and disposal of cannabis, as well as laws and regulations relating to consumable products health and safety, the conduct of operations and the protection of the environment. These laws and regulations are broad in scope and subject to evolving interpretations, which could require the Company to incur substantial costs associated with compliance or alter certain aspects of their business plans. In addition, violations of these laws, or allegations of such violations, could disrupt certain aspects of the business plans of the Company and result in a material adverse effect on certain aspects of their planned operations. These laws and regulations are rapidly evolving and subject to change with minimal notice. Regulatory changes may adversely affect the Company's profitability or cause it to cease operations entirely. The cannabis industry may come under scrutiny or further scrutiny by, the FDA, USDA, DEA, IRS, SEC, the DOJ, the Financial Industry Regulatory Advisory or other federal or applicable state or nongovernmental regulatory authorities or self-regulatory organizations that supervise or regulate the production, distribution, sale or use of cannabis for medical or adult use purposes in the United States. It is impossible to determine the extent of the impact of any new laws, regulations or initiatives that may be proposed, or whether any proposals will become law. The regulatory uncertainty surrounding the industry may adversely affect the business and operations of the Company, including without limitation, the costs to remain compliant with applicable laws and the impairment of its business or the ability to raise additional capital. In addition, the Company will not be able to predict the nature of any future laws, regulations, interpretations or applications, and it is possible that regulations may be enacted in the future that will be directly applicable to its business. For example, see the “Risk Factors - Heightened Scrutiny by Canadian Authorities” related to CDS above.
Limitation on Ownership of Licenses
In certain states, the cannabis laws and regulations limit not only the number of cannabis licenses issued, but also the number of cannabis licenses that one person or entity may own. For example, in Massachusetts, no person may have an ownership interest, or control over, more than three license holders in any category - cultivation, processing or dispensing. The Company believes that, where such restrictions apply, it may still capture significant share of revenue in the market through wholesale sales, exclusive marketing relations, provision of management or consulting services, franchising and similar arrangements with other operators. Nevertheless, such limitations on the acquisition of ownership of additional licenses within certain states may limit the Company’s ability to grow organically or to increase its market share in such states.
COMPLIANCE
Under the direction of the Company’s internal compliance team and outside legal counsel, the Company oversees, maintains, and implements a compliance program in conjunction with its operations in each jurisdiction. In addition, the Company has local regulatory/compliance counsel engaged in every state in which it operates. The Company, together with onsite management in each jurisdiction, is responsible for ensuring operations and that employees strictly comply with applicable laws, regulations, and licensing conditions and ensure that operations do not endanger the health, safety or welfare of the community. The Company designates a duly qualified and experienced manager at each location who is responsible to coordinate with operational units within each facility (to extent applicable) to ensure that the operation and all employees are following and complying with the Company’s written security procedures and all regulatory compliance standards.
22
Table of
Contents
In conjunction with the Company’s human resources and operations departments, the compliance department helps oversee and implement training for all employees, including on compliance with state and local laws, compliance with state and local laws, cultivation/manufacturing/dispensing/transport procedures (as applicable), security and safety policies and procedures, inventory control, T&T, seed-to-sale, and point of sale systems training (as applicable).
The Company’s compliance program emphasizes security and inventory control to ensure strict monitoring of cannabis (including living plants and harvested plant material) and cannabis product inventory. Only authorized, properly trained employees in accordance with local and state regulations are allowed to access the Company’s inventory management systems.
The Company and local outside counsel monitor all compliance notifications from the regulators and inspectors in each market, timely resolving any issues identified. The team maintains records of all compliance notifications received from the state regulators or inspectors and how and when the issue was resolved. The Company has created comprehensive standard operating procedures that include detailed descriptions and instructions for receiving shipments of inventory, inventory tracking, recordkeeping and record retention practices related to inventory, as well as procedures for performing inventory reconciliation and ensuring the accuracy of inventory tracking and recordkeeping. The Company maintains accurate records of its inventory at all licensed facilities. Adherence to the Company’s standard operating procedures is mandatory and ensures that the Company’s operations are compliant with the rules set forth by the applicable state and local laws, regulations, ordinances, licenses and other requirements. Training on these standard operating procedures is mandatory by all employees and defined by function and role.
The Company has developed and continues to refine a robust compliance program designed to ensure operational and regulatory requirements continue to be satisfied and has worked closely with experts and outside counsel to develop compliance procedures intended to assist the Company in monitoring compliance with U.S. state law on an ongoing basis. The Company will continue to work closely with outside counsel and other compliance experts to further develop, enhance and improve its compliance and risk management and mitigation processes and procedures in furtherance of continued compliance with the complex regulatory frameworks of the states where the Company operates. The internal compliance program currently in place includes continued monitoring by the Company’s management team, outside counsel, and the Company’s subsidiaries to ensure that all operations conform to and comply with required laws, rules, regulations and standard operating procedures. The Company further requires its operating subsidiaries to report and disclose all instances of non-compliance, regulatory, administrative, or legal proceedings that may be initiated against them to the appropriate point of contact as set forth in the Company’s standard operating procedures.
Notwithstanding the foregoing, from time to time, as with all businesses and all rules, it is anticipated that the Company, through its subsidiaries and establishments to which the Company provides operational support, may experience incidences of non-compliance with applicable rules and regulations, which may include minor matters such as:
•
improper illumination of external signage;
•
missing fields entries in a visitor log;
•
total or partial obstruction of camera views;
•
supplemental use of onsite surveillance room (i.e., storage);
•
minor inventory discrepancies with regulatory reporting software;
•
uptime issues regarding regulatory reporting software;
•
missing fields in regulatory reports;
•
cleaning schedules not available on display;
•
inability to strictly adhere to curbside purchase protocols as written;
•
updated staffing plan not immediately available on site; and
23
Table of
Contents
•
marijuana infused product utensils improperly stored.
In addition, either on an inspection basis or in response to complaints, such as from neighbors, customers or former employees, State or local regulators may, among other things, issue investigatory- or demand-type letters, give warnings to or cite businesses which the Company operates or for which the Company provides operational support for violations, including those listed above. Such regulatory actions could lead to a requirement or directive to submit and thereafter comply with (for example) a plan of correction. Depending on the jurisdiction, it is also possible regulators may assess penalties and/or amendments, suspensions or revocations of licenses or otherwise take action that may impact the Company’s licenses, business activities, operational support activities or operations.
To address such potential notices of non-compliance, the Company has implemented ongoing compliance reviews to ensure its subsidiaries and establishments to which it provides operational support are operating in conformance with applicable State and local cannabis rules and regulations. In the event non-compliance is discovered, during a compliance review or via internal audit, the Company will promptly remedy the same, including by self-reporting to applicable State and local cannabis regulators as and when required by law and will make all requisite and appropriate public disclosures of non-compliance, citations, notices of violation and the like which may have an impact on its licenses, business activities, operational support activities or operations.
The Company is in compliance with the laws of each of the states of Illinois and Massachusetts and the related cannabis licensing framework. Other than as disclosed in this 10-K, there are no current incidences of non-compliance, citations or notices of violation outstanding which may have an impact on the Company’s licenses, business activities or operations in these states. Notwithstanding the foregoing, like all businesses the Company may from time to time experience incidences of non-compliance with applicable rules and regulations in the states in which the Company operates and such non-compliance may have an impact on the Company’s licenses, business activities or operations in the applicable state. However, the Company takes steps to minimize, disclose and remedy all incidences of non-compliance which may have an impact on the Company’s activities or operations in all states in which the Company operates.
Strict compliance with state and local laws with respect to cannabis may neither absolve the Company of liability under U.S. federal law, nor may it provide a defense to any federal proceeding which may be brought against the Company.
Industry Overview
The legal marijuana industry is comprised of several sub-sectors and is legal under different guidelines in many U.S. states though it remains illegal federally in the U.S. Notwithstanding, the overall sector is generally recognized to be one of the fastest growing in the U.S. Independent projections and publicized reports from sources such as Headset.io, expect total annual cannabis revenue of US$45.8 billion by 2025, both as the sector gains in credibility and acceptance, and as more and more states legalize either medical use or adult recreational use; or both. As of the date hereof, 38 states, the District of Columbia, and four U.S. territories have authorized cannabis for medical use. In addition, 24 states, the District of Columbia, and three U.S territories have authorized cannabis for adult use.
Product Research and Development
Our branded products portfolio includes stock keeping units (“SKUs”) across a range of product categories, including flower, pre-rolls, concentrates, vape, capsules, tinctures, edibles, topicals and other cannabis-related products. Furthermore, we engage in research and development activities focused on developing new extracted or infused cannabis consumer packaged products with a focus on providing consumers with a wide array of high-quality, low-cost products.
24
Table of
Contents
Customers and Revenue
Customers of our consumer packaged goods business include legal state-licensed cannabis dispensaries within each U.S. state in which we operate, as well as national retail channels, including department stores and specialty boutiques. The majority of our branded consumer packaged goods are distributed to our vertically integrated retail locations with the remainder distributed to unrelated, third-party licensed retail cannabis stores. We also sell bulk product at wholesale, toll process for third parties, and do white label production.
We are not dependent upon a single customer, or a few customers, the loss of any one or more of which would not have a material adverse effect on the business. No customer accounted for 10% or more of our consolidated net revenue during fiscal year 2023 or 2022.
Sales, Marketing and Brand Development
The Company employs full-time, in-house marketing, retail, and brand development functions. These functions engage in a range of brand-building activities and strategies, including market research, consumer insights research, new brand development, product innovation, copy & content production, design, packaging, retail operations and sales, to support business performance and growth at the local and national levels.
The Company's branded products, which are developed, acquired and licensed, are sold in four states. The Company’s portfolio of product brands includes the following:
•
Edibles: Chewee’s, Cosmic Candy, Hi-Burst, Koko Gemz, Mari’s Mints, Marmas
•
Wellness and Pain Relief: Verdure
•
Concentrates: Crystal Clear, Dabl, Evergreen, EZ Vape, Terp Stix
•
Flower: 1988, Funky Monkey, Island, Legends, Mini Budz, The Hunt
Competition
The cannabis industry is highly competitive. We compete on quality, price, brand recognition, and distribution strength. Our cannabis products compete with other products for consumer purchases, as well as shelf space in retail dispensaries and wholesaler attention. We compete with thousands of cannabis producing companies from small “mom and pop” operations to multi-billion-dollar market cap multi-state operators. Our principal multi-state operator competitors include but are not limited to Curaleaf Holdings, Inc., Green Thumb Industries Inc., Cresco Labs Inc, Ascend Wellness Holdings, Inc., and MariMed, Inc.
Sources and Availability of Production Materials
The principal components in the production of our cannabis consumer packaged goods include cannabis grown internally or acquired through wholesale channels, other agricultural products, and packaging materials (including glass, plastic and cardboard).
Due to the U.S. federal prohibition on cannabis, we must source cannabis within each individual state in which it is to be sold. While there are opportunities for centralized sourcing of some packaging materials, given each state’s unique regulatory requirements, multi-state operators do not currently have access to nationwide packaging solutions.
Seasonality
In certain regions, the cannabis industry can be subject to seasonality in some states that allow home grows. Because homegrown plants are typically harvested in the late summer or early fall, there can be some deceleration in retail and wholesale sales trends during these months as these private supplies are consumed.
25
Table of
Contents
Intellectual Property
We protect our brands and trademarks to the extent permissible under applicable law. We hold certain state registered and unregistered trademarks in association with our cannabis goods listed below:
•
Edibles: Chewee’s, Cosmic Candy, Hi-Burst, Koko Gemz, Mari’s Mints, Marmas
•
Wellness and Pain Relief: Verdure
•
Concentrates: Crystal Clear, Dabl, Evergreen, EZ Vape, Terp Stix
•
Flower: 1988, Funky Monkey, Island, Legends, Mini Budz, The Hunt
Pure Ratios utilizes reservoir patch technology, trade secrets and other intangible knowhow in the creation and formulation of the proprietary blend of herbs and other ingredients which are combined with CBD in its products.
Employees
As of April 10, 2024, we had 374 full time employees, 25 part-time employees, and 7 consultants. None of our employees are represented by a union or parties to a collective bargaining agreement. We believe our employee relations to be good. We have demonstrated we can execute at scale in highly competitive environments, and now those proven operational capabilities are helping us successfully scale production, distribution and sales across our chosen states.
Corporate Information
Our website is http://www.4FrontVentures.com. The information regarding our website and its content is for your convenience only. The content of our website is not deemed to be incorporated by reference in this report or filed with the SEC.
The Company’s registered office is located at 550 Burrard St., Suite. 2900, Vancouver, BC and its head corporate office, which is the Company’s mailing address, is located at 7010 E. Chauncey Lane, Suite 235, Phoenix, AZ. The Company’s telephone number is (602) 633-3067.
Available Information
Our filings with the Securities and Exchange Commission (“SEC”), including our annual report on Form 10-K, quarterly reports on Form 10-Q, current reports on Form 8-K and amendments to those reports, filed or furnished pursuant to Section 13(a) or 15(d) of the Securities Exchange Act of 1934, are accessible free of charge at http://www.4FrontVentures.com as soon as reasonably practicable after we electronically file such material with, or furnish it to, the SEC. Our website also provides links to the charters for our Audit and Compensation Committees as well as our Board Mandate and Code of Business Conduct and Ethics, which can be accessed free of charge at https://4frontventures.com/about-us/.The information provided on our website is not part of this Annual Report and is therefore not incorporated by reference unless such information is otherwise specifically referenced elsewhere in this Annual Report. The SEC also maintains a website at http://www.sec.gov that contains reports, proxy and information statements, and other information regarding our company that we file electronically with the SEC.
Implications of Being an Emerging Growth Company
We are an “emerging growth company” as defined in the Jumpstart Our Business Startups Act of 2012 (the “JOBS Act”). For as long as we are an emerging growth company, unlike public companies that are not emerging growth companies under the JOBS Act, we will not be required to:
•
provide an auditor’s attestation report on management’s assessment of the effectiveness of our system of internal control over financial reporting pursuant to Section 404(b) of the Sarbanes-Oxley Act of 2002 (the “Sarbanes Oxley Act”);
26
Table of
Contents
•
provide more than two years of audited financial statements and related management’s discussion and analysis of financial condition and results of operations;
•
comply with any new requirements adopted by the Public Company Accounting Oversight Board (the “PCAOB”) requiring mandatory audit firm rotation or a supplement to the auditor’s report in which the auditor would be required to provide additional information about the audit and the financial statements of the issuer;
•
provide certain disclosure regarding executive compensation required of larger public companies or hold stockholder advisory votes on the executive compensation required by the Dodd-Frank Wall Street Reform and Consumer Protection Act (the “Dodd-Frank Act”); or
•
obtain stockholder approval of any golden parachute payments not previously approved.
We will cease to be an emerging growth company upon the earliest of the:
•
last day of the fiscal year in which we have $1.07 billion or more in total annual gross revenues;
•
date on which we become a “large accelerated filer” (the fiscal year-end on which the total market value of our common equity securities held by non-affiliates is $700,000 or more as of June 30);
•
date on which we issue more than $1.0 billion of non-convertible debt over a three-year period; or
•
last day of the fiscal year following the fifth anniversary of our initial public offering.
We have elected to take advantage of certain of the reduced disclosure obligations in this report, and may elect to take advantage of other reduced reporting requirements in future filings. As a result, the information that we provide to our stockholders may be different than you might receive from other public reporting companies in which you hold equity interests.
In addition, Section 107 of the JOBS Act also provides that an “emerging growth company” can take advantage of the extended transition period provided in Section 7(a)(2)(B) of the Securities Act of 1933, as amended, for complying with new or revised accounting standards. In other words, an “emerging growth company” can delay the adoption of certain accounting standards until those standards would otherwise apply to private companies.
27
Table of
Contents
Item 1A. Risk Factors.
Not applicable to smaller reporting companies.
Item 1B. Unresolved Staff Comments.
None.
Item 1C. Cybersecurity.
Risk Management and Strategy
The Company maintains processes designed to identify, assess and manage material risks from cybersecurity threats to its critical computer networks and data, including its intellectual property and confidential information. The Company also uses the services of a third-party managed information technology company to provide cybersecurity software, monitor certain of our endpoints, infrastructure, and networks for irregular activities, to assist in identifying, assessing, and managing material risks and to provide incident response services.
As of the date of this Form 10-K, cybersecurity threats, including as a result of any previous cybersecurity incidents, have not materially affected us, our business strategy, results of operations, or financial condition.
Governance
The Company’s board of directors is responsible for oversight of management, who is responsible for overseeing the Company’s risk management processes, including cybersecurity risks. The Company’s board of directors recognizes the critical importance of maintaining effective cybersecurity measures and management’s role in assessing and managing material risks from cybersecurity threats. The Company’s managements provides the board of directors with timely updates both on a periodic basis and as new cybersecurity risks arise.
Item 2. Properties.
The following table sets forth our owned and leased locations by geographic location as of April 15, 2024. The Company has entered into sale-and-leaseback transactions with Innovative Industrial Properties, Inc. and will continue to enter into such transactions with real estate investment trusts when deemed beneficial to the Company’s strategy. As a result, the Company’s real estate profile may continue to shift to leased properties.
Location
General Character of Property
Size of Property
Segments Using Property
Owned or Leased
Encumbrances
Phoenix, Arizona
Corporate office
2,000 sq. ft.
Corporate
Leased
None
Georgetown, Massachusetts
Retail dispensary and indoor cultivation and processing
80,000 sq. ft.
Cultivation, Production, and Retail
Leased
None
Worcester, Massachusetts
Retail dispensary and indoor cultivation and processing
24,424 sq. ft.
Cultivation and Retail
Leased
None
Holliston, Massachusetts
Indoor cultivation and processing
53,610 sq. ft.
Cultivation and Production
Leased
None
Brookline, Massachusetts
Retail dispensary
1,950 sq. ft.
Retail
Leased
None
28
Table of
Contents
Elk Grove Village, Illinois
Indoor cultivation and processing
93,870 sq. ft.
Cultivation and Production
Leased
None
Matteson, Illinois
Indoor cultivation and processing
249,860 sq. ft.
Cultivation and Production
Leased
None
Chicago, Illinois
Retail dispensary
4,200 sq. ft.
Retail
Owned
None
Calumet City, Illinois
Retail dispensary
3,371 sq. ft.
Retail
Leased
None
Elma, Washington
Warehouse
60,000 sq. ft.
Corporate
Leased from the Port of Grays Harbor under a lease which allows the Company to extend the lease up to an additional 50 years from October 1, 2016, by exercising the nine (9) consecutive five (5) year extension rights under the lease. Subleased to a licensed cultivator and producer.
None
Lathrop Industrial Drive, Washington
Indoor Cultivation, 2 Buildings
116,500 sq. ft.
Legalized Marijuana Production
Leased from IIP. Sublease to a licensed cannabis cultivator and producer.
None
Item 3. Legal Proceedings.
On May 9, 2023, Florival LLC (“Florival”) sued the Company in the California Superior Court for the County of Santa Cruz. The lawsuit alleged the Company had breached an agreement with Florival under which Company subsidiary Island Global Holdings, Inc. (“Island”) agreed to purchase the membership interests of licensed cannabis cultivator Gold Coast Gardens, LLC. Florival claimed damages of $0.85 million. The Company denied it had any direct liability under the agreement, which was executed two years before the Company’s acquisition of Island and asserted an unclean hands defense on behalf of both the Company and Island based on Florival’s inequitable conduct during the litigation. On November 7, 2023, the court entered summary judgment against the Company and Island. The Company and Island have appealed the decision. Management has accrued $0.85 million related to this matter as of December 31, 2023.
On September 14, 2023, Teichman Enterprises, Inc. (“Teichman”) sued Company subsidiary 4Front California Capital Holdings, Inc. (“4Front CA”) in the California Superior Court for the County of Los Angeles. The lawsuit alleged 4Front CA had breached a lease with Teichman for 4Front CA’s facility in Commerce, California by failing to pay rent due under the lease. Teichman sought possession of the property and damages of $0.6 million. 4Front CA denied the allegations, but vacated the facility. Teichman dismissed the lawsuit in January 2024.
29
Table of
Contents
On September 29, 2023, Teichman Enterprises, Inc. sued 4Front CA and the Company in the Superior Court for the County of Los Angeles. The lawsuit alleged the Company had breached a lease agreement with Teichman under which the Company entered into a 10 year lease commitment ending on January 31, 2029, and that the Company breached its guarantee of the lease. Teichman has alleged total rent owed under the lease agreement is $13.4 million in addition to a license fee of $1.0 million and additional damages. Total damages sought from Teichman under the lease contracts is $15.5 million. 4Front CA and the Company denied the allegations in the compliant, and denied that Teichman was entitled to the full amount of damages claimed due to Teichman's obligation to mitigate. Based on management's review of case, the Company has accrued $2.7 million associated with this legal liability as of December 31, 2023.
Apart from the foregoing and ongoing legal proceedings, from time to time, we may be subject to various other legal proceedings and claims that are routine and incidental to our business. Although some of the legal proceedings set forth herein may result in adverse decisions or settlements, Management believes that the final disposition of such matters will not have a material adverse effect on our business, financial position, results of operations or cash flows.
Item 4. Mine Safety Disclosures.
Not Applicable.
30
Table of
Contents
PART II
Item 5. Market for Registrant’s Common Equity, Related Stockholder Matters and Issuer Purchases of Equity Securities.
As of April 10, 2024, the Company has two classes of stock: (i) Class A Subordinate Voting Shares (“SVS”), and (ii) Class C Multiple Voting Shares (“MVS”), both with no par value. The Company is authorized to issue an unlimited number of SVS and an unlimited number of MVS. Holders of SVS are entitled to one vote in respect of each SVS. Holders of MVS are entitled to 800 votes in respect of each MVS and have certain conversion rights as further described in Note 12 of the Company’s Consolidated Financial Statements.
Market Information
Our SVS are listed and posted for trading on the CSE under the symbol “FFNT”. The table below sets forth the monthly high and low closing prices for the SVS traded through the CSE for the period from January 1, 2023 to December 31, 2023 in Canadian dollars.
High
Low
January
$0.39
$0.30
February
$0.34
$0.30
March
$0.35
$0.23
April
$0.25
$0.21
May
$0.26
$0.21
June
$0.21
$0.16
July
$0.22
$0.16
August
$0.18
$0.11
September
$0.37
$0.22
October
$0.33
$0.28
November
$0.31
$0.14
December
$0.19
$0.13
The SVS are also quoted on the OTCQX under the symbol “FFNTF.” The table below sets forth the monthly high and low closing prices for the SVS traded through the OTCQX for the period from January 1, 2023 to December 31, 2023 in U.S. dollars.
High
Low
January
$0.28
$0.23
February
$0.26
$0.22
March
$0.25
$0.18
April
$0.19
$0.16
May
$0.20
$0.16
June
$0.16
$0.13
July
$0.17
$0.13
August
$0.14
$0.09
September
$0.28
$0.16
October
$0.24
$0.20
November
$0.22
$0.12
December
$0.15
$0.09
31
Table of
Contents
Holders of Record
The approximate number of holders of record of the SVS as of April 10, 2024 was 230.
Dividends
We have not historically declared dividends on our SVS, and we do not currently intend to pay dividends on our SVS. The declaration, amount and payment of any future dividends on SVS, if any, will be at the sole discretion of our board of directors, out of funds legally available for dividends. We anticipate that we will retain our earnings, if any, for the growth and development of our business.
Item 6. [RESERVED]
32
Table of
Contents
Item 7. Management’s Discussion and Analysis of Financial Condition and Results of Operations.
The following discussion should be read in conjunction with the Consolidated Financial Statements and the accompanying notes presented in Item 8 of this Annual Report on Form 10-K. Except for historical information, the discussion in this section contains forward-looking statements that involve risks and uncertainties. Future results could differ materially from those discussed below for many reasons, including the risks described under the heading “Risk Factors” appearing elsewhere in this Annual Report on Form 10-K and as noted below.
Disclosure Regarding Forward-Looking Statements
This Annual Report on Form 10-K contains forward-looking information about the Company that is intended to be covered by the safe harbor for "forward-looking statements" provided by the Private Securities Litigation Reform Act of 1995. Forward-looking statements are statements that are not historical facts. Words such as "guidance," "expect," "will," "may," “should,” “expects,” “plans,” “anticipates,” “could,” “intends,” “target,” “projects,” “contemplates,” “believes,” “estimates,” “predicts,” “suggests,” “potential” and similar expressions are intended to identify forward-looking statements. These statements include information regarding our plans, strategies, and expectations of future financial performance and prospects. Forward-looking statements are not guarantees of performance. These statements are based upon the current beliefs and expectations of our management and are subject to significant risk and uncertainties that could cause actual results to differ materiality from those expressed in, or implied or projected by, the forward-looking information and statements. Although we believe the expectations reflected in the forward-looking statements are reasonable, we cannot assure investors that the expectations will prove to be correct. Many factors, including those set forth under the heading :Risk Factors" appearing elsewhere in this Annual Report on Form 10-K, as well as factors such as changes in the legalization of marijuana across the United States could cause actual results to differ materially from the expectations reflected in the forward-looking statements. New risk factors emerge over time and it is not possible to predict all such risk factors, or to assess the impact such risk factors may have on the Company's business. We undertake no obligation to update publicly any forward-looking statements whether as a result of new information, future events or otherwise, except as required by law.
Overview
4Front Ventures Corp. ("4Front", the "Company", "we" or "our") has two primary operating segments: THC Cannabis and CBD Wellness. With regard to its THC Cannabis segment, the Company owns, operates, or manages five dispensaries and four cultivation and production facilities in Massachusetts and Illinois as of December 31, 2023. The Company's five "MISSION" branded dispensaries are located in: Brookline, MA; Georgetown, MA; Worcester, MA; South Shore (Chicago), IL; and Calumet City, IL. The Company's four cultivation and production assets differ by state as summarized below:
Massachusetts
•
Indoor cultivation facility in Worcester, MA totaling 34,000 square feet, of which up to 27,000 square feet is and can be used for cultivation operations (4,500 square feet of flowering canopy). The Worcester facility includes an on-site dispensary of 6,000 square feet.
•
Indoor cultivation and production facility in Georgetown, MA totaling 72,000 total square feet, of which 35,300 square feet is and can be used for cultivation operations (8,000 square feet of flowering canopy), and 23,500 square feet is used for manufacturing and other operations. The Georgetown facility includes an on-site dispensary of approximately 6,000 square feet.
•
Indoor cultivation facility in Holliston, MA totaling 52,000 square feet, of which 49,000 square feet is and can be used for cultivation operations.
33
Table of
Contents
Illinois
•
Indoor cultivation and production facility in Elk Grove, IL totaling 94,000 square feet, of which 21,000 square feet is and can be used for cultivation operations and 17,000 square feet is used for manufacturing and other operations, and the remainder has been subleased or to be subleased.
•
The Company continues to expand its footprint in the Illinois market with the construction of its Matteson facility, which is anticipated to start cultivation and production during the second quarter of 2024. Matteson is a 250,000 square feet state-of-the-art cannabis facility built from the ground up. The facility will have 108,000 square feet of cultivation space, 53,250 square feet manufacturing space, 12,500 square feet of office space, and approximately 76,250 square feet available for future expansion.
•
The Company is also in the process of opening a third dispensary in the city of Chicago, which is anticipated to open in May 2024 with a fourth dispensary being planned and targeted to open during the second half of 2024. Additionally, the Company entered into an agreement to purchase a cannabis license to enable the Company to open an additional dispensary in the state of Illinois.
4Front’s operations are strategically situated in key geographic locations across its major markets to allow the Company to efficiently scale its operations, and competitively position it to take advantage of future growth opportunities as cannabis legalization efforts continue across the U.S. Management intends to continue scaling its operations in Illinois and Massachusetts to further increase its market share. The Company has made significant investments in manufacturing and production facilities in each of these markets. The Company remains focused on scaling and driving operational effectiveness throughout its portfolio, in addition to developing trusted brands and products to continue to grow revenue, build customer loyalty, and increase market share.
As part of its THC Cannabis segment, the Company also leases real estate and sells equipment, supplies, and intellectual property to cannabis producers in the state of Washington.
The Company’s CBD Wellness segment is focused upon its ownership and operation of its wholly owned subsidiary, Pure Ratios Holdings, Inc. (“Pure Ratios”), a CBD-focused wellness company that sells non-THC hemp derived products throughout the United States.
While marijuana is legal under the laws of several U.S. states (with varying restrictions), the United States Federal Controlled Substances Act classifies all “marijuana” as a Schedule I drug, whether for medical or recreational use. Under U.S. federal law, a Schedule I drug or substance has a high potential for abuse, no accepted medical use in the United States, and a lack of safety for the use of the drug under medical supervision.
Refer to "Item 1. Business" of this Form 10-K for recent developments during the current fiscal year.
Results of Operations
The Company’s Consolidated Financial Statements are prepared in accordance with U.S. generally accepted accounting principles (“U.S. GAAP”), and the financial information contained herein, are reported in thousands (000’s) of United States dollars (“$”) unless otherwise specified. Canadian dollar amounts are denoted by “C$”.
34
Table of
Contents
The following table sets forth information regarding our consolidated results of operations for the years ended December 31, 2023 and 2022:
For the Years Ended December 31,
Change
2023
2022
$
%
Revenue from Sale of Goods
$
86,132
$
95,722
$
(9,590)
10
%
Real Estate Income
11,303
11,942
(639)
5
%
Total Revenues
97,435
107,664
(10,229)
10
%
Cost of Goods Sold
(51,543)
(56,239)
4,696
8
%
Gross Profit
45,892
51,425
(5,533)
11
%
Total Operating Expense
66,739
66,445
294
—
%
Income (Loss) from Operations
(20,847)
(15,020)
(5,827)
39
%
Total Other Income (Expense), net
(16,779)
3,806
(20,585)
(541)
%
Net Loss from Continuing Operations Before Income Taxes
(37,626)
(11,214)
(26,412)
236
%
Income Tax Expense
(7,092)
(10,077)
2,985
30
%
Net Loss from Continuing Operations
(44,718)
(21,291)
(23,427)
110
%
Net Income from Discontinued Operations, Net of Taxes
(46,914)
(25,586)
(21,328)
83
%
Net Loss
$
(91,632)
$
(46,877)
$
(44,755)
95
%
Revenue from Sale of Goods
Revenue from the sale of goods related to continuing operations for the year ended December 31, 2023, was $86.1 million – a decrease of $9.6 million or 10% when compared to $95.7 million for the year ended December 31, 2022. Refer to the segment discussion below for specific revenue drivers year over year.
Real Estate Income
Real estate income from leasing cannabis production facilities for the year ended December 31, 2023 was $11.3 million, which remained materially consistent when compared to $11.9 million for the year ended December 31, 2022.
Operating Segment Income
Total revenue from continuing operations in the reportable segments from which we operate were as follows:
For the Years Ended December 31,
Change
2023
2022
$
%
THC Cannabis
$
96,588
$
106,632
$
(10,044)
(9)
%
CBD Wellness
847
1,032
(185)
(18)
%
Total Net Revenues
$
97,435
$
107,664
$
(10,229)
(10)
%
Net revenues for the THC cannabis segment were $96.6 million for the year ended December 31, 2023, representing a decrease of $10.0 million or 9%, when compared to the year ended December 31, 2022. Revenue in Massachusetts decreased 7.4% to $44.1 million, primarily due to lower volumes as a result of underperforming flower yields and price declines year over year.
Revenue in Illinois declined by 7.1% to $37.7 million primarily due to price compression. Other revenue decreased 28% to $3.5 million due to lower hardware and equipment sales.
35
Table of
Contents
Net revenues for the CBD wellness segment were $0.8 million for the year ended December 31, 2023, resulting in a decrease of 18%, due primarily to the Company's strategy to focus on the THC business.
Cost of Goods Sold
Cost of goods sold for the year ended December 31, 2023 was $51.5 million, representing a decrease of $4.7 million or 8% when compared to $56.2 million for the year ended December 31, 2022. The decrease in cost of goods sold was directly related to the decrease in revenue from the sale of goods. Operating costs including labor, utilities, and purchased material also increased during the year, which the Company was not able to pass through to customers due to strong price competition in its respective markets.
Gross Profit
Gross profit for the year ended December 31, 2023 was $45.9 million, or 47% of revenue, compared to $51.4 million, or 48% of revenue, for the year ended December 31, 2022. The decrease in gross profit of $5.5 million was primarily due to the decrease in revenue as described above. In addition, the decrease in gross margin from 48% to 47% is attributable to the price compression seen in both Massachusetts and Illinois. During the fiscal third quarter ended September 30, 2023, the Company ceased operations in the California market and renewed its focus on core, profitable markets of Illinois and Massachusetts.
Total Operating Expenses
Operating expenses consist of selling, general and administrative expenses, depreciation and amortization, share-based compensation expense, and transaction and restructuring expenses. Total operating expenses for the year ended December 31, 2023, was $66.7 million, an increase of $0.3 million, as compared to the year ended December 31, 2022. The change was primarily driven by a $7.1 million increase in selling, general and administrative expenses, which includes an increase in lease related costs of $3.5 million related to the Matteson facility and another $1.0 million related to the other facilities, in addition to $7.1 million increase in bad debt expense, partially offset by a decline in salaries and benefits and professional fees, each declined by $1.3 million. The overall operating expense were offset by a decrease of $6.5 million in impairment on goodwill and intangible assets, as there was no impairment loss recognized during the current year. In addition, transaction and restructuring related expenses for the year ended December 31, 2023 decreased, $0.8 million compared to prior year, primarily due to the acquisition of NECC during fiscal year 2022. Refer to Note 16 of the Consolidated Financial Statements includes further detail on selling, general and administrative expenses.
Total Other Income (Expense), net
Other income (expense) consists primarily of interest expense, the change in fair value of derivative liability, and other income. Total other expense for the year ended December 31, 2023, was $16.8 million, as compared to total other income of $3.8 million for the year ended December 31, 2022. This decrease was primarily due to other income for the year ended December 31, 2022 which included $7.4 million related to the Employee Retention Tax Credit and $3.8 million related to our Prepaid Forward Purchase Agreement with Frisco SPV, LLC, versus no such transactions in the current year. Interest expense for the year ended December 31, 2023, increased by $1.2 million primarily due to the recognition and amortization of debt discount related to the restricted stock units issued to ALT Debt II, LP ("Altmore") during the same period in the amount of $2.1 million. The Company also recognized a loss on changes in fair value of derivative liability of $0.4 million in the current year as compared to a gain on changes in fair value of derivative liability of $3.5 million in the prior year. Refer to Note 20 of the consolidated financial statements which includes further detail on the Prepaid Forward Purchase Agreement.
Net Loss
Net loss from continuing operations for the year ended December 31, 2023, was $44.7 million, compared to $21.3 million for the year ended December 31, 2022. The increase in net loss from continuing operations for the year
36
Table of
Contents
ended December 31, 2023, was primarily due to the decrease in gross profit of $5.5 million and changes in other income (expense) as described above, offset by a decrease of $3.0 million in income tax expense.
Non-GAAP Financial and Performance Measures
To supplement financial measurements prepared in accordance with U.S. GAAP management uses certain non-GAAP financial measures such as Adjusted EBITDA, to analyze and compare operating results across accounting periods, for financial and operational decision making, for planning and forecasting purposes and to evaluate the Company’s financial performance. Management believes the non-GAAP measurement of Adjusted EBITDA reflects our ongoing business in a manner that allows for meaningful comparisons and analysis of trends in the business, as it facilitates comparing financial results across accounting periods. We also believe that this non-GAAP financial measure is useful to investors because it enables investors to evaluate the Company’s operating results and future prospects in the same manner as management. However, non-GAAP financial measures are not prepared in accordance with U.S. GAAP and may exclude expenses and gains that may be unusual in nature, infrequent or not reflective of the Company’s ongoing operating results. As there are no standardized methods of calculating non-GAAP measures, our methods may differ from those used by others, and accordingly, the use of these measures may not be directly comparable to similarly titled measures used by other companies. Accordingly, non-GAAP measures are intended to provide additional information and should not be considered in isolation as a substitute for or superior to measures of performance prepared in accordance with U.S. GAAP. We caution investors not to place undue reliance on non-GAAP measures, but instead to consider them with the most directly comparable U.S. GAAP measures.
Adjusted EBITDA
Adjusted EBITDA is a financial measure that is not calculated in accordance with U.S. GAAP. Management believes that because Adjusted EBITDA excludes (a) certain non-cash expenses (such as depreciation, amortization and stock-based compensation) and (b) expenses that are not reflective of the Company’s core operating results over time, it represents a clearer picture of what the Company's operations could be doing. Adjusted EBITDA as defined by the Company is detailed below. We believe Adjusted EBITDA provides investors with additional useful information to measure the Company’s financial performance, particularly with respect to changes in performance from period to period. The Company’s management uses Adjusted EBITDA internally (a) as a measure of operating performance, (b) for planning and forecasting in future periods, and (c) in communications with the Company’s board of directors concerning the Company’s financial performance.
As there are no standardized methods of calculating non-GAAP measures, the Company’s presentation of Adjusted EBITDA are not necessarily comparable to other similarly titled captions of other companies and should not be considered by investors in isolation or used as a substitute for or alternative to net income or any measure of financial performance calculated and presented in accordance with U.S. GAAP. Instead, management believes Adjusted EBITDA should be used to supplement the Company’s financial measures derived in accordance with U.S. GAAP to provide investors with an understanding of the trends affecting the business as management views them.
Although Adjusted EBITDA is frequently used by investors and securities analysts in their evaluations of companies, Adjusted EBITDA has limitations as an analytical tool, and investors should not consider it in isolation or as a substitute for, or more meaningful than, amounts determined in accordance with U.S. GAAP. Some of the limitations to using non-GAAP measures as an analytical tool are (a) they do not reflect the Company’s interest income and expense, or the requirements necessary to service interest or principal payments on the Company’s debt, (b) they do not reflect future requirements for capital expenditures or contractual commitments, and (c) although depreciation and amortization charges are non-cash charges, the assets being depreciated and amortized will often have to be replaced in the future, and non-GAAP measures do not reflect any cash requirements for such replacements.
37
Table of
Contents
The prior year reconciliation of Net Loss to Adjusted EBITDA has been adjusted for consistency with current year presentation. These adjustments did not affect net loss, revenues and stockholders’ equity.
The following table reconciles Net Loss (the most directly comparable U.S. GAAP measure) to Adjusted EBITDA for the years ended December 31, 2023 and 2022:
For the Years Ended December 31,
2023
2022
Net loss (U.S. GAAP)
$
(91,632)
$
(46,877)
Less: Net loss from discontinued operations, net of taxes
46,914
25,586
Net loss from continuing operations
(44,718)
(21,291)
Adjusted For:
Interest income
(3)
(32)
Interest expense
(1)
30,920
26,733
Income tax expense
7,092
10,077
Depreciation and amortization
(2)
9,373
8,397
EBITDA from Continuing Operations (Non-GAAP)
$
2,664
$
23,884
Share-based compensation
(3)
6,860
7,214
Impairment of goodwill and intangible assets
—
6,484
Change in fair value of derivative liability
385
(3,502)
Change in fair value of contingent consideration
—
(2,393)
Loss on disposal and lease termination
149
228
Adjusted EBITDA from Continuing Operations (Non-GAAP)
$
10,058
$
31,915
(1) For the current period, interest expense includes interest related to leases of $17.1 million for the year ended December 31, 2023. Prior year amounts of $14.1 million for the year ended December 31, 2022 have been reclassified for consistency with the current year presentation. Non-cash interest expense related to leases was previously presented as a reconciling item from EBITDA from Continuing Operations (Non-GAAP) to Adjusted EBITDA from Continuing Operations (Non-GAAP).
(2) For the current period, depreciation and amortization expense includes amortization related to leases of $3.8 million for the year ended December 31, 2023. Prior year amounts of $3.3 million for the year ended December 31, 2022 have been reclassified for consistency with the current year presentation. Non-cash amortization expense related to leases was previously presented as a reconciling item from EBITDA from Continuing Operations (Non-GAAP) to Adjusted EBITDA from Continuing Operations (Non-GAAP).
(3) Although share-based compensation is an important component of employee and executive compensation, determining the fair value of share-based compensation involves a high degree of judgment and as a result the Company excludes share-based compensation from Adjusted EBITDA because its believes that the expense recorded may bear little resemblance to the actual value realized upon future exercise or termination of any related share-based compensation award.
Adjusted EBITDA should not be considered in isolation from, or as a substitute for or superior measure of, Net Loss. There are a number of limitations related to the use of Adjusted EBITDA as compared to Net Loss, the closest comparable U.S. GAAP measure. Adjusted EBITDA, as defined by the Company, excludes from Net Loss:
•
Interest income and expense, including interest expense related to leases;
•
Current income tax expense;
•
Non-cash depreciation and amortization expense, including amortization of leases;
•
Non-cash equity based compensation expense;
38
Table of
Contents
•
Non-cash impairment charges, as the charges are not expected to be a recurring business activity;
•
Non-cash changes in fair value of derivative liability and contingent consideration; and
•
Loss on disposal of assets and lease terminations.
Liquidity and Capital Resources
As of December 31, 2023, the Company had total current liabilities of
$104.0 million
and current assets of
$33.9 million
to meet our current obligations, as compared to
$77.5 million and $53.3 million
, respectively, as of December 31, 2022. The Company had a working capital deficit of $70.1 million and $24.2 million, as of As of December 31, 2023 and 2022
,
respectively. The decline in working capital of $45.9 million was primarily driven by a decrease in cash of $10.9 million as the Company executes its retail expansion strategy and completes the build out of the cultivation and production facility in Matteson, Illinois, which was completed in February 2024. This was coupled with the October 2021 Convertible Note of $15.8 million now classified as current on the consolidated balance sheet, an increase in taxes payable of $3.1 million, and an increase in derivative liability of $4.6 million due to the warrants issued in August 2023 to our senior secured lender, LI Lending, and the restricted stock units issued in November 2023 to Altmore. The conditions described above raise substantial doubt with respect to the Company’s ability to meet its obligations for at least one year from the issuance of the form 10-K as of and for the year ended As of December 31, 2023, and therefore, to continue as a going concern.
The Company is an early-stage growth company. It is generating cash from sales and is deploying its capital reserves to acquire and develop assets capable of producing additional revenues and earnings over both the immediate and near term. Capital reserves are being utilized for capital expenditures and improvements in existing facilities, product development and marketing, as well as customer, supplier and investor and industry relations. Historically, the Company has raised capital as needed however there is no guarantee the Company will be able to continue to raise funds in the same manner it has historically.
Cash Flows
Cash flows from discontinued operations are separately presented on the consolidated statements of cash flows for each operating, investing, and financing section of the statement. For liquidity purposes, the focus of this section is on the cash flow from continuing operations which is expected to affect future liquidity and capital resources.
Net Cash Provided by Continuing Operating Activities
Net cash provided by continuing operating activities was $3.9 million for the year ended December 31, 2023, compared to $23.4 million for the year ended December 31, 2022. The change was primarily attributable to the increase in net loss as a result of a decrease in gross profits and a decrease in other income as described above.
Net Cash Used in Continuing Investing Activities
Net cash used in continuing investing activities was $3.2 million for the year ended December 31, 2023, compared to $26.2 million for the year ended December 31, 2022. The change was primarily attributable to the cash paid for asset acquisitions and business combinations in fiscal year 2022, versus no comparable transactions for the year ended December 31, 2023.
Net Cash (Used in) Provided by Continuing Financing Activities
Net cash used in continuing financing activities was $5.5 million for the year ended December 31, 2023, compared to net cash provided by continuing financing activities of $10.7 million for the year ended December 31, 2022. The change was primarily attributable to the non-recurring nature of the proceeds from the construction finance liability of $16.0 million associated with the NECC acquisition during the year ended December 31, 2022. Refer to Note 7 of the audited consolidated financial statements which includes further detail on our acquisition of NECC.
39
Table of
Contents
Availability of Additional Funds
While the Company believes that its current cash on hand is sufficient to meet operating and capital requirements for the next twelve months, there is substantial doubt about continuing as a going concern thereafter that the Company will be able to meet such requirements. The Company may need to raise further capital, through the sale of additional equity or debt securities or otherwise, to support its future operations. The Company’s operating needs include the planned costs to operate its business, including amounts required to fund working capital and capital expenditures. If the Company is unable to secure additional capital, it may be required to curtail its research and development initiatives and take additional measures to reduce costs in order to conserve its cash.
Our operating needs include the planned costs to operate our business, including amounts required to fund working capital and capital expenditures. Our future capital requirements and the adequacy of our available funds will depend on many factors, including our ability to successfully commercialize our products and services, competing technological and market developments, and the need to enter into collaborations with other companies or acquire other companies or technologies to enhance or complement our product and service offerings.
Contractual Obligations
The Company has the following contractual obligations as of December 31, 2023, which are expected to be payable in the respective periods:
Less than 1 year
1 to 3 years
3 to 5 years
Greater than 5 years
Total
Accounts payable and accrued liabilities
$
20,429
$
977
$
—
$
—
$
21,406
Convertible notes, notes payable and accrued interest
25,630
47,513
11,030
—
84,173
Construction finance liability
—
16,000
—
—
16,000
Total
$
46,059
$
64,490
$
11,030
$
—
$
121,579
Subsequent Events
Refer to Note 24 of the Consolidated Financial Statements for events that have occurred through April 15, 2024.
Off-Balance Sheet Arrangements
We did not have, during the periods presented, and we do not currently have, any relationships with any organizations or financial partnerships, such as structured finance or special purpose entities, that would have been established for the purpose of facilitating off-balance sheet arrangements or other contractually narrow or limited purposes.
Recent Accounting Pronouncements
A description of recently issued accounting pronouncements that may potentially impact our financial position and results of operations is disclosed in “Part IV, Item 15, Note 2 – Significant Accounting Policies” to our consolidated financial statements appearing elsewhere in this Annual Report on Form 10-K.
Significant Accounting Judgments, Estimates and Assumptions
The Company makes estimates and assumptions about the future that affect the reported amounts of assets and liabilities. Estimates and judgments are continually evaluated based on historical experience and other factors,
40
Table of
Contents
including expectations of future events that are believed to be reasonable under the circumstances. Actual experience may differ from these estimates and assumptions.
The effect of a change in an accounting estimate is recognized prospectively by including it in the statement of operations in the period of the change, if the change affects that period only, or in the period of the change and future periods, if the change affects both.
Information about critical judgments in applying accounting policies that have the most significant risk of causing material adjustment to the carrying amounts of assets and liabilities recognized in the financial statements within the next financial year are discussed below.
Significant estimates made in the preparation of these consolidated financial statements include the following areas:
Fair Value of Financial Instruments
The individual fair values attributed to the different components of a financing transaction, notably investment in equity securities, derivative financial instruments, convertible debt and loans, are determined using valuation techniques. The Company uses judgment to select the methods used to make certain assumptions and in performing the fair value calculations in order to determine (a) the values attributed to each component of a transaction at the time of their issuance; (b) the fair value measurements for certain instruments that require subsequent measurement at fair value on a recurring basis; and (c) for disclosing the fair value of financial instruments subsequently carried at amortized cost. These valuation estimates could be significantly different because of the use of judgment and the inherent uncertainty in estimating the fair value of these instruments that are not quoted in an active market. The assumptions regarding the derivative liabilities are disclosed in Note 21.
Inventory
The net realizable value of inventories represents the estimated selling price for inventories in the ordinary course of business, less all estimated costs of completion and costs necessary to make the sale. The determination of net realizable value requires significant judgment, including consideration of factors such as shrinkage, the aging of and future demand for inventory, expected future selling price the Company expects to realize by selling the inventory, and the contractual arrangements with customers. The estimates are judgmental in nature and are made at a point in time, using available information, expected business plans, and expected market conditions. As a result, the actual amount received on sale could differ from the estimated value of inventory. Periodic reviews are performed on the inventory balance. The impact of changes in inventory reserves is reflected in cost of goods sold.
Useful Lives of Property, Plant and Equipment and Intangible Assets
Property, plant and equipment are amortized or depreciated over their useful lives. Useful lives are based on management’s estimate of the period that the assets will generate revenue, which are periodically reviewed for continued appropriateness. Changes to estimates can result in significant variations in the carrying value and amounts charged to the consolidated statement of operations in specific periods.
Amortization of intangible assets is dependent upon estimates of useful lives based on management’s estimate.
Impairment of Goodwill & Long-Lived Assets
Goodwill arises from business combinations and is generally determined as the excess of the fair value of the consideration transferred, plus the fair value of any non-controlling interests in the acquiree, over the fair value of the net assets acquired and liabilities assumed as of the acquisition date. Goodwill acquired in a business combination is not amortized but tested for impairment at least annually, on October 31, or more frequently if events
41
Table of
Contents
and circumstances exist that indicate that a goodwill impairment test should be performed. The Company uses the approach described in ASC Topic 350 which includes both qualitative and quantitative measures to test for impairment. In the impairment test, the Company measures the recoverability of goodwill by comparing a reporting unit’s carrying amount to the estimated fair value of the reporting unit. The carrying amount of each reporting unit is determined based upon the assignment of the Company’s assets and liabilities, including existing goodwill, to the identified reporting units. The Company relies on a number of factors, including historical results, business plans, forecasts and market data. Changes in the conditions for these judgments and estimates can significantly affect the recoverable amount.
Long-lived assets, including amortizable intangible assets, are tested annually for impairment if events or changes in circumstances indicate that the carrying amount may not be recoverable. Once a triggering event has occurred, the impairment test employed is based on whether the intent is to hold the asset for continued use or to hold the asset for sale. The impairment test for assets held for use requires a comparison of cash flows expected to be generated over the useful life of an asset group to the carrying value of the asset group. An asset group is established by identifying the lowest level of cash flows generated by a group of assets that are largely independent of the cash flows of other assets and could include assets used across multiple businesses or segments. If the carrying value of an asset group exceeds the estimated undiscounted future cash flows, an impairment would be measured as the difference between the fair value of the group’s long-lived assets and the carrying value of the group’s long-lived assets. The impairment is only to the extent the carrying value of each asset is above its fair value. For assets held for sale, to the extent the carrying value is greater than the asset’s fair value less costs to sell, an impairment loss is recognized for the difference. Determining whether a long-lived asset is impaired requires various estimates and assumptions, including whether a triggering event has occurred, the identification of the asset groups, estimates of future cash flows and the discount rate used to determine fair values.
The estimates and assumptions used in management’s impairment analysis are based on current facts, historical experience and various other factors that the Company believes to be reasonable under the circumstances, the results of which form the basis for making judgments about its impairment analysis. The impairment estimates and assumptions bear the risk of change due to its inherent nature and subjectivity. The unanticipated effects of a global pandemic and decreases in consumer demand could reasonably expected to negatively affect the key assumptions and estimates.
Business Combinations
Classification of an acquisition as a business combination or an asset acquisition depends on whether the assets acquired constitute a business, which can be a complex judgment. Whether an acquisition is classified as a business combination or asset acquisition can have a significant impact on the entries made on and after acquisition.
In determining the fair value of all identifiable assets, liabilities and contingent liabilities acquired, the most significant estimates relate to contingent consideration and intangible assets. Management exercises judgement in estimating the probability and timing of when earn-outs are expected to be achieved which is used as the basis for estimating fair value. For any intangible asset identified, depending on the type of intangible asset and the complexity of determining its fair value, an independent valuation expert or management may develop the fair value, using appropriate valuation techniques, which are generally based on a forecast of the total expected future net cash flows. The evaluations are linked closely to the assumptions made by management regarding the future performance of these assets and any changes in the discount rate applied. See Note 7 of the Consolidated Financial Statements for additional details.
Intangible assets acquired in a business combination are measured at fair value at the acquisition date. The Company must exercise judgment in identifying intangible assets, in determining their useful life, if any, and in testing for impairment.
42
Table of
Contents
Share-Based Compensation
Share-based compensation expense is measured by reference to the fair value of the stock options, warrants or other equity instruments at the date at which they are granted. Estimating fair value for granted stock options requires determining the most appropriate valuation model which is dependent on the terms and conditions of the grant. This estimate also requires determining the most appropriate inputs to the valuation model including the expected life of the option, volatility, dividend yield, and rate of forfeitures. See Note 15 of the Consolidated Financial Statements.
Income Taxes
The Company must exercise judgment in determining the provision for income taxes. There are many transactions and calculations undertaken during the ordinary course of business for which the ultimate tax determination is uncertain. The Company recognizes liabilities and contingencies for expected tax audit issues based on the Company’s current understanding of the tax law. For matters where it is probable that an adjustment will be made, the Company records its best estimate of the tax liability including the related interest and penalties in the current tax provision.
In addition, the Company recognizes deferred tax assets relating to tax losses carried forward to the extent there are sufficient taxable temporary differences (deferred tax liabilities) relating to the same taxation authority and the same taxable entity against which the unused tax losses can be utilized. However, utilization of the tax losses also depends on the ability of the taxable entity to satisfy certain tests at the time the losses are recouped.
Emerging Growth Company Status
The Company is an “emerging growth company” as defined in the Section 2(a) of the Exchange Act, as modified by the Jumpstart Our Business Start-ups Act of 2012, or the JOBS Act provides that an emerging growth company can take advantage of the extended transition period provided in Section 13(a) of the Exchange Act for complying with new or revised accounting standards applicable to public companies. The Company has elected to take advantage of this extended transition period and as a result of this election, our financial statements may not be comparable to companies that comply with public company effective dates.
Item 7A. Quantitative and Qualitative Disclosures About Market Risk.
Not required for smaller reporting companies.
Item 8. Financial Statements and Supplementary Data.
The information required by this item is included below in “Item 15. Exhibits and Financial Statement Schedules” and incorporated by reference herein.
Item 9. Changes in and Disagreements with Accountants on Accounting and Financial Disclosures.
None.
Item 9A. Controls and Procedures.
(a) Evaluation of Disclosure Controls and Procedures
An evaluation was performed pursuant to Rule 13a-15(b) of the Securities Exchange Act of 1934 (the “Exchange Act”) under the supervision and with the participation of our management, including the Chief Executive Officer and the Chief Financial Officer, of the effectiveness of the Company’s disclosure controls and procedures (as defined in Rules 13a-15(e) and 15d-15(e) of the Exchange Act) as of the end of the period covered by this annual
43
Table of
Contents
report. These disclosure controls and procedures are designed to ensure that information required to be disclosed by the Company in our reports under the Exchange Act is recorded, processed, summarized, and reported within the time periods specified in the SEC’s rules and forms. Disclosure controls and procedures include, without limitation, controls and procedures designed to ensure that this information is accumulated and communicated to our management, including our principal executive and principal financial officers, or persons performing similar functions, as appropriate to allow timely decisions regarding required disclosure.
Based on the evaluation, our Chief Executive Officer and Chief Financial Officer have concluded that, as a result of the material weaknesses in the Company’s internal control described below, the Company’s disclosure controls and procedures were not effective as of December 31, 2023.
Management’s Report on Internal Control Over Financial Reporting
Our management is responsible for establishing and maintaining adequate internal control over financial reporting, as such term is defined in the Exchange Act Rule 13a-15(f). Our internal control over financial reporting is a process designed under the supervision of our Chief Executive Officer and Chief Financial Officer to provide reasonable assurance regarding the reliability of financial reporting and the preparation of financial statements for external reporting purposes in accordance with U.S. GAAP. The CEO and CFO are also responsible for disclosing any changes to the Company’s internal controls during the most recent period that have materially affected, or are reasonably likely to materially affect, its internal control over financial reporting. The Company’s management, under the supervision and with the participation of its CEO and CFO, conducted an evaluation of the effectiveness of the Company´s internal control over financial reporting as of December 31, 2023 based on the criteria established in Internal Control — Integrated Framework (2013) issued by the Committee of Sponsoring Organizations of the Treadway Commission (“COSO”).
A material weakness is a deficiency, or a combination of deficiencies, in internal control over financial reporting, such that there is a reasonable possibility that a material misstatement of the Company’s annual or interim financial statements will not be prevented or detected on a timely basis by the Company’s internal controls. Management concluded that as of December 31, 2023, the Company had a material weakness relating to three components of the COSO framework. The material weaknesses are summarized below, and remediation efforts are outlined in the “Remediation of Material Weaknesses in Internal Control over Financial Reporting” section below
Material Weaknesses in Internal Control
The Company did not fully design and implement effective control activities based on the criteria established in the COSO framework. The Company has identified deficiencies that constitute a material weakness, either individually or in the aggregate. This material weakness is attributable to the following factors:
•
We did not have sufficient accounting staff resources to timely perform closing, review and audit related procedures during the financial close process.
Due to the existence of the above material weakness, management, including the CEO and CFO, has concluded that our internal control over financial reporting was not effective as of December 31, 2023. This material weakness creates a reasonable possibility that a material misstatement to the consolidated financial statements will not be prevented or detected on a timely basis.
This annual report does not include an attestation report of our independent registered public accounting firm regarding internal control over financial reporting. Management’s report was not subject to attestation by our independent registered public accounting firm pursuant to law, rules and regulations that permit us to provide only management’s report in this annual report.
44
Table of
Contents
Remediation of Material Weaknesses in Internal Control over Financial Reporting
The Company continues to strengthen our internal control over financial reporting and is committed to ensuring that such controls are designed and operating effectively. The Company is implementing process and control improvements to address the above material weakness as follows:
•
The Company will assess sufficient resources, both in accounting staff and related technology, needed to timely perform closing and audit related procedures and align identified resources.
The material weakness in the Company’s internal control over financial reporting will not be considered remediated until the remediated controls operate for a sufficient period of time and management has concluded, through testing, that these controls are operating effectively. The Company is working to have the material weaknesses remediated as soon as possible. However, there is no assurance that the remediation will be fully effective. As described above, the material weakness has not been remediated as of the filing date of this Form 10-K. If these remediation efforts do not prove effective and control deficiencies and material weaknesses persist or occur in the future, the accuracy and timing of the Company’s financial reporting may be materially and adversely affected.
Inherent Limitations on Effectiveness of Controls
Management recognizes that a control system, no matter how well conceived and operated, can provide only reasonable, not absolute, assurance that the objectives of the control system are met. Further, the design of a control system must reflect the fact that there are resource constraints, and the benefits of controls must be considered relative to their costs. Because of the inherent limitations in all control systems, no evaluation of controls can provide absolute assurance that all control issues and instances of fraud or error, if any, have been detected. These inherent limitations include the realities that judgments in decision making can be faulty, and that breakdowns can occur because of a simple error or mistake. Additionally, controls can be circumvented by the individual acts of some persons, by collusion of two or more people, or by management override of the controls. The design of any system of controls also is based in part upon certain assumptions about the likelihood of future events, and there can be no assurance that any design will succeed in achieving its stated goals under all potential future conditions; over time, controls may become inadequate because of changes in conditions, or the degree of compliance with policies or procedures may deteriorate. Because of the inherent limitations in a cost-effective control system, misstatements due to error or fraud may occur and not be detected.
Changes in Internal Control over Financial Reporting
Other than those described above, there have been no changes in the Company’s internal control over financial reporting during the year ended December 31, 2023, that have materially affected, or that are reasonably likely to materially affect, the Company’s internal control over financial reporting.
Item 9B. Other Information.
None.
Item 9C. Disclosure Regarding Foreign Jurisdictions That Prevent Inspections.
Not applicable.
45
Table of
Contents
PART III
Item 10. Directors, Executive Officers and Corporate Governance.
Directors and Executive Officers
The following table sets forth information about our directors and executive officers as of April 10, 2024:
Name
Age
Position(s)
Executive Officers
Andrew Thut
50
Chief Executive Officer
Peter Kampian
65
Chief Financial Officer
Non-Employee Directors
Robert Hunt (1)
51
Chairman
Leonid Gontmakher
38
Director
David Daily (1) (2)
44
Director
Chetan Gulati (1)
46
Director
Kristopher Krane (2)
45
Director
Roman Tkachenko (2)
40
Director
(1) Member of the Audit Committee
(2) Member of the Compensation Committee
Executive Officers
Andrew Thut
was an early investor in 4Front, joining the Company full time as Chief Investment Officer in October 2014 and was appointed Interim Chief Financial Officer in July 2021.He resigned his position as Interim Chief Financial Officer in June 2022 and remained Chief Investment Officer until January 2024, when he became Chief Executive Officer. He brings to the team a wealth of financial-management experience and business acumen having previously served as Managing Director of the BlackRock Small Cap Growth Fund at BlackRock Advisors LLC. During his 11-year involvement with BlackRock Small Cap Growth Fund, the $2 billion fund ranked in the top five percent of all domestic small cap growth funds. He also has held positions at MFS Investment Management and BT Alex Brown. Since joining 4Front, he has immersed himself in every facet of the cannabis industry, from the relevant financial drivers of the industry to hands-on experience with dispensaries and cultivation facilities. Mr. Thut holds a Bachelor of Arts from Dartmouth College.
Peter Kampian
was appointed Cheif Financial Officer on December 1, 2023 and is a seasoned executive with over two decades of financial expertise gained through various roles, including his tenure as the Chief Financial Officer of Algonquin Power and Utilities Corp., where he led and supported debt and equity capital raising initiatives, along with numerous acquisitions. Mr. Kampian also held the role of CFO at Mettrum Health Corp., which was later acquired by Canopy Growth Corp., and serves as CFO at Electryon Power Inc. and Huxley Health Inc. In addition to his executive roles, Mr. Kampian has served on several boards, such as Aduro Clean Technologies Inc., Harborside Inc., Greenbutts Inc., Red Pine Exploration Inc., and as a director at Origin House, a cannabis branding and distribution company based in California. Most recently, he has applied his expertise as the Chief Restructuring Officer for the Canadian cannabis companies PharmHouse Inc. and Muskoka Grown Limited. Mr. Kampian holds Bachelor of Business Administration from Wilfrid Laurier University, a Chartered Professional Accountant and Corporate Director Designation.
46
Table of
Contents
Non-Employee Directors
Robert Hunt
has served as a member of the Company’s board of directors since April 2022. From January 2018 to the present, Mr. Hunt has served as Managing Member of Linnaea Holdings, a California based cannabis-focused private equity and operating company hybrid venture. From January 2017 to the present, Mr. Hunt has also worked as the Managing Member of Shingle Hill, a boutique cannabis consulting firm. From June 2016 to December 2016, he was employed as President of Teewinot Life Sciences, a cannabinoid producer. From August 2014 to May 2016, Mr. Hunt was a General Partner of Tuatara Capital, L.P., a private equity firm focused on the cannabis industry. In addition, Mr. Hunt has served on a number of boards of directors, including several in the cannabis industry, such as New Dia Fenway, LLC, Ardent, Inc., Wow Organics, and Canna Click, LLC. Mr. Hunt holds a Bachelor of Arts from the University of Vermont, and a Juris Doctor from Suffolk University Law School.
Leonid Gontmakher
served as our Chief Executive Officer from March 2020 until January 2024 and has been a member of our board of directors since August 2019. From 2014 to 2018, Mr. Gontmakher co-founded and then operated Northwest Cannabis Solutions, which under his leadership grew to be one of the largest and most successful producers of cannabis products in Washington state. From March 2018 to July 2019, he also served as Chief Operating Officer at Cannex Capital Holdings, Inc., which merged with 4Front in July 2019. Mr. Gontmakher has significant experience in cannabis facility design, construction management, equipment sourcing, operations, branding, sales and marketing strategy, and software solutions. Before entering the cannabis industry, from 2008 to 2013 he served on the senior management team at North America’s largest processor and distributor of specialized seafood products. Mr. Gontmakher holds a Bachelor of Science from Arizona State University.
David Daily
has served as a member of the Company’s board of directors since July 2019. Mr. Daily is the Chief Executive Officer of Gravitron, LLC which he founded in May 2004. Commonly known as Grav.com or GRAV®, its original invention was the first all-glass gravity bong, the Gravitron, which was an instant success and has become a cult classic. Since the Gravitron, Mr. Daily has designed or led the GRAV® design team to bring over 500 unique top-line products to the cannabis market. Mr. Daily is an investor, board member, mentor, and advisor to over a dozen start-up stage brands in cannabis and consumer packaged goods. He holds a Bachelor of Arts in Economics from The University of Texas at Austin.
Chetan Gulati
has served as a member of the Company’s board of directors since December 2020. He has been a partner and head of research at Navy Capital, a New York-based asset manager focused on the rapidly growing global cannabis sector from 2019 to the present. Mr. Gulati began his career practicing law at Wachtell, Lipton, Rosen and Katz where he focused on corporate restructurings and finance. He then joined Perry Capital in 2007 and was ultimately appointed to run Perry's London operations from 2010-2016. From 2017-2018, Mr. Gulati was a Partner at Smith Cove Capital. He holds a Bachelor of Arts from the University of Rochester and a Juris Doctor from Yale Law School.
Kristopher Krane
is a regulatory and business strategist and frequent speaker at cannabis conferences and events around the world and has spent the last two decades working to advance the cannabis industry and movement. He has served as Associate Director of the National Organization for the Reform of Marijuana Laws ("NORML"); Executive Director of Students for Sensible Drug Policy; and is currently Chair of the National Cannabis Industry Association Board of Directors. From 2011 through 2021, he served as President of 4Front, where he was instrumental in the Company's formation, success, and development. Kris concurrently serves as Director of Cannabis Development for KCSA Strategic Communications, a leading public relations and investor relations firm, and CEO of Kranewreck Enterprises, a strategic consulting firm that helps small cannabis operators grow their businesses. Mr. Krane holds a bachelor's of Political Science and Government from American University.
Roman Tkachenko
has served as a member of the Company’s board of directors since December 2020. From March 2010 to the present, Mr. Tkachenko has served as the Chief Executive Officer and co-founder of Direct Source Seafood LLC, an importer/wholesaler of specialized frozen seafood products. Direct Source Seafood is the largest importer of king and snow crab from Russia, as well as one of the largest importers of Argentine wild caught
47
Table of
Contents
shrimp. Direct Source Seafood, LLC has annual revenues of $300,000. From November 2013 to September 2017, Mr. Tkachenko served as the Chief Executive Officer of Marine Treasures International, a company specializing in international sourcing of frozen seafood. Mr. Tkachenko holds a Bachelor of Science in Accounting from Central Washington University.
Involvement in Certain Legal Proceedings
To our knowledge, none of our current directors or executive officers has, during the past ten years:
•
been convicted in a criminal proceeding or been subject to a pending criminal proceeding (excluding traffic violations and other minor offenses);
•
had any bankruptcy petition filed by or against the business or property of the person, or of any partnership, corporation or business association of which he was a general partner or executive officer, either at the time of the bankruptcy filing or within two years prior to that time;
•
been subject to any order, judgment, or decree, not subsequently reversed, suspended or vacated, of any court of competent jurisdiction or federal or state authority, permanently or temporarily enjoining, barring, suspending or otherwise limiting, his involvement in any type of business, securities, futures, commodities, investment, banking, savings and loan, or insurance activities, or to be associated with persons engaged in any such activity;
•
been found by a court of competent jurisdiction in a civil action or by the SEC or the Commodity Futures Trading Commission to have violated a federal or state securities or commodities law, and the judgment has not been reversed, suspended, or vacated;
•
been the subject of, or a party to, any federal or state judicial or administrative order, judgment, decree, or finding, not subsequently reversed, suspended or vacated (not including any settlement of a civil proceeding among private litigants), relating to an alleged violation of any federal or state securities or commodities law or regulation, any law or regulation respecting financial institutions or insurance companies including, but not limited to, a temporary or permanent injunction, order of disgorgement or restitution, civil money penalty or temporary or permanent cease-and-desist order, or removal or prohibition order, or any law or regulation prohibiting mail or wire fraud or fraud in connection with any business entity; or
•
been the subject of, or a party to, any sanction or order, not subsequently reversed, suspended or vacated, of any self-regulatory organization (as defined in Section 3(a)(26) of the Exchange Act), any registered entity (as defined in Section 1(a)(29) of the Commodity Exchange Act), or any equivalent exchange, association, entity or organization that has disciplinary authority over its members or persons associated with a member.
Except as set forth in our discussion below in “Certain Relationships and Related Party Transactions,” none of our directors or executive officers has been involved in any transactions with us or any of our directors, executive officers, affiliates, or associates which are required to be disclosed pursuant to the rules and regulations of the SEC.
Family Relationships
Leonid Gontmakher and Roman Tkachenko are cousins. There are no other family relationships among any of our executive officers or directors.
48
Table of
Contents
Corporate Governance Overview
We are committed to having sound corporate governance principles, which are essential to running our business efficiently and maintaining our integrity in the marketplace. We understand that corporate governance practices change and evolve over time, and we seek to adopt and use practices that we believe will be of value to our stockholders and will positively aid in the governance of the Company. To that end, we regularly review our corporate governance policies and practices and compare them to the practices of other peer institutions and public companies. We will continue to monitor emerging developments in corporate governance and enhance our policies and procedures when required or when our board determines that it would benefit our Company and our stockholders.
Board’s Role in Risk Oversight and Management
Our board of directors, as a whole and through its committees, is responsible for the oversight of risk management, while our management is responsible for the day-to-day management of risks faced by us. The board of directors receives regular reports from members of senior management on areas of material risk to the Company, including operational, financial, legal, regulatory, strategic and reputational risks. In its risk oversight role, our board of directors has the responsibility to satisfy itself that the risk management processes designed and implemented by management are adequate and functioning as designed.
Role of Board in Risk Oversight Process
Our board of directors has responsibility for the oversight of the Company’s risk management processes and, either as a whole or through its committees, regularly discusses with management our major risk exposures, their potential impact on our business and the steps we take to manage them. The risk oversight process includes receiving regular reports from board committees and members of senior management to enable our board to understand the Company’s risk identification, risk management and risk mitigation strategies with respect to areas of potential material risk, including operations, finance, legal, regulatory, strategic and reputational risk.
The Audit Committee reviews information regarding liquidity and operations and oversees our management of financial risks. Periodically, the Audit Committee reviews our policies with respect to risk assessment, risk management, loss prevention and regulatory compliance. Oversight by the Audit Committee includes direct communication with our external auditors, and discussions with management regarding significant risk exposures and the actions management has taken to limit, monitor or control such exposures. The Compensation Committee is responsible for assessing whether any of our compensation policies or programs has the potential to encourage excessive risk-taking. The nominating and corporate governance committee manages risks associated with the independence of the board, corporate disclosure practices, and potential conflicts of interest. While each committee is responsible for evaluating certain risks and overseeing the management of such risks, the entire board is regularly informed through committee reports about such risks. Matters of significant strategic risk are considered by our board of directors as a whole.
Director Nomination Process
Our board of directors believes that its directors should have the highest professional and personal ethics and values, consistent with the Company’s longstanding values and standards. They should have broad experience at the policy-making level in business, government or civic organizations. They should be committed to enhancing stockholder value and should have sufficient time to carry out their duties and to provide insight and practical wisdom based on their own unique experience. Each director must represent the interests of all stockholders. When considering potential director candidates, our board of directors also considers the candidate’s independence, character, judgment, diversity, age, skills, including financial literacy, and experience in the context of our needs and those of our board of directors. Our board of directors believe that diversity is an important attribute of the members who comprise our board of directors and that the members should represent an array of backgrounds and experiences and
49
Table of
Contents
should be capable of articulating a variety of viewpoints. Our board of directors' priority in selecting board members is the identification of persons who will further the interests of our stockholders through his or her record of professional and personal experiences and expertise relevant to our business.
Stockholder Nominations to the Board of Directors
Director nominations by a stockholder or group of stockholders for consideration by our stockholders at our annual meeting of stockholders, or at a special meeting of our stockholders that includes on its agenda the election of one or more directors, may only be made in accordance with our Articles and applicable law.
Stockholders’ notice for any proposals requested pursuant to Rule 14a-8 under the Exchange Act (including director nominations), must be made in accordance with that rule.
Board Mandate and Committees
The board of directors has a written mandate that governs the board of directors. Additionally, the board of directors is empowered by governing corporate law, the Company’s Articles and its corporate governance policies to manage or supervise the management of the affairs and business of the Company. The board of directors carries out its responsibilities directly and through two board of directors committees, the Audit Committee and the Compensation Committee, each of which operate under a written committee charters approved by the board of directors. The board of directors meets regularly on a quarterly basis and holds additional meetings as required to deal with the Company’s business.
Compliance with Section 16(a) of the Exchange Act
Section 16(a) of the Exchange Act requires our officers, directors, and persons who own more than ten percent of a registered class of our equity securities to file reports of securities ownership and changes in such ownership with the SEC. Officers, directors, and greater-than-ten-percent stockholders are required by SEC regulations to furnish us with copies of all Section 16(a) forms that they file.
Based solely upon a review of Forms 3, Forms 4, and Forms 5 furnished to us pursuant to Rule 16a-3 under the Exchange Act, we believe that all such forms required to be filed pursuant to Section 16(a) of the Exchange Act during the year ended December 31, 2023 were timely filed, as necessary, by the officers, directors, and security holders required to file such forms, except for the following:
•
Keith Adams did not timely file a Form 4 with respect to one transaction.
•
Karl Chowscano did not timely file a Form 4 with respect to two transactions.
•
Nicole Frederick did not timely file a Form 4 with respect to one transaction.
•
Leonid Gontmakher did not timely file a Form 4 with respect to one transaction.
•
Chetan Gulati did not timely file a Form 4 with respect to two transactions.
•
Robert Hunt did not timely file a Form 4 with respect to one transaction.
•
Kristopher Krane did not timely file a Form 4 with respect to one transaction.
•
Andrew Thut did not timely file a Form 4 with respect to two transactions.
•
Roman Tkachenko did not timely file a Form 4 with respect to one transaction.
Code of Business Conduct and Ethics
The board of directors has adopted the Code of Business Conduct and Ethics which applies to directors, officers, employees, consultants and contractors of the Company and its subsidiaries. The text of the Code of Conduct is available at www.4frontventures.com.
50
Table of
Contents
The reference to our website address does not constitute incorporation by reference of the information contained at or available through our website, and you should not consider it to be a part of this report.
Item 11. Executive Compensation.
As an emerging growth company under the JOBS Act, we have opted to comply with the executive compensation disclosure rules applicable to “smaller reporting companies” as such term is defined in the rules promulgated under the Securities Act, which permit us to limit reporting of executive compensation to our principal executive officer and our two (2) other most highly compensated named executive officers.
Summary Compensation Table
The following table provides information regarding the compensation awarded to or earned during 2023 and 2022, as applicable, by our named executive officers. All amounts are in whole dollars.
Name and Principal Position
Year
Salary
($)
Bonus
($) (7)
Option Awards
($)
Total
($)
Leonid Gontmakher (1),
Chief Executive Officer and Director
2023
2022
400,000
400,000
—
—
297,144
400,000
697,144
800,000
Keith Adams (2),
Chief Financial Officer
2023
2022
171,811
174,915
204,657
—
101,731
253,548
478,199
428,463
Andrew Thut (3),
Chief Investment Officer & Interim Chief Financial Officer
2023
2022
350,552
340,475
297,683
—
986,764
1,173,794
1,634,999
1,514,269
Joseph Feltham (4),
Chief Operating Officer
2023
2022
—
300,000
—
—
—
167,136
—
467,136
Peter Kampian (5),
Chief Financial Officer
2023
2022
28,000
—
—
—
135,493
—
163,493
—
Nicole Frederick (6),
Interim Chief Financial Officer
2023
2022
87,747
—
—
—
135,493
—
223,240
—
(1)
Mr. Gontmakher was appointed Chief Executive Officer on March 31, 2020. He resigned effective January 8, 2024.
(2)
Mr. Adams was appointed Chief Financial Officer on June 9, 2022. He resigned effective July 31, 2023.
(3)
Mr. Thut was appointed Interim Chief Financial Officer on July 15, 2021. Mr. Thut resigned his position as Interim Chief Financial Officer on June 9, 2022. He was appointed Chief Executive Officer on January 8, 2024.
(4)
Mr. Feltham was appointed Chief Operating Officer on September 11, 2020. Mr. Feltham was relieved of his position as Chief Operating Officer on June 14, 2022. The vacancy has not been filled.
(5)
Mr. Kampian was appointed Chief Financial Officer on December 1, 2023.
(6)
Ms. Frederick was appointed Interim Chief Financial Officer on July 31, 2023. She resigned effective November 30, 2023. Ms. Frederick previously served as the Director of External Reporting since August 2022. The table above only includes compensation earned during 2023 as an executive officer.
(7)
Bonus amounts reflect short-term incentive awards based upon performance in the applicable year and paid in the subsequent year.
51
Table of
Contents
Narrative to Summary Compensation Table
Executive Compensation Considerations
The Company’s Compensation Committee reviews financial information and other performance metrics relative to the historical compensation of executive management and comparative information prepared internally. The Compensation Committee also reviews management’s recommendations for compensation levels of all of the Company’s named executive officers and considered these recommendations with reference to relative compensation levels of like-size institutions. The totality of the information reviewed by the Compensation Committee is considered when establishing current executive salary levels, and similar analysis is expected to be considered when reviewing and establishing future salaries and long-term incentives. The Company’s compensation
policies and practices are designed to ensure that they do not foster risk taking above the level of risk associated with the Company’s business model. For this purpose, the Compensation Committee generally considers the Company’s financial performance, comparing that performance to the performance metrics included in the Company’s strategic plan. The Compensation Committee also generally evaluates management’s compensation in light of other specific risk parameters. The Company’s compensation programs are aimed at enabling it to attract and retain the best possible executive talent and rewarding those executives commensurate with their ability and performance. The Company’s compensation programs consist primarily of base salary, bonus and option awards.
Base Salary
Base salaries for named executive officers are determined in the same manner as those other salaried employees. Salary guidelines are established by comparing the responsibilities of the individual’s position in relation to similar positions in other companies of similar size in our industry.
Section 162(m) of the Code
Section 162(m) generally disallows the corporate tax deduction for certain compensation paid in excess of $1,000,000 annually to “covered employees,” which include: (1) the Chief Executive Officer, (2) the Chief Financial Officer, and (3) any employee whose total compensation is required to be reported to shareholders under the Securities Exchange Act of 1934 by reason of such employee being among the three highest compensated officers for the taxable year (excluding the CEO and CFO); and (4) any executive who was a “covered employee” for any tax year beginning after December 31, 2016. A “covered employee” includes any individual who meets the definition of a “covered employee” at any time during the year, and also includes executives who are the top three highest paid officers (excluding the CEO or CFO) even if their compensation is not required to be disclosed under existing SEC rules. Section 162(m) of the Code was amended by the Tax Cut and Jobs Act of 2018 so that the exceptions for payment of “performance-based compensation” or commissions have been eliminated.
52
Table of
Contents
Outstanding Equity Awards at 2023 Fiscal Year End
The following table provides information with respect to holdings of unvested options and stock awards held by our named executive officers as of December 31, 2023. All amounts are in whole dollars.
Option Awards
Name and Principal Position
Grant Date
Number of Securities Underlying Unexercised Options (#) Exercisable
Number of Securities Underlying Unexercised Options (#) Unexercisable
Option Exercise Price
(C$)
Option Expiration Date
Leonid Gontmakher,
Chief Executive Officer and Director
6/23/2023
1233333
2466667
$
0.19
6/23/2028
Keith Adams,
Chief Financial Officer
7/24/2023
—
1000000
$
.18
7/24/2028
Andrew Thut,
Chief Investment Officer and Interim Chief Financial Officer
4/18/2023
6/23/2023
—
2,681,866
4,000,000
5,363,734
$
$
0.23
0.19
4/18/2028
6/23/2028
Joseph Feltham,
Chief Operating Officer
8/22/2019
9/15/2020
3/18/2021
11/16/2022
750,000
390,800
750,000
1,288,000
—
—
—
—
$
$
$
$
0.80
0.86
1.63
0.61
8/22/2024
9/15/2025
3/18/2026
11/16/2027
Nicole Federick,
Interim Chief Financial Officer
9/1/2023
—
1,000,000
$
0.22
9/1/2028
Peter Kampian,
Chief Financial Officer
12/28/2023
500,000
1,500,000
$
0.14
12/28/2028
Non-Employee Director Compensation
The table below shows the equity and other compensation granted to our non-employee directors during fiscal 2023. All amounts in the table are in whole dollars.
Name
Fees Earned or Paid in Cash ($)
Stock Awards ($)
Option Awards ($)
Non-Equity Incentive Plan Compensation ($)
Nonqualified Deferred Compensation Earnings ($)
All Other Compensation ($)
Total ($)
Robert Hunt
$
180,000
$
—
$
88,822
$
—
$
—
$
—
$
268,822
David Daily
$
80,333
$
—
$
96,371
$
—
$
—
$
—
$
176,704
Chetan Gulati
$
—
$
—
$
124,479
$
—
$
—
$
—
$
124,479
Kathi Lentzsch
$
8,917
$
—
$
—
$
—
$
—
$
—
$
8,917
Roman Tkachenko
$
68,667
$
—
$
159,336
$
—
$
—
$
—
$
228,003
Kristopher Krane
$
51,777
$
—
$
137,755
$
—
$
—
$
—
$
189,532
Amit Patel
$
31,250
$
—
$
—
$
—
$
—
$
—
$
31,250
53
Table of
Contents
Effective January 1, 2024, the Compensation Committee set the compensation for the independent directors at $50,000 per year for directors not serving as chair of the board or any committee and $60,000 per year for directors serving as chair of a committee or the board. Directors who are officers, employees, or consultants of the Company receive no compensation. The Compensation Committee will review the compensation paid to the Company’s directors annually to ensure that the Company’s approach to Board compensation is competitive and reflects best practices taking into account current governance trends.
Compensation Committee Interlocks and Insider Participation
Not applicable to smaller reporting companies.
Compensation Committee Report
Not applicable to smaller reporting companies.
Item 12. Security Ownership of Certain Beneficial Owners and Management and Related Stockholder Matters.
The following table sets forth the beneficial ownership of our common stock as of December 31, 2023 by:
•
each stockholder known by us to beneficially own more than 5% of our SVS;
•
each of our directors;
•
each of our named executive officers; and
•
all of our directors and executive officers as a group.
We have determined beneficial ownership in accordance with the rules of the SEC. These rules generally provide that a person is the beneficial owner of securities if such person has or shares the power to vote or direct the voting of securities, or to dispose or direct the disposition of securities. A security holder is also deemed to be, as of any date, the beneficial owner of all securities that such security holder has the right to acquire within 60 days after such date through (i) the exercise of any option or warrant, (ii) the conversion of a security, (iii) the power to revoke a trust, discretionary account or similar arrangement or (iv) the automatic termination of a trust, discretionary account or similar arrangement. Except as disclosed in the footnotes to this table and subject to applicable community property laws, we believe that each person identified in the table has sole voting and investment power over all of the shares shown opposite such person’s name.
The percentage of beneficial ownership is based on 668,243,141 SVS outstanding as of December 31, 2023.
The address for each director and executive officer is c/o 4Front Ventures Corp., 7010 E. Chauncey Lane, Suite 235, Phoenix, AZ 85054.
54
Table of
Contents
The following table sets out information as of December 31, 2023 with respect to security ownership of certain beneficial owners and management.
Subordinate Voting Shares
Multiple Voting Shares
Total
Voting
Name, Position and Address of Beneficial Owner
Number Beneficially Owned
% of Total Subordinate Voting Shares
Number Beneficially Owned
% of Total Multiple Voting Shares
Total Number of Capital Stock Beneficially Owned
% of Total Capital Stock
% of Voting Capital Stock
Leonid Gontmakher
Chief Executive Officer
40,999,711
6.14
%
—
—
%
40,999,711
6.14
%
2.41
%
Keith Adams
Chief Financial Officer
—
—
%
—
—
%
—
—
%
—
%
Andrew Thut
Chief Investment Officer
11,678,960
1.75
%
154,956
12.14
%
11,833,916
1.77
%
8.03
%
David Daily
Director
22,000
—
%
—
—
%
22,000
—
%
—
%
Chetan Gulati
Director
21,561,581
3.23
%
—
—
%
21,561,581
3.23
%
1.28
%
Robert Hunt
Director
—
—
%
—
—
%
—
—
%
—
%
Amit Patel
Director
—
—
%
—
—
%
—
—
%
—
%
Kathi Lentzsch
Former Director
—
—
%
—
—
%
—
—
%
—
%
Roman Tkachenko
Director
11,624,560
1.74
%
—
—
%
11,624,560
1.74
%
0.69
%
Khristopher Krane
Director
10,415,280
1.56
%
—
—
%
10,415,280
1.56
%
0.62
%
Peter Kampian
Cheif Financial Officer
—
—
%
—
%
—
—
%
—
%
All Board directors and named executive officers as a group
96,302,092
14.42
%
154,956
12.14
%
96,457,048
14.44
%
13.03
%
Equity Compensation Plan Information
On July 31, 2019, shareholders approved the 4Front Ventures Corp. 2019 Stock and Incentive Plan, which was amended and restated as of April 15, 2020 (the “Stock and Incentive Plan”). The Stock and Incentive Plan permits the grant of: (i) nonqualified stock options (“NQSOs”) and incentive stock options (“ISOs”) (collectively, “Options”); (ii) restricted stock awards; (iii) restricted stock units (“RSUs”); (iv) stock appreciation rights (“SARs”); and (v) performance compensation awards, which are referred to herein collectively as “Awards,” as more fully described below.
On May 31, 2022, the Stock and Incentive Plan was amended to increase the number of options that can be granted from 10% to 15% of outstanding shares. As of December 31, 2023, the following awards were outstanding under the Stock and Incentive Plan: a total of 91,750,267 options, representing approximately 13.7% of the then outstanding
55
Table of
Contents
share number. As of December 31, 2023, an aggregate of 8,677,635 options remained available for issuance under the Stock and Incentive Plan, representing approximately 1.3% of the then Outstanding Share Number.
The following table sets out information as of December 31, 2023 with respect to the Stock and Incentive Plan.
Plan category
Number of securities to be issued upon exercise of outstanding options, warrants and rights
Weighted-average exercise price of outstanding options, warrants and rights
Number of securities remaining available for future issuance under equity compensation plans (excluding securities reflected in column (a))
(a)
(b)
(c)
Equity compensation plans approved by security holders
91,750,267
$
0.34
8,677,635
Equity compensation plans not approved by security holders
—
$
—
—
Total
91,750,267
$
0.34
8,677,635
Summary of Terms and Conditions of the Incentive Plan
Purpose of the Incentive Plan
The purpose of the Stock and Incentive Plan is to enable the Company and its affiliated companies to: (i) promote and retain employees, officers, consultants, advisors and directors capable of assuring the future success of the Company; (ii) to offer such persons incentives to put forth maximum efforts; and (iii) to compensate such persons through various stock and cash-based arrangements and provide them with opportunities for stock ownership, thereby aligning the interests of such persons and shareholders.
Eligible Persons
Any of the Company’s employees, officers, directors, consultants (who are natural persons) are eligible to participate in the Stock and Incentive Plan if selected by the Compensation Committee (as defined herein) (the
“Participants”
). The basis of participation of an individual under the Stock and Incentive Plan, and the type and amount of any Award that an individual will be entitled to receive under the Stock and Incentive Plan, will be determined by the Compensation Committee based on its judgment as to the best interests of the Company and its shareholders, and therefore cannot be determined in advance.
The maximum number of SVS that may be issued under the Stock and Incentive Plan shall be determined by the board from time to time, but in no case shall exceed, in the aggregate, 15% of the Outstanding Share Number Notwithstanding the foregoing, a maximum of 20,000,000 SVS may be issued as ISOs, subject to adjustment as provided in the Stock and Incentive Plan. Any shares subject to an Award under the Stock and Incentive Plan that are forfeited, cancelled, expire unexercised, are settled in cash, or are used or withheld to satisfy tax withholding obligations of a Participant shall again be available for Awards under the Stock and Incentive Plan.
56
Table of
Contents
In the event of any dividend, recapitalization, forward or reverse stock split, reorganization, merger, amalgamation, consolidation, split-up, split-off, combination, repurchase or exchange of SVS or other securities of the Company, issuance of warrants or other rights to acquire SVS or other securities of the Company, or other similar corporate transaction or event, which affects the SVS, or unusual or nonrecurring events affecting the Company, or the financial statements of the Company, or changes in applicable rules, rulings, regulations or other requirements of any governmental body or securities exchange or inter-dealer quotation system, accounting principles or law, the Compensation Committee may make such adjustment, which is appropriate in order to prevent dilution or enlargement of the rights of Participants under the Stock and Incentive Plan, to: (i) the number and kind of shares which may thereafter be issued in connection with Awards; (ii) the number and kind of shares issuable in respect of outstanding Awards; (iii) the purchase price or exercise price relating to any Award or, if deemed appropriate, make provision for a cash payment with respect to any outstanding Award; and (iv) any share limit set forth in the Stock and Incentive Plan.
Description of Awards
Pursuant to the Stock and Incentive Plan, the Company is authorized to issue option awards to participants.
Options
The Compensation Committee is authorized to grant Options to purchase Subordinate Voting Shares that are either ISOs meaning they are intended to satisfy the requirements of Section 422 of the U.S. Internal Revenue Code of 1986) (the
“Code”
), or NQSOs, meaning they are not intended to satisfy the requirements of Section 422 of the Code. Options granted under the Stock and Incentive Plan will be subject to the terms and conditions established by the Compensation Committee. Under the terms of the Stock and Incentive Plan, unless the Compensation Committee determines otherwise in the case of an Option substituted for another Option in connection with a corporate transaction, the exercise price of the Options will not be less than the fair market value (as determined under the Stock and Incentive Plan) of the shares at the time of grant. Options granted under the Stock and Incentive Plan will be subject to such terms, including the exercise price and the conditions and timing of exercise, as may be determined by the Compensation Committee and specified in the applicable award agreement. The maximum term of an Option granted under the Stock and Incentive Plan will be ten years from the date of grant (or five years in the case of an ISO granted to a 10% shareholder). Payment in respect of the exercise of an Option may be made in cash or by check, by surrender of unrestricted shares (at their fair market value on the date of exercise) or by such other method as the Compensation Committee may determine to be appropriate.
Administration of the Stock and Incentive Plan
The Compensation Committee may impose restrictions on the grant, exercise or payment of an Award as it determines appropriate. Generally, Awards granted under the Stock and Incentive Plan shall be nontransferable except by will or by the laws of descent and distribution. No Participant shall have any rights as a shareholder with respect to SVS covered by Options, SARs, restricted stock awards, or RSUs, unless and until such Awards are settled in SVS.
No Option (or, if applicable, SARs) shall be exercisable, no SVS shall be issued, no certificates for SVS shall be delivered and no payment shall be made under the Stock and Incentive Plan except in compliance with all applicable laws.
Tax Withholding
The Company may take such action as it deems appropriate to ensure that all applicable federal, state, local and/or foreign payroll, withholding, income or other taxes, which are the sole and absolute responsibility of a Participant, are withheld or collected from such Participant.
57
Table of
Contents
Amendments and Termination
Subject to the provisions of the Stock and Incentive Plan, the board may from time to time amend, suspend or terminate the Stock and Incentive Plan, and the Compensation Committee may amend the terms of any previously granted Award, provided that no amendment to the terms of any previously granted Award may (except as expressly provided in the Stock and Incentive Plan) materially and adversely alter or impair the terms or conditions of the Award previously granted to a Participant under the Stock and Incentive Plan without the written consent of the Participant or holder thereof. Any amendment to the Stock and Incentive Plan, or to the terms of any Award previously granted, is subject to compliance with all applicable laws, rules, regulations and policies of any applicable governmental entity or securities exchange, including receipt of any required approval from the governmental entity or stock exchange, and any such amendment, alteration, suspension, discontinuation or termination of an Award will be in compliance with CSE policies.
For greater certainty and without limiting the foregoing, the board may amend, suspend, terminate or discontinue the Stock and Incentive Plan, and the Compensation Committee may amend or alter any previously granted Award, as applicable, without obtaining the approval of shareholders in order to: (i) amend the eligibility for, and limitations or conditions imposed upon, participation in the Stock and Incentive Plan; (ii) amend any terms relating to the granting or exercise of Awards; (iii) make changes that are necessary or desirable to comply with applicable laws, rules, regulations and policies of any applicable governmental entity or stock exchange (including amendments to Awards necessary or desirable to avoid any adverse tax results under the Section 409A of the Code; (iv) amend any terms relating to the administration of the Stock and Incentive Plan; or (v) correct any defect, supply any omission or reconcile any inconsistency in the Stock and Incentive Plan or in any Award or Award agreement.
Notwithstanding the foregoing, the Stock and Incentive Plan specifically provides that shareholder approval would be required for any amendments to the Stock and Incentive Plan or an Award that would: (i) require shareholder approval under the rules or regulations of securities exchange that is applicable to the Company; (ii) increase the number of shares authorized under the Stock and Incentive Plan; (iii) permit repricing of Options or SARs; (iv) permit the award of Options or SARs at a price less than 100% of the fair market value on the date of the grant; (v) permit Options to be transferable other than in accordance with the provisions of the Stock and Incentive Plan; (vi) amend the termination and amendment provisions of the Stock and Incentive Plan; or (vii) increase the maximum term permitted for Options and SARs under the Stock and Incentive Plan or extend the terms of any Options beyond their original expiry date.
Corporate Transactions
The Stock and Incentive Plan provides that, in the event of any reorganization, merger, consolidation, split-up, spin-off, combination, plan of arrangement, take-over bid or tender offer, repurchase or exchange of SVS or other securities of the Company or any other similar corporate transaction or event involving the Company (or the Company shall enter into a written agreement to undergo such a transaction or event), the Compensation Committee or the board may, in its sole discretion, provide for any of the following to be effective upon the consummation of the event (or effective immediately prior to the consummation of the event, provided that the consummation of the event subsequently occurs): (i) either (A) termination of the Award, whether or not vested, in exchange for an amount of cash and/or other property, if any, equal to the amount that would have been attained upon the exercise of the vested portion of the Award or realization of the Participant’s vested rights, or (B) the replacement of the Award with other rights or property selected by the Compensation Committee or the board, in its sole discretion; (ii) that the Award be assumed by the successor or survivor company, or a parent or subsidiary thereof, or shall be substituted for by similar Options, rights or awards covering the stock of the successor or survivor company, or a parent or subsidiary thereof, with appropriate adjustments as to the number and kind of shares and prices; (iii) that the Award shall be exercisable or payable or fully vested with respect to all Shares covered thereby, notwithstanding anything to the contrary in the applicable Award agreement; or (iv) that the Award cannot vest, be exercised or become payable after a date certain in the future, which may be the effective date of the event.
58
Table of
Contents
Item 13. Certain Relationships and Related Transactions, and Director Independence.
Related Party Transactions
Leonid Gontmakher, the Company’s director and former Chief Executive Officer, and Roman Tkachenko, a director, each hold a 14.28% ownership interest in LI Lending LLC, which extended the Company a real estate improvement/development loan of $45.0 million. The loan was drawn in two amounts: (i) $35.0 million bearing interest at a rate of 12.75% and (ii) $10.0 million bearing interest at a rate of 14.75%. Upon maturity in May 2024, an exit fee of $9.0 million is payable, for a total principal payable at maturity of $54.0 million. As of December 31, 2023, the outstanding balance on the related party loan was $47.5 million which includes accrued interest of $8.5 million and is net of debt discount of $4.6 million.
In July 2023, the related party loan was amended to extend the maturity date to May 1, 2026, to reduce the interest rate to 12.0% per annum beginning May 1, 2024, and to expand the amount of third-party financings allowed under the December 17, 2020 Amended and Restated Loan and Security Agreement (“Loan”) between 4Front and the LI Lending. The Company paid an extension fee of $0.5 million payable in cash on May 1, 2024. In addition, the Company issued 100,358,824 warrants to the Lender wherein each warrant shall be exercisable into one (1) Subordinate Voting Share of the Company at an exercise price of $0.17 through May 1, 2026. As compensation for the amendment, the Company issued 100,358,824 warrants to LI Lending on August 10, 2023 wherein each warrant shall be exercisable into
1
(1) Subordinate Voting Share at an exercise price of $0.17 through May 1, 2026. See Note 10 and Note 11 of the Consolidated Financial Statements.
If the Company unilaterally removes Mr. Gontmakher as its Chief Executive Officer or Karl Chowscano as its President without either cause or lender consent, the maturity date of the loan will be accelerated to the date that is 30 days after the first unilateral removal.
On January 29, 2024, the Company agreed with LI to convert $23.0 million of the Company’s loan to Class A Subordinate Voting Shares at market price and issued LI a warrant for 36,702,127 shares of Class A Subordinate Voting Shares at a price of $0.11, as well as a restricted stock unit agreement providing that, in the event of a financing by the Company at less than C$0.125 per share of Class A Subordinate Voting Shares, LI shall be entitled to receive a number of shares necessary to restore it to 18.43% of the voting interests of the Company.
Item 14. Principal Accounting Fees and Services.
Principal Independent Accountant Fees and Services
Davidson & Company LLC (“Davidson”) has served as our independent registered public accounting firm since July 31, 2019. The engagement of Davidson was approved by the Audit Committee and the board. Davidson completed the audits of the Company for the year ended December 31, 2023 and 2022.
During the years ended December 31, 2023 and 2022, there were no (1) disagreements with Davidson on any matter of accounting principles or practices, financial statement disclosure or auditing scope or procedure, which, if not resolved to Davidson’s satisfaction, would have caused Davidson to make reference thereto in its report on the consolidated financial statements of the Company (as described in Item 304(a)(1)(iv) of Regulation S-K), (2) reportable events (as described in Item 304(a)(1)(v) of Regulation S-K) or (3) “reportable events as such term is defined in NI 51-102.
Aggregate fees billed by our independent auditors for the years ended December 31, 2023 and 2022 are detailed in the table below.
59
Table of
Contents
Principal Independent Accountant Fees and Services
2023
2022
Audit Fees(1)
$
800,000
$
600,000
Audit Related Fees(2)
105,000
98,000
All Other Fees(3)
35,000
35000
Total Fees Paid
$
940,000
$
733,000
(1)
Fees for audit services on an accrued basis.
(2)
Fees not included in audit fees that are billed by the auditor for assurance and related services that are reasonably related to the performance of the audit of the financial statements.
(3)
All other fees billed by the auditor for products and services not included in the foregoing categories.
Pre-approval Policies and Procedures
Our Audit Committee has established a policy of reviewing, in advance, and either approving or not approving, all audit, audit-related, tax and other non-audit services that our independent registered public accounting firm provides to us. This policy requires that all services received from independent registered public accounting firms be approved in advance by the Audit Committee. The Audit Committee has delegated pre-approval responsibility to the chair of the Audit Committee with respect to non-audit related fees and services.
Our Audit Committee has determined that the provision of the services as set out above is compatible with the maintaining of Davidson’s independence in the conduct of their auditing functions.
60
Table of
Contents
PART IV
Item 15. Exhibits, Financial Statement Schedules.
(a) The following documents included elsewhere in this annual report on Form 10-K (see F-pages herein regarding financial statement information) are incorporated herein by reference and filed as part of this report:
(1) Financial statements: The consolidated balance sheets as of December 31, 2023 and 2022, and the consolidated statements of operations, changes in shareholders' (deficit) equity, and statements of cash flows for the years ended December 31, 2023 and 2022, together with notes thereto.
(2) Financial statement schedule: None.
(3) Exhibits required by Item 601 of Regulation S-K: None.
Item 16. Form 10-K Summary.
None.
61
Table of
Contents
EXHIBIT INDEX
Incorporated by Reference
Exhibit Number
Exhibit Description
Form
Filing Date
Exhibit Number
Filed Herewith
3.1
Notice of Articles of Registrant
20-F
June 30, 2020
1.1
3.2
Articles of Registrant
20-F
June 30, 2020
1.2
3.3
Amended and Restated Articles of Registrant dated December 23, 2020
4.1
Description of Securities
20-F
June 30, 2020
2.1
10.1
Business Combination Agreement dated March 1, 2019 between 4Front Holdings LLC, 4Front Corp., 1196260 B.C. Ltd. and Cannex Capital Holdings Inc.
20-F
June 30, 2020
4.1
10.2
Senior secured convertible notes issued by Cannex Capital Holdings Inc. on November 21, 2018 to Gotham Green Fund 1, L.P., Gotham Green Fund 1 (Q), L.P., and Gotham Green Credit Partners SPV 2, L.P.
20-F
June 30, 2020
4.3
10.3
Construction Loan Agreements dated May 10, 2019, by and between Linchpin Investors LLC, a subsidiary of the Corporation, and LI Lending LLC, in the amount of up-to $50,000,000 (later modified to up-to $45,000,000)
20-F
June 30, 2020
4.4
10.4
Stock Purchase Agreement by and among 4Front Holdings LLC, Paul Overgaag, Nathaniel Averill and Healthy Pharms, Inc. dated November 13, 2018
20-F
June 30, 2020
4.5
10.5
Contribution Agreement November 13, 2018 between Mission Partners USA, LLC and 4Front Holdings LLC
20-F
June 30, 2020
4.6
10.6
Agreement and Plan of Merger, dated as of October 6, 2021, by and among 4Front Ventures Corp., New England Cannabis Corporation, Inc., Kenneth V. Stevens, and 4Front NECC Acquisition Co.
8-K
October 08, 2021
10.1
10.7
Membership Interest Purchase Agreement, dated as of October 6, 2021, by and among 4Front Ventures Corp., Kenneth V. Stevens, and Mission Partners RE, LLC
8-K
October 08, 2021
10.2
10.8
Convertible Promissory Note Purchase Agreement, dated as of October 6, 2021, by and among 4Front Ventures Corp., Navy Capital Green Fund, LP, Navy Capital Green Co-Invest Fund, LLC, and HI 4Front, LLC
8-K
October 08, 2021
10.3
10.9
Amendment No. 1 to Convertible Promissory Note Purchase Agreement, by and among the Company, Navy Capital Green Fund, LP, Navy Capital Green Co- Invest Fund, LLC and HI 4Front, LLC
8-K
November 06, 2023
x
62
Table of
Contents
10.10
First Amendment to Agreement and Plan of Merger, dated as of January 28, 2022, by and among 4Front Ventures Corp., New England Cannabis Corporation, Inc., Kenneth V. Stevens, and 4Front NECC Acquisition Co.
8-K
February 03, 2022
10.3
10.11
First Amendment to Membership Interest Purchase Agreement, dated as of January 28, 2022, by and among 4Front Ventures Corp., Kenneth V. Stevens, and Mission Partners RE, LLC.
8-K
February 03, 2022
10.4
10.12
Promissory Note and Pledge Agreement, dated as of January 28, 2022, between 4Front Ventures Corp. and Kenneth V. Stevens.
8-K
February 03, 2022
10.5
10.13
Agreement and Plan of Merger, dated as of April 6, 2022, by and among 4Front Ventures Corp., Island Merger Sub, Inc., Island Global Holdings, Inc., and Navy Capital SR LLC
8-K
April 06, 2022
10.1
10.14
Lock-up agreement dated August 22, 2019, by and among 4Front Ventures Corp. and each of Camelback Ventures, LLC, Joshua Rosen, Trevor Pratte, Karl Chowscano, Andrew Thut, Kris Krane, Leo Gontmakher, Arkadi Gontmakher, Vlad Orlovskii, Oleg Orlovskii, Roman Tkachenko and Glenn Backus
20-F
June 30, 2020
4.7
10.15
Amended and restated securities purchase agreement dated July 31, 2019 among Gotham Green Fund 1, L.P., Gotham Green Fund 1 (Q), L.P., Gotham Green Credit Partners SPV 2, L.P., Gotham Green Fund II, L.P., Gotham Green Fund II (Q), L.P., 4Front Ventures Corp., Cannex Holdings (Nevada) Inc., 4Front Ventures Corp., 4Front U.S. Holdings Inc. and Cannex Holdings (Nevada) Inc., as amended on January 29, 2020 and March 20, 2020
20-F
June 30, 2020
4.8
10.16
Industrial building lease dated September 1, 2015 by and between Kinzie Properties, LLC, 2400 Greenleaf Partners, LLC, and IL Grown Medicine LLC
20-F
June 30, 2020
4.9
10.17
Amended and Restated Class B Proportionate Shares Option Plan +
20-F
June 30, 2020
4.1
10.18
Amended and Restated Stock Option Plan +
20-F
June 30, 2020
4.11
10.19
Form of Director Indemnification Agreement
20-F
June 30, 2020
4.12
10.20
Amended and Restated Consulting Agreement with Ag-Grow Imports, LLC and Maha Consulting LLC
10-K
April 07, 2021
10.15
10.21
Separation Agreement and Release with Joshua N. Rosen dated January 2, 2021
10-K
April 07, 2021
10.16
10.22
Severance, General Waiver and Release Agreement with Nicolle Dorsey dated February 3, 2021 +
10-K
April 07, 2021
10.17
63
Table of
Contents
10.23
Membership Interest Purchase Agreement – Denham dated January 1, 2020
10-K
April 07, 2021
10.18
10.24
Membership Interest Purchase Agreement Amendment 1 – Denham dated March 30, 2020
10-K
April 07, 2021
10.19
10.25
Membership Interest Purchase Agreement Amendment 2 – Denham dated August 12, 2020
10-K
April 07, 2021
10.20
10.26
Membership Interest Purchase Agreement – Ethos dated April 30, 2020
10-K
April 07, 2021
10.21
10.27
Asset Purchase Agreement – Ethos dated April 30, 2020
10-K
April 07, 2021
10.22
10.28
LI Lending Amended & Restated Promissory Note dated December 17, 2020
10-K
April 07, 2021
10.23
10.29
Premium Termination Agreement dated August 11, 2020
10-K
April 07, 2021
10.24
10.30
Amendment to Agreement and Plan of Merger by and among 4Front Ventures Corp., Island Merger Sub, Inc., Island Global Holdings, Inc., and Navy Capital SR LLC, dated April 8, 2022
8-K
April 22, 2022
10.1
10.31
Form of Merger Note
8-K
April 22, 2022
10.2
10.32
Amended and Restated Loan and Security Agreement dated December 17, 2020
8-K
April 07, 2021
x
10.33
Second Amendment to Amended and Restated Loan and Security Agreement, dated January 29, 2024, by and among the Company, LI Lending, LLC
8-K
January 31, 2024
10.1
10.34
First Amendment to Amended and Restated Loan and Security Agreement dated July 31, 202
3
8-K
September 01, 2023
10.1
10.35
Loan Agreement by and among the Company, the Company’s wholly-owned subsidiaries, ALT Debt II, LP and GGG Partners, LLC, as collateral agent
8-K
October 19, 2023
x
21.1
List of Subsidiaries
x
31.1
Certification of the Chief Executive Officer (Principal Executive Officer) pursuant to Rule 13a-14(a) of the Securities Exchange Act
x
31.2
Certification of the Chief Financial Officer (Principal Financial Officer) pursuant to Rule 13a-14(a) of the Securities Exchange Act
x
32.1
Certification of Chief Executive Officer and Chief Financial Officer Pursuant to Rule 13a-14(b) Under the Securities Exchange Act of 1934 and Section 1350 of Chapter 60 of Title 18 of the United States Code *
x
101.INS
Inline XBRL Instance Document
x
101.SCH
Inline XBRL Taxonomy Extension Schema Document
x
101.CAL
Inline XBRL Taxonomy Extension Calculation Linkbase Document
x
64
Table of
Contents
101.DEF
Inline XBRL Taxonomy Extension Definition Linkbase Document
x
101.LAB
Inline XBRL Taxonomy Extension Label Linkbase Document
x
101.PRE
Inline XBRL Taxonomy Extension Presentation Linkbase Document
x
104
Cover Page Interactive Data File (formatted as Inline XBRL and contained in Exhibit 101)
x
+ Indicates management contract or compensatory plan.
* This certification is being furnished solely to accompany this Annual Report pursuant to 18 U.S.C. Section 1350, and it is not being filed for purposes of Section 18 of the Securities Exchange Act of 1934 and is not to be incorporated by reference into any filing of the Company, whether made before or after the date hereof, regardless of any general incorporation language in such filing.
65
Table of
Contents
SIGNATURES
Pursuant to the requirements of Section 13 or 15(d) of the Securities Exchange Act of 1934, the registrant has duly caused this annual report on Form 10-K to be signed on its behalf by the undersigned, thereunto duly authorized.
4FRONT VENTURES CORP.
Date: April 15, 2024
By:
/s/ Andrew Thut
Andrew Thut
Chief Executive Officer
Pursuant to the requirements of the Securities Exchange Act of 1934, this report has been signed below by the following persons on behalf of the registrant and in the capacities and on the dates indicated.
Signature and Title:
Date:
/s/ Andrew Thut
April 15, 2024
Andrew Thut, Chief Executive Officer (Principal Executive Officer)
/s/ Peter Kampian
April 15, 2024
Peter Kampian, Chief Financial Officer (Principal Financial and Accounting Officer)
/s/ Robert Hunt
April 15, 2024
Robert Hunt, Director
/s/ Leonid Gontmakher
April 15, 2024
Leonid Gontmakher, Director
/s/ Roman Tkachenko
April 15, 2024
Roman Tkachenko, Director
/s/ David Daily
April 15, 2024
David Daily, Director
/s/ Chetan Gulati
April 15, 2024
Chetan Gulati, Director
/s/ Kristopher Krane
April 15, 2024
Kristopher Krane, Director
66
4FRONT VENTURES CORP.
INDEX TO FINANCIAL STATEMENTS
Page
Report of Independent Registered Public Accounting Firm
F-1
Consolidated Balance Sheets as of December 31, 2023 and 2022
F-2
Consolidated Statements of Operations for the Years Ended December 31, 202
3
and 202
2
F-3
Consolidated Statements of Changes in Shareholders' (Deficit) Equity for the Years Ended December 31, 2023 and 2022
F-4
Consolidated Statements of Cash Flows for the Years Ended December 31, 2023 and 2022
F-5
Notes to Consolidated Financial Statements
F-7
67
REPORT OF INDEPENDENT REGISTERED PUBLIC ACCOUNTING FIRM
To the Shareholders and Directors of
4Front Ventures Corp.
Opinion on the Consolidated Financial Statements
We have audited the accompanying consolidated balance sheets of 4Front Ventures Corp. (the “Company”), as of December 31, 2023 and 2022, and the related consolidated statements of operations, changes in shareholders’ (deficit) equity, and cash flows for the years ended December 31, 2023 and 2022, and the related notes (collectively referred to as the “financial statements”). In our opinion, the consolidated financial statements present fairly, in all material respects, the financial position of 4Front Ventures Corp. as of December 31, 2023 and 2022, and the results of its operations and its cash flows for the years ended December 31, 2023 and 2022 in conformity with accounting principles generally accepted in the United States of America.
Going Concern
The accompanying financial statements have been prepared assuming that the Company will continue as a going concern. As discussed in Note 3 to the financial statements, the Company has suffered recurring losses from operations and has a working capital deficit that raise substantial doubt about its ability to continue as a going concern. Management's plans in regard to these matters are also described in Note 3. The financial statements do not include any adjustments that might result from the outcome of this uncertainty.
Basis for Opinion
These financial statements are the responsibility of the Company’s management. Our responsibility is to express an opinion on the Company’s financial statements based on our audits. We are a public accounting firm registered with the Public Company Accounting Oversight Board (United States) (“PCAOB”) and are required to be independent with respect to the Company in accordance with the U.S. federal securities laws and the applicable rules and regulations of the Securities and Exchange Commission and the PCAOB.
We conducted our audits in accordance with the standards of the PCAOB. Those standards require that we plan and perform the audit to obtain reasonable assurance about whether the financial statements are free of material misstatement, whether due to error or fraud. The Company is not required to have, nor were we engaged to perform, an audit of its internal control over financial reporting. As part of our audits we are required to obtain an understanding of internal control over financial reporting but not for the purpose of expressing an opinion on the effectiveness of the Company’s internal control over financial reporting. Accordingly, we express no such opinion.
Our audits included performing procedures to assess the risks of material misstatements of the financial statements, whether due to error or fraud, and performing procedures that respond to those risks. Such procedures included examining, on a test basis, evidence regarding the amounts and disclosures in the financial statements. Our audits also included evaluating the accounting principles used and significant estimates made by management, as well as evaluating the overall presentation of the financial statements. We believe that our audits provide a reasonable basis for our opinion.
We have served as the Company’s auditor since 2019.
/s/
DAVIDSON & COMPANY LLP
Vancouver, Canada
Chartered Professional Accountants
PCAOB ID:
731
April 15, 2024
F-1
4FRONT VENTURES CORP.
CONSOLIDATED BALANCE SHEETS
(Amounts expressed in thousands of U.S. dollars except for share data)
As of December 31,
2023
2022
ASSETS
Current assets:
Cash
$
3,398
$
14,271
Accounts receivable, net
3,682
5,448
Other receivables
735
93
Current portion of lease receivables
3,990
3,810
Inventory
17,087
18,888
Prepaid expenses and other assets
3,324
1,015
Assets held for sale or disposal
1,696
9,742
Total current assets
33,912
53,267
Property, plant, and equipment, net
36,549
34,414
Lease receivables
3,963
5,611
Intangible assets, net
26,793
29,240
Goodwill
41,807
41,807
Right-of-use assets
118,511
121,929
Deposits
2,419
4,996
Long term assets held for sale or disposal
—
53,468
TOTAL ASSETS
$
263,954
$
344,732
LIABILITIES AND SHAREHOLDERS' (DEFICIT) EQUITY
LIABILITIES
Current liabilities:
Accounts payable
$
11,415
$
11,101
Accrued expenses and other current liabilities
9,014
9,101
Taxes payable
39,634
36,577
Derivative liability
4,550
—
Current portion of convertible notes
15,818
—
Current portion of lease liability
1,720
2,767
Current portion of notes payable and accrued interest
9,812
9,059
Current liabilities held for sale or disposal
12,037
8,845
Total current liabilities
104,000
77,450
Convertible notes
—
14,843
Notes payable and accrued interest from related party
47,491
49,807
Long term notes payable
11,052
10,456
Long term accounts payable
977
962
Construction finance liability
16,000
16,000
Deferred tax liability
11,882
6,097
Lease liability
123,946
120,672
Long term liabilities held for sale or disposal
—
20,094
TOTAL LIABILITIES
315,348
316,381
SHAREHOLDERS' (DEFICIT) EQUITY
Subordinate Voting Shares (no par value, unlimited shares authorized,
669,519,349
and
643,416,275
shares issued and outstanding as of December 31, 2023 and 2022, respectively)
308,952
304,602
Additional paid-in capital
66,948
59,411
Deficit
(
427,402
)
(
335,755
)
Equity attributable to 4Front Ventures Corp.
(
51,502
)
28,258
Non-controlling interest
108
93
TOTAL SHAREHOLDERS' (DEFICIT) EQUITY
(
51,394
)
28,351
TOTAL LIABILITIES AND SHAREHOLDERS' (DEFICIT) EQUITY
$
263,954
$
344,732
See accompanying notes to consolidated financial statements.
F-2
4FRONT VENTURES CORP.
CONSOLIDATED STATEMENTS OF OPERATIONS
(Amounts expressed in thousands of U.S. dollars except for share and per share data)
For the Years Ended December 31,
2023
2022
REVENUE
Revenue from sale of goods
$
86,132
$
95,722
Real estate income
11,303
11,942
Total revenues
97,435
107,664
Cost of goods sold
(
51,543
)
(
56,239
)
Gross profit
45,892
51,425
OPERATING EXPENSES
Selling, general and administrative expenses
63,407
56,272
Depreciation and amortization
3,120
2,667
Transaction and restructuring related expenses
212
1,022
Impairment of goodwill and intangible assets
—
6,484
Total operating expenses
66,739
66,445
Income (loss) from operations
(
20,847
)
(
15,020
)
Other income (expense)
Interest income
3
32
Interest expense
(
13,805
)
(
12,614
)
Change in fair value of derivative liability
(
385
)
3,502
Loss on disposal
(
149
)
(
228
)
Gain on extinguishment of debt
29
—
Loss on litigation settlement
(
3
)
(
250
)
Other
(
2,469
)
13,364
Total other income (expense), net
(
16,779
)
3,806
Net loss from continuing operations before income taxes
(
37,626
)
(
11,214
)
Income tax expense
(
7,092
)
(
10,077
)
Net loss from continuing operations
(
44,718
)
(
21,291
)
Net loss from discontinued operations, net of taxes
(
46,914
)
(
25,586
)
Net loss
(
91,632
)
(
46,877
)
Net income attributable to non-controlling interest
15
21
Net loss attributable to shareholders
$
(
91,647
)
$
(
46,898
)
Basic and diluted loss per share - continuing operations
$
(
0.14
)
$
(
0.03
)
Basic and diluted loss per share - discontinued operations
$
(
0.07
)
$
(
0.04
)
Weighted average number of shares outstanding, basic and diluted
649,692,245
632,951,141
See accompanying notes to consolidated financial statements.
F-3
4FRONT VENTURES CORP.
CONSOLIDATED STATEMENTS OF CHANGES IN SHAREHOLDERS' (DEFICIT) EQUITY
(Amounts expressed in thousands of U.S. dollars except for share data)
Common Stock
Shares
Amount
Additional
Paid-In Capital
Deficit
Total 4Front Ventures Corp. Shareholders' Equity
Non-Controlling Interest
Total Shareholders' Equity
Balance, December 31, 2021
594,181,604
$
274,120
$
52,197
$
(
288,857
)
$
37,460
$
72
$
37,532
Shares issued for Island pursuant to acquisition
8,783,716
6,245
—
—
6,245
—
6,245
Warrants issued for Island pursuant to acquisition
—
732
—
—
732
—
732
Shares issued for NECC pursuant to acquisition
28,571,428
18,200
—
—
18,200
—
18,200
Shares issued for Bloom pursuant to acquisition
3,750,000
2,100
—
—
2,100
—
2,100
Share-based compensation
1,750,604
—
7,214
—
7,214
—
7,214
Conversion of notes to equity
6,235,512
3,122
—
—
3,122
—
3,122
Shares issued with exercise of stock options
51,975
33
—
—
33
—
33
Shares issued with exercise of warrants
91,436
50
—
—
50
—
50
Net loss
—
—
—
(
46,898
)
(
46,898
)
21
(
46,877
)
Balance, December 31, 2022
643,416,275
$
304,602
$
59,411
$
(
335,755
)
$
28,258
$
93
$
28,351
Shares issued for asset acquisition
2,380,952
447
—
—
447
—
447
Shares issued to settle payables
4,062,500
650
—
—
650
—
650
Shares issued for executive compensation
9,300,250
862
—
862
—
862
Conversion of notes to equity
10,359,372
2,391
—
—
2,391
—
2,391
Equity component of debt
—
—
1,333
—
1,333
—
1,333
Warrants issued
—
—
206
—
206
—
206
Share-based compensation
—
—
5,998
—
5,998
—
5,998
Net loss
—
—
—
(
91,647
)
(
91,647
)
15
(
91,632
)
Balance, December 31, 2023
669,519,349
$
308,952
$
66,948
$
(
427,402
)
$
(
51,502
)
$
108
$
(
51,394
)
F-4
4FRONT VENTURES CORP.
CONSOLIDATED STATEMENTS OF CASH FLOWS
(Amounts expressed in thousands of U.S. dollars)
For the Years Ended December 31,
2023
2022
CASH FLOWS FROM OPERATING ACTIVITIES
Net loss from continuing operations
$
(
44,718
)
$
(
21,291
)
Adjustments to reconcile net loss to net cash provided by operating activities:
Depreciation and amortization
5,560
5,114
Equity based compensation
7,066
7,214
Change in fair value of derivative liability
385
(
3,502
)
Accretion of lease liability
5,698
5,675
Loss on disposal
149
—
Write-off of fixed asset from terminated lease
—
228
Change in contingent consideration payable
—
(
2,393
)
Loss on extinguishment of debt
(
29
)
—
Accretion of debt discount
2,632
Accrued interest on convertible debenture and interest
1,072
1,326
Accrued interest on notes payable
9,596
8,184
Interest accrued - lease receivable
1,468
957
Deferred taxes
5,785
(
4,642
)
Impairment of goodwill and intangibles
—
6,484
Changes in operating assets and liabilities:
Accounts receivable, net
1,766
(
3,518
)
Other receivables
(
252
)
196
Prepaid expenses and other assets
(
1,018
)
1,025
Inventory
1,801
(
568
)
Accounts payable
1,150
10,395
Accrued expenses and other current liabilities
89
447
Taxes payable
3,083
12,609
Deposits
2,572
(
502
)
Net cash provided by continuing operating activities
3,855
23,438
Net cash used in discontinued operating activities
(
5,691
)
(
14,537
)
NET CASH (USED IN) PROVIDED BY OPERATING ACTIVITIES
(
1,836
)
8,901
CASH FLOWS FROM INVESTING ACTIVITIES
Proceeds from sale of property and equipment
1,051
—
Proceeds from notes receivable
—
108
Cash paid for asset acquisitions and business combinations, net of cash received
(
850
)
(
25,000
)
Purchases of property and equipment
(
3,361
)
(
1,278
)
Net cash used in continuing investing activities
(
3,160
)
(
26,170
)
Net cash used in discontinued investing activities
(
284
)
(
1,603
)
NET CASH USED IN INVESTING ACTIVITIES
(
3,444
)
(
27,773
)
CASH FLOWS FROM FINANCING ACTIVITIES
Notes payable issued
3,410
3,000
Payment on construction finance liability
(
640
)
—
Proceeds from sales and leaseback transaction
—
16,000
Proceeds from the exercise of warrants
—
50
Proceeds from the exercise of stock options
—
33
Repayment of convertible debentures
—
(
1,125
)
Repayment of notes payable
(
8,319
)
(
7,250
)
Net cash (used in) provided by continuing financing activities
(
5,549
)
10,708
Net cash (used in) provided by discontinued financing activities
—
—
NET CASH (USED IN) PROVIDED BY FINANCING ACTIVITIES
(
5,549
)
10,708
NET (DECREASE) INCREASE IN CASH
(
10,829
)
(
8,164
)
Cash included in assets held for sale
(
44
)
—
CASH, BEGINNING OF YEAR
14,271
22,435
CASH, END OF YEAR
$
3,398
$
14,271
F-5
4FRONT VENTURES CORP.
CONSOLIDATED STATEMENTS OF CASH FLOWS
(Amounts expressed in thousands of U.S. dollars)
SUPPLEMENTAL DISCLOSURE OF CASH FLOW INFORMATION
Cash paid for interest
$
6,718
$
1,750
Cash paid for income taxes
$
1,575
$
2,110
Non-cash investing and financing activities:
Issuance of warrants for debt amendments
$
4,165
$
—
Issuance of restricted stock units
$
1,333
$
—
Issuance of equity for business acquisitions
$
—
$
25,177
Issuance of equity for asset acquisitions
$
447
$
2,100
Shares issued to settle payables
$
650
$
2,783
Paid-in-kind interest capitalized to debt principal
$
175
$
—
Termination of new right-of-use assets and lease liabilities
$
—
$
2,020
Transfers of property and equipment from assets related to discontinued operations to continuing operations
$
3,556
$
—
Net assets transferred to held for sale
$
(
117
)
$
—
F-6
4 FRONT VENTURES CORP.
NOTES TO CONSOLIDATED FINANCIAL STATEMENTS
(Amounts expressed in thousands of U.S. dollars except for share and per share data)
Note 1:
NATURE OF OPERATIONS
4Front Ventures Corp. (“4Front” or the “Company”) exists pursuant to the provisions of the British Columbia Corporations Act. The Company operates the business through
two
segments: THC Cannabis and CBD Wellness. As of December 31, 2023, the Company's THC Cannabis segment consists of
five
dispensaries and
four
production and cultivation facilities across Illinois and Massachusetts. Also, as part of its THC Cannabis segment, the Company leases real estate, sells equipment and supplies, and licenses intellectual property to cannabis producers in the state of Washington. The Company’s CBD Wellness segment sells non-THC hemp derived products across the United States.
While marijuana is legal under the laws of several U.S. states (with varying restrictions), the United States Federal Controlled Substances Act classifies all “marijuana” as a Schedule I drug, whether for medical or recreational use. Under U.S. federal law, a Schedule I drug or substance has a high potential for abuse, no accepted medical use in the United States, and a lack of safety for the use of the drug under medical supervision.
Management continues to evaluate the impact of the COVID-19 pandemic on the Company’s industry and has concluded that while it is reasonably possible that the virus could have a negative effect on the Company’s financial position and results of its operations the specific impact is not readily determinable as of the date of these consolidated financial statements. The consolidated financial statements do not include any adjustments that might result from the outcome of this uncertainty.
Note 2
:
SIGNIFICANT ACCOUNTING POLICIES
(a)
Basis of Presentation
The consolidated financial statements include the accounts of 4Front
and all entities in which the Company either has a controlling voting interest or is the primary beneficiary of a variable interest entity in accordance with accounting principles generally accepted in the United States of America ("GAAP"). The Company has
prepared these statements pursuant to the rules and regulations of the United States Securities and Exchange Commission ("SEC") and U.S. GAAP. All material intercompany accounts and transactions have been eliminated in consolidation.
The accompanying consolidated financial statements have been prepared on a going concern basis in accordance with accounting principles generally accepted in the U.S. GAAP and in accordance with the rules and regulations of the SEC for annual financial information. In the opinion of management, the financial statements include all adjustments necessary for the fair presentation of the results of the annual periods presented. All adjustments are of a normal recurring nature.
(b)
Use of Estimates
The preparation of the Company’s financial statements requires management to make judgments, estimates and assumptions that affect the application of policies and reported amounts of assets and liabilities, and revenue and expenses. We cannot predict what future laws and regulations might be passed that could have a material effect on our results of operations. We assess the impact of significant changes in laws and regulations on a regular basis and update the assumptions and estimates used to prepare our financial statements when we deem it necessary. Revisions to accounting estimates are recognized in the period in which the estimate is revised if the revision affects only that period or in the period of the revision and future periods if the revision affects both current and future periods. Actual results may differ from these estimates. The most critical and subjective areas are discussed in detail elsewhere in the Notes to Consolidated Financial Statements.
F-7
4 FRONT VENTURES CORP.
NOTES TO CONSOLIDATED FINANCIAL STATEMENTS
(Amounts expressed in thousands of U.S. dollars except for share and per share data)
(c)
Cash and Cash Equivalents
Cash and cash equivalents include cash deposits in financial institutions, other deposits that are readily convertible into cash, with original maturities of three months or less, and cash held at retail locations. For the years presented, the Company did not have any cash equivalents.
(d)
Trade Receivables
Accounts receivable represents receivables from customers stemming from sales in the ordinary course of business and leasing services which are recorded when billed or when the related revenue is earned. Accounts receivable are stated net of allowance for doubtful accounts and customer credits. The Company establishes an allowance for doubtful accounts based on various factors including the age of receivables outstanding, historical trends, economic conditions, and other information.
The allowance for doubtful accounts was $
7.7
million and
nil
as of December 31, 2023 and 2022, respectively.
(e)
Inventories
Raw materials consist of unharvested cannabis plants and materials used to manufacture CBD and cannabis products. Work in process consists of harvested cannabis, processed cannabis oil, and manufactured products that are not complete. Finished goods consist of cultivation supplies to be sold to cultivators, purchased and manufactured packaged flower, pre-rolls, vape cartridges, edibles, CBD products, and paraphernalia.
Inventories of purchased finished goods and packing materials are initially valued at cost and subsequently at the lower of cost or net realizable value. Costs incurred during the growing and production process are capitalized as incurred to the extent that cost is less than net realizable value. These costs include materials, labor and manufacturing overhead used in the growing and production processes. Products for resale, supplies and consumables are valued at lower of cost or net realizable value.
Net realizable value is determined as the estimated selling price in the ordinary course of business less the estimated costs of completion and the estimated costs necessary to make the sale. Cost is determined using the weighted average cost basis and specific costs, with cost being determined on the first-in, first-out (“FIFO”) method of accounting. The Company reviews inventory for obsolete, redundant and slow-moving goods and any such inventories are written down to net realizable value.
(f)
Property and Equipment
Property, plant and equipment are stated at cost, including capitalized borrowing costs, net of accumulated depreciation and impairment losses. Expenditures that materially increase the life of the assets are capitalized. Ordinary repairs and maintenance are expensed as incurred. When property is disposed, the related cost and accumulated depreciation are removed from the accounts and any resulting gain or loss is reflected in the consolidated statement of operations. The assets’ residual values, useful lives and methods of depreciation are reviewed at each financial year-end and adjusted prospectively if appropriate.
Depreciation is calculated on a straight-line basis over the estimated useful life of the asset using the following terms and methods:
Land / Construction in process
Not depreciated
Buildings & improvements
10
-
39
years
Furniture & fixtures
5
-
7
years
Equipment
7
years
Software
5
years
Leasehold improvements
Lesser of remaining life of lease or useful life
F-8
4 FRONT VENTURES CORP.
NOTES TO CONSOLIDATED FINANCIAL STATEMENTS
(Amounts expressed in thousands of U.S. dollars except for share and per share data)
(g)
Impairment of Long-Lived Assets
The Company evaluates the recoverability of other long-lived assets, including property and equipment, and certain identifiable intangible assets, whenever events or changes in circumstances indicate that the carrying value of an asset or asset group may not be recoverable. The Company performs impairment tests of indefinite-lived intangible assets on an annual basis or more frequently in certain circumstances. Factors which could trigger an impairment review include significant underperformance relative to historical or projected future operating results, significant changes in the manner of use of the assets or the strategy for the overall business, a significant decrease in the market value of the assets or significant negative industry or economic trends. When the Company determines the carrying value of long-lived assets may not be recoverable based upon the existence of one or more of the indicators, the assets are assessed for impairment based on the estimated future undiscounted cash flows expected to result from the use of the asset and its eventual disposition. If the carrying value of an asset exceeds its estimated future undiscounted cash flows, an impairment loss is recorded for the excess of the asset’s carrying value over its fair value.
(h)
Intangible Assets
Intangible assets are recorded at cost less accumulated amortization and impairment losses. Intangible assets acquired in a business combination are measured at fair value at the acquisition date.
Amortization periods of assets with finite lives are based on management’s estimates at the date of acquisition and were as follows for each class of intangible asset:
Customer relationships
5
years
Tradenames & trademarks
1
-
10
years
Non-competition agreement
2
-
3
years
Know-how (trade secrets)
5
years
Intangible assets with finite lives are amortized over their estimated useful lives. The estimated useful lives, residual values, and amortization methods are reviewed at each year end, and any changes in estimates are accounted for prospectively. Indefinite-lived intangibles such as cannabis licenses are not amortized.
(i)
Goodwill
Goodwill arises from business combinations and is generally determined as the excess of the fair value of the consideration transferred, plus the fair value of any non-controlling interests in the acquiree, over the fair value of the net assets acquired and liabilities assumed as of the acquisition date. Goodwill acquired in a business combination is not amortized but tested for impairment at least annually or more frequently if events and circumstances exist that indicate that a goodwill impairment test should be performed.
In order to determine if goodwill is impaired, the Company may perform an optional qualitative assessment to determine whether indicators of impairment exist. If indicators of impairment are present, or if the Company elects to bypass the qualitative assessment and proceed directly to the quantitative test, the Company measures the impairment of goodwill by comparing the carrying amount of a reporting unit to its estimated fair value. If the carrying amount of a reporting unit is in excess of its fair value, the Company recognizes an impairment charge equal to the amount in excess.
F-9
4 FRONT VENTURES CORP.
NOTES TO CONSOLIDATED FINANCIAL STATEMENTS
(Amounts expressed in thousands of U.S. dollars except for share and per share data)
The estimate of fair value requires the use of significant unobservable inputs, representative of a Level 3 fair value measurement. The Company determines fair values for each reporting unit using the income approach, and when available and appropriate, the market approach, or a combination of both. The income approach involves forecasting projected financial information (such as revenue growth rates, profit margins, tax rates, working capital and capital expenditures) and selecting a discount rate that reflects the risk inherent in estimated future cash flows. Under the market approach, the fair value is based on observed market data. If multiple valuation methodologies are used, the results are weighted appropriately.
The Company performs an annual assessment of its goodwill as of October 31, or more frequently, to determine if any events or circumstances exist, such as an adverse change in business climate or a decline in overall industry demand, that would indicate that it would more likely than not reduce the fair value of a reporting unit below its carrying amount, including goodwill.
(j)
Business Combinations
Acquisitions of subsidiaries and businesses are accounted for using the acquisition method. The Company measures goodwill as the fair value of the consideration, less the net recognized amount of the identifiable assets and liabilities assumed, all measured at fair value as of the acquisition date. Any excess of the fair value of the net assets acquired over the consideration, is a gain on business acquisition and would be recognized as a gain in the consolidated statement of operations.
In determining the fair value of all identifiable assets, liabilities and contingent liabilities acquired, the most significant estimates relate to contingent consideration and intangible assets. Management exercises judgement in estimating the probability and timing of when earn-outs are expected to be achieved, which is used as the basis for estimating fair value.
(k)
Leases
Lessee
The Company primarily leases its retail dispensaries, certain cultivation and production facilities, and office space which are accounted for under Accounting Standards Codification ("ASC") Topic 842,
"Leases"
("ASC Topic 842"). The Company determines if an arrangement is a lease at inception. The Company recognizes operating lease right-of-use assets and liabilities at the lease commencement date based on the estimated present value of the remaining lease payments over the lease term. An implicit borrowing rate is occasionally provided in lease agreements which the Company utilizes to calculate right-of-use assets and liabilities at the end of each reporting period. When an implicit borrowing rate is not provided, the Company uses a benchmark approach to derive an appropriate imputed discount rate. The Company will benchmark itself against other companies of similar credit ratings and comparable quality and derive an imputed rate. The Company includes options to extend or terminate a lease in the lease term when it is reasonably certain to exercise such options. The Company recognizes leases with an initial term of 12 months or less as lease expense over the lease term and those leases are not recorded on the consolidated balance sheets. Certain leases include variable payments related to common area maintenance, insurance, and property taxes, which are billed by the landlord, as is customary with these types of charges for office space, and are considered non-lease components. The Company accounts for real estate leases and the related fixed non-lease components together as a single component. For additional information on leases where the Company is the lessee, see Note 9.
At the commencement date, the Company must determine whether the lease is accounted for as an operating lease or finance lease under ASC Topic 842. The Company must consider whether the contract conveys the right to control the use of an identified asset. Certain arrangements require significant judgment to determine if an asset is specified in the contract and if the Company directs how and for what purpose the asset is used during the term of the contract.
F-10
4 FRONT VENTURES CORP.
NOTES TO CONSOLIDATED FINANCIAL STATEMENTS
(Amounts expressed in thousands of U.S. dollars except for share and per share data)
Lessor
Leases in which the Company is the lessor are classified as operating and finance leases under ASC Topic 842 where the lease components and non-lease components are accounted for separately. Rental income from operating leases is recognized on a straight-line basis over the term of each lease. Initial direct costs incurred in negotiating and arranging a operating lease are added to the carrying amount of the leased asset and recognized on a straight-line basis over the lease term. At the commencement date of each finance lease, the Company recognizes a lease receivable for the net present value of the future lease payments. Finance lease rental income is allocated to accounting periods so as to reflect a constant periodic rate of return on the Company’s lease receivable over the life of the lease. Initial direct costs related to finance leases are deferred at the commencement date and included in the underlying lease receivable asset, and are recognized as income as part of the derecognition of the lease receivable over the life of the lease.
(l)
Sale and Leaseback Transactions
From time to time, the Company may enter into sale-leaseback transactions to finance certain property acquisitions and capital expenditures, pursuant to which the Company sells the property to a third party and agrees to lease the property back for a certain period of time. To determine whether the transfer of the property should be accounted for as a sale, the Company evaluates whether it has transferred control to the third party in accordance with the revenue recognition guidance set forth in ASC 606. If the transfer of the asset is deemed to be a sale at market terms, the Company recognizes the transaction price for the sale based on the cash proceeds received, derecognizes the carrying amount of the underlying asset and recognizes a gain or loss in the consolidated statements of operations and comprehensive loss for any difference between the carrying value of the asset and the transaction price. The Company then accounts for the leaseback in accordance with its lease accounting policy.
If the transfer of the asset is determined not to be a sale at market terms, the Company accounts for the transaction as a financing arrangement, and accordingly no asset sale is recognized. The Company retains the historical costs of the property and the related accumulated depreciation on its books and continues to depreciate the property over the lesser of its remaining useful life or its initial lease term. The asset is presented within property and equipment, net on the consolidated balance sheets. All proceeds from these transactions are accounted for as finance obligations and presented as non-current obligations on the consolidated balance sheets. A portion of the lease payments is recognized as a reduction of the financing obligation and a portion is recognized as interest expense based on an imputed interest rate.
(m)
Contract Assets and Liabilities
A contract liability is recorded on the consolidated balance sheet for consideration transferred prior to goods transfer. Amounts expected to be recognized as revenue within the twelve months following the balance sheet date are classified as the current portion of contract liabilities in the accompanying consolidated balance sheets with the remaining balance classified as long-term. When the Company has an unconditional right to payment, a receivable is classified on the consolidated balance sheet as current contract assets for amounts due within twelve months or long-term contract assets for amounts due after twelve months. The accompanying consolidated balance sheets reflect a contract liability for the amount of revenue to be recognized in the future as and when the Company satisfies its remaining performance obligations.
As of December 31, 2023, contract liabilities are related to discontinued operations of which $
2.3
million is included in the accompanying consolidated balance sheet.
(n)
Derivative Liabilities
The Company evaluates all of its agreements to determine if such instruments have derivatives or contain features that qualify as embedded derivatives. For derivative financial instruments that are accounted for as liabilities, the derivative instrument is initially recorded at its fair value and is then re-valued at each reporting date, with changes in the fair value reported in the consolidated statements of operations.
F-11
4 FRONT VENTURES CORP.
NOTES TO CONSOLIDATED FINANCIAL STATEMENTS
(Amounts expressed in thousands of U.S. dollars except for share and per share data)
In calculating the fair value of derivative liabilities, the Company uses a valuation model when Level 1 inputs are not available to estimate fair value at each reporting date. The classification of derivative instruments, including whether such instruments should be recorded as liabilities or as equity, is evaluated at the end of each reporting period. Derivative instrument liabilities are classified in the consolidated balance sheets as current or non-current based on whether or not net-cash settlement of the derivative instrument could be required within twelve months of the reporting date. Critical estimates and assumptions used in the model are discussed in Note 12.
(o)
Share Capital
Financial instruments issued by the Company are classified as equity only to the extent that they do not meet the definition of a financial liability or financial asset. The Company’s common shares, share options and warrants are classified as equity instruments. Incremental costs directly attributable to the issue of new shares, warrants or options are shown in equity as a deduction from the proceeds. The proceeds from the exercise of stock options are recorded as share capital. Income tax relating to transaction costs of an equity transaction is accounted for in accordance with ASC 740,
"Income Taxes"
.
(p)
Share-based Compensation
The stock option plan (Note 15) allows Company directors, employees and consultants to acquire shares of the Company. The Company measures the fair value of services received in exchange for all options granted based on the fair market value of the award as of the grant date. The fair value of options granted is recognized as a share-based compensation expense with a corresponding increase in equity. Consideration paid on the exercise of stock options is credited to share capital. The fair value is measured at grant date and each tranche is recognized over the period during which the options vest. The fair value of the options granted is measured using the Black-Scholes option pricing model taking into account the terms and conditions upon which the options were granted. At each financial position reporting date, the amount recognized as an expense is adjusted to reflect the number of stock options that are expected to vest.
(q)
Revenue Recognition
Revenue is recognized by the Company in accordance with ASC Topic 606,
"Revenue from Contracts with Customers"
("ASC Topic 606"). Revenue from the sale of goods consists of direct retail sales to customers at the Company-owned dispensaries and wholesale sales to third-party dispensaries, which are generally recognized at a point in time when control over the goods have been transferred to the customer and is recorded net of sales discounts. Payment is typically due upon transferring the goods to the customer or within a specified time period permitted under the Company’s credit policy. The Company recognized sales discounts of $
11.2
million and $
13.3
million for the year ended December 31, 2023 and 2022, respectively. Sales tax is excluded from the transaction price and recorded as liabilities upon collection at the point of sale.
Revenue related to real estate income on leases is recognized in accordance with ASC Topic 842. Lease payments received are primarily recognized as real estate income in the consolidated statements of operations. A portion of the lease payment amortizes the lease receivable.
The following table represents the Company’s disaggregated revenue by source:
For the Years Ended December 31,
2023
2022
Retail
$
73,149
$
86,712
Wholesale
12,983
9,010
Real estate
11,303
11,942
Total
$
97,435
$
107,664
F-12
4 FRONT VENTURES CORP.
NOTES TO CONSOLIDATED FINANCIAL STATEMENTS
(Amounts expressed in thousands of U.S. dollars except for share and per share data)
The Company treats shipping and handling activities as a fulfillment cost, classified as cost of sales. Accordingly, the Company accrues all fulfillment costs related to the shipping and handling of consumer goods at the time of shipment. The Company offers a loyalty reward program at certain dispensary locations. A portion of the revenue generated in a sale is allocated to the loyalty points earned which is deferred until the loyalty points are redeemed or expire. As of December 31, 2023 and 2022, the loyalty liability totaled $
0.5
million and $
1.5
million, respectively, and is included in accrued liabilities on the consolidated balance sheets.
(r)
Advertising Expenses
The Company expenses advertising costs as incurred in accordance with ASC 720-35, “
Other Expenses – Advertising Cost”.
Advertising expenses from continuing operations totaled $
14.7
million and $
19.9
million in the years ended December 31, 2023 and 2022, respectively.
(s)
Income Taxes
Deferred taxes are provided using an asset and liability method whereby deferred tax assets are recognized for deductible temporary differences and operating loss carryforwards and deferred tax liabilities are recognized for taxable temporary differences. Temporary differences are the differences between the reported amounts of assets and liabilities and their tax basis. Deferred tax assets are reduced by a valuation allowance when, in the opinion of management, it is more likely than not that some portion or all of the deferred tax assets will not be realized. Deferred tax assets and liabilities are measured using the enacted tax rates. The effect on deferred tax assets and liabilities of a change in tax law or tax rates is recognized in income in the period that enactment occurs. As discussed further in Note 17, the Company is subject to the limitations of IRC Section 280E.
(t)
Loss per Share
Basic loss per share is calculated using the weighted average number of common shares outstanding during the year. Diluted loss per share has been calculated using the weighted average number of common shares that would have been outstanding during the respective period had all stock options and warrants outstanding and having a dilutive effect been converted into shares at the beginning of the period and the proceeds used to repurchase the Company’s common shares at the average market price for the period. If these computations prove to be anti-dilutive, diluted loss per share is the same as the basic loss per share.
(u)
Fair Value of Financial Instruments
The Company applies fair value accounting for all financial assets and liabilities that are recognized or disclosed at fair value in the financial statements on a recurring basis. Fair value is defined as the price that would be received from selling an asset or paid to transfer a liability in an orderly transaction between market participants at the measurement date. When determining the fair value measurements for assets and liabilities that are required to be recorded at fair value, the Company considers all related factors of the asset by market participants in which the Company would transact and the market-based risk measurements or assumptions that market participants would use in pricing the asset or liability, such as inherent risk, transfer restrictions, and credit risk.
The Company provides information about its financial instruments measured at fair value at one of three levels according to the relative reliability of the inputs used to estimate the fair value:
•
Level 1 – Quoted prices (unadjusted) in active markets for identical assets or liabilities;
•
Level 2 – Inputs other than quoted prices included in Level 1 that are observable for the asset or liability, either directly (i.e., as prices) or indirectly (i.e., derived from prices); and
F-13
4 FRONT VENTURES CORP.
NOTES TO CONSOLIDATED FINANCIAL STATEMENTS
(Amounts expressed in thousands of U.S. dollars except for share and per share data)
•
Level 3 – Inputs for the asset or liability that are not based on observable market data (unobservable inputs).
(v)
Assets Held for Sale
Assets held for sale represent property, equipment, and leasehold improvements, right-of-use assets, and any other assets that are held for sale in conjunction with the sale of a business. The Company records assets held for sale in accordance with ASC 360 at the lower of carrying value or fair value less costs to sell. Fair value is the amount obtainable from the sale of the asset in an arm’s length transaction. The reclassification takes place when the assets are available for immediate sale and the sale is highly probable. All assets and liabilities classified as held for sale are presented separately in the consolidated balance sheets of the current period.
(w)
Discontinued Operations
A component of an entity is identified as operations and cash flows that can be clearly distinguished, operationally and financially, from the rest of the entity. Under ASC Subtopic 205-20, “
Presentation of Financial Statements - Discontinued Operations
” (“ASC Subtopic 205-20”), a discontinued operation that is being disposed of other than by sale is considered held and used until the date of abandonment at which time it meets the criteria to be presented as discontinued operations. A component of an entity that is classified as discontinued operations is presented separately from continuing operations in the consolidated statements of operations and the consolidated statements of cash flows for all periods presented. All assets and liabilities related to such discontinued operations are presented separately in the consolidated balance sheets for all periods presented.
(x)
Foreign Currency
The Company and its subsidiaries’ functional currency, as determined by management, is the United States (“U.S.”) dollar. These consolidated financial statements are presented in U.S. dollars as this is the primary economic environment of the Company. All references to “C$” refer to Canadian dollars.
Each asset, liability, revenue and expense denominated in a foreign currency is recorded in the entity’s functional currency using the exchange rate in effect at the transaction date. At each reporting period, nonmonetary assets and liabilities and related revenue and expenses are remeasured using historical exchange rates and monetary assets and liabilities are remeasured using current exchange rates. Any adjustments resulting from remeasurement are recorded in other expense (income) within the consolidated statements of operations.
(y)
Recent Accounting Pronouncements
Accounting Pronouncements Not Yet Adopted
i.
In June 2022, the FASB issued ASU 2022-03,
"Fair Value Measurements - Fair Value Measurement of Equity Securities Subject to Contractual Sale Restrictions (Topic 820)"
. ASU 2022-03 clarifies that a contractual restriction on the sale of an equity security is not considered part of the unit of account of the equity security and, therefore, is not considered in measuring fair value. It also clarifies that an entity cannot, as a separate unit of account, recognize and measure a contractual sale restriction. For public business entities, the ASU is effective for fiscal years beginning after December 15, 2023, and interim periods within those fiscal years. The Company is currently assessing the impact of adopting ASU 2022-03 on the consolidated financial statements.
F-14
4 FRONT VENTURES CORP.
NOTES TO CONSOLIDATED FINANCIAL STATEMENTS
(Amounts expressed in thousands of U.S. dollars except for share and per share data)
ii.
In March 2023, the FASB issued ASU 2023-01, “
Leases (Topic 842) – Common Control Arrangements
”, which require that leasehold improvements associated with common control leases be amortized by the lessee over the useful life of the leasehold improvements to the common control group (regardless of the lease term) as long as the lessee controls the use of the underlying asset. It also requires such leasehold improvements to be accounted for as a transfer between entities under common control through an adjustment to entity if, and when, the lessee no longer controls the use of the underlying asset. ASU 2023-01 is effective for fiscal years beginning after December 15, 2023, including interim periods within those fiscal years. Early adoption is permitted. The Company is currently assessing the impact of adopting ASU 2023-01 on the consolidated financial statements.
iii.
In July 2023, the FASB issued ASU 2023-03, “
Presentation of Financial Statement (Topic 205), Income Statement - Reporting Comprehensive Income (Topic 220), Distinguishing Liabilities from Equity (Topic 480), Equity (Topic 505), and Compensation - Stock Compensation (Topic 718)
”, to amend various SEC paragraphs in the Accounting Standards Codification to reflect the issuance of SEC Staff Accounting Bulletin No. 120, among other things. The ASU does not provide any new guidance so there is no transition or effective date associated with it. The Company is currently assessing the impact of adopting ASU 2023-03 on the consolidated financial statements.
iv.
In October 2023, the FASB issued ASU 2023-06, "
Disclosure Improvements
," which incorporates certain existing or incremental disclosures and presentation requirements of SEC Regulations S-X and S-K into the FASB Accounting Standards Codification (the “Codification”). ASU 2023-06 is effective for the Company as of the effective date to remove the existing disclosure requirement from Regulations S-X and S-K. Early adoption is not permitted. The Company is currently assessing the impact of adopting ASU 2023-06 on the consolidated financial statements.
v.
In November 2023, the FASB issued ASU 2023-07, “
Segment Reporting (Topic 280), Improvements to Reportable Segment Disclosures”
(“ASU 2023-07”), which is intended to improve the financial reporting by requiring disclosure of incremental segment information on an annual and interim basis for all public entities to enable investors to develop more decision-useful financial analyses. ASU 2023-07 is effective for the Company beginning January 1, 2024 with early adoption permitted. The Company is currently evaluating the effect of adopting this accounting standard.
vi.
In December 2023, the FASB issued ASU 2023-09, “
Income Taxes (Topic 280), Improvements to Income Tax Disclosures”
(“ASU 2023-09”), which require that public business entities on an annual basis (1) disclose specific categories in the rate reconciliation and (2) provide additional information for reconciling items that meet a certain quantitative threshold. ASU 2023-09 is effective for the Company beginning January 1, 2025 with early adoption permitted. The Company is currently evaluating the effect of adopting this accounting standard.
Note 3:
GOING CONCERN
As of December 31, 2023, the Company had cash and cash equivalents of $
3.4
million and working capital deficit of $
70.1
million. The Company incurred net losses from continuing operations of $
44.7
million and $
21.3
million for the years ended December 31, 2023 and 2022, respectively. The conditions described above raise substantial doubt with respect to the Company’s ability to meet its obligations for at least one year from the issuance of these consolidated financial statements, and therefore, to continue as a going concern.
The Company plans to continue to fund its operations through cash generated from sales and is deploying its capital reserves to acquire and develop assets capable of producing additional revenues and earnings over both the immediate and near term. Capital reserves are being utilized for capital expenditures and improvements in existing facilities, product development and marketing, as well as customer, supplier and investor and industry relations. Historically, the Company has raised capital as needed however there is no guarantee the Company will be able to continue to raise funds in the same manner it has historically.
F-15
4 FRONT VENTURES CORP.
NOTES TO CONSOLIDATED FINANCIAL STATEMENTS
(Amounts expressed in thousands of U.S. dollars except for share and per share data)
Note 4:
INVENTORY
The Company’s inventories include the following as of December 31, 2023 and 2022:
December 31, 2023
December 31, 2022
Raw materials - unharvested cannabis
$
2,268
$
2,431
Raw materials - harvested and purchased cannabis
5,745
6,753
Packaging and other non-finished goods
1,072
713
Work in process - manufactured and purchased extracts
1,790
3,412
Finished goods
6,212
5,579
Total inventory
$
17,087
$
18,888
Note 5:
PROPERTY, PLANT, AND EQUIPMENT
Property, plant and equipment and related depreciation are summarized in the table below:
December 31, 2023
December 31, 2022
Land
$
774
$
774
Buildings & improvements
12,584
13,784
Construction in process
7,165
82
Furniture, equipment & other
8,855
8,963
Leasehold improvements
19,966
19,544
Total
$
49,344
$
43,147
Less: accumulated depreciation
(
12,795
)
(
8,733
)
Total property and equipment, net
$
36,549
$
34,414
Depreciation expense related to continuing operations for the year ended December 31, 2023 and 2022 was
$
3.1
million
and
$
2.6
million
respectively, of which
$
2.4
million
and
$
2.4
million
, respectively, is included in cost of goods sold.
Unless specifically excluded in the LI Lending note, all property, plant, and equipment is secured by LI Lending as collateral on the LI Lending note (Note 11). In November 2022, the Company amended the lease agreement for its facility in Matteson, Illinois to increase the tenant improvement allowance under the lease by $
19.9
million. Refer to Note 9 for further information.
On November 17, 2023, the Company entered into an agreement with a third party to sell a significant piece of equipment for a sale price of $
1.4
million, of which $
0.95
million is to be received in cash with the remaining $
0.5
million contemplated in a promissory note receivable.
F-16
4 FRONT VENTURES CORP.
NOTES TO CONSOLIDATED FINANCIAL STATEMENTS
(Amounts expressed in thousands of U.S. dollars except for share and per share data)
Note 6:
INTANGIBLE ASSETS AND GOODWILL
Intangible Assets
Intangible assets and related amortization are summarized in the table below:
Licenses
Customer Relationships
Non-Competition Agreements
Tradenames and Trademarks
Know-How
Total
Gross Carrying Amount, December 31, 2021
$
20,146
$
2,900
$
249
$
100
$
9,700
$
33,095
Acquisitions
12,000
—
—
1
—
12,001
Impairment
(
6,485
)
—
—
—
—
(
6,485
)
Gross Carrying Amount, December 31, 2022
$
25,661
$
2,900
$
249
$
101
$
9,700
$
38,611
Acquisitions
—
—
—
—
—
—
Impairment
—
—
—
—
—
—
Gross Carrying Amount, December 31, 2023
$
25,661
$
2,900
$
249
$
101
$
9,700
$
38,611
Accumulated Amortization, December 31, 2021
$
—
$
(
1,811
)
$
(
250
)
$
(
100
)
$
(
4,688
)
$
(
6,849
)
Amortization Expense
—
(
581
)
—
(
1
)
(
1,940
)
(
2,522
)
Accumulated Amortization, December 31, 2022
$
—
$
(
2,392
)
$
(
250
)
$
(
101
)
$
(
6,628
)
$
(
9,371
)
Amortization Expense
—
(
508
)
—
—
(
1,939
)
(
2,447
)
Accumulated Amortization, December 31, 2023
$
—
$
(
2,900
)
$
(
250
)
$
(
101
)
$
(
8,567
)
$
(
11,818
)
During the year ended December 31, 2022, the Company acquired intangible assets related to the New England Cannabis Company and Bloom Farms transactions. During the year ended December 31, 2023, the Company entered into agreements to acquire dispensary licenses from Euphoria, LLC and Westside Visionaries. Refer to
Note 7
for further discussion.
During the year ended December 31, 2022, management noted indicators of impairment of its acquired long-lived assets
due to recent cannabis market conditions in the state of Michigan.
The Company used various Level 3 inputs and a discounted cash flow model to determine the fair value of these asset groups. Accordingly, the Company recorded an impairment loss of
$
6.5
million
in the consolidated statements of operations for the year ended December 31, 2022.
For the purpose of the annual impairment test on October 31, 2023, the Company performed a qualitative assessment and noted
no
impairment of its indefinite-lived intangible assets as of October 31, 2023.
F-17
4 FRONT VENTURES CORP.
NOTES TO CONSOLIDATED FINANCIAL STATEMENTS
(Amounts expressed in thousands of U.S. dollars except for share and per share data)
Amortization expense related to continuing operations for the year ended December 31, 2023 and 2022 was
$
2.4
million
and
$
2.5
million
respectively.
Expected annual amortization expense for intangible assets subject to amortization at December 31, 2023 is as follows for each of the next five fiscal years:
Year Ending December 31,
2024
$
1,134
2025
—
2026
—
2027
—
2028
—
Thereafter
—
Total Future Amortization Expense
$
1,134
Goodwill
Balance, December 31, 2021
$
23,155
Acquisitions
18,652
Balance, December 31, 2022
$
41,807
Balance, December 31, 2023
$
41,807
Goodwill as of December 31, 2023 is related to the THC Cannabis segment in which there is
no
accumulated impairment within this segment. Goodwill related to the CBD Wellness segment has an accumulated impairment charge of $
13.4
million, which represented the entire balance and occurred during the year ended December 31, 2020. As of December 31, 2023 and 2022, all goodwill and intangibles are attributable to the THC Cannabis segment.
For the purpose of the annual impairment test on October 31, 2023, the Company performed a qualitative assessment and noted
no
impairment of goodwill as of October 31, 2023. As of December 31, 2023, the THC Cannabis reporting unit had negative carrying amounts of which $
41.8
million of goodwill is allocated to the reporting unit.
Refer to
Note 18
for discussion of intangible assets and goodwill related to the Company's operations in California classified as discontinued operations.
F-18
4 FRONT VENTURES CORP.
NOTES TO CONSOLIDATED FINANCIAL STATEMENTS
(Amounts expressed in thousands of U.S. dollars except for share and per share data)
Note 7:
ACQUISITIONS AND BUSINESS COMBINATIONS
There were no business combinations during the year ended December 31, 2023.
A summary of business combinations completed during the year ended December 31, 2022 is as follows:
NECC
Island
(1)
Total
Cash consideration
$
25,000
$
—
$
25,000
Note to seller
2,000
10,000
12,000
Equity consideration - common stock
18,200
6,245
24,445
Equity consideration - warrants
—
732
732
Total Consideration
$
45,200
$
16,977
$
62,177
Assets acquired:
Cash
$
—
$
466
$
466
Accounts receivable
—
511
511
Inventory
1,435
3,599
5,034
Prepaid expenses and other current assets
3
147
150
Property, Plant and equipment, net
16,000
1,887
17,887
Operating lease - right of use asset
—
8,418
8,418
Intangible assets
12,000
7,700
19,700
Total assets acquired
$
29,438
$
22,728
$
52,166
Liabilities assumed:
Accounts payable
$
—
$
1,423
$
1,423
Accrued expenses and other liabilities
—
2,342
2,342
Contract liabilities
—
3,535
3,535
Deferred tax liabilities
2,890
2,181
5,071
Lease liabilities
—
8,418
8,418
Total liabilities assumed
2,890
17,899
20,789
Estimated fair value of net assets acquired
$
26,548
$
4,829
$
31,377
Estimated Goodwill
$
18,652
$
12,148
$
30,800
Net Income (Loss)
(2)
$
(
2,171
)
$
(
10,986
)
$
(
13,157
)
Revenues
(2)
$
—
$
(
119
)
$
(
119
)
(1)
During the year ended December 31, 2023, Island Global Holdings was classified as discontinued operations. Refer to Note 18 for further information.
(2)
The respective amounts are revenues and net income (loss) recognized in the consolidated statement of operations for the year ended December 31, 2022.
The following unaudited pro forma financial information presents the results of operations of the acquired entities for the years ended December 31, 2022 as if the acquisitions had occurred as of January 1, 2022.
The pro forma information does not necessarily reflect the results of operations that would have occurred had the entities been a single company during those periods.
Years Ended December 31,
2022
Pro Forma Net Income (Loss)
$
(
53,071
)
Pro Forma Revenues
$
120,305
F-19
4 FRONT VENTURES CORP.
NOTES TO CONSOLIDATED FINANCIAL STATEMENTS
(Amounts expressed in thousands of U.S. dollars except for share and per share data)
New England Cannabis Company ("NECC")
On January 28, 2022, the Company completed an acquisition for
100
% of NECC (the "NECC Merger") for cash consideration of $
9.0
million and
28,571,428
Class A Subordinate Voting Shares of the Company (the “SVS”) valued at $
18.2
million based on the closing stock price of the SVS on the acquisition date. The acquisition increased the Company's presence in Massachusetts and the northeastern United States and provides additional opportunities for expansion in the Northeast.
In connection with the consummation of the NECC Merger on January 28, 2022, Mission Partners RE, LLC, a Delaware limited liability company wholly owned by the Company completed its acquisition of
100
% of the issued and outstanding membership interests of 29 Everett Street LLC, a Massachusetts limited liability company (the “Everett LLC”) for cash consideration of $
16.0
million and a promissory note of $
2.0
million. The Everett LLC entity was solely comprised of property, plant and equipment that was leased to and used by NECC at the time of the transaction and consolidated into NECC operations post acquisition. The Merger and Purchase Agreement were recorded as one transaction (collectively, referred to as the "NECC Acquisitions"), as the entities were commonly owned by the same individual and the purchase of Everett LLC was contingent on the Merger with NECC.
Intangible assets acquired from NECC consist of cannabis licenses which are indefinite-lived assets. As a result of the NECC Acquisitions, the Company recognized $
18.7
million of goodwill to the THC Cannabis segment based on the expected synergies from combining the acquired operations with the Company's existing operations in Massachusetts. Management does not expect acquired goodwill to be deductible for tax purposes.
As part of the NECC Acquisitions, the Company incurred $
0.7
million in transaction and restructuring costs, which were included in transaction and restructuring related expenses and expensed as incurred during the year ended December 31, 2022.
Island Global Holdings
On April 25, 2022, the Company completed a merger acquisition for
100
% of Island Global Holdings, Inc. ("Island") for non-cash consideration as follows: (i)
8,783,716
Class A Subordinated Voting Shares valued at $
6.2
million based on the closing stock price of the SVS on the acquisition date; (ii)
6
%
54-month
, subordinated promissory notes (the “Island Merger Notes”) in the aggregate principal amount of $
10.0
million; and (iii) warrants to purchase
2,999,975
SVS at a price of $
1.00
per SVS. This acquisition enhanced the Company's growing brand portfolio, including diverse lines of pre-rolls, flower and infused products.
Intangible assets acquired from Island consist of cannabis licenses, trade names and trademarks. Utilizing like licenses as a benchmark, the Company determined that the licenses acquired are indefinite-lived assets and the trade names and trademarks have a life of
ten years
. As a result of the Island Merger, the Company recognized $
12.1
million of goodwill to the THC Cannabis segment based on the expected enhancement to the Company's existing brand portfolio across synergies. Management does not expect acquired goodwill to be deductible for tax purposes.
As part of the Island Merger, the Company incurred $
1.4
million in restructuring and transaction costs, which were included in transaction and restructuring related expenses and expensed as incurred during the year ended December 31, 2022.
During the year ended December 31, 2023, Island Global Holdings was classified as discontinued operations as part of the Company's California operations. Refer to Note 18 for further information.
F-20
4 FRONT VENTURES CORP.
NOTES TO CONSOLIDATED FINANCIAL STATEMENTS
(Amounts expressed in thousands of U.S. dollars except for share and per share data)
Bloom Farms
On August 19, 2022, the Company completed an asset acquisition to acquire certain assets of Bloom Farms for stock consideration of
3,750,000
Class A Subordinate Voting Shares valued at $
2.1
million based on the closing stock price of the SVS on the acquisition date. In addition to the contracted purchase price, the Company incurred $
0.06
million in transactional costs that were capitalized as part of the asset acquisition. This transaction increased the Company's brand portfolio in the California market.
The allocation of the asset acquisition cost is detailed below:
Share consideration
$
2,100
Transaction costs
6
Total Purchase Price
$
2,106
Assets acquired:
Accounts receivable
$
508
Inventory
534
Equipment
142
Intangible assets - tradenames
922
Total assets acquired
$
2,106
In addition to the consideration transferred, there is an earn-out consideration based on the actual revenue in excess of $
2.1
million generated from the brands within California during the first
12
months after the closing. This earn-out consideration cannot exceed $
5.0
million. As of the transaction date, it is not probable this consideration will become payable and no liability has been recognized. As of December 31, 2023, Bloom Farms was classified as discontinued operations as part of the Company's California operations. Refer to Note 18 for further information.
Euphoria, LLC
On March 27, 2023, the Company entered into a Membership Interest Purchase Agreement to acquire
100
% of the issued and outstanding equity interests in Euphoria, LLC ("Euphoria") for a total purchase price of $
4.5
million to be paid in cash, promissory notes, and Class A Subordinate Voting Shares. Euphoria holds a conditional adult use dispensary license in the state of Illinois which shall convert to a final license upon regulatory approval. The transfer of the license is subject to regulatory approval. As of December 31, 2023, the Company has paid $
0.3
million in cash and issued
2,308,952
Class A Subordinate Voting Shares valued at $
0.4
million based on the closing stock price of the SVS on the issuance date, which is included as a component of prepaid expenses and other assets on the consolidated balance sheet as of December 31, 2023. In certain events as defined in this agreement, such as, but not limited to the inability to obtain regulatory approval, all consideration paid by the Company to the sellers are refundable. The remaining consideration will be due upon regulatory approval at the closing date. In the event of termination by the Company under certain circumstances, the Company shall pay a breakup fee of $
3.5
million to the sellers, less any portion of the purchase price already paid. Conversely, in the event of termination by the sellers under certain circumstances, the sellers shall pay a breakup fee of $
3.5
million to the Company.
A subsidiary of the Company entered into a conditional management services agreement to manage the operations of Euphoria until a final license is issued.
Westside Visionaries
On November 17, 2023, the Company entered into a Membership Interest Purchase Agreement to acquire
100
% of the issued and outstanding equity interests in Westside Visionaries, LLC ("Westside") for a total purchase price of $
2.4
million of which $
1.1
million shall be paid in cash, $
1.2
million shall be in the form of a promissory note, and $
0.1
million in the form of Class A Subordinate Voting Shares. In addition, Westside has issued a $
2.0
million secured promissory note to Linchpin Investors, LLC, a subsidiary of the Company, to fund the permitted expansion for the dispensary build-out with a maturity date of the earlier of the second anniversary of closing (license approval) or the third anniversary of the date on which the note was executed.
F-21
4 FRONT VENTURES CORP.
NOTES TO CONSOLIDATED FINANCIAL STATEMENTS
(Amounts expressed in thousands of U.S. dollars except for share and per share data)
In the event of termination by mutual written consent of both parties or by the sellers based on the Company's breach, then any portion of the purchase price paid as of the termination date may be retained by the sellers. As of December 31, 2023, the Company has paid $
0.6
million in cash which is included as a component of prepaid expenses and other assets on the consolidated balance sheet as of December 31, 2023.
Westside holds a conditional adult use dispensary license in the state of Illinois which shall convert to a final license upon regulatory approval. The transfer of the license is subject to regulatory approval. A subsidiary of the Company entered into a conditional management services agreement to manage the operations of Westside until a final license is issued.
Note 8:
ASSETS HELD FOR SALE
On November 8, 2023, the Company ceased operations at its retail dispensary located in Ann Arbor, Michigan operating under Om of Medicine, LLC ("Om of Medicine"). The assets were classified as held for sale as of December 31, 2023 and did not meet the criteria for discontinued operations under ASC Subtopic 205-20. For the year ended December 31, 2023, Om of Medicine contributed $
1.3
million in revenue and net loss of $
0.6
million. As of December 31, 2023, assets and liabilities related to Om of Medicine was $
0.9
million and $
1.0
million, respectively, which are presented separately on the consolidated balance sheet as of December 31, 2023.
In May 2023, the Company entered into an Asset Purchase Agreement to sell the assets related to Om of Medicine, which was amended in January 2024. The transaction is subject to close upon regulatory approval which is expected within one year. In January 2024, the Company received confirmation of the legal dissolution of Om of Medicine, LLC.
Note 9:
LEASES
(a) The Company as a Lessee
The Company leases real estate
for dispensaries, cultivation and production facilities, and office space which were a
ll accounted for as operating leases as of December 31, 2023 and 2022. There are no material residual guarantees associated with any of the Company’s leases, and there are no significant restrictions or covenants included in the Company’s lease agreements. Total operating lease costs related to continuing operations were $
20.9
million and $
17.5
million for the years ended December 31, 2023 and 2022, respectively. Short-term lease costs during the years ended December 31, 2023 and 2022 were not material.
The below are the details of other disclosures regarding the Company's lessee transactions as of December 31, 2023 and 2022:
Years Ended December 31,
2023
2022
Cash paid for amounts included in the measurement of lease liabilities:
Operating cash flows from operating leases
$
15,330
$
12,071
Non-cash additions to right-of-use assets and lease liabilities:
Recognition of right-of-use assets for operating leases
$
94
$
—
Weighted average remaining lease term (in years)
17.7
18.6
Weighted average discount rate
13.7
%
13.7
%
F-22
4 FRONT VENTURES CORP.
NOTES TO CONSOLIDATED FINANCIAL STATEMENTS
(Amounts expressed in thousands of U.S. dollars except for share and per share data)
Maturities of lease liabilities for third-party operating leases as of December 31, 2023 were as follows:
Year Ending December 31,
2024
$
16,336
2025
16,854
2026
17,295
2027
17,672
2028
18,119
Thereafter
305,054
Total lease payments
391,330
Less interest
(
265,664
)
Present value of lease liability
$
125,666
Modification of Lease Agreement
On October 27, 2022, the Company amended its lease agreement for the Company’s facility located in Matteson, Illinois by creating an option to increase the tenant improvement allowance for the facility by between $
15.0
million and $
19.9
million. On November 10, 2022, the Company exercised its option and entered into a Second Amendment to Lease Agreement, increasing the tenant improvement allowance under the lease by $
19.9
million; extending the term of the lease to
20
years after the amendment; increasing the base rent by $
0.2
million per month (abated until April 1, 2023); and increasing the security deposit by $
2.2
million, to be funded pro rata out of draws on the tenant improvement allowance.
On July 7, 2023, the Company amended its lease agreement for the cultivation and production facility in Matteson, Illinois to apply its security deposit mainly to the monthly base rent for the
four month
period through November 30, 2023; to defer payment of the $
2.2
million increase in security deposit to be funded as draws on the tenant improvement allowance through November 30, 2023; and to make pro rata payments of such deferred payments equal to 1/12 of the aggregate amount, concurrently with monthly base rent installments, for the
twelve month
period commencing January 1, 2024. There was no modification to the lease accounting as a result of this amendment to the timing of payments of the refundable security deposit.
New Lease Agreement
On August 23, 2023, the Company entered into a guaranty of a lease agreement for a third dispensary location in Illinois. Within
five days
of the agreement execution, the premise was available to the Company to begin leasehold improvements. The Company funded a security deposit with rent abated for the first
nine
calendar months following the rent commencement date. As of December 31, 2023, the Company recognized an initial right of use asset and lease liability of $
1.2
million in connection with this agreement.
Discontinued Operations
During the fiscal quarter ended September 30, 2023, the Company ceased its cultivation and production operations in the state of California (together, the "California operations") as reported under the THC Cannabis segment. As a result, all prior year right-of-use assets and lease liabilities were reclassified as assets related to discontinued operations and liabilities related to discontinued operations, respectively in prior periods reflected. As of December 31, 2023, the right-of-use assets and lease liabilities related to the discontinued operations were written off.
F-23
4 FRONT VENTURES CORP.
NOTES TO CONSOLIDATED FINANCIAL STATEMENTS
(Amounts expressed in thousands of U.S. dollars except for share and per share data)
(b) The Company as a Lessor
The Company leases real estate, sells equipment and supplies, and licenses intellectual property to cannabis producers in the state of Washington and Illinois where the Company is the lessor. Such leases in which the Company is the lessor do not contain variable lease payments or options to purchase.
Lease income for operating and direct financing leases for the periods presented are as follows:
Years Ended December 31,
2023
2022
Real estate income:
Operating leases
$
8,961
$
9,269
Direct financing leases
2,342
2,673
Total real estate income
$
11,303
$
11,942
The Company leases buildings in Olympia, Washington and Elk Grove, Illinois that are subleased or partly subleased to a third party.
The subleases are classified as operating leases under ASC 842 and the underlying assets are presented in the consolidated balance sheets as follows:
December 31, 2023
December 31, 2022
Right-of-use assets
$
25,249
$
26,133
Current portion of lease liability
$
289
$
296
Long-term portion of lease liability
$
22,380
$
22,078
The Company leases a building in Elma, Washington that is subleased to a third party. This sublease is classified as a finance lease.
A reconciliation of the lease receivables for the periods presented is as follows:
December 31, 2023
December 31, 2022
Balance, beginning of the year
$
9,421
$
10,378
Interest
2,342
2,673
Lease payments received
(
3,810
)
(
3,630
)
Balance, end of the period
7,953
$
9,421
Less current portion
(
3,990
)
(
3,810
)
Long-term lease receivables
$
3,963
$
5,611
Future minimum lease payments receivable (principal and interest) on the direct financing leases are as follows:
Year Ending December 31,
2024
$
3,990
2025
4,170
2026
2,880
2027
—
2028
—
Thereafter
—
Total minimum lease payments
11,040
Less: Interest
(
3,087
)
Total lease receivable
$
7,953
Current portion lease receivable
(
3,990
)
Long-term lease receivable
$
3,963
F-24
4 FRONT VENTURES CORP.
NOTES TO CONSOLIDATED FINANCIAL STATEMENTS
(Amounts expressed in thousands of U.S. dollars except for share and per share data)
Note 10:
DERIVATIVE LIABILITY
On November 23, 2020, the Company closed a brokered private placement and issued
24,644,500
Units at a price of C$
0.70
per Unit for net proceeds of $
11.6
million. Each Unit is comprised of
one
subordinate voting share of the Company and one-half of a subordinate voting share purchase warrant. Each whole warrant entitles the holder to purchase
one
subordinate voting share for a period of
two years
from the date of issuance at an exercise price of C$
0.90
per subordinate voting share. The warrants met the criteria in ASC 480, and are therefore classified as derivative liabilities at fair value with changes being reported through the statement of operations. In November 2022, such warrants expired unexercised and, accordingly, the balance of derivative liabilities was nil as of December 31, 2023 and 2022.
In connection with the amendment of the senior secured debt with LI Lending LLC in July 2023, the Company issued warrants to purchase a variable number of subordinate voting shares on August 10, 2023 wherein each warrant shall be exercisable into
one
(1) Subordinate Voting Share at an exercise price of $
0.17
through May 1, 2026. If 4Front obtains a bona fide offer from a third party to refinance the loan within
six months
from the amendment date, the lender will have the option to match the proposed terms of the offer or keep the loan in force; upon exercise of either option, the lender's warrant coverage will be reduced from
33
% to
30
% of the loan balance divided by the exercise price as of the current maturity date. If 4Front obtains permitted secured debt senior to the loan up to $
8.0
million,
75
% of the warrants will become exercisable by cashless exercise. If 4Front obtains permitted secured debt senior to the loan in excess of $
8.0
million (up to the $
10.0
million maximum),
100
% of the warrants will become exercisable by cashless exercise. The warrants met the criteria in ASC 480 due to the variability of the number of issuable shares, and are therefore classified as liabilities at fair value with changes being reported through the statement of operations. See Note 11 for further information on the July 2023 amendment.
The fair value of the warrants classified as liabilities was determined using the Black-Scholes simulation model based on Level 3 inputs on the fair value hierarchy. The following assumptions were used for the periods presented:
Issuance Date
December 31, 2023
Share Price
$
0.10
$
0.10
Exercise Price
$
0.17
$
0.17
Expected Life
2.7
years
2.3
years
Annualized Volatility
84.5
%
98.8
%
Risk-Free Annual Interest Rate
4.5
%
4.2
%
In connection with the senior secured credit facility, the Company entered into a restricted stock unit (“RSU”) agreement (the “RSU Agreement”) dated November 13, 2023 wherein the Company granted
15,900,000
RSUs to the lender. Each RSU represents an unsecured promise to issue one Class A Subordinate Voting Share upon the earliest of certain distribution events at a price of CAD$
0.31
. If at the time of the distribution event, the number of SVS underlying the RSUs is less than
2.12
% of the fully diluted SVS of the Company, an additional number of RSUs will be issuable to the lender at the closing market price on the Canadian Securities Exchange on the trading day prior to issuance.
The additional RSUs met the criteria in ASC 480 due to the variability of the number of issuable shares, and are therefore classified as liabilities at fair value with changes being reported through the statement of operations. See Note 11 for further information on the senior secured credit facility. The fair value of the RSUs classified as liabilities was determined using the Company's share price which is considered a Level 1 input on the fair value hierarchy.
F-25
4 FRONT VENTURES CORP.
NOTES TO CONSOLIDATED FINANCIAL STATEMENTS
(Amounts expressed in thousands of U.S. dollars except for share and per share data)
A reconciliation of the changes in fair value of the derivative liabilities is as follows:
For the Years Ended December 31,
2023
2022
Balance, beginning of period
$
—
$
3,502
Issuance of derivative liability
4,165
—
Change in fair value of derivative liability
385
(
3,502
)
Balance, end of period
$
4,550
$
—
See Note 13 for warrants classified within equity.
Note 11:
NOTES PAYABLE AND CONVERTIBLE NOTES
The Company’s notes payable and convertible notes are as follows:
Terms
December 31, 2023
December 31, 2022
Secured promissory notes dated May 10, 2019, as subsequently amended, with a related party which mature on May 1, 2026 and bear interest at a rate of
16.5
% through May 1, 2024 and
12
% per annum thereafter
$
47,491
$
49,807
Promissory note dated October 13, 2023 under the senior secured credit facility which matured on December 1, 2023 and bears interest at a rate of
15.5
% per annum. The Company is currently in negotiations to amend the terms of the agreement.
3,410
—
Convertible promissory note dated October 6, 2021, which matures on October 6, 2024 and bears interest at a rate of
10
% per annum
15,818
14,843
Unsecured convertible promissory note at $
0.50
per share due December 18, 2024 at
12
% per annum with monthly cash payments of $
50,000
beginning January 15, 2024 through maturity
(1)
2,051
3,554
Promissory note issued for the acquisition of NECC due January 7, 2023 at
10
% per annum
(2)(5)
—
519
Promissory note issued for the acquisition of Island due October 25, 2026 at
6
% per annum
(5)
11,030
10,431
Secured promissory note due January 1, 2024 at
1.5
% monthly interest through November 30, 2022 and
2
% monthly interest through maturity
(3)
2,734
3,230
Unsecured promissory note due November 30, 2024, monthly interest payments at
12
% per annum through September 2023 and
11
% per annum through November 2024
(4)
1,630
1,730
Various
9
51
Total Notes Payable and Convertible Notes
$
84,173
$
84,165
(1) In November 2022, the unsecured convertible note was amended to extend the maturity date to May 18, 2023. The Company concluded the extension resulted in a debt modification under ASC 470. On October 2, 2023, the Company amended the unsecured convertible promissory note with Healthy Pharms Inc. wherein the interest rate was amended to
12.0
% per annum and the maturity date was extended to December 18, 2024. Beginning January 15, 2024, the Company shall make monthly cash payments of $
50,000
through the maturity date. The amendment was deemed to be a substantial modification under ASC Subtopic 470-50 and a loss on extinguishment of $
0.4
million was recorded in the consolidated statement of operations for the year ended December 31, 2023. In November 2023, the Company issued
10,359,372
Class A Subordinate Voting Shares to the note holder to settle $
1,992,187
of the promissory note.
(2) On July 28, 2022, the parties amended the promissory note to provide for payment of half the principal on the initial maturity date, and the remaining principal and all accrued interest on November 15, 2022. Interest will continue at annual rate of
10
%. On November 25, 2022, the note was further amended to extend the maturity date for one fourth of the principal and accrued and unpaid interest to January 7, 2023.
F-26
4 FRONT VENTURES CORP.
NOTES TO CONSOLIDATED FINANCIAL STATEMENTS
(Amounts expressed in thousands of U.S. dollars except for share and per share data)
(3) On August 30, 2022, the Company entered into a Promissory Note Purchase Agreement with HI 4Front, LCC and Navy Capital Green Fund, LP. Under the agreement, the Company sold promissory notes totaling $
3.0
million with a
six-month
maturity bearing
1.5
% monthly interest for
three months
and
2
% monthly interest for
three months
. The notes were unsecured, but would become secured if not repaid within
three months
. On October 10, 2023, the Company amended the promissory note wherein the maturity date was extended to January 1, 2024. As consideration for the amendment, the Company paid an extension fee of C$
65,000
in the form of
1,283,425
share purchase warrants, wherein each warrant is exercisable into
one
(1) Subordinate Voting Share at an exercise price of US$
0.20
and expire on October 17, 2027. The amendment was not deemed to be a substantial modification under ASC Subtopic 470-50. As a result of the modification, the Company recorded an additional debt discount of $0.2 million for the issuance of the warrants.
(4) On September 16, 2022, the unsecured promissory note was modified to be due and payable in full on September 30, 2023. Interest will continue at an annual rate of
12
% with payment of interest due monthly. On September 28, 2023, the Company entered into an amendment of this promissory note to reduce the interest rate to
11
% and extend the maturity date to November 30, 2024. The amendment was classified as a troubled debt restructuring pursuant to ASC 470-60, "
Troubled Debt Restructurings by Debtors
".
(5) Refer to Note 7 for further information on the acquisition related promissory notes.
LI Lending LLC
On May 10, 2019, the Company entered into a loan agreement with LI Lending LLC, a related party, for $
50.0
million, of which $
45.0
million was drawn as of December 31, 2023 in
two
amounts: (i) $
35.0
million bearing interest at a rate of
10.25
% and (ii) $
10.0
million bearing interest at a rate of
12.25
%. The loan matures on May 10, 2024 upon which the Company shall pay an exit fee of
20
% of the remaining principal balance.
In April 2020, the loan was amended to release certain assets previously held as collateral and to make principal prepayments totaling $
2.0
million applied to the initial $
35.0
million amount, decreasing the principal balance to $
33.0
million. In December 2020, the loan was amended to increase the interest rate by
2.5
% of which payments of the incremental interest were paid-in-kind until January 1, 2022. The Company was still required to make interest-only payments monthly of
10.25
% on the initial $
33.0
million and
12.25
% on the final $
10.0
million of the loan until January 1, 2022, when monthly interest payments rates were increased to
12.75
% for the initial $
33.0
million and
14.75
% for the final $
10.0
million for the remaining term.
In July 2023, the Company entered into the First Amendment to the loan agreement with LI Lending LLC to extend the maturity date of the related party loan to May 1, 2026, to reduce the interest rate to
12.0
% per annum beginning May 1, 2024, and to expand the amount of third-party financings allowed under the loan agreement.
In addition, the exit fee of $
9.0
million was removed and deferred interest in the amount of $
9.2
million shall be added to the principal of the promissory note on May 1, 2024, for a total payable at maturity of $
51.7
million. As compensation for the amendment, the Company shall pay an extension fee of $
0.5
million payable in cash on May 1, 2024. In addition, the Company issued warrants to purchase a variable number of subordinate voting shares on August 10, 2023 wherein each warrant shall be exercisable into
one
(1) Subordinate Voting Share at an exercise price of $
0.17
through May 1, 2026. See Note 10 for further information regarding the fair value of the warrants. The amendment to the related party loan was not deemed to be a substantial modification under ASC Subtopic 470-50. As a result of the modification, the Company recorded an additional debt discount of $
4.7
million related to the extension fee and the fair value of the warrants.
For the years ended December 31, 2023 and 2022, the Company recognized accrued interest expense of $
7.8
million and $
7.0
million, respectively, on the related party loan and made $
6.4
million and $
5.5
million, respectively, in payments of principal and interest to the related party. See Note 19 for further discussion of this related party transaction.
F-27
4 FRONT VENTURES CORP.
NOTES TO CONSOLIDATED FINANCIAL STATEMENTS
(Amounts expressed in thousands of U.S. dollars except for share and per share data)
October 2021 Convertible Note
On October 6, 2021, the Company entered into a convertible promissory note for $
15.0
million that is exercisable into Class A Subordinate Voting Shares for $
1.03
per share at any time at the option of the holder. The notes bear interest at
6
% per annum and mature on October 6, 2024 upon which any remaining balance is payable in cash. All accrued and unpaid interest is payable in cash on an annual basis beginning on October 6, 2022.
On October 6, 2023, the Company amended the October 2021 Convertible Note wherein payment of interest shall be deferred and become due and payable upon the earlier of the maturity date, a change of control, or event of default under the existing agreement terms. In addition, the outstanding balance, including any deferred interest payments, shall accrue interest at a rate of
10.0
% per annum through maturity. The conversion price was amended to $
0.23
per share. The amendment of the October 2021 Convertible Note was deemed to be a substantial modification under ASC Subtopic 470-50 and a gain on extinguishment of $
0.4
million was recorded in the consolidated statement of operations for the year ended December 31, 2023.
As of December 31, 2023, payments of principal and interest totaling $
1.1
million have been made for this loan. As of December 31, 2023 and 2022, the unamortized discount balance related to the October 2021 Convertible Note was $
0.5
million and $
0.4
million, respectively, with a remaining amortization period of
0.8
years and
1.75
years, respectively. For the years ended December 31, 2023 and 2022, the Company recognized interest expense of $
1.1
million and $
1.1
million, respectively, and accretion of debt discount of $
0.3
million and $
0.2
million, respectively, related to the October 2021 Convertible Note.
Senior Secured Credit Facility
On October 13, 2023, the Company entered into a senior secured credit facility agreement for an aggregate principal up to $
10.0
million in which a term loan in the amount of $
3.4
million was drawn on the closing date and a second tranche of $
4.0
million is available to be drawn through July 13, 2024. The term loans accrue interest paid monthly in arrears at a rate equal to the greater of (a) the sum of the prime rate and
7.0
% and (b)
15.5
% per annum. The term loans mature on December 1, 2023 and include extension terms under certain circumstances no further than September 30, 2026. For each term loan, the Company shall pay an origination fee equal to
7.0
% of the principal amount of the term loan upon issuance. In addition, the Company shall pay a commitment fee on the undrawn second tranche which shall accrue at a rate per annum of
2.0
% through the earlier of July 13, 2024 and the date on which the maximum facility amount is drawn. The Company may prepay the term loans, in whole or in part, at any time subject to the prepayment fee based on the date of the prepayment. Further, the Company shall pay an exit fee of $
1.4
million upon the earlier of the maturity date or the date on which the obligations are paid in full. The term loans shall be secured by senior liens on all assets of the Company and borrowing subsidiaries.
The agreement contains financial covenants that (a) require the Company to have minimum liquidity of at least $
3.0
million beginning December 31, 2023, (b) have a fixed charge coverage ratio of no less than
1.10
to 1.00 beginning June 30, 2024 and (c) have a consolidated leverage ratio of no more than
3.00
to 1.00 beginning June 30, 2024. The Loan Agreement contains additional covenants that, among other things, limit the ability of the Company and its subsidiaries to incur certain additional debt and liens, pay certain dividends or make other restricted payments, make certain investments, make certain dispositions and enter into certain transactions with affiliates.
In connection with the senior secured credit facility, the Company entered into a restricted stock unit (“RSU”) agreement (the “RSU Agreement”) dated November 13, 2023 wherein the Company issued
15,900,000
RSUs to the lender. Each RSU represents an unsecured promise to issue one Class A Subordinate Voting Share upon the earliest of certain distribution events at a price of CAD$
0.31
. Refer to
Note 10
for information on additional RSUs to be issued which are classified as a derivative liability.
F-28
4 FRONT VENTURES CORP.
NOTES TO CONSOLIDATED FINANCIAL STATEMENTS
(Amounts expressed in thousands of U.S. dollars except for share and per share data)
Future minimum payments on the notes payable and convertible debt are as follows:
Year Ending December 31,
2024
$
25,630
2025
—
2026
—
2027
58,543
2028
—
Thereafter
—
Total minimum payments
84,173
Less current portion
(
25,630
)
Long-term portion
$
58,543
Construction Finance Liability
On January 28, 2022, the Company acquired property at 29 Everett Street LLC in conjunction with the NECC Merger (see Note 7 for further details on the transaction). Concurrently, effective January 28, 2022, the Company sold a portion of the property it had acquired in the acquisition for $
16.0
million. In connection with the sale of the property at Everett LLC, the Company agreed to lease the location back for cultivation, effective on January 28, 2022 with available repurchase options. This transaction did not meet the requirements of a sale leaseback transaction and as such was accounted for as a failed sale leaseback. On January 28, 2022, the Company recorded a construction finance liability for the proceeds received from the sale to recognize a liability resulting from the failed sale-leaseback transaction.
The initial term of the agreement is
20
years, with
two
options to extend the term for
five years
each. The initial monthly rent payment is equal to $
0.1
million for the first year of the agreement, with
3
% annual increases over the life of the agreement. As of December 31, 2023, the total finance liability associated with this transaction is $
16.0
million. The total interest expense incurred during the year ended December 31, 2023 was
nil
.
Note 12:
SHAREHOLDER'S EQUITY
The Company has authorized an unlimited number of Class A Subordinate Voting Shares (“SVS”) and Class C Multiple Voting Shares (“MVS”), all with no par value.
All share classes are included within share capital in the consolidated statements of shareholders’ equity on an as-converted basis. Each share class is entitled to notice of and to attend at any meeting of the shareholders, except a meeting of which only holders of another particular class of shares will have the right to vote. All share classes are entitled to receive dividends, as and when declared by the Company, on an as-converted basis, and no dividends will be declared by the Company on any individual class unless the Company simultaneously declares or pays dividends on all share classes. No subdivision or consolidation of any share class shall be made without simultaneously subdividing or consolidating all share classes in the same manner.
F-29
4 FRONT VENTURES CORP.
NOTES TO CONSOLIDATED FINANCIAL STATEMENTS
(Amounts expressed in thousands of U.S. dollars except for share and per share data)
Voting shares activity for the periods presented is summarized as follows:
Class A Subordinate Voting Shares
Class C Multiple Voting Shares
Total
Balance, December 31, 2021
592,905,396
1,276,208
594,181,604
Share capital issuances
49,234,671
—
49,234,671
Balance, December 31, 2022
642,140,067
1,276,208
643,416,275
Share capital issuances
26,103,074
—
26,103,074
Balance, December 31, 2023
668,243,141
1,276,208
669,519,349
Class A Subordinate Voting Shares
Holders of Class A Subordinate Voting Shares are entitled to
one
vote in respect of each SVS.
Class C Multiple Voting Shares
Holders of Class C Multiple Voting Shares are entitled to
800
votes in respect of each MVS. One MVS can convert to
one
SVS but are not convertible until the aggregate number of MVS held by the Initial Holders (being the MVS holders on their initial issuance) are reduced to a number which is less than
50
% of the aggregate number of MVS held by the Initial Holders on the date of completion of the Business Combination with Cannex.
Series
Shares outstanding as of December 31, 2023
As converted to SVS Shares
Class A - Subordinate Voting Shares
668,243,141
668,243,141
Class C - Multiple Voting Shares
1,276,208
1,276,208
Total shares outstanding
669,519,349
669,519,349
Note 13:
WARRANTS
A reconciliation of the beginning and ending balance of outstanding share purchase warrants classified as equity is as follows:
Number of Warrants
Weight-Average Exercise Price
Balance, December 31, 2021
26,192,237
$
0.75
Issued
2,999,975
1.00
Exercised
(
91,436
)
0.54
Expired
(
22,748,498
)
0.76
Balance, December 31, 2022
6,352,278
0.82
Issued
2,658,425
0.16
Expired
(
2,227,303
)
0.67
Balance, December 31, 2023
6,783,400
$
0.61
F-30
4 FRONT VENTURES CORP.
NOTES TO CONSOLIDATED FINANCIAL STATEMENTS
(Amounts expressed in thousands of U.S. dollars except for share and per share data)
As of December 31, 2023, the Company has the following warrants outstanding:
Warrants Outstanding
Exercise Price
Expiry Date
2,999,975
$
1.00
April 13, 2024
625,000
*
C$
0.80
October 6, 2024
500,000
*
C$
0.80
October 6, 2025
625,000
C$
0.23
May 10, 2027
750,000
$
0.10
September 1, 2027
1,283,425
$
0.20
October 17, 2027
6,783,400
*Represents warrants that are exercisable as of December 31, 2023.
See Note 10 for warrants for classified as derivative liabilities.
Note 14:
NON-CONTROLLING INTERESTS
The non-controlling interests of the Company for each affiliate before intercompany elimination are summarized in the tables below:
December 31, 2023
December 31, 2022
MMA Capital
MMA Capital
Current assets
$
—
$
—
Current liabilities
—
—
Current net assets
—
—
Non-current assets
14,620
14,620
Non-current liabilities
—
—
Non-current net assets
$
14,620
$
14,620
MMA Capital
Balance, December 31, 2021
$
72
Net income attributable to NCI
21
Balance, December 31, 2022
93
Net income attributable to NCI
15
Balance, December 31, 2023
$
108
Note 15:
SHARE-BASED COMPENSATION
The Company adopted
two
equity incentive plans where the Company may grant Class A stock options. Under the terms of the plans, the maximum number of stock options which may be granted are a total of
10
% of the number of shares outstanding assuming conversion of all shares to SVS. The exercise price for stock options issued under the plans will be set by the Compensation Committee of the Board of Directors but will not be less than
100
% of the fair market value of the Company’s shares on the grant date. Stock options have a maximum term of
10
years from the date of grant. Stock options vest at the discretion of the Board.
As of December 31, 2023, the Company had
43,672,411
options exercisable and
91,702,766
options outstanding, with exercise prices ranging from C$
0.10
to C$
1.63
.
The following table summarizes the Company’s stock option activity and related information:
F-31
4 FRONT VENTURES CORP.
NOTES TO CONSOLIDATED FINANCIAL STATEMENTS
(Amounts expressed in thousands of U.S. dollars except for share and per share data)
Number of Options
Weighted Average Price (CAD$)
Weighted Average Years
Balance, December 31, 2021
54,282,752
$
0.94
2.97
Granted
35,161,000
$
0.68
4.80
Exercised
(
133,333
)
$
0.80
—
Forfeited/Expired
(
13,683,459
)
$
0.96
—
Balance, December 31, 2022
75,626,960
$
0.86
3.46
Granted
68,294,666
$
0.20
4.52
Forfeited/Expired
(
52,218,860
)
$
0.84
—
Balance, December 31, 2023
91,702,766
$
0.34
3.78
During the year ended December 31, 2023 and 2022, the Company recognized share-based compensation of $
6.0
million and $
7.2
million respectively.
In determining the amount of share-based compensation, the Company used the Black-Scholes option pricing model to establish the fair value of options granted during the year with the following key assumptions:
For the Years Ended December 31,
2023
2022
Risk-Free Interest Rate
4.02
%
3.44
%
Expected Life (years)
3.51
3.01
Expected Annualized Volatility
86.83
%
82.73
%
Expected Dividend Yield
—
—
Cashless Exercises
During the year ended December 31, 2023, there were
no
share issuances resulting from cashless exercises. During the year ended December 31, 2022, the Company issued an aggregate of
51,975
Class A shares pursuant to the exercise of
133,333
options. As part of the Company’s equity incentive plans, the Company may permit cashless exercise. The Company withheld exercised shares from the holders to cover the strike price upon issuance. The number of options exercised under the cashless method was
133,333
with shares withheld to cover these costs as of December 31, 2022 being
106,666
, resulting in total shares issued to option holders upon cashless exercise of options being
26,667
.
Restricted Share Units
On July 27, 2023, the Company issued a total of
9,853,830
restricted share units ("RSUs"), at a issue price of C$
0.165
based on the closing price of its Subordinate Voting Shares, to certain officers and employees of the Company. The RSUs are fully vested as of the grant date and expire upon the earlier of
18
months following the grant date or the occurrence of certain events. As of December 31, 2023, the Company recognized share-based compensation of $
1.2
million for these fully vested RSU grants.
On November 13, 2023, in connection with the $
10.0
million senior secured credit facility agreement, the Company issued
15,900,000
restricted stock units to the lender, ALT Debt II, LP wherein each RSU is exercisable into
one
(1) Class A Subordinate Voting Share upon the earliest of certain specified conditions at an issue price of $
0.20
per RSU.
F-32
4 FRONT VENTURES CORP.
NOTES TO CONSOLIDATED FINANCIAL STATEMENTS
(Amounts expressed in thousands of U.S. dollars except for share and per share data)
Note 16:
SELLING, GENERAL AND ADMINISTRATIVE EXPENSES
For the year ended December 31, 2023 and 2022, general and administrative expenses were comprised of:
For the Years Ended December 31,
2023
2022
Rent and lease related expenses
$
18,106
$
13,771
Salaries and benefits
16,906
18,239
Share-based compensation
6,860
7,214
Professional services
4,014
5,353
Bad debt expense
7,767
625
Licenses, fees and taxes
1,634
1,400
Advertising and promotions
1,485
1,614
Security expenses
1,353
1,253
Other general and administrative expenses
5,282
6,803
Total selling, general and administrative expenses
$
63,407
$
56,272
Note 17:
INCOME TAXES
As the Company operates in the cannabis industry, it is subject to the limitations of IRC Section 280E under which the Company is only allowed to deduct expenses directly related to sales of product. This results in permanent differences between ordinary and necessary business expenses deemed non-allowable under IRC Section 280E. Therefore, the effective tax rate can be highly variable and may not necessarily correlate with pre-tax income or loss.
The following table sets forth the components of income tax (benefit) expense for the years ended December 31, 2023 and 2022:
December 31, 2023
December 31, 2022
Net current taxes:
U.S. Federal
$
2,645
$
12,031
U.S. State
$
825
$
2,518
Deferred Taxes:
U.S. Federal
$
2,606
$
(
3,521
)
U.S. State
$
1,017
$
(
1,121
)
Total (continuing and discontinued)
$
7,093
$
9,907
F-33
4 FRONT VENTURES CORP.
NOTES TO CONSOLIDATED FINANCIAL STATEMENTS
(Amounts expressed in thousands of U.S. dollars except for share and per share data)
The following table sets forth a reconciliation of income tax expense (benefit) at the federal statutory rate to recorded income tax expense (benefit) for the years ended December 31, 2023 and 2022:
December 31, 2023
December 31, 2022
Loss before income taxes (continuing and discontinued operations)
$
(
84,539
)
$
(
36,970
)
Statutory tax rate
21.00
%
21.00
%
Expense based on statutory rates
(
17,753
)
(
7,764
)
Permanent non-deductible items
16,164
14,419
State taxes
(
2,444
)
280
Change in state rate
79
101
Change in valuation allowance
2,622
4,524
Change in uncertain tax position
8,524
—
Interest and penalties
3,464
2,689
Acquisition related adjustments
—
(
6,142
)
Lease deferred tax true-up
(
683
)
688
Return-to-provision
(
2,221
)
940
Other adjustments
(
659
)
172
Income tax expense (continued and discontinued)
$
7,093
$
9,907
The following tables set forth the components of deferred income taxes as of December 31, 2023 and 2022:
December 31, 2023
December 31, 2022
Deferred tax assets
Net operating losses
$
8,521
$
5,898
Lease liabilities
10,257
16,595
Goodwill and intangible assets
1,677
1,785
Other
1,917
1,024
Total deferred tax assets
22,372
25,302
Valuation allowance
(
8,521
)
(
5,898
)
Total net deferred tax assets
13,851
19,404
Deferred tax liabilities
Property and equipment
(
5,699
)
(
408
)
Intangible assets
(
8,937
)
(
9,338
)
Right-of-use assets
(
11,097
)
(
17,936
)
Total net deferred tax liabilities
(
25,733
)
(
27,682
)
Total adjusted deferred tax liabilities (continued and discontinued)
$
(
11,882
)
$
(
8,278
)
As of December 31, 2023, the Company has gross state net operating losses of approximately $
53.7
million, which begin to expire in 2029, and gross federal net operating losses of approximately $
19.1
million, $
0.9
million of which expire in 2037 and the remainder can be carried forward indefinitely. Pursuant to Section 382 of the Internal Revenue Code, utilization of net operating losses may be subject to annual limitations in the event of a change in ownership of the Company. These annual limitations may result in the expiration of net operating losses prior to utilization.
In assessing the realizability of deferred tax assets, management considers whether it is more likely than not that some portion or all of the deferred tax assets will not be realized. The Company assesses the positive and negative evidence to determine if sufficient future taxable income will be generated to use its existing deferred tax assets. The Company has recorded a valuation allowance related to its state and federal net operating loss carryforwards as of December 31, 2023 and 2022 in the amount of $
8.5
million and $
5.9
million, respectively.
F-34
4 FRONT VENTURES CORP.
NOTES TO CONSOLIDATED FINANCIAL STATEMENTS
(Amounts expressed in thousands of U.S. dollars except for share and per share data)
Activity in unrecognized tax benefits which are included as a component of taxes payable in the accompanying consolidated balance sheet were as follows:
December 31, 2023
December 31, 2022
Balance, beginning of year
$
—
$
—
Increase related to positions taken in the current year
8,524
—
Balance, end of year
$
8,524
$
—
If recognized, $
8.5
million of the gross unrecognized tax benefit balance at December 31, 2023 would favorably impact the Company's effective income tax rate.
The Company does not expect any significant changes to its liability for unrecognized tax benefits during the next 12 months.
The Company recognizes interest and penalties related to income tax matters within income tax expense.
The Company recorded penalties and interest related to outstanding income tax liabilities in the amount of $
3.5
million and $
2.7
million for the period ended December 31, 2023 and 2022, respectively. As of December 31, 2023 and 2022, the Company has recorded $
8.2
million and $
5.0
million, respectively of accrued penalties and interest related to outstanding income tax liabilities – which is included within Taxes Payable on the Company’s balance sheet.
The Company files income tax returns in the US, various state jurisdictions, and Canada, and is subject to examination of its income tax returns by tax authorities in these jurisdictions who may challenge any item on these returns. The corporate statute of limitations for these jurisdictions remains open for the 2019 tax year to the present. Prior to July 31, 2019, the Company was treated as a partnership for income tax purposes and tax income and losses generated from operations were passed through to the Company’s individual members.
Note 18:
DISCONTINUED OPERATIONS
During the fiscal quarter ended September 30, 2023, the Company ceased its cultivation and production operations in the state of California (together, the "California operations") as reported under the THC Cannabis segment. The Company concluded that the abandonment of its California operations represented a strategic shift and thus all assets and liabilities to the operations within the state of California were classified as discontinued operations. Long-lived assets related to the California operations ceased to be used as of December 31, 2023 and thus considered disposed of other than by sale as of December 31, 2023. The assets associated with the California operations were measured at the lower of their carrying value or fair value less costs to sell. During the year ended December 31, 2023, the Company recognized a loss on disposal of $
14.4
million for the net carrying value of the assets as of the disposition date which was determined as the book value less direct costs to sell and an impairment charge of $
12.9
million for the write-off of its intangible assets and goodwill. The Company does not have significant continuing involvement with the California operations outside of the contract liabilities of $
2.3
million and the litigation matters disclosed in Note 20.
Revenue and expenses, gains or losses relating to the discontinuation of California operations were eliminated from profit or loss from the Company’s continuing operations and are shown as a single line item in the consolidated statements of operations for all periods presented.
F-35
4 FRONT VENTURES CORP.
NOTES TO CONSOLIDATED FINANCIAL STATEMENTS
(Amounts expressed in thousands of U.S. dollars except for share and per share data)
The operating results of the discontinued operations are summarized as follows:
Years Ended December 31,
2023
2022
REVENUE
Revenue from sale of goods
$
9,412
$
10,495
Real estate income
411
418
Total revenues
9,823
10,913
Cost of goods sold
(
22,482
)
(
21,187
)
Gross profit
(
12,659
)
(
10,274
)
OPERATING EXPENSES
Selling, general and administrative expenses
4,901
6,527
Depreciation and amortization
212
521
Transaction and restructuring related expenses
860
1,135
Impairment of goodwill and intangible assets
12,856
6,700
Total operating expenses
18,829
14,883
Loss from operations
(
31,488
)
(
25,157
)
Other income (expense)
Interest expense
(
32
)
(
71
)
Loss on disposal
(
14,368
)
(
381
)
Other
(
1,025
)
(
147
)
Total other income (expense), net
(
15,425
)
(
599
)
Net loss from discontinued operations before income taxes
(
46,913
)
(
25,756
)
Income tax benefit
(
1
)
170
Net loss on discontinued operations
$
(
46,914
)
$
(
25,586
)
F-36
4 FRONT VENTURES CORP.
NOTES TO CONSOLIDATED FINANCIAL STATEMENTS
(Amounts expressed in thousands of U.S. dollars except for share and per share data)
The carrying amounts of assets and liabilities in the disposal group are summarized as follows:
December 31, 2023
December 31, 2022
Carrying amount of the assets included in discontinued operations:
Current assets:
Cash
$
63
$
919
Accounts receivable, net
(
49
)
1,943
Other receivables
16
(
16
)
Inventory
33
6,704
Prepaid expenses and other assets
—
192
Total current assets
(1)
63
9,742
Property, plant, and equipment, net
—
22,492
Intangible assets, net
738
1,687
Goodwill
—
12,148
Right-of-use assets
—
16,522
Deposits
14
619
Total non-current assets
(1)
752
53,468
TOTAL ASSETS OF THE DISPOSAL GROUP
$
815
$
63,210
Carrying amount of the liabilities included in discontinued operations:
Current liabilities:
Accounts payable
3,552
1,600
Accrued expenses and other current liabilities
4,752
5,164
Taxes payable
72
—
Current portion of contract liabilities
48
369
Current portion of lease liability
—
1,712
Total current liabilities
(1)
8,424
8,845
Long term notes payable
5
—
Long term accounts payable
330
400
Contract liabilities
2,280
2,000
Deferred tax liability
—
2,181
Lease liability
—
15,513
Total non-current liabilities
(1)
2,615
20,094
TOTAL LIABILITIES OF THE DISPOSAL GROUP
$
11,039
$
28,939
(1) The assets and liabilities of the disposal group are classified as current on the consolidated balance sheets as of December 31, 2023 because it is probable that the sale or disposal other than by sale will occur within one year.
F-37
4 FRONT VENTURES CORP.
NOTES TO CONSOLIDATED FINANCIAL STATEMENTS
(Amounts expressed in thousands of U.S. dollars except for share and per share data)
Note 19:
RELATED PARTIES
LI Lending LLC
Linchpin Investors LLC (“Linchpin”), a subsidiary of the Company, and LI Lending LLC (“LI Lending”) entered into a Construction Loan Agreement dated May 10, 2019, as amended, whereby Linchpin received an up-to $
50.0
million loan from LI Lending of which $
43.0
million was drawn as of December 31, 2023. Mr. Gontmakher, the CEO of the Company, and Roman Tkachenko, a director of the Company, each hold a
14.28
% ownership interest in LI Lending. $
52.1
million of the loan advanced includes the notes payable and accrued interest less debt discount of $
4.6
million that was outstanding as of December 31, 2023. Of the $
47.5
million outstanding at December 31, 2023, $
8.5
million represents interest accrued through December 31, 2023. See Note 11 for details on the outstanding note payable.
In July 2023, the related party loan was amended wherein while the debt is outstanding, if the Company unilaterally removes Mr. Gontmakher as its Chief Executive Officer or Karl Chowscano as its President without either cause or lender consent, the maturity date of the loan will be accelerated to the date that is
30
days after the first unilateral removal. Refer to Note 11 for additional amendment terms.
As compensation for the amendment, the Company issued warrants to LI Lending to purchase a variable number of subordinate voting shares on August 10, 2023 wherein each warrant shall be exercisable into
one
(1) Subordinate Voting Share at an exercise price of $
0.17
through May 1, 2026. See Note 10 for warrant terms.
Note 20:
CONTINGENCIES
(a) Cannabis Industry
While marijuana is legal under the laws of several U.S. states (with varying restrictions), the United States Federal Controlled Substances Act classifies all “marijuana” as a Schedule I drug, whether for medical or recreational use. Under U.S. federal law, a Schedule I drug or substance has a high potential for abuse, no accepted medical use in the United States, and a lack of safety for the use of the drug under medical supervision. As such, there is an inherent risk related to the federal government’s position on cannabis. There is additional risk associated with the Company’s business in cannabis that third-party service providers could suspend or withdraw services and regulatory bodies could impose certain restrictions on the issuer’s ability to operate in the U.S. As of December 31, 2023, Company has not estimated a potential liability related to the possible enforcement of laws against the medical cannabis industry.
(b) Contingent consideration payable
As part of the acquisition of Om of Medicine, LLC, the Company is subject to contingent consideration payable to the sellers.
The fair value of the contingent consideration, which is based on specific revenue levels achieved over a
2
-
3-year
period, is as follows:
Balance, December 31, 2021
$
2,393
Changes in fair value
(
2,393
)
Balance, December 31, 2022
$
—
Changes in fair value
—
Balance, December 31, 2023
$
—
F-38
4 FRONT VENTURES CORP.
NOTES TO CONSOLIDATED FINANCIAL STATEMENTS
(Amounts expressed in thousands of U.S. dollars except for share and per share data)
The contingent consideration payable is measured at fair value based on unobservable inputs and is considered a Level 3 financial instrument. The determination of the fair value of these liabilities is primarily driven by the Company’s expectations of the respective subsidiaries achieving certain milestones. The expected milestones were assigned probabilities and the expected related cash flows were discounted to derive the fair value of the contingent consideration.
Om of Medicine:
The contingent consideration payable is determined as the amount in excess of gross sales of $
3.4
million (for fiscal 2020 and 2021) and $
3.5
million (2022) to a maximum payable of $
6.9
million. During the year ended December 31, 2021, the Company determined the outstanding current contingent consideration payable of $
1.2
million was no longer deemed contingent and therefore reclassified the balance to accrued expenses and other current liabilities. During the year ended December 31, 2022, the Company performed analyses and determined it does not anticipate the subsidiaries to reach the required milestone for the year ended December 31, 2022. As a result, the Company estimated the contingent consideration to be
nil
as of December 31, 2022 and recorded a gain on the fair value adjustment. Refer to Note 8 for classification of Om of Medicine as held for sale as of December 31, 2023.
(c) Legal Matters
From time to time, the Company may be involved in certain disputes arising in the ordinary course of business. Such disputes, taken in the aggregate, are not expected to have a material adverse effect on the Company. There are no proceedings in which any of the Company’s directors, officers, or affiliates is an adverse party or has a material interest adverse to the Company’s interest.
On May 9, 2023, Florival LLC (“Florival”) sued the Company in the California Superior Court for the County of Santa Cruz. The lawsuit alleged the Company had breached an agreement with Florival under which Company subsidiary Island Global Holdings, Inc. (“Island”) agreed to purchase the membership interests of licensed cannabis cultivator Gold Coast Gardens, LLC. Florival claimed damages of $
0.85
million. The Company denied it had any direct liability under the agreement, which was executed
two years
before the Company’s acquisition of Island and asserted an unclean hands defense on behalf of both the Company and Island based on Florival’s inequitable conduct during the litigation. On November 7, 2023, the court entered summary judgment against the Company and Island. The Company and Island have appealed the decision. Management has accrued $
0.85
million related to this matter as of December 31, 2023.
On September 14, 2023, Teichman Enterprises, Inc. (“Teichman”) sued Company subsidiary 4Front California Capital Holdings, Inc. (“4Front CA”) in the California Superior Court for the County of Los Angeles. The lawsuit alleged 4Front CA had breached a lease with Teichman for 4Front CA’s facility in Commerce, California by failing to pay rent due under the lease. Teichman sought possession of the property and damages of $
0.6
million. 4Front CA denied the allegations, but vacated the facility. Teichman dismissed the case in January 2024.
On September 29, 2023, Teichman Enterprises, Inc. sued 4Front CA and the Company in the Superior Court for the County of Los Angeles. The lawsuit alleged the Company had breached a lease agreement with Teichman under which the Company entered into a
10
-year lease commitment ending on January 31, 2029, and that the Company breached its guarantee of the lease. Teichman has alleged total rent owed under the lease agreement is $
13.4
million in addition to a license fee of $
1.0
million and additional damages. Total damages sought from Teichman under the lease contracts is $
15.5
million. 4Front CA and the Company denied the allegations in the compliant, and denied that Teichman was entitled to the full amount of damages claimed due to Teichman's obligation to mitigate. Based on management's review of case, the Company has accrued $
2.7
million associated with this legal liability as of December 31, 2023.
F-39
4 FRONT VENTURES CORP.
NOTES TO CONSOLIDATED FINANCIAL STATEMENTS
(Amounts expressed in thousands of U.S. dollars except for share and per share data)
(d) Other Contingencies
On October 13, 2022, the Company entered into a Prepaid Forward Purchase Agreement with Frisco SPV, LLC. Under the terms of the agreement, Frisco SPV, LLC agreed to advance the Company $
3.8
million in exchange for a share of the proceeds of the Company’s planned litigation against
four
former licensing clients. The funder’s share is equal to
1.5
multiplied by the amount of the advance, plus
35
% of the proceeds of the litigation after deducting the funder’s multiple return, plus, beginning October 2024,
15
% interest on the advance, if not repaid sooner. On October 21 and 25, 2022, Frisco SPV, LLC completed the funding as agreed. The funding is unsecured and non-recourse in the event the Company is unsuccessful in these proceedings. The Company recognized the $
3.8
million advance received in "Other Income" on the consolidated statement of operations for the year ended December 31, 2022.
Note 21:
FINANCIAL INSTRUMENTS AND FINANCIAL RISK MANAGEMENT
The fair value of the Company’s cash, accounts receivable, other receivables, accounts payable, and accrued expenses approximates carrying value due to their short-term nature. The Company’s lease receivables, convertible notes payable, and notes payable approximate fair value due to the instruments bearing market rates of interest. These measurements were identified as Level 1 measurements, due to the proximity of fair value to carrying values. The fair value of stock options granted were estimated based on a Black-Scholes model during the years ended December 31, 2023 and 2022. The estimated fair value of the derivative liabilities, which represent warrants classified as liabilities, represent Level 3 measurements. The assumptions that the Company used in the fair valuation of derivative liabilities are disclosed in Note 10.
The following table details the fair value measurements within the fair value hierarchy of the Company's financial instruments, which includes the Level 3 liabilities:
Fair Value at December 31, 2023
Total
Level 1
Level 2
Level 3
Liabilities:
Derivative liability
$
4,550
$
—
$
—
4,550
Total liabilities
$
4,550
$
—
$
—
$
4,550
Fair Value at December 31, 2022
Total
Level 1
Level 2
Level 3
Liabilities:
Derivative liability
$
—
$
—
$
—
$
—
Total liabilities
$
—
$
—
$
—
$
—
There were no transfers between fair value levels for the years ended December 31, 2023 and 2022.
(a) Financial Risk Management
The Company is exposed in varying degrees to a variety of financial instruments related risks. The Board mitigates these risks by assessing, monitoring and approving the Company’s risk management processes.
(b) Credit Risk
Credit risk is the risk of loss associated with counterparty’s inability to fulfill its payment obligations. The Company’s credit risk is primarily attributable to cash, accounts receivable, lease receivables, and other receivables. The risk to cash deposits is mitigated by holding these instruments with regulated financial institutions. Accounts
F-40
4 FRONT VENTURES CORP.
NOTES TO CONSOLIDATED FINANCIAL STATEMENTS
(Amounts expressed in thousands of U.S. dollars except for share and per share data)
receivable, lease receivables, and other receivables credit risk arises from the possibility that principal and interest due may become uncollectible. The Company mitigates this risk by managing and monitoring the underlying business relationships.
The Company maintains cash with federally insured financial institutions. As of December 31, 2023 and 2022, the Company exceeded federally insured limits by $
0.3
million and $
10.1
million, respectively. As of December 31, 2023 and 2022, the Company held an immaterial amount of cash in a Canadian trust account that is denominated in C$.
As of December 31, 2023 and 2022, the maximum credit exposure related to the carrying amounts of accounts receivable, lease receivables, and other receivables was $
12.4
million and $
15.0
million, respectively.
(c) Liquidity Risk
The Company manages liquidity risk through the management of its capital structure. The Company’s approach to managing liquidity is to raise sufficient capital to settle obligations and liabilities when due. The Company has raised capital as needed, however there is no guarantee the company will be able to continue to raise funds in the same manor it has historically.
The Company has the following gross contractual obligations as of December 31, 2023, which are expected to be payable in the following respective periods:
Less than 1 year
1 to 3 years
3 to 5 years
Greater than 5 years
Total
Accounts payable and accrued liabilities
$
20,429
$
977
$
—
$
—
$
21,406
Convertible notes, notes payable and accrued interest
25,630
47,513
11,030
—
84,173
Construction finance liability
—
16,000
—
—
$
16,000
Total
$
46,059
$
64,490
$
11,030
$
—
$
121,579
(d) Foreign Exchange Risk
The Company is exposed to exchange rate fluctuations between United States and Canadian dollars. The Company’s share price is denominated in Canadian dollars. If the Canadian dollar declines against the United States dollar, the United States dollar amounts available to fund the Company through the exercise of stock options or warrants will be reduced. The Company also has bank accounts with immaterial balances in Canadian dollars. The value of these bank balances if converted to U.S. dollars will fluctuate. While the Company maintains a head office in Canada where it incurs expenses primarily denominated in Canadian dollars, such expenses are a small portion of overall expenses incurred by the Company. The Company does not have a practice of trading derivatives and does not engage in “natural hedging” for funds held in Canada.
F-41
4 FRONT VENTURES CORP.
NOTES TO CONSOLIDATED FINANCIAL STATEMENTS
(Amounts expressed in thousands of U.S. dollars except for share and per share data)
Note 22:
SEGMENT INFORMATION
Operating segments are components of the Company that engage in business activities which generate revenues and incur expenses (including intercompany revenues and expenses related to transactions conducted with other components of the Company). The operations of an operating segment are distinct, and the operating results are regularly reviewed by the chief operating decision maker (“CODM”) for the purposes of resource allocation decisions and assessing its performance. The Company's Chief Executive Officer is the Company's CODM. As of December 31, 2023, the Company had
two
reportable segments as follows:
•
THC Cannabis – Cultivation, manufacturing, and distribution of THC cannabis; and
•
CBD Wellness – Sale of CBD products to third-party consumers.
The below table presents financial results of each segment as of and for the years ended December 31, 2023 and 2022:
Years Ended December 31,
2023
2022
Net Revenues
THC Cannabis
$
96,588
$
106,632
CBD Wellness
847
1,032
Total Net Revenues
$
97,435
$
107,664
Net (Income) Loss Attributable to Shareholders
THC Cannabis
$
11,481
$
6,288
CBD Wellness
(
55
)
(
66
)
Corporate
33,292
15,069
Total Net Loss from Continuing Operations
$
44,718
$
21,291
Assets
THC Cannabis
$
262,423
$
343,410
CBD Wellness
388
625
Corporate
1,143
697
Total Assets
$
263,954
$
344,732
F-42
4 FRONT VENTURES CORP.
NOTES TO CONSOLIDATED FINANCIAL STATEMENTS
(Amounts expressed in thousands of U.S. dollars except for share and per share data)
Note 23:
GOVERNMENT ASSISTANCE PROGRAM
The CARES Act provides an employee retention credit (“CARES Employee Retention Credit”), which is a refundable tax credit against certain employment taxes of up to $5,000 per employee for eligible employers. The tax credit is equal to 50% of qualified wages paid to employees during a quarter, capped at $10,000 of qualified wages per employee through December 31, 2020. Additional relief provisions were passed by the United States government, which extend and slightly expand the qualified wage caps on these credits through December 31, 2021. Based on these additional provisions, the tax credit is now equal to 70% of qualified wages paid to employees during a quarter, and the limit on qualified wages per employee has been increased to $10,000 of qualified wages per quarter. The Company qualifies for the tax credit under the CARES Act. During the fiscal year ended December 31, 2022, the Company recorded and received $
7.4
million related to the CARES Employee Retention Credit in other income on the Company’s Consolidated Statements of Operations.
Note 24:
SUBSEQUENT EVENTS
The Company has evaluated subsequent events through April 15, 2024, which is the date these consolidated financial statements were issued, and has concluded that the following subsequent events have occurred that would require recognition or disclosure in the consolidated financial statements.
On January 29, 2024, the Company agreed with LI Lending, LLC to convert $
23.0
million of the Company’s loan into
244,680,852
Class A Subordinate Voting Shares and issued LI Lending, LLC a warrant for
36,702,127
shares of Class A Subordinate Voting Shares at a price of $
0.11
, as well as a restricted stock unit agreement providing that, in the event of a financing by the Company at less than C$
0.125
per share of Class A Subordinate Voting Shares, LI Lending, LLC shall be entitled to receive a number of shares necessary to restore it to
18.43
% of the voting interests of the Company. In addition, the Company issued LI Lending, LLC a restricted stock unit agreement providing that, in the event of a financing by the Company at less than C$
0.125
per share of Class A Subordinate Voting Shares, LI Lending, LLC shall be entitled to receive a number of shares necessary to restore it to
18.43
% of the voting interests of the Company.
On February 14, 2024, the Company entered into a guaranty of a lease agreement for a fourth dispensary location in Illinois.
F-43
Exhibit 31.1
Certification of Chief Executive Officer
Pursuant to Section 302 of the Sarbanes-Oxley Act of 2002
I, Andrew Thut, certify that:
1.
I have reviewed this annual report on Form 10-K of 4Front Ventures Corp.;
2.
Based on my knowledge, this report does not contain any untrue statement of a material fact or omit to state a material fact necessary to make the statements made, in light of the circumstances under which such statements were made, not misleading with respect to the period covered by this report;
3.
Based on my knowledge, the financial statements, and other financial information included in this report, fairly present in all material respects the financial condition, results of operations and cash flows of the registrant as of, and for, the periods presented in this report;
4.
The registrant’s other certifying officer and I are responsible for establishing and maintaining disclosure controls and procedures (as defined in Exchange Act Rules 13a-15(e) and 15d-15(e)) and internal control over financial reporting (as defined in Exchange Act Rules 13a-15(f) and 15d-15(f)) for the registrant and have:
a.
designed such disclosure controls and procedures, or caused such disclosure controls and procedures to be designed under our supervision, to ensure that material information relating to the registrant, including its consolidated subsidiaries, is made known to us by others within those entities, particularly during the period in which this report is being prepared;
b.
designed such internal control over financial reporting, or caused such internal control over financial reporting to be designed under our supervision, to provide reasonable assurance regarding the reliability of financial reporting and the preparation of financial statements for external purposes in accordance with generally accepted accounting principles;
c.
evaluated the effectiveness of the registrant’s disclosure controls and procedures and presented in this report our conclusions about the effectiveness of the disclosure controls and procedures, as of the end of the period covered by this report based on such evaluation; and
d.
disclosed in this report any change in the registrant’s internal control over financial reporting that occurred during the registrant’s most recent fiscal quarter (the registrant’s fourth fiscal quarter in the case of an annual report) that has materially affected, or is reasonably likely to materially affect, the registrant’s internal control over financial reporting.
5. The registrant’s other certifying officer and I have disclosed, based on our most recent evaluation of internal control over financial reporting, to the registrant’s auditors and the Audit Committee of the registrant’s board of directors (or persons performing the equivalent functions):
Date: April 15, 2024
/s/ Andrew Thut
Andrew Thut, Chief Executive Officer
(principal executive officer)
F-44
Exhibit 31.2
Certification of Chief Financial Officer
Pursuant to Section 302 of the Sarbanes-Oxley Act of 2002
I, Peter Kampian, certify that:
1.
I have reviewed this annual report on Form 10-K of 4Front Ventures Corp.;
2.
Based on my knowledge, this report does not contain any untrue statement of a material fact or omit to state a material fact necessary to make the statements made, in light of the circumstances under which such statements were made, not misleading with respect to the period covered by this report;
3.
Based on my knowledge, the financial statements, and other financial information included in this report, fairly present in all material respects the financial condition, results of operations and cash flows of the registrant as of, and for, the periods presented in this report;
4.
The registrant’s other certifying officer and I are responsible for establishing and maintaining disclosure controls and procedures (as defined in Exchange Act Rules 13a-15(e) and 15d-15(e)) and internal control over financial reporting (as defined in Exchange Act Rules 13a-15(f) and 15d-15(f)) for the registrant and have:
1.
designed such disclosure controls and procedures, or caused such disclosure controls and procedures to be designed under our supervision, to ensure that material information relating to the registrant, including its consolidated subsidiaries, is made known to us by others within those entities, particularly during the period in which this report is being prepared;
2.
designed such internal control over financial reporting, or caused such internal control over financial reporting to be designed under our supervision, to provide reasonable assurance regarding the reliability of financial reporting and the preparation of financial statements for external purposes in accordance with generally accepted accounting principles;
3.
evaluated the effectiveness of the registrant’s disclosure controls and procedures and presented in this report our conclusions about the effectiveness of the disclosure controls and procedures, as of the end of the period covered by this report based on such evaluation; and
4.
disclosed in this report any change in the registrant’s internal control over financial reporting that occurred during the registrant’s most recent fiscal quarter (the registrant’s fourth fiscal quarter in the case of an annual report) that has materially affected, or is reasonably likely to materially affect, the registrant’s internal control over financial reporting.
5. The registrant’s other certifying officer and I have disclosed, based on our most recent evaluation of internal control over financial reporting, to the registrant’s auditors and the Audit Committee of the registrant’s board of directors (or persons performing the equivalent functions):
Date: April 15, 2024
/s/ Peter Kampian
Peter Kampian, Chief Financial Officer
(principal financial and accounting officer)
Exhibit 32.1
Certifications of Chief Executive Officer and Chief Financial Officer
Pursuant to 18 U.S.C. Section 1350, as adopted pursuant to
Section 906 of the Sarbanes-Oxley Act of 2002
Pursuant to 18 U.S.C. Section 1350, as adopted pursuant to Section 906 of the Sarbanes-Oxley Act of 2002, Andrew Thut, Chief Executive Officer (principal executive officer) of 4Front Ventures Corp. (the “Company”), and Peter Kampian, Chief Financial Officer (principal financial and accounting officer) of the Company, each hereby certifies that, to the best of his knowledge:
1)
The Company’s Annual Report on Form 10-K for the year ended December 31, 2023, to which this certification is attached as Exhibit 32.1 (the “Report”) fully complies with the requirements of Section 13(a) or 15(d) of the Securities Exchange Act of 1934; and
2)
The information contained in the Report fairly presents, in all material respects, the financial condition and results of operations of the Company.
Date: April 15, 2024
/s/ Andrew Thut
Andrew Thut
Chief Executive Officer
(principal executive officer)
/s/ Peter Kampian
Peter Kampian
Chief Financial Officer
(principal financial and accounting officer)
The foregoing certifications are being furnished pursuant to 18 U.S.C. Section 1350. They are not being filed for purposes of Section 18 of the Securities Exchange Act of 1934, as amended, and are not to be incorporated by reference into any filing of the Company, regardless of any general incorporation language in such filing.