Ares Management
ARES
#632
Rank
$40.63 B
Marketcap
$122.93
Share price
-0.02%
Change (1 day)
-23.01%
Change (1 year)

Ares Management - 10-K annual report 2018


Text size:

 
UNITED STATES
SECURITIES AND EXCHANGE COMMISSION
Washington, D.C. 20549
_______________________________________________________
FORM 10‑K
ý
ANNUAL REPORT PURSUANT TO SECTION 13 OR 15(d) OF THE SECURITIES EXCHANGE ACT OF 1934
For the fiscal year ended December 31, 2018
OR
 o
TRANSITION REPORT PURSUANT TO SECTION 13 OR 15(d) OF THE SECURITIES EXCHANGE ACT OF 1934
For the transition period from                          to                    
Commission File No. 001‑36429
_______________________________________________________
ARES MANAGEMENT CORPORATION
(Exact name of registrant as specified in its charter)
Delaware
80-0962035
(State or other jurisdiction of
incorporation or organization)
(I.R.S. Employer
Identification No.)
2000 Avenue of the Stars, 12th Floor, Los Angeles, CA 90067
(Address of principal executive offices) (Zip Code)
(310) 201-4100
(Registrant’s telephone number, including area code)
_______________________________________________________
Securities registered pursuant to Section 12(b) of the Act:
Title of each class
Name of each exchange on which registered
Class A Common Stock, par value $0.01 per share
New York Stock Exchange
Series A Preferred Stock, par value $0.01 per share
New York Stock Exchange
Securities registered pursuant to Section 12(g) of the Act: None
Indicate by check mark if the registrant is a well‑known seasoned issuer, as defined in Rule 405 of the Securities Act. Yes ý
 No o
Indicate by check mark if the registrant is not required to file reports pursuant to Section 13 or Section 15(d) of the Act. Yes o  No ý
Indicate by check mark whether the registrant (1) has filed all reports required to be filed by Section 13 or 15(d) of the Securities Exchange Act of 1934 during the preceding 12 months (or for such shorter period that the registrant was required to file such reports), and (2) has been subject to such filing requirements for the past 90 days: Yes ý  No o
Indicate by check mark whether the registrant has submitted electronically if any, every Interactive Data File required to be submitted pursuant to Rule 405 of Regulation S‑T (Section §232.405 of this chapter) during the preceding 12 months (or for such shorter period that the registrant was required to submit such files). Yes ý  No o
Indicate by check mark if disclosure of delinquent filers pursuant to Item 405 of Regulation S‑K is not contained herein, and will not be contained, to the best of registrant’s knowledge, in definitive proxy or information statements incorporated by reference in Part III of this Form 10‑K or any amendment to this Form 10‑K. ý
Indicate by check mark whether the registrant is a large accelerated filer, an accelerated filer, a non‑accelerated filer, a smaller reporting company, or an emerging growth company. See the definitions of “large accelerated filer,” “accelerated filer,” “smaller reporting company,” and "emerging growth company" in Rule 12b‑2 of the Exchange Act:
Large accelerated filer ý
Accelerated filer o
Non‑accelerated filer o
Smaller reporting company o
Emerging growth company o
If an emerging growth company, indicate by check mark if the registrant has elected not to use the extended transition period for complying with any new or revised financial accounting standards provided pursuant to Section 13(a) of the Exchange Act.o
Indicate by check mark whether the registrant is a shell company (as defined in Rule 12b‑2 of the Exchange Act). Yes o  No ý
The aggregate market value of the common shares held by non‑affiliates of the registrant on June 30, 2018, based on the closing price on that date of $20.70 on the New York Stock Exchange, was approximately $1,324,051,923.  As of February 22, 2019, there were 103,001,580 of the registrant’s shares of Class A common stock outstanding,1,000 shares of the registrant's Class B common stock outstanding, and 1 share of the registrant's Class C common stock outstanding.
 



TABLE OF CONTENTS

2


Forward‑Looking Statements
This Annual Report on Form 10‑K contains forward‑looking statements within the meaning of Section 27A of the Securities Act of 1933 and Section 21E of the Securities Exchange Act of 1934, which reflect our current views with respect to, among other things, future events and financial performance. You can identify these forward‑looking statements by the use of forward‑looking words such as “outlook,” “believes,” “expects,” “potential,” “continues,” “may,” “will,” “should,” “seeks,” “approximately,” “predicts,” “intends,” “plans,” “estimates,” “anticipates” or the negative version of those words or other comparable words. The forward‑looking statements are based on our beliefs, assumptions and expectations of our future performance, taking into account all information currently available to us. Such forward‑looking statements are subject to various risks and uncertainties and assumptions relating to our operations, financial results, financial condition, business prospects, growth strategy and liquidity. Some of these factors are described in this Annual Report on Form 10‑K under the headings “Management’s Discussion and Analysis of Financial Condition and Results of Operations” and “Risk Factors.” These factors should not be construed as exhaustive and should be read in conjunction with the risk factors and other cautionary statements that are included in this Annual Report on Form 10‑K and in our other periodic filings. If one or more of these or other risks or uncertainties materialize, or if our underlying assumptions prove to be incorrect, our actual results may vary materially from those indicated in these forward‑looking statements. New risks and uncertainties arise over time, and it is not possible for us to predict those events or how they may affect us. Therefore, you should not place undue reliance on these forward‑looking statements. Any forward‑looking statement speaks only as of the date on which it is made. We do not undertake any obligation to publicly update or review any forward‑looking statement, whether as a result of new information, future developments or otherwise, except as required by law.
Unless the context suggests otherwise, references in this Annual Report on Form 10‑K to (1) “Ares,” the "Company," “we,” “us” and “our” refer to our businesses, both before and after our conversion to a corporation. References in this Annual Report on Form 10‑K to the “Ares Operating Group” refer to, collectively, Ares Holdings L.P. (“Ares Holdings”), Ares Offshore Holdings L.P. (“Ares Offshore”) and Ares Investments L.P. (“Ares Investments”). References in this Annual Report on Form 10‑K to an “Ares Operating Group Unit” or an “AOG Unit” refer to, collectively, a partnership unit in each of the Ares Operating Group entities.
Under generally accepted accounting principles in the United States (“GAAP”), we are required to consolidate (a) entities other than limited partnerships and entities similar to limited partnerships in which we hold a majority voting interest or have majority ownership and control over the operational, financial and investing decisions of that entity, including Ares‑affiliates and affiliated funds and co‑investment entities, for which we are presumed to have controlling financial interests, and (b) entities that we concluded are variable interest entities (“VIEs”), including limited partnerships and collateralized loan obligations, for which we are deemed to be the primary beneficiary. When an entity is consolidated, we reflect the assets, liabilities, revenues, expenses and cash flows of the entity in our consolidated financial statements on a gross basis, subject to eliminations from consolidation, including the elimination of the management fees, performance income and other fees that we earn from the entity. However, the presentation of performance related compensation and other expenses associated with generating such revenues is not affected by the consolidation process. In addition, as a result of the consolidation process, the net income attributable to third‑party investors in consolidated entities is presented as net income attributable to redeemable interests and non‑controlling interests in Consolidated Funds in our Consolidated Statements of Operations.

In this Annual Report on Form 10‑K, in addition to presenting our results on a consolidated basis in accordance with GAAP, we present revenues, expenses and other results on a (i) “segment basis,” which deconsolidates these entities and therefore shows the results of our reportable segments without giving effect to the consolidation of the entities and (ii) “Unconsolidated Reporting basis,” which shows the results of our reportable segments on a combined segment basis together with our Operations Management Group. In addition to our three segments, we have an Operations Management Group (the “OMG”) that consists of independent, shared resource groups to support our reportable segments by providing infrastructure and administrative support in the areas of accounting/finance, operations, information technology, strategy and relationship management, legal, compliance and human resources. The OMG’s expenses are not allocated to our three reportable segments but we consider the cost structure of the OMG when evaluating our financial performance. This information constitutes non‑GAAP financial information within the meaning of Regulation G, as promulgated by the SEC. Our management uses this information to assess the performance of our reportable segments and our OMG, and we believe that this information enhances the ability of stockholders to analyze our performance. For more information, see “Notes to the Consolidated Financial Statements - Note 16. Segment Reporting.”



3


Glossary
When used in this Annual Report on Form 10-K, unless the context otherwise requires:
“ARCC Part I Fees” refers to a quarterly performance income on the investment income of Ares Capital Corporation (NASDAQ: ARCC) (“ARCC”). Such fees from ARCC are classified as management fees as they are paid quarterly, predictable and recurring in nature, not subject to contingent repayment and are typically cash settled each quarter;

“ARCC Part II Fees” refers to fees, paid annually, based on ARCC's net capital gains;

“Ares Operating Group Unit” or an “AOG Unit” refers to, collectively, a partnership unit in each of the Ares Operating Group entities;

“assets under management” or “AUM” refers to the assets we manage. For our funds other than CLOs, our AUM represents the sum of the net asset value of such funds, the drawn and undrawn debt (at the fund‑level including amounts subject to restrictions) and uncalled committed capital (including commitments to funds that have yet to commence their investment periods). For our funds that are CLOs, our AUM is equal to initial principal amounts adjusted for paydowns;

“available capital” (also referred to as “dry powder”) is comprised of uncalled committed capital and undrawn amounts under credit facilities and may include AUM that may be canceled or not otherwise available to invest;

“CLOs” refers to “our funds” which are structured as collateralized loan obligations;

“Consolidated Funds” refers collectively to certain Ares‑affiliated funds, related co‑investment entities and certain CLOs that are required under GAAP to be consolidated in our consolidated financial statements;

“Co‑Founders” refers to Michael Arougheti, David Kaplan, John Kissick, Antony Ressler and Bennett Rosenthal;

“Credit Facility” refers to the revolving credit facility of the Ares Operating Group;

“fee paying AUM” or “FPAUM” refers to the AUM on which we directly earn management fees. Fee paying AUM is equal to the sum of all the individual fee bases of our funds that directly contribute to our management fees;

“fee related earnings” or “FRE”, a non-GAAP measure is used to assess core operating performance by determining whether recurring revenue, primarily consisting of management fees, is sufficient to cover operating expenses and to generate profits. FRE differs from income before taxes computed in accordance with GAAP as it excludes performance income, performance related compensation, investment income from our Consolidated Funds and non-consolidated funds and certain other items that we believe are not indicative of our core operating performance. Beginning in 2018, placement fees are no longer excluded from FRE but are amortized to match the period over which management fees are recognized;

“Holdco Members” refers to Michael Arougheti, David Kaplan, Antony Ressler, Bennett Rosenthal, Ryan Berry, R. Kipp deVeer and Michael McFerran;

“Incentive generating AUM” or “IGAUM” refers to the AUM of our funds that are currently generating, on a realized or unrealized basis, performance income. It generally represents the NAV or total assets of our funds, as applicable, for which we are entitled to receive performance income, excluding capital committed by us and our professionals (from which we generally do not earn performance income). With respect to ARCC's AUM, only ARCC Part II Fees may be generated from IGAUM;

“Incentive eligible AUM” or “IEAUM” refers to the AUM of our funds from which performance income may be generated, regardless of whether or not they are currently generating performance income. It generally represents the NAV plus uncalled equity or total assets plus uncalled debt, as applicable, of our funds for which we are entitled to receive a performance income, excluding capital committed by us and our professionals (from which we generally do not earn performance income). With respect to ARCC's AUM, only ARCC Part II Fees may be generated from IEAUM;


4


“management fees” refers to fees we earn for advisory services provided to our funds, which are generally based on a defined percentage of fair value of assets, total commitments, invested capital, net asset value, net investment income, total assets or par value of the investment portfolios managed by us and also include ARCC Part I Fees that are classified as management fees as they are predictable and recurring in nature, not subject to contingent repayment and generally cash‑settled each quarter;

“net inflows of capital” refers to net new commitments during the period, including equity and debt commitments and gross inflows into our open-ended managed accounts and sub-advised accounts, as well as equity offerings by our publicly traded vehicles minus redemptions from our open-ended funds, managed accounts and sub-advised accounts;

“net performance income” refers to performance income net of performance related compensation, which is the portion of the performance income earned from certain funds that is payable to our professionals;

“our funds” refers to the funds, alternative asset companies, co-investment vehicles and other entities and accounts that are managed or co‑managed by the Ares Operating Group, and which are structured to pay fees. It also includes funds managed by Ivy Hill Asset Management, L.P., a wholly owned portfolio company of ARCC, and a registered investment adviser;

“permanent capital” refers to capital of our funds that do not have redemption provisions or a requirement to return capital to investors upon exiting the investments made with such capital, except as required by applicable law, which funds currently consist of ARCC, Ares Commercial Real Estate Corporation (“ACRE”) and Ares Dynamic Credit Allocation Fund, Inc. (“ARDC”). Such funds may be required, or elect, to return all or a portion of capital gains and investment income;

“performance income” refers to income we earn based on the performance of a fund, which is generally based on certain specific hurdle rates as defined in the fund’s investment management or partnership agreements and may be either an incentive fee or carried interest;

“realized income” or “RI”, a non-GAAP measure, is an operating metric used by management to evaluate performance of the business based on operating performance and the contribution of each of the business segments to that performance, while removing the fluctuations of unrealized income and expense, which may or may not be eventually realized at the levels presented and whose realizations depend more on future outcomes than current business operations. RI differs from net income by excluding (a) income tax expense, (b) operating results of our Consolidated Funds, (c) depreciation and amortization expense, (d) the effects of changes arising from corporate actions, (e) unrealized gains and losses related to performance income and investment performance and (f) certain other items that we believe are not indicative of our operating performance. Changes arising from corporate actions include equity-based compensation expenses, the amortization of intangible assets, transaction costs associated with mergers, acquisitions and capital transactions, underwriting costs and expenses incurred in connection with corporate reorganization. Beginning in 2018, placement fees are no longer excluded from RI but are amortized to match the period over which management fees are recognized. Prior to the introduction of RI, management used distributable earnings for this evaluation. Management believes RI is a more appropriate metric to evaluate the Company's current business operations;

“SEC” refers to the Securities and Exchange Commission;

“Senior Notes” or the "AFC Notes" refers to senior notes issued by a wholly owned subsidiary of Ares Holdings;

"Series A Preferred Stock" refers to the preferred stock, $0.01 par value per share, of the Company designated as 7.00% Series A Preferred Stock; and

“Term Loans” refers to term loans held by wholly owned subsidiaries of Ares Management LLC (“AM LLC”).

References in this Annual Report on Form 10-K to (1) “common shares” and “preferred shares” refer to shares of our Class A common stock and the Series A Preferred Stock, respectively, previously outstanding prior to our conversion to a corporation effective November 26, 2018 and (2) “common shareholders” and “preferred shareholders” refer to holders of shares of our Class A common stock and shares of the Series A Preferred Stock, respectively, prior to our conversion to a corporation effective November 26, 2018.


5


Many of the terms used in this report, including AUM, FPAUM, FRE and RI, may not be comparable to similarly titled measures used by other companies. In addition, our definitions of AUM and FPAUM are not based on any definition of AUM or FPAUM that is set forth in the agreements governing the investment funds that we manage and may differ from definitions of AUM or FPAUM set forth in other agreements to which we are a party or definitions used by the SEC or other regulatory bodies. Further, FRE and RI are not measures of performance calculated in accordance with GAAP. We use FRE and RI as measures of operating performance, not as measures of liquidity. FRE and RI should not be considered in isolation or as substitutes for operating income, net income, operating cash flows, or other income or cash flow statement data prepared in accordance with GAAP. The use of FRE and RI without consideration of related GAAP measures is not adequate due to the adjustments described above. Our management compensates for these limitations by using FRE and RI as supplemental measures to our GAAP results. We present these measures to provide a more complete understanding of our performance as our management measures it. Amounts and percentages throughout this report may reflect rounding adjustments and consequently totals may not appear to sum.




6


PART I.
Item 1.  Business
BUSINESS
Overview
Ares is a leading global alternative asset manager with approximately $130.7 billion of assets under management and approximately 1,100 employees in 18 offices across the United States, Europe, Asia and Australia. We offer our investors a range of investment strategies and seek to deliver attractive performance to a growing investor base that includes over 900 direct institutional relationships and a significant retail investor base across our publicly traded and sub‑advised funds. Since our inception in 1997, we have adhered to a disciplined investment philosophy that focuses on delivering strong risk‑adjusted investment returns through market cycles. Ares believes each of its three distinct but complementary investment groups in Credit, Private Equity and Real Estate is a market leader based on assets under management and investment performance. We believe we create value for our stakeholders not only through our investment performance but also by expanding our product offering, enhancing our distribution channels, increasing our global presence, investing in our non‑investment functions, securing strategic partnerships and completing accretive acquisitions and portfolio purchases.
As shown in the chart below, over the past five and ten years, our assets under management have achieved a compound annual growth rate (“CAGR”) of 12% and 18%, respectively. Our AUM has grown to approximately $130.7 billion as of December 31, 2018 from approximately $25.0 billion a decade earlier.
groupchart2a09.jpg

7


We have an established track record of delivering strong risk‑adjusted returns through market cycles. We believe our consistent and strong performance in a broad range of alternative assets has been shaped by several distinguishing features of our platform:
Robust Sourcing Model:  our investment professionals’ local market presence and ability to effectively cross-source for other investment groups generates a robust pipeline of high-quality investment opportunities across our platform.

Comprehensive Multi‑Asset Class Expertise and Flexible Capital:  our proficiency at evaluating every level of the capital structure, from senior debt to common equity, across companies, structured assets, infrastructure, power and energy assets, and real estate projects enables us to effectively assess relative value. This proficiency is complemented by our flexibility in deploying capital in a range of structures and different market environments to maximize risk‑adjusted returns.

Differentiated Market Intelligence:  our proprietary research on approximately 59 industries and insights from a broad, global investment portfolio enable us to more effectively diligence and structure our products and investments.

Consistent Investment Approach:  we believe our rigorous, credit‑oriented investment approach across each of our investment groups is a key contributor to our strong investment performance and ability to expand our product offering.

Talented and Committed Professionals:  we attract, develop and retain highly accomplished investment professionals who not only demonstrate deep and broad investment expertise but also have a strong sense of commitment to our firm.

Collaborative Culture:  we share ideas, relationships and information across our investment groups, which enables us to more effectively source, evaluate and manage investments.

Integrated Investment Platform

We operate our increasingly diversified and global firm as an integrated investment platform with a collaborative culture that emphasizes sharing of knowledge and expertise. We believe the exchange of information enhances our ability to analyze investments, deploy capital and improve the performance of our funds and portfolio companies. Through collaboration, we drive value by leveraging our capital markets relationships and access to deal flow. The management of our operating businesses is currently overseen by our Executive Management Committee which meets weekly to discuss strategy and operational matters. The members of the Executive Management Committee are Michael Arougheti, David Kaplan, Antony Ressler, Bennett Rosenthal, Ryan Berry, R. Kipp deVeer and Michael McFerran.  In addition, we have a Management Committee comprised of senior leadership from our investment, investor relations, marketing and business operations teams, which meets periodically to discuss investment and operating performance, fundraising and market conditions. Within this framework, we have established deep and sophisticated independent research capabilities in approximately 59 industries and insights from active investments in approximately 1,695 companies, 483 alternative credit investments and over 160 properties. Further, our extensive network of investment professionals includes local and geographically positioned individuals with the knowledge, experience and relationships that enable them to identify and take advantage of a wide range of investment opportunities. These professionals are supported by a highly sophisticated business operations team. We believe these broad and deep interdependencies and our operational infrastructure provide us with a scalable foundation to expand our product offerings, geographic scope and profitability.
Breadth, Depth and Tenure of our Senior Management
Ares was built upon the fundamental principle that each of our distinct but complementary investment groups benefits from being part of our broader platform. We believe that our strong performance, consistent growth and high talent retention through economic cycles is due largely to the effective application of this principle across our broad organization of approximately 1,100 employees. We do not have a centralized investment committee and instead our investment committees are structured with overlapping membership from different investment groups to ensure consistency of approach and shared investment experience. Each of our investment groups is led by its own deep leadership team of highly accomplished investment professionals, who average over 24 years of experience managing investments in, advising, underwriting and restructuring companies. While primarily focused on managing strategies within their own investment group, these senior professionals are integrated within our platform through economic, cultural and structural measures. Our senior professionals have the opportunity to participate in the incentive programs of multiple investment groups to reward collaboration across our investment activities. This collaboration takes place on a daily basis and is formally promoted through sophisticated internal systems and widely attended weekly or monthly meetings.

8


2018 Highlights
Fundraising
In 2018, we raised $36.1 billion in gross new capital for more than 75 different funds. Of the $36.1 billion, $30.0 billion was raised directly from 270 institutional investors (131 existing and 139 new to Ares) and $6.1 billion was raised through intermediaries.  The charts below summarize our gross new capital commitments by investment group and strategy (in billions):
chart-25746d1e2b48ba8199e.jpgchart-5fa91a370f22f56e412.jpgchart-cf84b0e5b13308a348b.jpg
Credit $31.6
Private Equity: $1.6
Real Estate: $2.9
 
E.U. Direct Lending
 
U.S. Direct Lending
 
Syndicated Loans
 
 
Energy Opportunities
 
Infrastructure & Power
 
Special Opportunities
 
 
E.U. Real Estate Equity
 
U.S. Real Estate Equity

 
Real Estate Debt
 
Alternative Credit
 
High Yield
 
Credit Opportunities
 
 
Corporate Private Equity
 
 
 
 
 
 
 
 
 
 
 




























9


Capital Deployment

We took advantage of our diverse global platform to invest more than $22.4 billion (excluding permanent capital) globally in 2018 as shown in the following charts (in billions):

chart-360531e5453a53ad8ef.jpgchart-38518c7d3fd12c88b98.jpgchart-ce2cd7e96e5abfea167.jpg
Credit $16.3
Private Equity: $4.8
Real Estate: $1.3
 
E.U. Direct Lending
 
U.S. Direct Lending
 
Syndicated Loans
 
 
Corporate Private Equity
 
Special Opportunities
 
Infrastructure & Power
 
 
U.S. Real Estate Equity

 
E.U. Real Estate Equity
 
Real Estate Debt
 
Alternative Credit
 
High Yield
 
Credit Opportunities
 
 
Energy Opportunities
 
 
 
 
 
 
 
 
 
 
 


Of the $22.4 billion invested, $17.2 billion was tied to our drawdown funds. Our capital deployment in drawdown funds comprised of the following (in billions):
chart-7438f9211b25d1e227f.jpg
 
Credit
 
Private Equity
 
Real Estate





10


Investment Groups

Each of our investment groups employs a disciplined, credit-oriented investment philosophy and is managed by a seasoned leadership team of senior professionals with extensive experience investing in, advising, underwriting and restructuring companies, power and energy assets, and real estate properties.
groupchartv9.jpg
   
 
Credit Group

Our Credit Group is a leading manager of credit strategies across the non-investment grade credit universe, with approximately $95.9 billion of AUM and approximately 156 funds as of December 31, 2018. The Credit Group provides solutions for investors seeking to access a range of credit assets, including syndicated loans, high yield bonds, alternative credit products and direct lending markets. The Credit Group capitalizes on opportunities across traded and non-traded corporate, consumer and real estate debt across the U.S. and European markets. It additionally provides investors access to directly originated fixed and floating rate credit assets and the ability to capitalize on illiquidity premiums across the credit spectrum.

The Credit Group offers the following credit strategies across the liquid and illiquid spectrum:

Syndicated Loans:  Our syndicated loans strategy delivers a diversified portfolio of liquid, traded non-investment grade secured loans to corporate issuers. We focus on evaluating individual credit opportunities related primarily to non‑investment grade senior secured loans and primarily target first lien secured debt, with a secondary focus on second lien loans, mezzanine loans, high yield bonds and unsecured loans.

High Yield Bonds: Our high yield bonds strategy employs a value-driven philosophy, utilizing fundamental research to identify non‑investment grade corporate issuers. We primarily seek a diversified portfolio of liquid, traded non-investment grade corporate bonds. This incorporates secured, unsecured and subordinated debt instruments of issuers in both North America and Europe.

Credit Opportunities:  Our credit opportunities strategy has an event‑oriented credit mandate that seeks to generate attractive risk‑adjusted returns across market cycles by capitalizing on market inefficiencies and relative value opportunities in the non‑investment grade corporate credit market. We principally invest or take short positions in U.S. and European debt securities across the capital structure, including opportunistic liquid credit, and structured products. Our “all weather” strategy seeks to dynamically manage duration, which is critical to realizing attractive performance during various interest rate environments.

11



Alternative Credit: Our alternative credit strategy seeks investment opportunities that fall outside of traditional, well-defined markets such as corporate debt, real estate and private equity.  We seek investments that include certain structural features designed to protect value and minimize loss such as asset security, seniority, covenants, and cash flow prioritization.  These investments include asset-backed securities, specialty assets, real assets, and structured credit.

Direct Lending: Our direct lending strategy is one of the largest self‑originating direct lenders to the U.S. and European markets, with approximately $64.8 billion of assets under management across approximately 78 funds and investment vehicles as of December 31, 2018. Our direct lending strategy has a multi‑channel origination strategy designed to address a broad set of investment opportunities in the middle market. We focus on being the lead or sole lender to our portfolio companies, which we believe allows us to exert greater influence over deal terms, capital structure, documentation, fees and pricing, while at the same time securing our position as a preferred source of financing for our transaction partners. The group maintains a flexible investment strategy, with the capability to invest in revolving credit facilities, first and second lien senior loans, mezzanine debt and non‑control equity co-investments in middle market companies and power generation projects. We manage various types of funds within our U.S. and European direct lending teams that include commingled funds, separately managed accounts for large institutional investors seeking tailored investment solutions and joint venture lending programs.

U.S. Direct Lending:  Our U.S. team is comprised of approximately 135 investment professionals in six offices. Our team maintains an active dialogue with more than 500 financial sponsors and provides a wide range of financing solutions to middle-market companies that typically range from $10.0 to $150.0 million in earnings before interest, tax, depreciation and amortization (“EBITDA”). As of December 31, 2018, our U.S. direct lending team and its affiliates advised 51 funds totaling, in aggregate, approximately $40.7 billion in AUM. Our U.S. direct lending team manages corporate lending activities primarily through our inaugural vehicle and publicly traded business development company, ARCC, as well as private commingled funds and separately managed accounts.

Primary areas of focus for our U.S. Direct Lending teams include:

Ares Capital Corporation:  ARCC is a leading specialty finance company that provides one-stop debt and equity financing solutions to U.S. middle market companies and power generation projects. As of December 31, 2018, ARCC was the largest business development company by both total assets and market capitalization.

U.S. Commingled Funds and Separate Accounts: Outside of ARCC and its controlled affiliates, U.S. direct lending also generates fees from other funds, including Ares Private Credit Solutions, which makes junior debt investments in upper middle-market companies, Ares Senior Direct Lending Fund, which directly originates loans to quality North American middle market companies through a variety of vehicles, Ares Commercial Finance, which makes asset-based and cash flow loans to middle-market and specialty finance companies, and separately managed accounts for large institutional investors. AUM from U.S. commingled funds and separate accounts totaled $19.6 billion as of December 31, 2018.
E.U. Direct Lending:  Our European team is comprised of approximately 45 investment professionals in four offices. Our team covers over 200 financial sponsors and is one of the most significant participants in the European middle-market. We provide a wide range of financing opportunities to middle-market companies that typically range from €10.0 to €100.0 million in EBITDA. As of December 31, 2018, our E.U. direct lending team advised 27 commingled funds and managed accounts totaling, in aggregate, approximately $24.1 billion in AUM.

12


The following charts present the Credit Group’s AUM, FPAUM and number of funds as of December 31, 2018 ($ in billions):
chart-f882b9886104493bf7d.jpgchart-baadf1a0f857b3e0a20.jpgchart-93db6a4333206413f43.jpg
AUM: $95.9
FPAUM: $57.8
Number of Funds: 156
 
U.S. Direct Lending
 
E.U. Direct Lending
 
Syndicated Loans
 
High Yield
 
Credit Opportunities
 
Alternative Credit
Private Equity Group
Our Private Equity Group has achieved compelling investment returns for a loyal and growing group of high profile limited partners and, as of December 31, 2018, had approximately $23.5 billion of AUM. Our Private Equity Group broadly categorizes its investment activities into four strategies: Corporate Private Equity, Infrastructure and Power, Special Opportunities and Energy Opportunities. Our private equity professionals have a demonstrated ability to deploy flexible capital, which allows them to stay both active and disciplined in various market environments. The group’s activities are managed by three dedicated investment teams in North America, Europe and China. The group manages flagship funds focused primarily on North America and, to a lesser extent, Europe, special opportunities funds, infrastructure and power funds and growth funds in China.
Corporate Private Equity:  Certain of our senior private equity professionals have been working together since 1990 and raised our first corporate private equity fund in 2003. Our team has grown to approximately 60 investment professionals based in Los Angeles, Chicago, London, Shanghai, Chengdu and Hong Kong. In the U.S. and London, we pursue four principal transactions types: prudently leveraged control buyouts, growth equity, rescue/deleveraging capital and distressed buyouts/discounted debt accumulation. This flexible capital approach, together with the broad resources of the Ares platform, widens our universe of potential investment opportunities and allows us to remain active in different markets and be highly selective in making investments across various market environments.

Infrastructure and Power: Our infrastructure and power strategy team of approximately 20 investment professionals targets assets across the U.S. power generation, transmission, midstream sectors, climate infrastructure and renewables sectors, which seek attractive risk-adjusted equity returns with current cash flow and capital appreciation. We believe there are significant investment opportunities for us in these sectors as the United States replaces its aging infrastructure and builds new assets to meet capacity needs over the coming decades.

Special Opportunities:  Our special opportunities strategy team of approximately 15 investment professionals employs a flexible capital strategy to target non-control positions across a broad spectrum of stressed, distressed and opportunistic situation. We target businesses undergoing stress or transformational change that we believe present asymmetric risk/reward opportunities that offer strong downside protection and the potential for significant upside participation. We employ our deep credit expertise, proprietary research and robust sourcing model to capitalize on current market trends. This opportunistic approach allows us to invest in both private and public transaction types across a broad range of industries, asset classes and geographies.


13


Energy Opportunities: Our energy opportunities strategy targets opportunities in the energy industry where its flexible capital can provide attractive risk-adjusted returns while mitigating commodity risk. We seek to enhance downside protection by utilizing (i) conservative capital structures and robust hedging programs to mitigate commodity price risk in traditional investments and (ii) senior capital to mitigate risk in structured investments. This approach enables us to capitalize on opportunities arising from the structural changes occurring in the energy market, which requires an increasing need for flexible capital to fund production and infrastructure growth.

The following charts present the Private Equity Group’s AUM, FPAUM and number of funds as of December 31, 2018 by investment strategy ($ in billions):
chart-408b70e9000ff940803.jpgchart-43d4c8ea17b425b8861.jpgchart-d18df6a741c799c42f2.jpg
AUM: $23.5
FPAUM: $17.1
Number of Funds: 22
 
Corporate Private Equity

 
Infrastructure and Power
 
Special Opportunities
 
Energy Opportunities
Real Estate Group

Our Real Estate Group manages comprehensive equity and debt strategies, with approximately $11.3 billion of assets under management as of December 31, 2018. With our experienced team, along with our expansive network of relationships, our Real Estate Group capitalizes on opportunities across both real estate equity and debt investing. Our equity investments focus on implementing hands‑on value creation initiatives to mismanaged and capital‑starved assets, as well as new development, ultimately selling stabilized assets back into the market. Our debt strategies leverage the Real Estate Group’s diverse sources of capital to directly originate and manage commercial mortgage investments on properties that range from stabilized to requiring hands-on value creation. The Real Estate Group has achieved significant scale in a short period of time through various acquisitions and successful fundraising efforts. Today, the group provides investors access to its capabilities through several vehicles: U.S. and European real estate equity commingled funds, real estate equity and real estate debt separately managed accounts and a publicly traded commercial mortgage REIT, ACRE. The group’s activities are managed by dedicated equity and debt teams in the U.S. and Europe.
Real Estate Equity: Our real estate equity team, with approximately 50 investment professionals across six offices, has extensive private equity experience in the United States and Europe. Our team primarily invests in new developments and the repositioning of assets, with a focus on control or majority‑control investments primarily in the United States and Western Europe. As of December 31, 2018, our real estate equity team advised 38 investment vehicles totaling, in aggregate, approximately $7.9 billion in AUM.
Primary areas of focus for our Real Estate Group equity teams include:
Real Estate Equity Value‑Add Strategy:  Our U.S. and European value‑add funds focus on under-managed and under‑funded assets, seeking to create value by buying assets at attractive valuations as well as through active asset management of income‑producing properties, including multifamily, industrial, retail, office, hotel and industrial properties across the United States and Western Europe.

14



Real Estate Equity Opportunistic Strategy:  Our U.S. and European opportunistic real estate funds capitalize on increased investor demand for developed and stabilized assets by focusing on manufacturing core assets through development, redevelopment and fixing distressed capital structures across all major property types including multifamily, hotel, office, retail and industrial properties across the United States and Europe.

Real Estate Debt:  Our real estate debt team of approximately 20 professionals directly originates and invests in a wide range of self-originated financing opportunities for middle-market owners and operators of U.S. commercial real estate. As of December 31, 2018, our real estate debt team advised five investment vehicles totaling, in aggregate, approximately $3.4 billion in AUM. In addition to managing private funds, our real estate debt team deploys capital through ACRE, primarily focused on directly originating, managing and servicing a diversified portfolio of commercial real estate debt-related investments. 
The following charts present the Real Estate Group’s AUM, FPAUM and number of funds as of December 31, 2018 by investment strategy ($ in billions):
chart-3843f00b69929b046da.jpgchart-197dce22cf704d31953.jpgchart-720a80c377b2524dcb6.jpg
AUM: $11.3
FPAUM: $7.0
Number of Funds: 43
 
U.S. Real Estate Equity

 
E.U. Real Estate Equity
 
Real Estate Debt











15


Product Offering
To meet investors’ growing demand for alternative investments, we manage investments in an increasingly comprehensive range of funds across a spectrum of compelling and complementary strategies. We have demonstrated an ability to consistently generate attractive and differentiated investment returns across these investment strategies and through various market environments. We believe the breadth of our product offering, our expertise in various investment strategies and our proficiency in attracting and satisfying our growing institutional and retail client base has enabled and will continue to enable us to increase our AUM across each of our investment groups in a balanced manner. Our fundraising efforts historically have been spread across investment strategies and have not been dependent on the success of any one strategy. We offer the following investment strategies for our investors:
Target Net Returns at December 2018(1)
 
Credit
 
Syndicated Loans(2)
Benchmark Outperformance
High Yield Bonds(2)
Benchmark Outperformance
Credit Opportunities
8 - 12%
Alternative Credit(3)
5 - 15%
U.S. Direct Lending
5 - 15%
E.U. Direct Lending
5 - 15%
Private Equity
 
Corporate Private Equity
18 - 22%
Energy Opportunities
18 - 22%
Infrastructure and Power
10 - 15%
Special Opportunities
15 - 20%
Real Estate
 
Real Estate Debt
4 - 14%
Real Estate Equity
12 - 18%
 
(1)
Target returns are shown for illustrative purposes only after the effect of any management fees and performance income. No assurance can be made that targeted returns will be achieved and actual returns may differ materially. An investment in any of the mandates is subject to the execution of definitive subscription and investment documentation for the applicable funds.
(2)
Our funds employing syndicated loan and high yield strategies are typically benchmarked against the Credit Suisse Leveraged Loan Index and the ICE BofAML US High Yield Master II Constrained Index, respectively. Certain of our funds are not benchmarked against any particular index due to fund-specific portfolio constraints.
(3)
Effective February 14, 2019, Ares introduced Alternative Credit which sources investment opportunities that fall outside of traditional, well-defined markets. Ares' legacy Structured Credit strategies will now be a strategy within Alternative Credit.



















16


Investor Base and Fundraising

Our diverse investor base includes direct institutional relationships and a significant number of retail investors. Our high-quality institutional investor base includes corporate and public pension funds, insurance companies, sovereign wealth funds, banks, investment managers, endowments and foundations. We have grown the number of these relationships from approximately 200 in 2011 to over 900 in 2018. As of December 31, 2018, approximately 70.0% of our $130.7 billion in AUM was attributable to our direct institutional relationships.
As of December 31, 2018, our AUM was divided by channel, client type and geographic origin as follows (in billions):
chart-b1119f6ac40ea30815a.jpgchart-b70520e39bf084441c4.jpgchart-7e54c09d5709a49c25f.jpg
 
Institutional Direct
 
Public Entities and Related
 
Institutional Intermediaries
 
 
Pension
 
Insurance
 
Sovereign Wealth Fund
 
 
North America
 
Europe
 
Asia & Australia
 
 
 
 
 
 
 
 
Bank/Private Bank
 
Investment manager
 
Endowment
 
 
Middle East
 
Other
 
 
 
 
 
 
 
 
 
 
Other
 
 
 
 
 
 
 
 
 
 
 

The following chart presents the number of investors committed to more than one of our funds as of December 31, 2018 compared to December 31, 2011:
chart-28ae8deeac7132123e6.jpg
 
2-5 Funds
 
>5 Funds


17


We believe that the growing number of multi-fund investors demonstrates our investors’ satisfaction with our performance, disciplined management of their capital and diverse product offering. Their loyalty has facilitated the growth of our existing businesses and we believe improves our ability to raise new funds and successor funds in existing strategies in the future.
Institutional investors are demonstrating a growing interest in separately managed accounts (“SMAs”), which include contractual arrangements and single investor vehicles and funds, because these accounts can provide investors with greater levels of transparency, liquidity and control over their investments as compared to more traditional commingled funds. As of December 31, 2018, approximately $34.6 billion, or 38%, of our direct institutional AUM was managed through SMAs compared to $6.4 billion, or 27%, of our direct institutional AUM as of December 31, 2011.
Our publicly traded entities and their affiliates, including ARCC, ACRE and ARDC, account for approximately 18% of our AUM. We have over 700 institutional investors and over 200,000 retail investor accounts across our three publicly traded vehicles.
We believe that client relationships are fundamental to our business and that our performance across our investment groups coupled with our focus on client service has resulted in strong relationships with our investors. Our dedicated and extensive in-house strategy and relationship management teams, comprised of approximately 95 professionals located in North America, Europe, Asia, Middle East and Australia, is dedicated to raising capital globally across all of our funds, servicing existing fund investors and tailoring offerings to meet their needs, developing products to complement our existing offerings, and deepening existing relationships to expand them across our platform. Our senior relationship management team maintains an active and transparent dialogue with an expansive list of investors. This team is supported by product managers and investor relations professionals, with deep experience in each of our three complementary investment groups, who are dedicated to servicing our existing and prospective investors.
Employees
We believe that one of the strengths and principal reasons for our success is the quality and dedication of our employees. We work to attract, develop and retain highly accomplished professionals across the firm. We believe that we employ individuals with a strong sense of commitment to our firm. As of December 31, 2018, we had approximately 1,100 employees, comprised of approximately 410 professionals in our investment groups and over 600 operations management professionals, in addition to administrative support, located in 18 offices across four continents.
Organizational Structure
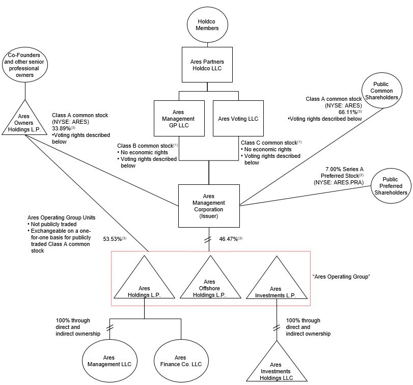
The simplified diagram below (which omits certain intermediate holding companies) depicts our legal organizational structure. Ownership information in the diagram below is presented as of December 31, 2018. The diagram also depicts Ares Management Corporation's completion of its conversion from a Delaware limited partnership to a Delaware corporation effective November 26, 2018. All entities are organized in the state of Delaware unless otherwise indicated. Ares Management Corporation is a holding company and through subsidiaries is the general partner of each of the Ares Operating Group entities, and operates and controls the business and affairs of the Ares Operating Group. Ares Management Corporation consolidates the financial results of the Ares Operating Group entities, their consolidated subsidiaries and certain consolidated funds.

18


aresstructurechartv2.jpg
 
(1)
Except as otherwise expressly provided in the Company’s certificate of incorporation (the “Certificate of Incorporation”), the holders of shares of our common stock are entitled to vote on all matters on which stockholders of a corporation are generally entitled to vote under the Delaware General Corporation Law (the “DGCL”), including the election of our board of directors. Holders of shares of our Class A common stock are entitled to one vote per share of Class A common stock. On any date on which the Ares Ownership Condition (as defined in the Certificate of Incorporation) is satisfied, holders of shares of our Class B common stock are, in the aggregate, entitled to a number of votes equal to (x) four times the aggregate number of votes attributable to the shares of our Class A common stock minus (y) the aggregate number of votes attributable to the shares of our Class C common stock. On any date on which the Ares Ownership Condition is not satisfied, holders of shares of our Class B common stock are not entitled to vote on any matter submitted to a vote of the stockholders of the Company. The holder of shares of our Class C common stock is generally entitled to a number of votes equal to the number of Ares Operating Group Units held of record by each limited partner of the Ares Operating Group (other than the Company and its subsidiaries). Ares Management GP LLC is the sole holder of shares of our Class B common stock and Ares Voting LLC is the sole holder of shares of our Class C common stock. Our Class B common stock and our Class C common stock are non-economic and holders thereof are not entitled to (i) dividends from the Company or (ii) receive any assets of the Company in the event of any dissolution, liquidation or winding up of the Company. Ares Management GP LLC and Ares Voting LLC are both wholly-owned by Ares Partners Holdco LLC. As a result, the Company is a “controlled company” within the meaning of the corporate governance standards of the New York Stock Exchange ("NYSE") and qualifies for exceptions from certain corporate governance rules of the NYSE. See “Item 1A. Risk Factors -Risks Related to Our Organization and Structure”.
(2)
Except as provided in the Certificate of Incorporation and the Company’s Bylaws and under the DGCL and the rules of the NYSE, shares of the Series A Preferred Stock are generally non-voting.
(3)
Assuming the full exchange of Ares Operating Group Units for shares of our Class A common stock, as of December 31, 2018, Ares Management Corporation holds 100% of the Ares Operating Group and Ares Owners Holdings L.P and the public hold 69.28% and 30.72%, respectively, of Ares Management Corporation.

 





19


Holding Company Structure
The Company elected to be treated as a corporation for U.S. federal and state income tax purposes (the "Tax Election") effective March 1, 2018. In addition, the Company completed its state law conversion from a Delaware limited partnership to a Delaware corporation (the "Conversion") effective on November 26, 2018 (the "Effective Date"). At the Effective Date, (i) each common share of the Company outstanding immediately prior to the Effective Date converted into one issued and outstanding, fully paid and nonassessable share of Class A common stock, $0.01 par value per share, of the Company, (ii) the general partner share of the Company outstanding immediately prior to the Effective Date converted into 1,000 issued and outstanding, fully paid and nonassessable shares of Class B common stock, $0.01 par value per share of the Company, (iii) the special voting share of the Company outstanding immediately prior to the Effective Date converted into one issued and outstanding, fully paid and nonassessable share of Class C common stock, $0.01 par value per share, of the Company, and (iv) each preferred share of the Company outstanding immediately prior to the Effective Date converted into one issued and outstanding, fully paid and nonassessable share of the Series A Preferred Stock.
As a result of the Conversion, except as otherwise expressly provided in the Certificate of Incorporation, our common stockholders are entitled to vote on all matters on which stockholders of a corporation are generally entitled to vote under the DGCL, including the election of our board of directors. Holders of shares of our Class A common stock became entitled to one vote per share of our Class A common stock. On any date on which the Ares Ownership Condition (as defined in the Certificate of Incorporation) is satisfied, holders of shares of our Class B common stock are, in the aggregate, entitled to a number of votes equal to (x) four times the aggregate number of votes attributable to our Class A common stock minus (y) the aggregate number of votes attributable to our Class C common stock. On any date on which the Ares Ownership Condition is not satisfied, holders of shares of our Class B common stock are not entitled to vote on any matter submitted to a vote of our stockholders. The holder of shares of our Class C common stock is generally entitled to a number of votes equal to the number of Ares Operating Group Units (as defined in the Certificate of Incorporation) held of record by each Ares Operating Group Limited Partner (as defined in the Certificate of Incorporation) other than the Company and its subsidiaries. Our Class B common stock and our Class C common stock are non-economic and holders thereof shall not be entitled to (i) dividends from the Company or (ii) receive any assets of the Company in the event of any dissolution, liquidation or winding up of the Company. Except as provided in the Certificate of Incorporation and the Company’s Bylaws and under the DGCL and the rules of the NYSE, shares of the Series A Preferred Stock are generally non-voting.
Accordingly, Ares Management Corporation and any direct subsidiaries of Ares Management Corporation that are treated as corporations for U.S. federal income tax purposes and that are the holders of Ares Operating Group Units are (and, in the case of Ares Offshore Holdings, Ltd., may be) subject to U.S. federal, state and local income taxes in respect of their interests in the Ares Operating Group entities. The Ares Operating Group entities are treated as partnerships for U.S. federal income tax purposes. An entity that is treated as a partnership for U.S. federal income tax purposes generally incurs no U.S. federal income tax liability at the entity level. Instead, each partner is required to take into account its allocable share of items of income, gain, loss, deduction and credit of the partnership in computing its U.S. federal, state and local income tax liability each taxable year, whether or not cash distributions are made.
Each of the Ares Operating Group entities has an identical number of partnership units outstanding. Ares Management Corporation holds through subsidiaries a number of Ares Operating Group Units equal to the number of shares of Class A common stock that Ares Management Corporation has issued. The Ares Operating Group Units held by Ares Management Corporation and its subsidiaries are economically identical in all respects to the Ares Operating Group Units that are not held by Ares Management Corporation and its subsidiaries. Accordingly, Ares Management Corporation receives the distributive share of income of the Ares Operating Group from its equity interest in the Ares Operating Group.
The Ares Operating Group Units and our shares of Class A common stock held directly or indirectly by our senior professional owners are generally subject to restrictions on transfer and other provisions. See “Item 11. Executive Compensation.”

Operations Management Group
The OMG consists of shared resource groups to support our reportable segments by providing infrastructure and administrative support in the areas of accounting/finance, operations, information technology, strategy and relationship management, legal, compliance and human resources. Our clients seek to partner with investment management firms that not only have compelling investment track records across multiple investment products but also possess seasoned infrastructure support functions. As such, significant investments have been made to develop the OMG. We have successfully launched new business lines, integrated acquired businesses into the operations and created scale within the OMG to support a much larger platform in the future.

20


Structure and Operation of our Funds
We conduct the management of our funds and other similar private vehicles primarily through organizing a partnership or limited liability structure in which entities organized by us accept commitments and/or funds for investment from institutional investors and (to a limited extent) high net worth individuals. Such commitments are generally drawn down from investors on an as needed basis to fund investments over a specified term. Our Credit Group funds also include structured funds in which the investor’s capital is fully funded into the fund upon or soon after the subscription for interests in the fund. The CLOs that we manage are structured investment vehicles that are generally private limited liability companies. Our drawdown funds are generally organized as limited partnerships or limited liability companies. However, there are non‑U.S. funds that are structured as corporate or non‑partnership entities under applicable law. We also advise a number of investors through SMA relationships structured as contractual arrangements or single investor vehicles. In the case of our SMAs that are not structured as single investor vehicles, the investor, rather than us, generally controls custody of the investments with respect to which we advise. Three of the vehicles that we manage are publicly traded corporations. The publicly traded corporations do not have redemption provisions or a requirement to return capital to investors upon exiting the investments made with such capital, except as required by applicable law (including distribution requirements that must be met to maintain RIC or REIT status). However, ACRE’s charter includes certain limitations relating to the ownership or purported transfer of its common stock in violation of the REIT ownership requirements.
Our funds are generally advised by Ares Management LLC, which is registered under the Investment Advisers Act of 1940, as amended (the "Investment Advisers Act") or a wholly owned subsidiary thereof. Responsibility for the day‑to‑day operations of each investment vehicle is typically delegated to the Ares entity serving as investment adviser pursuant to an investment advisory (or similar) agreement. Generally, the material terms of our investment advisory agreements relate to the scope of services to be rendered by the investment adviser to the applicable vehicle, the calculation of management fees to be borne by investors in our investment vehicles and certain rights of termination with respect to our investment advisory agreements. With the exception of certain of the publicly traded corporations, the investment vehicles themselves do not generally register as investment companies under the Investment Company Act of 1940, as amended (the “Investment Company Act”), in reliance on applicable exemptions thereunder.
The investment management agreements we enter into with clients in connection with contractual SMAs may generally be terminated by such clients with reasonably short prior written notice. Our investment management agreement with ARCC must be approved annually by ARCC’s board of directors (including a majority of its independent directors). In addition to other termination provisions, each investment advisory and management agreement will automatically terminate in the event of its assignment and may be terminated by either party without penalty upon 60 days’ written notice to the other party.
The governing agreements of many of our funds provide that, subject to certain conditions, third‑party investors in those funds have the right to terminate the investment period or the fund without cause. The governing agreements of some of our funds provide that, subject to certain conditions, third‑party investors have the right to remove the general partner. In addition, the governing agreements of certain of our funds provide that upon the occurrence of certain events, including in the event that certain “key persons” in our funds do not meet specified time commitments, the investment period will be suspended or the investors have the right to vote to terminate the investment period in accordance with specified procedures.
Fee Structure
Management Fees
The investment adviser of each of our funds and certain separately managed accounts generally receives an annual management fee based upon a percentage of the fund’s capital commitments, contributed capital, net assets value or invested capital during the investment period and the fund’s invested capital after the investment period, except for the investment advisers to certain of our separately managed accounts, which receive an annual management fee that is based upon a percentage of invested capital, contributed capital or net asset value throughout the term of the fund or separately managed account. From time to time we also may receive special fees, including commitment, arrangement, underwriting, agency, portfolio management, monitoring and other similar fees, some of which may be accelerated upon a sale of the underlying portfolio investment. In certain circumstances we are contractually required to offset certain amounts of such special fees against future management fees relating to the applicable fund. In addition, we may receive transaction fees from certain affiliated funds for activities related to fund transactions, such as loan originations. These fees are either recognized as other revenue in the period the transaction related services are rendered or amortized over the life of the investment.
The investment adviser of each of our CLOs typically receives annual management fees based upon a percentage of the par value of the loans made by each CLO. A portion of the management fee is based on the underlying credit characteristics of

21


the loans made by the CLOs. The management fees of CLOs accounted for approximately 7% of our total management fees for the year ended December 31, 2018, of which approximately half is subject to the minimum credit quality metrics.
The management fees we receive from our drawdown style funds are typically payable on a quarterly basis over the life of the fund and do not fluctuate with the changes in investment performance of the fund. Approximately 5% of the management fees were generated from open–ended funds in liquid credit strategies with fees subject to change based upon fluctuations in market values. Our funds may pay us management fees based on committed capital, invested capital or a combination, and in certain cases will decrease following the fund’s investment period. The management fees we receive from our SMAs are generally paid on a periodic basis (typically quarterly, subject to the termination rights described above) and are based on either invested capital or on the net asset value of the separately managed account.
We also receive management fees in accordance with the investment advisory and management agreements we have with the publicly traded vehicles we manage. Base management fees we receive from ARCC are paid quarterly and proportionately increase or decrease based on ARCC’s total assets (other than cash and cash equivalents). ARCC Part I Fees are also generally paid quarterly and proportionately increase or decrease based on ARCC’s net investment income (before ARCC Part I Fees and ARCC Part II Fees (as defined in “Item 7. Management’s Discussion and Analysis of Financial Condition and Results of Operations—Components of Consolidated Results of Operations—Revenues”)), subject to a fixed hurdle rate. We classify the ARCC Part I Fees as management fees due to the predictability and frequency of such payments without risk of contingent repayment. Management fees we receive from ARDC are generally paid on a regular basis (typically monthly) and proportionately increase or decrease based on the closed‑end fund's total assets minus liabilities (other than liabilities relating to indebtedness). Management fees we receive from ACRE are generally paid on a quarterly basis and proportionately increase or decrease based on ACRE’s stockholders’ equity.
Performance Income
We may also receive performance income from a majority of our funds, which may be either an incentive fee or a special allocation of income, which we refer to as a carried interest, in the event that specified investment returns are achieved by the fund. We may, and do in certain cases, award our senior professionals with participation in such performance income.
Incentive Fees
The general partners or similar entities of certain of our funds receive performance‑based fees ranging from 10% to 20% of the applicable fund’s net capital appreciation per annum, subject to certain net loss carry‑forward provisions (known as a “high‑watermark”). In some cases, the investment adviser of certain SMAs is entitled to an incentive fee generally up to 20% of the applicable fund’s annual net appreciation, in some cases subject to a high‑watermark or a preferred return. Realized incentive fees are generally higher during the second half of the year due to the nature of certain Credit Group funds that typically realize incentive fees annually. Once realized, the fees generated by our funds generally are not subject to a contingent repayment obligation. Incentive fees are realized at the end of a measurement period, typically quarterly or annually.
Incentive Fees from Publicly Traded Vehicles
We also are entitled to receive incentive fees in accordance with the investment advisory and management agreements we have with ARCC and ACRE. We may receive ARCC Part II Fees, which are calculated at the end of each applicable year by subtracting (a) the sum of ARCC’s cumulative aggregate realized capital losses and aggregate unrealized capital depreciation from (b) its cumulative aggregate realized capital gains, in each case calculated from October 8, 2004. Incentive fees we receive from ACRE are based on a percentage of the difference between ACRE’s core earnings (as defined in ACRE’s management agreement) and an amount derived from the weighted average issue price per share of ACRE’s common stock in its public offerings multiplied by the weighted average number of shares of ACRE's common stock outstanding.
Carried Interest
The general partner or an affiliate of certain of our funds may be entitled to receive carried interest from a fund. Carried interest entitles the general partner (or an affiliate) to a special allocation of income and gains from a fund, and is typically structured as a net profits interest in the applicable fund. Carried interest is generally calculated on a “realized gain” basis, and the general partner of a fund is generally entitled to a carried interest between 10% and 20% of the net realized income and gains (generally taking into account unrealized losses) generated by such fund. Net realized income or loss is not netted between or among funds.
For most funds, the carried interest is subject to a preferred return ranging from 5% to 8%, subject in most cases to a catch‑up allocation to the general partner. Generally, if at the termination of a fund (and in some cases at interim points in the life of a fund), the fund has not achieved investment returns that exceed the preferred return threshold or the general partner receives net profits over the life of the fund in excess of its allocable share under the applicable partnership agreement, the general partner will be obligated to repay an amount equal to the extent to which carried interest that were previously distributed to it exceeds the

22


amounts to which the general partner is ultimately entitled. These repayment obligations may be related to amounts previously distributed to us and our senior professionals and are generally referred to as contingent repayment obligations.
Although a portion of any dividends paid by us may include carried interest received by us, we do not intend to seek fulfillment of any contingent repayment obligation by seeking to have holders of our Class A common stock return any portion of such dividends attributable to carried interest associated with any contingent repayment obligation. Contingent repayment obligations operate with respect to a given fund’s own net investment performance only and carried interest of other funds are not netted for determining this contingent obligation. Although a contingent repayment obligation is several to each person who received a distribution, and not a joint obligation, and our professionals who receive carried interest have guaranteed repayment of such contingent obligation, the governing agreements of our funds generally provide that, if a recipient does not fund his or her respective share, we may have to fund such additional amounts beyond the amount of carried interest we retained, although we generally will retain the right to pursue remedies against those carried interest recipients who fail to fund their obligations.
For additional information concerning the contingent repayment obligations we could face, see “Item 1A. Risk Factors—We may need to pay these contingent obligations if and when they are triggered under the governing agreements with our investors.”
Capital Invested In and Through Our Funds
To further align our interests with those of investors in our funds, we have invested the firm’s capital and that of our professionals in the funds we sponsor and manage. General partner capital commitments to our funds are determined separately with respect to our funds and, generally, are less than 5% of the total commitments of any particular fund. We determine the general partner capital commitments based on a variety of factors, including regulatory requirements, investor requirements, estimates regarding liquidity over the estimated time period during which commitments will be funded, estimates regarding the amounts of capital that may be appropriate for other opportunities or other funds we may be in the process of raising or are considering raising, prevailing industry standards with respect to sponsor commitments and our general working capital requirements. We generally offer to our senior professionals a part of the general partner commitments to our large commingled funds. Our general partner capital commitments are typically funded with cash and not with carried interest or deferral of management fees. For more information, see “Item 7. Management’s Discussion and Analysis of Financial Condition and Results of Operations—Liquidity and Capital Resources—Sources and Uses of Liquidity.”
Regulatory and Compliance Matters
Our businesses, as well as the financial services industry, generally are subject to extensive regulation, including periodic examinations, by governmental agencies and self‑regulatory organizations or exchanges in the U.S. and foreign jurisdictions in which we operate relating to, among other things, antitrust laws, anti‑money laundering laws, anti‑bribery laws relating to foreign officials, and privacy laws with respect to client and other information, and some of our funds invest in businesses that operate in highly regulated industries. Each of the regulatory bodies with jurisdiction over us has regulatory powers dealing with many aspects of financial services, including the authority to grant, and in specific circumstances to cancel, permissions to carry on particular activities. Any failure to comply with these rules and regulations could expose us to liability and/or reputational damage. Additional legislation, increasing global regulatory oversight of fundraising activities, changes in rules promulgated by self‑regulatory organizations or exchanges or changes in the interpretation or enforcement of existing laws and rules, either in the United States or elsewhere, may directly affect our mode of operation and profitability. See “Item 1A. Risk Factors-Risks Related to Our Businesses-Extensive regulation in the United States affects our activities and creates the potential for significant liabilities and penalties that could adversely affect our businesses and results of operations,” “-Failure to comply with “pay to play” regulations implemented by the SEC, FINRA and certain states, and changes to the “pay to play” regulatory regimes, could adversely affect our businesses,” “-Regulatory changes and other developments in the United States and regulatory compliance failures could adversely affect our reputation, businesses and operations” and “-Regulatory changes in jurisdictions outside the United States could adversely affect our businesses.”
Rigorous legal and compliance analysis of our businesses and investments is important to our culture. We strive to maintain a culture of compliance through the use of policies and procedures such as oversight compliance, codes of ethics, compliance systems, communication of compliance guidance and employee education and training. We have a compliance group that monitors our compliance with the regulatory requirements to which we are subject and manages our compliance policies and procedures. Our Chief Compliance Officer supervises our compliance group, which is responsible for monitoring all regulatory and compliance matters that affect our activities. Our compliance policies and procedures address a variety of regulatory and compliance risks such as the handling of material non‑public information, position reporting, personal securities trading, valuation of investments on a fund‑specific basis, document retention, potential conflicts of interest and the allocation of investment opportunities.
United States

23


The SEC oversees the activities of our subsidiaries that are registered investment advisers under the Investment Advisers Act. The Financial Industry Regulatory Authority (“FINRA”) oversees the activities of our subsidiary Ares Investor Services LLC ("AIS"), a registered broker‑dealer. In connection with certain investments made by funds in our Private Equity Group, certain of our subsidiaries and funds are subject to audits by the Defense Security Service to determine whether we are under foreign ownership, control or influence. In addition, we regularly rely on exemptions from various requirements of the Securities Act of 1933, as amended (the “Securities Act”),  the Securities Exchange Act of 1934, as amended (the “Exchange Act”), the Investment Company Act, the Commodity Exchange Act and ERISA. These exemptions are sometimes highly complex and may in certain circumstances depend on compliance by third parties who we do not control.
All of our funds are advised by investment advisers that are registered with the SEC (or wholly owned subsidiaries thereof). Registered investment advisers are subject to more stringent requirements and regulations under the Investment Advisers Act than unregistered investment advisers. Such requirements relate to, among other things, fiduciary duties to clients, maintaining an effective compliance program, managing conflicts of interest and general anti‑fraud prohibitions. In addition, the SEC requires investment advisers registered or required to register with the SEC under the Investment Advisers Act that advise one or more private funds and have at least $150 million in private fund assets under management to periodically file reports on Form PF. We have filed, and will continue to file, quarterly reports on Form PF.
ARCC is a registered investment company that has elected to be treated as a business development company under the Investment Company Act. ARDC and certain other funds are registered investment companies under the Investment Company Act. Each of the registered investment companies has elected, for U.S. federal tax purposes, to be treated as a regulated investment company under Subchapter M of the U.S. Internal Revenue Code of 1986, as amended (the “Code”). As such, each registered investment company is required to distribute at least 90% of its ordinary income and realized, net short‑term capital gains in excess of realized net long‑term capital losses, if any, to its shareholders. In addition, to avoid excise tax, each registered investment company is required to distribute at least 98% of its income (such income to include both ordinary income and net capital gains), which would take into account short‑term and long‑term capital gains and losses. Each registered investment company, at each of its discretions, may carry forward taxable income in excess of calendar year distributions and pay an excise tax on this income. In addition, as a business development company, ARCC must not acquire any assets other than “qualifying assets” specified in the Investment Company Act unless, at the time the acquisition is made, at least 70% of ARCC’s total assets are qualifying assets (with certain limited exceptions). Qualifying assets include investments in “eligible portfolio companies.”
ACRE has elected and qualified to be taxed as a real estate investment trust, or REIT, under the Code. To maintain its qualification as a REIT, ACRE must distribute at least 90% of its taxable income to its stockholders and meet, on a continuing basis, certain other complex requirements under the Code.
AIS, our wholly owned subsidiary, is registered as a broker‑dealer with the SEC, and is a member of FINRA. As a broker‑dealer, this subsidiary is subject to regulation and oversight by the SEC and state securities regulators. In addition, FINRA, a self‑regulatory organization that is subject to oversight by the SEC, promulgates and enforces rules governing the conduct of, and examines the activities of, its member firms. Due to the limited authority granted to our subsidiary in its capacity as a broker‑dealer, it is not required to comply with certain regulations covering trade practices among broker‑dealers and the use and safekeeping of customers’ funds and securities. As a registered broker‑dealer and member of a self‑regulatory organization, AIS is, however, subject to the SEC’s uniform net capital rule. Rule 15c3‑1 of the Exchange Act specifies the minimum level of net capital a broker‑dealer must maintain and also requires that a significant part of a broker‑dealer’s assets be kept in relatively liquid form.
The SEC and various self‑regulatory organizations have in recent years increased their regulatory activities in respect of investment management firms. In July 2010, the Dodd‑Frank Wall Street Reform and Consumer Protection Act (the “Dodd‑Frank Act”) was signed into law and has imposed significant regulations on nearly every aspect of the U.S. financial services industry.
In October 2011, the Federal Reserve and other federal regulatory agencies issued a proposed rule implementing a section of the Dodd‑Frank Act that has become known as the “Volcker Rule.” The Volcker Rule generally prohibits insured banks or thrifts, any bank holding company or savings and loan holding company, any non‑U.S. bank with a U.S. branch, agency or commercial lending company and any subsidiaries and affiliates of such entities, regardless of geographic location, from investing in or sponsoring “covered funds,” which include private equity funds or hedge funds. The final Volcker Rule became effective on April 1, 2014, and, except with respect to certain foreign banking entities, the conformance period ended on July 21, 2017. It contains exemptions for certain “permitted activities” that would enable certain institutions subject to the Volcker Rule to continue investing in covered funds under certain conditions.
In 2013, the Office of the Comptroller of the Currency, the Department of the Treasury, the Board of Governors of the Federal Reserve System and the Federal Deposit Insurance Corporation published revised guidance regarding expectations for banks’ leveraged lending activities. This guidance, in addition to the Dodd‑Frank Act risk retention rules approved in October

24


2014, could further restrict credit availability, as well as potentially restrict the activities of certain funds who invest in broadly syndicated loans in our Credit Group, which supports many of its portfolio investments from banks’ lending activities.
Pursuant to the Dodd-Frank Act, regulation of the derivatives market is bifurcated between the U.S. Commodity Futures Trading Commission (the “CFTC”) and the SEC. Under the Dodd‑Frank Act, the CFTC has jurisdiction over swaps and the SEC has jurisdiction over security‑based swaps. As part of its Dodd-Frank Act related rule‑making process, the CFTC made changes to its rules with respect to the registration and oversight of commodity pool operators (“CPOs”). Such rules require that an entity that is a CPO must register with the CFTC unless an exemption from registration is available. Previously, the CPO registration rules had applied to the operator of a fund invested in “commodity interests,” meaning that the fund entered into futures or options with respect to commodities. As a result of the CFTC’s revisions to these rules, all swaps (other than security‑based swaps) are now included in the definition of commodity interests. As a result, funds that utilize swaps (whether or not related to a commodity) as part of their business model may fall within the statutory definition of a commodity pool. If a fund qualifies as a commodity pool, then, absent an available exemption, the operator of such a fund is required to register with the CFTC as a CPO. Registration with the CFTC renders such CPO subject to regulation, including with respect to disclosure, reporting, recordkeeping and business conduct.
Certain of our funds may from time to time, directly or indirectly, invest in instruments that meet the definition of a “swap” under the Commodity Exchange Act and the CFTC’s rules promulgated thereunder. As a result, such funds may qualify as commodity pools, and the operators of such funds may need to register as CPOs unless an exemption applies such as the so-called “de minimis” exemption, codified in CFTC rule 4.13(a)(3). If any of our funds cease to qualify for this (or another applicable) exemption, certain Ares entities associated with and/or affiliated with those funds will be required to register with the CFTC as commodity pool operators.
The Dodd‑Frank Act requires the CFTC, the SEC and other regulatory authorities to promulgate certain rules relating to the regulation of the derivatives market. Such rules require or will require the registration of certain market participants, the clearing of certain derivatives contracts through central counterparties, the execution of certain derivatives contracts on electronic platforms, as well as reporting and recordkeeping. The Dodd-Frank Act also provides expanded enforcement authority to the CFTC and SEC. While certain rules have been promulgated and are already in effect, the rulemaking and implementation process is still ongoing. In particular, the CFTC has finalized most of its rules under the Dodd‑Frank Act, and the SEC has proposed a number of rules regarding security‑based swaps but has only finalized some of these rules. We cannot therefore yet predict the ultimate effect of the rules and regulations on our business.
Under CFTC and SEC rules, an entity may be required to register as a major swap participant (“MSP”) or major security-based swap participant (“MSBSP”) if it has substantial swaps or security-based swaps positions or has substantial counterparty exposure from its swaps or security-based swaps positions. If any of our funds were required to register as an MSP or MSBSP, it could make compliance more expensive, affect the manner in which we conduct our businesses and adversely affect our profitability. Additionally, if any of our funds qualify as “special entities” under CFTC rules, it could make it more difficult for them to enter into derivatives transactions or make such transactions more expensive.
The CFTC has issued final rules imposing reporting and recordkeeping requirements on swaps market participants. Such rules are currently effective and could significantly increase operating costs. These additional recordkeeping and reporting requirements may require additional compliance resources and may also have a negative effect on market liquidity, which could negatively impact commodity prices and our ability to hedge our price risks.
Pursuant to rules finalized by the CFTC in December 2012 and September 2016, certain classes of interest rate swaps and certain classes of credit default swaps are subject to mandatory clearing, unless an exemption applies. Many of these swaps are also subject to mandatory trading on designated contract markets or swap execution facilities. At this time, the CFTC has not proposed any rules designating other classes of swaps for mandatory clearing, but it may do so in the future. Mandatory clearing and trade execution requirements may change the cost and availability of the swaps that we use, and expose us to the credit risk of the clearing house through which any cleared swap is cleared. In addition, federal bank regulatory authorities and the CFTC have adopted initial and variation margin requirements for swap dealers, security-based swap dealers, MSPs and MSBSPs (“swap entities”), including permissible forms of margin, custodial arrangements and documentation requirements, for uncleared swaps and security-based swaps. As a result, swap entities will be required to collect margin for transactions and positions in uncleared swaps and security-based swaps by financial end users. The new rules regarding variation margin requirements are now in effect, and as a result some of our funds are required to post collateral to satisfy the variation margin requirements which has made transacting in uncleared swaps more expensive.
 In December 2016, the CFTC re-proposed rules that would set federal position limits for certain core physical commodity futures, options and swap contracts (“referenced contracts”), and issued final rules on aggregation among entities under common ownership or control, unless an exemption applies, for position limits on certain futures and options contracts that would apply to the proposed position limits on referenced contracts. It is possible that the CFTC could propose to expand such requirements

25


to other types of contracts in the future. The proposal could affect our ability and the ability for our funds to enter into derivatives transactions if and when the CFTC’s position limits rules become effective.
The CFTC has finalized regulations requiring collateral used to margin cleared swaps to be segregated in a manner different from that applicable to the futures market and has finalized other rules allowing parties to an uncleared swap to require that any collateral posted as initial margin be segregated with a third-party custodian. Collateral segregation may impose greater costs on us when entering into swaps.
Finally, the Dodd‑Frank Act gave the CFTC expanded anti‑fraud and anti‑manipulation authority, including authority over disruptive trading practices and insider trading. Several investigations have commenced in the United States related to manipulation of the foreign exchange, LIBOR and indices markets. It is possible that new standards will emerge from these proceedings that could impact the way that we trade.
The Dodd‑Frank Act authorizes federal regulatory agencies to review and, in certain cases, prohibit compensation arrangements at financial institutions that give employees incentives to engage in conduct deemed to encourage inappropriate risk‑taking by covered financial institutions. In 2016, federal bank regulatory authorities and the SEC revised and re-proposed a rule that generally (1) prohibits incentive-based payment arrangements that they determine encourage inappropriate risks by certain financial institutions by providing excessive compensation or that could lead to material financial loss and (2) requires those financial institutions to disclose information concerning incentive-based compensation arrangements to the appropriate federal regulator.
The Dodd‑Frank Act also directs the SEC to adopt a rule that requires public companies to adopt and disclose policies requiring, in the event the company is required to issue an accounting restatement, the contingent repayment obligations of related incentive compensation from current and former executive officers. The SEC has proposed but not yet adopted such rule. To the extent the aforementioned rules are adopted, our ability to recruit and retain investment professionals and senior management executives could be limited.
The Dodd‑Frank Act amends the Exchange Act to compensate and protect whistleblowers who voluntarily provide original information to the SEC and establishes a fund to be used to pay whistleblowers who will be entitled to receive a payment equal to between 10% and 30% of certain monetary sanctions imposed in a successful government action resulting from the information provided by the whistleblower.
Many of these provisions are subject to further rulemaking and to the discretion of regulatory bodies, such as the Council and the Federal Reserve. Many of these provisions are subject to further rulemaking and to the discretion of regulatory bodies, such as the Council and the Federal Reserve. On February 3, 2017, President Trump signed Executive Order 13772 (the “Executive Order”) announcing the new administration’s policy to regulate the U.S. financial system in a manner consistent with certain “Core Principles,” including regulation that is efficient, effective and appropriately tailored. The Executive Order directed the Secretary of the Treasury, in consultation with the heads of the member agencies of the Financial Stability Oversight Council, to report to the President on the extent to which existing laws, regulations and other government policies promote the Core Principles and to identify any laws, regulations or other government policies that inhibit federal regulation of the U.S. financial system.
On June 12, 2017, the U.S. Department of the Treasury (the “Treasury”) published the first of several reports in response to the Executive Order on the depository system covering banks and other savings institutions. On October 6, 2017, the Treasury released a second report outlining ways to streamline and reform the U.S. regulatory system for capital markets, followed by a third report, on October 26, 2017, examining the current regulatory framework for the asset management and insurance industries. The Treasury released a fourth report on July 31, 2018 describing recommendations relating to nonbank financial institutions, financial technology and innovation. Subsequent reports are expected to address retail and institutional investment products and vehicles.
On May 24, 2018, President Trump signed into law the Economic Growth, Regulatory Relief, and Consumer Protection Act, which increased from $50 billion to $250 billion the asset threshold for designation of “systemically important financial institutions” or “SIFIs” subject to enhanced prudential standards set by the Federal Reserve, staggering application of this change based on the size and risk of the covered bank holding company. On May 30, 2018, the Federal Reserve voted to consider changes to the Volcker Rule that would loosen compliance requirements for all banks. At this time, it is not possible to determine the potential impact of these new laws and proposals on us.
Effective January 1, 2019, rules enacted by the Board of Governors of the Federal Reserve System, the Federal Deposit Insurance Corporation and the Office of the Comptroller of the Currency place limitations on the exercise of certain specified insolvency-related default and cross-default rights against a counterparty that has been designated as a global systemically important banking organization (the “Stay Regulations”).  These rules are intended to mitigate the risk of destabilizing close-outs of certain qualifying financial contracts (“QFCs”) (including but not limited to, derivatives, securities lending, and short-term funding transactions, such as repurchase agreements) entered into by U.S. global systemically important banking organizations.  The

26


ultimate impact of the Stay Regulations on our business will not be known unless one or more counterparties with whom we have QFCs experiences a covered insolvency event, but it could be material.
Other Jurisdictions
Certain of our subsidiaries operate outside the United States. In Luxembourg, Ares Management Luxembourg (“AM Lux”) is subject to authorization and regulation by the Commission de Surveillance du Secteur Financier (“CSSF”). In the United Kingdom (the “UK”), Ares Management Limited (“AML”) and Ares Management UK Limited (“AMUKL”) are subject to regulation and authorization by the UK Financial Conduct Authority (“the FCA”). Ares European Loan Management LLP (“AELM”), which procures certain services from Ares Management Limited, is also subject to regulation by the FCA.
AM Lux, AML, AMUKL and AELM (the “European Entities”) all operate within European legislative frameworks, which frameworks include legislation that is both directly applicable to the European Entities and legislation that must be implemented by European member states at a national level. When implementing European measures at a national level, member states often have some degree of discretion as to the manner of implementation, and as a result the rules in some areas are not harmonized across the European Economic Area (“the EEA”). In addition, member states may have their own national laws and rules governing the operation of firms in the financial sector which are unrelated to any European legislative initiative. In some circumstances other Ares entities are or become subject to EU laws or the law of European member states, including with respect to marketing our funds to investors in the EEA.
AM Lux and AMUKL are both alternative investment fund managers (“AIFMs”). Their operations are primarily governed by Directive 2011/61/EU on Alternative Investment Fund Managers and other associated legislation, rules and guidance (“AIFMD” or the “Directive”). AML and AELM are both investment firms within the meaning of Directive 2014/65/EU on Markets in Financial Instruments (“MiFID II”). The operations of AML and AELM are primarily governed by MiFID II and other associated legislation, rules and guidance. The main business of the European Entities is to provide asset management services to clients from within the EEA. The European Entities operate primarily within different regulatory frameworks in part because they provide different services to different types of clients.
On June 23, 2016 the UK electorate voted to leave the European Union (the “EU”). On March 29, 2017 the UK government invoked Article 50 of the Treaty on the European Union (which formally initiated the UK's withdraw from the EU) and commenced negotiations with the EU on the terms of departure and their future relationship. The UK is scheduled to leave the EU on March 29, 2019. It is uncertain on what terms (if any) the UK will depart the EU (if it will at all). The UK's departure has the potential to change the legislative and regulatory frameworks within which AML, AMUKL and AELM operate, which could adversely affect our businesses or cause a material increase in our tax liability.
For further information about some of the additional legislation and rules applicable (or which may potentially become applicable) to the European Entities, see “Item 1A. Risk Factors - Risks Related to Our Business - Regulatory changes in jurisdictions outside the United States could adversely affect our businesses.”
Competition
The investment management industry is intensely competitive, and we expect it to remain so. We compete both globally and on a regional, industry and asset basis.
We face competition both in the pursuit of fund investors and investment opportunities. Generally, our competition varies across business lines, geographies and financial markets. We compete for outside investors based on a variety of factors, including investment performance, investor perception of investment managers’ drive, focus and alignment of interest, quality of service provided to and duration of relationship with investors, breath of our product offering, business reputation and the level of fees and expenses charged for services. We compete for investment opportunities both at our funds and for strategic acquisitions by us based on a variety of factors, including breadth of market coverage and relationships, access to capital, transaction execution skills, the range of products and services offered, innovation and price, and we expect that competition will continue to increase.
We expect to face competition in our direct lending, trading, acquisitions and other investment activities primarily from business development companies, credit and real estate funds, specialized funds, hedge fund sponsors, financial institutions, private equity funds, corporate buyers and other parties. Many of these competitors in some of our businesses are substantially larger and have considerably greater financial, technical and marketing resources than are available to us. Many of these competitors have similar investment objectives to us, which may create additional competition for investment opportunities. Some of these competitors may also have a lower cost of capital and access to funding sources that are not available to us, which may create competitive disadvantages for us with respect to investment opportunities. In addition, some of these competitors may have higher risk tolerances, different risk assessments or lower return thresholds, which could allow them to consider a wider variety of investments and to bid more aggressively than us for investments that we want to make. Corporate buyers may be able to achieve

27


synergistic cost savings with regard to an investment that may provide them with a competitive advantage in bidding for an investment. Lastly, institutional and individual investors are allocating increasing amounts of capital to alternative investment strategies. Several large institutional investors have announced a desire to consolidate their investments in a more limited number of managers. We expect that this will cause competition in our industry to intensify and could lead to a reduction in the size and duration of pricing inefficiencies that many of our funds seek to exploit.
Competition is also intense for the attraction and retention of qualified employees. Our ability to continue to compete effectively in our businesses will depend upon our ability to attract new employees and retain and motivate our existing employees.
For additional information concerning the competitive risks that we face, see “Item 1A. Risk Factors—Risks Related to Our Businesses—The investment management business is intensely competitive.”
Available Information
Ares Management Corporation completed its conversion from a Delaware limited partnership to a Delaware corporation effective on November 26, 2018. We were formed as a Delaware limited partnership on November 15, 2013. Our principal executive offices are located at 2000 Avenue of the Stars, 12th Floor, Los Angeles, California 90067, and our telephone number is (310) 201- 4100.
Our website address is http://www.aresmgmt.com. Information on our website is not a part of this report and is not incorporated by reference herein. We make available free of charge on our website or provide a link on our website to our Annual Report on Form 10‑K, Quarterly Reports on Form 10‑Q, Current Reports on Form 8‑K, proxy statements and any amendments to those reports filed or furnished pursuant to Section 13(a) or 15(d) of the Exchange Act, as soon as reasonably practicable after those reports are electronically filed with, or furnished to, the SEC. To access these filings, go to the “Investor Resources” section of our website and then click on “SEC Filings.” In addition, these reports and the other documents we file with the SEC are available at a website maintained by the SEC at http://www.sec.gov.
ITEM 1A.  RISK FACTORS
Summary of Risks
Our businesses are subject to a number of inherent risks. We believe that the primary risks affecting our businesses and an investment in our shares are:
a complex regulatory and tax environment involving rules and regulations (both domestic and foreign), some of which are outdated relative to today’s complex financial activities and some of which are subject to political influence, which could restrict or require us to adjust our operations or the operations of our funds or portfolio companies and subject us to increased compliance costs and administrative burdens, as well as restrictions on our business activities;

poor performance by our funds due to market conditions, political actions or environments, monetary and fiscal policy or other conditions beyond our control;

the reputational harm that we would experience as a result of inappropriately addressing conflicts of interest, poor performance by the investments we manage or the actual or alleged failure by us, our employees, our funds or our portfolio companies to comply with applicable regulations in an increasingly complex political and regulatory environment;

potential variability in our period to period earnings due primarily to mark‑to‑market valuations of our funds’ investments. As a result of this variability, the market price of shares of our Class A common stock may be volatile and subject to fluctuations; the increasing demands of the investing community, including the potential for fee compression and changes to other terms, which could materially adversely affect our revenues; and

an investment in our Class A common stock is not an investment in our underlying funds. Moreover, valuation methodologies for certain assets can be subject to significant subjectivity, and the values of assets may never be realized.


28


Risks Related to Our Businesses
Difficult market and political conditions may adversely affect our businesses in many ways, including by reducing the value or hampering the performance of the investments made by our funds or reducing the ability of our funds to raise or deploy capital, each of which could materially reduce our revenue, earnings and cash flow and adversely affect our financial prospects and condition.
Our businesses are materially affected by conditions in the global financial markets and economic and political conditions throughout the world, such as interest rates, the availability and cost of credit, inflation rates, economic uncertainty, changes in laws (including laws relating to our taxation, taxation of our investors and the possibility of changes to regulations applicable to alternative asset managers), trade policies, commodity prices, currency exchange rates and controls and national and international political circumstances (including wars and other forms of conflict, terrorist acts and security operations). These factors are outside of our control and may affect the level and volatility of securities prices and the liquidity and value of investments, and we may not be able to or may choose not to manage our exposure to these conditions.
Global financial markets have experienced heightened volatility in recent periods, including as a result of economic and political events in or affecting the world’s major economies. For example, the June 2016 referendum in the UK in favor of exiting the EU and subsequent ongoing uncertainty regarding the timing and terms of the exit, increased tensions with North Korea over its ballistic missile testing and nuclear program, uncertainty regarding U.S. recertification of the Iran nuclear framework, the 2016 U.S. presidential and 2016 and 2018 congressional elections and resulting uncertainties regarding actual and potential shifts in U.S. and foreign, trade, economic and other policies, and, more recently, concerns over increasing interest rates (particularly short-term rates) and uncertainty regarding the short- and long-term effects of tax reform in the United States, have precipitated market volatility. In addition, numerous structural dynamics and persistent market trends have exacerbated volatility generally. Concerns over significant declines in the commodities markets, the implementation by central banks of synchronized global monetary tightening, sluggish economic expansion in non-U.S. economies, including continued concerns over growth prospects in China and emerging markets, growing debt loads for certain countries and uncertainty about the consequences of the U.S. and other governments withdrawing monetary stimulus measures all highlight the fact that economic conditions remain unpredictable and volatile. As a result, although global economies experienced widespread growth in 2018, there is a high risk of significant ongoing volatility. Moreover, there is a risk of both sector-specific and broad-based corrections and/or downturns in the equity and credit markets. For example, in February 2018 and again in the fourth quarter of 2018, global equity markets experienced a widespread sell-off, and bonds have also declined in value. Any of the foregoing could have a significant impact on the markets in which we operate and a material adverse impact on our business prospects and financial condition.
Further, the transition of leadership following the 2016 U.S. presidential and 2016 and 2018 congressional elections, the current U.S. political environment and the resulting uncertainties regarding actual and potential shifts in U.S. foreign, trade, economic and other policies under the current administration have led to further disruption, instability and volatility in the global markets. For example, recently expanded legislation would dramatically increase the scope and number of transactions that are subject to the jurisdiction of the Committee on Foreign Investment in the United States (“CFIUS”). If the proposal becomes law, CFIUS will have the authority to review and potentially block certain non-controlling investments in critical infrastructure and technology companies and other transactions, which may reduce the number of potential buyers and limit the ability of our funds to realize value from certain existing and future investments. There can be no assurance these market conditions will not continue or worsen in the future.
A number of factors have had and may continue to have an adverse impact on credit markets in particular. The weakness and the uncertainty regarding the stability of the oil and gas markets resulted in a tightening of credit across multiple sectors. In addition, following a sustained period of historically low interest rate levels, the Federal Reserve has raised the federal funds rate on multiple occasions since December 2015, including on three separate occasions in 2018. Changes in and uncertainty surrounding interest rates may have a material effect on our business, particularly with respect to the cost and availability of financing for significant acquisition and disposition transactions. Furthermore, some of the provisions under the 2017 tax law amendments in the United States, Public Law No. 115-97 (the “Tax Cuts and Jobs Act”) could have a negative impact on the cost of financing and dampen the attractiveness of credit. Moreover, while conditions in the U.S. economy have generally improved since the credit crisis, many other economies continue to experience weakness, tighter credit conditions and a decreased availability of foreign capital. Since credit represents a significant portion of our business and ongoing strategy, any of the foregoing could have a material adverse impact on our business prospects and financial condition.
These and other conditions in the global financial markets and the global economy have resulted in, and may continue to result in, adverse consequences for us and many of our funds, each of which could adversely affect the business of such funds, restrict such funds’ investment activities, impede such funds’ ability to effectively achieve their investment objectives and result

29


in lower returns than we anticipated at the time certain of our investments were made. More specifically, these economic conditions could adversely affect our operating results by causing:
decreases in the market value of securities, debt instruments or investments held by some of our funds;
illiquidity in the market, which could adversely affect transaction volumes and the pace of realization of our funds’ investments or otherwise restrict the ability of our funds to realize value from their investments, thereby adversely affecting our ability to generate performance or other income;
our assets under management to decrease, thereby lowering a portion of our management fees payable by our funds to the extent they are based on market values; and
increases in costs or reduced availability of financial instruments that finance our funds.
During periods of difficult market conditions or slowdowns (which may be across one or more industries, sectors or geographies), companies in which we invest may experience decreased revenues, financial losses, credit rating downgrades, difficulty in obtaining access to financing and increased funding costs. During such periods, these companies may also have difficulty in expanding their businesses and operations and be unable to meet their debt service obligations or other expenses as they become due, including expenses payable to us. Negative financial results in our funds’ portfolio companies may reduce the value of our portfolio companies, the net asset value of our funds and the investment returns for our funds, which could have a material adverse effect on our operating results and cash flow. In addition, such conditions would increase the risk of default with respect to credit-oriented or debt investments. Our funds may be adversely affected by reduced opportunities to exit and realize value from their investments, by lower than expected returns on investments made prior to the deterioration of the credit markets and by our inability to find suitable investments for the funds to effectively deploy capital, which could adversely affect our ability to raise new funds and thus adversely impact our prospects for future growth.
Political and regulatory conditions, including the effects of negative publicity surrounding the financial industry in general and proposed legislation, could adversely affect our businesses or cause a material increase in our tax liability.
As a result of market disruptions and highly publicized financial scandals in recent years, regulators and investors have exhibited concerns over the integrity of the U.S. financial markets, and the businesses in which we operate both in the United States and outside the United States will be subject to new or additional regulations. We may be adversely affected as a result of new or revised legislation or regulations imposed by the SEC, the CFTC or other U.S. governmental regulatory authorities or self-regulatory organizations that supervise the financial markets. We may also be adversely affected by changes in the interpretation or enforcement of existing laws and rules by these governmental authorities and self-regulatory organizations. See “-Regulatory changes and other developments in the United States and regulatory compliance failures could adversely affect our reputation, businesses and operations.”
Her Majesty’s Treasury (“HM Treasury”), the Organization for Economic Co-operation and Development (the “OECD”) and other government agencies in jurisdictions where we and our affiliates invest or conduct business have maintained a focus on issues related to the taxation of businesses, including multinational entities.
In the United Kingdom, the UK Criminal Finances Act 2017 created two new separate corporate criminal offenses: failure to prevent facilitation of UK tax evasion and failure to prevent facilitation of overseas tax evasion. The scope of the law and guidance is extremely wide and could have an impact on Ares’ global businesses. Liability can be mitigated where the relevant business has in place reasonable prevention procedures. Separately, the United Kingdom has implemented transparency legislation that requires many large businesses to publish their UK tax strategies on their websites. As part of the publication requirement, organizations must disclose information on tax risk management and governance, tax planning, tax risk appetite and their approach to dealing with Her Majesty’s Revenue and Customs. Our UK tax policy statement is published on our website. These developments show that the United Kingdom is seeking to bring tax matters further into the public domain. As a result, tax matters may pose an increased reputational risk to our business.
A new mandatory automatic exchange of information regime has been implemented under EU Council Directive 2011/16/EU on administrative co-operation in the field of taxation (as amended, the “Directive on Administrative Co-operation” or the “DAC”). The Directive on Administrative Co-operation took effect on June 25, 2018 and requires governments to obtain information in relation to reportable cross-border arrangements which meet one or more of the hallmarks contained within the Directive on Administrative Co-operation.  Although the Directive on Administrative Co-operation is stated as being aimed at “aggressive tax practices”, it is broadly drafted. Under the Directive on Administrative Co-operation, certain information will automatically be exchanged among EU member states. The Directive on Administrative Co-operation still needs to be enacted into law in each of the EU member states and the member states have until the end of 2019 to do this.

30


The OECD, which represents a coalition of member countries, has issued recommendations through its Base Erosion and Profit Shifting (“BEPS”) project that contemplate changes to long standing international tax norms that determine each country’s jurisdiction to tax cross-border trade and profits. Several of the proposed measures, including measures covering treaty abuse, the deductibility of interest expense, local nexus requirements, transfer pricing and hybrid mismatch arrangements are potentially relevant to some of our structures and could have an adverse tax impact on our funds, investors and/or our portfolio companies. The OECD’s Multilateral Convention to Implement Tax Treaty Related Measures to Prevent BEPS (the “Convention”), which has been signed by over 80 countries (excluding the United States), came into effect on July 1, 2018. These changes in law or guidance and additional proposals for reform, if enacted by the United States or by other countries in which we or our affiliates invest or conduct business, could adversely affect our investment returns, including, for example, by eliminating certain tax treaty benefits and increasing our tax compliance costs. Furthermore, the U.S. Internal Revenue Service (the “IRS”) recently released proposed regulations implementing the anti-hybrid and the “base erosion and anti-abuse tax” (“BEAT”) provisions that were enacted as part of the Tax Cuts and Jobs Act. Whether these or other proposals will be enacted by the United States or any foreign jurisdiction and in what form is unknown, as are the ultimate consequences of any such proposed legislation. See “-Risks Related to Taxation.”
The Tax Cuts and Jobs Act and other recently enacted laws or regulations and future changes in the U.S. taxation of businesses may impact our effective tax rate or may adversely affect our business, financial condition and operating results.
On December 22, 2017, the President signed into law the Tax Cuts and Jobs Act, which significantly changed the Code, including a reduction in the statutory corporate income tax rate to 21%, a new limitation on the deductibility of business interest expense, restrictions on the use of net operating loss carryforwards arising in taxable years beginning after December 31, 2017 and dramatic changes to the taxation of income earned from foreign sources and foreign subsidiaries. The Tax Cuts and Jobs Act also authorizes the Treasury Department to issue regulations with respect to the new provisions. We cannot predict how the changes in the Tax Cuts and Jobs Act, regulations, technical corrections or other guidance issued under it or conforming or non-conforming state tax rules might affect us or our business or the business of our portfolio companies. In addition, there can be no assurance that U.S. tax laws, including the corporate income tax rate, would not undergo significant changes in the near future.
Our business depends in large part on our ability to raise capital from investors. If we were unable to raise such capital, we would be unable to collect management fees or deploy such capital into investments, which would materially reduce our revenues and cash flow and adversely affect our financial condition.
Our ability to raise capital from investors depends on a number of factors, including many that are outside our control. Investors may downsize their investment allocations to alternative asset managers to rebalance a disproportionate weighting of their overall investment portfolio among asset classes. Poor performance of our funds, or regulatory or tax constraints, could also make it more difficult for us to raise new capital. Our investors and potential investors continually assess our funds’ performance independently and relative to market benchmarks and our competitors, which affects our ability to raise capital for existing and future funds. If economic and market conditions deteriorate or continue to be so volatile, we may be unable to raise sufficient amounts of capital to support the investment activities of future funds. In addition, certain investors have implemented or may implement restrictions against investing in certain types of asset classes, such as fossil fuels, which would affect our ability to raise new funds focused on those asset classes. If we were unable to successfully raise capital, our revenue and cash flow would be reduced, and our financial condition would be adversely affected. Furthermore, while our senior professionals have committed substantial capital to our funds, commitments from new investors may depend on the commitments made by our senior professionals to new funds and there can be no assurance that there will be further commitments to our funds, and any future investments by them in our funds or other alternative investment categories will likely depend on the performance of our funds, the performance of their overall investment portfolios and other investment opportunities available to them.
We depend on the Holdco Members, senior professionals and other key personnel, and our ability to retain them and attract additional qualified personnel is critical to our success and our growth prospects.
We depend on the diligence, skill, judgment, business contacts and personal reputations of the Holdco Members, senior professionals and other key personnel. Our future success will depend upon our ability to retain our senior professionals and other key personnel and our ability to recruit additional qualified personnel. These individuals possess substantial experience and expertise in investing, are responsible for locating and executing our funds’ investments, have significant relationships with the institutions that are the source of many of our funds’ investment opportunities and, in certain cases, have strong relationships with our investors. Therefore, if any of our senior professionals or other key personnel join competitors or form competing companies, it could result in the loss of significant investment opportunities, limit our ability to raise capital from certain existing investors or result in the loss of certain existing investors.

31


The departure or bad acts of any of our senior professionals, or a significant number of our other investment professionals, could have a material adverse effect on our ability to achieve our investment objectives, cause certain of our investors to withdraw capital they invest with us or elect not to commit additional capital to our funds or otherwise have a material adverse effect on our business and our prospects. The departure of some or all of those individuals could also trigger certain “key person” provisions in the documentation governing certain of our funds, which would permit the investors in those funds to suspend or terminate such funds’ investment periods or, in the case of certain funds, permit investors to withdraw their capital prior to expiration of the applicable lock-up date. We do not carry any “key person” insurance that would provide us with proceeds in the event of the death or disability of any of our senior professionals, and we do not have a policy that prohibits our senior professionals from traveling together. See “-Employee misconduct could harm us by impairing our ability to attract and retain investors and subjecting us to significant legal liability, regulatory scrutiny and reputational harm.”
We anticipate that it will be necessary for us to add investment professionals both to grow our businesses and to replace those who depart. However, the market for qualified investment professionals is extremely competitive, both in the United States and internationally, and we may not succeed in recruiting additional personnel or we may fail to effectively replace current personnel who depart with qualified or effective successors. Furthermore, under the Tax Cuts and Jobs Act, investments must be held for more than three years, rather than the prior requirement of more than one year, for carried interest to be treated for U.S. federal income tax purposes as capital gain. The longer holding period requirement may result in some or all of our carried interest being treated as ordinary income, which would materially increase the amount of taxes that our employees and other key personnel would be required to pay.  In addition, following the Tax Cuts and Jobs Act, the tax treatment of carried interest may continue to be an area of focus for policymakers and government officials, which could result in a further regulatory action by federal or state governments.  For example, certain states, including New York and California, have proposed legislation to levy additional state tax on carried interest. Similarly, there have been changes in the United Kingdom with respect to the taxation of carried interest, including the treatment of certain carried interest returns as income, which became effective from April 6, 2016.  All of these changes may materially increase the amount of taxes that our employees and other key personnel would be required to pay and as a result may impact our ability to recruit, retain and motivate employees and key personnel in the relevant jurisdictions or may require us in certain circumstances to consider alternative or modified incentive arrangements for such employees or key personnel. Our efforts to retain and attract investment professionals may also result in significant additional expenses, which could adversely affect our profitability or result in an increase in the portion of our performance income that we grant to our investment professionals. In the year ended December 31, 2018, we incurred equity compensation expenses of $89.7 million, and we expect these costs to continue to increase in the future as we increase the use of equity compensation awards to attract, retain and compensate employees.
Our failure to appropriately address conflicts of interest could damage our reputation and adversely affect our businesses.
As we have expanded and as we continue to expand the number and scope of our businesses, we increasingly confront potential conflicts of interest relating to our funds’ investment activities. Certain of our funds may have overlapping investment objectives, including funds that have different fee structures, and potential conflicts may arise with respect to our decisions regarding how to allocate investment opportunities among those funds. For example, a decision to receive material non-public information about a company while pursuing an investment opportunity for a particular fund may give rise to a potential conflict of interest when it results in our having to restrict the ability of other funds to trade in the securities of such company. Further, we may allocate an investment opportunity that is appropriate for two or more investment funds in a manner that excludes one or more funds or results in a disproportionate allocation based on factors or criteria that we determine, such as sourcing of the transaction, specific nature of the investment, size and type of the investment, relative investment strategies and primary investment mandates, portfolio diversification concerns, contractual obligations, applicable investment limitations or guidelines and other terms of such funds, the relative amounts of capital available for investment in each fund, the duration of the investment period each fund, the nature and extent of involvement in the transaction on the part of the respective teams of investment professionals dedicated to the respective funds and other considerations deemed relevant by us. We may also cause different Private Equity Group funds to invest in a single portfolio company, for example, where the fund that made an initial investment no longer has capital available to invest. We may also cause different funds that we advise to purchase different classes of securities in the same portfolio company. For example, in the normal course of business our Credit Group funds acquire debt positions in companies in which our Private Equity Group funds own common equity securities. A direct conflict of interest could arise between the debt holders and the equity holders if such a company were to develop insolvency concerns. In addition, funds in one group could be restricted from selling their positions in such companies for extended periods because investment professionals in another group sit on the boards of such companies or because another part of the firm has received private information. Certain funds in different groups may invest alongside each other in the same security. ARCC and other business development companies and registered closed-end management investment companies managed by a subsidiary of us are permitted to co-invest in portfolio companies with each other and with affiliated investment funds pursuant to an SEC order (the “Co-investment Exemptive Order”). The different investment objectives or terms of such funds may result in a potential conflict of interest, including in connection with the allocation of investments between the funds made pursuant to the Co-investment Exemptive Order. In addition, conflicts of interest may exist in the valuation

32


of our investments and regarding decisions about the allocation of specific investment opportunities among us and our funds and the allocation of fees and costs among us, our funds and their portfolio companies.
Further, we may allocate an investment opportunity that is appropriate for two or more investment funds in a manner that excludes one or more funds or results in a disproportionate allocation based on factors or criteria that we determine, such as differences with respect to available capital, the size of a fund, minimum investment amounts and remaining life of a fund, differences in investment objectives or current investment strategies, such as objectives or strategies, differences in risk profile at the time an opportunity becomes available, the potential transaction and other costs of allocating an opportunity among various funds, potential conflicts of interest, including whether multiple funds have an existing investment in the security in question or the issuer of such security, the nature of the security or the transaction including the size of investment opportunity, minimum investment amounts and the source of the opportunity, current and anticipated market and general economic conditions, existing positions in an issuer/security, and prior positions in an issuer/security.
Though we believe we have appropriate means and oversight to resolve these conflicts, our judgment on any particular allocation could be challenged. While we have developed general guidelines regarding when two or more funds can invest in different parts of the same company’s capital structure and created a process that we employ to handle such conflicts if they arise, our decision to permit the investments to occur in the first instance or our judgment on how to minimize the conflict could be challenged. If we fail to appropriately address any such conflicts, it could negatively impact our reputation and ability to raise additional funds and the willingness of counterparties to do business with us or result in potential litigation against us.
Conflicts of interest may arise in our allocation of co-investment opportunities.
As a general matter, our allocation of co-investment opportunities is entirely within our discretion and there can be no assurance that co-investments of any particular type or amount will be allocated to any of our funds or investors. There can be no assurance that co-investments will become available and we will take into account a variety of factors and considerations we deem relevant in our sole discretion in allocating co-investment opportunities, including, without limitation, whether a potential co-investor has expressed an interest in evaluating co-investment opportunities, our assessment of a potential co-investor’s ability to invest an amount of capital that fits the needs of the co-investment and its history of participating in Ares co-investments, the size of the potential co-investor’s commitments to our funds, the length and nature of our relationship with the potential co-investor, including whether the potential co-investor has demonstrated a long-term and/or continuing commitment to the potential success of Ares or any of its funds, whether the co-investor is considered strategic to the co-investment, our assessment of a potential co-investor’s ability to commit to a co-investment opportunity within the required timeframe of the particular transaction, the economic and other terms of such co-investment (e.g., whether management fees and/or carried interest would be payable to us and the extent thereof), and such other factors and considerations that we deem relevant in our sole discretion under the circumstances.
Certain funds in different groups may invest alongside each other in the same security. ARCC and other business development companies and registered closed-end management investment companies managed by a subsidiary of us are permitted to co-invest in portfolio companies with each other and with affiliated investment funds pursuant to the Co-investment Exemptive Order. The different investment objectives or terms of such funds may result in a potential conflict of interest, including in connection with the allocation of investments between the funds made pursuant to the Co-investment Exemptive Order. In addition, conflicts of interest may exist in the valuation of our investments and regarding decisions about the allocation of specific investment opportunities among us and our funds and the allocation of fees and costs among us, our funds and their portfolio companies. We, from time to time, incur fees, costs, and expenses on behalf of more than one fund. To the extent such fees, costs, and expenses are incurred for the account or benefit of more than one fund, each such fund will typically bear an allocable portion of any such fees, costs, and expenses in proportion to the size of its investment in the activity or entity to which such expense relates (subject to the terms of each fund’s governing documents) or in such other manner as we considers fair and equitable under the circumstances such as the relative fund size or capital available to be invested by such funds. Where a fund’s governing documents do not permit the payment of a particular expense, we will generally pay such fund’s allocable portion of such expense.
Potential conflicts will arise with respect to our decisions regarding how to allocate co-investment opportunities among our funds and investors and the terms of any such co-investments. Our fund documents typically do not mandate specific allocations with respect to co-investments. The investment advisers of our funds may have an incentive to provide co-investment opportunities to certain investors in lieu of others. Co-investment arrangements may be structured through one or more of our investment vehicles, and in such circumstances, co-investors will generally bear the costs and expenses thereof (which may lead to conflicts of interest regarding the allocation of costs and expenses between such co-investors and investors in our other investment funds). The terms of any such existing and future co-investment vehicles may differ materially, and in some instances may be more favorable to us, than the terms of certain of our funds or prior co-investment vehicles, and such different terms may create an incentive for us to allocate a greater or lesser percentage of an investment opportunity to such funds or such co-investment vehicles, as the case may

33


be. Such incentives will from time to time give rise to conflicts of interest. There can be no assurance that any conflicts of interest will be resolved in favor of any particular investment funds or investors (including any applicable co-investors).
The investment management business is intensely competitive.
The investment management business is intensely competitive, with competition based on a variety of factors, including investment performance, business relationships, quality of service provided to investors, investor liquidity and willingness to invest, fund terms (including fees), brand recognition and business reputation. We compete with a number of private equity funds, specialized funds, hedge funds, corporate buyers, traditional asset managers, real estate development companies, commercial banks, investment banks, other investment managers and other financial institutions, as well as domestic and international pension funds and sovereign wealth funds, and we expect that competition will continue to increase.
Numerous factors increase our competitive risks, including, but not limited to:
a number of our competitors in some of our businesses have greater financial, technical, marketing and other resources and more personnel than we do;
some of our funds may not perform as well as competitors’ funds or other available investment products;
several of our competitors have raised significant amounts of capital, and many of them have similar investment objectives to ours, which may create additional competition for investment opportunities;
some of our competitors may have a lower cost of capital and access to funding sources that are not available to us, which may create competitive disadvantages for us with respect to our funds, particularly our funds that directly use leverage or rely on debt financing of their portfolio investments to generate superior investment returns;
some of our competitors may have higher risk tolerances, different risk assessments or lower return thresholds than us, which could allow them to consider a wider variety of investments and to bid more aggressively than us for investments that we want to make;
some of our competitors may be subject to less regulation and, accordingly, may have more flexibility to undertake and execute certain businesses or investments than we do and/or bear less compliance expense than we do;
some of our competitors may not have the same types of conflicts of interest as we do;
some of our competitors may have more flexibility than us in raising certain types of funds under the investment management contracts they have negotiated with their investors;
some of our competitors may have better expertise or be regarded by investors as having better expertise in a specific asset class or geographic region than we do;
our competitors that are corporate buyers may be able to achieve synergistic cost savings in respect of an investment, which may provide them with a competitive advantage in bidding for an investment;
our competitors have instituted or may institute low cost high speed financial applications and services based on artificial intelligence and new competitors may enter the asset management space using new investment platforms based on artificial intelligence; and
other industry participants may, from time to time, seek to recruit our investment professionals and other employees away from us.
Developments in financial technology, such as a distributed ledger technology (or blockchain), have the potential to disrupt the financial industry and change the way financial institutions, including investment managers, do business, and could exacerbate these competitive pressures.
We may lose investment opportunities in the future if we do not match investment valuations, structures and terms offered by our competitors. Alternatively, we may experience decreased profitability, rates of return and increased risks of loss if we match investment valuations, structures and terms offered by our competitors. Moreover, if we are forced to compete with other investment managers on the basis of price when fundraising, we may not be able to maintain our current fund fee and carried interest terms. We have historically competed primarily on the performance of our funds and not on the level of our fees or carried interest relative to those of our competitors. However, there is a risk that fees and carried interest in the investment management industry will decline, without regard to the historical performance of a manager. Fee or carried interest reductions on existing or future funds, without corresponding decreases in our cost structure, would adversely affect our revenues and profitability.
In addition, the attractiveness of investments in our funds relative to other investment products could decrease depending on economic conditions. This competitive pressure could adversely affect our ability to make successful investments and limit our ability to raise future funds, either of which would adversely impact our businesses, revenues, results of operations and cash flow.

34


Lastly, institutional and individual investors are allocating increasing amounts of capital to alternative investment strategies. Several large institutional investors have announced a desire to consolidate their investments in a more limited number of managers. We expect that this will cause competition in our industry to intensify and could lead to a reduction in the size and duration of pricing inefficiencies that many of our funds seek to exploit.
Poor performance of our funds would cause a decline in our revenue and results of operations, may obligate us to repay performance income previously paid to us and could adversely affect our ability to raise capital for future funds.
We derive revenues primarily from:
management fees, which are based generally on the amount of capital committed to or invested by our funds;
performance income, which are based on the performance of our funds; and
returns on investments of our own capital in the funds we sponsor and manage.
When any of our funds perform poorly, either by incurring losses or underperforming benchmarks, as compared to our competitors or otherwise, our investment record suffers. As a result, our performance income may be adversely affected and, all else being equal, the value of our assets under management could decrease, which may, in turn, reduce our management fees. Moreover, we may experience losses on investments of our own capital in our funds as a result of poor investment performance. If a fund performs poorly, we will receive little or no performance income with regard to the fund and little income or possibly losses from our own principal investment in such fund. Furthermore, if, as a result of poor performance or otherwise, a fund does not achieve total investment returns that exceed a specified investment return threshold over the life of the fund or other measurement period, we may be obligated to repay the amount by which performance income that were previously distributed or paid to us exceeds amounts to which we were entitled. Poor performance of our funds could also make it more difficult for us to raise new capital. Investors in our closed-end funds may decline to invest in future closed-end funds we raise as a result of poor performance. Investors in our open-ended funds may redeem their investment as a result of poor performance. Poor performance of our publicly traded funds may result in stockholders selling their stock in such vehicles, thereby causing a decline in the stock price and limiting our ability to access capital. A failure to grow the assets of such funds will limit our ability to earn additional management fees and performance income, and will ultimately affect our operating results. Our fund investors and potential fund investors continually assess our funds’ performance independently and relative to market benchmarks and our competitors, and our ability to raise capital for existing and future funds and avoid excessive redemption levels depends on our funds’ performance. Accordingly, poor fund performance may deter future investment in our funds and thereby decrease the capital invested in our funds and, ultimately, our management fee income. Alternatively, in the face of poor fund performance, investors could demand lower fees or fee concessions for existing or future funds which would likewise decrease our revenue.
ARCC’s management fee comprises a significant portion of our management fees and a reduction in fees from ARCC could have an adverse effect on our revenues and results of operations.
The management fees we receive from ARCC (including fees attributable to ARCC Part I Fees) comprise a significant percentage of our management fees. The investment advisory agreement we have with ARCC categorizes the fees we receive as: (a) base management fees, which are paid quarterly and generally increase or decrease based on ARCC’s total assets, (b) fees based on ARCC’s net investment income (before ARCC Part I Fees and ARCC Part II Fees), which are paid quarterly (“ARCC Part I Fees”) and (c) fees based on ARCC’s net capital gains, which are paid annually (“ARCC Part II Fees”). We classify the ARCC Part I Fees as management fees because they are paid quarterly, are predictable and recurring in nature, are not subject to repayment (or contingent repayment obligations) and are generally expected to be cash-settled each quarter. If ARCC’s total assets or its net investment income were to decline significantly for any reason, including, without limitation, due to mark-to-market accounting requirements, the poor performance of its investments or the failure to successfully access or invest capital, the amount of the fees we receive from ARCC, including the base management fee and the ARCC Part I Fees, would also decline significantly and/or may be subject to deferral, which could have an adverse effect on our revenues and results of operations. In addition, because the ARCC Part II Fees are not paid unless ARCC achieves cumulative realized capital gains (net of realized capital losses and unrealized capital depreciation), ARCC’s Part II Fees payable to us are variable and not predictable. We may also, from time to time, waive or voluntarily defer any fees payable by ARCC in connection with strategic transactions.
Our investment advisory and management agreement with ARCC renews for successive annual periods subject to the approval of ARCC’s board of directors or by the affirmative vote of the holders of a majority of ARCC’s outstanding voting securities. In addition, as required by the Investment Company Act, both ARCC and its investment adviser have the right to terminate the agreement without penalty upon 60 days’ written notice to the other party. Termination or non-renewal of this agreement would reduce our revenues significantly and could have a material adverse effect on our financial condition.

35


We may not be able to maintain our current fee structure as a result of industry pressure from fund investors to reduce fees, which could have an adverse effect on our profit margins and results of operations.
We may not be able to maintain our current fee structure as a result of industry pressure from fund investors to reduce fees. Although our investment management fees vary among and within asset classes, historically we have competed primarily on the basis of our performance and not on the level of our investment management fees relative to those of our competitors. In recent years, however, there has been a general trend toward lower fees in the investment management industry. The Institutional Limited Partners Association (“ILPA”) published a set of Private Equity Principles (the “Principles”) which called for enhanced “alignment of interests” between general partners and limited partners through modifications of some of the terms of fund arrangements, including proposed guidelines for fees and performance income structures. We promptly provided ILPA with our endorsement of the Principles, representing an indication of our general support for the efforts of ILPA. Although we have no obligation to modify any of our fees with respect to our existing funds, we may experience pressure to do so. More recently, institutional investors have been increasing pressure to reduce management and investment fees charged by external managers, whether through direct reductions, deferrals, rebates or other means. In addition, we may be asked by investors to waive or defer fees for various reasons, including during economic downturns or as a result of poor performance of our funds. We may not be successful in providing investment returns and service that will allow us to maintain our current fee structure. Fee reductions on existing or future new businesses could have an adverse effect on our profit margins and results of operations. For more information about our fees see “Item 7. Management’s Discussion and Analysis of Financial Condition and Results of Operations.”
Investors in our funds may be unwilling to commit new capital to our funds because we are a public company, which could have a material adverse effect on our business and financial condition.
Some investors in our funds may have concerns that as a public company our attention is bifurcated between investors in our funds and the public stockholders, resulting in potential conflicts of interest. Some investors in our funds may believe that as a public company we strive for near-term profit instead of superior risk-adjusted returns for investors in our funds over time or grow our assets under management for the purpose of generating additional management fees without regard to whether we believe there are sufficient investment opportunities to effectively deploy the additional capital. There can be no assurance that we will be successful in our efforts to address such concerns or to convince investors in our funds that our status as a public company does not and will not affect our longstanding priorities or the way we conduct our businesses. A decision by a significant number of investors in our funds not to commit additional capital to our funds or to cease doing business with us altogether, or our failure to continue to raise capital, could inhibit our ability to achieve our investment objectives and may have a material adverse effect on our business and financial condition.
Rapid growth of our businesses, particularly outside the United States, may be difficult to sustain and may place significant demands on our administrative, operational and financial resources.
Our assets under management have grown significantly in the past, and we are pursuing further growth in the near future, both organic and through acquisitions. Our rapid growth has placed, and planned growth, if successful, will continue to place, significant demands on our legal, accounting and operational infrastructure, and has increased expenses. The complexity of these demands, and the expense required to address them, is a function not simply of the amount by which our assets under management has grown, but of the growth in the variety and complexity of, as well as the differences in strategy between, our different funds. In addition, we are required to continuously develop our systems and infrastructure in response to the increasing sophistication of the investment management market and legal, accounting, regulatory and tax developments.
Our future growth will depend in part on our ability to maintain an operating platform and management system sufficient to address our growth and will require us to incur significant additional expenses and to commit additional senior management and operational resources. As a result, we face significant challenges:
in maintaining adequate financial, regulatory (legal, tax and compliance) and business controls;
in providing current and future investors with accurate and consistent reporting;
in implementing new or updated information and financial systems and procedures; and
in training, managing and appropriately sizing our work force and other components of our businesses on a timely and cost-effective basis.
We may not be able to manage our expanding operations effectively or be able to continue to grow, and any failure to do so could adversely affect our ability to generate revenue and control our expenses.
In addition, pursuing investment opportunities outside the United States presents challenges not faced by U.S. investments, such as different legal and tax regimes and currency fluctuations, which require additional resources to address. To accommodate

36


the needs of global investors and strategies we must structure investment products in a manner that addresses tax, regulatory and legislative provisions in different, and sometimes multiple, jurisdictions. Further, in conducting business in foreign jurisdictions, we are often faced with the challenge of ensuring that our activities are consistent with U.S. or other laws with extraterritorial application, such as the USA PATRIOT Act and the U.S. Foreign Corrupt Practices Act (the “FCPA”). Moreover, actively pursuing international investment opportunities may require that we increase the size or number of our international offices. Pursuing non-U.S. fund investors means that we must comply with international laws governing the sale of interests in our funds, different investor reporting and information processes and other requirements. As a result, we are required to continuously develop our systems and infrastructure, including employing and contracting with foreign businesses and entities, in response to the increasing complexity and sophistication of the investment management market and legal, accounting and regulatory situations. This growth has required, and will continue to require, us to incur significant additional expenses and to commit additional senior management and operational resources. There can be no assurance that we will be able to manage or maintain appropriate oversight over our expanding international operations effectively or that we will be able to continue to grow this part of our businesses, and any failure to do so could adversely affect our ability to generate revenues and control our expenses. See “-Regulatory changes in jurisdictions outside the United States could adversely affect our businesses.”
We may enter into new lines of business and expand into new investment strategies, geographic markets and businesses, each of which may result in additional risks and uncertainties in our businesses.
We intend, if market conditions warrant, growing our businesses by increasing assets under management in existing businesses and expanding into new investment strategies, geographic markets and businesses. Our partnership agreement permits us to enter into new lines of business, make strategic investments or acquisitions and enter into joint ventures. Accordingly, we may pursue growth through acquisitions of other investment management companies, acquisitions of critical business partners or other strategic initiatives, which may include entering into new lines of business. In addition, consistent with our past experience, we expect opportunities will arise to acquire other alternative or traditional asset managers.
Attempts to expand our businesses involve a number of special risks, including some or all of the following:
the required investment of capital and other resources;
the diversion of management’s attention from our core businesses;
the assumption of liabilities in any acquired business;
the disruption of our ongoing businesses;
entry into markets or lines of business in which we may have limited or no experience;
increasing demands on our operational and management systems and controls;
compliance with or applicability to our business or our portfolio companies of regulations and laws, including, in particular, local regulations and laws (for example, consumer protection related laws) and customs in the numerous global jurisdictions in which we operate and the impact that noncompliance or even perceived noncompliance could have on us and our portfolio companies;
potential increase in investor concentration; and
the broadening of our geographic footprint, increasing the risks associated with conducting operations in certain foreign jurisdictions where we currently have no presence.
Entry into certain lines of business may subject us to new laws and regulations with which we are not familiar, or from which we are currently exempt, and may lead to increased litigation and regulatory risk. It could also impact and affect our existing businesses, which might otherwise not be subject to such laws and regulations. If a new business does not generate sufficient revenues or if we are unable to efficiently manage our expanded operations, our results of operations will be adversely affected. Our strategic initiatives may include joint ventures, in which case we will be subject to additional risks and uncertainties in that we may be dependent upon, and subject to liability, losses or reputational damage relating to systems, controls and personnel that are not under our control. Because we have not yet identified these potential new investment strategies, geographic markets or lines of business, we cannot identify all of the specific risks we may face and the potential adverse consequences on us and their investment that may result from any attempted expansion.
If we are unable to consummate or successfully integrate development opportunities, acquisitions or joint ventures, we may not be able to implement our growth strategy successfully.
Our growth strategy is based, in part, on the selective development or acquisition of asset management businesses, advisory businesses or other businesses complementary to our business where we think we can add substantial value or generate substantial returns. The success of this strategy will depend on, among other things, (a) the availability of suitable opportunities, (b) the level of competition from other companies that may have greater financial resources, (c) our ability to value potential development or acquisition opportunities accurately and negotiate acceptable terms for those opportunities, (d) our ability to obtain requisite

37


approvals and licenses from the relevant governmental authorities and to comply with applicable laws and regulations without incurring undue costs and delays, (e) our ability to identify and enter into mutually beneficial relationships with venture partners, (f) our ability to properly manage conflicts of interest and (g) our ability to integrate personnel at acquired businesses into our operations and culture.
This strategy also contemplates the use of shares of our publicly traded Class A common stock as acquisition consideration. Volatility or declines in the trading price of shares of our Class A common stock may make shares of our Class A common stock less attractive to acquisition targets. Moreover, even if we are able to identify and successfully complete an acquisition, we may encounter unexpected difficulties or incur unexpected costs associated with integrating and overseeing the operations of the new businesses. If we are not successful in implementing our growth strategy, our business, financial results and the market price for shares of our Class A common stock may be adversely affected.
Extensive regulation in the United States affects our activities, increases the cost of doing business and creates the potential for significant liabilities and penalties that could adversely affect our businesses and results of operations.
Our businesses are subject to extensive regulation, including periodic examinations, by governmental agencies and self-regulatory organizations in the jurisdictions in which we operate. The SEC oversees the activities of our subsidiaries that are registered investment advisers under the Investment Advisers Act. Since the first quarter of 2014, FINRA as well as the SEC has overseen the activities of our wholly owned subsidiary AIS as a registered broker-dealer. We are subject to audits by the Defense Security Service to determine whether we are under foreign ownership, control or influence. In addition, we regularly rely on exemptions from various requirements of the Securities Act, the Exchange Act, the Investment Company Act, the Commodity Exchange Act and the U.S. Employee Retirement Income Security Act of 1974 (“ERISA”). These exemptions are sometimes highly complex and may in certain circumstances depend on compliance by third parties who we do not control. If for any reason these exemptions were to be revoked or challenged or otherwise become unavailable to us, such action could increase our cost of doing business or subject us to regulatory action or third-party claims, which could have a material adverse effect on our businesses. For example, in 2013 the SEC amended Rule 506 of Regulation D under the Securities Act to impose “bad actor” disqualification provisions that ban an issuer from offering or selling securities pursuant to the safe harbor in Rule 506 if the issuer, or any other “covered person,” is the subject of a criminal, regulatory or court order or other “disqualifying event” under the rule which has not been waived by the SEC. The definition of a “covered person” under the rule includes an issuer’s directors, general partners, managing members and executive officers and promoters and persons compensated for soliciting investors in the offering. Accordingly, our ability to rely on Rule 506 to offer or sell securities would be impaired if we or any “covered person” is the subject of a disqualifying event under the rule and we are unable to obtain a waiver or, in certain circumstances, terminate our involvement with such “covered person”.
The SEC has indicated that investment advisors who receive transaction-based compensation for investment banking or acquisition activities relating to fund portfolio companies may be required to register as broker-dealers. Specifically, the SEC staff has noted that if a firm receives fees from a fund portfolio company in connection with the acquisition, disposition or recapitalization of such portfolio company, such activities could raise broker-dealer concerns under applicable regulations related to broker dealers. If we receive such transaction fees and the SEC takes the position that such activities render us a “broker” under the applicable rules and regulations of the Exchange Act, we could be subject to additional regulation. If receipt of transaction fees from a portfolio company is determined to require a broker-dealer license, receipt of such transaction fees in the past or in the future during any time when we did not or do not have a broker-dealer license could subject us to liability for fines, penalties, damages, rescission or other equitable remedies.
Since 2010, states and other regulatory authorities have begun to require investment managers to register as lobbyists. We have registered as such in a number of jurisdictions, including California, Illinois, New York, Pennsylvania and Kentucky. Other states or municipalities may consider similar legislation or adopt regulations or procedures with similar effect. These registration requirements impose significant compliance obligations on registered lobbyists and their employers, which may include annual registration fees, periodic disclosure reports and internal recordkeeping, and may also prohibit the payment of contingent fees.
Each of the regulatory bodies with jurisdiction over us has regulatory powers dealing with many aspects of financial services, including the authority to grant, and in specific circumstances to cancel, permissions to carry on particular activities. A failure to comply with the obligations imposed by the Investment Advisers Act, including recordkeeping, advertising and operating requirements, disclosure obligations and prohibitions on fraudulent activities, could result in investigations, sanctions, restrictions on the activities of us or our personnel and reputational damage. We are involved regularly in trading activities that implicate a broad number of U.S. and foreign securities and tax law regimes, including laws governing trading on inside information, market manipulation and a broad number of technical trading requirements that implicate fundamental market regulation policies. Violation of these laws could result in severe restrictions on our activities and damage to our reputation.

38


Compliance with existing and new regulations subjects us to significant costs. Moreover, our failure to comply with applicable laws or regulations, including labor and employment laws, could result in fines, censure, suspensions of personnel or other sanctions, including revocation of the registration of our relevant subsidiaries as investment advisers or registered broker-dealers. The regulations to which our businesses are subject are designed primarily to protect investors in our funds and to ensure the integrity of the financial markets. They are not designed to protect our stockholders. Even if a sanction is imposed against us, one of our subsidiaries or our personnel by a regulator for a small monetary amount, the costs incurred in responding to such matters could be material, the adverse publicity related to the sanction could harm our reputation, which in turn could have a material adverse effect on our businesses in a number of ways, making it harder for us to raise new funds and discouraging others from doing business with us.
In the past several years, the financial services industry, and private equity in particular, has been the subject of heightened scrutiny by regulators around the globe. In particular, the SEC and its staff have focused more narrowly on issues relevant to alternative asset management firms, including by forming specialized units devoted to examining such firms and, in certain cases, bringing enforcement actions against the firms, their principals and employees. In recent periods there have been a number of enforcement actions within the industry, and it is expected that the SEC will continue to pursue enforcement actions against private fund managers. This increased enforcement activity may cause us to reevaluate certain practices and adjust our compliance control function as necessary and appropriate.
While the SEC’s recent lists of examination priorities include such items as cybersecurity compliance and controls, digital assets and conducting risk-based examinations of never-before-examined investment advisory firms, it is generally expected that the SEC’s oversight of alternative asset managers will continue to focus substantially on concerns related to transparency and investor disclosure practices. Although the SEC has cited improvements in disclosures and industry practices in this area, it has also indicated that there is room for improvement in particular areas, including fees and expenses (and the allocation of such fees and expenses) and co-investment practices. To this end, many firms have received inquiries during examinations or directly from the SEC’s Division of Enforcement regarding various transparency-related topics, including the acceleration of monitoring fees, the allocation of broken-deal expenses, the disclosure of operating partner or operating executive compensation, outside business activities of firm principals and employees, group purchasing arrangements and general conflicts of interest disclosures. In addition, our Private Equity Group funds have engaged in the past and may engage from time to time advisors who often work with our investment teams during due diligence, provide board-level governance and support and advise portfolio company leadership. Advisors generally are third parties and typically retained by us pursuant to consulting agreements. In some cases, an operating executive may be retained by a portfolio company directly and in such instances the portfolio company may compensate the operating executive directly (meaning that investors in our Private Equity Group funds may indirectly bear the operating executive’s compensation). While we believe we have made appropriate and timely disclosures regarding the engagement and compensation of these advisors, the SEC staff may disagree.
Regulations governing ARCC’s operation as a business development company affect its ability to raise, and the way in which it raises, additional capital.    
As a business development company, ARCC operates as a highly regulated business within the provisions of the Investment Company Act. Many of the regulations governing business development companies restrict, among other things, leverage incurrence, co-investments and other transactions with other entities within the Ares Operating Group. Certain of our funds may be restricted from engaging in transactions with ARCC and its subsidiaries. As a business development company registered under the Investment Company Act, ARCC may issue debt securities or preferred stock and borrow money from banks or other financial institutions, which we refer to collectively as “senior securities,” up to the maximum amount permitted by the Investment Company Act. Under the provisions of the Investment Company Act, ARCC is currently permitted, as a business development company, to incur indebtedness or issue senior securities only in amounts such that its asset coverage, as calculated pursuant to the Investment Company Act, equals at least 200% after each such incurrence or issuance. On March 23, 2018, the Small Business Credit Availability Act (“SBCAA”) was signed into law. The SBCAA, among other things, modifies the applicable provisions of the Investment Company Act to reduce the required asset coverage ratio applicable to business development companies from 200% to 150% subject to certain approval, time and disclosure requirements (including either stockholder approval or approval of a “required majority” of its board of directors). On June 21, 2018, ARCC’s board of directors, including a “required majority” of its board of directors, approved the application of the modified asset coverage requirements set forth in Section 61(a)(2) of the Investment Company Act, as amended by the SBCAA. As a result, effective on June 21, 2019 (unless ARCC receives earlier stockholder approval), ARCC’s asset coverage requirement applicable to senior securities will be reduced to 150%. If the value of its assets declines, it may be unable to satisfy this test. If that happens, it may be required to sell a portion of its investments and, depending on the nature of its leverage, repay a portion of its indebtedness at a time when such sales may be disadvantageous. Business development companies may issue and sell common stock at a price below net asset value per share only in limited circumstances, one of which is during an approximately one-year period after obtaining stockholder approval for such issuance in accordance with the Investment Company Act. ARCC’s stockholders have, in the past, approved such issuances so that during

39


the subsequent 12-month period, ARCC may, in one or more public or private offerings of its common stock, sell or otherwise issue shares of its common stock at a price below the then-current net asset value per share, subject to certain conditions including parameters on the level of permissible dilution, approval of the sale by a majority of its independent directors and a requirement that the sale price be not less than approximately the market price of the shares of its common stock at specified times, less the expenses of the sale. ARCC may ask its stockholders for additional approvals from year to year. There can be no assurance that such approvals will be obtained.
Our publicly traded investment vehicles are subject to regulatory complexities that limit the way in which they do business and may subject them to a higher level of regulatory scrutiny.
Our publicly traded investment vehicles operate under a complex regulatory environment. Such companies require the application of complex tax and securities regulations and may entail a higher level of regulatory scrutiny. In addition, regulations affecting our publicly traded investment vehicles generally affect their ability to take certain actions. For example, certain of our publicly traded vehicles have elected to be treated as a REIT or RIC for U.S. federal income tax purposes. To maintain their status as a RIC or a REIT, such vehicles must meet, among other things, certain source of income, asset diversification and annual distribution requirements. ARCC and our publicly traded closed-end fund are subject to complex rules under the Investment Company Act, including rules that restrict certain of our funds from engaging in transactions with ARCC or the closed-end fund. For example, ARCC is required to generally distribute to its stockholders at least 90% of its investment company taxable income to maintain its RIC status and, subject to certain exceptions, ARCC is generally prohibited from issuing and selling its common stock at a price below net asset value per share and from incurring indebtedness (including for this purpose, preferred stock), if ARCC’s asset coverage, as calculated pursuant to the Investment Company Act, equals less than 200% after such incurrence (or, effective on June 21, 2019, less than 150%).
Failure to comply with “pay to play” regulations implemented by the SEC and certain states, and changes to the “pay to play” regulatory regimes, could adversely affect our businesses.
In recent years, the SEC and several states have initiated investigations alleging that certain private equity firms and hedge funds or agents acting on their behalf have paid money to current or former government officials or their associates in exchange for improperly soliciting contracts with state pension funds. In June 2010, the SEC approved Rule 206(4)-5 under the Investment Advisers Act regarding “pay to play” practices by investment advisers involving campaign contributions and other payments to government officials able to exert influence on potential government entity clients. Among other restrictions, the rule prohibits investment advisers from providing advisory services for compensation to a government entity for two years, subject to very limited exceptions, after the investment adviser, its senior executives or its personnel involved in soliciting investments from government entities make contributions to certain candidates and officials in a position to influence the hiring of an investment adviser by such government entity. Advisers are required to implement compliance policies designed, among other matters, to track contributions by certain of the adviser’s employees and engagements of third parties that solicit government entities and to keep certain records to enable the SEC to determine compliance with the rule. In addition, there have been similar rules on a state level regarding “pay to play” practices by investment advisers. FINRA recently adopted its own set of “pay to play” regulations, which went into effect on August 20, 2017, that are similar to the SEC’s regulations.
As we have a significant number of public pension plans that are investors in our funds, these rules could impose significant economic sanctions on our businesses if we or one of the other persons covered by the rules make any such contribution or payment, whether or not material or with an intent to secure an investment from a public pension plan. We may also acquire other investment managers who are not subject to the same restrictions as us, but whose activity, and the activity of their principals, prior to our ownership could affect our fundraising. In addition, such investigations may require the attention of senior management and may result in fines if any of our funds are deemed to have violated any regulations, thereby imposing additional expenses on us. Any failure on our part to comply with these rules could cause us to lose compensation for our advisory services or expose us to significant penalties and reputational damage.
The long-term impact of the Basel III capital standards is uncertain.
In June 2011, the Basel Committee on Banking Supervision, an international trade body comprised of senior representatives of bank supervisory authorities and central banks from 27 countries, including the United States and the EU, announced the final framework for a comprehensive set of capital and liquidity standards, commonly referred to as “Basel III,” for internationally active banking organizations and certain other types of financial institutions. These new standards, which will be fully phased in by 2019, will require banks to hold more capital, predominantly in the form of common equity, than under the current capital framework. Implementation of Basel III will require implementing regulations and guidelines by member countries. In July 2013, the U.S. federal banking regulators announced the adoption of final regulations to implement Basel III for U.S. banking organizations, subject to various transition periods. The EU implemented Basel III in June 2013. In April 2014, U.S.

40


regulators adopted rules requiring enhanced supplementary leverage ratio standards beginning January 1, 2018, which impose capital requirements more stringent than those of the Basel III standards for the most systematically significant banking organizations in the United States. In January 2016, the Basel Committee published its revised capital requirements for market risk, known as Fundamental Review of the Trading Book (“FRTB”), which are expected to generally result in higher global capital requirements for banks that could, in turn, reduce liquidity and increase financing and hedging costs. The impact of FRTB will not be known until after any resulting rules are finalized by the U.S. federal bank regulatory agencies. Compliance with the Basel III standards, the supplemental regulatory standards adopted by U.S. regulators and FRTB may result in significant costs to banking organizations, which in turn may result in higher borrowing costs for the private sector and reduced access to certain types of credit.
Regulatory changes and other developments in the United States and regulatory compliance failures could adversely affect our reputation, businesses and operations.
In July 2010, the Dodd-Frank Act was signed into law and has imposed significant regulations on nearly every aspect of the U.S. financial services industry. The Dodd-Frank Act established a ten voting-member Financial Stability Oversight Council (the “Council”), an interagency body chaired by the Secretary of the Treasury, to identify and manage systemic risk in the financial system and improve interagency cooperation. Under the Dodd-Frank Act, the Council has the authority to review the activities of certain nonbank financial firms engaged in financial activities that are designated as “systemically important,” meaning, among other things, evaluating the impact of the distress of the financial firm on the stability of the U.S. economy. If we were designated as such, it would result in increased regulation of our businesses, including the imposition of capital, leverage, liquidity and risk management standards, credit exposure reporting and concentration limits, restrictions on acquisitions and annual stress tests by the Federal Reserve.
In October 2011, the Federal Reserve and other federal regulatory agencies issued a proposed rule implementing a section of the Dodd-Frank Act that has become known as the “Volcker Rule.” In December 2013, the Federal Reserve and other federal regulatory agencies adopted a final rule implementing the Volcker Rule. The Volcker Rule generally prohibits insured banks or thrifts, any bank holding company or savings and loan holding company, any non-U.S. bank with a U.S. branch, agency or commercial lending company and any subsidiaries and affiliates of such entities, regardless of geographic location, from investing in or sponsoring “covered funds,” which include private equity funds or hedge funds and certain other proprietary activities. The effects of the Volcker Rule are uncertain but it is in any event likely to curtail various banking activities that in turn could result in uncertainties in the financial markets as well as our business. The final Volcker Rule became effective on April 1, 2014, and, except with respect to certain foreign banking entities, the conformance period ended on July 21, 2017. It contains exemptions for certain “permitted activities” that would enable certain institutions subject to the Volcker Rule to continue investing in covered funds under certain conditions. Although we do not currently anticipate that the Volcker Rule will adversely affect our fundraising to any significant extent, there could be adverse implications on our ability to raise funds from the types of entities mentioned above as a result of this prohibition.
Pursuant to the Dodd-Frank Act, regulation of the U.S. derivatives market is bifurcated between the CFTC and the SEC. Under the Dodd-Frank Act, the CFTC has jurisdiction over swaps and the SEC has jurisdiction over security-based swaps. As part of its Dodd-Frank Act related rule-making process, the CFTC made changes to its rules with respect to the registration and oversight of CPOs. As a result of the CFTC’s revisions to these rules, all swaps (other than security-based swaps) are now included in the definition of commodity interests. As a result, funds that utilize swaps (whether or not related to a physical commodity) as part of their business model may fall within the statutory definition of a commodity pool. If a fund qualifies as a commodity pool, then, absent an available exemption, the operator of such fund is required to register with the CFTC as a CPO. Registration with the CFTC renders such CPO subject to regulation, including with respect to disclosure, reporting, recordkeeping and business conduct, which could significantly increase operating costs by requiring additional resources.
The Dodd-Frank Act requires the CFTC, the SEC and other regulatory authorities to promulgate certain rules relating to the regulation of the derivatives market. Such rules require or will require the registration of certain market participants, the clearing of certain derivatives contracts through central counterparties, the execution of certain derivatives contracts on electronic platforms, as well as reporting and recordkeeping of derivatives transactions. The Dodd-Frank Act also provides expanded enforcement authority to the CFTC and SEC. While certain rules have been promulgated and are already in effect, the rulemaking and implementation process is still ongoing. In particular, the CFTC has finalized most of its rules under the Dodd-Frank Act, and the SEC has proposed a number of rules regarding security-based swaps but has only finalized some of these rules. We cannot therefore yet predict the ultimate effect of the rules and regulations on our business.
Under CFTC and SEC rules, an entity may be required to register as a MSP or MSBSP if it has substantial swaps or security-based swaps positions or has substantial counterparty exposure from its swaps or security-based swaps positions. If any of our funds were required to register as an MSP or MSBSP, it could make compliance more expensive, affect the manner in which

41


we conduct our businesses and adversely affect our profitability. Additionally, if any of our funds qualify as “special entities” under CFTC rules, it could make it more difficult for them to enter into derivatives transactions or make such transactions more expensive.
Pursuant to rules finalized by the CFTC in December 2012 and September 2016, certain classes of interest rate swaps and certain classes of credit default swaps are subject to mandatory clearing, unless an exemption applies. Many of these swaps are also subject to mandatory trading on designated contract markets or swap execution facilities. At this time, the CFTC has not proposed any rules designating other classes of swaps for mandatory clearing, but it may do so in the future. Mandatory clearing and trade execution requirements may change the cost and availability of the swaps that we use, and exposes our funds to the credit risk of the clearing house through which any cleared swap is cleared. In addition, federal bank regulatory authorities and the CFTC have adopted initial and variation margin requirements for swap dealers, security-based swap dealers and swap entities, including permissible forms of margin, custodial arrangements and documentation requirements for uncleared swaps and security-based swaps. As a result, swap entities will be required to collect margin for transactions and positions in uncleared swaps and security-based swaps by financial end users. The new rules regarding variation margin requirements are now in effect, and as a result some of our funds are required to post collateral to satisfy the variation margin requirements which has made transacting in uncleared swaps more expensive.
In December 2016, the CFTC re-proposed rules that would set federal position limits for certain referenced contracts, and issued final rules on aggregation among entities under common ownership or control, for position limits on certain futures and options contracts that would apply to the proposed position limits on referenced contracts. It is possible that the CFTC could propose to expand such requirements to other types of contracts in the future. If any were enacted, the proposal could affect our ability and the ability for our funds to enter into derivatives transactions.
The CFTC has finalized rules requiring collateral used to margin cleared swaps to be segregated in a manner different from that applicable to the futures market and has finalized other rules allowing parties to an uncleared swap to require that any collateral posted as initial margin be segregated with a third-party custodian. Collateral segregation may impose greater costs on us when entering into swaps.
Effective January 1, 2019, rules enacted by the Board of Governors of the Federal Reserve System, the Federal Deposit Insurance Corporation and the Office of the Comptroller of the Currency place limitations on the exercise of certain specified insolvency-related default and cross-default rights against a counterparty that has been designated as a global systemically important banking organization (the “Stay Regulations”).  These rules are intended to mitigate the risk of destabilizing close-outs of certain qualifying financial contracts (“QFCs”) (including but not limited to, derivatives, securities lending, and short-term funding transactions, such as repurchase agreements) entered into by U.S. global systemically important banking organizations.  The ultimate impact of the Stay Regulations on our business will not be known unless one or more counterparties with whom we have QFCs experiences a covered insolvency event, but it could be material.
In addition, the Dodd-Frank Act gave the CFTC expanded anti-fraud and anti-manipulation authority, including authority over disruptive trading practices and insider trading. Several investigations have commenced in the United States related to manipulation of the foreign exchange, LIBOR and indices markets. It is possible that new standards will emerge from these proceedings that could impact the way that we trade.
The Dodd-Frank Act authorizes federal regulatory agencies to review and, in certain cases, prohibit compensation arrangements at financial institutions that give employees incentives to engage in conduct deemed to encourage inappropriate risk-taking by covered financial institutions. In 2016, federal bank regulatory authorities and the SEC revised and re-proposed a rule that generally (1) prohibits incentive-based payment arrangements that are determined to encourage inappropriate risks by certain financial institutions by providing excessive compensation or that could lead to material financial loss and (2) requires those financial institutions to disclose information concerning incentive-based compensation arrangements to the appropriate federal regulator. The Dodd-Frank Act also directs the SEC to adopt a rule that requires public companies to adopt and disclose policies requiring, in the event the company is required to issue an accounting restatement, the contingent repayment obligations of related incentive compensation from current and former executive officers. The SEC has proposed but not yet adopted such rule. To the extent the aforementioned rules are adopted, our ability to recruit and retain investment professionals and senior management executives could be limited.
The Dodd-Frank Act amends the Exchange Act to compensate and protect whistleblowers who voluntarily provide original information to the SEC and establishes a fund to be used to pay whistleblowers who will be entitled to receive a payment equal to between 10% and 30% of certain monetary sanctions imposed in a successful government action resulting from the information provided by the whistleblower.

42


The SEC requires investment advisers registered or required to register with the SEC under the Investment Advisers Act that advise one or more private funds and have at least $150.0 million in private fund assets under management to periodically file reports on Form PF. We have filed, and will continue to file, quarterly reports on Form PF, which has resulted in increased administrative costs and requires a significant amount of attention and time to be spent by our personnel.
Many of these provisions are subject to further rulemaking and to the discretion of regulatory bodies, such as the Council and the Federal Reserve. On February 3, 2017, President Trump signed Executive Order 13772 (the “Executive Order”) announcing the current administration’s policy to regulate the U.S. financial system in a manner consistent with certain “Core Principles,” including regulation that is efficient, effective and appropriately tailored. The Executive Order directed the Secretary of the Treasury, in consultation with the heads of the member agencies of the Financial Stability Oversight Council, to report to the President on the extent to which existing laws, regulations and other government policies promote the Core Principles and to identify any laws, regulations or other government policies that inhibit federal regulation of the U.S. financial system.
On June 12, 2017, the Treasury published the first of several reports in response to the Executive Order on the depository system covering banks and other savings institutions. On October 6, 2017, the Treasury released a second report outlining ways to streamline and reform the U.S. regulatory system for capital markets, followed by a third report, on October 26, 2017, examining the current regulatory framework for the asset management and insurance industries. The Treasury released a fourth report on July 31, 2018 describing recommendations relating to nonbank financial institutions, financial technology and innovation. Subsequent reports are expected to address retail and institutional investment products and vehicles. At this time, it is unclear what impact the Executive Order and the current administration’s policy will have on regulations that affect our and our competitors’ businesses.
We may be impacted indirectly by guidance recently directed to regulated banking institutions with regard to leveraged lending practices. In March 2013, the U.S. federal banking agencies issued updated guidance on credit transactions characterized by a high degree of financial leverage. To the extent that such guidance limits the amount or increases the cost of financing we are able to obtain for our transactions, the returns on our investments may suffer. However, the status of the 2013 leveraged lending guidance remains in doubt following a determination by the Government Accountability Office, on October 19, 2017, that such guidance constituted a “rule” for purposes of the Congressional Review Act of 1996. As a result, the guidance was required to be submitted to Congress for review. It is possible the guidance could be overturned if a joint resolution of disapproval is passed by Congress.
On May 24, 2018, President Trump signed into law the Economic Growth, Regulatory Relief, and Consumer Protection Act, which increased from $50 billion to $250 billion the asset threshold for designation of “systemically important financial institutions” or “SIFIs” subject to enhanced prudential standards set by the Federal Reserve, staggering application of this change based on the size and risk of the covered bank holding company. On May 30, 2018, the Federal Reserve voted to consider changes to the Volcker Rule that would loosen compliance requirements for all banks. At this time, it is not possible to determine the potential impact of these new laws and proposals on our business.
On February 9, 2018, the U.S. Court of Appeals for the District of Columbia ruled that the U.S. Risk Retention Rules do not apply to managers of open-market CLOs (i.e., CLOs for which the underlying assets are not transferred by the manager to the CLO issuer via a sale). The deadline to petition the U.S. Court of Appeals for an en banc review has passed, and the applicable government agencies chose not to exercise their right to appeal. We are in the process of reviewing this decision and its ultimate impact on our business.
In addition, the Iran Threat Reduction and Syria Human Rights Act of 2012 (the “ITRA”) expanded the scope of U.S. sanctions against Iran. Additionally, Section 219 of the ITRA amended the Exchange Act to require companies subject to SEC reporting obligations under Section 13 of the Exchange Act to disclose in their periodic reports specified dealings or transactions involving Iran or other individuals and entities targeted by certain Office of Foreign Assets Control of the Treasury sanctions engaged in by the reporting company or any of its affiliates during the period covered by the relevant periodic report. In January 2016, the United States entered into the Joint Comprehensive Plan of Action (the “JCPOA”) with Iran and several other countries. The JCPOA set up the framework for scaling back some of the U.S. sanctions towards Iran, the most notable change being the issuance of General License H which allows for foreign subsidiaries of U.S. companies to engage in dealings or transactions that are otherwise prohibited for their U.S. parent and which had previously been disallowed under the ITRA. These changes, however, did not amend the SEC reporting requirements. In some cases, the ITRA requires companies to disclose these types of transactions even if they were permissible under U.S. law. Companies that currently may be or may have been at the time considered our affiliates have from time to time publicly filed and/or provided to us the disclosures reproduced on Exhibit 99.1 of our Quarterly Reports. We do not independently verify or participate in the preparation of these disclosures. We are required to separately file with the SEC a notice when such activities have been disclosed in this report, and the SEC is required to post such notice of disclosure on its website and send the report to the President and certain U.S. Congressional committees. The President thereafter is required to initiate an investigation and, within 180 days of initiating such an investigation, determine whether sanctions should

43


be imposed. Disclosure of such activity, even if such activity is not subject to sanctions under applicable law, and any sanctions actually imposed on us or our affiliates as a result of these activities, could harm our reputation and have a negative impact on our business, financial condition and results of operations, and any failure to disclose any such activities as required could additionally result in fines or penalties.
It is difficult to determine the full extent of the impact on us of the Economic Growth, Regulatory Relief, and Consumer Protection Act, the Dodd-Frank Act or any other new laws, regulations or initiatives that may be proposed or whether any of the proposals will become law. In addition, as a result of proposed legislation, shifting areas of focus of regulatory enforcement bodies or otherwise, regulatory compliance practices may shift such that formerly accepted industry practices become disfavored or less common. Any changes or other developments in the regulatory framework applicable to our businesses, including the changes described above and changes to formerly accepted industry practices, may impose additional costs on us, require the attention of our senior management or result in limitations on the manner in which we conduct our businesses. Moreover, as calls for additional regulation have increased, there may be a related increase in regulatory investigations of the trading and other investment activities of alternative asset management funds, including our funds. In addition, we may be adversely affected by changes in the interpretation or enforcement of existing laws and rules by these governmental authorities and self-regulatory organizations. Compliance with any new laws or regulations could make compliance more difficult and expensive, affect the manner in which we conduct our businesses and adversely affect our profitability.
Regulatory changes in jurisdictions outside the United States could adversely affect our businesses.
Certain of our subsidiaries operate outside the United States. In Luxembourg, AM Lux is subject to regulation by the CSSF. In the UK, AML and AMUKL are subject to regulation by the FCA. AELM, which is not a subsidiary, but in which we are indirectly invested and which procures certain services from AML, is also subject to regulation by the FCA. In some circumstances, AML, AMUKL, Ares European Loan Management LLP and other Ares entities are or become subject to UK or EU laws, for instance in relation to marketing our funds to investors in the EEA.
The UK is scheduled to leave the EU in March 2019. Despite the UK’s impending departure, EU legislation is excepted to continue to impact our business in the UK (whether because its effect is preserved in the UK as a matter of domestic policy or because of transitional provisions) and other EEA member states where we have operations. The following measures are of particular relevance to our business.
In March 2013, the predecessor regulator to the FCA published final rules for the FCA’s regulation and supervision of the London Interbank Offered Rate (“LIBOR”). In particular, the FCA’s LIBOR rules include requirements that (1) an independent LIBOR administrator monitor and survey LIBOR submissions to identify breaches of practice standards and/or potentially manipulative behavior, and (2) firms submitting data to LIBOR establish and maintain a clear conflicts of interest policy and appropriate systems and controls. These requirements may cause LIBOR to be more volatile than it has been in the past, which may adversely affect the value of investments made by our funds. On February 3, 2014, ICE Benchmark Administration Limited took responsibility for administering LIBOR, following regulatory authorization by the FCA. LIBOR is in the process of being phased out. However, the adoption of the Bank of England’s preferred substitute, Sterling Overnight Interest Average (“SONIA”), has been slower than expected, and the impact of this change remains uncertain.
On January 1, 2019, the new EU Securitisation Regulation (the “Securitisation Regulation”) came into effect and applies to securitizations issued after that date. Among other things, the Securitisation Regulation includes requirements in relation to transparency and risk retention and restricts AIFMs from investing in securitizations which do not comply with its provisions (“non-compliant securitizations”). The Securitisation Regulation also imposes an obligation on AIFMs to divest where they hold an interest in a non-compliant securitization. It is currently unclear if the Regulation applies to AIFMs domiciled outside the EEA but marketing one or more alternative investment funds in the EEA under a national private placement regime. This lack of clarity may hamper our ability to raise capital for some of our non-EEA funds from investors in the EEA or subject such fund raising to additional risks, including, if application of the Securitisation Regulation to non-EEA AIFMs is confirmed, that their funds that market in the EEA could be required to divest of interests in non-compliant securitizations at sub-optimal prices.
The EU Regulation on over-the-counter (“OTC”) derivative transactions, central counterparties and trade repositories (commonly known as the “European Market Infrastructure Regulation” or “EMIR”) will require the mandatory clearing of certain OTC derivatives through central counterparties and creates additional margining requirements in respect of OTC derivative transactions that are not cleared by a central counterparty. The implementation of EMIR is phased; timing is dependent on the type of derivative and the categorization of the parties to the trade. Implementation deadlines have already been deferred but full implementation is currently due by July 9, 2019. EMIR has started to affect Ares-affiliated undertakings, and as further implementation dates are reached, the cost of complying with the requirements is likely to increase.     

44


On December 20, 2017, the European Commission published a proposal for a new directive and regulation on prudential requirements for MiFID investment firms, and the proposal will directly apply to Ares Management Limited and Ares European Loan Management LLP. Its application to Ares Management UK Limited is unclear. Under the proposals most affected firms would see their capital requirements increase significantly, although there would be transitional provisions allowing firms to increase their capital to the necessary level over three to five years. Firms will also have their liquidity requirements increased and some firms will be subject to additional public reporting requirements and pay regulation. The proposals are likely to increase the cost of us conducting business in the EEA. The legislative package is not expected to come into effect until 2020 at the earliest.
Our UK, other European and Asian operations and our investment activities worldwide are subject to a variety of regulatory regimes that vary by country. In addition, we regularly rely on exemptions from various requirements of the regulations of certain foreign countries in conducting our asset management activities.
Each of the regulatory bodies with jurisdiction over us has regulatory powers dealing with many aspects of financial services, including the authority to grant, and in specific circumstances to cancel, permissions to carry on particular activities. We are involved regularly in trading activities that implicate a broad number of foreign (as well as U.S.) securities law regimes, including laws governing trading on inside information and market manipulation and a broad number of technical trading requirements that implicate fundamental market regulation policies. Violation of these laws could result in severe restrictions or prohibitions on our activities and damage to our reputation, which in turn could have a material adverse effect on our businesses in a number of ways, making it harder for us to raise new funds and discouraging others from doing business with us. In addition, increasing global regulatory oversight of fundraising activities, including local registration requirements in various jurisdictions and the addition of new compliance regimes, could make it more difficult for us to raise new funds or could increase the cost of raising such funds.
Alternative Investment Fund Managers Directive
The Directive was enacted in July 2011 and took effect on July 22, 2013. The Directive applies to (1) AIFMs established in the EEA that manage EEA or non-EEA AIFs, (2) non-EEA AIFMs that manage EEA AIFs and (3) non-EEA AIFMs that market their AIFs to professional investors within the EEA.
Each of the AIFMs identified in (1), (2) and (3) of the paragraph above need to comply with the Directive’s disclosure and transparency requirements when seeking to market within the EEA and, in the case of non-EEA AIFMs seeking to market under jurisdiction specific private placement regimes, additional jurisdiction specific requirements where these exist (e.g., appointing a depositary). The full scope of the Directive may also be extended on a jurisdiction-by-jurisdiction basis to non-EEA AIFMs that wish to market an AIF within the EEA pursuant to a pan-European marketing passport. In July 2016, ESMA published advice to EU institutions on extending the passport to certain non-EU jurisdictions. This included positive assessments in respect of extending the passport under the Directive to five non-EEA jurisdictions, which notably did not include the United States or the Cayman Islands. ESMA expressed a qualified assessment in respect of the United States due to concerns about reciprocity of market access. ESMA gave no assessment in respect of the Cayman Islands. The European Commission was expected and arguably required to publish legislation before the end of October 2016 setting a date for the pan-European marketing passport to be made available, at least in respect of the five non-EEA jurisdictions it had assessed positively. It did not publish this legislation. In 2017 the European Commission started a review of the application and scope of AIFMD. The European Commission published an initial report on the operation of the Directive on December 10, 2018 which identified certain areas for further analysis, including notably, the calculation of leverage under the Directive. Changes to the leverage calculation methodologies currently employed by AMUKL in respect of the funds in managers could result in increased reporting requirements and increased pay regulation for AMUKL. The European Commission is expected to make a legislative proposal as a result of the review (commonly referred to as "AIFMD II") with any changes to non-EEA jurisdiction passporting rights forming part of the proposal. Although the initial report gave some indication of the direction of travel, the review of the application and scope of AIFMD is still ongoing and the substance of any legislative proposal remains uncertain; it is also unclear whether and how any such legislation will affect us or our subsidiaries. Further, compliance with AIFMD or AIFMD II may increase the cost and complexity of raising capital and consequently may slow the pace of fundraising.
Certain of the jurisdiction specific private placement regimes may cease to exist when the non-EEA AIFM passport becomes available. This development could have a negative impact on our ability to raise capital from EEA investors if, for example, a jurisdiction specific private placement regime ceases to operate and the non-EEA AIFM passport is not made available to United States AIFMs.
The operating requirements imposed by the Directive on the categories of AIFMs listed in (1) and (2) above include, among other things, rules relating to the remuneration of certain personnel, minimum regulatory capital requirements, restrictions on the use of leverage, restrictions on early distributions relating to portfolio companies (so-called “asset stripping rules”), disclosure and reporting requirements to both investors and home state regulators, the independent valuation of an AIF’s assets and the

45


appointment of an independent depository to hold assets. As a result, the Directive increases the regulatory burden and the cost of doing business for Ares Management UK Limited and, to a more limited extent, non-EEA AIFMs which market non-EEA AIFs under EEA private placement regimes. This potentially disadvantages our funds as investors in private companies located in EEA member states when compared to non-AIF/AIFM competitors that may not be subject to the requirements of the Directive, thereby potentially restricting our funds’ ability to invest in such companies. “Levelling-up” of some of these requirements seems likely under AIFMD II.
The Directive could also limit our operating flexibility and our investment opportunities, as well as expose us and/or our funds to conflicting regulatory requirements in the United States and elsewhere.
Omnibus Regulation and Directive on the cross-border distribution of investment funds
In March 2018, the European Commission published two new legislative proposals which amend the existing rules on the distribution of investment funds under AIFMD and The Undertakings for Collective Investment in Transferable Securities Directive 2009/65/EC. The final rules remain subject to negotiation. However, the drafts of these proposals contain a number of elements which, if adopted, would be relevant to our business, including in relation to pre-marketing, reverse solicitation and supervisory fees. The proposals have the potential to hamper our ability to raise capital from EEA investors and increase the cost of doing so.
Solvency II
Solvency II sets out stronger capital adequacy and risk management requirements for European insurers and reinsurers and, in particular, dictates how much capital such firms must hold against their liabilities and introduces a risk-based assessment of those liabilities. Solvency II came into force on January 1, 2010 but was only required to be implemented by firms on January 1, 2016. There are also a number of transitional provisions designed to avoid market disruption. Solvency II imposes, among other things, substantially greater quantitative and qualitative capital requirements for insurers and reinsurers as well as other supervisory and disclosure requirements. We are not subject to Solvency II; however, many of our European insurer or reinsurer fund investors are subject to this directive, as applied under applicable domestic law. Solvency II may impact insurers’ and reinsurers’ investment decisions and their asset allocations. In addition, insurers and reinsurers will be subject to more onerous data collation and reporting requirements. As a result, Solvency II could have an adverse indirect effect on our businesses by, among other things, restricting the ability of European insurers and reinsurers to invest in our funds and imposing on us extensive disclosure and reporting obligations for those insurers and reinsurers that do invest in our funds. A number of reviews of and amendments to various aspects and components of Solvency II are expected throughout 2019 and 2020.
MiFID II
The recast Markets in Financial Instruments Directive and Markets in Financial Instruments Regulation (collectively referred to as “MiFID II”) came into effect on January 3, 2018. MiFID II amends the existing MiFID regime and, among other requirements, introduces new organizational and operational requirements for investment firms in the EEA.
Specifically, under MiFID II, national competent authorities (including the FCA), within EU member states, are required to establish position limits in relation to the maximum size of positions which a relevant person can hold in certain commodity derivatives. The limits apply to contracts traded on trading venues and their economically equivalent OTC contracts. The position limits established, as amended from time to time, and our ability to rely on any exemption thereunder may affect the size and types of investments we may make. Failure to comply with MiFID II and its associated legislative acts could result in sanctions from national regulators, the loss of market access and a number of other adverse consequences which would have a detrimental impact on our business.
CSPD
In March 2018, the European Commission published a proposal for a new directive governing credit servicers, credit purchasers and the recovery of collateral in connection with loans (the “Credit Servicers and Purchasers Directive” or “ CSPD”). Under the drafting of the European Commission’s proposals, the majority of the rules in the CSPD would apply beginning January 1, 2021, although certain provisions that are relevant to credit servicers would apply beginning July 1, 2021.
The CSPD would apply to, among others, “credit servicers” and “credit purchasers” and would impose a number of new requirements on them including those relating licensing, conduct of business and provision of information.

46


The definition of “credit servicer” is sufficiently broad that it could be construed to include asset managers. However, the CSPD limits the scope of the requirements for credit servicers and credit purchasers to the servicing or purchasing of credit agreements originally issued by an EU credit institution (or an EU subsidiary of a non-EU credit institution). This means that the servicing of loans originally advanced by credit funds (rather than, for example, an EU bank) will fall outside the scope of the CSPD as currently proposed. Asset managers are unlikely to act as principal credit purchasers. However, they may purchase in-scope credit agreements as agent on behalf of the funds or segregated managed accounts for whom they are acting and therefore may in practice be required to discharge the associated obligations on behalf of underlying clients. Compliance with these rules could involve a material cost to our business.
The vote in the UK to exit from the EU (“Brexit”) could adversely affect our business and our operations.
On June 23, 2016, the UK electorate voted to leave the European Union. On March 29, 2017, the UK government invoked Article 50 of the Treaty on the European Union (which formally initiated the UK’s withdrawal from the European Union) and commenced negotiations with the EU on the terms of departure and their future relationship. The UK is set to leave the European Union on March 29, 2019. The negotiations have so far resulted in (a) an Agreement on the withdrawal of the UK from the EU and (b) a Political Declaration setting out the framework for the future relationship between the EU and the UK (collectively, the “Withdrawal Proposal”). The Withdrawal Proposal includes a 21-month transition period during which the UK will continue to apply EU law and enjoy many of the benefits of membership including market access and passporting rights. The Withdrawal Proposal is subject to political agreement and ratification. There can be no guarantees or assurances that the Withdrawal Proposal will be ratified by all relevant parties in its current form or at all. Due to a lack of political consensus in the UK, the ultimate outcome from the Brexit process remains highly uncertain with possible outcomes ranging from the UK leaving on March 29, 2019 without any transitional arrangements being in place to the UK revoking Article 50 of the Treaty on the European Union and remaining in the EU.
Since its announcement, Brexit has caused significant geo-political uncertainty and market volatility in the UK and elsewhere.
Depending on the outcome of the Brexit process, the UK could lose access to the single EU market and to the global trade deals negotiated by the EU on behalf of its members, which could have a material adverse effect on our operations and the operations of our portfolio companies. For example, a decline in trade could affect the attractiveness of the UK as a global investment center and, as a result, could make doing business in Europe more difficult.
Currently under the EU single market directives, mutual access rights to markets and market infrastructure exist across the EU and the mutual recognition of insolvency, bank recovery and resolution regimes applies. In addition, certain regulated entities licensed or authorized in one EEA jurisdiction may operate on a cross-border basis in other EEA countries in reliance on passporting rights and without the need for a separate license or authorization. There is uncertainty as to whether, following a UK exit from the EU or the EEA (whatever the form thereof), a passporting regime (or similar regime in its effect) will apply (if at all). Depending on the terms of the UK’s exit and the terms of any replacement relationship, it is likely that UK regulated entities may lose the right to passport their services to EEA countries, and EEA entities may lose the right to reciprocal passporting into the UK. The movement of capital, the right of establishment and the mobility of personnel may also be restricted. Also, UK entities may no longer have access rights to market infrastructure across the EU and the recognition of insolvency, bank recovery and resolution regimes across the EU may no longer be mutual.    
These and other by-products of Brexit, such as the tightening of credit in the UK commercial real estate market, may also increase the costs of having operations, conducting business and making investments in the UK and Europe. As a result, the performance of our funds which are focused on investing in the UK and to a lesser extent across Europe, such as certain funds in our Credit and Real Estate Groups may be disproportionately affected compared to those funds that invest more broadly across global geographies or are focused on different regions.
The Brexit vote has already caused exchange rate fluctuations. In particular the British pound has weakened significantly against both the U.S. dollar and the Euro. Further exchange rate volatility is likely. Unhedged currency fluctuations have the ability to adversely affect our funds and their underlying business investments, as well as the relative value of management fees earned and impact of operational expenses on profitability.
Further, the UK’s determination as to which, if any, EU laws to repeal, retain, replace or replicate upon its exit from the EU could exacerbate the uncertainty and result in divergent national laws and regulations. Changes to the regulatory regimes in the UK or the EU and its member states could materially affect our business prospects and opportunities and increase our costs. In addition, Brexit could potentially disrupt the tax jurisdictions in which we operate and affect the tax benefits or liabilities in

47


these or other jurisdictions in a manner that is adverse to us and/or our funds. Any of the foregoing could materially and adversely affect our business, results of operations and financial condition.
We are subject to risks in using prime brokers, custodians, counterparties, administrators and other agents.
Many of our funds depend on the services of prime brokers, custodians, counterparties, administrators and other agents to carry out certain securities and derivatives transactions and other administrative services. We are subject to risks of errors and mistakes made by these third parties, which may be attributed to us and subject us or our fund investors to reputational damage, penalties or losses. We may be unsuccessful in seeking reimbursement or indemnification from these third-party service providers.
The terms of the contracts with these third-party service providers are often customized and complex, and many of these arrangements occur in markets or relate to products that are not subject to regulatory oversight, although the Dodd-Frank Act provides for new regulation of the derivatives market. In particular, some of our funds utilize prime brokerage arrangements with a relatively limited number of counterparties, which has the effect of concentrating the transaction volume (and related counterparty default risk) of these funds with these counterparties.
Our funds are subject to the risk that the counterparty to one or more of these contracts defaults, either voluntarily or involuntarily, on its performance under the contract. Any such default may occur suddenly and without notice to us. Moreover, if a counterparty defaults, we may be unable to take action to cover our exposure, either because we lack contractual recourse or because market conditions make it difficult to take effective action. This inability could occur in times of market stress, which is when defaults are most likely to occur.
In addition, our risk-management models may not accurately anticipate the impact of market stress or counterparty financial condition, and as a result, we may not have taken sufficient action to reduce our risks effectively. Default risk may arise from events or circumstances that are difficult to detect, foresee or evaluate. In addition, concerns about, or a default by, one large participant could lead to significant liquidity problems for other participants, which may in turn expose us to significant losses.
Although we have risk-management models and processes to ensure that we are not exposed to a single counterparty for significant periods of time, given the large number and size of our funds, we often have large positions with a single counterparty. For example, most of our funds have credit lines. If the lender under one or more of those credit lines were to become insolvent, we may have difficulty replacing the credit line and one or more of our funds may face liquidity problems.
In the event of a counterparty default, particularly a default by a major investment bank or a default by a counterparty to a significant number of our contracts, one or more of our funds may have outstanding trades that they cannot settle or are delayed in settling. As a result, these funds could incur material losses and the resulting market impact of a major counterparty default could harm our businesses, results of operation and financial condition.
In the event of the insolvency of a prime broker, custodian, counterparty or any other party that is holding assets of our funds as collateral, our funds might not be able to recover equivalent assets in full as they will rank among the prime broker’s, custodian’s or counterparty’s unsecured creditors in relation to the assets held as collateral. In addition, our funds’ cash held with a prime broker, custodian or counterparty generally will not be segregated from the prime broker’s, custodian’s or counterparty’s own cash, and our funds may therefore rank as unsecured creditors in relation thereto. If our derivatives transactions are cleared through a derivatives clearing organization, the CFTC has issued final rules regulating the segregation and protection of collateral posted by customers of cleared and uncleared swaps. The CFTC is also working to provide new guidance regarding prime broker arrangements and intermediation generally with regard to trading on swap execution facilities.
The counterparty risks that we face have increased in complexity and magnitude as a result of disruption in the financial markets in recent years. For example, the consolidation and elimination of counterparties has increased our concentration of counterparty risk and decreased the universe of potential counterparties, and our funds are generally not restricted from dealing with any particular counterparty or from concentrating any or all of their transactions with one counterparty. In addition, counterparties have generally reacted to recent market volatility by tightening their underwriting standards and increasing their margin requirements for all categories of financing, which has the result of decreasing the overall amount of leverage available and increasing the costs of borrowing.
A portion of our revenue, earnings and cash flow is variable, which may make it difficult for us to achieve steady earnings growth on a quarterly basis and may cause the price of shares of our Class A common stock to decline.
A portion of our revenue, earnings and cash flow is variable, primarily due to the fact that the performance income that we receive from certain of our funds can vary from quarter to quarter and year to year. In addition, the investment returns of most

48


of our funds are volatile. We may also experience fluctuations in our results from quarter to quarter and year to year due to a number of other factors, including changes in the values of our funds’ investments, changes in the amount of distributions, dividends or interest paid in respect of investments, changes in our operating expenses, the degree to which we encounter competition and general economic and market conditions. Such variability may lead to volatility in the trading price of shares of our Class A common stock and cause our results for a particular period not to be indicative of our performance in a future period. It may be difficult for us to achieve steady growth in earnings and cash flow on a quarterly basis, which could in turn lead to large adverse movements in the price of shares of our Class A common stock or increased volatility in the price of shares of our Class A common stock generally.
The timing and amount of performance income generated by our funds is uncertain and contributes to the volatility of our results. It takes a substantial period of time to identify attractive investment opportunities, to raise all the funds needed to make an investment and then to realize the cash value or other proceeds of an investment through a sale, public offering, recapitalization or other exit. Even if an investment proves to be profitable, it may be several years before any profits can be realized in cash or other proceeds. We cannot predict when, or if, any realization of investments will occur. If we were to have a realization event in a particular quarter or year, it may have a significant impact on our results for that particular quarter or year that may not be replicated in subsequent periods. We recognize revenue on investments in our funds based on our allocable share of realized and unrealized gains (or losses) reported by such funds, and a decline in realized or unrealized gains, or an increase in realized or unrealized losses, would adversely affect our revenue, which could increase the volatility of our results.
With respect to our funds that generate carried interest, the timing and receipt of such carried interest varies with the life cycle of our funds. During periods in which a relatively large portion of our assets under management is attributable to funds and investments in their “harvesting” period, our funds would make larger distributions than in the fund-raising or investment periods that precede harvesting. During periods in which a significant portion of our assets under management is attributable to funds that are not in their harvesting periods, we may receive substantially lower carried interest distributions. Moreover in some cases, we receive carried interest payments only upon realization of investments by the relevant fund, which contributes to the volatility of our cash flow and in other funds we are only entitled to carried interest payments after a return of all contributions and a preferred return to investors.
With respect to our funds that pay an incentive fee, the incentive fee is generally paid annually. In many cases, we earn this incentive fee only if the net asset value of a fund has increased or, in the case of certain funds, increased beyond a particular threshold. Some of our funds also have “high water marks”. If the high water mark for a particular fund is not surpassed, we would not earn an incentive fee with respect to that fund during a particular period even if the fund had positive returns in such period as a result of losses in prior periods. If the fund were to experience losses, we would not be able to earn an incentive fee from such fund until it surpassed the previous high water mark. The incentive fees we earn are, therefore, dependent on the net asset value of our fund investments, which could lead to significant volatility in our results. Finally, the timing and amount of incentive fees generated by our closed-end funds are uncertain and will contribute to the volatility of our earnings. Incentive fees depend on our closed-end funds’ investment performance and opportunities for realizing gains, which may be limited.
Because a portion of our revenue, earnings and cash flow can be variable from quarter to quarter and year to year, we do not plan to provide any guidance regarding our expected quarterly and annual operating results. The lack of guidance may affect the expectations of public market analysts and could cause increased volatility in the price of shares of our Class A common stock.
Cybersecurity risks and cyber incidents could adversely affect our business by causing a disruption to our operations, a compromise or corruption of our confidential information and confidential information in our possession and/or damage to our business relationships, any of which could negatively impact our business, financial condition and operating results.
There has been an increase in the frequency and sophistication of the cyber and security threats we face, with attacks ranging from those common to businesses generally to those that are more advanced and persistent, which may target us because, as an alternative asset management firm, we hold confidential and other price sensitive information about existing and potential investments. As a result, we may face a heightened risk of a security breach or disruption with respect to sensitive information resulting from an attack by computer hackers, foreign governments or cyber terrorists.
The efficient operation of our business is dependent on computer hardware and software systems, as well as data processing systems and the secure processing, storage and transmission of information, which are vulnerable to security breaches and cyber incidents. A cyber incident is considered to be any adverse event that threatens the confidentiality, integrity or availability of our information resources. These incidents may be an intentional attack or an unintentional event and could involve gaining unauthorized access to our information systems for purposes of misappropriating assets, stealing confidential information, corrupting data or causing operational disruption. In addition, we and our employees may be the target of fraudulent emails or other targeted attempts to gain unauthorized access to proprietary or sensitive information. The result of these incidents may

49


include disrupted operations, misstated or unreliable financial data, fraudulent transfers or requests for transfers of money, liability for stolen assets or information, increased cybersecurity protection and insurance costs, litigation and damage to our business relationships, causing our business and results of operations to suffer. As our reliance on technology has increased, so have the risks posed to our information systems, both internal and those provided by third-party service providers. We have implemented processes, procedures and internal controls designed to mitigate cybersecurity risks and cyber intrusions and rely on industry accepted securities measures and technology to securely maintain confidential and proprietary information maintained on our information systems; however, these measures, as well as our increased awareness of the nature and extent of a risk of a cyber-incident, do not guarantee that a cyber-incident will not occur and/or that our financial results, operations or confidential information will not be negatively impacted by such an incident, especially because the cyber-incident techniques change frequently or are not recognized until launched and because cyber-incidents can originate from a wide variety of sources.
These risks are exacerbated by the rapidly increasing volume of highly sensitive data, including our proprietary business information and intellectual property, and personally identifiable information of our employees, our investors and others, that we collect and store in our data centers and on our networks. The secure processing, maintenance and transmission of this information are critical to our operations. A significant actual or potential theft, loss, corruption, exposure, fraudulent use or misuse of investor, employee or other personally identifiable or proprietary business data, whether by third parties or as a result of employee malfeasance or otherwise, non-compliance with our contractual or other legal obligations regarding such data or intellectual property or a violation of our privacy and security policies with respect to such data could result in significant remediation and other costs, fines, litigation or regulatory actions against us and significant reputational harm.
Our funds’ portfolio companies also rely on similar systems and face similar risks. A disruption or compromise of these systems could have a material adverse effect on the value of these businesses. Our funds may invest in strategic assets having a national or regional profile or in infrastructure assets, the nature of which could expose them to a greater risk of being subject to a terrorist attack or security breach than other assets or businesses. Such an event may have material adverse consequences on our investment or assets of the same type or may require applicable portfolio companies to increase preventative security measures or expand insurance coverage.
Cybersecurity has become a priority for regulators in the U.S. and around the world. For example, the SEC has announced that one of the 2019 examination priorities for the Office of Compliance Inspections and Examinations is on cybersecurity procedures and controls. In addition, the new European General Data Protection Regulation (the “GDPR”) came into effect in May 2018. Data protection requirements under the GDPR are more stringent than those imposed under prior European legislation. There are substantial financial penalties for breach of the GDPR, including up to the higher of 20 million Euros or 4% of group annual worldwide turnover. Non-compliance therefore represents a serious risk to our business.
We expect to be required to devote increasing levels of funding and resources to comply with evolving cybersecurity regulations and to continually monitor and enhance our cybersecurity procedures and controls.
We may be subject to litigation risks and may face liabilities and damage to our professional reputation as a result.
In recent years, the volume of claims and amount of damages claimed in litigation and regulatory proceedings against investment managers have been increasing. We make investment decisions on behalf of investors in our funds that could result in substantial losses. This may subject us to the risk of legal liabilities or actions alleging negligent misconduct, breach of fiduciary duty or breach of contract. Further, we may be subject to third-party litigation arising from allegations that we improperly exercised control or influence over portfolio investments. In addition, we and our affiliates that are the investment managers and general partners of our funds, our funds themselves and those of our employees who are our, our subsidiaries’ or the funds’ officers and directors are each exposed to the risks of litigation specific to the funds’ investment activities and portfolio companies and, in the case where our funds own controlling interests in public companies, to the risk of shareholder litigation by the public companies’ other shareholders. Moreover, we are exposed to risks of litigation or investigation by investors or regulators relating to our having engaged, or our funds having engaged, in transactions that presented conflicts of interest that were not properly addressed.
Legal liability could have a material adverse effect on our businesses, financial condition or results of operations or cause reputational harm to us, which could harm our businesses. We depend to a large extent on our business relationships and our reputation for integrity and high-caliber professional services to attract and retain investors and to pursue investment opportunities for our funds. As a result, allegations of improper conduct asserted by private litigants or regulators, regardless of whether the ultimate outcome is favorable or unfavorable to us, as well as negative publicity and press speculation about us, our investment activities or the investment industry in general, whether or not valid, may harm our reputation, which may be damaging to our businesses.

50


In addition, the laws and regulations governing the limited liability of such issuers and portfolio companies vary from jurisdiction to jurisdiction, and in certain contexts the laws of certain jurisdictions may provide not only for carve-outs from limited liability protection for the issuer or portfolio company that has incurred the liabilities, but also for recourse to assets of other entities under common control with, or that are part of the same economic group as, such issuer. For example, if one of our portfolio companies is subject to bankruptcy or insolvency proceedings in a jurisdiction and is found to have liabilities under the local consumer protection, labor, tax or bankruptcy laws, the laws of that jurisdiction may permit authorities or creditors to file a lien on, or to otherwise have recourse to, assets held by other portfolio companies (including assets held by us) in that jurisdiction. There can be no assurance that we will not be adversely affected as a result of the foregoing risks.
In addition, we may not be able to obtain or maintain sufficient insurance on commercially reasonable terms or with adequate coverage levels against potential liabilities we may face in connection with potential claims, which could have a material adverse effect on our business. We may face a risk of loss from a variety of claims, including related to securities, antitrust, contracts, cybersecurity, fraud and various other potential claims, whether or not such claims are valid. Insurance and other safeguards might only partially reimburse us for our losses, if at all, and if a claim is successful and exceeds or is not covered by our insurance policies, we may be required to pay a substantial amount in respect of such successful claim. Certain losses of a catastrophic nature, such as losses arising as a result of wars, earthquakes, typhoons, terrorist attacks or other similar events, may be uninsurable or may only be insurable at rates that are so high that maintaining coverage would cause an adverse impact on our business, our investment funds and their portfolio companies. In general, losses related to terrorism are becoming harder and more expensive to insure against. Some insurers are excluding terrorism coverage from their all-risk policies. In some cases, insurers are offering significantly limited coverage against terrorist acts for additional premiums, which can greatly increase the total cost of casualty insurance for a property. As a result, we, our investment funds and their portfolio companies may not be insured against terrorism or certain other catastrophic losses.
Employee misconduct could harm us by impairing our ability to attract and retain investors and subjecting us to significant legal liability, regulatory scrutiny and reputational harm.
Our ability to attract and retain investors and to pursue investment opportunities for our funds depends heavily upon the reputation of our professionals, especially our senior professionals. We are subject to a number of obligations and standards arising from our investment management business and our authority over the assets managed by our investment management business. Further, our employees are subject to various internal policies including a Code of Ethics and policies covering information systems, business continuity and information security. The violation of these obligations, standards and policies by any of our employees could adversely affect investors in our funds and us. Our businesses often require that we deal with confidential matters of great significance to companies in which our funds may invest. If our employees or former employees were to use or disclose confidential information improperly, we could suffer serious harm to our reputation, financial position and current and future business relationships. Employee misconduct could also include, among other things, binding us to transactions that exceed authorized limits or present unacceptable risks and other unauthorized activities or concealing unsuccessful investments (which, in either case, may result in unknown and unmanaged risks or losses), or otherwise charging (or seeking to charge) inappropriate expenses.
It is not always possible to detect or deter employee misconduct, and the extensive precautions we take to detect and prevent this activity may not be effective in all cases. If one or more of our employees or former employees were to engage in misconduct or were to be accused of such misconduct, our businesses and our reputation could be adversely affected and a loss of investor confidence could result, which would adversely impact our ability to raise future funds. Our current and former employees and those of our portfolio companies may also become subject to allegations of sexual harassment, racial and gender discrimination or other similar misconduct, which, regardless of the ultimate outcome, may result in adverse publicity that could harm our and such portfolio company’s brand and reputation.
Furthermore, in 2013 the SEC amended Rule 506 of Regulation D under the Securities Act to impose “bad actor” disqualification provisions that ban an issuer from offering or selling securities pursuant to the safe harbor in Rule 506 if the issuer, or any other “covered person,” is the subject of a criminal, regulatory or court order or other “disqualifying event” under the rule which has not been waived by the SEC. The definition of a “covered person” under the rule includes an issuer’s directors, general partners, managing members and executive officers and promoters and persons compensated for soliciting investors in the offering. Accordingly, our ability to rely on Rule 506 to offer or sell securities would be impaired if we or any “covered person” is the subject of a disqualifying event under the rule and we are unable to obtain a waiver or, in certain circumstances, terminate our involvement with such “covered person”.

51


Fraud and other deceptive practices or other misconduct at our portfolio companies, properties or projects could similarly subject us to liability and reputational damage and also harm our businesses.
In recent years, the U.S. Department of Justice and the SEC have devoted greater resources to enforcement of the FCPA. In addition, the UK significantly expanded the reach of its anti-bribery law with the creation of the U.K. Bribery Act of 2010 (the “UK Bribery Act”). The UK Bribery Act prohibits companies that conduct business in the UK and their employees and representatives from giving, offering or promising bribes to any person, including non-UK government officials, as well as requesting, agreeing to receive or accepting bribes from any person. Under the UK Bribery Act, companies may be held liable for failing to prevent their employees and associated persons from violating the UK Bribery Act. While we have developed and implemented policies and procedures designed to ensure strict compliance by us and our personnel with the FCPA and UK Bribery Act, such policies and procedures may not be effective in all instances to prevent violations. Any determination that we have violated the FCPA, the UK Bribery Act or other applicable anti-corruption laws could subject us to, among other things, civil and criminal penalties, material fines, profit disgorgement, injunctions on future conduct, securities litigation and a general loss of investor confidence, any one of which could adversely affect our business prospects, financial position or the market value of shares of our Class A common stock.
In addition, we could be adversely affected as a result of actual or alleged misconduct by personnel of portfolio companies, properties or projects in which our funds invest. For example, failures by personnel at our portfolio companies, properties or projects to comply with anti-bribery, trade sanctions, Federal Energy Regulatory Commission or Environmental Protection Agency regulations or other legal and regulatory requirements could expose us to litigation or regulatory action and otherwise adversely affect our businesses and reputation. Such misconduct could negatively affect the valuation of a fund’s investments and consequently affect our funds’ performance and negatively impact our businesses.
Our use of leverage to finance our businesses exposes us to substantial risks.
As of December 31, 2018, we had approximately $235.0 million of borrowings outstanding under our credit facility (the “Credit Facility”) and approximately $250.0 million aggregate principal amount of senior notes outstanding. We may choose to finance our businesses operations through further borrowings under the Credit Facility or by issuing additional debt. Our existing and future indebtedness exposes us to the typical risks associated with the use of leverage, including the same risks that are applicable to our funds that use leverage as discussed below under “-Risks Related to Our Funds-Dependence on significant leverage in investments by our funds subjects us to volatility and contractions in the debt financing markets and could adversely affect our ability to achieve attractive rates of return on those investments.” The occurrence or continuation of any of these events or trends could cause us to suffer a decline in the credit ratings assigned to our debt by rating agencies, which would cause the interest rate applicable to borrowings under the Credit Facility to increase and could result in other material adverse effects on our businesses. We depend on financial institutions extending credit to us on terms that are reasonable to us. There is no guarantee that such institutions will continue to extend credit to us or renew any existing credit agreements we may have with them, or that we will be able to refinance outstanding facilities when they mature. In addition, the incurrence of additional debt in the future could result in potential downgrades of our existing corporate credit ratings, which could limit the availability of future financing and/or increase our cost of borrowing. Furthermore, our Credit Facility and the indenture governing our senior notes contain certain covenants with which we need to comply. Non-compliance with any of the covenants without cure or waiver would constitute an event of default, and an event of default resulting from a breach of certain covenants could result, at the option of the lenders, in an acceleration of the principal and interest outstanding. In addition, if we incur additional debt, our credit rating could be adversely impacted.
Borrowings under the Credit Facility will mature in February 2022 and the senior notes mature in October 2024. As these borrowings and other indebtedness mature (or are otherwise repaid prior to their scheduled maturities), we may be required to either refinance them by entering into new facilities or issuing additional debt, which could result in higher borrowing costs, or issuing equity, which would dilute existing stockholders. We could also repay these borrowings by using cash on hand, cash provided by our continuing operations or cash from the sale of our assets, which could reduce distributions to holders of our Class A common stock. We may be unable to enter into new facilities or issue debt or equity in the future on attractive terms, or at all. Borrowings under the Credit Facility are LIBOR-based obligations. As a result, an increase in short-term interest rates will increase our interest costs if such borrowings have not been hedged into fixed rates.
The risks related to our use of leverage may be exacerbated by our funds’ use of leverage to finance investments. See “-Risks Related to Our Funds-Dependence on significant leverage in investments by our funds subjects us to volatility and contractions in the debt financing markets and could adversely affect our ability to achieve attractive rates of returns on those investments.”

52


Operational risks may disrupt our businesses, result in losses or limit our growth.
We face operational risk from errors made in the execution, confirmation or settlement of transactions. We also face operational risk from transactions and key data not being properly recorded, evaluated or accounted for in our funds. In particular, our Credit Group, and to a lesser extent our Private Equity Group, are highly dependent on our ability to process and evaluate, on a daily basis, transactions across markets and geographies in a time-sensitive, efficient and accurate manner. Consequently, we rely heavily on our financial, accounting and other data processing systems. New investment products we may introduce could create a significant risk that our existing systems may not be adequate to identify or control the relevant risks in the investment strategies employed by such new investment products.
In addition, we operate in a business that is highly dependent on information systems and technology. Our information systems and technology may not continue to be able to accommodate our growth, particularly our growth internationally, and the cost of maintaining the systems may increase from its current level. Such a failure to accommodate growth, or an increase in costs related to the information systems, could have a material adverse effect on our business and results of operations.
Furthermore, our headquarters and a substantial portion of our personnel are located in Los Angeles. An earthquake or other disaster or a disruption in the infrastructure that supports our businesses, including a disruption involving electronic communications, our internal human resources systems or other services used by us or third parties with whom we conduct business, or directly affecting our headquarters, could have a material adverse effect on our ability to continue to operate our businesses without interruption. Although we have disaster recovery programs in place, these may not be sufficient to mitigate the harm that may result from such a disaster or disruption. In addition, insurance and other safeguards might only partially reimburse us for our losses, if at all.
Finally, we rely on third-party service providers for certain aspects of our businesses, including for certain information systems, technology and administration of our funds and compliance matters. Any interruption or deterioration in the performance of these third parties or failures of their information systems and technology could impair the quality of our funds’ operations and could impact our reputation, adversely affect our businesses and limit our ability to grow.
Risks Related to Our Funds
The historical returns attributable to our funds should not be considered as indicative of the future results of our funds or of our future results or of any returns expected on an investment in shares of our Class A common stock.
The historical performance of our funds is relevant to us primarily insofar as it is indicative of performance income we have earned in the past and may earn in the future and our reputation and ability to raise new funds. The historical and potential returns of the funds we advise are not, however, directly linked to returns on shares of our Class A common stock. Therefore, holders of our Class A common stock should not conclude that positive performance of the funds we advise will necessarily result in positive returns on an investment in shares of our Class A common stock. However, poor performance of the funds we advise would likely cause a decline in our revenues and would therefore likely have a negative effect on our operating results, returns on shares of our Class A common stock and a negative impact on our ability to raise new funds. An investment in shares of our Class A common stock is not an investment in any of our funds. Also, there is no assurance that projections in respect of our funds or unrealized valuations will be realized.
Moreover, the historical returns of our funds should not be considered indicative of the future returns of these or from any future funds we may raise, in part because:
market conditions during previous periods may have been significantly more favorable for generating positive performance than the market conditions we may experience in the future;
our funds’ rates of returns, which are calculated on the basis of net asset value of the funds’ investments, reflect unrealized gains, which may never be realized;
our funds’ returns have previously benefited from investment opportunities and general market conditions that may not recur, including the availability of debt capital on attractive terms and the availability of distressed debt opportunities, and we may not be able to achieve the same returns or profitable investment opportunities or deploy capital as quickly;
the historical returns that we present in this Annual Report on Form 10-K derive largely from the performance of our earlier funds, whereas future fund returns will depend increasingly on the performance of our newer funds or funds not yet formed, which may have little or no realized investment track record;

53


our funds’ historical investments were made over a long period of time and over the course of various market and macroeconomic cycles, and the circumstances under which our current or future funds may make future investments may differ significantly from those conditions prevailing in the past;
the attractive returns of certain of our funds have been driven by the rapid return of invested capital, which has not occurred with respect to all of our funds and we believe is less likely to occur in the future;
in recent years, there has been increased competition for investment opportunities resulting from the increased amount of capital invested in alternative funds and high liquidity in debt markets, and the increased competition for investments may reduce our returns in the future; and
our newly established funds may generate lower returns during the period that they take to deploy their capital.
The future internal rate of return for any current or future fund may vary considerably from the historical internal rate of return generated by any particular fund, or for our funds as a whole. Future returns will also be affected by the risks described elsewhere in this Annual Report on Form 10-K, including risks of the industries and businesses in which a particular fund invests.
Valuation methodologies for certain assets can be subject to significant subjectivity, and the values of assets may never be realized.
Many of the investments in our funds are illiquid and thus have no readily ascertainable market prices. We value these investments based on our estimate, or an independent third party’s estimate, of their fair value as of the date of determination, which often involves significant subjectivity. There is no single standard for determining fair value in good faith and in many cases fair value is best expressed as a range of fair values from which a single estimate may be derived. We estimate the fair value of our investments based on third-party models, or models developed by us, which include discounted cash flow analyses and other techniques and may be based, at least in part, on independently sourced market parameters. The material estimates and assumptions used in these models include the timing and expected amount of cash flows, the appropriateness of discount rates used, and, in some cases, the ability to execute, the timing of and the estimated proceeds from expected financings, some or all of which factors may be ascribed more or less weight in light of the particular circumstances. The actual results related to any particular investment often vary materially as a result of the inaccuracy of these estimates and assumptions. In addition, because many of the illiquid investments held by our funds are in industries or sectors which are unstable, in distress or undergoing some uncertainty, such investments are subject to rapid changes in value caused by sudden company-specific or industry-wide developments.
We include the fair value of illiquid assets in the calculations of net asset values, returns of our funds and our assets under management. Furthermore, we recognize performance income from affiliates based in part on these estimated fair values. Because these valuations are inherently uncertain, they may fluctuate greatly from period to period. Also, they may vary greatly from the prices that would be obtained if the assets were to be liquidated on the date of the valuation and often do vary greatly from the prices we eventually realize; as a result, there can be no assurance that such unrealized valuations will be fully or timely realized.
In addition, the values of our investments in publicly traded assets are subject to significant volatility, including due to a number of factors beyond our control. These include actual or anticipated fluctuations in the quarterly and annual results of these companies or other companies in their industries, market perceptions concerning the availability of additional securities for sale, general economic, social or political developments, changes in industry conditions or government regulations, changes in management or capital structure and significant acquisitions and dispositions. Because the market prices of these securities can be volatile, the valuations of these assets change from period to period, and the valuation for any particular period may not be realized at the time of disposition. In addition, because our funds often hold large positions in their portfolio companies, the disposition of these securities often is delayed for, or takes place over, long periods of time, which can further expose us to volatility risk. Even if we hold a quantity of public securities that may be difficult to sell in a single transaction, we do not discount the market price of the security for purposes of our valuations.
Although we frequently engage independent third parties to perform the foregoing valuations, the valuation process remains inherently subjective for the reasons described above.
If we realize value on an investment that is significantly lower than the value at which it was reflected in a fund’s net asset values, we would suffer losses in the applicable fund. This could in turn lead to a decline in asset management fees and a loss equal to the portion of the performance income from affiliates reported in prior periods that was not realized upon disposition. These effects could become applicable to a large number of our investments if our estimates and assumptions used in estimating their fair values differ from future valuations due to market developments. See “Item 7. Management’s Discussion and Analysis of Financial Condition and Results of Operations-Segment Analysis” for information related to fund activity that is no longer consolidated. If asset values turn out to be materially different than values reflected in fund net asset values, fund investors could lose confidence which could, in turn, result in difficulties in raising additional investments.

54


Market values of debt instruments and publicly traded securities that our funds hold as investments may be volatile.
The market prices of debt instruments and publicly traded securities held by some of our funds may be volatile and are likely to fluctuate due to a number of factors beyond our control, including actual or anticipated changes in the profitability of the issuers of such securities, general economic, social or political developments, changes in industry conditions, changes in government regulation, shortfalls in operating results from levels forecast by securities analysts, inflation and rapid fluctuations in inflation rates and the general state of the securities markets as described above under “Risks Related to Our Business-Difficult market and political conditions may adversely affect our businesses in many ways, including by reducing the value or hampering the performance of the investments made by our funds or reducing the ability of our funds to raise or deploy capital, each of which could materially reduce our revenue, earnings and cash flow and adversely affect our financial prospects and condition,” and other material events, such as significant management changes, financings, re-financings, securities issuances, acquisitions and dispositions. The value of publicly traded securities in which our funds invest may be particularly volatile as a result of these factors. In addition, debt instruments that are held by our funds to maturity or for long terms must be “marked-to-market” periodically, and their values are therefore vulnerable to interest rate fluctuations and the changes in the general state of the credit environment, notwithstanding their underlying performance. Changes in the values of these investments may adversely affect our investment performance and our results of operations.
Our funds may be unable to deploy capital at a steady and consistent pace, which could have an adverse effect on our results of operations and future fundraising.
The pace and consistency of our funds’ capital deployment has been, and may in the future continue to be, affected by a range of factors, including market conditions, regulatory developments and increased competition, which are beyond our control. For example, in recent periods our corporate Private Equity Group funds deployed less capital and deployed capital at slower rates than in certain prior periods as they exercised patience amid elevated purchase price multiples. Similarly, our special situations funds may not deploy as much capital as they target due to changing market conditions and the distressed investment opportunities available. During the same period, our AUM not yet earning fees increased due to ongoing fundraising. While this AUM not yet earning fees represents significant future fee-earning potential, our inability to deploy this capital on the timeframe we expect, or at all, and on terms that we believe are attractive, would reduce or delay the management and performance income that we would otherwise expect to earn on this capital. Any such reduction or delay would impair our ability to offset investments in additional resources that we often make to manage new capital, including hiring additional professionals. Moreover, we could be delayed in raising successor funds. The impact of any such reduction or delay would be particularly adverse with respect to funds where management fees are paid on invested capital. Any of the foregoing could have a material adverse effect on our results of operations and growth.
Our funds depend on investment cycles, and any change in such cycles could have an adverse effect on our investment prospects.
Cyclicality is important to our businesses. Weak economic environments have often provided attractive investment opportunities and strong relative investment performance. For example, the relative performance of our high yield bond strategy has typically been strongest in difficult times when default rates are highest, and our distressed debt and control investing funds have historically identified investment opportunities during downturns in the economy when credit is not as readily available. Conversely, we tend to realize value from our investments in times of economic expansion, when opportunities to sell investments may be greater. Thus, we depend on the cyclicality of the market to sustain our businesses and generate attractive risk-adjusted returns over extended periods. Any significant ongoing volatility or prolonged economic expansion or recession could have an adverse impact on certain of our funds and materially affect our ability to deliver attractive investment returns or generate incentive or other income.
Dependence on significant leverage in investments by our funds subjects us to volatility and contractions in the debt financing markets and could adversely affect our ability to achieve attractive rates of return on those investments.
Some of our funds and their investments rely on the use of leverage, and our ability to achieve attractive rates of return on investments will depend on our ability to access sufficient sources of indebtedness at attractive rates. If our funds or the companies in which our funds invest raise capital in the structured credit, leveraged loan and high yield bond markets, the results of their operations may suffer if such markets experience dislocations, contractions or volatility. Any such events could adversely impact the availability of credit to businesses generally and could lead to an overall weakening of the U.S. and global economies.
Recently, the credit markets have experienced heightened volatility. Interest rates have increased, and the Federal Reserve has raised the federal funds rate on multiple occasions since 2015, with ongoing increases expected. Further, many other economies are experiencing weakness, with tighter credit conditions and a decreased availability of foreign capital. These developments have caused borrowing costs to rise and decreased the availability of leverage and the attractiveness of the terms on which we, our

55


funds and our portfolio companies were able to obtain debt financing. Furthermore, some of the provisions under the Tax Cuts and Jobs Act could have a negative impact on the cost of financing and dampen the attractiveness of credit. Significant ongoing volatility or a protracted economic downturn could adversely affect the financial resources of our funds and their investments (in particular those investments that depend on credit from third parties or that otherwise participate in the credit markets) and their ability to make principal and interest payments on, or refinance, outstanding debt when due. Moreover, these events could affect the terms of available debt financing with, for example, higher rates, higher equity requirements and/or more restrictive covenants, particularly in the area of acquisition financings for leveraged buyout and real estate assets transactions.
The absence of available sources of sufficient debt financing for extended periods of time or an increase in either the general levels of interest rates or in the risk spread demanded by sources of indebtedness would make it more expensive to finance those investments. Future increases in interest rates could also make it more difficult to locate and consummate investments because other potential buyers, including operating companies acting as strategic buyers, may be able to bid for an asset at a higher price due to a lower overall cost of capital or their ability to benefit from a higher amount of cost savings following the acquisition of the asset. In addition, a portion of the indebtedness used to finance investments often includes high yield debt securities issued in the capital markets. Availability of capital from the high yield debt markets is subject to significant volatility, and there may be times when we are unable to access those markets at attractive rates, or at all, when completing an investment. Certain investments may also be financed through borrowings on fund-level debt facilities, which may or may not be available for a refinancing at the end of their respective terms. Finally, the interest payments on the indebtedness used to finance our funds’ investments are generally deductible expenses for income tax purposes under current law, subject to limitations under applicable tax law and policy. The Tax Cuts and Jobs Act imposes additional limitations on the deductibility of net business interest expenses, and any future change in tax law or policy could reduce the after-tax rates of return on the affected investments, which may have an adverse impact on our businesses and financial results. See “-Our funds make investments in companies that are based outside of the United States, which may expose us to additional risks not typically associated with investing in companies that are based in the United States.”
In the event that our funds are unable to obtain committed debt financing for potential acquisitions or can only obtain debt at an increased interest rate or on unfavorable terms, our funds may have difficulty completing otherwise profitable acquisitions or may generate profits that are lower than would otherwise be the case, either of which could reduce the performance and investment income earned by us. Similarly, our funds’ portfolio companies regularly utilize the corporate debt markets to obtain financing for their operations. If the credit markets continue to render such financing difficult to obtain or more expensive, this may negatively impact the operating performance of those portfolio companies and, therefore, the investment returns of our funds. In addition, if the markets make it difficult or impossible to refinance debt that is maturing in the near term, some of our portfolio companies may be unable to repay such debt at maturity and may be forced to sell assets, undergo a recapitalization or seek bankruptcy protection. Any of the foregoing circumstances could have a material adverse effect on our financial condition, results of operations and cash flow.
When our funds’ existing portfolio investments reach the point when debt incurred to finance those investments matures in significant amounts and must be either repaid or refinanced, those investments may materially suffer if they have not generated sufficient cash flow to repay maturing debt and there is insufficient capacity and availability in the financing markets to permit them to refinance maturing debt on satisfactory terms, or at all. A persistence of the limited availability of financing for such purposes for an extended period of time when significant amounts of the debt incurred to finance our funds’ existing portfolio investments becomes due could have a material adverse effect on these funds.
Our funds may choose to use leverage as part of their respective investment programs and certain funds, particularly in our Credit Group, regularly borrow a substantial amount of their capital. The use of leverage poses a significant degree of risk and enhances the possibility of a significant loss in the value of the investment portfolio. A fund may borrow money from time to time to purchase or carry securities or may enter into derivative transactions with counterparties that have embedded leverage. The interest expense and other costs incurred in connection with such borrowing may not be recovered by appreciation in the securities purchased or carried and will be lost, and the timing and magnitude of such losses may be accelerated or exacerbated, in the event of a decline in the market value of such securities. Gains realized with borrowed funds may cause the fund’s net asset value to increase at a faster rate than would be the case without borrowings. However, if investment results fail to cover the cost of borrowings, the fund’s net asset value could also decrease faster than if there had been no borrowings. In addition, as a business development company registered under the Investment Company Act, ARCC is currently permitted to incur indebtedness or issue senior securities only in amounts such that its asset coverage ratio equals at least 200% after each such issuance or issuance. Effective on June 21, 2019 (unless ARCC receives earlier stockholder approval), ARCC’s asset coverage requirement applicable to senior securities will be reduced to 150%. ARCC’s ability to pay dividends will be restricted if its asset coverage ratio falls below at least 200% (or, effective on June 21, 2019, at least 150%) and any amounts that it uses to service its indebtedness are not available for dividends to its common stockholders. An increase in interest rates could also decrease the value of fixed-rate debt investments that our funds make. Any of the foregoing circumstances could have a material adverse effect on our financial condition, results of operations and cash flow.

56


Some of our funds may invest in companies that are highly leveraged, which may increase the risk of loss associated with those investments.
Some of our funds may invest in companies whose capital structures involve significant leverage. For example, in many non-distressed private equity investments, indebtedness may be as much as 75% or more of a portfolio company’s or real estate asset’s total debt and equity capitalization, including debt that may be incurred in connection with the investment, whether incurred at or above the investment-level entity. In distressed situations, indebtedness may exceed 100% or more of a portfolio company’s capitalization. Additionally, the debt positions acquired by our funds may be the most junior in what could be a complex capital structure, and thus subject us to the greatest risk of loss in the event of insolvency, liquidation, dissolution, reorganization or bankruptcy of one of these companies.
Investments in highly leveraged entities are also inherently more sensitive to declines in revenues, increases in expenses and interest rates and volatile or adverse economic, market and industry developments. Furthermore, the incurrence of a significant amount of indebtedness by an entity could, among other things:
subject the entity to a number of restrictive covenants, terms and conditions, any violation of which could be viewed by creditors as an event of default and could materially impact our ability to realize value from the investment;
allow even moderate reductions in operating cash flow to render the entity unable to service its indebtedness, leading to a bankruptcy or other reorganization of the entity and a loss of part or all of our fund’s equity investment in it;
give rise to an obligation to make mandatory prepayments of debt using excess cash flow, which might limit the entity’s ability to respond to changing industry conditions if additional cash is needed for the response, to make unplanned but necessary capital expenditures or to take advantage of growth opportunities;
limit the entity’s ability to adjust to changing market conditions, thereby placing it at a competitive disadvantage compared to its competitors that have relatively less debt;
limit the entity’s ability to engage in strategic acquisitions that might be necessary to generate attractive returns or further growth; and
limit the entity’s ability to obtain additional financing or increase the cost of obtaining such financing, including for capital expenditures, working capital or other general corporate purposes.
As a result, the risk of loss associated with a leveraged entity is generally greater than for companies with comparatively less debt. For example, a number of investments consummated by private equity sponsors during 2005, 2006 and 2007 that utilized significant amounts of leverage subsequently experienced severe economic stress and, in certain cases, defaulted on their debt obligations due to a decrease in revenues and cash flow precipitated by the subsequent economic downturn during 2008 and 2009. Similarly, the leveraged nature of the investments of our real estate funds increases the risk that a decline in the fair value of the underlying real estate or tangible assets will result in their abandonment or foreclosure. In addition, for taxable years beginning after December 31, 2017, the Tax Cuts and Jobs Act imposes significant limitations on the deductibility of interest expense for U.S. federal income tax purposes, which could adversely affect highly leveraged companies.
Many of our funds invest in assets that are high risk, illiquid or subject to restrictions on transfer and we may fail to realize any profits from these activities ever or for a considerable period of time.
Many of our funds invest in securities that are not publicly traded. In many cases, our funds may be prohibited by contract or by applicable securities laws from selling such securities for a period of time. Our funds generally cannot sell these securities publicly unless either their sale is registered under applicable securities laws or an exemption from such registration is available. Accordingly, our funds may be forced, under certain conditions, to sell securities at a loss. The ability of many of our funds, particularly our Private Equity Group funds, to dispose of these investments is heavily dependent on the public equity markets. For example, the ability to realize any value from an investment may depend upon the ability of the portfolio company in which such investment is held to complete an initial public offering. Even if the securities are publicly traded, large holdings of securities can often be disposed of only over a substantial period of time. Moreover, because the investment strategy of many of our funds, particularly our Private Equity Group funds, often entails our having representation on our funds’ public portfolio company boards, our funds can affect such sales only during limited trading windows, exposing the investment returns to risks of downward movement in market prices during the intended disposition period. In addition, our Credit Group funds may hold investments in portfolio companies of such Private Equity Group funds on which we have board representation and be restricted for extended periods of time from selling their investments. As such, we may fail to realize any profits from our investments in the funds that hold these securities for a considerable period of time or at all, and we may lose some or all of the principal amount of our investments.

57


Certain of our funds utilize special situation and distressed debt investment strategies that involve significant risks.
Certain of the funds in our Credit and Private Equity Groups invest in obligors and issuers with weak financial conditions, poor operating results, substantial financing needs, negative net worth and/or special competitive problems. These funds also invest in obligors and issuers that are involved in bankruptcy or reorganization proceedings. In such situations, it may be difficult to obtain full information as to the exact financial and operating conditions of these obligors and issuers. Additionally, the fair values of such investments are subject to abrupt and erratic market movements and significant price volatility if they are publicly traded securities, and are subject to significant uncertainty in general if they are not publicly traded securities. Furthermore, some of our funds’ distressed investments may not be widely traded or may have no recognized market. A fund’s exposure to such investments may be substantial in relation to the market for those investments, and the assets are likely to be illiquid and difficult to sell or transfer. As a result, it may take a number of years for the market value of such investments to ultimately reflect their intrinsic value as perceived by us.
A central feature of our distressed investment strategy is our ability to effectively anticipate the occurrence of certain corporate events, such as debt and/or equity offerings, restructurings, reorganizations, mergers, takeover offers and other transactions, that we believe will improve the condition of the business. Similarly, we perform significant analysis of the company’s capital structure, operations, industry and ability to generate income, as well as market valuation of the company and its debt, and develop a strategy with respect to a particular distressed investment based on such analysis. In furtherance of that strategy our funds seek to identify the best position in the capital structure in which to invest. If the relevant corporate event that we anticipate is delayed, changed or never completed, or if our analysis or investment strategy is inaccurate, the market price and value of the applicable fund’s investment could decline sharply.
In addition, these investments could subject a fund to certain potential additional liabilities that may exceed the value of its original investment. Under certain circumstances, payments or distributions on certain investments may be reclaimed if any such payment or distribution is later determined to have been a fraudulent conveyance, a preferential payment or similar transaction under applicable bankruptcy and insolvency laws. In addition, under certain circumstances, a lender that has inappropriately exercised control of the management and policies of a debtor may have its claims subordinated or disallowed, or may be found liable for damages suffered by parties as a result of such actions. In the case where the investment in securities of troubled companies is made in connection with an attempt to influence a restructuring proposal or plan of reorganization in bankruptcy, our funds may become involved in substantial litigation.
Certain of the funds or accounts we advise or manage are subject to the fiduciary responsibility and prohibited transaction provisions of ERISA and Section 4975 of the Code, and our businesses could be adversely affected if certain of our other funds or accounts fail to satisfy an exception under the “plan assets” regulation under ERISA.
Certain of the funds and accounts we advise or manage are subject to the fiduciary responsibility and prohibited transaction provisions of ERISA and Section 4975 of the Code. For example, we currently manage some of our funds or accounts as “plan assets” under ERISA. With respect to these funds or accounts, this results in the application of the fiduciary responsibility standards of ERISA to investments made by such funds or accounts, including the requirement of investment prudence and diversification, and the possibility that certain transactions that we enter into, or may have entered into, on behalf of these funds or accounts, in the normal course of business, might constitute or result in, or have constituted or resulted in, non-exempt prohibited transactions under Section 406 of ERISA or Section 4975 of the Code. A non-exempt prohibited transaction, in addition to imposing potential liability upon fiduciaries of an ERISA plan, may also result in the imposition of an excise tax under the Code upon a “party in interest” (as defined in ERISA) or “disqualified person” (as defined in the Code) with whom we engaged in the transaction. Some of our other funds or accounts currently qualify as venture capital operating companies (“VCOCs”) or rely on another exception under the “plan assets” regulation under ERISA and therefore are not subject to the fiduciary requirements of ERISA with respect to their assets. However, if these funds or accounts fail to satisfy the VCOC requirements for any reason, including as a result of an amendment of the relevant regulations by the U.S. Department of Labor, or another exception under the “plan assets” regulation under ERISA, such failure could materially interfere with our activities in relation to these funds or accounts or expose us to risks related to our failure to comply with the applicable requirements.
Our funds may be held liable for the underfunded pension liabilities of their portfolio companies.
Under ERISA, members of certain “controlled groups” of “trades or businesses” may be jointly and severally liable for contributions required under any member’s tax-qualified defined benefit pension plan and under certain other benefit plans. Similarly, if any member’s tax-qualified defined benefit pension plan were to terminate, underfunding at termination would be the joint and several responsibility of all controlled group members, including members whose employees did not participate in the terminated plan. Similarly, joint and several liability may be imposed for certain pension plan related obligations in connection with the complete or partial withdrawal by an employer from a multiemployer pension plan. Depending on a number of factors,

58


including the level of ownership held by our funds in a particular portfolio company, a fund may be considered to be a member of a portfolio company’s “controlled group” for this purpose, and thus may be liable for the underfunded pension liabilities of such portfolio company.
In Sun Capital Partners III L.P. v. New England Teamster and Trucking Industry Pension Fund, the First Circuit Court of Appeal held that a fund was engaged in a “trade or business” with a portfolio company for purposes of the ERISA rules and was thus liable for underfunded pension liabilities. If this decision is applied generally to private equity investing, our funds could be exposed to liability for certain benefit plan contributions, a liability that could be significant if the portfolio company’s pension plan is significantly underfunded.
Our funds’ performance, and our performance, may be adversely affected by the financial performance of our portfolio companies and the industries in which our funds invest.
Our performance and the performance of our funds are significantly impacted by the value of the companies in which our funds have invested. Our funds invest in companies in many different industries, each of which is subject to volatility based upon economic and market factors. The credit crisis between mid-2007 and the end of 2009 caused significant fluctuations in the value of securities held by our funds and the recent global economic recession had a significant impact in overall performance activity and the demands for many of the goods and services provided by portfolio companies of the funds we advise. Although the U.S. economy has registered nine consecutive years of growth in real GDP, there remain many obstacles to continued growth in the economy such as global geopolitical events, risks of inflation or deflation, rising interest rates and high debt levels, both public and private. These factors and other general economic trends are likely to affect the performance of portfolio companies in many industries and, in particular, industries that anticipated that the GDP in developed economies would quickly return to pre-crisis trend. The performance of our funds, and our performance, may be adversely affected if our fund portfolio companies in these industries experience adverse performance or additional pressure due to downward trends.
The performance of our investments with underlying exposure to the commodities markets is also subject to a high degree of business and market risk, as it is dependent upon prevailing prices of commodities such as oil, natural gas and coal. Prices for oil and natural gas, for example, are subject to wide fluctuation in response to relatively minor changes in the supply and demand for oil and natural gas, market uncertainty and a variety of additional factors that are beyond our control, such as level of consumer product demand, the refining capacity of oil purchasers, weather conditions, government regulations, the price and availability of alternative fuels, political conditions, foreign supply of such commodities and overall economic conditions. It is common in making investments with underlying exposure to the commodities markets to deploy hedging strategies to protect against pricing fluctuations but such strategies may or may not protect our investments. Declining global commodity prices have impacted the value of securities held by our funds. Continued volatility could result in lower returns than we anticipated at the time certain of our investments were made.
In respect of real estate, even though the U.S. residential real estate market has stabilized from a lengthy and deep downturn, various factors could reverse, halt or limit a recovery in the housing market and have an adverse effect on investment performance, including, but not limited to, rising mortgage interest rates, a low level of confidence in the economic recovery or the residential real estate market and recent U.S. tax law changes which limit the amount of itemized deductions for mortgage interest as well as state and local income tax.
Third-party investors in certain of our funds with commitment-based structures may not satisfy their contractual obligation to fund capital calls when requested by us, which could adversely affect a fund’s operations and performance.
Investors in certain of our funds make capital commitments to those funds that we are entitled to call from those investors at any time during prescribed periods. We depend on investors fulfilling and honoring their commitments when we call capital from them for those funds to consummate investments and otherwise pay their obligations when due. Any investor that did not fund a capital call would be subject to several possible penalties, including possibly having a meaningful amount of its existing investment forfeited in that fund. However, the impact of the penalty is directly correlated to the amount of capital previously invested by the investor in the fund and if an investor has invested little or no capital, for instance early in the life of the fund, then the forfeiture penalty may not be as meaningful. Investors may also negotiate for lesser or reduced penalties at the outset of the fund, thereby limiting our ability to enforce the funding of a capital call. Third-party investors in private equity and real estate funds typically use distributions from prior investments to meet future capital calls. In cases where valuations of existing investments fall and the pace of distributions slows, investors may be unable to make new commitments to third-party managed investment funds such as those advised by us. A failure of investors to honor a significant amount of capital calls for any particular fund or funds could have a material adverse effect on the operation and performance of those funds.

59


Certain of our investment funds may utilize subscription lines of credit to fund investments prior to the receipt of capital contributions from the fund’s investors. As capital calls made to a fund’s investors are delayed when using a subscription line of credit, the investment period of such investor capital is shortened, which may increase the net internal rate of return of an investment fund. However, since interest expense and other costs of borrowings under subscription lines of credit are an expense of the investment fund, the investment fund’s net multiple of invested capital will be reduced, as will the amount of carried interest generated by the fund. Any material reduction in the amount of carried interest generated by a fund will adversely affect our revenues.
Our funds make investments in companies that are based outside of the United States, which may expose us to additional risks not typically associated with investing in companies that are based in the United States.
Some of our funds invest a portion of their assets in the equity, debt, loans or other securities of issuers located outside the United States, including Europe and Asia, while certain of our funds invest substantially all of their assets in these types of securities, and we expect that international investments will increase as a proportion of certain of our funds’ portfolios in the future. Investments in non-U.S. securities involve certain factors not typically associated with investing in U.S. securities, including risks relating to:
our funds’ abilities to exchange local currencies for U.S. dollars and other currency exchange matters, including fluctuations in currency exchange rates and costs associated with conversion of investment principal and income from one currency into another;
controls on, and changes in controls on, foreign investment and limitations on repatriation of invested capital;
less developed or less efficient financial markets than exist in the United States, which may lead to price volatility and relative illiquidity;
the absence of uniform accounting, auditing and financial reporting standards, practices and disclosure requirements and less government supervision and regulation;
changes in laws or clarifications to existing laws that could impact our tax treaty positions, which could adversely impact the returns on our investments;
differences in legal and regulatory environments, particularly with respect to bankruptcy and reorganization, labor and employment laws, less developed corporate laws regarding fiduciary duties and the protection of investors and less reliable judicial systems to enforce contracts and applicable law;
political hostility to investments by foreign or private equity investors;
less publicly available information in respect of companies in non-U.S. markets;
reliance on a more limited number of commodity inputs, service providers and/or distribution mechanisms;
higher rates of inflation;
higher transaction costs;
difficulty in enforcing contractual obligations;
fewer investor protections;
certain economic and political risks, including potential exchange control regulations and restrictions on our non-U.S. investments and repatriation of capital, potential political, economic or social instability, the possibility of nationalization or expropriation or confiscatory taxation and adverse economic and political developments; and
the imposition of non-U.S. taxes or withholding taxes on income and gains recognized with respect to such securities.
While our funds will take these factors into consideration in making investment decisions, including when hedging positions, there can be no assurance that adverse developments with respect to these risks will not adversely affect our funds that invest in securities of non-U.S. issuers. In addition, certain of these funds are managed outside the United States, which may increase the foregoing risks. The Tax Cuts and Jobs Act imposes a one-time tax on a U.S. shareholder’s pro rata share of net accumulated untaxed earnings and profits of certain foreign subsidiaries (measured as of November 2, 2017 or December 31, 2017, whichever is greater). In addition, the Tax Cuts and Jobs Act also taxes (at reduced rates) U.S. shareholders on their pro rata share of “global intangible low-taxed income” earned in taxable years beginning after December 31, 2017 by certain of their foreign subsidiaries (generally the excess of an implied 10% rate of return on the subsidiaries’ adjusted bases in tangible business assets), regardless of whether the underlying earnings are repatriated.
Many of our funds make investments in companies that we do not control.
Investments by many of our funds will include debt instruments and equity securities of companies that we do not control. Such instruments and securities may be acquired by our funds through trading activities or through purchases of securities from the issuer. In addition, our funds may seek to acquire minority equity interests more frequently and may also dispose of a portion of their majority equity investments in portfolio companies over time in a manner that results in the funds retaining a minority investment. Furthermore, while certain of our funds may make “toe-hold” distressed debt investments in a company with the

60


intention of obtaining control, there is no assurance that a control position may be obtained and such fund may retain a minority investment. Those investments will be subject to the risk that the company in which the investment is made may make business, financial or management decisions with which we do not agree or that the majority stakeholders or the management of the company may take risks or otherwise act in a manner that does not serve our interests. If any of the foregoing were to occur, the values of the investments held by our funds could decrease and our financial condition, results of operations and cash flow could suffer as a result.
Increased regulatory scrutiny and uncertainty with regard to expense allocation may increase risk of harm.
While we historically have and will continue to allocate the expenses of our funds in good faith and in accordance with the terms of the relevant fund agreements and our expense allocation policy in effect from time to time, due to increased regulatory scrutiny of expense allocation policies in the private investment funds realm, there is no guarantee that our policies and practices will not be challenged by our supervising regulatory bodies. If we or our supervising regulators were to determine that we have improperly allocated such expenses, we could be required to refund amounts to the funds and could be subject to regulatory censure, litigation from our fund investors and/or reputational harm, each of which could have a material adverse effect on our financial condition.
We may need to pay “clawback” or “contingent repayment” obligations if and when they are triggered under the governing agreements with our funds.
Generally, if at the termination of a fund and in certain cases at interim points in the life of a fund, the fund has not achieved investment returns that exceed the preferred return threshold or the general partner receives net profits over the life of the fund in excess of its allocable share under the applicable partnership agreement, we will be obligated to repay an amount equal to the excess of amounts previously distributed to us over the amounts to which we are ultimately entitled. This obligation is known as a “clawback" or contingent repayment obligation. Due to the fact that our carried interest is generally determined on a liquidation basis, as of December 31, 2018, 2017 and 2016, if the funds were liquidated at their fair values at that date, there would have been $0.4 million of contingent repayment obligation or liability. There can be no assurance that we will not incur a contingent repayment obligation in the future. At December 31, 2018, 2017 and 2016, had we assumed all existing investments were worthless, the amount of carried interest, net of tax, subject to contingent repayment would have been approximately $469.0 million, $476.1 million and $418.3 million, respectively, of which approximately $364.4 million, $370.0 million and $323.9 million, respectively, is reimbursable to the Company by certain professionals. Although a contingent repayment obligation is several to each person who received a distribution, and not a joint obligation, if a recipient does not fund his or her respective share of a contingent repayment obligation, we may have to fund such additional amounts beyond the amount of carried interest we retained, although we generally will retain the right to pursue remedies against those carried interest recipients who fail to fund their obligations. We may need to use or reserve cash to repay such contingent repayment obligations instead of using the cash for other purposes. See “Item 7. Management’s Discussion and Analysis of Financial Condition and Results of Operations-Contingent Obligations,” Note 2 “Summary of Significant Accounting Policies” and Note 13 “Commitments and Contingencies” to the consolidated financial statements appearing elsewhere in this Annual Report on Form 10-K.
We derive a substantial portion of our revenues from funds managed pursuant to management agreements that may be terminated or fund partnership agreements that permit fund investors to request liquidation of investments in our funds on short notice.
The terms of our funds generally give either the manager of the fund or the fund itself the right to terminate our investment management agreement with the fund. However, insofar as we control the general partners of our funds that are limited partnerships, the risk of termination of investment management agreement for such funds is limited, subject to our fiduciary or contractual duties as general partner. This risk is more significant for certain of our funds that have independent boards of directors.
With respect to our funds that are not exempt from registration under the Investment Company Act, each fund’s investment management agreement must be approved annually by (a) such fund’s board of directors or by the vote of a majority of such fund’s stockholders and (b) the majority of the independent members of such fund’s board of directors and, in certain cases, by its stockholders, as required by law. The funds’ investment management agreements can also be terminated by the majority of such fund’s stockholders. Termination of these agreements would reduce the fees we earn from the relevant funds, which could have a material adverse effect on our results of operations. Currently, ARDC, a registered investment company under the Investment Company Act, and ARCC, a registered investment company that has elected to be treated as a business development company under the Investment Company Act, are subject to these provisions of the Investment Company Act.

61


Third-party investors in many our funds have the right to remove the general partner of the fund and to terminate the investment period under certain circumstances. In addition, the investment management agreements related to our separately managed accounts may permit the investor to terminate our management of such accounts on short notice. These events would lead to a decrease in our revenues, which could be substantial.
The governing agreements of many of our funds provide that, subject to certain conditions, third-party investors in those funds have the right to remove the general partner of the fund or terminate the fund, including in certain cases without cause by a simple majority vote. Any such removal or dissolution could result in a cessation in management fees we would earn from such funds and/or a significant reduction in the expected amounts of performance income from those funds. Performance income could be significantly reduced as a result of our inability to maximize the value of investments by a fund during the liquidation process or in the event of the triggering of a “contingent repayment" obligation. Finally, the applicable funds would cease to exist after completion of liquidation and winding-up.
In addition, the governing agreements of many of our funds provide that, subject to certain conditions, third-party investors in those funds have the right to terminate the investment period of the fund, including in certain cases without cause. Such an event could have a significant negative impact on our revenue, earnings and cash flow of such fund. The governing agreements of our funds may also provide that upon the occurrence of events, including in the event that certain “key persons” in our funds do not meet specified time commitments with regard to managing the fund, investors in those funds have the right to vote to terminate the investment period, including in certain cases by a simple majority vote in accordance with specified procedures. In addition to having a significant negative impact on our revenue, earnings and cash flow, the occurrence of such an event with respect to any of our funds would likely result in significant reputational damage to us and could negatively impact our future fundraising efforts.
We currently manage a portion of investor assets through separately managed accounts whereby we earn management fees and performance income, and we intend to continue to seek additional separately managed account mandates. The investment management agreements we enter into in connection with managing separately managed accounts on behalf of certain clients may in certain cases be terminated by such clients on as little as 30 days’ prior written notice. In addition, the boards of directors of the investment management companies we manage could terminate our advisory engagement of those companies on as little as 30 days’ prior written notice. ARCC’s investment management agreement can be terminated by the majority of its stockholders upon 60 days’ prior written notice. In the case of any such terminations, the management fees and performance income we earn in connection with managing such account or company would immediately cease, which could result in a significant adverse impact on our revenues.
In addition, if we were to experience a change of control (as defined under the Investment Advisers Act or as otherwise set forth in the partnership agreements of our funds), continuation of the investment management agreements of our funds would be subject to investor consent. There can be no assurance that required consents will be obtained if a change of control occurs. In addition, with respect to our funds that are subject to the Investment Company Act, each fund’s investment management agreement must be approved annually (a) by such fund’s board of directors or by a vote of the majority of such fund’s stockholders and (b) by the independent members of such fund’s board of directors and, in certain cases, by its stockholders, as required by law. Termination of these agreements would cause us to lose the management fees and performance income we earn from such funds, which could have a material adverse effect on our results of operations.
A downturn in the global credit markets could adversely affect our CLO investments.
CLOs are subject to credit, liquidity, interest rate and other risks. From time to time, liquidity in the credit markets is reduced sometimes significantly, resulting in an increase in credit spreads and a decline in ratings, performance and market values for leveraged loans. We have significant exposure to these markets through our investments in our CLO funds. CLOs invest on a leveraged basis in loans or securities that are themselves highly leveraged investments in the underlying collateral, which increases both the opportunity for higher returns as well as the magnitude of losses when compared to unlevered investments. As a result of such funds’ leveraged position, CLOs and their investors are at greater risk of suffering losses. CLOs have failed in the past and may in the future fail one or more of their “overcollateralization” tests. The failure of one or more of these tests will result in reduced cash flows that may have been otherwise available for distribution to us. This could reduce the value of our investment. There can be no assurance that market conditions giving rise to these types of consequences will not once again occur, subsist or become more acute in the future.
Our funds may face risks relating to undiversified investments.
While diversification is generally an objective of our funds, there can be no assurance as to the degree of diversification, if any, that will be achieved in any fund investments. Difficult market conditions or volatility or slowdowns affecting a particular

62


asset class, geographic region, industry or other category of investment could have a significant adverse impact on a fund if its investments are concentrated in that area, which would result in lower investment returns. This lack of diversification may expose a fund to losses disproportionate to market declines in general if there are disproportionately greater adverse price movements in the particular investments. If a fund holds investments concentrated in a particular issuer, security, asset class or geographic region, such fund may be more susceptible than a more widely diversified investment partnership to the negative consequences of a single corporate, economic, political or regulatory event. Accordingly, a lack of diversification on the part of a fund could adversely affect a fund’s performance and, as a result, our financial condition and results of operations.
The performance of our investments may fall short of our expectations and the expectations of the investors in our funds.
Before making investments, we conduct due diligence that we deem reasonable and appropriate based on the facts and circumstances applicable to each investment. When conducting due diligence, we may be required to evaluate important and complex business, financial, tax, accounting, environmental and legal issues. The due diligence investigation that we will carry out with respect to an investment opportunity may not reveal or highlight all relevant facts and issues that may be necessary or helpful in evaluating such investment opportunity, and we may not identify or foresee future developments that could have a material adverse effect on an investment (e.g., technological disruption across an industry).
Once we have made an investment in a portfolio company, our funds generally establish the capital structure on the basis of financial projections prepared by the management of such portfolio company. These projections are only estimates of future results that are based upon assumptions made at the time that the projections are developed. General economic conditions, which are not predictable, along with other factors, may cause actual performance to fall short of the projections.
Additionally, we may cause our funds to acquire an investment that is subject to contingent liabilities. Such contingent liabilities could be unknown to us at the time of acquisition or, if they are known to us, we may not accurately assess or protect against the risks that they present. Acquired contingent liabilities could thus result in unforeseen losses for our funds. In addition, in connection with the disposition of an investment in a portfolio company, a fund may be required to make representations about the business and financial affairs of such portfolio company typical of those made in connection with the sale of a business. A fund may also be required to indemnify the purchasers of such investment if any such representations are inaccurate. These arrangements may result in the incurrence of contingent liabilities by a fund, even after the disposition of an investment. Accordingly, the inaccuracy of representations and warranties made by a fund could harm such fund’s performance.
Our funds may be forced to dispose of investments at a disadvantageous time. Furthermore, we may have to waive management fees for certain of our funds in certain circumstances.
Our funds may make investments that they do not advantageously dispose of prior to the date the applicable fund is dissolved, either by expiration of such fund’s term or otherwise. Although we generally expect that investments will be disposed of prior to dissolution or be suitable for in-kind distribution at dissolution, and the general partners of the funds have only a limited ability to extend the term of the fund with the consent of fund investors or the advisory board of the fund, as applicable, our funds may have to sell, distribute or otherwise dispose of investments at a disadvantageous time as a result of dissolution. This would result in a lower than expected return on the investments and, perhaps, on the fund itself. In addition, our limited partners may require that we waive management fees during periods after the contractual term of a fund, which would reduce the amount of management fees we earn and therefore could negatively impact our revenues and results of operations.
Our real estate funds are subject to the risks inherent in the ownership and operation of real estate and the construction and development of real estate.
Investments in our real estate funds will be subject to the risks inherent in the ownership and operation of real estate and real estate-related businesses and assets. These risks include the following:
those associated with the burdens of ownership of real property;
general and local economic conditions;
changes in supply of and demand for competing properties in an area (as a result, for example, of overbuilding);
fluctuations in the average occupancy and room rates for hotel properties;
the financial resources of tenants;
changes in building, environmental and other laws;
energy and supply shortages;
various uninsured or uninsurable risks;
liability for “slip-and-fall” and other accidents on properties held by our funds;

63


natural disasters;
changes in government regulations (such as rent control and tax laws);
changes in real property tax and transfer tax rates;
changes in interest rates;
the reduced availability of mortgage funds which may render the sale or refinancing of properties difficult or impracticable;
negative developments in the economy that depress travel activity;
environmental liabilities;
contingent liabilities on disposition of assets;
unexpected cost overruns in connection with development projects;
terrorist attacks, war and other factors that are beyond our control; and
dependence on local operating partners.
Although real estate values have generally rebounded with the rest of the economy, other than certain high profile assets in the best markets, various factors could halt or limit a recovery in the housing market.
If our real estate funds acquire direct or indirect interests in undeveloped land or underdeveloped real property, which may often be non-income producing, they will be subject to the risks normally associated with such assets and development activities, including risks relating to the availability and timely receipt of zoning and other regulatory or environmental approvals, the cost and timely completion of construction (including risks beyond the control of our fund, such as weather or labor conditions or material shortages) and the availability of both construction and permanent financing on favorable terms. Additionally, our funds’ properties may be managed by a third party, which makes us dependent upon such third parties and subjects us to risks associated with the actions of such third parties. Any of these factors may cause the value of the investments in our real estate funds to decline, which may have a material impact on our results of operations.
Certain of our funds invest in the power, infrastructure and energy sector which is subject to significant market volatility. As such, the performance of investments in the energy sector is subject to a high degree of business and market risk.
The power, infrastructure and energy companies in which certain of our funds invest have been and will be negatively impacted by material declines in power and energy related commodity prices and are subject to other risks, including among others, supply and demand risk, operational risk, regulatory risk, depletion risk, reserve risk and catastrophic event risk. Commodity prices fluctuate for several reasons, including changes in market and economic conditions, the impact of weather on demand, climate initiatives, levels of domestic production and international production, policies implemented by the Organization of Petroleum Exporting Countries, power and energy conservation, domestic and foreign governmental regulation and taxation and the availability of local, intrastate and interstate transportation systems.
Investments in energy, manufacturing, infrastructure and certain other assets may expose us to increased environmental risks and liabilities that are inherent in the ownership of real assets.
Ownership of real assets in our funds or vehicles may increase our risk of liability under environmental laws that impose, regardless of fault, joint and several liability for the cost of remediating contamination and compensation for damages. In addition, changes in environmental laws or regulations or the environmental condition of an investment may create liabilities that did not exist at the time of acquisition. Even in cases where we are indemnified by a seller against liabilities arising out of violations of environmental laws and regulations, there can be no assurance as to the financial viability of the seller to satisfy such indemnities or our ability to achieve enforcement of such indemnities.
Our investments in infrastructure assets may expose us to increased risks and liabilities.
Investments in infrastructure assets may expose us to increased risks and liabilities that are inherent in the ownership of real assets. For example,
Ownership of infrastructure assets may also present additional risk of liability for personal and property injury or impose significant operating challenges and costs with respect to, for example, compliance with zoning, environmental or other applicable laws.

Infrastructure asset investments may face construction risks including, without limitation: (a) labor disputes, shortages of material and skilled labor, or work stoppages, (b) slower than projected construction progress and the unavailability or late delivery of necessary equipment, (c) less than optimal coordination with public utilities in the relocation of their

64


facilities, (d) adverse weather conditions and unexpected construction conditions, (e) accidents or the breakdown or failure of construction equipment or processes; and (f) catastrophic events such as explosions, fires, terrorist activities and other similar events. These risks could result in substantial unanticipated delays or expenses (which may exceed expected or forecasted budgets) and, under certain circumstances, could prevent completion of construction activities once undertaken. Certain infrastructure asset investments may remain in construction phases for a prolonged period and, accordingly, may not be cash generative for a prolonged period. Recourse against the contractor may be subject to liability caps or may be subject to default or insolvency on the part of the contractor.

The operation of infrastructure assets is exposed to potential unplanned interruptions caused by significant catastrophic or force majeure events. These risks could, among other effects, adversely impact the cash flows available from investments in infrastructure assets, cause personal injury or loss of life, damage property, or instigate disruptions of service. In addition, the cost of repairing or replacing damaged assets could be considerable. Repeated or prolonged service interruptions may result in permanent loss of customers, litigation, or penalties for regulatory or contractual noncompliance. Force majeure events that are incapable of, or too costly to, cure may also have a permanent adverse effect on an investment.

The management of the business or operations of an infrastructure asset may be contracted to a third-party management company unaffiliated with us. Although it would be possible to replace any such operator, the failure of such an operator to adequately perform its duties or to act in ways that are in our best interest, or the breach by an operator of applicable agreements or laws, rules and regulations, could have an adverse effect on the investment’s financial condition or results of operations. Infrastructure investments may involve the subcontracting of design and construction activities in respect of projects, and as a result our investments are subject to the risks that contractual provisions passing liabilities to a subcontractor could be ineffective, the subcontractor fails to perform services which it has agreed to perform and the subcontractor becomes insolvent.
Infrastructure investments often involve an ongoing commitment to a municipal, state, federal or foreign government or regulatory agencies. The nature of these obligations exposes us to a higher level of regulatory control than typically imposed on other businesses and may require us to rely on complex government licenses, concessions, leases or contracts, which may be difficult to obtain or maintain. Infrastructure investments may require operators to manage such investments and such operators’ failure to comply with laws, including prohibitions against bribing of government officials, may adversely affect the value of such investments and cause us serious reputational and legal harm. Revenues for such investments may rely on contractual agreements for the provision of services with a limited number of counterparties, and are consequently subject to counterparty default risk. The operations and cash flow of infrastructure investments are also more sensitive to inflation and, in certain cases, commodity price risk. Furthermore, services provided by infrastructure investments may be subject to rate regulations by government entities that determine or limit prices that may be charged. Similarly, users of applicable services or government entities in response to such users may react negatively to any adjustments in rates and thus reduce the profitability of such infrastructure investments.
Hedging strategies may adversely affect the returns on our funds’ investments.
When managing our exposure to market risks, we may (on our own behalf or on behalf of our funds) from time to time use forward contracts, options, swaps, caps, collars, floors, foreign currency forward contracts, currency swap agreements, currency option contracts or other strategies. Currency fluctuations in particular can have a substantial effect on our cash flow and financial condition. The success of any hedging or other derivative transactions generally will depend on our ability to correctly predict market or foreign exchange changes, the degree of correlation between price movements of a derivative instrument and the position being hedged, the creditworthiness of the counterparty and other factors. As a result, while we may enter into a transaction to reduce our exposure to market or foreign exchange risks, the transaction may result in poorer overall investment performance than if it had not been executed. Such transactions may also limit the opportunity for gain if the value of a hedged position increases.
While such hedging arrangements may reduce certain risks, such arrangements themselves may entail certain other risks. These arrangements may require the posting of cash collateral at a time when a fund has insufficient cash or illiquid assets such that the posting of the cash is either impossible or requires the sale of assets at prices that do not reflect their underlying value. Moreover, these hedging arrangements may generate significant transaction costs, including potential tax costs, that reduce the returns generated by a fund.

65


Risks Related to Our Organization and Structure
If we were deemed to be an “investment company” under the Investment Company Act, applicable restrictions could make it impractical for us to continue our businesses as contemplated and could have a material adverse effect on our businesses.

An entity will generally be deemed to be an “investment company” for purposes of the Investment Company Act if:

it is or holds itself out as being engaged primarily, or proposes to engage primarily, in the business of investing, reinvesting or trading in securities; or

absent an applicable exemption, it owns or proposes to acquire investment securities having a value exceeding 40% of the value of its total assets (exclusive of U.S. government securities and cash items) on an unconsolidated basis.

We believe that we are engaged primarily in the business of providing investment management services and not primarily in the business of investing, reinvesting or trading in securities. We hold ourselves out as an asset management firm and do not propose to engage primarily in the business of investing, reinvesting or trading in securities. Accordingly, we do not believe that we are an “orthodox” investment company as defined in Section 3(a)(1)(A) of the Investment Company Act and described in the first bullet point above. Furthermore, we have no material assets other than interests in certain direct and indirect wholly owned subsidiaries (within the meaning of the Investment Company Act), which in turn have no material assets other than partnership units in the Ares Operating Group entities. These wholly owned subsidiaries are the general partners of certain of the Ares Operating Group entities and are vested with all management and control over such Ares Operating Group entities. We do not believe that the equity interests of Ares Management Corporation in its wholly owned subsidiaries or the partnership units of these wholly owned subsidiaries in the Ares Operating Group entities are investment securities. Moreover, because we believe that the capital interests of the general partners of our funds in their respective funds are neither securities nor investment securities, we believe that less than 40% of Ares Management Corporation’s total assets (exclusive of U.S. government securities and cash items) on an unconsolidated basis are composed of assets that could be considered investment securities. Accordingly, we do not believe that Ares Management Corporation is an inadvertent investment company by virtue of the 40% test in Section 3(a)(1)(C) of the Investment Company Act as described in the second bullet point above.

The Investment Company Act and the rules thereunder contain detailed parameters for the organization and operation of investment companies. Among other things, the Investment Company Act and the rules thereunder limit or prohibit transactions with affiliates, impose limitations on the issuance of debt and equity securities, generally prohibit the issuance of options and impose certain governance requirements. We intend to conduct our operations so that we will not be deemed to be an investment company under the Investment Company Act. If anything were to happen that would cause us to be deemed to be an investment company under the Investment Company Act, requirements imposed by the Investment Company Act, including limitations on capital structure, the ability to transact business with affiliates and the ability to compensate senior employees, could make it impractical for us to continue our businesses as currently conducted, impair the agreements and arrangements between and among the Ares Operating Group, us, our funds and our senior management, or any combination thereof, and have a material adverse effect on our businesses, financial condition and results of operations. In addition, we may be required to limit the amount of investments that we make as a principal or otherwise conduct our businesses in a manner that does not subject us to the registration and other requirements of the Investment Company Act.

Due to the disparity in voting power among the classes of our common stock, holders of our Class A common stock will generally have no influence over matters on which holders of our common stock vote and limited ability to influence decisions regarding our business.

Unless otherwise provided in our certificate of incorporation and bylaws or required by the Delaware General Corporation Law (the “DGCL”) or the rules of the New York Stock Exchange (the “NYSE”), holders of our common stock vote together as a single class on all matters on which stockholders generally are entitled to vote under the DGCL. On any date on which the Ares Ownership Condition is satisfied, the shares of our Class B common stock held by the Class B Stockholder entitles it to a number of votes, in the aggregate, equal to (x) four times the aggregate number of votes attributable to the shares of our Class A common stock minus (y) the aggregate number of votes attributable to the shares of our Class C common stock. On any date on which the Ares Ownership Condition is not satisfied, the shares of our Class B common stock held by the Class B Stockholder will not be entitled to vote on any matter submitted to a vote of our stockholders. Ares Voting LLC, as the initial holder of the shares of our Class C common stock (in such capacity, the “Class C Stockholder”), is generally entitled to a number of votes equal to the number of Ares Operating Group Units held of record by each limited partner of the Ares Operating Group entities (other than us and our subsidiaries). When Ares Operating Group Units are exchanged for shares of our Class A common stock, the number of votes to which the shares of our Class C common stock are entitled shall be reduced by the number of Ares Operating Group Units so exchanged. However, so long as the Ares Ownership Condition is satisfied, the issuance of shares of our Class A common stock

66


would increase the number of votes to which holders of our Class B common stock are entitled. As a result, so long as the Ares Ownership Condition is satisfied, practically all matters submitted to our stockholders will be decided by the vote of the holder of our Class B common stock, Ares Management GP LLC (in such capacity, the “Class B Stockholder”), and Class C Stockholder. Our certificate of incorporation also provides that the number of authorized shares of our Class A common stock may be increased solely by the holders of a majority of the voting power of our outstanding capital stock entitled to vote thereon, voting together as a single class, and no other vote of the holders of any class or series of our stock, voting together or separately as a class, shall be required therefor. As a result, holders of our Class A common stock will have very limited or no ability to influence stockholder decisions, including decisions regarding our business.

The voting rights of holders of our Class A common stock are further restricted by provisions in our certificate of incorporation stating that any of our shares of stock held by a person or group that beneficially owns 20% or more of any class of stock then outstanding (other than the holders of our Class B common stock, Ares Owners Holdings L.P. (“Ares Owners”), any Holdco Member or any of their respective affiliates, or a direct or subsequently approved transferee of the foregoing) cannot be voted on any matter. The Class B Stockholder and Class C Stockholder are both exempt from this limitation.

These limits on the ability of the holders of our Class A common stock to exercise voting rights restrict the ability of the holders of our Class A common stock to influence matters subject to a vote of our stockholders.

The Holdco Members are able to significantly influence the outcome of any matter that may be submitted for a vote of holders of our common stock.

The Class B Stockholder and Class C Stockholder, entities wholly owned by Ares Partners Holdco LLC, which is in turn owned and controlled by the Holdco Members, hold the shares of our Class B common stock and the shares of our Class C common stock, respectively. On any date on which the Ares Ownership Condition is satisfied, the shares of our Class B common stock held by the Class B Stockholder entitles it to a number of votes, in the aggregate, equal to (x) four times the aggregate number of votes attributable to the shares of our Class A common stock minus (y) the aggregate number of votes attributable to the shares of our Class C common stock. On any date on which the Ares Ownership Condition is not satisfied, the shares of our Class B common stock held by the Class B Stockholder will not be entitled to vote on any matter submitted to a vote of our stockholders. The Class C Stockholder, as the holder of our Class C common stock, is entitled to a number of votes equal to the number of Ares Operating Group Units held of record by each limited partner of the Ares Operating Group entities (other than us and our subsidiaries). In addition, Ares Partners Holdco LLC, in its capacity as general partner of Ares Owners, is entitled to direct the vote of all the shares of our Class A common stock held by Ares Owners. Accordingly, the Holdco Members have sufficient voting power to determine the outcome of matters submitted for a vote of our common stockholders.

Furthermore, our certificate of incorporation provides that special meetings of our stockholders may be called at any time only by or at the direction of our board of directors, a record holder of our Class B common stock or stockholders representing 50% or more of the voting power of the outstanding stock of the class or classes of stock which are entitled to vote at such meeting. Our Class A common stock and our Class C common stock are considered the same class of common stock for this purpose.

On January 31 of each year, our board of directors will determine whether the total voting power held by (i) holders of our Class C common stock, (ii) then-current or former Ares personnel (including indirectly through related entities) and (iii) Ares Owners, without duplication, is at least 10% of the voting power of the shares of our Class A common stock and the shares of our Class C common stock, voting together as a single class (the “Designated Stock”) (the “Ares Ownership Condition”). For purposes of determining whether the Ares Ownership Condition is satisfied, our board of directors will treat as outstanding, and as held by the foregoing persons, all shares of our common stock deliverable to such persons pursuant to equity awards granted to such persons. The Ares Ownership Condition is currently satisfied because Ares Owners owns a number of shares of our Class A common stock and Ares Operating Group Units such that the Class C Stockholder and Ares Owners control over 70% of the voting power of the Designated Stock. In addition, certain Ares personnel (including the Holdco Members) also hold shares of our Class A common stock and are entitled to shares of our Class A common stock pursuant to equity awards. All such additional shares of our Class A common stock would be considered in determining whether the Ares Ownership Condition is satisfied.

If the Ares Ownership Condition is satisfied, our certificate of incorporation provides that our board of directors will be divided into two classes: Class I directors and Class II directors. Mr. Antony P. Ressler, a Holdco Member, is the only Class I director and will continue to be a Class I director until his ownership of our common stock decreases below certain specified thresholds. All other directors are Class II directors. Furthermore, so long as the Ares Ownership Condition is satisfied, (x) a quorum for the transaction of business at any meeting of our board of directors and (y) any act of our board of directors, requires a majority of the board of directors, which majority must include the Class I director. This effectively provides Mr. Ressler a veto right over all actions taken by our board of directors.


67


As a result of these matters and the provisions referred to under “-Due to the disparity in voting power among the classes of our common stock, holders of our Class A common stock will generally have no influence over matters on which holders of our common stock vote and limited ability to influence decisions regarding our business,” holders of our Class A common stock may be deprived of an opportunity to receive a premium for their shares of our Class A common stock in the future through a sale of Ares Management Corporation, and the trading prices of shares of our Class A common stock may be adversely affected by the absence or reduction of a takeover premium in the trading price.

As a “controlled company”, we qualify for some exemptions from the corporate governance and other requirements of the NYSE.

We are a “controlled company” within the meaning of the corporate governance standards of the NYSE. Under the NYSE rules, a company of which more than 50% of the voting power for the election of directors is held by an individual, group or another company is a “controlled company” and may elect, and we have elected, not to comply with certain corporate governance requirements of the NYSE, including the requirements: (i) that the listed company have a nominating and corporate governance committee that is composed entirely of independent directors, (ii) that the listed company have a compensation committee that is composed entirely of independent directors, and (iii) that the compensation committee be required to consider certain independence factors when engaging compensation consultants, legal counsel and other committee advisers. Accordingly, holders of our Class A common stock do not have the same protections afforded to stockholders of companies that are subject to all of the corporate governance requirements of the NYSE.

Certain actions by our board of directors require the approval of the Class B Stockholder, which is controlled by the Holdco Members.

Although the affirmative vote of a majority of our directors (which, so long as the Ares Ownership Condition is satisfied, must include the Class I director) is required for any action to be taken by our board of directors, certain specified actions will also require the approval of the Class B Stockholder, which is controlled by the Holdco Members. These actions consist of the following:

certain amendments to our certificate of incorporation (including amendments to the definition of “Ares Ownership Condition” therein), or the amendment or repeal, in whole or in part, of certain provisions of our bylaws relating to our board of directors and officers (including the adoption of any provision inconsistent therewith);

the sale or exchange of all or substantially all of our and our subsidiaries’ assets, taken as a whole, in a single transaction or a series of related transactions; and

the merger, consolidation or other combination of our company with or into any other person.

Potential conflicts of interest may arise among the Class B Stockholder and the Class C Stockholder, on the one hand, and the holders of our Class A common stock and/or preferred stock, on the other hand.

The Class B Stockholder and the Class C Stockholder are controlled by the Holdco Members, certain of whom also serve on our board of directors and all of whom serve as executive officers. As a result, conflicts of interest may arise among the Class B Stockholder and the Class C Stockholder, and their respective controlling persons, on the one hand, and us and the holders of our Class A common stock and/or preferred stock, on the other hand.

The Class B Stockholder and the Class C Stockholder, and thereby the Holdco Members, have the ability to influence our business and affairs through their ownership of the shares of our Class B common stock and the shares of our Class C common stock, respectively, and provisions under our certificate of incorporation requiring the approval of the holders of our Class B common stock for certain corporate actions. Due to the disparity in voting power among the classes of our common stock, the Class B Stockholder and the Class C Stockholder will effectively control the election of directors while the Ares Ownership Condition is satisfied, and holders of our Class A common stock will generally have limited ability to elect directors and no ability to remove any of our directors, with or without cause.

As such, the Class B Stockholder and Class C Stockholder, and thereby the Holdco Members, have the ability to indirectly, and in some cases directly, influence the determination of the amount and timing of the Ares Operating Group’s investments and dispositions, cash expenditures, including those relating to compensation, indebtedness, issuances of additional partner interests, tax liabilities and amounts of reserves, each of which can affect the amount of cash that is available for distribution to holders of Ares Operating Group Units.


68


In addition, conflicts may arise relating to the selection and structuring of investments or transactions, declaring dividends and other distributions. For example, certain of our principals and senior professional owners indirectly hold their Ares Operating Group Units through Ares Owners, which, unlike us, is not subject to corporate income taxation. See “-Tax consequences to the direct and indirect holders of Ares Operating Group Units or to general partners in our funds may give rise to conflicts of interests.”

Our certificate of incorporation states that the Class B Stockholder is under no obligation to consider the separate interests of our other stockholders and contains provisions limiting the liability of the Class B Stockholder.

Due to the disparity in the voting power of the classes of our common stock, holders of our Class A common stock will generally have no influence over matters on which holders of our common stock vote. As a result, on any date on which the Ares Ownership Condition is satisfied, nearly all matters submitted to a vote of the holders of our common stock will be determined by the vote of the Class B Stockholder. Although controlling stockholders may owe duties to minority stockholders, our certificate of incorporation contains provisions limiting the duties owed by the Class B Stockholder and contains provisions allowing the Class B Stockholder to favor its own interests and the interests of its controlling persons over us and the holders of our Class A common stock. Our certificate of incorporation contains provisions stating that the Class B Stockholder is under no obligation to consider the separate interests of our other stockholders (including the tax consequences to such stockholders) in deciding whether or not to cause us to take (or decline to take) any action as well as provisions stating that the Class B Stockholder shall not be liable to our other stockholders for monetary damages or equitable relief for losses sustained, liabilities incurred or benefits not derived by such stockholders in connection with such decisions. See “-Potential conflicts of interest may arise among the Class B Stockholder and the Class C Stockholder, on the one hand, and the holders of our Class A common stock and/or preferred stock, on the other hand.”

The Class B Stockholder will not be liable to us or holders of our Class A common stock for any acts or omissions unless there has been a final and non-appealable judgment determining that the Class B Stockholder acted in bad faith or with criminal intent, and we have also agreed to indemnify other designated persons to a similar extent.

Even if there is deemed to be a breach of the obligations set forth in our certificate of incorporation, our certificate of incorporation provides that the Class B Stockholder will not be liable to us or the holders of our Class A common stock for any acts or omissions unless there has been a final and non-appealable judgment entered by a court of competent jurisdiction determining that, in respect of the matter in question, the Class B Stockholder acted in bad faith or with criminal intent. These provisions are detrimental to the holders of our Class A common stock because they restrict the remedies available to our stockholders for actions of the Class B Stockholder.

In addition, we have agreed to indemnify and hold harmless (a) each member of our board of directors and each of our officers, (b) each holder of record of our Class B common stock, (c) Ares Management GP LLC, in its capacity as the former general partner of our company when we were a Delaware limited partnership, and any successor or permitted assign, (d) any person who is or was a “tax matters partner” (as defined in the Section 6231 of the Code prior to amendment by P.L. 114-74) or “partnership representative” (as defined in Section 6223 of the Code after amendment by P.L. 114-74), member, manager, officer or director of any holder of record of our Class B common stock or Ares Management GP LLC, (e) any member, manager, officer or director of any holder of record of our Class B common stock or Ares Management GP LLC who is or was serving at the request of any holder of record of our Class B common stock or Ares Management GP LLC as a director, officer, manager, employee, trustee, fiduciary, partner, tax matters partner, partnership representative, member, representative, agent or advisor of another person (collectively, the “Indemnitees”), to the fullest extent permitted by law, on an after tax basis from and against any and all losses, claims, damages, liabilities, joint or several, expenses (including legal fees and expenses), judgments, fines, penalties, interests, settlements or other amounts arising from any and all threatened, pending or completed claim, demand, action, suit or proceeding, whether civil, criminal, administrative or investigative, and whether formal or informal, and including appeals, in which any Indemnitee may be involved, or is threatened to be involved, as a party or otherwise, by reason of its status as an Indemnitee, whether arising from acts or omissions to act occurring on, before or after the date of our certificate of incorporation. We have agreed to provide this indemnification unless there has been a final and non-appealable judgment entered by a court of competent jurisdiction determining that, in respect of the matter in question, the Indemnitee acted in bad faith or with criminal intent.

The provision of our certificate of incorporation requiring exclusive venue in the Court of Chancery in the State of Delaware for certain types of lawsuits may have the effect of discouraging lawsuits against us and our directors, officers and stockholders.

Our certificate of incorporation requires, to the fullest extent permitted by law, that any claim, demand, action, suit or proceeding, whether civil, criminal, administrative or investigative, and whether formal or informal, and including appeals, arising out of or relating in any way to our certificate of incorporation or any of our stock may only be brought in the Court of Chancery of the State of Delaware or, if such court does not have subject matter jurisdiction thereof, any other court in the State of Delaware

69


with subject matter jurisdiction. This provision may have the effect of discouraging lawsuits against us and our directors, officers and stockholders.

Our ability to pay dividends to the holders of our Class A common stock may be limited by our holding company structure, applicable provisions of Delaware law and contractual restrictions or obligations.

As a holding company, our ability to pay dividends will be subject to the ability of our subsidiaries to provide cash to us. Ares Management Corporation has no material assets other than investments in the Ares Operating Group entities, either directly or through subsidiaries. We have no independent means of generating revenues. Accordingly, we intend to cause the Ares Operating Group entities to fund any dividends we may declare on shares of our Class A common stock. If the Ares Operating Group entities make distributions to fund such dividends, all holders of Ares Operating Group Units will be entitled to receive equivalent distributions pro rata based on their partnership interests in the Ares Operating Group.

Because as a U.S. corporation we will be subject to entity-level corporate income taxes and may be obligated to make payments under the tax receivable agreement, the amount of dividends ultimately paid by us to holders of our Class A common stock are generally expected to be less, on a per share basis, than the amounts distributed by the Ares Operating Group to the holders of Ares Operating Group Units (including us) in respect of their or our Ares Operating Group Units. In addition, each Ares Operating Group entity has issued a series of preferred units (“GP Mirror Units”) with economic terms designed to generally mirror those of the Series A Preferred Stock. The GP Mirror Units pay the same 7.00% rate per annum to us that we pay on shares of the Series A Preferred Stock. Although income allocated in respect of distributions on the GP Mirror Units made to us will be subject to tax, cash dividends to holders of the Series A Preferred Stock will not be reduced on account of any income taxes owed by us.

The declaration and payment of any future dividends will be at the sole discretion of our board of directors, which may change our dividend policy at any time. There can be no assurance that any dividends, whether quarterly or otherwise, can or will be paid. Our ability to make cash dividends to holders of our Class A common stock depends on a number of factors, including among other things, general economic and business conditions, our strategic plans and prospects, our businesses and investment opportunities, our financial condition and operating results, working capital requirements and other anticipated cash needs, contractual restrictions and obligations, including fulfilling our current and future capital commitments, legal, tax and regulatory restrictions, restrictions and other implications on the payment of dividends by us to our common stockholders or by our subsidiaries to us, payments required to be made pursuant to the tax receivable agreement and such other factors as our board of directors may deem relevant.

Under the DGCL, we may only pay dividends to our stockholders out of (i) our surplus, as defined and computed under the provisions of the DGCL or (ii) our net profits for the fiscal year in which the dividend is declared and/or the preceding fiscal year. If we do not have sufficient surplus or net profits, we will be prohibited by law from paying any such dividend. In addition, the terms of the Credit Facility or other financing arrangements may from time to time include covenants or other restrictions that could constrain our ability to make dividends. Furthermore, the Ares Operating Group’s cash flow may be insufficient to enable them to make required minimum tax distributions to their members and partners, in which case the Ares Operating Group may have to borrow funds or sell assets, which could have a material adverse effect on our liquidity and financial condition. Our certificate of incorporation contains provisions authorizing us, subject to the approval of our stockholders, to issue additional classes or series of stock that have designations, preferences, rights, powers and duties that are different from, and may be senior to, those applicable to shares of our Class A common stock.

Furthermore, by making cash dividends to our stockholders rather than investing that cash in our businesses, we risk slowing the pace of our growth, or not having a sufficient amount of cash to fund our operations, new investments or unanticipated capital expenditures, should the need arise.

The Class B Stockholder or the Class C Stockholder may transfer their interests in the shares of our Class B common stock or the shares of our Class C common stock, respectively, which could materially alter our operations.

Subject to certain restrictions outlined in our certificate of incorporation, our stock is freely transferable and the Class B Stockholder or the Class C Stockholder may transfer their shares of our Class B common stock and our Class C common stock, respectively, to a third party without the consent of the holders of any other class or series of our stock. Further, the members of the Class B Stockholder or the Class C Stockholder may sell or transfer all or part of their limited liability company interests in the Class B Stockholder or the Class C Stockholder, respectively, at any time without restriction. Any such transfer could constitute or cause a change of control under the Investment Advisers Act, the Credit Facility or other debt instruments and/or governing documents of our funds and other vehicles, which could require consents or waivers or cause defaults under any such documents. In addition, a new holder of shares of our Class B common stock or shares of our Class C common stock, or new controlling

70


members of the Class B Stockholder or Class C Stockholder, may choose to vote for the election of directors to our board of directors who may not be willing or able to cause us to form new funds and could cause us to form funds that have investment objectives and governing terms that differ materially from those of our current funds. A new holder of our Class B common stock or our Class C Common Stock, new controlling members of the Class B Stockholder or Class C Stockholder and/or the directors they each respectively may appoint to our board of directors could also have a different investment philosophy, cause us or our affiliates to employ investment professionals who are less experienced, be unsuccessful in identifying investment opportunities or have a track record that is not as successful as our track record. If any of the foregoing were to occur, we could experience difficulty in making new investments, and the value of our existing investments, our business, our results of operations and our financial condition could materially suffer.

Our certificate of incorporation also provides us with a right to acquire shares of our Class A common stock under specified circumstances, which may adversely affect the price of shares of our Class A common stock.

Our certificate of incorporation provides that, if at any time, either (i) less than 10% of the total shares of any class of our stock then outstanding (other than our Class B common stock, our Class C common stock and our preferred stock) is held by persons other than a record holder of our Class B common stock, any person who is, was or will be a member of Ares Partners Holdco LLC or their respective affiliates or (ii) we are required to register as an investment company under the U.S. Investment Company Act of 1940, we may exercise our right to purchase shares of our Class A common stock or assign this right to a record holder of our Class B common stock or any of its affiliates. As a result, a stockholder may have his or her shares of our Class A common stock purchased from him or her at an undesirable time or price.

Other anti-takeover provisions in our charter documents could delay or prevent a change in control.

In addition to the provisions described elsewhere relating to the relative voting power of our classes of common stock, other provisions in our certificate of incorporation and bylaws may discourage, delay or prevent a merger or acquisition that a holder of our Class A common stock may consider favorable by, for example:

permitting our board of directors to issue one or more series of preferred stock;

providing for the loss of voting rights for certain series or classes of our capital stock;

imposing supermajority voting requirements for certain amendments to our certificate of incorporation;

requiring advance notice for stockholder proposals and nominations at annual and special meetings of our stockholders; and

placing limitations on convening stockholder meetings.

These provisions may also discourage acquisition proposals or delay or prevent a change in control.

We will be required to pay the TRA Recipients for most of the benefits relating to our use of tax attributes we receive from prior and future exchanges of Ares Operating Group Units and related transactions. In certain circumstances, payments to the TRA Recipients may be accelerated and/or could significantly exceed the actual tax benefits we realize.

The holders of Ares Operating Group Units, subject to any applicable transfer restrictions and other provisions, may, on a quarterly basis, exchange their Ares Operating Group Units for shares of our Class A common stock on a one-for-one basis or, at our option, for cash. A holder of Ares Operating Group Units must exchange one Ares Operating Group Unit in each of the three Ares Operating Group entities to effect an exchange for a share of Class A common stock of Ares Management Corporation. These exchanges are expected to result in increases (for U.S. federal income tax purposes) in the tax basis of the tangible and intangible assets of the relevant Ares Operating Group entity. These increases in tax basis generally will increase (for U.S. federal income tax purposes) depreciation and amortization deductions and potentially reduce gain on sales of assets and, therefore, reduce the amount of tax that we would otherwise be required to pay in the future, although the IRS may challenge all or part of these deductions and tax basis increases, and a court could sustain such a challenge.

We have entered into a tax receivable agreement with certain direct and indirect holders of Ares Operating Group Units (the “TRA Recipients”) that provides for the payment by us to the TRA Recipients of 85% of the amount of cash tax savings, if any, in U.S. federal, state, local and foreign income tax or franchise tax that we actually realize (or are deemed to realize in the case of an early termination payment by us or a change of control, as discussed below) as a result of increases in tax basis and certain other tax benefits related to our entering into the tax receivable agreement, including tax benefits attributable to payments

71


under the tax receivable agreement. The recent reduction in the statutory corporate tax rate from 35% to 21% will generally reduce the amount of cash tax savings and thus reduce the amount of the payments to the TRA Recipients. On the other hand, due to our election to be treated as a corporation for U.S. federal income tax purposes, effective March 1, 2018 and our state law conversion to a Delaware corporation effective on November 26, 2018, a greater percentage of our income is subject to corporate taxation and thus generally would be expected to increase the amount payable under the tax receivable agreement. The payments we may make to the TRA Recipients could be material in amount and we may need to incur debt to finance payments under the tax receivable agreement if our cash resources are insufficient to meet our obligations under the tax receivable agreement as a result of timing discrepancies or otherwise. The actual increase in tax basis, as well as the amount and timing of any payments under the tax receivable agreement, will vary depending upon a number of factors, including the timing of exchanges, the price of a share of our Class A common stock at the time of the exchange, the extent to which such changes are taxable and the amount and timing of our income.

If the IRS were to challenge a tax basis increase (or the ability to amortize such increase), the TRA Recipients will not reimburse us for any payments previously made to them under the tax receivable agreement. Our ability to achieve benefits from any tax basis increase, and the payments to be made under the tax receivable agreement, will depend upon a number of factors, as discussed above, including the timing and amount of our future income. As a result, in certain circumstances, payments to the TRA Recipients under the tax receivable agreement could be in excess of our cash tax savings.

In addition, the tax receivable agreement provides that, upon a change of control, or if, at any time, we elect an early termination of the tax receivable agreement, our obligations under the tax receivable agreement with respect to exchanged or acquired shares of our Class A common stock (whether exchanged or acquired before or after such change of control) would be based on certain assumptions, including that we would have sufficient taxable income to fully utilize the deductions arising from the increased tax deductions and tax basis and other benefits related to entering into the tax receivable agreement and, in the case of an early termination election, that any Ares Operating Group Units that have not been exchanged are deemed exchanged for the market value of shares of our Class A common stock at the time of termination. Assuming that the market value of a share of our Class A common stock were to be equal to $17.78, which is the closing price per share of our Class A common stock as of December 31, 2018, and that LIBOR were to be 3.01% and a blended federal and state corporate tax rate of 24.63%, we estimate that the aggregate amount of these termination payments would be approximately $312.0 million on the approximately 117 million private shares that have not been exchanged for public stock. The foregoing amount is merely an estimate and the actual payments could differ materially.

Tax consequences to the direct and indirect holders of Ares Operating Group Units or to general partners in our funds may give rise to conflicts of interests.

As a result of the tax gain inherent in our assets held by the Ares Operating Group, upon a realization event, certain direct and indirect holders of Ares Operating Group Units may incur different and potentially significantly greater tax liabilities as a result of the disproportionately greater allocations of items of taxable income and gain to such holders. As these direct and indirect holders will not receive a correspondingly greater distribution of cash proceeds, they may, subject to applicable fiduciary or contractual duties, have different objectives regarding the appropriate pricing, timing and other material terms of any sale, refinancing, or disposition, or whether to sell such assets at all. Decisions made with respect to an acceleration or deferral of income or the sale or disposition of assets with unrealized built-in tax gains may also influence the timing and amount of payments that are received by the TRA Recipients (including, among others, the Holdco Members and other executive officers) under the tax receivable agreement. In general, we anticipate that disposition of assets with unrealized built-in tax gains following an exchange will tend to accelerate such payments and increase the present value of payments under the tax receivable agreement, and disposition of assets with unrealized built-in tax gains in a tax year before an exchange generally will increase an exchanging holder’s tax liability without giving rise to any rights to any payments under the tax receivable agreement. Decisions made regarding a change of control also could have a material influence on the timing and amount of payments received by the TRA Recipients pursuant to the tax receivable agreement.

Moreover, we may receive performance income from a majority of our funds if specified returns are achieved by those funds. In certain circumstances, we may prefer to structure the performance income as a special allocation of income, which we refer to as a carried interest, rather than as an incentive fee.

The general partner of our funds may be entitled to receive carried interest from our funds and a significant portion of that carried interest may consist of long-term capital gains. As a U.S. corporation, we will not receive preferential treatment for long-term capital gains and we may be limited in deducting capital losses. As a result, the general partners of our funds may have interests that are not entirely aligned with our stockholders and thus, subject to their fiduciary duties to fund investors, may be incentivized to seek investment opportunities that maximize favorable tax treatment to the general partners.


72



The requirements of being a public entity may strain our resources.
As a public entity, we are subject to the reporting requirements of the Exchange Act and requirements of the Sarbanes-Oxley Act of 2002 (the “Sarbanes-Oxley Act”). Additionally, there are certain state law and SEC requirements now that we have converted from a Delaware limited partnership to a Delaware corporation. These requirements may place a strain on our systems and resources. We have implemented procedures and processes to address the standards and requirements applicable to public companies. If we are not able to maintain the necessary procedures and processes, we may be unable to report our financial information on a timely or accurate basis, which could subject us to adverse regulatory consequences, including sanctions by the SEC or violations of applicable NYSE listing rules, and result in a breach of the covenants under the agreements governing any of our financing arrangements. Preparing our consolidated financial statements involves a number of complex manual and automated processes, which are dependent on individual data input or review and require significant management judgment. One or more of these elements may result in errors that may not be detected and could result in a material misstatement of our consolidated financial statements. There could also be a negative reaction in the financial markets due to a loss of investor confidence in us and the reliability of our financial statements. Confidence in the reliability of our financial statements could also suffer if our independent registered public accounting firm were to report a material weakness in our internal controls over financial reporting. This could have a material adverse effect on us and lead to a decline in the price of shares of our Class A common stock.
Risks Related to Shares of Our Common Stock and Shares of Our Preferred Stock
The market price and trading volume of shares of our Class A common stock may be volatile, which could result in rapid and substantial losses for holders of our Class A common stock.
The market price of shares of our Class A common stock may be highly volatile and could be subject to wide fluctuations. In addition, the trading volume in shares of our Class A common stock may fluctuate and cause significant price variations to occur. If the market price of shares of our Class A common stock declines significantly, holders of our Class A common stock may be unable to resell their shares of our Class A common stock at or above their purchase price, if at all. The market price of shares of our Class A common stock may fluctuate or decline significantly in the future. Some of the factors that could negatively affect the price of shares of our Class A common stock or result in fluctuations in the price or trading volume of shares of our Class A common stock include:
variations in our quarterly operating results or dividends, which variations we expect will be substantial;
our policy of taking a long-term perspective on making investment, operational and strategic decisions, which is expected to result in significant and unpredictable variations in our quarterly returns;
failure to meet analysts’ earnings estimates;
publication of research reports about us or the investment management industry or the failure of securities analysts to cover shares of our Class A common stock;
additions or departures of our senior professionals and other key management personnel;
adverse market reaction to any indebtedness we may incur or securities we may issue in the future;
changes in market valuations of similar companies;
speculation in the press or investment community;
changes or proposed changes in laws or regulations or differing interpretations thereof affecting our businesses or enforcement of these laws and regulations, or announcements relating to these matters;
a lack of liquidity in the trading of shares of our Class A common stock;
announcements by our competitors of significant contracts, acquisitions, dispositions, strategic partnerships, joint ventures or capital commitments;
adverse publicity about the asset management industry generally or, more specifically, private equity fund practices or individual scandals; and
general market and economic conditions.
In the past few years, stock markets have experienced extreme price and volume fluctuations. In the past, following periods of volatility in the overall market and the market price of a company’s securities, securities class action litigation has often been instituted against public companies. This type of litigation, if instituted against us, could result in substantial costs and a diversion of our management’s attention and resources.

73


An investment in shares of our Class A common stock is not an investment in any of our funds, and the assets and revenues of our funds are not directly available to us.
Holders of our Class A common stock will not directly participate in the performance of our underlying funds, and any benefits from such performance will directly inure to investors in those funds. Shares of our Class A common stock are securities of Ares Management Corporation only. While our historical consolidated financial information includes financial information, including assets and revenues, of our funds on a consolidated basis, and our future financial information will continue to consolidate certain of these funds, such assets and revenues are available to the fund and not to us except to a limited extent through management fees, performance income, distributions and other proceeds arising from agreements with funds, as discussed in more detail in this Annual Report on Form 10-K.
The market price of shares of our Class A common stock may decline due to the large number of shares of Class A common stock eligible for exchange and future sale.
The market price of shares of our Class A common stock could decline as a result of sales of a large number of shares of our Class A common stock in the market in the future or the perception that such sales could occur. These sales, or the possibility that these sales may occur, also might make it more difficult for us to sell shares of our Class A common stock in the future at a time and at a price that we deem appropriate. Subject to the lock-up restrictions described below, we may issue and sell in the future additional shares of our Class A common stock.
As of December 31, 2018, our professionals owned, indirectly, an aggregate of 117,019,274 Ares Operating Group Units. We have entered into an exchange agreement with the holders of Ares Operating Group Units so that such holders, subject to any applicable transfer and other restrictions, may up to four times each year (subject to the terms of the exchange agreement) exchange their Ares Operating Group Units for shares of our Class A common stock on a one-for-one basis, subject to customary conversion rate adjustments for splits, stock dividends and reclassifications, or, at our option, for cash. A holder of Ares Operating Group Units must exchange one Ares Operating Group Unit in each of the three Ares Operating Group entities to effect an exchange for a share of Class A common stock of Ares Management Corporation. The shares of our Class A common stock we issue upon such exchanges would be “restricted securities,” as defined in Rule 144 under the Securities Act, unless we register such issuances.
Ares Owners Holdings L.P. and Alleghany have the right, under certain circumstances and subject to certain restrictions, to require us to register under the Securities Act shares of Class A common stock delivered in exchange for Ares Operating Group Units or shares of Class A common stock of Ares Management Corporation otherwise held by them. In addition, we may be required to make available shelf registration statements permitting sales of shares of our Class A common stock into the market from time to time over an extended period. Lastly, Ares Owners Holdings L.P. and Alleghany will have the ability to exercise certain piggyback registration rights in respect of shares of our Class A common stock held by them in connection with registered offerings requested by other registration rights holders or initiated by us.
Under our 2014 Equity Incentive Plan, there are options outstanding to purchase 24,835,227 shares of our Class A common stock and 4,936,051 restricted units outstanding to be settled in shares of our Class A common stock, both of which are subject to specified vesting requirements, and were granted to certain of our senior professionals. During the course of 2018, awards representing 287,360 shares of our Class A common stock were forfeited and became available for issuance under the 2014 Equity Incentive Plan. As of December 31, 2018, 27,281,855 additional shares of our Class A common stock were available for award under our 2014 Equity Incentive Plan. We have filed two registration statements and intend to file more registration statements on Form S-8 with the SEC covering the shares of our Class A common stock issuable under our 2014 Equity Incentive Plan. Subject to vesting and contractual lock-up arrangements (including through May 1, 2019 for restricted units granted in connection with our initial public offering), upon effectiveness of the relevant registration statement on Form S-8, such shares of our Class A common stock are freely tradable.
In addition, the governing agreements of the Ares Operating Group entities authorize the direct subsidiaries of Ares Management Corporation which are the general partners of those entities to issue an unlimited number of additional units of the Ares Operating Group entity with such designations, preferences, rights, powers and duties that are different from, and may be senior to, those applicable to the Ares Operating Group Units, and which may be exchangeable for shares of our Class A common stock.
We cannot assure holders of our Class A common stock that our intended dividends will be paid each quarter or at all.
In conjunction with the Tax Election, we adopted a dividend policy to provide a steady quarterly dividend for each calendar year that will be based on our after-tax fee related earnings. Starting in the first quarter of 2019, we intend to pay a $0.32 dividend per share of our Class A common stock per quarter for the remainder of 2019. Our fixed dividend will be reassessed each year

74


based upon the level and growth of our after-tax fee related earnings. The declaration, payment and determination of the amount of quarterly dividends, if any, will be at the sole discretion of our board of directors, which may change our dividend policy at any time. We cannot assure holders of our Class A common stock that any dividends, whether quarterly or otherwise, can or will be paid. In making decisions regarding our quarterly dividend, our board of directors considers general economic and business conditions, our strategic plans and prospects, our businesses and investment opportunities, our financial condition and operating results, working capital requirements and other anticipated cash needs, contractual restrictions and obligations, legal, tax, regulatory and other restrictions that may have implications on the payment of dividends by us to holders of our Class A common stock or by our subsidiaries to us, and such other factors as our board of directors may deem relevant.
Dividends on shares of the Series A Preferred Stock are discretionary and non-cumulative.
Dividends on shares of the Series A Preferred Stock are discretionary and non-cumulative. Holders of the Series A Preferred Stock will only receive dividends when, as and if declared by our board of directors. Consequently, if our board of directors does not authorize and declare a dividend for a dividend period, holders of the Series A Preferred Stock would not be entitled to receive any dividend for such dividend period, and such unpaid dividend will not be payable in such dividend period or in later dividend periods. We will have no obligation to pay dividends for a dividend period if our board of directors does not declare such dividend before the scheduled record date for such period, whether or not dividends are declared or paid for any subsequent dividend period with respect to shares of the Series A Preferred Stock or the shares of any other class of preferred stock we may issue. This may result in holders of the Series A Preferred Stock not receiving the full amount of dividends that they expect to receive, or any dividends, and may make it more difficult to resell shares of the Series A Preferred Stock or to do so at a price that the holder finds attractive. Our board of directors may, in its sole discretion, determine to suspend dividends on shares of the Series A Preferred Stock, which may have a material adverse effect on the market price of shares of the Series A Preferred Stock. There can be no assurances that our operations will generate sufficient cash flows to enable us to pay dividends on shares of the Series A Preferred Stock. Our financial and operating performance is subject to prevailing economic and industry conditions and to financial, business and other factors, some of which are beyond our control.
Risks Related to Taxation
The Tax Cuts and Jobs Act and other recently enacted laws or regulations and future changes in the U.S. taxation of businesses may impact our effective tax rate or may adversely affect our business, financial condition and operating results.
On December 22, 2017, the President signed into law the Tax Cuts and Jobs Act, which significantly changed the Code, including a reduction in the statutory corporate income tax rate to 21%, a new limitation on the deductibility of business interest expense, restrictions on the use of net operating loss carryforwards arising in taxable years beginning after December 31, 2017 and dramatic changes to the taxation of income earned from foreign sources and foreign subsidiaries. The Tax Cuts and Jobs Act also authorizes the Treasury to issue regulations with respect to the new provisions. We cannot predict how the changes in the Tax Cuts and Jobs Act, regulations, technical corrections or other guidance issued under it or conforming or non-conforming state tax rules might affect us or our business. In addition, there can be no assurance that U.S. tax laws, including the corporate income tax rate, would not undergo significant changes in the near future.
Additional proposed changes in the U.S. and foreign taxation of businesses could adversely affect us.
HM Treasury, the OECD and other government agencies in jurisdictions where we and our affiliates invest or conduct business have maintained a focus on issues related to the taxation of businesses, including multinational entities.
In the UK, the UK Criminal Finances Act 2017 created two new separate corporate criminal offenses: failure to prevent facilitation of UK tax evasion and failure to prevent facilitation of overseas tax evasion. The scope of the law and guidance is extremely wide and could have an impact on Ares’ global businesses. Liability can be mitigated where the relevant business has in place reasonable prevention procedures. Separately, the UK has implemented transparency legislation that requires many large businesses to publish their UK tax strategies on their websites. As part of the publication requirement, organizations must disclose information on tax risk management and governance, tax planning, tax risk appetite and their approach to dealing with Her Majesty’s Revenue and Customs. Our UK tax policy statement is published on our website. These developments show that the UK is seeking to bring tax matters further into the public domain. As a result, tax matters may pose an increased reputational risk to our business.
A new mandatory automatic exchange of information regime has been implemented under EU Council Directive 2011/16/EU on administrative co-operation in the field of taxation. The Directive on Administrative Co-operation took effect on June 25, 2018 and requires governments to obtain information in relation to reportable cross-border arrangements which meet one or more of the hallmarks contained within the Directive on Administrative Co-operation.  Although the Directive on Administrative Co-operation is stated as being aimed at “aggressive tax practices”, it is broadly drafted. Under the Directive on Administrative Co-

75


operation, certain information will automatically be exchanged among EU member states. The Directive on Administrative Co-operation still needs to be enacted into law in each of the EU member states and the member states have until the end of 2019 to do this.
The OECD, which represents a coalition of member countries, has issued recommendations through its BEPS project that contemplate changes to longstanding international tax norms that determine each country’s jurisdiction to tax cross-border international trade and profits. The Convention, which has been signed by over 80 countries (excluding the United States), came into force on July 1, 2018. These changes in law or guidance and additional proposals for reform, if enacted by the United States or by other countries in which we or our affiliates invest or conduct business, could adversely affect our investment returns, including, for example, by eliminating certain tax treaty benefits and increasing our tax compliance costs. Furthermore, the IRS recently released proposed regulations implanting the anti-hybrid and the BEAT provisions that were enacted as part of the Tax Cuts and Jobs Act. Whether these or other proposals will be enacted by the United States or any foreign jurisdiction and in what form is in many cases still unknown, as are the ultimate consequences of any such proposed legislation. The UK has expressed keen support for the BEPS project and is in the process of implementing (or has already implemented) a number of the OECD's recommendations. Other EU member states are also committed to implementing a number of the OECD's recommendations in the near future.
We are a corporation, and applicable taxes will reduce the amount available for dividends to holders of our Class A common stock in respect of such investments and could adversely affect the value of our Class A common stockholders’ investment.
Effective March 1, 2018, we elected to be taxed as a corporation for U.S. federal income tax purposes, and we converted to a Delaware corporation for state law purposes effective on November 26, 2018. We could be liable for significant U.S. federal income taxes and applicable state and local income taxes that would not otherwise be incurred if we were treated as a partnership for U.S. federal income tax purposes, which could reduce the amount of cash available for dividends to holders of our Class A common stock and adversely affect the value of their investment.
In addition, the GP Mirror Units pay the same 7.00% rate per annum to us that we pay on shares of the Series A Preferred Stock. Although income allocated in respect of distributions on the GP Mirror Units made to us is subject to tax, cash dividends to holders of the Series A Preferred Stock will not be reduced on account of any income taxes owed by us.
Applicable U.S. and foreign tax law could adversely affect our ability to raise funds from certain foreign investors, increase our compliance or withholding tax costs and conflict with our contractual obligations.
Under Sections 1471 to 1474 of the Code (such Sections, along with the Treasury Regulations promulgated thereunder, “FATCA”), a broadly defined class of foreign financial institutions are required to comply with a U.S. tax reporting regime or be subject to certain U.S. withholding taxes. The reporting obligations imposed under FATCA require foreign financial institutions to enter into agreements with the IRS to obtain and disclose information about certain account holders and investors to the IRS (or in the case of certain foreign financial institutions that are resident in a jurisdiction that has entered into an intergovernmental agreement (the “IGA”) to implement this legislation, to comply with comparable non-U.S. laws implementing the IGA). Additionally, certain non-U.S. entities that are not foreign financial institutions are required to provide certain certifications or other information regarding their U.S. beneficial ownership or be subject to certain U.S. withholding taxes under FATCA. Failure to comply with these requirements could expose us and/or our investors to a 30% withholding tax on certain U.S. payments, and possibly limit our ability to open bank accounts and secure funding in the global capital markets. There are uncertainties regarding the implementation of FATCA and it is difficult to determine at this time what impact any future administrative guidance may have. The administrative and economic costs of compliance with FATCA may discourage some foreign investors from investing in U.S. funds, which could adversely affect our ability to raise funds from these investors or reduce the demand for shares of our Class A common stock. Moreover, we expect to incur additional expenses related to our compliance with FATCA, which could increase our tax compliance costs generally. Other countries, such as the UK and the Cayman Islands, have implemented regimes similar to that of FATCA, and a growing number of countries have adopted (or are in process of introducing) similar legislation designed to provide increased transparency about our investors and their tax planning and profile. For example, more than 100 OECD member countries have committed to automatic exchange of information relating to accounts held by tax residents of signatory countries, using a Common Reporting Standard.  Compliance with these regimes could result in increased administrative and compliance costs, could require us to modify certain of our contractual arrangements with certain of our investment entities and could subject our investment entities to increased non-U.S. withholding taxes.
Certain U.S. stockholders are subject to additional tax on net investment income.
U.S. stockholders that are individuals, estates or trusts are subject to a surtax of 3.8% on “net investment income” (or undistributed “net investment income,” in the case of estates and trusts) for each taxable year, with such tax applying to the lesser

76


of such income or the excess of such person’s adjusted gross income (with certain adjustments) over a specified amount. Net investment income includes earnings from dividends and net gain attributable to the disposition of investment property. It is anticipated that dividends and net gain attributable to an investment in shares of our Class A common stock will be included in a U.S. holder’s “net investment income” subject to this surtax.
Limitations on the amount of interest expense that we may deduct could materially increase our tax liability and negatively affect an investment in shares of our Class A common stock.
For taxable years beginning after December 31, 2017, our deduction of net business interest expenses for each taxable year is limited generally to 30% of our “adjusted taxable income,” which is an amount that is similar to EBITDA for taxable years beginning before January 1, 2022, and similar to earnings before interest and taxes (“EBIT”) for taxable years beginning after January 1, 2022. Any excess business interest not allowed as a deduction in a taxable year as a result of the limitation generally will carry forward to the next year.
There is no grandfather provision for outstanding debt prior to the effective date of these rules. This is a significant change from prior law, which could increase our tax liability.

77


Item 1B.  Unresolved Staff Comments
None.

Item 2.  Properties
Our principal executive offices are located in leased office space at 2000 Avenue of the Stars, 12th Floor, Los Angeles, California. We also lease office space in Culver City, Atlanta, Chicago, Dallas, New York City, Washington, D.C., St. Louis, Dubai, Frankfurt, London, Luxembourg, Paris, Stockholm, Chengdu, Hong Kong, Shanghai, Sydney, Sausalito, Needham, Tarrytown, and Williamsville. We do not own any real property. We consider these facilities to be suitable and adequate for the management and operation of our businesses.

Item 3.  Legal Proceedings
From time to time we are involved in various legal proceedings, lawsuits and claims incidental to the conduct of our business, some of which may be material. Our businesses are also subject to extensive regulation, which may result in regulatory proceedings against us.

Item 4.  Mine Safety Disclosures
None.


78


PART II.
Item 5.  Market For Registrant’s Common Equity, Related Stockholder Matters And Issuer Purchases Of Equity Securities
Market Information
Our Class A common stock is traded on the NYSE under the symbol “ARES". Our common shares began trading on the NYSE on May 2, 2014. We completed our conversion from a Delaware limited partnership to a Delaware corporation effective on November 26, 2018. Our Class A common stock continued to trade on the NYSE under our existing symbol following the Conversion.
The number of holders of record of our Class A common stock as of February 22, 2019 was two. This does not include the number of shareholders that hold shares in “street name” through banks or broker-dealers. Ares Management GP LLC is the sole holder of shares of our Class B Common Stock and Ares Voting LLC is the sole holder of shares of our Class C Common Stock.
Stock Performance Graph
The following graph and table depict the total return to holders of our Class A common stock from the closing price on May 2, 2014 (the date our common shares began trading on the NYSE) through December 31, 2018, relative to the performance of the S&P 500 Index and the Dow Jones U.S. Asset Managers Index. The graph and table assume $100 invested on May 2, 2014 and dividends received reinvested in the security or index.
The performance graph and table are not intended to be indicative of future performance. The performance graph and table shall not be deemed “soliciting material” or to be “filed” with the SEC for purposes of Section 18 of the Exchange Act, or otherwise subject to the liabilities under that Section, and shall not be deemed to be incorporated by reference into any of the Company’s filings under the Securities Act or the Exchange Act.
Total Return Performance Table
chart-305c2812f8b0941fcfe.jpg
 
5/2/2014
12/31/2014
12/31/2015
12/31/2016
12/31/2017
12/31/2018
ARES
$100.0
$94.5
$74.9
$117.3
$129.8
$122.6
S&P 500
100.0
111.0
112.5
126.0
153.5
146.7
Dow Jones U.S. Asset Manager
100.0
115.0
103.3
114.9
149.0
111.7

79


Issuer Purchases of Equity Securities
The table below presents purchases made by or on behalf of Ares Management Corporation or any “affiliated purchaser” (as defined in Rule 10b-18(a)(3) under the Exchange Act) of shares of our Class A Common Stock during each of the indicated periods. 
Period
 
Total Number of Shares of Our Class A Common Stock Purchased(1)
 
Average Price Paid Per Share of Our Class A Common Stock
 
Total Number of Shares of Our Class A Common Stock Purchased as Part of Publicly Announced Plans or Programs
 
Maximum Number of Shares of Our Class A Common Stock That May Yet Be Purchased Under the Plan or Program
October 1 to October 31, 2018
 

 
$

 

 

November 1 to November 30, 2018
 

 
$

 

 

December 1 to December 31, 2018
 

 
$

 

 


In February 2019, our board of directors authorized the repurchase of up to $150 million of shares of our Class A common stock. Under this stock repurchase program, shares may be repurchased from time to time in open market purchases, privately negotiated transactions or otherwise, including in reliance on Rule 10b5-1 of the Securities Act. The program is scheduled to expire in February 2020. Repurchases under the program, if any, will depend on the prevailing market conditions and other factors. There is no assurance that any shares will be repurchased under the program.
Dividend Policy for the Series A Preferred Stock
As of December 31, 2018 and 2017, the Company had 12,400,000 shares of Series A Preferred Stock, $0.01 par value per share, designated as “7.00% Series A Preferred Stock” outstanding. When, as and if declared by the Company’s board of directors, dividends on the Series A Preferred Stock are paid quarterly at a rate per annum equal to 7.00%. During 2018 and 2017, we paid quarterly dividends of approximately $21.7 million in each year to holders of record of shares of the Series A Preferred Stockholders, and in February 2019, the Company's board of directors declared a quarterly dividend of $5.4 million in respect of the fourth quarter of 2018 payable on March 31, 2019 to holders of record of shares of the Series A Preferred Stock at the close of business on March 15, 2019.

Dividend Policy for Class A Common Stock
During 2017, we paid quarterly dividends of $0.28, $0.13, $0.31 and $0.41 per common share (totaling $1.13 per common share) to record holders of common shares, or approximately $92.6 million. During 2018, the Company declared dividends of $0.40, $0.0933, $0.28, $0.28 and $0.28 (totaling $1.33) per share to holders of record of shares of our Class A common stockholders at the close of business on February 26, April 16, June 15, September 14, and December 17, respectively, or approximately $99.3 million. In February 2019, the Company's board of directors declared a quarterly dividend of $0.32 per share, or approximately $33.0 million, in respect of the first quarter of 2019 payable on March 29, 2019 to holders of record of shares of our Class A Common stock at the close of business on March 15, 2019.

Our dividend policy for our Class A common stock is more closely aligned with our core management fee business. We intend to provide a steady quarterly dividend for each calendar year that will be based on our after-tax fee related earnings, with future potential changes based on the level and growth of our after-tax fee related earnings. Subject to the approval of our board of directors, we intend to pay a dividend of $0.32 per share of our Class A common stock per quarter in 2019.
Our fixed dividend will be reassessed each year based upon the level and growth of our after-tax fee related earnings. As fee related earnings reflect the core earnings of our business and consists of management fees less compensation and general and administrative expenses, having our recurring dividend based on this amount removes volatility from our dividend and enables investors to receive what we believe is an attractive after-tax qualifying dividend yield.
Our dividend policy reflects our intention to retain net performance income. We expect to use such retained earnings for potential stock repurchases and to fund future growth with the objective of accelerating our fee related earnings growth per share. However, the declaration, payment and determination of the amount of future dividends, if any, is at the sole discretion of our board of directors, which may change our dividend policy at any time.

80


The payment of cash dividends on shares of our Class A common stock is subject to compliance with DGCL. In addition, under the Credit Facility, certain subsidiaries of the Ares Operating Group are prohibited from paying dividends in certain circumstances, including if an Event of Default (as defined in the Credit Facility) has occurred and is continuing.

Because Ares Management Corporation is a holding company and has no material assets other than its indirect ownership of Ares Operating Group Units, we fund dividends by Ares Management Corporation on shares of our Class A common stock, if any, in three steps:
first, we cause the Ares Operating Group entities to make distributions to their partners, including Ares Management Corporation and its direct subsidiaries. If the Ares Operating Group entities make such distributions, the partners of the Ares Operating Group entities will be entitled to receive equivalent distributions pro rata based on their partnership units in the Ares Operating Group (except as set forth in the following paragraph);

second, we cause Ares Management Corporation’s direct subsidiaries to distribute to Ares Management Corporation their share of such distributions, net of any taxes and amounts payable under the tax receivable agreement by such direct subsidiaries; and

third, Ares Management Corporation pays such distributions to our holders of our Class A common stock, net of any taxes and amounts payable under the tax receivable agreement, on a pro rata basis.

Because we and our direct subsidiaries that are corporations for U.S. federal income tax purposes may be required to pay corporate income and franchise taxes and make payments under the tax receivable agreement, the dividend amounts ultimately paid by us to holders of our Class A common stock are expected to be generally less, on a per share basis, than the amounts distributed by the Ares Operating Group entities to their respective partners in respect of their Ares Operating Group Units.
In addition, governing agreements of the Ares Operating Group entities provide for cash distributions, which we refer to as “tax distributions,” to the partners of such entities if the general partners of the Ares Operating Group entities determine that the taxable income of the relevant Ares Operating Group entity gives rise to taxable income for its partners. Generally, these tax distributions are computed based on our estimate of the net taxable income of the relevant entity multiplied by an assumed tax rate equal to the highest effective marginal combined U.S. federal, state and local income tax rate prescribed for an individual or corporate resident in Los Angeles, California or New York, New York, whichever is higher (taking into account the non‑deductibility of certain expenses and the character of our income). The Ares Operating Group makes tax distributions only if and to the extent distributions from such entities for the relevant year were otherwise insufficient to cover such tax liabilities.
In addition, the cash flow from operations of the Ares Operating Group entities may be insufficient to enable them to make required minimum tax distributions to their partners, in which case the Ares Operating Group may have to borrow funds or sell assets, which could have a material adverse effect on our liquidity and financial condition. Furthermore, by paying cash dividends rather than investing that cash in our businesses, we might risk slowing the pace of our growth, or not having a sufficient amount of cash to fund our operations, new investments or unanticipated capital expenditures, should the need arise.
Although a portion of any dividends by us to holders of our Class A common stock may include carried interest received by us, we do not intend to seek fulfillment of any contingent repayment obligation by seeking to have holders of our Class A common stock return any portion of such dividends attributable to carried interest associated with any contingent repayment obligation.
We expect any dividends paid out of current or accumulated earnings and profits to U.S. individuals and certain other qualifying holders of our Class A common stock to constitute “qualified dividend” income that is generally taxed at a more favorable tax rate than the ordinary income tax rate, if the requisite holding periods have been met. If the dividend exceeds current and accumulated earnings and profits, the excess is treated as a nontaxable return of capital, reducing the stockholder’s tax basis in its shares to the extent of such shareholder’s tax basis in such shares. Any remaining excess is treated as capital gain. Because U.S. corporations are taxed on their own taxable income, and because owners of such entities are taxed on any dividends paid from such entities, there are two levels of potential tax upon income earned by such entities.
Unregistered Sales of Equity Securities and Purchases of Equity Securities
None.

81


Item 6.  Selected Financial Data
The following tables present selected consolidated financial information and other data of the Company. The Company, which was formed on November 15, 2013 as a partnership and converted to a Delaware corporation effective November 26, 2018, was formed to serve as a holding company for our businesses. See “Item 1. Business—Organizational Structure.”
We derived the following selected consolidated financial data of the Company as of December 31, 2018 and 2017 and for the years ended December 31, 20182017 and 2016 from the audited consolidated financial statements included elsewhere in this Annual Report on Form 10‑K. The selected consolidated financial data of the Company as of and for the years ended December 31, 2015 and 2014 were derived from the audited consolidated financial statements of the Company, which are not included in this Annual Report on Form 10-K. The consolidated financial statements were prepared on substantially the same basis as the audited consolidated financial statements and include all adjustments that we consider necessary for a fair presentation of the Company’s consolidated financial position and results of operations. The selected historical financial data is not indicative of the expected future operating results of the Company.
The entities comprising our Consolidated Funds are not the same entities for all periods presented primarily due to the adoption of new consolidation guidance. Pursuant to revised consolidation guidance that became effective for us on January 1, 2015, we consolidated entities where we hold a controlling financial interest. The consolidation of funds during the periods generally has the effect of grossing up reported assets, liabilities and cash flow, and has no effect on net income attributable to the Company. See “Item 7. Management’s Discussion and Analysis of Financial Condition and Results of Operations—Consolidation and Deconsolidation of Ares Funds” and “—Critical Accounting Estimates—Principles of Consolidation” and Note 2, “Summary of Significant Accounting Policies,” to our consolidated financial statements appearing elsewhere in this Annual Report on Form 10-K.
The following selected historical consolidated financial data should be read together with “Item 1. Business—Organizational Structure,” “Item 7. Management’s Discussion and Analysis of Financial Condition and Results of Operations” and our historical consolidated financial statements and related notes included elsewhere in this Annual Report on Form 10‑K (in thousands).

82


 
For the Year Ended December 31,
Statements of operations data
2018
 
2017
 
2016
 
2015
 
2014
 
 
 
As Adjusted
 
As Adjusted
 
As Adjusted
 
As Adjusted
Revenues
 
 
 
 
 
 
 
 
 
Management fees (includes ARCC Part I Fees of $128,805, $105,467, $121,181, $121,491 and $118,537 for the years ended December 31, 2018, 2017, 2016, 2015 and 2014, respectively)
$
802,502

 
$
722,419

 
$
642,068

 
$
634,399

 
$
486,477

Carried interest allocation
42,410

 
620,454

 
494,580

 
146,038

 
63,884

Incentive fees
63,380

 
16,220

 
23,272

 
4,577

 
27,528

Principal investment income (loss)
(1,455
)
 
64,444

 
55,168

 
11,290

 
6,527

Administrative, transaction and other fees
51,624

 
56,406

 
39,285

 
29,428

 
26,000

Total revenues
958,461

 
1,479,943

 
1,254,373

 
825,732

 
610,416

Expenses
 
 
 
 
 
 
 
 
 
Compensation and benefits
570,380

 
514,109

 
447,725

 
414,454

 
456,372

Performance related compensation
30,254

 
479,722

 
387,846

 
111,683

 
170,028

General, administrative and other expenses
215,964

 
196,730

 
159,776

 
224,798

 
166,839

Transaction support expense

 
275,177

 

 

 

Expenses of Consolidated Funds
53,764

 
39,020

 
21,073

 
18,105

 
66,800

Total expenses
870,362

 
1,504,758

 
1,016,420

 
769,040

 
860,039

Other income (expense)
 
 
 
 
 
 
 
 
 
Net realized and unrealized gain (loss) on investments
(1,884
)
 
8,262

 
(7,629
)
 
12,913

 
26,206

Interest and dividend income
7,028

 
7,043

 
4,493

 
6,851

 
6,639

Interest expense
(21,448
)
 
(21,219
)
 
(17,981
)
 
(18,949
)
 
(8,617
)
Debt extinguishment expense

 

 

 
(11,641
)
 

Other income (expense), net
(851
)
 
19,470

 
35,650

 
21,680

 
(2,422
)
Net realized and unrealized gain (loss) on investments of Consolidated Funds
(1,583
)
 
100,124

 
(2,057
)
 
(24,616
)
 
513,270

Interest and other income of Consolidated Funds
337,875

 
187,721

 
138,943

 
117,373

 
937,835

Interest expense of Consolidated Funds
(222,895
)
 
(126,727
)
 
(91,452
)
 
(78,819
)
 
(666,373
)
Total other income
96,242

 
174,674

 
59,967

 
24,792

 
806,538

Income before taxes
184,341

 
149,859


297,920


81,484


556,915

Income tax expense (benefit)
32,202

 
(23,052
)
 
11,019

 
19,064

 
11,253

Net income
152,139

 
172,911


286,901


62,420


545,662

Less: Net income attributable to redeemable interests in Consolidated Funds

 

 

 

 
2,565

Less: Net income (loss) attributable to non-controlling interests in Consolidated Funds
20,512

 
60,818

 
3,386

 
(5,686
)
 
417,793

Less: Net income attributable to redeemable interests in Ares Operating Group entities

 

 
456

 
338

 
731

Less: Net income attributable to non-controlling interests in Ares Operating Group entities
74,607

 
35,915

 
171,251

 
48,390

 
89,585

Net income attributable to Ares Management Corporation
57,020

 
76,178


111,808


19,378


34,988

Less: Series A Preferred Stock dividends paid
21,700

 
21,700

 
12,176

 

 

Net income attributable to Ares Management Corporation Class A common stockholders
$
35,320

 
$
54,478


$
99,632


$
19,378


$
34,988


83


 
As of December 31,
 
2018
 
2017
 
2016
 
2015
 
2014
 
 
 
As Adjusted
 
As Adjusted
 
As Adjusted
 
As Adjusted
Statements of financial condition data
 
 
 
 
 
 
 
 
 
Cash and cash equivalents
$
110,247

 
$
118,929

 
$
342,861

 
$
121,483

 
$
148,858

Cash and cash equivalents of Consolidated Funds
384,644

 
556,500

 
455,280

 
159,507

 
1,314,397

Investments
1,326,137

 
1,724,571

 
1,209,793

 
974,101

 
336,159

Investments, at fair value, of Consolidated Funds
7,673,165

 
5,582,842

 
3,330,203

 
2,559,783

 
19,123,950

Total assets
10,154,692

 
8,563,522

 
5,829,712

 
4,321,408

 
21,638,992

Debt obligations
480,952

 
616,176

 
305,784

 
389,120

 
243,491

CLO loan obligations of Consolidated Funds
6,678,091

 
4,963,194

 
3,031,112

 
2,174,352

 
12,049,170

Consolidated Funds’ borrowings
209,284

 
138,198

 
55,070

 
11,734

 
777,600

Mezzanine debt of Consolidated Funds

 

 

 

 
378,365

Total liabilities
8,760,351

 
7,103,230

 
4,452,450

 
3,329,497

 
14,879,619

Redeemable interest in Consolidated Funds

 

 

 

 
1,037,450

Redeemable interest in Ares Operating Group entities

 

 

 
23,505

 
23,988

Non‑controlling interest in Consolidated Funds
503,637

 
528,488

 
338,035

 
323,606

 
4,950,803

Non‑controlling interest in Ares Operating Group entities
302,780

 
358,186

 
447,615

 
397,883

 
463,493

Total stockholders' equity
587,924

 
573,618

 
591,612

 
246,917

 
283,639

Total equity
1,394,341

 
1,460,292

 
1,377,262

 
968,406

 
5,697,935

Total liabilities, redeemable interest, non‑controlling interests and equity
10,154,692

 
8,563,522

 
5,829,712

 
4,321,408

 
21,638,992


84


Item 7.  Management’s Discussion And Analysis Of Financial Condition And Results Of Operations
Ares Management Corporation is a Delaware corporation which was formerly a limited partnership formed on November 15, 2013 and which converted to a Delaware corporation effective on November 26, 2018. Unless the context otherwise requires, references to “we,” “us,” “our,” and “the Company” are intended to mean the business and operations of Ares Management Corporation and its consolidated subsidiaries. The following discussion analyzes the financial condition and results of operations of the Company. “Consolidated Funds” refers collectively to certain Ares‑affiliated funds, related co‑investment entities and certain CLOs that are required under generally accepted accounting principles in the United States (“GAAP”) to be consolidated in our consolidated financial statements included in this Annual Report on Form 10‑K. Additional terms used by the Company are defined in the Glossary and throughout the Management's Discussion and Analysis in this Annual Report on Form 10-K.
The following discussion and analysis should be read in conjunction with the audited, consolidated financial statements of Ares Management Corporation and the related notes included in this Annual Report on Form 10‑K.
Amounts and percentages presented throughout our discussion and analysis of financial condition and results of operations may reflect rounded results in thousands (unless otherwise indicated) and consequently, totals may not appear to sum.
Our Business
We are a leading global alternative asset manager that operates through three distinct but complementary investment groups, which are our reportable segments. During the year ended December 31, 2018, we reclassified certain expenses from OMG to our operating segments. We have presented our reportable segments for the years ended December 31, 2017 and 2016 to conform to the year ended December 31, 2018 presentation.
Our three operating segments are:
Credit Group: Our Credit Group is a leading manager of credit strategies across the non-investment grade credit universe in the U.S. and Europe, with approximately $95.9 billion of assets under management and 156 funds as of December 31, 2018. The Credit Group offers a range of credit strategies across the liquid and illiquid spectrum, including syndicated loans, high yield bonds, credit opportunities, alternative credit investments and U.S. and European direct lending. The Credit Group provides solutions for investors seeking to access public and private credit markets and capitalizes on opportunities across U.S. and Europe. It additionally provides investors access to directly originated fixed and floating rate credit assets and the ability to capitalize on illiquidity premiums across the credit spectrum. The Credit Group’s syndicated loans strategy focuses on liquid, traded non-investment grade secured loans to corporate borrowers. The high yield bond strategy seeks to deliver a diversified portfolio of liquid, traded non-investment grade corporate bonds, including secured, unsecured and subordinated debt instruments. Credit opportunities is a “go anywhere” strategy seeking to capitalize on market inefficiencies and relative value opportunities across the capital structure. The alternative credit strategy seeks investment opportunities that fall outside of traditional, well-defined markets such as corporate debt, real estate and private equity. Alternative credit investments include certain structural features designed to protect value and minimize loss such as asset security, seniority, covenants, and cash flow prioritization.  These investments include asset-backed securities, specialty assets, real assets, and structured credit. We are one of the largest self-originating direct lenders to the U.S. and European middle markets, providing one-stop financing solutions for small-to-medium sized companies, which we believe are increasingly underserved by traditional lenders. We provide investors access to these capabilities through several vehicles, including commingled funds, separately managed accounts and a publicly traded vehicle. The Credit Group conducts its U.S. corporate lending activities primarily through ARCC, the largest business development company as of December 31, 2018, by both market capitalization and total assets. In addition, the Credit Group manages a commercial finance business that provides asset-based and cash flow loans to small and middle-market companies, as well as asset-based facilities to specialty finance companies. The Credit Group’s European direct lending platform is one of the most significant participants in the European middle-market, focusing on self-originated investments in illiquid middle-market credits.

85



Private Equity Group: Our Private Equity Group had approximately $23.5 billion of assets under management as of December 31, 2018, broadly categorizing its investment strategies as corporate private equity, infrastructure and power, special opportunities and energy opportunities. As of December 31, 2018, the group managed five corporate private equity commingled funds focused on North America and Europe and three focused on greater China, five commingled funds and six related co-investment vehicles focused on infrastructure and power, two commingled special opportunities funds and our first energy opportunities fund. In our North American and European flexible capital strategy, we target opportunistic majority or shared-control investments in businesses with strong franchises and attractive growth opportunities in North America and Europe. The infrastructure and power strategy targets infrastructure-related assets across the power generation, transmission, midstream sectors and renewables sectors seeking attractive risk-adjusted equity returns with current cash flow and capital appreciation. The special opportunities strategy seeks to invest opportunistically across a broad spectrum of distressed and opportunistic investments, including rescue direct lending, opportunistic financing, comprehensive recapitalization solutions, stressed/distressed debt and post reorganization securities. The energy opportunities strategy targets investments in the energy industry where its flexible capital can provide attractive risk-adjusted returns while mitigating commodity risk.

Real Estate Group: Our Real Estate Group manages comprehensive equity and debt strategies, with approximately $11.3 billion of assets under management across 43 funds as of December 31, 2018. Real Estate equity strategies focus on applying hands-on value creation initiatives to mismanaged and capital-starved assets, as well as new development, ultimately selling stabilized assets back into the market. The Real Estate Group manages both a value-add strategy and an opportunistic strategy. The value-add strategy seeks to create value by buying assets at attractive valuations and through active asset management of income-producing properties across the U.S. and Western Europe. The opportunistic strategy focuses on manufacturing core assets through development, redevelopment and fixing distressed capital structures across major property types in the U.S. and Europe. The Company’s debt strategies leverage the Real Estate Group’s diverse sources of capital to directly originate and manage commercial mortgage investments on properties that range from stabilized to requiring hands-on value creation. In addition to managing private debt funds, the Real Estate Group makes debt investments through a publicly traded commercial mortgage REIT, ACRE.
The Operations Management Group (the “OMG”) consists of shared resource groups to support our operating segments by providing infrastructure and administrative support in the areas of accounting/finance, operations, information technology, strategy and relationship management, legal, compliance and human resources. Additionally, the OMG provides services to certain of our investment companies and partnerships, which reimburse the OMG for expenses equal to the cost of services provided. The OMG’s expenses are not allocated to our three reportable segments but we consider the cost structure of the OMG when evaluating our financial performance.
The focus of our business model is to provide our investment management capabilities through various funds and products that meet the needs of a wide range of institutional and retail investors. Our revenues primarily consist of management fees, carried interest allocation, incentive fees, as well as principal investment income, administrative expense reimbursements and transaction fees. Management fees are generally based on a defined percentage of average fair value of assets, total commitments, invested capital, net asset value, net investment income or par value of the investment portfolios we manage. Carried interest allocation and incentive fees are based on certain specific hurdle rates as defined in the funds' applicable investment management or partnership agreements. Carried interest allocation and incentive fees are collectively referred to as performance income in our segment results and non-GAAP measures. Principal investment income consists of interest and dividend income and net realized and unrealized gain (loss) from the equity method investments that we manage. Other income (expense) typically represents investment income, realized gains (losses) and unrealized appreciation (depreciation) resulting from all of our other investments as well as investments of the Consolidated Funds. Interest expense is a component of other income (expense). We provide administrative services to certain of our affiliated funds that are presented within administrative, transaction and other fees for GAAP reporting but are netted against the respective expenses for segment reporting purposes. We also receive transaction fees from certain funds for activities related to fund transactions, such as loan originations. In accordance with GAAP, we are required to consolidate funds where we have a significant economic interest and substantive control rights. However, for segment reporting purposes, we present revenues and expenses on a combined basis, which presents the results of our reportable segments without giving effect to the consolidation of the funds. Accordingly, our segment revenues consist of management fees, other fees, realized net performance income and realized net investment income. Our segment expenses consist of compensation and benefits, general, administrative and other expenses, interest expense and realized performance income compensation, net of administrative fees.

86


Trends Affecting Our Business
We believe that our disciplined investment philosophy across our three distinct but complementary investment groups contributes to the stability of our firm’s performance throughout market cycles. As December 31, 2018, approximately 72% of our assets under management were in funds with a remaining contractual life of three years or more, approximately 80% were in funds with an initial duration greater than seven years at time of closing, and 90% of our management fees are derived from permanent capital, CLOs and closed end funds. Our funds have a stable base of committed capital enabling us to invest in assets with a long-term focus over different points in a market cycle and to take advantage of market volatility. However, our results of operations, including the fair value of our AUM, are affected by a variety of factors, particularly in the United States and Western Europe, including conditions in the global financial markets and the economic and political environments.
The U.S. markets were volatile in the fourth quarter of 2018 as fund outflows accelerated, credit spreads widened and total returns were negative across most asset classes. Markets were impacted by a decidedly negative sentiment from various geopolitical headlines, U.S. Treasury yield curve flattening and subsequent late cycle concerns and a sharp decline in commodity prices. Negative sentiment was exacerbated in December 2018 by angst around Federal Reserve policy, the U.S. government shutdown and general political uncertainty, the seasonality of capital markets and concerns of a decelerating economy. Retail fund outflows accelerated with leveraged loan funds recording a record-breaking $11.6 billion of outflows in December 2018. Against this backdrop, the CSLLI, a leveraged loan index, returned a negative 2.3% in the fourth quarter of 2018 while the ICE BAML High Yield Master II Index, a high yield bond index, returned a negative 4.7% in the fourth quarter of 2018. The mixed technical backdrop influenced annual results as the leveraged loan and high yield bond markets returned 1.1% and a negative 2.3%, respectively, for 2018.
European markets followed a similar path as their U.S. counterparts during the fourth quarter of 2018 as geopolitical concerns, mixed corporate earnings and increased risk aversion influenced total returns. Brexit discussion developments, German and Italian politics and Italian rating downgrades weighed on investor sentiment and asset prices. In addition, Europe's lowest GDP growth in the past four years of 0.2% (versus market expectations of 0.4%) combined with mixed third quarter earnings resulted in a risk aversion that impacted the leveraged loan and high yield bond markets in November 2018. Against this backdrop, the Credit Suisse Western European Leveraged Loan Index returned a negative 1.8% while the ICE BAML European Currency High Yield Index returned a negative 3.6%. The European leveraged loan market was one of the few asset classes to have a positive return in 2018, concluding the calendar year with a 0.55% gain.
In the U.S., the S&P 500 Index reversed all gains for the year in the fourth quarter of 2018 after significant volatility in equity and credit markets pushed the index down 13.8% to close the year down 5.2% compared to an increase of 20.8% in 2017. Outside the U.S., global equity markets were also negatively affected during the fourth quarter of 2018 with the MSCI All Country World ex USA Index declining 11.5% in the fourth quarter of 2018, which pushed the index down 14.2% for the full year 2018 compared to the positive 27.2% gain recorded for the full year 2017.
Recent market volatility has created opportunities for our Credit group, particularly for our direct lending and alternative credit strategies, which utilize flexible investment mandates to manage portfolios throughout market cycles. As market conditions shift and default risk and interest rate risk come under greater focus, having the ability to move up and down the capital structure enables the Credit Group to reduce risk and enhance returns. Similarly, given our broad capabilities in leveraged loans, such flexibility enables our Credit Group to reduce sensitivities to changing interest rates by increasing allocations to floating rate leveraged loans. On a market value basis, over 78% of the debt assets within our Credit Group are floating rate instruments, which we believe helps mitigate volatility associated with changes in interest rates.
In the U.S., the intermediated private equity auction market remained highly competitive and leveraged buyout purchase price multiples remained near historical highs during 2018. Amid a significant expansion in the size of the corporate debt market, leverage levels continued to increase and were even higher when EBITDA-adjustments are taken into account. These dynamics have led to a significant compression in private equity risk premiums. We continue to believe careful company selection, a focus on high-quality assets and a differentiated view to drive value creation is of paramount importance in the current market environment.

In the U.S., 2018 commercial real estate sales volume and property values rose over last year . The apartment and industrial sectors posted record transaction activity, bringing total sales across all property sectors to the second highest level of the current cycle at $562 billion. The year-end 2018 spike in financial market volatility did not impact private real estate values meaningfully. Healthy property fundamentals kept vacancy near cyclical lows despite the increase in supply activity for apartment and industrial. In Europe, buoyed by economic growth, low interest rates, higher consumer spending, property supply and demand fundamentals were generally favorable. Across our targeted markets in both the U.S. and Europe, we continue to find opportunity to capitalize on our deep understanding of local market and overall industry dynamics to acquire and lend to commercial real estate.


87


Notwithstanding the potential opportunities represented by market volatility, future earnings, cash flows and distributions are affected by a range of factors, including realizations of our funds’ investments, which are subject to significant fluctuations.
In 2019, some of the considerations informing our strategic decisions include:
Our ability to fundraise and increase AUM and fee paying AUM.  During the year ended December 31, 2018, we raised $36.1 billion of gross AUM, both in commingled and separately managed accounts, and continued to expand our investor base, raising capital from over 75 different funds and approximately 270 institutional investors, including 139 direct institutional investors that were new to Ares. Our fundraising efforts helped drive AUM growth of approximately 23% for 2018. During 2019, we expect that our fundraising will come from a combination of our existing and new strategies primarily in the U.S and Europe. During the year ended December 31, 2018, we earned approximately 1.1% on our FPAUM, which was consistent with 2017. As of December 31, 2018, we also had $28.2 billion of AUM not yet earning fees, which represents approximately $281.3 million in annual potential management fee revenue. Of the $281.3 million, $245.5 million relates to the $24.8 billion of AUM available for future deployment. Our pipeline of potential fees, coupled with our future fundraising opportunities, gives us the potential to increase our management fees in 2019.
Our ability to attract new capital and investors with our broad multi‑asset class product offering.  Our ability to attract new capital and investors in our funds is driven, in part, by the extent to which they continue to see the alternative asset management industry generally, and our investment products specifically, as an attractive vehicle for capital appreciation. We continually seek to create avenues to meet our investors’ evolving needs by offering an expansive range of investment funds, developing new products and creating managed accounts and other investment vehicles tailored to our investors’ goals. We continue to expand our distribution channels, seeking to meet the needs of insurance companies, as well as the needs of traditional institutional investors, such as pension funds, sovereign wealth funds, and endowments. If market volatility persists or increases, investors may seek absolute return strategies that seek to mitigate volatility. We offer a variety of investment strategies depending upon investors’ risk tolerance and expected returns.
Our disciplined investment approach and successful deployment of capital.  Our ability to maintain and grow our revenue base is dependent upon our ability to successfully deploy the capital that our investors have committed to our investment funds. Greater competition, high valuations, cost of credit and other general market conditions have affected and may continue to affect our ability to identify and execute attractive investments. Under our disciplined investment approach, we deploy capital only when we have sourced a suitable investment opportunity at an attractive price. During the year ended December 31, 2018, we deployed $22.4 billion of gross capital across our three investment groups compared to approximately $16.4 billion deployed in 2017. As of December 31, 2018, we had $38.1 billion of capital available for investment and we remain well-positioned to invest our assets opportunistically.
Our ability to invest capital and generate returns through market cycles.  The strength of our investment performance affects investors’ willingness to commit capital to our funds. The flexibility of the capital we are able to attract is one of the main drivers of the growth of our AUM and the management fees we earn. Current market conditions and a changing regulatory environment have created opportunities for Ares’ businesses, particularly in the Credit Group’s direct lending funds, and in the Private Equity's special opportunities funds, which utilize flexible investment mandates to manage portfolios through market cycles.
Our ability to continue to achieve stable dividend payments to investors. Our dividend policy for our Class A common stock is closely aligned with our core management fee business. We intend to provide a steady quarterly dividend for each calendar year that will be based on our after-tax fee related earnings, with future potential changes based on the level and growth of our after-tax fee related earnings. Our fixed dividend is reassessed each year based upon the level and growth of our after-tax fee related earnings. As fee related earnings reflect the core earnings of our business and consists of management fees less compensation and general and administrative expenses, having our recurring dividend based on this amount removes volatility from our dividend and enables investors to receive what we believe is an attractive after-tax qualifying dividend yield.
See “Item 1A. Risk Factors” included in this Annual Report on Form 10‑K for a discussion of the risks to which our businesses are subject.

88


Conversion to a Corporation under Delaware State Law
On November 26, 2018, we completed our state law conversion from a Delaware limited partnership to a Delaware corporation (the "Conversion"). At the Effective Date, (i) each common share of the Company outstanding immediately prior to the Effective Date converted into one issued and outstanding, fully paid and nonassessable share of Class A common stock, $0.01 par value per share, of the Company, (ii) the general partner share of the Company outstanding immediately prior to the Effective Date converted into 1,000 issued and outstanding, fully paid and nonassessable shares of Class B common stock, $0.01 par value per share of the Company, (iii) the special voting share of the Company outstanding immediately prior to the Effective Date converted into one issued and outstanding, fully paid and nonassessable share of Class C common stock, $0.01 par value per share, of the Company, and (iv) each preferred share of the Company outstanding immediately prior to the Effective Date converted into one issued and outstanding, fully paid and nonassessable share of the Series A Preferred Stock.
As a result of the Conversion, except as otherwise expressly provided in the Certificate of Incorporation, our common stockholders are entitled to vote on all matters on which stockholders of a corporation are generally entitled to vote under the DGCL, including the election of our board of directors. Holders of shares of our Class A common stock became entitled to one vote per share of our Class A common stock. On any date on which the Ares Ownership Condition (as defined in the Certificate of Incorporation) is satisfied, holders of shares of our Class B common stock are, in the aggregate, entitled to a number of votes equal to (x) four times the aggregate number of votes attributable to our Class A common stock minus (y) the aggregate number of votes attributable to our Class C common stock. On any date on which the Ares Ownership Condition is not satisfied, holders of shares of our Class B common stock are not entitled to vote on any matter submitted to a vote of our stockholders. The holder of shares of our Class C common stock is generally entitled to a number of votes equal to the number of Ares Operating Group Units (as defined in the Certificate of Incorporation) held of record by each Ares Operating Group Limited Partner (as defined in the Certificate of Incorporation) other than the Company and its subsidiaries. Our Class B common stock and our Class C common stock are non-economic and holders thereof shall not be entitled to (i) dividends from the Company or (ii) receive any assets of the Company in the event of any dissolution, liquidation or winding up of the Company. Except as provided in the Certificate of Incorporation and the Company’s Bylaws and under the DGCL and the rules of the NYSE, shares of the Series A Preferred Stock are generally non-voting.
Since March 1, 2018, we have been treated as a corporation for federal and state income tax purposes (the "Tax Election"). Ownership of our shares does not generate any unrelated business taxable income ("UBTI") or income effectively connected with a U.S. trade or business ("ECI"). Distributions made after March 1, 2018 will be reported on Form 1099-DIV and stockholders may be eligible for the favorable tax rates applicable to qualified dividend income. The Conversion did not impact the treatment of UBTI, ECI or our distributions.
Further, other terminology has been modified to be consistent with a corporation's as opposed to a limited partnership's results; distributions are now referred to as dividends, and earnings per common unit are now referred to as earnings per common share. Comparative periods conform with the current period's presentation.
Asset managers structured as pass-through entities for income tax purposes have historically traded at substantial discounts to asset managers taxed as corporations. Further, we believe that our pass-through tax structure has historically limited our investor universe due to complexities related to this structure. The Tax Election and the subsequent Conversion is intended to simplify our tax structure and expand our eligible investor universe and, in turn, enhance our liquidity and trading volume, which may, among other things, provide us with a more liquid and attractive currency for potential strategic transactions to further long-term growth. Moreover, we historically have paid corporate level taxes on our fee related earnings, which has averaged over 80% of total fee income since our initial public offering. This fact, combined with a reduction in the statutory federal corporate tax rate from 35% to 21%, presented compelling reasons to make the Tax Election. The impact of the Tax Election on our reported results is primarily limited to increased tax expense on certain performance income, which was previously classified as pass-through income. Taxes on performance related income consist of current taxes on realized net performance income and deferred taxes on unrealized net performance income that may change in subsequent periods until such income is realized.
Consolidation and Deconsolidation of Ares Funds
Pursuant to GAAP, we consolidate the Consolidated Funds into our financial results as presented in this Annual Report on Form 10‑K. These funds represented approximately 6.8% of our AUM as of December 31, 20184.1% of our management fees and 3.6% of our performance income for the year ended December 31, 2018. As of December 31, 2018, 2017 and 2016, we consolidated 13, 10 and 7 CLOs, respectively, and 10, 9 and 9 private funds, respectively.
Our CLOs serve as long-term, non-recourse financing for debt investments and as a way to minimize refinancing risk and maturity risk and secure a fixed cost of funds over an underlying market interest rate. As of December 31, 2018, our maximum

89


exposure of loss for CLO securities was $75.0 million on our balance sheet. The management of CLOs accounted for approximately 7% of our management fees for the year ended December 31, 2018.
The consolidation of these funds had the impact of increasing interest and other income of Consolidated Funds, interest expense of Consolidated Funds, net realized and unrealized gain (loss) on investment of Consolidated Funds and non-controlling interest in Consolidated Funds, among others, for the years ended December 31, 2018, 2017 and 2016. Also, the consolidation of these funds typically has the impact of decreasing management fees, carried interest allocation and incentive fees reported under GAAP to the extent these are eliminated upon consolidation. For the actual impact that consolidation had on our results, see the Consolidating Schedules within Note 17, “Consolidation”, to our consolidated financial statements included in this Annual Report on Form 10-K.

The assets and liabilities of our Consolidated Funds are held within separate legal entities and, as a result, the liabilities of our Consolidated Funds are non-recourse to us. Generally, the consolidation of our Consolidated Funds has a significant gross-up effect on our assets, liabilities and cash flows but has no net effect on the net income attributable to us. The net economic ownership interests of our Consolidated Funds, to which we have no economic rights, are reflected as non‑controlling interests in the Consolidated Funds in our consolidated financial statements.
We generally deconsolidate funds and CLOs when we are no longer deemed to have a controlling interest in the entity. During the year ended December 31, 2018, one entity was liquidated or dissolved and no non-VIEs experienced a significant change in ownership or control that resulted in deconsolidation during the period.
The performance of our Consolidated Funds is not necessarily consistent with, or representative of, the combined performance trends of all of our funds.
Managing Business Performance
Non‑GAAP Financial Measures
We use the following non-GAAP measures to assess and measure our performance:
Fee Related Earnings (FRE)
Realized Income (RI)

These non‑GAAP financial measures supplement and should be considered in addition to and not in lieu of the results of operations, which are discussed further under “—Components of Consolidated Results of Operations” and are prepared in accordance with GAAP. For the specific components and calculations of these non-GAAP measures, as well as a reconciliation of these measures to the most comparable measure in accordance with GAAP, see Note 16, “Segment Reporting,” to our consolidated financial statements included in this Annual Report on Form 10‑K.
Operating Metrics
We monitor certain operating metrics that are common to the alternative asset management industry, which are discussed below.
Assets Under Management
Assets under management refers to the assets we manage. We view AUM as a metric to measure our investment and fundraising performance as it reflects assets generally at fair value plus available uncalled capital. For our funds other than CLOs, our AUM equals the sum of the following:
net asset value (“NAV”) of such funds;
the drawn and undrawn debt (at the fund‑level including amounts subject to restrictions); and
uncalled committed capital (including commitments to funds that have yet to commence their investment periods).
NAV refers to the fair value of all the assets of a fund less the liabilities of the fund.

90


For CLOs, our AUM is equal to initial principal amounts adjusted for paydowns.
The tables below provide the period-to-period rollforwards of our total AUM by segment for the years ended December 31, 2018, 2017 and 2016 (in millions):
 
Credit Group
 
Private Equity Group
 
Real Estate Group
 
Total AUM
Balance at 12/31/2017
$
71,732

 
$
24,530

 
$
10,229

 
$
106,491

Net new par/equity commitments
21,105

 
1,498

 
2,847

 
25,450

Net new debt commitments
9,340

 
100

 
75

 
9,515

Distributions
(7,744
)
 
(1,900
)
 
(2,209
)
 
(11,853
)
Change in fund value
1,403

 
(741
)
 
398

 
1,060

Balance at 12/31/2018
$
95,836

 
$
23,487

 
$
11,340

 
$
130,663

Average AUM(1)
$
84,647

 
$
23,784

 
$
10,793

 
$
119,224

 
Credit Group
 
Private Equity Group
 
Real Estate Group
 
Total AUM
Balance at 12/31/2016
$
60,466

 
$
25,041

 
$
9,752

 
$
95,259

Acquisitions
3,605

 

 

 
3,605

Net new par/equity commitments
8,670

 
356

 
800

 
9,826

Net new debt commitments
5,989

 

 
509

 
6,498

Distributions
(10,852
)
 
(3,014
)
 
(1,599
)
 
(15,465
)
Change in fund value
3,854

 
2,147

 
767

 
6,768

Balance at 12/31/2017
$
71,732

 
$
24,530

 
$
10,229

 
$
106,491

Average AUM(1)
$
67,071

 
$
24,914

 
$
10,261

 
$
102,246

 
Credit Group
 
Private Equity Group
 
Real Estate Group
 
Total AUM
Balance at 12/31/2015
$
60,386

 
$
22,978

 
$
10,268

 
$
93,632

Net new par/equity commitments
5,453

 
2,314

 
840

 
8,607

Net new debt commitments
5,030

 

 
225

 
5,255

Distributions
(11,968
)
 
(2,519
)
 
(1,813
)
 
(16,300
)
Change in fund value
1,565

 
2,268

 
232

 
4,065

Balance at 12/31/2016
$
60,466

 
$
25,041

 
$
9,752

 
$
95,259

Average AUM(1)
$
60,297

 
$
24,553

 
$
10,144

 
$
94,994

 
(1) Represents a five-point average of quarter-end balances for each period.
Please refer to “— Results of Operations by Segment” for a more detailed presentation of AUM by segment for each of the periods presented.

91


The graphs below present our Incentive Generating AUM and Incentive Eligible AUM by segment as of December 31, 2018, 2017 and 2016 (in millions):

chart-982225a157c05328ab4.jpgchart-de4eb426932f5d15a3c.jpg
 
 
Credit
 
Private Equity
 
Real Estate
 

As of December 31, 2018, 2017 and 2016, our available capital, which we refer to as dry powder, was $38.1 billion, $25.1 billion and $23.2 billion, respectively, primarily attributable to our funds in the Credit Group and the Private Equity Group.

92


Fee Paying Assets Under Management
The following components generally comprise our FPAUM:
The amount of limited partner capital commitments for certain closed-end funds within the reinvestment period in the Credit Group, funds in the Private Equity Group and certain private funds in the Real Estate Group;
The amount of limited partner invested capital for the aforementioned closed-end funds beyond the reinvestment period as well as the alternative credit funds in the Credit Group, certain managed accounts within their reinvestment period, the mezzanine fund in the Credit Group, European commingled funds in the Credit Group and co-invest vehicles in the Real Estate Group;
The gross amount of aggregate collateral balance, for CLOs, at par, adjusted for defaulted or discounted collateral; and
The portfolio value, gross asset value or NAV, adjusted in certain instances for cash or certain accrued expenses, for the remaining funds in the Credit Group, ARCC, certain managed accounts in the Credit Group and certain debt funds in the Real Estate Group.
The tables below provide the period‑to‑period rollforwards of our total FPAUM by segment for the years ended December 31, 2018, 2017 and 2016 (in millions):
 
Credit Group
 
Private Equity Group
 
Real Estate Group
 
Total
FPAUM Balance at 12/31/2017
$
49,450

 
$
16,858

 
$
6,189

 
$
72,497

Commitments
4,768

 
1,049

 
1,580

 
7,397

Subscriptions/deployment/increase in leverage
10,434

 
896

 
678

 
12,008

Redemptions/distributions/decrease in leverage
(6,788
)
 
(1,609
)
 
(1,134
)
 
(9,531
)
Change in fund value
(10
)
 
6

 
(20
)
 
(24
)
Change in fee basis
(7
)
 
(129
)
 
(341
)
 
(477
)
FPAUM Balance at 12/31/2018
$
57,847

 
$
17,071

 
$
6,952

 
$
81,870

Average FPAUM(1)
$
53,616

 
$
16,760

 
$
6,738

 
$
77,114

 
Credit Group
 
Private Equity Group
 
Real Estate Group
 
Total
FPAUM Balance at 12/31/2016
$
42,709

 
$
11,314

 
$
6,540

 
$
60,563

Acquisitions
2,789

 

 

 
2,789

Commitments
5,060

 
7,955

 
665

 
13,680

Subscriptions/deployment/increase in leverage
5,094

 
1,122

 
582

 
6,798

Redemptions/distributions/decrease in leverage
(8,733
)
 
(1,606
)
 
(841
)
 
(11,180
)
Change in fund value
2,322

 
(375
)
 
183

 
2,130

Change in fee basis
209

 
(1,552
)
 
(940
)
 
(2,283
)
FPAUM Balance at 12/31/2017
$
49,450

 
$
16,858

 
$
6,189

 
$
72,497

Average FPAUM(1)
$
46,598

 
$
15,886

 
$
6,547

 
$
69,031

 
Credit Group
 
Private Equity Group
 
Real Estate Group
 
Total
FPAUM Balance at 12/31/2015
$
39,925

 
$
12,462

 
$
6,757

 
$
59,144

Commitments
3,631

 
159

 
462

 
4,252

Subscriptions/deployment/increase in leverage
3,712

 
93

 
630

 
4,435

Redemptions/distributions/decrease in leverage
(5,815
)
 
(665
)
 
(1,019
)
 
(7,499
)
Change in fund value
1,316

 
(168
)
 
(58
)
 
1,090

Change in fee basis
(60
)
 
(567
)
 
(232
)
 
(859
)
FPAUM Balance at 12/31/2016
$
42,709

 
$
11,314

 
$
6,540

 
$
60,563

Average FPAUM(1)
$
40,938

 
$
11,800

 
$
6,669

 
$
59,407

 
(1) Represents a five-point average of quarter-end balances for each period.

93


Please refer to “— Results of Operations by Segment” for detailed information by segment of the activity affecting total FPAUM for each of the periods presented.
The charts below present FPAUM by its fee basis as of December 31, 2018, 2017 and 2016 (in millions):
chart-8c6597d7cc4d582b924.jpgchart-8147883f8bbb54408f9.jpgchart-b3160fa7cdb74efc8af.jpg
FPAUM: $81,870
FPAUM: $72,497
FPAUM: $60,563
 
Capital commitments
 
Invested capital
 
Market value/other
 
Collateral balances (at par)
    
The components of our AUM, including the portion that is FPAUM, are presented below as of December 31, 2018, 2017 and 2016 (in millions):

chart-5661c4822650554fbc9.jpgchart-fdec71b23f3555bbb88.jpgchart-f2a816530d59d24dfe7.jpg
AUM: $130,663
AUM: $106,491
AUM: $95,259
 
FPAUM
 
Non-fee paying(1)
 
AUM not yet earning fees
 
General partner and affiliates
(1) Includes $6,734 million, $5,656 million and $6,440 million of AUM of funds from which we indirectly earn management fees as of December 31, 2018, 2017 and 2016, respectively.

94


Fund Performance Metrics
Fund performance information for our investment funds that are considered to be “significant funds” is included throughout this discussion with analysis to facilitate an understanding of our results of operations for the periods presented. Our significant funds include those that contributed at least 1% of our total management fees for the year ended December 31, 2018 or comprised at least 1% of the Company’s total FPAUM as of December 31, 2018, and for which we have sole discretion for investment decisions within the fund. In addition to management fees, each of our significant funds may generate performance income upon the achievement of performance hurdles. The fund performance information reflected in this discussion and analysis is not indicative of our overall performance. An investment in Ares is not an investment in any of our funds. Past performance is not indicative of future results. As with any investment there is always the potential for gains as well as the possibility of losses. There can be no assurance that any of these funds or our other existing and future funds will achieve similar returns.
Components of Consolidated Results of Operations
Revenues
Management Fees.  Management fees are generally based on a defined percentage of average fair value of assets, total commitments, invested capital, NAV, net investment income or par value of the investment portfolios managed by us. The fees are generally based on a quarterly measurement period and amounts can be paid in advance or in arrears depending on each specific fund. Management fees also include ARCC Part I Fees, a quarterly fee on investment income from ARCC, our publicly traded business development company registered under the Investment Company Act, which is managed by our subsidiary. ARCC Part I Fees are equal to 20% of ARCC's net investment income (before ARCC Part I Fees and incentive fees payable based on ARCC’s net capital gains), subject to a fixed “hurdle rate” of 1.75% per quarter, or 7.0% per annum. No fee is earned until ARCC’s net investment income exceeds a 1.75% hurdle rate, with a “catch up” provision such that we receive 20% of ARCC’s net investment income from the first dollar earned. ARCC Part I Fees are classified as management fees as they are predictable and are recurring in nature, are not subject to contingent repayment and are generally cash-settled each quarter. Management fees are recognized as revenue in the period advisory services are rendered, subject to our assessment of collectability. Additional details regarding our management fees are presented below:
Credit Group:
Syndicated loans and high yield bonds: Typical management fees range from 0.35% to 0.50% of par plus cash or NAV. The syndicated loan funds have an average management contract term of 11.1 years as of December 31, 2018 and the fee ranges generally remain unchanged at the close of the re-investment period. The funds in the high-yield strategy generally represent open-ended managed accounts, which typically do not include investment period termination or management contract expiration dates.
Credit opportunities: Typical management fees range from 0.50% to 1.50% of NAV. The funds in this strategy are generally open-ended or managed account structures, which typically do not have investment period termination or management contract expiration dates. The funds in this strategy had an average management contract term of 9.0 years as of December 31, 2018.
Alternative credit: Typical management fees range from 0.50% to 1.50% of NAV, gross asset value, committed capital or invested capital. The funds in this strategy include ARDC, a publicly-traded closed-end fund, which does not include investment period termination. The funds in this strategy (excluding ARDC) had an average management contract term of 7.6 years as of December 31, 2018.
U.S and E.U. direct lending: Typical management fees range from 0.75% to 1.50% of invested capital, NAV or total assets. Following the expiration or termination of the investment period, the fee basis for certain closed-end funds and managed accounts in this strategy generally change either to the aggregate cost or to market value of the portfolio investments. In addition, management fees include the ARCC Part I Fees. Management fees on the lower end of the typical fee range are generally accompanied by transaction-based fees. The funds in this strategy (excluding ARCC, which is a permanent capital vehicle) had an average management contract term of 8.6 years as of December 31, 2018.

95


Private Equity Group:
Corporate opportunities, infrastructure and power and energy opportunities: Typical management fees range from 1.50% to 2.00% of total capital commitments during the investment period. The management fees for corporate private equity funds generally step down to between 0.75% and 1.25% of the aggregate adjusted cost of unrealized portfolio investments following the earlier to occur of: (i) the expiration or termination of the investment period or (ii) the launch of a successor fund. The infrastructure and power funds generally step down the fee base to the aggregated adjusted cost of unrealized portfolio investments, while retaining the same fee rate, following the expiration or termination of the investment period. The funds in this strategy had an average management contract term of 10.7 years as of December 31, 2018.
Special opportunities funds: Typical management fees range from 1.00% to 1.50% of the lesser of the aggregate cost basis of unrealized portfolio investments or committed capital. The funds in this strategy are comprised of closed-end funds, with investment period termination or management contract termination dates. The special opportunities funds also include managed accounts, which generally do not include investment period termination or management contract termination dates. The funds in this strategy had an average management contract term of 8.8 years as of December 31, 2018.
Real Estate Group:
Real Estate equity and debt funds: Typical management fees range from 0.50% to 1.50% of invested capital, stockholders’ equity, total capital commitments or a combination thereof. Following the expiration or termination of the investment period the basis on which management fees are earned for certain closed-end funds, managed accounts and co-investment vehicles in this strategy changes from committed capital to invested capital with no change in the management fee rate. The closed end funds in these strategies had an average management contract term of 12.0 years as of December 31, 2018.
In some instances, we may not record management fees that we have earned when a fund does not have sufficient capital or liquidity to pay management fees or may be restricted by certain covenants from making payment. Management fees are not recorded until collectability is assured, which may include meeting certain performance conditions. We refer to these fees as deferred management fees. In future periods, the amount of deferred management fees that we will record typically increases with the length of time the fees were deferred. No material management fees earned were deferred as of December 31, 2018, 2017 and 2016.
As of the reporting date, accrued but unpaid management fees, net of management fee reductions and management fee offsets, are included under management fees receivable on the consolidated statements of financial condition. See Note 10, “Related Party Transactions,” to our consolidated financial statements included in this Annual Report on Form 10‑K for more information.
Carried Interest Allocation. In certain fund structures, typically in private equity and real estate equity funds, carried interest is allocated to us based on cumulative fund performance to date, subject to the achievement of minimum return levels in accordance with the respective terms in each fund’s governing documents. At the end of each reporting period, a fund allocates carried interest applicable to us based upon an assumed liquidation of that fund's net assets on the reporting date, irrespective of whether such amounts have been realized. Carried interest is recorded to the extent such amounts have been allocated and may be subject to reversal to the extent that the amount allocated ultimately exceeds the amount due to us based on a fund’s cumulative investment returns.
    
Carried interest is realized when an underlying investment is profitably disposed of and the fund’s cumulative returns are in excess of the specific hurdle rates as defined in the applicable governing documents. Since carried interest is subject to reversal, we may need to accrue for potential repayment of previously received carried interest. This accrual represents all amounts previously distributed to us that would need to be repaid to the funds if the funds were to be liquidated based on the fair value of the underlying funds’ investments as of the reporting date. The actual repayment obligations, however, generally do not become realized until the end of a fund’s life. Additional details regarding our carried interest are presented below:

Credit Group:
Credit opportunities and alternative credit: Typical carried interest represents 15% to 20% of each carried interest eligible fund’s profits, subject to a preferred return of approximately 7% to 8% per annum.

96


U.S. and E.U. direct lending: Typical carried interest represents 10% to 20% of each carried interest eligible fund’s profits, or cumulative realized capital gains (net of losses and unrealized capital depreciation), and are subject to a preferred return rate of approximately 5% to 8% per annum.
Private Equity Group:
Private equity funds: Carried interest represents 20% of each carried interest eligible fund’s profits, subject to a preferred return of approximately 8% per annum.
Special opportunities funds: Carried interest represents 20% of each carried interest eligible fund’s profits, subject to a preferred return of approximately 8% per annum.
Real Estate Group:
Real estate funds:  Typical carried interest represents 10% to 20% of each carried interest eligible fund’s profits, subject to a preferred return of approximately 8% to 10% per annum.
We may be liable to certain funds for previously realized carried interest allocation if the fund’s investment values decline below certain return hurdles, which vary from fund to fund. As of December 31, 2018, if the funds were liquidated at their fair values, there would have been $0.4 million of contingent repayment obligation or liability. As of December 31, 2017 and 2016, if the funds were liquidated at their fair values at that date, there would have been no contingent repayment obligation or liability. When the fair value of a fund’s investment remains constant or falls below certain return hurdles, previously recognized carried interest allocation are reversed. In all cases, each fund is considered separately in evaluating carried interest and potential contingent repayment obligations. For any given period, carried interest allocation could therefore be negative; however, cumulative carried interest allocation can never be negative over the life of a fund. If upon a hypothetical liquidation of a fund’s investments at the then-current fair values previously recognized and distributed carried interest allocation would be required to be returned, a liability would be established in our financial statements for the potential contingent repayment obligation that may differ from the amount of revenue that we reverse. At December 31, 2018, 2017 and 2016, if we assumed all existing investments were valued at $0, the total amount of carried interest allocation subject to contingent repayment obligations, net of tax, would have been approximately $469.0 million, $476.1 million and $418.3 million, respectively, of which approximately $364.4 million, $370.0 million and $323.9 million, respectively, would have been reimbursable by professionals who have received such carried interest allocation.
Incentive Fees. Incentive fees earned on the performance of certain fund structures, typically in credit funds, are recognized based on the fund’s performance during the period, subject to the achievement of minimum return levels in accordance with the respective terms set out in each fund’s investment management agreement. Incentive fees are realized at the end of a measurement period, typically annually. Once realized, such fees are no longer subject to reversal. Additional details regarding our incentive fees are presented below:
Credit Group:
Syndicated loans and high yield bonds:  Typical incentive fees represents 15% to 20% of each incentive eligible fund’s profits, subject to a preferred return of approximately 12% per annum.
Credit opportunities and alternative credit: Typical incentive fees represents 12.5% to 20% of each incentive eligible fund’s profits, subject to a preferred return of approximately 5% to 7% per annum.
U.S. and E.U. direct lending: Typical incentive fees represents 10% to 20% of each incentive eligible fund’s profits, or cumulative realized capital gains (net of losses and unrealized capital depreciation), and are subject to a preferred return rate of approximately 5% to 8% per annum.
Real Estate Group:
Incentive fees we receive from ACRE are based on a percentage of the difference between ACRE’s core earnings (as defined in ACRE’s management agreement) and an amount derived from the weighted average issue price per share of ACRE’s common stock in its public offerings multiplied by the weighted average number of shares of common stock outstanding.
Principal Investment Income (Loss). Principal investment income (loss) consists of interest and dividend income and net realized and unrealized gain (loss) on equity method investments that we manage. Interest and dividend income are recognized

97


on an accrual basis to the extent that such amounts are expected to be collected. Net gain (loss) from investment activities include realized and unrealized gains and losses from our equity method investment portfolio. A realized gain (loss) may be recognized when we redeem all or a portion of our investment or when we receive a distribution of capital. Unrealized gains (losses) on investments result from appreciation (depreciation) in the fair value of our investments, as well as reversals of previously recorded unrealized appreciation (depreciation) at the time the gain (loss) on an investment becomes realized.

Administrative, Transaction and Other Fees. Other fees primarily include revenue from administrative services provided to certain of our affiliated funds that are paid to us. In addition, we may receive fees from certain affiliated funds for activities related to fund transactions, such as loan originations. These fees are recognized as revenue in the period the transaction related services are rendered.
Expenses
Compensation and Benefits. Compensation generally includes salaries, bonuses, health and welfare benefits, equity-based compensation, and ARCC Part I Fee incentive compensation expenses. Compensation cost relating to the issuance of restricted units and options is measured at fair value at the grant date, reduced for actual forfeitures, and expensed over the vesting period on a straight-line basis. Phantom equity unit awards are re-measured at the end of each reporting period. Bonuses are accrued over the service period to which they relate. Compensation and benefits expenses are typically correlated to the operating performance of our segments, which is used to determine incentive-based compensation for each segment. Certain of our senior partners receive distributions based on their equity interests and are not paid an annual salary or bonus.
Performance Related Compensation. Performance related compensation includes compensation directly related to carried interest allocation and incentive fees, which generally consists of percentage interests that we grant to our professionals. Depending on the nature of each fund, the performance income participation is generally structured as a fixed percentage, typically 60-80%, or as an annual award. We have an obligation to pay our professionals a portion of the carried interest allocation or incentive fees earned from certain funds, including carried interest allocation or incentive fees from Consolidated Funds that are eliminated in consolidation. The performance related compensation payable is calculated based upon the changes to carried interest allocation and incentive fees and is not payable until the carried interest allocation or incentive fee is realized.
Although changes in performance related compensation are directly correlated with changes in performance income reported within our segment results, this correlation does not always exist when our results are reported on a fully consolidated basis in accordance with GAAP. This discrepancy is caused by the fact that performance income earned from our Consolidated Funds are eliminated upon consolidation while performance related compensation is not eliminated.
General, Administrative and Other Expenses.  General and administrative expenses include costs primarily related to placement fees, professional services, occupancy and equipment expenses, depreciation and amortization expenses, travel and related expenses, communication and information services and other general operating items. These expenses are not borne by fund investors.
Expenses of Consolidated Funds.  Consolidated Funds’ expenses consist primarily of costs incurred by our Consolidated Funds, including professional fees, research expenses, trustee fees, travel expenses and other costs associated with administering these funds and with launching new products.
Other Income (Expense)
Interest and Dividend Income.  Interest and dividend income consists of interest income and dividend income primarily generated from investments in products that we manage. Interest and dividend income are both recognized on an accrual basis to the extent that such amounts are expected to be collected.
Interest Expense. Interest expense includes interest related to our Credit Facility, which has a variable interest rate based upon a credit spread that is adjusted with changes to corporate credit ratings, to our senior notes, which have a fixed coupon rate, and to our term loans.
Other Income (Expense), Net.  Other income (expense), net consists of transaction gain (loss) and other non-operating and non‑investment related activity, such as loss on disposal of assets and gain (loss) due to the change in fair value of our contingent consideration liabilities.
Net Realized and Unrealized Gain (Loss) on Investments.  Net gain (loss) from investment activities include realized and unrealized gains and losses from our investment portfolio. A realized gain (loss) may be recognized when we redeem all or a

98


portion of our investment or when we receive a distribution of capital. Unrealized gains (losses) on investments result from appreciation (depreciation) in the fair value of our investments, as well as reversals of previously recorded unrealized appreciation (depreciation) at the time the gain (loss) on an investment becomes realized.
Interest and Other Income of Consolidated Funds. Interest and other income of Consolidated Funds primarily includes interest and dividend income generated from the underlying investment securities of our Consolidated Funds.
Interest Expense of Consolidated Funds. Interest expense primarily consists of interest related to our Consolidated CLOs’ loans payable and, to a lesser extent, revolving credit lines, term loans and notes of other Consolidated Funds. The interest expense is solely the responsibility of the Consolidated CLO and there is no recourse to us if the CLO is unable to make interest payments.
Net Realized and Unrealized Gain (Loss) on Investments of Consolidated Funds. Net gain (loss) from investment activities of our Consolidated Funds include realized and unrealized gains and losses resulting from their investment portfolios. Realized gains (losses) may arise from dispositions of investments held by our Consolidated Funds. Unrealized gains (losses) are recorded to reflect appreciation (depreciation) of investments held by the Consolidated Funds due to periodic changes in fair value of the investments, as well as reversals of previously recorded unrealized appreciation (depreciation) of investments upon disposition, when the gain (loss) on an investment becomes realized.
Income Taxes.  Effective March 1, 2018, our operations are conducted through domestic corporations that are subject to corporate level taxes and for which we record current and deferred income taxes at the prevailing rates in the various jurisdictions in which these entities operate. The majority of our Consolidated Funds are not subject to income tax as the funds’ investors are responsible for reporting their share of income or loss. To the extent required by federal, state and foreign income tax laws and regulations, certain funds may incur income tax liabilities.
Income taxes are accounted for using the liability method of accounting. Under this method, deferred tax assets and liabilities are recognized for the expected future tax consequences of differences between the carrying amounts of assets and liabilities and their respective tax basis, using tax rates in effect for the year in which the differences are expected to reverse. The effect on deferred assets and liabilities of a change in tax rates is recognized in income in the period when the change is enacted. Deferred tax assets are reduced by a valuation allowance when it is more likely than not that some portion or all of the deferred tax assets will not be realized.
Non-Controlling and Redeemable Interests.  Net income attributable to non-controlling and redeemable interests in Consolidated Funds represents the ownership interests that third parties hold in entities that are consolidated into our consolidated financial statements.
Net income attributable to non-controlling interests and redeemable interests in Ares Operating Group entities represents the results attributable to strategic investment partners based on the proportional daily average ownership in Ares Operating Group entities.

99


Results of Operations
Consolidated Results of Operations
The following table and discussion sets forth information regarding our consolidated results of operations for the years ended December 31, 2018, 2017 and 2016. We consolidate funds where we are deemed to hold a controlling financial interest. The Consolidated Funds are not necessarily the same entities in each year presented due to changes in ownership, changes in limited partners' rights and the creation and termination of funds. The consolidation of these funds had no effect on net income attributable to us for the periods presented ($ in thousands).
 
For the Years Ended December 31,
 
2018 vs. 2017
 
2017 vs. 2016
 
2018
 
2017
 
2016
 
Favorable (Unfavorable)
 
Favorable (Unfavorable)
 
 
 
 
$ Change
 
% Change
 
$ Change
 
% Change
Revenues
 
 
 
 
 
 
 
 
 
 
 
 
 
Management fees (includes ARCC Part I Fees of $128,805, $105,467 and $121,181 for the years ended December 31, 2018, 2017 and 2016, respectively)
$
802,502

 
$
722,419

 
$
642,068

 
$
80,083

 
11
 %
 
$
80,351

 
13
 %
Carried interest allocation
42,410

 
620,454

 
494,580

 
(578,044
)
 
(93
)%
 
125,874

 
25
 %
Incentive fees
63,380

 
16,220

 
23,272

 
47,160

 
291
 %
 
(7,052
)
 
(30
)%
Principal investment income (loss)
(1,455
)
 
64,444

 
55,168

 
(65,899
)
 
NM

 
9,276

 
17
 %
Administrative, transaction and other fees
51,624

 
56,406

 
39,285

 
(4,782
)
 
(8
)%
 
17,121

 
44
 %
Total revenues
958,461

 
1,479,943

 
1,254,373

 
(521,482
)
 
(35
)%
 
225,570

 
18
 %
Expenses
 

 
 

 
 

 
 
 
 
 
 
 
 
Compensation and benefits
570,380

 
514,109

 
447,725

 
(56,271
)
 
(11
)%
 
(66,384
)
 
(15
)%
Performance related compensation
30,254

 
479,722

 
387,846

 
449,468

 
94
 %
 
(91,876
)
 
(24
)%
General, administrative and other expenses
215,964

 
196,730

 
159,776

 
(19,234
)
 
(10
)%
 
(36,954
)
 
(23
)%
Transaction support expense

 
275,177

 

 
275,177

 
NM

 
(275,177
)
 
NM

Expenses of Consolidated Funds
53,764

 
39,020

 
21,073

 
(14,744
)
 
(38
)%
 
(17,947
)
 
(85
)%
Total expenses
870,362


1,504,758


1,016,420

 
634,396

 
42
 %
 
(488,338
)
 
(48
)%
Other income (expense)
 

 
 

 
 

 
 
 
 
 
 
 
 
Net realized and unrealized gain (loss) on investments
(1,884
)
 
8,262

 
(7,629
)
 
(10,146
)
 
NM

 
15,891

 
NM

Interest and dividend income
7,028

 
7,043

 
4,493

 
(15
)
 
< 1%

 
2,550

 
57
 %
Interest expense
(21,448
)
 
(21,219
)
 
(17,981
)
 
(229
)
 
(1
)%
 
(3,238
)
 
(18
)%
Other income (expense), net
(851
)
 
19,470

 
35,650

 
(20,321
)
 
NM

 
(16,180
)
 
(45
)%
Net realized and unrealized gain (loss) on investments of Consolidated Funds
(1,583
)
 
100,124

 
(2,057
)
 
(101,707
)
 
NM

 
102,181

 
NM

Interest and other income of Consolidated Funds
337,875

 
187,721

 
138,943

 
150,154

 
80
 %
 
48,778

 
35
 %
Interest expense of Consolidated Funds
(222,895
)
 
(126,727
)
 
(91,452
)
 
(96,168
)
 
(76
)%
 
(35,275
)
 
(39
)%
Total other income
96,242


174,674


59,967

 
(78,432
)
 
(45
)%
 
114,707

 
191
 %
Income before taxes
184,341


149,859


297,920

 
34,482

 
23
 %
 
(148,061
)
 
(50
)%
Income tax expense (benefit)
32,202

 
(23,052
)
 
11,019

 
55,254

 
NM

 
(34,071
)
 
NM

Net income
152,139


172,911


286,901

 
(20,772
)
 
(12
)%
 
(113,990
)
 
(40
)%
Less: Net income attributable to non-controlling interests in Consolidated Funds
20,512

 
60,818

 
3,386

 
(40,306
)
 
(66
)%
 
57,432

 
NM

Less: Net income attributable to redeemable interests in Ares Operating Group entities

 

 
456

 

 
 %
 
(456
)
 
NM

Less: Net income attributable to non-controlling interests in Ares Operating Group entities
74,607

 
35,915

 
171,251

 
38,692

 
108
 %
 
(135,336
)
 
(79
)%
Net income attributable to Ares Management Corporation
57,020


76,178


111,808

 
(19,158
)
 
(25
)%
 
(35,630
)
 
(32
)%
Less: Series A Preferred Stock dividends paid
21,700

 
21,700

 
12,176

 

 
 %
 
(9,524
)
 
(78
)%
Net income attributable to Ares Management Corporation Class A common stockholders
$
35,320


$
54,478


$
99,632

 
(19,158
)
 
(35
)%
 
(45,154
)
 
(45
)%
 
NM - Not Meaningful

100


The following two sections discuss the year-over-year fluctuations of our consolidated results of operations for 2018 compared to 2017, as well as 2017 compared to 2016. Additional details behind the fluctuations attributable to a particular segment are included in "—Results of Operations by Segment" for each of the segments.
Year Ended December 31, 2018 Compared to Year Ended December 31, 2017 
Revenues
Management Fees. Management fees increased $80.1 million, or 11%, for the year ended December 31, 2018 compared to the year ended December 31, 2017. The increase in management fees was primarily driven by higher FPAUM due to capital deployments during 2018. For more detail regarding the fluctuations of management fees within each of the segments see "—Results of Operations by Segment."
Carried Interest Allocation. Carried interest allocation decreased $578.0 million, or 93%, for the year ended December 31, 2018 compared to the year ended December 31, 2017 and was principally composed of the following (in millions):
 
For the Year Ended December 31, 2018
Primary Drivers
 
For the Year Ended December 31, 2017
Primary Drivers
Credit funds
$
82.6

European direct lending funds generating returns in excess of their hurdle rates
 
$
55.8

Certain European direct lending funds generating returns in excess of their hurdle rates
Private equity funds
(168.7
)
Market depreciation of an Ares Corporate Opportunities Fund III, L.P.'s (“ACOF III”) publicly traded retail portfolio company; Market depreciation across several Ares Corporate Opportunities Fund IV, L.P. (“ACOF IV”) portfolio companies
 
477.6

Significant market appreciation in one of ACOF III's publicly traded retail portfolio companies following its initial public offering during the period
Real estate funds
128.5

Net market appreciation from properties within certain of our U.S. and E.U. real estate funds
 
87.1

Net market appreciation from properties within certain of our U.S. and E.U. real estate funds
Total
$
42.4

 
 
$
620.5

 
Incentive Fees. Incentive fees increased $47.2 million, or 291%, for the year ended December 31, 2018 compared to the year ended December 31, 2017. The increase was primarily driven by $50.2 million of ARCC Part II Fees recognized during 2018 due to ARCC's cumulative aggregate realized gains exceeding the sum of cumulative aggregate realized losses and aggregate unrealized capital depreciation.
Principal Investment Income (Loss). Principal investment income (loss) decreased $65.9 million from principal investment income of $64.4 million for the year ended December 31, 2017 to principal investment loss of $1.5 million for the year ended December 31, 2018. The decrease was primarily attributable to significant market appreciation in one of ACOF III's publicly traded retail portfolio companies following its initial public offering during 2017, followed by decreases in the portfolio company's stock price during 2018 primarily caused by changes in macroeconomic factors.

Administrative, Transaction and Other Fees. Administrative, transaction and other fees decreased $4.8 million, or 8%, for the year ended December 31, 2018 compared to the year ended December 31, 2017. The decrease was primarily due to lower administrative service fees resulting from temporary employees assisting with ARCC's integration of ACAS during 2017.
Expenses
Compensation and Benefits. Compensation and benefits expense increased $56.3 million, or 11%, for the year ended December 31, 2018 compared to the year ended December 31, 2017. The increase was primarily driven by higher compensation expense related to ARCC Part I Fees, merit increases, headcount growth and equity compensation expense for the year ended December 31, 2018 compared to December 31, 2017. Equity compensation expense increased by $20.0 million during 2018 compared to 2017. The increases in equity compensation expense was primarily due to additional restricted units awarded as part of bonus and retention programs and to new restricted units with a market condition granted to our Chief Executive Officer during 2018.

101


Performance Related Compensation. Performance related compensation decreased $449.5 million, or 94%, for the year ended December 31, 2018 compared to the year ended December 31, 2017. The decrease in performance related compensation was largely correlated with the decreases in carried interest allocation and incentive fees before giving effect to the carried interest allocation and incentive fees earned from our Consolidated Funds that are eliminated upon consolidation.
General, Administrative and Other Expenses. General, administrative and other expenses increased $19.2 million, or 10%, for the year ended December 31, 2018 compared to the year ended December 31, 2017. The increase was partially due to an $11.8 million one-time reimbursement to ARCC for certain rent and utilities for the first quarter of 2018 and each of the years ended 2017, 2016, 2015 and 2014. Beginning April 1, 2018, we assumed these expenses going forward, resulting in a $3.5 million increase in occupancy expense in 2018.
Professional service fees increased by $5.4 million for the year ended December 31, 2018 compared to the year ended December 31, 2017. The increase was primarily driven by fees incurred from legal and tax advisers due to our election to change our tax classification from a partnership to a corporation for U.S. income tax purposes, by an increase in operating expenses from a joint venture distribution platform and by an increase in recruiting fees to support our expanding business. These increases were offset by the impact of a $2.5 million one-time non-income tax expense during the year ended December 31, 2017.
Transaction Support Expense. Transaction support expense represents a one-time payment of $275.2 million that we made, through our subsidiary Ares Capital Management LLC, to ACAS shareholders during the first quarter of 2017 upon the closing of ARCC’s acquisition of ACAS.

Expenses of Consolidated Funds. Expenses of Consolidated Funds increased $14.7 million, or 38%, for the year ended December 31, 2018 compared to the year ended December 31, 2017. The increase was primarily driven by fees incurred as a result of an increase in CLO debt issuances and refinancings within our Consolidated Funds for the year ended December 31, 2018 compared to the year ended December 31, 2017. These fees were expensed in the period incurred, as CLO debt is recorded at fair value on our Consolidated Statements of Financial Condition.
Other Income (Expense)
When evaluating the changes in other income (expense), we separately analyze the other income (expense) generated by the Company from the investment returns generated by our Consolidated Funds.
Net Realized and Unrealized Gain (Loss) on Investments. Net realized and unrealized gain (loss) on investments decreased by $10.1 million from a net gain of $8.3 million for the year ended December 31, 2017 to a net loss of $1.9 million for the year ended December 31, 2018. The decrease was primarily attributable to a change in fair value of one of our non-core, insurance related investments following the termination of an executed purchase and sale agreement, which was the basis of the prior valuation.
Other Income (Expense), Net. Other income (expense), net changed by $20.3 million from other income, net of $19.5 million for the year ended December 31, 2017 to other expense, net of $0.9 million for the year ended December 31, 2018. The change was primarily driven by a reversal of a contingent consideration related to the Energy Investors Funds (“EIF”) acquisition that was recorded as a gain in 2017.
Net Realized and Unrealized Gain (Loss) on Investments of Consolidated Funds. Net realized and unrealized loss on investments of Consolidated Funds of $1.6 million for the year ended December 31, 2018 was principally composed of net losses from liquid bank loans held within our consolidated CLOs primarily driven by market depreciation. Net realized and unrealized gain on investments of Consolidated Funds for the year ended December 31, 2017 of $100.1 million was principally composed of net gains on certain investments of an Asian corporate private equity fund, net gains of an E.U. direct lending fund primarily due to a strengthened Euro in 2017 and net gains from liquid bank loans held within our consolidated CLOs primarily driven by market appreciation.
Interest and Other Income of Consolidated Funds. Interest and other income of Consolidated Funds increased $150.2 million, or 80%, for the year ended December 31, 2018 compared to the year ended December 31, 2017. The increase was primarily driven by an increase in loans primarily made by the CLOs that we consolidate.
Interest Expense of Consolidated Funds. Interest expense of Consolidated Funds increased $96.2 million, or 76%, for the year ended December 31, 2018 compared to the year ended December 31, 2017. The increase was primarily the result of interest expense from loan obligations of the CLOs that increased from $5.0 billion as of December 31, 2017 to $6.7 billion as of December 31, 2018 due to the consolidation of four new CLOs during 2018.

102


Income Tax Expense (Benefit). Income tax expense was $32.2 million for the year ended December 31, 2018 compared to income tax benefit of $23.1 million for the year ended December 31, 2017. Income tax expense for the year ended December 31, 2018 was primarily driven by a deferred tax liability arising from the embedded net unrealized gains of both carried interest and the investment portfolio that were not previously subject to corporate taxes prior to our election to be taxed as a corporation for U.S. federal income tax purposes effective March 1, 2018. Income tax benefit for the year ended December 31, 2017 was largely driven by the pre-tax losses recognized by AHI, a U.S. taxable entity, resulting from the $275.2 million transaction support payment made in connection with ARCC's acquisition of ACAS.
Non-Controlling and Redeemable Interests. Net income attributable to non-controlling interests in Ares Operating Group entities represents results attributable to the owners of AOG Units that are not held by Ares Management Corporation and is allocated based on the weighted average daily ownership of the AOG unitholders.
Net income attributable to non-controlling interests in Ares Operating Group entities increased $38.7 million, or 107.7%, for the year ended December 31, 2018 compared to the year ended December 31, 2017. The weighted average daily ownership for non-controlling AOG unitholders was 55.8% for the year ended December 31, 2018 compared to 61.4% for the year ended December 31, 2017. The decrease in non–controlling ownership was primarily driven by our common share offering of 5,000,000 shares and by an affiliate of Alleghany Corporation's exchange of 12,500,000 of its AOG Units into common shares during 2018.
Year Ended December 31, 2017 Compared to Year Ended December 31, 2016
Revenues
Management Fees. Total management fees increased $80.4 million, or 13%, to $722.4 million, after giving effect to an increase in management fees of $5.0 million that were eliminated upon consolidation, for the year ended December 31, 2017 compared to the year ended December 31, 2016. Segment management fees attributable to the Private Equity Group and Credit Group increased by $50.7 million and $36.8 million, respectively, and segment management fees attributable to the Real Estate Group decreased by $2.1 million compared to 2016. For more detail regarding the fluctuations of management fees within each of the segments see "—Results of Operations by Segment."
Carried Interest Allocation. Carried interest allocation increased $125.9 million, or 25%, for the year ended December 31, 2017 compared to the year ended December 31, 2016. The increase in carried interest was primarily driven by significant market appreciation in one of ACOF III's retail portfolio companies following its initial public offering and by Ares Capital Europe II, L.P. (“ACE II”) and Ares Capital Europe III, L.P. (“ACE III”) generating returns in excess of their hurdle rates on a larger capital base.
Incentive Fees. Incentive fees decreased $7.1 million, or 30%, for the year ended December 31, 2017 compared to the year ended December 31, 2016. The decrease was primarily driven by lower incentive fees attributable to our syndicated loans strategy, which benefited from a broad-based credit market rally in 2016.
Principal investment income. Principal investment income decreased $9.3 million, or 17%, for the year ended December 31, 2017 compared to the year ended December 31, 2016. The decrease was primarily driven by a $14.2 million decrease in investment income received from our investment in ACOF III in 2017. Recapitalization of portfolio companies within ACOF III caused increased disbursements in 2016 that did not recur in 2017.

Administrative, Transaction and Other Fees. Administrative, transaction and other fees increased $17.1 million, or 44%, for the year ended December 31, 2017 compared to the year ended December 31, 2016. The increase was primarily due to a $9.7 million increase in fees associated with certain funds within the U.S. and E.U. direct lending groups, from which we earned transaction fees of $18.2 million in 2017 compared to $8.5 million in 2016. We began to recognize transaction-based fees from certain direct lending funds in the fourth quarter of 2016. These fees will change with the level of deployed capital and the number of new funds, however we do not earn this fee from each fund. In addition, administrative fees included $30.7 million of compensation and benefits expense reimbursements for 2017, of which $7.7 million related to temporary employees that were assisting with the integration of ACAS into ARCC. Comparatively, administrative fee reimbursements offsetting compensation and benefits was $23.9 million for 2016.




103


Expenses
Compensation and Benefits. Compensation and benefits expenses increased $66.4 million, or 15%, for the year ended December 31, 2017 compared to the year ended December 31, 2016. The increase was due to an increase in headcount, including an additional $16.8 million attributable to employees hired in connection with ARCC's acquisition of ACAS, of which $7.7 million related to temporary employees assisting with the integration. In addition, equity compensation increased $21.6 million due to restricted units granted as part of a one-time grant to certain employees in 2017.
Performance Related Compensation. Performance related compensation increased $91.9 million, or 24%, for the year ended December 31, 2017 compared to the year ended December 31, 2016. The increase in performance related compensation is largely correlated with the increases in carried interest allocation and incentive fees before giving effect to the carried interest allocation and incentive fees earned from our Consolidated Funds eliminated upon consolidation.
General, Administrative and Other Expenses. General, administrative and other expenses increased by $37.0 million, or 23%, for the year ended December 31, 2017 compared to the year ended December 31, 2016. The increase was attributable to an increase of placement fees of $13.3 million primarily due to the fundraising on two funds within our Credit Group during the current year. We incurred expenses of $4.4 million in connection with the operations of a new joint venture distribution platform. The platform will be used to raise capital for registered investment companies through independent brokerage networks. The first such fund, a direct lending closed end fund, was launched in 2017. Diligence related costs associated with potential acquisitions and capital transactions increased by $4.0 million. Also impacting the year ended December 31, 2017 was a $2.5 million one-time non-income tax expense. The remaining portion of the increase in expense was a result of additional occupancy-related and support costs associated with an increase in headcount. Total headcount increased by 8%, to more than 1,000 employees as of December 31, 2017 compared to total headcount as of December 31, 2016.
Transaction Support Expense. Transaction support expense represents a one-time payment of $275.2 million that we made, through our subsidiary Ares Capital Management LLC, to ACAS shareholders during the first quarter of 2017 upon the closing of ARCC’s acquisition of ACAS.

Expenses of Consolidated Funds. Expenses of the Consolidated Funds increased by $17.9 million, or 85%, for the year ended December 31, 2017 compared to the year ended December 31, 2016. The increase was primarily due to increased organizational and offering costs incurred to launch four new funds that we began consolidating in 2017 compared to organizational and offering costs incurred to launch two new funds that we began consolidating in 2016.
Other Income (Expense)
When evaluating the changes in other income (expense), we separately analyze the other income generated by the Company from the investment returns generated by our Consolidated Funds.
Net Realized and Unrealized Gain (Loss) on Investments. Net realized and unrealized gain (loss) on investments increased by $15.9 million from a net loss of $7.6 million for the year ended December 31, 2016 to a net gain of $8.3 million for the year ended December 31, 2017. The increase was primarily attributable to a $20 million realized loss in 2016 on our investment in Deimos Management Holdings LLC due to the winding down of its operations.
Interest and Dividend Income. Interest and dividend income increased $2.6 million, or 57%, for the year ended December 31, 2017 compared to the year ended December 31, 2016. The increase was primarily due to interest income from investments in our syndicated loan strategies purchased during 2017 as a result of our compliance with risk retention requirements.
Interest Expense. Interest expense increased $3.2 million, or 18%, for the year ended December 31, 2017 compared to the year ended December 31, 2016. The increase in interest expense was primarily due to the CLO term loan balance increasing from $61.1 million as of December 31, 2016 to $160.9 million as of December 31, 2017. CLO term loans entered in 2017 were in connection with risk retention requirements.

104


Other Income, Net. Other income of the Company decreased by $16.2 million, or 45%, for the year ended December 31, 2017 compared to the year ended December 31, 2016. The decrease was primarily due to gains of $16.2 million for the year ended December 31, 2016 compared to losses of  $1.7 million from the revaluation of certain assets and liabilities denominated in foreign currencies. In 2016, the Brexit vote caused exchange rate fluctuations that resulted in the strengthening of the U.S. dollar against foreign currencies in which we conduct business, primarily the British pounds sterling and the Euro. That strengthening of the U.S. dollar against these foreign currencies resulted in gains in 2016. In 2017, a portion of these gains reversed as the British pounds sterling and the Euro strengthened against the U.S. dollar. The impact was partially mitigated by reductions in liabilities denominated in foreign currencies during 2017.
Net Realized and Unrealized Gain (Loss) on Investments of Consolidated Funds. Net gain (loss) on investments of the Consolidated Funds increased $102.2 million from a net investment loss of $2.1 million for the year ended December 31, 2016 to a net investment gain of $100.1 million for the year ended December 31, 2017. The increase was driven by unrealized appreciation on certain investments of $38.5 million in an Asian corporate private equity fund and an increase in net realized and unrealized gains of $47.1 million in an E.U. direct lending fund due to the strengthening Euro for the year ended December 31, 2017 compared to the year ended December 31, 2016. The remaining portion of the increase was primarily attributable to the impact of unrealized gains from investments in funds we began consolidating in 2017.
Interest and Other Income of Consolidated Funds. Interest income and other income of the Consolidated Funds increased$48.8 million, or 35%, for the year ended December 31, 2017 compared to the year ended December 31, 2016. The increase was primarily driven by $28.8 million of interest income from funds we began consolidating in 2017 in addition to the impact of a full year of interest income from funds we began consolidating late in 2016. Also contributing to the increase was income from an Asian corporate private equity investment. These increases were offset by a decrease in interest income from the liquidation of a Consolidated Fund during the year ended December 31, 2017.
Interest Expense of Consolidated Funds. Interest expense of the Consolidated Funds increased $35.3 million, or 39%, for the year ended December 31, 2017 compared to the year ended December 31, 2016. The increase was driven by interest expense from new borrowing arrangements for four new funds combined with a full year of interest expense from two new funds that we began consolidating in 2016.
Income Tax Expense (Benefit). Income tax benefit was $23.1 million for the year ended December 31, 2017 compared to income tax expense of $11.0 million for the year ended December 31, 2016. The tax benefit for the year ended December 31, 2017 was largely driven by the pre-tax losses recognized by AHI, a U.S. taxable entity, resulting from the $275.2 million transaction support payment made in connection with ARCC's acquisition of ACAS.
Non-Controlling and Redeemable Interests.  Net income attributable to non-controlling and redeemable interests in Ares Operating Group entities represents results attributable to the owners of AOG Units that are not held by Ares Management Corporation and is allocated based on the weighted average daily ownership of the AOG unitholders. The former owners of Indicus Advisors, LLP (“Indicus”), a company we acquired in 2011, exercised the put option on their redeemable interest during the third quarter of 2016, at which time the redeemable interest in Ares Operating Group entities ceased to exist.
Net income attributable to non-controlling interests decreased by a higher percentage than net income of the Company for the comparative period due to the tax benefits recognized by AHI being solely attributable to the Company. The weighted average daily ownership for non-controlling and redeemable AOG unitholders was 61.4% for the year ended December 31, 2017 compared to 62.0% for the year ended December 31, 2016.


105


Segment Analysis
Under GAAP, we are required to consolidate entities where we have both significant economics and the power to direct the activities of the entity that impact economic performance. For more information regarding consolidation principles, see Note 2, “Summary of Significant Accounting Policies,” to our consolidated financial statements included in this Annual Report on Form 10‑K.
For segment reporting purposes, revenues and expenses are presented on a basis before giving effect to the results of our Consolidated Funds. As a result, segment revenues from management fees, performance income and investment income are greater than those presented on a consolidated basis in accordance with GAAP because revenues recognized from Consolidated Funds are eliminated in consolidation. Furthermore, expenses and the effects of other income (expense) are different than related amounts presented on a consolidated basis in accordance with GAAP due to the exclusion of the results of Consolidated Funds.
Discussed below are our results of operations for each of our three reportable segments. In addition to the three segments, we separately discuss the OMG. This information is used by our management to make operating decisions, assess performance and allocate resources.
FRE, RI and Other Measures
The following table sets forth FRE and RI by segment for the years ended December 31, 2018, 2017 and 2016. FRE and RI are non‑GAAP financial measures our management uses when making resource deployment decisions and in assessing performance of our segments. For definitions of each of these non-GAAP financial measures see the Glossary ($ in thousands).
 
Year Ended December 31,
 
2018 vs. 2017
 
2017 vs. 2016
 
2018
 
2017
 
2016
 
Favorable (Unfavorable)
 
Favorable (Unfavorable)
 
 
 
 
$ Change
 
% Change
 
$ Change
 
% Change
Fee related earnings:
 
 
 
 
 
 
 
 
 
 
 
 
 
Credit Group
$
327,369

 
$
275,323

 
$
240,910

 
$
52,046

 
19
 %
 
$
34,413

 
14
 %
Private Equity Group
106,036

 
113,863

 
73,379

 
(7,827
)
 
(7
)%
 
40,484

 
55
 %
Real Estate Group
23,950

 
14,862

 
16,157

 
9,088

 
61
 %
 
(1,295
)
 
(8
)%
Operations Management Group
(202,043
)
 
(187,058
)
 
(158,096
)
 
(14,985
)
 
(8
)%
 
(28,962
)
 
(18
)%
Fee related earnings
$
255,312

 
$
216,990

 
$
172,350

 
38,322

 
18
 %
 
44,640

 
26
 %
Realized income:
 
 
 
 
 
 
 
 
 
 
 
 
 
Credit Group
$
374,554

 
$
292,081

 
$
299,439

 
82,473

 
28
 %
 
(7,358
)
 
(2
)%
Private Equity Group
150,532

 
192,814

 
149,544

 
(42,282
)
 
(22
)%
 
43,270

 
29
 %
Real Estate Group
67,605

 
24,527

 
26,611

 
43,078

 
176
 %
 
(2,084
)
 
(8
)%
Operations Management Group
(197,295
)
 
(183,982
)
 
(175,266
)
 
(13,313
)
 
(7
)%
 
(8,716
)
 
(5
)%
Realized income
$
395,396

 
$
325,440

 
$
300,328

 
69,956

 
21
 %
 
25,112

 
8
 %
 
NM - Not Meaningful


106


Reconciliation of Consolidated GAAP Financial Measures to Certain Non-GAAP Measures
Income before provision for income taxes is the GAAP financial measure most comparable to RI and FRE. The following table presents the reconciliation of income before taxes as reported in the Consolidated Statements of Operations to RI and FRE (in thousands):
 
For the Year Ended December 31,
 
2018
 
2017
 
2016
Income before taxes
$
184,341

 
$
149,859

 
$
297,920

Adjustments:
 
 
 
 
 
Amortization of intangibles
9,032

 
17,850

 
26,638

Depreciation expense
16,055

 
12,631

 
8,215

Equity compensation expenses
89,724

 
69,711

 
39,065

Acquisition and merger-related expenses
2,936

 
259,899

 
(16,902
)
Placement fees and underwriting costs
20,343

 
19,765

 
6,424

Other (income) expense(1)
13,489

 
(1,042
)
 
(1,728
)
Expense of non-controlling interests in consolidated subsidiaries
3,343

 
1,739

 

Income before taxes of non-controlling interests in Consolidated Funds, net of eliminations
(20,643
)
 
(62,705
)
 
(2,649
)
Unconsolidated performance (income) loss - unrealized
247,212

 
(325,915
)
 
(228,472
)
Unconsolidated performance related compensation - unrealized
(221,343
)
 
237,392

 
189,582

Unconsolidated net investment (income) loss - unrealized
50,907

 
(53,744
)
 
(17,765
)
Realized income
395,396

 
325,440

 
300,328

Unconsolidated performance income - realized
(357,207
)
 
(317,787
)
 
(292,998
)
Unconsolidated performance related compensation - realized
251,597

 
242,330

 
198,264

Unconsolidated net investment income - realized
(34,474
)
 
(32,993
)
 
(33,244
)
Fee related earnings
$
255,312

 
$
216,990

 
$
172,350

 
(1) Year ended December 31, 2018 expenses include an $11.8 million payment made to ARCC for rent and utilities for the years ended 2017, 2016, 2015 and 2014, and the first quarter of 2018.



107


Results of Operations by Segment
Credit Group—Year Ended December 31, 2018 Compared to Year Ended December 31, 2017
Fee Related Earnings:
The following table presents the components of the Credit Group's FRE and the changes for the comparative periods ($ in thousands):
 
For the Years Ended December 31,
 
Favorable (Unfavorable)
 
2018
 
2017
 
$ Change
 
% Change
Management fees (includes ARCC Part I Fees of $128,805 and $105,467 for the years ended December 31, 2018 and 2017, respectively)
$
564,899

 
$
481,466

 
$
83,433

 
17
 %
Other fees
23,247

 
20,830

 
2,417

 
12
 %
Compensation and benefits
(216,843
)
 
(193,347
)
 
(23,496
)
 
(12
)%
General, administrative and other expenses
(43,934
)
 
(33,626
)
 
(10,308
)
 
(31
)%
Fee Related Earnings
$
327,369

 
$
275,323

 
52,046

 
19
 %
Management Fees
The chart below presents the Credit Group's management fees and effective management fee rates for the years ended December 31, 2018 and 2017 ($ in millions):
chart-c69621e59bc3e8a9e3f.jpg
The increase in management fees attributable to additional capital deployment of existing funds was $58.2 million for the comparative periods. The formation of 23 new funds with FPAUM of $7.4 billion during 2018 increased management fees by $21.5 million. ARCC Part I Fees increased by $23.3 million to $128.8 million for 2018. The increase in ARCC Part I Fees was primarily due to increased interest income from a higher average size and weighted average yield of ARCC's portfolio, as well as an increase in capital structuring fees from a greater number of new investment commitments. The increase was partially offset by a $10 million quarterly ARCC Part I Fee waiver that commenced in the second quarter of 2017. Additionally, the liquidation of 25 funds with FPAUM of $2.3 billion in 2018 decreased management fees by $19.4 million in 2018.
The increase in the effective management fee rate was primarily due to increased ARCC Part I Fees and to new direct lending funds with higher effective fee rates for the year ended December 31, 2018 compared to the year ended December 31, 2017. ARCC Part I Fees' contribution towards the total effective management fee rate of the Credit Group increased to 0.24% for the year ended December 31, 2018 from 0.22% for the year ended December 31, 2017.
Other fees. Other fees increased $2.4 million, or 12%, for the year ended December 31, 2018 compared to the year ended December 31, 2017. The increase was primarily driven by a higher volume of transaction fees based on loan originations within certain direct lending funds.

108


Compensation and Benefits. Compensation and benefits expense increased $23.5 million, or 12%, for the year ended December 31, 2018 compared to the year ended December 31, 2017. The increase was primarily driven by higher compensation expense related to ARCC Part I Fees.
General, Administrative and Other Expenses. General, administrative and other expense increased $10.3 million, or 31%, for the year ended December 31, 2018 compared to the year ended December 31, 2017. The increase was primarily driven by marketing expenses to support expanding distribution and fundraising efforts, including our joint venture distribution platform and by an increase in recruiting fees to support our expanding business. Additionally, occupancy costs increased by $3.5 million related to costs previously paid by ARCC for certain rent and utilities that we expect to continue.
Realized Income:
The following table presents the components of the Credit Group's RI and the changes for the comparative periods ($ in thousands):
 
For the Years Ended December 31,
 
Favorable (Unfavorable)
 
2018
 
2017
 
$ Change
 
% Change
Fee Related Earnings
$
327,369

 
$
275,323

 
52,046

 
19
 %
Performance income-realized
121,270

 
21,087

 
100,183

 
NM

Performance related compensation-realized
(75,541
)
 
(9,218
)
 
(66,323
)
 
NM

Realized net performance income
45,729

 
11,869

 
33,860

 
285
 %
Investment income-realized
2,492

 
7,102

 
(4,610
)
 
(65
)%
Interest and other investment income-realized
10,350

 
10,192

 
158

 
2
 %
Interest expense
(11,386
)
 
(12,405
)
 
1,019

 
8
 %
Realized net investment income
1,456

 
4,889

 
(3,433
)
 
(70
)%
Realized Income
$
374,554

 
$
292,081

 
82,473

 
28
 %
Realized income for the periods presented was composed of FRE, as explained above, realized net performance income and realized net investment income for the respective periods.
Realized net performance income for the for the year ended December 31, 2018 was primarily attributable to certain direct lending funds that are generating returns in excess of their hurdle rates and ARCC Part II Fees, net of performance related compensation, due to ARCC's cumulative aggregate realized gains exceeding the sum of cumulative aggregate realized losses and aggregate unrealized capital depreciation. Realized net performance income for the for the year ended December 31, 2017 was primarily attributable to certain direct lending funds that are generating returns in excess of their hurdle rates.
Realized net investment income for the years ended December 31, 2018 and 2017 was primarily attributable to realized gains from our syndicated loan funds.









109


Credit Group—Year Ended December 31, 2017 Compared to Year Ended December 31, 2016
Fee Related Earnings:
The following table presents the components of the Credit Group's FRE and the changes for the comparative periods ($ in thousands):
 
For the Years Ended December 31,
 
Favorable (Unfavorable)
 
2017
 
2016
 
$ Change
 
% Change
Management fees (includes ARCC Part I Fees of $105,467 and $121,181 for the years ended December 31, 2017 and 2016, respectively)
$
481,466

 
$
444,664

 
$
36,802

 
8
 %
Other fees
20,830

 
9,953

 
10,877

 
109
 %
Compensation and benefits
(193,347
)
 
(184,571
)
 
(8,776
)
 
(5
)%
General, administrative and other expenses
(33,626
)
 
(29,136
)
 
(4,490
)
 
(15
)%
Fee Related Earnings
275,323

 
240,910

 
34,413

 
14
 %
Management Fees
The chart below presents the Credit Group's management fees and effective management fee rates for the years ended December 31, 2017 and 2016 ($ in millions):
chart-d557e5f1410d09558e2.jpg
ARCC's acquisition of ACAS in the first quarter of 2017 increased FPAUM by approximately $2.8 billion at the time of acquisition, which drove an increase of $34.3 million in management fees generated by ARCC in 2017. Conversely, ARCC Part I Fees decreased $15.7 million due primarily to the $10 million per quarter ARCC Part I Fee waiver, which became effective in the second quarter of 2017 and totaled $30.0 million for 2017. Direct lending funds generated additional management fees of $25.5 million from capital deployment in existing funds during the year ended December 31, 2017, $10.3 million of which was attributable to ACE III. We also earned $16.8 million of management fees from 34 new funds that launched at various points throughout 2017. The aforementioned increases were offset by a decrease of $17.9 million in management fees from 23 funds liquidated during the year ended December 31, 2017.
The decrease in effective management fee rate was primarily due to the impact of the ARCC Part I Fee waiver, offset partially by new direct lending funds with higher effective fee rates replacing run-off assets with lower fees rates. ARCC Part I Fees' contribution towards the total effective management fee rate of the Credit Group decreased from 0.29% for 2016 to 0.22% for 2017.
Other Fees. Other fees increased $10.9 million, or 109%, for the year ended December 31, 2017 compared to the year ended December 31, 2016. The increase resulted from a full year of transaction fees based on the increased volume and the amount of loans funded from certain U.S. direct lending funds.

110


Compensation and Benefits. Compensation and benefits expense increased $9.1 million, or 5%, for the year ended December 31, 2017 compared to the year ended December 31, 2016. The increase was primarily due to additional headcount and higher incentive compensation in line with segment performance. Compensation costs related to employees hired in connection with the ARCC-ACAS Transaction in 2017 was $6.7 million. The increase was offset by a $9.3 million decrease in ARCC Part I compensation during 2017, due to the decrease in ARCC Part I Fee revenue.

General, Administrative and Other Expenses. General, administrative and other expenses increased $4.8 million, or 17%, for the year ended December 31, 2017 compared to the year ended December 31, 2016. The increase was primarily attributable to $4.4 million of costs incurred from operating expenses from a joint venture distribution platform. The platform will be used to raise capital for registered investment companies through independent brokerage networks. The first such fund, a direct lending closed end fund, was launched in 2017.
Realized Income:
The following table presents the components of the Credit Group's RI and the changes for the comparative periods ($ in thousands):
 
For the Years Ended December 31,
 
Favorable (Unfavorable)
 
2017
 
2016
 
$ Change
 
% Change
Fee Related Earnings
$
275,323

 
$
240,910

 
$
34,413

 
14
 %
Performance income-realized
21,087

 
51,435

 
(30,348
)
 
(59
)%
Performance income compensation-realized
(9,218
)
 
(11,772
)
 
2,554

 
22
 %
Realized net performance income
11,869

 
39,663

 
(27,794
)
 
(70
)%
Investment income-realized
7,102

 
4,928

 
2,174

 
44
 %
Interest and other investment income-realized
10,192

 
22,547

 
(12,355
)
 
(55
)%
Interest expense
(12,405
)
 
(8,609
)
 
(3,796
)
 
(44
)%
Realized net investment income
4,889

 
18,866

 
(13,977
)
 
(74
)%
Realized Income
$
292,081

 
$
299,439

 
(7,358
)
 
(2
)%
Realized income for the periods presented was composed of FRE, as explained above, realized net performance income and realized net investment income for the respective periods.
Realized net performance income for the years ended December 31, 2017 and 2016 was primarily attributable to certain direct lending funds that were generating returns in excess of their hurdle rates.
Realized net investment income for the years ended December 31, 2017 and 2016 was primarily attributable to realized gains from our syndicated loan funds.
Credit Group— Carried Interest and Incentive Fees
Accrued carried interest and incentive fee receivable for the Credit Group are comprised of the following (in thousands):
 
As of December 31,
 
2018
 
2017
ARCC
$
50,246

 

PCS
21,009

 
4,475

ACE II
27,060

 
24,090

ACE III
63,338

 
43,595

ACE IV
8,517

 

Other credit funds
40,485

 
96,344

Total Credit Group
$
210,655

 
$
168,504


111


The change in accrued carried interest and incentive fee receivable for the comparative periods was composed of the following: (i) $28.0 million reversal of unconsolidated unrealized incentive fees as a result of our adoption of the new revenue recognition standard; (ii) $27.7 million of unrealized carried interest allocation for the year ended December 31, 2018; (iii) $50.2 million of realized incentive fees received after December 31, 2018; and (iv) foreign currency translation and other adjustments. The following table presents the components of incentive fees and carried interest allocation for the Credit Group. Results for 2017 and 2016 include unrealized incentive fees, which are no longer recognized as revenue following our adoption of the new revenue recognition standard in 2018 (in thousands).
 
Year Ended December 31, 2018
 
Year Ended December 31, 2017
 
Year Ended December 31, 2016
 
Realized
 
Unrealized
 
Net
 
Realized
 
Unrealized
 
Net
 
Realized
 
Unrealized
 
Net
ARCC
$
50,246

 
$

 
$
50,246

 
$

 
$

 
$

 
$

 
$

 
$

PCS

 
16,289

 
16,289

 

 
4,406

 
4,406

 

 

 

ACE II
7,246

 
3,514

 
10,760

 
3,201

 
6,543

 
9,744

 
12,124

 
(8,110
)
 
4,014

ACE III
28,111

 
21,876

 
49,987

 

 
29,557

 
29,557

 

 
12,035

 
12,035

ACE IV

 
8,572

 
8,572

 

 

 

 

 

 

Other credit funds
35,667

 
(22,601
)
 
13,066

 
17,886

 
13,690

 
31,576

 
39,311

 
18,926

 
58,237

Total Credit Group
$
121,270

 
$
27,650

 
$
148,920

 
$
21,087

 
$
54,196

 
$
75,283

 
$
51,435

 
$
22,851

 
$
74,286

Credit Group—Assets Under Management
The tables below provide the period‑to‑period rollforwards of AUM for the Credit Group for the years ended December 31, 2018, 2017 and 2016 (in millions):
 
Syndicated Loans
 
High Yield
 
Credit Opportunities
 
Alternative Credit
 
U.S. Direct Lending
 
E.U. Direct Lending(2)
 
Total Credit Group
Balance at 12/31/2017
$
16,530

 
$
4,630

 
$
3,333

 
$
4,791

 
$
30,640

 
$
11,808

 
$
71,732

Net new par/ equity commitments
268

 
293

 
128

 
1,597

 
7,504

 
11,315

 
21,105

Net new debt commitments
3,162

 

 

 

 
4,254

 
1,924

 
9,340

Distributions
(956
)
 
(808
)
 
(639
)
 
(950
)
 
(3,182
)
 
(1,209
)
 
(7,744
)
Change in fund value
(124
)
 
(91
)
 
(61
)
 
10

 
1,452

 
217

 
1,403

Balance at 12/31/2018
$
18,880

 
$
4,024

 
$
2,761

 
$
5,448

 
$
40,668

 
$
24,055

 
$
95,836

Average AUM(3)
$
17,827

 
$
4,413

 
$
3,006

 
$
5,199

 
$
36,387

 
$
17,815

 
$
84,647

 
Syndicated Loans
 
High Yield
 
Credit Opportunities
 
Alternative Credit
 
U.S. Direct Lending(1)
 
E.U. Direct Lending
 
Total Credit Group
Balance at 12/31/2016
$
17,260

 
$
4,978

 
$
3,304

 
$
4,254

 
$
21,110

 
$
9,560

 
$
60,466

Acquisitions

 

 

 

 
3,605

 

 
3,605

Net new par/ equity commitments
731

 
558

 
(6
)
 
356

 
6,167

 
864

 
8,670

Net new debt commitments
3,536

 

 

 

 
1,882

 
571

 
5,989

Distributions
(5,426
)
 
(1,224
)
 
(146
)
 
(173
)
 
(3,011
)
 
(872
)
 
(10,852
)
Change in fund value
429

 
318

 
181

 
354

 
887

 
1,685

 
3,854

Balance at 12/31/2017
$
16,530

 
$
4,630

 
$
3,333

 
$
4,791

 
$
30,640

 
$
11,808

 
$
71,732

Average AUM(3)
$
16,861

 
$
4,685

 
$
3,343

 
$
4,482

 
$
26,957

 
$
10,743

 
$
67,071

 
Syndicated Loans
 
High Yield
 
Credit Opportunities
 
Alternative Credit
 
U.S. Direct Lending(1)
 
E.U. Direct Lending
 
Total Credit Group
Balance at 12/31/2015
$
17,617

 
$
3,303

 
$
3,715

 
$
3,103

 
$
23,592

 
$
9,056

 
$
60,386

Net new par/ equity commitments
624

 
1,664

 
281

 
905

 
751

 
1,228

 
5,453

Net new debt commitments
2,287

 

 

 

 
2,411

 
332

 
5,030

Distributions
(3,410
)
 
(459
)
 
(923
)
 
(106
)
 
(6,269
)
 
(801
)
 
(11,968
)
Change in fund value
142

 
470

 
231

 
352

 
625

 
(255
)
 
1,565

Balance at 12/31/2016
$
17,260

 
$
4,978

 
$
3,304

 
$
4,254

 
$
21,110

 
$
9,560

 
$
60,466

Average AUM(3)
$
17,162

 
$
4,217

 
$
3,365

 
$
3,743

 
$
22,299

 
$
9,511

 
$
60,297

 
(1) Distributions of $3.0 billion and $6.3 billion in 2017 and 2016, respectively, includes $1.6 billion and $4.8 billion reduction in leverage, respectively, related to the paydown associated with the Senior Secured Loan Program (the "SSLP").
(2) Includes $7.6 billion related to ACE IV which had its final close in July 2018.
(3) Represents a five-point average of quarter-end balances for each period.


112


Credit Group—Fee Paying AUM
The tables below provide the period‑to‑period rollforwards of fee paying AUM for the Credit Group for the years ended December 31, 2018, 2017 and 2016 (in millions):
 
Syndicated Loans
 
High Yield
 
Credit Opportunities
 
Alternative Credit
 
U.S. Direct Lending
 
E.U. Direct Lending
 
Total Credit Group
FPAUM Balance at 12/31/2017
$
15,251

 
$
4,629

 
$
2,809

 
$
3,434

 
$
16,869

 
$
6,458

 
$
49,450

Commitments
4,196

 
282

 
17

 
133

 
110

 
30

 
4,768

Subscriptions/deployment/increase in leverage

 
12

 
42

 
480

 
6,212

 
3,688

 
10,434

Redemptions/distributions/decrease in leverage
(945
)
 
(805
)
 
(610
)
 
(1,239
)
 
(1,954
)
 
(1,235
)
 
(6,788
)
Change in fund value
(170
)
 
(90
)
 
(62
)
 
18

 
420

 
(126
)
 
(10
)
Change in fee basis
(4
)
 
(3
)
 

 

 

 

 
(7
)
FPAUM Balance at 12/31/2018
$
18,328

 
$
4,025

 
$
2,196

 
$
2,826

 
$
21,657

 
$
8,815

 
$
57,847

Average FPAUM(1)
$
16,913

 
$
4,412

 
$
2,473

 
$
3,356

 
$
18,787

 
$
7,675

 
$
53,616

 
Syndicated Loans
 
High Yield
 
Credit Opportunities
 
Alternative Credit
 
U.S. Direct Lending
 
E.U. Direct Lending
 
Total Credit Group
FPAUM Balance at 12/31/2016
$
15,998

 
$
4,978

 
$
2,705

 
$
3,128

 
$
11,292

 
$
4,608

 
$
42,709

Acquisitions

 

 

 

 
2,789

 

 
2,789

Commitments
4,116

 
495

 
4

 
273

 
172

 

 
5,060

Subscriptions/deployment/increase in leverage

 
77

 
65

 
325

 
2,998

 
1,629

 
5,094

Redemptions/distributions/decrease in leverage
(5,240
)
 
(1,238
)
 
(137
)
 
(587
)
 
(948
)
 
(583
)
 
(8,733
)
Change in fund value
377

 
317

 
172

 
295

 
566

 
595

 
2,322

Change in fee basis

 

 

 

 

 
209

 
209

FPAUM Balance at 12/31/2017
$
15,251

 
$
4,629

 
$
2,809

 
$
3,434

 
$
16,869

 
$
6,458

 
$
49,450

Average FPAUM(1)
$
15,550

 
$
4,685

 
$
2,788

 
$
3,316

 
$
14,627

 
$
5,632

 
$
46,598

 
Syndicated Loans
 
High Yield
 
Credit Opportunities
 
Alternative Credit
 
U.S. Direct Lending
 
E.U. Direct Lending
 
Total Credit Group
FPAUM Balance at 12/31/2015
$
17,180

 
$
3,303

 
$
2,606

 
$
2,558

 
$
10,187

 
$
4,091

 
$
39,925

Commitments
1,985

 
1,537

 
62

 
7

 
40

 

 
3,631

Subscriptions/deployment/increase in leverage
24

 
127

 
366

 
379

 
1,423

 
1,393

 
3,712

Redemptions/distributions/decrease in leverage
(3,239
)
 
(459
)
 
(492
)
 
(112
)
 
(928
)
 
(585
)
 
(5,815
)
Change in fund value
48

 
470

 
223

 
296

 
570

 
(291
)
 
1,316

Change in fee basis

 

 
(60
)
 

 

 

 
(60
)
FPAUM Balance at 12/31/2016
$
15,998

 
$
4,978

 
$
2,705

 
$
3,128

 
$
11,292

 
$
4,608

 
$
42,709

Average FPAUM(1)
$
16,234

 
$
4,217

 
$
2,569

 
$
2,805

 
$
10,640

 
$
4,473

 
$
40,938

 
(1) Represents a five-point average of quarter-end balances for each period.




113


The charts below present FPAUM for the Credit Group by its fee basis as of December 31, 2018, 2017 and 2016 (in millions):
chart-7a90e78aff8d5c45b14.jpgchart-e49612c3dea5598cb93.jpgchart-b0a36aeb92d0f32e666.jpg
FPAUM: $57,847
FPAUM: $49,450
FPAUM: $42,709
 
Market value/other
 
Collateral balances (at par)
 
Invested capital
 
Capital commitments
The components of our AUM, including the portion that is FPAUM, for the Credit Group are presented below as of December 31, 2018, 2017 and 2016 (in millions):
chart-c4f12337223d5b4dba7.jpgchart-41f33efb422d55399a6.jpgchart-38ffb562390b5f32370.jpg
AUM: $95,836
AUM: $71,732
AUM: $60,466
 
FPAUM
 
Non-fee paying(1)
 
AUM not yet earning fees
 
General partner and affiliates
(1) Includes $6,734 million, $5,656 million and $6,440 million of AUM of funds from which we indirectly earn management fees as of December 31, 2018, 2017 and 2016, respectively.




114


Credit Group—Fund Performance Metrics as of December 31, 2018
The Credit Group managed 156 funds as of December 31, 2018. ARCC contributed approximately 55% of the Credit Group’s total management fees for the year ended December 31, 2018. In addition to ARCC, we have six significant funds which contributed approximately 9.1% of the Credit Group’s management fees for the year ended December 31, 2018. Our significant non-drawdown funds are: ARCC; one sub-advised fund; and one separately managed account over which we exercise sole investment discretion. Our significant E.U. direct lending drawdown funds include ACE II, ACE III and Ares Capital Europe IV, L.P. (“ACE IV”), all of which focus on direct lending to European middle market companies. Our significant U.S. direct lending drawdown fund, Ares Private Credit Solutions, L.P. (“PCS”), targets junior capital needs of upper middle market companies in North America.
The following table presents the performance data for our significant non-drawn funds in the Credit Group as of December 31, 2018 ($ in millions):
 
 
 
 
 
Returns(%)(1)
 
 
 
Year of
 
AUM
 
Fourth Quarter
 
Year-To-Date
 
Since Inception(2)
 
 
Fund
Inception
 
 
Gross
 
Net
 
Gross
 
Net
 
Gross
 
Net
 
Investment Strategy
ARCC(3)
2004
 
$
14,295

 
N/A

 
2.0

 
N/A

 
12.4

 
N/A
 
11.8
 
U.S. Direct Lending
Sub-advised Client A(4)
2007
 
571

 
(4.3
)
 
(4.4
)
 
(2.4
)
 
(2.7
)
 
7.0
 
6.7
 
High Yield
Separately Managed Account Client B(4)
2016
 
703

 
(3.5
)
 
(3.5
)
 
(2.7
)
 
(3.0
)
 
3.1
 
2.8
 
High Yield
 
(1)
Returns are time-weighted rates of return and include the reinvestment of income and other earnings from securities or other investments and reflect the deduction of all trading expenses.
(2)
Since inception returns are annualized.
(3)
Net returns are calculated using the fund's NAV and assume dividends are reinvested at the closest quarter-end NAV to the relevant quarterly ex-dividend dates. Additional information related to ARCC can be found in its financial statements filed with the SEC, which are not part of this report.
(4)
Gross returns do not reflect the deduction of management fees or any other expenses. Net returns are calculated by subtracting the applicable management fee from the gross returns on a monthly basis.
The following table presents the performance data of our significant drawdown funds as of December 31, 2018 ($ in millions):
 
Year of Inception
 
AUM
 
Original Capital Commitments
 
Cumulative Invested Capital
 
Realized Proceeds(1)
 
Unrealized Value(2)
 
Total Value
 
MoIC
 
IRR(%)
 
 
Fund
 
 
 
 
 
 
 
Gross(3)
 
Net(4)
 
Gross(5)
 
Net(6)
 
Investment Strategy
ACE II(7)
2013
 
$
739

 
$
1,216

 
$
963

 
$
775

 
$
511

 
$
1,286

 
1.4x
 
1.3x
 
10.3
 
7.6
 
E.U. Direct Lending
ACE III(8)
2015
 
5,047

 
2,822

 
2,519

 
242

 
2,817

 
3,059

 
1.3x
 
1.2x
 
16.9
 
12.9
 
E.U. Direct Lending
PCS
2017
 
3,471

 
3,365

 
915

 
60

 
941

 
1,001

 
1.1x
 
1.1x
 
NA
 
NA
 
U.S. Direct Lending
ACE IV Unlevered (9)
2018
 
8,969

 
2,851

 
450

 

 
466

 
466

 
1.0x
 
1.0x
 
NA
 
NA
 
E.U. Direct Lending
ACE IV Levered (9)
 
 
4,819

 
760

 

 
804

 
804

 
1.1x
 
1.1x
 
NA
 
NA
 
E.U. Direct Lending
 
(1)
Realized proceeds represent the sum of all cash distributions to all partners and if applicable, exclude tax and incentive distributions made to the general partner.
(2)
Unrealized value represents the fund's NAV reduced by the accrued incentive allocation, if applicable. There can be no assurance that unrealized values will be realized at the valuations indicated.
(3)
The gross multiple of invested capital (“MoIC”) is calculated at the fund-level and is based on the interests of the fee-paying limited partners and if applicable, excludes interests attributable to the non-fee paying limited partners and/or the general partner which does not pay management fees or carried interest. The gross MoIC is before giving effect to management fees, carried interest as applicable and other expenses.
(4)
The net MoIC is calculated at the fund-level and is based on the interests of the fee-paying limited partners and if applicable, excludes those interests attributable to the non-fee paying limited partners and/or the general partner which does not pay management fees or carried interest. The net MoIC is after giving effect to management fees, carried interest as applicable and other expenses. The funds may utilize a credit facility during the investment period and for general cash management purposes.
(5)
The gross IRR is an annualized since inception gross internal rate of return of cash flows to and from the fund and the fund’s residual value at the end of the measurement period. Gross IRR reflects returns to the fee-paying limited partners and if applicable, excludes interests attributable to the non-fee paying limited partners and/or the general partner which does not pay management fees or carried interest. The cash flow dates used in the gross IRR calculation are based on the actual dates of the cash flows. Gross IRRs are calculated before giving effect to management fees, carried interest as applicable, and other expenses.
(6)
The net IRR is an annualized since inception net internal rate of return of cash flows to and from the fund and the fund’s residual value at the end of the measurement period. Net IRRs reflect returns to the fee-paying limited partners and if applicable, exclude interests attributable to the non-fee paying limited partners and/or the general partner who does not pay management fees or carried interest. The cash flow dates used in the net IRR calculations are based on the actual dates of the cash flows. The net IRRs are calculated after giving effect to management fees, carried interest as applicable, and other expenses. The funds may utilize a credit facility during the investment period and for general cash management purposes. Net fund-level IRRs would likely have been lower had such fund called capital from its limited partners instead of utilizing the credit facility.
(7)
ACE II is made up of two feeder funds, one denominated in U.S. dollars and one denominated in Euros. The gross and net IRR and gross and net MoIC presented in the chart are for the U.S. dollar denominated feeder fund as that is the larger of the two feeders. The gross and net IRR for the Euro denominated feeder fund are 11.9% and 9.0%, respectively. The gross and net MoIC for the Euro denominated feeder fund are 1.5x and 1.4x, respectively. Original capital commitments are converted to U.S. dollars at the prevailing exchange rate at the time of the fund's closing. All other values for ACE II are for the combined fund and are converted to U.S. dollars at the prevailing quarter-end exchange rate. The

115


variance between the gross and net MoICs and the net IRRs for the U.S. dollar denominated and Euro denominated feeder funds is driven by the U.S. GAAP mark-to-market reporting of the foreign currency hedging program in the U.S. dollar denominated feeder fund. The feeder fund will be holding the foreign currency hedges until maturity, and therefore is expected to ultimately recognize a gain while mitigating the currency risk associated with the initial principal investments.
(8)
ACE III is made up of two feeder funds, one denominated in U.S. dollars and one denominated in Euros. The gross and net MoIC presented in the chart are for the Euro denominated feeder fund as that is the larger of the two feeders. The gross and net IRR for the U.S. dollar denominated feeder fund are 16.6% and 12.6%, respectively. The gross and net MoIC for the U.S. dollar denominated feeder fund are 1.3x and 1.2x, respectively. Original capital commitments are converted to U.S. dollars at the prevailing exchange rate at the time of the fund's closing. All other values for ACE III are for the combined fund and are converted to U.S. dollars at the prevailing quarter-end exchange rate.
(9)
ACE IV is made up of four parallel funds: ACE IV (E) Unlevered, ACE IV (G) Unlevered, ACE IV (E) Levered, and ACE IV (G) Levered, all of which with a 2018 inception date. The gross and net MoIC presented in the chart are for ACE IV (E) Unlevered and ACE IV (E) Levered as those are the largest of the levered and unlevered parallel funds. Metrics for ACE IV (E) Levered are inclusive of a U.S. Dollar denominated feeder fund, which has not been presented separately. The gross and net MoIC for ACE IV (G) Unlevered are 1.0x and 1.0x, respectively. The gross and net MoIC for ACE IV (G) Levered are 1.1x and 1.0x, respectively. Original capital commitments are converted to U.S. dollars at the prevailing exchange rate at the time of the fund's closing. AUM is presented as the aggregate ACE IV amount. All other values for ACE IV Unlevered and ACE IV Levered are for the combined levered and unlevered parallel funds and are converted to U.S. dollars at the prevailing quarter-end exchange rate.

Private Equity Group—Year Ended December 31, 2018 Compared to Year Ended December 31, 2017
Fee Related Earnings:
The following table presents the components of the Private Equity Group's FRE and the changes for the comparative periods ($ in thousands):
 
For the Years Ended December 31,
 
Favorable (Unfavorable)
 
2018
 
2017
 
$ Change
 
% Change
Management fees
$
198,182

 
$
198,498

 
$
(316
)
 
< 1%

Other fees
1,008

 
1,495

 
(487
)
 
(33
)%
Compensation and benefits
(74,672
)
 
(68,569
)
 
(6,103
)
 
(9
)%
General, administrative and other expenses
(18,482
)
 
(17,561
)
 
(921
)
 
(5
)%
Fee Related Earnings
$
106,036

 
$
113,863

 
(7,827
)
 
(7
)%
Management fees
The chart below presents the Private Equity Group's management fees and effective management fee rates for the years ended December 31, 2018 and 2017 ($ in millions):
chart-ef3e04c86b88b4a93b1.jpg
Management fees attributable to Ares Corporate Opportunities Fund V, L.P. (“ACOF V”), which began generating fees in March 2017, increased by $18.5 million for the year ended December 31, 2018. Capital deployment in Ares Special Situations Fund IV, L.P. (“SSF IV”) increased its fee basis, which generated additional management fees of $5.1 million in 2018. Additionally, the formation of new funds during 2018 increased management fees by $2.8 million. Conversely, monetizations and distributions of portfolio holdings of infrastructure and power funds and by ACOF III during 2018 resulted in a $12.7 million decrease in management fees compared to 2017. Management fees from ACOF IV decreased by $8.7 million in 2018 due to a reduced fee rate and fee basis in connection with the launch of ACOF V. Additionally, management fees generated from Ares Energy Investors Fund V, L.P. (“EIF V”) decreased by $4.8 million primarily due to one-time catch-up fees related to prior years recognized during 2017.

116


Compensation and Benefits. Compensation and benefits expense increased $6.1 million, or 9%, for the year ended December 31, 2018 compared to the year ended December 31, 2017. The increase was primarily due to additional headcount to expand our capabilities within the special opportunities strategy and to support an increasing asset base and pool of investments within our corporate opportunities strategy.
Realized Income:
The following table presents the components of the Private Equity Group's RI and the changes for the comparative periods ($ in thousands):
 
For the Years Ended December 31,
 
Favorable (Unfavorable)
 
2018
 
2017
 
$ Change
 
% Change
Fee Related Earnings
$
106,036

 
$
113,863

 
(7,827
)
 
(7
)%
Performance income-realized
139,820

 
287,092

 
(147,272
)
 
(51
)%
Performance income compensation-realized
(111,764
)
 
(228,774
)
 
117,010

 
51
 %
Realized net performance income
28,056

 
58,318

 
(30,262
)
 
(52
)%
Investment income-realized
17,816

 
22,625

 
(4,809
)
 
(21
)%
Interest and other investment income-realized
4,624

 
3,226

 
1,398

 
43
 %
Interest expense
(6,000
)
 
(5,218
)
 
(782
)
 
(15
)%
Realized net investment income
16,440

 
20,633

 
(4,193
)
 
(20
)%
Realized Income
$
150,532

 
$
192,814

 
(42,282
)
 
(22
)%
Realized income for the periods presented was composed of FRE, as explained above, realized net performance income and realized net investment income for the respective periods.
Realized net performance income and net realized investment income for 2018 were primarily attributable to realizations and from ACOF III's partial sale of its position in a publicly traded retail portfolio company. Realized net performance income and realized net investment income for 2017 were primarily attributable to realizations from monetizations of multiple investments held within ACOF III, ACOF IV and SSF IV.
Private Equity Group—Year Ended December 31, 2017 Compared to Year Ended December 31, 2016
Fee Related Earnings:
The following table presents the components of the Private Equity Group's FRE and the changes for the comparative periods ($ in thousands):
 
For the Years Ended December 31,
 
Favorable (Unfavorable)
 
2017
 
2016
 
$ Change
 
% Change
Management fees
$
198,498

 
$
147,790

 
$
50,708

 
34
 %
Other fees
1,495

 
1,544

 
(49
)
 
(3
)%
Compensation and benefits
(68,569
)
 
(61,276
)
 
(7,293
)
 
(12
)%
General, administrative and other expenses
(17,561
)
 
(14,679
)
 
(2,882
)
 
(20
)%
Fee Related Earnings
$
113,863

 
$
73,379

 
40,484

 
55
 %

117


Management fees
The chart below presents the Private Equity Group's management fees and effective management fee rates for the years ended December 31, 2017 and 2016 ($ in millions):
chart-f9a0b18d4642e357799.jpg
The increase was primarily attributable to ACOF V, which began generating fees in March 2017 totaling $90.8 million for the year ended December 31, 2017. In addition, EIF V held its final close in the second quarter of 2017, generating additional management fees of $8.9 million for the year ended December 31, 2017. Management fees generated by EIF V for the year ended December 31, 2017 included $5.8 million of one-time catch-up fees. Partially offsetting these increases were management fees generated by ACOF IV, which decreased by $37.1 million due to a reduced fee rate and change in fee basis in connection with the launch of ACOF V. Additionally, monetizations and distributions, which reduced the fee basis of certain infrastructure and power funds during 2017, resulted in a $9.4 million decrease in management fees.
The decrease in the effective management fee rate resulted from the reduced fee rate at ACOF IV partially offset by ACOF V management fees.
Compensation and Benefits. Compensation and benefits expense increased $7.3 million, or 12%, for the year ended December 31, 2017 compared to the year ended December 31, 2016. The increase was primarily due to increases in salary and benefits expenses as a result of additional headcount needed to support ACOF V's capital deployment, as well as merit based increases.
General, Administrative and Other Expenses. General, administrative and other expenses increased $2.9 million, or 20%, for the year ended December 31, 2017 compared to the year ended December 31, 2016. The increase in the current year was primarily attributable to an increase in recruiting fees of $1.7 million and other business support costs driven by increased headcount.
Realized Income:
The following table presents the components of the Private Equity Group's RI and the changes for the comparative periods ($ in thousands):
 
For the Years Ended December 31,
 
Favorable (Unfavorable)
 
2017
 
2016
 
$ Change
 
% Change
Fee Related Earnings
$
113,863

 
$
73,379

 
40,484

 
55
 %
Performance income-realized
287,092

 
230,162

 
56,930

 
25
 %
Performance income compensation-realized
(228,774
)
 
(184,072
)
 
(44,702
)
 
(24
)%
Realized net performance income
58,318

 
46,090

 
12,228

 
27
 %
Investment income-realized
22,625

 
18,773

 
3,852

 
21
 %
Interest and other investment income-realized
3,226

 
16,891

 
(13,665
)
 
(81
)%
Interest expense
(5,218
)
 
(5,589
)
 
371

 
7
 %
Realized net investment income
20,633

 
30,075

 
(9,442
)
 
(31
)%
Realized Income
$
192,814

 
$
149,544

 
43,270

 
29
 %

118


Realized income for the periods presented was composed of FRE, as explained above, realized net performance income and realized net investment income for the respective periods.
Realized net performance income and net realized investment income for 2017 were primarily attributable to realizations from monetizations of multiple investments held within ACOF III, ACOF IV and SSF IV. Realized net performance income and realized net investment income for 2016 were primarily attributable to realizations from monetizations of multiple investments held within ACOF III.
Private Equity Group—Carried Interest
Accrued carried interest for the Private Equity Group are comprised of the following (in thousands):
 
As of December 31,
 
2018
 
2017
ACOF III
$
316,377

 
$
570,578

ACOF IV
183,595

 
217,354

EIF V

 
16,215

Other funds
6,900

 
11,260

Total Private Equity Group
$
506,872

 
$
815,407

The following table presents the components of carried interest allocation for the Private Equity Group (in thousands):
 
Year Ended December 31, 2018
 
Year Ended December 31, 2017
 
Year Ended December 31, 2016
 
Realized
 
Unrealized
 
Net
 
Realized
 
Unrealized
 
Net
 
Realized
 
Unrealized
 
Net
ACOF III
$
138,216

 
$
(254,201
)
 
$
(115,985
)
 
$
58,946

 
$
227,620

 
$
286,566

 
$
161,216

 
$
4,574

 
$
165,790

ACOF IV
1,604

 
(33,759
)
 
(32,155
)
 
223,479

 
(16,852
)
 
206,627

 
41,807

 
181,571

 
223,378

EIF V

 
(16,215
)
 
(16,215
)
 

 
(294
)
 
(294
)
 

 
16,510

 
16,510

Other funds

 
(4,361
)
 
(4,361
)
 
4,667

 
(18,915
)
 
(14,248
)
 
27,139

 
(14,368
)
 
12,771

Total Private Equity Group
$
139,820

 
$
(308,536
)
 
$
(168,716
)
 
$
287,092

 
$
191,559

 
$
478,651

 
$
230,162

 
$
188,287

 
$
418,449


119


Private Equity Group—Assets Under Management
The tables below provide the period‑to‑period rollforwards of AUM for the Private Equity Group for the years ended December 31, 2018, 2017 and 2016 (in millions):
 
Corporate Private Equity
 
Infrastructure and Power
 
Special Opportunities
 
Energy Opportunities
 
Total Private Equity Group
Balance at 12/31/2017
$
18,557

 
$
4,423

 
$
1,550

 
$

 
$
24,530

Net new equity commitments
213

 
354

 
175

 
756

 
1,498

Net new debt commitments

 

 
100

 

 
100

Distributions
(844
)
 
(982
)
 
(74
)
 

 
(1,900
)
Change in fund value
(767
)
 
47

 
(18
)
 
(3
)
 
(741
)
Balance at 12/31/2018
$
17,159

 
$
3,842

 
$
1,733

 
$
753

 
$
23,487

Average AUM(2)
$
18,003

 
$
4,033

 
$
1,597

 
$
755

 
$
23,784

 
Corporate Private Equity
 
Infrastructure and Power
 
Special Opportunities
 
Total Private Equity Group
Balance at 12/31/2016
$
18,162

 
$
5,143

 
$
1,736

 
$
25,041

Net new equity commitments
56

 
300

 

 
356

Distributions
(2,130
)
 
(697
)
 
(187
)
 
(3,014
)
Change in fund value
2,469

 
(323
)
 
1

 
2,147

Balance at 12/31/2017
$
18,557

 
$
4,423

 
$
1,550

 
$
24,530

Average AUM(2)
$
18,591

 
$
4,697

 
$
1,626

 
$
24,914

 
 
Corporate Private Equity(1)
 
Infrastructure and Power
 
Special Opportunities
 
Total Private Equity Group
Balance at 12/31/2015
$
15,908

 
$
5,207

 
$
1,863

 
$
22,978

Net new equity commitments
2,184

 
130

 

 
2,314

Distributions
(1,886
)
 
(372
)
 
(261
)
 
(2,519
)
Change in fund value
1,956

 
178

 
134

 
2,268

Balance at 12/31/2016
$
18,162

 
$
5,143

 
$
1,736

 
$
25,041

Average AUM(2)
$
17,651

 
$
5,102

 
$
1,800

 
$
24,553

 
(1)
Net new equity commitments in 2016 includes $2.1 billion of commitments to ACOF V.
(2)
Represents a five-point average of quarter-end balances for each period; except for energy opportunities, which represents the average calculated using AUM on the strategy's first fund's inception date and December 31, 2018.







120


Private Equity Group—Fee Paying AUM
The tables below provide the period‑to‑period rollforwards of fee paying AUM, for the Private Equity Group for the years ended December 31, 2018, 2017 and 2016 (in millions):
 
Corporate Private Equity
 
Infrastructure and Power
 
Special Opportunities
 
Energy Opportunities
 
Total Private Equity Group
FPAUM Balance at 12/31/2017
$
12,073

 
$
4,019

 
$
766

 
$

 
$
16,858

Commitments
13

 
354

 

 
682

 
1,049

Subscriptions/deployment/increase in leverage
149

 
38

 
709

 

 
896

Redemptions/distributions/decrease in leverage
(490
)
 
(939
)
 
(180
)
 

 
(1,609
)
Change in fund value
(6
)
 

 
12

 

 
6

Change in fee basis
(23
)
 

 
(106
)
 

 
(129
)
FPAUM Balance at 12/31/2018
$
11,716

 
$
3,472

 
$
1,201

 
$
682

 
$
17,071

Average FPAUM(1)
$
12,026

 
$
3,621

 
$
977

 
$
682

 
$
16,760

 
Corporate Private Equity
 
Infrastructure and Power
 
Special Opportunities
 
Total Private Equity Group
FPAUM Balance at 12/31/2016
$
6,454

 
$
4,232

 
$
628

 
$
11,314

Commitments
7,655

 
300

 

 
7,955

Subscriptions/deployment/increase in leverage
478

 
230

 
414

 
1,122

Redemptions/distributions/decrease in leverage
(966
)
 
(392
)
 
(248
)
 
(1,606
)
Change in fund value
4

 
(351
)
 
(28
)
 
(375
)
Change in fee basis
(1,552
)
 

 

 
(1,552
)
FPAUM Balance at 12/31/2017
$
12,073

 
$
4,019

 
$
766

 
$
16,858

Average FPAUM(1)
$
11,157

 
$
4,047

 
$
682

 
$
15,886

 
Corporate Private Equity
 
Infrastructure and Power
 
Special Opportunities
 
Total Private Equity Group
FPAUM Balance at 12/31/2015
$
6,957

 
$
4,454

 
$
1,051

 
$
12,462

Commitments
29

 
130

 

 
159

Subscriptions/deployment/increase in leverage
52

 
45

 
(4
)
 
93

Redemptions/distributions/decrease in leverage
(288
)
 
(46
)
 
(331
)
 
(665
)
Change in fund value

 
(80
)
 
(88
)
 
(168
)
Change in fee basis
(296
)
 
(271
)
 

 
(567
)
FPAUM Balance at 12/31/2016
$
6,454

 
$
4,232

 
$
628

 
$
11,314

Average FPAUM(1)
$
6,652

 
$
4,306

 
$
842

 
$
11,800

 
(1)
Represents a five-point average of quarter-end balances for each period; except for energy opportunities, which represents the average calculated using FPAUM on the strategy's first fund's inception date and December 31, 2018.









121


The charts below present FPAUM for the Private Equity Group by its fee basis as of December 31, 2018, 2017 and 2016 (in millions):
chart-886f4c50e97d52cfa5d.jpgchart-2ac66356478351009fb.jpgchart-e7a44684aa2a9c5c44e.jpg
FPAUM: $17,071
FPAUM: $16,858
FPAUM: $11,314
 
Invested capital
 
Capital commitments

     The components of our AUM, including the portion that is FPAUM, for the Private Equity Group are presented below as of December 31, 2018, 2017 and 2016 (in millions):
chart-92da3459c43851f38d0.jpgchart-102b646319aa5e32921.jpgchart-e26f93f3de651adc8e8.jpg
AUM: $23,487
AUM: $24,530
AUM: $25,041
 
FPAUM
 
Non-fee paying
 
AUM not yet earning fees
 
General partner and affiliates






122


Private Equity Group—Fund Performance Metrics as of December 31, 2018
The Private Equity Group managed 22 commingled funds and related co-investment vehicles as of December 31, 2018. Our significant funds combined for approximately 92% of the Private Equity Group’s management fees for the year ended December 31, 2018. Our Corporate Private Equity funds focus on majority or shared-control investments, principally in under-capitalized companies in North America, Europe and Asia. Our special opportunities funds invest opportunistically across a broad spectrum of distressed or mispriced investments. Our infrastructure and power funds focus on generating long-term, stable cash-flowing investments in the power generation, transmission and midstream energy sector. ACOF III, ACOF IV and U.S. Power Fund IV ("USPF IV") are in harvest mode, meaning they are generally not seeking to deploy capital into new investment opportunities, while ACOF V, SSF IV and EIF V are in deployment mode. We do not present fund performance metrics for significant funds with less than two years of historical information, except for those significant funds that pay management fees on invested capital, in which case performance is shown at the earlier of (i) the one-year anniversary of the fund's first investment or (ii) such time the fund is 50% or more invested.
The following table presents the performance data for our significant funds in the Private Equity Group, all of which are drawdown funds, as of December 31, 2018 ($ in thousands):
 
Year of Inception
 
AUM
 
Original Capital Commitments
 
Cumulative Invested Capital
 
Realized Proceeds(1)
 
Unrealized Value(2)
 
Total Value
 
MoIC
 
IRR(%)
 
 
Fund
 
 
 
 
 
 
 
Gross(3)
 
Net(4)
 
Gross(5)
 
Net(6)
 
Investment Strategy
ACOF III
2008
 
$
3,152

 
$
3,510

 
$
3,867

 
$
6,973

 
$
2,847

 
$
9,820

 
2.5x
 
2.2x
 
28.9

 
20.5

 
Corporate Private Equity
USPF IV
2010
 
1,666

 
1,688

 
1,960

 
1,110

 
1,468

 
2,578

 
1.3x
 
1.2x
 
8.6

 
5.2

 
 Infrastructure and Power
ACOF IV
2012
 
5,283

 
4,700

 
4,143

 
2,533

 
4,461

 
6,994

 
1.7x
 
1.5x
 
18.5

 
12.1

 
Corporate Private Equity
EIF V
2015
 
796

 
801

 
740

 
206

 
629

 
835

 
1.1x
 
1.0x
 
13.1

 
5.7

 
 Infrastructure and Power
SSF IV (7)
2015
 
1,418

 
1,515

 
2,305

 
1,033

 
1,116

 
2,149

 
0.9x
 
0.9x
 
(7.3
)
 
(9.2
)
 
Special Opportunities
ACOF V
2017
 
7,797

 
7,850

 
3,523

 
137

 
3,591

 
3,728

 
1.1x
 
1.0x
 
NA

 
NA

 
Corporate Private Equity
 
(1)
Realized proceeds represent the sum of all cash dividends, interest income, other fees and cash proceeds from realizations of interests in portfolio investments.
(2)
Unrealized value represents the fair market value of remaining investments. There can be no assurance that unrealized investments will be realized at the valuations indicated.
(3)
The gross MoIC is calculated at the investment-level and is based on the interests of all partners. The gross MoIC is before giving effect to management fees, carried interest, as applicable, and other expenses.
(4)
The net MoIC for the infrastructure and power and special opportunities funds is calculated at the fund-level. The net MoIC for the corporate private equity funds is calculated at the investment level. For all funds, the net MoIC is based on the interests of the fee-paying limited partners and, if applicable, excludes interests attributable to the non-fee paying limited partners and/or the general partner who does not pay management fees or carried interest. The net MoIC is after giving effect to management fees, carried interest, as applicable, and other expenses. The funds may utilize a credit facility during the investment period and for general cash management purposes.
(5)
The gross IRR is an annualized since inception gross internal rate of return of cash flows to and from investments and the residual value of the investments at the end of the measurement period. Gross IRRs reflect returns to all partners. For SSF IV, cash flows used in the gross IRR calculation are based on the actual dates of the cash flows. For all other funds, cash flows are assumed to occur at month-end. The gross IRRs are calculated before giving effect to management fees, carried interest, as applicable, and other expenses.
(6)
The net IRR is an annualized since inception net internal rate of return of cash flows to and from the fund and the fund’s residual value at the end of the measurement period. Net IRRs reflect returns to the fee-paying limited partners and, if applicable, exclude interests attributable to the non-fee paying limited partners and/or the general partner who does not pay management fees or carried interest. The cash flow dates used in the net IRR calculation are based on the actual dates of the cash flows. The net IRRs are calculated after giving effect to management fees, carried interest, as applicable, and other expenses and exclude commitments by the general partner and Schedule I investors who do not pay either management fees or carried interest. The funds may utilize a credit facility during the investment period and for general cash management purposes. Net fund-level IRRs would have generally been lower had such fund called capital from its limited partners instead of utilizing the credit facility.
(7)
In January 2017, a new team assumed portfolio management of SSF IV. In addition to presenting the cumulative performance measure by SSF IV, we have also adopted a new performance measurement called “SSF IV 2.0”.  SSF IV 2.0 is a subset of SSF IV positions and is intended to provide insight into the new team’s cumulative investment performance. SSF IV 2.0 investments represent (i) existing and re-underwritten positions by the new team on January 1, 2017 and (ii) all new investments made by the new team since January 1, 2017. As part of the re-underwriting process, each liquid investment in the SSF IV portfolio was evaluated and a determination was made whether to continue to hold such investment in the SSF IV portfolio or dispose of such investment. At the same time, legacy illiquid investments have been excluded from the SSF IV 2.0 track record as it was not possible to dispose of such investments in the near-term due to their private, illiquid nature. Since January 2017, SSF IV 2.0 has generated gross and net (realized and unrealized) internal rates of return of 7.2% and 5.2%, respectively, through December 31, 2018.


123


Real Estate Group—Year Ended December 31, 2018 Compared to Year Ended December 31, 2017
Fee Related Earnings:
The following table presents the components of the Real Estate Group's FRE and the changes for the comparative periods ($ in thousands):
 
For the Years Ended December 31,
 
Favorable (Unfavorable)
 
2018
 
2017
 
$ Change
 
% Change
Management fees
$
73,663

 
$
64,861

 
$
8,802

 
14
 %
Other fees
33

 
106

 
(73
)
 
(69
)%
Compensation and benefits
(38,623
)
 
(39,586
)
 
963

 
2
 %
General, administrative and other expenses
(11,123
)
 
(10,519
)
 
(604
)
 
(6
)%
Fee Related Earnings
$
23,950

 
$
14,862

 
9,088

 
61
 %
Management Fees
The chart below presents the Real Estate Group's management fees and effective management fee rates for the years ended December 31, 2018 and 2017 ($ in millions):
chart-123060ca08ae7c84c87.jpg
Management fees increased by $19.9 million for the year ended December 31, 2018 from the launches of Ares European Real Estate Fund V L.P. (“EF V”) and Ares US Real Estate Fund IX, L.P. (“VEF IX”), from which $6.5 million was attributable to catch up fees. This increase was primarily offset by a decrease of $11.2 million for the year ended December 31, 2018 attributable to partial realizations of one of our European real estate equity funds and by monetizations of investments within certain of our other real estate equity funds.









124


Realized Income:
The following table presents the components of the Real Estate Group's RI and the changes for the comparative periods ($ in thousands):
 
For the Years Ended December 31,
 
Favorable (Unfavorable)
 
2018
 
2017
 
$ Change
 
% Change
Fee Related Earnings
$
23,950

 
$
14,862

 
9,088

 
61
 %
Performance income-realized
96,117

 
9,608

 
86,509

 
NM

Performance income compensation-realized
(64,292
)
 
(4,338
)
 
(59,954
)
 
NM

Realized net performance income
31,825

 
5,270

 
26,555

 
NM

Investment income-realized
11,409

 
5,534

 
5,875

 
106
 %
Interest and other investment income-realized
2,257

 
511

 
1,746

 
NM

Interest expense
(1,836
)
 
(1,650
)
 
(186
)
 
(11
)%
Realized net investment income
11,830

 
4,395

 
7,435

 
169
 %
Realized Income
$
67,605

 
$
24,527

 
43,078

 
176
 %
Realized income for the periods presented was composed of FRE, as explained above, realized net performance income and realized net investment income for the respective periods.
Realized net performance income for the year ended December 31, 2018 was primarily attributable to gains on the sale of a large conference resort center in Colorado that was held in multiple funds and multiple properties within Ares European Real Estate Fund IV L.P. (“EF IV”). Realized net investment income for the year ended December 31, 2018 was primarily attributable to the aforementioned sale of the conference resort center in Colorado and various other U.S. real estate equity funds.
Realized net performance income and realized net investment income for the year ended December 31, 2017 was primarily attributable to realizations from monetizations of investments within certain of our real estate equity funds nearing the end of their fund terms.
Real Estate Group—Year Ended December 31, 2017 Compared to Year Ended December 31, 2016
Fee Related Earnings:
The following table presents the components of the Real Estate Group's FRE and the changes for the comparative periods ($ in thousands):
 
For the Years Ended December 31,
 
Favorable (Unfavorable)
 
2017
 
2016
 
$ Change
 
% Change
Management fees
$
64,861

 
$
66,997

 
$
(2,136
)
 
(3
)%
Other fees
106

 
854

 
(748
)
 
(88
)%
Compensation and benefits
(39,586
)
 
(41,091
)
 
1,505

 
4
 %
General, administrative and other expenses
(10,519
)
 
(10,603
)
 
84

 
1
 %
Fee Related Earnings
$
14,862

 
$
16,157

 
(1,295
)
 
(8
)%

125


Management Fees
The chart below presents the Real Estate Group's management fees and effective management fee rates for the years ended December 31, 2017 and 2016 ($ in millions):
chart-8e0ef310d821490cfcb.jpg
The decrease was primarily attributable to a 2% decline in average fee paying AUM for the year ended December 31, 2017 compared to the year ended December 31, 2016. Ares Real Estate Fund VIII ("US VIII") and EF IV had decreases in management fees of $1.1 million and $1.3 million, respectively, for the year ended December 31, 2017 compared to the year ended December 31, 2016 due to a change in the fee basis in connection with the launch of a successor fund and the end of the investment period, respectively. The winding down of one of our U.S. real estate equity funds resulted in a reduction in management fees of $2.1 million for the year ended December 31, 2017 compared to the year ended December 31, 2016. Partially offsetting these decreases was $2.4 million of management fees contributed by one of our U.S. real estate equity funds that began generating fees in 2017.
Compensation and Benefits. Compensation and benefits expenses decreased $1.5 million, or 4%, for the year ended December 31, 2017 compared to the year ended December 31, 2016. The decrease was due to a reorganization of the group's management team that occurred in the latter half of 2016.
Realized Income:
The following table presents the components of the Real Estate Group's RI and the changes for the comparative periods ($ in thousands):
 
For the Years Ended December 31,
 
Favorable (Unfavorable)
 
2017
 
2016
 
$ Change
 
% Change
Fee Related Earnings
$
14,862

 
$
16,157

 
(1,295
)
 
(8
)%
Performance income-realized
9,608

 
11,401

 
(1,793
)
 
(16
)%
Performance income compensation-realized
(4,338
)
 
(2,420
)
 
(1,918
)
 
(79
)%
Realized net performance income
5,270

 
8,981

 
(3,711
)
 
(41
)%
Investment income-realized
5,534

 
931

 
4,603

 
NM

Interest and other investment income-realized
511

 
1,598

 
(1,087
)
 
(68
)%
Interest expense
(1,650
)
 
(1,056
)
 
(594
)
 
(56
)%
Realized net investment income
4,395

 
1,473

 
2,922

 
198
 %
Realized Income
$
24,527

 
$
26,611

 
(2,084
)
 
(8
)%
Realized income for the periods presented was composed of FRE, as explained above, realized net performance income and realized net investment income for the respective periods.
Realized net performance income and realized net investment income for the year ended December 31, 2017 and December 31, 2016 were primarily attributable to realizations from monetizations of investments within certain of our real estate equity funds.

126


Real Estate Group— Carried Interest and Incentive Fees
Accrued carried interest and incentive fee receivable for the Real Estate Group are comprised of the following (in thousands):
 
As of December 31,
 
2018
 
2017
EPEP II
$
7,980

 
$
4,622

US VIII
50,847

 
32,940

EF IV
65,166

 
50,801

Other real estate funds
49,256

 
32,906

Subtotal
173,249

 
121,269

Other fee generating funds(1)
12,197

 
15,362

Total Real Estate Group
$
185,446

 
$
136,631

 
 
(1)
Relates to investment income from AREA Sponsor Holdings LLC that is reclassified for segment reporting to align with the character of the underlying income generated.
The change in accrued carried interest and incentive fee receivable for the comparative periods was composed of the following: (i) $33.7 million of unrealized carried interest allocation for the year ended December 31, 2018; (ii) $16.9 million of realized carried interest allocations received after December 31, 2018; and (iii) foreign currency translation and other adjustments. The following table presents the components of incentive fees and carried interest allocation for the Real Estate Group (in thousands):
 
Year Ended December 31, 2018
 
Year Ended December 31, 2017
 
Year Ended December 31, 2016
 
Realized
 
Unrealized
 
Net
 
Realized
 
Unrealized
 
Net
 
Realized
 
Unrealized
 
Net
EPEP II
$
1,242

 
$
3,586

 
$
4,828

 
$

 
$
4,523

 
$
4,523

 
$

 
$

 
$

US VIII

 
17,907

 
17,907

 

 
20,366

 
20,366

 

 
9,482

 
9,482

EF IV
24,301

 
14,334

 
38,635

 

 
46,750

 
46,750

 

 
4,052

 
4,052

Other real estate funds
67,728

 
485

 
68,213

 
6,887

 
9,307

 
16,194

 
4,034

 
8,688

 
12,722

Subtotal
93,271

 
36,312

 
129,583

 
6,887

 
80,946

 
87,833

 
4,034

 
22,222

 
26,256

Other fee generating funds(1)
2,846

 
(2,640
)
 
206

 
2,721

 
(786
)
 
1,935

 
7,367

 
(4,888
)
 
2,479

Total Real Estate Group
$
96,117

 
$
33,672

 
$
129,789

 
$
9,608

 
$
80,160

 
$
89,768

 
$
11,401

 
$
17,334

 
$
28,735

 
(1)
Relates to investment income from AREA Sponsor Holdings LLC that is reclassified for segment reporting to align with the character of the underlying income generated.

127


Real Estate Group—Assets Under Management
The tables below provide the period‑to‑period rollforwards of AUM for the Real Estate Group for the years ended December 31, 2018, 2017 and 2016 (in millions):
 
Real Estate Equity - U.S.
 
Real Estate Equity - E.U.
 
Real Estate Debt
 
Total Real Estate Group
Balance at 12/31/2017
$
4,578

 
$
2,704

 
$
2,947

 
$
10,229

Net new equity commitments
813

 
1,456

 
578

 
2,847

Net new debt commitments

 

 
75

 
75

Distributions
(1,608
)
 
(428
)
 
(173
)
 
(2,209
)
Change in fund value
380

 
(21
)
 
39

 
398

Balance at 12/31/2018
$
4,163

 
$
3,711

 
$
3,466

 
$
11,340

Average AUM(1)
$
4,342

 
$
3,365

 
$
3,086

 
$
10,793

 
Real Estate Equity - U.S.
 
Real Estate Equity - E.U.
 
Real Estate Debt
 
Total Real Estate Group
Balance at 12/31/2016
$
4,106

 
$
3,100

 
$
2,546

 
$
9,752

Net new equity commitments
800

 

 

 
800

Net new debt commitments

 

 
509

 
509

Distributions
(659
)
 
(801
)
 
(139
)
 
(1,599
)
Change in fund value
331

 
405

 
31

 
767

Balance at 12/31/2017
$
4,578

 
$
2,704

 
$
2,947

 
$
10,229

Average AUM(1)
$
4,459

 
$
2,956

 
$
2,846

 
$
10,261

 
Real Estate Equity - U.S.
 
Real Estate Equity - E.U.
 
Real Estate Debt
 
Total Real Estate Group
Balance at 12/31/2015
$
4,617

 
$
3,059

 
$
2,592

 
$
10,268

Net new equity commitments
355

 
470

 
15

 
840

Net new debt commitments

 

 
225

 
225

Distributions
(1,125
)
 
(357
)
 
(331
)
 
(1,813
)
Change in fund value
259

 
(72
)
 
45

 
232

Balance at 12/31/2016
$
4,106

 
$
3,100

 
$
2,546

 
$
9,752

Average AUM(1)
$
4,444

 
$
3,143

 
$
2,557

 
$
10,144

 
(1) Represents a five-point average of quarter-end balances for each period.



128


Real Estate Group—Fee Paying AUM
The tables below provide the period‑to‑period rollforwards of fee paying AUM, for the Real Estate Group for the years ended December 31, 2018, 2017 and 2016 (in millions):
 
Real Estate Equity - U.S.
 
Real Estate Equity - E.U.
 
Real Estate Debt
 
Total Real Estate Group
FPAUM Balance at 12/31/2017
$
3,062

 
$
2,064

 
$
1,063

 
$
6,189

Commitments
350

 
1,230

 

 
1,580

Subscriptions/deployment/increase in leverage
259

 
392

 
27

 
678

Redemptions/distributions/decrease in leverage
(797
)
 
(151
)
 
(186
)
 
(1,134
)
Change in fund value
4

 
(64
)
 
40

 
(20
)
Change in fee basis
(139
)
 
(202
)
 

 
(341
)
FPAUM Balance at 12/31/2018
$
2,739

 
$
3,269

 
$
944

 
$
6,952

Average FPAUM(1)
$
2,915

 
$
2,822

 
$
1,001

 
$
6,738

 
Real Estate Equity - U.S.
 
Real Estate Equity - E.U.
 
Real Estate Debt
 
Total Real Estate Group
FPAUM Balance at 12/31/2016
$
2,891

 
$
2,531

 
$
1,118

 
$
6,540

Commitments
665

 

 

 
665

Subscriptions/deployment/increase in leverage
441

 
138

 
3

 
582

Redemptions/distributions/decrease in leverage
(510
)
 
(236
)
 
(95
)
 
(841
)
Change in fund value

 
146

 
37

 
183

Change in fee basis
(425
)
 
(515
)
 

 
(940
)
FPAUM Balance at 12/31/2017
$
3,062

 
$
2,064

 
$
1,063

 
$
6,189

Average FPAUM(1)
$
3,017

 
$
2,429

 
$
1,101

 
$
6,547

 
Real Estate Equity - U.S.
 
Real Estate Equity - E.U.
 
Real Estate Debt
 
Total Real Estate Group
FPAUM Balance at 12/31/2015
$
3,205

 
$
2,554

 
$
998

 
$
6,757

Commitments
97

 
365

 

 
462

Subscriptions/deployment/increase in leverage
397

 
63

 
170

 
630

Redemptions/distributions/decrease in leverage
(842
)
 
(87
)
 
(90
)
 
(1,019
)
Change in fund value
34

 
(132
)
 
40

 
(58
)
Change in fee basis

 
(232
)
 

 
(232
)
FPAUM Balance at 12/31/2016
$
2,891

 
$
2,531

 
$
1,118

 
$
6,540

Average FPAUM(1)
$
3,011

 
$
2,581

 
$
1,077

 
$
6,669

 
(1) Represents a five-point average of quarter-end balances for each period.

129


The charts below present FPAUM for the Real Estate Group by its fee basis as of December 31, 2018, 2017 and 2016 (in millions):

chart-993d4b1612635d23a08.jpgchart-ff12044a37035ecc9b9.jpgchart-4ef374d2e50aad0d36a.jpg
FPAUM: $6,952
FPAUM: $6,189
FPAUM: $6,540
 
Invested capital
 
Capital commitments
 
Market value/other(1)
 
(1)
Market value/other includes ACRE's fee paying AUM, which is based on ACRE’s stockholders’ equity.
The components of our AUM, including the portion that is FPAUM, for the Real Estate Group are presented below as of December 31, 2018, 2017 and 2016 (in millions):

chart-7c96eea22485573f999.jpgchart-5e7bff15a16e5556810.jpgchart-de1d16ec71d5e426efc.jpg
AUM: $11,340
AUM: $10,229
AUM: $9,752
 
FPAUM
 
Non-fee paying
 
AUM not yet earning fees
 
General partner and affiliates




130


Real Estate Group—Fund Performance Metrics as of December 31, 2018
The Real Estate Group managed 43 funds as of December 31, 2018. Our significant funds in the Real Estate Group combined for approximately 60% of the Real Estate Group’s management fees for the year ended December 31, 2018: EF IV and EF V are commingled funds focused on real estate assets located in Europe, primarily in the United Kingdom, France and Germany; Ares European Property Enhancement Program II, L.P. (“EPEP II”), a commingled equity fund focused on real estate assets located in Europe; and VEF IX, a commingled equity fund focused on real estate assets located in United States.
The following table presents the performance data for our significant funds in the Real Estate Group, all of which are drawdown funds, as of December 31, 2018 ($ in thousands):
 
Year of Inception
 
AUM
 
Original Capital Commitments
 
Cumulative Invested Capital
 
Realized Proceeds(1)
 
Unrealized Value(2)
 
Total Value
 
MoIC
 
IRR(%)
 
 
Fund
 
 
 
 
 
 
 
Gross(3)
 
Net(4)
 
Gross(5)
 
Net(6)
 
Investment Strategy
EF IV (7)
2014
 
$
1,036

 
$
1,302

 
$
1,122

 
$
539

 
$
1,036

 
$
1,575

 
1.5x
 
1.3x
 
20.2
 
14.9
 
E.U. Real Estate Equity
EPEP II (8)
2015
 
683

 
747

 
387

 
140

 
356

 
496

 
1.3x
 
1.2x
 
19.2
 
16.5
 
E.U. Real Estate Equity
VEF IX
2017
 
1,026

 
1,040

 
225

 
8

 
445

 
453

 
1.0x
 
1.0x
 
NA
 
NA
 
U.S. Real Estate Equity
EF V (9)
2018
 
1,222

 
1,197

 
160

 

 
201

 
201

 
1.2x
 
NA
 
NA
 
NA
 
E.U. Real Estate Equity
 
(1)
Realized proceeds include distributions of operating income, sales and financing proceeds received.
(2)
Unrealized value represents the fair market value of remaining investments. There can be no assurance that unrealized investments will be realized at the valuations indicated.
(3)
The gross MoIC is calculated at the investment level and is based on the interests of all partners. The gross MoIC for all funds is before giving effect to management fees, carried interest, as applicable, and other expenses.
(4)
The net MoIC is calculated at the fund-level and is based on the interests of the fee-paying partners and, if applicable, excludes interests attributable to the non fee-paying partners and/or the general partner who does not pay management fees or carried interest or has such fees rebated outside of the fund. The net MoIC is after giving effect to management fees, carried interest, as applicable, and other expenses.
(5)
The gross IRR is an annualized since inception gross internal rate of return of cash flows to and from investments and the residual value of the investments at the end of the measurement period. Gross IRRs reflect returns to all partners. Cash flows used in the gross IRR calculation are assumed to occur at quarter-end. The gross IRRs are calculated before giving effect to management fees, carried interest as applicable, and other expenses.
(6)
The net IRR is an annualized since inception net internal rate of return of cash flows to and from the fund and the fund’s residual value at the end of the measurement period. Net IRRs reflect returns to the fee-paying partners and, if applicable, exclude interests attributable to the non fee-paying partners and/or the general partner who does not pay management fees or carried interest or has such fees rebated outside of the fund. The cash flow dates used in the net IRR calculation are based on the actual dates of the cash flows. The net IRRs are calculated after giving effect to management fees, carried interest, as applicable, and other expenses. The funds may utilize a credit facility during the investment period and for general cash management purposes. Net fund-level IRRs would generally likely have been lower had such fund called capital from its limited partners instead of utilizing the credit facility.
(7)
EF IV is made up of two parallel funds, one denominated in U.S. dollars and one denominated in Euros. The gross and net MoIC and gross and net IRRs presented in the chart are for the U.S. dollar denominated parallel fund as that is the larger of the two funds. The gross and net IRRs for the Euro denominated parallel fund are 20.6% and 14.6%, respectively. The gross and net MoIC for the Euro denominated parallel fund are 1.5x and 1.3x, respectively. Original capital commitments are converted to U.S. dollars at the prevailing exchange rate at the time of fund's closing.  All other values for EF IV are for the combined fund and are converted to U.S. dollars at the prevailing quarter-end exchange rate.
(8)
EPEP II is made up of dual currency investors and Euro currency investors. The gross and net MoIC presented in the chart are for dual currency investors as dual currency investors represent the largest group of investors in the fund. Multiples exclude foreign currency gains and losses since dual currency investors fund capital contributions and receive distributions in local deal currency (GBP or EUR) and therefore, do not realize foreign currency gains or losses. The gross and net IRRs for the Euro currency investors, which include foreign currency gains and losses, are 18.6% and 15.4%, respectively. The gross and net MoIC for the Euro currency investors, which include foreign currency gains and losses, are 1.3x and 1.2x, respectively. Original capital commitments are converted to U.S. dollars at the prevailing exchange rate at the time of fund's closing. All other values for EPEP II are for the combined fund and are converted to U.S. dollars at the prevailing quarter-end exchange rate.
(9)
EF V is made up of two parallel funds, one denominated in U.S. dollars and one denominated in Euros. The gross MoIC presented in the chart is for the Euro denominated parallel fund as that is the larger of the two funds. The gross MoIC for the U.S. dollar denominated parallel fund is 1.2x. The net MoIC cannot be calculated for either of the parallel funds since capital has not yet been called from investors. Original capital commitments are converted to U.S. dollars at the prevailing exchange rate at the time of fund's closing. All other values for are for the combined fund and are converted to U.S. dollars at the prevailing quarter-end exchange rate.

Operations Management Group—Year Ended December 31, 2018 Compared to Year Ended December 31, 2017
Fee Related Earnings:
The following table presents the components of the OMG's FRE and the changes for the comparative periods ($ in thousands):
 
For the Years Ended December 31,
 
Favorable (Unfavorable)
 
2018
 
2017
 
$ Change
 
% Change
Compensation and benefits
$
(126,117
)
 
$
(112,233
)
 
$
(13,884
)
 
(12
)%
General, administrative and other expenses
(75,926
)
 
(74,825
)
 
(1,101
)
 
(1
)%
Fee Related Earnings
(202,043
)
 
(187,058
)
 
(14,985
)
 
(8
)%
Compensation and Benefits. Compensation and benefits expense increased $13.9 million, or 12%, for the year ended December 31, 2018 compared to the year ended December 31, 2017. The increase was primarily driven by annual merit increases

131


and headcount growth for the comparative periods. Headcount growth was primarily driven by employees hired to support several information technology initiatives, reduce reliance on external service providers and to expand our strategy and relationship management platform to support global fundraising initiatives.
Realized Income:
The following table presents the components of the OMG's RI and the changes for the comparative periods ($ in thousands):
 
For the Years Ended December 31,
 
Favorable (Unfavorable)
 
2018
 
2017
 
$ Change
 
% Change
Fee Related Earnings
(202,043
)
 
(187,058
)
 
(14,985
)
 
(8
)%
Investment income-realized
4,790

 
3,880

 
910

 
23
 %
Interest and other investment income-realized
2,184

 
1,142

 
1,042

 
91
 %
Interest expense
(2,226
)
 
(1,946
)
 
(280
)
 
(14
)%
Realized net investment income
4,748

 
3,076

 
1,672

 
54
 %
Realized Income
$
(197,295
)
 
$
(183,982
)
 
(13,313
)
 
(7
)%
Realized income for the periods presented was composed of FRE, as explained above, and realized net investment income for the respective periods. Realized net investment income for the year ended December 31, 2018 was primarily attributable to realized gains from the liquidation of certain of our non-core energy investments. Realized net investment income for the year ended December 31, 2017 was primarily attributable to realizations from monetizations of investments held within one of our non-core investment strategies.
Operations Management Group—Year Ended December 31, 2017 Compared to Year Ended December 31, 2016
Fee Related Earnings:
The following table presents the components of the OMG's FRE and the changes for the comparative periods ($ in thousands):
 
For the Years Ended December 31,
 
Favorable (Unfavorable)
 
2017
 
2016
 
$ Change
 
% Change
Compensation and benefits
$
(112,233
)
 
$
(97,777
)
 
$
(14,456
)
 
(15
)%
General, administrative and other expenses
(74,825
)
 
(60,319
)
 
(14,506
)
 
(24
)%
Fee Related Earnings
(187,058
)
 
(158,096
)
 
(28,962
)
 
(18
)%
Compensation and Benefits. Compensation and benefits expense increased $14.5 million, or 15%, for the year ended December 31, 2017 compared to the year ended December 31, 2016. The increase was primarily due to additional headcount and merit based increases. Additional headcount was partially driven by employees hired to support several information technology initiatives and the expansion of our strategy and relationship management platform in order to more effectively raise additional investor commitments for our planned and newly launched funds. Employees hired in connection with ARCC's acquisition of ACAS also contributed to the growth in headcount, ACAS-related compensation expense, net of administrative fee reimbursements, for the year ended December 31, 2017 was $3.4 million.
General, Administrative and Other Expenses. General, administrative and other expenses increased $14.5 million, or 24%, for the year ended December 31, 2017 compared to the year ended December 31, 2016. The increase was due to several information technology initiatives to support system implementations, increased occupancy costs from growing headcount and business support costs associated with our expanding business platform during 2017. We also paid a $2.5 million one-time non-income tax during 2017.

132


Realized Income:
The following table presents the components of the OMG's RI and the changes for the comparative periods ($ in thousands):
 
For the Years Ended December 31,
 
Favorable (Unfavorable)
 
2017
 
2016
 
$ Change
 
% Change
Fee Related Earnings
(187,058
)
 
(158,096
)
 
(28,962
)
 
(18
)%
Investment income (loss)-realized
3,880

 
(14,606
)
 
18,486

 
NM

Interest and other investment income-realized
1,142

 
163

 
979

 
NM

Interest expense
(1,946
)
 
(2,727
)
 
781

 
29
 %
Realized net investment income (loss)
3,076

 
(17,170
)
 
20,246

 
NM

Realized Income
$
(183,982
)
 
$
(175,266
)
 
(8,716
)
 
(5
)%
Realized income for the periods presented was composed of FRE, as explained above, and realized net investment income for the respective periods.
Realized net investment income for the year ended December 31, 2017 was primarily attributable to realizations from monetizations of investments within certain of our non-core investment strategies. Realized net investment loss for the year ended December 31, 2016 was primarily attributable to a $20 million realized loss on our investment in Deimos Management Holdings LLC due to the winding down of its operations.
Liquidity and Capital Resources
Sources and Uses of Liquidity
Our sources of liquidity are (1) cash on hand, (2) net working capital, (3) cash from operations, including management fees, which are collected monthly, quarterly or semi‑annually, net realized performance income, which is unpredictable as to amount and timing, (4) fund distributions related to our investments that are also unpredictable as to amount and timing and (5) net borrowing provided by the Credit Facility. As of December 31, 2018, our cash and cash equivalents were $110.2 million and we had $235.0 million of borrowings outstanding under the Credit Facility. The ability to draw from the Credit Facility is subject to a leverage covenant. We believe that these sources of liquidity will be sufficient to fund our working capital requirements and to meet our commitments in the ordinary course of business for the foreseeable future.
We expect that our primary liquidity needs will continue to be to (1) provide capital to facilitate the growth of our existing investment management businesses, (2) fund our investment commitments, (3) provide capital to facilitate our expansion into businesses that are complementary to our existing investment management businesses, (4) pay operating expenses, including cash compensation to our employees and payments under the tax receivable agreement (“TRA”), (5) fund capital expenditures, (6) service our debt, (7) pay income taxes and (8) make dividends payment to our Class A common stockholders and the Series A Preferred stockholders in accordance with our dividend policy.

In the normal course of business, we intend to pay dividends based on our expected fee related earnings. If cash flow from operations were insufficient to fund dividends over a sustained period of time, we expect that we would suspend paying such dividends. Unless quarterly dividends have been declared and paid (or declared and set apart for payment) on the Series A Preferred Stock, we may not declare or pay or set apart payment for dividends on any shares of our Class A common stock during the period. Dividends on Series A Preferred Stock are not cumulative and the Series A Preferred Stock is not convertible into our Class A common stock or any other security.
In February 2019, our board of directors authorized the repurchase of up to $150 million of shares of our Class A common stock. Under this stock repurchase program, shares may be repurchased from time to time in open market purchases, privately negotiated transactions or otherwise, including in reliance on Rule 10b5-1 of the Securities Act. The program is scheduled to expire in February 2020. Repurchases under the program, if any, will depend on the prevailing market conditions and other factors. There is no assurance that any shares will be repurchased under the program.
In July 2018, our board of directors authorized the repurchase, from time to time in open market purchases privately negotiated transactions, of the Series A Preferred Stock with an aggregate liquidation preference of up to $50 million. Such repurchases, if any, will depend on the prevailing market conditions and other factors.

133


Net realized performance income also provide a source of liquidity. Performance income is primarily realized when a portfolio investment is profitably disposed of and the fund’s cumulative returns are in excess of the preferred return or hurdle rate. Performance income is typically realized at the end of each fund’s measurement period when investment performance exceeds a stated benchmark or hurdle rate.
Our accrued carried interest and incentive fee receivable by segment as of December 31, 2018 are set forth in the table below (in thousands):
 
Accrued Carried Interest & Incentive Fee Receivable (1)
Credit Group
$
210,655

Private Equity Group
506,872

Real Estate Group
173,250

Total
$
890,777

 
(1)
No amounts of accrued performance income earned from Consolidated Funds were eliminated in consolidation.
Our consolidated financial statements reflect the cash flows of our operating businesses as well as the results of our Consolidated Funds. The assets of our Consolidated Funds, on a gross basis, are significantly larger than the assets of our operating businesses and therefore have a substantial effect on our reported cash flows. The primary cash flow activities of our Consolidated Funds include: (1) raising capital from third-party investors, which is reflected as non-controlling interests of our Consolidated Funds when required to be consolidated into our consolidated financial statements, (2) financing certain investments by issuing debt, (3) purchasing and selling investment securities, (4) generating cash through the realization of certain investments, (5) collecting interest and dividend income and (6) distributing cash to investors. Our Consolidated Funds are treated as investment companies for financial accounting purposes under GAAP; therefore, the character and classification of all Consolidated Fund transactions are presented as cash flows from operations. Liquidity available at our consolidated funds is typically not available for corporate liquidity needs, and debt of the consolidated funds is non–recourse to the Company except to the extent of the Company's investment in the fund.
Cash Flows
The significant captions and amounts from our consolidated financial statements, which include the effects of our Consolidated Funds and CLOs in accordance with GAAP, are summarized below. Negative amounts represent a net outflow or use of cash (in millions).
 
Year Ended December 31,
 
2018
 
2017
 
2016
Net cash used in operating activities
$
(1,417
)
 
$
(1,863
)
 
$
(626
)
Net cash used in investing activities
(18
)
 
(33
)
 
(12
)
Net cash provided by financing activities
1,405

 
1,655

 
881

Effect of foreign exchange rate change
22

 
17

 
(22
)
Net change in cash and cash equivalents
$
(8
)
 
$
(224
)
 
$
221

Operating Activities
Our net cash flows used in operating activities were $1.4 billion, $1.9 billion and $625.7 million for the years ended December 31, 2018, 2017 and 2016, respectively.
The changes in cash used in operating activities for the comparative periods were primarily driven by net investment activity in our Consolidated Funds related to new funds that we began consolidating in 2018 and 2017. For the years ended December 31, 2018, 2017 and 2016, net purchases from investments by our Consolidated Funds were $2.2 billion, $1.8 billion and $0.8 billion, respectively. The changes in net purchases from investments by our Consolidated Funds were primarily driven by an increase in the number of Consolidated Funds. Net proceeds from the sale of investments of the Company increased $236.3 million during 2018 compared to 2017 primarily due to the sale of CLO securities during 2018. Subsequent to the removal of the U.S. risk retention requirements related to open-market CLO managers, we sold $206.0 million of CLO securities and used the proceeds to pay off the related term loans and settle our repurchase agreement during 2018. Net purchases of investments of the Company increased $128.0 million during 2017 compared to 2016 primarily due to the purchase of CLO securities in connection

134


with risk retention requirements. The change for 2017 compared to 2016 was also attributable to a change in the timing of annual bonus payments to employees for 2017. Employee bonuses earned in 2017 were paid in December 2017, while a majority of employee bonuses earned in 2016 were paid in January 2017, resulting in an $114.3 million increase in net cash used in operating activities for 2017 compared to 2016.
The movements within our Consolidated Funds do not adversely impact our liquidity or earnings trends. We believe that our ability to generate cash from revenues, as well as the capacity under the Credit Facility, provides us with the necessary liquidity to manage short-term fluctuations in working capital and to meet our short-term commitments.
Investing Activities
Our investing activities generally reflect cash used for certain acquisitions and purchases of fixed assets. 2018, 2017 and 2016 purchases of fixed assets were $18.4 million, $33.2 million and $11.9 million, respectively. The increase in fixed asset purchases in 2017 largely related to furniture, fixtures, equipment and leasehold improvements related to an office location in Los Angeles opened during the year.
Financing Activities
Net cash flows provided by financing activities were $1.4 billion, $1.7 billion and $880.8 million for 2018, 2017 and 2016, respectively. Net cash inflows in 2018 were primarily due to net borrowings on debt facilities of our Consolidated Funds and net proceeds from our common share issuance offset by net repayments on debt facilities of the Company and by distributions to AOG unitholders and dividends paid to our Class A common stockholders. Net cash inflows in 2017 primarily represented net borrowings on debt facilities of the Company and our Consolidated Funds. Net cash inflows in 2016 were primarily due to net proceeds from preferred stock issuances and net borrowings on debt facilities of the Consolidated Funds, which were partially offset by net repayments on the Company's debt facilities and a $40 million payment made in connection with our 2011 acquisition of Indicus Advisors, LLP. Proceeds from the issuance of preferred equity offering, net of issuance costs, resulted in a cash inflow of $298.8 million in 2016.
Net repayments of our debt obligations were $137.0 million during 2018 compared to net borrowings from our debt obligations of $310.4 million and $84.0 million during 2017 and 2016, respectively. During 2018, we had net repayments under the Credit Facility, paid off our term loans and settled our repurchase agreement. During 2017, we had net borrowings under the Credit Facility to support earlier payments of annual bonuses and net borrowings from new Term Loans that were issued to support purchases of CLOs that we managed within risk retention vehicles.
Our Consolidated Funds had net proceeds from debt obligations of $1.9 billion, $1.5 billion and $905.0 million for the years ended December 31, 2018, 2017 and 2016, respectively. The increases in net borrowing activity for the Consolidated Funds are primarily driven by an increase in the number of Consolidated Funds.
Distributions to our AOG unitholders and dividends paid to our Class A common stockholders were $312.6 million, $261.7 million and $200.7 million in 2018, 2017 and 2016, respectively. The increase in distributions and dividends for the year ended December 31, 2018 compared to the year ended December 31, 2017 was primarily driven by a change in the timing of dividend payments to our Class A common stockholders to match the related income in the current quarter. For our Consolidated Funds, net distributions were $88.7 million in 2018 compared to net contributions of $128.3 million and $14.5 million in 2017 and 2016, respectively. The change in net distributions for the year ended December 31, 2018 compared to the year ended December 31, 2017 was primarily due to distributions from the winding down of one Consolidated Fund. The change in net contributions for the year ended December 31, 2017 compared to the year ended December 31, 2016 was primarily driven by an increase in the number of Consolidated Funds.

135


Capital Resources
The following table summarizes the Company's debt obligations (in thousands):
 
 
 
 
 
 
As of December 31, 2018
 
As of December 31, 2017
 
Debt Origination Date
Maturity
 
Original Borrowing Amount
 
Carrying
Value
 
Interest Rate
 
Carrying
Value
 
Interest Rate
Credit Facility(1)
Revolver
2/24/2022
 
N/A

 
$
235,000

 
4.00
%
 
$
210,000

 
3.09
%
Senior Notes(2)
10/8/2014
10/8/2024
 
$
250,000

 
245,952

 
4.21
%
 
245,308

 
4.21
%
2015 Term Loan(3)
9/2/2015
7/29/2026
 
$

 

 
N/A

 
35,037

 
2.86
%
2016 Term Loan(4)
12/21/2016
1/15/2029
 
$

 

 
N/A

 
25,948

 
3.08
%
2017 Term Loan A(4)
3/22/2017
1/22/2028
 
$

 

 
N/A

 
17,407

 
2.90
%
2017 Term Loan B(4)
5/10/2017
10/15/2029
 
$

 

 
N/A

 
35,062

 
2.90
%
2017 Term Loan C(4)
6/22/2017
7/30/2029
 
$

 

 
N/A

 
17,078

 
2.88
%
2017 Term Loan D(4)
11/16/2017
10/15/2030
 
$

 

 
N/A

 
30,336

 
2.77
%
Total debt obligations
 
 
 
 
 
$
480,952

 
 

 
$
616,176

 
 
 
(1)
The AOG entities are borrowers under the Credit Facility, which provides a $1.065 billion revolving line of credit. It has a variable interest rate based on LIBOR or a base rate plus an applicable margin with an unused commitment fee paid quarterly, which is subject to change with the Company’s underlying credit agency rating. As of December 31, 2018, base rate loans bear interest calculated based on the base rate plus 0.50% and the LIBOR rate loans bear interest calculated based on LIBOR plus 1.50%. The unused commitment fee is 0.20% per annum. There is a base rate and LIBOR floor of zero.
(2)
The Senior Notes were issued in October 2014 by Ares Finance Co. LLC, a subsidiary of the Company, at 98.268% of the face amount with interest paid semi-annually. The Company may redeem the Senior Notes prior to maturity, subject to the terms of the indenture.
(3)
The 2015 Term Loan was entered into in August 2015 by a subsidiary of the Company that acted as a manager to a CLO. The 2015 Term Loan was secured by collateral in the form of CLO senior tranches owned by the Company. To the extent the assets were not sufficient to cover the Term Loan, there was no further recourse to the Company to fund or repay the remaining balance. Interest was paid quarterly, and the Company also paid a fee of 0.025% of a maximum investment amount.
(4)
The 2016 and 2017 Term Loans (the “Term Loans”) were entered into by a subsidiary of the Company that acted as a manager to CLOs. The Term Loans were secured by collateral in the form of CLO senior tranches and subordinated notes owned by the Company. Collateral associated with one of the Term Loans could have been used to satisfy outstanding liabilities of another Term Loan should the collateral fall short. To the extent the assets associated with these Term Loans were not sufficient to cover the Term Loans, there was no further recourse to the Company to fund or repay the remaining balance. Interest was paid quarterly, and the Company also paid a fee of 0.03% of a maximum investment amount.

Subsequent to the removal of the U.S. risk retention requirements related to open-market CLO managers, we sold $219.3 million of CLO securities and used the proceeds to pay off the related 2015-2017 Term Loans and settle a repurchase agreement totaling $206.0 million during the second quarter of 2018.

As of December 31, 2018, we were in compliance with all covenants of our debt obligations.
We intend to use a portion of our available liquidity to pay cash dividends on a quarterly basis in accordance with our dividend policies. Our ability to make cash dividends to the Preferred A stockholders and our Class A common stockholders is dependent on a myriad of factors, including among others: general economic and business conditions; our strategic plans and prospects; our business and investment opportunities; timing of capital calls by our funds in support of our commitments; our financial condition and operating results; working capital requirements and other anticipated cash needs; contractual restrictions and obligations; legal, tax and regulatory restrictions; restrictions on the payment of distributions by our subsidiaries to us and other relevant factors.

In conjunction with the Tax Election and our subsequent conversion to a corporation, we adopted a new dividend policy that will reduce volatility of the quarterly dividends and become more closely aligned with our core management fee business. For further detail our dividend policy, see "Item 5. Market For Registrant’s Common Equity, Related Stockholder Matters And Issuer Purchases Of Equity Securities - Dividend Policy for Class A Common Stock."
We are required to maintain minimum net capital balances for regulatory purposes for our United Kingdom subsidiary and for our subsidiary that operates as a broker‑dealer. These net capital requirements are met in part by retaining cash, cash‑equivalents and investment securities. As a result, we may be restricted in our ability to transfer cash between different

136


operating entities and jurisdictions. As of December 31, 2018, we were required to maintain approximately $27.9 million in liquid net assets within these subsidiaries to meet regulatory net capital and capital adequacy requirements. We remain in compliance with all regulatory requirements.
Holders of AOG Units, subject to the terms of the exchange agreement, may exchange their AOG Units for shares of our Class A common stock on a one-for-one basis. These exchanges are expected to result in increases in the tax basis of the tangible and intangible assets of Ares Management Corporation that otherwise would not have been available. These increases in tax basis may increase (for tax purposes) depreciation and amortization and therefore reduce the amount of tax that we would otherwise be required to pay in the future. We entered into the TRA with the TRA recipients that provides for the payment by us to the TRA Recipients of 85% of the amount of cash savings, if any, in U.S. federal, state, local and foreign income tax or franchise tax that we actually realize as a result of these increases in tax basis and of certain other tax benefits related to entering into the TRA, including tax benefits attributable to payments under the TRA and interest accrued thereon. Future payments under the TRA in respect of subsequent exchanges are expected to be substantial. As of December 31, 2018, the TRA liability balance was $24.9 million. In 2018, there were exchanges of approximately 13.1 million of AOG Units for shares of our Class A common stock. In connection with these conversions, we recognized deferred tax benefits of $25.2 million, which increased additional paid in capital by $3.8 million and our TRA liability by $21.4 million. There was an insignificant amount of AOG Units that were exchanged prior to 2018.
Series A Preferred Stock
As of December 31, 2018 and 2017, the Company had 12,400,000 shares of Series A Preferred Stock outstanding. When, as and if declared by the Company’s board of directors, dividends on the Series A Preferred Stock are paid quarterly at a rate per annum equal to 7.00%. The Series A Preferred Stock may be redeemable at our option, in whole or in part, at any time on or after June 30, 2021, at a price of $25.00 per share.
In connection with the Series A Preferred Stock issuance, the Ares Operating Group issued mirror preferred units (“GP Mirror Units”) paying the same 7.00% rate per annum to wholly owned subsidiaries of the Company including AHI. Although income allocated in respect of distributions on the GP Mirror Units may be subject to tax, cash dividends to our Series A Preferred stockholders will not be reduced on account of any income taxes owed by us. As a result, the amounts of dividend ultimately paid by us to our Class A common stockholders may be reduced by any corporate taxes imposed on us or AHI.
In July 2018, our board of directors authorized the repurchase, from time to time in open market purchases privately negotiated transactions, of share of the Series A Preferred Stock with an aggregate liquidation preference of up to $50 million. Such repurchases, if any, will depend on the prevailing market conditions and other factors.
Critical Accounting Estimates
We prepare our consolidated financial statements in accordance with GAAP. In applying many of these accounting principles, we need to make assumptions, estimates or judgments that affect the reported amounts of assets, liabilities, revenues and expenses in our consolidated financial statements. We base our estimates and judgments on historical experience and other assumptions that we believe are reasonable under the circumstances. These assumptions, estimates or judgments, however, are both subjective and subject to change, and actual results may differ from our assumptions and estimates. If actual amounts are ultimately different from our estimates, the revisions are included in our results of operations for the period in which the actual amounts become known. We believe the following critical accounting policies could potentially produce materially different results if we were to change the underlying assumptions, estimates or judgments. See “—Components of Consolidated Results of Operations” and Note 2, “Summary of Significant Accounting Policies,” to our consolidated financial statements included in this Annual Report on Form 10‑K for a summary of our significant accounting estimates.
Principles of Consolidation
We consolidate entities based on either a variable interest model or voting interest model. As such, for entities that are determined to be variable interest entities (“VIEs”), we consolidate those entities where we have both significant economics and the power to direct the activities of the entity that impact economic performance. For limited partnerships and similar entities evaluated under the voting interest model, we do not consolidate those entities for which we act as the general partner. However, the Company continues to consolidate entities in which it holds majority voting interest.
The consolidation guidance requires qualitative and quantitative analysis to determine whether our involvement, through holding interests directly or indirectly in the entity or contractually through other variable interests (e.g., management and performance related income), would give us a controlling financial interest. This analysis requires judgment. These judgments

137


include: (1) determining whether the equity investment at risk is sufficient to permit the entity to finance its activities without additional subordinated financial support, (2) evaluating whether the equity holders, as a group, can make decisions that have a significant effect on the success of the entity, (3) determining whether two or more parties’ equity interests should be aggregated, (4) determining whether the equity investors have proportionate voting rights to their obligations to absorb losses or rights to receive returns from an entity and (5) evaluating the nature of relationships and activities of the parties involved in determining which party within a related‑party group is most closely associated with a VIE and hence would be deemed the primary beneficiary.
The holders of the consolidated VIEs’ liabilities do not have recourse to us other than to the assets of the consolidated VIEs. The assets and liabilities of the consolidated VIEs are comprised primarily of investments and loans payable, respectively.
Fair Value Measurement
GAAP establishes a hierarchal disclosure framework prioritizing the inputs used in measuring financial instruments at fair value into three levels based on their market observability. Market price observability is affected by a number of factors, including the type of instrument and the characteristics specific to the instrument. Financial instruments with readily available quoted prices from an active market or where fair value can be measured based on actively quoted prices generally have a higher degree of market price observability and a lesser degree of judgment inherent in measuring fair value.
Financial assets and liabilities measured and reported at fair value are classified as follows:
Level I—Quoted prices in active markets for identical instruments.
Level II—Quoted prices for similar instruments in active markets; quoted prices for identical or similar instruments in inactive markets; and model‑derived valuations with directly or indirectly observable significant inputs. Level II inputs include prices in markets with few transactions, non-current prices, prices for which little public information exists or prices that vary substantially over time or among brokered market makers. Other inputs include interest rates, yield curves, volatilities, prepayment risks, loss severities, credit risks and default rates.
Level III—Valuations that rely on one or more significant unobservable inputs. These inputs reflect the Company’s assessment of the assumptions that market participants would use to value the instrument based on the best information available.
In some instances, an instrument may fall into multiple levels of the fair value hierarchy. In such instances, the instrument’s level within the fair value hierarchy is based on the lowest of the three levels (with Level III being the lowest) that is significant to the fair value measurement. Our assessment of the significance of an input requires judgment and considers factors specific to the instrument. See Note 5, “Fair Value,” to our consolidated financial statements included in this Annual Report on Form 10‑K for a summary of our valuation of investments and other financial instruments by fair value hierarchy levels.
Equity-Based Compensation
We recognize expense related to equity-based compensation in which we receive services from our professionals in exchange for (a) equity instruments of the Company, (b) derivatives based on our Class A common stock, or (c) a cash payment equal to the fair value of the Company’s equity instruments. Equity-based compensation expense represents expenses associated with restricted units, options and phantom shares granted under the Second Amended and Restated Ares Management Corporation 2014 Equity Incentive Plan.
Total compensation expense related to equity-based awards expected to be recognized in all future periods is determined based on the fair value of the respective equity-based award on the grant date and is recognized on a straight-line basis over the requisite service period, where applicable. Compensation expense for a liability award is recognized each reporting period until the liability is settled. The fair value of liability award is remeasured at the end of each reporting period through settlement.
The Company recognizes forfeitures in the period they occur as a reversal of previously recognized compensation expense. The reduction in compensation expense is determined based on the specific awards forfeited during that period and will be reflected as a reduction in the expense for that period.
We record deferred tax assets for equity-based compensation transactions that result in deductions on our income tax returns based on the amount of equity-based compensation recognized and the statutory tax rate in the jurisdiction in which we will receive a tax deduction.

138


Restricted Units
Certain restricted units are subject to a lock up provision that expires on May 1, 2019. We used Finnerty’s average strike‑price put option model to estimate the discount associated with this lack of marketability to be applied on the closing price of our Class A common stock on the grant date, using the following key assumptions:
Expected volatility factor(1)
20% to 28%
Average length of holding period restriction (in years)
2.4 year
Weighted average expected dividend yield
5.0%

(1)
Expected volatility is based on the Company's guideline companies' expected volatility.
Restricted Unit Awards with a Market Condition

We granted certain restricted units with a vesting condition based upon the volume-weighted, average closing price of shares of our Class A common stock meeting or exceeding a stated price for 30 consecutive calendar days on or prior to January 1, 2028, referred to as the market condition. Vesting is also generally subject to continued employment at the time such market condition is achieved. Under the terms of the awards, if the price target is not achieved by the close of business on January 1, 2028, the unvested market condition awards will be automatically canceled and forfeited.
The grant date fair values are based on a probability distributed Monte-Carlo simulation. Due to the existence of the market condition, the vesting period for the awards is not explicit, and as such, compensation expense is recognized on a straight-line basis over the median vesting period derived from the positive iterations of the Monte Carlo simulations where the market condition was achieved.
Below is a summary of the significant assumptions used to estimate the grant date fair value of market condition awards:
Closing price of the Company's common shares as of valuation date
 
$
20.95

Risk-free interest rate
 
2.95
%
Volatility
 
30.0
%
Dividend yield
 
5.0
%
Cost of equity
 
10.0
%
Options
The fair value of each option granted was measured on the date of the grant using the Black‑Scholes option pricing model. There were no new options granted during the years ended December 31, 2018, 2017 and 2016. Aggregate intrinsic value represents the value of the closing price of our Class A common stock on the last trading day of the period in excess of the weighted-average exercise price multiplied by the number of options exercisable or expected to vest. The fair value of an award is affected by the price of our Class A common stock on the date of grant as well as other assumptions including the estimated volatility of the price of our Class A common stock over the term of the awards and the estimated period of time that management expects employees to hold their Class A common stock options. The estimated period of time that management expects employees to hold their options was estimated as the midpoint between the vesting date and maturity date.

Phantom Shares
Each phantom share represents an unfunded, unsecured right of the holder to receive an amount in cash per phantom share equal to the average closing price of a share of our Class A common stock for the 15 trading days immediately prior to, and the 15 trading days immediately following, the vesting dates. The fair value of the awards is remeasured at each reporting period based on the most recent closing price of a share of our Class A common stock.
Income Taxes
Effective March 1, 2018, the Company is taxed as corporation for U.S. federal and state income tax purposes.  Prior to the Tax Election, the Company’s share of carried interest and investment income flowed through to investors without being subject to income taxes at the entity level.  Consequently, we did not reflect a provision for income taxes on such income except those for foreign, state and local income taxes incurred at the entity level

139



We use the liability method of accounting for deferred income taxes pursuant to GAAP. Under this method, deferred tax assets and liabilities are recognized for the future tax consequences attributable to temporary differences between the carrying value of existing assets and liabilities and their respective tax bases. Deferred tax assets and liabilities are measured using the statutory tax rates expected to be applied in the periods in which those temporary differences are settled. The effect of a change in tax rates on deferred tax assets and liabilities is recognized in the period of the change. A valuation allowance is recorded on our net deferred tax assets when it is more likely than not that such assets will not be realized. When evaluating the realizability of our deferred tax assets, all evidence, both positive and negative, is evaluated. Items considered in this analysis include the ability to carry back losses, the reversal of temporary differences, tax planning strategies and expectations of future earnings.
Under GAAP, the amount of tax benefit to be recognized is the amount of benefit that is “more likely than not” to be sustained upon examination. We analyze our tax filing positions in all of the U.S. federal, state, local and foreign tax jurisdictions where we are required to file income tax returns, as well as for all open tax years in these jurisdictions. If, based on this analysis, we determine that uncertainties in tax positions exist, a liability is established, which is included in accounts payable, accrued expenses and other liabilities in our consolidated financial statements. We recognize accrued interest and penalties related to unrecognized tax positions in the provision for income taxes.
Tax laws are complex and subject to different interpretations by the taxpayer and respective governmental taxing authorities. Significant judgment is required in determining tax expense and in evaluating tax positions, including evaluating uncertainties under GAAP. We review our tax positions quarterly and adjust our tax balances as new information becomes available.
Goodwill
Goodwill represents the excess of cost over the identifiable net assets of businesses acquired and is recorded in the functional currency of the acquired entity. Goodwill is tested annually for impairment. If, after assessing qualitative and quantitative factors, we believe that it is more likely than not that the fair value of the reporting unit is less than its carrying value, we will record the amount of goodwill impairment as the excess of the carrying amount over the fair value.
The assessment requires us to make judgments and involves the use of significant estimates and assumptions. These estimates and assumptions include long-term growth rates and margins used to calculate projected future cash flows, risk-adjusted discount rates based on our weighted average cost of capital and future economic and market conditions. These estimates and assumptions have to be made for each reporting unit evaluated for impairment. Our estimates for market growth, our market share and costs are based on historical data, various internal estimates and certain external sources, and are based on assumptions that are consistent with the plans and estimates we are using to manage the underlying business. If future forecasts are revised, they may indicate or require future impairment charges. We base our fair value estimates on assumptions we believe to be reasonable but that are unpredictable and inherently uncertain. Actual future results may differ from those estimates.
Recent Accounting Pronouncements
Information regarding recent accounting pronouncements and their impact on the Company can be found in Note 2, “Summary of Significant Accounting Policies,” in the “Notes to the Consolidated Financial Statements” included in this Annual Report on Form 10‑K for a summary of our significant accounting estimates.
Off‑Balance Sheet Arrangements
In the normal course of business, we engage in off‑balance sheet arrangements, including transactions in derivatives, guarantees, commitments, indemnifications and potential contingent repayment obligations.

140


Contractual Obligations, Commitments and Contingencies
The following table sets forth information relating to our contractual obligations of the Company and of the Consolidated Funds as of December 31, 2018 (in thousands):
 
 
Less than 1 year
 
1 - 3 years
 
4 - 5 years
 
Thereafter
 
Total
The Company:
 
    
 
    
 
    
 
    
 
    
Operating lease obligations(1)
 
$
32,039

 
$
47,564

 
$
42,792

 
$
45,141

 
$
167,536

Debt obligations payable(2)
 

 

 

 
245,952

 
245,952

Capital lease obligations
 
364

 
766

 
403

 


 
1,533

Interest obligations on debt(3)
 
15,694

 
31,389

 
20,949

 
10,000

 
78,032

Interest obligations on capital lease obligations
 
52

 
67

 
14

 


 
133

Credit Facility(4)
 

 

 
235,000

 

 
235,000

Capital commitments(5)
 
267,568

 

 

 

 
267,568

Subtotal
 
315,717

 
79,786

 
299,158

 
301,093

 
995,754

Consolidated Funds:
 
 
 
 
 
 
 
 
 
 
Debt obligations payable
 
115,125

 
38,844

 
16,316

 
7,040,080

 
7,210,365

Interest obligations on debt(3)
 
223,883

 
446,205

 
442,994

 
1,253,992

 
2,367,074

Capital commitments of Consolidated Funds(6)
 
23,240

 

 

 

 
23,240

Total
 
$
677,965


$
564,835


$
758,468


$
8,595,165


$
10,596,433

 
(1)
The table includes future minimum commitments for our operating leases. Office space, computer and communication equipment are leased under agreements with expirations ranging from one-year contracts to lease commitments through 2030. Rent expense includes only base contractual rent.
(2)
Debt obligations include $250 million of senior notes, net of unamortized discount.
(3)
Interest obligations include interest accrued on outstanding indebtedness.
(4)
Represents outstanding balance under the Credit Facility as of December 31, 2018 and maturity date of February 24, 2022.
(5)
Represents commitments to invest in certain investment products, primarily in funds managed by us. These amounts are generally due on demand and are therefore presented as obligations payable in the less than one-year.
(6)
Represents commitments by Consolidated Funds to fund certain investments. These amounts are generally due on demand and are therefore presented as obligations payable in the less than one-year.
We entered into a TRA with the TRA Recipients that requires us to pay them 85% of any tax savings realized by Ares Management Corporation from any step‑up in tax basis resulting from an exchange of Ares Operating Group Units for shares of our Class A common stock or, at our option, for cash. Because the timing of amounts to be paid under the tax receivable agreement cannot be determined, this contractual commitment has not been presented in the table above. The tax savings achieved may not ensure that we have sufficient cash available to pay this liability, and we may be required to incur additional debt to satisfy this liability.
Indemnifications
Consistent with standard business practices in the normal course of business, we enter into contracts that contain indemnities for our affiliates, persons acting on our behalf or such affiliates and third parties. The terms of the indemnities vary from contract to contract and the maximum exposure under these arrangements, if any, cannot be determined and has not been recorded in our consolidated financial statements. As of December 31, 2018, we have not had prior claims or losses pursuant to these contracts and expect the risk of loss to be remote.
Capital Commitments
As of December 31, 2018 and December 31, 2017, we had aggregate unfunded commitments of $267.6 million and $285.7 million, respectively, including commitments to both non-consolidated funds and Consolidated Funds. There were no unfunded commitments to funds not managed by the Company as of December 31, 2018. Total unfunded commitments included $16.5 million in commitments to funds not managed by the Company as of December 31, 2017.
ARCC Fee Waiver

In conjunction with the ARCC-ACAS Transaction, we agreed to waive up to $10 million per quarter of ARCC's Part I Fees for ten calendar quarters, which began in the second quarter of 2017. ARCC Part I Fees will only be waived to the extent they are paid. If Part I Fees are less than $10 million in any single quarter, the shortfall will not carryover to the subsequent quarters.

141


As of December 31, 2018, there are three remaining quarters as part of the fee waiver agreement, with a maximum of $30 million in potential waivers. ARCC Part I Fees are shown net of the fee waiver.
Contingent Obligations
Generally, if at the termination of a fund (and increasingly at interim points in the life of a fund), the fund has not achieved investment returns that (in most cases) exceed the preferred return threshold or (in all cases) the general partner receives net profits over the life of the fund in excess of its allocable share under the applicable partnership agreement, the Company will be obligated to repay carried interest that was received by the Company in excess of the amounts to which the Company is entitled. This contingent obligation is normally reduced by income taxes paid by the Company related to its carried interest. 
The partnership documents governing our funds generally include a contingent repayment provision that, if triggered, may give rise to a contingent obligation that may require the general partner to return amounts to the fund for distribution to investors. Therefore, performance income, generally, is subject to reversal in the event that the funds incur future losses. These losses are limited to the extent of the cumulative performance income recognized in income to date. Due in part to our investment performance and the fact that our carried interest is generally determined on a liquidation basis, if the funds were liquidated at their fair values as of December 31, 2018, there would have been $0.4 million of contingent repayment obligation or liability. No contingent repayment obligation existed as of December 31, 2017. If all of the existing investments were deemed worthless, the amount of cumulative revenues that have been recognized would be reversed. We believe that the possibility of all of the existing investments becoming worthless is remote. At December 31, 2018, 2017 and 2016, had we assumed all existing investments were worthless, the amount of carried interest, net of tax, subject to contingent repayment would have been approximately $469.0 million, $476.1 million and $418.3 million, respectively, of which approximately $364.4 million, $370.0 million and $323.9 million, respectively, would be reimbursable to the Company by certain professionals.
Performance income is also affected by changes in the fair values of the underlying investments in the funds that we advise. Valuations, on an unrealized basis, can be significantly affected by a variety of external factors including, but not limited to, bond yields and industry trading multiples.
Our senior professionals and other professionals who have received carried interest distributions are responsible for funding their proportionate share of any contingent repayment obligations. However, the governing agreements of certain of our funds provide that if a current or former professional from such funds does not fund his or her respective share, then we may have to fund additional amounts beyond what we received in carried interest, although we will generally retain the right to pursue any remedies that we have under such governing agreements against those carried interest recipients who fail to fund their obligations.
Item 7A.  Quantitative and Qualitative Disclosures About Market Risk
Our primary exposure to market risk is related to our role as general partner or investment adviser to our investment funds and the sensitivity to movements in the fair value of their investments, including the effect on management fees, carried interest allocation and investment income.
Market Risk
The market price of investments may significantly fluctuate during the period of investment. Investments may decline in value due to factors affecting securities markets generally or particular industries represented in the securities markets. The value of an investment may decline due to general market conditions, which are not specifically related to such investment, such as real or perceived adverse economic conditions, changes in the general outlook for corporate earnings, changes in interest or currency rates or adverse investor sentiment generally. They may also decline due to factors that affect a particular industry or industries, such as labor shortages or increased production costs and competitive conditions within an industry.
Our credit orientation has been a central tenet of our business across our debt and equity investment strategies. Our investment professionals benefit from our independent research and relationship networks in over 50 industries, and insights from our portfolio of active investments. We believe the combination of high-quality proprietary information flow and a consistent, rigorous approach to managing investments across our strategies has been, and we believe will continue to be, a major driver of our strong risk-adjusted returns and the stability and predictability of our income.

142


Effect on Management Fees
Management fees are generally based on a defined percentage of fair value of assets, total commitments, invested capital, net asset value, net investment income, total assets or par value of the investment portfolios we manage. Management fees calculated based on fair value of assets or net investment income are affected by short-term changes in market values.
The overall impact of a short-term change in market value may be mitigated by a number of factors including, but not limited to, fee definitions that are not based on market value including invested capital and committed capital, market value definitions that exclude the impact of realized and/or unrealized gains and losses, market value definitions based on beginning of the period values or a form of average market value including daily, monthly or quarterly averages as well monthly or quarterly payment terms.
The proportion of our management fees that are based on NAV depends on the number and type of funds in existence. For the year ended December 31, 2018, the fund management fees that were recognized based on the NAV of the applicable funds were approximately 5%. As such, a hypothetical 10% decrease in fair value of our managed funds’ investments as of December 31, 2018 would not have a material impact on our management fees.

Effect on Carried Interest Allocation
We earn carried interest allocation from certain of our funds when such funds achieve specified performance criteria. Our carried interest allocation will be impacted by changes in market risk factors. However, several major factors will influence the degree of impact, including, but not limited to, the following :
the performance criteria for each individual fund in relation to how that fund’s results of operations are impacted by changes in market risk factors;
whether such performance criteria are annual or over the life of the fund;
to the extent applicable, the previous performance of each fund in relation to its performance criteria; and
whether each funds’ performance related distributions are subject to contingent repayment.

As a result, the impact of changes in market risk factors on carried interest allocation will vary widely from fund to fund. An overall increase of 10% in the general equity markets would not necessarily drive the same impact on our funds’ valuations, as many of our investments in our funds are illiquid and do not trade on any exchange. Additionally, as a large percentage of our carried interest allocation are paid to employees as performance related compensation, the overall net impact to our income would be mitigated by lower compensation payments.
See Note 9, “Commitments and Contingencies,” to our consolidated financial statements included in this Annual Report on Form 10‑K for discussion on amount of performance income, net of tax, subject to contingent repayment if we assumed all existing investments were worthless.

Effect on Investment Income
An investment gain (loss) is realized when we redeem all or a portion of our investment or when we receive cash income, such as interest or dividends. Unrealized investment gain (loss) results from changes in the fair value of the underlying investment as well as the reversal of unrealized appreciation (depreciation) at the time an investment is realized.
Changes in the fair values of our funds’ investments directly impact unrealized principal investment income and unrealized gains on investments. A hypothetical incremental 10% decrease in the fair value of our investments as of December 31, 2018 would result in declines in principal investment income and unrealized gains on investments of $34.0 million and $14.9 million, respectively.
Exchange Rate Risk
Our funds hold investments that are denominated in non-U.S. dollar currencies that may be affected by movements in the rate of exchange between the U.S. dollar and non-U.S. dollar currencies. Movements in the exchange rate between the U.S. dollar and non-U.S. dollar currencies impact the management fees earned by funds with fee paying AUM denominated in non-U.S. dollar currencies as well as by funds with fee paying AUM denominated in U.S. dollars that hold investments denominated in non-U.S. dollar currencies. Additionally, movements in the exchange rate impact operating expenses for our foreign offices that

143


are denominated in non-U.S. currencies and the revaluation of assets and liabilities denominated in non-functional currencies, including cash balances and investments.
We manage our exposure to exchange rate risks through our regular operating activities, wherein we utilize payments received in non-U.S. dollar currencies to fulfill obligations in non-U.S dollar foreign currencies, and, when appropriate, through the use of derivative financial instruments to hedge the net non-U.S. exposure: in the funds that we advise; the balance sheet exposure for certain direct investments denominated in non-U.S. dollar currencies; and the cash flow exposure for non-U.S. dollar currencies.
A portion of our management fees are denominated in non-U.S. dollar currencies that may be affected by movements in the rate of exchange between the U.S. dollar and non-U.S. dollar currencies. We estimate that as of December 31, 2018 a hypothetical 10% decline in the rate of exchange of all foreign currencies against the U.S. dollar would result in a change in management fees of approximately $10.4 million, or 1% of management fees for the year ended December 31, 2018, which would largely be offset by the currency conversions of the expenses denominated in non-US dollar currencies.
Interest Rate Risk
As of December 31, 2018, we had $235.0 million of borrowings outstanding under the Credit Facility.
Our Credit Facility provides a $1.065 billion revolving line of credit with the ability to upsize to $1.28 billion (subject to obtaining commitments for any such additional borrowing capacity) with a maturity date of February 24, 2022. The Credit Facility bears interest at a variable rate based on either LIBOR or a base rate plus an applicable margin with an unused commitment fee paid quarterly, which is subject to change with our underlying credit agency rating. Currently, base rate loans bear interest calculated based on the base rate plus 0.50% and the LIBOR rate loans bear interest calculated based on LIBOR rate plus 1.50%. Our unused commitment fee is 0.20% per annum.  As of December 31, 2018, we had $235.0 million of borrowings outstanding under the Credit Facility.
We estimate that in the event of a 100 basis point increase in interest rates, to the extent there is an outstanding revolver balance, we would be subject to the variable rate and would expect our interest expense to increase commensurately.
As credit-oriented investors, we are also subject to interest rate risk through the securities we hold in our Consolidated Funds. A 100 basis point increase in interest rates would be expected to negatively affect the fair value of securities that accrue interest income at fixed rates and therefore negatively impact net change in unrealized appreciation on investments of the Company and the Consolidated Funds. The actual impact is dependent on the average duration and amounts of such holdings and the amount of such holdings. Conversely, securities that accrue interest at variable rates would be expected to benefit from a 100 basis points increase in interest rates because these securities would generate higher levels of current income and therefore positively impact interest and dividend income. In the cases where our funds pay management fees based on NAV, we would expect our segment management fees to experience a change in direction and magnitude corresponding to that experienced by the underlying portfolios.
Credit Risk
We are party to agreements providing for various financial services and transactions that contain an element of risk in the event that the counterparties are unable to meet the terms of such agreements. In such agreements, we depend on the respective counterparty to make payment or otherwise perform. We generally endeavor to minimize our risk of exposure by limiting to reputable financial institutions the counterparties with which we enter into financial transactions. In other circumstances, availability of financing from financial institutions may be uncertain due to market events, and we may not be able to access these financing markets.

Item 8.  Financial Statements and Supplementary Data
The information required by this item is incorporated by reference to the consolidated financial statements and accompanying notes set forth in the F pages of this Annual Report on Form 10-K.
 
Item 9.  Changes In And Disagreements With Accountants On Accounting And Financial Disclosure
None.
 

144


Item 9A.  Controls And Procedures
Evaluation of Disclosure Controls and Procedures
We maintain disclosure controls and procedures (as that term is defined in Rules 13a‑15(e) and 15d‑15(e) under the Exchange Act) that are designed to ensure that information required to be disclosed in our reports under the Exchange Act is recorded, processed, summarized and reported within the time periods specified in the SEC’s rules and forms, and that such information is accumulated and communicated to our management, including our co-principal executive officers and principal financial officer, as appropriate, to allow timely decisions regarding required disclosures. Any controls and procedures, no matter how well designed and operated, can provide only reasonable assurance of achieving the desired control objectives. Our management, with the participation of our principal executive officer and principal financial officer, has evaluated the effectiveness of the design and operation of our disclosure controls and procedures as of December 31, 2018. Based upon that evaluation and subject to the foregoing, our principal executive officers and principal financial officer concluded that, as of December 31, 2018, the design and operation of our disclosure controls and procedures were effective to accomplish their objectives at the reasonable assurance level.
Changes in Internal Control over Financial Reporting
There have been no changes in our internal control over financial reporting (as defined in Rule 13a‑15(f) and 15d‑15(f) under the Exchange Act) during the quarter ended December 31, 2018 that have materially affected, or that are reasonably likely to materially affect, our internal control over financial reporting.

Report of Management on Internal Control Over Financial Reporting
 
Our management is responsible for establishing and maintaining adequate internal control over financial reporting for the Company. Internal control over financial reporting is a process to provide reasonable assurance regarding the reliability of our financial reporting for external purposes in accordance with accounting principles generally accepted in the United States of America. Internal control over financial reporting includes maintaining records that in reasonable detail accurately and fairly reflect our transactions; providing reasonable assurance that transactions are recorded as necessary for preparation of our consolidated financial statements; providing reasonable assurance that receipts and expenditures of company assets are made in accordance with management authorization; and providing reasonable assurance that unauthorized acquisition, use or disposition of company assets that could have a material effect on our consolidated financial statements would be prevented or detected on a timely basis. Because of its inherent limitations, internal control over financial reporting is not intended to provide absolute assurance that a material misstatement of our consolidated financial statements would be prevented or detected.
 
Management conducted an evaluation of the effectiveness of our internal control over financial reporting based on the framework in Internal Control — Integrated Framework (2013) issued by the Committee of Sponsoring Organizations of the Treadway Commission. Based on this evaluation, management concluded that the Company's internal control over financial reporting was effective as of December 31, 2018. The Company's independent registered public accounting firm, Ernst & Young LLP, has issued an audit report on the effectiveness of the Company's internal control over financial reporting. Their report follows.
 
Report of Independent Registered Public Accounting Firm
 
To the Stockholders and Board of Directors of Ares Management Corporation 
 
Opinion on Internal Control Over Financial Reporting

We have audited Ares Management Corporation’s internal control over financial reporting as of December 31, 2018, based on criteria established in Internal Control-Integrated Framework issued by the Committee of Sponsoring Organizations of the Treadway Commission (2013 framework) (the “COSO criteria”). In our opinion, Ares Management Corporation (the “Company”) maintained, in all material respects, effective internal control over financial reporting as of December 31, 2018, based on the COSO criteria.

We also have audited, in accordance with the standards of the Public Company Accounting Oversight Board (United States) (“PCAOB”), the consolidated statements of financial condition of the Company as of December 31, 2018 and 2017, the related consolidated statements of operations, comprehensive income, changes in equity and cash flows for each of the three years in the period ended December 31, 2018, and the related notes and our report dated February 26, 2019 expressed an unqualified opinion thereon.


145


Basis for Opinion

The Company’s management is responsible for maintaining effective internal control over financial reporting and for its assessment of the effectiveness of internal control over financial reporting included in the accompanying Report of Management on Internal Control Over Financial Reporting. Our responsibility is to express an opinion on the Company’s internal control over financial reporting based on our audit. We are a public accounting firm registered with the PCAOB and are required to be independent with respect to the Company in accordance with the U.S. federal securities laws and the applicable rules and regulations of the Securities and Exchange Commission and the PCAOB.

We conducted our audit in accordance with the standards of the PCAOB. Those standards require that we plan and perform the audit to obtain reasonable assurance about whether effective internal control over financial reporting was maintained in all material respects.

Our audit included obtaining an understanding of internal control over financial reporting, assessing the risk that a material weakness exists, testing and evaluating the design and operating effectiveness of internal control based on the assessed risk, and performing such other procedures as we considered necessary in the circumstances. We believe that our audit provides a reasonable basis for our opinion.

Definition and Limitations of Internal Control Over Financial Reporting

A company’s internal control over financial reporting is a process designed to provide reasonable assurance regarding the reliability of financial reporting and the preparation of financial statements for external purposes in accordance with generally accepted accounting principles. A company’s internal control over financial reporting includes those policies and procedures that (1) pertain to the maintenance of records that, in reasonable detail, accurately and fairly reflect the transactions and dispositions of the assets of the company; (2) provide reasonable assurance that transactions are recorded as necessary to permit preparation of financial statements in accordance with generally accepted accounting principles, and that receipts and expenditures of the company are being made only in accordance with authorizations of management and directors of the company; and (3) provide reasonable assurance regarding prevention or timely detection of unauthorized acquisition, use, or disposition of the company’s assets that could have a material effect on the financial statements.

Because of its inherent limitations, internal control over financial reporting may not prevent or detect misstatements. Also, projections of any evaluation of effectiveness to future periods are subject to the risk that controls may become inadequate because of changes in conditions, or that the degree of compliance with the policies or procedures may deteriorate.

 
/s/ Ernst & Young LLP
 
Los Angeles, California
February 26, 2019



146


Item 9B.  Other Information
We are providing the following supplemental information about economic net income ("ENI") on a voluntary basis for historical comparability purposes. ENI, a non-GAAP measure, was a historical operating metric used by management to evaluate total operating performance, a decision tool for deployment of resources and an assessment of the performance of our business segments. ENI differs from net income by excluding (a) income tax expense, (b) operating results of our Consolidated Funds, (c) depreciation and amortization expense, (d) the effects of changes arising from corporate actions and (e) certain other items that we believe are not indicative of our total operating performance. Changes arising from corporate actions include equity-based compensation expenses, the amortization of intangible assets, transaction costs associated with mergers, acquisitions and capital transactions, underwriting costs and expenses incurred in connection with corporate reorganization. Beginning in 2018, placement fees are no longer excluded but are amortized to match the period over which management fees are recognized.

The following table reconciles income before taxes to Realized Income and ENI for the years ended December 31, 2018, 2017 and 2016 ($ in thousands):

 
For the Years Ended December 31,
 
2018
 
2017
 
2016
 
 
 
 
 
 
Income before taxes
$
184,341

 
$
149,859

 
$
297,920

Adjustments:

 

 

Amortization of intangibles
9,032

 
17,850

 
26,638

Depreciation expense
16,055

 
12,631

 
8,215

Equity compensation expenses
89,724

 
69,711

 
39,065

Acquisition and merger-related expenses
2,936

 
259,899

 
(16,902
)
Placement fees and underwriting costs
20,343

 
19,765

 
6,424

Other (income) expense
13,489

 
(1,042
)
 
(1,728
)
Expense of non-controlling interests in consolidated subsidiaries
3,343

 
1,739

 

Income before taxes of non-controlling interests in Consolidated Funds, net of eliminations
(20,643
)
 
(62,705
)
 
(2,649
)
Total consolidation adjustments and reconciling items
134,279

 
317,848

 
59,063

Economic Net Income
318,620

 
467,707

 
356,983

Total performance (income) loss - unrealized
247,212

 
(325,915
)
 
(228,472
)
Total performance related compensation - unrealized
(221,343
)
 
237,392

 
189,582

Total net investment (income) loss - unrealized
50,907

 
(53,744
)
 
(17,765
)
Realized Income
$
395,396

 
$
325,440

 
$
300,328



147


PART III.
ITEM 10.  DIRECTORS, EXECUTIVE OFFICERS AND CORPORATE GOVERNANCE
The information required by this item is incorporated by reference to our definitive Proxy Statement for the 2019 Annual Meeting of Stockholders to be filed with the Securities and Exchange Commission within 120 days of December 31, 2018.

ITEM 11.  EXECUTIVE COMPENSATION
The information required by this item is incorporated by reference to our definitive Proxy Statement for the 2019 Annual Meeting of Stockholders to be filed with the Securities and Exchange Commission within 120 days of December 31, 2018.

ITEM 12.  SECURITY OWNERSHIP OF CERTAIN BENEFICIAL OWNERS AND MANAGEMENT AND RELATED SHAREHOLDER MATTERS
The information required by this item is incorporated by reference to our definitive Proxy Statement for the 2019 Annual Meeting of Stockholders to be filed with the Securities and Exchange Commission within 120 days of December 31, 2018.
ITEM 13.  CERTAIN RELATIONSHIPS AND RELATED TRANSACTIONS, AND DIRECTOR INDEPENDENCE
The information required by this item is incorporated by reference to our definitive Proxy Statement for the 2019 Annual Meeting of Stockholders to be filed with the Securities and Exchange Commission within 120 days of December 31, 2018.

Item 14.  PRINCIPAL ACCOUNTANT FEES AND SERVICES
The information required by this item is incorporated by reference to our definitive Proxy Statement for the 2019 Annual Meeting of Stockholders to be filed with the Securities and Exchange Commission within 120 days of December 31, 2018.


148


PART IV.
Item 15.  Exhibits, Financial Statement Schedules
(a)Documents Filed with Report:
Report of Independent Registered Public Accounting Firm 
Consolidated Statements of Financial Condition as of December 31, 2018 and 2017 
Consolidated Statements of Operations for the years ended December 31, 2018, 2017 and 2016 
Consolidated Statements of Comprehensive Income for the years ended December 31, 2018, 2017 and 2016 
Consolidated Statements of Changes in Equity for the years ended December 31, 2018, 2017 and 2016  
Consolidated Statements of Cash Flows for the years ended December 31, 2018, 2017 and 2016 
Notes to Consolidated Financial Statements 
(b)Exhibits.
The following is a list of all exhibits filed or furnished as part of this report.
Exhibit
No.
    
Description
 
Certificate of Incorporation of Ares Management Corporation (incorporated by reference to Exhibit 99.3 to the Registrant’s Current Report on Form 8-K (File No. 001-36429) filed with the SEC on November 15, 2018).
 
Bylaws of Ares Management Corporation (incorporated by reference to Exhibit 99.4 to the Registrant’s Current Report on Form 8-K (File No. 001-36429) filed with the SEC on November 15, 2018).
 
 
Indenture dated as of October 8, 2014 among Ares Finance Co. LLC, Ares Management, L.P., Ares Holdings Inc., Ares Domestic Holdings Inc., Ares Real Estate Holdings LLC, Ares Holdings L.P., Ares Domestic Holdings L.P., Ares Investments L.P., Ares Real Estate Holdings L.P., Ares Management LLC, Ares Investments Holdings LLC and U.S. Bank National Association, as trustee (incorporated by reference to Exhibit 4.1 to the Registrant’s Current Report on Form 8‑K (File No. 001‑36429) filed with the SEC on October 8, 2014).
 
First Supplemental Indenture dated as of October 8, 2014 among Ares Finance Co. LLC, Ares Management, L.P., Ares Holdings Inc., Ares Domestic Holdings Inc., Ares Real Estate Holdings LLC, Ares Holdings L.P., Ares Domestic Holdings L.P., Ares Investments L.P., Ares Real Estate Holdings L.P., Ares Management LLC, Ares Investments Holdings LLC and U.S. Bank National Association, as trustee (incorporated by reference to Exhibit 4.2 to the Registrant’s Current Report on Form 8‑K (File No. 001‑36429) filed with the SEC on October 8, 2014).
 
First Amendment, dated as of August 7, 2015, to the First Supplemental Indenture, dated October 8, 2014, to the indenture, dated October 8, 2014, among Ares Finance Co. LLC, the guarantors party thereto and U.S. Bank National Association, as trustee (incorporated by reference to Exhibit 10.2 to the Registrant's Current Report on Form 8-K (File No. 001-36429) filed with the SEC on August 7, 2015).
 
Form of 4.000% Senior Note due 2024 (incorporated by reference to Exhibit 4.3 to the Registrant’s Current Report on Form 8‑K (File No. 001‑36429) filed with the SEC on October 8, 2014).
 
Form of 7.00% Series A Preferred Stock Certificate (incorporated by reference to Exhibit 99.5 to the Registrant’s Current Report on Form 8-K (File No. 001-36429) filed with the SEC on November 15, 2018).


 
Third Amended and Restated Limited Partnership Agreement of Ares Holdings L.P., dated November 26, 2018.
 
 
Fourth Amended and Restated Limited Partnership Agreement of Ares Offshore Holdings L.P. dated November 26, 2018.

 
Third Amended and Restated Limited Partnership Agreement of Ares Investments L.P. dated November 26, 2018.

 
Investor Rights Agreement.

 
Second Amended & Restated 2014 Equity Incentive Plan (incorporated by reference to Exhibit 10.1 to the Registrant’s Registration Statement on Form S-8 POS (File No. 333-225271) filed with the SEC on November 26, 2018). #
 
Fourth Amended and Restated Exchange Agreement, dated as of November 26, 2018.


149


Exhibit
No.
    
Description
 
Second Amended and Restated Tax Receivable Agreement.
 
Sixth Amended and Restated Credit Agreement, dated as of April 21, 2014, by and among Ares Holdings LLC, Ares Domestic Holdings L.P., Ares Investments LLC, Ares Real Estate Holdings L.P., the Guarantors party thereto, the Lenders party thereto and JPMorgan Chase Bank, N.A. (incorporated by reference to Exhibit 10.10 to the Registrant’s Registration Statement on Form S‑1/A (File No. 333‑194919) filed with the SEC on April 28, 2014).
 
Amendment No. 1, dated as of July 15, 2014, to the Sixth Amended and Restated Credit Agreement, dated as of April 21, 2014, by and among Ares Holdings LLC, Ares Domestic Holdings L.P., Ares Investments LLC, Ares Real Estate Holdings L.P., the Guarantors party thereto, the Lenders party thereto and JPMorgan Chase Bank, N.A. (incorporated by reference to Exhibit 10.1 to the Registrant’s Quarterly Report on Form 10‑Q (File No. 001‑36429) filed with the SEC on November 12, 2014).
 
Amendment No. 2, dated as of September 24, 2014, to the Sixth Amended and Restated Credit Agreement, dated as of April 21, 2014, by and among Ares Holdings LLC, Ares Domestic Holdings L.P., Ares Investments LLC, Ares Real Estate Holdings L.P., the Guarantors party thereto, the Lenders party thereto and JPMorgan Chase Bank, N.A. (incorporated by reference to Exhibit 10.2 to the Registrant’s Quarterly Report on Form 10‑Q (File No. 001‑36429) filed with the SEC on November 12, 2014).
 
Amendment No. 3, dated as of July 23, 2015, to the Sixth Amended and Restated Credit Agreement, dated as of April 21, 2014, by and among Ares Holdings LLC, Ares Domestic Holdings L.P., Ares Investments LLC, Ares Real Estate Holdings L.P., the Guarantors party thereto, the Lenders party thereto and JPMorgan Chase Bank, N.A. (incorporated by reference to Exhibit 10.1 to the Registrant’s Current Report on Form 8‑K (File No. 001‑36429) filed with the SEC on July 28, 2015).
 
Amendment No. 4, dated as of August 5, 2015, to the Sixth Amended and Restated Credit Agreement, dated as of April 21, 2014, by and among Ares Holdings LLC, Ares Domestic Holdings L.P., Ares Investments LLC, Ares Real Estate Holdings L.P., the Guarantors party thereto, the Lenders party thereto and JPMorgan Chase Bank, N.A. (incorporated by reference to Exhibit 10.1 to the Registrant’s Current Report on Form 8‑K (File No. 001‑36429) filed with the SEC on August 7, 2015).
 
Amendment No. 5, dated as of December 16, 2015, to the Sixth Amended and Restated Credit Agreement, dated as of April 21, 2014, by and among Ares Holdings LLC, Ares Domestic Holdings L.P., Ares Investments LLC, Ares Real Estate Holdings L.P., the Guarantors party thereto, the Lenders party thereto and JPMorgan Chase Bank, N.A. (incorporated by reference to Exhibit 10.1 to the Registrant’s Current Report on Form 8‑K (File No. 001‑36429) filed with the SEC on December 21, 2015).
 
Amendment No. 6, dated as of May 23, 2016, to the Sixth Amended and Restated Credit Agreement, dated as of April 21, 2014, by and among Ares Holdings LLC, Ares Domestic Holdings L.P., Ares Investments LLC, Ares Real Estate Holdings L.P., the Guarantors party thereto, the Lenders party thereto and JPMorgan Chase Bank, N.A. (incorporated by reference to Exhibit 10.1 to the Registrant’s Current Report on Form 8-K (File No. 001-36429) filed with the SEC on May 26, 2016).
 
Amendment No. 7, dated as of February 24, 2017, to the Sixth Amended and Restated Credit Agreement, dated as of April 21, 2014, by and among Ares Holdings L.P., Ares Investments L.P., the Guarantors party thereto, the Lenders party thereto and JPMorgan Chase Bank, N.A. (incorporated by reference to Exhibit 10.15 to the Registrant’s Annual Report on Form 10-K for the year ended December 31, 2016 (File No. 001-36429, filed with the SEC on February 27, 2017).

 
Restated Investment Advisory and Management Agreement between Ares Capital Corporation and Ares Capital Management LLC, dated as of June 6, 2011 (incorporated by reference to Exhibit 10.11 to the Registrant’s Registration Statement on Form S‑1/A (File No. 333‑194919) filed with the SEC on April 16, 2014).
 
Form of Indemnification Agreement. #

 
Form of Restricted Unit Agreement under the Second Amended & Restated 2014 Equity Incentive Plan (incorporated by reference to Exhibit 10.2 to the Registrant’s Registration Statement on Form S-8 POS (File No. 333-225271) filed with the SEC on November 26, 2018). #

.
 
Form of Option Agreement under the Second Amended & Restated 2014 Equity Incentive Plan. #

 
Form of Phantom Unit Agreement under the Second Amended & Restated 2014 Equity Incentive Plan. #

 
Form of ARCC Incentive Fee Award (incorporated by reference to Exhibit 10.16 to the Registrant’s Registration Statement on Form S‑1/A (File No. 333‑194919) filed with the SEC on April 11, 2014).
 
Form of Amended and Restated Limited Partnership Agreement of Carry Vehicles (incorporated by reference to Exhibit 10.28 to the Registrant’s Annual Report on Form 10-K for the year ended December 31, 2015 (File No. 001-36429, filed with the SEC on February 29, 2016).
 
Form of Supplemental Award Agreement for Carried Interest (incorporated by reference to Exhibit 10.29 to the Registrant’s Annual Report on Form 10-K for the year ended December 31, 2015 (File No. 001-36429, filed with the SEC on February 29, 2016).

150


Exhibit
No.
    
Description
 
Form of Annual Incentive Fee Award Letter (incorporated by reference to Exhibit 10.24 to the Registrant’s Annual Report on Form 10-K for the year ended December 31, 2016 (File No. 001-36429, filed with the SEC on February 27, 2017).

 
Form of Deferred Restricted Unit Agreement under the Second Amended & Restated 2014 Equity Incentive Plan (incorporated by reference to Exhibit 10.3 to the Registrant’s Registration Statement on Form S-8 POS (File No. 333-225271) filed with the SEC on November 26, 2018). #

 
Offer Letter for Michael R. McFerran, dated March 10, 2015 (incorporated by reference to Exhibit 10.26 to the Registrant’s Annual Report on Form 10-K (File No. 001-36429) filed with the SEC on March 20, 2015).
 
Transaction Support and Fee Waiver Agreement, dated May 23, 2016, between Ares Capital Corporation and Ares Capital Management LLC (incorporated by reference to Exhibit 10.2 to the Registrant’s Current Report on Form 8-K (File No. 001-36429) filed with the SEC on May 26, 2016).
 
Form of Director Restricted Unit Agreement under the Second Amended & Restated 2014 Equity Incentive Plan (incorporated by reference to Exhibit 10.4 to the Registrant’s Registration Statement on Form S-8 POS (File No. 333-225271) filed with the SEC on November 26, 2018). #
 
Restricted Unit Agreement, dated as of July 31, 2018, by and between Michael J Arougheti and Ares Management, L.P. (incorporated by reference to Exhibit 10.1 to the Registrant’s Quarterly Report on Form 10-Q (File No. 001-36429) filed with the SEC on August 6, 2018). #

 
Subsidiaries of Ares Management Corporation.
 
Consent of Ernst and Young LLP.
 
Certification of the Chief Executive Officer pursuant to Rule 13a‑14(a).
 
Certification of the Chief Financial Officer pursuant to Rule 13a‑14(a).
 
Certification of the Chief Executive Officer and Chief Financial Officer pursuant to 18 U.S.C. Section 1350.
101.INS*
 
XBRL Instance Document.
101.SCH*
 
XBRL Taxonomy Extension Schema Document.
101.CAL*
 
XBRL Taxonomy Extension Calculation Linkbase Document.
101.DEF*
 
XBRL Taxonomy Extension Definition Linkbase Document.
101.LAB*
 
XBRL Taxonomy Extension Label Linkbase Document.
101.PRE*
 
XBRL Taxonomy Extension Presentation Linkbase Document.
 
*   Filed herewith.
# Denotes a management contract or compensation plan or arrangement.


151


Item 16. Summary of 10-K

None.

152


SIGNATURES
Pursuant to the requirements of Section 13 or 15(d) of the Securities Exchange Act of 1934, the registrant has duly caused this report to be signed on its behalf by the undersigned, thereunto duly authorized.
 
ARES MANAGEMENT CORPORATION
 
 
 
Dated: February 26, 2019
By:
/s/ Michael J Arougheti
 
 
Michael J Arougheti
 
 
Co‑Founder, Chief Executive Officer & President
Pursuant to the requirements of the Securities Exchange Act of 1934, this report has been signed below by the following persons on behalf of the registrant and in the capacities and on the dates indicated.
By:
/s/ Antony P. Ressler
    
 
 
Name:
Antony P. Ressler
 
Dated: February 26, 2019
 
Title:
Executive Chairman & Co‑Founder 
 
 
 
 
 
 
By:
/s/ Michael J Arougheti
 
 
 
Name:
Michael J Arougheti
 
Dated: February 26, 2019
 
Title:
Director, Co‑Founder, Chief Executive Officer & President (Principal Executive Officer)
 
 
 
 
 
 
By:
/s/ Michael R. McFerran
 
 
 
Name:
Michael R. McFerran
 
Dated: February 26, 2019
 
Title:
Chief Financial Officer and Chief Operating Officer (Principal Financial and Accounting Officer) 
 
 
 
 
 
 
By:
/s/ David B. Kaplan
 
 
 
Name:
David B. Kaplan
 
Dated: February 26, 2019
 
Title:
Director, Co‑Founder & Partner
 
 
 
 
 
 
By:
/s/ John H. Kissick
 
 
 
Name:
John H. Kissick
 
Dated: February 26, 2019
 
Title:
Director, Co‑Founder & Partner
 
 
 
 
 
 
By:
/s/ Bennett Rosenthal
 
 
 
Name:
Bennett Rosenthal
 
Dated: February 26, 2019
 
Title:
Director, Co‑Founder & Partner
 
 
 
 
 
 
By:
/s/ Paul G. Joubert
 
 
 
Name:
Paul G. Joubert
 
Dated: February 26, 2019
 
Title:
Director
 
 
 
 
 
 
By:
/s/ Michael Lynton
 
 
 
Name:
Michael Lynton
 
Dated: February 26, 2019
 
Title:
Director
 
 
 
 
 
 
By:
/s/ Judy D. Olian
 
 
 
Name:
Dr. Judy D. Olian
 
Dated: February 26, 2019
 
Title:
Director
 
 
 
 
 
 
 
By:
/s/ Antoinette Bush
 
 
 
Name:
Antoinette Bush
 
Dated: February 26, 2019
 
Title:
Director
 
 


153


INDEX TO CONSOLIDATED FINANCIAL STATEMENTS
Report of Independent Registered Public Accounting Firm 
    
F-2 
Consolidated Statements of Financial Condition as of December 31, 2018 and 2017 
 
F-3
Consolidated Statements of Operations for the years ended December 31, 2018, 2017 and 2016 
 
F-4
Consolidated Statements of Comprehensive Income for the years ended December 31, 2018, 2017 and 2016 
 
F-5
Consolidated Statements of Changes in Equity for the years ended December 31, 2018, 2017 and 2016  
 
F-6
Consolidated Statements of Cash Flows for the years ended December 31, 2018, 2017 and 2016 
 
F-7
Notes to Consolidated Financial Statements 
 
F-8


F-1


Report of Independent Registered Public Accounting Firm
 
To the Stockholders and Board of Directors of Ares Management Corporation
 
Opinion on the Financial Statements

We have audited the accompanying consolidated statements of financial condition of Ares Management Corporation (the “Company”) as of December 31, 2018 and 2017, the related consolidated statements of operations, comprehensive income, changes in equity and cash flows for each of the three years in the period ended December 31, 2018, and the related notes (collectively referred to as the “consolidated financial statements”). In our opinion, the consolidated financial statements present fairly, in all material respects, the financial position of the Company at December 31, 2018 and 2017, and the results of its operations and its cash flows for each of the three years in the period ended December 31, 2018, in conformity with U.S. generally accepted accounting principles.

We also have audited, in accordance with the standards of the Public Company Accounting Oversight Board (United States) (“PCAOB”), the Company's internal control over financial reporting as of December 31, 2018, based on criteria established in Internal Control-Integrated Framework issued by the Committee of Sponsoring Organizations of the Treadway Commission (2013 framework) and our report dated February 26, 2019 expressed an unqualified opinion thereon.

Adoption of New Accounting Standard

As discussed in Note 2 to the consolidated financial statements, the Company changed its method for accounting for revenue from contracts with customers in 2018.

Basis for Opinion

These financial statements are the responsibility of the Company's management. Our responsibility is to express an opinion on the Company’s financial statements based on our audits. We are a public accounting firm registered with the PCAOB and are required to be independent with respect to the Company in accordance with the U.S. federal securities laws and the applicable rules and regulations of the Securities and Exchange Commission and the PCAOB.

We conducted our audits in accordance with the standards of the PCAOB. Those standards require that we plan and perform the audit to obtain reasonable assurance about whether the financial statements are free of material misstatement, whether due to error or fraud. Our audits included performing procedures to assess the risks of material misstatement of the financial statements, whether due to error or fraud, and performing procedures that respond to those risks. Such procedures included examining, on a test basis, evidence regarding the amounts and disclosures in the financial statements. Our audits also included evaluating the accounting principles used and significant estimates made by management, as well as evaluating the overall presentation of the financial statements. We believe that our audits provide a reasonable basis for our opinion.

 /s/ Ernst & Young LLP

We have served as the Company’s auditor since 2011.

 
Los Angeles, California
February 26, 2019



F-2


Ares Management Corporation 
Consolidated Statements of Financial Condition 
(Amounts in Thousands, Except Share Data)
 
As of December 31,
 
2018
 
2017
Assets
 

 
As Adjusted

Cash and cash equivalents
$
110,247

 
$
118,929

Investments (includes accrued carried interest of $841,079 and $1,077,236, at December 31, 2018 and December 31, 2017, respectively)
1,326,137

 
1,724,571

Due from affiliates
199,377

 
165,750

Deferred tax asset, net
42,137

 
8,326

Other assets
160,150

 
130,341

Intangible assets, net
31,578

 
40,465

Goodwill
143,786

 
143,895

Assets of Consolidated Funds:
 
 
 
Cash and cash equivalents
384,644

 
556,500

Investments, at fair value
7,673,165

 
5,582,842

Due from affiliates
17,609

 
15,884

Dividends and interest receivable
19,330

 
12,568

Receivable for securities sold
42,076

 
61,462

Other assets
4,456

 
1,989

Total assets
$
10,154,692

 
$
8,563,522

Liabilities
 
 
 
Accounts payable, accrued expenses and other liabilities
$
83,221

 
$
81,955

Accrued compensation
29,389

 
27,978

Due to affiliates
82,411

 
39,184

Performance related compensation payable
641,737

 
822,084

Debt obligations
480,952

 
616,176

Liabilities of Consolidated Funds:
 
 
 
Accounts payable, accrued expenses and other liabilities
83,876

 
64,316

Due to affiliates

 

Payable for securities purchased
471,390

 
350,145

CLO loan obligations, at fair value
6,678,091

 
4,963,194

Fund borrowings
209,284

 
138,198

Total liabilities
8,760,351

 
7,103,230

Commitments and contingencies

 

Non-controlling interest in Consolidated Funds
503,637

 
528,488

Non-controlling interest in Ares Operating Group entities
302,780

 
358,186

Stockholders' Equity
 

 
 

Preferred equity (12,400,000 preferred units issued and outstanding at December 31, 2017)

 
298,761

Series A Preferred Stock, $0.01 par value, 1,000,000,000 shares authorized (12,400,000 units issued and outstanding at December 31, 2018)
298,761

 

Shareholders' equity (82,280,033 common units issued and outstanding at December 31, 2017)

 
279,065

Class A common stock, $0.01 par value, 1,500,000,000 shares authorized (101,594,095 shares issued and outstanding at December 31, 2018)
1,016

 

Class B common stock, $0.01 par value, 1,000 shares authorized (1,000 shares issued and outstanding at December 31, 2018)

 

Class C common stock, $0.01 par value, 499,999,000 shares authorized (1 shares issued and outstanding at December 31, 2018)

 

Additional paid-in-capital
326,007

 

Retained earnings
(29,336
)
 

Accumulated other comprehensive benefit, net of tax
(8,524
)
 
(4,208
)
Total stockholders' equity
587,924

 
573,618

Total equity
1,394,341

 
1,460,292

Total liabilities, non-controlling interests and equity
$
10,154,692

 
$
8,563,522

See accompanying notes to consolidated financial statements.

F-3


Ares Management Corporation 
Consolidated Statements of Operations  
(Amounts in Thousands, Except Share Data)
 
 
For the Years Ended December 31,
 
2018
 
2017
 
2016
 
 
 
 
 
 
Revenues
 
 
As Adjusted
 
As Adjusted
Management fees (includes ARCC Part I Fees of $128,805, $105,467 and $121,181 for the years ended December 31, 2018, 2017 and 2016, respectively)
$
802,502

 
$
722,419

 
$
642,068

Carried interest allocation
42,410

 
620,454

 
494,580

Incentive fees
63,380

 
16,220

 
23,272

Principal investment income (loss)
(1,455
)
 
64,444

 
55,168

Administrative, transaction and other fees
51,624

 
56,406

 
39,285

Total revenues
958,461

 
1,479,943

 
1,254,373

Expenses
 
 
 
 
 
Compensation and benefits
570,380

 
514,109

 
447,725

Performance related compensation
30,254

 
479,722

 
387,846

General, administrative and other expenses
215,964

 
196,730

 
159,776

Transaction support expense

 
275,177

 

Expenses of Consolidated Funds
53,764

 
39,020

 
21,073

Total expenses
870,362

 
1,504,758

 
1,016,420

Other income (expense)
 
 
 
 
 
Net realized and unrealized gain (loss) on investments
(1,884
)
 
8,262

 
(7,629
)
Interest and dividend income
7,028

 
7,043

 
4,493

Interest expense
(21,448
)
 
(21,219
)
 
(17,981
)
Other income (expense), net
(851
)
 
19,470

 
35,650

Net realized and unrealized gain (loss) on investments of Consolidated Funds
(1,583
)
 
100,124

 
(2,057
)
Interest and other income of Consolidated Funds
337,875

 
187,721

 
138,943

Interest expense of Consolidated Funds
(222,895
)
 
(126,727
)
 
(91,452
)
Total other income
96,242

 
174,674

 
59,967

Income before taxes
184,341


149,859


297,920

Income tax expense (benefit)
32,202

 
(23,052
)
 
11,019

Net income
152,139

 
172,911

 
286,901

Less: Net income attributable to non-controlling interests in Consolidated Funds
20,512

 
60,818

 
3,386

Less: Net income attributable to redeemable interests in Ares Operating Group entities

 

 
456

Less: Net income attributable to non-controlling interests in Ares Operating Group entities
74,607

 
35,915

 
171,251

Net income attributable to Ares Management Corporation
57,020


76,178


111,808

Less: Series A Preferred Stock dividends paid
21,700

 
21,700

 
12,176

Net income attributable to Ares Management Corporation Class A common stockholders
$
35,320


$
54,478


$
99,632

Net income attributable to Ares Management Corporation per share of Class A common stock:
 

 
 

 
 

Basic
$
0.30

 
$
0.62

 
$
1.22

Diluted
$
0.30

 
$
0.62

 
$
1.20

Weighted-average shares of Class A common stock:(1)
 

 
 

 
 

Basic
96,023,147

 
81,838,007

 
80,749,671

Diluted
96,023,147

 
81,838,007

 
82,937,030

(1) Years ended December 31, 2017 and 2016 represent common units.

Substantially all revenue is earned from affiliated funds of the Company. See accompanying notes to consolidated financial statements.  

F-4


Ares Management Corporation 
Consolidated Statements of Comprehensive Income  
(Amounts in Thousands)
 
 
For the Years Ended December 31,
 
2018
 
2017
 
2016
 
 
 
As Adjusted

 
As Adjusted

Net income
$
152,139

 
$
172,911

 
$
286,901

Other comprehensive income:
 
 
 
 
 
Foreign currency translation adjustments, net of tax
(13,190
)
 
13,927

 
(15,754
)
Total comprehensive income
138,949

 
186,838

 
271,147

Less: Comprehensive income attributable to non-controlling interests in Consolidated Funds
15,575

 
62,165

 
3,336

Less: Comprehensive income attributable to redeemable interests in Ares Operating Group entities

 

 
409

Less: Comprehensive income attributable to non-controlling interests in Ares Operating Group entities
70,670

 
43,764

 
159,914

Comprehensive income attributable to Ares Management Corporation
$
52,704


$
80,909


$
107,488

 
See accompanying notes to consolidated financial statements.


F-5


Ares Management Corporation
Consolidated Statements of Changes in Equity 
(Amounts in Thousands)
 
 
 
 
 
 
 
 
 
 
 
 
 
 
 
 
 
 
 
 
 
 
 
Preferred Equity
 
Series A Preferred Stock
 
Shareholders' Equity
 
Class A Common Stock
 
Additional Paid-in-Capital
 
Retained Earnings
 
Accumulated
Other
Comprehensive
Income (Loss)
 
Non-controlling
interest in Ares
Operating
Group Entities
 
Equity Appropriated for Consolidated Funds
 
Non-Controlling
Interest in
Consolidated
Funds
 
Total 
Equity
Balance at December 31, 2015
$

 
$

 
$
251,537

 
$

 
$

 
$

 
$
(4,619
)
 
$
397,883

 
$
3,367

 
$
320,238

 
$
968,406

Cumulative effect of accounting change due to the adoption of ASU 2014-13

 

 

 

 

 

 

 

 
(3,367
)
 

 
(3,367
)
Issuance of preferred equity
298,761

 

 

 

 

 

 

 

 

 

 
298,761

Changes in ownership interests

 

 
1,446

 

 

 

 

 
(2,327
)
 

 

 
(881
)
Reallocation of equity due to redemption of ownership interest

 

 
1,276

 

 

 

 

 
2,061

 

 

 
3,337

Deferred tax assets effects arising from allocation of Partners' capital

 

 
724

 

 

 

 

 
3

 

 

 
727

Contributions

 

 

 

 

 

 

 

 

 
132,932

 
132,932

Distributions
(12,176
)
 

 
(67,041
)
 

 

 

 

 
(132,961
)
 

 
(118,471
)
 
(330,649
)
Net income
12,176

 

 
99,632

 

 

 

 

 
171,251

 

 
3,386

 
286,445

Currency translation adjustment

 

 

 

 

 

 
(4,320
)
 
(11,337
)
 

 
(50
)
 
(15,707
)
Equity compensation

 

 
14,216

 

 

 

 

 
23,042

 

 

 
37,258

Balance at December 31, 2016
298,761

 

 
301,790



 

 

 
(8,939
)

447,615




338,035


1,377,262

Changes in ownership interests

 

 
(5,370
)
 

 

 

 

 
(10,286
)
 

 

 
(15,656
)
Deferred tax liabilities effects arising from allocation of Partners' capital

 

 
(6,609
)
 

 

 

 

 
89

 

 

 
(6,520
)
Contributions

 

 
1,036

 

 

 

 

 
4,213

 

 
190,154

 
195,403

Distributions
(21,700
)
 

 
(92,587
)
 

 

 

 

 
(169,069
)
 

 
(61,866
)
 
(345,222
)
Net income
21,700

 

 
54,478

 

 

 

 

 
35,915

 

 
60,818

 
172,911

Currency translation adjustment

 

 

 

 

 

 
4,731

 
7,849

 

 
1,347

 
13,927

Equity compensation

 

 
26,327

 

 

 

 

 
41,860

 

 

 
68,187

Balance at December 31, 2017
298,761

 

 
279,065

 

 

 

 
(4,208
)
 
358,186

 

 
528,488

 
1,460,292

Cumulative effect of the adoption of ASC 606

 

 
(10,827
)
 

 

 

 

 
(17,117
)
 

 
5,333

 
(22,611
)
As adjusted balance at January 1, 2018
298,761

 

 
268,238

 

 

 

 
(4,208
)
 
341,069

 

 
533,821

 
1,437,681

Adoption of ASU 2018-02 (see note #2)

 

 
1,202

 

 

 

 
(1,202
)
 

 

 

 

Changes in ownership interests and related tax benefits

 

 
(26,712
)
 

 
9,140

 

 

 
16,361

 

 

 
(1,211
)
Consolidation of new fund

 

 

 

 

 

 

 

 

 
42,942

 
42,942

Contributions

 

 
106,283

 

 

 

 

 
3,128

 

 
71,009

 
180,420

Dividends/distributions
(16,275
)
 
(5,425
)
 
(104,501
)
 

 

 
(30,348
)
 

 
(177,797
)
 

 
(159,710
)
 
(494,056
)
Net income
16,275

 
5,425

 
34,308

 

 

 
1,012

 

 
74,607

 

 
20,512

 
152,139

Currency translation adjustment

 

 

 

 

 

 
(3,114
)
 
(3,937
)
 

 
(4,937
)
 
(11,988
)
Equity compensation

 

 
36,245

 

 
2,820

 

 

 
49,349

 

 

 
88,414

Reclassifications resulting from conversion to a corporation
(298,761
)
 
298,761

 
(315,063
)
 
1,016

 
314,047

 

 

 

 

 

 

Balance at December 31, 2018
$

 
$
298,761

 
$

 
$
1,016

 
$
326,007

 
$
(29,336
)
 
$
(8,524
)
 
$
302,780

 
$

 
$
503,637

 
$
1,394,341


See accompanying notes to consolidated financial statements.

F-6


Ares Management Corporation
Consolidated Statements of Cash Flows 
(Amounts in Thousands) 
 
For the Years Ended December 31,
 
2018
 
2017
 
2016
 
 
 
As Adjusted
 
As Adjusted
Cash flows from operating activities:
 
 
 
 
 
Net income
$
152,139

 
$
172,911

 
$
286,901

Adjustments to reconcile net income to net cash provided by (used in) operating activities:
 

 
 

 
 
Equity compensation expense
89,724

 
69,711

 
39,065

Depreciation and amortization
28,517

 
32,809

 
37,455

Net realized and unrealized gain on investments
12,935

 
(67,034
)
 
(28,251
)
Contingent consideration

 
(20,156
)
 
(17,674
)
Other non-cash amounts
10

 
(1,731
)
 

Investments purchased
(248,460
)
 
(257,295
)
 
(120,413
)
Proceeds from sale of investments
381,703

 
154,278

 
145,439

Allocable to non-controlling interests in Consolidated Funds:
 

 
 

 
 
Receipt of non-cash interest income and dividends from investments
(2,372
)
 
(453
)
 
(7,720
)
Net realized and unrealized (gain) loss on investments
1,583

 
(100,124
)
 
2,057

Amortization on debt and investments
(2,147
)
 
(4,017
)
 
(4,566
)
Investments purchased
(4,919,118
)
 
(4,058,936
)
 
(2,263,891
)
Proceeds from sale or pay down of investments
2,756,924

 
2,303,315

 
1,498,398

Cash flows due to changes in operating assets and liabilities:
 

 
 

 
 
Net performance income receivable
29,578

 
(90,444
)
 
(28,306
)
Due to/from affiliates
33,023

 
(2,483
)
 
(26,000
)
Other assets
(49,789
)
 
(28,674
)
 
(162
)
Accrued compensation and benefits
114

 
(105,109
)
 
9,181

Accounts payable, accrued expenses and other liabilities
2,262

 
14,559

 
5,328

Deferred taxes
(17,006
)
 
(8,112
)
 
(28,463
)
Allocable to non-controlling interest in Consolidated Funds:
 

 
 

 
 
Change in cash and cash equivalents held at Consolidated Funds
171,856

 
(101,224
)
 
(295,769
)
Cash acquired/relinquished with consolidation/deconsolidation of Consolidated Funds
11,915

 
198,297

 

Change in other assets and receivables held at Consolidated Funds
11,962

 
(48,837
)
 
3,872

Change in other liabilities and payables held at Consolidated Funds
137,545

 
85,654

 
167,864

Net cash used in operating activities
(1,417,102
)
 
(1,863,095
)
 
(625,655
)
Cash flows from investing activities:
 

 
 

 
 
Purchase of furniture, equipment and leasehold improvements, net
(18,419
)
 
(33,160
)
 
(11,913
)
Net cash used in investing activities
(18,419
)
 
(33,160
)
 
(11,913
)
Cash flows from financing activities:
 

 
 

 
 
Proceeds from credit facility
680,000

 
455,000

 
147,000

Proceeds from term notes
44,050

 
100,459

 
26,036

Repayments of credit facility
(655,000
)
 
(245,000
)
 
(257,000
)
Repayments of term notes
(206,089
)
 

 

Proceeds from issuance of common shares
105,333

 

 

Proceeds from the issuance of preferred equity, net of issuance costs

 

 
298,761

Dividends and distributions 
(312,646
)
 
(261,656
)
 
(200,663
)
Preferred equity dividends and distributions
(21,700
)
 
(21,700
)
 
(12,176
)
Redemption of redeemable interest and put option liability

 

 
(40,000
)
Taxes paid in net settlement of vested common units
(18,014
)
 
(14,308
)
 

Stock option exercise
950

 
1,036

 

Tax benefit from share-based payment
44

 
81

 

Other financing activities
3,128

 
2,819

 
(701
)
Allocable to non-controlling interest in Consolidated Funds:
 

 
 

 
 
Contributions from non-controlling interests in Consolidated Funds
71,009

 
190,154

 
132,932

Distributions to non-controlling interests in Consolidated Funds
(159,710
)
 
(61,866
)
 
(118,471
)
Borrowings under loan obligations by Consolidated Funds
2,901,633

 
2,949,949

 
1,621,514

Repayments under loan obligations by Consolidated Funds
(1,027,649
)
 
(1,440,010
)
 
(716,468
)
Net cash provided by financing activities
1,405,339

 
1,654,958

 
880,764

Effect of exchange rate changes
21,500

 
17,365

 
(21,818
)
Net change in cash and cash equivalents
(8,682
)

(223,932
)

221,378

Cash and cash equivalents, beginning of period
118,929

 
342,861

 
121,483

Cash and cash equivalents, end of period
$
110,247

 
$
118,929

 
$
342,861

Supplemental information:
 

 
 

 
 
Ares Management Corporation and consolidated subsidiaries:
 

 
 

 
 
Cash paid during the period for interest
$
19,881

 
$
17,222

 
$
15,390

Cash paid during the period for income taxes
$
26,740

 
$
18,034

 
$
26,402

Consolidated Funds:
 

 
 

 
 
Cash paid during the period for interest
$
165,070

 
$
76,889

 
$
53,704

Cash paid during the period for income taxes
$
742

 
$
145

 
$
378

 See accompanying notes to consolidated financial statements.

F-7

Ares Management Corporation
Notes to the Consolidated Financial Statements
(Dollars in Thousands, Except Share Data and As Otherwise Noted)


1. ORGANIZATION AND BASIS OF PRESENTATION 
Ares Management Corporation (the "Company"), a Delaware corporation, is a leading global alternative asset management firm that operates three distinct but complementary investment groups: the Credit Group, the Private Equity Group and the Real Estate Group. Information about segments should be read together with Note 16, “Segment Reporting.” Subsidiaries of the Company serve as the general partners and/or investment managers to various investment funds and managed accounts within each investment group (the “Ares Funds”). Such subsidiaries provide investment advisory services to the Ares Funds in exchange for management fees. Ares is managed and operated by its Board of Directors and Executive Management Committee. Unless the context requires otherwise, references to “Ares” or the “Company” refer to Ares Management, L.P., together with its subsidiaries prior to November 26, 2018 and thereafter to Ares Management Corporation, together with its subsidiaries.
The accompanying financial statements include the consolidated results of the Company and its subsidiaries. The Company is a holding company, and the Company’s sole assets are equity interests in Ares Holdings Inc. (“AHI”), Ares Offshore Holdings, Ltd., and Ares AI Holdings L.P. In this annual report, the following of the Company’s subsidiaries are collectively referred to as the “Ares Operating Group”: Ares Offshore Holdings L.P. (“Ares Offshore”), Ares Holdings L.P. (“Ares Holdings”), and Ares Investments L.P. (“Ares Investments”). The Company, indirectly through its wholly owned subsidiaries, is the general partner of each of the Ares Operating Group entities. The Company operates and controls all of the businesses and affairs of and conducts all of its material business activities through the Ares Operating Group.
In addition, certain Ares-affiliated funds, related co-investment entities and collateralized loan obligations (“CLOs”) (collectively, the “Consolidated Funds”) managed by Ares Management LLC (“AM LLC”) and its wholly owned subsidiaries have been consolidated in the accompanying financial statements as described in Note 2, “Summary of Significant Accounting Policies.” Including the results of the Consolidated Funds significantly increases the reported amounts of the assets, liabilities, revenues, expenses and cash flows in the accompanying consolidated financial statements; however, the Consolidated Funds results included herein have no direct effect on the net income attributable to Ares Management Corporation or to Stockholders' Equity. Instead, economic ownership interests of the investors in the Consolidated Funds are reflected as non-controlling interests in Consolidated Funds. Further, cash flows allocable to non-controlling interest in Consolidated Funds are specifically identifiable in the Consolidated Statements of Cash Flows.
Conversion to a Corporation
The Company completed its conversion from a Delaware limited partnership to a Delaware corporation (the "Conversion") effective on November 26, 2018 (the "Effective Date"). At the Effective Date, (i) each common share of the Company outstanding immediately prior to the Effective Date converted into one issued and outstanding, fully paid and nonassessable share of Class A common stock, $0.01 par value per share, of the Company, (ii) the general partner share of the Company outstanding immediately prior to the Effective Date converted into 1,000 issued and outstanding, fully paid and nonassessable shares of Class B common stock, $0.01 par value per share of the Company, (iii) the special voting share of the Company outstanding immediately prior to the Effective Date converted into one issued and outstanding, fully paid and nonassessable share of Class C common stock, $0.01 par value per share, of the Company, and (iv) each preferred share of the Company outstanding immediately prior to the Effective Date converted into one issued and outstanding, fully paid and nonassessable share of preferred stock, $0.01 par value per share, of the Company, designated as “7.00% Series A Preferred Stock” (the “Series A Preferred Stock”).
As a result of the Conversion, except as otherwise expressly provided in the Company’s Certificate of Incorporation (the “Certificate of Conversion”), the Company’s common stockholders are entitled to vote on all matters on which stockholders of a corporation are generally entitled to vote under the Delaware General Corporation Law (the “DGCL”), including the election of the Company’s board of directors. Holders of shares of the Company’s Class A common stock became entitled to one vote per share of the Company’s Class A common stock. On any date on which the Ares Ownership Condition (as defined in the Certificate of Incorporation) is satisfied, holders of shares of the Company’s Class B common stock are, in the aggregate, entitled to a number of votes equal to (x) four times the aggregate number of votes attributable to the Company’s Class A common stock minus (y) the aggregate number of votes attributable to the Company’s Class C common stock. On any date on which the Ares Ownership Condition is not satisfied, holders of shares of the Company’s Class B common stock are not entitled to vote on any matter submitted to a vote of the Company’s stockholders. The holder of shares of the Company’s Class C common stock is generally entitled to a number of votes equal to the number of Ares Operating Group Units (as defined in the Certificate of Incorporation) held of record by each Ares Operating Group Limited Partner (as defined in the Certificate of Incorporation) other than the Company and its subsidiaries. The Company’s Class B common stock and the Company’s Class C common stock are non-economic and holders

F-8

Ares Management Corporation
Notes to the Consolidated Financial Statements
(Dollars in Thousands, Except Share Data and As Otherwise Noted)


thereof shall not be entitled to (i) dividends from the Company or (ii) receive any assets of the Company in the event of any dissolution, liquidation or winding up of the Company. Except as provided in the Certificate of Incorporation and the Company’s Bylaws and under the DGCL and the rules of the NYSE, shares of the Series A Preferred Stock are generally non-voting. Further, other terminology has been modified to be consistent with a corporation’s, as opposed to a limited partnership’s, results; distributions are now referred to as dividends. Comparative periods conform with the current period’s presentation. As a result of the Conversion, the financial impact to the Company's consolidated financial statements consisted of reclassifications from partnership capital to equity accounts reflective of a corporation. See Note 14, "Equity" for detailed description of the Company's capital accounts.
Since March 1, 2018, the Company has been treated as a corporation for federal and state income tax purposes and ownership of its shares does not generate any unrelated business taxable income ("UBTI") or income effectively connected with a U.S. trade or business ("ECI"). The Conversion did not impact this treatment.
Non-Controlling Interests in Ares Operating Group Entities
The non-controlling interests in the Ares Operating Group (“AOG”) entities represent a component of equity and net income attributable to the owners of the AOG Units that are not held directly or indirectly by the Company. These interests are adjusted for contributions to and distributions from AOG during the reporting period and are allocated income from the AOG entities based on their historical ownership percentage for the proportional number of days in the reporting period.  
2. SUMMARY OF SIGNIFICANT ACCOUNTING POLICIES
Basis of Accounting
The accompanying consolidated financial statements are prepared in accordance with the generally accepted accounting principles in the United States (“GAAP”). The Company’s Consolidated Funds are investment companies under GAAP based on the following characteristics: the Consolidated Funds obtain funds from one or more investors and provide investment management services and the Consolidated Funds’ business purpose and substantive activities are investing funds for returns from capital appreciation and/or investment income. Therefore, investments of Consolidated Funds are recorded at fair value and the unrealized appreciation (depreciation) in an investment’s fair value is recognized on a current basis in the Consolidated Statements of Operations. Additionally, the Consolidated Funds do not consolidate their majority-owned and controlled investments in portfolio companies. In the preparation of these consolidated financial statements, the Company has retained the investment company accounting for the Consolidated Funds under GAAP.
All of the investments held and CLO loan obligations issued by the Consolidated Funds are presented at their estimated fair values in the Company’s Consolidated Statements of Financial Condition. Net income attributable to holders of subordinated notes of the CLOs is included in net income (loss) attributable to non-controlling interests in Consolidated Funds in the Consolidated Statements of Operations.
The Company has reclassified certain prior period amounts to conform to the current year presentation.

Use of Estimates

The preparation of financial statements in conformity with GAAP requires management to make assumptions and estimates that affect the reported amounts of assets and liabilities, the disclosure of contingent assets and liabilities at the date of the financial statements and the reported amounts of revenues, expenses and other income (expense) during the reporting periods. Assumptions and estimates regarding the valuation of investments involve a high degree of judgment and complexity and may have a significant impact on net income. Actual results could differ from these estimates and such differences could be material to the consolidated financial statements.

Principles of Consolidation
The Company consolidates those entities in which it has a direct or indirect controlling financial interest based on either a variable interest model or voting interest model. As such, the Company consolidates (a) entities in which it holds a majority voting interest or has majority ownership and control over the operational, financial and investing decisions of that entity, including Ares affiliates and affiliated funds and co-investment entities and (b) entities that the Company concludes are variable interest entities (“VIEs”), including limited partnerships and CLOs, in which the Company has more than insignificant economic interest

F-9

Ares Management Corporation
Notes to the Consolidated Financial Statements
(Dollars in Thousands, Except Share Data and As Otherwise Noted)


and power to direct the activities that most significantly impact the entities, and for which the Company is deemed to be the primary beneficiary.
The Company determines whether an entity should be consolidated by first evaluating whether it holds a variable interest in the entity. Fees that are customary and commensurate with the level of services provided by the Company, and where the Company does not hold other economic interests in the entity that would absorb more than an insignificant amount of the expected losses or returns of the entity, would not be considered a variable interest. The Company factors in all economic interests, including proportionate interests through related parties, to determine if fees are considered a variable interest. As the Company’s interests in funds are primarily management fees, performance income, and/or insignificant direct or indirect equity interests through related parties, the Company is not considered to have a variable interest in many of these entities. Entities that are not VIEs are further evaluated for consolidation under the voting interest model (“VOE”).
Variable Interest Model
An entity is considered to be a variable interest entity (“VIE”) if any of the following conditions exist: (a) the total equity investment at risk is not sufficient to permit the entity to finance its activities without additional subordinated financial support, (b) the holders of equity investment at risk, as a group, lack either the direct or indirect ability through voting rights or similar rights to make decisions that have a significant effect on the success of the entity or the obligation to absorb the expected losses or right to receive the expected residual returns, or (c) the voting rights of some equity investors are disproportionate to their obligation to absorb losses of the entity, their rights to receive returns from an entity, or both and substantially all of the entity’s activities either involve or are conducted on behalf of an investor with disproportionately few voting rights.
The Company consolidates all VIEs for which it is the primary beneficiary. An entity is determined to be the primary beneficiary if it holds a controlling financial interest, which is defined as having (a) the power to direct the activities of the VIE that most significantly impact the entity’s economic performance and (b) the obligation to absorb losses of the entity or the right to receive benefits from the entity that could potentially be significant to the VIE.
The Company determines whether it is the primary beneficiary of a VIE at the time it becomes involved with a VIE and continuously reconsiders the conclusion. In evaluating whether the Company is the primary beneficiary, the Company evaluates its direct and indirect economic interests in the entity. The consolidation analysis is generally performed qualitatively, however, if the primary beneficiary is not readily determinable, a quantitative analysis may also be performed. This analysis requires judgment. These judgments include: (1) determining whether the equity investment at risk is sufficient to permit the entity to finance its activities without additional subordinated financial support, (2) evaluating whether the equity holders, as a group, can make decisions that have a significant effect on the success of the entity, (3) determining whether two or more parties' equity interests should be aggregated, (4) determining whether the equity investors have proportionate voting rights to their obligations to absorb losses or rights to receive returns from an entity and (5) evaluating the nature of relationships and activities of the parties involved in determining which party within a related-party group is most closely associated with a VIE and hence would be deemed the primary beneficiary.
Voting Interest Model
The Company consolidated entities, including limited partnerships and similar entities, in which it held a majority voting interest and those entities in which it had majority ownership and control over the operational, financial and investing decisions, including Ares affiliates and affiliated funds and co-investment entities.
The Company’s total exposure to consolidated VOEs represents the value of its economic ownership interest in these entities. Valuation changes associated with investments held at fair value by these consolidated VOEs are reflected in non-operating income (expense) and partially offset in net income (loss) attributable to non-controlling interests for the portion not attributable to the Company.
Consolidated CLOs
As of December 31, 2018 and 2017, the Company consolidated thirteen and ten CLOs, respectively.
Beginning January 1, 2016, the Company has determined that the fair value of the financial assets of the consolidated CLOs, which are mostly Level II assets within the GAAP fair value hierarchy, are more observable than the fair value of the

F-10

Ares Management Corporation
Notes to the Consolidated Financial Statements
(Dollars in Thousands, Except Share Data and As Otherwise Noted)


financial liabilities of its consolidated CLOs, which are mostly Level III liabilities within the GAAP fair value hierarchy. As a result, the financial assets of consolidated CLOs are measured at fair value and the financial liabilities of the consolidated CLOs are measured in consolidation as: (1) the sum of the fair value of the financial assets, and the carrying value of any nonfinancial assets held temporarily, less (2) the sum of the fair value of any beneficial interests retained by the Company (other than those that represent compensation for services), and the Company’s carrying value of any beneficial interests that represent compensation for services. The resulting amount is allocated to the individual financial liabilities (other than the beneficial interests retained by the Company).
The loan obligations issued by the CLOs are collateralized by diversified asset portfolios and by structured debt or equity. In exchange for managing the collateral for the CLOs, the Company typically earns a variety of management fees, including senior and subordinated management fees, and in some cases, contingent incentive fee income. In cases where the Company earns fees from a CLO that it consolidates, those fees have been eliminated as intercompany transactions. The Company's holdings in these CLOs are generally subordinated to other interests in the entities and entitle the Company to receive a pro rata portion of the residual cash flows, if any, from the entities. Additionally, the Company may invest in other senior secured notes, which are repaid based on available cash flows subject to priority of payments under each consolidated CLO's governing documents. Investors in the CLOs generally have no recourse against the Company for any losses sustained in the capital structure of each CLO.
Fair Value Measurements
GAAP establishes a hierarchal disclosure framework that prioritizes the inputs used in measuring financial instruments at fair value into three levels based on their market observability. Market price observability is affected by a number of factors, including the type of instrument and the characteristics specific to the instrument. Financial instruments with readily available quoted prices from an active market or for which fair value can be measured based on actively quoted prices generally have a higher degree of market price observability and a lesser degree of judgment inherent in measuring fair value.
Financial assets and liabilities measured and reported at fair value are classified as follows:
Level I—Quoted prices in active markets for identical instruments.
Level II—Quoted prices for similar instruments in active markets; quoted prices for identical or similar instruments in inactive markets; and model‑derived valuations with directly or indirectly observable significant inputs. Level II inputs include prices in markets with few transactions, non-current prices, prices for which little public information exists or prices that vary substantially over time or among brokered market makers. Other inputs include interest rates, yield curves, volatilities, prepayment risks, loss severities, credit risks and default rates.
Level III—Valuations that rely on one or more significant unobservable inputs. These inputs reflect the Company’s assessment of the assumptions that market participants would use to value the instrument based on the best information available.
In some instances, an instrument may fall into more than one level of the fair value hierarchy. In such instances, the instrument’s level within the fair value hierarchy is based on the lowest of the three levels (with Level III being the lowest) that is significant to the fair value measurement. The Company’s assessment of the significance of an input requires judgment and considers factors specific to the instrument. The Company accounts for the transfer of assets into or out of each fair value hierarchy level as of the beginning of the reporting period. (See Note 5 for further detail).
Cash and Cash Equivalents
Cash and cash equivalents for the Company includes investments with maturities at purchase of less than three months, money market funds and demand deposits. Cash and cash equivalents held at Consolidated Funds represents cash that, although not legally restricted, is not available to support the general liquidity needs of the Company, as the use of such amounts is generally limited to the activities of the Consolidated Funds.
As the servicer to certain real estate investments, certain subsidiaries of the Company collect escrow deposits from borrowers to ensure the borrowers’ obligations are met. These escrow deposits are represented as cash and cash equivalents for

F-11

Ares Management Corporation
Notes to the Consolidated Financial Statements
(Dollars in Thousands, Except Share Data and As Otherwise Noted)


the Company and escrow liability is reported within accounts payable, accrued expenses and other liabilities in the Consolidated Statements of Financial Condition.
At December 31, 2018 and 2017, the Company had cash balances with financial institutions in excess of Federal Deposit Insurance Corporation insured limits. The Company monitors the credit standing of these financial institutions.
Investments
The Company has retained the specialized investment company accounting guidance under GAAP with respect to its Consolidated Funds, which hold substantially all of its investments. Thus, the consolidated investments are reflected in the Consolidated Statements of Financial Condition at fair value, with unrealized appreciation (depreciation) resulting from changes in fair value reflected as a component of net realized and unrealized gain (loss) on investments in the Consolidated Statements of Operations. Fair value is the amount that would be received to sell an asset, or paid to transfer a liability, in an orderly transaction between market participants at the measurement date (i.e., the exit price).
Equity Method Investments
The Company accounts for its investments in which it has or is otherwise presumed to have significant influence, including investments in unconsolidated funds, strategic investments and carried interest, using the equity method of accounting. The carrying amounts of equity method investments are reflected in investments in the Consolidated Statements of Financial Condition. As the underlying investments of the Company's equity method investments are reported at fair value, the carrying value of the equity method investments approximates fair value. The carrying value of investments accounted for using equity method accounting is determined based on amounts invested by the Company, adjusted for the equity in earnings or losses of the investee allocated based on the respective partnership agreements, less distributions received. The Company evaluates the equity method investments for impairment whenever events or changes in circumstances indicate that the carrying amounts of such investments may not be recoverable. Except for carried interest, the Company’s share of the investee’s income and expenses for the Company’s equity method investments is included within principal investment income (loss) and net realized and unrealized gain (loss) on investments within the Consolidated Statements of Operations. Carried interest allocation is presented separately as a revenue line item within the Consolidated Statements of Operations, and the accrued but unpaid carried interest as of the reporting date is reported in within investments in the Consolidated Statements of Financial Condition.
Derivative Instruments
The Company recognizes all derivatives as either assets or liabilities in the Consolidated Statements of Financial Condition within other assets or accounts payable, accrued expenses and other liabilities, respectively, and reports them at fair value.
Goodwill and Intangible Assets
The Company's finite-lived intangible assets consist of contractual rights to earn future management fees from the acquired management contracts. Finite-lived intangible assets are amortized on a straight-line basis over their estimated useful lives, ranging from approximately 3.5 to 13.5 years. The purchase price of the acquired management contract is treated as an intangible asset and is amortized over the life of the contract. Amortization is included as part of general, administrative and other expenses in the Consolidated Statements of Operations.
The Company tests finite‑lived intangible assets for impairment if certain events occur or circumstances change indicating that the carrying amount of the intangible asset may not be recoverable. The Company evaluates impairment by comparing the estimated fair value attributable to the intangible asset being evaluated with its carrying amount. If an impairment is determined to exist by management, the Company accelerates amortization expense so that the carrying amount represents fair value. The Company estimates fair value using undiscounted future cash flow.
Goodwill represents the excess cost over identifiable net assets of an acquired business. The Company tests goodwill annually for impairment. If, after assessing qualitative factors, the Company believes that it is more likely than not that the fair value of the reporting unit is less than its carrying amount, the Company will evaluate impairment quantitatively to determine and record the amount of goodwill impairment as the excess of the carrying amount of the reporting unit over its fair value.

F-12

Ares Management Corporation
Notes to the Consolidated Financial Statements
(Dollars in Thousands, Except Share Data and As Otherwise Noted)


The Company also tests goodwill for impairment in other periods if an event occurs or circumstances change such that is more likely than not to reduce the fair value of the reporting unit below its carrying amount. Inherent in such fair value determinations are certain judgments and estimates relating to future cash flows, including the Company’s interpretation of current economic indicators and market valuations, and assumptions about the Company’s strategic plans with regard to its operations. Due to the uncertainties associated with such estimates, actual results could differ from such estimates.
Fixed Assets
Fixed assets, consisting of furniture, fixtures and equipment, leasehold improvements, computer hardware and internal-use software, are recorded at cost, less accumulated depreciation and amortization. Fixed assets are included within other assets on the Company’s Consolidated Statements of Financial Condition.
Direct costs associated with developing, purchasing or otherwise acquiring software for internal use (“Internal-Use Software”) are capitalized and amortized on a straight-line basis over the expected useful life of the software, beginning when the software is ready for its intended purpose. Costs incurred for upgrades and enhancements that will not result in additional functionality are expensed as incurred.
Fixed assets are depreciated or amortized on a straight-line basis over an asset's estimated useful life, with the corresponding depreciation and amortization expense included within general, administrative and other expenses on the Company’s Consolidated Statements of Operations. The estimated useful life for leasehold improvements is the lesser of the lease term or the life of the asset while other fixed assets and internal-use software are generally depreciated between three and seven years. Fixed assets are reviewed for impairment whenever events or changes in circumstances indicate that the carrying amount of an asset may not be recoverable.
Revenue Recognition
Revenues primarily consist of management fees, carried interest allocation, incentive fees, principal investment income and administrative, transaction and other fees.

Adoption of ASC 606

Effective January 1, 2018, the Company adopted the Financial Accounting Standards Board (“FASB”) Topic 606 (“ASC 606”), Revenue from Contracts with Customers. The Company adopted ASC 606 to all applicable contracts under the modified retrospective approach using the practical expedient provided for within paragraph 606-10-65-1(f)(3); therefore, the presentation of prior year periods has not been adjusted. The Company recognized the cumulative effect of initially adopting ASC 606 as an adjustment to the opening balance of components of equity as of January 1, 2018.
Pursuant to ASC 606, the Company recognizes revenue in a way that depicts the transfer of promised goods or services to customers in an amount that reflects the consideration to which the Company expects to be entitled in exchange for those goods or services. Under this standard, revenue is based on a contract with a determinable transaction price and distinct performance obligations with probable collectability. Revenues cannot be recognized until the performance obligation(s) are satisfied and control is transferred to the customer. The Company's adoption of ASC 606 impacted the timing and recognition of incentive fees in the Company’s consolidated statements of operations. The adoption of ASC 606 did not have an impact on the Company’s management fees, administrative fees, transaction fees or other fees. The details of the significant changes and quantitative impact of the adoption of ASC 606 are further discussed below.

F-13

Ares Management Corporation
Notes to the Consolidated Financial Statements
(Dollars in Thousands, Except Share Data and As Otherwise Noted)


The adoption of ASC 606 had the following impact on the Company’s revenue streams:

Revenues of the Company
Impact of ASC 606
Management fees
No impact - Management fees are recognized as revenue in the period advisory services are rendered.
Performance income - Carried interest allocation
No impact. See discussion below for change in accounting policy.
Performance income - Incentive fees
See discussion below for impact.
Administrative, transaction and other fees
No impact - Administrative, transaction and other fees are recognized as revenue in the period in which the related services are rendered.

Management Fees
Management fees are generally based on a defined percentage of fair value of assets, total commitments, invested capital, net asset value ("NAV"), net investment income, total assets or par value of the investment portfolios managed by the Company. Principally all management fees are earned from affiliated funds of the Company. The contractual terms of management fees vary by fund structure and investment strategy. Management fees are recognized as revenue in the period advisory services are rendered, subject to the Company’s assessment of collectability.
Management fees also include a quarterly incentive fee based on the investment income ("ARCC Part I Fees") from Ares Capital Corporation (NASDAQ: ARCC) ("ARCC"), a publicly traded business development company registered under the Investment Company Act and managed by a subsidiary of the Company.
ARCC Part I Fees are equal to 20.0% of its net investment income (before ARCC Part I Fees and incentive fees payable based on capital gains), subject to a fixed "hurdle rate" of 1.75% per quarter, or 7.0% per annum. No fee is recognized until ARCC's net investment income exceeds a 1.75% hurdle rate, with a "catch-up" provision such that the Company receives 20% of ARCC's net investment income from the first dollar earned. Such fees from ARCC are classified as management fees as they are paid quarterly, predictable and recurring in nature, not subject to contingent repayment and are typically cash settled each quarter.
Performance Income
Performance income revenues consist of carried interest allocation and incentive fees. Performance income is based on certain specific hurdle rates as defined in the applicable investment management agreements or governing documents. Substantially all performance income is earned from affiliated funds of the Company.
Carried Interest Allocation
In certain fund structures, typically in private equity and real estate equity funds, carried interest is allocated to the Company based on cumulative fund performance to date, subject to the achievement of minimum return levels in accordance with the respective terms set out in each fund’s investment management agreement. At the end of each reporting period, a fund will allocate carried interest applicable to the Company based upon an assumed liquidation of that fund's net assets on the reporting date, irrespective of whether such amounts have been realized. Carried interest is recorded to the extent such amounts have been allocated, and may be subject to reversal to the extent that the amount allocated exceeds the amount due to the general partner or investment manager based on a fund’s cumulative investment returns.
As the fair value of underlying assets varies between reporting periods, it is necessary to make adjustments to amounts recorded as carried interest to reflect either (i) positive performance resulting in an increase in the carried interest allocated to the Company or (ii) negative performance that would cause the amount due to the Company to be less than the amount previously recognized as revenue, resulting in a reversal of previously recognized carried interest allocated to the Company. Accrued but unpaid carried interest as of the reporting date is recorded within investments in the Consolidated Statements of Financial Condition.
Carried interest is realized when an underlying investment is profitably disposed of and the fund’s cumulative returns are in excess of the specific hurdle rates as defined in the applicable investment management agreements or governing documents. Since carried interest is subject to reversal, the Company may need to accrue for potential repayment of previously received carried interest. This accrual represents all amounts previously distributed to the Company that would need to be repaid to the funds if the funds were to be liquidated based on the current fair value of the underlying funds’ investments as of the reporting date. The

F-14

Ares Management Corporation
Notes to the Consolidated Financial Statements
(Dollars in Thousands, Except Share Data and As Otherwise Noted)


actual repayment obligations, however, generally does not become realized until the end of a fund’s life. As of December 31, 2018, if the funds were liquidated at their fair values, there would be a $0.4 million repayment obligation, and accordingly, the Company recorded a contingent repayment liability as of December 31, 2018. As of December 31, 2017, if the funds were liquidated at their fair values, there would be no repayment obligation, and accordingly, the Company did not record a contingent repayment liability as of December 31, 2017.
Prior to January 1, 2018, the Company accounted for carried interest under Method 2 described in ASC 605-20-S99-1, which provided guidance on accounting for incentive-based performance income, including carried interest. The Company has reassessed its accounting policy for carried interest, and has determined that carried interest is addressed within scope of ASC 323, Investments-Equity Method and Joint Ventures, and out of scope under the scoping provision of ASC 606. Therefore, following the application of ASC 323, the Company accounted for carried interest, which represents a performance-based capital allocation from an investment fund to the Company, as earnings from financial assets within the scope of ASC 323. Accordingly, the Company recognizes carried interest allocation as a separate revenue line item in the Consolidated Statements of Operations with uncollected carried interest as of the reporting date reported within investments in the Consolidated Statements of Financial Condition.

The Company has applied the change in accounting principle on a full retrospective basis, and prior periods presented herein have been recast to conform with the current period's presentation. The change in accounting principle did not change the timing or the amount of carried interest recognized. Instead, the change in accounting principle resulted in reclassification from performance income to carried interest allocation, and therefore did not have any impact on net income. See the tables below for the impact of the change in accounting principle of carried interest.

Incentive Fees
Incentive fees earned on the performance of certain fund structures, typically in credit funds, are recognized based on the fund’s performance during the period, subject to the achievement of minimum return levels in accordance with the respective terms set out in each fund’s investment management agreement. Incentive fees are realized at the end of a measurement period, typically annually. Once realized, such fees are no longer subject to reversal.

Prior to January 1, 2018, the Company accounted for incentive fees under Method 2 as described above. However, the accounting for incentive fees is separate and distinct from the accounting for carried interest because the incentive fees are contractual fee arrangements and do not represent allocations of returns from partners' capital accounts. The Company now accounts for incentive fees in accordance with ASC 606. Accordingly, the Company recognizes incentive fee revenue only when the amount is realized and no longer subject to reversal. Therefore, the Company no longer recognizes unrealized incentive fees in revenues in the consolidated financial statements. The adoption of ASC 606 results in the delayed recognition of unrealized incentive fees in the consolidated financial statements until they become realized at the end of the measurement period, which is typically annually.

The Company adopted ASC 606 for incentive fees using the modified retrospective approach with an effective date of January 1, 2018. The cumulative effect of the adoption resulted in the reversal of $22.6 million of unrealized incentive fees and is presented as a reduction to the opening balances of components of equity as of January 1, 2018.

Principal Investment Income

Principal investment income consists of interest and dividend income and net realized and unrealized gain (loss) from the equity method investments that the Company manages.

Administrative, Transaction and Other Fees
The Company provides administrative services to certain of its affiliated funds that are reported within administrative and other fees. The administrative fees generally represent expense reimbursements for a portion of overhead and other expenses incurred by certain Operations Management Group professionals directly attributable to performing services for a fund but may also be based on a fund’s NAV for certain funds domiciled outside the U.S. The Company also receives transaction fees from certain affiliated funds for activities related to fund transactions, such as loan originations. These fees are recognized as other revenue in the period in which the administrative services and the transaction related services are rendered.


F-15

Ares Management Corporation
Notes to the Consolidated Financial Statements
(Dollars in Thousands, Except Share Data and As Otherwise Noted)


The following tables present the adjustments made in connection with the Company's change in accounting principle related to carried interest under ASC 323, Investments-Equity Method and Joint Ventures on the financial statement line items for the periods presented in the consolidated financial statements:
Consolidated Statement of Financial Condition 
 
 
 
 
 
 
 
 
 
As of December 31, 2017
 
 
As Previously Reported
 
Adjustments
 
As Adjusted
 
 
(audited)
 
 
 
 
Assets
 
 
 
 
 
 
Investments ($1,077,236 of accrued carried interest)
 
$
647,335

 
$
1,077,236

 
$
1,724,571

Performance income receivable
 
1,099,847

 
(1,099,847
)
 

Other assets
 
107,730

 
22,611

(1)
130,341

 
(1)
Unrealized incentive fees receivable balance as of December 31, 2017 that was reversed in connection with the adoption of ASC 606.

Consolidated Statement of Operations
 
 
 
 
 
For the Year Ended December 31, 2017
 
 
As Previously Reported
 
Adjustments
 
As Adjusted
 
 
 
 
 
 
 
Revenues
 
 
 
 
 
 
Performance income
 
$
636,674

 
$
(636,674
)
 
$

Carried interest allocation
 

 
620,454

 
620,454

Incentive fees
 

 
16,220

 
16,220

Principal investment income
 

 
64,444

 
64,444

Total revenues
 
1,415,499

 
64,444

 
1,479,943

Other income (expense)
 
 
 


 
 
Net realized and unrealized gain on investments
 
67,034

 
(58,772
)
 
8,262

Interest and dividend income
 
12,715

 
(5,672
)
 
7,043


Consolidated Statement of Operations
 
 
 
 
 
 
 
 
 
For the Year Ended December 31, 2016
 
 
As Previously Reported
 
Adjustments
 
As Adjusted
 
 
 
 
 
 
 
Revenues
 
 
 
 
 
 
Performance income
 
$
517,852

 
$
(517,852
)
 
$

Carried interest allocation
 

 
494,580

 
494,580

Incentive fees
 

 
23,272

 
23,272

Principal investment income
 

 
55,168

 
55,168

Total revenues
 
1,199,205

 
55,168

 
1,254,373

Other income (expense)
 
 
 
 
 
 
Net realized and unrealized gain on investments
 
28,251

 
(35,880
)
 
(7,629
)
Interest and dividend income
 
23,781

 
(19,288
)
 
4,493


The Company's change in accounting policy related to carried interest did not impact the Consolidated Statements of Comprehensive Income, Consolidated Statements of Changes in Equity or Consolidated Statements of Cash Flows for the years ended December 31, 2017 and 2016.



F-16

Ares Management Corporation
Notes to the Consolidated Financial Statements
(Dollars in Thousands, Except Share Data and As Otherwise Noted)


The following tables present the impact of incentive fees on the condensed consolidated financial statements upon the adoption of ASC 606 effective January 1, 2018:
Consolidated Statement of Financial Condition 
 
As of January 1, 2018
 
As adjusted December 31, 2017
 

Adjustments
 
As Adjusted for
ASC 606 adoption
Investments
$
1,724,571

 
$

 
$
1,724,571

Other assets
130,341

 
(22,611
)
(1)
107,730

Total assets
8,563,522

 
(22,611
)
 
8,540,911

Total liabilities
7,103,230

 

 
7,103,230

Cumulative effect adjustment to equity(2)

 
(22,611
)
 
(22,611
)
Total equity
1,460,292

 
(22,611
)
 
1,437,681

Total liabilities, non-controlling interests and equity
8,563,522

 
(22,611
)
 
8,540,911

 
(1)
Unrealized incentive fees receivable balance as of December 31, 2017.
(2)
See detail below.

Consolidated Statement of Changes in Equity 
 
 
Preferred Equity
 
Shareholders' Capital
 
Accumulated Other Comprehensive Loss
 
Non-controlling interest in Ares Operating Group Entities
 
Non-Controlling Interest in Consolidated Funds
 
Total Equity
Balance at December 31, 2017
 
$
298,761

 
$
279,065

 
$
(4,208
)
 
$
358,186

 
$
528,488

 
$
1,460,292

Cumulative effect of the adoption of ASC 606
 

 
(10,827
)
 

 
(17,117
)
 
5,333

 
(22,611
)
As adjusted balance at January 1, 2018
 
$
298,761

 
$
268,238

 
$
(4,208
)
 
$
341,069

 
$
533,821

 
$
1,437,681


F-17

Ares Management Corporation
Notes to the Consolidated Financial Statements
(Dollars in Thousands, Except Share Data and As Otherwise Noted)


In accordance with the ASC 606 disclosure requirements, the following tables present the adjustments made by the Company to remove the effects of adopting ASC 606 on the consolidated financial statements as of and for the year ended December 31, 2018:
Consolidated Statement of Financial Condition 
 
 
 
 
 
 
 
 
 
As of December 31, 2018
 
 
As Reported
 
Adjustments
 
Balances without adoption of ASC 606
Assets
 
 
 
 
 
 
Cash and cash equivalents
 
$
110,247

 
$

 
$
110,247

Investments ($841,079 of accrued carried interest)
 
1,326,137

 

 
1,326,137

Due from affiliates
 
199,377

 
 
 
199,377

Deferred tax asset, net
 
42,137

 
(2,474
)
 
39,663

Other assets
 
160,150

 
42,848

 
202,998

Total assets
 
10,154,692

 
40,373

 
10,195,065

Commitments and contingencies
 
 
 
 
 
 
Non-controlling interest in Consolidated Funds
 
503,637

 
(7,574
)
 
496,063

Non-controlling interest in Ares Operating Group entities
 
302,780

 
29,663

 
332,443

Stockholders' Equity
 
 
 
 
 
 
Additional paid-in-capital
 
326,007

 
23,587

 
349,594

Retained earnings
 
(29,336
)
 
(5,095
)
 
(34,431
)
Accumulated other comprehensive loss, net of tax
 
(8,524
)
 
(208
)
 
(8,732
)
Total stockholders' equity
 
587,924

 
18,284

 
606,208

Total equity
 
1,394,341

 
40,373

 
1,434,714

Total liabilities and equity
 
10,154,692

 
40,373

 
10,195,065

 
 
 
 
 
 
 
Consolidated Statement of Operations
 
 
 
 
 
For the Year Ended December 31, 2018
 
 
As Reported
 
Adjustments
 
Balances without adoption of ASC 606
Revenues
 
 
 
 
 
 
Incentive fees
 
$
63,380

 
$
20,997

 
$
84,377

Total revenues
 
958,461

 
20,997

 
979,458

Expenses
 
 
 
 
 
 
Expenses of Consolidated Funds
 
53,764

 

 
53,764

Total expenses
 
870,362

 

 
870,362

Other income (expense)
 
 
 
 
 
 
Other income, net
 
(851
)
 
30

 
(821
)
Total other income
 
96,242

 
30

 
96,272

Income before taxes
 
184,341

 
21,027

 
205,368

Income tax expense
 
32,202

 
2,475

 
34,677

Net income
 
152,139

 
18,552

 
170,691

Less: Net income attributable to non-controlling interests in Consolidated Funds
 
20,512

 
(1,921
)
 
18,591

Less: Net income attributable to non-controlling interests in Ares Operating Group entities
 
74,607

 
12,808

 
87,415

Net income attributable to Ares Management Corporation
 
57,020

 
7,665

 
64,685

Less: Series A Preferred Stock dividends paid
 
21,700

 

 
21,700

Net income attributable to Ares Management Corporation Class A common stockholders
 
35,320

 
7,665

 
42,985


F-18

Ares Management Corporation
Notes to the Consolidated Financial Statements
(Dollars in Thousands, Except Share Data and As Otherwise Noted)



Consolidated Statement of Comprehensive Income  
 
For the Year Ended December 31, 2018
 
As Reported
 
Adjustments
 
Balances without adoption of ASC 606
 
 
 
 
 
 
Net income
$
152,139

 
$
18,552

 
$
170,691

Other comprehensive income:
 
 
 
 
 
Foreign currency translation adjustments
(13,190
)
 
(470
)
 
(13,660
)
Total comprehensive income
138,949

 
18,082

 
157,031

Less: Comprehensive income attributable to non-controlling interests in Consolidated Funds
15,575

 
(1,921
)
 
13,654

Less: Comprehensive income attributable to non-controlling interests in Ares Operating Group entities
70,670

 
12,546

 
83,216

Comprehensive income attributable to Ares Management Corporation
$
52,704

 
$
7,457

 
$
60,161


Condensed Consolidated Statement of Cash Flows 
 
 
For the Year Ended December 31, 2018
 
 
As Reported
 
Adjustments
 
Balances without adoption of ASC 606
 
 
 
 
 
 
 
Cash flows from operating activities:
 
 
 
 
 
 
Net income
 
$
152,139

 
$
18,552

 
$
170,691

Adjustments to reconcile net income to net cash provided by (used in) operating activities:
 
 

 
 
 


Other assets
 
(49,789
)
 
(22,948
)
 
(72,737
)
Deferred taxes
 
(17,006
)
 
2,475

 
(14,531
)
Change in other liabilities and payables held at Consolidated Funds
 
137,545

 
1,921

 
139,466

Net cash used in operating activities
 
$
(1,417,102
)
 
$

 
(1,417,102
)
Equity-Based Compensation
The Company recognizes expense related to equity-based compensation in which it receives employee services in exchange for (a) equity instruments of the Company, (b) derivatives based on the Company’s Class A common stock or (c) liabilities that are based on the fair value of the Company’s equity instruments. Equity-based compensation expense represents expenses associated with restricted units, options and phantom shares granted under the Second Amended and Restated Ares Management Corporation 2014 Equity Incentive Plan (“the 2014 Equity Incentive Plan”).
Equity-based compensation expense for restricted units and options is determined based on the fair value of the respective equity award on the grant date and is recognized on a straight-line basis over the requisite service period, with a corresponding increase in additional paid-in-capital. Grant date fair value of the restricted units was determined to be the most recent closing price of shares of the Company's Class A common stock. Certain restricted units are subject to a lock-up provision that expires on the fifth anniversary of the IPO. The Company used Finnerty’s average strike-price put option model to estimate the discount associated with this lack of marketability. The Company estimated the grant date fair value of the options as of the grant date using Black-Scholes option pricing model. The phantom shares will be settled in cash and therefore represent a liability that is required to be remeasured at each reporting period. Fair value of phantom shares was determined to be the most recent closing price each reporting period.
The Company recognizes share-based award forfeitures in the period they occur as a reversal of previously recognized compensation expense. The reduction in compensation expense is determined based on the specific awards forfeited during that period.


F-19

Ares Management Corporation
Notes to the Consolidated Financial Statements
(Dollars in Thousands, Except Share Data and As Otherwise Noted)


The Company records deferred tax assets or liabilities for equity compensation plan awards based on deductions for income tax purposes of equity-based compensation recognized at the statutory tax rate in the jurisdiction in which the Company is expected to receive a tax deduction. In addition, differences between the deferred tax assets recognized for financial reporting purposes and the actual tax deduction reported on the Company’s income tax returns are recorded as adjustments to additional paid-in-capital. If the tax deduction is less than the deferred tax asset, the calculated shortfall reduces the pool of excess tax benefits. If the pool of excess tax benefits is reduced to zero, then subsequent shortfalls would increase the income tax expense.
Equity-based compensation expense is presented within compensation and benefits in the Consolidated Statements of Operations.
Performance Related Compensation
The Company has agreed to pay a portion of the performance income earned from certain funds, including income from Consolidated Funds that is eliminated in consolidation, to investment and non-investment professionals. Depending on the nature of each fund, the performance income allocation may be structured as a fixed percentage subject to vesting based on continued employment or service (generally over a period of five years) or as an annual award that is fully vested for the particular year. Other limitations may apply to performance income allocation as set forth in the applicable governing documents of the fund or award documentation. Performance related compensation is recognized in the same period that the related performance income is recognized. Performance related compensation can be reversed during periods when there is a reversal of performance income that was previously recognized.
Performance related compensation payable represents the amounts payable to professionals who are entitled to a proportionate share of performance income in one or more funds. The liability is calculated based upon the changes to realized and unrealized performance income but not payable until the performance income itself is realized.
Net Realized and Unrealized Gain (Loss) on Investments
Realized gain (loss) occurs when the Company redeems all or a portion of its investment or when the Company receives cash income, such as dividends or distributions. Unrealized appreciation (depreciation) results from changes in the fair value of the underlying investment as well as from the reversal of previously recognized unrealized appreciation (depreciation) at the time an investment is realized. Realized and unrealized gains (losses) are presented together as net realized and unrealized gain (loss) on investments in the Consolidated Statements of Operations. Also, the Company’s share of the investee’s income and expenses for the Company’s equity method investments is included within net realized and unrealized gain (loss) on investments.
Interest and Dividend Income
Interest, dividends and other investment income are included in interest and dividend income. Interest income is recognized on an accrual basis to the extent that such amounts are expected to be collected using the effective interest method. Dividends and other investment income are recorded when the right to receive payment is established.
Foreign Currency
The U.S. dollar is the Company's functional currency; however, certain transactions of the Company may not be denominated in U.S. dollars. Foreign exchange revaluation arising from these transactions is recognized within other income (expense) in the Consolidated Statements of Operations. For the years ended December 31, 2018 and 2017, the Company recognized $0.1 million and $1.7 million, respectively, in transaction losses related to foreign currencies revaluation. For the year ended December 31, 2016, the Company recognized $16.2 million in transaction gain related to foreign currencies revaluation.
In addition, the combined and consolidated results include certain foreign subsidiaries and Consolidated Funds that use functional currencies other than the U.S. dollar. Assets and liabilities of these foreign subsidiaries are translated to U.S. dollars at the prevailing exchange rates as of the reporting date. Income and expense and gain and loss transactions denominated in foreign currencies are generally translated into U.S. dollars monthly using the average exchange rates during the respective transaction period. Translation adjustments resulting from this process are recorded to currency translation adjustment in accumulated other comprehensive income.

F-20

Ares Management Corporation
Notes to the Consolidated Financial Statements
(Dollars in Thousands, Except Share Data and As Otherwise Noted)


Income Taxes
The Company elected to be taxed as a corporation effective March 1, 2018 (the “Tax Election”).  Prior to the Tax Election, the Company's share of carried interest and investment income generally were not subject to U.S. corporate income taxes.  Upon the effectiveness of the Tax Election, all earnings allocated to the Company is subject to U.S. corporate income taxes.  Prior to March 1, 2018, a significant portion of Company's share of carried interest and investment income flowed through to investors without being subject to entity level income taxes. Consequently, we did not reflect a provision for income taxes on such income except those for foreign, state, and local income taxes at the entity level.  Beginning March 1, 2018, the Company's share of unrealized gains and income items became subject to U.S. corporate tax. A provision for corporate level income taxes imposed on these previously unrealized gains and income items as well as taxes imposed on certain subsidiaries’ earnings is included in the consolidated tax provision. Also included in the consolidated tax provision are entity level income taxes incurred by certain affiliated funds and co‑investment entities that are consolidated in these financial statements. The portion of consolidated earnings not allocated to the Company continues to flow through to owners of the Ares Operating Group entities without being taxed at the corporate level.
Income taxes are accounted for using the liability method of accounting. Under this method, deferred tax assets and liabilities are recognized for the expected future tax consequences of differences between the carrying amounts of assets and liabilities and their respective tax basis, using tax rates in effect for the year in which the differences are expected to reverse. The effect on deferred assets and liabilities of a change in tax rates is recognized as income, in the period when the change is enacted. Deferred tax assets are reduced by a valuation allowance when it is more likely than not that some portion or all of the deferred tax assets will not be realized. Current and deferred tax liabilities are reported on a net basis in the Consolidated Statements of Financial Condition.
The Company analyzes its tax filing positions in all U.S. federal, state, local and foreign tax jurisdictions where it is required to file income tax returns for all open tax years in these jurisdictions. The Company recognizes the tax benefit from an uncertain tax position only if it is more likely than not that the tax position will be sustained upon examination by the taxing authorities based on the technical merits of the position. The tax benefit recognized in the financial statements for a particular tax position is based on the largest benefit that is more likely than not to be realized. The amount of unrecognized tax benefits (“UTBs”) is adjusted as appropriate for changes in facts and circumstances, such as significant amendments to existing tax law, new regulations or interpretations by the taxing authorities, new information obtained during a tax examination, or resolution of an examination. Both accrued interest and penalties, where appropriate, related to UTBs are shown in general, administrative and other expenses in the Consolidated Statements of Operations.
Tax laws are complex and subject to different interpretations by the taxpayer and respective governmental taxing authorities. Significant judgment is required in determining tax expense and in evaluating tax positions, including evaluating uncertainties under GAAP. The Company reviews its tax positions quarterly and adjusts its tax balances as new legislation is passed or new information becomes available.
Income Allocation
Income (loss) before taxes is allocated based on each partner’s average daily ownership of the Ares Operating Group entities for each year presented.
Earnings Per Share
Basic earnings per share of Class A common stock is computed by dividing income available to Class A common stockholders by the weighted-average number shares of Class A common stock outstanding during the period. Income available to Class A common stockholders represents net income attributable to Ares Management Corporation after giving effect to the Series A Preferred stock dividends paid.
Diluted earnings per share of Class A common stock is computed by dividing income available to Class A common stockholders by the weighted-average number of shares of Class A common stock outstanding during the period, increased to include the number of additional shares of Class A common stock that would have been outstanding if the potentially dilutive securities had been issued. Potentially dilutive securities include outstanding options to acquire shares of Class A common stock, unvested restricted units and AOG Units exchangeable for shares of Class A common stock. The effect of potentially dilutive securities is reflected in diluted earnings per share of Class A common stock using the more dilutive result of the treasury stock

F-21

Ares Management Corporation
Notes to the Consolidated Financial Statements
(Dollars in Thousands, Except Share Data and As Otherwise Noted)


method or the two-class method.
Unvested share-based payment awards that contain non-forfeitable rights to dividend or dividend equivalents (whether paid or unpaid) are participating securities and are considered in the computation of earnings per share of Class A common stock pursuant to the two-class method. Unvested restricted units that pay dividend equivalents are deemed participating securities and are included in basic and diluted earnings per share of Class A common stock calculation under the two-class method.
Comprehensive Income (Loss)
Comprehensive income (loss) consists of net income (loss) and other appreciation (depreciation) affecting stockholders' equity that, under GAAP, are excluded from net income (loss). The Company's other comprehensive income (loss) includes foreign currency translation adjustments.
Recent Accounting Pronouncements
The Company considers the applicability and impact of all ASUs issued. ASUs not listed below were assessed and either determined to be not applicable or expected to have minimal impact on its consolidated financial statements.
In February 2016, the FASB issued ASU 2016-02, Leases (Topic 842). The objective of the guidance in ASU 2016-02 is to increase transparency and comparability among organizations by recognizing lease assets and liabilities in the balance sheet and disclosing key information. ASU 2016-02 amends previous lease guidance, which required a lessee to categorize and account for leases as either operating leases or capital leases, and instead requires a lessee to recognize a lease liability and a right-of-use asset on the entity’s balance sheet for all leases with terms that exceed one year. The lease liability and right-of-use asset are to be carried at the present value of remaining expected future lease payments. The guidance should be applied using a modified retrospective approach. ASU 2016-02 is effective for public entities for annual reporting periods beginning after December 15, 2018 and interim periods within those reporting periods, with early adoption permitted. The Company has completed its compilation of all leases and right–of–use terms, and has preliminary concluded that the impact of the adoption of ASU 2016-02 is expected to be a recognition of right-of-use assets and lease liabilities of approximately between $135.0 million and $150.0 million on its Consolidated Statements of Financial Condition. The adoption is not expected to have a material impact on its Consolidated Statements of Operations or on other consolidated financial statements. The Company used the practical expedients provided in the guidance for its adoption of ASU 2016-02. The Company plans on using its Credit Facility rate as its incremental borrowing rate based on information available at the time of implementation of ASU 2016-02 as the Company leases do not provide an implicit rate.
In May 2016, the FASB issued ASU 2016-13, Financial Instruments - Credit Losses (Topic 326): Measurement of Credit Losses on Financial Instruments. The objective of the guidance in ASU 2016-13 is to allow entities to recognize estimated credit losses in the period that the change in valuation occurs. ASU 2016-13 requires an entity to present financial assets measured on an amortized cost basis on the balance sheet net of an allowance for credit losses. Available for sale and held to maturity debt securities are also required to be held net of an allowance for credit losses. The guidance should be applied using a modified retrospective approach. ASU 2016-13 is effective for public entities for annual reporting periods beginning after December 15, 2019 and interim periods within those reporting periods. Early adoption is permitted for annual and quarterly reporting periods beginning after December 15, 2018. The Company is currently evaluating the impact of this guidance on its condensed consolidated financial statements.
In February 2018, the FASB issued ASU 2018-02, Income Statement-Reporting Comprehensive Income (Topic 220): Reclassification of Certain Tax Effects from Accumulated Other Comprehensive Income. ASU 2018-02 allows a reclassification from accumulated other comprehensive income to retained earnings for stranded tax effects resulting from Public Law No. 115-97 (the “Tax Cuts and Jobs Act”). Consequently, the amendments eliminate the stranded tax effects resulting from the Tax Cuts and Jobs Act and will improve the usefulness of information reported to financial statement users. However, because the amendments only relate to the reclassification of the income tax effects of the Tax Cuts and Jobs Act, the underlying guidance that requires that the effect of a change in tax laws or rates be included in income from continuing operations is not affected. This ASU also requires certain disclosures about stranded tax effects. ASU 2018-02 is effective for all entities for fiscal years beginning after December 15, 2018, and interim periods within those fiscal years. Early adoption is permitted, including adoption in any interim period, (1) for public business entities for reporting periods for which financial statements have not yet been issued and (2) for all other entities for reporting periods for which financial statements have not yet been made available for issuance. The guidance should be applied

F-22

Ares Management Corporation
Notes to the Consolidated Financial Statements
(Dollars in Thousands, Except Share Data and As Otherwise Noted)


either in the period of adoption or retrospectively to each period (or periods) in which the effect of the change in the U.S. federal corporate income tax rate in the Tax Cuts and Jobs Act is recognized. The Company adopted ASU 2018-02 in the three months ended March 31, 2018. As a result of the adoption of ASU 2018-02, $1.2 million of stranded tax effects resulting from the Tax Cuts and Jobs Act were reclassified from accumulated other comprehensive income to shareholders' equity during the three months ended March 31, 2018.
In August 2018, the FASB issued ASU 2018-15, Intangibles-Goodwill and Other-Internal-Use Software (Subtopic 350-40): Customer’s Accounting for Implementation Costs Incurred in a Cloud Computing Arrangement That Is a Service Contract (a consensus of the FASB Emerging Issues Task Force). ASU 2018-15, amends ASC 350-40 to address a customer’s accounting for implementation costs incurred in a cloud computing arrangement that is a service contract. This ASU aligns the accounting for costs incurred to implement a cloud computing arrangement that is a service arrangement with the guidance on capitalizing costs associated with developing or obtaining internal-use software. Specifically, ASU 2018-15 amends ASC 350 to include in its scope implementation costs of a cloud computing arrangement that is a service contract and clarifies that a customer should apply ASC 350-40 to determine which implementation costs should be capitalized in a cloud computing arrangement that is considered a service contract. The accounting for the service element of a hosting arrangement that is a service contract is not affected by these amendments. In addition, this ASU states that a cloud computing arrangement that is a service contract does not give rise to a recognizable intangible asset because it is an executory service contract. Consequently, any costs incurred to implement a cloud computing arrangement that is a service contract would not be capitalized as an intangible asset since they do not form part of an intangible asset but instead would be characterized in the financial statements in the same manner as other service costs and assets related to service contracts such as prepaid expense. That is, these costs would be capitalized as part of the service contract and the related amortization would be consistent with the ongoing periodic costs of the underlying cloud computing arrangement. ASU 2018-15 is effective for public entities for annual reporting periods beginning after December 15, 2019 and interim periods within those reporting periods, with early adoption permitted. The guidance may be applied either prospectively or retrospectively. The Company is currently evaluating the impact of this guidance on its condensed consolidated financial statements.

In October 2018, the FASB issued ASU 2018-17, Consolidation (Topic 810): Targeted Improvements to Related Party Guidance for Variable Interest Entities. ASU 2018-17, amends ASC 810 to address whether indirect interests held through related parties in common control arrangements should be considered on a proportional basis for determining whether fees paid to decision makers and service providers are variable interests. This is consistent with how indirect interests held through related parties under common control are considered for determining whether a reporting entity must consolidate a VIE. For example, if a decision maker or service provider owns a 20 percent interest in a related party and that related party owns a 40 percent interest in the legal entity being evaluated, the decision maker’s or service provider’s indirect interest in the VIE held through the related party under common control should be considered the equivalent of an eight percent direct interest for determining whether its fees are variable interests. ASU 2018-17 is effective for public entities for annual reporting periods beginning after December 15, 2019 and interim periods within those reporting periods, with early adoption permitted. The guidance should be applied retrospectively. The adoption of this guidance is not expected to have a material impact on the Company's consolidated financial statements.

  

F-23

Ares Management Corporation
Notes to the Consolidated Financial Statements
(Dollars in Thousands, Except Share Data and As Otherwise Noted)


3. GOODWILL AND INTANGIBLE ASSETS

The following table summarizes the carrying value for the Company's intangible assets:
 
Weighted Average Amortization Period as of
 
As of December 31,
 
December 31, 2018
 
2018
 
2017
Management contracts
2.8 years
 
$
42,335

 
$
67,306

Client relationships
9.5 years
 
38,600

 
38,600

Trade name
3.5 years
 
3,200

 
3,200

Other
Less than 1 year
 
342

 

Intangible assets, gross
 
 
84,477


109,106

Less: accumulated amortization
 
 
(52,899
)
 
(68,641
)
Intangible assets, net
 
 
$
31,578


$
40,465

Amortization expense associated with intangible assets was $9.3 million, $17.9 million and $26.6 million for the years ended December 31, 2018,  2017 and 2016, respectively, and is presented within general, administrative and other expenses within the Consolidated Statements of Operations. During 2018, the Company removed $25.0 million of intangible assets that were fully amortized.
At December 31, 2018, future annual amortization of finite-lived intangible assets for the years 2019 through 2023 and thereafter is estimated to be:
Year
Amortization
2019
$
4,602

2020
4,071

2021
3,987

2022
3,192

2023
2,859

Thereafter
12,867

Total
$
31,578

Goodwill
The following table summarizes the carrying value of the Company's goodwill assets:
 
Credit
 
Private
Equity
 
Real
Estate
 
Total
Balance as of December 31, 2016
$
32,196

 
$
58,600

 
$
52,928

 
$
143,724

Foreign currency translation

 

 
171

 
171

Balance as of December 31, 2017
32,196


58,600


53,099


143,895

Foreign currency translation

 

 
(109
)
 
(109
)
Balance as of December 31, 2018
$
32,196

 
$
58,600

 
$
52,990

 
$
143,786


There was no impairment of goodwill recorded during the years ended December 31, 2018, 2017 and 2016. The impact of foreign currency translation is reflected within other comprehensive income.

F-24

Ares Management Corporation
Notes to the Consolidated Financial Statements
(Dollars in Thousands, Except Share Data and As Otherwise Noted)


4. INVESTMENTS
The Company’s investments are comprised of the following:
 
 
 

Percentage of total investments
 
December 31,
 
December 31,
 
2018
 
2017
 
2018
 
2017
Private Investment Partnership Interests and Other:
 
 
 
 
 
 
 
Equity method private investment partnership interests - principal (1)
$
357,655

 
$
340,354

 
27.0
%
 
19.7
%
Equity method - carried interest (1)
841,079

 
1,077,236

 
63.4
%
 
62.5
%
Equity method private investment partnership interests and other (held at fair value)
46,449

 
80,767

 
3.5
%
 
4.7
%
Equity method private investment partnership interests and other
18,846

 
29,420

 
1.4
%
 
1.7
%
Total private investment partnership interests and other
1,264,029


1,527,777

 
95.3
%
 
88.6
%
Collateralized loan obligations
20,824

 
195,158

 
1.6
%
 
11.3
%
Other fixed income
40,000

 

 
3.0
%
 
%
Collateralized loan obligations and other fixed income, at fair value
60,824


195,158

 
4.6
%
 
11.3
%
Common stock, at fair value
1,284


1,636

 
0.1
%
 
0.1
%
Total investments
$
1,326,137


$
1,724,571







 
(1)
Investment or portion of the investment is denominated in foreign currency and is translated into U.S. dollars at each reporting date.

Equity Method Investments
The Company’s equity method investments include investments that are not consolidated but over which the Company exerts significant influence. The Company evaluates each of its equity method investments to determine if any were significant as defined by guidance from the United States Securities and Exchange Commission. As of and for the years ended December 31, 2018, 2017 and 2016, no individual equity method investment held by the Company met the significance criteria. As such, the Company is not required to present separate financial statements for any of its equity method investments.

The following tables present summarized financial information for the Company's equity method investments, which are primarily funds managed by the Company, for the years ended December 31, 2018, 2017 and 2016.
 
As of December 31, 2018 and the Year then Ended
 
Credit
 
Private Equity
 
Real Estate
 
Total
Statement of Financial Condition
 
 
 
 
 
 
 
Investments
$
8,210,094

 
$
9,574,998

 
$
3,337,076

 
$
21,122,168

Total assets
8,799,290

 
9,785,312

 
3,763,907

 
22,348,509

Total liabilities
1,542,058

 
423,687

 
813,269

 
2,779,014

Total equity
7,257,232

 
9,361,625

 
2,950,638

 
19,569,495

 
 
 
 
 
 
 
 
Statement of Operations
 
 
 
 
 
 
 
Revenues
$
766,009

 
$
264,376

 
$
144,706

 
$
1,175,091

Expenses
(189,432
)
 
(85,801
)
 
(96,353
)
 
(371,586
)
Net realized and unrealized gain from investments
(67,477
)
 
(892,800
)
 
417,974

 
(542,303
)
Income tax expense
(2,526
)
 
(20,554
)
 
(4,075
)
 
(27,155
)
Net income
$
506,574

 
$
(734,779
)
 
$
462,252

 
$
234,047


F-25

Ares Management Corporation
Notes to the Consolidated Financial Statements
(Dollars in Thousands, Except Share Data and As Otherwise Noted)


 
As of December 31, 2017 and the Year then Ended
 
Credit
 
Private Equity
 
Real Estate
 
Total
Statement of Financial Condition
 
 
 
 
 
 
 
Investments
$
5,903,009

 
$
9,849,829

 
$
2,997,789

 
$
18,750,627

Total assets
6,435,364

 
10,033,790

 
3,174,149

 
19,643,303

Total liabilities
665,680

 
519,349

 
202,174

 
1,387,203

Total equity
5,769,684

 
9,514,441

 
2,971,975

 
18,256,100

 
 
 
 
 
 
 
 
Statement of Operations
 
 
 
 
 
 
 
Revenues
$
603,682

 
$
144,829

 
$
154,967

 
903,478

Expenses
(169,086
)
 
(91,803
)
 
(67,396
)
 
(328,285
)
Net realized and unrealized gain from investments
41,185

 
2,335,027

 
365,091

 
2,741,303

Income tax expense
(2,700
)
 
(31,359
)
 
(13,092
)
 
(47,151
)
Net income
$
473,081

 
$
2,356,694

 
$
439,570

 
$
3,269,345



 
For the Year Ended December 31, 2016
 
Credit
 
Private Equity
 
Real Estate
 
Total
Statement of Operations
 
 
 
 
 
 
 
Revenues
$
416,228

 
$
839,723

 
$
114,937

 
$
1,370,888

Expenses
(107,465
)
 
(134,573
)
 
(77,021
)
 
(319,059
)
Net realized and unrealized gain from investments
36,316

 
1,489,624

 
171,467

 
1,697,407

Income tax expense
(345
)
 
(27,587
)
 
(5,380
)
 
(33,312
)
Net income
$
344,734

 
$
2,167,187

 
$
204,003

 
$
2,715,924



The Company recognized net losses related to its equity method investments of $3.8 million for the year ended December 31, 2018. The Company recognized net gains related to its equity method investments of $78.3 million and $51.0 million for the years ended December 31, 2017 and 2016, respectively. The net gains and losses are included within principal investment income, net realized and unrealized gain on investments, and interest and dividend income within the Consolidated Statements of Operations.
 
The material assets of the Company's equity method investments are expected to generate either long-term capital appreciation and or interest income, the material liabilities are debt instruments collateralized by, or related to, the financing of the assets and net income is materially comprised of the changes in fair value of these net assets.



F-26

Ares Management Corporation
Notes to the Consolidated Financial Statements
(Dollars in Thousands, Except Share Data and As Otherwise Noted)


Investments of the Consolidated Funds
Investments held in the Consolidated Funds are summarized below:
 
Fair value at
 
Fair value as a percentage of total investments at
 
December 31,
 
December 31,
 
December 31,
 
December 31,
 
2018
 
2017
 
2018
 
2017
United States:
 
 
 
 
 
 
 
Fixed income securities:
 
 
 
 
 
 
 
Consumer discretionary
$
1,675,863

 
$
1,295,732

 
22.0
%
 
23.2
%
Consumer staples
58,602

 
55,073

 
0.8
%
 
1.0
%
Energy
198,631

 
176,836

 
2.6
%
 
3.2
%
Financials
476,542

 
270,520

 
6.2
%
 
4.8
%
Healthcare, education and childcare
707,881

 
449,888

 
9.2
%
 
8.1
%
Industrials
396,767

 
370,926

 
5.2
%
 
6.6
%
Information technology
196,586

 
167,089

 
2.6
%
 
3.0
%
Materials
193,378

 
185,170

 
2.5
%
 
3.3
%
Telecommunication services
665,576

 
399,617

 
8.7
%
 
7.2
%
Utilities
80,233

 
77,102

 
1.0
%
 
1.4
%
Total fixed income securities (cost: $4,876,915 and $3,459,318 at December 31, 2018 and December 31, 2017, respectively)
4,650,059


3,447,953

 
60.8
%

61.8
%
Equity securities:
 
 
 
 
 
 
 
Equity securities
335

 
126

 
0.0
%
 
0.0
%
Total equity securities (cost: $354 and $2 at December 31, 2018 and December 31, 2017, respectively)
335

 
126

 
0.0
%
 
0.0
%
Partnership interests:
 
 
 
 
 
 
 
Partnership interests
271,447

 
232,332

 
3.5
%
 
4.2
%
Total partnership interests (cost: $210,000 and $190,000 at December 31, 2018 and December 31, 2017, respectively)
271,447


232,332

 
3.5
%

4.2
%

F-27

Ares Management Corporation
Notes to the Consolidated Financial Statements
(Dollars in Thousands, Except Share Data and As Otherwise Noted)


 
Fair value at
 
Fair value as a percentage of total investments at
 
December 31,
 
December 31,
 
December 31,
 
December 31,
 
2018
 
2017
 
2018
 
2017
Europe:
 
 
 
 
 
 
 
Fixed income securities:
 
 
 
 
 
 
 
Consumer discretionary
$
946,434

 
$
604,608

 
12.3
%
 
10.8
%
Energy
16,840

 
2,413

 
0.2
%
 
0.0
%
Consumer staples
105,464

 
76,361

 
1.4
%
 
1.4
%
Financials
273,492

 
81,987

 
3.6
%
 
1.5
%
Healthcare, education and childcare
384,350

 
209,569

 
5.0
%
 
3.8
%
Industrials
124,469

 
145,706

 
1.6
%
 
2.6
%
Information technology
32,632

 
21,307

 
0.4
%
 
0.4
%
Materials
222,237

 
213,395

 
2.9
%
 
3.8
%
Telecommunication services
297,101

 
182,543

 
3.9
%
 
3.3
%
Utilities
14,453

 

 
0.2
%
 
%
Total fixed income securities (cost: $2,478,349 and $1,545,297 at December 31, 2018 and December 31, 2017, respectively)
2,417,472


1,537,889

 
31.5
%

27.6
%
Equity securities:
 
 
 
 
 
 
 
Healthcare, education and childcare
23,536

 
63,155

 
0.3
%
 
1.1
%
Total equity securities (cost: $56,154 and $67,198 at December 31, 2018 and December 31, 2017, respectively)
23,536


63,155

 
0.3
%

1.1
%
Asia and other:
 
 
 
 
 
 
 
Fixed income securities:
 
 
 
 
 
 
 
Consumer discretionary
1,686

 
2,008

 
0.0
%
 
0.0
%
Financials
5,878

 
12,453

 
0.1
%
 
0.2
%
Telecommunication services
19,753

 
21,848

 
0.3
%
 
0.4
%
Total fixed income securities (cost: $28,974 and $36,180 at December 31, 2018 and December 31, 2017, respectively)
27,317


36,309

 
0.4
%

0.6
%
Equity securities:
 
 
 
 
 
 
 
Consumer discretionary
41,820

 
59,630

 
0.5
%
 
1.1
%
Consumer staples
41,979

 
45,098

 
0.5
%
 
0.8
%
Healthcare, education and childcare
41,562

 
44,637

 
0.5
%
 
0.8
%
Industrials
47,238

 
16,578

 
0.6
%
 
0.3
%
Total equity securities (cost: $122,418 and $122,418 at December 31, 2018 and December 31, 2017, respectively)
172,599


165,943

 
2.1
%

3.0
%

F-28

Ares Management Corporation
Notes to the Consolidated Financial Statements
(Dollars in Thousands, Except Share Data and As Otherwise Noted)


 
Fair value at
 
Fair value as a percentage of total investments at
 
December 31,
 
December 31,
 
December 31,
 
December 31,
 
2018
 
2017
 
2018
 
2017
Canada:
 
 
 
 
 
 
 
Fixed income securities:
 
 
 
 
 
 
 
Consumer discretionary
$
8,625

 
$
6,757

 
0.1
%
 
0.1
%
Consumer staples
33,722

 
15,351

 
0.4
%
 
0.3
%
Energy
503

 
33,715

 
0.0
%
 
0.6
%
Industrials
46,307

 
18,785

 
0.6
%
 
0.3
%
Telecommunication services
13,835

 
6,189

 
0.2
%
 
0.1
%
Total fixed income securities (cost: $109,084 and $80,201 at December 31, 2018 and December 31, 2017, respectively)
102,992


80,797

 
1.3
%

1.4
%
Equity securities:
 
 
 
 
 
 
 
Consumer discretionary

 
5,912

 
%
 
0.1
%
Total equity securities (cost: $0 and $17,202 at December 31, 2018 and December 31, 2017, respectively)

 
5,912

 
%
 
0.1
%
Australia:
 
 
 
 
 
 
 
Fixed income securities:
 
 
 
 
 
 
 
Consumer discretionary
5,973

 
10,863

 
0.1
%
 
0.2
%
Energy
1,435

 
1,563

 
0.0
%
 
0.0
%
Total fixed income securities (cost: $8,249 and $12,714 at December 31, 2018 and December 31, 2017, respectively)
7,408


12,426

 
0.1
%

0.2
%
Total fixed income securities
7,205,248

 
5,115,374

 
94.1
%
 
91.6
%
Total equity securities
196,470

 
235,136

 
2.4
%
 
4.2
%
Total partnership interests
271,447

 
232,332

 
3.5
%
 
4.2
%
Total investments, at fair value
$
7,673,165


$
5,582,842







At December 31, 2018 and 2017, no single issuer or investments, including derivative instruments and underlying portfolio investments of the Consolidated Funds, had a fair value that exceeded 5.0% of the Company’s total assets.

F-29

Ares Management Corporation
Notes to the Consolidated Financial Statements
(Dollars in Thousands, Except Share Data and As Otherwise Noted)


5. FAIR VALUE
Financial Instrument Valuations
The valuation techniques used by the Company to measure fair value maximize the use of observable inputs and minimize the use of unobservable inputs. The valuation techniques applied to investments held by the Company and by the Consolidated Funds vary depending on the nature of the investment.    
CLOs and CLO loan obligations: The fair value of CLOs held by the Company are estimated based on various third-party pricing services or broker quotes and are classified as Level III. The Company measures its CLO loan obligations of the Consolidated Funds by first determining whether the fair values of the financial assets or financial liabilities of its consolidated CLOs are more observable. The Company has determined that the fair value of the financial assets of the consolidated CLOs, which are mostly Level II assets, are more observable than the fair value of the financial liabilities of its consolidated CLOs, which are mostly Level III liabilities. As a result, the financial assets of consolidated CLOs are measured at fair value and the financial liabilities of the consolidated CLOs are measured in consolidation as: (1) the sum of the fair value of the financial assets, and the carrying value of any nonfinancial assets held temporarily, less (2) the sum of the fair value of any beneficial interests retained by the Company (other than those that represent compensation for services), and the Company’s carrying value of any beneficial interests that represent compensation for services. The resulting amount is allocated to the individual financial liabilities (other than the beneficial interests retained by the Company).
Corporate debt, bonds, bank loans and derivative instruments: The fair value of corporate debt, bonds, bank loans and derivative instruments is estimated based on quoted market prices, dealer quotations or alternative pricing sources supported by observable inputs. These investments are generally classified as Level II. The Company obtains prices from independent pricing services that generally utilize broker quotes and may use various other pricing techniques, which take into account appropriate factors such as yield, quality, coupon rate, maturity, type of issue, trading characteristics and other data. If management is only able to obtain a single broker quote, or utilizes a pricing model, such securities will generally be classified as Level III.
Equity and equity-related securities: Securities traded on a national securities exchange are stated at the last reported sales price on the day of valuation. To the extent these securities are actively traded and valuation adjustments are not applied, they are classified as Level I. Securities that trade in markets that are not considered to be active but are valued based on quoted market prices, dealer quotations or alternative pricing sources supported by observable inputs obtained by the Company from independent pricing services are classified as Level II.
Partnership interests: The Company generally values its investments using the NAV per share equivalent calculated by the investment manager as a practical expedient to determining an independent fair value or estimates based on various valuation models of third-party pricing services, as well as internal models. The Company does not categorize within the fair value hierarchy investments where fair value is measured using the net asset value per share practical expedient.
Certain investments of the Company are valued at NAV per share of the fund. In limited circumstances, the Company may determine, based on its own due diligence and investment procedures, that NAV per share does not represent fair value. In such circumstances, the Company will estimate the fair value in good faith and in a manner that it reasonably chooses, in accordance with the requirements of GAAP. As of December 31, 2018 and 2017, NAV per share represents the fair value of the investments for the Company and discounted cash flow analysis is used to determine the fair value for an investment held by the Consolidated Funds.
The substantial majority of the Company's private commingled funds are closed-ended, and accordingly, do not permit investors to redeem their interests other than in limited circumstances that are beyond the control of the Company, such as instances in which retaining the interest could cause the investor to violate a law, regulation or rule. Investors in open-ended and evergreen funds have the right to withdraw their capital, subject to the terms of the respective constituent documents, over periods ranging from one month to three years. In addition, separately managed investment vehicles for a single fund investor may allow such investors to terminate the fund at the discretion of the investor pursuant to the terms of the applicable constituent documents of such vehicle.


F-30

Ares Management Corporation
Notes to the Consolidated Financial Statements
(Dollars in Thousands, Except Share Data and As Otherwise Noted)


Fair Value of Financial Instruments Held by the Company and Consolidated Funds
The tables below summarize the financial assets and financial liabilities measured at fair value for the Company and Consolidated Funds as of December 31, 2018:

Financial Instruments of the Company
 
Level I 
 
Level II 
 
Level III 
 
Investments
Measured
at NAV
 
Total 
Assets, at fair value
 
 
 
 
 
 
 
 
 
 
Investments:
 
 
 
 
 
 
 
 
 
 
Collateralized loan obligations and other fixed income
 
$

 
$

 
$
60,824

 
$

 
$
60,824

Common stock and other equity securities
 
280

 
1,004

 
10,397

 

 
11,681

Partnership interests
 

 

 
35,192

 
861

 
36,053

Total investments, at fair value
 
280


1,004


106,413


861


108,558

Derivatives-foreign exchange contracts
 

 
1,066

 

 

 
1,066

Total assets, at fair value
 
$
280


$
2,070


$
106,413


$
861


$
109,624

Liabilities, at fair value
 
 
 
 
 
 
 
 
 
 
Derivatives-foreign exchange contracts
 


 
$
(869
)
 
$

 
$

 
$
(869
)
  Total liabilities, at fair value
 
$


$
(869
)

$


$


$
(869
)
Financial Instruments of Consolidated Funds
 
Level I 
 
Level II 
 
Level III 
 
Total 
Assets, at fair value
 
 
 
 
 
 
 
 
Investments:
 
 
 
 
 
 
 
 
Fixed income investments:
 
 
 
 
 
 
 
 
Bonds
 
$

 
$
316,850

 
$
1,649

 
$
318,499

Loans
 

 
6,340,440

 
546,309

 
6,886,749

Total fixed income investments
 


6,657,290


547,958


7,205,248

Equity securities
 
45,718

 

 
150,752

 
196,470

Partnership interests
 

 

 
271,447

 
271,447

Total investments, at fair value
 
45,718


6,657,290


970,157


7,673,165

   Derivatives:
 
 
 
 
 
 
 
 
Foreign exchange contracts
 

 
1,881

 

 
1,881

Asset swaps - other
 

 

 
1,328

 
1,328

  Total derivative assets, at fair value
 


1,881


1,328


3,209

Total assets, at fair value
 
$
45,718


$
6,659,171


$
971,485


$
7,676,374

Liabilities, at fair value
 
 
 
 
 
 
 
 
Foreign exchange contracts
 
$

 
$
(1,864
)
 
$

 
$
(1,864
)
Asset swaps - other
 

 

 
(648
)
 
(648
)
Loan obligations of CLOs
 

 
(6,678,091
)
 

 
(6,678,091
)
  Total liabilities, at fair value
 
$


$
(6,679,955
)

$
(648
)

$
(6,680,603
)

F-31

Ares Management Corporation
Notes to the Consolidated Financial Statements
(Dollars in Thousands, Except Share Data and As Otherwise Noted)


The tables below summarize the financial assets and financial liabilities measured at fair value for the Company and Consolidated Funds as of December 31, 2017:

Financial Instruments of the Company
 
Level I 
 
Level II 
 
Level III 
 
Investments
Measured
at NAV(1)
 
Total 
Assets, at fair value
 
 
 
 
 
 
 
 
 
 
Investments:
 
 
 
 
 
 
 
 
 
 
Fixed income - collateralized loan obligations
 
$

 
$

 
$
195,158

 
$

 
$
195,158

Equity securities - common stock
 
520

 
1,116

 

 

 
1,636

Partnership interests
 

 

 
44,769

 
35,998

 
80,767

Total investments, at fair value
 
520

 
1,116

 
239,927

 
35,998

 
277,561

Derivatives-foreign exchange contracts
 

 
498

 

 

 
498

Total assets, at fair value
 
$
520

 
$
1,614

 
$
239,927

 
$
35,998

 
$
278,059

Liabilities, at fair value
 
 
 
 
 
 
 
 
 
 
Derivatives-foreign exchange contracts
 
$

 
$
(2,639
)
 
$

 
$

 
$
(2,639
)
Total liabilities, at fair value
 
$

 
$
(2,639
)
 
$

 
$

 
$
(2,639
)
Financial Instruments of Consolidated Funds
 
Level I 
 
Level II 
 
Level III 
 
Total 
Assets, at fair value
 
 
 
 
 
 
 
 
Investments:
 
 
 
 
 
 
 
 
Fixed income investments:
 
 
 
 
 
 
 
 
Bonds
 
$

 
$
82,151

 
$
7,041

 
$
89,192

Loans
 

 
4,755,335

 
260,848

 
5,016,183

Collateralized loan obligations
 

 
10,000

 

 
10,000

Total fixed income investments
 

 
4,847,486

 
267,889

 
5,115,375

Equity securities
 
72,558

 

 
162,577

 
235,135

Partnership interests
 

 

 
232,332

 
232,332

Total investments, at fair value
 
72,558

 
4,847,486

 
662,798

 
5,582,842

Derivatives:
 
 
 
 
 
 
 
 
Asset swaps - other
 

 

 
1,366

 
1,366

Total derivative assets, at fair value
 

 

 
1,366

 
1,366

Total assets, at fair value
 
$
72,558

 
$
4,847,486

 
$
664,164

 
$
5,584,208

Liabilities, at fair value
 
 
 
 
 
 
 
 
Asset swaps - other
 
$

 
$

 
$
(462
)
 
$
(462
)
Loan obligations of CLOs
 

 
(4,963,194
)
 

 
(4,963,194
)
Total liabilities, at fair value
 
$

 
$
(4,963,194
)
 
$
(462
)
 
$
(4,963,656
)


F-32

Ares Management Corporation
Notes to the Consolidated Financial Statements
(Dollars in Thousands, Except Share Data and As Otherwise Noted)


The following tables set forth a summary of changes in the fair value of the Level III measurements for the year ended December 31, 2018:
 
 
Level III Assets
Level III Assets and Liabilities of the Company
 
Equity Securities
 
Fixed Income
 
Partnership
Interests
 
Total
Balance, beginning of period
 
$

 
$
195,158

 
$
44,769

 
$
239,927

Transfer in
 
250

 

 
 
 
250

Purchases(1)
 
1,000

 
92,797

 

 
93,797

Sales/settlements(2)
 

 
(222,934
)
 

 
(222,934
)
Deconsolidation of fund
 

 
78

 

 
78

Realized and unrealized appreciation (depreciation), net
 
9,147

 
$
(4,275
)
 
(9,577
)
 
(4,705
)
Balance, end of period
 
$
10,397


$
60,824


$
35,192


$
106,413

Increase (decrease) in unrealized appreciation/depreciation included in earnings related to financial assets and liabilities still held at the reporting date
 
$
9,147

 
$
(3,923
)
 
$
(9,577
)
 
$
(4,353
)
Level III Assets of Consolidated Funds
 
Equity Securities
 
Fixed Income
 
Partnership
Interests
 
Derivatives, Net
 
Total
Balance, beginning of period
 
$
162,577

 
$
267,889

 
$
232,332

 
$
904

 
$
663,702

Additions(3)
 
506

 
46,829

 

 

 
47,335

Transfer in
 

 
86,995

 

 

 
86,995

Transfer out
 

 
(45,647
)
 

 

 
(45,647
)
Purchases(1)
 
203

 
492,142

 
25,000

 

 
517,345

Sales/settlements(2)
 
(21,141
)
 
(283,620
)
 
(5,000
)
 
(186
)
 
(309,947
)
Amortized discounts/premiums
 

 
380

 

 
(140
)
 
240

Realized and unrealized appreciation (depreciation), net
 
8,607

 
(17,010
)
 
19,115

 
102

 
10,814

Balance, end of period
 
$
150,752


$
547,958


$
271,447


$
680


$
970,837

Increase (decrease) in unrealized appreciation/depreciation included in earnings related to financial assets still held at the reporting date
 
$
8,686

 
$
(13,157
)
 
$
19,115

 
$
(57
)
 
$
14,587

 

(1)
Purchases include paid‑in‑kind interest and securities received in connection with restructurings.
(2)
Sales/settlements include distributions, principal redemptions and securities disposed of in connection with restructurings.
(3)
Additions relate to net increase from consolidation of a new fund.














F-33

Ares Management Corporation
Notes to the Consolidated Financial Statements
(Dollars in Thousands, Except Share Data and As Otherwise Noted)


The following tables set forth a summary of changes in the fair value of the Level III measurements for the year ended December 31, 2017:
 
 
Level III Assets
 
Level III Liabilities
Level III Assets and Liabilities of the Company
 
Fixed Income
 
Partnership 
Interests
 
Total
 
Contingent Considerations
Balance, beginning of period
 
$
89,111

 
$
33,410

 
$
122,521

 
$
22,156

Purchases(1)
 
143,579

 
169

 
143,748

 

Sales/settlements(2)
 
(39,047
)
 

 
(39,047
)
 
(1,000
)
Expired contingent considerations
 

 

 

 
(1,000
)
Realized and unrealized appreciation (depreciation), net
 
1,515

 
11,190

 
12,705

 
(20,156
)
Balance, end of period
 
$
195,158


$
44,769


$
239,927


$

Increase in unrealized appreciation/depreciation included in earnings related to financial assets and liabilities still held at the reporting date
 
$
2,752

 
$
11,359

 
$
14,111

 
$


Level III Assets of Consolidated Funds
 
Equity Securities
 
Fixed Income
 
Partnership Interests
 
Derivatives, Net
 
Total
Balance, beginning of period
 
$
130,690

 
$
242,253

 
$
171,696

 
$
(2,708
)
 
$
541,931

Transfer in
 

 
45,526

 

 

 
45,526

Transfer out
 
(6,581
)
 
(100,643
)
 

 

 
(107,224
)
Purchases(1)
 
6,691

 
240,723

 
88,000

 

 
335,414

Sales/settlements(2)
 
(3,701
)
 
(180,248
)
 
(45,000
)
 
(2,192
)
 
(231,141
)
Additions(3)
 
 
 
14,479

 
 
 
1,393

 
15,872

Amortized discounts/premiums
 

 
247

 

 
244

 
491

Realized and unrealized appreciation (depreciation), net
 
35,478

 
5,552

 
17,636

 
4,167

 
62,833

Balance, end of period
 
$
162,577


$
267,889


$
232,332


$
904


$
663,702

Increase (decrease) in unrealized appreciation/depreciation included in earnings related to financial assets still held at the reporting date
 
$
33,990

 
$
31

 
$
17,636

 
$
(705
)
 
$
50,952

 
(1)
Purchases include paid‑in‑kind interest and securities received in connection with restructurings.
(2)
Sales/settlements include distributions, principal redemptions and securities disposed of in connection with restructurings.
(3)
Additions relates to a CLO that was refinanced and restructured that is now consolidated.

The Company recognizes transfers between the levels as of the beginning of the period. Transfers out of Level III were generally attributable to certain investments that experienced a more significant level of market activity during the period and thus were valued using observable inputs either from independent pricing services or multiple brokers. Transfers into Level III were generally attributable to certain investments that experienced a less significant level of market activity during the period and thus were only able to obtain one or fewer quotes from a broker or independent pricing service.











F-34

Ares Management Corporation
Notes to the Consolidated Financial Statements
(Dollars in Thousands, Except Share Data and As Otherwise Noted)


The following table summarizes the quantitative inputs and assumptions used for the Company’s Level III measurements as of December 31, 2018:
 
Fair Value
 
Valuation Technique(s)
 
Significant Unobservable Input(s)
 
Range
Assets
 
 
 
 
 
 
 
Equity securities
$
10,397

 
Transaction price(1)
 
N/A
 
N/A
Partnership interests
35,192

 
Discounted cash flow
 
Discount rate
 
8.0%
Collateralized loan obligations
20,824

 
Broker quotes and/or 3rd party pricing services
 
N/A
 
N/A
Other fixed income
40,000

 
Other
 
N/A
 
N/A
Total
$
106,413

 
 
 
 
 
 
 
(1)
Transaction price consists of securities recently purchased or restructured. The Company determined that there was no change to the valuation based on the underlying assumptions used at the closing of such transactions.


The following table summarizes the quantitative inputs and assumptions used for the Company’s Level III measurements as of December 31, 2017:
 
Fair Value 
 
Valuation Technique(s) 
 
Significant Unobservable Input(s)
 
Range
Assets
 
 
 
 
 
 
 
Partnership interests
$
44,769

 
Other
 
N/A
 
N/A
Collateralized loan obligations
195,158

 
Broker quotes and/or 3rd party pricing services
 
N/A
 
N/A
Total
$
239,927

 
 
 
 
 
 

The following table summarizes the quantitative inputs and assumptions used for the Consolidated Funds’ Level III measurements as of December 31, 2018:
 
Fair Value
 
Valuation Technique(s)
 
Significant Unobservable Input(s)
 
Range
 
Weighted
Average
Assets
 
 
 
 
 
 
 
 
 
Equity securities
 
 
 
 
 
 
 
 
 
 
$
23,871

 
Enterprise value market multiple analysis
 
EBITDA multiple(1)
 
7.2x - 22.9x
 
7.7x
 
41,562

 
Other
 
Net income multiple
 
38.8x
 
38.8x
 
 
 
 
 
Illiquidity discount
 
25%
 
25%
 
271,447

 
Discounted cash flow
 
Discount rate
 
20.8%
 
20.8%
 
85,319

 
Transaction price(2)
 
N/A
 
N/A
 
N/A
Fixed income securities
 
 
 
 
 
 
 
 
 
 
441,368

 
Broker quotes and/or 3rd party pricing services
 
N/A
 
N/A
 
N/A
 
106,590

 
Income approach
 
Yield
 
1.0% - 14.8%
 
9.6%
Derivative instruments
1,328

 
Broker quotes and/or 3rd party pricing services
 
N/A
 
N/A
 
N/A
Total assets
$
971,485

 
 
 
 
 
 
 
 
Liabilities
 
 
 
 
 
 
 
 
 
Derivatives instruments
$
(648
)
 
Broker quotes and/or 3rd party pricing services
 
N/A
 
N/A
 
N/A
Total liabilities
$
(648
)
 
 
 
 
 
 
 
 
 
(1)
“EBITDA” in the table above is a Non-GAAP financial measure and refers to earnings before interest, tax, depreciation and amortization.
(2)
Transaction price consists of securities recently purchased or restructured. The Company determined that there was no change to the valuation based on the underlying assumptions used at the closing of such transactions.


F-35

Ares Management Corporation
Notes to the Consolidated Financial Statements
(Dollars in Thousands, Except Share Data and As Otherwise Noted)


The following table summarizes the quantitative inputs and assumptions used for the Consolidated Funds’ Level III measurements as of December 31, 2017:
 
Fair Value
 
Valuation Technique(s)
 
Significant Unobservable Input(s)
 
Range
 
Weighted
Average
Assets
 
 
 
 
 
 
 
 
 
Equity securities
 
 
 
 
 
 
 
 
 
 
$
63,155

 
Enterprise value market multiple analysis
 
EBITDA multiple(1)
 
2.7x
 
2.7x
 
61,215

 
Other
 
Net income multiple
Illiquidity discount
 
27.0x - 36.2x
25.0%
 
33.7x
25.0%
 
126

 
Broker quotes and/or 3rd party pricing services
 
N/A
 
N/A
 
N/A
 
38,081

 
Transaction price(2)
 
N/A
 
N/A
 
N/A
Partnership interests
232,332

 
Discounted cash flow
 
Discount rate
 
19.0%
 
19.0%
Fixed income securities
 
 
 
 
 
 
 
 
 
 
222,413

 
Broker quotes and/or 3rd party pricing services
 
N/A
 
N/A
 
N/A
 
45,243

 
Income approach
 
Yield
 
10.8% - 22.5%
 
12.1%
 
233

 
Market approach (comparable companies)
 
EBITDA multiple(1)
 
6.5x
 
6.5x
Derivative instruments
1,366

 
Broker quotes and/or 3rd party pricing services
 
N/A
 
N/A
 
N/A
Total assets
$
664,164

 
 
 
 
 
 
 
 
Liabilities
 
 
 
 
 
 
 
 
 
Derivatives instruments
$
(462
)
 
Broker quotes and/or 3rd party pricing services
 
N/A
 
N/A
 
N/A
Total liabilities
$
(462
)
 
 
 
 
 
 
 
 
 
(1)
“EBITDA” in the table above is a Non-GAAP financial measure and refers to earnings before interest, tax, depreciation and amortization.
(2)
Transaction price consists of securities recently purchased or restructured. The Company determined that there has been no change to the valuation based on the underlying assumptions used at the closing of such transactions.


The Company's investments valued using net asset value (“NAV”) have terms and conditions that do not allow for redemption without certain events or approvals that are outside the Company's control.
 
 
As of December 31, 2018
 
As of December 31, 2017
 
 
Fair Value 
 
Unfunded 
Commitments
 
Fair Value
 
Unfunded 
Commitments
Non Ares managed fund investments(1)
 
$
861

 
$

 
$
35,998

 
$
16,492

Totals
 
$
861


$


$
35,998


$
16,492

 
(1) As of December 31, 2018 amount represents a private fund focused on insurance type investments. As of December 31, 2017 amount represents private funds focused on energy related investments that were sold during 2018.




F-36

Ares Management Corporation
Notes to the Consolidated Financial Statements
(Dollars in Thousands, Except Share Data and As Otherwise Noted)


6. DERIVATIVE FINANCIAL INSTRUMENTS
In the normal course of business, the Company and the Consolidated Funds are exposed to certain risks relating to their ongoing operations and use various types of derivative instruments primarily to mitigate against credit and foreign exchange risk. The derivative instruments used by the Company and Consolidated Funds include warrants, currency options, interest rate swaps, credit default swaps and forward contracts.  The derivative instruments are not designated as hedging instruments under the accounting standards for derivatives and hedging. The Company recognizes all of its derivative instruments at fair value as either assets or liabilities in the Consolidated Statements of Financial Condition within other assets or accounts payable, accrued expenses and other liabilities, respectively.
By using derivatives, the Company and the Consolidated Funds are exposed to counterparty credit risk if counterparties to the derivative contracts do not perform as expected. If a counterparty fails to perform, the Company's counterparty credit risk is equal to the amount reported as a derivative asset in the Consolidated Statements of Financial Condition. The Company minimizes counterparty credit risk through credit approvals, limits, monitoring procedures, executing master netting arrangements and obtaining collateral, where appropriate.
To the extent the master netting arrangements and other criteria meet the applicable requirements, which includes determining the legal enforceability of the arrangements, the Company may choose to offset the derivative assets and liabilities in the same currency by specific derivative type, or in the event of default by the counterparty, offset derivative assets and liabilities with the same counterparty. The Company generally presents derivative and other financial instruments on a gross basis within the Consolidated Statements of Financial Condition, with certain instruments subject to enforceable master netting arrangements that could allow for the derivative and other financial instruments to be offset. The Consolidated Funds present derivative and other financial instruments on a net basis. This election is determined at management's discretion on a fund by fund basis. The Company has retained each Consolidated Fund's presentation upon consolidation.
Qualitative Disclosures of Derivative Financial Instruments
Derivative instruments are marked-to-market daily based upon quotations from pricing services or by the Company and the change in value, if any, is recorded as an unrealized gain (loss) within net realized and unrealized gain (loss) on investments in the Consolidated Statements of Operations. Upon settlement of the instrument, the Company records the realized gain (loss) within net realized and unrealized gain (loss) on investments in the Consolidated Statements of Operations.
Significant derivative instruments utilized by the Company and the Consolidated Funds during the reporting periods presented include the following:
Forward Foreign Currency Contracts: The Company and the Consolidated Funds enter into foreign currency forward exchange contracts to hedge against foreign currency exchange rate risk on certain non-U.S. dollar denominated cash flows. When entering into a forward currency contract, the Company and the Consolidated Funds agree to receive and/or deliver a fixed quantity of foreign currency for an agreed-upon price on an agreed-upon future date. Forward foreign currency contracts involve elements of market risk in excess of the amounts reflected in the Consolidated Statements of Financial Condition. The Company and the Consolidated Funds bear the risk of an unfavorable change in the foreign exchange rate underlying the forward foreign currency contract. In addition, the potential inability of the counterparties to meet the terms of their contracts poses a risk to the Company and the Consolidated Funds.
Interest Rate Swaps: The Company and the Consolidated Funds enter into interest rate swap contracts to mitigate their interest rate risk exposure to higher floating interest rates. Interest rate swaps represent an agreement between two counterparties to exchange cash flows based on the difference in two interest rates, applied to the notional principal amount for a specified period. The payment flows are generally netted, with the difference being paid by one party to the other. The interest rate swap contracts effectively mitigate the Company and the Consolidated Funds’ exposure to interest rate risk by converting a portion of the Company and the Consolidated Funds’ floating rate debt to a fixed rate basis.
Asset Swap: The Consolidated Funds enter into asset swap contracts to hedge against foreign currency exchange rate risk on certain non-Euro denominated loans. Assets swap contracts provide the Consolidated Funds with the opportunity to purchase or sell an underlying asset that are not denominated in Euros and a pre-agreed exchange rate and receive Euro interest payments from the swap counter party in exchange for non-Euro interest payments pegged to the currency of the underlying loan and

F-37

Ares Management Corporation
Notes to the Consolidated Financial Statements
(Dollars in Thousands, Except Share Data and As Otherwise Noted)


applicable interest rates. The swap contracts can be optionally cancelled at any time, normally due the disposal or redemption of the underlying asset, however in the absence of sale or redemption the swap contracts maturity matches that of the underlying asset. By entering into asset swap contracts to exchange interest payments and principal on equally valued loans denominated in a different currency than that of the underlying assets the Consolidated Funds can mitigate the risk of exposure to foreign currency fluctuations. Generally, the fair value of asset swap contracts are calculated using a model that utilizes the spread between the fair value of the underlying asset and the exercise value of the contract, as well as any other relevant inputs. Broker quotes may also be used to calculate the fair value of asset swaps, if available.
Quantitative Disclosures of Derivative Financial Instruments
The following tables identify the fair value and notional amounts of derivative contracts by major product type on a gross basis for the Company and the Consolidated Funds as of December 31, 2018 and 2017.  These amounts may be offset (to the extent that there is a legal right to offset) and presented on a net basis within other assets or accounts payable, accrued expenses and other liabilities in the Consolidated Statements of Financial Condition:
 
 
As of December 31, 2018
 
As of December 31, 2017
 
 
Assets 
 
Liabilities 
 
Assets 
 
Liabilities 
The Company
 
Notional(1)
 
Fair Value
 
Notional(1)
 
Fair Value
 
Notional(1)
 
Fair Value
 
Notional(1)
 
Fair Value
Foreign exchange contracts
 
$
33,026

 
$
1,066

 
$
27,140

 
$
869

 
$
13,724

 
$
498

 
$
51,026

 
$
2,639

Total derivatives, at fair value
 
$
33,026

 
$
1,066

 
$
27,140

 
$
869

 
$
13,724

 
$
498

 
$
51,026

 
$
2,639

 
 
As of December 31, 2018
 
As of December 31, 2017
 
 
Assets
 
Liabilities
 
Assets 
 
Liabilities 
Consolidated Funds 
 
Notional(1)
 
Fair Value
 
Notional(1)
 
Fair Value
 
Notional(1)
 
Fair Value
 
Notional(1)
 
Fair Value
Foreign exchange contracts
 
$
1,881

 
$
1,881

 
$
1,881

 
$
1,864

 
$

 
$

 
$

 
$

Asset swap - other
 
5,226

 
1,328

 
2,605

 
648

 
5,363

 
1,366

 
1,840

 
462

Total derivatives, at fair value
 
7,107


3,209


4,486


2,512


5,363


1,366


1,840


462

 
(1)
Represents the total contractual amount of derivative assets and liabilities outstanding.


F-38

Ares Management Corporation
Notes to the Consolidated Financial Statements
(Dollars in Thousands, Except Share Data and As Otherwise Noted)


The following tables present a summary of net realized gains (losses) and unrealized appreciation (depreciation) on the Company's derivative instruments, which are included within net realized and unrealized gain (loss) on investments in the Consolidated Statements of Operations, for the years ended December 31, 2018, 2017 and 2016:
 
 
For the Year Ended December 31,
The Company
 
2018
 
2017
 
2016
Net realized gain (loss) on derivatives
 
 
 
 
 
 
Interest rate contracts—Swaps
 
$

 
$

 
$
(337
)
Foreign currency forward contracts
 
(1,197
)
 
(1,830
)
 
1,783

Net realized gain (loss) on derivatives
 
$
(1,197
)
 
$
(1,830
)
 
$
1,446

Net change in unrealized appreciation (depreciation) on derivatives
 
 
 
 
 
 
Interest rate contracts—Swaps
 
$

 
$

 
$
214

Foreign currency forward contracts
 
2,338

 
(5,299
)
 
2,008

Net change in unrealized appreciation (depreciation) on derivatives
 
$
2,338

 
$
(5,299
)
 
$
2,222

 
 
For the Year Ended December 31,
Consolidated Funds
 
2018
 
2017
 
2016
Net realized gain (loss) on derivatives of Consolidated Funds
 
 
 
 
 
 
Foreign currency forward contracts
 
$
96

 
$
(181
)
 
$
(1,008
)
Asset swap - other
 
(795
)
 
903

 
(1,322
)
Net realized gain (loss) on derivatives of Consolidated Funds
 
$
(699
)
 
$
722

 
$
(2,330
)
Net change in unrealized appreciation (depreciation) on derivatives of Consolidated Funds
 
 
 
 
 
 
Equity contracts: Warrants(1)
 
$

 
$

 
$
26

Foreign currency forward contracts
 
15

 
(529
)
 
900

Asset swap - other
 
(183
)
 
2,338

 
7,685

Net change in unrealized appreciation (depreciation) on derivatives of Consolidated Funds
 
$
(168
)
 
$
1,809

 
$
8,611

 
(1)
Realized and unrealized gains (losses) on warrants are also reflected within investments of Consolidated Funds.

The table below sets forth the rights of offset and related arrangements associated with the Company's derivative and other financial instruments as of December 31, 2018 and 2017. The column titled "Gross Amounts Not Offset in the Statement of Financial Position" in the table below relates to derivative instruments that are eligible to be offset in accordance with applicable accounting guidance but for which management has elected not to offset in the Consolidated Statements of Financial Condition.
 
 
 
 
 
 
 
 
Gross Amount Not Offset in the Statement of Financial Position
 
 
The Company as of December 31, 2018
 
Gross Amounts
of Recognized Assets (Liabilities)
 
Gross Amounts
Offset in Assets
(Liabilities) 
 
Net Amounts of
Assets (Liabilities)
Presented 
 
Financial
Instruments 
 
Net Amount 
Assets:
 
 
 
 
 
 
 
 
 
 
Derivatives
 
$
1,066

 
$

 
$
1,066

 
$
(869
)
 
$
197

Liabilities:
 
 
 
 
 
 
 
 
 
 
Derivatives
 
(869
)
 

 
(869
)
 
869

 

Net derivative assets
 
$
197


$


$
197


$


$
197


F-39

Ares Management Corporation
Notes to the Consolidated Financial Statements
(Dollars in Thousands, Except Share Data and As Otherwise Noted)


 
 
 
 
 
 
 
 
Gross Amount Not Offset in the Statement of Financial Position
 
 
The Company as of December 31, 2017
 
Gross Amounts
of Recognized Assets (Liabilities)
 
Gross Amounts
Offset in Assets
(Liabilities) 
 
Net Amounts of
Assets (Liabilities)
Presented 
 
Financial
Instruments 
 
Net Amount 
Assets:
 
 
 
 
 
 
 
 
 
 
Derivatives
 
$
498

 
$

 
$
498

 
$
(498
)
 
$

Liabilities:
 
 
 
 
 
 
 
 
 
 
Derivatives
 
(2,639
)
 

 
(2,639
)
 
498

 
(2,141
)
Net derivative liabilities
 
$
(2,141
)

$


$
(2,141
)

$


$
(2,141
)
The table below sets forth the rights of offset and related arrangements associated with the Consolidated Funds' derivative and other financial instruments as of December 31, 2018 and 2017. The column titled "Gross Amounts Not Offset in the Statement of Financial Position" in the table below relates to derivative instruments that are eligible to be offset in accordance with applicable accounting guidance but for which management has elected not to offset in the Consolidated Statements of Financial Condition.
 
 
 
 
 
 
 
 
Gross Amounts Not Offset in the Statement of Financial Position
 
 
Consolidated Funds as of December 31, 2018
 
Gross Amounts of Recognized Assets (Liabilities)
 
Gross Amounts
Offset in Assets
(Liabilities) 
 
Net Amounts of
Assets (Liabilities) Presented 
 
Financial
Instruments 
 
 
Net Amount 
Assets:
 
 
 
 
 
 
 
 
 
 
 
Derivatives
 
$
8,942

 
$
(5,733
)
 
$
3,209

 
$

 
 
$
3,209

Liabilities:
 
 
 
 
 
 
 
 
 
 
 
Derivatives
 
(8,245
)
 
5,733

 
(2,512
)
 

 
 
(2,512
)
Net derivatives assets
 
$
697


$


$
697


$



$
697

 
 
 
 
 
 
 
 
Gross Amounts Not Offset in the Statement of Financial Position
 
 
Consolidated Funds as of December 31, 2017
 
Gross Amounts of Recognized Assets (Liabilities)
 
Gross Amounts
Offset in Assets
(Liabilities) 
 
Net Amounts of
Assets (Liabilities) Presented 
 
Financial
Instruments 
 
 
Net Amount 
Assets:
 
 
 
 
 
 
 
 
 
 
 
Derivatives
 
$
1,750

 
$
(384
)
 
$
1,366

 
$

 
 
$
1,366

Liabilities:
 
 
 
 
 
 
 
 
 
 
 
Derivatives
 
(846
)
 
384

 
(462
)
 

 
 
(462
)
Net derivatives liabilities
 
$
904


$


$
904


$



$
904


F-40

Ares Management Corporation
Notes to the Consolidated Financial Statements
(Dollars in Thousands, Except Share Data and As Otherwise Noted)


7. DEBT
The following table summarizes the Company’s and its subsidiaries’ debt obligations:
 
 
 
 
 
 
As of December 31, 2018
 
As of December 31, 2017
 
Debt Origination Date
Maturity
 
Original Borrowing Amount
 
Carrying
Value
 
Interest Rate
 
Carrying
Value
 
Interest Rate
Credit Facility(1)
Revolver
2/24/2022
 
N/A

 
$
235,000

 
4.00
%
 
$
210,000

 
3.09%
Senior Notes(2)
10/8/2014
10/8/2024
 
$
250,000

 
245,952

 
4.21
%
 
245,308

 
4.21%
2015 Term Loan(3)
9/2/2015
7/29/2026
 
$

 

 
N/A

 
35,037

 
2.86%
2016 Term Loan(4)
12/21/2016
1/15/2029
 
$

 

 
N/A

 
25,948

 
3.08%
2017 Term Loan A(4)
3/22/2017
1/22/2028
 
$

 

 
N/A

 
17,407

 
2.90%
2017 Term Loan B(4)
5/10/2017
10/15/2029
 
$

 

 
N/A

 
35,062

 
2.90%
2017 Term Loan C(4)
6/22/2017
7/30/2029
 
$

 

 
N/A

 
17,078

 
2.88%
2017 Term Loan D(4)
11/16/2017
10/15/2030
 
$

 

 
N/A

 
30,336

 
2.77%
Total debt obligations
 
 
 
 
 
$
480,952

 
 
 
$
616,176

 
 
 

(1)
The AOG entities are borrowers under the Credit Facility, which provides a $1.065 billion revolving line of credit. It has a variable interest rate based on LIBOR or a base rate plus an applicable margin with an unused commitment fee paid quarterly, which is subject to change with the Company’s underlying credit agency rating. As of December 31, 2018, base rate loans bear interest calculated based on the base rate plus 0.50% and the LIBOR rate loans bear interest calculated based on LIBOR plus 1.50%. The unused commitment fee is 0.20% per annum. There is a base rate and LIBOR floor of zero.
(2)
The Senior Notes were issued in October 2014 by Ares Finance Co. LLC, a subsidiary of the Company, at 98.268% of the face amount with interest paid semi-annually. The Company may redeem the Senior Notes prior to maturity, subject to the terms of the indenture.
(3)
The 2015 Term Loan was entered into in August 2015 by a subsidiary of the Company that acted as a manager to a CLO. The 2015 Term Loan was secured by collateral in the form of CLO senior tranches owned by the Company. To the extent the assets were not sufficient to cover the Term Loan, there was no further recourse to the Company to fund or repay the remaining balance. Interest was paid quarterly, and the Company also paid a fee of 0.025% of a maximum investment amount.
(4)
The 2016 and 2017 Term Loans (the “Term Loans”) were entered into by a subsidiary of the Company that acted as a manager to CLOs. The Term Loans were secured by collateral in the form of CLO senior tranches and subordinated notes owned by the Company. Collateral associated with one of the Term Loans could have been used to satisfy outstanding liabilities of another Term Loan should the collateral fall short. To the extent the assets associated with these Term Loans were not sufficient to cover the Term Loans, there was no further recourse to the Company to fund or repay the remaining balance. Interest was paid quarterly, and the Company also paid a fee of 0.03% of a maximum investment amount.
As of December 31, 2018, the Company and its subsidiaries were in compliance with all covenants under the Credit Facility, Senior Notes and Term Loan obligations. 
Subsequent to the removal of the U.S. risk retention requirements related to open–market CLO managers, the Company sold $219.3 million of its CLO securities and used the proceeds to pay off the related 2015-2017 Term Loans and settle a repurchase agreement of $206.0 million during the year ended December 31, 2018. There was an immaterial loss on the debt extinguishment.
The Company typically incurs and pays debt issuance costs when entering into a new debt obligation or when amending an existing debt agreement. Debt issuance costs related to the Company's Senior Notes and Term Loans are recorded as a reduction of the corresponding debt obligation, and debt issuance costs related to the Credit Facility are included in other assets in the Consolidated Statements of Financial Condition. All debt issuance costs are amortized over the term of the related obligation.




F-41

Ares Management Corporation
Notes to the Consolidated Financial Statements
(Dollars in Thousands, Except Share Data and As Otherwise Noted)


The following table shows the activity of the Company's debt issuance costs:
 
Credit Facility
 
Senior Notes
 
Term Loans
 
Repurchase Agreement Loan
Unamortized debt issuance costs as of December 31, 2016
$
4,800

 
$
1,803

 
$
526

 
$

Debt issuance costs incurred
3,394

 

 
733

 

Amortization of debt issuance costs
(1,651
)
 
(232
)
 
(88
)
 

Unamortized debt issuance costs as of December 31, 2017
6,543

 
1,571

 
1,171

 

Debt issuance costs incurred

 

 
98

 
259

Amortization of debt issuance costs
(1,571
)
 
(237
)
 
(56
)
 
(7
)
Debt extinguishment expense

 

 
(1,213
)
 
(252
)
Unamortized debt issuance costs as of December 31, 2018
$
4,972

 
$
1,334

 
$

 
$


Loan Obligations of the Consolidated CLOs
Loan obligations of the Consolidated Funds that are CLOs (the "Consolidated CLOs") represent amounts due to holders of debt securities issued by the Consolidated CLOs. The Company measures the loan obligations of the Consolidated CLOs using the fair value of the financial assets of its Consolidated CLOs.
As of December 31, 2018 and 2017, the following loan obligations were outstanding and classified as liabilities of the Consolidated CLOs:
 
As of December 31, 2018
 
As of December 31, 2017
 
Loan
Obligations
 
Fair Value of
Loan Obligations
 
Weighted 
Average
Remaining Maturity 
In Years 
 
Loan
Obligations
 
Fair Value of Loan Obligations
 
Weighted Average Remaining Maturity In Years 
Senior secured notes(1)
$
6,642,616

 
$
6,391,643

 
10.94
 
$
4,801,582

 
$
4,776,883

 
10.57
Subordinated notes(2)
455,333

 
286,448

 
11.21
 
276,169

 
186,311

 
11.25
Total loan obligations of Consolidated CLOs
$
7,097,949

 
$
6,678,091

 
 
 
$
5,077,751

 
$
4,963,194

 
 
 
(1)
Original borrowings under the senior secured notes totaled $6.6 billion, with various maturity dates ranging from December 2025 to October 2031. The weighted average interest rate as of December 31, 2018 was 4.93%.
(2)
Original borrowings under the subordinated notes totaled $455.3 million, with various maturity dates ranging from December 2025 to October 2031. They do not have contractual interest rates, but instead receive distributions from the excess cash flows generated by each Consolidated CLO.
Loan obligations of the Consolidated CLOs are collateralized by the assets held by the Consolidated CLOs, consisting of cash and cash equivalents, corporate loans, corporate bonds and other securities. The assets of one Consolidated CLO may not be used to satisfy the liabilities of another Consolidated CLO. Loan obligations of the Consolidated CLOs include floating rate notes, deferrable floating rate notes, revolving lines of credit and subordinated notes. Amounts borrowed under the notes are repaid based on available cash flows subject to priority of payments under each Consolidated CLO’s governing documents. Based on the terms of these facilities, the creditors of the facilities have no recourse to the Company.






F-42

Ares Management Corporation
Notes to the Consolidated Financial Statements
(Dollars in Thousands, Except Share Data and As Otherwise Noted)


Credit Facilities of the Consolidated Funds
Certain Consolidated Funds maintain credit facilities to fund investments between capital drawdowns. These facilities generally are collateralized by the unfunded capital commitments of the Consolidated Funds’ limited partners, bear an annual commitment fee based on unfunded commitments and contain various affirmative and negative covenants and reporting obligations, including restrictions on additional indebtedness, liens, margin stock, affiliate transactions, dividends and distributions, release of capital commitments and portfolio asset dispositions. The creditors of these facilities have no recourse to the Company. Credit facilities of the Consolidated Funds are reflected at cost in the Consolidated Statements of Financial Condition. As of December 31, 2018 and 2017, the Consolidated Funds were in compliance with all financial and non‑financial covenants under such credit facilities.
The Consolidated Funds had the following revolving bank credit facilities and term loans outstanding as of December 31, 2018 and 2017:
 
 
 
 
 
 
As of December 31, 2018
 
As of December 31, 2017
 
Type of Facility
 
Maturity Date
 
Total Capacity
 
Carrying Value(1)
 
Effective Rate
 
Carrying Value(1)
 
Effective Rate
 
Credit Facilities:
 
 
 
 
 
 
 
 
 
 
 
 
 
 
 
1/1/2023
 
$
18,000

 
$
14,953

 
3.98%
 
$
12,942

 
2.88%
 
 
 
6/29/2019
 
45,800

 
43,624

 
1.55%
(2)
48,042

 
1.55%
(2)
 
 
3/7/2019
 
71,500

 
71,500

 
3.47%
 
71,500

 
2.89%
 
 
 
6/30/2021
 
200,375

 
38,844

 
1.00%
(2)

 
—%
 
 
 
7/15/2028
 
75,000

 
39,000

 
4.75%
 

 
—%
 
Revolving Term Loan
 
8/19/2019
 
11,429

 

 
—%
 
5,714

 
5.86%
 
 
 
1/31/2022
 
1,900

 
1,363

 
8.07%
 

 
—%
 
Total borrowings of Consolidated Funds
 
 
 
 
 
$
209,284

 
 
 
$
138,198

 
 
 
 
(1)
The fair values of the borrowings approximate the carrying value as the interest rate on the borrowings is a floating rate.
(2)
The effective rate is based on the three month EURIBOR or zero, whichever is higher, plus an applicable margin.
8. OTHER ASSETS
The components of other assets as of December 31, 2018 and 2017 were as follows:
 
As of December 31,
 
2018
 
2017
Other assets of the Company:
 

 
 

Accounts and interest receivable
$
11,624

 
$
3,025

Fixed assets, net
65,069

 
61,151

Incentive fees receivable
49,697

 
22,611

Other assets
33,760

 
43,554

Total other assets of the Company
$
160,150

 
$
130,341

Other assets of Consolidated Funds:
 

 
 

Income tax and other receivables
4,456

 
1,989

Total other assets of Consolidated Funds
$
4,456

 
$
1,989

 

F-43

Ares Management Corporation
Notes to the Consolidated Financial Statements
(Dollars in Thousands, Except Share Data and As Otherwise Noted)


Fixed Assets, Net
Fixed assets included the following as of December 31, 2018 and 2017:
 
Year Ended December 31,
 
2018
 
2017
Furniture
$
9,536

 
$
9,303

Office and computer equipment
21,671

 
19,164

Internal-use software
29,005

 
19,055

Leasehold improvements
53,494

 
52,021

Fixed assets, at cost
113,706

 
99,543

Less: accumulated depreciation
(48,637
)
 
(38,392
)
Fixed assets, net
$
65,069

 
$
61,151

For the years ended December 31, 2018,  2017 and 2016, depreciation expense was $16.1 million, $12.6 million and $8.2 million, respectively, which is included in general, administrative and other expense in the Consolidated Statements of Operations. During 2018, the Company disposed of approximately $5.6 million of fixed assets that were fully depreciated.

9. COMMITMENTS AND CONTINGENCIES
Indemnification Arrangements
Consistent with standard business practices in the normal course of business, the Company enters into contracts that contain indemnities for affiliates of the Company, persons acting on behalf of the Company or such affiliates and third parties. The terms of the indemnities vary from contract to contract and the Company’s maximum exposure under these arrangements cannot be determined and has not been recorded in the Consolidated Statements of Financial Condition. As of December 31, 2018, the Company has not had prior claims or losses pursuant to these contracts and expects the risk of loss to be remote.
Commitments
As of December 31, 2018 and 2017, the Company had aggregate unfunded commitments of $267.6 million and $285.7 million, respectively, including commitments to both non-consolidated funds and Consolidated Funds. There were no unfunded commitments to funds not managed by the Company as of December 31, 2018. Total unfunded commitments included $16.5 million in commitments to funds not managed by the Company as of December 31, 2017.
 In connection with the acquisition of EIF, contingent consideration was payable to EIF’s former membership interest holders if certain funds and co-investment vehicles met certain revenue and fee paying commitment targets during their commitment period. Since the revenue and fee paying targets were not met, the liability associated with the EIF contingent consideration, which was $20.3 million as of December 31, 2016, was reversed in the first quarter of 2017, resulting in a $20.3 million gain recorded within other income on the Company's Consolidated Statements of Operations.
ARCC Fee Waiver
In conjunction with the ARCC-ACAS Transaction, the Company agreed to waive up to $10 million per quarter of ARCC's Part I Fees for ten calendar quarters, which began in the second quarter of 2017. ARCC Part I Fees will only be waived to the extent they are paid. If ARCC Part I Fees are less than $10 million in any single quarter, the shortfall will not carryover to the subsequent quarters. As of December 31, 2018, there are three remaining quarters as part of the fee waiver agreement, with a maximum of $30 million in potential waivers. ARCC Part I Fees are reported net of the fee waiver.
Operating Leases
The Company leases certain property, computer and communication equipment and other equipment through operating leases. Some of the operating lease agreements are generally subject to escalation provisions on base rental payments, as well as

F-44

Ares Management Corporation
Notes to the Consolidated Financial Statements
(Dollars in Thousands, Except Share Data and As Otherwise Noted)


certain costs incurred by the property owner and are recognized on a straight-line basis over the term of the lease agreement. Rent expense includes base contractual rent. Rent expense for the years ended December 31, 20182017 and 2016 was $30.5 million, $26.1 million and $26.4 million, respectively, and is recorded within general, administrative and other expenses in the Consolidated Statements of Operations. The leases expire in various years ranging from 2019 to 2030.  
The future minimum commitments for the Company's operating leases are as follows:
2019
$
32,039

2020
26,799

2021
20,765

2022
22,502

2023
20,290

Thereafter
45,141

Total
$
167,536

Guarantees
The Company guaranteed loans provided to certain professionals to support these professionals' investments in affiliated co-investment entities, permitting these professionals to invest alongside the Company and its investors in the funds managed by the Company. The total committed and outstanding loan balances were not material as of December 31, 2018 and 2017.
Performance Income
Generally, if at the termination of a fund (and increasingly at interim points in the life of a fund), the fund has not achieved investment returns that (in most cases) exceed the preferred return threshold or (in all cases) the general partner receives net profits over the life of the fund in excess of its allocable share under the applicable partnership agreement, the Company will be obligated to repay carried interest that was received by the Company in excess of the amounts to which the Company is entitled. This contingent obligation is normally reduced by income taxes paid by the Company related to its carried interest. 
At December 31, 2018 and 2017, if the Company assumed all existing investments were worthless, the amount of performance income subject to potential repayment, net of tax, which may differ from the recognition of revenue, would have been approximately $469.0 million and $476.1 million, respectively, of which approximately $364.4 million and $370.0 million, respectively, is reimbursable to the Company by certain professionals. Management believes the possibility of all of the investments becoming worthless is remote. As of December 31, 2018, if the funds were liquidated at their fair values, there would be $0.4 million of repayment obligations, and accordingly, the Company recorded a contingent repayment liability as of December 31, 2018 which is presented on a net basis within carried interest allocation on the Company's Consolidated Statements of Financial Condition. As of December 31, 2017, if the funds were liquidated at their fair values, there would be no repayment obligation, and accordingly, the Company did not record a contingent repayment liability as of December 31, 2017.
Litigation
From time to time, the Company is named as a defendant in legal actions relating to transactions conducted in the ordinary course of business. Although there can be no assurance of the outcome of such legal actions, in the opinion of management, the Company does not have a potential liability related to any current legal proceeding or claim that would individually or in the aggregate materially affect its results of operations, financial condition or cash flows.

10. RELATED PARTY TRANSACTIONS
Substantially all of the Company’s revenue is earned from its affiliates, including management fees, carried interest allocation, incentive fees, and administrative expense reimbursements. The related accounts receivable are included within due from affiliates within the Consolidated Statements of Financial Condition, except that accrued carried interest allocation and incentive fees receivable, which are predominantly due from affiliated funds, are presented separately within investments and other assets, respectively, within the Consolidated Statements of Financial Condition.

F-45

Ares Management Corporation
Notes to the Consolidated Financial Statements
(Dollars in Thousands, Except Share Data and As Otherwise Noted)


The Company has investment management agreements with Ares Funds that it manages. In accordance with these agreements, these Ares Funds may bear certain operating costs and expenses which are initially paid by the Company and subsequently reimbursed by the Ares Funds.
The Company also has entered into agreements with related parties to be reimbursed for its expenses incurred for providing administrative services to such related parties, including ARCC, ACRE, ARDC, Ivy Hill Asset Management, L.P., ACF FinCo I L.P and CION Ares Diversified Credit Fund.
Employees and other related parties may be permitted to participate in co-investment vehicles that generally invest in Ares funds alongside fund investors. Participation is limited by law to individuals who qualify under applicable securities laws. These co-investment vehicles generally do not require these individuals to pay management or incentive fees.
Performance income the Company earns from the funds can be distributed to professionals or their related entities on a current basis, subject to repayment by the subsidiary of the Company that acts as general partner of the relevant fund in the event that certain specified return thresholds are not ultimately achieved. The professionals have personally guaranteed, subject to certain limitations, the obligations of these subsidiaries in respect of this general partner obligation. Such guarantees are several, and not joint and are limited to distributions received by the relevant recipient.
The Company considers its professionals and non-consolidated funds to be affiliates. Amounts due from and to affiliates were composed of the following:
 
As of December 31,
 
2018
 
2017
Due from affiliates:
 
 
 
Management fees receivable from non-consolidated funds
$
151,455

 
$
126,506

Payments made on behalf of and amounts due from non-consolidated funds and employees
47,922

 
39,244

Due from affiliates—Company
$
199,377

 
$
165,750

Amounts due from portfolio companies and non-consolidated funds
$
17,609

 
$
15,884

Due from affiliates—Consolidated Funds
$
17,609

 
$
15,884

Due to affiliates:
 

 
 

Management fee rebate payable to non-consolidated funds
$
2,105

 
$
5,213

Management fees received in advance
5,491

 
1,729

Tax receivable agreement liability
24,927

 
3,503

Undistributed carried interest and incentive fees(1)
31,162

 
24,542

Payments made by non-consolidated funds on behalf of and amounts due from the Company
18,726

 
4,197

Due to affiliates—Company
$
82,411

 
$
39,184

 
(1)
Prior year amount of $24.5 million was reclassified from performance related compensation payable to due to affiliates to conform with current year presentation.

Due from Ares Funds and Portfolio Companies
In the normal course of business, the Company pays certain expenses on behalf of Consolidated Funds and non-consolidated funds for which it is reimbursed. Amounts advanced on behalf of Consolidated Funds are eliminated in consolidation. Certain expenses initially paid by the Company, primarily professional services, travel and other costs associated with particular portfolio company holdings are subject to reimbursement by the portfolio companies. The Company reimbursed ARCC approximately $0.6 million for certain recurring rent and utilities incurred by ARCC during the first quarter of 2018. In addition, in the quarter ended June 30, 2018, the Company reimbursed ARCC approximately $2.2 million, $3.0 million, $3.2 million and $2.9 million of rent and utilities for the years ended 2017, 2016, 2015 and 2014, respectively, for an aggregate reimbursement to ARCC of $11.8 million. Beginning April 1, 2018, the Company directly incurs these expenses.

F-46

Ares Management Corporation
Notes to the Consolidated Financial Statements
(Dollars in Thousands, Except Share Data and As Otherwise Noted)


ARCC Investment Advisory and Management Agreement
In connection with ARCC's board approval of the modification of the asset coverage requirement applicable to senior securities from 200% to 150% effective on June 21, 2019, (unless ARCC receives earlier stockholder approval), the investment advisory and management agreement will be amended prior to June 21, 2019 (or such earlier date) to reduce the annual base management fee paid to the Company from 1.5% to 1.0% on all assets financed using leverage over 1.0 times debt to equity.

Transaction Support Expense
On January 3, 2017, ARCC and American Capital, Ltd. (“ACAS”) consummated a merger transaction valued at approximately $4.2 billion (the "ARCC-ACAS Transaction"). To support the ARCC-ACAS Transaction, the Company, through its subsidiary Ares Capital Management LLC, which serves as the investment adviser to ARCC, paid $275.2 million to ACAS shareholders in accordance with the terms and conditions set forth in the merger agreement.


11. INCOME TAXES
Effective March 1, 2018, the Company has been treated as a corporation for U.S. federal and state income tax purposes. Upon the effectiveness of the Tax Election, all earnings allocated to the Company is subject to U.S. federal, state and local income taxes and certain of its foreign subsidiaries are subject to foreign income taxes (for which a foreign tax credit can generally offset U.S. corporate taxes imposed on the same income). Prior to March 1, 2018, a substantial portion of the Company's share of carried interest and investment income flowed through to investors without being subject to entity level income taxes. Consequently, we did not reflect a provision for income taxes on such income except those for foreign, state and local income taxes incurred at the entity level. Beginning March 1, 2018, the Company's share of unrealized gains and income items became subject to U.S. corporate tax.
The Company’s effective income tax rate is dependent on many factors, including the estimated nature of many amounts and the mix of revenues and expenses between U.S. corporate subsidiaries that are subject to income taxes and those subsidiaries that are not. Additionally, the Company’s effective tax rate is influenced by the amount of income tax provision recorded for any affiliated funds and co-investment entities that are consolidated in these financial statements. Consequently, the effective income tax rate is subject to significant variation from period to period.
The Company files its tax returns as prescribed by the tax laws of the jurisdictions in which it operates. In the normal course of business, the Company is subject to examination by U.S. federal, state, local and foreign tax authorities. With limited exceptions, the Company is no longer subject to income tax audits by taxing authorities for any years before 2015. Although the outcome of tax audits is always uncertain, the Company does not believe the outcome of any future audit will have a material adverse effect on the Company’s consolidated financial statements.
On December 22, 2017, the Tax Cuts and Jobs Act ("TCJA") was enacted into law creating significant and material updates to the Internal Revenue Code. The most significant change is a decrease of the corporate tax rate from 35% to 21%. The reduction in the corporate tax rate is effective for tax years beginning on or after January 1, 2018. The Company estimated the tax effects of the TCJA in its fourth quarter 2017 tax provision (the enactment date of the TCJA) in accordance with its understanding of the changes and guidance available under Staff Accounting Bulletin (“SAB”) 118. Under SAB 118, companies had a measurement period of up to one year to further analyze and quantify the impacts of tax reform. The measurement period ended on December 22, 2018 and although management no longer deems the provision recorded in 2017 to be an estimate, the income tax effects of the TCJA will continued to be monitored as additional guidance is published.


F-47

Ares Management Corporation
Notes to the Consolidated Financial Statements
(Dollars in Thousands, Except Share Data and As Otherwise Noted)


The provision for income taxes attributable to the Company and the Consolidated Funds, consisted of the following for the years ended December 31, 20182017 and 2016. Supplemental information on an unaudited pro forma basis assumes that the Company's election to be taxed as a corporation for U.S. federal income tax purposes was effective for the years ended December 31, 2017 and 2016.  
 
 
Year Ended December 31,
Provision for Income Taxes
 
2018
 
2017
 
2016
 
Unaudited 2017 Pro Forma
 
Unaudited 2016 Pro Forma
The Company
 
 
 
 
 
 
 
 
 
 
Current:
 
 
 
 
 
 
 
 
 
 
U.S. federal income tax expense (benefit)
 
$
16,859

 
$
(21,559
)
 
$
19,419

 
$
2,634

 
$
36,326

State and local income tax expense
 
4,306

 
454

 
3,706

 
2,963

 
5,583

Foreign income tax expense
 
6,607

 
3,741

 
8,458

 
3,741

 
8,458

 
 
27,772

 
(17,364
)
 
31,583

 
9,338

 
50,367

Deferred:
 
 
 
 
 
 
 
 
 
 
U.S. federal income tax expense (benefit)
 
10,572

 
(3,466
)
 
(14,247
)
 
18,297

 
(4,306
)
State and local income tax benefit
 
(4,789
)
 
(2,414
)
 
(1,400
)
 
(721
)
 
(487
)
Foreign income tax benefit
 
(1,484
)
 
(1,695
)
 
(4,180
)
 
(1,695
)
 
(4,180
)
 
 
4,299

 
(7,575
)
 
(19,827
)
 
15,881

 
(8,973
)
Total:
 
 
 
 
 
 
 
 
 
 
U.S. federal income tax expense (benefit)
 
27,431

 
(25,025
)
 
5,172

 
20,931

 
32,020

State and local income tax expense (benefit)
 
(483
)
 
(1,960
)
 
2,306

 
2,242

 
5,096

Foreign income tax expense
 
5,123

 
2,046

 
4,278

 
2,046

 
4,278

Income tax expense (benefit)
 
32,071

 
(24,939
)
 
11,756

 
25,219

 
41,394

 
 
 
 
 
 
 
 
 
 
 
Consolidated Funds
 
 
 
 
 
 
 
 
 
 
Current:
 
 

 
 

 
 

 
 
 
 
Foreign income tax expense (benefit)
 
131

 
1,887

 
(737
)
 
1,887

 
(737
)
Income tax expense (benefit)
 
131

 
1,887

 
(737
)
 
1,887

 
(737
)
 
 
 
 
 
 
 
 
 
 
 
Total Provision for Income Taxes
 
 
 
 
 
 
 
 
 
 
Total current income tax expense (benefit)
 
27,903

 
(15,477
)
 
30,846

 
11,225

 
49,630

Total deferred income tax expense (benefit)
 
4,299

 
(7,575
)
 
(19,827
)
 
15,881

 
(8,973
)
Total income tax expense (benefit)
 
$
32,202

 
$
(23,052
)
 
$
11,019

 
$
27,106

 
$
40,657




F-48

Ares Management Corporation
Notes to the Consolidated Financial Statements
(Dollars in Thousands, Except Share Data and As Otherwise Noted)


The effective income tax rate differed from the federal statutory rate for the following reasons for the years ended December 31, 2018, 2017 and 2016. Supplemental information on an unaudited pro forma basis assumes that the Company's election to be taxed as a corporation for U.S. federal income tax purposes was effective for the years ended December 31, 2017 and 2016.  
 
 
Year Ended December 31,
 
 
2018
 
2017
 
2016
 
Unaudited 2017 Pro Forma
 
Unaudited 2016 Pro Forma
Income tax expense at federal statutory rate
 
21.0
%
 
35.0
 %
 
35.0
%
 
35.0
 %
 
35.0
 %
Income passed through to non-controlling interests
 
(9.9
)
 
(51.1
)
 
(27.6
)
 
(23.2
)
 
(18.3
)
State and local taxes, net of federal benefit
 
2.1

 
(1.4
)
 
0.9

 
0.4

 
1.5

Foreign taxes
 
0.3

 
0.3

 
(0.9
)
 
0.3

 
(0.9
)
Permanent items
 
(0.8
)
 
0.3

 
(2.2
)
 
0.3

 
(2.2
)
Tax Cuts and Jobs Act
 
(0.4
)
 
(0.4
)
 

 
3.3

 

Corporate conversion expense
 
5.4

 

 

 

 

Other, net
 
(0.3
)
 
0.4

 
(1.7
)
 
0.4

 
(1.7
)
Valuation allowance
 
0.1

 
1.3

 
0.2

 
1.3

 
0.2

Total effective rate
 
17.5
%
 
(15.6
)%
 
3.7
%
 
17.8
 %
 
13.6
 %

Deferred Taxes
The income tax effects of temporary differences that give rise to significant portions of deferred tax assets and liabilities were as follows as of December 31, 2018 and 2017. Supplemental information on an unaudited pro forma basis assumes that the Company's election to be taxed as a corporation for U.S. federal income tax purposes was effective for the years ended December 31, 2017 and 2016.  
 
 
As of December 31,
Deferred Tax Assets and Liabilities of the Company
 
2018
 
2017
 
Unaudited 2017 Pro Forma
Deferred tax assets
 
 
 
 
 
 
Net operating losses
 
$
865

 
$
2,827

 
$
2,827

Investment in partnerships
 
11,527

 

 
(10,552
)
Amortizable tax basis for AOG unit exchanges
 
25,928

 
1,775

 
1,775

Other, net
 
5,416

 
4,767

 
4,767

Total gross deferred tax assets
 
43,736

 
9,369

 
(1,183
)
Valuation allowance
 
(22
)
 
(15
)
 
(15
)
Total deferred tax assets, net
 
43,714

 
9,354

 
(1,198
)
Deferred tax liabilities
 
 
 
 
 
 
Investment in partnerships
 
(1,577
)
 
(1,028
)
 
(1,028
)
Total deferred tax liabilities
 
(1,577
)
 
(1,028
)
 
(1,028
)
Net deferred tax assets
 
$
42,137

 
$
8,326

 
$
(2,226
)

F-49

Ares Management Corporation
Notes to the Consolidated Financial Statements
(Dollars in Thousands, Except Share Data and As Otherwise Noted)


 
 
As of December 31,
Deferred Tax Assets and Liabilities of the Consolidated Funds
 
2018
 
2017
 
Unaudited 2017 Pro Forma
Deferred tax assets
 
 
 
 
 
 
Net operating loss
 
$
5,525

 
$
4,703

 
$
4,703

Other, net
 
2,173

 
2,173

 
2,173

Total gross deferred tax assets
 
7,698

 
6,876

 
6,876

Valuation allowance
 
(7,698
)
 
(6,876
)
 
(6,876
)
Total deferred tax assets, net
 
$

 
$

 
$


The 2017 and 2016 pro forma tax information was calculated as if the Company's Tax Election was effective for the years ended December 31, 2017 and 2016.
In assessing the realizability of deferred tax assets, the Company considers whether it is probable that some or all of the deferred tax assets will not be realized. In determining whether the deferred taxes are realizable, the Company considers the period of expiration of the tax asset, historical and projected taxable income, and tax liabilities for the tax jurisdiction in which the tax asset is located. Valuation allowances are provided to reduce the amounts of deferred tax assets to an amount that is more likely than not to be realized based on an assessment of positive and negative evidence, including estimates of future taxable income necessary to realize future deductible amounts.
The Company’s income tax provision includes corporate income taxes and other entity level income taxes, as well as income taxes incurred by certain affiliated funds that are consolidated in these financial statements. In connection with its election to be taxed as a corporation effective March 1, 2018, the Company recorded a significant one-time deferred tax liability arising from the embedded net unrealized gains of both carried interest and the investment portfolio that were not previously subject to corporate taxes. Cash taxes will be paid only on gains to the extent realized.
The valuation allowance for deferred tax assets increased by $0.8 million in 2018 due to additional net valuation allowances recorded related to operating losses that generated deductible temporary differences in various jurisdictions in which the Company operates, offset by the reduction of valuation allowances recorded in prior years for which the Company is able to conclude that as of December 31, 2018 the related deferred tax asset is more likely than not to be realized. The valuation allowance for deferred tax assets increased by $1.9 million in 2017 due to additional net valuation allowances recorded related to operating losses that generated deductible temporary differences in various jurisdictions in which the Company operates, offset by the reduction of valuation allowances recorded in prior years for which the Company is able to conclude that as of December 31, 2017 the related deferred tax asset is more likely than not to be realized.
At December 31, 2018, the Company had $39.8 million of foreign net operating loss ("NOL") carryforwards attributable to its consolidated funds available to reduce future foreign income taxes for which a full valuation allowance has been provided. The majority of the foreign NOLs have no expiry.
As of, and for the three years ended December 31, 2018, 2017 and 2016, the Company had no significant uncertain tax positions.


F-50

Ares Management Corporation
Notes to the Consolidated Financial Statements
(Dollars in Thousands, Except Share Data and As Otherwise Noted)


12. EARNINGS PER SHARE
Basic earnings per share of Class A common stock is computed by dividing income available to Class A common stockholders by the weighted‑average number of shares of Class A common stock outstanding during the period. Diluted earnings per share of Class A common stock is computed using the more dilutive method of either the two-class method or the treasury stock method.
The treasury stock method is used to determine potentially dilutive securities resulting from options and unvested restricted units granted under the 2014 Equity Incentive Plan. The two-class method is an earnings allocation method under which earnings per share is calculated for shares of Class A common stock and participating securities considering both dividends declared (or accumulated) and participation rights in undistributed earnings as if all such earnings had been distributed during the period. Because the holders of unvested restricted units have the right to participate in dividends when declared, the unvested restricted units are considered participating securities to the extent they are expected to vest.
For the years ended December 31, 2018 and 2017, the two-class method was the more dilutive method for the unvested restricted units. For the year ended December 31, 2016 the treasury stock method was the more dilutive method for the unvested restricted units. No participating securities had rights to undistributed earnings during any period presented.
The computation of diluted earnings per share of Class A common stock for the years ended December 31, 2018, 2017 and 2016 excludes the following options, restricted units and AOG Units, as their effect would have been anti-dilutive:
 
For the Year Ended December 31,
 
2018
 
2017
 
2016
Options
19,194,615

 
21,001,916

 
22,781,597

Restricted units
15,970,004

 
14,105,481

 
47,182

AOG Units
121,296,583

 
130,244,013

 
131,499,652

The following table presents the computation of basic and diluted earnings per common share:
 
For the Year Ended December 31,
 
2018
 
2017
 
2016
Net income attributable to Ares Management Corporation Class A common stockholders
$
35,320

 
$
54,478

 
$
99,632

Distributions on unvested restricted units
(6,948
)
 
(3,588
)
 
(1,257
)
Preferred stock dividends(1)

 

 
(8
)
Net income available to Class A common stockholders
$
28,372

 
$
50,890

 
$
98,367

Basic weighted-average shares of Class A common stock
96,023,147

 
81,838,007

 
80,749,671

Basic earnings per share of Class A common stock
$
0.30

 
$
0.62

 
$
1.22

Net income (loss) attributable to Ares Management Corporation Class A common stockholders
$
35,320

 
$
54,478

 
$
99,632

Distributions on unvested restricted units

(6,948
)
 
(3,588
)
 

Preferred stock dividends(1)

 

 
(8
)
Net income available to Class A common stockholders
$
28,372


$
50,890

 
$
99,624

Effect of dilutive shares:
 
 
 
 
 
Restricted units

 

 
2,187,359

Diluted weighted-average shares of Class A common stock
96,023,147

 
81,838,007

 
82,937,030

Diluted earnings per share of Class A common stock
$
0.30

 
$
0.62

 
$
1.20

 
 
 
 
 
 
Dividend declared and paid per Class A common stock
$
1.33

 
$
1.13

 
$
0.83

 
(1)
Dividends relate to the preferred shares that were issued by Ares Real Estate Holdings LLC and were redeemed on July 1, 2016.

F-51

Ares Management Corporation
Notes to the Consolidated Financial Statements
(Dollars in Thousands, Except Share Data and As Otherwise Noted)


13. EQUITY COMPENSATION
Equity Incentive Plan
In 2014, the Company adopted the 2014 Equity Incentive Plan, as amended and restated on March 1, 2018 and as further amended and restated effective November 26, 2018. Under the 2014 Equity Incentive Plan, the Company has granted options to acquire 24,835,227 shares of Class A common stock, 4,936,051 restricted units to be settled in shares of Class A common stock and 686,395 phantom shares to be settled in cash. Based on a formula as defined in the 2014 Equity Incentive Plan, the total number of shares available to be issued under the 2014 Equity Incentive Plan resets and may increase on January 1 each year.  Accordingly, on January 1, 2018, the total number of shares available for issuance under the 2014 Equity Incentive Plan reset to 31,853,504 shares, and as of December 31, 201827,281,855 shares of Class A common stock remain available for issuance.
Generally, unvested phantom shares, restricted units and options are forfeited upon termination of employment in accordance with the 2014 Equity Incentive Plan. The Company recognizes forfeitures as a reversal of previously recognized compensation expense in the period the forfeiture occurs.
Equity-based compensation expense, net of forfeitures is included in the following table:
 
For the Year Ended December 31,
 
2018
 
2017
 
2016
Restricted units
$
74,441

 
$
54,339

 
$
21,894

Restricted units with a market condition
1,524

 

 

Options
12,449

 
13,848

 
15,450

Phantom shares
1,310

 
1,524

 
1,721

Equity-based compensation expense
$
89,724

 
$
69,711

 
$
39,065

Restricted Units
During July 2018, the Company granted 2,000,000 restricted units to an executive of which 1,333,334 restricted units are subject to vesting based on the future price of shares of the Company's Class A common stock (described in greater detail below under the heading "Restricted Unit Awards with a Market Condition") and 666,666 restricted units that vest subject to the executive's continued service on terms similar to those described below.
Each restricted unit represents an unfunded, unsecured right of the holder to receive a share of the Company's Class A common stock on a specific date. The restricted units generally vest and are settled in shares of Class A common stock either (i) at a rate of one‑third per year, beginning on the third anniversary of the grant date, (ii) in their entirety on the fifth anniversary of the grant date, or (iii) at a rate of one quarter per year, beginning on either the first or second anniversary of the grant date or the holder's employment commencement date in each case generally subject to the holder’s continued employment as of the applicable vesting date (subject to accelerated vesting upon certain qualifying terminations of employment). Compensation expense associated with restricted units is recognized on a straight-line basis over the requisite service period of the award.
The holders of restricted units other than the market condition awards described below generally have the right to receive as current compensation an amount in cash equal to (i) the amount of any dividend paid with respect to a share of Class A common stock multiplied by (ii) the number of restricted units held at the time such dividends are declared (“Dividend Equivalent”). During the year ended December 31, 2018, the Company declared dividends of $0.40, $0.0933, $0.28, $0.28 per share to common shareholders at the close of business on February 26, April 16, June 15, and September 14; and $0.28 per share to Class A common stockholders at the close of business on December 17. For the year ended December 31, 2018, Dividend Equivalents were made to the holders of restricted units in the aggregate amount of $21.5 million, which are presented as dividends within the Consolidated Statement of Changes in Equity. When units are forfeited, the cumulative amount of distribution equivalents previously paid is reclassified to compensation and benefits expense in the Consolidated Statements of Operations.

F-52

Ares Management Corporation
Notes to the Consolidated Financial Statements
(Dollars in Thousands, Except Share Data and As Otherwise Noted)


The following table presents unvested restricted unit activity during the year ended December 31, 2018:
 
Restricted Units
 
Weighted Average
Grant Date Fair
Value Per Unit
Balance - January 1, 2018
13,751,888

 
$
17.58

Granted
4,957,869

 
22.86

Vested
(2,035,909
)
 
17.12

Forfeited
(418,373
)
 
19.15

Balance - December 31, 2018
16,255,475

 
$
19.21

The total compensation expense expected to be recognized in all future periods associated with the restricted units is approximately $200.3 million as of December 31, 2018 and is expected to be recognized over the remaining weighted average period of 3.26 years.
Restricted Unit Awards with a Market Condition

In July 2018, the Company granted certain restricted units with a vesting condition based upon the volume-weighted, average closing price of shares of the Company’s Class A common stock meeting or exceeding a stated price for 30 consecutive calendar days on or prior to January 1, 2028, referred to as a market condition. 666,667 restricted units with a market condition of $35.00 per share (“Tranche I”) and 666,667 restricted units with a market condition of $45.00 per share (“Tranche II”) were granted. Vesting is also generally subject to continued employment at the time such market condition is achieved. Under the terms of the awards, if the price target is not achieved by the close of business on January 1, 2028, the unvested market condition awards will be automatically canceled and forfeited. Restricted units subject to a market condition are not eligible to receive a Dividend Equivalent.
The grant date fair values for Tranche I and Tranche II awards were $10.92 and $7.68 per share, respectively, based on a probability distributed Monte-Carlo simulation. Due to the existence of the market condition, the vesting period for the awards is not explicit, and as such, compensation expense is recognized on a straight-line basis over the median vesting period derived from the positive iterations of the Monte Carlo simulations where the market condition was achieved. The median vesting period is 3.0 years and 4.3 years for Tranche I and Tranche II, respectively.
Below is a summary of the significant assumptions used to estimate the grant date fair value of the market condition awards:
Closing price of the Company's common shares as of valuation date
 
$
20.95

Risk-free interest rate
 
2.95
%
Volatility
 
30.0
%
Dividend yield
 
5.0
%
Cost of equity
 
10.0
%

The following table presents the unvested market condition awards' activity during the year ended December 31, 2018:
 
Market Condition Award Units
 
Weighted Average
Grant Date Fair
Value Per Unit
Balance - January 1, 2018

 
$

Granted
1,333,334

 
9.30

Vested

 

Forfeited

 

Balance - December 31, 2018
1,333,334

 
$
9.30


The total compensation expense expected to be recognized in all future periods associated with the market condition awards is approximately $10.9 million as of December 31, 2018 and is expected to be recognized over the remaining weighted average period of 3.13 years.

F-53

Ares Management Corporation
Notes to the Consolidated Financial Statements
(Dollars in Thousands, Except Share Data and As Otherwise Noted)


Options
Each option entitles the holders to purchase from the Company, upon exercise thereof, one share of Class A common stock at the stated exercise price. The term of the options is generally ten years, beginning on the grant date. The options generally vest at a rate of one-third per year, beginning on the third anniversary of the grant date. Compensation expense associated with these options is being recognized on a straight-line basis over the requisite service period of the respective award. As of December 31, 2018, there was $4.6 million of total unrecognized compensation expense that is expected to be recognized over the remaining weighted average period of 0.38 years. Net cash proceeds from the exercises of stock options was $1.0 million for the year end December 31, 2018. The Company realized an immaterial amount of tax benefits from those exercises.
A summary of unvested options activity during the year ended December 31, 2018 is presented below:
 
Options
 
Weighted Average Exercise Price
 
Weighted Average
Remaining Life
(in years)
 
Aggregate Intrinsic Value
Balance - January 1, 2018
20,495,025

 
$
18.99

 
6.09

 
$
20,611

Granted

 

 

 

Expired
(907,046
)
 
19.00

 

 

Exercised
(50,000
)
 
19.00

 

 
90

Forfeited
(796,475
)
 
19.00

 

 

Balance - December 31, 2018

18,741,504

 
$
18.99

 
4.88

 
$

Exercisable at December 31, 2018
13,032,852

 
$
19.00

 
4.66

 
$

Aggregate intrinsic value represents the value of the Company’s closing share price of Class A common stock on the last trading day of the period in excess of the weighted-average exercise price multiplied by the number of options exercisable or expected to vest.
The fair value of an award is affected by the Company’s share price of Class A common stock on the date of grant as well as other assumptions including the estimated volatility of the Company’s share price of Class A common stock over the term of the awards and the estimated period of time that management expects employees to hold their unit options. The estimated period of time that management expects employees to hold their options was estimated as the midpoint between the vesting date and maturity date.
The fair value of each option granted was measured on the date of the grant using the Black‑Scholes option pricing model. No new options have been granted since 2014.

Phantom Shares
Each phantom share represents an unfunded, unsecured right of the holder to receive an amount in cash per phantom share equal to the average closing price of a share of Class A common stock for the 15 trading days immediately prior to, and the 15 trading days immediately following, the vesting date. The phantom shares will vest in equal installments over five years at the anniversaries of the IPO date. The phantom shares are accounted for as liability awards with compensation expense being recognized on a straight-line basis based on the number of unvested shares. Forfeitures will reduce the expenses in the period in which the forfeiture occurs.
A summary of unvested phantom shares’ activity during the year ended December 31, 2018 is presented below:
 
 
 
 
 
 
 
Phantom Shares
 
Weighted Average Grant Date Fair Value Per Share
Balance - January 1, 2018
 
156,153

 
$
19.00

Vested
 
(70,352
)
 
19.00

Forfeited
 
(19,514
)
 
19.00

December 31, 2018
 
66,287

 
$
19.00


F-54

Ares Management Corporation
Notes to the Consolidated Financial Statements
(Dollars in Thousands, Except Share Data and As Otherwise Noted)


The fair value of the awards is remeasured at each reporting period and was $17.78 per phantom share as of December 31, 2018. Based on the fair value of the awards at December 31, 2018, $0.4 million of unrecognized compensation expense in connection with phantom shares outstanding is expected to be recognized over a weighted average period of 0.38 years. For the year ended December 31, 2018, the Company paid $1.6 million to settle vested phantom shares.
14. EQUITY
Common Stock

Since the Conversion on November 26, 2018, the Company's common stock consists of Class A, Class B and Class C common stock. As a result of the Conversion on November 26, 2018, (i) each outstanding common share representing limited partner interests in the Company before the Conversion converted into one issued and outstanding, fully paid and nonassessable share of Class A common stock, $0.01 par value per share, of the Company, (ii) the general partner share of the Company before the Conversion converted into 1,000 issued and outstanding, fully paid and nonassessable shares of Class B common stock, $0.01 par value per share, of the Company and (iii) the special voting share of the Company before the Conversion converted into one issued and outstanding, fully paid and nonassessable share, of Class C common stock, $0.01 par value per share of the Company.
    
Holders of shares of Class A common stock are entitled to one vote per share of Class A common stock. On any date on which the Ares Ownership Condition (as defined in the Certificate of Incorporation) is satisfied, holders of shares of Class B common stock are, in the aggregate, entitled to a number of votes equal to four times the aggregate number of votes attributable to the shares of Class A common stock minus the aggregate number of votes attributable to the shares of Class C common stock. However, on any date on which the Ares Ownership Condition is not satisfied, holders of shares of Class B common stock are not entitled to vote on any matter submitted to a vote of the stockholders of the Company. The holder of shares of Class C common stock is generally entitled to a number of votes equal to the number of Ares Operating Group Units held of record by each Ares Operating Group Limited Partner, other than the Company and its subsidiaries. 

The Class B common stock and Class C common stock are non-economic and holders are not entitled to (i) dividends from the Company or (ii) receive any assets of the Company in the event of any dissolution, liquidation or winding up of the Company. Ares Management GP LLC is the sole holder of the Class B common stock and Ares Voting LLC is the sole holder of the Class C common stock.

The following table presents the changes in each class of common stock for the year ended December 31, 2018:
    
 
Class A Common Stock
 
Class B Common Stock
 
Class C Common Stock
 
Total
 
 
 
 
 
 
 
 
Balance - January 1, 2018

 

 

 

Conversion of partnership units to outstanding shares of common stock
101,530,174

 
1,000

 
1

 
101,531,175

AOG units conversions
28,120

 

 

 
28,120

Vesting of restricted stock awards
35,801

 

 

 
35,801

Balance outstanding - December 31, 2018
101,594,095

 
1,000

 
1

 
101,595,096


Preferred Stock
In connection with the Conversion on November 26, 2018, each 7.00% Series A preferred share of the Company before the Conversion was converted into one share of 7.00% Series A Preferred Stock, $0.01 par value per share. As of December 31, 2018 and 2017, the Company had 12,400,000 shares of the Series A Preferred Stock outstanding. When, as and if declared by the Company’s board of directors, dividends on the Series A Preferred Stock are payable quarterly at a rate per annum equal to 7.00%. The Series A Preferred Stock may be redeemed at the Company’s option, in whole or in part, at any time on or after June 30, 2021, at a price of $25.00 per share.

F-55

Ares Management Corporation
Notes to the Consolidated Financial Statements
(Dollars in Thousands, Except Share Data and As Otherwise Noted)



In July 2018, the Company's board of directors authorized the repurchase, from time to time in open market purchases or privately negotiated transactions of the Series A Preferred Stock with an aggregate liquidation preference of up to $50.0 million. Such repurchases, if any, will depend on the prevailing market conditions and other factors.

AOG Units Exchange
During the quarter ended March 31, 2018, an affiliate of Alleghany Corporation (“Alleghany”) exchanged 9,750,000 of its AOG Units into 9,750,000 common shares. During the quarter ended September 30, 2018, Alleghany exchanged its remaining 2,750,000 of AOG Units into 2,750,000 common shares.
Common Share Offering
    
On March 12, 2018, AREC Holdings Ltd., a wholly owned subsidiary of Abu Dhabi Investment Authority (collectively, “ADIA”), and the Company completed a public offering of 15,000,000 common shares. In connection with this offering, ADIA sold 10,000,000 of its previously issued and outstanding common shares from which the Company received no proceeds. Additionally, the Company issued 5,000,000 common shares from which it received $105.9 million in gross proceeds. The Company incurred approximately $0.5 million of expenses in connection with this offering transaction. The expenses have been treated as a reduction of the proceeds received from the offering and are presented on a net basis together with the proceeds from the offering in shareholders' equity in the Condensed Consolidated Statements of Changes in Equity.

In April 2018, the underwriters in the offering exercised a portion of their option to purchase 1,130,000 additional common shares from ADIA. The Company did not receive any of the proceeds from the underwriters' exercise. The expenses incurred by the Company related to the option exercise have been included in other income (expense), net in the Condensed Consolidated Statements of Operations. ADIA paid the underwriting discounts and commissions and/or similar charges incurred for the sale of the common shares.
Prior to the Conversion on November 26, 2018, common shares represented limited partnership interests in the Company. The holders of common shares were entitled to participate pro rata in distributions from the Company and to exercise the rights or privileges that were available to common shareholders under the Company’s limited partnership agreement. The common shareholders had limited voting rights and had no right to remove the Company’s general partner, Ares Management GP LLC, or, except in limited circumstances, to elect the directors of the general partner.

The following table presents each partner's AOG Units and corresponding ownership interest in each of the Ares Operating Group entities as of December 31, 2018 and 2017, as well as its daily average ownership of AOG Units in each of the Ares Operating Group entities for the years ended December 31, 2018, 2017 and 2016.
 
 
As of December 31,
 
Daily Average Ownership
 
 
 
2018
 
2017
 
 For the Year Ended December 31,
 
 
 
AOG Units
 
Direct Ownership Interest
 
AOG Units
 
Direct Ownership Interest
 
2018
 
2017
 
2016
 
Ares Management Corporation
 
101,594,095

 
46.47
%
 
82,280,033

 
38.75
%
 
44.19
%
 
38.59
%
 
38.04
%
 
Ares Owners Holding L.P.
 
117,019,274

 
53.53
%
 
117,576,663

 
55.36
%
 
53.99
%
 
55.52
%
 
56.07
%
 
Affiliate of Alleghany Corporation
 

 
%
 
12,500,000

 
5.89
%
 
1.82
%
 
5.89
%
 
5.89
%
 
Total
 
218,613,369

 
100.00
%
 
212,356,696

 
100.00
%
 
 
 
 
 
 
 

F-56

Ares Management Corporation
Notes to the Consolidated Financial Statements
(Dollars in Thousands, Except Share Data and As Otherwise Noted)


The Company’s ownership percentage of the AOG Units will continue to change upon: (i) the vesting of restricted units and exercise of options that were granted under the 2014 Equity Incentive Plan; (ii) the exchange of AOG Units for shares of Class A common stock; (iii) the cancellation of AOG Units in connection with certain individuals’ forfeiture of AOG Units upon termination of employment and (iv) the issuance of new AOG Units, including in connection with acquisitions. Holders of the AOG Units, subject to any applicable transfer restrictions, may up to four times each year (subject to the terms of the exchange agreement) exchange their AOG Units for shares of Class A common stock on a one-for-one basis. Equity is reallocated among partners upon a change in ownership to ensure each partners’ capital account properly reflects their respective claim on the residual value of the Company. This change is reflected as either a reallocation of interest or as dilution in the Consolidated Statements of Changes in Equity.
15. MARKET AND OTHER RISK FACTORS
Due to the nature of the Company's investment strategy, the Company's portfolio of investments has significant market and credit risk. As a result, the Company is subject to market, credit and other risk factors, including, but not limited to the following:
Market Risk
The market price of investments may significantly fluctuate during the period of investment. Investments may decline in value due to factors affecting securities markets generally or particular industries represented in the securities markets. The value of an investment may decline due to general market conditions which are not specifically related to such investment, such as real or perceived adverse economic conditions, changes in the general outlook for corporate earnings, changes in interest or currency rates or adverse investor sentiment generally. They may also decline due to factors that affect a particular industry or industries, such as labor shortages or increased production costs and competitive conditions within an industry.
Limited Liquidity of Investments
The Company invests in securities that may not be readily marketable. Illiquid investments may trade at a discount from comparable, more liquid investments, and at times there may be no market at all for such investments. Subordinate investments may be less marketable, or in some instances illiquid, because of the absence of registration under federal securities laws, contractual restrictions on transfer, the small size of the market and the small size of the issue (relative to issues of comparable interests). As a result, the Company may encounter difficulty in selling its investments or may, if required to liquidate investments to satisfy redemption requests of its investors or debt service obligations, be compelled to sell such investments at less than fair value. 
Counterparty Risk
Some of the markets in which the Company invests are over-the-counter or interdealer markets. The participants in such markets are typically not subject to credit evaluation and regulatory oversight unlike members of exchange-based markets. The lack of oversight exposes the Company to the risk that a counterparty will not settle a transaction in accordance with its terms and conditions because of a dispute over the terms of the applicable contract (whether or not such dispute is bona fide) or because of a credit or liquidity problem, causing the Company to suffer losses. Such counterparty risk is accentuated for contracts with longer maturities where events may intervene to prevent settlement, or where the Company has concentrated its transactions with a single or small group of counterparties.
Credit Risk
There are no restrictions on the credit quality of the investments the Company makes. Investments may be deemed by nationally recognized rating agencies to have substantial vulnerability to default in payment of interest and/or principal. Some investments may have low-quality ratings or be unrated. Lower rated and unrated investments have major risk exposure to adverse conditions and are considered to be predominantly speculative. Generally, such investments offer a higher return potential than higher rated investments, but involve greater volatility of price and greater risk of loss of income and principal.
In general, the ratings of nationally recognized rating organizations represent the opinions of agencies as to the quality of the securities they rate. Such ratings, however, are relative and subjective; they are not absolute standards of quality and do not evaluate the market value risk of the relevant securities. It is also possible that a rating agency might not change its rating of a

F-57

Ares Management Corporation
Notes to the Consolidated Financial Statements
(Dollars in Thousands, Except Share Data and As Otherwise Noted)


particular issue on a timely basis to reflect subsequent events. The Company may use these ratings as initial criteria for the selection of portfolio assets for the Company but is not required to utilize them.
Currency Risk
The Company may invest in financial instruments and enter into transactions denominated in currencies other than US dollars, its functional currency. Although the Company may seek to hedge currency exposure through financial instruments, the Company may still be exposed to risks that the exchange rate of its currency relative to other foreign currencies may change in a manner that has an adverse effect on the value of that portion of the Company's assets or liabilities denominated in currencies other than the functional currency.
16. SEGMENT REPORTING
The Company operates through its three distinct operating segments. In 2018, the Company reclassified certain expenses from OMG to its operating segments. The Company has modified historical results to conform with its current presentation.
The Company’s three operating segments are:
Credit Group: The Company’s Credit Group is a leading manager of credit strategies across the non-investment grade credit universe in the U.S. and Europe, with approximately $95.9 billion of AUM and 156 funds as of December 31, 2018. The Credit Group offers a range of credit strategies across the liquid and illiquid spectrum, including syndicated loans, high yield bonds, credit opportunities, alternative credit investments and U.S. and European direct lending. The Credit Group provides solutions for traditional fixed income investors seeking to access the syndicated loans and high yield bond markets and capitalizes on opportunities across traded corporate credit. It additionally provides investors access to directly originated fixed and floating rate credit assets and the ability to capitalize on illiquidity premiums across the credit spectrum. The Credit Group’s syndicated loans strategy focuses on liquid, traded non-investment grade secured loans to corporate borrowers. The high yield bond strategy seeks to deliver a diversified portfolio of liquid, traded non-investment grade corporate bonds, including secured, unsecured and subordinated debt instruments. Credit opportunities is a “go anywhere” strategy seeking to capitalize on market inefficiencies and relative value opportunities across the capital structure. The alternative credit strategy seeks investment opportunities that fall outside of traditional, well-defined markets such as corporate debt, real estate and private equity. Alternative credit investments include certain structural features designed to protect value and minimize loss such as asset security, seniority, covenants, and cash flow prioritization. These investments include asset-backed securities, specialty assets, real assets, and structured credit. The Company has one of the largest self-originating direct lending platforms in the U.S. and European middle markets, providing one-stop financing solutions for small-to-medium sized companies, which the Company believes are increasingly underserved by traditional lenders. The Company provides investors access to these capabilities through several vehicles, including commingled funds, separately managed accounts and a publicly traded vehicle. The Credit Group conducts its U.S. lending activities primarily through ARCC, the largest business development company as of December 31, 2018, by both market capitalization and total assets. In addition, the Credit Group manages a commercial finance business that provides asset-based and cash flow loans to small and middle-market companies, as well as asset-based facilities to specialty finance companies. The Credit Group’s European direct lending platform is one of the most significant participants in the European middle-market, focusing on self-originated investments in illiquid middle-market credits.
Private Equity Group: The Company’s Private Equity Group has approximately $23.5 billion of AUM as of December 31, 2018, broadly categorizing its investment strategies as corporate private equity, infrastructure and power, special opportunities and energy opportunities. As of December 31, 2018, the group managed five corporate private equity commingled funds focused on North America and Europe and three focused on greater China, five commingled funds and six related co-investment vehicles focused on infrastructure and power, two commingled special opportunities funds and the Company's first energy opportunities fund. In its North American and European flexible capital strategy, the Company targets opportunistic majority or shared-control investments in businesses with strong franchises and attractive growth opportunities in North America and Europe. The infrastructure and power strategy targets infrastructure-related assets across the power generation, transmission, midstream sectors and renewables seeking attractive risk-adjusted equity returns with current cash flow and capital appreciation. The special opportunities strategy seeks to invest opportunistically across a broad spectrum of distressed or mispriced investments, including corporate debt, rescue capital, private asset-backed investments, post-reorganization securities and non-performing portfolios. The energy opportunities strategy targets investments in the energy industry where its flexible capital can provide attractive risk-adjusted returns while mitigating commodity risk.

F-58

Ares Management Corporation
Notes to the Consolidated Financial Statements
(Dollars in Thousands, Except Share Data and As Otherwise Noted)


Real Estate Group: The Company’s Real Estate Group manages comprehensive equity and debt strategies, with approximately $11.3 billion of AUM across 43 funds as of December 31, 2018.  Real Estate equity strategies focus on applying hands-on value creation initiatives to mismanaged and capital-starved assets, as well as new development, ultimately selling stabilized assets back into the market. The Real Estate Group manages both a value-add strategy and an opportunistic strategy. The value-add strategy seeks to create value by buying assets at attractive valuations and through active asset management of income-producing properties across the U.S. and Western Europe. The opportunistic strategy focuses on manufacturing core assets through development, redevelopment and fixing distressed capital structures across major properties in the U.S. and Europe. The Company’s debt strategies leverage the Real Estate Group’s diverse sources of capital to directly originate and manage commercial mortgage investments on properties that range from stabilized to requiring hands-on value creation.  In addition to managing private debt funds, the Real Estate Group makes debt investments through a publicly traded commercial mortgage REIT, ACRE. 
The Company has an OMG that consists of shared resource groups to support the Company’s operating segments by providing infrastructure and administrative support in the areas of accounting/finance, operations, information technology, strategy and relationship management, legal, compliance and human resources. Additionally, the OMG provides services to certain of the Company’s investment companies and partnerships, which reimburse the OMG for expenses equal to the costs of services provided. The OMG’s expenses are not allocated to the Company’s three reportable segments but the Company does consider the cost structure of the OMG when evaluating its financial performance.
Non-GAAP Measures: These measures supplement and should be considered in addition to, and not in lieu of, the Consolidated Statements of Operations prepared in accordance with GAAP.
Fee related earnings (“FRE”), a non-GAAP measure, is used to assess core operating performance by determining whether recurring revenue, primarily consisting of management fees, is sufficient to cover operating expenses and to generate profits. FRE differs from income before taxes computed in accordance with GAAP as it excludes performance income, performance related compensation, investment income from the Consolidated Funds and non-consolidated funds and certain other items that the Company believes are not indicative of its core operating performance.
Realized income (“RI”), a non-GAAP measure, is an operating metric used by management to evaluate performance of the business based on operating performance and the contribution of each of the business segments to that performance, while removing the fluctuations of unrealized income and expenses, which may or may not be eventually realized at the levels presented and whose realizations depend more on future outcomes than current business operations. RI differs from net income by excluding (a) income tax expense, (b) operating results of our Consolidated Funds, (c) depreciation and amortization expense, (d) the effects of changes arising from corporate actions, (e) unrealized gains and losses related to performance income and investment performance and (f) certain other items that we believe are not indicative of our operating performance. Changes arising from corporate actions include equity-based compensation expenses, the amortization of intangible assets, transaction costs associated with mergers, acquisitions and capital transactions, underwriting costs and expenses incurred in connection with corporate reorganization. Beginning in 2018, placement fees are no longer excluded from RI but are amortized to match the period over which management fees are recognized. Prior to the introduction of RI, management used distributable earnings for this evaluation. Management believes RI is a more appropriate metric to evaluate the Company's current business operations.
Management makes operating decisions and assesses the performance of each of the Company’s business segments based on financial and operating metrics and other data that is presented before giving effect to the consolidation of any of the Consolidated Funds. Consequently, all segment data excludes the assets, liabilities and operating results related to the Consolidated Funds and non‑consolidated funds.



F-59

Ares Management Corporation
Notes to the Consolidated Financial Statements
(Dollars in Thousands, Except Share Data and As Otherwise Noted)


The following table presents the financial results for the Company’s operating segments, as well as the OMG, for the year ended December 31, 2018:
 
Credit Group
 
Private Equity Group
 
Real
Estate Group
 
Total
Segments
 
OMG
 
Total
Management fees (Credit Group includes ARCC Part I Fees of $128,805)
$
564,899

 
$
198,182

 
$
73,663

 
$
836,744

 
$

 
$
836,744

Other fees
23,247

 
1,008

 
33

 
24,288

 

 
24,288

Compensation and benefits
(216,843
)
 
(74,672
)
 
(38,623
)
 
(330,138
)
 
(126,117
)
 
(456,255
)
General, administrative and other expenses
(43,934
)
 
(18,482
)
 
(11,123
)
 
(73,539
)
 
(75,926
)
 
(149,465
)
Fee related earnings
327,369


106,036


23,950

 
457,355

 
(202,043
)
 
255,312

Performance income—realized
121,270

 
139,820

 
96,117

 
357,207

 

 
357,207

Performance related compensation—realized
(75,541
)
 
(111,764
)
 
(64,292
)
 
(251,597
)
 

 
(251,597
)
Realized net performance income
45,729


28,056


31,825

 
105,610

 

 
105,610

Investment income—realized
2,492

 
17,816

 
11,409

 
31,717

 
4,790

 
36,507

Interest and other investment income—realized
10,350

 
4,624

 
2,257

 
17,231

 
2,184

 
19,415

Interest expense
(11,386
)
 
(6,000
)
 
(1,836
)
 
(19,222
)
 
(2,226
)
 
(21,448
)
Realized net investment income
1,456


16,440


11,830

 
29,726

 
4,748

 
34,474

Realized income
$
374,554

 
$
150,532

 
$
67,605

 
$
592,691

 
$
(197,295
)
 
$
395,396

Total assets
$
729,930

 
$
942,928

 
$
469,595

 
$
2,142,453

 
$
65,961

 
$
2,208,414


The following table presents the financial results for the Company’s operating segments, as well as the OMG, for the year ended December 31, 2017:

 
Credit Group
 
Private Equity Group
 
Real
Estate Group
 
Total
Segments
 
OMG
 
Total
Management fees (Credit Group includes ARCC Part I Fees of $105,467)
$
481,466

 
$
198,498

 
$
64,861

 
$
744,825

 
$

 
$
744,825

Other fees
20,830

 
1,495

 
106

 
22,431

 

 
22,431

Compensation and benefits
(193,347
)
 
(68,569
)
 
(39,586
)
 
(301,502
)
 
(112,233
)
 
(413,735
)
General, administrative and other expenses
(33,626
)
 
(17,561
)
 
(10,519
)
 
(61,706
)
 
(74,825
)
 
(136,531
)
Fee related earnings
275,323


113,863


14,862


404,048


(187,058
)

216,990

Performance income—realized
21,087

 
287,092

 
9,608

 
317,787

 

 
317,787

Performance related compensation—realized
(9,218
)
 
(228,774
)
 
(4,338
)
 
(242,330
)
 

 
(242,330
)
Realized net performance income
11,869


58,318


5,270


75,457




75,457

Investment income—realized
7,102

 
22,625

 
5,534

 
35,261

 
3,880

 
39,141

Interest and other investment income—realized
10,192

 
3,226

 
511

 
13,929

 
1,142

 
15,071

Interest expense
(12,405
)
 
(5,218
)
 
(1,650
)
 
(19,273
)
 
(1,946
)
 
(21,219
)
Realized net investment income
4,889


20,633


4,395


29,917


3,076


32,993

Realized income
$
292,081

 
$
192,814

 
$
24,527

 
$
509,422

 
$
(183,982
)
 
$
325,440

Total assets
$
837,562

 
$
1,255,454

 
$
306,463

 
$
2,399,479

 
$
119,702

 
$
2,519,181


F-60

Ares Management Corporation
Notes to the Consolidated Financial Statements
(Dollars in Thousands, Except Share Data and As Otherwise Noted)


The following table presents the financial results for the Company’s operating segments, as well as the OMG, for the year ended December 31, 2016:
 
Credit Group
 
Private Equity Group
 
Real
Estate Group
 
Total
Segments
 
OMG
 
Total
Management fees (Credit Group includes ARCC Part I Fees of $121,181)
$
444,664

 
$
147,790

 
$
66,997

 
$
659,451

 
$

 
$
659,451

Other fees
9,953

 
1,544

 
854

 
12,351

 

 
12,351

Compensation and benefits
(184,571
)
 
(61,276
)
 
(41,091
)
 
(286,938
)
 
(97,777
)
 
(384,715
)
General, administrative and other expenses
(29,136
)
 
(14,679
)
 
(10,603
)
 
(54,418
)
 
(60,319
)
 
(114,737
)
Fee related earnings
240,910


73,379


16,157


330,446


(158,096
)

172,350

Performance income—realized
51,435

 
230,162

 
11,401

 
292,998

 

 
292,998

Performance related compensation—realized
(11,772
)
 
(184,072
)
 
(2,420
)
 
(198,264
)
 

 
(198,264
)
Realized net performance income
39,663


46,090


8,981


94,734




94,734

Investment income (loss)—realized
4,928

 
18,773

 
931

 
24,632

 
(14,606
)
 
10,026

Interest and other investment income—realized
22,547

 
16,891

 
1,598

 
41,036

 
163

 
41,199

Interest expense
(8,609
)
 
(5,589
)
 
(1,056
)
 
(15,254
)
 
(2,727
)
 
(17,981
)
Realized net investment income (loss)
18,866


30,075


1,473


50,414


(17,170
)

33,244

Realized income
$
299,439

 
$
149,544

 
$
26,611

 
$
475,594

 
$
(175,266
)
 
$
300,328

Total assets
$
650,435

 
$
1,218,412

 
$
232,862

 
$
2,101,709

 
$
74,383

 
$
2,176,092


The following table presents the components of the Company’s operating segments’ revenue, expenses and realized net investment income:
 
For the Year Ended December 31,
 
2018
 
2017
 
2016
Segment Revenues
 
 
 
 
 
Management fees (includes ARCC Part I Fees of $128,805, $105,467 and $121,181 for the years ended December 31, 2018, 2017 and 2016, respectively)
$
836,744

 
$
744,825

 
$
659,451

Other fees
24,288

 
22,431

 
12,351

Performance income—realized
357,207

 
317,787

 
292,998

Total segment revenues
$
1,218,239

 
$
1,085,043

 
$
964,800

Segment Expenses
 
 
 
 
 
Compensation and benefits
$
330,138

 
$
301,502

 
$
286,938

General, administrative and other expenses
73,539

 
61,706

 
54,418

Performance related compensation—realized
251,597

 
242,330

 
198,264

Total segment expenses
$
655,274

 
$
605,538

 
$
539,620

Segment Realized Net Investment Income
 
 
 
 
 
Investment income—realized
$
31,717

 
$
35,261

 
$
24,632

Interest and other investment income—realized
17,231

 
13,929

 
41,036

Interest expense
(19,222
)
 
(19,273
)
 
(15,254
)
Total segment realized net investment income
$
29,726

 
$
29,917

 
$
50,414


F-61

Ares Management Corporation
Notes to the Consolidated Financial Statements
(Dollars in Thousands, Except Share Data and As Otherwise Noted)


The following table reconciles the Company's consolidated revenues to segment revenue:
 
For the Year Ended December 31,
 
2018
 
2017
 
2016
Total consolidated revenue
$
958,461

 
$
1,479,943

 
$
1,254,373

Performance income—unrealized
247,212

 
(325,915
)
 
(228,472
)
Management fees of Consolidated Funds eliminated in consolidation
34,242

 
22,406

 
17,383

Carried interest allocation of Consolidated Funds eliminated in consolidation

 
1,017

 
(2,926
)
Incentive fees of Consolidated Funds eliminated in consolidation
4,000

 
4,075

 
4,065

Principal investment income of Consolidated Funds eliminated in consolidation
2,502

 
24,587

 
(4,760
)
Administrative fees(1)
(27,380
)
 
(34,049
)
 
(26,934
)
Performance income reclass(2)
205

 
1,936

 
2,479

Principal investment income
(1,047
)
 
(89,031
)
 
(50,408
)
Revenue of non-controlling interests in consolidated
subsidiaries(3)
44

 
74

 

Total consolidation adjustments and reconciling items
259,778

 
(394,900
)
 
(289,573
)
Total segment revenue
$
1,218,239


$
1,085,043

 
$
964,800

 
(1)
Represents administrative fees that are presented in administrative, transaction and other fees in the Company’s Consolidated Statements of Operations and are netted against the respective expenses for segment reporting.
(2)
Related to performance income for AREA Sponsor Holdings LLC, an investment pool. Changes in value of this investment are reflected within net realized and unrealized gain (loss) on investments in the Company’s Consolidated Statements of Operations.
(3)
Adjustments for administrative fees reimbursed attributable to certain of our joint venture partners.

The following table reconciles the Company's consolidated expenses to segment expenses:
 
For the Year Ended December 31,
 
2018
 
2017
 
2016
Total consolidated expenses
$
870,362

 
$
1,504,758

 
$
1,016,420

Performance related compensation—unrealized
221,343

 
(237,392
)
 
(189,582
)
Expenses of Consolidated Funds added in consolidation
(92,006
)
 
(65,501
)
 
(42,520
)
Expenses of Consolidated Funds eliminated in consolidation
38,242

 
26,481

 
21,447

Administrative fees(1)
(27,380
)
 
(34,049
)
 
(26,934
)
OMG expenses
(202,043
)
 
(187,058
)
 
(158,096
)
Acquisition and merger-related expenses
(2,936
)
 
(280,055
)
 
(773
)
Equity compensation expense
(89,724
)
 
(69,711
)
 
(39,065
)
Placement fees and underwriting costs
(20,343
)
 
(19,765
)
 
(6,424
)
Amortization of intangibles
(9,032
)
 
(17,850
)
 
(26,638
)
Depreciation expense
(16,055
)
 
(12,631
)
 
(8,215
)
Other expenses(2)
(11,836
)
 

 

Expenses of non-controlling interests in consolidated subsidiaries(3)
(3,318
)
 
(1,689
)
 

Total consolidation adjustments and reconciling items
(215,088
)
 
(899,220
)
 
(476,800
)
Total segment expenses
$
655,274


$
605,538

 
$
539,620

 
(1)
Represents administrative fees that are presented in administrative, transaction and other fees in the Company’s Consolidated Statements of Operations and are netted against the respective expenses for segment reporting.
(2)
Year ended December 31, 2018 includes an $11.8 million payment made to ARCC for rent and utilities for the years ended 2017, 2016, 2015 and 2014, and the first quarter of 2018.
(3)
Costs being borne by certain of our joint venture partners.


F-62

Ares Management Corporation
Notes to the Consolidated Financial Statements
(Dollars in Thousands, Except Share Data and As Otherwise Noted)


The following table reconciles the Company's consolidated other income to segment realized net investment income:
 
For the Year Ended December 31,
 
2018
 
2017
 
2016
Total consolidated other income
$
96,242

 
$
174,674

 
$
59,967

Investment (income) loss—unrealized
49,241

 
(46,860
)
 
(16,653
)
Interest and other investment (income) loss—unrealized
233

 
1,868

 
(3,323
)
Other income from Consolidated Funds added in consolidation, net
(114,286
)
 
(154,869
)
 
(37,388
)
Other (income) expense from Consolidated Funds eliminated in consolidation, net
(865
)
 
1,059

 
(96
)
OMG other expense
(3,315
)
 
(11,828
)
 
19,381

Performance income reclass(1)
(205
)
 
(1,936
)
 
(2,479
)
Principal investment income
1,047

 
89,031

 
50,408

Change in value of contingent consideration

 
(20,156
)
 
(17,675
)
Other (income) expense
1,653

 
(1,042
)
 
(1,728
)
Other income of non-controlling interests in consolidated subsidiaries(2)
(19
)
 
(24
)
 

Total consolidation adjustments and reconciling items
(66,516
)
 
(144,757
)
 
(9,553
)
Total segment realized net investment income

$
29,726


$
29,917

 
$
50,414

 
(1)
Related to performance income for AREA Sponsor Holdings LLC. Changes in value of this investment are reflected within net realized and unrealized gain (loss) on investments in the Company’s Consolidated Statements of Operations.
(2)
Costs being borne by certain of our joint venture partners.

    
    

F-63

Ares Management Corporation
Notes to the Consolidated Financial Statements
(Dollars in Thousands, Except Share Data and As Otherwise Noted)


The following table presents the reconciliation of income before taxes as reported in the Consolidated Statements of Operations to segment results of RI and FRE:
 
For the Year Ended December 31,
 
2018
 
2017
 
2016
Income before taxes
$
184,341

 
$
149,859

 
$
297,920

Adjustments:
 
 
 
 
 
Amortization of intangibles
9,032

 
17,850

 
26,638

Depreciation expense
16,055

 
12,631

 
8,215

Equity compensation expenses
89,724

 
69,711

 
39,065

Acquisition and merger-related expenses
2,936

 
259,899

 
(16,902
)
Placement fees and underwriting costs
20,343

 
19,765

 
6,424

OMG expenses, net
198,728

 
175,230

 
177,477

Other (income) expense(1)
13,489

 
(1,042
)
 
(1,728
)
Expense of non-controlling interests in consolidated subsidiaries(2)
3,343

 
1,739

 

Income before taxes of non-controlling interests in Consolidated Funds, net of eliminations
(20,643
)
 
(62,705
)
 
(2,649
)
Total performance (income) loss - unrealized
247,212

 
(325,915
)
 
(228,472
)
Total performance related compensation - unrealized
(221,343
)
 
237,392

 
189,582

Total net investment (income) loss - unrealized
49,474

 
(44,992
)
 
(19,976
)
Realized income
592,691

 
509,422

 
475,594

Total performance income - realized
(357,207
)
 
(317,787
)
 
(292,998
)
Total performance related compensation - realized
251,597

 
242,330

 
198,264

Total net investment income - realized
(29,726
)
 
(29,917
)
 
(50,414
)
Fee related earnings
$
457,355

 
$
404,048

 
$
330,446

 
(1)
Year ended December 31, 2018 expenses include an $11.8 million payment made to ARCC for rent and utilities for the years ended 2017, 2016, 2015 and 2014, and the first quarter of 2018. 
(2)
Adjustments for administrative fees reimbursed and other revenue items attributable to certain of our joint venture partners.

The reconciliation of total assets reported in the Consolidated Statements of Financial Condition to total segment assets consists of the following:
 
For the Year Ended December 31,
 
2018
 
2017
 
2016
Total consolidated assets
$
10,154,692

 
$
8,563,522

 
$
5,829,712

Total assets from Consolidated Funds added in consolidation
(8,141,280
)
 
(6,231,245
)
 
(3,822,010
)
Total assets from the Company eliminated in consolidation
195,002

 
186,904

 
168,390

OMG assets
(65,961
)
 
(119,702
)
 
(74,383
)
Total consolidation adjustments and reconciling items
(8,012,239
)
 
(6,164,043
)
 
(3,728,003
)
Total segment assets
$
2,142,453

 
$
2,399,479

 
$
2,101,709


F-64

Ares Management Corporation
Notes to the Consolidated Financial Statements
(Dollars in Thousands, Except Share Data and As Otherwise Noted)


17. CONSOLIDATION
Deconsolidated Funds
Certain funds that have historically been consolidated in the financial statements that are no longer consolidated because, as of the reporting period: (a) the Company deconsolidated such funds as a result of being liquidated or dissolved; or (b) the Company is no longer deemed to be the primary beneficiary of the VIEs as it no longer has a significant economic interest. During the years ended December 31, 2018 and 2017, one fund was liquidated or dissolved in each year. There were no funds deconsolidated for the year ended December 31, 2016. For deconsolidated funds, the Company will continue to serve as the general partner and/or investment manager until such funds are fully liquidated.
Investments in Consolidated Variable Interest Entities  
The Company consolidates entities in which the Company has a variable interest and as the general partner or investment manager, has both the power to direct the most significant activities and a potentially significant economic interest. Investments in the consolidated VIEs are reported at fair value and represents the Company’s maximum exposure to loss.
Investments in Non-Consolidated Variable Interest Entities
The Company holds interests in certain VIEs that are not consolidated as the Company is not the primary beneficiary. The Company's interest in such entities generally is in the form of direct equity interests, fixed fee arrangements or both. The maximum exposure to loss represents the potential loss of assets by the Company relating to these non-consolidated entities. Investments in the non-consolidated VIEs are carried at fair value.
The Company's interests in consolidated and non-consolidated VIEs, as presented in the Consolidated Statements of Financial Condition, and its respective maximum exposure to loss relating to non-consolidated VIEs are as follows:
 
As of December 31,
 
2018
 
2017
Maximum exposure to loss attributable to the Company's investment in non-consolidated VIEs
$
222,477

 
$
251,376

Maximum exposure to loss attributable to the Company's investment in consolidated VIEs
$
186,455

 
$
175,620

Assets of consolidated VIEs
$
8,141,280

 
$
6,231,245

Liabilities of consolidated VIEs
$
7,479,383

 
$
5,538,054

 
For the Years Ended December 31,
 
2018
 
2017
 
2016
Net income attributable to non-controlling interests related to consolidated VIEs
$
20,512

 
$
60,818

 
$
3,386



F-65

Ares Management Corporation
Notes to the Consolidated Financial Statements
(Dollars in Thousands, Except Share Data and As Otherwise Noted)


CONSOLIDATING SCHEDULES
The following supplemental financial information illustrates the consolidating effects of the Consolidated Funds on the Company's financial condition as of December 31, 2018 and 2017 and results from operations for the years ended December 31, 2018,  2017 and 2016.  
 
As of December 31, 2018
 
Consolidated
Company 
Entities 
 
Consolidated
Funds 
 
Eliminations 
 
Consolidated 
Assets
 

 
 

 
 

 
 

Cash and cash equivalents
$
110,247

 
$

 
$

 
$
110,247

Investments ($841,079 of accrued carried interest)
1,512,592

 

 
(186,455
)
 
1,326,137

Due from affiliates
207,924

 

 
(8,547
)
 
199,377

Intangible assets, net
31,578

 

 

 
31,578

Goodwill
143,786

 

 

 
143,786

Deferred tax asset, net
42,137

 

 

 
42,137

Other assets
160,150

 

 

 
160,150

Assets of Consolidated Funds
 

 
 

 
 

 


Cash and cash equivalents

 
384,644

 

 
384,644

Investments, at fair value

 
7,673,165

 

 
7,673,165

Due from affiliates

 
17,609

 

 
17,609

Dividends and interest receivable

 
19,330

 

 
19,330

Receivable for securities sold

 
42,076

 

 
42,076

Other assets

 
4,456

 

 
4,456

       Total assets
$
2,208,414

 
$
8,141,280

 
$
(195,002
)
 
$
10,154,692

Liabilities
 

 
 

 
 

 
 

Accounts payable, accrued expenses and other liabilities
$
83,221

 
$

 
$

 
$
83,221

Accrued compensation
29,389

 

 

 
29,389

Due to affiliates
82,411

 

 

 
82,411

Performance related compensation payable
641,737

 

 

 
641,737

Debt obligations
480,952

 

 

 
480,952

Liabilities of Consolidated Funds
 

 
 

 
 

 


Accounts payable, accrued expenses and other liabilities

 
83,876

 

 
83,876

Due to affiliates

 
8,547

 
(8,547
)
 

Payable for securities purchased

 
471,390

 

 
471,390

CLO loan obligations

 
6,706,286

 
(28,195
)
 
6,678,091

Fund borrowings

 
209,284

 

 
209,284

       Total liabilities
1,317,710

 
7,479,383

 
(36,742
)
 
8,760,351

Commitments and contingencies


 


 


 


Non-controlling interest in Consolidated Funds

 
661,897

 
(158,260
)
 
503,637

Non-controlling interest in Ares Operating Group entities
302,780

 

 

 
302,780

Stockholders' Equity
 

 
 

 
 

 


Series A Preferred Stock, $0.01 par value, 1,000,000,000 shares authorized (12,400,000 units issued and outstanding at December 31, 2018)
298,761

 

 

 
298,761

Class A common stock, $0.01 par value, 1,500,000,000 shares authorized (101,594,095 shares issued and outstanding at December 31, 2018)
1,016

 

 

 
1,016

Class B common stock, $0.01 par value, 1,000 shares authorized (1,000 shares issued and outstanding at December 31, 2018)

 

 

 

Class C common stock, $0.01 par value, 499,999,000 shares authorized (1 shares issued and outstanding at December 31, 2018)

 

 

 

Additional paid-in-capital
326,007

 

 

 
326,007

Retained earnings
(29,336
)
 
 
 
 
 
(29,336
)
   Accumulated other comprehensive loss, net of taxes
(8,524
)
 

 

 
(8,524
)
       Total stockholders' equity
587,924

 

 

 
587,924

       Total equity
890,704


661,897


(158,260
)

1,394,341

       Total liabilities, non-controlling interests and equity
$
2,208,414


$
8,141,280


$
(195,002
)

$
10,154,692


F-66

Ares Management Corporation
Notes to the Consolidated Financial Statements
(Dollars in Thousands, Except Share Data and As Otherwise Noted)


 
As of December 31, 2017
 
As adjusted
 
Consolidated
Company 
Entities 
 
Consolidated
Funds 
 
Eliminations
 
Consolidated 
Assets
 
 
 

 
 

 
 

Cash and cash equivalents
$
118,929

 
$

 
$

 
$
118,929

Investments ($1,077,236 of accrued carried interest)
1,900,191

 

 
(175,620
)
 
1,724,571

Due from affiliates
171,701

 

 
(5,951
)
 
165,750

Intangible assets, net
40,465

 

 

 
40,465

Goodwill
143,895

 

 

 
143,895

Deferred tax asset, net
8,326

 

 

 
8,326

Other assets
135,674

 

 
(5,333
)
 
130,341

Assets of Consolidated Funds
 
 
 

 
 

 


Cash and cash equivalents

 
556,500

 

 
556,500

Investments, at fair value

 
5,582,842

 

 
5,582,842

Due from affiliates

 
15,884

 

 
15,884

Dividends and interest receivable

 
12,568

 

 
12,568

Receivable for securities sold

 
61,462

 

 
61,462

Other assets

 
1,989

 

 
1,989

Total assets
$
2,519,181


$
6,231,245


$
(186,904
)

$
8,563,522

Liabilities
 
 
 

 
 

 
 

Accounts payable and accrued expenses
$
81,955

 
$

 
$

 
$
81,955

Accrued compensation
27,978

 

 

 
27,978

Due to affiliates
39,184

 

 

 
39,184

Performance related compensation payable
822,084

 

 

 
822,084

Debt obligations
616,176

 

 

 
616,176

Deferred tax liability, net

 

 

 

Liabilities of Consolidated Funds
 
 
 

 
 

 


Accounts payable, accrued expenses and other liabilities

 
64,316

 

 
64,316

Due to affiliates

 
11,285

 
(11,285
)
 

Payable for securities purchased

 
350,145

 

 
350,145

CLO loan obligations

 
4,974,110

 
(10,916
)
 
4,963,194

Fund borrowings

 
138,198

 

 
138,198

Total liabilities
1,587,377


5,538,054


(22,201
)

7,103,230

Commitments and contingencies


 


 


 


Preferred equity (12,400,000 shares issued and outstanding)
298,761

 

 

 
298,761

Non-controlling interest in Consolidated Funds

 
693,191

 
(164,703
)
 
528,488

Non-controlling interest in Ares Operating Group entities
358,186

 

 

 
358,186

Controlling interest in Ares Management, L.P.:
 

 
 

 
 

 
 

   Partners' Capital (82,280,033 shares issued and outstanding)
279,065

 

 

 
279,065

   Accumulated other comprehensive loss, net of tax benefit
(4,208
)
 

 

 
(4,208
)
Total controlling interest in Ares Management, L.P.
274,857

 

 

 
274,857

Total equity
931,804

 
693,191

 
(164,703
)
 
1,460,292

Total liabilities, non-controlling interests and equity
$
2,519,181


$
6,231,245


$
(186,904
)
 
$
8,563,522


 

F-67

Ares Management Corporation
Notes to the Consolidated Financial Statements
(Dollars in Thousands, Except Share Data and As Otherwise Noted)


 
For the Year Ended December 31, 2018
 
Consolidated
Company 
Entities 
 
Consolidated
Funds 
 
Eliminations 
 
Consolidated 
Revenues
 

 
 

 
 

 
 

Management fees (includes ARCC Part I Fees of $128,805)
$
836,744

 
$

 
$
(34,242
)
 
$
802,502

Carried interest allocation
42,410

 

 

 
42,410

Incentive fees
67,380

 

 
(4,000
)
 
63,380

Principal investment income
1,047

 

 
(2,502
)
 
(1,455
)
Administrative, transaction and other fees
51,624

 

 

 
51,624

Total revenues
999,205




(40,744
)

958,461

Expenses
 

 
 

 
 

 
 
Compensation and benefits
570,380

 

 

 
570,380

Performance related compensation
30,254

 

 

 
30,254

General, administrative and other expense
215,964

 

 

 
215,964

Expenses of Consolidated Funds

 
92,006

 
(38,242
)
 
53,764

Total expenses
816,598


92,006


(38,242
)

870,362

Other income (expense)
 

 
 

 
 

 
 
Net realized and unrealized loss on investments
(2,867
)
 

 
983

 
(1,884
)
Interest and dividend income
7,121

 

 
(93
)
 
7,028

Interest expense
(21,448
)
 

 

 
(21,448
)
Other income (expense), net
(1,715
)
 

 
864

 
(851
)
Net realized and unrealized gain (loss) on investments of Consolidated Funds

 
664

 
(2,247
)
 
(1,583
)
Interest and other income of Consolidated Funds

 
337,875

 

 
337,875

Interest expense of Consolidated Funds

 
(224,253
)
 
1,358

 
(222,895
)
Total other income (loss)
(18,909
)

114,286


865


96,242

Income before taxes
163,698


22,280


(1,637
)

184,341

Income tax expense
32,071

 
131

 

 
32,202

Net income
131,627


22,149


(1,637
)

152,139

Less: Net income attributable to non-controlling interests in Consolidated Funds

 
22,149

 
(1,637
)
 
20,512

Less: Net income attributable to non-controlling interests in Ares Operating Group entities
74,607

 

 

 
74,607

Net income attributable to Ares Management Corporation
57,020






57,020

Less: Series A Preferred Stock dividends paid

21,700

 

 

 
21,700

Net income attributable to Ares Management Corporation Class A common stock
$
35,320


$


$


$
35,320


F-68

Ares Management Corporation
Notes to the Consolidated Financial Statements
(Dollars in Thousands, Except Share Data and As Otherwise Noted)


 
For the Year Ended December 31, 2017
 
As adjusted
 
Consolidated
Company 
Entities 
 
Consolidated
Funds 
 
Eliminations 
 
Consolidated 
Revenues
 

 
 

 
 

 
 

Management fees (includes ARCC Part I Fees of $105,467)
$
744,825

 
$

 
$
(22,406
)
 
$
722,419

Carried interest allocation
621,471

 

 
(1,017
)
 
620,454

Incentive fees
20,295

 

 
(4,075
)
 
16,220

Principal investment income
89,031

 

 
(24,587
)
 
64,444

Administrative, transaction and other fees
56,406

 

 

 
56,406

Total revenues
1,532,028






(52,085
)

1,479,943

Expenses
 

 
 

 
 

 
 
Compensation and benefits
514,109

 

 

 
514,109

Performance related compensation
479,722

 

 

 
479,722

General, administrative and other expense
196,730

 

 

 
196,730

Transaction support expense
275,177

 

 

 
275,177

Expenses of Consolidated Funds

 
65,501

 
(26,481
)
 
39,020

Total expenses
1,465,738



65,501



(26,481
)

1,504,758

Other income (expense)
 

 
 

 
 

 
 
Net realized and unrealized gain on investments
13,565

 

 
(5,303
)
 
8,262

Interest and dividend income
9,048

 

 
(2,005
)
 
7,043

Interest expense
(21,219
)
 

 

 
(21,219
)
Other income, net
19,470

 

 

 
19,470

Net realized and unrealized gain on investments of Consolidated Funds

 
126,836

 
(26,712
)
 
100,124

Interest and other income of Consolidated Funds

 
187,721

 

 
187,721

Interest expense of Consolidated Funds

 
(159,688
)
 
32,961

 
(126,727
)
Total other income
20,864

 
154,869

 
(1,059
)
 
174,674

Income before taxes
87,154



89,368



(26,663
)

149,859

Income tax expense (benefit)
(24,939
)
 
1,887

 

 
(23,052
)
Net income
112,093

 
87,481

 
(26,663
)
 
172,911

Less: Net income attributable to non-controlling interests in Consolidated Funds

 
87,481

 
(26,663
)
 
60,818

Less: Net income attributable to non-controlling interests in Ares Operating Group entities
35,915

 

 

 
35,915

Net income attributable to Ares Management, L.P.
76,178








76,178

Less: Preferred equity dividends paid
21,700





 
21,700

Net income attributable to Ares Management, L.P. common shareholders
$
54,478

 
$

 
$

 
$
54,478


F-69

Ares Management Corporation
Notes to the Consolidated Financial Statements
(Dollars in Thousands, Except Share Data and As Otherwise Noted)


 
For the Year Ended December 31, 2016
 
As adjusted
 
Consolidated
Company 
Entities 
 
Consolidated
Funds 
 
Eliminations 
 
Consolidated 
Revenues
 
 
 
 
 
 
 
Management fees (includes ARCC Part I Fees of $121,181)
$
659,451

 
$

 
$
(17,383
)
 
$
642,068

Carried interest allocation
491,654

 

 
2,926

 
494,580

Incentive fees
27,337

 

 
(4,065
)
 
23,272

Principal investment income
50,408

 

 
4,760

 
55,168

Administrative, transaction and other fees
39,285

 

 

 
39,285

Total revenues
1,268,135

 

 
(13,762
)
 
1,254,373

Expenses
 

 
 

 
 

 
 
Compensation and benefits
447,725

 

 

 
447,725

Performance related compensation
387,846

 

 

 
387,846

General, administrative and other expense
159,776

 

 

 
159,776

Expenses of Consolidated Funds

 
42,520

 
(21,447
)
 
21,073

Total expenses
995,347

 
42,520

 
(21,447
)
 
1,016,420

Other income (expense)
 

 
 

 
 

 
 
Net realized and unrealized loss on investments
(3,220
)
 

 
(4,409
)
 
(7,629
)
Interest and dividend income
8,034

 

 
(3,541
)
 
4,493

Interest expense
(17,981
)
 

 

 
(17,981
)
Other income, net
35,650

 

 

 
35,650

Net realized and unrealized loss on investments of Consolidated Funds

 
(2,999
)
 
942

 
(2,057
)
Interest and other income of Consolidated Funds

 
138,943

 

 
138,943

Interest expense of Consolidated Funds

 
(98,556
)
 
7,104

 
(91,452
)
Total other income
22,483

 
37,388

 
96

 
59,967

Income (loss) before taxes
295,271


(5,132
)

7,781


297,920

Income tax expense (benefit)
11,756

 
(737
)
 

 
11,019

Net income (loss)
283,515

 
(4,395
)
 
7,781

 
286,901

Less: Net income (loss) attributable to non-controlling interests in Consolidated Funds

 
(4,395
)
 
7,781

 
3,386

Less: Net income attributable to redeemable interests in Ares Operating Group entities
456

 

 

 
456

Less: Net income attributable to non-controlling interests in Ares Operating Group entities
171,251

 

 

 
171,251

Net income attributable to Ares Management, L.P.
111,808






111,808

Less: Preferred equity dividends paid
12,176

 

 

 
12,176

Net income attributable to Ares Management, L.P. common shareholders
$
99,632

 
$

 
$

 
$
99,632

 



F-70

Ares Management Corporation
Notes to the Consolidated Financial Statements
(Dollars in Thousands, Except Share Data and As Otherwise Noted)


18. SUBSEQUENT EVENTS
The Company evaluated all events or transactions that occurred after December 31, 2018 through the date the consolidated financial statements were issued.  During this period the Company had the following material subsequent events that require disclosure:
In February 2019, the Company's board of directors declared a quarterly dividend of $0.32 per share of Class A common stock to common stockholders of record at the close of business on March 15, 2019, with a payment date of March 29, 2019.
In February 2019, the Company's board of directors declared a quarterly dividend of $0.4375 per share of Series A Preferred Stock to preferred stockholders of record at the close of business on March 15, 2019, with a payment date of March 31, 2019.
In February 2019, the Company's board of directors authorized the repurchase of up to $150 million of shares of Class A common stock. Under this stock repurchase program, shares may be repurchased from time to time in open market purchases, privately negotiated transactions or otherwise, including in reliance on Rule 10b5-1 of the Securities Act. The program is scheduled to expire in February 2020. Repurchases under the program, if any, will depend on the prevailing market conditions and other factors. There is no assurance that any shares will be repurchased under the program.

    

F-71

Ares Management Corporation
Notes to the Consolidated Financial Statements
(Dollars in Thousands, Except Share Data and As Otherwise Noted)

19. QUARTERLY FINANCIAL DATA (UNAUDITED)
Unaudited quarterly information for each of the three months in the years ended December 31, 2018 and 2017 are presented below.  
 
 
For the Three Months Ended
 
March 31, 2018
 
June 30, 2018
 
September 30, 2018
 
December 31, 2018
Revenues
$
266,089

 
$
204,163

 
$
240,777

 
$
247,432

Expenses
206,283

 
221,017

 
227,188

 
215,874

Other income
2,240

 
67,926

 
38,754

 
(12,678
)
Income before provision for income taxes
62,046

 
51,072

 
52,343

 
18,880

Net income
74,421

 
14,169

 
47,212

 
16,337

Net income (loss) attributable to Ares Management Corporation(1)
40,948

 
(11,775
)
 
15,910

 
11,937

Series A Preferred Stock dividends paid
5,425

 
5,425

 
5,425

 
5,425

Net income (loss) attributable to Ares Management Corporation Class A common stockholders(1)
35,523

 
(17,200
)
 
10,485

 
6,512

Net income (loss) attributable to Ares Management Corporation per share of Class A common stock(1):
 

 
 

 
 

 
 

Basic
$
0.39

 
$
(0.20
)
 
$
0.09

 
$
0.05

Diluted
$
0.28

 
$
(0.20
)
 
$
0.09

 
$
0.05

Dividends declared per share of Class A common stock(1)
$
0.24

 
$
0.28

 
$
0.28

 
$
0.28

 
 
For the Three Months Ended
 
March 31, 2017
 
June 30, 2017
 
September 30, 2017
 
December 31, 2017
 
As adjusted
Revenues
$
244,244

 
$
572,197

 
$
288,402

 
$
375,100

Expenses
491,467

 
448,197

 
254,127

 
310,967

Other income (loss)
56,635

 
(8,920
)
 
54,149

 
72,810

Income (loss) before provision for income taxes
(190,588
)
 
115,080

 
88,424

 
136,943

Net income (loss)
(156,324
)
 
113,827

 
83,872

 
131,536

Net income (loss) attributable to Ares Management, L.P.
(41,134
)
 
49,878

 
27,838

 
39,596

Preferred equity dividends paid
5,425

 
5,425

 
5,425

 
5,425

Net income (loss) attributable to Ares Management, L.P. common shareholders
(46,559
)
 
44,453

 
22,413

 
34,171

Net income (loss) attributable to Ares Management L.P. per common share:
 

 
 

 
 

 
 

Basic
$
(0.58
)
 
$
0.54

 
$
0.26

 
$
0.40

Diluted
$
(0.58
)
 
$
0.53

 
$
0.26

 
$
0.39

Dividends declared per common share(2)
$
0.13

 
$
0.31

 
$
0.41

 
$
0.25

 
(1)
Periods prior to the Conversion on November 26, 2018 were attributable to Ares Management L.P. common shareholders
(2)
Dividends declared are reflected to match the period the income is earned.


* * *

F-72