SunCar Technology Group
SDA
#8974
Rank
A$0.21 B
Marketcap
A$2.09
Share price
-5.70%
Change (1 day)
-52.89%
Change (1 year)

SunCar Technology Group - 20-F annual report 2024


Text size:

 

 

UNITED STATES

SECURITIES AND EXCHANGE COMMISSION

WASHINGTON, D.C. 20549

 

FORM 20-F

 

(Mark One)

REGISTRATION STATEMENT PURSUANT TO SECTION 12(B) OR 12(G) OF THE SECURITIES EXCHANGE ACT OF 1934

 

OR

 

ANNUAL REPORT PURSUANT TO SECTION 13 OR 15(D) OF THE SECURITIES EXCHANGE ACT OF 1934

 

For the fiscal year ended: December 31, 2024

  

OR

 

TRANSITION REPORT PURSUANT TO SECTION 13 OR 15(D) OF THE SECURITIES EXCHANGE ACT OF 1934

 

OR

 

SHELL COMPANY REPORT PURSUANT TO SECTION 13 OR 15(D) OF THE SECURITIES EXCHANGE ACT OF 1934

 

Commission File Number: 001-41706 

 

SunCar Technology Group Inc.

(Exact name of Registrant as specified in its charter)

 

Not applicable   Cayman Islands
(Translation of Registrant’s name into English)   (Jurisdiction of incorporation or organization)

 

c/o Shanghai Feiyou Trading Co., Ltd.
Suite 209, No. 656 Lingshi Road
Jing’an District, Shanghai, 200072
People’s Republic of China
Tel: (86) 138-1779-6110

(Name, Telephone, Email and/or Facsimile number and Address of Company Contact Person)

 

Securities registered or to be registered pursuant to Section 12(b) of the Act:

 

Title of each class   Trading Symbol(s)  

Name of each exchange

on which registered

Class A Ordinary Shares, $0.0001 par value per share   SDA   Nasdaq Capital Market
Warrants, each exercisable for one-half of one Class A Ordinary Share at an exercise price of $11.50 per full share   SDAWW   Nasdaq Capital Market

 

Securities registered or to be registered pursuant to Section 12(g) of the Act: None

 

Securities for which there is a reporting obligation pursuant to Section 15(d) of the Act: None

 

 

 

 

Indicate the number of outstanding shares of each of the issuer’s classes of capital or common stock as of the close of the period covered by the annual report: As of December 31, 2024: 51,845,493 Class A Ordinary Shares and 46,659,565 Class B Ordinary Shares.

 

Indicate by check mark if the registrant is a well-known seasoned issuer, as defined in Rule 405 of the Securities Act. Yes No

 

If this report is an annual or transition report, indicate by check mark if the registrant is not required to file reports pursuant to Section 13 or 15(d) of the Securities Exchange Act of 1934. Yes No

 

Indicate by check mark whether the registrant (1) has filed all reports required to be filed by Section 13 or 15(d) of the Securities Exchange Act of 1934 during the preceding 12 months (or for such shorter period that the registrant was required to file such reports), and (2) has been subject to such filing requirements for the past 90 days. Yes No

 

Indicate by check mark whether the registrant has submitted electronically every Interactive Data File required to be submitted pursuant to Rule 405 of Regulation S-T (§232.405 of this chapter) during the preceding 12 months (or for such shorter period that the registrant was required to submit and post such files).Yes No

 

Indicate by check mark whether the registrant is a large accelerated filer, an accelerated filer, a non-accelerated filer, or an emerging growth company. See definition of “large accelerated filer,” “accelerated filer,” and “emerging growth company” in Rule 12b-2 of the Exchange Act.

 

Large accelerated filer Accelerated filer
Non-accelerated filer Emerging growth company

 

If an emerging growth company that prepares its financial statements in accordance with U.S. GAAP, indicate by check mark if the registrant has elected to use the extended transition period for complying with any new or revised financial accounting standards† provided pursuant to Section 13(a) of the Exchange Act.

 

The term “new or revised financial accounting standard” refers to any update issued by the Financial Accounting Standards Board to its Accounting Standards Codification after April 5, 2012.

 

Indicate by check mark whether the registrant has filed a report on and attestation to its management’s assessment of the effectiveness of its internal control over financial reporting under Section 404(b) of the Sarbanes-Oxley Act (15 U.S.C. 7262(b) by the registered public accounting firm that prepared or issued its audit report.

 

If securities are registered pursuant to Section 12(b) of the Act, indicate by check mark whether the financial statements of the registrant included in the filing reflect the correction of an error to previously issued financial statements.

 

Indicate by check mark whether any of those error corrections are restatements that required a recovery analysis of incentive-based compensation received by any of the registrant’s executive officers during the relevant recovery period pursuant to §240.10D-1(b).

  

Indicate by check mark which basis of accounting the registrant has used to prepare the financial statements included in this filing:

 

U.S. GAAP International Financial Reporting Standards as issued by the International Accounting Standards Board Other

 

If “Other” has been checked in response to the previous question indicate by check mark which financial statement item the registrant has elected to follow. Item 17 Item 18

 

If this is an annual report, indicate by check mark whether the registrant is a shell company (as defined in Rule 12b-2 of the Exchange Act). Yes No

 

Auditor’s name   Firm ID   Location
Enrome LLP   6907   Singapore

 

 

 

 

 

 

SUNCAR TECHNOLOGY GROUP INC.

 

TABLE OF CONTENTS

 

Cautionary Note Regarding Forward-Looking Statementsii
Defined Termsiv
PART I1
Item 1. Identity of Directors, Senior Management and Advisers1
Item 2. Offer Statistics and Expected Timetable4
Item 3. Key Information4
Item 4. Information on the Company39
Item 4A. Unresolved Staff Comments58
Item 5. Operating and Financial Review and Prospects58
Item 6. Directors, Senior Management and Employees73
Item 7. Major Shareholders and Related Party Transactions77
Item 8. Financial Information79
Item 9. The Offer and Listing79
Item 10. Additional Information80
Item 11. Quantitative and Qualitative Disclosures about Market Risk86
Item 12. Description of Securities Other than Equity Securities86
PART II87
Item 13. Defaults, Dividends Arrearages and Delinquencies87
Item 14. Material Modifications to the Rights of Security Holders and Use of Proceeds87
Item 15. Controls and Procedures87
Item 16. [Reserved]87
Item 16A. Audit Committee Financial Expert87
Item 16B. Code of Ethics87
Item 16C. Principal Accountant Fees and Services88
Item 16D. Exemptions from the Listing Standards for Audit Committees88
Item 16E. Purchases of Equity Securities by the Issuer and Affiliated Purchasers88
Item 16F. Change inf Registrant’s Certifying Accountant88
Item 16G. Corporate Governance89
Item 16H. Mine Safety Disclosure90
Item 16I. Disclosure Regarding Foreign Jurisdictions that Prevent Inspections90
Item 16J. Insider Trading Policies90
Item 16K. Cybersecurity90
PART III91
Item 17. Financial Statements91
Item 18. Financial Statements91
Item 19. Exhibits91
SIGNATURES92

 

i

 

 

CAUTIONARY NOTE REGARDING FORWARD-LOOKING STATEMENTS

 

This Annual Report on Form 20-F (including information incorporated by reference herein, the “Report”) contains or may contain forward-looking statements as defined in Section 27A of the Securities Act of 1933, as amended (the “Securities Act”), and Section 21E of the Securities Exchange Act of 1934, as amended (the “Exchange Act”), that involve significant risks and uncertainties. All statements other than statements of historical facts are forward-looking statements. These forward-looking statements include information about our possible or assumed future results of operations or our performance. The words “anticipate”, “believe”, “continue”, “could”, “estimate”, “expect”, “intends”, “may”, “might”, “plan”, “possible”, “potential”, “predict”, “project”, “should”, “would” and similar expressions may identify forward-looking statements, but the absence of these words does not mean that a statement is not forward-looking. Forward-looking statements in this Report may include, for example, statements about:

 

the Company’s plans to expand its customers base given market trends;

 

the Company’s work to provide digitalized, online services for electric vehicles, and the popular adoption of electric vehicles;

 

the Company’s cooperation with multiple insurance companies, and design and distribution of new insurance products, including exclusive insurance products for electric vehicles drivers;

 

the Company’s increasing monetization of the technology services it provides for small business partners;

 

the Company’s future financial performance, including any expansion plans and opportunities;

 

the Company’s success in retaining or recruiting, or changes required in, its officers, key employees or directors;

 

changes in the Company’s strategy, future operations, financial position, estimated revenue and losses, projected costs, prospects and plans;

 

the implementation, market acceptance and success of the Company’s business model;

 

the Company’s expectations surrounding the growth of its digital platform as a part of its revenues;

 

the Company’s expectations surrounding the insurance it will maintain going forward;

 

the Company’s ability to utilize the “controlled company” exemption under the rules of Nasdaq; and

 

the Company’s ability to maintain the listing of its Class A Ordinary Shares or Warrants on Nasdaq.

 

ii

 

 

These forward-looking statements are based on information available as of the date of this Report, and current expectations, forecasts and assumptions involve a number of judgments, risks and uncertainties. Accordingly, forward-looking statements should not be relied upon as representing our views as of any subsequent date, and we do not undertake any obligation to update forward-looking statements to reflect events or circumstances after the date they were made, whether as a result of new information, future events or otherwise, except as may be required under applicable securities laws. As a result of a number of known and unknown risks and uncertainties, our actual results or performance may be materially different from those expressed or implied by these forward-looking statements. Some factors that could cause actual results to differ include:

 

the ability of the Company to grow and manage growth profitably, maintain relationships with customers, compete within its industry and retain its key employees;

 

future exchange and interest rates;

 

the Company is highly dependent on the services of its executive officers;

 

the Company may experience difficulties in managing its growth and expanding its operations;

 

the outcome of any legal proceedings that may be instituted against the Company or others in connection with the Business Combination and the related transactions;

 

the Company may face risks and uncertainties associated with laws and regulations within the People’s Republic of China, which may have a material adverse effect on its business;

 

the Company’s auto eInsurance (digitalized insurance intermediation) business and auto services (automobile after-sales services) business largely depend on relationships with customers;

 

the Company relies on our auto service providers and external referral sources to operate its business, therefore relationships with its service providers are crucial to its business;

 

misconduct of the external referral sources the Company engaged to promote our auto eInsurance services is difficult to detect and deter and could harm our reputation or lead to regulatory sanctions or litigation costs;

 

the Company is subject to customer concentration risk;

 

the Company is subject to credit risks from its customers;

 

the Company’s negative net operating cash flows in the past may expose it to certain liquidity risks and could constrain operational flexibility;
  
the insurance business’s cyclical nature, including periods with excess underwriting capacity and unfavorable premium rates; and
  
any significant disruption in services on the Company’s apps, websites or computer systems; and any significant disruption in services on the Company’s apps, websites or computer systems.

 

The risk factors and cautionary language referred to or incorporated by reference in this Report provide examples of risks, uncertainties and events that may cause actual results to differ materially from the expectations described in our forward-looking statements, including among other things, the items identified in the section entitled “Risk Factors” of this Report.

 

iii

 

 

DEFINED TERMS

 

In this Report, unless otherwise stated, references to:

 

“ASGL” are to Auto Services Group Limited, a Cayman Islands exempted company;

 

“Business Combination” or “Mergers” are to the mergers contemplated under the Merger Agreement;

 

“China” or “PRC” are to the People’s Republic of China;

 

“Class A Ordinary Shares” are to the Class A ordinary shares of the Company, each having a nominal value in U.S. dollars of $0.0001 per share;

 

“Class B Ordinary Shares” are to the Class B ordinary shares of the Company, each having a nominal value in U.S. dollars of $0.0001 per share;

 

“Closing” are to the consummation of the Business Combination;

 

“Closing Date” are to May 17, 2023;

 

“Company”, “SunCar”, “we,” “our” or “us” are to SunCar Technology Group Inc., a Cayman Islands exempted company;

 

“Exchange Act” are to the Securities Exchange Act of 1934, as amended;

    

“Merger Agreement” are to the agreement and plan of merger among SunCar, Goldenbridge, Merger Sub, and certain other parties;

 

“Merger Sub” are to SunCar Technology Global Inc., a Cayman Islands exempted company and a direct wholly owned subsidiary of SunCar;

 

“Nasdaq” are to the Nasdaq Capital Market;

 

“Ordinary Shares” are to the Class A Ordinary Shares together with the Class B Ordinary Shares;

 

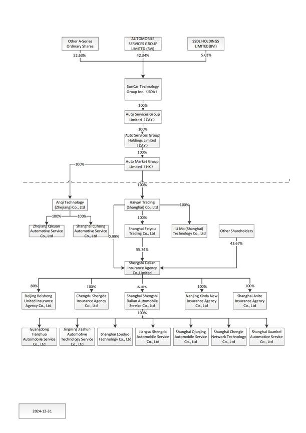
“PRC Operating Entities” are to Anqi Data & AI Technology (Zhejiang) Co., Ltd. and its subsidiary, Shanghai Cuhong Automotive Service Co., Ltd., Shanghai Xuanbei Automobile Service Co., Limited, Shanghai Chengle Network Technology Co., Limited, Shanghai Qianjing Automobile Service Co., Limited, Shanghai Louduo Technology Co., Limited, Jingning Jiashun Automobile Technology Co., Limited, Beijing Beisheng United Insurance Agency Co., Ltd, Chengdu Shengda Insurance Agency Co., Ltd, Nanjing Xinda New Insurance Agency Co., Ltd, Shanghai Anite insurance Agency Co., Ltd, Shanghai Shengshi Dalian Automobile Service Co., Ltd, Shengshi Dalian Insurance Agency Co., Ltd., Shanghai Feiyou Trading Co., Limited; Li Mo (Shanghai) Technology Co., Ltd., Guangdong Tianzhuo Automobile Service Co., Ltd., Haiyan Trading (Shanghai) Co., Ltd, Zhejiang Qixuan Automotive Service Co., Ltd, and Jiangsu Shengda Automobile Service Co., Ltd.

 

“Private Warrants” are to warrants to purchase our Class A Ordinary Shares, with each Private Warrant exercisable to purchase one-half (1/2) of one Class A Ordinary Share at a price of $11.50 per share, originally issued in a private placement by GBRG in connection with the initial public offering of GBRG.

 

“Public Warrants” are to warrants to purchase our Class A Ordinary Shares, with each Public Warrant exercisable to purchase one-half (1/2) of one Class A Ordinary Share at a price of $11.50 per share, originally issued in the initial public offering of GBRG.

 

“RMB” or “Renminbi” are to the legal currency of the PRC;

 

“SEC” are to the U.S. Securities and Exchange Commission;

  

“U.S. Dollars,” “$,” or “US$” are to the legal currency of the United States; and

 

“U.S. GAAP” or “GAAP” are to accounting principles generally accepted in the United States.

 

iv

 

 

PART I

 

ITEM 1. IDENTITY OF DIRECTORS, SENIOR MANAGEMENT AND ADVISERS

 

A. Directors and Senior Management

 

Unless otherwise indicated in Item 6.A below, the business address for each of the Company’s directors and members of Executive Management is Suite 209, No. 656 Lingshi Road, Jing’an District, Shanghai, 200072, People’s Republic of China. The following table identifies our current executive officers and directors as of the date of this report, their respective offices and positions, and their respective dates of election or appointment:

 

Name Age (1) Position Date of Election or Appointment
Zaichang Ye 55 Chairman, Director and Chief Executive Officer May 17, 2023
Bohong Du 54 Director and Chief Financial Officer May 17, 2023
Zhunfu Lei 47 Chief Technology Officer and Chief Operating Officer May 17, 2023
Breaux Walker 59 Chief Strategy Officer January 13, 2025
Saiye Gu 52 Vice President May 17, 2023
Yizhi Qian 46 Vice President May 17, 2023
Haidong Zhang (2)(3)(4) 46 Independent Director May 17, 2023
Lin Bao (2)(3) 51 Independent Director May 17, 2023
Yongsheng Liu (2) 55  Independent Director May 17, 2023

 

(1)As of the date of this report.
  
(2)Member of the Audit Committee.
  
(3)Member of the Compensation Committee.
  
(4)Member of the Nominating and Corporate Governance Committee.

 

Biographical Information of Our Current Directors and Executive Officers

 

Mr. Zaichang Yeserves as Chairman, Director and Chief Executive Officer of SunCar. He is primarily responsible for formulating corporate strategy, planning, business development and supervising the overall operations of SunCar. He established Shengda Limited, a predecessor of SunCar, on December 5, 2007 and served as an executive Director and legal representative until May 2012 and served as general manager from April 2010 to May 2012. Mr. Ye has 20 years of experience in corporate and business management and over 10 years of experience in investment management. Prior to founding SunCar, he served as the legal representative and an executive director of Shanghai Jiamei Shenghai Culture Communication Co., Ltd. from December 2003 to April 2016. Mr. Ye has been a director of Shanghai Evening News Media Co., Ltd. since August 2004. He has been a supervisor of Shanghai Shouheng Commercial Consulting Co., Ltd. since August 2005. He has been the legal representative and an executive director of Haiyan Trading since November 2012. He became the chief strategy officer of Shengda Group in March 2014. He has been the legal representative and an executive director of Jiachen Information Technology (Shanghai) Co., Ltd. since March 2007. Mr. Ye obtained a bachelor’s degree in engineering from the department of mechanical engineering of Shanghai Jiao Tong University in China in July 1991. He also obtained a master’s degree in business administration from Cheung Kong Graduate School of Business in China in September 2007.

 

Mr. Bohong Duserves as Director and Chief Financial Officer of SunCar. He is primarily responsible for formulating corporate strategy, planning, business development and supervising the overall operations of SunCar. He joined SunCar in March 2008 as a supervisor of Jiangsu Shengda. He has been a supervisor of Shengshi Dalian Automobile and Chengdu Shengda since June 2013 and December 2010, respectively. Mr. Du has 20 years of experience in corporate and business management. Prior to joining SunCar, Mr. Du served as a manager of Shanghai Fosun High Technology (Group) Co., Ltd. from March 1998 to September 2002. Mr. Du served as a manager of Shanghai Fosun Information Industry Co., Ltd from October 2002 to January 2003. He was a vice president at Jiamei Communication Holdings Limited from April 2003 to November 2013. Mr. Du has been a vice president of SunCar since December 2013. Mr. Du obtained a college degree in financial accounting from Shanghai University in China in July 1997. Mr. Du obtained a bachelor’s degree in business administration from the School of Continuing Education of Shandong University in China in January 2013. He also obtained a master’s degree in business administration for senior executives from Xiamen University in China in June 2016.

 

1

 

 

Mr. Zhunfu Leiserves as Chief Technology Officer and Chief Operating Officer of SunCar. He joined SunCar as the legal representative and an executive Director of Shengda Limited in May 2012. He was approved to serve as general manager of Shengda Limited on September 21, 2012 by the Shanghai bureau of the CIRC. He is primarily responsible for formulating corporate strategy, planning, business development and supervising the overall operations of our Group. He has been the legal representative, a director and a general manager of Jiangsu Shengda Automobile Service Co., Ltd., a wholly-owned subsidiary of SunCar, since July 2012. He has been the legal representative, an executive director and a manager of Beijing Beisheng since January 2010. He also served as the legal representative, a director and a manager of Shengshi Dalian Automobile from June 2013 to April 2016. Mr. Lei has 20 years of experience in corporate and business management. Prior to joining SunCar, Mr. Lei served as a director of Shanghai Jiamei Information Advertisement Co., Ltd. from November 2001 to April 2007. Mr. Lei served as a chief officer of Lianming Advertising from May 2007 to February 2008. He was also a chief officer of Shengda Group from February 2008 to September 2012. From December 2015 to December 2017, he also served as the legal representative of Shengshi Dalian Financial Leasing. Mr. Lei obtained a bachelor’s degree in computer software from Zhejiang University in China in June 1999.

 

Mr. Breaux Walkerserves as Chief Strategy Officer of the Company since January 13, 2025. Mr. Walker has over 25 years of experience in business development, corporate finance, and cross-border transactions, particularly in the technology and fintech sectors. Mr. Walker joined SunCar in March 2024 as consulting GM, North America. Prior to joining SunCar, he served as a Partner at HRJ International, where he advised emerging technology companies on financings, M&A, and growth strategies. Previously, he held Managing Director positions at Weild & Co. and JMP Securities, where he led cross-border transactions and public equity offerings for technology companies. Earlier in his career, Mr. Walker demonstrated entrepreneurial success in China, founding and scaling a technology services company to $25 million in revenue. He has also held senior positions at notable firms including Kochava, where he was an SVP, of Business Development, and Union Mobile Pay Ltd., where he led North American operations for one of China’s leading fintech platforms. He is fluent in Mandarin Chinese and proficient in Spanish. Mr. Walker holds a degree from Wesleyan University in Middletown, CT.

 

Ms. Saiye Gu serves as a Vice President of SunCar. She joined SunCar as a Director on March 23, 2014. She is primarily responsible for the overall operations of our Group’s auto eInsurance division. She was the legal representative, a director and a manager of Shengshi Dalian Automobile from April 2016 to December 2016. She has been the legal representative and a director of Shanghai Xuanbei Automobile Service Co., Ltd. since April 2018. Ms. Gu has nearly 20 years of experience in corporate and business management. Prior to joining our Group, Ms. Gu served as a secretary of the general manager at China Electronics Import and Export Ningbo Branch from July 1993 to September 1995. She served as a responsible editor of Shanghai Wanshitong Economic Information Service Co., Ltd. from January 1996 to September 2002. She served as an assistant to the general manager for Shanghai Jiamei Information Advertisement Co. from January 2004 to December 2006. Ms. Gu was a vice president of Lianming Advertising from January 2007 to February 2008. She served as a vice president of Shengda Group from February 2008 to March 2014. Ms. Gu obtained a college degree in humanities from the University of Electronic Science and Technology of China in July 1993. Ms. Gu obtained a master’s degree in business administration from Fudan University in China in December 2012.

 

Mr. Yizhi Qianserves as a Vice President of SunCar. He was appointed as SunCar’s shareholders representative supervisor on September 23, 2015. Mr. Qian joined SunCar as a vice president of Shengshi Dalian Automobile in May 2015 and was responsible for the business development and service network coverage. He has been the legal representative, an executive director and manager of Shengshi Dalian Automobile since December 2016. Prior to joining SunCar, Mr. Qian was the account manager of the Shanghai advertising department of the Global Times from February 2001 to March 2002. He was a business director of Shanghai Jiamei Information Advertisement Co. from February 2005 to January 2014 and a business director of Shanghai Zhongrun Jiefang Media Co., Ltd. from February 2014 to May 2015, respectively. Mr. Qian completed his education specialized in investment economic management from Tongling College of Finance and Economics (currently known as Tongling University) in China in July 2000.

 

Mr. Haidong Zhangserves as an independent director of SunCar. He is an experienced entrepreneur in the field of artificial intelligence. He is the founder and chairman of First Pacific Technology Group, a technology company in Shanghai focusing on development of and investment in artificial intelligence related technologies. Before founding First Pacific in September 2006, Mr. Zhang served as manager of North China Region at Oracle, Inc. from May 2004 to September 2006. Mr. Zhang received his bachelor’s degree in Computer Science from Harvard University in 2002 and then went on for his graduate school studies, also in Computer Science and Engineering, at the Massachusetts Institute of Technology. 

 

2

 

 

Ms. Lin Baoserves as an independent director of SunCar. Ms. Lin is an experienced accounting professional. She holds CPA or equivalent qualifications in the U.S., Ontario, Canada, and Hong Kong. Since October 2022, she has served as the Chief Financial Officer of Jayud Global Logistics Limited. She served as the Chief Financial Officer of Shanghai Eagsen Intelligent Co., Ltd in Shanghai from November 2019 to March 2020, and from April 2020 to September 2022, She served as the Chief Financial Officer of Eagsen, Inc., where she was responsible for bringing Eagsen public on Nasdaq. Previously, she was Chief Financial Officer at Jufeel International Group in Shanghai from 2018 to 2019, and Chief Financial Officer at Balintimes Online Media Ltd. in Shanghai from 2014 to 2015. She was responsible for the initial public offering of both Jufeel and Balintimes. Earlier, she served similar roles at other public companies in Shanghai and in Toronto, Canada. She also worked at Ernst & Young LLP, where she was senior auditor from 2005 to 2008. Ms. Bao received her bachelor’s degree in economics from Concordia University in Canada.

 

Mr. Yongsheng Liu serves as an independent director of SunCar. Throughout the past 20 years, Mr. Liu has assumed various corporate leadership positions and demonstrated his strong execution ability and in-depth knowledge in private equity and corporate mergers & acquisitions transactions across a wide range of sectors including aviation, consumer, financial institutions, and technology. Mr. Liu has served as the chief executive officer and chairman of our board of directors of Goldenbridge since August 2020. He has served as Chief Operating Officer of Goldenstone Acquisition Limited, a special purpose acquisition company (“Goldenstone”) since April 2021. Mr. Liu served as the Chairman and Chief Executive Officer of Wealthbridge Acquisition Limited, a special purpose acquisition company, from June 2018 until its business combination with Scienjoy Inc. in May 2020, and had served as the Vice Chairman of Scienjoy’s Board of Directors since then. From March 2017 to April 2018, Mr. Liu served as the Chairman of the Board of Directors and Chief Executive Officer of Royal China Holdings Limited (HKEx: 01683), during which he spearheaded the company’s international growth strategy focused at acquiring targets in the aviation industry and financial sector. From the beginning of 2013 to March 2017, Mr. Liu was the Chairman of Joy Air General Aviation, Chairman of Cambodia Bayon Airlines, Vice Chairman of Everbright and Joy International Leasing Company, and President of General Aviation Investment Company (Shanghai). From April 2004 to August 2008, Mr. Liu also served as Chief Strategy Officer of United Eagle Airlines (subsequently renamed to Chengdu Airlines). From December 1994 to June 2000, Mr. Liu was a manager of China Southern Airlines responsible for ground staff training. Mr. Liu received his master degree from the University of Ottawa in 2002 and his bachelor’s degree from Civil Aviation University of China in 1992.

 

Family Relationships

 

Mr. Zhunfu Lei is the brother of the wife of Mr. Ye Zaichang. Other than that, there are no family relationships among our officers and directors and those of our subsidiaries and affiliated companies.

 

Board Diversity

 

The Nominating and Corporate Governance Committee does not have a formal policy with respect to diversity. In considering candidates for the Board of Directors, the Board of Directors and the Nominating and Corporate Governance Committee consider the entirety of each candidate’s credentials.

 

B. Advisers

 

Not applicable.

 

C. Auditors

 

Friedman LLP acted as independent auditor of Goldenbridge Acquisition Limited’s (“GBRG”) for the period from March 2, 2021 (inception) to October 7, 2022.Marcum LLP acted as GBRG’s independent auditor for the period from October 7, 2022 for the year ending June 30, 2023.

 

Marcum Asia CPAs LLP (formerly, Marcum Bernstein & Pinchuk LLP) acted as ASGL’s independent registered public accounting firm for the years ended December 31, 2020 and 2021.

 

On June 7, 2023, the Company decided to dismiss Marcum Asia CPAs LLP. On June 8, 2023, Enrome LLP was appointed as the Company’s independent registered public accounting firm to audit the Company’s consolidated financial statements as of and for the fiscal years ended December 31, 2022, 2023 and 2024.

 

3

 

 

ITEM 2. OFFER STATISTICS AND EXPECTED TIMETABLE

 

Not applicable.

 

ITEM 3. KEY INFORMATION

 

A. Selected Financial Data

 

The following table presents SunCar’s summary consolidated statements of operations data for the years ended December 31, 2022, 2023 and 2024.

 

  For the year Ended December 31, 
  2022  2023  2024 
  (In USD thousands) 
Revenues         
Auto eInsurance service $67,640  $118,109  $170,549 
Technology service  15,479   30,658   44,892 
Auto service  199,294   214,979   226,456 
Total revenues  282,413   363,746   441,897 
             
Operating cost and expenses            
Integrated service cost  (166,793)  (209,553)  (226,172)
Promotional service expenses  (65,500)  (112,504)  (164,262)
Selling expenses  (16,477)  (20,578)  (22,587)
General and administrative expenses  (37,742)  (22,462)  (46,995)
Research and development expenses  (8,478)  (14,111)  (40,244)
Total operating costs and expenses  (294,990)  (379,208)  (500,260)
             
Operating loss  (12,577)  (15,462)  (58,363)
             
Other income/(expenses)            
Financial expenses, net  (3,659)  (4,435)  (4,529)
Investment income  441   518   784 
Change of fair value of warrant liabilities  -   (629)  (286)
Other income, net  5,121   5,001   794 
Total other income/(expenses), net  1,903   455   (3,237)
             
Loss before income tax expense  (10,674)  (15,007)  (61,600)
Income tax expense  (231)  (2,572)  (2,853)
Loss from continuing operations, net of tax  (10,905)  (17,579)  (64,453)
             
Discontinued operations:            
Net loss from the operations of the discontinued operations, net of tax  (994)  -   - 
Net loss  (11,899)  (17,579)  (64,453)

 

The following table presents SunCar’s summary consolidated balance sheet data as of December 31, 2023 and 2024.

 

  As of December 31, 
  2023  2024 
  (In USD thousands) 
Total assets $223,235  $246,728 
Total liabilities $155,245  $180,494 
Total shareholders’  equity $16,078  $11,892 
Non-controlling interests $51,912  $54,342 
Total equity $67,990  $66,234 

 

4

 

 

The following table presents SunCar’s summary consolidated cash flow data for the years ended December 31, 2022, 2023 and 2024.

 

  For the years ended December 31, 
  2022  2023  2024 
  (In USD thousands) 
Net cash (used in) provided by operating activities of continuing operations $(16,092) $(27,651) $11,841 
Net cash used in investing activities of continuing operations $(5,402) $(2,394) $(12,147)
Net cash provided by (used in) financing activities of continuing operations $10,636  $40,434  $(2,951)

 

B. Capitalization and Indebtedness

 

The following table sets forth the capitalization of the Company as of December 31, 2024.

 

As of December 31, 2024   
Cash and cash equivalents $26,865 
Short-term loan  83,597 
Amounts due to related parties  28,999 
Total shareholders’ equity  11,892 
Non-controlling interests  54,342 
Total capitalization $178,830 

 

C. Reasons for the Offer and Use of Proceeds

 

Not applicable.

 

D. Risk Factors

 

You should carefully consider the risks described below together with all of the other information included in this report before making an investment decision with regard to our securities. The statements contained in or incorporated into this report that are not historic facts are forward-looking statements that are subject to risks and uncertainties that could cause actual results to differ materially from those set forth in or implied by forward-looking statements. If any of the following risks actually occurs, our business, financial condition or results of operations could be harmed. In that case, the trading price of our ordinary shares could decline, and you may lose all or part of your investment.

 

5

 

 

Summary of Risk Factors

 

General Risks Related to SunCar’s Business

 

 Our auto services business and auto eInsurance business largely depend on our relationships with our customers. See Risk Factor - Our auto services business and auto eInsurance business largely depend on our relationships with our customers. If we cannot maintain good relationships or provide satisfactory services to them, we may lose some of our business.
   
 We rely on our auto service providers and external referral sources to operate our business, therefore our relationships with our service providers are crucial to our business. See Risk Factor - We rely on our auto service providers and external referral sources to operate our business, therefore our relationships with our service providers are crucial to our business. Failure to establish and maintain stable relationships with them and other supply chain disruptions may adversely affect our results of operations and business prospects.
   
 

We are subject to customer concentration risk. See Risk Factor - We are subject to customer concentration risk. Our growth and revenue could be materially and adversely affected if we lose any significant customer, or if any significant customer fails to cooperate with us at anticipated levels.

 

 We are subject to credit risks from our customers.
   
 Our negative net operating cash flows in the past may expose us to certain liquidity risks and could constrain our operational flexibility. See Risk Factor under such title.
   
 Any significant disruption in services on our apps, websites or computer systems, including events beyond our control, could materially and adversely affect our business, financial condition and results of operation. See Risk Factor under such title.
   
 If we are unable to manage our growth or execute our strategies effectively, our business and prospects may be materially and adversely affected. See Risk Factor under such title.
   
 We are an “emerging growth company” and we cannot be certain if the reduced disclosure requirements applicable to “emerging growth companies” will make our ordinary shares less attractive to investors. See Risk Factor under such title.
   
 We may not be able to use certain of our leased properties due to defects related to these properties. See Risk Factor - We may not be able to use certain of our leased properties due to defects related to these properties. And failure to comply with PRC laws and regulations on leased property may expose us to potential fines and negatively affect our ability to use the properties we lease.
   
 If we fail to protect our intellectual property rights and proprietary information, we may lose our competitive edge and our brand, reputation and operations may be materially and adversely affected. See Risk Factor under such title.

 

Risks Related to SunCar’s Insurance Services

 

 We participate in the business as an insurance intermediary, therefore, we only obtained necessary licenses for the sale of insurance, but these insurances do not allow us to create/modify insurance products either. See Risk Factor under such title.
   
 Our business is subject to regulation and administration by the China Banking and Insurance Regulatory Commission and other government authorities, and failure to comply with any applicable regulations and rules by us could result in financial losses or harm to our business. See Risk Factor under such title.
   
 

Misconduct of the external referral sources we engaged to promote our auto eInsurance services is difficult to detect and deter and could harm our reputation or lead to regulatory sanctions or litigation costs.

 

See Risk Factor under such title.

 

6

 

 

 Examinations and investigations by the PRC regulatory authorities may result in fines and/or other penalties that may have a material adverse effect on our reputation, business, results of operations and financial condition. See Risk Factor under such title.
   
 Because the commission revenue we earn on the sale of insurance products is based on premium and commission rates set by insurance companies, any decrease in these premiums or commission rates, or increase in the referral fees we pay to our external referral sources, may have an adverse effect on our results of operation. See Risk Factor under such title.
   
 The insurance business is historically cyclical in nature, and there may be periods with excess underwriting capacity and unfavorable premium rates, which may negatively affect SunCar’s overall revenues. See Risk Factor - The insurance business is historically cyclical in nature, and there may be periods with excess underwriting capacity and unfavorable premium rates, which may negatively affect SunCar’s overall revenues. SunCar also plans to further develop new insurance products narrowly tailored to the new trend in the car industry, but there is no guarantee that such innovation will receive positive feedback from the market or bring more revenues to SunCar.

 

Risks Related to Doing Business in China

 

 PRC regulations relating to investments in offshore companies by PRC residents may subject our PRC-resident beneficial owners or our PRC Operating Entities to liability or penalties. See Risk Factor - PRC regulations relating to investments in offshore companies by PRC residents may subject our PRC-resident beneficial owners or our PRC Operating Entities to liability or penalties, limit our ability to inject capital into our PRC Operating Entities or limit the ability of our PRC Operating Entities to increase their registered capital or distribute profits.
   
 Substantial uncertainties exist with respect to the interpretation and implementation of the PRC Foreign Investment Law and how it may impact the viability of our current corporate structure, corporate governance and business operations. See Risk Factor under such title.
   
 The Chinese government exerts substantial influence over the manner in which SunCar must conduct our business activities. See Risk Factor - The Chinese government exerts substantial influence over the manner in which we must conduct our business activities. We are currently not required to obtain permission or approval from Chinese authorities to list on U.S exchanges, however, if we were required to obtain permission or approval in the future and were denied permission or approval from Chinese authorities to list on U.S. exchanges, we will not be able to continue listing on U.S. exchange and the value of our ordinary shares may significantly decline or be worthless, which would materially affect the interest of the investors.
   
 Our business is conducted in RMB and the price of our ordinary shares is quoted in United States dollars, changes in currency conversion rates may affect the value of your investments. See Risk Factor - Because our business is conducted in RMB and the price of our ordinary shares is quoted in United States dollars, changes in currency conversion rates may affect the value of your investments. Any significant revaluation of the RMB may materially and adversely affect our cash flows, revenue and financial condition. Changes in the conversion rate between the United States dollar and the RMB will affect the amount of proceeds we will have available for our business.
   
 We may become subject to a variety of laws and regulations in the PRC regarding privacy, data security, cybersecurity, and data protection. SunCar may be liable for improper use or appropriation of personal information. See Risk Factor under such title.
   
 If SunCar is classified as a PRC resident enterprise for PRC income tax purposes, such classification could result in unfavorable tax consequences to us and our non-PRC shareholders and ordinary shareholders. See Risk Factor under such title.

 

7

 

 

 Failure to obtain any preferential tax treatments or the discontinuation, reduction or delay of any of the preferential tax treatments that may be available to us in the future could materially and adversely affect our business, financial condition and results of operations. See Risk Factor under such title.

 

 The permission or approval of the China Securities Regulatory Commission may be required in future offerings or financings, and, if required, we cannot predict whether we will be able to obtain such permission or approval. See Risk Factor under such title.
   
 PRC regulation of loans to and direct investment in PRC entities by offshore holding companies may delay us from using the proceeds of future offerings. In addition, the PRC government imposes controls on the convertibility of RMB into foreign currencies and, in certain cases, the remittance of currency out of China, to the extent cash in the business is in the PRC/Hong Kong or a PRC/Hong Kong entity, the funds may not be available to fund operations or for other use outside of the PRC/Hong Kong due to interventions in or the imposition of restrictions and limitations on the ability of SunCar or SunCar’s subsidiaries, by the PRC government to transfer cash. In terms of the cash transfer among SunCar and its subsidiaries, subject to the amounts of cash transfer and the nature of the use of funds, requisite internal approval shall be obtained prior to each cash transfer. Specifically, all transactions require the approvals of the financial controllers of the entities involved. As for an internal cash transfer exceeds RMB10,000,000 (approximately $1.5 million), the general manager is also required to conduct review and approval. See Risk Factor - PRC regulation of loans to and direct investment in PRC entities by offshore holding companies may delay us from using the proceeds of future offerings to make loans or additional capital contributions to our PRC Operating Entities, which could materially and adversely affect our liquidity and our ability to fund and expand our business.
   
 Recently, the PRC government initiated a series of regulatory actions and released guidelines to regulate business operations in China with little advance notice, including those related to data security or anti-monopoly concerns, which may have an impact on our ability to conduct certain business in China, accept foreign investments, or list on a U.S. or other foreign exchange. See Risk Factor - We face uncertainties with respect to indirect transfers of equity interests in PRC resident enterprises by their non-PRC holding companies and Risk Factor - The M&A Rules and certain other PRC regulations may make it more difficult for us to pursue growth through acquisitions.
   
 The Chinese government exerts substantial influence over the manner in which we must conduct our business activities. Therefore, investors in the securities and our business face potential uncertainty from the PRC government’s policy. The Chinese government may intervene or influence our operations at any time, or may exert more control over offerings conducted overseas and/or foreign investment in China-based issuers, which could result in a material change in our operations and/or the value of our securities. Any actions by the Chinese government to exert more oversight and control over offerings that are conducted overseas and/or foreign investment in China-based issuers could significantly limit or completely hinder our ability to offer or continue to offer securities to investors and cause the value of such securities to significantly decline or to be worthless. See Risk Factor - The permission or approval of the China Securities Regulatory Commission may be required in connection with this Transaction, and, if required, we cannot predict whether we will be able to obtain such permission or approval.
   
 Our auditor is headquartered in Singapore, Singapore, and is subject to inspection by the PCAOB on a regular basis. See Risk Factor - Holding Foreign Companies Accountable Act, or the HFCAA, and the related regulations are evolving quickly. Further implementations and interpretations of our amendments to the HFCAA or the related regulations, or a PCAOB’s determination of its lack of sufficient access to inspect our auditor, might pose regulatory risks to and impose restrictions on us because of our operations in mainland China that PCAOB may not be able to inspect or investigate completely such audit documentation and, as such, you may be deprived of the benefits of such inspection and our ordinary share could be delisted from the stock exchange pursuant to the HFCAA.

 

8

 

 

Risks Related to Ownership of SunCar Securities

 

 Because there are no current plans to pay cash dividends on the Class A Ordinary Share for the foreseeable future, you may not receive any return on investment unless you sell your Class A Ordinary Share for a price greater than that which you paid for it. See Risk Factor under such title.
   
 If SunCar fails to implement and maintain an effective system of internal controls to remediate its material weaknesses over financial reporting, SunCar may be unable to accurately report its results of operations, meets its reporting obligations or prevent fraud, and investor confidence and the market price of SunCar’s ordinary shares may be materially and adversely affected. See Risk Factor under such title.
   
 Future sales or perceived sales of substantial amounts of our securities in the public market could have a material adverse effect on the prevailing market price of our Ordinary Shares and our ability to raise capital in the future, and may result in dilution of your shareholdings. See Risk Factor under such title.
   
 We may have conflicts of interest with our largest shareholder and may not be able to resolve such conflicts on favorable terms for us. See Risk Factor under such title.

 

General Risks Related to SunCar’s Business

 

Our historical business growth and profitability may not be indicative of future performance. You should not rely on the results of our operations as an indication of future revenue, profit or growth.

 

We commenced our auto eInsurance business in May 2007 and launched our auto services business in June 2013, both through our operating entities in China. Our revenue and net profit increased continually. However, our historical performance may not be indicative of our future growth or financial results. We cannot assure you that we will be able to deliver similar growth or avoid any decline in the future. Our growth may slow down and our revenue and net profit may decline for a number of possible reasons, including the risk factors set forth in this Report. Some of the risks are beyond our control, including declining growth of our overall market or industry, increasing competition, the emergence of alternative business models, decreasing customer base, changes in rules, regulations, government policies or general economic conditions, and we may encounter unforeseen expenses, difficulties, complications, delays and other unknown factors. You should consider our business and prospects in light of these risks, and not unduly rely on our past results of operations or historical growth rate as an indicator of our future performance.

 

If we fail to maintain cordial relationships with our business partners, our business, results of operations, financial condition and business prospects could be materially and adversely affected.

 

We are a company working as an intermediary in auto services and insurance. Therefore, we depend on our auto service providers and insurance companies partners to provide services to our customers and the end customers. Our success depends on our ability to, among other things, develop and maintain relationships with our existing business partners and attract new business partners.

 

9

 

 

Our auto services business and auto eInsurance business largely depend on our relationships with our customers. If we cannot maintain good relationships or provide satisfactory services to them, we may lose some of our business.

 

For our auto services business, our enterprise customers are our direct customers, mainly consisting of banks, insurance companies and other large corporations. We secure service contracts with a substantial number of our enterprise customers through a bidding or centralized procurement process. These contracts generally have a term of one or two years which, upon expiry, we are typically subject to a new round of bidding or centralized procurement process to be awarded a renewed contract. We cannot assure you that we will always be invited to participate in the bidding or procurement process of our existing customers upon expiry of our existing contract terms or potential customers that we strive to establish business relationship with, or that we would be able to succeed in the bidding or procurement processes or maintain comparable success rates in the future. Furthermore, our cooperation with our enterprise customers is subject to their annual budget constraints, which could indirectly affect the growth of our auto services business.

 

For our auto eInsurance business, we provide agency services for major insurance companies in China by distributing primarily auto eInsurance products underwritten by them, and receive commissions from these insurance companies. Our relationships with these insurance companies are governed by agreements between the insurance companies and us. These contracts generally provide, among other things, the scope of our authority and our commission rates, and typically have a term of one or three years. Certain of these contracts can also be terminated by the insurance companies with a relatively short notice under certain circumstances. There is no assurance that we would be able to renew any such contracts upon their expiry with terms that are comparable to or better than the existing ones, if at all. Any interruption to or discontinuation of our relationships with these insurance companies may severely and negatively impact our results of operations.

 

In addition, client and end-consumer recognition is critical for us to remain competitive. Our ability to maintain and enhance client and end-consumer recognition and reputation depends primarily on the quality of the products and services they receive. If we are unable to maintain and further enhance our enterprise customer and end consumer recognition and reputation and promote awareness of our product offerings and services, we may not be able to maintain or continue to expand our customer base, and our results of operations may be materially and adversely affected. Furthermore, any negative or malicious publicity relating to our Group, products and services could harm our brand image and in turn materially and adversely affect our business and results of operations.

 

We rely on our auto service providers and external referral sources to operate our business, therefore our relationships with our service providers are crucial to our business. Failure to establish and maintain cordial relationships with them and other supply chain disruptions may adversely affect our results of operations and business prospects.

 

For our auto services business, we rely on our auto service providers to deliver a variety of automobile-related services to end customers of our enterprise customers. Accordingly, our relationships with the auto service providers and their quality of service are crucial for us to continue our business growth and promote our brand and reputation among our customers. If our relationships with them deteriorate, our business, financial condition and results of operations may be materially and adversely affected. Similarly, failure of our auto service providers to deliver services of satisfactory quality may cause our customers to stop using our services, which could adversely affect our revenue or even jeopardize the business relationship with our customers.

 

For our auto eInsurance business, we collaborate with various external referral sources to expedite our market penetration and broaden our end consumer base. Our external referral sources are our service providers in the auto eInsurance business. Failure to establish and maintain cordial relationships with our external referral sources may materially and adversely affect our ability to expand our business scale and geographical coverage, which in turn could adversely affect our results of operations and business prospects.

 

10

 

 

In addition, our contracts with our customers and service providers are typically on a non-exclusive basis, and they may choose to cooperate with our competitors or offer competing services themselves. For example, there is an increasing trend that major insurance companies build their own Internet or mobile channels and strengthen their in-house capabilities to distribute their insurance products, as well as establishing their own auto eInsurance arms. Our auto service providers may also choose to work with our competitors or other service platforms, which may offer better terms or bring upon more business volume to them. In any event, there is no assurance that we will be able to continuously maintain positive relationships with our business partners, or continue to work with them on terms favorable to us, or at all. If any of the foregoing occurs, our business growth, results of operations and financial condition will be adversely affected.

 

Moreover, our auto service providers depend upon frequent use of auto parts, products, and supplies to perform the services they provide for us. Shortages or interruptions in the supply chain caused by unexpected demand, problems in production or distribution, acts of terrorism, financial or other difficulties of suppliers, labor issues, inclement weather, natural disasters such as floods, drought and hurricanes, outbreak of armed conflicts or disease, such as COVID-19, or other conditions could adversely affect the availability, quality and cost of supplies for such products, which could materially and adversely affect the businesses of our auto service providers and us. Recent global supply chain disruptions have had minimal direct impacts on our operations, because our business is digitalized and require very little continuous supply of physical materials. Moreover, the labor supply of our auto service providers have been affected only minimally, since we source these providers in China locally, close to the locations of our customers service requests. For examples, Russia, Ukraine, and the United States have no nexus to our supply chains, so events happening in these locations have minimal effect on our supply chain management or risks.

 

Global inflationary pressures could negatively impact our results of operations and cash flows.

 

We face two types of possible inflationary pressures: a general pressure from inflation-related economic slowdown, and a specific pressure from inflation of the prices of fuel. First, inflation could slow down the global economy and the economic activity in China in particular, and thus decrease the over amount of automobile usage in China which would impact our business. So far, this risk has not been realized, and we see automobile usage in China continue to steadily grow. Second, since the 2022 inflation episode was triggered by the conflict in Ukraine and the resulting increase in fossil fuel prices, it particularly impacts the automobile industry which still mainly relies on fossil fuel to power the vehicles. Thus, the auto industry and related industries, including insurance and auto service industries where we operate, would face increased cost of operation even more significant than the global economy as a whole, drive by the increase in fuel prices. Our efforts in developing our EV (electric vehicles) business line may not be able to completely offset this risk, since EV is still a minority portion of the entire auto industry.

 

Increases in labor costs and employee benefits may adversely affect our business and profitability.

 

Labor costs in China have risen in recent years as a result of social and economic development including the increasing inflation. Average wages in China are expected to continue increasing. We may also need to increase our total compensation packages to attract and retain experienced personnel to achieve our business objectives. In addition, we are required by the PRC laws and regulations to pay various statutory employee benefits, including pension, housing fund, and insurance, to designated government authorities for the benefits of our employees. We may be determined by the relevant government authorities to have failed to make adequate payments to the statutory employee benefits, due to the inconsistent implementation or interpretation of the PRC laws and regulations by local authorities or our lack of understanding of the relevant PRC laws and regulations. As a result, we may be subject to late payment fees or other penalties. As of the date of this Report, our PRC Operating Entities have not been materially impacted, in part because our labor suppliers, the auto service providers, are highly fragmented and not coordinated as US-style labor unions do not exist in the PRC. However, we expect that our labor costs, including wages and employee benefits, will continue to increase. Our financial condition and results of operations may be adversely affected as a result of any material increase in our labor costs.

 

11

 

 

We are subject to customer concentration risk. Our growth and revenue could be materially and adversely affected if we lose any significant customer, or if any significant customer fails to cooperate with us at anticipated levels.

 

For the year of 2024, we had three customer accounting for more than 10% of our revenue for a total of 45%, and four customers each accounting for more than 10% of our accounts receivables for a total of 63%. For the year 2023, there was three customer who accounted for more than 10% of our revenue for a total of 48%, and four customers each accounting for more than 10% of our accounts receivables for a total of 50%. For the year 2022, we had two customers each accounting for more than 10% of our revenue for a total of 26%, and four customers each accounting for more than 10% of our accounts receivables for a total of 70%.

 

There are a number of factors, other than our performance, that could cause loss of, or decrease in the volume of business from, a customer. Despite our moderate and decreasing customer concentration and our record of maintaining customer loyalty, our top customers, especially the insurance companies, are large state-owned enterprises, who may enjoy significant bargaining power over us, and who may be difficult for us to replace if we lose them. We cannot assure you that we will continue to maintain the business cooperation with these customers at the same level, or at all. The loss of business from any of these significant customers, or any downward adjustment of the commission rates paid to us, could materially adversely affect our revenue and profit. Furthermore, if any significant customer terminates its relationship with us, we cannot assure you that we will be able to secure an alternative arrangement with comparable insurance company in a timely manner, or at all.

 

We are subject to credit risks from our customers.

 

We typically grant credit period to our automobile enterprise customers. While they are principally insurance companies and banking institutions, there is no assurance that income receivable by us will not be subject to disputes with our customers and partners. Given the scale of our customers and the negotiating positions they enjoy, in case of dispute we are typically in a less favorable position to succeed in recovering the trade receivables and our financial position and results of operations may be negatively impacted as a result.

 

Our outstanding accounts receivable are not covered by collateral or credit insurance. While we have procedures to monitor and limit exposure to credit risk on our accounts receivable, which risk is heightened during periods of uncertain economic conditions, there can be no assurance such procedures will effectively limit our credit risk and enable us to avoid losses, which could have a material adverse effect on our financial condition and operating results. Our net accounts receivable balance was US$75.6 million and US$56.0 million as of December 31, 2024 and December 31, 2023, respectively, and we recognized bad debt expenses of US$1.3 million for the year ended December 31, 2024, and reversed credit losses of $4.1 million for the year ended December 31, 2023.  

 

We may not be able to facilitate diversified products and services to effectively address our end consumers’ needs, which could have a material adverse effect on our business, results of operations and financial condition.

 

We strive to continuously upgrade our auto services by offering more comprehensive service solutions and upgraded experience. We also seek to collaborate with more insurance companies located in our existing and new geographical markets, while maintaining full spectrum insurance product choices. Expansion into new product and service categories and geographies involves new risks and challenges. If we fail to respond to the changing and emerging needs and preferences of our customers and end consumers, or we incorrectly respond to the changing and emerging needs and preferences, our business, results of operations and financial condition may be materially and adversely affected.

 

Any breaches to our security measures, including unauthorized access to our systems, computer viruses and cyber-attacks may adversely affect our database and reduce the use of our services and damage our reputation and brand names.

 

In connection with our business as a provider of online platform, we collect, host, store, transfer, process, disclose, use, secure and retain and dispose of large amounts of personal and business information about our customers and partners. We focus on ensuring that we safeguard and protect personal and business information and client funds, and we devote significant resources to maintain and regularly update our systems and processes. Nonetheless, the global environment continues to grow increasingly hostile as attacks on information technology systems continue to grow in frequency, complexity and sophistication, and we are regularly targeted by unauthorized parties using malicious tactics, code and viruses.

 

12

 

 

Any cyberattack, unauthorized intrusion, malicious software infiltration, network disruption, denial of service, corruption of data, theft of non-public or other sensitive information, or similar act by a malevolent party (including our personnel), or inadvertent acts or inactions by our vendors, partners or personnel, could result in the loss, disclosure or misuse of confidential personal or business information or the theft of client, and could have a materially adverse effect on our business or results of operations or that of our customers, result in liability, litigation, regulatory investigations and sanctions or a loss of confidence in our ability to serve clients, or cause current or potential clients to choose another service provider. As the global environment continues to grow increasingly hostile, the security of our operating environment is ever more important to our customers and potential clients. As a result, the breach or perceived breach of our security systems could result in a loss of confidence by our customers or potential clients and cause them to choose another service provider, which could have a materially adverse effect on our business.

 

As of the date of this Report, we believe we are not subject to any material cybersecurity risks. Although we believe that we maintain a robust program of information security and controls and none of the data or cyber security incidents that we have encountered to date have materially impacted us, we cannot guarantee that our measures will always be reliable, a data or cyber security incident could disrupt our continuing service to our customers and their end users, force us in providing inferior services, or delay the completion of our service, and then in turn have a materially adverse effect on our business, results of operations, financial condition and reputation.

 

We face intense competition in the markets we operate in, and some of our competitors may have greater resources or brand recognition than us.

 

The automobile auto eInsurance market and the integrated auto service market in China are highly fragmented and competitive. In our auto services business, we primarily compete with a large number of large integrated service providers and other independent auto service providers. We compete for customers on the basis of product offerings, pricing, customer services and reputation. In our auto eInsurance business, we face competition from insurance companies that use their in-house sales force, exclusive sales agents, telemarketing, and Internet or mobile channels to distribute their insurance products, and from business entities that distribute insurance products on an ancillary basis, such as commercial banks, postal offices and automobile dealerships, as well as from other professional insurance intermediaries.

 

Some of our current and future competitors may have greater financial and marketing resources than we do, and may be able to offer services that we do not currently have and may not offer in the future. The disruption of business cooperation with major banks and insurance companies we work with may cause us to lose our competitive advantages in certain areas. If we are unable to compete effectively against and stay ahead of our competitors, we may lose customers and our financial results may be negatively affected.

 

Our negative net operating cash flows in the past may expose us to certain liquidity risks and could constrain our operational flexibility.

 

We had negative net operating cash flows in years 2024, 2023 and 2022. Our cash flows have been affected by a general mis-match of cash inflow and outlay on the operational level resulting from our significantly longer trade receivables turnover days compared to our trade payables turnover days, as our customers are mostly banks and insurance companies and their respective payment process is generally significantly longer than our payment process to our external referral sources and auto service providers.

 

We cannot assure you that we will not experience net current liabilities or negative net operating cash flows in the future. Our future liquidity, ability to make necessary capital expenditures, the payment of trade and other payables, as and when they become due, will primarily depend on our ability to maintain adequate cash inflows from our operating activities and adequate external financing. Our ability to generate adequate cash inflows from operating activities may be affected by our future operating performance, prevailing economic conditions, our financial, business and other factors, many of which are beyond our control. Also, we may not be able to renew or refinance our existing bank borrowings or secure additional external financing on a timely basis or on acceptable terms, or at all. The occurrence of any of the foregoing may cause us not to have sufficient cash flow to fund our operating costs and constrain our operational flexibility and, in that event, our business, financial condition and results of operations could be adversely affected.

 

13

 

 

Our latest business growth strategy may negatively impact our financial results and profit margins in the short run.

 

To better fit into the development of current vehicle industry pioneer in the electric vehicles (“EVs”) market and transform to the sustainable growth strategy, we plan to focus on several marketing points to further increase the revenue of SunCar. Our growth strategy includes the following: (1) expanding customers base with market trends; (2) under the electrification of the vehicles, and population of EVs, SunCar is working to provide digitalized, online services; (3) coordinating with multiple insurance companies, and design new insurance plans for EV drivers which will be sold exclusively through SunCar; and (4) increasingly monetize the management tech (SaaS) we provide for small business partners. Although we do not expect our profit margin to decrease as a result of our latest business growth strategy, given that the strategy does not require a significant increase in capital expenditures, we may not succeed in achieving one or more of the goals under our growth strategy and it may cost us more expenses to achieve them than we anticipate. If we incur substantial expenses for implementing the plan without being able to achieve the anticipated business growth and expansion, our operating and financial results and our business prospects may be materially and adversely affected.

 

Our business is subject to seasonality.

 

In our auto eInsurance business, our revenue (i.e., commissions from insurance companies) is subject to quarterly fluctuations as a result of, among other factors, the seasonality of our business, the timing of policy renewals of individual policy owners and the net effect of new and lost business. During any given year, our revenue derived from distribution of insurance products is generally lower during the first quarter. The factors that cause such quarterly variations are not within our control. Specifically, change of end-consumer demand, timing of renewals, cancellations of insurance policies would cause seasonal fluctuations in our results of operations. On the other hand, revenue derived from our auto service business in any given year also exhibits seasonality generally, and is generally highest in the second quarter and the fourth quarter, mainly resulting from the expiry of reward points in our enterprise customers’ reward programs or customer loyalty programs and the promotional activities launched by our major customers in June and December of each year. In addition, changes in certain of our expenses do not necessarily correspond with such fluctuations. For example, we spend on marketing activities, staff recruitment and training, and product development throughout the year, and we pay rent for our facilities based on the terms of the lease agreements. We may also incur significant costs for our information technology systems and enhancements and upgrades of our apps from time to time in support of our business developments. We expect to continue to experience seasonal fluctuations in our revenue and results of operations. These fluctuations could result in volatility in our results of operations. As a result, you may not be able to rely on quarterly comparisons of our operating results as an indication of our future performance.

 

Any significant disruption in services on our apps, websites or computer systems, including events beyond our control, could materially and adversely affect our business, financial condition and results of operation.

 

Our business is highly dependent on the ability of our information technology systems to timely process a large number of transactions across different markets and products at a time when the volume of such transactions is growing rapidly. We are also increasingly relying on our apps to facilitate the business process of both our auto eInsurance and our auto services. Usability of our apps as perceived by users can influence customer satisfaction. The proper functioning and improvement of our apps, our accounting, customer database, customer service and other data processing systems, together with the communication systems between our various branches and our principal executive office in Shanghai, is critical to our business and to our ability to compete effectively. We cannot assure you that our business activities would not be materially disrupted in the event of a partial or complete failure of any of these primary information technology or communication systems, which could be caused by, among other things, software malfunction, computer virus attacks or conversion errors due to system upgrading. In addition, a prolonged failure of any of our information technology systems could damage our reputation and materially and adversely affect our operations and profitability.

 

14

 

 

Our business model and our planned business developments are dependent on the proper function of our IT systems and infrastructure and our ability to continuously improve our IT systems and infrastructure and adopt advancing technologies. Breakdown of any of our major IT systems or failure to keep up with technological developments would materially and adversely affect our business, results of operations and future prospects.

 

Our proprietary technology and technological capabilities are critical to the development and maintenance of our IT systems and infrastructure underlying our apps and platforms, which in turn is vital to our business operations and planned developments. We need to keep abreast of the fast evolving IT developments, and continuously invest in significant resources, including financial and human capital resources to maintain, upgrade and expand our IT systems and infrastructure in tandem with our business growth and developments. However, research and development activities are inherently uncertain, and investments in information technologies and development of proprietary technologies may not always lead to commercialization or monetarization, or lead to increased business volume and/or profitability. The fast evolving IT developments may also render our existing systems and infrastructure and those that are newly developed and implemented obsolete before we are able to reap sufficient benefits to recover their investment costs, and may lead to substantial impairments which would adversely affect our results of operations. Obsolescence in our proprietary technology, IT systems and infrastructure may also significantly impair our ability to conduct and grow our business and compete effectively, which could materially and adversely impact our results of operations and business prospects. On the other hand, any significant breakdown of our IT systems and infrastructure may materially and adversely affect our business, results of operations, reputation and business prospects, and may even subject us to potential claims or even litigations, particularly as parts of our IT systems and infrastructure are linked to or connected with IT systems and infrastructure of our insurance company partners and enterprise customers, who are mostly sizeable and reputable financial institutions whom themselves are subject to stringent regulatory supervision. As we rely heavily on our apps and our IT systems and infrastructure to facilitate and conduct our business, any prolonged breakdown of systems and infrastructure could also materially impact our business and results of operations.

 

Failure to ensure and protect the confidentiality of the personal data of end consumers could subject us to penalties, negatively impact our reputation and deter end consumers from using our platforms.

 

In providing our services, a challenge we face is the secured collection, storage and transmission of confidential information. We acquire certain private information about end consumers, such as name, personal identification number, address and telephone number during the course of our business. We also obtained certain personal data from our insurance company partners and enterprise customers pursuant to the collaboration agreements with them, such as the vehicle registration number and registration date, the engine number, the make and model of the automobile and information about the current insured status of the automobile of a potential insurance purchaser. We are required to collect and use such information in accordance with relevant PRC laws and not to disclose or use such information without consent from the respective consumers.

 

While we have taken steps to protect the personal data that we have access to, our security measures could be breached. Any accidental or willful security breaches or other unauthorized access to our system could cause confidential personal data to be stolen and used for criminal purposes, and could also expose us to liability related to the loss of information, time-consuming and expensive litigation and negative publicity. If security measures are breached or if we fail to protect confidentiality of the personal data of end consumers otherwise, our insurance company partners, our enterprise customers as well as end consumers may be deterred from choosing us, which could result in significant loss of business and we could incur significant liability, and our business and operations could be adversely affected.

 

We may fail to attract or retain an experienced management team and qualified personnel.

 

Our continued success depends on our ability to attract and retain an experienced management team and other employees with the requisite expertise and skills. Our ability to do so is influenced by a variety of factors, including the structure of the compensation package that we formulate and the competitive market position of our overall compensation package. Our management team and skilled employees may leave us or we may terminate their employment at any time. We cannot assure you that we will be able to retain our management team and skilled employees or find suitable or comparable replacements on a timely basis. Moreover, if any of our management team or skilled employees leaves us or joins a competitor, we may lose customers. In addition, former employees may request certain compensation arising from their resignation or retirement, which we typically negotiate on a case-by-case basis. However, if we are unable to reach a mutually acceptable resolution with such employees, they may take other actions including, but not limited to, initiating legal proceedings. Such legal proceedings may require us to pay damages, divert our management’s attention cause us to incur costs and harm our reputation. In particular, our business operations and development crucially depend on key persons, including our Chairman and CEO Mr. Ye Zaichang and our CTO Mr. Lei Zhunfu, the loss or departure of whom would materially impact our business. Each of these foregoing factors could have a material adverse effect on our business, financial condition and results of operations.

 

15

 

 

If we are unable to manage our growth or execute our strategies effectively, our business and prospects may be materially and adversely affected.

 

Our business has grown substantially since our inception, and we expect continued growth in the scale of our business and our operations. We have significantly expanded branch establishment, our headcount and office facilities, and we anticipate further expansion in certain areas and geographies. This expansion increases the complexity of our operations and may cause strain on our managerial, operational and financial resources. We must continue to hire, train and effectively manage new employees. If our new hires perform poorly or if we are unsuccessful in hiring, training, managing and integrating new employees, our business, financial condition and results of operations may be materially harmed.

 

In addition, as we pursue our business growth and strive to expand our customer base, we endeavor to establish presence in new geographical markets, introduce new insurance products and types of auto services, and work with a variety of additional business partners, including banks, insurance companies, external referral sources and auto service providers, to address the evolving needs of the end consumers. We may have limited or no experience for certain new product and service offerings, and our expansion into these new product and service offerings may not achieve broad acceptance among our customers or end consumers. These offerings may present new and difficult technological or operational challenges, and we may be subject to claims if end consumers do not have satisfactory experiences in general. To effectively manage the expected growth of our business and operational scale, we will need to continue improving our transaction processing, technological, operational and financial systems, policies, procedures and controls. All of these endeavors involve risks and will require significant management, financial and human resources. We cannot assure you that we will be able to effectively manage our growth or to implement our strategies successfully. If we are not able to manage our growth effectively, or at all, our business and prospects may be materially and adversely affected.

 

We are an “emerging growth company” and we cannot be certain if the reduced disclosure requirements applicable to “emerging growth companies” will make our ordinary shares less attractive to investors.

 

We are an “emerging growth company,” as defined in the JOBS Act, and we may take advantage of certain exemptions and relief from various reporting requirements that are applicable to other public companies that are not “emerging growth companies.” In particular, while we are an “emerging growth company” (1) we will not be required to comply with the auditor attestation requirements of Section 404(b) of the Sarbanes-Oxley Act, (2) we will be exempt from any rules that may be adopted by the PCAOB requiring mandatory audit firm rotations or a supplement to the auditor’s report on financial statements, (3) we will be subject to reduced disclosure obligations regarding executive compensation in our periodic reports and proxy statements and (4) we will not be required to hold nonbinding advisory votes on executive compensation or shareholder approval of any golden parachute payments not previously approved. We currently intend to take advantage of the reduced disclosure requirements regarding executive compensation, including the exemptions from the advisory vote requirements and executive compensation disclosures under the Dodd-Frank Wall Street Reform and Customer Protection Act, or the Dodd-Frank Act, and the exemption from the provisions of Section 404(b) of the Sarbanes-Oxley Act. In addition, Section 107 of the JOBS Act provides that an emerging growth company can take advantage of the extended transition period provided in Section 7(a)(2)(B) of the Securities Act for complying with new or revised accounting standards, meaning that the company can delay the adoption of certain accounting standards until those standards would otherwise apply to private companies. We have irrevocably elected not to avail ourselves of this exemption from new or revised accounting standards and, therefore, will be subject to the same new or revised accounting standards as other public companies that are not emerging growth companies.

 

16

 

 

We may remain an “emerging growth company” until the fiscal year-end following the fifth anniversary of the completion of this initial public offering, though we may cease to be an “emerging growth company” earlier under certain circumstances, including (1) if we become a large accelerated filer, (2) if our gross revenue exceeds $1.07 billion in any fiscal year or (3) if we issue more than $1.0 billion in non-convertible notes in any three year period. The exact implications of the JOBS Act are still subject to interpretations and guidance by the SEC and other regulatory agencies, and we cannot assure you that we will be able to take advantage of all of the benefits of the JOBS Act. In addition, investors may find our ordinary shares less attractive if we rely on the exemptions and relief granted by the JOBS Act. If some investors find our ordinary shares less attractive as a result, there may be a less active trading market for our ordinary shares and our stock price may decline and/or become more volatile.

 

We may not be able to use certain of our leased properties due to defects related to these properties. And failure to comply with PRC laws and regulations on leased property may expose us to potential fines and negatively affect our ability to use the properties we lease.

 

As of the date of this Report, we operated our business primarily through one owned property in Shanghai and 76  leased properties across China. For some leased properties, the landlords have not provided ownership certificates, or where the landlords are not the owners, consent letters from the property owners for leasing or sub-leasing the properties. We believe that lessors are not entitled to lease properties if they do not have ownership of such properties or consent from the property owners authorizing the lease. If our lessors are not the owners of the properties or they have not obtained consents from the owners or their lessors or permits from the relevant government authorities, our leases could be invalidated. If any third party raises claims against the ownership or leasing rights of such properties, our leasing of such properties may be affected.

 

Pursuant to the Administrative Measures for Commodity Housing Leasing, parties to a lease agreement are required to file the lease agreements for registration and obtain property leasing filing certificates for their leases. Our leasehold interests in leased properties have not been registered with the relevant PRC government authorities as required by PRC law, which may expose us to potential fines if we fail to remediate after receiving any notice from the relevant PRC government authorities. As of the date of this Report, we believe that failure to complete the lease registration will not affect the legal effectiveness of our lease agreements according to PRC law, but the real estate administrative authorities may require the parties to the lease agreements to complete lease registration within a prescribed period of time, and the failure to do so may subject the parties to fines from RMB1,000 to RMB10,000 for each of such lease agreements. There can be no assurance that legal disputes or conflicts concerning such leases and tenancies will not arise in the future.

 

As of the date of this Report, we are not aware of any actions, claims or investigations threatened against us or our lessors with respect to the defects in our leasehold interests. However, if any of our leases is terminated as a result of challenges by third parties or governmental authorities for lack of title certificates or proof of authorization to lease, we do not expect to be subject to any fines or penalties, but we may be forced to relocate the affected offices and incur additional expenses relating to such relocation. Any dispute or claim in relation to the titles of the properties that we occupy, including any litigation involving allegations of illegal or unauthorized use of these properties, could require us to relocate our business operations occupying these properties.

 

If we fail to protect our intellectual property rights and proprietary information, we may lose our competitive edge and our brand, reputation and operations may be materially and adversely affected.

 

Our corporate name, trademarks and other intellectual properties are essential to our business. We believe our reputation and brand are associated with our corporate name in Chinese “Sheng Shi Da Lian” and SunCar, and our trademarks, and that this association has contributed to the success of our business. Our corporate name may be damaged if it is used by third parties whose reputation or brand is not associated with quality, or if such third parties are otherwise the subject of any adverse publicity. In addition, other parties may use or register trademarks that look similar to our registered trademarks under certain circumstances, and may cause confusion among consumers. Policing unauthorized use of our corporate name and trademarks can be difficult and expensive. If any of the foregoing happens, the value of our trademarks and customer recognition of our brand may be adversely affected.

 

17

 

 

In addition, litigation may be necessary to enforce our intellectual property rights, protect our trademarks or determine the validity and scope of the proprietary rights of others. Such litigation may be costly and may divert management’s attention away from our business. An adverse determination in any such litigation would impair our intellectual property rights and may harm our business, prospects and reputation. Enforcement of judgments in China is uncertain, and even if we are successful in litigation, it may not provide us with an effective remedy. In addition, we have no insurance coverage against litigation costs and would have to bear all costs arising from such litigation to the extent we are unable to recover them from other parties. The occurrence of any of the foregoing could have a material adverse effect on our business, financial condition and results of operations.

 

We may be subject to intellectual property infringement claims or other allegations by third parties, which may materially and adversely affect our business, results of operations and prospects.

 

Our current businesses in auto eInsurance and auto service are largely depending on our online platforms. Our online Platforms are established based on large amounts of softcopies. In particular, leading companies in the software own large number of softcopies, which they may use to assert claims against us. From time to time, third parties holding such intellectual property rights, including companies, competitors, patent holding companies, customers and/or non-practicing entities, may assert softcopies or other intellectual property claims against us, our customers and partners, and those from whom we license technology and intellectual property.

 

Although we believe that our platforms do not infringe upon the intellectual property rights of third parties, we cannot be certain that our operations do not or will not infringe upon or otherwise violate intellectual property rights or other rights held by third parties. Even if there is no infringement, due to the uncertainty and inferiority of Chinese Intellectual Property Laws, we may be from time to time in the future subject to legal proceedings and claims relating to the intellectual property rights or other rights of third parties, some even without merit. If we are forced to defend against any infringement or misappropriation claims, whether they are with or without merit, are settled out of court, or are determined in our favor, we may be required to expend significant time and financial resources on the defense of such claims. Regardless of the merits or eventual outcome, such a claim could adversely impact our brand and business. Any such assertions may require us to enter into royalty arrangement or result in us being unable to use certain intellectual property. Infringement assertions by third parties may involve patent holding companies or other patent owners who have no relevant product revenue, and therefore our own issued and pending patents may provide little or no deterrence to these patent owners in bringing intellectual property right claims against us. Furthermore, an adverse outcome of a dispute may require us to pay damages, potentially including treble damages and attorney’s fees, if are found to have willfully infringed a party’s intellectual property; case making, licensing or using our solutions that are alleged to infringe or misappropriate the intellectual property of others; expend additional development resources to redesign our solutions’ enter into potentially unfavorable royalty or license agreements in order to obtain the right to use necessary technologies or works; and to indemnify our partners, customers and other third parties. Any of these events could adversely impact our business, results of operations and financial condition.

 

Additionally, there may be third-party intellectual property rights or other rights that are infringed by our products, services or other aspects of our business without our awareness. To the extent that our employees or consultants use intellectual property owned by others in their work for us, disputes may arise as to the rights in related know-how and inventions or other proprietary assets. If any third-party infringement claims are brought against us, we may be forced to divert management’s time and other resources from our business and operations to defend against these claims, regardless of their merits.

 

The application and interpretation of China’s intellectual property laws and the procedures and standards for granting trademarks, copyrights, know-how or other intellectual property rights in China, and the laws governing personal rights are still evolving and remain uncertain, and we cannot assure you that PRC courts or regulatory authorities would agree with our analysis. If we were found to have violated the intellectual property rights of others, we may be subject to liability for our infringement activities or may be prohibited from using such intellectual property or relevant contents, and we may incur licensing or usage fees or be forced to develop alternatives of our own. As a result, our reputation may be harmed and our business and financial performance may be materially and adversely affected.

 

18

 

 

Our operations depend on the performance of the Internet and mobile Internet infrastructure and telecommunications networks in China, which may not be able to support the demands associated with our continued growth.

 

Almost all access to the Internet in China is maintained through state-owned telecommunication operators under the administrative control and regulatory supervision of the Ministry of Industry and Information Technology ( or the “MIIT”). Moreover, we primarily rely on a limited number of telecommunications service providers to provide us with data communications capacity through local telecommunications lines and internet data centers to host our servers. We have limited access to alternative networks or services in the event of disruptions, failures or other problems with the Internet infrastructure or the telecommunications networks in China. We cannot assure you that these infrastructures will be able to support the demands associated with the continued growth in usage.

 

With the expansion of our business, we may be required to upgrade our facilities, technology, operational and information technology infrastructure to keep up with our business growth, which may require substantial investment. In addition, we may need to devote significant resources to creating, supporting and maintaining our mobile APPs, given the increasing trend of accessing the Internet through smart phones, tablets and other mobile devices and the continual release of new mobile devices and mobile platforms. However, we may not be able to effectively develop or enhance these technologies on a timely basis or at all, which may decrease end consumers’ satisfaction and efficiency of our business process. Our failure to keep pace with rapid technological changes may impact our ability to retain or attract end consumers of our products and services or generate income, and have an adverse effect on our business and results of operations.

 

Our limited insurance coverage could expose us to significant costs and business disruption.

 

We believe we maintain insurance policies covering risks in line with industry standards. We maintain limited business liability, litigation and property insurance. We maintain no liability insurance coverage over our major assets and facilities and do not plan to carry such insurance. This is consistent with our digitalized and online business model which is light on tangible assets (approximately 5% of our total assets consist of property, plant and equipment). We do not have any business interruption insurance. Any uninsured occurrence of business disruption, litigation or natural disaster, or significant damages to our uninsured equipment or facilities could have an adverse effect on our results of operations. We do not maintain key-man life insurance either. The insurance companies in China currently offer limited business-related insurance products. As such, currently we may not be able to insure certain risks related to our assets or business even if we desire to. If we were to incur substantial losses or liabilities due to natural disaster, disruption in our network infrastructure or business operations, or any material litigation, our results of operations could be materially and adversely affected. Our current insurance coverage may not be sufficient to prevent us from any loss, and we may not be able to successfully claim our losses under our current insurance policies on a timely basis, or at all. If we incur any loss beyond the coverage of our insurance policies, or the amount indemnified is significant less than our actual loss, our business, financial condition and results of operations could be materially affected.

 

We face risks related to natural disasters, health epidemics and other outbreaks, which could significantly disrupt our operations.

 

In addition to the impact of COVID-19, our business could be materially and adversely affected by natural disasters, health epidemics or other public safety concerns affecting China. Natural disasters may give rise to server interruptions, breakdowns, system failures, technology platform failures or internet failures, which could cause the loss or corruption of data or malfunctions of software or hardware as well as adversely affect our ability to operate our platform and provide services and solutions. In recent years, there have been outbreaks of epidemics in China and globally, such as H1N1 flu, avian flu or another epidemic. Our business operations could be disrupted by any of these epidemics. In addition, our results of operations could be adversely affected to the extent that any health epidemic harms the Chinese economy in general. A prolonged outbreak of any of these illnesses or other adverse public health developments in China or elsewhere in the world could have a material adverse effect on our business operations. Such outbreaks could significantly impact the insurance industry, which could severely disrupt our operations and adversely affect our business, financial condition and results of operations. Our headquarters are located in Beijing, where most of our management and employees currently reside. Consequently, if any natural disasters, health epidemics or other public safety concerns were to affect Beijing, our operation may experience material disruptions, which may materially and adversely affect our business, financial condition and results of operations.

 

19

 

 

Risks Related to SunCar’s Insurance Services

 

We participate in the business as an insurance intermediary, therefore, we only obtained necessary licenses for the sale of insurance, but these insurances do not allow us to create/modify insurance products either.

 

We are the leading online auto insurance platform in China, and help customers to apply for insurance quickly and easily. Insurance industry is a highly-regulated industry in China, participating the sale, even resale of insurance requires certain permission or approval by PRC regulatory authorities. As a platform provider, we need to obtain such permission or approval for sale of insurance, and we are holding valid license, but we are not allowed to create or modify insurance products. Currently, we believe such limitation will not pose any influences or difficulties for SunCar to keep providing platform services, however, if SunCar decides to start providing insurance directly, or any regulations change to require us to hold other additional permissions or approvals to keep being a platform provider, SunCar may have to spare costs and time to get the license and to be qualified, if which there can be no assurance.

 

Our business is subject to regulation and administration by the China Banking and Insurance Regulatory Commission and other government authorities, and failure to comply with any applicable regulations and rules by us could result in financial losses or harm to our business.

 

We are subject to the PRC Insurance Law, Regulatory Provisions on Professional Insurance Agencies, and related rules and regulations. Our businesses in auto eInsurance and other insurance areas are extensively regulated by the China Banking and Insurance Regulatory Commission (“CBIRC”), which has been given wide discretion in its administration of these laws, rules and regulations as well as the authority to impose regulatory sanctions on us. Under the amendments to the PRC Insurance Law promulgated in 2009, the CBIRC has been granted greater regulatory oversight over the PRC insurance industry, in part to afford policyholders more protection.

 

The terms and premium rates of the insurance products we carry, the commission rates we earn, as well as the way we operate our auto eInsurance businesses, are subject to regulations. Changes in these regulations may affect our profitability on the products we sell. For example, the CBIRC promulgated a series of regulations and implementation directives to strengthen the regulation of the premium and commission rates for commercial motor vehicle insurance since February 2015. In July 2017, the CBIRC’s Notice to Overhaul Chaotic Auto Insurance Market was promulgated, aiming to strengthen regulation of the auto eInsurance market. Such regulation prohibits, among other things, insurance intermediaries from giving inappropriate rebates to the insured when promoting insurance products, and imposes various restrictions on insurance companies in relation to risk management and cooperation with third-party insurance intermediaries. In January 2019, the CBIRC promulgated the “Notice on Further Strengthening Regulation on Auto Insurance” to further regulate auto eInsurance market conducts including, among other things, charging commissions. As recent as September 2, 2020, CBIRC released guidance of The Implementation of Comprehensive Reform of Auto Insurance (CBIRC Supervision and Development No. 41 2020, hereinafter referred to as “No. 41 2020 Guidance”), which took effect on September 19, 2020, and set phased goals for insurance companies to “reduce price, increase insurance policy volume, and improve quality”, which significantly reduced premium and commission rates. Any tightening of regulations or administrative measures on insurance premiums or insurance agency commissions could have material adverse impact on the revenue and profitability of our auto eInsurance business, if we are not able to increase our insurance business volume sufficiently to compensate for the reduced revenue generated from auto eInsurance commission, or pass on any downward impact on our commission rates to our external referral sources.

 

Regardless, failure to comply with any of the laws, rules and regulations to which we are subject could result in fines, restrictions on business expansion, which could materially and adversely affect us. The laws, rules and regulations under which we are regulated may change from time to time, and there is uncertainty associated with their interpretation and application. We cannot assure you that future legislative or regulatory changes would not have a material adverse effect on our business, results of operations and financial condition.

 

20

 

 

Misconduct of the external referral sources we engaged to promote our auto eInsurance services is difficult to detect and deter and could harm our reputation or lead to regulatory sanctions or litigation costs.

 

We promote insurance products through external sales representatives. In addition, we also engage them to deepen our market penetration and broaden end consumer reach. The activities and regulatory compliance of these sales and marketing forces associated with our auto eInsurance business are subject to the terms of the agreements we entered into with them and subject to applicable PRC laws. Misconduct of any of them could result in violation of law by us, regulatory sanctions, litigation or serious reputational or financial harm. Misconduct could include:

 

 making misrepresentation when marketing or selling insurance to customers;
   
 hindering insurance applicants from making full and accurate mandatory disclosures or inducing applicants to make misrepresentations;
   
 hiding or falsifying material information in relation to insurance contracts;
   
 fabricating or altering insurance contracts without authorization from relevant parties, selling false policies, or providing false documents on behalf of the applicants;
   
 falsifying auto eInsurance business or fraudulently returning insurance policies to obtain commissions;
   
 colluding with applicants, insureds, or beneficiaries to obtain insurance benefits;
   
 engaging in false or falsified claims; or
   
 otherwise not complying with laws and regulations or our control policies, procedures, and undertakings.

 

On April 24, 2015, the PRC Insurance Law was amended and consequently on February 1, 2018, the CBIRC amended the Provisions on the Supervision of Insurance Brokerages and the Provisions on the Supervision of Insurance Claims Adjusting Firms. Furthermore, on November 12, 2020, the CBIRC promulgated the Regulatory Provisions on Insurance Agents, which became effective 1 January 2021, repealing the Provisions on the Supervision of Professional Insurance Agencies. These amendments have made a number of significant changes to the regulatory regime, including eliminating the requirement for insurance agent to obtain a qualification certificate issued by the CBIRC. The elimination of the certificate requirement may result in an increase in misconduct by persons engaged in promoting insurance products, in particularly sales misrepresentation. We have set up in contractual terms to deter misconduct by external sales representatives and referral sources. However, the measures and precautions we take to prevent and detect these activities may not be effective in all cases, and even effective, may be delayed under certain circumstances. We cannot assure you, therefore, that misconduct by any of the external sales representatives or our external referral sources may not occur, whether unintentional or otherwise, which may negatively impact our business, results of operations or financial condition. In addition, the general increase in misconduct in the industry could potentially harm the reputation of the industry and have an adverse impact on our business.

 

Examinations and investigations by the PRC regulatory authorities may result in fines and/or other penalties that may have a material adverse effect on our reputation, business, results of operations and financial condition.

 

From time to time, the CBIRC carries out comprehensive evaluations and inspections of the internal control and financial and operational compliance of PRC auto eInsurance companies in China. As a participant in the auto eInsurance industry in China, we are subject to periodic or ad hoc examinations and investigations by various PRC regulatory authorities in respect of our compliance with PRC laws and regulations, which may impose fines and/or other penalties on us. There is no assurance that we will be able to meet all applicable regulatory requirements and guidelines, or comply with all applicable regulations at all times, or that we will not be subject to fines or other penalties in the future as a result of regulatory inspections.

 

21

 

 

Consumers may increasingly decide to purchase insurance directly from insurance companies, which would have a material adverse impact on our financial condition, results of operations and prospects.

 

The advancement of financial technologies, or FinTech, and the emergence of Internet insurance products allow insurance companies to directly access to a broader customer base at a low cost, and consumers may increasingly decide to purchase insurance directly from insurance companies. A rising number of traditional insurance companies have established their own online platforms to sell Internet insurance products directly to consumers. More recently, the advent of a few online-only Internet insurance companies, such as ZhongAn Online P&C Insurance Co., Ltd., is regarded as an emerging force to further disintermediate China’s insurance industry. The process of eliminating agencies as intermediaries, known as “disintermediation,” could place us at a competitive disadvantage and reduce the need for our products and services. Disintermediation could also result in significant decrease in business volume and loss of commission income from our auto eInsurance business, which could have a material adverse effect on our business, financial condition, results of operations and prospects.

 

Because the commission revenue we earn on the sale of insurance products is based on premium and commission rates set by insurance companies, any decrease in these premiums or commission rates, or increase in the referral fees we pay to our external referral sources, may have an adverse effect on our results of operation.

 

We derive a majority of our revenue from our auto eInsurance business by earning commissions from insurance companies we cooperate with. The commissions we receive from insurance companies on the insurance policies sold are generally calculated as a percentage of the insurance premiums paid by the insured. Our revenue and results of operations are thus directly affected by the size of insurance premiums and the commission rates for such policies.

 

Insurance premiums and commission rates can change based on the prevailing economic, regulatory, taxation-related and competitive factors that affect insurance companies and end consumers. These factors, many of which are not within our control, include insurance companies’ expectation on profits, consumer demand for insurance products in the market, the availability and pricing of comparable products offered by other insurance companies, and the end consumers themselves. In addition, premium rates for certain auto eInsurance products that each automobile owner in the PRC is legally required to purchase, are tightly regulated by the CBIRC. As a result, we may experience downward pressure on our commissions from time to time.

 

On the other hand, we engage external referral sources in different geographical areas to promote insurance products, and pay referral fees to them for referring end consumers to us. We may adjust the rates of referral fees at our discretion, depending on the competitive landscape and market conditions in the respective geographical markets. Accordingly, any increase in such rates would reduce our profit margin.

 

Because we do not determine, and cannot predict, the timing or extent of premium or commission rate changes, we cannot predict the effect any of these changes may have on our operations. Any decrease in premiums or commission rates we receive, and/or any increase in the rates of referral fees we pay to our external referral sources, could significantly affect our profitability. In addition, our capital expenditures and other expenditures may be disrupted by unexpected decreases in revenue caused by decreases in premiums or commission rates, thereby adversely affecting our operations and business plans.

 

The insurance business is historically cyclical in nature, and there may be periods with excess underwriting capacity and unfavorable premium rates, which may negatively affect SunCar’s overall revenues. SunCar also plans to further develop new insurance products narrowly tailored to the new trend in the car industry, but there is no guarantee that such innovation will receive positive feedback from the market or bring more revenues to SunCar.

 

The insurance business is historically cyclical in nature. Such fluctuations in our operating results could be due to a number of other factors, many of which may be outside of our control, including the severe control from CBIRC, competition between insurance companies, frequency, and severity of catastrophic events, levels of capacity, adverse litigation trends, regulatory constraints, general economic conditions, and other factors. The supply of insurance is related to prevailing prices, the level of insured losses, and the level of capital available to the industry that, in turn, may fluctuate in response to changes in rates of return on investments being earned in the insurance industry. As a result, the auto insurance business historically has been a cyclical industry characterized by periods of intense price competition due to excessive underwriting capacity, as well as periods when shortages of capacity increased premium levels. Since the fluctuation of insurance premiums are periodic and are now set at a very low level, therefore, SunCar anticipates the auto eInsurance services to be profitable again after such period. However, there is no guarantee that SunCar’s estimation is correct, or the CBIRC will raise the set rate, if the CBIRC does not raise the premium rate, or such a low-level period prolonged, auto eInsurance service business may negatively impact SunCar’s ability to generate profit and indirectly influence the price of our Ordinary Shares.

 

22

 

 

The Chinese EV market is experiencing rapid growth, supported by government policies encouraging EV manufacturing and purchases. SunCar plans to partner directly with OEMs for higher margins and develop customized EV insurance products. However, as an insurance intermediary rather than provider, we face challenges including: limited control over product release timing, potentially expensive development processes, possible commission reductions, regulatory approval uncertainties, and the risk that customer demand may change during development. If our product development efforts fail to yield competitive offerings despite significant resource investment, our business growth and financial results could be adversely affected.

 

Risks Related to Doing Business in China

 

China’s economic, political and social conditions, as well as regulatory policies, significantly affect the overall economic growth of China, which could reduce the demand for our services, and materially and adversely affect our competitive position.

 

We are a holding company and all of our operating entities are incorporated and operated in China. Accordingly, our financial condition and results of operations are subject to the economic, political and legal developments in China. China’s economy differs from the economies of developed countries in many respects, including the amount of government involvement, level of development, growth rate, control of foreign exchange and allocation of resources. While China’s economy has experienced significant growth in the past few decades, growth has been uneven across different regions and economic sectors and we cannot assure you that such growth is sustainable, especially under the current COVID-19 Pandemic. The PRC government has implemented various measures to encourage economic development and guide the allocation of resources. Some of these measures benefit the overall PRC economy, but may negatively affect us. For example, our business, financial condition and results of operations may be adversely affected by the following factors:

 

 an economic downturn in China or any regional market in China;
   
 inaccurate assessment of the economic conditions of the markets in which we operate;
   
 economic policies and initiatives undertaken by the PRC government;
   
 changes to prevailing market interest rates;
   
 decrease in automobile use in China; and
   
 a higher rate of bankruptcy.

 

In addition, an unfavorable financial or economic environment in recent years, including as a result of continued global financial uncertainties and the rising tension over trade between China and the U.S., have had and may continue to have an adverse impact on investors’ confidence and financial markets in China. Moreover, concerns over capital market volatility, issues of liquidity, inflation, geopolitical issues, the availability and cost of credit and concerns about the rate of unemployment have resulted in adverse market conditions in China, which may materially and adversely affect our business, financial condition and results of operations.

 

Changes in the economic, political and social conditions or the relevant policies of the PRC government, such as changes in laws and regulations (or the interpretation thereof) or restrictive financial measures, could have an adverse effect on the overall economic growth of the PRC, which could subsequently hinder our current or future business, growth strategies, financial condition and results of operations.

 

A severe or prolonged downturn in Chinese or global economy could materially and adversely affect our business and financial condition.

 

The Chinese economy faces ongoing challenges from both domestic and global factors. While recovering from the COVID-19 pandemic, China continues to navigate economic headwinds including a moderated growth rate since 2010. Global economic uncertainties, including monetary policy shifts in major economies, geopolitical tensions, and supply chain disruptions affect China's economic outlook. Current conflicts in the Middle East and Eastern Europe impact global energy markets, which may affect vehicle usage patterns in China and consequently our business. Trade relations between China and other nations, particularly the United States, remain uncertain with potential implications for regulatory policies, tariffs, and business operations. These economic conditions in China respond to both global economic trends and domestic policy changes. Any severe or prolonged economic slowdown, either globally or within China, could materially impact our business performance, operational results, and financial condition.

 

23

 

 

PRC regulations relating to investments in offshore companies by PRC residents may subject our PRC-resident beneficial owners or our PRC Operating Entities to liability or penalties, limit our ability to inject capital into our PRC Operating Entities or limit the ability of our PRC Operating Entities to increase their registered capital or distribute profits.

 

As an offshore holding company of our PRC subsidiary, SunCar may make loans or make additional capital contributions to our subsidiaries, subject to satisfaction of applicable governmental registration and approval requirements.

 

Any loans we extend to our PRC Operating Entities, which are treated as foreign-invested enterprises under PRC law, cannot exceed the statutory limit and must be registered with the local counterpart of the State Administration of Foreign Exchange (“SAFE”).

 

In July 2014, SAFE promulgated the Circular on Relevant Issues Concerning Foreign Exchange Control on Domestic Residents’ Offshore Investment and Financing and Roundtrip Investment through Special Purpose Vehicles, or SAFE Circular 37, which replaces the previous SAFE Circular 75. SAFE Circular 37 requires PRC residents, including PRC individuals and PRC corporate entities, to register with SAFE or its local branches in connection with their direct or indirect offshore investment activities. SAFE Circular 37 is applicable to our shareholders who are PRC residents and may be applicable to any offshore acquisitions that we may make in the future.

 

Under SAFE Circular 37, PRC residents who make, or have prior to the implementation of SAFE Circular 37 made, direct or indirect investments in offshore special purpose vehicles, or SPVs, are required to register such investments with SAFE or its local branches. In addition, any PRC resident who is a direct or indirect shareholder of an SPV, is required to update its registration with the local branch of SAFE with respect to that SPV, to reflect any material change. Moreover, any subsidiary of such SPV in China is required to urge the PRC resident shareholders to update their registration with the local branch of SAFE to reflect any material change. If any PRC resident shareholder of such SPV fails to make the required registration or to update the registration, the subsidiary of such SPV in China may be prohibited from distributing its profits or the proceeds from any capital reduction, share transfer or liquidation to the SPV, and the SPV may also be prohibited from making additional capital contributions into its subsidiaries in China. In February, 2015, SAFE promulgated a Notice on Further Simplifying and Improving Foreign Exchange Administration Policy on Direct Investment, or SAFE Notice 13. Under SAFE Notice 13, applications for foreign exchange registration of inbound foreign direct investments and outbound direct investments, including those required under SAFE Circular 37, must be filed with qualified banks instead of SAFE. Qualified banks should examine the applications and accept registrations under the supervision of SAFE. We have used our best efforts to notify PRC residents or entities who directly or indirectly hold shares in our Cayman Islands holding company and who are known to us as being PRC residents to complete the foreign exchange registrations. However, we may not be informed of the identities of all the PRC residents or entities holding direct or indirect interest in our company, nor can we compel our beneficial owners to comply with SAFE registration requirements. We cannot assure you that all other shareholders or beneficial owners of ours who are PRC residents or entities have complied with, and will in the future make, obtain or update any applicable registrations or approvals required by, SAFE regulations. Failure by such shareholders or beneficial owners to comply with SAFE regulations, or failure by us to amend the foreign exchange registrations of our PRC Operating Entities, could subject us to fines or legal sanctions, restrict our overseas or cross-border investment activities, and limit our PRC Operating Entities’ ability to make distributions or pay dividends to us or affect our ownership structure, which could adversely affect our business and prospects.

 

Furthermore, as these foreign exchange and outbound investment related regulations are relatively new and their interpretation and implementation has been constantly evolving, it is unclear how these regulations, and any future regulation concerning offshore or cross-border investments and transactions, will be interpreted, amended and implemented by the relevant government authorities. For example, we may be subject to a more stringent review and approval process with respect to our foreign exchange activities, such as remittance of dividends and foreign-currency-denominated borrowings, which may adversely affect our financial condition and results of operations. We cannot assure you that we have complied or will be able to comply with all applicable foreign exchange and outbound investment related regulations. In addition, if we decide to acquire a PRC domestic company, we cannot assure you that we or the owners of such company, as the case may be, will be able to obtain the necessary approvals or complete the necessary filings and registrations required by the foreign exchange regulations. This may restrict our ability to implement our acquisition strategy and could adversely affect our business and prospects.

 

In light of the various requirements imposed by PRC regulations on loans to, and direct investment in, PRC entities by offshore holding companies, we cannot assure you that we will be able to complete the necessary government registrations or obtain the necessary government permissions or approvals on a timely basis, if at all, with respect to future loans to the PRC Operating Entities or future capital contributions by us to our PRC Operating Entities. If we fail to complete such registrations or obtain such permissions or approvals, our ability to fund our PRC operations may be negatively affected, which could materially and adversely affect our liquidity and our ability to fund and expand our business.

 

Substantial uncertainties exist with respect to the interpretation and implementation of the PRC Foreign Investment Law and how it may impact the viability of our current corporate structure, corporate governance and business operations.

 

On March 15, 2019, the National People’s Congress approved the PRC Foreign Investment Law, which took effect on January 1, 2020 and replaced three existing laws on foreign investments in China, namely, the PRC Equity Joint Venture Law, the PRC Cooperative Joint Venture Law and the Wholly Foreign-owned Enterprise Law, together with their implementation rules and ancillary regulations. The PRC Foreign Investment Law embodies an expected PRC regulatory trend to rationalize its foreign investment regulatory regime in line with prevailing international practice and the legislative efforts to unify the corporate legal requirements for both foreign and domestic invested enterprises in China. The PRC Foreign Investment Law establishes the basic framework for the access to, and the promotion, protection and administration of foreign investments in view of investment protection and fair competition.

 

24

 

 

According to the PRC Foreign Investment Law, “foreign investment” refers to investment activities directly or indirectly conducted by one or more natural persons, business entities, or otherwise organizations of a foreign country (collectively referred to as “foreign investor”) within China, and the investment activities include the following situations: (i) a foreign investor, individually or collectively with other investors, establishes a foreign-invested enterprise within China; (ii) a foreign investor acquires stock shares, equity shares, shares in assets, or other like rights and interests of an enterprise within China; (iii) a foreign investor, individually or collectively with other investors, invests in a new project within China; and (iv) investments in other means as provided by laws, administrative regulations, or the State Council.

 

According to the PRC Foreign Investment Law, the State Council will publish or approve to publish the “negative list” for special administrative measures concerning foreign investment. The PRC Foreign Investment Law grants national treatment to foreign-invested entities, or FIEs, except for those FIEs that operate in industries deemed to be either “restricted” or “prohibited” in the “negative list”. On December 28, 2020, the National Development and Reform Commission and the Ministry of Commerce publicly released the Directory of Industries to Encourage Foreign Investment (Encouraged Catalogue) (2020 Edition). On December 27, 2021, the National Development and Reform Commission of China (“NDRC”) and the Ministry of Commerce (“MOFCOM”) jointly issued the Special Administrative Measures for Foreign Investment Access (Negative List) (2021 Edition), and the Special Administrative Measures for Foreign Investment Access in Pilot Free Trade Zones (Negative List) (2021 Edition), effective January 1, 2022. As per these policies, the national negative list of foreign investment access was reduced from 33 to 31, and the negative list of foreign investment access in the FTZ was reduced from 30 to 27. Industries listed in the 2020 Encouraged Catalogue are the encouraged industries. On the other hand, industries listed in the 2021 Negative List are subject to special management measures. For example, establishment of wholly foreign-owned enterprises is generally allowed in industries outside of the 2021 Negative List. Also, foreign investors are not allowed to invest in industries that are expressly prohibited in the 2021 Negative List. The industries that are not expressly prohibited in the Negative List are still subject to government approvals and certain special requirements.

 

As a company operating its business in auto service, auto eInsurance service and technology service, which are not included in the 2021 Negative List, SunCar believes its business is not subject to any ownership restrictions. However, in the event the 2021 Negative List is amended in the future to include any of the business SunCar is operating, our ownership structure could be subject to change to the extent our structure is not given any “grandfather” protection.

 

The PRC government will also establish a foreign investment information reporting system, according to which foreign investors or foreign-invested enterprises shall submit investment information to the competent department for commerce concerned through the enterprise registration system and the enterprise credit information publicity system, and a security review system under which the security review shall be conducted for foreign investment affecting or likely affecting the state security.

 

Furthermore, the PRC Foreign Investment Law provides that foreign invested enterprises established according to the existing laws regulating foreign investment may maintain their structure and corporate governance within five years after the implementing of the PRC Foreign Investment Law.

 

In addition, the PRC Foreign Investment Law also provides several protective rules and principles for foreign investors and their investments in the PRC, including, among others, that a foreign investor may freely transfer into or out of China, in Renminbi or a foreign currency, its contributions, profits, capital gains, income from disposition of assets, royalties of intellectual property rights, indemnity or compensation lawfully acquired, and income from liquidation, among others, within China; local governments shall abide by their commitments to the foreign investors; governments at all levels and their departments shall enact local normative documents concerning foreign investment in compliance with laws and regulations and shall not impair legitimate rights and interests, impose additional obligations onto FIEs, set market access restrictions and exit conditions, or intervene with the normal production and operation activities of FIEs; except for special circumstances, in which case statutory procedures shall be followed and fair and reasonable compensation shall be made in a timely manner, expropriation or requisition of the investment of foreign investors is prohibited; and mandatory technology transfer is prohibited.

 

25

 

 

The Chinese government exerts substantial influence over the manner in which we must conduct our business activities. We are currently not required to obtain permission or approval from Chinese authorities to list on U.S exchanges, however, if we were required to obtain permission or approval in the future and were denied permission or approval from Chinese authorities to list on U.S. exchanges, we will not be able to continue listing on U.S. exchange and the value of our ordinary shares may significantly decline or be worthless, which would materially affect the interest of the investors.

 

The Chinese government has exercised and continues to exercise substantial control over virtually every sector of the Chinese economy through regulation and state ownership. Our ability to operate in China may be harmed by changes in its laws and regulations, including those relating to taxation, environmental regulations, land use rights, property and other matters. The central or local governments of these jurisdictions may impose new, stricter regulations or interpretations of existing regulations that would require additional expenditures and efforts on our part to ensure our compliance with such regulations or interpretations. Accordingly, government actions in the future, including any decision not to continue to support recent economic reforms and to return to a more centrally planned economy or regional or local variations in the implementation of economic policies, could have a significant effect on economic conditions in China or particular regions thereof, and could require us to divest ourselves of any interest we then hold in Chinese properties.

 

As such, SunCar’s business segments may be subject to various government and regulatory interference in the provinces in which they operate. SunCar could be subject to regulation by various political and regulatory entities, including various local and municipal agencies and government sub-divisions. SunCar may incur increased costs necessary to comply with existing and newly adopted laws and regulations or penalties for any failure to comply. The Chinese government may intervene or influence our operations at any time with little advance notice, which could result in a material change in our operations and in the value of our ordinary shares. Any actions by the Chinese government to exert more oversight and control over transaction that are conducted overseas and/or foreign investment in China-based issuers could significantly limit or completely hinder our ability to offer or continue to offer securities to investors and cause the value of such securities to significantly decline or be worthless.

 

Furthermore, it is uncertain when and whether SunCar will be required to obtain permission or approval from the PRC government to list on U.S. exchanges in the future, and even when such permission or approval is obtained, whether it will be denied or rescinded. Although SunCar is currently not required to obtain permission from any of the PRC government to obtain such permission or approval and has not received any denial to list on the U.S. exchange, our operations could be adversely affected, directly or indirectly, by existing or future laws and regulations relating to its business or industry. As a result, our ordinary shares may decline in value dramatically or even become worthless should we become subject to new requirement to obtain permission or approval from the PRC government to list on U.S. exchange in the future.

 

Recently, the General Office of the Central Committee of the Communist Party of China and the General Office of the State Council jointly issued the Opinions on Severe and Lawful Crackdown on Illegal Securities Activities, which was available to the public on July 6, 2021. These opinions emphasized the need to strengthen the administration over illegal securities activities and the supervision on overseas listings by China-based companies. These opinions proposed to take effective measures, such as promoting the construction of relevant regulatory systems, to deal with the risks and incidents facing China-based overseas-listed companies and the demand for cybersecurity and data privacy protection. As these opinions were recently issued, official guidance and interpretation of the opinions remain unclear in several respects at this time. Therefore, we cannot assure you that we will remain fully compliant with all new regulatory requirements of these opinions or any future implementation rules on a timely basis, or at all.

 

Uncertainties with respect to the PRC legal system, including uncertainties regarding the enforcement of laws, and sudden or unexpected changes in laws and regulations in China could adversely affect us and limit the legal protections available to you and us.

 

The PRC Operating Entities were formed under and are governed by the laws of the PRC. The PRC legal system is based on written statutes. Prior court decisions may be cited for reference, but have limited precedential value. In 1979, the PRC government began to promulgate a comprehensive system of laws and regulations governing economic matters in general, such as foreign investment, corporate organization and governance, commerce, taxation and trade. As a significant part of our business is conducted in China, our operations are principally governed by PRC laws and regulations. However, since the PRC legal system continues to evolve rapidly, the interpretations of many laws, regulations and rules are not always uniform and enforcement of these laws, regulations and rules involves uncertainties, which may limit legal protections available to us. Uncertainties due to evolving laws and regulations could also impede the ability of a China-based company, such as our company, to obtain or maintain permits or licenses required to conduct business in China. In the absence of required permits or licenses, governmental authorities could impose material sanctions or penalties on us. In addition, some regulatory requirements issued by certain PRC government authorities may not be consistently applied by other PRC government authorities (including local government authorities), thus making strict compliance with all regulatory requirements impractical, or in some circumstances impossible. For example, we may have to resort to administrative and court proceedings to enforce the legal protection that we enjoy either by law or contract. However, since PRC administrative and court authorities have discretion in interpreting and implementing statutory and contractual terms, it may be more difficult to predict the outcome of administrative and court proceedings and the level of legal protection we enjoy than in more developed legal systems. Furthermore, the PRC legal system is based in part on government policies and internal rules, some of which are not published on a timely basis or at all and may have retroactive effect. As a result, we may not be aware of our violation of these policies and rules until sometime after the violation. Such uncertainties, including uncertainty over the scope and effect of our contractual, property (including intellectual property) and procedural rights, could materially and adversely affect our business and impede our ability to continue our operations.

 

26

 

 

Furthermore, if China adopts more stringent standards with respect to environmental protection or corporate social responsibilities, we may incur increased compliance costs or become subject to additional restrictions in our operations. Intellectual property rights and confidentiality protections in China may also not be as effective as in the United States or other countries. In addition, we cannot predict the effects of future developments in the PRC legal system on our business operations, including the promulgation of new laws, or changes to existing laws or the interpretation or enforcement thereof. These uncertainties could limit the legal protections available to us and our investors, including you. Moreover, any litigation in China may be protracted and result in substantial costs and diversion of our resources and management attention.

 

The PRC government has significant oversight and discretion over the conduct of our business and may intervene or influence our operations as the government deems appropriate to further regulatory, political and societal goals. The PRC government has recently published new policies that significantly affected certain industries such as the education and internet industries, and we cannot rule out the possibility that it will in the future release regulations or policies regarding our industry that could adversely affect our business, financial condition and results of operations. Furthermore, the PRC government has recently indicated an intent to exert more oversight and control over securities offerings and other capital markets activities that are conducted overseas and foreign investment in China-based companies like us. Any such action, once taken by the PRC government, could significantly limit or completely hinder our ability to offer or continue to offer securities to investors and cause the value of such securities to significantly decline or in extreme cases, become worthless.

 

We may become subject to a variety of laws and regulations in the PRC regarding privacy, data security, cybersecurity, and data protection. We may be liable for improper use or appropriation of personal information.

 

We may become subject to evolving PRC laws regarding privacy, data security, cybersecurity, and data protection. The scope, interpretation, and enforcement of these laws are often uncertain and may vary across jurisdictions.

 

We collect and maintain information about our operations, customers, and employees. Protecting this data is critical to our business and required by law. As regulatory focus on data protection intensifies globally, our compliance costs may increase. Any failure to manage these risks or comply with applicable regulations could result in penalties, business disruption, license revocation, and reputational damage that materially impacts our operations and financial results.

 

Recently, regulatory authorities in China have enhanced data protection and cybersecurity regulatory requirements, many of which are subject to change and uncertain interpretation. These laws continue to develop, and the PRC government may adopt further rules, restrictions and clarifications in the future. Moreover, different PRC regulatory bodies, including the Standing Committee of the National People’s Congress (or the “SCNPC”), the MIIT, the Cyberspace Administration of China (or the “CAC”), the Ministry of Public Security (or the “MPS”) and the State Administration for Market Regulation (or the “SAMR”), have enforced data privacy and protections laws and regulations with varying standards and applications. The following are non-exhaustive examples of certain recent PRC regulatory activities in this area:

 

On June 10, 2021, the Standing Committee of the National People’s Congress of China promulgated the PRC Data Security Law, which became effective in September 2021. The PRC Data Security Law provides for data security and privacy obligations on entities and individuals carrying out data processing activities, introduces a data classification and hierarchical protection system based on the importance of data, and imposes export restrictions on certain data and information.

 

27

 

 

On August 20, 2021, the Standing Committee of the National People’s Congress of China issued the PRC Personal Information Protection Law, which took effective in November 2021 and integrates the scattered rules with respect to personal information rights and privacy protection. The PRC Personal Information Protection Law aims at protecting personal information rights and interests, regulating the processing of personal information, and promoting the reasonable use of personal information.

 

On December 28, 2021, the CAC and several other administrations jointly promulgated the Review Measures, which became effective on February 15, 2022. According to the Review Measures, an issuer who is a network platform operator holding personal information of more than one million shall file for a cybersecurity review with respect to its proposed listing on a foreign stock exchange, and the relevant PRC governmental authorities may initiate cybersecurity review if such governmental authorities determine that the issuer’s data processing activities affect or may affect national security. However, the Review Measures provides no further explanation on the determination of “affects or may affect national security.” As of the date of this annual report, we have not been involved in any cybersecurity-related investigation or received any cybersecurity-related warning from the PRC government authorities.

 

It remains uncertain as to how the existing regulatory measures will be interpreted or implemented in the future, and whether the PRC authorities may adopt new laws or regulations which may impose additional restrictions on companies like us. If the PRC government authorities stipulate new rules which mandate China-based companies listed on a U.S. stock exchange, such as us, to conduct cybersecurity review or obtain additional approvals, we face uncertainties as to whether such clearance or approvals can be timely obtained, or at all. If we are not able to comply with the cybersecurity and data privacy requirements, we may be subject to government enforcement actions, fines, penalties, or suspension of operations, which could materially and adversely affect our business and results of operations.

 

On February 22, 2023, CAC issued the Measures for the Standard Contract for Cross-Border Transfer of Personal Information. If our PRC operating entities failed to comply with such measures, they may face legal liability under the PRC Personal Information Protection Law, including fines of up to RMB50 million or 5% of annual revenues and may be ordered to suspend related activities or have business licenses revoked.

 

On March 22, 2024, CAC issued the Provisions on Regulating and Promoting Cross-Border Data Flows with immediate effect. Failure to comply with the relevant laws and regulations in relation to cross-border transfer of personal information may subject us and our PRC operating entities to legal liabilities and may materially and adversely affect our business, financial condition and results of operations. 

 

Many data privacy laws in China are relatively new with evolving interpretations. The Cybersecurity Review Measures and Draft Regulations on Network Data Security create uncertainty for U.S.-listed companies like us. If these regulations require additional cybersecurity reviews or specific compliance actions, we may face challenges completing these procedures in a timely manner, potentially subjecting us to enforcement actions, penalties, operational disruptions, or app removal. Compliance with existing and future PRC cybersecurity regulations may increase our expenses and damage our reputation if not managed properly. Given the evolving regulatory landscape, we cannot guarantee full compliance at all times or that our current protection systems will be deemed sufficient. Non-compliance could result in warnings, fines, investigations, license revocations, website closures, app removals, securities price drops, or even criminal liability.

 

Based on the understanding of the Company’s legal department, if it is adopted into law, our PRC Operating Entities likely will be required to perform annual data security assessment either by itself or retaining a third-party data security service provider and submit such data security assessment report to the local agency if we provide personal information overseas or are treated as data processor for important data as Draft Regulations on Network Data Security applying to the data process activities by the utilization of the network, as well as the supervision and administration of cybersecurity in PRC. Upon the effectiveness of the Draft Regulations on Network Data Security, we may have to retain a third-party data security service provider to conduct annual data security assessment, which may incur additional cost to the operations of our PRC Operating Entities. We cannot guarantee that our PRC Operating Entities will be able to timely submit such annual data security assessment report as needed, which may be subject to fines or penalties.

 

As of the date of this Report, our PRC Operating Entities have obtained all the requisite permissions and approvals required for our operations under the relevant PRC laws and regulations in the PRC. In the event that the applicable laws, regulations or interpretations change such that we are subject to any mandatory cybersecurity review and other specific actions required by the CAC, we cannot guarantee whether we can complete the process in a timely manner, or at all. If we inadvertently conclude that such permission or approval is not required, fail to obtain and maintain such permissions or approvals, licenses or permits required for our business or respond to changes in the regulatory environment, we could be subject to liabilities, penalties and operational disruption, which may materially and adversely affect our business, operating results, financial condition and the value of our ordinary shares, significantly limit or completely hinder our ability to offer or continue to offer securities to investors, or cause such securities to significantly decline in value or become worthless.

 

28

 

 

The M&A Rules and certain other PRC regulations may make it more difficult for us to pursue growth through acquisitions.

 

The Regulations on Mergers and Acquisitions of Domestic Companies by Foreign Investors, or the M&A Rules, adopted by six PRC regulatory agencies in 2006 and amended in 2009, and some other regulations and rules concerning mergers and acquisitions established complex procedures and requirements for some acquisitions of Chinese companies by foreign investors, including requirements in some instances that the Ministry of Commerce of the PRC (“MOFCOM”), be notified in advance of any change-of-control transaction in which a foreign investor takes control of a PRC domestic enterprise. Moreover, the Anti-Monopoly Law promulgated by the Standing Committee of the PRC National People’s Congress, which became effective in 2008 requires that transactions which are deemed concentrations and involve parties with specified turnover thresholds must be cleared by MOFCOM before they can be completed. In addition, the security review rules issued by MOFCOM that became effective in September 2011 specify that mergers and acquisitions by foreign investors that raise “national defense and security” concerns and mergers and acquisitions through which foreign investors may acquire de facto control over domestic enterprises that raise “national security” concerns are subject to strict review by MOFCOM, and the rules prohibit any activities attempting to bypass a security review, including by structuring the transaction through a proxy or contractual control arrangement. On December 19, 2020, the Measures for the Security Review for Foreign Investment was jointly issued by National Development and Reform Commission (“NDRC”) and MOFCOM and took effect from January 18, 2021. The Measures for the Security Review for Foreign Investment specified provisions concerning the security review mechanism on foreign investment, including the types of investments subject to review, review scopes and procedures, among others.

 

In the future, we may pursue potential strategic acquisitions that are complementary to our business and operations. Complying with the requirements of the above-mentioned regulations and other relevant rules to complete such transactions could be time-consuming, and any required approval processes, including obtaining approval or clearance from MOFCOM or its local counterparts or other relevant governmental authorities, may delay or inhibit our ability to complete such transactions, which could affect our ability to expand our business or maintain our market share.

 

The permission or approval of, or filing to, the China Securities Regulatory Commission may be required in future offerings or financings, and, if required, we cannot predict whether we will be able to obtain such permission or approval, or timely clear the filing requirements.

 

The M&A Rules require overseas special purpose vehicles controlled by PRC companies or individuals formed for the purpose of seeking a public listing on an overseas stock exchange through acquisitions of PRC domestic interests using shares of such special purpose vehicles or held by its shareholders as considerations to obtain the permission or approval of the China Securities Regulatory Commission, or the CSRC, prior to the listing and trading of such special purpose vehicle’s securities on an overseas stock exchange. SunCar’s legal department, based on its understanding of the current PRC laws and regulations, our corporate structure and arrangements are not subject to CRSC’s approval under the M&A Rules because Haiyan Trading was incorporated as a wholly foreign owned enterprise which is mainly controlled by a HK individual. However, there remains uncertainty as to how the M&A Rules will be interpreted or implemented in the context of an overseas offering and listing the potential impact such modified or new laws and regulations will have on the daily business operation of the PRC Operating Entities. We cannot assure you that relevant PRC government agencies, including the CSRC, would reach the same conclusion as we do. The PRC regulatory authorities may in the future promulgate laws, regulations or implementing rules that requires SunCar and its subsidiaries, including the PRC Operating Entities, to obtain regulatory permission or approval from Chinese authorities to continue listing in the U.S. If it is determined that CSRC permission or approval is required for the continuous listing on the Nasdaq, we may face sanctions by the CSRC or other PRC regulatory agencies for failure to obtain or delay in obtaining CSRC permission or approval. These sanctions may include fines and penalties on our operations in China, limitations on our operating privileges in China, restrictions on or prohibition of the payments or remittance of dividends by our subsidiaries in China, or other actions that could have a material and adverse effect on our business, financial condition, results of operations, reputation and prospects, as well as the trading price of our ordinary shares. In addition, if the CSRC or other regulatory agencies later promulgate new rules or explanations requiring that we obtain their permissions or approvals for the continuous listing on the Nasdaq, we may be unable to obtain a waiver of such permission or approval requirements, if and when procedures are established to obtain such a waiver, which may cause delay or even inability to execute the Transaction.

 

29

 

 

On February 17, 2023, the China Securities Regulatory Commission (“CSRC”) promulgated the Provisional Measures on the Administration of Overseas Securities Offering and Listing by Domestic Companies (“Provisional Measures”), effective March 31, 2023. These Provisional Measures require domestic companies seeking to offer or list securities overseas, both directly and indirectly, to fulfill filing procedures with the CSRC. Indirect offering or listing refers to offerings made under the name of an overseas entity by a Chinese entity which has its main business activities in China. Under these Provisional Measures, Chinese entities must comply with state security regulations and not divulge state secrets. The overseas issuers shall appoint a responsible entity in China to make filings. After an initial public offering, the relevant Chinese entity shall file with CSRC within three business days of completing any issuance of new securities overseas. Additionally, issuers must report to the CSRC within three business days after certain events, including change of control, investigation by overseas regulators, change of listing status, delisting, or material business changes.

 

On February 17, 2023, the CSRC also issued a Notice and held a press conference clarifying that companies in mainland China listed overseas before March 31, 2023 are not required to file immediately, but should complete filing for future capital raising activities. As an issuer listed before the effective date, we are not required to complete filing for prior offshore offerings. As of this annual report, we and our PRC operating entities have not been required to obtain permission from or complete filing with CSRC. However, our future capital raising activities may be subject to the filing requirement.

 

Failure to complete filing procedures as required under the Provisional Measures would subject us to sanctions by the CSRC or other PRC regulatory authorities, including fines and penalties on our PRC operating entities’ operations, which could materially affect our business, financial condition and results of operations. If a Chinese entity violates these measures, it and its controlling shareholders, actual controllers, directors, supervisors, and senior executives may face administrative penalties such as warnings and fines up to RMB10 million, with directly responsible persons facing fines between RMB500,000 and RMB5 million. If the controlling shareholder or actual controller organizes the breach, they will be fined between RMB1 million and RMB10 million. 

 

As a China-based issuer, SunCar and its PRC Operating Entities are not required to comply with the Trial Measures Filing Obligations in connection with its Nasdaq initial listing as SunCar has obtained clearance from the SEC on the registration statement on Form F-4 before March 31, 2023 and had its securities listed on the Nasdaq prior to September 30, 2023. However, SunCar and its PRC Operation Entities will be required to comply with the Trial Measures Filing Obligations upon any future offerings. There is no assurance that SunCar will be able to meet all applicable Trial Measures Filing Obligations and guidelines of the CSRC, or comply with all applicable regulations at all times. Any failure to obtain or delay in obtaining such filing or completing such procedures for this listing, or a rescission of any such filing obtained by SunCar, would subject SunCar, as well as SunCar’s controlling shareholder and advisors in listing and offering securities, if they caused SunCar’s failure, to sanctions by the CSRC or other PRC regulatory authorities as described above.

 

Lastly, any actions by the Chinese government to exert more oversight and control over transaction that are conducted overseas could significantly limit or completely hinder our ability to maintain our listing on the Nasdaq stock market and cause the value of such securities to significantly decline or be worthless.

 

On February 24, 2023, the CSRC and three other PRC agencies jointly issued the Confidentiality and Archives Provisions effective March 31, 2023, which require companies involved in overseas securities offerings to maintain confidentiality systems, protect sensitive information, and keep working papers within China. These provisions apply to all securities listings of PRC enterprises, including our previous Business Combination and any future offerings. Working papers (which generally include due diligence materials and other business records) must remain in China unless special approval is obtained from authorities. While we have implemented compliance measures and believe our activities don't involve sensitive information, these newly promulgated regulations contain uncertainties, and non-compliance could result in fines or other penalties.

 

Based on the understanding of Company’s legal department, neither SunCar, nor any of its subsidiaries, including all the PRC Operating Entities are currently required to obtain any permissions or approvals from Chinese authorities, including the China Securities Regulatory Commission, or CSRC, or Cybersecurity Administration Committee, or CAC, to list on U.S exchanges or issue securities to foreign investors. We have not been denied any permissions or approvals either as of the date of this Report. However, if we were required to obtain any requisite permissions or approvals in the future and were denied permission or approval from Chinese authorities to list on U.S. exchanges, we will not be able to continue listing on U.S. exchange, which would materially affect the interest of the investors. It is uncertain when and whether SunCar will be required to obtain any requisite permissions or approvals from the PRC government to list on U.S. exchanges in the future, and even when such permission or approval is obtained, whether it will be denied or rescinded. Although SunCar is currently not required to obtain permission or approval from any of the PRC government and has not received any denial to list on the U.S. exchange, our operations could be adversely affected, directly or indirectly, by existing or future laws and regulations relating to its business or industry.

 

30

 

 

Because our business is conducted in RMB and the price of our ordinary shares is quoted in United States dollars, changes in currency conversion rates may affect the value of your investments. Any significant revaluation of the RMB may materially and adversely affect our cash flows, revenue and financial condition. Changes in the conversion rate between the United States dollar and the RMB will affect the amount of proceeds we will have available for our business.

 

Our business is conducted in the PRC, our books and records are maintained in RMB, which is the only lawful currency of the PRC, and the financial statements that we file with the SEC and provide to our shareholders are presented in United States dollars. Changes in the exchange rate between the RMB and dollar affect the value of our assets and the results of our operations in United States dollars. The value of the RMB against the United States dollar and other currencies may fluctuate and is affected by, among other things, changes in the PRC’s political and economic conditions and perceived changes in the economy of the PRC and the United States. Any significant revaluation of the RMB may materially and adversely affect our cash flows, revenue and financial condition. Further, our ordinary shares offered by this Report are offered in United States dollars, we will need to convert the net proceeds we receive into RMB in order to use the funds for our business. Changes in the conversion rate between the United States dollar and the RMB will affect that amount of proceeds we will have available for our business. 

 

There remains significant international pressure on the Chinese government to adopt a flexible currency policy to allow the Renminbi to appreciate against the U.S. dollar. Significant revaluation of the Renminbi may have a material and adverse effect on your investment. Substantially all of our revenues and costs are denominated in Renminbi. Any significant revaluation of Renminbi may materially and adversely affect our revenues, earnings and financial position, and the value of, and any dividends payable on, our ordinary shares in U.S. dollars.  

 

A significant depreciation of the Renminbi against the U.S. dollar may significantly reduce the U.S. dollar equivalent of our earnings, which in turn could adversely affect the price of our ordinary shares, and if we decide to convert Renminbi into U.S. dollars for the purpose of making dividend payments on our ordinary shares, strategic acquisitions or investments or other business purposes, appreciation of the U.S. dollar against the Renminbi would have a negative effect on the U.S. dollar amount available to us.

 

Very limited hedging options are available in China to reduce our exposure to exchange rate fluctuations. To date, we have not entered into any hedging transactions in an effort to reduce our exposure to foreign currency exchange risk. While we may decide to enter into hedging transactions in the future, the availability and effectiveness of these hedges may be limited and we may not be able to adequately hedge our exposure or at all. In addition, our currency exchange losses may be magnified by PRC exchange control regulations that restrict our ability to convert Renminbi into foreign currency. As a result, fluctuations in exchange rates may have a material adverse effect on your investment.

 

The PRC government’s control over foreign currency conversion may limit our foreign exchange transactions, including dividend payment to holders.

 

Currently, Renminbi still cannot be freely converted into any foreign currency, and conversion and remittance of foreign currencies are subject to PRC foreign exchange regulations. There is no assurance that, under a certain exchange rate, we will have sufficient foreign exchange to meet our foreign exchange requirements. Under the current PRC foreign exchange control system, foreign exchange transactions under the current account conducted by us, including the payment of dividends following the completion of the Transaction, do not require advance permission or approval from the SAFE, but we are required to present documentary evidence of such transactions and conduct such transactions at designated foreign exchange banks within the PRC that have the requisite licenses to carry out foreign exchange business. Foreign exchange transactions under the capital account conducted by us, however, must be approved in advance by SAFE.

 

Under existing foreign exchange regulations, following completion of the Transaction, we will be able to pay dividends in foreign currencies without prior permission or approval from SAFE by complying with certain procedural requirements. However, we cannot assure you that these foreign exchange policies regarding payment of dividends in foreign currencies will continue in the future. In addition, due to the restriction resulting from government foreign exchange regulations and influence of foreign exchange shortage, any insufficiency of foreign exchange may restrict our ability to obtain sufficient foreign exchange for dividend payments to investors of our Ordinary Shares or to satisfy any other foreign exchange requirements.

 

31

 

 

It may be difficult for overseas regulators to conduct investigation or collect evidence within China.

 

Shareholder claims or regulatory investigations that are common in the United States generally are difficult to pursue as a matter of law or practicality in China. For example, in China, there are significant legal and other obstacles in providing information needed for regulatory investigations or litigation initiated outside China. Although the authorities in China may establish a regulatory cooperation mechanism with the securities regulatory authorities of another country or region to implement cross-border supervision and administration, such cooperation with the securities regulatory authorities in the Unities States may not be efficient in the absence of a mutual and practical cooperation mechanism. Furthermore, according to Article 177 of the PRC Securities Law, or Article 177, which became effective in March 2020, no overseas securities regulator is allowed to directly conduct investigation or evidence collection activities within the territory of the PRC. While detailed interpretation or implementation of rules under Article 177 have yet to be promulgated, the inability for an overseas securities regulator to directly conduct investigation or evidence collection activities within China may further increase difficulties faced by you in protecting your interests.

 

If SunCar is classified as a PRC resident enterprise for PRC income tax purposes, such classification could result in unfavorable tax consequences to us and our non-PRC shareholders and ordinary shareholders.

 

Under the PRC Enterprise Income Tax Law and its implementation rules, an enterprise established outside of the PRC with “de facto management body” within China is considered a “resident enterprise” and will be subject to the enterprise income tax on its global income at the rate of 25%. The implementation rules define the term “de facto management body” as the body that exercises full and substantial control and overall management over the business, productions, personnel, accounts and properties of an enterprise. In 2009, the State Administration of Taxation, or SAT, issued the Circular of the State Administration of Taxation on Issues Relating to Identification of PRC-Controlled Overseas Registered Enterprises as Resident Enterprises in Accordance with the De Facto Standards of Organizational Management, or SAT Circular 82, which provides certain specific criteria for determining whether the “de facto management body” of a PRC-controlled enterprise that is incorporated offshore is located in China. Although this circular only applies to offshore enterprises controlled by PRC enterprises or PRC enterprise groups, not those controlled by PRC individuals or foreigners, the criteria set forth in the circular may reflect SAT’s general position on how the “de facto management body” text should be applied in determining the tax resident status of all offshore enterprises. According to SAT Circular 82, an offshore incorporated enterprise controlled by a PRC enterprise or a PRC enterprise group will be regarded as a PRC tax resident by virtue of having its “de facto management body” in China and will be subject to PRC enterprise income tax on its global income only if all of the following conditions are met: (i) the primary location of the day-to-day operational management is in China; (ii) decisions relating to the enterprise’s financial and human resource matters are made or are subject to permission or approval by organizations or personnel in China; (iii) the enterprise’s primary assets, accounting books and records, company seals, and board and shareholder resolutions, are located or maintained in China; and (iv) at least 50% of voting board members or senior executives habitually reside in China.

 

We believe none of our entities outside of China is a PRC resident enterprise for PRC tax purposes. However; the tax resident status of an enterprise is subject to determination by the PRC tax authorities and uncertainties remain with respect to the interpretation of the term “de facto management body.” If the PRC tax authorities determine that SunCar is a PRC resident enterprise for enterprise income tax purposes, we could be subject to PRC tax at a rate of 25% on our worldwide income, which could materially reduce our net income, and we may be required to withhold a 10% withholding tax from dividends we pay to our shareholders that are non-resident enterprises, including the holders of our ordinary shares. In addition, non-resident enterprise shareholders (including our ordinary shareholders) may be subject to PRC tax at a rate of 10% on gains realized on the sale or other disposition of ordinary shares, if such income is treated as sourced from within China. Furthermore, if we are deemed a PRC resident enterprise, dividends payable to our non-PRC individual shareholders (including our ordinary shareholders) and any gain realized on the transfer of ordinary shares by such shareholders may be subject to PRC tax at a rate of 20% (and such PRC tax may be withheld at source in the case of dividends). Any PRC income tax liability may be reduced under applicable tax treaties. However, it is unclear whether in practice non-PRC shareholders of SunCar would be able to obtain the benefits of any tax treaties between their country of tax residence and the PRC in the event that we are treated as a PRC resident enterprise. Any such tax may reduce the returns on your investment in the ordinary shares.

 

Failure to obtain any preferential tax treatments or the discontinuation, reduction or delay of any of the preferential tax treatments that may be available to us in the future could materially and adversely affect our business, financial condition and results of operations.

 

Under the EIT Law effective from January 1, 2008, as amended in February 2017, domestic companies are subject to a unified income tax rate of 25%. Various favorable income tax rates are, however, available to qualified enterprises in certain encouraged sectors of the economy. Enterprises qualified as “new high-tech enterprise” are entitled to a preferential tax rate of 15%. Accreditation of the “new high-tech enterprise” status is valid for three years. Shengshi Dalian Automobile, and Shanghai Chengle Network Technology Co., Limited, both key subsidiaries of SunCar, each qualified as a “new high-tech enterprise” and was entitled to a preferential tax rate of 15% from 2018 through 2021, and successfully renewed the qualification in December 2021, which will be effective for another 3 years.

 

Qualification as a “new high-tech enterprise” is subject to review by relevant authorities in China every three years, and we cannot assure you that we will be able to continue to qualify for preferential tax treatment. For illustration purposes only, the tax benefit we had as a result of such preferential tax treatment, calculated as the difference between our actual income tax expenses and the amount of tax expenses we would have incurred had we not been entitled to the reduced corporate tax rate during the same period. In the unlikely event of a failure to renew the “new high-tech enterprise” status after its expiration, we will be subject to the unified corporate income tax rate of 25% starting from the year of expiration and will thus incur increased income tax, which may have a material adverse effect on our net income and results of operations.

 

32

 

 

We face uncertainties with respect to indirect transfers of equity interests in PRC resident enterprises by their non-PRC holding companies.

 

We face uncertainties regarding the reporting on and consequences of previous private equity financing transactions involving the transfer and exchange of shares in our company by non-resident investors. In February 2015, the SAT issued the Bulletin on Issues of Enterprise Income Tax on Indirect Transfers of Assets by Non PRC Resident Enterprises, or Bulletin 7. Pursuant to Bulletin 7, an “indirect transfer” of PRC assets, including a transfer of equity interests in an unlisted non-PRC holding company of a PRC resident enterprise, by non-PRC resident enterprises may be re-characterized and treated as a direct transfer of the underlying PRC assets, if such arrangement does not have a reasonable commercial purpose and was established for the purpose of avoiding payment of PRC enterprise income tax. As a result, gains derived from such indirect transfer may be subject to PRC enterprise income tax, and the transferee or other person who is obligated to pay for the transfer is obligated to withhold the applicable taxes, currently at a rate of 10% for the transfer of equity interests in a PRC resident enterprise. Bulletin 7 also introduced safe harbors for internal group restructurings and the purchase and sale of equity securities through a public securities market. On October 17, 2017, the SAT issued the Announcement of the State Administration of Taxation on Issues Concerning the Withholding of Non-resident Enterprise Income Tax at Source, or Bulletin 37, which came into effect on December 1, 2017. The Bulletin 37 further clarifies the practice and procedure of the withholding of nonresident enterprise income tax.

 

We face uncertainties on the reporting and consequences of future private equity financing transactions, share exchanges or other transactions involving the transfer of shares in our company by investors that are non-PRC resident enterprises. The PRC tax authorities may pursue such non-resident enterprises with respect to a filing or the transferees with respect to withholding obligation, and request our PRC Operating Entities to assist in the filing. As a result, we and non-resident enterprises in such transactions may become at risk of being subject to filing obligations or being taxed under Bulletin 7 and Bulletin 37, and may be required to expend valuable resources to comply with them or to establish that we and our non-resident enterprises should not be taxed under these regulations, which may have a material adverse effect on our financial condition and results of operations.

 

PRC regulation of loans to and direct investment in PRC entities by offshore holding companies may delay us from using the proceeds of future offerings to make loans or additional capital contributions to our PRC Operating Entities, which could materially and adversely affect our liquidity and our ability to fund and expand our business.

 

Any funds we transfer to and from the PRC Operating Entities, either as a shareholder loan or as an increase in registered capital or dividend distributions, are subject to permission or approval by or registration with relevant governmental authorities in China. According to the relevant PRC regulations on foreign invested enterprises in China, capital contributions to our PRC Operating Entities are subject to the registration with the State Administration for Market Regulation or its local counterpart and registration with a local bank authorized by SAFE. In addition, (i) any foreign loan procured by our PRC Operating Entities is required to be registered with the SAFE or its local branches and (ii) any of our PRC Operating Entities may not procure loans which exceed the difference between its total investment amount and registered capital or, as an alternative, only procure loans subject to the calculation approach and limitation as provided by the People’s Bank of China. Additionally, any medium or long-term loans to be provided by us to the PRC Operating Entities must be registered with the National Development and Reform Commission and SAFE or its local branches. We may not be able to obtain these government permissions or approvals or complete such registrations in a timely manner, or at all, with respect to future capital contributions or loans by us to our PRC Operating Entities. If we fail to receive such permissions or approvals or complete such registration or filing, our ability to use the proceeds of future offerings to capitalize our PRC operations may be negatively affected, which could adversely affect our liquidity and our ability to fund and expand our business. In addition, the PRC government imposes controls on the convertibility of RMB into foreign currencies and, in certain cases, the remittance of currency out of China. The majority of the SunCar subsidiaries’ income is received in RMB and shortages in foreign currencies may restrict our ability to pay dividends or other payments, or otherwise satisfy our foreign currency denominated obligations, if any. Under existing PRC foreign exchange regulations, payments of current account items, including profit distributions, interest payments and expenditures from trade-related transactions, can be made in foreign currencies without prior permission or approval from The State Administration of the Foreign Exchange (“SAFE”) in the PRC as long as certain procedural requirements are met. However, permission or approval from appropriate government authorities is required if Renminbi is converted into foreign currency and remitted out of China to pay capital expenses such as the repayment of loans denominated in foreign currencies. To the extent cash in the business is in the PRC/Hong Kong or a PRC/Hong Kong entity, the funds may not be available to fund operations or for other use outside of the PRC/Hong Kong due to interventions in or the imposition of restrictions and limitations on the ability of SunCar or SunCar’s subsidiaries, by the PRC government to transfer cash. The PRC government may, at its discretion, impose restrictions on access to foreign currencies for current account transactions and if this occurs in the future, we may not be able to pay dividends in foreign currencies to our shareholders, including U.S. investors.

 

Our failure to fully comply with PRC labor-related laws may expose us to potential penalties.

 

Companies operating in China are required to participate in various government sponsored employee benefit plans, including certain social insurance, housing funds and other welfare-oriented payment obligations, and contribute to the plans in amounts equal to certain percentages of salaries, including bonuses and allowances, of our employees up to a maximum amount specified by the local government from time to time at locations where we operate our businesses. The requirement of employee benefit plans has not been implemented consistently by the local governments in China given the different levels of economic development in different locations. We have been paying and will continue to pay social security and housing fund contributions in strict compliance with the relevant PRC regulations for and on behalf of our employees. However, we may be subject to penalties for our failure to make payments in accordance with the applicable PRC laws and regulations should any regulations change in the future, in which case, we may be required to make up the contributions for these plans as well as to pay late fees and fines. If we are subject to fines in relation to the underpaid employee benefits, our financial condition and results of operations may be adversely affected.

 

33

 

 

The Holding Foreign Companies Accountable Act, or the HFCAA, and the related regulations are evolving quickly. Further implementations and interpretations of our amendments to the HFCAA or the related regulations, or a PCAOB’s determination of its lack of sufficient access to inspect our auditor, might pose regulatory risks to and impose restrictions on us because of our operations in mainland China that PCAOB may not be able to inspect or investigate completely such audit documentation and, as such, you may be deprived of the benefits of such inspection and our ordinary share could be delisted from the stock exchange pursuant to the HFCAA.

 

On May 20, 2020, the U.S. Senate passed the Holding Foreign Companies Accountable Act (the “HFCAA”) requiring a foreign company to certify it is not owned or controlled by a foreign government if the PCAOB is unable to audit specified reports because the Company uses a foreign auditor not subject to PCAOB inspection. If the PCAOB is unable to inspect the Company’s auditors for three consecutive years, the issuer’s securities are prohibited to trade on a national securities exchange or in the over the counter trading market in the U.S. On December 18, 2020, the HFCAA was signed into law.

 

On June 22, 2021, the U.S. Senate passed the Accelerating Holding Foreign Companies Accountable Act (“AHFCAA”), which reduced the period for foreign companies to comply with PCAOB audits from three to two consecutive years. On December 29, 2022, the Consolidated Appropriations Act, 2023 was signed into law, which officially reduced the number of consecutive non-inspection years required for triggering the prohibitions under the HFCAA from three years to two.

 

On December 16, 2021, PCAOB announced HFCAA determinations relating to its inability to inspect or investigate completely registered public accounting firms headquartered in mainland China or Hong Kong because of positions taken by authorities in the PRC or Hong Kong. The inability of the PCAOB to conduct inspections of auditors in China made it more difficult to evaluate the effectiveness of these accounting firms’ audit procedures compared to auditors subject to PCAOB inspections.

 

On August 26, 2022, the PCAOB signed a Statement of Protocol with the China Securities Regulatory Commission and the Ministry of Finance of the People’s Republic of China. On December 15, 2022, the PCAOB announced in its 2022 HFCAA Determination Report that it was able to secure complete access to inspect and investigate audit firms in the PRC, and vacated previous determinations to the contrary. The PCAOB may reassess its determinations and issue new determinations consistent with the HFCAA at any time.

 

On December 15, 2022, the PCAOB announced in its 2022 HFCAA Determination Report (the “2022 Report”) its determination that the PCAOB was able to secure complete access to inspect and investigate audit firms in the People’s Republic of China (PRC), and the PCAOB Board voted to vacate previous determinations to the contrary. According to the 2022 Report, this determination was reached after the PCAOB had thoroughly tested compliance with every aspect of the Protocol necessary to determine complete access, including on-site inspections and investigations in a manner fully consistent with the PCAOB’s methodology and approach in the U.S. and globally. According to the 2022 Report, the PRC Authorities had fully assisted and cooperated with the PCAOB in carrying out the inspections and investigations according to the Protocol, and have agreed to continue to assist the PCAOB’s investigations and inspections in the future. As required by the HFCAA, if in the future the PCAOB determines it no longer can inspect or investigate completely because of a position taken by any foreign authority, including but is not limited to mainland China relevant authority, the PCAOB will act expeditiously to consider whether it should issue a new determination.

 

Our previous auditor, Marcum Asia CPAs LLP (formerly, Marcum Bernstein & Pinchuk LLP) (“Marcum Asia”), and our current auditor, Enrome LLP (“Enrome”), the independent registered public accounting firm that issues the audit report included elsewhere in this Report, as auditors of companies that are traded publicly in the United States and firms registered with the PCAOB, are both subject to laws in the United States pursuant to which the PCAOB conducts regular inspections to assess the auditors’ compliance with the applicable professional standards. Marcum Asia is headquartered in Manhattan, New York, and is subject to inspection by the PCAOB on a regular basis with the last inspection in 2020. Enrome is headquartered in Singapore, Singapore, and is subject to inspection by the PCAOB on a regular basis and can be inspected by PCAOB.  As of the date of this Report, neither of previous and current auditors is among the firms listed on the PCAOB Determination List issued in December 2021, the latest list publicly available.

 

Such recent developments would add uncertainties to our offering and we cannot assure you whether the SEC, the PCAOB, Nasdaq, or other regulatory authorities would apply additional and more stringent criteria to us after considering the effectiveness of our auditor’s audit procedures and quality control procedures, adequacy of personnel and training, or sufficiency of resources, geographic reach or experience as it relates to the audit of our financial statements. It remains unclear what further actions the SEC, the PCAOB or Nasdaq will take to address these issues and what impact those actions will have on U.S. companies that have significant operations in the PRC and have securities listed on a U.S. stock exchange (including a national securities exchange or over-the-counter stock market). In addition, any additional actions, proceedings, or new rules resulting from these efforts to increase U.S. regulatory access to audit information could create some uncertainty for investors, the market price of our ordinary shares could be adversely affected, and we could be delisted if we and our auditor are unable to meet the PCAOB inspection requirement or being required to engage a new audit firm, which would require significant expense and management time. If trading in our ordinary shares is prohibited under the CAA in the future because the PCAOB determines that it cannot inspect or fully investigate our auditor at such future time, Nasdaq may determine to delist our ordinary shares. If our ordinary shares are unable to be listed on another securities exchange by then, such a delisting would substantially impair your ability to sell or purchase our ordinary shares when you wish to do so, and the risk and uncertainty associated with a potential delisting would have a negative impact on the price of our ordinary shares.

 

34

 

 

The current tension in international trade, particularly with regard to U.S. and China trade policies, may adversely impact our business, financial condition, and results of operations.

 

Although cross-border business may not be an area of our focus, if we plan to expand our business internationally in the future, any unfavorable government policies on international trade, such as capital controls or tariffs, may affect the demand for our services, impact our competitive position, or prevent us from being able to conduct business in certain countries. If any new tariffs, legislation, or regulations are implemented, or if existing trade agreements are renegotiated, such changes could adversely affect our business, financial condition, and results of operations. Recently, there have been heightened tensions in international economic relations, such as the one between the United States and China. The U.S. government has recently imposed, and has recently proposed to impose additional, new, or higher tariffs on certain products imported from China to penalize China for what it characterizes as unfair trade practices. China has responded by imposing, and proposing to impose additional, new, or higher tariffs on certain products imported from the United States. Following mutual retaliatory actions for months, on January 15, 2020, the United States and China entered into the Economic and Trade Agreement Between the United States of America and the People’s Republic of China as a phase one trade deal, effective on February 14, 2020.

 

Although the direct impact of the current international trade tension, and any escalation of such tension, on the industries in which we operate is uncertain, the negative impact on general, economic, political and social conditions may adversely impact our business, financial condition and results of operations.

 

Risks Related to Ownership of SunCar’s Securities

 

Payment of dividends is subject to restrictions under PRC laws. There is no assurance whether and when we will pay dividends.

 

On October 26, 2021, Shengshi Dalian Insurance Agency Co., Ltd. (“SUNCAR Online”), one of SunCar’s majority-owned subsidiary listed on the National Equities Exchange and Quotations Co., Ltd. (the “NEEQ”) declared and paid dividend of US$15,859,000, among which US$6,620,000 was paid to non-controlling shareholders of SUNCAR Online. The remaining dividends were paid to 100% owned subsidiaries of SunCar.  

 

Under applicable PRC laws, dividends may be paid only out of distributable profits. Distributable profits mean, as determined under PRC GAAP or U.S. GAAP, whichever is lower, our net profits for a period, plus the distributable profits or net of the accumulated losses, if any, at the beginning of such period, less appropriations to transaction risk reserve, statutory surplus reserve (determined under PRC GAAP) and discretionary surplus reserve (as approved by our shareholders’ meeting). As a result, we may not have sufficient profit to enable us to make future dividend distributions to our shareholders, even if one of our financial statements prepared in accordance with PRC GAAP or U.S. GAAP indicates that our operations have been profitable. After the completion of the Transaction, we may distribute dividends in the form of cash or by other means permitted by our Articles of Association. Any proposed distribution of dividends shall be formulated by our Board and will be subject to approval of our Shareholders. A decision to declare or to pay any dividends in the future, and the amount of any dividend, will depend upon a number of factors, including our earnings and financial condition, operating requirements, capital requirements, business prospects, statutory, regulatory and contractual restrictions on our declaration and payment of dividends, and any other factors that our Directors may consider important. Any history dividends distribution cannot be regarded as any form of indication of either the amount or the time we will distribute dividends. We cannot assure you that our dividend policies will not change in the future.

 

SunCar is a holding company, and will rely on dividends paid by our subsidiaries for our cash needs. Any limitation on the ability of our subsidiaries to make dividend payments to us, or any tax implications of making dividend payments to us, could limit our ability to pay our parent company expenses or pay dividends to holders of our ordinary shares.

 

SunCar is a holding company and conduct substantially all of our business in China through our PRC Operating Entities. We may rely on dividends to be paid by our PRC Operating Entities to fund our cash and financing requirements, including the funds necessary to pay dividends and other cash distributions to our shareholders, to service any debt we may incur and to pay our operating expenses. If our PRC Operating Entities incur debt on its own behalf in the future, the instruments governing the debt may restrict its ability to pay dividends or make other distributions to us, and in turn affect our ability to pay dividends to our investors.

 

35

 

 

Under PRC laws and regulations, our PRC Operating Entities may pay dividends only out of their accumulated profits as determined in accordance with PRC accounting standards and regulations. In addition, our subsidiaries in China are required to set aside at least 10% of its after-tax profits each year, if any, to fund a statutory reserve until such reserve reaches 50% of its registered capital. Each of such entity in China is also required to further set aside a portion of its after-tax profits to fund the employee welfare fund, although the amount to be set aside, if any, is determined at the discretion of its board of directors. Although the statutory reserves can be used, among other ways, to increase the registered capital and eliminate future losses in excess of retained earnings of the respective companies, the reserve funds are not distributable as cash dividends except in the event of liquidation. If our PRC Operating Entities cannot generate enough revenues in the future, their abilities to pay dividends or make other distributions to us may be restricted, and in turn affect our ability to pay dividends to our investors.

 

Our PRC Operating Entities generates primarily all of their revenue in Renminbi, which is not freely convertible into other currencies. As a result, any restriction on currency exchange may limit the ability of our PRC Operating Entities to use their Renminbi revenues to pay dividends to us. The PRC government may continue to strengthen its capital controls, and more restrictions and substantial vetting process may be put forward by SAFE for cross-border transactions falling under both the current account and the capital account. Any limitation on the ability of our PRC Operating Entities to pay dividends or make other kinds of payments to us could materially and adversely limit our ability to grow, make investments or acquisitions that could be beneficial to our business, pay dividends, or otherwise fund and conduct our business.

 

In addition, the Enterprise Income Tax Law, or EIT, and its implementation rules provide that a withholding tax rate of up to 10% will be applicable to dividends payable by Chinese companies to non-PRC-resident enterprises unless otherwise exempted or reduced according to treaties or arrangements between the PRC central government and governments of other countries or regions where the non-PRC resident enterprises are incorporated. Any limitation on the ability of our PRC Operating Entities to pay dividends or make other distributions to us could materially and adversely limit our ability to grow, make investments or acquisitions that could be beneficial to our business, pay dividends, or otherwise fund and conduct our business.

 

Because there are no current plans to pay cash dividends on the Class A Ordinary Share for the foreseeable future, you may not receive any return on investment unless you sell your Class A Ordinary Share for a price greater than that which you paid for it.

 

SunCar intends to retain future earnings, if any, for future operations, expansion and debt repayment and there are no current plans to pay any cash dividends for the foreseeable future. The declaration, amount and payment of any future dividends on shares of the Class A Ordinary Share will be at the sole discretion of SunCar’s board of directors. SunCar’s board of directors may take into account general and economic conditions, the SunCar’s financial condition and results of operations, SunCar’s available cash and current and anticipated cash needs, capital requirements, contractual, legal, tax, and regulatory restrictions, implications on the payment of dividends by SunCar to its stockholders or by its subsidiaries to it and such other factors as SunCar’s board of directors may deem relevant. In addition, SunCar’s ability to pay dividends is limited by covenants of SunCar’s existing and outstanding indebtedness and may be limited by covenants of any future indebtedness SunCar incurs. As a result, you may not receive any return on an investment in SunCar’s Class A Ordinary Share unless you sell SunCar’s Class A Ordinary Share for a price greater than that which you paid for it.

 

36

 

 

There has been no prior public market for our Ordinary Shares and their liquidity and market price may be volatile.

 

We have applied for the listing of, and permission to deal in, our Ordinary Shares on the Nasdaq Capital Market. We cannot assure you that a public market for our Ordinary Shares with adequate liquidity and trading volume will develop and be sustained, or that the market price of our Ordinary Shares will not decline following completion of the Transaction. Furthermore, the price and trading volume of our Ordinary Shares may be volatile. The following factors, among others, may affect the trading volume and price of our Ordinary Shares:

 

 actual or anticipated fluctuations in our revenue and results of operations;
   
 loss of significant customers or material defaults by our customers;
   
 major changes in our key personnel or senior management;

 

 announcements of competitive developments, acquisitions or strategic alliances in our industry;
   
 changes in earnings estimates or recommendations by financial analysts;
   
 involvement in litigation or regulatory investigations;
   
 general market conditions or other developments affecting us or our industry;
   
 fluctuations in stock market price and volume and other events or factors beyond our control;
   
 the release of lockup or other transfer restrictions on our outstanding Ordinary Shares, or sales or perceived sales of additional Ordinary Shares by us or other shareholders; and
   
 our inability to obtain or maintain regulatory approval for our business operations.

 

In addition, stock markets and the shares of other companies listed on the Nasdaq with significant operations and assets in China have been experiencing increasing price and volume fluctuations in recent years, some of which have been unrelated or disproportionate to the operating performance of such companies. These broad market and industry fluctuations may adversely affect the market price of our Ordinary Shares, and it is possible that our Ordinary Shares may be subject to changes in price not directly related to our performance.

  

If SunCar fails to implement and maintain an effective system of internal controls to remediate its material weaknesses over financial reporting, SunCar may be unable to accurately report its results of operations, meets its reporting obligations or prevent fraud, and investor confidence and the market price of SunCar’s ordinary shares may be materially and adversely affected.

 

Prior to the Business Combination, SunCar has been a private company with limited accounting personnel and other resources with which to address SunCar’s internal controls and procedures. Neither SunCar nor its independent registered public accounting firm undertook a comprehensive assessment of SunCar’s internal control under the Sarbanes-Oxley Act of 2002 for purposes of identifying and reporting any material weakness in SunCar’s internal control over financial reporting. Had SunCar performed a formal assessment of SunCar’s internal control over financial reporting or had SunCar’s independent registered public accounting firm performed an audit of SunCar’s internal control over financial reporting, material weakness or control deficiencies may have been identified. Upon completion of the Business Combination, SunCar has become subject to the Sarbanes-Oxley Act of 2002. Section 404 of the Sarbanes-Oxley Act, or Section 404, requires that SunCar include a report from management on the effectiveness of SunCar’s internal control over financial reporting in SunCar’s annual report on Form 20-F beginning with SunCar’s annual report in SunCar’s second annual report on Form 20-F after becoming a public company. In addition, once SunCar ceases to be an “emerging growth company” as such term is defined in the JOBS Act, SunCar’s independent registered public accounting firm must attest to and report on the effectiveness of SunCar’s internal control over financial reporting. Moreover, even if SunCar’s management concludes that SunCar’s internal control over financial reporting is effective, SunCar’s independent registered public accounting firm, after conducting its own independent testing, may issue an adverse opinion on the effectiveness of internal control over financial reporting if it is not satisfied with SunCar’s internal controls or the level at which SunCar’s controls are documented, designed, operated or reviewed, or if it interprets the relevant requirements differently from SunCar. In addition, after SunCar becomes a public company, SunCar’s reporting obligations may place a significant strain on SunCar’s management, operational and financial resources and systems for the foreseeable future. SunCar may be unable to timely complete its evaluation testing and any required remediation.

 

37

 

 

During the course of documenting and testing SunCar’s internal control procedures, in order to satisfy the requirements of Section 404, SunCar may identify other weaknesses and deficiencies in SunCar’s internal control over financial reporting. If SunCar fails to maintain the adequacy of its internal control over financial reporting, as these standards are modified, supplemented, or amended from time to time, SunCar may not be able to conclude on an ongoing basis that it has effective internal control over financial reporting in accordance with Section 404. Generally speaking, if SunCar fails to achieve and maintain an effective internal control environment, it could result in material misstatements in SunCar’s financial statements and could also impair SunCar’s ability to comply with applicable financial reporting requirements and related regulatory filings on a timely basis. As a result, SunCar’s businesses, financial condition, results of operations and prospects, as well as the trading price of the ordinary shares, may be materially and adversely affected. Additionally, ineffective internal control over financial reporting could expose SunCar to increased risk of fraud or misuse of corporate assets and subject SunCar to potential delisting from the stock exchange on which SunCar lists, regulatory investigations and civil or criminal sanctions. SunCar may also be required to restate its financial statements from prior periods. SunCar will incur increased costs as a result of being a public company.

 

Upon completion of the Business Combination, SunCar has become a public company and expect to incur significant legal, accounting, and other expenses. For example, as a result of being a public company, SunCar has adopted policies regarding internal controls and disclosure controls and procedures. Operating as a public company will make it more difficult and more expensive for it to obtain director and officer liability insurance, and SunCar may be required to accept reduced policy limits and coverage or incur substantially higher costs to obtain the same or similar coverage, or SunCar may not be able to obtain appropriate director and officer liability insurance at all. In addition, SunCar will incur additional costs associated with its public company reporting requirements. It may also be more difficult for SunCar to attract and retain qualified persons to serve on its Board of Directors, board committees or as executive officers due to the lack of director and officer insurance coverage that mitigates the risk and loss of the personal assets of directors and officers. SunCar’s inability to obtain appropriate director and officer insurance policies could cause a substantial business disruption, adverse reputational impact and regulatory scrutiny and, as a result, could have a material adverse effect on SunCar’s business, financial condition and results of operations.

 

After SunCar is no longer an “emerging growth company,” SunCar may incur significant expenses and devote substantial management effort toward ensuring compliance with the requirements of Section 404 and the other rules and regulations of the SEC.

 

Future sales or perceived sales of substantial amounts of our securities in the public market could have a material adverse effect on the prevailing market price of our Ordinary Shares and our ability to raise capital in the future, and may result in dilution of your shareholdings.

 

The market price of our Ordinary Shares could decline as a result of future sales of substantial amounts of our Ordinary Shares or other securities relating to our Ordinary Shares in the public market or the issuance of new Ordinary Shares or other securities, or the perception that such sales or issuances may occur. Future sales, or perceived sales, of substantial amounts of our securities, including any future offerings, could also materially and adversely affect our ability to raise capital in the future at a time and at a price which we deem appropriate. In addition, our Shareholders may experience dilution in their holdings to the extent we issue additional securities in future offerings.

 

We may have conflicts of interest with our largest shareholder and may not be able to resolve such conflicts on favorable terms for us.

 

The largest shareholder has a fair amount of the voting rights of SunCar and substantial influence over our business with respect to material matters requiring voting rights, and we cannot assure you that any of our controlling shareholders will act in the best interest of our company should any conflict arise. For example, they may make strategic decisions with respect to us or that affect our business in ways that favor themselves and therefore their own shareholders, which may not coincide with the interests of our other shareholders. We may not be able to resolve any potential conflicts, and even if we do so, the resolution may be less favorable to us than if we were dealing with an unaffiliated party.

 

38

 

 

ITEM 4. INFORMATION ON THE COMPANY

 

A. History and Development of the Company

 

The Company was incorporated under the laws of the Cayman Islands on August 6th, 2021 solely for the purpose of effectuating the Business Combination, which was consummated on May 17, 2023. See a description of the material terms of the Business Combination as described in the Form F-4 in the section entitled, “The Business Combination Proposal”. The Company owns no material assets other than its interests in ASGL and GBRG acquired in the Business Combination and does not operate any business other than through ASGL, its wholly-owned subsidiary. ASGL is Cayman Islands exempted company. See Item 5-Operating and Financial Review and Prospects for a discussion of ASGL’s operating and financial review and prospects for the year ended December 31, 2024.

 

The mailing address of the Company’s principal executive office is Suite 209, No. 656 Lingshi Road, Jing’an District, Shanghai, 200072, People’s Republic of China, and its telephone number is (86) 138-1779-6110. The Company’s official website is https://suncartech.com/. The information contained on, or accessible through, the Company’s website is not incorporated by reference into this Report, and you should not consider it a part of this Report.

 

The Company is subject to certain of the informational filing requirements of the Exchange Act. Since the Company is a “foreign private issuer”, the officers, directors and principal shareholders of the Company are exempt from the reporting and “short-swing” profit recovery provisions contained in Section 16 of the Exchange Act with respect to their purchase and sale of Class A Ordinary Shares. In addition, the Company is not required to file reports and financial statements with the SEC as frequently or as promptly as U.S. public companies whose securities are registered under the Exchange Act. However, the Company is required to file with the SEC an Annual Report on Form 20-F containing financial statements audited by an independent accounting firm. On March 30, 2023, the Company and GBRG furnished to its shareholders a proxy statement/prospectus relating to the Business Combination. The SEC also maintains a website at http://www.sec.gov that contains reports and other information that the Company files with or furnishes electronically to the SEC.

 

B. Business Overview

 

Prior to the Business Combination, the Company did not conduct any material activities other than those incidental to its formation and the matters contemplated by the Merger Agreement, such as the making of certain required securities law filings and the establishment of merger subsidiaries. Upon the Closing, the Company became the direct parent of ASGL (d/b/a SunCar), and conducts its business through ASGL and ASGL’s subsidiaries.

 

39

 

 

INDUSTRY OVERVIEW OF SUNCAR

  

Electric Vehicles (“EVs”) in China

  

The EV auto service market has shown significant growth in recent years. With the continuous research and development investment in the electric vehicle space, EVs demonstrate their market potential through a robust increase in sales in recent years. An increasing number of players have quickly entered the EV auto service market to gain first-mover advantage, while existing auto service providers have deployed specific equipment and initiated pilot collaborations with EV manufacturers.

 

Overview of China’s Auto eInsurance Market

 

The insurance market in China is highly concentrated and dominated by state-owned insurance companies such as PICC, PingAn, and Pacific Insurance, with the top 10 insurance company groups enjoying over 90% market share. 

 

Auto eInsurance in China include compulsory motor vehicle liability insurance and commercial insurance. Compulsory motor vehicle liability insurance premium is paid annually with rates determined by accident record and capacity of the vehicle. Commercial insurances are classified into two categories, primary insurances and additional insurances. Usually, the premium of commercial insurance is decided by the sales price of the vehicle, records of traffic regulation violations and other possible variables. Commercial insurances are frequently adjusted according to the accident rate in previous years.

 

Auto insurance agency market in China includes two parties, namely insurance companies and insurance agencies. Insurance companies are the manufacturer of insurance products. Insurance policies are created and administered and claims are paid by the insurance company. Insurance companies are responsible for issuing and assuming the risk for insurance policies. Insurance agencies are the retail or wholesale shop that sells and services the product created by the manufacturer, i.e. the insurance company. They are not directly employed by any insurance company. Instead, they can decide which insurance companies they would like to represent and which products they would like to sell. By cooperating with various insurance companies, the insurance agency service providers are able to offer insurance products underwritten by different insurance companies, making more options available for consumers.

 

Auto eInsurance agency refers to the auto insurance agency that leverages Internet technology and distributes auto insurance products through its online sales interface, including PC interfaces and mobile APP, which are designed to facilitate its sales staff and to promote sales in its offline channels. Through an online sales interface, the sales staff of the insurance agency can search for quotes and terms for different products provided by a variety of insurance companies. Furthermore, they can recommend insurance products and perform the whole insurance transaction process, including information consultation, plan design, insuring, payment, etc. for their clients.  

 

40

 

 

Future Trends of the Auto eInsurance Agency Market in China

 

Increasing Demand for More Diversified Auto eInsurance Products

 

From the supply side, as the market becomes more standardized and concentrated, auto eInsurance agencies are seeking to differentiate themselves, often through product diversification. As the market gradually evolves and matures in the future, the complexity of auto eInsurance products will keep evolving accordingly. From the demand side, firstly, as the number of vehicles increases over time, there will be more customers entering the market with various and specific demands. Secondly, as customers increase in their knowledge of auto eInsurance, they will demand different types of auto eInsurance to meet their diverse and specific needs. Thirdly, the fast-growing demand attributable to the significant growth on the EV sales is expected to generate more diversified demand in the auto eInsurance agency market in the near future.

 

Accelerating Industry Consolidation

 

With its short history relative to in more developed countries, the professional insurance agency market in China is rather fragmented, which indicates substantial opportunities for further growth and consolidation. Moreover, as the government continues its focus on the healthy and orderly development of the auto eInsurance agency market through strict industry regulations, the barrier to entry will increase and the expected number of players in the market will decrease. As a result, auto eInsurance agencies who cannot or will not pay the increasing regulatory costs, for example because of their small scales, will likely consider exiting the market due to intensified competition, poor profitability, or burdensome industry regulations. By contrast, the leading players with scale and experience are expected to benefit in the long run.

 

Technological Advancement to Enhance Operational Efficiency

 

With advances in technologies including the Internet of Things, big data, cloud computing and artificial intelligence, the adoption of technology to improve operational efficiency becomes more ubiquitous and integrated in the value chain. As technology integration and digitalization bring customers, vehicle manufacturers and auto eInsurance providers closer together, auto eInsurance agencies can initiate strategic alliances with vehicle manufacturers to better take advantage of the resulting market opportunity and customer data. Ultimately, through the application of technologies, auto eInsurance providers can develop sophisticated and customized auto eInsurance according to each individual case. Such technology trends will likely continue in the foreseeable future.

 

Overview of China’s Integrated Auto Service Market

 

According to the National Bureau of Statistics of China, by the end of 2024, the total number of motor vehicles for civilian use in China reached 352.68 million, up by 16.51 million over the previous year. Electric vehicles (“EVs”) totaled 31.40 million, up by 10.99 million over the previous year. These surpass the United States and the European Union in both size and growth.

 

Integrated auto service providers refer to those who offer comprehensive, integrated auto services to customers through offline service channels such as 4S dealership, repair & maintenance stores and other offline auto service providers.

B2B (Business-to-Business) integrated auto service providers offer their products and services to business customers which primarily comprise of banks, airline companies, insurance companies, telecom companies, online platforms such as online travel agencies and e-commerce platforms, and other corporates who have such needs. B2C (Business-to-Customer) integrated auto service providers offer their products and services directly to the consumers (or called end users). A few online professional auto service platforms are emerging, where consumers can directly purchase relevant services and enjoy services in particular offline automobile service stores.

 

Butler service mode mainly targets particular business customers such as banks, insurance companies, airline companies and telecom companies, among others, who tend to adopt centralized procurement through a bidding. The winner of the bidding supply integrated services to these business customers in the form of an auto service package. Banks, insurance companies, airline companies and telecom companies generally distribute such services as a reward to their VIP customers or high-level members and the latter can enjoy relevant services by redeeming their reward points.

 

Order push mode, in which each type of auto service is designed to be a standardized product and are sold by an intermediate institution, which are primarily online platforms, especially e-commerce platforms. They tend to offer such standardized products on their platform and when consumers order relevant services, they procure it accordingly from integrated auto service providers. 

 

Future Trends of the B2B Integrated Auto Service Market in China

 

Increasing Demand for Integrated Auto Service

 

Driven primarily by the steadily growing number of vehicles in use, particularly the EVs, the expanding demand for various value-added service such as designated driving, and the convenience resulting from the all-round service solutions provided, the demand for integrated auto service is expected to enjoy a sustained growth in the long run. 

 

41

 

 

More Standardized Service Delivery Procedures and Products

 

In order to better manage their extensive service networks, a few leading players have designed a series of service standards and continuously improve their service delivery procedures by enhancing the standardization of their products and services. Going forward, this will be a key development focus for the integrated auto service providers who aim to rapidly expand service networks without sacrificing the quality of the services delivered by their offline channel partners.

 

Integration and Consolidation in the Value Chain

 

As the profit margin of the market is comparatively low, certain integrated auto service providers opt to establish their service networks by integrating the scattered and independent offline service providers, which allows them to expand their geographical reach and service scope in a cost-effective way, and promotes resource integration along the value chain. This results in a win-win partnership between online platforms and offline service providers. In the future, this model is expected to be widely-adopted and the consolidation will increase, with leading players acquiring or engaging more service providers to expand the reach of their network across the country.

 

More Innovation in the Online-to-Offline Business Mode

 

Attracted by the market potential, many auto service providers have developed their online-to-offline service platforms to deliver auto services. However, the homogeneous business model, low consumer loyalty and lack of competitive advantages are of great concern to integrated auto service providers. Developing more innovative business models to optimize the resources online and offline have become one of the priorities for current players and new entrants to capture the opportunities in the current market as well as the high-potential EV market, among the increasingly intensified competition.

 

BUSINESS OF SUNCAR

 

Overview

 

We are a leading provider of cloud and mobile app-based auto eInsurance services, technology services, and auto services in China. For the years ended December 31, 2024 and 2023, we generated revenue of $441.9 million and $363.7, respectively. Building on our leading position in both of these segments and the synergies between them, we offer one-stop, fully digitalized, on-demand auto service systems to help our enterprise customers build up their customer base and serve their end customers.

  

Since our inception in 2007, we have amassed ample experience in perceiving and serving the expanding needs of China’s automobile owners. Rising with the increasing prevalence of the mobile internet in China, we introduced online apps for our insurance and auto business in 2014 and 2015, respectively. We have built comprehensive digital systems for both of our auto service and our auto eInsurance business segments, centered on our multi-tenant, cloud-based platform which empowers our customers and service providers to optimally access and manage the types of services and insurance they desire.

 

For our auto eInsurance business, we facilitate the sale of auto insurance products underwritten by major insurance companies in China. We receive commissions from these insurance companies which are typically a percentage of the premium paid by the policy holder. We implement, automate, and streamline the insurance purchasing process through our proprietary cloud and mobile apps which connect our customers to the full spectrum of products from the leading insurers in China. We sell insurance policies through a network of over 64,000 external sales partners. These sales partners include an offline auto network with frequent exposure to car owners, an online marketplace with large user traffic, and emerging EV OEMs and service providers. As of December 31, 2024, we have branch headquarters in 31 cities in 20 provinces of China. We have also established collaborative relationships with 35 insurance company groups (including the top 10 insurance company groups with combined market share of over 90%) in over 800 insurance company branch offices.

 

We operate our auto service business by offering customized auto services to our enterprise customers (our “auto service partners”), who include major banks, insurance companies, and other enterprises all of whom have end customer demands for auto services. These enterprise customers purchase our service solutions for the members of their reward programs or customer loyalty programs to enjoy. The auto service solutions cover over 300 types of services such as car wash, oil change, tire repair, car beautification, road assistance, flight pickup, designated driving, VIP lounge, etc. They are provided in collaboration with our auto service providers, which are typically third-party auto service providers. As of December 31, 2024, we have established a service network of over 48,000 third-party brick-and-mortar auto service providers, leasing and roadside assistance companies (compared to 47,000 and 45,000 as of December 31, 2023 and 2022). With this extensive service network, we serve over 1,400 enterprise customers.

 

42

 

 

We have built up our business as a digitalized, technology-driven provider of online platforms that enable and facilitate B2B services. We have secured 160 registered copyrights of computer software. Our proprietary technology solution is centered on our multi-tenant platform and our cloud infrastructure. On the auto services side, our digital platform provides API docking, front-end plug-in and module integration for our enterprise customers, as well as efficient, user friendly management and operations tools for our service providers. On the auto eInsurance side, our platform empowers our insurance company clients to manage all aspects of their business including customer orders, products, commissions, and reports. For insurance purchasers, our online insurance interface provides data-driven, AI-empowered real time quotation, pricing, underwriting and payment, by connecting to our market-wide insurer clients and the full spectrum of their policy selections. Our AI-empowered hybrid cloud infrastructure provides the secure storage and computation to support the demands by both insurance companies as well as end customers.

 

We have started making our technologies into a new business line. With growing demands to efficiently manage their businesses, our auto service providers are now paying for our online tools to streamline their business workflows, manage their customer relationships and automate orders processing. With the iterative upgrades of our technology, we are working on developing more SaaS model product offerings and plan to gradually turn our auto service providers into our technology customers.

 

We believe the cross-utilizations and interconnections between our auto service and auto eInsurance business lines enable positive feedback loops between them and symbiotic growth of both. While we are developing our nation-wide auto service provider network, these service providers become our sales partners of our auto eInsurance business. Conversely, when we engage with insurance companies to sell their insurance products, we also engage them as clients of our auto service solutions. We believe our synergistic business development will boost our sales channels as well as client network in both of our business segments.

 

As our business is closely connected to the auto industry, we have also embraced the recent trends of electric and smart vehicles. We are now working with 20 mainstream EV and smart car panel players, embedding our auto service solutions into their online applications and panels, and providing various insurance products to EV owners.

 

Our Business Model and Business Segments

 

The diagram below demonstrates models of our auto eInsurance business and our auto services business, and the symbiotic relations between them. We embedded our auto service module, as customized by our enterprise customers, into their own online applications and realize the offline services via our service networks. And we help our insurance company clients sell their insurance products through our sales partners.

 

 

Our auto eInsurance business

 

We generate revenue for our auto eInsurance business through collecting commissions from insurance companies for successful sales of their insurance products, which are typically based on a percentage of the premium paid by insurance purchasers. The commission rates are typically set by insurance companies and differ by product types, insurance companies and regions where the products are sold. The commission rates are also subject to adjustments by insurance companies based on their expectations on profits, consumer demand for the insurance products, the availability and pricing of comparable products from other insurance companies and government regulation and policies, in particular price-setting regulations by the China Banking and Insurance Regulatory Commission (CBIRC). Consequently, our average commission rates also varied between different locations and times of operation.

 

43

 

 

We offer to insurance buyers auto eInsurance products underwritten by major insurance companies in China. The auto eInsurance products we intermediate consist primarily of statutory automobile liability insurance (“SALI”) and commercial auto eInsurance. SALI is the compulsory vehicle insurance for all automobiles in China as required by relevant laws and regulations, and cover casualty and property loss in accidents involving the insured vehicle. Additionally, we intermediate various types of non-mandatory commercial insurance products for automobile owners, which cover damages caused to the insured automobiles by collisions and other traffic accidents, falling or flying objects, fire, explosion and natural disasters. We also intermediate commercial third-party liability insurance products, which cover bodily injuries and property damage to third parties caused by accidents involving insured vehicles, losses arising from vehicle theft and robbery and liability to passengers. We also intermediate supplementary policies to cover additional losses such as broken glass and vehicle body scratches. From time to time upon enquiry of insurance purchasers, we also facilitate individual accident insurance and other property and casualty insurance products related to car use or car owners.

 

We have digitalized our auto eInsurance business using our proprietary technology to ensure an efficient and friendly user experience. We employ artificial intelligence (AI) technology to automate parts of the workflow, completing the entire insurance purchase process within a few minutes. We are digitally connected to 35 major insurance company groups in over 800 insurance company branch offices (including the top 10 insurance company groups with combined over 90% market share) in China through their systems, with a wide selection of auto insurance products. Our sales partners have frequent exposures to and accurate traffic data of car owners. These sales partners introduce and guide the car owners to purchase insurance and receive sales commissions from us.

 

By the end of 2024 we had set up 31 branches in different cities. We had expanded our sales channels to over 64,000 sales partners. In China, Insurance companies setup lots of local insurer branches in different provinces or cities to deliver their services and products. Usually both Insurance companies and their insurer branches have decision power to select the agency partners but when we engage with insurance companies, the cooperation is established by computer system connection and the business is allocated and implemented by their insurer branches.

 

Our auto services business

 

Through our digital platform we integrate the service capabilities of over 48,000 auto service providers to provide customized service solutions for our enterprise customers. Our enterprise customers purchase these service solutions for their customers, who are members of the reward and customer loyalty programs of our enterprise customers. Via a simple plug-in connection into their own systems, our enterprise customers can indicate their current needs and budgets on our platform, which generates flexible and customized service solutions which vary by type, price, scale, locations, terms and durations of services. Our dedicated operations team helps our auto service providers reach clients in real time, around-the-clock, at all of our business locations.

 

Our auto service solutions include both regular, high frequency, drop-in services as well as one-time, reserved services. The former includes car wash, oil change, car beauty, tire change and other regular auto maintenance services. The latter include flight pickup, driver service, road assistance, and car overhaul services. These services are performed by the auto service providers connected to our digital platform, over 48,000 big and small businesses and individuals in the auto service industries. As regulated by the PRC laws, the auto service providers are liable for tort claims for any damages arising from their services, while our enterprise customers are also liable for contractual claims by their end customers for any damages arising from the services of the auto service providers.

 

Our auto services create value for both our customers and auto service providers. The auto market in China is highly fragmented, complex and localized, with non-standard quality specifications. Demands from end customers are specific and dynamic. Based on our auto service providers’ feedback to us, without our intermediation, they often suffer from insufficient and unpredictable order flow. Our one stop auto solution connects our customers with full spectrum services covering all the 33 provinces in China, while we provide quality standard supervision, data security and on-demand flexibility. Based on our past experience, our business scale and order volume has provided us with bargaining power versus auto service providers, which has enabled us to enforce our uniform standards of service quality, cost efficiency, and on-demand flexibility. Our smart order distribution system automatically matches each instance of a client’s service need to the best auto service provider for the job, and record the client’s feedback after the service for a sustained, accurate and fair rating system.

 

We had over 1,400 clients using our services in 2024, generating over 700 customized service solutions running on over 1,400 client applications for the year 2024. We have developed a network of over 48,000 auto service providers in China by the end of 2024.

 

44

 

 

Our technology business

 

During our nearly two decades of business in auto service and insurance markets, we have built up rich domain knowledge not only of our own business, but also of the businesses of our partners. To fully digitalize our business, we have continuously worked to develop online tools and digital systems to empower our partners to run their businesses more efficiently and seamlessly connected to our platforms. We have built modular online management tools such as customer relationship management (CRM), order management, finance management and visual analysis systems, based on our proprietary hybrid cloud platform. All of our auto service providers and insurance sales partners use all or some of these online tools to manage their daily work, allowing us the opportunity to monetize the online software we built.

 

We have been putting more R&D resource to accelerate the development turning the existing online software modules into a SaaS based product. We have launched our SaaS product with select customers in 2023, which we expect to scale up based on our proprietary hybrid cloud platform, onto which we are migrating our current portfolio of online software products. Prior to the SaaS based product development which began in 2022, we’ve already started to sell our online software as a technology development service since 2021, making some of our service providers as technology business clients. We expect to add more features and iteratively update the product to enhance the capability as well as user experience. We currently market our technology business first only to our service providers and insurance sales partners. We have been expanding the technology business to external clients since 2024, in addition to a good product penetration in our existing potential client pool.

 

Beginning in 2020, we have started to monetize our technical services on online software as a new source of revenue. For the year 2024, our technical services business generated revenue of $45 million.   Currently, this revenue takes the form of technology development service fees. We continue to develop our SaaS (Software as a Service) model for recurring subscription revenue. In 2024, we have secured a contract with ZEEKR (NYSE: ZK), a leading Chinese EV manufacturer, to develop and integrate our insurance platform into Zeekr’s app ecosystem. We have also developed our innovative partnership with Xiaomi since early 2024. We have co-developed a bespoke insurance technology platform and initiated sales of our embedded insurance product since Xiaomi’s first vehicle delivery in April 2024. We expect to expand this business by developing more features and by turning more of our after-service and insurance clients and partners into our technology business clients.

 

Direct synergies between our two major business segments

 

We believe that our strong capability in managing extensive networks of auto service providers across China is the engine of our dual platforms of auto eInsurance and auto services. We believe it enables us to synergistically develop both of our business segments, as follows:

 

 Cost-effective end customer-acquisition for our auto eInsurance business by cross-engaging our auto service providers to provide referrals. Auto service providers such as car wash and beauty stores interact daily and closely with car owners, who as insurance purchasers are the end customers of our insurance company clients. Thus, we can leverage our extensive, already-established network of auto service providers to acquire end customers for the insurance company clients of our auto eInsurance business.

 

 Efficient promotion of our auto services by cross-selling to our insurance company clients. Insurance companies strive to promote their auto eInsurance products and enhance the loyalty of their end customers by bundling their insurance products along with auto services, given the fierce market competition and stringent regulations within their industry. We have established stable and mutually beneficial collaborations with major Chinese insurance companies, which cross-sells and heightens the appeal of both the auto services and the insurance products we facilitate on our platforms.

 

Our Value Propositions

 

We believe that our synergistic double platform can provide unique values for enterprise customers and their end customers in the auto services and the auto eInsurance markets. We strive to promote sustainable and healthy development of an integrated and digitalized service platform for car owners in China.

 

45

 

 

Our value proposition for our enterprise customers:

 

 One-stop, plug-in, round-the-clock service enablement. Our service solutions contain diverse service selections, provided 24/7 across China, empowering our customers with round-the-clock, on-demand service capability to satisfy their end customers. The plug-in customized service solutions are fully digitally operated and managed, via system-to-system integration between our customers and us.
   
 Simple, convenient and cost-efficient service process. The management believes we have built and enabled an extensive network of quality auto service providers and set up stringent service standards to ensure consistent service quality. Our digital platform allows our enterprise customers to purchase comprehensive integrated auto services in one stop using a simple plug-in connection, thereby avoiding the costs of selecting, engaging and supervising numerous scattered and independent service providers on their own.
   
 Quality auto services to end customers of our customers to increase their loyalty and satisfaction with our enterprise customers. We select quality auto service providers and monitor them with regular trainings and supervision. The Management believes the quality services provided by our auto service providers enhances the loyalty and satisfaction of the end consumers of our enterprise customers.

 

Our value proposition for our auto service providers:

 

 Cost-effective customer acquisition. Once connected, our digital platform directs end consumers of our enterprise customers (i.e. members of their loyalty and reward programs) to visit the stores of our auto service providers. This provides our auto service providers with an additional flow of customers significant in volume and consistency, all without incurring additional marketing expenses.
   
 Online management tools for efficient operation. We provide our auto service providers online management tools to streamline their workflow and improve business efficiency. Although we have plans to monetize some of these online systems, we also expect the basic functions and modules to remain free to use to ensure wide adoption of our digital platforms.
   
 Referral fees for our auto eInsurance business. Auto service providers on our platform can also act as referral service providers for our auto eInsurance business. They refer their end consumers (of the auto services) who are also potential insurance purchasers to us and receive referral fees and other rewards when these referrals lead to successful insurance policy sales.

 

Our value proposition for our insurance company clients:

 

 Extensive network to promote insurance policies with cost efficiency. We leverage our proprietary technology platforms and our extensive networks of service providers to promote the sales of auto eInsurance products of our insurance company clients. This is facilitated by our online platform, which connects our over 64,000 external sales partners to insurance products underwritten by our 35 insurance company group clients (including the top 10 insurance company groups with combined over 90% market share), using our convenient online insurance interface. Thus, we allow our insurance company clients to leverage our extensive networks to promote their products with efficiency and scale.
   
 Targeted sales channels. Our sales partners consist of auto service providers and online car marketplaces with direct exposure to and focused user traffic of car owners. They bring customers to the product offerings of our insurance company clients, and the management believes such customers to be accurate target customers of our insurance company clients.
   
 Efficiency by full digital experience. Our online interface enables our insurance company clients to complete the whole insurance underwriting process fully digitally. With simple prompts from the insurance buyer, our system can realize automatic vehicle recognition, automatic quotation, online underwriting, online payment and insurance policy generation, saving time and cost for our insurance company clients compared to traditional offline policy selling.

 

46

 

 

Our value proposition for our external insurance sales partners:

 

 Referral fees. Our external insurance sales partners, which includes a large number of our auto service providers, earn referral fees for successful referral of insurance purchasers to purchase insurance products through our auto eInsurance platform.
   
 Simple and convenient referral process. Our insurance interface integrates diverse products from 35 insurance company groups (including the top 10 insurance company groups with combined over 90% market share), which we believe provides market-wide selection for the insurance buyers. With simple guidance, our insurance sales partners can help the insurance buyers finish the purchasing process within a few minutes on their smartphones.
   
 Enhanced consumer loyalty and satisfaction. For our channel partners such as Guazi.com, Souche.com, Chexiang.com, Cangoonline.com and Qufenqi.com, we recommend and customize insurance products and provide assistance in claim and damage assessment to their consumers.

 

Our value proposition for end consumers:

 

 Convenient one-stop “supermarket-style” auto insurance shopping experience. End consumers could obtain accurate real-time information of various auto eInsurance products and shop for insurance products conveniently while visiting car wash and beauty stores, maintenance facilities or dealership stores.
   
 Auto services for free or at discounted prices. Our auto services platform enables end consumers to receive various quality services for free or at discounted prices as members of the reward programs or customer loyalty programs of our enterprise customers. We provide end consumers the opportunity to redeem the reward points they accumulate easily in their daily life for quality auto services.
   
 Convenient and customized service experiences. The management believes the scale of our network of auto service providers as well as our efficient digitalized platform allow end consumers to conveniently choose auto services that best suit their particular needs at the times and locations most convenient to them.
   
 Complementary insurance claims assistance and related services. We, in collaboration with our insurance company clients and external insurance sales partners, provide comprehensive services to end consumers including claims assistance and damage assessment assistance.

  

Our Auto eInsurance Business Process

 

The auto eInsurance policies we intermediate generally have a term of one year. These policies are underwritten by insurance companies directly, and we are not a party to the insurance policy or any other agreements with the purchasers of the policies.

 

Sales and Marketing

 

We market insurance products to potential end consumers sourced from a comprehensive and integrated omni-channel interactive marketing network connected by our digital platform, comprised of external insurance sales partners, which include referral service providers, external registered sales representatives and channel partners. All of our external registered sales representatives are registered with the CBIRC. We have embraced the use of external insurance sales partners as our marketing strategy, prompted by the introduction of the Insurance Law and the amended Provisions on the Supervision of Professional Insurance Agencies in 2015, which effectively eliminated the requirement for salespersons to pass the qualification examination organized by the CBIRC and obtain a qualification certificate for providing insurance referral services. In addition, the rise of the internet and smart phones also prompted us to explore alternative marketing methods. Consequently, we redefined our marketing strategies after 2015 to focus on external insurance sales partners connected through our digital platform to our online insurance interface.

 

We engage external insurance sales partners to assist us in promoting the services and products we intermediate, refer potential insurance policy purchasers to us and help facilitate our transaction process. Depending on the nature of our external insurance sales partners, they may use a variety of means to achieve this, such as displaying our advertisements on their websites or billboards and sign-posts in their business premises, utilizing our digital platform and online insurance interface to provide information about the insurance products we facilitate to potential insurance purchasers, and conveying the potential purchase intention of their customers to us.

 

47

 

 

Transaction Process and Our Online Insurance Interface

 

Our proprietary technologies enable our in-house operation staff and external insurance sales partners to serve end consumers conveniently throughout the transaction process. We embed such technologies in our online insurance interface used by our external insurance sales partners. Our proprietary insurance app is designed to allow our external insurance sales partners to help potential insurance purchasers obtain accurate real-time insurance premium quotes and make the shopping process efficient and convenient for our end consumers. Our external insurance sales partners guide insurance purchasers through the selection and application process via the insurance app. Potential insurance purchasers can obtain insurance premium quotes, submit insurance applications and generally receive the relevant insurance company’s underwriting decisions from our online insurance interface, which automatically interacts with the systems of the insurance companies that we collaborate with. In addition, our external insurance sales partners may contact our online client service personnel through our online insurance interface or call them directly to get further help or information for potential insurance purchasers.

 

Our referral service providers, external registered sales representatives and channel partners are primarily registered users of our online insurance interface and end consumers only access our online insurance interface through our external insurance sales partners. For convenience of services, our channel partners such as EV OEM may register multiple accounts for their employees and stores. These registered users utilized our online insurance interface frequently and assisted end consumers to obtain over 35 million and over 27 million times insurance premium quotes through our online insurance interface annually in 2024 and in 2023.

  

Set forth below is an illustrative graph of the transaction process of our auto eInsurance business.

 

 

 

Our Auto Services Business Process

 

Our auto service solutions include both regular, high frequency drop-in services as well as one-time, reserved services.

 

Drop-In Services

 

Our drop-in services consist primarily of the services provided by car wash and beauty stores and maintenance services providers. Such auto service providers are primarily connected through our multi-tenant Master Digital Platform. For convenient services, our auto service providers with multiple stores generally register an individual account for each of their stores. As of December 31, 2024, our platform had more than 48,000 registered users, which are primarily brick-and-mortar stores of our auto service providers of drop-in services (compared to 47,000 and 45,000 as of December 31, 2023 and 2022). Our platform generates for our enterprise customers lists of stores of auto service providers (out of all available ones) suitable to their current needs and requirements. To access drop-in services, end consumers may elect to go to any store on the list without making any reservations.

 

Set forth below is a summary of our drop-in services:

 

 Automobile beauty services. Our automobile beauty services include car wash, waxing, refinishing, cleaning, polishing and paint repairing services.
   
 Maintenance services. Our maintenance services include oil change, oil filter change, tire maintenance, and other minor tune-up services.
   
 Safety checkup services. Our safety checkup services include routine checkups of the engine, brake, panel, tires, meters, battery and other functioning parts of the automobile.

 

48

 

 

Reservation Services

 

Some of our auto services require reservation with either our enterprise customers or us, usually through our enterprise customers’ own apps which are plugged in conveniently to our platform. Our reservation services are typically provided by major auto services, leasing and professional roadside assistance companies, as well as individual drivers who are typically registered users connected to our platform, using features designed specifically to facilitate reservation services. We also collaborate with car services, leasing and roadside assistance companies for our reservation services.

 

Set forth below is a summary of our reservation services:

 

 Designated driving. We primarily work with designated driver service providers to allocate the driver in designated location, offering driving service for car owners.
   
 Destination pickup services. We collaborate with nationwide service providers to provide our destination pickup services. We offer a full range of destination pickup services primarily in major cities, and airport and train station pickups in other cities.
   
 Non-accident roadside assistance and breakdown services. We offer non-accident roadside assistance and breakdown services, such as tire changing and battery jumping, typically through our auto service providers connected through our digital platform, which allows us to offer expedient roadside services at a low cost. We also collaborate with professional roadside assistance companies such as towing companies.
   
 Car inspection services. We offer car inspection services by assisting the end consumers of our enterprise customers in conducting annual inspection processes at the offices of the department of motor vehicles on behalf of the end consumers, including picking up and delivery of automobiles for inspection.

 

Management of Our Auto Service Providers

 

We select and engage our auto service providers based on our business needs. We have set up standard internal policies and procedures for our selection of auto service providers. We evaluate our auto service providers based on their business operation scope, financial situation, status of their facilities, staff, and reputation. We require our auto service providers to have obtained all qualifications necessary for their services and maintain adequate insurance in line with market practice. We maintain a database of our auto service providers’ business licenses and qualifications. Our auto processing department monitors the database and requests the auto service providers to provide updated business licenses to us upon expiration. For our drop-in services, we also impose requirements for business areas, uniforms, store decoration, and clear pricing. Certain of our auto service providers may also act as external insurance sales partners of our auto eInsurance business by referring potential insurance purchasers to us.

 

We require our auto service providers to maintain consistent service standards. For our drop-in services, we usually require our auto service providers to be able to provide multiple types of drop-in services. For our reservation services, we generally require enterprise auto service providers to provide 24-hour around-the-clock services. We require all the drivers involved in our auto services to have a minimum of five years of driving experience. We prefer to engage major car service chains, as we believe they are generally more capable of providing consistent quality services.

 

We enter into standard agreements with our auto service providers. Under such agreements, we generally pay our auto service providers each a fixed service fee for a single service provided by them. Such service fee varies depending on the types of services provided, location of the auto service provider and timing of the service provided. We maintain a database of our reservation services as the end consumers make reservations. We use our digital platform to track the drop-in services order status provided by our auto service providers.

 

After we engage a particular drop-in auto service provider, we communicate with it on a monthly basis and conduct regular visits to its store(s). We have a team that conduct site visits to multiple auto service providers to ensure that we visit a majority of our auto service providers at least once a month. We also provide regular training to our auto service providers, including training on use of our online management tools and our service standards and procedures. In addition, we have set up an end consumer feedback system to actively process end consumer feedback. According to our internal policy, within one month of receiving a customer complaint regarding a particular drop-in auto service provider, we will conduct site visits and provide special training in relation to our service standards to that auto service provider until it reaches our service standards. If an auto service provider repeatedly fails to provide quality services to our end consumers and receives multiple complaints, we will terminate our agreement with it.

 

49

 

 

Online-to-Offline Service Process

 

In connection with our auto apps and the auto services modules imbedded in our enterprise customers’ mobile apps, we have established an online-to-offline model where most of our enterprise customers have opted for electronic vouchers or barcodes which end customers receive through their mobile phones in our auto service process. At the same time, certain of our enterprise customers continue to opt for paper coupons, where each such paper coupons would carry a QR code to enable our auto service providers to verify such coupons through their auto app. Our online-to-offline service process is enabled by the auto service modules we develop for our enterprise customers’ mobile apps and our auto app, which connect the online interface to offline service points seamlessly. Our online-to-offline service process provides a more accurate and convenient solution to our enterprise customers, auto service providers and end consumers. Set forth below is an illustrative graph of this service process.

 

 

Our Partners and Clients

 

Under the B2B business model, we collaborate with major enterprise customers including insurance companies, banks, telecommunication companies and other companies who have customers with after-market services and auto insurance needs and generate revenue from such collaboration to ensure stable and sustained growth of our businesses. We believe that our ability to establish and maintain stable collaborative relationships with quality clients is crucial to our success.

 

During 2024, we had collaborated with over 1,480 enterprise customers (compared to over 1,400 in 2023 and over 1,300 in 2022) in terms of contract counterparties. We provided auto services to different banks at their headquarters level, such as Bank of China, Industrial and Commercial Bank of China, China Merchants Bank, China Construction Bank, Agricultural Bank of China, Bank of Communications, China CITIC Bank, and Shanghai Rural Commercial Bank, and over 800 of their branches. We also collaborated with over 330 insurance companies such as PICC P&C, Ping An P&C, CPIC P&C (China Pacific Insurance (Group) Co., Ltd.), China Continent Property & Casualty Insurance, and TPI, as well as other institutions such as Walmart China, Visa, and China UnionPay during 2024. Our abilities to provide quality auto services and secure real-time data processing have been widely recognized by our enterprise customers, as evidenced by our stable collaborations with them.

 

As of December 31, 2024, we had established business relationships with 35 insurance company groups (including the top 10 insurance company groups with combined over 90% market share). Our branches had established business relationships with over 800 branches of insurance companies. These strategic collaborations allow us to obtain more comprehensive support from our insurance company clients in terms of technology systems, business operations and claims support and secure more favorable business terms and arrangements for us, which has enhanced our market presence.

 

As of December 31, 2024, we also have established significant partnerships with leading technology companies and automotive manufacturers, particularly in the electric vehicle (EV) sector. Our customer base includes Tesla, Xiaomi, NIO, Li Auto, XPeng, Zeekr, Leapmotor, SAIC Motor, Seres, AVATR, and other leading EV manufacturers. We provide these clients with comprehensive solutions including customized insurance technology platforms, digital auto services, and cloud-based software solutions. For instance, we have developed an insurance management platform for Leapmotor integrated into their mobile app ecosystem, and expanded our insurance brokerage services for Tesla with premium volume growing from $400,000 to approximately $40 million across 48 Chinese cities. With Lotus Technology, we leverage our auto e-insurance platform and extensive auto service network to provide Lotus owners with comprehensive one-stop auto services. Our growing relationships with these technology-focused automotive companies play a vital role in our strategy to lead the transformation of auto services in the digital age. We have also established deep collaboration with auto dealers, starting with Chang’an Deepal dealers, by embedding our insurance systems into dealer networks to enable them to sell new insurance products.

 

In 2024, we have renewed car wash service agreements with Didi, Meituan, and Alipay, and signed a new car wash partnership with Douyin. We enhanced our Alipay collaboration, extending from ‘Car Life’ channel discounts to the ‘Car God Card’ program. We’ve also formed a strategic partnership with Ant Fortune to launch exclusive airport limousine services for Ant Fortune Black Card V3 members. We also provided high-end limousine services for leading luxury brands, including Chanel, Dior, and Omega, most notably supporting Chanel’s 2024 Hangzhou Show by providing transportation services for over 150 VIP guests.

 

50

 

 

The service providers of our auto services business primarily include automobile service providers including car wash and beauty, maintenance, designated driver, destination pickup, and non-accident roadside assistance and breakdown service providers through which we procure individual service providers and sole proprietors in the auto services business. We generally pay service fees to auto service providers and contractors on a monthly basis.

 

During the last two years, the top service providers of our auto services business were mainly regional auto service providers based in major cities. Our transactions with these service providers were on an individual counterparty basis. We therefore consider each of these transacting counterparties as a separate service provider.

 

Growth Strategy

 

We expect to keep our leading position in both auto eInsurance and auto services markets to further organic growth. Moreover, we intend to take an active part in the auto industry’s transformation and seek new opportunities. The key components of our growth strategy are:

 

Benefit from High Industry Growth. We believe that the auto service industry and online auto insurance industry will continue to benefit from significant trends that drive continuous growth, including growing car ownership in China. The uptrend of vehicle usage post COVID-19 can create more opportunities for auto service and insurance orders.

 

Grow our customer base and expand our service partner network. The auto market in China is highly fragmented, with the top 5 auto services providers account for less than half the market share. We intend to leverage our business scale to further expand and connect more service partners to our network. We believe that such expansion would also benefit our online auto insurance business since many such service partners can become our insurance sales and referral partners. We also believe our digital system, full-spectrum services and broad geographic coverage would help us continue growth and deepen relationships with existing clients and partners.

 

Continue to invest in technology.Our business is built on a cloud-based, multi-tenant digital platform to which we have continued to integrate both our customer base as well as our service and sales network. Our long-term focus is to digitalize all our internal workflow as well as the related business processes of our partners, empowering them with efficient and user-friendly tools and systems. We continue to adopt more cutting-edge technologies in AI, big data and robotics process automation (RPA) to iteratively upgrade our digital platform for new features and better performance.

 

Expand the technology business.We have based our technology business on our industry knowledge and insights, and our library of proven online tools and digital systems already widely adopted by our customers and partners. We have setup modular online management tools such as customer relationship management (CRM), order management, finance management and visual analysis systems, based on our proprietary hybrid cloud platform. All of our auto service providers and insurance sales partners use all or some of these online tools to manage their daily work, allowing us the opportunity to monetize the online software we built. We have already generated revenue by monetizing our technology-based products into paid technology services. We plan to further develop our SaaS business model.

 

Benefit from the EV trend.We believe that the auto industry is transforming from traditional vehicles to electric and smart vehicles, which cascades to transformations in the service and insurance value chains. The emerging EV players strongly emphasize online service capability embedded in the apps of OEMs or directly from car panels. The comprehensive data generated and collected from EVs also drive innovation of EV insurance. We are now closely working with top tier EV and smart panel players in China, adding new services (such as battery maintenance and battery change) into our service solutions embedded in car owner apps or car panels.

 

51

 

 

Business Potential from EV OEMs

 

Incentivized by government regulations aiming for carbon neutrality and emission peak, EV manufacturers, both emerging players as well as traditional auto manufacturers, are quickly upscaling in China. With this, as well as the rising development of EV infrastructures, EVs have become increasingly mainstream and popular among Chinese consumers. We believe that as the EVs go down in cost and improve in performance with advancing technology, market demand is expected to grow further.

 

As our business is closely connected to the auto industry, we have embraced the recent trends of electric and smart vehicles. We are now working with 20 mainstream EV and smart car panel players (out of a total of approximately 200 EV OEMs in China, for a total market volume of over 10 million units of EV annual sales in China), embedding our auto service solutions into their online applications and panels, and providing insurance products to EV owners.

 

Engaging mainstream EV OEMs. We actively engage with mainstream EV OEMs which help us acquire both business as well as data from their end customers. As of December 31, 2024, we have engaged with Tesla Motors, Lotus Technology, Li Auto, XPeng, Leapmotor, Ford, and more for dedicated EV insurance business. Moreover, we have engaged with NIO, XPENG, Voyah Auto, Great Wall Motor and Geely Auto, and more to offer diverse auto solutions.

 

Solving the pain points of EV OEMs. The emerging EV OEMs and EV brands of traditional automotive companies usually adopt a direct sales strategy, resulting in an insufficient service network in terms of both service depth and geographic coverage. We believe this makes us an ideal partner to help them empower their offline service systems. We work together with our EV OEM clients offering various services via our auto service providers throughout the EV life cycle. Moreover, EV OEMs face demands from their customers for a wide range of insurance products, allowing us to engage with clients using our broad lineup of online insurance products.

 

Joining the digital trend.The EV OEMs usually reach, manage and serve their customers from digital interfaces such as vehicle owner APPs or smart car panels. We work closely with EV OEMs and smart car panel manufacturers to connect our systems which we have optimized and re-designed to ensure friendly user experience and a fully digitalized service offering. We believe that such direct connection also allows us to reach end customers earlier, which can help enhance our consumer recognition and brand loyalty.

 

New types of services.The electric vehicle usually adopts different power systems and body structure, which has created new types of auto services. We are now working closely with both OEMs and our service providers to offer specific services for EV owners such as battery maintenance and battery change.

 

Competition

 

The automobile auto eInsurance market and the integrated auto service market in China are fragmented and competitive. We compete with online and offline insurance intermediaries and insurance companies to sell insurance products. We also compete with other integrated auto service providers that offer similar services as our auto services. As competition in China’s integrated auto service market intensifies, we believe that we are well positioned to take advantage of opportunities in this growing industry due to our leading position in the market, our validated technologies, our customer pool and years of experience and industry knowledge from our management team.

 

52

 

 

Our Technology

 

We believe that the success of our business is dependent on our technological capabilities which support us in streamlining workflow, delivering superior user experience, securing information on our platforms, increasing operational efficiency and enabling innovations. Our cloud-based digital platform is the foundation of our operations, and supports our entire transaction process. We adopt AI, hybrid cloud, big data and scalable technologies to continuously and iteratively upgrade our systems. We have developed our digital systems and relevant online software and apps, which include our hybrid cloud, online insurance interface, our auto apps, our order allocation system, the auto service modules imbedded in the apps of our enterprise customers and various desktop and mobile applications utilized by our employees, clients and partners. Key components of our technology systems include:

 

 Plug-in and flexible implementation: Our digital system empowers our enterprise customers with capability to implement the service solutions rapidly and cost-efficiently, with an average implementation period of less than two weeks. Our customers can choose the service category to customize a service solution while our operation and technical teams work seamlessly to perform the implementation and testing. Our digitalized service solution could be embedded into our customer’s existing systems through Application Programming Interface (API), HTML 5, Applet or their own applications without disrupting their previous work processes, meanwhile providing full functionality to serve end customers. Our plug-in auto services are now implemented in over 1,400 of our customers’ diverse online applications.
   
 Secured Hybrid Cloud and Data: We developed our hybrid cloud to support our multi-tenant digital platform which process massive transactions every day. Since many of our customers are banking, insurance or other data sensitive institutions, we maintain a financial institution’s level cyber security throughout our systems to monitor and manage data traffic on a real-time basis. We also implement multiple layers of security measures to insulate our database from unauthorized access, along with sophisticated security protocols for communication among applications. We have obtained ISO:27001:2013 information security management system certification from China Cybersecurity Review Technology and Certification Center (CCRC) and S3A3 of Cybersecurity Protection Level by Shanghai Institution of Integrated Application of Network Technology.
   
 Innovation: We continue investing in R&D for innovative solutions for our customers and partners. Our auto eInsurance solution helps end customers finish the insurance purchase process within a few minutes. Our multi-tenant platform has derived over 40 sub-systems which continually release new features for clients, partners and our internal staff. We also work closely with EV OEMs and smart panel companies to deploy new features and services into their mobile applications or car panels to meet trends and customer expectations in the auto industry.
   
 Automation. We maintain a highly automated management process. For our auto eInsurance business, we imbedded modules with functions including real-time insurance premium quotes inquiry and underwriting decisions that connects to and automatically interacts with our insurance company clients. Our auto service orders are also processed by our AI task scheduling system based on service category, location and time requirements, and distributed to the best available service providers. Our automation initiatives save time and costs, and boost the efficiency of our business and our customers’ and end customers’ satisfaction.
   
 Managing complexity. We believe our multi-tenants digital platform plays a critical role in managing the growing complexity of our business while meeting customer expectations. We are working with over 1,400 enterprise customers, over 48,000 auto service providers, 35 insurance company groups and over 64,000 insurance sales partners. Our platform and its 40 derived sub-systems support over 1,400 service solutions embedded in client applications. Our platform digitalizes and manages complex processes and interactions across all parties in the automotive ecosystem with their diverse business workflows.
   
 Cyber resilience. We have adopted various IT safety measures to enhance our information security, including firewalls, data encryption and intrusion detection. We utilize multiple data centers in different cities and maintain data redundancy through a real-time multi-layer data backup system to ensure the reliability of our systems. We have implemented a disaster recovery program which enables us to react appropriately in an emergency and instantly back up our data to an additional data center if needed. Our board of directors review our cyber security measures and cyber resilience on a half annual basis. As our suppliers and service providers rely on our digital platforms, they present minimal increase in cybersecurity risks. We work closely with our enterprise customers to ensure the cyber resilience of integrating our digital platforms with their customary platforms and apps.

 

53

 

 

SunCar’s Hybrid Cloud Platform

 

As core infrastructure of SunCar digital platform supporting various internal and external systems and to realize intelligent auto services and efficient online auto insurance, the Company has established a hybrid cloud platform to host massive data from online and offline business activities. SunCar developed the hybrid cloud platform with the assistance of a third-party cloud service provider in 2022. In 2022, the hybrid cloud platform has substantially completed development and entered regular operation and use.

 

The SunCar hybrid cloud perform as a digital base to bring various auto services from nationwide service providers and insurance products from mainstream insurers to end customers by instant online transactions. Since SunCar cooperates with financial institutions including banks and insurers who usually have high level IT security demands, SunCar has built a private cloud to meet with financial institutions-level data security requirements. In addition to this private cloud, the Company has also established public cloud capabilities to realize extensive connectivity to service providers, end customers and other business applications. The hybrid cloud platform, consisting of public and private clouds, enables SunCar to provide reliable and efficient services to both its institutional partners as well as the end customers and service providers.

 

The SunCar hybrid cloud has the following features:

 

 1.High level compatibility: Open architecture to support heterogeneous resource pool such as VMWare and OpenStake; cloud federation which can realize unified management of private cloud and heterogeneous public cloud.

  

 2.Open API: The SunCar hybrid cloud provides open API to enable business partners to connect their daily operation, maintenance, process management and IT approval management.

  

 3.Mature PaaS (Platform as a Service) architecture: The SunCar hybrid cloud uses distributed cache service which is optimized through software collaboration, with over 99.99% uptime, supporting cross AZ deployment, complete logging, monitoring and alarm functions.

  

 4.Multi-cloud fusion: SunCar hybrid cloud provides a MCP cloud container which can conduct unified monitoring, scheduling, and disaster tolerance switching for business applications encapsulated in containers on different clouds in the case of multi cloud deployment, ensuring the RTO hour level dual activity of core businesses. SunCar hybrid cloud also addresses the dual center disaster tolerance and data protection requirements in multi-cloud scenarios. The hybrid cloud not only provides message queue and API gateway services, but also provides integration of data, services, messages and equipment, enabling unified management and authority to realize efficient data integration between different systems.

  

 5.High security: The hybrid hardware, operating system, operating environment, and services have been deployed with professional security reinforcement, resulting in security levels suitable for SunCar’s financial institutions partners such as banks and insurers.

 

SunCar’s AI Technology

 

In 2024, we established the Anji AI Technology Service Center (“ATSC”), leveraging DeepSeek AI capabilities to help our partners sell new policies, renewals, and extended warranties. The ATSC currently serves Tesla, Xiaomi, AVATR, and Zeekr, with plans to expand to customers such as Leapmotor.

 

We leverage AI to enhance operations and customer experience through:

 

Real-time flight delay alerts and intelligent order reminders

 

Call quality monitoring and automated analysis of car wash photos

 

Shortened response times and enhanced cross-selling capabilities

 

Improved customer satisfaction metrics

 

54

 

 

In February 2025, we completed the full integration of DeepSeek AI technology into our proprietary cloud-based service platform and car insurance SaaS solutions, marking a significant advancement in our AI-driven strategy. This integration transforms our service capabilities through:

 

1.Enhanced insurance recommendation precision via advanced risk profiling and customer need analysis

 

2.Improved scheduling efficiency with real-time monitoring and maintenance alerts

 

3.Sophisticated user behavior analysis enabling highly personalized service delivery

 

4.Cost-effective implementation through our proprietary cloud-based platform

 

5.Robust data security measures with enterprise-grade protection

 

We are focusing these AI capabilities on the electric vehicle market — China’s fastest-growing auto segment. The technology facilitates car owners’ transition from traditional to electric vehicles while generating AI-driven incremental revenue through targeted promotions and customized insurance and auto-service solutions.

 

Intellectual Property

 

We regard our copyrights, service marks, trademarks, trade secrets, and other intellectual properties as critical to our success. We rely on trademarks and copyrights; trade secret protection; and non-competition, confidentiality, and license agreements with our employees, end consumers, partners, and others to protect our intellectual property rights. Before we launch any new products or services, we apply for registration of related trademarks, and software copyrights. As of December 31, 2024, we had 27 registered trademarks, 160 registered copyrights of computer software, and 6 registered domain names that are material to our business. 

 

Health, Work Safety, Social and Environmental Matters

 

We have entered into employment contracts with our employees in accordance with the applicable PRC laws and regulations. Our employees’ manual contains policies and procedures regarding work safety and occupational health issues. We provide our employees with annual medical checks and safety training. Our human resources department is responsible for recording and handling work accidents as well as maintaining health and work safety compliance records.

 

During the last two years, we had not been subject to any fines or other penalties due to non-compliance with health, work safety, social or environmental regulations. We were not required to and did not pay any compensation to employees in respect of claims for personal or property damages.

 

Legal Proceedings

 

During the last two years, we were not involved in any actual or pending legal, arbitration or administrative proceedings (including any bankruptcy or receivership proceedings) that we believe would have a material adverse effect on our business, results of operations, financial condition or reputation. There are no legal, arbitral or administrative proceedings before any court current or pending against, or involving, the properties or our businesses or to which any of our properties or our members is subject, which would have a material adverse effect on our business, results of operations, financial condition or reputation. However, we may from time to time become a party to various legal, arbitration or administrative proceedings arising from the ordinary course of business. During the same time period, none of our directors, supervisors or senior management was involved in any material litigation, arbitration or administrative proceedings relating to our company.

 

55

 

 

Share Buy-Back Program

 

In February 2025, our board of directors authorized a share repurchase program to buy back up to $30 million of the Company’s outstanding Class A ordinary shares over a 12-month period. This program reflects management’s confidence in our long-term growth prospects and commitment to delivering shareholder value. The repurchase program will be funded through a combination of cash on hand and cash generated from operations.

 

Key Strategic Partnerships

 

In 2024, we have continued to expand our enterprise partnerships across multiple sectors:

 

Financial Institutions.We secured a new contract with the Sichuan Branch of Agricultural Bank of China to provide car wash and smart car wash concierge services for their personal clients. This strengthens our strategic partnership with ABC and follows our successful collaboration with their Heilongjiang branch. Our long-standing relationship with Ping An Bank has been renewed for 2025, with SunCar continuing to serve as the preferred aftermarket service provider for Ping An Bank’s Credit Card Center and Automotive Consumer Finance Center. We were selected as the exclusive provider for the Visa Concierge Car Service Project, establishing a pivotal partnership with global payments leader Visa to deliver premium airport and high-speed rail transfer services to Industrial and Commercial Bank of China’s (ICBC) high-net-worth cardholders nationwide.

 

Automotive Manufacturers.In March 2025, we secured a contract to develop and operate the insurance management platform for Leapmotor, one of China’s fastest-growing electric vehicle manufacturers. This platform will be integrated into Leapmotor’s mobile app ecosystem, handling insurance issuance, claims processing, and accident services. This contract expands our existing partnership with Leapmotor beyond traditional insurance agency services to provide core technology infrastructure.

 

C. Organizational Structure

 

SunCar conducts its operations in China primarily through its PRC Operating Entities. ASGL was incorporated under the laws of the British Virgin Islands on September 19, 2012 and continued in the Cayman Islands in accordance with applicable laws. SunCar, including all of its subsidiaries, does not have variable interest entity (“VIE”) structure. SunCar is a holding company and conduct substantially all of its business in China through its subsidiaries in China (the “PRC Operating Entities”). It may rely on dividends to be paid by its PRC Operating Entities to fund its cash and financing requirements, including the funds necessary to pay dividends and other cash distributions to shareholders, to service any debt and to pay our operating expenses. Upon consummation of the Business Combination, ASGL and Goldenbridge became wholly owned subsidiaries of SunCar.

 

Under PRC laws and regulations, the PRC Operating Entities may pay dividends only out of their accumulated profits as determined in accordance with PRC accounting standards and regulations. In addition, the PRC Operating Entities are required to set aside at least 10% of its after-tax profits each year, if any, to fund a statutory reserve until such reserve reaches 50% of its registered capital. Each of such entity in China is also required to further set aside a portion of its after-tax profits to fund the employee welfare fund, although the amount to be set aside, if any, is determined at the discretion of its board of directors. Although the statutory reserves can be used, among other ways, to increase the registered capital and eliminate future losses in excess of retained earnings of the respective companies, the reserve funds are not distributable as cash dividends except in the event of liquidation. In addition, the Enterprise Income Tax Law, or EIT, and its implementation rules provide that a withholding tax rate of up to 10% will be applicable to dividends payable by Chinese companies to non-PRC-resident enterprises unless otherwise exempted or reduced according to treaties or arrangements between the PRC central government and governments of other countries or regions where the non-PRC resident enterprises are incorporated.

 

56

 

 

The chart below summarizes the Company’ corporate structure and identifies its principal subsidiaries, where the entities below the dashed line are organized in PRC under PRC laws.

 

 

Beijing Beisheng United insurance Agency Co. Limited is 80% owned by Shangshi Dalian Insurance Agency Co., Limited and 20% owned by Beijing Media Corporation Limited.

 

57

 

 

D. Property, Plants and Equipment

 

SunCar leases the properties for its principal executive office, which is located on is Suite 209, No. 656 Lingshi Road, Jing’an District, Shanghai, 200072, People’s Republic of China. Please also see Item 4.B entitled “Business of SunCar” above.

 

ITEM 4A. UNRESOLVED STAFF COMMENTS

 

None / Not applicable.

 

ITEM 5. OPERATING AND FINANCIAL REVIEW AND PROSPECTS  

 

The business of the Company is conducted through ASGL, the Company’s direct, wholly-owned subsidiary, and ASGL’s subsidiaries.

 

A. Operating Results

 

You should read the following discussion and analysis of our financial condition and results of operations in conjunction with our consolidated financial statements and the related notes included elsewhere in this annual report. This discussion contains forward-looking statements that involve risks and uncertainties. Our actual results and the timing of events could differ materially from those anticipated in these forward-looking statements as a result of various factors, including those set forth under “Risk Factors” and elsewhere in this annual report.

 

Business Overview

 

We are a leading provider of cloud and mobile app-based auto eInsurance services, technology services, and auto services in China. We generate revenue from selling our auto eInsurance services, technology services, and auto services.

 

For our auto eInsurance business, we facilitate the sale of auto insurance products underwritten by major insurance companies in China. We receive commissions from these insurance companies which are typically a percentage of the premium paid by the policy holder. We implement, automate, and streamline the insurance purchasing process through our proprietary cloud and mobile apps which connect our customers to the full spectrum of products from the leading insurers in China.

 

We operate our technology services business by providing technical software and consulting related to auto eInsurance and auto services. We have built modular software tools such as customer relationship management (CRM), order management, finance management, and visual analysis systems, which run on our proprietary hybrid cloud platform. Our insurance sales partners and auto services providers use all or some of these online tools to manage their daily work, allowing them the opportunity to monetize the software we have built.

 

We operate our auto service business by offering customized auto services to our enterprise customers (our “auto service partners”), who include major banks, insurance companies, and other enterprises all of whom have end customer demands for auto services. These auto services include necessary maintenance as well as regular detailing services. Our auto services are ultimately provided to the end-consumers of our enterprise customers by the auto service providers we select to be suppliers on our service network.

 

Significant Factors Impacting Financial Results

 

Relationships with Customers

 

For the auto eInsurance business, we distribute auto insurance products on behalf of well-known insurance companies in China. For the auto service business, our customers are enterprises mainly consisting of banks, insurance companies, telecom companies, airlines and other large corporations. It is critical for us to maintain good relationships and obtain recognition from both our enterprise customers and their end customers. We need to keep growing our business, building our brand influence, and improving the quality of service to attract new customers, solidify relationships with existing customers, and deliver a satisfactory service experience to the end-consumer. Positive feedback from the end-consumer encourages our customers to deepen their business relations with us.  

 

58

 

 

Cooperation with Service Providers

 

For the auto eInsurance business, we collaborate with a variety of external referral sources to expand our market penetration and broaden our customer base. We have built up a network of external sales partners, including offline after-sales networks who have frequent exposure to car owners, major online platforms with significant user traffic, and emerging EV OEMs and service providers. Our strong relationships with external referral sources are crucial for us to attract end customers for our auto eInsurance business.

 

For the auto service business, we rely on auto service providers to deliver a variety of auto-related services to the end customers of our enterprise customers. Positive feedback from end customers is dependent on the quality of service provided by our service providers. If our relationships with our service providers deteriorate, our business, financial condition, and results of operations may be materially and adversely affected.

  

Operating Efficiency of our Business

 

While we expect our operating costs and expenses to increase as our business grows, we also expect them to decrease as a percentage of revenues as we improve our operating efficiency and achieve greater economies of scale.

 

The synergies between our auto eInsurance and auto service businesses enable the symbiotic growth of both segments. As we continue to develop our nationwide automotive service provider network, these service providers become sales partners in our auto eInsurance business. Conversely, when we engage with insurance companies to sell their insurance products, we also engage them as customers of our auto service.

 

Our business is built on a multi-tenant cloud platform which we have continued to integrate into both our customers systems as well as our service and sales networks. We are in the process of adding AI intelligence and digital processes to all our internal workflows as well as to the related business processes of our partners, empowering them with efficient and user-friendly tools and systems. We continue to deploy cutting-edge technology including AI, big data, and Robotics Process Automation (“RPA”), to iteratively upgrade our platform with new features and better performance.

 

Regulations

 

Our auto eInsurance business, like all insurance-related businesses in China, is extensively regulated by the China Banking and Insurance Regulatory Commission (“CBIRC”), and subject to regulations including but not limited to PRC Insurance Law and Regulatory Provisions on Professional Insurance Agencies. Aspects of our auto eInsurance business which are regulated include terms and premium rates of the insurance products we distribute for major insurance companies, the commission rates we earn, as well as the way we operate our auto eInsurance business in general. Regulations or administrative measures further restricting or reducing insurance premiums or insurance agency commissions could have material adverse impacts on the revenue and profitability of our auto eInsurance business. This is particularly the case if we are not able to increase our policy volume and sales efficiency to compensate for the effect of such regulatory changes or pass on any downward impact on our revenue to external participants in the insurance supply chain.

   

Impact of Global Inflationary Pressures

 

We face two types of possible inflationary pressure: a general pressure from an inflation-related economic slowdown, and a specific pressure from inflation on the price of fuel. First, we consider the impact of inflation on the business is immaterial as the operations are in China and China’s inflation rates have been relatively stable in the last three and a half years: approximately 2.0%, 0.2% and 0.2%for the years ended December 31, 2022, 2023 and 2024, respectively. Second, since the 2022 inflation episode was triggered by the conflict in Ukraine and the resulting increase in fossil fuel prices, it specifically impacted the automobile industry which still primarily relies on fossil fuel to power vehicles. Thus, with increasing fuel price, people may drive less and less people may choose to buy cars. As such, automotive- related industries, including insurance, technology services, and auto service industries, where we operate, would also be adversely impacted. However, we anticipate the pressure to be limited, since we have been working with car manufacturers directly and indirectly require the insurance companies to develop insurance products designed for EVs. We believe that, as EVs become increasingly popular, insurance for EVs can effectively increase our revenues and offset the adverse impact brought by the increased fuel prices.

 

59

 

  

Critical Accounting Estimates

 

We prepare our consolidated financial statements in accordance with U.S. GAAP, which requires us to make judgments, estimates, and assumptions. To the extent that there are material differences between these estimates and actual results, our financial condition or results of operations would be affected. We base our estimates and assumptions on our historical data and other assumptions that we believe are reasonable after taking account of our circumstances and expectations for the future based on available information. We evaluate these estimates and assumptions on an ongoing basis.

   

Our expectations regarding the future are based on available information and assumptions that we believe to be reasonable and accurate, which together form our basis for making judgments about matters that are not readily apparent from other sources. Since the use of estimates is an integral component of the financial reporting process, our actual results could differ from those estimates. Some of our accounting policies require a higher degree of judgment than others in their application.

 

The critical accounting policies, judgments, and estimates that we believe to have the most significant impact on our consolidated financial statements are described below, which should be read in conjunction with our consolidated financial statements and accompanying notes and other disclosures included in this Annual Report. When reviewing its financial statements, you should consider:

 

 our selection of critical accounting policies;
   
 the judgments and other uncertainties affecting the application of such policies;
   
 the sensitivity of reported results to changes in conditions and assumptions.

 

We consider an accounting estimates to be critical if: (i) the accounting estimates requires us to make assumptions about matters that were highly uncertain at the time the accounting estimate was made, and (ii) changes in the estimates that are reasonably likely to occur from period to period or use of different estimates that we reasonably could have used in the current period, would have a material impact on our financial condition or results of operations. We consider our critical accounting estimates include (i) revenue recognition; (ii) allowance for credit losses; (iii) valuation allowances of deferred tax assets; and (iv) useful lives of software and equipment.

 

Revenue Recognition

 

Revenues from our continuing operations are mainly generated from providing auto eInsurance services, technology services, and auto services.

 

Auto eInsurance

 

We provide auto eInsurance distributing automobile insurance on behalf of the insurance companies and charging insurance companies intermediation service commissions. The commissions are determined as a percentage of premiums paid by the insured. Auto eInsurance services are considered to be rendered and completed, and revenue is recognized, at the time an insurance policy becomes effective, that is, when the signed insurance policy is in place and the premium has been collected from the insured. We have satisfied the performance obligation to recognize revenue when the premiums are collected by the respective insurance companies and not before, because collectability is not ensured until receipt of the premium. Accordingly, we do not accrue any auto eInsurance service commissions or fees prior to the receipt of the related premiums. No allowance for policy cancellations has been provided for intermediation services as cancellation of policies rarely occurs.

  

Technology Services

 

We provide technology services including technical software and consulting related to automobile services and insurance, such as customer relationship management (CRM), order management, finance management and visual analysis systems. We charge service fees based on monthly fixed price contracts for services provided, and recognize revenue over time during the service period. 

 

60

 

 

Auto Services

 

We define enterprise customers as our customers and we sell auto service coupons to enterprise customers, where each coupon represents one specific auto service. There are various service types including vehicle washing, waxing, maintenance, transportation services and roadside assistance. We only provide one specific service among various service types for each specific service coupon. We identify each specific service coupon as a contract that establishes enforceable rights and obligations for each party. We charge the service fee at a fixed price per service when the service is performed. For service coupons with limited duration, we either charge the service fee at a fixed price per service when the service is performed or when the coupon expires, whether or not the service has been performed. We consider each service coupon to be a distinct service that is capable of providing a benefit to the customer on its own according to ASC 606-10-25-14(a). Therefore, we identify only one performance obligation under a contract, which is to provide a specific service or to stand ready to perform a specific service within a limited duration. We act as a principal as we control access to the services before the services are provided to customers and we have the ability to direct other parties to provide the services to customers on our behalf. Specifically, we have the ability to choose service providers, and are primarily responsible for the acceptability for the service meeting customer specifications, bears inventory risk after transfer of control of services to customers, and has the discretion in establishing the price with customers and with service providers and bears credit risk. We recognize revenue in the gross amount of consideration at a point of time when the service is provided, or when the service coupon expires. We do not provide refunds to the customers when a coupon is expired but not used.

 

Allowance for Credit Losses

 

Accounts receivable, net are stated at the original amounts less allowances for credit losses. Accounts receivable are recognized in the period when we have provided services to our customers and when our right to consideration is unconditional. We adopted ASC Topic 326, Financial Instruments-Credit Losses (Topic 326) from January 1, 2023 using modified-retrospective transition approach with a cumulative-effect adjustment to shareholders’ equity amounting to US$0.5 million recognized as of January 1, 2023. We assess collectability by reviewing accounts receivable on a collective basis where similar characteristics exist, primarily based on similar business lines, and on an individual basis when we identify specific customers with known disputes or collectability issues. In determining the amount of the allowance for credit losses, we consider historical collectability based on past due status, the age of the accounts receivable balances, credit quality of our customers based on ongoing credit evaluations, current economic conditions, reasonable and supportable forecasts of future economic conditions, and other factors that may affect our ability to collect from customers.

 

For the years ended December 31, 2022, 2023 and 2024, we recognized US$26.0 million, reversed credit losses of accounts receivable of US$4.1 million and recognized credit losses of US$1.3 million, respectively. A 10% increase in our credit losses provision (reversal) would have increased (decreased) our loss before income tax by 24%, (3)% and 0.2% for the years ended December 31, 2023 and 2024, respectively.

  

Valuation Allowance of Deferred Tax Assets

 

Deferred tax assets are reduced by a valuation allowance when, in the opinion of management, it is more likely than not that some portion or all of the deferred tax assets will not be realized. We consider positive and negative evidence when determining whether a portion or all of our deferred tax assets will more likely than not be realized. This assessment considers, among other matters, the nature, frequency and severity of current and cumulative losses, forecasts of future profitability, the duration of statutory carry-forward periods, our experience with tax attributes expiring unused, and our tax planning strategies. The ultimate realization of deferred tax assets is dependent upon our ability to generate sufficient future taxable income within the carry-forward periods provided for in the tax law and during the periods in which the temporary differences become deductible. When assessing the realization of deferred tax assets, we have considered possible sources of taxable income including (i) future reversals of existing taxable temporary differences, (ii) future taxable income exclusive of reversing temporary differences and carry-forwards, (iii) future taxable income arising from implementing tax planning strategies, and (iv) specific known trend of profits expected to be reflected within the industry.

 

For the years ended December 31, 2022, 2023 and 2024, We recognized a valuation allowance of deferred tax assets of US$5.4 million, US$4.5 million and US$2.3 million, respectively. A 10% increase in our valuation allowance of deferred tax assets would have increased net losses from continuing operations by 5%, 3% and 0.4% respectively, for the years ended December 31, 2022, 2023, and 2024.

 

61

 

 

Useful Lives of Property, Software and Equipment

 

The estimated useful lives of the property, software and equipment are based on the management’s best estimation, which were as follows:

 

Category Estimated useful lives 
Vehicles 3-5 years 
Office equipment and furniture 3-5 years 
Electronic equipment 3 years 
Building 20 years 
Computer software 5, 10 years 
Leasehold improvements Over the shorter of the lease term or the
estimated useful lives of the assets
 

 

Key Components of Results of Operations

 

Revenue

 

Our Revenues are derived from auto eInsurance service, auto service, and technology service. The following table sets forth the breakdown of our total revenues, both in absolute amount and as a percentage of our total revenues, for the years indicated.

 

  For the Year Ended December 31, 
  2022  2023  2024 
  (in thousands, except for percentages) 
Auto eInsurance service $67,640   24%  118,109   32% $170,549   39%
Technology service  15,479   5%  30,658   8%  44,892   10%
Auto service  199,294   71%  214,979   60%  226,456   51%
Total $282,413   100% $363,746   100% $441,897   100%

 

Auto eInsurance Service.We provide auto eInsurance service distributing automobile insurance products on behalf of insurance companies. Auto eInsurance services are considered to be rendered and completed and revenue is recognized at the time an insurance policy becomes effective, i.e. when the signed insurance policy is in place and the premium is collected from the insured. We recognize revenue when the premiums are collected by the respective insurance companies, because collectability is not ensured until receipt of the premium. Accordingly, we do not accrue any commission and fees prior to the receipt of the relevant premiums.

 

Technology Service.We operate our technology service business by providing technical software and consulting related to automobile services and insurance, including modular management tools such as customer relationship management, order management, finance management and visual analysis systems. For the use of our technology services, we charge technology service fees based on fixed prices per service period (usually one month) for service provided, and recognize revenue over time during the service period.

 

Auto Service. We provide customized auto service to enterprises, who ultimately offer them to their end customers. These services include necessary maintenance as well as regular services such as car wash, oil change, tire repair, car beautification, road assistance, flight pickup, designated driving, VIP lounge, etc. We charge a service fee either based on the number of service items completed at a fixed price per item, or, charge for service coupons with a limited duration term, whether or not the services have been performed. We act as the principal supplier and control the access to the services before providing them to end customers. Therefore, we recognize revenue in the gross amount of consideration at the point of time when the service is provided, or when the service coupons with limited duration term have expired.

 

62

 

 

Operating costs and expenses

 

The following table sets forth our operating costs and expenses, both in absolute amounts and as a percentage of total revenues, for the years indicated.

 

  For the Year Ended December 31, 
  2022  2023  2024 
  (In thousands, except for percentages) 
Integrated service cost $166,793   59% $209,553   58% $226,172   51%
Promotional service expenses  65,500   23%  112,504   31%  164,262   37%
Selling expenses  16,477   6%  20,578   6%  22,587   5%
General and administrative expenses  37,742   13%  22,462   6%  46,995   11%
Research and development expenses  8,478   3%  14,111   4%  40,244   9%
Total $294,990   104% $379,208   105% $500,260   113%

 

Integrated service cost.The integrated service cost primarily consists of (i) service fees paid to suppliers engaged to provide technical support for our technology service; and (ii) service fees paid to auto service providers to provide customized service for end customers of its enterprise customers. The service fee is determined based on and recognized in the period of the actual services rendered.

 

Promotional Service Expenses.Promotional service expenses represent (i) promotional service fees to expand extensive networks primarily of auto eInsurance sales partners; and (ii) service fees we pay to promotion channels, including but not limited to offline after-sales networks, online platforms, and emerging EV OEMs and service providers. Promotional service expenses are recognized in the period incurred.

   

Selling Expenses. Selling expenses primarily consist of (i) salaries and employment benefits for employees who work in the service lines; (ii) promotional service fees; (iii) communication and travel expenses, and (iv) depreciation expenses related to sales. Depreciation expenses are calculated on a straight-line basis over the estimated useful lives of the assets.

 

General and Administrative Expenses. General and administrative expenses primarily consist of (i) staff costs, rental and depreciation expenses related to general and administrative personnel; (ii) share-based compensation expenses; and (iii) other corporate expenses.

 

Research and Development Expenses. Research and development expenses primarily consist of payroll and employee benefits for research and development employees, rental expenses, utilities, and other related expenses to design, develop, and maintain the technology service platform and to support its internal and external customers, and for share-based compensation expenses.

 

63

 

 

Results of Operations

 

Year ended December 31, 2024 compared with year ended December 31, 2023

 

The following table sets forth a summary of audited consolidated results of operations for the years indicated. This information should be read together with audited consolidated financial statements and related notes included elsewhere in this Annual Report. The operating results in any period are not necessarily indicative of the results that may be expected for any future period.

 

  For the Years Ended
December 31,
  Change 
  2023  2024  Amount  % 
Revenues            
Auto eInsurance service $118,109  $170,549  $52,440   44%
Technology service  30,658   44,892   14,234   46%
Auto service  214,979   226,456   11,477   5%
Total revenues  363,746   441,897   78,151   21%
                 
Operating costs and expenses                
Integrated service cost  (209,553)  (226,172)  (16,619)  8%
Promotional service expenses  (112,504)  (164,262)  (51,758)  46%
Selling expenses  (20,578)  (22,587)  (2,009)  10%
General and administrative expenses  (22,462)  (46,995)  (24,533)  109%
Research and development expenses  (14,111)  (40,244)  (26,133)  185%
Total operating costs and expenses  (379,208)  (500,260)  (121,052)  32%
                 
Operating loss  (15,462)  (58,363)  (42,901)  277%
                 
Other income/(expenses)                
Financial expenses, net  (4,435)  (4,529)  (94)  2%
Investment income  518   784   266   51%
Change of fair value of warrant liabilities  (629)  (286)  343   -55%
Other income, net  5,001   794   (4,207)  -84%
Total other income, net  455   (3,237)  (3,692)  -811%
                 
Loss before income tax expense  (15,007)  (61,600)  (46,593)  310%
Income tax expense  (2,572)  (2,853)  (281)  11%
Loss from continuing operations, net  (17,579)  (64,453)  (46,874)  267%
Net loss  (17,579)  (64,453)  (46,874)  267%
Other comprehensive loss                
Foreign currency translation difference  (1,137)  (1,524)  (387)  34%
Total comprehensive loss $(18,716) $(65,977) $(47,261)  253%

 

64

 

 

Revenue

 

Our total revenue increased by 21% from US$363.7 million for the year ended December 31, 2023 to US$441.9 million for the year ended December 31, 2024.

 

Auto eInsurance service.Auto eInsurance service revenue increased by 44% from US$118.1 million for the year ended December 31, 2023 to US$170.5 million for the year ended December 31, 2024, which was driven by the increasing number of insurance policies sold for the year ended December 31, 2024. We ranked first in terms of auto insurance premiums for EVs in China. EV sales have increased sharply in recent years, and thus, our auto eInsurance business has expanded rapidly.

 

Technology service. Technology service revenue increased by 46% from US$30.7 million for the year ended December 31, 2023 to US$44.9 million for the year ended December 31, 2024. With growing demands to efficiently manage their businesses, more enterprise customers are now paying for our online tools to streamline their business workflows, manage their customer relationships and automate orders processing. With the iterative upgrades of our technology, we are working on developing a SaaS model product offering and plan to gradually turn our enterprise customers into our technology service customers. Through the application of our Private Cloud Platform, our development process was simplified, and we can easily integrate various tools for software development, testing, operations and maintenance. This has strengthened our software platform and increased its business capacity to better serve the customers’ needs.

 

Auto service. Auto service revenue increased by 5% from US$215.0 million for the year ended December 31, 2023 to US$226.5 million for the year ended December 31, 2024. The increase was driven by the increase of service orders in 2024. The extensive service network we developed was able to serve more enterprise customers and complete more auto services in 2024.

 

Operating costs and expenses.Operating costs and expenses increased by 32% from US$379.2 million for the year ended December 31, 2023 to US$500.3 million for the year ended December 31, 2024.

 

Integrated service cost.Integrated service cost increased by 8% from US$209.6 million for the year ended December 31, 2023 to US$226.2 million for the year ended December 31, 2024. The increase of integrated service costs was in line with the increase of revenue in our technology service and the significant increase in auto service revenue.

 

Promotional service expenses. Promotional service expenses increased by 46% from US$112.5 million for the year ended December 31, 2023 to US$164.3 million for the year ended December 31, 2024. The increase in promotional service expenses was in line with the increase of revenue in our auto eInsurance service.

 

Selling expenses. Selling expenses increased by 10% from US$20.6 million for the year ended December 31, 2023 to US$22.6 million for the year ended December 31, 2024, primarily due to an increase in promotional expense of US$5.3 million for market expansion and partially offset by decrease of US$2.3 million for compensation for part-time sales personnel and decrease of $1.2 million for depreciation of fixed assets.

 

General and administrative expenses. General and administrative expenses increased by 109% from US$22.5 million for the year ended December 31, 2023 to US$47.0 million for the year ended December 31, 2024, primarily due to the increase of share-based compensation expense related to 2024 Equity Incentive Plan of US$31.0 million and US$5.4 million credit losses, and partially offset by the decrease of earnout payment of US$9.8 million and US$3.0 consulting fees.

 

Research and development expenses. Research and development expenses increased by 185% from US$14.1 million for the year ended December 31, 2023 to US$40.2 million for the year ended December 31, 2024, primarily due to the increase of share-based compensation expense related to 2024 Equity Incentive Plan of US$31.0 million, and partially offset by decrease of US$4.9 million technology service fees due to a reduction on external services.

 

Net loss and Adjusted EBITDA.Net loss increased by US$46.9 million, to US$64.5 million for the year ended December 31, 2024. Adjusted EBITDA increased by US$8.1 million, to US$9.8 million in the year ended December 31, 2024. See our reconciliation of Net loss to Adjusted EBITDA within the section titled “Non-GAAP Financial Measures. 

 

65

 

 

Year ended December 31, 2023 compared with the year ended December 31, 2022

 

The following table sets forth a summary of audited consolidated results of operations for the years indicated. This information should be read together with audited consolidated financial statements and related notes included elsewhere in this Annual Report. The operating results in any period are not necessarily indicative of the results that may be expected for any future period.

 

  For the Years Ended
December 31,
  Change 
  2022  2023  Amount  % 
Revenues            
Auto eInsurance service $67,640  $118,109  $50,469   75%
Technology service  15,479   30,658   15,179   98%
Auto service  199,294   214,979   15,685   8%
Total revenues  282,413   363,746   81,333   29%
                 
Operating costs and expenses                
Integrated service cost  (166,793)  (209,553)  (42,760)  26%
Promotional service expenses  (65,500)  (112,504)  (47,004)  72%
Selling expenses  (16,477)  (20,578)  (4,101)  25%
General and administrative expenses  (37,742)  (22,462)  15,280   -40%
Research and development expenses  (8,478)  (14,111)  (5,633)  66%
Total operating costs and expenses  (294,990)  (379,208)  (84,218)  29%
                 
Operating loss  (12,577)  (15,462)  (2,885)  23%
                 
Other income/(expenses)                
Financial expenses, net  (3,659)  (4,435)  (776)  21%
Investment income  441   518   77   17%
Change of fair value of warrant liabilities  -   (629)  (629)  N/A 
Other income, net  5,121   5,001   (120)  -2%
Total other income, net  1,903   455   (1,448)  -76%
                 
Loss before income tax expense  (10,674)  (15,007)  (4,333)  41%
Income tax expense  (231)  (2,572)  (2,341)  1013%
Loss from continuing operations, net  (10,905)  (17,579)  (6,674)  61%
                 
Discontinued operations:                
Net loss from discontinued operations  (994)  -   994   -100%
                 
Net loss  (11,899)  (17,579)  (5,680)  48%
Other comprehensive loss                
Foreign currency translation difference  (2,410)  (1,137)  1,273   -53%
Total comprehensive loss $(14,309) $(18,716) $(4,407)  31%

 

66

 

 

Revenue

 

Our total revenue increased by 29% from US$282.4 million for the year ended December 31, 2022 to US$363.7 million for the year ended December 31, 2023.

 

Auto eInsurance service.Auto eInsurance service revenue increased by 75% from US$67.6 million for the year ended December 31, 2022 to US$118.1 million for the year ended December 31, 2023, driven by the increasing number of insurance policies sold for the year ended December 31, 2023. We ranked first in terms of auto insurance premiums for EVs in China.  EV sales have increased sharply in recent years, and thus, our auto eInsurance business has expanded rapidly. Therefore, while the average commission for the year ended December 31, 2023 decreased by 12% compared with the year of 2022 due to the regulatory requirements and normal market fluctuations, this decrease was offset by the increase in the number of insurance policies by 108% compared with those for the year ended December 31, 2022.

 

Technology service. Technology service revenue increased by US$15.2 million from US$15.5 million for the year ended December 31, 2022 to US$30.7 million for the year ended December 31, 2023. Technology service is a new business focus of ours starting in 2021 and the revenue increase is due to our continuous expansion in new business to acquire more market share. The increase is also due to the increasing reliance of our insurance company partners on our insurance app as their online business develops, which brings more cooperation in the technology service segment. Through the application of our Private Cloud Platform, we have simplified our development process and we were able to easily integrate various tools for software development, testing, operation, and maintenance. Together, these strengthened our software platform to be able to increase its capacity and better serve the customers.

 

Auto service.Auto service revenue increased by 8% from US$199.3 million for the year ended December 31, 2022 to US$215.0 million for the year ended December 31, 2023. The increase was driven by the increase of service orders in 2023. The extensive service network we developed served more enterprise customers and completed more auto service orders in 2023. 

 

Operating costs and expenses.Operating costs and expenses increased by 29% from US$295.0 million for the year ended December 31, 2022 to US$379.2 million for the year ended December 31, 2023.

 

Integrated service cost.Integrated service cost increased by 26% from US$166.8 million for the year ended December 31, 2022 to US$209.6 million for the year ended December 31, 2023. The increase of integrated service costs was in line with the increase in revenue in our technology service business and significant increase in the auto service business.

 

Promotional service expenses. Promotional service expenses increased by 72% from US$65.5 million for the year ended December 31, 2022 to US$112.5 million for the year ended December 31, 2023. The increase in promotional service expenses was in line with the increase of revenue in our auto eInsurance service and auto service.

 

Selling expenses. Selling expenses increased by 25% from US$16.5 million for the year ended December 31, 2022 to US$20.6 million for the year ended December 31, 2023, primarily due to (i) an increase in promotion expense of US$1.1 million for market expansion after the public listing; and (ii) an increase in compensation of US$2.9 million for part-time sales personnels the number of service centers nationwide increased.

 

General and administrative expenses. General and administrative expenses decreased by 40% from US$37.7 million for the year ended December 31, 2022 to US$22.5 million for the year ended December 31, 2023, primarily due to the decrease of bad debt expense of US$30.1 million for the year ended December 31, 2023 since the adoption of ASC326, offset by (i) the increase of professional service expense of US$4.7 million due to the public listing, and (ii) the increase of share-based compensation expense related to Earnout Shares of US$9.7 million.

 

Research and development expenses. Research and development expenses increased by 66% from US$8.5 million for the year ended December 31, 2022 to US$14.1 million for year ended December 31, 2023, primarily due to more research expenditures on the software used in the auto eInsurance service and technology service businesses.

 

Net loss and Adjusted EBITDA.Net loss increased by $5.7 million, to $17.6 million for the year ended December 31, 2023. Adjusted EBITDA increased by US$7.2 million, to US$1.6 million in year ended December 31, 2023. See our reconciliation of Net loss to Adjusted EBITDA within the section titled “Non-GAAP Financial Measures.”

 

67

 

 

Discontinued operations

 

On March 1, 2022, we entered into a share purchase agreement with Jiachen Information Technology (Shanghai) Co., Ltd. (“Jiachen”), an affiliate of Mr. Ye Zaichang, to transfer the total equity of Shengda Group at a nominal consideration of RMB1. The disposal transaction was completed as of March 1, 2022. As the disposal of Shengda Group was under common control, no gain or loss was recorded as the result of the disposal, and instead impacts were charged to additional paid-in capital.

 

Non-GAAP Financial Measures
 

In addition to our results being determined in accordance with GAAP, the Company’s management believes that Adjusted EBITDA, which is a non-GAAP measure that excludes certain non-recurring items such as costs and expenses related to the Business Combination and prior and subsequent capital raises, is useful in evaluating our operational performance. The Company uses this non-GAAP financial information to evaluate our ongoing operations and for internal planning, budgeting and forecasting purposes. We believe that this non-GAAP financial information, when taken collectively with GAAP measures, may be helpful to investors in assessing our operating performance and comparing our performance with competitors and other comparable companies, which may or may not present similar non-GAAP financial measures to investors. Our computation of these non-GAAP measures may not be comparable to other similarly titled measures computed by other companies, because all companies may not calculate these measures in the same fashion. We endeavor to compensate for the limitation of the non-GAAP measure presented by also providing the most directly comparable GAAP measure and a description of the reconciling items and adjustments to derive the non-GAAP measure. This non-GAAP measure should be considered in addition to results prepared in accordance with GAAP, but should not be considered in isolation or as a substitute for performance measures calculated in accordance with GAAP. We compensate for these limitations by relying primarily on our GAAP results and using non-GAAP measures on a supplemental basis.

 

Adjusted EBITDA

 

We believe that Adjusted EBITDA, as defined below, is useful in evaluating our operational performance distinct and apart from certain expenses that may not be indicative of our recurring core business operating results and non-operational expenses. Adjusted EBITDA is defined as Net loss adjusted for depreciation and amortization, financial expenses, net, investment income, change of fair value of warrant liabilities, other non-recurring income, net, income tax expense, share-based compensation and non-recurring expenses related to the Business Combination and prior and subsequent capital raises.

 

Net loss Margin is defined as net loss divided by total revenues, and Adjusted EBITDA Margin is defined as Adjusted EBITDA divided by total revenues.

 

The following table reconciles Net loss to Adjusted EBITDA for the years ended December 31, 2022, 2023 and 2024.

 

  For the years ended December 31, 
  2022  2023  2024 
  (In thousands) 
Net loss $(11,899) $(17,579) $(64,453)
Depreciation and amortization  5,078   4,114   4,503 
Financial expenses, net  3,659   4,435   4,529 
Investment income  (441)  (518)  (784)
Change of fair value of warrant liabilities  -   629   286 
Other non-recurring income, net  (5,121)  (5,001)  (794)
Income tax expense  231   2,572   2,853 
Share-based compensation (1)  1,599   11,295   63,535 
Transaction fees (2)  357   1,702   79 
Net loss from the discontinued operation, net of tax  994   -   - 
Adjusted EBITDA $(5,543) $1,649  $9,754 
Net loss Margin  (4.2)%  (4.8)%  (14.6)%
Adjusted EBITDA Margin  (2.0)%  0.5%  2.2%

 

(1)Non-cash expense related to compensation costs for equity classified awards (both for the subsidiary and the Group).

 

(2)Includes non-recurring transaction related fees and expenses associated with the Company’s Business Combination and prior and subsequent capital raises.

 

68

 

 

Taxation

 

Cayman Islands

 

Under the current laws of the Cayman Islands, we are not subject to tax on income or capital gain. Additionally, upon payments of dividends to the shareholders, no Cayman Islands withholding tax will be imposed.

 

British Virgin Islands

 

Our subsidiaries incorporated in the BVI are not subject to taxation in the British Virgin Islands.

 

Hong Kong

 

According to Tax (Amendment) (No. 3) Ordinance 2018 published by Hong Kong government, form April 1, 2018, under the two-tiered profits tax rates regime, the profits tax rate for the first HKD2 million of assessable profits will be lowered to 8.25% (half of the rate specified in Schedule 8 to the Inland Revenue Ordinance (IRO)) for corporations, and the remaining profits will continue to be taxed at the existing tax rate, 16.5%. No provision for Hong Kong profits tax had been made to China Auto Market Group Ltd., a subsidiary of us, during the years ended December 31, 2022, 2023 and 2024 as it did not have assessable profit during the periods presented.

 

PRC

 

Generally, our subsidiaries, which are considered PRC resident enterprises under PRC tax law, are subject to enterprise income tax on their worldwide taxable income as determined under PRC tax laws and accounting standards at a rate of 25%.

 

According to Taxation [2019] No. 13 which was effective from January 1, 2019 to December 31, 2021 and Taxation [2021] No. 12 which was effective from January 1, 2021 to December 31, 2022, an enterprise is recognized as a small-scale and low-profit enterprise when its taxable income is less than RMB3 million. A small-scale and low-profit enterprise receives a tax preference including a preferential tax rate of 2.5% on its taxable income below RMB1 million and another preferential tax rate of 10% on its taxable income between RMB1 million and RMB3 million in 2021 and 2022. According to Taxation [2022] No. 13 which was effective from January 1, 2022 to December 31, 2024, a small-scale and low-profit enterprise receives a tax preference including a preferential tax rate of 5% on its taxable income between RMB1 million and RMB3 million. According to Taxation [2023] No. 06 which was effective from January 1, 2023 to December 31, 2024, a small-scale and low-profit enterprise receives a tax preference including a preferential tax rate of 5% on its taxable income below RMB1 million. 

 

High and new technology enterprises enjoy a preferential tax rate of 15% under PRC tax law. Shanghai Chengle Network Technology Co., Limited, one of our subsidiaries, currently qualifies as a “new high-tech enterprise”, and has been entitled to the preferential rate of 15% from 2018 through 2021, and successfully renewed the qualification in December 2021, which would be effective within 3 years. Shengda Automobile, one of our key subsidiaries, qualified as a “new high-tech enterprise” and was entitled to a preferential tax rate of 15% from 2018 through 2021, and successfully renewed the qualification in December 2021, which would be effective within 3 years. 

 

Dividends paid by its wholly foreign-owned subsidiaries in China to its intermediary holding companies in Hong Kong will be subject to a withholding tax rate of 10%, unless they qualify for a special exemption. If its intermediary holding companies in Hong Kong satisfy all the requirements under the Arrangement between Mainland China and the Hong Kong Special Administrative Region for the Avoidance of Double Taxation and Tax Evasion on Income and receive approval from the relevant tax authority, then dividends paid to them by its wholly foreign-owned subsidiaries in China will be subject to a withholding tax rate of 5% instead.

 

If our holding company in the Cayman Islands or any of its subsidiaries outside of China were deemed to be a “resident enterprise” under the Enterprise Income Tax Law, it would be subject to enterprise income tax on its worldwide income at a rate of 25%.

 

69

 

 

Liquidity and Capital Resources

 

  For the years ended December 31, 
  2022  2023  2024 
  (in thousands) 
Net cash (used in) provided by operating activities of continuing operations $(16,092) $(27,651) $11,841 
Net cash used in operating activities of discontinued operations  (52)  -   - 
Net cash used in investing activities of continuing operations  (5,402)  (2,394)  (12,147)
Net cash used in investing activities of discontinued operations  (517)  -   - 
Net cash provided by (used in) financing activities of continuing operations  10,636   40,434   (2,951)
Effect of exchange rate changes  (2,573)  (711)  (826)
Net (decrease) increase in cash and restricted cash $(14,000) $9,678  $(4,083)

 

Our principal sources of liquidity have been cash provided from bank borrowings and revenue generated from business operations. As of December 31, 2024, we had US$26.9 million in cash, and US$2.6 million restricted cash, of which almost all was denominated in Renminbi. Most of the cash and restricted cash were held at banks located in China.

  

We believe that our current cash on hand, short-term investments, and cash provided by equity securities will be sufficient to meet the current and anticipated needs for general corporate purposes for at least the next 12 months. We may, however, need additional cash resources in the future if we experience changes in business conditions or other developments. We may also need additional cash resources in the future if we find and wish to pursue opportunities for investment, acquisition, capital expenditures, or similar actions. If we determine that the cash requirements exceed the amount of cash on hand, we may seek to issue equity or equity-linked securities or obtain debt financing. The issuance and sale of additional equity would result in further dilution to the shareholders. The incurrence of indebtedness would result in increased fixed obligations and could result in operating covenants that would restrict our operations.

 

We expect that substantially all of our future revenues will be denominated in RMB. Under existing PRC foreign exchange regulations, payments of current account items, including profit distributions, interest payments and trade and service-related foreign exchange transactions, can be made in foreign currencies without prior SAFE approval as long as certain routine procedural requirements are fulfilled. Therefore, our PRC subsidiaries are allowed to pay dividends in foreign currencies to us without prior SAFE approval by following certain routine procedural requirements. However, approval from or registration with competent government authorities is required where the RMB is to be converted into foreign currency and remitted out of China to pay capital expenses such as the repayment of loans denominated in foreign currencies. The PRC government may at its discretion restrict access to foreign currencies for current account transactions in the future.

 

Operating Activities

 

Net cash provided by operating activities of continuing operations for the year ended December 31, 2024 was US$11.8 million, as compared to net loss from continuing operations of US$64.5 million. The difference between net loss and net cash provided by operating activities was primarily attributable to (i) a non-cash adjustment of share-based compensation of US$63.5 million, depreciation of US$4.5 million, provision for credit losses of US$1.3 million, deferred income tax expense of US$1.2 million, (ii) increase of accounts payable of US$31.3 million primarily due to the growth of our auto service business, (iii) increase of accrued expenses and other current liabilities of US$1.4 million and US$1.9 million amounts due to related parties, offset by an increase of accounts receivable of US$22.7 million due to the increase of sales, and an increase of prepaid expenses and other current assets of US$6.7 million due to the increase of advances to suppliers for the expansion of business.

 

Net cash used in operating activities of continuing operations for the year ended December 31, 2023 was US$27.7 million, as compared to net loss from continuing operations of US$17.6 million. The principal changes accounting for the difference between net loss and net cash used in operating activities in 2023 were an adjustment of US$13.7 million non-cash items including the change of share-based compensation of the Group of US$9.8 million and depreciation of US$4.1 million offset by the reversal of allowance of accounts receivable of US$4.1 million, an increase of prepaid expenses and other current assets of US$55.9 million, offset by a decrease of accounts receivable of US$30.8 million due to good collections, an increase of accounts payable of US$3.1 million. The increase of prepaid expenses and other current assets was primarily due to a significant increase of pre-recharge funds to auto service providers for the purpose of getting more preferential service prices. The increase in accounts payable was primarily due to the growth of our technology service business.

 

70

 

 

Net cash used in operating activities of continuing operations for the year ended December 31, 2022 was US$16.1 million, as compared to net loss from continuing operations of US$10.9 million. The difference between net loss and net cash used in operating activities was primarily attributable to an increase of accounts receivable, net of US$32.6 million, an increase of prepaid expenses and other current assets of US$3.9 million, and a decrease of accounts payable of US$5.0 million, offset by the provision of doubtful accounts of US$26.0 million, and depreciation and amortization of US$5.1 million.

  

Investing Activities

 

Net cash used in investing activities of continuing operations for the year ended December 31, 2024 was US$12.1 million, primarily consisting of US$11.6 million in non-current assets purchased related to the development of cloud infrastructure, and the purchase of a short-term investment of US$21.6 million, and offset by the proceeds from sale of short-term investment of US$21.7 million.

 

Net cash used in investing activities of continuing operations for the year ended December 31, 2023 was US$2.4 million, primarily consisting of US$4.9 million in software and equipment purchase, and US$1.7 million in purchase of other non-current assets, offset by proceeds from the redemption of short-term investments of US$4.7 million.

 

Net cash used in investing activities of continuing operations for the year ended December 31, 2022 was US$5.4 million, primarily consisting of US$4.4 million in software and equipment purchases, and US$1.2 million in purchase of other non-current assets.

  

Financing Activities

 

Net cash used in financing activities of continuing operations for the year ended December 31, 2024 was US$3.0 million, consisting primarily of repayments of short-term bank borrowings of US$103.0 million repurchase of non-controlling interests of US$4.1 and repayments to related parties of US$1.7 million, and offset by US$105.9 million from short-term bank borrowings.

 

Net cash provided by financing activities of continuing operations for the year ended December 31, 2023 was US$40.4 million, consisting primarily of US$104.5 million from short-term bank borrowings, proceeds from Private Placement of US$21.7 million and proceeds from issuance of ordinary shares, net of issuance cost of US$18.5 million, offset by repayment of short-term bank borrowings of US$94.0 million and repayments of payables to related parties of US$10.0 million.

 

Net cash used in the financing activities of continuing operations for the year ended December 31, 2022 was US$10.7 million, consisting primarily of US$122.2 million from short-term bank borrowings, offset by repayment of short-term bank borrowings of US$111.1 million.

  

Capital Expenditures

 

Our capital expenditures are primarily incurred for the purchase of software and equipment, and the development of our private cloud. Its capital expenditures were US$5.6 million, US$6.6 million and US$12.2 million, for the years ended December 31, 2022, 2023 and 2024, respectively. We intend to fund our future capital expenditures with our existing cash balance and bank borrowings. We will continue to incur capital expenditures as needed to meet the expected growth of our business. 

 

Off-Balance Sheet Commitments and Arrangements

 

We have not entered into any financial guarantees or other commitments to guarantee the payment obligations of any third parties. In addition, we have not entered into any derivative contracts that are indexed to its shares and classified as shareholder’s equity or that are not reflected in its consolidated financial statements. Furthermore, we do not have any retained or contingent interest in assets transferred to an unconsolidated entity that serves as credit, liquidity or market risk support to such entity. We do not have any variable interest in any unconsolidated entity that provides financing, liquidity, market risk or credit support to it or engages in leasing, hedging or product development services with it.

 

71

 

 

Tabular Disclosure of Contractual Obligations

 

The following table sets forth our contractual obligations as of December 31, 2024.

 

  Payment Due by Period 
  Within one
year
  1-3 years  Total 
Operating lease payment $554  $21  $575 
Lease payment of property management fee and short-term lease $80  $1  $81 
Capital payment $4,837  $-  $4,837 
Short-term borrowings $83,597  $-  $83,597 

 

We recorded rental expenses of US$0.6 million, US$0.9 million and US$1.0 million for the years ended December 31, 2022, 2023 and 2024, respectively. Other than what is disclosed above, we did not have other significant commitments, long-term obligations, or guarantees as of December 31, 2024.

 

We also have certain capital commitments that are primarily related to commitments for the purchase and installation of a private cloud system. Total capital commitments contracted but not yet reflected in the consolidated financial statement was US$4.8 million as of December 31, 2024. All of the capital commitments will be fulfilled according to the investment payment schedule.

 

From time to time, we take out borrowings with commercial banks to provide for its working capital for daily operation. See “Index to Financial Statements—Borrowings”.

 

Related Party Transaction

 

Shengda Automobile Service Group Co., Limited and its subsidiaries (“Shengda Group”), owned by Mr. Ye Zaichang, the Chairman of the Board of Directors, was disposed on March 1, 2022, such disposition has been completed as of that date. In addition, we were liable to Jiachen of RMB281.8 million (US$40.9 million) for the transfer of SUNCAR Online as of December 31, 2022. Additionally, we were liable to Shengda Group of $4.7 million for the ordinary course of operation, which was interest-free, unsecured, and could be settled on demand. In the share purchase agreement dated March 1, 2022, we agreed to repay the debt owed to Shengda Group by full before June 1, 2023. In April 2023, we negotiated with Jiachen and consented to have an extension of payment to extend the repayment date to December 31, 2025, with an annual interest rate of 1% from June 30, 2023 to the completion of the repayment.

 

In 2023, we repaid the debt owed to Shengda Group of US$10 million. In the first three quarters of 2024, we repaid the debt owned to Shengda Group through transfer of shares of SunCar Online at an aggregate amount of US$6.2 million. The non-cash gains from the difference of repurchase price and transfer price of US$4.5 million were charged to additional-paid-in capital.

 

As of December 31, 2024, the payables due to the transfer of SunCar Online was US$22.8 million, and other payables were US$5.7 million to Shengda Group and US$0.5 million to Mr. Lei Zhunfu for the ordinary course of operation, which were interest free, unsecure and could be settled on demand.

 

B. Liquidity and Capital Resources

 

Please see Item 5.A. “Operating Results-Liquidity and Capital Resources” above.

 

C. Research and Development, Patents and Licenses, etc.

 

For the years ended December 31, 2022, 2023 and 2024, our research and development expenses were US$8.5 million, US$14.1 million, and US$40.2 million, respectively. Research and development expenses consist primarily of payroll and employee benefits for research and development, employees, rental expense, utilities, and other related expenses related to designing, developing, and maintaining the technology service platform to support its internal and external customers. We expect spending in research and development to continue to be significant over time as SunCar plans to continue to invest in its technology and innovation to enhance customer experience and provide value to its business partners.

 

D. Trend Information

 

Other than as disclosed in this Report, SunCar is not aware of any trends, uncertainties, demands, commitments or events as of December 31, 2024 that are reasonably likely to have a material and adverse effect on its net revenues, income, profitability, liquidity or capital resources, or that would cause the disclosed financial information to be not necessarily indicative of future results of operations or financial conditions.

 

E. Critical Accounting Estimates

 

Please see Item 5.A. “Operating Results-Critical Accounting Estimates” above.

 

72

 

 

ITEM 6. DIRECTORS, SENIOR MANAGEMENT AND EMPLOYEES

 

A. Directors and Executive Officers

 

See “Item 1. Identity of Directors, Senior Management and Advisers—A. Directors and Senior Management.”

 

B. Compensation

 

Compensation of Directors and Executive Officers

 

For the year ended December 31, 2024, we paid an aggregate of approximately RMB1.78 million (US$0.24 million) in cash and benefits to our directors and executive officers . We have not set aside or accrued any amount to provide pension, retirement or other similar benefits to our executive officers and directors. Our PRC subsidiaries are required by law to make contributions equal to certain percentages of each employee’s salary for his or her pension insurance, medical insurance, unemployment insurance and other statutory benefits and a housing provident fund.

 

C. Board Practices

 

Board of Directors

 

SunCar’s Board of Directors consists of five directors, including three independent directors, namely Haidong Zhang, Lin Bao, and Yongsheng Liu. A director is not required to hold any shares in SunCar to qualify as a director. The Listing Rules of the Nasdaq generally require that a majority of an issuer’s board of directors must consist of independent directors.

 

A director who is in any way, whether directly or indirectly, interested in a contract or proposed contract with SunCar is required to declare the nature of his or her interest at a meeting of SunCar’s directors. A general notice given to the directors by any director to the effect that he or she is a member, shareholder, director, partner, officer or employee of any specified company or firm and is to be regarded as interested in any contract or transaction with that company or firm shall be deemed a sufficient declaration of interest for the purposes of voting on a resolution in respect to a contract or transaction in which he/she has an interest, and after such general notice it shall not be necessary to give special notice relating to any particular transaction. A director may vote in respect of any contract or proposed contract or arrangement notwithstanding that he/she may be interested therein and if he/she does so, his/her vote shall be counted and he/she may be counted in the quorum at any meeting of the directors at which any such contract or proposed contract or arrangement is considered. SunCar’s Board of Directors may exercise all of the powers to borrow money, to mortgage or charge its undertaking, property and uncalled capital, or any part thereof, and to issue debentures, debenture stock or other securities whenever money is borrowed or as security for any debt, liability or obligation of SunCar or of any third party. None of SunCar’s directors has a service contract with SunCar that provides for benefits upon termination of service as a director.

 

73

 

 

Duties and Functions of Directors

 

Under Cayman Islands law, SunCar’s directors owe fiduciary duties to SunCar, including a duty of loyalty, a duty to act honestly and a duty to act in what they consider in good faith to be in SunCar’s best interests. SunCar’s directors must also exercise their powers only for a proper purpose. SunCar’s directors also owe to SunCar a duty to act with skill and care. It was previously considered that a director need not exhibit in the performance of his duties a greater degree of skill than may reasonably be expected from a person of his knowledge and experience. However, English and Commonwealth courts have moved towards an objective standard with regard to the required skill and care and these authorities are likely to be followed in the Cayman Islands. In fulfilling their duty of care to SunCar, SunCar’s directors must ensure compliance with SunCar’s Memorandum and Articles of Association, as amended and restated from time to time. SunCar has the right to seek damages if a duty owed by its directors is breached. In limited exceptional circumstances, a shareholder may have the right to seek damages in SunCar’s name if a duty owed by SunCar’s directors is breached. The functions and powers of SunCar’s Board of Directors include, among others, (i) convening shareholders’ annual and extraordinary general meetings and reporting its work to shareholders at such meetings, (ii) declaring dividends, (iii) appointing directors or officers and determining their terms of offices and responsibilities, and (iv) approving the transfer of shares of SunCar, including the registering of such shares in SunCar’s share register.

 

Terms of Directors and Officers

 

SunCar’s officers are elected by and serve at the discretion of the board. Each director is not subject to a term of office and holds office until such time as his successor takes office or until the earlier of his death, resignation or removal from office by ordinary resolution of all shareholders. A director will be removed from office automatically if, among other things, the director (i) becomes bankrupt or makes any arrangement or composition with his creditors; (ii) dies or is found by SunCar to be of unsound mind; (iii) resigns by notice in writing to SunCar; (iv) is prohibited by law from being a director; or (v) is removed from office pursuant to any other provisions of SunCar’s Memorandum and Articles of Association.

 

Interested Transactions

 

A director may, subject to any separate requirement for audit and risk committee approval under applicable law or applicable Nasdaq rules, vote in respect of any contract or transaction in which he or she is interested, provided that the nature of the interest of any directors in such contract or transaction is disclosed by him or her at or prior to its consideration and any vote in that matter.

  

Foreign Private Issuer Status

 

As a foreign private issuer, SunCar is exempt from the rules under the Exchange Act, prescribing the furnishing and content of proxy statements, and its officers, directors and principal shareholders are exempt from the reporting and short-swing profit recovery provisions contained in Section 16 of the Exchange Act. In addition, SunCar will not be required under the Exchange Act to file quarterly periodic reports and financial statements with the SEC as frequently or as promptly as U.S. domestic issuers, and will not be required to disclose in its periodic reports all of the information that U.S. domestic issuers are required to disclose. SunCar is also permitted to follow corporate governance practices in accordance with Cayman Islands law in lieu of most of the corporate governance rules set forth by Nasdaq. As a result, SunCar’s corporate governance practices differ in some respects from those required to be followed by U.S. companies listed on a national securities exchange. For more details please see Item 16G. – Corporate Governance in this Report.

 

74

 

 

Committees of SunCar’s Board of Directors

 

SunCar has established an Audit Committee, a Compensation Committee and a Nominating and Corporate Governance Committee of its Board of Directors. SunCar has also adopted a charter for each of the three committees. Each committee’s members and functions are described below.

 

Audit Committee. SunCar’s Audit Committee consists of Lin Bao, Yongsheng Liu and Haidong Zhang, and is chaired by Lin Bao. SunCar has determined that each of the foregoing persons satisfies the “independence” requirements of Rule 5605(c)(2) of the Listing Rules of the Nasdaq and meets the independence standards under Rule 10A-3 under the Exchange Act, as amended. The Audit Committee oversees SunCar’s accounting and financial reporting processes and the audits of its financial statements. The Audit Committee is responsible for, among other things:

 

 establishing clear hiring policies for employees or former employees of the independent auditors;
   
 reviewing and recommending to SunCar’s Board of Directors for approval, the appointment, re-appointment or removal of the independent auditor, after considering its annual performance evaluation of the independent auditor;
   
 approving the remuneration and terms of engagement of the independent auditor and pre-approving all auditing and non-auditing services permitted to be performed by SunCar’s independent auditors at least annually;
   
 obtaining a written report from SunCar’s independent auditor describing matters relating to its independence and quality control procedures;
   
 reviewing with the independent registered public accounting firm any audit problems or difficulties and management’s response;
   
 discussing with SunCar’s independent auditor, among other things, the audits of the financial statements, including whether any material information should be disclosed, issues regarding accounting and auditing principles and practices;
   
 reviewing and approving all proposed related party transactions, as defined in Item 404 of Regulation S-K under the Securities Act;
   
 reviewing and recommending the financial statements for inclusion within SunCar’s quarterly earnings releases and to its Board of Directors for inclusion in its annual reports;
   
 discussing the annual audited financial statements with management and the independent registered public accounting firm;
   
 reviewing policies with respect to risk assessment and risk management;
   
 reviewing the adequacy and effectiveness of SunCar’s accounting and internal control policies and procedures and any special steps taken to monitor and control major financial risk exposures;
   
 periodically reviewing and reassessing the adequacy of the committee charter;
   
 approving annual audit plans, and undertaking an annual performance evaluation of the internal audit function;
   
 establishing and overseeing procedures for the handling of complaints and whistleblowing;

 

 meeting separately and periodically with management, the internal auditors and the independent registered public accounting firm;
   
 monitoring compliance with SunCar’s code of business conduct and ethics, including reviewing the adequacy and effectiveness of its procedures to ensure proper compliance;
   
 reporting periodically to SunCar’s Board of Directors; and
   
 such other matters that are specifically delegated to SunCar’s Audit Committee by SunCar’s Board of Directors from time to time.

 

75

 

 

Compensation Committee.SunCar’s Compensation Committee consists of Haidong Zhang and Lin Bao, and is chaired by Haidong Zhang. SunCar has determined that Haidong Zhang and Lin Bao satisfy the “independence” requirements of Rule 5605(c)(2) of the Listing Rules of the Nasdaq. The Compensation Committee assists the Board of Directors in reviewing and approving the compensation structure, including all forms of compensation, relating to SunCar’s directors and executive officers. SunCar’s chief executive officer may not be present at any committee meeting during which their compensation is deliberated upon. The Compensation Committee is responsible for, among other things:

 

 reviewing and evaluating SunCar’s executive compensation and benefits policies generally;
   
 reviewing and recommending any incentive compensation or equity plans, programs or other similar arrangements;
   
 periodically reviewing and reassessing the adequacy of the committee charter;
   
 selecting compensation consultant, legal counsel or other adviser only after taking into consideration all factors relevant to that person’s independence from management;
   
 reporting periodically to SunCar’s Board of Directors; and
   
 such other matters that are specifically delegated to the Compensation Committee by SunCar’s Board of Directors from time to time.

 

Nominating and Corporate Governance Committee. SunCar’s Nominating and Corporate Governance Committee consists of and be chaired by Haidong Zhang. SunCar has determined that Haidong Zhang satisfies the “independence” requirements of Rule 5605(c)(2) of the Listing Rules of the Nasdaq. The Nominating and Corporate Governance Committee will assist the Board of Directors in selecting individuals qualified to become SunCar’s directors and in determining the composition of the Board of Directors and its committees. The Nominating and Corporate Governance Committee is responsible for, among other things:

 

 recommending nominees to SunCar’s Board of Directors for election or re-election to SunCar’s Board of Directors, or for appointment to fill any vacancy or newly created directorships on SunCar’s Board of Directors;
   
 reviewing periodically with SunCar’s Board of Directors the current composition of SunCar’s Board of Directors with regards to characteristics such as judgment, experience, expertise, diversity and background;
   
 recommending to SunCar’s Board of Directors such criteria with respect to nomination or appointment of members of its Board of Directors and chairs and members of its committees or other corporate governance matters as may be required pursuant to any SEC or Nasdaq rules, or otherwise considered desirable and appropriate;
   
 recommending to SunCar’s Board of Directors the names of directors to serve as members of the Audit Committee and the Compensation Committee, as well as of the Nominating and Corporate Governance Committee itself;
   
 periodically reassessing the adequacy of the committee charter;
   
 overseeing compliance with the corporate governance guidelines and code of business conduct and ethics; and
   
 overseeing and leading the self-evaluation of SunCar’s Board of Directors in its performance and effectiveness as a whole.

 

76

 

 

D. Employees

 

As of December 31, 2024, we had 560 employees combined in our operations, consisting of 560 full-time and 0 part-time employees. The number of employees for each area of operations, and such employees as a percentage of our total workforce, are as follows:

 

  As of December 31,
2024
 
  Employees  Percentage 
Management  107   19.11%
Sales & Administration  272   48.57%
Research and Development  181   32.32%
Total  560   100.00%

 

As of December 31, 2023, we had 543 employees combined in our operations, consisting of 543 full-time and 0 part-time employees. The number of employees for each area of operations, and such employees as a percentage of our total workforce, are as follows:

 

  As of December 31,
2023
 
  Employees  Percentage 
Management  107   19.71%
Sales & Administration  267   49.17%
Research and Development  169   31.12%
Total  543   100.00%

 

The Company’s employees have no material activities related to labor unions.

 

E. Share Ownership

 

Please see Item 7-Major Shareholders and Related Party Transactions below.

 

F. Disclosure of a Registrant’s Action to Recover Erroneously Awarded Compensation

 

Not Applicable.

 

ITEM 7. MAJOR SHAREHOLDERS AND RELATED PARTY TRANSACTIONS

 

A. Major Shareholders

 

The following table sets forth information regarding the beneficial ownership of the Ordinary Shares as of December 31, 2024 by:

 

each person known by us to be the beneficial owner of more than 5% of the Ordinary Shares;

 

each of our directors and members of Executive Management; and

 

all our directors and members of Executive Management as a group.

 

Beneficial ownership is determined according to the rules of the SEC, which generally provide that a person has beneficial ownership of a security if he, she or it possesses sole or shared voting or investment power over that security, and includes shares underlying options, warrants or other derivative securities, as applicable, that are currently exercisable or convertible or exercisable or convertible within 60 days. Ordinary Shares that may be acquired within 60 days of December 31, 2024 pursuant to the exercise of options or Warrants are deemed to be outstanding for the purpose of computing the percentage ownership of such holder but are not deemed to be outstanding for computing the percentage ownership of any other person or entity shown in the table. Each holder of Class B Ordinary Shares is entitled to ten votes per share on all matters to be voted on by shareholders generally, including the election of directors.

 

77

 

 

Unless otherwise indicated, we believe that all persons named in the table below have sole voting and investment power with respect to the Ordinary Shares beneficially owned by them.

 

  Class A  Class B  Voting 
  Ordinary Shares  Ordinary Shares  Power 
Name and Address of Beneficial Owner(1) Number  %  Number  %  (%) 
Executive Officers and Directors               
Zaichang Ye        46,617,856   47.3%  89.9%
Bohong Du  700,000   0.7%        0.1%
Zhunfu Lei               
Breaux Walker               
Ms. Saiye Gu  900,000   0.9%        0.2%
Yizhi Qian               
Haidong Zhang               
Ms. Lin Bao               
Yongsheng Liu               
All Executive Officers and Directors as a group        46,617,856   47.3%  89.9%
                     
5% or Greater Holders                    
Automobile Services Group Limited(2)        41,708,943   42.3%  80.5%
KMBP Holdings Limited(3)  20,832,142   21.1%        4.0%
SSDL Holdings Limited(4)        4,950,622   5.0%  9.5%

 

(1)Unless otherwise noted, the business address of each of the named beneficial owner is: c/o Shanghai Feiyou Trading Co., Ltd., Suite 209, No. 656 Lingshi Road, Jing’an District, Shanghai, China.

 

(2)Automobile Services Group Limited is 99.99% owned by Zaichang Ye. The registered office is at Viatra Corporate Services Centre, Wickhams Cay II, Road Town, Tortola, VG 1110, British Virgin Islands.

 

(3)KMBP Holdings Limited (“KMBP”) is a special purpose vehicle of China Harvest Fund II, L.P. and China Harvest Co-Investors II, L.P., (collectively, the “China Harvest Funds”) in respect of their investment in Auto Services Group Limited. The general partner of the China Harvest Funds is China Renaissance Capital Investment II, L.P. The general partner of China Renaissance Capital Investment II, L.P. is China Renaissance Capital II GP. The voting powers and investment powers of KMBP is exercised in accordance with its board of directors, which consist of Mark Qiu, Bai Wei, and Yu Chun Yin. KMBP’s address is: Suite 2202A, 22/F, South Island Place, 8 Wong Chuk Hang Road, Hong Kong.

 

(4)SSDL Holdings Limited is 100% owned by Zaichang Ye.

 

78

 

 

B. Related Party Transactions

 

Disposal of Shengda Group

 

On March 1, 2022, SunCar entered into a share purchase agreement (the “SPA”) with Jiachen Information Technology (Shanghai) Co., Ltd., an affiliate of Mr. Ye Zaichang, SunCar’s Chairman of the Board of Directors to transferred the total equity of Shengda Automobile Service Group Co., Limited and its subsidiaries (“Shengda Group”) with the consideration of RMB 1 (as the disposed entities are in a net liability position as of the disposal date). Besides, on March 1, 2022, China Auto Market Group Limited., the HK subsidiary of SunCar, transferred its 25% equity interest of Shengshi Dalian Financial Leasing (Shanghai) Co., Ltd and Shenglian Finance Leasing (Tianjin) Co., Ltd, subsidiaries of Shengda Group, to a then related party YSY GROUP LIMITED (“YSY”), which at the time was an affiliate of Mr. Ye Zaichang, with the consideration of RMB 1. YSY is currently 100% controlled by ASTS Holdings limited (“ASTS”), a British Virgin Islands incorporated company. The address of ASTS is Intershore Chambers, Road Town, Tortola, British Virgin Islands. ASTS is 100% controlled by Mr. Li Qin, a Hong Kong citizen.

 

The agreements have been approved by an independent committee of the Group’s Board of Directors and the disposal transaction was completed as of March 1, 2022.

 

As a result of the transfer of equity interest of SUNCAR Online from Shengda Group to Shanghai Feiyou at a transfer price of RMB 281,780 ($44,217) (see Note 3 Discontinued Operations to the consolidated financial statements of SunCar in this Report), SunCar has in debt owed to Shengda Group (which was ultimately controlled by Mr. Ye) RMB281,780 (US$40,854). Pursuant to the SPA, SunCar agreed to repay the debt owed to Shengda Group by full before June 1, 2023. As of December 31, 2022, other than the debt mentioned above, SunCar also owed to Shengda Group of $4,710, which was in the ordinary course of operation and unsecure. On April 6, 2023, SunCar entered into an extension agreement with Shengda Group to extended the maturity date of amount due to Shengda Group to December 31, 2025, with annual interest rate of 1% in the extension period from June 1, 2023 to December 31, 2025. For the year ended December 31, 2023, we repaid the debt owed to Shengda Group of US$10,000.

 

For the year ended December 31, 2024, we repaid the debt owned to Shengda Group through transfer of shares of SunCar Online at an aggregate amount of RMB44,638 (US$6,203). The non-cash gains from the difference of repurchase price and transfer price of US$4,504 were charged to additional-paid-in capital.

 

Except for the balance with Shengda Group, SunCar also owed to Mr. Lei Zhunfu, who is the Chief Technology Officer and Chief Operating Officer of the Company, of RMB3,797 (US$520), which was in the ordinary course of operation and unsecure as of December 31, 2024.

 

C. Interests of Experts and Counsel

 

None / Not applicable.

 

ITEM 8. FINANCIAL INFORMATION

 

A. Consolidated Statements and Other Financial Information

 

SeeItem 18-Financial Statements of this Report for consolidated financial statements and other financial information.

 

B. Significant Changes

 

None.

 

ITEM 9. THE OFFER AND LISTING

 

A. Offer and Listing Details

 

The Class A Ordinary Shares and Warrants are listed on Nasdaq Capital Market under the symbols “SDA” and “SDAWW”, respectively. Holders of Class A Ordinary Shares and Warrants should obtain current market quotations for their securities.

 

B. Plan of Distribution

 

Not applicable.

 

79

 

 

C. Markets

 

The Class A Ordinary Shares and Warrants are listed on Nasdaq Capital Market under the symbols “SDA” and “SDAWW” respectively.

 

D. Selling Shareholders

 

Not applicable.

 

E. Dilution

 

Not applicable.

 

F. Expenses of the Issue

 

Not applicable.

 

ITEM 10. ADDITIONAL INFORMATION

 

A. Share Capital

 

The Company is authorized to issue an unlimited number of Ordinary Shares of $0.0001 par value per share, divided into two classes as follows: Class A Ordinary Shares and Class B Ordinary Shares.

 

As of December 31, 2024, there were 51,845,493 Class A Ordinary Shares outstanding and issued and 46,659,565 Class B Ordinary Shares outstanding and issued. 5,365,194 public warrants were outstanding, and the holder of each such warrant is entitled to purchase one-half (1/2) of one Class A Ordinary Share at an exercise price of $11.50 per full share. 350,000 private placement warrants were outstanding, and the holder of each such warrant is entitled to purchase one-half (1/2) of one Class A Ordinary Share at an exercise price of $11.50 per full share.

 

B. Memorandum and Articles of Association

 

The following description of the Second Amended and Restated Memorandum and Articles of Association of the Company (the “Memorandum and Articles of Association”) is qualified in its entirety by the Memorandum and Articles of Association which are included as Exhibit 1.1 to this Report.

 

SunCar Technology Group Inc. (“SunCar”), is a Cayman Islands exempted company and its affairs are governed by the memorandum and articles of association, as amended and restated from time to time, and Companies Act (As Revised) of the Cayman Islands, which we refer to as the “Companies Act” below, and the common law of the Cayman Islands.

 

General. The authorized share capital of SunCar is $50,000 divided into 500,000,000 ordinary shares of par value of $0.0001 each, comprising (a) 400,000,000 A Ordinary Shares of par value of US$0.0001 each and (b) 100,000,000 Class B Ordinary Shares of par value of $0.0001 each. Holders of Class A ordinary shares and Class B ordinary shares have the same rights except for voting and conversion rights. All of SunCar’s issued and outstanding ordinary shares are fully paid and non-assessable. Certificates representing the ordinary shares are issued in registered form. SunCar may not issue share to bearer. SunCar’s shareholders who are non-residents of the Cayman Islands may freely hold and transfer their ordinary shares.

 

Dividends. The holders of SunCar’s ordinary shares are entitled to such dividends as may be declared by its Board of Directors subject to its Memorandum and Articles of Association and the Companies Act. In addition, SunCar’s shareholders may by ordinary resolution declare a dividend, but no dividend may exceed the amount recommended by its directors. SunCar’s Memorandum and Articles of Association provide that dividends may be declared and paid out of SunCar’s profits, realized or unrealized, or from any reserve set aside from profits which its Board of Directors determines is no longer needed. Dividends may also be declared and paid out of share premium account or any other fund or account which can be authorized for this purpose in accordance with the Companies Act. No dividend may be declared and paid unless SunCar’s directors determine that, immediately after the payment, SunCar will be able to pay its debts as they become due in the ordinary course of business and SunCar has funds lawfully available for such purpose. Holders of SunCar Class A ordinary shares and SunCar Class B ordinary shares will be entitled to the same amount of dividends, if declared.

 

80

 

 

Voting Rights. In respect of all matters subject to a shareholders’ vote, each SunCar Class A ordinary share is entitled to one vote, and each SunCar Class B ordinary share is entitled to 10 votes, voting together as one class. Voting at any meeting of shareholders is by poll and not on a show of hands.

 

A quorum required for a meeting of shareholders consists of two or more shareholders holding not less than one-half of the votes attaching to the issued and outstanding shares entitled to vote at general meetings present in person or by proxy or, if a corporation or other non-natural person, by its duly authorized representative. As a Cayman Islands exempted company, SunCar is not obliged by the Companies Act to call shareholders’ annual general meetings. SunCar’s Memorandum and Articles of Association provide that SunCar may (but are not obliged to) in each year hold a general meeting as its annual general meeting in which case SunCar will specify the meeting as such in the notices calling it, and the annual general meeting will be held at such time and place as may be determined by its directors. We, however, will hold an annual shareholders’ meeting during each fiscal year, as required by the Nasdaq Listing Rules. Each general meeting, other than an annual general meeting, shall be an extraordinary general meeting. Shareholders’ annual general meetings and any other general meetings of SunCar’s shareholders may be called by a majority of its Board of Directors or its chairman or, in the case of an extraordinary general meeting only, upon a requisition of shareholders holding at the date of deposit of the requisition not less than one-third of the votes attaching to the issued and outstanding shares entitled to vote at general meetings, in which case the directors are obliged to call such meeting and to put the resolutions so requisitioned to a vote at such meeting; however, SunCar Memorandum and Articles of Association do not provide its shareholders with any right to put any proposals before any annual general meetings or any extraordinary general meetings not called by such shareholders. Advance notice of at least fifteen (15) days is required for the convening of SunCar’s annual general meeting and other general meetings unless such notice is waived in accordance with its articles of association.

 

An ordinary resolution to be passed at a meeting by the shareholders requires the affirmative vote of a simple majority of the votes attaching to the ordinary shares cast by those shareholders entitled to vote who are present in person or by proxy at a general meeting, while a special resolution also requires the affirmative vote of no less than two-thirds of the votes attaching to the ordinary shares cast by those shareholders entitled to vote who are present in person or by proxy at a general meeting. A special resolution will be required for important matters such as a change of name or making changes to SunCar’s Memorandum and Articles of Association.

 

Conversion. Each SunCar Class B ordinary share is convertible into one SunCar Class A ordinary share at any time at the option of the holder thereof. SunCar Class A ordinary shares are not convertible into SunCar Class B ordinary shares under any circumstances. Upon any sale, transfer, assignment or disposition of SunCar Class B ordinary shares by a holder to any person or entity which is not an affiliate of such holder, such SunCar Class B ordinary shares shall be automatically and immediately converted into the equivalent number of SunCar Class A ordinary shares.

 

Transfer of Ordinary Shares. Subject to the restrictions in SunCar’s Memorandum and Articles of Association as set out below, any of SunCar’s shareholders may transfer all or any of his or her ordinary shares by an instrument of transfer in the usual or common form or any other form approved by SunCar’s Board of Directors.

 

SunCar’s Board of Directors may, in its absolute discretion, decline to register any transfer of any ordinary share which is not fully paid up or on which SunCar has a lien. SunCar’s Board of Directors may also decline to register any transfer of any ordinary share unless:

 

 the instrument of transfer is lodged with us, accompanied by the certificate for the ordinary shares to which it relates and such other evidence as SunCar’s Board of Directors may reasonably require to show the right of the transferor to make the transfer;
   
 the instrument of transfer is in respect of only one class of shares;
   
 the instrument of transfer is properly stamped, if required;
   
 in the case of a transfer to joint holders, the number of joint holders to whom the ordinary share is to be transferred does not exceed four; and
   
 a fee of such maximum sum as the Nasdaq may determine to be payable or such lesser sum as SunCar’s directors may from time to time require is paid to SunCar in respect thereof.

 

If SunCar’s directors refuse to register a transfer they shall, within two months after the date on which the instrument of transfer was lodged, send to each of the transferor and the transferee notice of such refusal.

 

81

 

 

The registration of transfers may, after compliance with any notice required of the Nasdaq, be suspended and the register closed at such times and for such periods as SunCar’s Board of Directors may from time to time determine, provided, however, that the registration of transfers shall not be suspended nor the register closed for more than 30 days in any year as SunCar’s board may determine.

 

Liquidation. On a return of capital on winding up or otherwise (other than on conversion, redemption or purchase of ordinary shares), if the assets available for distribution amongst SunCar’s shareholders shall be more than sufficient to repay the whole of the share capital at the commencement of the winding up, the surplus shall be distributed amongst SunCar’s shareholders in proportion to the par value of the shares held by them at the commencement of the winding up, subject to a deduction from those shares in respect of which there are monies due, of all monies payable to SunCar for unpaid calls or otherwise. If SunCar’s assets available for distribution are insufficient to repay all of the paid-up capital, the assets will be distributed so that the losses are borne by SunCar’s shareholders in proportion to the par value of the shares held by them. Any distribution of assets or capital to a holder of ordinary share will be the same in any liquidation event. Any distribution of assets or capital to a holder of a SunCar Class A ordinary share and a holder of a SunCar Class B ordinary share will be the same in any liquidation event.

 

Redemption, Repurchase and Surrender of Ordinary Shares. SunCar may issue shares on terms that such shares are subject to redemption, at SunCar’s option or at the option of the holders thereof, on such terms and in such manner as may be determined, before the issue of such shares, by SunCar’s Board of Directors or by a special resolution of SunCar’s shareholders. SunCar may also repurchase any of its shares provided that the manner and terms of such purchase have been approved by its Board of Directors or are otherwise authorized by its Memorandum and Articles of Association. Under the Companies Act, the redemption or repurchase of any share may be paid out of SunCar’s profits or out of the proceeds of a fresh issue of shares made for the purpose of such redemption or repurchase, or out of capital (including share premium account and capital redemption reserve) if the company can, immediately following such payment, pay its debts as they fall due in the ordinary course of business. In addition, under the Companies Act no such share may be redeemed or repurchased (a) unless it is fully paid up, (b) if such redemption or repurchase would result in there being no shares outstanding, or (c) if the company has commenced liquidation. In addition, SunCar may accept the surrender of any fully paid share for no consideration.

 

Variations of Rights of Shares. If at any time SunCar’s share capital is divided into different classes or series of shares, the rights attached to any class or series of shares (unless otherwise provided by the terms of issue of the shares of that class or series), whether or not SunCar is being wound-up, may be varied with the consent in writing of a majority the holders of the issued shares of that class or series or with the sanction of an ordinary resolution at a separate meeting of the holders of the shares of the class or series. The rights conferred upon the holders of the shares of any class issued shall not, unless otherwise expressly provided by the terms of issue of the shares of that class, be deemed to be varied by the creation or issue of further shares ranking pari passu with such existing class of shares.

 

Inspection of Books and Records. Holders of SunCar Ordinary Shares have no general right under Cayman Islands law to inspect or obtain copies of SunCar’s list of shareholders or its corporate records. (other than the memorandum and articles of association, the register of mortgages and charges and any special resolutions passed by shareholders). Under Cayman Islands law, the names of our current directors can be obtained from a search conducted at the Registrar of Companies in the Cayman Islands. However, SunCar will provide its shareholders with annual audited financial statements. See “Where You Can Find Additional Information.”

 

Issuance of Additional Shares. SunCar’s Memorandum and Articles of Association authorize its Board of Directors to issue additional ordinary shares from time to time as its Board of Directors shall determine, to the extent of available authorized but unissued shares.

 

82

 

 

SunCar’s Memorandum and Articles of Association also authorize its Board of Directors to establish from time to time one or more series of preferred shares and to determine, with respect to any series of preferred shares, the terms and rights of that series, including:

 

 the designation of the series;
   
 the number of shares of the series;
   
 the dividend rights, dividend rates, conversion rights, voting rights; and
   
 the rights and terms of redemption and liquidation preferences.

 

SunCar’s Board of Directors may issue preferred shares without action by its shareholders to the extent authorized but unissued. Issuance of these shares may dilute the voting power of holders of ordinary shares.

 

Anti-Takeover Provisions.Some provisions of SunCar’s Memorandum and Articles of Association may discourage, delay or prevent a change of control of SunCar or management that shareholders may consider favorable, including provisions that authorize SunCar’s Board of Directors to issue preferred shares in one or more series and to designate the price, rights, preferences, privileges and restrictions of such preferred shares without any further vote or action by its shareholders.

 

Exempted Company. SunCar is an exempted company with limited liability under the Companies Act. The Companies Act distinguishes between ordinary resident companies and exempted companies. Any company that is registered in the Cayman Islands but conducts business mainly outside the Cayman Islands may apply to be registered as an exempted company. The requirements for an exempted company are essentially the same as for an ordinary company except that an exempted company:

 

 does not have to file an annual return of its shareholders with the Registrar of Companies;
   
 is not required to open its register of members for inspection;
   
 does not have to hold an annual general meeting;
   
 may issue shares with no par value;
   
 may obtain an undertaking against the imposition of any future taxation (such undertakings are usually given for 20 years in the first instance);
   
 may register by way of continuation in another jurisdiction and be deregistered in the Cayman Islands;
   
 may register as a limited duration company; and
   
 may register as a segregated portfolio company.
   
 “Limited liability” means that the liability of each shareholder is limited to the amount unpaid by the shareholder on that shareholder’s shares of the company (except in exceptional circumstances, such as involving fraud, the establishment of an agency relationship or an illegal or improper purpose or other circumstances in which a court may be prepared to pierce or lift the corporate veil).

 

C. Material Contracts

 

Material Contracts Relating to the Business Combination

  

The description of the Merger Agreement is included in the Form F-4 in the sections entitled “Proposal No. 1 - The Reincorporation Merger Proposal”, which is incorporated herein by reference.

 

83

 

 

D. Exchange Controls

 

There are no foreign exchange controls or foreign exchange regulations under the currently applicable laws of the Cayman Islands.

 

E. Taxation

 

The current PRC Enterprise Income Tax Law (the “EIT Law”), and the implementation regulations for the EIT Law issued by China’s State Council, became effective as of January 1, 2008. Under the EIT Law, enterprises are classified as either resident or non-resident enterprises. An enterprise established outside of China with its “de facto management bodies” located within China is considered a “resident enterprise,” meaning that it can be treated in a manner similar to a Chinese enterprise for enterprise income tax purposes. The implementing rules of the EIT Law defines a “de facto management body” as a managing body that in practice exercises “substantial and overall management and control over the production and operations, personnel, accounting, and properties” of the enterprise; however, it remains unclear whether the PRC tax authorities would deem our managing body as being located within China. Due to the relatively short history of the EIT Law and lack of applicable legal precedents, the PRC tax authorities determine the PRC tax resident treatment of entities organized under the laws of foreign jurisdictions on a case-by-case basis.

 

If the PRC tax authorities determine that we are a resident enterprise for PRC enterprise income tax purposes, a number of PRC tax consequences could follow. First, we may be subject to enterprise income tax at a rate of twenty five percent (25%) on our respective worldwide taxable income, as well as PRC enterprise income tax reporting obligations. Second, although the EIT Law provides that “dividends, bonuses and other equity investment proceeds between qualified resident enterprises” is exempted income, and the implementing rules of the EIT Law refer to “dividends, bonuses and other equity investment proceeds between qualified resident enterprises” as the investment proceeds obtained by a resident enterprise from its direct investment in another resident enterprise, it is still unclear whether the dividends we receive from Haiyan Trading and Anqi Technology would be classified as “dividends between qualified resident enterprises” and therefore qualify for tax exemption.

 

If we are treated as a non-resident enterprise under the EIT Law, any dividends that we receive from Haiyan Trading (assuming such dividends are deemed to be sourced from within the PRC) (i) may be subject to a five percent (5%) PRC withholding tax, provided that we own more than twenty five percent (25%) of the registered capital of Haiyan Trading and Anqi Technology incessantly within twelve (12) months immediately prior to obtaining such dividends from Haiyan Trading and Anqi Technology, and if the Arrangement between the Mainland of China and the Hong Kong Special Administrative Region for the Avoidance of Double Taxation and the Prevention of Fiscal Evasion with Respect to Taxes on Income (the “Arrangement”) is applicable, or (ii) if the Arrangement does not apply (i.e. the PRC tax authorities may deem us to be a conduit not entitled to treaty benefits), may be subject to a ten percent (10%) PRC withholding tax. Similarly, if we are treated as a non-resident enterprise, and Renovation is treated as a resident enterprise, then any dividends that we receive from Renovation (assuming such dividends were considered sourced within the PRC) may be subject to a ten percent (10%) PRC withholding tax. Any such taxes on dividends could materially reduce the amount of dividends, if any, that we could pay to our shareholders.

 

Finally, the new “resident enterprise” classification could result in a situation in which a ten percent (10%) PRC tax is imposed on dividends we pay to our investors that are non-resident enterprises so long as such non-resident enterprise investors do not have an establishment or place of business in China or, despite the existence of such establishment of place of business in China, the relevant income is not effectively connected with such establishment or place of business in China, to the extent that such dividends have their sources within the PRC. Similarly, any gain realized on the transfer of our shares by such investors is also subject to a ten percent (10%) PRC income tax if such gain is regarded as income derived from sources within China. In such event, we may be required to withhold a ten percent (10%) PRC tax on any dividends paid to our investors that are non-resident enterprises. Our investors that are non-resident enterprises also may be responsible for paying PRC tax at a rate of ten percent (10%) on any gain realized from the sale or transfer of our common shares in certain circumstances. We would not, however, have an obligation to withhold PRC tax with respect to such gain.

 

84

 

 

Moreover, the State Administration of Taxation issued the Notice on Strengthening the Administration of Enterprise Income Tax on Share Transfer Income of Non-Resident Enterprises No. 698 (“Circular 698”) on December 10, 2009, which reinforces taxation on transfer of non-listed shares by non-resident enterprises through overseas holding vehicles. Circular 698 applies retroactively and was deemed to be effective as of January 2008. Pursuant to Circular 698, where (i) a foreign investor who indirectly holds equity interest in a PRC resident enterprise through an offshore holding company indirectly transfers equity interests in a PRC resident enterprise by selling the shares of the offshore holding company, and (ii) the offshore holding company is located in a jurisdiction where the effective tax rate is lower than twelve and a half percent (12.5%) or where the offshore income of its residents is not taxable, the foreign investor is required to provide the tax authority in charge of that PRC resident enterprise with certain relevant information within thirty (30) days of the transfer. The tax authorities in charge will evaluate the offshore transaction for tax purposes. In the event that the tax authorities determine that such transfer is abusing forms of business organization and there is no reasonable commercial purpose other than avoidance of PRC enterprise income tax, the tax authorities will have the power to conduct a substance-over-form re-assessment of the nature of the equity transfer. A reasonable commercial purpose may be established when the overall offshore structure is set up to comply with the requirements of supervising authorities of international capital markets. If the State Administration of Taxation’s challenge of a transfer is successful, they will deny the existence of the offshore holding company that is used for tax planning purposes. Since Circular 698 has a brief history, there is uncertainty as to its application.

 

F. Dividends and Paying Agents

 

The Company has never declared or paid any cash dividends and has no plan to declare or pay any dividends on Ordinary Shares in the foreseeable future. The Company currently intends to retain any earnings for future operations and expansion.

 

G. Statement by Experts

 

Not applicable.

 

H. Documents on Display

 

We are subject to certain of the informational filing requirements of the Exchange Act. Since we are a “foreign private issuer,” our officers, directors and principal shareholders are exempt from the reporting and “short-swing” profit recovery provisions contained in Section 16 of the Exchange Act, with respect to their purchase and sale of our equity securities. In addition, we are not required to file reports and financial statements with the SEC as frequently or as promptly as U.S. companies whose securities are registered under the Exchange Act. However, we are required to file with the SEC an Annual Report on Form 20-F containing financial statements audited by an independent accounting firm. We will also furnish to the SEC, on Form 6-K, unaudited financial information with respect to our first two fiscal quarters. Information filed with or furnished to the SEC by us will be available on our website. On March 30, 2023, the Company and GBRG furnished to its shareholders a proxy statement/prospectus relating to the Business Combination. The SEC also maintains a website at http://www.sec.gov that contains reports and other information that we file with or furnish electronically with the SEC.

 

I. Subsidiary Information

 

Not applicable.

 

85

 

 

ITEM 11. QUANTITATIVE AND QUALITATIVE DISCLOSURES ABOUT MARKET RISK

 

Interest Rate Risk

 

We are exposed to interest rate risk while we have short-term bank loans outstanding. Although interest rates for our short-term loans are typically fixed for the terms of the loans, the terms are typically twelve months and interest rates are subject to change upon renewal.

 

Credit Risk

 

Credit risk is controlled by the application of credit approvals, limits and monitoring procedures. We manage credit risk through in-house research and analysis of the Chinese economy and the underlying obligors and transaction structures. We identify credit risk collectively based on industry, geography and customer type. In measuring the credit risk of our sales to our customers, we mainly reflect the “probability of default” by the customer on its contractual obligations and consider the current financial position of the customer and the current and likely future exposures to the customer.

 

Liquidity Risk

 

We are also exposed to liquidity risk which is risk that it we will be unable to provide sufficient capital resources and liquidity to meet our commitments and business needs. Liquidity risk is controlled by the application of financial position analysis and monitoring procedures. When necessary, we will turn to other financial institutions and related parties to obtain short-term funding to cover any liquidity shortage.

 

Foreign Exchange Risk

 

While our reporting currency is the U.S. dollar, almost all of our consolidated revenues and consolidated costs and expenses are denominated in RMB. All of our assets are denominated in RMB. As a result, we are exposed to foreign exchange risk as our revenues and results of operations may be affected by fluctuations in the exchange rate between the U.S. dollar and RMB. If the RMB depreciates against the U.S. dollar, the value of our RMB revenues, earnings and assets as expressed in our U.S. dollar financial statements will decline. We have not entered into any hedging transactions in an effort to reduce our exposure to foreign exchange risk.

 

ITEM 12. DESCRIPTION OF SECURITIES OTHER THAN EQUITY SECURITIES

 

Not applicable.

 

86

 

 

PART II

 

ITEM 13. DEFAULTS, DIVIDEND ARREARAGES AND DELINQUENCIES

 

None.

 

ITEM 14. MATERIAL MODIFICATIONS TO THE RIGHTS OF SECURITY HOLDERS AND USE OF PROCEEDS

 

None.

 

ITEM 15. CONTROLS AND PROCEDURES

 

Evaluation of Disclosure Controls and Procedures

 

Our management, under the supervision and with the participation of our chief executive officer and chief financial officer, has performed an evaluation of the effectiveness of our disclosure controls and procedures (as defined in Rule 13a-15(e) under the Exchange Act) as of the end of the period covered by this report, as required by Rule 13a-15(b) under the Exchange Act.

 

Based upon that evaluation, our management, with the participation of our chief executive officer and chief financial officer, has concluded that, as of December 31, 2024, our disclosure controls and procedures were effective.

 

Management’s Annual Report on Internal Control over Financial Reporting and Attestation Report of the Registered Public Accounting Firm

 

Our management is responsible for establishing and maintaining adequate internal control over financial reporting, as defined in Rule 13a-15(f) under the Exchange Act. Our management evaluated the effectiveness of our internal control over financial reporting, as required by Rule 13a-15(c) of the Exchange Act, based on criteria established in the framework in Internal Control-Integrated Framework (2013) issued by the Committee of Sponsoring Organizations of the Treadway Commission. Based on this evaluation, our management has concluded that our internal control over financial reporting was effective as of December 31, 2024. Because of its inherent limitations, internal control over financial reporting may not prevent or detect misstatements. In addition, projections of any evaluation of effectiveness of our internal control over financial reporting to future periods are subject to the risk that controls may become inadequate because of changes in conditions, or that the degree of compliance with the policies and procedures may deteriorate.

 

Changes in Internal Control over Financial Reporting

 

There were no changes in the Company’s internal control over financial reporting that occurred during our fiscal year ended December 31, 2024 that has materially affected or is reasonably likely to materially affect our internal control over financial reporting.

 

ITEM 16. [Reserved]

 

ITEM 16A. AUDIT COMMITTEE FINANCIAL EXPERT

 

Our board of directors has determined that Lin Bao, chairwoman of our Audit Committee and an independent director (under the standards set forth in Rule 5605(c)(2) of the Nasdaq Stock Market Rules and Rule 10A-3 under the Securities Exchange Act of 1934), is an Audit Committee financial expert.

 

ITEM 16B. CODE OF ETHICS

 

Our board of directors has adopted a code of ethics that applies to all of the directors, officers and employees. We have posted a copy of our code of business conduct and ethics on our website at https://suncartech.com/.

 

87

 

 

ITEM 16C. PRINCIPAL ACCOUNTANT FEES AND SERVICES 

 

The following table sets forth the aggregate fees by categories specified below in connection with certain professional services rendered by Enrome LLP, for the periods indicated.

 

  For the Fiscal Years
Ended
December 31,
 
  2024  2023 
Audit fees (1) $415,000  $575,000 
Audit-Related Fees (2)  -   - 
Tax Fees (3)  -   - 
All other fees (4)  -   - 

  

(1)Audit Fees: This category includes the audit of our annual financial statements, review of financial statements included in our interim semi-annual report on Form 6-K, and services that are normally provided by independent auditors in connection with statutory and regulatory filings or the engagement for fiscal years. This category also includes advice on audit and accounting matters that arose during, or as a result of, the audit or the review of interim financial statements.

 

(2)Audit-Related Fees: This category consists of assurance and related services by our independent auditors that are reasonably related to the performance of the audit or review of our financial statements and are not reported above under “Audit Fees.”

 

(3)Tax Fees: This category consists of professional services rendered by our independent auditors for tax compliance and tax advice. The services for the fees disclosed under this category include tax return preparation and technical tax advice.

 

(4)All Other Fees: This category consists of fees for other miscellaneous items.

 

ITEM 16D. EXEMPTIONS FROM THE LISTING STANDARDS FOR AUDIT COMMITTEES

 

Not applicable.

 

ITEM 16E. PURCHASES OF EQUITY SECURITIES BY THE ISSUER AND AFFILIATED PURCHASERS

 

Not applicable.

 

ITEM 16F. CHANGE IN REGISTRANT’S CERTIFYING ACCOUNTANT

 

The details of the Company’s change of auditors are described on its Report of Foreign Private Issuer on Form 6-K filed with the SEC on June 8, 2023.

 

88

 

 

ITEM 16G. CORPORATE GOVERNANCE

 

The Company’s corporate governance practices do not differ from those followed by domestic companies listed on the NASDAQ Capital Market other than disclosed below.

 

NASDAQ Listing Rule 5615(a)(3) permits a Foreign Private Issuer to follow its home country practice in lieu of the requirements of the Rule 5600 Series, the requirement to disclose third party director and nominee compensation set forth in Rule 5250(b)(3), and the requirement to distribute annual and interim reports set forth in Rule 5250(d), provided, however, that such a Foreign Private Issuer shall follow the following NASDAQ Listing Rules: comply with the Notification of Noncompliance requirement (Rule 5625), the Voting Rights requirement (Rule 5640), the Diverse Board Representation Rule (Rule 5605(f)), the Board Diversity Disclosure Rule (Rule 5606), have an Audit Committee that satisfies Rule 5605(c)(3), and ensure that such Audit Committee's members meet the independence requirement in Rule 5605(c)(2)(A)(ii). Except as provided in this paragraph, a Foreign Private Issuer must comply with the requirements of the Rule 5000 Series.

 

In accordance with NASDAQ Listing Rule 5615(a)(3), the Company has elected to follow the Company’s home country rules under the laws of the Cayman Islands from time to time in lieu of the requirements of the Rule 5600 Series of the NASDAQ Stock Market Marketplace Rules which are listed below:

 

 1.Rule 5605(b), pursuant to which (i) a majority of the board of directors must be comprised of independent directors, and (ii) the independent directors must have regularly scheduled meetings at which only independent directors are present.

 

 2.Rule 5605(c), pursuant to which each company must have, and certify that it has and will continue to have, an Audit Committee of at least three members, each of whom must meet criteria set forth in Rule 5605(c)(2)(A).

 

 3.Rule 5605(d), pursuant to which each company must (i) certify that it has adopted a formal written Compensation Committee charter and that the Compensation Committee will review and reassess the adequacy of the formal written charter on an annual basis, and (ii) have, and certify that it has and will continue to have, a Compensation Committee of at least two members, each of whom must be an independent director.

 

 4.Rule 5605(e), pursuant to which director nominees must be selected, or recommended for the board of director's selection, either by independent directors constituting a majority of the board of director's independent directors in a vote in which only independent directors participate, or a nominations committee comprised solely of independent directors.

 

 5.Rule 5610, pursuant to which each company shall adopt a code of conduct applicable to all directors, officers and employees.

 

 6.Rule 5620(a), pursuant to which each company listing common stock or voting preferred stock, and their equivalents, shall hold an annual meeting of shareholders no later than one year after the end of the issuer's fiscal year-end.

 

 7.Rule 5620(b), pursuant to which each company that is not a limited partnership shall solicit proxies and provide proxy statements for all meetings of shareholders and shall provide copies of such proxy solicitation to Nasdaq.

 

 8.Rule 5620(c), pursuant to which each company that is not a limited partnership shall provide for a quorum as specified in its by-laws for any meeting of the holders of common stock; provided, however, that in no case shall such quorum be less than 33 1/3 % of the outstanding shares of the company's common voting stock.

 

 9.Rule 5630, pursuant to which each company that is not a limited partnership shall conduct an appropriate review and oversight of all related party transactions for potential conflict of interest situations on an ongoing basis by the company's Audit Committee or another independent body of the board of directors.

 

 10.Rule 5635(a), pursuant to which shareholder approval is required in certain circumstances prior to the issuance of securities in connection with the acquisition of the stock or assets of another company.

 

 11.Rule 5635(b), pursuant to which shareholder approval is required prior to the issuance of securities when the issuance or potential issuance will result in a change of control of the company.

 

 12.Rule 5635(c), pursuant to which shareholder approval is required prior to the issuance of securities when a stock option or purchase plan is to be established or materially amended or other equity compensation arrangement made or materially amended, pursuant to which stock may be acquired by officers, directors, employees, or consultants, subject to certain exceptions.

 

 13.Rule 5635(d), pursuant to which shareholder approval is required prior to the issuance of securities in connection with a transaction, other than a public offering, involving the sale, issuance or potential issuance by the company of common stock (or securities convertible into or exercisable for common stock), which alone or together with sales by officers, directors or Substantial Shareholders of the company equals 20% or more of common stock or 20% or more of the voting power outstanding before the issuance, at a price less than the lower of (i) the Nasdaq Official Closing Price (as reflected on Nasdaq.com) immediately preceding the signing of the binding agreement; or (ii) the average Nasdaq Official Closing Price of the common stock (as reflected on Nasdaq.com) for the five trading days immediately preceding the signing of the binding agreement.

 

89

 

 

ITEM 16H. MINE SAFETY DISCLOSURE

 

Not applicable.

 

ITEM 16I. DISCLOSURE REGARDING FOREIGN JURISDICTIONS THAT PREVENT INSPECTIONS

 

Not applicable.

 

ITEM 16J. INSIDER TRADING POLICIES

 

We have adopted an insider trading policy, or the Policy, governing the purchase, sale and other transactions in our securities that applies to our directors, officers, employees, consultants and other covered persons, including immediate family members and entities controlled by any of the foregoing persons.

 

The Company believes that the Policy is reasonably designed to promote compliance with applicable insider trading laws, rules and regulations, and listing standards applicable to the Company. A copy of the Policy is filed as Exhibit 11.1 to this Report.

 

ITEM 16K. CYBERSECURITY

 

Risk Management and Strategy

 

We have implemented cybersecurity risk assessment procedures to ensure effectiveness in cybersecurity management, strategy and governance and reporting cybersecurity risks.We have also integrated cybersecurity risk management into our overall enterprise risk management system.

 

We have developed a cybersecurity threat defense system to address both internal and external threats. This system encompasses various levels, including network, host and application security and incorporates systematic security capabilities for threat defense, monitoring, analysis, response, deception and countermeasures. We strive to manage cybersecurity risks and protect sensitive information through various methods, including technical safeguards, procedural requirements, an intensive monitoring program on our corporate network, continuous testing of our security posture both internally and with outside vendors, a robust incident response program, a review of the effectiveness of our security system with reference to applicable security standards by qualified third parties and regular cybersecurity awareness training for employees. We continuously monitor the performance of our apps, platforms and infrastructure to enable us to respond quickly to potential problems, including potential cybersecurity threats.

 

As of the date of this Report, we have not experienced any material cybersecurity incidents or identified any material cybersecurity threats that have affected or are reasonably likely to materially affect us, our business strategy, results of operations or financial condition.

 

Governance

 

Our Board of Directors isresponsible for overseeing the Company’s cybersecurity risk management and be informed on risks from cybersecurity threats. The Board shall review, approve and maintain oversight of the disclosure (i) on Form 6-K for material cybersecurity incidents (if any) and (ii) related to cybersecurity matters in the periodic reports (including annual report on Form 20-F) of the Company. In addition, our management team, including those with experience in dealing with confidentiality-related cybersecurity issues, oversee and manage cybersecurity related matters and formulate policies as necessary. Our Board review on an annual basis regarding assessment, identification and management on material risks from cybersecurity threats happened in the ordinary course of our business operations. If a cybersecurity incident occurs, our Board will promptly organize relevant personnel for internal assessment and, depending on the situation, seek the opinions of external experts and legal advisors. If it is determined that the incident could potentially be a material cybersecurity event, our Board will decide on the relevant response measures and whether any disclosure is necessary. If such disclosure is determined to be necessary, such disclosure material will be prepared and reviewed by our Board before it is disseminated to the public.

 

90

 

 

PART III

 

ITEM 17. FINANCIAL STATEMENTS

 

See Item 18.

 

ITEM 18. FINANCIAL STATEMENTS

 

The audited consolidated financial statements of the Company in Exhibit 99.3 in the Form F-4 are incorporated by reference herein.

 

The audited consolidated financial statements of the Company for year ended December 31, 2022 are filed as Exhibit 99.1 to the shell company’s report on Form 20-FR filed with the SEC on June 30, 2023 and are incorporated by reference herein.

 

The unaudited pro forma condensed combined financial information of the Company is filed as Exhibit 99.2 to the shell company’s report on Form 20-FR filed with the SEC on June 30, 2023 and is incorporated by reference herein.

 

ITEM 19. EXHIBITS

 

EXHIBIT INDEX

 

1.1 Second Amended and Restated Amended and Restated Memorandum and Articles of Association of SunCar (incorporated by reference to Exhibit 1.1 of SunCar’s Annual Report on Form 20-F, filed with the SEC on July 14, 2023).
4.1 Specimen Ordinary Share Certificate of SunCar (incorporated by reference to Exhibit 4.8 of SunCar’s registration statement on Form F-4 (File No. 333-269295), filed with the SEC on March 27, 2023).
4.1 Merger Agreement dated May 23, 2022 (incorporated by reference to Exhibit 1.1 of SunCar’s registration statement on Form F-4 (File 333-269295), filed with the SEC on March 27, 2023).
4.2 Resale Lock-up Agreement (incorporated by reference to Annex F of SunCar’s registration statement on Form F-4 (File 333-269295), filed with the SEC on March 27, 2023).
4.3 Warrant Agreement, dated March 1, 2021, by and between Continental Stock Transfer & Trust Company and the Registrant (incorporated by reference to Exhibit 4.1 to the Current Report on Form 8-K filed by Goldenbridge with the Securities and Exchange Commission on March 5, 2021)
4.4 Rights Agreement, dated March 1, 2021, by and between Continental Stock Transfer & Trust Company and the Registrant (incorporated by reference to Exhibit 4.2 to the Current Report on Form 8-K filed by Goldenbridge with the Securities & Exchange Commission on March 5, 2021)
4.5 Form of Warrant, by and between Auto Services Group Limited and GEM Yield Bahamas Limited (incorporated by reference to Exhibit 4.9 of SunCar’s registration statement on Form F-4 (File 333-269295)
10.1 Registration Rights Agreement, dated March 1, 2021, among the Registrant, Continental Stock Transfer & Trust Company and the initial shareholders (incorporated by reference to Exhibit 10.4 to the Current Report on Form 8-K filed by Goldenbridge with the SEC on March 5, 2021).
10.2 Form of Employment Agreement between SunCar and SunCar’s executive officers (incorporated by reference to Exhibit 10.6 of SunCar’s registration statement on Form F-4 (File No. 333-269295), filed with the SEC on March 27, 2023).
10.3 Form of Share Purchase Agreement among Auto Services Group Limited, GEM Global Yield LLC SCS and GEM Yield Bahamas Limited (incorporated by reference to Exhibit 10.7 of SunCar's registration statement on Form F-4 (File No. 333-269295), filed with the SEC on March 27, 2023).
10.4 Form of Registration Rights Agreement between Auto Services Group Limited and GEM Global Yield LLC SCS (incorporated by reference to Exhibit 10.6 of SunCar’s registration statement on Form F-4 (File No. 333-269295), filed with the SEC on March 27, 2023).
11.1** Insider Trading Policy of SunCar
12.1** Section 302 Certification by the Corporation’s Chief Executive Officer
12.2** Section 302 Certification by the Corporation’s Chief Financial Officer
13.1** Section 906 Certification by the Corporation’s Chief Executive Officer and Chief Financial Officer
21.1** List of Subsidiaries.
97.1 Compensation Recovery Policy (incorporated by reference to Exhibit 97.1 of SunCar's annual report on Form 20-F, filed with the SEC on April 29, 2024).
99.1 Audited consolidated financial statements of the Company for years ended December 31, 2021 and 2022 (incorporated by reference to Exhibit 99.1 of SunCar’s Shell Company Report on Form 20-FR (File No. 001-41706) filed with the SEC on June 30, 2023).
99.2 Unaudited pro forma condensed combined financial information of the Company (incorporated by reference to Exhibit 99.2 of SunCar’s Shell Company Report on Form 20-FR (File No. 001-41706) filed with the SEC on June 30, 2023).
99.3** Audited consolidated financial statements of the Company for year ended December 31, 2024.
101.INS** Inline XBRL Instance Document
101.SCH** Inline XBRL Taxonomy Extension Schema Document.
101.CAL** Inline XBRL Taxonomy Extension Calculation Linkbase Document.
101.DEF** Inline XBRL Taxonomy Extension Definition Linkbase Document.
101.LAB** Inline XBRL Taxonomy Extension Labels Linkbase Document.
101.PRE** Inline XBRL Taxonomy Extension Presentation Linkbase Document.
104** Cover Page Interactive Data File (formatted as Inline XBRL and contained in Exhibit 101)

 

**Filed herewith

 

#Certain schedules, annexes and exhibits have been omitted pursuant to Item 601(b)(2) of Regulation S-K, but will be furnished supplementally to the SEC upon request.

91

 

 

SIGNATURES

 

The registrant hereby certifies that it meets all of the requirements for filing on Form 20-F and that it has duly caused and authorized the undersigned to sign this report on its behalf.

 

 SUNCAR TECHNOLOGY GROUP INC.
   
April 28, 2025By:/s/ Bohong Du
 Name: Bohong Du
 Title:

Chief Financial Officer

(Principal Financial Officer and
Principal Accounting Officer)

 

 

92