XPLR Infrastructure
XIFR
#6181
Rank
A$1.32 B
Marketcap
A$14.02
Share price
1.21%
Change (1 day)
5.66%
Change (1 year)

XPLR Infrastructure - 10-K annual report 2015


Text size:


 
 

UNITED STATES SECURITIES AND EXCHANGE COMMISSION
Washington, D.C. 20549

FORM 10-K

ANNUAL REPORT PURSUANT TO SECTION 13 OR 15(d)
OF THE SECURITIES EXCHANGE ACT OF 1934

For the fiscal year ended December 31, 2015

Commission
File
Number
 
Exact name of registrant as specified in its
charter, address of principal executive office and
registrant's telephone number
 
IRS Employer
Identification
Number
001-36518
 
NEXTERA ENERGY PARTNERS, LP
 
30-0818558

 
 
700 Universe Boulevard
Juno Beach, Florida 33408
(561) 694-4000
 
 

State or other jurisdiction of incorporation or organization:  Delaware

 
Name of exchange on which registered
Securities registered pursuant to Section 12(b) of the Act:
 
 
Common Units
New York Stock Exchange

Indicate by check mark if the registrant is a well-known seasoned issuer, as defined in Rule 405 of the Securities Act of 1933. Yes þ    No o

Indicate by check mark if the registrant is not required to file reports pursuant to Section 13 or Section 15(d) of the Securities Exchange Act of 1934. Yes o    No þ

Indicate by check mark whether the registrant (1) has filed all reports required to be filed by Section 13 or 15(d) of the Securities Exchange Act of 1934 during the preceding 12 months, and (2) has been subject to such filing requirements for the past 90 days. Yes þ    No o

Indicate by check mark whether the registrant has submitted electronically and posted on its corporate website, if any, every Interactive Data File required to be submitted and posted pursuant to Rule 405 of Regulation S-T during the preceding 12 months. Yes þ    No o

Indicate by check mark if disclosure of delinquent filers pursuant to Item 405 of Regulation S-K is not contained herein, and will not be contained, to the best of registrant's knowledge, in definitive proxy or information statements incorporated by reference in Part III of this Form 10-K or any amendment to this Form 10-K.  þ

Indicate by check mark whether the registrant is a large accelerated filer, an accelerated filer, a non-accelerated filer, or a smaller reporting company. See the definitions of "large accelerated filer," "accelerated filer" and "smaller reporting company" in Rule 12b-2 of the Securities Exchange Act of 1934.
Large Accelerated Filer þ
Accelerated Filer o
Non-Accelerated Filer o
Smaller Reporting Company o

Indicate by check mark whether the registrant is a shell company (as defined in Rule 12b-2 of the Securities Exchange Act of 1934).  Yes  o   No þ

Aggregate market value of the voting and non-voting common equity of NextEra Energy Partners, LP held by non-affiliates as of June 30, 2015 (based on the closing market price on the Composite Tape on June 30, 2015) was $833,621,520.

Number of NextEra Energy Partners, LP common units outstanding as of January 31, 2016:  30,709,216




DEFINITIONS

Acronyms and defined terms used in the text include the following:
Term
Meaning
ASA
administrative services agreements
Bcf
billion cubic feet
BLM
U.S. Bureau of Land Management
Bluewater
wind project located in Huron County, Ontario, Canada, that is held by the Bluewater Project Entity
Bluewater Project Entity
Prior to the consummation of NEP’s IPO in 2014, refers to Varna Wind, Inc., a corporation formed under the laws of the Province of New Brunswick and after the consummation of NEP’s IPO, refers to Varna Wind, LP, a limited partnership formed under the laws of the Province of Ontario
Canadian Project Entities
Conestogo Project Entity, Summerhaven Project Entity, Bluewater Project Entity, Sombra Project Entity, Moore Project Entity and Jericho Wind, LP, collectively
Canyon Wind
Canyon Wind, LLC, a limited liability company formed under the laws of the State of Delaware, which is the borrower under the credit agreement under which financing is provided to Perrin Ranch and Tuscola Bay
CITC
Convertible Investment Tax Credit
COD
commercial operation date
Code
U.S. Internal Revenue Code of 1986, as amended
Conestogo
wind project located in Wellington County, Ontario, Canada, that is held by the Conestogo Project Entity
Conestogo Project Entity
Conestogo Wind, LP, a limited partnership formed under the laws of the Province of Ontario
CSCS agreement
cash sweep and credit support agreement
Elk City
wind project located in Roger Mills and Beckham Counties, Oklahoma, that is held by Elk City Wind, LLC
EPA
U.S. Environmental Protection Agency
FCPA
Foreign Corrupt Practices Act of 1977, as amended
FERC
U.S. Federal Energy Regulatory Commission
FIT
Feed-in-Tariff
FPA
U.S. Federal Power Act
Genesis
solar project held by Genesis Solar, LLC, a limited liability company formed under the laws of the State of Delaware, that is composed of Genesis Unit 1 and Genesis Unit 2
Genesis Unit 1
Genesis Unit 1 utility-scale solar generating facility located in Riverside County, California
Genesis Unit 2
Genesis Unit 2 utility-scale solar generating facility located in Riverside County, California
GWh
gigawatt-hour(s)
IESO
Independent Electricity System Operator
IPO
initial public offering
IPP
independent power producer
IRS
Internal Revenue Service
ITC
investment tax credit
kWh
kilowatt-hour(s)
Logan Wind
Logan Wind Energy, LLC, a limited liability company formed under the laws of the State of Delaware, an indirect wholly owned subsidiary of NEE and the owner of a wind-powered energy production facility near Peetz, Colorado, that shares certain facilities owned by Peetz Table with Northern Colorado
Mammoth Plains
wind project located in Dewey and Blaine Counties, Oklahoma
management sub-contract
management services subcontract between NEE Management and NEER
Management's Discussion
Item 7. Management's Discussion and Analysis of Financial Condition and Results of Operations
Moore
solar project located in Lambton County, Ontario, Canada, that is held by the Moore Project Entity
Moore Project Entity
Prior to the consummation of NEP’s IPO in 2014, refers to Moore Solar, Inc., a corporation formed under the laws of the Province of Ontario, and after the consummation of NEP’s IPO, refers to Moore Solar, LP, a limited partnership formed under the laws of the Province of Ontario
Mountain Prairie
Mountain Prairie Wind, LLC, a limited liability company formed under the laws of the State of Delaware and the issuer of notes that provide financing to Elk City and Northern Colorado
MSA
Management Services Agreement among NEP, NEE Management, NEP OpCo and NEP GP
MW
megawatt(s)
NECIP
NextEra Canadian IP, Inc., a corporation formed under the laws of the Province of New Brunswick and an indirect wholly owned subsidiary of NEE
NECOS
NextEra Energy Canadian Operating Services, Inc., a corporation formed under the laws of the Province of Alberta and an indirect wholly owned subsidiary of NEE
NEE
NextEra Energy, Inc.
NEEC
Prior to the consummation of NEP’s IPO in 2014, refers to NextEra Energy Canada, ULC, an unlimited liability corporation formed under the laws of the Province of Alberta and a wholly owned indirect subsidiary of NEE and after the consummation of NEP’s IPO, refers to NextEra Energy Canada Partners Holdings, ULC, an unlimited liability corporation formed under the laws of British Columbia and a direct wholly owned subsidiary of NEP OpCo
NEECH
NextEra Energy Capital Holdings, Inc.
NEE Equity
NextEra Energy Equity Partners, LP

2



Term
Meaning
NEE Management
NextEra Energy Management Partners, LP
NEE Operating GP
NextEra Energy Operating Partners GP, LLC
NEER
NextEra Energy Resources, LLC
NEER ROFO projects
projects set forth in Item 1 owned by NEER in which NEP has a right of first offer under the ROFO agreement, should NEER decide to sell them
NEOS
NextEra Energy Operating Services, LLC, a limited liability company formed under the laws of the State of Delaware and an indirect wholly owned subsidiary of NEE
NEP
NextEra Energy Partners, LP
NEP GP
NextEra Energy Partners GP, Inc.
NEP OpCo
NextEra Energy Operating Partners, LP
NERC
North American Electric Reliability Corporation
NOLs
net operating losses
Northern Colorado
wind project located in Logan County, Colorado, that is held by Northern Colorado Wind Energy, LLC
Note __
Note __ to consolidated financial statements
NYSE
New York Stock Exchange
O&M
operations and maintenance
Palo Duro
wind project located in Hansford and Ochiltree Counties, Texas
Peetz Table
Peetz Table Wind Energy, LLC, a limited liability company formed under the laws of the State of Delaware, an indirect wholly owned subsidiary of NEE and the owner of certain facilities shared by Logan Wind, Northern Colorado and PLI
Pemex
Petróleos Mexicanos
Perrin Ranch
wind project located in Coconino County, Arizona, that is held by Perrin Ranch Wind, LLC
PLI
Peetz Logan Interconnect, LLC, a limited liability company formed under the laws of the State of Delaware, an indirect wholly owned subsidiary of NEE and the owner of the transmission line used by Northern Colorado to deliver energy output to the interconnection point
PPA
power purchase agreement, which could include contracts under a FIT or RESOP
PTC
production tax credit
renewable energy project entities
U.S. Project Entities together with the Canadian Project Entities
RESOP
Renewable Energy Standard Offer Program
RPS
renewable portfolio standards
SEC
U.S. Securities and Exchange Commission
Shafter
solar project located in Shafter, California
Sombra
solar project located in Lambton County, Ontario, Canada, that is held by the Sombra Project Entity
Sombra Project Entity
Prior to the consummation of NEP’s IPO in 2014, refers to Sombra Solar, Inc., a corporation formed under the laws of the Province of Ontario, and after the consummation of NEP’s IPO, refers to Sombra Solar, LP, a limited partnership formed under the laws of the Province of Ontario
St. Clair Holding
Prior to the consummation of NEP’s IPO in 2014, refers to St. Clair Holding, Inc., a corporation formed under the laws of the Province of Ontario, and after the consummation of NEP’s IPO, refers to St. Clair Holding, ULC, an unlimited liability company formed under the laws of the Province of British Columbia and a co-issuer of notes that provide financing to Moore and Sombra
St. Clair LP
St. Clair Solar, LP, a limited partnership formed under the laws of the Province of Ontario and a co-issuer of notes that provide financing to Moore and Sombra
St. Clair entities
St. Clair Holding and St. Clair LP, collectively
Summerhaven
wind project located in Haldimand County, Ontario, Canada, that is held by the Summerhaven Project Entity
Summerhaven Project Entity
Summerhaven Wind, LP, a limited partnership formed under the laws of the Province of Ontario
Texas pipelines
natural gas pipeline assets located in Texas
Texas pipelines acquisition
Acquisition of NET Holdings Management, LLC (the Texas pipeline business)
Texas pipeline entities
the subsidiaries of NEP that directly own the Texas pipelines
Trillium
Trillium Windpower, LP, a limited partnership formed under the laws of the Province of Ontario and the issuer of notes that provides financing to Conestogo and Summerhaven
Tuscola Bay
wind project located in Tuscola, Bay and Saginaw Counties, Michigan, that is held by Tuscola Bay Wind, LLC
U.S.
United States of America
U.S. Project Entities
U.S. Wind Project Entities together with the U.S. Solar Project Entities
U.S. Solar Project Entities
Genesis Solar LLC, Shafter Solar, LLC, Adelanto Solar, LLC, Adelanto Solar II, LLC and McCoy Solar, LLC, each of which is a limited liability company formed under the laws of the State of Delaware
U.S. Wind Project Entities
Elk City Wind, LLC, Northern Colorado Wind Energy, LLC, Perrin Ranch Wind, LLC, Tuscola Bay Wind, LLC, Palo Duro Wind Energy, LLC, FPL Energy Vansycle L.L.C. (Stateline), Ashtabula Wind III, LLC, Baldwin Wind, LLC and Mammoth Plains Wind Project, LLC, each of which is a limited liability company formed under the laws of the State of Delaware

Each of NEP and NEP OpCo has subsidiaries and affiliates with names that may include NextEra Energy, NextEra Energy Partners and similar references. For convenience and simplicity, in this report, the terms NEP and NEP OpCo are sometimes used as abbreviated references to specific subsidiaries, affiliates or groups of subsidiaries or affiliates. The precise meaning depends on the context. Discussions of NEP's ownership of subsidiaries and projects refers to its controlling interest in the general partner of NEP OpCo and NEP's indirect interest in and control over the subsidiaries of NEP OpCo. See Note 1 for a description of the non-controlling interest in NEP OpCo.

3



TABLE OF CONTENTS

 
 
Page No.
 
 
 
 
 
PART I
 
Business
Risk Factors
Unresolved Staff Comments
Properties
Legal Proceedings
Mine Safety Disclosures
 
 
 
 
PART II
 
Market for Registrant's Common Equity, Related Unitholder Matters and Issuer Purchases of Equity Securities
Selected Financial Data
Management's Discussion and Analysis of Financial Condition and Results of Operations
Quantitative and Qualitative Disclosures About Market Risk
Financial Statements and Supplementary Data
Changes in and Disagreements With Accountants on Accounting and Financial Disclosure
Controls and Procedures
Other Information
 
 
 
 
PART III
 
Directors, Executive Officers and Corporate Governance
Executive Compensation
Security Ownership of Certain Beneficial Owners and Management and Related Unitholder Matters
Certain Relationships and Related Transactions, and Director Independence
Principal Accounting Fees and Services
 
 
 
 
PART IV
 
Exhibits, Financial Statement Schedules
 
 
 
 


FORWARD-LOOKING STATEMENTS

This report includes forward-looking statements within the meaning of the Private Securities Litigation Reform Act of 1995. Any statements that express, or involve discussions as to, expectations, beliefs, plans, objectives, assumptions, strategies, future events or performance (often, but not always, through the use of words or phrases such as result, are expected to, will continue, anticipate, believe, will, could, should, would, estimated, may, plan, potential, future, projection, goals, target, predict and intend or words of similar meaning) are not statements of historical facts and may be forward looking. Forward-looking statements involve estimates, assumptions and uncertainties. Accordingly, any such statements are qualified in their entirety by reference to, and are accompanied by important factors included in Part I, Item 1A. Risk Factors (in addition to any assumptions and other factors referred to specifically in connection with such forward-looking statements) that could have a significant impact on NEP's operations and financial results, and could cause NEP's actual results to differ materially from those contained or implied in forward-looking statements made by or on behalf of NEP in this Form 10-K, in presentations, on its website, in response to questions or otherwise.

Any forward-looking statement speaks only as of the date on which such statement is made, and NEP undertakes no obligation to update any forward-looking statement to reflect events or circumstances, including, but not limited to, unanticipated events, after the date on which such statement is made, unless otherwise required by law. New factors emerge from time to time and it is not possible for management to predict all of such factors, nor can it assess the impact of each such factor on the business or the extent to which any factor, or combination of factors, may cause actual results to differ materially from those contained or implied in any forward-looking statement.

4



PART I

Item 1.  Business

NEP is a growth-oriented limited partnership formed by NEE to acquire, manage and own contracted clean energy projects with stable long-term cash flows. At December 31, 2015, NEP owns a controlling, non-economic general partner interest and a 23.2% limited partner interest in NEP OpCo. Through NEP OpCo, NEP owns a portfolio of contracted renewable generation assets consisting of wind and solar projects, as well as seven contracted natural gas pipeline assets.

NEP expects to take advantage of trends in the North American energy industry, including the addition of clean energy projects as aging or uneconomic generation facilities are phased out, increased demand from utilities for renewable energy to meet state RPS requirements, improving competitiveness of energy generated from wind and solar projects relative to energy generated using other fuels and increased demand for natural gas transportation. NEP plans to focus on high-quality, long-lived projects operating under long-term contracts with creditworthy counterparties that are expected to produce stable long-term cash flows. NEP believes its cash flow profile, geographic, technological and resource diversity, cost-efficient business model and relationship with NEE provide NEP with a significant competitive advantage and enable NEP to execute its business strategy.

NEP was formed as a Delaware limited partnership in March 2014 as an indirect wholly owned subsidiary of NEE, a Florida corporation. On July 1, 2014, NEP completed its IPO by issuing 18,687,500 common units at a price to the public of $25 per unit. The proceeds from the IPO, net of underwriting discounts, commissions and structuring fees, were approximately $438 million, of which NEP used approximately $288 million to purchase 12,291,593 common units of NEP OpCo from NEE Equity and approximately $150 million to purchase 6,395,907 NEP OpCo common units from NEP OpCo. During 2015, NEP issued an additional 11,857,925 common units to the public and purchased an additional 11,857,925 NEP OpCo common units. At December 31, 2015, NEP owns an approximately 23.2% limited partner interest in NEP OpCo.

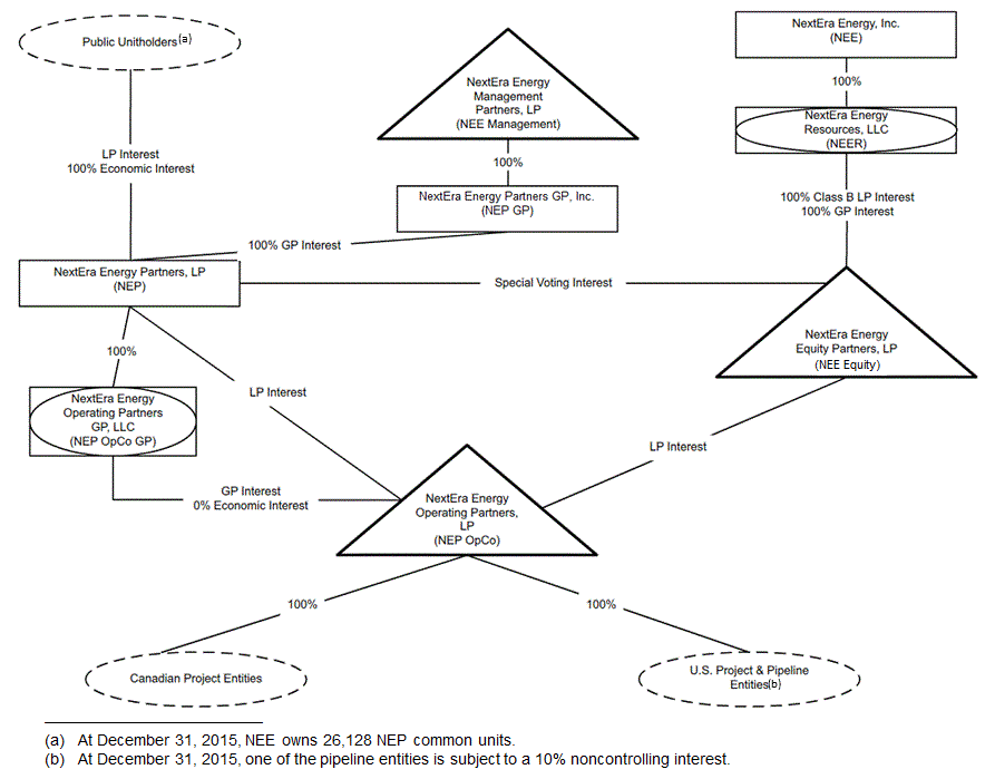
The following diagram depicts NEP's simplified ownership structure at December 31, 2015:


5





At December 31, 2015, NEP owns interests in the following portfolio of clean, contracted renewable energy projects:
Project
 
Commercial
Operation Date
 
Resource
 
MW
 
Location
 
Contract
Expiration
 
NEP Acquisition / Investment Date
Stateline(a)
 
December 2001 (263 MW)/December 2002 (37 MW)
 
Wind
 
300
 
Umatilla County, OR and Walla Walla County, WA
 
2026
 
May 2015
Northern Colorado(a)
 
September 2009
 
Wind
 
174
 
Logan County, CO
 
2029 (22 MW) /
2034 (152 MW)
 
July 2014
Elk City(a)
 
December 2009
 
Wind
 
99
 
Roger Mills & Beckham Counties, OK
 
2030
 
July 2014
Ashtabula Wind III(a)
 
December 2010
 
Wind
 
62
 
Barnes County, ND
 
2038
 
May 2015
Baldwin Wind(a)
 
December 2010
 
Wind
 
102
 
Burleigh County, ND
 
2041
 
May 2015
Perrin Ranch(a)
 
January 2012
 
Wind
 
99
 
Coconino County, AZ
 
2037
 
July 2014
Moore(a)
 
February 2012
 
Solar
 
20
 
Lambton County, Ontario, Canada
 
2032
 
July 2014
Sombra(a)
 
February 2012
 
Solar
 
20
 
Lambton County, Ontario, Canada
 
2032
 
July 2014
Conestogo(a)
 
December 2012
 
Wind
 
23
 
Wellington County, Ontario, Canada
 
2032
 
July 2014
Tuscola Bay(a)
 
December 2012
 
Wind
 
120
 
Tuscola, Bay & Saginaw Counties, MI
 
2032
 
July 2014
Summerhaven(a)
 
August 2013
 
Wind
 
124
 
Haldimand County, Ontario, Canada
 
2033
 
July 2014
Genesis(a)
 
November 2013 (125 MW)/
March 2014 (125 MW)
 
Solar
 
250
 
Riverside County, CA
 
2039
 
July 2014
Bluewater(a)
 
July 2014
 
Wind
 
60
 
Huron County, Ontario, Canada
 
2034
 
July 2014
Mammoth Plains(b)
 
December 2014
 
Wind
 
199
 
Dewey & Blaine Counties, OK
 
2034
 
May 2015
Palo Duro(b)
 
December 2014
 
Wind
 
250
 
Hansford & Ochiltree Counties, TX
 
2034
 
January 2015
Jericho(a)
 
November 2014 (142 MW) / December 2014 (5 MW) / February 2015 (2 MW)
 
Wind
 
149
 
Lambton & Middlesex Counties, Ontario, Canada
 
2034
 
October 2015
Shafter(a)
 
May 2015
 
Solar
 
20
 
Kern County, CA
 
2035
 
February 2015
Equity Method Investments:
 
 
 
 
 
 
 
 
 
 
 
 
Adelanto I and II(a)(c)
 
July 2015 (4 MW)/ September 2015 (10 MW)
 
Solar
 
14
 
San Bernardino County, CA
 
2035
 
April 2015
McCoy(a)(c)
 
4Q 2016 (expected)
 
Solar
 
125
 
Riverside County, CA
 
2036
 
April 2015
Total
 
 
 
 
 
2,210
 
 
 
 
 
 
____________________
(a)
These projects are encumbered by liens against their assets securing various financings.
(b)
NEP owns these wind projects together with third-party investors with differential membership interests. See Note 2 - Sale of Differential Membership Interests and Note 8.
(c)
NEP owns an approximately 50% equity method investment in these solar projects and the MW reflect the net ownership interest in plant capacity. All equity in earnings of the equity method investees is allocated to net income attributable to noncontrolling interest. See Note 3 and Note 8.

At December 31, 2015, NEP owns interests in the following contracted natural gas pipeline assets located in Texas:
Pipeline(a)
 
Miles of
Pipeline
 
Diameter
 
Capacity(b)
 
Contracted
Capacity
 
Contract
Expiration
 
In Service Date
 
NEP Acquisition Date(c)
NET Mexico(d)
 
120
 
42" / 48"
 
2.30 Bcf/d
 
2.15 Bcf/d
 
2034 - 2035
 
December 2014
 
October 2015
Eagle Ford
 
158
 
16" / 24" - 30"
 
1.10 Bcf/d
 
0.45 Bcf/d
 
2018 - 2024
 
September 2011 / June 2013
 
October 2015
Monument
 
156
 
16"
 
0.25 Bcf/d
 
0.20 Bcf/d
 
2017 - 2030
 
Built in the 1950s - 2000s
 
October 2015
Other
 
108
 
8" - 16"
 
0.40 Bcf/d
 
0.28 Bcf/d
 
2016 - 2035
 
Built in the 1960s - 1980s; upgraded in 2001 / Others in service in 2002 - 2015
 
October 2015
____________________
(a)
All of the pipelines are encumbered by liens against their assets securing various financings.
(b)
NEP has expansion opportunities at the three largest pipeline projects that, if completed, are expected to add an additional 1.5 Bcf of capacity per day by the end of 2017.
(c)
See Note 3 for a description of the Texas pipelines acquisition.
(d)
A subsidiary of Pemex owns a 10% interest in the NET Mexico pipeline.

6



At December 31, 2015, NEP's consolidated clean energy projects, including its pipelines, are located as follows:


Each of the renewable energy projects sells substantially all of its output and related renewable energy attributes pursuant to long-term, fixed price PPAs to various counterparties. The pipelines primarily operate under long-term firm transportation contracts where counterparties pay for a fixed amount of capacity that is reserved by the counterparties and also generate revenues based on the volume of natural gas transported on the pipelines. During 2015, NEP derived approximately 28% and 23% of its consolidated revenues from its renewable energy contracts with Pacific Gas & Electric Co. and the IESO, respectively. In 2015, 2014 and 2013, approximately $136 million, $95 million and $51 million, respectively, of NEP's consolidated revenues were attributable to its Canadian operations. In addition, NEP's 2015 revenues included approximately $18 million of revenues attributable to its contract with a subsidiary of Pemex. At December 31, 2015, 2014 and 2013, NEP's total net long-lived assets, including construction work in progress, located in Canada amounted to approximately $879 million, $1,075 million and $725 million, respectively. See Item 1A for a discussion of risks related to NEP's operations in Canada.

In connection with the IPO, NEP entered into a ROFO agreement with NEER and NEP OpCo that, among other things, provides NEP OpCo with a right of first offer to acquire the NEER ROFO projects described below, if NEER should seek to sell any of these projects. NEP believes that the NEER ROFO projects have or, upon commencing commercial operations, will have, many of the characteristics of the renewable energy projects in its current portfolio, including long-term contracts with creditworthy counterparties and recently constructed, long-lived facilities that NEP believes will generate stable cash flows. Under the ROFO agreement, however, NEER is not obligated to offer to sell any of the NEER ROFO projects. In addition, in the event that NEER elects to sell any of the NEER ROFO projects, NEER is not required to accept any offer NEP OpCo makes to acquire any NEER ROFO project and, following the completion of good faith negotiations, may choose to sell the project to third parties or not to sell the project at all. NEER is not obligated to offer NEP OpCo the NEER ROFO projects at prices or on terms that are consistent with NEP's business strategy.


7



The following table lists the NEER ROFO projects as of December 31, 2015:
Project
 
Commercial
Operation Date
 
Location
 
Resource
 
MW
 
Contract
Expiration
Story II
 
December 2009
 
Story & Hardin Counties, IA
 
Wind
 
150

 
2030
Day County
 
April 2010
 
Day County, SD
 
Wind
 
99

 
2040
North Sky River
 
December 2012
 
Kern County, CA
 
Wind
 
162

 
2037
Mountain View
 
January 2014
 
Clark County, NV
 
Solar
 
20

 
2039
Adelaide
 
August 2014
 
Middlesex County, Ontario, Canada
 
Wind
 
60

 
2034
Bornish
 
August 2014
 
Middlesex County, Ontario, Canada
 
Wind
 
73

 
2034
Goshen
 
January 2015
 
Huron County, Ontario, Canada
 
Wind
 
102

 
2035
Adelanto I and II(a)
 
July 2015 (3 MW) / September 2015 (10 MW)
 
San Bernardino County, CA
 
Solar
 
13

 
2035
East Durham
 
July 2015
 
Grey County, Ontario, Canada
 
Wind
 
22

 
2035
Silver State South
 
3Q 2016 (expected)
 
Clark County, Nevada
 
Solar
 
250

 
2036
McCoy(a)
 
4Q 2016 (expected)
 
Riverside County, CA
 
Solar
 
125

 
2036
Total
 
 
 
 
 
 
 
1,076

 
 
____________________
(a)
As discussed above, NEP owns an approximately 50% equity method investment in these solar projects. See Note 3. The MW listed in the table above reflect the remaining net ownership percentage in plant capacity.

Effective July 2014, NEP and subsidiaries of NEP entered into a MSA with an indirect wholly owned subsidiary of NEE, under which operational, management and administrative services are provided to NEP, including managing NEP’s day to day affairs and providing individuals to act as NEP GP’s executive officers and directors, in addition to those services that are provided under O&M agreements and ASAs between NEER subsidiaries and NEP subsidiaries. NEP OpCo pays NEE an annual management fee and makes certain payments to NEE based on the achievement by NEP OpCo of certain target quarterly distribution levels to its unitholders (incentive distribution rights, or IDRs). See Note 12 - Management Services Agreement.

In addition, effective October 1, 2015, subsidiaries of NEP entered into transportation agreements and a fuel management agreement with a subsidiary of NEE. See Note 12 - Transportation and Fuel Management Agreements.

INDUSTRY OVERVIEW

U.S. Renewable Energy Industry

Growth in renewable energy is largely attributable to the increasing cost competitiveness of renewable energy driven primarily by government incentives, RPS, improving technology and declining installation costs and the impact of increasingly stringent environmental rules and regulations on fossil-fired generation.

U.S. federal, state and local governments have established various incentives to support the development of renewable energy. These incentives make the development of renewable energy projects more competitive by providing accelerated depreciation, tax credits or grants for a portion of the development costs, decreasing the costs associated with developing such projects or creating demand for renewable energy assets through RPS programs. In addition, RPS provide incentives to utilities to contract for energy generated from renewable energy providers.

Renewable energy technology has improved and installation costs have declined meaningfully in recent years. Wind technology is improving as a result of taller towers, longer blades and more efficient energy conversion equipment, which allow wind projects to more efficiently capture wind resource and produce more energy. Solar technology is also improving as solar cell efficiencies improve and solar equipment costs decline.

Fossil-fired plants emit greenhouse gases (GHG) and other pollutants. A number of EPA rules have been proposed that are expected to impact many coal-fired plants in the U.S. While there is some uncertainty as to the timing and requirements that will ultimately be imposed by these proposed rules (see discussion of the Clean Power Plan in Environmental - Regulation of GHG emissions below), NEP expects that the owners of some of the smaller, older or less efficient coal-fired plants will choose to decommission these facilities rather than make the significant investments that will be necessary to comply with environmental rules and regulations. In addition, NEP expects the current relatively low natural gas prices will affect the decision whether to make such investments.

Canadian Renewable Energy Industry

Canada is a world leader in the production and use of clean energy as a percentage of its total energy needs. Capacity additions are expected to be required throughout Canada in order to replace aging projects and meet growing demand. While a majority of

8



Canada’s electricity is generated by hydro energy plants, non-hydro renewable energy is providing an increasing portion of Canada’s energy.

The Canadian energy industry is also benefiting from the increased competitiveness of renewable energy, due in part to improving technology and declining installation costs. Furthermore, government targets and incentives at the provincial level continue to drive the growth of renewable energy in Canada. Ontario, in particular, has been a leader in supporting the development of renewable energy in Canada.

U.S. Natural Gas Pipeline Transportation Industry

The increase in natural gas production in the U.S. has led to opportunities to construct new gas pipelines to transport natural gas from areas of strong production to areas of strong natural gas demand. Over the next several years, NEP expects electricity generators to continue to demand higher volumes of natural gas due to prices being near historic lows and the emergence of GHG emissions standards. NEP expects these factors to continue to support a growing natural gas transportation industry.

Government Incentives

Government incentives in the U.S. and Canada have the effect of making the development of renewable energy projects more competitive by providing credits for a portion of the development costs or by providing favorable contract prices. A loss of or reduction in such incentives could decrease the attractiveness of renewable energy projects to developers, including NEE, which could reduce NEP's future acquisition opportunities. Such a loss or reduction could also reduce NEP's willingness to pursue or develop certain renewable energy projects due to higher operating costs or decreased revenues under its PPAs.

U.S. federal, state and local governments have established various incentives to support the development of renewable energy projects. These incentives include accelerated tax depreciation, PTCs, ITCs, cash grants, tax abatements and RPS programs. Wind and solar projects qualify for the U.S. federal Modified Accelerated Cost Recovery System depreciation schedule. This schedule allows a taxpayer to recognize the depreciation of tangible property on a five-year basis even though the useful life of such property is generally greater than five years. The PTC currently provides an income tax credit for the production of electricity from utility-scale wind turbines for the first ten years of commercial operation. This incentive was created under the Energy Policy Act of 1992 and has been extended several times. Most recently, in December 2015, the PTC was extended for five years, subject to the phase down schedule in the table below. The IRS previously issued guidance related to which projects will qualify for the PTC including, among other things, criteria for the beginning of construction of a project and the continuous program of construction or the continuous efforts to advance the project to completion. The IRS has not updated its guidance for the December 2015 extension. Alternatively, wind project developers can choose to receive a 30% ITC, in lieu of the PTC, subject to the phase down schedule in the table below.

Solar project developers are also eligible to receive a 30% ITC for new solar projects, or can elect to receive an equivalent cash payment from the U.S. Department of Treasury for the value of the 30% ITC for qualifying solar projects where construction began before the end of 2011 and the projects are placed in service before 2017. In December 2015, the 30% ITC for new solar projects was extended, subject to the following phase down schedule.

 
Year construction of project begins
 
2015
 
2016
 
2017
 
2018
 
2019
 
2020
 
2021
 
2022
PTC(a)
100
%
 
100
%
 
80
%
 
60
%
 
40
%
 
-

 
-

 
-

Wind ITC
30
%
 
30
%
 
24
%
 
18
%
 
12
%
 
-

 
-

 
-

Solar ITC(b)
30
%
 
30
%
 
30
%
 
30
%
 
30
%
 
26
%
 
22
%
 
10
%
______________________
(a)
Percentage of the full PTC available for wind projects that begin construction during the applicable year.
(b)
ITC is limited to 10% for projects not placed in service before January 1, 2024.

RPS are state regulatory programs to encourage the development of renewable energy. RPS are currently in place in approximately 30 states, three territories and the District of Columbia, and many require electricity providers in the state, territory or district to meet a certain percentage of their retail sales with energy from renewable sources. These standards vary, but the majority include requirements to meet 20% to 30% of the electricity providers' retail sales with energy from renewable sources by 2025. Approximately eight other states in the U.S. have set renewable energy goals as well. NEP believes that these standards and goals will create incremental demand for renewable energy in the future. See Environmental Matters - Regulation of GHG Emissions below for a further discussion.

Government incentives at the provincial level continue to drive the growth of renewable energy in Canada. Provincial governments have been supportive of renewable energy in general, and wind energy in particular, through renewable energy targets and incentive plans.


9



BUSINESS STRATEGY

NEP's primary business objective is to invest in contracted clean energy projects that allow it to increase its cash distributions to the holders of its common units over time. To achieve this objective, NEP intends to execute the following business strategy:

Focus on contracted clean energy projects. NEP intends to focus on long-term contracted clean energy projects that have recently commenced commercial operations with newer and more reliable technology, lower operating costs and relatively stable cash flows, subject to seasonal variances, consistent with the characteristics of its portfolio.
Focus on the U.S. and Canada. NEP intends to focus its investments in the U.S. and Canada, where it believes industry trends present significant opportunities to acquire contracted clean energy projects in diverse regions and favorable locations. By focusing on the U.S. and Canada, NEP believes it will be able to take advantage of NEE’s long-standing industry relationships, knowledge and experience.
Maintain a sound capital structure and financial flexibility. NEP and its subsidiaries have various financing structures in place including limited recourse project-level financings, financing through the sale of differential membership interests, term loans and revolving credit facilities. NEP believes its cash flow profile, the long-term nature of its contracts and its ability to raise capital provide flexibility for optimizing its capital structure and increasing distributions. NEP intends to continually evaluate opportunities to finance future acquisitions or refinance its existing debt and seek to limit recourse, optimize leverage, extend maturities and increase cash distributions to unitholders over the long term.
Take advantage of NEER’s operational excellence to maintain the value of the projects in its portfolio. NEER provides O&M, administrative and management services to NEP's projects pursuant to the MSA and other agreements. Through these agreements, NEP benefits from the operational expertise that NEER currently provides across its entire portfolio. NEP expects that these services will maximize the operational efficiencies of its portfolio.
Grow NEP's business and cash distributions through selective acquisitions of operating projects or projects under construction. NEP believes the ROFO agreement and its relationship with NEE provide it with opportunities for growth through the acquisition of projects that have or, upon the commencement of commercial operations, will have similar characteristics to the renewable energy projects in its portfolio. NEER has granted NEP OpCo a right of first offer to acquire the NEER ROFO projects through mid-2020. NEP intends to focus on acquiring projects in operation, maintaining a disciplined investment approach and taking advantage of market opportunities to acquire additional projects from NEER and third parties in the future, which it believes will allow it to increase cash distributions to its unitholders over the long term. NEER is not required, however, to offer NEP OpCo the opportunity to purchase any of its projects, including the NEER ROFO projects.

COMPETITION

Wholesale power generation is a capital-intensive, commodity-driven business with numerous industry participants. While NEP's renewable energy projects are currently fully contracted, NEP may compete in the future primarily on the basis of price, but also believes the green attributes of NEP's renewable energy generation assets and relationship with NEE, among other advantages discussed below, are competitive advantages. Wholesale power generation is a regional business that is highly fragmented relative to many other commodity industries and diverse in terms of industry structure. As such, there is a wide variation in terms of the capabilities, resources, nature and identity of the companies NEP competes with depending on the market. In wholesale markets, customers' needs are met through a variety of means, including long-term bilateral contracts, standardized bilateral products such as full requirements service and customized supply and risk management services.

In addition, NEP competes with other companies to acquire well-developed projects with projected stable cash flows. NEP believes its primary competitors for opportunities in North America are regulated utilities, developers, IPPs, pension funds and private equity funds.

NEP's pipeline projects face competition with respect to retaining and obtaining firm transportation contracts and compete with other pipeline companies based on location, capacity, price and reliability. The market for supply of natural gas is highly competitive, and new pipelines, storage facilities, treating facilities and facilities for related services are currently being built to serve the growing demand for natural gas.

NEP believes that it is well-positioned to execute its strategy and increase cash distributions to its unitholders over the long term based on the following competitive strengths:

Relationship with NEE. NEP believes that its relationship with NEE provides it with the following significant benefits:

NEE Management and Operational Expertise. NEP believes it benefits from NEE’s experience, operational excellence, cost-efficient operations and reliability. Through the MSA and other agreements with NEE, NEP's projects will receive the same benefits and expertise that NEE currently provides across its entire portfolio.
NEE Project Development Track Record and Pipeline. NEP believes that NEE’s long history of developing, owning and operating renewable energy projects provides NEP with a competitive advantage in North America.

Contracted projects with stable cash flows. The contracted nature of NEP's portfolio supports expected stable long-term cash flows. NEP's portfolio is composed of renewable energy projects with approximately 2,200 MW of capacity and pipeline projects with

10



approximately 3 Bcf per day of capacity under firm transportation contracts. The renewable energy projects are fully contracted under long-term contracts that generally provide for fixed price payments subject to annual escalation over the contract term. Revenues from the pipeline projects are primarily generated from firm transportation contracts based on the fixed amount of capacity reserved by the counterparties. The renewable energy projects and pipeline projects have a total weighted average remaining contract term, based on forecasted contributions to earnings, of approximately 19 years as of December 31, 2015.

New, well-maintained portfolio using best-in-class equipment. NEP's portfolio includes renewable energy projects that have, on average based on contributions to earnings, been operating for fewer than five years. Additionally, approximately 85% of NEP's pipeline projects (on a capacity-weighted basis) have been operating for fewer than five years. Because NEP's renewable energy portfolio is relatively new and uses what NEP believes is industry-leading technology, NEP believes that it will achieve the expected levels of availability and performance without incurring unexpected operating and maintenance costs.

Geographic and resource diversification. NEP's portfolio is geographically diverse across the U.S. and Canada. In addition, NEP's portfolio includes both wind and solar electric generating facilities, as well as natural gas pipeline operations. A diverse portfolio tends to reduce the magnitude of individual project or regional deviations from historical resource conditions, providing a more stable stream of cash flows over the long term than a non-diversified portfolio. In addition, NEP believes the geographic diversity of the portfolio helps minimize the impact of adverse regulatory conditions in any one jurisdiction.

Competitiveness of renewable energy. Renewable energy technology has improved and installation costs have declined meaningfully in recent years. Wind technology has improved as a result of taller towers, longer blades and more efficient energy conversion equipment, which allow wind projects to more efficiently capture wind resource and produce more energy. Solar technology is also improving as solar cell efficiencies improve and installation costs decline.

REGULATION

NEP's operations are subject to regulation by a number of U.S. federal, state and other organizations, including, but not limited to, the following:

the FERC, which oversees the acquisition and disposition of generation, transmission and other facilities, transmission of electricity and natural gas in interstate commerce and wholesale purchases and sales of electric energy, among other things;
the NERC, which, through its regional entities, establishes and enforces mandatory reliability standards, subject to approval by the FERC, to ensure the reliability of the U.S. electric transmission and generation system and to prevent major system blackouts;
the EPA, which has the responsibility to maintain and enforce national standards under a variety of environmental laws. The EPA also works with industries and all levels of government, including federal and state governments, in a wide variety of voluntary pollution prevention programs and energy conservation efforts;
various agencies in Texas, which oversee safety, environmental and certain aspects of rates and transportation related to the pipeline projects; and
the Pipeline and Hazardous Material Safety Administration and Texas Railroad Commission's Pipeline Safety Division, which, among other things, oversee the safety of natural gas pipelines.

NEP and its affiliates are also subject to national, provincial and regional regulations in Canada related to energy operations, energy markets and environmental standards. In Canada, activities related to owning and operating wind and solar projects and participating in wholesale and retail energy markets are regulated at the provincial level. In Ontario, for example, electricity generation facilities must be licensed by the Ontario Energy Board and may also be required to complete registrations and maintain market participant status with the IESO, in which case they must agree to be bound by and comply with the provisions of the market rules for the Ontario electricity market as well as the mandatory reliability standards of the NERC.

NEP is subject to environmental laws and regulations, and is affected by the issues described in the Environmental Matters section below.

ENVIRONMENTAL MATTERS

NEP's operations are required to comply with various environmental, health and safety laws and regulations in each of the jurisdictions in which it operates. These existing and future laws and regulations may impact existing and new projects, require NEP to obtain and maintain permits and approvals, comply with all environmental laws and regulations applicable within each jurisdiction and implement environmental, health and safety programs and procedures to monitor and control risks associated with the construction, operation and decommissioning of regulated or permitted energy assets, all of which involve a significant investment of time and resources. The following is a discussion of certain existing initiatives and rules, some of which could potentially have a material effect (either positive or negative) on NEP and its subsidiaries.

Avian/Bat Regulations and Wind Turbine Siting Guidelines. NEP is subject to numerous environmental regulations and guidelines related to threatened and endangered species and their habitats, as well as avian and bat species, for the ongoing operations of their facilities. The environmental laws in the U.S., including, among others, the Endangered Species Act, the Migratory Bird Treaty Act, and the Bald and Golden Eagle Protection Act and similar environmental laws in Canada (the Species at Risk Act, the Migratory

11



Birds Convention Act and the Endangered Species Act of 2007) provide for the protection of migratory birds, eagles and bats and endangered species of birds and bats and their habitats. Regulations have been adopted under some of these laws that contain provisions that allow the owner/operator of a facility to apply for a permit to undertake specific activities, including those associated with certain siting decisions, construction activities and operations. In addition to regulations, voluntary wind turbine siting guidelines established by the U.S. Fish and Wildlife Service set forth siting, monitoring and coordination protocols that are designed to support wind development in the U.S. while also protecting both birds and bats and their habitats. These guidelines include provisions for specific monitoring and study conditions which need to be met in order for projects to be in adherence with these voluntary guidelines. Complying with these environmental regulations and adhering to the provisions set forth in the voluntary wind turbine siting guidelines could result in additional costs or reduced revenues at existing and new wind and solar facilities and transmission and distribution facilities at NEP and, in the case of environmental regulations, failure to comply could result in fines and penalties.

Regulation of GHG Emissions. The U.S. Congress and certain states and regions, as well as the Government of Canada and its provinces, have taken and continue to take certain actions, such as finalizing regulation or setting targets and goals, regarding the reduction of GHG emissions and the increase of renewable energy generation. In October 2015, the EPA's final rule for new fossil fuel-fired electric generation units regulated under Section 111(b) of the Clean Air Act became effective. In December 2015, the EPA's final rule under Section 111(d) of the Clean Air Act (Clean Power Plan) to reduce carbon emissions from existing fossil fuel-fired electric generation units became effective. The Clean Power Plan sets emission rate targets for each state and requires each state to develop a compliance plan by the fall of 2016 to meet these emissions targets, with the option for states to apply for an extension to 2018. The Clean Power Plan indicates that compliance will start in 2022 with both interim and final target dates, each with specific emissions reductions. Numerous parties have challenged the Clean Power Plan and, in February 2016,  the U.S. Supreme Court issued an order staying implementation of the Clean Power Plan pending resolution of legal challenges to the rule. The D.C. Circuit is scheduled to hear oral arguments on June 2, 2016. Other GHG reduction initiatives including, among others, the Regional Greenhouse Gas Initiative and the California Greenhouse Gas Regulation aim to reduce emissions through a variety of programs and under varying timelines. Based on its renewable energy portfolio, NEP expects to continue experiencing a positive impact as a result of these GHG reduction initiatives. Additionally, these initiatives could provide NEP opportunities with regards to wind and solar investment.

EMPLOYEES

NEP does not have any officers or employees and relies solely on officers and employees of NEP GP and NEP GP's affiliates, including NEE and NEER. See further discussion of the MSA and other payments to NEE in Note 12.

WEBSITE ACCESS TO SEC FILINGS

NEP makes its SEC filings, including the annual report on Form 10-K, quarterly reports on Form 10-Q, current reports on Form 8-K, and any amendments to those reports, available free of charge on NEP's internet website, www.nexteraenergypartners.com, as soon as reasonably practicable after those documents are electronically filed with or furnished to the SEC. The information and materials available on NEP's website are not incorporated by reference into this Form 10-K. The SEC maintains an internet website that contains reports, proxy and information statements, and other information regarding registrants that file electronically with the SEC at www.sec.gov.


12




Item 1A.  Risk Factors

Limited partnership interests are inherently different from shares of capital stock of a corporation, although many of the business risks to which NEP is subject are similar to those that would be faced by a corporation engaged in similar businesses and NEP has elected to be treated as a corporation for U.S. federal income tax purposes. If any of the following risks were to occur, NEP's business, financial condition, results of operations and ability to make cash distributions to its unitholders could be materially and adversely affected. In that case, it may not be able to pay distributions to its unitholders, the trading price of its common units could decline and investors could lose all or part of their investment in NEP.

Operational Risks

NEP has a limited operating history and its projects include renewable energy projects with a limited operating history. Such projects may not perform as expected.

NEP's portfolio includes renewable energy projects that have, on average, been operating for fewer than five years. In addition, NEP expects that many of the renewable energy projects that it may acquire, including, without limitation, NEER ROFO projects, will not have commenced operations, will have recently commenced operations or otherwise will have a limited operating history. As a result, the assumptions and estimates regarding the performance of these projects are and will be made without the benefit of a meaningful operating history. The ability of NEP's projects that have a limited operating history to perform as expected will also be subject to risks inherent in newly constructed energy projects, including, without limitation, equipment performance below NEP's expectations, unexpected component failures and product defects, and generation and transmission system failures and outages. The failure of some or all of the projects to perform as expected could have a material adverse effect on NEP's business, financial condition, results of operations and ability to make cash distributions to its unitholders.

NEP's ability to make cash distributions to its unitholders is affected by wind and solar conditions at its renewable energy projects.

The amount of energy that a wind project can produce depends on wind speeds, air density, weather and equipment, among other factors. If wind speeds are too low, NEP's wind projects may not perform as expected or may not be able to generate energy at all and, if wind speeds are too high, the wind projects may have to shut down to avoid damage. As a result, the output from NEP's wind projects can vary greatly as local wind speeds and other conditions vary. Similarly, the amount of energy that a solar project is able to produce depends on several factors, including, without limitation, the amount of solar energy that reaches its solar panels. Wind turbine or solar panel placement, interference from nearby wind projects or other structures and the effects of vegetation, snow, ice, land use and terrain also affect the amount of energy that NEP's wind and solar projects generate. If wind, solar, meteorological, topographical or other conditions at NEP's wind or solar projects are less conducive to energy production, NEP's projects may not produce the amount of energy NEP expects. The failure of some or all of NEP's projects to perform according to NEP's expectations could have a material adverse effect on its business, financial condition, results of operations and ability to make cash distributions to its unitholders.

NEP's business, financial condition, results of operations and prospects can be materially adversely affected by weather conditions, including, without limitation, the impact of severe weather.

Weather conditions directly influence the demand for electricity, natural gas and other fuels and affect the price of energy and energy-related commodities. In addition, severe weather and natural disasters, such as hurricanes, tornadoes, floods and earthquakes, can be destructive and cause power outages and property damage, reduce revenue, affect the availability of water, and require NEP to incur additional costs, for example, to restore service and repair damaged facilities, to obtain replacement power and to access available financing sources. Furthermore, NEP's physical plants could be placed at greater risk of damage should changes in the global climate produce unusual variations in temperature and weather patterns, resulting in more intense, frequent and extreme weather events and abnormal levels of precipitation. A disruption or failure of electric generation, transmission or distribution systems or natural gas production, transmission, storage or distribution systems in the event of a hurricane, tornado, flood, earthquake or other severe weather event, or otherwise, could prevent NEP from operating its business in the normal course and could result in any of the adverse consequences described above. Any of the foregoing could have a material adverse effect on NEP's business, financial condition, results of operations and ability to make cash distributions to its unitholders.

Changes in weather can also affect the production of electricity at power generating facilities, including, without limitation, NEP's wind and solar facilities. For example, the level of wind resource affects the revenue produced by wind generating facilities. Because the levels of wind and solar resources are variable and difficult to predict, NEP’s results of operations for individual wind and solar facilities specifically, and NEP's results of operations generally, may vary significantly from period to period, depending on the level of available resources. To the extent that resources are not available at planned levels, the financial results from these facilities may be less than expected.


13



As a result of the Texas pipelines acquisition, NEP's operations and business have substantially changed. NEP's expansion into the natural gas pipeline industry may not be successful.

The Texas pipelines acquisition substantially expanded NEP's business by adding substantial natural gas pipeline assets and operations to its renewable energy assets and operations. Prior to the Texas pipelines acquisition, NEP's operations consisted solely of long-term contracted wind and solar projects. NEP’s operations did not previously include developing and operating natural gas pipelines, which requires different operating strategies and managerial expertise. Furthermore, the services provided by the Texas pipelines are subject to additional or different regulatory requirements.

NEP's ability to manage its business and growth will require it to apply its operational, financial and management controls, reporting systems and procedures to the Texas pipeline business. NEP may also encounter risks, costs and expenses associated with any liabilities, and use more financial resources on integration activities than NEP anticipates. NEP may not be able to successfully integrate the operations of the Texas pipelines into its existing operations, successfully manage this new line of business or realize the expected economic benefits of the Texas pipelines, which may have a material adverse effect on NEP's business, financial condition, results of operations and ability to make cash distributions to its unitholders.

NEP may fail to realize expected profitability or growth, and may incur unanticipated liabilities, as a result of the Texas pipelines acquisition.

There are a number of risks and uncertainties relating to the Texas pipelines acquisition, including, without limitation, the failure to realize expected profitability or growth; the incurrence of liabilities or other compliance costs related to environmental or regulatory matters, including potential liabilities that may be imposed without regard to fault or the legality of conduct; and the incurrence of unanticipated liabilities and costs for which insurance or indemnification is unavailable or inadequate. If these risks or other unanticipated liabilities were to materialize, any desired benefits of the Texas pipelines acquisition may not be fully realized, if at all, and the Texas pipelines acquisition could accordingly have a material adverse effect on NEP's ability to grow its business and make cash distributions to its unitholders.

NEP is pursuing the expansion of natural gas pipelines in its portfolio that will require up-front capital expenditures and expose NEP to project development risks.

NEP is pursuing the expansion of natural gas pipelines in its portfolio. The development of pipeline expansion projects involves numerous regulatory, environmental, construction, safety, political and legal uncertainties and may require the expenditure of significant amounts of capital. When NEP undertakes these projects, they may not be completed on schedule, at the budgeted cost or at all. There may be cost overruns and construction difficulties. In addition NEP may agree to pay liquidated damages to committed shippers if an expansion project does not achieve commercial operations before a specified date that the parties may agree to in advance. Any cost overruns NEP experiences or liquidated damages NEP pays could have a material adverse effect on NEP's business, financial condition, results of operations and ability to make cash distributions to its unitholders. In addition, NEP may choose to finance all or a portion of the development costs of any expansion project through the sale of additional common units, which could result in dilution to NEP’s unitholders. Moreover, NEP's revenues may not increase immediately upon the expenditure of funds on a significant expansion project, or at all. If NEP undertakes an expansion of one of the pipelines in the portfolio, the construction may occur over an extended period of time and NEP will not receive material increases in revenues until the project is placed in service. Accordingly, if NEP pursues expansion projects, NEP's efforts may not result in additional long-term contracted revenue streams that increase the amount of cash available to execute NEP's business plan and make cash distributions to its unitholders.

NEP's ability to maximize the productivity of the Texas pipeline business and to complete potential pipeline expansion projects is dependent on the continued availability of natural gas production in the Texas pipelines’ areas of operation.

The natural gas pipelines in NEP's portfolio have more capacity available than is under long-term firm transport contracts. Low prices for natural gas could adversely affect development of additional natural gas reserves and production that is accessible by the Texas pipelines’ assets. Production from existing wells and natural gas supply basins with access to the Texas pipelines’ transmission systems will naturally decline over time. The amount of natural gas reserves underlying these wells may also be less than anticipated, and the rate at which production from these reserves declines may be greater than anticipated. Additionally, the competition for natural gas supplies to serve other markets could reduce the amount of natural gas supply for its customers or low natural gas prices could cause producers to determine in the future that drilling activities in areas outside of the current areas of operation of the Texas pipelines are strategically more attractive to them. A reduction in the natural gas volumes supplied by producers could make it more challenging to increase the amount of the Texas pipelines’ capacity that is under long-term firm transport contracts or that shippers otherwise pay to use or have access to the pipeline capacity, and it may decrease the likelihood that NEP will continue to pursue some or all of the potential pipeline expansion projects NEP is pursuing. Any of these events could have a material adverse effect on NEP's business, financial condition, results of operations and ability to make cash distributions to its unitholders.


14



Operation and maintenance of renewable energy projects involve significant risks that could result in unplanned power outages, reduced output, personal injury or loss of life.

There are risks associated with the operation of NEP's renewable energy projects. These risks include:

breakdown or failure of, or damage to, turbines, blades, blade attachments, solar panels, mirrors and other equipment, which could reduce a project’s energy output or result in personal injury or loss of life;
catastrophic events, such as fires, earthquakes, severe weather, tornadoes, ice or hail storms or other meteorological conditions, landslides and other similar events beyond NEP's control, which could severely damage or destroy all or a part of a project, reduce its energy output or result in personal injury or loss of life;
technical performance below expected levels, including, without limitation, the failure of wind turbines, solar panels, mirrors and other equipment to produce energy as expected due to incorrect measures of expected performance provided by equipment suppliers;
increases in the cost of operating the projects, including, without limitation, costs relating to labor, equipment, insurance and real estate taxes;
operator or contractor error or failure to perform;
serial design or manufacturing defects, which may not be covered by warranty;
extended events, including, without limitation, force majeure, under certain PPAs that may give rise to a termination right of the customer under such a PPA (renewable energy counterparty);
failure to comply with permits and the inability to renew or replace permits that have expired or terminated;
the inability to operate within limitations that may be imposed by current or future governmental permits;
replacements for failed equipment, which may need to meet new interconnection standards or require system impact studies and compliance that may be difficult or expensive to achieve;
land use, environmental or other regulatory requirements;
disputes with the BLM, other owners of land on which NEP's projects are located or adjacent landowners;
changes in law, including, without limitation, changes in governmental permit requirements;
government or utility exercise of eminent domain power or similar events; and
existence of liens, encumbrances and other imperfections in title affecting real estate interests.

These and other factors could require NEP to shut down its wind or solar projects. These factors could also degrade equipment, reduce the useful life of interconnection and transmission facilities and materially increase maintenance and other costs. Unanticipated capital expenditures associated with maintaining or repairing NEP's projects may reduce profitability.

In addition, replacement and spare parts for solar panels, wind turbines and other key equipment may be difficult or costly to acquire or may be unavailable. For example, the projects in NEP's portfolio do not always hold spare substation main transformers and, if any of these projects had to replace any of such transformers, they would be unable to sell energy until replacement equipment was installed. Each solar and wind project requires a specific transformer design and, if it does not have an acceptable spare available, it would need to order a replacement. Order lead times can be lengthy, potentially reaching up to one year.

Such events or actions could significantly decrease or eliminate the revenues of a project, significantly increase its operating costs, cause a default under NEP's financing agreements or give rise to damages or penalties to a renewable energy contract counterparty, another contractual counterparty, a governmental authority or other third parties or cause defaults under related contracts or permits. Any of these events could have a material adverse effect on NEP's business, financial condition, results of operations and ability to make cash distributions to its unitholders.

The wind turbines at some of NEP's projects and some of NEER's ROFO projects are not generating the amount of energy estimated by their manufacturers’ original power curves, and the manufacturers may not be able to restore energy capacity at the affected turbines.

Wind turbine generators for certain of NEP's projects are not generating the amount of energy they should be according to the turbine manufacturer’s original power curves. In addition, NEP has been advised that the wind turbine generators of certain NEER ROFO projects are not generating the amount of energy they should be according to the turbine manufacturer’s original power curves. NEP expects that the turbine manufacturer will undertake a combination of modifications to improve the electricity generation to within the manufacturer's guaranteed levels with respect to certain affected turbines. NEP does not expect that the energy generation with respect to the remaining affected turbines will be able to be restored to within guaranteed levels, although NEP expects some incremental improvements.

Although NEP's projections assume that these efforts will restore or incrementally improve the energy generation of the affected turbines as described above, the proposed efforts may fail to restore the energy generation as expected, if at all, or these or other turbines may experience additional energy generation deficiencies. The occurrence of any of these events could have a material adverse effect on NEP's business, financial condition, results of operations and ability to make cash distributions to its unitholders.


15



NEP depends on the Texas pipelines and certain of the renewable energy projects in its portfolio for a substantial portion of its anticipated cash flows.

NEP depends on the Texas pipelines and certain of the renewable energy projects in its portfolio for a substantial portion of its anticipated cash flows. For example, in the most recently completed fiscal year the Texas pipelines and Genesis provided a significant portion of NEP’s net income plus interest expense, income tax expense and depreciation and amortization expense. Consequently, the impairment or loss of any one or more of those projects or pipelines in NEP's portfolio could materially and, depending on the relative size of the affected projects or pipelines, disproportionately reduce NEP’s cash flows and, as a result, have a material adverse effect on NEP's business, financial condition, results of operations and ability to make cash distributions to its unitholders.

Terrorist or similar attacks could impact NEP's projects or surrounding areas and adversely affect its business.

Terrorists have attacked energy assets such as substations and related infrastructure in the past and may attack them in the future. Any attacks on NEP’s projects or the facilities of third parties on which its projects rely could severely damage such projects, disrupt business operations, result in loss of service to customers and require significant time and expense to repair. Additionally, energy-related facilities, such as substations and related infrastructure, are protected by limited security measures, in most cases only perimeter fencing. As cyber incidents continue to evolve, NEP may be required to expend additional resources to continue to modify or enhance NEP's protective measures or to investigate and remediate any vulnerability to cyber incidents.

Cyber-attacks, including, without limitation, those targeting information systems or electronic control systems used to operate NEP's energy projects (including, without limitation, generation transmission tie lines) and the transmission and other facilities of third parties on which NEP's projects rely, could severely disrupt business operations and result in loss of service to customers and significant expense to repair security breaches or system damage. Projects in NEP's portfolio, as well as projects it may acquire and the transmission and other facilities of third parties on which NEP's projects rely, may be targets of terrorist acts and affected by responses to terrorist acts, each of which could fully or partially disrupt the ability of NEP's projects to operate. To the extent such acts equate to a force majeure event under NEP's PPAs, the renewable energy counterparty may terminate such PPAs if such a force majeure event continues for a period ranging from 12 months to 36 months as specified in the applicable agreement. A terrorist act or similar attack could significantly decrease revenues or result in significant reconstruction or remediation costs, any of which could have a material adverse effect on NEP's business, financial condition, results of operations and ability to make cash distributions to its unitholders.

NEP's energy production and pipeline transportation capability may be substantially below its expectations if severe weather or a natural disaster or meteorological conditions damage its turbines, solar panels, pipelines or other equipment or facilities.

Severe weather or a natural disaster or meteorological conditions could damage or require NEP to shut down its turbines, solar panels, pipelines or other equipment or facilities (including, without limitation, generation transmission tie lines). Such damage or a shutdown could impede NEP's ability to operate its projects, or decrease its energy production levels, pipeline transportation capability and revenues. To the extent these conditions equate to a force majeure event under NEP's PPAs, the renewable energy contract counterparty may terminate such PPAs if such a force majeure event continues for a period ranging from 12 months to 36 months as specified in the applicable PPA. These conditions could also damage or reduce the useful life of interconnection and transmission facilities of a project or of third parties relied upon by NEP's projects and increase maintenance costs. For example, Genesis is located in an area of California that has experienced substantial seismic activity, the reoccurrence of which could cause significant physical damage to Genesis’ facilities and the surrounding energy transmission infrastructure. Replacement and spare parts for solar panels, wind turbines and key pieces of equipment may be difficult or costly to acquire or may be unavailable. In certain instances, NEP's renewable energy projects would be unable to sell energy until a replacement part is installed. If NEP experiences a prolonged interruption at one of its renewable energy projects or pipelines, energy production or gas transportation capability would decrease. Production of less energy than expected, or the ability to transport natural gas at less than expected levels, due to these or other conditions could reduce NEP's revenues, which could have a material adverse effect on its business, financial condition, results of operations and ability to make cash distributions to its unitholders.

The ability of NEP to obtain insurance and the terms of any available insurance coverage could be materially adversely affected by international, national, state or local events and company-specific events, as well as the financial condition of insurers. NEP's insurance coverage does not insure against all potential risks and it may become subject to higher insurance premiums.

NEP is exposed to numerous risks inherent in the operation of wind and solar projects and natural gas pipelines, including, without limitation, equipment failure, manufacturing defects, natural disasters, terrorist attacks, sabotage, vandalism and environmental risks. The occurrence of any one of these events may result in NEP being named as a defendant in lawsuits asserting claims for substantial damages, including, without limitation, environmental cleanup costs, personal injury, property damage, fines and penalties. Further, with respect to any future acquisitions of any projects that are under construction or development, NEP is, or will be, exposed to risks inherent in the construction or development of these projects.

NEP shares insurance coverage with NEE and its affiliates, for which NEP reimburses NEE. NEE currently maintains liability insurance coverage for itself and its affiliates, including NEP, which covers legal and contractual liabilities arising out of bodily injury,

16



personal injury or property damage, including, without limitation, resulting loss of use, to third parties. NEE also maintains coverage for itself and its affiliates, including NEP, for physical damage to assets and resulting business interruption, including, without limitation, damage caused by terrorist acts. However, such policies do not cover all potential losses and coverage is not always available in the insurance market on commercially reasonable terms. To the extent NEE or any of its affiliates experiences covered losses under the insurance policies, the limit of NEP's coverage for potential losses may be decreased.

NEE may also reduce or eliminate such coverage at any time. NEP may not be able to maintain or obtain insurance of the type and amount NEP desires at reasonable rates and NEP may elect to self-insure a portion of its portfolio. The insurance coverage NEP does obtain may contain large deductibles or fail to cover certain risks or all potential losses. In addition, insurance coverage may not continue to be available or may not be available at rates or on terms similar to those presently available to NEE. NEE’s insurance policies are subject to annual review by its insurers and may not be renewed on similar or favorable terms, including, without limitation, coverage, deductibles or premiums, or at all. The ability of NEE to obtain insurance and the terms of any available insurance coverage could be materially adversely affected by international, national, state or local events and company-specific events, as well as the financial condition of insurers. If insurance coverage is not available or obtainable on acceptable terms, NEP may be required to pay costs associated with adverse future events. A loss for which NEP is not fully insured could have a material adverse effect on NEP's business, financial condition, results of operations and ability to make cash distributions to its unitholders.

Warranties provided by the suppliers of equipment for NEP's projects may be limited by the ability of a supplier to satisfy its warranty obligations, or by the terms of the warranty, so the warranties may be insufficient to compensate NEP for its losses.

NEP expects to benefit from various warranties, including, without limitation, product quality and performance warranties, provided by suppliers in connection with the purchase of equipment necessary to operate its projects. NEP's suppliers may fail to fulfill their warranty obligations. Even if a supplier fulfills its obligations, the warranty may not be sufficient to compensate NEP for all of its losses. In addition, these warranties generally expire within two to five years after the date each equipment item is delivered or commissioned and are subject to liability limits. If installation is delayed, NEP may lose all or a portion of the benefit of a warranty. If NEP seeks warranty protection and a supplier is unable or unwilling to perform its warranty obligations, whether as a result of its financial condition or otherwise, or if the term of the warranty has expired or a liability limit has been reached, there may be a reduction or loss of warranty protection for the affected equipment, which could have a material adverse effect on NEP's business, financial condition, results of operations and ability to make cash distributions to its unitholders.

Supplier concentration at certain of NEP's projects may expose it to significant credit or performance risks.

NEP often relies on a single supplier or a small number of suppliers to provide equipment, technology and other services required to operate its projects. If any of these suppliers cannot perform under their agreements with NEP, NEP may need to seek alternative suppliers. Alternative suppliers, products and services may not perform similarly and replacement agreements may not be available on favorable terms or at all. NEP may be required to make significant capital expenditures to remove, replace or redesign equipment that cannot be supported or maintained by replacement suppliers. A number of factors, including, without limitation, the financial condition of NEP's suppliers, may impact their ability to perform under NEP's supply agreements. The failure of any supplier to fulfill its contractual obligations to NEP could have a material adverse effect on NEP's business, financial condition, results of operations and ability to make cash distributions to its unitholders.

NEP relies on interconnection and transmission facilities of third parties to deliver energy from its renewable energy projects and, if these facilities become unavailable, NEP's wind and solar projects may not be able to operate or deliver energy.

NEP depends on interconnection and transmission facilities owned and operated by third parties to deliver energy from its wind and solar projects. In addition, some of the renewable energy projects in NEP's portfolio share essential facilities, including, without limitation, interconnection and transmission facilities, with projects that are owned by other affiliates of NEE. Many of the interconnection and transmission arrangements for the projects in NEP's portfolio are governed by separate agreements with the owners of the transmission or distribution facilities. Congestion, emergencies, maintenance, outages, overloads, requests by other parties for transmission service, actions or omissions by other projects with which NEP shares facilities and other events beyond NEP's control could partially or completely curtail deliveries of energy by its renewable energy projects and increase project costs. Southern California Edison requested approval from the California Public Utilities Commission to upgrade four transmission circuits over a 36 to 48 month time period expected to begin between 2017 and 2018, which may limit the ability of Genesis to deliver its full output capability into the electric grid during that time period. In addition, any termination of a project’s interconnection or transmission arrangements or non-compliance by an interconnection provider, the owner of shared facilities or another third party with its obligations under an interconnection or transmission arrangement may delay or prevent NEP's renewable energy projects from delivering energy in a manner that entitles it to receive revenue. If the interconnection or transmission arrangement for a project is terminated, NEP may not be able to replace it on similar terms to the existing arrangement, or at all, or NEP may experience significant delays or costs in connection with such replacement. Moreover, if NEP acquires any renewable energy projects that are under construction or development, a failure or delay in the construction or development of interconnection or transmission facilities could delay the completion of the project. The unavailability of interconnection, transmission or shared facilities could adversely affect the operation of its renewable energy projects and the revenues received, which could have a material adverse effect on NEP's business, financial condition, results of operations and ability to make cash distributions to its unitholders.

17




NEP's business is subject to liabilities and operating restrictions arising from environmental, health and safety laws and regulations.

NEP's projects are subject to numerous environmental, health and safety laws, regulations, guidelines, policies, directives and other requirements governing or relating to, among other things:

the protection of wildlife, including, without limitation, migratory birds, bats and threatened and endangered species, such as desert tortoises, or protected species such as eagles, and other protected plants or animals whose presence or movements often cannot be anticipated or controlled;
the storage, handling, use and transportation of natural gas as well as other hazardous or toxic substances and other regulated substances, materials, and/or chemicals;
releases of hazardous materials into the environment and the prevention of and responses to releases of hazardous materials into soil and groundwater;
federal, state, provincial or local land use, zoning, building and transportation laws and requirements, which may mandate conformance with sound levels, radar and communications interference, hazards to aviation or navigation, or other potential nuisances such as the flickering effect caused when rotating wind turbine blades periodically cast shadows through openings such as the windows of neighboring properties, which is known as shadow flicker;
the presence or discovery of archaeological, religious or cultural resources at or near NEP's operations; and
the protection of workers’ health and safety.

If NEP's projects do not comply with such laws, regulations or requirements, NEP may be required to pay penalties or fines, or curtail or cease operations of the affected projects. Violations of environmental and other laws, regulations and permit requirements, including, without limitation, certain violations of laws protecting wetlands, migratory birds, bald and golden eagles and threatened or endangered species, may also result in criminal sanctions or injunctions.

NEP's projects also carry inherent environmental, health and safety risks, including, without limitation, the potential for related civil litigation, regulatory compliance actions, remediation orders, fines and other penalties. For instance, NEP's projects could malfunction or experience other unplanned events that cause spills or emissions that exceed permitted levels, resulting in personal injury, fines or property damage.

Additionally, NEP may be held liable for related investigatory and cleanup costs, which are typically not limited by law or regulation, for any property where there has been a release or potential release of a hazardous substance, regardless of whether NEP knew of or caused the release or potential release. NEP could also be liable for other costs, including, without limitation, fines, personal injury or property damage or damage to natural resources. In addition, some environmental laws place a lien on a contaminated site in favor of the government as security for damages and costs it may incur for contamination and cleanup. Contained or uncontained hazardous substances on, under or near NEP's projects, regardless of whether it owns or leases the sited property, or the inability to remove or otherwise remediate such substances, may restrict or eliminate NEP's ability to operate its projects.

Each of NEP's projects covers a large area and, as such, archaeological discoveries could occur at its projects at any time. Such discoveries could result in the restriction or elimination of NEP's ability to operate any affected project. Utility-scale projects and operations may cause impacts to certain landscape views, trails, or traditional cultural activities. Such impacts may trigger claims from citizens that a NEP project and/or its operations are infringing upon their legal rights or other claims, resulting in the restriction or elimination of NEP's ability to operate the affected project.

Environmental, health and safety laws and regulations have generally become more stringent over time, and NEP expects this trend to continue. Significant capital and operating costs may be incurred at any time to keep NEP's projects in compliance with environmental, health and safety laws and regulations. If it is not economical to make those expenditures, or if NEP violates any of these laws and regulations, it may be necessary to retire the affected project or restrict or modify its operations, which could have a material adverse effect on NEP's business, financial condition, results of operations and ability to make cash distributions to its unitholders.

NEP's renewable energy projects may be adversely affected by legislative changes or a failure to comply with applicable energy regulations.

NEP's renewable energy project entities and renewable energy contract counterparties are subject to regulation by U.S. and Canadian federal, state, provincial and local authorities. The wholesale sale of electric energy in the continental U.S. states, other than portions of Texas, is subject to the jurisdiction of the FERC and the ability of a U.S. project entity to charge the negotiated rates contained in its PPA is subject to that project entity’s maintenance of its general authorization from the FERC to sell electricity at market-based rates. The FERC may revoke a U.S. project entity’s market-based rate authorization if it determines that the U.S. project entity can exercise market power in transmission or generation, create barriers to entry, has engaged in abusive affiliate transactions or fails to meet compliance requirements associated with such rates. The negotiated rates entered into under the U.S. Project Entities’ PPAs could be changed by the FERC if the FERC determines such change is in the public interest. While this threshold public interest determination would require a finding by the FERC that the contract rate seriously harms the consuming public under applicable U.S. Supreme Court precedent, if the FERC decreases the prices paid to NEP for energy delivered under any of its

18



PPAs, NEP’s revenues could be below its projections and its business, financial condition, results of operations and ability to make cash distributions to its unitholders could be materially adversely affected.

The renewable energy industry in Ontario is subject to provincial government regulation. A change in government could result in a provincial government that is not supportive of renewable energy projects. Changing political priorities or a change in government in Ontario could affect the ability of the IESO to perform its obligations under NEP's FIT contracts and RESOP contracts or could result in the cancellation of its FIT contracts or RESOP contracts. The provincial government may fail to pass legislation to preserve sufficient funds for payments to various Ontario projects, including NEP's, which could have a material adverse effect on NEP’s business, financial condition, results of operations and ability to make cash distributions to its unitholders.

NEP's renewable energy project entities, with the exceptions of Conestogo, Sombra and Moore, are subject to the mandatory reliability standards of the NERC. The NERC reliability standards are a series of requirements that relate to maintaining the reliability of the North American bulk electric system and cover a wide variety of topics, including, without limitation, physical and cybersecurity of critical assets, information protocols, frequency response and voltage standards, testing, documentation and outage management. If NEP fails to comply with these standards, NEP could be subject to sanctions, including, without limitation, substantial monetary penalties. Although NEP's U.S. Project Entities are not subject to state utility rate regulation because they sell energy exclusively on a wholesale basis, NEP is subject to other state regulations that may affect NEP's projects’ sale of energy and operations. Changes in state regulatory treatment are unpredictable and could have a material adverse effect on NEP's business, financial condition, results of operations and ability to make cash distributions to its unitholders.

The structure of the industry and regulation in the U.S. and Canada is currently, and may continue to be, subject to challenges and restructuring proposals. Additional regulatory approvals may be required due to changes in law or for other reasons. NEP expects the laws and regulation applicable to its business and the energy industry generally to be in a state of transition for the foreseeable future. Changes in the structure of the industry or in such laws and regulations could have a material adverse effect on NEP's business, financial condition, results of operations and ability to make cash distributions to its unitholders.

A change in the jurisdictional characterization of some of the Texas pipeline entities' assets, or a change in law or regulatory policy, could result in increased regulation of these assets, which could have material adverse effect on NEP's business, financial condition, results of operations and ability to make cash distributions to its unitholders.

The Texas pipelines are intrastate natural gas transportation pipelines and natural gas-gathering facilities. Unlike interstate gas transportation facilities, intrastate natural gas transportation pipelines and natural gas gathering facilities are exempt from the jurisdiction of the FERC under the Natural Gas Act of 1938 (NGA), except that intrastate gas transportation pipelines may provide interstate gas transportation services subject to FERC regulation pursuant to Section 311 of the Natural Gas Policy Act of 1978 (NGPA).

State regulation of gathering facilities generally includes various safety, environmental and, in some cases, non-discriminatory take requirements and complaint-based rate regulation. The distinction between the FERC-regulated transmission pipeline services and federally-unregulated intrastate and gathering services has been the subject of substantial litigation, and the FERC determines whether facilities are subject to its jurisdiction on a case-by-case basis, so the classification and regulation of NEP's intrastate pipeline and gathering facilities is subject to change based on future determinations by the FERC or the courts. If the FERC were to consider the status of an individual facility and determine that the facility or services provided by it are not exempt from the FERC regulation under the NGA, the rates for, and terms and conditions of, services provided by such facility would be subject to regulation by the FERC under the NGA or the NGPA. Such regulation could decrease revenue, increase operating costs and, depending upon the facility in question, have a material adverse effect on NEP's business, financial condition, results of operations and ability to make cash distributions to its unitholders. In addition, if any of the Texas pipelines were found to have provided services or otherwise operated in violation of the NGA or NGPA, that could result in the imposition of civil penalties, as well as a requirement to disgorge charges collected for such services in excess of the rate established by the FERC.

In addition, the rates, terms and conditions of some of the transportation services provided by the Eagle Ford pipeline and NET Mexico pipeline are subject to the FERC regulation under Section 311 of the NGPA. Under Section 311, rates charged for transportation must be fair and equitable, and amounts collected in excess of fair and equitable rates are subject to refund with interest.

NEP may incur significant costs and liabilities as a result of pipeline integrity management program testing and any necessary pipeline repair or preventative or remedial measures.

The U.S. Department of Transportation (DOT) has adopted regulations requiring pipeline operators to develop pipeline integrity management programs for transmission pipelines located where a leak or rupture could do the most harm in “high consequence areas.” The regulations require operators to:

perform ongoing assessments of pipeline integrity;
identify and characterize applicable threats to pipeline segments that could affect a high consequence area;
improve data collection, integration and analysis;
repair and remediate the pipeline as necessary; and

19



implement preventive and mitigating actions.

NEP's actual implementation costs may be affected by industry-wide demand for the associated contractors and service providers. Additionally, should NEP fail to comply with DOT regulations, NEP could be subject to penalties and fines.

The Texas pipelines’ operations could incur significant costs if the Pipeline and Hazardous Materials Safety Administration or the Railroad Commission of Texas adopts more stringent regulations.

The Pipeline Safety, Regulatory Certainty, and Job Creation Act of 2011 (2011 Pipeline Safety Act) directs the United States Secretary of Transportation to undertake a number of reviews, studies and reports, some of which may result in natural gas and hazardous liquids pipeline safety rulemakings. These rulemakings will be conducted by the Pipeline and Hazardous Materials Safety Administration (PHMSA).

Since passage of the 2011 Pipeline Safety Act, PHMSA has published several notices of proposed rulemaking which propose a number of changes to regulations governing the safety of gas transmission pipelines, gathering lines and related facilities, including, without limitation, increased safety requirements and increased penalties.

Actual regulatory, inspection and enforcement oversight of pipeline safety rules with respect to the Texas pipelines’ intrastate transmission and gathering facilities is conducted by the Texas Railroad Commission’s Pipeline Safety Division (the Division), pursuant to authorization by PHMSA. The Division is obligated to enforce at least the minimum federal pipeline safety regulations, but may adopt additional or more stringent regulations as long as they are not incompatible with the federal regulations.

The adoption of federal or state regulations that apply more comprehensive or stringent safety standards to intrastate transmission or gathering pipelines could require the Texas pipelines to install new or modified safety controls, incur additional capital expenditures, or conduct maintenance programs on an accelerated basis. Such requirements could result in the Texas pipelines’ incurrence of increased operational costs that could be significant; or if the Texas pipelines fail to, or are unable to, comply, the Texas pipelines may be subject to administrative, civil and criminal enforcement actions, including, without limitation, assessment of monetary penalties or suspension of operations, which could have a material adverse effect on NEP's business, financial condition, results of operations and ability to make cash distributions to its unitholders.

Pemex may claim certain immunities under the Foreign Sovereign Immunities Act and Mexican law, and the Texas pipeline entities' ability to sue or recover from Pemex for breach of contract may be limited.

Pemex is an independent state enterprise controlled by the Mexican Government. Accordingly, Pemex may claim sovereign immunity and it may not be possible to obtain a judgment in a U.S. court against Pemex unless the U.S. court determines that Pemex is not entitled to sovereign immunity with respect to that action. In addition, Mexican law does not allow attachment prior to judgment or attachment in aid of execution upon a judgment by Mexican courts upon the assets of Pemex or its subsidiary entities. As a result, the Texas pipeline entities’ or NEP's ability to enforce any judgments against Pemex in the courts of Mexico may be limited. Therefore, even if NEP were able to obtain a U.S. judgment against Pemex for breach of contract or in a similar action, NEP might not be able to obtain a judgment in Mexico that is based on that U.S. judgment. This inability to sue or recover from Pemex could inhibit NEP from enforcing the Texas pipeline entities’ contracts with Pemex, which could have a material adverse effect on NEP's business, financial condition, results of operations and ability to make cash distributions to its unitholders.

Portions of NEP’s pipeline systems have been in service for several decades. There could be unknown events or conditions or increased maintenance or repair expenses and downtime associated with NEP's pipelines that could have a material adverse effect on NEP's business, financial condition, results of operations, liquidity and ability to make distributions.

Portions of NEP’s transmission system and its gathering system have been in service for several decades. The age and condition of NEP’s systems could result in increased maintenance or repair expenditures, and any downtime associated with increased maintenance and repair activities could materially reduce NEP’s revenue. Any significant increase in maintenance and repair expenditures or loss of revenue due to the age or condition of NEP’s systems could adversely affect NEP's business, financial condition, results of operations, liquidity and NEP's ability to make cash distributions to its unitholders.

Natural gas operations are subject to numerous environmental laws and regulations, compliance with which may require significant capital expenditures, increase NEP's cost of operations and affect or limit its business plans, or expose NEP to liabilities.

Natural gas transmission and gathering activities are subject to stringent and complex federal, state and local environmental laws and regulations, including, without limitation, those relating to air emissions, water quality, wastewater discharges, solid waste and hazardous waste. These laws and regulations can result in increased capital, operating and other costs. These laws and regulations generally will require NEP to obtain and comply with a wide variety of environmental licenses, permits, inspections and other approvals. Compliance with environmental laws and regulations can require significant expenditures, including, without limitation, expenditures for cleanup costs and damages arising out of contaminated properties. In particular, compliance with Clean Air Act

20



rules and compliance plans may cause NEP to incur significant capital expenditures to obtain permits, evaluate offsite impacts of its operations, install pollution control equipment, and otherwise assure compliance.

Compliance with new and emerging environmental laws, regulations, and regulatory programs applicable to natural gas transmission and gathering activities may significantly increase operating costs. Failure to comply with environmental regulations may result in the imposition of fines, penalties and injunctive measures affecting NEP’s operating assets. NEP may not be able to obtain or maintain from time to time all required environmental regulatory approvals for its operating assets or projects under development. If there is a delay in obtaining any required environmental regulatory approvals, if NEP fails to obtain or comply with them or if environmental laws or regulations change or are administered in a more stringent manner, the operations of facilities or the development of new facilities could be prevented, delayed or become subject to additional costs. The costs that may be incurred to comply with environmental regulations in the future may have a material adverse effect on NEP's business, financial condition, results of operations and ability to make cash distributions to its unitholders.

Natural gas gathering and transmission activities involve numerous risks that may result in accidents or otherwise affect the Texas pipelines’ operations.

There are a variety of hazards and operating risks inherent in natural gas gathering and transmission activities, such as leaks, explosions, mechanical problems, activities of third parties, including, without limitation, the possibility of terrorist acts, and damage to pipelines, facilities and equipment caused by hurricanes, tornadoes, floods, fires and other natural disasters, that could cause substantial financial losses. In addition, these risks could result in significant injury, loss of life, significant damage to property, environmental pollution and impairment of operations, any of which could result in substantial losses. For pipeline assets located near populated areas, including, without limitation, residential areas, commercial business centers, industrial sites and other public gathering areas, the level of damage resulting from these risks could be greater. Therefore, should any of these risks materialize, it could have a material adverse effect on NEP's business, financial condition, results of operations and ability to make cash distributions to its unitholders.

NEP's partnership agreement restricts the voting rights of unitholders owning 20% or more of its common units, and under certain circumstances this could be reduced to 10%.

NEP's U.S. Project Entities are public utilities as defined in the FPA. Any transfer of direct or indirect control over them requires preapproval by the FERC under FPA Section 203, either under existing blanket authorizations or by application. The FERC generally presumes that a direct or indirect holder of 10% or more of a public utility’s voting securities controls the public utility. In February 2015, the FERC issued a declaratory order determining that NEP's common units are passive, non-voting securities that will not allow any unitholders to exercise control over its public utility subsidiaries. As a result, restrictions in NEP’s partnership agreement that previously provided that an investor and its affiliates that owns 10% or more of its outstanding limited partnership interests will lose their voting rights no longer apply.

However, unitholders’ voting rights continue to be restricted by a provision of NEP's partnership agreement providing that any units held by a person that owns 20% or more of any class of units then outstanding, other than NEP GP, its affiliates, their transferees and persons who acquired such units with the prior approval of the board of directors of NEP GP, cannot vote on any matter. Further, if the FERC’s declaratory order is no longer in full force and effect or conditions in the declaratory order are not satisfied, NEP expects that the previous 10% threshold would be reinstated. A violation of FPA Section 203 by NEP as the seller, or an investor as the purchaser of NEP's voting securities, could subject the party in violation to civil or criminal penalties, including, without limitation, civil penalties of up to $1 million per day per violation, and other possible sanctions imposed by the FERC.

NEP does not own all of the land on which the projects in its portfolio are located and its use and enjoyment of the property may be adversely affected to the extent that there are any lienholders or leaseholders that have rights that are superior to NEP's rights or the BLM suspends its federal rights-of-way grants.

NEP does not own all of the land on which the projects in its portfolio are located and they generally are, and its future projects may be, located on land occupied under long-term easements, leases and rights-of-way. The ownership interests in the land subject to these easements, leases and rights-of-way may be subject to mortgages securing loans or other liens and other easement, lease rights and rights-of-way of third parties that were created prior to NEP's projects’ easements, leases and rights-of-way. As a result, some of NEP's projects’ rights under such easements, leases or rights-of-way may be subject to the rights of these third parties. While NEP performs title searches, obtains title insurance, records its interests in the real property records of the projects’ localities and enters into non-disturbance agreements to protect itself against these risks, such measures may be inadequate to protect against all risk that NEP's rights to use the land on which its projects are or will be located and its projects’ rights to such easements, leases and rights-of-way could be lost or curtailed. Additionally, NEP operations located on properties owned by others are subject to termination for violation of the terms and conditions of the various leases, easements or rights-of-way under which such operations are conducted.

Further, NEP's activities conducted under federal rights-of-way grants are subject to “immediate temporary suspension” of unspecified duration, at any time, at the discretion of the BLM. A suspension of NEP activities within a federal right-of-way may be issued by BLM to protect public health or safety or the environment. An order to suspend NEP activities may be issued by BLM prior to an administrative proceeding. Such an order may be issued verbally or in writing, and may require immediate compliance

21



by NEP. Any violation of such an order could result in the loss or curtailment of NEP's rights to use any federal land on which its projects are or will be located.

Any such loss or curtailment of NEP's rights to use the land on which its projects are or will be located as a result of any lienholders or leaseholders that have rights that are superior to NEP's rights or the BLM’s suspension of its federal rights-of-way grants could have a material adverse effect on NEP's business, financial condition, results of operations and ability to make cash distributions to its unitholders. Additionally, NEP does not own all of the land on which the Texas pipelines are located, and NEP will be subject to the possibility of more onerous terms or increased costs when NEP needs to extend the duration of any necessary existing land use rights or if NEP needs to obtain any new land use rights in connection with any expansion projects NEP may choose to pursue. In certain instances, the rights-of-way may be subordinate to that of government agencies, which could result in costs or interruptions to NEP's service. Restrictions on NEP's ability to use the rights-of-way could have a material adverse effect on NEP's business, financial condition, results of operations and ability to make cash distributions to its unitholders.

NEP is subject to risks associated with litigation or administrative proceedings that could materially impact its operations, including, without limitation, proceedings related to projects it acquires in the future.

NEP is subject to risks and costs, including, without limitation, potential negative publicity, associated with lawsuits or claims contesting the operation or, if it acquires a project that has not reached the COD at the time of the acquisition, construction or expansion of its projects. The result and costs of defending any such lawsuit, regardless of the merits and eventual outcome, may be material. For example, individuals and interest groups may sue to challenge the issuance of a permit for a project or seek to enjoin a project’s operations. There is an ongoing FERC investigation and an ongoing FERC inquiry into certain trading activities by an employee of National Energy & Trade, LP, a former subsidiary of NET Holdings Management, LLC. Although NEP acquired NET Holdings Management, LLC in the Texas pipelines acquisition, it did not acquire National Energy & Trade, LP in the transaction and the purchase and sale agreement for the acquisition provides for NEP to be indemnified in the event the FERC orders remedies against NET Holdings Management, LLC as a result of the investigation or the inquiry, NEP cannot be certain of the outcome of that investigation and inquiry.

Based on prior actions filed against affiliated entities, NEP may also become subject to claims based on alleged negative health effects related to acoustics, shadow flicker or other claims associated with wind turbines from individuals who live near NEP's projects. Any such legal proceedings or disputes could materially increase the costs associated with NEP's operations. In addition, NEP may subsequently become subject to legal proceedings or claims contesting the construction or operation of NEP's projects. Any such legal proceedings or disputes could materially delay NEP's ability to complete construction of a project in a timely manner or at all or materially increase the costs associated with commencing or continuing a project’s commercial operations. Any elective settlement of claims and unfavorable outcomes or developments relating to these proceedings or disputes, such as judgments for monetary damages, injunctions or denial or revocation of permits, could have a material adverse effect on NEP's business, financial condition, results of operations and ability to make cash distributions to its unitholders.

NEP's wind projects located in Canada are subject to Canadian domestic content requirements under their FIT contracts.

The FIT contracts relating to NEP's wind projects located in Canada require, and the FIT contracts relating to projects located in Ontario that NEP acquires in the future may require, suppliers to source a minimum percentage of their equipment and services from Ontario resident suppliers to meet the minimum required domestic content level (MRDCL). The MRDCL for certain of the projects is 25% and the MRDCL for the other projects is 50%. Following their respective CODs, the projects are required to submit reports to the IESO summarizing how they achieved the MRDCL for their respective projects (domestic content reports) and, if the IESO determines that such domestic content reports are complete, the IESO issues letters to such projects acknowledging the completeness of their domestic content reports. The IESO has issued letters acknowledging the completeness of these domestic content reports. Following the issuance by the IESO of letters acknowledging the completeness of domestic content reports, the IESO has the right to audit these projects for a period of up to 7 years post-COD to confirm that they complied with the domestic content requirements under their respective FIT contracts and achieved their respective MRDCLs. The failure by any project to achieve its MRDCL could result in a default by such project under its FIT contract, which default may not be possible to cure and could result in a termination of its FIT contract, without compensation, by the IESO. A termination of the FIT contract for NEP's wind projects located in Canada or any project located in Ontario that NEP acquires in the future could negatively affect revenues generated by such project and have a material adverse effect on NEP's business, financial condition, results of operations and ability to make cash distributions to its unitholders.

NEP's cross-border operations require NEP to comply with anti-corruption laws and regulations of the U.S. government and non-U.S. jurisdictions.

Doing business in the U.S., Canada and Mexico requires NEP to comply with anti-corruption laws and regulations of the U.S., Canadian and Mexican governments. NEP's failure to comply with these laws and regulations may expose NEP to liabilities. These laws and regulations may apply to NEP, NEE and its affiliates and its individual directors, officers, employees and agents and may restrict NEP's operations, trade practices, investment decisions and partnering activities.

In particular, NEP's Canadian operations and business relationship with Pemex are subject to U.S. laws and regulations, such as the FCPA, and NEP's Canadian operations are also subject to Canadian anti-corruption laws. The FCPA prohibits U.S. companies

22



and their officers, directors, employees and agents acting on their behalf from offering, promising, authorizing or providing anything of value to foreign officials for the purposes of influencing official decisions or obtaining or retaining business or otherwise securing an improper advantage. The FCPA also requires companies to make and keep books, records and accounts that accurately and fairly reflect transactions and dispositions of assets and to maintain a system of adequate internal accounting controls. As part of NEP's business, it deals with foreign officials for purposes of the FCPA. As a result, business dealings between NEP's employees and any such foreign official could expose NEP to the risk of violating anti-corruption laws even if such business practices may be customary or are not otherwise prohibited between NEP and a private third party. Violations of these legal requirements are punishable by criminal fines and imprisonment, civil penalties, disgorgement of profits, injunctions, debarment from government contracts as well as remedial measures. In recent years, the U.S. government has brought FCPA enforcement actions that have led to significant monetary penalties against several companies operating in the oil and gas industry.

NEP has established policies and procedures designed to assist it and personnel acting on its behalf in complying with applicable U.S., Canadian and Mexican laws and regulations. NEP's compliance procedures to mitigate anti-corruption compliance risks may not detect or prevent potential violations of the FCPA or other applicable anti-corruption laws. Under such circumstances, NEP could be subject to criminal and civil penalties and other legal and regulatory liabilities and government-imposed requirements to undertake remedial measures, any of which could have a material adverse effect on NEP's business, financial condition, results of operations and ability to make cash distributions to its unitholders.

NEP is subject to risks associated with its ownership or acquisition of projects that remain under construction, which could result in its inability to complete construction projects on time or at all, and make projects too expensive to complete or cause the return on an investment to be less than expected.

As part of its acquisition strategy, NEP has chosen and in the future may choose to acquire projects that have not yet commenced operations or are under construction. There may be delays or unexpected developments in completing any future construction projects, which could cause the construction costs of these construction projects to exceed NEP's expectations, result in substantial delays or prevent the project or pipeline from commencing commercial operations. Various factors could contribute to construction-cost overruns, construction halts or delays or failure to commence commercial operations, including, without limitation:

delays in obtaining, or the inability to obtain, necessary permits and licenses;
delays and increased costs related to the interconnection of new projects to the transmission system;
the inability to acquire or maintain land use and access rights;
the failure to receive contracted third-party services;
interruptions to dispatch at the projects;
supply interruptions;
work stoppages;
labor disputes;
weather interferences;
unforeseen engineering, environmental and geological problems, including, without limitation, discoveries of contamination, protected plant or animal species or habitat, archaeological or cultural resources or other environment-related factors;
unanticipated cost overruns in excess of budgeted contingencies; and
failure of contracting parties to perform under contracts.

In addition, where NEP has an agreement with a third party to complete construction of any project, NEP is subject to the viability and performance of the third party. NEP's inability to find a replacement contracting party, where the original contracting party has failed to perform, could result in the abandonment of the construction of such project, while NEP could remain obligated under other agreements associated with the project, including, without limitation, offtake power sales agreements.

Any of these risks could cause NEP's financial returns on these investments to be lower than expected or otherwise delay or prevent the completion of such projects or distribution of cash to NEP, or could cause NEP to operate below expected capacity or availability levels, which could have a material adverse effect on NEP's business, financial condition, results of operations and ability to make cash distributions to its unitholders.

Contract Risks

NEP relies on a limited number of customers and NEP is exposed to the risk that they are unwilling or unable to fulfill their contractual obligations to NEP or that they otherwise terminate their agreements with NEP.

In most instances, NEP sells the energy generated by each of its renewable energy projects to a single renewable energy contract counterparty under a long-term PPA or into the IESO-managed system subject to a FIT contract with a single renewable energy contract counterparty. Further, NEP transports natural gas under long-term natural gas transportation agreements with a limited number of counterparties. A subsidiary of Pemex is expected to account for a significant portion of the firm contracted revenues of NEP, based on NEP's portfolio as of December 31, 2015.

NEP expects that its existing and future contracts will be the principal source of cash flows available to make distributions to its unitholders. Thus, the actions of even one customer may cause variability of NEP’s revenue, financial results and cash flows that

23



are difficult to predict. Similarly, significant portions of NEP’s credit risk may be concentrated among a limited number of customers and the failure of even one of these key customers to pay its obligations to NEP could significantly impact NEP's business and financial results. Any or all of NEP's customers may fail to fulfill their obligations under their contracts with NEP, whether as a result of the occurrence of any of the following factors or otherwise:

Specified events beyond NEP's control or the control of customer may temporarily or permanently excuse the customer from its obligation to accept and pay for delivery of energy generated by a project. These events could include a system emergency, transmission failure or curtailment, adverse weather conditions or labor disputes.
Since a governmental entity makes payments with respect to the energy produced by some of NEP's projects under FIT contracts, RESOP contracts and natural gas transportation agreements, including, without limitation, Pemex, NEP is subject to the risk that the governmental entity may attempt to unilaterally change or terminate its contract with NEP, whether as a result of legislative, regulatory, political or other activities.
The ability of NEP's customers to fulfill their contractual obligations to NEP depends on their financial condition. NEP is exposed to the credit risk of its customers over an extended period of time due to the long-term nature of NEP's PPAs and natural gas transportation agreements with them. These customers could become subject to insolvency or liquidation proceedings or otherwise suffer a deterioration of their financial condition when they have not yet paid for energy delivered, any of which could result in underpayment or nonpayment under such agreements.
A default or failure by NEP to satisfy minimum energy or natural gas delivery requirements or mechanical availability levels under NEP's agreements could result in damage payments to the applicable customer or termination of the applicable agreement.

If NEP's customers are unwilling or unable to fulfill their contractual obligations to NEP, or if they otherwise terminate such contracts prior to their expiration, NEP may not be able to recover contractual payments due to NEP. Since the number of customers that purchase wholesale bulk energy or require the transportation of natural gas is limited, NEP may be unable to find a new customer on similar or otherwise acceptable terms or at all. In some cases, there currently is no economical alternative counterparty to the original customer. For example, if the IESO fails to make payments as required by its FIT contracts with NEP's Ontario projects, these projects would receive only wholesale spot prices for output sold into the IESO-managed system, which could result in a reduction of cash flows and impact NEP's ability to cover operational or financing costs for such projects. The loss of, or a reduction in sales to, any of NEP's customers would have a material adverse effect on NEP's business, financial condition, results of operations and ability to make cash distributions to its unitholders.

NEP may not be able to extend, renew or replace expiring or terminated PPAs at favorable rates or on a long-term basis.

NEP's ability to extend, renew or replace its existing PPAs depends on a number of factors beyond its control, including, without limitation:

whether the renewable energy contract counterparty has a continued need for energy at the time of the agreement’s expiration, which could be affected by, among other things, the presence or absence of governmental incentives or mandates, prevailing market prices, and the availability of other energy sources;
the satisfactory performance of NEP's delivery obligations under such PPAs;
the regulatory environment applicable to NEP's renewable energy contract counterparties at the time;
macroeconomic factors present at the time, such as population, business trends and related energy demand; and
the effects of regulation on the contracting practices of NEP's renewable energy contract counterparties.

If NEP is not able to extend, renew or replace on acceptable terms existing PPAs before contract expiration, or if such agreements are otherwise terminated prior to their expiration, NEP may be required to sell the energy on an uncontracted basis at prevailing market prices, which could be materially lower than under the applicable contract. If there is no satisfactory market for a project’s uncontracted energy, NEP may decommission the project before the end of its useful life. Any failure to extend, renew or replace a significant portion of NEP's existing PPAs, or extending, renewing or replacing them at lower prices or with other unfavorable terms or the decommissioning of a project could have a material adverse effect on NEP's business, financial condition, results of operations and ability to make cash distributions to its unitholders.

NEP may be unable to secure renewals of long-term natural gas transportation agreements, which could expose its revenues to increased volatility.

NEP may be unable to secure renewals of long-term transportation agreements for the Texas pipelines’ natural gas transmission business as a result of economic factors, lack of commercial natural gas supply available to the Texas pipelines’ systems, changing natural gas supply flow patterns in North America, increased competition or changes in regulation. For example, certain subsidiaries of NEP are parties to contracts for which the counterparty’s ability to pay or renew on similar terms is subject to foreign government approval.

If the portion of the Texas pipelines’ capacity covered by long-term firm transportation agreements declined, NEP's revenues and contract volumes would be exposed to increased volatility. The inability to renew these agreements, including, without limitation, the Pemex contract following its expiration, could have a material adverse effect on NEP's business, financial condition, results of operations and ability to make cash distributions to its unitholders.

24




If the energy production by or availability of NEP's U.S. renewable energy projects is less than expected, they may not be able to satisfy minimum production or availability obligations under NEP's U.S. Project Entities’ PPAs.

NEP's energy production or its renewable energy projects’ availability could be less than expected due to various factors, including, without limitation, wind or solar conditions, natural disasters, equipment underperformance, operational issues, changes in law or regulations or actions taken by third parties. NEP's U.S. Project Entities’ existing PPAs contain provisions that require NEP to produce a minimum amount of energy or be available a minimum percentage of time over periods of time specified in the PPAs. A failure to produce sufficient energy or to be sufficiently available to meet NEP's commitments under its PPAs could result in the payment of damages or the termination of PPAs and could have a material adverse effect on NEP's business, financial condition, results of operations and ability to make cash distributions to its unitholders.

If third-party pipelines and other facilities interconnected to the Texas pipelines become partially or fully unavailable to transport natural gas, NEP's revenues and cash available for distribution to unitholders could be adversely affected.

NEP depends upon third-party pipelines and other facilities that provide delivery options to and from the Texas pipelines. Because NEP does not own these third-party pipelines or facilities, their continuing operation are not within its control. If these pipelines and other facilities were to become unavailable for current or future volumes of natural gas due to repairs, damage to the facility, lack of capacity or any other reason, its ability to operate efficiently and to transport natural gas could be restricted, thereby reducing revenues. Any temporary or permanent interruption at any key pipeline interconnection could have a material adverse effect on NEP's business, financial condition, results of operations and ability to make cash distributions to its unitholders.

Risks Related to NEP's Acquisition Strategy and Future Growth

NEP's growth strategy depends on locating and acquiring interests in additional projects consistent with its business strategy at favorable prices.

NEP intends to pursue opportunities to acquire contracted clean energy projects that are either operational or, in limited circumstances, under construction, from NEER and others consistent with its business strategy. Various factors could affect the availability of such projects to grow NEP's business, including, without limitation, the following factors and those described in more detail in the additional risk factors below:

competing bids for a project, including, without limitation, the NEER ROFO projects, from companies that may have substantially greater purchasing power, capital or other resources or a greater willingness to accept lower returns or more risk than NEP does;
NEP's failure to agree to favorable financial or legal terms with NEER or other sellers with respect to any proposed acquisitions;
fewer acquisition opportunities than NEP expects, which could result from, among other things, available projects having less desirable economic returns or higher risk profiles than NEP believes suitable for its acquisition strategy and future growth;
NEER’s failure to complete the development of the NEER ROFO projects or other projects that have not yet commenced commercial operations, which could result from, among other things, failure to obtain or comply with permits, failure to procure the requisite financing, transmission or interconnection or failure to satisfy the conditions to the project agreements, in a timely manner or at all;
NEP's failure to successfully develop and finance projects, to the extent that it decides to acquire projects that are not yet operational or to otherwise pursue development activities with respect to new projects;
NEP's inability to obtain regulatory approvals or other necessary consents to consummate an acquisition; and
the presence or potential presence of:
pollution, contamination or other wastes at the project site;
protected plant or animal species;
archaeological or cultural resources;
wind waking or solar shadowing effects caused by neighboring activities, which reduce potential energy production by decreasing wind speeds or reducing available insolation;
land use restrictions and other environment-related siting factors; and
local opposition to wind and solar projects and pipeline projects in certain markets due to concerns about noise, health, environmental or other alleged impacts of such projects.

Any of these factors could limit NEP's acquisition opportunities and prevent it from executing, or diminish its ability to execute, its growth strategy as planned. In addition, antidumping cases were filed at the U.S. Department of Commerce that resulted in the imposition of duties on solar cells manufactured in Taiwan that are incorporated in solar panels imported into the U.S. by Chinese companies. The resulting increase in the price of solar panels has made development of solar projects less competitive and may adversely impact NEP's ability to acquire solar projects in the future.


25



Further, even if NEP consummates acquisitions that it believes will be accretive to cash distribution to its unitholders, those acquisitions may decrease cash distributions to its unitholders as a result of incorrect assumptions in NEP's evaluation of such acquisitions, unforeseen consequences or other external events beyond its control.

Any failure to identify and acquire an interest in additional, contracted clean energy projects at favorable prices could have a material adverse effect on NEP's ability to grow its business and make cash distributions to its unitholders.

NEP OpCo’s partnership agreement requires that it distribute its available cash, which could limit NEP’s ability to grow and make acquisitions.

NEP OpCo's partnership agreement requires that it distribute its available cash (as defined in NEP OpCo's partnership agreement), and NEP expects that NEP OpCo will distribute its available cash to its unitholders, including NEP. NEP expects that NEP and NEP OpCo will rely primarily upon external financing sources, including, without limitation, commercial borrowings by NEP OpCo’s subsidiaries and the issuance of debt and equity securities by NEP, NEP OpCo and their subsidiaries, to fund acquisitions and expansion capital expenditures. The incurrence of additional commercial borrowings or other debt to finance NEP's growth strategy would result in increased interest expense, which in turn could have a material adverse effect on NEP’s ability to grow its business and make cash distributions to its unitholders. If NEP issues additional units in connection with any acquisitions or expansion capital expenditures, the payment of distributions on those additional units may increase the risk that NEP will be unable to maintain or increase its per common unit distribution level. There are no limitations in NEP's or NEP OpCo’s partnership agreements or in NEP OpCo’s subsidiaries' revolving credit facility or other loan agreements, on NEP’s or NEP OpCo’s ability to issue additional units, including, without limitation, units ranking senior to NEP's or NEP OpCo’s common units.

In addition, because NEP OpCo's partnership agreement requires that it distribute its available cash, and NEP's partnership agreement requires NEP to distribute its available cash, NEP's growth may not be as fast as that of businesses which reinvest their available cash to expand ongoing operations. As a result, to the extent NEP or NEP OpCo is unable to finance growth externally or external financing significantly increases interest expense, NEP’s and NEP OpCo’s cash distribution requirements will significantly impair NEP’s ability to grow, whether by acquisitions or expansion capital projects and to increase their distributions to their unitholders.

NEP's ability to consummate future acquisitions will depend on NEP's ability to finance those acquisitions.

Since NEP expects to finance acquisitions of clean energy projects partially or wholly through the issuance of additional common units, NEP needs to be able to access the capital markets on commercially reasonable terms when acquisition opportunities arise. NEP’s ability to access the equity capital markets is dependent on, among other factors, the overall state of the capital markets and investor appetite for investment in clean energy projects in general and NEP’s common units in particular. An inability to obtain equity financing on commercially reasonable terms could significantly limit NEP’s ability to consummate future acquisitions and to effectuate its growth strategy. In addition, the issuance of additional common units in connection with acquisitions could cause significant unitholder dilution and reduce the cash distribution per common unit if the acquisitions are not sufficiently accretive.

Furthermore there may not be sufficient availability under NEP OpCo’s subsidiaries’ revolving credit facility or other financing arrangements on commercially reasonable terms when acquisition opportunities arise. An inability to obtain the required or desired financing could significantly limit NEP's ability to consummate acquisitions and effectuate its growth strategy. If financing is available, it may be available only on terms that could significantly increase NEP's interest expense, impose additional or more restrictive covenants and reduce cash distributions to its unitholders. NEP's inability to effectively consummate future acquisitions could have a material adverse effect on NEP's ability to grow its business and make cash distributions to its unitholders.

Lower prices for other fuel sources may reduce the demand for wind and solar energy.

Demand for wind and solar energy is affected by the price and availability of other fuels, including, without limitation, nuclear, coal, natural gas and oil, as well as other sources of renewable energy. To the extent renewable energy, particularly wind and solar energy, becomes less cost-competitive due to reduced government renewable energy targets and other incentives that favor renewable energy, cheaper alternatives or otherwise, demand for wind and solar energy and other forms of renewable energy could decrease. Slow growth or a long-term reduction in wind and solar energy demand could have a material adverse effect on NEP's business, financial condition, results of operations and ability to make cash distributions to its unitholders.

Reductions in demand for natural gas in the United States or Mexico and low market prices of natural gas could materially adversely affect the Texas pipelines’ operations and cash flows.
The price of natural gas fluctuates in response to changes in supply and demand, market uncertainty and additional factors that are beyond NEP's control. These factors include worldwide economic conditions; weather conditions and seasonal trends; the levels of domestic and Mexican natural gas production and consumer demand; fluctuations in demand from electric power generators and industrial customers; the availability of imported liquid natural gas (LNG); the ability to export LNG; the availability of transportation systems with adequate capacity; the volatility and uncertainty of regional pricing differences; the price and availability of alternative fuels; the effect of energy efficiency and conservation measures; the nature and extent of governmental regulation and taxation; worldwide political events, including, without limitation, actions taken by foreign natural gas producing nations; and the anticipated

26



future prices of natural gas, LNG and other commodities. These events are beyond NEP's control and could impair its ability to execute its long-term strategy. Lower overall economic output could reduce the volume of natural gas transported or gathered, resulting in lower revenues and cash flows. Transmission revenues could be affected by long-term economic declines which could result in the non-renewal of long-term contracts. Any of these events could have a material adverse effect on NEP's business, financial condition, results of operations and ability to make cash distributions to its unitholders.

Government regulations providing incentives and subsidies for clean energy could change at any time and such changes may negatively impact NEP's growth strategy.

NEP's strategy to grow its business through the acquisition of clean energy projects partly depends on current government policies that promote and support clean energy and enhance the economic viability of owning clean energy projects. Clean energy projects currently benefit from various U.S. federal, state and local governmental incentives, such as PTCs, ITCs, CITCs, loan guarantees, RPS, the U.S. federal Modified Accelerated Cost Recovery System for depreciation and other incentives, as well as similar Canadian incentives, accelerated cost recovery deductions and other commercially oriented incentives. These policies have had a significant impact on the development of clean energy and they could change at any time. These incentives make the development of clean energy projects more competitive by providing tax credits or grants and accelerated depreciation for a portion of the development costs, decreasing the costs associated with developing such projects or creating demand for renewable energy assets through RPS programs. A loss of or reduction in such incentives could decrease the attractiveness of clean energy projects to developers, including, without limitation, NEE, which could reduce NEP's acquisition opportunities. Such a loss or reduction could also reduce NEP's willingness to pursue or develop certain renewable energy projects due to higher operating costs or decreased revenues under its PPAs.

If these policies are not continued or renewed, the market for future renewable energy PPAs may be smaller and the prices for future clean energy PPAs may be lower. For example, the Code provides a PTC on a cents per kWh basis for all qualifying energy produced by a qualifying U.S. wind project during the first ten years after the project commences commercial operations. In December 2015, the PTC was extended for five years, subject to a phase down schedule. Alternatively, wind project developers can choose to receive a 30% ITC in lieu of the PTC, also subject to a phase down schedule. Solar project developers are also eligible to receive a 30% ITC for new solar projects or can elect to receive an equivalent cash payment from the U.S. Department of Treasury for the value of the 30% ITC (convertible ITC) for qualifying solar projects where construction began before the end of 2011 and the projects are placed in service before 2017. In December 2015, the 30% ITC for new solar projects was also extended, subject to a phase down schedule. The IRS previously issued guidance related to which projects will qualify for the PTC including, without limitation, criteria for the beginning of construction of a project and the continuous program of construction or the continuous efforts to advance the project to completion. The IRS has not updated its guidance to reflect the December 2015 extension. To the extent the IRS issues guidance that limits the availability of the PTC or the ITC in certain situations, the projects could generate reduced revenues and reduced economic returns, experience increased financing costs and encounter difficulty obtaining financing on acceptable terms.

Additionally, some states and Canadian provinces with RPS targets have met, or in the near future will meet, their renewable energy targets. If, as a result of achieving these targets, these and other U.S. states and Canadian provinces do not increase their targets in the near future, demand for additional renewable energy could decrease. To the extent other states and provinces decrease their RPS targets, programs or goals, demand for renewable energy could decrease in the future. Any of the foregoing could have a material adverse effect on NEP's business, financial condition, results of operations and ability to grow its business and make cash distributions to its unitholders.

NEP's growth strategy depends on the acquisition of projects developed by NEE and third parties, which face risks related to project siting, financing, construction, permitting, the environment, governmental approvals and the negotiation of project development agreements.

Project development is a capital intensive business that relies heavily on the availability of debt and equity financing sources to fund projected construction and other capital expenditures. As a result, in order to successfully develop a project, development companies, including, without limitation, other affiliates of NEE, must obtain sufficient financing to complete the development phase of their projects. Any significant disruption in the credit and capital markets or a significant increase in interest rates could make it difficult for development companies to raise funds when needed to secure capital financing, which would limit a project’s ability to complete the construction of a project that NEP may seek to acquire.

Project developers, including, without limitation, other affiliates of NEE, develop, construct, manage, own and operate clean energy generation facilities and energy transmission facilities. A key component of their businesses is their ability to construct and operate generation and transmission facilities to meet customer needs. As part of these activities, project developers must periodically apply for licenses and permits from various regulatory authorities and abide by their respective conditions and requirements. If project developers, including, without limitation, other affiliates of NEE, are unsuccessful in obtaining necessary licenses or permits on acceptable terms or encounter delays in obtaining or renewing such licenses or permits, or if regulatory authorities initiate any associated investigations or enforcement actions or impose penalties or reject projects, the potential number of projects that may be available for NEP to acquire may be reduced or potential transaction opportunities may be delayed.


27



If the challenges of developing projects increase for project developers, including, without limitation, other affiliates of NEE, NEP's pool of available opportunities may be limited, which could have a material adverse effect on NEP's ability to grow its business and make cash distributions to its unitholders.

Acquisitions of existing clean energy projects involve numerous risks.

NEP's strategy includes growing its business through the acquisition of existing clean energy projects. The acquisition of existing clean energy projects involves numerous risks, including, without limitation, exposure to existing liabilities and unanticipated post-acquisition costs associated with the pre-acquisition activities by the project, difficulty in integrating the acquired projects into NEP's business and, if the projects are in new markets, the risks of entering markets where NEP has limited experience. Additionally, NEP risks overpaying for such projects (or not making acquisitions on an accretive basis) and failing to retain the customers of such projects. While NEP performs due diligence on prospective acquisitions, NEP may not discover all potential risks, operational issues or other issues in such projects. Further, the integration and consolidation of acquisitions require substantial human, financial and other resources and, ultimately, NEP's acquisitions may divert NEP's management’s attention from its existing business concerns, disrupt its ongoing business or not be successfully integrated. Future acquisitions might not perform as expected or the returns from such acquisitions might not support the financing utilized to acquire them or maintain them. A failure to achieve the financial returns NEP expects when NEP acquires clean energy projects could have a material adverse effect on NEP's ability to grow its business and make cash distributions to its unitholders.

Renewable energy procurement is subject to U.S. state and Canadian provincial regulations, with relatively irregular, infrequent and often competitive procurement windows.

Each U.S. state and Canadian province has its own renewable energy regulations and policies. Renewable energy developers must anticipate the future policy direction in each state and province and secure viable projects before they can bid to procure a PPA or other contract through often highly competitive auctions. In particular, energy policy in the key market of Ontario is subject to a political process with respect to its FIT program and renewable energy procurements that may change dramatically as a result of changes in the political climate. A failure to anticipate accurately the future policy direction in a jurisdiction or to secure viable projects could have a material adverse effect on NEP's ability to grow its business and make cash distributions to its unitholders.

NEP may continue to acquire other sources of clean energy, including, without limitation, natural gas and nuclear projects, and may expand to include other types of assets including, without limitation, transmission projects, and any further acquisition of non-renewable energy projects, including, without limitation, transmission projects, may present unforeseen challenges and result in a competitive disadvantage relative to NEP's more-established competitors. A failure to successfully integrate such acquisitions with NEP's then-existing projects as a result of unforeseen operational difficulties or otherwise, could have a material adverse effect on NEP's business, financial condition, results of operations and ability to grow its business and make cash distributions to its unitholders.

NEP may continue to acquire other sources of clean energy, including, without limitation, contracted natural gas and nuclear projects, and other types of assets, including, without limitation, transmission projects. NEP may be unable to identify attractive non-renewable energy or transmission acquisition opportunities or acquire such projects at prices and on terms that are attractive. In addition, the consummation of such acquisitions could expose NEP to increased operating costs, unforeseen liabilities and additional risks including, without limitation, regulatory and environmental issues associated with entering new sectors of the energy industry. This could require a disproportionate amount of NEP's management’s attention and resources, which could have an adverse impact on NEP's business and place NEP at a competitive disadvantage relative to more established non-renewable energy market participants. A failure to successfully integrate such acquisitions as a result of unforeseen operational difficulties or otherwise, could have a material adverse effect on NEP's business, financial condition, results of operations and ability to grow its business and make cash distributions to its unitholders.

NEP faces substantial competition primarily from regulated utilities, developers, IPPs, pension funds and private equity funds for opportunities in North America.

NEP believes its primary competitors for opportunities in North America are regulated utilities, developers, IPPs, pension funds and private equity funds. NEP competes with these companies to acquire projects with projected stable cash flows. NEP also competes for personnel with requisite industry knowledge and experience. Furthermore, the industry has experienced and may experience volatile demand for wind turbines, solar panels and related components. If demand for this equipment increases, suppliers may give priority to other market participants, including, without limitation, NEP's competitors, who may have greater resources than NEP. An inability to effectively compete with developers, IPPs, pension funds and private equity funds for opportunities in North America could have a material adverse effect on NEP's ability to grow its business and to make cash distributions to its unitholders.

The natural gas pipeline industry is highly competitive, and increased competitive pressure could adversely affect NEP's business.

The Texas pipelines compete with other energy midstream enterprises, some of which are much larger and have significantly greater financial resources and operating experience in its areas of operation. The Texas pipelines’ competitors may expand or construct infrastructure that competes with the services it provides to customers. NEP’s ability to renew or replace existing contracts with the

28



Texas pipelines’ customers at rates sufficient to maintain current revenues and cash flows could be adversely affected by the activities of its competitors and customers. All of these competitive pressures could have a material adverse effect on NEP's business, financial condition, results of operations and ability to make cash distributions to its unitholders.

Risks Related to NEP's Financial Activities

NEP may not be able to access sources of capital on commercially reasonable terms, which would have a material adverse effect on its ability to consummate future acquisitions.

NEP expects to finance acquisitions of clean energy projects partially or wholly through the issuance of additional common units, NEP needs to be able to access the capital markets on commercially reasonable terms when acquisition opportunities arise. NEP's ability to access the equity capital markets is dependent on, among other factors, the overall state of the capital markets and investor appetite for investment in clean energy projects in general and NEP's common units in particular. An inability to obtain equity financing on commercially reasonable terms could limit NEP's ability to consummate future acquisitions and to effectuate its growth strategy in the manner currently contemplated. In addition, the issuance of additional common units in connection with acquisitions could cause significant unitholder dilution and reduce the cash distribution per common unit if the acquisitions are not sufficiently accretive. Furthermore there may not be sufficient availability under NEP OpCo's subsidiaries' revolving credit facility or other financing arrangements on commercially reasonable terms when acquisition opportunities arise. If debt financing is available, it may be available only on terms that could significantly increase NEP's interest expense, impose additional or more restrictive covenants and reduce cash distributions to its unitholders. An inability to access sources of capital on commercially reasonable terms could significantly limit NEP's ability to consummate future acquisitions and to effectuate its growth strategy. NEP's inability to effectively consummate future acquisitions could have a material adverse effect on NEP's ability to grow its business and make cash distributions to its unitholders.

Restrictions in NEP OpCo's subsidiaries' revolving credit facility and term loan agreements could adversely affect NEP's business, financial condition, results of operations and ability to make cash distributions to its unitholders.

The direct subsidiaries of NEP OpCo have entered into a revolving credit facility and term loan agreements. This credit facility and the term loan agreements contain various covenants and restrictive provisions that limit NEP OpCo’s and its direct subsidiaries' ability to, among other things:

incur or guarantee additional debt;
make distributions on or redeem or repurchase common units;
make certain investments and acquisitions;
incur certain liens or permit them to exist;
enter into certain types of transactions with affiliates;
merge or consolidate with another company; and
transfer, sell or otherwise dispose of projects.

The credit facility and the term loan agreements also contain covenants requiring NEP OpCo and its subsidiaries to maintain certain financial ratios, including, without limitation, as a condition to making cash distributions to NEP and its other unitholders. NEP OpCo’s and its subsidiaries' ability to meet those financial ratios can be affected by events beyond NEP's control, and NEP OpCo may be unable to meet those ratios and tests and therefore may be unable to make cash distributions to its unitholders, including, without limitation, NEP. As a result, NEP may be unable to make distributions to its unitholders. In addition, the credit facility contains customary events of default, including, without limitation, the occurrence of a change of control of NEP OpCo or its direct subsidiaries.

The provisions of the credit facility and the term loan agreements may affect NEP's ability to obtain future financing and pursue attractive business opportunities and NEP's flexibility in planning for, and reacting to, changes in business conditions. A failure to comply with the provisions of the credit facility or the term loan agreements could result in an event of default, which could enable the lenders to declare, subject to the terms and conditions of the credit facility or loan agreement, as the case may be, any outstanding principal of that debt, together with accrued and unpaid interest, to be immediately due and payable and entitle lenders to enforce their security interest. If the payment of the debt is accelerated and NEP or NEP OpCo fails to repay the debt pursuant to their guarantees, the revenue from the projects may be insufficient to repay such debt in full, the lenders could enforce their security interest and NEP's unitholders could experience a partial or total loss of their investment.

NEP's cash distributions to its unitholders may be reduced as a result of restrictions on NEP's subsidiaries’ cash distributions to NEP under the terms of their indebtedness.

NEP intends to pay quarterly cash distributions on all of its outstanding common units and NEP OpCo intends to pay quarterly cash distributions on its outstanding common units (except for its Class B units). However, in any period, NEP's and NEP OpCo’s ability to pay cash distributions to their respective unitholders depends on, among other things, the performance of NEP's subsidiaries. The ability of NEP's subsidiaries to make distributions to NEP and NEP OpCo may be restricted by, among other things, the provisions of existing and future indebtedness.


29



The agreements governing NEP's subsidiaries’ project-level debt contain financial tests and covenants that NEP's subsidiaries must satisfy prior to making distributions and restrict the subsidiaries from making more than one distribution per quarter or per six-month period. If any of NEP's subsidiaries is unable to satisfy these restrictions or is otherwise in default under such agreements, it would be prohibited from making distributions that could, in turn, affect the amount of cash distributed by NEP OpCo, and ultimately limit NEP's ability to pay cash distributions to its unitholders. Additionally, such agreements require NEP's projects to establish a number of reserves out of their revenues, including, without limitation, reserves to service NEP OpCo's debt and reserves for O&M expenses. These cash reserves will affect the amount of cash distributed by NEP OpCo, which ultimately will affect the amount of cash distributions NEP is able to make to its unitholders. Also, upon the occurrence of certain events, including, without limitation, NEP's subsidiaries’ inability to satisfy distribution conditions for an extended period of time, NEP's subsidiaries’ revenues may be swept into one or more accounts for the benefit of the lenders under the subsidiaries’ debt agreements and the subsidiaries may be required to prepay indebtedness. Restrictions preventing NEP's subsidiaries’ cash distributions could have a material adverse effect on NEP's business, financial condition, results of operations and ability to make cash distributions to its unitholders.

NEP's subsidiaries’ substantial amount of indebtedness may adversely affect NEP's ability to operate its business and its failure to comply with the terms of its subsidiaries' indebtedness could have a material adverse effect on NEP's financial condition.

NEP's subsidiaries’ substantial indebtedness could have important consequences. For example,

failure to comply with the covenants in the agreements governing these obligations could result in an event of default under those agreements, which could be difficult to cure, result in bankruptcy or, with respect to subsidiary debt, result in loss of NEP OpCo's ownership interest in one or more of its subsidiaries or in some or all of their assets as a result of foreclosure;
NEP's subsidiaries’ debt service obligations require them to dedicate a substantial portion of their cash flow to pay principal and interest on their debt, thereby reducing their cash available for distribution to NEP;
NEP's subsidiaries’ substantial indebtedness could limit NEP's ability to fund operations of any projects acquired in the future and NEP's financial flexibility, which could reduce its ability to plan for and react to unexpected opportunities;
NEP's subsidiaries’ substantial debt service obligations make NEP vulnerable to adverse changes in general economic, credit markets, capital markets, industry, competitive conditions and government regulation that could place NEP at a disadvantage compared to competitors with less debt; and
NEP's subsidiaries’ substantial indebtedness could limit NEP's ability to obtain financing for working capital, including, without limitation, collateral postings, capital expenditures, debt service requirements, acquisitions and general partnership or other purposes.

If NEP's subsidiaries, including, without limitation, NEP OpCo, do not comply with their obligations under their debt instruments, they may be required to refinance all or a part of their indebtedness, which they may not be able to do on similar terms or at all. Increases in interest rates and changes in debt covenants may reduce the amounts that NEP and its subsidiaries can borrow, reduce NEP's cash flows and increase the equity investment NEP may be required to make in any projects NEP may acquire. In addition, the project-level financing for projects that NEP may acquire that are under construction may prohibit distributions until such project commences operations. If NEP's subsidiaries are not able to generate sufficient operating cash flow to repay their outstanding indebtedness or otherwise are unable to comply with the terms of their indebtedness, NEP could be required to reduce overhead costs, reduce the scope of its projects, sell some or all of its projects or delay construction of projects NEP may acquire, all of which could have a material adverse effect on its business, financial condition, results of operations and ability to make cash distributions to its unitholders.

Currency exchange rate fluctuations may affect NEP's operations.

NEP is exposed to currency exchange rate fluctuations to the extent the cash flows generated by NEP's projects are in multiple currencies. NEP expects net revenue from Canadian dollar markets to continue to represent a meaningful portion of its net revenue. Any measures that NEP may implement to reduce the effect of currency exchange rate fluctuations and other risks of its multinational operations may not be effective or may be overly expensive. In addition, foreign currency translation risk arises upon the translation of the financial statements of NEP's subsidiaries whose functional currency is the Canadian dollar into U.S. dollars for the purpose of preparing NEP's financial statements. The assets and liabilities of its Canadian dollar denominated subsidiaries are translated at the closing rate at the date of reporting and income statement items are translated at the average rate for the period. These currency translation differences may have significant negative impacts. Foreign currency transaction risk also arises when NEP or its subsidiaries enter into transactions where the settlement occurs in a currency other than the functional currency of NEP or its subsidiaries. Exchange differences arising from the settlement or translation of monetary items at rates different from those at which they were translated on initial recognition during the period or in previous financial statements are recognized as profit or loss in the period in which they arise, which could materially impact NEP's net income.

To the extent that NEP engages in hedging activities to reduce its currency exchange rate exposure, NEP may be prevented from realizing the full benefits of exchange rate increases above the level of the hedges. However, because NEP is not fully hedged, NEP will continue to have exposure on the unhedged portion of the currency NEP exchanges.

Additionally, NEP's hedging activities may not be as effective as it anticipates in reducing the volatility of its future cash flows. NEP's hedging activities can result in substantial losses to the extent hedging arrangements are ineffective or its hedging policies and

30



procedures are not followed properly or do not work as intended. Further, hedging contracts are subject to the credit risk that the other party may prove unable or unwilling to perform its obligations under the contracts, particularly during periods of weak and volatile economic conditions. Certain of the financial instruments NEP uses to hedge its exchange rate exposure must be accounted for on a mark-to-market basis. This causes periodic earnings volatility due to fluctuations in exchange rates. Exposure to adverse currency exchange rate fluctuations could have a material adverse effect on NEP's financial condition, results of operations and cash flows and its ability to make cash distributions to its unitholders.

NEP is exposed to risks inherent in its use of interest rate swaps.

Some of NEP's subsidiaries’ indebtedness accrues interest at variable rates, and some of its subsidiaries have used interest rate swaps to try to protect against market volatility. The use of interest rate swaps, however, does not eliminate the possibility of fluctuations in the value of a position or prevent losses if the value of a position declines. Such transactions may also limit the opportunity for gain if the value of a position increases. In addition, to the extent that actively-quoted market prices and pricing information from external sources are not available, the valuation of these contracts involves judgment or the use of estimates. As a result, changes in the underlying assumptions or use of alternative valuation methods could affect the reported fair value of these contracts. If the values of these financial contracts change in a manner that NEP does not anticipate, or if a counterparty fails to perform under a contract, it could have a material adverse effect on its business, financial condition, results of operations and ability to make cash distributions to its unitholders.

Risks Related to NEP's Relationship with NEE

NEE exercises substantial influence over NEP and NEP is highly dependent on NEE and its affiliates.

NEE indirectly owns NEP GP and has the ability to appoint all of NEP GP’s executive officers and directors. In addition, NEE, through NEE Equity, holds common units of NEP OpCo. As a result, NEE continues to have a substantial influence on NEP's affairs and business operations, and has majority voting power on certain matters requiring the approval of NEP's unitholders that do not exclude votes of NEE and its affiliates. Furthermore, NEE has purchased and may from time to time in the future purchase NEP common units in the open market under its previously announced repurchase program. This concentration of ownership and voting power may delay or prevent a change in control of NEP, which could prevent unitholders from receiving a premium for their common units. In addition, certain of NEP's project subsidiaries are party to agreements or subject to various regulatory or tax regimes that require NEE or its affiliates to maintain certain levels of direct or indirect ownership, economic interests or voting power, which could limit NEE’s ability to decrease its ownership, economic interest or voting power in the future.

NEP depends on NEE's affiliates to provide, or arrange for the provision of, administrative and O&M services under agreements with NEE Management and NEER, respectively, and to continue to provide credit support on behalf of NEP’s subsidiaries under an agreement with NEER. Any failure by NEE Management or NEER to perform their administrative and O&M services obligations or the failure by NEER to continue to provide credit support or the failure by NEP to identify and contract with replacement management service providers or provide replacement credit support on similar terms, if required, could materially impact the successful operation of its projects. Under these agreements, certain NEE employees provide services to NEP. These services are not the primary responsibility of these employees, nor are these employees required to act for NEP alone. The agreements do not require any specific individuals to be provided by NEE and NEE has the discretion to determine which of its employees perform services required to be provided to NEP.

NEP's future success depends on the continued service of employees of NEE or its affiliates, who are not obligated to remain employed with NEE. NEP's future also depends on NEE’s successful renegotiation of collective bargaining agreements with its bargaining employees on acceptable terms when those agreements expire or otherwise terminate. NEE has experienced departures of key professionals and personnel and key professionals and personnel may depart in the future, and any such departures may adversely affect NEP's ability to achieve its objectives. The departure of a significant number of NEE’s professionals or a significant portion of the NEE employees who work at any of NEP's projects for any reason, or the failure to appoint qualified or effective successors in the event of such departures, could have a material adverse effect on NEP's business, financial condition, results of operations and ability to make cash distributions to its unitholders.

NEER may lose key employees assigned to manage the Texas pipelines.

NEER employs several individuals who had been employed at the time of the Texas pipelines acquisition by the former owners of the Texas pipelines (the legacy employees) to assist in the management of the Texas pipelines. The Texas pipeline business depends on their experience and industry knowledge. The success of the Texas pipeline business, therefore, depends in part upon NEER’s ability to retain these legacy employees. The legacy employees may experience uncertainty about their roles following the Texas pipelines acquisition, which may have an adverse effect on NEER’s ability to retain them. The loss of the legacy employees could adversely affect NEP's future business, operations and financial results.


31



NEP is highly dependent on credit support from NEE and its affiliates. NEP's subsidiaries may default under contracts or become subject to cash sweeps if credit support is terminated, if NEE or its affiliates fail to honor their obligations under credit support arrangements, or if NEE or another credit support provider ceases to satisfy creditworthiness requirements, and NEP will be required in certain circumstances to reimburse NEE for draws that are made on credit support.

NEP depends on guarantees and letters of credit that have been provided by NEECH, NEER and other NEE affiliates to counterparties on behalf of NEP's subsidiaries to satisfy NEP's subsidiaries’ contractual obligations to provide credit support, including, without limitation, under PPAs. These NEE affiliates also have provided credit support to lenders to fund reserve accounts, to facilitate NEE’s cash management practices and to cover the risk that CITC proceeds received by any U.S. project entity are later recaptured by the U.S. Department of the Treasury. NEP expects NEECH, NEER and other NEE affiliates, upon NEP's request and at NEER’s option, to provide credit support on behalf of any projects NEP may acquire in the future on similar terms but they are under no obligation to do so. Any failure of NEP's subsidiaries to maintain acceptable credit support or credit support providers to honor their obligations under their respective credit support arrangements could cause, among other things, events of default to arise under NEP's subsidiaries’ PPAs and financing agreements. Such events of default could entitle customers to terminate their contracts with NEP's subsidiaries or could entitle lenders to accelerate indebtedness owed to them, which could result in the insolvency of NEP's subsidiaries. In addition, if beneficiaries draw on credit support provided by NEECH, NEER and these other NEE affiliates, then NEP OpCo may be required to reimburse them for the amounts drawn, which could reduce NEP OpCo’s cash distributions. These events could decrease NEP's revenues, restrict distributions from its subsidiaries, or result in a sale of or foreclosure on its assets. Further, NEE affiliates may not provide credit support in respect of new projects on the same terms on which they currently provide credit support for NEP’s existing projects, which may require NEP to obtain the required credit support from third parties on less favorable terms and may prevent NEP from consummating the acquisition of additional projects. All of the foregoing events, including, without limitation, a failure of NEP OpCo to have sufficient funds to satisfy its reimbursement obligations, could have a material adverse effect on NEP's business, financial condition, results of operations and ability to make cash distributions to its unitholders.

NEER or one of its affiliates is permitted to borrow funds received by NEP's subsidiaries, including, without limitation, NEP OpCo, as partial consideration for its obligation to provide credit support to NEP, and NEER will use these funds for its own account without paying additional consideration to NEP and is obligated to return these funds only as needed to cover project costs and distributions or as demanded by NEP OpCo. NEP's financial condition and ability to make distributions to its unitholders, as well as its ability to grow distributions in the future, is highly dependent on NEER’s performance of its obligations to return all or a portion of these funds.

Under the CSCS agreement, NEER or one of its affiliates is permitted to withdraw funds received by NEP's subsidiaries, including, without limitation, NEP OpCo, and hold them in an account of NEER or one of its affiliates to the extent the funds are not required to pay NEP or its subsidiaries’ costs or otherwise not required to be retained by its subsidiaries, until the financing agreements of its subsidiaries permit distributions to be made to NEP OpCo or, in the case of NEP OpCo, until a minimum quarterly distribution is scheduled to be paid. To the extent that NEER and its affiliates decide to retain such excess funds in their own operations instead of returning them to NEP, it would reduce the amount of cash available to NEP to be used for acquisitions, capital expenditures and distributions to unitholders. For example, NEER’s obligation to return funds prior to a scheduled distribution date is limited to the amount required to fund NEP OpCo’s anticipated quarterly distribution, unless the return of such funds is demanded by NEP OpCo. NEP's ability to grow its distributions in the future is dependent on the growth of NEP OpCo’s distributions to NEP, which could be limited if NEER decides to retain excess funds for its own operations instead of returning them to NEP OpCo. In addition, because NEP is managed by NEER, NEP may also choose not to request such funds even if they could be used for acquisitions or growth projects. Further, NEER will not pay NEP any interest or additional consideration for the use of these funds. If NEER or one of its affiliates realizes any earnings on NEP OpCo’s or its subsidiaries’ funds prior to the return of such funds, it is permitted to retain those earnings for its own account. The failure of NEER to return funds to NEP's subsidiaries for any reason could have a material adverse effect on NEP's business, financial condition, results of operations and ability to make cash distributions to its unitholders.

NEP may not be able to consummate future acquisitions from NEER or from third parties.

NEP's ability to grow through acquisitions and increase distributions to unitholders is dependent in part on its ability to make acquisitions that result in an increase in cash distributions per common unit. NEP's growth strategy is based in part on its right of first offer with respect to any NEER ROFO projects that NEER may elect to sell. Such acquisitions may not be available to NEP on acceptable terms or at all. In addition, there are limited restrictions on NEER’s ability to sell the NEER ROFO projects to a third party. Other than the right of first offer with respect to any NEER ROFO projects that NEER elects to sell during the period ending in July 2020, NEER has no obligation to make any projects available to NEP for potential purchase. The consummation and timing of any future acquisitions, whether from NEER or any third parties, will depend upon, among other things, whether:

NEP is able to identify attractive acquisition candidates;
NEP is able to negotiate acceptable purchase agreements;
NEP is able to obtain financing for these acquisitions on economically acceptable terms; and
NEP is outbid by competitors.

Additionally, several factors could materially and adversely impact the extent to which suitable acquisition opportunities are made available from NEER, including, without limitation, an assessment by NEER relating to its liquidity position, the risk profile of an

32



opportunity, its fit with NEP's operations, limits on NEE personnel’s ability to devote their time to NEP and other factors. The overall question of an acquisition’s suitability is highly subjective and specific to NEP. For example, NEER may determine that a future acquisition opportunity other than the NEER ROFO projects is not suitable for NEP, or NEER may determine that an opportunity is suitable for itself or another NEE affiliate without regard to whether it is suitable for NEP. Furthermore, if NEER reduces its ownership interest in NEP, it may be less willing to sell the NEER ROFO projects or other NEER projects to NEP. An inability by NEER to identify, or a failure by NEER to make available, suitable acquisition opportunities could hinder NEP's growth and materially adversely impact its business, financial condition, results of operations and ability to make cash distributions to its unitholders.

NEP may not be able to successfully consummate any future acquisitions, whether from NEER or any third parties. Any acquisitions that may be available to NEP may require that it be able to access the debt and equity markets. However, NEP may be unable to access such markets on attractive terms or at all. If NEP is unable to make future acquisitions, its future growth and ability to increase distributions to its unitholders will be limited. Furthermore, even if NEP does consummate acquisitions that NEP believes will be accretive, they may in fact result in a decrease in cash distributions per common unit as a result of incorrect assumptions in NEP's evaluation of such acquisitions or unforeseen consequences or other external events beyond its control. Acquisitions involve numerous risks, including, without limitation, difficulties in integrating acquired businesses, inefficiencies and unexpected costs and liabilities. These events could have a material adverse effect on NEP's business, financial condition, results of operations and ability to make cash distributions to its unitholders.

NEP GP and its affiliates, including, without limitation, NEE, have conflicts of interest with NEP and limited duties to NEP and its unitholders, and they may favor their own interests to the detriment of NEP and holders of NEP common units.

NEE indirectly owns and controls NEP GP and has the ability to appoint all of NEP GP's officers and directors. All of NEP GP's executive officers and a majority of NEP GP's current directors also are officers of NEE. Conflicts of interest exist and may arise as a result of the relationships between NEP GP and its affiliates, including, without limitation, NEE, on the one hand, and NEP and NEP's limited partners, on the other hand. Although NEP GP has a duty to manage NEP in a manner beneficial to NEP and its limited partners, NEP GP's directors and officers have fiduciary duties to manage NEP GP in a manner beneficial to its owner, NEE. In addition, NEE Management or certain of its affiliates provide or arrange for certain services to be provided to NEP, including, without limitation, with respect to carrying out NEP's day-to-day management and providing individuals to act as NEP GP's executive officers. These same executive officers may help NEP GP's board of directors evaluate potential acquisition opportunities presented by NEER under the ROFO agreement.

In resolving such conflicts of interest, NEP GP may favor its own interests and the interests of its affiliates, including, without limitation, NEE, over the interests of its unitholders. These conflicts include the following situations, among others:

No agreement to which NEP is a party requires NEE or its affiliates to pursue a business strategy that favors NEP or uses NEP's projects or dictates what markets to pursue or grow. NEE’s directors and officers have a fiduciary duty to make these decisions in the best interests of NEE, which may be contrary to NEP's interests.
Contracts between NEP, on the one hand, and NEP GP and its affiliates, on the other, are not and will not be the result of arm’s-length negotiations.
NEP GP's affiliates are not limited in their ability to compete with NEP and neither NEP GP nor its affiliates have any obligation to present business opportunities to NEP except for the NEER ROFO projects.
NEP GP is allowed to take into account the interests of parties other than NEP, such as NEE, in resolving conflicts of interest.
NEP does not have any officers or employees and relies solely on officers and employees of NEP GP and its affiliates, including, without limitation, NEE. The officers of NEP GP also devote significant time to the business of NEE and its affiliates and are compensated by NEE accordingly.
NEP GP may cause NEP to borrow funds in order to permit the payment of cash distributions, even if the purpose or effect of the borrowing is to make a payment of the IDR fee or to accelerate the expiration of the purchase price adjustment period.
NEP's partnership agreement replaces the fiduciary duties that would otherwise be owed by NEP GP with contractual standards governing its duties, and limits NEP GP's liabilities and the remedies available to NEP's unitholders for actions that, without these limitations, might constitute breaches of fiduciary duty under applicable Delaware law.
Except in limited circumstances, NEP GP has the power and authority to conduct NEP's business without unitholder approval.
Actions taken by NEP GP may affect the amount of cash available to pay distributions to unitholders.
NEP GP determines which costs incurred by it are reimbursable by NEP.
NEP reimburses NEP GP and its affiliates for expenses.
NEP GP has limited liability regarding NEP's contractual and other obligations.
NEP GP controls the enforcement of the obligations that it and its affiliates owe to NEP, including, without limitation, NEER’s obligations under the ROFO agreement and its other commercial agreements with NEER.
NEP may choose not to retain counsel, independent accountants or other advisors separate from those retained by NEP GP to perform services for NEP or for the holders of common units.


33



A decision by NEP GP to favor its own interests and the interests of NEE over NEP's interests and the interests of its unitholders could have a material adverse effect on NEP's business, financial condition, results of operations and ability to make cash distributions to its unitholders.
Common units are subject to NEP GP’s limited call right.

If at any time NEP GP and its affiliates control more than 80% of the voting power of NEP’s outstanding common units, NEP GP will have the right, but not the obligation, to acquire all of NEP’s outstanding common units, other than those owned by NEP GP and its affiliates, at a price not less than the then-current market price of such common units calculated in accordance with NEP’s partnership agreement. For purposes of the limited call right, the common units and special voting units will be considered a single class. At December 31, 2015, NEP GP and its affiliates controlled approximately 76.9% of the voting power of NEP’s outstanding common units.

NEP GP may exercise its right to call and purchase common units as provided in the partnership agreement or assign that right to one of its affiliates or to NEP free of any liability or obligation to NEP or its unitholders. As a result, a common unitholder may have its common units purchased at a price that may be lower than market prices at various times prior to such purchase or lower than a common unitholder may anticipate the market price to be in the future.

NEE and other affiliates of NEP GP are not restricted in their ability to compete with NEP.

NEP's partnership agreement provides that its general partner is restricted from engaging in any business activities other than acting as NEP GP and those activities incidental to its ownership of interests in NEP. Affiliates of NEP GP, including, without limitation, NEE and its other subsidiaries, are not prohibited, including, without limitation, under the MSA, from owning projects or engaging in businesses that compete directly or indirectly with NEP. NEE currently holds interests in, and may make investments in and purchases of, entities that acquire, own and operate clean energy projects. NEER is under no obligation to make any acquisition opportunities available to NEP, other than under the ROFO agreement.

Under the terms of NEP's partnership agreement, the doctrine of corporate opportunity, or any analogous doctrine, does not apply to NEP GP or any of its affiliates, including, without limitation, its executive officers and directors and NEE. Any such person or entity that becomes aware of a potential transaction, agreement, arrangement or other matter that may be an opportunity for NEP will not have any duty to communicate or offer such opportunity to NEP. Any such person or entity will not be liable to NEP or to any limited partner for breach of any fiduciary duty or other duty by reason of the fact that such person or entity pursues or acquires such opportunity for itself, directs such opportunity to another person or entity or does not communicate such opportunity or information to NEP. This may create actual and potential conflicts of interest between NEP and affiliates of NEP GP and result in less than favorable treatment of NEP and holders of its common units.

NEP may be unable to terminate the MSA.

The MSA provides that NEP and certain affiliates may only terminate the agreement upon 90 days' prior written notice to NEE Management upon the occurrence of any of the following:

NEE Management defaults in the performance or observance of any material term, condition or covenant contained therein in a manner that results in material harm to NEP or certain affiliates and the default continues unremedied for a period of 90 days after written notice thereof is given to NEE Management;
NEE Management engages in any act of fraud, misappropriation of funds or embezzlement that results in material harm to NEP;
NEE Management is reckless in the performance of its duties under the agreement and such recklessness results in material harm to NEP or its affiliates; or
upon the happening of certain events relating to the bankruptcy or insolvency of NEP or certain of its affiliates.

NEP is not able to terminate the agreement for any other reason, including, without limitation, if NEE Management experiences a change of control. The agreement continues for twenty years and thereafter renews for successive five-year periods unless NEP OpCo or NEE Management provides written notice to the other that it does not wish for the agreement to be renewed. If NEE Management’s performance does not meet the expectations of investors and NEP is unable to terminate the MSA, the market price of NEP's common units could suffer. In addition, even if the MSA is terminated, it may not terminate in respect of provisions relating to the payment of the IDR Fee payable to NEE Management under that agreement, which could result in NEE or its affiliates receiving payments that could otherwise be distributed to NEP's unitholders even though NEE Management would be no longer obligated to provide services to NEP under the MSA.

If NEE Management terminates the MSA, NEER terminates the management sub-contract or either of them defaults in the performance of its obligations thereunder, NEP may be unable to contract with a substitute service provider on similar terms, or at all.

NEP relies on NEE Management and NEER to provide NEP with management services under the MSA and the management sub-contract, respectively and does not have independent executive or senior management personnel. Each of the MSA and the

34



management sub-contract, respectively, provides that NEE Management and NEER, respectively, may terminate the applicable agreement upon 180 days prior written notice of termination to NEP if NEP defaults in the performance or observance of any material term, condition or covenant contained in the agreement in a manner that results in material harm to NEE Management or any of its affiliates other than NEP or its subsidiaries and NEER, respectively, and the default continues unremedied for a period of 90 days after written notice of the breach is given to NEP upon the happening of certain specified events. If NEE Management terminates the MSA, if NEER terminates the management sub-contract or if either of them defaults in the performance of its obligations thereunder, NEP may be unable to contract with a substitute service provider on similar terms or at all, and the costs of substituting service providers may be substantial. In addition, NEE Management and NEER are familiar with NEP's projects and, as a result, NEE Management and NEER have certain synergies with NEP. Substitute service providers would lack such synergies and may not be able to provide the same level of service to NEP. If NEP cannot locate a service provider that is able to provide NEP with substantially similar services as NEE Management and NEER provide under the MSA and management sub-contract, respectively, on similar terms, it would likely have a material adverse effect on NEP's business, financial condition, results of operations and ability to make cash distributions to its unitholders.

NEP's arrangements with NEE limit NEE’s liability, and NEP has agreed to indemnify NEE against claims that it may face in connection with such arrangements, which may lead NEE to assume greater risks when making decisions relating to NEP than it otherwise would if acting solely for its own account.

Under the MSA, NEE Management and its affiliates do not assume any responsibility other than to provide or arrange for the provision of the services described in the MSA in good faith. Additionally, under the MSA, the liability of NEE Management and its affiliates is limited to the fullest extent permitted by law to conduct involving bad faith, fraud, willful misconduct or recklessness or, in the case of a criminal matter, to action that was known to have been unlawful. NEP has agreed, and will cause certain affiliates to, indemnify NEE Management and its affiliates and any of their directors, officers, agents, members, partners, stockholders and employees and other representatives of NEE Management and its affiliates to the fullest extent permitted by law from and against any claims, liabilities, losses, damages, costs or expenses incurred by an indemnified person or threatened in connection with NEP's, NEE Operating GP's, NEP OpCo and certain affiliates' operations, investments and activities or in respect of or arising from the MSA or the services provided thereunder by NEE Management and its affiliates, except to the extent that the claims, liabilities, losses, damages, costs or expenses are determined to have resulted from the conduct in respect of which such persons have liability as described above. Additionally, the maximum amount of the aggregate liability of NEE Management or any of its affiliates in providing services under the MSA or otherwise (including, without limitation, NEER under the management sub-contract), or of any director, officer, employee, contractor, agent, advisor or other representative of NEE Management or any of its affiliates, will be equal to the base management fee previously paid by NEP in the most recent calendar year under the MSA but in no event less than $4 million. These protections may result in NEE Management and its affiliates tolerating greater risks when making decisions than otherwise would be the case, including, without limitation, when determining whether to use leverage in connection with acquisitions. The indemnification arrangements to which NEE Management and its affiliates are a party may also give rise to legal claims for indemnification, which could have a material adverse effect on NEP's business, financial condition, results of operations and ability to make cash distributions to its unitholders.

The credit and business risk profiles of NEP GP and its owner, NEE, could adversely affect any NEP credit ratings and risk profile, which could increase NEP's borrowing costs or hinder NEP's ability to raise capital.

The credit and business risk profiles of NEP GP and NEE may be considered in credit evaluations of NEP because NEP GP, which is indirectly owned by NEE, controls NEP's business activities, including, without limitation, NEP's and NEP OpCo's cash distribution policy and growth strategy. Any adverse change in the financial condition or results of operations of NEE, including, without limitation, the degree of its financial leverage and its dependence on cash flows from NEP to service its indebtedness, or a downgrade of NEE’s investment-grade credit rating, could increase NEP's borrowing costs or hinder NEP's ability to raise capital, and could adversely affect NEP’s credit risk profile, as well as any credit ratings NEP may seek.

If NEP were to seek a credit rating, NEP's credit rating may be adversely affected by the leverage of NEE, as credit rating agencies such as Standard & Poor’s Ratings Services, Moody’s Investors Service, Inc. and Fitch Ratings, Inc. may consider the leverage and credit profile of NEE because of its ownership interest in and control of NEP. Any adverse effect on any NEP's credit rating would increase NEP's cost of borrowing or hinder NEP's ability to raise financing in the capital markets, which could have a material adverse effect on NEP's business, financial condition, results of operations and ability to make cash distributions to its unitholders.

Risks Related to Ownership of NEP's Common Units

NEP's ability to make distributions to its unitholders depends on the ability of NEP OpCo to make cash distributions to its limited partners.

NEP's cash flow is generated from distributions NEP receives from NEP OpCo, which will consist solely of cash distributions that NEP OpCo has received from its subsidiaries. Additionally, during the purchase price adjustment period which, subject to certain early termination provisions, will extend until the first business day following the distribution of available cash by NEP OpCo in respect of any quarter beginning with the quarter ending June 30, 2017, for which certain tests are met, NEP may receive additional cash flows from any payments NEP receives from NEE Equity under the purchase agreement by and between NEE Equity and NEP (the purchase agreement), which will be funded solely by the distributions NEE Equity receives from NEP OpCo. The amount

35



of cash that NEP OpCo’s subsidiaries will be able to distribute to NEP OpCo each quarter principally depends upon the amount of cash such subsidiaries generate from their operations. NEP OpCo may not have sufficient available cash each quarter to continue paying distributions at its current level or at all. If NEP OpCo reduces its per unit distribution, either because of reduced operating cash flow, higher expenses, capital requirements or otherwise, NEP will have less cash distributions to its unitholders and would likely be required to reduce its per common unit distribution.

The amount of cash that NEP OpCo can distribute to its unitholders, including NEP, each quarter principally depends upon the amount of cash it generates from its operations, which will fluctuate from quarter to quarter based on, among other things:

the amount of power generated from its projects and the prices received therefor;
its operating costs;
payment of interest and principal amortization, which depends on the amount of its indebtedness and the interest payable thereon;
the ability of NEP OpCo’s subsidiaries to distribute cash under their respective financing agreements;
the completion of any ongoing construction activities on time and on budget;
its capital expenditures; and
if NEP OpCo acquires a project prior to its COD, timely completion of future construction projects.

In addition, the amount of cash that NEP OpCo will have available for distribution will depend on other factors, some of which are beyond its control, including, without limitation:

availability of borrowings under its subsidiaries' credit facility to pay distributions;
the costs of acquisitions, if any;
fluctuations in its working capital needs;
timing and collectability of receivables;
restrictions on distributions contained in its credit facility and other financing documents;
prevailing economic conditions;
access to credit or capital markets; and
the amount of cash reserves established by NEE Operating GP, NEP OpCo’s general partner, for the proper conduct of its business.

Because of these factors, NEP OpCo may not have sufficient available cash each quarter to pay its minimum quarterly distribution per common unit or any other amount. Furthermore, the amount of cash that NEP OpCo has available for distribution depends primarily upon its cash flow, including, without limitation, cash flow from financial reserves and working capital borrowings, and is not solely a function of profitability, which will be affected by non-cash items. As a result, NEP OpCo may be able to make cash distributions during periods when it records net losses and may not be able to make cash distributions during periods when it records net income.

If NEP incurs material tax liabilities, NEP's distributions to its unitholders may be reduced, without any corresponding reduction in the amount of the IDR fee.

The IDR fee is an expense of NEP OpCo that reduces the amount of cash distributions by NEP OpCo to NEP OpCo's unitholders, including NEP. The IDR fee is not reduced for NEP's income tax liabilities. Instead, NEP must use the cash proceeds of any distributions NEP receives from NEP OpCo and any purchase price adjustment payment NEP receives from NEE Equity to satisfy NEP's income tax liabilities. Any such payments of income taxes by NEP will reduce the amount of cash distributions by NEP to its unitholders. As a result, if NEP incurs material income tax liabilities, NEP's distributions to its unitholders may be reduced, without any corresponding reduction in the amount of the IDR fee.

Holders of NEP's common units have limited voting rights and are not entitled to elect NEP's general partner or NEP GP’s directors.

Unlike the holders of common stock in a corporation, unitholders have only limited voting rights on matters affecting NEP's business and, therefore, limited ability to influence management’s decisions regarding NEP's business. Unitholders have no right to elect NEP's general partner or NEP GP’s board of directors. Rather, the board of directors of NEP GP will be appointed by NEE. Furthermore, if the unitholders are dissatisfied with the performance of NEP's general partner, they have limited ability to remove NEP's general partner. As a result of these limitations, the price at which the common units trade could be diminished because of the absence or reduction of a takeover premium in the trading price. NEP's partnership agreement also contains provisions limiting the ability of unitholders to call meetings or to acquire information about NEP's operations, as well as other provisions limiting the unitholders’ ability to influence the manner or direction of management.


36



NEP's partnership agreement restricts the remedies available to holders of NEP's common units for actions taken by NEP GP that might otherwise constitute breaches of fiduciary duties.

NEP's partnership agreement contains provisions that restrict the remedies available to unitholders for actions taken by NEP GP that might otherwise constitute breaches of fiduciary duties under state fiduciary duty law. For example, NEP's partnership agreement provides that:

whenever NEP GP, the board of directors of NEP GP or any committee thereof (including, without limitation, the conflicts committee) makes a determination or takes, or declines to take, any other action in their respective capacities, NEP GP, the board of directors of NEP GP and any committee thereof (including, without limitation, the conflicts committee), as applicable, is required to make such determination, or take or decline to take such other action, in good faith, meaning that it subjectively believed that the decision was in the best interests of NEP, and, except as specifically provided by NEP's partnership agreement, will not be subject to any other or different standard imposed by NEP's partnership agreement, Delaware law, or any other law, rule or regulation, or at equity;
NEP GP will not have any liability to NEP or its unitholders for decisions made in its capacity as a general partner so long as such decisions are made in good faith;
NEP GP and its officers and directors will not be liable for monetary damages to NEP or NEP's limited partners resulting from any act or omission unless there has been a final and non-appealable judgment entered by a court of competent jurisdiction determining that NEP GP or its officers and directors, as the case may be, acted in bad faith or engaged in fraud or willful misconduct or, in the case of a criminal matter, acted with knowledge that the conduct was criminal; and
NEP GP will not be in breach of its obligations under the partnership agreement (including, without limitation, any duties to NEP or its unitholders) if a transaction with an affiliate or the resolution of a conflict of interest is:
approved by the conflicts committee of NEP GP's board of directors, although NEP GP is not obligated to seek such approval;
approved by the vote of a majority of the outstanding common units, excluding any common units owned by NEP GP and its affiliates;
determined by the board of directors of NEP GP to be on terms no less favorable to NEP than those generally being provided to or available from unrelated third parties; or
determined by the board of directors of NEP GP to be fair and reasonable to NEP, taking into account the totality of the relationships among the parties involved, including, without limitation, other transactions that may be particularly favorable or advantageous to NEP.

In connection with a situation involving a transaction with an affiliate or a conflict of interest, any determination by NEP GP or the conflicts committee must be made in good faith. If an affiliate transaction or the resolution of a conflict of interest is not approved by NEP's unitholders or the conflicts committee and the board of directors of NEP GP determines that the resolution or course of action taken with respect to the affiliate transaction or conflict of interest satisfies either of the standards set forth in the third and fourth subbullets above, then it will be presumed that, in making its decision, the board of directors of NEP GP acted in good faith, and in any proceeding brought by or on behalf of any limited partner or NEP challenging such determination, the person bringing or prosecuting such proceeding will have the burden of overcoming such presumption.

NEP's partnership agreement replaces NEP GP's fiduciary duties to holders of its common units with contractual standards governing its duties.

NEP's partnership agreement contains provisions that eliminate the fiduciary standards to which NEP GP would otherwise be held by state fiduciary duty law and replace those standards with several different contractual standards. For example, NEP's partnership agreement permits NEP GP and its affiliates to make a number of decisions in its individual capacity, as opposed to in its capacity as NEP's general partner, free of any duties to NEP or its unitholders other than the implied contractual covenant of good faith and fair dealing, which means that a court will enforce the reasonable expectations of the partners where the language of the partnership agreement does not provide for a clear course of action. These provisions entitle NEP GP and its affiliates to consider only the interests and factors that they desire and relieve them of any duty or obligation to give any consideration to any interest of, or factors affecting, NEP, its affiliates or NEP's limited partners. Examples of decisions that NEP GP and its affiliates may make in their individual capacities include:

how to allocate corporate opportunities among NEP and its affiliates;
whether to exercise NEP GP’s limited call right, preemptive rights or registration rights;
whether to seek approval of the resolution of a conflict of interest by the conflicts committee of the board of directors of NEP GP;
how to exercise NEP GP’s voting rights with respect to the units it or its affiliates own in NEP OpCo and NEP;
whether to exchange NEE Equity’s NEP OpCo common units for NEP's common units or, with the approval of the conflicts committee, to have NEP OpCo redeem NEE Equity’s NEP OpCo common units for cash; and
whether to consent to any merger, consolidation or conversion of NEP or NEP OpCo or to an amendment to NEP's partnership agreement or the NEP OpCo partnership agreement.

These decisions may be made by the owner of NEP GP.


37



Even if holders of NEP's common units are dissatisfied, they cannot initially remove NEP GP without NEE’s consent.

Unitholders are unable to remove NEP's general partner or NEP OpCo’s general partner without NEE’s consent because NEE Equity, through its ownership of special voting units, holds sufficient voting power to be able to prevent its removal. The vote of the holders of at least 66 2⁄3% of all outstanding common units and the special voting units voting together as a single class is required to remove NEP's general partner. Currently, the special voting units held by NEE Equity represent the combined voting power of NEP's common units and special voting units. Also, if NEP's general partner is removed without cause during the purchase price adjustment period and common units (including, without limitation, the special voting units) held by NEE and its affiliates are not voted in favor of that removal, the purchase price adjustment period will be terminated. A removal of NEP's general partner under these circumstances may adversely affect NEP's common units by prematurely eliminating the purchase price adjustment obligation of NEE Equity, which would otherwise have continued until NEP OpCo had met certain distribution and performance tests. Cause is narrowly defined to mean that a court of competent jurisdiction has entered a final, non-appealable judgment finding NEP's general partner liable to NEP or any of its limited partners for acting in bad faith or engaging in fraud or willful misconduct in its capacity as NEP's general partner. Generally, cause does not include charges of poor management of the business, so the removal of NEP's general partner because of unitholder dissatisfaction with the performance of NEP's general partner in managing NEP will most likely result in the termination of the purchase price adjustment period.

NEE’s interest in NEP GP's and the control of NEP GP may be transferred to a third party without unitholder consent.

NEP's partnership agreement does not restrict the ability of NEE to transfer all or a portion of its ownership interest in NEP GP to a third party. NEP’s partnership agreement also does not restrict the ability of NEP GP to issue equity securities in a public or private transaction. A new owner of all or a portion of an ownership interest in NEP GP could then be in a position to replace NEP GP's board of directors and officers with its own designees and thereby exert significant control over the decisions made by the board of directors and officers of NEP GP.

The IDR fee may be transferred to a third party without unitholder consent.

Under the MSA, NEE, through NEE Management, may transfer the IDR fee to an unaffiliated third party, or may sell a portion of the affiliate that has the right to receive the IDR fee to an unaffiliated third party, at any time. If NEE transfers the right to receive the IDR fee to a third party but retains its interest in NEP GP, NEE may not have the same incentive to take the steps necessary to grow NEP's business and oversee NEP's operations so as to increase quarterly distributions to unitholders over time as it would if it had retained ownership of the IDR fee. For example, a transfer of the IDR fee by NEE could reduce the likelihood of NEE selling or contributing additional projects to NEP, which in turn would impact NEP's ability to grow NEP's project base.

NEP may issue additional units without unitholder approval, which would dilute unitholder interests.

NEP's partnership agreement does not limit the number of additional limited partnership interests, including, without limitation, limited partnership interests that rank senior to the common units, which NEP may issue at any time without the approval of its unitholders. The issuance by NEP of additional common units or other equity securities of equal or senior rank will have the following effects:

NEP's existing unitholders’ proportionate ownership interest in NEP will decrease;
the amount of cash distributions per common unit may decrease;
because the IDR fee is based on a percentage of total available cash, the IDR fee will increase even if the per unit distribution on common units remains the same;
the relative voting strength of each previously outstanding unit may be diminished; and
the market price of the common units may decline.

Reimbursements and fees owed to NEP GP and its affiliates for services provided to NEP or on NEP's behalf will reduce cash distributions to or from NEP OpCo and from NEP to NEP's unitholders, and the amount and timing of such reimbursements and fees will be determined by NEP GP and there are no limits on the amount that NEP OpCo may be required to pay.

Under the NEP OpCo partnership agreement, prior to making any distributions on its common units, NEP OpCo will reimburse NEP GP and its affiliates, including, without limitation, NEE, for out-of-pocket expenses they incur and payments they make on NEP's behalf and for certain payments made under credit support arrangements provided by NEER on behalf of NEP's subsidiaries. NEP OpCo will also pay certain fees and reimbursements under the MSA and the CSCS agreement prior to making any distributions on its common units. The reimbursement of expenses and certain payments made under credit support arrangements and payment of fees, if any, to NEP GP and its affiliates will reduce the amount of available cash NEP OpCo has to pay cash distributions to NEP and the amount that NEP has available to pay distributions to NEP's unitholders. Under the NEP OpCo partnership agreement, there is no limit on the fees and expense reimbursements NEP OpCo may be required to pay.


38



Discretion in establishing cash reserves by NEE Operating GP may reduce the amount of cash distributions to unitholders.

NEP OpCo’s partnership agreement requires its general partner, NEE Operating GP, to deduct from operating surplus cash reserves that it determines are necessary to fund NEP OpCo’s future operating expenditures. In addition, NEP OpCo's partnership agreement permits its general partner to reduce available cash by establishing cash reserves for the proper conduct of NEP OpCo’s business, to comply with applicable law or agreements to which NEP OpCo is a party or to provide funds for future distributions to partners. These cash reserves will affect the amount of cash distributed by NEP OpCo, which ultimately will affect the amount of cash distributions to NEP's unitholders.

While NEP's partnership agreement requires NEP to distribute its available cash, NEP's partnership agreement, including, without limitation, provisions requiring NEP to make cash distributions, may be amended.

While NEP's partnership agreement requires NEP to distribute its available cash (as defined therein), the partnership agreement, including, without limitation, provisions requiring NEP to make cash distributions contained therein, may be amended. NEP's partnership agreement generally may not be amended during the purchase price adjustment period without the approval of a majority of the common units held by its public unitholders. However, NEP's partnership agreement can be amended with the consent of NEP GP and the approval of a majority of the outstanding common units (including, without limitation, the Special Voting Units) after the purchase price adjustment period has ended.

NEP OpCo can borrow money to pay distributions, which would reduce the amount of credit available to operate NEP's business.

NEP OpCo’s partnership agreement allows it to make working capital borrowings to pay distributions to its unitholders. Accordingly, if NEP OpCo has available borrowing capacity, it can make distributions on its common units even though cash generated by its operations may not be sufficient to pay such distributions. Any working capital borrowings by NEP OpCo to make distributions will reduce the amount of working capital borrowings it can make for NEP OpCo’s operations.

Increases in interest rates could adversely impact the price of NEP's common units, NEP's ability to issue equity or incur debt for acquisitions or other purposes and NEP's ability to make cash distributions to its unitholders.

Interest rates on future credit facilities and debt offerings could be higher than current levels, causing NEP's financing costs to increase accordingly. As with other yield-oriented securities, NEP's unit price is impacted by the level of NEP's cash distributions and implied distribution yield. The distribution yield is often used by investors to compare and rank yield-oriented securities for investment decision-making purposes. Therefore, changes in interest rates, either positive or negative, may affect the yield requirements of investors who invest in NEP's units, and a rising interest rate environment could adversely impact the price of NEP's common units, NEP's ability to issue equity or incur debt for acquisitions or other purposes and NEP's ability to make cash distributions to its unitholders.

The price of NEP's common units may fluctuate significantly and unitholders could lose all or part of their investment and a market that will provide unitholders with adequate liquidity may not develop.

The common units are traded on the NYSE, but NEP does not know how liquid that market might be. The lack of liquidity may result in wide bid-ask spreads, contribute to significant fluctuations in the market price of the common units and limit the number of investors who are able to buy the common units. The market price of NEP's common units may also be influenced by many factors, some of which are beyond NEP's control, including, without limitation:

NEP's quarterly distributions;
NEP's quarterly or annual earnings or those of other companies in NEP's industry;
announcements by NEP or NEP's competitors of significant contracts or acquisitions;
changes in accounting standards, policies, guidance, interpretations or principles;
general economic conditions;
the failure of securities analysts to cover NEP's common units or changes in financial estimates by analysts;
future sales of NEP's common units;
insufficient investor interest in NEP's common units;
concentration of ownership of NEP's common units in a relatively small group of investors;
operating and unit price performance of companies that investors deem comparable to NEP;
any adverse change in the financial condition or results of operations of NEE; and
the other factors described in these Risk Factors.

The liability of holders of NEP's common units, which represent limited partnership interests in NEP, may not be limited if a court finds that unitholder action constitutes control of NEP's business.

A general partner of a partnership generally has unlimited liability for the obligations of the partnership except for those contractual obligations of the partnership that are expressly made without recourse to the general partner. NEP is organized under Delaware law and NEP conducts business in a number of other states and in Canada. The limitations on the liability of holders of limited

39



partnership interests for the obligations of a limited partnership have not been clearly established in some of the other states in which NEP does business. A unitholder could be liable for any and all of NEP's obligations as if the unitholder were a general partner if a court or government agency were to determine that:

NEP were conducting business in a state or province but had not complied with that particular state or province’s partnership statute; or
the unitholder’s right to act with other unitholders to remove or replace NEP GP, to approve some amendments to NEP's partnership agreement or to take other actions under NEP's partnership agreement constitute “control” of NEP's business.

Unitholders may have liability to repay distributions that were wrongfully distributed to them.

Under certain circumstances, unitholders may have to repay amounts wrongfully returned or distributed to them. Under Delaware law, NEP may not make a distribution to unitholders if the distribution would cause NEP's liabilities to exceed the fair value of its assets. Delaware law provides that for a period of three years from the date of an impermissible distribution, limited partners who received the distribution and who knew at the time of the distribution that it violated Delaware law will be liable to the limited partnership for the distributed amount. Transferees of common units are liable both for the obligations of the transferor to make contributions to the partnership that were known to the transferee at the time of transfer and for those obligations that were unknown if the liabilities could have been determined from the partnership agreement. Neither liabilities to partners on account of their partnership interest nor liabilities that are non-recourse to the partnership are counted for purposes of determining whether a distribution is permitted.

Except in limited circumstances, NEP GP has the power and authority to conduct NEP's business without unitholder approval.

Under NEP's partnership agreement, NEP GP has full power and authority to do all things, other than those matters that require unitholder approval or with respect to which NEP GP has sought conflicts committee approval, on such terms as it determines to be necessary or appropriate to conduct NEP's business. In addition, since NEP owns all of the equity interests of NEE Operating GP, determinations made by NEE Operating GP under NEP OpCo’s partnership agreement will ultimately be made at the direction of NEP GP. Decisions that may be made by NEP GP in accordance with NEP's or NEP OpCo’s partnership agreements include:

making any expenditures, lending or borrowing money, assuming, guaranteeing or contracting for indebtedness and other liabilities, issuing evidences of indebtedness, including, without limitation, indebtedness that is convertible into NEP's securities, and incurring any other obligations;
purchasing, selling, acquiring or disposing of NEP's securities, or issuing additional options, rights, warrants and appreciation rights relating to NEP's securities;
acquiring, disposing, mortgaging, pledging, encumbering, hypothecating or exchanging any or all of NEP's assets;
negotiating, executing and performing any contracts, conveyances or other instruments;
making cash distributions;
selecting and dismissing employees and agents, outside attorneys, accountants, consultants and contractors and determining their compensation and other terms of employment or hiring;
maintaining insurance for NEP's or NEP OpCo's benefit and the benefit of NEP's respective partners;
forming, acquiring an interest in, contributing property to and making loans to any limited or general partnership, joint venture, corporation, limited liability company or other entity;
controlling any matters affecting NEP's rights and obligations, including, without limitation, the bringing and defending of actions at law or in equity, otherwise engaging in the conduct of litigation, arbitration or mediation, incurring legal expenses and settling claims and litigation;
indemnifying any person against liabilities and contingencies to the extent permitted by law;
making tax, regulatory and other filings or rendering periodic or other reports to governmental or other agencies having jurisdiction over NEP's business or assets; and
entering into agreements with any of its affiliates to render services to NEP or to itself in the discharge of its duties as NEP GP.

NEP's partnership agreement provides that NEP GP must act in good faith when making decisions on NEP's behalf, and NEP's partnership agreement further provides that in order for a determination to be made in good faith, NEP GP must subjectively believe that the determination is in the best interests of NEP.

Contracts between NEP, on the one hand, and NEP GP and its affiliates, on the other hand, will not be the result of arm’s-length negotiations.

NEP's partnership agreement allows NEP GP to determine, in good faith, any amounts to pay itself or its affiliates for any services rendered to NEP. NEP GP may also enter into additional contractual arrangements with any of its affiliates on NEP's behalf. NEP GP will determine in good faith the terms of any arrangement or transaction entered into after the completion of the IPO. Similarly, agreements, contracts or arrangements between NEP and NEP GP and its affiliates that are entered into from time to time will not be required to be negotiated on an arm’s-length basis, although, in some circumstances, NEP GP may determine that the conflicts committee may make a determination on NEP's behalf with respect to such arrangements.

40




NEP GP and its affiliates will have no obligation to permit NEP to use any assets or services of NEP GP and its affiliates, except as may be provided in contracts entered into specifically for such use. There is no obligation of NEP GP and its affiliates to enter into any contracts of this kind.

Unitholders have no right to enforce the obligations of NEP GP and its affiliates under agreements with NEP.

Any agreements between NEP, on the one hand, and NEP GP and its affiliates, on the other hand, will not grant to the unitholders, separate and apart from NEP, the right to enforce the obligations of NEP GP and its affiliates in NEP's favor.

NEP GP decides whether to retain separate counsel, accountants or others to perform services for NEP.

The attorneys, independent accountants and others who perform services for NEP will be retained by NEP GP. Attorneys, independent accountants and others who perform services for NEP will be selected by NEP GP or NEP's conflicts committee and may perform services for NEP GP and its affiliates. NEP may retain separate counsel for itself or the holders of common units in the event of a conflict of interest between NEP GP and its affiliates, on the one hand, and NEP or the holders of common units, on the other, depending on the nature of the conflict. NEP does not intend to do so in most cases.

The NYSE does not require a publicly traded limited partnership like NEP to comply with certain of its corporate governance requirements.

NEP's common units are listed on the NYSE. Because NEP is a publicly traded limited partnership, the NYSE does not require NEP to have, and it does not intend to have, a majority of independent directors on NEP GP's board of directors or to establish a compensation committee or a nominating and corporate governance committee. Accordingly, unitholders do not have the same protections afforded to certain corporations that are subject to all of the NYSE corporate governance requirements.

Taxation Risks

NEP's future tax liability may be greater than expected if NEP does not generate NOLs sufficient to offset taxable income or if tax authorities challenge certain of NEP's tax positions.

Even though NEP is organized as a limited partnership under state law, it is treated as a corporation for U.S. federal income tax purposes and thus will be subject to U.S. federal income tax at regular corporate rates on NEP's net taxable income. NEP expects to generate NOLs and NOL carryforwards that it can use to offset future taxable income. As a result, NEP does not expect to pay meaningful U.S. federal income tax for approximately 15 years. This estimate is based upon assumptions NEP has made regarding, among other things, NEP OpCo's income, capital expenditures, cash flows, net working capital and cash distributions. Further, the IRS or other tax authorities could challenge one or more tax positions NEP or NEP OpCo takes, such as the classification of assets under the income tax depreciation rules, the characterization of expenses (including, without limitation, NEP's share of the IDR fee) for income tax purposes, the extent to which sales, use or goods and services tax applies to operations in a particular state or the availability of property tax exemptions with respect to NEP's projects. Further, any change in law may affect NEP's tax position. While NEP expects that its NOLs and NOL carryforwards will be available to NEP as a future benefit, in the event that they are not generated as expected, are successfully challenged by the IRS (in a tax audit or otherwise) or are subject to future limitations as described below, NEP's ability to realize these benefits may be limited.

NEP's federal, state or Canadian tax positions may be challenged by the relevant tax authority. The process and costs, including, without limitation, potential penalties for nonpayment of disputed amounts, of appealing such challenges, administratively or judicially, regardless of the merits, could be material. A reduction in NEP's expected NOLs, a limitation on NEP's ability to use such losses, or other tax attributes, such as tax credits, and future tax audits or a challenge by tax authorities to NEP's tax positions may result in a material increase in NEP's estimated future income taxes or other tax liabilities, which would negatively impact the amount of after-tax cash distributions to NEP's unitholders and its financial condition.

NEP's ability to use NOLs to offset future income may be limited.

NEP's ability to use any NOLs generated by NEP could be substantially limited if an “ownership change” were to occur at NEP, as defined under Section 382 of the Code. In general, an “ownership change” would occur if NEP's “5-percent shareholders,” as defined under Section 382 of the Code, including, without limitation, certain groups of persons treated as “5-percent shareholders,” collectively increased their ownership in NEP by more than 50 percentage points over a rolling three-year period. An ownership change can occur as a result of a public offering of NEP's common units, as well as through secondary market purchases of NEP's common units and certain types of reorganization transactions.

A corporation (including, without limitation, any entity, such as NEP, that is treated as a corporation for U.S. federal income tax purposes) that experiences an “ownership change” will generally be subject to an annual limitation on the use of its pre-ownership change NOLs (and certain other losses and/or credits) equal to the equity value of the corporation immediately before the ownership change, multiplied by the long-term tax-exempt rate for the month in which the ownership change occurs. In the event of an ownership change, NOLs that exceed the Section 382 limitation in any year will continue to be allowed as carryforwards for the remainder of

41



the carryforward period and such losses can be used to offset taxable income for years within the carryforward period subject to the Section 382 limitation in each year. However, if the carryforward period for any NOL were to expire before that loss had been fully utilized, the unused portion of that loss would be lost. The carryforward period for NOLs is 20 years from the year in which the losses giving rise to the NOLs were incurred. NEP's use of new NOLs arising after the date of an ownership change would not be affected by the Section 382 limitation (unless there were another ownership change after those new losses arose). Such a limitation could, for any given year, have the effect of increasing the amount of NEP's U.S. federal income tax liability, which would negatively impact the amount of after-tax cash distributions to NEP's unitholders and NEP's financial condition.

There are currently no restrictions on the transfer of NEP common units that would discourage or prevent transactions that could cause an ownership change. No assurance can be provided as to whether an ownership change may occur in the future, and such an ownership change may impact NEP’s use of its NOLs.

NEP will not have complete control over NEP's tax decisions.

NEP may be included in the combined or unitary tax returns of NEE or one or more of its subsidiaries for U.S. state or local income tax purposes. NEP will be party to a tax sharing arrangement which will determine the share of taxes that NEP will pay to, or receive from, NEE. In addition, by virtue of NEP's inclusion in NEE’s combined or unitary income tax returns if NEP elects to do so, NEE will effectively control all of NEP's state and local tax decisions in connection with any combined or unitary income tax returns in which NEP is included. NEE will have sole authority to respond to and conduct all tax proceedings (including, without limitation, tax audits) related to NEP, to file all state and local income tax returns on NEP's behalf, and to determine the amount of NEP's liability to, or entitlement to payment from, NEE in connection with any combined or unitary income tax returns in which NEP is included. This may result in conflicts of interest between NEE and NEP. For example, NEE will be able to choose to contest, compromise, or settle any adjustment or deficiency proposed by the relevant taxing authority in a manner that may be beneficial to NEE and detrimental to NEP.

A valuation allowance may be required for NEP's deferred tax assets.

NEP's expected NOLs will be reflected as a deferred tax asset as they are generated until used to offset income. Additional valuation allowances may be needed for deferred tax assets that NEP estimates are more likely than not to be unusable, based on available evidence at the time the estimate is made. Valuation allowances related to deferred tax assets can be affected by changes to tax laws, statutory tax rates and future taxable income levels and based on input from NEP's tax advisors or regulatory authorities. In the event that NEP were to determine that it would not be able to realize all or a portion of NEP's net deferred tax assets in the future, NEP would reduce such amounts through a charge to income tax expense in the period in which that determination was made, which could have a material adverse impact on NEP's financial condition and results of operations and NEP's ability to maintain profitability.

Distributions to unitholders may be taxable as dividends.

Even though NEP is organized as a limited partnership under state law, NEP will be treated as a corporation for U.S. federal income tax purposes. Accordingly, if NEP makes distributions from current or accumulated earnings and profits as computed for U.S. federal income tax purposes, such distributions will generally be taxable to unitholders as ordinary dividend income for U.S. federal income tax purposes. Distributions paid to non-corporate U.S. unitholders will be subject to U.S. federal income tax at preferential rates, provided that certain holding period and other requirements are satisfied. However, it is difficult to predict whether NEP will generate earnings and profits as computed for U.S. federal income tax purposes in any given tax year, and although NEP expects that a portion of its distributions to unitholders may exceed its current and accumulated earnings and profits as computed for U.S. federal income tax purposes and therefore constitute a non-taxable return of capital distribution to the extent of a unitholder’s basis in its units, this may not occur. In addition, although return-of-capital distributions are generally non-taxable to the extent of a unitholder’s basis in its units, such distributions will reduce the unitholder’s adjusted tax basis in its units, which will result in an increase in the amount of gain (or a decrease in the amount of loss) that will be recognized by the unitholder on a future disposition of NEP's common units, and to the extent any return-of-capital distribution exceeds a unitholder’s basis, such distributions will be treated as gain on the sale or exchange of the units.

Unitholders who are not resident in Canada may be subject to Canadian tax on gains from the sale of common units if NEP’s common units derive more than 50% of their value from Canadian real property at any time.

NEP expects that its common units should not be “taxable Canadian property” for Canadian federal income tax purposes and, consequently, a unitholder who is not resident in Canada should not be subject to Canadian federal income tax on any gain realized from a disposition of a common unit. This is based on NEP’s belief that at all times more than 50% of the value of its common units will not be derived from real property situated in Canada. However, if NEP’s common units were “taxable Canadian property,” a unitholder who is not resident in Canada would be subject to Canadian tax (subject to any exemption under an applicable tax treaty) on any gain realized from a disposition of a common unit that is “taxable Canadian property” of the non-resident at the time of the disposition. Although unitholders should consult their own advisors regarding the application of any tax treaty, many of Canada’s tax treaties, including, without limitation, the Canada-United States Tax Convention (1980), as amended, do not provide a general exemption from Canadian tax for a gain realized from a disposition of property that derives its value principally from real property situated in Canada.

42




Item 1B.  Unresolved Staff Comments

None

Item 2.  Properties

NEP and its subsidiaries maintain properties consisting of renewable generation projects and natural gas pipeline assets which are adequate for their operations; the principal properties are described in Item 1. Business, which description is incorporated herein by reference.

Character of Ownership

The majority of NEP's generating facilities and pipelines are owned by NEP subsidiaries and are currently subject to an approximately 76.8% noncontrolling interest. In addition, a subsidiary of Pemex owns a 10% interest in the NET Mexico pipeline. The majority of the generating facilities and all of the pipelines are encumbered by liens securing various financings. Additionally, some of the generating facilities and pipelines occupy or use real property that is not owned by NEP subsidiaries, primarily through various leases, easements, rights-of-way, permits or licenses from private landowners or governmental entities.

Item 3. Legal Proceedings

None

Item 4.  Mine Safety Disclosures

Not applicable

PART II

Item 5.  Market for Registrant's Common Equity, Related Unitholder Matters and Issuer Purchases of Equity Securities

Common Unit Data. NEP's common units are traded on the NYSE under the symbol "NEP". The IPO price of NEP’s common units was $25.00 per unit. The high and low sales prices for NEP’s common units as reported in the consolidated transaction reporting system of the NYSE and the cash distributions per unit declared from June 27, 2014, the first day of trading of the common units, through December 31, 2015 are as follows:
 
 
2015
 
2014
Quarter
 
High
 
Low
 
Cash
Distributions
 
High
 
Low
 
Cash
Distributions
First
 
$
45.25

 
$
33.70

 
$
0.1950

 
n/a
 
 
n/a
 
 
n/a
 
Second
 
$
48.23

 
$
39.62

 
$
0.2050

 
$
33.90
 
 
$
31.32
 
 
$
 
Third
 
$
41.26

 
$
19.34

 
$
0.2350

 
$
37.99
 
 
$
31.90
 
 
$
 
Fourth
 
$
31.67

 
$
20.99

 
$
0.2700

 
$
38.81
 
 
$
28.95
 
 
$
0.1875
 

NEP's partnership agreement requires it to distribute available cash quarterly. Generally, available cash is all cash on hand at the date of determination relating to that quarter (including any expected distributions from NEP OpCo), less the amount of cash reserves established by NEP GP. NEP currently expects that cash reserves would be established solely to provide for the payment of income taxes by NEP, if any. Cash flow is generated from distributions NEP receives from NEP OpCo each quarter and, during the purchase price adjustment period, which is expected to extend into the fourth quarter of 2016, from NEE Equity, which payments will be funded solely by any distributions NEE Equity receives from NEP OpCo with respect to such quarter. Although, as described above, NEP currently expects that cash reserves would be established by NEP GP solely to provide for the payment of any of NEP's income taxes, NEP expects NEP OpCo to establish cash reserves prior to making distributions to NEP to pay costs and expenses of NEP's subsidiaries, in addition to NEP's expenses, as well as any debt service requirements and future capital expenditures. During the purchase price adjustment period, should NEP OpCo not make a quarterly distribution in an amount at least equal to the minimum quarterly distribution of $0.1875 per common unit, the purchase price paid by NEP for NEP OpCo's common units under the purchase agreement will be reduced by the difference for such quarter and NEE Equity will pay NEP a purchase price adjustment equal to such shortfall, provided that NEE Equity will not be required to pay a purchase price adjustment in any quarter in excess of the distribution actually received by NEP OpCo.

NEP OpCo's partnership agreement requires it to distribute all of its available cash to its common unitholders, including NEP, each quarter. Generally, NEP OpCo's available cash is all cash on hand at the date of determination relating to that quarter, plus any funds borrowed from NEER, less the amount of cash reserves established by NEE Operating GP. The majority of such available

43



cash will be derived from the operations of the projects. The cash available for distribution is likely to fluctuate from quarter to quarter, and in some cases significantly, as a result of the performance of the projects, seasonality, fluctuating wind resource, maintenance and outage schedules, timing of debt service and other factors.

On February 12, 2016, NEP paid a distribution of $0.3075 per common unit to its unitholders of record on February 5, 2016. See Management's Discussion - Liquidity and Capital Resources - Financing Arrangements and Note 9 - Debt with respect to distribution restrictions. There are currently no restrictions in effect that limit NEP's ability to pay dividends to its unitholders.

As of the close of business on January 31, 2016, there were five holders of record of NEP's common units.

Incentive Distribution Rights Fee. IDRs represent the right to receive a fee based on an increasing percentage of quarterly distributions of available cash from operating surplus after the minimum quarterly distribution and the target distribution levels described below have been achieved, subject to an aggregate shortfall amount during the purchase price adjustment period. The right to receive the IDR fee is currently held by NEE Management, but may be assigned, subject to restrictions in the MSA. The following discussion assumes that NEE Management continues to own the IDRs.

If for any quarter:
NEP has distributed available cash from operating surplus to its unitholders in an amount equal to the minimum quarterly distribution; and
during the purchase price adjustment period, NEP has distributed available cash from operating surplus to its unitholders in an amount necessary to eliminate any aggregate shortfall;
then NEP will use any remaining available cash from operating surplus for that quarter in the following manner:
 
 
Total Quarterly Distribution
per Unit Target Amount
 
Marginal Percentage Interest in Available Cash
 
 
 
Unitholders
 
NEE Management
Minimum Quarterly Distribution
 
$0.1875
 
100%
 
—%
First Target Distribution
 
Above $0.1875 up to $0.215625
 
100%
 
—%
Second Target Distribution
 
Above $0.215625 up to $0.234375
 
85%
 
15%
Third Target Distribution
 
Above $0.234375 up to $0.281250
 
75%
 
25%
Thereafter
 
Above $0.281250
 
50%
 
50%

When these incentive distributions are made to NEE Management, more available cash proportionally is allocated to NEE Management than to common unitholders.

During the fourth quarter of 2015, NEP paid IDR fees of approximately $2 million.

Purchases of Equity Securities by Affiliated Purchaser. Information regarding purchases made by NEE of NEP's common units during the three months ended December 31, 2015 is as follows:
Period
 
Number of Units Purchased
 
Average Price Paid Per Unit
 
Number of Units Purchased as Part of a Publicly Announced Program
 
Dollar Value of Units that May Yet Be Purchased Under the Program(a)
10/1/2015 - 10/31/2015
 

 

 

 
$
150,000,000

11/1/2015 - 11/30/2015
 

 

 

 
$
150,000,000

12/1/2015 - 12/31/2015
 
26,128

 
$
22.92

 
26,128

 
$
149,401,046

Total
 
26,128

 
$
22.92

 
26,128

 
 
______________________
(a)
In October 2015, NEP was advised that NEE authorized a program to purchase, from time to time, up to $150 million of NEP's outstanding common units. Under the program, purchases may be made in amounts, at prices and at such times as NEE or its subsidiaries deem appropriate, all subject to market conditions and other considerations. The common unit purchase program does not require NEE to acquire any specific number of common units and may be modified or terminated by NEE at any time. The purpose of the program is not to cause NEP’s common units to be delisted from the NYSE or to cause the common units to be deregistered with the SEC.


44




Item 6.  Selected Financial Data

The selected financial data below is presented using the basis of accounting relevant to each period. For all periods prior to the completion of NEP’s IPO on July 1, 2014, the selected financial data below represents the combination of the projects acquired in connection with the IPO as well as the acquisitions from NEER described in Note 3 (the 2015 common control acquisitions). For all periods subsequent to the completion of NEP’s IPO, the selected financial data represents the consolidated financial results of NEP, including the 2015 common control acquisitions. The 2015 common control acquisitions were a transfer of assets between entities under common control, which required them to be accounted for as if the transfers occurred since the inception of common control, with prior periods retrospectively adjusted to furnish comparative information. Accordingly, the consolidated financial data has been retrospectively adjusted to include the historical results and financial position of the 2015 common control acquisitions prior to their respective acquisition dates. The year ended December 31, 2015 also reflects the Texas pipelines acquisition. See Note 3.
 
Years Ended December 31,
 
2015
 
2014
 
2013
 
2012
SELECTED DATA OF NEP (millions, except per unit and GWh amounts):
 
 
 
 
 
 
 
Operating revenues
$
471

 
$
356

 
$
179

 
$
131

Net income
$
80

 
$
57

 
$
20

 
$
16

Net income attributable to NEP
$
10

 
$
3

 
n/a

 
n/a

Earnings per common unit attributable to NEP - basic and assuming dilution
$
0.46

 
$
0.16

 
n/a

 
n/a

Distributions paid per common unit
$
0.9050

 
$
0.1875

 
n/a

 
n/a

Total assets
$
6,092

 
$
4,337

 
$
3,160

 
$
2,757

Long-term debt, excluding current maturities
$
3,334

 
$
1,807

 
$
1,527

 
$
1,486

GWh generated
5,918

 
4,092

 
2,893

 
2,403



Item 7.  Management's Discussion and Analysis of Financial Condition and Results of Operations

This discussion should be read in conjunction with the Notes to Consolidated Financial Statements contained herein. All comparisons are with the corresponding items in the prior year. The results of operations for the accounting predecessor are not indicative of the actual level of expense that would have been incurred had NEP operated as a publicly-traded company during the period prior to the completion of the IPO.

Following NEP’s IPO, NEP has consolidated the results of NEP OpCo and its subsidiaries through its controlling interest in the general partner of NEP OpCo. At December 31, 2015, NEP owned an approximately 23.2% limited partner interest in NEP OpCo and NEE Equity owned a noncontrolling 76.8% limited partner interest in NEP OpCo. NEP's financial results are shown on a consolidated basis with financial results attributable to NEE Equity reflected in noncontrolling interest.

The discussion and analysis below has been organized as follows:

overview, including a description of NEP's business;

results of operations, including an explanation of significant differences between the periods in the specific line items of the consolidated statements of income;

liquidity and capital resources, addressing NEP's liquidity position, financing arrangements, contractual obligations, capital expenditures, cash distributions to unitholders and cash flows;

new accounting rules and interpretations, addressing those which have impacted or may impact NEP's financial condition and results of operations or disclosures;

critical accounting policies and estimates, which are most important to both the portrayal of NEP's financial condition and results of operations, and which require management’s most difficult, subjective or complex judgments; and

quantitative and qualitative disclosures about market risk.

Overview

Company Description

NEP is a growth-oriented limited partnership formed by NEE to acquire, manage and own contracted clean energy projects with stable long-term cash flows. At December 31, 2015, NEP owned a controlling, non-economic general partner interest and an approximately 23.2% limited partner interest in NEP OpCo. Through NEP OpCo, NEP owns a portfolio of contracted renewable generation assets consisting of wind and solar projects and a portfolio of seven contracted natural gas pipeline assets.


45



During 2015, NEP acquired various projects from NEER as discussed in Note 3. The 2015 common control acquisitions were a transfer of assets between entities under common control, which required them to be accounted for as if the transfers occurred since the inception of common control, with prior periods retrospectively adjusted to furnish comparative information. Accordingly, the consolidated financial statements have been retrospectively adjusted to include the historical results and financial position of the 2015 common control acquisitions prior to their respective acquisition dates.

In addition, on October 1, 2015, a subsidiary of NEP completed the Texas pipelines acquisition. See Note 3.

Results of Operations
 
Years Ended December 31,
 
2015
 
2014(a)
 
2013(a)
 
(millions)
STATEMENT OF OPERATIONS DATA:
 
 
 
OPERATING REVENUES
$
471

 
$
356

 
$
179

OPERATING EXPENSES
 
 
 
 
 
Operations and maintenance
83

 
67

 
42

Operations and maintenance - related party
16

 
10

 
4

Depreciation and amortization
141

 
97

 
55

Taxes other than income taxes and other
16

 
5

 
6

Total operating expenses
256

 
179

 
107

OPERATING INCOME
215

 
177

 
72

OTHER INCOME (DEDUCTIONS)
 
 
 
 
 
Interest expense
(117
)
 
(100
)
 
(49
)
Gain on settlement of contingent consideration of project acquisition

 

 
5

Benefits associated with differential membership interests - net
15

 

 

Equity in earnings of equity method investees
(2
)
 
(1
)
 

Other - net
(10
)
 

 

Total other deductions - net
(114
)
 
(101
)
 
(44
)
INCOME BEFORE INCOME TAXES
101

 
76

 
28

INCOME TAX EXPENSE
21

 
19

 
8

NET INCOME
$
80

 
$
57

 
$
20

____________________
(a)
Prior-period financial information has been retrospectively adjusted as discussed in Note 2 - Basis of Presentation.

2015 Compared to 2014

Operating Revenues

Operating revenues primarily consist of income from the sale of energy under NEP's PPAs and services provided under natural gas transportation agreements. Operating revenues increased $115 million during the year ended December 31, 2015 primarily due to revenues of approximately $107 million related to the commencement of commercial operations at various wind and solar facilities during 2014 and 2015 (see Item 1), partly offset by lower wind and solar resource. Additionally, the acquisition of the Texas pipelines in October 2015 provided approximately $37 million of revenues in 2015, which are expected to increase in 2016 when a full year of the Texas pipelines' operations are reflected.
 
Years Ended December 31,
 
2015
 
2014
 
(dollars in millions)
Operating revenues
$
471

 
$
356

Generation
5,918 GWh

 
4,092 GWh


Wind and solar resource levels, weather conditions and the performance of NEP's renewable energy portfolio represent significant factors that could affect its operating results because these variables impact energy sales. Additionally, future project acquisitions could impact, and the reflection of the full year of projects placed in service or acquired from third parties during 2015 will impact, future revenues.


46



Operating Expenses

Operations and Maintenance

O&M expenses include interconnection costs, labor expenses, turbine servicing costs, lease royalty payments, property taxes, insurance, materials, supplies, shared services and administrative expenses attributable to NEP's projects, and costs and expenses under ASAs and O&M agreements (see Note 12). O&M expenses also include the cost of maintaining and replacing certain parts for the projects in the portfolio to maintain, over the long term, operating income or operating capacity. O&M expense (including related party) increased $22 million during the year ended December 31, 2015 primarily due to the commencement of commercial operations at various wind and solar facilities during 2014 and 2015 (see Item 1) and the acquisition of the Texas pipelines in October 2015.

O&M expenses related to the existing portfolio are expected to remain relatively stable from year to year. However, NEP's O&M expenses are likely to increase as it acquires new projects and in 2016 as they reflect the full year of the Texas pipelines' operations.

Depreciation and Amortization

Depreciation and amortization expense reflects costs associated with depreciation and amortization of NEP's assets, based on consistent depreciable asset lives and depreciation methodologies. For all of the U.S. wind and solar projects except Palo Duro, Stateline and Mammoth Plains, subsidiaries of NEP elected to receive CITCs, which are recorded as a reduction in property, plant and equipment - net on the consolidated balance sheets and amortized as a reduction to depreciation and amortization expense over the estimated life of the related property. Depreciation and amortization expense also includes a provision for wind and solar facility dismantlement, asset removal costs and accretion related to asset retirement obligations and the amortization of finite-lived intangible assets.

Depreciation and amortization expense increased approximately $44 million during the year ended December 31, 2015 primarily due to the commencement of commercial operations at various wind and solar facilities during 2014 and 2015 (see Item 1) and the acquisition of the Texas pipelines in October 2015.

Taxes Other than Income Taxes and Other

Taxes other than income taxes and other increased approximately $11 million during the year ended December 31, 2015 primarily due to higher property taxes related to the commencement of commercial operations at various wind and solar facilities during 2014 and 2015 (see Item 1) and the acquisition of the Texas pipelines in October 2015.

Other Income (Deductions)

Interest Expense

Interest expense primarily consists of interest under project financings, partially offset by interest capitalization on qualified expenditures. Interest expense increased approximately $17 million during the year ended December 31, 2015 primarily due to new financings, including project financings in June 2014, April 2015, June 2015 and July 2015 and draws on the existing revolving credit facility in 2015, borrowings under term loans in 2015 (see Note 9) and debt assumed in connection with the Texas pipelines acquisition in 2015, partly offset by repayment of debt with CITC proceeds at Genesis and debt amortization.

Benefits Associated with Differential Membership Interests - net

Benefits associated with differential membership interests - net reflect benefits recognized by NEP as third-party investors received their portion of the economic attributes of the underlying wind projects, including income tax attributes, net of associated costs. These differential membership interests were sold in December 2014. See Note 2 - Sale of Differential Membership Interests.

Other - net

The change in other - net during the year ended December 31, 2015 primarily reflects approximately $13 million of transaction costs associated with the Texas pipelines acquisition.

Income Taxes

For periods prior to the date a project is acquired by NEP (NEP acquisition date), income taxes are calculated on the predecessor method using the separate return method for each of the renewable energy project entities structured as limited liability companies or corporations. Income taxes are not included for entities that are structured as flow through entities (partnerships).

For periods after the NEP acquisition date, income taxes are calculated on the successor method where taxes are calculated for NEP as a single taxpaying corporation for U.S. federal and state income taxes. Because NEP OpCo is a limited partnership, NEP only recognizes in income its applicable ownership share of U.S. income taxes related to both the U.S. and Canadian projects,

47



allocated by NEP OpCo. The Canadian subsidiaries are all Canadian taxpayers, and therefore, NEP recognizes in income all of the Canadian taxes.

For periods after the NEP acquisition date, income taxes include NEP's applicable ownership share of U.S. taxes and 100% of Canadian taxes. Net income or loss attributable to noncontrolling interest includes no U.S. taxes and NEER's applicable ownership share of Canadian taxes. Net income attributable to NEP includes NEP's applicable ownership share of U.S. and Canadian taxes.

For the year ended December 31, 2015, NEP recorded income tax expense of approximately $21 million, resulting in an effective tax rate of approximately 21%. The income tax expense is primarily comprised of income taxes of approximately $35 million at the statutory rate of 35%, offset by foreign tax rate differences of approximately $3 million and $13 million of taxes attributable to noncontrolling interest.

For the year ended December 31, 2014, NEP recorded income tax expense of approximately $19 million, resulting in an effective tax rate of approximately 25%. The income tax expense is primarily comprised of income taxes of approximately $27 million at the statutory rate of 35%, offset by foreign tax rate differences of approximately $4 million and $6 million of taxes attributable to noncontrolling interest.

Due to the transition from predecessor to successor method of accounting for income taxes, comparing current period results to the same period in the prior year does not provide meaningful information.

2014 Compared to 2013

Operating Revenues

Operating revenues primarily consist of income from the sale of energy under NEP's PPAs. Operating revenues increased approximately $177 million during the year ended December 31, 2014 primarily due to revenues related to the commencement of commercial operations at various wind and solar facilities during 2013 and 2014 (see Item 1).
 
Years Ended December 31,
 
2014
 
2013
 
(dollars in millions)
Operating revenues
$
356

 
$
179

Generation
4,092 GWh

 
2,893 GWh


Operating Expenses

Operations and Maintenance

O&M expenses include interconnection costs, labor expenses, turbine servicing costs, lease royalty payments, property taxes, insurance, materials, supplies, shared services and administrative expenses attributable to NEP's projects, and costs and expenses under ASAs and O&M agreements (see Note 12). O&M expenses also include the cost of maintaining and replacing certain parts for the projects in the portfolio to maintain, over the long term, operating income or operating capacity. O&M expenses increased approximately $31 million for the year ended December 31, 2014 primarily due to the commencement of commercial operations at various wind and solar facilities during 2013 and 2014 (see Item 1).

Depreciation and Amortization

Depreciation and amortization expense reflects costs associated with depreciation and amortization of NEP's assets, based on consistent depreciable asset lives and depreciation methodologies. For all of NEP's U.S. wind and solar projects except Palo Duro, Stateline and Mammoth Plains, subsidiaries of NEP elected to receive CITCs, which are recorded as a reduction in property, plant and equipment - net on the consolidated balance sheets and amortized as a reduction to depreciation and amortization expense over the estimated life of the related property. Depreciation and amortization expense also includes a provision for wind and solar facility dismantlement, asset removal costs and accretion related to asset retirement obligations. Depreciation and amortization expense increased approximately $42 million during the year ended December 31, 2014 primarily due to the commencement of commercial operations at various wind and solar facilities during 2013 and 2014 (see Item 1).

Other Income (Deductions)

Interest Expense

Interest expense primarily consists of interest under project financings, partially offset by interest capitalization on qualified expenditures. Interest expense increased approximately $51 million during the year ended December 31, 2014 primarily due to approximately $15 million of incremental borrowings under a bank loan and an additional financing of $280 million in June 2014, as well as lower capitalized interest associated with the completion of construction of Genesis Unit 1 in November 2013 and Genesis Unit 2 in March 2014, a CAD $315 million financing in December 2013, and a CAD $170 million financing in June 2014.

48




Gain on Settlement of Contingent Consideration of Project Acquisition

Gain on settlement of contingent consideration of project acquisition for the year ended December 31, 2013 of approximately $5 million resulted primarily from a change in estimated contingent consideration related to the acquisition of the Moore and Sombra projects. There was no similar adjustment for the year ended December 31, 2014.

Income Taxes

For the year ended December 31, 2014, NEP recorded income tax expense of approximately $19 million, resulting in an effective tax rate of approximately 25%. The income tax expense is primarily comprised of income taxes of approximately $27 million at the statutory rate of 35%, offset by foreign tax rate differences of approximately $4 million and $6 million of taxes attributable to noncontrolling interest.

For the year ended December 31, 2013, NEP recorded income tax expense of approximately $8 million, resulting in an effective tax rate of approximately 29%. The tax expense was largely driven by valuation allowances against deferred tax assets, partially offset by CITC benefit.

Liquidity and Capital Resources

NEP’s ongoing operations use cash to fund O&M expenses, maintenance capital expenditures, debt service payments and distributions to common unit holders. NEP expects to satisfy these requirements primarily with internally generated cash flow. In addition, as a growth-oriented limited partnership, NEP expects from time to time to make acquisitions and other investments. These acquisitions and investments are expected to be funded with cash on hand, cash generated from operations, borrowings under credit facilities or term loans, issuances of indebtedness and issuances of additional NEP common units.

These sources of funds are expected to be adequate to provide for NEP's short-term and long-term liquidity and capital needs, although its ability to make future acquisitions, expand existing projects and increase its distributions to common unitholders will depend on its ability to access the capital markets on acceptable terms.

As a normal part of its business, depending on market conditions, NEP expects from time to time to consider opportunities to repay, redeem, repurchase or refinance its indebtedness. In addition, NEP expects from time to time to consider potential investments in new acquisitions. These events may cause NEP to seek additional debt or equity financing, which may not be available on acceptable terms or at all. Debt financing, if available, could impose operating restrictions, additional cash payment obligations and additional covenants.

NEP OpCo has agreed to allow NEER or one of its affiliates to withdraw funds received by its subsidiaries, including NEP OpCo, and to hold those funds in accounts of NEER or one of its affiliates to the extent the funds are not required to pay project costs or otherwise required to be maintained by NEP's subsidiaries, until the financing agreements permit distributions to be made, or, in the case of NEP OpCo, until such funds are required to make distributions or to pay expenses or other operating costs. NEP OpCo will have a claim for any funds that NEER fails to return:

when required by its subsidiaries’ financings;
when its subsidiaries’ financings otherwise permit distributions to be made to NEP OpCo;
when funds are required to be returned to NEP OpCo; or
when otherwise demanded by NEP OpCo.

In addition, NEER and certain of its subsidiaries may withdraw funds in connection with certain long-term debt agreements and hold those funds in accounts belonging to NEER or its subsidiaries and provide credit support in the amount of such withdrawn funds. If NEER fails to return withdrawn funds when required by NEP's subsidiaries’ financings, the lenders will be entitled to draw on credit support provided by NEER.

If NEER or one of its affiliates realizes any earnings on the withdrawn funds prior to the return of such funds, it will be permitted to retain those earnings.


49



Liquidity Position

At December 31, 2015 and December 31, 2014, NEP's liquidity position was approximately $716 million and $575 million, respectively. The table below provides the components of NEP’s liquidity position:
 
Years ended December 31,
 
2015
 
2014
 
(millions)
Cash and cash equivalents
$
161

 
$
106

Amounts due under the CSCS agreement
66

 
218

Revolving credit facilities
400

 
250

Less borrowings(a)
(29
)
 

Construction loan credit facility(b)
604

 

Less borrowings
(491
)
 

Letter of credit facility - Genesis
83

 
83

Less letters of credit
(78
)
 
(82
)
Total(c)
$
716

 
$
575

____________________
(a)
Amounts outstanding under the revolving credit facilities at December 31, 2015 were repaid in January 2016. See Note 9 - Debt.
(b)
The construction loan credit facility will convert to a term loan in March 2016. See Note 9 - Debt.
(c)
Excludes current restricted cash of approximately $16 million and $82 million at December 31, 2015 and 2014, respectively. See Note 2 - Restricted Cash.

Management believes that NEP's liquidity position and cash flows from operations will be adequate to finance O&M, capital expenditures, distributions to its unitholders and liquidity commitments. Management continues to regularly monitor NEP's financing needs consistent with prudent balance sheet management.

Financing Arrangements

Revolving Credit Facilities

In connection with the IPO, on July 1, 2014, NEP OpCo and its direct subsidiaries entered into a $250 million revolving credit facility. During 2015, NEP borrowed $122 million under the revolving credit facility and subsequently repaid $93 million of such borrowings, bringing the outstanding balance to $29 million as of December 31, 2015. The outstanding balance was repaid in January 2016. For a discussion of the terms of, and an amendment to, the revolving credit facility, see Note 9.

In December 2015, an indirect subsidiary of NEP entered into an amended and restated limited-recourse senior secured variable rate loan agreement (loan agreement), pursuant to which a revolving loan facility assumed as part of the Texas pipelines acquisition was amended to, among other things, convert a loan in the amount of approximately $200 million under the existing revolving loan facility into a term loan maturing in December 2020. Under the terms of the loan agreement, the lenders also have committed to provide up to an additional $150 million of revolving credit loans if certain conditions are satisfied, including, among other things, maintaining a leverage ratio at the time of any borrowing that does not exceed a specified ratio. See Note 9.

Project Financings and Term Loans

Most of the projects in the portfolio are subject to project financings that contain certain financial covenants and distribution tests, including debt service coverage ratios. In general, these project financings contain covenants customary for these types of financings, including limitations on investments and restricted payments. Certain of NEP's project financings provide for interest payable at a fixed interest rate. However, certain of NEP's project financings accrue interest at variable rates based on the London InterBank Offered Rate and two projects accrue interest at a variable rate based upon the three-month Canadian Dealer Offered Rate. Interest rate swaps were entered into for certain of these financings to hedge against interest rate movements with respect to interest payments on the loan. Under the project financings, each project will be permitted to pay distributions out of available cash on a semi-annual basis so long as certain conditions are satisfied, including that reserves are funded with cash or credit support, no default or event of default under the applicable financings has occurred and is continuing at the time of such distribution or would result therefrom, and each project is otherwise in compliance with the project financing’s covenants and the applicable minimum debt service coverage ratio is satisfied. The minimum debt service coverage ratio that must be satisfied under all of NEP's project financings is 1.20:1.00. At December 31, 2015, NEP's subsidiaries were in compliance with all financial debt covenants under their project financings however, one project was unable to fully fund its debt reserve by approximately $2 million.

During 2015, subsidiaries of NEP entered into various project financings and term loans. See Note 9.


50



Equity Arrangements

During 2015, NEP issued an additional 11,857,925 common units to the public and purchased 11,857,925 NEP OpCo common units. Also during 2015, a subsidiary of NEE purchased 27,000,000 NEP OpCo common units. At December 31, 2015, NEP owned an approximately 23.2% limited partner interest in NEP OpCo. See Note 9.

A portion of the NEP common units were issued under an at-the-market equity issuance program (ATM program) NEP established in November 2015 pursuant to which NEP may issue, from time to time, up to $150 million of its common units which gives NEP the flexibility to issue new units when the price is acceptable. During the year ended December 31, 2015, NEP issued 887,070 common units under the ATM program for gross proceeds of approximately $26 million.

If at any time, NEP GP and its affiliates own more than 80% of the sum of NEP's outstanding common units and special voting units, NEP GP will have the right, but not the obligation, to purchase all of the outstanding common units, other than those owned by NEP GP and its affiliates, at a price not less than the greater of the then-current market price of such common units and the highest price paid by NEP GP or its affiliates for such units during the preceding 90-day period. At December 31, 2015, NEP GP and its affiliates controlled approximately 76.9% of the voting power of NEP's outstanding common units.

Contractual Obligations

NEP's contractual obligations as of December 31, 2015 were as follows:
 
2016
 
2017
 
2018
 
2019
 
2020
 
Thereafter
 
Total
 
(millions)
Long-term debt, including interest(a)
$
275

 
$
302

 
$
886

 
$
301

 
$
577

 
$
3,126

 
$
5,467

Contractual obligations(b)
4

 
205

 
7

 
7

 
7

 
16

 
246

Revolving credit facility fee
1

 
1

 
1

 

 

 

 
3

Asset retirement activities(c)

 

 

 

 

 
186

 
186

MSA and credit support(d)
6

 
6

 
6

 
6

 
6

 
91

 
121

Land lease payments(e)
8

 
8

 
8

 
8

 
8

 
212

 
252

Total
$
294

 
$
522

 
$
908

 
$
322

 
$
598

 
$
3,631

 
$
6,275

____________________
(a)
Includes principal, interest and interest rate swaps. Variable rate interest was computed using December 31, 2015 rates.
(b)
Includes obligations related to the indemnity holdback discussed in Note 3 and estimated cash payments related to the acquisition of certain development rights and differential membership interests. For further discussion of differential membership interests, see Note 2 - Sale of Differential Membership Interests. Excludes the contingent holdback discussed in Note 3.
(c)
Represents expected cash payments adjusted for inflation for estimated costs to perform asset retirement activities.
(d)
Represents minimum fees under the MSA and CSCS agreement. See Note 12 for additional discussion.
(e)
Represents various agreements that provide for payments to landowners for the right to use the land upon which the projects are located.

Capital Expenditures

Annual capital spending plans are developed based on projected requirements by the projects. Capital expenditures primarily represent the estimated cost of capital improvements, including construction expenditures that are expected to increase NEP OpCo’s operating income or operating capacity over the long-term. Capital expenditures for projects that have already commenced commercial operations are generally not significant because most expenditures relate to repairs and maintenance and are expensed when incurred. For the years ended December 31, 2015 and 2014, NEP had capital expenditures of approximately $188 million and $1,134 million, respectively, excluding the purchase prices of acquired projects. At December 31, 2015, estimated capital expenditures for NEP's renewable energy projects for 2016 are approximately $15 million. Planned capital expenditures associated with the Texas pipelines for 2016 and 2017 total approximately $57 million and $79 million, respectively, and primarily relate to the planned expansion projects discussed in Note 3. There are no additional significant planned capital expenditures for 2016 through 2020 other than costs that may occur as acquisition opportunities arise. These estimates are subject to continuing review and adjustment and actual capital expenditures may vary significantly from these estimates.

Cash Distributions to Unitholders

NEP's partnership agreement requires it to distribute available cash quarterly. Generally, available cash is all cash on hand at the date of determination relating to that quarter (including any expected distributions from NEP OpCo), less the amount of cash reserves established by NEP GP. NEP currently expects that cash reserves would be established solely to provide for the payment of income taxes by NEP, if any. Cash flow is generated from distributions NEP receives from NEP OpCo each quarter and, during the purchase price adjustment period, which is expected to extend into the fourth quarter of 2016, from NEE Equity, which payments will be funded solely by any distributions NEE Equity receives from NEP OpCo with respect to such quarter. Although, as described above, NEP currently expects that cash reserves would be established by NEP GP solely to provide for the payment of any of NEP's income taxes, NEP expects NEP OpCo to establish cash reserves prior to making distributions to NEP to pay costs and expenses of NEP's subsidiaries, in addition to NEP's expenses, as well as any debt service requirements and future capital expenditures. During the purchase price adjustment period, should NEP OpCo not make a quarterly distribution in an amount at least equal to the minimum

51



quarterly distribution of $0.1875 per common unit, the purchase price paid for NEP OpCo's common units under the purchase agreement will be reduced by the difference for such quarter and NEE Equity will pay NEP a purchase price adjustment equal to such shortfall, provided that NEE Equity will not be required to pay a purchase price adjustment in any quarter in excess of the distribution actually received by NEP OpCo.

NEP OpCo's partnership agreement requires it to distribute all of its available cash to its common unitholders, including NEP, each quarter. Generally, NEP OpCo's available cash is all cash on hand at the date of determination relating to that quarter, plus any funds borrowed from NEER, less the amount of cash reserves established by NEE Operating GP. The majority of such available cash will be derived from the operations of the projects. The cash available for distribution is likely to fluctuate from quarter to quarter, and in some cases significantly, as a result of the performance of the projects, seasonality, fluctuating wind resource, maintenance and outage schedules, timing of debt service and other factors.

During 2015 and 2014, NEP distributed approximately $20 million and $4 million, respectively, to its unitholders. In addition, NEP paid approximately $9 million in distributions to its unitholders in February 2016.

Cash Flows

The following table reflects the changes in cash flows for the comparative periods:
 
Years Ended December 31,
 
2015
 
2014
 
2013
 
(millions)
Net cash provided by operating activities
$
240

 
$
184

 
$
102

Net cash used in investing activities
$
(1,789
)
 
$
(702
)
 
$
(393
)
Net cash provided by financing activities
$
1,611

 
$
594

 
$
299


Net Cash Provided by Operating Activities

Changes in net cash provided by operating activities for 2015 were driven by higher cash flows from projects that commenced commercial operations in 2014 and 2015. Changes in net cash provided by operating activities in 2014 were driven by higher cash flows from projects that commenced commercial operations in 2013 and 2014. See Item 1.

Net Cash Used in Investing Activities

Changes in net cash used in investing activities during 2015 were driven by cash used for the acquisitions described in Note 3, decreased capital expenditures related to construction activities, payments from related parties under the CSCS agreement and changes in restricted cash balances. Changes in net cash used in investing activities during 2014 were driven by decreased capital expenditures related to construction activities, proceeds received in 2014 for CITCs, payments to related parties under the CSCS agreement, cash used in 2014 to acquire membership interests in subsidiaries and changes in restricted cash balances related to the CITC proceeds held to be paid to NEECH by Genesis as well as restricted cash primarily held by Palo Duro to fund construction costs.
 
Years Ended December 31,
 
2015
 
2014
 
2013
 
(millions)
Capital expenditures
$
(125
)
 
$
(485
)
 
$
(647
)
Proceeds from CITCs

 
327

 

Changes in restricted cash
66

 
(83
)
 
249

Payments from (to) related parties under CSCS agreement - net
152

 
(174
)
 

Acquisition of membership interests in subsidiaries
(1,882
)
 
(288
)
 

Insurance proceeds

 
1

 
5

Net cash used in investing activities
$
(1,789
)
 
$
(702
)
 
$
(393
)


52



Net Cash Provided by Financing Activities

Changes in net cash provided by financing activities in 2015 were primarily driven by proceeds from the sale of NEP OpCo common units and NEP common units, the issuance of long-term debt and Partner/Member distributions. Changes in net cash provided by financing activities in 2014 were primarily driven by proceeds from the IPO, proceeds related to differential membership interests and the retirement of long-term debt mainly associated with Genesis' mandatory debt repayment with CITC proceeds.
 
Years Ended December 31,
 
2015
 
2014
 
2013
 
(millions)
Partner/Member contributions (distributions) – net
$
(385
)
 
$
91

 
$
198

Proceeds from issuance of common units – net
343

 
438

 

Issuances (retirements) of long-term debt – net
974

 
(362
)
 
106

Proceeds (payments) related to differential membership interests

 
428

 

Proceeds from issuance of NEP OpCo common units to noncontrolling interest
702

 

 

Other
(23
)
 
(1
)
 
(5
)
Net cash provided by financing activities
$
1,611

 
$
594

 
$
299



New Accounting Rules and Interpretations

Amendments to the Consolidation Analysis - In February 2015, the Financial Accounting Standards Board (FASB) issued an accounting standard update which modifies the current consolidation guidance. See Note 2 - Amendments to the Consolidation Analysis.

Presentation of Debt Issuance Costs - In April 2015, the FASB issued an accounting standard update which changes the presentation of debt issuance costs in financial statements. See Note 2 - Debt Issuance Costs.

Revenue Recognition - In May 2014, the FASB issued a new accounting standard related to the recognition of revenue from contracts with customers and required disclosures. See Note 2 - Revenue Recognition.

Classification of Deferred Taxes - In November 2015, the FASB issued an accounting standard update which simplifies the classification of deferred taxes. See Note 2 - Income Taxes.

Critical Accounting Policies and Estimates

NEP's significant accounting policies are described in Note 2 to the consolidated financial statements, which were prepared under generally accepted accounting principles. Critical accounting policies are those that NEP believes are both most important to the portrayal of its financial condition and results of operations, and require complex, subjective judgments, often as a result of the need to make estimates and assumptions about the effect of matters that are inherently uncertain. Judgments and uncertainties affecting the application of those policies may result in materially different amounts being reported under different conditions or using different assumptions. The following policies are those considered to be the most critical in understanding the judgments that are involved in preparing the consolidated financial statements.

Income Taxes

The U.S. Project Entities acquired from NEER presented in these financial statements were historically included in the consolidated federal income tax return of NEE. Income taxes as presented herein attribute current and deferred income taxes to the U.S. Project Entities acquired from NEER in a manner that is systematic, rational and consistent with the asset and liability method prescribed by Accounting Standards Codification Topic (ASC) 740, Accounting for Income Taxes. Accordingly, with regard to periods prior to the NEP acquisition date, the U.S. Project Entities’ income tax provisions are prepared under the separate return method. The separate return method applies ASC 740 to the stand-alone financial statements of each member of the consolidated group as if the group member were a separate taxpayer and a stand-alone enterprise. Accordingly, the sum of the amounts allocated to the U.S. Project Entities’ provisions may not equal the income taxes that would have resulted from a consolidated filing of these entities.

The Canadian Project Entities have not been included in the consolidated U.S. tax filing of NEE, as they are excluded from the U.S. federal income tax group. Canadian corporations that file separate Canadian income tax returns have taxes provided herein on that basis. Canadian entities that are Canadian limited partnerships from which virtually all of the tax attributes flow through to the owner, a Canadian corporation, which is not a predecessor entity, have no taxes provided for the period before acquisition. None of the income nor any tax attributes of the flow through entities flow through to a U.S. taxpayer and are not reflected in any U.S. tax return. No U.S. income taxes have been provided with regard to these entities for periods prior to the NEP acquisition date.

As of July 1, 2014, the date of the completion of the IPO, NEP is no longer part of NEE's consolidated federal income tax filing group. NEP files separate income tax returns for U.S. federal and state income tax purposes, where applicable, that include its

53



share of flow through income from NEP OpCo, and all of the underlying project companies, both U.S. and Canadian, which include the Texas pipeline business.

Deferred income taxes arise from temporary differences between the tax and financial statement recognition of revenue and expense. In evaluating NEP's ability to recover its deferred tax assets individually by entity and by taxing jurisdiction, NEP considers all available positive and negative evidence, including scheduled reversals of deferred tax liabilities, projected future taxable income, tax planning strategies and recent financial operations. In projecting future taxable income, NEP begins with historical results and incorporates assumptions including the amount of future state, federal and foreign pretax operating income, the reversal of temporary differences and the implementation of feasible and prudent tax planning strategies. These assumptions require significant judgment about the forecasts of future taxable income and are consistent with the plans and estimates NEP is using to manage the underlying businesses. In evaluating the objective evidence that historical results provide, NEP generally considers three years of cumulative operating income (loss).

ASC 740 provides that a tax benefit from an uncertain tax position will be recognized when it is more likely than not that the position will be sustained upon examination, including resolutions of any related appeals or litigation processes, based on the technical merits. ASC 740 also provides guidance on measurement, derecognition, classification, interest and penalties, accounting in interim periods, and disclosure and transition.

NEP recognizes tax liabilities in accordance with ASC 740 and adjusts these liabilities when its judgment changes as a result of the evaluation of new information not previously available. Because of the complexity of some of these uncertainties, the ultimate resolution may result in a payment that is materially different from NEP's current estimate of the tax liabilities. These differences will be reflected as increases or decreases to income tax expense in the period in which they are determined.

See Note 4.

Impairment of Long-Lived Assets

NEP evaluates long-lived assets, including finite-lived intangible assets, for impairment when events or changes in circumstances indicate that the carrying amount may not be recoverable.

An impairment loss is required to be recognized if the carrying value of the asset exceeds the undiscounted future net cash flows associated with that asset. The impairment loss to be recognized is the amount by which the carrying value of the long-lived asset exceeds the asset’s fair value. In most instances, the fair value is determined by discounting estimated future cash flows using an appropriate interest rate.

The amount of future net cash flows, the timing of such cash flows and the determination of an appropriate interest rate all involve estimates and judgments about future events. In particular, the aggregate amount of cash flows determines whether an impairment exists, and the timing of the cash flows is critical in determining fair value for the purposes of determining the impairment loss to be recognized. Because each assessment is based on the facts and circumstances associated with each long-lived asset, the effects of changes in assumptions cannot be generalized.

Business Combinations

Certain assumptions and estimates are employed in determining the fair value of assets acquired, evaluating the fair value of liabilities assumed, as well as in determining the allocation of goodwill to a reporting unit. These estimates may be affected by factors such as changing market conditions, technological advances in the energy industry or changes in regulations governing that industry. Other key inputs that require judgment include discount rates, comparable market transactions, estimated useful lives and probability of future transactions. The most significant assumptions requiring the most judgment involve identifying and estimating the fair value of intangible assets and property, plant and equipment and the associated useful lives for establishing amortization periods. To finalize purchase accounting for significant transactions, NEP may utilize the services of independent valuation specialists to assist in the determination of the fair value of acquired intangible assets and property, plant and equipment. The allocation of the purchase price may be modified up to one year from the date of the acquisition if new information is obtained about the fair value of assets acquired and liabilities assumed.

There are also significant judgments involved in estimating the value of any contingent purchase consideration, for example, additional cash or stock consideration to be earned based on the future results or performance of the acquired business. The value of this potential additional consideration is required to be estimated and recorded as part of the purchase accounting for the acquisition in the period when the transaction is effective. Each quarter these estimates must be reevaluated based on actual results achieved and changes in circumstances, and the contingent consideration adjusted to reflect any change in fair value.

Goodwill and Other Intangible Assets

Goodwill acquired in connection with business combinations represents the excess of consideration over the fair value of net assets acquired. For goodwill and intangible assets with indefinite lives, an assessment for impairment is performed annually or whenever an event indicating impairment may have occurred. NEP will complete the annual impairment test for goodwill and indefinite-lived

54



intangibles using an assessment date of October 1. Goodwill is reviewed for impairment by comparing the carrying value of a reporting unit’s net assets, including allocated goodwill, to the estimated fair value of a reporting unit. NEP expects to estimate the fair value of a reporting unit using a combination of the income, market and cost approaches. Determining the fair value of a reporting unit requires judgment and the use of significant estimates and assumptions. Such estimates and assumptions include revenue growth rates, future operating margins, the weighted average cost of capital, and future market conditions, among others. If a reporting unit’s carrying value is greater than its fair value, a second step is performed whereby the implied fair value of goodwill is estimated by allocating the fair value of a reporting unit in a hypothetical purchase price allocation analysis. A goodwill impairment charge would be recognized for the amount by which the carrying value of goodwill exceeds its reassessed fair value. As the acquisition of the Texas pipelines closed on October 1, 2015 and there were no indicators of impairment, impairment tests for goodwill and indefinite-lived intangibles were not performed in 2015. See Note 3.

Quantitative and Qualitative Disclosures about Market Risk

NEP is exposed to several market risks in its normal business activities. Market risk is the potential loss that may result from market changes associated with its business. The types of market risks include interest rate, counterparty credit and foreign currency risks.

Interest Rate Risk

NEP is exposed to risk resulting from changes in interest rates associated with current and future issuances of debt. The debt of some of its subsidiaries accrues interest at fixed rates and the debt of some of its other subsidiaries accrues interest at variable rates. NEP manages interest rate exposure by monitoring current interest rates, entering into interest rate swap contracts and using a combination of fixed rate and variable rate debt. Interest rate swaps are used to mitigate or adjust interest rate exposure when deemed appropriate based upon market conditions or when required by financing agreements.

NEP has long-term debt instruments that subject it to the risk of loss associated with movements in market interest rates. As of December 31, 2015, approximately 23% of the long-term debt, including current maturities, was exposed to such risk as the remaining balance was either fixed rate debt or financially hedged. As of December 31, 2015, the estimated fair value of NEP's long-term debt was approximately $3.5 billion and the carrying value of the long-term debt was $3.4 billion. Based upon a hypothetical 10% decrease in interest rates, which is a reasonable near-term market change, the fair value of NEP's long-term debt would increase by approximately $71 million.

Counterparty Credit Risk

Risks surrounding counterparty performance and credit risk could ultimately impact the amount and timing of expected cash flows. Credit risk relates to the risk of loss resulting from non-performance or non-payment by counterparties under the terms of their contractual obligations. NEP monitors and manages credit risk through credit policies that include a credit approval process and the use of credit mitigation measures such as prepayment arrangements in certain circumstances. NEP also seeks to mitigate counterparty risk by having a diversified portfolio of counterparties. In addition, the projects in NEP's portfolio are contracted under long-term contracts that have an average remaining contract term of approximately 19 years as of December 31, 2015, weighted based on forecasted contributions to earnings.

Foreign Currency Risk

Because NEP has Canadian operations, it is exposed to foreign currency exchange gains and losses. Since the functional currency of NEP's Canadian operations is in their local currency, the currency effects of translating the financial statements of those Canadian subsidiaries, which operate in local currency environments, are included in the accumulated other comprehensive income (loss) component of consolidated equity and do not impact earnings. However, gains and losses related to foreign currency transactions not in NEP's subsidiaries’ functional currency do impact earnings and resulted in less than $1 million of losses in 2015 and 2014.

Item 7A.  Quantitative and Qualitative Disclosures About Market Risk

See Management's Discussion - Quantitative and Qualitative Disclosures About Market Risk.


55



Item. 8  Financial Statements and Supplementary Data


MANAGEMENT'S REPORT ON INTERNAL CONTROL OVER FINANCIAL REPORTING

NextEra Energy Partners GP, Inc.'s management is responsible for establishing and maintaining adequate internal control over financial reporting as defined in the Securities Exchange Act of 1934 Rules 13a-15(f) and 15d-15(f) for NextEra Energy Partners, LP (NEP). The consolidated financial statements, which in part are based on informed judgments and estimates made by management, have been prepared in conformity with generally accepted accounting principles applied on a consistent basis.

To aid in carrying out this responsibility, we, along with all other members of management, maintain a system of internal accounting control which is established after weighing the cost of such controls against the benefits derived. In the opinion of management, the overall system of internal accounting control provides reasonable assurance that the assets of NEP and its subsidiaries are safeguarded and that transactions are executed in accordance with management's authorization and are properly recorded for the preparation of financial statements. In addition, management believes the overall system of internal accounting control provides reasonable assurance that material errors or irregularities would be prevented or detected on a timely basis by employees in the normal course of their duties. Any system of internal accounting control, no matter how well designed, has inherent limitations, including the possibility that controls can be circumvented or overridden and misstatements due to error or fraud may occur and not be detected. Also, because of changes in conditions, internal control effectiveness may vary over time. Accordingly, even an effective system of internal control will provide only reasonable assurance with respect to financial statement preparation and reporting.

The system of internal accounting control is supported by written policies and guidelines, the selection and training of qualified employees, an organizational structure that provides an appropriate division of responsibility and a program of internal auditing. NEP's written policies include a Code of Business Conduct & Ethics that states management's policy on conflicts of interest and ethical conduct. Compliance with the Code of Business Conduct & Ethics is confirmed annually by key personnel.

The Board of Directors of NEP's general partner pursues its oversight responsibility for financial reporting and accounting through its Audit Committee. This Committee, which is comprised entirely of independent directors, meets regularly with management, the internal auditors and the independent auditors to make inquiries as to the manner in which the responsibilities of each are being discharged. The independent auditors and the internal audit staff have free access to the Committee without management's presence to discuss auditing, internal accounting control and financial reporting matters.

In accordance with the U.S. Securities and Exchange Commission's published guidance, we have excluded from our current assessment the internal control over financial reporting for NET Holdings Management, LLC, which was acquired on October 1, 2015 and whose financial statements reflect total assets and operating revenues consisting of approximately 36 percent and 8 percent, respectively, of NEP's consolidated total assets and operating revenues as of and for the year ended December 31, 2015.  NEP will include NET Holdings Management, LLC in its assessment as of December 31, 2016.

Management assessed the effectiveness of NEP's internal control over financial reporting as of December 31, 2015, using the criteria set forth by the Committee of Sponsoring Organizations of the Treadway Commission in the Internal Control - Integrated Framework (2013). Based on this assessment, management believes that NEP's internal control over financial reporting was effective as of December 31, 2015.

NEP's independent registered public accounting firm, Deloitte & Touche LLP, is engaged to express an opinion on NEP's consolidated financial statements and an opinion on NEP's internal control over financial reporting. Their reports are based on procedures believed by them to provide a reasonable basis to support such opinions. These reports appear on the following pages.

JAMES L. ROBO
 
MORAY P. DEWHURST
James L. Robo
Chairman of the Board and Chief Executive Officer
NextEra Energy Partners GP, Inc.
 
Moray P. Dewhurst
Chief Financial Officer
NextEra Energy Partners GP, Inc.



CHRIS N. FROGGATT
 
 
Chris N. Froggatt
Controller and Chief Accounting Officer
NextEra Energy Partners GP, Inc.
 
 

56



REPORT OF INDEPENDENT REGISTERED PUBLIC ACCOUNTING FIRM

To the Board of Directors of NextEra Energy GP, Inc. and Partners of
NextEra Energy Partners, LP:

We have audited the internal control over financial reporting of NextEra Energy Partners, LP and subsidiaries (NEP) as of December 31, 2015, based on criteria established in Internal Control — Integrated Framework (2013) issued by the Committee of Sponsoring Organizations of the Treadway Commission. As described in Management's Report on Internal Control over Financial Reporting, management excluded from its assessment the internal control over financial reporting at NET Holdings Management, LLC, which was acquired on October 1, 2015 and whose financial statements constitute total assets and operating revenues consisting of approximately 36% and 8%, respectively, of the consolidated financial statement amounts as of and for the year ended December 31, 2015. Accordingly, our audit did not include the internal control over financial reporting at NET Holdings Management, LLC. NEP’s management is responsible for maintaining effective internal control over financial reporting and for its assessment of the effectiveness of internal control over financial reporting, included in the accompanying Management's Report on Internal Control Over Financial Reporting. Our responsibility is to express an opinion on NEP's internal control over financial reporting based on our audit.

We conducted our audit in accordance with the standards of the Public Company Accounting Oversight Board (United States). Those standards require that we plan and perform the audit to obtain reasonable assurance about whether effective internal control over financial reporting was maintained in all material respects. Our audit included obtaining an understanding of internal control over financial reporting, assessing the risk that a material weakness exists, testing and evaluating the design and operating effectiveness of internal control based on the assessed risk, and performing such other procedures as we considered necessary in the circumstances. We believe that our audit provides a reasonable basis for our opinion.

A company's internal control over financial reporting is a process designed by, or under the supervision of, the company's principal executive and principal financial officers, or persons performing similar functions, and effected by the company's board of directors, management, and other personnel to provide reasonable assurance regarding the reliability of financial reporting and the preparation of financial statements for external purposes in accordance with generally accepted accounting principles. A company's internal control over financial reporting includes those policies and procedures that (1) pertain to the maintenance of records that, in reasonable detail, accurately and fairly reflect the transactions and dispositions of the assets of the company; (2) provide reasonable assurance that transactions are recorded as necessary to permit preparation of financial statements in accordance with generally accepted accounting principles, and that receipts and expenditures of the company are being made only in accordance with authorizations of management and directors of the company; and (3) provide reasonable assurance regarding prevention or timely detection of unauthorized acquisition, use, or disposition of the company's assets that could have a material effect on the financial statements.

Because of the inherent limitations of internal control over financial reporting, including the possibility of collusion or improper management override of controls, material misstatements due to error or fraud may not be prevented or detected on a timely basis. Also, projections of any evaluation of the effectiveness of the internal control over financial reporting to future periods are subject to the risk that the controls may become inadequate because of changes in conditions, or that the degree of compliance with the policies or procedures may deteriorate.

In our opinion, NEP maintained, in all material respects, effective internal control over financial reporting as of December 31, 2015, based on the criteria established in Internal Control — Integrated Framework (2013) issued by the Committee of Sponsoring Organizations of the Treadway Commission.

We have also audited, in accordance with the standards of the Public Company Accounting Oversight Board (United States), the consolidated financial statements as of and for the year ended December 31, 2015 of NEP and our report dated February 19, 2016 expressed an unqualified opinion on those financial statements and included an explanatory paragraph regarding (1) the basis of presentation of the consolidated financial statements related to a) the period prior to the initial public offering and b) the 2015 common control acquisitions, and (2) NEP's adoption of a new accounting standard in 2015.



DELOITTE & TOUCHE LLP
Certified Public Accountants

Boca Raton, Florida
February 19, 2016


57



REPORT OF INDEPENDENT REGISTERED PUBLIC ACCOUNTING FIRM

To the Board of Directors of NextEra Energy GP, Inc. and Partners of
NextEra Energy Partners, LP:

We have audited the accompanying consolidated balance sheets of NextEra Energy Partners, LP and subsidiaries (NEP) as of December 31, 2015 and 2014, and the related consolidated statements of income, comprehensive income (loss), changes in equity, and cash flows for each of the three years in the period ended December 31, 2015. These financial statements are the responsibility of NEP's management. Our responsibility is to express an opinion on these financial statements based on our audits.

We conducted our audits in accordance with the standards of the Public Company Accounting Oversight Board (United States). Those standards require that we plan and perform the audit to obtain reasonable assurance about whether the financial statements are free of material misstatement. An audit includes examining, on a test basis, evidence supporting the amounts and disclosures in the financial statements. An audit also includes assessing the accounting principles used and significant estimates made by management, as well as evaluating the overall financial statement presentation. We believe that our audits provide a reasonable basis for our opinion.

In our opinion, such consolidated financial statements present fairly, in all material respects, the financial position of NextEra Energy Partners, LP and subsidiaries at December 31, 2015 and 2014, and the results of their operations and their cash flows for each of the three years in the period ended December 31, 2015, in conformity with accounting principles generally accepted in the United States of America.

As discussed in Note 2 to the consolidated financial statements, for all periods prior to the July 1, 2014 initial public offering, the consolidated financial statements represent the combination of the net assets that NEP acquired and were prepared using the historical basis of NextEra Energy, Inc. (NEE) in the assets acquired and liabilities assumed and include certain allocations related to income taxes from NEE. These allocations may not be indicative of the actual level of assets, liabilities, or costs which would have been incurred by NEP if it had operated as a separate entity apart from NEE during the periods prior to the initial public offering. As also discussed in Note 2 to the consolidated financial statements, the acquisitions from NextEra Energy Resources, LLC in 2015 were transfers of assets between entities under common control, which were required to be accounted for as if the transfers occurred since the inception of common control, with prior periods of the consolidated financial statements retrospectively adjusted to include the historical financial information of the 2015 acquisitions prior to their respective acquisition dates. As discussed in Note 2 to the consolidated financial statements, NEP has changed its method of accounting related to the classification and presentation of debt issuance costs in 2015 due to the adoption of Financial Accounting Standards Board (FASB) Accounting Standard Update (ASU) 2015-03, Interest - Imputation of Interest Simplifying the Presentation of Debt Issuance Costs. The adoption of this ASU was applied retrospectively to all periods presented.

We have also audited, in accordance with the standards of the Public Company Accounting Oversight Board (United States), NEP’s internal control over financial reporting as of December 31, 2015, based on the criteria established in Internal Control — Integrated Framework (2013) issued by the Committee of Sponsoring Organizations of the Treadway Commission and our report dated February 19, 2016 expressed an unqualified opinion on NEP’s internal control over financial reporting.


DELOITTE & TOUCHE LLP
Certified Public Accountants

Boca Raton, Florida
February 19, 2016


58



NEXTERA ENERGY PARTNERS, LP
CONSOLIDATED STATEMENTS OF INCOME
(millions, except per unit amounts)

 
Years Ended December 31,
 
2015
 
2014(a)
 
2013(a)
OPERATING REVENUES
$
471

 
$
356

 
$
179

OPERATING EXPENSES
 
 

 

Operations and maintenance
83

 
67

 
42

Operations and maintenance - related party
16

 
10

 
4

Depreciation and amortization
141

 
97

 
55

Taxes other than income taxes and other
16

 
5

 
6

Total operating expenses
256

 
179

 
107

OPERATING INCOME
215

 
177

 
72

OTHER INCOME (DEDUCTIONS)

 

 

Interest expense
(117
)
 
(100
)
 
(49
)
Gain on settlement of contingent consideration of project acquisition

 

 
5

Benefits associated with differential membership interests - net
15

 

 

Equity in earnings of equity method investees
(2
)
 
(1
)
 

Other - net
(10
)
 

 

Total other deductions - net
(114
)
 
(101
)
 
(44
)
INCOME BEFORE INCOME TAXES
101

 
76

 
28

INCOME TAX EXPENSE
21

 
19

 
8

NET INCOME
80

 
57

 
$
20

Less net income prior to Initial Public Offering for NEP's initial portfolio

 
28

 


Less net income attributable to noncontrolling interest(b)
70

 
26

 
 
NET INCOME ATTRIBUTABLE TO NEXTERA ENERGY PARTNERS, LP
$
10

 
$
3

 
 
 
 
 
 
 
 
Weighted average number of common units outstanding - basic and assuming dilution
22.8

 
18.7

 
 
Earnings per common unit attributable to NextEra Energy Partners, LP - basic and assuming dilution
$
0.46

 
$
0.16

 
 
____________________
(a)
Prior-period financial information has been retrospectively adjusted as discussed in Note 2 - Basis of Presentation.
(b)
Net income attributable to noncontrolling interest includes the pre-acquisition net income of the 2015 common control acquisitions. See Note 2 - Basis of Presentation.



















The accompanying Notes to Consolidated Financial Statements are an integral part of these consolidated financial statements.


59



NEXTERA ENERGY PARTNERS, LP
CONSOLIDATED STATEMENTS OF COMPREHENSIVE INCOME (LOSS)
(millions)


 
Years Ended December 31,
 
2015
 
2014(a)
 
2013(a)
NET INCOME
$
80

 
$
57

 
$
20

Net unrealized gains (losses) on cash flow hedges:


 


 


Effective portion of net unrealized gains (losses) (net of income tax (expense)/benefit of $3, $2 and ($3), respectively)
(12
)
 
(24
)
 
11

Reclassification from accumulated other comprehensive loss to net income (net of income tax expense of $1, $1 and $1, respectively)
5

 
5

 
4

Net unrealized losses on foreign currency translation (net of income tax benefit of $2, $1 and $0, respectively)
(42
)
 
(35
)
 
(33
)
Total other comprehensive loss, net of tax
(49
)
 
(54
)
 
(18
)
COMPREHENSIVE INCOME (LOSS)
31

 
3

 
$
2

Less comprehensive income prior to Initial Public Offering for NEP's initial portfolio

 
14

 


Less comprehensive income (loss) attributable to noncontrolling interest(b)
24

 
(11
)
 
 
COMPREHENSIVE INCOME ATTRIBUTABLE TO NEXTERA ENERGY PARTNERS, LP
$
7

 
$

 
 
____________________
(a)
Prior-period financial information has been retrospectively adjusted as discussed in Note 2 - Basis of Presentation.
(b)
Comprehensive income attributable to noncontrolling interest includes the pre-acquisition comprehensive income of the 2015 common control acquisitions. See Note 2 - Basis of Presentation.































The accompanying Notes to Consolidated Financial Statements are an integral part of these consolidated financial statements.

60



NEXTERA ENERGY PARTNERS, LP
CONSOLIDATED BALANCE SHEETS
(millions)
 
December 31,
 
2015
 
2014(a)
ASSETS
 
 
 
Current assets:
 
 
 
Cash and cash equivalents
$
161

 
$
106

Accounts receivable
72

 
41

Due from related parties
70

 
219

Restricted cash ($13 and $55 related to VIEs, respectively)
16

 
82

Prepaid expenses
6

 
4

Other current assets
17

 
34

Total current assets
342

 
486

Non-current assets:
 
 
 
Property, plant and equipment - net ($701 and $722 related to VIEs, respectively)
4,197

 
3,629

Construction work in progress
3

 
9

Deferred income taxes
161

 
145

Investments in equity method investees - VIEs
22

 
19

Intangible assets - customer relationships
696

 

Goodwill
622

 

Other non-current assets
49

 
49

Total non-current assets
5,750

 
3,851

TOTAL ASSETS
$
6,092

 
$
4,337

LIABILITIES AND EQUITY
 
 
 
Current liabilities:
 
 
 
Accounts payable and accrued expenses
$
35

 
$
152

Short-term debt
12

 

Due to related parties
16

 
40

Current maturities of long-term debt
101

 
86

Accrued interest
28

 
23

Derivatives
22

 
6

Other current liabilities
27

 
15

Total current liabilities
241

 
322

Non-current liabilities:
 
 
 
Long-term debt
3,334

 
1,807

Deferral related to differential membership interests - VIEs
409

 
424

Acquisition holdbacks
375

 

Deferred income taxes
40

 
76

Asset retirement obligation
32

 
30

Non-current due to related party
18

 
19

Other non-current liabilities
81

 
26

Total non-current liabilities
4,289

 
2,382

TOTAL LIABILITIES
4,530

 
2,704

COMMITMENTS AND CONTINGENCIES

 

EQUITY
 
 
 
Limited partners (common units issued and outstanding - 30.6 and 18.7, respectively)
935

 
551

Accumulated other comprehensive loss
(6
)
 
(3
)
Noncontrolling interest
633

 
1,085

TOTAL EQUITY
1,562

 
1,633

TOTAL LIABILITIES AND EQUITY
$
6,092

 
$
4,337

____________________
(a)
Prior-period financial information has been retrospectively adjusted as discussed in Note 2 - Basis of Presentation.

The accompanying Notes to Consolidated Financial Statements are an integral part of these consolidated financial statements.

61



NEXTERA ENERGY PARTNERS, LP
CONSOLIDATED STATEMENTS OF CHANGES IN EQUITY
(millions)
 
Units
 
Limited
Partners
 
Additional
Paid in Capital
and Retained
Earnings(a)
 
Accumulated
Other
Comprehensive
Loss(a)
 
Noncontrolling
Interest(a)
 
Total
Equity(a)
Balances, December 31, 2012

 
$

 
$
1,000

 
$
(4
)
 
$

 
$
996

Net income

 

 
20

 

 

 
20

Members' contributions

 

 
615

 

 

 
615

Members' distributions

 

 
(518
)
 

 

 
(518
)
Other comprehensive loss

 

 

 
(18
)
 

 
(18
)
Balances, December 31, 2013

 

 
1,117

 
(22
)
 

 
1,095

Net income

 

 
30

 

 

 
30

Members' contributions

 

 
605

 

 

 
605

Members' distributions

 

 
(743
)
 

 

 
(743
)
Other comprehensive loss

 

 

 
(16
)
 

 
(16
)
Balances, June 30, 2014

 

 
1,009

 
(38
)
 

 
971

Transfer of equity prior to date of the initial public offering to noncontrolling interest

 

 
(480
)
 
23

 
457

 

Transfer of equity of projects acquired subsequent to the initial public offering

 

 
(505
)
 
9

 
496

 

Limited partners/related party contribution and transition

 
113

(b)(c) 
(24
)
(d) 
6

(e) 
50

(c)(f) 
145

Initial public offering, unit issuance
18.7

 
438

 

 

 

 
438

Acquisition of membership interests in subsidiaries

 

 

 

 
(288
)
 
(288
)
Net income(g)

 
3

 

 

 
24

 
27

Other comprehensive loss

 

 

 
(3
)
 
(35
)
 
(38
)
Related party contributions

 
1

 

 

 
838

 
839

Related party distributions

 

 

 

 
(457
)
 
(457
)
Distributions to unitholders

 
(4
)
 

 

 

 
(4
)
Balances, December 31, 2014
18.7

 
551

 

 
(3
)
 
1,085

 
1,633

Limited partners/related party contribution and transition

 
51

(b) 

 

 
3

(f) 
54

Issuance of common units
11.9

 
343

 

 

 

 
343

Acquisition of membership interests in subsidiaries

 

 

 

 
(949
)
 
(949
)
Acquisition of noncontrolling interest

 

 

 

 
69

 
69

Related party note receivable

 

 

 

 
(28
)
 
(28
)
Net income(g)

 
10

 

 

 
70

 
80

Other comprehensive loss

 

 

 
(3
)
 
(46
)
 
(49
)
Proceeds from issuance of NEP OpCo common units to noncontrolling interest

 

 

 

 
702

 
702

Related party contributions

 

 

 

 
213

 
213

Related party distributions

 

 

 

 
(486
)
 
(486
)
Distributions to unitholders

 
(20
)
 

 

 

 
(20
)
Balances, December 31, 2015
30.6

 
$
935

 
$

 
$
(6
)
 
$
633

 
$
1,562

______________________
(a)
Prior-period financial information has been retrospectively adjusted as discussed in Note 2 - Basis of Presentation.
(b)
Deferred tax asset recognized by NEP related to NEP equity issuances and acquisition of subsidiary membership interests.
(c)
Includes carryover basis corrections to property, plant and equipment-net of approximately $51 million related to capitalized interest and other carryover basis adjustments to assets acquired under common control and a related decrease in deferred income taxes of approximately $3 million.
(d)
Non-cash member contribution upon transition from predecessor accounting method net of non-cash reclassifications of distributions to due from or due to related parties.
(e)
Balance sheet adjustment related to transitioning from separate return method of accounting for income taxes.
(f)
Related party non-cash contributions, net, upon transition from predecessor accounting method.
(g)
Net income attributable to noncontrolling interest includes the pre-acquisition net income of the 2015 common control acquisitions. See Note 2 - Basis of Presentation.

The accompanying Notes to Consolidated Financial Statements are an integral part of these consolidated financial statements.

62



NEXTERA ENERGY PARTNERS, LP
CONSOLIDATED STATEMENTS OF CASH FLOWS
(millions)
 
Years Ended December 31,
 
2015
 
2014(a)
 
2013(a)
CASH FLOWS FROM OPERATING ACTIVITIES
 
 
 
 
 
Net income
$
80

 
$
57

 
$
20

Adjustments to reconcile net income to net cash provided by operating activities:


 


 
 
Depreciation and amortization
141

 
97

 
54

Amortization of deferred financing costs
7

 
6

 
4

Accretion of acquisition holdbacks
3

 

 

Unrealized gains on marked to market derivative contracts
(10
)
 

 

Deferred income taxes
15

 
12

 
7

Benefits associated with differential membership interests - net
(15
)
 

 

Other - net
2

 
3

 
(3
)
Changes in operating assets and liabilities:
 
 
 
 
 
Accounts receivable
2

 
(19
)
 
7

Prepaid expenses and other current assets
13

 
(29
)
 
(2
)
Other non-current assets

 
(2
)
 

Accounts payable and accrued expenses
(6
)
 
34

 
21

Due to related parties
1

 
5

 

Other current liabilities
5

 
15

 
(9
)
Other non-current liabilities
2

 
5

 
3

Net cash provided by operating activities
240

 
184

 
102

CASH FLOWS FROM INVESTING ACTIVITIES
 
 
 
 
 
Capital expenditures
(125
)
 
(485
)
 
(647
)
Proceeds from CITCs

 
327

 

Changes in restricted cash
66

 
(83
)
 
249

Payments from (to) related parties under CSCS agreement - net
152

 
(174
)
 

Acquisition of membership interests in subsidiaries
(1,882
)
 
(288
)
 

Insurance proceeds

 
1

 
5

Net cash used in investing activities
(1,789
)
 
(702
)
 
(393
)
CASH FLOWS FROM FINANCING ACTIVITIES
 
 
 
 
 
Partners/Members' contributions
106

 
796

 
342

Partners/Members' distributions
(491
)
 
(705
)
 
(144
)
Proceeds from differential membership investors
5

 
428

 

Payments to differential membership investors
(5
)
 

 

Proceeds from short-term debt
325

 

 

Repayments of short-term debt
(313
)
 

 

Change in amounts due to related party
(20
)
 

 

Proceeds from issuance of NEP OpCo common units to noncontrolling interest
702

 

 

Issuances of long-term debt
1,369

 
15

 
135

Deferred financing costs
(15
)
 
(1
)
 
(1
)
Retirements of long-term debt
(395
)
 
(377
)
 
(29
)
Proceeds from issuance of common units - net
343

 
438

 

Payment of contingent consideration for project acquisition

 

 
(4
)
Net cash provided by financing activities
1,611

 
594

 
299

Effect of exchange rate changes on cash
(7
)
 
(2
)
 
(1
)
NET INCREASE IN CASH AND CASH EQUIVALENTS
55

 
74

 
7

CASH AND CASH EQUIVALENTS - BEGINNING OF YEAR
106

 
32

 
25

CASH AND CASH EQUIVALENTS - END OF YEAR
$
161

 
$
106

 
$
32

SUPPLEMENTAL DISCLOSURE OF CASH FLOW INFORMATION:


 


 
 
Cash paid for interest, net of amounts capitalized
$
110

 
$
73

 
$
46

Members’ noncash contributions for construction costs and other expenditures
$
101

 
$
708

 
$
269

Change in noncash contributions of investments in equity method investees - net
$
5

 
$
12

 
$
5

Members’ net distributions for CITC payments
$

 
$
147

 
$
65

Partners/Members' noncash distributions
$
42

 
$
494

 
$
309

Assumption of debt and acquisition holdbacks in connection with acquisition of Texas pipelines (see Note 3)
$
1,078

 
$

 
$

Change in accrued convertible investment tax credits that resulted in a reduction to property, plant and equipment - net
$
13

 
$

 
$

New asset retirement obligation additions
$

 
$
9

 
$
5

Net change in accrued but not paid for capital and other expenditures
$
6

 
$
121

 
$
78

Noncash reclassification of distributions to due from related parties
$

 
$
44

 
$

Noncash member contribution upon transition from predecessor method
$
3

 
$
62

 
$

_________________________
(a)
Prior-period financial information has been retrospectively adjusted as discussed in Note 2 - Basis of Presentation.
The accompanying Notes to Consolidated Financial Statements are an integral part of these consolidated financial statements.

63



NEXTERA ENERGY PARTNERS, LP
NOTES TO CONSOLIDATED FINANCIAL STATEMENTS
Years Ended December 31, 2015, 2014 and 2013


1. ORGANIZATION AND NATURE OF BUSINESS

NextEra Energy Partners, LP (NEP) was formed as a Delaware limited partnership on March 6, 2014 as an indirect wholly owned subsidiary of NextEra Energy, Inc. (NEE), a Florida corporation. NEP was formed to be a growth-oriented limited partnership that would acquire, manage and own contracted clean energy projects with stable long-term cash flows.

On July 1, 2014, NEP completed its initial public offering by issuing 18,687,500 common units at a price to the public of $25 per unit (IPO). The proceeds from the IPO, net of underwriting discounts, commissions and structuring fees, were approximately $438 million, of which NEP used approximately $288 million to purchase 12,291,593 common units of NextEra Energy Operating Partners, LP (NEP OpCo) from NextEra Energy Equity Partners, LP (NEE Equity), a limited partnership formed under the laws of the State of Delaware and an indirect wholly owned subsidiary of NEE, and approximately $150 million to purchase 6,395,907 NEP OpCo common units from NEP OpCo.

NEP OpCo is a limited partnership with a general partner and limited partners. As a result of the IPO, NEP has consolidated the results of NEP OpCo and its subsidiaries because of its controlling interest in the general partner of NEP OpCo. At December 31, 2015, NEP owned an approximately 23.2% limited partner interest in NEP OpCo and NEE Equity owned a noncontrolling 76.8% limited partner interest in NEP OpCo.

In connection with the IPO, NEP acquired a portfolio of clean, contracted renewable energy assets (initial portfolio) which included approximately 989 megawatts (MW) of wind and solar energy generating facilities located in the United States (U.S.) and Canada. During 2015, NEP expanded its portfolio through the acquisition of additional wind and solar generating facilities from NextEra Energy Resources, LLC (NEER) as well as the acquisition of seven natural gas pipeline assets (Texas pipelines) from a third party. See Note 3.

2. SUMMARY OF SIGNIFICANT ACCOUNTING AND REPORTING POLICIES

Basis of presentation - NEP’s consolidated financial statements have been prepared in accordance with accounting principles generally accepted in the U.S., or GAAP. For all periods prior to the IPO, the accompanying consolidated financial statements represent the combination of the net assets that NEP acquired and were prepared using NEE’s historical basis in the assets acquired and liabilities assumed. For all periods subsequent to the IPO, the accompanying consolidated financial statements represent the consolidated results of NEP. The financial statements prior to the IPO include certain allocations related to income taxes from NEE. Management believes the assumptions and methodology underlying the allocations are reasonable. However, such allocations may not be indicative of the actual level of assets, liabilities and costs that would have been incurred by the predecessor if it had operated as an independent, publicly-traded company during the periods prior to the IPO or of the costs expected to be incurred in the future. The consolidated financial statements include NEP’s accounts and operations and those of its subsidiaries in which NEP has a controlling interest. The acquisitions from NEER described in Note 3 (the 2015 common control acquisitions) were a transfer of assets between entities under common control, which require them to be accounted for as if the transfers occurred since the inception of common control, with prior periods retrospectively adjusted to furnish comparative information. Accordingly, the accompanying consolidated financial statements have been retrospectively adjusted to include the historical results of the 2015 common control acquisitions prior to their respective acquisition dates. Adjustments related to the historical results of the 2015 common control acquisitions are attributable to noncontrolling interest for all periods prior to the date the project was acquired by NEP.

All intercompany transactions have been eliminated in consolidation. Amounts included in the consolidated financial statements and the accompanying Notes have been adjusted to reflect the retrospective application of Financial Accounting Standards Board (FASB) accounting standard updates related to the presentation of debt issuance costs and deferred taxes in the financial statements. See Debt Issuance Costs and Income Taxes below. Certain amounts included in prior years' consolidated financial statements have been reclassified to conform to the current year's presentation. In the opinion of management, any adjustments necessary for a fair presentation of the consolidated financial statements, in accordance with GAAP, have been made. Following the IPO, NEP presents as cash in its consolidated statements of cash flows certain financing transactions with related parties where it does not directly receive the cash.

Use of Significant Estimates - The preparation of consolidated financial statements in conformity with GAAP requires management to make estimates and assumptions that affect the reported amounts of assets and liabilities and disclosure of contingent assets and liabilities at the date of the consolidated financial statements and the reported amounts of revenues and expenses during the reporting period. Actual results could differ from those estimates.

In recording transactions and balances resulting from business operations, NEP uses estimates based on the best information available. Estimates are used for such items as plant depreciable lives, tax provisions and allowances, asset retirement obligations, fair value measurements, purchase price allocations, environmental liabilities and legal costs incurred in connection with recorded

64


NEXTERA ENERGY PARTNERS, LP
NOTES TO CONSOLIDATED FINANCIAL STATEMENTS (Continued)



loss contingencies, among others. As new information becomes available or actual amounts are determinable, the recorded estimates are revised. Consequently, operating results can be affected by revisions to prior accounting estimates.

Revenue Recognition - Revenue is generated primarily from various non-affiliated parties under long-term power purchase agreements, Feed-in-Tariff (FIT) agreements and Renewable Energy Standard Offer Program (RESOP) agreements (collectively, PPAs) and natural gas transportation agreements. Certain PPAs are accounted for as operating leases. GAAP requires minimum lease payments to be recognized over the term of the lease and contingent rents to be recorded when the achievement of the contingency becomes probable. None of the operating leases have minimum lease payments, so revenue from these contracts is recognized as energy and any related renewable energy attributes are delivered. Contingent rental revenues from these contracts were approximately $382 million, $257 million and $126 million in 2015, 2014 and 2013, respectively.

Revenue is recognized as energy and any related renewable energy attributes are delivered, which is when revenue is earned based on energy delivered at rates stipulated in the respective PPAs, or natural gas transportation services are performed.

In 2015, 2014 and 2013 approximately $154 million, $95 million and $51 million respectively, of NEP's consolidated revenues were attributable to foreign countries, primarily related to its Canadian operations.

In May 2014, the FASB issued a new accounting standard which provides guidance on the recognition of revenue from contracts with customers and requires additional disclosures about the nature, amount, timing and uncertainty of revenue and cash flows from an entity's contracts with customers. In July 2015, the FASB approved the deferral of the effective date of the standard. The standard will be effective for NEP beginning January 1, 2018 and may be applied retrospectively to each prior period presented or retrospectively with the cumulative effect recognized as of the date of initial application. NEP is currently evaluating the effect the adoption of this standard will have, if any, on its consolidated financial statements.

Interest Costs - NEP recognizes interest expense using the effective interest method over the life of the related debt. Certain of NEP’s debt obligations include escalating interest rates (see Note 9 - Debt) that are incorporated into the effective interest rate for the related debt. Deferred interest includes interest expense recognized in excess of the interest payments accrued for the related debt’s stated interest payments and is recorded in other non-current liabilities on NEP’s consolidated balance sheets.

Income Taxes - For periods prior to the date a project is acquired by NEP (NEP acquisition date), income taxes are calculated using the separate return method for each of the renewable energy project entities that are structured as corporations or as limited liability companies electing to be taxed as corporations. Income taxes are not included for entities that are structured as flow through entities (partnerships) electing to be taxed as partnerships.

For periods after the NEP acquisition date, taxes are calculated for NEP as a single taxpaying entity for U.S. federal and state income tax purposes (based on its election to be taxed as a corporation). Because NEP OpCo is a limited partnership electing to be taxed as a partnership for U.S. federal and state income tax purposes, NEP has only included its applicable ownership share of U.S. income taxes. The U.S. income taxes on the remaining ownership share of NEP OpCo earnings are allocated to NEE Equity and are not included in NEP's consolidated financial statements. The Canadian subsidiaries are all Canadian taxpayers subject to Canadian income tax, and therefore all Canadian taxes are included in NEP's consolidated financial statements. NEE Equity's share of Canadian taxes is included in noncontrolling interest in NEP's consolidated financial statements.

In November 2015, the FASB issued an accounting standard update which simplifies the classification of deferred taxes by eliminating the requirement to separate deferred tax assets and liabilities between current and non-current amounts, and instead requires deferred taxes to be presented as non-current on the balance sheet. NEP early adopted this standard update effective for the year ended December 31, 2015, and applied it retrospectively. The impact of NEP retrospectively adopting the standard update resulted in a reclassification of less than $1 million for the year ended December 31, 2014.

Harmonized Sales Taxes - For NEP’s Canadian projects, harmonized sales tax (HST) is composed of a federal and provincial component with taxes collected on sales and taxes paid on goods and services. The HST collected on sales are recorded as a HST payable while those paid on goods and services are recorded as a HST receivable. As such, these taxes have no impact on NEP’s reported earnings. The HST is payable or refundable monthly. At December 31, 2015 and 2014, the HST receivable was less than $1 million and approximately $26 million, respectively, and is included in other current assets on the accompanying consolidated balance sheets. At both December 31, 2015 and 2014, the HST payable was approximately $3 million and is included in accounts payable and accrued expenses on the accompanying consolidated balance sheets.

Foreign Operations and Currency Translation - NEP’s reporting currency is the U.S. dollar. The functional currency for its Canadian project companies is the Canadian dollar because Canada is the primary economic environment in which it conducts its Canadian operations. The assets and liabilities of the Canadian project companies are translated to U.S. dollars at exchange rates at the balance sheet date. The income and expenses of the Canadian project companies are translated to U.S. dollars at exchange rates in effect during each respective period. The translation adjustment is recorded in accumulated other comprehensive loss (AOCI).


65


NEXTERA ENERGY PARTNERS, LP
NOTES TO CONSOLIDATED FINANCIAL STATEMENTS (Continued)



Noncontrolling Interest - After the completion of NEP's IPO and as of December 31, 2014, NEP owned a controlling, non-economic general partner interest and an approximately 20.1% limited partner interest in NEP OpCo and NEE Equity owned a noncontrolling 79.9% limited partner interest in NEP OpCo. Distributions to the noncontrolling interest are reflected as Partners/Members' distributions in the consolidated statements of cash flows. NEP's limited partner interest in NEP OpCo increased to approximately 23.2% as of December 31, 2015. See Note 9. In addition, as part of the acquisition of the Texas pipelines, a subsidiary of NEP acquired a 90% controlling interest in one of the pipelines and a non-affiliated party owns the remaining 10% interest. See Note 3.

Equity - Equity reflects the financial position of the parties with an ownership interest in the consolidated financial statements. Prior to the IPO, NEE's ownership interest in the NEP predecessor entity is reflected as additional paid in capital and retained earnings and accumulated other comprehensive loss on the consolidated statements of changes in equity.

NextEra Energy Partner GP, Inc. has a total equity interest in NEP of $10,000 at December 31, 2015 and 2014.

Limited partners' equity at December 31, 2015 and 2014 reflects the investment of NEP unitholders, changes to net income attributable to NEP, distributions of available cash to unitholders and other contributions from or distributions to NEP unitholders. Accumulated other comprehensive loss at December 31, 2015 and 2014 reflects comprehensive income attributable to NEP.

Noncontrolling interest at December 31, 2015 and 2014 reflects the equity attributable to NEE based on the initial contribution as part of the IPO, the net income and other comprehensive income attributable to noncontrolling interest subsequent to the IPO and contributions to or distributions from noncontrolling interest.

Earnings per common unit is reflected beginning July 1, 2014. Prior to the IPO, NEP was an indirect wholly owned subsidiary of NEE and, accordingly, had no earnings per common unit.

Property, Plant and Equipment - net and Construction Work in Progress - Property, plant and equipment consists primarily of development, engineering and construction costs for the renewable energy assets, equipment, land, substations, transmission lines and pipeline facilities. Property, plant and equipment, excluding land and perpetual rights-of-way, is recorded at cost and depreciated on a straight-line basis over their estimated useful lives ranging from three to 50 years, commencing on the date the assets are placed in service or acquired. See Note 7. Maintenance and repairs of property, plant and equipment are charged to operations and maintenance expense, as incurred.

Convertible Investment Tax Credits (CITCs) of approximately $699 million and $678 million as of December 31, 2015 and 2014, respectively, are recorded as a reduction in property, plant and equipment - net on the consolidated balance sheets and are amortized as a corresponding reduction to depreciation expense over the estimated life of the related asset. At December 31, 2013, NEP had recorded a CITC receivable of approximately $180 million associated with one of its solar projects. Of this receivable, $177 million was collected in 2014 with the remaining $3 million recorded as an adjustment to property, plant and equipment - net.

Construction work in progress includes construction materials, turbine generators, solar panel assemblies and other equipment, third-party engineering costs, capitalized interest and other costs directly associated with the development and construction of the various projects. Interest capitalized for the years ended December 31, 2015, 2014 and 2013 was less than $1 million, approximately $4 million and $30 million, respectively. Upon commencement of plant operations, costs associated with construction work in progress are transferred to property, plant and equipment - net.

Total net long-lived assets, including construction work in progress, held by operations located in Canada amounted to approximately $879 million and $1,075 million as of December 31, 2015 and 2014, respectively.

Cash and Cash Equivalents - Cash equivalents consist of short-term, highly liquid investments with original maturities of three months or less. NEP primarily holds investments in money market funds.

Accounts Receivable and Allowance for Doubtful Accounts - Accounts receivable are reported at the invoiced or estimated amount adjusted for any write-offs and any estimated allowance for doubtful accounts on the accompanying consolidated balance sheets. The allowance for doubtful accounts is reviewed periodically based on amounts past due and significance. There was no allowance for doubtful accounts recorded as of December 31, 2015 and 2014.

Restricted Cash - At December 31, 2015 and 2014, approximately $13 million and $55 million, respectively, of current restricted cash on NEP's consolidated balance sheets represents cash to fund certain construction costs. In addition, at December 31, 2014, approximately $22 million of current restricted cash, also included in due to related parties on NEP's consolidated balance sheets, represents CITC proceeds due to NextEra Energy Capital Holdings, Inc. (NEECH). The remaining current restricted cash and approximately $3 million of other non-current assets on NEP's consolidated balance sheets at both December 31, 2015 and 2014 are held by certain subsidiaries to pay for certain capital or operating expenditures, as well as to fund required equity contributions pursuant to restrictions contained in the subsidiaries' debt agreements. Restricted cash reported as current assets are recorded as such based on the anticipated use of these funds.


66


NEXTERA ENERGY PARTNERS, LP
NOTES TO CONSOLIDATED FINANCIAL STATEMENTS (Continued)



Concentration of Credit Risk - Financial instruments which potentially subject NEP to concentrations of credit risk consist primarily of accounts receivable and derivative instruments. Accounts receivable are comprised primarily of amounts due from various non-affiliated parties who are counterparties to the PPAs or natural gas transportation agreements. NEP has a limited number of counterparties, all of which are in the energy industry, and this concentration may impact the overall exposure to credit risk, either positively or negatively, in that the counterparties may be similarly affected by changes in economic, industry or other conditions. If any of these customers’ receivable balances should be deemed uncollectible, it could have a material adverse effect on NEP’s consolidated results of operations and financial condition. However, management does not believe significant credit risk exists at December 31, 2015, because of the creditworthiness of the counterparties. All amounts due from such counterparties at December 31, 2015 and 2014 have been collected.

During 2015, NEP derived approximately 28% and 23% of its consolidated revenue from its contracts with Pacific Gas & Electric Co. and the Independent Electricity System Operator, respectively.

Inventories - Spare parts inventories are stated at the lower of weighted-average cost or market and are included in other current assets on NEP’s consolidated balance sheets. Spare parts inventories were approximately $13 million and $10 million as of December 31, 2015 and 2014, respectively.

Prepaid Expenses - Prepaid expenses primarily include prepayments for insurance and certain land lease contracts. The prepaid expense is amortized over the term of the arrangement according to the benefits the contractual arrangement provides.

Impairment of Long-Lived Assets and Finite-Lived Intangible Assets - Long-lived assets that are held and used and finite-lived intangible assets are reviewed for impairment whenever events or changes in circumstances indicate carrying values may not be recoverable. An impairment loss is recognized if the total future estimated undiscounted cash flows expected from an asset are less than its carrying value. An impairment charge is measured by the difference between an asset’s carrying value and fair value. At December 31, 2015 and 2014, no impairment adjustments were necessary.

Business Combinations - For projects acquired in a business combination, NEP allocates the cost of the acquisition to assets acquired and liabilities assumed based on fair values as of the acquisition date. Goodwill acquired in connection with business combinations represents the excess of consideration over the fair value of net assets acquired. Certain assumptions and estimates are employed in determining the fair value of assets acquired and evaluating the fair value of liabilities assumed. See Note 3.

Goodwill and Indefinite-Lived Intangible Assets - During 2015, NEP recorded goodwill of approximately $622 million related to the acquisition of NET Holdings Management, LLC discussed in Note 3. Goodwill and indefinite-lived intangible assets are assessed for impairment at least annually by applying a fair value-based analysis. NEP will complete the annual impairment test for goodwill and indefinite-lived intangibles using an assessment date of October 1. As the acquisition closed on October 1, 2015 and there were no indicators of impairment, impairment tests for goodwill and indefinite-lived intangibles were not performed in 2015.

Intangible Asset - Customer Relationships - At December 31, 2015, NEP's consolidated balance sheets reflect intangible asset - customer relationships of approximately $696 million related to the acquisition of NET Holdings Management, LLC discussed in Note 3. Intangible asset - customer relationships are amortized on a straight-line basis over the estimated useful life of approximately 40 years. For the year ended December 31, 2015, amortization expense was approximately $4 million and is expected to be approximately $18 million in each of the next five years.

Derivative Instruments and Hedging Activities - Derivative instruments, when required to be marked to market, are recorded on NEP’s consolidated balance sheets as either an asset or liability measured at fair value. For interest rate swaps designated as cash flow hedges, generally NEP assesses a hedging instrument’s effectiveness by using non-statistical methods including dollar value comparisons of the change in the fair value of the derivative to the change in the fair value or cash flows of the hedged item. See Note 6.

Fair Value of Financial Instruments - The carrying amount of NEP’s financial instruments, including cash and cash equivalents, accounts receivable, restricted cash, accounts payable and certain accrued expenses approximates fair value because of the short maturity of those instruments. The fair value of cash and cash equivalents is calculated using current market prices. NEP estimates the fair value of its long-term debt using estimated current rates for similar borrowings. See Note 5.

Fair Value Measurements - NEP uses several different valuation techniques to measure the fair value of assets and liabilities relying primarily on the market approach of using prices and other market information for identical or comparable assets and liabilities for those assets and liabilities that are measured on a recurring basis. Certain financial instruments may be valued using multiple inputs including discount rates, counterparty credit ratings and credit enhancements. NEP’s assessment of the significance of any particular input to the fair value measurement requires judgment and may affect the fair value measurement of its assets and liabilities and the placement of those assets and liabilities within the fair value hierarchy levels. See Note 5.

Debt Issuance Costs - Debt issuance costs include fees and costs incurred to obtain long-term debt and are amortized over the life of the related debt using the effective interest rate established at debt issuance. Effective December 31, 2015, NEP retrospectively

67


NEXTERA ENERGY PARTNERS, LP
NOTES TO CONSOLIDATED FINANCIAL STATEMENTS (Continued)



adopted an accounting standard update which changed the presentation of debt issuance costs in the consolidated financial statements. This update requires that debt issuance costs be presented on the balance sheet as a direct deduction from the carrying amount of the related debt liability, consistent with debt discounts. The recognition and measurement guidance for debt issuance costs was not affected by this standard. Upon adoption, NEP reclassified debt issuance costs, net of accumulated amortization, of approximately $40 million as of December 31, 2014 from non-current other assets to long-term debt. NEP added approximately $16 million and $10 million of debt issuance costs during the years ended December 31, 2015 and 2014, respectively. The amortization of debt issuance costs totaled approximately $7 million, $6 million and $4 million for the years ended December 31, 2015, 2014 and 2013, respectively, and is included in interest expense in NEP’s accompanying consolidated statements of income.

Asset Retirement Obligations - Asset retirement obligations are those for which a legal obligation exists under laws, statutes, and written or oral contracts, including obligations arising under the doctrine of promissory estoppel, and for which the timing or method of settlement may be conditioned on a future event.

NEP accounts for asset retirement obligations and conditional asset retirement obligations (collectively, AROs) in accordance with GAAP which requires that a liability for the fair value of an ARO be recognized in the period in which it is incurred if it can be reasonably estimated, with the offsetting associated asset retirement costs capitalized as part of the carrying amount of the long-lived asset. The asset retirement cost is subsequently allocated to expense using a systematic and rational method over the asset’s estimated useful life. Changes in the ARO resulting from the passage of time are recognized as an increase in the carrying amount of the liability and as accretion expense, which is included in depreciation and amortization expense in NEP’s consolidated statements of income. Changes resulting from revisions to the timing or amount of the original estimate of cash flows are recognized as an increase or a decrease in the asset retirement cost, or income when the asset retirement cost is depleted.

NEP recorded accretion expense of approximately $2 million, $1 million and $1 million in 2015, 2014 and 2013, respectively. Additionally, new AROs were established amounting to approximately $9 million in 2014.

Investments in Equity Method Investees - NEP accounts for the investments in its unconsolidated entities under the equity method. NEP’s share of earnings (loss) in the unconsolidated entities is included in equity in earnings of equity method investees in the consolidated statements of income. NEP records losses of the unconsolidated entities only to the extent of its investment. All equity in earnings of the equity method investees is allocated to net income attributable to noncontrolling interest. See Note 3 and Note 8.

Sale of Differential Membership Interests - In December 2014, subsidiaries of NEER sold their Class B membership interests in two wind projects to third-party tax equity investors for a total of approximately $428 million. The holders of the Class B membership interests will receive a portion of the economic attributes of the facilities, including income tax attributes, for ten years. The tax equity investors will also make ongoing deferred contingent capital contributions based on the production and sale of electricity that generates production tax credits under Section 45 of the Internal Revenue Code of 1986, as amended. The transactions are not treated as a sale, but as a financing, under the accounting rules and the proceeds received are deferred and recorded as a liability in deferral related to differential membership interests - VIEs on NEP's consolidated balance sheets. Effective December 31, 2015, NEP retrospectively adopted an accounting standard update which requires that debt issuance costs related to a recognized liability be presented on the balance sheet as a direct deduction from the carrying amount of the related debt liability. Upon adoption, NEP reclassified deferred financing costs, net of accumulated amortization, of approximately $4 million as of December 31, 2014 from non-current other assets to deferral related to differential membership interests - VIEs. As of December 31, 2015, this liability includes approximately $3 million of deferred financing costs, net of accumulated amortization. The deferred amount is being recognized in benefits associated with differential membership interests - net in NEP's consolidated statements of income as the Class B members receive their portion of the economic attributes. NEP operates and manages the two wind projects, and consolidates the entities that directly and indirectly own the two wind projects.

Variable Interest Entities (VIEs) - An entity is considered to be a VIE when its total equity investment at risk is not sufficient to permit the entity to finance its activities without additional subordinated financial support, or its equity investors, as a group, lack the characteristics of having a controlling financial interest. A reporting company is required to consolidate a VIE as its primary beneficiary when it has both the power to direct the activities of the VIE that most significantly impact the VIE's economic performance, and the obligation to absorb losses or the right to receive benefits from the VIE that could potentially be significant to the VIE. NEP evaluates whether an entity is a VIE whenever reconsideration events as defined by the accounting guidance occur. See Note 8.

Amendments to the Consolidation Analysis - In February 2015, the FASB issued a new accounting standard that will modify current consolidation guidance. The standard makes changes to both the variable interest entity model and the voting interest entity model, including modifying the evaluation of whether limited partnerships or similar legal entities are VIEs or voting interest entities and amending the guidance for assessing how relationships of related parties affect the consolidation analysis of VIEs. The standard is effective for NEP beginning January 1, 2016. NEP continues to evaluate the effect the adoption of this standard will have, if any, on its consolidated financial statements.



68


NEXTERA ENERGY PARTNERS, LP
NOTES TO CONSOLIDATED FINANCIAL STATEMENTS (Continued)



3. ACQUISITIONS

In January 2015, a subsidiary of NEP completed the acquisition from NEER of Palo Duro Wind Project Holdings, LLC, which indirectly owns an approximately 250 MW wind energy generating facility, Palo Duro, located in Hansford and Ochiltree Counties, Texas, for approximately $228 million plus the assumption of approximately $248 million in liabilities related to differential membership interests. Palo Duro commenced commercial operations in December 2014.

In February 2015, a subsidiary of NEP completed the acquisition from NEER of the development rights and facilities under construction of Shafter Holdings, LLC, which indirectly owns a 20 MW solar generating facility, Shafter, located in Shafter, California, for approximately $64 million. Shafter commenced commercial operations in May 2015.

In April 2015, a subsidiary of NEP made an equity method investment in three NEER solar projects under construction in California. Once completed, the solar projects are expected to have a total generating capacity of 277 MW, of which approximately 153 MW have been placed in service as of December 31, 2015. Through a series of transactions, a subsidiary of NEP issued 1,000,000 NEP OpCo Class B Units, Series 1 and 1,000,000 NEP OpCo Class B Units, Series 2, to NEER for approximately 50% of the ownership interests in the three solar projects. NEER, as holder of the Class B Units, will retain 100% of the economic rights in the projects to which the respective Class B Units relate, including the right to all distributions paid by the project subsidiaries that own the projects to NEP OpCo. NEER has agreed to indemnify NEP against all risks relating to NEP’s ownership of the projects and construction of the projects until NEER offers to sell economic interests to NEP and NEP accepts such offer, if NEP chooses to do so. NEER has also agreed to continue to manage the construction and operation of the projects at its own cost, and to contribute to the projects any capital necessary for the construction and operation of the projects, until NEER offers to sell economic interests to NEP and NEP accepts such offer.

In May 2015, a subsidiary of NEP completed the acquisition from NEER of (1) Ashtabula Wind III, LLC, a project company that owns an approximately 62 MW wind generating facility located in North Dakota; (2) Baldwin Wind Holdings, LLC, which indirectly owns an approximately 102 MW wind generating facility located in North Dakota; (3) Mammoth Plains Wind Project Holdings, LLC, which indirectly owns an approximately 199 MW wind generating facility located in Oklahoma; and (4) FPL Energy Stateline Holdings, L.L.C., which indirectly owns a 300 MW wind generating facility located in Oregon and Washington, collectively the May 2015 project acquisitions, for total consideration of approximately $427 million in cash consideration and the assumption of approximately $269 million in existing debt and deferrals related to differential membership interests.

In October 2015, a subsidiary of NEP completed the acquisition from NEER of Jericho Wind BC Holdings, ULC, which indirectly owns a 149 MW wind generating facility, Jericho, located in Ontario, Canada, for approximately $229 million, plus the assumption of approximately CAD $392 million in existing debt. As part of this acquisition and included in the cash consideration, a subsidiary of NEP acquired an approximately CAD $43 million receivable from a subsidiary of NEER (related party note receivable) relating to operational performance issues at this facility. The related party note receivable is intended to compensate NEP for the operational performance issues and is supported in full by corrective actions or compensation expected from an equipment vendor under an undertaking the vendor has with NEER. The related party note receivable can be settled, in part or in whole, to the extent the operational performance issues are improved or resolved by the vendor by the end of 2016. This receivable bears interest at 7.1% per annum and matures in September 2035. In December 2015, the related receivable agreement was amended such that the principal payments are now payable annually in December, accompanied by the next twelve months' interest. Under the amended agreement, NEP received a payment of approximately CAD $5 million in December 2015, of which approximately CAD $3 million represented amounts that would have been payable in 2016. The related party note receivable, interest and related payments are reflected in noncontrolling interest on the consolidated financial statements.

The acquisitions from NEER discussed above are collectively referred to as the 2015 common control acquisitions. The 2015 common control acquisitions were transfers of assets between entities under common control, which require them to be accounted for as if the transfers occurred since the inception of common control, with prior periods retrospectively adjusted to furnish comparative information. Accordingly, the accompanying consolidated financial statements have been retrospectively adjusted to include the historical results and financial position of the 2015 common control acquisitions prior to their respective acquisition dates.

As part of its growth strategy, on October 1, 2015, a subsidiary of NEP acquired 100% of the membership interests in NET Holdings Management, LLC (Texas pipeline business), a developer, owner and operator of a portfolio of seven long-term contracted natural gas pipeline assets located in Texas. One of the acquired pipelines is subject to a 10% noncontrolling interest. The aggregate purchase price of approximately $2 billion included approximately $934 million in cash consideration and the assumption of approximately $706 million in existing debt of the Texas pipeline business and its subsidiaries at closing and excluded post-closing working capital adjustments of approximately $2 million. The purchase price is subject to (i) a $200 million holdback payable, in whole or in part, upon satisfaction of financial performance and capital expenditure thresholds relating to planned expansion projects (contingent holdback) and (ii) a $200 million holdback retained to satisfy any indemnification obligations of the sellers through April 2017. The $200 million indemnity holdback may be reduced by up to $10 million depending on certain post-closing employee retention thresholds. If successful, NEP may spend up to an additional $100 million of capital expenditures for the planned expansion projects, bringing the total transaction size of the acquisition to approximately $2.1 billion. NEP incurred approximately $13 million in acquisition-related costs during the year ended December 31, 2015 which are reflected in other - net in the consolidated statements

69


NEXTERA ENERGY PARTNERS, LP
NOTES TO CONSOLIDATED FINANCIAL STATEMENTS (Continued)



of income.

Under the acquisition method, the purchase price was allocated to the assets acquired and liabilities assumed on October 1, 2015 based on their estimated fair value. All fair value measurements of assets acquired and liabilities assumed, including the noncontrolling interest, were based on significant estimates and assumptions, including Level 3 (unobservable) inputs, which require judgment. Estimates and assumptions include the projected timing and amount of future cash flows, discount rates reflecting risk inherent in future cash flows and future market prices. The excess of the purchase price over the estimated fair value of assets acquired and liabilities assumed was recognized as goodwill at the acquisition date. The goodwill arising from the acquisition consists largely of growth opportunities from the Texas pipeline business. Upon full settlement of the contingent holdback, all of the goodwill is expected to be deductible for income tax purposes over a 15 year period.

The contingent holdback discussed above will be payable if the Texas pipelines enter into one or more written contracts by December 31, 2016 related to the financial performance and capital expenditure thresholds discussed above. A liability of approximately $186 million was recognized as of the acquisition date for each of the contingent holdback and the indemnity holdback, reflecting the fair value of the expected future payments and is reflected as acquisition holdbacks on the consolidated balance sheets.

Upon closing of the acquisition, a subsidiary of NEP assigned gas commodity agreements acquired in the transaction to a subsidiary of NEER. See Note 12 - Transportation and Fuel Management Agreements. The assignment is reflected as a related party distribution on the consolidated statements of changes in equity.

The valuation of the acquired net assets is subject to change as NEP obtains additional information for its estimates during the measurement period. The primary areas of the purchase price allocation that are not yet finalized relate to identifiable intangible assets and residual goodwill.
The following table summarizes the amounts recognized by NEP for the estimated fair value of assets acquired and liabilities assumed for the acquisition of the Texas pipeline business:
 
Amounts Recognized
as of October 1, 2015
 
(millions)
Assets
 
Cash
$
1

Accounts receivable and prepaid expenses
21

Property, plant and equipment
806

Intangible assets - customer relationships
700

Gas commodity contracts
20

Goodwill
622

Total assets
$
2,170

 
 
Liabilities
 
Accounts payable, accrued expenses and other current liabilities
$
46

Long-term debt, including current portion
706

Acquisition holdbacks
372

Derivatives
43

Total liabilities
1,167

Less: Noncontrolling interest at fair value
69

Total cash consideration
$
934


The amounts of the Texas pipelines' revenues, operating income, net income and net income attributable to NEP included in NEP’s consolidated statements of income for the period from October 1, 2015 through December 31, 2015 are as follows:
 
(millions)
Revenues
$
37

Operating income
$
22

Net income
$
18

Net income attributable to NEP
$
4



70


NEXTERA ENERGY PARTNERS, LP
NOTES TO CONSOLIDATED FINANCIAL STATEMENTS (Continued)



Supplemental Unaudited Pro forma Results of Operations

NEP’s pro forma results of operations in the combined entity had the acquisition of the Texas pipeline business been completed on January 1, 2014 are as follows:
 
Years Ended December 31,
 
2015
 
2014
 
(millions)
Unaudited pro forma results of operations:
 
 
 
Pro forma revenues
$
548


$
403

Pro forma operating income
$
252

 
$
174

Pro forma net income (loss)
$
72

 
$
(13
)
Pro forma net income (loss) attributable to NEP
$
9

 
$
(6
)

The unaudited pro forma consolidated results of operations include adjustments to:

reflect the historical results of the Texas pipeline business beginning on January 1, 2014, excluding certain operations which were not acquired by NEP;
reflect the estimated depreciation and amortization expense based on the estimated fair value of property, plant and equipment - net and the intangible assets - customer relationships;
reflect additional interest expense related to financing transactions to fund the acquisition; and
reflect related income tax effects.

The unaudited pro forma information is not necessarily indicative of the results of operations that would have occurred had the transaction been made at the beginning of the periods presented or the future results of the consolidated operations.

4. INCOME TAXES

The components of income before income taxes are as follows:
 
Years Ended December 31,
 
2015
 
2014
 
2013
 
(millions)
U.S.
$
53

 
$
48

 
$
4

Foreign
48

 
28

 
24

Income before income taxes
$
101

 
$
76

 
$
28


The components of income tax expense are as follows:
 
Years Ended December 31,
 
2015
 
2014
 
2013
 
(millions)
Federal:
 
 
 
 
 
Current
$
1

 
$
4

 
$
1

Deferred
3

 
9

 
2

Total federal
4

 
13

 
3

State:
 
 
 
 
 
Current

 

 

Deferred
8

 
1

 
1

Total state
8

 
1

 
1

Foreign:
 
 
 
 
 
Current
5

 
3

 

Deferred
4

 
2

 
4

Total foreign
9

 
5

 
4

Total income tax expense
$
21

 
$
19

 
$
8



71


NEXTERA ENERGY PARTNERS, LP
NOTES TO CONSOLIDATED FINANCIAL STATEMENTS (Continued)



A reconciliation of U.S. federal income tax at the statutory rate to the actual income taxes is as follows:
 
Years Ended December 31,
 
2015
 
2014
 
2013
 
(millions)
Income tax expense at 35% statutory rate
$
35

 
$
27

 
$
10

Increases (reductions) resulting from:
 
 
 
 
 
Taxes attributable to U.S. noncontrolling interest
(13
)
 
(6
)
 

State income taxes, net of federal tax benefit
4

 
1

 

CITCs(a)
(1
)
 
(12
)
 
(32
)
PTCs

 
(3
)
 

Valuation allowance(a)

 
13

 
34

Effect of flow through entities and foreign tax differential
(4
)
 
(4
)
 
(5
)
U.S. taxes on foreign earnings
2

 
1

 

Withholding taxes, net of federal tax benefit
(3
)
 
1

 

Change in tax status

 
2

 

Other-net
1

 
(1
)
 
1

Income tax expense
$
21

 
$
19

 
$
8

____________________
(a)
The changes in income tax expense resulting from CITCs and valuation allowances are primarily related to a solar project.

The effective tax rate was approximately 21%, 25% and 29% for the years ended December 31, 2015, 2014 and 2013, respectively.

Deferred income taxes reflect the net tax effects of temporary differences between the carrying amount of assets and liabilities for financial reporting purposes and the amounts used for income tax purposes. These items are stated at the enacted tax rates that are expected to be in effect when taxes are actually paid or recovered. NEP believes that it is more likely than not that the deferred tax assets as shown below, net of the valuation allowances, will be realized due to sufficient future income.

The income tax effects of temporary differences giving rise to NEP's deferred income tax liabilities and assets are as follows:
 
December 31,
 
2015
 
2014
 
(millions)
Deferred tax liabilities:
 
 
 
Property
$
(44
)
 
$
(165
)
Withholding taxes
(4
)
 
(6
)
Other
(2
)
 

Total deferred tax liabilities
(50
)
 
(171
)
Deferred tax asset:
 
 
 
Net operating loss
78

 
107

Investment in partnership
83

 
90

Tax credit carryforwards
2

 
75

Power purchase agreements
2

 
2

Net unrealized gains
5

 
4

Other
1

 
5

Valuation allowance

 
(43
)
Total deferred tax asset
171

 
240

Net deferred tax asset
$
121

 
$
69


Deferred tax assets and liabilities included on the consolidated balance sheets are as follows:
 
December 31,
 
2015
 
2014
 
(millions)
Deferred income taxes - assets
$
161

 
$
145

Deferred income taxes - liabilities
(40
)
 
(76
)
Net deferred income taxes
$
121

 
$
69



72


NEXTERA ENERGY PARTNERS, LP
NOTES TO CONSOLIDATED FINANCIAL STATEMENTS (Continued)



The components of deferred tax assets relating to net operating loss carryforwards and tax credit carryforwards at December 31, 2015 are as follows:
 
Amount
 
Expiration Dates
 
(millions)
 
 
Net operating loss carryforwards:
 
 
 
Federal
$
70

 
2034 - 2035
State
8

 
2024 - 2035
Total net operating loss carryforwards
$
78

 
 
Tax credit carryforwards
$
2

 
2034 - 2035

During 2014, NEP recorded a liability related to an unrecognized tax benefit of prior year tax positions of approximately $4 million. Due to foreign currency translation, such liability was approximately $3 million at December 31, 2015. The total amount of unrecognized tax benefits that, if recognized, would affect the effective tax rate is approximately $3 million. The open tax years in all jurisdictions are 2011, 2012, 2013 and 2014.

5. FAIR VALUE MEASUREMENTS

The fair value of assets and liabilities are determined using either unadjusted quoted prices in active markets (Level 1) or pricing inputs that are observable (Level 2) whenever that information is available and using unobservable inputs (Level 3) to estimate fair value only when relevant observable inputs are not available. NEP uses several different valuation techniques to measure the fair value of assets and liabilities relying primarily on the market approach of using prices and other market information for identical or comparable assets and liabilities for those assets and liabilities that are measured at fair value on a recurring basis. Certain financial instruments may be valued using multiple inputs including discount rates, counterparty credit ratings and credit enhancements. NEP’s assessment of the significance of any particular input to the fair value measurement requires judgment and may affect the fair value measurement of its assets and liabilities and the placement of those assets and liabilities within the fair value hierarchy levels. Non-performance risk, including the consideration of a credit valuation adjustment, is also considered in the determination of fair value for all assets and liabilities measured at fair value. All transfers between fair value hierarchy levels occur at the beginning of the period in which the transfer occurred.

Cash Equivalents and Restricted Cash Equivalents - The fair value of money market funds that are included in cash and cash equivalents, restricted cash and other non-current assets on the consolidated balance sheets is estimated using a market approach based on current observable market prices.

Interest Rate and Foreign Currency Swaps - NEP estimates the fair value of its derivatives using an income approach, or a discounted cash flows valuation technique, based on the net amount of estimated future cash inflows and outflows related to the agreements. The primary inputs used in the fair value measurements include the contractual terms of the derivative agreements, current interest rates, foreign currency exchange rates and credit spreads. The significant inputs for the resulting fair value measurement are market-observable inputs and the measurements are reported as Level 2 in the fair value hierarchy.

NEP’s financial assets and liabilities and other fair value measurements made on a recurring basis by fair value hierarchy level are as follows:
 
December 31, 2015
 
December 31, 2014
 
Level 1
 
Level 2
 
Total
 
Level 1
 
Level 2
 
Total
 
(millions)
Assets:
 
 
 
 
 
 
 
 
 
 
 
Cash equivalents
$
63

 
$

 
$
63

 
$
74

 
$

 
$
74

Restricted cash equivalents
5

 

 
5

 
30

 

 
30

Foreign currency swaps

 
2

 
2

 

 

 

Interest rate swaps

 
2

 
2

 

 
2

 
2

Total assets
$
68

 
$
4

 
$
72

 
$
104

 
$
2

 
$
106

Liabilities:
 
 
 
 
 
 
 
 
 
 
 
Interest rate swaps
$

 
$
68

 
$
68

 
$

 
$
11

 
$
11

Total liabilities
$

 
$
68

 
$
68

 
$

 
$
11

 
$
11



73


NEXTERA ENERGY PARTNERS, LP
NOTES TO CONSOLIDATED FINANCIAL STATEMENTS (Continued)



Fair Value of Financial Instruments Recorded at the Carrying Amount - The carrying amounts of accounts receivable approximate their fair values. The carrying amounts and estimated fair values of other financial instruments, excluding assets and liabilities which are recorded at fair value and disclosed above, are as follows:
 
December 31, 2015
 
December 31, 2014
 
Carrying
Value
 
Fair
Value
 
Carrying
Value
 
Fair
Value
 
(millions)
Notes receivable(a)
$

 
$

 
$
20

 
$
20

Long-term debt, including current maturities(b)
$
3,435

 
$
3,532

 
$
1,893

 
$
1,968

____________________
(a)
Fair value approximates carrying amount as they bear interest primarily at variable rates and have long-term maturities (Level 2) and are included in other non-current assets on the consolidated balance sheets.
(b)
Fair value is estimated based on the borrowing rates as of each date for similar issuances of debt with similar remaining maturities (Level 2).

Contingent Consideration - NEP recorded a liability related to a contingent holdback as part of the Texas pipelines acquisition. See Note 3. Contingent consideration is required to be reported at fair value at each reporting date. NEP determined this fair value measurement based on management's probability assessment. The significant inputs and assumptions used in the fair value measurement included the estimated probability of executing contracts related to financial performance and capital expenditure thresholds as well as the appropriate discount rate. Subsequent to the acquisition, the fair value of the contingent consideration increased by less than $1 million related to the accretion of the discount.

NEP accrued contingent consideration related to a 2012 acquisition. This liability was settled in 2013 for approximately $4 million. The difference between the fair value at December 31, 2012 and the fair value of the consideration paid in settling the liability was reported separately in the consolidated statements of income.

6. DERIVATIVE INSTRUMENTS AND HEDGING ACTIVITY

NEP recognizes all derivative instruments, when required to be marked to market, on the balance sheet as either assets or liabilities and measures them at fair value each reporting period. In connection with certain of its debt financings, NEP entered into interest rate swap agreements to manage interest rate cash flow risk. Under the interest rate swap agreements, NEP pays a fixed rate of interest and receives a floating rate of interest over the term of the agreements without the exchange of the underlying notional amounts. These agreements allow NEP to offset the variability of its floating-rate loan interest cash flows with the variable interest cash flows received from the interest rate swap agreements. The commencement and termination dates of the interest rate swap agreements and the related hedging relationship coincide with the corresponding dates of the underlying variable-rate debt instruments, with maturity dates through 2033. At December 31, 2015 and 2014, the combined notional amounts of the swap agreements were approximately $1,277 million and $361 million, respectively. In order to apply hedge accounting, the transactions must be designated as hedges and must be highly effective in offsetting the hedged risk. For interest rate swaps designated as cash flow hedges, generally NEP assesses a hedging instrument’s effectiveness by using non-statistical methods including dollar value comparisons of the change in the fair value of the derivative to the change in the fair value or cash flows of the hedged item. Hedge effectiveness is tested at the inception of the hedge and on at least a quarterly basis throughout the hedge’s life. The effective portion of changes in the fair value of derivatives accounted for as cash flow hedges are deferred and recorded as a component of AOCI. The amounts deferred in AOCI are recognized in earnings when the hedged transactions occur. Any amounts excluded from the assessment of hedge effectiveness, as well as the ineffective portion of the gain or loss, is reported in current earnings. In January 2016, NEP discontinued hedge accounting for its cash flow hedges related to interest rate swap derivative instruments.

Approximately $9 million of net losses included in AOCI at December 31, 2015, is expected to be reclassified into interest expense within the next 12 months as interest payments are made. Such amount assumes no change in interest rates. Cash flows from these interest rate swap contracts are reported in cash flows from operating activities in NEP's consolidated statements of cash flows.

During 2015, NEP entered into certain foreign currency exchange contracts to economically hedge its cash flows from foreign currency rate fluctuations. As of December 31, 2015, the notional amount of the foreign currency contracts was approximately $54 million. During 2015, NEP recorded approximately $3 million of gains related to the foreign currency contracts in other - net in the consolidated statements of income.


74


NEXTERA ENERGY PARTNERS, LP
NOTES TO CONSOLIDATED FINANCIAL STATEMENTS (Continued)



Fair Value of Derivative Instruments - The tables below present NEP's gross derivative positions at December 31, 2015 and December 31, 2014, as required by disclosure rules, as well as the location of the net derivative position on the consolidated balance sheets.
 
December 31, 2015
 
Fair Values of Derivatives
Designated as Hedging
Instruments for Accounting
Purposes - Gross Basis
 
Fair Values of Derivatives Not
Designated as Hedging
Instruments for Accounting
Purposes - Gross Basis
 
Total Derivatives Combined -
Net Basis
 
Assets
 
Liabilities
 
Assets
 
Liabilities
 
Assets
 
Liabilities
 
(millions)
Interest rate swaps
$
1

 
$
22

 
$
1

 
$
46

 
$
5

 
$
71

Foreign currency swaps

 

 
2

 

 
2

 

Total fair values
$
1

 
$
22

 
$
3

 
$
46

 
$
7

 
$
71

 
 
 
 
 
 
 
 
 
 
 
 
Net fair value by balance sheet line item:
 
 
 
 
 
 
 
 
 
 
 
Other current assets
 
 
 
 
 
 
 
 
$
2

 
 
Other non-current assets
 
 
 
 
 
 
 
 
5

 
 
Current derivative liabilities
 
 
 
 
 
 
 
 
 
 
$
22

Other non-current liabilities
 
 
 
 
 
 
 
 
 
 
49

Total derivatives
 
 
 
 
 
 
 
 
$
7

 
$
71


 
December 31, 2014
 
Fair Values of Derivatives
Designated as Hedging
Instruments for Accounting
Purposes - Gross Basis
 
Fair Values of Derivatives Not
Designated as Hedging
Instruments for Accounting
Purposes - Gross Basis
 
Total Derivatives Combined -
Net Basis
 
Assets
 
Liabilities
 
Assets
 
Liabilities
 
Assets
 
Liabilities
 
(millions)
Interest rate swaps
$
2

 
$
11

 
$

 
$

 
$
5

 
$
14

Total fair values
$
2

 
$
11

 
$

 
$

 
$
5

 
$
14

 
 
 
 
 
 
 
 
 
 
 
 
Net fair value by balance sheet line item:
 
 
 
 
 
 
 
 
 
 
 
Other current assets
 
 
 
 
 
 
 
 
$

 
 
Other non-current assets
 
 
 
 
 
 
 
 
5

 
 
Current derivative liabilities
 
 
 
 
 
 
 
 
 
 
$
6

Other non-current liabilities
 
 
 
 
 
 
 
 
 
 
8

Total derivatives
 
 
 
 
 
 
 
 
$
5

 
$
14


Income Statement Impact of Derivative Instruments - Gains (losses) related to NEP's cash flow hedges are recorded in NEP's consolidated financial statements as follows:
 
Years Ended December 31,
 
2015
 
2014
 
2013
 
(millions)
Interest rate swaps:
 
Gains (losses) recognized in other comprehensive income
(15
)
 
(26
)
 
$
14

Losses reclassified from AOCI to net income(a)
$
6

 
$
6

 
$
5

____________________
(a) Included in interest expense.

During 2015, NEP recorded approximately $8 million of gains related to its interest rate swap agreements which were not designated as cash flow hedges. Such gains were reflected in interest expense in the consolidated statements of income.

75


NEXTERA ENERGY PARTNERS, LP
NOTES TO CONSOLIDATED FINANCIAL STATEMENTS (Continued)



7. PROPERTY, PLANT AND EQUIPMENT

Property, plant and equipment consists of the following as of December 31:
 
2015
 
2014
 
Range of Useful
Lives (in years)
 
(millions)
 
 
Power-generation assets(a)
$
3,511

 
$
3,642

 
5 - 30
Pipeline assets, including temporary rights-of-way
765

 

 
50
Land improvements and buildings
129

 
127

 
25 - 30
Land, including perpetual rights-of-way
73

 
20

 
 
Other depreciable assets
201

 
200

 
3 - 30
Property, plant and equipment, gross
4,679

 
3,989

 
 
Accumulated depreciation
(482
)
 
(360
)
 
 
Property, plant and equipment - net
$
4,197

 
$
3,629

 
 
___________________________ 
(a)
Approximately 99% of power generation assets represent machinery and equipment used to generate electricity with a 30-year depreciable life.

Depreciation expense for the years ended December 31, 2015, 2014 and 2013 was approximately $135 million, $95 million and $55 million, respectively.

8. VARIABLE INTEREST ENTITIES

At December 31, 2015, NEP has two VIEs which it consolidates. Certain investors that hold no equity interest in these VIEs hold differential membership interests, which give them the right to receive a portion of the economic attributes of these wind electric generating facilities, including certain tax attributes. The assets and liabilities of the VIEs, consisting primarily of property, plant and equipment and deferral related to differential membership interests, totaled approximately $751 million and $455 million at December 31, 2015, respectively, and $808 million and $551 million at December 31, 2014, respectively.

At December 31, 2015 and 2014, the equity investment described in Note 3 totaled approximately $22 million and $19 million, respectively, and is reflected as investments in equity method investees - VIEs on the consolidated balance sheets and is attributable to noncontrolling interest. All equity in earnings of the equity method investees is allocated to net income attributable to noncontrolling interest. NEP is not the primary beneficiary and therefore does not consolidate these entities because it does not control any of the ongoing activities of these entities, was not involved in the initial design of these entities and does not have a controlling interest in these entities.


76


NEXTERA ENERGY PARTNERS, LP
NOTES TO CONSOLIDATED FINANCIAL STATEMENTS (Continued)



9. CAPITALIZATION

Debt - NEP’s long-term debt agreements require quarterly or semi-annual payments of principal and interest. The carrying value of NEP’s long-term debt consists of the following:
 
 
 
 
 
December 31,
 
 
 
 
 
2015
 
2014
 
Maturity
Date
 
Interest Rate
 
Balance
 
Balance
 
 
 
 
 
(millions)
NEP OpCo:
 
 
 
 
 
 
 
Term loan - variable
2018
 
LIBOR(a)
 
$
600

 
$

Revolving credit facility - variable(b)
2019
 
LIBOR(a)
 
29

 

Project level:
 
 
 
 
 
 
 
Senior secured limited-recourse debt - fixed
2030 - 2038
 
4.125 - 6.56%
 
1,383

 
1,440

Senior secured limited-recourse debt - variable
2019 - 2033
 
LIBOR(a) + 1.2 - 3.25%
CDOR
(c) + 2.0 - 3.25%
 
755

 
493

Long-term bank loan
2020
 
LIBOR(a) + 2%
 
200

 

Non-recourse notes payable - fixed
2028
 
0.063%
 
25

 

Construction loan credit facility - variable(d)
2022
 
LIBOR(a)
 
491

 

Unamortized debt issuance costs(e)
 
 
 
 
(51
)
 
(40
)
Unamortized discount
 
 
 
 
3

 

Total long-term debt
 
 
 
 
3,435

 
1,893

Less current maturities of long-term debt
 
 
 
 
101

 
86

Long-term debt, excluding current maturities
 
 
 
 
$
3,334

 
$
1,807

________________________
(a)
LIBOR, London InterBank Offered Rate, ranges from three- to six-month interest rate periods.
(b)
In January 2016, the $29 million outstanding on the revolving credit facility was repaid.
(c)
CDOR, Canadian Dealer Offered Rate.
(d)
Construction loan credit facility assumed in the Texas pipelines acquisition consists of a construction loan commitment up to $604 million to be utilized for certain costs related to a pipeline construction project, which converts to a term loan in March 2016. Any current maturities are expected to be paid with funds available under a revolving credit facility or other long-term financing.  
(e)
Debt issuance costs were reclassified from non-current other assets to long-term debt to reflect the retrospective adoption of a standard update. See Note 2 - Debt Issuance Costs.

Minimum annual maturities of long-term debt are approximately $101 million, $124 million, $717 million, $148 million and $429 million for 2016, 2017, 2018, 2019 and 2020, respectively.

The long-term debt agreements listed above all contain provisions which, under certain conditions, restrict the payment of dividends and other distributions. At December 31, 2015, NEP's subsidiaries were in compliance with all financial debt covenants under their project financings however, one project was unable to fully fund its debt reserve by approximately $2 million.

On July 1, 2014, NEP OpCo and its direct subsidiaries (Loan Parties) entered into a $250 million variable rate, senior secured revolving credit facility that expires in July 2019. The revolving credit facility includes borrowing capacity for letters of credit and incremental commitments to increase the revolving credit facility to up to $1 billion in the aggregate, subject to certain conditions. Borrowings under the revolving credit facility can be used by the Loan Parties to fund working capital and expansion projects, to make acquisitions and for general business purposes. Loans outstanding in U.S. dollars under the revolving credit facility will bear interest at either (i) a base rate, which will be the higher of (x) the federal funds rate plus 0.50%, (y) the administrative agent's prime rate or (z) the one-month LIBOR plus 1.0%, in each case, plus an applicable margin; or (ii) one-, two-, three- or six-month LIBOR plus an applicable margin. Loans outstanding in Canadian dollars will bear interest at either (i) a Canadian prime rate, which will be the higher of (x) the Canadian prime rate of a Canadian branch of the administrative agent and (y) the one-month CDOR plus 1.0%, in each case, plus an applicable margin; or (ii) one-, two-, three- or six-month CDOR plus an applicable margin. The revolving credit facility is subject to a facility fee ranging from 0.375% to 0.50% per annum depending on NEP OpCo's leverage ratio (as defined in the revolving credit facility). The revolving credit facility is secured by liens on certain of the assets of NEP OpCo, and certain other assets of, and the ownership interest in, one of its direct subsidiaries. The revolving credit facility contains default and related acceleration provisions relating to the failure to make required payments or to observe other covenants in the revolving credit facility and related documents. Additionally, NEP OpCo and one of its direct subsidiaries are required to comply with certain financial covenants on a quarterly basis and NEP OpCo's ability to pay cash distributions is subject to certain other restrictions. All borrowings under the revolving credit facility are guaranteed by NEP OpCo and NEP, and must be repaid by the end of the revolving credit term.


77


NEXTERA ENERGY PARTNERS, LP
NOTES TO CONSOLIDATED FINANCIAL STATEMENTS (Continued)



On April 28, 2015, the Loan Parties entered into an amendment to the revolving credit facility. The amendment provides, among other things, that the Loan Parties may incur secured and unsecured indebtedness from lenders outside of the revolving credit facility, provided, among other things, that such indebtedness is at most equal in priority of payment and security with the loans made pursuant to the revolving credit facility. In addition, the amendment eliminates certain conditions to the exercise of the option to increase the commitments under the revolving credit facility.

This credit facility contains various covenants and restrictive provisions that limit NEP OpCo’s ability to, among other things:

incur or guarantee additional debt;
make distributions on or redeem or repurchase common units;
make certain investments and acquisitions;
incur certain liens or permit them to exist;
enter into certain types of transactions with affiliates;
merge or consolidate with another company; and
transfer, sell or otherwise dispose of projects.

In connection with the May 2015 project acquisitions discussed in Note 3, a subsidiary of NEP entered into a $313 million term loan due May 6, 2016. In September 2015, the subsidiary of NEP repaid the term loan. See Equity below.

On June 5, 2015, a subsidiary of NEP borrowed approximately $12 million under a short-term cash grant bridge loan agreement. Interest on this loan is priced at the three-month LIBOR + 0.775% and is payable quarterly. This loan matures in 2016.

On October 1, 2015, a subsidiary of NEP borrowed $600 million under several variable rate senior secured term loan agreements that mature in 2018. The term loans are secured by liens on certain of the assets of NEP OpCo and certain other assets, and the direct ownership interest in one of NEP OpCo's direct subsidiaries. All borrowings under the term loans are guaranteed by NEP and NEP OpCo.

On December 14, 2015, a subsidiary of NEP (borrower), entered into an amended and restated limited-recourse senior secured variable rate loan agreement (loan agreement), pursuant to which an existing revolving loan facility was amended to, among other things, convert a loan in the amount of approximately $200 million under the existing revolving loan facility into a term loan maturing in December 2020. Under the terms of the loan agreement, the lenders also have committed to provide up to an additional $150 million of revolving credit loans if certain conditions are satisfied, including, among other things, maintaining a leverage ratio at the time of any borrowing that does not exceed a specified ratio. The revolving credit facility expires in December 2020. Interest on amounts outstanding under the term loan and any revolving credit loans (collectively, loans) is based on LIBOR plus a specified margin, with interest payable at the end of each interest period, which can range from one to six months, as selected by the borrower, or, if requested by the borrower and approved by the lenders, nine or twelve months. The loans are secured by liens on certain of the borrower’s assets and certain of the borrower’s subsidiaries’ assets as well as the ownership interest in the borrower. The loan agreement contains default and related acceleration provisions relating to the failure to make required payments or to observe other covenants in the loan agreement, including financial covenants relating to the maximum leverage ratio and a minimum interest coverage ratio, and certain bankruptcy-related events. No amounts were borrowed under the revolving credit facility at December 31, 2015.

Equity - During 2015 and 2014, NEP distributed approximately $20 million and $4 million, respectively, to its unitholders. In addition, NEP paid approximately $9 million in distributions to its unitholders in February 2016.

In May 2015, NEP sold 2,594,948 common units representing limited partner interests in NEP in a private placement for an aggregate purchase price of approximately $109 million, or $41.87 per common unit. NEP used the proceeds, net of approximately $3 million in fees and expenses relating to the offering, from this private placement to fund a portion of the purchase price payable in the May 2015 project acquisitions discussed in Note 3. The issuance of additional common units resulted in the increase of NEP's limited partner interest in NEP OpCo to 22.2%.

In September 2015, NEP sold 8,375,907 common units representing limited partner interests in NEP in a public offering at an aggregate price to the public of $218 million, or $26.00 per common unit. NEP used the proceeds, net of approximately $5 million in fees and expenses relating to the offering, to repay, in part, amounts owed under a $313 million term loan.

Also in September 2015, a subsidiary of NEE purchased 27,000,000 of NEP OpCo's common units for $702 million. Approximately $110 million of the proceeds were used to repay the balance of the amounts owed under the $313 million term loan and the balance of the proceeds was used to finance a portion of the acquisition of the Texas pipeline business discussed in Note 3 and for general business purposes. After giving effect to the issuance of additional NEP common units and the sale of NEP OpCo common units to NEE, NEP's limited partner interest in NEP OpCo increased to 22.6%.

In November 2015, NEP established an at-the-market equity issuance program (ATM program) pursuant to which NEP may issue, from time to time, up to $150 million of its common units which gives NEP the flexibility to issue new units when the price is acceptable.

78


NEXTERA ENERGY PARTNERS, LP
NOTES TO CONSOLIDATED FINANCIAL STATEMENTS (Continued)



During the year ended December 31, 2015, NEP issued 887,070 common units under the ATM program for gross proceeds of approximately $26 million. Fees related to the ATM program totaled less than $1 million in 2015. The issuance of common units under the ATM program resulted in an increase of NEP's limited partner interest in NEP OpCo to approximately 23.2% as of December 31, 2015.

If at any time, NEP GP and its affiliates own more than 80% of the sum of NEP's outstanding common units and special voting units, NEP GP will have the right, but not the obligation, to purchase all of the outstanding common units, other than those owned by NEP GP and its affiliates, at a price not less than the greater of the then-current market price of such common units and the highest price paid by NEP GP or its affiliates for such units during the preceding 90-day period. At December 31, 2015, NEP GP and its affiliates controlled approximately 76.9% of the voting power of NEP's outstanding common units.

10. INTANGIBLE LIABILITIES

NEP’s intangible liability is the result of a 2012 acquisition that resulted in a subsidiary of NEP assuming liabilities for the acquired RESOP contracts. The acquired value represents the fair value of the RESOP contracts, which were out-of-the-money contracts, at the acquisition date. The recorded intangible liabilities are being amortized to operating revenues through February 2032, according to the cash flow benefits or detriments associated with the contracts as determined at acquisition. The liabilities as of December 31, 2015 and 2014 were approximately $6 million and $7 million, respectively and are included in other non-current liabilities on the accompanying consolidated balance sheets. NEP recorded approximately $1 million of amortization for each of the years ended December 31, 2015, 2014 and 2013. Estimated amortization is less than $1 million in each the next five years.

11. ACCUMULATED OTHER COMPREHENSIVE INCOME (LOSS)
 
Accumulated Other Comprehensive Income (Loss)
 
Net Unrealized
Gains (Losses) on
Cash Flow Hedges
 
Net Unrealized
Gains (Losses) on
Foreign Currency
Translation
 
Total
 
(millions)
Balances, December 31, 2012
$
(6
)
 
$
2
 
 
$
(4
)
Other comprehensive income (loss) before reclassification
11
 
 
(33
)
 
(22
)
Amounts reclassified from AOCI to interest expense
4
 
 
 
 
4
 
Net other comprehensive income (loss)
15
 
 
(33
)
 
(18
)
Balances, December 31, 2013
9
 
 
(31
)
 
(22
)
Other comprehensive loss before reclassification
(24
)
 
(35
)
 
(59
)
Amounts reclassified from AOCI to interest expense
5
 
 
 
 
5
 
Net other comprehensive loss
(19
)
 
(35
)
 
(54
)
Balance sheet adjustment related to transitioning from separate return method (see Note 3)
6
 
 
 
 
6
 
Balances, December 31, 2014
(4
)
 
(66
)
 
(70
)
Other comprehensive loss before reclassification
(12
)
 
(42
)
 
(54
)
Amounts reclassified from AOCI to interest expense
5
 
 
 
 
5
 
Net other comprehensive loss
(7
)
 
(42
)
 
(49
)
Balances, December 31, 2015
$
(11
)
 
$
(108
)
 
$
(119
)
AOCI attributable to noncontrolling interest
$
(11
)
 
$
(102
)
 
$
(113
)
AOCI attributable to NextEra Energy Partners, December 31, 2015
$
 
 
$
(6
)
 
$
(6
)

12. RELATED PARTY TRANSACTIONS

Each project entered into operations and maintenance (O&M) and administrative services agreements (ASAs) with subsidiaries of NEER whereby the projects pay a certain annual fee plus actual costs incurred in connection with certain O&M and administrative services performed under these agreements. These services are reflected as operations and maintenance - related party in NEP's consolidated statements of income. Additionally, a NEP subsidiary pays an affiliate for transmission services which are reflected as operations and maintenance - related party in NEP's consolidated statements of income. Certain projects have also entered into various types of agreements including those related to shared facilities and transmission lines, transmission line easements, technical support and construction coordination with subsidiaries of NEER whereby certain fees or cost reimbursements are paid to, or received by, certain subsidiaries of NEER. At December 31, 2015 and 2014, the net payables for these services, as well as for payroll and other payments made on behalf of these projects, were approximately $8 million and $14 million, respectively, and are included in due to related parties on NEP’s consolidated balance sheets.

Management Services Agreement (MSA) - Effective July 1, 2014, subsidiaries of NEP entered into a MSA with indirect wholly owned subsidiaries of NEE, under which operational, management and administrative services are provided to NEP, including managing

79


NEXTERA ENERGY PARTNERS, LP
NOTES TO CONSOLIDATED FINANCIAL STATEMENTS (Continued)



NEP’s day to day affairs and providing individuals to act as NEP GP’s executive officers and directors, in addition to those services that are provided under the existing O&M agreements and ASAs described above between NEER subsidiaries and NEP subsidiaries. NEP OpCo will pay NEE an annual management fee equal to the greater of 1% of the sum of NEP OpCo’s net income plus interest expense, income tax expense and depreciation and amortization expense less certain non-cash, non-recurring items for the most recently ended fiscal year and $4 million (as adjusted for inflation beginning in 2016), which will be paid in quarterly installments of $1 million with an additional payment each January to the extent 1% of the sum of NEP OpCo’s net income plus interest expense, income tax expense and depreciation and amortization expense less certain non-cash, non-recurring items for the preceding fiscal year exceeds $4 million (as adjusted for inflation beginning in 2016). NEP OpCo will also make certain payments to NEE based on the achievement by NEP OpCo of certain target quarterly distribution levels to its unitholders. NEP’s operations and maintenance - related party for the years ended December 31, 2015 and 2014 include approximately $6 million and $2 million, respectively, related to payments made under the MSA. There was no expense for the year ended December 31, 2013 related to the MSA.

Cash Sweep and Credit Support Agreement (CSCS agreement) - Effective July 1, 2014, NEP OpCo entered into a CSCS agreement with NEER, under which NEER and certain of its subsidiaries may provide credit support in the form of letters of credit and guarantees to satisfy NEP’s subsidiaries’ contractual obligations. NEP OpCo will pay NEER an annual credit support fee based on the level and cost of the credit support provided, payable in quarterly installments. NEP’s operations and maintenance - related party for the years ended December 31, 2015 and 2014 include approximately $2 million and less than $1 million, respectively, related to payments made under the CSCS agreement. There was no expense for the year ended December 31, 2013 related to the CSCS agreement.

NEER and certain of its subsidiaries may withdraw funds (Project Sweeps) received by NEP OpCo under the CSCS agreement, or its subsidiaries in connection with certain of the long-term debt agreements, and hold those funds in accounts belonging to NEER or its subsidiaries to the extent the funds are not required to pay project costs or otherwise required to be maintained by NEP's subsidiaries. NEER and its subsidiaries may keep the funds until the financing agreements permit distributions to be made, or, in the case of NEP OpCo, until such funds are required to make distributions or to pay expenses or other operating costs or NEP OpCo otherwise demands the return of such funds. If NEER fails to return withdrawn funds when required by NEP's subsidiaries’ financing agreements, the lenders will be entitled to draw on credit support provided by NEER in the amount of such withdrawn funds. If NEER or one of its affiliates realizes any earnings on the withdrawn funds prior to the return of such funds, it will be permitted to retain those earnings. The cash sweep amounts held in accounts belonging to NEER or its subsidiaries as of December 31, 2015 and 2014, was approximately $66 million and $218 million, respectively, and are included in due from related parties on NEP’s consolidated balance sheets. The cash sweep amount held in accounts belonging to NEER or its subsidiaries as of December 31, 2013 was approximately $16 million, and was accounted for as a members' distribution in the accompanying consolidated statements of changes in equity.

Guarantees and Letters of Credit Entered into by Related Parties - Certain PPAs include requirements of the project entities to meet certain performance obligations. NEECH has provided letters of credit or guarantees for certain of these performance obligations and payment of any obligations from the transactions contemplated by the PPAs. In addition, certain of the financing agreements require cash and cash equivalents to be reserved for various purposes. In accordance with the terms of these financing agreements, guarantees from NEECH have been substituted in place of these cash and cash equivalents reserve requirements. In addition, certain interconnection agreements and site certificates require letters of credit or a bond to secure certain payment or restoration obligations related to those agreements. NEECH also guarantees the Project Sweep amounts held in accounts belonging to NEER as described above. At December 31, 2015, NEECH guaranteed or provided letters of credit or bonds totaling approximately $565 million related to these obligations. Agreements related to the sale of differential membership interests require NEER to guarantee payment of construction-related expenses that were not yet paid before the sale of the differential membership interests in VIEs as well as payments due by the VIEs and the indemnifications to the VIEs' respective investors. As of December 31, 2015, NEER guaranteed a total of approximately $35 million related to these obligations.

Non-current Due to Related Party - At December 31, 2015 and 2014, approximately $18 million and $16 million, respectively, reported in non-current due to related party on NEP's consolidated balance sheets represents amounts due from certain of its wind projects to NEER to refund NEER for certain transmission costs paid on behalf of the wind projects. Amounts will be paid to NEER as the wind projects receive payments from third parties for related notes receivable recorded in other non-current assets on NEP’s consolidated balance sheets. At December 31, 2014, the remaining balance reported in non-current due to related party on NEP's consolidated balance sheets represents amounts owed to NEER or NEER subsidiaries for reimbursement of certain costs as well as for fees related to O&M agreements and ASAs discussed above.

Development, Engineering and Construction Commitments - During the years ended December 31, 2015 and 2014, NEER purchased and contributed approximately $24 million and $1 million, respectively, under several engineering, procurement and construction contracts related to the procurement of materials and services for certain NEP assets and for which costs were capitalized in construction work in progress. There were no such purchases or contributions in the year ended December 31, 2013.

Transportation and Fuel Management Agreements - In connection with the acquisition of the Texas pipeline business described in Note 3, a subsidiary of NEP assigned to a subsidiary of NEER certain gas commodity agreements in exchange for entering into transportation agreements and a fuel management agreement whereby the benefits of the gas commodity agreements (net of transportation paid to the NEP subsidiary) are passed back to the NEP subsidiary. During the year ended December 31, 2015, NEP recognized approximately $6 million in revenues related to the transportation and fuel management agreements. At December 31,

80


NEXTERA ENERGY PARTNERS, LP
NOTES TO CONSOLIDATED FINANCIAL STATEMENTS (Continued)



2015, approximately $2 million included in due from related parties reflects amounts due from the NEER subsidiary under the transportation and fuel management agreements.

13. COMMITMENTS AND CONTINGENCIES

Land Use Commitments - The project owners are parties to various agreements that provide for payments to landowners for the right to use the land upon which the projects are located. These leases and easements can typically be renewed by the project owners for various periods. The annual fees range from minimum rent payments varying by lease to maximum rent payments of a certain percentage of gross revenues, varying by lease. Total lease expense was approximately $17 million, $15 million and $8 million for the years ended December 31, 2015, 2014 and 2013, respectively, and is classified as operations and maintenance expenses in NEP’s accompanying consolidated statements of income.

One of NEP’s solar project's land leases include a right-of-way lease/grant that provides for payments to the U.S. Bureau of Land Management (BLM) for the right to use the public lands upon which the project is located. The lease may be renewed at expiration at the solar project's option and will be subject to the regulations existing at the time of renewal. In connection with the terms of this lease, the solar project obtained a surety bond from a non-affiliated party in favor of the BLM for $23 million. The surety bond remains in effect until the BLM is satisfied that there is no outstanding liability on the bond or satisfactory replacement bond coverage is furnished.

The related minimum and varying lease payments are based on fair value. Certain of these payments are considered contingent rent and, therefore, expense is recognized as incurred.

The total minimum non-cancelable rental commitments at December 31, 2015 under these land use agreements are as follows:
Year Ending December 31,
 
Land Use
Commitments
 
 
(millions)
2016
 
$
8

2017
 
8

2018
 
8

2019
 
8

2020
 
8

Thereafter
 
212

Total minimum land use payments
 
$
252


Letter of Credit Facility - One of NEP's solar projects entered into a letter of credit (LOC) facility, under which the LOC lender may issue standby letters of credit not to exceed approximately $83 million, with a maturity date of August 15, 2017.

The purpose and amounts of letters of credit outstanding as of December 31, 2015 are as follows:
LOC Facility Purpose
 
Amount
 
Outstanding Dates
 
 
(millions)
 
 
PPA security
 
$
25

 
September 2011 - Maturity
Large generator interconnection agreement obligations
 
8

 
September 2011 - Maturity
O&M reserve
 
10

 
December 2013 - Maturity
Debt service reserve
 
35

 
August 2014 - Maturity
Total
 
$
78

 
 

Canadian FIT Contracts - The FIT contracts relating to NEP's wind projects located in Canada (Canadian projects) require suppliers to source a minimum percentage of their equipment and services from Ontario resident suppliers to meet the minimum required domestic content level (MRDCL). The MRDCL for two projects is 25% and the MRDCL for the other two projects is 50%. Following their respective commercial operation dates (CODs), the Canadian projects submitted reports to the IESO summarizing how they achieved the MRDCL for their respective projects (domestic content reports) and the IESO issued letters to the Canadian projects acknowledging the completeness of their domestic content reports. The IESO has the right to audit the Canadian projects for a period of up to 7 years post-COD to confirm that they complied with the domestic content requirements under their respective FIT contracts and achieved their respective MRDCLs. The failure by any of these projects to achieve its MRDCL could result in a default by such project under its FIT contract, which default may not be possible to cure and could result in a termination of its FIT contract, without compensation, by the IESO. A termination of the FIT contract for any of these Canadian projects could negatively affect revenues generated by such project and have a material adverse effect on NEP's business, financial condition, results of operations and ability to make cash distributions to its unitholders.

Acquisition Holdbacks - At December 31, 2015, NEP's consolidated balance sheets include acquisition holdbacks related to certain contingent payments for the acquisition of the Texas pipeline business. See Note 3.

81


NEXTERA ENERGY PARTNERS, LP
NOTES TO CONSOLIDATED FINANCIAL STATEMENTS (Concluded)



14. QUARTERLY DATA (Unaudited)

Condensed consolidated quarterly financial information is as follows:
 
March 31(a)
 
June 30(a)
 
September 30(a)
 
December 31(a)
 
(millions, except per unit amounts)
2015
 
 
 
 
 
 
 
Operating revenues(b)
$
102

 
$
119

 
$
109

 
$
141

Operating income(b)
$
43

 
$
58

 
$
48

 
$
64

Net income(b)
$
14

 
$
26

 
$
12

 
$
24

Net income attributable to NEP(b)
$
2

 
$
4

 
$
1

 
$
5

Earnings per unit - basic and assuming dilution(b)
$
0.08

 
$
0.16

 
$
0.05

 
$
0.16

Distributions per unit
$
0.20

 
$
0.21

 
$
0.24

 
$
0.27

High-low common unit sales prices
$45.25 - $33.70

 
$48.23 - $39.62

 
$41.26 - $19.34

 
$31.67 - $20.99

2014
 
 
 
 
 
 
 
Operating revenues(b)
$
71

 
$
99

 
$
97

 
$
89

Operating income(b)
$
34

 
$
54

 
$
53

 
$
36

Net income(b)
$
7

 
$
23

 
$
26

 
$
1

Net income attributable to NEP(b)
n/a

 
n/a

 
$
3

 
$

Earnings per unit - basic and assuming dilution(b)
n/a

 
n/a

 
$
0.17

 
$
(0.01
)
Distributions per unit
n/a

 
n/a

 
$

 
$
0.19

High-low common unit sales prices
n/a

 
$33.90 - $31.32

 
$37.99 - $31.90

 
$38.81 - $28.95

______________________
(a)
In the opinion of NEP, all adjustments, which consist of normal recurring accruals necessary to present a fair statement of the amounts shown for such periods, have been made. Results of operations for an interim period generally will not give a true indication of results for the year. Variations in operations reported on a quarterly basis primarily reflect the seasonal nature of NEP's business, and in 2015 reflect the acquisition of the Texas pipeline business on October 1, 2015.
(b)
The sum of the quarterly amounts may not equal the total for the year due to rounding.


82



Item 9. Changes in and Disagreements With Accountants on Accounting and Financial Disclosure

None

Item 9A.  Controls and Procedures

Disclosure Controls and Procedures

As of December 31, 2015, NEP had performed an evaluation, under the supervision and with the participation of its management, including the chief executive officer and chief financial officer of NEP GP, the general partner of NEP, of the effectiveness of the design and operation of NEP's disclosure controls and procedures (as defined in the Securities Exchange Act of 1934 Rules 13a-15 (e) and 15d-15(e)). Based upon that evaluation, the chief executive officer and the chief financial officer of NEP GP concluded that NEP's disclosure controls and procedures are effective at a reasonable assurance level to ensure that information required to be disclosed in reports that are filed or submitted under the Securities Exchange Act of 1934 are recorded, processed, summarized and reported within time periods specified in SEC rules and forms, as of December 31, 2015. Management recognizes that any controls and procedures, no matter how well designed and operated, can provide only a reasonable assurance of achieving their objectives and management necessarily applies its judgment in evaluating the cost-benefit relationship of possible controls and procedures.

During the third quarter of 2014, management determined that NEP did not maintain effective internal controls over the accounting for income taxes. NEP identified deficiencies with the valuation of deferred income tax accounts, which resulted in a material weakness in internal control over financial reporting. A material weakness is a deficiency, or combination of deficiencies, in internal control over financial reporting, such that there is a reasonable possibility that a material misstatement of a company’s annual or interim financial statements will not be prevented or detected on a timely basis. Specifically, NEP did not effectively determine and monitor its valuation allowances on deferred income tax assets and the accuracy of its deferred income taxes, all non-cash activities. This deficiency resulted in an immaterial misstatement of income tax expense and deferred income taxes in the December 31, 2013 financial statements as filed in NEP’s prospectus filed with the SEC on June 26, 2014. Additionally, this deficiency could have resulted in a material misstatement of income tax expense within the annual and interim consolidated financial statements that would not have been prevented or detected, and accordingly, this internal control deficiency constituted a material weakness as of December 31, 2014.

To address this control deficiency, NEP developed enhanced process level controls, oversight and review procedures, implemented organizational changes and added additional personnel with income tax accounting experience. Management performed testing to validate the operating effectiveness of these controls. In reviewing the results from this testing, management concluded that the above referenced material weakness in internal control over financial reporting has been remediated as of December 31, 2015.

Internal Control Over Financial Reporting

(a)    Management's Annual Report on Internal Control Over Financial Reporting
See Item 8. Financial Statements and Supplementary Data.

(b)     Attestation Report of the Independent Registered Public Accounting Firm
See Item 8. Financial Statements and Supplementary Data.

(c)    Changes in Internal Control Over Financial Reporting

NEP is continuously seeking to improve the efficiency and effectiveness of its operations and of its internal controls. This results in refinements to processes throughout NEP. There has been no change in NEP's internal control over financial reporting (as defined in the Securities Exchange Act of 1934 Rules 13a-15(f) and 15d-15(f)) that occurred during NEP's most recent fiscal quarter that has materially affected, or is reasonably likely to materially affect, NEP's internal control over financial reporting other than continued implementation and refinement of the controls necessary to remediate the previous material weakness discussed above and the development of certain process level controls related to the acquisition of the Texas pipeline business.

In October 2015, a subsidiary of NEP acquired the Texas pipeline business. NEP’s management elected to exclude from its assessment of internal control over financial reporting as of December 31, 2015 the Texas pipeline business, whose financial statements reflect total assets and operating revenues representing approximately 36% and 8%, respectively, of NEP’s consolidated total assets and operating revenues as of and for the year ended December 31, 2015. NEP is in the process of evaluating the impact of the Texas pipeline business on NEP’s internal control over financial reporting and will include the Texas pipeline business in its assessment as of December 31, 2016.

Item 9B.  Other Information

None.

83



PART III - OTHER INFORMATION

Item 10.  Directors, Executive Officers and Corporate Governance

Management of NEP

NEP’s general partner, NEP GP, manages NEP’s operations and activities through the directors and officers of NEP GP. NEP GP is not selected by NEP’s unitholders and may only be removed in certain limited circumstances. Unitholders are not entitled to elect the directors of NEP GP, which have been appointed by NEE, or directly or indirectly participate in NEP’s management or operations.

Directors and Executive Officers of NEP GP

The executive officers of NEP GP manage the day-to-day affairs of NEP’s business. All of NEP GP’s executive officers are employees of NEE and devote such portion of their time to NEP’s business and affairs as is required to manage and conduct NEP’s operations in accordance with the MSA, under which NEE has agreed to provide or arrange for the provision of management, operations and administrative services to NEP. See Item 13 - Management Services Agreement.

The executive officers and directors of NEP GP as of February 19, 2016 are as follows:
Name
 
Age
 
Position with NextEra Energy Partners GP, Inc.
James L. Robo
 
53
 
Chairman of the Board and Chief Executive Officer, Director
Susan Davenport Austin
 
48
 
Director
Robert Byrne
 
54
 
Director
Moray P. Dewhurst
 
60
 
Chief Financial Officer, Director
Mark E. Hickson
 
49
 
Senior Vice President, Strategy and Corporate Development, Director
Peter H. Kind
 
59
 
Director
Armando Pimentel, Jr.
 
53
 
President, Director
Charles E. Sieving
 
43
 
General Counsel, Director
Chris N. Froggatt
 
58
 
Controller and Chief Accounting Officer
Paul I. Cutler
 
56
 
Treasurer and Assistant Secretary

The directors of NEP GP hold office until the earlier of their death, resignation, removal or disqualification or until their successors have been elected and qualified. Officers serve at the discretion of the board of directors of NEP GP.

Mr. Robo was appointed as the chairman of the board and chief executive officer and a director of NEP GP in March 2014. Mr. Robo has also served as chairman of the board of NEE since December 13, 2013, and president and chief executive officer, and a director, of NEE since July 2012. He is also chairman of NEE’s subsidiary, Florida Power & Light Company. Prior to his succession to the role of chief executive officer, he had served as president and chief operating officer of NEE since 2006. Mr. Robo joined NEE as vice president of corporate development and strategy in March 2002 and became president of NEER later in 2002. He is a director of J.B. Hunt Transport Services, Inc. (since 2002), and has served as J.B. Hunt’s lead independent director since 2012.

Ms. Austin was appointed as an independent director of NEP GP in February 2015. Since October 2014, Ms. Austin has been a senior managing director with Brock Capital LLC, an investment banking firm focusing on strategic and corporate advisory services. In addition, she serves as vice chairman of Sheridan Broadcasting Corporation (SBC), a radio broadcasting company, where she has served in a leadership capacity since joining the company in 2002 as vice president of strategic planning and treasurer. In 2004, Ms. Austin became president of the Sheridan Gospel Network and, in 2007, was named senior vice president and chief financial officer of SBC. She was promoted to vice chairman of SBC in July 2013. Prior to joining SBC, Austin spent 10 years in investment banking, specializing in telecommunications and media finance. Ms. Austin serves as an independent trustee or director of certain Prudential Insurance mutual funds (since 2011).

Mr. Byrne was appointed as an independent director of NEP GP in July 2014. He has served as a director of Masonite International Corporation, which is one of the largest manufacturers of doors in the world, since 2009 and has been chairman of the board of Masonite International Corporation since July 2010. Mr. Byrne is the founder and has served as the President of Power Pro-Tech Services, Inc., which specializes in the installation, maintenance and repair of emergency power and solar photovoltaic power systems since 2002. From 1999 to 2001, Mr. Byrne was Executive Vice President and Chief Financial Officer of EPIK Communications, a start-up telecommunications company which merged with Progress Telecom in 2001 and was subsequently acquired by Level 3 Communications Inc. Having begun his career in investment banking, Mr. Byrne served as Partner at Advent International, a global private equity firm, from 1997 to 1999 and immediately prior to that, from 1993 to 1997, served as a Director of Orion Capital Partners.

Mr. Dewhurst was appointed as chief financial officer and a director of NEP GP in March 2014. Since 2011, Mr. Dewhurst has also served as vice chairman of the board and chief financial officer and executive vice president-finance of NEE. Previously, Mr. Dewhurst

84



served as vice chairman of the board and chief of staff of NEE from 2009 to October 2011. Mr. Dewhurst has announced his intention to retire from his roles with NEP GP and NEE in the spring of 2016.

Mr. Hickson was appointed as senior vice president, strategy and corporate development of NEP GP in March 2014 and a director in February 2015. Mr. Hickson has also served, since May 2012, as vice president of corporate development and operational excellence for NEE. From 1997 to April 2012, Mr. Hickson served as managing director in Global Mergers and Acquisitions at Merrill Lynch & Co.

Mr. Kind was appointed as an independent director of NEP GP in July 2014. Mr. Kind is executive director of Energy Infrastructure Advocates LLC, an independent financial and strategic advisory firm. From 2009 to 2011, Mr. Kind was a Senior Managing Director of Macquarie Capital, an investment banking firm. From 2005 to 2009, Mr. Kind was a Managing Director of Banc of America Securities. Mr. Kind, a certified public accountant, also has experience in the audit of large public energy companies. Mr. Kind has served as a director and chairman of the audit committee of the general partner of Enable Midstream Partners, LP since February 2014.

Mr. Pimentel was appointed as the president and a director of NEP GP in March 2014. Mr. Pimentel also serves as the president and chief executive officer of NEER, a position he has held since October 2011. Mr. Pimentel joined NEE in 2008 as executive vice president-finance and became chief financial officer later in 2008. Prior to joining NEE, Mr. Pimentel was a partner at Deloitte & Touche LLP (Deloitte & Touche) and held various client and leadership positions in the financial services and energy industries. He also led Deloitte’s power and utilities business segment.

Mr. Sieving was appointed as general counsel and a director of NEP GP in March 2014. He has also served as executive vice president and general counsel of NEE since December 2008.

Mr. Froggatt was appointed as the controller and chief accounting officer of NEP GP in March 2014. Mr. Froggatt served as vice president of NEE since 2009 and has served as vice president, controller and chief accounting officer for NEE since February 2010.

Mr. Cutler was appointed as the treasurer and assistant secretary of NEP GP in March 2014. Mr. Cutler has also served, since 2003, as treasurer for NEE.

The board of directors of NEP GP has determined, based on the experience, qualifications and attributes discussed above, and in light of NEP's business and structure, that each director should serve as director of NEP GP.

Director Independence

The NYSE does not require a listed publicly traded limited partnership, such as NEP, to have a majority of independent directors on the board of directors of its general partner. NEP GP’s board of directors has determined that Messrs. Byrne and Kind and Ms. Austin are independent directors in accordance with the following NYSE independence standards.

NEP GP’s board of directors conducts an annual review regarding the independence from NEP GP’s management of each of its members, and in addition assesses the independence of any new member at the time that the new member is considered for appointment or nomination for election to NEP GP’s board of directors. NEP GP’s board of directors considers all relevant facts and circumstances and uses the criteria set forth in the NYSE corporate governance independence standards (the NYSE standards), which are the applicable standards under SEC rules, to assess director independence. These standards are also set forth or referred to in the corporate governance principles & guidelines, which is available on NEP’s website at www.nexteraenergypartners.com. NEP GP’s board of directors must affirmatively determine that a director has no material relationship with NEP (either directly or as a partner, shareholder or officer of an organization that has a relationship with NEP) in order to determine that the director is independent. As set forth in the corporate governance principles & guidelines, NEP GP’s board of directors considers all relevant facts and circumstances in making independence determinations. In particular, when assessing the materiality of a director’s relationship (if any) with NEP, NEP GP’s board of directors considers materiality both from the standpoint of the director and from the standpoint of persons or organizations with which the director has an affiliation. Material relationships for this purpose may include commercial, industrial, banking, consulting, legal, accounting, charitable and familial relationships, among others.

In addition to the subjective standard described above, the NYSE standards have objective tests for determining who is an “independent director.” Under the objective tests, a director cannot be considered independent if he or she:

is, or has been within the last three years, an employee of the listed company, or an immediate family member is, or has been within the last three years, an executive officer, of NEP;
has received, or has an immediate family member who has received, during any twelve-month period within the last three years, more than $120,000 in direct compensation from NEP, other than director and committee fees and pension or other forms of deferred compensation for prior service (provided such compensation is not contingent in any way on continued service);
(A) is a current partner or employee of Deloitte & Touche, NEP’s independent registered public accounting firm; (B) the director has an immediate family member who is a current partner of Deloitte & Touche; (C) the director has an immediate family member who is a current employee of Deloitte & Touche and personally works on NEP’s audit; or (D) the director

85



or an immediate family member was within the last three years a partner or employee of Deloitte & Touche and personally worked on NEP’s audit within that time;
is, or an immediate family member is, or has been with the last three years, employed as an executive officer of another company where any of NEP’s present executive officers at the same time serves or served on that company's compensation committee; or
is a current employee, or an immediate family member is a current executive officer, of a company that has made payments to, or received payments from, NEP for property or services in an amount which, in any of the last three fiscal years, exceeds the greater of $1 million, or 2% of such other company's consolidated gross revenues.

The NYSE standards and Rule 10A-3 under the Exchange Act include an additional requirement that members of the audit committee may not accept directly or indirectly any consulting, advisory or other compensatory fee from NEP other than their director compensation.

Committees of the Board of Directors

The standing committees of NEP GP’s board of directors are the audit committee and the conflicts committee. The committees regularly report their activities and actions to the full board, generally at the next board meeting that follows the committee meeting. Each of the committees operates under a charter approved by the board and each committee conducts an annual evaluation of its performance. The charter of the audit committee is required to comply with the NYSE corporate governance requirements. There are no NYSE requirements for the charter of the conflicts committee. The current membership and functions of the committees are described below.

Audit Committee

NEP GP’s board of directors has an audit committee composed of Messrs. Byrne (Chair) and Kind and Ms. Austin, each of whom satisfy the independence requirements established by the NYSE and the Exchange Act. These standards are also set forth or referred to in the corporate governance principles & guidelines, which is available on the Company’s website at http://www.nexteraenergypartners.com. The board of directors of NEP GP has determined that each member of the audit committee satisfies the “financial literacy” standard of the NYSE and qualifies as an “audit committee financial expert” as such term is defined under the SEC’s regulations. The audit committee assists the board of directors in its oversight of the integrity of NEP’s financial statements and NEP’s compliance with related legal and regulatory requirements, corporate policies and controls. The audit committee has the sole authority to retain and terminate NEP’s independent registered public accounting firm, approve all auditing services and related fees and the terms thereof, and pre-approve any non-audit services to be rendered by NEP’s independent registered public accounting firm. The audit committee is also responsible for confirming the independence and objectivity of NEP’s independent registered public accounting firm. NEP’s independent registered public accounting firm is given unrestricted access to the audit committee. The audit committee met five times in 2015, and at such meetings met regularly with Deloitte & Touche, NEP’s independent registered public accounting firm, and the internal auditors, both privately and in the presence of management. A more detailed description of the audit committee’s duties and responsibilities is contained in the audit committee charter, which is available on NEP’s website at www.nexteraenergypartners.com.

Conflicts Committee

The conflicts committee is composed of Messrs. Kind (Chair) and Byrne and Ms. Austin. The conflicts committee determines if the resolution of any conflict of interest referred to it by NEP GP is in the best interests of NEP. There is no requirement that NEP GP seek the approval of the conflicts committee for the resolution of any conflict. The charter of the conflicts committee provides that the members of the committee may not be officers or employees of NEP GP or directors, officers or employees of its affiliates, may not hold an ownership interest in NEP GP or its affiliates other than NEP’s common units, including common units or awards under any long-term incentive plan, equity compensation plan or similar plan implemented by NEP GP or NEP, and must meet the independence standards established by the NYSE and the Exchange Act to serve on an audit committee of a board of directors. Any matters approved by the conflicts committee in good faith will be deemed to be approved by all of NEP’s unitholders and not a breach by NEP GP of any duties it may owe NEP or NEP’s unitholders. A more detailed description of the conflicts committee’s duties and responsibilities is contained in the conflicts committee charter, which is available on NEP’s website at www.nexteraenergypartners.com.

Executive Session

Executive sessions of NEP GP's independent directors are regularly scheduled. The chairman of the audit committee chairs the board executive sessions, and thereafter provides feedback to the chief executive officer. The NEP GP board of directors believes that having regular board executive sessions, three independent directors and the corporate governance structures and processes described in this Annual Report on Form 10-K allow the board of directors to maintain effective oversight of management.

Communications with NEP GP’s Board of Directors

NEP GP’s board of directors has established procedures by which unitholders and other interested parties may communicate with the board, any board committee or any one or more other directors. Such parties may write to one or more directors, care of NEP

86



GP General Counsel, NextEra Energy Partners GP, Inc., P.O. Box 14000, 700 Universe Boulevard, Juno Beach, Florida 33408-0420. They may also contact any member of the audit committee with a concern under NEP’s Code of Business Conduct & Ethics by calling 561-694-4644.

NEP GP’s board of directors has instructed NEP GP’s general counsel to assist the board in reviewing all written communications to the board, any board committee or any director as follows:

(1)
Complaints or similar communications regarding accounting, internal accounting controls or auditing matters will be handled in accordance with the NextEra Energy Partners, LP Procedures for Receipt, Retention and Treatment of Complaints and Concerns Regarding Accounting, Internal Accounting Controls or Auditing Matters.
(2)
All other legitimate communications related to the duties and responsibilities of NEP GP’s board of directors or any committee will be promptly forwarded by the general counsel to the applicable directors, including, as appropriate under the circumstances, to the chairman of NEP GP’s board of directors and/or the appropriate committee chair.
(3)
All other unitholder, customer, vendor, employee and other complaints, concerns and communications will be handled by management, with NEP GP board of directors' involvement as advisable with respect to those matters that management reasonably concludes to be significant.

Communications that are of a personal nature or not related to the duties and responsibilities of NEP GP’s board of directors, that are unduly hostile, threatening, illegal or similarly inappropriate or unsuitable, that are conclusory or vague in nature, or that are surveys, junk mail, resumes, service or product inquiries or complaints, or business solicitations or advertisements, generally will not be forwarded to any director unless the director otherwise requests or the general counsel determines otherwise.

Corporate Governance Principles & Guidelines/Code of Ethics

NEP’s corporate governance principles & guidelines, code of business conduct and ethics and its code of ethics for senior executive and financial officers cover a wide range of business practices and procedures. The corporate governance principles & guidelines, code of business conduct and ethics and the code of ethics for senior executive and financial officers were approved by the directors of NEP GP. The code of ethics for senior executive and financial officers applies to NEP and any of its subsidiaries and NEP GP’s chairman of the board and chief executive officer, chief financial officer, president, treasurer, general counsel, controller and chief accounting officer and vice-president, strategy and corporate development. The code of business conduct & ethics applies to all representatives of NEP GP and NEP and its subsidiaries, including directors, officers and employees. The corporate governance principles & guidelines, code of ethics for senior executive and financial officers and code of business conduct & ethics are available on the Company’s website at www.nexteraenergypartners.com. Any amendments or waivers of the code of ethics for senior executive and financial officers which are required to be disclosed to unitholders under SEC rules will be disclosed on the Company’s website at the address listed above. NEP will provide a copy of its code of business conduct and ethics upon request by a unitholder to the Corporate Secretary of NEP GP by mail or courier service c/o NextEra Energy Partners, LP, 700 Universe Boulevard, Juno Beach, Florida 33408, Attn: Corporate Secretary.

Section 16(a) Beneficial Ownership Reporting Compliance

Section 16(a) of the Exchange Act requires that the directors and executive officers of NEP GP file initial reports of ownership and reports of changes in ownership of NEP’s common units with the SEC. Based solely upon NEP’s review of copies of filings or written representations from the reporting persons, NEP believes that all reports for the executive officers and directors of NEP GP that were required to be filed under Section 16(a) of the Exchange Act in 2014 were filed on a timely basis.


Item 11.  Executive Compensation

Compensation Discussion and Analysis

NEP GP has paid no cash or other compensation to its executive officers since its inception. All of the executive officers of NEP GP are also employees of NEE. NEE compensates these officers for the performance of their duties as employees of NEE, which includes managing NEP. NEE does not allocate this compensation between services for NEP and services for NEE and its affiliates. Affiliates of NEE provide NEP various general and administrative services, such as technical, commercial, regulatory, financial, accounting, treasury, tax and legal staffing and related support services, pursuant to NEP’s MSA, for which NEP pays a management services fee.

In 2014, the board of directors of NEP GP adopted the NextEra Energy Partners, LP 2014 Long Term Incentive Plan (the LTIP). The LTIP is intended to: (i) provide participants in the LTIP with an incentive to contribute to NEP’s success and to manage NEP’s business in a manner that will provide for NEP’s long-term growth and profitability to benefit its unitholders and other important stakeholders, including its employees and customers; and (ii) provide a means of obtaining, rewarding and retaining key personnel. Awards may be granted to non-employee directors or other independent service providers and to individuals who are employees. The plan allows for the grant of NEP common units, options, restricted units, deferred units, performance units or other performance-based awards, unit appreciation rights and other equity-based awards, including unrestricted units. Up to 1,300,000 NEP common units may be issued with respect to grants made under the plan. As of February 19, 2016, the awards under the LTIP have only

87



been granted to the non-employee directors of NEP GP. The table below in “-Non-Employee Director Compensation” sets forth the common units granted in 2015 to the non-employee directors of NEP.

Compensation Committee Report

The board of directors of NEP GP does not have a compensation committee. The board of directors of NEP GP, acting in lieu of a compensation committee, has reviewed and discussed the Compensation Discussion and Analysis with management. Based on this review and discussion, the board of directors of NEP GP recommended that the Compensation Discussion and Analysis be included in this Annual Report on Form 10-K.

By the members of the board of directors of NEP GP:
James L. Robo
Susan Davenport Austin
Robert Byrne
Moray P. Dewhurst
Mark E. Hickson
Peter H. Kind
Armando Pimentel, Jr.
Charles E. Sieving

Compensation Committee Interlocks and Insider Participation

As discussed above, the board of directors of NEP GP does not have a compensation committee. If any compensation is to be paid to NEP GP’s executive officers, the compensation would be reviewed and approved by the board of directors of NEP GP because it performs the functions of a compensation committee in the event such committee is needed. During the year ended December 31, 2015, none of the directors or executive officers of NEP GP served as a member of a compensation committee of another entity that has or has had an executive officer who served as a member of the board of directors of NEP GP during 2015.

Non-Employee Director Compensation

Directors of NEP GP who are employees of NEE or any of its subsidiaries do not receive any additional compensation for serving as a member of NEP GP’s board. The independent, non-employee directors serving on NEP GP’s board receive an annual cash retainer of $50,000 and an annual amount of NEP’s common units determined by dividing $100,000 by the closing price of such common units on the grant date, rounded up to the nearest ten common units. These units are generally not transferable until the director ceases to be a member of NEP GP’s board. Non-employee directors who serve as chair of the audit committee or conflicts committee receive an additional annual cash retainer of $15,000. Each director is fully indemnified by NEP GP for actions associated with being a director to the fullest extent permitted under Delaware law under a director indemnification agreement and NEP’s partnership agreement.

The following table sets forth the compensation paid to non-employee directors for service as a member of the board of directors of NEP GP for 2015:
Name
Fees
Earned
or Paid in
Cash
 
Unit
Awards
 
Option
Awards
 
Non-Equity
Incentive Plan
Compensation
 
Change in
Pension Value
and Nonqualified
Deferred
Compensation
Earnings
 
All Other
Compensation
 
Total
Susan Davenport Austin(a)
$
37,500

 
$
100,000

 
$

 
$

 
$

 
$

 
$
137,500

Robert Byrne(b)
$
65,000

 
$
100,000

 
$

 
$

 
$

 
$

 
$
165,000

Peter H. Kind(c)
$
65,000

 
$
100,000

 
$

 
$

 
$

 
$

 
$
165,000

______________________
(a)  Ms. Austin was granted 2,510 common units in 2015 with a grant date fair value of $100,000. As of December 31, 2015, Ms. Austin owned 2,510 common units.
(b)  Mr. Byrne was granted 2,510 common units in 2015 with a grant date fair value of $100,000. As of December 31, 2015, Mr. Byrne owned 7,740 common units.
(c)  Mr. Kind was granted 2,510 common units in 2015 with a grant date fair value of $100,000. As of December 31, 2015, Mr. Kind owned 6,440 common units.



88



Item 12.  Security Ownership of Certain Beneficial Owners and Management and Related Unitholder Matters

The common units of NEP represent limited partner interests in NEP. Except as indicated by footnote, the persons named in the table below have sole voting and investment power with respect to all units shown as beneficially owned by them.

Owners of More than Five Percent of Outstanding Units

The following table shows the beneficial owners known by NEP to own more than five percent of NEP’s 30,709,216 common units that are outstanding as of January 31, 2016.
Name of Beneficial Owner
 
Common Units
Beneficially Owned(a)
 
Percentage of
Common Units
Beneficially Owned(b)
Energy Income Partners, LLC(c)
 
3,073,176
 
10.01%
BlackRock, Inc.(d)
 
2,611,944
 
8.51%
RidgeWorth Capital Management LLC(e)
 
2,355,600
 
7.67%
Massachusetts Financial Services Company(f)
 
2,288,680
 
7.45%
Prudential Financial, Inc.(g)
 
2,232,012
 
7.27%
The Charger Corporation(h)
 
1,815,481
 
5.91%
Steadfast Capital Management, LP(i)
 
1,608,421
 
5.24%
______________________
(a)
The amounts and percentage of units beneficially owned are reported pursuant to the SEC rules governing the determination of beneficial ownership of securities. Under the rules of the SEC, a person is deemed to be a "beneficial owner" of a security if that person has or shares "voting power," which includes the power to vote or to direct the voting of such security, or "investment power," which includes the power to dispose of or to direct the disposition of such security. A person is also deemed to be a beneficial owner of any securities of which that person has a right to acquire beneficial ownership within 60 days. Under these rules, more than one person may be deemed a beneficial owner of the same securities, and a person may be deemed a beneficial owner of securities as to which he has no economic interest.
 
 
(b)
NEE Equity holds non-economic Special Voting Units that provide NEE Equity with an aggregate number of votes on certain matters that may be submitted for a vote of NEP’s unitholders that is equal to the aggregate number of common units of NEP OpCo held by NEE Equity on the relevant record date. As of February 19, 2016, NEE Equity held 101,440,000 Special Voting Units. Furthermore, NEE has implemented a NEP common unit repurchase program. Under the program, another subsidiary of NEE has acquired 26,128 common units. In the aggregate, the Special Voting Units and common units held by subsidiaries of NEE represent approximately 76.9% of outstanding voting power on matters for which a holder of Special Voting Units is entitled to vote.
 
 
(c)
This information has been derived from a statement on Schedule 13G/A of Energy Income Partners, LLC and the other entities and individuals described below filed with the SEC on February 10, 2016 and is as of January 31, 2016. James J. Murchie and Eva Pao are the portfolio managers with respect to portfolios managed by Energy Income Partners, LLC. Linda A. Longville and Saul Ballesteros are control persons of Energy Income Partners, LLC. Collectively, Energy Income Partners, LLC and such other entities and individuals hold shared voting power and shared dispositive power over the 3,073,176 common units reported above. The address of each of Energy Income Partners, LLC, Mr. Murchie, Ms. Pao, Ms. Longville and Mr. Ballesteros is 49 Riverside Avenue, Westport, CT. 06880.
 
 
(d)
This information has been derived from a statement on Schedule 13G of BlackRock, Inc., filed with the SEC on January 28, 2016, and is as of December 31, 2015. The subsidiaries of BlackRock, Inc. that acquired the common units on behalf of BlackRock, Inc. are: BlackRock (Luxembourg) S.A., BlackRock Advisors, LLC, BlackRock Asset Management Ireland Limited, BlackRock Asset Management Schweiz AG, BlackRock Fund Advisors, BlackRock Institutional Trust Company, N.A., BlackRock Investment Management (Australia) Limited and BlackRock Investment Management, LLC. The address of BlackRock, Inc. is 55 East 52nd Street, New York, NY 10055.
 
 
(e)
This information has been derived from a statement on Schedule 13G/A of RidgeWorth Capital Management LLC as parent company of Ceredex Value Advisors LLC, filed with the SEC on February 9, 2016, and is as of December 31, 2015. The address of RidgeWorth Capital Management LLC is 3333 Piedmont Road NE, Suite 1500, Atlanta, GA 30305.
 
 
(f)
This information has been derived from a statement on Schedule 13G of Massachusetts Financial Services Company, filed with the SEC on February 9, 2016, and is as of December 31, 2015. The 2,288,680 common units reported above represent common units beneficially owned by Massachusetts Financial Services Company and/or certain other non-reporting entities. The address of Massachusetts Financial Services Company is 111 Huntington Avenue, Boston, MA 02199.
 
 
(g)
This information has been derived from a statement on Schedule 13G/A of Prudential Financial, Inc., filed with the SEC on January 28, 2016, and a statement on Schedule 13G/A of Jennison Associates, LLC and Prudential Sector Funds, Inc. - Prudential Utility Fund (Prudential Jennison Utility Fund), filed with the SEC on February 5, 2016, and is as of December 31, 2015. Prudential Financial, Inc. is a parent holding company and the indirect parent of the following subsidiaries, who are the beneficial owners of the number of common units set forth next to their names: Prudential Retirement Insurance and Annuity Company (6,200) and Jennison Associates LLC (2,225,812). Jennison Associates LLC furnishes investment advice to several investment companies, insurance separate accounts, and institutional clients (Managed Portfolios), including Prudential Jennison Utility Fund. As a result of its role as investment adviser of the Managed Portfolios, Jennison Associates, LLC may be deemed to be the beneficial owner of the 2,225,812 common units held by such Managed Portfolios. Through its parent/subsidiary relationship, Prudential Financial, Inc. may be deemed the beneficial owner of the same common units as held by such subsidiaries and may have direct or indirect voting and/or investment discretion over 2,232,012 common units. Prudential Financial, Inc. has sole voting and sole dispositive power over 6,200 common units and shared voting and shared dispositive power over 2,225,812 common units. The address of each of Prudential Financial, Inc. is 751 Broad Street, Newark, New Jersey 07102-3777. The address of Jennison Associates, LLC is 466 Lexington Avenue, New York, NY, 10017. The address of Prudential Retirement Insurance and Annuity Company is 280 Trumbull Street, Hartford, CT 06103.

89



 
 
(h)
This information has been derived from a statement on Schedule 13G of The Charger Corporation, First Trust Portfolios L.P. and First Trust Advisors L.P., filed with the SEC on February 2, 2016, and is as of December 31, 2015. The Charger Corporation is the general partner of both First Trust Portfolios L.P. and First Trust Advisors L.P. First Trust Portfolios L.P. acts as sponsor of certain unit investment trusts which hold NEP common units. 1,815,481 common units are held by unit investment trusts sponsored by First Trust Portfolios L.P. First Trust Advisors L.P., an affiliate of First Trust Portfolios L.P., acts as portfolio supervisor of the unit investment trusts sponsored by First Trust Portfolios L.P., certain of which hold common units. None of First Trust Portfolios L.P., First Trust Advisors L.P. or The Charger Corporation has the power to vote the common units held by such unit investment trusts sponsored by First Trust Portfolios L.P. Such common units are voted by the trustee of such unit investment trusts so as to insure that the common units are voted as closely as possible in the same manner and in the same general proportion as are the common units held by owners other than such unit investment trusts. First Trust Advisors L.P. and The Charger Corporation have shared voting power over 1,813,721 common units and shared dispositive power over 1,815,481 common units. The address of each of The Charger Corporation, First Trust Portfolios L.P. and First Trust Advisors L.P. is 120 East Liberty Drive, Suite 400, Wheaton, IL 60187.
 
 
(i)
This information has been derived from a statement on Schedule 13G/A of Robert S. Pitts, Jr., Steadfast Capital Management LP, and the other entities described below, filed with the SEC on February 16, 2016, and is as of December 31, 2015. Robert S. Pitts, Jr. is the controlling Principal of Steadfast Capital Management LP (Steadfast Investment Manager) and Steadfast Advisors LP (Steadfast Managing General Partner). The Steadfast Managing General Partner has the power to vote and dispose of the securities held by Steadfast Capital, L.P. (Steadfast Capital). The Investment Manager has the power to vote and dispose of the securities held by American Steadfast, L.P. (American Steadfast) and Steadfast International Master Fund Ltd. (Offshore Fund). Mr. Pitts beneficially owns 1,608,421 common units. The Steadfast Investment Manager beneficially owns 1,543,671 common units. The Managing General Partner and Steadfast Capital own 64,750 common units. American Steadfast owns 579,920 common units. Offshore Fund owns 963,751 common units. Each of the reporting persons has shared voting power and shared dispositive power over their respective beneficially owned common units.

The address of each of Mr. Pitts, the Steadfast Investment Manager, the Steadfast Managing General Partner, Steadfast Capital and American Steadfast is 450 Park Avenue, 20th Floor, New York, NY 10022. The address of the Offshore Fund is c/o Appleby Trust (Cayman) Ltd., Clifton House, 75 Fort Street, P.O. Box 1350, George Town, Grand Cayman KY1-1108.

Directors and Executive Officers

The following table sets forth information with respect to NEP’s common units owned of record and beneficially as of February 19, 2016, by each director and executive officer of NEP GP and by all directors and executive officers of NEP GP as a group. As of February 19, 2016, the directors and executive officers of NEP GP beneficially owned an aggregate of 281,086 common units (less than 1% of the outstanding common units on such date).
Name of Beneficial Owner
 
Amount and Nature
of Beneficial
Ownership
 
Percent
of Class
James L. Robo
 
143,576

 
*
Susan Davenport Austin
 
6,400

 
*
Robert Byrne
 
11,630

 
*
Moray P. Dewhurst
 
25,000

 
*
Mark E. Hickson
 
3,430

 
*
Peter H. Kind
 
10,330

 
*
Armando Pimentel, Jr.
 
15,000

 
*
Charles E. Sieving
 
23,358

 
*
Chris N. Froggatt
 
5,837

 
*
Paul I. Cutler
 
36,525

 
*
All directors and executive officers as a group (10 persons)
 
281,086

 
*
______________________
*    Less than 1%

Equity Compensation Plan Information

In 2014, the board of directors of NEP GP adopted the LTIP. The following table provides certain information as of December 31, 2015 with respect to this plan:
Plan Category
 
Number of securities
to be issued upon
exercise of outstanding
options, warrants and
rights(1)
 
Weighted-average exercise
price of outstanding
options, warrants and
rights
 
Number of securities
remaining available for
future issuance under
equity compensation
plans (excluding
securities reflected in
the first column)
Equity compensation plans approved by security holders
 

 
 
N/A
 
1,289,610

 
Equity compensation plans not approved by security holders
 

 
 
N/A
 

 
Total
 

 
 
N/A
 
1,289,610

 



90



Item 13.  Certain Relationships and Related Transactions, and Director Independence

Certain Relationships and Related Transactions

NEE indirectly owns and controls NEP GP and appoints all of NEP GP’s officers and directors. NEE Equity, a wholly-owned subsidiary of NEE, owns all of NEP’s Special Voting Units (giving it effective voting control over NEP with respect to certain matters) and a majority of the common units of NEP OpCo.

The following is a summary of certain agreements that NEP entered into with NEE or its affiliates in connection with NEP’s IPO, or subsequently in connection with NEP's acquisitions of certain projects, or interests in projects, as described below. Because of NEP’s relationship with NEE, the agreements may not be as favorable to NEP as they might have been had NEP negotiated them with an unaffiliated third party. For a discussion of the risks related to NEP’s relationship with NextEra and these agreements, see Item 1A - Risks Related to NEP's Relationship with NEE.

Management Services Agreement

NEP, NEP OpCo and NEE Operating GP entered into the MSA on July 1, 2014 with NEE Management, under which:

NEE Management provides or arranges for the provision of management, operations and administrative services to NEP and its subsidiaries, including managing their day to day affairs and providing individuals to act as NEP GP’s executive officers and directors, to the extent such services are not otherwise provided under operations and maintenance services agreements and ASAs between affiliates of NEE and NEP’s subsidiaries;
NEP OpCo pays on NEP’s behalf all operations and maintenance services or other expenses NEP or NEP’s subsidiaries incur; and
NEP OpCo makes certain payments to NEE Management based on the achievement by NEP OpCo of certain target quarterly distribution levels to its unitholders.

The MSA does not prohibit NEE or its affiliates from pursuing other business activities or providing services to third parties that compete directly or indirectly with NEP.

NEP OpCo pays NEE Management an annual management fee equal to the greater of 1% of the sum of NEP OpCo’s net income plus interest expense, income tax expense and depreciation and amortization expense less certain non-cash, non-recurring items for the most recently ended fiscal year (calculated prior to the deduction of such fee and other fees paid under the MSA) and $4 million (adjusted for inflation beginning in 2016), which will be paid in quarterly installments of $1 million (adjusted for inflation beginning in 2016) with an additional payment each January to the extent 1% of the sum of NEP OpCo’s net income plus interest expense, income tax expense and depreciation and amortization expense less certain non-cash, non-recurring items for the most recently ended fiscal year during the prior year exceeded $4 million (adjusted for inflation beginning in 2016). NEE Management is also entitled to receive an IDR Fee based on the hypothetical amount of distributions NEP OpCo would be able to make to its unitholders without giving effect to the IDR Fee as an operating expense. The IDR Fee payments to NEE Management under the MSA will continue for so long as NEP OpCo’s partnership agreement remains in effect, even if the MSA otherwise terminates in accordance with its terms. All fees, expenses, taxes and other costs for which NEP OpCo is required to reimburse NEE Management under the MSA are operating expenditures and, therefore, reduce the cash available for distribution to NEP OpCo’s unitholders, including NEP, in accordance with NEP OpCo’s partnership agreement. For the years ended December 31, 2015 and 2014, NEP made approximately $6 million and $1 million, respectively, in payments under the MSA, including IDR fee payments. There were no reimbursable costs for the year ended December 31, 2013 related to the MSA.

The term of the MSA is twenty years and will automatically renew for successive five-year periods unless NEP OpCo or NEE Management provides written notice that it does not wish for the agreement to be renewed. However, NEP OpCo will be able to terminate the MSA prior to the expiration of its term upon 90 days’ prior written notice of termination to NEE Management upon the occurrence of certain events. The MSA also expressly provides that the agreement may not be terminated by NEP due solely to the poor performance or the underperformance of any of NEP’s operations. NEE Management is also permitted to terminate the MSA upon the occurrence of certain events.

Operations and Maintenance Services Agreements

Affiliates of NEER and certain of NEP’s subsidiaries have entered into operations and maintenance services agreements, pursuant to which such NEER affiliates provide operations and maintenance services to the projects in NEP’s portfolio. A brief description of the operations and maintenance services agreements is provided below.


91



U.S. Projects

Wind

The U.S. Wind Project Entities entered into operations and maintenance services agreements (the U.S. Wind O&M Agreements) with NEOS, dated as of the following dates:
Party
 
Date
Elk City Wind, LLC
 
May 21, 2009
Northern Colorado Wind Energy, LLC
 
April 12, 2009
Perrin Ranch Wind, LLC
 
August 23, 2012 (with an effective date of June 29, 2012)
Tuscola Bay Wind, LLC
 
August 22, 2012
Palo Duro Wind Energy, LLC
 
October 28, 2014
FPL Energy Vansycle L.L.C. (Stateline)
 
December 19, 2003
Ashtabula Wind III, LLC
 
December 22, 2010
Baldwin Wind, LLC
 
July 6, 2010
Mammoth Plains Wind Project, LLC
 
October 27, 2014, as amended and restated December 18, 2014

Pursuant to each U.S. Wind O&M Agreement, NEOS provides customary day-to-day operations and maintenance services. NEOS is required to provide each U.S. Wind Project Entity for its review a proposed annual budget prior to the beginning of each operating year, which budget will be agreed upon between NEOS and the U.S. Wind Project Entity. Each of the U.S. Wind O&M Agreements has a term of 20 years, which will be automatically extended for an additional five-year period unless prior notice is provided to NEOS that the applicable U.S. Wind Project Entity does not wish the term to be extended. Each U.S. Wind O&M Agreement contains customary termination provisions.

In consideration for the performance of operations and maintenance services, NEOS receives a fixed annual fee paid in monthly installments. The annual fee for each project was $1,250 for each MW of nameplate capacity for the first year of the term of the applicable U.S. Wind O&M Agreement and is adjusted annually based on the U.S. Consumer Price Index (U.S. CPI). In addition to the fixed annual fee, NEOS is entitled to be reimbursed for those reasonable and actual direct costs that are incurred by NEOS in the performance of its duties. Each of the U.S. Wind O&M Agreements also requires that the applicable U.S. Wind Project Entity provide, or pay for costs incurred by NEOS, for utility services provided to the project. For the years ended December 31, 2015, 2014, and 2013, NEOS received a total of approximately $1,907,000, $1,276,000, and $967,000, respectively, in compensation under the U.S. Wind O&M Agreements, including reimbursement of expenses.

Solar

The U.S. Solar Project Entities entered into operations and maintenance services agreements (the U.S. Solar O&M Agreements) with NEOS, dated as of the following dates:
Party
 
Date
Genesis Solar, LLC
 
August 22, 2011
Shafter Solar, LLC
 
April 7, 2015, as amended May 29, 2015
Adelanto Solar, LLC
 
April 7, 2015
Adelanto Solar II, LLC
 
April 7, 2015
McCoy Solar, LLC
 
December 19, 2014

Pursuant to each U.S. Solar O&M Agreement, NEOS provides customary day-to-day operations and maintenance services. NEOS is required to provide each U.S. Solar Project Entity for its review a proposed annual budget prior to the beginning of each operating year, which budget will be agreed upon between NEOS and the U.S. Solar Project Entity. The O&M Agreement with Genesis Solar, LLC has a term of 30 years, which will be automatically extended for an additional five-year period unless Genesis Solar, LLC provides prior notice to NEOS that it does not wish the term to be extended. The O&M Agreement with each other U.S. Solar Project Entity has a term of 25 years, which will be automatically extended for an additional five-year period unless such entity provides prior notice to NEOS that it does not wish the term to be extended. Each U.S. Solar O&M Agreement contains customary termination provisions.

In consideration for the performance of operations and maintenance services, NEOS receives a fixed annual fee paid in monthly installments. The annual fee under the O&M Agreement with Genesis Solar, LLC was $1,000,000 in 2013 and is adjusted annually based on the U.S. CPI. The annual fee for each other project was $1,500 for each MW of nameplate capacity for the first year of the term of the applicable U.S. Solar O&M Agreement and is adjusted annually based on U.S. CPI. In addition to the fixed annual fee, NEOS is entitled to be reimbursed for those reasonable and actual direct costs that are incurred by NEOS in the performance of its duties. Each of the U.S. Solar O&M Agreements also requires that the applicable U.S. Solar Project Entity provide, or pay for costs incurred by NEOS, for utility services provided to the project.


92



For the years ended December 31, 2015, 2014 and 2013, NEOS received a total of approximately $1,028,000, $921,000 and $83,000, respectively, in compensation under the U.S. Solar O&M Agreements.

Canadian Projects

Each of the Canadian Project Entities entered into an operations and maintenance services agreement (the Canadian O&M Agreements) with NECOS, dated as of the following dates:
Party
 
Date
Conestogo Project Entity
 
November 16, 2012
Summerhaven Project Entity
 
August 2, 2013
Sombra Project Entity
 
April 27, 2012
Moore Project Entity
 
April 27, 2012
Bluewater Project Entity
 
June 10, 2014
Jericho Wind, LP
 
February 27, 2015

Pursuant to each Canadian O&M Agreement, NECOS provides all customary day-to-day operations and maintenance services. NECOS must provide each Canadian Project Entity for its review a proposed annual budget prior to the beginning of each operating year, which budget will be agreed upon between NECOS and the applicable Canadian Project Entity. The Canadian O&M Agreement for each of Moore and Sombra has a term of 25 years and the Canadian O&M Agreement for each of Summerhaven, Conestogo, Bluewater and Jericho has a term of 20 years. The initial term for each Canadian O&M Agreement will be automatically extended for an additional five-year period unless the applicable Canadian Project Entity provides prior notice to NECOS that it does not wish the term to be extended. Each Canadian Project Entity or NECOS may terminate the applicable Canadian O&M Agreement if there is a material default by the other party that is not cured during the applicable cure period. In addition, each Canadian O&M Agreement contains customary termination provisions.

In consideration for the performance of operations and maintenance services, NECOS receives an annual fee, paid in monthly installments. The annual fee was CAD $1,250 for NEP’s Canadian wind and solar projects, respectively, for each MW of nameplate capacity for the first year of the term of the applicable Canadian O&M Agreement and is adjusted annually based on Canada’s Consumer Price Index. In addition to the fixed annual fee, NECOS is entitled to be reimbursed for those reasonable and actual direct costs that are incurred by NECOS in the performance of its duties. The aforementioned costs are reimbursable to the extent set forth in an annual budget approved by the applicable Canadian Project Entity and NECOS or otherwise approved by the Canadian Project Entity prior to the incurrence of such costs. For the years ended December 31, 2015, 2014 and 2013, NECOS received a total of approximately $452,000, $290,000 and $160,000, respectively, in compensation under the Canadian O&M Agreements, including reimbursement of expenses.

Administrative Services Agreements

Affiliates of NEER and certain of NEP’s subsidiaries have entered into ASAs, pursuant to which such NEER affiliates provide administrative services to the projects in NEP’s portfolio. A brief description of such ASAs is provided below.

U.S. Projects

Each of the U.S. Project Entities, Canyon Wind, Mountain Prairie, Genesis Solar Funding, LLC, Meadowlark Wind, LLC, Adelanto Solar Holdings, LLC and McCoy Solar Funding, LLC entered into an ASA with NEER, and NET Holdings Management, LLC entered into an ASA with a subsidiary of NEER (collectively, the U.S. Project ASAs). Pursuant to the U.S. Project ASAs, NEER or its subsidiary provides customary administrative services for the projects. Each of the U.S. Project ASAs, except the U.S. Project ASA for each of Genesis Solar, LLC, Genesis Solar Funding LLC and NET Holdings Management, LLC, has a term of 20 years, which will be extended for additional five-year periods, unless the applicable U.S. Project Entity or Canyon Wind or Mountain Prairie, as applicable, informs NEER in writing that it does not intend to extend the term of the agreement. The U.S. Project ASA for each of Genesis Solar, LLC and Genesis Solar Funding, LLC has a term of 25 years, which will be extended for an additional five-year period, unless Genesis Solar, LLC or Genesis Solar Funding LLC informs NEER in writing that it does not intend to extend the term of the agreement. The U.S. Project ASA for NET Holdings Management, LLC has a term of 5 years, which will be extended for an additional five-year period, unless NET Holdings Management, LLC informs NEER in writing that it does not intend to extend the term of the agreement. Each U.S. Project ASA contains customary termination provisions.


93



In consideration for the performance of the administrative services, a subsidiary of NEER receives an annual fee, which will be the full and complete compensation for all costs incurred by NEER in performing administrative services, except for all out of pocket expenses for which NEER is entitled to reimbursement from the U.S. Project Entity or Canyon Wind, Mountain Prairie, Genesis Solar Funding, LLC or Adelanto Solar Holdings, LLC. The date of, and the annual fee payable under, each of the U.S. Project ASAs in 2015 was:
Party
 
Date of Agreement
 
Annual Fee
Genesis Solar, LLC
 
August 22, 2011
 
$
125,000

Elk City Wind, LLC
 
May 21, 2009, as amended as of February 22, 2010
 
$
122,000

Northern Colorado Wind Energy, LLC
 
April 10, 2009
 
$
120,000

Perrin Ranch Wind, LLC
 
August 23, 2012, with an effective date of June 29, 2012
 
$
128,000

Tuscola Bay Wind, LLC
 
August 23, 2012
 
$
128,000

Canyon Wind
 
August 23, 2012
 
$
128,000

Mountain Prairie Wind
 
February 22, 2010
 
$
125,000

Genesis Solar Funding, LLC
 
June 13, 2014
 
$
1

Palo Duro Wind Energy, LLC
 
October 28, 2014
 
$
125,000

Shafter Solar, LLC
 
April 7, 2015
 
$
125,000

Adelanto Solar, LLC
 
April 7, 2015
 
$
125,000

Adelanto Solar II, LLC
 
April 7, 2015
 
$
125,000

Adelanto Solar Holdings, LLC
 
April 7, 2015
 
$
125,000

McCoy Solar, LLC
 
December 19, 2014
 
$
250,000

McCoy Solar Funding, LLC
 
December 19, 2014
 
$
50,000

Ashtabula Wind III, LLC
 
December 22, 2010
 
$
125,000

Baldwin Wind, LLC
 
July 6, 2010
 
$
125,000

Mammoth Plains Wind Project, LLC
 
October 27, 2014, as amended and restated December 18, 2014
 
$
125,000

FPL Energy Vansycle L.L.C. (Stateline)
 
December 19, 2003
 
$
206,000

NET Holdings Management, LLC
 
December 31, 2015
 
$
2,250,000

Meadowlark Wind, LLC
 
July 24, 2015
 
$
1


These amounts are adjusted annually based on the U.S. CPI in each case. For the years ended December 31, 2015, 2014 and 2013, NEER received a total of approximately $1,899,000, $809,000 and $555,000, respectively, in compensation under the U.S. Project ASAs, which includes the annual fee and reimbursement for expenses.

Canadian Projects

Other than the Bluewater Project Entity and Jericho Wind, LP, each of the Canadian Project Entities, St. Clair Holding and Trillium entered into an ASA with NEEC as of the following applicable date, which, in the cases of the ASAs dated prior to May 2014, was subsequently assigned by NEEC to NECOS in May 2014, and the Bluewater Project Entity and Jericho Wind, LP entered into an ASA with NECOS (collectively, with ASAs entered into by each of the other Canadian Project Entities, St. Clair Holding and Trillium, the Canadian ASAs). Pursuant to the Canadian ASAs, NECOS provides customary administrative services for the projects. In June 2014, St. Clair LP was added as a party to the ASA with respect to St. Clair Holding and will receive administrative services from NECOS on the same terms and conditions pursuant to which St. Clair Holding receives administrative services from NECOS thereunder. Each of the Canadian ASAs has a term of 20 years, which may be automatically extended for additional five-year periods, unless the Canadian Project Entity, the St. Clair Entities, or Trillium, as the case may be, informs NECOS in writing that it does not intend to extend the term of the agreement. Each Canadian ASA contains customary termination provisions.

In consideration for the performance of the services, NECOS will receive an annual fee, which will be the full and complete compensation for all costs incurred by NECOS in performing administrative services, except for all out of pocket expenses for which NECOS is entitled to reimbursement from the Canadian Project Entities, the St. Clair Entities and Trillium. The annual fee payable under each of the Canadian ASAs is:
Party
 
Date of Agreement
 
Annual Fee
Summerhaven Project Entity
 
September 13, 2013
 
CAD $150,000
Conestogo Project Entity
 
September 13, 2013
 
CAD $150,000
Moore Project Entity
 
April 27, 2012
 
CAD $125,000
Sombra Project Entity
 
April 27, 2012
 
CAD $125,000
St. Clair Entities
 
April 27, 2012 (St. Clair LP was added as a party on June 13, 2014)
 
CAD $125,000
Trillium
 
December 12, 2013
 
CAD $150,000
Bluewater Project Entity
 
June 10, 2014
 
CAD $125,000
Jericho Wind, LP
 
February 27, 2015
 
CAD $150,000


94



For the years ended December 31, 2015, 2014 and 2013, NEEC and NECOS, as applicable, received a total of approximately $1,080,000, $749,000 and $522,000, respectively, in compensation under the Canadian ASAs, which includes the annual fee and reimbursement for expenses.

Shared Facilities Agreements

Northern Colorado

Northern Colorado Wind Energy, LLC entered into an Amended and Restated Shared Facilities Agreement (the Northern Colorado SFA) dated March 11, 2010, with PLI, Logan Wind and Peetz Table. PLI, Logan Wind and Peetz Table are each indirect subsidiaries of NEE. The Northern Colorado SFA will continue in effect until terminated by mutual agreement of the parties. Northern Colorado Wind Energy, LLC is granted the right to access and use certain shared transmission facilities. Such right of access and use may be restricted or suspended if a force majeure event occurs that prevents a party from fulfilling its obligations (other than payment obligations) under the Northern Colorado SFA or a material breach occurs that is not cured within 30 days after the breaching party receives notice from any other party of such breach. If the membership interests of Peetz Table, Logan Wind, Northern Colorado Wind Energy, LLC and PLI are not at least 50% beneficially owned by the same indirect or direct parent, the parties are required to (1) negotiate and implement a mutually acceptable ownership structure for the shared facilities that allows for the common ownership of such facilities; and (2) execute a mutually agreeable agreement that recognizes such common ownership and satisfies any applicable regulatory requirements. If a change in law or regulations necessitates an amendment of the Northern Colorado SFA, the parties are required to negotiate a mutually agreeable amendment.

The costs and expenses incurred in the operation and maintenance of the shared facilities are shared equally among Peetz Table, Logan Wind, Northern Colorado Wind Energy, LLC and PLI. Northern Colorado Wind Energy, LLC is not required to pay any fees in addition to such costs and expenses. For the years ended December 31, 2015, 2014 and 2013, Northern Colorado Wind Energy, LLC’s share of such costs and expenses was approximately $72,000, $70,000 and $71,000, respectively.

Bluewater

The Bluewater Project Entity entered into a Shared Facilities Agreement (the Bluewater SFA), dated June 10, 2014, with Goshen Wind, LP, an indirect subsidiary of NEE. The Bluewater SFA will continue in effect until terminated. Goshen Wind, LP is granted the right to access and use the operations and maintenance building and warehouse leased by the Bluewater Project Entity for Bluewater and certain equipment owned or used by the Bluewater Project Entity. The right of access to and use of such building and equipment is granted to the extent Goshen Wind, LP’s access and use do not (i) limit in any material respect the Bluewater Project Entity’s ability to perform its obligations under any agreement it has entered into or (ii) adversely affect the operations or profitability of the Bluewater Project Entity in any material respect. If the membership interests of the Bluewater Project Entity and Goshen Wind, LP are not at least 50% beneficially owned by the same indirect or direct parent, the parties are required to negotiate and implement a mutually acceptable ownership structure for the shared facilities that allows for the common ownership of such facilities; and execute a mutually agreeable agreement that recognizes such common ownership. If a change in law or regulations necessitates an amendment of the Bluewater SFA, to satisfy any regulatory requirements, the parties are required to negotiate a mutually agreeable amendment.

Forty percent of the costs of operating and maintaining the shared facilities are allocated to the Bluewater Project Entity and 60% of such costs are allocated to Goshen Wind, LP. For the years ended December 31, 2015 and 2014, the Bluewater Project Entity's share of such cost was approximately $33,000 and $56,000, respectively. For the year ended December 31, 2013, the Bluewater Project Entity did not have any costs operating, maintaining and insuring the shared facilities.

Palo Duro

Palo Duro Wind Energy, LLC entered into an Amended and Restated Shared Facilities Agreement (the Palo Duro SFA) dated October 21, 2014, with Palo Duro Wind Interconnection Services, LLC and Palo Duro Wind Energy II, LLC. Palo Duro Wind Energy II, LLC is an indirect subsidiary of NEE. Palo Duro Wind Energy, LLC and Palo Duro Wind Energy II, LLC own 88% and 12%, respectively of the membership interest in Palo Duro Wind Interconnection Services, LLC. The Palo Duro SFA will continue in effect until terminated by mutual agreement of the parties or without further action by any party on the date that all parties or their successors and assigns permanently cease operation of the applicable projects for the production or transmission of energy. Palo Duro Wind Energy, LLC is granted the right to access and use certain shared transmission facilities.

A party’s right of access and use may be restricted or suspended if a force majeure event occurs that prevents a party from fulfilling its obligations (other than payment obligations) under the Palo Duro SFA or a material breach occurs that is not cured within 30 days after the breaching party receives notice from any other party of such breach. If a change in law or regulations necessitates an amendment of the Palo Duro SFA, the parties are required to negotiate a mutually agreeable amendment.

The costs and expenses of the operation and maintenance of the shared facilities are allocated 100% to Palo Duro Wind Energy, LLC until such time as the project owned by Palo Duro Wind Energy II, LLC is energized, and on an 88% / 12% basis thereafter. For the years ended December 31, 2015 and 2014, Palo Duro Wind Energy, LLC did not have any expenses related to this agreement.


95



Ashtabula III

Ashtabula Wind III, LLC entered into a Shared Facilities Agreement (the Ashtabula III SFA) dated November 30, 2010, with Ashtabula Wind, LLC. Ashtabula Wind, LLC is an indirect subsidiary of NEE. The Ashtabula III SFA will continue in effect until terminated by mutual agreement of the parties or without further action by any party on the date that all parties or their successors and assigns permanently cease operation of the applicable projects for the production or transmission of energy. Ashtabula Wind III, LLC is granted the right to access and use certain shared facilities.

A party’s right of access and use may be restricted or suspended if a force majeure event occurs that prevents a party from fulfilling its obligations (other than payment obligations) under the Ashtabula III SFA or a material breach occurs that is not cured within 30 days after the breaching party receives notice from any other party of such breach. If a change in law or regulations necessitates an amendment of the Ashtabula III SFA, the parties are required to negotiate a mutually agreeable amendment.

The costs and expenses of the operation and maintenance of the shared facilities are allocated 100% to Ashtabula Wind, LLC. In consideration therefor, at the time of the execution of the agreement, Ashtabula Wind III, LLC was required to pay a one-time fee of approximately $699,000.

Baldwin

Baldwin Wind, LLC entered into a Common Facilities Services Agreement (the Baldwin CFSA) dated October 29, 2010 and amended as of May 12, 2015, with FPL Energy Burleigh County Wind, LLC and Wilton Wind II, LLC. Each of FPL Energy Burleigh County Wind, LLC and Wilton Wind II, LLC is an indirect subsidiary of NEE. The Baldwin CFSA will continue in effect until December 31, 2041. The agreement may be terminated upon the occurrence of certain customary events or by mutual written consent of the parties.

NEOS is designated as operator under the agreement, and Baldwin Wind, LLC pays NEOS its pro rata share (based on the respective percentage ownership Interests of the parties at the time such costs are incurred) of the costs to operate and maintain the common facilities. For each of the years ended December 31, 2015, 2014 and 2013, respectively, Baldwin Wind, LLC’s share of such cost was approximately $104,000, $81,000 and $77,000, respectively.

Stateline

Transmission Line Easement Agreements. FPL Energy Vansycle L.L.C. (the Stateline Project Entity) entered into two Transmission Line Easement Agreements with FPL Energy Stateline II, Inc., each dated December 18, 2003. FPL Energy Stateline II, Inc. is a wholly owned subsidiary of NEE. Under the agreements, the Stateline Project Entity granted a non-exclusive easement to FPL Energy Stateline II, Inc. over certain real property owned by the Stateline Project Entity in Oregon and Washington, respectively, for certain purposes relating to energy transmission by Vansycle II. Each easement will continue in effect until December 31, 2035. The agreements may be automatically terminated upon the occurrence of certain customary events or by mutual written consent of the parties.

Common Facilities Services Agreement. The Stateline Project Entity entered into a Common Facilities Services Agreement with FPL Energy Stateline II, Inc., dated December 18, 2003. The Common Facilities Services Agreement addresses rights and responsibilities related to the use of the common facilities, including the operation and maintenance of the common facilities. The agreement will continue in effect until December 31, 2035. The agreement may be automatically terminated upon the occurrence of certain customary events or by mutual written consent of the parties. NEOS is designated as operator under the agreement, and the Stateline Project Entity and FPL Energy Stateline II, Inc. each pay NEOS its pro rata share (based on the respective percentage ownership Interests of the parties at the time such costs are incurred) of the costs to operate and maintain the common facilities. For each of the years ended December 31, 2015, 2014 and 2013, respectively, the Stateline Project Entity’s share of such costs was approximately $1,000, $6,000 and $8,000, respectively.

Cotenancy Agreement. The Stateline Project Entity entered into a Cotenancy Agreement with FPL Energy Stateline II, Inc., dated December 18, 2003. The Cotenancy Agreement governs their respective rights and obligations as tenants in common in and with respect to their common facilities. The agreement will continue in effect until December 31, 2035. The agreement may be automatically terminated upon the occurrence of certain customary events or by mutual written consent of the parties. Each party is solely responsible for paying in a timely manner and when due all costs, expenses and charges that directly relate to its project's use of or activities with respect to the common facilities and which are assessed under the Common Facilities Services Agreement. For each of the years ended December 31, 2015, 2014 and 2013, respectively, the Stateline Project Entity did not have any costs, expenses or charges related to this agreement.

Jericho

Common Facilities Agreement. Jericho Wind, LP entered into a Common Facilities Agreement (the Jericho CFA) effective November 6, 2014, with Kerwood Wind, LP (Adelaide Wind) and Bornish Wind, LP (Bornish Wind). Adelaide Wind and Bornish Wind are indirect wholly owned subsidiaries of NEE. The Jericho CFA will continue in effect until terminated by mutual agreement of the parties or without further action by any party on the date that all parties or their successors and assigns permanently cease

96



operation of the applicable projects for the production or transmission of energy. Each party is granted the right to access and use of certain shared facilities, which include an O&M building and warehouse owned by Bornish Wind and certain equipment.

The costs and expenses of the operation, inspection, maintenance, repair, alteration, relocation, improvement and replacement of all of the shared facilities are allocated among the parties as follows: 21% to Adelaide Wind, 26% to Bornish Wind and 53% to Jericho Wind, LP. For the years ended December 31, 2015 and 2014, Jericho Wind, LP's share of such costs and expenses was $103,000 and $6,000, respectively.

Shared Transmission Facilities Co-Owners Agreement. Jericho Wind, LP entered into a Shared Transmission Facilities Co-Owners Agreement, dated August 15, 2014, with Adelaide Wind and Bornish Wind. The agreement provide for their mutual understanding as tenants in common with respect to the ownership, operation, development, financing and holding of their shared transmission facilities. Bornish has a 25.93% interest, Kerwood has a 21.16% interest and Jericho Wind, LP has a 52.91% interest in the shared facilities. The agreement will terminate upon the earliest to occur of the written agreement of all the parties and one party becoming the sole owner of the shared facilities. Pursuant to the agreement, each party is responsible for its pro rata share of all expenses attributable to the shared facilities. For the years ended December 31, 2015 and 2014, Jericho Wind, LP's share of such cost was $117,000 and $19,000, respectively.

Transmission Services Agreement

Northern Colorado Wind Energy, LLC entered into an Amended and Restated Transmission Services Agreement dated January 18, 2010 (the Northern Colorado TSA), with PLI. The Northern Colorado TSA will continue in effect until December 31, 2032 and will be automatically extended for successive one-year periods unless Northern Colorado Wind Energy, LLC provides prior notice to PLI that it does not wish the term to be automatically extended. Pursuant to the agreement, PLI provides transmission service for Northern Colorado from PLI’s transmission line to the Public Service Company of Colorado transmission system. Northern Colorado Wind Energy, LLC pays PLI a monthly transmission service charge to compensate PLI for operating and maintaining the transmission line. Northern Colorado Wind Energy, LLC also reimburses PLI for any sales or use taxes payable by PLI with respect to the transmission services performed under the Northern Colorado TSA. For the years ended December 31, 2015, 2014 and 2013, PLI received a total of approximately $2.1 million, $2.1 million and $2.1 million, respectively, in compensation under the Northern Colorado TSA.

Either party to the Northern Colorado TSA may terminate the Northern Colorado TSA upon the other party’s payment default or failure to perform any other material term in the Northern Colorado TSA that is not cured during the applicable cure period and on the later of: (i) after notice is given; or (ii) filing with the FERC of a notice of termination.

New Project Adverse Effect Agreement

Perrin Ranch Wind, LLC and Tuscola Bay Wind, LLC each entered into a New NextEra Energy Resources Project Adverse Effect Agreement, dated September 27, 2012, with NEER (collectively, the “Adverse Effect Agreements). Under the Adverse Effect Agreements, each of Perrin Ranch Wind, LLC and Tuscola Bay Wind, LLC agreed that NEER or any of NEER’s affiliates may construct a new wind farm or expand an existing wind farm (i) located within 2.5 miles of any of its project’s wind turbines; or (ii) which has the right to use any transmission, interconnection or other facilities of its project (a “New NextEra Project), provided that if it is determined by a curtailment consultant that such New NextEra Project will have a detrimental effect on Perrin Ranch or Tuscola Bay, as applicable, upon the commencement of operations of such New NextEra Project, the New NextEra Project will agree to be curtailed prior to any required curtailment of Perrin Ranch or Tuscola Bay, as applicable. NEER has also agreed that prior to the transfer to a non-affiliate of any direct or indirect interest in an affiliate of NEER that has the right to construct a New NextEra Project, the non-affiliate will be required to become a party to the applicable Adverse Effect Agreement.

Genesis Technical Support and Services Agreement

Genesis Solar, LLC entered into a Technical Support and Services Agreement, dated August 22, 2011, with NEER (the Genesis Technical Support and Services Agreement). The agreement may be terminated by either party at any time by giving the other party prior written notice of the effective date of the termination. Pursuant to the agreement, NEER arranges for the provision of services performed by third parties; pays for other incidental expenses incurred in connection with the provision of services, for which expenses it is reimbursed; provides project siting and development services; provides engineering services; and provides construction and construction management services. NEER is reimbursed for the actual cost of all third party and other services provided. For the years ended December 31, 2015, 2014 and 2013, the amount paid to NEER under the Genesis Technical Support and Services Agreement was $5 million, $49 million and $214 million, respectively, consisting of reimbursements for third-party expenses and the cost of services provided.

McCoy Construction Coordination Agreement

McCoy Solar, LLC entered into a Construction Coordination Agreement, dated December 19, 2014 with NEER (the McCoy Construction Coordination Agreement). The agreement automatically terminates upon final completion of the project, subject to monthly extensions thereafter. The agreement also contains customary termination provisions. Under the McCoy Construction Coordination Agreement, NEER provides technical support to coordinate the efforts of the various contractors engaged to complete

97



the project, to act as McCoy Solar, LLC’s representative under those contracts and to coordinate work under the construction contracts, to prepare and update the construction budget, and other construction related tasks, For its services as coordinator, NEER receives an annual fee of $120,000, together with reimbursements for expenses. For the year ended December 31, 2015, NEER received a total of approximately $124,000, in compensation under the McCoy Construction Coordination Agreement.

Natural Gas Transportation Service Agreements

From time to time, each of Monument Pipeline LP, South Shore Pipeline, LP, Mission Valley Pipeline Company, LP, Mission Natural Gas Company, LP, LaSalle Pipeline, LP (each, a NGTSA Pipeline Entity) enters into Natural Gas Transportation Agreements (collectively, the NGTSAs) with NextEra Energy Power Marketing, LLC (NEPM), a wholly owned subsidiary of NEE. NEPM acts on each NGTSA Pipeline Entity’s behalf with respect to such entity’s ultimate natural gas transportation customer.

Under the NGTSAs, each NGTSA Pipeline Entity provides one of five services: firm transportation service; enhanced transportation service, interruptible transportation service, authorized overrun service, park and loan service and no notice service. Each NGTSA carries an initial term that varies between one month and one year and, upon expiration of the initial term, the contract is automatically renewed on a month to month basis. After the expiration of the initial term, each party may cancel the agreement upon 30 days or 60 days (depending on the project) written notice to the other party.

In addition to a transportation rate payable under each NGTSA, the NGTSA Pipeline Entities are also reimbursed by NEPM for certain third party fees. The below table lists the approximate fees and reimbursements received under the NGTSAs for the year ended December 31, 2015 by each NGTSA Pipeline Entity in the aggregate, inclusive of fees and reimbursements:
Pipeline Entity
 
Transportation Rates and Reimbursements
Monument Pipeline LP
 
$1,340,000
South Shore Pipeline, L.P.
 
$0
Mission Valley Pipeline Company, LP
 
$44,000
Mission Natural Gas Company, LP
 
$16,000
LaSalle Pipeline, LP
 
$43,000

Section 311 Natural Gas Transportation Service Agreements

From time to time, Eagle Ford Midstream, LP enters into NGPA Section 311 Natural Gas Transportation Service Agreements (collectively, the Eagle Ford NGTSAs) with NEPM. NEPM acts on Eagle Ford Midstream, LP’s behalf with respect to such entity’s ultimate natural gas transportation customer. Under each Eagle Ford NGTSA, Eagle Ford Midstream, LP provides, transports and delivers natural gas on the behalf of NEPM (and the ultimate customer) on a firm basis, subject to the applicable pipeline’s operational capacity and force majeure events. In addition to a transportation rate payable under each Eagle Ford NGTSA, Eagle Ford Midstream, LP is also reimbursed by NEPM for certain third party fees. Each Eagle Ford NGTSA carries an initial term that may vary between one month and one year and, upon expiration of the initial term, the contract is automatically renewed on a month to month basis. After the expiration of the initial term, each party may cancel the agreement upon 30 days written notice to the other party. For the year ended December 31, 2015, NEPM paid Eagle Ford Midstream, LP approximately $28,000 in the aggregate under the Eagle Ford NGTSAs, inclusive of fees and reimbursements.

Fuel Management Services Agreements

As of October 1, 2015, NET Holdings Management, LLC entered into a Fuel Management Services Agreement with NEPM. NET Holdings Management, LLC is a subsidiary of NEP OpCo and owns the Texas pipelines. Under this agreement, NEPM provides support for NET Holdings Management, LLC’s obligations to the Texas pipelines under various natural gas sale and purchase, fuel supply, balancing, peaking and other gas-related agreements to supply and manage the Texas pipelines. The agreement initially expires on December 31, 2016, and will automatically renew for successive one year terms unless either party gives 60 days prior written notice of an election not to renew prior to the renewal. NEPM provides NET Holdings Management, LLC with a monthly statement setting forth the monthly payment due from either NEPM to NET Holdings Management, LLC, or NET Holdings Management, LLC to NEPM, based upon revenues received in the performance of the services on behalf of the Texas pipelines under the agreement, less costs and expenses incurred by NEPM. For the year ended December 31, 2015, NEPM paid NET Holdings Management, LLC approximately $361,000 under this agreement.

Cash Sweep and Credit Support Agreement

NEER and certain of its affiliates have provided credit support (letters of credit and guarantees) to, among other persons, energy sale counterparties, interconnection providers, permitting authorities and lenders to NEP’s subsidiaries to satisfy contractual and permit obligations of NEP’s subsidiaries, to substitute for cash reserves they are required to maintain and to facilitate NEE’s cash management practices. NEP OpCo has entered into the CSCS agreement with NEER, under which:

NEER provides certain existing limited credit support on behalf of NEP’s subsidiaries for the projects in its portfolio and, upon NEP OpCo’s request and at NEER’s option, may agree to provide credit support on behalf of any projects NEP may

98



acquire in the future on similar terms, and NEP OpCo will reimburse NEER to the extent NEER or its affiliates are required to make payments under such credit support or to post cash collateral, subject to certain exceptions; and
when the projects in NEP’s portfolio receive revenues or when NEP OpCo receives distributions from NEP’s subsidiaries, NEER or one of its affiliates borrow excess funds from NEP’s subsidiaries, including NEP OpCo, and hold them in an account of NEER or one of its affiliates for the benefit of NEER and its affiliates until such funds are required to fund distributions or pay NEP’s subsidiaries’ expenses or NEP OpCo otherwise demands the returns of such funds.

NEP OpCo pays NEER an annual credit support fee that is based on NEE’s borrowing costs, subject to adjustment. The fee is calculated as a fixed percentage of the aggregate amount of continuing credit support provided by NEER or its affiliates to NEP’s subsidiaries, excluding credit support for which NEP’s subsidiaries do not have reimbursement obligations as described above. If the aggregate amount of such credit support by NEER or its affiliates increases or decreases, the credit support fee will be adjusted accordingly as determined in good faith by NEER. The credit support fee under the CSCS agreement is an operating expenditure and, therefore, reduces the cash available for distribution to NEP OpCo's unitholders, including NEP, in accordance with NEP OpCo’s partnership agreement. For the year ended December 31, 2015, NEP OpCo paid NEER a credit support fee of approximately $1,580,000.

The term of the CSCS agreement is for ten years from July 1, 2014 and will automatically renew for successive five-year periods unless NEP OpCo or NEER provides written notice that it does not wish for the agreement to be renewed. However, in certain limited circumstances NEP OpCo is permitted to terminate the CSCS agreement prior to the expiration of its term upon 90 days’ prior written notice of termination to NEER. In certain limited circumstances, NEER is permitted to terminate the CSCS agreement upon 180 days’ prior written notice of termination to NEP.

ROFO Agreement

Under the ROFO agreement, NEER has granted NEP OpCo and its affiliates a right of first offer on any proposed sale of any of the NEER ROFO projects for a period of six years from June 30, 2014. This right of first offer does not apply to a merger of NEER with or into, or sale of substantially all of NEER’s assets to, an unaffiliated third party, any sale of any NEER ROFO Project following which NEER continues to hold directly or indirectly 100% of the ownership interests in and maintains control over such NEER ROFO Project or any sale of NEE Equity’s or its affiliates’ direct or indirect interests in NEP OpCo. However, NEER is not obligated to sell the NEER ROFO projects and, therefore, NEP does not know when, if ever, these projects will be offered to NEP OpCo. Even if an offer is made to NEP OpCo, NEP OpCo and NEER may not reach an agreement on the terms for the sale of the applicable NEER ROFO Project.

Licensing Agreements

Under the U.S. Licensing Agreement, NEE has granted to NEP a limited, personal, non-exclusive, non-transferable, non-assignable license to use the names “NextEra” and “NextEra Energy” in the U.S. Under the Canadian Licensing Agreement, NECIP will grant to NEEC a limited, personal, non-exclusive, non-transferable, non-assignable license to use the names “NextEra” and “NextEra Energy” in Canada. Other than under these limited licenses, neither NEP nor NEEC nor any of their respective subsidiaries will have a legal right to use such names. The Licensing Agreements can be amended only by written agreement of all parties to such agreements.

Registration Rights Agreement

NEP has entered into a registration rights agreement with NEE and certain of its affiliates, including NEE Equity, under which NEE and its affiliates will be entitled to demand registration rights, including the right to demand that a shelf registration statement be filed, and “piggyback” registration rights, for NEP’s common units that it owns or acquires, including through the exchange of NEE Equity’s common units of NEP OpCo for NEP’s common units in accordance with the Exchange Agreement.

Exchange Agreement

NEP entered into the Exchange Agreement with NEP OpCo and NEE Equity, under which NEE Equity can tender NEP OpCo units for redemption to NEP OpCo after the expiration of the purchase price adjustment period. NEE Equity has the right to receive, at its election, either common units of NEP or a cash amount equal to the net proceeds from the sale by NEP of an equivalent number of NEP’s common units issued to fund such redemption; provided that NEP OpCo will only be required to pay the cash amount to the extent it has received corresponding capital contributions from NEP, although the Exchange Agreement does not require NEP to make such capital contributions. In addition, NEP has the right but not the obligation, to directly purchase such tendered common units for, subject to the approval of NEP’s conflicts committee, cash or NEP’s common units. The Exchange Agreement also provides that, subject to certain exceptions, NEE Equity does not have the right to exchange its NEP OpCo units if NEP OpCo or NEP determines that such exchange would be prohibited by law or regulation or would violate other agreements to which NEP may be subject, and NEP OpCo and NEP may impose additional restrictions on exchange that either party determines necessary or advisable so that NEP are not treated as a “publicly traded partnership” for U.S. federal income tax purposes.

If NEE Equity elects to receive NEP’s common units in exchange for NEE Equity’s tendered NEP OpCo units, the exchange will be on a one-for-one basis, subject to adjustment in the event of splits or combinations of units, distributions of warrants or other unit

99



purchase rights, specified extraordinary distributions and similar events. If NEE Equity elects to receive cash in exchange for NEE Equity’s tendered NEP OpCo units, or if NEP exercises its right to purchase tendered NEP OpCo units for cash, the amount of cash payable will be based on the net proceeds received by NEP in a sale of an equivalent number of NEP’s common units.

Purchase Agreement

NEP entered into the purchase agreement with NEE Equity, under which NEP used $288.3 million of the proceeds of its IPO to purchase 12,291,593 of NEP OpCo’s common units from NEE Equity. The purchase agreement provides for certain payments to NEP in quarters in which NEP OpCo does not make distributions on its common units at least equal to the minimum quarterly distribution until certain conditions are satisfied as set forth in the purchase agreement. The aggregate amount of such payments cannot exceed the product of the number of NEP OpCo common units NEP purchased from NEE Equity under the purchase agreement multiplied by the initial public offering price.

Palo Duro Acquisition

On January 9, 2015, Palo Duro Wind Portfolio, LLC (Palo Duro Wind Portfolio), an indirect wholly-owned subsidiary of NEP OpCo, completed its acquisition of 100% of the membership interests of Palo Duro Wind Project Holdings, LLC, which indirectly owns Palo Duro, an approximately 250 MW wind generating facility located in Hansford and Ochiltree Counties, Texas, from Palo Duro Wind Holdings SellCo, LLC, an indirect wholly-owned subsidiary of NEER, pursuant to a purchase and sale agreement dated October 30, 2014. In exchange for Palo Duro, Palo Duro Wind Portfolio paid a total purchase price of approximately $228 million in cash consideration, excluding post-closing working capital and other adjustments, and assumed a differential membership liability of approximately $248 million.
 
Shafter Acquisition

On October 30, 2014, Shafter Solar Holdings, LLC, an indirect wholly-owned subsidiary of NEP OpCo, entered into a purchase and sale agreement with Shafter Solar SellCo, LLC, an indirect wholly-owned subsidiary of NEER. Pursuant to the terms of the agreement, Shafter Solar Holdings, LLC agreed to acquire 100% of the membership interests of Shafter Solar, LLC, which owns the development rights and facilities under construction of an approximately 20 MW solar generating facility located in Shafter, California for approximately $64 million, subject to customary working capital and other adjustments. The acquisition closed on February 27, 2015, and Shafter commenced commercial operations in May 2015.
 
McCoy and Adelanto Investment

On April 29, 2015, a subsidiary of NEP made an equity method investment in the McCoy and Adelanto solar projects, which are under construction in California. Once completed, the solar projects are expected to have a total generating capacity of 277 MW, of which approximately 153 MW have been placed in service as of December 31, 2015. Through a series of transactions, a subsidiary of NEP issued 1,000,000 NEP OpCo Class B Units, Series 1 and 1,000,000 NEP OpCo Class B Units, Series 2, to NEER for approximately 50% of the ownership interests in the three solar projects. NEER, as holder of the Class B Units, will retain 100% of the economic rights in the projects to which the respective Class B Units relate, including the right to all distributions paid to NEP OpCo by the project subsidiaries that own the projects. NEER has agreed to indemnify NEP against all risks relating to NEP’s ownership of the projects and construction of the projects until NEER offers to sell the economic interests to NEP and NEP accepts such offer, if NEP chooses to do so. NEER has also agreed to continue to manage the construction and operation of the projects at its own cost, and to contribute to the projects any capital necessary for the construction and operation of the projects, until NEER offers to sell the economic interests to NEP and NEP accepts such offer.

Ashtabula III, Baldwin, Mammoth Plains and Stateline Acquisitions
 
On April 28, 2015, a subsidiary of NEP entered into a purchase and sale agreement with a subsidiary of NEER to acquire the seller’s interest in Ashtabula III, Baldwin, Mammoth Plains and Stateline. In consideration for the membership interests in the companies that own the facilities or, in the case of Mammoth Plains and Baldwin, the Class A membership interests in the company that owns the facilities, the purchaser paid a total purchase price of approximately $424 million in cash consideration, excluding post-closing working capital and other adjustments, and assumed approximately $269 million in existing debt and tax equity financing. The acquisition closed on May 12, 2015.

Jericho Acquisition

On October 1, 2015, a subsidiary of NEP entered into a purchase and sale agreement with a subsidiary of NEER to acquire Jericho. In exchange for the shares in the company that indirectly owns the facility, the purchaser paid a total purchase price of approximately $210 million in cash consideration, plus $19 million in working capital (subject to post-closing working capital and other adjustments), and assumed approximately $294 million in existing debt. As part of this acquisition and included in the cash consideration, NEP acquired the CAD $43.4 million receivable described under “Jericho Receivable” below. The acquisition closed on October 1, 2015.


100



Jericho Receivable

As part of the Jericho acquisition and included in the cash consideration, NEP acquired a CAD $43.4 million receivable from a subsidiary of NEER relating to operational performance issues at this facility. The receivable is intended to compensate NEP for the operational performance issues and is supported in full by corrective actions or compensation expected from an equipment vendor under an undertaking the vendor has with NEER. The receivable can be settled, in part or in whole, to the extent the operational performance issues are improved or resolved by NEER or the vendor by the end of 2016. This receivable bears interest at 7.1% per annum and matures in September 2035. In December 2015, the related receivable agreement was amended such that the principal payments are now payable annually in December, accompanied by the next twelve months interest. Under the amended agreement, NEP received a payment of approximately CAD $5 million in December 2015, of which approximately CAD $3 million represented amounts that would have been payable in 2016. The receivable, interest and related payments are reflected in noncontrolling interest on the consolidated financial statements.

NEE Private Placement

On September 10, 2015, a subsidiary of NEE entered into an equity purchase agreement with NEP OpCo to purchase $702 million of NEP OpCo common units at the offering price paid by the public in NEP’s September 2015 offering of common units. The agreement was conditioned on the closing of the NEP common units offering. NEP OpCo and the purchaser are obligated, subject to certain limitations, to indemnify the other for certain customary and other specified matters, including breaches of representations and warranties, nonfulfillment or breaches of covenants and for certain liabilities and third-party claims. The purchase of NEP OpCo common units closed in September 2015.

Procedures for Review, Approval and Ratification of Related-Person Transactions

The conflicts committee of NEP GP’s board of directors reviews and approves related person transactions to the extent required by the NEP limited partnership agreement or to the extent that NEP GP’s board of directors seeks the approval of the conflicts committee.

The management of NEP GP is charged with primary responsibility for determining whether, based on the facts and circumstances, a proposed transaction is a related person transaction. For the purposes of this determination, (1) a related person includes any director or executive officer of NEP GP, any nominee for director of NEP GP, any unitholder known to NEP to be the beneficial owner of more than 5% of any class of NEP’s voting securities, and any immediate family member of any such person and (2) a related person transaction includes any transaction, since the beginning of NEP’s last fiscal year, or any currently proposed transaction, in which NEP was or is to be a participant and the amount involved exceeds $120,000, and in which any related person had or will have a direct or indirect material interest.

If, after weighing all of the facts and circumstances, management determines that a proposed transaction is a related person transaction, management must present the proposed transaction to NEP GP’s board of directors for review or, if impracticable under the circumstances, to the chairman of the board. The board of directors must then either approve or reject the transaction. NEP GP’s board of directors may, but is not required to, seek the approval of the conflicts committee for the resolution of any related person transaction.

In addition, certain transactions must be referred to the conflicts committee pursuant to the terms of NEP’s limited partnership agreement and the conflict committee’s charter. The conflicts committee charter is available on NEP’s website at www.nexteraenergypartners.com.

Director Independence

The NYSE does not require a listed publicly traded limited partnership, such as NEP, to have a majority of independent directors on the board of directors of NEP GP. For a discussion of the independence of the members of the board of directors of NEP GP, please see Item 10 - Management of NEP.



101



Item 14. Principal Accounting Fees and Services

The following table presents fees billed for professional services rendered by Deloitte & Touche LLP, the member firms of Deloitte Touche Tohmatsu, and their respective affiliates (collectively, Deloitte & Touche), for the fiscal years ended December 31, 2015 and 2014, respectively.
 
 
2015
 
2014
Audit Fees(a)
 
$
2,522,000

 
$
1,078,500

Audit-Related Fees(b)
 
1,263,000

 
381,500

Tax Fees(c)
 
206,000

 

All Other Fees
 

 

Total Fees
 
$
3,991,000

 
$
1,460,000

______________________
(a)
Audit fees consist of fees billed for professional services rendered for the audit of NEP's annual consolidated financial statements for the fiscal year and the reviews of the financial statements included in Quarterly Reports on Form 10-Q during the fiscal year and comfort letters, consents, and other services related to SEC matters.
(b)
Audit-related fees consist of fees billed for assurance and related services that are reasonably related to the performance of the audit or review of NEP's consolidated financial statements and are not reported under audit fees. These fees primarily related to audits of subsidiary (non-SEC registrant) financial statements and internal control reviews.
(c)
Tax fees consist of fees billed for professional services rendered for tax advice and tax planning.

In accordance with the requirements of the Sarbanes-Oxley Act of 2002, the audit committee charter and the audit committee’s pre-approval policy for services provided by the independent registered public accounting firm, all services performed by Deloitte & Touche are approved in advance by the audit committee. Audit and audit-related services specifically identified in an appendix to the pre-approval policy for which the fee is expected to be $250,000 or less are pre-approved by the audit committee each year. This pre-approval allows management to obtain the specified audit and audit-related services on an as-needed basis during the year, provided any such services are reviewed with the audit committee at its next regularly scheduled meeting. Any audit or audit-related service for which the fee is expected to exceed $250,000, or that involves a service not listed on the pre-approval list, must be specifically approved by the audit committee prior to commencement of such service. In addition, the audit committee approves all services other than audit and audit-related services performed by Deloitte & Touche in advance of the commencement of such work. The audit committee has delegated to the chair of the committee the right to approve audit, audit-related, tax and other services, within certain limitations, between meetings of the audit committee, provided any such decision is presented to the audit committee at its next regularly scheduled meeting.

The audit committee has determined that the non-audit services provided by Deloitte & Touche during 2015 were compatible with maintaining that firm’s independence.

NO INCORPORATION BY REFERENCE

In NEP’s filings with the SEC, information is sometimes “incorporated by reference.” This means that NEP is referring you to information that has previously been filed with the SEC and the information should be considered as part of the particular filing. As provided under SEC rules, the “Compensation Committee Report” contained in this Annual Report on Form 10-K specifically is not incorporated by reference into any other filings with the SEC. In addition, this Annual Report on Form 10-K includes website addresses. These website addresses are intended to provide inactive, textual references only. The information on these websites is not part of this Annual Report on Form 10-K.



102


PART IV

Item 15.  Exhibits, Financial Statement Schedules

 
 
 
Page(s)
(a)
1.
Financial Statements
 
 
 
Management's Report on Internal Control over Financial Reporting
 
 
Attestation Report of Independent Registered Public Accounting Firm
 
 
Report of Independent Registered Public Accounting Firm
 
 
Consolidated Statements of Income
 
 
Consolidated Statements of Comprehensive Income
 
 
Consolidated Balance Sheets
 
 
Consolidated Statements of Changes in Equity
 
 
Consolidated Statements of Cash Flows
 
 
Notes to Consolidated Financial Statements
64-82
 
 
 
 
 
2.
Financial Statement Schedules - Schedules are omitted as not applicable or not required.
 
 
 
 
 
 
3.
Exhibits (including those incorporated by reference)
 
Exhibit
Number
 
Description
2.1*
 
Membership Interest Purchase Agreement by and among Dearing Holdings, LP, Gutierrez Holdings, LP, Mission Pipeline Midstream, Inc., and NET Investment Company LLC, Midstream Partners Sellers’ Representative LLC, Jerry Dearing and Joe Gutierrez, NextEra Energy Partners, LP, ArcLight Capital Partners, LLC, National Energy & Trade, LP and NET Holdings Management, LLC, dated as of July 31, 2015 (filed as Exhibit 2 to Form 8-K dated July 31, 2015, File No. 1-36518)
3.1*
 
First Amended and Restated Agreement of Limited Partnership of NextEra Energy Partners, LP, dated as of July 1, 2014 (filed as Exhibit 3.1 to Form 8‑K dated July 1, 2014, File No. 1-36518)
3.2*
 
Certificate of Limited Partnership of NextEra Energy Partners, LP (filed as Exhibit 3.3 to Form 10-K for the year ended December 31, 2014, File No. 1-36518)
3.3*
 
Certificate of Incorporation of NextEra Energy Partners GP, Inc. (filed as Exhibit 3.5 to Form 10-K for the year ended December 31, 2014, File No. 1-36518)
3.4*
 
Bylaws of NextEra Energy Partners GP, Inc. (filed as Exhibit 3.6 to Form 10-K for the year ended December 31, 2014, File No. 1-36518)
10.1*
 
Management Services Agreement by and among NextEra Energy Partners, LP, NextEra Energy Operating Partners GP, LLC, NextEra Energy Operating Partners, LP, and NextEra Energy Management Partners, LP, dated as of July 1, 2014 (filed as Exhibit 10.1 to Form 8‑K dated July 1, 2014, File No. 1-36518)
10.2*
 
Right of First Offer Agreement by and among NextEra Energy Partners, LP, NextEra Energy Operating Partners, LP and NextEra Energy Resources, LLC, dated as of July 1, 2014 (filed as Exhibit 10.2 to Form 8‑K dated July 1, 2014, File No. 1-36518)
10.3*
 
Purchase Agreement by and between NextEra Energy Equity Partners, LP and NextEra Energy Partners, LP, dated as of July 1, 2014 (filed as Exhibit 10.3 to Form 8‑K dated July 1, 2014, File No. 1-36518)
10.4*
 
Equity Purchase Agreement by and between NextEra Energy Operating Partners, LP and NextEra Energy Partners, LP, dated as of July 1, 2014 (filed as Exhibit 10.4 to Form 8‑K dated July 1, 2014, File No. 1-36518)
10.5*
 
Exchange Agreement by and among NextEra Energy Equity Partners, LP, NextEra Energy Operating Partners, LP, NextEra Energy Partners GP, Inc. and NextEra Energy Partners, LP dated as of July 1, 2014 (filed as Exhibit 10.5 to Form 8‑K dated July 1, 2014, File No. 1-36518)
10.6*
 
Registration Rights Agreement by and between NextEra Energy Partners, LP and NextEra Energy, Inc., dated as of July 1, 2014 (filed as Exhibit 10.6 to Form 8‑K dated July 1, 2014, File No. 1-36518)
10.7*
 
Revolving Credit Agreement by and between NextEra Energy Canada Partners Holdings, ULC, NextEra Energy US Partners Holdings, LLC, NextEra Energy Operating Partners, LP, Bank of America, N.A., as administrative agent and collateral agent, Bank of America, N.A. (Canada Branch), as Canadian agent for the lenders and the lenders party thereto, dated as of July 1, 2014 (filed as Exhibit 10.7 to Form 8‑K dated July 1, 2014, File No. 1-36518)
10.7(a)*
 
First Amendment to Revolving Credit Agreement by and between NextEra Energy Canada Partners Holdings, ULC, NextEra Energy US Partners Holdings, LLC, NextEra Energy Operating Partners, LP, Bank of America, N.A., as administrative agent and collateral agent, Bank of America, N.A. (Canada Branch), as Canadian agent for the lenders and the lenders party thereto, dated as of December 11, 2014 (filed as Exhibit 10.7(a) to Form 10-K for the year ended December 31, 2014, File No. 1-36518)
10.7(b)*
 
Second Amendment to Revolving Credit Agreement by and between NextEra Energy Canada Partners Holdings, ULC, NextEra Energy US Partners Holdings, LLC, NextEra Energy Operating Partners, LP, Bank of America, N.A., as administrative agent and collateral agent, Bank of America, N.A. (Canada Branch), as Canadian agent for the lenders and the lenders party thereto, dated as of April 28, 2015 (filed as Exhibit 10.4 to Form 10-Q for the quarter ended June 30, 2015, File No. 1-36518)

103



Exhibit
Number
 
Description
10.8*
 
NextEra Energy Partners, LP 2014 Long-Term Incentive Plan (filed as Exhibit 10.8 to Form 8‑K dated July 1, 2014, File No. 1-36518)
10.9*
 
Cash Sweep and Credit Support Agreement by and between NextEra Energy Operating Partners, LP and NextEra Energy Resources, LLC, dated as of July 1, 2014 (filed as Exhibit 10.9 to Form 8‑K dated July 1, 2014, File No. 1-36518)
10.10*
 
Form of NextEra Energy Partners, GP, Inc. Indemnity Agreement (filed as Exhibit 10.10 to Form 10-K for the year ended December 31, 2014, File No. 1-36518)
10.11*
 
NextEra Energy Partners, LP Guaranty dated as of July 1, 2014 in favor of Bank of America, N.A., as collateral agent under the Revolving Credit Agreement by and between NextEra Energy Canada Partners Holdings, ULC, NextEra Energy US Partners Holdings, LLC, NextEra Energy Operating Partners, LP, Bank of America, N.A., as administrative agent and collateral agent, Bank of America, N.A. (Canada Branch), as Canadian agent for the lenders and the lenders party thereto, dated as of July 1, 2014 (filed as Exhibit 10.1 for Form 10-Q for the quarter ended March 31, 2015, File No. 1-36518)
10.12*
 
Certificate of Limited Partnership of NextEra Energy Operating Partners, LP (filed as Exhibit 3.4 to Form 10-K for the year ended December 31, 2014, File No. 1-36518)
10.12(a)*
 
First Amended and Restated Agreement of Limited Partnership of NextEra Energy Partners, LP, dated as of July 1, 2014 (filed as Exhibit 3.1 to Form 8‑K dated July 1, 2014, File No. 1-36518)
10.12(b)*
 
Amendment No. 1 to First Amended and Restated Agreement of Limited Partnership of NextEra Energy Operating Partners, LP, dated as of May 14, 2015 (filed as Exhibit 10.1 for Form 10-Q for the quarter ended June 30, 2015, File No. 1-36518)
10.13*
 
Amended and Restated Class B, Series 1 Limited Partner Interests Amendment to First Amended and Restated Agreement of Limited Partnership of NextEra Energy Operating Partners, LP, a Delaware limited partnership, dated July 17, 2015 and effective April 29, 2015 (filed as Exhibit 10.2 for Form 10-Q for the quarter ended June 30, 2015, File No. 1-36518)
10.14*
 
Amended and Restated Class B, Series 2 Limited Partner Interests Amendment to First Amended and Restated Agreement of Limited Partnership of NextEra Energy Operating Partners, LP, a Delaware limited partnership, dated July 17, 2015 and effective April 29, 2015 (filed as Exhibit 10.3 for Form 10-Q for the quarter ended June 30, 2015, File No. 1-36518)
12
 
Computation of Ratios
21
 
Subsidiaries of NextEra Energy Partners, LP
23
 
Consent of Independent Registered Public Accounting Firm
31(a)
 
Rule 13a-14(a)/15d-14(a) Certification of Chief Executive Officer of NextEra Energy Partners GP, Inc.
31(b)
 
Rule 13a-14(a)/15d-14(a) Certification of Chief Financial Officer of NextEra Energy Partners GP, Inc.
32
 
Section 1350 Certification of NextEra Energy Partners, LP
101.INS
 
XBRL Instance Document
101.SCH
 
XBRL Schema Document
101.PRE
 
XBRL Presentation Linkbase Document
101.CAL
 
XBRL Calculation Linkbase Document
101.LAB
 
XBRL Label Linkbase Document
101.DEF
 
XBRL Definition Linkbase Document
____________________
*
Incorporated herein by reference.

NEP agrees to furnish to the SEC upon request any instrument with respect to long-term debt that NEP has not filed as an exhibit pursuant to the exemption provided by Item 601(b)(4)(iii)(A) of regulation S-K.

104



SIGNATURES

Pursuant to the requirements of the Securities Exchange Act of 1934, the registrant has duly caused this report to be signed on its behalf by the undersigned thereunto duly authorized.

Date:  February 19, 2016

NEXTERA ENERGY PARTNERS, LP
(Registrant)
 
 
By:
NextEra Energy Partners GP, Inc.,
its general partner
 
 
 
 
JAMES L. ROBO
James L. Robo
Chairman of the Board, Chief Executive Officer
and Director
(Principal Executive Officer)



Pursuant to the requirements of the Securities Exchange Act of 1934, this report has been signed below by the following persons on behalf of the registrant and in the capacities with NextEra Energy Partners GP, Inc. and on the date indicated.

Signature and Title as of February 19, 2016:




SUSAN DAVENPORT AUSTIN
 
MARK E. HICKSON
Susan Davenport Austin
Director
 
Mark E. Hickson
Director

ROBERT BYRNE
 
PETER H. KIND
Robert Byrne
Director
 
Peter H. Kind
Director

MORAY P. DEWHURST
 
ARMANDO PIMENTEL, JR.
Moray P. Dewhurst
Chief Financial Officer and Director
(Principal Financial Officer)
 
Armando Pimentel, Jr.
Director

 
 
 
CHRIS N. FROGGATT
 
CHARLES E. SIEVING
Chris N. Froggatt
Controller and Chief Accounting Officer
(Principal Accounting Officer)
 
Charles E. Sieving
Director




105